MMA 00017 01 Tx9000/TM9000 TP9000/TM9000 Service Manual/TM9100 Manual TM9100
Tx9000/TM9000 -TP9000/TM9000 Service Manual/TM9100 Service Manual TM9100 Service Manual
User Manual: Pdf Tx9000/TM9000 -TP9000/TM9000 Service Manual/TM9100 Service Manual
Open the PDF directly: View PDF
.
Page Count: 484 [warning: Documents this large are best viewed by clicking the View PDF Link!]
- Service Manual
- Tait Contact Information
- Contents
- Preface
- Chapter 1 – Contents
- 1 Introduction
- 2 Description
- 3 Circuit Descriptions
- Chapter 2 – Servicing the Radio
- 4 General Information
- 5 Disassembly and Reassembly
- 6 Servicing Procedures
- 7 Power Supply Fault Finding
- 8 Interface Fault Finding
- 9 Frequency Synthesizer Fault Finding
- 9.1 Initial Checks
- 9.2 Power Supplies
- 9.3 Phase-locked Loop
- 9.4 Loop Filter
- 9.5 Receive VCO and Related Circuitry (UHF Radios)
- 9.6 Transmit VCO and Related Circuitry (UHF Radios)
- 9.7 VCO and Related Circuitry (VHF Radios)
- 9.8 Power Supply for FCL
- 9.9 VCXO and TCXO Outputs
- 9.10 Signals at TP501 and TP502
- 9.11 VCXO and CODEC Circuitry
- 10 Receiver Fault Finding
- 11 Transmitter Fault Finding (50W/40WRadios)
- 12 Transmitter Fault Finding (25W Radios)
- 13 CODEC and Audio Fault Finding
- 14 Fault Finding of Control Head
- 14.1 CCTM Commands
- 14.2 Power Supply Faulty
- 14.3 LCD Display Faulty
- 14.4 LCD Backlighting Faulty
- 14.5 LCD Heating Faulty
- 14.6 Function Key LEDs or Status LEDs Faulty
- 14.7 Keypad Backlighting Faulty
- 14.8 On/Off Key Faulty
- 14.9 Function, Scroll, or Selection Keys Faulty
- 14.10 Speaker Faulty
- 14.11 Volume Control Faulty
- 14.12 PTT Faulty
- 15 Spare Parts
- Chapter 3 – Contents
- 16 TMAA02-08 Keypad Microphone
- 17 TMAA03-02 Security Bracket
- 18 TMAA04-05 Ignition Sense Kit
- 19 TMAA10-01 Desktop Microphone
- 20 TMAA10-02 Handset
- 21 TMAA10-03 and TMAA10-06 HighPowerRemoteSpeakers
- 22 TMAA10-04 Remote PTT Kit
- 23 Installing an Enhanced Remote Kit
- 23.1 Installation
- 23.1.1 Overview
- 23.1.2 Parts Required
- 23.1.3 Removing the Control Head from the Radio Body (if necessary)
- 23.1.4 Installing the Torso Interface
- 23.1.5 Mounting the Remote U-Bracket
- 23.1.6 Installing the Control-Head Interface
- 23.1.7 Mounting the U-Bracket and Installing the Radio Body
- 23.1.8 Connecting the Remote Cable
- 23.2 Circuit Description
- 23.3 Servicing the Remote Control-Head Installation Parts
- 23.4 PCB Information
- 23.1 Installation
- 24 TOPA-SV-024 Test Unit
- Tait General Software Licence Agreement

TM9100 mobiles
Service Manual
MMA-00017-01
Issue 1
August 2005

2TM9100 Service Manual
© Tait Electronics Limited August 2005
Tait Contact Information
Tait Radio Communications
Corporate Head Office
Tait Electronics Ltd
P.O. Box 1645
Christchurch
New Zealand
For the address and telephone number of
regional offices, refer to the TaitWorld
website:
Website: http://www.taitworld.com
Technical Support
For assistance with specific technical issues,
contact Technical Support:
E-mail: support@taitworld.com
Website: http://support.taitworld.com
To our European customers:
Tait Electronics Limited is an environmentally responsible company which
supports waste minimization and material recovery. The European Union’s
Waste Electrical and Electronic Equipment Directive requires that this
product be disposed of separately from the general waste stream when its
service life is over. Please be environmentally responsible and dispose
through the original supplier, your local municipal waste “separate
collection” service, or contact Tait Electronics Limited.

TM9100 Service Manual 3
© Tait Electronics Limited August 2005
Contents
Preface . . . . . . . . . . . . . . . . . . . . . . . . . . . . . . . . . . . . . . . . . . . . . . . . . 5
Scope of Manual. . . . . . . . . . . . . . . . . . . . . . . . . . . . . . . . . . . . . . . . . . . .5
Hardware and Software Versions . . . . . . . . . . . . . . . . . . . . . . . . . . . . . . . .5
Enquiries and Comments. . . . . . . . . . . . . . . . . . . . . . . . . . . . . . . . . . . . . .5
Updates of Manual and Equipment . . . . . . . . . . . . . . . . . . . . . . . . . . . . . .5
Copyright. . . . . . . . . . . . . . . . . . . . . . . . . . . . . . . . . . . . . . . . . . . . . . . . .6
Disclaimer. . . . . . . . . . . . . . . . . . . . . . . . . . . . . . . . . . . . . . . . . . . . . . . . .6
Associated Documentation. . . . . . . . . . . . . . . . . . . . . . . . . . . . . . . . . . . . .6
Publication Record. . . . . . . . . . . . . . . . . . . . . . . . . . . . . . . . . . . . . . . . . .7
Alert Notices . . . . . . . . . . . . . . . . . . . . . . . . . . . . . . . . . . . . . . . . . . . . . .7
Abbreviations . . . . . . . . . . . . . . . . . . . . . . . . . . . . . . . . . . . . . . . . . . . . . .7
Chapter 1 Description of the Radio . . . . . . . . . . . . . . . . . . . . . . . . . . . . 11
1 Introduction. . . . . . . . . . . . . . . . . . . . . . . . . . . . . . . . . . . . . . . . . . . 13
2 Description . . . . . . . . . . . . . . . . . . . . . . . . . . . . . . . . . . . . . . . . . . . 23
3 Circuit Descriptions . . . . . . . . . . . . . . . . . . . . . . . . . . . . . . . . . . . . . 63
Chapter 2 Servicing the Radio. . . . . . . . . . . . . . . . . . . . . . . . . . . . . . . . 93
4 General Information. . . . . . . . . . . . . . . . . . . . . . . . . . . . . . . . . . . . . 97
5 Disassembly and Reassembly. . . . . . . . . . . . . . . . . . . . . . . . . . . . . . 123
6 Servicing Procedures . . . . . . . . . . . . . . . . . . . . . . . . . . . . . . . . . . . 139
7 Power Supply Fault Finding . . . . . . . . . . . . . . . . . . . . . . . . . . . . . . 153
8 Interface Fault Finding . . . . . . . . . . . . . . . . . . . . . . . . . . . . . . . . . . 163
9 Frequency Synthesizer Fault Finding . . . . . . . . . . . . . . . . . . . . . . . . 169
10 Receiver Fault Finding. . . . . . . . . . . . . . . . . . . . . . . . . . . . . . . . . . 227
11 Transmitter Fault Finding (50W/40W Radios) . . . . . . . . . . . . . . . . 245
12 Transmitter Fault Finding (25W Radios). . . . . . . . . . . . . . . . . . . . . 315
13 CODEC and Audio Fault Finding. . . . . . . . . . . . . . . . . . . . . . . . . . 371
14 Fault Finding of Control Head . . . . . . . . . . . . . . . . . . . . . . . . . . . . 397
15 Spare Parts . . . . . . . . . . . . . . . . . . . . . . . . . . . . . . . . . . . . . . . . . . . 421
Chapter 3 Accessories. . . . . . . . . . . . . . . . . . . . . . . . . . . . . . . . . . . . . .427
16 TMAA02-08 Keypad Microphone . . . . . . . . . . . . . . . . . . . . . . . . . 431
17 TMAA03-02 Security Bracket . . . . . . . . . . . . . . . . . . . . . . . . . . . . 439
18 TMAA04-05 Ignition Sense Kit . . . . . . . . . . . . . . . . . . . . . . . . . . . 443
19 TMAA10-01 Desktop Microphone. . . . . . . . . . . . . . . . . . . . . . . . . 445
20 TMAA10-02 Handset. . . . . . . . . . . . . . . . . . . . . . . . . . . . . . . . . . . 449
21 TMAA10-03 and TMAA10-06 High-Power Remote Speakers . . . . 453
22 TMAA10-04 Remote PTT Kit. . . . . . . . . . . . . . . . . . . . . . . . . . . . 455
23 Installing an Enhanced Remote Kit. . . . . . . . . . . . . . . . . . . . . . . . . 461
24 TOPA-SV-024 Test Unit. . . . . . . . . . . . . . . . . . . . . . . . . . . . . . . . 477
4TM9100 Service Manual
© Tait Electronics Limited August 2005

TM9100 Service Manual 5
© Tait Electronics Limited August 2005
Preface
Scope of Manual
This manual contains information to service technicians for carrying out
level-1 and level-2 repairs of TM9100 radios and accessories.
Level-1 repairs entail the replacement of faulty parts and circuit boards;
level-2 repairs entail the repair of circuit boards, with the exception of
certain special items on the boards. The manual does not cover level-3
repairs, which entail the repair of the special items.
Hardware and Software Versions
This manual describes the following hardware and software versions.
The IPNs (internal part numbers) of the boards are listed below; the last two
digits in the IPN represent the issue of the board.
■Main board (B1 band) 50W : 220-01723-02
■Main board (H5 and H7 bands) 50W/40W : 220-01722-02
■Main board (B1 band) 25W : 220-01700-10
■Main board (H5 and H6 bands) 25W : 220-01697-10
■Control-head board : 220-01718-01
■Programming application : version 1.1.0.1
■Calibration application : version 1.0.0.0
Enquiries and Comments
If you have any enquiries regarding this manual, or any comments,
suggestions and notifications of errors, please contact Technical Support
(refer to “Tait Contact Information” on page 2).
Updates of Manual and Equipment
In the interests of improving the performance, reliability or servicing of the
equipment, Tait Electronics Ltd reserves the right to update the equipment
or this manual or both without prior notice.
6TM9100 Service Manual
© Tait Electronics Limited August 2005
Copyright
All information contained in this manual is the property of
Tait Electronics Ltd. All rights are reserved. This manual may not, in whole
or in part, be copied, photocopied, reproduced, translated, stored, or
reduced to any electronic medium or machine-readable form, without prior
written permission from Tait Electronics Ltd.
All trade names referenced are the service mark, trademark or registered
trademark of the respective manufacturers.
Disclaimer
There are no warranties extended or granted by this manual.
Tait Electronics Ltd accepts no responsibility for damage arising from use of
the information contained in the manual or of the equipment and software
it describes. It is the responsibility of the user to ensure that use of such
information, equipment and software complies with the laws, rules and
regulations of the applicable jurisdictions.
Associated Documentation
The following associated documentation is available for this product:
■MMA-00009-xx TM9100 Product Safety and Compliance
Information
■MMA-00007-xx TM9100 User’s Guide
■MMA-00018-xx TM9100 Installation Guide
■MMA-00022-xx TM9100 Main Board (H5/H6) 25W
PCB Information
■MMA-00023-xx TM9100 Main Board (B1) 25W
PCB Information
■MMA-00024-xx TM9100 Main Board (H5/H6) 50W/40W
PCB Information
■MMA-00025-xx TM9100 Main Board (B1) 50W PCB Information
■MMA-00029-xx TM9100 Control-Head Board (Graphical Display)
PCB Information
■MMA-00026-xx TM9100 PCB Information
(printed, pre-punched and shrink wrapped;
comprises MMA-00022-xx to MMA-00025-xx and
MMA-00029-xx)
The characters xx represent the issue number of the documentation.
All available documentation is provided on the
TM9100/TP9100 Service CD, product code TMAA24-01.
Updates may also be published on the Tait support website.

TM9100 Service Manual 7
© Tait Electronics Limited August 2005
Publication Record
Alert Notices
Within this manual, four types of alerts are given to the reader: warning,
caution, important and note. The following paragraphs illustrate each type
of alert and its associated symbol.
Warning!! This alert is used when there is a potential risk
of death or serious injury.
Caution This alert is used when there is the risk of minor or
moderate injury to people.
Important This alert is used to warn about the risk of equipment dam-
age or malfunction.
Note This alert is used to highlight information that is required to
ensure that procedures are performed correctly.
Abbreviations
Issue Publication Date Description
01 August 2005 first release
Abbreviation Description
ACP Adjacent Channel Power
ADC Analog-to-Digital Converter
AGC Automatic Gain Control
ALC Automatic Level Control
APCO Association of Public Safety Communications Officials
ASC Accredited Service Center
BOM Bill of Materials
C4FM Compatible Four-level Frequency Modulation
CCTM Computer-controlled Test Mode
CODEC Coder-Decoder

8TM9100 Service Manual
© Tait Electronics Limited August 2005
CSO Customer Service Organisation
CTCSS Continuous-tone-controlled Subaudible Signaling
DAC Digital-to-Analog Converter
DC Direct Current
DSP Digital Signal Processor
DTMF Dual-Tone Multi-Frequency
EPTT External PTT (Press-To-Talk)
ESD Electrostatic Discharge
FCL Frequency Control Loop
FE Front-End
FEC Forward Error Correction
FPGA Field-Programmable Gate Array
GPIO General Purpose Input/Output
GPS Global Positioning System
GUI Graphical User Interface
IC Integrated Circuit
IPN Internal Part Number
IF Intermediate Frequency
IQ In-Phase and Quadrature
ISC International Service Center
LCD Liquid-Crystal Display
LED Light-Emitting Diode
LNA Low-Noise Amplifier
LO Local Oscillator
LPF Low-Pass Filter
NPN Negative-Positive-Negative
P25 Project 25
PA Power Amplifier
PCB Printed Circuit Board
PLL Phase-Locked Loop
PNP Positive-Negative-Positive
Abbreviation Description

TM9100 Service Manual 9
© Tait Electronics Limited August 2005
PSU Power Supply Unit
PTT Press-To-Talk
RISC Reduced Instruction Set Computing
RSSI Received Signal Strength Indication
SFE Software Feature Enabler
SMA Sub Miniature Version A
SMD Surface-Mount Device
SMT Surface-Mount Technology
SMPS Switch-Mode Power Supply
SPI Serial Peripheral Interface
TCXO Temperature-compensated Crystal Oscillator
TEL Tait Electronics Limited
VCO Voltage-Controlled Oscillator
VCXO Voltage-Controlled Crystal Oscillator
Abbreviation Description
10 TM9100 Service Manual
© Tait Electronics Limited August 2005

TM9100 Service Manual 11
© Tait Electronics Limited August 2005
TM9100mobiles
Chapter 1
Description of the Radio

12 TM9100 Service Manual
© Tait Electronics Limited August 2005
Chapter 1 – Contents
1 Introduction . . . . . . . . . . . . . . . . . . . . . . . . . . . . . . . . . . . . . . . . . . 13
1.1 Frequency Bands . . . . . . . . . . . . . . . . . . . . . . . . . . . . . . . . . . . . . . . . . . 14
1.2 RF Output Power . . . . . . . . . . . . . . . . . . . . . . . . . . . . . . . . . . . . . . . . . 14
1.3 Accessories. . . . . . . . . . . . . . . . . . . . . . . . . . . . . . . . . . . . . . . . . . . . . . . 15
1.4 Product Codes . . . . . . . . . . . . . . . . . . . . . . . . . . . . . . . . . . . . . . . . . . . . 16
1.5 Labels. . . . . . . . . . . . . . . . . . . . . . . . . . . . . . . . . . . . . . . . . . . . . . . . . . . 17
1.6 Specifications . . . . . . . . . . . . . . . . . . . . . . . . . . . . . . . . . . . . . . . . . . . . . 18
2 Description. . . . . . . . . . . . . . . . . . . . . . . . . . . . . . . . . . . . . . . . . . . 23
2.1 Mechanical Design . . . . . . . . . . . . . . . . . . . . . . . . . . . . . . . . . . . . . . . . . 23
2.3 Connectors. . . . . . . . . . . . . . . . . . . . . . . . . . . . . . . . . . . . . . . . . . . . . . . 34
2.4 Hardware and Software Architecture . . . . . . . . . . . . . . . . . . . . . . . . . . . . 42
2.5 Operation in Receive Mode . . . . . . . . . . . . . . . . . . . . . . . . . . . . . . . . . . 47
2.6 Operation in Transmit Mode . . . . . . . . . . . . . . . . . . . . . . . . . . . . . . . . . 54
3 Circuit Descriptions. . . . . . . . . . . . . . . . . . . . . . . . . . . . . . . . . . . . . 63
3.1 Transmitter Circuitry . . . . . . . . . . . . . . . . . . . . . . . . . . . . . . . . . . . . . . . 65
3.2 Receiver Circuitry . . . . . . . . . . . . . . . . . . . . . . . . . . . . . . . . . . . . . . . . . 68
3.3 Frequency Synthesizer Circuitry . . . . . . . . . . . . . . . . . . . . . . . . . . . . . . . 71
3.4 Frequency Control Loop. . . . . . . . . . . . . . . . . . . . . . . . . . . . . . . . . . . . . 75
3.5 CODEC and Audio Circuitry. . . . . . . . . . . . . . . . . . . . . . . . . . . . . . . . . 76
3.6 Power Supply Circuitry . . . . . . . . . . . . . . . . . . . . . . . . . . . . . . . . . . . . . 80
3.7 Interface Circuitry . . . . . . . . . . . . . . . . . . . . . . . . . . . . . . . . . . . . . . . . . 86
3.8 Digital Board . . . . . . . . . . . . . . . . . . . . . . . . . . . . . . . . . . . . . . . . . . . . . 88
3.9 Control-Head Board. . . . . . . . . . . . . . . . . . . . . . . . . . . . . . . . . . . . . . . . 90

TM9100 Service Manual Introduction 13
© Tait Electronics Limited August 2005
1Introduction
The TM9100 series is a range of high-performance microprocessor-
controlled radios for digital (APCO project 25-compatible), analog and
mixed operation for voice and data communication. The radios are designed
for installation in vehicles but can also be used in desktop, remote-
monitoring and similar applications.
This manual includes the information required for servicing the radio and
its accessories.
This section describes the different options available for:
■frequency bands
■RF output power
■accessories
■product codes
Figure 1.1 TM9155 mobile radio

14 Introduction TM9100 Service Manual
© Tait Electronics Limited August 2005
This section also gives an overview of the labels on the product and the
specifications.
1.1 Frequency Bands
The radios are available in the following frequency bands:
■136 to 174MHz (B1)
■400 to 470MHz (H5)
■450 to 530MHz (H6)
■450 to 510MHz (H7)
The frequency bands are implemented by different main boards in the radio
body. The control heads are identical for all frequency bands.
1.2 RF Output Power
The radio bodies are available with 50W/40W and 25W RF output power.
The two RF output power options are implemented by different main
boards in the radio body, mechanically different radio bodies, and different
power connectors. The control heads are identical for all RF output power
options.
The 50W/40W radio is available in the following frequency bands:
■B1 (50W)
■H5 (40W)
■H7 (40W)
The 25W radio is available in the following frequency bands:
■B1
■H5
■H6
TM9100 Service Manual Introduction 15
© Tait Electronics Limited August 2005
1.3 Accessories
Tait offers a large variety of audio accessories, installation kits, internal
options boards and other accessories such as a desktop power supply.
For more information on these accessories refer to “Chapter 3 Accessories”
on page 427.
Audio Accessories The radios allow for the connection of a comprehensive range of audio
accessories:
■rugged microphone (standard)
■keypad microphone
■handset
■high-power remote speaker
■ remote PTT kit
Installation Kits The radio is delivered with a vehicle installation kit with U-cradle.
Installation of the radio is described in the installation guide.
Optional installation kits are:
■remote control-head kit for remote installation of the control head
■security bracket for secure and quick-release installation
Internal Options
Boards The radio provides space for an internal options board inside the radio body
connecting to an internal options connector. An aperture for an external
options connector is also provided.
Desktop Power
Supply A desktop power supply including the parts for mounting the radio is
available for desktop installations.
16 Introduction TM9100 Service Manual
© Tait Electronics Limited August 2005
1.4 Product Codes
This section describes the product codes used to identify products of the
TM9100 mobile radio product line.
General The product codes of the TM9100 mobile radio product line have the
format:
TMAabc–ddee
where:
■a identifies the product category:
A=accessory, B=radio body, C=control head, S=software feature
■b, c, dd and ee identify specific product features.
Radio Bodies The product codes of the radio bodies have the format:
TMAB3c–ddee
where:
■3 identifies the architecture of the digital board:
3=APCO digital
1 and 2 identify the digital boards of the analog TM8000 product line.
■c identifies the RF output power:
2=25W, 4=30 to 59W, 5=30 to 59W (trigger-base)
■dd identifies the frequency band:
B1=136 to 174MHz, H5=400 to 470MHz, H6=450 to 530MHz,
H7=450 to 520MHz
Other characters identify frequency bands of the analog TM8000
product line.
■ee identifies any radio options:
00=BNC RF connector, 01=mini-UHF RF connector
Control Head The product code of the control head has the format:
TMAC41–dd
where:
■4 identifies the control-head type (4=graphical-display control head)
Other numbers identify control heads of the analog TM8000 product
line.
■1 identifies the control-head configuration (1=APCO digital)
0 identifies the control-head configuration of the analog TM8000
product line.
■dd identifies label and branding options.

TM9100 Service Manual Introduction 17
© Tait Electronics Limited August 2005
1.5 Labels
Four external labels are attached to the bottom of the radio body:
■compliance information
■serial number and product code
■hot surface safety warning
■RF exposure safety warning
Figure 1.2 Labels of the TM9100 product line
S/N 19061964
TMAB32-H600
450-530 MHz
Tait Electronics Ltd, NZ
Contains intellectual property licenced
by Digital Voice Systems Inc, Motorola
Inc and Tait Electronics Ltd.
Details in user documentation.
N46
IC: 737A-TMAH6C
FCC ID: CASTMAH6C
TAIT
Made in
New Zealand
TMAH6C

18 Introduction TM9100 Service Manual
© Tait Electronics Limited August 2005
1.6 Specifications
Introduction Table 1.1 shows the specifications for the TM9100 radios. The parameter
values quoted are minimum values. These specifications are valid for the date
of publication only. For up-to-date specifications, refer to the area on the
TaitWorld website reserved for TM9100 products.
Table 1.1 Specifications
Parameter Values
Basic characteristics 50W/40W radio: 25W radio:
Frequency ranges:
•B1band
• H5 band
• H6 band
• H7 band
136 to 174MHz
400 to 470MHz
not available
450 to 520MHz
136 to 174MHz
400 to 470MHz
450 to 530MHz
not available
Channel spacing:
• B1 band
• H5, H6, H7 bands 12.5kHz/25kHz/30kHz
12.5kHz/25kHz
Channels/talkgroups (simplex or semi-duplex) 512
Frequency stability ±1.5ppm
Zones 26
Supply current:
• receive mode squelched
full audio
• transmit mode
100mA
500mA
<10A
110mA
525mA
<5.5A
RF connector 50Ω miniature UHF or BNC (optional)
Power connector:
• Power supply
• External speaker between 10.8 and 16 V DC
maximum power 10 W into 4 Ω
balanced load configuration
Interface connectors:
• microphone connector
• auxiliary connector
• internal options connector
Ports:
1 serial, 1 I/O
1 serial, 3 input, 4 I/O, 1 audio tap in, 1 audio tap out
1 serial, 7 I/O, 1 audio tap in, 1 audio tap out
Physical characteristics 50W/40W radio: 25W radio:
Weight 55.87 oz. (1.60kg) 49.47 oz. (1.40kg)
Dimensions:
•length
•width
• height
8.43 in. (214mm)
7.09 in. (180mm)
2.68 in. (68mm)
7.64 in. (194mm)
7.09 in. (180mm)
2.68 in. (68mm)

TM9100 Service Manual Introduction 19
© Tait Electronics Limited August 2005
Environmental conditions
Operating temperatures −22°F to +140°F (−30°C to +60°C)
Standards
• IP54
• MIL-STD 810C, D, E and F
(for details contact Technical Support)
Meets the requirements for sealing against:
•dust
•rain
Meets the requirements regarding the following aspects:
• low pressure
• high temperature
• low temperature
• temperature shock
•solar radiation
•rain
•humidity
• salt fog
•dust
• vibration
•shock
Receiver
Analog sensitivity (12dB SINAD) <0.25µV (−119dBm)
Digital sensitivity (TIA/EIA) 5% BER# <0.20µV (−121dBm)
Intermodulation rejection >–75dB
Adjacent channel selectivity:
• 20kHz/30kHz channel
• 12.5kHz channel >–75dB
>–65dB
Spurious responses rejection >–75dB
FM hum and noise:
• 20kHz/30kHz channel
• 12.5kHz channel >–43dB
>–40dB
Audio distortion at rated audio <3%
Audio bandwidth 300Hz to3 kHz (flat or with de-emphasis)
Receive detect time
(From the time an RF signal is first present at the
antenna to the time when the BUSY DETECT line
changes state)
< 3ms
Table 1.1 Specifications (continued)
Parameter Values

20 Introduction TM9100 Service Manual
© Tait Electronics Limited August 2005
Transmitter 50W/40W radio: 25W radio:
Output power:
• level 1 (very low)
• level 2 (low)
• level 3 (medium)
• level 4 (high)
10W
15W
25W (VHF), 20W (UHF)
50W (VHF), 40W (UHF)
1W
5W
12W
25W
Modulation limiting:
• 25kHz/30kHz channel
• 12.5kHz channel <±5kHz
<±2.5kHz
FM hum and noise:
• 25kHz/30kHz channel
• 12.5kHz channel >– 41dB
>– 37dB
Conducted and radiated emissions:
•up to 1GHz
• between 1 and 4GHz
(for radio operating frequencies below 500 MHz)
• between 1 and 12.75GHz
(for radio operating frequencies above 500MHz)
<−36dBm
<−30dBm
<−30dBm
Audio bandwidth 300Hz to 3kHz (flat or with pre-emphasis)
Audio response +1/–3dB
Audio distortion <3% at 1kHz 60% modulation
Transmit rise time
(from the time the external PTT line is asserted to
the time when the RF output power reaches 90%
of its final value)
<10ms
Table 1.1 Specifications (continued)
Parameter Values

TM9100 Service Manual Introduction 21
© Tait Electronics Limited August 2005
Table 1.2 Typical current consumptions by radio while not transmitting (analog mode) and by
control head
Parameter Value
Radio not operating:
• radio off (no links fitted)
• radio off (links LK1, LK2, LK3 fitted)
(using ignition control to switch radio on and off)
• radio on stand-by (links LK1, LK2, LK3 fitted)
(using ON/OFF key on control head to switch radio on and off)
2.2mA
3.3mA
52mA
Receiver:
• receiver idle (not scanning)
• receiver active, mute on
• receiver active, 3W audio into 16Ω
• receiver active, 10W audio into 4Ω
104mA
158mA
585mA
1.6A
Current consumptions by control head only:
• no back-lighting, no LEDs
• maximum back-lighting, no LEDs
• maximum back-lighting and LEDs on
• additional current with LCD heating on
13.3mA
99.9mA
102mA
220mA
Table 1.3 Typical current consumptions by radio body while transmitting (analog mode)
Parameter Values at different power levels
Very low Low Medium High
40W/50W radio:
• B1 band
• H5 band
• H7 band
4.0A
3.6A
3.5A
4.8A
4.4A
4.3A
6.0A
5.1A
5.0A
9.0A
7.6A
7.6A
25W radio:
• B1 band
• H5 band
• H6 band
1.1A
1.2
1.2A
2.0A
2.3A
2.3A
2.9A
3.3A
3.4A
4.4A
5.1A
5.2A
22 Introduction TM9100 Service Manual
© Tait Electronics Limited August 2005

TM9100 Service Manual Description 23
© Tait Electronics Limited August 2005
2 Description
This section describes the mechanical design and architecture of the radio,
explains the operation of the transceiver and the control head, and gives
pinouts of the radio connectors.
2.1 Mechanical Design
Overview The radio consists of the following main components:
■control head B
■radio body C
The control head B clips firmly to the front face of the radio body C,
where a seal E provides IP54 class protection. A control-head loom D
connects the control head to the radio body. Two dot-dash-dot marks at the
bottom of the radio body indicate the positions where a screwdriver is
applied to separate the control head from the radio body.
Figure 2.1 Components of the radio
C
D
B
E
3068z_01

24 Description TM9100 Service Manual
© Tait Electronics Limited August 2005
2.1.1 Radio Body
Overview The radio body consists of the following main components (see Figure 2.2
on page 25):
■cover B
■lid D
■internal options board (optional)
■chassis G
■main-board assembly F
Cover The black plastic cover B wraps over the top and sides of the radio body.
Apertures in the sides of the cover allow access to the four external screw
bosses of the radio body used for mounting the radio to the U-bracket.
Lid The aluminum lid D is attached to the chassis G with four M4x16 Torx-
head screws C. A seal fitted inside a groove at the underside of the lid
provides for IP54 class protection. The rear of the lid has an aperture for an
external options connector, which may be fitted if an internal options board
is used. If no external options connector is used, the aperture is sealed with
a bung for IP54 class protection. The lid contains two of the four screw
bosses to attach the radio to the U-bracket of the installation kit.
Internal Options
Board (Optional) On the inside of the lid, nine screw points are provided for mounting an
internal options board, which can be sized and shaped as required.
The internal options board connects to the internal options connector of
the main board. Tait offers a range of internal options board, which are
described in the accessories section of this manual. For more information on
how to create your own internal options board, contact Tait Electronics
Limited.
Chassis The aluminum chassis g is the different for the 50W/40W radio and the
25W radio.
The chassis G houses the main-board assembly F, which is attached with
five screws E to screw bosses inside the chassis and with two screws I
through the rear of the chassis to the heat-transfer block.
The rear of the chassis has apertures for the RF, power and auxiliary
connectors of the main board. If the auxiliary connector is not used, the
aperture is sealed with a rubber bung J for IP54 class protection.
The RF connector has a rubber seal H which is fitted inside the aperture
for the RF connector.

TM9100 Service Manual Description 25
© Tait Electronics Limited August 2005
Figure 2.2 Components of the radio body
Bcover Gchassis
Cscrew M4x16 (x4) Hauxiliary connector bung
Dlid assembly Iscrews M4x16 (x2)
Escrew M3x10 (x5) Jseal
Fmain-board assembly 1) gap pad (50W/40W radio only)
B
Cx4
D
Ex5
F
G
Ix2
H
J
3630z_01
1)
thermal
paste

26 Description TM9100 Service Manual
© Tait Electronics Limited August 2005
The front of the chassis has an aperture for the control-head connector.
The control-head seal is fitted inside a groove around the flange at the front
face of the chassis and provides for IP54 class protection when the control
head is fitted. Two dot-dash-dot marks at the underside side of the chassis
indicate the leverage points for removing the control head from the radio
body.
The sides of the chassis contain two of the four screw bosses to attach the
radio to the U-bracket of the installation kit.
For heat dissipation, the chassis has heat fins at the rear, grooves at the
bottom, and holes in the front.
The heat fins at the rear of the 50W/40W radio are longer than those of the
25W radio. The grooves at the bottom of the 50W/40W radio are deeper
than those of the 25W radio.
For additional heat dissipation, the 50W/40W radio has an additional
L-shaped gap pad 1) between the chassis and the main board.

TM9100 Service Manual Description 27
© Tait Electronics Limited August 2005
Main-Board
Assembly The main-board assembly consists of the following components
(see Figure 2.3):
■main board 1^ with SMT components, digital board D, shielding cans,
and connectors
■heat-transfer block H
■mounting and sealing elements for the connectors at the rear of the radio
body
Figure 2.3 Components of the main-board assembly
BM3x10 screw (x3) JD-range screwlock fastener (x2)
C50W/40W radios:
M2.2x10 PT screw (x2)
25W radios:
K30x8 PT screw (x2)
1) power connector seal
1! power connector
1@ gap pad (50W/40W radio only)
Ddigital board 1# hexagonal nut
Einternal options connector 1$ lock washer
Fauxiliary connector 1% RF connector
Ginner foam D-range seal 1^ main board
Hheat-transfer block 1& control-head connector
Iouter foam seal
J
B
1^
G
I
H
1)
1&
1#
1%
1$
F
E
1!
thermal
paste
x3
3631z_01
1@
Cx2
D

28 Description TM9100 Service Manual
© Tait Electronics Limited August 2005
The main board 1^ is attached to the heat-transfer block H with three
M3x10 Torx-head screws B and the fastening elements J, 1# and 1$ of the
auxiliary and RF connectors.
The inner foam D-range seal G seals the auxiliary connector against the
heat-transfer block. The power connector seal 1) seals the power connector
against the heat-transfer block.
The power connector seal 1) of the 50W/40W radio (blue) is different to
the seal of the 25W radio (black).
Main Board The main board 1^ is a printed circuit board in SMT design with
components on the top and bottom sides. A digital board D is reflow-
soldered to the main board. Most components are shielded by metal cans.
There are different main boards for each frequency band and each RF
output power configuration.
The internal options connector E for connecting an internal options board
and the factory connector (not illustrated) for factory use are soldered to the
top side of the main board. The control-head connector 1& (facing the front
of the radio) and the auxiliary F, power 1! and RF 1% connectors (facing
the rear of the radio) are located on the bottom side of the main board.
The 50W/40W radio has a black power connector 1! and the 25W radio
has a white power connector.
For more information on the connectors, refer to “Connectors” on
page 34.
For heat dissipation, one of the screw bosses inside the chassis is in contact
with the underside of the main board. A larger copper plate at the underside
of the main board connects to the body of the heat-transfer block.
The 50W/40W radio has an additional gap pad between the heat-transfer
block and the main board 1^ which connects to an additional copper plate
at the bottom side of the main board.
Heat-Transfer Block The aluminum heat-transfer block H dissipates heat from the main board to
the heat fins of the chassis. The heat-transfer block has a contact surface to
the larger copper plate at the underside of the main board 1^, and a contact
surface to the rear of the chassis. All contact surfaces are coated with thermal
paste.
Two self-adhesive foam seals G and I around the aperture of the auxiliary
connector on either side of the heat-transfer block and the power connector
seal 1) inside the aperture of the power connector are fitted to the heat-
transfer block.
TM9100 Service Manual Description 29
© Tait Electronics Limited August 2005
2.1.2 Control Head
Overview The control head can be divided into the following main areas:
■front panel with control elements, indicators, LCD, speaker, and
concealed microphone
■space-frame and seals
■control-head board with SMT components, shielding cans, connectors,
and volume potentiometer
■control-head loom with female-female adapter
■adapter flange
The circled numbers in this section refer to the items in Figure 2.4 on
page 31.
Front Panel
Assembly The front panel assembly 1^ consists of an injection-moulded plastic part
with an integrated transparent light pipe element for the radio STATUS LEDs,
a transparent lens which cannot be replaced, a cloth membrane which is
fixed to the speaker grille, and a foam seal inside a rectangular LCD recess
behind the lens. A label 1* with the radio model number is attached to the
front panel assembly with self-adhesive coating and can be replaced for
rebranding purposes.
Three clips on the rear side of the front panel assembly snap onto the space-
frame to hold the keypads 1# and 1#, the LCD assembly 1@ and the speaker
1! in place. The rear side of the front panel assembly also has four screw
bosses to fasten the control-head board F.
Knob for
Volume-Control
Potentiometer
The knob for the volume-control potentiometer 1& is fitted to the shaft of
the volume-control potentiometer, which is soldered to the control-head
board F.
Keypads The main keypad 1# (for the function, selection, and scroll keys) and the
power keypad 1$ protrude through apertures in the front panel assembly 1^.
The rear sides of these keypads connect directly to the relevant contacts on
the control-head board F.
LCD Assembly The graphical-display LCD assembly 1@ sits on a foam seal inside a
rectangular recess of the front panel assembly 1^. Another foam seal is
attached to the rear of the LCD with self-adhesive coating. The LCD
assembly has a loom, which runs through a slot in the space-frame J and
connects to a connector on the rear side of the control-head board F.

30 Description TM9100 Service Manual
© Tait Electronics Limited August 2005
Speaker The speaker 1! sits inside a round recess of the front panel assembly, where
a cloth membrane is fixed to the speaker grille. The speaker clamp 1) holds
the speaker in position. The speaker cable plugs into the speaker connector
on the rear side of the control-head board F.
Note In some configurations the speaker may be disconnected.
Concealed
Microphone A concealed microphone 1% consisting of the microphone capsule and a
rubber seal is fitted in a round recess inside the front panel assembly 1^.
The microphone leads are soldered to two pads on the top side of the
control-head board.
Space-Frame The aluminum space-frame J snaps into the three clips of the front panel
assembly 1^. The front side of the space-frame holds the keypads, the LCD
assembly, and the speaker in place and at the same time allows access to their
electrical contacts. The rear side of the space-frame has four through-holes
for the screws E of the control-head board F and two screw bosses to fit
the adapter flange C. Two light pipes H and I are fitted in recesses in the
space-frame and direct light from LEDs on the control-head board to the
front panel. A slot at the top edge of the space-frame allows the loom of the
LCD assembly 1@ to run to the control-head board.
Seals Two identical ring seals G fitted to grooves around the perimeter of the
space-frame provide for IP54 class protection.

TM9100 Service Manual Description 31
© Tait Electronics Limited August 2005
Figure 2.4 Components of the control head
BM4 x 12 Taptite screw (x2)
Cadapter flange
Dcontrol-head loom assembly with
female-female adapter
E3 x 10 PT screw (x4)
Fcontrol-head board
Gspace-frame seal (x2)
Hshort light pipe
Ilong light pipe
Jspace-frame
1) speaker clamp
1! speaker
1@ LCD assembly
1# main keypad
1$ power keypad
1% concealed microphone
1^ front panel assembly
1& knob for volume-control potentiometer
C
E
F
G
G
1)
H
I
J
1!
1^
1@
1#
1$
1&
x2
x4
D
3451z_02
1%
B

32 Description TM9100 Service Manual
© Tait Electronics Limited August 2005
Control-Head Board The control-head board F is a printed circuit board in SMT design with
components on the top and bottom sides. Some SMT components are
shielded by metal cans.
The control-head board is fitted to the front panel assembly 1^ through the
space-frame J with four 3x10 PT screws E.
The side facing the radio body has the connectors for the connection of the
control-head loom, the LCD loom, the speaker, an optional control-head
options board, and pads for the leads of the concealed microphone.
The side facing the front panel has the volume-control potentiometer, the
microphone connector, the indicator and backlight LEDS, and the contacts
for the keypads.
Control-Head Loom The control-head loom D connects the connector on the control-head
board to the control-head connector of the radio body. For more
information refer to “Control-Head Connectors” on page 40.
Adapter Flange The adapter flange C is an injection-moulded plastic part, which is fitted to
the space-frame with two M4x12 Taptite screws B.
Figure 2.5 Connectors of the control-head board
connector for control-head
options board
connector for
loom of LCD assembly
pads for leads of
concealed microphone
connector for
control-head loom
connector for speaker

TM9100 Service Manual Description 33
© Tait Electronics Limited August 2005
2.2 User Interface
Figure 2.6 shows the controls and indicators of the user interface. For more
information refer to the TM9100 User’s Guide.
Some keys have functions assigned to both short and long key presses.
A short key press is less than one second, and a long key press is more than
one second.
Figure 2.6 User interface
scroll keys
on/off key
volume
control
microphone
socket
press-to-talk
(PTT) key
red
display speaker
green
amber
microphone radio status LEDs
function keys
1 to 4 left
selection key right
selection key

34 Description TM9100 Service Manual
© Tait Electronics Limited August 2005
2.3 Connectors
Overview This section describes the specifications and pinouts of the connectors of the
radio body and the control head.
Figure 2.7 provides an overview of the connectors:
Figure 2.8 shows the connectors of the radio body.
Figure 2.9 shows the connectors of the control head.
For information on the factory connector of the main board and the internal
connectors of the control head, refer to the PCB information of the main
boards and the control-head board.
Figure 2.7 Connectors
Speaker
Control-Head
Board
Speaker
Leads
Speaker
Connector
Microphone
Connector
Control-Head
Options Connector
Control-Head
Options Board
Main Board
Internal
Options
Loom
Control-Head
Connector
Power
Connector
RF Connector
Auxiliary
Connector
Factory
Connector
(Factory Only)
Pads for
Concealed
Microphone
External
Options
Connector
Internal
Options
Board
Internal
Options
Connector
Control-Head
Loom
Volume
Control
Keys
LEDs
LCD

TM9100 Service Manual Description 35
© Tait Electronics Limited August 2005
Figure 2.8 Connectors of the radio body (25W radio)
control-head
connector
provision for
external options
connector
provision for
additional
connector
power
connector
auxiliary
connector RF
connector
internal options
connector
rear view
front view
top view

36 Description TM9100 Service Manual
© Tait Electronics Limited August 2005
2.3.1 RF Connector
The RF connector is the primary RF interface to the antenna. The RF
connector is a standard mini-UHF connector or a BNC connector with an
impedance of 50Ω.
Important The maximum RF input level is +27dBm. Higher levels
may damage the radio.
Figure 2.9 Connectors of the control head
front view
rear view without adapter flange
microphone
connector control-head
connector
Table 2.1 RF connector - pins and signals
Pinout Pin Signal Name Signal Type
1 RF RF analog
2 GND RF ground
BC
rear view

TM9100 Service Manual Description 37
© Tait Electronics Limited August 2005
2.3.2 Power Connector
The power connector is the interface for the primary 13.8V power source
and the external speaker. The primary power source can be the vehicle
battery or a mains-fed DC power supply. There are different power
connectors for the 50W/40W and 25W radios.
Important The speaker load configuration is balanced; the speaker
output lines must not be connected to ground. Connecting
a speaker output line to ground will cause audio power
amplifier shutdown
Table 2.2 Power connector (radio) – pins and signals
Pinout Pin Signal name Description Signal type
1 AGND Earth return for radio body power
source. Ground
2 SPK– External speaker output. Balanced load
configuration. Analog
3 SPK+ External speaker output. Balanced load
configuration. Analog
4 13V8_BATT DC power input for radio body and
control head. Power
rear view
50W/40W radio
1 2 3 4
rear view
25W radio

38 Description TM9100 Service Manual
© Tait Electronics Limited August 2005
2.3.3 Auxiliary Connector
The auxiliary connector is the standard interface for external devices that are
typically connected to a radio. The auxiliary connector is a 15-way
standard-density D-range socket. The auxiliary connector provides a serial
port, three programmable input lines, four programmable digital I/O lines
and audio I/O.
The I/O lines can be programmed for a variety of functions, logic levels,
and in some cases, direction. Audio lines can also be programmed to tap
into, or out of, different points in the audio processing chain. For more
information refer to the online help of the programming application.
Table 2.3 Auxiliary connector – pins and signals
Pinout Pin Signal name Description Signal type
12 AUX_GPI1 General purpose digital input.
Programmable function. Digital, 3V3 CMOS
5 AUX_GPI2 General purpose digital input.
Programmable function.
With LK3 fitted, GPI2 is an
emergency power sense input.a
Digital, 3V3 CMOS
4 AUX_GPI3 General purpose digital input.
Programmable function.
With LK2 fitted, GPI3 is a power
sense input.a
Digital, 3V3 CMOS
10 AUX_GPIO4 Programmable function and
direction.
Pads available to fit a higher power
driver transistor on GPIO4 line
Digital, 3V3 CMOS
input; open collector
output with pullup
2 AUX_GPIO5
9 AUX_GPIO6
1 AUX_GPIO7
11 AUX_TXD Asynchronous serial port -
Transmit data Digital, 3V3 CMOS
3 AUX_RXD Asynchronous serial port -
Receive data Digital, 3V3 CMOS
7 AUD_TAP_IN Programmable tap point into the Rx
or Tx audio chain. DC-coupled. Analog
13 AUD_TAP_OUT Programmable tap point out of the
Rx or Tx audio chain. DC-coupled. Analog
14 AUX_MIC_AUD Auxiliary microphone input.
Electret microphone biasing
provided. Dynamic microphones are
not supported.
Analog
6 RSSI Analog RSSI output. Analog
8+13V8_SW
bSwitched 13.8V supply. Supply is
switched off when radio body is
switched off.
Power
15 AGND Analog ground Ground
a. For more information on hardware links refer to“Power-Sense Options” on page 82.
b. Can be switched or unswitched. For more information refer to “Connector Power Supply Options” on page 85.
J
B
C
D
E
F
G
H
I
1)
1!
1@
1#
1$
1%
rear view

TM9100 Service Manual Description 39
© Tait Electronics Limited August 2005
2.3.4 Internal Options Connector
When installing an internal options board, the internal options connector is
the electrical interface to the main board of the radio body.
The internal options connector provides similar I/O to the auxiliary
connector. The internal options connector is an 18-pin 0.1 inch pitch
Micro-MaTch connector.
Important The digital I/O signals are intended to interface directly
with compatible logic signals only. Do not connect these
signals to external devices without appropriate signal con-
ditioning and ESD protection.
2.3.5 Provision for External Options Connector
The radio has a mechanical interface for the external connector of an
internal options board. This external options connector can be a 9-way
standard-density or 15-way high-density D-range connector. If no internal
options board is installed (standard configuration), the hole for the external
options connector is sealed by a bung.
Table 2.4 Internal options connector – pins and signals
Pinout Pin Signal Description Signal type
113V8_SW
aSwitched 13V8 supply. Supply is switched
off when the Radio Body is switched off. Power
2 AUD_TAP_OUT Programmable tap point out of the Rx or
Tx audio chain. DC-coupled. Analog
3 AGND Analog ground. Ground
4 AUX_MIC_AUD Auxiliary microphone input.
Electret microphone biasing provided.
Dynamic microphones are not supported.
Analog
5 RX_BEEP_IN Receive sidetone input. AC-coupled. Analog
6 AUD_TAP_IN Programmable tap point into the Rx or Tx
audio chain. DC-coupled. Analog
7 RX_AUD Receive audio output. Post volume
control. AC-coupled. Analog
8 RSSI Analog RSSI output. Analog
9…15 IOP_GPIO1…7 General-purpose port for input and
output of data. Programmable function
and direction. With LK4 fitted, GPIO7 is a
power sense inputb.
Digital.
3V3 CMOS
16 DGND Digital ground. Ground
17 IOP_RXD Asynchronous serial port - Receive data. Digital.
3V3 CMOS
18 IOP_TXD Asynchronous serial port - Transmit data. Digital.
3V3 CMOS
a. Can be switched or unswitched. For more information refer to “Connector Power Supply Options” on page 85.
b. For more information on hardware links refer to“Power-Sense Options” on page 82.
B
D
F
H
J
1!
1#
1%
1&
C
E
G
I
1)
1@
1$
1^
1*
top view

40 Description TM9100 Service Manual
© Tait Electronics Limited August 2005
2.3.6 Control-Head Connectors
The control-head loom connects the connector on the front of the radio
body to the connector on the rear of the control head.
The connector on the front of the radio body is an 18-way two-row right-
angled IDC (insulation displacement connector) SMD header socket.
The connector on the rear of the control head is an 18-way 0.1 inch pitch
Micro-MaTch SMD socket.
Table 2.5 Control-head connectors – pins and signals
Pinout Pin Signal Description Signal type
1 RX_AUD Receive audio output. Post volume
control. AC-coupled. Analog
2+13V8
aPower supply output from radio body
power source. Power
3 CH_TXD Asynchronous serial port -
Transmit data. Digital. 3V3 CMOS.
4 CH_PTT PTT input from microphone.
Also carries the hookswitch signal. Digital
5 CH_MIC_AUD Fist microphone audio input. Analog
6 AGND Analog ground. Ground
7 CH_RXD Asynchronous serial port - Receive data. Digital. 3V3 CMOS.
8 DGND Digital ground. Ground
9 CH_ON_OFF Hardware power on/software-
controlled power off input. Active low. Digital
10 VOL_WIP_DC DC signal from volume pot wiper
(not used, connected to AGND). Analog
11 CH_SPI_DO Data output signal to control head. Digital. 3V3 CMOS.
12 CH_LE Latch enable output to control head. Digital. 3V3 CMOS.
13 CH_GPIO1 General purpose digital input/output. Digital. 3V3 CMOS
input.
Open collector
output with pullup.
14 +3V3 Power supply to control head digital
circuits. Power
15 CH_SPI_DI Data input from control head. Digital. 3V3 CMOS.
16 CH_SPI_CLK Clock output to control head. Digital. 3V3 CMOS.
17 SPK– Speaker audio output for non-remote
control head. Balanced load
configuration.
Analog
18 SPK+ Speaker audio output for non-remote
control head. Balanced load
configuration.
Analog
a. Can be switched or unswitched. For more information refer to “Connector Power Supply Options” on page 85.
CEGI1)1@1$1^1*
BDFHJ1!1#1%1&
front view
of radio body
B
D
F
H
J
1!
1#
1%
1&
C
E
G
I
1)
1@
1$
1^
1*
top view of
control-head
board

TM9100 Service Manual Description 41
© Tait Electronics Limited August 2005
2.3.7 Microphone Connector
The microphone connector of the control head is an RJ45 socket.
When the control head is connected to the control-head connector of the
radio body using the loom provided, the microphone connector uses the
following eight control-head connector signals:
Table 2.6 Microphone connector – pins and signals
Pinout Pin Signal name Description Signal type
1 MIC_RX_AUD Receive audio output. Analog
2+13V8
aPower supply output. Switched off
when radio body is switched off. Power
3 MIC_TXD Asynchronous serial port -
Transmit data. 3.3V CMOS
4 MIC_PTT PTT input from microphone. Also carries
hookswitch signal. Digital
5 MIC_AUD Fist microphone audio input. Analog
6 AGND Analog ground. Analog ground
7 MIC_RXD Asynchronous serial port - Receive data. 3.3V CMOS
8 MIC_GPIO1 General purpose digital input/output. Open collector out
3.3V CMOS in
a. Can be switched or unswitched. For more information refer to “Connector Power Supply Options” on page 85.
B
I
front view
42 Description TM9100 Service Manual
© Tait Electronics Limited August 2005
2.4 Hardware and Software Architecture
Overview This section describes the hardware and software modules of the radio and
their interaction in the functioning of the radio.
2.4.1 Hardware Architecture
The electrical hardware of the radio is implemented on a main board inside
the radio body and a control-head board inside the control head.
For a detailed description and block diagrams of individual circuits, refer to
“Circuit Descriptions” on page 23.
Main Board The main board inside the radio body includes the following circuitry:
■transmitter
■receiver
■frequency synthesizer
■digital board with a RISC processor and custom logic (implemented on
an FPGA), memory, and a DSP
■CODEC and audio
■interface
■power supply
The main board has an internal options connector which allows internal
options boards to access a variety of discrete and programmable signals.
For more information refer to “Internal Options Connector” on page 39.
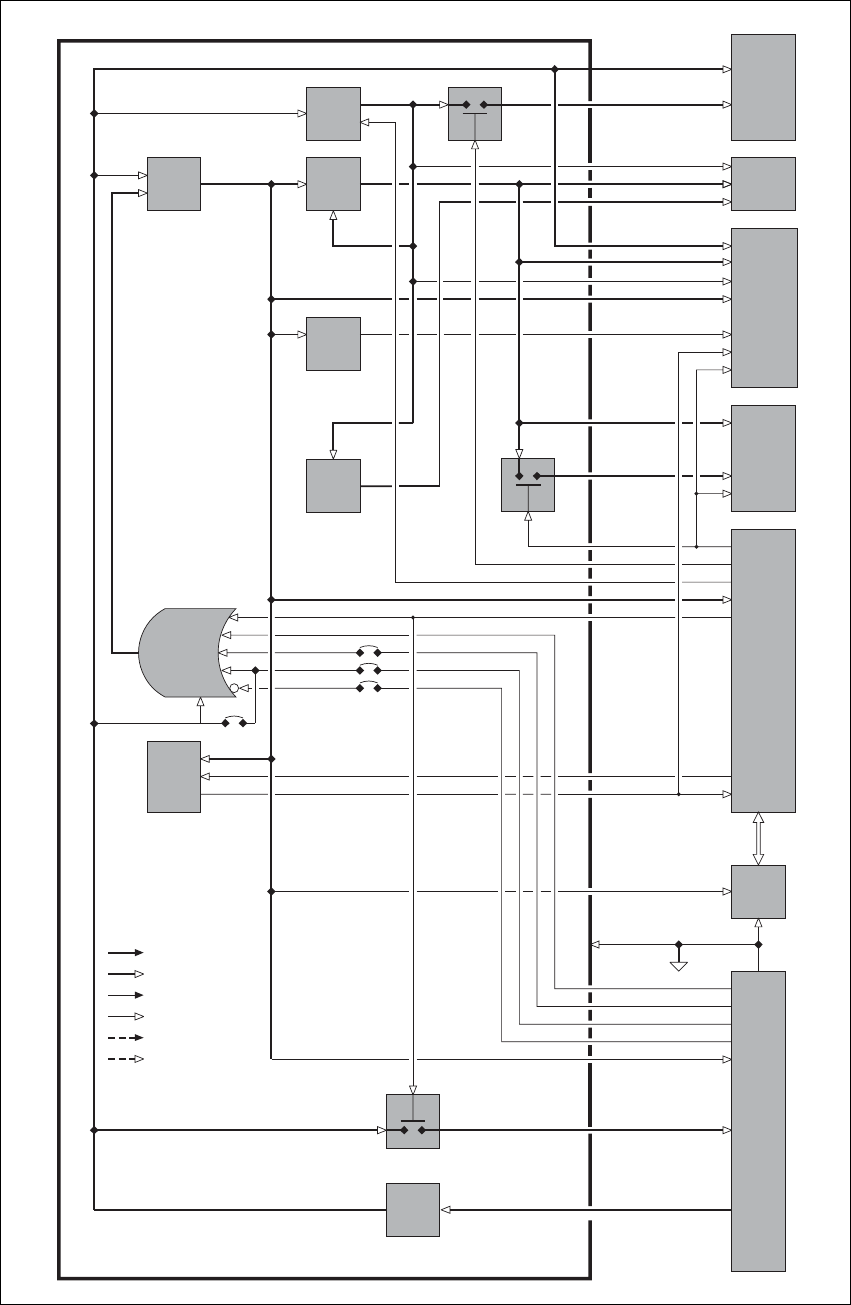
For a basic block diagram of the main board, refer to Figure 2.10 on
page 43.
For a more detailed block diagram of the transceiver, refer to Figure 2.12 on
page 48 (analog mode) and Figure 2.13 on page 49 (digital mode).
Control-Head Board The control-head board includes:
■the circuitry needed for the controls and indicators on the front panel
■with a RISC processor and custom logic (implemented on an FPGA),
and memory
For a block diagram of this control-head board, refer to Figure 3.11 on
page 91.
The control head has a concealed microphone inside the control head and
also has a provision for a separate circuit board that may be designed to
perform a variety of tasks including—but not limited to—Bluetooth
connectivity. No separate circuit board is required for a dynamic
microphone.

TM9100 Service Manual Description 43
© Tait Electronics Limited August 2005
Figure 2.10 Hardware architecture of the main board
Power Supply
Receiver
Transmitter
Frequency
Synthesizer
DSP
CODEC
andAudio Interface
Digital Board
RF Connector
Power
Connector
Control-Head
Connector
LPF1) PIN
Switch1)
Auxiliary
Connector
Internal Options
Connector
Main Board
FPGA
RISC
Proc.
Serial
Flash
SRAM
Flash
Memory
part of transmitter circuitry
analog-to-digital converter 2)
digital-to-analog converter 2)
part of CODEC and audio circuitry2)
1) digital
RF
analog
asynchronous serial data
synchronous serial data
Custom
Logic
44 Description TM9100 Service Manual
© Tait Electronics Limited August 2005
2.4.2 Software Architecture
Overview Software plays an important role in the functioning of the radio. Some radio
functions such as the graphical user interface, processing of the analog and
digital signals, and the implementation of analog and digital radio
applications are completely implemented by software.
For a block diagram of the software architecture, refer to Figure 2.11 on
page 45.
Software Modules The following software modules are stored on the digital board of the main
board:
■FPGA image, which includes the software-implemented RISC processor
and the custom logic (the custom logic executes additional digital signal
processing)
■boot code
■radio application code
■digital signal processing
■radio application database and radio calibration database
The following software modules are stored on the control-head board with:
■FPGA image, which includes the software-implemented RISC processor
■boot code
■control-head application code
■control-head application database
Hardware and interface drivers are part of the boot code, the RISC code,
and—in case of the main board—the DSP code.

TM9100 Service Manual Description 45
© Tait Electronics Limited August 2005
Software Start-Up When the radio is turned on, the following processes are carried out on the
main board:
Note This process describes the normal software start-up into normal
radio operation mode.
1. The FPGA image, which includes the RISC processor and the cus-
tom logic, is loaded from the serial flash to the FPGA.
2. The RISC processor executes the boot code, which carries out an
initialization and auto-calibration, and—in case of a fault—generates
an error code for display on the control head.
3. Normal radio operation starts with:
■the RISC processor executing the radio application code,
including application software for the analog and/or digital modes
■the DSP executing the DSP code for processing of digital signals
in analog and digital mode
■the custom logic executing additional digital signal processing
Figure 2.11 Software architecture
FPGA
SRAM
Dynamic
Memory
FPGA Image
RISC Proc.
Control-HeadApplication Code
FPGA Image
Boot Code
Serial
Flash
Database
Boot Code
Flash
Memory
Application Code
FPGA
RadioApplication
Code
Serial Flash
RadioApplication Code
Custom Logic
Additional Digital
Signal Processing
FPGA Image
FPGA Image
RISC Processor
Boot Code
DSP
DSP Code
Flash Memory
Boot Code
Database
DSP Code
SRAM
Dynamic Memory

46 Description TM9100 Service Manual
© Tait Electronics Limited August 2005
When the radio is turned on, the following processes are carried out on the
control-head board:
1. The FPGA image, which includes the RISC processor, is loaded from
the serial flash to the FPGA.
2. The RISC processor executes the boot code, which carries out an
initialization, and—in case of a fault—generates an error code for
display on the control head.
3. Normal radio operation starts with the RISC processor executing
■the graphical user interface
■the I/O processing
■the user interface processing
During normal radio operation the radio body and control head
communicate via interface software, which is part of the radio and control-
head application software.
Software Shutdown On shutdown, the programming and calibration data is stored in the
database, and power is removed from the radio.
Important On power loss, any changes made to the programming or
calibration data may be lost.
Programming and
Calibration Files One of the servicing tasks is the downloading and uploading of
programming and calibration files to the database. For more information,
refer to “Servicing Procedures” on page 139 and the online help of the
programming and calibration applications.
Software Upgrades During servicing it may become necessary to upload software to a
replacement main board, control head, or control head board using the
Tools > Options > Download command of the programming application.
For more information, refer to the online help of the programming
application and to the technical notes accompanying the software files.

TM9100 Service Manual Description 47
© Tait Electronics Limited August 2005
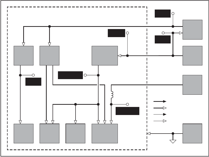
2.5 Operation in Receive Mode
Overview This section describes the functioning of the transceiver in receive mode.
The operation of the transceiver is illustrated in Figure 2.12 on page 48
(analog mode) and Figure 2.13 on page 49 (digital mode).
These block diagrams show the hardware modules integrated with the
software modules:
■hardware (transmitter, receiver, CODEC and audio)
■RISC processor (on FPGA of digital board)
■custom logic (on FPGA of digital board)
■DSP (on digital board)
Note The block diagrams for the analog and digital modes only differ in
the operation of the DSP.
The receive path consists of three major functional parts:
■RF hardware
■digital baseband processing
■audio processing and signaling
Note The information flow on a digital radio can be categorized in two
forms, signaling (including user data) and voice. Whilst setting up
a call, signaling may be the only information transferred across the
air interface. Once a call has been established however, both sig-
naling and voice information are transported. The signaling infor-
mation continues throughout the call for the purpose of maintain-
ing the call and possibly sending data information.

48 Description TM9100 Service Manual
© Tait Electronics Limited August 2005
Figure 2.12 Transceiver operation in analog mode
Digital
Down-
converter
Squelch
Front
End 1st
IF Channel
LPF
RSSI
Second LO
UHF: 90.328 MHz
VHF: 42.928 MHz
FM
Demod
Quad
Demod
RX
AGC
Audio
Filtering De-
emphasis Optional
Processing
Data and Signaling
Decoders Side
Tones
Audio
PA
Phase
locked to
TCXO
LPF
Control
Head
Power
Mag.
PLL
Frequency
Control
Triple-point
Equalization Audio
Filtering Pre-
emphasis Optional
Processing
Data and Signaling
Encoders
ALC
Dir.
Coup. Fin Drv
/Ex
Pwr
Ctrl
Ramp
Control
TCXO:
13.000 MHz
VCO*
Control
Head
VCXO
Bias
Custom
Logic
Hardware
Hardware
DSP
Auxiliary
Mic
FGA
Loop
Filter
Primary
Volume
Control
Secondary
Volume
Control
Mic
PGA
Channel
LPF
Loop
Filter
Antenna
IF:
UHF: 45.1 MHz
VHF: 21.4 MHz
2nd IF:
64 kHz
Rx
Interface
RISC Processor
RISC Processor
Analog-to-digital conversion
Digital-to-analog conversion
System interface
Key Notes
(1) Noise blanker not shown
(2) VHF configuration shown*
For UHF there are separate VCOs for RX andTX
Tx
Interface

TM9100 Service Manual Description 49
© Tait Electronics Limited August 2005
Figure 2.13 Transceiver operation in digital mode
IF:
UHF: 45.1 MHz
VHF: 21.4 MHz
Digital
Down-
converter
Front
End 1st
IF Channel
LPF
Second LO
UHF: 90.328 MHz
VHF: 42.928 MHz
Quad
Demod
RX
AGC
2nd IF:
64 kHz
Audio
PA
Phase
locked to
TCXO
LPF
Control
Head
Power
PLL
Frequency
Control
Triple-Point
Equalization
Dir.
Coup. Fin Drv
/Ex
Pwr
Ctrl
Ramp
Control
TCXO:
13.000 MHz
VCO*
Control
Head
VCXO
Bias
Hardware
Hardware
Auxiliary
Mic
FGA
Loop
Filter
Primary
Volume
Control
Secondary
Volume
Control
Mic
PGA
Channel
LPF
Loop
Filter
Antenna
RSSI
FM
Demod Voice
FEC
DSP
Voice
Packets
Rx
Signaling
FEC
Rx
Burst
Builder Vocoder
Signaling
Packets
C4FM
Demod
Voice
Packets
Tx
Burst
Builder
C4FM
Modulator
Tx
Signaling
FEC
Signaling
Packets
Rx
Interface
Tx
Interface
Voice
FEC Vocoder ALC
Arbitrator
RISC Processor
Analog-to-digital conversion
Digital-to-analog conversion
System interface
Key Notes
(1) Noise blanker not shown
(2) VHF configuration shown*
For UHF there are separateVCOs for RX andTX
Custom
Logic
RISC Processor
Side
Tones
50 Description TM9100 Service Manual
© Tait Electronics Limited August 2005
2.5.1 RF Hardware
PIN Switch The RF PIN switch circuitry selects the RF path to and from the antenna
to either the Tx or Rx circuitry of the radio. In addition to the switching
functionality, the PIN switch is used to provide attenuation to the Rx front
end in high signal-strength locations.
Front End and
First IF The front-end hardware amplifies and image-filters the received RF
spectrum, then down-converts the desired channel frequency to a first
intermediate frequency IF1 of 45.1MHz (UHF) or 21.4MHz (VHF) where
coarse channel filtering is performed. The first LO signal is obtained from
the frequency synthesizer and is injected on the low side of the desired
channel frequency for all bands. In receive mode, the modulation to the
frequency synthesizer is muted. See “Frequency Synthesizer” on page 57 for
a description of the frequency synthesizer. The output of the first IF is then
down-converted using an image-reject mixer to a low IF of 64kHz.
Quadrature
Demodulator The LO for the image-reject mixer (quadrature demodulator) is synthesized
and uses the TCXO as a reference. This ensures good centring of the IF
filters and more consistent group-delay performance. The quadrature
demodulator device has an internal frequency division of 2 so the second
LO operates at 2 x (IF1+64kHz). The quadrature output from this mixer is
fed to a pair of ADCs with high dynamic range where it is oversampled at
256kHz and fed to the custom logic device.
Automatic Gain
Control The AGC is used to limit the maximum signal level applied to the image-
reject mixer and ADCs in order to meet the requirements for
intermodulation and selectivity performance. Hardware gain control is
performed by a variable gain amplifier within the quadrature demodulator
device driven by a 10-bit DAC. Information about the signal level is
obtained from the IQ data output stream from the ADCs. The control loop
is completed within the custom logic. The AGC will begin to reduce gain
when the combined signal power of the wanted signal and first adjacent
channels is greater than about -70dBm. In the presence of a strong adjacent-
channel signal it is therefore possible that the AGC may start acting when
the wanted signal is well below -70dBm.
Noise Blanking
(B1 band only) With the B1 band, a noise blanker can be selected to remove common
sources of electrical interference such as vehicle ignition noise. The noise
blanker functions by sampling the RF input to the receiver for impulse noise
and momentarily disconnecting the first LO for the duration of the impulse.
The response time of the noise blanker is very fast (tens of nanoseconds) and
is quicker than the time taken for the RF signal to pass through the front-
end hardware, so that the LO is disabled before the impulse reaches the IF
stage where it could cause crystal filter ring.
TM9100 Service Manual Description 51
© Tait Electronics Limited August 2005
2.5.2 Digital Baseband Processing
Custom Logic The remainder of the receiver processing up to demodulation is performed
by custom logic. The digitized quadrature signal from the RF hardware is
digitally down-converted to a zero IF and channel filtering is performed at
baseband. Different filter shapes are possible to accommodate the various
channel spacings and data requirements. These filters provide the bulk of
adjacent channel selectivity for narrow-band operation. The filters have
linear phase response so that good group-delay performance for data is
achieved. The filters also decimate the sample rate down to 48kHz.
Custom logic also performs demodulation, which is multiplexed along with
AGC and amplitude data and fed via a single synchronous serial port to the
DSP. The stream is demultiplexed and the demodulation data used as an
input for further audio processing.
Noise Squelch The noise squelch process resides in the DSP. The noise content above and
adjacent to the voice band is measured and compared with a preset
threshold. When a wanted signal is present, out-of-band noise content is
reduced and, if below the preset threshold, is indicated as a valid wanted
signal.
RSSI Receive signal strength is measured by a process resident in the DSP.
This process obtains its input from the demodulator (RF signal magnitude
value) and from the AGC (present gain value). With these two inputs and a
calibration factor, the RF signal strength at the antenna can be accurately
calculated.
Calibration The following items within the receiver path are factory-calibrated:
■front-end tuning
■AGC
■noise squelch
■RSSI
Information on the calibration of these items is given in the on-line help
facility of the calibration application.
52 Description TM9100 Service Manual
© Tait Electronics Limited August 2005
2.5.3 Audio Processing and Signaling
Audio Processing
(Analog Mode) Raw demodulated data from the receiver is processed within the DSP.
The sample rate at this point is 48kHz with signal bandwidth limited only
by the IF filtering. Scaling (dependent on the bandwidth of the RF channel)
is then applied to normalize the signal level for the remaining audio
processing. The sample rate is decimated to 8kHz and 0.3 to 3kHz bandpass
audio filtering is applied. De-emphasis is then applied to cancel out the
receive signals pre-emphasized response and improve signal to noise
performance. Optional processing such as decryption or companding is then
applied if applicable.
Data and Signaling
Decoders
(Analog Mode)
The data and signaling decoders obtain their signals from various points
within the audio processing chain. The point used depends on the decoders’
bandwidth and whether de-emphasis is required. Several decoders may be
active simultaneously.
Side Tones Side tones are summed in at the end of the audio processing chain. These are
tones that provide some form of alert or give the user confidence an action
has been performed. The confidence tones may be generated in receive or
transmit mode. The sidetone level is a fixed proportion (in the order of
-10dB) relative to full scale in the receive path.
C4FM Demodulator
(Digital Mode) Once the received signal is FM demodulated, it enters the C4FM de-
modulator. Once synchronization has been acquired, the received signals
should exist as four possible frequencies. These frequencies are translated
directly into received symbols ready to be passed to the burst builder.
Rx Burst Builder
(Digital Mode) The job of the burst builder is to dismantle the received burst. The burst
builder can only receive an incoming burst once synchronization has been
achieved by the C4FM modem. The synchronization sequence itself does
not contain meaningful signaling payload and is discarded by the burst
builder. The payload content of the burst is dismantled and routed to the
appropriate signaling FEC or voice FEC task for decoding. The dismantling
process is the reverse of the construction process performed by the burst
builder.
Rx Signaling FEC
(Digital Mode) Prior to transmission, signaling information such as the network identifier
was protected with forward error correction. Upon reception, the signaling
may contain errors. If the number of errors is limited they can be corrected
to recover the originally transmitted signaling.
Rx Vocoder FEC
(Digital Mode) The 144 bits received from the burst builder are de-interleaved on a frame
by frame basis. An attempt is made to decode the 88 vocoder bits using the
complementary process to that used in the encoder. An indication of the
success of the decoder is produced. If the FEC algorithm is unable to decode
correctly, a recommendation is made to the vocoder, depending on the
severity of the errors, to either guess what the frame should be, to repeat the
last frame, or to mute for this frame.
TM9100 Service Manual Description 53
© Tait Electronics Limited August 2005
Rx Vocoder
(Digital Mode) The 88 bits from the FEC are decoded to generate the fundamental
frequency of the frame, the voiced/unvoiced decisions for each frequency
band, and the spectral amplitudes. 20ms of speech is synthesized from this
information, and is interpolated between the previous frame and the next
frame to minimize any artefacts due to the transition from one frame to the
next.
Arbitration
(Digital Mode) Transmission over the air interface from a radio terminal is governed by
channel access procedures. The radio must monitor the Status Symbols on
the inbound channel, and wait for the status to indicate that the channel is
free to use (idle) before transitioning to transmit mode. The channel access
procedures are supervised by various timers. Normally, these procedures
must be applied before transitioning from receive mode to transmit mode.
However, they may be overridden under emergency conditions.
CODEC The combined audio and side-tone signal is converted to analog form by a
16-bit DAC with integral anti-alias filtering. This is followed by a
programmable-gain amplifier with 45dB range in 1.5dB steps, that performs
primary volume control and muting. The DAC and primary volume control
are part of the same CODEC device (AD6521).
Output to Speakers The output of the CODEC is fed to an audio power amplifier via a
secondary volume control and to the control head via a buffer amplifier.
The output configuration of the audio power amplifier is balanced and
drives an internal speaker in non-remote control-head configuration and,
optionally, an external speaker. The speaker loads are connected in parallel
rather than being switched. The power delivered to each speaker is limited
by its impedance. The internal speaker has 16Ω impedance whereas the
external speaker can be as low as 4Ω.
Volume Control
Configurations There are two volume controls in the radio but only one is active at any time
when audio is being output to the speaker(s). The inactive volume control
is set to maximum. For non-remote control-head configuration, the
primary volume control is active. For remote control-head configuration,
the secondary volume control is active. This enables fixed level audio feed
to the remote control head, and independent volume control of the external
speaker and the speaker of the remote control head.

54 Description TM9100 Service Manual
© Tait Electronics Limited August 2005
2.6 Operation in Transmit Mode
Overview This section describes the functioning of the transceiver in transmit mode.
The operation of the transceiver is illustrated in Figure 2.12 on page 48
(analog mode) and Figure 2.13 on page 49 (digital mode).
These block diagrams show the hardware modules integrated with the
software modules:
■hardware (transmitter, receiver, CODEC and audio)
■RISC processor (on FPGA of digital board)
■custom logic (on FPGA of digital board)
■DSP block (on digital board)
Note The block diagrams for the analog and digital modes only differ in
the operation of the DSP.
The transmit path consists of three major functional parts:
■audio processing and signaling
■frequency synthesizer
■RF transmitter
Note The information flow on a digital radio can be categorized in two
forms, signaling (including user data) and voice. Whilst setting up
a call, signaling may be the only information transferred across the
air interface. Once a call has been established however, both sig-
naling and voice information are transported. The signaling infor-
mation continues throughout the call for the purpose of maintain-
ing the call and possibly sending data information.
TM9100 Service Manual Description 55
© Tait Electronics Limited August 2005
2.6.1 Audio Processing and Signaling
Microphone Input The input to the transmitter path begins at the microphone input. There are
two microphone sources: a fist microphone connected to the control head
and an auxiliary microphone connected via the auxiliary or external options
connector. Only electret-type microphones are supported. Support for
optional dynamic fist microphones is facilitated by a hardware amplifier and
filter in the control head, and must be activated in the programming
software.
Analog Processing
of the Microphone
Input
The CODEC (AD6521) performs microphone selection and amplification.
The microphone amplifier consists of a fixed gain amplifier of 16dB
followed by a programmable-gain amplifier with 0 to 22dB gain.
The amplified microphone signal is converted to a digital stream by a 16-bit
ADC with integral anti-alias filtering (0.1 to 3.2kHz). The digital stream is
transported to the DSP for further audio processing.
Automatic Level
Control The ALC follows and is used to effectively increase dynamic range by
boosting the gain of the microphone pre-amplifier under quiet conditions
and reducing the gain under noisy acoustic conditions. The ALC function
resides in the DSP and controls the microphone-programmable gain
amplifier in the CODEC. The ALC has a fast-attack (about 10ms) and
slow-decay (up to 2s) gain characteristic. This characteristic ensures that the
peak signal level is regulated near full scale to maximize dynamic range.
DSP Audio
Processing
(Analog Mode)
The output of the automatic level control provides the input to the DSP
audio processing chain at a sample rate of 8kHz. Optional processing such
as encryption or companding is done first if applicable. Pre-emphasis, if
required, is then applied. The pre-emphasized signal is hard limited to
prevent overdeviation and filtered to remove high frequency components.
The sample rate is then interpolated up to 48kHz and scaled to be suitable
for the frequency synthesizer.
Data and Signaling
Encoders
(Analog Mode)
The data and signaling encoders inject their signals into various points
within the audio processing chain. The injection point depends on the
encoders bandwidth and whether pre-emphasis is required.
Tx Vocoder
(Digital Mode) The IMBE vocoder block takes audio samples in blocks of 20ms, analyses
them and compresses them down to 88 bits. If there is no speech content in
the segment, the vocoder produces silence. If speech is detected in the
segment, the content of the segment is split into a variable number of
frequency bands (max. 12) and a voiced/unvoiced decision is made for each
band. It also estimates the pitch of the segment of speech and determines the
spectral amplitudes of the voiced frequency bands.
56 Description TM9100 Service Manual
© Tait Electronics Limited August 2005
Tx Vocoder FEC
(Digital Mode) The 88 bits from the vocoder have 56 bits of parity added to them. Different
amounts of protection are afforded to the vocoder parameters, depending on
their relative importance. Four blocks of 12 bits are given highest priority
and are each encoded by (23,12) Golay codes. Three blocks of 11 bits are
afforded less protection and are encoded by (15,11) Hamming codes.
The final 7 bits are unprotected. Finally all 144 bits are interleaved to spread
the affect of bursts errors throughout the frame, and sent to the Burst
Builder.
Tx Signaling FEC
(Digital Mode) In the same way as voice packets are protected using forward error
correction, so too is the signaling information (control and data).
One example is the network identifier which is protected using a powerful
BCH (Bose-Chandhuri-Hocquenghem) error code.
Tx Burst Builder
(Digital Mode) It is the nature of a digital radio transmission that the information is
structured into bursts. An air interface burst can take several forms. Every
burst consists of a frame synchronization sequence and Network identifier,
followed by the main body of the burst, the content of which depends upon
the type of burst. For a voice burst, it comprises a fixed number of voice
packets with control signaling and low speed data interspersed. For a data or
control burst, it comprises a variable number of data blocks. Additionally,
every air interface burst is expanded with a status symbol after every 70 bits
of information. These status symbols are used for channel access procedures.
It is the job of the burst builder to construct the air interface burst using
FEC-encoded code words delivered to it by the signaling FEC and voice
FEC. The burst is then passed to the C4FM modulator.
Arbitrator
(Digital Mode) Transmission over the air interface from a radio terminal is governed by
channel access procedures. The radio must monitor the status symbols on
the inbound channel, and wait for the status to indicate that the channel is
free to use (idle) before transitioning to transmit mode. The channel access
procedures are supervised by various timers. Normally, these procedures
must be applied before transitioning from receive mode to transmit mode.
However, they may be overridden under emergency conditions.
C4FM Modulator
(Digital Mode) The burst builder creates a symbol stream that must be modulated onto the
RF carrier. Four possible symbols can be transmitted. They are passed
through a shaping filter defined by the APCO standard which limits the
spectral occupancy on air. The four symbols are transmitted at pre-defined
frequency deviations from the carrier.
TM9100 Service Manual Description 57
© Tait Electronics Limited August 2005
2.6.2 Frequency Synthesizer
Introduction As shown in Figure 2.12, the frequency synthesizer consists of two main
parts:
■FCL
■RF PLL, comprising RF PLL device, loop filter, VCO, and VCO output
switch
Frequency Control
Loop The FCL consists of the following:
■TCXO
■mixer
■loop filter
■VCXO
■frequency control block
The FCL provides the reference frequency for the RF PLL. The FCL
generates a high-stability reference frequency that can be both modulated
and offset in fine resolution steps.
RF PLL ■The RF PLL consists of the following:
■RF PLL device
■loop filter
■VCO
■VCO output switch
The RF PLL has fast-locking capability but coarse frequency resolution.
This combination of control loops creates improved frequency generation
and acquisition capabilities.
Note that patents are pending for several aspects of the synthesizer design.
Operation of
Control Loop The RF PLL is a conventional integer-N-type design with frequency
resolution of 25kHz. In transmit mode, the loop locks to the transmit
frequency, whereas in receive mode, it locks to the receive frequency minus
the first IF frequency.
Initially, the VCO generates an unregulated frequency in the required range.
This is fed to the PLL device (ADF4111) and divided down by a
programmed ratio to approximately 25kHz. The reference frequency input
from the FCL is also divided down to approximately 25kHz. The phase of
the two signals is compared and the error translated into a DC voltage by a
programmable charge pump and dual-bandwidth loop filter. This DC signal
is used to control the VCO frequency and reduce the initial error. The loop
eventually settles to a point that minimizes the phase error between divided
down reference and VCO frequencies. The net result is that the loop
“locks” to a programmed multiple of the reference frequency.
58 Description TM9100 Service Manual
© Tait Electronics Limited August 2005
The FCL generates an output of 13.012MHz±4kHz. Initially, a voltage
controlled crystal oscillator (VCXO) produces a quasi-regulated frequency
in the required range. The VCXO output is fed to a mixer where it is mixed
with the 13.000MHz TCXO frequency. The mixer, after low-pass filtering
to remove unwanted products, produces a frequency of 12kHz nominally.
This is converted to digital form and transported to the frequency control
block in the custom logic.
The frequency control block compares the mixer output frequency to a
reference generated by the digital clock and creates a DC error signal.
A programmed offset is also added. This error signal is converted to analog
form and used to control the VCXO frequency and reduce the initial error.
Once settled, the loop “locks” to the TCXO frequency with a programmed
offset frequency. The FCL output therefore acquires the TCXO's frequency
stability.
Modulation The full bandwidth modulation signal is obtained from the DSP in digital
form at a sample rate of 48kHz. In traditional dual-point modulation
systems the modulation is applied, in analog form, to both the frequency
reference and the VCO in the RF PLL, combining to produce a flat
modulation response down to DC. Reference modulation is usually applied
directly to the TCXO.
In the system employed in the TM9100 radio, the frequency reference is
generated by the FCL, which itself requires dual-point modulation injection
to allow modulation down to DC. With another modulation point required
in the RF PLL, this system therefore requires triple-point modulation.
The modulation signals applied to the FCL are in digital form while for the
RF PLL (VCO) the modulation signal is applied in analog form.
The modulation cross-over points occur at approximately 30 and 300Hz as
determined by the closed loop bandwidths of the FCL and RF PLL
respectively.
Frequency
Generation The RF PLL has a frequency resolution of 25kHz. Higher resolution
cannot be achieved owing to acquisition-time requirements and so for any
given frequency the error could be as high as ±12.5kHz. This error is
corrected by altering the reference frequency to the RF PLL. The FCL
supplies the reference frequency and is able to adjust it up to ±300ppm with
better than 0.1ppm resolution (equivalent to better than 50Hz resolution at
the RF frequency). The FCL offset will usually be different for receive and
transmit modes.
Fast Frequency
Settling Both the FCL and RF PLL employ frequency-acquisition speed-up
techniques to achieve fast frequency settling. The frequency-acquisition
process of the FCL and RF PLL is able to occur concurrently with minimal
loop interaction owing to the very large difference in frequency step size
between the loops.

TM9100 Service Manual Description 59
© Tait Electronics Limited August 2005
Frequency
Acquisition of
RF PLL
In the RF PLL the loop bandwidth is initially set to high by increasing the
charge-pump current and reducing time constants in the loop filter.
As a result, settling to within 1kHz of the final value occurs in under 4ms.
In order to meet noise performance requirements the loop parameters are
then switched to reduce the loop bandwidth. There is a small frequency kick
as the loop bandwidth is reduced. Total settling time is under 4.5ms.
Frequency
Acquisition of FCL The FCL utilizes self-calibration techniques that enable it to rapidly settle
close to the final value while the loop is open. The loop is then closed and
settling to the final value occurs with an associated reduction in noise.
The total settling time is typically less than 4ms.
Calibration The following items are calibrated in the frequency synthesizer:
■nominal frequency
■KVCO
■KVCXO
■VCO deviation
Calibration of the nominal frequency is achieved by adding a fixed offset to
the FCL nominal frequency; the TCXO frequency itself is not adjusted.
The items KVCO and KVCXO are the control sensitivities of the RF VCO
(in MHz/V) and VCXO (in kHz/V) respectively. The latter has
temperature compensation.
2.6.3 RF Transmitter
RF Power Amplifier
and Switching
(50W/40W Radio)
The RF power amplifier and exciter of the 50W/40W radio is a five-stage
line-up with approximately 40dB of power gain. The output of the
frequency synthesizer is first buffered to reduce kick during power ramping.
The buffer output goes to a discrete exciter that produces approximately 300
to 400mW output. This is followed by an LDMOS driver producing up to
8W output that is power-controlled. The final stage consists of two parallel
LDMOS devices producing enough power to provide 40 to 50W at the
antenna.
RF Power Amplifier
and Switching
(25W Radio)
The RF power amplifier of the 20W radio is a four-stage line-up with
approximately 37dB of power gain. The output of the frequency synthesizer
is first buffered to reduce kick during power ramping. The buffer output
goes to a broad-band exciter IC that produces approximately 200mW
output. This is followed by an LDMOS driver producing up to 2W output
that is power-controlled. The final stage consists of two parallel LDMOS
devices producing enough power to provide 25W at the antenna.
Output of RF Power
Amplifier The output of the RF power amplifier passes through a dual-directional
coupler, used for power control and monitoring, to the PIN switch.
The PIN switch toggles the antenna path between the receiver and
transmitter in receive and transmit modes respectively. Finally, the output is
low-pass-filtered to bring harmonic levels within specification.

60 Description TM9100 Service Manual
© Tait Electronics Limited August 2005
Power Control The steady-state power output of the transmitter is regulated using a
hardware control loop. With the 50W/40W radio, the sum of the forward
power output from the RF power amplifier and reverse power reflected from
the load is sensed by the directional coupler and fed back to the power
control loop. With the 25W radio, the forward power output from the RF
power amplifier is sensed by the directional coupler and fed back to the
power control loop. The PA output power is controlled by varying driver
gate bias voltage that has a calibrated maximum limit to prevent overdrive.
The power control signal is supplied by a 13-bit DAC driven by custom
logic.
Ramping Power ramp-up consists of two stages:
■bias
■power ramping
The timing between these two stages is carefully controlled in order to
achieve the correct overall wave shape and meet transient ACP
specifications. A typical ramping waveform is shown in Figure 2.14.
The timing between these two stages is critical to achieving the correct
overall wave shape in order to meet the specification for transient ACP
(adjacent channel power).
Bias Ramp-Up The steady-state final-stage bias level is supplied by an 8-bit DAC
programmed prior to ramp-up but held to zero by a switch on the DAC
output under the control of a TX INHIBIT signal. Bias ramp-up begins upon
release by the TX INHIBIT signal with the ramping shape being determined by
a low-pass filter. Owing to power leakage through the PA chain, ramping
the bias takes the PA output power from less than –20dBm for the
50W/40W or –10dBm for the 25W radio to approximately 25dB below
steady-state power.
Power Ramp-Up The power ramp signal is supplied by a 13-bit DAC that is controlled by
custom logic. The ramp is generated using a look-up table in custom logic
Figure 2.14 Typical ramping waveforms
Power
ramp
High power
powerLow
Power
Time
Bias
ramp
Bias
ramp Power
ramp
TM9100 Service Manual Description 61
© Tait Electronics Limited August 2005
memory that is played back at the correct rate to the DAC to produce the
desired waveform. The ramp-up and ramp-down waveforms are produced
by playing back the look-up table in forward and reverse order respectively.
For a given power level the look-up table values are scaled by a steady-state
power constant so that the ramp waveform shape remains the same for all
power levels.
PIN Switch The RF PIN switch circuitry selects the RF path to and from the antenna
to either the Tx or Rx circuitry of the radio. In addition to the switching
functionality, the PIN switch is used to provide attenuation to the Rx front
end in high signal-strength locations.
62 Description TM9100 Service Manual
© Tait Electronics Limited August 2005

TM9100 Service Manual Circuit Descriptions 63
© Tait Electronics Limited August 2005
3 Circuit Descriptions
Introduction This section describes and illustrates the circuitry of the main board and the
control-head board.
The main board is decided into the following circuitry modules:
■transmitter
■receiver
■frequency synthesizer (including FCL)
■CODEC and audio
■power supply
■interface
■digital board
Figure 3.1 gives an overview of the of the circuitry modules of the main
board and shows how they are interconnected.
Sample Schematics For up-to-date schematics refer to the relevant PCB information.

64 Circuit Descriptions TM9100 Service Manual
© Tait Electronics Limited August 2005
Figure 3.1 Main board hardware architecture
Power Supply
Receiver
Transmitter
Frequency
Synthesizer
DSP
CODEC
andAudio Interface
Digital Board
RF Connector
Power
Connector
Control-Head
Connector
LPF1) PIN
Switch1)
Auxiliary
Connector
Internal Options
Connector
Main Board
FPGA
RISC
Proc.
Serial
Flash
SRAM
Flash
Memory
part of transmitter circuitry
analog-to-digital converter 2)
digital-to-analog converter 2)
part of CODEC and audio circuitry2)
1) digital
RF
analog
asynchronous serial data
synchronous serial data
Custom
Logic

TM9100 Service Manual Circuit Descriptions 65
© Tait Electronics Limited August 2005
3.1 Transmitter Circuitry
Introduction For a block diagram of the transmitter circuitry, refer to Figure 3.2.
The transmitter circuitry is different for the 50W/40W radios and the 25W
radios, and the different bands.
Exciter With the 50W/40W radio, the discrete-component exciter is designed for
specific bands (UHF or VHF). It is made up of Q3501, Q3502, and Q3505,
which amplify the signal provided by the frequency synthesizer from its level
of 7 to 10dBm up to 24dBm for the frequency bands 136 to 174MHz and
400 to 520MHz.
With the 25W radio, the broadband exciter is a common element in all the
bands, as it operates across all frequencies from 66 to 940MHz. It is made
up of Q300 and Q303, which amplify the signal provided by the frequency
synthesizer from its level of 7 to 10dBm up to 24.5dBm for the frequency
band from 66 to 530MHz and slightly less than this for the bands covering
530 to 940MHz.
The exciter operates in full saturation, thereby maintaining a constant
output power independent of the varying input power level supplied by the
synthesizer.
Power Amplifier The power amplifier comprises the driver amplifier Q306 and two paralleled
final devices Q309 and Q310.
With the 50W/40W radio, the signal from the exciter is amplified by Q306
to a power level of approximately 2W (VHF) using a PD55003 and about
3W (UHF) using a PD55008. The resulting signal is then amplified by
Q309 and Q310 to produce a typical output power of 90W at 155MHz and
65W across the UHF band, when measured after the series capacitors
(C348, C349, C350) at the start of the directional coupler.
With the 25W radio, the 24.5dBm signal from the exciter is reduced by a
band-dependent pi-attenuator and is amplified by Q306. The resulting
signal is then amplified a second time by Q309 and Q310 to produce a
typical output power of 42W when measured after the series capacitors
(C348, C349, C350) at the start of the directional coupler.
The high-level RF signal passes via the directional coupler, the transmit-
receive PIN switch, and the LPF, through to the antenna. The LPF is used
to attenuate unwanted harmonic frequencies.
Power Control Loop Calibration is used to adjust the power control loop, thus setting the output
of the transmitter to one of four preferred power levels:
■10, 15, 25, and 50 watts (VHF), and
10, 15, 20, and 40 watts (UHF) for 50W/40W radios
■1, 5, 12 and 25 watts (all bands) for 25W radios

66 Circuit Descriptions TM9100 Service Manual
© Tait Electronics Limited August 2005
Figure 3.2 Block diagram of the transmitter circuitry
RF
Connector
Receiver
LPF Directional
Coupler PA
Forward Power
BufferAmplifier Power
Control
PIN
Switch
Driver Exciter
Bias
Limiter
Shaper
and Level
Shifter
Shaper
and Level
Shifter Crowbar
Shaping
Filter
Tempera-
ture
Sensor
BufferAmplifier
TX RX RF
Thermal
Coupling
OR Gate
Switch
TX INH
+9V0TX
+13V8 BATT
DIGTX INH
DIG SYN EN
SYN LOCK
SYNTX LO
Power
Supply
Digital
Board
Frequency
Synthesizer
CDCTX DRV BIAS
CDCTX FIN BIAS1
CDCTX FIN BIAS2
CDCTX PWR CTL
TXTEMP
TX FWD PWR
TX REV PWR
CODEC
and
Audio
Interface
AGND
Signal Types:
RF
analog
clock
digital
asynchronous serial data
synchronous serial data
Transmitter
Reverse Power
BufferAmplifier
(40W/50W only)

TM9100 Service Manual Circuit Descriptions 67
© Tait Electronics Limited August 2005
The loop maintains these power settings under changing environmental
conditions. The control mechanism for this loop is via the DAC IC204 and
one of the operational amplifiers making up IC301. The power control loop
will be inhibited if for any reason an out-of-lock signal is detected from the
synthesizer. This ensures that no erroneous signals are transmitted at any
time.
With the 50W/40W radio, the power control loop processes the voltages
from the forward and reverse power sensors in the directional coupler.
This signal is fed to the buffer and a band-limited operational amplifier back
to the gate of Q306. In this way, the transmitter is protected against bad
mismatches.
With the 25W radio, the power control loop senses the forward power by
means of the diode D304. This signal is fed to the buffer and a band-limited
operational amplifier back to the gate of Q306.
A voltage clamp (one of the operational amplifiers of IC301) for Q306 limits
the maximum control-loop voltage applied to its gate.
Directional
Coupler With the 50W/40W radio, the directional coupler actively senses the
forward power and the reverse power, and feeds them back to the power-
control circuit.
With the 25W radio, the directional coupler actively senses the forward
power and feeds it back to the power-control circuit. If the directional
coupler detects too much reverse power, indicating a badly matched
antenna, the transmitter will be reduced to the lowest power setting.
Temperature Sensor For added protection, a temperature sensor ensures that the transmitter
power is reduced to very low levels should a temperature threshold be
exceeded. If the temperature does not decrease, the transmitter is switched
off.
68 Circuit Descriptions TM9100 Service Manual
© Tait Electronics Limited August 2005
3.2 Receiver Circuitry
Introduction For a block diagram of the receiver circuitry, refer to Figure 3.3.
The receiver is of the triple-conversion superheterodyne type. The first two
IF stages are implemented in hardware; the third stage is implemented in the
FPGA (field-programmable gate array) of the digital board. The FPGA also
carries out the demodulation of the received signals.
Front-End Circuitry The front-end circuitry is a standard varicap-tuned singlet (band-pass filter),
followed by an LNA (low-noise amplifier), and then a varicap-tuned
doublet (image filter). The varicap tuning voltage CDC RX FE TUNE is provided
by a DAC, with voltages calculated from a calibration table stored in non-
volatile memory. The two varicap-tuned filters need to be calibrated to
ensure that maximum sensitivity is achieved.
First Mixer The first mixer is a standard diode-ring mixer with SMD (surface-mount
device) baluns and a quadruple SMD diode. For the VHF band the receiver
includes a circuit for suppressing ignition noise. This circuit momentarily
removes the LO signal from the mixer when an ignition noise pulse is
detected. The ignition-noise suppressor is selectable on a per-channel basis
when the radio is programmed.
First IF Stage and
Second Mixer The first IF stage consists of a crystal channel filter (BPF1), followed by an
IF amplifier, and then another crystal filter (BPF2). The second mixer is an
IC quadrature mixer with an internal AGC amplifier. This IC has a divide-
by-two function on the LO input in order to provide the quadrature LO
frequencies required internally. The second LO frequency is synthesized by
an integer PLL (IC403), which uses the TCXO frequency SYN RX OSC
(13.0000 MHz) as its reference.
Frequencies
of IF Stages The frequency of the first IF stage depends as follows on the frequency band
of the radio:
■B1 band: 21.400029MHz
■H5, H6, and H7 bands: 45.100134MHz
The above are nominal values; the actual frequency will differ by a small
amount depending on the exact initial frequency of the TCXO.
The frequency of the second IF stage will always be precisely 64.000kHz
once the TCXO calibration has been completed. (The TCXO calibration
does not adjust the TCXO frequency, but instead adjusts the VCXO
frequency, which in turn adjusts the VCO or first LO frequency as well as
the frequency of the first IF stage. The second LO frequency remains fixed.)
The third IF stage is completely within the FPGA and is not accessible.

TM9100 Service Manual Circuit Descriptions 69
© Tait Electronics Limited August 2005
Figure 3.3 Block diagram of the receiver circuitry
Image Filter LNA Image Filter First IF
BPF 1 IFAmplifier First IF
BPF 2 Quadrature
Demodulator
Bias
Network
Power
Supply
CODEC
and
Audio
Digital
Board
PLL
Noise
Blanker
(VHF only)
Switch
(VHF only)
Transmitter Frequency
Synthesizer
Mixer
Receiver
VCO
CDC RX PINAGC
CDC RXAGC
RX CDC QN
RX CDC QP
RX CDC IN
RX CDC IP
+3V0 RX
+3V0AN
CDC RXVREF
DIG RX EN
DIG RX LE
RX DIG LD
DIG SYN SPI DO
DIG SYN SPI CLK
DIG RX NB EN
SYN RX OSC
SYN RX LO1
TX RX RF
Loop Filter AGND Interface
Signal Types:
RF
analog
clock
digital
asynchronous serial data
synchronous serial data
Attenuator
CDC RX FETUNE
70 Circuit Descriptions TM9100 Service Manual
© Tait Electronics Limited August 2005
Demodulation Demodulation takes place within the FPGA. Demodulated audio is passed
to the DSP of the digital board for processing of the receiver audio signal.
Raw demodulated audio can be tapped out from the DSP for use with an
external modem. The modem may be connected to the auxiliary connector
or to the external options connector when an internal options board is
fitted.
Automatic Gain
Control The receiver has an AGC circuit to enable it to cover a large signal range.
Most of the circuit functions are implemented in the FPGA. The FPGA
passes the AGC signal to the CODEC IC204 for output from pin 14
(IDACOUT) and thence via IC201 as the signal CDC RX AGC to pin 23 of the
quadrature mixer IC400. As the antenna signal increases, the AGC voltage
decreases.
Channel Filtering The channel filtering is split between the first and third IF stages.
The channel filtering circuit in the first IF stage comprises a pair of two-pole
crystal filters. The first filter has a 3dB bandwidth of 12kHz, and the second
a 3dB bandwidth of 15kHz. Most of the channel filtering, however, is
implemented in the FPGA. When the radio is programmed, the different
filters are selected as assigned by the channel programming. The selectable
filters plus the fixed crystal filters result in the following total IF 3dB
bandwidths:
■wide channel spacing : 12.6kHz
■medium channel spacing: 12.0kHz
■narrow channel spacing : 7.8kHz
(The FPGA runs from the DIG SYS CLK signal, which has a frequency of
12.288MHz.) The receiver requires the TCXO calibration to be completed
to ensure that the channel filtering is centered, thereby minimizing
distortion.
Received Signal
Strength Indication The RSSI is calculated in the FPGA and DSP, and can be passed as an analog
voltage to the internal options interface and the external auxiliary interface.
To obtain an accurate estimate of the RSSI (over the signal level and
frequency), it is necessary to calibrate the AGC characteristic of the receiver
and the front-end gain versus the receive frequency.
Front-End AGC
Control The receiver has an FE AGC circuit to enable it to handle large receiver
signals with minimal receiver distortion. This is very important for the
correct operation of the C4FM modem (P25 modulation). FE AGC is
controlled by an algorithm which monitors the RSSI and configures the
DAC to turn on the FE attenuation via the receive pin diode of the PIN
switch.
TM9100 Service Manual Circuit Descriptions 71
© Tait Electronics Limited August 2005
3.3 Frequency Synthesizer Circuitry
Introduction For a block diagram of the frequency synthesizer circuitry, refer to
Figure 3.4.
The frequency synthesizer includes an active loop filter, one or two VCOs
and buffer amplifiers, and a PLL IC. The last-named uses conventional
integer-N frequency division and includes a built-in charge pump. Speed-
up techniques ensure a transmit-receive settling time of less than 4.5ms
while retaining low noise characteristics in static operation.
Power Supplies Several power supplies are used by the frequency synthesizer owing to a
combination of performance requirements and the availability of suitable
components. The PLL IC includes analog and digital circuitry and uses
separate power supplies for each section. The digital section is run on 3V,
while the analog section is run on approximately 5V. The VCOs and buffer
amplifiers run off a supply of about 5.3V. The active loop filter requires a
supply of 14 to 15V, and a reference voltage of approximately 2.5V.
Performance
Requirements Low noise and good regulation of the power supply are essential to the
performance of the synthesizer. A 6V regulator IC provides good line
regulation of the 9V supply and good load regulation. Good regulation of
the power-supply line and load is essential for meeting the transient ACP
requirements. The regulator output voltage is electrically noisy, however,
and filtering is essential. Filtering of the power supply is achieved with two
capacitance multipliers (Q508 and C585 for the VCO supply, and Q512 and
C579 for the PLL and loop-filter supply). The VCO (or VCOs) use a
separate capacitance multiplier because these multipliers have poor load
regulation and the VCOs impart sufficient load transients to warrant a
separate supply.
Effect of Tuning
Range For reasons of noise performance, the VCOs are designed to be tuned
within a range of 2 to 12V. Active tuning circuitry is required. An active
loop filter incorporating an IC operational amplifier achieves this range with
a suitable power supply voltage. Normal synthesizer switching behavior
involves overshoot, which dictates that the tuning voltage range must extend
above and below the range of 2 to 12V. The 14V limit is a result of limits
on the working supply voltage of the IC operational amplifier.
Switch-mode Power
Supply The power supply VCL SUPPLY for the active loop filter is provided by a
SMPS, which is in turn powered by 9V. The SMPS consists of an oscillator
(switching circuit) and a detector. The output voltage is monitored by a
feedback circuit that controls the DC bias of the switching circuit to
maintain a constant output voltage.
Synthesizer
Circuitry The essential function of the PLL frequency synthesizer is to multiply a
25kHz reference frequency to give any desired frequency that is an integer
multiple of 25kHz. There are some constraints imposed by the capabilities
of the synthesizer hardware, especially the tuning range of the VCOs.

72 Circuit Descriptions TM9100 Service Manual
© Tait Electronics Limited August 2005
Figure 3.4 Block diagram of the frequency synthesizer circuitry
Coupler
PLL
MOD
5V SWITCH
SYNTX LO
SYN RX LO1
TR SWITCH
VCO (VHF only)
DIG SYNTR SW
PLL
Summer
5V
VP SUPPLY
Loop
Filter
VCO
Supply
Filter
+5V DEC VCL SUPPLY
+5V
VP
Frequency Synthesizer
LPF
Mixer
VCXO
TCXO
Modulator
BufferAmplifier
PLL
MOD
VCO 2
VCO 1
Buffer
Amplifiers
and
Coupler
5V SwitchTR Switch
VCO (UHF only)
+6V0
AGND
+3V0AN
Power
Supply
CDCVCXO MOD
SYN CDC FCL
SYN CDC LFV
CDCVCO MOD
CODEC
and
Audio
SYNTX LO
SYN RX LO1
Trans-
mitter
SYN RX OSC
Receiver
Digital
Board
DIG SYN SPI DO
DIG SYN SPI CLK
DIG SYNTR SW
DIG SYN EN
DIG SYN FAST
DIG SYN LATCH
SYN LOCK
SYN DIG FREF
14V
SMPS
BufferAmplifier
Interface
Inverter
+9V0
Signal Types:
RF
analog
clock
digital
asynchronous serial data
synchronous serial data
TM9100 Service Manual Circuit Descriptions 73
© Tait Electronics Limited August 2005
Reference
Frequency The 25kHz (approximate) reference is obtained by dividing the 13MHz
(approximate) output of the FCL. Any error in the FCL output frequency
will be multiplied by the synthesizer. Therefore, if the synthesizer is locked
but not the FCL, then the synthesizer output frequency will be wrong.
The FCL frequency division is performed by a digital counter inside the
PLL IC. The divider setting is constant.
VCO Frequency and
Output Power The output frequency from the synthesizer is generated by a VCO.
The VCO frequency is tuned across the frequency range of the radio by
means of a DC control voltage, typically between 2V and 12V. The VCO
output power is amplified by a buffer amplifier. The power is low and varies
from band to band. The buffer output power depends on which mode—
receive or transmit—is used. In receive mode the output power should be
about 7dBm, whereas in transmit mode it should be about 9dBm.
Dual VCOs Some variants of the synthesizer use two VCOs: one for receive and one for
transmit. Synthesizers with two VCOs share the same tuning signal.
Only one VCO is switched on at a time, and so the PLL IC will see only
one output frequency to tune. A portion of the RF output from the VCOs
is fed to the RF input of the PLL IC. The RF signal is divided by an integer
that would give 25kHz if the output frequency were correct.
Phase-locked Loop The PLL IC compares the 25kHz reference and the divided VCO signal,
and the error is used to control the internal charge pump. The charge pump
is a current source that can sink or source current in proportion to the
frequency or phase error. The output is a series of 25kHz pulses with a
width that is dependent on the phase error. When the output frequency of
the synthesizer is correct, there is no error and the charge pump output will
become open circuit.
Active Loop Filter The loop filter continuously integrates the current pulses from the charge
pump and produces a steady DC output voltage that tunes the VCO
(or VCOs). When the VCO frequency is correct, there is no frequency
error and therefore no charge-pump output, and so the loop filter’s output
voltage remains constant. If the frequency is too high or too low, the error
will result in the output of charge-pump current pulses (negative or positive
depending on the sign of the error). The loop filter’s output voltage will
change accordingly, causing the VCO frequency to change in proportion.
The synthesizer design is such that normally the VCO frequency will be
automatically corrected.
Re-tuning of VCO
Frequency When the radio changes channels or switches between receive and transmit,
the VCO frequency must be changed. The rate at which the VCO is re-
tuned is dependent on many factors, of which the loop filter is the main
factor. The loop filter is an integrator built around an operational amplifier.
The resistors and capacitors of the filter affect both the switching time and
the stability of the synthesizer; the values of these components have been
carefully selected to give optimum control characteristics.
74 Circuit Descriptions TM9100 Service Manual
© Tait Electronics Limited August 2005
Speed-up
Techniques To reduce the change-over time between transmit and receive, part-time
speed-up techniques have been implemented. Speed-up involves changing
some resistor values while simultaneously changing the PLL IC settings.
This process is implemented in hardware under software control in
conjunction with use of the synthesized reference input. The result is a
transmit-receive settling time of less than 4.5ms. (The switching time is
measured for a frequency change equal to the first IF plus 10MHz or 1MHz,
depending on the repeater offsets used for the band. This implies a
synthesizer transmit-receive change-over plus an offset of 1MHz or 10MHz
in less than 4.5ms. The ramp-up and ramp-down of the transmitter, which
totals 1ms, extends this change-over time to 5.5ms.)
TM9100 Service Manual Circuit Descriptions 75
© Tait Electronics Limited August 2005
3.4 Frequency Control Loop
Introduction The FCL is included in the block diagram of the frequency synthesizer
(see Figure 3.4).
The FCL forms part of the frequency-synthesizer module. The basis of the
FCL is a VCXO, which generates the reference frequency required by the
main PLL of the synthesizer.
Elements of
FCL Circuitry The FCL is a simple frequency-locked loop. The circuitry consists of the
following elements:
■VCXO (XL501, Q501, Q503)
■TCXO (XL500)
■buffer amplifier (IC500)
■mixer (IC501)
■low-pass filter (IC502, pins 5 to 7)
■modulator buffer amplifier (IC502, pins 1 to 3)
The TCXO supplies a reference frequency of 13.0000MHz, which is
extremely stable, regardless of the temperature. The VCXO runs at a
nominal frequency of 13.0000MHz, and is frequency-locked to the TCXO
reference frequency.
Circuit Operation The VCXO output is mixed with the TCXO output to create a nominal
difference (or offset) frequency SYN CDC FCL of 12.0kHz. The signal SYN CDC
FCL is fed via the CODEC IC502 in the CODEC circuitry to the FPGA on
the digital board. The FPGA detects the offset frequency, compares it with
the programmed offset frequency, and outputs a corresponding feedback
signal CDC VCXO MOD via IC205. The feedback signal is amplified and inverted
by the modulator buffer amplifier and output as the loop voltage for the
VCXO. With this design the VCXO frequency can be adjusted by very
small precise amounts, and because the loop is locked, the VCXO inherits
the temperature stability of the TCXO.
Modulation The FCL modulation is implemented within the FPGA and appears at the
output of IC205, and therefore on the VCXO loop voltage. Consequently,
the VCXO is frequency modulated directly by the relevant modulation
information. The latter may be the microphone audio, an audio tap-in
signal, internal modem signals, or any combination of these.
76 Circuit Descriptions TM9100 Service Manual
© Tait Electronics Limited August 2005
3.5 CODEC and Audio Circuitry
Introduction For a block diagram of the CODEC and audio circuitry, refer to Figure 3.5.
A/D and D/A
Conversion The analog-to-digital conversion and digital-to-analog conversion is
performed by the devices IC203, IC204 and IC205.
Device IC203 IC203 is an eight-channel DAC that provides control of transmitter biasing,
front-end tuning, and the output of analog RSSI signals. The digital input
data are fed to IC203 in synchronous serial form. Three of the DAC
channels are not used.
Device IC205 IC205 contains two CODECs. One is used by the FCL. The second is used
for auxiliary audio (input) and VCO modulation (output). The digital
section communicates with this device via a four-wire synchronous serial
interface.
Device IC204 IC204 contains base-band, voice-band and auxiliary CODECs and some
analog signal conditioning. The reference voltage (nominally 1.2V) for
these CODECs is provided internally by IC204 but is decoupled externally
by C228.
Base-band CODEC The base-band CODEC handles the I and Q outputs (IRXP, IRXN, QRXP and
QRXN balls) of the receiver’s second IF stage. The analog signals are
differential and biased at 1.2V nominally. The digital section communicates
with this CODEC via a two-wire synchronous serial interface (BSDO and
BSOFS balls). The digital-to-analog conversion section of the base-band
CODEC is not used.
Voice-band CODEC The voice-band CODEC handles the microphone and speaker signals.
The digital section communicates with this CODEC via a three-wire
synchronous serial interface (VSFS, VSDO and VSDI balls). IC204 also contains
voice-band filtering, pre-amplification and volume control.
Auxiliary CODEC The auxiliary CODEC handles transmitter power control, receiver gain
control, auxiliary audio output and general analog monitoring functions.
The digital section communicates with this CODEC via a three-wire
synchronous serial interface (ASFS, ASDI and ASDO balls). The DAC used for
receiver gain control (IDACOUT ball) is a current output type. Current-to-
voltage conversion is performed by R238. The full-scale output of 1.2V is
amplified by IC201 to approximately 3V as required by the receiver.
Audio Circuitry The audio circuitry performs four functions:
■output of audio signal for speaker
■input of microphone audio signal
■input of auxiliary audio signal
■output of auxiliary audio signal

TM9100 Service Manual Circuit Descriptions 77
© Tait Electronics Limited August 2005
Figure 3.5 Block diagram of the CODEC and audio circuitry
DAC CODEC 1
CODEC 2
Level
Shifter
2V3
Supply
Voltage
Divider
Buffer
Amplifier
Summer
Audio PA
Bias
Network
LPF
Buffer
Amplifier
CODEC and Audio
CDC RXVREF
RX CDC IP
RX CDC IN
RX CDC QP
RX CDC QN
DIG RX EN
CDC RXAGC
CDC RX FETUNE
CDCTX FIN BIAS1
CDCTX FIN BIAS2
CDCTX DRV BIAS
CDCTX PWR CTL
TXTEMP
TX FWD PWR
TX REV PWR
SYN CDC LFV
CDCVCO MOD
CDCVCXO MOD
SYN CDC FCL
Digital Board
AGND
+13V8 BATT
+2V5 CDC
+9V0
+3V3
+3V0AN
CDC RXAUD
AUD ITF SPK+
AUD ITF SPK–
ITF RX BEEP IN
ITF CH MICAUD
ITFAUX MIC AUD
ITFVOL WIP DC
CDCAUD TAP OUT
CDC RSSI
ITFAUD TAP IN
CDC2 DIG SDTO
DIG RX EN
DIG CDC2 SDTI
DIG CDC2 SCLK
DIG CDC2 LRCK
DIG SYS CLK
DIG DAC LATCH
DIG DAC SPI DO
DIG DAC SPI CLK
+1V8
DIG CDCARSM
CDC DIGVSFS
CDC DIGVSDO
DIG CDCVSDI
CDC DIG BSDO
CDC DIG BSOFS
DIG CDCASFS
DIG CDCASDI
CDC DIGASDO
PSU SYS RST
PSU SYS RST
DIG RX EN
+2V3 FIL
Interface
Power
Supply
Receiver
Trans-
mitter
Frequency
Synthesizer
Volume
Control
DIGAUD CS
DIGAUD UD
DIGAUD PA EN1
DIGAUD PA EN2
Signal Types:
RF
analog
clock
digital
asynchronous serial data
synchronous serial data
78 Circuit Descriptions TM9100 Service Manual
© Tait Electronics Limited August 2005
The sections of the circuitry concerned with these functions are described
below.
Audio Signal
for Speaker The audio signal for the speaker is generated by IC204 (VOUTAUXP ball).
This signal is post-volume-control and has a pre-emphasized frequency
response. The signal is then processed by R218, R217 and C231
(50W/40W radios) or C205 (25W radios) to restore a flat frequency
response and reduce the signal level to that required by the audio power
amplifier.
Summing Circuit The top of C231 (50W/40W radios) or C205 (25W radios) is where side
tones are summed in and the CDC RX AUD signal is obtained. C201 and R211
pre-emphasize and attenuate the side-tone signal to give a flat side-tone
frequency response and reduce the input to an appropriate level.
Buffer Amplifier IC201 (pins 8 to 10) amplifies the signal at the top of C231 (50W/40W
radios) or C205 (25W radios) by 19dB and drives the CDC RX AUD system
interface line via C212 and R225. The capacitor C212 provides AC output
coupling and R225 ensures stability. The DC bias for this amplifier is
derived from IC204.
Audio Power
Amplifier The signal at the top of C231 (50W/40W radios) or C205 (25W radios) is
fed via C204 to the audio power amplifier IC202. IC202 has 46dB of gain
and a differential output configuration. C209, C211, R252 and R253
ensure stability of the amplifier at high frequencies. When operational, the
output bias voltage for IC202 is approximately half the radio supply voltage.
When not operational, the output becomes high impedance.
Control of Audio
Power Amplifier Power up, power down, and muting of IC202 is controlled by two signals
from the digital section, DIG AUD PA EN1 and DIG AUD PA EN2. The network
consisting of Q200, Q201, R200 to R206, R210 and R250 converts the
two digital signals to the single three-level analog signal required by IC202.
Microphone Signals There are two microphone source signals:
■ITF AUX MIC AUD from auxiliary or internal options connector
■ITF CH MIC AUD from control head
The biasing for electret microphones is provided by a filtered 3.0V supply
via R226 and R227. The components R209 and C202 provide the supply
filtering. The microphone inputs to IC204 (VINAUXP, VINAUXN, VINNORP, and
VINNORN balls) are differential. The negative inputs are decoupled to the
filtered 3.0V supply by C215 and C216. The positive inputs are biased to
approximately 1.5 V by R229, R232, R230 and R233. AC coupling and
DC input protection is provided by C213 and C214.
Auxiliary Audio
Input The auxiliary audio input signal ITF AUD TAP IN is DC-coupled to the ADC
input of IC205. R241 combined with internal clamping diodes in IC205
provide DC protection for the ADC input. IC205 provides the input biasing
of approximately 1.5V.
TM9100 Service Manual Circuit Descriptions 79
© Tait Electronics Limited August 2005
Auxiliary Audio
Output The source for the auxiliary audio output signal CDC AUD TAP OUT is provided
by IC204 (RAMPDAC ball). The DAC output of IC204 is low-pass filtered to
remove high-frequency artefacts. The low-pass filter, formed by IC201
(pins 1 to 3), R219, R220, R221, R224, C206, C208 and C210, is a third-
order Butterworth type with a cut frequency of approximately 12kHz.
The output of the low-pass filter is amplified by 6dB by a buffer amplifier,
IC201 (pins 5 to 7), and fed via R207 and R208 to drive the CDC AUD TAP
OUT interface line. The DC bias for this signal path is provided by IC204 and
is approximately 1.2V when operational. The offset at CDC AUD TAP OUT is
approximately 2.4V owing to the gain of the buffer amplifier.

80 Circuit Descriptions TM9100 Service Manual
© Tait Electronics Limited August 2005
3.6 Power Supply Circuitry
Introduction For a block diagram of the power supply circuitry, refer to Figure 3.6.
The power-supply circuitry consists of the following main sections:
■supply protection
■supervisory circuit
■internal power supplies
■control of internal power supplies
■control of external power supply
Supply Protection Electrical protection to the radio is provided by the clamping diode D600
and by 20A fuses (for the 50W/40W radios) and 10A fuses (for the 25W
radios) in the positive and negative leads of the power cable. This provides
protection from reverse voltages, positive transients greater than 30V, and all
negative transients. An ADC monitors the supply and is responsible for the
protection of internal devices, which have an operating voltage of less than
30V. The ADC also ensures protection if the radio operates outside its
specified voltage range of 10.8V to 16V.
Supervisory Circuit The supervisory circuit comprises a reset and watchdog timer. The circuit
provides the reset signal PSU SYS RST to the digital section, which in turn
provides the watchdog signal DIG WD KICK required by the supervisory circuit.
Internal Power
Supplies There are nine internal power supplies:
■one SMPS
■five linear regulators (+9V0, +6V0, +3V3, +3V0 AN, +2V5 CDC)
■three switched supplies (+9V0 TX, +3V0 RX, +13V8 SW)
The SMPS is used to regulate to 3.3V from the external supply +13V8BATT.
The four lower voltages required are then further stepped down with linear
regulators. These all take advantage of the efficiency gain of the SMPS.
The 9V regulator and the 13.8V switched supply are connected to +13V8
BATT. The two remaining switched supplies (9V and 3V) use P-channel
MOSFETs.
Control of Internal
Power Supplies The radio can be switched on using the ON/OFF key on the control head or
by means of external signals. For the latter case hardware links are required
and there are several power-sense options; these are discussed below. Some
internal power supplies can be controlled by means of digital lines
depending on the mode in which the radio is operating.

TM9100 Service Manual Circuit Descriptions 81
© Tait Electronics Limited August 2005
Figure 3.6 Block diagram of the power supply circuitry
Power Supply
Trans-
mitter
Frequency
Synthesizer
CODEC
and
Audio
Receiver
Digital
Board
Debug
Connector
Interface
SMPS 3V
Regulator
9V
Regulator
9V Tx Switch
+3V3
2V5
Regulator
3V Rx
Switch
PSU
Super-
visor
13V8 Switch
Reverse
Polarity
Protection
+13V8 BATT
+9V0TX
+9V0
+3V0AN
+13V8 BATT
+9V0
+3V0AN
+3V3
+2V5 CDC
+3V0AN
+3V0 RX
DIG RX EN
DIGTX EN
DIG SLP EN
+3V3
DIG PSU LATCH
DIGWD KICK
PSU SYS RST
+3V3
AGND
CH ON OFF
AUX GPI3
AUX GPI2
ITF IOP GPIO7
+3V3
+13V8 SW
+13V8 BATT
OR Gate
Hardware
Links
IOP PWR SENSE
IGNITION SENSE
EMERGENCY
+9V0
6V0
Regulator
+6V0
13V8 PWR
SENSE
Signal Types:
RF
analog
clock
digital
asynchronous serial data
synchronous serial data

82 Circuit Descriptions TM9100 Service Manual
© Tait Electronics Limited August 2005
Power-Sense
Options The radio allows the configuration of different power-sense options to
control how the radio is powered up and down:
■battery power sense
■auxiliary power sense (ignition sense)
■internal-options power sense
■no power sense
■emergency power sense
The emergency power-sense option can be used in conjunction with any of
the other four options.
The different power-sense options have to be facilitated by hardware means,
as the software cannot act before it is powered up. The radio provides four
hardware links (LK1 to LK4) on the top-side of the main board which can
be configured to attain the power-sense option desired.
Figure 3.7 shows a block diagram of the hardware links LK1 to LK4.
The radio can be programmed to be either on, or to return to its previous
state when the power sense signal is removed. For information on
programming the power-on mode refer to the online help of the
programming software.
The ON/OFF key can be used with any of the of the power-sense options to
turn the radio on and off.
Figure 3.7 Block diagram of hardware links LK1 to LK4
IOP GPIO7
13V8 BATT
LK2
Auxiliary Power
AUX GPI3
13.8V Battery
13V8 BATT Power-up
Circuit
Sense (Ignition)
AUX GPI2 LK3
Emergency
Sense
LK4
Internal Options
Power Sense
ON/OFF Key
LK1
Power Sense

TM9100 Service Manual Circuit Descriptions 83
© Tait Electronics Limited August 2005
Table 3.1 shows the configuration of the hardware links LK1, LK2 and LK4
for the individual power-sense options. It also lists the dependence of the
power-sense options with respect to the GPI lines, which can or cannot be
used.
Table 3.2 shows the configuration of ‘emergency power sense’. ‘Emergency
power sense’ can be configured with any of the above power sense options.
Table 3.1 Configuration of hardware links and GPI lines for power-sense options
Power-sense option Links
required Configuration of remaining links and
use of AUX GPI3 and IOP GPIO7 Voltages
required
13.8V battery power
sense LK1 in LK2 in:
AUX GPI3 must be left floating. 10.8V≤ supply≤16V
LK2 out:
AUX GPI3 can be used as GPIa.
LK4 out IOP GPIO7 can be used as GPIO.
auxiliary power sense LK2 in LK1 in:
Input line must sink <1mA from
AUX GPI3 (which is pulled to 13.8V by a
33kΩ resistor).
AUX GPI3≤0.7V off
AUX GPI3≥2.6V high (active)
ignition-sense tolerant to
3.3V, 5V and 12V
LK1 out:
Input line must be active highb.
LK4 out IOP GPIO7 can be used as GPIO.
internal power sense LK1 out IOP GPIO7≤0.7V off
IOP GPIO7≥2.6V high
(active)
ignition-sense tolerant to
3.3V and 5V only
LK2 out AUX GPI3 can be used as GPI.
LK4 in With LK4 in, the input line must be active
highc.
no power sense LK1 out 10.8V≤ supply≤16V
LK2 out AUX GPI3 can be used as GPI.
LK4 out IOP GPIO7 can be used as GPIO.
a. If LK2 is out and AUX GPIO is not used, R775 (33k) should be placed to ensure that AUX GPI3 does not float (R775
is not placed by factory default).
b. If LK1 is out and R775 is placed, AUX GPI3 should be driven low as well.
c. If LK 4 is in and R723 is placed, IOP GPIO7 should be driven low as well. (R723 is placed by factory default.)
Table 3.2 Configuration of hardware link LK3 and AUX GPI2 for ‘emergency power sense’
External push-button
or toggle switch
required to enter
emergency mode
Links
required Implications on AUX GPI2 Voltages required
Yes LK3 in AUX GPI2 must be connected to an
external (hidden) push-button or toggle
switch, which connects it to ground.
≤0.7V active,
floating inactive
No LK3 in AUX GPI2 must be left floating
LK3 out AUX GPI2 can be used as GPI.
84 Circuit Descriptions TM9100 Service Manual
© Tait Electronics Limited August 2005
Battery Power
Sense With this option, link LK1 connects +13V8BATT of the power connector to
the power-up circuitry. With this option, when a 13.8V supply is connected
to the radio, the radio enters the programmed power-on mode. The ON/OFF
key can then be used to switch the radio on and off. This option has the
disadvantage that the radio still draws about 50mA after being switched off
using the ON/OFF key. The reason is that the radio enters the stand-by mode
and does not shut down completely.
Auxiliary Power
Sense This option uses the digital input line AUX GPI3 of the auxiliary connector to
power the radio up and down. Link LK2 is required to connect the line to
the power-up circuitry. The line is active high; it is on when the level
exceeds 2.6V and off when the level falls below 0.7V; the line tolerates
maximum inputs equal to the radio supply voltage. When the line becomes
active, the radio enters the programmed power-on mode. The ON/OFF key
can then be used to switch the radio on and off. With the radio off and the
line active, the radio draws about 50mA. When the line becomes inactive,
the radio is shut down completely regardless of whether it was on or in
stand-by mode. With the line inactive the radio draws less than 1 mA. In a
vehicle installation this avoids flattening the battery when the ignition key is
off.
Internal-Options
Power Sense This option is similar to the auxiliary power-sense option, except that the
IOP GPIO7 line of the internal options connector is used. Link LK4 is required
to connect the line to the power-up circuitry. This line is active high; it is
on when the level exceeds 2.6V and off when the level falls below 0.7V;
the line tolerates maximum inputs of 5V. The behavior of the ON/OFF key is
the same as with the auxiliary power-sense option.
No Power Sense If no power-sense option is selected, the radio can only be powered up and
powered down by means of the ON/OFF key. For this option, the links LK1,
LK2 and LK4 must be removed. The advantage of this option over the
battery power-sense option is that the radio draws less than 1mA when it is
switched off.
Emergency
Power Sense This option uses the AUX GPI2 line of the auxiliary connector. Externally, this
line is typically connected to a hidden switch. Internally, link LK3 is
required to connect the line to the power-up circuitry. The line is active low
and has an internal pull-up resistor to the external supply voltage. The line
is on when the level falls below 0.7V. When the line becomes active (when
the hidden switch is pressed for two seconds) the radio enters the emergency
mode. This mode can also be activated by making an emergency call or by
pressing a key that has been programmed appropriately. The concealed
microphone is typically fitted when the emergency power-sense option is
selected.

TM9100 Service Manual Circuit Descriptions 85
© Tait Electronics Limited August 2005
Operation in
Emergency Mode If the radio is off when the emergency mode is activated, the radio is
powered up but the display on the control head is not switched on. If the
radio is on when the mode is activated, the display is frozen. In the latter
case, if the ON/OFF key is pressed, the display is switched off but the radio
remains in the emergency mode. While in this mode the radio cycles
between transmit and receive. To exit the emergency mode, the ON/OFF key
needs to be pressed again.
Connector Power
Supply Options Power from the radio’s primary power source is fed to the auxiliary, internal
options, control head and microphone connectors. Whether power to these
connectors is unswitched, switched or not supplied is determined by
hardware links LK5 to LK8 on the top side of the main board, as shown in
Figure 3.8 and Table 3.3.
Unswitched power means that power will always be supplied to the
connector while the primary power source is connected to the radio and is
alive. The supply to the connector is not affected by the state of the radio.
Switched power means that when the radio is off or in standby mode, the
power to the connector is switched off. The power will also be switched off
if the primary power source voltage is outside the radio’s operating range.
The switched current drawn by the control-head connector must not
exceed 1A.The switched current drawn by the internal options connector
and the auxiliary connector together must not exceed 1A.
Note The switched output is protected. Short-circuiting the switched
power on any connector will not damage the radio. In the event
of a short circuit, the current folds back to protect the switch
device and connectors.
Note The links LK7 and LK8 have the alternative designations R787
and R786 respectively. The factory-default setting is with LK5
and LK7 inserted and LK6 and LK8 omitted
Figure 3.8 Connector power supply options
Power
Connector
LK8
(R786) LK7
(R787)
LK5
LK6
+13V8
+13V8 BATT
Primary
Power
Source 2Microphone
Connector
2
Auxiliary
Connector
Internal
Options
Connector
8
1
Control-
Head
Connector

86 Circuit Descriptions TM9100 Service Manual
© Tait Electronics Limited August 2005
3.7 Interface Circuitry
Introduction For a block diagram of the interfaces circuitry, refer to Figure 3.9.
For more on the connector pinouts, refer to “Connectors” on page 34.
Bi-directional Lines Bi-directional lines are provided on four pins of the auxiliary connector,
(AUX GPIO4 to AUX GPIO7) one on the control-head connector (CH GPIO1), and
seven on the internal options connector (IOP GPIO1 to IOP GPIO7). Those on
the auxiliary and control-head connectors are formed by combining two
uni-directional lines. For example, the line AUX GPIO4 at pin 10 of the
auxiliary connector is formed from ITF AUX GPI4 and DIG AUX GPO4.
The circuitry is the same in all five cases and is explained below for the case
of AUX GPIO4.
Output Signals
(e.g. AUX GPIO4)An output on the line AUX GPIO4 originates as the 3.3V signal DIG AUX GPO4
from the digital section. The signal is first inverted by Q703 (pins 3 to 5) and
the output divided down to 1.6V by R746 and R753 to drive the base of
Q703 (pins 1, 2 and 6). When the latter’s collector current is low, the base
current is a maximum and creates a small voltage drop across R761, causing
the collector emitter to saturate. As the collector current increases, the base
current decreases proportionally until the voltage across R761 reaches 1V.
At this point the base-emitter begins to turn off and the base current
diminishes rapidly. The net effect is a current-limiting action. The current
limit value is approximately 18mA (the inverse of the value of R761).
The output configuration is open-collector with a pull-up to 3.3V by
default. Pull-up options to 5V and 13.8V are also available. On AUX GPIO4
only, the optional MOSFET Q707, which has a high current drive, may be
fitted.
5-Volt Regulator The 5V supply mentioned above is provided by a simple buffered zener
regulator formed by Q702, D721, R721 and R722. The resistor R722
limits the current to about 25mA under short-circuit conditions.
Table 3.3 Connector power supply options
Link state Connector power state
LK5 LK6 LK7
(R787) LK8
(R786) Auxiliary Internal
options Control head Microphone
out out out out switched no power no power no power
in out in out switched switched switched switched
out in in out switched switched unswitched unswitched
in out out in switched unswitched switched switched
out in out in switched unswitched unswitched unswitched
in in/out in in unswitched unswitched unswitched unswitched

TM9100 Service Manual Circuit Descriptions 87
© Tait Electronics Limited August 2005
Figure 3.9 Block diagram of the interface circuitry
+13V8 BATT
AGND
+3V3
+13V8 SW
AUX GPI2
AUX GPI3
CH ON OFF
ITF IOP GPIO7
AUD ITF SPK+
AUD ITF SPK-
ITFVOL WIP DC
AGND
ITF CH MICAUD
CDC RXAUD
ITF RX BEEP IN
CDCAUDTAPOUT
ITFAUD TAP IN
ITFAUX MIC AUD
CDC RSSI
ITF ON OFF
ITF CH RXD
DIG CHTXD
ITF CH HOOK
ITF CH PTT
ITF CH GPI1
DIG CH GPO1
ITF CH SPI DI
DIG CH SPI DO
DIG CH SPI CLK
DIG CH LE
ITF IOP GPIO1-6
ITF IOP GPIO7
ITF IOP RXD
DIG IOP TXD
ITFAUX RXD
DIGAUXTXD
ITFAUX GPI1
ITFAUX GPI2
ITFAUX GPI3
DGND
ITFAUX GPI4-7
DIGAUX GPO4-7
AGND
AGND
AGND
+13V8 BATT
AGND
SPK+
SPK–
+13V8 BATT
+3V3
AGND
DGND
SPK+
SPK–
VOLWIP DC
CH MIC AUD
RXAUD
CH ON OFF
CH RXD
CHTXD
CH PTT
CH GPIO1
CH SPI DI
CH SPI DO
CH SPI CLK
CH LE
RXAUD
RX BEEP IN
AUDTAP OUT
AUDTAP IN
AUX MICAUD
RSSI
+13V8 SW
IOP GPIO1-6
IOP GPIO7
IOP RXD
IOPTXD
AGND
DGND
AUX RXD
AUXTXD
AUX GPI1
AUX GPI2
AUX GPI3
AGND
+13V8 SW
AUX GPIO4-7
AUDTAP OUT
AUDTAP IN
AUX MICAUD
RSSI
Interface
+3V3 CL
+5V
5V
Regulator
I/O
Combine
and
Pull-up
Resistors
Debug
Connector
Frequency
Synthesizer
Receiver
and
Transmitter
Power
Supply
CODEC
and
Audio
Digital
Board
EMC
Filters
Power
Connector
Control-
Head
Connector
EMC
Filters
ESD and
EMC
Filters
ESD and
EMC
Filters
EMC
Filters
I/O
Combine
PTT and
Hookswitch
Decode
Clamps
and
Pull-up
Resistors
Internal
Options
Connector
Clamps,
ESD
Filters,
and
EMC
Filters Auxiliary
Connector
+3V3
Clamp
Signal Types:
RF
analog
clock
digital
asynchronous serial data
synchronous serial data
88 Circuit Descriptions TM9100 Service Manual
© Tait Electronics Limited August 2005
Input Signals
(e.g. AUX GPIO4)An input signal applied to AUX GPIO4 is coupled via R757 to ITF AUX GPI4 and
fed to the digital section. As the input signal may exceed the maximum
allowed by the digital section, it is clamped by D711 and a shunt regulator.
The shunt regulator consists of Q708, R719 and R720 and begins to turn
on at approximately 2.7V. In combination with D711, the input to
ITF AUX GPI4 is therefore clamped to 3.3V nominally. The value of R757 is
made large to minimize the loading effect on the output pull-up resistors.
Input Signals
(AUX GPI1 to AUX GPI3)Dedicated inputs are provided on three pins of the auxiliary connector
(AUX GPI1 to AUX GPI3). AUX GPI1 is a general-purpose input with strong
protection of the same type used for AUX GPIO4. AUX GPI2 is normally a
dedicated emergency input but can be made a general-purpose input like
AUX GPI1 by removing the link LK3 in the power supply area. AUX GPI3 is
normally a dedicated ignition-sense input but can be made a general-
purpose input like AUX GPI1 by removing the link LK2 in the power supply
area and fitting the 33kΩ resistor R775.
ESD Protection On exposed inputs of the auxiliary and control-head connectors ESD
(electrostatic discharge) protection is provided by a 470pF capacitor and by
clamping diodes to ground and to 13.8V. For example, on AUX GPIO4 this
would consist of D713 and C725. The lines IOP GPIO1 to IOP GPIO7 are
intended for connection to internal digital devices and so these have
relatively light protection.
Hookswitch
Detection Hookswitch detection is performed by Q700, R709, R706 and R712.
When the resistance to ground on the PTT line is less than 13.2kΩ, Q700
will turn on and drive the ITF CH HOOK line high; this indicates either that the
microphone is on hook or that the PTT (press-to-talk) switch is pressed.
3.8 Digital Board
Introduction For a block diagram of the digital board, refer to Figure 3.10.
The digital board is not serviceable at level-2 and is not described in this
manual.

TM9100 Service Manual Circuit Descriptions 89
© Tait Electronics Limited August 2005
Figure 3.10 Block diagram of the digital board
+1V8+3V3
Trans-
mitter DIGTX INH
DIG SYN EN
SYN LOCK
DIG SYNTR SW
DIG SYN FAST
DIG SYN LATCH
SYN DIG FREF
Frequency
Synthesizer
DIG SYN SPI DO
DIG SYN SPI CLK
DIG RX LE
RX DIG LD
DIG RX NB EN
Receiver
DIG RX EN
CDC2 DIG SDTO
DIG CDC2 SDTI
DIG CDC2 CLK
DIG CDC2 LRCK
DIG DAC SPI DO
DIG DAC SPI CLK
DIG DAC LATCH
DIG CDCARSM
CDC DIGVSFS
CDC DIGVSDO
DIG CDCVSDI
CDC DIG BSOFS
CDC DIG BSDO
DIG CDCASFS
DIG CDCASDI
CDC DIGASDO
DIGAUD PA EN1
DIGAUD PA EN2
+1V8
CODEC
and
Audio
Serial
Flash
DGND
AGND
DIG CH SPI CLK
DIG CH SPI DO
ITF CH SPI DI
DIG CH LE
ITF CH GPI1
DIG CH GPO1
ITF CH PTT
ITF CH HOOK
ITF ON OFF
ITF IOP GPIO1-7
DIG IOPTXD
ITF IOP RXD
ITFAUX GPI1-7
DIGAUX GPO4-7
DIGAUXTXD
ITFAUX RXD
DIG CHTXD
ITF CH RXD
DIG PSU LATCH
DIGWD KICK
DIGTX EN
+3V3
PSU SYS RST
DIG RX EN
Interface
Power
Supply
FPGA
DSP
McBSP0
McBSP1
1V8
Regulator
+1V8
AGND
+3V3
Factory Connector
DSP JTAG Signals:
FPGA JTAG Signals:
JTAG TCKFPGA
JTAG TMSFPGA
FPGA JTAGTDO
JTAG FPGATDI
JTAG TCKDSP
JTAG TMSDSP
DSP JTAGTDO
JTAG DSPTDI
JTAG TRSTDSP
DSP JTAG EMU0
DSP JTAG EMU1
DSP JTAG (x7)
FPGA JTAG (x4)
Digital Board
DIG SLP EN
+1V8+3V3
1V5
Regulator
+1V5
+1V5
SRAM
CONTROL
ADDRESS
DATA
Flash
Memory
IO
RESET
4
4
PSU SYS RST
BIRDIE
FPGA CLOCK
System
Clock
DIG SYS CLK
Signal Types:
RF
analog
clock
digital
asynchronous serial data
synchronous serial data
DIG CDC RST
90 Circuit Descriptions TM9100 Service Manual
© Tait Electronics Limited August 2005
3.9 Control-Head Board
Introduction This section describes the control-head board for the control head with
graphical display.
For a block diagram of the digital circuitry, refer to Figure 3.11.
Most signals (except power on/off, speaker and microphone) to and from
the radio body are processed by a RISC processor, which is implemented on
an FPGA on the control-head board. For more information on the RISC
processor and the FPGA, refer to “Software Architecture” on page 44.
User Interface The control-head board includes the circuitry for the following control
elements:
■ON/OFF key
■volume potentiometer
■main keypad (with four functions keys, two scroll keys and
two selection keys)
■LCD module (with backlighting and optional heating element)
■three status LEDs
■two function key LEDs (for function keys F1 and F4)
■keypad backlighting LEDs
■speaker
Connectors The control-head board includes the circuitry for the following connectors:
■microphone connector (RJ45 socket)
■control-head connector (18-way MicroMaTch socket)
■LCD connector (for internal connection of LCD module)
■speaker connector (2 leads)
■soldering pads (2 leads) for concealed microphone
■control-head options connector (for optional circuit board)
Protection circuitry is provided for the microphone connector. For pinouts
of the control-head connector and the microphone connector, refer to
“Connectors” on page 34. For more information on the control-head
options connector, please contact Tait Electronics Limited.
ON/OFF Key When battery power (13.8V) is applied to the radio, a press of the ON/OFF key
will create an active low signal (CH ON OFF) back to the radio body to initiate
the power-on or power-off sequence. This key-press will also be detected
by the FPGA of the control head through Q611 as an active high signal.
For more information on the start-up process, refer to “Software
Architecture” on page 44.

TM9100 Service Manual Circuit Descriptions 91
© Tait Electronics Limited August 2005
Figure 3.11 Block diagram of the control-head board
On/Off
Keypad
Volume
Potentio-
meter
LCD LCD Loom LCD
Connector
Function
Key and
Status LEDs
Keypad
Backlighting
LEDs
Main
Keypad
LED
Lenses
On/Off Key
Function/
Scroll/
Selection
Keys
Contact made
when key
pressed
Light Pipes
Control-
Head
Options
Connector
Microphone
Connector
+13.8V
MIC RXD
MICTXD
MIC GPIO1
MIC PTT
MIC RXAUD
MICAUD IN
Protection
Circuitry
+3V3 +13V8
COL
ROW
BRIGHT
BRIGHT
HEATER
BACKLIGHT
+3V3 Analog/
Digital
Converter
Speaker
Connector
ASYNC UART
JTAG
+3V3
Soldering
Pads
AGND
DGND
Concealed
Microphone
Speaker
MIC–
MIC+
AGND
Power
Supply
+3V3+1V5 +1V5
+3V3
+13V8
CH RXD
CHTXD
CH GPIO1
CH PTT
CH ON OFF
+13V8
SPK+
SPK–
SPK–
SPK+
Speaker Leads
Microphone
Leads
DGND
AGND
CH SPI DO
+3V3 SENSE
+13V8
CH ON OFF
VOLWIP DC
RESET
AGND
AGND
Power
Switches
TEMP SENSOR
CH RXAUD
CH MICAUD
Boot
Flash
BIRDIE
FPGA CLOCK
System
Clock
SRAM
CONTROL
ADDRESS
DATA
Flash
Memory
Control-
Head
Connector
Control-Head Board
DEBUG
FPGA JTAG Signals:
FPGA JTAGTCK
FPGA JTAGTMS
FPGA JTAGTDO
JTAG FPGATDI
RESET
CONTROL
DISPLAY CONTROL
Constant-
Current
Drivers
WATCHDOG TRIGGER
POWER ON/OFF SENSE
BRIGHT
BRIGHT
ENABLE
HEATER
BACKLIGHT
Contact made
when key
pressed
Signal Types:
analog
clock
digital
asynchronous
serial data
synchronous
serial data
FPGA
Microphone
Pre-amplifier
andAudio
Switching
92 Circuit Descriptions TM9100 Service Manual
© Tait Electronics Limited August 2005
Power Supply A 3.3V regulator (U1) converts the switched 13.8V supply from the radio
body to 3.3V. A 1.5V regulator (U203) converts the 3.3V to 1.5V.
A power-sense module (U202) verifies the outputs of the voltage regulators
and—in the case of a fault—creates a power reset signal which is processed
by the FPGA.
Volume Control The voltage level of the volume control potentiometer is converted to a
digital signal by an analog/digital converter (U601), processed by the FPGA
and transmitted to the radio body.
Main Keypad The eight keys of the main keypad (function, scroll and selection keys) are
connected to the FPGA by an array of 3 columns and 3 rows. During idle
operation, the KEY ROW signals are driven low by the FPGA and the KEY COL
signals (pulled high by an external resistor) are monitored for activity by the
FPGA. A key-press will generate a high-to-low transition on the associated
column KEY COL signal. This, in turn, will initiate a sequence of high output
levels on the KEY ROW signals to identify which key was pressed.
LCD Module The LCD module is connected to the control-head board via the LCD
connector. The LCD module display is controlled by a serial data link to the
FPGA. The backlighting and the optional heating element incorporated in
the LCD module are controlled by a data line each from the FPGA, which
switch two transistors on MOSFET Q102. A temperature signal from the
LCD module is converted to a digital signal by an analog/digital converter
(U601) and processed by the FPGA.
Function Key LEDs
and Status LEDs The function key LEDs (F1 and F4) and the red, green and amber status
LEDs each are controlled by an FPGA signal and a transistor (Q604 to
Q608). The brightness level is controlled by two FPGA signals, resulting in
four intensity levels (off, low, medium and high).
Keypad
Backlighting The keypad backlighting LEDs are controlled by two FPGA signals and two
transistors (Q2), resulting in four intensity levels (off, low, medium and
high). The keypad backlighting LEDs are arranged in two groups for the
main keypad and one group for the power button keypad, each group
consisting of three LEDs.
Speaker The two speaker lines (SPK+ and SPK–) are connected to the speaker
connector (J104) which is joined to the control-head connector (J103)
through two ferrite beads (L105 and L106).
Microphone and
Concealed
Microphone
The audio signals from the microphone connector or the soldering pads of
the concealed microphone are routed to a switching and pre-amplifier
circuit. If a dynamic microphone is required, the pre-amplifier is engaged.
The switching logic is used to select either the standard microphone input
or the concealed microphone signal. The dynamic microphone must be
activated in the programming software.
PTT The PTT signal from the microphone connector is connected to the FPGA
via a resistor (R25) and relayed to the radio as a digital command.

TM9100 Service Manual 93
© Tait Electronics Limited August 2005
TM9100mobiles
Chapter 2
Servicing the Radio

94 TM9100 Service Manual
© Tait Electronics Limited August 2005
Chapter 2 – Servicing the Radio
4 General Information . . . . . . . . . . . . . . . . . . . . . . . . . . . . . . . . . . . . 97
4.1 Repair Levels and Website Access . . . . . . . . . . . . . . . . . . . . . . . . . . . . . . 97
4.2 Tools, Equipment and Spares . . . . . . . . . . . . . . . . . . . . . . . . . . . . . . . . 100
4.3 Servicing Precautions . . . . . . . . . . . . . . . . . . . . . . . . . . . . . . . . . . . . . . 102
4.4 Test Equipment Setup. . . . . . . . . . . . . . . . . . . . . . . . . . . . . . . . . . . . . . 105
4.5 Replacing Board Components. . . . . . . . . . . . . . . . . . . . . . . . . . . . . . . . 107
4.6 Shielding Cans and Connectors. . . . . . . . . . . . . . . . . . . . . . . . . . . . . . . 108
4.7 SMT Repair Techniques. . . . . . . . . . . . . . . . . . . . . . . . . . . . . . . . . . . . 110
4.8 Computer-Controlled Test Mode (CCTM). . . . . . . . . . . . . . . . . . . . . . 112
4.9 Visual and Audible Indications. . . . . . . . . . . . . . . . . . . . . . . . . . . . . . . . 121
5 Disassembly and Reassembly. . . . . . . . . . . . . . . . . . . . . . . . . . . . . . .123
5.1 Removing and Mounting the Control Head . . . . . . . . . . . . . . . . . . . . . 124
5.2 Disassembling the Radio Body . . . . . . . . . . . . . . . . . . . . . . . . . . . . . . . 125
5.3 Reassembling the Radio Body. . . . . . . . . . . . . . . . . . . . . . . . . . . . . . . . 131
5.4 Disassembling and Reassembling the Control Head . . . . . . . . . . . . . . . . 135
6 Servicing Procedures . . . . . . . . . . . . . . . . . . . . . . . . . . . . . . . . . . . .139
6.1 Initial Tasks . . . . . . . . . . . . . . . . . . . . . . . . . . . . . . . . . . . . . . . . . . . . . 139
6.2 Final Tasks . . . . . . . . . . . . . . . . . . . . . . . . . . . . . . . . . . . . . . . . . . . . . . 147
7 Power Supply Fault Finding . . . . . . . . . . . . . . . . . . . . . . . . . . . . . . .153
8 Interface Fault Finding. . . . . . . . . . . . . . . . . . . . . . . . . . . . . . . . . . .163
9 Frequency Synthesizer Fault Finding . . . . . . . . . . . . . . . . . . . . . . . . .169
9.1 Initial Checks. . . . . . . . . . . . . . . . . . . . . . . . . . . . . . . . . . . . . . . . . . . . 170
9.2 Power Supplies. . . . . . . . . . . . . . . . . . . . . . . . . . . . . . . . . . . . . . . . . . . 173
9.3 Phase-locked Loop . . . . . . . . . . . . . . . . . . . . . . . . . . . . . . . . . . . . . . . . 181
9.4 Loop Filter. . . . . . . . . . . . . . . . . . . . . . . . . . . . . . . . . . . . . . . . . . . . . . 187
9.5 Receive VCO and Related Circuitry (UHF Radios) . . . . . . . . . . . . . . . 192
9.6 Transmit VCO and Related Circuitry (UHF Radios). . . . . . . . . . . . . . . 201
9.7 VCO and Related Circuitry (VHF Radios) . . . . . . . . . . . . . . . . . . . . . . 206
9.8 Power Supply for FCL . . . . . . . . . . . . . . . . . . . . . . . . . . . . . . . . . . . . . 215
9.9 VCXO and TCXO Outputs. . . . . . . . . . . . . . . . . . . . . . . . . . . . . . . . . 218
9.10 Signals at TP501 and TP502 . . . . . . . . . . . . . . . . . . . . . . . . . . . . . . . . . 221
9.11 VCXO and CODEC Circuitry. . . . . . . . . . . . . . . . . . . . . . . . . . . . . . . 224
TM9100 Service Manual 95
© Tait Electronics Limited August 2005
10 Receiver Fault Finding . . . . . . . . . . . . . . . . . . . . . . . . . . . . . . . . . . .227
10.1 Faulty Receiver Sensitivity . . . . . . . . . . . . . . . . . . . . . . . . . . . . . . . . . . 228
10.2 Excessive Loss of Sensitivity. . . . . . . . . . . . . . . . . . . . . . . . . . . . . . . . . . 230
10.3 Moderate or Slight Loss of Sensitivity. . . . . . . . . . . . . . . . . . . . . . . . . . . 234
10.4 Incorrect RSSI Readings. . . . . . . . . . . . . . . . . . . . . . . . . . . . . . . . . . . . 237
10.5 Faulty Radio Mute . . . . . . . . . . . . . . . . . . . . . . . . . . . . . . . . . . . . . . . . 239
10.6 High Receiver Distortion . . . . . . . . . . . . . . . . . . . . . . . . . . . . . . . . . . . 242
11 Transmitter Fault Finding (50W/40W Radios) . . . . . . . . . . . . . . . . . .245
11.1 Power Supplies . . . . . . . . . . . . . . . . . . . . . . . . . . . . . . . . . . . . . . . . . . . 248
11.2 Transmitter RF Power . . . . . . . . . . . . . . . . . . . . . . . . . . . . . . . . . . . . . 257
11.3 Biasing of PA Driver and PAs . . . . . . . . . . . . . . . . . . . . . . . . . . . . . . . . 269
11.4 RF Signal Path . . . . . . . . . . . . . . . . . . . . . . . . . . . . . . . . . . . . . . . . . . . 292
12 Transmitter Fault Finding (25W Radios). . . . . . . . . . . . . . . . . . . . . . .315
12.1 Power Supplies . . . . . . . . . . . . . . . . . . . . . . . . . . . . . . . . . . . . . . . . . . . 318
12.2 Transmitter RF Power . . . . . . . . . . . . . . . . . . . . . . . . . . . . . . . . . . . . . 324
12.3 Biasing of PA Driver and PAs . . . . . . . . . . . . . . . . . . . . . . . . . . . . . . . . 335
12.4 RF Signal Path . . . . . . . . . . . . . . . . . . . . . . . . . . . . . . . . . . . . . . . . . . . 354
13 CODEC and Audio Fault Finding . . . . . . . . . . . . . . . . . . . . . . . . . . .371
13.1 Power Supplies . . . . . . . . . . . . . . . . . . . . . . . . . . . . . . . . . . . . . . . . . . . 372
13.2 Faulty Speaker Audio . . . . . . . . . . . . . . . . . . . . . . . . . . . . . . . . . . . . . . 375
13.3 No Speaker Audio at Auxiliary Connector. . . . . . . . . . . . . . . . . . . . . . . 382
13.4 Faulty Receiver. . . . . . . . . . . . . . . . . . . . . . . . . . . . . . . . . . . . . . . . . . . 387
13.5 Faulty Modulation. . . . . . . . . . . . . . . . . . . . . . . . . . . . . . . . . . . . . . . . . 390
13.6 Faulty Modulation Using Auxiliary Connector. . . . . . . . . . . . . . . . . . . . 394
14 Fault Finding of Control Head . . . . . . . . . . . . . . . . . . . . . . . . . . . . .397
14.1 CCTM Commands. . . . . . . . . . . . . . . . . . . . . . . . . . . . . . . . . . . . . . . . 398
14.2 Power Supply Faulty. . . . . . . . . . . . . . . . . . . . . . . . . . . . . . . . . . . . . . . 400
14.3 LCD Display Faulty. . . . . . . . . . . . . . . . . . . . . . . . . . . . . . . . . . . . . . . . 402
14.4 LCD Backlighting Faulty. . . . . . . . . . . . . . . . . . . . . . . . . . . . . . . . . . . . 404
14.5 LCD Heating Faulty . . . . . . . . . . . . . . . . . . . . . . . . . . . . . . . . . . . . . . . 405
14.6 Function Key LEDs or Status LEDs Faulty . . . . . . . . . . . . . . . . . . . . . . . 406
14.7 Keypad Backlighting Faulty. . . . . . . . . . . . . . . . . . . . . . . . . . . . . . . . . . 408
14.8 On/Off Key Faulty. . . . . . . . . . . . . . . . . . . . . . . . . . . . . . . . . . . . . . . . 410
14.9 Function, Scroll, or Selection Keys Faulty . . . . . . . . . . . . . . . . . . . . . . . 412
14.10Speaker Faulty . . . . . . . . . . . . . . . . . . . . . . . . . . . . . . . . . . . . . . . . . . . 414
14.11Volume Control Faulty. . . . . . . . . . . . . . . . . . . . . . . . . . . . . . . . . . . . . 416
14.12PTT Faulty . . . . . . . . . . . . . . . . . . . . . . . . . . . . . . . . . . . . . . . . . . . . . 418
15 Spare Parts . . . . . . . . . . . . . . . . . . . . . . . . . . . . . . . . . . . . . . . . . . .421
96 TM9100 Service Manual
© Tait Electronics Limited August 2005

TM9100 Service Manual General Information 97
© Tait Electronics Limited August 2005
4 General Information
Scope of Section This section discusses the two repair levels covered by the service manual,
details concerning website access, the tools, equipment and spares
required, and the setting up of the necessary test equipment. General
servicing precautions are also given, as well as details of certain non-
standard SMT techniques required for level-2 repairs.
4.1 Repair Levels and Website Access
Repair Levels This manual covers level-1 and level-2 repairs of TM9100 radios. Level-
1 repairs comprise the replacement of control-head boards, main-board
assemblies, and other parts of the radio; level-2 repairs comprise repairs
of control-head boards and, except for special items, main-board
assemblies. The special items are:
■digital board
■RF PAs (Q309 and Q310)
■CODEC 1 (IC204)
■copper plate
Replacements of the connectors and volume-control potentiometer on
the control-head board are level-1 repairs. Replacements of the
connectors on the main-board assembly, however, are level-2 repairs
because these repairs entail the disassembly of the main-board assembly.
Important The circuit boards in the TM9100 radio are complex.
They should be serviced only by accredited service
centers (ASC). Repairs attempted without the necessary
equipment and tools or by untrained personnel might
result in permanent damage to the radio.
Accreditation of
Service Centers Service centers that wish to achieve ASC status should contact Technical
Support. They will need to provide evidence that they meet the criteria
required for accreditation; Technical Support will supply details of these
criteria. These centers must then make available suitable staff for training
by TEL personnel, allow their service facilities to be assessed, and provide
adequate documentation of their processes. They will be accorded ASC
status and endorsed for repairs of TM9100 radios after their staff have
been trained and their facilities confirmed as suitable. Existing ASCs
need to apply for and be granted an endorsement for repairs of TM9100
radios. All ASCs with the necessary endorsements may carry out level-1
and level-2 repairs of these radios, whether under warranty or not.
Skills and Resources
for Level-1 Repairs For level-1 repairs basic electronic repair skills are sufficient. Apart from
the standard tools and equipment of any service center, certain torque

98 General Information TM9100 Service Manual
© Tait Electronics Limited August 2005
drivers are required as well as a service kit and, for diagnostic purposes,
a spare control head.
Skills and Resources
for Level-2 Repairs For level-2 repairs expertise is required in SMT repairs of circuit boards
with a very high complexity and extreme component density. Apart
from the tools and equipment needed for level-1 repairs, the standard
SMT repair tools are required. A can-removal tool is strongly
recommended but not mandatory.
Website Access To carry out level-1 and level-2 repairs, service centers need access to the
secured portion of the Technical Support website. There are different
access levels; those required for level-1 and level-2 repairs are:
■level-1 repairs: associate access
■level-2 repairs: ASC and Tait-only access
Log-in passwords are needed for associate and Tait-only access; Technical
Support supplies service centers with the necessary log-in information.
(The unsecured portion of the Technical Support website is accessible to
the general public. This type of access is called public access, and no log-
in password is required.)
Items Available
on Website The information available at the different access levels is summarized in
Table 4.1. The technical notes mentioned are of different types.
Associate technical notes relate to the repair of the radio but not the
downloading of firmware; Tait-only technical notes relate to the
firmware. The PCB information packs are discussed in more detail
below.
Table 4.1 Items relating to TM9100 radios that are available on the Technical Support website
Item Public
access Associate
access ASC
access Tait-only
access
User’s guide
Installation guide
Public technical notes
Product safety and compliance information
•
•
•
•
•
•
•
•
•
•
•
•
•
•
•
•
Product release notes
Specifications
Calibration software
Programming software
Programming user manuals
Fitting instructions
Service manual
Associate technical notes
•
•
•
•
•
•
•
•
•
•
•
•
•
•
•
•
•
•
•
•
•
•
•
•
Software release information
Firmware
Tait-only technical notes
PCB information
•
•
•
•
•
•
•
TM9100 Service Manual General Information 99
© Tait Electronics Limited August 2005
PCB Information PCB information for a particular circuit board consists of the relevant
BOMs, grid reference indexes, PCB layouts, and circuit diagrams.
(The grid reference indexes give the locations of components on the
PCB layouts and circuit diagrams.) PCB information is compiled
whenever there is a major change in the layout of the board. All PCB
informations are published on the Technical Support website.
Tait FOCUS Database An additional source of information to service centers is the Tait
FOCUS call-logging database. (This is accessible on the Technical
Support website also.) All Customer-related technical issues regarding
the radios are recorded on this database. These issues may be raised by
both Customers and service centers. Technical Support resolves the
issues and informs the Customer or service center concerned of the
outcome. All issues and their solutions are available for review by all
service centers.

100 General Information TM9100 Service Manual
© Tait Electronics Limited August 2005
4.2 Tools, Equipment and Spares
Torque-drivers For level-1 and level-2 repairs, excluding SMT repairs of the circuit
boards, the following torque-drivers are required.
■For level-1 repairs Torx T6, Torx T10, and Torx T20 driver bits are
necessary.
■For level-1 repairs, 3/16 inch and 14mm long-reach sockets are
required.
Refer to the illustrations in “Reassembling the Radio Body” on
page 131 for the corresponding torque values.
Tools for SMT Repairs In general only the standard tools for SMT work are required for level-2
repairs of the circuit boards. In addition, a can-removal tool is
recommended but if none is available, a hot-air tool may be used instead.
However, it should be noted that a hot-air tool affords little control. Even
in skilled hands, use of a hot-air tool to remove cans will result in rapid
uncontrolled rises in the temperature of components under the can being
removed as well as under any adjacent cans. The circuit board might
suffer damage as a result.
Test Equipment The following test equipment is required for servicing the radio:
■test PC (with programming and calibration applications loaded)
■RF communications test set (audio bandwidth of at least 10kHz)
■oscilloscope
■digital current meter (capable of measuring up to 20A)
■multimeter
■DC power supply (capable of 13.8V and 20A for the 50W/40W
radios, and 10A for the 25W radios)
■spare control head
■service kit
Separate instruments may be used in place of the RF communications
test set. These are an RF signal generator, audio signal generator, audio
analyzer, RF power meter, and modulation meter.

TM9100 Service Manual General Information 101
© Tait Electronics Limited August 2005
Service Kit The service kit contains all the items needed for connecting the radio to
the test equipment. The setting up of the equipment is described in
“Test Equipment Setup” on page 105. The service kit also includes a
service CD and a folder with the necessary service documentation,
including this manual. The CD contains the programming application,
calibration application, and soft-copies of the service and related
documentation. The contents of the service kit are listed in Table 4.2.
Note that the TMAA20-04 cable listed is required only if the test PC is
to be connected directly to the radio for programming purposes.
Note The characters xx below stand for the issue number of the
manual. Only the latest issue of each manual will normally be
available for ordering.
Table 4.2 Contents of service kit (TMAA24-00)
Product code Item
TMAA21-01 Cable (DB15 socket to RJ45 plug plus speaker connector)
TMAA23-02 Cable (50W/40W power connector to banana plugs plus speaker connector)
TMAA20-03 Cable (25W power connector to banana plugs plus speaker connector)
TMAA20-04 Cable (RJ12 socket to RJ45 plug)
TPA-SV-006 Programming cable (DB9 socket to RJ12 plug)
T950-001 Cable (USB1.1 to serial DB9 pin)
TOPA-SV-024 Test unit
MMA-00017-xx Service manual
MMA-00026-xx PCB information
TMAA24-01 Service CD
The following components are included in the service kit, but are used for the TP9100 portable radios only:
TOPA-SV-006 RF cable
TPA-SV-005 Battery eliminator (power supply adaptor)
TPA-SV-007 Programming cable (RJ12 socket to TP9100)
TPA-SV-011 Calibration cable (DB15 socket to TP9100)

102 General Information TM9100 Service Manual
© Tait Electronics Limited August 2005
4.3 Servicing Precautions
Introduction This section discusses the precautions that need to be taken when
servicing the radios. These precautions fall into the following categories:
■mechanical issues
■compliance issues
■anti-static precautions
■transmitter issues
Service technicians should familiarize themselves with these precautions
before attempting repairs of the radios.
Use of Torque-drivers Apply the correct torque when using a torque-driver to tighten a screw
or nut in the radio. Under-torquing can cause problems with
microphonics and heat transfer. Over-torquing can damage the radio.
The illustrations in “Disassembly and Reassembly” on page 123 show
the correct torque values for the different screws and nuts.
Non-scratch Bench Tops Use workbenches with non-scratch bench tops so that the mechanical
parts of the radio are not damaged during disassembly and re-assembly.
(The workbench must also satisfy the anti-static requirements specified
below.) In addition, use a clear area of the bench when disassembling and
re-assembling the radio.
Note The radio is designed to satisfy the applicable compliance reg-
ulations. Do not make modifications or changes to the radio
not expressly approved by TEL. Failure to do so could invali-
date compliance requirements and void the Customer’s author-
ity to operate the radio.
Sealing of Radio To maintain the sealing of the radio to IP54 standards, ensure that all
bungs and seals are fitted after servicing the radio. These are for the
auxiliary, RF, external options, and programming connectors:
■bung for auxiliary connector
■rubber seal for RF connector
■bung for aperture for options connector (connector not fitted)
■cover seal for options connector (connector fitted)
In addition, ensure that the grommet sealing the aperture to the
microphone connector of the control head is properly fitted.

TM9100 Service Manual General Information 103
© Tait Electronics Limited August 2005
ESD Precautions Important This equipment contains devices which are susceptible
to damage from static discharges. You must handle these
devices carefully and according to the procedures
described in the manufacturers’ data books.
Purchase an antistatic bench kit from a reputable manufacturer and install
and test it according to the manufacturer’s instructions. Figure 4.1 shows
a typical antistatic bench set-up.
You can obtain further information on antistatic precautions and the
dangers of electrostatic discharge (ESD) from standards such as ESD
S4.1-1997 (revised) or EN 100015-4 1994. The Electrostatic Discharge
Association website is http://www.esda.org/.
Storage and Transport
of Items Always observe anti-static precautions when storing, shipping or
carrying the circuit boards and their components. Use anti-static bags for
circuit boards and anti-static bags or tubes for components that are to be
stored or shipped. Use anti-static bags or trays for carrying circuit boards,
and foil or anti-static bags, trays, or tubes for carrying components.
Anti-static
Workbenches Use an anti-static workbench installed and tested according to the
manufacturer’s instructions. A typical installation is shown in Figure 4.1.
These benches have a dissipative rubber bench top, a conductive wrist
strap, and a connection to the building earth. The material of the bench
top must satisfy not only anti-static requirements but also the non-scratch
requirements mentioned above.
Figure 4.1 Typical antistatic bench set-up
to building ground or
mains ground via
1MΩ series resistor
conductive wrist strap dissipative rubber
bench mat

104 General Information TM9100 Service Manual
© Tait Electronics Limited August 2005
Transmitter Issues The following issues relate to the operation of the transmitter:
■RF and thermal burns
■antenna loading
■test transmissions
■accidental transmissions
■distress beacons
The precautions required in each case are given below.
Caution Avoid thermal burns. Do not touch the cooling
fins or underside of the radio body when the
transmitter is or has been operating. Avoid RF
burns. Do not touch the antenna while the trans-
mitter is operating.
Important The radio has been designed to operate with a 50Ω
termination impedance. Do not operate the transmitter
without a suitable load. Failure to do so might result in
damage to the power output stage of the transmitter.
Important While servicing the main board, avoid overheating the
radio during test transmissions. The following is good
practice: Secure the main-board assembly in the chassis
with the two external screws and one of the internal
screws. The heat-transfer block must be secured to the
main board. The lid of the radio body may be left off.
After completing any measurement or test requiring
activation of the transmitter, immediately return the
radio to the receive mode.
Important Under certain circumstances the microprocessor can key
on the transmitter. Ensure that all instruments are
protected at all times from such accidental transmissions.
Note The frequency ranges 156.8MHz±375kHz,
243MHz±5kHz, and 406.0 to 406.1MHz are reserved world-
wide for use by distress beacons. Do not program transmitters
to operate in any of these frequency bands.
TM9100 Service Manual General Information 105
© Tait Electronics Limited August 2005
4.4 Test Equipment Setup
Introduction This section covers the setting up of the test equipment for servicing the
radios, as well as related aspects:
■setting up of test equipment, including test unit
■basic programming and calibration tasks
■invoking CCTM (computer-controlled test mode)
■summary tables of CCTM commands and error codes
■visual and audible indications provided by radio
The last-named aspect applies to control heads with UI, and concerns
the STATUS LEDs and LCD screen, and the various alerts and confidence
tones emitted from the speaker.
Connect Equipment Connect the test equipment to the radio as shown in Figure 4.2. Use the
test unit, cables and adaptor of the service kit. Refer to “Tools,
Equipment and Spares” on page 100 for details of the test equipment and
service kit. The test unit is described in “TOPA-SV-024 Test Unit” on
page 477.
For testing receive and transmit functions respectively, the switches of the
test unit must be set as described below. (When programming or
calibrating radios the switches have no effect, although it is good practice
to set the MODE switch to “RX”.)
Settings for
Receive Tests For receive tests set the switches on the test unit as follows:
■HOOK switch : “OFF HOOK”
■MODE switch : “RX”
■AUDIO IN switch : “OFF”
■AUDIO OUT switch: “SPEAKER” or “LOAD”
In the last-named case, with the switch in the “SPEAKER” position, the
received audio is output from the test unit’s speaker. In the “LOAD”
position a 16Ω load is switched into the circuit in place of the test unit’s
speaker. Note, however, that the AUDIO OUT switch has no effect on the
radio’s speaker.
Settings for
Transmit Tests For transmit tests set the switches on the test unit as follows:
■HOOK switch : “OFF HOOK”
■MODE switch : “RX” initially
■AUDIO IN switch : “MIC AUDIO”
■AUDIO OUT switch: (immaterial)
When ready to transmit, set the MODE switch to the “TX/PTT” position.
This switch functions in the same way as the PTT switch on the
microphone.

106 General Information TM9100 Service Manual
© Tait Electronics Limited August 2005
Service CD Install the programming and calibration applications on the test PC.
These applications are included on the service CD supplied with the
service kit.
Figure 4.2 Test setup
radio connector
(DB15)
RF connector
(mini UHF or
BNC)
auxiliary
connector
(DB15)
microphone
connector (RJ45)
receive audio /
SINAD connector
(BNC)
transmit audio
connector (BNC)
computer
connector
(RJ12)
serial port
(DB9)
speaker
connector
banana plugs
AC input
(BNC)
audio
monitor
out (BNC)
AUDIO
IN HI
(BNC)
AUDIO
OUT
(BNC)
RF in/out
(N-type)
power
connector
TMAA23-02 cable
(50W/40W radios)
TMAA20-03 cable
(25W radios)
TMAA21-01 cable
TOPA-SV-024
TPA-SV-006
cable
TM9100 radio
T950-001
USB1.1 to serial
DB9 adapter
(optional)
RF comms set
Test PC
Oscilloscope
DC power supply

TM9100 Service Manual General Information 107
© Tait Electronics Limited August 2005
4.5 Replacing Board Components
This section describes the procedure for obtaining the correct
replacement for any faulty component on the boards.
■identify version of PCB information applicable to board
■identify replacement component in BOM of PCB information
■consult technical notes
■obtain replacement component
The technical notes will indicate whether there have been any changes
affecting the component in question.
Identify
PCB Information Identify the IPN of the PCB and compare the issue number with that in
the PCB information supplied with the service documentation.
Note The IPN is the ten-digit number printed at one corner of the
board. The last two digits in the IPN represent the issue num-
ber of the PCB.
If the issue numbers match, consult the BOM as described below. If the
issue number indicates that the board is either an earlier or a later version,
obtain the PCB information for the board under repair from the
Technical Support website (support.taitworld.com).
Tip Print and store a copy of every PCB information published on
the Technical Support website.
Identify Replacement
Component After locating the correct PCB information for the board, consult the
BOM for the board. Identify the component in question in the BOM.
Note, however, that a new PCB information is published only whenever
there is a major change in the design of the board. A major change
normally involves a change in the layout of the PCB, which requires that
the issue number in the IPN be incremented. Any minor changes
following a major change (and preceding the next major change)
normally involve only changes in the components on the board. Such
minor changes might affect the component in question. To determine if
this is the case, consult any technical notes that might apply to the board
as described below.
Consult Technical Notes A technical note about each major change is published on the Technical
Support website (support.taitworld.com). Technical notes giving details
of any intervening minor but important changes are also published. It is
advisable to print and store a copy of every technical note published.
Obtain Replacement
Component Determine if the required replacement component is included in one of
the spares kits. (Check with TEL regarding the availability of the kit.)
If the required component is not included in a kit, order the component
from a CSO or, in the case of a CSO, from TEL. Always ensure that the
replacement component has the identical specification to that given in
the BOM. It is particularly important for the tolerances to be the same.

108 General Information TM9100 Service Manual
© Tait Electronics Limited August 2005
4.6 Shielding Cans and Connectors
The shielding cans on the top- and bottom-side of the main-board
assembly are identified in Figure 4.3 and Figure 4.4. The figures also
show the locations of the connectors on the board.
Figure 4.3 Shielding cans and connectors (top side of main-board assembly)
DIGITAL BOARD
SK102
INTERNAL-OPTIONS
CONNECTOR
PL101
FACTORY
CONNECTOR
PIN TOP LPF TOP
DIRC TOP
FE TOP
VCO TOP
(UHF ONLY)
PAF TOP
IF TOP
SYN TOP
CDC TOP
FCL TOP
PAD TOP

TM9100 Service Manual General Information 109
© Tait Electronics Limited August 2005
Can Removal
and Installation Cans are best removed and installed using a can-removal tool. If this tool
is available, technicians should refer to the documentation supplied with
the tool for the correct procedures. If the tool is not available, a hot-air
tool may be used instead. However, technicians require training in the
best techniques to employ in the absence of a can-removal tool. Such
training is part of the accreditation process for service centers.
Figure 4.4 Shielding cans and connectors (bottom side of main-board assembly)
DIGITAL BOARD
SYN BOT
LO2 BOT
VCO BOT
VCXO BOT
CDC BOT
NB BOT
(VHF ONLY)
SK103 RF CONNECTOR
SK101
AUXILIARY
CONNECTOR
PL100
POWER
CONNECTOR
COPPER PLATE SK100
CONTROL-
HEAD
CONNECTOR
110 General Information TM9100 Service Manual
© Tait Electronics Limited August 2005
Spare Cans It is good practice to discard any can that has been removed and replace
it with a spare can. If this is not done, special precautions are needed
when re-installing the original can. These precautions are discussed as
part of the training for accreditation.
4.7 SMT Repair Techniques
Standard Procedures Service centers carrying out level-2 repairs are expected to be familiar
with the standard techniques for the replacement of SMT components.
However, certain components on the main board require non-standard
techniques and these are discussed below. Another issue of concern is the
procedure for removing and installing cans. A discussion of the issue
concludes this section.
Non-standard
Procedures Do not use the standard SMT repair techniques when replacing the
capacitors C548 and C565 and the inductors L601 and L602.
The standard techniques tend to produce excessive heat, which will
damage these components. Do not use a hot-air tool or heat gun. Instead
use solder paste and a standard soldering iron with an iron tip with a
specified temperature of 600°F (315°C). The capacitors are part of the
frequency-synthesizer circuitry under the SYN TOP can. The inductors are
part of the SMPS of the power-supply circuitry on the bottom-side of
the board. Figure 4.5 on page 111 shows the locations of the
components.

TM9100 Service Manual General Information 111
© Tait Electronics Limited August 2005
Figure 4.5 Locations of the capacitors C548 and C565 and the inductors L601 and L602
top side
(VHF board. UHF board similar)
Note that other components may be
fitted for C548 (such as C5085 and
C5086 for UHF radios)
bottom side
(UHF board. VHF board similar)
112 General Information TM9100 Service Manual
© Tait Electronics Limited August 2005
4.8 Computer-Controlled Test Mode (CCTM)
The servicing procedures require a radio to be placed in the computer-
controlled test mode. In this mode CCTM commands can be entered at
the test PC. These commands are then relayed via the test unit to the
radio. Certain CCTM commands cause the radio to carry out particular
functions; others read particular settings and parameter values in the
radio. The CCTM commands of use in servicing radios are listed in
Table 4.3 to Table 4.7, grouped according to category.
Terminal Program
for CCTM Use the calibration application to place the radio in CCTM. To do this,
run the calibration application, select Tools > CCTM, and click the CCTM
Mode button. For more information, refer to the online help of the
calibration application.
You can also use the HyperTerminal utility which is supplied with
Microsoft Windows. As a preliminary, first select the settings for the
communications port as follows:
1. Open the terminal program. (In the case of HyperTerminal, click
Start > Programs > Accessories > Communications > HyperTermi-
nal.)
2. In the terminal program first select the COM port to which the
radio is connected. Then select the following settings for the port:
■bits per second : 19200
■data bits : 8
■parity : none
■stop bits : 1
■flow control : none
3. Click the OK button (or equivalent).
4. Save the file with the port settings under a suitable name.
For subsequent sessions requiring the terminal program, open this
file.
Invoking CCTM Using the terminal program, place the radio in CCTM as follows:
1. Enter the character ^ to reset the radio.
2. As soon as the radio is reset, the letter v is displayed. (If an
uppercase letter V appears, this implies a fault.)
3. Immediately the letter v is displayed, enter the character%.
(The character% must be entered within half a second of the letter
v appearing.)
4. If the character% is accepted, the character – is displayed in
response, and the message Test Mode appears on the radio display.

TM9100 Service Manual General Information 113
© Tait Electronics Limited August 2005
This implies that the radio has entered CCTM. If the attempt
fails, repeat Steps 1 to 3.
Table 4.3 CCTM commands in the audio category
Command Usage
Entry at keyboard Response on screen
Audio category
20 – Mute received audio
Forces muting of the received
audio signal
20 None
21 – Unmute received audio
Forces unmuting of the received
audio signal
21 None
22 – Mute microphone
Mutes transmit modulation
(effectively mutes microphone
audio)
22 None
23 – Unmute microphone
Unmutes transmit modulation
(effectively unmutes microphone
audio)
23 None
74 – Audio PA
Controls the state of the audio PA
(and hence enables or disables the
speaker)
74 x
where x is the required state
(0=stand-by, 1=on, 2=mute)
None
110 – Audio volume
Sets the level of the audio volume 110 x
where x defines the required level
(any integer from 0 to 255)
None
138 – Select microphone
Selects the microphone required 138 x
where x is the required microphone
(0=control-head microphone;
1=auxiliary microphone)
None
323 – Audio tap in
Generates the audio tone AUD TAP IN
at the specified tap point
323 x y
where x specifies the tap point
(r2, r5, t1 or t5) and y the tap type
(A=bypass in, B=combine, E=splice)
(the default is A when y is omitted)
None
324 – Audio tap out
Outputs the audio signal at the
specified tap point to AUD TAP OUT
324 x y
where x specifies the tap point
(r1, r2, r3, r4, r5, t1, t2, t3 or t7)
and y the tap type
(C=bypass out, D=split, E=splice)
(the default is D when y is omitted)
None

114 General Information TM9100 Service Manual
© Tait Electronics Limited August 2005
Table 4.4 CCTM commands in the radio-information, radio-control and system categories
Command Usage
Entry at keyboard Response on screen
Radio-information category
94 – Radio serial number
Reads the serial number of the
radio
94 x
where x is the serial number
(an eight-digit number)
96 – Firmware version
Reads the version number of the
radio firmware
96 QMA1F_x_y
where x is a three-character
identifier and y is an eight-digit
version number
97 – Boot-code version
Reads the version number of the
boot code
97 QMA1B_x_y
where x is a three-character
identifier and y is an eight-digit
version number
98 – FPGA version
Reads the version number of the
FPGA
98 QMA1G_x_y
where x is a three-character
identifier and y is an eight-digit
version number
133 – Hardware version
Reads the product code of the
radio body and the hardware
version number
133 x
y
where x is the product code
and y is the version number
(a four-digit number)
134 – FLASH serial number
Reads the serial number of the
FLASH memory
134 x
where x is the serial number
(a 16-digit hexadecimal number)
Radio-control category
400 – Select channel
Changes the current channel to
that specified
400 x (alternatively *x)
where x is a valid channel number None
System category
46 – Supply voltage
Reads the supply voltage 46 x
where x is the supply voltage in
millivolts
203 – Clear system error
Clears the last recorded system
error
203 None
204 – Read system error
Reads the last recorded system
error and the associated data
204 SysErr: x
y
where x is the error number and
y represents the associated data
205 – Erase persistent data
Effectively resets the calibration
parameters to their default values
205 None

TM9100 Service Manual General Information 115
© Tait Electronics Limited August 2005
Table 4.5 CCTM commands in the frequency-synthesizer and receiver categories
Command Usage
Entry at keyboard Response on screen
Frequency-synthesizer category
72 – Lock status
Reads the lock status of the RF PLL,
FCL and LO2 respectively
72 x y z
where x is the RF PLL, y the FCL,
and z the LO2 lock status
(0=not in lock, 1=in lock)
101 – Radio frequencies
Sets the transmit and receive
frequencies to specified values
101 x y 0
where x is the transmit and y the
receive frequency in hertz
(any integer from 50 000 000 to
1000 000 000)
None
301 – Calibrate VCXO
Calibrates the VCXO of the FCL 301 0 10 Four KVCXO control sensitivity
values, followed by message with
results of calibration attempt
302 – Calibrate VCO(s)
Calibrates the VCO(s) of the
frequency synthesizer
302 0 10 Eight KVCO control sensitivity
values, followed by message with
results of calibration attempt
334 – Synthesizer power
Switches the frequency synthesizer
on or off via the DIG SYN EN line
334 x
where x is the required state
(0=off, 1=on)
None
335 – Synthesizer switch
Switches the transmit-receive
switch of the frequency synthesizer
on or off via the DIG SYN TR SW line
335 x
where x is the required state
(0=off, 1=on)
None
389 – Synthesizer mode
Sets the mode of the frequency
synthesizer to fast or slow
389 x
where x is the required mode
(0=slow, 1=fast)
None
Receiver category
32 – Receive mode
Sets the radio in the receive mode 32 None
63 – RSSI level
Reads the averaged RSSI level 63 x
where x is the averaged level in
multiples of 0.1 dBm
376 – Front-end tuning
Sets or reads the tuning voltage for
the front-end circuitry of the
receiver
376 (to read voltage) x
where x is the front-end tuning
voltage in millivolts
376 x(to set voltage)
where x is the front-end tuning
voltage in millivolts
(any integer from 0 to 3000)
None
378 – Receiver output level
Reads the signal power at the
output of the channel filter
(the square of the amplitude)
378 x
where x is the signal power

116 General Information TM9100 Service Manual
© Tait Electronics Limited August 2005
Table 4.6 CCTM commands in the transmitter category (part 1)
Command Usage
Entry at keyboard Response on screen
Transmitter category
33 – Transmit mode
Sets the radio in the transmit mode 33 None
47 – Temperature
Reads the temperature in the
vicinity of the PAs
47 x
y
where x is the temperature in
degrees celsius, and y is the
corresponding voltage in millivolts
(a value from 0 to 1200 mV)
114 – Transmitter power
Sets or reads the transmitter power
setting (compare command 326)
114 (to read value) x
where x is the current power
setting (an integer from 0 to 1023)
114 x(to set value)
where x is the required power
setting (an integer from 0 to 1023)
None
304 – Driver bias
Sets or reads the clamp current at
the gate of the PA driver
304 (to read value) x
where x is the DAC value of the
clamp current (an integer from 0 to
255)
304 x (to set value)
where x is the required DAC value
of the clamp current
(an integer from 0 to 255)
None
318 – Forward power
Reads the forward-power level 318 x
where x is the voltage in millivolts
corresponding to the power level
(a value from 0 to 1100 mV)
319 – Reverse power
Reads the reverse-power level 319 x
where x is the voltage in millivolts
corresponding to the power level
(a value from 0 to 1100 mV)
326 – Transmitter power
Sets the power level of the
transmitter
326 x
where x specifies the level
(0=off, 1=very low, 2=low,
3=medium, 4=high, 5=maximum)
None

TM9100 Service Manual General Information 117
© Tait Electronics Limited August 2005
Table 4.7 CCTM commands in the transmitter category (part 2)
Command Usage
Entry at keyboard Response on screen
Transmitter category
331 – Final bias 1
Sets or reads the bias voltage for
the first PA
331 (to read value) x
where x is the DAC value of the
bias voltage (an integer from 0 to
255)
331 x (to set value)
where x is the DAC value of the
required bias voltage
(any integer from 0 to 255)
None
332 – Final bias 2
Sets or reads the bias voltage for
the second PA
332 (to read value) x
where x is the DAC value of the
bias voltage (an integer from 0 to
255)
332 x (to set value)
where x is the DAC value of the
required bias voltage
(any integer from 0 to 255)
None

118 General Information TM9100 Service Manual
© Tait Electronics Limited August 2005
Table 4.8 CCTM commands for the control-head
Command Usage
Entry at keyboard Response on screen
1000 – Switch all LEDs
Switches all the function-key and
STATUS LEDs on or off
1000 x
where x is the required state
(0=off, 1=on)
None
1001 – Switch selected LED
Switches a selected function-key or
STATUS LED on or off
1001 x y
where x identifies the LED
(0=F1, 1=F4, 2=yellow, 3=green,
4=red) and y is the state
(0=off, 1=on)
None
1002 – LED intensity
Sets the LED intensity 1002 x
where x is the intensity level
(0=off, 1=low, 2=medium, 3=high)
None
1003 – Keypad back-lighting
Activates the keypad back-lighting
at a specified intensity
1003 x
where x is the intensity level
(0=off, 1=low, 2=medium, 3=high)
None
1004 – LCD back-lighting
Activates the LCD back-lighting at
a specified intensity
1004 x
where x is the intensity level
(0=off, 1=low, 2=medium, 3=high)
None
1005 – Display contrast
Sets the contrast of the display to a
specified level
1005 x
where x is the contrast level
(any integer from 0 to 15)
None
1006 – Display elements
Switches all the elements of the
display on or off
1006 x
where x is the required state
(0=off, 1=on)
None
1007 – LCD temperature sensor
Reads the output of the LCD
temperature sensor
1007 x
where x corresponds to the
temperature reading
(an integer between 00 and FF)
1008 – LCD heating
Switches the LCD heating on or off 1008 x
where x is the required state
(0=off, 1=on)
None
1009 – Key press
Switches on or off the facility for
detecting if any key is pressed or
released
1009 x
where x is the required state
(0=off, 1=on)
x
where x is the serial output from
the detection facility
1010 – Volume control
Reads the setting of the volume-
control potentiometer
1010 x
where x is the potentiometer
setting
(an integer between 00 and FF)
1011 – Microphone source
Selects the microphone input
source
1011 x
where x is the required source
(0=microphone connector,
1=concealed microphone)
None

TM9100 Service Manual General Information 119
© Tait Electronics Limited August 2005
Table 4.9 CCTM commands of the remote control-head kit
CCTM command Entry at keyboard Response on screen
1012 – Remote kit
turns the audio amplifier on and off 1012 0 = off
1012 1 = on none
1013 – Mute audio amplifier
mutes and unmutes the audio amplifier 1012 0 = mute
1012 1 =unmute none
1014 – Digital potentiometer
reads the digital potentiometer 1014 value between 0 and
255
1017 – Audio amplifier gain
sets the audio amplifier gain (4 levels) 1017 x
where x is the gain (0 to 3) none

120 General Information TM9100 Service Manual
© Tait Electronics Limited August 2005
CCTM Error Codes Once the radio is in CCTM, the CCTM commands may be entered as
shown in Table 4.3 to Table 4.7. Depending on the command, a
response might or might not be displayed. If an error occurs, an error
code will be displayed. Possible error codes are listed in Table 4.10.
Table 4.10 CCTM error codes
Error code Description
C01 An invalid CCTM command has been received. Enter a valid CCTM command.
C02 A valid CCTM command with invalid parameters has been received. Re-enter the CCTM
command with valid parameters.
C03 A valid CCTM command has been received but cannot be processed at this time. Enter the
CCTM command again. If the error persists, power the radio down and up again, and re-enter
the CCTM command.
C04 An error occurred on entry into CCTM. Power the radio down and up again, and place the
radio in CCTM again.
C05 The radio has not responded within the specified time. Re-enter the CCTM command.
X04 The DSP is not responding. Check the DSP pin connections. If the error persists, replace the
DSP.
X05 The version of the DSP is incompatible with the version of the radio firmware. Replace the DSP
with a later version.
X06 The internal configuration of the MCU is incorrect. Adjust the configuration.
X31 There is an error in the checksum for the model configuration.
X32 There is an error in the checksum for the radio’s database.
X35 The radio temperature is above the T1 threshold and a reduction in the transmit power is
impending. To avoid damaging the radio, stop transmitting until the radio has cooled down
sufficiently.
X36 The radio temperature is above the T2 threshold and the inhibiting of transmissions is
imminent.
X37 The supply voltage is less than the V1 threshold.
X38 The supply voltage is less than the V2 threshold and the radio has powered itself down.
The radio will not respond to the reset command character ^.

TM9100 Service Manual General Information 121
© Tait Electronics Limited August 2005
4.9 Visual and Audible Indications
Visual and audible indicators give information about the state of the
radio. Visual indications are provided by the STATUS LEDs, function-key
LEDs, and LCD display. The information conveyed by the STATUS LEDs
is listed in Table 4.11. The behavior of the function-key LEDs depends
on the way the function keys are programmed. The LCD display
normally displays channel and user information, or error messages. For
more information on the LCD display during normal operation, refer to
the user’s guide. The error messages are listed in Table 6.1 on page 144.
Audible indications are provided in the form of different tones emitted
from the speaker. The information conveyed by the tones is given in
Table 4.12 on page 122.
Table 4.11 Visual indications provided by the STATUS LEDs
LED color LED name Indications Meanings
Red Transmit LED is on The radio is transmitting
LED flashes (1) The transmit timer is about to expire
(2) The radio has been stunned
Green Receive and
monitor LED is on There is activity on the current channel, although it might
not be audible
LED flashes (1) The radio has received a call with valid special signaling
(2) The monitor has been activated
(3) The squelch override has been activated
Amber Scanning LED is on The radio is scanning a group of channels for activity
LED flashes The radio has detected activity on a certain channel and
scanning has halted on this channel

122 General Information TM9100 Service Manual
© Tait Electronics Limited August 2005
Table 4.12 Audible indications
Type of tone Meanings
One short beep (1) After power-up — Radio is locked; PIN is required
(2) On power-down — Radio is off
(3) On pressing key — Key-press is valid
(4) On pressing function key — Function has been initiated
One short low-pitched beep On pressing function key again — Function has been terminated
One short high-pitched beep While powered up — Radio has been stunned
One long low-pitched beep (1) On pressing key — Key-press is invalid
(2) On entry of PIN — PIN is invalid
(3) On pressing PTT switch — Transmission is inhibited
Two short beeps (1) On power-up — Radio is ready to use
(2) On entry of PIN — PIN has been accepted and radio is ready to use
(3) After radio has been stunned — Radio has been revived and is ready to use
Two low-pitched beeps While powered up — Temperature of radio is high
Two high-pitched beeps While powered up — Temperature of radio is very high and all transmissions
will be at low power; if temperature rises further, transmissions will be inhibited
Three short beeps While powered up — Previously busy channel is now free
Three beeps During transmission — Transmit time-out is imminent; transmission will be
terminated in 10 seconds
Warble While powered up — Frequency synthesizer is out of lock on current channel;
LCD will usually display Out of Lock.
Continuous low-pitched
tone While powered up — System error has occurred and radio might be inoperable;
LCD usually displays E1 or E2.

TM9100 Service Manual Disassembly and Reassembly 123
© Tait Electronics Limited August 2005
5 Disassembly and Reassembly
This section describes how to:
■remove and mount the control head
■disassemble and reassemble the radio body
■disassemble and reassemble the control head
General Important Before disassembling the radio, disconnect the radio from
any test equipment or power supply.
Disassemble only as much as necessary to replace the defective parts.
Inspect all disassembled parts for damage and replace them, if necessary.
Observe the torque settings indicated in the relevant figures.
For information on spare parts, refer to “Spare Parts” on page 421.

124 Disassembly and Reassembly TM9100 Service Manual
© Tait Electronics Limited August 2005
5.1 Removing and Mounting the Control Head
Important Before removing the control head, disconnect the radio
from any test equipment or power supply.
Removing the
Control Head 1. Note which way up the control head is attached to the radio body in
order to return the radio to the customer in its original configuration.
2. On the underside of the radio body, two lever points are indicated on
the radio body by a dot-dash-dot pattern ( ).
The lever point is between the control-head seal and the plastic of the
control head.
Important When inserting the flat-bladed screwdriver, take care not to
damage the control-head seal.
3. At either of the lever points, insert a 3/16 inch (5mm) flat-bladed
screwdriver between the control head and the control-head seal.
4. Use the screwdriver to lift the edge of the control head up and off the
clip, then repeat in the other position. The control head can now be
removed.
5. Disconnect the control-head loom.
6. Inspect the control-head seal for damage, and replace if necessary.
Mounting the
Control Head 1. Plug the control-head loom onto the control-head connector.
2. Insert the bottom edge of the control head onto the two clips in the
front of the radio body, then snap into place.
Figure 5.1 Disconnecting the control head from the radio body
lever point
indication of
lever point
control-head
seal
control head

TM9100 Service Manual Disassembly and Reassembly 125
© Tait Electronics Limited August 2005
5.2 Disassembling the Radio Body
Disassemble only as much as necessary to replace the defective parts.
For reassembly instructions, refer to “Reassembling the Radio Body” on
page 131.
Removing the Cover 1. At the upper edge of the lower screw bosses on both sides of the radio
body, insert a 1/8 inch (3mm) flat-bladed screwdriver.
2. Push the screwdriver under the cover towards the upper screw boss to
release the cover from the upper screw boss.
3. Remove the cover.
Figure 5.2 Removing the cover
insertion
point
upper
screw boss
cover
lower
screw boss

126 Disassembly and Reassembly TM9100 Service Manual
© Tait Electronics Limited August 2005
Opening the
Radio Body The circled numbers in this section refer to the items in Figure 5.3 on
page 127.
1. Use a Torx T20 screwdriver to remove the four screws c.
Important If an options board is fitted inside the lid, an options loom
will connect the options board to the internal options con-
nector on the main board. In this case, carefully fold over
the lid and disconnect the loom.
2. Carefully remove the lid assembly d.
3. Inspect the main seal in the lid for damage, and replace if necessary.
Removing the
Main-Board
Assembly
The circled numbers in this section refer to the items in Figure 5.3 on
page 127.
1. Remove the auxiliary connector bung h (if fitted).
2. Remove the RF connector seal j using one of the tabs located at the
bottom of the seal—preferably by hand. If necessary, lift up the tap
using the blade of a small flat-bladed screwdriver. Do not damage the
seal with the screwdriver.
3. Use a Torx T10 screwdriver to remove the screws e connecting the
main board to the chassis.
4. Use a Torx T20 screwdriver to remove the screws i connecting the
heat-transfer block to the rear of the chassis.
Note Make sure not to touch the thermal paste on the chassis, the heat-
transfer block, and the underside of the main board. If the thermal
paste is contaminated, you must re-apply thermal paste as
described in “Fitting the Main-Board Assembly to the Chassis” on
page 133.
5. Holding a hand over the chassis to catch the main-board assembly,
turn the chassis upside down and tap its fins on the edge of the
workbench. This will release the heat-transfer block from the chassis.
6. With the 50W/40W radio, the gap pad 1) on the L-shaped ridge
must be replaced each time the main board is removed.

TM9100 Service Manual Disassembly and Reassembly 127
© Tait Electronics Limited August 2005
Figure 5.3 Components of the radio body
Bcover Gchassis
Cscrew M4x16 (x4) Hauxiliary connector bung
Dlid assembly Iscrews M4x16 (x2)
Escrew M3x10 (x5) JRF connector seal
Fmain-board assembly 1) gap pad (50W/40W radio only)
Torx T20
22lb·in (2.5N·m)
Torx T10
15lb·in (1.7N·m)
Torx T20
22lb·in (2.5N·m)
B
Cx4
D
Ex5
F
G
Ix2
H
J
3630z_01
1)
thermal
paste

128 Disassembly and Reassembly TM9100 Service Manual
© Tait Electronics Limited August 2005
Disassembling the
Main-Board
Assembly
The circled numbers in this section refer to the items in Figure 5.4 on
page 129. This figure shows the 50W/40W configuration.
1. Remove the power connector seal I.
2. Use a torque-driver with a 3/16 inch (5mm) socket to remove the
D-range screwlock fasteners H.
3. Use a torque-driver with a 9/16 inch (14mm) long-reach socket to
remove the RF connector nut 1!. Also remove the lock washer 1@.
4. Use a Torx T10 screwdriver to remove the three screws b securing
the main board 1$ to the heat-transfer block F.
Note Make sure not to touch the thermal paste on the heat-transfer
block and the underside side of the main board. If the thermal
paste is contaminated, you must re-apply thermal paste as
described in “Reassembling the Main-Board Assembly” on
page 131.
5. Separate the main board 1$ from the heat-transfer block F.
6. Inspect the inner foam D-range seal E and the outer foam seal G,
and replace if necessary.
7. The gap pad 1) (50W/40W radio only) must be replaced each time
the heat-transfer block is separated from the main board.
8. To replace the power connector J:
■With the 50W/40W radio, use a Torx T6 screwdriver to undo the
two screws C.
■With the 25W radio, use a Torx T10 screwdriver to undo the two
screws C.

TM9100 Service Manual Disassembly and Reassembly 129
© Tait Electronics Limited August 2005
Figure 5.4 Components of the main-board assembly
BM3x10 screw (x3) HD-range screwlock fastener (2x)
C50W/40W radios:
M2.2x10 PT screw (x2)
25W radios:
K30x8 PT screw (x2)
Ipower connector seal
Jpower connector
1) gap pad (50W/40W radio only)
Dauxiliary connector 1! RF connector nut
Einner foam D-range seal 1@ RF connector lock washer
Fheat-transfer block 1# RF connector
Gouter foam seal 1$ main board
H
1$
E
G
F
I1#
1@
D
J
thermal
paste
3631z_01
1)
9/16 inch (14mm)
15lb·in (1.7N·m)
3/16 inch (5mm)
8lb·in (0.9N·m)
Torx T6
1lb·in (0.11N·m) Torx T10
15lb·in (1.7N·m)
Cx2
Torx T10
3lb·in (0.34N·m)
1!
B
x3

130 Disassembly and Reassembly TM9100 Service Manual
© Tait Electronics Limited August 2005
Removing an
Options Board
(Optional)
The radio may be fitted with an options board in the lid assembly, which
may or may not have an external options connector fitted in a provision in
the lid assembly.
The circled numbers in this section refer to the items in Figure 5.5.
1. If an external options connector is fitted:
■Undo the two screws b and remove the protective rubber cap c
(if fitted).
■Undo the two D-range screwlock fasteners d.
2. Undo up to nine screws h and remove the options board G from the
lid assembly E.
3. If an external options connector is fitted, a foam seal for the D-range
connector f is fitted to the inside of the lid. Remove the foam seal
only if it is damaged.
Reassembly is carried out in reverse order of the disassembly.
Figure 5.5 Removing an options board
Bscrew 4-40x3/15 (x2) Ffoam seal for D-range connector
Cprotective rubber cap Goptions board (example)
DD-range screwlock fastener 4-40 (x2) Hscrew M3x10, self-tapping (x9)
Elid assembly
d
3614z_01
Torx T10
17lb·in (1.9N·m)
3/16 inch (5mm)
8lb·in (0.9N·m)
f
g
h
c
b
e

TM9100 Service Manual Disassembly and Reassembly 131
© Tait Electronics Limited August 2005
5.3 Reassembling the Radio Body
Inspect all disassembled parts for damage and replace them, if necessary.
Reassembling the
Main-Board
Assembly
The circled numbers in this section refer to the items in Figure 5.4 on
page 129. This figure shows the 50W/40W configuration.
1. If the power connector has been replaced:
■With the 50W/40W radio, use a Torx T6 torque-driver to
tighten the two screws C to 1lb·in (0.11N·m).
■With the 25W radio, use a Torx T10 torque-driver to tighten the
two screws C to 3lb·in (0.34N·m).
2. If the outer foam seal E or the inner foam D-range seal G have been
removed, fit new seals to the heat-transfer block F.
3. With the 50W/40W radio, the rectangular gap pad 1) must be
replaced each time the heat-transfer block F is separated from the
main board 1$:
■Remove any residue of the old rectangular gap pad from the
underside of main board and the heat-transfer block.
■Peel off the transparent film on one side of the gap pad and evenly
press the gap pad on the contact surface of main board (refer to
Figure 5.6).
■Peel off the transparent film on other of the gap pad.
Figure 5.6 Contact surfaces on the bottom side of the main board
tin-plated
copper plate
contact surface
of rectangular
gap pad Audio-PA area
contact surface of L-shaped gap pad

132 Disassembly and Reassembly TM9100 Service Manual
© Tait Electronics Limited August 2005
4. If the thermal paste on the heat-transfer block F or the tin-plated
cooper plate of the main board 1$ has been contaminated, new
thermal paste must be applied:
■Remove any residue of the old thermal paste from both contact
surfaces.
■Use Dow Corning 340 silicone heat-sink compound
(IPN 937-00000-55).
Important Ensure that no bristles from the brush come loose and
remain embedded in the paste. The paste needs to be
completely free of contaminants.
■Use a stiff brush to apply 0.1cm3 of thermal paste over the
complete contact surface on the tin-plated copper plate (refer to
Figure 5.6 on page 131).
5. Place the main board 1$ in position on the heat-transfer block F, and
push them together to spread the thermal paste.
Important You must observe the following order of assembly to ensure
that the main board and the connectors are not assembled
under stress.
6. Use a torque-driver with a 3/16 inch (5mm) socket to fasten the
D-range screwlock fasteners H to 8lb·in (0.9N·m).
7. Fit the RF connector lock washer 1@. Use a torque-driver with a
9/16 inch (14mm) long-reach socket to fasten the RF connector nut
1! to 15lb·in (1.7N·m).
8. Use a torque-driver with a Torx T10 bit to fasten the three screws b
to 15lb·in (1.7N·m).
9. Loosen both the D-range screwlock fasteners H and the
RF connector nut 1!.
10. Re-tighten both the D-range screwlock fasteners H and the
RF connector nut 1! to the torques indicated in steps 7 and 8.
11. Fit the power connector seal I.

TM9100 Service Manual Disassembly and Reassembly 133
© Tait Electronics Limited August 2005
Fitting the Main-
Board Assembly to
the Chassis
The circled numbers in this section refer to the items in Figure 5.3 on
page 127. This figure shows the 50W/40W configuration.
1. With the 50W/40W radio, the L-shaped gap pad 1) must be replaced
each time the main-board assembly F is removed from the chassis G:
■Remove any residue of the old gap pad from the audio-PA area on
the underside of the main board (refer to Figure 5.6 on page 131)
and the L-shaped ridge of the chassis (refer to Figure 5.3 on
page 127).
■Peel off the transparent film on one side of the gap pad and evenly
press the gap pad on the L-shaped ridge of the chassis.
■Peel off the transparent film on other of the gap pad.
2. If the thermal paste on the heat-transfer block or the underside of the
main board has been contaminated, new thermal paste must be
applied:
■Remove any residue of the old thermal paste from both contact
surfaces.
■Use Dow Corning 340 silicone heat-sink compound
(IPN 937-00000-55).
Important Ensure that no bristles from the brush come loose and
remain embedded in the paste. The paste needs to be
completely free of contaminants.
■Use a stiff brush to apply 0.1cm3 of thermal paste on the heat-
transfer block (refer to Figure 5.3 on page 127).
■Use a stiff brush to apply 0.01cm3 of thermal paste on the
audio-PA heat sink of the chassis (refer to Figure 5.3 on page 127)
3. Place the main-board assembly F in position in the chassis G.
4. Loosely screw in the two screws I through the heat-transfer block by
hand.

134 Disassembly and Reassembly TM9100 Service Manual
© Tait Electronics Limited August 2005
5. While pressing down firmly on the diagonal edge of the PAD TOP can
(refer to Figure 5.7), use a Torx T20 torque-driver to tighten the two
screws I to 22lb·in (2.5N·m). This will ensure that the main board
is seated correctly on the bosses for the five internal screws E.
6. Clean off any excess thermal paste on the heat-transfer block.
7. Screw in the five screws E through the main board by hand as far as
possible. Use a Torx T10 torque-driver to tighten the screws to
17lbf·in (1.9N·m).
8. Fit the RF connector seal j. Ensure that the seal is properly seated
around its entire periphery.
9. If an auxiliary connector bung h was fitted, fit the bung.
Closing the
Radio Body The circled number in this section refer to the items in Figure 5.3 on
page 127.
1. If an internal options board is fitted inside the lid, connect the loom
to the internal options connector.
2. Inspect the main seal in the lid for damage, and replace if necessary.
3. Place the lid assembly D on the chassis G.
4. Use a Torx T20 torque-driver to tighten the four screws c to 22lbf·in
(2.5N·m).
5. Slide the cover b over the radio body and snap holes in the side of
the cover over the screw bosses.
6. Inspect the control-head seal for damage, and replace if necessary.
Figure 5.7 PAD TOP can on the top side of the main board
PAD TOP can

TM9100 Service Manual Disassembly and Reassembly 135
© Tait Electronics Limited August 2005
5.4 Disassembling and Reassembling the Control Head
Disassemble only as much as necessary to replace the defective parts.
Reassembly is carried out in reverse order of the disassembly.
The circled numbers in this section refer to the items in Figure 5.9 on
page 137.
The connectors of the control-head board and the orientation of the speaker
and speaker clamp are illustrated in Figure 5.8.
1. With your fingers, pull off the volume control knob 1&.
Do not use any tools as this might cause damage.
2. Unscrew the two screws B and remove the adaptor flange C.
3. Disconnect the control-head loom D.
4. If an optional circuit board is fitted, unplug it from the control-head
board F (refer to Figure 5.8).
5. Note whether the speaker is connected or disconnected. If it is
connected, disconnect the speaker cable from the speaker connector
of the control-head board F (refer to Figure 5.8). Note that the radio
must be returned to the customer in its original configuration.
6. Release the lock of the LCD connector and unplug the loom of the
LCD assembly 1@ (refer to Figure 5.8). Note that the loom runs
through a slot in the space-frame J.
Figure 5.8 Speaker orientation and connectors of the control-head board
connectors for
optional circuit board
connector for speaker
connector for
loom of LCD assembly
connector for
control-head loom 3470z_01
pads for leads of
concealed microphone
speaker terminals
legs of the
speaker clamp

136 Disassembly and Reassembly TM9100 Service Manual
© Tait Electronics Limited August 2005
7. Unscrew the four screws E and remove the control-head board F.
8. Pull the concealed microphone 1% capsule out of its rubber seal when
removing the control head-board F. If necessary, unsolder the leads
from the pads on the control-head board (refer to Figure 5.8).
9. Remove the light pipes H and I.
10. The space-frame J clips into three clips of the front panel.
Unclip the spaceframe and remove it along with the two seals G.
Check the seals Gand replace them, if necessary.
11. Remove the speaker 1! and speaker clamp 1).
Important When fitting the speaker and the speaker clamp, observe the
orientation of the speaker terminals. Make sure that the
larger of the three legs of the speaker clamp is placed
between the two clips of the front panel assembly as shown
in Figure 5.8 on page 135.
12. Remove the LCD assembly 1@, main keypad 1#, and power keypad
1$.

TM9100 Service Manual Disassembly and Reassembly 137
© Tait Electronics Limited August 2005
Figure 5.9 Components of the control head
BM4 x 12 Taptite screw (x2)
Cadaptor flange
Dcontrol-head loom assembly
E3 x 10 PT screw (x4)
Fcontrol-head board
Gspace-frame seal (x2)
Hshort light pipe
Ilong light pipe
Jspace-frame
1) speaker clamp
1! speaker
1@ LCD assembly
1# main keypad
1$ power keypad
1% concealed microphone
1^ front panel assembly
1& knob for volume-control potentiometer
C
E
F
G
G
1)
H
I
J
1!
1^
1@
1#
1$
1&
x2
x4
D
3451z_02
Torx T20
18lb·in (2.0N·m)
Torx T10
5.5lb·in (0.62N·m)
1%
B
138 Disassembly and Reassembly TM9100 Service Manual
© Tait Electronics Limited August 2005

TM9100 Service Manual Servicing Procedures 139
© Tait Electronics Limited August 2005
6 Servicing Procedures
Scope of Section This section gives the full sequence of tasks required when servicing a
particular radio. These tasks are:
■initial inspection, visual inspection and fault diagnosis
■repair, final inspection, test and administration
For disassembly and reassembly instructions, refer to “Disassembly and
Reassembly” on page 123.
6.1 Initial Tasks
List of Tasks The following tasks need to be carried out for all radios:
■initial administration
■visual inspection
■powering up the radio
■reading the programming file
■obtaining the details of the Software Feature Enabler (SFE)
■reading the calibration file
■checking the user interface
■checking any error messages
The following tasks only need to be carried out if they relate to the fault
reported:
■checking the transmit and transmit-audio functions
■checking the receive and receive-audio functions
Important Observe the “General Information” on page 97.
Task 1 —
Initial
Administration
When a radio is received for repair, details of the Customer and the fault will
be recorded in a fault database. The fault reported by the Customer might
concern damage to or loss of a mechanical part, or the failure of a function
of the radio, or both.
Task 2 —
Visual Inspection Check the radio for mechanical loss or damage, even if the fault concerns a
function failure only. Inspect the radio as follows:
■knob for volume-control potentiometer
■microphone grommet
■rubber seal for RF connector
■bung for auxiliary connector
■bung for aperture for external options connector

140 Servicing Procedures TM9100 Service Manual
© Tait Electronics Limited August 2005
The bung for aperture for external options connector should be replaced by
a cover seal if an external options connector is present. All the parts are
illustrated in “Spare Parts” on page 421. Except for the microphone
grommet, if any of these parts is missing or damaged, replace it as described
below. In the case of the microphone grommet, refer to the accessories
manual for the repair procedure.
Replace Damaged
or Missing Knob Remove the volume-control knob if it is damaged. Push the replacement
knob onto the shaft of the volume-control potentiometer. Ensure that the
knob turns freely.
Replace Damaged
or Missing Seals
and Bungs
Remove any damaged seal or bung. Obtain a replacement seal for the
RF connector or a replacement bung from Spares kit 2. Order a
replacement cover seal (and screws) from TEL; the IPNs of the parts are
listed in “Spare Parts” on page 421. In fitting a replacement bung, ensure
that it is not upside down and that it is properly seated. To fit the seal for the
RF connector, first fit the upper part of the seal and then press down around
the sides of the seal to the bottom. Ensure that the seal is properly seated
around its entire periphery.
Check for
Additional Damage Also check for damage to exterior parts that can be replaced only by partly
disassembling the radio. These parts are:
■cover assembly for radio body
■keys, lens and LCD of control head
■front panel of control head
In the case of the front panel, inspect particularly the light pipes for the
STATUS LEDs and the membrane behind the speaker grille. If the radio is
reported to have a functional fault, continue with Task 3. Any additional
mechanical damage will be repaired during the course of rectifying the
functional fault. If the radio has no functional fault, repair any additional
damage as described below; conclude with the tasks of “Final Tasks” on
page 147.
Replace Damaged
Cover Assembly Remove a damaged cover assembly. Obtain a replacement assembly from
Spares kit 2. The cover assembly comprises a cover and a label; the label is
permanently fixed to the cover. The IPNs of both items are given in “Spare
Parts” on page 421. If a spares kit is not available, order both items from
TEL. Fit the replacement cover assembly to the radio body.
Repair Damaged
Control Head If the control head is damaged, detach it from the radio body as described
in “Removing and Mounting the Control Head” on page 124.
The procedure includes inspecting the interior of the control head for
evidence of other damage. Disassemble the control head and repair all
damage as described in “Disassembling and Reassembling the Control
Head” on page 135. Obtain replacement parts from Spares kit. Then re-
assemble the control head and re-attach it to the radio body.

TM9100 Service Manual Servicing Procedures 141
© Tait Electronics Limited August 2005
Task 3 —
Power Up the Radio With the radio connected to the test equipment as described in “Test
Equipment Setup” on page 105, attempt to power up the radio.
1. Apply power to the radio. If the radio is programmed not to start on
power-on, press the ON/OFF switch.
Note If the radio powers up but keeps resetting itself, check the power-
sensing circuitry. If the radio powers up but fails to enter user-
mode, or displays an error, refer to Table 6.1 on page 144.
2. If the radio powers up successfully, go to Task 4. If it does not, go to
Step 3.
3. Check the fuses, cables, and the power supply.
4. Check whether the control-head loom, the control head or the radio
body is faulty by first connecting a spare control-head loom and then
a spare control head.
5. If the control head is faulty, check the control-head connector
(pin 2: +13V8, pin 14: +3V3, pin 6: AGND), and repair or replace
the control-head board.
6. If the repair succeeded without the need for replacing the main-board
assembly, go to Task 4. Otherwise continue with Step 7.
7. If the main-board assembly was replaced or if the repair failed, re-
assemble the radio as described in “Disassembly and Reassembly” on
page 123. Conclude with the tasks of “Final Tasks” on page 147.

142 Servicing Procedures TM9100 Service Manual
© Tait Electronics Limited August 2005
Task 4 —
Read the
Programming File
Given that the radio powers up, the next task is to read the radio’s
programming file or upload a default file.
1. Use the programming application to read the programming file.
2. If the programming file can be read, save a copy on the test PC, and
go to Task 5. If not, go to Step 3.
3. If it seems that the file cannot be read, cycle the power to the radio
and again attempt to read the file. First cycling the power is essential
if the radio is programmed to power up in transparent-data mode
(both 1200 baud FFSK and Tait high-speed data) and if the selected
data port is the microphone connector.
4. If the programming file cannot be read, check whether:
■the radio is connected to the correct serial port of the test PC,
■the Mode switch of the test unit is set to Rx,
■the programming application is set-up correctly. Refer to the
troubleshooting section of the online help.
5. If the programming file can be read now, save a copy on the test PC,
and go to Task 5. If not, go to Step 6.
6. Check whether the control-head loom, the control head or the radio
body is faulty by first connecting a spare control-head loom and then
a spare control head.
7. If the control head is faulty, check:
■the control-head connector (pin 3: TXD, pin 7: RXD),
■the microphone connector,
■the path between the control-head connector and the microphone
connector,
and repair or replace the control-head board.
8. If the repair succeeded without the need for replacing the main-board
assembly, go to Step 9. Otherwise continue with Step 10.
9. If the programming file can be read now, save a copy on the test PC,
and go to Task 5. If the file still cannot be read, go to Step 10.
10. Set up a suitable default programming file and attempt to upload it to
the radio
11. If the upload succeeds, go to Task 6. If the upload fails, continue with
Step 12.
12. If the main-board assembly was replaced or if the repair failed, re-
assemble the radio as described in “Disassembly and Reassembly” on
page 123. Conclude with the tasks of “Final Tasks” on page 147.

TM9100 Service Manual Servicing Procedures 143
© Tait Electronics Limited August 2005
Task 5 —
Obtain the Details
of the Software
Feature Enabler
(SFE)
Use the programming application to obtain and record the details of any
software-enabled features (Tools > Optional Features).
For more information refer to the online help of the programming
application.
Task 6 —
Read the
Calibration File
Use the calibration application to read the calibration file and save it on the
test PC. If the calibration file cannot be read, set up a suitable default
calibration file and load it to the radio
Task 7 —
Check the
User Interface
Check the user interface as follows:
1. Use the programming application to activate backlighting, deactivate
silent and quiet modes, and view the programmed function keys,
channels and scan groups.
2. Turn on the radio, make sure that the volume control is not set to low,
and check the start-up sequence:
■the LEDs light up red briefly
■the speaker gives two short beeps
■LCD and keypad backlighting activates
■the LCD displays a power-up message then a channel number, or
an error message.
3. Check for the following elements of the user interface:
■volume control: Use CCTM command 1010 to read the volume
potentiometer. The returned value should be between 0 and 255.
■LCD: Check visually or use CCTM command 1006 1 to switch
on all LCD elements. Power-cycle the radio to reset the LCD to
its original state.
■PTT key: While pressing the PTT key, the transmit symbol or
should appear on the radio display (unless transmit is inhibited
on the selected channel).
■scroll and selection keys: Scroll through all settings and observe the
radio display.
■function keys: Check whether the programmed function is
activated.
■keypad: use CCTM command 1009 1 to turn on keypad
notification. Check that each keypress returns a different number.
CCTM command 1009 1 turns keypad notification off.
■backlighting (if programmed): Any keypress should activate
backlighting.
4. If there is a fault in the user interface, repair the radio as described in
“Fault Finding of Control Head” on page 397.
5. If there is no fault, go to Task 8.

144 Servicing Procedures TM9100 Service Manual
© Tait Electronics Limited August 2005
Task 8 —
Check
Error Messages
The radio may display an error message. Carry out the corrective actions
described in Table 6.1.
Table 6.1 Error messages
Error message Corrective action
Error E0001
Unknown Turn the radio off and then back on.
Error E0002
Unknown Continue with servicing tasks to locate the problem.
Error E0003
Corrupt FW Re-download the radio’s firmware.
Error E0008
System error
0xabcdefgh
Turn the radio off and then back on. If the system error persists, download new
radio firmware.
To capture details of the system error, use CCTM command 204.
Temperature threshold
exceeded Wait until the radio has cooled down.
Cannot tx Go to Task 9 on page 145.
Out of lock Go to “Frequency Synthesizer Fault Finding” on page 169.
Programming mode,
invalid radio ... Re-program the radio with a new programming database. If the problem persists,
update or reload the radio’s firmware, and re-program the radio’s calibration
database.

TM9100 Service Manual Servicing Procedures 145
© Tait Electronics Limited August 2005
Task 9 —
Check the Transmit
and Transmit-Audio
Functions
If the radio does not transmit, this can be caused by:
■the synthesizer not being in lock
■no or wrong carrier power
■a faulty speaker
■no modulation
If the cause is already known, go directly to the relevant fault-finding
section.
Caution Observe the servicing precautions for transmitter
issues listed on page 104.
1. Use CCTM command 101 x y 0 to set the transmit frequency to the
bottom of the band.
2. Use CCTM command 33 to set the radio to transmit mode.
3. Use CCTM command 72 to read the lock status.
4. If the synthesizer is in lock, go to Step 5. If the synthesizer is not in
lock, repair the radio as described in “Frequency Synthesizer Fault
Finding” on page 169.
5. Repeat Step 1 to Step 4 with the transmit frequency set to the top of
the band.
6. Use CCTM command 326 1 to set the power level to very low.
7. Connect a power meter and measure the transmit power.
8. If the carrier power is correct, go to Step 10. If the carrier power is
not correct, try to re-calibrate the radio.
9. If the re-calibration repairs the fault, go to “Final Tasks” on page 147.
If it does not, repair the radio as described in “Transmitter Fault
Finding (50W/40W Radios)” on page 245 and “Transmitter Fault
Finding (25W Radios)” on page 315.
10. Repeat Step 6 to Step 9 with the power level set to high (326 4).
11. Check whether the speaker is the source of the fault, as described in
“Speaker Faulty” on page 414.
12. If the radio transmits audio now, the original speaker was faulty.
Reassemble the radio and go to “Final Tasks” on page 147. If the
radio still fails to transmit, reconnect the original speaker and go to
Step 13.
13. After having eliminated the synthesizer, the transmitter circuitry, and
the speaker as cause for the fault, repair the radio as described in
“CODEC and Audio Fault Finding” on page 371.

146 Servicing Procedures TM9100 Service Manual
© Tait Electronics Limited August 2005
14. If the main-board assembly was replaced or if the repair failed, re-
assemble the radio as described in “Disassembly and Reassembly” on
page 123. Conclude with the tasks of “Final Tasks” on page 147.
Task 10 —
Check the Receive
and Receive-Audio
Functions
If the radio does not receive, this can be caused by:
■the synthesizer not being in lock
■no carrier detected
■a faulty speaker or volume control
■no modulation
If the cause is already known, go directly to the relevant fault-finding
section.
1. Use CCTM command 101 x y 0 to set the receive frequency to the
bottom of the band.
2. Use CCTM command 72 to read the lock status.
3. If the synthesizer is in lock, go to Step 5. If the synthesizer is not in
lock, repair the radio as described in “Frequency Synthesizer Fault
Finding” on page 169.
4. Repeat Step 1 to Step 3 with the receive frequency set to the top of
the band
5. Feed a signal without modulation on the receive channel at –47dBm.
Check for maximum RSSI using:
■the indicator on the radio display
■the green status LED
■CCTM command 63 should return the fed signal strength
±1dBm.
6. Repeat the check in Step 5 with –117dBm. The RSSI indicator
should show as empty or close to empty.
7. If the carrier is detected correctly, go to Step 9. If the carrier is not
detected correctly, try to re-calibrate the radio.
8. If the re-calibration repairs the fault, go to “Final Tasks” on page 147.
If it does not, repair the radio as described in “Receiver Fault
Finding” on page 227.
9. Check whether the speaker is the source of the fault, as described in
“Speaker Faulty” on page 414.
10. If the radio receives audio now, the original speaker was faulty.
Reassemble the radio and go to “Final Tasks” on page 147. If the
radio still fails to receive, reconnect the original speaker and go to
Step 11.
11. Use CCTM command 804 to read the status of the volume
potentiometer.

TM9100 Service Manual Servicing Procedures 147
© Tait Electronics Limited August 2005
12. If the volume potentiometer is faulty, repair it as described in
“Volume Control Faulty” on page 416. If it is not faulty, go to
Step 13.
13. After having eliminated the synthesizer, the receiver circuitry, the
speaker, and the volume potentiometer as cause for the fault, repair
the radio as described in “CODEC and Audio Fault Finding” on
page 371.
14. If the main-board assembly was replaced or if the repair failed, re-
assemble the radio as described in “Disassembly and Reassembly” on
page 123. Conclude with the tasks of “Final Tasks” on page 147.
6.2 Final Tasks
List of Tasks The following tasks need to be carried out for all radios:
■repair
■enable software features (if applicable)
■final inspection
■final test
■final administration
Task 1 —
Repair The fault diagnosis will have resulted in the repair or replacement of the
main-board assembly. This section describes the steps after completion of
the fault diagnosis:
1. Use the programming and calibration applications to load the pro-
gramming and calibration files read or set-up in “Initial Tasks”.
Note If the radio had to be reprogrammed with a default programming
file, the following additional actions are required: If the radio is to
be returned direct to a Customer who has no programming facil-
ities, the appropriate programming file needs to be obtained and
uploaded (or the data obtained to create the file). If the radio is to
be returned to a Dealer or direct to a Customer who does have
programming facilities, the Dealer or Customer respectively need
to be informed so that they can program the radio appropriately.
Note If the main-board assembly has been replaced, certain software
features may need to be enabled before the programming file can
be loaded. See Task 2 on page 148.
2. Test the radio as described in “Final Test” on page 149.
It may be necessary to also re-calibrate to make the radio functional,
in particular if the main-board assembly had to be replaced or if a
default calibration file had to be loaded. Refer to the online help of
the calibration application.

148 Servicing Procedures TM9100 Service Manual
© Tait Electronics Limited August 2005
3. If the main-board assembly has been replaced, level-1 service centers
should return the faulty board to the nearest ASC, and level-2 service
centers should return the board or assembly to the ISC, if deemed
necessary. Supply details of the fault and, if applicable, the attempted
repair. Go to step Step 6.
If the main-board assembly has not been replaced, go to Step 4.
4. Replace any cans removed. Refer to “Shielding Cans and
Connectors” on page 108.
5. Re-test the radio as described in “Final Test” on page 149.
6. Reassemble the radio as described in “Disassembly and Reassembly”
on page 123.
7. Reconnect the radio to the test equipment and carry out a final
calibration of the radio. Refer to the online help of the calibration
application.
Task 2 —
Enable Software
Features (SFE)
If the main-board assembly has been replaced, ensure that the correct
software features, if any, are enabled for the Customer. If software features
need to be enabled, a special licence file is required for the replacement
main-board assembly. The file must allow for the enabling of the same
software features as in the original assembly. Proceed as follows:
1. If it was possible to read the software features in “Obtain the Details
of the Software Feature Enabler (SFE)” on page 143, go to Step 2.
If it was not possible, go to Step 3.
2. Reading the software features will have revealed if any software
features were enabled for the radio under repair. If there were, go to
Step 3. If there were none, go to Task 3.
3. Technicians not at a CSO should contact their CSO regarding the
radio’s software features. Technicians at CSOs should contact
Technical Support at TEL.
4. Supply the serial number of the radio under repair, and the serial
number of the replacement main-board assembly (located on a label
on the main-board assembly).
5. If it is known that the radio had software features enabled, go to
Step 6. Otherwise go to Step 7.
6. Ask the CSO (or TEL) for a licence file for the replacement main-
board assembly. The CSO will supply the required file. Go to Step 8.
7. Ask the CSO (or TEL) if the radio under repair had any software
features enabled, and if so, to send a licence file for the replacement
main-board assembly. The CSO (or TEL) will either indicate that the
radio had no software features enabled or supply the required file. If
the radio had no software features enabled, go to Task 3. If the
required file was supplied, go to Step 8.

TM9100 Service Manual Servicing Procedures 149
© Tait Electronics Limited August 2005
8. On receiving the licence file, run the programming application on the
test PC. On the menu bar click To ol s > Optional Features.
The Software Feature Enabler dialog appears.
9. Use the licence file to enable the appropriate software features.
The procedure is given in the on-line help facility under the heading
Enabling a feature. Go to Task 3.
Task 3 —
Final Inspection Make a final inspection of the exterior to check that no mechanical parts
were damaged during the repair. Repeat the inspection given in “Visual
Inspection” on page 139. Rectify any damage.
Task 4 —
Final Test Test the radio to confirm that it is fully functional again. The recommended
tests are listed in Table 6.2 to Table 6.4. (The calibration application can be
used for many of these tests.) It is good practice to record the test results on
a separate test sheet. A copy of the test sheet can be supplied to the Customer
as confirmation of the repair.
Task 5 —
Final
Administration
The final administration tasks are the standard workshop procedures for
updating the fault database and returning the repaired radio to the Customer
with confirmation of the repair.
If the radio could not be repaired for one of the following reasons:
■fault not located
■repair of fault failed
■required repair is level-3 repair
Level-1 service centers should return the faulty radio to the nearest ASC,
and level-2 service centers should return the radio to the ISC. Supply details
of the Customer, the fault and, if applicable, the attempted repair.

150 Servicing Procedures TM9100 Service Manual
© Tait Electronics Limited August 2005
Table 6.2 Final tests of transmitter function
Test Limits
Error in transmit frequency +100 Hz to –100 Hz
Transmit power:
•High
•Medium
•Low
•Very low
23.2 W to 29.2 W
11.1 W to 14.0 W
4.6 W to 5.8 W
0.9 W to 1.2 W
Current at high power:
• B1-band radios
• H5-band radios
• H6-band radios
< 5.5 A
< 6.5 A
< 6.5 A
Peak deviation (sweep tone of 300 Hz to 3 kHz):
• Narrow-band
• Medium-band
• Wide-band
< 2.5 kHz
< 4.0 kHz
< 5.0 kHz
Distortion:
• 1 kHz at 1.5 kHz deviation (narrow-band)
• 1 kHz at 3.0 kHz deviation (wide-band) < 3%
< 3%
CTCSS (continuous-tone-controlled subaudible signaling) deviation:
• Narrow-band
• Medium-band
• Wide-band
250 to 350 Hz
500 to 560 Hz
580 to 680 Hz
Table 6.3 Final tests of receiver functions
Test Limits
Receive sensitivity <118 dBm for 12 dB SINAD
Mute opening:
• Country
• City
•Hard
>6 dB and <10 dB SINAD
>8 dB and <14 dB SINAD
>18 dB and <22 dB SINAD
Audio power (maximum volume at –47 dBm):
•At “RX AUDIO/SINAD” connector on test unit
• At pins 3 (SPK–) and 4 (SPK+) of power connector on radio >500 mVrms
>5.00 Vrms
Distortion (at –47 dBm, 60% rated system deviation at 1kHz,
with volume set to give 3 W into 16 Ω load) <3.00%

TM9100 Service Manual Servicing Procedures 151
© Tait Electronics Limited August 2005
Table 6.4 Final tests of general radio functions
Test Description
PTT switch Check that PTT switch functions.
Microphone Check operation of microphone.
Check operation of hook-switch.
Data communications Test 1200 baud data transmission (standard).
Test Tait high-speed data transmission (if feature is enabled).
Direct-connect GPS
(global positioning system) Check that GPS poll returns correct position (if feature is enabled).
Selcall Check that radio encodes selcall.
Check that radio decodes selcall.
Audio tap points and digital I/O Check configuration of programmed options and test operation of
these lines to confirm that Customer requirements are satisfied.
152 Servicing Procedures TM9100 Service Manual
© Tait Electronics Limited August 2005

TM9100 Service Manual Power Supply Fault Finding 153
© Tait Electronics Limited August 2005
7 Power Supply Fault Finding
Fault-Diagnosis
Tasks Fault diagnosis of the power-supply circuitry is divided into six tasks:
■check inputs to SMPS
■check 3.3 V supply
■check linear regulators
■check power-up
■check power-up options
The regulators of concern in the third task are those for the 9V, 6V, 3V and
2.5V supplies.
Three Types of Fault Which of the above tasks are applicable depends on the nature of the fault:
■radio fails to power up
■power-up option has failed
■external power at connector has failed
With the first fault, either the radio fails to power up immediately when
power is applied, or it fails to power up when power is applied and the
ON/OFF key is pressed. In this case carry out Task 1 to Task 3. With the
second fault, the radio powers up when the ON/OFF key is pressed, but not for
a power-up option for which it is configured. In this case carry out Task 4
and Task 5. With the third fault, the external power required at a particular
connector is no longer present. In this case carry out Task 6.

154 Power Supply Fault Finding TM9100 Service Manual
© Tait Electronics Limited August 2005
Task 1 —
Check Inputs to
SMPS
The test equipment and radio should be set up as described in “Test
Equipment Setup” on page 105. If not already done, remove the main-
board assembly from the chassis. Connect the control head to the assembly.
Then check the SMPS as follows:
1. Use a multimeter to check the supply voltage at pin 7 of IC602
(see Figure 7.1) in the SMPS circuitry; the voltage should be:
If it is, go to Step 5. If it is not, go to Step 2.
2. Disconnect the 13.8V supply at the power connector PL100. Check
for continuity and shorts to ground in the path between the power
connector PL100 and pin 7 of IC602 (see Figure 7.1). Locate and
repair the fault.
3. Reconnect the 13.8V supply. Confirm the removal of the fault by
measuring the voltage at pin 7 of IC602. If the voltage is correct,
continue with Step 4. If it is not, the repair failed; replace the main-
board assembly and go to “Final Tasks” on page 147.
4. Press the ON/OFF key. If the radio powers up, return to “Initial Tasks”
on page 139. If it does not, go to Step 5.
5. Check the digital power-up signal at pin 5 of IC602
(see Figure 7.1); the signal is active high, namely, when the voltage
exceeds 2.0V DC. Measure the voltage at pin 5.
If it exceeds 2.0V, go to Task 2. If it does not, go to Step 6.
6. Keep the probe of the multimeter on pin 5 of IC602 and press the
ON/OFF key. The voltage should exceed 2.0V DC while the key is
depressed. If it does, go to Task 2. If it does not, go to Step 7.
7. Disconnect the 13.8V supply at the power connector PL100. Check
for continuity and shorts to ground in the path from pin 5 of IC602,
via R600 and via Q709 in the interface circuitry (see Figure 8.4), to
pin 9 of the control-head connector SK100 (ITF PSU ON OFF line).
Locate and repair the fault. Go to Step 8.
8. Reconnect the 13.8V supply. Press the ON/OFF key. If the radio powers
up, return to “Initial Tasks” on page 139. If it does not, go to Step 9.
9. With the probe of the multimeter on pin 5 of IC602 (see Figure 7.1),
press the ON/OFF key again. The voltage should exceed 2.0V DC
while the key is depressed. If it does, go to Task 2. If it does not, the
repair failed; replace the main-board assembly and go to “Final Tasks”
on page 147.
pin 7 of IC602: 13.8 V DC
pin 5 of IC602: more than 2.0 V DC

TM9100 Service Manual Power Supply Fault Finding 155
© Tait Electronics Limited August 2005
Figure 7.1 Important components of the power-supply circuitry (bottom side),
including 3.3V regulator IC602
pin 7
pin 5

156 Power Supply Fault Finding TM9100 Service Manual
© Tait Electronics Limited August 2005
Task 2 —
Check 3.3 V Supply If the inputs at pin 5 and pin 7 of IC602 in the SMPS circuitry are correct,
but the radio fails to power up, then the 3.3V DC supply needs to be
investigated.
1. First determine as follows if a fault on the digital board is affecting the
supply or preventing the radio from powering up: While keeping the
ON/OFF key depressed, measure the supply at the 3V3test point near
the corner of the digital board (see Figure 7.2). The voltage is 3.3V
when there is no fault.
If the voltage is correct, the digital board is faulty; replace the main-
board assembly and go to “Final Tasks” on page 147. If the voltage is
not correct, go to Step 2.
Figure 7.2 Important components of the power-supply circuitry (top side),
including 9V regulator IC601
3V3 test point: 3.3 ± 0.1 V DC

TM9100 Service Manual Power Supply Fault Finding 157
© Tait Electronics Limited August 2005
2. Disconnect the 13.8V supply at the power connector. Remove R199
(see Figure 7.1). Reconnect the 13.8V supply.
3. With the probe of the multimeter on the 3V3 test point, press the
ON/OFF key. If the voltage is now 3.3 ± 0.1V, the digital board is faulty;
replace the main-board assembly and go to “Final Tasks” on
page 147. If the voltage is still not correct, go to Step 4.
4. If the digital board is functional, the fault is on the main board.
Replace R199. Disconnect the 13.8V supply. Use the multimeter to
measure the resistance between the 3V3 test point and ground.
If there is a short circuit, continue with Step 5. If there is no short
circuit (but the voltage is wrong), go to Step 7.
5. Search for shorts to ground in the components C603, C612, C613,
C618, D606 of the SMPS circuitry (see Figure 7.1) as well as in the
CODEC and interface circuitry. Repair any fault and repeat the
resistance measurement of Step 4 to confirm the removal of the fault.
If there is no fault, go to Step 6. If the fault remains, the repair failed;
replace the main-board assembly and go to “Final Tasks” on
page 147.
6. Reconnect the 13.8V supply. Press the ON/OFF key. If the radio powers
up, return to “Initial Tasks” on page 139. If the radio fails to power
up, disconnect the 13.8V supply and go to Step 7.
7. Measure the resistance of L601 (see Figure 7.1). The resistance
should be virtually zero. If it is, go to Step 8. If it is not, replace L601.
Reconnect the 13.8V supply and press the ON/OFF key. If the radio
powers up, return to “Initial Tasks” on page 139. If the radio fails to
power up, disconnect the 13.8V supply and go to Step 8.
8. Remove the CDC BOT can. Remove IC603 (3.0V regulator) and
IC604 (2.5V regulator) (see Figure 7.3). Reconnect the 13.8V
supply and press the ON/OFF key. If the 3.3V supply is restored, go to
Task 3 to check each regulator (3.0V and 2.5V) in turn. If the 3.3V
supply is not restored, continue with Step 9.
9. Suspect IC602. Disconnect the 13.8V supply. Replace IC602 with a
spare (see Figure 7.1). Resolder IC603 and IC604 in position
(see Figure 7.3). Reconnect the 13.8V supply and press the ON/OFF
key. If the radio powers up, return to “Initial Tasks” on page 139.
If the radio fails to power up, the repair failed; replace the main-board
assembly and go to “Final Tasks” on page 147.

158 Power Supply Fault Finding TM9100 Service Manual
© Tait Electronics Limited August 2005
Task 3 —
Check Linear
Regulators
This task describes the general procedure for checking any linear regulator.
There are two possible faults: either the regulator has failed and prevents the
radio from powering up, or the regulator voltage is incorrect. (The regulator
IC might or might not have been removed during earlier checks.)
1. Disconnect the 13.8 V supply. Check for continuity and shorts to
ground (if not already done) on the input, output and control line of
the relevant regulator IC. Repair any fault.
2. If the regulator IC has been removed, resolder it in position.
3. Reconnect the 13.8 V supply and press the ON/OFF key. If the radio
powers up or the correct regulator voltage is restored, return to
“Initial Tasks” on page 139. If the repair failed, go to Step 4.
4. Disconnect the 13.8 V supply. Replace the regulator IC with a spare.
Reconnect the 13.8 V supply and press the ON/OFF key. If the radio
powers up or the correct regulator voltage is restored, go to “Final
Tasks” on page 147. If the repair failed, replace the main-board
assembly and go to “Final Tasks” on page 147.
Figure 7.3 Power-supply circuitry under the CDC BOT can, including 3V regulator IC603 and 2.5V
regulator IC604
LO2 BOT CAN
CAN FOR
DIGITAL
BOARD
TP601

TM9100 Service Manual Power Supply Fault Finding 159
© Tait Electronics Limited August 2005
Task 4 —
Check Power-up
Configuration
The radio may be configured for one or more of the following power-up
options:
■battery power sense
■auxiliary power sense
■emergency power sense
■internal-options power sense
A particular option is implemented by inserting the link mentioned in
Table 7.1. If there is a fault with a power-up option for which the radio is
configured, first confirm that the configuration is correct:
1. Confirm that the correct link or links have been inserted for the
required power-up options (see Figure 7.2 and Table 7.1). For all
except the battery-power-sense option, also check the radio’s
programming as follows:
2. Open the “Programmable I/O” form.
3. Under the “Digital” tab, scroll to the relevant digital line listed in the
“Pin” field:
■internal-options power sense: IOP GPIO7
■auxiliary power sense: AUX GPI3
■emergency power sense: AUX GPI2
4. For the first two lines, confirm that the “Power Sense (Ignition)” option
has been selected in the “Action” field, and “High” or “Low” in the “Active”
field. For the third line, confirm that “Enter Emergency Mode” has been
selected.
5. If the link and programming settings are correct, go to Task 5. If they
are not, rectify the settings and check if the fault has been removed.
If it has, return to “Initial Tasks” on page 139. If it has not, go to
Task 5.
Table 7.1 Implementation of the power-up options
Power-up
option Link to
insert Factory
default Activation mechanism Connector
Battery
power sense LK1 Link in Connection of 13.8V supply Power connector
Auxiliary
power sense LK2 Link in AUX GPI3 line goes high
(If LK1 is in, line floats high;
if LK1 is out, line floats low)
Pin 4 of
auxiliary connector
Emergency
power sense LK3 Link in AUX GPI2 line goes low Pin 5 of
auxiliary connector
Internal-options
power sense LK4 Link out IOP GPIO7 line goes high Pin 15 of
internal-options connector
160 Power Supply Fault Finding TM9100 Service Manual
© Tait Electronics Limited August 2005
Task 5 —
Check Power-up
Options
The functioning of the power-up options may be checked as described in
Step 1 to Step 4 below. Carry out the procedure in the appropriate step or
steps. In all four cases the procedure involves checking the digital power-up
signal at pin 5 of IC602. For a particular option, the activation mechanism
is the condition that results in the power-up signal becoming active (the
signal is active high).
1. For the battery power-sense option the link LK1 should be inserted
(see Figure 7.2). Check the power-up signal at pin 5 of IC602
(see Figure 7.1) while first disconnecting and then reconnecting the
13.8V DC supply at the power connector.
The power-up signal should go high when the power is reconnected.
If it does, conclude with Step 5. If it does not, check for continuity
and shorts to ground between the link LK1 and the +13V8BATT input
at the power connector PL100. Repair any fault and go to Step 5.
2. For the auxiliary power-sense option the link LK2 should be inserted
(see Figure 7.2). Connect +3.3V DC (more than 2.6V to be
precise) from the power supply to the AUX GPI3 line (pin 4 of the
auxiliary connector SK101). Check that the power-up signal at pin 5
of IC602 (see Figure 7.1) is high.
Remove the +3.3V supply and ground the AUX GPI3 line (to be precise
the voltage on the line should be less than 0.6V). If the power-up
signal is now low, conclude with Step 5. If it is not, check for
continuity and shorts to ground between D601 (see Figure 7.1) and
pin 4 of the auxiliary connector SK101. Repair any fault and go to
Step 5.
3. For the emergency power-sense option the link LK3 should be
inserted (see Figure 7.2). Connect the AUX GPI2 line (pin 5 of the
auxiliary connector SK101) to ground. Check that the power-up
signal at pin 5 of IC602 (see Figure 7.1) is high.
Remove the connection to ground. If the power-up signal is now
low, conclude with Step 5. If it is not, check for continuity and shorts
to ground in the path from D601 (see Figure 7.1), via Q600
(see Figure 7.2), to pin 5 of the auxiliary connector SK101. Repair
any fault and go to Step 5.
TM9100 Service Manual Power Supply Fault Finding 161
© Tait Electronics Limited August 2005
4. For the internal-options power-sense option the link LK4 should be
inserted (see Figure 7.2). Connect +3.3V DC (more than 2.6V to
be precise) from the power supply to the IOP GPIO7 line (pin 15 of the
internal-options connector SK102). Check that the power-up signal
at pin 5 of IC602 (see Figure 7.1) is high.
Remove the +3.3V supply and ground the IOP GPIO7 line (to be
precise the voltage on the line should be less than 0.6V). If the power-
up signal is now low, conclude with Step 5. If it is not, check for
continuity and shorts to ground between D604 (see Figure 7.1) and
pin 15 of the internal-options connector SK102. Repair any fault and
go to Step 5.
5. After checking all the relevant power-up options, and if necessary
repairing any faults, go to “Final Tasks” on page 147. If the fault
could not be found or repairs failed, replace the main-board assembly
and go to “Final Tasks” on page 147.
162 Power Supply Fault Finding TM9100 Service Manual
© Tait Electronics Limited August 2005
Task 6 —
Check Provision of
External Power
External power is supplied to pin 8 of the auxiliary connector SK101.
The power is normally switched, but will be unswitched if all the links LK5
to LK8 are inserted. (With all the links inserted, the power at the other
connectors is also unswitched.)
External power, either switched or unswitched, is supplied to pin 2 of the
control-head connector SK100. The power is switched or not depending on
the links LK5 and LK6:
■switched power: LK5 in, LK6 out
■unswitched power: LK5 out, LK6 in
External power is also supplied to pin 1 of the internal-options connector
SK102. The power is switched or not depending on the links LK7 and LK8:
■switched power: LK7 in, LK8 out
■unswitched power: LK7 out, LK8 in
If there is a fault with the supply of external power to any of these
connectors, first confirm the link settings required and then carry out the
following procedure:
1. With the radio powered up, confirm that 13.8V DC is present at pin
3 of IC605 (see Figure 7.1) and more than 3V DC at pin 2.
2. Check that 13.8 V is present at pin 5 of IC605. If there is, go to
Step 3. If there is not, go to Step 4.
3. Check for an open circuit between pin 5 of IC605 and the relevant
pin of the connector in question. Repair any fault, confirm the
removal of the fault, and go to “Final Tasks” on page 147. If the
repair failed or the fault could not be found, replace the main-board
assembly and go to “Final Tasks” on page 147.
4. Check for continuity between pin 5 of IC605 and the relevant pin of
the connector in question. Check for shorts to ground, check C718
at the auxiliary connector (see Figure 7.1), and check C715 at the
internal-options connector (see Figure 8.2).
5. Repair any fault found in the above checks. If no fault could be
found, replace IC605.
6. Confirm the removal of the fault and go to “Final Tasks” on
page 147. If the repair failed, replace the main-board assembly and go
to “Final Tasks” on page 147.

TM9100 Service Manual Interface Fault Finding 163
© Tait Electronics Limited August 2005
8 Interface Fault Finding
Introduction This section covers the diagnosis of faults involving signals output from or
input to the radio’s internal circuitry via the control-head, internal options,
power, or auxiliary connectors. For most inputs and outputs, filtering or
basic processing is applied between the internal circuitry and the connectors.
Internal and
Connector Signals The signals at the internal circuitry and those at the connectors are
distinguished as internal signals and connector signals respectively. On the
circuit diagram for the internal circuitry, dashed lines enclose connector
signals. Internal signals are all named signals outside these enclosures. In
Figure 8.1, which shows part of the internal options connector as an
example, IOP GPIO7 is a connector signal and ITF IOP GPIO7 is an internal signal.
Types of Signals The connector and internal signals can be of three types:
■output lines
■input lines
■bi-directional lines
For diagnosing faults in these three cases, carry out Task 1, Task 2 or Task 3
respectively. Where components need to be replaced to rectify faults, refer
to Figure 8.3 to Figure 8.4 for the locations of the components. These
figures show the three areas of the main board where the components of the
interface circuitry are situated.
Figure 8.1 Example illustrating the convention for internal and connector signals
+3V3_CL +3V3
D705
BAV70W
2
3 R723
33K R731
1K0
IOP_GPIO7
1B2
6B4
ITF_IOP_GPO7
+3V3_CL +3V3
D706
BAV70W
1
3 R724
33K R732
1K0
IOP_GPIO6
1B2
ITF_IOP_GPO6
+3V3_CL +3V3
D706
BAV70W
2
3 R725
33K R733
1K0
IOP_GPIO5
1B2
ITF_IOP_GPO5
TO
INTERNAL
OPTIONS
CONNECTOR

164 Interface Fault Finding TM9100 Service Manual
© Tait Electronics Limited August 2005
Figure 8.2 Components of the interface circuitry (top side near the CDC TOP and IF TOP cans)
Figure 8.3 Components of the interface circuitry (top side at the corner)
CDC TOP CANIF TOP CAN
TM9100 Service Manual Interface Fault Finding 165
© Tait Electronics Limited August 2005
Task 1 —
Check Output Lines For an output line suspected or reported to be faulty, compare actual and
expected signals as described below. If necessary, determine what an
expected signal should be by copying the faulty radio’s programming file
into a serviceable radio and measuring the relevant points on the latter.
1. Check the electrical signal at the appropriate pin of a connector
mated to the radio connector in question. If the expected connector
signal is not present, go to Step 3. If it is, go to Step 2.
2. If the expected signal is present, there might be no fault on that line
or there could be an intermittent fault. Subject the radio to mild
mechanical shock or vibration, or to a temperature change. This
might expose any intermittent contact, in which case go to Step 3.
3. If the expected signal is not present, check whether the expected
internal signal is present. If it is, go to Step 5. If it is not, go to Step 4.
4. The fault lies with the radio’s internal circuitry. If the power-supply
circuitry or the CODEC and audio circuitry is suspect, continue with
the fault diagnosis as in “Power Supply Fault Finding” on page 153
and “CODEC and Audio Fault Finding” on page 371 respectively. If
the digital board is suspect, replace the main-board assembly and go
to “Final Tasks” on page 147.
5. The fault lies in the filtering, basic processing, or connector for the
line under test. Re-solder components or replace damaged or faulty
components as necessary. Confirm the removal of the fault and go to
“Final Tasks” on page 147. If the fault could not be found, replace
the main-board assembly and go to “Final Tasks” on page 147.

166 Interface Fault Finding TM9100 Service Manual
© Tait Electronics Limited August 2005
Figure 8.4 Components of the interface circuitry (bottom side)

TM9100 Service Manual Interface Fault Finding 167
© Tait Electronics Limited August 2005
Task 2 —
Check Input Lines For an input line suspected or reported to be faulty, proceed as follows:
1. For a suspect CH ON OFF line, go to Step 4. For all other input lines go
to Step 2.
2. For the suspect line, apply a 3.3V DC test signal to a connector mated
to the radio connector in question.
3. Check the internal signal for the line under test. If 3.3V DC is
present, go to Step 7. If it is not, go to Step 8.
4. For the CH ON OFF line, apply a short to ground on pin 5 of a connector
mated to the control-head connector. Check that there is 3.9V DC
present on the ITF ON OFF line, and that PSU ON OFF is approximately
equal to the radio’s primary supply voltage, nominally 13.8V DC.
5. Remove the short on the connector. Check that, with CH ON OFF
open-circuit, both ITF ON OFF and ITF PSU ON OFF are close to 0.0V.
6. If the voltages given in Step 4 and Step 5 are observed, go to Step 7.
If they are not, go to Step 8.
7. The fault lies with the radio’s internal circuitry. If the power-supply
circuitry or the CODEC and audio circuitry is suspect, continue with
the fault diagnosis as in “Power Supply Fault Finding” on page 153
and “CODEC and Audio Fault Finding” on page 371, respectively.
If the digital board is suspect, replace the main-board assembly and go
to “Final Tasks” on page 147.
8. The fault lies in the filtering, basic processing, or connector for the
line under test. Re-solder components or replace faulty com-ponents
as necessary. Confirm the removal of the fault and go to “Final Tasks”
on page 147. If the fault could not be found, replace the main-board
assembly and go to “Final Tasks” on page 147.
Task 3 —
Bi-directional Lines For a bi-directional line suspected or reported to be faulty, proceed as
described below. In the procedure the direction of the line will need to be
configured. For information on this topic consult the on-line help facility
on the programming application’s “Programmable I/O” page.
1. Configure the suspect line as an output, and then carry out the
procedure given in Task 1.
2. Configure the suspect line as an input, and then carry out the
procedure given in Task 2.
168 Interface Fault Finding TM9100 Service Manual
© Tait Electronics Limited August 2005

TM9100 Service Manual Frequency Synthesizer Fault Finding 169
© Tait Electronics Limited August 2005
9 Frequency Synthesizer Fault Finding
Introduction This section covers the diagnosis of faults in the frequency synthesizer.
The sections are divided into the following:
■Initial checks
■Fault diagnosis of RF PLL circuitry
■Fault diagnosis of FCL circuitry
The initial checks will indicate whether it is the RF PLL or the FCL that is
suspect. Note that the synthesizer is a closed-loop control system. A fault in
one area can cause symptoms to appear elsewhere. Locating the fault can
therefore be difficult.
Measurement
Techniques The radio must be in CCTM for all the fault-diagnosis procedures of this
section. The CCTM commands required are listed in Table 9.1. Full details
of the commands are given in “Computer-Controlled Test Mode
(CCTM)” on page 112. Use an oscilloscope with a x10 probe for all voltage
measurements required. The signals should appear stable and clean.
Consider any noise or unidentified oscillations as evidence of a fault
requiring investigation. Use a frequency counter for all measurements of
high frequencies. The RF power output from the frequency synthesizer will
not exceed 10mW. If a probe is used for frequency measurements, use the
x1 setting.
Table 9.1 CCTM commands required for the diagnosis of faults in the frequency synthesizer
Command Description
72
101 x y 0
205
301 0 10
302 0 10
334 x
335 x
389 x
393 1 x
Read lock status of RF PLL, FCL and LO2 — displays xyz (0=not in lock, 1=in lock)
Set transmit frequency (x in hertz) and receive frequency (y in hertz) to specified values
Reset calibration parameters to their default values
Calibrate VCXO of FCL
Calibrate VCO(s) of RF PLL
Set synthesizer on (x=1) or off (x=0) via DIG SYN EN line
Set transmit-receive switch on (x=1) or off (x=0) via DIG SYN TR SW line
Set synthesizer mode to slow (x=0) or fast (x=1)
Write data x to FPGA
170 Frequency Synthesizer Fault Finding TM9100 Service Manual
© Tait Electronics Limited August 2005
9.1 Initial Checks
Types of checks There are two different types of initial checks, which are covered in the
following tasks:
■Task 1: calibration checks
■Task 2: lock status
Which, if any, of these tasks needs to be carried out depends on the
symptoms of the fault.
Symptoms of Fault The symptoms of the fault may be divided into three categories:
■radio fails to power up and System error is displayed
■Out of lock is displayed
■radio is in lock but exhibits transmit or receive fault
In the first two cases the checks of Task 1 and Task 2 respectively are
required. In the last case there are several symptoms; these are listed below.
Transmit and
Receive Faults A transmit or receive fault will be implied by one of the following
consequences:
■radio fails to receive or receive performance is degraded
■radio fails to enter transmit mode
■radio exits transmit mode unexpectedly
■radio enters transmit mode but fails to transmit
■radio enters transmit mode but transmit performance is degraded
With a fault of this kind, neither of the initial tasks is required.
Fault diagnosis should begin with “Power Supplies” on page 173.
Summary To summarize, given the nature of the fault, proceed to the task or section
indicated below:
■Task 1: system error
■Task 2: lock error
■“Power Supplies”: transmit or receive fault
The checks of Task 1 and Task 2 will indicate the section with which the
fault diagnosis should continue. Note that there are some differences in the
fault-diagnosis procedures, depending on whether the radio is a UHF (H5
and H6 bands) or VHF (B1 band) radio. The product-code label on the
radio body will identify the frequency band as described in “Product
Codes” on page 16.

TM9100 Service Manual Frequency Synthesizer Fault Finding 171
© Tait Electronics Limited August 2005
Task 1 —
System Error A system error indicates a fault in the calibration of either the FCL or the
frequency synthesizer. To determine which is faulty, calibrate the VCXO
and the transmit VCO as described below. (Always calibrate the former first,
because the latter depends on the former.)
1. Place the radio in CCTM.
2. Enter the CCTM command 301 0 10 to calibrate the VCXO.
The response will be one of the following three messages:
■“passed sanity check. Cal’d values put into effect”
■“failed sanity check. Cal’d values not in effect”
■“Cal failed: lock error”
The first two messages will be preceded by four calibration values.
3. In the case of the first message (passed), go to Step 4. In the case of
the second and third messages (failed), the FCL is suspect; go to
“Power Supply for FCL” on page 215.
4. Enter the CCTM command 302 0 10 to calibrate the transmit VCO.
The response will be one of the three messages listed in Step 2.
The first two messages will be preceded by eight calibration values.
Reset the radio and re-enter CCTM.
5. If the calibration succeeded but the system error persists, replace the
main-board assembly and go to “Final Tasks” on page 147. In the
case of the second message (failed sanity check), go to Step 6. In the
case of the third message (calibration failed), go to Step 8 (UHF
radios) or “Power Supplies” on page 173 (VHF radios).
6. Enter the CCTM command 205 to reset the calibration values to the
default values. Then enter the CCTM command 302 0 10 again to
calibrate the transmit VCO.
7. If the calibration succeeded, confirm the removal of the fault, and go
to “Final Tasks” on page 147. If the calibration failed, go to Step 8
(UHF radios) or “Power Supplies” on page 173 (VHF radios).
8. Program the radio with the maximum frequency in the radio’s
frequency band: Enter the CCTM command 101 x x 0, where x is the
frequency in hertz.
9. Enter the CCTM command 72 to determine the lock status in receive
mode. Note the response.
lock status=xyz (x=RF PLL; y=FCL; z=LO2) (0=not in lock; 1=in lock)

172 Frequency Synthesizer Fault Finding TM9100 Service Manual
© Tait Electronics Limited August 2005
10. If the lock status is 111 or 110, the synthesizer is functioning in the
receive mode, and the power supplies and PLL are functioning
correctly. Go to “Loop Filter” on page 187 to check the loop filter,
VCOs, and buffer amplifiers. If the lock status is 011 or 010, the
synthesizer is faulty in the receive mode. Go to “Power Supplies” on
page 173.
Task 2 —
Lock Status A lock error indicates that the frequency synthesizer, FCL or second LO is
out of lock. To determine which is faulty, check the lock status as described
below.
1. If not already done, place the radio in CCTM.
2. Program the radio with the receive frequency of a channel that is
known to be out of lock: Enter the CCTM command 101 x x 0,
where x is the frequency in hertz.
3. Enter the CCTM command 72 to determine the lock status in receive
mode. Note the response. The action required depends on the lock
status as described in the following steps.
4. If the lock status is x0x, where x is 0 or 1, the FCL is suspect; go to
“Power Supply for FCL” on page 215.
5. If the lock status is 011, the synthesizer is suspect, although the power
supplies are functioning correctly; go to “Loop Filter” on page 187.
6. If the lock status is 010, the synthesizer and second LO are both out
of lock. First investigate the synthesizer, excluding the power supplies;
go to “Loop Filter” on page 187. If necessary, investigate the receiver
later.
7. If the lock status is 110, the second LO is out of lock. Go to
“Receiver Fault Finding” on page 227.
8. If the lock status is 111, this implies normal operation. But if the lock
error persists, replace the main-board assembly and go to “Final
Tasks” on page 147.
lock status=xyz (x=RF PLL; y=FCL; z=LO2) (0=not in lock; 1=in lock)

TM9100 Service Manual Frequency Synthesizer Fault Finding 173
© Tait Electronics Limited August 2005
9.2 Power Supplies
Introduction First check that a power supply is not the cause of the fault. There are four
power supplies for the frequency synthesizer — two are supplied from the
PSU (power supply unit) module and two are produced in the synthesizer
circuitry itself:
■Task 3: 14 V DC supply from SMPS (VCL SUPPLY)
■Task 4: 6 V DC supply from 6 V regulator in PSU module (+6V0)
■Task 5: 5 V DC supply following filtering of 6 V supply (+5V DEC)
■Task 6: 3 V DC supply from 3 V regulator in PSU module (+3V0 AN)
The measurement points for diagnosing faults in the power supplies are
summarized in Figure 9.1.
Figure 9.1 Measurement points for the frequency synthesizer power supply circuitry
PIN 4 OF
Q508
PIN 4 OF
Q508
PIN 4 OF
IC606
PIN 4 OF
IC606
PIN 5 OF
IC606
PIN 5 OF
IC606
Q500 AND
R533
Q500 AND
R533
PINS 7 AND 15
OF IC503
PINS 7 AND 15
OF IC503
SIGNAL TYPES
RF
ANALOG
CLOCK
DIGITAL
PLL
14 V
SMPS
LOOP
FILTER
AND
SUMMER
FILTERING
OF SUPPLY
FOR PLL
AND LOOP
FILTER
FILTERING
OF SUPPLY
FOR VCO
CIRCUITRY
3V
SUPPLY
VCO
CIRCUITRY
FREQUENCY
SYNTHESIZER
INTERFACE
CIRCUITRY
INVERTER
JUNCTION OF
C531 AND R530
JUNCTION OF
C531 AND R530
+3V0 AN
L506
9V
SUPPLY
6V
SUPPLY
AGND
+9V0
+6V0
VCL SUPPLY+5V DEC

174 Frequency Synthesizer Fault Finding TM9100 Service Manual
© Tait Electronics Limited August 2005
Task 3 —
14V Power Supply First check the output VCL SUPPLY from the SMPS, which is itself provided
with a 9V DC supply from a 9V regulator in the PSU module.
1. Remove the main-board assembly from the chassis.
2. Place the radio in CCTM.
3. Measure the SMPS output VCL SUPPLY at the via between C531 and
R530 (see Figure 9.2).
4. If the SMPS output is correct, go to Task 4. If it is not, go to Step 5.
5. Check the 9 V supply at Q500 and R533 (see Figure 9.3).
6. If the voltage is correct, go to Step 7. If it is not, the 9V regulator
IC601 is suspect; go to Task 3 of “Power Supply Fault Finding” on
page 158.
7. Remove the FCL TOP can and check the SMPS circuit based on Q500,
Q502 and L502 (see Figure 9.3).
Remove the SYN BOT can and check IC504 and IC505 for shorts
(see Figure 9.4); replace any suspect IC.
8. If a fault is found, repair the circuit, confirm the removal of the fault,
and go to “Final Tasks” on page 147. If the repair failed or no fault
could be found, replace the main-board assembly and go to “Final
Tasks” on page 147.
C531: 14.2 V ± 0.3 DC
Q500 and R533: 9.0 V ± 0.3 DC

TM9100 Service Manual Frequency Synthesizer Fault Finding 175
© Tait Electronics Limited August 2005
Figure 9.2 Synthesizer circuitry under the SYN TOP can and the 6 V regulator IC606 (top side)
B1 band
H5/H6 bands
Measurement
point on L506
(pin not used)Pin 5 (5-pin device)
Q5004
Q508
Q512
Q507
Q506
Q508
Q512

176 Frequency Synthesizer Fault Finding TM9100 Service Manual
© Tait Electronics Limited August 2005
Figure 9.3 Synthesizer circuitry under the FCL TOP can (top side)
SYN TOP CAN

TM9100 Service Manual Frequency Synthesizer Fault Finding 177
© Tait Electronics Limited August 2005
Task 4 —
6V Power Supply If the output of the SMPS is correct, check the 6V DC supply next.
1. Measure the supply +6V0 at pin 4 of IC606 (see Figure 9.2).
2. If the voltage is correct, go to Task 5. If it is not, measure the 9V
input at pin 5 of IC606 (see Figure 9.2).
3. If the voltage is correct, go to Step 4. If it is not, the 9V regulator
IC601 is suspect; go to Task 3 of “Power Supply Fault Finding” on
page 158.
4. If the input to the regulator IC606 is correct but not the output,
check IC606 (see Figure 9.2) and the associated circuitry; if
necessary, replace IC606.
Remove the SYN TOP can and check the C-multipliers Q508 (pins 3,
4, 5) and Q512 for shorts (see Figure 9.2); replace any suspect
transistor.
5. If a fault is found, repair the circuit, confirm the removal of the fault,
and go to “Final Tasks” on page 147. If the repair failed or no fault
could be found, replace the main-board assembly and go to “Final
Tasks” on page 147.
pin 4 of IC606: 6.0 ± 0.3V DC
pin 5 of IC606: 9.0 ± 0.3V DC

178 Frequency Synthesizer Fault Finding TM9100 Service Manual
© Tait Electronics Limited August 2005
Figure 9.4 Synthesizer circuitry under the SYN BOT and VCO BOT cans (bottom side)
B1 band
H5/H6 bands
Q511
Q505

TM9100 Service Manual Frequency Synthesizer Fault Finding 179
© Tait Electronics Limited August 2005
Task 5 —
5V Power Supply If the SMPS output and 6V DC supply are correct, check the +5V DEC
supply next.
1. Remove the SYN TOP can.
2. Measure the supply +5V DEC at pin 4 of Q508 (see Figure 9.2).
3. If the voltage is correct, go to Task 6. If it is not, go to Step 4 (UHF
radios) or Step 5 (VHF radios).
4. With a UHF radio check for faults in the C-multiplier Q508 (pins 3,
4, 5) and the 5V and transmit-receive switches based on Q506, Q507
and Q508 (pins 1, 2, 6) (see Figure 9.2). Replace any suspect
transistor. Conclude with Step 6.
5. With a VHF radio check for faults in the C-multiplier and 5V switch
based on Q508 and Q5004 (see Figure 9.2). Remove the VCO BOT
can and check the transmit-receive switch based on Q5002 and
Q5003 (see Figure 9.4). Replace any suspect transistor. Conclude
with Step 6.
6. If a fault is found, repair the circuit, confirm the removal of the fault,
and go to “Final Tasks” on page 147. If the repair failed or no fault
could be found, replace the main-board assembly and go to “Final
Tasks” on page 147.
pin 4 of Q508: 5.3 ± 0.3V DC

180 Frequency Synthesizer Fault Finding TM9100 Service Manual
© Tait Electronics Limited August 2005
Task 6 —
3V Power Supply If the SMPS output and the 6V and 5V supplies are correct, the remaining
power supply to check is the 3V DC supply.
1. Measure the supply +3V0 AN at pins 7 and 15 of IC503
(see Figure 9.2).
2. If the voltage is correct, go to “Phase-locked Loop” on page 181. If it
is not, go to Step 3.
3. Check the supply at L506 (see Figure 9.2). The measurement point
is the via shown in the figure.
4. If the voltage is correct, go to Step 5. If it is not, the 3 V regulator
IC603 is suspect; go to Task 3 of “Power Supply Fault Finding” on
page 158.
5. Check the components in the path from L506 to IC503. Also check
IC503; if necessary, replace IC503 (see Figure 9.2).
6. If a fault is found, repair the circuit, confirm the removal of the fault,
and go to “Final Tasks” on page 147. If the repair failed or no fault
could be found, replace the main-board assembly and go to “Final
Tasks” on page 147.
pins 7 and 15 of IC503: 2.9 ± 0.3V DC
L506: 2.9 ± 0.3V DC

TM9100 Service Manual Frequency Synthesizer Fault Finding 181
© Tait Electronics Limited August 2005
9.3 Phase-locked Loop
Introduction If there is no fault with the power supplies, check the critical output from,
and inputs to, the PLL:
■Task 7: supply for charge pump
■Task 8: reference frequency input
■Task 9: DIG SYN EN line input
■Task 10: SYN LOCK line output
The measurement points for diagnosing faults concerning the PLL inputs
and output are summarized in Figure 9.5.
Task 7 —
Supply for
Charge Pump
First check the supply for the charge pump of the PLL.
1. Measure the supply for the charge pump at pin 16 of IC503
(see Figure 9.2).
2. If the voltage is correct, go to Task 8. If it is not, go to Step 3.
3. Check the C-multiplier Q512 (see Figure 9.2) and check IC503
itself; if necessary, replace the transistor or IC.
4. If there is a fault, repair the circuit, confirm the removal of the fault,
and go to “Final Tasks” on page 147. If the repair failed or no fault
could be found, replace the main-board assembly and go to “Final
Tasks” on page 147.
pin 16 of IC503: 5.0 ± 0.3 V DC

182 Frequency Synthesizer Fault Finding TM9100 Service Manual
© Tait Electronics Limited August 2005
Figure 9.5 Test and measurement points for the synthesizer PLL and loop filter
FEEDBACK
VOLTAGE
PIN 6 OF IC505
FEEDBACK
VOLTAGE
PIN 6 OF IC505
PIN 16 OF
IC503
PIN 16 OF
IC503
PIN 5 OF
IC505
PIN 5 OF
IC505
PIN 8 OF
IC503
PIN 8 OF
IC503
PIN 14 OF
IC503
PIN 14 OF
IC503
PIN 10 OF
IC503
PIN 10 OF
IC503
COLLECTOR
OF Q505
COLLECTOR
OF Q505
OUTPUT OF LOOP
FILTER AT C565
OUTPUT OF LOOP
FILTER AT C565
TP503
(JUNCTION OF
R566 AND R570)
TP503
(JUNCTION OF
R566 AND R570)
SIGNAL TYPES
RF
ANALOG
CLOCK
DIGITAL
PLL
LOOP
FILTER
AND
SUMMER
FILTERING
OF SUPPLY
FOR PLL
AND LOOP
FILTER
FCL
VCO
CIRCUITRY
FREQUENCY
SYNTHESIZER
PLL FEEDBACK
CODEC
AND AUDIO
CIRCUITRY
DIGITAL
BOARD
DIG SYN FAST
SYN LOCK
DIG SYN EN
INVERTER
VIA TO CHECK
DIG SYN FAST
VIA TO CHECK
DIG SYN FAST
VIA TO CHECK
DIG SYN EN
VIA TO CHECK
DIG SYN EN
VIA TO CHECK
SYN LOCK
VIA TO CHECK
SYN LOCK
R105
R104
JUNCTION OF
C541 AND R547
JUNCTION OF
C541 AND R547
R549
R544
+3V0 AN
L506
3V
SUPPLY
R568
R542
L102
REFERENCE
FREQUENCY
C536
SYN CDC LFV
CDC VCO MOD
SUPPLY FOR CHARGE PUMP
REFERENCE
VOLTAGE
OUTPUT
PLL
LOOP
VOLTAGE

TM9100 Service Manual Frequency Synthesizer Fault Finding 183
© Tait Electronics Limited August 2005
Task 8 —
Reference
Frequency
If the supply for the charge pump is correct, check the reference frequency
input from the FCL to the PLL.
1. Measure the reference frequency at pin 8 of IC503 (see Figure 9.2).
2. If the signal is correct, go to Task 9. If it is not, go to Step 3.
3. Check IC503 (see Figure 9.2). Replace IC503 if it is suspect.
4. Determine if the fault has been removed. If it has, go to “Final Tasks”
on page 147. If it has not, the FCL is suspect; go to “Power Supply
for FCL” on page 215.
Figure 9.6 Components between the digital board and the frequency synthesizer
VIAS FOR
MEASUREMENTS
FCL TOP CAN
pin 8 of IC503: 13.012 ± 0.002 MHz and 1.1 ± 0.2 Vpp

184 Frequency Synthesizer Fault Finding TM9100 Service Manual
© Tait Electronics Limited August 2005
Task 9 —
DIG SYN EN Line If the supply for the charge pump and the reference frequency are correct,
check the DIG SYN EN line input.
1. Check the DIG SYN EN line at pin 10 of IC503 (see Figure 9.2).
Enter the CCTM command 334 0 to switch off the synthesizer, and
measure the voltage at pin 10.
2. Enter the command 334 1 to switch on the synthesizer, and measure
the voltage again.
3. If the voltages measured in Step 1 and Step 2 are correct, go to
Task 10. If they are not, go to Step 4.
4. Remove R104 (see Figure 9.6) and repeat the above measurements
as follows:
5. Enter the CCTM command 334 0 to switch off the synthesizer, and
measure the voltage at the via between R104 (see Figure 9.6) and
the digital board.
6. Enter the CCTM command 334 1 to switch on the synthesizer, and
measure the voltage at the via between R104 (see Figure 9.6) and
the digital board.
7. If the voltages measured in Step 5 and Step 6 are still not correct, the
digital board is faulty; replace the main-board assembly and go to
“Final Tasks” on page 147. If the voltages are correct, go to Step 8.
8. There is a fault between the digital board and IC503. Locate the fault.
Check and resolder R104 in position (see Figure 9.6), and check for
continuity between pin 10 of IC503 (see Figure 9.2) and the digital
board via R104.
9. If there is a fault, repair the circuit, confirm the removal of the fault,
and go to “Final Tasks” on page 147. If the repair failed or no fault
could be found, replace the main-board assembly and go to “Final
Tasks” on page 147.
pin 10 of IC503: 0 V DC (after entry of CCTM 334 0)
pin 10 of IC503: 2.5 ± 0.3 V DC (after entry of CCTM 334 1)
via at R104: 0 V DC (after entry of CCTM 334 0)
via at R104: 3.3 ± 0.3 V DC (after entry of CCTM 334 1)

TM9100 Service Manual Frequency Synthesizer Fault Finding 185
© Tait Electronics Limited August 2005
Task 10 —
SYN LOCK Line If all the critical inputs to the PLL are correct, check the SYN LOCK line
output.
1. Enter the CCTM command 72 to determine the lock status in receive
mode. Note the status.
2. Check the SYN LOCK line by measuring the voltage at pin 14 of IC503
(see Figure 9.2). The voltage should depend on the lock status as
follows:
3. If the voltage measured in Step 2 is correct, go to “Loop Filter” on
page 187. If it is not, go to Step 4.
4. Check for continuity between pin 14 of IC503 and the digital board
via R568 (see Figure 9.2) and L102 (see Figure 9.6).
5. If there is a fault, go to Step 6. If there is no fault, the digital board is
faulty; replace the main-board assembly and go to “Final Tasks” on
page 147.
6. Repair the fault. Confirm the removal of the fault and go to “Final
Tasks” on page 147. If the repair failed or no fault could be found,
replace the main-board assembly and go to “Final Tasks” on
page 147.
lock status=xyz (x=RF PLL; y=FCL; z=LO2) (0=not in lock; 1=in lock)
lock status 111 or 110: 3.0 ± 0.3 V DC at pin 14 of IC503
lock status 011 or 010: 0 V DC at pin 14 of IC503

186 Frequency Synthesizer Fault Finding TM9100 Service Manual
© Tait Electronics Limited August 2005
Figure 9.7 Synthesizer circuitry under the SYN TOP can (top side)
B1 band
H5/H6 bands
Q512
Q512
Junction of
C541 and R547
Junction of
C541 and R547

TM9100 Service Manual Frequency Synthesizer Fault Finding 187
© Tait Electronics Limited August 2005
9.4 Loop Filter
Introduction If the power supplies for the frequency synthesizer are correct, and the PLL
is functioning properly, check the loop filter next:
■Task 11: check loop voltage
■Task 12: VCO fault
■Task 13: check reference voltage
■Task 14: check feedback voltage
■Task 15: check DIG SYN FAST line
■Task 16: check TP503 test point
The test and measurement points for diagnosing faults concerning the loop
filter are summarized in Figure 9.5.
Task 11 —
Check Loop Voltage Check whether the loop filter is functioning correctly by measuring the
loop voltage at the output of the filter at C565.
1. If not already done, remove the main-board assembly from the
chassis, remove the SYN TOP can, and place the radio in CCTM.
2. Remove R542 (see Figure 9.7).
3. Using an oscilloscope, proceed as follows to observe the voltage at
C565 before and after grounding the junction between C541 and
R547 (see Figure 9.7):
While holding the oscilloscope probe at C565, use a pair of tweezers
to momentarily ground the junction. The voltage should change to
the following value (if it is not already at this value):
4. If the loop voltage is correct, go to Step 5. If it is not, the loop-filter
circuitry is suspect; go to Task 13.
5. Proceed as follows to observe the voltage at C565 before and after
applying 3 V DC to the junction of C541 and R547; there is a
convenient 3 V level at R544 (see Figure 9.7):
While holding the probe at C565, use the tweezers to momentarily
apply 3 V DC to the junction; do not touch the board with your
hand, and do not allow the tweezers to touch any cans when you
remove them. The voltage should change to:
6. If the loop voltage is correct, go to Task 12. If it is not, the loop-filter
circuitry is suspect; go to Task 13.
C565: 13.3 ± 0.3 V DC
C565: < 0.5 V DC

188 Frequency Synthesizer Fault Finding TM9100 Service Manual
© Tait Electronics Limited August 2005
Task 12 —
VCO Faulty If the loop voltage is correct, the loop filter is functioning properly.
The VCO and related circuitry is therefore suspect. The section to proceed
to depends on the type of the radio and the nature of the fault.
1. With a UHF radio go to Step 2. With a VHF radio go to “VCO and
Related Circuitry (VHF Radios)” on page 206.
2. If a UHF radio exhibits a lock error or a receive fault. the receive
VCO is suspect; go to “Receive VCO and Related Circuitry (UHF
Radios)” on page 192.
If it exhibits a system error or a transmit fault, the transmit VCO is
suspect; go to “Transmit VCO and Related Circuitry (UHF
Radios)” on page 201.
Task 13 —
Check Reference
Voltage
If the loop-filter circuitry is suspect, first check the reference voltage for the
filter.
1. Remove the SYN BOT can.
2. Measure the reference voltage at pin 5 of IC505 (see Figure 9.4).
The result should be:
3. If the voltage is correct, go to Task 14. If it is not, the reference-
voltage circuitry is suspect; go to Step 4.
4. Resolder R542 in position and check the C-multiplier Q512
(see Figure 9.7).
5. If a fault is found, repair the circuit, and confirm that the reference
voltage is now correct. If it is, go to “Final Tasks” on page 147. If it
is not, or if no fault could be found, replace the main-board assembly
and go to “Final Tasks” on page 147.
IC505 pin 5: 2.8 ± 0.1 V DC

TM9100 Service Manual Frequency Synthesizer Fault Finding 189
© Tait Electronics Limited August 2005
Task 14 —
Check Feedback
Voltage
If the loop filter is suspect but the reference voltage is correct, check the
feedback voltage.
1. Measure the feedback voltage at pin 6 of IC505 (see Figure 9.4).
The result should be:
2. If the voltage is not correct, the loop filter is faulty; go to Step 3.
If the voltage is correct, resolder R542 in position (see Figure 9.7)
and go to Task 15.
3. Check IC504, IC505, Q511 (see Figure 9.4), C5085 to C5089 (B1
band, see Figure 9.7) or C5085 and C5086 (H5, H6 bands
see Figure 9.7), and associated components.
4. If a fault is found, repair the circuit, repeat the measurement of the
feedback voltage in Step 1, and resolder R542 in position
(see Figure 9.7).
5. If the feedback voltage is now correct, go to “Final Tasks” on
page 147. If it is not, or if no fault could be found, replace the main-
board assembly and go to “Final Tasks” on page 147.
IC505 pin 6: 2.8 ± 0.1 V DC

190 Frequency Synthesizer Fault Finding TM9100 Service Manual
© Tait Electronics Limited August 2005
Task 15 —
Check DIG SYN FAST
Line
If the loop filter is suspect but the reference and feedback voltages are
correct, check the DIG SYN FAST line, which is input to the inverter.
1. Enter the CCTM command 389 1 to set the synthesizer mode to fast.
2. Measure the voltage at the collector of Q505 (see Figure 9.4).
The result should be:
3. Enter the CCTM command 389 0 to set the mode to slow.
4. Measure the voltage at the collector of Q505 (see Figure 9.4).
The result should be:
5. If the voltages measured in Step 2 and Step 4 are correct, go to
Task 16. If they are not, go to Step 6.
6. Remove R105 (see Figure 9.6).
7. Enter the CCTM command 389 1 to set the mode to fast.
8. Measure the voltage at the via between R105 and the digital board
(see Figure 9.6). The result should be:
9. Enter the CCTM command 389 0 to set the mode to slow.
10. Measure the voltage at the via between R105 and the digital board
(see Figure 9.6). The result should be:
11. If the voltages measured in Step 8 and Step 10 are correct, go to
Step 12. If they are not, the digital board is faulty; replace the main-
board assembly and go to “Final Tasks” on page 147.
12. Check and resolder R105 in position (see Figure 9.6), and check for
continuity between the collector of Q505 (see Figure 9.4) and the
digital board via R105.
13. If a fault is found, repair the circuit, and confirm that the voltages are
now correct. If they are, go to “Final Tasks” on page 147. If they are
not, or if no fault could be found, replace the main-board assembly
and go to “Final Tasks” on page 147.
Q505 collector: 14.2 ± 0.3 V DC (after entry of CCTM 389 1)
Q505 collector: 0 V DC (after entry of CCTM 389 0)
via at R105: 0 V DC (after entry of CCTM 389 1)
via at R105: 3.3 ± 0.3 V DC (after entry of CCTM 389 0)

TM9100 Service Manual Frequency Synthesizer Fault Finding 191
© Tait Electronics Limited August 2005
Task 16 —
Check TP503 Test
Point
If the reference voltage, feedback voltage, and DIG SYN FAST line are all
correct, check the voltage at the TP503 test point.
1. Measure the voltage at the TP503 test point (see Figure 9.7).
The oscilloscope should show a DC level less than 3.0V with no sign
of noise or modulation.
2. If the correct result is obtained, go to Step 3. If it is not, go to Step 4.
3. The loop filter is faulty but the above measurements do not provide
more specific information. Check IC504, IC505, Q511
(see Figure 9.4), C5085 to C5089 (B1 band, see Figure 9.7) or
C5085 and C5086 (H5, H6 bands see Figure 9.7), and associated
components. Conclude with Step 9.
4. Remove R566 and R570 (see Figure 9.7), which provide a
modulation path to the VCO(s).
5. Repeat the measurement of Step 1.
6. If the correct result is now obtained, go to Step 7. If the correct result
is still not obtained, the CODEC and audio circuitry is suspect;
resolder R566 and R570 in position (see Figure 9.7), and go to
“CODEC and Audio Fault Finding” on page 371.
7. Resolder R566 and R570 in position (see Figure 9.7).
8. Check IC504 (pins 6, 8, 9) (see Figure 9.4) and the associated
components in the loop filter.
9. If a fault is found, repair the circuit, and confirm that the voltages are
now correct. If they are, go to “Final Tasks” on page 147. If they are
not, or if no fault could be found, replace the main-board assembly
and go to “Final Tasks” on page 147.
TP503 test point: < 3.0 V DC

192 Frequency Synthesizer Fault Finding TM9100 Service Manual
© Tait Electronics Limited August 2005
9.5 Receive VCO and Related Circuitry (UHF Radios)
Introduction If there is no fault with the power supplies, the PLL inputs and output, and
the loop filter, check the VCO and related circuitry. The procedures in this
section apply only to UHF radios with a lock error or receive fault, and
therefore with suspect receive VCO and related circuitry. (The minimum
and maximum receive frequencies for the different UHF frequency bands
are defined in Table 9.2.) There are six aspects:
■Task 17: check receive VCO
■Task 18: repair PLL feedback
■Task 19: repair receive VCO
■Task 20: check switching to receive mode
■Task 21: repair switching network
■Task 22: check receive buffer amplifier
The measurement points for diagnosing faults in the VCO and related
circuitry are summarized in Figure 9.8.
Table 9.2 Minimum and maximum receive frequencies for the different UHF frequency bands
Frequency band Receive frequency in MHz
Minimum Maximum
H5 337 ± 5 441 ± 5
H6 378 ± 5 498 ± 5

TM9100 Service Manual Frequency Synthesizer Fault Finding 193
© Tait Electronics Limited August 2005
Figure 9.8 Measurement points for the VCO and related circuitry in UHF radios
+5V DEC
PIN 6 OF
Q5001
PIN 6 OF
Q5001
PIN 3 OF
Q506
PIN 3 OF
Q506
Q508 AND
R593
Q508 AND
R593
PIN 6 OF
Q506
PIN 6 OF
Q506
BASE OF
Q5100
BASE OF
Q5100
TX PORT
RX PORT
PIN 4 OF
IC5100
PIN 4 OF
IC5100
SIGNAL TYPES
RF
ANALOG
CLOCK
DIGITAL
PLL
LOOP
FILTER
AND
SUMMER
FILTERING
OF SUPPLY
FOR VCO
CIRCUITRY
FREQUENCY SYNTHESIZER
PLL FEEDBACK
LOOP VOLTAGE
RECEIVE
VCO
TRANSMIT VCO
TRANSMIT
BUFFER
AMPLIFIER
AND
COUPLER
5 V SWITCH
TR SWITCH
SYN TX LO
SYN RX LO1
TRANS-
MITTER
RECEIVER
DIGITAL
BOARD
DIG SYN TR SW
DIG SYN EN
INVERTER
RECEIVE
BUFFER
AMPLIFIER
AND
COUPLER
VIA TO CHECK
DIG SYN TR SW
VIA TO CHECK
DIG SYN TR SW
R103
JUNCTION OF
C541 AND R547
JUNCTION OF
C541 AND R547
R577
R544
+3V0 AN
L506
3V
SUPPLY
R593
R585

194 Frequency Synthesizer Fault Finding TM9100 Service Manual
© Tait Electronics Limited August 2005
Task 17 —
Check Receive VCO Check that the correct receive frequency is synthesized. This is the
frequency of the receive VCO output SYN RX LO1 at the RX port shown in
Figure 9.9.
1. Enter the CCTM command 335 0 to set the transmit-receive switch
off (receive mode).
2. Using a frequency counter, proceed as follows to observe the receive
frequency at the RX port before and after grounding the junction
between C541 and R547 (see Figure 9.9):
While holding the probe from the counter on the RX port, use a pair
of tweezers to momentarily ground the junction. The frequency
should change to:
The loop filter will hold its output steady at 13.3 V. This should result
in a frequency equal to the maximum given in Table 9.2.
3. If the receive frequency measured in Step 2 is correct, go to Step 4.
If it is incorrect, go to Task 19, but if no frequency is detected, go to
Task 20.
4. Proceed as follows to observe the receive frequency at the RX port
before and after applying 3 V DC to the junction of C541 and R547;
there is a convenient 3 V level at R544 (see Figure 9.9):
While holding the probe on the RX port, use the tweezers to
momentarily apply 3 V DC to the junction; do not touch the board
with your hand, and do not allow the tweezers to touch any cans
when you remove them. The frequency should change to:
The loop filter will hold its output steady at about 0V. This should
result in a frequency equal to the minimum given in Table 9.2.
5. If the receive frequency measured in Step 4 is correct, go to Task 18.
If it is incorrect, go to Task 19. If no frequency is detected, go to
Task 20.
RX port: maximum receive frequency (see Table 9.2)
RX port: minimum receive frequency (see Table 9.2)

TM9100 Service Manual Frequency Synthesizer Fault Finding 195
© Tait Electronics Limited August 2005
Figure 9.9 Synthesizer circuitry under the SYN TOP and VCO TOP cans (UHF radio, top side)
Tx port
Junction of
C541 and R547
Rx port
Q507 Q506 Q508

196 Frequency Synthesizer Fault Finding TM9100 Service Manual
© Tait Electronics Limited August 2005
Task 18 —
Repair PLL feedback If both the minimum and maximum receive frequencies are correct, the
PLL feedback is suspect.
1. Resolder R542 in position (see Figure 9.9).
2. Remove the VCO BOT can.
3. Replace the components C567, R574 (see Figure 9.10) and IC503
(see Figure 9.9).
4. Also check the second stage of the receive buffer amplifier based on
IC5100 (see Figure 9.10). Repair any fault.
5. Confirm that the fault in the radio has been removed. If it has, go to
“Final Tasks” on page 147. If it has not, replace the main-board
assembly and go to “Final Tasks” on page 147.
Figure 9.10 Synthesizer circuitry under the VCO BOT can
(UHF radio, bottom side)
Q5001

TM9100 Service Manual Frequency Synthesizer Fault Finding 197
© Tait Electronics Limited August 2005
Task 19 —
Repair Receive VCO If either or both the minimum and maximum receive frequencies are
incorrect, the receive VCO circuitry is faulty.
1. Remove the VCO TOP can.
2. Check the receive VCO. The circuitry is based on Q504
(see Figure 9.9).
3. If a fault is found, repair it and go to Step 4. If no fault is found, go
to Step 6.
4. Repeat the frequency measurements in Step 2 and Step 4 of Task 17.
5. If the frequencies are now correct, resolder R542 in position
(see Figure 9.9), and go to “Final Tasks” on page 147. If they are
still not correct, go to Step 6.
6. Resolder R542 in position (see Figure 9.9). Replace the main-
board assembly and go to “Final Tasks” on page 147.

198 Frequency Synthesizer Fault Finding TM9100 Service Manual
© Tait Electronics Limited August 2005
Task 20 —
Check Switching
to Receive Mode
If no receive frequency is detected in the check of the receive VCO, first
check that the transmit-receive switch is functioning correctly.
1. Resolder R542 in position (see Figure 9.9).
2. Enter the CCTM command 335 0 to switch on the supply to the
receive VCO.
3. Measure the voltage at the first collector (pin 3) of Q506
(see Figure 9.9). The voltage should be:
4. Enter the CCTM command 335 1 to switch off the supply.
5. Again measure the voltage at the first collector of Q506.
6. If the voltages measured in Step 3 and Step 5 are correct, go to
Task 22. If they are not, the switching network is suspect; go to
Task 21.
pin 3 of Q506: 5.0 ± 0.3 V DC (after entry of CCTM 335 0)
pin 3 of Q506: 0 V DC (after entry of CCTM 335 1)

TM9100 Service Manual Frequency Synthesizer Fault Finding 199
© Tait Electronics Limited August 2005
Task 21 —
Repair Switching
Network
If the transmit-receive switch is not functioning correctly, first check the DIG
SYN TR SW line to confirm that the digital board is not the cause. If the digital
board is not faulty, the switching network is suspect.
1. Enter the CCTM command 335 0 to set the transmit-receive switch
off (receive mode). Measure the voltage on the DIG SYN TR SW line
between Q508 and R593 (see Figure 9.9).
2. Enter the CCTM command 335 1 to set the transmit-receive switch
on (transmit mode). Again measure the voltage at R593.
3. If the voltages measured in Step 1 and Step 2 are correct, go to
Step 9. If they are not, remove R103 (see Figure 9.6) and go to
Step 4.
4. Enter the CCTM command 335 0 and measure the voltage at the via
between R103 and the digital board (see Figure 9.6).
5. Enter the CCTM command 335 1 and again measure the voltage at
the via between R103 and the digital board.
6. If the voltages measured in Step 4 and Step 5 are correct, go to
Step 7. If they are not, the digital board is faulty; resolder R103 in
position (see Figure 9.6), replace the main-board assembly and go to
“Final Tasks” on page 147.
7. Check and resolder R103 in position (see Figure 9.6), and check for
continuity between Q508 and the digital board via R593
(see Figure 9.9) and R103.
8. If no fault is found, go to Step 9. If a fault is found, repair the circuit,
confirm that the voltages are now correct, and go to “Final Tasks” on
page 147. If the repair failed, replace the main-board assembly and go
to “Final Tasks” on page 147.
9. Check the circuitry for the transmit-receive and 5V switches (based
on Q506, Q507 and Q508) (see Figure 9.9).
10. If a fault is found, repair the circuit, confirm that the voltages are now
correct, and go to “Final Tasks” on page 147. If the repair failed or
the fault could not be found, replace the main-board assembly and go
to “Final Tasks” on page 147.
R593: 0 V DC (after entry of CCTM 335 0)
R593: 2.0 ± 0.5 V DC (after entry of CCTM 335 1)
via at R103: 0 V DC (after entry of CCTM 335 0)
via at R103: 3.3 ± 0.3 V DC (after entry of CCTM 335 1)

200 Frequency Synthesizer Fault Finding TM9100 Service Manual
© Tait Electronics Limited August 2005
Task 22 —
Check Receive
Buffer Amplifier
If no receive frequency is detected but the switching network is not faulty,
check the receive buffer amplifier. If the amplifier is not faulty, there might
be a fault in the receive VCO that was not detected earlier.
1. Remove the VCO BOT can.
2. Check the receive buffer amplifier in receive mode: Enter the CCTM
command 335 0 to set the transmit-receive switch off.
3. Measure the voltages at the base of Q5100 and at pin 4 of IC5100
(see Figure 9.10).
4. Then check the receive buffer amplifier in transmit mode: Enter the
CCTM command 335 1 to set the transmit-receive switch on.
5. Again measure the voltages of Q5100 and IC5100.
6. If the voltages are correct, the receive VCO is suspect; go to Step 7.
If they are not, the receive buffer amplifier is suspect; go to Step 9.
7. Remove the VCO TOP can.
8. Check the receive VCO circuitry based on Q504 (see Figure 9.9).
Conclude with Step 10.
9. Check the first buffer stage (based on Q5100) and the second stage
(based on IC5100) (see Figure 9.10).
10. If a fault is found, repair the circuit, and confirm that the voltages are
now correct. If they are, go to “Final Tasks” on page 147. If they are
not, or if no fault could be found, replace the main-board assembly
and go to “Final Tasks” on page 147.
base of Q5100: 0.7 ± 0.1V DC (receive mode)
pin 4 of IC5100: 2.0 ± 0.5V DC (receive mode)
base of Q5100: 0V DC (transmit mode)
pin 4 of IC5100: 0V DC (transmit mode)

TM9100 Service Manual Frequency Synthesizer Fault Finding 201
© Tait Electronics Limited August 2005
9.6 Transmit VCO and Related Circuitry (UHF Radios)
Introduction If there is no fault with the power supplies, the PLL inputs and output, and
the loop filter, check the VCO and related circuitry. The procedures in this
section apply only to UHF radios with a system error or transmit fault, and
therefore with suspect transmit VCO and related circuitry. (The minimum
and maximum transmit frequencies for the different UHF frequency bands
are defined in Table 9.3.) There are five aspects:
■Task 23: check transmit VCO
■Task 24: repair PLL feedback
■Task 25: repair transmit VCO
■Task 26: check switching to transmit mode
■Task 27: check transmit buffer amplifier
The measurement points for diagnosing faults in the VCO and related
circuitry are summarized in Figure 9.8.
Table 9.3 Minimum and maximum transmit frequencies for the different UHF frequency bands
Frequency band Transmit frequency in MHz
Minimum Maximum
H5 371 ± 5 492 ± 5
H6 419 ± 5 545 ± 5

202 Frequency Synthesizer Fault Finding TM9100 Service Manual
© Tait Electronics Limited August 2005
Task 23 —
Check Transmit VCO Check that the correct transmit frequency is synthesized. This is the
frequency of the transmit VCO output SYN TX LO at the TX port shown in
Figure 9.9.
1. Enter the CCTM command 335 1 to set the transmit-receive switch
on (transmit mode).
2. Using a frequency counter, proceed as follows to observe the transmit
frequency at the TX port before and after grounding the junction
between C541 and R547 (see Figure 9.9):
While holding the probe from the counter on the TX port, use a pair
of tweezers to momentarily ground the junction. The frequency
should change to:
The loop filter will hold its output steady at 13.3 V. This should result
in a frequency equal to the maximum given in Table 9.3.
3. If the transmit frequency measured in Step 2 is correct, go to Step 4.
If it is incorrect, go to Task 25. If no frequency is detected, go to
Task 26.
4. Proceed as follows to observe the transmit frequency at the TX port
before and after applying 3 V DC to the junction of C541 and R547;
there is a convenient 3 V level at R544 (see Figure 9.9):
While holding the probe on the TX port, use the tweezers to
momentarily apply 3 V DC to the junction; do not touch the board
with your hand, and do not allow the tweezers to touch any cans
when you remove them. The frequency should change to:
The loop filter will hold its output steady at about 0V. This should
result in a frequency equal to the minimum given in Table 9.3.
5. If the transmit frequency measured in Step 4 is correct, go to Task 24.
If it is incorrect, go to Task 25. If no frequency is detected, go to
Task 26.
TX port: maximum transmit frequency (see Table 9.3)
TX port: minimum transmit frequency (see Table 9.3)

TM9100 Service Manual Frequency Synthesizer Fault Finding 203
© Tait Electronics Limited August 2005
Task 24 —
Repair PLL feedback If both the minimum and maximum transmit frequencies are correct, the
PLL feedback is suspect.
1. Resolder R542 in position (see Figure 9.9).
2. Remove the VCO BOT can.
3. Replace the components C570, R578 (see Figure 9.10) and IC503
(see Figure 9.9).
4. Confirm that the fault in the radio has been removed. If it has, go to
“Final Tasks” on page 147. If it has not, replace the main-board
assembly and go to “Final Tasks” on page 147.
Task 25 —
Repair Transmit
VCO
If either or both the minimum and maximum transmit frequencies are
incorrect, the transmit VCO circuitry is faulty.
1. Remove the VCO TOP can.
2. Check the transmit VCO. The circuitry is based on Q510
(see Figure 9.9).
3. If a fault is found, repair it and go to Step 4. If no fault is found, go
to Step 6.
4. Repeat the frequency measurements in Step 2 and Step 4 of Task 23.
5. If the frequencies are now correct, resolder R542 in position
(see Figure 9.9), and go to “Final Tasks” on page 147. If they are
still not correct, go to Step 6.
6. Resolder R542 in position (see Figure 9.9). Replace the main-
board assembly and go to “Final Tasks” on page 147.

204 Frequency Synthesizer Fault Finding TM9100 Service Manual
© Tait Electronics Limited August 2005
Task 26 —
Check Switching
to Transmit Mode
If no transmit frequency is detected in the check of the transmit VCO, first
check that the transmit-receive switch is functioning correctly.
1. Resolder R542 in position (see Figure 9.9).
2. Enter the CCTM command 335 1 to switch on the supply to the
transmit VCO.
3. Measure the voltage at the second collector (pin 6) of Q506
(see Figure 9.9). The voltage should be:
4. Enter the CCTM command 335 0 to switch off the supply.
5. Again measure the voltage at the second collector of Q506.
6. If the voltages measured in Step 2 and Step 4 are correct, go to
Task 27. If they are not, the switching network is suspect; go to
Task 21.
pin 6 of Q506: 5.0 ± 0.3 V DC (after entry of CCTM 335 1)
pin 6 of Q506: 0 V DC (after entry of CCTM 335 0)

TM9100 Service Manual Frequency Synthesizer Fault Finding 205
© Tait Electronics Limited August 2005
Task 27 —
Check Transmit
Buffer Amplifier
If no transmit frequency is detected but the switching network is not faulty,
check the transmit buffer amplifier. If the amplifier is not faulty, there might
be a fault in the transmit VCO that was not detected earlier.
1. Remove the VCO BOT can.
2. Check the transmit buffer amplifier in receive mode: Enter the
CCTM command 335 0 to set the transmit-receive switch off.
3. Measure the voltage at pin 6 of Q5001 (see Figure 9.10).
4. Then check the transmit buffer amplifier in transmit mode: Enter the
CCTM command 335 1 to set the transmit-receive switch on.
5. Again measure the voltage at Q5001.
6. If the voltages are correct, the transmit VCO is suspect; go to Step 7.
If they are not, the transmit buffer amplifier is suspect; go to Step 9.
7. Remove the VCO TOP can.
8. Check the transmit VCO circuitry based on Q510 (see Figure 9.9).
Conclude with Step 10.
9. Check the buffer circuitry based on Q5001 (see Figure 9.10).
10. If a fault is found, repair the circuit, and confirm that the voltages are
now correct. If they are, go to “Final Tasks” on page 147. If they are
not, or if no fault could be found, replace the main-board assembly
and go to “Final Tasks” on page 147.
pin 6 of Q5001: 0 V DC (receive mode)
pin 6 of Q5001: 0.7 ± 0.1 V DC (transmit mode)

206 Frequency Synthesizer Fault Finding TM9100 Service Manual
© Tait Electronics Limited August 2005
9.7 VCO and Related Circuitry (VHF Radios)
Introduction If there is no fault with the power supplies, the PLL inputs and output, and
the loop filter, check the VCO and related circuitry. The procedures in this
section apply only to VHF radios; the VHF frequency bands are defined in
Table 9.4. There are six aspects:
■Task 28: check VCO
■Task 29: repair PLL feedback
■Task 30: repair VCO
■Task 31: check transmit-receive switch
■Task 32: repair switching network
■Task 33: check buffer amplifier
The measurement points for diagnosing faults in the VCO and related
circuitry are summarized in Figure 9.11.
Table 9.4 Minimum and maximum frequencies for the different VHF frequency bands
Frequency band Frequency in MHz
Minimum Maximum
B1 84 ± 5 200 ± 5

TM9100 Service Manual Frequency Synthesizer Fault Finding 207
© Tait Electronics Limited August 2005
Figure 9.11 Measurement points for the VCO and related circuitry in VHF radios
+5V DEC
PIN 1 OF
D5004
PIN 1 OF
D5004
PIN 3 OF
Q5003
PIN 3 OF
Q5003
PIN 2 OF
Q5001
PIN 2 OF
Q5001
PIN 2 OF
D5004
PIN 2 OF
D5004
TX PORT
RX PORT
SIGNAL TYPES
RF
ANALOG
CLOCK
DIGITAL
PLL
LOOP
FILTER
AND
SUMMER
FILTERING
OF SUPPLY
FOR VCO
CIRCUITRY
FREQUENCY SYNTHESIZER
PLL FEEDBACK
VCO
BUFFER
AMPLIFIER
AND
COUPLER
D5004
5 V SWITCH
TR SWITCH
SYN TX LO
SYN RX LO1
TRANS-
MITTER
RECEIVER
DIGITAL
BOARD
DIG SYN TR SW
DIG SYN EN
INVERTER
VIA TO CHECK
DIG SYN TR SW
VIA TO CHECK
DIG SYN TR SW
R103
R544
JUNCTION OF
C541 AND R547
JUNCTION OF
C541 AND R547
+3V0 AN
L506
3V
SUPPLY

208 Frequency Synthesizer Fault Finding TM9100 Service Manual
© Tait Electronics Limited August 2005
Task 28 —
Check VCO Check that the correct receive and transmit frequencies are synthesized.
The receive frequency is that of the VCO output SYN RX LO1 at the RX port
shown in Figure 9.12. The transmit frequency is that of the output SYN TX LO
at the TX port.
1. Enter the CCTM command 335 1 to set the transmit-receive switch
on (transmit mode).
2. Using a frequency counter, proceed as follows to observe the transmit
frequency at the TX port before and after grounding the junction
between C541 and R547 (see Figure 9.12):
While holding the probe from the counter on the TX port, use a pair
of tweezers to momentarily ground the junction. The frequency
should change to:
The loop filter will hold its output steady at 13.3 V. This should result
in a frequency equal to the maximum given in Table 9.4.
3. If the maximum frequency measured in Step 2 is correct, go to
Step 4. If it is incorrect, go to Task 30, but if no frequency at all is
detected, go to Task 31.
4. Enter the CCTM command 335 0 to set the transmit-receive switch
off (receive mode).
5. Proceed as follows to observe the receive frequency at the RX port
before and after applying 3 V DC to the junction of C541 and R547;
there is a convenient 3 V level at R544 (see Figure 9.9):
While holding the probe on the RX port, use the tweezers to
momentarily apply 3 V DC to the junction; do not touch the board
with your hand, and do not allow the tweezers to touch any cans
when you remove them. The frequency should change to:
The loop filter will hold its output steady at about 0V. This should
result in a frequency equal to the minimum given in Table 9.4.
6. If the minimum frequency measured in Step 5 is correct, go to
Task 29. If it is incorrect, go to Task 30. If no frequency is detected,
go to Task 31.
TX port: maximum VCO frequency (see Table 9.4)
RX port: minimum VCO frequency (see Table 9.4)

TM9100 Service Manual Frequency Synthesizer Fault Finding 209
© Tait Electronics Limited August 2005
Figure 9.12 Synthesizer circuitry under the SYN TOP can (VHF radio, top side)
Tx port
Junction of
C541 and R547
Rx port

210 Frequency Synthesizer Fault Finding TM9100 Service Manual
© Tait Electronics Limited August 2005
Task 29 —
Repair PLL feedback If both the maximum and minimum VCO frequencies are correct, then the
PLL feedback is suspect.
1. Resolder R542 in position (see Figure 9.12).
2. Remove the VCO BOT can.
3. Replace the components L510 (see Figure 9.13) and IC503
(see Figure 9.12).
4. Confirm that the fault in the radio has been removed. If it has, go to
“Final Tasks” on page 147. If it has not, replace the main-board
assembly and go to “Final Tasks” on page 147.
Figure 9.13 Synthesizer circuitry under the VCO BOT can (VHF radio, bottom side)
VCO BOT
1 2
3

TM9100 Service Manual Frequency Synthesizer Fault Finding 211
© Tait Electronics Limited August 2005
Task 30 —
Repair VCO If either or both the maximum and minimum frequencies are incorrect, the
VCO circuitry is faulty.
1. Remove the VCO BOT can.
2. Check the VCO. The circuitry is based on Q5000
(see Figure 9.13).
3. If a fault is found, repair it and go to Step 4. If no fault is found, go
to Step 7.
4. Repeat Step 1 and Step 2 of Task 28 to measure the maximum VCO
frequency.
5. Repeat Step 4 and Step 5 of Task 28 to measure the minimum VCO
frequency.
6. If the frequencies are now correct, resolder R542 in position
(see Figure 9.12), and go to “Final Tasks” on page 147. If they are
still not correct, go to Step 7.
7. Resolder R542 in position (see Figure 9.12). Replace the main-
board assembly and go to “Final Tasks” on page 147.

212 Frequency Synthesizer Fault Finding TM9100 Service Manual
© Tait Electronics Limited August 2005
Task 31 —
Check Transmit-
Receive Switch
If no frequency is detected in the check of the VCO, first check that the
transmit-receive switch is functioning correctly.
1. Resolder R542 in position (see Figure 9.12).
2. Remove the VCO BOT can.
3. Enter the CCTM command 335 0 to switch on the supply to the RX
port.
4. Measure the voltage at pin 2 of D5004 (see Figure 9.13). (Some RF
noise might be observed.) The voltage should be:
5. Enter the CCTM command 335 1 to switch off the supply.
6. Again measure the voltage at pin 2 of D5004.
7. If the voltages measured in Step 4 and Step 6 are correct, go to
Step 8. If they are not, the switching network is suspect; go to
Task 32.
8. Enter the CCTM command 335 1 to switch on the supply to the TX
port.
9. Measure the voltage at pin 1 of D5004 (see Figure 9.13). (Some RF
noise might be observed.) The voltage should be:
10. Enter the CCTM command 335 0 to switch off the supply.
11. Again measure the voltage at pin 1 of D5004.
12. If the voltages measured in Step 9 and Step 11 are correct, go to
Task 33. If they are not, the switching network is suspect; go to
Task 32.
pin 2 of D5004: 5.0 ± 0.3 V DC (after entry of CCTM 335 0)
pin 2 of D5004: 0 V DC (after entry of CCTM 335 1)
pin 1 of D5004: 5.0 ± 0.3 V DC (after entry of CCTM 335 1)
pin 1 of D5004: 2.1 ± 0.4 V DC (after entry of CCTM 335 0)

TM9100 Service Manual Frequency Synthesizer Fault Finding 213
© Tait Electronics Limited August 2005
Task 32 —
Repair Switching
Network
If the transmit-receive switch is not functioning correctly, first check the DIG
SYN TR SW line to confirm that the digital board is not the cause. If the digital
board is not faulty, the switching network is suspect.
1. Enter the CCTM command 335 0 to set the transmit-receive switch
off (receive mode). Measure the voltage on the DIG SYN TR SW line at
pin 3 of Q5003 (see Figure 9.13).
2. Enter the CCTM command 335 1 to set the transmit-receive switch
on (transmit mode). Again measure the voltage at Q5003.
3. If the voltages measured in Step 1 and Step 2 are correct, go to
Step 9. If they are not, remove R103 (see Figure 9.6) and go to
Step 4.
4. Enter the CCTM command 335 0 and measure the voltage at the via
between R103 and the digital board (see Figure 9.6).
5. Enter the CCTM command 335 1 and again measure the voltage at
the via between R103 and the digital board.
6. If the voltages measured in Step 4 and Step 5 are correct, go to
Step 7. If they are not, the digital board is faulty; resolder R103 in
position (see Figure 9.6), replace the main-board assembly and go to
“Final Tasks” on page 147.
7. Check and resolder R103 in position (see Figure 9.6), and check for
continuity between Q5003 (see Figure 9.13) and the digital board
via R103.
8. If no fault is found, go to Step 9. If a fault is found, repair the circuit,
confirm that the voltages are now correct, and go to “Final Tasks” on
page 147. If the repair failed, replace the main-board assembly and go
to “Final Tasks” on page 147.
9. Check the circuitry for the transmit-receive and 5V switches (based
on Q5002 and Q5003) (see Figure 9.13).
10. If a fault is found, repair the circuit, confirm that the voltages are now
correct, and go to “Final Tasks” on page 147. If the repair failed or
the fault could not be found, replace the main-board assembly and go
to “Final Tasks” on page 147.
pin 3 of Q5003: 5.0 ± 0.3 V DC (after entry of CCTM 335 0)
pin 3 of Q5003: 0 V DC (after entry of CCTM 335 1)
via at R103: 3.3 ± 0.3 V DC (after entry of CCTM 335 0)
via at R103: 0 V DC (after entry of CCTM 335 1)

214 Frequency Synthesizer Fault Finding TM9100 Service Manual
© Tait Electronics Limited August 2005
Task 33 —
Check Buffer
Amplifier
If no VCO frequency is detected but the switching network is not faulty,
check the buffer amplifier. If the amplifier is not faulty, there might be a fault
in the VCO that was not detected earlier.
1. Enter the CCTM command 335 0 to set the transmit-receive switch
off.
2. Measure the voltage at pin 3 of D5004 (see Figure 9.13). (Some RF
noise might be observed.)
3. Measure the voltage at pin 1 of Q5001 (see Figure 9.13).
4. If the voltages measured in Step 2 and Step 3 are not correct, go to
Step 5. If they are, check the VCO circuitry based on Q5000
(see Figure 9.13). Conclude with Step 6.
5. The buffer amplifier is suspect. Check the buffer circuitry (based on
Q5001) (see Figure 9.13).
6. If a fault is found, repair the circuit, and confirm that the voltages are
now correct. If they are, go to “Final Tasks” on page 147. If they are
not, or if no fault could be found, replace the main-board assembly
and go to “Final Tasks” on page 147.
pin 3 of D5004: 4.2 ± 0.2 V DC
pin 1 of Q5001: 0.7 ± 0.2 V DC

TM9100 Service Manual Frequency Synthesizer Fault Finding 215
© Tait Electronics Limited August 2005
9.8 Power Supply for FCL
Fault-Diagnosis
Stages Indications of a fault in the FCL will have been revealed by the initial checks
in “Initial Checks” on page 170 and the PLL checks in “Phase-locked
Loop” on page 181. In the latter case a fault with the reference frequency
input from the FCL to the PLL will imply that the FCL is suspect. Fault
diagnosis of the FCL is divided into four stages:
■check power supply
■check VCXO and TCXO outputs
■check signals at TP501 and TP502
■check VCXO and CODEC circuitry
The checking of the power supply is given in this section in Task 34 below.
The remaining three stages are covered in “VCXO and TCXO Outputs”
to “VCXO and CODEC Circuitry” respectively. The test and
measurement points for diagnosing faults in the FCL are summarized in
Figure 9.14.

216 Frequency Synthesizer Fault Finding TM9100 Service Manual
© Tait Electronics Limited August 2005
Figure 9.14 Test and measurement points the FCL circuitry
RF
ANALOG
CLOCK
DIGITAL
SIGNAL TYPES
PSU
LPF
MIXER
VCXO
TCXO
MODULATOR
BUFFER
AMPLIFIER
AGND
DIGITAL
BOARD
CDC VCXO MOD
SYN CDC FCL
BUFFER AMPLIFIER
INTERFACE
CIRCUITRY
RECEIVER
FCL CIRCUITRY
+3V0 AN
SUPPLY
C536 R541
VCXO OUTPUT
AT C536
VCXO OUTPUT
AT C536
PLL
SYN RX OSC C510
TP504
FEEDBACK
SIGNAL
SYN DIG FREF
TCXO OUTPUT
VCXO OUTPUT
AT R522
(PIN 1 OF IC501)
VCXO OUTPUT
AT R522
(PIN 1 OF IC501)
LO INPUT
AT R521
(PIN 4 OF IC501)
LO INPUT
AT R521
(PIN 4 OF IC501)
TP502
DIFFERENCE
FREQUENCY
TP500 TP501
DAC
ADC
CODEC 2
LOOP
VOLTAGE

TM9100 Service Manual Frequency Synthesizer Fault Finding 217
© Tait Electronics Limited August 2005
Task 34 —
Power Supply If the FCL is suspect, first check that the 3V power supply is not the cause
of the fault.
1. If not already done, remove the main-board assembly from the chassis
and place the radio in CCTM.
2. Measure the supply +3V0 AN at the via shown in Figure 9.15. The via
is adjacent to the CDC TOP can.
3. If the voltage is correct, go to “VCXO and TCXO Outputs” on
page 218. If it is not, the 3V regulator IC603 is suspect; go to Task 3
of “Power Supply Fault Finding” on page 158.
via adjacent to CDC TOP can: 3.0 ± 0.3 V DC
Figure 9.15 TCXO circuitry under the CDC TOP can
IF TOP CAN
VIA FOR MEASURING 3 V DC SUPPLY

218 Frequency Synthesizer Fault Finding TM9100 Service Manual
© Tait Electronics Limited August 2005
9.9 VCXO and TCXO Outputs
Task 35 —
VCXO Output If the 3V power supply is not faulty, check the VCXO output as follows:
1. Use an oscilloscope probe to check the VCXO output at C536 —
probe the via next to C536 (see Figure 9.16). The signal should be:
2. If the signal is correct, go to Task 36. If it is not, go to Step 3.
3. The VCXO circuitry under the VCXO BOT can is faulty. Remove the
VCXO BOT can.
4. Locate and repair the fault in the VCXO (Q501, Q503, XL501 and
associated components) (see Figure 9.17).
5. Confirm the removal of the fault and go to Task 36. If the repair
failed, replace the main-board assembly and go to “Final Tasks” on
page 147.
VCXO output at C536: sine wave of 1.1 ± 0.2 Vpp on 1.4 ± 0.2 V DC

TM9100 Service Manual Frequency Synthesizer Fault Finding 219
© Tait Electronics Limited August 2005
Figure 9.16 FCL circuitry under and adjacent the FCL TOP can
VIA FOR MEASURING VCXO OUTPUT
POSITION IN WHICH TO PLACE R527
FOR FAULT-DIAGNOSIS PURPOSES
WHEN LOOP OSCILLATES

220 Frequency Synthesizer Fault Finding TM9100 Service Manual
© Tait Electronics Limited August 2005
Task 36 —
TCXO Output If the VCXO output is correct, check the TCXO output as follows:
1. Use the oscilloscope probe to check the TCXO output at the TP504
test point (see Figure 9.16). The signal is SYN RX OSC and should be:
2. If the signal is correct, go to “Signals at TP501 and TP502” on
page 221. If it is not, go to Step 3.
3. The TCXO circuitry under the CDC TOP can is faulty. Remove the
CDC TOP can.
4. Locate and repair the fault in the TCXO (XL500 and associated
components) (see Figure 9.15).
5. Confirm the removal of the fault and go to “Signals at TP501 and
TP502” on page 221. If the repair failed, replace the main-board
assembly and go to “Final Tasks” on page 147.
TCXO output at TP504 test point: clipped sine wave of 1.0 ± 0.2 Vpp
Figure 9.17 FCL circuitry under the VCXO BOT can
SYN BOT CAN
CDC BOT CAN
CAN FOR
DIGITAL
BOARD

TM9100 Service Manual Frequency Synthesizer Fault Finding 221
© Tait Electronics Limited August 2005
9.10 Signals at TP501 and TP502
Introduction If the VCXO and TCXO outputs are correct, the next stage is to check the
signals at the TP501 and TP502 test points. The procedure is divided into
three tasks:
■Task 37: check signal at TP502
■Task 38: check signal at TP501 and ground TP501 if loop is oscillating
■Task 39: check signal at TP502 with TP501 grounded
These checks will reveal any faults in the mixer and LPF circuitry, and any
additional fault in the VCXO circuitry.
Task 37 —
TP502 Test Point Check the signal at the TP502 test point to determine if there is a fault in the
mixer or LPF (low-pass filter) circuitry:
1. Use the oscilloscope probe to check the difference frequency at the
TP502 test point (see Figure 9.16). The signal is SYN CDC FCL and
should be:
2. If the signal is correct, go to Task 38. If it is not, go to Step 3.
3. The mixer or LPF circuitry under the FCL TOP can is faulty. Remove
the FCL TOP can.
4. Locate the fault in the mixer (IC501 and associated components) or
LPF circuitry (IC502 pins 5 to 7, and associated components)
(see Figure 9.16).
5. Repair the circuitry. Note that the TCXO input to the mixer at
R521 (pin 4 of IC501) (see Figure 9.16) should be:
Also, the VCXO input to the mixer at R522 (pin 1 of IC501)
(see Figure 9.16), although noisy and difficult to measure, should be:
6. Confirm the removal of the fault and go to Task 38. If the repair
failed, replace the main-board assembly and go to “Final Tasks” on
page 147.
TP502 test point: sine wave of 1.1 ± 0.2 Vpp on 1.5 ± 0.1 V DC
TCXO input at R521: square wave with frequency of 13000000 Hz
and amplitude of 3.0 ± 0.2 Vpp
VCXO input at R522: sine wave of 20 ± 10 mVpp

222 Frequency Synthesizer Fault Finding TM9100 Service Manual
© Tait Electronics Limited August 2005
Task 38 —
TP501 Test Point If the signal at the TP502 test point is correct, check the signal at the TP501
test point:
1. With the oscilloscope probe at the TP501 test point
(see Figure 9.16), check the DAC output CDC VCXO MOD. If a
triangular wave is present, go to Step 2. Otherwise go to “VCXO and
CODEC Circuitry” on page 224.
2. A fault is causing the loop to oscillate. If not already done, remove the
FCL TOP can.
3. Check the waveform at the TP500 test point (see Figure 9.16).
The waveform should be an amplified and inverted version of the
waveform at the TP501 test point.
4. If the waveform is correct, go to Step 5. If it is not, there is a fault in
the modulator buffer amplifier (IC502 pins 1 to 3, and associated
components) (see Figure 9.16). Rectify the fault and return to
Step 1.
5. Connect the TP501 test point to ground by resoldering R527 in the
position shown in Figure 9.16. This forces the VCXO loop voltage
high.
6. Use the oscilloscope probe to check the VCXO output at C536 —
probe the via next to C536 (see Figure 9.16). The signal should be:
7. If the signal is correct, go to Task 39. If it is not, go to Step 8.
8. The VCXO circuitry is faulty. If not already done, remove the VCXO
BOT can.
9. Locate and repair the fault in the VCXO circuitry (Q501, Q503,
XL501 and associated components) (see Figure 9.17).
10. Confirm the removal of the fault, and go to Task 39. If the repair
failed, replace the main-board assembly and go to “Final Tasks” on
page 147.
VCXO output at C536: sine wave with frequency of 13.017 MHz and
amplitude of 1.1 ± 0.2 Vpp on 1.4 ± 0.2 V DC

TM9100 Service Manual Frequency Synthesizer Fault Finding 223
© Tait Electronics Limited August 2005
Task 39 —
TP502 Test Point
(TP501 Grounded)
If the loop was oscillating, Task 38 will have revealed any fault in the
VCXO circuitry. If there was no fault, or if the circuit was repaired, a check
at the TP502 test point is now required. This will show if there are any
additional faults in the mixer or LPF circuitry.
1. Use the oscilloscope probe to check the difference frequency at the
TP502 test point (see Figure 9.16). The signal is SYN CDC FCL and
should be:
2. If the signal is correct, go to Step 6. If it is not, go to Step 3.
3. The mixer circuitry (IC501 and associated components) or the LPF
circuitry (IC502 pins 5 to 7, and associated components) under the
FCL TOP can is faulty (see Figure 9.16). Locate the fault.
4. Repair the circuitry. Note that the TCXO input to the mixer at
R521 (pin 4 of IC501) (see Figure 9.16) should be:
Also, the VCXO input to the mixer at R522 (pin 1 of IC501)
(see Figure 9.16), although noisy and difficult to measure, should be:
5. Confirm the removal of the fault, and go to Step 6. If the repair
failed, resolder R527 in its original position as shown in Figure 9.16,
replace the main-board assembly and go to “Final Tasks” on
page 147.
6. Resolder R527 in its original position as shown in Figure 9.16.
7. Replace all cans.
8. Use the oscilloscope probe to check the difference frequency at the
TP502 test point (see Figure 9.16). The signal is SYN CDC FCL and
should be:
9. If the signal is correct, the fault has been removed; go to “Final
Tasks” on page 147. If the signal is not correct, the repair failed;
replace the main-board assembly and go to “Final Tasks” on
page 147.
TP502 test point: sine wave with frequency of at least 15 kHz and
amplitude of 1.1 ± 0.2 Vpp on 1.5 ± 0.1 V DC
TCXO input at R521: square wave with frequency of 13000000 Hz
and amplitude of 3.0 ± 0.2 Vpp
VCXO input at R522: sine wave of 20 ± 10 mVpp
TP502 test point: sine wave of 1.1 ± 0.2 Vpp on 1.5 ± 0.1 V DC

224 Frequency Synthesizer Fault Finding TM9100 Service Manual
© Tait Electronics Limited August 2005
9.11 VCXO and CODEC Circuitry
Introduction If the signals at the TP501 and TP502 test points are correct, two CCTM
checks will reveal any remaining faults. These possible faults concern the
VCXO tank circuit and the CODEC 2 circuitry. There are therefore three
aspects, which are covered in Task 40 to Task 42:
■Task 40: CCTM checks
■Task 41: VCXO tank circuit
■Task 42: CODEC 2 circuitry
Following any repairs of the VCXO or CODEC 2 circuitry, Task 40 will
need to be repeated to confirm the removal of the fault.
Task 40 —
CCTM Checks If the signals at the TP501 and TP502 test points are correct, or any related
faults were rectified, perform the following CCTM checks:
1. Enter the CCTM command 393 1 1900. Measure the voltage level at
the TP501 test point (see Figure 9.16):
2. Enter the CCTM command 72 and note the lock status.
3. Enter the CCTM command 393 1 –1900. Again measure the voltage
level at the TP501 test point:
4. Enter the CCTM command 72 and note the lock status.
5. If the above voltage levels are not correct or if the FCL is out of lock
in either or both of the above cases, investigate the VCXO tank
circuit; go to Task 41.
If the voltage level remains fixed at about 1.5V DC, investigate the
CODEC 2 circuitry; go to Task 42.
If the voltage levels are all correct (following earlier repairs), the fault
has been removed; go to “Final Tasks” on page 147.
TP501 test point: 1.3 ± 0.2 V DC (after CCTM 393 1 1900)
lock status=xyz (x=RF PLL; y=FCL; z=LO2) (0=not in lock; 1=in lock)
TP501 test point: 2.1 ± 0.2 V DC (after CCTM 393 1 –1900)

TM9100 Service Manual Frequency Synthesizer Fault Finding 225
© Tait Electronics Limited August 2005
Task 41 —
VCXO Tank Circuit If the CCTM checks indicate that the VCXO tank circuit is faulty, repair
the circuit as follows:
1. If not already done, remove the VCXO BOT can.
2. Locate and repair the fault in the VCXO tank circuit (Q501, D501,
D502, XL501 and associated components) (see Figure 9.17).
3. Confirm the removal of the fault and go to Step 4. If the repair failed,
replace the main-board assembly and go to “Final Tasks” on page 147.
4. Replace all cans.
5. Repeat Task 40 to confirm the removal of the fault. If the repair
failed, replace the main-board assembly and go to “Final Tasks” on
page 147.

226 Frequency Synthesizer Fault Finding TM9100 Service Manual
© Tait Electronics Limited August 2005
Task 42 —
CODEC 2 Circuitry If the CCTM checks indicate a fault in the CODEC 2 circuitry or with the
digital signals to and from the circuitry, rectify the fault as follows:
1. Most of the CODEC 2 circuitry is situated under the CDC TOP can.
If not already done, remove the CDC TOP can.
2. Check the following digital signals at IC205 (see Figure 9.15):
■pin 10 : DIG CDC2 LRCK
■pin 12 : DIG CDC2 SCLK
■pin 8 : CDC2 DIG SDTO
■pin 9 : DIG CDC2 SDTI
These signals to and from the digital board should all be active:
3. If the digital signals are correct, the CODEC 2 circuitry is suspect;
go to Step 6. If they are not, go to Step 4.
4. If any or all digital signals are missing, check the connections between
IC205 and the digital board (see Figure 9.15).
5. If there are faults such as open circuits in the connections, repair the
circuitry and repeat Task 40.
If the connections are not faulty, then the digital board is faulty.
Replace the main-board assembly and go to “Final Tasks” on
page 147.
6. The CODEC 2 circuitry comprises IC205 and associated
components under the CDC TOP can (see Figure 9.15) as well as R246
under the CDC BOT can (see Figure 7.3 on page 158). Locate the
fault.
7. Repair the circuitry. Note that, if the circuitry is functioning properly,
probing the TP501 test point (see Figure 9.16) during power-up
will show a five-step staircase signal followed by a random nine-step
staircase signal — this is the expected power-up auto-calibration
sequence.
8. Confirm the removal of the fault, and go to Step 9. If the repair
failed, replace the main-board assembly and go to “Final Tasks” on
page 147.
9. Replace all cans.
10. Repeat Task 40 to confirm the removal of the fault. If the repair
failed, replace the main-board assembly and go to “Final Tasks” on
page 147.
digital signals: 3.3 ± 0.3 V

TM9100 Service Manual Receiver Fault Finding 227
© Tait Electronics Limited August 2005
10 Receiver Fault Finding
Fault Conditions This section covers the diagnosis of faults in the receiver. The fault-diagnosis
procedures consist of 18 tasks grouped into the following sections.
The symptoms of the fault in the receiver circuitry determine which
sections are relevant:
■“Faulty Receiver Sensitivity”
■“Excessive Loss of Sensitivity”
■“Moderate or Slight Loss of Sensitivity”
■“Incorrect RSSI Readings”
■“Faulty Radio Mute”
■“High Receiver Distortion”
If the receiver sensitivity is low, begin with “Faulty Receiver Sensitivity” on
page 228 to determine the extent of the loss in sensitivity.
CCTM Commands The CCTM commands required are listed in Table 10.1. Full details of the
commands are given in “Computer-Controlled Test Mode (CCTM)” on
page 112.
Table 10.1 CCTM commands required for the diagnosis of faults in the receiver
Command Description
72
101 x y 0
376
378
Read lock status of RF PLL, FCL and LO2 — displays xyz (0=not in lock, 1=in lock)
Set transmit frequency (x in hertz) and receive frequency (y in hertz) to specified values
Read tuning voltage for front-end circuitry — displays voltage x in millivolts
Read signal power at output of channel filter — displays power x (square of amplitude)

228 Receiver Fault Finding TM9100 Service Manual
© Tait Electronics Limited August 2005
10.1 Faulty Receiver Sensitivity
Introduction This section covers the determination of the extent of the receiver’s loss of
sensitivity. Depending on the nature of the fault, a reduction in receiver
sensitivity of 1dB is often due to a reduction in receiver gain of many
decibels. It is therefore easier to measure gain loss rather than sensitivity loss.
Consequently, if the receiver sensitivity is too low, first check the receiver
gain. The procedure is given in Task 1 below.
Task 1 —
Determine Extent
of Sensitivity Loss
Determine the receiver gain as follows. The corresponding loss of sensitivity
can then be deduced. Depending on the extent of the loss, continue with
“Excessive Loss of Sensitivity” on page 230 or “Moderate or Slight Loss of
Sensitivity” on page 234 to rectify the fault.
1. Input an RF signal (not necessarily modulated) of –90 dBm (or –84
dBm with a trigger-base radio) at the RF connector.
2. Enter the CCTM command 378 to measure the receiver output level.
3. Note the value x returned for the receiver output level. Depending
on the frequency band in which the radio operates, the value should
be:
Note that a change in the input level of 10mdB should result in a ten-
fold change in x.
4. If necessary, measure the RF voltage at the QN test point
(see Figure 10.1). (There is access through a hole in the IF TOP can.)
For comparison, the voltages corresponding to the above values of x
are:
With an unmodulated RF signal the frequency should be 64.000kHz,
provided that the LO1, FCL and LO2 are locked and on the correct
frequency.
5. Given the value of x, go to the relevant section as follows:
■x < 1500, go to “Excessive Loss of Sensitivity” on page 230
(sensitivity is very low)
■x < 500 000, go to “Moderate or Slight Loss of Sensitivity” on
page 234 (sensitivity is low)
receiver output level x: normally between 500000 and 6000000
x = 500000: 12mVpp
x = 6000000: 120mVpp

TM9100 Service Manual Receiver Fault Finding 229
© Tait Electronics Limited August 2005
Figure 10.1 Receiver circuitry under the IF TOP can (top side)
Q404
H5/H6 bands
Measurement point
B1 band
Q404 Measurement point

230 Receiver Fault Finding TM9100 Service Manual
© Tait Electronics Limited August 2005
10.2 Excessive Loss of Sensitivity
Introduction This section covers the case where the receiver has suffered an excessive loss
of sensitivity. As measured in Task 1, the receiver gain will be less than 1500,
which implies a sensitivity that is more than 40mdB too low. The fault-
diagnosis procedure for this case consists of five tasks:
■Task 2: check power supplies
■Task 3: check logic signal
■Task 4: check lock status
■Task 5: check biasing of IF amplifier
■Task 6: check matching circuitry
If the fault does not lie with the power supplies, it is probably in the control,
LO, IF1 or IF2 circuitry.
Task 2 —
Check Power
Supplies
First check the two power supplies 3V0 AN and 3V0 RX for the receiver
circuitry.
1. Remove the main-board assembly from the chassis.
2. Check for 3.0V DC (3V0 AN) at the TP601 test point near the LO2BOT
can (see Figure 10.2).
3. If the voltage is correct, go to Step 4. If it is not, the 3V regulator
IC603 is suspect; go to Task 3 of “Power Supply Fault Finding” on
page 158.
4. Remove the LO2 BOT can.
5. Check for 3.0V DC (3V0 RX) around the collector feed to Q402 or
Q403 of LO2 (see Figure 10.2).
Alternative measurement points are the collector feed to Q401 of the
RF LNA under the FE TOP can (see Figure 10.3) or Q404 of the IF
amplifier under the IF TOP can (see Figure 10.1).
6. If the voltage is correct, go to Task 3. If it is not, the 3V RX switch
(based on Q604 and Q605) in the PSU module is suspect; go to
Task 3 of “Power Supply Fault Finding” on page 158.
TP601 test point: 3.0V DC
Q402 or Q403 collector: 3.0V DC

TM9100 Service Manual Receiver Fault Finding 231
© Tait Electronics Limited August 2005
Figure 10.2 Receiver circuitry under the LO2BOT can (bottom side)
H5/H6 bands
B1 band
Figure 10.3 Receiver circuitry under the FE TOP can (top side)
Measurement pointQ401

232 Receiver Fault Finding TM9100 Service Manual
© Tait Electronics Limited August 2005
Task 3 —
Check Logic Signal If there is no fault with the power supplies, check the logic signal DIG RX EN
that is input from the digital board.
1. Check the logic signal DIG RX EN at pin 8 of IC403 (see Figure 10.2).
The signal is active high. The required status is active.
An alternative measurement point to the above is pin 24 of IC400
under the IF TOP can (see Figure 10.1).
2. If DIG RX EN is active, go to Task 4. If it is not, go to Step 3.
3. Check the signal continuity from the digital board to the receiver.
Repair any fault and go to Step 4. If the digital board itself appears to
be faulty, replace the main-board assembly and go to “Final Tasks” on
page 147.
4. Recalibrate the receiver using the calibration application.
5. Confirm the removal of the fault and go to “Final Tasks” on
page 147. If the repair failed, go to Task 7.
Task 4 —
Check Lock Status If the logic signal from the digital board is active, as required, check the lock
status of the radio.
1. Enter the CCTM command 72 to determine the lock status.
The status should be normal:
2. If the lock status is normal, go to Task 5. If the LO1 is not in lock, go
to “Frequency Synthesizer Fault Finding” on page 169. If the FCL is
not in lock, go to “Power Supply for FCL” on page 215. If the LO2
is not in lock, go to Step 3.
3. Check the components around IC403, Q402 and Q403
(see Figure 10.2). Repair any fault.
4. Recalibrate the receiver using the calibration application.
5. Confirm the removal of the fault, and go to “Final Tasks” on
page 147. If the repair failed go to Task 7.
pin 8 of IC403: about 3.0V (active)
lock status: 111 (LO1, FCL, LO2 all in lock)

TM9100 Service Manual Receiver Fault Finding 233
© Tait Electronics Limited August 2005
Task 5 —
Check Biasing
of IF Amplifier
If the lock status is normal, check the biasing of the IF amplifier.
1. Remove the IF TOP can.
2. Check all components around Q404 of the IF amplifier
(see Figure 10.1).
3. Check the 3V supply voltage at L419; use the measurement point
shown in Figure 10.1.
4. Also check the amplifier bias conditions. First measure Vc between
the collector of Q404 and ground (see Figure 10.1).
5. Secondly, check Ic. To do so, unsolder and raise one terminal of L419
(tombstone position) (see Figure 10.1), connect a multimeter
between this terminal and the pad for the terminal, and measure the
current.
6. If the checks in Step 2 to Step 5 reveal no fault, go to Task 6. If there
is a fault, repair it and go to Step 7.
7. Recalibrate the receiver using the calibration application.
8. Confirm the removal of the fault, and go to “Final Tasks” on
page 147. If the repair failed go to Task 7.
Task 6 —
Check Matching
Circuitry
Having excluded the IF amplifier, check the matching circuitry for the
crystal filters.
1. Check all remaining components between T401 and IC400 — these
form the matching circuitry for the crystal filters XF400 and XF401
(see Figure 10.1).
2. If the above check reveals no fault, go to Step 3. If there is a fault,
repair it and go to Step 6.
3. Remove the PIN TOP and LPF TOP cans.
4. Make a visual check of the components in the receive path of the PIN
switch and LPF circuits.
5. If the visual check reveals an obvious fault, repair it and go to Step 6.
If there is no obvious fault, go to Task 7.
6. Recalibrate the receiver using the calibration application.
7. Confirm the removal of the fault, and go to “Final Tasks” on
page 147. If the repair failed go to Task 7.
Vc: 2.0 ± 0.2V
Ic: 1.8 ± 0.5mA

234 Receiver Fault Finding TM9100 Service Manual
© Tait Electronics Limited August 2005
10.3 Moderate or Slight Loss of Sensitivity
Introduction This section covers the case where the receiver has suffered a moderate or
slight loss of sensitivity. As measured in Task 1, the receiver gain will be less
than 500000, but not as low as 1500. With a gain less than 40000, the loss
of sensitivity will be moderate — about 15mdB too low; otherwise it will
be slight — just a few decibels too low. There are three tasks:
■Task 7: front-end calibration and tuning voltages
■Task 8: moderately low receiver sensitivity
■Task 9: slightly low receiver sensitivity
The fault-diagnosis procedures of Task 8 and Task 9 are similar; although
the differences are minor they are important.
Task 7 —
Front-end
Calibration
and Tuning Voltages
If the loss of sensitivity is moderate or slight, the fault is probably in the
front-end tuning circuitry.
1. Using the calibration application, check the calibration of the front-
end tuning circuitry: Open the “Raw Data” page and click the
“Receiver” tab.
2. Record the values listed in the “Rx FE Tune BPF Settings” field — these
are the DAC values of the FE (front-end) tuning voltages for the five
frequencies FE TUNE0 to FE TUNE4.
(FE TUNE0 is the lowest frequency and FE TUNE4 the highest fre-
quency in the radio’s frequency band; the values are given in
Table 10.2.)
3. For each of the frequencies FE TUNE0 to FE TUNE4 in turn, carry out
the following procedure: Enter the CCTM command 101 aa0,
where a is the frequency in hertz.
Enter the CCTM command 376 and record the value returned — this
is the front-end tuning voltage in millivolts.
4. Compare the values measured in Step 2 and Step 3 with the nominal
DAC and voltage values listed in Table 10.2.
5. If the DAC and voltage values are correct, go to Step 8. If they are
not, go to Step 6.
6. Recalibrate the receiver using the calibration application, and check
the DAC and voltage values again.
7. If the DAC and voltage values are now correct, the fault has been
rectified; go to “Final Tasks” on page 147. If they are not, go to
Step 8.
8. Go to Task 8 if the receiver output level x measured in Task 1 was less
than 40000; otherwise go to Task 9.

TM9100 Service Manual Receiver Fault Finding 235
© Tait Electronics Limited August 2005
Task 8 —
Moderately Low
Sensitivity
Following the initial investigation in Task 7, check the circuitry as follows
when the sensitivity loss is moderate.
1. Remove the FE TOP can and, if not already done, the IF TOP can.
2. Check the soldering of all the components of the front-end tuning
circuitry from C400 to T401 (see Figure 10.1 and Figure 10.3).
3. Check the 3V supply voltage at L404; use the measurement point
shown in Figure 10.3.
4. Also check the LNA bias conditions. First measure Vc between the
collector of Q401 and ground (see Figure 10.3).
5. Secondly, check Ic. To do so, unsolder and raise one terminal of L404
(tombstone position) (see Figure 10.3), connect a multimeter
between this terminal and the pad for the terminal, and measure the
current.
6. If the checks in Step 2 to Step 5 reveal no fault, go to Step 7. If there
is a fault, repair it and go to Step 8.
7. Check the signal level at the output of LO1 and continue the fault
diagnosis as in “Power Supply for FCL” on page 215.
8. Recalibrate the receiver using the calibration application.
9. Confirm the removal of the fault and go to “Final Tasks” on
page 147. If the repair failed, go to Task 9.
Vc: 2.7 ± 0.1V
Ic: 10 ± 1mA
Table 10.2 Front-end tuning voltages and corresponding DAC values
Frequency band Tuning voltages at five different frequencies
FE TUNE0 FE TUNE1 FE TUNE2 FE TUNE3 FE TUNE4
B1 band
Frequency (MHz)
DAC value
Voltage (V)
135.9
37 ± 20
0.44 ± 0.24
145.1
88 ± 15
1.04 ± 0.18
155.1
136 ± 15
1.60 ± 0.18
164.1
174 ± 15
2.04 ± 0.18
174.1
210 ± 15
2.57 ± 0.18
H5 band
Frequency (MHz)
DAC value
Voltage (V)
399.9
0 to 36
0 to 0.43
417.1
94 ± 15
1.11 ± 0.18
435.1
106 ± 15
1.25 ± 0.18
452.1
156 ± 15
1.84 ± 0.18
470.1
191 ± 15
2.25 ± 0.18
H6 band
Frequency (MHz)
DAC value
Voltage (V)
449.9
41 ± 20
0.48 ± 0.24
470.1
91 ± 15
1.07 ± 0.18
490.1
134 ± 15
1.58 ± 0.18
510.1
176 ± 15
2.07 ± 0.18
530.1
210 ± 15
2.47 ± 0.18

236 Receiver Fault Finding TM9100 Service Manual
© Tait Electronics Limited August 2005
Task 9 —
Slightly Low
Sensitivity
Following the initial investigation in Task 7, check the circuitry as follows
when the sensitivity loss is slight.
1. Remove the FE TOP can and, if not already done, the IF TOP can.
2. Check the soldering of all the components of the front-end tuning
circuitry from C400 to T401 (see Figure 10.1 and Figure 10.3).
3. Check the IF-amplifier bias conditions as in Step 4 and Step 5 of
Task 5.
4. Check the LNA bias conditions as in Step 4 and Step 5 of Task 8.
5. If the checks of Step 2 to Step 4 reveal no fault, go to Step 6. If there
is a fault, repair it and go to Step 7.
6. Check the PIN switch and LPF as in Task 31 to Task 33 of
“Transmitter Fault Finding (50W/40W Radios)” on page 245 or
“Transmitter Fault Finding (25W Radios)” on page 315.
7. Recalibrate the receiver using the calibration application.
8. Confirm the removal of the fault and go to “Final Tasks” on
page 147. If the repair failed, replace the main-board assembly and go
to “Final Tasks” on page 147.

TM9100 Service Manual Receiver Fault Finding 237
© Tait Electronics Limited August 2005
10.4 Incorrect RSSI Readings
Introduction If the RSSI readings are incorrect, the receiver calibration is suspect.
There are four tasks, which cover the four types of settings concerned:
■Task 10: AGC voltage calibration
■Task 11: FE tune BPF settings
■Task 12: RSSI delta gain
■Task 13: AGC delta gain
If the receiver is properly calibrated but the fault persists, then the receiver
sensitivity is suspect.
Task 10 —
AGC Voltage
Calibration
The first settings to check concern the AGC voltage calibration.
1. In the calibration application open the “Raw Data” page and click the
“Receiver” tab.
2. Note the settings listed in the “AGC Voltage Cal Pts” field. The nominal
settings should be as listed in Table 10.3.
3. If the settings are correct, go to Task 11. If they are not, go to Step 4.
4. Recalibrate the receiver and check the settings again.
5. If the settings are now correct, go to Step 6. If they are not, go to
Task 1 and check the receiver sensitivity.
6. Check if the RSSI fault has been removed. If it has, go to “Final
Tasks” on page 147. If it has not, go to Task 11.
Table 10.3 Nominal AGC data
Parameter AGC voltage (mV)
B1 band
AGC0
AGC1
AGC2
1725 ± 40
1850 ± 40
2000 ± 50
AGC voltage (mV)
H5 band H6 band
AGC0
AGC1
AGC2
1860 ± 40
2040 ± 40
2200 ± 50
1870 ± 40
2050 ± 40
2220 ± 50
Receiver input power (dBm)
Standard radio Trigger-base radio
AGC0
AGC1
AGC2
–50
–60
–68
–44
–54
–62

238 Receiver Fault Finding TM9100 Service Manual
© Tait Electronics Limited August 2005
Task 11 —
FE Tune BPF Settings If the AGC voltage calibration is correct, check the FE tune BPF settings.
1. Note the settings listed in the “FE Tune BPF Settings” field.
The nominal settings should be as listed in Table 10.2.
2. If the settings are correct, go to Task 12. If they are not, go to Step 3.
3. Recalibrate the receiver and check the settings again.
4. If the settings are now correct, go to Step 5. If they are not, go to
Task 1 of “Faulty Receiver Sensitivity” on page 228 and check the
receiver sensitivity.
5. Check if the RSSI fault has been removed. If it has, go to “Final
Tasks” on page 147. If it has not, go to Task 12.
Task 12 —
RSSI Delta Gain If the FE tune BPF settings are also correct, check the RSSI delta gain
values.
1. Note the values listed in the “Rx Delta Gain Values” field. The values
should be between 0mdB and about –3mdB.
2. If the values are as expected, go to Task 13. If they are not, go to
Step 3.
3. Recalibrate the receiver and check the values again.
4. If the values are now correct, go to Step 5. If they are not, go to
Task 1 and check the receiver sensitivity.
5. Check if the RSSI fault has been removed. If it has, go to “Final
Tasks” on page 147. If it has not, go to Task 13.
Task 13 —
AGC Delta Gain If the RSSI delta gain values are also correct, check the AGC delta gain
values.
1. Note the values listed in the “AGC Delta Gain Values” field. The values
should run gradually from 0mdB to about 35mdB.
2. If the values are as expected, go to Step 6. If they are not, go to
Step 3.
3. Recalibrate the receiver and check the values again.
4. If the values are now correct, go to Step 5. If they are not, go to
Task 1 and check the receiver sensitivity.
5. Check if the RSSI fault has been removed. If it has, go to “Final
Tasks” on page 147. If it has not, go to Step 6.
6. In this case all the RSSI calibration settings are correct, but there is
still an RSSI fault. Go to Task 1 and check the receiver sensitivity.

TM9100 Service Manual Receiver Fault Finding 239
© Tait Electronics Limited August 2005
10.5 Faulty Radio Mute
Introduction If the radio mute is faulty, the calibration settings are suspect. There are three
tasks:
■Task 14: determine type of muting selected
■Task 15: noise muting selected
■Task 16: RSSI muting selected
The programming application is required for Task 14, and the calibration
application for Task 15 and Task 16.
Task 14 —
Determine Type of
Muting Selected
First use the programming application to determine the type of muting
selected.
1. In the programming application click the “Basic Settings” page under
the “Channel Profiles” heading.
2. Click the “General Settings” tab.
3. Check the setting in the “Squelch Detect Type” field. Ensure that the
setting is what the Customer expects.
4. If the setting is “Noise Level”, implying that noise muting is selected,
go to Task 15. If the setting is “Signal Strength”, implying that RSSI
muting is selected, go to Task 16.

240 Receiver Fault Finding TM9100 Service Manual
© Tait Electronics Limited August 2005
Task 15 —
Noise Muting
Selected
With noise muting selected, check the noise mute settings:
1. In the calibration application open the “Deviation/Squelch” page and
click the “Squelch and Signaling Thresholds” tab.
2. Ensure that, under the “Squelch Thresholds” label, the settings in the
“Country”, “City” and “Hard” fields are what the Customer expects.
3. Open the “Raw Data” page and click the “Mute” tab.
4. Compare the values in the “Mute Noise Readings” field with the
required minimum and maximum values listed in Table 10.4.
5. If the mute noise readings are correct, go to Task 1 and check the
receiver sensitivity. If they are not, go to Step 6.
6. Recalibrate the mute and then check if the mute fault has been
removed.
7. If the fault has been removed, go to “Final Tasks” on page 147. If it
has not, go to Task 1 and check the receiver sensitivity.
Table 10.4 Mute data
Channel spacing SINAD (dB) Mute noise readings
Minimum noise value Maximum noise value
Narrow (12.5 kHz) 8 1900 2300
20 250 500
Medium (20 kHz) 8 3700 4200
20 1000 1500
Wide (25 kHz) 8 5500 7300
20 2200 3700

TM9100 Service Manual Receiver Fault Finding 241
© Tait Electronics Limited August 2005
Task 16 —
RSSI Muting
Selected
With RSSI muting selected, check the RSSI mute settings.
1. In the calibration application open the “Deviation/Squelch” page and
click the “Squelch and Signaling Thresholds” tab.
2. Check that the values in the “Opening Pt” fields and the “Hysteresis”
fields under the “Squelch Thresholds” label are what the Customer
expects.
3. If the calibration values are as expected, go to Task 10 and check the
RSSI calibration. If they are not, go to Step 4.
4. Adjust the values in the “Opening Pt” and “Hysteresis” fields. Program
the radio with the new values.
5. Check if the mute fault has been removed. If it has, go to “Final
Tasks” on page 147. If it has not, go to Task 10 and check the RSSI
calibration.
Figure 10.4 TCXO circuitry under the CDC TOP can (top side)

242 Receiver Fault Finding TM9100 Service Manual
© Tait Electronics Limited August 2005
10.6 High Receiver Distortion
Introduction If there is high receiver distortion, the TCXO is suspect, or alternatively, the
matching circuitry for the crystal filters XF400 and XF401. There are two
tasks:
■Task 17: TCXO calibration and repair of TCXO
■Task 18: second IF and repair of matching circuitry
Recalibrating the TCXO might often be sufficient to rectify the fault.
Task 17 —
TCXO Calibration
and Repair of TCXO
First check the TCXO calibration and, if necessary, repair the TCXO.
1. Use the calibration application to check the TCXO calibration:
Open the “Raw Data” page and click the “Volt Ref/TCXO/VCO/VCXO”
tab.
2. Note the values listed in the “Tx TCXO” and “Rx TCXO” fields of the
“TCXO” group box. The values should be:
3. If the calibration values are correct, go to Step 4. If they are not,
recalibrate the TCXO and go to Step 8.
4. Remove the CDC TOP can.
5. Check the components of the TCXO, which is based on XL500
(see Figure 10.4). Repair any fault.
6. Recalibrate the TCXO and check the TCXO calibration values
again as in Step 1 and Step 2.
7. If the calibration values are now correct, go to Step 8. If they are not,
go to Task 18.
8. Check if the distortion fault has been removed. If it has, go to “Final
Tasks” on page 147. If it has not, go to Task 18.
Tx TCXO and Rx TCXO values: between +20Hz and –20Hz

TM9100 Service Manual Receiver Fault Finding 243
© Tait Electronics Limited August 2005
Task 18 —
Second IF and
Repair of Matching
Circuitry
If the TCXO is not faulty, check the second IF and, if necessary, repair the
matching circuitry.
1. Input a large unmodulated RF input signal exceeding –90dBm at the
RF connector.
2. Use a needle probe to measure the frequency of the signal at the QN
test point — access is through the hole in the IF TOP can
(see Figure 10.1). The frequency is the second IF and should be:
3. If the second IF is correct, go to Step 6. If it is not, go to Step 4.
4. Recalibrate the TCXO.
5. Check if the distortion fault has been removed. If it has, go to “Final
Tasks” on page 147. If it has not, go to Step 6.
6. Remove the IF TOP can.
7. Check the components between T401 and IC400 — these form the
matching circuitry for the crystal filters XF400 and XF401
(see Figure 10.1).
8. Repair any fault, confirm the removal of the fault, and go to “Final
Tasks” on page 147. If the repair failed or no fault could be found,
replace the main-board assembly and go to “Final Tasks” on
page 147.
frequency at QN test point: 64.000kHz
244 Receiver Fault Finding TM9100 Service Manual
© Tait Electronics Limited August 2005

TM9100 Service Manual Transmitter Fault Finding (50W/40W Radios) 245
© Tait Electronics Limited August 2005
11 Transmitter Fault Finding
(50W/40W Radios)
Introduction This section covers the diagnosis of faults in the transmitter circuitry of the
50W/40W radios. The main indication of a fault in the transmitter is a
reduction in range. This implies that the power output is wrong or too low.
Another type of fault is manifested when the radio always transmits at full
power, even if set otherwise. Regardless of the fault, the lock status should
be normal.
Fault-Diagnosis
Tasks The procedure for diagnosing transmitter faults is divided into tasks, which
are grouped into the following sections:
■“Power Supplies”
■“Transmitter RF Power”
■“Biasing of PA Driver and PAs”
■“RF Signal Path”
Before beginning the fault diagnosis with “Power Supplies”, note the
following information regarding CCTM commands, frequency bands, can
removal and replacement, and transmit tests.
CCTM Commands The CCTM commands required in this section are listed in Table 11.1.
Full details of the commands are given in “Computer-Controlled Test
Mode (CCTM)” on page 112.
Table 11.1 CCTM commands required for the diagnosis of faults in the transmitter
Command Description
32
33
47
101 x y 0
114 x
304
304 x
318
319
326 x
331
331 x
332
332 x
334 x
335 x
Set radio in receive mode
Set radio in transmit mode
Read temperature near PAs — displays temperature x in degrees celsius and voltage y
Set transmit frequency (x in hertz) and receive frequency (y in hertz) to specified values
Set DAC value x (in range 0 to 1023) of transmit power
Read clamp current at gate of PA driver — displays DAC value x (in range 0 to 255)
Set DAC value x (in range 0 to 255) of clamp current at gate of PA driver
Read forward-power level — displays corresponding voltage x in millivolts
Read reverse-power level — displays corresponding voltage x in millivolts
Set transmitter power level x (0=off, 1=very low, 2=low, 3=medium, 4=high, 5=maximum)
Read bias voltage for first PA — displays DAC value x (in range 0 to 255)
Set DAC value x (in range 0 to 255) of bias voltage for first PA
Read bias voltage for second PA — displays DAC value x (in range 0 to 255)
Set DAC value x (in range 0 to 255) of bias voltage for second PA
Set synthesizer on (x=1) or off (x=0) via DIG SYN EN line
Set transmit-receive switch on (x=1) or off (x=0) via DIG SYN TR SW line

246 Transmitter Fault Finding (50W/40W Radios) TM9100 Service Manual
© Tait Electronics Limited August 2005
Frequency Bands Some fault-diagnosis tasks require programming the radio with the lowest,
center or highest frequency in the radio’s frequency band. The relevant
frequencies for the different bands are listed in Table 11.2. Note that the
following frequency ranges are reserved worldwide for use by distress
beacons:
■B1 band: 156.8MHz ± 375kHz
■H5 band: 406.0 to 406.1MHz
Do not program the radio with any frequency in the above ranges.
Can Removal There are five cans shielding the bulk of the transmitter circuitry:
■PAD TOP
■PAF TOP
■DIRC TOP
■PIN TOP
■LPF TOP
To remove any can, first remove the main-board assembly from the chassis.
In the case of the PAD TOP and PAF TOP cans, first detach the heat-transfer
block from the main board. Secure the block again after removing the cans.
Follow the procedures given in “Disassembly and Reassembly” on
page 123.
Can Replacement Replace all cans that have been removed only after repairing the board.
An exception is the B1 band, however, where the LPF TOP can must be in
place if the transmitter is to operate correctly.
Table 11.2 Lowest, center and highest frequencies in MHz
Band Lowest
frequency Center
frequency Highest
frequency
B1
H5
H7
136
400
450
155
435
485
174
470
520

TM9100 Service Manual Transmitter Fault Finding (50W/40W Radios) 247
© Tait Electronics Limited August 2005
Transmit Tests The following points need to be borne in mind when carrying out transmit
tests:
■secure main-board assembly
■ensure proper antenna load
■limit duration of transmit tests
■protect against accidental transmissions
■avoid thermal and RF burns
These points are discussed in more detail below.
Secure Main-Board
Assembly Before conducting any transmit tests, ensure that the main-board assembly
is adequately secured in the chassis. This is essential if overheating of the
radio is to be avoided. (As mentioned earlier, the heat-transfer block must
already be secured to the main board of the assembly.) It is good practice to
secure the assembly by at least the two external screws and one of the
internal screws. The screws are labelled I and E in Figure 5.3 on page 127.
There is no need, however, to secure the lid of the radio body.
Ensure Proper
Antenna Load The radio has been designed to operate with a 50Ω termination impedance,
but will tolerate a wide range of antenna loading conditions. Nevertheless,
care should be exercised. Normally the RF connector on the main-board
assembly will be connected to the RF communications test set as shown in
Figure 4.2 on page 106. But for those tests where this connection is not
necessary, a 50Ω load may be used instead. Do not operate the transmitter
without such a load or without a connection to the test set. Failure to do so
might result in damage to the power output stage of the transmitter.
Limit Duration of
Transmit Tests After setting the frequency and power level (if necessary), enter the CCTM
command 33 to perform a transmit test. This command places the radio in
transmit mode. After completing the measurement or check required,
immediately enter the CCTM command 32. This command returns the
radio to the receive mode. Restricting the duration of transmit tests in this
way will further limit the danger of overheating. The reason for this
precaution is that the transmit timers do not function in the CCTM mode.
Protect Against
Accidental
Transmissions
Under certain circumstances the microprocessor can key on the transmitter.
Ensure that all instruments are protected at all times from such accidental
transmissions.
Avoid Thermal
and RF Burns Avoid thermal burns. Do not touch the cooling fins or underside of the
radio body when the transmitter is or has been operating. Avoid RF burns.
Do not touch the antenna or the RF signal path on the circuit board while
the transmitter is operating.

248 Transmitter Fault Finding (50W/40W Radios) TM9100 Service Manual
© Tait Electronics Limited August 2005
11.1 Power Supplies
Introduction First check that a power supply is not the cause of the fault. There are two
power supplies and a switch circuit for the transmitter:
■Task 1: 13.8V DC supply from power connector (+13V8 BATT)
■Task 2: switch circuit for 13.8V DC supply
■Task 3: 9V DC supply from 9V regulator in PSU module (+9V0 TX)
The measurement and test points for diagnosing faults in the power supplies
are summarized in Figure 11.1.
Figure 11.1 Measurement and test points for diagnosing faults involving the power supplies for
the transmitter
GND
TEST POINT
GND
TEST POINT
9V0 TX
TEST POINT
9V0 TX
TEST POINT
SIGNAL TYPES
RF
ANALOG
EXCITER
PAs
FRE-
QUENCY
SYNTHE-
SIZER
OTHER
TRANS-
MITTER
CIRCUITRY
TRANSMITTER
INTERFACE
CIRCUITRY
DRIVER
+13.8 V DC SUPPLY
TO PA DRIVER
+13.8 V DC SUPPLY
TO PA DRIVER
+13.8 V DC
SUPPLY TO PAs
+13.8 V DC
SUPPLY TO PAs
L310
POWER
SUPPLY
AGND
+9V0 TX
+13V8 BATT
SWITCH
L306

TM9100 Service Manual Transmitter Fault Finding (50W/40W Radios) 249
© Tait Electronics Limited August 2005
Task 1 —
13.8V Power Supply First check the power supply from the power connector.
1. Obtain a needle probe to use for measurements of the power supply
at the PA driver and PAs. If none is available, remove the PAF TOP and
PAD TOP cans.
2. Set the DC power supply to 13.8V, with a current limit of 10A.
3. Program the radio with the highest frequency in the radio’s frequency
band: Enter the CCTM command 101 x x 0, where x is the frequency
in hertz. The required values for the different frequency bands are
given in Table 11.2.
4. Enter the CCTM command 326 5 to set the radio to maximum
power.
5. Attempt to place the radio in transmit mode. Enter the CCTM
command 33.
6. If the radio enters the transmit mode, continue with Step 7. If instead
a C03 error is displayed in response to the command 33, go to Task 7
in “Transmitter RF Power” on page 262.
7. Measure the voltage at the point on L310 shown in Figure 11.2
(B1 band) or Figure 11.3 (H5, H7 bands). This is the supply at the
common drain of Q309 and Q310, and should be:
8. Also measure the voltage at the point on L306 shown in Figure 11.4
(B1 band) or Figure 11.5 (H5, H7 bands). This is the supply at the
drain of Q306, and should be:
9. Enter the CCTM command 32 to place the radio in receive mode.
10. If the power supply measured in Step 7 and Step 8 is not correct, go
to Task 2. If it is, go to Task 3.
common drain of Q309 and Q310: more than 13V DC
drain of Q306: more than 13V DC

250 Transmitter Fault Finding (50W/40W Radios) TM9100 Service Manual
© Tait Electronics Limited August 2005
Figure 11.2 Point for measuring the power supply to the PAs (B1 band)
Q310
B1 BAND
Q309
L310
PAF TOP
MEASUREMENT POINT ON L310

TM9100 Service Manual Transmitter Fault Finding (50W/40W Radios) 251
© Tait Electronics Limited August 2005
Figure 11.3 Point for measuring the power supply to the PAs (H5 and H7 bands)
PAF TOP
H5, H7 BANDS
Q310
Q309
L310
MEASUREMENT POINT ON L310

252 Transmitter Fault Finding (50W/40W Radios) TM9100 Service Manual
© Tait Electronics Limited August 2005
Figure 11.4 Point for measuring the power supply to the PA driver (B1 band)
B1 BAND
L306
Q308
R339
R350
Q306
PAD TOP
MEASUREMENT
POINT ON L306
POINT 1 ON R350
MEASUREMENT
POINT ON R339
POINT 2 ON R350

TM9100 Service Manual Transmitter Fault Finding (50W/40W Radios) 253
© Tait Electronics Limited August 2005
Figure 11.5 Point for measuring the power supply to the PA driver (H5 and H7 bands)
R339
Q308
H5, H7 BANDS
L306
R350
Q306
PAD TOP
MEASUREMENT
POINT ON L306
POINT 1 ON R350
MEASUREMENT
POINT ON R339
POINT 2 ON R 350

254 Transmitter Fault Finding (50W/40W Radios) TM9100 Service Manual
© Tait Electronics Limited August 2005
Task 2 —
Check Switch Circuit If the power supply to the drains of the PAs and PA driver is not correct, the
switch circuit is suspect. Check the circuit as follows:
1. Measure the voltage at the point 1 on R350 shown in Figure 11.4
(B1 band) or Figure 11.5 (H5, H7 bands). The voltage should be:
2. If the voltage measured in Step 1 is correct, go to Step 3. If it is not,
check for continuity between R350 and the power connector. Repair
any fault and conclude with Step 8.
3. Measure the voltage at R339 as shown in Figure 11.4 (B1 band) or
Figure 11.5 (H5, H7 bands). The voltage should be:
4. If the voltage measured in Step 3 is correct, go to Step 5. If it is not,
go to Task 3 and check the 9V power supply.
5. Measure the voltage at the point 2 on R350 shown in Figure 11.4
(B1 band) or Figure 11.5 (H5, H7 bands). The voltage should be:
6. If the voltage measured in Step 5 is correct, go to Step 7. If it is not,
replace Q308 — see Figure 11.4 (B1 band) or Figure 11.5 (H5,
H7 bands) — and conclude with Step 8.
7. Remove the heat-transfer block from the main board. Replace Q311
(situated on the bottom-side of the main board next to the power
connector). Replace the heat-transfer block, and conclude with
Step 8.
8. Repeat Task 1 to confirm the removal of the fault, and go to “Final
Tasks” on page 147. If the repair failed or the fault could not be
found, replace the main-board assembly and go to “Final Tasks” on
page 147.
point 1 on R350: 13.8V DC
R339: 9V DC
point 2 on R350: < 5V DC

TM9100 Service Manual Transmitter Fault Finding (50W/40W Radios) 255
© Tait Electronics Limited August 2005
Task 3 —
9V Power Supply If the supply from the power connector is correct, check the 9V DC supply.
1. Enter the CCTM command 326 1 to set the transmitter power level
very low.
2. Enter the CCTM command 33 to place the radio in transmit mode.
3. Measure the supply voltage between the 9V0 TX test point and the
GND test point (see Figure 11.6).
4. Enter the CCTM command 32 to place the radio in receive mode.
5. If the supply measured in Step 3 is correct, go to Task 4 in
“Transmitter RF Power” on page 259. If it is not, the 9V regulator
IC601 and the associated switching circuitry Q603 are suspect; go to
Task 3 of “Power Supply Fault Finding” on page 158.
supply 9V0 TX: 9.0 ± 0.5V DC

256 Transmitter Fault Finding (50W/40W Radios) TM9100 Service Manual
© Tait Electronics Limited August 2005
Figure 11.6 Test points for checking the 9V supply, the forward and reverse RF power, and the
inhibiting of the transmitter
B1 BAND H5, H7 BANDS IF TOP CAN
VCO
TOP
CAN
IF TOP CAN
DIRC TOP CAN DIRC TOP CAN
D TX INH
TEST POINT
TX INH
TEST POINT
TX INH
TEST POINT
9V0 TX
TEST POINT
9V0 TX
TEST POINT
REV PWR
TEST POINT
REV PWR
TEST POINT
FWD PWR
TEST POINT
FWD PWR
TEST POINT GND
TEST POINT

TM9100 Service Manual Transmitter Fault Finding (50W/40W Radios) 257
© Tait Electronics Limited August 2005
11.2 Transmitter RF Power
Introduction If there is no fault with the power supplies, check the transmitter RF power
and correct any fault. The procedure is covered in the following eight tasks:
■Task 4: check forward and reverse powers
■Task 5: check RF output power
■Task 6: power unchanged regardless of setting
■Task 7: check for inhibiting of transmitter
■Task 8: check temperature sensor
■Task 9: power and current are skewed
■Task 10: repair output matching circuitry
■Task 11: power and current are low
The measurement points for diagnosing faults concerning the transmitter
RF power are summarized in Figure 11.7. Data required for the first task
(checking the forward and reverse powers) are supplied in Table 11.3.
Table 11.3 Voltages in millivolts corresponding to nominal forward and reverse powers
Frequency band Forward power (318 command) Reverse power (319 command)
B1 2600 to 3400 < 500
H5 3200 to 3900 < 700
H7 3300 to 4000 < 900

258 Transmitter Fault Finding (50W/40W Radios) TM9100 Service Manual
© Tait Electronics Limited August 2005
Figure 11.7 Measurement and test points for diagnosing faults concerning the transmitter
RF power
REV PWR
TEST POINT
REV PWR
TEST POINT
FWD PWR
TEST POINT
FWD PWR
TEST POINT
LEAD TO
TEST SET
LEAD TO
TEST SET
TX INH
TEST POINT
TX INH
TEST POINT
50 TEST LEAD
TO TEST SET
Ω
50 TEST LEAD
TO TEST SET
Ω
D TX INH
TEST POINT
D TX INH
TEST POINT
RF CON-
NECTOR RECEIVER
LPF DIREC-
TIONAL
COUPLER PAs
BUFFER
AMPLIFIER
BUFFER
AMPLIFIER
POWER
CONTROL
PIN SWITCH
DRIVER EXCITER
BIAS
LIMITER
SHAPER
AND
LEVEL
SHIFTER
SHAPER
AND
LEVEL
SHIFTER
SHAPING
FILTER
DIGITAL
BOARD OR GATE
DIG TX INH
DIG SYN EN
SYN LOCK
SYN TX LO
FRE-
QUENCY
SYNTHE-
SIZER
TX FWD PWR
TX REV PWR
CODEC
AND AUDIO
CIRCUITRY
SIGNAL TYPES
RF
ANALOG
CLOCK
DIGITAL
CDC TX
CDC TX
CDC TX
CDC TX
AND
DRV BIAS
FIN BIAS1
FIN BIAS2
PWR CTL

TM9100 Service Manual Transmitter Fault Finding (50W/40W Radios) 259
© Tait Electronics Limited August 2005
Task 4 —
Check Forward and
Reverse Powers
First check the forward and reverse powers for an indication of which part
of the circuitry is suspect.
1. Enter the CCTM command 326 4 to set the transmitter power level
high.
2. Enter the CCTM command 33 to place the radio in transmit mode.
3. Enter the CCTM command 318 to check the forward power.
The value returned is the voltage in millivolts corresponding to the
power level, and should be as shown in Table 11.3.
4. Confirm the above result by checking the level at the FWD PWR test
point (see Figure 11.6) using an oscilloscope.
5. Enter the CCTM command 319 to check the reverse power.
The value returned is the voltage in millivolts corresponding to the
power level, and should be as shown in Table 11.3.
6. Confirm the above result by checking the level at the REV PWR test
point (see Figure 11.6) using an oscilloscope.
If the oscilloscope momentarily indicates a very high reverse power,
then the most likely scenario is that the antenna VSWR threshold has
been exceeded and the PA has shut down to very low power.
7. Enter the CCTM command 32 to place the radio in receive mode.
8. If the values obtained in Step 3 and Step 5 are both correct, and there
is no indication of a momentary high reverse power, go to Task 5.
If one or both are incorrect, go to Step 9.
9. Check the connection from the RF connector on the radio to the test
set.
10. If there is no fault, go to Step 11. If there is, rectify the fault and
repeat the above measurements.
11. If the reverse power is momentarily too high, the directional coupler,
PIN switch or LPF is suspect; go to Task 31. Otherwise go to Task 5.

260 Transmitter Fault Finding (50W/40W Radios) TM9100 Service Manual
© Tait Electronics Limited August 2005
Task 5 —
Check RF Output
Power
If the power supplies are correct, check the RF output power of the
transmitter.
1. Enter the CCTM command 326 5 to set the transmitter power level
to the maximum value.
2. If not already done, program the radio with the highest frequency in
the radio’s frequency band: Enter the CCTM command 101 xx 0,
where x is the frequency in hertz. The required values for the
different frequency bands are given in Table 11.2.
3. Enter the CCTM command 33 to place the radio in transmit mode.
4. Note the RF output power measured by the test set, and note the
current reading on the DC power supply.
5. Enter the CCTM command 32 to place the radio in receive mode.
6. Program the radio with the center frequency in the radio’s frequency
band: Enter the CCTM command 101 x x 0, where x is the frequency
in hertz. The required values for the different frequency bands are
given in Table 11.2.
7. Repeat Step 3 to Step 5.
8. Program the radio with the lowest frequency in the radio’s frequency
band: Enter the CCTM command 101 x x 0, where x is the frequency
in hertz. The required values for the different frequency bands are
given in Table 11.2.
9. Repeat Step 3 to Step 5.
10. Depending on the results of the above measurements, proceed to the
task indicated in Table 11.4. Note that the power and current are
considered to be skewed if they are low at one part of the frequency
band and high elsewhere.
RF output power: > 60W (VHF), > 52W (UHF)
current: < 15A (VHF), < 12A (UHF)
Table 11.4 Tasks to be performed according to the results of the power and current measurements
of Task 5
Power Current Task
Correct Correct Task 6 — Power unchanged regardless of setting
Correct Wrong Task 31 — Check power at directional coupler
Skewed Skewed Task 9 — Power and current are skewed
Low (> 0.1W) Low (> 0.5A) Task 11 — Power and current are low
None at RF connector (< 0.1W) Low (> 0.5A) Task 31 — Check power at directional coupler
None at RF connector (< 0.1W) None (< 0.5A) Task 7 — Check for inhibiting of transmitter

TM9100 Service Manual Transmitter Fault Finding (50W/40W Radios) 261
© Tait Electronics Limited August 2005
Task 6 —
Power Unchanged
Regardless of
Setting
If all the power and current values measured in Task 5 are correct, it is likely
that the power remains unchanged regardless of the power setting.
1. Enter the following CCTM commands in turn and measure the RF
output power in each case:
■326 4
■326 3
■326 2
■326 1
2. The above measurements should confirm that the power remains
unchanged at all settings. Carry out Task 12 and then Task 19.

262 Transmitter Fault Finding (50W/40W Radios) TM9100 Service Manual
© Tait Electronics Limited August 2005
Task 7 —
Check for Inhibiting
of Transmitter
If the transmitter is drawing no current or the wrong current, check
whether it is being inhibited. This check is also required if a CO3 error
occurs in Task 1.
1. If not already done, enter the CCTM command 33 to place the radio
in transmit mode.
2. Check the logic signal at the TX INH test point (see Figure 11.6).
The signal should be:
3. If the signal is inactive as required, go to Step 4. If it is active — about
1.1V — the transmitter is being inhibited; go to Step 5.
4. Enter the CCTM command 32 to place the radio in receive mode,
and go to Task 12 in “Biasing of PA Driver and PAs” on page 269.
5. Check the logic signal at the DTXINH test point; see Figure 11.18
on page 288 (B1 band) or Figure 11.6 (H5, H7 bands). The signal
should be:
6. If the signal is inactive as required, go to Step 8. If it is active — about
3.2V — the temperature sensor is suspect; go to Step 7.
7. Enter the CCTM command 32 to place the radio in receive mode,
and go to Task 8.
8. The lock status is possibly no longer normal. Enter the CCTM
command 72 and check the lock status.
9. Enter the CCTM command 32 to place the radio in receive mode.
10. The normal lock status is 110. If it is not, proceed to the relevant
section. If it is, go to Step 11.
11. Check for short circuits on the DIG TX INH line from the DTXINH test
point.
12. Repair any fault, confirm the removal of the fault, and go to “Final
Tasks” on page 147. If the repair failed or no fault could be found,
replace the main-board assembly and go to “Final Tasks” on
page 147.
TX INH test point: about 0V (inactive)
D TX INH test point: about 0V (inactive)

TM9100 Service Manual Transmitter Fault Finding (50W/40W Radios) 263
© Tait Electronics Limited August 2005
Task 8 —
Check Temperature
Sensor
If the transmitter is being inhibited and the logic signal at the DTXINH test
point is active, a fault in the temperature sensor might be the cause.
1. Enter the CCTM command 47 to check the temperature reading.
2. Of the two numbers returned, the first is the temperature in degrees
celsius and should be about 25°C. If it is, go to Task 12 in “Biasing of
PA Driver and PAs” on page 269. If it is not, go to Step 3.
3. If not already done, remove the PAF TOP can.
4. Check D301 and the surrounding components — see Figure 11.8
(B1 band) and Figure 11.9 (H5 and H7 bands).
5. If there is no fault, go to “CODEC and Audio Fault Finding” on
page 371. If a fault is found, repair it, confirm the removal of the
fault, and go to “Final Tasks” on page 147. If the repair failed, replace
the main-board assembly, and go to “Final Tasks” on page 147.

264 Transmitter Fault Finding (50W/40W Radios) TM9100 Service Manual
© Tait Electronics Limited August 2005
Figure 11.8 PA circuitry under the PAF TOP can and part of the directional coupler under the DIRC TOP
can (B1 band)
B1 BAND
C348
C349
C350
D301
Q309
Q310
TEST PAD
MOUNTING POINT FOR
TEST CAPACITOR
TEMPERATURE SENSOR

TM9100 Service Manual Transmitter Fault Finding (50W/40W Radios) 265
© Tait Electronics Limited August 2005
Figure 11.9 PA circuitry under the PAF TOP can and part of the directional coupler under the DIRC TOP
can (H5 and H7 bands)
H5, H7 BANDS
C348
C349
C350
D301
Q310
Q309
TEST PAD
MOUNTING POINT FOR
TEST CAPACITOR
TEMPERATURE SENSOR

266 Transmitter Fault Finding (50W/40W Radios) TM9100 Service Manual
© Tait Electronics Limited August 2005
Task 9 —
Power and Current
Are Skewed
If the RF output power and the supply current are skewed, the output
matching is suspect.
1. Remove the DIRC TOP can.
2. Remove the coupling capacitors C348, C349 and C350 —
see Figure 11.8 (B1) and Figure 11.9 (H5, H7).
3. Solder one terminal of an 82 pF (H5, H7 bands) or 680 pF (B1) test
capacitor to the PCB at the point shown in Figure 11.8 and
Figure 11.9. Mount the capacitor vertically. Use a test capacitor of
the type GRM111, DLI C17, Murata 1210, or the equivalent.
4. Solder a 50 Ω test lead to the PCB. Solder the outer sheath to the test
pad shown in Figure 11.8 and Figure 11.9, and solder the central
wire to the other terminal of the test capacitor.
5. Connect the test lead to the test set.
6. Program the radio with the highest frequency in the radio’s frequency
band: Enter the CCTM command 101 x x 0, where x is the frequency
in hertz.
7. Enter the CCTM command 33 to place the radio in transmit mode.
8. Note the RF output power measured by the test set, and note the
current reading on the DC power supply.
9. Enter the CCTM command 32 to place the radio in receive mode.
10. Program the radio with the center frequency in the band: Enter the
CCTM command 101 x x 0, where x is the frequency in hertz.
11. Repeat Step 7 to Step 9.
12. Program the radio with the lowest frequency in the band: Enter the
CCTM command 101 x x 0, where x is the frequency in hertz.
13. Repeat Step 7 to Step 9.
14. If the power and current are still skewed, go to Task 10. If the power
and current are correct, remove the test lead and test capacitor,
resolder the coupling capacitors in position, and go to Task 33 — the
PIN switch and LPF require checking.
RF output power: > 70W (VHF), > 60W (UHF)
current: < 15A (VHF), < 12A (UHF)

TM9100 Service Manual Transmitter Fault Finding (50W/40W Radios) 267
© Tait Electronics Limited August 2005
Task 10 —
Repair Output
Matching Circuitry
If the checks in Task 9 show that the power and current are still skewed,
there is a fault in the output matching circuitry.
1. If not already done, remove the PAF TOP can.
2. Check for faulty, shorted or misplaced components in the circuit
between the test capacitor and the common drain of Q309 and Q310
(see Figure 11.8 and Figure 11.9). Repair any fault.
3. Program the radio with the highest frequency in the radio’s frequency
band: Enter the CCTM command 101 x x 0, where x is the frequency
in hertz.
4. Enter the CCTM command 33 to place the radio in transmit mode.
5. Note the RF output power measured by the test set, and note the
current reading on the DC power supply.
6. Enter the CCTM command 32 to place the radio in receive mode.
7. Program the radio with the center frequency in the band: Enter the
CCTM command 101 x x 0, where x is the frequency in hertz.
8. Repeat Step 4 to Step 6.
9. Program the radio with the lowest frequency in the band: Enter the
CCTM command 101 x x 0, where x is the frequency in hertz.
10. Repeat Step 4 to Step 6.
11. Remove the test lead and test capacitor, and resolder the coupling
capacitors C348, C349 and C350 in position (see Figure 11.8 and
Figure 11.9).
12. If the power and current are now correct at all three frequencies, the
fault has been rectified; go to “Final Tasks” on page 147. If they are
not, go to Task 26 in “RF Signal Path” on page 293.
RF output power: > 70W (VHF), > 60W (UHD)
current: < 15A (VHF), < 12A (UHF)

268 Transmitter Fault Finding (50W/40W Radios) TM9100 Service Manual
© Tait Electronics Limited August 2005
Task 11 —
Power and Current
Are Low
If the RF output power and the supply current are uniformly low at all
frequencies, one of the PAs is suspect or the input to the PAs is reduced.
Check each PA in turn:
1. For the first PA (Q310), enter the CCTM command 331 to check the
DAC value of final bias 1 (CDC TX FIN BIAS 1). Record the value x
returned.
2. Note the current reading on the DC power supply.
3. Enter the CCTM command 331 1 to turn off final bias 1.
4. Enter the CCTM command 33 to place the radio in transmit mode.
5. Note the RF output power measured at the test set. This should be
as shown in Table 11.5.
6. If the RF power is correct, go to Step 7 to repeat the check with the
second PA. If it is not, enter the CCTM command 32 to place the
radio in receive mode, and carry out Task 12 and then Task 13.
7. For the second PA (Q309), enter the CCTM command 332 to check
the DAC value of final bias 2 (CDC TX FIN BIAS 2). Record the value y
returned.
8. Note the current reading on the DC power supply.
9. Enter the CCTM command 332 1 to turn off final bias 2.
10. With the radio still in transmit mode, note the RF output power
measured at the test set. This should be as shown in Table 11.5.
11. Enter the CCTM command 32 to place the radio in receive mode.
12. If the RF power measured in Step 10 is correct, go to “RF Signal
Path” on page 292. If it is not, carry out Task 12 and then Task 16.
Table 11.5 RF output power of individual RF power amplifiers at different frequencies
Frequency band Frequency within band
Lowest frequency Center frequency Highest frequency
B1 38 ± 5W 48 ± 5W 33 ± 5W
H5 16 ± 5W 17 ± 5W 21 ± 5W
H7 25 ± 5W 32 ± 5W 40 ± 5W

TM9100 Service Manual Transmitter Fault Finding (50W/40W Radios) 269
© Tait Electronics Limited August 2005
11.3 Biasing of PA Driver and PAs
Introduction The measurements of the transmitter RF output power in “Transmitter RF
Power” might indicate a need to check the biasing of the two PAs and the
PA driver. The procedure is covered in this section. There are thirteen tasks
grouped as follows:
■Task 12: prepare to check biasing
■Task 13 to Task 15: check biasing of first PA
■Task 16 to Task 18: check biasing of second PA
■Task 19 and Task 20: check biasing of PA driver
■Task 21 to Task 24: repair circuitry
The test and measurement points for diagnosing faults in the biasing of the
PAs and PA driver are summarized in Figure 11.10.
Task 12 —
Prepare to
Check Biasing
If the transmitter is not being inhibited, check the biasing of the two PAs
and the PA driver. First make the following preparations:
1. Set the current limit on the DC power supply to 3A.
2. Enter the CCTM command 331 to check the DAC value of final bias
1 (CDC TX FIN BIAS 1) at maximum power. Record the value x returned.
3. Enter the CCTM command 332 to check the DAC value of final bias
2 (CDC TX FIN BIAS 2) at maximum power. Record the value y returned.
4. Enter the CCTM command 304 to check the DAC value of the
clamp current at the driver gate. Record the value z returned.
5. Enter the CCTM command 33 to place the radio in transmit mode.
6. Switch off all biases by entering the following CCTM commands in
sequence:
■331 1
■332 1
■304 1
■114 1023
■334 0
■335 0
7. Note the current reading on the DC power supply. This will be less
than 500mA.
8. With the radio still in transmit mode, check the biasing of the PAs and
PA driver, beginning with Task 13.

270 Transmitter Fault Finding (50W/40W Radios) TM9100 Service Manual
© Tait Electronics Limited August 2005
Figure 11.10 Measurement and test points for diagnosing faults in the biasing of the PAs and PA
driver
PIN
SWITCH
AND LPF
REV PWR
FWD PWR
R336R347
DIREC-
TIONAL
COUPLER PAs
BUFFER
AMPLIFIER
BUFFER
AMPLIFIER
POWER
CONTROL
DRIVER EXCITER
BIAS
LIMITER
SHAPER
AND
LEVEL
SHIFTER
SHAPER
AND
LEVEL
SHIFTER
SHAPING
FILTER
FRE-
QUENCY
SYNTHE-
SIZER
CDC TX DRV BIAS
CDC TX FIN BIAS1
CDC TX FIN BIAS2
CDC TX PWR CTL
TX FWD PWR
TX REV PWR
CODEC
AND AUDIO
CIRCUITRY
SIGNAL TYPES
RF
ANALOG
SET PWR
TEST POINT
SET PWR
TEST POINT
DRV
TEST POINT
DRV
TEST POINT
PIN 8 OF
IC303
PIN 8 OF
IC303
PIN 9 OF
IC303
PIN 9 OF
IC303
PIN 10 OF
IC303
PIN 10 OF
IC303
PIN 5 OF
IC303
PIN 5 OF
IC303
PIN 3 OF
IC303
PIN 3 OF
IC303
FIN1
TEST POINT
FIN1
TEST POINT
FIN2
TEST POINT
FIN2
TEST POINT
PWR
TEST POINT
PWR
TEST POINT
PIN 14 OF
IC301
PIN 14 OF
IC301
PIN 8 OF
IC301
PIN 8 OF
IC301
PIN 1 OF
IC301
PIN 1 OF
IC301
GATES OF
Q309, Q310
GATES OF
Q309, Q310
GATE OF
Q306
GATE OF
Q306
R396

TM9100 Service Manual Transmitter Fault Finding (50W/40W Radios) 271
© Tait Electronics Limited August 2005
Task 13 —
Check Biasing
of First PA
Check the biasing of the first PA (Q310).
Important Ensure that the current limit on the DC supply is 3A.
And, when entering the CCTM command 331 x, do not
specify a value x higher than that recorded in Task 12. Fail-
ure to do so might result in the destruction of the PAs.
1. Use a multimeter to measure the voltage at pin 14 of IC301
(see Figure 11.11 and Figure 11.12). The voltage should be:
2. Note the current reading on the DC power supply. As mentioned in
Step 7 of Task 12, this will be less than 500mA.
3. Enter the CCTM command 331 x (where x was recorded in Task 12).
4. Check that the voltage changes to:
5. Also note the current reading. This should increase by an amount
approximately equal to the offset given in Table 11.6.
6. If the voltage and current are both correct, go to Step 7. If the voltage
is correct but not the current, go to Task 14. If neither the current
nor the voltage is correct, go to Task 15.
7. Enter the CCTM command 331 1 to switch off final bias 1, and go to
Task 16.
pin 14 of IC301: < 100mV (initially)
pin 14 of IC301: 2 to 5V (after entry of CCTM 331 x)
Table 11.6 Gate biases for the PAs and PA driver at high power
Frequency band Offset currents in mA
First PA Second PA PA driver
B1 1690 1690 150
H5 1800 1800 400
H7 1800 1800 600

272 Transmitter Fault Finding (50W/40W Radios) TM9100 Service Manual
© Tait Electronics Limited August 2005
Figure 11.11 Test points and components of the shaping filter (B1 band)
R340
R334
R347
R342
C324
C322
R336
R333
IC303
IC301
B1 BAND
DIRC TOP CAN
DRV TEST POINT
REV PWR TEST POINT
FWD PWR TEST POINT
PWR TEST POINT IF TOP CAN
SET PWR TEST POINT
FIN2 TEST POINT
FIN1 TEST POINT

TM9100 Service Manual Transmitter Fault Finding (50W/40W Radios) 273
© Tait Electronics Limited August 2005
Figure 11.12 Test points and components of the shaping filter (H5 and H7 bands)
IC301
R334
IC303
R333
R336
R347
R342
C324
C322
H5, H7 BANDS
DIRC TOP CAN
FWD PWR TEST POINT
REV PWR TEST POINT
IF TOP CANPWR TEST POINT
SET PWR TEST POINT
VCO TOP CAN
DRV TEST POINT
FIN2 TEST POINT
FIN1 TEST POINT

274 Transmitter Fault Finding (50W/40W Radios) TM9100 Service Manual
© Tait Electronics Limited August 2005
Task 14 —
Shaper and
Level Shifter
If the voltage measured in Task 13 is correct but not the current, either the
first PA or the shaper and level shifter for the PA is suspect.
Important Ensure that the current limit on the DC supply is 3A.
And, when entering the CCTM command 331 x, do not
specify a value x higher than that recorded in Task 12. Fail-
ure to do so might result in the destruction of the PAs.
1. If the PAF TOP can has already been removed, go to Step 5 If it has not,
go to Step 2.
2. Enter the CCTM command 32 to place the radio in receive mode.
3. Remove the PAF TOP can.
4. Enter the CCTM command 33 to place the radio in transmit mode.
5. Enter the CCTM command 331 x (where x was recorded in Task 12).
6. Check that the voltage at the gate of Q310 is (see Figure 11.13 and
Figure 11.14):
7. Enter the CCTM command 32 to place the radio in receive mode.
8. If the voltage measured above is correct, Q310 is faulty; replace the
main-board assembly and go to “Final Tasks” on page 147. If it is not
correct, go to Step 9.
9. Check the circuitry between pin 14 of IC301 and the gate of Q310
(see Figure 11.13 and Figure 11.14). If a fault is found, repair it,
confirm the removal of the fault, and go to “Final Tasks” on
page 147. If the repair failed or Q310 itself is faulty, replace the main-
board assembly and go to “Final Tasks” on page 147.
gate of Q310: 2 to 5V

TM9100 Service Manual Transmitter Fault Finding (50W/40W Radios) 275
© Tait Electronics Limited August 2005
Figure 11.13 PA circuitry under the PAF TOP can (B1 band)
B1 BAND
Q310
Q309
CIRCUITRY BETWEEN
IC301 AND PAs
VIA TO GATE OF Q310
VIA TO GATE OF Q309VIA TO PIN 14 OF IC301
VIA TO PIN 8 OF IC301

276 Transmitter Fault Finding (50W/40W Radios) TM9100 Service Manual
© Tait Electronics Limited August 2005
Figure 11.14 PA circuitry under the PAF TOP can (H5 and H7 bands)
H5, H7 BANDS
Q310
Q309
CIRCUITRY BETWEEN
IC301 AND PAs
VIA TO GATE OF Q310
VIA TO GATE OF Q309
VIA TO PIN 14 OF IC301
VIA TO PIN 8 OF IC301

TM9100 Service Manual Transmitter Fault Finding (50W/40W Radios) 277
© Tait Electronics Limited August 2005
Task 15 —
Shaping Filter for
Power Control
If neither the voltage nor the current measured in Task 13 is correct, then
the shaping filter for the power-control circuitry or the CODEC and audio
circuitry is suspect.
Important Ensure that the current limit on the DC supply is 3A.
And, when entering the CCTM command 331 x, do not
specify a value x higher than that recorded in Task 12.
Failure to do so might result in the destruction of the PAs.
1. Use the multimeter to measure the voltage at the FIN1 test point
(see Figure 11.11 and Figure 11.12). The voltage should be:
2. Enter the CCTM command 331 x (where x was recorded in Task 12).
3. Check that the voltage changes to:
4. Enter the CCTM command 32 to place the radio in receive mode.
5. If the voltage measured above is correct, go to Step 6. If it is not, go
to “CODEC and Audio Fault Finding” on page 371.
6. Check IC301 and the surrounding shaping-filter circuitry
(see Figure 11.11 and Figure 11.12). If a fault is found, repair it,
confirm the removal of the fault, and go to “Final Tasks” on
page 147. If the repair failed, replace the main-board assembly and go
to “Final Tasks” on page 147.
FIN1 test point: 18 ± 2mV (initially)
FIN1 test point: 1.1 to 2.7V (after entry of CCTM 331 x)

278 Transmitter Fault Finding (50W/40W Radios) TM9100 Service Manual
© Tait Electronics Limited August 2005
Task 16 —
Check Biasing
of Second PA
If the biasing of the first PA is correct, check that of the second PA (Q309).
Important Ensure that the current limit on the DC supply is 3A.
And, when entering the CCTM command 332 y, do not
specify a value y higher than that recorded in Task 12.
Failure to do so might result in the destruction of the PAs.
1. Use the multimeter to measure the voltage at pin 8 of IC301
(see Figure 11.11 and Figure 11.12). The voltage should be:
2. Note the current reading on the DC power supply. As mentioned in
Step 7 of Task 12, the current will be less than 500mA.
3. Enter the CCTM command 332 y (where y was recorded in Task 12).
4. Check that the voltage changes to:
5. Also note the current reading. This should increase by an amount
approximately equal to the offset given in Table 11.6.
6. If the voltage and current are both correct, go to Step 7. If the voltage
is correct but not the current, go to Task 17. If neither the current
nor the voltage is correct, go to Task 18.
7. Enter the CCTM command 332 1 to switch off final bias 2, and go to
Task 19.
pin 8 of IC301: < 100mV (initially)
pin 8 of IC301: 2 to 5V (after entry of CCTM 332 y)

TM9100 Service Manual Transmitter Fault Finding (50W/40W Radios) 279
© Tait Electronics Limited August 2005
Task 17 —
Shaper and
Level Shifter
If the voltage measured in Task 16 is correct but not the current, either the
second PA or the shaper and level shifter for the PA is suspect.
Important Ensure that the current limit on the DC supply is 3A.
And, when entering the CCTM command 332 y, do not
specify a value y higher than that recorded in Task 12.
Failure to do so might result in the destruction of the PAs.
1. If the PAF TOP can has already been removed, go to Step 5. If it has
not, go to Step 2.
2. Enter the CCTM command 32 to place the radio in receive mode.
3. Remove the PAF TOP can.
4. Enter the CCTM command 33 to place the radio in transmit mode.
5. Enter the CCTM command 332 y (where y was recorded in Task 12).
6. Check that the voltage at the gate of Q309 is (see Figure 11.13 and
Figure 11.14):
7. Enter the CCTM command 32 to place the radio in receive mode.
8. If the voltage is correct, Q309 is faulty; replace the main-board
assembly and go to “Final Tasks” on page 147. If it is not, go to
Step 9.
9. Check the circuitry between pin 8 of IC301 and the gate of Q309
(see Figure 11.13 and Figure 11.14). If a fault is found, repair it,
confirm the removal of the fault, and go to “Final Tasks” on
page 147. If the repair failed or Q309 itself is faulty, replace the main-
board assembly and go to “Final Tasks” on page 147.
gate of Q309: 2 to 5V

280 Transmitter Fault Finding (50W/40W Radios) TM9100 Service Manual
© Tait Electronics Limited August 2005
Task 18 —
Shaping Filter for
Power Control
If neither the voltage nor the current measured in Task 16 is correct, then
the shaping filter for the power-control circuitry or the CODEC and audio
circuitry is suspect.
Important Ensure that the current limit on the DC supply is 3A.
And, when entering the CCTM command 332 y, do not
specify a value y higher than that recorded in Task 12.
Failure to do so might result in the destruction of the PAs.
1. Use the multimeter to measure the voltage at the FIN2 test point
(see Figure 11.11 and Figure 11.12). The voltage should be:
2. Enter the CCTM command 332 y (where y was recorded in Task 12).
3. Check that the voltage changes to:
4. Enter the CCTM command 32 to place the radio in receive mode.
5. If the voltage measured above is correct, go to Step 6. If it is not, go
to “CODEC and Audio Fault Finding” on page 371.
6. Check IC301 and the surrounding shaping-filter circuitry
(see Figure 11.11 and Figure 11.12). If a fault is found, repair it,
confirm the removal of the fault, and go to “Final Tasks” on
page 147. If the repair failed, replace the main-board assembly and go
to “Final Tasks” on page 147.
FIN2 test point: 18 ± 2V (initially)
FIN2 test point: 1.1 to 2.7V (after entry of CCTM 332 y)

TM9100 Service Manual Transmitter Fault Finding (50W/40W Radios) 281
© Tait Electronics Limited August 2005
Task 19 —
Biasing of PA Driver
—
DRV test point
If there is no fault in the biasing of the PAs, investigate the biasing of the PA
driver (Q306). First check the DRV test point.
Important Ensure that the current limit on the DC supply is 3A.
And, when entering the CCTM command 304 z, do not
specify a value z higher than that recorded in Task 12.
Failure to do so might result in the destruction of the PA
driver.
1. Note the current reading on the DC power supply. As mentioned in
Step 7 of Task 12, the current will be less than 500mA.
2. Enter the CCTM command 304 z (where z was recorded in Task 12)
to switch on the clamp current.
3. Note the current reading on the DC power supply.
4. Compare the above current readings. The current should increase by
an amount approximately equal to the offset given in Table 11.6.
If it does, go to Task 21. If it does not, go to Step 5.
5. Check as follows that the voltage from the DAC is changing:
First enter the CCTM command 304 1 to switch off the bias.
6. Measure the voltage at the DRV test point (CDC TX DRV BIAS)
(see Figure 11.11 and Figure 11.12). The voltage should be:
7. Enter the CCTM command 304 z (where z was recorded in Task 12)
to change the DAC value of the clamp current.
8. The voltage should increase to:
9. If the voltage does change, go to Task 20. If it does not, go to
Step 10.
10. Enter the CCTM command 32 to place the radio in receive mode,
and go to “CODEC and Audio Fault Finding” on page 371.
DRV test point: < 0.1V (after entry of CCTM 304 1)
DRV test point: 0.8 to 2.5V (after entry of CCTM 304 z)

282 Transmitter Fault Finding (50W/40W Radios) TM9100 Service Manual
© Tait Electronics Limited August 2005
Task 20 —
Biasing of
PA Driver—
SET PWR test point
If the voltage at the DRV test point is correct, check that at the SET PWR test
point.
1. Check the voltage at the SET PWR test point (see Figure 11.11 and
Figure 11.12):
2. If the voltage is correct, go to Step 3. If it is not, go to Task 21.
3. If the PAD TOP can has already been removed, go to Step 7. If it has
not, go to Step 4.
4. Enter the CCTM command 32 to place the radio in receive mode.
5. Remove the PAD TOP can.
6. Enter the CCTM command 33 to place the radio in transmit mode.
7. Check the voltage on the gate of Q306 (see Figure 11.15 and
Figure 11.16):
8. Enter the CCTM command 32 to place the radio in receive mode.
9. If the voltage is correct, replace Q306; confirm the removal of the
fault and go to “Final Tasks” on page 147. If it is not, go to Task 23.
SET PWR test point: 2 to 5V
gate of Q306: 2 to 5V

TM9100 Service Manual Transmitter Fault Finding (50W/40W Radios) 283
© Tait Electronics Limited August 2005
Figure 11.15 PA driver circuitry under the PAD TOP can (B1 band)
PAD TOP
Q3504
B1 BAND
R327
C310
R324
Q306
COMPONENTS C310,
R324 AND R327
GATE OF Q306

284 Transmitter Fault Finding (50W/40W Radios) TM9100 Service Manual
© Tait Electronics Limited August 2005
Figure 11.16 PA driver circuitry under the PAD TOP can (H5 and H7 bands)
PAD TOP
H5, H7 BANDS
Q306
R324
C310
R327
GATE OF Q306
COMPONENTS C310,
R324 AND R327

TM9100 Service Manual Transmitter Fault Finding (50W/40W Radios) 285
© Tait Electronics Limited August 2005
Task 21 —
Check Power
Control
Check the power-control circuitry if the clamp current for the PA driver is
correct or if the voltage at the SET PWR test point is incorrect.
Important Ensure that the current limit on the DC supply is 3A.
And, when entering the CCTM command 304 z, do not
specify a value z higher than that recorded in Task 12. Fail-
ure to do so might result in the destruction of the PA driver.
1. Enter the CCTM command 304 z (where z was recorded in Task 12).
2. Note the current reading on the DC power supply.
3. Enter the CCTM command 114 0 to switch off the power.
4. Note the current reading on the DC power supply.
5. Compare the above current readings. The current should decrease by
an amount approximately equal to the offset given in Table 11.6.
If it does, go to Task 26 in “RF Signal Path” on page 293. If it does
not, go to Step 6.
6. Check that the voltage from the DAC is changing. Measure the
voltage at the PWR test point (CDC TX PWR CTL) (see Figure 11.11 and
Figure 11.12).
7. Enter the CCTM command 114 1023. The voltage should increase
to:
8. Enter the CCTM command 32 to place the radio in receive mode.
9. If the voltage at the PWR test point increases as required, go to
Task 22. If it does not, go to “CODEC and Audio Fault Finding” on
page 371.
PWR test point: 2.4 ± 0.1V

286 Transmitter Fault Finding (50W/40W Radios) TM9100 Service Manual
© Tait Electronics Limited August 2005
Figure 11.17 Circuitry under the DIRC TOP can
B1 BAND H5, H7 BANDS
R3035
D305
R383
D305

TM9100 Service Manual Transmitter Fault Finding (50W/40W Radios) 287
© Tait Electronics Limited August 2005
Task 22 —
Directional Coupler
and Buffer
Amplifiers
Following the checks in Task 19 to Task 21, locate the fault and repair the
circuitry as described in the remaining tasks of the section. In this task any
faults in the directional coupler or the buffer amplifiers will be located.
1. Cycle the power.
2. Enter the CCTM command 326 5 to set the transmitter to maximum
power. Enter the CCTM command 33 to place the radio in transmit
mode.
3. Measure the voltage at pin 9 of IC303 in the power-control circuit
(see Figure 11.11 and Figure 11.12).
4. The above voltage should be as given in Table 11.7. If it is, go to
Task 24. If it is not, go to Step 5.
5. Check the voltage at the FWD PWR test point (pin 5 of IC303) and at
the REV PWR test point (pin 3 of IC303) (see Figure 11.11 and
Figure 11.12). Note that the probe impedance might affect these
measurements.
6. Enter the CCTM command 32 to place the radio in receive mode.
7. The voltages measured in Step 5 should be as given in Table 11.7.
If they are, go to Step 10. If the FWD PWR voltage is incorrect, go to
Step 8. If the REV PWR voltage is incorrect, go to Step 9.
8. Remove the DIRC TOP can. Check the components of the directional
coupler (see Figure 11.17) and go to Step 11.
9. Remove the DIRC TOP can. Check D305 and R3035 (B1) or R383
(H5, H7) (see Figure 11.17). If there is no fault, the PIN switch or
LPF or both are suspect; go to Task 33. If there is a fault, go to
Step 11.
10. In the buffer amplifiers, check R340 and R341 (see Figure 11.11,
Figure 11.18 and Figure 11.19).
Table 11.7 Voltages at IC303 at maximum power (70 W for B1 band, and 60W for H5 and H7)
Frequency band Frequency (MHz) Voltage (V)
Pin 9 Pin 3 (REV PWR)Pin 5 (FWD PWR)
B1 136
155
174
2.6 ± 0.5
2.9 ± 0.5
3.2 ± 0.5
0.4 ± 0.3
0.4 ± 0.3
0.5 ± 0.3
3.1 ± 0.5
3.4 ± 0.5
3.9 ± 0.5
H5 400
435
470
2.8 ± 0.5
3.0 ± 0.5
3.3 ± 0.5
0.6 ± 0.4
0.6 ± 0.4
0.5 ± 0.4
3.3 ± 0.5
3.7 ± 0.5
3.9 ± 0.5
H7 450
485
520
3.9 ± 0.5
4.1 ± 0.5
4.4 ± 0.5
0.6 ± 0.4
0.8 ± 0.4
0.8 ± 0.4
4.4 ± 0.5
4.6 ± 0.5
5.0 ± 0.5

288 Transmitter Fault Finding (50W/40W Radios) TM9100 Service Manual
© Tait Electronics Limited August 2005
11. Repair any fault revealed by the above checks. Replace IC303 if none
of the other components is faulty (see Figure 11.11 and
Figure 11.12).
12. Confirm the removal of the fault and go to “Final Tasks” on
page 147. If the repair failed, replace the main-board assembly and go
to “Final Tasks” on page 147.
Task 23 —
Power Control
for PA Driver
In this task any faults in the path between the power-control circuit and the
PA driver will be located, as well as any fault with the PA driver.
1. Check for short circuits at the gate of the PA driver Q306. Check
R333, R336 (see Figure 11.11 and Figure 11.12), C310, R324
and R327 (see Figure 11.15 and Figure 11.16) between the
power-control circuit and Q306.
2. Repair any fault revealed by the checks in Step 1. If none of the
above-mentioned components is faulty, replace Q306
(see Figure 11.15 and Figure 11.16).
3. Confirm the removal of the fault and go to “Final Tasks” on
page 147. If the repair failed, replace the main-board assembly and go
to “Final Tasks” on page 147.
Figure 11.18 Components of concern on the bottom-side of the main board (B1 band)
B1 BAND
C319
R396
R341
COPPER PLATE
NB BOT CAN
VCO BOT CAN
D311
D TX INH TEST POINT

TM9100 Service Manual Transmitter Fault Finding (50W/40W Radios) 289
© Tait Electronics Limited August 2005
Figure 11.19 Components of concern on the bottom-side of the main board (H5 and H7 bands)
H5, H7 BANDS
C319
R341
R340
R396
COPPER PLATE
VCO BOT CAN

290 Transmitter Fault Finding (50W/40W Radios) TM9100 Service Manual
© Tait Electronics Limited August 2005
Task 24 —
Power Control In this task any faults in the power-control circuitry will be located:
1. Measure the voltage at pin 8 of IC303 (see Figure 11.11 and
Figure 11.12) in the power-control circuit. The voltage should be:
2. If the voltage is correct, go to Step 3. If it is not, enter the CCTM
command 32 and return to Task 23.
3. Measure the voltage at pin 10 of IC303 in the power-control circuit.
The voltage should be:
4. If the voltage is correct, go to Step 5. If it is not, go to Task 25.
5. Enter the CCTM command 32 to place the radio in receive mode.
6. Check C322, C324, R342, R347 (see Figure 11.11 and
Figure 11.12) and R396 (see Figure 11.18 and Figure 11.19) in
the power-control circuit. Repair any fault. Replace IC303 if none
of the other components is faulty.
7. Confirm the removal of the fault and go to “Final Tasks” on
page 147. If the repair failed, replace the main-board assembly and go
to “Final Tasks” on page 147.
pin 8 of IC303: 7.4 ± 0.5V
pin 10 of IC303: 4.8 ± 0.5V

TM9100 Service Manual Transmitter Fault Finding (50W/40W Radios) 291
© Tait Electronics Limited August 2005
Task 25 —
Shaping Filter In this task any faults in the shaping-filter circuitry will be located.
1. With the radio still in transmit mode, measure the voltage at pin 1 of
IC301 (see Figure 11.11 and Figure 11.12) in the shaping-filter
circuit. The voltage should be:
2. Enter the CCTM command 32 to place the radio in receive mode.
3. If the voltage measured in Step 1 is correct, go to Step 4. If it is not,
go to Step 5.
4. Check the components R334 (see Figure 11.11 and Figure 11.12)
and C319 (see Figure 11.18 and Figure 11.19) and go to Step 6.
5. Check the components between the PWR test point and pin 1 of
IC301 (see Figure 11.11 and Figure 11.12) and go to Step 6.
6. Repair any fault revealed by the checks in Step 4 and Step 5. Replace
IC301 if none of the other components is faulty.
7. Confirm the removal of the fault and go to “Final Tasks” on
page 147. If the repair failed, replace the main-board assembly and go
to “Final Tasks” on page 147.
pin 1 of IC301: 4.8 ± 0.5V

292 Transmitter Fault Finding (50W/40W Radios) TM9100 Service Manual
© Tait Electronics Limited August 2005
11.4 RF Signal Path
Introduction The RF signal path extends from the output of the frequency synthesizer to
the LPF. This section of circuitry will require investigation either following
certain checks in “Transmitter RF Power” or if the biasing checks of
“Biasing of PA Driver and PAs” reveal no fault. The procedure is divided
into ten tasks grouped as follows:
■Task 26 to Task 30: initial RF signal path
■Task 31 and Task 32: directional coupler
■Task 33 and Task 34: PIN switch
■Task 35: LPF
The initial signal path includes the exciter and PA driver. The directional
coupler, PIN switch, and LPF make up the final signal path.
The measurement points for diagnosing faults in the signal path are
summarized in Figure 11.20.
Figure 11.20 Measurement points for diagnosing faults in the RF signal path
TEST
CAPACITOR
TEST
CAPACITOR
L314
RF CON-
NECTOR
RECEIVER
LPF
DIREC-
TIONAL
COUPLER
PAs
PIN
SWITCH
DRIVER EXCITER
FRE-
QUENCY
SYNTHE-
SIZER
SIGNAL TYPES
RF
ANALOG
SYNTHESIZER
OUTPUT
SYN TX LO
PA DRIVER
OUTPUT AT
DRAIN OF Q306
STAGE 2
OUTPUT
AT C3509
STAGE 1
OUTPUT
AT C3505
50 TEST
LEAD TO
TEST SET
Ω
50 TEST
LEAD TO
TEST SET
Ω
STAGE 3
EXCITER
OUTPUT
GATES OF
Q309, Q310
C307 C3500

TM9100 Service Manual Transmitter Fault Finding (50W/40W Radios) 293
© Tait Electronics Limited August 2005
Task 26 —
Output of
Frequency
Synthesizer
The first point to check in the initial RF signal path is the output SYN TX LO
from the frequency synthesizer. This signal is input to the exciter at C300.
1. For test purposes select a representative power level and frequency
from Table 11.8 (B1 band), Table 11.9 (H5) or Table 11.10 (H7).
(Note that the data for these tables were obtained using an
RFP5401A RF probe.)
2. To set the power level, enter the CCTM command 326 x, where x
defines the level. To set the frequency, enter the CCTM command
101 x x 0, where x is the frequency in hertz.
3. Enter the CCTM command 33 to place the radio in transmit mode.
4. Use an RFP5401A RF probe or the equivalent to measure the RF
voltage after C3500 (see Figure 11.21 and Figure 11.22). Earth the
probe to the FCL TOP can adjacent to the PA driver circuitry.
The required voltage should be as given in Table 11.8 (B1 band),
Table 11.9 (H5) or Table 11.10 (H7).
5. Enter the CCTM command 32 to place the radio in receive mode.
6. If the voltage measured above is correct, go to Task 27. If it is not, go
to Step 7.
7. Check C3500 (see Figure 11.21 and Figure 11.22). If C3500 is not
faulty, go to “Frequency Synthesizer Fault Finding” on page 169.
If C3500 is faulty, replace it and return to Step 2.

294 Transmitter Fault Finding (50W/40W Radios) TM9100 Service Manual
© Tait Electronics Limited August 2005
Figure 11.21 PA driver circuitry under the PAD TOP can (B1 band)
PAD TOP
Q306
C3500
C3505
C3509
C307
Q3501
Q3504
Q3502
Q3505
R3525
OUTPUT OF PA DRIVER
OUTPUT OF STAGE 3
OF EXCITER AT C307
OUTPUT OF STAGE 1 OF
EXCITER AT C3505
JUNCTION OF
R3525 AND C3512
OUTPUT OF STAGE 2
OF EXCITER AT C3509
B1 BAND
SYNTHESIZER
OUTPUT AT C3500
FCL TOP CAN

TM9100 Service Manual Transmitter Fault Finding (50W/40W Radios) 295
© Tait Electronics Limited August 2005
Figure 11.22 PA driver circuitry under the PAD TOP can (H5 and H7 bands)
PAD TOP
Q3504
C317
C389 Q306
C3500
C3505
C3509
C307
Q3501
Q3502
Q3505
H5, H7 BANDS
OUTPUT OF PA DRIVER
OUTPUT OF STAGE 3
OF EXCITER AT C307
R3525
JUNCTION OF
R3525 AND C3512
OUTPUT OF STAGE 2
OF EXCITER AT C3509
FCL TOP CAN
SYNTHESIZER
OUTPUT AT C3500
OUTPUT OF STAGE 2 OF
EXCITER AT C3505

296 Transmitter Fault Finding (50W/40W Radios) TM9100 Service Manual
© Tait Electronics Limited August 2005
Table 11.8 RF voltages along the initial RF signal path of the VHF radio (B1 band)
Power
level (W) Frequency
(MHz)
RF voltages (V)
Synthesizer
output Exciter
stage 1 Exciter
stage 2 Exciter
stage 3 Driver
output
10 136
155
174
0.3 ± 0.1
0.3 ± 0.1
0.2 ± 0.1
0.6 ± 0.2
0.6 ± 0.2
0.7 ± 0.2
2.7 ± 0.5
2.2 ± 0.5
1.7 ± 0.5
4.0 ± 0.5
3.7 ± 0.5
4.0 ± 0.5
9.9 ± 0.5
8.4 ± 0.5
8.4 ± 0.5
15 136
155
174
0.3 ± 0.1
0.2 ± 0.1
0.2 ± 0.1
0.6 ± 0.2
0.6 ± 0.2
0.7 ± 0.2
2.7 ± 0.5
2.2 ± 0.5
1.7 ± 0.5
4.0 ± 0.5
3.7 ± 0.5
4.0 ± 0.5
11.8 ± 0.5
10.0 ± 0.5
10.0 ± 0.5
25 136
155
174
0.3 ± 0.1
0.2 ± 0.1
0.2 ± 0.1
0.6 ± 0.2
0.6 ± 0.2
0.7 ± 0.2
2.7 ± 0.5
2.2 ± 0.5
1.7 ± 0.5
4.0 ± 0.5
3.7 ± 0.5
4.0 ± 0.5
14.3 ± 0.5
13.5 ± 0.5
14.7 ± 0.5
50 136
155
174
0.3 ± 0.1
0.2 ± 0.1
0.2 ± 0.1
0.6 ± 0.2
0.6 ± 0.2
0.7 ± 0.2
2.7 ± 0.5
2.2 ± 0.5
1.7 ± 0.5
4.0 ± 0.5
3.7 ± 0.5
4.0 ± 0.5
15.6 ± 0.5
15.0 ± 0.5
15.6 ± 0.5
70 136
155
174
0.3 ± 0.1
0.2 ± 0.1
0.3 ± 0.1
0.6 ± 0.2
0.6 ± 0.2
0.7 ± 0.2
2.7 ± 0.5
2.2 ± 0.5
1.7 ± 0.5
4.0 ± 0.5
3.7 ± 0.5
4.0 ± 0.5
24.5 ± 0.5
29.0 ± 0.5
22.0 ± 0.5
Table 11.9 RF voltages along the initial RF signal path of the UHF radio (H5 band)
Power
level (W) Frequency
(MHz)
RF voltages (V)
Synthesizer
output Exciter
stage 1 Exciter
stage 2 Exciter
stage 3 Driver
output
10 400
435
470
0.3 ± 0.1
0.4 ± 0.1
0.3 ± 0.1
1.2 ± 0.2
2.4 ± 0.2
1.1 ± 0.2
4.2 ± 0.5
2.7 ± 0.5
2.1 ± 0.5
9.2 ± 0.5
6.8 ± 0.5
4.8 ± 0.5
3.0 ± 0.5
2.9 ± 0.5
2.0 ± 0.5
15 400
435
470
0.3 ± 0.1
0.3 ± 0.1
0.3 ± 0.1
1.2 ± 0.2
2.4 ± 0.2
1.1 ± 0.2
4.2 ± 0.5
2.7 ± 0.5
2.1 ± 0.5
9.2 ± 0.5
6.8 ± 0.5
4.8 ± 0.5
4.1 ± 0.5
3.8 ± 0.5
2.5 ± 0.5
20 400
435
470
0.4 ± 0.1
0.3 ± 0.1
0.3 ± 0.1
1.2 ± 0.2
2.4 ± 0.2
1.1 ± 0.2
4.2 ± 0.5
2.7 ± 0.5
2.1 ± 0.5
9.2 ± 0.5
6.8 ± 0.5
4.8 ± 0.5
4.8 ± 0.5
4.2 ± 0.5
3.0 ± 0.5
40 400
435
470
0.3 ± 0.1
0.3 ± 0.1
0.3 ± 0.1
1.2 ± 0.2
2.4 ± 0.2
1.1 ± 0.2
4.2 ± 0.5
2.7 ± 0.5
2.1 ± 0.5
9.2 ± 0.5
6.8 ± 0.5
4.8 ± 0.5
4.6 ± 0.5
4.0 ± 0.5
2.9 ± 0.5
60 400
435
470
0.3 ± 0.1
0.3 ± 0.1
0.3 ± 0.1
1.2 ± 0.2
2.4 ± 0.2
1.1 ± 0.2
4.2 ± 0.5
2.7 ± 0.5
2.1 ± 0.5
9.2 ± 0.5
6.8 ± 0.5
4.8 ± 0.5
8.1 ± 0.5
7.3 ± 0.5
5.3 ± 0.5

TM9100 Service Manual Transmitter Fault Finding (50W/40W Radios) 297
© Tait Electronics Limited August 2005
Table 11.10 RF voltages along the initial RF signal path of the UHF radio (H7 band)
Power
level (W) Frequency
(MHz)
RF voltages (V)
Synthesizer
output Exciter
stage 1 Exciter
stage 2 Exciter
stage 3 Driver
output
10 450
485
520
0.2 ± 0.1
0.2 ± 0.1
0.2 ± 0.1
1.1 ± 0.2
1.0 ± 0.2
1.2 ± 0.2
2.2 ± 0.5
1.9 ± 0.5
0.9 ± 0.5
5.7 ± 0.5
3.4 ± 0.5
2.4 ± 0.5
2.5 ± 0.5
2.0 ± 0.5
0.9 ± 0.5
15 450
485
520
0.2 ± 0.1
0.2 ± 0.1
0.2 ± 0.1
1.1 ± 0.2
1.0 ± 0.2
1.2 ± 0.2
2.2 ± 0.5
1.9 ± 0.5
0.9 ± 0.5
5.7 ± 0.5
3.4 ± 0.5
2.4 ± 0.5
3.1 ± 0.5
2.4 ± 0.5
1.1 ± 0.5
20 450
485
520
0.2 ± 0.1
0.2 ± 0.1
0.2 ± 0.1
1.1 ± 0.2
1.0 ± 0.2
1.2 ± 0.2
2.2 ± 0.5
1.9 ± 0.5
0.9 ± 0.5
5.7 ± 0.5
3.4 ± 0.5
2.4 ± 0.5
3.6 ± 0.5
2.9 ± 0.5
1.4 ± 0.5
40 450
485
520
0.2 ± 0.1
0.1 ± 0.1
0.1 ± 0.1
1.1 ± 0.2
1.0 ± 0.2
1.2 ± 0.2
2.2 ± 0.5
1.9 ± 0.5
0.9 ± 0.5
5.7 ± 0.5
3.4 ± 0.5
2.4 ± 0.5
3.8 ± 0.5
3.2 ± 0.5
1.5 ± 0.5
60 450
485
520
0.2 ± 0.1
0.2 ± 0.1
0.2 ± 0.1
1.1 ± 0.2
1.0 ± 0.2
1.2 ± 0.2
2.2 ± 0.5
1.9 ± 0.5
0.9 ± 0.5
5.7 ± 0.5
3.4 ± 0.5
2.4 ± 0.5
7.8 ± 0.5
4.8 ± 0.5
2.8 ± 0.5

298 Transmitter Fault Finding (50W/40W Radios) TM9100 Service Manual
© Tait Electronics Limited August 2005
Task 27 —
Output of First
Stage of Exciter
If the synthesizer output is correct, check the output at C3505 of the first
stage of the exciter circuit.
1. If not already done, remove the PAD TOP can.
2. Enter the CCTM command 326 x, where x defines the power level
selected in Task 26.
3. Enter the CCTM command 101 x x 0, where x is the frequency
selected in Task 26.
4. Enter the CCTM command 33 to place the radio in transmit mode.
5. Measure the RF voltage after C3505 (see Figure 11.21 and
Figure 11.22). (Use an RFP5401A RF probe or the equivalent.)
The required voltage should be as given in Table 11.8 (B1 band),
Table 11.9 (H5) or Table 11.10 (H7).
6. Enter the CCTM command 32 to place the radio in receive mode.
7. If the voltage measured above is correct, go to Task 29. If it is not, go
to Step 8.
8. Check the components around Q3501 (see Figure 11.21 and
Figure 11.22).
9. Repair any fault revealed by the above checks. Replace Q3501
(see Figure 11.21 and Figure 11.22) if none of the other
components is faulty.
10. Confirm the removal of the fault and go to “Final Tasks” on
page 147. If the repair failed, replace the main-board assembly and go
to “Final Tasks” on page 147.

TM9100 Service Manual Transmitter Fault Finding (50W/40W Radios) 299
© Tait Electronics Limited August 2005
Task 28 —
Output of Second
Stage of Exciter
If the output of the first stage of the exciter circuit is correct, check that of
the second stage at C3509:
1. With the radio still in transmit mode, measure the RF voltage after
C3509 (see Figure 11.21 and Figure 11.22). (Use an RFP5401A
RF probe or the equivalent.) The required voltage should be as given
in Table 11.8 (B1 band), Table 11.9 (H5) or Table 11.10 (H7).
2. If the voltage is correct, go to Task 30. If it is not, go to Step 3.
3. Enter the CCTM command 32 to place the radio in receive mode.
4. Check the components around Q3502 (see Figure 11.21 and
Figure 11.22).
5. Repair any fault revealed by the above checks. Replace Q3502
(see Figure 11.21 and Figure 11.22) if none of the other
components is faulty.
6. Confirm the removal of the fault and go to “Final Tasks” on
page 147. If the repair failed, replace the main-board assembly and go
to “Final Tasks” on page 147.

300 Transmitter Fault Finding (50W/40W Radios) TM9100 Service Manual
© Tait Electronics Limited August 2005
Task 29 —
Output of Third
Stage of Exciter
If the output of the second stage of the exciter circuit is correct, check that
of the third and final stage at C307.
1. With the radio still in transmit mode, measure the RF voltage after
C307 (see Figure 11.21 and Figure 11.22). (Use an RFP5401A
RF probe or the equivalent.) The required voltage should be as given
in Table 11.8 (B1 band), Table 11.9 (H5) or Table 11.10 (H7).
2. If the voltage is correct, go to Task 30. If it is not, go toStep 3.
3. With the radio still in transmit mode, measure the RF voltage at the
junction of R3525 and C3512 (see Figure 11.21 and
Figure 11.22). The voltage should be:
4. Enter the CCTM command 32 to place the radio in receive mode.
5. If the voltage measured in Step 3 is correct, go to Step 7. If it is not,
go to Step 6.
6. Check the components around Q3504 (see Figure 11.21 and
Figure 11.22). Repair any fault. Replace Q3504 if none of the other
components is faulty. Conclude with Step 8.
7. Check the components around Q3505 (see Figure 11.21 and
Figure 11.22). Repair any fault. Replace Q3505 if none of the other
components is faulty.
8. Confirm the removal of the fault and go to “Final Tasks” on
page 147. If the repair failed, replace the main-board assembly and go
to “Final Tasks” on page 147.
junction of R3525 and C3512: 1.3 ± 0.2V (B1)
1.8 ± 0.2V (H5, H7)

TM9100 Service Manual Transmitter Fault Finding (50W/40W Radios) 301
© Tait Electronics Limited August 2005
Task 30 —
Output of PA Driver If the exciter output is correct, check the output of the PA driver at the
drain of Q306. If necessary, also check the signal at the gates of the PAs
Q309 and Q310. This is the last point in the initial RF signal path.
1. With the radio still in transmit mode, measure the RF voltage at the
drain of Q306 (B1 — see Figure 11.21) or after C317 and C389
(H5, H7 — see Figure 11.22). (Use an RFP5401A RF probe or the
equivalent.) The required voltage should be as given in Table 11.8
(B1), Table 11.9 (H5) or Table 11.10 (H7).
2. Enter the CCTM command 32 to place the radio in receive mode.
3. If the voltage measured above is correct, go to Step 7. If it is not, go
to Step 4.
4. Check the components between C307 and Q306 (see Figure 11.21
and Figure 11.22).
5. If the above checks reveal a fault, go to Step 6. If they do not, go to
Task 12 in “Biasing of PA Driver and PAs” on page 269.
6. Repair the fault. Confirm the removal of the fault and go to “Final
Tasks” on page 147. If the repair failed, replace the main-board
assembly and go to “Final Tasks” on page 147.
7. If not already done, remove the PAF TOP can.
8. Enter the CCTM command 326 5 to set the power level to the
maximum, and then the command 33 to place the radio in transmit
mode.
9. Measure the RF voltage at the gates of the PAs Q309 and Q310
(see Figure 11.23 and Figure 11.24).
10. Enter the CCTM command 32 to place the radio in receive mode.
11. If an RF voltage is present, there is no fault in the initial RF signal
path; go to Task 31. If there is no RF voltage, go to Step 12.
12. Check the components of the interstage matching circuitry between
the PA driver Q306 and the gates of the PAs Q309 and Q310
(see Figure 11.23 and Figure 11.24).
13. If a fault is found, repair it, confirm the removal of the fault, and go
to “Final Tasks” on page 147. If the repair failed or the fault could
not be found, replace the main-board assembly and go to “Final
Tasks” on page 147.

302 Transmitter Fault Finding (50W/40W Radios) TM9100 Service Manual
© Tait Electronics Limited August 2005
Figure 11.23 Components of the interstage matching circuitry between the PA driver Q306 and the
PAs Q309 and Q310 (B1 band)
B1 BAND
Q310
Q309
Q306
PAF TOP CAN PAD TOP CAN

TM9100 Service Manual Transmitter Fault Finding (50W/40W Radios) 303
© Tait Electronics Limited August 2005
Figure 11.24 Components of the interstage matching circuitry between the PA driver Q306 and the
PAs Q309 and Q310 (H5 and H7 bands)
H5, H7 BANDS
Q310
Q309
Q306
PAF TOP CAN PAD TOP CAN

304 Transmitter Fault Finding (50W/40W Radios) TM9100 Service Manual
© Tait Electronics Limited August 2005
Task 31 —
Check Power at
Directional Coupler
If, as determined in Task 26 to Task 30, there is no fault in the initial RF
signal path, investigate the final signal path. This part of the circuitry may
also require investigation following certain checks in “Transmitter RF
Power”. Begin by checking the directional coupler as follows:
1. If not already done, remove the DIRC TOP can.
2. Remove the coupling capacitors C348, C349, C350
(see Figure 11.25 and Figure 11.26).
3. Solder one terminal of an 82pF (H5, H7 bands) or 680pF (B1) test
capacitor to the PCB at the point shown in Figure 11.25 and
Figure 11.26. Mount the capacitor vertically. Use a test capacitor of
the type GRM111, DLI C17, Murata 1210, or the equivalent.
4. Solder a 50Ω test lead to the PCB: Solder the outer sheath to the test
pad shown in Figure 11.25 and Figure 11.26, and solder the central
wire to the other terminal of the test capacitor.
5. Connect the test lead to the test set.
6. Enter the CCTM command 326 5 to set the transmitter power level
to the maximum.
7. Enter the CCTM command 101 x x 0, where x is the lowest
frequency (in hertz) for maximum power, as given in Table 11.8
(B1 band), Table 11.9 (H5) or Table 11.10 (H7).
8. Enter the CCTM command 33 to place the radio in transmit mode.
9. Measure the RF output power. This should be:
10. Enter the CCTM command 32 to place the radio in receive mode.
11. Enter the CCTM command 101 x x 0, where x is the highest
frequency (in hertz) for maximum power, as given in Table 11.8
(B1 band), Table 11.9 (H5) or Table 11.10 (H7).
12. Repeat Step 8 to Step 10.
13. If the power measured in both the above cases exceeds 70W (B1) or
60W (H5, H7), go to Step 14. If it does not, go to Task 32.
14. Remove the test lead and test capacitor, resolder the coupling
capacitors in position, and go to Task 33.
RF output power: more than 70W (B1 band)
more than 60W (H5, H7 bands)

TM9100 Service Manual Transmitter Fault Finding (50W/40W Radios) 305
© Tait Electronics Limited August 2005
Figure 11.25 Circuitry under the DIRC TOP can, and the points for attaching the test lead and test
capacitor (B1 band)
B1 BAND
C348
C349
C350
TEST PAD
MOUNTING POINT FOR TEST CAPACITOR

306 Transmitter Fault Finding (50W/40W Radios) TM9100 Service Manual
© Tait Electronics Limited August 2005
Figure 11.26 Circuitry under the DIRC TOP can, and the points for attaching the test lead and test
capacitor (H5 and H7 bands)
H5, H7 BANDS
C348
C349
C350
TEST PAD
MOUNTING POINT FOR TEST CAPACITOR

TM9100 Service Manual Transmitter Fault Finding (50W/40W Radios) 307
© Tait Electronics Limited August 2005
Task 32 —
Repair Circuitry If the RF output power measured in Task 31 is low, there is a fault in the
circuit between the common drain of the PAs and the test capacitor.
1. If not already done, remove the PAF TOP can.
2. Check for faulty, shorted or misplaced components in the circuit
between the test capacitor and the common drain of Q309 and Q310
(see Figure 11.8 and Figure 11.9).
3. Repair any fault revealed by the above checks and go to Step 5. If no
fault could be found, go to Step 4.
4. Remove the test lead and test capacitor, resolder the coupling
capacitors C348, C349 and C350 in position (see Figure 11.25 and
Figure 11.26), and go to Task 26.
5. With the test lead still connected to the test set, enter the CCTM
command 326 5 to set the transmitter power level to the maximum.
6. Enter the CCTM command 101 x x 0, where x is the lowest
frequency (in hertz) for maximum power, as given in Table 11.8
(B1 band), Table 11.9 (H5) or Table 11.10 (H7).
7. Enter the CCTM command 33 to place the radio in transmit mode.
8. Measure the RF output power. This should be:
9. Enter the CCTM command 32 to place the radio in receive mode.
10. Enter the CCTM command 101 x x 0, where x is the highest
frequency (in hertz) for maximum power, as given in Table 11.8
(B1 band), Table 11.9 (H5) or Table 11.10 (H7).
11. Repeat Step 7 to Step 9.
12. Remove the test lead and test capacitor, and resolder the coupling
capacitors C348, C349 and C350 in position (see Figure 11.25 and
Figure 11.26).
13. If the power in both the above cases is now correct, the fault has been
rectified; go to “Final Tasks” on page 147. If it is not, the repair
failed; replace the main-board assembly and go to “Final Tasks” on
page 147.
RF output power: more than 70W (B1 band)
more than 60W (H5, H7 bands)

308 Transmitter Fault Finding (50W/40W Radios) TM9100 Service Manual
© Tait Electronics Limited August 2005
Task 33 —
Check PIN Switch In checking the final RF signal path, if no fault is found in the directional
coupler, then check the PIN switch next. The PIN switch may also require
investigation following certain checks in “Transmitter RF Power”.
1. Remove the LPF TOP can.
2. Remove the three blocking capacitors C361, C362 and C363
(see Figure 11.27).
3. Solder one terminal of a 56 pF (B1 band) or 18 pF (H5, H7) test
capacitor to the PCB at the point shown in Figure 11.27. Mount the
capacitor vertically. Use a test capacitor of the type GRM111, DLI
C17, Murata 1210, or the equivalent.
4. Solder a 50 Ω test lead to the PCB. Solder the outer sheath to the test
pad shown in Figure 11.27, and solder the central wire to the other
terminal of the test capacitor.
5. Connect the test lead to the test set.
6. Enter the CCTM command 326 5 to set the transmitter power level
to the maximum.
7. Enter the CCTM command 101 x x 0, where x is the lowest
frequency (in hertz) for maximum power, as given in Table 11.8
(B1 band), Table 11.9 (H5) or Table 11.10 (H7).
8. Enter the CCTM command 33 to place the radio in transmit mode.
9. Measure the RF output power. This should be:
10. Enter the CCTM command 32 to place the radio in receive mode.
11. Enter the CCTM command 101 x x 0, where x is the highest
frequency (in hertz) for maximum power, as given in Table 11.8
(B1 band), Table 11.9 (H5) or Table 11.10 (H7).
12. Repeat Step 8 to Step 10.
13. If the power in both the above cases exceeds 70W (B1) or 60W (H5,
H7), go to Step 14. If it does not, the circuitry of the PIN switch is
suspect; go to Task 34.
14. Remove the test lead and test capacitor, resolder the blocking
capacitors in position, and go to Task 35.
RF output power: more than 70W (B1 band)
more than 60W (H5, H7 bands)

TM9100 Service Manual Transmitter Fault Finding (50W/40W Radios) 309
© Tait Electronics Limited August 2005
Figure 11.27 Circuitry under the PIN TOP can, and points for attaching the test lead and test capacitor
H5, H7 BANDS
B1 BAND
C361
C362
C363
D307
C361
C362
C363
D3507
TEST PAD TEST PAD
MOUNTING POINT FOR
TEST CAPACITOR

310 Transmitter Fault Finding (50W/40W Radios) TM9100 Service Manual
© Tait Electronics Limited August 2005
Task 34 —
Repair PIN switch If the RF power at the PIN switch is low, the switch is not drawing the
expected current or the diode is faulty. Check the circuit as follows:
1. Remove the PIN TOP can.
2. Perform a diode check of D307 (B1 band) or D3507 (H5, H7 bands)
(see Figure 11.27). If it is not faulty, go to Step 3. If it is, replace
D307 or D3507, and go to Step 4.
3. Check the +9V0_TX supply to the PIN switch via the following
resistors on the bottom-side of the PCB (see Figure 11.28 and
Figure 11.29):
■B1 band: R389 and R390
■H5, H7 bands: R3000, R389 and R390
If any resistor is faulty, replace the resistor as well as D307 (B1) or
D3507 (H5, H7). (A faulty resistor is likely to have resulted in damage
to D307 or D3507.)
4. With the test lead still connected to the test set, enter the CCTM
command 326 5 to set the transmitter power level to the maximum.
5. Enter the CCTM command 101 x x 0, where x is the lowest
frequency (in hertz) for maximum power, as given in Table 11.8
(B1 band), Table 11.9 (H5) or Table 11.10 (H7).
6. Enter the CCTM command 33 to place the radio in transmit mode.
Again measure the RF output power. This should be:
7. Enter the CCTM command 32 to place the radio in receive mode.
8. Enter the CCTM command 101 x x 0, where x is the highest
frequency (in hertz) for maximum power, as given in Table 11.8
(B1 band), Table 11.9 (H5) or Table 11.10 (H7).
9. Repeat Step 5 to Step 7.
10. Remove the test lead and test capacitor, and resolder the blocking
capacitors C361, C362 and C363 (see Figure 11.27) in position.
11. If the power in both the above cases is now correct, the fault has been
rectified; go to “Final Tasks” on page 147. If it is not, the repair
failed; replace the main-board assembly and go to “Final Tasks” on
page 147.
RF output power: more than 70W (B1 band)
more than 60W (H5, H7 bands)

TM9100 Service Manual Transmitter Fault Finding (50W/40W Radios) 311
© Tait Electronics Limited August 2005
Figure 11.28 Components of concern on the bottom-side of the main board (B1 band)
B1 BAND
R389
R390
NB BOT CAN
COPPER PLATE
VCO BOT CAN

312 Transmitter Fault Finding (50W/40W Radios) TM9100 Service Manual
© Tait Electronics Limited August 2005
Figure 11.29 Components of concern on the bottom-side of the main board (H5 and H7 bands)
H5, H7 BANDS
R3000
R389
R390
COPPER PLATE
VCO BOT CAN

TM9100 Service Manual Transmitter Fault Finding (50W/40W Radios) 313
© Tait Electronics Limited August 2005
Figure 11.30 Circuitry under the LPF TOP can
B1 BAND H5, H7 BANDS

314 Transmitter Fault Finding (50W/40W Radios) TM9100 Service Manual
© Tait Electronics Limited August 2005
Task 35 —
Check Components
of LPF
If there are no faults in the final RF signal path up to and including the PIN
switch, then the fault should lie in the LPF. Check the LPF as follows:
1. If not already done, remove the LPF TOP can.
2. Connect the RF connector to the test set.
3. Check the capacitors and inductors of the LPF between the PIN
switch and the RF connector. See Figure 11.30. Check for shorts,
open circuits, and faulty components. Repair any fault.
4. In the case of the B1 band, replace the LPF TOP can before continuing.
5. Enter the CCTM command 326 5 to set the transmitter power level
to the maximum.
6. Enter the CCTM command 101 x x 0, where x is the lowest
frequency (in hertz) for maximum power, as given in Table 11.8
(B1 band), Table 11.9 (H5) or Table 11.10 (H7).
7. Enter the CCTM command 33 to place the radio in transmit mode.
8. Measure the RF output power. This should be:
9. Enter the CCTM command 32 to place the radio in receive mode.
10. Enter the CCTM command 101 x x 0, where x is the highest
frequency (in hertz) for maximum power, as given in Table 11.8
(B1 band), Table 11.9 (H5) or Table 11.10 (H7).
11. Repeat Step 7 to Step 9.
12. If the power in both the above cases exceeds 70W (B1) or 60W
(H5, H7), the fault has been rectified; go to “Final Tasks” on
page 147. If it does not, the repair failed; replace the main-board
assembly and go to “Final Tasks” on page 147.
RF output power: more than 70W (B1 band)
more than 60W (H5, H7 bands)

TM9100 Service Manual Transmitter Fault Finding (25W Radios) 315
© Tait Electronics Limited August 2005
12 Transmitter Fault Finding (25W Radios)
Introduction This section covers the diagnosis of faults in the transmitter circuitry for the
25W radios. The main indication of a fault in the transmitter is a reduction
in range. This implies that the power output is wrong or too low. Another
type of fault is manifested when the radio always transmits at full power, even
if set otherwise. Regardless of the fault, the lock status should be normal.
Fault-Diagnosis
Tasks The procedure for diagnosing transmitter faults is divided into tasks, which
are grouped into the following sections:
■“Power Supplies”
■“Transmitter RF Power”
■“Biasing of PA Driver and PAs”
■“RF Signal Path”
Before beginning the fault diagnosis with “Power Supplies”, note the
following information regarding CCTM commands, frequency bands, can
removal and replacement, and transmit tests.
CCTM Commands The CCTM commands required in this section are listed in Table 12.1.
Full details of the commands are given in “Computer-Controlled Test
Mode (CCTM)” on page 112.
Table 12.1 CCTM commands required for the diagnosis of faults in the transmitter
Command Description
32
33
47
101 x y 0
114 x
304
304 x
318
319
326 x
331
331 x
332
332 x
334 x
335 x
Set radio in receive mode
Set radio in transmit mode
Read temperature near PAs — displays temperature x in degrees celsius and voltage y
Set transmit frequency (x in hertz) and receive frequency (y in hertz) to specified values
Set DAC value x (in range 0 to 1023) of transmit power
Read clamp current at gate of PA driver — displays DAC value x (in range 0 to 255)
Set DAC value x (in range 0 to 255) of clamp current at gate of PA driver
Read forward-power level — displays corresponding voltage x in millivolts
Read reverse-power level — displays corresponding voltage x in millivolts
Set transmitter power level x (0=off, 1=very low, 2=low, 3=medium, 4=high, 5=maximum)
Read bias voltage for first PA — displays DAC value x (in range 0 to 255)
Set DAC value x (in range 0 to 255) of bias voltage for first PA
Read bias voltage for second PA — displays DAC value x (in range 0 to 255)
Set DAC value x (in range 0 to 255) of bias voltage for second PA
Set synthesizer on (x=1) or off (x=0) via DIG SYN EN line
Set transmit-receive switch on (x=1) or off (x=0) via DIG SYN TR SW line

316 Transmitter Fault Finding (25W Radios) TM9100 Service Manual
© Tait Electronics Limited August 2005
Frequency Bands Some fault-diagnosis tasks require programming the radio with the lowest,
center or highest frequency in the radio’s frequency band. The relevant
frequencies for the different bands are listed in Table 12.2. Note that the
following frequency ranges are reserved worldwide for use by distress
beacons:
■B1 band: 156.8MHz ± 375kHz
■H5 band: 406.0 to 406.1MHz
Do not program the radio with any frequency in the above ranges.
Can Removal There are five cans shielding the bulk of the transmitter circuitry:
■PAD TOP
■PAF TOP
■DIRC TOP
■PIN TOP
■LPF TOP
To remove any can, first remove the main-board assembly from the chassis.
In the case of the PAD TOP and PAF TOP cans, first detach the heat-transfer
block from the main board. Secure the block again after removing the cans.
Follow the procedures given in “Disassembly and Reassembly” on
page 123.
Can Replacement Replace all cans that have been removed only after repairing the board.
This applies to the B1, H5 and H6 bands. For certain other bands the
transmitter will not operate correctly unless all the cans are fitted.
Table 12.2 Lowest, center and highest frequencies in MHz
Band Lowest
frequency Center
frequency Highest
frequency
B1
H5
H6
136
400
450
155
435
490
174
470
530

TM9100 Service Manual Transmitter Fault Finding (25W Radios) 317
© Tait Electronics Limited August 2005
Transmit Tests The following points need to be borne in mind when carrying out transmit
tests:
■secure main-board assembly
■ensure proper antenna load
■limit duration of transmit tests
■protect against accidental transmissions
■avoid thermal and RF burns
These points are discussed in more detail below.
Secure Main-Board
Assembly Before conducting any transmit tests, ensure that the main-board assembly
is adequately secured in the chassis. This is essential if overheating of the
radio is to be avoided. (As mentioned earlier, the heat-transfer block must
already be secured to the main board of the assembly.) It is good practice to
secure the assembly by at least the two external screws and one of the
internal screws. The screws are labelled I and E in Figure 5.3 on page 127.
There is no need, however, to secure the lid of the radio body.
Ensure Proper
Antenna Load The radio has been designed to operate with a 50Ω termination impedance,
but will tolerate a wide range of antenna loading conditions. Nevertheless,
care should be exercised. Normally the RF connector on the main-board
assembly will be connected to the RF communications test set as shown in
Figure 4.2 on page 106. But for those tests where this connection is not
necessary, a 50Ω load may be used instead. Do not operate the transmitter
without such a load or without a connection to the test set. Failure to do so
might result in damage to the power output stage of the transmitter.
Limit Duration of
Transmit Tests After setting the frequency and power level (if necessary), enter the CCTM
command 33 to perform a transmit test. This command places the radio in
transmit mode. After completing the measurement or check required,
immediately enter the CCTM command 32. This command returns the
radio to the receive mode. Restricting the duration of transmit tests in this
way will further limit the danger of overheating. The reason for this
precaution is that the transmit timers do not function in the CCTM mode.
Protect Against
Accidental
Transmissions
Under certain circumstances the microprocessor can key on the transmitter.
Ensure that all instruments are protected at all times from such accidental
transmissions.
Avoid Thermal
and RF Burns Avoid thermal burns. Do not touch the cooling fins or underside of the
radio body when the transmitter is or has been operating. Avoid RF burns.
Do not touch the antenna or the RF signal path on the circuit board while
the transmitter is operating.

318 Transmitter Fault Finding (25W Radios) TM9100 Service Manual
© Tait Electronics Limited August 2005
12.1 Power Supplies
Introduction First check that a power supply is not the cause of the fault. There are two
power supplies and a switch circuit for the transmitter:
■Task 1: 13.8V DC supply from power connector (+13V8 BATT)
■Task 2: switch circuit for 13.8V DC supply
■Task 3: 9V DC supply from 9V regulator in PSU module (+9V0 TX)
The measurement and test points for diagnosing faults in the power supplies
are summarized in Figure 12.1.
Figure 12.1 Measurement and test points for diagnosing faults involving the power supplies for
the transmitter
GND
TEST POINT
GND
TEST POINT
9V0 TX
TEST POINT
9V0 TX
TEST POINT
SIGNAL TYPES
RF
ANALOG
EXCITER
PAs
FRE-
QUENCY
SYNTHE-
SIZER
OTHER
TRANS-
MITTER
CIRCUITRY
TRANSMITTER
INTERFACE
CIRCUITRY
DRIVER
+13.8 V DC SUPPLY
TO PA DRIVER
+13.8 V DC SUPPLY
TO PA DRIVER
+13.8 V DC
SUPPLY TO PAs
+13.8 V DC
SUPPLY TO PAs
L310
POWER
SUPPLY
AGND
+9V0 TX
+13V8 BATT
SWITCH
L306

TM9100 Service Manual Transmitter Fault Finding (25W Radios) 319
© Tait Electronics Limited August 2005
Task 1 —
13.8V Power Supply First check the power supply from the power connector.
1. Obtain a needle probe to use for measurements of the power supply
at the PA driver and PAs. If none is available, remove the PAF TOP and
PAD TOP cans.
2. Set the DC power supply to 13.8V, with a current limit of 9A.
3. Program the radio with the highest frequency in the radio’s frequency
band: Enter the CCTM command 101 x x 0, where x is the frequency
in hertz. The required values for the different frequency bands are
given in Table 12.2.
4. Enter the CCTM command 326 5 to set the radio to maximum
power.
5. Attempt to place the radio in transmit mode. Enter the CCTM
command 33.
6. If the radio enters the transmit mode, continue with Step 7. If instead
a C03 error is displayed in response to the command 33, go to Task 7
in “Transmitter RF Power” on page 328.
7. Measure the voltage at the point on L310 shown in Figure 12.2.
This is the supply at the common drain of Q309 and Q310, and
should be:
8. Also measure the voltage at the point on L306 shown in
Figure 12.3. This is the supply at the drain of Q306, and should be:
9. Enter the CCTM command 32 to place the radio in receive mode.
10. If the power supply measured in Step 7 and Step 8 is not correct, go
to Task 2. If it is, go to Task 3.
common drain of Q309 and Q310: more than 13V DC
drain of Q306: more than 13V DC

320 Transmitter Fault Finding (25W Radios) TM9100 Service Manual
© Tait Electronics Limited August 2005
Figure 12.2 Point for measuring the power supply to the PAs
H5, H6 BANDS
B1 BAND
MEASUREMENT POINT ON L310
(B1 BAND SIMILAR)

TM9100 Service Manual Transmitter Fault Finding (25W Radios) 321
© Tait Electronics Limited August 2005
Figure 12.3 Point for measuring the power supply to the PA driver
R324
C310
H5, H6 BANDS
B1 BAND
MEASUREMENT
POINT ON L306
MEASUREMENT
POINT ON L306
L306
POINT 2 ON R350
POINT 2 ON R350
POINT 1 ON R350
POINT 1 ON R350
MEASUREMENT
POINT ON R339
MEASUREMENT
POINT ON R339

322 Transmitter Fault Finding (25W Radios) TM9100 Service Manual
© Tait Electronics Limited August 2005
Task 2 —
Check Switch Circuit If the power supply to the drains of the PAs and PA driver is not correct, the
switch circuit is suspect. Check the circuit as follows:
1. Measure the voltage at the point 1 on R350 shown in Figure 12.3.
The voltage should be:
2. If the voltage measured in Step 1 is correct, go to Step 3. If it is not,
check for continuity between R350 and the power connector. Repair
any fault and conclude with Step 8.
3. Measure the voltage at R339 as shown in Figure 12.3. The voltage
should be:
4. If the voltage measured in Step 3 is correct, go to Step 5. If it is not,
go to Task 3 and check the 9V power supply.
5. Measure the voltage at the point 2 on R350 shown in Figure 12.3.
The voltage should be:
6. If the voltage measured in Step 5 is correct, go to Step 7. If it is not,
replace Q308 — see Figure 12.3 — and conclude with Step 8.
7. Remove the heat-transfer block from the main board. Replace Q311
(situated on the bottom-side of the main board next to the power
connector). Replace the heat-transfer block, and conclude with
Step 8.
8. Repeat Task 1 to confirm the removal of the fault, and go to “Final
Tasks” on page 147. If the repair failed or the fault could not be
found, replace the main-board assembly and go to “Final Tasks” on
page 147.
Task 3 —
9V Power Supply If the supply from the power connector is correct, check the 9V DC supply.
1. Enter the CCTM command 326 1 to set the transmitter power level
very low.
2. Enter the CCTM command 33 to place the radio in transmit mode.
3. Measure the supply voltage between the 9V0 TX test point and the
GND test point (see Figure 12.4).
4. Enter the CCTM command 32 to place the radio in receive mode.
5. If the supply measured in Step 3 is correct, go to Task 4 in
“Transmitter RF Power” on page 326. If it is not, the 9V regulator
IC601 and the associated switching circuitry Q603 are suspect; go to
Task 3 of “Power Supply Fault Finding” on page 158.
point 1 on R350: 13.8V DC
R339: 9V DC
point 2 on R350: < 5V DC
supply 9V0 TX: 9.0 ± 0.5V DC

TM9100 Service Manual Transmitter Fault Finding (25W Radios) 323
© Tait Electronics Limited August 2005
Figure 12.4 Test points for checking the 9V supply, the forward and reverse RF power, and the
inhibiting of the transmitter
DIRC TOP CAN
IF TOP CAN
VCO TOP CAN (UHF ONLY)
D TX INH
TEST POINT
TX INH
TEST POINT
REV PWR
TEST POINT
FWD PWR
TEST POINT
GND TEST POINT
9V0 TX TEST POINT

324 Transmitter Fault Finding (25W Radios) TM9100 Service Manual
© Tait Electronics Limited August 2005
12.2 Transmitter RF Power
Introduction If there is no fault with the power supplies, check the transmitter RF power
and correct any fault. The procedure is covered in the following eight tasks:
■Task 4: check forward and reverse powers
■Task 5: check RF output power
■Task 6: power unchanged regardless of setting
■Task 7: check for inhibiting of transmitter
■Task 8: check temperature sensor
■Task 9: power and current are skewed
■Task 10: repair output matching circuitry
■Task 11: power and current are low
The measurement points for diagnosing faults concerning the transmitter
RF power are summarized in Figure 12.5. Data required for the first task
(checking the forward and reverse powers) are supplied in Table 12.3.
Table 12.3 Voltages in millivolts corresponding to nominal forward and reverse powers
Frequency band Forward power (318 command) Reverse power (319 command)
B1 1100 to 2000 < 500
H5 2500 to 3500 < 1000
H6 2800 to 3900 < 1000

TM9100 Service Manual Transmitter Fault Finding (25W Radios) 325
© Tait Electronics Limited August 2005
Figure 12.5 Measurement and test points for diagnosing faults concerning the transmitter
RF power
REV PWR
TEST POINT
REV PWR
TEST POINT
FWD PWR
TEST POINT
FWD PWR
TEST POINT
LEAD TO
TEST SET
LEAD TO
TEST SET
TX INH
TEST POINT
TX INH
TEST POINT
50 TEST LEAD
TO TEST SET
Ω
50 TEST LEAD
TO TEST SET
Ω
D TX INH
TEST POINT
D TX INH
TEST POINT
RF CON-
NECTOR RECEIVER
LPF DIREC-
TIONAL
COUPLER PAs
BUFFER
AMPLIFIER
BUFFER
AMPLIFIER
POWER
CONTROL
PIN SWITCH
DRIVER EXCITER
BIAS
LIMITER
SHAPER
AND
LEVEL
SHIFTER
SHAPER
AND
LEVEL
SHIFTER
SHAPING
FILTER
DIGITAL
BOARD OR GATE
DIG TX INH
DIG SYN EN
SYN LOCK
SYN TX LO
FRE-
QUENCY
SYNTHE-
SIZER
TX FWD PWR
TX REV PWR
CODEC
AND AUDIO
CIRCUITRY
SIGNAL TYPES
RF
ANALOG
CLOCK
DIGITAL
CDC TX DRV BIAS
CDC TX FIN BIAS1
CDC TX FIN BIAS2
CDC TX PWR CTL
AND

326 Transmitter Fault Finding (25W Radios) TM9100 Service Manual
© Tait Electronics Limited August 2005
Task 4 —
Check Forward and
Reverse Powers
First check the forward and reverse powers for an indication of which part
of the circuitry is suspect.
1. Enter the CCTM command 326 4 to set the transmitter power level
high.
2. Enter the CCTM command 33 to place the radio in transmit mode.
3. Enter the CCTM command 318 to check the forward power.
The value returned is the voltage in millivolts corresponding to the
power level, and should be as shown in Table 12.3.
4. Confirm the above result by checking the level at the FWD PWR test
point (see Figure 12.4) using an oscilloscope.
5. Enter the CCTM command 319 to check the reverse power.
The value returned is the voltage in millivolts corresponding to the
power level, and should be as shown in Table 12.3.
6. Confirm the above result by checking the level at the REV PWR test
point (see Figure 12.4) using an oscilloscope.
If the oscilloscope momentarily indicates a very high reverse power,
then the most likely scenario is that the antenna VSWR threshold has
been exceeded and the PA has shut down to very low power.
7. Enter the CCTM command 32 to place the radio in receive mode.
8. If the values obtained in Step 3 and Step 5 are both correct, and there
is no indication of a momentary high reverse power, go to Task 5.
If one or both are incorrect, go to Step 9.
9. Check the connection from the RF connector on the radio to the test
set.
10. If there is no fault, go to Step 11. If there is, rectify the fault and
repeat the above measurements.
11. If the reverse power is momentarily too high, the directional coupler,
PIN switch or LPF is suspect; go to Task 29. Otherwise go to Task 5.

TM9100 Service Manual Transmitter Fault Finding (25W Radios) 327
© Tait Electronics Limited August 2005
Task 5 —
Check RF Output
Power
If the power supplies are correct, check the RF output power of the
transmitter.
1. Enter the CCTM command 326 5 to set the transmitter power level
to the maximum value.
2. If not already done, program the radio with the highest frequency in
the radio’s frequency band: Enter the CCTM command 101 xx 0,
where x is the frequency in hertz. The required values for the
different frequency bands are given in Table 12.2.
3. Enter the CCTM command 33 to place the radio in transmit mode.
4. Note the RF output power measured by the test set, and note the
current reading on the DC power supply.
5. Enter the CCTM command 32 to place the radio in receive mode.
6. Program the radio with the center frequency in the radio’s frequency
band: Enter the CCTM command 101 x x 0, where x is the frequency
in hertz. The required values for the different frequency bands are
given in Table 12.2.
7. Repeat Step 3 to Step 5.
8. Program the radio with the lowest frequency in the radio’s frequency
band: Enter the CCTM command 101 x x 0, where x is the frequency
in hertz. The required values for the different frequency bands are
given in Table 12.2.
9. Repeat Step 3 to Step 5.
10. Depending on the results of the above measurements, proceed to the
task indicated in Table 12.4. Note that the power and current are
considered to be skewed if they are low at one part of the frequency
band and high elsewhere.
RF output power: > 30W
current: < 8A (VHF), < 9A (UHF)
Table 12.4 Tasks to be performed according to the results of the power and current measurements
of Task 5
Power Current Task
Correct Correct Task 6 — Power unchanged regardless of setting
Correct Wrong Task 29 — Check power at directional coupler
Skewed Skewed Task 9 — Power and current are skewed
Low (> 0.1W) Low (> 0.5A) Task 11 — Power and current are low
None at RF connector (< 0.1W) Low (> 0.5A) Task 29 — Check power at directional coupler
None at RF connector (< 0.1W) None (< 0.5A) Task 7 — Check for inhibiting of transmitter

328 Transmitter Fault Finding (25W Radios) TM9100 Service Manual
© Tait Electronics Limited August 2005
Task 6 —
Power Unchanged
Regardless of
Setting
If all the power and current values measured in Task 5 are correct, it is likely
that the power remains unchanged regardless of the power setting.
1. Enter the following CCTM commands in turn and measure the RF
output power in each case:
■326 4
■326 3
■326 2
■326 1
2. The above measurements should confirm that the power remains
unchanged at all settings. Carry out Task 12 and then Task 19.
Task 7 —
Check for Inhibiting
of Transmitter
If the transmitter is drawing no current or the wrong current, check
whether it is being inhibited. This check is also required if a CO3 error
occurs in Task 1.
1. If not already done, enter the CCTM command 33 to place the radio
in transmit mode.
2. Check the logic signal at the TX INH test point (see Figure 12.4).
The signal should be:
3. If the signal is inactive as required, go to Step 4. If it is active — about
1.1V — the transmitter is being inhibited; go to Step 5.
4. Enter the CCTM command 32 to place the radio in receive mode,
and go to Task 12 in “Biasing of PA Driver and PAs” on page 335.
5. Check the logic signal at the DTXINH test point (see Figure 12.4).
The signal should be:
6. If the signal is inactive as required, go to Step 8. If it is active — about
3.2V — the temperature sensor is suspect; go to Step 7.
7. Enter the CCTM command 32 to place the radio in receive mode,
and go to Task 8.
8. The lock status is possibly no longer normal. Enter the CCTM
command 72 and check the lock status.
9. Enter the CCTM command 32 to place the radio in receive mode.
10. The normal lock status is 110. If it is not, proceed to the relevant
section. If it is, go to Step 11.
11. Check for short circuits on the DIG TX INH line from the DTXINH test
point.
TX INH test point: about 0V (inactive)
D TX INH test point: about 0V (inactive)

TM9100 Service Manual Transmitter Fault Finding (25W Radios) 329
© Tait Electronics Limited August 2005
12. Repair any fault, confirm the removal of the fault, and go to “Final
Tasks” on page 147. If the repair failed or no fault could be found,
replace the main-board assembly and go to “Final Tasks” on
page 147.
Task 8 —
Check Temperature
Sensor
If the transmitter is being inhibited and the logic signal at the DTXINH test
point is active, a fault in the temperature sensor might be the cause.
1. Enter the CCTM command 47 to check the temperature reading.
2. Of the two numbers returned, the first is the temperature in degrees
celsius and should be about 25°C. If it is, go to Task 12 in “Biasing of
PA Driver and PAs” on page 335. If it is not, go to Step 3.
3. If not already done, remove the PAF TOP can.
4. Check D301 and the surrounding components — see Figure 12.6
(B1 band) and Figure 12.7 (H5 and H6 bands).
5. If there is no fault, go to “CODEC and Audio Fault Finding” on
page 371. If a fault is found, repair it, confirm the removal of the
fault, and go to “Final Tasks” on page 147. If the repair failed, replace
the main-board assembly and go to “Final Tasks” on page 147.

330 Transmitter Fault Finding (25W Radios) TM9100 Service Manual
© Tait Electronics Limited August 2005
Figure 12.6 PA circuitry under the PAF TOP can and part of the directional coupler under the DIRC TOP
can (B1 band)
Mounting point
for test capacitor
Test pad
Temperature
sensor

TM9100 Service Manual Transmitter Fault Finding (25W Radios) 331
© Tait Electronics Limited August 2005
Figure 12.7 PA circuitry under the PAF TOP can and part of the directional coupler under the DIRC TOP
can (H5 and H6 bands)
Mounting point
for test capacitor
Test pad
Temperature
sensor

332 Transmitter Fault Finding (25W Radios) TM9100 Service Manual
© Tait Electronics Limited August 2005
Task 9 —
Power and Current
Are Skewed
If the RF output power and the supply current are skewed, the output
matching is suspect.
1. Remove the DIRC TOP can.
2. Remove the coupling capacitors C348, C349 and C350 —
see Figure 12.6 (B1), and Figure 12.7 (H5, H6).
3. Solder one terminal of an 82pF (H5, H6 bands) or 680pF (B1) test
capacitor to the PCB at the point shown in Figure 12.6 to
Figure 12.7. Mount the capacitor vertically. Use a test capacitor of
the type GRM111, DLI C17, Murata 1210, or the equivalent.
4. Solder a 50Ω test lead to the PCB. Solder the outer sheath to the test
pad shown in Figure 12.6 to Figure 12.7, and solder the central
wire to the other terminal of the test capacitor.
5. Connect the test lead to the test set.
6. Program the radio with the highest frequency in the radio’s frequency
band: Enter the CCTM command 101 x x 0, where x is the frequency
in hertz.
7. Enter the CCTM command 33 to place the radio in transmit mode.
8. Note the RF output power measured by the test set, and note the
current reading on the DC power supply.
9. Enter the CCTM command 32 to place the radio in receive mode.
10. Program the radio with the center frequency in the band: Enter the
CCTM command 101 x x 0, where x is the frequency in hertz.
11. Repeat Step 7 to Step 9.
12. Program the radio with the lowest frequency in the band: Enter the
CCTM command 101 x x 0, where x is the frequency in hertz.
13. Repeat Step 7 to Step 9.
14. If the power and current are still skewed, go to Task 10. If the power
and current are correct, remove the test lead and test capacitor,
resolder the coupling capacitors in position, and go to Task 31 — the
PIN switch and LPF require checking.
RF output power: > 35W
current: < 8A (VHF), < 9A (UHF)

TM9100 Service Manual Transmitter Fault Finding (25W Radios) 333
© Tait Electronics Limited August 2005
Task 10 —
Repair Output
Matching Circuitry
If the checks in Task 9 show that the power and current are still skewed,
there is a fault in the output matching circuitry.
1. If not already done, remove the PAF TOP can.
2. Check for faulty, shorted or misplaced components in the circuit
between the test capacitor and the common drain of Q309 and Q310
(see Figure 12.6 to Figure 12.7). Repair any fault.
3. Program the radio with the highest frequency in the radio’s frequency
band: Enter the CCTM command 101 x x 0, where x is the frequency
in hertz.
4. Enter the CCTM command 33 to place the radio in transmit mode.
5. Note the RF output power measured by the test set, and note the
current reading on the DC power supply.
6. Enter the CCTM command 32 to place the radio in receive mode.
7. Program the radio with the center frequency in the band: Enter the
CCTM command 101 x x 0, where x is the frequency in hertz.
8. Repeat Step 4 to Step 6.
9. Program the radio with the lowest frequency in the band: Enter the
CCTM command 101 x x 0, where x is the frequency in hertz.
10. Repeat Step 4 to Step 6.
11. Remove the test lead and test capacitor, and resolder the coupling
capacitors C348, C349 and C350 in position (see Figure 12.6 to
Figure 12.7).
12. If the power and current are now correct at all three frequencies, the
fault has been rectified; go to “Final Tasks” on page 147. If they are
not, go to Task 25 in “RF Signal Path” on page 355.
RF output power: > 35W
current: < 8A (VHF), < 9A (UHF)

334 Transmitter Fault Finding (25W Radios) TM9100 Service Manual
© Tait Electronics Limited August 2005
Task 11 —
Power and Current
Are Low
If the RF output power and the supply current are uniformly low at all
frequencies, one of the PAs is suspect or the input to the PAs is reduced.
Check each PA in turn:
1. For the first PA (Q310), enter the CCTM command 331 to check the
DAC value of final bias 1 (CDC TX FIN BIAS 1). Record the value x
returned.
2. Note the current reading on the DC power supply.
3. Enter the CCTM command 331 1 to turn off final bias 1.
4. Enter the CCTM command 33 to place the radio in transmit mode.
5. Note the RF output power measured at the test set. This should be
as shown in Table 12.5.
6. If the RF power is correct, go to Step 7 to repeat the check with the
second PA. If it is not, enter the CCTM command 32 to place the
radio in receive mode, and carry out Task 12 and then Task 13.
7. For the second PA (Q309), enter the CCTM command 332 to check
the DAC value of final bias 2 (CDC TX FIN BIAS 2). Record the value y
returned.
8. Note the current reading on the DC power supply.
9. Enter the CCTM command 332 1 to turn off final bias 2.
10. With the radio still in transmit mode, note the RF output power
measured at the test set. This should be as shown in Table 12.5.
11. Enter the CCTM command 32 to place the radio in receive mode.
12. If the RF power measured in Step 10 is correct, go to “RF Signal
Path” on page 354. If it is not, carry out Task 12 and then Task 16.
Table 12.5 RF output power of individual RF power amplifiers at different frequencies
Frequency band Frequency within band
Lowest frequency Center frequency Highest frequency
B1 29 ± 5W 34 ± 5W 29 ± 5W
H5 5 ± 5W 12 ± 5W 27 ± 5W
H6 13 ± 5W 19 ± 5W 28 ± 5W

TM9100 Service Manual Transmitter Fault Finding (25W Radios) 335
© Tait Electronics Limited August 2005
12.3 Biasing of PA Driver and PAs
Introduction The measurements of the transmitter RF output power in “Transmitter RF
Power” might indicate a need to check the biasing of the two PAs and the
PA driver. The procedure is covered in this section. There are thirteen tasks
grouped as follows:
■Task 12: prepare to check biasing
■Task 13 to Task 15: check biasing of first PA
■Task 16 to Task 18: check biasing of second PA
■Task 19 and Task 20: check biasing of PA driver
■Task 21 to Task 24: repair circuitry
The test and measurement points for diagnosing faults in the biasing of the
PAs and PA driver are summarized in Figure 12.8.
Task 12 —
Prepare to
Check Biasing
If the transmitter is not being inhibited, check the biasing of the two PAs
and the PA driver. First make the following preparations:
1. Set the current limit on the DC power supply to 2A.
2. Enter the CCTM command 331 to check the DAC value of final bias
1 (CDC TX FIN BIAS 1) at maximum power. Record the value x returned.
3. Enter the CCTM command 332 to check the DAC value of final bias
2 (CDC TX FIN BIAS 2) at maximum power. Record the value y returned.
4. Enter the CCTM command 304 to check the DAC value of the
clamp current at the driver gate. Record the value z returned.
5. Enter the CCTM command 33 to place the radio in transmit mode.
6. Switch off all biases by entering the following CCTM commands in
sequence:
■331 1
■332 1
■304 1
■114 1023
■334 0
■335 0
7. Note the current reading on the DC power supply. This will be less
than 500mA.
8. With the radio still in transmit mode, check the biasing of the PAs and
PA driver, beginning with Task 13.

336 Transmitter Fault Finding (25W Radios) TM9100 Service Manual
© Tait Electronics Limited August 2005
Figure 12.8 Measurement and test points for diagnosing faults in the biasing of the PAs and PA
driver
PIN
SWITCH
AND LPF
R336R347
DIREC-
TIONAL
COUPLER PAs
BUFFER
AMPLIFIER
BUFFER
AMPLIFIER
POWER
CONTROL
DRIVER EXCITER
BIAS
LIMITER
SHAPER
AND
LEVEL
SHIFTER
SHAPER
AND
LEVEL
SHIFTER
SHAPING
FILTER
FRE-
QUENCY
SYNTHE-
SIZER
CDC TX DRV BIAS
CDC TX FIN BIAS1
CDC TX FIN BIAS2
CDC TX PWR CTL
TX FWD PWR
TX REV PWR
CODEC
AND AUDIO
CIRCUITRY
SIGNAL TYPES
RF
ANALOG
SET PWR
TEST POINT
SET PWR
TEST POINT
DRV
TEST POINT
DRV
TEST POINT
PIN 8 OF
IC303
PIN 8 OF
IC303
PIN 9 OF
IC303
PIN 9 OF
IC303
PIN 10 OF
IC303
PIN 10 OF
IC303
PIN 5 OF
IC303
PIN 5 OF
IC303
FIN1
TEST POINT
FIN1
TEST POINT
FIN2
TEST POINT
FIN2
TEST POINT
PWR
TEST POINT
PWR
TEST POINT
PIN 14 OF
IC301
PIN 14 OF
IC301
PIN 8 OF
IC301
PIN 8 OF
IC301
PIN 1 OF
IC301
PIN 1 OF
IC301
GATES OF
Q309, Q310
GATES OF
Q309, Q310
GATE OF
Q306
GATE OF
Q306

TM9100 Service Manual Transmitter Fault Finding (25W Radios) 337
© Tait Electronics Limited August 2005
Task 13 —
Check Biasing
of First PA
Check the biasing of the first PA (Q310).
Important Ensure that the current limit on the DC supply is 2A.
And, when entering the CCTM command 331 x, do not
specify a value x higher than that recorded in Task 12.
Failure to do so might result in the destruction of the PAs.
1. Use a multimeter to measure the voltage at pin 14 of IC301
(see Figure 12.9). The voltage should be:
2. Note the current reading on the DC power supply. As mentioned in
Step 7 of Task 12, this will be less than 500mA.
3. Enter the CCTM command 331 x (where x was recorded in Task 12).
4. Check that the voltage changes to:
5. Also note the current reading. This should increase by an amount
approximately equal to the offset given in Table 12.6.
6. If the voltage and current are both correct, go to Step 7. If the voltage
is correct but not the current, go to Task 14. If neither the current
nor the voltage is correct, go to Task 15.
7. Enter the CCTM command 331 1 to switch off final bias 1, and go to
Task 16.
pin 14 of IC301: < 100mV (initially)
pin 14 of IC301: 2 to 5V (after entry of CCTM 331 x)
Table 12.6 Gate biases for the PAs and PA driver at high power
Frequency band Offset currents in mA
First PA Second PA PA driver
B1 750 750 300
H5 1000 1000 450
H6 1000 1000 450

338 Transmitter Fault Finding (25W Radios) TM9100 Service Manual
© Tait Electronics Limited August 2005
Figure 12.9 Test points and components of the shaping filter
DIRC TOP CAN
IF TOP CAN
VCO TOP CAN (UHF ONLY)
SET PWR
TEST POINT
FWD PWR
TEST POINT
PWR TEST POINT FIN1 TEST POINT FIN2 TEST POINT
DRV TEST POINT

TM9100 Service Manual Transmitter Fault Finding (25W Radios) 339
© Tait Electronics Limited August 2005
Task 14 —
Shaper and
Level Shifter
If the voltage measured in Task 13 is correct but not the current, either the
first PA or the shaper and level shifter for the PA is suspect.
Important Ensure that the current limit on the DC supply is 2A.
And, when entering the CCTM command 331 x, do not
specify a value x higher than that recorded in Task 12.
Failure to do so might result in the destruction of the PAs.
1. If the PAF TOP can has already been removed, go to Step 5. If it has not,
go to Step 2.
2. Enter the CCTM command 32 to place the radio in receive mode.
3. Remove the PAF TOP can.
4. Enter the CCTM command 33 to place the radio in transmit mode.
5. Enter the CCTM command 331 x (where x was recorded in Task 12).
6. Check that the voltage at the gate of Q310 is (see Figure 12.10):
7. Enter the CCTM command 32 to place the radio in receive mode.
8. If the voltage measured above is correct, Q310 is faulty; replace the
main-board assembly and go to “Final Tasks” on page 147. If it is not
correct, go to Step 9.
9. Check the circuitry between pin 14 of IC301 and the gate of Q310
(see Figure 12.10). If a fault is found, repair it, confirm the removal
of the fault, and go to “Final Tasks” on page 147. If the repair failed
or Q310 itself is faulty, replace the main-board assembly and go to
“Final Tasks” on page 147.
gate of Q310: 2 to 5V

340 Transmitter Fault Finding (25W Radios) TM9100 Service Manual
© Tait Electronics Limited August 2005
Figure 12.10 PA circuitry under the PAF TOP can
H5, H6 BANDS
B1 BAND
CICUITRY BETWEEN IC301 AND PAs
(H5 AND H6 BANDS SIMILAR)
VIA TO GATE OF Q309
VIA TO GATE OF Q310
VIA TO PIN 14 OF IC301
VIA TO PIN 8 OF IC301
PAF TOP
PAF TOP

TM9100 Service Manual Transmitter Fault Finding (25W Radios) 341
© Tait Electronics Limited August 2005
Task 15 —
Shaping Filter for
Power Control
If neither the voltage nor the current measured in Task 13 is correct, then
the shaping filter for the power-control circuitry or the CODEC and audio
circuitry is suspect.
Important Ensure that the current limit on the DC supply is 2A.
And, when entering the CCTM command 331 x, do not
specify a value x higher than that recorded in Task 12.
Failure to do so might result in the destruction of the PAs.
1. Use the multimeter to measure the voltage at the FIN1 test point
(see Figure 12.9). The voltage should be:
2. Enter the CCTM command 331 x (where x was recorded in Task 12).
3. Check that the voltage changes to:
4. Enter the CCTM command 32 to place the radio in receive mode.
5. If the voltage measured above is correct, go to Step 6. If it is not, go
to “CODEC and Audio Fault Finding” on page 371.
6. Check IC301 and the surrounding shaping-filter circuitry
(see Figure 12.9). If a fault is found, repair it, confirm the removal
of the fault, and go to “Final Tasks” on page 147. If the repair failed,
replace the main-board assembly and go to “Final Tasks” on
page 147.
FIN1 test point: 18 ± 2mV (initially)
FIN1 test point: 1.1 to 2.7V (after entry of CCTM 331 x)

342 Transmitter Fault Finding (25W Radios) TM9100 Service Manual
© Tait Electronics Limited August 2005
Task 16 —
Check Biasing
of Second PA
If the biasing of the first PA is correct, check that of the second PA (Q309).
Important Ensure that the current limit on the DC supply is 2A.
And, when entering the CCTM command 332 y, do not
specify a value y higher than that recorded in Task 12.
Failure to do so might result in the destruction of the PAs.
1. Use the multimeter to measure the voltage at pin 8 of IC301
(see Figure 12.9). The voltage should be:
2. Note the current reading on the DC power supply. As mentioned in
Step 7 of Task 12, the current will be less than 500mA.
3. Enter the CCTM command 332 y (where y was recorded in Task 12).
4. Check that the voltage changes to:
5. Also note the current reading. This should increase by an amount
approximately equal to the offset given in Table 12.6.
6. If the voltage and current are both correct, go to Step 7. If the voltage
is correct but not the current, go to Task 17. If neither the current
nor the voltage is correct, go to Task 18.
7. Enter the CCTM command 332 1 to switch off final bias 2, and go to
Task 19.
pin 8 of IC301: < 100mV (initially)
pin 8 of IC301: 2 to 5V (after entry of CCTM 332 y)

TM9100 Service Manual Transmitter Fault Finding (25W Radios) 343
© Tait Electronics Limited August 2005
Task 17 —
Shaper and
Level Shifter
If the voltage measured in Task 16 is correct but not the current, either the
second PA or the shaper and level shifter for the PA is suspect.
Important Ensure that the current limit on the DC supply is 2A.
And, when entering the CCTM command 332 y, do not
specify a value y higher than that recorded in Task 12.
Failure to do so might result in the destruction of the PAs.
1. If the PAF TOP can has already been removed, go to Step 5. If it has not,
go to Step 2.
2. Enter the CCTM command 32 to place the radio in receive mode.
3. Remove the PAF TOP can.
4. Enter the CCTM command 33 to place the radio in transmit mode.
5. Enter the CCTM command 332 y (where y was recorded in Task 12).
6. Check that the voltage at the gate of Q309 is (see Figure 12.10):
7. Enter the CCTM command 32 to place the radio in receive mode.
8. If the voltage is correct, Q309 is faulty; replace the main-board
assembly and go to “Final Tasks” on page 147. If it is not, go to
Step 9.
9. Check the circuitry between pin 8 of IC301 and the gate of Q309
(see Figure 12.10). If a fault is found, repair it, confirm the removal
of the fault, and go to “Final Tasks” on page 147. If the repair failed
or Q309 itself is faulty, replace the main-board assembly and go to
“Final Tasks” on page 147.
gate of Q309: 2 to 5V

344 Transmitter Fault Finding (25W Radios) TM9100 Service Manual
© Tait Electronics Limited August 2005
Task 18 —
Shaping Filter for
Power Control
If neither the voltage nor the current measured in Task 16 is correct, then
the shaping filter for the power-control circuitry or the CODEC and audio
circuitry is suspect.
Important Ensure that the current limit on the DC supply is 2A.
And, when entering the CCTM command 332 y, do not
specify a value y higher than that recorded in Task 12.
Failure to do so might result in the destruction of the PAs.
1. Use the multimeter to measure the voltage at the FIN2 test point
(see Figure 12.9). The voltage should be:
2. Enter the CCTM command 332 y (where y was recorded in Task 12).
3. Check that the voltage changes to:
4. Enter the CCTM command 32 to place the radio in receive mode.
5. If the voltage measured above is correct, go to Step 6. If it is not, go
to “CODEC and Audio Fault Finding” on page 371.
6. Check IC301 and the surrounding shaping-filter circuitry
(see Figure 12.9). If a fault is found, repair it, confirm the removal
of the fault, and go to “Final Tasks” on page 147. If the repair failed,
replace the main-board assembly and go to “Final Tasks” on
page 147.
FIN2 test point: 18 ± 2V (initially)
FIN2 test point: 1.1 to 2.7V (after entry of CCTM 332 y)

TM9100 Service Manual Transmitter Fault Finding (25W Radios) 345
© Tait Electronics Limited August 2005
Task 19 —
Biasing of
PA Driver—
DRV test point
If there is no fault in the biasing of the PAs, investigate the biasing of the PA
driver (Q306). First check the DRV test point.
Important Ensure that the current limit on the DC supply is 2A.
And, when entering the CCTM command 304 z, do not
specify a value z higher than that recorded in Task 12.
Failure to do so might result in the destruction of the PA
driver.
1. Note the current reading on the DC power supply. As mentioned in
Step 7 of Task 12, the current will be less than 500mA.
2. Enter the CCTM command 304 z (where z was recorded in Task 12)
to switch on the clamp current.
3. Note the current reading on the DC power supply.
4. Compare the above current readings. The current should increase by
an amount approximately equal to the offset given in Table 12.6.
If it does, go to Task 21. If it does not, go to Step 5.
5. Check as follows that the voltage from the DAC is changing:
First enter the CCTM command 304 1 to switch off the bias.
6. Measure the voltage at the DRV test point (CDC TX DRV BIAS)
(see Figure 12.9). The voltage should be:
7. Enter the CCTM command 304 z (where z was recorded in Task 12)
to change the DAC value of the clamp current.
8. The voltage should increase to:
9. If the voltage does change, go to Task 20. If it does not, go to
Step 10.
10. Enter the CCTM command 32 to place the radio in receive mode,
and go to “CODEC and Audio Fault Finding” on page 371.
DRV test point: < 0.1V (after entry of CCTM 304 1)
DRV test point: 0.8 to 2.5V (after entry of CCTM 304 z)

346 Transmitter Fault Finding (25W Radios) TM9100 Service Manual
© Tait Electronics Limited August 2005
Task 20 —
Biasing of
PA Driver—
SET PWR test point
If the voltage at the DRV test point is correct, check that at the SET PWR test
point.
1. Check the voltage at the SET PWR test point (see Figure 12.9):
2. If the voltage is correct, go to Step 3. If it is not, go to Task 21.
3. If the PAD TOP can has already been removed, go to Step 7. If it has
not, go to Step 4.
4. Enter the CCTM command 32 to place the radio in receive mode.
5. Remove the PAD TOP can.
6. Enter the CCTM command 33 to place the radio in transmit mode.
7. Check the voltage on the gate of Q306 (see Figure 12.11):
8. Enter the CCTM command 32 to place the radio in receive mode.
9. If the voltage is correct, replace Q306; confirm the removal of the
fault and go to “Final Tasks” on page 147. If it is not, go to Task 23.
SET PWR test point: 2 to5V
gate of Q306: 2 to 5V

TM9100 Service Manual Transmitter Fault Finding (25W Radios) 347
© Tait Electronics Limited August 2005
Figure 12.11 PA driver circuitry under the PAD TOP can
GATE OF Q306
H5, H6 BANDS
B1 BAND
COMPONENTS
C310, R324, R327
COMPONENTS
C310, R324, R327
GATE OF Q306

348 Transmitter Fault Finding (25W Radios) TM9100 Service Manual
© Tait Electronics Limited August 2005
Task 21 —
Check Power
Control
Check the power-control circuitry if the clamp current for the PA driver is
correct or if the voltage at the SET PWR test point is incorrect.
Important Ensure that the current limit on the DC supply is 2A.
And, when entering the CCTM command 304 z, do not
specify a value z higher than that recorded in Task 12. Fail-
ure to do so might result in the destruction of the PA driver.
1. Enter the CCTM command 304 z (where z was recorded in Task 12).
2. Note the current reading on the DC power supply.
3. Enter the CCTM command 114 0 to switch off the power.
4. Note the current reading on the DC power supply.
5. Compare the above current readings. The current should decrease by
an amount approximately equal to the offset given in Table 12.6.
If it does, go to Task 25 in “RF Signal Path” on page 355. If it does
not, go to Step 6.
6. Check that the voltage from the DAC is changing. Measure the
voltage at the PWR test point (CDC TX PWR CTL) (see Figure 12.9).
7. Enter the CCTM command 114 1023. The voltage should increase
to:
8. Enter the CCTM command 32 to place the radio in receive mode.
9. If the voltage at the PWR test point increases as required, go to
Task 22. If it does not, go to “CODEC and Audio Fault Finding” on
page 371.
PWR test point: 2.4 ± 0.1V

TM9100 Service Manual Transmitter Fault Finding (25W Radios) 349
© Tait Electronics Limited August 2005
Figure 12.12 Circuitry under the DIRC TOP can
B1 band H5/H6 bands

350 Transmitter Fault Finding (25W Radios) TM9100 Service Manual
© Tait Electronics Limited August 2005
Task 22 —
Directional Coupler
and Buffer
Amplifier
Following the checks in Task 19 to Task 21, locate the fault and repair the
circuitry as described in the remaining tasks of the section. In this task any
faults in the directional coupler or buffer amplifier will be located.
1. Cycle the power.
2. Enter the CCTM command 326 5 to set the transmitter to maximum
power.
3. Enter the CCTM command 33 to place the radio in transmit mode.
4. Measure the voltage at pin 9 of IC303 in the power-control circuit
(see Figure 12.9).
5. The above voltage should be as given in Table 12.7. If it is, go to
Task 24. If it is not, go to Step 6.
6. Check the voltage at pin 5 of IC303 (or use the FWD PWR test point)
(see Figure 12.9). Note that the probe impedance might affect the
measurement.
7. Enter the CCTM command 32 to place the radio in receive mode.
8. The voltage measured in Step 6 should be as given in Table 12.7.
If it is not, go to Step 9. If it is, go to Step 11.
9. Remove the DIRC TOP can.
10. Check the components of the directional coupler (see Figure 12.12)
and go to Step 12.
11. Check R340 between pins 6 and 7 of IC303 in the buffer amplifier
(see Figure 12.13), and then go to Step 12.
12. Repair any fault revealed by the above checks. Replace IC303 if none
of the other components is faulty (see Figure 12.9).
Table 12.7 Voltages at IC303 at maximum power (40 W)
Frequency band Frequency (MHz) Voltage (V)
Pin 9 Pin 5 (FWD PWR)
B1 136
155
174
2.2 ± 0.5
2.3 ± 0.5
2.5 ± 0.5
1.9 ± 0.5
2.1 ± 0.5
2.3 ± 0.5
H5 400
435
470
3.4 ± 0.5
3.8 ± 0.5
4.0 ± 0.5
3.3 ± 0.5
3.7 ± 0.5
3.9 ± 0.5
H6 450
490
530
3.9 ± 0.5
4.2 ± 0.5
4.7 ± 0.5
3.8 ± 0.5
4.1 ± 0.5
4.6 ± 0.5
TM9100 Service Manual Transmitter Fault Finding (25W Radios) 351
© Tait Electronics Limited August 2005
13. Confirm the removal of the fault and go to “Final Tasks” on
page 147. If the repair failed, replace the main-board assembly and go
to “Final Tasks” on page 147.
Task 23 —
Power Control
for PA Driver
In this task any faults in the path between the power-control circuit and the
PA driver will be located, as well as any fault with the PA driver.
1. Check for short circuits at the gate of the PA driver Q306. Check
R333, R336 (see Figure 12.9), C310, R324 and R327
(see Figure 12.11) between the power-control circuit and Q306.
2. Repair any fault revealed by the checks in Step 1. If none of the
above-mentioned components is faulty, replace Q306
(see Figure 12.11).
3. Confirm the removal of the fault and go to “Final Tasks” on
page 147. If the repair failed, replace the main-board assembly and go
to “Final Tasks” on page 147.

352 Transmitter Fault Finding (25W Radios) TM9100 Service Manual
© Tait Electronics Limited August 2005
Figure 12.13 Components of concern on the bottom-side of the main board
B1 band
H5/H6 bands

TM9100 Service Manual Transmitter Fault Finding (25W Radios) 353
© Tait Electronics Limited August 2005
Task 24 —
Power Control
and Shaping Filter
In this task any faults in the power-control and shaping-filter circuitry will
be located:
1. Measure the voltage at pin 8 of IC303 (see Figure 12.9) in the
power-control circuit. The voltage should be:
2. If the voltage is correct, go to Step 3. If it is not, enter the CCTM
command 32 and return to Task 23.
3. Measure the voltage at pin 10 of IC303 (see Figure 12.9) in the
power-control circuit. The voltage should be:
4. If the voltage is correct, go to Step 5. If it is not, go to Step 8.
5. Enter the CCTM command 32 to place the radio in receive mode.
6. Check C322, C324, R342, R347 (see Figure 12.9) in the power-
control circuit.
7. Repair any fault revealed by the checks in Step 5. Replace IC303
(see Figure 12.9) if none of the other components is faulty. Confirm
the removal of the fault and go to “Final Tasks” on page 147. If the
repair failed, replace the main-board assembly and go to “Final Tasks”
on page 147.
8. Measure the voltage at pin 1 of IC301 (see Figure 12.9) in the
shaping-filter circuit. The voltage should be:
9. Enter the CCTM command 32 to place the radio in receive mode.
10. If the voltage measured in Step 8 is correct, go to Step 11. If it is not,
go to Step 12.
11. Check the components R334 (see Figure 12.9) and C319
(see Figure 12.13) and go to Step 13.
12. Check the components between the PWR test point and pin 1 of
IC301 (see Figure 12.9) and go to Step 13.
13. Repair any fault revealed by the checks in Step 11 and Step 12.
Replace IC301 (see Figure 12.9) if none of the other components
is faulty. Confirm the removal of the fault and go to “Final Tasks” on
page 147. If the repair failed, replace the main-board assembly and go
to “Final Tasks” on page 147.
pin 8 of IC303: 7.4 ± 0.5V
pin 10 of IC303: 4.8 ± 0.5V
pin 1 of IC301: 4.8 ± 0.5V

354 Transmitter Fault Finding (25W Radios) TM9100 Service Manual
© Tait Electronics Limited August 2005
12.4 RF Signal Path
Introduction The RF signal path extends from the output of the frequency synthesizer to
the LPF. This section of circuitry will require investigation either following
certain checks in “Transmitter RF Power” or if the biasing checks of
“Biasing of PA Driver and PAs” reveal no fault. The procedure is divided
into nine tasks grouped as follows:
■Task 25 to Task 28: initial RF signal path
■Task 29 and Task 30: directional coupler
■Task 31 and Task 32: PIN switch
■Task 33: LPF
The initial signal path includes the exciter and PA driver. The directional
coupler, PIN switch, and LPF make up the final signal path.
The measurement points for diagnosing faults in the signal path are
summarized in Figure 12.14.
Figure 12.14 Measurement points for diagnosing faults in the RF signal path
TEST
CAPACITOR
TEST
CAPACITOR
L314
RF CON-
NECTOR
RECEIVER
LPF
DIREC-
TIONAL
COUPLER
PAs
PIN
SWITCH
DRIVER EXCITER
FRE-
QUENCY
SYNTHE-
SIZER
SIGNAL TYPES
RF
ANALOG
SYNTHESIZER
OUTPUT
SYN TX LO
PA DRIVER
OUTPUT AT
DRAIN OF Q306
BUFFER
OUTPUT
AT C313
50 TEST
LEAD TO
TEST SET
Ω
50 TEST
LEAD TO
TEST SET
Ω
EXCITER
OUTPUT
GATES OF
Q309, Q310
C301 C300

TM9100 Service Manual Transmitter Fault Finding (25W Radios) 355
© Tait Electronics Limited August 2005
Task 25 —
Output of
Frequency
Synthesizer
The first point to check in the initial RF signal path is the output SYN TX LO
from the frequency synthesizer. This signal is input to the exciter at C300.
1. For test purposes select a representative power level and frequency
from Table 12.8 (B1 band) or Table 12.9 (H5, H6). (Note that the
data for these tables were obtained using an RFP5401A RF probe.)
2. To set the power level, enter the CCTM command 326 x, where x
defines the level. To set the frequency, enter the CCTM command
101 x x 0, where x is the frequency in hertz.
3. Enter the CCTM command 33 to place the radio in transmit mode.
4. Use an RFP5401A RF probe or the equivalent to measure the RF
voltage after C300 (see Figure 12.15). Earth the probe to the FCL TOP
can adjacent to the PA driver circuitry. The required voltage should
be as given in Table 12.8 (B1 band) or Table 12.9 (H5, H6).
5. Enter the CCTM command 32 to place the radio in receive mode.
6. If the voltage measured above is correct, go to Task 26. If it is not, go
to Step 7.
7. Check C300 (see Figure 12.15). If C300 is not faulty, go to
“Frequency Synthesizer Fault Finding” on page 169. If C300 is
faulty, replace it and return to Step 2.

356 Transmitter Fault Finding (25W Radios) TM9100 Service Manual
© Tait Electronics Limited August 2005
Figure 12.15 PA driver circuitry under the PAD TOP can
H5, H6 BANDS
SYNTHESIZER OUTPUT AT C300
BUFFER OUTPUT AT C313
SYNTHESIZER OUTPUT AT C300
BUFFER OUTPUT AT C313
EXCITER OUTPUT AT C301
EXCITER OUTPUT AT C301
B1 BAND
DRIVER OUTPUT
DRIVER OUTPUT

TM9100 Service Manual Transmitter Fault Finding (25W Radios) 357
© Tait Electronics Limited August 2005
Table 12.8 RF voltages along the initial RF signal path of the VHF radio (B1 band)
Power level
(W) Frequency
(MHz)
RF voltages (V)
Synthesizer
output Buffer
output Exciter
output Driver
output
1 136
155
174
0.3 ± 0.1
0.3 ± 0.1
0.2 ± 0.1
0.2 ± 0.1
0.3 ± 0.1
0.2 ± 0.1
2.4 ± 0.5
2.5 ± 0.5
2.6 ± 0.5
1.8 ± 0.5
1.0 ± 0.5
1.5 ± 0.5
5136
155
174
0.3 ± 0.1
0.2 ± 0.1
0.2 ± 0.1
0.2 ± 0.1
0.3 ± 0.1
0.2 ± 0.1
2.5 ± 0.5
2.6 ± 0.5
2.6 ± 0.5
3.0 ± 0.5
1.5 ± 0.5
2.6 ± 0.5
12 136
155
174
0.3 ± 0.1
0.2 ± 0.1
0.2 ± 0.1
0.2 ± 0.1
0.3 ± 0.1
0.3 ± 0.1
2.5 ± 0.5
2.6 ± 0.5
2.7 ± 0.5
4.2 ± 0.5
2.0 ± 0.5
3.8 ± 0.5
26 136
155
174
0.3 ± 0.1
0.2 ± 0.1
0.2 ± 0.1
0.2 ± 0.1
0.3 ± 0.1
0.3 ± 0.1
2.4 ± 0.5
2.4 ± 0.5
2.5 ± 0.5
3.3 ± 0.5
1.7 ± 0.5
4.5 ± 0.5
40 136
155
174
0.3 ± 0.1
0.2 ± 0.1
0.3 ± 0.1
0.4 ± 0.1
0.4 ± 0.1
0.3 ± 0.1
2.5 ± 0.5
2.5 ± 0.5
2.5 ± 0.5
8.2 ± 0.5
5.5 ± 0.5
7.7 ± 0.5
Table 12.9 RF voltages along the initial RF signal path of the UHF radio (H5 and H6 bands)
Power level (W) Frequency (MHz) RF voltages (V)
H5
band H6
band Synthesizer
output Buffer
output Exciter
output Driver
output
1 400
435
470
450
490
530
0.2 ± 0.1
0.2 ± 0.1
0.2 ± 0.1
0.3 ± 0.1
0.3 ± 0.1
0.4 ± 0.1
4.5 ± 0.5
4.6 ± 0.5
3.9 ± 0.5
2.3 ± 0.5
1.5 ± 0.5
0.8 ± 0.5
5400
435
470
450
490
530
0.2 ± 0.1
0.2 ± 0.1
0.2 ± 0.1
0.3 ± 0.1
0.4 ± 0.1
0.4 ± 0.1
4.6 ± 0.5
4.6 ± 0.5
3.6 ± 0.5
3.6 ± 0.5
2.6 ± 0.5
1.2 ± 0.5
12 400
435
470
450
490
530
0.2 ± 0.1
0.2 ± 0.1
0.2 ± 0.1
0.2 ± 0.1
0.3 ± 0.1
0.3 ± 0.1
3.9 ± 0.5
4.0 ± 0.5
3.4 ± 0.5
4.5 ± 0.5
3.9 ± 0.5
1.7 ± 0.5
26 400
435
470
450
490
530
0.2 ± 0.1
0.1 ± 0.1
0.1 ± 0.1
0.2 ± 0.1
0.2 ± 0.1
0.2 ± 0.1
3.8 ± 0.5
3.6 ± 0.5
3.0 ± 0.5
4.6 ± 0.5
4.5 ± 0.5
1.8 ± 0.5
40 400
435
470
450
490
530
0.2 ± 0.1
0.2 ± 0.1
0.2 ± 0.1
0.3 ± 0.1
0.3 ± 0.1
0.3 ± 0.1
4.2 ± 0.5
3.6 ± 0.5
3.2 ± 0.5
8.6 ± 0.5
8.2 ± 0.5
2.5 ± 0.5

358 Transmitter Fault Finding (25W Radios) TM9100 Service Manual
© Tait Electronics Limited August 2005
Task 26 —
Output of Buffer in
Exciter Circuit
If the synthesizer output is correct, check the output at C313 of the buffer
amplifier in the exciter circuit.
1. If not already done, remove the PAD TOP can.
2. Enter the CCTM command 326 x, where x defines the power level
selected in Task 25.
3. Enter the CCTM command 101 x x 0, where x is the frequency
selected in Task 25.
4. Enter the CCTM command 33 to place the radio in transmit mode.
5. Measure the RF voltage after C313 (see Figure 12.15). (Use an
RFP5401A RF probe or the equivalent.) The required voltage
should be as given in Table 12.8 (B1 band) or Table 12.9 (H5, H6).
6. Enter the CCTM command 32 to place the radio in receive mode.
7. If the voltage measured above is correct, go to Task 27. If it is not, go
to Step 8.
8. Check the components around Q300 (see Figure 12.15).
9. Repair any fault revealed by the above checks. Replace Q300
(see Figure 12.15) if none of the other components is faulty.
10. Confirm the removal of the fault and go to “Final Tasks” on
page 147. If the repair failed, replace the main-board assembly and go
to “Final Tasks” on page 147.
Task 27 —
Output of Exciter If the output of the buffer amplifier is correct, check that of the exciter at
C301.
1. With the radio still in transmit mode, measure the RF voltage after
C301 (see Figure 12.15). (Use an RFP5401A RF probe or the
equivalent.) The required voltage should be as given in Table 12.8
(B1 band) or Table 12.9 (H5, H6).
2. If the voltage is correct, go to Task 28. If it is not, go to Step 3.
3. Enter the CCTM command 32 to place the radio in receive mode.
4. Check the components between C313 and Q303, and between
Q303 and R308 (see Figure 12.15).
5. Repair any fault revealed by the above checks. Replace Q303
(see Figure 12.15) if none of the other components is faulty.
6. Confirm the removal of the fault and go to “Final Tasks” on
page 147. If the repair failed, replace the main-board assembly and go
to “Final Tasks” on page 147.

TM9100 Service Manual Transmitter Fault Finding (25W Radios) 359
© Tait Electronics Limited August 2005
Task 28 —
Output of PA Driver If the exciter output is correct, check the output of the PA driver at the
drain of Q306. If necessary, also check the signal at the gates of the PAs
Q309 and Q310. This is the last point in the initial RF signal path.
1. With the radio still in transmit mode, measure the RF voltage at the
drain of Q306 (B1) or after C317 and C389 (H5, H6)
(see Figure 12.15). (Use an RFP5401A RF probe or the equiva-
lent.) The required voltage should be as given in Table 12.8 (B1) or
Table 12.9 (H5, H6).
2. Enter the CCTM command 32 to place the radio in receive mode.
3. If the voltage measured above is correct, go to Step 7. If it is not, go
to Step 4.
4. Check the components between C301 and Q306
(see Figure 12.15).
5. If the above checks reveal a fault, go to Step 6. If they do not, go to
Task 12 in “Biasing of PA Driver and PAs” on page 335.
6. Repair the fault. Confirm the removal of the fault and go to “Final
Tasks” on page 147. If the repair failed, replace the main-board
assembly and go to “Final Tasks” on page 147.
7. If not already done, remove the PAF TOP can.
8. Enter the CCTM command 326 5 to set the power level to the
maximum, and then the command 33 to place the radio in transmit
mode.
9. Measure the RF voltage at the gates of the PAs Q309 and Q310
(see Figure 12.16).
10. Enter the CCTM command 32 to place the radio in receive mode.
11. If an RF voltage is present, there is no fault in the initial RF signal
path; go to Task 29. If there is no RF voltage, go to Step 12.
12. Check the components of the interstage matching circuitry between
the PA driver Q306 and the gates of the PAs Q309 and Q310
(see Figure 12.16).
13. If a fault is found, repair it, confirm the removal of the fault, and go
to “Final Tasks” on page 147. If the repair failed or the fault could
not be found, replace the main-board assembly and go to “Final
Tasks” on page 147.

360 Transmitter Fault Finding (25W Radios) TM9100 Service Manual
© Tait Electronics Limited August 2005
Figure 12.16 Components of the interstage matching circuitry between the PA driver Q306 and the
PAs Q309 and Q310
B1 BAND
H5, H6 BANDS
PAF TOP CAN PAD TOP CAN

TM9100 Service Manual Transmitter Fault Finding (25W Radios) 361
© Tait Electronics Limited August 2005
Task 29 —
Check Power at
Directional Coupler
If, as determined in Task 25 to Task 28, there is no fault in the initial RF
signal path, investigate the final signal path. This part of the circuitry may
also require investigation following certain checks in “Transmitter RF
Power”. Begin by checking the directional coupler as follows:
1. If not already done, remove the DIRC TOP can.
2. Remove the coupling capacitors C348, C349, C350
(see Figure 12.17).
3. Solder one terminal of an 82pF (H5, H6 bands) or 680pF (B1) test
capacitor to the PCB at the point shown in Figure 12.17. Mount the
capacitor vertically. Use a test capacitor of the type GRM111, DLI
C17, Murata 1210, or the equivalent.
4. Solder a 50Ω test lead to the PCB: Solder the outer sheath to the test
pad shown in Figure 12.17, and solder the central wire to the other
terminal of the test capacitor.
5. Connect the test lead to the test set.
6. Enter the CCTM command 326 5 to set the transmitter power level
to the maximum.
7. Enter the CCTM command 101 x x 0, where x is the lowest
frequency (in hertz) for maximum power, as given in Table 12.8
(B1 band) or Table 12.9 (H5, H6).
8. Enter the CCTM command 33 to place the radio in transmit mode.
9. Measure the RF output power. This should exceed 35 W.
10. Enter the CCTM command 32 to place the radio in receive mode.
11. Enter the CCTM command 101 x x 0, where x is the highest
frequency (in hertz) for maximum power, as given in Table 12.8
(B1 band) or Table 12.9 (H5, H6).
12. Repeat Step 8 to Step 10.
13. If the power measured in both the above cases exceeds 35W, go to
Step 14. If it does not, go to Task 30.
14. Remove the test lead and test capacitor, resolder the coupling
capacitors in position, and go to Task 31.
RF output power: more than 35W

362 Transmitter Fault Finding (25W Radios) TM9100 Service Manual
© Tait Electronics Limited August 2005
Figure 12.17 Circuitry under the DIRC TOP can, and the points for attaching the test lead and test
capacitor
B1 band H5/H6 bands
Mounting point
for test capacitor
Test pad
Test pad

TM9100 Service Manual Transmitter Fault Finding (25W Radios) 363
© Tait Electronics Limited August 2005
Task 30 —
Repair Circuitry If the RF output power measured in Task 29 is low, there is a fault in the
circuit between the common drain of the PAs and the test capacitor.
1. If not already done, remove the PAF TOP can.
2. Check for faulty, shorted or misplaced components in the circuit
between the test capacitor and the common drain of Q309 and Q310
(see Figure 12.6 to Figure 12.7).
3. Repair any fault revealed by the above checks and go to Step 5. If no
fault could be found, go to Step 4.
4. Remove the test lead and test capacitor, resolder the coupling
capacitors C348, C349 and C350 in position (see Figure 12.17),
and go to Task 25.
5. With the test lead still connected to the test set, enter the CCTM
command 326 5 to set the transmitter power level to the maximum.
6. Enter the CCTM command 101 x x 0, where x is the lowest
frequency (in hertz) for maximum power, as given in Table 12.8
(B1 band) or Table 12.9 (H5, H6).
7. Enter the CCTM command 33 to place the radio in transmit mode.
8. Measure the RF output power. This should exceed 35 W.
9. Enter the CCTM command 32 to place the radio in receive mode.
10. Enter the CCTM command 101 x x 0, where x is the highest
frequency (in hertz) for maximum power, as given in Table 12.8
(B1 band) or Table 12.9 (H5, H6).
11. Repeat Steps Step 7 to Step 9.
12. Remove the test lead and test capacitor, and resolder the coupling
capacitors C348, C349 and C350 in position (see Figure 12.17).
13. If the power in both the above cases is now correct, the fault has been
rectified; go to “Final Tasks” on page 147. If it is not, the repair
failed; replace the main-board assembly and go to “Final Tasks” on
page 147.
RF output power: more than 35W

364 Transmitter Fault Finding (25W Radios) TM9100 Service Manual
© Tait Electronics Limited August 2005
Task 31 —
Check PIN Switch In checking the final RF signal path, if no fault is found in the directional
coupler, then check the PIN switch next. The PIN switch may also require
investigation following certain checks in “Transmitter RF Power” on
page 324.
1. Remove the PIN TOP can.
2. Remove the three blocking capacitors C361, C362 and C363
(see Figure 12.18).
3. Solder one terminal of a 22pF test capacitor to the PCB at the point
shown in Figure 12.18. Mount the capacitor vertically. Use a test
capacitor of the type GRM111, DLI C17, Murata 1210, or the
equivalent.
4. Solder a 50Ω test lead to the PCB. Solder the outer sheath to the test
pad shown in Figure 12.18, and solder the central wire to the other
terminal of the test capacitor.
5. Connect the test lead to the test set.
6. Enter the CCTM command 326 5 to set the transmitter power level
to the maximum.
7. Enter the CCTM command 101 x x 0, where x is the lowest
frequency (in hertz) for maximum power, as given in Table 12.8
(B1 band) or Table 12.9 (H5, H6).
8. Enter the CCTM command 33 to place the radio in transmit mode.
9. Measure the RF output power. This should exceed 35W.
10. Enter the CCTM command 32 to place the radio in receive mode.
11. Enter the CCTM command 101 x x 0, where x is the highest
frequency (in hertz) for maximum power, as given in Table 12.8
(B1 band) or Table 12.9 (H5, H6).
12. Repeat Step 8 to Step 10.
13. If the power in both the above cases exceeds 35 W, go to Step 14. If it
does not, the circuitry of the PIN switch is suspect; go to Task 32.
14. Remove the test lead and test capacitor, resolder the blocking
capacitors in position, and go to Task 33.
RF output power: more than 35W

TM9100 Service Manual Transmitter Fault Finding (25W Radios) 365
© Tait Electronics Limited August 2005
Figure 12.18 Circuitry under the PIN TOP can, and points for attaching the test lead and test capacitor
B1 band H5/H6 bands
Mounting point
for test capacitor
Test padTest pad

366 Transmitter Fault Finding (25W Radios) TM9100 Service Manual
© Tait Electronics Limited August 2005
Task 32 —
Repair PIN switch If the RF power at the PIN switch is low, the switch is not drawing the
expected current or the diode is faulty. Check the circuit as follows:
1. Perform a diode check of D307 (see Figure 12.18). If it is not faulty,
go to Step 2. If it is, replace D307 and go to Step 3.
2. Check the +9V0_TX supply to the PIN switch via the following
resistors on the bottom-side of the PCB (see Figure 12.19):
■B1 band: R3080, R389 and R390
■H5, H6 bands: R3000 and R389
If any resistor is faulty, replace the resistor as well as D307. (A faulty
resistor is likely to have resulted in damage to D307.)
3. With the test lead still connected to the test set, enter the CCTM
command 326 5 to set the transmitter power level to the maximum.
4. Enter the CCTM command 101 x x 0, where x is the lowest
frequency (in hertz) for maximum power, as given in Table 12.8
(B1 band) or Table 12.9 (H5, H6).
5. Enter the CCTM command 33 to place the radio in transmit mode.
6. Again measure the RF output power. This should exceed 35W.
7. Enter the CCTM command 32 to place the radio in receive mode.
8. Enter the CCTM command 101 x x 0, where x is the highest
frequency (in hertz) for maximum power, as given in Table 12.8
(B1 band) or Table 12.9 (H5, H6).
9. Repeat Step 5 to Step 7.
10. Remove the test lead and test capacitor, and resolder the blocking
capacitors C361, C362 and C363 (see Figure 12.18) in position.
11. If the power in both the above cases is now correct, the fault has been
rectified; go to “Final Tasks” on page 147. If it is not, the repair
failed: replace the main-board assembly and go to “Final Tasks” on
page 147.
RF output power: more than 35W

TM9100 Service Manual Transmitter Fault Finding (25W Radios) 367
© Tait Electronics Limited August 2005
Figure 12.19 Components of concern on the bottom-side of the main board
B1 BAND
COPPER PLATE
VCO BOT CAN
NB BOT CAN
COPPER PLATE
VCO BOT CAN
H5, H6 BANDS

368 Transmitter Fault Finding (25W Radios) TM9100 Service Manual
© Tait Electronics Limited August 2005
Figure 12.20 Circuitry under the LPF TOP can (top side)
B1 band H5/H6 bands

TM9100 Service Manual Transmitter Fault Finding (25W Radios) 369
© Tait Electronics Limited August 2005
Task 33 —
Check Components
of LPF
If there are no faults in the final RF signal path up to and including the PIN
switch, then the fault should lie in the LPF. Check the LPF as follows:
1. Remove the LPF TOP can.
2. Connect the RF connector to the test set.
3. Check the capacitors and inductors of the LPF between the PIN
switch and the RF connector. See Figure 12.20. Check for shorts,
open circuits, and faulty components. Repair any fault.
4. Enter the CCTM command 326 5 to set the transmitter power level
to the maximum.
5. Enter the CCTM command 101 x x 0, where x is the lowest
frequency (in hertz) for maximum power, as given in Table 12.8
(B1 band) or Table 12.9 (H5, H6).
6. Enter the CCTM command 33 to place the radio in transmit mode.
7. Measure the RF output power. This should exceed 35W.
8. Enter the CCTM command 32 to place the radio in receive mode.
9. Enter the CCTM command 101 x x 0, where x is the highest
frequency (in hertz) for maximum power, as given in Table 12.8
(B1 band) or Table 12.9 (H5, H6).
10. Repeat Steps Step 6 to Step 8.
11. If the power in both the above cases exceeds 35 W, the fault has been
rectified; go to “Final Tasks” on page 147. If it does not, the repair
failed; replace the main-board assembly and go to “Final Tasks” on
page 147.
RF output power: more than 35W
370 Transmitter Fault Finding (25W Radios) TM9100 Service Manual
© Tait Electronics Limited August 2005

TM9100 Service Manual CODEC and Audio Fault Finding 371
© Tait Electronics Limited August 2005
13 CODEC and Audio Fault Finding
Fault Conditions This section covers the diagnosis of faults in the CODEC and audio
circuitry. There are five conditions that indicate a possible fault in the
circuitry:
■no speaker audio or speaker audio is distorted
■no speaker audio at auxiliary connector
■receiver does not operate
■no transmit modulation or modulation is distorted
■no transmit modulation despite modulation at auxiliary connector
In the first case regarding the speaker audio, the green STATUS LED will be
operating correctly and all unmute criteria will be satisfied. In the second
case the receiver will be operating normally. In the third case the assumption
is that the receiver and power-supply circuitry were checked and no faults
were found. In the fourth case regarding the transmit modulation, the radio
will be transmitting the correct amount of RF power. In the fifth case the
transmitter will be operating normally.
Fault-Diagnosis
Procedures The procedures for diagnosing the above faults are given below in the
following sections. In each case, however, first carry out the tasks of “Power
Supplies” on page 372. Also note that the conditions concerning the
auxiliary connector can both occur at the same time. In this case carry out
both “No Speaker Audio at Auxiliary Connector” on page 382 and “Faulty
Modulation Using Auxiliary Connector” on page 394.
CCTM commands The CCTM commands required in this section are listed in Table 13.1.
Full details of the commands are given in “Computer-Controlled Test
Mode (CCTM)” on page 112.
Table 13.1 CCTM commands required for the diagnosis of faults in the CODEC and audio circuitry
Command Description
21
32
33
110 x
323 x y
324 x y
400 x
Unmute received audio
Set radio in receive mode
Set radio in transmit mode
Set level x (in range 0 to 255) of audio volume
Generate audio tone AUD TAP IN at tap point x of tap type y
Output audio signal at tap point x of tap type y to AUD TAP OUT
Select channel with channel number x

372 CODEC and Audio Fault Finding TM9100 Service Manual
© Tait Electronics Limited August 2005
13.1 Power Supplies
Introduction First check that a power supply is not the cause of the fault. Of these
supplies, the 3.3V DC supply (+3V3) will already have been checked in
“Power Supply Fault Finding” on page 153. The remaining supplies that
need to be checked are:
■Task 1: 9V DC supply from 9V regulator (+9V0)
■Task 2: 3V DC supply from 3V regulator (+3V0 AN)
■Task 3: 2.5V DC supply from 2.5V regulator (+2V5 CDC)
Two other supplies used in the CODEC and audio circuitry are a 1.8V DC
supply (+1V8) from the digital board and the 13.8V DC supply (+13V8 BATT)
from the power connector. Faults in these supplies are dealt with elsewhere.
Task 1 —
9V Power Supply First check the 9V DC supply (+9V0), which is required by IC201.
1. Remove the main-board assembly from the chassis.
2. Remove the CDC BOT can.
3. Measure the voltage +9V0 at pin 4 of IC201 (see Figure 13.1).
4. If the voltage is correct, go to Task 2. If it is not, go to Step 5.
5. The fault will be at IC201 (see Figure 13.1), since any fault with the
9V regulator in the PSU module will already have been rectified.
Therefore, check the soldering of IC201. Repair any fault.
6. Confirm the removal of the fault and go to “Final Tasks” on
page 147. If the repair failed or the fault could not be found, replace
the main-board assembly and go to “Final Tasks” on page 147.
Task 2 —
3V Power Supply If the 9V supply is correct, check the 3V DC supply (+3V0 AN) next.
1. Measure the voltage +3V0 AN at the TP601 test point
(see Figure 13.1).
2. If the voltage is correct, go to Task 3. If it is not, go to Step 3.
3. The 3V regulator IC603 is suspect (see Figure 13.1). Check the
regulator as described in Task 3 of “Power Supply Fault Finding” on
page 158.
pin 4 of IC201: 9.0 ± 0.3V DC
TP601 test point: 2.9 ± 0.3V DC

TM9100 Service Manual CODEC and Audio Fault Finding 373
© Tait Electronics Limited August 2005
Figure 13.1 Power-supply circuitry for the CODEC and audio circuitry under the CDC BOT can
LO2 BOT CAN
CAN FOR
DIGITAL
BOARD

374 CODEC and Audio Fault Finding TM9100 Service Manual
© Tait Electronics Limited August 2005
Task 3 —
2.5V Power Supply If the 9V and 3V supplies are correct, the remaining power supply to check
is the 2.5V DC supply (+2V5 CDC).
1. Measure the voltage +2V5 CDC at pin 5 of IC604 (see Figure 13.1).
2. If the voltage is correct, go to Step 4. If it is not, go to Step 3.
3. The 2.5V regulator IC604 is suspect (see Figure 13.1). Check the
regulator as described in Task 3 of “Power Supply Fault Finding” on
page 158.
4. Proceed to the section relevant to the fault exhibited:
■“Faulty Speaker Audio” (distorted or no speaker audio)
■“No Speaker Audio at Auxiliary Connector” (no speaker audio at
auxiliary connector)
■“Faulty Receiver” (receiver does not operate)
■“Faulty Modulation” (distorted or no transmit modulation)
■“Faulty Modulation Using Auxiliary Connector” (modulation at
auxiliary connector only)
Further details are given in the introduction to the section.
pin 5 of IC604: 2.5 ± 0.3V DC

TM9100 Service Manual CODEC and Audio Fault Finding 375
© Tait Electronics Limited August 2005
13.2 Faulty Speaker Audio
Introduction This section covers the case where the green STATUS LED is operating
correctly and all unmute criteria are satisfied, but there is either no speaker
audio or the speaker audio is distorted. There are four tasks:
■Task 4: check audio power amplifier
■Task 5: check speaker outputs
■Task 6: check ITF VOL WIP DC input signal
■Task 7: check ITF RX BEEP IN input signal
The next section deals with the case where there is no speaker audio at the
auxiliary connector.
Figure 13.2 Circuitry in the vicinity of IC202 (top side)

376 CODEC and Audio Fault Finding TM9100 Service Manual
© Tait Electronics Limited August 2005
Task 4 —
Check Audio
Power Amplifier
If there is no fault with the power supplies, check the inputs to the audio PA
as follows. This check is only applicable, however, if the output of the voice-
band CODEC is correct and the signal level varies as the volume is varied.
1. Use the programming application to find the frequency selected for
channel 1.
2. In user mode apply an on-channel RF signal of –47dBm with 60%,
1kHz deviation. The channel must not have signaling enabled.
Set the volume to maximum.
3. Use an oscilloscope probe to check the output of the voice-band
CODEC at the TP200 test point (see Figure 13.2). The signal
should be:
4. If the above signal is correct, go to Step 5. If it is not, go to Task 7.
5. Vary the volume control. This should cause the signal level at the
TP200 test point (see Figure 13.2) to vary. If it does, go to Step 6.
If it does not, go to Task 6.
6. Check the voltage at pin 11 of IC202 (see Figure 13.2):
7. If the voltage is correct, go to Step 9. If it is not, check for and repair
any faults in the level-translation circuits incorporating Q200 and
Q201 (see Figure 13.2).
8. Confirm the removal of the fault and go to “Final Tasks” on
page 147. If the repair failed, replace the main-board assembly and go
to “Final Tasks” on page 147.
9. Check the digital signals DIG AUD PA EN1 at R200 and DIG AUD PA EN2 at
R202 (see Figure 13.2):
10. If the signals are correct, go to Task 5. If they are not, check the
programming and test set-up; otherwise the digital board is faulty;
replace the main-board assembly and go to “Final Tasks” on
page 147.
TP200 test point: sine wave of 100mVpp with 0.6V DC offset
pin 11 of IC202: at least 8V DC
R200 (DIG AUD PA EN1): 3.3V DC
R202 (DIG AUD PA EN2): 0.0V DC

TM9100 Service Manual CODEC and Audio Fault Finding 377
© Tait Electronics Limited August 2005
Task 5 —
Check Speaker
Outputs
If the inputs to the audio PA are not faulty, check the speaker outputs from
the PA.
1. Check the positive and negative speaker outputs AUD ITF SPK+ and AUD
ITF SPK– at pins 3 and 8 respectively of IC202 (see Figure 13.2):
2. If the speaker outputs are correct, go to Step 5. If they are not, go to
Step 3.
3. Check for and repair any soldering faults around IC202
(see Figure 13.2), or else replace IC202.
4. Confirm the removal of the fault and go to “Final Tasks” on
page 147. If the repair failed, replace the main-board assembly and go
to “Final Tasks” on page 147.
5. With the volume at maximum, check each speaker output at pins 3
and 8 of IC202 (see Figure 13.2):
6. If the speaker outputs are correct, the fault is unknown (it could be
intermittent); replace the main-board assembly and go to “Final
Tasks” on page 147. If there is no AC, go to Step 7.
7. Check that C204 and R214 (see Figure 13.2) are not faulty and are
correctly soldered. Repair any fault.
8. Confirm the removal of the fault and go to “Final Tasks” on
page 147. If the repair failed or the fault could not be found, replace
the main-board assembly and go to “Final Tasks” on page 147.
pin 3 of IC202 (AUD ITF SPK+): approximately half-rail bias
pin 8 of IC202 (AUD ITF SPK–): approximately half-rail bias
pin 3 of IC202 (AUD ITF SPK+): approximately 9.5Vpp AC
pin 8 of IC202 (AUD ITF SPK–): approximately 9.5Vpp AC

378 CODEC and Audio Fault Finding TM9100 Service Manual
© Tait Electronics Limited August 2005
Figure 13.3 Circuitry under the CDC TOP can, and adjacent interface circuitry
Junction of
R234 and R235
Junction of
R708 and C706

TM9100 Service Manual CODEC and Audio Fault Finding 379
© Tait Electronics Limited August 2005
Task 6 —
Check ITF VOL WIP DC
Input Signal
If the output of the voice-band CODEC is correct, but the signal level does
not vary as the volume control is varied, check the ITF VOL WIP DC signal.
1. Check the voltage on the VOL WIP DC line at the junction of R708 and
C706 (see Figure 13.3). As the volume varies, the voltage should
vary as follows.
2. If the voltage varies as expected, go to Step 5. If it does not, go to
Step 3.
3. Check the control-head connector SK100. Repair or replace the
connector if necessary.
4. Confirm the removal of the fault and go to “Final Tasks” on
page 147. If the repair failed or the fault could not be found, replace
the main-board assembly and go to “Final Tasks” on page 147.
5. Remove the CDC TOP can.
6. Check the voltage at the junction of R234 and R235
(see Figure 13.3). As the volume varies, the voltage should vary as
follows.
7. If the voltage varies as expected, CODEC 1 (IC204) is suspect;
replace the main-board assembly and go to “Final Tasks” on
page 147. If it does not, go to Step 8.
8. Check for continuity across R234, and check that R235 is properly
soldered (see Figure 13.3). Repair any fault.
9. Confirm the removal of the fault and go to “Final Tasks” on
page 147. If the repair failed or the fault could not be found, replace
the main-board assembly and go to “Final Tasks” on page 147.
junction of R708 and C706: 0.0 to 1.2V as volume varies
junction of R234 and R235: 0.0 to 0.6V as volume varies

380 CODEC and Audio Fault Finding TM9100 Service Manual
© Tait Electronics Limited August 2005
Figure 13.4 Circuitry under the CDC BOT can
LO2 BOT CAN
CAN FOR
DIGITAL
BOARD
JUNCTION OF R218 AND IC204CDC AUD TAP OUT

TM9100 Service Manual CODEC and Audio Fault Finding 381
© Tait Electronics Limited August 2005
Task 7 —
Check ITF RX BEEP IN
Input Signal
If the output of the voice-band CODEC is not correct, check the
ITF RX BEEP IN signal.
1. If not already done, remove the CDC BOT can.
2. Check the signal at the junction of R218 and IC204
(see Figure 13.4). The signal should be:
3. If the signal is correct, go to Step 4. If it is not, either CODEC 1
(IC204) or the digital board is faulty; replace the main-board
assembly and go to “Final Tasks” on page 147.
4. Check for continuity between the TP200 test point and IC204 via
R214, R215 (see Figure 13.2) and R218 (see Figure 13.4).
Repair any fault; if necessary, replace R214, R215 or R218.
5. Confirm the removal of the fault and go to “Final Tasks” on
page 147. If the repair failed or the fault could not be found, replace
the main-board assembly and go to “Final Tasks” on page 147.
junction of R218 and IC204: sine wave about 1Vpp with 1.2V DC offset

382 CODEC and Audio Fault Finding TM9100 Service Manual
© Tait Electronics Limited August 2005
13.3 No Speaker Audio at Auxiliary Connector
Introduction This section covers the case where the receiver operates normally but there
is no speaker audio at the auxiliary connector. In other words, there is no
signal at pin 13 (AUD TAP OUT) of the connector. The fault-diagnosis
procedure comprises two tasks:
■Task 8: check signal from CODEC
■Task 9: check LPF and buffer amplifier in CODEC circuitry
These tasks need to be followed by those of “Faulty Modulation Using
Auxiliary Connector” on page 394 if there is also a fault with the transmit
modulation using the auxiliary connector.
Figure 13.5 Circuitry in the vicinity of the internal-options connector SK102 (top side)
Internal-options
connector

TM9100 Service Manual CODEC and Audio Fault Finding 383
© Tait Electronics Limited August 2005
Task 8 —
Check Signal
from CODEC
First generate an appropriate audio test signal and check whether the signal
is present at the output of the CODEC circuitry.
1. Enter the CCTM command 400 x, where x is a valid channel number.
(A suitable channel will depend on the programming of the radio.)
2. Enter the CCTM command 21 to force unmuting of the received
audio signal.
3. Enter the CCTM command 110 128 to set the audio level at its
midpoint.
4. At the test set apply 60%, 1kHz modulation to the RF signal. Reduce
the volume to a minimum.
5. Enter the CCTM command 324 r5.
6. Check that the received signal is present at pin 2 (AUD TAP OUT) of the
internal-options connector SK102 (see Figure 13.5) (alternatively,
the measurement point for CDC AUD TAP OUT shown in Figure 13.4).
The signal should be:
7. If the above signal is correct, go to Step 8. If it is not, go to Task 9.
8. Check the components in the path from pin 13 of the auxiliary
connector SK101 to the CODEC and audio circuitry. These are
C719 and L708 (see Figure 13.6) and the link R747
(see Figure 13.5). Also check the auxiliary connector itself. Repair
any fault.
9. Confirm the removal of the fault and go to Step 10. If the repair failed
or the fault could not be found, replace the main-board assembly and
go to “Final Tasks” on page 147.
10. If there is also a fault with the transmit modulation, notwithstanding
modulation at the auxiliary connector, go to Task 15 of “Faulty
Modulation Using Auxiliary Connector” on page 394. If there is no
other fault, go to “Final Tasks” on page 147.
pin 2 of internal-options connector: received signal with 2.4V DC offset

384 CODEC and Audio Fault Finding TM9100 Service Manual
© Tait Electronics Limited August 2005
Figure 13.6 Circuitry in the vicinity of the auxiliary connector (bottom side)
AUXILIARY CONNECTOR
SK101

TM9100 Service Manual CODEC and Audio Fault Finding 385
© Tait Electronics Limited August 2005
Task 9 —
Check LPF and
Buffer Amplifier
If there is no test signal at the internal-options connector, then either
CODEC 1 is faulty or there is a fault in the LPF or buffer amplifier.
1. Remove the CDC BOT can.
2. Check the signal at the junction between R224 and IC204
(see Figure 13.7). This should be:
3. If the above signal is correct, go to Step 4. If it is not, CODEC 1
(IC204) is faulty; replace the main-board assembly and go to “Final
Tasks” on page 147.
4. Check the voltage at pin 1 of IC201 (see Figure 13.7).
5. If the voltage is correct, go to Step 6. If it is not, check the LPF circuit
based on IC201 (pins 1 to 3) (see Figure 13.7). Repair any fault and
conclude with Step 9.
6. Check the voltage at pin 7 of IC201 (see Figure 13.7).
7. If the voltage is correct, go to Step 8. If it is not, check the buffer
amplifier based on IC201 (pins 5 to 7) (see Figure 13.7). Repair any
fault and conclude with Step 9.
8. Check R207 and R208 (see Figure 13.7). Repair any fault and
conclude with Step 9.
9. Confirm the removal of the fault and go to Step 10. If the repair failed
or the fault could not be found, replace the main-board assembly and
go to “Final Tasks” on page 147.
10. If there is also a fault with the transmit modulation, notwithstanding
modulation at the auxiliary connector, go to “Faulty Modulation
Using Auxiliary Connector” on page 394. If there is no other fault,
go to “Final Tasks” on page 147.
junction of R224 and IC204: 0.7Vpp with 2.4V DC offset
pin 1 of IC201: 1.2V
pin 7 of IC201: 2.4V

386 CODEC and Audio Fault Finding TM9100 Service Manual
© Tait Electronics Limited August 2005
Figure 13.7 Circuitry under the CDC BOT can
LO2 BOT CAN
CAN FOR DIGITAL BOARD
JUNCTION
OF R224
AND IC204

TM9100 Service Manual CODEC and Audio Fault Finding 387
© Tait Electronics Limited August 2005
13.4 Faulty Receiver
Introduction This section covers the case where the receiver does not operate, although
there is no apparent fault in the receiver circuit itself. There are two tasks:
■Task 10: check level shifter
■Task 11: check QN test point
The latter check will isolate the module at fault if the level shifter is not the
cause of the problem.
Task 10 —
Check Level Shifter Check the operation of the base-band CODEC and receiver AGC as
described below. This concerns the level-shifter circuit. It is assumed that the
receiver and power-supply circuitry were checked and no faults were found.
1. If not already done, remove the CDC BOT can.
2. With no RF signal applied, check the voltage at pin 14 of IC201
(see Figure 13.7):
3. If the above voltage is correct, go to Task 11. If it is not, go to Step 4.
4. Check the voltage at pin 12 of IC201 (see Figure 13.7):
5. If the above voltage is correct, go to Step 8. If it is not, go to Step 6.
6. Check for and repair any shorts to ground at the junction of R238
and pin 12 of IC201 (see Figure 13.7).
7. Confirm the removal of the fault and go to “Final Tasks” on
page 147. If the repair failed or the fault could not be found, replace
the main-board assembly and go to “Final Tasks” on page 147.
8. Check the circuitry (R238, R239, R240) around pins 12, 13 and 14
of IC201 (see Figure 13.7). Repair any fault.
9. Confirm the removal of the fault and go to “Final Tasks” on
page 147. If the repair failed or the fault could not be found, replace
the main-board assembly and go to “Final Tasks” on page 147.
pin 14 of IC201: more than 2.5V DC
pin 12 of IC201: more than 1V DC

388 CODEC and Audio Fault Finding TM9100 Service Manual
© Tait Electronics Limited August 2005
Figure 13.8 Circuitry in the vicinity of the CDC TOP can
B1 band
H5/H6 bands
Junction of
C708 and C732
Junction of
C708 and C732

TM9100 Service Manual CODEC and Audio Fault Finding 389
© Tait Electronics Limited August 2005
Task 11 —
Check QN Test Point If the level shifter is not faulty, check the signal at the QN test point. This will
ascertain whether the digital board, CODEC 1, or the receiver is at fault.
1. Use the programming application to find the frequency selected for
channel 1.
2. Apply a strong on-channel signal.
3. Check that a sine wave is present at the QN test point (there is access
through a hole in the IF TOP can — see Figure 13.8).
4. If there is a sine wave present, go to Step 5. If there is not, go to
“Receiver Fault Finding” on page 227.
5. Either the digital board or CODEC 1 (IC204) is faulty; replace the
main-board assembly and go to “Final Tasks” on page 147.
QN test point: sine wave

390 CODEC and Audio Fault Finding TM9100 Service Manual
© Tait Electronics Limited August 2005
13.5 Faulty Modulation
Introduction This section covers the case where the radio transmits the correct amount of
RF power, but there is either no modulation or the modulation is distorted.
There are three tasks:
■Task 12: initial checks
■Task 13: check 2.3V DC supply
■Task 14: check bias network
The initial checks will determine whether the frequency synthesizer, the
2.3V supply, or the bias network is at fault.
Task 12 —
Initial Checks Carry out the following checks to isolate the part of the circuitry that is
faulty.
1. Apply a 1kHz audio signal of 20 mVpp at the microphone input on
the control head.
2. Enter the CCTM command 33 to place the radio in transmit mode.
(The frequency is that of channel 1.)
3. Check that the 1kHz signal appears at the TP503 test point
(see Figure 13.8).
4. Enter the CCTM command 32 to place the radio in receive mode.
5. If the 1kHz signal is present, go to “Frequency Synthesizer Fault
Finding” on page 169. If it is not, go to Step 6.
6. With no microphone connected, check the voltage at the junction of
C708 and C732 (CH MIC AUD) (see Figure 13.8):
7. If the above voltage is correct, go to Task 14; the bias network is
suspect. If it is not, go to Task 13; the 2.3V supply is suspect.
TP503 test point: 1kHz signal
junction of C708 and C732: approximately 3V

TM9100 Service Manual CODEC and Audio Fault Finding 391
© Tait Electronics Limited August 2005
Figure 13.9 Circuitry in under the CDC BOT can
LO2 BOT CAN
CAN FOR
DIGITAL
BOARD

392 CODEC and Audio Fault Finding TM9100 Service Manual
© Tait Electronics Limited August 2005
Task 13 —
Check 2.3V Supply If the CH MIC AUD signal is not as expected, the 2.3V supply needs to be
checked.
1. If not already done, remove the CDC BOT can.
2. Check the voltage across C202 (see Figure 13.9):
3. If the above voltage is correct, go to Task 14. If it is not, go to Step 4.
4. Check the soldering of R209, and check for shorts to ground at C202
(see Figure 13.9). Repair any fault.
5. Confirm the removal of the fault and go to “Final Tasks” on
page 147. If the repair failed or the fault could not be found, replace
the main-board assembly and go to “Final Tasks” on page 147.
Task 14 —
Check Bias Network If the signal at the TP503 test point is incorrect, but the other checks in the
above tasks reveal no fault, check the bias network.
1. Remove the CDC TOP can.
2. Check the voltage at the junction of R229 and R232
(see Figure 13.10):
3. If the voltage is correct, go to Step 4. If it is not, go to Step 5.
4. CODEC 1 (IC204) is faulty; replace the main-board assembly and go
to “Final Tasks” on page 147.
5. Check the soldering of R229 and R232, and check for shorts across
R232 (see Figure 13.10). Repair any fault.
6. Confirm the removal of the fault and go to “Final Tasks” on
page 147. If the repair failed or the fault could not be found, replace
the main-board assembly and go to “Final Tasks” on page 147.
voltage across C202: 3V
junction of R229 and R232: 1.5V DC

TM9100 Service Manual CODEC and Audio Fault Finding 393
© Tait Electronics Limited August 2005
Figure 13.10 Circuitry under the CDC TOP can
ITF AUD TAP IN
JUNCTION OF R237 AND R241
JUNCTION OF
R229 AND R232

394 CODEC and Audio Fault Finding TM9100 Service Manual
© Tait Electronics Limited August 2005
13.6 Faulty Modulation Using Auxiliary Connector
Introduction This section covers the case where the transmitter operates normally but
there is no modulation (although there is modulation at the auxiliary
connector). There are two tasks:
■Task 15: apply AUD TAP IN signal
■Task 16: check CODEC 2 device
If there was also a fault with the speaker audio at the auxiliary connector, it
is assumed that this has now been rectified.
Task 15 —
Apply AUD TAP IN
Signal
First check the modulation and, if necessary, the DC offset.
1. Enter the CCTM command 33 to place the radio in transmit mode.
(The frequency is that of channel 1.)
2. Check the modulation via the microphone input.
3. Enter the CCTM command 32 to place the radio in receive mode.
4. If the modulation is correct, go to Step 5. If it is not, go to Task 12
of “Faulty Modulation” on page 390.
5. Apply a 1kHz AC-coupled signal of 0.7Vpp at pin 7 (AUD TAP IN) of
the auxiliary connector (alternatively, as ITF AUD TAP IN at the junction
of R237 and R241 — see Figure 13.10).
6. Enter the CCTM command 323 t5.
7. Check the DC offset voltage at pin 7:
8. If the above DC offset is correct, go to Step 9. If it is not, go to
Step 11.
9. Remove the CDC TOP can.
10. Check for and repair any soldering faults around IC205, or else
replace IC205 (see Figure 13.10). Conclude with Step 12.
11. Check for shorts at pin 7 of the auxiliary connector. If there are none,
go to Task 16. If there are, repair the fault and conclude with Step 12.
12. Confirm the removal of the fault and go to “Final Tasks” on
page 147. If the repair failed, replace the main-board assembly and go
to “Final Tasks” on page 147.
pin 7 of auxiliary connector: approximately 1.5V DC offset

TM9100 Service Manual CODEC and Audio Fault Finding 395
© Tait Electronics Limited August 2005
Task 16 —
Check CODEC 2
Device
If the DC offset measured in Task 15 is incorrect but there is no fault with
the auxiliary connector, check the CODEC 2 device.
1. Remove the CDC TOP can.
2. Check the voltage at both ends of R241 (see Figure 13.10):
3. If the voltages are correct, go to Step 4. If they are not, go to Step 6.
4. Check for and repair any soldering faults around IC205, or else
replace IC205 (see Figure 13.10).
5. Confirm the removal of the fault and go to “Final Tasks” on
page 147. If the repair failed, replace the main-board assembly and go
to “Final Tasks” on page 147.
6. Remove R241.
7. Check the voltage at pin 3 of IC205 (see Figure 13.10):
8. If the above voltage is correct, go to Step 9. If it is not, replace the
main-board assembly and go to “Final Tasks” on page 147.
9. Check for and repair any soldering faults around R241 and IC205
(see Figure 13.10).
10. Confirm the removal of the fault and go to “Final Tasks” on
page 147. If the repair failed, replace the main-board assembly and go
to “Final Tasks” on page 147.
R241: 1.5V DC at both ends
pin 3 of IC205: 1.5V DC
396 CODEC and Audio Fault Finding TM9100 Service Manual
© Tait Electronics Limited August 2005

TM9100 Service Manual Fault Finding of Control Head 397
© Tait Electronics Limited August 2005
14 Fault Finding of Control Head
Overview This section describes the fault finding of the control head for the following
faults:
■power supply faulty (initial check)
■LCD display faulty
■LCD backlighting faulty
■LCD contrast faulty
■LCD heating faulty
■function key LEDs or status LEDs faulty
■keypad backlighting faulty
■ON/OFF key faulty
■function, scroll, or selection keys faulty
■speaker faulty
■volume control faulty
■PTT faulty
The faults can be detected by visual inspection (refer to “Visual Inspection”
on page 128) or using the CCTM commands in Table 14.1 on page 398.
General The following applies for all fault finding procedures:
Important Do not disconnect or connect the control head while
power is supplied to the radio.
■To connect to ground use one of the screw bosses of the metal
spaceframe or the screw bosses of the radio body.
■If the radio does not switch on when power is supplied, the radio may
be programmed to go into the status it was in when powered down.
Connect a known good control head, power up the radio, and change
the relevant setting in the programming application. Remember to
program the original setting before returning the radio to the customer.
■For disassembly and re-assembly instructions, refer to “Disassembling
and Reassembling the Control Head” on page 135.
■If the repair fails or no fault could be found, replace the control-head
board.
■After completing the repair, carry out the tasks in “Final Tasks” on
page 147.

398 Fault Finding of Control Head TM9100 Service Manual
© Tait Electronics Limited August 2005
14.1 CCTM Commands
The following CCTM commands are used during the fault finding of the
control head:
Table 14.1 CCTM commands for fault finding of the control head
CCTM command Entry at keyboard Response on screen
1000 – All function key LEDs and status LEDs
sequentially switches the function key LEDs and
the status LEDs on and off
1000 0 = off
1000 1 = on none
1001 – Individual function key LEDs and
status LEDs
switches individual LEDs on and off
1001 x y
where x is the LED number (0=F1,
1=F4, 2=yellow, 3=green, 4=red),
and y is the state (0=off, 1=on)
none
1002 – LED intensity
sets the LED intensity 1002 0 = off
1002 1 = low
1002 2 = medium
1002 3 = high
none
1003 – Keypad backlighting
Activate keypad backlighting at specified
intensity
1003 0 = off
1003 1 = low
1003 2 = medium
1003 3 = high
none
1004 – LCD backlighting
Activate LCD backlighting at specified intensity 1004 0 = off
1004 1 = low
1004 2 = medium
1004 3 = high
none
1005 – LCD contrast
sets the LCD contrast (16 levels) 1005 x
where x is the contrast level
(0 to 15)
none
1006 – LCD elements
switches all LCD elements on and off 1006 0 = off
1006 1 = on none
1007 – LCD temperature sensor
Reads the LCD temperature sensor 1007 value between 00 (0)
and FF (255)
1008 – LCD heating
switches the LCD heating on and off 1008 0 = off
1008 1 = on
1009 – Key press
detects and notifies individual key press and
release events
1009 0 = off
1009 1 = on serial output
1010 – Volume potentiometer
reads and notifies the volume potentiometer
setting
1010 value between 00 (0)
and FF (255)
1011 – Microphone
selects the microphone input source 1011 0 = microphone connector
1011 2 = covert microphone none

TM9100 Service Manual Fault Finding of Control Head 399
© Tait Electronics Limited August 2005
The following CCTM commands are used during the fault finding of the
remote control-head kit:
Table 14.2 CCTM commands for fault finding of the remote control-head kit
CCTM command Entry at keyboard Response on screen
1012 – Remote kit
turns the audio amplifier on and off 1012 0 = off
1012 1 = on none
1013 – Mute audio amplifier
mutes and unmutes the audio amplifier 1012 0 = mute
1012 1 =unmute none
1014 – Digital potentiometer
reads the digital potentiometer 1014 value between 0 and
255
1017 – Audio amplifier gain
sets the audio amplifier gain (4 levels) 1017 x
where x is the gain (0 to 3) none

400 Fault Finding of Control Head TM9100 Service Manual
© Tait Electronics Limited August 2005
14.2 Power Supply Faulty
A 3.3V regulator (U1) converts the switched 13.8V supply from the radio
body to 3.3V. A 1.5V regulator (U203) converts the 3.3V to 1.5V.
A power-sense module (U202) verifies the outputs of the voltage regulators
and—in the case of a fault—creates a power reset signal which is processed
by the FPGA. If the start-up of the control head fails, the radio body reduces
the switched 13.8V supply shortly after power is supplied.
For all faults, check that the supply voltages are correct:
1. Check the 3.3V supply voltage between E202 and C210.
If the signal is correct, continue with step 4.
If the signal is not correct, visually inspect the components E202,
D201, L201, R205, and R206 for open or shorted contacts.
Replace if necessary. Continue with step 2.
2. Check the 13.8V supply voltage (9.7V to 17.2V) between pin 2 of
the control-head connector J103 and pin 8 of U1.
If the signal is correct, continue with step 3.
Note A fault in the control head can cause the radio body to reduce the
switched 13.8V supply shortly after power is supplied. In this case,
the control head must be supplied directly through pin 2 of con-
nector J103.
Figure 14.1 Circuit diagram of the power supply circuitry
J103
6
2
13V8
L1
C205
C207
C11 D1R16
R17
R208
Q201
C206
C12
C13R18
INH
COMP
SYNC
VCC
GND
U1 VREF
FB
OUT
2
4
3
8
1
6
5
7GND
L201
D201
R205
R206
C14
+
E202
C210
3V3
IN OUT
U203
EN RST
GND
36
1
24
5
3V3
PFI
U202
PFO
MR RST
WDI WDI
GND
5
31
67
82
4
E203
1V5
C204
R201
S201
D203
D203
K1
K2
AA
AA
3V3
FPGA
R210
C201
C202
R202
R204
DNI
PWR WDT
MR
PWR RESET
1V5
3V3
1
2
R203
Control-
Head
Connector
E202/C210: 3.3V
J103 pin 2: 13.8V (Vs=9.7V…17.2V)
U1 pin 8: 13.8V (Vs=9.7V…17.2V)

TM9100 Service Manual Fault Finding of Control Head 401
© Tait Electronics Limited August 2005
If the signal is not correct, check the 13.8V supply voltage from the
radio body. Return to step 1.
3. Check the inhibit signal at pin 3 of U1.
If the signal is above 2.2V, visually inspect the components D1, R16,
R17, R208, and Q201 for open or shorted contacts. Replace if nec-
essary. Return to step 1.
If the signal is low, replace U1. Return to step 1.
4. Check the 1.5V supply voltage at pin 4 of U203.
If the signal is correct, continue with step 6.
If the signal is not correct, continue with step 5.
5. Check E203 for continuity.
If E203 is correct, continue with step 6
If E203 is faulty, replace E203 and return to step 4.
6. U202 detects a possible power failure and generates an output signal
on pin 7. Check whether this signal is low.
If pin 4 measures 3.3V and pin 7 is low, replace U202.
If pin 4 measures 3.3V and pin 7 is high, replace U203.
U1 pin 3: high: >2.2V, low: < 0.7V
D1: Vs – 5.1V
U203 pin 4: 1.5V
E203: 1.5V
U202 pin 4: 3.3V
U202 pin 7: 3.3V
Figure 14.2 PCB layout of the power supply circuitry
top side
Junction of C210 and E202

402 Fault Finding of Control Head TM9100 Service Manual
© Tait Electronics Limited August 2005
14.3 LCD Display Faulty
The LCD module is connected to the control-head board via the LCD
connector. The LCD module display is controlled by a serial data link to the
FPGA. A faulty LCD display can be caused by the following:
■a loose or dirty LCD loom connection,
■a faulty LCD, or
■a fault on the control-head board
Note This section only deals with the display of the LCD. For faults of
the LCD backlighting, refer to “LCD Backlighting Faulty” on
page 404.
Note If some of the LCD pixels are faulty (usually complete rows or
lines), send CCTM command 1006 1 to activate all LCD pixels.
If some of the LCD pixels are faulty, replace the LCD.
If the LCD display is faulty:
1. Disconnect the LCD loom, visually inspect and clean the contacts,
and reconnect the LCD loom. Visually inspect connector J102 for
open or shorted contacts.
Figure 14.3 Circuit diagram of the LCD circuitry
3V3
LCD BACKLIGHT CTRL
Q102
3V3
LCD HEATER CTRL
Q102
LCD RESETN
LCD D/C
LCD DAT
LCD SCLK
LCD CEN
R4
R5
R6
R7
R8
LCD RESETN
LCD D/C
LCD DAT
LCD SCLK
LCD CEN
LED
3V3
HEATER
1
2
3
4
5
6
7
8
9
10
11
12
13
14
16 15
E108
C102 C103
C101
J102
LCD Connector
FPGA
U601 LCD RESETN
2
1
2

TM9100 Service Manual Fault Finding of Control Head 403
© Tait Electronics Limited August 2005
2. Check the 3.3V supply voltage at pin 2 of the LCD connector J102.
If the signal is not correct, refer to “Power Supply Faulty” on
page 400.
Tip For a quick check of the LCD without having to disassemble the
control head, connect a good LCD to the control head, or discon-
nect the LCD loom and connect it to a good control head.
3. Replace the LCD. Take care not to scratch the soft polarizer material
on the top side of the LCD.
4. Use an oscilloscope to check the signals of pins 3 to 7 of connector
J102.
If any of the signals are missing or distorted, remove can E100 and
check for continuity between the FPGA and the LCD connector.
If necessary, replace the corresponding 100Ω resistor R4 to R8.
J102 pin 2: 3.3V
J102 pins 3 to 7: The signals should be switching 0 to 3.3V in bursts of
0.125ms at approximately 1s intervals.
Figure 14.4 PCB layout of the LCD circuitry
top side

404 Fault Finding of Control Head TM9100 Service Manual
© Tait Electronics Limited August 2005
14.4 LCD Backlighting Faulty
The backlighting incorporated in the LCD module is controlled by a data
line from the FPGA, which switches a transistor on MOSFET Q102.
Note The LCD backlighting has four brightness settings: off=GND,
on=3.3V, and two intermediate settings which are implemented
by pulse-width modulation.
For a circuit diagram and PCB layout, refer to Figure 14.3 on page 402 and
Figure 14.4 on page 403.
If the LCD backlighting is faulty:
1. Make sure that LCD backlighting has been enabled in the program-
ming application.
2. Check the 3.3V supply voltage at pin 1 (S1) of Q102.
If the signal is correct, continue with step 3.
If the signal is not correct, refer to “Power Supply Faulty” on
page 400
3. Send CCTM command 1004 3 to switch on LCD backlighting.
4. Check the signal at pin 2 (G1) of Q102.
If the signal is correct, continue with step 5.
If the signal is not correct, visually inspect pin 2 for open contact.
Otherwise the FPGA is faulty and the control-head board must be
replaced.
5. Check the signal at pin 7 (DA1) of Q102.
If the signal is correct, continue with step 6.
If the signal is not correct, replace Q102.
6. Visually inspect whether the contact of pin 8 of connector J102 is
open or shorted. Check the signal at pin 8 of connector J102.
If the signal is correct, replace the LCD.
Q102 pin 1 (S1): 3.3V
Q102 pin 2 (G1): GND (with backlighting switched on)
Q102 pin 7 (D1A): 3.3V (with backlighting switched on)
J102 pin 8: 3.3V (with backlighting switched on)

TM9100 Service Manual Fault Finding of Control Head 405
© Tait Electronics Limited August 2005
14.5 LCD Heating Faulty
The heating incorporated in the LCD module is controlled by a data line
from the FPGA, which switches a transistor on MOSFET Q102.
A temperature signal from the LCD module is converted to a digital signal
by an analog/digital converter (U601) and processed by the FPGA.
Note The temperature sensor signal is independent from the heating
and is also used to control the LCD contrast.
For a circuit diagram and PCB layout, refer to Figure 14.3 on page 402 and
Figure 14.4 on page 403.
If the LCD heating is faulty:
1. Check the temperature sensor signal at pin 14 of J102.
If the signal is below 0.7V (low) or above 2.5V, (high), the LCD tem-
perature sensor is faulty.
2. Send CCTM command 1007 to read the temperature sensor value.
If the value does not correspond to the ambient temperature, U601
is faulty.
3. Check the 3.3V supply voltage at pin 3 (S2) of Q102.
If the signal is not correct, refer to “Power Supply Faulty” on
page 400.
4. Check the signal at pin 4 (G2) of Q102.
If the signal is not correct, visually inspect pin 4 for open contact.
Otherwise the FPGA is faulty and the control-head board must be
replaced.
5. Check the signal at pin 5 (DA2) of Q102.
If the signal is missing, replace Q102.
6. Visually inspect pins 10 and 12 of connector J102 for open or shorted
contacts.
7. Check the signal at pins 10 and 12 of connector J102.
If the signal is not correct, replace the LCD.
J102 pin 14: 1.52V at 30°C, 1.58V at 25°C, 1.64V at 20°C, 1.69V at 15°C
Q102 pin 3 (S2): GND
Q102 pin 4 (G2): GND (with heating switched on)
Q102 pin 5 (D2A): 3.3V (with heating switched on)
J102 pins 10 and 12: 3.3V (with heating switched on)

406 Fault Finding of Control Head TM9100 Service Manual
© Tait Electronics Limited August 2005
14.6 Function Key LEDs or Status LEDs Faulty
The function key LEDs (F1 and F4) and the red, green and amber status
LEDs each are controlled by an FPGA signal and a transistor (Q604 to
Q608). The brightness level is controlled by two FPGA signals, resulting in
four intensity levels (off, low, medium and high).
LED Faulty If one of the function key LEDs or status LEDs is faulty:
1. Send CCTM command 1001 x 1 (where x is the LED number:
0=F1, 1=F4, 2=amber, 3=green, 4=red) to activate the relevant
LED.
2. Check the resistors R34, R35, and R36 in the paths of the green
LEDs.
3. Measure the voltage at the point between the LED and the transistor.
If the voltage is incorrect, replace the LED.
4. Replace the corresponding transistor.
LED Intensity Faulty If the intensity of the LEDs is faulty:
1. Send CCTM command 1001 0 1 to activate the LED of the F1 key.
2. Send CCTM command 1002 3 to set the LED intensity level to high.
Figure 14.5 Circuit diagram of the function key LEDs and status LEDs
IND BRIGHT1
R601
FPGA
IND BRIGHT2
LED FUNC 1
LED FUNC 4
LED IND TX
LED IND RX
LED IND BUSY
3V3
R602
R603 R604
R34
0
D613
F1 Key
3V3
R605
R35
0
D614
F4 Key
Q604 Q605
3V3
R609
D615
Red
Q606
3V3
R612
R36
0
D616
Green
Q607
3V3
R616
D617
Amber
Q608
R34: 0Ω
R35: 0Ω
R36: 0Ω
D613/Q604 (F1 key LED):
D614/Q605 (F4 key LED):
D615/Q606 (red status LED):
D616/Q607 (green status LED):
D617/Q608 (amber status LED):
1.87V (on)
1.87V (on)
1.92V (on)
1.87V (on)
1.89V (on)
1.40V (off)
1.40V (off)
1.57V (off)
1.40V (off)
1.48V (off)

TM9100 Service Manual Fault Finding of Control Head 407
© Tait Electronics Limited August 2005
3. Check the resistors R601 and R602, and replace if necessary.
If the resistors are okay, the FPGA is faulty and the control-head
board must be replaced.
R601: 2.2kΩ
R602: 5.62kΩ
Figure 14.6 PCB layout of the function key LED and status LED circuitry
bottom side
top side
top side
bottom side
bottom side

408 Fault Finding of Control Head TM9100 Service Manual
© Tait Electronics Limited August 2005
14.7 Keypad Backlighting Faulty
The keypad backlighting LEDs are controlled by two FPGA signals and two
transistors (Q2), resulting in four intensity levels (off, low, medium and
high). The keypad backlighting LEDs are arranged in two groups for the
main keypad and one group for the on/off keypad, each group consisting of
three LEDs.
One LED or
One Group of LEDs
Faulty
If one LED or one group of three LEDs is faulty:
1. Send CCTM command 1003 x (where x is the intensity: 0=off,
1=low, 2=medium, 3=high) to switch on keypad backlighting.
2. Check the 13.8V supply voltage of the relevant branch.
3. From top to bottom, check the resistor, the three LEDs, and the
transistor of the relevant branch for continuity.
All LEDs Faulty or
Intensity Faulty If all LEDs are faulty or the intensity is faulty:
1. Send CCTM command 1003 x (where x is the intensity: 0=off,
1=low, 2=medium, 3=high) to switch on keypad backlighting.
Figure 14.7 Circuit diagram of the keypad backlighting circuitry
R607
KEY BRIGHT0
3V3
Q2
1
47K
10K
3V3
Q2
2
47K
10K
R611
KEY BRIGHT1
13V8
R615
D608
Q603
D610
D607
R613
R30
13V8
R618
D612
Q609
D611
D609
R617
13V8
R619
D618
Q610
D606
D605
R614
FPGA
Main Keypad
On/Off
Keypad
R30: 4.7Ω
D607: 1.9V (on)
D610: 1.9V (on)
D608: 1.9V (on)
Q603: 1.9V (on)
R615: 56Ω
R617: 4.7Ω
D607: 1.9V (on)
D609: 1.9V (on)
D611: 1.9V (on)
Q609: 1.9V (on)
R618: 56Ω
R614: 4.7Ω
D605: 1.9V (on)
D606: 1.9V (on)
D618: 1.9V (on)
Q610: 1.9V (on)
R619: 56Ω

TM9100 Service Manual Fault Finding of Control Head 409
© Tait Electronics Limited August 2005
2. With the intensity set to high, check the signals at pins 2 (B1) and 5
(B2) of Q2.
If any of these signals are incorrect, the FPGA is faulty and the con-
trol-head board must be replaced.
3. Check the signals at pins 6 (C1) and 3 (C2) of Q2. Check the signals
at pins 1 (E1) and 4 (E2) of Q2.
If any of these signals are incorrect, Q2 is faulty.
4. Check the resistors R607, 611, and R613 for shorted or open
circuits.
Q2 pin 2 (B1): GND
Q2 pin 5 (B2): GND
Q2 pin 6 (C1): 3.3V
Q2 pin 3 (C2): 3.3V
Q2 pin 1 (E1): 3.3V
Q2 pin 4 (E2): 3.3V
R607: 3.3kΩ
R611: 2.2kΩ
R613: 1kΩ
Figure 14.8 PCB layout of the keypad backlighting circuitry
top side
bottom side
top side
top side

410 Fault Finding of Control Head TM9100 Service Manual
© Tait Electronics Limited August 2005
14.8 On/Off Key Faulty
When battery power (13.8V) is applied to the radio, a press of the ON/OFF key
will create an active low signal (CH ON OFF) back to the radio body to initiate
the power-on or power-off sequence. This key-press will also be detected
by the FPGA of the control head through Q611 as an active high signal
(POWER ON OFF 3V3). For more information on the start-up process, refer to
“Software Architecture” on page 44.
If the ON/OFF key is faulty:
1. Use isopropyl alcohol and a soft lens-cleaning cloth to clean the pads
S610 on the control-head board for the ON/OFF key.
2. Check the CH ON OFF signal level from the radio at pin 9 of the
control-head connector J103.
If the signal is approx. 13V, continue with step 5.
If near or at ground, continue with step 3.
3. Visually inspect pin 9 of connector J103 for open or shorted contacts.
4. Verify the source of the signal to pin 9 of connector J103 from the
radio (without the control-head connector).
5. Visually inspect R610, R606, and R624 for short-circuit to adjacent
components. Replace if necessary. Return to step 2.
6. Visually inspect R610 for shorted or open circuits. Repair if
necessary. Retest switch.
7. Verify continuity between R610 and switch S610, and continuity
between switch S610 and ground.
If the continuity cannot be restored, replace the control-head board.
Figure 14.9 Circuit diagram of the ON/OFF key
J103 pin 9: 13V
J103 9
CH ON OFF
Control-Head
Connector
13V8
S610
1
2
3V3
POWER ON OFF 3V3 FPGA
Power
On/Off
R626
R627R610
R606
R628
Q611

TM9100 Service Manual Fault Finding of Control Head 411
© Tait Electronics Limited August 2005
Figure 14.10 PCB layout of the power on/off key circuitry
top side bottom side

412 Fault Finding of Control Head TM9100 Service Manual
© Tait Electronics Limited August 2005
14.9 Function, Scroll, or Selection Keys Faulty
The eight keys of the main keypad (function, scroll, and selection keys) are
connected to the FPGA by an array of three columns and three rows.
During idle operation, the KEY ROW signals are driven low by the FPGA and
the KEY COL signals (pulled high by an external resistor) are monitored for
activity by the FPGA. A key-press will generate a high-to-low transition on
the associated column KEY COL signal. This, in turn, will initiate a sequence
of high output levels on the KEY ROW signals to identify which key was
pressed.
The signal at the column side of the switch should be 3.3V. The row side of
the switch should be GND. A successful press will cause transition on
associated KEY_COL signal to low.
Note CCTM command 1009 can be used to monitor keypad press and
release events.
One Key Faulty If an individual key is faulty:
1. Use isopropyl alcohol and a soft lens-cleaning cloth to clean the pad
of the tact switch.
2. Visually inspect both tact switches (A and B) of a key for short-
circuits. Repair if necessary.
Figure 14.11 Circuit diagram of the function, scroll, and selection keys
KEY COL1
KEY COL2
KEY COL3
3V3
D604
D604
3V3
D620
D620
3V3
D602
D602
S601A
1
2
S601B
1
2
S602A
1
2
S602B
1
2
3V3 3V3
R620 R621
S603A
1
2
S603B
1
2
3V3
R622
Right Selection Key F3 KeyF4 Key
R623
KEY ROW1
R624
R625
KEY ROW2
KEY ROW3
S604A
1
2
S604B
1
2
S605A
1
2
S605B
1
2
S606A
1
2
S606B
1
2
Scroll-Down Key Left Selection KeyScroll-Up Key
S607A
1
2
S607B
1
2
S608A
1
2
S608B
1
2
F1 KeyF2 Key
FPGA

TM9100 Service Manual Fault Finding of Control Head 413
© Tait Electronics Limited August 2005
Several Keys Faulty The keys can be grouped into columns and rows of three or two keys, as
illustrated in Figure 14.11.
If one column of keys is faulty:
1. Visually inspect the associated resistor and diodes for open or shorted
circuits.
If one row of keys is faulty:
1. Visually inspect the associated resistor for open or shorted circuits.
F2 key
F4 key
scroll-up key
R620
D602 F1 key
right selection key
scroll-down key
R621
D620 F3 key
left selection key R622
D604
F3 key
F4 key
right selection key
R623 scroll-up key
scroll-down key
left selection key
R624 F1 key
F2 key R625
Figure 14.12 PCB layout of the function, scroll, and selection key circuitry
top side
bottom side

414 Fault Finding of Control Head TM9100 Service Manual
© Tait Electronics Limited August 2005
14.10 Speaker Faulty
The two speaker lines (SPK+ and SPK–) are connected to the speaker
connector (J104) which is connected to the control-head connector (J103)
through two ferrite beads (L105 and L106).
If the speaker functions only intermittently or the audio level is low:
1. Check the continuity from the speaker connector J104 to pin 18
(SPK+) and pin 17 (SPK–) of the control-head connector J103.
2. Inspect E105 and E106.
3. Replace the speaker.
4. If there is still a fault, go to “Volume Control Faulty” on page 416.
Figure 14.13 Circuit diagram of the speaker circuitry
J103
18
SPKR+
Control-Head
Connector E105
17
SPKR– E106 J104
Speaker
Connector
1
2

TM9100 Service Manual Fault Finding of Control Head 415
© Tait Electronics Limited August 2005
Figure 14.14 PCB layout of the speaker circuitry
top side
bottom side

416 Fault Finding of Control Head TM9100 Service Manual
© Tait Electronics Limited August 2005
14.11 Volume Control Faulty
The voltage level of the volume control potentiometer is converted to a
digital signal by an analog/digital converter, processed by the FPGA and
transmitted to the main board.
Note This section only describes faults to the volume control caused by
the control head, which has been established during the initial
servicing tasks by means of elimination test. For fault finding of
the amplifier circuitry of the main board, refer to xxx on page yyy.
If the volume control works only intermittently, works only at full volume,
or does not work at all:
1. Check that the voltage between pins CW and WIP of the volume-
control potentiometer RV1 varies linearly between about 0V and
3.3V.
If the voltage is not correct, replace the potentiometer RV1
2. Send CCTM command 1010 to read the volume potentiometer.
If the signal is not correct, remove can E100 and replace the
analog/digital converter U601.
If the signal is correct, replace the speaker.
Figure 14.15 Circuit diagram of the volume control circuitry
RV1: 0 to 3.3V
No volume: reading 0 (1V)
Full volume: reading 255 (3.3V)
FPGA ADC DO U601
CH1
3
VCC
8
DO 6
4
3V3
3V3
VOL WIP DC
R105
RV101

TM9100 Service Manual Fault Finding of Control Head 417
© Tait Electronics Limited August 2005
Figure 14.16 PCB layout of the volume control circuitry
top side
bottom side

418 Fault Finding of Control Head TM9100 Service Manual
© Tait Electronics Limited August 2005
14.12 PTT Faulty
The PTT signal from the microphone connector is connected to the FPGA
via a resistor (R25) and relayed to the radio as a digital command.
Note This section only describes faults to the PTT caused by the con-
trol head, which has been established during the initial servicing
tasks by means of elimination test. For fault finding of the ??? cir-
cuitry of the main board, refer to xxx on page yyy.
If the PTT is faulty:
1. With no PTT switch and hookswitch operated, check whether pin 4
of J106 is 4V.
If the signal is correct, continue with step 2.
If the signal is incorrect, inspect R25 for open or shorted contacts.
Repair if necessary. Repeat step 1.
2. With the PTT switch operated, check whether the same 4V are
pulled to ground on the other side of R25.
If the signal is correct, continue with step 3.
If the signal is incorrect, inspect D106 and C108 for short-circuits.
Repair if necessary.
3. Verify continuity between R25 and the FPGA. Repair PCB track if
possible.
Figure 14.17 Circuit diagram of the PTT circuitry
J106 pin 4: 4V
R25: GND
J106
Microphone
Connector
FPGA
4
FP PTT R25 MIC PTT
C108 D106

TM9100 Service Manual Fault Finding of Control Head 419
© Tait Electronics Limited August 2005
Figure 14.18 PCB layout of PTT circuitry
top side
bottom side
420 Fault Finding of Control Head TM9100 Service Manual
© Tait Electronics Limited August 2005

TM9100 Service Manual Spare Parts 421
© Tait Electronics Limited August 2005
15 Spare Parts
Introduction This section lists all serviceable parts (except PCB components) of the
■radio body (Figure 15.1, Figure 15.2, and Table 15.1)
■control head (Figure 15.3 and Table 15.2)
Figure 15.1 Spare parts of the radio body (sheet 1 of 2)
B
Cx4
D
E
x2
Gx5
F
I
C1)
1!
1@
J
H

422 Spare Parts TM9100 Service Manual
© Tait Electronics Limited August 2005
Figure 15.2 Spare parts of the radio body (sheet 2 of 2)
G
1$
2)
x3
3641z_01
1#x2
1(
1%
2@
1^
2!
x2
1& 1*

TM9100 Service Manual Spare Parts 423
© Tait Electronics Limited August 2005
Table 15.1 Spare parts of the radio body
Pos. Description Qty. IPN Spares Kit
BCover 1 – TMAA22-02 mech. kit
CScrew M4 x 16 6 349-02067-xx TMAA22-02 mech. kit
DLid 1 312-01091-xx –
EBung for aperture for external options connector 1 302-50000-xx TMAA22-02 mech. kit
FMain seal 1 362-01109-xx TMAA22-02 mech. kit
GScrew M3 x 10 8 349-02066-xx TMAA22-02 mech. kit
HMain-board assembly (50W/40W radios)
Main-board assembly (25W radios) 1
1XMAB34-yyzz
XMAB32-yyzz TMAA22-34yyzz
TMAA22-32yyzz
IBung for auxiliary connector 1 302-50001-xx TMAA22-02 mech. kit
JSeal for RF connector 1 362-01113-xx TMAA22-02 mech. kit
1) Chassis (50W/40W radio)
Chassis (25W radio) 1
1303-11301-xx
303-11225-xx –
–
1! Gap pad for chassis (50W/40W radio only) 1 369-01048-xx TMAA22-02 mech. kit
TMAA22-98 gap pad kit
1@ Control-head seal 1 362-01115-xx TMAA22-02 mech. kit
TMAA22-07 seals kit
1# Screw for power connector (50W/40W radio)
Screw for power connector (25W radio) 2
2346-10022-07
346-10030-08 –
1$ Auxiliary connector [SK101] 1 240-02022-xx –
1% Inner foam seal for auxiliary connector 1 362-01110-xx TMAA22-02 mech. kit
1^ Outer foam seal for auxiliary connector 1 362-01112-xx TMAA22-02 mech. kit
1& Lock-nut for auxiliary connector 1 354-01043-xx TMAA22-02 mech. kit
1* Rubber seal for power connector (50W/40W radio)
Rubber seal for power connector (25W radio) 1
1362-01127-xx
362-01114-xx TMAA22-02 mech. kit
1( Power connector [PL100] (50W/40W radio)
Power connector [PL100] (25W radio) 1
1240-00040-xx
240-00027-xx –
2) Gap pad for copper plate (50W/40W radio only) 1 369-01049-xx TMAA22-02 mech. kit
TMAA22-98 gap pad kit
2! Heat-transfer block 1 308-13147-xx –
2@ Antenna connector [SK103] (mini-UHF), or
Antenna connector [SK103] (BNC)
(both incl. lock washer and hexagonal nut)
1
1240-00029-xx
240-00028-xx –
The characters xx in an IPN stand for the issue number. Items will always be the latest issue at the time the
radio is manufactured.
The characters yy in an IPN or spares kit number stand for the abbreviated frequency band.
For more information, refer to “Frequency Bands” on page 14.
The characters zz in an IPN or spares kit number stand for the type of RF connector (00=BNC, 01=mini-UHF).

424 Spare Parts TM9100 Service Manual
© Tait Electronics Limited August 2005
Figure 15.3 Spare parts of the control head
C
E
F
G
G
1)
H
I
J
1!
1^
1@
1#
1$
1&
x2
x4
D
3451z_02
B
1%

TM9100 Service Manual Spare Parts 425
© Tait Electronics Limited August 2005
Table 15.2 Spare parts of the control head
Pos. Description Qty. IPN Spares Kita
BM4 x 12 Taptite screw 2 349-02058-xx TMAA22-97
CAdaptor flange 1 349-02067-xx
301-00020-xx TMAA22-97
DControl-head loom (with female-female adaptor)
– female-female adaptor 1 219-02882-xx
240-00021-41 TMAA22-97
E3 x 10 PT screw 4 346-10030-xx TMAA22-97
FControl-head board 1 – TMAA22-96 (x3)
GSeal 2 362-01124-xx TMAA22-97
HShort light pipe 1 262-00003-xx TMAA22-97
ILong light pipe 1 262-00004-xx TMAA22-97
JSpace-frame 1 319-30077-xx TMAA22-97
1) Speaker clamp 1 303-50111-xx TMAA22-97
1! Speaker 1 252-00011-xx TMAA22-97
1@ LCD assembly 1 – TMAA22-94 (x3)
1# Main keypad 1 311-03124-xx TMAA22-97
1$ Power keypad 1 311-03120-xx TMAA22-97
1% Concealed microphone 1 – TMAA02-07
1^ Front panel assembly 1 – TMAA22-97
1& Knob for volume-control potentiometer 1 311-01054-xx TMAA22-97
The characters xx in an IPN stand for the issue number. Items will always be the latest issue at the time the
radio is manufactured.
a. Spares kit TMAA22-97 contains an assembled control head without control-head board, concealed microphone
and LED assembly.
426 Spare Parts TM9100 Service Manual
© Tait Electronics Limited August 2005

TM9100 Service Manual 427
© Tait Electronics Limited August 2005
TM9100 mobiles
Chapter 3
Accessories

428 TM9100 Service Manual
© Tait Electronics Limited August 2005
Chapter 3 – Contents
16 TMAA02-08 Keypad Microphone . . . . . . . . . . . . . . . . . . . . . . . . . . .431
16.1 Operation. . . . . . . . . . . . . . . . . . . . . . . . . . . . . . . . . . . . . . . . . . . . . . . 431
16.2 Installation . . . . . . . . . . . . . . . . . . . . . . . . . . . . . . . . . . . . . . . . . . . . . . 433
16.3 Radio Programming. . . . . . . . . . . . . . . . . . . . . . . . . . . . . . . . . . . . . . . 434
16.4 Interface Specification. . . . . . . . . . . . . . . . . . . . . . . . . . . . . . . . . . . . . . 434
16.5 Circuit Description. . . . . . . . . . . . . . . . . . . . . . . . . . . . . . . . . . . . . . . . 434
16.6 PCB Information . . . . . . . . . . . . . . . . . . . . . . . . . . . . . . . . . . . . . . . . . 435
17 TMAA03-02 Security Bracket . . . . . . . . . . . . . . . . . . . . . . . . . . . . . .439
17.1 Installing the Security Bracket and Radio. . . . . . . . . . . . . . . . . . . . . . . . 440
17.2 Installation Planning . . . . . . . . . . . . . . . . . . . . . . . . . . . . . . . . . . . . . . . 440
17.3 Removing a Radio from the Security Bracket . . . . . . . . . . . . . . . . . . . . 441
17.4 Replacing the Radio in the Security Bracket . . . . . . . . . . . . . . . . . . . . . 441
17.5 Disassembling the Security Bracket . . . . . . . . . . . . . . . . . . . . . . . . . . . . 442
17.6 Ordering Extra Parts. . . . . . . . . . . . . . . . . . . . . . . . . . . . . . . . . . . . . . . 442
18 TMAA04-05 Ignition Sense Kit . . . . . . . . . . . . . . . . . . . . . . . . . . . . .443
18.1 Installation . . . . . . . . . . . . . . . . . . . . . . . . . . . . . . . . . . . . . . . . . . . . . . 443
18.2 Radio Programming. . . . . . . . . . . . . . . . . . . . . . . . . . . . . . . . . . . . . . . 443
19 TMAA10-01 Desktop Microphone . . . . . . . . . . . . . . . . . . . . . . . . . . .445
19.1 Operation. . . . . . . . . . . . . . . . . . . . . . . . . . . . . . . . . . . . . . . . . . . . . . . 445
19.2 Installation . . . . . . . . . . . . . . . . . . . . . . . . . . . . . . . . . . . . . . . . . . . . . . 445
19.3 Adjustment. . . . . . . . . . . . . . . . . . . . . . . . . . . . . . . . . . . . . . . . . . . . . . 446
19.4 Interface Specification. . . . . . . . . . . . . . . . . . . . . . . . . . . . . . . . . . . . . . 446
19.5 Circuit Description. . . . . . . . . . . . . . . . . . . . . . . . . . . . . . . . . . . . . . . . 447
20 TMAA10-02 Handset . . . . . . . . . . . . . . . . . . . . . . . . . . . . . . . . . . . .449
20.1 Installation . . . . . . . . . . . . . . . . . . . . . . . . . . . . . . . . . . . . . . . . . . . . . . 449
20.2 Interface Specification. . . . . . . . . . . . . . . . . . . . . . . . . . . . . . . . . . . . . . 452
21 TMAA10-03 and TMAA10-06 High-Power Remote Speakers . . . . . . . .453
21.1 Installation . . . . . . . . . . . . . . . . . . . . . . . . . . . . . . . . . . . . . . . . . . . . . . 453
TM9100 Service Manual 429
© Tait Electronics Limited August 2005
22 TMAA10-04 Remote PTT Kit. . . . . . . . . . . . . . . . . . . . . . . . . . . . . .455
22.1 Installation . . . . . . . . . . . . . . . . . . . . . . . . . . . . . . . . . . . . . . . . . . . . . . 455
22.2 Radio Programming . . . . . . . . . . . . . . . . . . . . . . . . . . . . . . . . . . . . . . . 456
22.3 Interface Specification . . . . . . . . . . . . . . . . . . . . . . . . . . . . . . . . . . . . . . 457
22.4 Circuit Description . . . . . . . . . . . . . . . . . . . . . . . . . . . . . . . . . . . . . . . . 457
22.5 PCB Information . . . . . . . . . . . . . . . . . . . . . . . . . . . . . . . . . . . . . . . . . 458
23 Installing an Enhanced Remote Kit . . . . . . . . . . . . . . . . . . . . . . . . . .461
23.1 Installation . . . . . . . . . . . . . . . . . . . . . . . . . . . . . . . . . . . . . . . . . . . . . . 461
23.2 Circuit Description . . . . . . . . . . . . . . . . . . . . . . . . . . . . . . . . . . . . . . . . 467
23.3 Servicing the Remote Control-Head Installation Parts . . . . . . . . . . . . . . 468
23.4 PCB Information . . . . . . . . . . . . . . . . . . . . . . . . . . . . . . . . . . . . . . . . . 470
24 TOPA-SV-024 Test Unit . . . . . . . . . . . . . . . . . . . . . . . . . . . . . . . . .477
24.1 Test Setup . . . . . . . . . . . . . . . . . . . . . . . . . . . . . . . . . . . . . . . . . . . . . . 477
24.2 Operation. . . . . . . . . . . . . . . . . . . . . . . . . . . . . . . . . . . . . . . . . . . . . . . 479
24.3 PCB Information (PCB IPN 220-01418-02A) . . . . . . . . . . . . . . . . . . . . 481
430 TM9100 Service Manual
© Tait Electronics Limited August 2005

TM9100 Service Manual TMAA02-08 Keypad Microphone 431
© Tait Electronics Limited August 2005
16 TMAA02-08 Keypad Microphone
The TMAA02-08 keypad microphone plugs into the
microphone socket on the graphical-display radio control
head, and enables users to make calls to other radios, groups,
or to a PABX or PSTN. The types of call that you can make
depends on the way your radio has been programmed.
As well as the PTT key, there are twelve alphanumeric keys, two
scroll keys, and a left and right selection key on the keypad
microphone. The selection keys and scroll keys duplicate the
keys on the control head.
The microphone button operates a hookswitch, which is closed
when the microphone is connected to the microphone clip, and
open when the microphone is removed from the microphone
clip. The function of the hookswitch is determined by the
radio programming.
16.1 Operation
16.1.1 Using the Keypad
The 12 alphanumeric keys on the keypad microphone are used to dial call
strings and enter text.
The left selection key , right selection key and scroll keys or have
the same functions as the left and right selection keys and scroll keys on the
control head.
Pressing an alphanumeric key enters the first character on the key into the
control head display. Subsequent quick presses toggle through the other
characters on the key. Pausing for longer than one second moves the cursor
on to the next place in the dialled string or text message on the control head
display, ready for the next key press.
If the wrong number or character has been selected, use the left selection key on
either the microphone keypad or control head to clear it and move back one.
16.1.2 Using the PTT Key
The PTT key is used for voice transmission.
1. Select the required channel or group.
2. Check that the channel is clear. If the green LED is glowing, the
channel is busy and you may not be able to transmit.
PTT key
scroll keys
grommet
right selection keyleft selection key
alphanumeric
keys

432 TMAA02-08 Keypad Microphone TM9100 Service Manual
© Tait Electronics Limited August 2005
3. Once the channel is clear (the green LED is off), lift the microphone
off the microphone clip.
4. Hold the microphone about 5cm (2 inches) from your mouth and
press the PTT key to transmit.
5. Speak clearly into the microphone and release the PTT key when you
have finished talking.
While you are transmitting, the red LED glows
and the transmit icon appears in the icon bar.
16.1.3 Using the Keypad Microphone to Make a Local or Address-Book Call
There are two ways of making a local call or address-book call:
■you can either dial the number for the call you want to make,
■you can use the radio’s Main menu, or
■you can use a combination of the two methods, as in the following example.
Example: Making a
local call to your
Dispatcher
1. Select the required channel.
2. Select Menu>Local Calls.
3. Press the key corresponding to the first letter of the
name of the person you want to call.
You will have to use short presses to toggle through the characters on the
key until you get the correct one (see “Using the Keypad” on
page 431).
4. The first name in the Local Calls menu starting
with the keyed letter is displayed.
5. Scroll through the list of local calls until the call
you want appears.
6. Press Send.
The call details appear in the display, the red LED
glows and the transmit icon appears in the
icon bar.
7. When the called party responds, lift the microphone off the
microphone clip.
8. Hold the microphone about 5cm (2 inches) from your mouth and
press the PTT key to transmit.

TM9100 Service Manual TMAA02-08 Keypad Microphone 433
© Tait Electronics Limited August 2005
9. Speak clearly into the microphone and release the PTT key when you
have finished talking.
16.2 Installation
16.2.1 Installing the Microphone
Important The keypad microphone grommet must be installed when-
ever the microphone is plugged into the microphone
socket. When installed, the grommet has two functions:
■to prevent damage to the microphone socket when
there is movement of the microphone cord, and
■to ensure that the control head is sealed against water,
dust and other environmental hazards.
1. Make sure the radio is turned off, then plug the keypad microphone
cord into the microphone socket on the radio control head.
Important The radio will only recognize the presence of the keypad
microphone when the radio is powered on, so that if the
microphone is plugged in after the radio has been powered
on, it will not recognize the keypad microphone. Also, if
the keypad microphone is plugged in on power up but is
later unplugged, then plugged back in, the radio will not
recognize it again until the next power cycle.
2. Slide the microphone grommet along the microphone cord and push
two adjacent corners of the grommet into the microphone socket
cavity.
3. Squeeze the grommet and push the remaining corners into position.
4. Check that the grommet is seated correctly in the cavity.
16.2.2 Installing the Microphone Clip
Install the microphone clip in the most convenient location for the radio
user. It must be within easy reach of the user, but in such a position that the
microphone PTT key cannot be inadvertently activated or jammed on.
Figure 16.1 Correct keypad microphone grommet seating
microphone
grommet
control head

434 TMAA02-08 Keypad Microphone TM9100 Service Manual
© Tait Electronics Limited August 2005
16.3 Radio Programming
The radio does not need to be programmed to recognize the presence of a
keypad microphone, as this is automatically done when the radio is
powered on.
However, there are a few related fields that should be configured, as
required, to enable the keypad microphone to be used effectively. For
example, in conventional mode there are check boxes called “Selcall Call
Dialling”, “DTMF Call Dialling” and “Phone Patch Call Dialling”. There
is also an option “Conventional Dialling Type” field, where you can
program the radio to dial labels or channels from the default display.
Refer to the online help of the programming application for more information
about these programming options.
16.4 Interface Specification
The following table and diagram summarizes the signals used for the keypad
microphone on the radio’s microphone connector and shows the interface
between the keypad microphone and the radio.
16.5 Circuit Description
The microphone has a standard 12-key telephone keypad which is
connected to a micro-processor. The micro-processor performs the keypad
scanning using eight GPIO lines. When a valid keypress is detected, a serial
command is sent from the microphone.
Table 16.1 Keypad microphone connector - pins and signals
Pin Signal Colour Description
1 RX audio — not connected
2 13.8V black power supply
3 TXD green transmit serial data
4 PTT white PTT and hookswitch
5 MIC blue audio from the microphone
6GND redground
7 RXD yellow receive serial data
8 IO — not connected

TM9100 Service Manual TMAA02-08 Keypad Microphone 435
© Tait Electronics Limited August 2005
16.6 PCB Information
Note The IPN number on the actual PCB for the keypad microphone
may differ to that shown in the following information.
16.6.1 TMAA02-08 Parts List (PCB IPN 226-00145-04)
C1 018-16100-00 Cap 0603 100n 16vx7r±10%
C2 018-16100-00 Cap 0603 100n 16vx7r±10%
C3 018-16100-00 Cap 0603 100n 16vx7r±10%
C4 015-07220-08 Cap Cer 1206 2u2 16v X7r
C5 018-16100-00 Cap 0603 100n 16vx7r±10%
C6 018-15100-00 Cap 0603 10n 50v X7r ±10%
C7 018-15100-00 Cap 0603 10n 50v X7r ±10%
C8 018-15100-00 Cap 0603 10n 50v X7r ±10%
D1 001-10054-00 Diode SMD BAT54s
D2 001-10054-00 Diode SMD BAT54s
D3 001-10054-00 Diode SMD BAT54s
D4 001-10054-00 Diode SMD BAT54s
DS1 008-10004-00 LED SMD 0603 Green Ultrabright
DS2 008-10004-00 LED SMD 0603 Green Ultrabright
DS3 008-10004-00 LED SMD 0603 Green Ultrabright
DS4 008-10004-00 LED SMD 0603 Green Ultrabright
DS5 008-10004-00 LED SMD 0603 Green Ultrabright
DS6 008-10004-00 LED SMD 0603 Green Ultrabright
J4 240-04020-50 Skt 8w 2x4 Pcb Mtg M/Match
Q2 000-10084-71 Xstr BC847BW NPN SOT323
R1 038-14220-00 Res 0603 2k2 1/16w +-5%
R2 038-14220-00 Res 0603 2k2 1/16w +-5%
R3 038-14220-00 Res 0603 2k2 1/16w +-5%
R4 038-14220-00 Res 0603 2k2 1/16w +-5%
R5 038-13100-10 Res 0603 100e 1/16w ± 1%
R7 038-13100-10 Res 0603 100e 1/16w ± 1%
R8 038-15470-10 Res 0603 47k 1/16w +-1%
R9 038-15470-10 Res 0603 47k 1/16w +-1%
R10 038-15100-10 Res 0603 10k 1/16w +-1%
R11 038-15470-10 Res 0603 47k 1/16w +-1%
R12 038-15470-10 Res 0603 47k 1/16w +-1%
R13 038-13180-00 Res 0603 180e 1/16w ± 5%
R14 038-12100-10 Res 0603 10e 1%
R15 038-15470-10 Res 0603 47k 1/16w +-1%
R16 038-13180-00 Res 0603 180e 1/16w ± 5%
R17 038-13470-00 Res 0603 470e 1/16w +-5%
R18 038-17100-00 Res 0603 1m 1/16w +-5%
R19 038-15120-00 Res 0603 12k 1/16w +-5%
R20 038-14120-10 Res 0603 1K2 1%
R21 038-14100-10 Res 0603 1k0 1/16w +-1%
R22 038-15470-10 Res 0603 47k 1/16w +-1%
R23 038-13180-00 Res 0603 180e 1/16w ± 5%
R24 038-13180-00 Res 0603 180e 1/16w ± 5%
R25 038-13680-00 Res 0603 680e 1/16w +-5%
R26 038-13180-00 Res 0603 180e 1/16w ± 5%
R27 038-13180-00 Res 0603 180e 1/16w ± 5%
R28 038-13180-00 Res 0603 180e 1/16w ± 5%
R29 038-13180-00 Res 0603 180e 1/16w ± 5%
R30 038-10000-00 Res 0603 Zero 0hm 1/16w ± 5%
R31 038-14120-10 Res 0603 1K2 1%
R32 038-13470-00 Res 0603 470e 1/16w +-5%
R33 038-13680-00 Res 0603 680e 1/16w +-5%
R34 038-14100-10 Res 0603 1k0 1/16w +-1%
R35 038-13680-00 Res 0603 680e 1/16w +-5%
R36 038-13680-00 Res 0603 680e 1/16w +-5%
R37 038-13680-00 Res 0603 680e 1/16w +-5%
R38 038-13180-00 Res 0603 180e 1/16w ± 5%
R39 038-13180-00 Res 0603 180e 1/16w ± 5%
R40 038-13180-00 Res 0603 180e 1/16w ± 5%
R41 038-13180-00 Res 0603 180e 1/16w ± 5%
R42 038-13680-00 Res 0603 680e 1/16w +-5%
R43 038-13680-00 Res 0603 680e 1/16w +-5%
R45 038-14180-00 Res 0603 1k8 1/16w
S18 232-00010-29 Sw Tact 3.85 Stem Red Pcb
U1 002-43010-11 IC SMD MSP430F1011AIPW Microc
U2 002-14931-00 IC L4931CD33 3.3v 250Ma Regso8
Y1 274-10010-05 Xtal SMD 32.768KHz Plstc 2MMh
226-00145-04 PCB TMAA-08 K/Pad Micph
R
e
f
.
IPN D
escr
i
pt
i
on
R
e
f
.
IPN D
escr
i
pt
i
on

436 TMAA02-08 Keypad Microphone TM9100 Service Manual
© Tait Electronics Limited August 2005
16.6.2 TMAA02-08 Grid Reference List (PCB IPN 226-00145-04)
Top Side Components
Y1 H5 1G10
U2 G4 1K13
U1 H5 1G9
S9 D4 1F3
S8 C3 1E2
S7 C4 1F2
S6 C5 1F2
S5 C6 1G2
S4 A3 1E1
S3 A4 1F1
S2 A5 1F1
S18 F4 1J7
S16 C1 1E4
S15 C2 1F4
S14 D2 1F4
S13 A2 1G4
S12 D3 1E3
S11 D5 1F3
S10 D6 1G3
S1 A6 1G1
R9 G5 1G6
R8 G5 1G6
R7 J4 1H6
R6 G3 1K6
R5 G5 1H8
R45 H4 1J8
R44 H4 1G7
R43 H3 1J12
R42 H3 1J12
R4 G6 1D7
R37 H3 1J12
R36 G3 1J12
R35 G3 1K12
R34 G3 1H6
R33 H3 1K12
R32 H6 1B9
R31 H6 1B9
R30 H6 1B8
R3 G5 1D7
R25 H3 1K12
R22 J4 1F11
R21 H3 1H5
R20 J4 1B7
R2 J6 1D7
R19 H4 1G7
R18 H4 1F8
R17 J4 1B7
R15 G6 1G8
R14 J4 1B6
R12 G5 1G6
R11 G5 1G6
R10 G3 1K6
R1 J5 1D7
Q2 J6 1B8
Q1 J5 1B7
J9 K3 1F5 1E5 1G5
J7 K5 1D5 1B5
J5 J5 1F11
J4 J2 1E12
J3 J5 1F7
J2 G5 1G8
J12 J3 1E5
J11 D3 1E4
J1 G2 1J4
DS6 D2 1C3
DS5 B2 1C3
DS4 C4 1C3
DS3 B4 1C2
DS2 C5 1C2
DS1 B5 1C1
D4 H4 1F8
D3 F3 1K6 1K7
D2 G4 1J7 1H6
D1 J4 1H5
C8 G4 1H6
C7 J3 1H5
C6 F5 1J6
C5 J5 1F8
C4 H4 1J14
C3 H4 1J14
C2 H4 1J12
C1 H5 1H10
Bottom Side Components
TP9 J3 1F5
TP8 G5 1G5
TP7 H5 1G5
TP6 H3 1K5
TP5 G3 1K5
TP4 H3 1K5
TP3 D4 1E5
TP20 J5 1D6
TP2 E5 1B4
TP19 K5 1D6
TP18 J6 1D6
TP17 J6 1D5
TP16 G4 1J13
TP15 F3 1J6
TP14 G3 1J6
TP13 J5 1B5
TP12 K5 1B5
TP11 J3 1E5
TP10 J4 1E5
TP1 E5 1B4
R41 D5 1B4
R40 D5 1B3
R39 D5 1C3
R38 D5 1B3
R29 D5 1C3
R28 D6 1C2
R27 D6 1C2
R26 D6 1C1
R24 D5 1B2
R23 D4 1B1
R16 D5 1B3
R13 D4 1B2
J8 E5 1D5 1B5
J6 G6 1K8
J14 G4 1K8
J13 F5 1J6
J10 E3 1E5 1G5 1F5
R
e
f
.
PCB Ci
rcu
i
t
R
e
f
.
PCB Ci
rcu
i
t

TM9100 Service Manual TMAA02-08 Keypad Microphone 437
© Tait Electronics Limited August 2005
16.6.3 Keypad Microphone Board Layout
IPN 226-00145-04 (top side)
IPN 226-00145-04 (bottom side)

438 TMAA02-08 Keypad Microphone TM9100 Service Manual
© Tait Electronics Limited August 2005
16.6.4 Keypad Microphone Board Circuit Diagram

TM9100 Service Manual TMAA03-02 Security Bracket 439
© Tait Electronics Limited August 2005
17 TMAA03-02 Security Bracket
The TMAA03-02 security bracket can be used in place of the standard
U-bracket in locations where you want to stop opportunistic removal of the
radio by a third party, or where you want to have a quick release setup that
allows you to swap over radios (e.g. leasing situation). The security bracket
also provides electrical isolation to the radio.
The parts of the TMAA03-02 security bracket are illustrated in Figure 17.1.
Figure 17.1 Parts of the TMAA03-02 security bracket
Description Quantity
Bsecurity bracket cradle base 1 Eshort mounting rails for TM8100 2
Cslide locks 1 left
1 right
screws (M4x25 T/T P/T ContiR) -
for attaching short mounting rails
to TM8100 radio (not pictured)
4
Dslide lock key 2 Ftall mounting rails for TM8200 2
self-tapping screws (10Gx20 hex/
poz) - for fixing security bracket in
place (not pictured)
4 screws (M4x30 T/T P/T ContiR) -
for attaching tall mounting rails to
TM8200 (not pictured)
4
anti-vibration washers for self-
tapping screws (not pictured) 4
Note: B and C are pre-assembled
B
D
Mounting rails (see E and F)
C
F
E

440 TMAA03-02 Security Bracket TM9100 Service Manual
© Tait Electronics Limited August 2005
17.1 Installing the Security Bracket and Radio
17.2 Installation Planning
Before installing the security bracket, make sure that the site you have
chosen for the installation meets the following criteria:
1. The site has enough height for the radio to be easily installed
and removed.
The measurements given at the bottom of Figure 17.1 are the heights
of the radios and base only. Allow extra space for manipulation.
Note You will need more space if you are installing a TM8200 radio.
2. The site has enough depth for the radio.
Check that the front and rear overhang of the radios will fit where you
are mounting the security bracket.
3. The site allows for good air circulation, particularly at the rear of
the radio.
17.2.1 Installation Procedure
Important The security bracket must be securely installed. Otherwise
there is a risk that the whole assembly of the radio and secu-
rity bracket may become loose over time, or as a result of
serious impact.
Note Because the some model control heads are taller than others, each
security bracket kit comes with two different heights of mounting
rail and mounting screws, depending on the radio type you
are installing.
Once you have identified a suitable site for the security bracket and radio,
installation is as follows:
1. Use the four self-tapping screws and washers to fix the security
bracket base in place. The base actually has five screw holes available,
but the center screw hole does not need to be used.
2. Depending on whether you are installing a TM8100 or TM8200
radio, select the correct height mounting rails and screws, and attach
a rail to each side of the bottom of the radio body (two screws per rail,
minimum torque 20in.lbf [2.26N.m]).
3. To insert the radio, with the mounting rails attached, into the security
bracket base, check that the left and right slide locks are open.

TM9100 Service Manual TMAA03-02 Security Bracket 441
© Tait Electronics Limited August 2005
4. If the slide locks are closed, open them by inserting the slide lock key
into the keyhole. Rotate the key 90° (it will slip into a detent), and
pull.
Two slide lock keys are supplied so that you can either use them both
at once, or so that you can keep one as a spare.
5. Place the radio over the security bracket base so that the feet of the
mounting rails fit securely into the base.
6. Close the slide locks by pressing them into the base. You should hear
an audible click as the internal spring lock mechanism engages.
Warning!! For continued safe operation, replace and do
not re-use Security Bracket once it has been
involved in a crash greater than 50km/h.
17.3 Removing a Radio from the Security Bracket
Remove the radio from the security bracket as follows:
1. Open the slide locks by inserting the slide lock key into the keyhole.
Rotate the key 90° (it will slip into a detent), and pull. The pull will
be need to be quite firm to open each slide lock.
2. Remove the radio and its mounting rails by lifting it up and out of
the security bracket base.
3. If required, remove the mounting rails from the radio body base by
unscrewing them.
17.4 Replacing the Radio in the Security Bracket
To replace the radio in a security bracket, first follow the steps in
“Removing a Radio from the Security Bracket” on page 441, and then
follow from step 2 in “Installing the Security Bracket and Radio” on
page 440.

442 TMAA03-02 Security Bracket TM9100 Service Manual
© Tait Electronics Limited August 2005
17.5 Disassembling the Security Bracket
Disassemble the security bracket as follows:
1. Remove the radio from the security bracket by following the steps in
“Removing a Radio from the Security Bracket” on page 441.
2. Unscrew the four self-tapping screws holding the security bracket
base in place.
17.6 Ordering Extra Parts
The following parts can be ordered separately in case of loss, or in situations
where, for example, one security bracket is installed where several different
radios may be installed at different times.
Part Part Number Quantity
Security Crdl Key TM8
(slide lock key) 319-60004-XX 2
Security Crdl Mtg Short TM8
(short mounting rails for TM8100) 319-60002-XX 2
Scrw M4*25 T/T P/T ContiR
(for attaching short mounting rails to TM8100 radio) 349-02063-XX 4
Security Crdl Mtg Tall TM8
(tall mounting rails for TM8200) 319-60003-XX 2
Scrw M4*30 T/T P/T ContiR
(for attaching tall mounting rails to TM8200 radio) 349-02068-XX 4

TM9100 Service Manual TMAA04-05 Ignition Sense Kit 443
© Tait Electronics Limited August 2005
18 TMAA04-05 Ignition Sense Kit
The TMAA04-05 ignition sense kit provides a
mating plug for the radio’s auxiliary connector.
The four metre length of cable from pin 4 of the
plug connects to the vehicle’s ignition signal.
Once the kit is installed, the ignition signal is used
to power up and power down the radio, so that the
radio turns off when the vehicle ignition is off.
This avoids any possibility that the radio may
flatten the vehicle’s battery. When the vehicle
ignition is turned on, the radio either turns on, or
returns to the state that it was in when the vehicle
ignition was turned off.
Important The radio does not meet the IP54 protection standard once
the bung for the auxiliary connector is removed. Therefore,
once the
TMAA04-05 ignition sense kit is installed,
mount
the radio in areas where it is not exposed to water, dust or
other environmental hazards
.
18.1 Installation
1. Connect the auxiliary connector plug to the radio’s
auxiliary connector
2. Connect the ignition sense cable to the 13.8V signal controlled by the
vehicle’s ignition key.
18.2 Radio Programming
Program the AUX GPI3 line to ‘Power Sense (Ignition)’ and active
to ‘High’.
Refer to the online help of the programming application for
more information.
ignition sense cable
plug into the
radio’s auxiliary
connector
auxiliary connector plug
444 TMAA04-05 Ignition Sense Kit TM9100 Service Manual
© Tait Electronics Limited August 2005

TM9100 Service Manual TMAA10-01 Desktop Microphone 445
© Tait Electronics Limited August 2005
19 TMAA10-01 Desktop Microphone
The TMAA10-01 desktop microphone is an omnidirectional
dynamic microphone which can be used in dispatch
situations, where the microphone is positioned on a flat
surface. The desktop microphone plugs into the microphone
socket on the radio control head.
The desktop microphone has an internal pre-amplifier and an
adjustable sensitivity control on the underside of the desktop
microphone base.
19.1 Operation
Hold down the monitor key and check whether the channel is clear.
If the channel is clear, press the PTT key to transmit. Speak clearly into the
microphone and release the PTT key when you have finished talking.
Note The monitor key can be locked in the ‘on’ position. To do this,
hold the monitor key down and slide the monitor key towards
you. The monitor key should now be locked on.
19.2 Installation
Important The desktop microphone grommet must be installed
whenever the desktop microphone is plugged into the
microphone socket. When installed, the grommet has two
functions:
■to prevent damage to the microphone socket when
there is movement of the microphone cord, and
■to ensure that the control head is sealed against water,
dust and other environmental hazards.
1. Plug the microphone cord into the microphone socket on the radio
control head.
2. Slide the grommet along the cord and push two adjacent corners of the
grommet into the microphone socket cavity.
PTT key monitor key
grommet
microphone
base
grille
TRANSMIT
MONITOR

446 TMAA10-01 Desktop Microphone TM9100 Service Manual
© Tait Electronics Limited August 2005
3. Squeeze the grommet and push the remaining corners into position.
4. Check that the grommet is seated correctly in the cavity.
19.3 Adjustment
Adjust the output sensitivity of the desktop
microphone using R5. R5 is accessible from the
underside of the desktop microphone, as shown.
The microphone sensitivity is set to maximum by
rotating R5 counterclockwise.
19.4 Interface Specification
The following table and diagram summarizes the signals used for the desktop
microphone on the radio’s microphone connector and shows the interface
between the desktop microphone and the radio.
Figure 19.1 Correct desktop microphone grommet seating
microphone
grommet
control head
adjust R5 here
Table 19.1 Desktop microphone connector - pins and signals
Pin Signal Colour Description
1— —not connected
2— —not connected
3— —not connected
4 MIC_PTT yellow PTT
5 MIC_AUD red audio from the microphone
6 AGND bare analog ground
7— —not connected
8— —not connected

TM9100 Service Manual TMAA10-01 Desktop Microphone 447
© Tait Electronics Limited August 2005
.
19.5 Circuit Description
The desktop microphone uses a dynamic microphone capsule and contains
a pre-amplifier (Q1) to boost the microphone level to that required by the
radio. Power for the pre-amplifier is provided by the electret microphone
bias circuit within the radio. R5 is used to adjust the gain.
PTT and hookswitch signals are combined onto one line and fed to the
control head PTT input of the radio.
Figure 19.2 Desktop microphone to radio interface
448 TMAA10-01 Desktop Microphone TM9100 Service Manual
© Tait Electronics Limited August 2005

TM9100 Service Manual TMAA10-02 Handset 449
© Tait Electronics Limited August 2005
20 TMAA10-02 Handset
The TMAA10-02 handset provides the user with privacy and also
improves the audio quality in noisy environments. The handset
uses a dynamic microphone capsule, so for TM8100 radios, the
TMAA02-06 support kit for concealed and dynamic microphones
needs to be installed.
When your radio receives a call and the handset is mounted in
its locking cradle, the radio unmutes and you can hear the call
from your radio’s internal speaker and from any connected
remote speaker.
If you remove the handset from its cradle when you receive a call,
the radio unmutes and you can hear the call from your radio’s
internal speaker, from any connected remote speaker and from the
handset earpiece.
Using private handset mode, the radios internal and external speakers
are muted and the call can only be heard from the handset earpiece.
20.1 Installation
20.1.1 Handset Wiring
1. Drill a hole in the chosen mounting surface for the radio to handset
cord and pass the cord through the hole.
2. Prepare the radio to handset cord, as follows.
■Cut the radio to handset cord to the required length.
■Strip away about 60mm (2 inches) of the cable outer sheath on the
end without a connector.
■Cut off the exposed orange, red, black and bare wires.
■Strip about 6mm (0.2 inches) of the coating off each of the five
remaining wires.
3. Secure the radio to handset cord in the handset PCB P-clip b, as
shown in the diagram.
4. Connect the five wires to the handset PCB connector c.
locking
cradle
push-
button
handset
grommet
radio to
handset cord
mounting
plate

450 TMAA10-02 Handset TM9100 Service Manual
© Tait Electronics Limited August 2005
20.1.2 Handset Installation
1. Press the pushbutton and remove the handset from the locking cradle.
2. Disassemble the locking cradle by removing the four locking cradle
screws.
3. Screw the handset mounting plate to the required mounting surface.
Note that mounting screws are not provided in this kit.
4. Clamp the top part of the locking cradle onto the mounting plate,
and secure it with the four locking cradle screws.
20.1.3 Connecting the Handset to the Radio
Important The handset microphone grommet must be installed when-
ever the handset to radio cord is plugged into the microphone
socket. When installed, the grommet has two functions:
■to prevent damage to the microphone socket when there
is movement of the microphone cord, and
■to ensure that the control head is sealed against water,
dust and other environmental hazards.
1. Plug the radio to microphone cord into the microphone socket on
the radio control head.
2. Slide the grommet along the cord and push two adjacent corners of the
grommet into the microphone socket cavity.
3. Squeeze the grommet and push the remaining corners into position.
4. Check that the grommet is seated correctly in the cavity.
Table 20.1 Handset PCB connector wiring
Handset PCB
Connector
Colour Reference
2white
or violet d
3blue e
8brownf
9yellowg
10 green h
b
c
de fgh

TM9100 Service Manual TMAA10-02 Handset 451
© Tait Electronics Limited August 2005
20.1.4 Radio Programming
Dynamic
Microphone
Support
Dynamic microphone support must be enabled in the UI Preferences form
of the radio’s programming application, so that audio is optomized for
dynamic microphones. Refer to the online help of the programming
application for more information.
Private Handset
Mode If private handset mode is required, the radio needs to be programmed to
mute the audio power amplifier when the handset is out of the cradle.
The audio path is then only through the RX AUDIO line to the handset
earpiece.
The following table shows the settings required in the Programmable I/O
form of the radio’s programming application. Refer to the online help of the
programming application for more information.
Note If private handset mode is programmed, then no audio will be
heard from the speakers if the handset is unplugged.
Figure 20.1 Correct handset microphone grommet seating
microphone
grommet
control head
Table 20.2 Handset settings in the UI Preferences form
(TM8100 Programming Application)
Field Setting Selected/Cleared
Audio Setup Enable Options Board Preamp selected
Table 20.3 Handset settings in the UI Preferences form
(TM8200, TM9000/TP9000 Programming Application)
Field Setting Selected/Cleared
Audio>Audio Setup Dynamic Mic Support selected
Table 20.4 Handset settings in the Programmable I/O form
Pin Direction Label Action Active Debounce Signal State Mirrored To
CH_GPIO1 Input None Force Audio PA Off High 25 None None

452 TMAA10-02 Handset TM9100 Service Manual
© Tait Electronics Limited August 2005
20.2 Interface Specification
The following table and diagram summarizes the signals used for the handset
on the radio’s microphone connector and shows the interface between the
handset and the radio.
.
Table 20.5 Handset microphone connector - pins and signals
Pin Signal Handset PCB
Connector Colour Description
1 RX_AUD 8 brown receive audio to handset
2 — — — not connected
3 — — — not connected
4 PTT 2 white PTT and hookswitch
5 MIC 9 yellow audio from the handset to dynamic-mic
support board
6 GND 10 green analog ground
7 — — — not connected
8 CH_GPIO1 3 blue programmable line controlling private mode
Figure 20.2 Handset to radio interface

TM9100 Service Manual TMAA10-03 and TMAA10-06 High-Power Remote Speakers 453
© Tait Electronics Limited August 2005
21 TMAA10-03 and TMAA10-06
High-Power Remote Speakers
The TMAA10-03 remote speaker (for the 25W radio) and
the TMAA10-06 remote speaker (for the 50W/40W radio)
are installed in parallel with the radio’s existing internal
speaker. The remote speaker can then be installed at some
distance from the radio, or it can be used to increase the
volume of the audio from the radio’s existing internal speaker.
The remote speaker cable is terminated with two receptacles.
These receptacles are different between the TMAA10-03 and
the TMAA10-06 remote speakers.
Two spare receptacles are included with the remote speaker,
along with four mounting screws and washers.
21.1 Installation
21.1.1 Remote Speaker Mounting
1. Choose a mounting position for the remote speaker where it will not
interfere with the operation of any of the vehicle controls.
2. Remove the remote speaker from the mounting bracket and use the
screws and washers provided to fix the mounting bracket securely in
the chosen location.
Important Check before drilling that the drill will not damage any
components or wiring behind the mounting location.
■If mounting the bracket onto a metal surface, drill two 3.5mm
(0.14 inch) holes in the appropriate locations and secure the
bracket with the supplied self tapping screws.
■If mounting the bracket to any other material, such as plastic, drill
two 4.5mm (0.18 inch) holes and attach the bracket with screws
and captive nuts, or similar.
3. Attach the speaker to the mounting bracket using the thumbscrews.
4. Run the free end of the speaker cable to the radio power cable and
install the two receptacles in the power connector, as described in the
“Power Connector Wiring” procedure.
Important Check that the speaker cable is protected from engine heat,
sharp edges and from being pinched or crushed.
remote speaker cable
mounting
bracket
receptacles

454 TMAA10-03 and TMAA10-06 High-Power Remote Speakers TM9100 Service Manual
© Tait Electronics Limited August 2005
21.1.2 Power Connector Wiring
Insert the remote speaker receptacles into the power connector socket, as
shown in the diagrams below.
Note The positive remote speaker wire has a white stripe.
With the TMAA10-03 remote speaker (25W radio), insert the
the positive remote speaker wire into the position nearest to the
red wire.
With the TMAA10-06 remote speaker (50W/40W radio),
insert the positive remote speaker wire into the upper position
(marked “3”).
.
.
Figure 21.1 Power connector wiring of the TMAA10-03 remote speaker
Figure 21.2 Power connector wiring of the TMAA10-06 remote speaker
power
connector
remote
speaker cable speaker +
speaker –
+13.8V
(red)
ground
(black)
power
connector
remote
speaker cable
speaker – (to pin 2)
speaker + (to pin 3)
+13.8V
(red)
ground
(black)

TM9100 Service Manual TMAA10-04 Remote PTT Kit 455
© Tait Electronics Limited August 2005
22 TMAA10-04 Remote PTT Kit
The TMAA10-04 remote PTT kit plugs into the radio’s
auxiliary connector. This kit uses the remote electret
microphone to replace communication through the usual
rugged microphone. The rugged microphone can still
provide hookswitch operation, if this is required.
The TMAA10-04 kit uses a conveniently mounted remote
PTT key for PTT operation. When the remote PTT is
activated, the remote microphone is used for communication.
There are three mounting options for the remote microphone
and an extension lead is provided for the remote PTT in the
TMAA10-04 kit.
22.1 Installation
Important Care should be taken to avoid routing any cables near vehi-
cle pedal controls, steering column and other moving parts.
22.1.1 Installing the Remote Microphone
1. Choose one of the three mounting options provided for the remote
microphone and determine its most appropriate location.
The mounting position of the microphone should be no more than
50cm (20 inches) from the user’s mouth.
2. Route the remote microphone cable so as not to distract the driver.
3. Mount the remote microphone in the chosen location and check
that the microphone and cable are clear of all the usual movements
performed by the user.
Important This kit does not meet the IP54 protec-
tion standard. Care must be taken when
a radio with a TMAA10-04 kit
installed is being operated in an envi-
ronment where there is water, dust or
other environmental hazards.
auxiliary
connector plug
extension lead for
remote PTT
remote microphone
remote PTT
remote microphone
mounting options

456 TMAA10-04 Remote PTT Kit TM9100 Service Manual
© Tait Electronics Limited August 2005
22.1.2 Installing the Remote PTT
Important The remote PTT must be operable from a normal
driving position.
1. Secure the remote PTT in position using the velcro strap and plug the
remote PTT cord into the remote PTT extension lead.
A common position for the remote PTT is on the gear lever of
the vehicle.
2. Check that the cord and lead do not interfere with the safe operation
of the vehicle.
22.2
Radio Programming
22.2.1 Remote PTT Settings in the PTT Form
The following table shows the settings required in the PTT form of the
programming application. Some of these settings are default settings and
may not need to be changed. Refer to the online help of the programming
application for more information.
Note If hookswitch operation is programmed for the rugged micro-
phone and the Inhibit PTT Transmission When Mic On Hook
field is selected in the PTT tab of the PTT form, then the hands-
free remote PTT cannot transmit when the rugged microphone
hookswitch is closed (the microphone is on the microphone clip).
22.2.2 Remote PTT Settings in the Programmable I/O Form
Note The Programmable I/O form setting for AUX_GPIO4 must have
the default programming settings and the AUX_GPIO4 pullup
resistor on the radio main PCB must be set for the factory default
of 3.3V (R769 fitted).
Table 22.1 Remote PTT settings in the PTT form, External PTT (1) tab
Field Setting
Advanced EPTT1 PTT Transmission Type Voice
Audio Source AUX MIC
Table 22.2 Remote PTT settings in the Programmable I/O form, Digital tab
Pin Direction Label Action Active Debounce Signal State Mirrored To
AUX_GPI1 Input None External PTT 1 Low 25 None None
AUX_GPIO4 None None No Action None None None None

TM9100 Service Manual TMAA10-04 Remote PTT Kit 457
© Tait Electronics Limited August 2005
22.3 Interface Specification
The following table and diagram summarizes the signals used for the remote
PTT and hands-free kits on the radio’s auxiliary connector and shows the
interface between the kits and the radio.
.
22.4 Circuit Description
The remote microphone signal is amplified by a pre-amplifier in the
auxiliary connector plug. The power supply to this amplifier is provided by
the +13.8V supply on the auxiliary connector. This supply is filtered and
regulated down to approximately 3.3V. The reference voltage for the
regulator is provided by AUX_GPIO4 line.
The remote microphone signal is fed via AUX_MIC_AUD and an input
selector to the radio’s internal microphone amplifier. The microphone input
selected depends on the PTT source used to make the call. If the remote PTT
is used, then AUX_MIC_AUD is selected. If the control head microphone
PTT is used, then CH_MIC_AUD is selected. Test points for all other
auxiliary connections are provided on the auxiliary connector plug PCB to
facilitate the connection of other devices or signals e.g ignition switch signal.
Table 22.3 Auxiliary connector - pins and signals
Pin Signal name Description
8 +13V8_SW
power to hands-free microphone pre-
amplifier
10 AUX_GPIO4
reference voltage to pre-amplifier
regulator
12 AUX_GPI1
PTT signal from hands-free kit
14 AUX_MIC_AUD
microphone audio to the radio
15 AGND
analog ground
J
B
C
D
E
F
G
H
I
1)
1!
1@
1#
1$
1%
rear view
Figure 22.1 TMAA10-04/TMAA10-05 to radio interface

458 TMAA10-04 Remote PTT Kit TM9100 Service Manual
© Tait Electronics Limited August 2005
22.5 PCB Information
22.5.1 TMAA10-04 Parts List (PCB IPN 220-01711-01)
C2 015-26330-08 Cap Cer 0805 330n 5% 10v X7r
C3 018-15100-00 Cap 0603 10n 50v X7r +-10%
C4 015-26330-08 Cap Cer 0805 330n 5% 10v X7r
C6 015-26100-08 Cap Cer 0805 100n 10% X7r 50v
C7 015-26100-08 Cap Cer 0805 100n 10% X7r 50v
Q1 000-10084-71 Xstr BC847BW NPN SOT323
Q2 000-10085-71 Xstr SMD BC857BW PNP SOT323
Q3 000-10084-71 Xstr BC847BW NPN SOT323
Q4 000-10084-71 Xstr BC847BW NPN SOT323
R1 038-14220-00 Res 0603 2k2 1/16w +-5%
R3 038-14390-10 Res 0603 3k9 1%
R4 038-15470-10 Res 0603 47k 1/16w+-1%
R6 038-15330-10 Res 0603 33k 1%
R13 038-15100-10 Res 0603 10k 1/16w +-1%
R16 038-15470-10 Res 0603 47k 1/16w+-1%
R17 038-15150-00 Res 0603 15k 1/16w +-5%
R18 038-15100-10 Res 0603 10k 1/16w +-1%
R19 038-15100-10 Res 0603 10k 1/16w +-1%
219-00305-00 cable
220-01711-01 Pcb HFree
236-00001-00 Sw Ptt W/Cbl & Strap
240-06010-18 Conn 15w Hood/Cvr Drng MDJ15
252-00010-72 Mic Electret Unidir 2.5mm Plg
402-00006-01 F/Inst TMAA10-04/TMAA10-05 Eng
R
e
f
.
IPN D
escr
i
pt
i
on
R
e
f
.
IPN D
escr
i
pt
i
on

TM9100 Service Manual TMAA10-04 Remote PTT Kit 459
© Tait Electronics Limited August 2005
22.5.2 Pre-Amplifier Board Layout
IPN 220-01711-01 (bottom side)IPN 220-01711-01 (top side)

460 TMAA10-04 Remote PTT Kit TM9100 Service Manual
© Tait Electronics Limited August 2005
22.5.3 Pre-Amplifier Board Circuit Diagram

TM9100 Service Manual Installing an Enhanced Remote Kit 461
© Tait Electronics Limited August 2005
23 Installing an Enhanced Remote Kit
The control head of a graphical-display radio can be installed remotely from
the radio body. The diagram below shows the parts used for this installation.
Note Although the torso interface is similar in appearance to the dual-
RJ45 on the telemetry radio, the control head on the telemetry
radio cannot be used for remote installation.
23.1 Installation
Warning!! Mount the remote U-bracket with the remote
control-head assembly and the U-bracket with
the radio body securely. These units must not
break loose in the event of a collision. Unse-
cured radio units are dangerous to the
vehicle occupants.
Caution Observe the installation warnings and safety regula-
tions in the installation procedures of the radio.
Important This equipment contains devices which are susceptible to
damage from static discharges. Refer to “ESD Precautions”
on page 103 for more information.
Note Torx T10 and T20 screwdrivers are required for most of the screws
in this installation.
The circled numbers in the following sections refer to the items in Figure 23.1
on page 462.
TMAA03-03 remote
control-head back
(includes remote U-bracket)
TMAA04-01 remote cable
TMAC34-0T (TM8200) or
TMAC34-1T(TM9100)
torso interface
remote U-bracket
control-head interface

462 Installing an Enhanced Remote Kit TM9100 Service Manual
© Tait Electronics Limited August 2005
23.1.1 Overview
Installing the control head remotely is done in six steps:
1. Remove the control head from the radio body, if necessary.
2. Install the torso interface b onto the radio body.
3. Mount the remote U-bracket d in the required position.
4. Install the control-head interface c onto the control head and install
the remote control-head assembly in the remote U-bracket.
5. Mount the U-bracket in the required position and install the radio
body in the U-bracket.
6. Route the remote cable e between the remote control-head
assembly and the radio body.
23.1.2 Parts Required
The following diagram identifies the parts for remote control-
head installation and shows how they fit together.
Figure 23.1 Parts for remote control-head installation
btorso interface hRJ45 bung
ccontrol-head interface icontrol-head interface loom
dremote U-bracket jtorso-interface loom
eremote cable 1) earthing tag
fself-drilling screw 1! earthing-tag screw
gthumb screw 1@ remote cable grommets
c
b
f
g
d
e
h
i
1)
j
1!
1@

TM9100 Service Manual Installing an Enhanced Remote Kit 463
© Tait Electronics Limited August 2005
23.1.3 Removing the Control Head from the Radio Body (if necessary)
Caution During this procedure, take care that the control-
head seal is not damaged. Damage to this seal
reduces environmental protection.
1. On the underside of the radio,
insert a 5mm (3/16 inch) flat-
bladed screwdriver between the
control head and the control-head
seal, in the positions shown.
Insertion points and are lever
points and are indicated on the
radio chassis by a dot-dash-dot pattern (•–•).
2. Use the screwdriver to lift the control head off the chassis clip, then
repeat in the other position.
3. Unplug the control-head loom from the radio body.
The control head is now separate from the radio body.
23.1.4 Installing the Torso Interface
The torso interface must be installed onto the radio body, in place of the
control head.
1. Screw the solder tag 1) onto one of the screw bosses on the
radio chassis.
2. Plug the torso-interface loom j
onto the control-head connector.
3. Insert the bottom edge of the
remote control head b onto the
two clips in the front of the radio
chassis, then snap into place.
4. Remove one of the bungs h
covering the RJ45 connectors.
The remote cable e will plug
into this connector once the installation is complete.
If the remote cable is not installed in the RJ45 cavity, then
the RJ45 bung must be installed. This ensures that the torso
interface is sealed against water, dust and other
environmental hazards.
lever point
control-head seal
indication of
lever point
j
1)
b
h

464 Installing an Enhanced Remote Kit TM9100 Service Manual
© Tait Electronics Limited August 2005
23.1.5 Mounting the Remote U-Bracket
The remote U-bracket with its self-drilling screws, is used to install the remote
control-head assembly on the dashboard or on any sufficiently flat surface.
Caution When drilling holes in the vehicle, check that drilling
at the selected points will not damage existing wiring.
Important Check that the remote U-bracket is not distorted when the
screws are tightened.
1. Drill any holes required for cables and install suitable grommets or
bushings in the holes.
2. If precise positioning is required, predrill 3mm (1/8 inch) pilot
holes for the self-drilling screws. Reduce the hole size in metal that
is less than 1mm (1/32 inch) thick.
3. Screw the remote U-bracket in the chosen mounting position using the
self-drilling screws provided. Use all four screws provided.
23.1.6 Installing the Control-Head Interface
With the control head separated from the radio body, the control-head
interface c must be installed on the rear of the control head.
1. Undo the two Torx T-20 screws
on the adaptor flange of the
control head, and remove the
adaptor flange.
2. Unplug the control-head loom.
The adaptor flange and control-
head loom are not used for the
remote control-head installation.
Keep the two screws for step (4).
3. Plug the control-head interface
loom i into the connector on
the control head.
Important When fitting the control-head interface to the control-
head, be careful not to damage the space-frame seal.
4. Use the two screws from step (2) to fit the control-head interface to
the control head through the two screw holes at the rear of the
control-head interface.
Changing the
Remote U-Bracket
Orientation
The control-head interface is configured for installation with the RJ45
socket facing downwards (U-bracket below control head, as in Figure 23.1).
If the RJ45 socket is required to face upwards (control head hanging from
adaptor flange
control head loom
control head
space-frame seal

TM9100 Service Manual Installing an Enhanced Remote Kit 465
© Tait Electronics Limited August 2005
U-bracket), the control-head interface loom i must be moved, so that it
can reach the control head connector.
To move the control-head interface loom:
1. Undo the seven Torx T-10 screws on the control-head board, and
remove the control-head interface board from the
control-head interface.
2. Change the control-head interface loom i to the
opposite connector.
3. Reinstall the control-head interface board.
Installing the
Remote Control-
Head Assembly in
the Remote
U-Bracket
1. Position the control-head assembly in the remote U-bracket and
position it for a good viewing angle.
Note Adjusting the contrast on the control-head display may also
improve its readability.
2. Screw the remote control-head assembly into position using the two
thumb screws provided.
23.1.7 Mounting the U-Bracket and Installing the Radio Body
Mounting the
U-Bracket Install the U-bracket on any sufficiently flat surface, using self-drilling screws
and washers.
Caution When drilling holes in the vehicle, check that drilling
at the selected points will not damage existing wiring,
petrol tanks, fuel lines, brake pipes or battery cables.
Important When mounting the U-bracket, check whether the
mounting surface needs to be reinforced.
Important Install the U-bracket using at least four screws.
1. If the U-bracket is being mounted over a curved surface, bend the
U-bracket tabs slightly, to match the surface shape.
2. Drill any holes required for cables and install suitable grommets or
bushings in the holes.
Important Check that the U-bracket is not distorted when the screws
are tightened.
3. If precise positioning is required, predrill 3mm (1/8 inch) pilot
holes for the self-drilling screws. Reduce the hole size in metal that
is less than 1mm (1/32 inch) thick.

466 Installing an Enhanced Remote Kit TM9100 Service Manual
© Tait Electronics Limited August 2005
4. Screw the U-bracket in the chosen mounting position using the self-
drilling screws washers.
Installing the Radio
Body in the
U-Bracket
1. Connect the antenna and power cables to the rear of the radio.
2. Position the radio body in the U-bracket so that the holes in the
U-bracket line up with the holes in the radio chassis.
3. Screw the radio into position using the four thumb screws.
23.1.8 Connecting the Remote Cable
Caution When drilling holes in the vehicle, check that drilling
at the selected points will not damage existing wiring,
petrol tanks, fuel lines, brake pipes or battery cables.
1. Drill any holes required for cables and install suitable grommets or
bushings in the holes.
2. Plug one end of the remote cable into the control-head interface.
3. Run the remote cable to the torso interface and plug it into the
RJ45 connector without a bung.
Installing the
Remote-Cable
Grommets
Install both the remote cable grommets, using the following procedure.
Important The remote cable grommets must be installed whenever the
remote cable is plugged into the RJ45 sockets. When
installed, the grommets have two functions:
■to prevent damage to the RJ45 sockets when there is
movement of the remote cable, and
■
to ensure that the radio and remote control-head assembly
is sealed against water, dust and other environmental
hazards.
1. Slide the grommet along the remote cable and push two adjacent
corners of the grommet into the RJ45 socket cavity.
2. Squeeze the grommet and push the remaining corners into position.
3. Check that the grommet is seated correctly in the cavity.
Figure 23.2 Correct remote cable grommet seating
microphone
grommet
control head

TM9100 Service Manual Installing an Enhanced Remote Kit 467
© Tait Electronics Limited August 2005
23.2 Circuit Description
Figure 23.3 shows a block diagram of the remote control-head installation.
Both control heads contain a circuit board with audio amplifiers and RS-
485 driver components.
Figure 23.3 Block diagram of remote control-head installation

468 Installing an Enhanced Remote Kit TM9100 Service Manual
© Tait Electronics Limited August 2005
23.3 Servicing the Remote Control-Head Installation Parts
23.3.1 Disassembling the Torso Interface
Disassemble only as much as is necessary to replace the defective parts.
Re-assembly is carried out in reverse order of disassembly.
1. Release the clip of the PCB bracket E and remove the control-
head board B.
2. Disconnect the torso-interface loom C.
3. Unscrew the four PT type screws D and remove the PCB bracket E.
Figure 23.4 Parts of the torso interface
Description IPN
Bcontrol-head board
Ctorso-interface loom 219-02882-XXa
D3 x 8 PT screw (x4) 346-10030-XXa
EPCB bracket 302-10063-XXa
Ffront panel 316-06843-XXa
Glabel 365-01751-XXa
HRJ45 bung 302-50002-XXa
a Contact Technical Support for the exact IPN.
B
D
F
x4
C
G
H
E

TM9100 Service Manual Installing an Enhanced Remote Kit 469
© Tait Electronics Limited August 2005
23.3.2 Disassembling the Control-Head Interface
Disassemble only as much as necessary to replace the defective parts or to
swap the Micromatch connector loom. Re-assembly is carried out in reverse
order of disassembly.
1. Unscrew the seven PT type screws B and remove the PCB C.
2. Remove the control-head interface loom (not illustrated).
Figure 23.5 Parts of the control-head interface
Description IPN
B3 x 8 PT screw (x7) 346-10030-XXa
Ccontrol-head interface PCB
Dcontrol-head interface 316-06842-XXa
control-head interface loom219-02914-XXa
a Contact Technical Support for the exact IPN.
D
x7
B
C

Ref. IPN Description Ref. IPN Description
470 Installing an Enhanced Remote Kit TM9100 Service Manual
© Tait Electronics Limited August 2005
23.4 PCB Information
23.4.1 TMAA03-03 Control-Head Interface (PCB IPN 220-01721-02)
Parts List
C100 018-14101-00 Cap 0603 1n 50v NPO ±5%
C101 018-14101-00 Cap 0603 1n 50v NPO ±5%
C102 015-02470-06 Cap Cer 1210 47p NPO 500v
C103 015-02470-06 Cap Cer 1210 47p NPO 500v
C110 018-16100-00 Cap 0603 100n 16v x7r + - 10%
C300 015-06470-01 Cap Cer 1206 470n X7r 20% 50v
C301 015-07220-08 Cap Cer 1206 2u2 16v X7r
C310 015-26100-08 Cap Cer 0805 100n 10% X7r 50v
C311 015-07220-08 Cap Cer 1206 2u2 16v X7r
C320 016-09100-07 Cap Elec SMD 100u 35v Loesr
C400 018-16100-00 Cap 0603 100n 16v x7r + - 10%
C401 015-07220-08 Cap Cer 1206 2u2 16v X7r
C410 018-16100-00 Cap 0603 100n 16v x7r + - 10%
C411 018-13100-00 Cap 0603 100p 50v NPO ±5%
C420 018-16100-00 Cap 0603 100n 16v x7r + - 10%
C421 018-13100-00 Cap 0603 100p 50v NPO ±5%
C422 015-07220-08 Cap Cer 1206 2u2 16v X7r
C423 015-07220-08 Cap Cer 1206 2u2 16v X7r
C430 015-07220-08 Cap Cer 1206 2u2 16v X7r
C500 015-26100-08 Cap Cer 0805 100n 10% X7r 50v
C600 015-26100-08 Cap Cer 0805 100n 10% X7r 50v
C601 015-26100-08 Cap Cer 0805 100n 10% X7r 50v
C610 015-26100-08 Cap Cer 0805 100n 10% X7r 50v
C611 015-07220-08 Cap Cer 1206 2u2 16v X7r
C612 015-07220-08 Cap Cer 1206 2u2 16v X7r
C700 015-26100-08 Cap Cer 0805 100n 10% X7r 50v
C701 015-07220-08 Cap Cer 1206 2u2 16v X7r
C702 015-07220-08 Cap Cer 1206 2u2 16v X7r
C703 015-06470-01 Cap Cer 1206 470n X7r 20% 50v
C704 018-16100-00 Cap 0603 100n 16v x7r + - 10%
C705 018-16100-00 Cap 0603 100n 16v x7r + - 10%
C706 018-13220-00 Cap 0603 220p 50v NPO±5%
C707 015-06470-01 Cap Cer 1206 470n X7r 20% 50v
C708 015-07220-08 Cap Cer 1206 2u2 16v X7r
C710 015-07220-08 Cap Cer 1206 2u2 16v X7r
C711 015-07220-08 Cap Cer 1206 2u2 16v X7r
C712 015-07220-08 Cap Cer 1206 2u2 16v X7r
C730 015-26220-18 CAP CER 0805 220N 10% X7R 50V
C731 015-26220-18 CAP CER 0805 220N 10% X7R 50V
C732 018-14100-00 Cap 0603 1n 50v X7r ±10%
C733 018-14100-00 Cap 0603 1n 50v X7r ±10%
C734 015-07220-08 Cap Cer 1206 2u2 16v X7r
C735 015-07220-08 Cap Cer 1206 2u2 16v X7r
D100 001-10000-99 Diode SMD BAV99 D-Sw SOT23
D101 001-10000-99 Diode SMD BAV99 D-Sw SOT23
D102 001-10000-99 Diode SMD BAV99 D-Sw SOT23
D103 001-10000-99 Diode SMD BAV99 D-Sw SOT23
D104 001-10000-99 Diode SMD BAV99 D-Sw SOT23
D110 001-10084-91 Diode SMD BZX84C9V1 Zen SOT23
D201 001-10000-99 Diode SMD BAV99 D-Sw SOT23
D211 001-10000-99 Diode SMD BAV99 D-Sw SOT23
D300 001-10000-99 Diode SMD BAV99 D-Sw SOT23
D720 001-10841-10 Diode SMD BZX84C11v ZEN SOT23
D730 001-10014-03 Diode SMD MBRS140T3 Sch
D731 001-10014-03 Diode SMD MBRS140T3 Sch
E100 057-10081-06 Ind 1806 Blm41p750s Emi Supr
E101 057-10081-06 Ind 1806 Blm41p750s Emi Supr
E102 057-10600-05 Ind 0603 Blm11p600s .5a F/Bead
E103 057-10600-05 Ind 0603 Blm11p600s .5a F/Bead
E105 057-10081-06 Ind 1806 Blm41p750s Emi Supr
E710 057-10600-05 Ind 0603 Blm11p600s .5a F/Bead
E711 057-10081-06 Ind 1806 Blm41p750s Emi Supr
E730 057-10081-06 Ind 1806 Blm41p750s Emi Supr
E731 057-10081-06 Ind 1806 Blm41p750s Emi Supr
J100 240-00016-00 Conn RJ45 Shld 8P8C LP RA TH
J200 240-10000-11 Conn SMD 18w Skt M/Match
J201 240-10000-11 Conn SMD 18w Skt M/Match
L712 057-10100-65 Ind SMD Pwr Cdrh6D38 100UH .65
L730 057-10010-02 Ind SMD Pwr CDRH74 10UH 1.8A
L731 057-10010-02 Ind SMD Pwr CDRH74 10UH 1.8A
Q610 000-10084-71 Xstr BC847BW NPN SOT323
Q720 000-10084-71 Xstr BC847BW NPN SOT323
Q721 000-10442-70 Xstr SI4427DY PCH Pwr MFET SO8
R100 038-13100-00 Res 0603 100e 1/16w ± 5%
R110 038-15100-00 Res 0603 10k 1/16w +-5%
R200 038-13100-00 Res 0603 100e 1/16w ± 5%
R201 038-13100-00 Res 0603 100e 1/16w ± 5%
R202 038-13100-00 Res 0603 100e 1/16w ± 5%
R210 038-13100-00 Res 0603 100e 1/16w ± 5%
R211 038-13100-00 Res 0603 100e 1/16w ± 5%
R212 038-13100-00 Res 0603 100e 1/16w ± 5%
R300 038-14120-00 Res 0603 1k2 1/16w +-5%
R301 038-13220-00 Res 0603 220e 1/16w +-5%
R320 036-00000-00 Res 1206 0e 5% 0.125w
R401 038-14470-00 Res 0603 4k7 1/16w +-5%
R402 038-14470-00 Res 0603 4k7 1/16w +-5%
R410 038-15150-00 Res 0603 15k 1/16w +-5%
R411 038-16150-00 Res 0603 150k 1/16w +-5%
R412 038-13100-00 Res 0603 100e 1/16w ± 5%
R420 038-15330-00 Res 0603 33k 1/16w +-5%
R421 038-15220-00 Res 0603 22k 1/16w +-5%
R422 038-12470-00 Res 0603 47e 1/16w ± 5%
R430 038-14220-00 Res 0603 2k2 1/16w +-5%
R431 038-14220-00 Res 0603 2k2 1/16w +-5%
R441 038-14470-00 Res 0603 4k7 1/16w +-5%
R442 038-14470-00 Res 0603 4k7 1/16w +-5%
R501 038-15100-00 Res 0603 10k 1/16w +-5%
R510 038-13120-00 Res 0603 120e 1/16w ± 5%
R511 038-10000-00 Res 0603 Zero 0hm 1/16w ± 5%
R600 038-15100-00 Res 0603 10k 1/16w +-5%
R601 038-16470-00 Res 0603 470k 1/16w ± 5%
R602 038-10000-00 Res 0603 Zero 0hm 1/16w ± 5%
R603 038-10000-00 Res 0603 Zero 0hm 1/16w ± 5%
R604 038-10000-00 Res 0603 Zero 0hm 1/16w ± 5%
R605 038-10000-00 Res 0603 Zero 0hm 1/16w ± 5%
R606 038-15100-00 Res 0603 10k 1/16w +-5%
R607 038-15100-00 Res 0603 10k 1/16w +-5%
R608 038-15100-00 Res 0603 10k 1/16w +-5%
R609 038-15100-00 Res 0603 10k 1/16w +-5%
R611 038-15100-00 Res 0603 10k 1/16w +-5%

Ref. IPN Description Ref. IPN Description
Ref. PCB Circuit Ref. PCB Circuit Ref. PCB Circuit
TM9100 Service Manual Installing an Enhanced Remote Kit 471
© Tait Electronics Limited August 2005
R612 038-14470-00 Res 0603 4k7 1/16w +-5%
R701 038-16120-00 Res 0603 120k 1/16w +-5%
R710 036-13100-00 Res M/F SMD 0805 100e 5%
R720 038-15100-00 Res 0603 10k 1/16w +-5%
R721 038-14220-00 Res 0603 2k2 1/16w +-5%
R722 038-14470-00 Res 0603 4k7 1/16w +-5%
R730 038-12470-00 Res 0603 47e 1/16w ± 5%
R731 038-12470-00 Res 0603 47e 1/16w ± 5%
U300 002-12523-17 IC LM317l Reg T0252 0.5a
U310 002-14931-00 IC L4931CD33 3.3v 250Ma Regso8
U400 002-19120-00 IC TS912ID Cmos R2R Opamp
U500 002-13483-00 IC XCVR RS485 LTD SLEW RATE 3V
U600 002-15595-00 IC 74AHC595 8bit Shiftreg Tsop
U610 002-10126-71 IC SMD DS1868 Dgtl Pot Tsop20
U700 002-13001-00 IC TPA3001 20W Mono PA TSSOP24
220-01721-02 PCB MFX Head Remote
219-02914-00 Loom MFX Remote Head
302-10062-00 Brkt Remote Head TM8200
302-05263-00 Brkt U Thumb Scrw TMA
316-06842-00 Pnl Rear TM8200 MF2
346-10030-08 Scrw P/T Wn1412 Kc30x08 Zbc
349-00060-00 Scrw 10GX20 SLFDRL Hex/Poz TMA
353-05007-00 Wshr Rubber M4*19*1.0 S/A
354-01052-00 Fsnr Bush PSM SHK-B-M4 Ins
TMAA-4-01 Remote Cable Parts
219-02918-00 Cbl Rmt Ctrl Hd Kit, comprising:
240-02158-00 Conn Shld RJ45 Shortbody Plg
360-02022-00 Grommet Mic TMA
Grid Reference List
C100 J3 1E3
C101 K4 1E3
C102 J4 1E3
C103 J4 1E3
C110 L4 1F4
C300 M5 1G2
C301 N5 1F3
C310 M2 1G4
C311 M2 1G4
C320 P4 1D8
C400 L3 1G10
C401 L3 1G10
C410 M3 1G8
C411 M3 1G8
C420 L3 1G5
C421 L3 1G6
C422 K3 1F7
C423 K3 1F7
C430 M2 1G9
C500 L4 1F6
C600 L2 1C3
C601 L2 1B2
C610 K1 1C5
C611 K1 1C4
C612 J2 1C5
C700 F2 1C6
C701 G3 1C7
C702 F3 1C7
C703 E2 1C6
C704 G2 1C6
C705 G2 1B6
C706 E3 1B6
C707 E2 1B6
C708 G2 1A6
C710 E2 1D6
C711 F2 1D7
C712 E2 1D7
C730 E3 1B8
C731 G3 1A8
C732 F4 1B9
C733 G4 1B9
C734 F4 1B9
C735 F4 1B9
D100 K3 1E4 1F4
D101 K4 1F4 1E4
D102 K4 1F4 1E4
D103 K4 1E5 1F5
D104 K5 1E5
D110 L5 1F3
D201 K5 1E8
D211 K5 1C9
D300 N5 1G3
D301 M5 1G2
D720 G1 1D2
D730 F3 1B7
D731 G3 1B7
E100 J5 1E2
E101 H5 1E2
E102 K4 1F3
E103 K4 1E4
E105 H5 1F2
E710 F2 1D7
E711 F2 1D7
E730 E4 1B8
E731 G4 1B8
J100 H4 1E1
J200 P3 1E10
J201 B4 1C10
L712 D2 1D8
L730 E4 1B9
L731 G4 1B9
MT800 D3 1A4
MT801 M3 1A5
Q610 K1 1D4
Q720 F1 1D2
Q721 G2 1D3
R100 J3 1F2
R110 L4 1F3
R200 N4 1F8
R201 R3 1E8
R202 R2 1E8
R210 C3 1D9
R211 B3 1C9
R212 B4 1C9
R300 N5 1G3
R301 N5 1G3
R320 N4 1E8
R321 M4 1E8
R401 L3 1G10
R402 L3 1G10
R410 M3 1G8
R411 M3 1G7
R412 L4 1G7
R420 L3 1G6
R421 L3 1G6
R422 K3 1F7
R430 M2 1G9
R431 M2 1G9
R440 K3 1E5
R441 K3 1D5
R442 J3 1D5
R501 M4 1E7
R510 K4 1F6
R511 K4 1F5
R600 L2 1B1
R601 L2 1B2
R602 L1 1C1
R603 L2 1C1
R604 L2 1B1
R605 L2 1B3
R606 M2 1B3
R607 M2 1B3
R608 M2 1B3
R609 M2 1B4
R610 J2 1B5
R611 K1 1C4
R612 K1 1D4
R701 E3 1B6
R710 F2 1D6
R720 F1 1D1
R721 F1 1D2
R722 G1 1D2
R730 E3 1B7
R731 G3 1A7
U300 P5 1G3
U310 N2 1G4
U400 L3 1F6 1G9 1G7
U500 L4 1F7
U600 L2 1B2
U610 K2 1B4
U611 K2 1A3
U700 F3 1B7

472 Installing an Enhanced Remote Kit TM9100 Service Manual
© Tait Electronics Limited August 2005
Board Layout
IPN 220-01721-02

TM9100 Service Manual Installing an Enhanced Remote Kit 473
© Tait Electronics Limited August 2005
Circuit Diagram

Ref. IPN Description Ref. IPN Description
Ref. PCB Circuit Ref. PCB Circuit Ref. PCB Circuit
474 Installing an Enhanced Remote Kit TM9100 Service Manual
© Tait Electronics Limited August 2005
C1 018-16100-00 Cap 0603 100n 16v x7r + - 10%
C2 015-07470-10 Cap Cer 1206 4u7 X7r 16v
C3 015-06470-01 Cap Cer 1206 470n X7r 20% 50v
C4 018-13100-00 Cap 0603 100p 50v NPO ±5%
C7 015-27100-08 Cap Cer 0805 X7R 1uF 16V 10%
C9 018-13100-00 Cap 0603 100p 50v NPO ±5%
C10 018-16100-00 Cap 0603 100n 16v x7r + - 10%
C13 018-16100-00 Cap 0603 100n 16v x7r + - 10%
C101 018-16100-00 Cap 0603 100n 16v x7r + - 10%
C102 015-07470-10 Cap Cer 1206 4u7 X7r 16v
C103 015-07470-10 Cap Cer 1206 4u7 X7r 16v
C203 018-13270-00 Cap 0603 270p 50v NPO±5%
C207 018-13270-00 Cap 0603 270p 50v NPO±5%
C209 018-13270-00 Cap 0603 270p 50v NPO±5%
C213 018-13270-00 Cap 0603 270p 50v NPO±5%
DS1 008-00014-73 LED Hp Grn Rang PCB Mtg
J1 240-10000-11 Conn SMD 18w Skt M/Match
J2 240-00016-00 Conn RJ45 Shld 8P8C LP RA TH
J3 240-00016-00 Conn RJ45 Shld 8P8C LP RA TH
R1 038-13120-00 Res 0603 120e 1/16w ± 5%
R2 038-10000-00 Res 0603 Zero 0hm 1/16w ± 5%
R3 038-14470-00 Res 0603 4k7 1/16w +-5%
R4 038-14470-00 Res 0603 4k7 1/16w +-5%
R6 038-15220-00 Res 0603 22k 1/16w +-5%
R7 038-15100-00 Res 0603 10k 1/16w +-5%
R8 038-15820-00 Res 0603 82k 1/16w +-5%
R9 038-13100-00 Res 0603 100e 1/16w ± 5%
R10 038-15100-00 Res 0603 10k 1/16w +-5%
R12 038-16100-00 Res 0603 100k 1/16w +-5%
R13 038-16100-00 Res 0603 100k 1/16w +-5%
R14 036-13560-00 Res M/F SMD 0805 560e 5%
R16 038-15100-00 Res 0603 10k 1/16w +-5%
R18 038-13220-00 Res 0603 220e 1/16w +-5%
R19 038-14120-00 Res 0603 1k2 1/16w +-5%
R30 038-13390-00 Res 0603 390e 1/16w +-5%
R31 038-13390-00 Res 0603 390e 1/16w +-5%
R103 038-12100-00 Res 0603 10e 1/16W ± 5%
R104 038-15100-00 Res 0603 10k 1/16w +-5%
R203 038-13100-00 Res 0603 100e 1/16w ± 5%
R207 038-13100-00 Res 0603 100e 1/16w ± 5%
R209 038-13100-00 Res 0603 100e 1/16w ± 5%
R213 038-13100-00 Res 0603 100e 1/16w ± 5%
R911 036-00000-00 Res 1206 0e 5% 0.125w
U1 002-19120-00 IC TS912ID Cmos R2R Opamp
U2 002-12523-17 IC LM317l Reg T0252 0.5a
U3 002-13483-00 IC XCVR RS485 LTD SLEW RATE 3V
220-01720-01 PCB MFX Radio Remote
219-02882-00 Loom Control Head TMA
302-10063-00 Brkt PCB Remote TM8200 Body
302-50002-00 Bung RJ45 MFO
316-06843-00 Pnl Frt Remote TM8200 MF0
346-10030-08 Scrw P/T Wn1412 Kc30x08 Zbc
349-02062-00 Scrw M3*8 T/T P/T ContiR
365-01762-00 Lbl TM8200 Branding Bullet
23.4.2 TMAC34-0T Torso Interface (PCB IPN 220-01720-01)
Parts List
Grid Reference List
C1 J2 1E2
C10 M2 1E6
C101 J1 1A4
C102 D1 1A3
C103 E2 1C4
C13 M2 1D6
C2 K1 1E1
C203 J2 1D4
C207 J2 1C5
C209 H2 1C3
C213 H2 1C3
C3 D2 1B2
C4 J1 1D3
C7 J2 1E4
C9 K2 1D5
DS1 F2 1A4
J1 H2 1C1
J2 L2 1D7
J3 N2 1C7
MT1 R2 1B5
R1 R1 1C5
R10 K2 1D5
R103 G2 1C4
R104 G2 1C3
R12 M2 1E6
R13 M2 1D6
R14 F2 1A4
R16 H2 1C3
R18 D2 1B3
R19 E2 1A3
R2 R1 1B5
R203 J2 1D3
R207 J2 1C5
R209 H2 1C3
R213 H2 1C3
R3 J1 1E2
R30 F2 1B6
R31 E2 1C6
R4 J1 1E2
R6 J1 1E2
R7 G2 1C3
R8 J1 1D3
R9 M2 1D4
R900 F2 1C5
R901 E2 1B5
R910 N2 1B7
R911 N2 1B7
R912 H2 1C2
R920 F2 1A1
R921 E2 1A1
R930 C2 1B1
R932 C2 1B1
TP2 N2 1A5
U1 K1 1E5 1E3 1A4
U2 D2 1B2
U3 F2 1B4

TM9100 Service Manual Installing an Enhanced Remote Kit 475
© Tait Electronics Limited August 2005
Board Layout
IPN 220-01720-01

476 Installing an Enhanced Remote Kit TM9100 Service Manual
© Tait Electronics Limited August 2005
Circuit Diagram

TM9100 Service Manual TOPA-SV-024 Test Unit 477
© Tait Electronics Limited August 2005
24 TOPA-SV-024 Test Unit
The TOPA-SV-024 test unit is used to test and maintain Tait portable
and mobile radios by providing an interface between the radio, a test
PC, and an RF communications test set.
The diagram below shows the front panel of the test unit.
24.1 Test Setup
The diagram on the following page shows how the test unit is connected
to the radio, the test PC, and the RF communications test set.
Note The test unit can also be connected to a Tait Orca portable
radio (TOP) using the TOPA-SV-007 cable, or to a T2000
radio using the T2000-11 cable. Use with Tait Orca and
T2000 radios is not described in this document.
Figure 24.1 TOPA-SV-024 test unit

478 TOPA-SV-024 Test Unit TM9100 Service Manual
© Tait Electronics Limited August 2005
Figure 24.2 Test setup
radio connector
(DB15)
RF connector
(mini UHF or
BNC)
auxiliary
connector
(DB15)
microphone
connector (RJ45)
receive audio /
SINAD connector
(BNC)
transmit audio
connector (BNC)
computer
connector
(RJ12)
serial port
(DB9)
speaker
connector
banana plugs
AC input
(BNC)
audio
monitor
out (BNC)
AUDIO
IN HI
(BNC)
AUDIO
OUT
(BNC)
RF in/out
(N-type)
antenna
connector (SMA)
power
connector
TMAA23-02 cable
(50W/40W radios)
TMAA20-03 cable
(25W radios)
TMAA21-01 cable
TOPA-SV-024
TPA-SV-006
cable
TPA-SV-005
battery eliminator
(to DC power supply)
TPA-SV-011 cable
(to radio connector
of test unit)
TM9100 radio
TP9100
radio
TOPA-SV-006 cable
(to RF in/out of
RF comms set)
T950-001
USB1.1 to serial
DB9 adapter
(optional)
RF comms set
Test PC
Oscilloscope
DC power supply

TM9100 Service Manual TOPA-SV-024 Test Unit 479
© Tait Electronics Limited August 2005
24.2 Operation
This section explains the function of the TOPA-SV-024 test unit
controls. The procedure for using the test unit is described in the relevant
section on test equipment setup.
24.2.1 Portable / Mobile Switch
This 2-way toggle switch is used to switch attenuation resistors (R4, R5,
R6) in and out of the line from the radio’s positive speaker output to the
positive receive audio/SINAD output of the test unit (before the isolating
transformer).
■When set to Portable, the attenuation resistors are switched out.
■When set to Mobile, the attenuation resistors are switched in
(attenuation 10:1).
Important Selecting the wrong switch position may result in
incorrect SINAD readings and damage to the test unit.
24.2.2 Mod Audio/Audio Tap In / Off / Mic Audio Switch
This 3-way toggle switch is used to switch between Mod Audio/Audio
Tap In, Mic Audio, and Off (no audio signal).
■With the Tait Orca portables, this switch can be used for setting up
dual point modulation by applying modulation to different parts of
the radio.
■For normal transmit deviation tests (other portables and mobiles), this
switch is set to Mic Audio.
24.2.3 On Hook / Off Hook Switch
Important When using the test unit with portables, the On Hook /
Off Hook toggle switch must be set to Off Hook.
Portables do not have a hookswitch, and if the switch is
set to On Hook, the accessory function key of the
portable is activated.
This 2-way toggle switch is used to simulate the microphone hookswitch
opening (“hook off”) and closing (“hook on”). This is done by
switching a 12kΩ resistor (R3) in or out of the MIC_PTT line.
■When set to Off Hook, the 12kΩ resistor (R3) is switched out of the
MIC_PTT line. This simulates the microphone being removed from
the microphone clip.
■When set to On Hook, a 12kΩ resistor (R3) is switched into the
MIC_PTT line. This simulates the microphone being placed on the
microphone clip.

480 TOPA-SV-024 Test Unit TM9100 Service Manual
© Tait Electronics Limited August 2005
24.2.4 Rx / Tx/PTT Switch
This 2-way toggle switch is used to switch between receive and transmit
mode.
■When set to Rx, the PTT line is switched to high impedance.
■When set to Tx/PTT, the PTT line is pulled to ground.
24.2.5 Speaker / Radio / Load Switch
This 3-way toggle switch is used during receive audio tests to switch the
audio to the test unit speaker (Speaker), to the radio’s internal speaker
(Radio) or to a dummy load consisting of R1 and R2 (Load).
Note This switch does not disconnect the radio’s internal speaker on
mobiles. If the switch is set to Speaker or Load, this simulates
an external speaker being connected in parallel to the radio’s
internal speaker.
With all settings, a low level audio signal is available for testing
through the SINAD port.
Portable ■When set to Speaker, only the speaker of the test unit is active.
■When set to Radio, only the speaker of the portable is active.
■When set to Load, no speaker is active. The audio signal is terminated
in the test unit dummy load.
Mobile ■When set to Speaker, the speakers of the test unit and the mobile are
both active. The speaker of the mobile cannot be disconnected.
■When set to Radio, only the speaker of the mobile is active.
■When set to Load, the speaker of the mobile remains active.

TM9100 Service Manual TOPA-SV-024 Test Unit 481
© Tait Electronics Limited August 2005
24.3 PCB Information (PCB IPN 220-01418-02A)
24.3.1 Parts List (Rev. 4)
24.3.2 PCB Layout
BNC1 240-02100-11 Skt Coax BNC 3.5mm Pnl N/Tag
BNC2 240-02100-11 Skt Coax BNC 3.5mm Pnl N/Tag
C1 011-54100-01 Cap Cer AI 1n 10% T/C B 50v
C2 011-54100-01 Cap Cer AI 1n 10% T/C B 50v
C3 020-59100-06 Cap Elec Rdl 100m 16v 6.3x11
C4 011-54100-01 Cap Cer AI 1n 10% T/C B 50v
PL1 240-00010-55 Plg 15w Drng W-Wrap Pnl Mtg
PL2 240-04021-60 Skt 6w Modr Ph Vrt T-Ent
R1 032-31820-01 Res M/F Pwr 17x5 8e2 5% 2.5w
R2 032-31820-01 Res M/F Pwr 17x5 8e2 5% 2.5w
R3 030-55120-20 Res Flm 4x1.6 12k 5% 0.4w
R4 030-53560-20 Res Flm 4x1.6 560e 5% 0.4w
R5 030-54270-20 Res Flm 4x1.6 2k7 5% 0.4w
R6 030-52560-20 Res Flm 4x1.6 56e 5% 0.4w
R7 030-55100-20 Res Flm 4x1.6 10k 5% 0.4w
SW1 230-00010-42 Sw Tgl On Off On Dpdt Ms500hb
SW2 230-00010-57 Sw Tgl Dpdt On-On Pnl Mtg
SW3 230-00010-03 Sw Tgl Spst Mini Pnl Mtg
SW4 230-00010-16 Sw Tgr Spst 3-Pos Pnl Mtg
SW5 230-00010-03 Sw Tgl Spst Mini Pnl Mtg
TRAN 054-00010-17 Xfmr Line 600 Ohm 1:1
Not part of the PCB:
SPKR 032-31820-01 Res M/F Pwr 17x5 8e2 5% 2.5w
250-00010-19 Spkr C/W Rubber Sealing Ring
R
e
f
.
IPN D
escr
i
pt
i
on
R
e
f
.
IPN D
escr
i
pt
i
on
top side
bottom side

482 TOPA-SV-024 Test Unit TM9100 Service Manual
© Tait Electronics Limited August 2005
24.3.3 Circuit Diagram
The component values in the schematic diagram are
indicative only. Refer to the parts list for actual values
used.
SPEAKER 4Ω
SPKR 8.2Ω
SHOULD BE DPTT IPN 032-31820-01
IPN 250-00010-19
not part of PCB
not fitted not fitted
not fitted
Portable
Mobile
Mobile
Portable
Portable
Mobile
Portable
Mobile
Portable
Mobile
Portable
Portable
Mobile
Mobile
Mobile
Portable
Portable
Mobile
RADIO
RADIO
Mobile
Portable
Mobile
Portable
MOD AUDIO / AUDIO TAP IN

TM9100 Service Manual 483
© Tait Electronics Limited August 2005
Tait General Software Licence Agreement
This legal document is an Agreement between
you (the “Licensee”) and Tait Electronics
Limited (“Tait”). By using any of the Software
or Firmware items prior-installed in the
related Tait product, included on CD or
downloaded from the Tait website,
(hereinafter referred to as “the Software or
Firmware”) you agree to be bound by the
terms of this Agreement. If you do not agree
to the terms of this Agreement, do not install
and use any of the Software or Firmware.
If you install and use any of the Software or
Firmware that will be deemed to be
acceptance of the terms of this
licence agreement.
The terms of this Agreement shall apply
subject only to any express written terms of
agreement to the contrary between Tait and
the Licensee.
Licence
TAIT GRANTS TO YOU AS LICENSEE THE NON-
EXCLUSIVE RIGHT TO USE THE SOFTWARE OR
FIRMWARE ON A SINGLE MACHINE PROVIDED
YOU MAY ONLY:
1. COPY THE SOFTWARE OR FIRMWARE INTO
ANY MACHINE READABLE OR PRINTED FORM
FOR BACKUP PURPOSES IN SUPPORT OF YOUR
USE OF THE PROGRAM ON THE SINGLE MACHINE
(CERTAIN PROGRAMS, HOWEVER, MAY INCLUDE
MECHANISMS TO LIMIT OR INHIBIT COPYING,
THEY ARE MARKED “COPY PROTECTED”),
PROVIDED THE COPYRIGHT NOTICE MUST BE
REPRODUCED AND INCLUDED ON ANY SUCH
COPY OF THE SOFTWARE OR FIRMWARE;
AND / OR
2. MERGE IT INTO ANOTHER PROGRAM FOR
YOUR USE ON THE SINGLE MACHINE (ANY
PORTION OF ANY SOFTWARE OR FIRMWARE
MERGED INTO ANOTHER PROGRAM WILL
CONTINUE TO BE SUBJECT TO THE TERMS AND
CONDITIONS OF THIS AGREEMENT).
THE LICENSEE MAY NOT DUPLICATE, MODIFY,
REVERSE COMPILE OR REVERSE ASSEMBLE ANY
SOFTWARE OR FIRMWARE IN WHOLE OR PART.
Important Notice
THE SOFTWARE OR FIRMWARE MAY CONTAIN
OPEN SOURCE SOFTWARE COMPONENTS
(“OPEN SOURCE COMPONENTS”). OPEN SOURCE
COMPONENTS ARE EXCLUDED FROM THE TERMS
OF THIS AGREEMENT EXCEPT AS EXPRESSLY
STATED IN THIS AGREEMENT AND ARE COVERED
BY THE TERMS OF THEIR RESPECTIVE LICENCES
WHICH MAY EXCLUDE OR LIMIT ANY
WARRANTY FROM OR LIABILITY OF THE
DEVELOPERS AND/OR COPYRIGHT HOLDERS OF
THE OPEN SOURCE COMPONENT FOR THE
PERFORMANCE OF THOSE OPEN SOURCE
COMPONENTS. YOU AGREE TO BE BOUND BY
THE TERMS AND CONDITIONS OF EACH SUCH
LICENCE. FOR MORE INFORMATION SEE:
http://support.taitworld.com/go/opensource
Title to Software
THIS AGREEMENT DOES NOT CONSTITUTE A
CONTRACT OF SALE IN RELATION TO THE
SOFTWARE OR FIRMWARE SUPPLIED TO THE
LICENSEE. NOT WITHSTANDING THE LICENSEE
MAY OWN THE MAGNETIC OR OTHER PHYSICAL
MEDIA ON WHICH THE SOFTWARE OR
FIRMWARE WAS ORIGINALLY SUPPLIED, OR HAS
SUBSEQUENTLY BEEN RECORDED OR FIXED, IT IS
A FUNDAMENTAL TERM OF THIS AGREEMENT
THAT AT ALL TIMES TITLE AND OWNERSHIP OF
THE SOFTWARE OR FIRMWARE, WHETHER ON
THE ORIGINAL MEDIA OR OTHERWISE, SHALL
REMAIN VESTED IN TAIT OR THIRD PARTIES
WHO HAVE GRANTED LICENCES TO TAIT.
Term and Termination
THIS LICENCE SHALL BE EFFECTIVE UNTIL
TERMINATED IN ACCORDANCE WITH THE
PROVISIONS OF THIS AGREEMENT. THE LICENSEE
MAY TERMINATE THIS LICENCE AT ANY TIME BY
DESTROYING ALL COPIES OF THE SOFTWARE OR
FIRMWARE AND ASSOCIATED WRITTEN
MATERIALS. THIS LICENCE WILL BE TERMINATED
AUTOMATICALLY AND WITHOUT NOTICE FROM
TAIT IN THE EVENT THAT THE LICENSEE FAILS TO
COMPLY WITH ANY TERM OR CONDITION OF
THIS AGREEMENT. THE LICENSEE AGREES TO
DESTROY ALL COPIES OF THE SOFTWARE OR
FIRMWARE AND ASSOCIATED WRITTEN
MATERIALS IN THE EVENT OF
SUCH TERMINATION.
484 TM9100 Service Manual
© Tait Electronics Limited August 2005
Limited Warranty
THE SOFTWARE OR FIRMWARE (INCLUDING
OPEN SOURCE COMPONENTS) IS SUPPLIED BY
TAIT AND ACCEPTED BY THE LICENSEE “AS IS”
WITHOUT WARRANTY OF ANY KIND EITHER
EXPRESSED OR IMPLIED, INCLUDING BUT NOT
BEING LIMITED TO ANY IMPLIED WARRANTIES AS
TO MERCHANTABILITY OR FITNESS FOR ANY
PARTICULAR PURPOSE. THE LICENSEE
ACKNOWLEDGES THAT THE SOFTWARE OR
FIRMWARE (INCLUDING OPEN SOURCE
COMPONENTS) IS USED BY IT IN BUSINESS AND
ACCORDINGLY TO THE MAXIMUM EXTENT
PERMITTED BY LAW NO TERMS OR WARRANTIES
WHICH ARE IMPLIED BY LEGISLATION SHALL
APPLY TO THIS AGREEMENT. TAIT DOES NOT
WARRANT THAT THE FUNCTIONS CONTAINED
IN THE SOFTWARE OR FIRMWARE (INCLUDING
OPEN SOURCE COMPONENTS) WILL MEET THE
LICENSEE’S REQUIREMENTS OR THAT THE
OPERATION OF THE SOFTWARE OR FIRMWARE
(INCLUDING OPEN SOURCE COMPONENTS) WILL
BE UNINTERRUPTED OR ERROR FREE.
Exclusion of Liability
IN NO CIRCUMSTANCES SHALL TAIT BE UNDER
ANY LIABILITY TO THE LICENSEE, OR ANY
OTHER PERSON WHATSOEVER, WHETHER IN
TORT (INCLUDING NEGLIGENCE), CONTRACT
(EXCEPT AS EXPRESSLY PROVIDED IN THIS
AGREEMENT), EQUITY, UNDER ANY STATUTE,
OR OTHERWISE AT LAW FOR ANY LOSSES OR
DAMAGES WHETHER GENERAL, SPECIAL,
EXEMPLARY, PUNITIVE, DIRECT, INDIRECT OR
CONSEQUENTIAL ARISING OUT OF OR IN
CONNECTION WITH ANY USE OR INABILITY OF
USING THE SOFTWARE OR FIRMWARE
(INCLUDING OPEN SOURCE COMPONENTS).
THE LICENSEE’S SOLE REMEDY AGAINST TAIT
WILL BE LIMITED TO BREACH OF CONTRACT
AND TAIT’S SOLE AND TOTAL LIABILITY FOR ANY
SUCH CLAIM SHALL BE LIMITED AT THE OPTION
OF TAIT TO THE REPAIR OR REPLACEMENT OF
THE SOFTWARE OR FIRMWARE OR THE REFUND
OF THE PURCHASE PRICE OF THE SOFTWARE
OR FIRMWARE.
General
THE LICENSEE CONFIRMS THAT IT SHALL
COMPLY WITH THE PROVISIONS OF LAW IN
RELATION TO THE SOFTWARE OR FIRMWARE.
Law and Jurisdiction
THIS AGREEMENT SHALL BE SUBJECT TO AND
CONSTRUED IN ACCORDANCE WITH
NEW ZEALAND LAW AND DISPUTES BETWEEN
THE PARTIES CONCERNING THE PROVISIONS
HEREOF SHALL BE DETERMINED BY THE NEW
ZEALAND COURTS OF LAW. PROVIDED HOWEVER
TAIT MAY AT ITS ELECTION BRING PROCEEDINGS
FOR BREACH OF THE TERMS HEREOF OR FOR
THE ENFORCEMENT OF ANY JUDGEMENT IN
RELATION TO A BREACH OF THE TERMS HEREOF
IN ANY JURISDICTION TAIT CONSIDERS FIT FOR
THE PURPOSE OF ENSURING COMPLIANCE WITH
THE TERMS HEREOF OR OBTAINING RELIEF FOR
BREACH OF THE TERMS HEREOF.
No Dealings
THE LICENSEE MAY NOT SUBLICENSE, ASSIGN OR
TRANSFER THE LICENCE OR THE PROGRAM
EXCEPT AS EXPRESSLY PROVIDED IN THIS
AGREEMENT. ANY ATTEMPT OTHERWISE TO
SUBLICENSE, ASSIGN OR TRANSFER ANY OF THE
RIGHTS, DUTIES OR OBLIGATIONS HEREUNDER
IS VOID.
No Other Terms
THE LICENSEE ACKNOWLEDGES THAT IT HAS
READ THIS AGREEMENT, UNDERSTANDS IT AND
AGREES TO BE BOUND BY ITS TERMS AND
CONDITIONS. THE LICENSEE FURTHER AGREES
THAT SUBJECT ONLY TO ANY EXPRESS WRITTEN
TERMS OF AGREEMENT TO THE CONTRARY
BETWEEN TAIT AND THE LICENSEE THIS IS THE
COMPLETE AND EXCLUSIVE STATEMENT OF THE
AGREEMENT BETWEEN IT AND TAIT IN
RELATION TO THE SOFTWARE OR FIRMWARE
WHICH SUPERSEDES ANY PROPOSAL OR PRIOR
AGREEMENT, ORAL OR WRITTEN AND ANY
OTHER COMMUNICATIONS BETWEEN THE
LICENSEE AND TAIT RELATING TO THE
SOFTWARE OR FIRMWARE.