The Intel Microprocessors Solution Manual 8th Edition
User Manual: Pdf
Open the PDF directly: View PDF
.
Page Count: 31

Online Instructor’s Manual
to accompany
Intel Microprocessors
Eighth Edition
Barry B. Brey
Upper Saddle River, New Jersey
Columbus, Ohio

__________________________________________________________________________________
Copyright © 2009 by Pearson Education, Inc., Upper Saddle River, New Jersey 07458.
Pearson Prentice Hall. All rights reserved. Printed in the United States of America. This
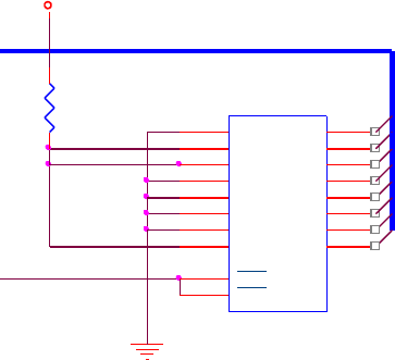
publication is protected by Copyright and permission should be obtained from the publisher
prior to any prohibited reproduction, storage in a retrieval system, or transmission in any form
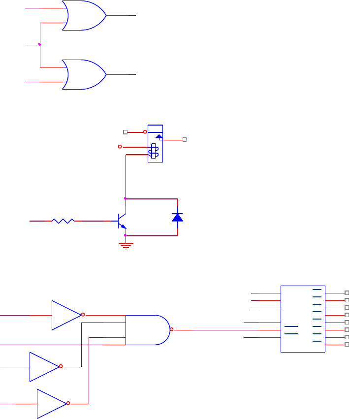
or by any means, electronic, mechanical, photocopying, recording, or likewise. For information
regarding permission(s), write to: Rights and Permissions Department.
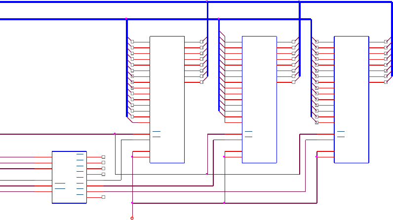
Pearson Prentice Hall™ is a trademark of Pearson Education, Inc.
Pearson® is a registered trademark of Pearson plc
Prentice Hall® is a registered trademark of Pearson Education, Inc.
Instructors of classes using Barry B. Brey’s, The Intel Microprocessors, may reproduce
material from the instructor’s manual for classroom use.
10 9 8 7 6 5 4 3 2 1
ISBN-13: 978-0-13-504973-0
ISBN-10: 0-13-504973-3

Preface
This is the eighth edition of this text and since its inception there have been many
changes in the coverage. The Intel architecture and the personal computer have proved to
be resilient and ever improving technology with no end in sight. Over the years there
have been many attempts at displacing this technology, but none have succeeded. What
may not have been understood is that the hardware is relatively inexpensive, especially
today, and software continues to become more expensive. Whether this is the best
technology is a moot point. The software has caused it to survive and thrive and as time
passes the assaults become fewer and weaker. The Intel architecture has truly become the
standard to master.
In the beginning of this architecture we had a relatively primitive machine (8086/8088)
that has evolved into a very powerful machine (Pentium Core2 with two cores). What the
future holds is parallel processing (an 80 core version has been demonstrated by Intel)
and somewhat higher clock frequencies and applications that communicate through light
waves in place of wires. Even though I write of this wonderful technology I sometimes
doubt my sanity since I first learned digital technology using vacuum tubes. I recall
building my first decade counter using four dual triode vacuum tubes for the flip-flops,
neon lamps as indicators, and a power supply voltage of 200 volts. I recall when the 7400
NAND gate first appeared for $19.95. I was amazed when the Intel 4004 appeared in
1971, a year after I started teaching digital electronics and computers. If you are
relatively young, can you imagine what you will see in your lifetime in this incredible
field?
I thank each and every one of you for your continued support. If you have any comments
or suggestions, please do not hesitate to write because I do answer all my e-mail.
bbrey@ee.net
You might also enjoy visiting my website at:
http://members.ee.net/brey
The publisher also has a set PowerPoint slides for this text for instructors only. If you
need them contact your representative.
Chapter One
1. Charles Babbage
3. Herman Hollerith
5. To decode the Enigma code during World Was II
7. Intel Corporation
9. Grace Hopper
11. 8080
13. 8086/8088
15. 4G bytes
17. 1995
19. 80486 through the Core2
21. Complex Instruction Set Computer
23. 1024
25. 1024
27. 1,000,000
29. 2G or 3G for 32-bit mode and currently 8G for 64-bit mode
31. 1G
33. Currently 1T byte using a 40-bit address
35. Protected memory or extended memory
37. An early operating system called the Disk Operating System
39. Video Electronics Standards Association
41. Universal Serial Bus
43. Extended Memory System
45. System Area
47. The BIOS controls the computer at its most basic level and provides for
compatibility between computers.
49. The microprocessor is the controlling element in a computer system.
51. Address bus
53. The I/O read signal causes an I/O device to be read.
55. (a) defines a byte or bytes of memory (b) defines a quadword or quadwords of
memory (c) defines a word or words of memory (d) defines a doubleword or
doublewords of memory
57. (a) 13.25 (b) 57.1875 (c) 43.3125 (d) 7.0625
59. (a) 163.1875 (b) 297.75 (c) 172.859375 (d) 4011.1875 (e) 3000.05078125
61. (a) 0.101 0.5 0.A (b) 0.0000101 0.024 0.0A (c) 0.10100001 0.502 0.A1
(d) 0.11 0.6 0.C (e) 0.1111 0.74 0.F
63. (a) C2 (b) 10FD (c) BC (d) 10 (e) 8BA
65. (a) 0111 1111 (b) 0101 0100 (c) 0101 0001 (d) 1000 0000
67. (a) 46 52 4F 47, (b) 41 72 63, (c) 57 61 74 65 72, and (d) 57 65 6C 6C
69. The Unicode is the 16-bit alphanumeric code used with Windows
71. (a) 0010 0000 (b) 1111 0100 (c) 0110 0100 (d) 1010 0100
73. DB -34
1

12
34
A1
22
B1
00
75. (a) (b) (c)
77. DW 1234H
79. (a) –128 (b) 51 (c) –110 (d) –118
81. (a) 0 01111111 10000000000000000000000
(b) 1 10000010 01010100000000000000000
(c) 0 10000101 10010001000000000000000
(d) 1 10001001 00101100000000000000000
Chapter Two
1. Program visible register are the registers that are directly used in an instruction.
3. The 80386 through the Core2
5. CL, CX, ECX, or RCX
7. INC and DEC
9. Odd
11. The 80386 through the Core2
13. (a) 10000H—1FFFFH (b) 12340H—2233FH (c) 23000H—32FFFH
(d) E0000H—EFFFFH (e) AB000H—BAFFFH
15. 100000H
17. EAX, EBX, ECX, EDX, EBP, ESI, and EDI
19. Stack
21. (a) 23000H (b) 1C000H (c) CA000H (d) 89000H (e) 1CC90H
23. Any location in the memory system
25. 8,192
27. 01000000H—0100FFFFH
29. 4
31. Descriptor 20H, local table, a privilege ring 1
35. GDTR
37. The internal cache is loaded with the base address, offset address, and access
rights byte
39. The GDTR address the Global Descriptor Table
41.4,096
43. 4M
45. 30000000H
49. The flat mode memory system is used with 64-bit operation of the Core2
2
Chapter Three
1. (a) the contents of BX is copied into AX (b) The contents of AX are copied into
BX (c) the contents of CH are copied into BL (d) the contents of EBP are copied
into ESP (e) the contents of RCX are copied into RAX
3. AX, BX, CX, DX, SP, BP, SI, DI, CS, DS, ES, SS, FS, and GS
5. RAX, RBX, RCX, RDX, RSP, RBP, RSI, RDI and R8—R15
7. The register sizes must be equal, 16-bit cannot be fit into 8-bits
9. (a) MOV EDX,EBX (b) MOV CL,BL (c) MOV BX,SI (d) MOV AX,DS
(e) MOV AH,AL (f) MOV R10,R8
11. #
13. .CODE
15. Opcode
17. It ends the program by exiting to the operating system
19. The .STARTUP directive loads the DS register
21. Indirect addressing
23. Memory to memory transfers are not allowed with the MOV instruction
25. INC WORD PTR [EDI]
27. DEC QWORD PTR [RAX]
29. (a) 21110H (b) 10100H (c) 21000H
31. (a) 12100H (b) 12350H (c) 12220H
33. (a) 11750H (b) 11950H (c) 11700H
35. (a) 15700H (b) 05100H (c) 07100H
39. 5, the first byte is the opcode, followed by a two byte segment address, followed
by a two byte offset address
41. ±32K
43. A far jump always a jump to any location in the memory map
45. (a) short (b) near (c) short (d) far
47. JMP NEAR
49. PUSH [DI] places the 16-bit contents of the location addressed by DS and DI onto
the stack.
51. Places the 32-bit contents of he register array onto the stack
53. no
Chapter Four
1. Opcode
3. The MOD field specifies the type of access for the R/M field and the size of the
displacement.
5. If operated in the 16-bit mode, a register-size and/or address-size prefix is used to
specify a 32-bit register.
7. (a) SS (b) DS (c) DS (d) SS (e) DS
9. MOV BX,[BP+4C00H]
11. 67 66 8B 30
13. The contents of CS will change causing an unpredictable jump
15. 32
3
17. CS
19. EAX, EBX, ECX, EDX, ESP, EBP, EDI and ESI
21. The BH register is moved to memory location 020FFH and the BL register is
moved to location 020FEH then SP is changed to 00FEH.
23. 2
25. The MOV DI,NUMB instruction copies the 16-bit number in the data segment
location NUMB into DI while the LEA DI,NUMB loads DI with the offset
address of location NUMB.
27. The MOV with the OFFSET directive
29. LDS loads DS and LSS loads SS along with another 16-bti register for the offset
address
31. If the direction flag is cleared it selects auto-increment for the string instructions
and if the direction flag is set is selects auto-decrement.
33. MOVS
35. A 4-bit number is loaded into RAZ from the data segment memory location
addressed by ESI and then ESI is either incremented or decrement by 8 depending on
the setting of the direction flag.
37. The STOSW instruction copies AX into the extra segment memory location
addressed by DI then DI is either incremented or decremented by two as dictated
by the direction flag.
39. The REP prefix repeats a string instruction CX number of times.
41. DX register
43. TABLE DB 30H, 31H, 32H, 33H
DB 34H, 35H, 36H, 37H, 38H, 39H
BCD2A PROC NEAR
MOV BX,OFFSET TABLE
XLAT
RET
BCD2A ENDP
45. IN AL, 12H copies the byte from I/0 device 12H into AL
47. The segment override prefix allows the default segment to be changed to any
segment
49. XCHG AX, BX
XCHG ECX, EDX
XCHG SI, DI
51. DX is copied into CX if a not zero or not equal condition exists.
53. LIST1 DB 30 dup(?)
55. The .686 directive informs the assembler that a Pentium Pro or newer
microprocessor is the target of the assembled program.
57. models
59. The program terminates and control is passed back to the operating system.
61. The uses directive specifies which registers are saved on the stack at the
beginning of a procedure and popped at the end of the procedure.
63. If the model statement precedes the processor directive the code generated is 16-
bit.
4
Chapter Five
1. (a) ADD AX,BX (b) ADD AL,12H (c) ADD EBP,EDI (d) ADD CX,22H
(e) ADD AL,[SI] (f) ADD FROG,CX (g) ADD RCX,234H
3. No instruction is available to add to a segment register.
5. ADD AH,AL
ADD AH,BL
ADD AH,CL
ADD AH,DL
MOV DH,AH
7. MOV EDI,ECX
ADD EDI,EDX
ADD EDI,ESI
9. ADC DX,BX
11. The instruction does not specify the size of the data addressed by BX and can be
corrected with a BYTE PTR, WORD PTR, DWORD PTR, or QWORD PTR.
13. DL = 81H, S = 1, Z = 0, C = 0, A = 0, P = 0, O = 1
15. DEC EBX
17. Both instructions subtract, but compare doe not return the difference, it only
changes the flag bits to reflect the difference.
19. AH contains the most significant part of the result and AL contains the least
significant part of the result.
21. EDX and EAX as a 64-bit product
23. IMUL is signed multiplication while MUL is unsigned.
25. AX
27. RAX
29. IDIV is seined division, while DIV is unsigned division.
31. RAX
33. DAA and DAS
35. AAA, AAS, AAD, and AAM
37. PUSH AX
MOV AL,BL
ADD AL,DL
DAA
MOV AL,BH
ADC AL,DH
DAA
MOV BX,AX
POP AX
ADC AL,CL
DAA
XCHG AH,AL
ADC AL,CH
DAA
XCHG AH,AL
39. (a) AND BX,DX (b) AND DH,0EAH (c) AND DI,BP
(d) AND EAX,1122H (e) AND [BP],CX (f) AND DX,[SI–8]
(g) AND WHAT,AL
41. (a) OR AH,BL (b) OR ECX,88H (c) OR SI,DX (d) OR BP,1122H
5
(e) OR [RBX],RCX (f) OR AL,[BP+40] (g) OR WHEN,AH
43. (a) XOR AH,BH (b) XOR CL,99H (c) XOR DX,DI (d) XOR RSP,1A23H
(e) XOR [EBX],DX (f) XOR DI,[BP+60] (g) XOR DI,WELL
45. The only difference is that the logical product is lost after TEST.
47. NOT is one’s complement and NEG is two’s complement.
49. AL is compared with the byte contents of the extra segment memory location
addressed by DI.
51. The D flag selects whether SI/DI are incremented (D = 0) or decremented (D = 1).
53. An equal condition or if CX decrements to 0
55. MOV DI,OFFSET LIST
MOV CX,300H
CLD
MOV AL,66H
REPNE SCASB
Chapter Six
1. A short jump allows a program to branch forward 127 bytes or backwards 128
bytes from the next instruction’s address in the program.
3. Far jump
5. ±2G
7. A label followed by a single colon is a short of near address and a double colon
denotes a far address.
9. The code segment register and the instruction address register
11. A JMP DI copies the contents of DI into the instruction address register and a
JMP [DI] copies the 16-bit number from the data segment memory location addressed
by DI into the instruction address register.
13. Sign (S), Zero (Z), Carry (C), Overflow (O), and Parity (P)
15. A JO instruction jumps on an overflow condition
17. JNZ, JNE, JZ, JE, JB, JBE, JA, JAE
19. Tests the contents of CX and jumps if it is zero
21. CX
23. RCX
25. The LOOPE instruction jumps is an equal condition exists and CX is not a zero
and it also decrements CX on each iteration of the loop.
27. MOV SI,OFFSET BLOCK
MOV UP,0
MOV DOWN,0
MOV CX,100H
MOV AL,42H
CLD
L1: SCASB
JE L3
JA L2
INC DOWN
JMP L3
L2: INC UP
L3: LOOP L1
6
29. An infinite loop is created.
31. A .BREAK can be used to break out of a .WHILE construct.
33. The main difference between a near and a far call is the distance from the call and
the type of call and return that assembles.
35. The near return retrieves the return address from the stack and places it into the
instruction address register.
37. PROC
39. The RET 6 deletes 6 bytes from the stack before returning from a procedure.
41. SUMS PROC NEAR
MOV EDI,0
ADD EAX,EBX
JNC SUMA1
MOV EDI,1
SUMS1: ADD EAX,ECX
JNC SUMS2
MOV EDI,1
SUMS2: ADD EAX,EDX
JNC SUM3
MOV EDI,1
SUMS3:
SUMS ENDP
43. INT
45. An interrupt vector contains the offset address followed by the segment address in
4 bytes of memory.
47. The IRETD instruction pops the flags, a 32-bit offset address, and the protected
mode selector for the CS register.
49. The IRETQ instruction is used in the 64-bit mode to return from an interrupt
service procedure.
51. 100H—103H
53. WAIT
55. 16
57. ESC
Chapter Seven
1. No, macro sequences and dot commands are not supported by the inline
assembler.
3. Labels are defined in the inline assembler exactly as they are in the assembler.
5. EAX
7. Dot commands are not usable in the inline assembler.
9. The program uses SI and SI is not saved by the inline assembler so it must be
saved and restored using a PUSH and POP.
11. The main difference is that when using the 16-bit version a program should
attempt to use only 8- and 16- bit registers, while when using the 32-bit version a
program should attempt to use 8- and 32-bit registers.
13. The conio header allows the putch() getche() functions to be used in a program.
7
15. Embedded applications use different I/O than the PC so the conio library would
not be used in an embedded application.
17. The disp procedure divides by the number base and saves the remainders to
generate a number in any number base.
19. The PUBLIC statement identifies a label as being available outside of the module.
21. It defines that the GetIt function has a single integer passed to it and returns
nothing.
23. A control is usually some visible object that is obtained from the tool box in most
cases.
25. It is a 32-bit pointer.
27. External procedures are defined using the extern prototype.
29. It uses a 32-bit (DWORD) number.
31. int RotateLeft3 (int number)
{
if ( ( number & 0x20000000 ) == 0x20000000 )
{
number <<= 3;
number |= 1;
}
else
number <<= 3;
return number;
}
33. The green arrow is clicked in the development environment.
35. An ActiveX control is a control such as an edit box or textbox used to build a
visual application.
Chapter Eight
1. Object
3. Library
5. EXTRN indicates that a label is outside of the current program module.
7. Only the function used from the library file are placed in a program.
9. A macro sequence is a short list of instruction placed in a program when the
macro is invoked.
11. ADD32 MACRO
ADD AX,CX
ADC BX,DX
ENDM
13. ADDLIST MACRO PARA1,PARA2
PUSH AX
PUSH DI
PUSH SI
PUSH BX
MOV BX,OFFSET PARA1
MOV DI,PARA2
.REPEAT
MOV AL,[DI]
ADD AL,[BX]
8
MOV [DI],AL
INC DI
INC BX
.UNTILCXZ
POP CX
POP BX
POP DI
POP AX
ENDM
15. The include directive allows a file containing macros to be included in a program.
17. private: System::Void textBox1_KeyDown(System::Object^ sender,
System::Windows::Forms::KeyEventArgs^ e)
{ // this is called first
keyHandled = true;
if (e->KeyCode >= Keys::NumPad0 && e->KeyCode <= Keys::NumPad9 ||
e->KeyCode >= Keys::D0 && e->KeyCode <= Keys::D9 &&
e->Shift == false ||
e->KeyCode >= Keys::A && e->KeyCode <= Keys::F ||
e->KeyCode == Keys::Back)
{
keyHandled = false;
random++; // increment randomw number
}
}
19. private: System::Void textBox1_KeyPress(System::Object^ sender,
System::Windows::Forms::KeyPressEventArgs^ e)
{
if (e->KeyChar >= 'a' && e->KeyChar <= 'f')
{
e->KeyChar -= 32;
}
if (e->KeyChar >= 'A' && e->KeyChar <= 'F')
{
e->KeyChar += 32;
}
else if (e->KeyChar == 13)
{
int number = 0;
for (int a = 0; a < textBox1->Text->Length; a++)
{
number = Converts(number, textBox1->Text[a]);
}
textBox2->Text = Convert::ToString(number);
keyHandled = true;
}
e->Handled = keyHandled;
}
21. Refer to Table 8-2.
23. The MouseEventsArg Clicks is a 2 for double click.
25. The Color class contains most common colors.
27. AAM
29. If Horner’s algorithm uses an 8 instead of a 10 the number will be converted to
octal.
31. 30H
9

33. Subtract 30 from each digit, multiply the result (initial value of 0) by 10, add a
digit, and continue this for all three digits.
35. char GetIt (char temp)
{
char lookup[] = {’0’,’1’,’2’,’3’,’4’,’5’,’6’,’7’,
’8’,’9’,’A’,’B’,’C’,’D’,’E’,’F’};
return lookup[temp];
}
37. The master file table contains descriptors that describe the location of the file or
folder.
39. The boot record (track zero, sector zero) contains the bootstrap loader program.
The bootstrap loader program loads the operating system from the disk into the
system.
41. 4K
43. Unicode
45. 3
47. String^ fileName = "C:\\Test1.txt";
array<Byte>^ Array = gcnew array<Byte>(512);
try
{
FileStream^ fs = File::OpenRead(fileName);
fs->Read(Array, 0, 512);
fs->Close();
}
catch (...)
{
MessageBox::Show("Disk error");
Application::Exit();
}
49. The remove function removes a file or folder from the disk.
Chapter Nine
1. The main differences are the data bus width and the
IO / M
signal.
3. (a) 1 (b) 5 (c) 5
5. These bits indicate the segment being addressed by the current instruction.
7. The WAIT instruction waits for the
TEST
pin to become a logic zero.
9. Maximum mode
11. Never
13. During a HOLD, the microprocessor stops processing instructions and places the
address, data, and controls buses at the high-impedance state.
15. The
LOCK
pin becomes a logic zero during instructions that pre prefixed with the
LOCK: prefix.
17. The clock signal is provided, the RESET input is synchronized, and the READY
input is synchronized.
10

19. EFI input
21. zero
23. Address/Data bus
25. The
BHE
signal is shared with a status bit (S7).
27.
DT / R
29. 1.0 µs
31. 2.5 MIPS
33. 600 ns – 110 ns – 30 ns = 460 ns
35. ∞
37. 0
39. It generates system control signals
Chapter Ten
1. All memory devices have address, data, and control connections.
3. (a) 2048 four bit numbers (b) 1024 one bit numbers (c) 4096 eight bit numbers
(d) 16,384 one bit numbers (e) 65,536 four bit numbers
5. It causes the memory device to read data from a location.
7. (a) 1K (b) 2K (c) 4K (d) 8K (e) 128K
9. Flash memory requires an extended amount of time to accomplish an erase and
write.
11. The
G
input cause a read, the
W
input causes a write, and the
S
input selects the
chip.
13. Dynamic random access memory.
15. These inputs strobe the column and row addresses into a DRAM.
17. Memory rarely fills the entire memory, which requires some form of decoder to
select the memory device for a specific range of memory addresses.
11

19.
A 1 6
A 1 5
U 2 7 4 A L S 1 3 3
1
2
3
4
5
6
7
1 0
1 1
1 2
1 3
1 4
1 5
9
A 0 - - A 1 0
A 1 4
5 6
A 1 3
A 1 2
3 4
A 1 1
1 1 1 0
D 0 - - D 7
I O / M
5 6
V C C
1 2
_ _
9 8
A 1 9
R D
_ _ _
1 3 1 2
A 1 8
U 1 N M C 2 7 C 1 6 B
8
7
6
5
4
3
2
1
2 3
2 2
1 9
1 8
2 0
2 1
9
1 0
1 1
1 3
1 4
1 5
1 6
1 7
A 0
A 1
A 2
A 3
A 4
A 5
A 6
A 7
A 8
A 9
A 1 0
C E
O E
VPP
O 0
O 1
O 2
O 3
O 4
O 5
O 6
O 7
U 3 D 7 4 A L S 0 4
9 8
3 4
A 1 7
21.
A 1 3
U 1
7 4 H C T 1 3 8
1
2
3
1 5
1 4
1 3
1 2
1 1
1 0
9
7
6
4
5
A
B
C
Y 0
Y 1
Y 2
Y 3
Y 4
Y 5
Y 6
Y 7
G 1
G 2 A
G 2 B
A 1 5
A 1 6
A 1 9
A 1 7
A 1 4
U 2 A
7 4 H C T 0 0
1
2
3
A 1 8
23. The 74LS139 is a dual 2-to-4 line decoder.
25. and or nand nor not
27.
begin
ROM <= A19 or (not A18) or A17 or MIO;
RAM <= A18 and A17 and (not MIO);
AX19 <= not A19;
end V1;
12

29.
A 0 - - A 1 4
U 3 A T 2 7 2 5 6
1 0
9
8
7
6
5
4
3
2 5
2 4
2 1
2 3
2
2 6
2 7
1 1
1 2
1 3
1 5
1 6
1 7
1 8
1 9
2 8
2 0
2 2
1
A 0
A 1
A 2
A 3
A 4
A 5
A 6
A 7
A 8
A 9
A 1 0
A 1 1
A 1 2
A 1 3
A 1 4
O 0
O 1
O 2
O 3
O 4
O 5
O 6
O 7
V C C
C E
O E
V P P
# R D
A 1 5
U 4 7 4 H C T 1 3 8
1
2
3
1 5
1 4
1 3
1 2
1 1
1 0
9
7
6
4
5
A
B
C
Y 0
Y 1
Y 2
Y 3
Y 4
Y 5
Y 6
Y 7
G 1
G 2 A
G 2 B
U 2 A T 2 7 2 5 6
1 0
9
8
7
6
5
4
3
2 5
2 4
2 1
2 3
2
2 6
2 7
1 1
1 2
1 3
1 5
1 6
1 7
1 8
1 9
2 8
2 0
2 2
1
A 0
A 1
A 2
A 3
A 4
A 5
A 6
A 7
A 8
A 9
A 1 0
A 1 1
A 1 2
A 1 3
A 1 4
O 0
O 1
O 2
O 3
O 4
O 5
O 6
O 7
V C C
C E
O E
V P P
A 1 6
A 1 7
A 1 8
U 1 A T 2 7 2 5 6
1 0
9
8
7
6
5
4
3
2 5
2 4
2 1
2 3
2
2 6
2 7
1 1
1 2
1 3
1 5
1 6
1 7
1 8
1 9
2 8
2 0
2 2
1
A 0
A 1
A 2
A 3
A 4
A 5
A 6
A 7
A 8
A 9
A 1 0
A 1 1
A 1 2
A 1 3
A 1 4
O 0
O 1
O 2
O 3
O 4
O 5
O 6
O 7
V C C
C E
O E
VPP
A 1 9
IO/#M
D 0 - - D 7
V C C
33. Single bit error flag
35. The main differences are the data bus size and the I/O, memory control signal.
37. Bank low enable has replaced the A0 pin.
39. Upper memory bank
41. It does not matter if 16-bit or 8-bit are read because the microprocessor just
ignores any data bus bits that are not needed.
43.
13

A 2 0
# B H E
D 0 - D 7
A 2 1
A 1 - A 1 5
# W R
H M 6 2 2 5 6
1 0
9
8
7
6
5
4
3
2 5
2 4
2 1
2 3
2
2 6
1
2 0
2 2
2 7
1 1
1 2
1 3
1 5
1 6
1 7
1 8
1 9
2 8
A 0
A 1
A 2
A 3
A 4
A 5
A 6
A 7
A 8
A 9
A 1 0
A 1 1
A 1 2
A 1 3
A 1 4
C E
O E
W E
D 0
D 1
D 2
D 3
D 4
D 5
D 6
D 7
V C C
A 1 7
H M 6 2 2 5 6
1 0
9
8
7
6
5
4
3
2 5
2 4
2 1
2 3
2
2 6
1
2 0
2 2
2 7
1 1
1 2
1 3
1 5
1 6
1 7
1 8
1 9
2 8
A 0
A 1
A 2
A 3
A 4
A 5
A 6
A 7
A 8
A 9
A 1 0
A 1 1
A 1 2
A 1 3
A 1 4
C E
O E
W E
D 0
D 1
D 2
D 3
D 4
D 5
D 6
D 7
V C C
D 8 - D 1 5
H M 6 2 2 5 6
1 0
9
8
7
6
5
4
3
2 5
2 4
2 1
2 3
2
2 6
1
2 0
2 2
2 7
1 1
1 2
1 3
1 5
1 6
1 7
1 8
1 9
2 8
A 0
A 1
A 2
A 3
A 4
A 5
A 6
A 7
A 8
A 9
A 1 0
A 1 1
A 1 2
A 1 3
A 1 4
C E
O E
W E
D 0
D 1
D 2
D 3
D 4
D 5
D 6
D 7
V C C
H M 6 2 2 5 6
1 0
9
8
7
6
5
4
3
2 5
2 4
2 1
2 3
2
2 6
1
2 0
2 2
2 7
1 1
1 2
1 3
1 5
1 6
1 7
1 8
1 9
2 8
A 0
A 1
A 2
A 3
A 4
A 5
A 6
A 7
A 8
A 9
A 1 0
A 1 1
A 1 2
A 1 3
A 1 4
C E
O E
W E
D 0
D 1
D 2
D 3
D 4
D 5
D 6
D 7
V C C
A 1 8
A 2 3
A 0
A 1 6
# R D
U 1 8
G A L 2 2 L V 1 0 C / L C C
2
3
4
5
6
7
1 7
1 8
1 9
2 0
2 3
2 4
2 5
2 6
2 1
2 7
9
1 0
1 1
1 2
1 3
1 6
2 8
I / C L K
I
I
I
I
I
I / O
I / O
I / O
I / O
I / O
I / O
I / O
I / O
I / O
I / O
I
I
I
I
I
I
V C C
V C C
A 2 2
A 1 9
47. A cycle that does not read data, it only refreshes a row of memory.
49. 15.625 µs
Chapter Eleven
1. The IN instruction inputs data from an external device into the accumulator and
the OUT instruction sends data out to an external device from the accumulator.
3. DX
5. AX
7. The INSW inputs data from the I/O port addressed by DX, as a word, into the
extra segment memory location addressed by DI; it then increments DI by 2.
9. The basic input interface is a three-state buffer that is enabled for the IN
instruction. When the buffer is enabled data is gated onto the data bus and into the
accumulator.
11. Handshaking is the act of synchronizing two systems that operate asynchronously.
13. D8–D15
15.
14

U 1 A
7 4 H C T 3 2
1
2
3
# B L E
# H W R
# B H E
# W R
4
5
6
# L W R
17.
T T L I n p u t
R L 1
R E L A Y S P S T
4
3
1
2
Q 1
2 N 2 2 2 2
R 1
1 . 2 K
1 2 V
D 1
19.
A 1
A 2
5 6
A 7
A 6
3 4
U 3 A 7 4 A L S 0 4
1 2
A 5
A 3
U 2 A 7 4 A L S 2 0
1
2
4
5
6
I O / # M
# B L E
U 1 7 4 A L S 1 3 8
1
2
3
1 5
1 4
1 3
1 2
1 1
1 0
9
7
6
4
5
A
B
C
Y 0
Y 1
Y 2
Y 3
Y 4
Y 5
Y 6
Y 7
G 1
G 2 A
G 2 B
A 4
21.
library ieee;
use ieee.std_logic_1164.all;
entity DECODER_21 is
port (
A15, A14, A13, A12, A11, A10, A9, A8, A7, A6, A5, A4, A3, A2,
A1: in STD_LOGIC;
S1000, S1002, S1004, S1006, S1008, S100A, S100C, S100E: out STD_LOGIC
);
end;
architecture V1 of DECODER_21 is
begin
S1000 <= A15 or A14 or A13 or (not A12) or A11 or A10 or A11
15
or A10 or A9 or A8 or A7 or A6 or A5 or A4 or A3 or A2 or A1;
S1002 <= A15 or A14 or A13 or (not A12) or A11 or A10 or A11
or A10 or A9 or A8 or A7 or A6 or A5 or A4 or A3 or A2
or (not A1);
S1004 <= A15 or A14 or A13 or (not A12) or A11 or A10 or A11
or A10 or A9 or A8 or A7 or A6 or A5 or A4 or A3 or (not A2)
or A1;
S1006 <= A15 or A14 or A13 or (not A12) or A11 or A10 or A11
or A10 or A9 or A8 or A7 or A6 or A5 or A4 or A3 or (not A2)
or (not A1);
S1008 <= A15 or A14 or A13 or (not A12) or A11 or A10 or A11
or A10 or A9 or A8 or A7 or A6 or A5 or A4 or (not A3) or A2
or A1;
S100A <= A15 or A14 or A13 or (not A12) or A11 or A10 or A11
or A10 or A9 or A8 or A7 or A6 or A5 or A4 or (not A3) or A2
or (not A1);
S100C <= A15 or A14 or A13 or (not A12) or A11 or A10 or A11
or A10 or A9 or A8 or A7 or A6 or A5 or A4 or (not A3) or (not A2)
or A1;
S100E <= A15 or A14 or A13 or (not A12) or A11 or A10 or A11
or A10 or A9 or A8 or A7 or A6 or A5 or A4 or (not A3) or (not A2)
or (not A1);
end V1;
23.
library ieee;
use ieee.std_logic_1164.all;
entity DECODER_23 is
port (
BHE, A15, A14, A13, A12, A11, A10, A9, A8, A7, A6, A5, A4, A3, A2,
A1: in STD_LOGIC;
S300D, S300B, S1005, S1007: out STD_LOGIC
);
end;
architecture V1 of DECODER_23 is
begin
S300D <= A15 or A14 or (not A13) or (not A12) or A11 or A10 or A11
or A10 or A9 or A8 or A7 or A6 or A5 or A4 or (not A3)
or (not A2) or A1 or BHE;
S300B <= A15 or A14 or (not A13) or (not A12) or A11 or A10 or A11
or A10 or A9 or A8 or A7 or A6 or A5 or A4 or (not A3)
or A2 or (not A1) or BHE;
S1005 <= A15 or A14 or A13 or (not A12) or A11 or A10 or A11
or A10 or A9 or A8 or A7 or A6 or A5 or A4 or A3 or (not A2)
or A1 or BHE;
S1007 <= A15 or A14 or A13 or (not A12) or A11 or A10 or A11
or A10 or A9 or A8 or A7 or A6 or A5 or A4 or A3 or (not A2)
or (not A1) or BHE;
end V1;
25. D0–D7
27. 24
16

29. A0 and A1
31.
library ieee;
use ieee.std_logic_1164.all;
entity DECODER_31 is
port (
BLE, A15, A14, A13, A12, A11, A10, A9, A8, A7, A6, A5, A4, A3:
in STD_LOGIC;
CS: out STD_LOGIC
);
end;
architecture V1 of DECODER_31 is
begin
CS <= A15 or A14 or A13 or A12 or A11 or A10 or (not A9) or (not A8)
or (not A7) or A6 or A5 or A4 or A3 or BLE
end V1;
A 1 0
U 1 8 2 C 5 5
3 4
3 3
3 2
3 1
3 0
2 9
2 8
2 7
4
3
2
1
4 0
3 9
3 8
3 7
1 8
1 9
2 0
2 1
2 2
2 3
2 4
2 5
1 4
1 5
1 6
1 7
1 3
1 2
1 1
1 0
5
3 6
9
8
3 5
6
D 0
D 1
D 2
D 3
D 4
D 5
D 6
D 7
P A 0
P A 1
P A 2
P A 3
P A 4
P A 5
P A 6
P A 7
P B 0
P B 1
P B 2
P B 3
P B 4
P B 5
P B 6
P B 7
P C 0
P C 1
P C 2
P C 3
P C 4
P C 5
P C 6
P C 7
R D
W R
A 0
A 1
R E S E T
C S
V C C
A 1 1
A 3
A 4
D 0 - D 7
U 2 G A L 2 2 V 1 0 / L C C
2
3
4
5
6
7
1 7
1 8
1 9
2 0
2 3
2 4
2 5
2 6
2 1
2 7
9
1 0
1 1
1 2
1 3
1 6
2 8
I / C L K
I
I
I
I
I
I/O
I/O
I/O
I/O
I/O
I/O
I/O
I/O
I/O
I/O
I
I
I
I
I
I
V C C
C S
# W R
A 1
A 2
A 1 2
A 1 4
A 6
A 1 3
A 5
A 8
R E S O U T
# R D
A 7
A 1 5
A 9
# B L E
33. Modes 0, 1, and 2
35. DELAY PROC NEAR
17

MOV ECX, 479904
.REPEAT
.UNTIL ECX == 0
RET
DELAY ENDP
37. The 4-coil stepper is moved by activating (passing current through) a single coil
at a time in round-robin fashion to move the armature a step at a time.
39. IN AL,PORTC
OR AL,80H
OUT PORTA,AL
41. The ACK signal is used by the I/O device to inform the 8255 that the output data
has been processed by the output device.
43. IN AL,PORTC
BT AL,4
JZ IF_ZERO
45. PC0, PC1, and PC2
47. A display position is select by sending a command that contains the 7-bit address
with the 8th and most significant bit set.
49. A read command is issued and the leftmost bit of the data read from the LCD
display is the BUSY bit.
51. 10–20 ms.
53. 10 MHz
55.
U 2 G A L 2 2 V 1 0 / L C C
2
3
4
5
6
7
1 7
1 8
1 9
2 0
2 3
2 4
2 5
2 6
2 1
2 7
9
1 0
1 1
1 2
1 3
1 6
2 8
I / C L K
I
I
I
I
I
I/O
I/O
I/O
I/O
I/O
I/O
I/O
I/O
I/O
I/O
I
I
I
I
I
I
V C C
A 3
# B L E
A 2
V C C
A 3
A 3
D 0 - D 7
# W R
A 3
A 1
U 1 8 2 5 4
1 9
2 0
1 0
1 3
1 7
8
7
6
5
4
3
2
1
1 1
1 4
1 6
9
1 5
1 8
2 2
2 3
2 1
A 0
A 1
O U T 0
O U T 1
O U T 2
D 0
D 1
D 2
D 3
D 4
D 5
D 6
D 7
G 0
G 1
G 2
C L K 0
C L K 1
C L K 2
R D
W R
C S
A 3
# R D
library ieee;
use ieee.std_logic_1164.all;
18

entity DECODER_55 is
port (
BLE, A7, A6, A5, A4, A3: in STD_LOGIC;
CS: out STD_LOGIC
);
end;
architecture V1 of DECODER_55 is
begin
CS <= A7 or A6 or A5 or (not A4) or A3 or BLE
end V1;
57. 300
59. The counter is latched then the counter read-back control reads the counter at the
time of the latching.
61. The motor attempts to move forward and reverse for equal amounts of time. This
causes it to remain stationary.
63. The number of transmitted bits per second including data, start, stop and any other
bits that are transferred.
65. 614,400 Hz
67. The MR input pin resets the device.
69. 1.0 µs
73. 100 µs
75. Start conversion
Chapter Twelve
1. An interrupt interrupts the currently executing program.
3. The interrupt service procedure is called by an interrupt.
5. NMI, INTR, and
INTA
7. The interrupt vector is the address of the interrupt service procedure.
9. 256
11. INT 0 occurs for a divide error.
13. A real mode interrupt vector is 4 bytes in length and contains the segment and
offset address of the interrupt service procedure, while a protected mode interrupt
vector is 8 bytes in length and contains the selector and 32-bit offset address of the
interrupt service procedure.
15. The BOUND instruction tests the contents of a 16-bit register with two numbers
stored in the memory. If the register contains a number that is outside of the
boundaries set by the memory data, INT 5 occurs.
17. INT 44H is stored at vector locations 110H–113H.
19

19. INT 7 is used to emulate a coprocessor.
21. The I flag controls whether the INTR pin si enabled or disabled.
23. CLI and STI clear and set the interrupt flag.
25. INT 2
27. Level
29. Vector
31.
D 0 - D 7
D 7
# I N T A
V C C
U 1
7 4 A L S 2 4 4
2
4
6
8
1
1 8
1 6
1 4
1 2
1 1
1 3
1 5
1 7
9
7
5
3
1 9
A 1
A 2
A 3
A 4
1 O E
Y 1
Y 2
Y 3
Y 4
A 5
A 6
A 7
A 8
Y 5
Y 6
Y 7
Y 8
2 O E
R 1
1 0 K
33. The pull-ups force the inputs of the data bus to FFH when the interrupt
acknowledge cycle executes.
35. Since the signals are ORed together to generate the interrupt, the only way to
determine which device caused the interrupt is to ask (poll) the devices.
37. 9
39. The CAS pins are used to cascade the 8259.
41. The ICW is the initialization control word.
43. 3
45. LTIM in ICW1
47. The nonspecific end of interrupt is used to clear the most recent interrupt request.
49. The interrupt request register can be used to determine the levels found on the
interrupt inputs.
51. INT 70H through INT 77H
Chapter Thirteen
1. HOLD and HLDA
3. Memory to I/O
5. A0–A7 and D0–D7 (where address bits A8–15 appear).
7. A memory-to-memory DMA transfer occurs when one channel addresses the
source address and another channel address a destination address. Data are then
transferred from source to destination.
9. The DMA controller is in its hold state and the microprocessor operates normally.
11. 2002H and 2003H
20
13. 64K
17. Micro
19. Sectors
21. NRZ recording is used because it erases old data when it records new data.
25. The disk heads must be parked over a landing zone when power is removed so the
heads do not damage the surface of the disk.
27. A write once optical disk such as a CD-R or DVD-R.
29. 4.7G bytes
31. Red, green, and blue
33. The smallest video picture element
35. By using 2 levels of brightness for each of the three primary colors
37. Because the analog signal are continuously variable an infinite number of colors
are possible.
39. 540
Chapter Fourteen
1. Integer, BCD, and floating-point
3. A BCD number is stored in 10 bytes of memory with 9 bytes containing the BCD
integer magnitude as packed BCD and the 10th byte containing only the sign of the
number.
5. (a) 0 10000011 1100110000000000000000
(b) 0 10001000 0011100000000000000000
(c) 1 11111110 0100000000000000000000
(d) 0 00000000 0000000000000000000000
(e) 1 10001000 1111010001000000000000
7. The coprocessor may be idle or it may execute a coprocessor instruction at the
same time.
9. These bits indicate the relative size of a number after a test or compare instruction
as well as if the number is valid or invalid.
11. An error bit
13. By programming the rounding control bits in the coprocessor control register.
15. FFF8H–FFFFH
17. A NAN (not a number) is a number with an exponent of all ones and a significand
not equal to zero.
19. Truncate
21. ESC
23. (a) FROG DQ 23.44 (b) DATA3 DD –123 (c) DATAL DD –23.8
(d) DATA2 DQ ?
25. An integer is loaded from memory location DATA to the top of the stack.
27. FADD (no operands) pops the top two stack elements and adds them then returns
the sum (pushes) to the top of the stack.
29. It stores the BCD version of the top of the stack into memory location DATA hen
it pops the stack.
21
31. The FCOMI instruction replaces the FCOM, FSTSW AX, and SAHF instructions.
33. Usually an FCOMI instruction must appear before an FCMOV.
35. FTST compares ST against zero, while FXAM changes the status flags to indicate
the type of number at ST (positive, negative, a NAN, etc.).
37. IE
39. FLD1
41. FSTENV
43. AREA PROC NEAR
FLD L
FMUL W
FSTP A
RET
AREA ENDP
45. ROOT PROC NEAR
MOV ECX,9
MOV EBX,OFFSET ROOTS
.REPEAT
MOV EAX,11
SUB EAX,ECX
MOV TEMP,EAX ;TEMP is defined as DD
FILD TEMP
FSQRT
FSTP DWORD PTR [EBX]
ADD EBX,4
.UNTILCXZ
RET
ROOT ENDP
47. One does a wait the other does not.
49. COS PROC NEAR
MOV TEMP,EAX
FLD TEMP
FLDPI
FADD ST,ST(0)
FDIV
FCOS
FSPT TEMP
MOV EAX,TEMP
RET
COS ENDP
51. MULT PROC NEAR
MOV TEMP,EBX
FLDPI
FLD TEMP
FMUL
FSTP TEMP
MOV EBX,TEMP
RET
MULT ENDP
53. LOG10 PROC NEAR
FLD1
FXCH ST(1)
FYL2X
FILD TEN
FLD1
22

FXCH ST(1)
FYL2X
FLD1
FDIVR
FMUL
RET
TEN DW 10
55. The multimedia extension allows integer arithmetic and logic on multiple data
with a single instruction.
57. The MM registers use the coprocessor stack registers.
59. Unsigned saturation is where the carry is dropped after the addition or borrow
after a subtraction.
61. MOV ECX,64
.REPEAT
PMOV MM0,QWORD PTR ARRAY1[ECX*8-8]
PMULLW MM0,QWORD PTR ARRAY2[ECX*8-8]
PMOV QWORD PTR ARRAY3[ECX*8-8]
PMOV MM0,QWORD PTR ARRAY1[ECX*8-8]
PMULHW MM0,QWORD PTR ARRAY2[ECX*8-8]
PMOV QWORD PTR ARRAY3[ECX*8-8+256]
.UNTILCXZ
63. Streaming SIMD extensions
65. 4
67. An octal word is a 128-bit wide number.
Chapter Fifteen
1. Industry Standard Architecture
3. It was long ago, but today because of its relatively low speed, it is only suited to
I/O expansion.
5.
A 1 1
A 2
A 3
A 1 2
A 8
A 1 3
U 1 8 2 C 5 4
1 9
2 0
1 0
1 3
1 7
8
7
6
5
4
3
2
1
1 1
1 4
1 6
9
1 5
1 8
2 2
2 3
2 1
A 0
A 1
O U T 0
O U T 1
O U T 2
D 0
D 1
D 2
D 3
D 4
D 5
D 6
D 7
G 0
G 1
G 2
C L K 0
C L K 1
C L K 2
R D
W R
C S
A 1 4
U 2 G A L 2 2 L V 1 0 C / L C C
2
3
4
5
6
7
1 7
1 8
1 9
2 0
2 3
2 4
2 5
2 6
2 1
2 7
9
1 0
1 1
1 2
1 3
1 6
2 8
I / C L K
I
I
I
I
I
I / O
I / O
I / O
I / O
I / O
I / O
I / O
I / O
I / O
I / O
I
I
I
I
I
I
V C C
A 1 5
A 1
A 0
A 7
# I O R
# I O W
A 5
V C C
A 6
A 1 0
A 9
A 4
7.
23

A 1
A 1 1
U 1 7 4 A L S 3 7 4
3
4
7
8
1 3
1 4
1 7
1 8
1
1 1
2
5
6
9
1 2
1 5
1 6
1 9
D 0
D 1
D 2
D 3
D 4
D 5
D 6
D 7
O E
C L K
Q 0
Q 1
Q 2
Q 3
Q 4
Q 5
Q 6
Q 7
A 2
A 7
A 0
A 1 4
A 1 2
A 5
V C C
A 6
A 4
A 8
D 0 - D 7
A 1 5
A 9
A 3
# I O R
U 2 7 4 A L S 2 4 4
2
4
6
8
1
1 8
1 6
1 4
1 2
1 1
1 3
1 5
1 7
9
7
5
3
1 9
A 1
A 2
A 3
A 4
1 O E
Y 1
Y 2
Y 3
Y 4
A 5
A 6
A 7
A 8
Y 5
Y 6
Y 7
Y 8
2 O E
U 3 7 4 A L S 2 4 5
2
3
4
5
6
7
8
9
1 9
1
1 8
1 7
1 6
1 5
1 4
1 3
1 2
1 1
A 0
A 1
A 2
A 3
A 4
A 5
A 6
A 7
G
D I R
B 0
B 1
B 2
B 3
B 4
B 5
B 6
B 7
A 1 3
A 1 0
U 4 G A L 2 2 L V 1 0 C / L C C
2
3
4
5
6
7
1 7
1 8
1 9
2 0
2 3
2 4
2 5
2 6
2 1
2 7
9
1 0
1 1
1 2
1 3
1 6
2 8
I / C L K
I
I
I
I
I
I / O
I / O
I / O
I / O
I / O
I / O
I / O
I / O
I / O
I / O
I
I
I
I
I
I
V C C
# I O W
13. On the first positive edge of the clock after
FRAME
goes low.
15. Plug and Play is where the computer polls the PCI cards in a system to determine
what interrupts are required and also the type of the card.
17. If operating in DOS, the BIOS is tested for PCI if an 0B101H is placed in AX
followed by an INT 1AH. If carry is set upon return PCI is not present.
19. Speed and data width
21. 378H–37FH
23. 25 pins
29. NRZ
31. For many applications it has replaced the ISA and PCI bus.
33. Non-return to zero inverted
35.
N R Z I
D i g i t a l D a t a
24
37. ACK acknowledges the receipt of data and NAK does not acknowledge the
receipt of data.
39. 2 GBps
Chapter Sixteen
1. The main differences are the internal timers, the chip selection unit, the additional
interrupt inputs, and in some models the serial communications ports and the
enhanced 4-channel DMA controller.
3. Leadless chip carrier (LCC) and pin grid array (PGA)
5. The main difference is that the EB version contains 10 chip selection pins and a
pair of serial communications ports.
7. 4
9. Memory access time is the amount of time that the microprocessor allows the
memory to look up data. If not enough time exists, wait states are inserted to allow
additional time for access.
11. I/O ports FF00H–FFFFH
13. INT 12/INT 0CH
15. Master and slave modes are available.
17. 1
19. The EOI register is used to clear the interrupt from the microprocessor. If not, the
interrupt will never occur again.
21. Times 0 and 1
23. If both compare registers are used one determines the length for the logic 0 output
and the other determines the length of the logic 1 output.
25. The P bit selects the system clock as the input to the timer.
27. The timer output pins are used to provide wither a single pulse or an output with a
selectable logic 1 and logic 0 time.
29. MOV AX,0
MOV DX,0FF50H
OUT DX,AX
MOV AX,105
MOV DX,0FF52H
OUT DX,AX
MOV AX,0C008H
MOV DX,0FF56H
OUT DX,AX
31. 20
33. 6
35. FFFFH
37. 00000H
39. MOV AX,1F44H
MOV DX,0FFA8H
OUT DX,AX
41. MOV AX,2002H
MOV DX,0FF8CH
OUT DX,AX
MOV AX,300AH
25

MOV DX,0FF8EH
OUT DX,AX
43. 16M
45. 8086
47. Loads the segment limit
49. Multiple threads are handled by a scheduler that starts a new thread on each tick
of the scheduler.
Chapter Seventeen
1. 4G
3. The DX has a full 32 bit address bus, while the SX is a scaled down version with
a 24-bit address bus.
5. 4 or 5 mA depending on the pin compared to the 8086 which has 2 mA on each
output pin.
7. A hardware reset causes the address bus to start at memory location FFFFFFF0H.
9. A cache memory is a high-speed store of data and/or instructions. Because the
main memory is relatively slow, when data or instructions are accessed a second time,
they are accessed from the cache at a high speed increasing system performance.
11. 800000F8H–800000FFH
13. 40MHz
15. CR0 mainly selects protected mode and paging, CR1 is reserved by Intel, CR2
contains the linear fault address for debugging, and CR3 contains the base address of
the page directory.
17. INT 1 or type 1
19. MOV EAX,CR0
21. MOV FS:[DI],EAX
23. Yes
25. Coprocessor not available interrupt.
27. The double fault interrupt occurs when two interrupts occur simultaneously.
29. A descriptor describes a memory segment, or a gate.
31. The TI bit in the selector is set to select the local descriptor table.
33. 8K
35. A segment descriptor defines a memory segment and a system descriptor defines
a memory location for a call or interrupt or a task state segment.
37. The TSS is address by the task register.
39. The switch occurs when a 0 is placed into the PE bit of CR0.
41. Where ever he programmer decides to place it as dictated by CR3.
43. The entry in the page table and entry that corresponds to address D0000000H
contains a C0000000H.
45. The
FLUSH
input causes the internal cache to be erased.
47. The flags are almost identical except for the AC flag.
49. Even
51. 16
26

53. A cache write-through is when data are written into the cache and the DRAM at
the same time.
Chapter Eighteen
1. 4G bytes
3. 64 bits
5. 66 MHz
7. Address parity
9.
BRDY
11. If the instructions are not dependent then two can be executed simultaneously,
one by each integer unit.
13. 5.8 ns
15. The
SMI
input causes an interrupt to the system memory management interrupt at
address 38000H unless changed to some other location in the first 1M byte of
memory.
17. The SMM is exited by using the RSM instruction.
19. Modify the dump base address register at locations 3FEF8H–3FEFBH.
21. 1
23. CR4
25. The TSC counts system clock pulses in a 64-bit counter located within the
microprocessor. It can be used to time events by storing its value when the event
begins and at the end of the event read TCS and subtract the stored number to obtain
the count in clock pulses.
27. The bank enable signals are multiplexed with address (A15–A8) information and
must be extracted from the address bus during the second clock cycle of a bus cycle.
29. PAE and PSE have been added to control the additional address bits (A32–A35).
31. Error correction code
Chapter Nineteen
1. 32K
3. The Level 2 cache operated at the bus speed (66 MHz) in the Pentium and at ½
the microprocessor speed in the Pentium II.
5. 2
7. No, the Pentium II is on a cartridge.
9. Used for serial messages between the Pentium II and APIC
11. 66 MHz or 100 MHz
13. 72 bits
15. Version number and features have been added to CPUID.
27
17. MOV ECX, 175H
MOV EDX,0
MOV EAX,12H
WRMSR
19. SYSEXIT
21. Ring 0
23. FSAVE saves the state of the coprocessor and FXSAVE saves the state of the
MMX unit.
25. SIMD extension SSE2
28