ZB80281_W10177459A.vp W10177459A Whirlpool Duet Sport Dryer Tech Sheet
2013-05-09
: Pdf W10177459A - Whirlpool - Duet Sport Dryer - Tech Sheet W10177459A - Whirlpool - Duet Sport Dryer - Tech Sheet dryer may8
Open the PDF directly: View PDF
.
Page Count: 12

TECH SHEET - DO NOT DISCARD PAGE 1
FOR SERVICE TECHNICIAN’S USE ONLY PART NO. W10177459A
WARNING
Electrical Shock Hazard
Disconnect power before
servicing.
Replace all parts and
panels before operating.
Failure to do so can
result in death or
electrical shock.
IMPORTANT
Electrostatic Discharge Sensitive
Electronics (ESD)
ESD problems are present everywhere. ESD
may damage or weaken the machine control
electronics. The new control assembly may
appear to work well after repair is finished,
but failure may occur at a later date due to
ESD stress.
■Use an anti-static wrist strap. Connect
wrist strap to green ground connection
point or unpainted metal in the appliance
-OR- Touch your finger repeatedly to a
green ground connection point or
unpainted metal in the appliance.
■Before removing the part from its package,
touch the anti-static bag to a green ground
connection point or unpainted metal in the
appliance.
■Avoid touching electronic parts or terminal
contacts; handle machine control
electronics by edges only.
■When repackaging failed machine control
electronics in anti-static bag, observe
above instructions.
DIAGNOSTIC GUIDE
Before servicing, check the following:
■Make sure there is power at the wall outlet.
■Has a household fuse blown or circuit breaker
tripped? Was a regular fuse used? Use a
time-delay fuse.
■Is dryer vent properly installed and clear of lint
or obstructions?
■All tests/checks should be made with a VOM
(volt-ohm-milliammeter) or DVM (digital-
voltmeter) having a sensitivity of 20,000 Ωper
volt DC or greater.
■Check all connections before replacing
components. Look for broken or loose wires,
failed terminals, or wires not pressed into
connectors far enough.
■A potential cause of a control not functioning is
corrosion on connections. Observe
connections and check for continuity with an
ohmmeter.
■Connectors: Look at top of connector. Check
for broken or loose wires. Check for wires not
pressed into connector far enough to engage
metal barbs.
■Resistance checks must be made with dryer
unplugged or power disconnected.
DIAGNOSTIC TESTS
These tests allow service personnel to test and
verify all inputs to the machine control electronics.
You may want to do a quick and overall checkup
of the dryer with these tests before going to
specific troubleshooting tests.
ACTIVATING THE DIAGNOSTIC
TEST MODE
1. Be sure the dryer is in standby mode (plugged
in with all indicators off, or with only the Done
indicator on).
2. Select any one button (except Pause/Cancel
and Controls Lock/Unlock) and follow the steps
below, using the same button (remember the
button):
Press/
hold 2
seconds
➔
Release
for 2
seconds
➔
Press/
hold 2
seconds
➔
Release
for 2
seconds
➔
Press/
hold 2
seconds
3. If this test mode has been entered successfully,
all indicators on the console are illuminated for
5 seconds with 8:88 showing in the Estimated
Time Remaining three-digit display. If there are
no saved fault codes or active fault codes, all
indicators on the console will momentarily turn
off, then stay on with 8:88 displayed. Continue
with diagnostics.
4. If entry into Diagnostic Test Mode is
unsuccessful, choose a different button (except
Pause Cancel and Controls Lock/Unlock) and
repeat step 2.
➔If no indicators come on after repeating step
2 using a different button, go to TEST #1,
page 4.
DIAGNOSTIC: Active Fault Codes
If there is an active fault code, it will be flashing in
the display. Review the Display Fault/Error Codes
table, page 3, for the recommended procedure.
If there is no active fault code, 8:88 will be
displayed and all of the indicator lights will be
turned on.
DIAGNOSTIC: Saved Fault Codes
If there are saved fault codes, the most recent
fault code will show “F:” and flash “XX” where XX
is the fault code.
Press and release
the same button
used to activate
diagnostics
➔beep
tone ➔Second most recent
fault code is displayed.
Repeat ➔beep
tone ➔Third most recent fault
code is displayed.
Repeat ➔beep
tone ➔Fourth most recent
fault code is displayed.
Repeat ➔All indicators momentarily turn
off, then stay on.
DIAGNOSTIC: Console Buttons and
Indicators
Pressing buttons and rotating the cycle selector
will turn off the corresponding indicator and sound
a beep as shown in figure 1, page 2.
✔Pressing (more time) will toggle the left
digit and colon on the display while
sounding a beep.
✔Pressing (less time) will toggle the right
two digits on the display while sounding a
beep.
✔Electric Models Only: Pressing the Wrinkle
Shield button will activate the Inlet Air Flow
Test. See DIAGNOSTIC: Displaying Inlet Air
Flow, page 2.
✔Pressing the Cycle Signal button will acti-
vate the Line Voltage Test. See DIAGNOS-
TIC: Displaying Line Voltage, page 2.
➔If indicators fail to come on and beep after
pressing buttons and rotating the cycle
selector, go to TEST #6, page 8.
DIAGNOSTIC: Door Switch
Opening the door should cause a beep and an
alphanumeric number (such as P:3E ) to be
displayed. Closing the door should cause a beep
and 8:88 to be displayed.
➔If opening the door fails to cause a beep and a
number and letter to be displayed, go to
TEST #7, page 9.
NOTE: Opening the door while in Diagnostic Test
Mode may not activate the drum light. The light
will come on when Start is pressed, or upon
opening the door after the Diagnostic Test Mode
has been canceled.
DIAGNOSTIC: Moisture Sensor
Open the door and locate two metal strips on the
inside of the dryer. Using a wet cloth or one finger,
jointly touch both strips.
➔If a continuous beep tone is heard and an
alphanumeric number is displayed on the
console, the sensor is OK.
➔If a continuous beep tone is not heard, or if a
continuous beep tone is heard before touching
both moisture strips, go to TEST #5, page 8.
DIAGNOSTIC: Motor, Heater, and
Console ID
Close the door. Press the Start button. The motor
and heater will turn on. Continuing to press the
Start button will display the project codes and
software revisions. These codes are not relevant
to the service of the machine and can be ignored.
NOTE: The console buttons only control the
indicator lights in Diagnostic Test Mode. When the
buttons are pressed the corresponding features
will not be activated.
➔If the motor does not turn on, go to TEST #3,
page 5.
➔If no heat is detected, go to TEST #4, page 6.

FOR SERVICE TECHNICIAN’S USE ONLY PART NO. W10177459A
TECH SHEET - DO NOT DISCARD PAGE 2
Button
Rotating this Cycle
Selector turns cycle
LEDs on or off.
Start button controls its own indicator,
starts dryer and displays version information.
Power button controls
its own indicator and
Cycle Status LEDs.
Controls Lock/Unlock button
controls LED below button.
Turns off all
LEDs and exits
diagnostics.
Drum Light button
controls LED
below button.
“Less Time” button
turns the middle and
right digit of the
display on or off.
“More Time” button
turns the left digit
and colon of the
display on or off.
Wrinkle Shield button
controls its own indicator
and starts Inlet
Air Flow Diagnostic.
Button Sound button
controls all LEDs
above button
(Green-Amber-Off).
Cycle Signal button
controls all LEDs
above button
(Green-Amber-Off)
and starts displaying
Line Voltage Diagnostic.
Each button
controls all LEDs
above button
(Green-Amber-Off).
Figure 1. Console Diagnostics.
DIAGNOSTIC: Displaying Inlet Air Flow
(Electric Models Only)
Used to display the air flow value at the inlet of the
heater box being measured by the machine
control.
After entering the Diagnostic Test Mode, waiting
for the 5 second delay, and cycling through any
saved fault codes, press the Wrinkle Shield button
to activate air flow detection. A 30 or 50 second
countdown timer will start and the dryer will
turn on.
➔If the dryer is cold, the countdown will start at
50 seconds.
NOTE: If the dryer is extremely cold (less than
40°F [4.4°C]) the air flow may not be detected
properly, and “--” will be displayed.
➔If the dryer is hot, the countdown timer will
start at 30 seconds (cool down period)
followed by an additional 50 second
countdown.
A Dryness Level modifier LED will also be
illuminated to indicate the air flow range
corresponding to the number displayed.
■The More LED will be illuminated for air flow
readings above 40 cfm.
■The Normal LED will be illuminated for air flow
readings between 29 and 40 cfm.
■The Less LED will be illuminated for air flow
readings less than 29 cfm.
➔If air flow value is low (Less LED is lit),
check to make sure the lint screen is clean,
the door seal is in place and the vent is not
obstructed.
DIAGNOSTIC: Displaying Line Voltage
Used to display the line voltage currently being
measured by the machine control:
After entering the Diagnostic Test Mode, waiting
for the 5 second delay, and cycling through any
saved fault codes, press the Cycle Signal button.
The voltage value will be displayed.
➔If the line voltage is not seen on L2, the display
will flash L2. Go to TEST #1, page 4.
DEACTIVATING THE DIAGNOSTIC
TEST MODE
Press the Pause/Cancel button to exit diagnostics.
ACTIVATING THE MANUAL LOAD TEST
1. Be sure the dryer is in standby mode (plugged
in with all indicators off, or with only the Done
indicator on).
2. Select any one button (except Pause/Cancel
and Controls Lock/Unlock) and follow the steps
below, using the same button (remember the
button):
a. Press/hold 2 seconds
b. Release for 2 seconds
c. Press/hold 2 seconds
d. Release for 2 seconds
e. Press/hold 2 seconds
f. Release for 2 seconds
g. Press/hold 2 seconds
The motor starts right away, the “Sensing”
Status LED comes on, and “0” (zero) is
displayed (this step starts the Manual Load
sequence):
1. Motor turns
on. ➔“Sensing” Status
LED turns on. ➔0:00 is
displayed.
Now press any key (except Pause/Cancel and
Controls Lock/Unlock) and the control will
advance through each step of the following
sequence:
2. Motor + heater. ➔
“Damp”
Status LED
turns on.
➔0:02 is
displayed.
3. Motor + heater
+ drum light. ➔
“Cool Down”
Status LED
turns on.
➔0:03 is
displayed.
4. All loads turn
off. ➔
“Done”
Status LED
turns on.
➔0:04 is
displayed.
DEACTIVATING THE MANUAL
LOAD TEST
Press the Pause/Cancel button to exit this mode.

TECH SHEET - DO NOT DISCARD PAGE 3
FOR SERVICE TECHNICIAN’S USE ONLY PART NO. W10177459A
DISPLAY FAULT/ERROR CODES
The fault codes below would be indicated when attempting to start a
drying cycle, or after activating the Diagnostic Test Mode.
Display Description Explanation / Recommended Procedure
PF Power
Failure
PF flashes to indicate that a power failure
occurred while the dryer was running.
■Press Start to continue the cycle, or
press Pause/Cancel to clear the display.
L2 Low Line
Voltage
L2 flashes if low line voltage (less than
30 V) is detected at installation.
■Check to see if a household fuse has
blown or a circuit breaker has tripped.
■Confirm the power cord is properly in-
stalled and plugged into the power outlet.
■Check the relay connections on the
machine control electronics.
■Gas Models Only: Check the P14
connection on the machine control
electronics.
AF Low Air Flow
Condition
AF flashes if low inlet air flow is detected
at install.
■Check to see if the vent run from the
dryer to the wall is crushed.
■Perform steps under DIAGNOSTIC:
Displaying Inlet Air Flow, page 2.
F:01Primary Control
Failure
F:01 flashes when there is a primary
control failure.
■Replace the machine control electronics.
See Accessing & Removing the
Electronic Assemblies, page 9.
F:02
Keypad/
User Interface
Failure
F:02 flashes when there is a stuck button
or user interface mismatch. This fault code
appears ONLY when in the Diagnostic Test
Mode.
■See TEST #6, page 8.
F:20 Heater Failure
F:20 flashes if no voltage is detected at the
heater relay. This fault code appears ONLY
when in the Diagnostic Test Mode.
■Check that the wires are plugged in on
the heater assembly and at the relay on
the electronic control.
F:22
Outlet
Thermistor
Open
F:22 flashes if the outlet thermistor is open.
■See TEST #4a, page 7.
F:23
Outlet
Thermistor
Shorted
F:23 flashes if the outlet thermistor has
shorted.
■See TEST #4a, page 7.
F:24
Inlet
Thermistor
Open
F:24 flashes if the inlet thermistor is open.
This fault code appears ONLY when in the
Diagnostic Test Mode.
■See TEST #4a, page 7.
F:25
Inlet
Thermistor
Shorted
F:25 flashes if the inlet thermistor is
shorted. This fault code appears ONLY
when in the Diagnostic Test Mode.
■See TEST #4a, page 7.
F:26 Motor Drive
System Failure
F:26 flashes if there is a motor drive
system failure.
■See TEST #3, page 5.
F:28 Moisture
Sensor Open
F:28 flashes if the moisture sensor strip is
open. This fault code appears ONLY when
in the Diagnostic Test Mode.
■See TEST #5, page 8.
F:29
Moisture
Sensor
Shorted
F:29 flashes if the moisture sensor strip
has shorted. This fault code appears ONLY
when in the Diagnostic Test Mode.
■See TEST #5, page 8.
Moisture Sensor
Strips
Heater
Assembly
Door
Switch
See Accessing & Removing the Electronic
Assemblies, page 9, to access:
See Removing the Back
Panel, page 11, to access:
See Removing
the Toe Panel,
page 9, to access:
■
■
Machine Control Electronics
Console Electronics and Housing
■
■
Drum Light Assembly
Blower Motor Assembly
■
■
■
■
■
■
■
Moisture Sensors
Outlet Thermistor
Thermal Cut-off
Inlet Thermistor/High Limit
Thermostat Assembly (Electric Models)
High Limit Thermostat (Gas Models)
Heater Assembly (Electric or Gas)
Thermal Fuse
Figure 2. Component locations.
Display Description Explanation / Recommended Procedure
F:30
Restricted
Air Flow
Condition
F:30 flashes if a restricted air flow condition exists. This fault
code appears ONLY when in the Diagnostic Test Mode.
■Check to make sure the lint screen is clean, the door seal is
in place and the vent is not obstructed.
■See DIAGNOSTIC: Displaying Inlet Air Flow, page 2.
F:31
L2
Line Voltage
Error
F:31 flashes if a low voltage condition (less than 30 V) has
been detected. This fault code appears ONLY when in the
Diagnostic Test Mode.
■Check to see if a household fuse has blown or a circuit
breaker has tripped.
■Confirm the power cord is properly installed and plugged
into the power outlet.
■Check the relay connections on the electronic control.
F:70
F:71
No
Communication
Between
Electronic
Assemblies
F:70 /F:71 flashes when there is no communication between
the machine control and the console electronics.
■Check console electronics harness connections to the
machine control.
■Replace the machine control electronics. See Accessing &
Removing the Electronic Assemblies, page 9.
F:72
through
F:78
Console
Electronics
Failure
F:72 through F:78 flashes when there is a console electronics
failure.
■Replace the console electronics. See Accessing &
Removing the Electronic Assemblies, page 9.

FOR SERVICE TECHNICIAN’S USE ONLY PART NO. W10177459A
TECH SHEET - DO NOT DISCARD PAGE 4
TROUBLESHOOTING TESTS
NOTE: These checks are done with the dryer
unplugged or disconnected from power.
TEST #1 Supply Connections
This test assumes that proper voltage is present at
the outlet, and visual inspection indicates that the
power cord is securely fastened to the terminal
block (electric dryer) or wire harness connection
(gas dryer).
ELECTRIC DRYER:
1. Unplug dryer or disconnect power.
2. Remove the cover plate from the top right
corner of the back of the dryer. See figure 3.
3. With an ohmmeter, check for continuity
between the neutral (N) terminal of the plug
and the center contact on the terminal block.
See figure 4.
➔If there is no continuity, replace the power
cord and test the dryer.
➔If there is continuity, go to step 4.
4. In a similar way, check which terminal of the
plug is connected to the left-most contact on
the terminal block and make a note of it. This
will be L1 (black wire) in the wiring diagram.
See figure 4.
➔When this is found, go to step 5.
➔If neither of the plug terminals have
continuity with the left-most contact of the
terminal block, replace the power cord and
test the dryer.
5. Access the machine control electronics without
disconnecting any wiring to the control board.
See Accessing & Removing the Electronic
Assemblies, page 9.
6. With an ohmmeter, check for continuity
between the L1 terminal of the plug (found in
step 4) and P9-2 (black wire) on the machine
control board. See figure 17, page 10.
➔If there is continuity, go to step 7.
➔If there is no continuity, check that wires to
the terminal block are mechanically secure.
If so, replace the main wire harness and test
the dryer.
7. Check for continuity between the neutral (N)
terminal of the plug and P8-3 (white wire) on
the machine control board.
➔If there is continuity, go to step 8.
➔If there is no continuity and the mechanical
connections of the wire are secure, replace
the main wire harness.
8. Visually check that the P5 connector is
inserted all the way into the machine control
electronics.
9. Visually check that the console electronics and
housing assembly is properly inserted into the
front console.
10. If both visual checks pass, replace the
console electronics and housing assembly.
11. Plug in dryer or reconnect power.
12. Perform steps under DIAGNOSTIC: Console
Buttons and Indicators, page 1, to verify
repair.
13. If indicators still do not light, perform
TEST #2, page 5.
GAS DRYER:
1. Unplug dryer or disconnect power.
2. Remove the cover plate from the top right
corner of the back of the dryer. See figure 3.
3. Check that the power cord is firmly connected
to the dryer’s wire harness. See figure 5.
4. Access the machine control electronics without
disconnecting any wiring to the control board.
See figure 16, page 9.
5. With an ohmmeter, check for continuity
between the neutral (N) terminal of the plug
and P8-3 (white wire) on the machine control
board. The left-hand side of figure 6 shows the
position of the neutral terminal (N) on the
power cord plug. Also see figure 17, page 10.
➔If there is continuity, go to step 6.
Problem Possible Cause / Test
NOTE: Possible Cause/Tests MUST be performed
in the sequence shown for each problem.
Won’t power up.
(No response when buttons are pressed.)
1. Supply connections. See TEST #1, at right.
2. Check harness connections.
3. Console electronics and housing assembly.
See TEST #6, page 8.
Won’t start cycle when Start button is pressed.
1. If number display flashes, check to be sure the
door is completely shut, and press and hold
down Start for about 1 second.
2. See TEST #3, page 5.
3. See TEST #7, page 9.
Won’t shut off when expected.
1. Check Pause/Cancel button.
2. Console electronics and housing assembly.
See TEST #6, page 8.
3. Moisture sensor. See TEST #5, page 8.
Control won’t accept selections.
Console electronics and housing assembly. See
TEST #6, page 8.
Won’t heat.
1. Heater. See TEST #4, page 6.
2. Check harness connections.
3. See DIAGNOSTIC: Displaying Line Voltage,
page 2.
4. Check installation.
Heats in air cycle.
Heater. See TEST #4, page 6.
Shuts off before clothes are dry.
1. Check the dryness setting for auto cycles.
2. Check for full lint screen.
3. See DIAGNOSTIC: Displaying Inlet Air Flow,
page 2.
4. Check for clogged vent.
5. Moisture sensor. See TEST #5, page 8.
6. Dryness level adjust. See TEST #5a, page 8.
Pushing Power button causes dryer to beep,
but no indicators light.
1. Check console electronics harness connections
to the machine control.
2. Replace machine control electronics. See
Accessing & Removing the Electronic
Assemblies, page 9.
TROUBLESHOOTING GUIDE
Some tests will require accessing components.
See figure 2, page 3, for component locations.
Wire
Harness
Power Cord
Figure 5. Power cord-to-wire harness
connection for gas dryer.
COM
NL1
Power Cord
Plug Terminal Block
Figure 4. Plug-to-terminal connections for
electric dryer.
Remove
Screw
Cover Plate
Figure 3. Remove the cover plate.

TECH SHEET - DO NOT DISCARD PAGE 5
FOR SERVICE TECHNICIAN’S USE ONLY PART NO. W10177459A
➔If there is no continuity, disconnect the white
wire of the harness from the power cord at
the location illustrated in figure 5. Test the
continuity of the power cord neutral wire as
illustrated in figure 6. If an open circuit is
found, replace the power cord. Otherwise,
go to step 6.
6. In a similar way, check the continuity between
the L1 terminal of the plug and P9-2 (black
wire) on the control board.
➔If there is continuity, go to step 8.
➔If there is no continuity, check the continuity
of the power cord in a similar way to that
illustrated in figure 6, but for power cord’s
L1 wire.
➔If an open circuit is found, replace the power
cord. Otherwise, replace the main harness.
7. Visually check that the P5 connector is
inserted all the way into the machine control
electronics.
8. Visually check that the console electronics and
housing assembly is properly inserted into the
front console.
9. If both visual checks pass, replace the console
electronics and housing assembly.
10. Plug in dryer or reconnect power.
11. Perform steps under DIAGNOSTIC: Console
Buttons and Indicators, page 1, to verify repair.
12. If indicators still do not light, perform
TEST #2.
TEST #2 Machine Control Power
Check
This test is used to determine if power is present
at the machine control electronics. This test
assumes that TEST #1 has been completed.
NOTE: The drum light is controlled by the machine
control on all models.
1. Plug in dryer or reconnect power.
2. Open the door.
➔If the drum light illuminates, then power is
present at the machine control. Go to
step 3.
➔If the drum light fails to illuminate, the
problem may be as simple as a bad bulb.
Replace bulb with a working bulb. If drum
light still fails to illuminate, continue with
step 3.
3. Unplug dryer or disconnect power.
4. Replace the machine control electronics.
5. Plug in dryer or reconnect power.
6. Perform steps under DIAGNOSTIC: Console
Buttons and Indicators, page 1, to verify repair.
TEST #3 Motor Circuit
This test will check the wiring to the motor and the
motor itself. The following items are part of this
motor system:
Part of Motor System Electric
Dryer
Gas
Dryer
Harness/connection ✔✔
Thermal fuse ✔no
Belt/belt switch ✔✔
Drive Motor ✔✔
Centrifugal switch ✔✔
Door switch ✔✔
Machine control electronics. See
ESD information, page 1.
✔✔
1. Unplug dryer or disconnect power.
2. Access the machine control electronics and
measure the resistance across P8-4 and P9-1.
See Accessing & Removing the Electronic
Assemblies, page 9.
➔If resistance across P8-4 and P9-1 is in the
range of 1 to 6 Ω, replace the machine
control electronics.
➔Otherwise, go to step 3.
3. Check the wiring and components in the path
between these measurement points by
referring to the appropriate wiring diagram (gas
or electric) on page 12.
ELECTRIC DRYER ONLY: Check the thermal
fuse. See TEST #4b, page 7.
ALL DRYERS:Continue with step 4 below to
test the remaining components in the motor
circuit.
4. Check the belt switch and drive motor. Access
the belt switch and drive motor by removing
the back panel. See Removing the Back Panel,
page 11. Slowly remove the drum belt from the
spring-loaded belt switch pulley, gently letting
the belt switch pulley down. See figure 7.
5. Remove the white connector from the drive
motor switch. See figure 8.
6. Remove the bare copper wire terminal from
pin 5 of black drive motor switch. See figure 9.
7. Using figure 9, check for the resistance values
of the motor’s Main and Start winding coils as
shown in the following table.
NOTE: Main and Start winding coils must be
checked at the motor.
Winding Resistance Contact Points
of Measurement
MAIN 3.3–3.6
Lt. blue wire in back at pin 4
and bare copper wire
terminal removed from pin 5
of black drive motor switch
START 2.7–3.0
Lt. blue wire in back at pin 4
and bare copper wire
terminal on pin 3 of black
drive motor switch
➔If the resistance at the motor is correct,
there is an open circuit between the motor
and machine control electronics. Check for
failed belt switch.
➔If the Start winding resistance is much
greater than 3 Ω, replace the motor.
8. Check the belt switch by measuring resistance
between the two light blue wires, as shown in
figure 10, page 6, while pushing up the belt
switch pulley.
Main Winding:
Lt.
and Bare Copper Wire
Blue Wire in Back
Start
Winding:
Lt.
and
Bare Copper
Wire
Blue Wire
in Back
1
5
3
4
6
2
Figure 9. Main and start winding measure
points.
COM
G
L1
L1
Power Cord
Plug
N
N
G
Figure 6. Power cord terminals, gas dryer.
White
Connector
Drive Motor
Switch
1
5
3
4
6
2
Figure 8. Remove white connector.
Drum
Belt
Belt Switch Pulley
Figure 7. Slowly remove drum belt.

FOR SERVICE TECHNICIAN’S USE ONLY PART NO. W10177459A
TECH SHEET - DO NOT DISCARD PAGE 6
➔If the resistance reading goes from infinity
to a few ohms as pulley arm closes the
switch, belt switch is OK. If not, replace the
belt switch.
➔If belt switch is OK and there is still an open
circuit, check and repair the wiring harness.
9. Door Switch problems can be uncovered by
following procedure under DIAGNOSTIC: Door
Switch, page 1; however, if this was not done,
the following can be done without applying
power to the dryer. Connect an ohmmeter
across P8-3 (neutral, white wire) and P8-4
(door, tan wire).
➔With the door properly closed, the ohmme-
ter should indicate a closed circuit (0–2 Ω).
➔If not, replace the door switch assembly.
TEST #4 Heater
This test is performed when either of the following
situations occur:
✔Dryer does not heat
✔Heat will not shut off
This test checks the components making up the
heating circuit. The following items are part of this
system:
Part of Heating System Electric
Dryer
Gas
Dryer
Harness/connection ✔✔
Heater relay ✔✔
Thermal cut-off ✔✔
Thermal fuse no ✔
Inlet thermistor/high limit thermostat
assembly
✔no
high limit thermostat no ✔
Heat element assembly ✔no
Gas burner assembly no ✔
Centrifugal switch ✔✔
Outlet thermistor ✔✔
Machine control electronics.
See ESD information, page 1.
✔✔
Console electronics and housing
assembly
✔✔
Gas supply no ✔
Dryer does not heat:
Locate the components using figure 11.
ELECTRIC DRYER:
1. Unplug dryer or disconnect power.
2. Remove the toe panel to access the thermal
components. See Removing the Toe Panel,
page 9.
3. Using an ohmmeter and referring to the wiring
diagram, measure the resistance from the red
wire terminal at the thermal cut-off to the red
wire terminal at the heater.
➔If the resistance is about 10 Ω, go to step 5.
➔If an open circuit is detected, go to step 4.
4. Visually check the wire connections to the
thermal cut-off, high limit thermostat, and
heater. If connections look good, check for
continuity across each of these components.
➔Replace the heater if it is electrically open.
➔Replace both the thermal cut-off and inlet
thermistor/high limit thermostat assembly
if either the thermal cut-off or the high limit
thermostat is electrically open.
5. If no open circuit is detected, remove the P4
connector, then measure the resistance
between P4-3 (red wire) and P4-6 (red wire) at
the connector. See figure 17, page 10, for
connector location; and Accessing & Removing
the Electronic Assemblies, page 9.
➔If 5–15 kΩare measured, replace the
machine control electronics.
➔If the resistance is less than 1 kΩ, replace
the outlet thermistor.
GAS DRYER:
1. Unplug dryer or disconnect power.
2. Remove the toe panel to access the thermal
components. See Removing the Toe Panel,
page 9.
3. Perform TEST #4b, page 7. If the thermal fuse
is OK, go to step 4.
4. Perform TEST #4c, page 7. If the thermal
cut-off is OK, go to step 5.
5. Locate the high limit thermostat. See figure 11.
Measure the continuity through it by
connecting the meter probes on the red wire
and black wire terminals.
➔If there is an open circuit, replace the high
limit thermostat and the thermal cut-off.
➔Otherwise, go to step 6.
6. Perform TEST #4d, page 8. If this is OK,
replace the machine control electronics.
Heat will not shut off:
1. Unplug dryer or disconnect power.
2. Access the machine control electronics. See
figure 17, page 10, for connector location;
and Accessing & Removing the Electronic
Assemblies, page 9.
ELECTRIC DRYER: Remove the P4 connector,
then measure the resistance between P4-3
(red wire) and P4-6 (red wire) at the connector.
GAS DRYER:Remove the P14 connector, then
measure the resistance between P14-3
(red-white wire) and P14-6 (red-white wire) at
the connector.
ALL DRYERS:
➔If 5–15 kΩare measured, replace the
machine control electronics.
➔If the resistance is greater than 20 kΩ,
replace the outlet thermistor.
Figure 11. Thermal Components, viewed
from front.
Lt. Blue
Wires
Belt Switch
Belt Switch
Pulley
1
5
3
4
6
2
Figure 10. Checking the belt switch.

TECH SHEET - DO NOT DISCARD PAGE 7
FOR SERVICE TECHNICIAN’S USE ONLY PART NO. W10177459A
TEST #4a Thermistors
Outlet Thermistor
The machine control electronics monitors the
exhaust temperature using the outlet thermistor,
and cycles the heater relay on and off to maintain
the desired temperature.
Begin with an empty dryer and a clean lint screen.
1. Plug in dryer or reconnect power.
2. Start the Timed Dry cycle.
3. If after 60 seconds, F:22 or F:23 flashes in the
display and the dryer shuts off, the thermistor
or wire harness is either open or shorted.
➔Unplug dryer or disconnect power.
➔Check wire connections at the machine
control electronics and thermistor. See
Accessing & Removing the Electronic
Assemblies, page 9, and for thermistor
location see figure 11, page 6.
➔If wire connections are OK, check the outlet
thermistor resistance per step 5.
4. If F:22 or F:23 does not flash in the display,
the connections to the thermistor are good.
Therefore, check the exhaust temperature value
at any or all of the temperature levels in
question, using the Timed Dry cycle, and the
following process:
Hold a glass bulb thermometer capable of
reading from 90° to 180°F (32° to 82°C) in the
center of the exhaust outlet. The correct
exhaust temperatures are as follows:
EXHAUST TEMPERATURES
TEMPERATURE
SETTING
HEAT TURNS OFF*
°F (°C)
HEAT TURNS ON
°F (°C)
High 155°±5° (68°±3°) 10–15° (6–8°)
below the
heat turn off
temperature
Medium 140°±5° (60°±3°)
Low 125°±5° (52°±3°)
Extra Low 105°±5° (41°±3°)
*The measured overshoot using the glass bulb
thermometer in the exhaust outlet can be 30°F
(17°C) higher.
5. If the exhaust temperature is not within
specified limits, or you have come here from
step 3, perform the following:
NOTE: All thermistor resistance measurements
must be made while dryer is unplugged or
disconnected from power.
ELECTRIC DRYER: Remove the P4 connector,
then measure the resistance between P4-3 (red
wire) and P4-6 (red wire) at the connector.
➔If the resistance is OK, check P4-3 and P4-6
to machine ground.
➔If resistance is greater than 0 (zero), replace
wiring harness.
GAS DRYER: Remove the P14 connector, then
measure the resistance between P14-3
(red-white wire) and P14-6 (red-white wire) at
the connector.
➔If the resistance is OK, check P14-3 and
P14-6 to machine ground.
➔If resistance is greater than 0 (zero), replace
wiring harness.
ALL DRYERS:
The following table gives temperatures and
their associated resistance values.
OUTLET THERMISTOR RESISTANCE
TEMP.
°F (°C)
RES.
RANGE
kΩ
TEMP.
°F (°C)
RES.
RANGE
kΩ
50° (10°) 19.0–22.0 80° (27°) 8.5–10.5
60° (16°) 14.8–16.8 90° (32°) 6.8–8.8
70° (21°) 11.5–13.5 100° (38°) 5.0–7.0
➔If the thermistor resistance does not agree
with table, replace the outlet thermistor.
➔If the thermistor resistance checks agree
with the measurements in the table, replace
the machine control electronics.
Inlet Thermistor, Electric Dryer
The machine control electronics monitors the inlet
temperature using an inlet thermistor that is part
of the high limit thermostat assembly.
1. Activate the Diagnostic Test Mode. See
procedure on page 1.
2. If F:24 or F:25 is a displayed error in the
Diagnostic Test Mode, the inlet thermistor or
wire harness is either open or shorted.
➔Unplug dryer or disconnect power.
➔Check wire connections at the machine
control electronics and inlet thermistor. See
Accessing & Removing the Electronic
Assemblies, page 9, and for inlet thermistor
location see figure 11, page 6.
➔If wire connections are good, remove the
wires from the inlet thermistor/high limit
thermostat assembly and replace the
assembly.
➔Plug in dryer or reconnect power.
3. If F:24 or F:25 is not an error that is displayed
in the Diagnostic Test Mode, the connections to
the thermistor are good. Therefore, check the
thermistor’s resistance value, using the
following process:
➔Unplug dryer or disconnect power.
➔Access the heater assembly. See figure 2,
page 3; and Removing the Toe Panel,
page 9.
➔Hold a glass bulb thermometer capable of
reading from 68° to 176°F (20° to 80°C) in
the heater assembly
➔Check the resistance of the inlet thermistor.
See figure 11, page 6, for location.
The following table shows the resistance
values that should be observed for the various
temperatures at the heater assembly.
INLET THERMISTOR RESISTANCE
TEMP.
°F (°C)
RES.
RANGE
kΩ
TEMP.
°F (°C)
RES.
RANGE
kΩ
68° (20°) 61.2–63.7 131° (55°) 14.6–15.3
77° (25°) 49.0–51.0 140° (60°) 12.1–12.8
86° (30°) 39.5–41.1 149° (65°) 10.2–10.7
95° (35°) 32.0–33.3 158° (70°) 8.5–9.0
104° (40°) 26.1–27.2 167° (75°) 7.2–7.6
113° (45°) 21.4–22.3 176° (80°) 6.1–6.5
122° (50°) 17.6–18.5
➔If the thermistor resistance does not agree
with the measurements in the table, replace
the inlet thermistor/high limit thermostat
assembly.
➔If the thermistor resistance agrees with the
measurements in the table, replace the
machine control electronics.
TEST #4b Thermal Fuse
ELECTRIC DRYER: The thermal fuse is wired in
series with the dryer drive motor.
GAS DRYER: The thermal fuse is wired in series
with the dryer gas valve.
ALL DRYERS:
1. Unplug dryer or disconnect power.
2. Access the thermal fuse by first removing the
toe panel. See Removing the Toe Panel, page 9;
and for thermal fuse location see figure 11,
page 6.
3. Using an ohmmeter, check the continuity
across the thermal fuse.
➔If the ohmmeter indicates an open circuit,
replace the failed thermal fuse.
TEST #4c Thermal Cut-Off
If the dryer does not produce heat, check the
status of the thermal cut-off.
1. Unplug dryer or disconnect power.
2. Access the thermal cut-off by first removing
the toe panel. See Removing the Toe Panel,
page 9.
3. Using an ohmmeter, check the continuity
across the thermal cut-off. See figure 11,
page 6, for location.
4. If the ohmmeter indicates an open circuit,
perform the following:
ELECTRIC DRYER: Replace the failed thermal
cut-off and inlet thermistor/high limit
thermostat assembly. In addition, check for
blocked or improper exhaust system, or failed
heat element.
GAS DRYER: Replace the failed thermal cut-off
and high limit thermostat. In addition, check for
blocked or improper exhaust system.

FOR SERVICE TECHNICIAN’S USE ONLY PART NO. W10177459A
TECH SHEET - DO NOT DISCARD PAGE 8
TEST #4d Gas Valve, Gas Dryer
1. Unplug dryer or disconnect power.
2. Access the gas valve by removing the toe
panel. See Removing the Toe Panel, page 9.
3. Use an ohmmeter to determine if a gas valve
coil has failed. Remove harness plugs.
Measure resistance across terminals. Readings
should match those shown in the following
chart. If not, replace coil.
Terminals Resistance
1 to 2 1365 ±60
1 to 3 560 ±25
4 to 5 1325 ±55
IMPORTANT:
Be sure all harness wires
are looped back through the
strain relief after checking
or replacing coils.
TEST #5 Moisture Sensor
NOTE: This test is started with the machine
completely assembled.
This test is performed when an automatic cycle
stops too soon, or runs much longer than
expected.
NOTE: Dryer will shut down automatically after
2½ hours.
The following items are part of this system:
Harness/connection
Metal sensor strips
Machine control electronics. See ESD information,
page 1.
1. Activate the Diagnostic Test Mode and advance
past saved fault codes. See procedure on
page 1.
2. Open the dryer door. The dryer will beep and an
alphanumeric number will be displayed.
3. Locate the two metal sensor strips on the face
of the lint screen housing. Using a wet cloth or
one finger, jointly touch both strips.
➔If a beep tone is heard and an alphanumeric
number is displayed on the console, the
sensor passes the test. Go to step 9.
➔If a beep tone is not heard, or a continuous
beep tone is heard before touching both
moisture strips, continue with step 4.
NOTE: Over drying may be caused by a short
circuit in the sensor system.
4. Access the moisture sensor wires by removing
the toe panel. See Removing the Toe Panel,
page 9. Disconnect the sensor wires from the
harness. See figure 12.
5. Access the machine control electronics. See
Accessing & Removing the Electronic
Assemblies, page 9. Remove connector P13
from the circuit board. Check the main harness
connections between the sensor harness and
machine control for a short or open circuit.
➔Replace the main harness if necessary.
➔If harness is OK, continue with step 6.
6. Access the moisture sensor by removing the
toe panel. See Removing the Toe Panel, page 9.
Disconnect the sensor from the wire harness.
See figure 12.
7. Measure the resistance
across the outermost
contacts of the cable that
includes the two red MOVs.
➔If a small resistance is measured, check for
debris across moisture strips inside of the
drum; clean if debris is present. If debris is
not present, replace sensor harness.
➔If a small resistance is not measured,
continue with step 8.
8. Measure the resistance across
each of the outermost
contacts and the center
terminal (ground connection).
➔If a resistance less than infinity is measured,
replace the sensor harness.
9. If moisture sensor diagnostic test passes,
check the thermistor: Perform TEST #4a,
page 7.
➔If the problem persists after replacing the
moisture sensor and thermistor, replace the
machine control electronics.
TEST #5a Adjusting
Customer-Focused Drying Modes
NOTE: If the customer is complaining about the
clothes being damp and the moisture sensor
passes TEST #5, step 3, the total dry time can be
lengthened by changing from a “CF1” (standard
auto cycle) to a “CF2” (15% more drying time) or
“CF3” (30% more drying time) auto cycle.
1. In Standby mode (dryer plugged in but not
powered up), press and hold the Dryness Level
button for 5 seconds. The dryer will beep and
the current drying mode will be seen on the
display. The factory default value is “CF1”.
2. To select a different drying mode, press the
Dryness Level button again. The dryer display
will flash and show CF2,CF3, or CF1.
3. With the display flashing the selected auto
cycle mode, press the Start button to save the
drying mode and exit diagnostics (the Start
button in this mode does not start a drying
cycle). The result will be stored in EEPROM of
the control board, and will be retained after a
power loss.
4. Press the Pause/Cancel button at any time to
cancel changes and exit from this mode.
TEST #6 Buttons and Indicators
This test is performed when any of the following
situations occurs during the Console Buttons and
Indicators Diagnostic Test, page 1:
✔None of the indicators light up
✔No beep sound is heard
✔Some buttons do not light indicators
None of the indicators light up:
1. See Diagnostic Guide/Before Servicing... on
page 1.
2. Perform TEST #1, page 4, to verify supply
connections.
3. Perform steps in Accessing & Removing the
Electronic Assemblies, page 9, and visually
check that the P5 connector is inserted all the
way into the machine control electronics.
4. Visually check that the console electronics and
housing assembly is properly inserted into the
front console.
5. If both visual checks pass, replace the console
electronics and housing assembly.
6. Plug in dryer or reconnect power.
7. Perform steps under DIAGNOSTIC: Console
Buttons and Indicators, page 1, to verify repair.
8. If indicators still do not light, the machine
control electronics has failed:
➔Unplug dryer or disconnect power.
➔Replace the machine control electronics.
➔Plug in dryer or reconnect power.
➔Perform steps under DIAGNOSTIC: Console
Buttons and Indicators, page 1, to verify
repair.
Blower
Housing
Drum
FRONT
Harness
Connection
MOVs
(Metal Oxide
Varistors)
Figure 12. Disconnect sensor from wire
harness.

TECH SHEET - DO NOT DISCARD PAGE 9
FOR SERVICE TECHNICIAN’S USE ONLY PART NO. W10177459A
No beep sound is heard:
1. Perform steps in Accessing & Removing the
Electronic Assemblies, at right, and visually
check that the P5 connector is inserted all the
way into the machine control electronics.
➔If visual check passes, replace the console
electronics and housing assembly.
2. Plug in dryer or reconnect power.
3. Perform steps under DIAGNOSTIC: Console
Buttons and Indicators, page 1, to verify repair.
4. If replacing the console electronics and
housing assembly failed:
➔Unplug dryer or disconnect power.
➔Replace the machine control electronics.
➔Plug in dryer or reconnect power.
➔Perform steps under DIAGNOSTIC: Console
Buttons and Indicators, page 1, to verify
repair.
Some buttons do not light indicators:
1. Perform steps in Accessing & Removing the
Electronic Assemblies, at right, and visually
check that the console electronics and housing
assembly is properly inserted into the front
console.
➔If visual check passes, replace the console
electronics and housing assembly.
2. Plug in dryer or reconnect power.
3. Perform steps under DIAGNOSTIC: Console
Buttons and Indicators, page 1, to verify repair.
TEST #7 Door Switch
Refer to page 1 and perform steps under
Activating the Diagnostic Test Mode. Then on the
same page perform steps under DIAGNOSTIC:
Door Switch. Functionality is verified with a beep
each time the door is closed and opened, and an
alphanumeric number appears in the display.
If any of the preceding conditions are not met:
1. Unplug dryer or disconnect power.
2. Check that the wires between the door switch
and machine control electronics are connected.
See figure 13 for switch location, and see
Accessing & Removing the Electronic
Assemblies, at right.
➔If the connections are OK, replace the wire
and door switch assembly and retest.
➔If wire and door switch assembly have been
replaced and dryer still does not start,
replace the machine control electronics.
REMOVING THE TOE PANEL
1. Unplug dryer or disconnect power.
2. Remove two screws below the toe panel.
3. Slide the toe panel down, then pull it out from
the bottom. See figure 14.
ACCESSING & REMOVING THE
ELECTRONIC ASSEMBLIES
There are two electronic assemblies: the Machine
Control Electronics, and the Console Electronics
and Housing. See figure 15.
1. Unplug dryer or disconnect power.
2. Remove the two rear screws from the top
panel, and slide the top panel to the rear to
remove.
Machine Control Electronics
1. Perform preceding steps 1 and 2, then remove
the two screws that hold the machine control
electronics bracket in place. See figure 16.
2. Slide the bracket over the top of the drum to
access the machine control electronics
connectors and mounting screw. See figure 16.
Flange
Figure 14. Pull the toe panel down to clear
flange, then pull panel out.
Figure 13. Door switch location.
FRONT
Machine Control
Electronics
Assembly
Console Electronics
and Housing
Assembly
Figure 15. Locate the electronic assemblies.
Machine Control Electronics
Bracket Screws
FRONT
Machine Control
Electronics Mounting Screw
Figure 16. Remove machine control electronics
from mounting bracket.

FOR SERVICE TECHNICIAN’S USE ONLY PART NO. W10177459A
TECH SHEET - DO NOT DISCARD PAGE 10
3. Remove all the wire connections to the
machine control electronics. See figure 17.
4. Remove the screw holding the machine control
electronics assembly to the mounting bracket.
See figure 16.
5. There are two plastic legs on the front of the
machine control electronics that slide under the
mounting bracket.
✔There is one plastic leg on the rear of the
machine control electronics that slides
under the mounting bracket.
✔There is a locking tab on the bottom of the
machine control electronics that snaps into
the mounting bracket.
Press the locking tab on the bottom of the
machine control electronics and slide the
assembly to the front, then lift.
Console Electronics and Housing
Assembly
The console panel must be removed to access the
console electronics and housing assembly.
1. Perform steps 1 and 2 under Accessing &
Removing the Electronic Assemblies, page 9,
and disconnect the P2 and P5 harnesses from
the machine control.
2. Remove the screw that fastens the assembly to
the machine control mounting bracket (figure
16, page 9), and the two screws that fasten the
console assembly to the machine (figure 18).
5. The console mounting bracket is fastened to
the console front panel with two latches at both
sides of the console assembly. Unlatch the
bracket gently with a screwdriver while pulling
the mounting bracket assembly out. See
figure 18.
6. The console electronics is split into two
assemblies connected by two cables. Each
assembly is fastened to the decorative piece by
four plastic latches. To remove these
assemblies, gently compress the plastic
latches while pulling up on the assembly. For
the cycle selector assembly, the cycle selector
knob must first be removed by firmly pulling on
it or gently prying it straight upward. See
figure 20.
3. Gently remove the decorative trim that
surrounds the door and upper console by
unsnapping it from the machine. See figure 19.
4. Slide the console up and off of the machine.
See figure 18.
Figure 17. Machine control electronics.
Figure 18. Remove the console panel to access
the console electronics and housing assembly.
Figure 19. Remove the decorative trim.
Figure 20. Locate 8 plastic latches.

TECH SHEET - DO NOT DISCARD PAGE 11
FOR SERVICE TECHNICIAN’S USE ONLY PART NO. W10177459A
1M 2M 3M 5M 6M
=
Contacts closed
Contacts
Function
Start
Run
Centrifugal Switch
(Motor)
Black
Blue
Blue
WHITE
White
White
Gas Valve, Gas Dryer
Black-White Lt. Blue Green-Yellow
Red
Red
Pluggable Drive Motor Switch
SOFTWARE COPYRIGHTED.
MANUFACTURED UNDER ONE OR MORE
OF THE FOLLOWING U.S. PATENTS:
4669200
4700495
4754556
4840285
4865366
4899464
4908959
4989347
5066050
5560120
5809828
6020698
6047486
6199300
6446357
6597144
6604298
6685241
6732447
6784673
6819255
D314261
D314262
D457991
D457992
D495453
REMOVING THE BACK PANEL
1. Unplug dryer or disconnect power.
2. Remove the two rear screws from the top
panel, and slide the top panel to the rear to
remove.
3. Remove the cover plate, disconnect the power
cord, and remove ground screw.
4. Remove the metal spring clip between the back
panel and the exhaust outlet. See figure 21.
5. Remove the ten screws on the rear, and two
screws on the top of the back panel. Pull the
back panel off the machine. See figure 21.
ELECTRIC DRYER: In addition to the above,
remove the terminal block from the back panel.
Figure 21. Remove 12 screws.

02/08 FOR SERVICE TECHNICIAN’S USE ONLY PART NO. W10177459A
TECH SHEET - DO NOT DISCARD PAGE 12
P8-2
GND
L1 LINE – BK
BK
LBU
P8-4
P8-3
P9-1
P8-5
DOOR
NEUTRAL
MOTOR
MTR CS
MOIST.
MOIST RTN
MODEL
MODEL RTN P14-5
P14-3
P14-6
R-W
R-W
BK-W
HEATER RELAY 1
HEATER +V
HEATER RTN
N.O.
COM
BK
P9-2
BK L1
W
W – NEUTRAL N
T
W
5M
6M
3M
BU
BELT
SWITCH
MAIN
3.3–3.6
START
2.7–3.0
OUTLET THERMISTOR
10 k
2M
1M
R
R-W TF2
NC
1V
21
IG IGR
50–500
3
4
FS1 FS2
VALVE
MOV
HOLD ASSIST
MAIN
IGNITOR
VALVE
NO. 1
VALVE
NO. 2
FLAME SENSOR
P2-1 VDD
P2-2 DATA
P2-3 VSS
THERMAL FUSE
196°F (91°C)
BK
(0.25 TERMINAL)
R
R
G-Y
P14-1
P14-2
N.C.
N.C.
LBU
120 VOLTS
4M
DRIVE MOTOR
1/3 H.P.
DOOR
SWITCH
G-Y
Y-R
P13-1
P13-2
P14-4
Y-R
SENSOR
G-Y
SENSOR MOVS
Y-R
BK
TEMP.
TEMP RTN
THERMAL
CUT-OFF
352°F (178°C)
MACHINE
CONTROL
ELECTRONICS
NC
NO
W
BU
LBU
TF1
(0.25 TERMINAL)
CONSOLE
ELECTRONICS
P005-3 VDD
P005-2 DATA
P005-1 VSS
SERIAL
COM
BK
R
HIGH LIMIT
THERMOSTAT
245°F (118°C)
P8-2
GND
R
CENTRIFUGAL
SWITCH
2M
1M
5M
6M
3M
R – LINE L2
W
DOOR
SWITCH
W – NEUTRAL N
T
LBU
LBU
W
BU-W
P8-4
P8-3
P9-1
P8-5 BK-W THERMAL FUSE
196°F (91°C) 4M
DRIVE MOTOR
1/3 H.P.
MAIN
3.3–3.6
START
2.7–3.0
SENSOR
DOOR
NEUTRAL
MOTOR
MTR CS
MOIST.
MOIST RTN
MODEL
MODEL RTN
OUTLET TEMP.
OUTLET
TEMP. RTN
MACHINE
CONTROL
ELECTRONICS
Y-R
P13-1
P13-2
P4-4
P4-5
P4-3
P4-6
ROUTLET THERMISTOR
10 k
P9-2 L1
BR
L1 LINE – BK
HEATER +V
HEATER RTN
N.O.
COM
BK
BK
BK
R
R-W
NC
HIGH LIMIT
THERMOSTAT
295°F (146°C)
THERMAL CUT-OFF
352°F (178°C)
HEATER
7.8–11.8
DRUM LAMP
G-Y
P4-2
INLET
TEMP. RTN
R
240 VOLTS
120 VOLTS
P2-1 VDD
P2-2 DATA
P2-3 VSS
CONSOLE
ELECTRONICS
BELT
SWITCH
HEATER RELAY 1
G-Y
G-Y
SENSOR MOVS
Y-R
Y-R
BK
W
P8-1
SERIAL
COM
INLET TEMP.
P4-1
R
R
R
BU
NC
NO
INLET THERMISTOR
50 k
COMBINED PART
R-W
W
(0.25 TERMINAL)
(0.25 TERMINAL)
P005-3 VDD
P005-2 DATA
P005-1 VSS
R
NEUTRAL
TERMINAL
LINKED TO
CABINET
LAMP LOAD
5
BR
BK
DRUM LAMP P8-1
CENTRIFUGAL
SWITCH
LBU
+5 V Gnd
N.C.
P003-1 P003-2 P003-3
P5-1 VDD
P5-5 DATA OUT
P5-8 12 VDC
P5-2 DATA IN
P5-3 VSS
P5-4 STROBE
P5-6 CLOCK
P5-7 BUZZER
+5 V Gnd
N.C.
P003-1 P003-2 P003-3
P5-1 VDD
P5-5 DATA OUT
P5-8 12 VDC
P5-2 DATA IN
P5-3 VSS
P5-4 STROBE
P5-6 CLOCK
P5-7 BUZZER
5400 W
FILTER
MOV
BK W
BK W
LAMP LOAD
FILTER
MOV
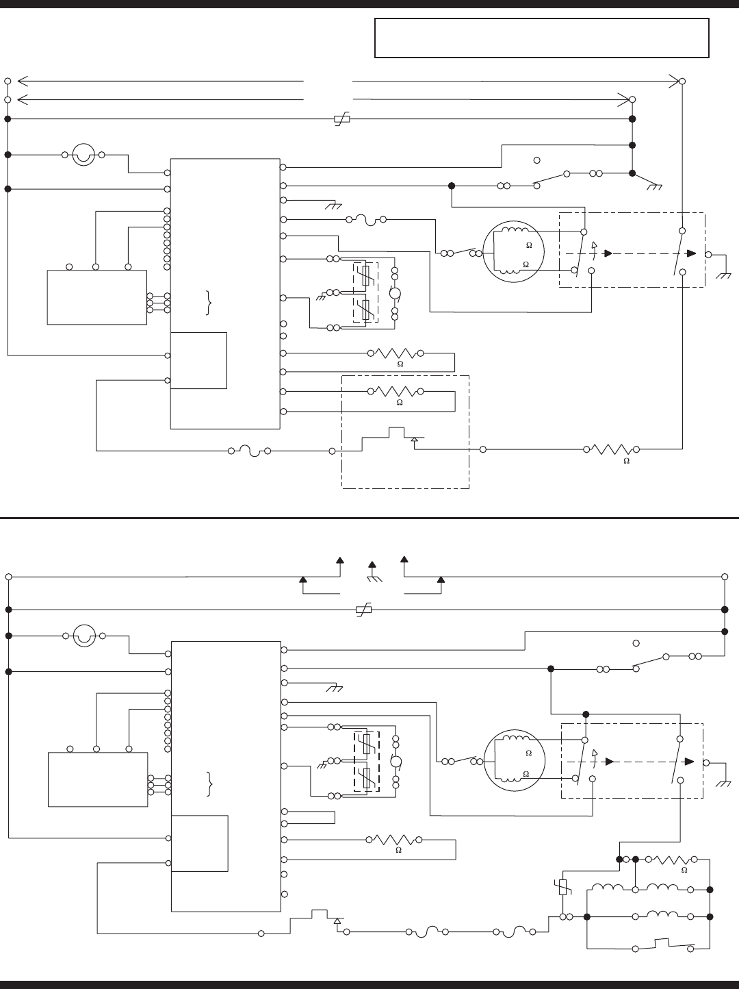
ELECTRIC DRYER WIRING DIAGRAM IMPORTANT: Electrostatic (static electricity) discharge may cause
damage to machine control electronics. See page 1 for details.
GAS DRYER WIRING DIAGRAM