XWAS Manual V3.0
User Manual: Pdf
Open the PDF directly: View PDF
.
Page Count: 29
XWAS (version 3.0): a toolset for chromosome X-wide data
analysis and association studies
Many members of Alon Keinan’s lab have contributed between 2012 and 2018
to the design, development, and testing of different versions of this software
package and the analytical methods involved.
They are listed here in alphabetical order:
Leonardo Arbiza, Arjun Biddanda, Diana Chang, Feng Gao,
Yingjie Guo, Lauren J. Lo, Alexandre Lussier, Li Ma, Sean McCoy,
Yuhuan Qiu, Kaixiong Ye, Liang Zhang, Zilu Zhou
May 1, 2018

1
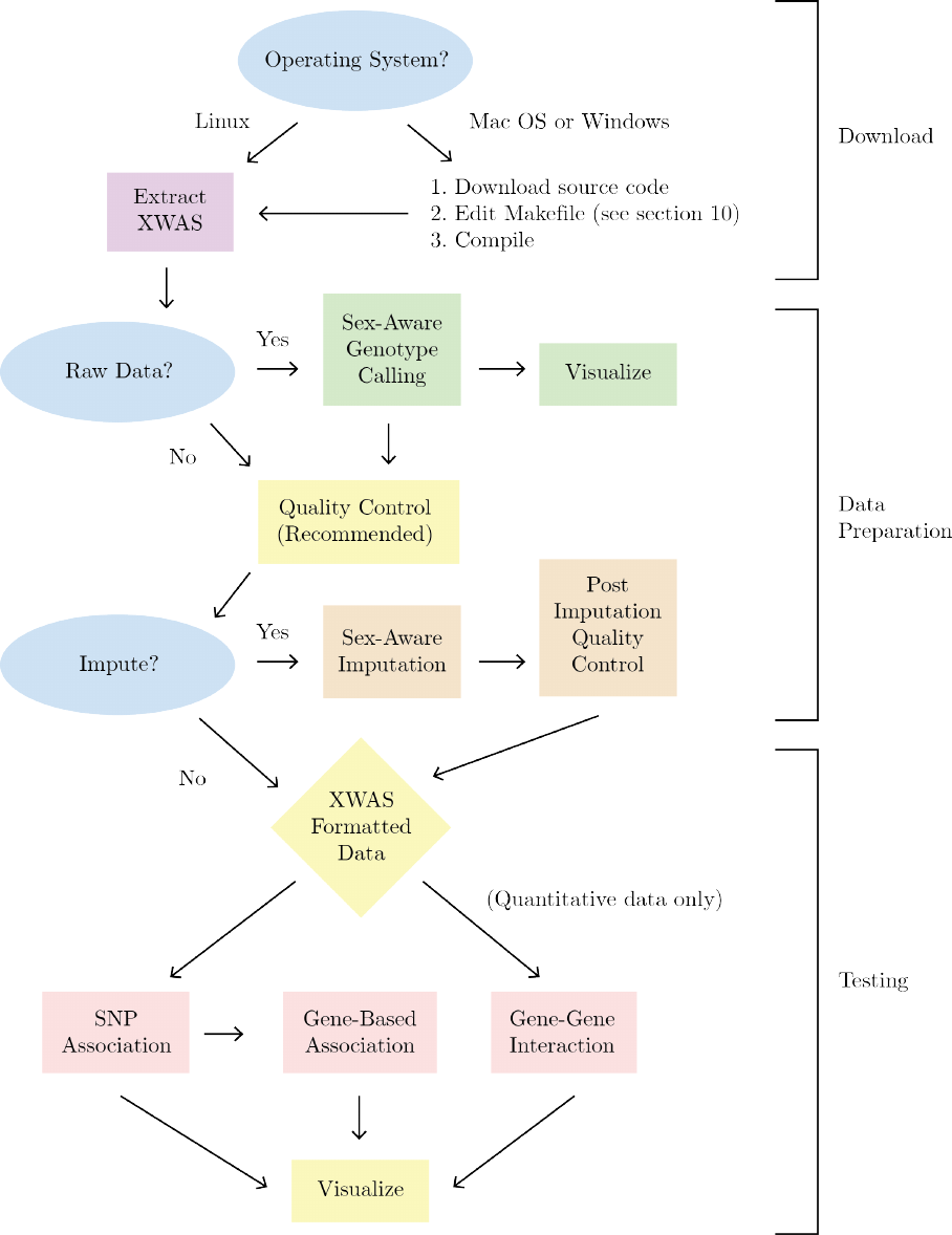
Contents
1 Background 4
2 Downloading and Extracting XWAS 4
3 Genotype Calling 5
3.1 PrerequisitesandSetUp................................ 5
3.2 Usage .......................................... 6
3.2.1 ParameterFile ................................. 7
3.2.2 IndividualsFile................................. 7
3.3 Comparing Genotype Calls . . . . . . . . . . . . . . . . . . . . . . . . . . . . . . 8
3.4 Visualization ...................................... 9
4 Quality-Control 10
4.1 Usage .......................................... 10
4.1.1 ParameterFile ................................. 11
4.2 GeneralQualityControl................................ 12
4.3 X-Specific Quality Control . . . . . . . . . . . . . . . . . . . . . . . . . . . . . . . 12
5 Imputation 13
5.1 DataPreparation.................................... 13
5.2 Usage .......................................... 14
5.2.1 ParameterFile ................................. 14
5.2.2 Reference Files Preparation . . . . . . . . . . . . . . . . . . . . . . . . . . 15
5.3 Post Imputation Quality Control . . . . . . . . . . . . . . . . . . . . . . . . . . . 15
6 Variant Association Testing 16
6.1 GeneralFlags...................................... 16
6.2 AlleleFrequency .................................... 16
6.3 Sex-Stratified Association Test . . . . . . . . . . . . . . . . . . . . . . . . . . . . 17
6.4 Sex Difference in Effect Size . . . . . . . . . . . . . . . . . . . . . . . . . . . . . . 17
6.5 MetaAnalysis...................................... 17
6.6 Variance Heterogeneity Test . . . . . . . . . . . . . . . . . . . . . . . . . . . . . . 18
6.7 Clayton’sTest ..................................... 18
6.8 EpistasisTest...................................... 19
6.9 PLINKFunctions.................................... 19
6.10Examples ........................................ 20
7 Gene-Based Association Testing 21
7.1 Automated Gene-Based Association Testing . . . . . . . . . . . . . . . . . . . . . 21
7.1.1 ParameterFile ................................. 21
7.1.2 GeneFile .................................... 22
7.2 Gene-Based Association Testing . . . . . . . . . . . . . . . . . . . . . . . . . . . . 22
7.2.1 ParameterFile ................................. 22
7.2.2 Association Results File . . . . . . . . . . . . . . . . . . . . . . . . . . . . 23
2
8 Gene-Based Gene-Gene Interaction Testing 23
8.1 Usage .......................................... 23
8.1.1 ParameterFile ................................. 24
9 Visualization 24
9.1 QQPlots ........................................ 24
9.2 ManhattanPlots .................................... 25
10 Troubleshooting 26
11 References 27
3

1 Background
This manual describes the implementation and usage of the XWAS software package (chromo-
some X-Wide Analysis toolSet, v3.0). XWAS is designed to perform single-marker and gene-based
association analyses of chromosome X. It also includes quality control, imputation, genotype
calling, and visualization tools. For convenience, “X” is used to refer to chromosome X through-
out the manual.
XWAS version 3.0 is based on version 2.0. In addition to various bug fixes, XWAS version 3.0
includes the following new features:
•Fixed- and random-effects meta-analyses of XWAS association results in females or males
only.
•A suite of visualization tools for XWAS results, including QQ and Manhattan plots.
•X-wide genomic control for various XWAS association tests.
•An option to parallelize XWAS testing with male genotypes on X coded as 0/1 and as 0/2.
•Calculation and output of confidence intervals of effect sizes or odds ratios for various
XWAS association tests.
•Improved powerful gene-gene interaction testing based on pairwise SNP P-values.
•Parallelized genotype calling and the ability to visualize genotyping clusters.
For more details about v1.0, please refer to:
Chang D, Gao F, Slavney A, Ma L, Waldman YY, Sams AJ, Billing-Ross P, Madar A, Spritz
R, Keinan A. 2014. No eXceptions: Accounting for the X chromosome in GWAS reveals X-linked
genes implicated in autoimmune diseases.PLoS ONE 9(12): e113684.
Gao F, Chang D, Biddanda A, Ma L, Guo Y, Zhou Z, Keinan A. 2015. XWAS: a toolset for
chromosome X-wide data analysis and association studies.Journal of Heredity, 106(5):666-671.
The Keinan Lab continues to develop, support, and release updates of the XWAS package on a
regular basis. To receive updates about future versions or any bugs, please sign up for our mail-
ing list. Please report bugs or ask questions by contacting us at keinanlab.xwas@gmail.com.
Our lab is also involved in many collaborative projects, including projects in which we apply
our expertise and software for analysis of the X chromosome to existing data from genome-wide
association studies (thus far, we have analyzed over 100 GWAS and found over 20 novel X-
linked risk factors or QTLs). We welcome additional collaborations. Please email Alon Keinan
(ak735@cornell.edu) to explore such opportunities.
2 Downloading and Extracting XWAS
XWAS can be freely downloaded from the Keinan lab website. Use the following command to
extract the package locally:
4

tar -zxvf XWAS v3.0.tar.gz
All necessary binary files and scripts are included. However, users can also compile XWAS on
their system by downloading the source code and building the executable using the following
commands:
tar -zxvf xwas src.tar.gz
cd xwas src
make
For the remainder of this manual, $path denotes the location of the XWAS package directory.
The provided XWAS binary is optimized and compiled for LINUX. To compile for Windows or
MAC OS, consult the troubleshooting section (section 10).
3 Genotype Calling
If you do not wish to perform sex-aware genotype calling or do not have access to raw intensity
data, you may proceed to the next section.
XWAS can perform sex-aware genotype calling from raw intensity data based on an Affymetrix
genotype array. This reports genotypes for each SNP-by-individual combination in an XWAS
formatted dataset. XWAS also includes methods to summarize the differences from another set
of genotype calls and visualize the genotyping intensity clusters. Our implementation is based
on BIRDSUITE (Altshuler et al. 2008).
3.1 Prerequisites and Set Up
We currently support intensity data from Affymetrix Genome-Wide Human SNP Array 6.0 and
5.0. Genotype calling requires Java 1.5+, Python 2.5.2+, and R 2.4+; the Python library numpy;
and the R library mclust.
Navigate to $path/XWAS/genotyping pipeline/bin. If you are the admin of your system, run
the following command:
sudo easy install --script-dir=./ *py[VERSION].egg
where VERSION is your system’s version of Python. Note that the egg packages are optimized
for Python 2.5 and 2.7. Contact our team for compatibility with other version of Python. If
you are not the admin of your system, run the following command:
easy install --install-dir=INSTALL DIR --script-dir=./ *py[VERSION].egg
where VERSION is your system’s version of Python and INSTALL DIR is your desired location
for installing Python packages. Make sure INSTALL DIR is in your $PYTHONPATH environment
variable.
Next, install the three R packages by running the following commands:
5

R CMD INSTALL -l ./ broadgap.utils 1.0.tar.gz
R CMD INSTALL -l ./ broadgap.cnputils 1.0.tar.gz
R CMD INSTALL -l ./ broadgap.canary 1.0.tar.gz
Download the Matlab compiled runtime for your appropriate system (64-bit systems,32-bit
systems). Decompress and install the file by using the following commands:
gzip -d MCRInstaller.75.[VERSION].bin.gz
./MCRInstaller.75.[VERSION].bin -console
When prompted for a destination directory, reply with MCR75 glnxa64 for 64-bit systems and
MCR75 glnx86 for 32-bit systems. MCRInstaller.75.[VERSION].bin may be deleted after in-
stallation.
Download the metadata directory. Place the compressed directory in $path/XWAS/genotyping
pipeline. Decompress the directory by using the following command:
tar -zxvf metadata.tar.gz
3.2 Usage
Navigate to $path/XWAS/genotyping pipeline.
./call genotypes.py -c FILE.params -i FILE.cels -o OUTPUT [--parallel]
Required arguments:
--config, -c The path to the parameter file (see 3.2.1)
--individuals, -i The path to the individuals file (see 3.2.2)
--output, -o The path to your desired output directory
Optional arguments:
--parallel, -p Sample plates can be genotyped in parallel. Invoking this flag
causes call genotypes.py to produces a series of scripts which
can be run in parallel.
--help, -h Show brief descriptions of all call genotypes.py flags and exit.
The parallel call will produce one run PLATE birdsuite.sh script per batch and one run
birdsuite to plink.sh script. The batch scripts must be run first in parallel before the
run birdsuite to plink.sh is invoked. The scripts can be invoked with the simple command:
./run PLATE birdsuite.sh
6

The output of the genotyping procedure is an XWAS formatted dataset (.tped/.tfam) and
other output files detailing the specifics of the genotype calling. The full description of each
output file can be found here.
3.2.1 Parameter File
See example.params for an example parameter file. The following parameters are required:
chipType Name of Affymetrix chip type used. Accepted arguments are
GenomeWideSNP 6 and GenomeWideSNP 5.
famFile Path to .fam file for your data.
The following parameters are optional:
genomeBuild hg18 is the default. Currently, hg17 and hg18 are supported.
celMap Use a cel map file to convert complicated cel names to common names.
Each line of the file should contain two columns: the cel name, and the
new individual name. See example.celMap for an example.
threshold Each genotype call is made with a certain confidence (0 indicates most
confident, 1 indicates least confident). Define a confidence cutoff value
for which to exclude data from your final dataset. Default is 0.1.
outputName Define the file name root for the output files. Default is “Output”.
apt probeset
summarize.force
Use this option if one or more of the cel files were processed with a
non-standard CDF.
noLsf By default, Load-Sharing Facility (LSF) is used to parallelize parts of the
genotyping procedure. Use this option if you do not have LSF installed
on your system, or do not wish to use LSF.
canary.priors Use a specific models file to aid in clustering common copy-
number polymorphisms. For example, setting this option to
metadata/GenomeWideSNP 6.CEU.canary priors will result in better
clustering for samples of European ancestry. The default is a models file
built using all 270 HapMap phase I and II samples. Additional models
files can be found in metadata/*priors.
canary.allele
freq weight
How much to weight observed CNP frequency from HapMap to aid in
clustering. The recommended value is 32 if samples are of European
ancestry and the GenomeWideSNP 6.CEU.canary priors models file is
used.
3.2.2 Individuals File
See example.cels for an example individuals file. The file should contain one line per individual.
Each line has three columns:
7

1. Path to the cel file.
2. Gender of the individual. 0 indicates female, 1 indicates male, 2 indicates unknown.
3. Batch of the cel file. Samples that were run on the same plate belong to the same batch.
For accurate analysis, all individuals from a given batch must be run together.
WARNING: The root name of your individuals file cannot be the same as a batch name (for
example, you cannot name your individuals file ANNUL.cels if you also have a batch called
ANNUL).
3.3 Comparing Genotype Calls
After genotyping your dataset, you may wish to compare your new calls to a previous set of
genotype calls. The script $path/XWAS/genotyping pipeline/compare calls.py summarizes
the differences between two datasets for you.
python compare calls.py OLD ROOT NEW ROOT
Required arguments:
OLD ROOT File root name of your old calls
NEW ROOT File root name of your new calls
Make sure both datasets are in the same directory as compare calls.py. This script will
produce four output files.
1. included snps.diff: one row per differentially called SNP with the following columns:
[SNP ID] [NUM DIFF CALLS]
First column is SNP identifier. Second column is number of individuals with a differential
call for this SNP. If no individuals were differentially called for a given SNP, it will not be
included in this file.
2. excluded snps.diff: one row for each SNP that was excluded from one of the datasets.
Columns are:
[SNP ID] [OLD ROOT] [NEW ROOT]
First column is SNP identifier. OLD ROOT is 1 if SNP ID was called in the old dataset and 0
if it was not. NEW ROOT follows the same format. If a SNP was included in both datasets,
it will not be included in this file.
3. included individuals.diff: one row per individual that was included in both datasets.
Columns are:
8

[IID] [NUM DIFF CALLS]
First column is individual identifier. Second column is number of differentially called SNPs
between the two datasets for this individual. If no SNPs were differentially called for a
given individual, this individual will not be included in this file.
4. excluded individuals.diff: one row for each individual that was excluded from one of
the two datasets. Columns are:
[IID] [OLD ROOT] [NEW ROOT]
First column is individual identifier. NEW ROOT is 1 if individual was included in the new
calls and 0 if missing. OLD ROOT follows the same format. If an individual was included in
both datasets, it will not be included in this file.
3.4 Visualization
After genotyping your data and comparing its calls, you may wish to visualize the genotype in-
tensity clusters created to call genotypes. For instance, this may help you determine the validity
of a differential call. The script $path/XWAS/genotyping pipeline/visualize clusters.py
uses output files from our genotyping procedure to visualize the clusters for any number of SNPs.
./visualize clusters.py -a FILE.allele summary -t FILE -s rsid
[-c example.celMap] [-p] [-f] [-m]
Required arguments:
--allele-summary, -a ABATCH.allele summary file produced by our genotyping pro-
cedure. All individuals in this BATCH will be included in the
visualization.
--tfile, -t The prefix of an XWAS transposed fileset (.tped/.tfam) which
contains all individuals in BATCH and their genotypes of the
SNP(s) of interest.
--snp, -s Either the name of a single SNP or a text file with a list of SNP
indentifiers (one per line). These are the SNPs which will be
visualized.
Optional arguments:
--cel-map, -c If you used a cel map in the genotyping procedure, supply it here.
9

--png, -p Use this flag to save the cluster visualizations as PNGs (without
this flag, visuals are simply displayed). Plots will be saved as
SNPID.png (or SNPID female.png and SNPID male.png for fe-
males only or males only respectively) where SNPID is the SNP
identifier of the visualized SNP(s).
--female, -f Use this flag to visualize female individuals only.
--male, -m Use this flag to visualize male individuals only.
4 Quality-Control
XWAS performs quality control (QC) that applies standard autosomal GWAS quality control
steps as implemented in PLINK (Purcell et al. 2007) and SMARTPCA (Price et al. 2006), as well
as procedures that are specific to X.
The dataset is initially split into two datasets, one consisting only of males and the other of
females. The general quality control steps are performed separately on the two datasets, which
are then merged before the X-specific quality control is applied. See 4.2 and 4.3 for details.
For a full example of running quality control, navigate to $path/XWAS/example/qc and execute
run example qc.sh
4.1 Usage
$path/XWAS/bin/run QC.sh params file.txt [-l] [-a] [-v] [-g] [-s]
Required arguments:
params file.txt The path to the parameter file (see 4.1.1)
Optional arguments:
--help, -h Show brief descriptions of all QC flags and exit
--save-logs, -l Save logs from QC to ./$filename QC logs
--save-all, -a Save all intermediate files from QC, including logs, to
./$filename QC intermediate files
--verbose, -v Unsupress XWAS output
--debug, -g Save logs and intermediate files, and unsupress XWAS output
10

--skip-ibd, -s Skip the identity-by-descent relatedness filtering step in the quality con-
trol procedure. This analysis can be highly time and memory consum-
ing if sample size is large. WARNING: we only recommend skipping
this step if you are confident your sample does not contain relatedness
or you have elected to use your own method of identity-by-descent fil-
tering. This flag is not to be used lightly and may bear the
consequence of inaccurate association analysis.
The output dataset called $filename.preprocessed final x contains the final data for X chro-
mosome only. The output dataset called $filename.preprocessed final contains the final
data for all chromosomes. Quality control also outputs a file called $filename.preprocessed.covar,
which contains the covariate information from population structure determined by SMARTPCA.
QC uses a compiled SMARTPCA executable in the $path/XWAS/bin folder. If you encounter errors
running the executable, try downloading the source code for EIGENSOFT from the the Price Lab
and compiling locally.
4.1.1 Parameter File
See $path/XWAS/example/qc/example params qc.txt for an example parameter file. Each
parameter should be listed on a separate line in the format “parameter name [value]”. The
parameters are outlined below:
filename Name of dataset file (without the extension)
xwasloc Location of XWAS executable, $path/XWAS/bin
eigstratloc Location of the SMARTPCA and convertf executables, $path/XWAS/bin
exclind [0/1] This parameter allows you to exclude a predefined set of individuals. To
specify individuals to be removed, set the value to 1and list individuals
in a file named $filename exclind.remove, where $filename is the
same as the filename parameter. Otherwise, set the value to 0.
excludexchrPCA
[YES/NO]
Set value to YES to exclude X data when calculating PCA, or NO to
include it.
build [17/18/19] Specify the genome build of the dataset. QC supports 17,18 or 19 for
hg17, hg18 and hg19 respectively.
alpha [α] Sets Bonferroni-corrected P-value (divided by the number of SNPs in
the dataset) for significance in exclusion criteria, recommended is 0.05
plinkformat
[ped/bed]
Specify whether data is in .ped/.map or binary format
maf [α] Variants with minor allele frequency less than αare removed, recom-
mended is 0.005
missindiv [α] Individuals with missing genotype rate greater than αare removed, rec-
ommended is 0.10
11
missgeno [α] Variants with missing genotype rate greater than αare removed, rec-
ommended is 0.10
numpc Number of PCA principal components to include as covariates, recom-
mended is 10
related [α] Individuals with a proportion of shared IBD segments above the cut-
off proportion are considered for removal, recommended is 0.125 which
corresponds to the relatedness between first-degree cousins
quant [0/1] Specify whether the phenotype is quantitative (1) or binary (0)
4.2 General Quality Control
The general quality control steps are performed separately on males and females.
1. Removing interdependent individuals. For parent-child pairs, parents are retained and
children are removed. For siblings, one is arbitrarily retained and the rest are removed. All
individuals remaining are independent from the standpoint of known familial relationship
(their relationships will be further identified by identity-by-descent-based analysis).
2. SNPs are filtered if they have a missingness rate above some threshold, a minor allele
frequency (MAF) below some threshold, or if they are not in Hardy-Weinberg equilibrium
in females. Thresholds are set in QC parameters.
3. Variants are filtered if their missingness is significantly correlated with phenotype. Note:
this step is only applied to case-control studies. Significance is set in QC parameters.
4. Individual samples are removed if they are inferred to be related based on the proportion of
shared identity-by-descent segments. Identity-by-descent is calculated using the --genome
flag in PLINK. To avoid removing too many samples, only one individual from each pair
of related individuals is removed. Note: this assumes that the samples are from a
homogeneous population; if they are from different populations, this analysis
will be problematic. *Note: There may be some issues with PLINK relatedness filtering
method in removing more individuals than expected.
5. Individuals are removed if they have a genotype missingness rate above some threshold or
if their reported sex does not match the heterozygosity rates observed on X. Threshold is
set in QC parameters.
6. Population structure is assessed with the software SMARTPCA from the package EIGENSTRAT
(Price et al. 2006) and outlier individuals are removed.
4.3 X-Specific Quality Control
The X-specific quality control steps are performed on males and females together after general
quality control.
1. Variants on chromosomes other than X are removed, as well as variants in the pseudoau-
tosomal regions (PARs) on X.
12

2. Variants are filtered if they have significantly different MAF between male and female
controls. Significance is set in QC parameters.
3. Variants are filtered if they have significantly different missingness between male and female
controls. Significance is set in QC parameters.
5 Imputation
If your dataset is already imputed or if you do not wish to impute your data, you may skip this
step.
XWAS performs sex-aware X imputation with IMPUTE2 (Howie et al. 2009) using 1000 Genomes
Phase III reference data. IMPUTE2 handles X differently from the autosomes by reducing the
effective size of the population (Ne) by 25% for X and setting the male heterozygous genotype
probability to 0 for X.
5.1 Data Preparation
The imputation reference files (1000 Genomes Phase III) are in build human genome 19 (hg19)
and IMPUTE2 requires all data to be on the positive strand alignment. If you already know your
dataset is build hg19 and on the positive strand alignment, you may skip this step.
Otherwise, check the build and strand alignment of your dataset with our script $path/XWAS/
bin/check genome build and strange alignment.pl. This script uses the X chromosome to
perform position-based and SNP-identifier-based allele concordance checks.
perl check genome build and strange alignment.pl FILE.bim
1000GP Phase3 chrX NONPAR.legend OUTPUT.txt
Required arguments:
FILE.bim The .bim file from your dataset
1000GP Phase3 chrX
NONPAR.legend
The 1000 Genomes Phase III reference file (see 5.2.2 to obtain this
file)
OUTPUT.txt The desired output file
The script will produce two output files:
1. OUTPUT.txt: summarizes the results of the concordance checks. If position-based allele-
concordance is below 95%, this indicates your dataset is likely not in build hg19. Our
imputation procedure will identify this and convert your data to build hg19 automatically.
If ID-based allele-concordance is below 95%, this indicates your dataset is likely not all on
the positive strand. Will Rayner at the Wellcome Trust Centre for Human Genetics has
provided a number of useful scripts which can fix strand alignment. These can be found
13

on his website.
2. OUTPUT.txt.inconsistent: one row for each SNP which was inconsistent between FILE.bim
and the reference file. Each row has two columns: the position or SNP identifier of the
inconsistent SNP, and a column which indicates whether the inconsistency was position-
based or ID-based.
5.2 Usage
There are four steps to the imputation procedure.
1. Generate all the necessary shell scripts for imputation. Make sure your parameter file
FILE.par (see 5.2.1) is in the same directory as make imputation files.py.
python make imputation files.py FILE.par
2. Pre-imputation step.
./FILE preimpute.sh
3. There are two options for the imputation step. If you choose to run all of the jobs in
sequence:
./FILE impute2 run all.sh
If you choose to run the jobs in parallel, type each command from FILE impute2 run all.sh
in a separate command window.
WARNING: running parallele jobs on a local machine may be very memory-consuming.
We recommend running the jobs in sequence if using a local machine.
BENCHMARK: On an 8 core and 7.8 GB RAM Ubuntu 14.04LTS machine, running
a sample of 198 individuals and 32,526 SNPs divided into 30 jobs took approximately 20
minutes and 1GB per job.
4. The final step combines the files from the different jobs in the previous step.
./FILE impute2 cat.sh
5.2.1 Parameter File
See $path/XWAS/imputation pipeline/example.par for an example parameter file. The ex-
ample file starts with explanatory comments which have a #sign at the beginning of each line.
These lines are ignored and not required. The parameters are outlined below:
FILE Root name of pre-imputation dataset (without extension)
14

OUTPUT Desired root name of output dataset (without extension)
NJOBS Number of parts to break chromosome X into. These parts become jobs
which can be run sequentially or in parallel. Default value is 31.
BUILD Build of the data (17 for hg17 and 18 for hg18)
FILELOC* Location of the pre-imputation dataset
REFLOC* Location of the reference files (see 5.2.2), $path/XWAS/imputation
pipeline/imputation reference files/
TOOLSLOC* Location of the imputation tools, $path/XWAS/imputation pipeline/
imputation tools/
RESLOC1* Location to store the output files after the pre-imputation step (make sure
this folder exists)
RESLOC2* Location to store the output files after the imputation step (make sure this
folder exists)
FINALRESLOC* Location to store the final results, which include the dataset after imputa-
tion and the imputation info files (make sure this folder exists)
MAFRULE Population name and corresponding minor allele frequency for filtering out
the sites in the 1000 Genomes reference file. The value must be one of:
AFR.MAF (Africa), AMR.MAF (America), EAS.MAF (East Asia), EUR.MAF (Eu-
rope), SAS.MAF (South Asia), ALL.MAF (all above popuations together),
combined with ≤VAL. For example, if the sample is from European popu-
lation and the minor allele frequency threshold is 0.005, the value will be
EUR.MAF<=0.005.
*Note: For file locations, make sure to include the whole path, including the ending “/”.
5.2.2 Reference Files Preparation
Download the 1000 Genomes Phase III reference files for X. Additionally, download the file
1000GP Phase3 chrX NONPAR.legend.gz. Decompress the files:
tar -zxvf 1000GP Phase3 chrX.tgz
gzip -d 1000GP Phase3 chrX NONPAR.hap.gz
gzip -d 1000GP Phase3 chrX NONPAR.legend.gz
The files needed for imputation are genetic map chrX nonPAR combined b37.txt,1000GP Phase3
chrX NONPAR.hap, and 1000GP Phase3 chrX NONPAR.legend. Move them into $path/XWAS/
imputation pipeline/imputation reference files. All other files will not be used and can
be deleted.
5.3 Post Imputation Quality Control
After imputation, we recommend a post imputation QC step. This step resembles the QC from
section 4.
15

$path/XWAS/bin/xwas qc.post imputation.sh params qc.txt
Required arguments:
params qc.txt The path to the parameter file (see 4.1.1)
Note that the same set of parameters from QC can be re-used, except the genome build must
be hg19. The filename also changes after imputation.
6 Variant Association Testing
XWAS contains new functions for conducting X-wide association studies while keeping all previ-
ous functions that are provided by the commonly-used PLINK. The newly-added functionality
is described below.
6.1 General Flags
--xhelp
--xwas
--run-all
--xhelp shows brief descriptions of all the XWAS-specific functions. In order to use any of the
options below, the --xwas option needs to be called. The --run-all option conveniently runs
the sex-stratified test (with both Fishers and Stouffers methods), sex-difference test, variance-
heterogeneity test, and Clayton’s test.
6.2 Allele Frequency
--freq-x
--freqdiff-x α
--freq-x outputs the allele frequencies for each polymorphic site in males and females sepa-
rately.
--freqdiff-x tests for significantly different minor allele frequency between male and female
controls, according to P-value threshold α. This option is used during QC to filter out SNPs
that have significantly different minor allele frequencies between males and female controls.
16

6.3 Sex-Stratified Association Test
--strat-sex [--fishers] [--stouffers] [--ci α] [--xbeta] [--gc]
[--multi-xchr-model]
The sex-stratified test carries out an association test in males and females separately and then
combines the two test results to produce a final sex-stratified significance value for each SNP. The
--fishers modifier combines the P-values using Fisher’s method (this is the default method
for combining P-values). The --stouffers modifier combines the P-values using Stouffer’s
method. Our sample-size-based analysis of Stouffer’s method within this software follows that
of Willer et al.
Adding --ci outputs the lower and upper bound of the confidence interval where αis the de-
sired coverage, e.g. 0.95 or 0.99. It also outputs standard error. The --xbeta option outputs
regression coefficients (in place of the default odds ratios) for each sex. Adding --gc outputs
genomic control adjusted P-values to a separate output file, FILE.adjusted.
Use --multi-xchr-model to output results when male genotypes are coded as 0/1 (males are
considered equivalent to female heterozygotes) and 0/2 (males are considered equivalent to either
female homozygote) in parallel. This produces two result files: FILE.01 and FILE.02 for 0/1
coded results and 0/2 coded results respectively.
6.4 Sex Difference in Effect Size
--sex-diff [--xbeta] [--multi-xchr-model]
This outputs the difference in effect size between males and females for each SNP. The --xbeta
option outputs regression coefficients (in place of the default odds ratios) for each sex.
Use --multi-xchr-model to output results when male genotypes are coded as 0/1 (males are
considered equivalent to female heterozygotes) and 0/2 (males are considered equivalent to either
female homozygote) in parallel. This produces two result files: FILE.01 and FILE.02 for 0/1
coded results and 0/2 coded results respectively.
6.5 Meta Analysis
--meta-analysis [file1 file2 file3 ...] [+ female] [+ male]
Meta-analysis function for males or females only, in which two or more XWAS result files (file1,
file2, etc) can be combined in fixed-effects and random-effects meta-analysis. Use the + female
option for females only and the + male option for males only. Each results file must contain the
following columns:
17

SNP SNP idenitifier
OR Odds ratio (or BETA)
SE Standard error. Output when --ci αis used.
PP-value from test
If the + male or + female options are used, the function will search for OR M,SE M,P M or OR F,
SE F,P F respectively. The output file, xwas.meta, has the following columns:
NNumber of valid studies for this SNP
PFixed-effects meta-analysis P-value
P(R) Random-effects meta-analysis P-value
OR Fixed-effects OR estimate
OR(R) Random-effects OR estimate
QP-value for Cochrane’s Q statistic
II2heterogeneity index (0-100)
6.6 Variance Heterogeneity Test
--var-het [--gc]
--var-het-weight
--var-het-comb
The variance-heterogeneity test tests for X-linked association by looking for higher phenotypic
variance in heterozygous females than homozygous females at each SNP. Adding --gc also out-
puts genomic control adjusted P-values to a separate output file, FILE.adjusted.
The weighted-heterogeneity test tests for X-linked association by a weighted regression approach
to account for the variance inflation. Finally, the combined test combines the variance-based
test and the weighted association test into a single test statistic using the Stouffer’s Z score
method. All heterogeneity methods are described in further detail in Ma et al.
6.7 Clayton’s Test
--clayton-x [--gc]
This tests for association on X using Clayton’s method under the assumption that the allele
frequency does not vary with sex. This method is described in further detail in Clayton. Adding
--gc also outputs genomic control adjusted P-values to a separate output file, FILE.adjusted.
18

6.8 Epistasis Test
--xepi [--set set.file] [--set-by-all] [--covar covar.file] [--xepi1 α]
[--xepi2 α]
This tests SNP ×SNP epistasis for qualitative/quantitative phenotypes. For qualitative phe-
notypes, --xepi is essentially the same as --epistasis in PLINK. Both use a logistic model
and test the interaction term with a Wald test. For quantitative phenotypes, --epistasis in
PLINK uses a linear model with a Wald test, while --xepi uses a linear model and then tests
the interaction with a t-test. Adding --covar supports the inclusion of one or more covariates.
There are four different modes to assign which SNPs are tested:
1. ALL ×ALL: --xepi
Tests all X chromosome SNPs against each other.
2. SET1 ×SET1: --xepi --set set.file
Tests all SNPs in set.file against each other, where set.file contains one set of SNPs.
3. SET1 ×ALL: --xepi --set set.file --set-by-all
Tests all SNPs in set.file against all X chromosome SNPs, where set.file contains
one set of SNPs.
4. SET1 ×SET2: --xepi --set set.file
Tests the two sets of SNPs in set.file against each other, where set.file contains two
sets of SNPs.
There can only be one or two sets in the set.file, which should be in the following format:
SET A
rs001
rs002
END
SET B
rs101
rs102
rs103
END
The epistasis test outputs two files: the first contains the pairwise P-values for each SNP ×
SNP pair; the second records the summary information for each SNP. --xepi1 sets the output
threshold for SNP ×SNP P-values and --xepi2 sets the output threshold for P-values in
summary file. The default for both values is 1e-4.
6.9 PLINK Functions
In addition to these new functions, all pre-existing PLINK functionality carries over to XWAS.
In particular, the options below can be useful in carrying out X-wide association studies.
19

--logistic
--linear
The options to carry out logistic regression and linear regression for binary and quantitative
traits respectively. Note that male genotypes on X will follow 0/1 coding by default, i.e. a male
allele is considered as equivalent to a single female copy.
--xchr-model 2
This option can be used together with --logistic or --linear to code male genotypes on X
as 0/2, i.e. males are always considered equivalent to either female homozygote. When relevant,
the above newly-added tests can also consider either 0/1 or 0/2 coding using this option.
--sex
If the --sex flag is added, then sex will be entered as a covariate in the model (coded 1 for male,
0 for female). This can be used together with --logistic or --linear or any of the relevant
newly-added tests.
6.10 Examples
For examples of running the functions above, we have included two samples datasets (one with
quantitative phenotypes and one with qualitative phenotypes). Navigate to $path/XWAS/example/
sample data to find the datasets. Below are some commands you can use to run examples of
XWAS tests using the sample datasets:
1. Get allele frequencies for males and females separately
../../bin/xwas --bfile dummy case1 --xwas --freq-x
2. Perform the sex-stratified test, using Fisher’s method to combine P-values
../../bin/xwas --bfile dummy case1 --xwas --strat-sex --fishers
3. Perform the sex-stratified test, using Stouffer’s method to combine P-values
../../bin/xwas --bfile dummy case1 --xwas --strat-sex --stouffers
4. Perform the sex-difference test
../../bin/xwas --bfile dummy quant1 --xwas --sex-diff
5. Perform the variance-heterogeneity test (with covariates)
../../bin/xwas --bfile dummy quant1 --xwas --var-het --covar dummy quant1.covar
6. Perform linear regression using 0/2 coding for males
../../bin/xwas --bfile dummy quant1 --xchr-model 2 --linear
The output files will be column-delimited tables with the prefix xwas. To change the output file
name, add the flag --out filename.
20

7 Gene-Based Association Testing
Gene-based testing builds upon SNP-level analyses by using the P-values obtained for each SNP.
Our implementation is based on the VEGAS (Liu et al. 2010) framework. Here, the procedure is
modified to utilize the truncated tail strength (Jiang et al. 2011) and truncated product (Zaykin
et al. 2002) method to combine individual SNP-level P-values. Gene-based testing requires the
R libraries corpcor and mvtnorm.
7.1 Automated Gene-Based Association Testing
For your convenience, we provide a script $path/XWAS/bin/gene based test automate.sh that
automatically searches for the temporary files XWAS creates when you run the SNP-level anal-
yses, and generates the gene based results for you.
$path/XWAS/bin/gene based test automate.sh params.txt
Required arguments:
params.txt Parameter file for automated gene testing (see 7.1.1)
The output of the gene-based association test will have the following columns:
[gene] [reps] [tail p value] [prod p value]
The first column states the name of the gene. The second is the number of (adaptively deter-
mined) bootstrap replicates. The third column is the P-value for the gene using the truncated
tail strength method. The last column shows the P-value calculated using the truncated product
method.
For a full example of running the automated gene-based tests, navigate to the directory $path/
XWAS/example/gene automated and execute ./run example auto test.sh.
7.1.1 Parameter File
Parameters for the automated gene test should be provided in a file similar to $path/XWAS/
example/gene automated/example params gene test auto.txt.
filename Root name of binary dataset without extension
xwasloc Location of XWAS executable, $path/XWAS/bin
genescriptloc Location of truncgene.R,$path/XWAS/bin
genelistname File with list of genes to test (see 7.1.2)
pvfolder Location of the SNP-association results files
buffer Buffer region around genes (in base-pairs) to account for SNPs that may
be slightly outside the defined gene region
21

The results will output to pvfolder.
7.1.2 Gene File
Genes to test should be provided in a file similar to $path/XWAS/example/gene automated/
gene list.txt, with one line per gene and the following columns:
[chromosome #] [gene start position] [gene end position] [gene name]
Gene positions in this file should be in the same build as the dataset. We recommend using
the “UCSC knownCanonical” transcript file for a comprehensive list of chromosome X genes.
We have also provided correctly formatted chromosome X gene lists for hg19 and hg38 in the
$path/XWAS/genes directory.
7.2 Gene-Based Association Testing
$path/XWAS/bin/gene based test.sh params.txt
Required arguments:
params.txt Parameter file for gene association testing (see 7.2.1)
The output of the gene-based association test will have the following columns:
[gene] [reps] [tail p value] [prod p value]
The first column states the name of the gene. The second is the number of (adaptively deter-
mined) bootstrap replicates. The third column is the P-value for the gene using the truncated
tail strength method. The last column shows the P-value calculated using the truncated product
method.
For a full example of running the gene-based tests, navigate to the directory $path/XWAS/example/
gene test and execute ./run example gene test.sh
7.2.1 Parameter File
Parameters should be provided in a file with a similar structure to example params gene test.txt
in the folder $path/XWAS/example/gene test.
filename Root name of binary dataset without extension
xwasloc Location of XWAS executable, $path/XWAS/bin
genescriptloc Location of truncgene.R,$path/XWAS/bin
genelistname File with list of genes to test (see 7.1.2)
assocfile Association results file (see 7.2.2)
22

buffer Buffer region around genes (in base-pairs) to account for SNPs that may
be slightly outside the defined gene region
numindiv Number of individuals with which to estimate linkage disequilibrium
for estimating dependency between single-SNP tests. We recommend a
minimum of 200.
output Output filename
7.2.2 Association Results File
Gene based testing requires SNP-level P-values. These should be provided in a file with one line
per SNP and the following columns:
[SNP name] [SNP P-value]
These P-values can be obtained from any of the SNP-based tests in section 6 (e.g. the sex-
stratified test, --strat-sex).
8 Gene-Based Gene-Gene Interaction Testing
The gene-based gene-gene interaction (GGG) tests are based on a framework we previously de-
veloped (Ma et al. 2013). The tests combine SNP-based interaction tests between all pairs of
SNPs in two genes to produce a gene-level test for interaction between the two genes. GGG tests
are built upon the SNP-level interaction test function --xepi (see 6.8), and use the P-values
obtained for each SNP pair.
There are four GGG tests that use the following P-value combining methods: minimum P-value,
extended Simes procedure, truncated tail strength (Jiang et al. 2011), and truncated P-value
product (Zaykin et al. 2002).
Note: currently, the GGG tests can only analyze quantitative phenotypes.
8.1 Usage
GGG testing requires the R libraries corpcor and mvtnorm.
$path/XWAS/bin/gene based interaction.sh params.txt
Required arguments:
params.txt Parameter file for gene-gene interaction testing (see 8.1.1)
GGG will output two file formats:
1. [OUTPUT].txt, which has the following columns:
23

[gene1] [gene2] [min P value] [gate P value] [tail p value] [prod p value]
The first and second columns state the names of two genes. The remaining columns record
P-values for each method: minimum P-value, extended Simes procedure, truncated tail
strength, and truncated P-value product.
2. gene1name gene2name.qt records the SNP ×SNP pairwise P-values from the epistasis
test for each pair of genes. The file format follows the output of the --xepi function (see
6.8).
For a full example of running the GGG tests, navigate to $path/XWAS/example/gene gene inter
and execute run example GGG test.sh
8.1.1 Parameter File
Parameters should be provided in a file with a similar structure to example params gene test.txt
in the folder $path/XWAS/example/gene gene inter.
filename Root name of binary dataset without extension
xwasloc Location of XWAS executable, $path/XWAS/bin
genescriptloc Location of gene based inter.R,$path/XWAS/bin
genelistname File with list of genes to test (see 7.1.2)
genelistname2 Optional second file with list of genes to test (see 7.1.2)
buffer Buffer region around genes (in base-pairs) to account for SNPs that may
be slightly outside the defined gene region
covarfile Optional covariant file
output Output filename
Similar to the --xepi SNP test, the gene-based interaction test can be run in a few different
modes. By default, it performs interaction tests on all pairs of genes in genelistname. If given
the optional argument genelistname2, it will perform SET1 ×SET2. To run the GGG test on
all X chromosome genes, use the list of the genes provided in $path/XWAS/genes.
9 Visualization
XWAS provides a suite of visualization scripts that conveniently take XWAS association result
files as input. They are located in $path/XWAS/visualization.
9.1 QQ Plots
When using genomic control, it can be helpful to view the unadjusted and adjusted P-values in
a QQ plot. QQ plots can be generated with our script $path/XWAS/visualization/qqplot.r.
Using this script requires a working installation of R and the R libraries ggplot2 and optparse.
24

Rscript qqplot.r -f results.file [-u pval] [-a gc] [-l λ]
[-n output] [-d dir]
Required arguments:
--file, -f XWAS results file name (for genomic control, these files typically end
with .adjusted)
Optional arguments:
--unadjusted, -u Name of column containing unadjusted P-values. Default is UNADJ.
--adjusted, -a Name of column containing adjusted P-values. Default is GC.
--lambda, -l Genomic inflation factor (printed in XWAS log file).
--name, -n Root name of output PNG files. Default is “qqplot”.
--destination, -d Destination directory of all three PNGs. Default is current working
directory.
--help, -h Show brief descriptions of all qqplot.r flags and exit.
This will create three files: qqplot 1 unadjusted.png,qqplot 2 adjusted.png, and
qqplot 3 compare.png; which plot the unadjusted P-values, the genomic control adjusted P-
values, and both P-value sets respectively.
9.2 Manhattan Plots
Manhattan plots are common visualizations to identify peaks of significance in GWAS studies.
Manhattan plots can be generated with our script $path/XWAS/visualization/manhattan.r.
Using this script requires a working installation of R and the R libraries qqman and optparse.
Rscript manhattan.r -f xwas.xstrat.logistic [-c chr] [-p pval] [-o
output]
Required arguments:
--file, -f XWAS results file name. This file should contain four columns: chro-
mosome (CHR), base pair (BP), SNP identifier (SNP), and a P-value
column.
Optional arguments:
25

--chromosome, -c Chromosome number to view. By default, all chromosomes included
in the results file are plotted.
--p-value, -p Name of column containing P-value. Default is P.
--out, -o Name of output PNG. Default is “manhattan”.
--help, -h Show brief descriptions of all manhattan.r flags and exit.
10 Troubleshooting
Below are some helpful tips for troubleshooting if XWAS is not running correctly for you:
1. Our QC procedure uses a compiled SMARTPCA executable in the $path/XWAS/bin folder.
If you encounter errors running the executable, try downloading the source code for
EIGENSOFT from the the Price Lab and compiling locally.
2. Many procedures in XWAS require various R libraries and will not run correctly if the
library is not installed. To install an R library, type the following into R’s command line:
install.packages("libraryname")
where libraryname is the name of the library you wish to install.
3. XWAS requires the newer liblapack.so.3 in place of the older liblapack.so.3gf library.
Run ldconfig -p | grep liblapack to locate which version is currently installed. In
Debian based Linux distros, liblapack.so.3 can be installed from the liblapack3 pack-
age, while the lapack package provides it in RPM based systems.
4. When combining or comparing datasets, it can be important to know which build your
dataset is in and whether you have agreeing strand alignment for your datasets. You
can check genome build and strand alignment by using a helpful script that our package
includes called check genome build and strange alignment.pl. See 5.1 for more details
on how to use and interpret this script.
5. Our binary package is optimized for Linux. If you are attempting to run XWAS on
Windows or Mac OS, please download our source code and alter the Makefile for your
appropriate system. This can be done by changing the line that says:
SYS = UNIX
to say:
SYS = MAC or SYS = WIN
for Mac OS or Windows respectively
26

6. Because our software is built on PLINK, many PLINK features and flags carry over to
XWAS. If you wish to run a PLINK test that you do not see detailed in this manual,
first try running the test as detailed in PLINK’s documentation. If this does not work as
expected, contact us for more details.
For further questions, please contact keinanlab.xwas@gmail.com.
11 References
1. Chang D, Gao F, Slavney A, Ma L, Waldman YY, Sams AJ, Billing-Ross P, Madar A,
Spritz R, Keinan A. 2014. No eXceptions: Accounting for the X chromosome in GWAS
reveals X-linked genes implicated in autoimmune diseases.PLoS ONE, 9(12):e113684.
2. Clayton D. 2008. Testing for association on X chromosome.Biostatistics, 9(4):593-600.
3. Gao F, Chang D, Biddanda A, Ma L, Guo Y, Zhou Z, Keinan A. 2015. XWAS: a toolset for
chromosome X-wide data analysis and association studies.Journal of Heredity, 106(5):666-
671.
4. Howie BN, Donnelly P, Marchini J. 2009. A flexible and accurate genotype imputa-
tion method for the next generation of genome-wide association studies.PLoS Genetics,
5:e1000529.
5. International HapMap Consortium. 2003. The International HapMap Project.Nature,
426(6968):789-96.
6. Jiang B, Zhang X, Zuo Y, Kang G. 2011. A powerful truncated tail strength method for
testing multiple null hypotheses in one dataset.Journal of Theoretical Biology, 277:67-73.
7. Korn JM, Kuruvilla FG, McCarroll SA, Wysoker A, Nemesh J, Cawley S, Hubbell E,
Veitch J, Collins PJ, Darvishi K, Lee C, Nizzari MM, Gabriel SB, Purcell S, Daly MJ,
Altshuler D. 2008. Integrated genotype calling and association analysis of SNPs, common
copy number polymorphisms and rare CNVs.Nature Genetics, 40:1253-1260.
8. Liu JZ, MaRae AF, Nyholt DR, Medland SE, Wray NR, Brown KM, AMFS Investigators,
Hayward NK, Montgomery GW, Visscher PM, Martin NG, Macgregor S. 2010. A ver-
satile gene-based test for genome-wide association studies.American Journal of Human
Genetics, 87:139-145.
9. Ma L, Hoffman G, Keinan A. 2015. X-inactivation informs variance-based testing for
X-linked association of a quantitative trait.BMC Genomics, 16:241.
10. Ma L, Clark AG, Keinan A. 2013. Gene-Based Testing of Interactions in Association
Studies of Quantitative Traits.PLoS Genetics, 9(2):e1003321.
11. Price AL, Patterson NJ, Plenge RM, Weinblatt ME, Shadick NA, Reich D. 2006. Principal
components analysis corrects for stratification in genome-wide association studies.Nature
Genetics, 38:904-909.
27

12. Purcell S, Neale B, Todd-Brown K, Thomas L, Ferreira MA, Bender D, Maller J, Sklar P,
de Bakker PI, Daly MJ, Sham PC. 2007. PLINK: A Tool Set for Whole-Genome Asso-
ciation and Population-Based Linkage Analyses.American Journal of Human Genetics,
81:559-575.
13. Willer CJ, Li Y, Abecasis GR. 2010. METAL : fast and efficient meta-analysis of genomewide
association scans.Bioinfomatics, 26:2190-2191
14. Zaykin DV, Zhivotovsky LA, Westfall PH, Weir BS. 2002. Truncated product method for
combining P-values.Genetic Epidemiology, 22:170-185.
28