C YAESU VX 5R Service Manual
User Manual: Pdf YAESU--VX-5R-Service-manual
Open the PDF directly: View PDF
.
Page Count: 77
- Contents
- Specifications
- Exploded View & Miscellaneous Parts
- Block Diagram
- Interconnection Diagram
- Circuit Description
- Alignment
- CNTL Unit
- AF Unit
- RF Unit
- VCO Unit

©2003 VERTEX STANDARD CO., LTD. E126990A
Technical Supplement
VX-5R
50/144/430 MHz Triple-Band
Heavy Duty FM Transceiver
Introduction
This manual provides the technical information necessary for servicing
the VX-5R Triple-Band Heavy Duty FM Transceiver.
Servicing this equipment requires expertise in handing surface-mount
chip components. Attempts by non-qualified persons to service this
equipment may result in permanent damage not covered by the war-
ranty, and may be illegal in some countries.
Two PCB layout diagrams provided for each double-sided board in
this transceiver. Each side of the board is referred to by the type of the
majority of components installed on that side ("Side A" or "Side B"). In
most cases one side has only chip components, and the other has ei-
ther a mixture of both chip and leaded components (trimmers, coils,
electrolytic capacitors, ICs, etc.), or leaded components only.
While we believe the information in this manual to be correct, VER-
TEX STANDARD assumes no liability for damage that may occur as a
result of typographical or other errors that may be present. Your coop-
eration in pointing out any inconsistencies in the technical informa-
tion would be appreciated.
Contents
Specification.......................................................................................................................................... 2
Exploded View & Miscellaneous Parts ............................................................................................ 3
Block Diagram ...................................................................................................................................... 5
Interconnection Diagram .................................................................................................................... 6
Circuit Description ............................................................................................................................. 7
Alignment ............................................................................................................................................ 11
Board Unit (Schematics, Layouts & Parts)
CNTL Unit ......................................................................................................................................................................17
AF Unit ............................................................................................................................................................................35
RF Unit ............................................................................................................................................................................51
VCO Unit ........................................................................................................................................................................ 73
VERTEX STANDARD CO., LTD.
4-8-8 Nakameguro, Meguro-Ku, Tokyo 153-8644, Japan
VERTEX STANDARD
US Headquarters
10900 Walker Street, Cypress, CA 90630, U.S.A.
International Division
8350 N.W. 52nd Terrace, Suite 201, Miami, FL 33166, U.S.A.
YAESU EUROPE B.V.
P.O. Box 75525, 1118 ZN Schiphol, The Netherlands
YAESU UK LTD.
Unit 12, Sun Valley Business Park, Winnall Close
Winchester, Hampshire, SO23 0LB, U.K.
VERTEX STANDARD HK LTD.
Unit 5, 20/F., Seaview Centre, 139-141 Hoi Bun Road,
Kwun Tong, Kowloon, Hong Kong
2
Specifications
General
Frequency Ranges:
Channel Steps:
Frequency Stability:
Repeater Shift (default):
Emission Type:
Antenna Impedance:
Supply Voltage:
Current Consumption:
Operating Temperature:
Case Size:
Weight:
Transmitter
RF Power Output:
Modulation Type:
Maximum Deviation:
Spurious Emission:
Microphone Impedance:
Receiver
Circuit Type:
Intermediate Frequencies:
Sensitivity:
Selectivity:
AF Output:
Specifications are subject to change without notice, and are guaranteed within amateur bands only.
Rx: 0.5 - 1.8 MHz (BC Band)
1.8 - 16 MHz (SW Band)
48 - 59 MHz (50 MHz HAM)
59 - 108 MHz (FM)
108 - 137 MHz (Air Band)
137 - 174 MHz (144 MHz HAM)
174 - 222 MHz (VHF-TV)
222 - 420 MHz (ACT1: Action Band 1)
420 - 470 MHz (430 MHz HAM)
470 - 729 MHz (UHF-TV)
800 - 999 MHz (ACT2: Action Band 2, Cellular Blocked)
Tx: 50 - 54 MHz
144 - 146 MHz or 144 - 148 MHz
430 - 440 MHz or 430 - 450 MHz
5/9/10/12.5/15/20/25/50/100 kHz
±5 ppm (–10°C to +60°C)
±600 kHz (144 MHz)
±1.6/5.0/7.6 MHz (430 MHz)
F2, F3
50 W
Nominal: 7.2 V DC, Negative Ground
Operating: 10 - 16 V DC, Negative Ground (EXT DC jack)
150 mA (Receive)
55 mA (Standby, Saver Off)
25 mA (Standby, Saver On)
400 µA (Auto Power Off)
1.6 A (5 W Tx, 50 MHz)
1.7 A (5 W Tx, 144 MHz)
1.9 A (4.5 W Tx, 430 MHz)
–20°C to +60°C
58 (W) x 88 (H) x 27 (D) mm (w/o knob & antenna)
255 g
5 W (@ 13.8 V EXT DC IN)
5 W (@ 7.2 V, 50 MHz/144 MHz)
4.5 W (@ 7.2 V, 430 MHz)
Variable Reactance
±5 kHz
At least 60 dB below
2 kW
Double-Conversion Superheterodyne
1st: 47.25 MHz (N-FM)
45.8 MHz (W-FM)
2nd: 450 kHz (N-FM)
10.7 MHz (W-FM)
0.16 µV for 12 dB SINAD (50 - 54 MHz/144-148 MHz, N-FM)
0.9 µV for 12 dB SINAD (76 - 108 MHz/174 - 222 MHz, W-FM)
0.18 µV for 12 dB SINAD (430 - 450 MHz, N-FM)
3 µV for 12 dB SINAD (470 - 729 MHz, except 540-630 MHz, W-FM)
15 kHz/35 kHz (-6 dB/-60 dB: N-FM)
400 mW @ 8 W for 10 % THD (@ 7.2V DC)

3
Exploded View & Miscellaneous Parts
Non-designated parts are available only as
part of a designated assembly. RA0138000
RUBBER KNOB (KEY BOARD)
M4090130
SPEAKER
CNTL Unit
FPC CABLE
FR003100B
RA0139200
HOLDER PLATE
RA014030A (Lot. 69~)
RA0140300
LATCH NAIL
RF Unit
RA0363100 (VX 5RS)
RA013790A (VX 5R:Lot. 5~)
RA0137900 (VX 5R)
REAR CASE
RA0139100
RUBBER KNOB (PTT)
RA0145000
SMA CONNECTOR ASS'Y
RA0160400 (Lot. 2~)
RA0139900
PACKING PAD (SMA)
RA0140000
TIE PLATE (PTT)
RA0143500
VOLUME KNOB
RA0143600
ENCODER KNOB
RA0142400
RING NUT (6×0.75) (2pcs)
RA0139600
LIGHT GUIDE
RA0139500
RUBBER CAP
RA0139800
PACKING PAD(VR/ENC)
AF UNIT
RA0140200
MIC HOLDER RUBBER
RA0139300
LIGHT GUIDE (LCD)
RA0142600
DOUBLE FACE (WINDOW) RA0139400
WINDOW
À
ÀÀ
Á
Á
Á
Á
Â
Â
Ã
Ã
ÄÄ
Ä
Ä
Å
Å
RA0139700
STUD (2pcs)
Q7000291
LCD UNIT
Æ
Æ
No.
À
Á
Â
Ã
Ä
Å
Æ
YAESU P/N
U9900063
U44104002
U44115002
U9900089
U44105007
U20104002
U9900088
U9900090
U9900066
Description
TAPTITE SCREW 2X3.3Ni
TAPTITE SCREW M2X4Ni
TAPTITE SCREW M2X15Ni
TAPTITE SCREW M2X22B
TAPTITE SCREW M2X5B
BINDING HEAD SCREW M2X4Ni
NYLON WASHER WN-1
TAPTITE SCREW M2X3NI (Lot.5-)
TAPTITE SCREW M1.7X3NI#1 (Lot.5-)
Qty.
3
4
2
2
4
2
2
1
1
CP6330003 (USA)
CP6330004 (EXPORT)
CP6330005 (GERMANY)
CP6330006 (KOREA)
CP6330008 (VX 5RS)
PANEL-SUB ASS'Y
È
Ç
R3152440
PACKING PAD
RA0155600
PACKING SHEET
Ç
È
4
Note:

5
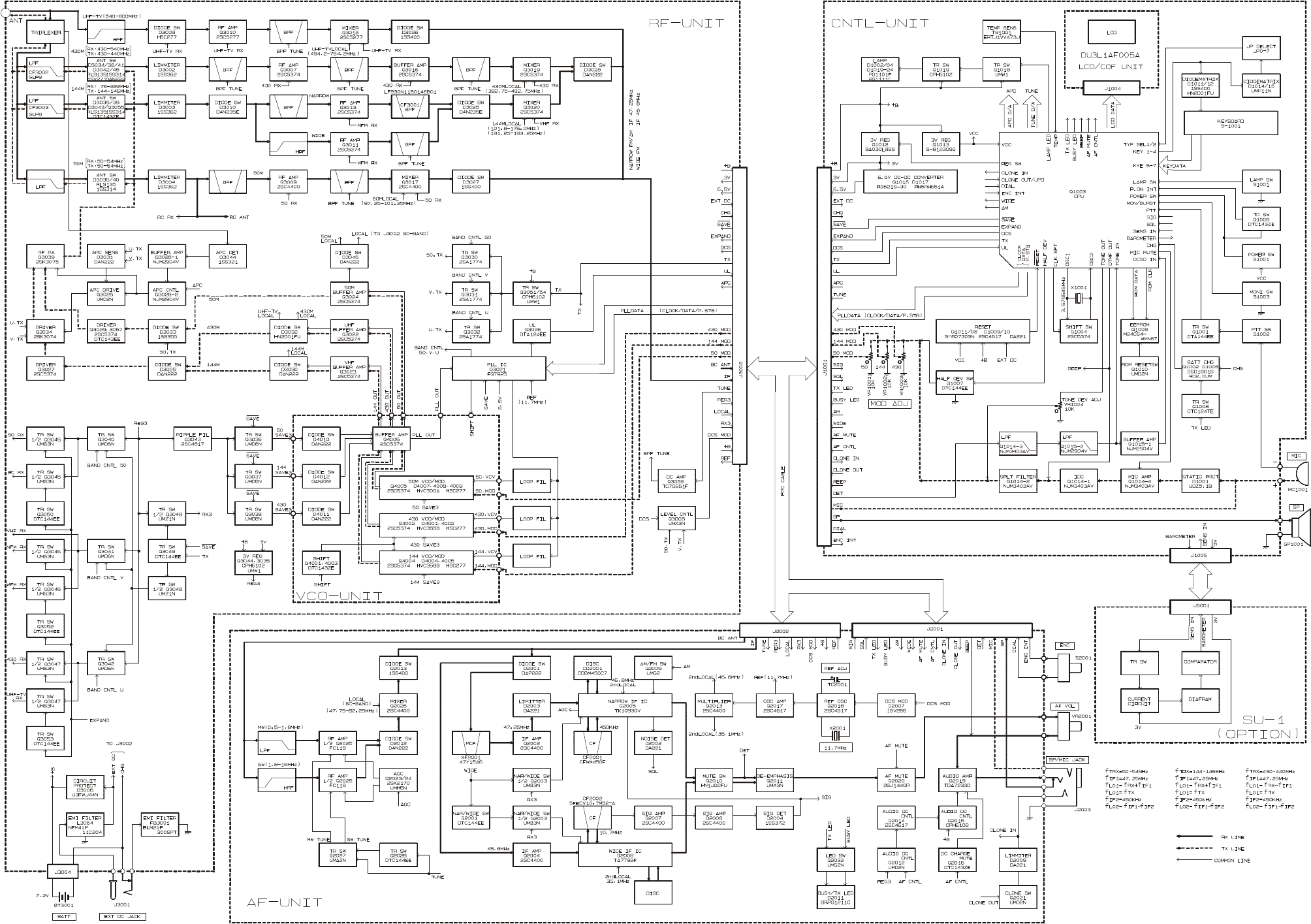
Block Diagram

6
Interconnection Diagram
7
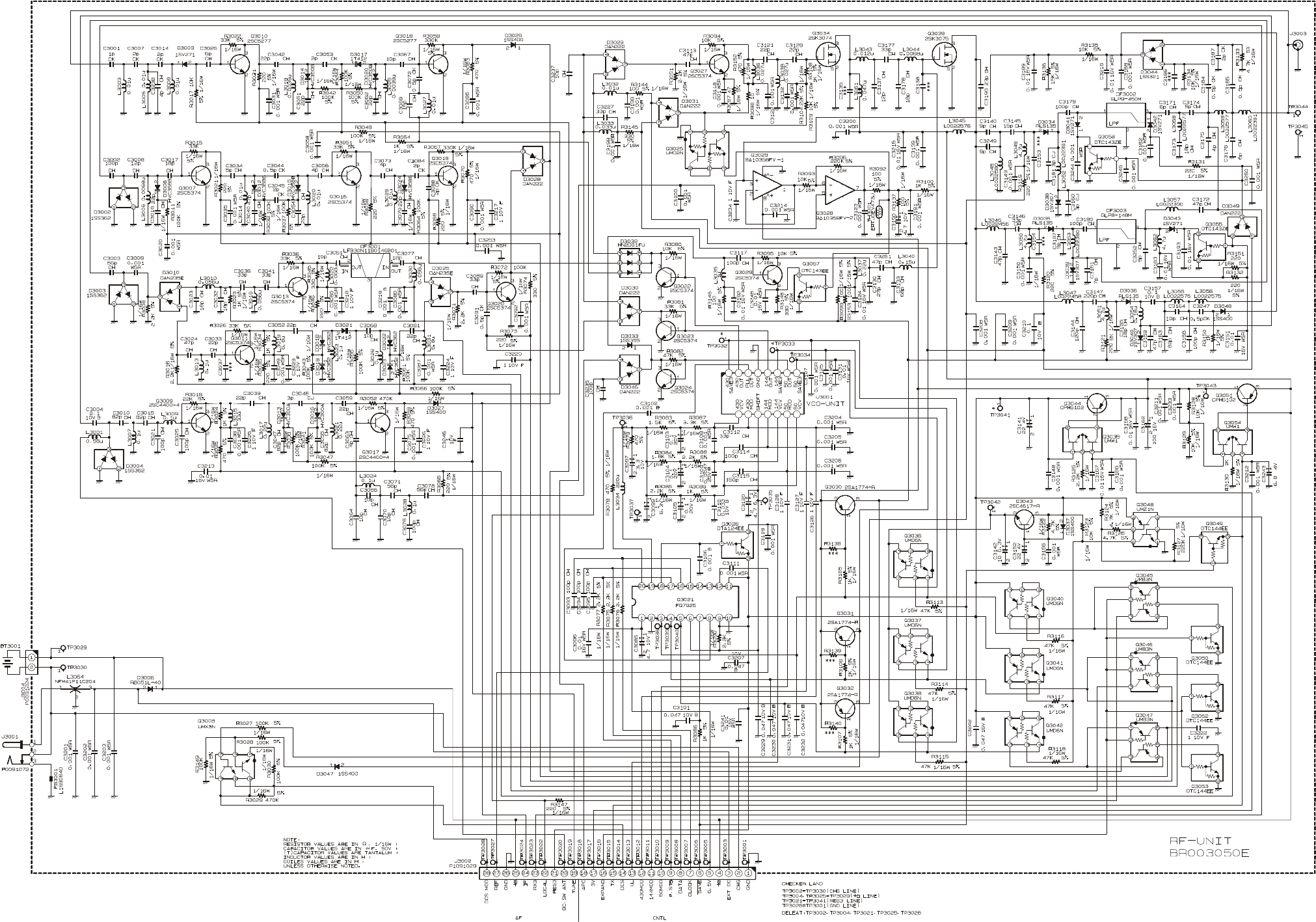
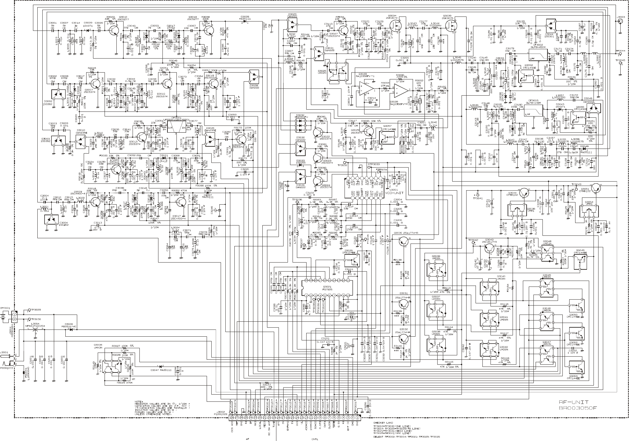
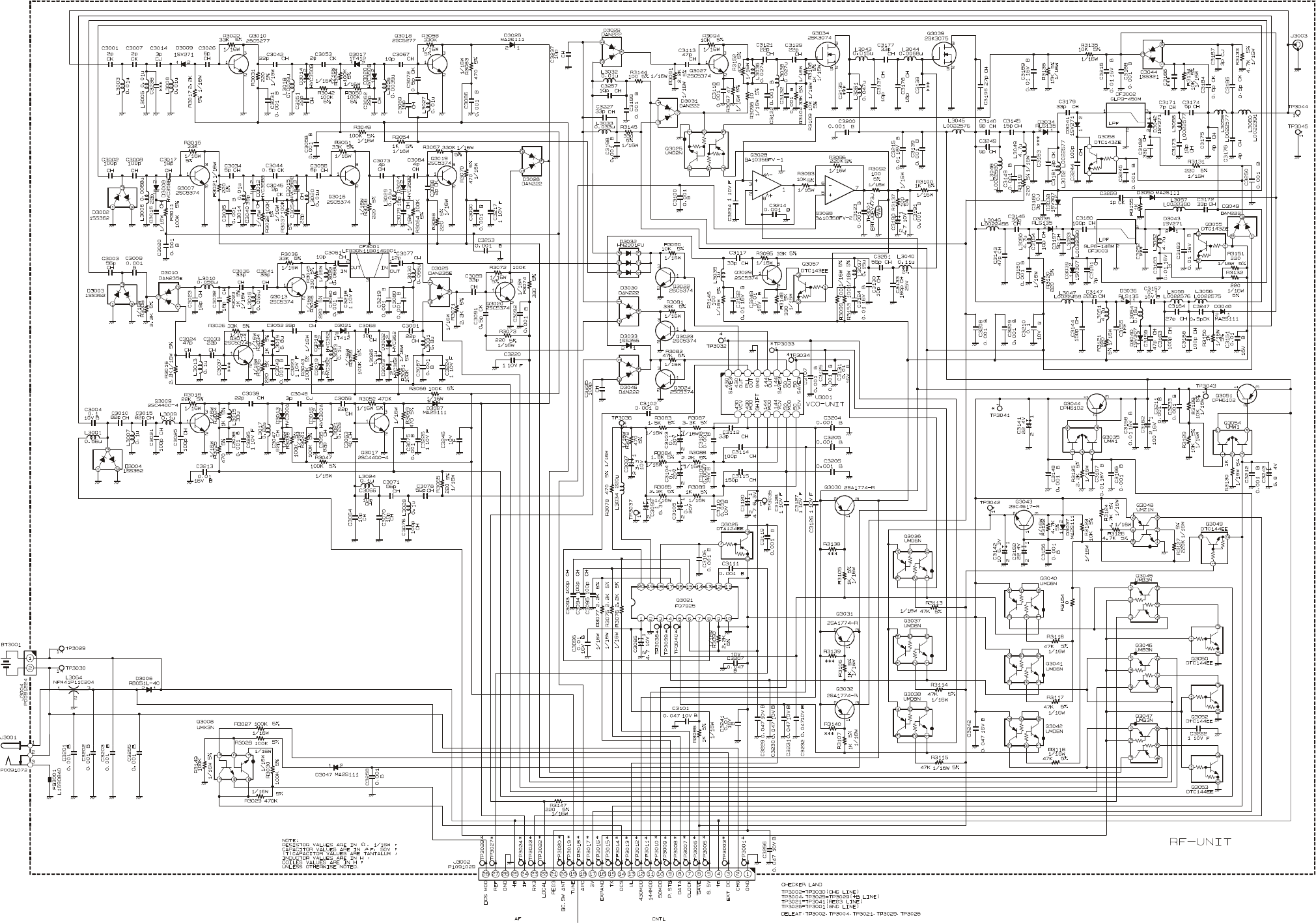
Circuit Description
The VX-5R internal assembly consists of the RF Unit,
Control (CNTL) Unit, and the AF Unit. The RF Unit con-
tains the receiver front end, PLL IC, power and switching
circuits, and the VCO Unit for transmit and receive local
signal oscillation. The CNTL Unit contains the CPU and
audio ICs, as well as the power circuitry for the LCD. The
AF Unit contains the IF, plus audio ICs.
Receiver Signal Flow
The VX-5R includes five receiver front ends, each opti-
mized for a particular frequency range and mode combi-
nation.
(1) Triplexer
Signals between 0.5 and 540 MHz received at the anten-
na terminal pass through an input low-pass filter com-
posed of L3059, L3060, C3176, and C3175.
Received 430 MHz signals then pass through a low-pass
filter, CF3002 (GLP9-450M), to the UHF T/R switch cir-
cuit composed of diode switch D3034 (RLS135), D3038
(1SV307), and D3041 (1SV271).
Received 145 MHz signals, after passing through the first
low-pass filter, are passed through low-pass filter CF3003
(GLP8-148M) to the VHF T/R switch circuit, composed of
diode switch D3035 (RLS135), D3039 (1SV307), D3043
(1SV271), and Q3055 (DTC143ZE).
On the 6-meter band, the 50 MHz signals, after passing
through the first low-pass filter, are passed through low-
pass filter L3055, C3164, C3169, and C3163 to the 50 MHz
T/R switch circuit composed of diode switches D3036
(RLS135) and D3040 (1SV307).
(2) 145 MHz Band Reception
Received signals between 140 and 150 MHz pass
through the Triplexer circuit, VHF T/R switch circuit, pro-
tector diode D3003 (1SS362), and 1st VHF band switch
D3010 (DAN235E) before additional filtering by a band-
pass filter consisting of C3023, L3010, and C3032. The sig-
nals are then applied to RF amplifier Q3013 (2SC5374).
The amplified RF signal is band-pass filtered by CF3001
(LFB30N11B0146B010PT) and applied through the 2nd
VHF band switch circuit D3025 (DAN235E) to the first
mixer, Q3020 (2SC5374).
Meanwhile, VHF output from pin 5 of the VCO Unit is
amplified by Q3023 (2SC5374) and applied through di-
ode T/R switch D3030 (DAN222) to mixer Q3020 as the
first local signal.
The 47.25 MHz intermediate frequency product of the
mixer is delivered to the AF Unit.
(3) 435 MHz Band and 222 ~ 540 MHz Reception
Received signals between 430 and 450 MHz pass
through the Triplexer circuit, UHF T/R switch circuit, pro-
tector diode D3002 (1SS362), and a variable band-pass
filter composed of L3006, D3008 (HVC358B), and C3017
before application to RF amplifier Q3007 (2SC5374).
The amplified RF signal is then filtered by a two-stage
variable band-pass filter composed of L3014, D3012
(HVC358B), C3040, C3044, D3015 (HVC358B), C3054, and
L3020, then further amplified by Q3016 (2SC5374). The
output of Q3016 is applied to a variable band pass filter
composed of L3029, D3024 (HVC358B), and C3079 so that
only signals within the desired frequency range are deliv-
ered to the first mixer, Q3019 (2SC5374).
Meanwhile, UHF output from pin 2 of the VCO Unit is
amplified by Q3022 (2SC5374) and applied through di-
ode T/R switch D3032 (HN2D01FU) to mixer Q3019 as the
“430 Local” first local signal. The 47.25 MHz intermedi-
ate frequency product of the mixer is delivered to the AF
Unit.
The “TUNE” voltage from the CPU on the CNTL Unit
is amplified by DC amplifier Q3056 (TC75S51F) and ap-
plied to varactors D3008, D3012, D3015, and D3024 in the
variable frequency band-pass filters. By changing the elec-
trostatic capacitance of the varactors, optimum filter char-
acteristics are provided for each specific operating fre-
quency.
(4) 50 MHz Band and 47 ~ 76 MHz Reception
Received signals between 50 and 54 MHz pass through
the Triplexer circuit, T/R switch circuit, protector diode
D3004 (1SS362), and a variable band-pass filter composed
of L3007, C3015, C3021, L3009, and C3025 before applica-
tion to RF amplifier Q3009 (2SC4400).
The amplified RF signal is then filtered by a two-stage
variable band-pass filter composed of L3017, D3013
(HVC300A), C3047, C3048, D3016 (HVC300A), C3055, and
L3021, then further amplified by Q3009, so that only sig-
nals within the desired frequency range are delivered to
the first mixer, Q3017 (2SC4400).
Meanwhile, 50 MHz output from pin 7 of the VCO Unit
is amplified by Q3024 (2SC5374) and applied through
diode T/R switch D3046 (DAN222) to mixer Q3017 as the
“50 Local” first local signal. The 47.25 MHz intermediate
frequency product of the mixer is delivered to the AF Unit.
The “TUNE” voltage from the CPU on the CNTL Unit
is amplified by DC amplifier Q3056 (TC75S51F) and ap-
plied to varactors D3013 and D3016 in the variable fre-
8
Circuit Description
quency band-pass filters. By changing the electrostatic
capacitance of the varactors, optimum filter characteris-
tics are provided for each specific operating frequency.
(5) 0.5 ~ 16 MHz Reception
Received signals in the MF and HF bands pass through
the Triplexer circuit, T/R switch circuit, and protector di-
ode D3004 (1SS362), then they flow to the AF Unit.
The RF signal is then filtered by a low-pass filter com-
posed of L2014 and C2018 (0.5 ~ 1.8 MHz) or a high-pass
filter composed of C2109 and L2016 (1.8 ~ 16 MHz), then
further amplified by Q2025 (FC119), so that only signals
within the desired frequency range are delivered to the
first mixer, Q2026 (2SC4400).
Meanwhile, 50 MHz output from pin 7 of the VCO Unit
is amplified by Q3024 (2SC5374) and applied through
diode T/R switch D3046 (DAN222) to mixer Q2026 as the
“BC Local” first local signal. The 47.25 MHz intermediate
frequency product of the mixer is delivered to pin 24 of
“Narrow IF” IC Q2005.
(6) 76 ~ 222 MHz Reception
Received signals between 76 and 140 MHz or 150 to 222
MHz pass through the Triplexer circuit, VHF T/R switch
circuit, protector diode D3003 (1SS362), and 1st VHF
band switch D3010 (DAN235E) before additional filter-
ing by a band-pass filter composed of C3024, L3007, and
C3033 prior to application to RF amplifier Q3011
(2SC5374).
The amplified RF signal is then filtered by a variable
band-pass filter composed of D3018, D3019 (HVC362´2),
L3023, D3021 (1T412), C3068, L3026, D3022, and D3023
(HVC362). The output of D3023 is applied to a variable
band pass filter so that only signals within the desired
frequency range are delivered to the first mixer, Q3020
(2SC5374).
Meanwhile, VHF output from pin 5 of the VCO Unit is
amplified by Q3023 (2SC5374) and applied through di-
ode T/R switch D3030 (DAN222) to mixer Q3020 as the
first local signal.
The 45.8 MHz intermediate frequency product of the
mixer is delivered to the AF Unit.
(7) 540 ~ 800 MHz Reception
Received signals between 540 and 800 MHz are high-
pass filtered by C3001, L3003, C3007, L3005, C3014, and
L3008, and then passed through high-band diode switch
D3009 (HSC277) before application to high-band RF am-
plifier Q3010 (2SC5277). The amplified RF signal is then
filtered by a variable band-pass filter composed of D3018,
D3019 (HVC362´2), L3023, D3021 (1T412), C3068, L3026,
D3022, and D3023 (HVC362´2). The output of the filter
is applied to first mixer Q3018 (2SC5277), along with the
800 Local first local signal derived from UHF OUT pin 2
of the VCO Unit, which was amplified by Q3022
(2SC5374) and applied through diode T/R switch D3032.
The 47.25 MHz intermediate frequency product of the
mixer is delivered to the AF Unit.
(8) 47.25 MHz First Intermediate Frequency
The 47.25 MHz first intermediate frequency from the
first mixers is delivered from the RF Unit to the AF Unit
through jacks J3002 and J2002. On the AF Unit, the IF for
AM and FM-narrow signals is passed through NAR/WIDE
switch D2001 (DAP222) and 47.25 MHz monolithic crys-
tal filter XF2001 to Narrow-IF amplifier Q2002 (2SC4400)
for input to pin 24 of Narrow IF IC Q2005 (TK10930V)
after amplitude limiting by D2003 (DA221).
Meanwhile, a portion of the output of reference oscilla-
tor Q2018 (2SC4617) and 11.7 MHz crystal X2001 is mul-
tiplied fourfold by Q2013 (2SC4400) to provide the 46.8
MHz second local signal, which is applied to the Narrow-
IF IC. Within the IC, this signal is mixed with the 47.25
MHz first intermediate frequency signal to produce the
450 kHz second intermediate frequency.
This second IF is filtered by ceramic filter CF2001
(CFWM450F) and amplified by the limiting amplifier
within the Narrow IF IC before quadrature detection by
ceramic discriminator CD2001 (CDBM450C7).
Demodulated audio exits from pin 12 of the Narrow IF
IC through Narrow-IF mute analog switch Q2010
(HN1J02FU) and squelch gate Q2020 (2SJ144GR) before
de-emphasis at Q2011 (UMX3N).
The resulting audio is amplified by AF amplifier Q2019
(TDA7233D) and passed through MIC/EAR jack J2003 to
the internal speaker, SP1001, or an external earphone.
(9) Squelch Control
Signal components in the neighborhood of 15 kHz con-
tained in the discriminator output pass through an active
band-pass filter composed of R2019, R2021, R2014, C2025,
and C2029, as well as the operational amplifier between
pins 19 and 20 within Narrow-IF IC Q2005. They are then
rectified by D2002 (DA221) to obtain a DC voltage corre-
sponding to the level of noise. This voltage is applied to
pin 99 of CPU Q1003 (HD6473877UX), which compares
the input voltage with a previously set threshold. When
9
Circuit Description
the input voltage drops below the threshold, normally due
to the presence of a carrier, squelch gate Q2020
(2SJ144GR) turns on, allowing any demodulated audio
to pass. At the same time, pin 73 of the CPU goes high,
causing the green side of BUSY/TX lamp D2011
(BRPG1211C) to light up.
Transmitter Signal Flow
(1) Modulation
Voice signal input from either built-in microphone
MC1001 (EM-140) on the CNTL Unit or external jack J2003
on the AF Unit is pre-emphasized by C1012 and R1010,
and processed by microphone amplifier Q1014-4
(NJM3403AV) and IDC (instantaneous deviation control)
circuit Q1014-1 to prevent over-modulation, then fed
through an active low-pass filter at Q1014-2.
During CTCSS operation, the voice signal is mixed with
the “TONE ENC” subaudible tone signal from pin 90 of
the CPU and delivered to the RF Unit through jacks J1001
and J3002. During DTMF operation, the DTMF tones from
pin 91 of the CPU are passed to the IDC stage.
(2) 145 MHz Band Transmission
Modulating audio from the CNTL Unit passes through
deviation-setting potentiometer VR1002 to “VHF MOD”
pin 4 of the VCO Unit, which is mounted on the RF Unit.
This signal is applied to varactor D4004 (HVC358B) in the
tank circuit of VHF VCO Q4004 (2SC5374), which oscil-
lates at the desired VHF transmitting frequency. The mod-
ulated VCO signal is buffered by amplifier Q4006
(2SC5374) and Q3023, and delivered through VHF T/R
diode switch D3030 to the RF Unit. The modulated low-
level VHF transmit signal from the VCO is passed through
diode switch D3029 (DAN222) to amplifier Q3027
(2SC5374). The modulated VHF transmit signal from the
VCO is amplified by Q3034 (2SK3074) and RF power am-
plifier Q3039 (2SK3075) up to 0.1, 0.5, or 5 W (depending
on the power level selected by the operator). The RF out-
put passes through TX diode switch D3035 to low-pass
filter CF3003, to suppress harmonics and spurious prod-
ucts before delivery to the antenna at the antenna termi-
nal.
(3) 145 MHz Band Transmit/Receive Switching
Closing PTT switch S1002 on the CNTL Unit pulls the
base of Q1001 (DTA144EE) low, causing the collector to
go high. This signal is passed to pin 39 (“PTT”) of CPU
Q1003, allowing the CPU to recognize that the PTT switch
has been pushed. When the CPU detects closure of the
PTT switch, pin 13 (“TX”) goes high. This control signal is
delivered to the RF Unit, where it switches Q3054 (UMW1)
and Q3051 (CPH6102) to produce the “TX” control signal
that activates Q3031 (2SA1774). At the same time, PLL
division data is sent to PLL IC Q3021 (FQ7925) from the
CPU, and “RX” pin 4 goes low, to disable the receiver
power saver. Also, Q3041 (UMD6N) is switched so as to
disable the receiver circuits. The red side of the BUSY/TX
lamp D2011 also lights up.
(4) 435 MHz Band Transmission
Modulating audio from the CNTL Unit passes through
deviation-setting potentiometer VR1003 to “VHF MOD”
pin 2 of the VCO Unit, which is mounted on the RF Unit.
This signal is applied to varactor D4001 (HVC355B) in
the tank circuit of UHF VCO Q4002 (2SC5374), which
oscillates at the desired UHF transmitting frequency. The
modulated VCO signal is buffered by amplifier Q4006
(2SC5374) and Q3022, and delivered through UHF T/R
diode switch D3032 to the RF Unit. The modulated low-
level UHF transmit signal from the VCO is passed through
diode switch D3029 (DAN222) to amplifier Q3027
(2SC5374), then amplified by driver Q3034 (2SK3074)
and RF power amplifier Q3039 (2SK3075) up to 0.1, 0.5
or 4.5 W (depending on the power level selected by the
operator). The RF output passes through TX diode switch
D3034 and low-pass filtered at CF3002 to suppress har-
monics and spurious products before delivery to the an-
tenna at the antenna terminal.
(5) 435 MHz Band Transmit/Receive Switching
Closing “PTT” switch S1002 on the CNTL Unit pulls
the base of Q1001 (DTA144EE) low, causing the collector
to go high. This signal is passed to pin 39 (“PTT”) of CPU
Q1003, allowing the CPU to recognize that the PTT switch
has been pushed. When the CPU detects closure of the
PTT switch, pin 13 (“TX”) goes high. This control signal is
delivered to the RF Unit, where it switches Q3054 (UMW1)
and Q3051 (CPH6102) to produce the “TX” control signal
that activates Q3032 (2SA1774). At the same time, PLL
division data is sent to PLL IC Q3021 (FQ7925) from the
CPU, and “RX” pin 4 goes low, to (A) disable the receiver
power saver and (B) switch Q3041 (UMD6N) to disable
the receiver circuits. The red side of BUSY/TX lamp D2011
lights up under this condition.
10
Circuit Description
(6) 50 MHz Band Transmission
Modulating audio from the CNTL Unit passes through
deviation-setting potentiometer VR1001 to “50 MHz
MOD” pin 6 of the VCO Unit, which is mounted on the
RF Unit. This signal is applied to varactors D4007 and
D4008 (HVC300A´2) in the tank circuit of VHF VCO
Q4005 (2SC5374), which oscillates at the desired 50 MHz
transmitting frequency. The modulated VCO signal is buff-
ered by amplifier Q4006 (2SC5374) and Q3024, and de-
livered through 50 MHz T/R diode switch D3033 (1SS355)
to the RF Unit. The modulated low-level 50 MHz trans-
mit signal from the VCO is passed through diode switch
D3033 to amplifier Q3029 (2SC5374), then amplified by
RF power amplifier Q3039 (2SK3075) up to 0.1, 0.5 or 5
W (depending on the power level selected by the opera-
tor). The RF output passes through TX diode switch D3036
and low-pass filtered by L3055, C3164, C3169, and C3163
to suppress harmonics and spurious products before de-
livery to the antenna at the antenna terminal.
(7) 50 MHz Band Transmit/Receive Switching
Closing “PTT” switch S1002 on the CNTL Unit pulls
the base of Q1001 (DTA144EE) low, causing the collector
to go high. This signal is passed to pin 39 (“PTT”) of CPU
Q1003, allowing the CPU to recognize that the PTT switch
has been pushed. When the CPU detects closure of the
PTT switch, pin 13 (“TX”) goes high. This control signal is
delivered to the RF Unit, where it switches Q3054 (UMW1)
and Q3051 (CPH6102) to produce the TX control signal
that activates Q3030 (2SA1774). At the same time, PLL
division data is sent to PLL IC Q3021 (FQ7925) from the
CPU, and “RX” pin 4 goes low, to (A) disable the receiver
power saver and (B) switch Q3041 (UMD6N) to disable
the receiver circuits. The red side of BUSY/TX lamp D2011
lights up under this condition.
PLL Frequency Synthesizer
PLL IC Q3021 on the RF Unit consists of a data shift
register, reference frequency divider, phase comparator,
charge pump, intermittent operation control circuit, and
band selector switch. Serial PLL data from the CPU is con-
verted into parallel data by the shift register in the PLL IC
and is latched into the comparative frequency divider and
reference frequency divider to set a frequency dividing
ratio for each. An 11.7 MHz reference signal produced by
X2001 and Q2018 (2SC4617) on the AF Unit is sent to
“REF” pin 12 of the PLL IC. The internal reference fre-
quency divider divides the 11.7 MHz reference by 2,050
(or 1,640) to obtain a reference frequency of 5 kHz (or 6.25
kHz), which is applied to the phase comparator. Mean-
while, a sample of the output of VHF VCO Q4004
(2SC5374), UHF VCO Q4002 (2SC5374), or 50 MHz VCO
Q4005 (2SC5374) is buffered by Q4006 (2SC5374), then
passed to pin 8 of the PLL IC, where it is frequency-divid-
ed by the internal comparative frequency divider to pro-
duce a comparative frequency which is applied to the
phase comparator. The phase comparator compares the
phase between the reference frequency and comparative
frequency, producing an output pulse corresponding to
the phase difference between them. This pulse is sent to
the charge pump, and the output from the charge pump
passes through a loop filter composed of L3034, R3079,
C3097, and either R3084, C3104, R3088, and C3109 for
VHF, or R3083, C3103, R3087 and C3108 for UHF, or
C3099, R3085, C3105, R3089 and C3110 for 50 MHz, which
convert the pulse into a corresponding smoothed varac-
tor control voltage (VCV). The VCV is applied to varactor
D4004 in the VHF VCO tank circuit, or to varactor D4001
in the UHF VCO tank circuit, or to varactors D4007 and
D4008 in the 50 MHz VCO, to eliminate phase difference
between the reference frequency and comparative frequen-
cy, thereby locking the VCO oscillation frequency to the
reference crystal. The VCO frequency is determined by
the frequency dividing ratio sent from the CPU to the PLL
IC. During receiver power save operation, the PLL circuit
operates intermittently to reduce current consumption,
and the “intermittent operation control” circuit reduces
the lock-up time in this mode of operation.

11
Alignment
Introduction
The VX-5R is carefully aligned at the factory for the spec-
ified performance across the amateur band. Realignment
should therefore not be necessary except in the event of a
component failure. If a sudden problem occurs during
normal operation, it is likely due to component failure;
realignment should not be done until after the faulty com-
ponent has been replaced.
The following procedures cover the adjustments that are
not normally required once the transceiver has left the
factory. However, if damage occurs and some parts sub-
sequently are replaced, realignment may be required.
We recommend that servicing be performed only by au-
thorized VERTEX STANDARD service technicians who
are experienced with the circuitry and fully equipped for
repair and alignment. If a fault is suspected, contact the
dealer from whom the transceiver was purchased for in-
structions regarding repair. Authorized VERTEX STAN-
DARD service technicians realign all circuits and make
complete performance checks to ensure compliance with
factory specifications after replacing any faulty compo-
nents. Those who do undertake any of the following align-
ments are cautioned to proceed at their own risk. Prob-
lems caused by unauthorized attempts at realignment are
not covered by the warranty policy. Also, Yaesu reserves
the right to change circuits and alignment procedures in
the interest of improved performance, without notifying
owners.
Under no circumstances should any alignment be at-
tempted unless the normal function and operation of the
transceiver are clearly understood, the cause of the mal-
function has been clearly pinpointed and any faulty com-
ponents replaced, and realignment determined to be ab-
solutely necessary.
The following test equipment (and familiarity with its
use) is necessary for complete realignment. Correction of
problems caused by misalignment resulting from use of
improper test equipment is not covered under the war-
ranty policy. While most steps do not require all of the
equipment listed, the interactions of some adjustments
may require that more complex adjustments be performed
afterwards.
Do not attempt to perform only a single step unless it is
clearly isolated electrically from all other steps. Have all
test equipment ready before beginning and, follow all of
the steps in a section in the order presented.
Required Test Equipment
m RF Signal Generator with calibrated output level at 500 MHz
m Deviation Meter (linear detector)
m In-line Wattmeter with 5% accuracy at 500 MHz
m 50-ohm, 10-W RF Dummy Load
m 8-ohm AF Dummy Load
m Regulated DC Power Supply adjustable from 3 to 15 V DC, 2A
m Frequency Counter: 0.2-ppm accuracy at 500 MHz
m AF Signal Generator
m AC Voltmeter
m DC Voltmeter: high impedance
m UHF Sampling Coupler
m SINAD Meter
Alignment Preparation & Precautions
A 10-ohm RF load and in-line wattmeter must be con-
nected to the main antenna jack in all procedures that call
for transmission, as accurate alignment is not possible with
an antenna. After completing one step, read the next step
to see if the same test equipment is required. If not, re-
move the test equipment (except dummy load and watt-
meter, if connected) before proceeding.
Correct alignment requires that the ambient tempera-
ture be the same as that of the transceiver and test equip-
ment, and that this temperature be held constant between
20~30°C (68~86°F). When the transceiver is brought into
the shop from hot or cold air, it should be allowed some
time to come to room temperature before alignment.
Whenever possible, alignments should be made with os-
cillator shields and circuit boards firmly affixed in place.
Also, the test equipment must be thoroughly warmed up
before beginning.
Note: Signal levels in dB referred to in the alignment procedure
are based on 0 dBµ=0.5 µV (closed circuit).
Test Setup
Set up the test equipment as shown below for transceiver
alignment, and apply 7.5 V DC power to the transceiver.
Refer to the drawings for Alignment Points.
Alignment Setup

12
Alignment
PLL Reference Frequency
With the wattmeter, dummy load, and frequency counter
connected to the antenna jack, set the transceiver frequen-
cy to 435.000 MHz. Transmit, and adjust TC1001 on the
AF Unit, if necessary, so the counter frequency is within
100 Hz of the displayed frequency on the VX-5R.
50 MHz band Tx Deviation Adjustment
m With the wattmeter, dummy load and deviation meter
connected to the antenna jack, set the transceiver to
52.000 MHz. Inject a 1 kHz audio tone at a level of 80
mV (rms) to the MIC jack.
m Transmit, and adjust VR1001 to obtain ±4.2-4.5 kHz de-
viation, as indicated on the deviation meter (±3.7-4.0 kHz
for A1, A2A, A2B, and A3 versions).
144 MHz band Tx Deviation Adjustment
m With the wattmeter, dummy load and deviation meter
connected to the antenna jack, set the transceiver to the
center of the 144 MHz band (145 MHz or 146 MHz).
Inject a 1 kHz audio tone at a level of 80 mV (rms) to the
MIC jack.
m Transmit, and adjust VR1002 to obtain ±4.2-4.5 kHz de-
viation, as indicated on the deviation meter (±3.7-4.0 kHz
for A1, A2A, A2B and A3 versions).
430 MHz band Tx Deviation Adjustment
m With the wattmeter, dummy load and deviation meter
connected to the antenna jack, set the transceiver to the
center of the 430 MHz band (435 MHz or 440 MHz).
Inject a 1 kHz audio tone at a level of 80 mV (rms) to the
MIC jack.
m Transmit, and adjust VR1003 to obtain ±4.2-4.5 kHz de-
viation, as indicated on the deviation meter (±3.7-4.0 kHz
for A1, A2A, A2B and A3 versions).
CTCSS Tx Deviation Adjustment
m With the wattmeter, dummy load and deviation meter
connected to the antenna jack, set the transceiver to the
center of 144 MHz band, and enable the CTCSS encod-
er at a frequency of 88.5 Hz.
m Transmit, and adjust VR1004 to obtain ±0.6-0.8 kHz as
indicated on the deviation meter.
FM Wide Alignment
m With the transceiver and RF signal generator both tuned
to 78.1 MHz, modulate the RF signal generator with a 1
kHz tone at a deviation of ±20 kHz, at a level of +40 dBµ
at the antenna jack.
m Adjust T2001 for optimum quieting as indicated on the
SINAD meter.
TC2001
T2001
VR1001
VR1002
VR1003
VR1004
Alignment Points
Back of the Transceiver Body
13
Alignment
Internal System Alignment Routine
This uses a programmed routine in the transceiver which
simplifies many previously complex discrete component
settings and adjustments with digitally-controlled settings
via front panel buttons and LCD indications. Transceiver
adjustments include:
m Squelch Hysteresis
m Squelch Threshold & Tight Adjustment
m S-Meter Full Scale & S-1 Adjustment
m Wide-FM S-Meter Full Scale & S-1 Adjustment
m Power Output Adjustment (Hi/L3/L2/L1)
To begin, set the transceiver to the center of the 50 MHz,
144 MHz, and 430 MHz bands. Next, select the 50 MHz
band, then turn the transceiver off.
Now, press and hold the BAND, TXPO and 0 button
together while powering the radio on again. The display
will show the first setting.
Note that the first few settings are not adjustable and
are left as set from the factory.
In the alignment process, each adjustment is selected by
rotating the DIAL. Alignment is performed by:
m Pressing the MR button;
m Injecting a signal of the required frequency and level;
then
m Pressing the MR button after a level setting or adjust-
ment is made. This second pressing of the MR button
stores the entry.
To exit the alignment routine, press the HOME button.
After performing the system alignment in its entirety, in-
dividual settings can be returned to and adjusted should
the need arise.
In the section to follow, typical default values (as set at
the factory) are shown in brackets (e.g. [119]), to serve as a
general guideline. As each transceiver is individually op-
timized at the factory, the precise settings for the trans-
ceiver on your bench may be slightly different.
50 MHz Band Alignment
Squelch Hysteresis Adjustment (HIS SQL) [0]
m Press the MR button, then rotate the DIAL for minimum
squelch hysteresis. Press the MR button, then rotate the
DIAL to select the next setting.
Squelch Preset Threshold (THLD SQL) [88]
m Inject a –15.0 dBµ RF signal (1 kHz tone @ ±3.5 kHz
deviation), then presses the MR button twice. Rotate the
DIAL to select the next setting.
Squelch Preset Tight (TIGH SQL) [54]
m Adjust the generator level to –4.0 dBµ, then presses the
MR button twice. Rotate the DIAL to select the next set-
ting.
S-Meter S-1 Adjustment (S1 LEVEL) [12]
m Adjust the generator level to –7.0 dBµ (1 kHz tone @
±3.5 kHz deviation), then presses the MR button twice.
Rotate the DIAL to select the next setting.
S-Meter Full-Scale Adjustment (S9 LEVEL) [106]
m Adjust the generator level to +20 dBµ (1 kHz tone @
±3.5 kHz deviation), then presses the MR button twice.
Rotate the DIAL to select the next setting.
Wide-FM S-Meter S-1 Adjustment (S1 LEVEL) [13]
m Adjust the generator level to –0 dBµ (1 kHz tone @ ±20
kHz deviation), then presses the MR button twice. Ro-
tate the DIAL to select the next setting.
Wide-FM S-Meter Full-Scale Adjustment (S9 LEVEL) [131]
m Adjust the generator level to +20 dBµ (1 kHz tone @ ±20
kHz deviation), then presses the MR button twice. Ro-
tate the DIAL to select the next setting.
High TX Power Adjustment (HI POWER) [112]
m Transmit, and adjust the output power level for 5.1-5.5
W by rotating the DIAL, then presses the MR button
twice. Rotate the DIAL to select the next setting.
L3 Tx Power Adjustment (L3 POWER) [74]
m Transmit, and adjust the output power level for 2.3-2.7
W by rotating the DIAL, then presses the MR button
twice. Rotate the DIAL to select the next setting.
L2 Tx Power Adjustment (L2 POWER) [42]
m Transmit and adjust the output power level for 0.8-1.2
W by rotating the DIAL, then presses the MR button
twice. Rotate the DIAL to select the next setting.
L1 Tx Power Adjustment (L1 POWER) [21]
m Transmit, and adjust the output power level for 0.2-0.4
W by rotating the DIAL, then presses the MR button twice.
This completes the 50 MHz band internal alignment rou-
tine; press the BAND button to activate the 144 MHz band
internal alignment routine.
14
Alignment
144 MHz Band Alignment
Squelch Hysteresis Adjustment (HIS SQL) [0]
m Press the MR button, then
rotate the
DIAL
for minimum
squelch hysteresis. Press the
MR
button, then rotate the
DIAL
to select the next setting.
Squelch Preset Threshold (THLD SQL) [92]
m Inject a –15.0 dBµ RF signal (1 kHz tone @ ±3.5 kHz
deviation), then presses the MR button twice. Rotate the
DIAL to select the next setting.
Squelch Preset Tight (TIGH SQL) [44]
m Adjust the generator level to –4.0 dBµ, then presses the
MR button twice. Rotate the DIAL to select the next set-
ting.
S-Meter S-1 Adjustment (S1 LEVEL) [24]
m Adjust the generator level to –7.0 dBµ (1 kHz tone @
±3.5 kHz deviation), then presses the MR button twice.
Rotate the DIAL to select the next setting.
S-Meter Full-Scale Adjustment (S9 LEVEL) [120]
m Adjust the generator level to +20 dBµ (1 kHz tone @
±3.5 kHz deviation), then presses the MR button twice.
Rotate the DIAL to select the next setting.
Wide-FM S-Meter S-1 Adjustment (S1 LEVEL) [51]
m Adjust the generator level to –0 dBµ (1 kHz tone @ ±20
kHz deviation), then presses the MR button twice. Ro-
tate the DIAL to select the next setting.
Wide-FM S-Meter Full-Scale Adjustment (S9 LEVEL) [170]
m Adjust the generator level to +20 dBµ (1 kHz tone @ ±20
kHz deviation), then presses the MR button twice. Ro-
tate the DIAL to select the next setting.
High TX Power Adjustment (HI POWER) [118]
m Transmit, and adjust the output power level for 5.1-5.5
W by rotating the DIAL, then presses the MR button
twice. Rotate the DIAL to select the next setting.
L3 Tx Power Adjustment (L3 POWER) [76]
m Transmit, and adjust the output power level for 2.3-2.7
W by rotating the DIAL, then presses the MR button
twice. Rotate the DIAL to select the next setting.
L2 Tx Power Adjustment (L2 POWER) [44]
m Transmit, and adjust the output power level for 0.8-1.2
W by rotating the DIAL, then presses the MR button
twice. Rotate the DIAL to select the next setting.
L1 Tx Power Adjustment (L1 POWER) [21]
m Transmit, and adjust the output power level for 0.2-0.4
W by rotating the DIAL, then presses the MR button twice.
This completes the 144 MHz band internal alignment
routine; press the BAND button to activate the 430 MHz
band internal alignment routine.
UHF band Alignment
Squelch Hysteresis Adjustment (HIS SQL) [0]
m Press the MR button, then rotate the DIAL for minimum
squelch hysteresis. Press the MR button, then rotate the
DIAL to select the next setting.
Squelch Preset Threshold (THLD SQL) [86]
m Inject a –15.0 dBµ RF signal (1 kHz tone @ ±3.5 kHz
deviation), then presses the MR button twice. Rotate the
DIAL to select the next setting.
Squelch Preset Tight (TIGH SQL) [55]
m Adjust the generator level to –4.0 dBµ, then presses the
MR button twice. Rotate the DIAL to select the next set-
ting.
S-Meter S-1 Adjustment (S1 LEVEL) [7]
m Adjust the generator level to –7.0 dBµ (1 kHz tone @
±3.5 kHz deviation), then presses the MR button twice.
Rotate the DIAL to select the next setting.
S-Meter Full-Scale Adjustment (S9 LEVEL) [96]
m Adjust the generator level to +20 dBµ (1 kHz tone @
±3.5 kHz deviation), then presses the MR button twice.
Rotate the DIAL to select the next setting.
Wide-FM S-Meter S-1 Adjustment (S1 LEVEL) [13]
m Adjust the generator level to 0 dBµ (1 kHz tone @ ±20
kHz deviation), then presses the MR button twice. Ro-
tate the DIAL to select the next setting.
Wide-FM S-Meter Full-Scale Adjustment (S9 LEVEL) [134]
m Adjust the generator level to +20 dBµ (1 kHz tone @ ±20
kHz deviation), then presses the MR button twice. Ro-
tate the DIAL to select the next setting.
High TX Power Adjustment (HI POWER) [172]
m Transmit, and adjust the output power level for 4.6-5.0
W by rotating the DIAL, then presses the MR button
twice. Rotate the DIAL to select the next setting.
15
Alignment
L3 Tx Power Adjustment (L3 POWER) [119]
m Transmit, and adjust the output power level for 2.3-2.7
W by rotating the DIAL, then presses the MR button
twice. Rotate the DIAL to select the next setting.
L2 Tx Power Adjustment (L2 POWER) [69]
m Transmit, and adjust the output power level for 0.8-1.2
W by rotating the DIAL, then presses the MR button
twice. Rotate the DIAL to select the next setting.
L1 Tx Power Adjustment (L1 POWER) [35]
m Transmit, and adjust the output power level for 0.2-0.4
W by rotating the DIAL, then presses the MR button twice.
This completes the internal alignment routine for all bands.
To save all settings and exit, press the HOME button.
16
Alignment
Note:

17
CNTL Unit
Circuit Diagram
0V
(0V)
×× : RX
(××) : TX
[××] : AM RX
{××} : FM-W RX
0.7V(0V)
0V
(0V)
3.0V(0V)
3.0V(0V)
2.4V(0V)
0.3V(0V)
7.3V(0V) 0.5V(0V)
6.8V(0V)
0V(0V)
0.5V
(0V)
7.1V(0V)
3.0V(0V)
0.7V(0V)
0V(0V)
3.0V(0V)
1.8V(1.8V)
2.4V
(2.4V)
0.3V
(0V)
3.0V
(0V)
1.3V(0V)
0.5V(0V)
1.2V(0V)
3.0V(0V)
1.2V
(0V)
0V(0V)
2.5V
(0V)
1.2V
(0V)
0V(3.0V)
2.4V
(1.2V)
3.0V
(3.0V)
1.2V
(1.2V) 1.2V(1.2V) 1.2V(1.2V)
1.2V(1.2V)
3.0V(3.0V)
2.0V(2.0V)
3.0V(0V)
0V(0V)
7.3V(0V)
7.3V(0V)
3.0V(0V)
3.0V(0V)
1.3V(0V)
3.0V
(0V)
6.5V(0V)
3.0V(3.0V)
0V(0V)
3.0V(3.0V)
0V(0V)
0V(0V)
3.0V(3.0V)
0V(0V)
0V(0V)
0V(0V)
0V(0V)
0V(0V)
4.3V(4.3V)
6.4V(6.4V) 9.0V(9.0V)
6.0V(6.0V)
4.6V
(4.6V)
3.0V(3.0V) 1.6V(1.6V)
3.0V(3.0V)
1.7V(1.7V)
1.5V(1.5V)
3.0V(3.0V)
1.0V(1.0V)
2.0V(2.0V)
6.1V(6.1V)
5.1V(5.1V)
4.0V(4.0V)
3.0V(1.2V)
0.2V(0V)
1.0V(0V)
0V(3.0V)
0V(0V)[2.6V]
0V(0V){2.6V}
3.0V(3.0V)
2.9V(2.9V)
3.0V(3.0V)
3.0V(3.0V)
3.0V(3.0V)
3.0V(3.0V)
3.0V(3.0V)
0V(0V)
0V(0V)
0V(0V)
1.7V(0V)
0V(1.8V)
3.0V(3.0V)
0.1V(0.1V)
0V(3.0V)
1.5V(2.2V)
0V(0V)
0V(0V)
0V(0V)
0V(0V)
0V(0V)
3.0V(0V)
3.0V(3.0V)
6.5V(6.5)
7.3V(6.7V)
7.5V(7.1V)
0V(0V)
BUSY LED ON: 3.0V
0V(0V)
1.2V(1.2V)
18
CNTL Unit
Note:

19
CNTL Unit
Side A
Parts Layout
2SD1801S
(Q1002)
A CB D
1
2
3
DTC124TE (05)
(Q1008)

20
CNTL Unit
Parts Layout
Side B
a cb d
1
2
3
BA10358FV
(Q1015)
HD6473877UX
(Q1003)
NJM3403AV
(Q1014)
M24C64-WMN
(Q1009)
RH5RH651A
(Q1016)
S-80730SN (DT)
(Q1011, 1017)
S-81230SG (QB)
(Q1013)
DTA144EE (16)
(Q1001) DTC143ZE (E23)
(Q1005)
DTC144EE (26)
(Q1007)
UMD2N (D2)
(Q1010)
UMW1 (W1)
(Q1018)
2SC4617 (BR)
(Q1006)
2SC5374 (NA)
(Q1004)
CPH6102 (AB)
(Q1019)
DA221 (K)
(D1005, 1009, 1010) HN2D01FU (A1)
(D1012)
UMP11N (P11)
(D1014, 1015)
BA030LBSG
(Q1012)

21
Circuit Diagram CNTL Unit (Lot 2 ~)
22
CNTL Unit (Lot 2 ~)
Note:

23
Parts Layout
2SD1801S
(Q1002)
DTC124TE (05)
(Q1008)
CNTL Unit (Lot 2 ~)
A CB D
Side A
1
2
3

24
BA030LBSG
(Q1012)
CNTL Unit (Lot 2 ~)
Parts Layout
HD6473877UX (Lot. 1~)
HD6433876UB17X (Lot. 2~, USA)
HD6433876UB18X (Lot. 2~, EXP)
HD6433876UB18X (Lot. 4~, GER)
HD6433876UB25X (Lot. 6~, USA)
HD6433876UB23X (Lot. 12~, EXP, GER)
(Q1003)
NJM3403AV
(Q1014)
M24C64-WMN (Lot. 1~)
AT24C64N (Lot. 18~)
(Q1009)
DA221 (K)
(D1005, 1009, 1010)
2SC4617 (BR)
(Q1006)
2SC5374 (NA)
(Q1004)
UMP11N (P11)
(D1014, 1015) HN2D01FU (A1)
(D1012)
UMW1 (W1)
(Q1018, 1021)
DTC144EE (26)
(Q1007) DTC143ZE (E23)
(Q1005)
DTA144EE (16)
(Q1001) CPH6102 (AB)
(Q1019)
UMD2N (D2)
(Q1010) RH5RH651A
(Q1016)
BA10358FV
(Q1015)
S-80730SN (DT)
(Q1011, 1017)
S-81230SG (QB)
(Q1013)
TC75S51F (SC)
(Q1020)
a cb d
1
Side B
2
3

25
CNTL Unit (Lot 24 ~)
Circuit Diagram
26
CNTL Unit (Lot 24 ~)
Note:

27
CNTL Unit (Lot 24 ~)
2SD1801S
(Q1002)
DTC124TE (05)
(Q1008)
Parts Layout
A CB D
Side A
1
2
3

28
CNTL Unit (Lot 24 ~)
Parts Layout
DA221 (K)
(D1005, 1009, 1010)
2SC4617 (BR)
(Q1006)
2SC5374 (NA)
(Q1004)
UMP11N (P11)
(D1014, 1015) HN2D01FU (A1)
(D1012)
UMW1 (W1)
(Q1018, 1021)
DTC144EE (26)
(Q1007) DTC143ZE (E23)
(Q1005)
DTA144EE (16)
(Q1001)
CPH6102 (AB)
(Q1019)
UMD2N (D2)
(Q1010)
RH5RH651A
(Q1016)
BA10358FV
(Q1015) S-80730SN (DT)
(Q1011, 1017)
S-81230SG (QB) (Lot. 1~)
S-812C30AMC (Lot. 93~)
(Q1013)
TC75S51F (SC)
(Q1020)
BA030LBSG (Lot. 1~)
TK11130SCL (Lot. 24~)
(Q1012)
a cb d
1
Side B
2
3
NJM3403AV
(Q1014)
M24C64-WMN (Lot. 1~)
AT24C64N (Lot. 18~)
(Q1009)
HD6473877UX (Lot. 1~)
HD6433876UB17X (Lot. 2~, USA)
HD6433876UB18X (Lot. 2~, EXP)
HD6433876UB18X (Lot. 4~, GER)
HD6433876UB25X (Lot. 6~, USA)
HD6433876UB23X (Lot. 12~, EXP, GER)
HD6473877UX (R0453) (Lot. 63~, KOR)
(Q1003)

29
CNTL Unit
*** CNTL UNIT ***
PCB with Components (USA) CB0520002 VERSION A2
PCB with Components (EXPORT) CB0520003 VERSION A1
PCB with Components (EXPORT) CB0520004 VERSION A2
PCB with Components (EXPORT) CB0520005 VERSION A3
PCB with Components (EXPORT) CB0520006 VERSION B1
PCB with Components (EXPORT) CB0520007 VERSION B2
PCB with Components (EXPORT) CB0520008 VERSION B3
PCB with Components (EXPORT) CB0520009 VERSION C1
PCB with Components (EXPORT) CB0520010 VERSION C2
PCB with Components (EXPORT) CB0520011 VERSION C3
PCB with Components (EXPORT) CB0520012 VERSION D1
PCB with Components (EXPORT) CB0520013 VERSION D2
PCB with Components (GERMANY) CB0520014 VERSION B1G
PCB with Components (GERMANY) CB0520015 VERSION B2G
PCB with Components (KOREA) CB0520016 VERSION K1
Printed Circuit Board FR003030C 1-
Printed Circuit Board FR003030D 2-
Printed Circuit Board FR003030F 24-
C 1001 CHIP CAP. 0.001uF 50V W5R CM05W5R102K50AH K22178820 1- AC2
C 1001 CHIP CAP. 0.001uF 50V BGRM36B102K50PT K22178809 11- AC2
C 1002 CHIP CAP. 0.001uF 50V W5R CM05W5R102K50AH K22178820 1- Bb3
C 1002 CHIP CAP. 0.001uF 50V BGRM36B102K50PT K22178809 11- Bb3
C 1003 CHIP CAP. 1uF 10V BGRM40B105K10PT K22100802 1- Bd1
C 1004 CHIP CAP. 1uF 10V FGRM39F105Z10PT K22105001 1- Ba1
C 1005 CHIP CAP. 1uF 10V FGRM39F105Z10PT K22105001 1- Ba1
C 1006 CHIP TA.CAP. 22uF 4V TEMSVA0G226M-8R K78060023 1- Bd2
C 1007 CHIP CAP. 0.001uF 50V W5R CM05W5R102K50AH K22178820 1- Bd2
C 1007 CHIP CAP. 0.001uF 50V BGRM36B102K50PT K22178809 11- Bd2
C 1009 CHIP CAP. 1uF 10V FGRM39F105Z10PT K22105001 1- Ba1
C 1011 CHIP CAP. 1uF 10V FGRM39F105Z10PT K22105001 1- Ba1
C 1012 CHIP CAP. 0.0047uF 25V BGRM36B472K25PT K22148830 1- Bd1
C 1013 CHIP CAP. 1uF 10V FGRM39F105Z10PT K22105001 1- Ba1
C 1014 CHIP CAP. 0.022uF 25V BGRM39B223K25PT K22144807 1- Bd1
C 1015 CHIP CAP. 0.01uF 16V W5R CM05W5R103K16AH K22128805 1- Bc2
C 1015 CHIP CAP. 0.01uF 16V BGRM36B103K16PT K22128804 11- Bc2
C 1016 CHIP CAP. 0.01uF 16V W5R CM05W5R103K16AH K22128805 1- Bc2
C 1016 CHIP CAP. 0.01uF 16V BGRM36B103K16PT K22128804 11- Bc2
C 1017 CHIP CAP. 0.001uF 50V W5R CM05W5R102K50AH K22178820 1- Bd1
C 1017 CHIP CAP. 0.001uF 50V BGRM36B102K50PT K22178809 11- Bd1
C 1018 CHIP CAP. 0.001uF 50V W5R CM05W5R102K50AH K22178820 1- Bc1
C 1018 CHIP CAP. 0.001uF 50V BGRM36B102K50PT K22178809 11- Bc1
C 1020 CHIP CAP. 0.01uF 16V W5R CM05W5R103K16AH K22128805 1- Bd1
C 1020 CHIP CAP. 0.01uF 16V BGRM36B103K16PT K22128804 11- Bd1
C 1021 CHIP CAP. 0.01uF 16V W5R CM05W5R103K16AH K22128805 1- Bd1
C 1021 CHIP CAP. 0.01uF 16V BGRM36B103K16PT K22128804 11- Bd1
C 1022 CHIP CAP. 0.001uF 50V W5R CM05W5R102K50AH K22178820 1- Bb1
C 1022 CHIP CAP. 0.001uF 50V BGRM36B102K50PT K22178809 11- Bb1
C 1023 CHIP CAP. 0.047uF 16V BGRM39B473K16PT K22124804 1- Bd1
C 1024 CHIP CAP. 0.1uF 16V BGRM39B104K16PT K22124805 1- Bd1
C 1025 CHIP CAP. 180pF 25V CH GRM36CH181J25PT K22148201 1- Bd1
C 1026 CHIP CAP. 0.001uF 50V W5R CM05W5R102K50AH K22178820 1- Bd1
C 1026 CHIP CAP. 0.001uF 50V BGRM36B102K50PT K22178809 11- Bd1
C 1027 CHIP CAP. 0.0033uF 50V BGRM36B332K50PT K22178815 1- Bd1
C 1028 CHIP CAP. 0.001uF 50V W5R CM05W5R102K50AH K22178820 1- Bd1
C 1028 CHIP CAP. 0.001uF 50V BGRM36B102K50PT K22178809 11- Bd1
C 1029 CHIP CAP. 0.1uF 16V BGRM39B104K16PT K22124805 1AC1
C 1029 CHIP CAP. 0.001uF 50V W5R CM05W5R102K50AH K22178820 2- AC1
C 1029 CHIP CAP. 0.001uF 50V BGRM36B102K50PT K22178809 11- AC1
C 1030 CHIP CAP. 1uF 10V FGRM39F105Z10PT K22105001 1- Ba2
Parts List
REF. DESCRIPTION VALUE WV TOL. VXSTD P/NMFR’S DESIG VERS.
LAY ADR.
LOT.SIDE.

30
CNTL Unit
REF. DESCRIPTION VALUE WV TOL. VXSTD P/NMFR’S DESIG VERS.
LAY ADR.
LOT.SIDE.
C 1031 CHIP CAP. 1uF 10V FGRM39F105Z10PT K22105001 1- Ba2
C 1032 CHIP CAP. 1uF 10V FGRM39F105Z10PT K22105001 1- Ba2
C 1033 CHIP CAP. 1uF 10V FGRM39F105Z10PT K22105001 1- Ba2
C 1034 CHIP CAP. 1uF 10V BGRM40B105K10PT K22100802 1- Bd1
C 1035 CHIP CAP. 1uF 10V FGRM39F105Z10PT K22105001 1- Ba2
C 1036 CHIP CAP. 0.0033uF 50V BGRM36B332K50PT K22178815 1- Bd1
C 1037 CHIP CAP. 0.047uF 16V BGRM39B473K16PT K22124804 1- Bd2
C 1038 CHIP CAP. 0.001uF 50V W5R CM05W5R102K50AH K22178820 1- Bd1
C 1038 CHIP CAP. 0.001uF 50V BGRM36B102K50PT K22178809 11- Bd1
C 1039 CHIP TA.CAP. 22uF 4V TEMSVA0G226M-8R K78060023 1- Bd2
C 1040 CHIP CAP. 0.01uF 16V W5R CM05W5R103K16AH K22128805 1- Bd1
C 1040 CHIP CAP. 0.01uF 16V BGRM36B103K16PT K22128804 11- Bd1
C 1041 CHIP CAP. 0.001uF 50V W5R CM05W5R102K50AH K22178820 1- Bd2
C 1041 CHIP CAP. 0.001uF 50V BGRM36B102K50PT K22178809 11- Bd2
C 1042 CHIP CAP. 0.0047uF 25V BGRM36B472K25PT K22148830 1- Bd1
C 1043 CHIP CAP. 0.001uF 50V W5R CM05W5R102K50AH K22178820 1- AB2
C 1043 CHIP CAP. 0.001uF 50V BGRM36B102K50PT K22178809 11- AB2
C 1044 CHIP CAP. 1uF 10V BGRM40B105K10PT K22100802 1- Bd1
C 1045 CHIP CAP. 0.047uF 16V BGRM39B473K16PT K22124804 1- Ba1
C 1046 CHIP CAP. 0.047uF 16V BGRM39B473K16PT K22124804 1- Bc3
C 1047 CHIP CAP. 0.01uF 16V W5R CM05W5R103K16AH K22128805 1- Bc1
C 1047 CHIP CAP. 0.01uF 16V BGRM36B103K16PT K22128804 11- Bc1
C 1048 CHIP CAP. 0.001uF 50V W5R CM05W5R102K50AH K22178820 1- AB1
C 1048 CHIP CAP. 0.001uF 50V BGRM36B102K50PT K22178809 11- AB1
C 1049 CHIP CAP. 0.001uF 50V W5R CM05W5R102K50AH K22178820 1- AB1
C 1049 CHIP CAP. 0.001uF 50V BGRM36B102K50PT K22178809 11- AB1
C 1050 CHIP CAP. 15pF 50V CH GRM36CH150J50PT K22178216 1- Bb2
C 1051 CHIP CAP. 0.1uF 16V BGRM39B104K16PT K22124805 1- Bd2
C 1052 CHIP CAP. 7pF 50V CH GRM36CH070D50PT K22178209 1Bb3
C 1052 CHIP CAP. 6pF 50V CH GRM36CH060D50PT K22178208 2- Bb3
C 1052 CHIP CAP. 5pF 50V CH GRM36CH050C50PT K22178207 21- Bb3
C 1053 CHIP CAP. 100pF 50V CH CM05CH101J50AH K22178246 1- Bd2
C 1053 CHIP CAP. 100pF 50V CH GRM36CH101J50PT K22178236 18- Bd2
C 1054 CHIP CAP. 15pF 50V CH GRM36CH150J50PT K22178216 1- Bb3
C 1055 CHIP CAP. 0.001uF 50V W5R CM05W5R102K50AH K22178820 1- AB1
C 1055 CHIP CAP. 0.001uF 50V BGRM36B102K50PT K22178809 11- AB1
C 1056 CHIP CAP. 1uF 10V FGRM39F105Z10PT K22105001 1- Bc1
C 1057 CHIP CAP. 0.01uF 16V W5R CM05W5R103K16AH K22128805 1- Bb2
C 1057 CHIP CAP. 0.01uF 16V BGRM36B103K16PT K22128804 11- Bb2
C 1058 CHIP CAP. 0.001uF 50V W5R CM05W5R102K50AH K22178820 1- Bd2
C 1058 CHIP CAP. 0.001uF 50V BGRM36B102K50PT K22178809 11- Bd2
C 1059 CHIP CAP. 1uF 10V BGRM40B105K10PT K22100802 1- Bc1
C 1060 CHIP CAP. 1uF 10V BGRM40B105K10PT K22100802 1- Bc1
C 1061 CHIP TA.CAP. 220uF 4V SK4-0G227M-RD K78060014 1- Ba1
C 1062 CHIP CAP. 0.001uF 50V W5R CM05W5R102K50AH K22178820 1- Bb1
C 1062 CHIP CAP. 0.001uF 50V BGRM36B102K50PT K22178809 11- Bb1
C 1063 CHIP CAP. 0.001uF 50V W5R CM05W5R102K50AH K22178820 1- Bb1
C 1063 CHIP CAP. 0.001uF 50V BGRM36B102K50PT K22178809 11- Bb1
C 1064 CHIP CAP. 0.01uF 16V W5R CM05W5R103K16AH K22128805 1- Bb1
C 1064 CHIP CAP. 0.01uF 16V BGRM36B103K16PT K22128804 11- Bb1
C 1065 CHIP CAP. 0.01uF 16V W5R CM05W5R103K16AH K22128805 1- AC1
C 1065 CHIP CAP. 0.01uF 16V BGRM36B103K16PT K22128804 11- AC1
C 1066 CHIP CAP. 0.001uF 50V W5R CM05W5R102K50AH K22178820 1- Ba1
C 1066 CHIP CAP. 0.001uF 50V BGRM36B102K50PT K22178809 11- Ba1
C 1067 AL.ELECTRO.CAP. 47uF 16V ECEV1CA470WR K48120013 1- Ba3
C 1068 CHIP CAP. 0.001uF 50V W5R CM05W5R102K50AH K22178820 1- AC1
C 1068 CHIP CAP. 0.001uF 50V BGRM36B102K50PT K22178809 11- AC1
C 1069 CHIP CAP. 0.01uF 16V W5R CM05W5R103K16AH K22128805 1- Bb1
C 1069 CHIP CAP. 0.01uF 16V BGRM36B103K16PT K22128804 11- Bb1
C 1070 CHIP CAP. 0.001uF 50V W5R CM05W5R102K50AH K22178820 1- Bb1

31
CNTL Unit
REF. DESCRIPTION VALUE WV TOL. VXSTD P/NMFR’S DESIG VERS.
LAY ADR.
LOT.SIDE.
C 1070 CHIP CAP. 0.001uF 50V BGRM36B102K50PT K22178809 11- Bb1
C 1071 AL.ELECTRO.CAP. 47uF 16V ECEV1CA470WR K48120013 1- Ba3
C 1072 CHIP TA.CAP. 10uF 6.3V TESVSP0J106M-8R K78080055 1- Bb1
C 1073 CHIP TA.CAP. 22uF 4V TEMSVA0G226M-8R K78060023 1- Bd3
C 1074 CHIP CAP. 0.001uF 50V W5R CM05W5R102K50AH K22178820 1- Ba1
C 1074 CHIP CAP. 0.001uF 50V BGRM36B102K50PT K22178809 11- Ba1
C 1075 CHIP CAP. 0.001uF 50V W5R CM05W5R102K50AH K22178820 1- Bb1
C 1075 CHIP CAP. 0.001uF 50V BGRM36B102K50PT K22178809 11- Bb1
C 1076 CHIP CAP. 0.001uF 50V W5R CM05W5R102K50AH K22178820 1- Bd2
C 1076 CHIP CAP. 0.001uF 50V BGRM36B102K50PT K22178809 11- Bd2
C 1077 CHIP CAP. 0.047uF 10V BGRM36B473K10PT K22108801 1- Bc1
C 1078 CHIP CAP. 0.01uF 16V W5R CM05W5R103K16AH K22128805 1- Bd2
C 1078 CHIP CAP. 0.01uF 16V BGRM36B103K16PT K22128804 11- Bd2
C 1079 CHIP TA.CAP. 33uF 10V TEMSVB21A336M-8R K78100047 1- Bb1
C 1080 CHIP CAP. 0.001uF 50V W5R CM05W5R102K50AH K22178820 1- Bd2
C 1080 CHIP CAP. 0.001uF 50V BGRM36B102K50PT K22178809 11- Bd2
C 1081 CHIP CAP. 0.001uF 50V W5R CM05W5R102K50AH K22178820 1- Bc1
C 1081 CHIP CAP. 0.001uF 50V BGRM36B102K50PT K22178809 11- Bc1
C 1082 CHIP TA.CAP. 10uF 10V TEMSVA1A106M-8R K78100028 1- Bc1
C 1083 CHIP CAP. 0.01uF 16V W5R CM05W5R103K16AH K22128805 1- Bd2
C 1083 CHIP CAP. 0.01uF 16V BGRM36B103K16PT K22128804 11- Bd2
C 1087 CHIP CAP. 330pF 50V CH GRM39CH331J50PT K22174253 1- Bd1
C 1088 CHIP CAP. 1uF 10V FGRM39F105Z10PT K22105001 1- Ba2
C 1089 CHIP CAP. 2pF 50V CK GRM36CK020C50PT K22178204 1- Bb3
C 1090 CHIP CAP. 0.01uF 16V W5R CM05W5R103K16AH K22128805 1- Bb3
C 1090 CHIP CAP. 0.01uF 16V BGRM36B103K16PT K22128804 11- Bb3
C 1091 CHIP CAP. 0.01uF 16V W5R CM05W5R103K16AH K22128805 1- Bb1
C 1091 CHIP CAP. 0.01uF 16V BGRM36B103K16PT K22128804 11- Bb1
C 1092 CHIP TA.CAP. 68uF TEMSVB20G686M-8R K78060033 1- Ba3
C 1093 CHIP CAP. 0.001uF 50V W5R CM05W5R102K50AH K22178820 1- Bc2
C 1093 CHIP CAP. 0.001uF 50V BGRM36B102K50PT K22178809 11- Bc2
C 1094 CHIP TA.CAP. 4.7uF 6.3V TESVSP0J475M-8R K78080053 1- AB2
C 1095 CHIP CAP. 0.1uF 10V BGRM36B104K10PT K22108802 2- Bd1
C 1096 CHIP CAP. 0.1uF 10V BGRM36B104K10PT K22108802 2- Bd1
C 1097 CHIP CAP. 0.001uF 50V W5R CM05W5R102K50AH K22178820 2- Bc1
C 1097 CHIP CAP. 0.001uF 50V BGRM36B102K50PT K22178809 11- Bc1
C 1098 CHIP CAP. 0.001uF 50V W5R CM05W5R102K50AH K22178820 3- AB3
C 1098 CHIP CAP. 0.001uF 50V BGRM36B102K50PT K22178809 11- AB3
C 1099 CHIP CAP. 0.1uF 10V BGRM36B104K10PT K22108802 24- Bb1
C 1100 CHIP TA.CAP. 10uF 6.3V TESVSP0J106M-8R K78080055 24 Bb1
C 1100 CHIP TA.CAP. 22uF 4V TESVSP0G226M-8R K78060047 25- Bb1
C 1101 CHIP CAP. 0.1uF 10V BGRM36B104K10PT K22108802 26-
C 1101 CHIP CAP. 1uF 10V FGRM39F105Z10PT K22105001 74-
D 1001 DIODE UDZ TE-17 5.1B G2070448 1- Bd2
D 1001 DIODE UDZS TE-17 5.1B G2070908 92- Bd2
D 1002 LED AA1101F-TR G2070658 1- AD1
D 1003 DIODE 1SS400 TE61 G2070634 1- Bd1
D 1003 DIODE MA2S111-(TX) G2070614 17- Bd1
D 1004 LED AA1101F-TR G2070658 1- AD3
D 1005 DIODE DA221 TL G2070178 1- Bd2
D 1006 DIODE RD2.0UM-T2 G2070190 1- AB2
D 1007 DIODE RB521S-30 TE61 G2070642 1- Bb3
D 1008 DIODE 1SS400 TE61 G2070634 1- Bb3
D 1008 DIODE MA2S111-(TX) G2070614 17- Bb3
D 1009 DIODE DA221 TL G2070178 1- Bc1
D 1010 DIODE DA221 TL G2070178 1- Bc1
D 1011 DIODE 1SS400 TE61 G2070634 1- Bc3
D 1011 DIODE MA2S111-(TX) G2070614 17- Bc3
D 1012 DIODE HN2D01FUTE85R G2070348 1- Bd2
D 1013 DIODE RB521S-30 TE61 G2070642 1- Ba2

32
CNTL Unit
D 1014 DIODE UMP11N TN G2070646 1- Bd2
D 1015 DIODE UMP11N TN G2070646 1- Bd2
D 1016 DIODE RB521S-30 TE61 G2070642 1- Bb1
D 1017 DIODE RB521S-30 TE61 G2070642 1- Bb1
D 1018 DIODE 1SS400 TE61 G2070634 1-3 AB3
D 1018 DIODE 1SS400 TE61 G2070634 4AB3
D 1019 LED AA1111C-TR G2070660 1- AB1
D 1020 LED AA1111C-TR G2070660 1- AA1
D 1021 LED AA1111C-TR G2070660 1- AA2
D 1022 LED AA1111C-TR G2070660 1- AA2
D 1023 LED AA1111C-TR G2070660 1- AA2
D 1024 LED AA1111C-TR G2070660 1- AA3
DS1001 LCD UNIT DU3L1AF005A Q7000291 1-
J 1001 CONNECTOR IL-FHR-36S-HF-E3000 P1091033 1- Bb1
J 1002 SHIELD FINGER 2026 3100012 S5000196 1- AC2
J 1003 SHIELD FINGER 2026 3100012 S5000196 1- AC2
J 1004 CONNECTOR IL-FHR-33S-HF-E3000 P1091032 1- Ba2
J 1005 CONNECTOR AXK6F10335P P0091225 1- Bc1
L 1001 M.RFC 150uH FLC32T-151J L1690229 1- Bb3
L 1002 M.RFC 150uH FLC32P-T-151K L1690661 1- Bb1
MC1001 MIC. ELEMENT EM-140 M3290032 1- AC3
Q 1001 TRANSISTOR DTA144EE TL G3070074 1- Bd2
Q 1002 TRANSISTOR 2SD1801S-TL G3418018S 1- AB1
Q 1003 IC HD6473877UX ø1Bb2
Q 1003 IC HD6433876UB18X øEXPORT 2- Bb2
Q 1003 IC HD6433876UB23X øEXPORT 12- Bb2
Q 1003 IC HD6433876UB18X øGERMANY 4- Bb2
Q 1003 IC HD6433876UB23X øGERMANY 12- Bb2
Q 1003 IC HD6473877UX R0453 G1093429 KOREA 63- Bb2
Q 1003 IC HD6433876UB17X øUSA 2- Bb2
Q 1003 IC HD6433876UB25X øUSA 6- Bb2
Q 1004 TRANSISTOR 2SC5374-TL G3353748 1- Bb3
Q 1005 TRANSISTOR DTC143ZE TL G3070102 1- Bd2
Q 1006 TRANSISTOR 2SC4617 TL R G3346178R 1- Bd1
Q 1007 TRANSISTOR DTC144EE TL G3070075 1- Bd2
Q 1008 TRANSISTOR DTC124TE TL G3070128 1- AC2
Q 1009 IC M24C64-WMN6T G1092881 1- Bd2
Q 1009 IC AT24C64N-10SI-1.8-SL722A G1093171 18- Bd2
Q 1009 IC AT24C64N-10SI-2.7-SL722A G1093269 26- Bd2
Q 1009 IC AT24C64N-10SI-1.8-SL722A G1093171 41- Bd2
Q 1010 TRANSISTOR UMD2N TR G3070076 1- Bd2
Q 1011 IC S-80730SN-DT-T1 G1091875 1- Bb1
Q 1012 IC BA030LBSG-TR G1092826 1- Bb1
Q 1012 IC TK11130SCL G1093158 24- Bb1
Q 1013 IC S-81230SG-QB-T1 G1091826 1- Bb1
Q 1013 IC S-812C30AMC-C2K-T2 G1093670 93- Bb1
Q 1014 IC NJM3403AV(TE1) G1092215 1- Bd1
Q 1015 IC BA10358FV-E2 G1092781 1- Bd2
Q 1016 IC RH5RH651A-T1 G1092598 1- Bb1
Q 1017 IC S-80730SN-DT-T1 G1091875 1- Bc1
Q 1018 TRANSISTOR UMW1 TR G3070078 1- Bd3
Q 1019 TRANSISTOR CPH6102-TL G3070223 1- Bd2
Q 1020 IC TC75S51F TE85R G1092048 2- Bd1
Q 1021 TRANSISTOR UMW1 TR G3070078 2- Bc1
R 1001 CHIP RES. 2.2M 1/16W 5% CR05-225J-H J24189317 1- Ba1
R 1002 CHIP RES. 2.2k 1/16W 5% CR05-222J-H J24189281 1- Bb3
R 1003 CHIP RES. 1M 1/16W 5% CR05-105J-H J24189313 1- Ba1
R 1004 CHIP RES. 470 1/16W 5% CR05-471J-H J24189273 1- Bd2
R 1005 CHIP RES. 2.2k 1/16W 5% CR05-222J-H J24189281 1- Bd2
R 1007 CHIP RES. 1M 1/16W 5% CR05-105J-H J24189313 1- Ba1
REF. DESCRIPTION VALUE WV TOL. VXSTD P/NMFR’S DESIG VERS.
LAY ADR.
LOT.SIDE.
ø Please contact VERTEX STANDARD.

33
CNTL Unit
REF. DESCRIPTION VALUE WV TOL. VXSTD P/NMFR’S DESIG VERS.
LAY ADR.
LOT.SIDE.
R 1009 CHIP RES. 47k 1/16W 5% CR05-473J-H J24189297 1- Bd1
R 1010 CHIP RES. 5.6k 1/16W 5% CR05-562J-H J24189286 1- Bd1
R 1011 CHIP RES. 100k 1/16W 5% CR05-104J-H J24189301 1- Bd2
R 1013 CHIP RES. 47k 1/16W 5% CR05-473J-H J24189297 1- Bd1
R 1015 CHIP RES. 100 1/16W 5% CR05-101J-H J24189265 1- Ba1
R 1016 CHIP RES. 270k 1/16W 5% CR05-274J-H J24189306 1- Bd1
R 1017 CHIP RES. 1M 1/16W 5% CR05-105J-H J24189313 1- Bc2
R 1018 CHIP RES. 1M 1/16W 5% CR05-105J-H J24189313 1- Bc2
R 1019 CHIP RES. 47k 1/16W 5% CR05-473J-H J24189297 1- Bd1
R 1020 CHIP RES. 22k 1/16W 5% CR05-223J-H J24189293 1- Bd1
R 1021 CHIP RES. 100 1/16W 5% CR05-101J-H J24189265 1- Ba1
R 1022 CHIP RES. 10k 1/16W 5% CR05-103J-H J24189289 1- Bd1
R 1023 CHIP RES. 10k 1/16W 5% CR05-103J-H J24189289 1- Bd1
R 1024 CHIP RES. 4.7k 1/16W 5% CR05-472J-H J24189285 1- Bc1
R 1025 CHIP RES. 1M 1/16W 5% CR05-105J-H J24189313 1- Ba2
R 1026 CHIP RES. 1k 1/16W 5% CR05-102J-H J24189277 1- Bb2
R 1027 CHIP RES. 220k 1/16W 5% CR05-224J-H J24189305 1- Bd1
R 1027 CHIP RES. 270k 1/16W 5% CR05-274J-H J24189306 5- Bd1
R 1028 CHIP RES. 150k 1/16W 5% CR05-154J-H J24189303 1- Bd1
R 1030 CHIP RES. 4.7k 1/16W 5% CR05-472J-H J24189285 1- Bc1
R 1031 CHIP RES. 47k 1/16W 5% CR05-473J-H J24189297 1- Bd1
R 1032 CHIP RES. 180k 1/16W 5% CR05-184J-H J24189304 1- Bd1
R 1033 CHIP RES. 39k 1/16W 5% CR05-393J-H J24189296 1- Bd1
R 1034 CHIP RES. 4.7k 1/16W 5% CR05-472J-H J24189285 1- Bc1
R 1035 CHIP RES. 5.6k 1/16W 5% CR05-562J-H J24189286 1- Bd1
R 1036 CHIP RES. 5.6k 1/16W 5% CR05-562J-H J24189286 1- Bd1
R 1037 CHIP RES. 12k 1/16W 5% CR05-123J-H J24189290 1- Bd2
R 1038 CHIP RES. 4.7k 1/16W 5% CR05-472J-H J24189285 1- Bd1
R 1039 CHIP RES. 2.2k 1/16W 5% CR05-222J-H J24189281 1- Bd1
R 1040 CHIP RES. 100k 1/16W 5% CR05-104J-H J24189301 1- AB2
R 1041 CHIP RES. 47k 1/16W 5% CR05-473J-H J24189297 1- Bd2
R 1042 CHIP RES. 4.7k 1/16W 5% CR05-472J-H J24189285 1- Bd1
R 1043 CHIP RES. 100k 1/16W 0.5% RR0510R-104-D J24189167 1- Ba1
R 1044 CHIP RES. 470k 1/16W 5% CR05-474J-H J24189309 1- Bd1
R 1045 CHIP RES. 100k 1/16W 0.5% RR0510R-104-D J24189167 1- Ba1
R 1046 CHIP RES. 100k 1/16W 0.5% RR0510R-104-D J24189167 1- Ba1
R 1053 CHIP RES. 4.7 1/2W 5% RMC1/2 4R7JCTP J24275479 1- AB1
R 1054 CHIP RES. 100k 1/16W 0.5% RR0510R-104-D J24189167 1- Ba1
R 1055 CHIP RES. 10k 1/16W 5% CR05-103J-H J24189289 1- Bd1
R 1056 CHIP RES. 100 1/16W 5% CR05-101J-H J24189265 1- Bc1
R 1057 CHIP RES. 100 1/16W 5% CR05-101J-H J24189265 1- Bd1
R 1058 CHIP RES. 100 1/16W 5% CR05-101J-H J24189265 1- Bd2
R 1059 CHIP RES. 100 1/16W 5% CR05-101J-H J24189265 1- Bd2
R 1060 CHIP RES. 100 1/16W 5% CR05-101J-H J24189265 1- Bd2
R 1061 CHIP RES. 100 1/16W 5% CR05-101J-H J24189265 1- Bd3
R 1062 CHIP RES. 4.7k 1/16W 5% CR05-472J-H J24189285 1- Bd1
R 1062 CHIP RES. 2.7k 1/16W 5% RMC1/16S 272JTH J24189030 84- Bd1
R 1063 CHIP RES. 47k 1/16W 0.5% RR0510R-473-D J24189159 1- Bc3
R 1064 CHIP RES. 22k 1/16W 5% CR05-223J-H J24189293 1- Bc1
R 1064 CHIP RES. 15k 1/16W 5% RMC1/16S 153JTH J24189039 84- Bc1
R 1065 CHIP RES. 47k 1/16W 5% CR05-473J-H J24189297 1- Bd2
R 1066 CHIP RES. 33k 1/16W 5% CR05-333J-H J24189295 1- Bd2
R 1067 CHIP RES. 68k 1/16W 0.5% RR0510R-683-D J24189163 1- Ba1
R 1068 CHIP RES. 2.2k 1/16W 5% CR05-222J-H J24189281 1- Bc1
R 1069 CHIP RES. 100k 1/16W 5% CR05-104J-H J24189301 1- AC1
R 1070 CHIP RES. 1M 1/16W 5% CR05-105J-H J24189313 1- Bb3
R 1071 CHIP RES. 33k 1/16W 5% CR05-333J-H J24189295 1- Bc2
R 1072 CHIP RES. 10k 1/16W 5% CR05-103J-H J24189289 1Bb3
R 1072 CHIP RES. 2.2k 1/16W 5% CR05-222J-H J24189281 2- Bb3
R 1073 CHIP RES. 3.3k 1/16W 5% CR05-332J-H J24189283 1- Bd2

34
CNTL Unit
REF. DESCRIPTION VALUE WV TOL. VXSTD P/NMFR’S DESIG VERS.
LAY ADR.
LOT.SIDE.
R 1073 CHIP RES. 1.8k 1/16W 5% CR05-182J-H J24189280 10- Bd2
R 1074 CHIP RES. 22k 1/16W 5% CR05-223J-H J24189293 1- Bb3
R 1075 CHIP RES. 100k 1/16W 5% CR05-104J-H J24189301 1- Bc1
R 1076 CHIP RES. 15k 1/16W 5% CR05-153J-H J24189291 1- Bc1
R 1077 CHIP RES. 390k 1/16W 5% CR05-394J-H J24189308 1- Bc1
R 1078 CHIP RES. 1k 1/16W 5% CR05-102J-H J24189277 1- Bc1
R 1079 CHIP RES. 1k 1/16W 5% CR05-102J-H J24189277 1- Bc1
R 1080 CHIP RES. 1M 1/16W 5% CR05-105J-H J24189313 1- AB1
R 1081 CHIP RES. 4.7k 1/16W 5% CR05-472J-H J24189285 1- AC1
R 1082 CHIP RES. 82k 1/16W 5% CR05-823J-H J24189300 1- Bc1
R 1083 CHIP RES. 39k 1/16W 5% CR05-393J-H J24189296 1- Bc1
R 1084 CHIP RES. 2.2k 1/16W 5% CR05-222J-H J24189281 1- Bd3
R 1085 CHIP RES. 4.7 1/16W 5% CR05-4R7J-H J24189249 1- Bc1
R 1092 CHIP RES. 100k 1/16W 5% CR05-104J-H J24189301 1- Bc1
R 1095 CHIP RES. 01/16W CR05-000-H J24189248 1- Bd1
R 1096 CHIP RES. 01/16W CR05-000-H J24189248 1- Bd1
R 1097 CHIP RES. 560k 1/16W 5% CR05-564J-H J24189310 1- Bd1
R 1098 CHIP RES. 180k 1/16W 5% CR05-184J-H J24189304 1- Bd1
R 1099 CHIP RES. 27k 1/16W 5% CR05-273J-H J24189294 1- Bd1
R 1100 CHIP RES. 01/16W CR05-000-H J24189248 1-3 Bd3
R 1100 CHIP RES. 01/16W CR05-000-H J24189248 4Bd3
R 1101 CHIP RES. 01/16W CR05-000-H J24189248 1-3 Bd3
R 1101 CHIP RES. 01/16W CR05-000-H J24189248 4Bd3
R 1102 CHIP RES. 3.3k 1/16W 5% RMC1/16 332JATP J24185332 1Bd1
R 1102 CHIP RES. 10k 1/16W 5% CR05-103J-H J24189289 2- Bd1
R 1103 CHIP RES. 47k 1/16W 5% CR05-473J-H J24189297 2- Bd1
R 1103 CHIP RES. 68k 1/16W 5% CR05-683J-H J24189299 5- Bd1
R 1103 CHIP RES. 56k 1/16W 5% CR05-563J-H J24189298 10- Bd1
R 1104 CHIP RES. 100k 1/16W 5% CR05-104J-H J24189301 2- Bd1
R 1105 CHIP RES. 100k 1/16W 5% CR05-104J-H J24189301 2- Bd1
R 1106 CHIP RES. 10k 1/16W 5% CR05-103J-H J24189289 2- Bd1
R 1107 CHIP RES. 47k 1/16W 5% CR05-473J-H J24189297 2- Bc1
R 1108 CHIP RES. 4.7k 1/16W 5% CR05-472J-H J24189285 1- AC1
R 1109 CHIP RES. 4.7 1/16W 5% RMC1/16S 4R7JTH J24189066 24- Bb1
RB1001 BLOCK RES. 10k SR4E103JT J42900027 1- Bb2
RB1002 BLOCK RES. 20k SR4E203JT J42900028 1- Bb2
RB1003 BLOCK RES. 10k SR4E103JT J42900027 1- Bb2
RB1004 BLOCK RES. 20k SR4E203JT J42900028 1- Bb2
RB1005 BLOCK RES. 10k SR4E103JT J42900027 1- Bb2
RB1006 BLOCK RES. 20k SR4E203JT J42900028 1- Bb2
RB1007 BLOCK RES. 20k SR4E203JT J42900028 1- Bb2
RB1008 BLOCK RES. 10k SR4E103JT J42900027 1- Bb2
S 1002 TACT SWITCH JPM1990-1812 N5090106 1- Ba1
S 1002 TACT SWITCH JPM1990-2311 N5090112 12- Ba1
S 1003 TACT SWITCH JPM1990-1812 N5090106 1- Bb1
S 1003 TACT SWITCH JPM1990-2311 N5090112 12- Bb1
TH1001 THERMISTOR ERTJ1VV473J G9090122 1- Bc3
VR1001 POT. 10k EVN-5ESX50B14 J51811103 1- Bc1
VR1002 POT. 10k EVN-5ESX50B14 J51811103 1- Bc1
VR1003 POT. 10k EVN-5ESX50B14 J51811103 1- Bc1
VR1004 POT. 10k EVN-5ESX50B14 J51811103 1- Bc1
X 1001 XTAL SX-1315 3.579545MHz 3.579545MHZ H0103185 1- Ba3
X 1001 XTAL SX-1319 3.579545MHz 3.579545MHZ H0103229 24- Ba3
MIC HOLDER RUBBER RA0140200 1-
LIGHT GUIDE (LCD) RA0139300 1-
SHEET (LCD) RA0142300 1-
DOUBLE FACE (LCD) RA0142500 1
DOUBLE FACE (LCD) RA014250A 1-

35
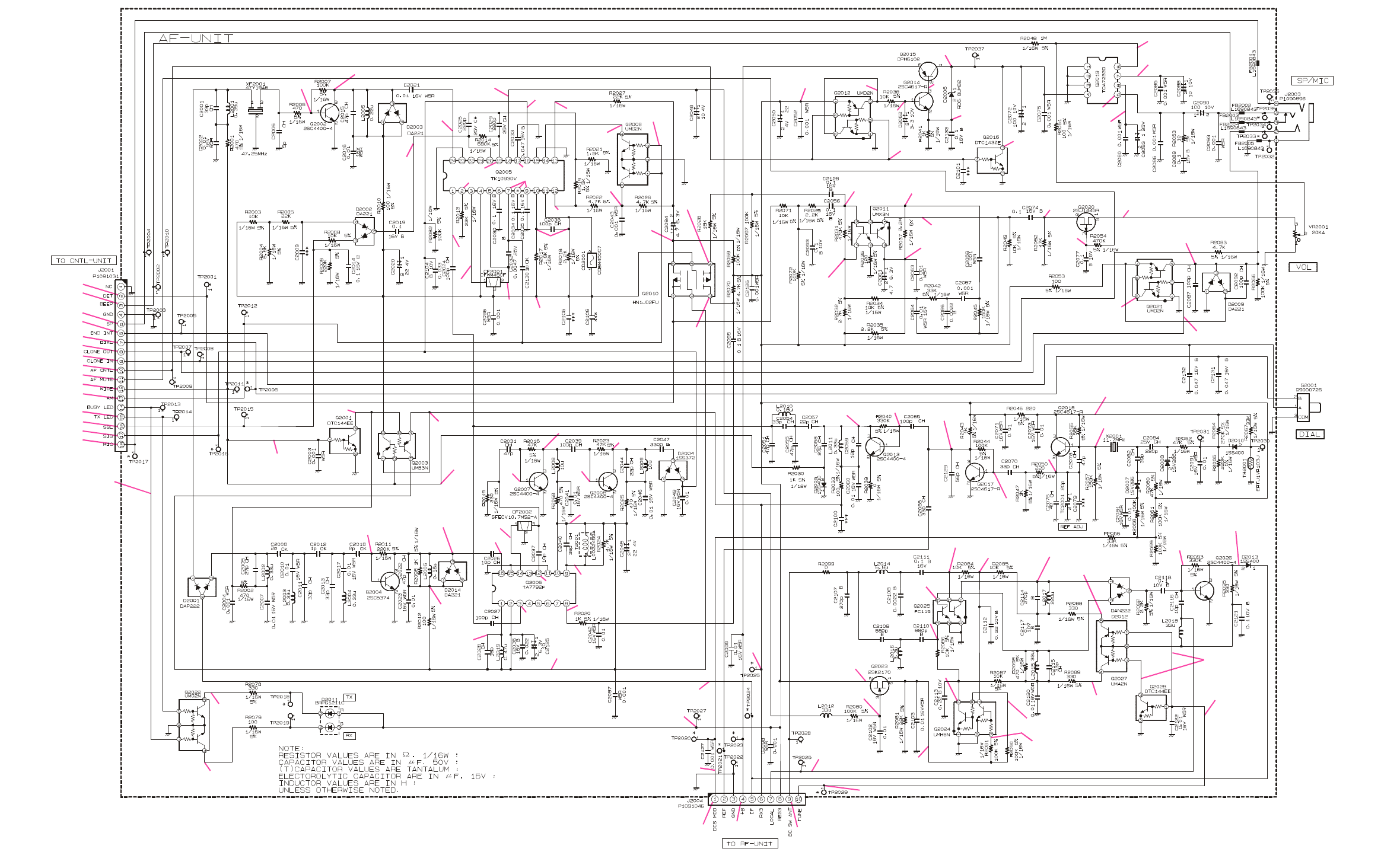
AF Unit
Circuit Diagram
×× : RX
(××) : TX
[××] : AM RX
{××} : FM-W RX
0.7V(0V)
2.6V(0V)
1.4V
(0.2V)
1.4V
(0.2V) 1.3V(0.5V)
0.4V(0.3V)
0.4V(0.3V)
2.4V(0V)
0V(0V)
0V(0V)
0V(0V)
0V(0V)[2.6V]
3.0V(0V) 3.0V(0V)
3.0V(0V)
7.2V(0V)
6.5V
2.3V(0V)
0V(2.8V) 7.2V(0V)
0V(0V)
0.5V(0.4V)
1.2V(0V)
3.4V(0.4V)
3.0V(0V)
0V(0V)
3.0V(0V)
0V
0V
0V
(3.0V)
0.6V(0.6V) 1.2V(1.2V)
1.1V(1.1V)
2.8V(2.8V)
1.7V(1.7V)
1.6V
(1.6V)
3.0V
(3.0V)
0.6V
(0.6V)
0V(0V)
3.0V(0V)
1.2V(0V)
0V(0V)
3.0V(0V)
1.4V
(0V)
1.8V(0V)
3.0V
(0V)
0.3V(0V)
2.3V(0V)
3.0V(0V)
0.3V(0V) 0.5V
(0.2V)
0.6V(0.1V)
0.5V
(0V)
0.6V(0V)
2.9V(0V) 1.6V(0V) 1.0V(1.0V)
0.4V(0.4V)
0V(0V)
1.6V(1.6V)
2.8V(2.8V)
BC Band: 1.5V
SW Band: 1.5V
BC Band: 0.7V
SW Band: 0.7V
BC Band: 1.5V
SW Band: 1.5V
BC Band: 0.5V
SW Band: 0.5V
BC Band: 1.7V
SW Band: 1.7V
BC Band: 0.2V
SW Band: 0.2V
BC Band: 0.7V BC Band: 2.7V
SW Band:
0.8V
SW Band: 0.4V
BC Band: 1.7V
SW Band: 1.7V
BC Band: 0.7V
SW Band: 0.7V
BC Band: 0.8V
SW Band: 0.8V
BC Band: 0.4V
SW Band: 0.4V
BC Band: 2.0V
SW Band: 2.0V
BC Band: 3.0V
SW Band: 3.0V
BC Band: 1.0V
SW Band: 1.0V
0.5V(0.4V)
0.5V(0V)
0.5V(0.4V)
0V(0V)
0.3V(0.3V)
0.3V(0V)
0.4V(0.4V)
0.5V(0.4V){1.5V}
0.5V(0.5V)
0.6V(0V)
0.6V(0V)
0.6V(0V)
1.9V(0V)
0V(2.0V)
3.0V(3.0V)
0V(0V)
0V(0V)
3.0V(3.0V)
3.0V(3.0V)
3.0V(3.0V)
3.0V(3.0V)
2.9V(2.9V)
3.0V(3.0V)
0V(0V){2.6V}
0V(0V)[2.6V]
1.0V(0V)
0V(3.0V)
0.2V(0V)
3.0V(1.2V)
BUSY LED ON: 3.0V
0V(0V)
1.5V(0V)
0V(0V)
7.3V(7.4V)
1.4V(0V)
3.0V
(0V)
0.6V(0V)
3.0V(3.0V)
0V(0V)
1.7V(0V)

36
AF Unit
Parts Layout
Side B
BA C
1
Side A
2
1
2
ba c
TDA7233D
(Q2019)
TA7792F
(Q2006)
TK10930V
(Q2005) DTC144EE (26)
(Q2001, 2028)
UMX3N (X3)
(Q2011)
FC119 (119)
(Q2025) CPH6102 (AB)
(Q2015) DAN222 (N)
(D2012)
DA221 (K)
(D2002, 2003, 2009,
2014)
1SS372 (N9)
(D2004)
2SK2170 (JA)
(Q2023)
DTC143ZE (E23)
(Q2016)
UMA2N (A2)
(Q2027)
UMB3N (B3)
(Q2003)
UMD2N (D2)
(Q2012, 2021)
UMG2N (G2)
(Q2009, 2022)
DAP222 (P)
(D2001)
2SC4400 (RT4)
(Q2002, 2007, 2008,
2013, 2026)
2SC4617 (BR)
(Q2014, 2017, 2018)
2SC5374 (NA)
(Q2004)
UMH6N (H6)
(Q2024)
HN1J02FU (KS)
(Q2010) 2SJ144GR (VG)
(Q2020) BRPG1211C
(D2011)

37
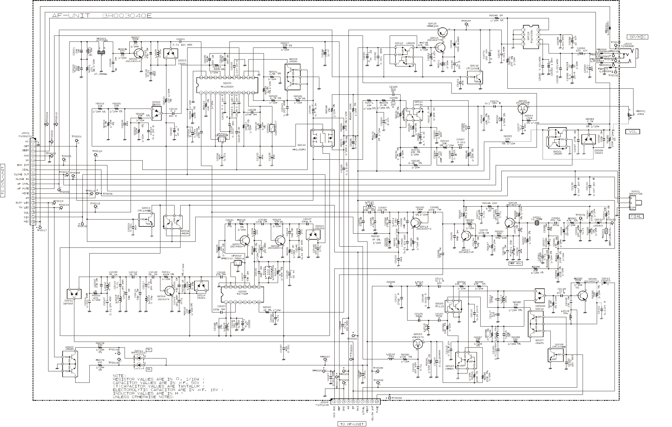
AF Unit (Lot 2~)
Circuit Diagram

38
AF Unit (Lot 2~)
Parts Layout
TDA7233D
(Q2019)
TA7792F
(Q2006)
TK10930V
(Q2005) UMX3N (X3)
(Q2011)
FC119 (119)
(Q2025) CPH6102 (AB)
(Q2015)
Side B
BA C
1
Side A
2
1
2
ba c
DA221 (K)
(D2002, 2003, 2009,
2014)
1SS372 (N9)
(D2004)
2SK2170 (JA)
(Q2023)
DTC143ZE (E23)
(Q2016)
UMA2N (A2)
(Q2027)
UMB3N (B3)
(Q2003)
UMD2N (D2)
(Q2012, 2021)
UMG2N (G2)
(Q2009, 2022)
2SC4400 (RT4)
(Q2002, 2007, 2008,
2013, 2026)
2SC4617 (BR)
(Q2014, 2017, 2018)
2SC5374 (NA)
(Q2004)
UMH6N (H6)
(Q2024)
HN1J02FU (KS)
(Q2010) 2SJ144GR (VG)
(Q2020)
DTC144EE (26)
(Q2001, 2028) DAN222 (N)
(D2012)
DAP222 (P)
(D2001) BRPG1211C
(D2011)

39
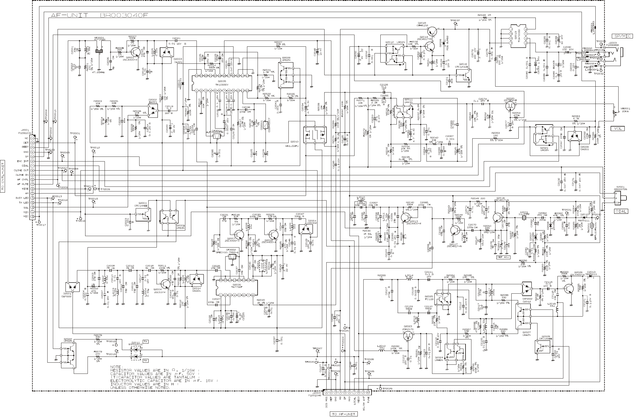
AF Unit (Lot 5~)
Circuit Diagram

40
AF Unit (Lot 5~)
Parts Layout
TDA7233D
(Q2019)
TA7792F
(Q2006)
TK10930V
(Q2005) UMX3N (X3)
(Q2011)
FC119 (119)
(Q2025) CPH6102 (AB)
(Q2015)
Side B
BA C
1
Side A
2
1
2
ba c
DA221 (K)
(D2002, 2003, 2009,
2014)
1SS372 (N9)
(D2004)
2SK2170 (JA)
(Q2023)
DTC143ZE (E23)
(Q2016)
UMA2N (A2)
(Q2027)
UMB3N (B3)
(Q2003)
UMD2N (D2)
(Q2012, 2021)
UMG2N (G2)
(Q2009, 2022)
2SC4400 (RT4)
(Q2002, 2007, 2008,
2013, 2026)
2SC4617 (BR)
(Q2014, 2017, 2018)
2SC5374 (NA)
(Q2004)
UMH6N (H6)
(Q2024)
HN1J02FU (KS)
(Q2010) 2SJ144GR (VG) (Lot. 1~)
2SJ364 (4M) (Lot. 10~)
(Q2020)
DTC144EE (26)
(Q2001, 2028) DAN222 (N)
(D2012)
DAP222 (P)
(D2001) BRPG1211C
(D2011)

41
AF Unit (Lot 17~)
Circuit Diagram

42
AF Unit (Lot 17~)
Parts Layout
TDA7233D
(Q2019)
TA7792F
(Q2006)
TK10930V
(Q2005) UMX3N (X3)
(Q2011)
FC119 (119)
(Q2025) CPH6102 (AB)
(Q2015)
DA221 (K)
(D2002, 2003, 2009,
2014)
1SS372 (N9)
(D2004)
2SK2170 (JA)
(Q2023)
DTC143ZE (E23)
(Q2016)
UMA2N (A2)
(Q2027)
UMB3N (B3)
(Q2003)
UMD2N (D2)
(Q2012, 2021)
UMG2N (G2)
(Q2009, 2022)
2SC4400 (RT4)
(Q2002, 2007, 2008,
2013, 2026)
2SC4617 (BR)
(Q2014, 2017, 2018)
2SC5374 (NA)
(Q2004)
UMH6N (H6)
(Q2024)
HN1J02FU (KS)
(Q2010) 2SJ144GR (VG) (Lot. 1~)
2SJ364 (4M) (Lot. 10~)
(Q2020)
DTC144EE (26)
(Q2001, 2028) DAN222 (N)
(D2012)
DAP222 (P)
(D2001) BRPG1211C
(D2011)
Side B
BA C
1
Side A
2
1
2
ba c

43
AF Unit
*** AF UNIT ***
PCB with Components CB0521001
Printed Circuit Board FR003040C 1-
Printed Circuit Board FR003040D 2-
Printed Circuit Board FR003040E 5-
Printed Circuit Board FR003040F 17-
C 2001 CHIP CAP. 33pF 50V CH GRM36CH330J50PT K22178224 1- AC1
C 2002 CHIP CAP. 0.01uF 16V W5R CM05W5R103K16AH K22128805 1- AC1
C 2002 CHIP CAP. 0.01uF 16V BGRM36B103K16PT K22128804 11- AC1
C 2003 CHIP CAP. 0.001uF 50V W5R CM05W5R102K50AH K22178820 1- Ba2
C 2003 CHIP CAP. 0.001uF 50V BGRM36B102K50PT K22178809 11- Ba2
C 2004 CHIP CAP. 0.001uF 50V W5R CM05W5R102K50AH K22178820 1- Ba2
C 2004 CHIP CAP. 0.001uF 50V BGRM36B102K50PT K22178809 11- Ba2
C 2005 CHIP CAP. 27pF 50V CH GRM36CH270J50PT K22178222 1- AC1
C 2006 CHIP CAP. 5pF 50V CH GRM36CH050C50PT K22178207 1- AC1
C 2006 CHIP CAP. 8pF 50V CH GRM36CH080D50PT K22178210 11- AC1
C 2007 CHIP CAP. 0.01uF 16V W5R CM05W5R103K16AH K22128805 1- AC1
C 2007 CHIP CAP. 0.01uF 16V BGRM36B103K16PT K22128804 11- AC1
C 2008 CHIP CAP. 2pF 50V CK GRM36CK020C50PT K22178204 1- AC1
C 2010 CHIP CAP. 0.01uF 16V W5R CM05W5R103K16AH K22128805 1- AC1
C 2010 CHIP CAP. 0.01uF 16V BGRM36B103K16PT K22128804 11- AC1
C 2011 CHIP CAP. 33pF 50V CH GRM36CH330J50PT K22178224 1- AC1
C 2012 CHIP CAP. 1pF 50V CK GRM36CK010C50PT K22178202 1- AC1
C 2012 CHIP CAP. 2pF 50V CK GRM36CK020C50PT K22178204 37- AC1
C 2013 CHIP CAP. 33pF 50V CH GRM36CH330J50PT K22178224 1- AC1
C 2014 CHIP CAP. 0.1uF 16V BGRM39B104K16PT K22124805 1- AA2
C 2015 CHIP CAP. 47pF 50V CH GRM36CH470J50PT K22178228 1- AB1
C 2016 CHIP CAP. 0.01uF 16V W5R CM05W5R103K16AH K22128805 1- AB1
C 2016 CHIP CAP. 0.01uF 16V BGRM36B103K16PT K22128804 11- AB1
C 2017 CHIP CAP. 0.01uF 16V W5R CM05W5R103K16AH K22128805 1- AC1
C 2017 CHIP CAP. 0.01uF 16V BGRM36B103K16PT K22128804 11- AC1
C 2018 CHIP CAP. 2pF 50V CK GRM36CK020C50PT K22178204 1- AC1
C 2018 CHIP CAP. 4pF 50V CH GRM36CH040C50PT K22178206 37- AC1
C 2019 CHIP CAP. 0.1uF 16V BGRM39B104K16PT K22124805 1- AB2
C 2020 CHIP TA.CAP. 22uF 4V TEMSVA0G226M-8R K78060023 1- AB2
C 2021 CHIP CAP. 0.01uF 16V W5R CM05W5R103K16AH K22128805 1- AB1
C 2021 CHIP CAP. 0.01uF 16V BGRM36B103K16PT K22128804 11- AB1
C 2022 CHIP CAP. 47pF 50V CH GRM36CH470J50PT K22178228 1- AC2
C 2023 CHIP CAP. 0.01uF 16V W5R CM05W5R103K16AH K22128805 1- AC2
C 2023 CHIP CAP. 0.01uF 16V BGRM36B103K16PT K22128804 11- AC2
C 2024 CHIP CAP. 100pF 50V CH CM05CH101J50AH K22178246 1- AB2
C 2024 CHIP CAP. 100pF 50V CH GRM36CH101J50PT K22178236 18- AB2
C 2025 CHIP CAP. 220pF 25V CH GRM36CH221J25PT K22148203 1- AB2
C 2026 CHIP CAP. 10pF 50V CH GRM36CH100D50PT K22178212 1- Ba2
C 2027 CHIP CAP. 100pF 50V CH CM05CH101J50AH K22178246 1- Bb2
C 2027 CHIP CAP. 100pF 50V CH GRM36CH101J50PT K22178236 18- Bb2
C 2028 CHIP CAP. 18pF 50V CH GRM36CH180J50PT K22178218 1- Ba2
C 2029 CHIP CAP. 220pF 25V CH GRM36CH221J25PT K22148203 1- AB2
C 2030 CHIP CAP. 0.1uF 16V BGRM39B104K16PT K22124805 1- AB2
C 2031 CHIP CAP. 47pF 50V CH GRM36CH470J50PT K22178228 1- AB1
C 2032 CHIP CAP. 0.0047uF 25V BGRM36B472K25PT K22148830 1- AB2
C 2033 CHIP CAP. 0.047uF 16V BGRM39B473K16PT K22124804 1- AB2
C 2034 CHIP CAP. 0.1uF 16V BGRM39B104K16PT K22124805 1- AB2
C 2035 CHIP CAP. 0.1uF 16V BGRM39B104K16PT K22124805 1- AB2
C 2036 CHIP CAP. 0.022uF 16V BGRM36B223K16PT K22128806 1- Ba2
C 2037 CHIP CAP. 10pF 50V CH GRM36CH100D50PT K22178212 1- Bb2
C 2038 CHIP CAP. 100pF 50V CH CM05CH101J50AH K22178246 1- AB2
C 2038 CHIP CAP. 100pF 50V CH GRM36CH101J50PT K22178236 18- AB2
C 2039 CHIP CAP. 100pF 50V CH CM05CH101J50AH K22178246 1- AB1
C 2039 CHIP CAP. 100pF 50V CH GRM36CH101J50PT K22178236 18- AB1
Parts List
REF. DESCRIPTION VALUE WV TOL. VXSTD P/NMFR’S DESIG VERS.
LAY ADR.
LOT.SIDE.

44
AF Unit
REF. DESCRIPTION VALUE WV TOL. VXSTD P/NMFR’S DESIG VERS.
LAY ADR.
LOT.SIDE.
C 2040 CHIP CAP. 39pF 50V CH GRM36CH390J50PT K22178226 1- Bb2
C 2041 CHIP CAP. 0.01uF 16V W5R CM05W5R103K16AH K22128805 1- AB1
C 2041 CHIP CAP. 0.01uF 16V BGRM36B103K16PT K22128804 11- AB1
C 2042 CHIP CAP. 0.01uF 16V W5R CM05W5R103K16AH K22128805 1- Bb2
C 2042 CHIP CAP. 0.01uF 16V BGRM36B103K16PT K22128804 11- Bb2
C 2043 CHIP CAP. 0.001uF 50V W5R CM05W5R102K50AH K22178820 1- AB1
C 2043 CHIP CAP. 0.001uF 50V BGRM36B102K50PT K22178809 11- AB1
C 2044 CHIP CAP. 22pF 50V CH GRM36CH220J50PT K22178220 1- AB1
C 2045 CHIP TA.CAP. 22uF 4V TEMSVA0G226M-8R K78060023 1- Ba2
C 2046 CHIP CAP. 0.01uF 16V W5R CM05W5R103K16AH K22128805 1- AB1
C 2046 CHIP CAP. 0.01uF 16V BGRM36B103K16PT K22128804 11- AB1
C 2047 CHIP CAP. 330pF 50V BGRM36B331K50PT K22178803 1- AB1
C 2048 CHIP TA.CAP. 10uF 4V TEMSVA0G106M-8R K78060010 1- AB2
C 2049 CHIP CAP. 0.01uF 16V W5R CM05W5R103K16AH K22128805 1- AB1
C 2049 CHIP CAP. 0.01uF 16V BGRM36B103K16PT K22128804 11- AB1
C 2050 CHIP TA.CAP. 22uF 4V TEMSVA0G226M-8R K78060023 1- Bb1
C 2051 CHIP CAP. 47pF 50V CH GRM36CH470J50PT K22178228 1- AA2
C 2052 CHIP CAP. 0.001uF 50V W5R CM05W5R102K50AH K22178820 1- AB1
C 2052 CHIP CAP. 0.001uF 50V BGRM36B102K50PT K22178809 11- AB1
C 2053 CHIP CAP. 0.1uF 10V BGRM36B104K10PT K22108802 1- AA1
C 2054 CHIP CAP. 33pF 50V CH GRM36CH330J50PT K22178224 1- AA2
C 2055 CHIP CAP. 47pF 50V CH GRM36CH470J50PT K22178228 1- AA2
C 2056 CHIP CAP. 0.1uF 16V BGRM39B104K16PT K22124805 1- AA1
C 2057 CHIP CAP. 22pF 50V CH GRM36CH220J50PT K22178220 1- AA2
C 2058 CHIP CAP. 27pF 50V CH GRM36CH270J50PT K22178222 1- AA2
C 2059 CHIP CAP. 18pF 50V CH GRM36CH180J50PT K22178218 1- AA2
C 2060 CHIP CAP. 0.01uF 16V W5R CM05W5R103K16AH K22128805 1- AA2
C 2060 CHIP CAP. 0.01uF 16V BGRM36B103K16PT K22128804 11- AA2
C 2061 CHIP TA.CAP. 4.7uF 6.3V TEMSVA0J475M-8R K78080017 1- AB1
C 2062 CHIP TA.CAP. 3.3uF 10V SKF-1A335M-RP K78100051 1- Bb1
C 2063 CHIP CAP. 0.001uF 50V W5R CM05W5R102K50AH K22178820 1- AB1
C 2063 CHIP CAP. 0.001uF 50V BGRM36B102K50PT K22178809 11- AB1
C 2064 CHIP CAP. 0.01uF 16V W5R CM05W5R103K16AH K22128805 1- AA1
C 2064 CHIP CAP. 0.01uF 16V BGRM36B103K16PT K22128804 11- AA1
C 2065 CHIP CAP. 100pF 50V CH CM05CH101J50AH K22178246 1- AA2
C 2065 CHIP CAP. 100pF 50V CH GRM36CH101J50PT K22178236 18- AA2
C 2066 CHIP CAP. 0.0022uF 50V BGRM36B222K50PT K22178813 1- AA1
C 2067 CHIP CAP. 0.001uF 50V W5R CM05W5R102K50AH K22178820 1- AA1
C 2067 CHIP CAP. 0.001uF 50V BGRM36B102K50PT K22178809 11- AA1
C 2068 CHIP CAP. 33pF 50V CH GRM36CH330J50PT K22178224 1- AA2
C 2069 CHIP CAP. 0.001uF 50V W5R CM05W5R102K50AH K22178820 1- AA1
C 2069 CHIP CAP. 0.001uF 50V BGRM36B102K50PT K22178809 11- AA1
C 2070 CHIP CAP. 33pF 50V CH GRM36CH330J50PT K22178224 1- Bc2
C 2070 CHIP CAP. 100pF 50V CH CM05CH101J50AH K22178246 7- Bc2
C 2070 CHIP CAP. 100pF 50V CH GRM36CH101J50PT K22178236 18- Bc2
C 2071 CHIP CAP. 0.01uF 16V W5R CM05W5R103K16AH K22128805 1- Bc2
C 2071 CHIP CAP. 0.01uF 16V BGRM36B103K16PT K22128804 11- Bc2
C 2072 CHIP TA.CAP. 100uF 10V TEMSVD1A107M12R K78100031 1- Bb2
C 2073 CHIP CAP. 0.01uF 16V W5R CM05W5R103K16AH K22128805 1- Bb2
C 2073 CHIP CAP. 0.01uF 16V BGRM36B103K16PT K22128804 11- Bb2
C 2074 CHIP CAP. 0.1uF 16V BGRM39B104K16PT K22124805 1- AA1
C 2075 CHIP CAP. 0.001uF 50V W5R CM05W5R102K50AH K22178820 1- Bb1
C 2075 CHIP CAP. 0.001uF 50V BGRM36B102K50PT K22178809 11- Bb1
C 2076 CHIP CAP. 4pF 50V CH GRM36CH040C50PT K22178206 1- Bc2
C 2077 CHIP CAP. 0.1uF 16V BGRM39B104K16PT K22124805 1- AB1
C 2078 CHIP CAP. 47pF 50V CH GRM36CH470J50PT K22178228 1- Bc2
C 2080 CHIP CAP. 0.001uF 50V W5R CM05W5R102K50AH K22178820 1- Bb1
C 2080 CHIP CAP. 0.001uF 50V BGRM36B102K50PT K22178809 11- Bb1
C 2081 CHIP CAP. 0.01uF 16V W5R CM05W5R103K16AH K22128805 1- Bc2
C 2081 CHIP CAP. 0.01uF 16V BGRM36B103K16PT K22128804 11- Bc2

45
AF Unit
REF. DESCRIPTION VALUE WV TOL. VXSTD P/NMFR’S DESIG VERS.
LAY ADR.
LOT.SIDE.
C 2082 CHIP CAP. 39pF 50V CH GRM36CH390J50PT K22178226 1- Bc2
C 2083 CHIP TA.CAP. 1uF 25V TEMSVA1E105M-8R K78140013 1- AA1
C 2084 CHIP CAP. 220pF 25V CH GRM36CH221J25PT K22148203 1- Bc2
C 2085 CHIP CAP. 0.001uF 50V W5R CM05W5R102K50AH K22178820 1- Bb1
C 2085 CHIP CAP. 0.001uF 50V BGRM36B102K50PT K22178809 11- Bb1
C 2086 CHIP CAP. 0.001uF 50V W5R CM05W5R102K50AH K22178820 1- AA1
C 2086 CHIP CAP. 0.001uF 50V BGRM36B102K50PT K22178809 11- AA1
C 2087 CHIP CAP. 100pF 50V CH CM05CH101J50AH K22178246 1- Bb1
C 2087 CHIP CAP. 100pF 50V CH GRM36CH101J50PT K22178236 18- Bb1
C 2088 CHIP TA.CAP. 10uF 10V TEMSVB21A106M-8R K78100017 1- Bb1
C 2089 CHIP CAP. 0.1uF 16V BGRM39B104K16PT K22124805 1- AA1
C 2090 CHIP TA.CAP. 100uF 10V TEMSVD1A107M12R K78100031 1- Bb1
C 2091 CHIP CAP. 0.01uF 16V W5R CM05W5R103K16AH K22128805 1- Bc2
C 2091 CHIP CAP. 0.01uF 16V BGRM36B103K16PT K22128804 11- Bc2
C 2092 CHIP CAP. 100pF 50V CH CM05CH101J50AH K22178246 1- Bb1
C 2092 CHIP CAP. 100pF 50V CH GRM36CH101J50PT K22178236 18- Bb1
C 2093 CHIP CAP. 0.001uF 50V W5R CM05W5R102K50AH K22178820 1- Bb1
C 2093 CHIP CAP. 0.001uF 50V BGRM36B102K50PT K22178809 11- Bb1
C 2094 CHIP TA.CAP. 4.7uF 6.3V TESVSP0J475M-8R K78080053 1- AB1
C 2095 CHIP CAP. 0.1uF 16V BGRM39B104K16PT K22124805 1- AA2
C 2096 CHIP CAP. 0.001uF 50V W5R CM05W5R102K50AH K22178820 1- AB2
C 2096 CHIP CAP. 0.001uF 50V BGRM36B102K50PT K22178809 11- AB2
C 2097 CHIP CAP. 0.001uF 50V W5R CM05W5R102K50AH K22178820 1- AC1
C 2097 CHIP CAP. 0.001uF 50V BGRM36B102K50PT K22178809 11- AC1
C 2098 CHIP CAP. 0.001uF 50V W5R CM05W5R102K50AH K22178820 1- Ba1
C 2098 CHIP CAP. 0.001uF 50V BGRM36B102K50PT K22178809 11- Ba1
C 2099 CHIP CAP. 0.01uF 16V W5R CM05W5R103K16AH K22128805 1- Bb1
C 2099 CHIP CAP. 0.01uF 16V BGRM36B103K16PT K22128804 11- Bb1
C 2100 CHIP CAP. 0.001uF 50V BGRM36B102K50PT K22178809 12- AA2
C 2102 CHIP CAP. 0.01uF 16V W5R CM05W5R103K16AH K22128805 1- Ba2
C 2102 CHIP CAP. 0.01uF 16V BGRM36B103K16PT K22128804 11- Ba2
C 2103 CHIP CAP. 0.01uF 16V W5R CM05W5R103K16AH K22128805 1- Ba2
C 2103 CHIP CAP. 0.01uF 16V BGRM36B103K16PT K22128804 11- Ba2
C 2104 CHIP CAP. 0.033uF 10V BGRM36B333K10PT K22108803 1- AB1
C 2107 CHIP CAP. 270pF 50V BGRM36B271K50PT K22178802 1- Ba2
C 2108 CHIP CAP. 0.0022uF 50V BGRM36B222K50PT K22178813 1- Ba2
C 2109 CHIP CAP. 680pF 50V BGRM36B681K50PT K22178807 1- Ba2
C 2110 CHIP CAP. 680pF 50V BGRM36B681K50PT K22178807 1- Ba2
C 2111 CHIP CAP. 0.1uF 16V BGRM39B104K16PT K22124805 1- Ba2
C 2112 CHIP CAP. 0.22uF 10V BGRM39B224K10PT K22104801 1- AB2
C 2113 CHIP CAP. 0.22uF 10V BGRM39B224K10PT K22104801 1- Ba2
C 2114 CHIP CAP. 270pF 50V BGRM36B271K50PT K22178802 1- AC2
C 2115 CHIP CAP. 33pF 50V CH GRM36CH330J50PT K22178224 1- AC2
C 2116 CHIP CAP. 10pF 50V CH GRM36CH100D50PT K22178212 1- AC2
C 2117 CHIP CAP. 0.1uF 10V BGRM36B104K10PT K22108802 1- AC2
C 2118 CHIP CAP. 0.1uF 10V BGRM36B104K10PT K22108802 1- AC2
C 2120 CHIP CAP. 0.01uF 16V W5R CM05W5R103K16AH K22128805 1- AC2
C 2120 CHIP CAP. 0.01uF 16V BGRM36B103K16PT K22128804 11- AC2
C 2121 CHIP CAP. 0.1uF 10V BGRM36B104K10PT K22108802 1- AC2
C 2122 CHIP CAP. 0.01uF 16V W5R CM05W5R103K16AH K22128805 1- AC2
C 2122 CHIP CAP. 0.01uF 16V BGRM36B103K16PT K22128804 11- AC2
C 2125 CHIP TA.CAP. 10uF 6.3V TESVSP0J106M-8R K78080055 1- Bb2
C 2126 CHIP CAP. 0.001uF 50V W5R CM05W5R102K50AH K22178820 1- AA2
C 2126 CHIP CAP. 0.001uF 50V BGRM36B102K50PT K22178809 11- AA2
C 2127 CHIP CAP. 0.001uF 50V W5R CM05W5R102K50AH K22178820 2- AA2
C 2127 CHIP CAP. 0.001uF 50V BGRM36B102K50PT K22178809 11- AA2
C 2128 CHIP CAP. 0.1uF 16V BGRM39B104K16PT K22124805 1- AA1
C 2129 CHIP CAP. 56pF 50V CH GRM36CH560J50PT K22178230 1- Bb2
C 2129 CHIP CAP. 68pF 50V CH GRM36CH680J50PT K22178232 7- Bb2
C 2130 CHIP CAP. 1pF 50V CK GRM39CK010C50PT K22174202 1- AB1

46
AF Unit
C 2131 CHIP CAP. 0.047uF 16V BGRM39B473K16PT K22124804 1- AA1
C 2132 CHIP CAP. 0.047uF 16V BGRM39B473K16PT K22124804 1- AA1
C 2133 CHIP CAP. 0.1uF 16V BGRM39B104K16PT K22124805 1- Bb1
C 2134 CHIP CAP. 33pF 50V CH GRM36CH330J50PT K22178224 7- Bc2
CD2001 CERAMIC DISC CDBM450C7 H7900930 1- AC2
CF2001 CERAMIC FILTER CFWM450F H3900453 1- AB2
CF2001 CERAMIC FILTER ALFYM450F=K H3900531 35- AB2
CF2002 CERAMIC FILTER SFECV10.7MS2-A-TC H3900514 1- Bb1
D 2001 DIODE DAP222-TL G2070432 1- AC1
D 2002 DIODE DA221 TL G2070178 1- AA2
D 2003 DIODE DA221 TL G2070178 1- AB1
D 2004 DIODE 1SS372(TE85R) G2070632 1- AB1
D 2004 DIODE 1SS302 TE85R G2070088 7- AB1
D 2005 DIODE 1SS400 TE61 G2070634 1- AA2
D 2005 DIODE MA2S111-(TX) G2070614 17- AA2
D 2006 DIODE RD6.8UMB2-T1B G2070438 1- Bb1
D 2007 DIODE 1SV286(TPL3) G2070610 1- Bc2
D 2008 DIODE 1SV286(TPL3) G2070610 1- Bc2
D 2009 DIODE DA221 TL G2070178 1- Bb1
D 2010 DIODE 1SS400 TE61 G2070634 1- Bc2
D 2010 DIODE MA2S111-(TX) G2070614 17- Bc2
D 2011 LED BRPG1211C-TR G2070654 1- Bb1
D 2012 DIODE DAN222 TL G2070174 1- AC2
D 2013 DIODE 1SS400 TE61 G2070634 1- AC1
D 2013 DIODE MA2S111-(TX) G2070614 17- AC1
D 2014 DIODE DA221 TL G2070178 1- AC1
D 2015 DIODE MA2S111-(TX) G2070614 17- AB1
FB2001 CHIP COIL BLM10A121SPT L1690843 1- Bc1
FB2002 CHIP COIL BLM10A121SPT L1690843 1- Bc1
FB2003 CHIP COIL BLM10A121SPT L1690843 1- Bb1
FB2004 CHIP COIL BLM10A121SPT L1690843 1- Bb1
FB2005 CHIP COIL BLM10A121SPT L1690843 1- Bc1
J 2001 CONNECTOR IL-FHR-18S-HF-E3000 P1091031 1- Ba1
J 2003 CONNECTOR HSJ1594-010055 P1090896 1- AA1
J 2004 CONNECTOR IL-FHR-10S-HF-E3000 P1091046 1- Ba1
L 2001 M.RFC 0.39uH LK1608 R39K-T L1690413 1- AC1
L 2002 M.RFC 0.33uH LK1608 R33K-T L1690412 1- AC1
L 2003 M.RFC 0.33uH LK1608 R33K-T L1690412 1- AC1
L 2004 M.RFC 0.33uH LK1608 R33K-T L1690412 1- AC1
L 2005 M.RFC 0.22uH LK1608 R22K-T L1690410 1- AB1
L 2006 M.RFC 0.18uH LK1608 R18K-T L1690392 1- AC1
L 2008 M.RFC 10uH LK1608 100K-T L1690689 1- AB1
L 2009 M.RFC 10uH LK1608 100K-T L1690689 1- AB1
L 2010 M.RFC 0.18uH LK1608 R18K-T L1690392 1- AA2
L 2011 M.RFC 0.33uH LK1608 R33K-T L1690412 1- AA2
L 2012 M.RFC 33uH LK1608 330M-T L1690690 1- Ba2
L 2014 M.RFC 6.8uH LK1608 6R8K-T L1690632 1- Ba2
L 2015 M.RFC 33uH LK1608 330M-T L1690690 1- AC2
L 2016 M.RFC 3.3uH LK1608 3R3K-T L1690686 1- Ba2
L 2017 M.RFC 220uH ELJ-FA221KF L1690685 1- AC2
L 2017 M.RFC 220uH FLC32T-221J L1690231 4- AC2
L 2018 M.RFC 33uH LK1608 330M-T L1690690 1- AC2
L 2019 M.RFC 0.47uH ELJ-NDR47JF L1690630 1- Ba2
Q 2001 TRANSISTOR DTC144EE TL G3070075 1- Ba2
Q 2002 TRANSISTOR 2SC4400-4-TL G3344008D 1- AB1
Q 2003 TRANSISTOR UMB3N TN G3070158 1- Ba2
Q 2004 TRANSISTOR 2SC5374-TL G3353748 1- AC1
Q 2005 IC TK10930VT1 G1091606 1- AB2
Q 2006 IC TA7792F(TP1) G1092467 1- Bb2
Q 2007 TRANSISTOR 2SC4400-4-TL G3344008D 1- AB1
REF. DESCRIPTION VALUE WV TOL. VXSTD P/NMFR’S DESIG VERS.
LAY ADR.
LOT.SIDE.

47
AF Unit
REF. DESCRIPTION VALUE WV TOL. VXSTD P/NMFR’S DESIG VERS.
LAY ADR.
LOT.SIDE.
Q 2008 TRANSISTOR 2SC4400-4-TL G3344008D 1- AB1
Q 2009 TRANSISTOR UMG2N TR G3070088 1- AB2
Q 2010 FET HN1J02FU(TE85L) G3070221 1- AB2
Q 2011 TRANSISTOR UMX3N TR G3070218 1- AA1
Q 2012 TRANSISTOR UMD2N TR G3070076 1- Bb1
Q 2013 TRANSISTOR 2SC4400-4-TL G3344008D 1- AA2
Q 2014 TRANSISTOR 2SC4617 TL R G3346178R 1- Bb1
Q 2015 TRANSISTOR CPH6102-TL G3070223 1- Bb1
Q 2016 TRANSISTOR DTC143ZE TL G3070102 1- Bb1
Q 2017 TRANSISTOR 2SC4617 TL R G3346178R 1- Bb2
Q 2018 TRANSISTOR 2SC4617 TL R G3346178R 1- Bc2
Q 2019 IC TDA7233D-TR G1091112 1- Bb1
Q 2020 FET 2SJ144GR TE85R G3701447G 1- AB1
Q 2020 FET 2SJ364-R(TX) G3703648R 10- AB1
Q 2021 TRANSISTOR UMD2N TR G3070076 1- Ba1
Q 2022 TRANSISTOR UMG2N TR G3070088 1- AA1
Q 2023 FET 2SK2170-TL G3821708 1- Ba2
Q 2024 TRANSISTOR UMH6N TR G3070216 1- Ba2
Q 2025 TRANSISTOR FC119-TL G3070214 1- Ba2
Q 2026 TRANSISTOR 2SC4400-4-TL G3344008D 1- AC1
Q 2027 TRANSISTOR UMA2N TR G3070213 1- AC2
Q 2028 TRANSISTOR DTC144EE TL G3070075 1- AC2
R 2001 CHIP RES. 470 1/16W 5% CR05-471J-H J24189273 1- AC1
R 2002 CHIP RES. 470 1/16W 5% CR05-471J-H J24189273 1- AC1
R 2003 CHIP RES. 10k 1/16W 5% CR05-103J-H J24189289 1- AB2
R 2004 CHIP RES. 6.8k 1/16W 5% CR05-682J-H J24189287 1- AA2
R 2005 CHIP RES. 22k 1/16W 5% CR05-223J-H J24189293 1- AA2
R 2006 CHIP RES. 470 1/16W 5% CR05-471J-H J24189273 1- AC1
R 2006 CHIP RES. 220 1/16W 5% CR05-221J-H J24189269 11- AC1
R 2007 CHIP RES. 100k 1/16W 5% CR05-104J-H J24189301 1- AB1
R 2008 CHIP RES. 10k 1/16W 5% CR05-103J-H J24189289 1- AA2
R 2009 CHIP RES. 220k 1/16W 5% CR05-224J-H J24189305 1- AA2
R 2010 CHIP RES. 100 1/16W 5% CR05-101J-H J24189265 1- AB1
R 2011 CHIP RES. 220k 1/16W 5% CR05-224J-H J24189305 1- AC1
R 2012 CHIP RES. 100 1/16W 5% CR05-101J-H J24189265 1- AC2
R 2013 CHIP RES. 22k 1/16W 5% CR05-223J-H J24189293 1- AB2
R 2014 CHIP RES. 680k 1/16W 5% CR05-684J-H J24189311 1- AB2
R 2015 CHIP RES. 330 1/16W 5% CR05-331J-H J24189271 1- AB1
R 2016 CHIP RES. 47k 1/16W 5% CR05-473J-H J24189297 1- AB1
R 2017 CHIP RES. 1.8k 1/16W 5% CR05-182J-H J24189280 1- AB1
R 2018 CHIP RES. 2.2k 1/16W 5% CR05-222J-H J24189281 1- AB1
R 2019 CHIP RES. 1.5k 1/16W 5% CR05-152J-H J24189279 1- AB2
R 2020 CHIP RES. 1k 1/16W 5% CR05-102J-H J24189277 1- Bb2
R 2021 CHIP RES. 1.5k 1/16W 5% CR05-152J-H J24189279 1- AB2
R 2022 CHIP RES. 4.7k 1/16W 5% CR05-472J-H J24189285 1- AB1
R 2023 CHIP RES. 47k 1/16W 5% CR05-473J-H J24189297 1- AB1
R 2024 CHIP RES. 4.7k 1/16W 5% CR05-472J-H J24189285 1- Bb2
R 2025 CHIP RES. 470 1/16W 5% CR05-471J-H J24189273 1- AB1
R 2026 CHIP RES. 4.7k 1/16W 5% CR05-472J-H J24189285 1- AB1
R 2027 CHIP RES. 22k 1/16W 5% CR05-223J-H J24189293 1- AB1
R 2028 CHIP RES. 15k 1/16W 5% CR05-153J-H J24189291 1- AB1
R 2029 CHIP RES. 2.2k 1/16W 5% CR05-222J-H J24189281 1- AA1
R 2030 CHIP RES. 1k 1/16W 5% CR05-102J-H J24189277 1- AA2
R 2031 CHIP RES. 470k 1/16W 5% CR05-474J-H J24189309 1- AA1
R 2032 CHIP RES. 2.7k 1/16W 5% CR05-272J-H J24189282 1- AA1
R 2033 CHIP RES. 100 1/16W 5% CR05-101J-H J24189265 1- AA2
R 2034 CHIP RES. 10k 1/16W 5% CR05-103J-H J24189289 1- AA1
R 2035 CHIP RES. 2.2k 1/16W 5% CR05-222J-H J24189281 1- AB1
R 2036 CHIP RES. 120 1/16W 5% CR05-121J-H J24189266 1- AA1
R 2037 CHIP RES. 2.2M 1/16W 5% CR05-225J-H J24189317 1- AA1

48
AF Unit
REF. DESCRIPTION VALUE WV TOL. VXSTD P/NMFR’S DESIG VERS.
LAY ADR.
LOT.SIDE.
R 2038 CHIP RES. 10k 1/16W 5% CR05-103J-H J24189289 1- Bb1
R 2039 CHIP RES. 01/16W CR05-000-H J24189248 1- AA2
R 2039 CHIP RES. 10 1/16W 5% CR05-100J-H J24189253 12- AA2
R 2039 CHIP RES. 100 1/16W 5% CR05-101J-H J24189265 23- AA2
R 2039 CHIP RES. 4.7 1/16W 5% RMC1/16S 4R7JTH J24189066 37- AA2
R 2040 CHIP RES. 330k 1/16W 5% CR05-334J-H J24189307 1- AA2
R 2041 CHIP RES. 1k 1/16W 5% CR05-102J-H J24189277 1- Bb1
R 2042 CHIP RES. 33k 1/16W 5% CR05-333J-H J24189295 1- AA1
R 2043 CHIP RES. 1k 1/16W 5% CR05-102J-H J24189277 1- Bb2
R 2043 CHIP RES. 330 1/16W 5% CR05-331J-H J24189271 7- Bb2
R 2044 CHIP RES. 100k 1/16W 5% CR05-104J-H J24189301 1- Bc2
R 2045 CHIP RES. 150k 1/16W 5% CR05-154J-H J24189303 1- AA1
R 2046 CHIP RES. 220 1/16W 5% CR05-221J-H J24189269 1- Bb2
R 2047 CHIP RES. 1k 1/16W 5% CR05-102J-H J24189277 1- Bb2
R 2048 CHIP RES. 1M 1/16W 5% CR05-105J-H J24189313 1- AB1
R 2049 CHIP RES. 10k 1/16W 5% CR05-103J-H J24189289 1- AA1
R 2050 CHIP RES. 220 1/16W 5% CR05-221J-H J24189269 1- Bc2
R 2051 CHIP RES. 100 1/16W 5% CR05-101J-H J24189265 1- AB1
R 2052 CHIP RES. 47k 1/16W 5% CR05-473J-H J24189297 1- AA1
R 2053 CHIP RES. 100 1/16W 5% CR05-101J-H J24189265 1- Ba1
R 2054 CHIP RES. 470k 1/16W 5% CR05-474J-H J24189309 1- AB1
R 2055 CHIP RES. 56k 1/16W 5% CR05-563J-H J24189298 1- Bc2
R 2056 CHIP RES. 33k 1/16W 5% CR05-333J-H J24189295 1- Bc2
R 2057 CHIP RES. 150k 1/16W 5% CR05-154J-H J24189303 1- Bc2
R 2058 CHIP RES. 100k 1/16W 5% CR05-104J-H J24189301 1- Bc2
R 2059 CHIP RES. 100k 1/16W 5% CR05-104J-H J24189301 1- Bc2
R 2060 CHIP RES. 47k 1/16W 5% CR05-473J-H J24189297 1- Bc2
R 2061 CHIP RES. 100k 1/16W 5% CR05-104J-H J24189301 1- Bc2
R 2062 CHIP RES. 47k 1/16W 5% CR05-473J-H J24189297 1- Bc2
R 2063 CHIP RES. 10 1/16W 5% CR05-100J-H J24189253 1- AA1
R 2064 CHIP RES. 270k 1/16W 5% CR05-274J-H J24189306 1- Bc2
R 2065 CHIP RES. 220k 1/16W 5% CR05-224J-H J24189305 1- Bc2
R 2066 CHIP RES. 100k 1/16W 5% CR05-104J-H J24189301 1- Bb1
R 2067 CHIP RES. 33k 1/16W 5% CR05-333J-H J24189295 1- Bc2
R 2068 CHIP RES. 470 1/16W 5% CR05-471J-H J24189273 1- AB1
R 2069 CHIP RES. 100k 1/16W 5% CR05-104J-H J24189301 1- AB1
R 2070 CHIP RES. 4.7k 1/16W 5% CR05-472J-H J24189285 1- AB1
R 2071 CHIP RES. 10k 1/16W 5% CR05-103J-H J24189289 1- AA1
R 2072 CHIP RES. 100k 1/16W 5% CR05-104J-H J24189301 1- AB1
R 2078 CHIP RES. 330 1/16W 5% CR05-331J-H J24189271 1- AA1
R 2079 CHIP RES. 100 1/16W 5% CR05-101J-H J24189265 1- AA1
R 2080 CHIP RES. 100k 1/16W 5% CR05-104J-H J24189301 1- Ba2
R 2081 CHIP RES. 22k 1/16W 5% CR05-223J-H J24189293 1- Ba2
R 2082 CHIP RES. 100k 1/16W 5% CR05-104J-H J24189301 1- AB1
R 2083 CHIP RES. 4.7k 1/16W 5% CR05-472J-H J24189285 1- Ba1
R 2084 CHIP RES. 10k 1/16W 5% CR05-103J-H J24189289 1- AC2
R 2085 CHIP RES. 10k 1/16W 5% CR05-103J-H J24189289 1- AC2
R 2086 CHIP RES. 10k 1/16W 5% CR05-103J-H J24189289 1- Ba2
R 2087 CHIP RES. 10k 1/16W 5% CR05-103J-H J24189289 1- AC2
R 2088 CHIP RES. 330 1/16W 5% CR05-331J-H J24189271 1- AC2
R 2089 CHIP RES. 330 1/16W 5% CR05-331J-H J24189271 1- AC2
R 2090 CHIP RES. 68k 1/16W 5% CR05-683J-H J24189299 1- Ba2
R 2090 CHIP RES. 100k 1/16W 5% CR05-104J-H J24189301 3- Ba2
R 2091 CHIP RES. 68k 1/16W 5% CR05-683J-H J24189299 1- Ba2
R 2091 CHIP RES. 100k 1/16W 5% CR05-104J-H J24189301 3- Ba2
R 2092 CHIP RES. 2.2k 1/16W 5% CR05-222J-H J24189281 1- AC2
R 2093 CHIP RES. 330k 1/16W 5% CR05-334J-H J24189307 1- AC1
R 2095 CHIP RES. 330 1/16W 5% CR05-331J-H J24189271 1- AC2
R 2096 CHIP RES. 1k 1/16W 5% CR05-102J-H J24189277 1- AC2
R 2097 CHIP RES. 100k 1/16W 5% CR05-104J-H J24189301 1- AB1

49
AF Unit
REF. DESCRIPTION VALUE WV TOL. VXSTD P/NMFR’S DESIG VERS.
LAY ADR.
LOT.SIDE.
R 2098 CHIP RES. 470 1/16W 5% CR05-471J-H J24189273 1- AC2
R 2099 CHIP RES. 01/16W 5% RMC1/16 000JATP J24185000 1- Ba2
S 2001 ROTARY ENCODER TP70N00E20 Q9000723 1AA1
S 2001 ROTARY ENCODER TP70N17E20 Q9000726 2- AA1
T 2001 CHIP TRANS. 10.7MHz CP-4LB/SW 5113-JPS-096 L0022459A 1- Bb2
TC2001 TRIMMER CAP. 20pF CTZ3S-20C-W1-P K91000212 1- Bc2
TC2001 TRIMMER CAP. 20pF CTZ3S-20C-W1-PF K91000266 22- Bc2
TH2001 THERMISTOR ERTJ1VR103J G9090118 1- Bc2
VR2001 POT. TP76N00 20KA(A-70051) J60800238 1- AB1
X 2001 XTAL TOP-B 11.7MHz 11.7MHZ H0103203 1- Bc2
XF2001 XTAL FILTER 47Y15A6 H1102327 1- AC1
50
AF Unit
Note:

51
RF Unit
VHF RX: 1.86V
(0V)
Circuit Diagram
×× : RX
(××) : TX
[××] : AM RX
{××} : FM-W RX
800M RX: 0.72V
(0V)
7.5V(7.5V)
0V(2.0V)
0.5V(2.5V)
1.5V(2.1V)
0V
(1.44V)
0V(2.2V) 0V(4.86V)
0V(6.2V)
7.3V(6.7V) 7.3V(6.7V)
800M RX: 2.0V
(0V) 800M RX: 0.63V
(0V)
800M RX: 2.1V
(0V)
UHF RX: 2.06V (0V)
UHF RX: 0.5V
(0V)
UHF RX: 1.8V
(0V)
UHF RX: 0.72V
(0V)
UHF RX: 1.81V
(0V)
UHF RX: 0.73V
(0V)
VHF RX: 0.75V
(0V)
VHF RX:
1.84V(0V)
VHF RX: 0.73V
(0V)
VHF RX: 0.73V (0V)
VHF RX:
2.03V
(0V)
50M RX: 2.16V
(0V)
50M RX: 0.57V
(0V)
50M RX: 1.37V
(0V)
50M RX: 0.76V
(0V)
(6.0V)
(0~3.0V)
1.0V(2.5V)
50M N-FM: 0V(6.5V)
50M N-FM: 0V(0.2V) 50M N-FM: 0V(4.6V)
0.67V
(0.78V)
1.49V(2.32V)
0.65V
(0.5V)
0.3V
(0.5V)
2.4V(4.4V)
0V(6.1V) 7.3V(6.7V)
6.8V(6.5V)
0V(3.0V)
0V(3.0V)
0V(2.4V)
3.0V(3.0V)
3.0V(3.0V) 3.0V(0V)
0.1V(0.5V)
3.0V(3.0V)
2.4V(3.0V)
2.7V(0V)
2.9V
(2.9V)
2.2V(2.2V)
2.5V
(5.5V)
0V
(0.4V)
2.5V
(5.6V)
2.2V(2.2V)
0V(0.4V)
3.0V
(3.0V)
0V(0V)
0.8V
(1.1V)
2.1V(1.1V)
0V(0V)
3.0V(3.0V)
2.5V
(2.5V)
6.5V(6.5V)
0~2.4V(0V)
0~2.1V(0V)
0~6.5V(0V)
3.0V(3.0V)
2.5V(5.5V)
2.5V(5.6V)
1.9V
(2.0V)
2.1V(2.1V)
2.0V(1.8V)
3.0V(0V) 1.3V(1.3V)
0V(0V)
3.0V
(3.0V)
3.0V
(3.0V)
0V(0V)
7.5V(7.1V)
7.3V(6.7V)
6.5V(6.5V)
3.0V(3.0V)
0V
(0V)
3.0V
(0V)
0V(0V)
0V(0V)
0V(3.0V)
0.1V(0.1V)
0V(1.8V)
3.0V(3.0V)
1.5V
(2.2V)
0~2.4V(0V)
0V(0V)
3.0V(3.0V)
0.6V(0V)
3.0V(0V)
1.4V
(0V)
0V(0V)
1.5V(0V)
0V(6.1V)
50M: 0V(0V)
50M: 2.5V(5.6V)
144M:0V(6.0V)
144M:
0V
(5.3V)
430M:
2.5V
(5.6V)
430M:0V(0V)

52
RF Unit
Side A
Parts Layout
1SS321 (F9)
(D3044)
DAN222 (N)
(D3028, 3029, 3030,
3031, 3045, 3046)
DAN235E (M)
(D3010, 3025)
1SS362 (C3)
(D3002, 3003, 3004)
HN2D01FU (A1)
(D3032)
BA10358FV
(Q3028)
FQ7925
(Q3021) TC75S51F (SC)
(Q3056)
2SA1774 (FR)
(Q3030, 3031, 3032)
DTA124EE (15)
(Q3026)
DTC143ZE (E23)
(Q3055, 3058)
DTC144EE (26)
(Q3049, 3050, 3052,
3053)
UMB3N (B3)
(Q3045, 3046, 3047)
UMD2N (D2)
(Q3025)
UMW1 (W1)
(Q3035, 3054)
DTC143EE (23)
(Q3057)
UMD6N (D6)
(Q3036, 3037, 3038,
3040, 3041, 3042)
2SC4400 (RT4)
(Q3009, 3017)
2SC4617 (BR)
(Q3043)
2SC5277 (D2)
(Q3010, 3018)
2SC5374 (NA)
(Q3007, 3011, 3013,
3016, 3019, 3020,
3022, 3023, 3024,
3027, 3029)
UMX3N (X3)
(Q3008) UMZ1N (Z1)
(Q3048)
CPH6102 (AB)
(Q3044, 3051)
BA C
1
2
Side B
ba c
1
2
2SK3074 (WA)
(Q3034) 2SK3075
(Q3039)

53
RF Unit (Lot 2 ~)
Circuit Diagram

54
RF Unit (Lot 2 ~)
Side A
Parts Layout
1SS321 (F9)
(D3044)
DAN222 (N)
(D3028, 3029, 3030,
3031, 3045,
3046,3049)
DAN235E (M)
(D3010, 3025)
1SS362 (C3)
(D3002, 3003, 3004)
HN2D01FU (A1)
(D3032)
BA10358FV
(Q3028)
FQ7925
(Q3021) TC75S51F (SC)
(Q3056)
2SA1774 (FR)
(Q3030, 3031, 3032)
DTA124EE (15)
(Q3026)
DTC143ZE (E23)
(Q3055, 3058)
DTC144EE (26)
(Q3049, 3050, 3052,
3053)
UMB3N (B3)
(Q3045, 3046, 3047)
UMD2N (D2)
(Q3025)
UMW1 (W1)
(Q3035, 3054)
DTC143EE (23)
(Q3057)
UMD6N (D6)
(Q3036, 3037, 3038,
3040, 3041, 3042)
2SC4400 (RT4)
(Q3009, 3017)
2SC4617 (BR)
(Q3043)
2SC5277 (D2)
(Q3010, 3018)
2SC5374 (NA)
(Q3007, 3011, 3013,
3016, 3019, 3020,
3022, 3023, 3024,
3027, 3029)
UMX3N (X3)
(Q3008) UMZ1N (Z1)
(Q3048)
CPH6102 (AB)
(Q3044, 3051)
BA C
1
2
Side B
ba c
1
2
2SK3074 (WA)
(Q3034) 2SK3075
(Q3039)

55
RF Unit (Lot 5 ~)
Circuit Diagram

56
RF Unit (Lot 5 ~)
Side A
Parts Layout
1SS321 (F9)
(D3044)
DAN222 (N)
(D3028, 3029, 3030,
3031, 3045,
3046,3049)
DAN235E (M)
(D3010, 3025)
1SS362 (C3)
(D3002, 3003, 3004)
HN2D01FU (A1)
(D3032)
BA10358FV
(Q3028)
FQ7925
(Q3021) TC75S51F (SC)
(Q3056)
2SA1774 (FR)
(Q3030, 3031, 3032)
DTA124EE (15)
(Q3026)
DTC143ZE (E23)
(Q3055, 3058)
DTC144EE (26)
(Q3049, 3050, 3052,
3053)
UMB3N (B3)
(Q3045, 3046, 3047)
UMD2N (D2)
(Q3025)
UMW1 (W1)
(Q3035, 3054)
DTC143EE (23)
(Q3057)
UMD6N (D6)
(Q3036, 3037, 3038,
3040, 3041, 3042)
2SC4400 (RT4)
(Q3009, 3017)
2SC4617 (BR)
(Q3043)
2SC5277 (D2)
(Q3010, 3018)
2SC5374 (NA)
(Q3007, 3011, 3013,
3016, 3019, 3020,
3022, 3023, 3024,
3027, 3029)
UMX3N (X3)
(Q3008) UMZ1N (Z1)
(Q3048)
CPH6102 (AB)
(Q3044, 3051)
BA C
1
2
Side B
ba c
1
2
2SK3074 (WA)
(Q3034) 2SK3075
(Q3039)

57
RF Unit (Lot 17 ~)
Circuit Diagram

58
RF Unit (Lot 17 ~)
Side A
Parts Layout
1SS321 (F9)
(D3044)
DAN222 (N)
(D3028, 3029, 3030,
3031, 3045,
3046,3049)
DAN235E (M)
(D3010, 3025)
1SS362 (C3)
(D3002, 3003, 3004)
HN2D01FU (A1)
(D3032)
BA10358FV
(Q3028)
FQ7925
(Q3021) TC75S51F (SC)
(Q3056)
2SA1774 (FR)
(Q3030, 3031, 3032)
DTA124EE (15)
(Q3026)
DTC143ZE (E23)
(Q3055, 3058)
DTC144EE (26)
(Q3049, 3050, 3052,
3053)
UMB3N (B3)
(Q3045, 3046, 3047)
UMD2N (D2)
(Q3025)
UMW1 (W1)
(Q3035, 3054)
DTC143EE (23)
(Q3057)
UMD6N (D6)
(Q3036, 3037, 3038,
3040, 3041, 3042)
2SC4400 (RT4)
(Q3009, 3017)
2SC4617 (BR)
(Q3043)
2SC5277 (D2)
(Q3010, 3018)
2SC5374 (NA)
(Q3007, 3011, 3013,
3016, 3019, 3020,
3022, 3023, 3024,
3027, 3029)
UMX3N (X3)
(Q3008) UMZ1N (Z1)
(Q3048)
CPH6102 (AB)
(Q3044, 3051)
BA C
1
2
Side B
ba c
1
2
2SK3074 (WA)
(Q3034) 2SK3075
(Q3039)

59
RF Unit (Lot 41~)
Circuit Diagram

60
RF Unit (Lot 41~)
Parts Layout
Side A
BA C
1
2
Side B
ba c
1
2
1SS321 (F9)
(D3044)
DAN222 (N)
(D3028, 3029, 3030,
3031, 3045,
3046,3049)
DAN235E (M)
(D3010, 3025)
1SS362 (C3)
(D3002, 3003, 3004)
HN2D01FU (A1)
(D3032)
BA10358FV
(Q3028)
FQ7925
(Q3021) TC75S51F (SC)
(Q3056)
2SA1774 (FR)
(Q3030, 3031, 3032)
DTA124EE (15)
(Q3026)
DTC143ZE (E23)
(Q3055, 3058)
DTC144EE (26)
(Q3049, 3050, 3052,
3053)
UMB3N (B3)
(Q3045, 3046, 3047)
UMD2N (D2)
(Q3025)
UMW1 (W1)
(Q3035, 3054)
DTC143EE (23)
(Q3057)
UMD6N (D6)
(Q3036, 3037, 3038,
3040, 3041, 3042)
2SC4400 (RT4)
(Q3009, 3017)
2SC4617 (BR)
(Q3043)
2SC5277 (D2)
(Q3010, 3018)
2SC5374 (NA)
(Q3007, 3011, 3013,
3016, 3019, 3020,
3022, 3023, 3024,
3027, 3029)
UMX3N (X3)
(Q3008) UMZ1N (Z1)
(Q3048)
CPH6102 (AB)
(Q3044, 3051)
2SK3074 (WA)
(Q3034) 2SK3075
(Q3039)

61
RF Unit
*** RF UNIT ***
PCB with Components (w/ VCO UNIT) CP6321001 1-6
PCB with Components (w/ VCO UNIT) CP6321003 USA 7-
PCB with Components (w/ VCO UNIT) CP6321004 EXPORT 7-
PCB with Components (w/ VCO UNIT) CP6321005 GERMANY 7-
PCB with Components (w/ VCO UNIT) CP6321006 KOREA 7-
Printed Circuit Board FR003050C 1-
Printed Circuit Board FR003050D 2-
Printed Circuit Board FR003050E 5-
Printed Circuit Board FR003050F 17-
Printed Circuit Board FR003050G 41-
C 3001 CHIP CAP. 1pF 50V CK GRM36CK010C50PT K22178202 1- Bc1
C 3001 CHIP CAP. 2pF 50V CK GRM36CK020C50PT K22178204 9- Bc1
C 3002 CHIP CAP. 100pF 50V CH CM05CH101J50AH K22178246 1- Bb1
C 3002 CHIP CAP. 100pF 50V CH GRM36CH101J50PT K22178236 18- Bb1
C 3003 CHIP CAP. 56pF 50V CH GRM36CH560J50PT K22178230 1- Bb1
C 3004 CHIP CAP. 0.1uF 10V BGRM36B104K10PT K22108802 1- Bc2
C 3007 CHIP CAP. 2pF 50V CK GRM36CK020C50PT K22178204 1- Bc1
C 3007 CHIP CAP. 3pF 50V CJ GRM36CJ030C50PT K22178205 5- Bc1
C 3007 CHIP CAP. 2pF 50V CK GRM36CK020C50PT K22178204 9- Bc1
C 3008 CHIP CAP. 12pF 50V CH GRM36CH120J50PT K22178214 1- Bb1
C 3008 CHIP CAP. 100pF 50V CH CM05CH101J50AH K22178246 10- Bb1
C 3008 CHIP CAP. 100pF 50V CH GRM36CH101J50PT K22178236 18- Bb1
C 3009 CHIP CAP. 0.001uF 50V W5R CM05W5R102K50AH K22178820 1- Bb1
C 3009 CHIP CAP. 0.001uF 50V BGRM36B102K50PT K22178809 11- Bb1
C 3010 CHIP CAP. 82pF 50V CH GRM36CH820J50PT K22178234 1- Bc1
C 3014 CHIP CAP. 2pF 50V CK GRM36CK020C50PT K22178204 1- Bc1
C 3014 CHIP CAP. 3pF 50V CJ GRM36CJ030C50PT K22178205 5- Bc1
C 3015 CHIP CAP. 82pF 50V CH GRM36CH820J50PT K22178234 1- Bc1
C 3016 CHIP CAP. 22pF 50V CH GRM36CH220J50PT K22178220 1- Bb1
C 3017 CHIP CAP. 18pF 50V CH GRM36CH180J50PT K22178218 1- Bb1
C 3020 CHIP CAP. 0.001uF 50V W5R CM05W5R102K50AH K22178820 1- Bb1
C 3020 CHIP CAP. 0.001uF 50V BGRM36B102K50PT K22178809 11- Bb1
C 3021 CHIP CAP. 100pF 50V CH CM05CH101J50AH K22178246 1- Bc1
C 3021 CHIP CAP. 100pF 50V CH GRM36CH101J50PT K22178236 18- Bc1
C 3023 CHIP CAP. 18pF 50V CH GRM36CH180J50PT K22178218 1- Bb1
C 3024 CHIP CAP. 47pF 50V CH GRM36CH470J50PT K22178228 1- Bb1
C 3025 CHIP CAP. 100pF 50V CH CM05CH101J50AH K22178246 1- Bc1
C 3025 CHIP CAP. 100pF 50V CH GRM36CH101J50PT K22178236 18- Bc1
C 3026 CHIP CAP. 6pF 50V CH GRM36CH060D50PT K22178208 1- Bc1
C 3031 CHIP CAP. 0.001uF 50V W5R CM05W5R102K50AH K22178820 1- Bc1
C 3031 CHIP CAP. 0.001uF 50V BGRM36B102K50PT K22178809 11- Bc1
C 3032 CHIP CAP. 18pF 50V CH GRM36CH180J50PT K22178218 1- Bb1
C 3033 CHIP CAP. 22pF 50V CH GRM36CH220J50PT K22178220 1- Bb1
C 3034 CHIP CAP. 5pF 50V CH GRM36CH050C50PT K22178207 1- Bb1
C 3035 CHIP CAP. 0.001uF 50V W5R CM05W5R102K50AH K22178820 1- Bb1
C 3035 CHIP CAP. 0.001uF 50V BGRM36B102K50PT K22178809 11- Bb1
C 3036 CHIP CAP. 33pF 50V CH GRM36CH330J50PT K22178224 1- Bb1
C 3038 CHIP CAP. 0.001uF 50V W5R CM05W5R102K50AH K22178820 1- Bc1
C 3038 CHIP CAP. 0.001uF 50V BGRM36B102K50PT K22178809 11- Bc1
C 3039 CHIP CAP. 22pF 50V CH GRM36CH220J50PT K22178220 1- Bc1
C 3040 CHIP CAP. 47pF 50V CH GRM36CH470J50PT K22178228 1- Ba1
C 3040 CHIP CAP. 39pF 50V CH GRM36CH390J50PT K22178226 11- Ba1
C 3041 CHIP CAP. 33pF 50V CH GRM36CH330J50PT K22178224 1- Bb2
C 3042 CHIP CAP. 22pF 50V CH GRM36CH220J50PT K22178220 1- Bb1
C 3044 CHIP CAP. 0.5pF 50V CK GRM36CK0R5C50PT K22178201 1- Bb1
C 3044 CHIP CAP. 0.5pF 50V CK GRM36CK0R5B50PT K22178285 4- Bb1
C 3045 CHIP CAP. 2pF 50V CK GRM36CK020C50PT K22178204 1- Bb1
C 3047 CHIP CAP. 82pF 50V CH GRM36CH820J50PT K22178234 1- Bc1
C 3048 CHIP CAP. 3pF 50V CJ GRM36CJ030C50PT K22178205 1- Bc2
Parts List
REF. DESCRIPTION VALUE WV TOL. VXSTD P/NMFR’S DESIG VERS.
LAY ADR.
LOT.SIDE.

62
RF Unit
REF. DESCRIPTION VALUE WV TOL. VXSTD P/NMFR’S DESIG VERS.
LAY ADR.
LOT.SIDE.
C 3049 CHIP CAP. 0.001uF 50V W5R CM05W5R102K50AH K22178820 1- Bb1
C 3049 CHIP CAP. 0.001uF 50V BGRM36B102K50PT K22178809 11- Bb1
C 3051 CHIP CAP. 22pF 50V CH GRM36CH220J50PT K22178220 1- Bb2
C 3052 CHIP CAP. 22pF 50V CH GRM36CH220J50PT K22178220 1- Ba1
C 3053 CHIP CAP. 2pF 50V CK GRM36CK020C50PT K22178204 1- Bb2
C 3054 CHIP CAP. 22pF 50V CH GRM36CH220J50PT K22178220 1- Bb1
C 3055 CHIP CAP. 82pF 50V CH GRM36CH820J50PT K22178234 1- Bc2
C 3056 CHIP CAP. 4pF 50V CH GRM36CH040C50PT K22178206 1- Bb1
C 3056 CHIP CAP. 6pF 50V CH GRM36CH060D50PT K22178208 10- Bb1
C 3058 CHIP CAP. 0.001uF 50V W5R CM05W5R102K50AH K22178820 1- Bc2
C 3058 CHIP CAP. 0.001uF 50V BGRM36B102K50PT K22178809 11- Bc2
C 3059 CHIP CAP. 22pF 50V CH GRM36CH220J50PT K22178220 1- Bc2
C 3060 CHIP CAP. 0.001uF 50V W5R CM05W5R102K50AH K22178820 1- Bb2
C 3060 CHIP CAP. 0.001uF 50V BGRM36B102K50PT K22178809 11- Bb2
C 3061 CHIP CAP. 10pF 50V CH GRM36CH100D50PT K22178212 1- Bb2
C 3062 CHIP CAP. 22pF 50V CH GRM36CH220J50PT K22178220 1- Bb2
C 3063 CHIP CAP. 4pF 50V CH GRM39CH040C50PT K22174205 1- Bc2
C 3064 CHIP CAP. 10pF 50V CH GRM36CH100D50PT K22178212 1- Bc2
C 3066 CHIP CAP. 10pF 50V CH GRM36CH100D50PT K22178212 1- Bc2
C 3067 CHIP CAP. 10pF 50V CH GRM36CH100D50PT K22178212 1- Bc2
C 3067 CHIP CAP. 10pF 50V CH GRM39CH100D50PT K22174211 5- Bc2
C 3068 CHIP CAP. 10pF 50V CH GRM36CH100D50PT K22178212 1- Bb2
C 3069 CHIP CAP. 15pF 50V CH GRM36CH150J50PT K22178216 1- Bb2
C 3070 CHIP CAP. 10pF 50V CH GRM36CH100D50PT K22178212 1- Bc2
C 3071 CHIP CAP. 56pF 50V CH GRM36CH560J50PT K22178230 1- Bc2
C 3072 CHIP CAP. 0.5pF 50V CK GRM36CK0R5C50PT K22178201 1- Bc2
C 3072 CHIP CAP. 0.5pF 50V CK GRM36CK0R5B50PT K22178285 4- Bc2
C 3073 CHIP CAP. 4pF 50V CH GRM36CH040C50PT K22178206 1- Ba1
C 3075 CHIP CAP. 0.001uF 50V W5R CM05W5R102K50AH K22178820 1- Bc2
C 3075 CHIP CAP. 0.001uF 50V BGRM36B102K50PT K22178809 11- Bc2
C 3076 CHIP CAP. 100pF 50V CH CM05CH101J50AH K22178246 1- Bc2
C 3076 CHIP CAP. 100pF 50V CH GRM36CH101J50PT K22178236 18- Bc2
C 3077 CHIP CAP. 12pF 50V CH GRM36CH120J50PT K22178214 1- Bb2
C 3078 CHIP CAP. 56pF 50V CH GRM39CH560J50PT K22174229 1- Bb2
C 3078 CHIP CAP. 56pF 50V CH GRM36CH560J50PT K22178230 5- Bb2
C 3079 CHIP CAP. 22pF 50V CH GRM36CH220J50PT K22178220 1- Ba1
C 3079 CHIP CAP. 18pF 50V CH GRM36CH180J50PT K22178218 11- Ba1
C 3080 CHIP CAP. 0.001uF 50V W5R CM05W5R102K50AH K22178820 1- Bb2
C 3080 CHIP CAP. 0.001uF 50V BGRM36B102K50PT K22178809 11- Bb2
C 3081 CHIP CAP. 22pF 50V CH GRM36CH220J50PT K22178220 1- Ba2
C 3082 CHIP CAP. 0.001uF 50V W5R CM05W5R102K50AH K22178820 1
C 3083 CHIP CAP. 0.1uF 10V BGRM36B104K10PT K22108802 1
C 3084 CHIP CAP. 2pF 50V CK GRM36CK020C50PT K22178204 1- Ba1
C 3084 CHIP CAP. 4pF 50V CH GRM36CH040C50PT K22178206 5- Ba1
C 3085 CHIP TA.CAP. 4.7uF 10V TEMSVA21A475M-8R K78100045 1- AB2
C 3086 CHIP CAP. 0.001uF 50V W5R CM05W5R102K50AH K22178820 1- Bc2
C 3086 CHIP CAP. 0.001uF 50V BGRM36B102K50PT K22178809 11- Bc2
C 3087 CHIP CAP. 0.001uF 50V W5R CM05W5R102K50AH K22178820 1- Bb1
C 3087 CHIP CAP. 0.001uF 50V BGRM36B102K50PT K22178809 11- Bb1
C 3088 CHIP CAP. 2pF 50V CK GRM39CK020C50PT K22174203 1- Ba2
C 3089 CHIP CAP. 33pF 50V CH GRM36CH330J50PT K22178224 1- Bb2
C 3090 CHIP CAP. 0.001uF 50V W5R CM05W5R102K50AH K22178820 1- Ba2
C 3090 CHIP CAP. 0.001uF 50V BGRM36B102K50PT K22178809 11- Ba2
C 3091 CHIP CAP. 0.5pF 50V CK GRM36CK0R5C50PT K22178201 1- Bb2
C 3091 CHIP CAP. 0.5pF 50V CK GRM36CK0R5B50PT K22178285 4- Bb2
C 3092 CHIP CAP. 0.001uF 50V W5R CM05W5R102K50AH K22178820 1- Bb2
C 3092 CHIP CAP. 0.001uF 50V BGRM36B102K50PT K22178809 11- Bb2
C 3093 CHIP CAP. 100pF 50V CH CM05CH101J50AH K22178246 1- AA2
C 3093 CHIP CAP. 100pF 50V CH GRM36CH101J50PT K22178236 18- AA2
C 3094 CHIP CAP. 100pF 50V CH CM05CH101J50AH K22178246 1- AA2

63
RF Unit
REF. DESCRIPTION VALUE WV TOL. VXSTD P/NMFR’S DESIG VERS.
LAY ADR.
LOT.SIDE.
C 3094 CHIP CAP. 100pF 50V CH GRM36CH101J50PT K22178236 18- AA2
C 3095 CHIP CAP. 100pF 50V CH CM05CH101J50AH K22178246 1- AA2
C 3095 CHIP CAP. 100pF 50V CH GRM36CH101J50PT K22178236 18- AA2
C 3096 CHIP CAP. 0.01uF 16V W5R CM05W5R103K16AH K22128805 1- AB2
C 3096 CHIP CAP. 0.01uF 16V BGRM36B103K16PT K22128804 11- AB2
C 3097 CHIP TA.CAP. 3.3uF 10V SKF-1A335M-RP K78100051 1- Bb1
C 3099 CHIP TA.CAP. 1uF 6.3V TESVSP0J105M-8R K78080028 1- Bb1
C 3100 CHIP CAP. 0.001uF 50V W5R CM05W5R102K50AH K22178820 1- Ba1
C 3100 CHIP CAP. 0.001uF 50V BGRM36B102K50PT K22178809 11- Ba1
C 3101 CHIP CAP. 0.047uF 10V BGRM36B473K10PT K22108801 1- AB2
C 3102 CHIP CAP. 0.001uF 50V BGRM39B102M50PT K22174809 1- AB2
C 3103 CHIP TA.CAP. 0.1uF 20V SKF-1D104M-RP K78130049 1- Bb1
C 3104 CHIP TA.CAP. 0.1uF 20V SKF-1D104M-RP K78130049 1- Bb1
C 3105 CHIP TA.CAP. 0.1uF 20V SKF-1D104M-RP K78130049 1- Bb2
C 3106 CHIP CAP. 0.001uF 50V BGRM39B102M50PT K22174809 1- AA1
C 3107 CHIP CAP. 0.001uF 50V W5R CM05W5R102K50AH K22178820 1- AB1
C 3107 CHIP CAP. 0.001uF 50V BGRM36B102K50PT K22178809 11- AB1
C 3108 CHIP CAP. 0.001uF 50V W5R CM05W5R102K50AH K22178820 1- Bb1
C 3108 CHIP CAP. 0.001uF 50V BGRM36B102K50PT K22178809 11- Bb1
C 3109 CHIP CAP. 0.0047uF 25V BGRM36B472K25PT K22148830 1- Bb2
C 3110 CHIP CAP. 0.033uF 10V BGRM36B333K10PT K22108803 1- Bb2
C 3111 CHIP CAP. 0.001uF 50V W5R CM05W5R102K50AH K22178820 1- AA1
C 3111 CHIP CAP. 0.001uF 50V BGRM36B102K50PT K22178809 11- AA1
C 3112 CHIP CAP. 33pF 50V CH GRM36CH330J50PT K22178224 1- Bb1
C 3113 CHIP CAP. 47pF 50V CH GRM36CH470J50PT K22178228 1- Ba1
C 3114 CHIP CAP. 100pF 50V CH CM05CH101J50AH K22178246 1- Bb2
C 3114 CHIP CAP. 100pF 50V CH GRM36CH101J50PT K22178236 18- Bb2
C 3115 CHIP CAP. 470pF 50V BGRM36B471K50PT K22178805 1Bb2
C 3115 CHIP CAP. 150pF 50V CH GRM36CH151J50PT K22178240 2- Bb2
C 3117 CHIP CAP. 100pF 50V CH GRM39CH101J50PT K22174235 1- AB1
C 3117 CHIP CAP. 100pF 50V CH CM05CH101J50AH K22178246 5- AB1
C 3117 CHIP CAP. 33pF 50V CH GRM36CH330J50PT K22178224 10- AB1
C 3118 CHIP CAP. 0.001uF 50V W5R CM05W5R102K50AH K22178820 1- Ba1
C 3118 CHIP CAP. 0.001uF 50V BGRM36B102K50PT K22178809 11- Ba1
C 3119 CHIP CAP. 0.001uF 50V W5R CM05W5R102K50AH K22178820 1- AA2
C 3119 CHIP CAP. 0.001uF 50V BGRM36B102K50PT K22178809 11- AA2
C 3120 CHIP TA.CAP. 4.7uF 6.3V TESVSP0J475M-8R K78080053 1- AA1
C 3121 CHIP CAP. 22pF 50V CH GRM36CH220J50PT K22178220 1- Ba1
C 3122 CHIP CAP. 0.001uF 50V W5R CM05W5R102K50AH K22178820 1- Ba1
C 3122 CHIP CAP. 0.001uF 50V BGRM36B102K50PT K22178809 11- Ba1
C 3123 CHIP CAP. 0.001uF 50V W5R CM05W5R102K50AH K22178820 1- Ba1
C 3123 CHIP CAP. 0.001uF 50V BGRM36B102K50PT K22178809 11- Ba1
C 3124 CHIP CAP. 0.01uF 16V W5R CM05W5R103K16AH K22128805 1- AB1
C 3124 CHIP CAP. 0.01uF 16V BGRM36B103K16PT K22128804 11- AB1
C 3125 CHIP CAP. 0.001uF 50V W5R CM05W5R102K50AH K22178820 1- AB2
C 3125 CHIP CAP. 0.001uF 50V BGRM36B102K50PT K22178809 11- AB2
C 3126 CHIP CAP. 1uF 10V FGRM39F105Z10PT K22105001 1- AA2
C 3127 CHIP CAP. 1uF 10V FGRM39F105Z10PT K22105001 1- AA2
C 3128 CHIP CAP. 1uF 10V FGRM39F105Z10PT K22105001 1- AA2
C 3129 CHIP CAP. 22pF 50V CH GRM36CH220J50PT K22178220 1- Ba1
C 3130 CHIP CAP. 27pF 50V CH GRM36CH270J50PT K22178222 1- AB1
C 3130 CHIP CAP. 10pF 50V CH GRM36CH100D50PT K22178212 10- AB1
C 3131 CHIP CAP. 0.01uF 16V W5R CM05W5R103K16AH K22128805 1- Ba2
C 3131 CHIP CAP. 0.01uF 16V BGRM36B103K16PT K22128804 11- Ba2
C 3132 CHIP CAP. 0.001uF 50V W5R CM05W5R102K50AH K22178820 1- Ba1
C 3132 CHIP CAP. 0.001uF 50V BGRM36B102K50PT K22178809 11- Ba1
C 3133 CHIP CAP. 150pF 50V CH GRM36CH151J50PT K22178240 1AB1
C 3133 CHIP CAP. 68pF 50V CH GRM36CH680J50PT K22178232 2- AB1
C 3133 CHIP CAP. 220pF 25V CH GRM36CH221J25PT K22148203 10- AB1
C 3133 CHIP CAP. 180pF 25V CH GRM36CH181J25PT K22148201 12- AB1

64
RF Unit
C 3136 CHIP CAP. 0.001uF 50V W5R CM05W5R102K50AH K22178820 1
C 3137 CHIP CAP. 12pF 50V CH GRM36CH120J50PT K22178214 1- AB1
C 3137 CHIP CAP. 10pF 50V CH GRM36CH100D50PT K22178212 5- AB1
C 3138 CHIP CAP. 10pF 50V CH GRM36CH100D50PT K22178212 1AB1
C 3139 CHIP CAP. 0.001uF 50V W5R CM05W5R102K50AH K22178820 1- Bb1
C 3139 CHIP CAP. 0.001uF 50V BGRM36B102K50PT K22178809 11- Bb1
C 3140 CHIP CAP. 9pF 50V CH GRM39CH090D50PT K22174210 1- AB1
C 3141 CHIP TA.CAP. 22uF 4V TEMSVA0G226M-8R K78060023 1- AC1
C 3142 CHIP TA.CAP. 10uF 6.3V TESVSP0J106M-8R K78080055 1- AC1
C 3143 CHIP CAP. 47pF 50V CH GRM39CH470J50PT K22174227 1- Bb1
C 3144 CHIP CAP. 120pF 50V CH GRM39CH121J50PT K22174237 1- AA1
C 3144 CHIP CAP. 150pF 50V CH GRM39CH151J50PT K22174239 5- AA1
C 3145 CHIP CAP. 15pF 50V CH GRM39CH150J50PT K22174215 1- AB1
C 3145 CHIP CAP. 12pF 50V CH GRM39CH120J50PT K22174213 85- AB1
C 3146 CHIP CAP. 33pF 50V CH GRM39CH330J50PT K22174223 1- Bb1
C 3147 CHIP CAP. 220pF 50V CH GRM39CH221J50PT K22174243 1- AA1
C 3148 CHIP CAP. 0.001uF 50V W5R CM05W5R102K50AH K22178820 1- AC1
C 3148 CHIP CAP. 0.001uF 50V BGRM36B102K50PT K22178809 11- AC1
C 3149 CHIP CAP. 0.001uF 50V W5R CM05W5R102K50AH K22178820 1- AB1
C 3149 CHIP CAP. 0.001uF 50V BGRM36B102K50PT K22178809 11- AB1
C 3150 CHIP CAP. 0.001uF 50V W5R CM05W5R102K50AH K22178820 1- Bb1
C 3150 CHIP CAP. 0.001uF 50V BGRM36B102K50PT K22178809 11- Bb1
C 3151 CHIP CAP. 0.01uF 16V W5R CM05W5R103K16AH K22128805 1- AA1
C 3151 CHIP CAP. 0.01uF 16V BGRM36B103K16PT K22128804 11- AA1
C 3152 CHIP TA.CAP. 22uF 4V TEMSVA0G226M-8R K78060023 1- AC1
C 3154 CHIP CAP. 10pF 50V CH GRM39CH100D50PT K22174211 5- Bb1
C 3155 CHIP CAP. 18pF 50V CH GRM39CH180J50PT K22174217 1-4 AA1
C 3156 CHIP CAP. 0.001uF 50V W5R CM05W5R102K50AH K22178820 1- AC1
C 3156 CHIP CAP. 0.001uF 50V BGRM36B102K50PT K22178809 11- AC1
C 3157 CHIP CAP. 0.1uF 10V BGRM36B104K10PT K22108802 1- AA1
C 3158 CHIP CAP. 0.01uF 16V W5R CM05W5R103K16AH K22128805 1- AC1
C 3158 CHIP CAP. 0.01uF 16V BGRM36B103K16PT K22128804 11- AC1
C 3159 CHIP CAP. 47pF 50V CH GRM36CH470J50PT K22178228 1- Bc2
C 3160 CHIP CAP. 3pF 50V CJ GRM36CJ030C50PT K22178205 1- AB1
C 3160 CHIP CAP. 3pF 50V CJ GRM36CJ030C50PT K22178205 9- AB1
C 3161 CHIP CAP. 7pF 50V CH GRM36CH070D50PT K22178209 1- Bb1
C 3162 AL.ELECTRO.CAP. 100uF 16V ECEV1CA101WP K48120012 1- AC1
C 3163 CHIP CAP. 100pF 50V CH GRM39CH101J50PT K22174235 1AA2
C 3163 CHIP CAP. 82pF 50V CH GRM39CH820J50PT K22174233 2- AA2
C 3163 CHIP CAP. 100pF 50V CH GRM39CH101J50PT K22174235 5- AA2
C 3164 CHIP CAP. 10pF 50V CH GRM36CH100D50PT K22178212 1- AA1
C 3164 CHIP CAP. 27pF 50V CH GRM36CH270J50PT K22178222 5- AA1
C 3166 CHIP CAP. 0.001uF 50V W5R CM05W5R102K50AH K22178820 1- AC1
C 3166 CHIP CAP. 0.001uF 50V BGRM36B102K50PT K22178809 11- AC1
C 3167 CHIP CAP. 0.01uF 16V W5R CM05W5R103K16AH K22128805 1- AC1
C 3167 CHIP CAP. 0.01uF 16V BGRM36B103K16PT K22128804 11- AC1
C 3168 CHIP CAP. 100pF 50V CH GRM39CH101J50PT K22174235 1- AA2
C 3171 CHIP CAP. 6pF 50V CH GRM39CH060D50PT K22174207 1- AA1
C 3171 CHIP CAP. 7pF 50V CH GRM39CH070D50PT K22174208 5- AA1
C 3172 CHIP CAP. 47pF 50V CH GRM39CH470J50PT K22174227 1- AA1
C 3172 CHIP CAP. 33pF 50V CH GRM36CH330J50PT K22178224 5- AA1
C 3173 CHIP CAP. 18pF 50V CH GRM36CH180J50PT K22178218 1- AA1
C 3174 CHIP CAP. 5pF 50V CH GRM39CH050C50PT K22174206 1- AA1
C 3174 CHIP CAP. 4pF 50V CH GRM39CH040C50PT K22174205 5- AA1
C 3174 CHIP CAP. 5pF 50V CH GRM39CH050C50PT K22174206 11- AA1
C 3175 CHIP CAP. 4pF 50V CH GRM39CH040C50PT K22174205 1- AA1
C 3176 CHIP CAP. 6pF 50V CH GRM39CH060D50PT K22174207 1- AA1
C 3176 CHIP CAP. 4pF 50V CH GRM39CH040C50PT K22174205 9- AA1
C 3177 CHIP CAP. 33pF 50V CH GRM36CH330J50PT K22178224 1- AB1
C 3178 CHIP CAP. 18pF 50V CH GRM36CH180J50PT K22178218 1- AB1
REF. DESCRIPTION VALUE WV TOL. VXSTD P/NMFR’S DESIG VERS.
LAY ADR.
LOT.SIDE.

65
RF Unit
REF. DESCRIPTION VALUE WV TOL. VXSTD P/NMFR’S DESIG VERS.
LAY ADR.
LOT.SIDE.
C 3178 CHIP CAP. 27pF 50V CH GRM36CH270J50PT K22178222 85- AB1
C 3179 CHIP CAP. 100pF 50V CH CM05CH101J50AH K22178246 1- AB1
C 3179 CHIP CAP. 100pF 50V CH GRM39CH101J50PT K22174235 5- AB1
C 3179 CHIP CAP. 33pF 50V CH GRM39CH330J50PT K22174223 9- AB1
C 3180 CHIP CAP. 100pF 50V CH CM05CH101J50AH K22178246 1- Bb1
C 3180 CHIP CAP. 100pF 50V CH GRM39CH101J50PT K22174235 5- Bb1
C 3181 CHIP CAP. 3pF 50V CJ GRM39CJ030C50PT K22174204 1- AB1
C 3181 CHIP CAP. 2pF 50V CK GRM39CK020C50PT K22174203 5-84 AB1
C 3182 CHIP CAP. 0.001uF 50V W5R CM05W5R102K50AH K22178820 1- Bb1
C 3182 CHIP CAP. 33pF 50V CH GRM36CH330J50PT K22178224 5- Bb1
C 3183 CHIP CAP. 0.01uF 16V W5R CM05W5R103K16AH K22128805 1- Bb1
C 3183 CHIP CAP. 0.01uF 16V BGRM36B103K16PT K22128804 11- Bb1
C 3184 CHIP CAP. 0.5pF 50V CK GRM36CK0R5C50PT K22178201 1- AA1
C 3184 CHIP CAP. 0.5pF 50V CK GRM36CK0R5B50PT K22178285 4AA1
C 3184 CHIP CAP. 1pF 50V CK GRM36CK010C50PT K22178202 5- AA1
C 3184 CHIP CAP. 0.5pF 50V CK GRM36CK0R5B50PT K22178285 11- AA1
C 3185 CHIP CAP. 0.5pF 50V CK GRM36CK0R5C50PT K22178201 1- Bc1
C 3185 CHIP CAP. 0.5pF 50V CK GRM36CK0R5B50PT K22178285 4- Bc1
C 3186 CHIP CAP. 3pF 50V CJ GRM36CJ030C50PT K22178205 5-10 Bc1
C 3187 CHIP CAP. 2pF 50V CK GRM36CK020C50PT K22178204 1- Bc1
C 3187 CHIP CAP. 3pF 50V CJ GRM36CJ030C50PT K22178205 5- Bc1
C 3188 CHIP CAP. 0.001uF 50V W5R CM05W5R102K50AH K22178820 1- Bc1
C 3188 CHIP CAP. 0.001uF 50V BGRM36B102K50PT K22178809 11- Bc1
C 3189 CHIP CAP. 0.01uF 16V W5R CM05W5R103K16AH K22128805 1- Bc1
C 3189 CHIP CAP. 0.01uF 16V BGRM36B103K16PT K22128804 11- Bc1
C 3190 CHIP TA.CAP. 4.7uF 10V TEMSVA21A475M-8R K78100045 1- Ba1
C 3191 CHIP CAP. 0.001uF 50V W5R CM05W5R102K50AH K22178820 1- Ba1
C 3191 CHIP CAP. 0.001uF 50V BGRM36B102K50PT K22178809 11- Ba1
C 3192 CHIP CAP. 0.01uF 16V W5R CM05W5R103K16AH K22128805 1- AB1
C 3192 CHIP CAP. 0.01uF 16V BGRM36B103K16PT K22128804 11- AB1
C 3193 CHIP CAP. 0.01uF 16V W5R CM05W5R103K16AH K22128805 1- Bb1
C 3193 CHIP CAP. 0.01uF 16V BGRM36B103K16PT K22128804 11- Bb1
C 3196 CHIP CAP. 27pF 50V CH GRM39CH270J50PT K22174221 1- AB1
C 3197 CHIP CAP. 9pF 50V CH GRM39CH090D50PT K22174210 1- Bb1
C 3198 CHIP CAP. 0.001uF 50V W5R CM05W5R102K50AH K22178820 1- Ba1
C 3198 CHIP CAP. 0.001uF 50V BGRM36B102K50PT K22178809 11- Ba1
C 3199 CHIP CAP. 0.001uF 50V W5R CM05W5R102K50AH K22178820 1- Ba1
C 3199 CHIP CAP. 0.001uF 50V BGRM36B102K50PT K22178809 11- Ba1
C 3200 CHIP CAP. 0.001uF 50V W5R CM05W5R102K50AH K22178820 1- AB1
C 3200 CHIP CAP. 0.001uF 50V BGRM36B102K50PT K22178809 11- AB1
C 3201 CHIP CAP. 0.001uF 50V W5R CM05W5R102K50AH K22178820 1- AB2
C 3201 CHIP CAP. 0.001uF 50V BGRM36B102K50PT K22178809 11- AB2
C 3202 CHIP CAP. 0.001uF 50V W5R CM05W5R102K50AH K22178820 1- AC2
C 3202 CHIP CAP. 0.001uF 50V BGRM36B102K50PT K22178809 11- AC2
C 3203 CHIP CAP. 0.001uF 50V W5R CM05W5R102K50AH K22178820 1- AB2
C 3203 CHIP CAP. 0.001uF 50V BGRM36B102K50PT K22178809 11- AB2
C 3204 CHIP CAP. 0.001uF 50V W5R CM05W5R102K50AH K22178820 1- Bb1
C 3204 CHIP CAP. 0.001uF 50V BGRM36B102K50PT K22178809 11- Bb1
C 3205 CHIP CAP. 0.001uF 50V W5R CM05W5R102K50AH K22178820 1- Bb2
C 3205 CHIP CAP. 0.001uF 50V BGRM36B102K50PT K22178809 11- Bb2
C 3206 CHIP CAP. 0.001uF 50V W5R CM05W5R102K50AH K22178820 1- Bb2
C 3206 CHIP CAP. 0.001uF 50V BGRM36B102K50PT K22178809 11- Bb2
C 3207 CHIP CAP. 0.047uF 10V BGRM36B473K10PT K22108801 1- Ba2
C 3208 CHIP CAP. 0.001uF 50V W5R CM05W5R102K50AH K22178820 1- AB1
C 3208 CHIP CAP. 0.001uF 50V BGRM36B102K50PT K22178809 11- AB1
C 3209 CHIP CAP. 0.001uF 50V W5R CM05W5R102K50AH K22178820 1- AB1
C 3209 CHIP CAP. 0.001uF 50V BGRM36B102K50PT K22178809 11- AB1
C 3210 CHIP CAP. 0.1uF 10V BGRM36B104K10PT K22108802 1- AC1
C 3211 CHIP CAP. 0.001uF 50V W5R CM05W5R102K50AH K22178820 1- AB2
C 3211 CHIP CAP. 0.001uF 50V BGRM36B102K50PT K22178809 11- AB2

66
RF Unit
C 3212 CHIP CAP. 0.001uF 50V W5R CM05W5R102K50AH K22178820 1- AC2
C 3212 CHIP CAP. 0.001uF 50V BGRM36B102K50PT K22178809 11- AC2
C 3213 CHIP CAP. 0.01uF 16V W5R CM05W5R103K16AH K22128805 1- Bc1
C 3213 CHIP CAP. 0.01uF 16V BGRM36B103K16PT K22128804 11- Bc1
C 3214 CHIP CAP. 0.001uF 50V W5R CM05W5R102K50AH K22178820 1- Ba1
C 3214 CHIP CAP. 0.001uF 50V BGRM36B102K50PT K22178809 11- Ba1
C 3215 CHIP CAP. 0.01uF 16V W5R CM05W5R103K16AH K22128805 1- AB1
C 3215 CHIP CAP. 0.01uF 16V BGRM36B103K16PT K22128804 11- AB1
C 3216 CHIP CAP. 0.01uF 16V W5R CM05W5R103K16AH K22128805 1- Bc1
C 3216 CHIP CAP. 0.01uF 16V BGRM36B103K16PT K22128804 11- Bc1
C 3217 CHIP CAP. 1uF 10V FGRM39F105Z10PT K22105001 1- AB2
C 3218 CHIP CAP. 1uF 10V FGRM39F105Z10PT K22105001 1- AB2
C 3219 CHIP CAP. 0.001uF 50V W5R CM05W5R102K50AH K22178820 1Bb2
C 3219 CHIP CAP. 0.001uF 50V BGRM39B102M50PT K22174809 2- Bb2
C 3220 CHIP CAP. 1uF 10V FGRM39F105Z10PT K22105001 1- Ba2
C 3221 CHIP CAP. 0.1uF 10V BGRM36B104K10PT K22108802 1
C 3222 CHIP CAP. 1uF 10V FGRM39F105Z10PT K22105001 1- Ba2
C 3223 CHIP CAP. 1uF 10V FGRM39F105Z10PT K22105001 1- AB1
C 3224 CHIP CAP. 1uF 10V FGRM39F105Z10PT K22105001 1- Bb2
C 3225 CHIP CAP. 1uF 10V FGRM39F105Z10PT K22105001 1- Bc1
C 3226 CHIP CAP. 1uF 10V FGRM39F105Z10PT K22105001 1- Bc2
C 3227 CHIP CAP. 33pF 50V CH GRM36CH330J50PT K22178224 1Ba1
C 3227 CHIP CAP. 47pF 50V CH GRM36CH470J50PT K22178228 2Ba1
C 3227 CHIP CAP. 33pF 50V CH GRM36CH330J50PT K22178224 3- Ba1
C 3229 CHIP CAP. 0.047uF 10V BGRM36B473K10PT K22108801 1- AA1
C 3230 CHIP CAP. 0.047uF 10V BGRM36B473K10PT K22108801 1- AB2
C 3231 CHIP CAP. 0.047uF 10V BGRM36B473K10PT K22108801 1- AB2
C 3232 CHIP CAP. 0.047uF 10V BGRM36B473K10PT K22108801 1- AB1
C 3233 CHIP CAP. 0.001uF 50V W5R CM05W5R102K50AH K22178820 1- AB2
C 3233 CHIP CAP. 0.001uF 50V BGRM36B102K50PT K22178809 11- AB2
C 3234 CHIP CAP. 1uF 10V FGRM39F105Z10PT K22105001 1- Ba1
C 3235 CHIP CAP. 100pF 50V CH GRM39CH101J50PT K22174235 1AB2
C 3235 CHIP CAP. 100pF 50V CH CM05CH101J50AH K22178246 2- AB2
C 3235 CHIP CAP. 100pF 50V CH GRM36CH101J50PT K22178236 18- AB2
C 3236 CHIP CAP. 10pF 50V CH GRM36CH100D50PT K22178212 1-2
C 3237 CHIP CAP. 10pF 50V CH GRM36CH100D50PT K22178212 1- Ba1
C 3238 CHIP CAP. 4pF 50V CH GRM36CH040C50PT K22178206 1-4 Bc1
C 3239 CHIP CAP. 0.001uF 50V W5R CM05W5R102K50AH K22178820 1
C 3240 CERAMIC CAP. 0.001uF 50V BUP050B102K-A-B K28179001 1
C 3241 CHIP CAP. 0.01uF 16V W5R CM05W5R103K16AH K22128805 1- Bc2
C 3241 CHIP CAP. 0.01uF 16V BGRM36B103K16PT K22128804 11- Bc2
C 3242 CHIP CAP. 0.047uF 16V BGRM39B473K16PT K22124804 1- AC1
C 3243 CHIP TA.CAP. 6.8uF 4V TEMSVA20G685M-8R K78060022 1- Ba2
C 3244 CHIP CAP. 0.001uF 50V W5R CM05W5R102K50AH K22178820 1- AB1
C 3244 CHIP CAP. 100pF 50V CH CM05CH101J50AH K22178246 5- AB1
C 3244 CHIP CAP. 100pF 50V CH GRM36CH101J50PT K22178236 18- AB1
C 3245 CHIP CAP. 0.001uF 50V W5R CM05W5R102K50AH K22178820 1- AB1
C 3245 CHIP CAP. 0.001uF 50V BGRM36B102K50PT K22178809 11- AB1
C 3246 CHIP CAP. 1uF 10V FGRM39F105Z10PT K22105001 1- AB2
C 3247 CHIP CAP. 0.5pF 50V CK GRM36CK0R5C50PT K22178201 2- Bc1
C 3247 CHIP CAP. 0.5pF 50V CK GRM36CK0R5B50PT K22178285 4- Bc1
C 3248 CHIP CAP. 0.01uF 16V W5R CM05W5R103K16AH K22128805 2- AB1
C 3248 CHIP CAP. 0.01uF 16V BGRM36B103K16PT K22128804 11- AB1
C 3249 CHIP CAP. 9pF 50V CH GRM39CH090D50PT K22174210 1- AB1
C 3250 CHIP CAP. 0.001uF 50V W5R CM05W5R102K50AH K22178820 1- Bb1
C 3250 CHIP CAP. 0.001uF 50V BGRM36B102K50PT K22178809 11- Bb1
C 3251 CHIP CAP. 47pF 50V CH GRM39CH470J50PT K22174227 2- AB1
C 3251 CHIP CAP. 47pF 50V CH GRM36CH470J50PT K22178228 5- AB1
C 3251 CHIP CAP. 56pF 50V CH GRM36CH560J50PT K22178230 10- AB1
C 3253 CHIP CAP. 0.001uF 50V BGRM39B102M50PT K22174809 3- Ba1
REF. DESCRIPTION VALUE WV TOL. VXSTD P/NMFR’S DESIG VERS.
LAY ADR.
LOT.SIDE.

67
RF Unit
C 3253 CHIP CAP. 0.001uF 50V W5R CM05W5R102K50AH K22178820 5- Ba1
C 3253 CHIP CAP. 0.001uF 50V BGRM36B102K50PT K22178809 11- Ba1
C 3254 CERAMIC CAP. 0.001uF 50V BUP050B102K-A-B K28179001 EXPORT 5-
C 3254 CERAMIC CAP. 0.001uF 50V BUP050B102K-A-B K28179001 GERMANY 5-
C 3255 CERAMIC CAP. 0.001uF 50V BUP050B102K-A-B K28179001 EXPORT 5-16 AA2
C 3255 CERAMIC CAP. 0.001uF 50V BUP050B102K-A-B K28179001 GERMANY 5-16 AA2
C 3255 CHIP CAP. 0.001uF 50V BGRM36B102K50PT K22178809 17- AA2
C 3256 CHIP CAP. 0.047uF 16V BGRM39B473K16PT K22124804 5- AB2
C 3256 CHIP CAP. 0.047uF 10V BGRM36B473K10PT K22108801 17- AB2
C 3257 CHIP CAP. 10pF 50V CH GRM36CH100D50PT K22178212 5- Ba1
C 3258 CHIP CAP. 0.001uF 50V W5R CM05W5R102K50AH K22178820 8- Bb1
C 3258 CHIP CAP. 0.001uF 50V BGRM36B102K50PT K22178809 11- Bb1
C 3258 CHIP CAP. 0.001uF 50V BGRM39B102M50PT K22174809 17- Bb1
C 3259 CHIP CAP. 1pF 50V CK GRM36CK010C50PT K22178202 41- Bb1
CF3001 LC FILTER LFB30N11B0146B010PT H3900491 1- AB2
CF3002 LOW PASS FILTER GLP9-450M H3900492 1-
84
Bc1
CF3002 LOW PASS FILTER GLP9-450M H3900492 EXPORT
85-92
Bc1
CF3002 LOW PASS FILTER GLP9-450M H3900492 GERMANY
85-92
Bc1
CF3002 LOW PASS FILTER GLP9-450M H3900492 KOREA
85-92
Bc1
CF3002 LOW PASS FILTER GLP9-450M-2 H3900544 USA
85-92
Bc1
CF3002 LOW PASS FILTER GLP9-450M-2 H3900544 93- Bc1
CF3003 LOW PASS FILTER GLP8-148M H3900449 1- Bb1
D 3002 DIODE 1SS362 TE85R G2070268 1- Bb1
D 3003 DIODE 1SS362 TE85R G2070268 1- Bb1
D 3004 DIODE 1SS362 TE85R G2070268 1- Bc1
D 3006 DIODE U3FWJ44N(TE12R) G2070644 1- AC2
D 3006 DIODE RB051L-40TE25 G2070718 4- AC2
D 3008 DIODE HVC358B(TAPE) G2070590 1- Bb1
D 3009 DIODE HSC277TRF G2070584 1Bc1
D 3009 DIODE 1SV271 TPH3 G2070476 2- Bc1
D 3010 DIODE DAN235E TL G2070612 1- Bb1
D 3012 DIODE HVC358B(TAPE) G2070590 1- Bb1
D 3013 DIODE HVC300A(TAPE) G2070586 1- Bc1
D 3014 DIODE HVC350B-TRF G2070596 1- Bb1
D 3015 DIODE HVC358B(TAPE) G2070590 1- Bb1
D 3016 DIODE HVC300A(TAPE) G2070586 1- Bc2
D 3017 DIODE 1T412-M20-T8A G2070560 1- Bb2
D 3018 DIODE HVC362TRF G2070636 1- Bb2
D 3019 DIODE HVC362TRF G2070636 1- Ba2
D 3020 DIODE HVC350B-TRF G2070596 1- Bb2
D 3021 DIODE 1T412-M20-T8A G2070560 1- Bb2
D 3022 DIODE HVC362TRF G2070636 1- Bb2
D 3023 DIODE HVC362TRF G2070636 1- Ba2
D 3024 DIODE HVC358B(TAPE) G2070590 1- Ba1
D 3025 DIODE DAN235E TL G2070612 1- Bb2
D 3026 DIODE 1SS400 TE61 G2070634 1- Bc2
D 3026 DIODE MA2S111-(TX) G2070614 17- Bc2
D 3027 DIODE 1SS400 TE61 G2070634 1- Bc2
D 3027 DIODE MA2S111-(TX) G2070614 17- Bc2
D 3028 DIODE DAN222 TL G2070174 1- Ba2
D 3029 DIODE DAN222 TL G2070174 1- Ba1
D 3030 DIODE DAN222 TL G2070174 1- Ba1
D 3031 DIODE DAN222 TL G2070174 1- Ba1
D 3032 DIODE HN2D01FUTE85R G2070348 1- Ba1
D 3033 DIODE 1SS355 TE-17 G2070470 1- AB1
D 3034 DIODE RLS135 TE-11 G2070128 1- AB1
D 3035 DIODE RLS135 TE-11 G2070128 1- Bb1
D 3036 DIODE RLS135 TE-11 G2070128 1- AA1
D 3037 DIODE 1SS400 TE61 G2070634 1- AC1
D 3037 DIODE MA2S111-(TX) G2070614 17- AC1
REF. DESCRIPTION VALUE WV TOL. VXSTD P/NMFR’S DESIG VERS.
LAY ADR.
LOT.SIDE.

68
RF Unit
REF. DESCRIPTION VALUE WV TOL. VXSTD P/NMFR’S DESIG VERS.
LAY ADR.
LOT.SIDE.
D 3038 DIODE 1SV307(TPH3) G2070638 1- AB1
D 3039 DIODE 1SV307(TPH3) G2070638 1- Bb1
D 3040 DIODE 1SV307(TPH3) G2070638 1- AA2
D 3041 DIODE 1SV271 TPH3 G2070476 1- AB1
D 3042 DIODE 1SV271 TPH3 G2070476 1- Bb1
D 3043 DIODE 1SV271 TPH3 G2070476 1- Bb1
D 3044 DIODE 1SS321 TE85R G2070076 1- Bc1
D 3045 DIODE DAN222 TL G2070174 1B
D 3046 DIODE DAN222 TL G2070174 1- AB2
D 3047 DIODE 1SS400 TE61 G2070634 1- Bb1
D 3047 DIODE MA2S111-(TX) G2070614 17- Bb1
D 3048 DIODE 1SS400 TE61 G2070634 2- Bb1
D 3048 DIODE MA2S111-(TX) G2070614 17- Bb1
D 3049 DIODE DAN222 TL G2070174 2- Bb1
D 3050 DIODE MA2S111-(TX) G2070614 41- AA1
FB3001 CHIP COIL BLM21P300SPT L1690840 1- Ba2
J 3001 CONNECTOR LGP3131-0111 P0091072 1- AC2
J 3002 CONNECTOR IL-FPR-28S-VF-E1500 P1091029 1- AA2
J 3004 CONNECTOR 3900040-0102 P0091224 1- AB2
L 3001 M.RFC 0.56uH LK1608 R56K-T L1690415 1- Bc2
L 3003 M.RFC 0.01uH ELJ-RF10NJF2 L1690831 1- Bc1
L 3005 M.RFC 0.01uH ELJ-RF10NJF2 L1690831 1- Bc1
L 3006 CHIP COIL 0.0068uH LQN21A6N8D04 L1690607 1- Bb1
L 3007 M.RFC 0.1uH LK1608 R10K-T L1690407 1- Bc1
L 3008 M.RFC 0.01uH ELJ-RF10NJF2 L1690831 1- Bc1
L 3009 M.RFC 0.1uH LK1608 R10K-T L1690407 1- Bc1
L 3010 M.RFC 0.056uH HK1608 56NJ-T L1690525 1- Bb1
L 3013 M.RFC 0.1uH LK1608 R10K-T L1690407 1- Bb1
L 3014 CHIP COIL 0.01uH LQN21A10NJ04 L1690609 1- Bb1
L 3015 M.RFC 33uH LK1608 330M-T L1690690 1- Bc1
L 3016 M.RFC 0.056uH HK1608 56NJ-T L1690525 1- Bb1
L 3017 M.RFC 0.22uH LK1608 R22K-T L1690410 1- Bc1
L 3018 M.RFC 0.0039uH ELJ-RF3N9DF2 L1690826 1- Bb2
L 3019 M.RFC 6.8uH LK1608 6R8K-T L1690632 1- Ba1
L 3020 CHIP COIL 0.01uH LQN21A10NJ04 L1690609 1- Bb1
L 3021 M.RFC 0.22uH LK1608 R22K-T L1690410 1- Bc2
L 3022 M.RFC 0.068uH LK1608 68NM-T L1690406 1- Bb2
L 3023 M.RFC 0.1uH LK1608 R10K-T L1690407 1- Ba2
L 3024 M.RFC 0.1uH LK1608 R10K-T L1690407 1- Bc2
L 3025 M.RFC 0.0039uH ELJ-RF3N9DF2 L1690826 1- Bb2
L 3026 M.RFC 0.1uH LK1608 R10K-T L1690407 1- Ba2
L 3027 M.RFC 0.01uH ELJ-RF10NJF2 L1690831 1- Bb2
L 3028 M.RFC 0.1uH LK1608 R10K-T L1690407 1- Bc2
L 3029 CHIP COIL 0.01uH LQN21A10NJ04 L1690609 1- Ba1
L 3030 M.RFC 0.056uH HK1608 56NJ-T L1690525 1- Bb2
L 3031 M.RFC 6.8uH LK1608 6R8K-T L1690632 1- Bb2
L 3032 M.RFC 0.01uH ELJ-RF10NJF2 L1690831 1- Ba1
L 3033 M.RFC 0.033uH ELJ-RF33NJF2 L1690837 1- Ba1
L 3034 M.RFC 220uH FLC32T-221J L1690231 1- AA2
L 3035 M.RFC 1uH LK1608 1R0K-T L1690687 1- AB1
L 3036 M.RFC 0.027uH TFL0510-27N L1690816 1- Ba1
L 3037 M.RFC 1uH LK1608 1R0K-T L1690687 1AB1
L 3037 M.RFC 0.22uH LK1608 R22K-T L1690410 2- AB1
L 3037 M.RFC 0.15uH LK1608 R15K-T L1690409 10- AB1
L 3038 M.RFC 0.027uH TFL0510-27N L1690816 1- Ba1
L 3039 M.RFC 0.22uH LK1608 R22K-T L1690410 1
L 3040 M.RFC 0.1uH LK1608 R10K-T L1690407 1AB1
L 3040 M.RFC 0.15uH LK1608 R15K-T L1690409 2- AB1
L 3040 M.RFC 0.1uH ELJ-RER10JF3 L1690631 10- AB1
L 3040 M.RFC 0.11uH 2% C1608C-R11G L1690955 12- AB1

69
RF Unit
REF. DESCRIPTION VALUE WV TOL. VXSTD P/NMFR’S DESIG VERS.
LAY ADR.
LOT.SIDE.
L 3040 M.RFC 0.11uH 2% C1608CA-R11G L1691046 39- AB1
L 3043 M.RFC 0.012uH ELJ-RE12NJF2 L1690715 1- AB1
L 3043 M.RFC 0.015uH ELJ-RE15NJF2 L1690716 5- AB1
L 3043 M.RFC 0.012uH ELJ-RE12NJF2 L1690715 85- AB1
L 3044 M.RFC 0.0068uH ELJ-RE6N8JF2 L1690712 1- AB1
L 3044 M.RFC 0.0047uH ELJ-RE4N7JF2 L1690710 85- AB1
L 3045 COIL E2 0.25-1.85-8.5T-L L0022576 1- AB1
L 3046 COIL E2 0.35-1.6-4T-L L0022456 1- AB1
L 3047 COIL E2 0.35-1.6-8T-L L0022458 1- AA1
L 3048 COIL E2 0.4-1.3-2T-L L0022580 1- AB1
L 3049 M.RFC 4.7uH LK1608 4R7K-T L1690688 1- AB1
L 3050 M.RFC 4.7uH LK1608 4R7K-T L1690688 1- Bb1
L 3051 M.RFC 4.7uH LK1608 4R7K-T L1690688 1- AA1
L 3052 COIL E2 0.45-1.4-4T-L L0022391 1- AA1
L 3052 COIL E2 0.35-1.6-4.5T-L L0022577 5- AA1
L 3053 COIL E2 0.35-1.6-7T-L L0022390 1- AA1
L 3054 CHIP COIL 0.15uH LQN21AR15J04 L1690622 1- AA2
L 3055 COIL E2 0.25-1.85-8.5T-L L0022576 1- AA1
L 3056 COIL E2 0.4-3.0-9.5T-L L0022575 1- AA1
L 3057 COIL E2 0.35-1.6-7T-L L0022390 1- AA1
L 3058 COIL E2 0.35-1.6-4.5T-L L0022577 1- AA1
L 3059 COIL E2 0.35-1.6-4.5T-L L0022577 1- AA1
L 3060 COIL E2 0.45-1.4-4T-L L0022391 1- AA1
L 3061 CHIP COIL 0.047uH LQN21A47NJ04 L1690617 1- AB1
L 3062 M.RFC 4.7uH LK1608 4R7K-T L1690688 1- Bb1
L 3064 EMI FILTER NFM41P11C204 Q9000715 1- Ba2
L 3064 EMI FILTER NFM4516P13C204FT1 Q9000759 70- Ba2
Q 3007 TRANSISTOR 2SC5374-TL G3353748 1- Bb1
Q 3008 TRANSISTOR UMX3N TR G3070218 1- AA1
Q 3009 TRANSISTOR 2SC4400-4-TL G3344008D 1- Bc1
Q 3010 TRANSISTOR 2SC5277-D2-TL G3352778B 1- Bb1
Q 3011 TRANSISTOR 2SC5374-TL G3353748 1- Ba1
Q 3013 TRANSISTOR 2SC5374-TL G3353748 1- Bb2
Q 3016 TRANSISTOR 2SC5374-TL G3353748 1- Bb1
Q 3017 TRANSISTOR 2SC4400-4-TL G3344008D 1- Bc2
Q 3018 TRANSISTOR 2SC5277-D2-TL G3352778B 1- Bc2
Q 3019 TRANSISTOR 2SC5374-TL G3353748 1- Ba2
Q 3020 TRANSISTOR 2SC5374-TL G3353748 1- Bb2
Q 3021 IC FQ7925 G1091710 1- AB2
Q 3022 TRANSISTOR 2SC5374-TL G3353748 1- Ba1
Q 3023 TRANSISTOR 2SC5374-TL G3353748 1- Ba1
Q 3024 TRANSISTOR 2SC5374-TL G3353748 1- AB2
Q 3025 TRANSISTOR UMD2N TR G3070076 1- Ba1
Q 3026 TRANSISTOR DTA124EE TL G3070116 1- AA2
Q 3027 TRANSISTOR 2SC5374-TL G3353748 1- Ba1
Q 3028 IC BA10358FV-E2 G1092781 1- Ba1
Q 3029 TRANSISTOR 2SC5374-TL G3353748 1- AB1
Q 3030 TRANSISTOR 2SA1774 TL R G3117748R 1- AB1
Q 3031 TRANSISTOR 2SA1774 TL R G3117748R 1- AB1
Q 3032 TRANSISTOR 2SA1774 TL R G3117748R 1- AB1
Q 3034 FET 2SK3074(TE12L) G3830748 1- Ba1
Q 3035 TRANSISTOR UMW1 TR G3070078 1- Ba1
Q 3036 TRANSISTOR UMD6N TR G3070215 1- AB2
Q 3037 TRANSISTOR UMD6N TR G3070215 1- AB2
Q 3038 TRANSISTOR UMD6N TR G3070215 1- AB2
Q 3039 FET 2SK3075(TE12L) G3830758 1- AB1
Q 3040 TRANSISTOR UMD6N TR G3070215 1- Bb2
Q 3041 TRANSISTOR UMD6N TR G3070215 1- Bb2
Q 3042 TRANSISTOR UMD6N TR G3070215 1- Ba2
Q 3043 TRANSISTOR 2SC4617 TL R G3346178R 1- AC1

70
RF Unit
REF. DESCRIPTION VALUE WV TOL. VXSTD P/NMFR’S DESIG VERS.
LAY ADR.
LOT.SIDE.
Q 3044 TRANSISTOR CPH6102-TL G3070223 1- AC1
Q 3045 TRANSISTOR UMB3N TN G3070158 1- Bc2
Q 3046 TRANSISTOR UMB3N TN G3070158 1- Bb2
Q 3047 TRANSISTOR UMB3N TN G3070158 1- Ba2
Q 3048 TRANSISTOR UMZ1N TR G3070220 1- AC1
Q 3049 TRANSISTOR DTC144EE TL G3070075 1- Ba2
Q 3050 TRANSISTOR DTC144EE TL G3070075 1- Bc2
Q 3051 TRANSISTOR CPH6102-TL G3070223 1- AB1
Q 3052 TRANSISTOR DTC144EE TL G3070075 1- Bb2
Q 3053 TRANSISTOR DTC144EE TL G3070075 1- Ba2
Q 3054 TRANSISTOR UMW1 TR G3070078 1- AC2
Q 3055 TRANSISTOR DTC143ZE TL G3070102 1- Bb1
Q 3056 IC TC75S51F TE85R G1092048 1B
Q 3057 TRANSISTOR DTC143EE TL G3070114 1- AB1
Q 3058 TRANSISTOR DTC143ZE TL G3070102 1- AB1
R 3008 CHIP RES. 2.2k 1/16W 5% CR05-222J-H J24189281 1- Bb1
R 3011 CHIP RES. 100k 1/16W 5% CR05-104J-H J24189301 1- Bb1
R 3015 CHIP RES. 33k 1/16W 5% CR05-333J-H J24189295 1- Bb1
R 3016 CHIP RES. 2.2k 1/16W 5% CR05-222J-H J24189281 1- Bb1
R 3017 CHIP RES. 10k 1/16W 5% CR05-103J-H J24189289 1- Bc1
R 3017 CHIP RES. 2.2k 1/16W 5% CR05-222J-H J24189281 5- Bc1
R 3018 CHIP RES. 22k 1/16W 5% CR05-223J-H J24189293 1- Bc1
R 3021 CHIP RES. 220 1/16W 5% CR05-221J-H J24189269 1- Bb1
R 3022 CHIP RES. 33k 1/16W 5% CR05-333J-H J24189295 1- Bb1
R 3023 CHIP RES. 1k 1/16W 5% CR05-102J-H J24189277 1- Bb2
R 3024 CHIP RES. 1k 1/16W 5% CR05-102J-H J24189277 1- Bc1
R 3025 CHIP RES. 470 1/16W 5% CR05-471J-H J24189273 1- Bc1
R 3026 CHIP RES. 33k 1/16W 5% CR05-333J-H J24189295 1- Ba1
R 3027 CHIP RES. 100k 1/16W 5% CR05-104J-H J24189301 1- AA1
R 3028 CHIP RES. 100k 1/16W 5% CR05-104J-H J24189301 1- AA1
R 3029 CHIP RES. 470k 1/16W 5% CR05-474J-H J24189309 1- AA1
R 3030 CHIP RES. 100k 1/16W 5% CR05-104J-H J24189301 1- AA1
R 3031 CHIP RES. 220 1/16W 5% CR05-221J-H J24189269 1- Bc1
R 3032 CHIP RES. 100k 1/16W 5% CR05-104J-H J24189301 1- Bb1
R 3034 CHIP RES. 1k 1/16W 5% CR05-102J-H J24189277 1- Ba1
R 3035 CHIP RES. 220 1/16W 5% CR05-221J-H J24189269 1- Bb2
R 3036 CHIP RES. 33k 1/16W 5% CR05-333J-H J24189295 1- Bb2
R 3037 CHIP RES. 100k 1/16W 5% CR05-104J-H J24189301 1- Bb1
R 3038 CHIP RES. 100k 1/16W 5% CR05-104J-H J24189301 1- Bc2
R 3041 CHIP RES. 100k 1/16W 5% CR05-104J-H J24189301 1- Bc2
R 3042 CHIP RES. 100k 1/16W 5% CR05-104J-H J24189301 1- Bb2
R 3043 CHIP RES. 100k 1/16W 5% CR05-104J-H J24189301 1- Bb2
R 3044 CHIP RES. 100k 1/16W 5% CR05-104J-H J24189301 1- Bb2
R 3045 CHIP RES. 330 1/16W 5% CR05-331J-H J24189271 1- Bb2
R 3046 CHIP RES. 220 1/16W 5% CR05-221J-H J24189269 1- Bb2
R 3047 CHIP RES. 100k 1/16W 5% CR05-104J-H J24189301 1- Bc2
R 3049 CHIP RES. 100k 1/16W 5% CR05-104J-H J24189301 1- Bc2
R 3050 CHIP RES. 100k 1/16W 5% CR05-104J-H J24189301 1- Bb2
R 3051 CHIP RES. 33k 1/16W 5% CR05-333J-H J24189295 1- Bb1
R 3052 CHIP RES. 470k 1/16W 5% CR05-474J-H J24189309 1- Bc2
R 3053 CHIP RES. 100k 1/16W 5% CR05-104J-H J24189301 1
R 3054 CHIP RES. 1k 1/16W 5% CR05-102J-H J24189277 1- Bb2
R 3055 CHIP RES. 100k 1/16W 5% CR05-104J-H J24189301 1- Bb2
R 3056 CHIP RES. 220 1/16W 5% CR05-221J-H J24189269 1- Ba1
R 3057 CHIP RES. 100k 1/16W 5% CR05-104J-H J24189301 1
R 3058 CHIP RES. 330k 1/16W 5% CR05-334J-H J24189307 1- Bc2
R 3059 CHIP RES. 470 1/16W 5% CR05-471J-H J24189273 1- Bc2
R 3060 CHIP RES. 100k 1/16W 5% CR05-104J-H J24189301 1
R 3061 CHIP RES. 100k 1/16W 5% CR05-104J-H J24189301 1- Bb2
R 3062 CHIP RES. 10k 1/16W 5% CR05-103J-H J24189289 1

71
RF Unit
REF. DESCRIPTION VALUE WV TOL. VXSTD P/NMFR’S DESIG VERS.
LAY ADR.
LOT.SIDE.
R 3063 CHIP RES. 470 1/16W 5% CR05-471J-H J24189273 1- Bc2
R 3064 CHIP RES. 100k 1/16W 5% CR05-104J-H J24189301 1- Ba1
R 3065 CHIP RES. 220 1/16W 5% CR05-221J-H J24189269 1- Bc2
R 3066 CHIP RES. 100k 1/16W 5% CR05-104J-H J24189301 1- Ba2
R 3067 CHIP RES. 330k 1/16W 5% CR05-334J-H J24189307 1- Ba2
R 3068 CHIP RES. 220 1/16W 5% CR05-221J-H J24189269 1- Ba1
R 3069 CHIP RES. 100k 1/16W 5% CR05-104J-H J24189301 1-
R 3069 CHIP RES. 01/16W CR05-000-H J24189248 3-4
R 3070 CHIP RES. 470 1/16W 5% CR05-471J-H J24189273 1- Ba2
R 3071 CHIP RES. 2.2k 1/16W 5% CR05-222J-H J24189281 1- Bb2
R 3072 CHIP RES. 100k 1/16W 5% CR05-104J-H J24189301 1- Bb2
R 3073 CHIP RES. 220 1/16W 5% CR05-221J-H J24189269 1- Bb2
R 3074 CHIP RES. 330 1/16W 5% CR05-331J-H J24189271 1- Ba2
R 3075 CHIP RES. 2.2k 1/16W 5% CR05-222J-H J24189281 1- AA2
R 3076 CHIP RES. 2.2k 1/16W 5% CR05-222J-H J24189281 1- AA2
R 3077 CHIP RES. 2.2k 1/16W 5% CR05-222J-H J24189281 1- AA2
R 3078 CHIP RES. 470 1/16W 5% CR05-471J-H J24189273 1- AA2
R 3079 CHIP RES. 470 1/16W 5% CR05-471J-H J24189273 1- Bb2
R 3080 CHIP RES. 10k 1/16W 5% CR05-103J-H J24189289 1- Ba1
R 3081 CHIP RES. 33k 1/16W 5% CR05-333J-H J24189295 1- Ba2
R 3082 CHIP RES. 47k 1/16W 5% CR05-473J-H J24189297 1- AB2
R 3083 CHIP RES. 1.5k 1/16W 5% CR05-152J-H J24189279 1- Bb1
R 3084 CHIP RES. 1.8k 1/16W 5% CR05-182J-H J24189280 1- Bb1
R 3085 CHIP RES. 2.2k 1/16W 5% CR05-222J-H J24189281 1- Bb2
R 3086 CHIP RES. 1k 1/16W 5% CR05-102J-H J24189277 1- AB2
R 3087 CHIP RES. 3.3k 1/16W 5% CR05-332J-H J24189283 1- Bb1
R 3088 CHIP RES. 2.2k 1/16W 5% CR05-222J-H J24189281 1- Bb2
R 3089 CHIP RES. 2.2k 1/16W 5% CR05-222J-H J24189281 1Bb2
R 3089 CHIP RES. 1k 1/16W 5% CR05-102J-H J24189277 2- Bb2
R 3090 CHIP RES. 2.2k 1/16W 5% CR05-222J-H J24189281 1- AA1
R 3091 CHIP RES. 2.2k 1/16W 5% CR05-222J-H J24189281 1- Ba1
R 3092 CHIP RES. 100 1/16W 5% CR05-101J-H J24189265 1- Ba1
R 3093 CHIP RES. 10k 1/16W 5% CR05-103J-H J24189289 1- Ba1
R 3094 CHIP RES. 10k 1/16W 5% CR05-103J-H J24189289 1- Ba1
R 3095 CHIP RES. 10k 1/16W 5% CR05-103J-H J24189289 1- AB1
R 3095 CHIP RES. 33k 1/16W 5% CR05-333J-H J24189295 10- AB1
R 3096 CHIP RES. 220k 1/16W 5% CR05-224J-H J24189305 1- Ba1
R 3097 CHIP RES. 47 1/16W 5% CR05-470J-H J24189261 1- Ba1
R 3098 CHIP RES. 10 1/16W 5% CR05-100J-H J24189253 1- Ba1
R 3099 CHIP RES. 10 1/16W 5% CR05-100J-H J24189253 1AB1
R 3099 CHIP RES. 100 1/16W 5% CR05-101J-H J24189265 2- AB1
R 3100 CHIP RES. 1k 1/16W 5% CR05-102J-H J24189277 1- Ba1
R 3104 CHIP RES. 22k 1/16W 5% CR05-223J-H J24189293 1- Ba1
R 3104 CHIP RES. 33k 1/16W 5% CR05-333J-H J24189295 11- Ba1
R 3105 CHIP RES. 1k 1/16W 5% CR05-102J-H J24189277 1- AA1
R 3106 CHIP RES. 1k 1/16W 5% CR05-102J-H J24189277 1- AB1
R 3107 CHIP RES. 1k 1/16W 5% CR05-102J-H J24189277 1- AB1
R 3108 CHIP RES. 1k 1/16W 5% CR05-102J-H J24189277 1- Ba1
R 3109 CHIP RES. 10k 1/16W 5% CR05-103J-H J24189289 1- Ba1
R 3113 CHIP RES. 47k 1/16W 5% CR05-473J-H J24189297 1- AB2
R 3114 CHIP RES. 47k 1/16W 5% CR05-473J-H J24189297 1- AB2
R 3115 CHIP RES. 47k 1/16W 5% CR05-473J-H J24189297 1- AB2
R 3116 CHIP RES. 47k 1/16W 5% CR05-473J-H J24189297 1- Bb2
R 3117 CHIP RES. 47k 1/16W 5% CR05-473J-H J24189297 1- Bb2
R 3118 CHIP RES. 47k 1/16W 5% CR05-473J-H J24189297 1- Ba2
R 3119 CHIP RES. 220 1/16W 5% CR05-221J-H J24189269 1- AB1
R 3120 CHIP RES. 220 1/16W 5% CR05-221J-H J24189269 1- Bb1
R 3121 CHIP RES. 220 1/16W 5% CR05-221J-H J24189269 1- AA1
R 3122 CHIP RES. 4.7k 1/16W 5% CR05-472J-H J24189285 1- AC1
R 3123 CHIP RES. 10k 1/16W 5% CR05-103J-H J24189289 1- AC1

72
RF Unit
R 3124 CHIP RES. 4.7k 1/16W 5% CR05-472J-H J24189285 1- AC1
R 3125 CHIP RES. 2.2k 1/16W 5% CR05-222J-H J24189281 1- Ba1
R 3126 CHIP RES. 4.7k 1/16W 5% CR05-472J-H J24189285 1- AC1
R 3127 CHIP RES. 220k 1/16W 5% CR05-224J-H J24189305 1- AC1
R 3128 CHIP RES. 10k 1/16W 5% CR05-103J-H J24189289 1- AB2
R 3129 CHIP RES. 10k 1/16W 5% CR05-103J-H J24189289 1- AC2
R 3130 CHIP RES. 2.2k 1/16W 5% CR05-222J-H J24189281 1AC2
R 3130 CHIP RES. 1k 1/16W 5% CR05-102J-H J24189277 2- AC2
R 3131 CHIP RES. 220 1/16W 5% CR05-221J-H J24189269 1- Bb1
R 3132 CHIP RES. 100 1/16W 5% CR05-101J-H J24189265 1Bb1
R 3132 CHIP RES. 220 1/16W 5% CR05-221J-H J24189269 2- Bb1
R 3133 CHIP RES. 4.7k 1/16W 5% CR05-472J-H J24189285 1- Bc1
R 3134 CHIP RES. 10k 1/16W 5% CR05-103J-H J24189289 1- Bc1
R 3135 CHIP RES. 10k 1/16W 5% CR05-103J-H J24189289 1- Bc1
R 3136 CHIP RES. 15k 1/16W 5% CR05-153J-H J24189291 1- AB1
R 3137 CHIP RES. 100 1/16W 5% CR05-101J-H J24189265 1- Ba1
R 3144 CHIP RES. 100 1/16W 5% CR05-101J-H J24189265 1- Ba1
R 3145 CHIP RES. 330 1/16W 5% CR05-331J-H J24189271 1- Ba1
R 3146 CHIP RES. 100 1/16W 5% CR05-101J-H J24189265 1- AB1
R 3147 CHIP RES. 220 1/16W 5% CR05-221J-H J24189269 1- AA2
R 3148 CHIP RES. 330 1/16W 5% CR05-331J-H J24189271 1- AB1
R 3149 CHIP RES. 100k 1/16W 5% RMC1/16 104JATP J24185104 1AA1
R 3149 CHIP RES. 100k 1/16W 5% CR05-104J-H J24189301 2- AA1
R 3150 CHIP RES. 1k 1/16W 5% CR05-102J-H J24189277 2- Bc1
R 3151 CHIP RES. 220 1/16W 5% CR05-221J-H J24189269 2- Bb1
R 3152 CHIP RES. 470 1/16W 5% CR05-471J-H J24189273 2- Ba1
R 3153 CHIP RES. 100 1/16W 5% CR05-101J-H J24189265 2- AB1
R 3154 CHIP RES. 01/16W 5% RMC1/16 000JATP J24185000 17- Ba2
R 3155 CHIP RES. 01/16W CR05-000-H J24189248 2-4 AA1
R 3155 CHIP RES. 1k 1/16W 5% RMC1/16S 102JTH J24189025 41- AA1
TH3001 THERMISTOR ERTJ1VV473J G9090122 1- AB1
TH3001 THERMISTOR ERTJ0EV473J G9090120 5- AB1
REF. DESCRIPTION VALUE WV TOL. VXSTD P/NMFR’S DESIG VERS.
LAY ADR.
LOT.SIDE.

73
VCO Unit
Circuit Diagram
Parts Layout
Side A Side B
DAN222 (N)
(D4010, 4011, 4012)
DTC143ZE (E23)
(Q4001, 4003) 2SC5374 (NA)
(Q4002, 4004, 4005, 4006)

74
VCO Unit
*** VCO UNIT ***
PCB with Components CB0523001
Printed Circuit Board FR002390C 1-
C 4001 CHIP CAP. 0.001uF 50V W5R CM05W5R102K50AH K22178820 1- A
C 4001 CHIP CAP. 0.001uF 50V BGRM36B102K50PT K22178809 11- A
C 4002 CHIP CAP. 0.01uF 16V W5R CM05W5R103K16AH K22128805 1- A
C 4002 CHIP CAP. 0.01uF 16V BGRM36B103K16PT K22128804 11- A
C 4003 CHIP CAP. 0.5pF 50V CK GRM36CK0R5C50PT K22178201 1- A
C 4004 CHIP CAP. 0.01uF 16V W5R CM05W5R103K16AH K22128805 1- A
C 4004 CHIP CAP. 0.01uF 16V BGRM36B103K16PT K22128804 11- A
C 4005 CHIP CAP. 47pF 50V CH GRM36CH470J50PT K22178228 1- A
C 4006 CHIP CAP. 2pF 50V CK GRM36CK020C50PT K22178204 1- A
C 4007 CHIP CAP. 0.01uF 16V W5R CM05W5R103K16AH K22128805 1- A
C 4007 CHIP CAP. 0.01uF 16V BGRM36B103K16PT K22128804 11- A
C 4008 CHIP CAP. 5pF 50V CH GRM39CH050C50PT K22174206 1- A
C 4009 CHIP CAP. 12pF 50V CH GRM36CH120J50PT K22178214 1- A
C 4010 CHIP CAP. 3pF 50V CJ GRM36CJ030C50PT K22178205 1- A
C 4011 CHIP CAP. 0.001uF 50V W5R CM05W5R102K50AH K22178820 1- A
C 4011 CHIP CAP. 0.001uF 50V BGRM36B102K50PT K22178809 11- A
C 4012 CHIP CAP. 7pF 50V CH GRM36CH070D50PT K22178209 1- A
C 4013 CHIP CAP. 0.001uF 50V W5R CM05W5R102K50AH K22178820 1- A
C 4013 CHIP CAP. 0.001uF 50V BGRM36B102K50PT K22178809 11- A
C 4014 CHIP CAP. 0.001uF 50V W5R CM05W5R102K50AH K22178820 1- A
C 4014 CHIP CAP. 0.001uF 50V BGRM36B102K50PT K22178809 11- A
C 4015 CHIP CAP. 1pF 50V CK GRM36CK010C50PT K22178202 1- A
C 4016 CHIP CAP. 470pF 50V BGRM36B471K50PT K22178805 1- A
C 4017 CHIP CAP. 1pF 50V CK GRM36CK010C50PT K22178202 1- A
C 4018 CHIP CAP. 0.01uF 16V W5R CM05W5R103K16AH K22128805 1- A
C 4018 CHIP CAP. 0.01uF 16V BGRM36B103K16PT K22128804 11- A
C 4019 CHIP CAP. 27pF 50V CH GRM36CH270J50PT K22178222 1- A
C 4020 CHIP CAP. 0.01uF 16V W5R CM05W5R103K16AH K22128805 1- A
C 4020 CHIP CAP. 0.01uF 16V BGRM36B103K16PT K22128804 11- A
C 4021 CHIP CAP. 0.001uF 50V W5R CM05W5R102K50AH K22178820 1- A
C 4021 CHIP CAP. 0.001uF 50V BGRM36B102K50PT K22178809 11- A
C 4022 CHIP CAP. 15pF 50V CH GRM36CH150J50PT K22178216 1- A
C 4023 CHIP CAP. 27pF 50V CH GRM36CH270J50PT K22178222 1- A
C 4024 CHIP CAP. 3pF 50V CJ GRM39CJ030C50PT K22174204 1- A
C 4025 CHIP CAP. 0.001uF 50V W5R CM05W5R102K50AH K22178820 1- A
C 4025 CHIP CAP. 0.001uF 50V BGRM36B102K50PT K22178809 11- A
C 4026 CHIP CAP. 0.01uF 16V W5R CM05W5R103K16AH K22128805 1- A
C 4026 CHIP CAP. 0.01uF 16V BGRM36B103K16PT K22128804 11- A
C 4027 CHIP CAP. 0.001uF 50V W5R CM05W5R102K50AH K22178820 1- A
C 4027 CHIP CAP. 0.001uF 50V BGRM36B102K50PT K22178809 11- A
C 4028 CHIP CAP. 47pF 50V CH GRM36CH470J50PT K22178228 1- A
C 4029 CHIP CAP. 2pF 50V CK GRM36CK020C50PT K22178204 1- A
C 4030 CHIP CAP. 1pF 50V CK GRM36CK010C50PT K22178202 1- A
C 4031 CHIP CAP. 33pF 50V CH GRM36CH330J50PT K22178224 1- A
C 4032 CHIP CAP. 56pF 50V CH GRM36CH560J50PT K22178230 1- A
C 4033 CHIP CAP. 5pF 50V CH GRM36CH050C50PT K22178207 1- A
C 4034 CHIP CAP. 0.01uF 16V W5R CM05W5R103K16AH K22128805 1- A
C 4034 CHIP CAP. 0.01uF 16V BGRM36B103K16PT K22128804 11- A
C 4035 CHIP CAP. 0.01uF 16V W5R CM05W5R103K16AH K22128805 1- A
C 4035 CHIP CAP. 0.01uF 16V BGRM36B103K16PT K22128804 11- A
C 4036 CHIP CAP. 47pF 50V CH GRM36CH470J50PT K22178228 1- A
C 4037 CHIP CAP. 10pF 50V CH GRM36CH100D50PT K22178212 1- A
C 4038 CHIP CAP. 4pF 50V CH GRM36CH040C50PT K22178206 1- A
C 4039 CHIP CAP. 0.001uF 50V W5R CM05W5R102K50AH K22178820 1- A
C 4039 CHIP CAP. 0.001uF 50V BGRM36B102K50PT K22178809 11- A
C 4040 CHIP CAP. 0.001uF 50V W5R CM05W5R102K50AH K22178820 1- A
C 4040 CHIP CAP. 0.001uF 50V BGRM36B102K50PT K22178809 11- A
Parts List
REF. DESCRIPTION VALUE WV TOL. VXSTD P/NMFR’S DESIG VERS.
LAY ADR.
LOT.SIDE.

75
VCO Unit
REF. DESCRIPTION VALUE WV TOL. VXSTD P/NMFR’S DESIG VERS.
LAY ADR.
LOT.SIDE.
C 4041 CHIP CAP. 10pF 50V CH GRM36CH100D50PT K22178212 1- A
C 4042 CHIP CAP. 0.001uF 50V W5R CM05W5R102K50AH K22178820 1- A
C 4042 CHIP CAP. 0.001uF 50V BGRM36B102K50PT K22178809 11- A
C 4043 CHIP CAP. 10pF 50V CH GRM36CH100D50PT K22178212 1- A
C 4044 CHIP CAP. 0.001uF 50V W5R CM05W5R102K50AH K22178820 1- A
C 4044 CHIP CAP. 0.001uF 50V BGRM36B102K50PT K22178809 11- A
C 4045 CHIP CAP. 0.001uF 50V W5R CM05W5R102K50AH K22178820 1- A
C 4045 CHIP CAP. 0.001uF 50V BGRM36B102K50PT K22178809 11- A
C 4046 CHIP CAP. 33pF 50V CH GRM36CH330J50PT K22178224 1- A
D 4001 DIODE HVC355B(TAPE) G2070588 1- A
D 4002 DIODE HSC277TRF G2070584 1- A
D 4003 DIODE HSC277TRF G2070584 1- A
D 4004 DIODE HVC358B(TAPE) G2070590 1- A
D 4005 DIODE HSC277TRF G2070584 1- A
D 4006 DIODE HSC277TRF G2070584 1- A
D 4007 DIODE HVC300A(TAPE) G2070586 1- A
D 4008 DIODE HVC300A(TAPE) G2070586 1- A
D 4009 DIODE HSC277TRF G2070584 1- A
D 4010 DIODE DAN222 TL G2070174 1- A
D 4011 DIODE DAN222 TL G2070174 1- A
D 4012 DIODE DAN222 TL G2070174 1- A
J 4001 CONNECTOR 9210B-1-07Z482-T P0091237 1- B
J 4002 CONNECTOR 9210B-1-08Z482-T P0091238 1- B
L 4001 M.RFC 1uH LK1608 1R0K-T L1690687 1- A
L 4002 COIL E2 0.28-1.0-4T-R L0022365 1- A
L 4002 COIL E2 0.28-1.0-3.5T-R-S L0022597 7- A
L 4003 M.RFC 0.01uH HK1608 10NJ-T L1690516 1- A
L 4004 M.RFC 1uH LK1608 1R0K-T L1690687 1- A
L 4005 M.RFC 4.7uH LK1608 4R7K-T L1690688 1- A
L 4006 COIL E2 0.28-1.0-9TR L0022424 1- A
L 4006 COIL E2 0.28-1.0-8.5T-R-S L0022599 7- A
L 4007 COIL E2 0.28-1.0-8TR L0022423 1- A
L 4007 COIL E2 0.28-1.0-6.5T-R-S L0022598 7- A
L 4008 M.RFC 1uH LK1608 1R0K-T L1690687 1- A
L 4009 M.RFC 4.7uH LK1608 4R7K-T L1690688 1- A
L 4010 CHIP COIL 0.22uH LQN21AR22J04 L1690600 1- A
L 4011 M.RFC 1uH LK1608 1R0K-T L1690687 1- A
L 4012 M.RFC 0.33uH LK1608 R33K-T L1690412 1- A
L 4013 M.RFC 0.033uH HK1608 33NJ-T L1690522 1- A
L 4014 M.RFC 0.1uH LK1608 R10K-T L1690407 1- A
Q 4001 TRANSISTOR DTC143ZE TL G3070102 1- A
Q 4002 TRANSISTOR 2SC5374-TL G3353748 1- A
Q 4003 TRANSISTOR DTC143ZE TL G3070102 1- A
Q 4004 TRANSISTOR 2SC5374-TL G3353748 1- A
Q 4005 TRANSISTOR 2SC5374-TL G3353748 1- A
Q 4006 TRANSISTOR 2SC5374-TL G3353748 1- A
R 4001 CHIP RES. 10k 1/16W 5% CR05-103J-H J24189289 1- A
R 4002 CHIP RES. 100k 1/16W 5% CR05-104J-H J24189301 1- A
R 4003 CHIP RES. 1k 1/16W 5% CR05-102J-H J24189277 1- A
R 4004 CHIP RES. 2.7k 1/16W 5% CR05-272J-H J24189282 1- A
R 4005 CHIP RES. 100 1/16W 5% CR05-101J-H J24189265 1- A
R 4006 CHIP RES. 4.7k 1/16W 5% CR05-472J-H J24189285 1- A
R 4007 CHIP RES. 47 1/16W 5% CR05-470J-H J24189261 1- A
R 4008 CHIP RES. 10k 1/16W 5% CR05-103J-H J24189289 1- A
R 4009 CHIP RES. 100k 1/16W 5% CR05-104J-H J24189301 1- A
R 4010 CHIP RES. 1k 1/16W 5% CR05-102J-H J24189277 1- A
R 4011 CHIP RES. 3.3k 1/16W 5% CR05-332J-H J24189283 1- A
R 4012 CHIP RES. 100 1/16W 5% CR05-101J-H J24189265 1- A
R 4013 CHIP RES. 10k 1/16W 5% CR05-103J-H J24189289 1- A
R 4014 CHIP RES. 150 1/16W 5% CR05-151J-H J24189267 1- A

76
VCO Unit
REF. DESCRIPTION VALUE WV TOL. VXSTD P/NMFR’S DESIG VERS.
LAY ADR.
LOT.SIDE.
R 4015 CHIP RES. 10k 1/16W 5% CR05-103J-H J24189289 1- A
R 4016 CHIP RES. 100k 1/16W 5% CR05-104J-H J24189301 1- A
R 4017 CHIP RES. 3.3k 1/16W 5% CR05-332J-H J24189283 1- A
R 4018 CHIP RES. 10k 1/16W 5% CR05-103J-H J24189289 1- A
R 4019 CHIP RES. 150 1/16W 5% CR05-151J-H J24189267 1- A
R 4020 CHIP RES. 100 1/16W 5% CR05-101J-H J24189265 1- A
R 4021 CHIP RES. 390 1/16W 5% CR05-391J-H J24189272 1- A
R 4022 CHIP RES. 100 1/16W 5% CR05-101J-H J24189265 1- A
R 4023 CHIP RES. 10k 1/16W 5% CR05-103J-H J24189289 1- A
R 4024 CHIP RES. 100 1/16W 5% CR05-101J-H J24189265 1- A
R 4025 CHIP RES. 100 1/16W 5% CR05-101J-H J24189265 1- A
SHIELD CASE VCO RA0138500 1-

Copyright 2003
VERTEX STANDARD CO., LTD.
All rights reserved
No portion of this manual
may be reproduced without
the permission of
VERTEX STANDARD CO., LTD.
Printed in Japan.
E
1
2
6
9
9
0
A