Z Stack 3.0 Developer's Guide
Z-Stack%203.0%20Developer's%20Guide
Z-Stack%203.0%20Developer's%20Guide
Z-Stack%203.0%20Developer's%20Guide
Z-Stack%203.0%20Developer's%20Guide
Z-Stack%203.0%20Developer's%20Guide
User Manual: Pdf
Open the PDF directly: View PDF
.
Page Count: 94

Copyright 2006-2015 Texas Instruments, Inc. All rights reserved.
Z-Stack 3.0
Developer’s Guide
Texas Instruments, Inc.
San Diego, California USA

Z-Stack 3.0 Developer's Guide Version 1.14
Copyright 2006-2016 Texas Instruments, Inc. All rights reserved.
i
Revision Description Date
1.0 Initial release 12/13/2006
1.1 Added section on ZDO Message Request 09/29/2007
1.2 Updates for ZigBee 2007 and ZigBee PRO features 02/24/2008
1.3 Updated location of zgPreConfigKeys 01/06/2009
1.4 Updated for 2.2.0 Release 03/30/2009
1.5 Replaced references to ZDNwkManager with ZDNwkMgr 04/14/2009
1.6 Updated section 4.1.1.1 08/03/2009
1.7 Updated section 10.5 for multiple preconfigured trust center link keys 01/15/2010
1.8
Updated section 4
Updated section 9.6.3. NV range for application use
Fixed misspelling of zgPreConfigKeys variable
Added section 10.6 on Security key data management
Added section 13 on ZMAC LQI Adjustment 08/11/2010
1.9 Added Extended PAN IDs section 11/20/2010
1.10 Editorial changes to sections 2.1 and 2.1.1 03/23/2011
1.11 Added section 5.6 for Router Off-Network Association Cleanup 03/14/2012
1.12
Updated reference to ZigBee Specification (053474r20)
Added description of zgNwkLeaveRequestAllowed variable to section 9.4
Added section 9.11 to pre-commission a device with a network address
Updated section 10.6 with Unique and Global Link Key Type configuration
Added section 10.8 to describe backwards interoperability
Clean up the documents by removing references to specific Z-Stack applications
Editorial clean up of the entire document.
Added section 14: Heap Memory Management.
Added section 15: Compile Options. 12/31/2012
1.13
Updated Section 7. Portable Devices to include a Rejoin State Diagram. Also
made a few edits. 2/19/2015
1.14
Update the “Z-Stack Developers guide” document to reflect Z3.0 changes and
merge from “Z-Stack Home Developer's Guide” and “Touchlink Developer's
Guide” to this document. 10/18/2016
1.15
Adding description of gZDSECMGR_TC_ATTEMPT_DEFAULT_KEY flag.
Update Finding and binding procedure to search for missing IEEE address 5/10/2017

Z-Stack 3.0 Developer's Guide Version 1.14
Copyright 2006-2016 Texas Instruments, Inc. All rights reserved.
ii
T
ABLE OF
C
ONTENTS
1.
INTRODUCTION .................................................................................................................................................................. 1
1.1
P
URPOSE
.......................................................................................................................................................................... 1
1.2
S
COPE
.............................................................................................................................................................................. 1
1.3
D
EFINITIONS
,
A
BBREVIATIONS AND
A
CRONYMS
............................................................................................................... 1
1.4
R
EFERENCE
D
OCUMENTS
.................................................................................................................................................. 2
2.
ZIGBEE .................................................................................................................................................................................. 3
2.1
D
EVICE
T
YPES
.................................................................................................................................................................. 3
2.1.1
Coordinator ................................................................................................................................................................ 3
2.1.2
Router ......................................................................................................................................................................... 3
2.1.3
End-device .................................................................................................................................................................. 4
2.2
S
TACK
P
ROFILE
................................................................................................................................................................ 4
3.
ADDRESSING ....................................................................................................................................................................... 5
3.1
A
DDRESS TYPES
................................................................................................................................................................ 5
3.2
N
ETWORK ADDRESS ASSIGNMENT
..................................................................................................................................... 5
3.2.1
Stochastic Addressing ................................................................................................................................................. 5
3.3
A
DDRESSING IN
Z-S
TACK
................................................................................................................................................. 5
3.3.1
Unicast ........................................................................................................................................................................ 6
3.3.2
Indirect........................................................................................................................................................................ 6
3.3.3
Broadcast .................................................................................................................................................................... 6
3.3.4
Group Addressing ....................................................................................................................................................... 6
3.4
I
MPORTANT
D
EVICE
A
DDRESSES
....................................................................................................................................... 7
4.
BINDING ................................................................................................................................................................................ 8
4.1
B
UILDING A
B
INDING
T
ABLE
............................................................................................................................................. 8
4.1.1
ZigBee Device Object Bind Request ........................................................................................................................... 8
4.1.1.1
The Commissioning Application ....................................................................................................... 8
4.1.1.2
ZigBee Device Object End Device Bind Request .............................................................................. 8
4.1.2
Device Application Binding Manager ......................................................................................................................... 9
4.1.3
Finding and binding.................................................................................................................................................... 9
4.2
C
ONFIGURING
S
OURCE
B
INDING
....................................................................................................................................... 9
5.
ROUTING ............................................................................................................................................................................ 10
5.1
O
VERVIEW
..................................................................................................................................................................... 10
5.2
R
OUTING PROTOCOL
....................................................................................................................................................... 10
5.2.1
Route Discovery and Selection ................................................................................................................................. 11
5.2.2
Route maintenance .................................................................................................................................................... 11
5.2.3
Route expiry .............................................................................................................................................................. 11
5.3
T
ABLE STORAGE
............................................................................................................................................................. 11
5.3.1
Routing table ............................................................................................................................................................. 11
5.3.2
Route discovery table ................................................................................................................................................ 12
5.4
M
ANY
-
TO
-O
NE
R
OUTING
P
ROTOCOL
.............................................................................................................................. 12
5.4.1
Many-to-One Routing Overview ............................................................................................................................... 12
5.4.2
Many-to-One Route Discovery.................................................................................................................................. 12
5.4.3
Route Record Command ........................................................................................................................................... 13
5.4.4
Many-to-One Route Maintenance ............................................................................................................................. 14
5.5
R
OUTING
S
ETTINGS
Q
UICK
R
EFERENCE
.......................................................................................................................... 14
5.6
R
OUTER
O
FF
-N
ETWORK
A
SSOCIATION
C
LEANUP
............................................................................................................ 15
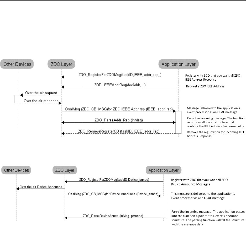
6.
ZDO MESSAGE REQUESTS ............................................................................................................................................ 16
7.
PORTABLE DEVICES ....................................................................................................................................................... 17
8.
END-TO-END ACKNOWLEDGEMENTS ....................................................................................................................... 18
9.
MISCELLANEOUS ............................................................................................................................................................ 19
9.1
C
ONFIGURING CHANNEL
................................................................................................................................................. 19
9.2
C
ONFIGURING THE
PAN
ID
AND NETWORK TO JOIN
......................................................................................................... 19
9.3
M
AXIMUM PAYLOAD SIZE
............................................................................................................................................... 19
9.4
L
EAVE
N
ETWORK
........................................................................................................................................................... 20
9.5
D
ESCRIPTORS
................................................................................................................................................................. 20
9.6
N
ON
-V
OLATILE
M
EMORY
I
TEMS
.................................................................................................................................... 20

Z-Stack 3.0 Developer's Guide Version 1.14
Copyright 2006-2016 Texas Instruments, Inc. All rights reserved.
iii
9.6.1
Global Configuration Non-Volatile Memory ............................................................................................................ 20
9.6.2
Network Layer Non-Volatile Memory ....................................................................................................................... 20
9.6.3
Application Non-Volatile Memory ............................................................................................................................ 21
9.7
A
SYNCHRONOUS
L
INKS
.................................................................................................................................................. 21
9.8
M
ULTICAST
M
ESSAGES
.................................................................................................................................................. 22
9.9
F
RAGMENTATION
........................................................................................................................................................... 22
9.9.1
Quick Reference ........................................................................................................................................................ 24
9.10
E
XTENDED
PAN
ID
S
...................................................................................................................................................... 24
9.11
R
EJOINING WITH
P
RE
-C
OMMISSIONED
N
ETWORK PARAMETERS
....................................................................................... 24
9.12
C
HILD MANAGEMENT
...................................................................................................................................................... 24
9.12.1
Configuring child management for parent device ................................................................................................ 25
9.12.2
Configuring child management for child devices ................................................................................................. 25
9.12.3
Parent Annce ........................................................................................................................................................ 25
10.
SECURITY ........................................................................................................................................................................... 26
10.1
O
VERVIEW
..................................................................................................................................................................... 26
10.2
C
ONFIGURATION
............................................................................................................................................................. 26
10.3
C
ENTRALIZED SECURITY NETWORK
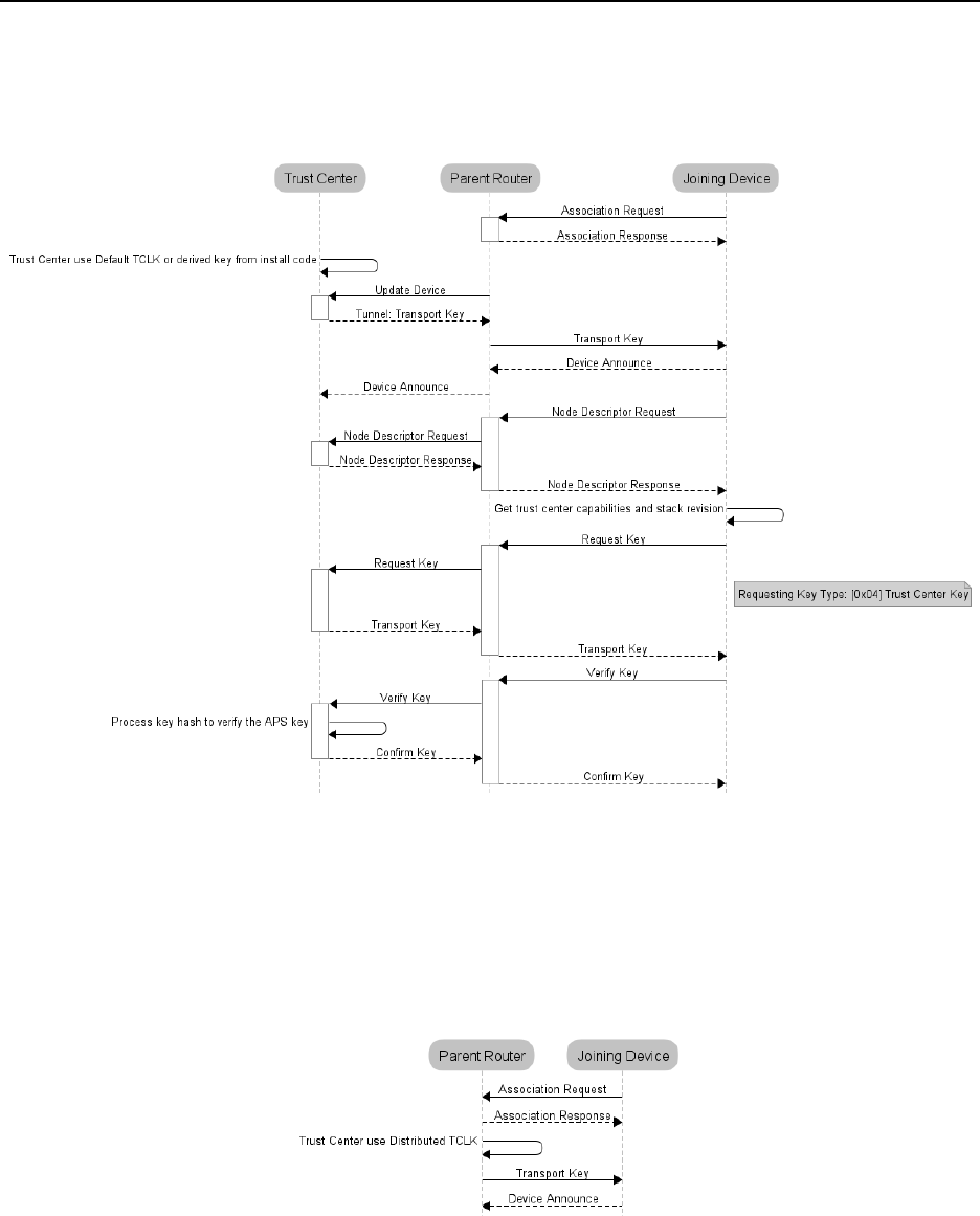
................................................................................................................................. 26
10.3.1
Trust center policies ............................................................................................................................................. 26
10.3.1.1
zgAllowRemoteTCPolicyChange ................................................................................................ 26
10.3.1.2
bdbJoinUsesInstallCodeKey ........................................................................................................ 27
10.3.1.3
bdbTrustCenterRequireKeyExchange ......................................................................................... 27
10.3.2
Key Updates ......................................................................................................................................................... 27
10.4
D
ISTRIBUTED SECURITY NETWORK
.................................................................................................................................. 27
10.5
L
INK
K
EY TYPES
............................................................................................................................................................. 27
10.5.1
Default global Trust Center link key .................................................................................................................... 27
10.5.2
Install Code Derived Trust Center Link Key ........................................................................................................ 28
10.5.3
Distributed security global link key ...................................................................................................................... 28
10.5.4
Touchlink preconfigured Link Key ....................................................................................................................... 28
10.6
U
NSECURE JOIN TO A NETWORK
...................................................................................................................................... 28
10.6.1
Unsecure join to a centralized network ................................................................................................................ 29
10.6.2
Unsecure join to a distributed network ................................................................................................................. 30
10.6.3
Z-Stack security considerations ............................................................................................................................ 31
10.6.3.1
For TC devices ............................................................................................................................. 31
10.6.3.2
For joining devices ....................................................................................................................... 31
10.7
T
OUCHLINK JOINING
....................................................................................................................................................... 31
10.8
B
ACKWARDS
I
NTEROPERABILITY
.................................................................................................................................... 32
10.9
Q
UICK
R
EFERENCE
......................................................................................................................................................... 33
11.
APPLICATION OVERVIEW ............................................................................................................................................ 34
11.1
I
NTRODUCTION
............................................................................................................................................................... 34
11.1.1
Initialization ......................................................................................................................................................... 34
11.1.2
Organization ......................................................................................................................................................... 34
11.1.3
Task Priority ......................................................................................................................................................... 34
11.1.4
System Services..................................................................................................................................................... 35
11.1.5
Application Design ............................................................................................................................................... 35
11.1.5.1
One OSAL Task per many Application Objects .......................................................................... 35
11.1.5.2
One OSAL Task per one Application Object .............................................................................. 35
11.1.6
Mandatory Methods.............................................................................................................................................. 35
11.1.6.1
Task Initialization ........................................................................................................................ 35
11.1.6.2
Task Event Handler ..................................................................................................................... 35
11.1.7
Mandatory Events ................................................................................................................................................. 35
11.1.7.1
SYS_EVENT_MSG (0x8000) ..................................................................................................... 35
11.2
C
OMMON
A
PPLICATION
F
RAMEWORK
/
P
ROGRAM
F
LOW
................................................................................................. 36
11.2.1
Initialization ......................................................................................................................................................... 36
11.2.2
Event Processing .................................................................................................................................................. 37
12.
THE SAMPLE APPLICATIONS ....................................................................................................................................... 39
12.1
I
NTRODUCTION
............................................................................................................................................................... 39
12.2
I
NITIALIZATION
.............................................................................................................................................................. 39
12.3
S
OFTWARE
A
RCHITECTURE
............................................................................................................................................. 39
12.4
F
ILE
S
TRUCTURE
............................................................................................................................................................ 40

Z-Stack 3.0 Developer's Guide Version 1.14
Copyright 2006-2016 Texas Instruments, Inc. All rights reserved.
iv
12.4.1
On Off Light Sample Application (Light and Switch). .......................................................................................... 40
12.4.2
DoorLock Sample Application (DoorLock and DoorLockController). ................................................................ 41
12.4.3
Temperature Sensor Sample Application (Thermostat, TemperatureSensor). ...................................................... 41
12.4.4
Additional Project Files. ...................................................................................................................................... 41
12.5
S
AMPLE
L
IGHT
A
PPLICATION
.......................................................................................................................................... 41
12.5.1
Introduction .......................................................................................................................................................... 41
12.5.2
Modules ................................................................................................................................................................ 41
12.6
S
AMPLE
S
WITCH
A
PPLICATION
....................................................................................................................................... 42
12.6.1
Introduction .......................................................................................................................................................... 42
12.6.2
Modules ................................................................................................................................................................ 42
12.6.3
Sample Switch OTA Demonstration Build Configurations ................................................................................... 42
12.6.3.1
Introduction .................................................................................................................................. 42
12.6.3.2
Modules ....................................................................................................................................... 42
12.7
S
AMPLE
D
OOR
L
OCK
A
PPLICATION
................................................................................................................................. 42
12.7.1
Introduction .......................................................................................................................................................... 42
12.7.2
Modules ................................................................................................................................................................ 42
12.8
S
AMPLE
D
OOR
L
OCK
C
ONTROLLER
A
PPLICATION
........................................................................................................... 42
12.8.1
Introduction .......................................................................................................................................................... 42
12.8.2
Modules ................................................................................................................................................................ 43
12.9
S
AMPLE
T
HERMOSTAT
A
PPLICATION
.............................................................................................................................. 43
12.9.1
Introduction .......................................................................................................................................................... 43
12.9.2
Modules ................................................................................................................................................................ 43
12.10
S
AMPLE
T
EMPERATURE
S
ENSOR
A
PPLICATION
........................................................................................................... 43
12.10.1
Introduction .......................................................................................................................................................... 43
12.10.2
Modules ................................................................................................................................................................ 43
12.11
M
AIN
F
UNCTIONS
....................................................................................................................................................... 43
13.
USING THE SAMPLE APPLICATIONS AS BASE FOR NEW APPLICATIONS ..................................................... 45
14.
CLUSTERS, COMMANDS AND ATTRIBUTES ............................................................................................................ 47
14.1
A
TTRIBUTES
................................................................................................................................................................... 47
14.2
A
DDING AN
A
TTRIBUTE
E
XAMPLE
.................................................................................................................................. 47
14.3
I
NITIALIZING
C
LUSTERS
.................................................................................................................................................. 48
14.4
C
LUSTER
A
RCHITECTURE
............................................................................................................................................... 48
14.5
C
LUSTER
C
ALLBACKS
E
XAMPLE
..................................................................................................................................... 49
14.6
A
TTRIBUTE
R
EPORTING
F
UNCTIONALITY
........................................................................................................................ 49
15.
COMMISSIONING ............................................................................................................................................................. 51
15.1
BDB
NOTIFICATIONS
...................................................................................................................................................... 51
15.2
I
NITIALIZATION PROCEDURE
........................................................................................................................................... 53
15.3
P
ARENT
L
OST
................................................................................................................................................................. 53
15.4
N
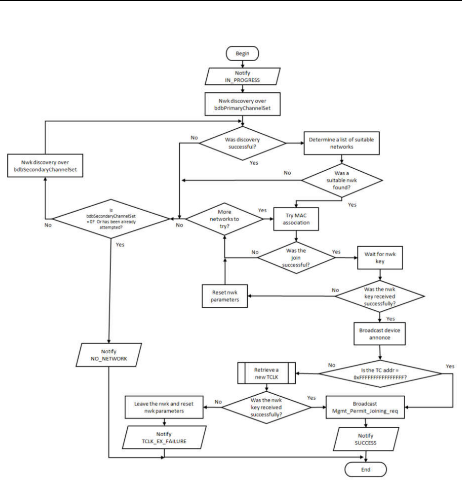
ETWORK STEERING PROCEDURE FOR A NODE ON A NETWORK
........................................................................................ 54
15.5
N
ETWORK STEERING PROCEDURE FOR A NODE NOT ON A NETWORK
................................................................................. 54
15.6
N
ETWORK FORMATION
................................................................................................................................................... 56
15.7
F
INDING AND
B
INDING
.................................................................................................................................................... 57
15.7.1
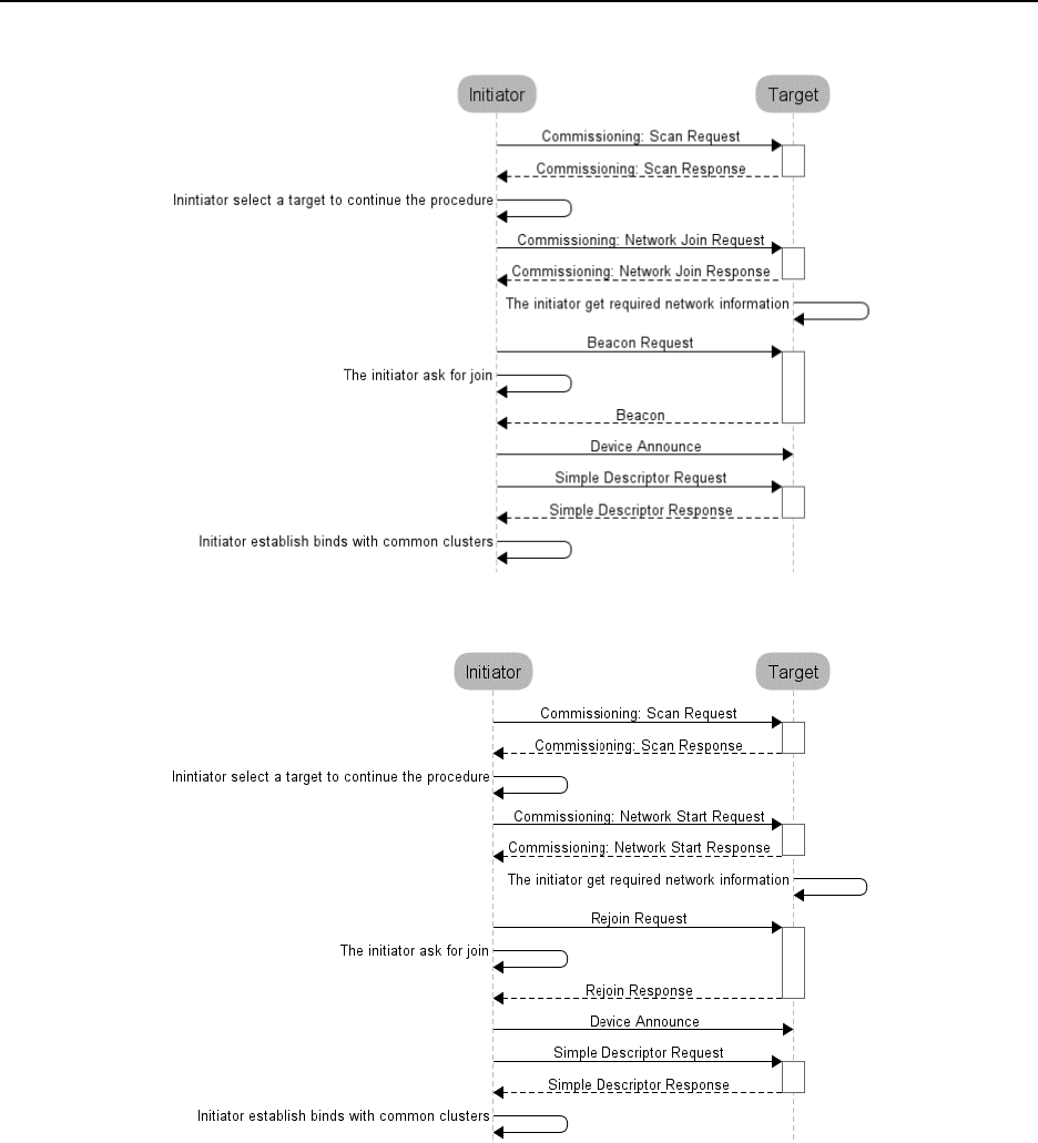
Finding & binding procedure for a target endpoint ............................................................................................. 57
15.7.2
Finding and binding procedure for an initiator endpoint ..................................................................................... 58
15.8
T
OUCHLINK
C
OMMISSIONING
.......................................................................................................................................... 60
15.8.1
Configurations ...................................................................................................................................................... 60
15.8.1.1
Key Installation ............................................................................................................................ 61
15.8.1.2
Constants...................................................................................................................................... 61
15.8.1.3
Endpoint Setup ............................................................................................................................. 61
15.8.1.4
Identify Sequence Time Interval .................................................................................................. 62
15.8.1.5
Free Ranges Split Thresholds ...................................................................................................... 62
15.8.1.6
Free Ranges Split Thresholds ...................................................................................................... 62
15.8.2
Development-Only Parameters ............................................................................................................................ 62
15.8.2.1
Channel Offset ............................................................................................................................. 62
15.8.2.2
Fixed First Channel Selection ...................................................................................................... 62
15.8.3
Touchlink commissioning procedure for an initiator ........................................................................................... 62
15.8.4
Touchlink commissioning procedure for a target ................................................................................................. 63
15.9
R
ESET PROCEDURES
........................................................................................................................................................ 64
15.9.1
Reset via Basic Cluster ......................................................................................................................................... 64

Z-Stack 3.0 Developer's Guide Version 1.14
Copyright 2006-2016 Texas Instruments, Inc. All rights reserved.
v
15.9.2
Reset via Touchlink Commissioning Cluster ........................................................................................................ 65
15.9.3
Reset via Mgmt_leave_req ZDO command .......................................................................................................... 65
15.9.4
Reset via Local Action .......................................................................................................................................... 65
15.9.5
Reset via Nwk Leave request ................................................................................................................................ 65
16.
NETWORK MANAGER .................................................................................................................................................... 66
16.1
O
VERVIEW
..................................................................................................................................................................... 66
16.2
C
HANNEL
I
NTERFERENCE
............................................................................................................................................... 66
16.2.1
Channel Interference Detection ............................................................................................................................ 66
16.2.2
Channel Interference Resolution .......................................................................................................................... 66
16.2.3
Quick Reference ................................................................................................................................................... 67
16.3
PAN
ID
C
ONFLICT
......................................................................................................................................................... 67
16.3.1
PAN ID Conflict Detection ................................................................................................................................... 68
16.3.2
PAN ID Conflict Resolution ................................................................................................................................. 68
17.
GREEN POWER ................................................................................................................................................................. 69
17.1
I
NTRODUCTION
............................................................................................................................................................... 69
17.2
G
REEN
P
OWER
B
ASIC
P
ROXY
......................................................................................................................................... 69
18.
INTER-PAN TRANSMISSION .......................................................................................................................................... 70
18.1
O
VERVIEW
..................................................................................................................................................................... 70
18.2
D
ATA
E
XCHANGE
........................................................................................................................................................... 70
18.2.1
Quick Reference ................................................................................................................................................... 71
19.
ZMAC LQI ADJUSTMENT ............................................................................................................................................... 72
19.1
O
VERVIEW
..................................................................................................................................................................... 72
19.2
LQI
A
DJUSTMENT
M
ODES
.............................................................................................................................................. 72
19.3
U
SING
LQI
A
DJUSTMENT
................................................................................................................................................ 72
20.
HEAP MEMORY MANAGEMENT.................................................................................................................................. 73
20.1
O
VERVIEW
..................................................................................................................................................................... 73
20.2
API ................................................................................................................................................................................ 73
20.2.1
osal_mem_alloc() ................................................................................................................................................. 73
20.2.1.1
Prototype ...................................................................................................................................... 73
20.2.1.2
Parameters .................................................................................................................................... 73
20.2.1.3
Return .......................................................................................................................................... 73
20.2.2
osal_mem_free() ................................................................................................................................................... 73
20.2.2.1
Prototype ...................................................................................................................................... 73
20.2.2.2
Parameters .................................................................................................................................... 73
20.2.2.3
Return .......................................................................................................................................... 74
20.3
S
TRATEGY
...................................................................................................................................................................... 74
20.4
D
ISCUSSION
.................................................................................................................................................................... 74
20.5
C
ONFIGURATION
............................................................................................................................................................. 75
20.5.1
MAXMEMHEAP .................................................................................................................................................. 75
20.5.2
OSALMEM_PROFILER ....................................................................................................................................... 75
20.5.2.1
OSALMEM_INIT ....................................................................................................................... 75
20.5.2.2
OSALMEM_ALOC ..................................................................................................................... 75
20.5.2.3
OSALMEM_REIN ...................................................................................................................... 75
20.5.2.4
OSALMEM_PROMAX .............................................................................................................. 75
20.5.3
OSALMEM_MIN_BLKSZ ..................................................................................................................................... 76
20.5.4
OSALMEM_SMALL_BLKSZ ................................................................................................................................ 76
20.5.5
OSALMEM_SMALLBLK_BUCKET ..................................................................................................................... 76
20.5.6
OSALMEM_NODEBUG ...................................................................................................................................... 76
20.5.7
OSALMEM_PROFILER_LL ................................................................................................................................ 76
21.
COMPILE OPTIONS.......................................................................................................................................................... 78
21.1
O
VERVIEW
..................................................................................................................................................................... 78
21.2
R
EQUIREMENTS
.............................................................................................................................................................. 78
21.2.1
Target Development System Requirements ........................................................................................................... 78
21.3
U
SING
Z-S
TACK
C
OMPILE
O
PTIONS
................................................................................................................................ 78
21.3.1
Locating Compile Options .................................................................................................................................... 78
21.3.1.1
Compile Options In Linker Control Files .................................................................................... 79
21.3.1.2
Compile Options in IAR Project Files ......................................................................................... 82

Z-Stack 3.0 Developer's Guide Version 1.14
Copyright 2006-2016 Texas Instruments, Inc. All rights reserved.
vi
21.3.2
Using Compile Options ........................................................................................................................................ 83
21.4
S
UPPORTED
C
OMPILE
O
PTIONS AND
D
EFINITIONS
........................................................................................................... 84
21.4.1
General Compile Options ..................................................................................................................................... 84
21.4.2
Non-changeable Compile Options ........................................................................................................................ 86
21.4.3
Monitor-Test (MT) Compile Options .................................................................................................................... 86
21.4.4
ZigBee Device Object (ZDO) Compile Options .................................................................................................... 86
List of Figures
F
IGURE
1:
E
XAMPLE OF TYPICAL
Z
IG
B
EE NETWORK
...................................................................................................... 3
F
IGURE
2:
M
ANY
-
TO
-
ONE ROUTE DISCOVERY ILLUSTRATION
...................................................................................... 12
F
IGURE
3:
R
OUTE RECORD COMMAND
(
SOURCE ROUTING
)
ILLUSTRATION
................................................................... 13
F
IGURE
4:
ZDO
IEEE
A
DDRESS
R
EQUEST AND
R
ESPONSE
.......................................................................................... 16
F
IGURE
5:
ZDO
D
EVICE
A
NNOUNCE DELIVERED TO AN APPLICATION
......................................................................... 16
F
IGURE
6:
J
OINING DIRECT TO
T
RUST
C
ENTER
. ........................................................................................................... 29
F
IGURE
7:
J
OINING WHEN PARENT IS NOT THE
T
RUST
C
ENTER
. .................................................................................... 30
F
IGURE
8:
D
ISTRIBUTED SECURITY JOINING
. ................................................................................................................ 30
F
IGURE
9:
A
SKING TO JOIN WITH
T
OUCHLINK COMMISSIONING
.................................................................................... 32
F
IGURE
10:
A
SKING TO START NETWORK WITH
T
OUCHLINK COMMISSIONING
. ............................................................. 32
F
IGURE
11:
C
OMMAND
F
LOWCHART
........................................................................................................................... 40
F
IGURE
12:
A
PPLICATION FILES WITHIN
Y
OUR
A
PP
....................................................................................................... 45
F
IGURE
13:
L
IST OF
C
LUSTER
S
OURCE
F
ILES IN
P
ROFILE
F
OLDER
................................................................................ 48
F
IGURE
14:
C
LUSTER
C
ALLBACKS
E
XAMPLE
............................................................................................................... 49
F
IGURE
15:
I
NITIALIZATION PROCEDURES
:
A
)
R
OUTER AND
C
OORDINATORS
,
B
)
E
ND
D
EVICES
. .................................. 53
F
IGURE
16:
N
ETWORK STEERING PROCEDURE FOR A NODE ON A NETWORK
. ................................................................ 54
F
IGURE
17:
N
ETWORK STEERING PROCEDURE FOR A NODE NOT ON A NETWORK
. ......................................................... 56
F
IGURE
18:
N
ETWORK FORMATION
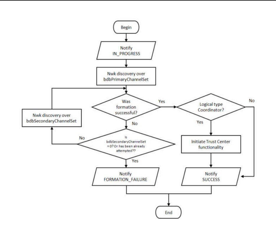
. ............................................................................................................................. 57
F
IGURE
19:
F
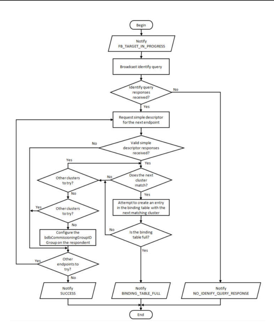
INDING AND BINDING PROCEDURE FOR A TARGET ENDPOINT
. .................................................................. 58
F
IGURE
20:
F
INDING AND BINDING PROCEDURE FOR AN INITIATOR ENDPOINT
.............................................................. 60
F
IGURE
21:
T
OUCHLINK COMMISSIONING PROCEDURE FOR AN INITIATOR
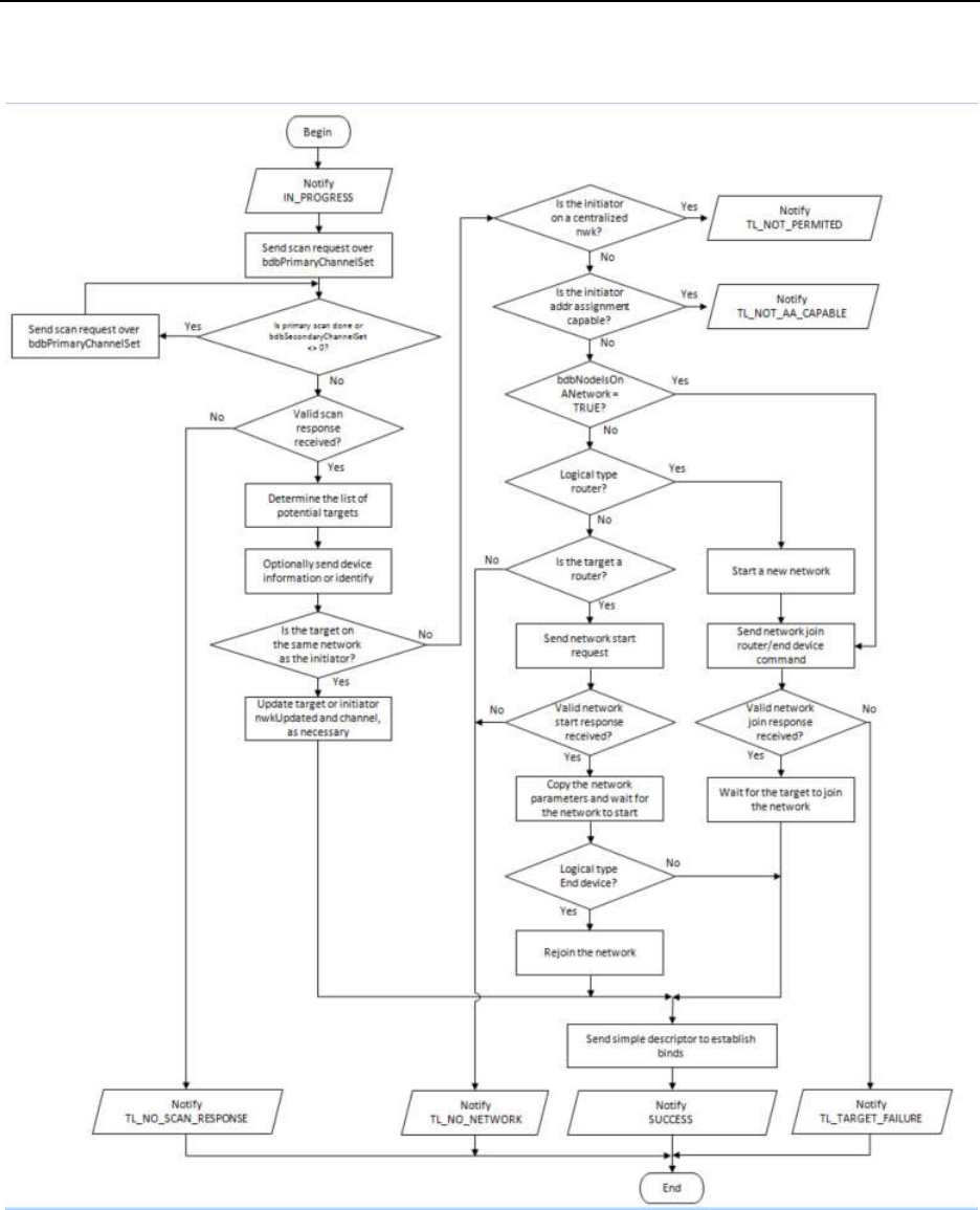
. ................................................................... 63
F
IGURE
22:
T
OUCHLINK COMMISSIONING PROCEDURE FOR A TARGET
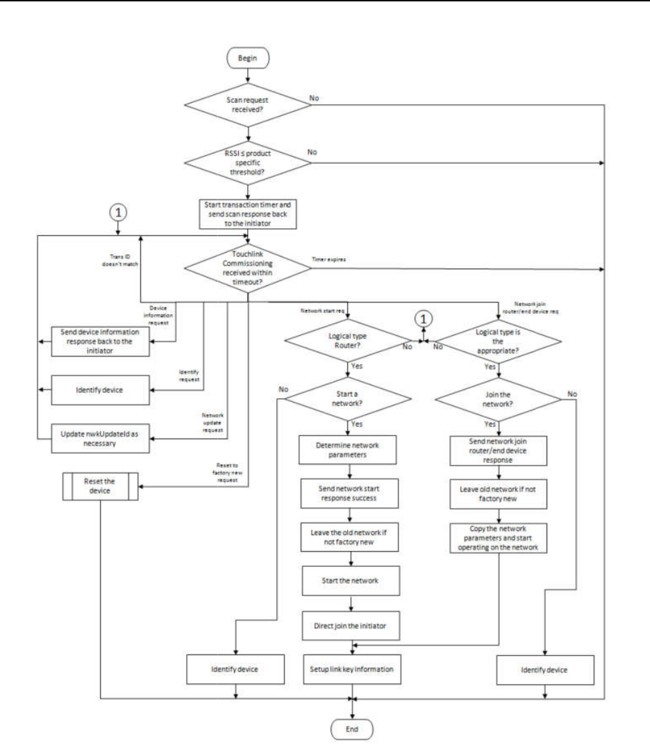
. ......................................................................... 64
F
IGURE
23:
G
ENERIC
A
PP PROJECT FILES LOCATION
..................................................................................................... 79
F
IGURE
24:
S
PECIFYING THE CHANNELS IN F
8
W
C
ONFIG
.
CFG
........................................................................................ 80
F
IGURE
25:
C
OORDINATOR SETTINGS IN F
8
W
C
OORD
.
CFG
............................................................................................ 81
F
IGURE
26:
S
ELECTING COMPILE OPTIONS
.................................................................................................................... 82
F
IGURE
27:
E
NABLING OR DISABLING OPTIONS
............................................................................................................ 83

Z-Stack 3.0 Developer's Guide Version 1.14
Copyright 2006-2016 Texas Instruments, Inc. All rights reserved.
1
1. Introduction
1.1 Purpose
This document explains some of the components of the Texas Instruments ZigBee stack and their functioning. It
explains the configurable parameters in the ZigBee stack and how they may be changed by the application developer
to suit the application requirements.
1.2 Scope
This document describes concepts and settings for the Texas Instruments Z-Stack™ Release. This is a ZigBee-2015
compliant stack for the ZigBee and ZigBee PRO stack profiles. Here is also explained the added features of the Z3.0
and how those can be set to be compatible with Z3.0 or legacy devices.
1.3 Definitions, Abbreviations and Acronyms
Term Definition
AF Application Framework
AES Advanced Encryption Standard
AIB APS Information Base
API Application Programming Interface
APS Application Support Sub-Layer
APSDE APS Date Entity
APSME APS Management Entity
ASDU APS Service Datagram Unit
BDB Base Device Behavior
BSP B
OARD
S
UPPORT
P
ACKAGE
–
TAKEN TOGETHER
,
HAL
&
OSAL
COMPRISE A RUDIMENTARY
OPERATING SYSTEM COMMONLY REFERRED TO AS A
BSP
CCM* Enhanced counter with CBC-MAC mode of operation
EPID Extended PAN ID
GP Green Power
GPD Green Power Device
HAL Hardware (H/W) Abstraction Layer
MSG Message
MT Z-Stack’s Monitor and Test Layer
NHLE Next Higher Layer Entity
NIB Network Information Base
NWK Network
OSAL Z-Stack’s Operating System Abstraction Layer
OTA Over-the-air
PAN Personal Area Network
RSSI Received Signal Strength Indication

Z-Stack 3.0 Developer's Guide Version 1.14
Copyright 2006-2016 Texas Instruments, Inc. All rights reserved.
2
SE Smart Energy
Sub-Device A self contained device functionality in a Zigbee device application endpoint.
TC Trust Center
TCLK Trust Center Link Key
ZCL ZigBee Cluster Library
ZDO ZigBee Device Object
ZHA ZigBee Home Automation
ZC ZigBee Coordinator
ZR ZigBee Router
ZED ZigBee End Device
1.4 Reference Documents
[1] Texas Instruments document SWRA195, Z-Stack API
[2] Texas Instruments document SWRA194, Z-Stack OSAL API
[3] Texas Instruments document SWRU354, Z-Stack 3.0 Sample Application User’s Guide.
[4] Texas Instruments document SWRA353, Z-Stack OTA Upgrade User’s Guide.
[5] ZigBee document 05-3474-21 ZigBee ZigBee Specification
[6] ZigBee document 07-5123-06 ZigBee Cluster Library Specificiation
[7] ZigBee document 13-0402-13 ZigBee Base Device Behavior
[8] ZigBee document 14-0563-16 ZigBee Green Power specification

Z-Stack 3.0 Developer's Guide Version 1.14
Copyright 2006-2016 Texas Instruments, Inc. All rights reserved.
3
2. ZigBee
A ZigBee network is a multi-hop network with battery-powered devices. This means that two devices that wish to
exchange data in a ZigBee network may have to depend on other intermediate devices to be able to successfully do
so. Because of this cooperative nature of the network, proper functioning requires that each device (i) perform
specific networking functions and (ii) configure certain parameters to specific values. The set of networking
functions that a device performs determines the role of the device in the network and is called a device type. The set
of parameters that need to be configured to specific values, along with those values, is called a stack profile.
2.1 Device Types
There are three logical device types in a ZigBee network – (i) Coordinator (ii) Router and (iii) End-device. A
ZigBee network consists of a device with formation capabilities (such as Coordinator or Router) and multiple Router
and End-device nodes. Note that the device type does not in any way restrict the type of application that may run on
the particular device.
Figure 1: Example of typical ZigBee network
An example network is shown in Figure 1, with the ZigBee Coordinator (black), the Routers (red), and the End
Devices (white).
2.1.1 Coordinator
A coordinator is a device with network formation capabilities, but without network joining capabilities. It means it
can only create its own network, but not join existing networks. To create a network, the coordinator node scans the
RF environment for existing networks, chooses a channel and a network identifier (also called PAN ID) and then
starts the network. In Z3.0 this device creates a Centralized security network and is mandated to behave as the Trust
Center of this network, which means that this device is responsible to manage the security of the network and it is
the only device capable of distributing keys and allowing devices to join the network it has created.
The coordinator node can also be used, optionally, to assist in setting up application-level bindings in the network.
The role of the coordinator is mainly related to starting the network and managing the keys, besides that, it behaves
like a router device. It is important to note that network procedures related to devices joining or leaving the network
must be attended by the Coordinator, hence it cannot be absent of its own network. Further details on security
schemas are available in section 10.
2.1.2 Router
A Router performs functions for (i) allowing other devices to join the network (ii) multi-hop routing (iii) assisting in
communication for its child end devices. In Z3.0 this device has been granted with formation capabilities that allow
it to create a Distributed security network. This formation capability allows the router device to create a network that

Z-Stack 3.0 Developer's Guide Version 1.14
Copyright 2006-2016 Texas Instruments, Inc. All rights reserved.
4
does not have a security manager. This means that once the network has been created, the router which created it
does not have any special role in this network. More details are available in section 10.
In general, Routers are expected to be active all the time and thus have to be mains-powered.
2.1.3 End-device
An end device has no specific responsibility for maintaining the network infrastructure, so it can sleep and wake up
as it chooses, thus it can be a battery-powered node.
Generally, the memory requirements (especially RAM requirements) are lower for an end device.
Notes:
In Z-Stack, the device type is usually determined at compile-time via compile options (ZDO_COORDINATOR and
RTR_NWK). All sample applications are provided with separate project files to build each device type.
2.2 Stack Profile
The set of stack parameters that need to be configured to specific values, along with the above device type values, is
called a stack profile. The parameters that comprise the stack profile are defined by the ZigBee Alliance.
All devices in a network must conform to the same stack profile (i.e., all devices must have the stack profile
parameters configured to the same values).
If application developers choose to change the settings for any of these parameters, they can do so with the caveat
that those devices will no longer be able to interoperate with devices from other vendors that choose to follow the
ZigBee specified stack profile. Thus, developers of “closed networks” may choose to change the settings of the stack
profile variables. These stack profiles are called “network-specific” stack profile.
The stack profile identifier that a device conforms to is present in the beacon transmitted by that device. This
enables a device to determine the stack profile of a network before joining to it. The “network-specific” stack profile
has an ID of 0 while the legacy ZigBee stack profile has ID of 1, and a ZigBee PRO stack profile (which is used for
Z3.0) has ID of 2. The stack profile is configured by the STACK_PROFILE_ID parameter in nwk_globals.h file.
The stack profile of 3 is reserved for Green Power devices and it appears in the respective frames.

Z-Stack 3.0 Developer's Guide Version 1.14
Copyright 2006-2016 Texas Instruments, Inc. All rights reserved.
5
3. Addressing
3.1 Address types
ZigBee devices have two types of addresses. A 64-bit IEEE address (also called MAC address or Extended address)
and a 16-bit network address (also called logical address or short address).
The 64-bit address is a globally unique address and is assigned to the device for its lifetime. It is usually set by the
manufacturer or during installation. These addresses are maintained and allocated by the IEEE. More information on
how to acquire a block of these addresses is available at http://standards.ieee.org/regauth/oui/index.shtml. The 16-bit
address is assigned to a device when it joins a network and is intended for use while it is on the network. It is only
unique within that network. It is used for identifying devices and sending data within the network.
3.2 Network address assignment
3.2.1 Stochastic Addressing
ZigBee PRO uses a stochastic (random) addressing scheme for assigning the network addresses. This addressing
scheme randomly assigns short addresses to new devices, and then uses the rest of the devices in the network to
ensure that there are no duplicate addresses. When a device joins, it receives its randomly generated address from
its parent. The new network node then generates a “Device Announce” (which contains its new short address and its
extended address) to the rest of the network. If there is another device with the same short address, a node (router)
in the network will send out a broadcast “Network Status – Address Conflict” to the entire network and all devices
with the conflicting short address will change its short address. When the conflicted devices change their address,
they issue their own “Device Announce” to check their new address for conflicts within the network.
End devices do not participate in the “Address Conflict”. Their parents do that for them. If an “Address Conflict”
occurs for an end device, its parent will issue the end device a “Rejoin Response” message to change the end
device’s short address and the end device issues a “Device Announce” to check their new address for conflicts
within the network.
When a “Device Announce” is received, the association and binding tables are updated with the new short address,
routing table information is not updated (new routes must be established). If a parent determines that the “Device
Announce” pertains to one of its end device children, but it didn’t come directly from the child, the parent will
assume that the child moved to another parent.
3.3 Addressing in Z-Stack
In order to send data to a device on the ZigBee network, the application generally uses the AF_DataRequest()
function. The destination device to which the packet is to be sent is of type afAddrType_t (defined in
ZComDef.h).
typedef struct
{
union
{
uint16 shortAddr;
ZLongAddr_t extAddr;
} addr;
afAddrMode_t addrMode;
byte endPoint;
} afAddrType_t;
Note that in addition to the network address, the address mode parameter also needs to be specified. The destination
address mode can take one of the following values (AF address modes are defined in AF.h)

Z-Stack 3.0 Developer's Guide Version 1.14
Copyright 2006-2016 Texas Instruments, Inc. All rights reserved.
6
typedef enum
{
afAddrNotPresent = AddrNotPresent,
afAddr16Bit = Addr16Bit,
afAddr64Bit = Addr64Bit,
afAddrGroup = AddrGroup,
afAddrBroadcast = AddrBroadcast
} afAddrMode_t;
The address mode parameter is necessary because, in ZigBee, packets can be unicast, multicast or broadcast. A
unicast packet is sent to a single device, a multicast packet is destined to a group of devices and a broadcast packet is
generally sent to all devices in the network. This is explained in more detail below.
3.3.1 Unicast
This is the normal addressing mode and is used to send a packet to a single device whose network address is known.
The addrMode is set to Addr16Bit and the destination network address is carried in the packet.
3.3.2 Indirect
This is when the application is not aware of the final destination of the packet. The mode is set to
AddrNotPresent and the destination address is not specified. Instead, the destination is looked up from a
“binding table” that resides in the stack of the sending device. This feature is called Source binding (see later section
for details on binding).
When the packet is sent down to the stack, the destination address and end point is looked up from the binding table
and used. The packet is then treated as a regular unicast packet. If more than one destination device is found in the
binding table, a copy of the packet is sent to each of them. If no binding entry is found, the packet will not be sent.
3.3.3 Broadcast
This address mode is used when the application wants to send a packet to all devices in the network. The address
mode is set to AddrBroadcast and the destination address can be set to one of the following broadcast addresses:
NWK_BROADCAST_SHORTADDR_DEVALL (0xFFFF) – the message will be sent to all devices in the network
(includes sleeping devices). For sleeping devices, the message is held at its parent until the sleeping device polls for
it or the message is timed out (NWK_INDIRECT_MSG_TIMEOUT in f8wConfig.cfg).
NWK_BROADCAST_SHORTADDR_DEVRXON (0xFFFD) – the message will be sent to all devices that have the
receiver on when idle (RXONWHENIDLE). That is, all devices except sleeping devices.
NWK_BROADCAST_SHORTADDR_DEVZCZR (0xFFFC) – the message is sent to all routers (including the
coordinator).
3.3.4 Group Addressing
This address mode is used when the application wants to send a packet to a group of devices. The address mode is
set to afAddrGroup and the addr.shortAddr is set to the group identifier.
Before using this feature, groups must be defined in the network, see aps_AddGroup() in the Z-Stack API [1]
document.
Note that groups can also be used in conjunction with indirect addressing. The destination address found in the
binding table can be either a unicast or a group address. Also note that broadcast addressing is simply a special case
of group addressing where the groups are setup ahead of time.
Sample code for a device to add itself to a group with identifier 1:

Z-Stack 3.0 Developer's Guide Version 1.14
Copyright 2006-2016 Texas Instruments, Inc. All rights reserved.
7
aps_Group_t group;
// Assign yourself to group 1
group.ID = 0x0001;
group.name[0] = 6; // First byte is string length
osal_memcpy( &(group.name[1]), “Group1”, 6);
aps_AddGroup( SAMPLEAPP_ENDPOINT, &group );
3.4 Important Device Addresses
An application may want to know the address of its device and that of its parent. Use the following functions to get
this device’s address, defined in Z-Stack API [1] document:
NLME_GetShortAddr() – returns this device’s 16 bit network address.
NLME_GetExtAddr() – returns this device’s 64 bit extended address.
Use the following functions to get this device’s parent’s addresses, defined in Z-Stack API [1] document.
Note that the term “Coord” in these functions does not refer to the ZigBee Coordinator, but instead to the
device’s parent (MAC Coordinator):
NLME_GetCoordShortAddr() – returns this device’s parent’s 16 bit short address.
NLME_GetCoordExtAddr() – returns this device’s parent’s 64 bit extended address.

Z-Stack 3.0 Developer's Guide Version 1.14
Copyright 2006-2016 Texas Instruments, Inc. All rights reserved.
8
4. Binding
Binding is a mechanism to control the flow of messages from one application to another application (or multiple
applications). The binding mechanism is implemented in all devices and is called source binding.
Binding allows an application to send a packet without knowing the destination address, the APS layer determines
the destination address from its binding table, and then forwards the message on to the destination application (or
multiple applications) or group.
4.1 Building a Binding Table
There are 4 ways to build a binding table:
ZigBee Device Object Bind Request – a commissioning tool can tell the device to make a binding record.
ZigBee Device Object End Device Bind Request – 2 devices can tell the coordinator that they would like to
setup a binding table record. The coordinator will make the match up and create the binding table entries in
the 2 devices.
Device Application – An application on the device can build or manage a binding table.
Finding and Binding commissioning process for initiator devices.
4.1.1 ZigBee Device Object Bind Request
Any device or application can send a ZDO message to another device (over the air) to build a binding record for that
other device in the network. This is called Assisted Binding and it will create a binding entry for the sending device.
4.1.1.1 The Commissioning Application
An application can do this by calling ZDP_BindReq() [defined in ZDProfile.h] with 2 applications
(addresses and endpoints) and the cluster ID wanted in the binding record. The first parameter (target dstAddr) is
the short address of the binding’s source address (where the binding record will be stored). Calling
ZDP_UnbindReq()can be used, with the same parameters, to remove the binding record.
The target device will send back a ZigBee Device Object Bind or Unbind Response message which the ZDO code
on the coordinator will parse and notify ZDApp.c by calling ZDApp_ProcessMsgCBs() with the status of the
action.
For the Bind Response, the status returned from the coordinator will be ZDP_SUCCESS, ZDP_TABLE_FULL,
ZDP_INVALID_EP, or ZDP_NOT_SUPPORTED.
For the Unbind Response, the status returned from the coordinator will be ZDP_SUCCESS, ZDP_NO_ENTRY,
ZDP_INVALID_EP, or ZDP_NOT_SUPPORTED.
4.1.1.2 ZigBee Device Object End Device Bind Request
This mechanism uses a button press or other similar action at the selected devices to bind within a specific timeout
period. The End Device Bind Request messages are collected at the coordinator within the timeout period and a
resulting Binding Table entry is created based on the agreement of profile ID and cluster ID. The default end device
binding timeout (APS_DEFAULT_MAXBINDING_TIME) is 16 seconds (defined in nwk_globals.h), but can be
changed if added to f8wConfig.cfg or as a compile flag.
For the Coordinator End Device Binding process, the coordinator registered ZD_RegisterForZDOMsg() to
receive End Device Bind Request, Bind Response and Unbind Response ZDO messages in
ZDApp_RegisterCBs() defined in ZDApp.c. When these message are received they are sent to
ZDApp_ProcessMsgCBs(), where they are parsed and processed.
Coordinator end device binding is a toggle process. Meaning that the first time you go through the process, it will
create a binding entry in the requesting devices. Then, when you go through the process again, it will remove the

Z-Stack 3.0 Developer's Guide Version 1.14
Copyright 2006-2016 Texas Instruments, Inc. All rights reserved.
9
bindings in the requesting devices. That’s why, in the following process, it will send an unbind, and wait to see if
the unbind was successful. If the unbind was successful, the binding entry must have existed and been removed,
otherwise it sends a binding request to make the entry.
When the coordinator receives 2 matching End Device Bind Requests, it will start the process of creating source
binding entries in the requesting devices. The coordinator follows the following process, assuming matches were
found in the ZDO End Device Bind Requests:
1. Send a ZDO Unbind Request to the first device. The End Device Bind is toggle process, so the unbind
is sent first to remove an existing bind entry.
2. Wait for the ZDO Unbind Response, if the response status is ZDP_NO_ENTRY, send a ZDO Bind
Request to make the binding entry in the source device. If the response status is ZDP_SUCCESS,
move on to the cluster ID for the first device (the unbind removed the entry – toggle).
3. Wait for the ZDO Bind Response. When received, move on to the next cluster ID for the first device.
4. When the first device is done, do the same process with the second device.
5. When the second device is done, send the ZDO End Device Bind Response messages to both the first
and second device.
4.1.2 Device Application Binding Manager
Another way to enter binding entries on the device is for the application to manage the binding table for itself.
Meaning that the application will enter and remove binding table entries locally by calling the following binding
table management functions, see Z-Stack API [1] Document – Binding Table Management section:
bindAddEntry() – Add entry to binding table
bindRemoveEntry() – Remove entry from binding table
bindRemoveClusterIdFromList() – Remove a cluster ID from an existing binding table entry
bindAddClusterIdToList() – Add a cluster ID to an existing binding table entry
bindRemoveDev() – Remove all entries with an address reference
bindRemoveSrcDev() – Remove all entries with a referenced source address
bindUpdateAddr () – Update entries to another address
bindFindExisting () – Find a binding table entry
bindIsClusterIDinList() – Check for an existing cluster ID in a table entry
bindNumBoundTo() – Number of entries with the same address (source or destination)
bindNumOfEntries() – Number of table entries
bindCapacity() – Maximum entries allowed
BindWriteNV() – Update table in NV.
4.1.3 Finding and binding
Base Device Behavior has defined a commissioning method called Finding and Binding, which is a process that
relies on the usage of the Identify cluster and ZDO messages to allow the commissioned device to find devices with
matching application clusters. This mechanism is usually triggered by the user to specify which devices need to
“Find and Bind” each other so these pairs of devices can communicate more effectively. Refer to 15.7.2 for further
details on this commissioning method.
4.2 Configuring Source Binding
To enable source binding in your device include the REFLECTOR compile flag in f8wConfig.cfg. Also in
f8wConfig.cfg, look at the 2 binding configuration items (NWK_MAX_BINDING_ENTRIES &
MAX_BINDING_CLUSTER_IDS). NWK_MAX_BINDING_ENTRIES is the maximum number of entries in the
binding table and MAX_BINDING_CLUSTER_IDS is the maximum number of cluster IDs in each binding entry.
The binding table is maintained in static RAM (not allocated), so the number of entries and the number of cluster
IDs for each entry really affect the amount of RAM used. Each binding table entry is 6 bytes plus
(MAX_BINDING_CLUSTER_IDS * 2 bytes). Besides the amount of static RAM used by the binding table, the
binding configuration items also affect the number of entries in the address manager.

Z-Stack 3.0 Developer's Guide Version 1.14
Copyright 2006-2016 Texas Instruments, Inc. All rights reserved.
10
5. Routing
5.1 Overview
A mesh network is described as a network in which the routing of messages is performed as a decentralized,
cooperative process involving many peer devices routing on each others’ behalf.
The routing is completely transparent to the application layer. The application simply sends data destined to any
device down to the stack which is then responsible for finding a route. This way, the application is unaware of the
fact that it is operating in a multi-hop network.
Routing also enables the “self healing” nature of ZigBee networks. If a particular wireless link is down, the routing
functions will eventually find a new route that avoids that particular broken link. This greatly enhances the
reliability of the wireless network and is one of the key features of ZigBee.
Many-to-one routing is a special routing scheme that handles the scenario where centralized traffic is involved. It is
part of the ZigBee PRO feature set to help minimize traffic particularly when all the devices in the network are
sending packets to a gateway or data concentrator. Many-to-one route discovery is described in details in Section
5.4.
5.2 Routing protocol
ZigBee uses a routing protocol that is based on the AODV (Ad-hoc On-demand Distance Vector) routing protocol
for ad-hoc networks. Simplified for use in sensor networks, the ZigBee routing protocol facilitates an environment
capable of supporting mobile nodes, link failures and packet losses.
Neighbor routers are routers that are within radio range of each other. Each router keeps track of their neighbors in
a “neighbor table”, and the “neighbor table” is updated when the router receives any message from a neighbor router
(unicast, broadcast or beacon).
When a router receives a unicast packet, from its application or from another device, the NWK layer forwards it
according to the following procedure. If the destination is one of the neighbors of the router (including its child
devices) the packet will be transmitted directly to the destination device. Otherwise, the router will check its routing
table for an entry corresponding to the routing destination of the packet. If there is an active routing table entry for
the destination address, the packet will be relayed to the next hop address stored in the routing entry. If a single
transmission attempt fails, the NWK layer will repeat the process of transmitting the packet and waiting for the
acknowledgement, up to a maximum of NWK_MAX_DATA_RETRIES times. The maximum data retries in the NWK
layer can be configured in f8wconfig.cfg. If an active entry cannot be found in the routing table or using an
entry failed after the maximum number of retries, a route discovery is initiated and the packet is buffered until that
process is completed.
ZigBee End Devices do not perform any routing functions. An end device wishing to send a packet to any device
simply forwards it to its parent device which will perform the routing on its behalf. Similarly, when any device
wishes to send a packet to an end device and initiate route discovery, the parent of the end device responds on its
behalf.
Note that the ZigBee Tree Addressing (non-PRO) assignment scheme makes it possible to derive a route to any
destination based on its address. In Z-Stack, this mechanism is used as an automatic fallback in case the regular
routing procedure cannot be initiated (usually, due to lack of routing table space).
Also in Z-Stack, the routing implementation has optimized the routing table storage. In general, a routing table
entry is needed for each destination device. But by combining all the entries for end devices of a particular parent
with the entry for that parent device, storage is optimized without loss of any functionality.
ZigBee routers, including the coordinator, perform the following routing functions (i) route discovery and selection
(ii) route maintenance (iii) route expiry.

Z-Stack 3.0 Developer's Guide Version 1.14
Copyright 2006-2016 Texas Instruments, Inc. All rights reserved.
11
5.2.1 Route Discovery and Selection
Route discovery is the procedure whereby network devices cooperate to find and establish routes through the
network. A route discovery can be initiated by any router device and is always performed in regard to a particular
destination device. The route discovery mechanism searches all possible routes between the source and destination
devices and tries to select the best possible route.
Route selection is performed by choosing the route with the least possible cost. Each node constantly keeps track of
"link costs" to all of its neighbors. The link cost is typically a function of the strength of the received signal. By
adding up the link costs for all the links along a route, a “route cost” is derived for the whole route. The routing
algorithm tries to choose the route with the least “route cost”.
Routes are discovered by using request/response packets. A source device requests a route for a destination address
by broadcasting a Route Request (RREQ) packet to its neighbors. When a node receives an RREQ packet it in turn
rebroadcasts the RREQ packet. But before doing that, it updates the cost field in the RREQ packet by adding the
link cost for the latest link and makes an entry in its Route Discovery Table (5.3.2). This way, the RREQ packet
carries the sum of the link costs along all the links that it traverses. This process repeats until the RREQ reaches the
destination device. Many copies of the RREQ will reach the destination device traveling via different possible
routes. Each of these RREQ packets will contain the total route cost along the route that it traveled. The destination
device selects the best RREQ packet and sends back a Route Reply (RREP) back to the source.
The RREP is unicast along the reverse routes of the intermediate nodes until it reaches the original requesting node.
As the RREP packet travels back to the source, the intermediate nodes update their routing tables to indicate the
route to the destination. The Route Discovery Table, at each intermediate node, is used to determine the next hop
of the RREP traveling back to the source of the RREQ and to make the entry in to the Routing Table.
Once a route is created, data packets can be sent. When a node loses connectivity to its next hop (it doesn’t receive
a MAC ACK when sending data packets), the node invalidates its route by sending an RERR to all nodes that
potentially received its RREP and marks the link as bad in its Neighbor Table. Upon receiving a RREQ, RREP or
RERR, the nodes update their routing tables.
5.2.2 Route maintenance
Mesh networks provide route maintenance and self healing. Intermediate nodes keep track of transmission failures
along a link. If a link (between neighbors) is determined as bad, the upstream node will initiate route repair for all
routes that use that link. This is done by initiating a rediscovery of the route the next time a data packet arrives for
that route. If the route rediscovery cannot be initiated, or it fails for some reason, a route error (RERR) packet is
sent back to source of the data packet, which is then responsible for initiating the new route discovery. Either way
the route gets re-established automatically.
5.2.3 Route expiry
The routing table maintains entries for established routes. If no data packets are sent along a route for a period of
time, the route will be marked as expired. Expired routes are not deleted until space is needed. Thus routes are not
deleted until it is absolutely necessary. The automatic route expiry time can be configured in f8wconfig.cfg.
Set ROUTE_EXPIRY_TIME to expiry time in seconds. Set to 0 in order to turn off route expiry feature.
5.3 Table storage
The routing functions require the routers to maintain some tables.
5.3.1 Routing table
Each ZigBee router, including the ZigBee coordinator, contains a routing table in which the device stores
information required to participate in the routing of packets. Each routing table entry contains the destination
address, the next hop node, and the link status. All packets sent to the destination address are routed through the next
hop node. Also entries in the routing table can expire in order to reclaim table space from entries that are no longer
in use.

Z-Stack 3.0 Developer's Guide Version 1.14
Copyright 2006-2016 Texas Instruments, Inc. All rights reserved.
12
Routing table capacity indicates that a device routing table has a free routing table entry or it already has a routing
table entry corresponding to the destination address. The routing table size is configured in f8wconfig.cfg.
Set MAX_RTG_ENTRIES to the number of entries in the (default is 40). See the section on Route Maintenance for
route expiration details.
5.3.2 Route discovery table
Router devices involved in route discovery, maintain a route discovery table. This table is used to store temporary
information while a route discovery is in progress. These entries only last for the duration of the route discovery
operation. Once an entry expires it can be used for another route discovery operation. Thus this value determines the
maximum number of route discoveries that can be simultaneously performed in the network. This value is
configured by setting the MAX_RREQ_ENTRIES in f8wconfig.cfg.
5.4 Many-to-One Routing Protocol
The following explains many-to-one and source routing procedure for users’ better understanding of ZigBee routing
protocol. In reality, all routings are taken care in the network layer and transparent to the application. Issuing many-
to-one route discovery and route maintenance are application decisions.
5.4.1 Many-to-One Routing Overview
Many-to-one routing is adopted in ZigBee PRO to help minimize traffic particularly when centralized nodes are
involved. It is common for low power wireless networks to have a device acting as a gateway or data concentrator.
All nodes in the networks shall maintain at least one valid route to the central node. To achieve this, all nodes have
to initiate route discovery for the concentrator, relying on the existing ZigBee AODV based routing solution. The
route request broadcasts will add up and produce huge network traffic overhead. To better optimize the routing
solution, many-to-one routing is adopted to allow a data concentrator to establish routes from all nodes in the
network with one single route discovery and minimize the route discovery broadcast storm.
Source routing is part of the many-to-one routing that provides an efficient way for concentrator to send response or
acknowledgement back to the destination. The concentrator places the complete route information from the
concentrator to the destination into the data frame which needs to be transmitted. It minimizes the routing table size
and route discovery traffic in the network.
5.4.2 Many-to-One Route Discovery
The following figure shows an example of the many-to-one route discovery procedure. To initiate many-to-one
route discovery, the concentrator broadcast a many-to-one route request to the entire network. Upon receipt of the
route request, every device adds a route table entry for the concentrator and stores the one hop neighbor that relays
the request as the next hop address. No route reply will be generated.
Figure 2: Many-to-one route discovery illustration

Z-Stack 3.0 Developer's Guide Version 1.14
Copyright 2006-2016 Texas Instruments, Inc. All rights reserved.
13
Many-to-one route request command is similar to unicast route request command with same command ID and
payload frame format. The option field in route request is many-to-one and the destination address is 0xFFFC. The
following Z-Stack API can be used for the concentrator to send out many-to-one route request. Please refer to the Z-
Stack API [1] documentation for detailed usage about this API.
ZStatus_t NLME_RouteDiscoveryRequest( uint16 DstAddress,
byte options, uint8 radius )
The option field is a bitmask to specify options for the route request. It can have the following values:
Value Description
0x00 Unicast route discovery
0x01 Many-to-one route discovery with route cache (the
concentrator does not have memory constraints).
0x03 Many-to-one route discovery with no route cache (the
concentrator has memory constraints)
When the option field has value 0x01 or 0x03, the DstAddress field will be overwritten with the many-to-one
destination address 0xFFFC. Therefore, user can pass any value to DstAddress in the case of many-to-one route
request.
5.4.3 Route Record Command
The above many-to-one route discovery procedure establishes routes from all devices to the concentrator. The
reverse routing (from concentrator to other devices) is done by route record command (source routing scheme). The
procedure of source routing is illustrated in Figure 3. R1 sends data packet DATA to the concentrator using the
previously established many-to-one route and expects an acknowledgement back. To provide a route for the
concentrator to send the ACK back, R1 sends route record command along with the data packet which records the
routing path the data packet goes through and offers the concentrator a reverse path to send the ACK back.
Figure 3: Route record command (source routing) illustration
Upon receipt of the route record command, devices on the relay path will append their own network addresses to the
relay list in the route record command payload. By the time the route record command reaches the concentrator, it
includes the complete routing path through which the data packet is relayed to the concentrator. When the

Z-Stack 3.0 Developer's Guide Version 1.14
Copyright 2006-2016 Texas Instruments, Inc. All rights reserved.
14
concentrator sends ACK back to R1, it shall include the source route (relay list) in the network layer header of the
packet. All devices receiving the packet shall relay the packet to the next hop device according to the source route.
For concentrator with no memory constraints, it can store all route record entries it receives and use them to send
packets to the source devices in the future. Therefore, devices only need to send route record command once.
However, for concentrator without source route caching capability, devices always need to send route record
commands along with data packets. The concentrator will store the source route temporarily in the memory and then
discard it after usage.
In brief, many-to-one routing is an efficient enhancement to the regular ZigBee unicast routing when most devices
in the network are funneling traffic to a single device. As part of the many-to-one routing, source routing is only
utilized under certain circumstances. First, it is used when the concentrator is responding to a request initiated by the
source device. Second, the concentrator should store the source route information for all devices if it has sufficient
memory. If not, whenever devices issue request to the concentrator, they should also send route record along with it.
5.4.4 Many-to-One Route Maintenance
If a link failure is encountered while a device is forwarding a many-to-one routed frame (notice that a many-to-one
routed frame itself has no difference from a regular unicast data packet, however, the routing table entry has a field
to specify that the destination is a concentrator), the device will generate a network status command with code
“Many-to-one route failure”. The network status command will be relayed to the concentrator through a random
neighbor and hopefully that neighbor still has a valid route to the concentrator. When the concentrator receives the
route failure, the application will decide whether or not to re-issue a many-to-one route request.
When the concentrator receives network status command indicating many-to-one route failure, it passes the
indication to the ZDO layer and the following ZDO callback function in ZDApp.c is called:
void ZDO_ManytoOneFailureIndicationCB()
By default, this function will redo a many-to-one route discovery to recover the routes. You can modify this function
if you want a more complicated process other than the default.
5.5 Routing Settings Quick Reference
Setting Routing Table Size
Set MAX_RTG_ENTRIES
Note: the value must be greater than 4. (See
f8wConfig.cfg)
Setting Route Expiry Time Set ROUTE_EXPIRY_TIME to expiry time in seconds. Set to
0 in order to turn off route expiry. (See f8wConfig.cfg)
Setting Route Discovery Table Size
Set MAX_RREQ_ENTRIES to the maximum number of
simultaneous route discoveries enabled in the network. (See
f8wConfig.cfg)
Enable Concentrator Set CONCENTRATOR_ENABLE (See ZGlobals.h)
Setting Concentrator Property – With Route
Cache Set CONCENTRATOR_ROUTE_CACHE (See ZGlobals.h)
Setting Source Routing Table Size Set MAX_RTG_SRC_ENTRIES (See ZGlobals.h)
Setting Default Concentrator Broadcast Radius Set CONCENTRATOR_RADIUS (See ZGlobals.h)

Z-Stack 3.0 Developer's Guide Version 1.14
Copyright 2006-2016 Texas Instruments, Inc. All rights reserved.
15
5.6 Router Off-Network Association Cleanup
In case a ZigBee Router gets off network for a long period of time, its children will try to join an alternative parent.
When the router is back online, the children will still appear in its child table, preventing proper routing of egress
traffic to them.
In order to avoid this, it is recommended that routers prone to get off and on the network will have
zgRouterOffAssocCleanup flag set to TRUE (mapped to NV item:
ZCD_NV_ROUTER_OFF_ASSOC_CLEANUP):
uint8 cleanupChildTable = TRUE;
zgSetItem( ZCD_NV_ROUTER_OFF_ASSOC_CLEANUP, sizeof(cleanupChildTable),
&cleanupChildTable );
When enabled, deprecated end device entries will be removed from the child table if traffic received from them was
routed by another parent.

Z-Stack 3.0 Developer's Guide
Copyright
2006
16
6.
The ZDO module pr
ovides functions to send ZDO service discovery request messages and receive ZDO service
discovery response messages. The following flow diagram illustrates the function calls need to issue an IEEE
Address Request and receive the IEEE Address Response for
Figure 4
:
In the following example, an application would like to know when any new devices join the network. The
application would like to receive all ZDO Device Announce
Figure 5:
ZDO Device Announce delivered to an application
2006
-2016 Texas Instruments, Inc. All rights reserved.
ZDO Message Requests
ovides functions to send ZDO service discovery request messages and receive ZDO service
discovery response messages. The following flow diagram illustrates the function calls need to issue an IEEE
Address Request and receive the IEEE Address Response for
an application.
:
ZDO IEEE Address Request and Response
In the following example, an application would like to know when any new devices join the network. The
application would like to receive all ZDO Device Announce
(Device_annce) messages.
ZDO Device Announce delivered to an application
Version 1.14
ovides functions to send ZDO service discovery request messages and receive ZDO service
discovery response messages. The following flow diagram illustrates the function calls need to issue an IEEE
In the following example, an application would like to know when any new devices join the network. The

Z-Stack 3.0 Developer's Guide Version 1.14
Copyright 2006-2016 Texas Instruments, Inc. All rights reserved.
17
7. Portable Devices
An End device detects that a parent isn’t responding either through polling (MAC data requests) failures and/or
through data message failures. The sensitivity to the failures (amount of consecutive errors) is controlled by setting
has_pollFailureRetries = true and pollFailureRetries to number of failures (the higher the
number – the less sensitive and the longer it will take to rejoin), in zstack_sysConfigWriteReq_t in the call
to Zstackapi_sysConfigWriteReq().
When the network layer detects that its parent isn’t responding, it will notify the application that it has lost its parent
through the BDB interface (see section 15.3), then the application is responsible for managing the rejoining of the
device by using the BDB API bdb_ZedAttemptRecoverNwk()(Described in [1]), which will trigger the
process of scanning the channel in which this device was commissioned, in order to search another suitable parent
device. It is recommended that as soon as an end device loses its parent, it should try to recover. If recovery fails, the
device should try once again after a short delay, and if it still fails, it should retry periodically with a larger waiting
period. This practice allows for better power usage on the end device and does not interfere with other networks that
may be on the same channel.
In secure networks, it is assumed that the device already has a key and a new key isn’t issued to the device.
The end device’s short address is retained when it moves from parent to parent; routes to such end devices are re-
established automatically.

Z-Stack 3.0 Developer's Guide Version 1.14
Copyright 2006-2016 Texas Instruments, Inc. All rights reserved.
18
8. End-to-end acknowledgements
For non-broadcast messages, there are basically 2 types of message retry: end-to-end acknowledgement (APS
ACK) and single-hop acknowledgement (MAC ACK). MAC ACKs are always on by default and are usually
sufficient to guarantee a high degree of reliability in the network. To provide additional reliability, as well as to
enable the sending device get confirmation that a packet has been delivered to its destination, APS
acknowledgements may be used.
APS acknowledgement is done at the APS layer and is an acknowledgement system from the destination device to
the source device. The sending device will hold the message until the destination device sends an APS ACK
message indicating that it received the message. This feature can be enabled/disabled for each message sent with the
options field of the call to AF_DataRequest(). The options field is a bit map of options, so OR in
AF_ACK_REQUEST to enable APS ACK for the message that you are sending. The number of times that the
message is retried (if APS ACK message isn’t received) and the timeout between retries are configuration items in
f8wConfig.cfg. APSC_MAX_FRAME_RETRIES is the number of retries the APS layer will send the
message if it doesn’t receive an APS ACK before giving up. APSC_ACK_WAIT_DURATION_POLLED is the time
between retries.

Z-Stack 3.0 Developer's Guide Version 1.14
Copyright 2006-2016 Texas Instruments, Inc. All rights reserved.
19
9. Miscellaneous
9.1 Configuring channel
Every Z3.0 device has a primary channel mask configuration (BDB_DEFAULT_PRIMARY_CHANNEL_SET) and a
secondary channel mask configuration (BDB_DEFAULT_SECONDARY_CHANNEL_SET). For devices with
formation capabilities that were instructed to create a network, these channels masks are used when scanning for a
channel with the least amount of noise to create the network on. For devices with joining capabilities that were
instructed to join a network, these channel masks are used when scanning for existing networks to join. The device
will try first with all the channels defined in the primary channel mask and then if the process is not successful (the
network were not created or no network to join was found) the secondary channel mask is used. These two channel
masks can be configured by the application as needed. A value of 0 in one of these masks will disable the respective
channel scanning phase (primary or secondary). The primary channel mask is defined by default to be equal to
DEFAULT_CHANLIST (in f8wConfig.cfg), while the secondary channel mask is defined as all the other
channels (i.e. DEFAULT_CHANLIST ^ 0x07FFF800). Section 15 provides more details on the commissioning
methods.
9.2 Configuring the PAN ID and network to join
This is an optional configuration item to control which network a ZigBee Router or End Device will join. It can also
be used to pre-set the PAN ID of a new network to be created by a coordinator or a router. The
ZDO_CONFIG_PAN_ID parameter in f8wConfig.cfg can be set to a value (between 1 and 0xFFFE). A
coordinator or a network-forming router will use this value as the PAN ID of the network when instructed to create a
network. A joining router or end device will only join a network that has a PAN ID that matches the value of this
parameter. To turn this feature off, set the parameter to a value of 0xFFFF. In this case, a newly created network will
have a random PAN ID, and a joining device will be able to join any network regardless of its PAN ID.
The network discovery process is managed by the Network Steering commissioning process, which is explained
15.5. It allows filtering of the discovered networks, by registering a callback with the function
bdb_RegisterForFilterNwkDescCB(), to which the application receives a list of network descriptors of
the networks found on each scan attempt (primary channels first and then another call for secondary channel if
performed). The application may skip attempting to join specific networks by freeing the network descriptors using
bdb_nwkDescFree(). For details on these API refer to [1].
For further control of the joining procedure, the ZDO_NetworkDiscoveryConfirmCB function in the
ZDApp.c should be modified. ZDO_NetworkDiscoveryConfirmCB() is called when the network layer has
finished with the Network Discovery process, started by calling NLME_NetworkDiscoveryRequest(),
detailed in the Z-Stack API [1] document.
9.3 Maximum payload size
The maximum payload size for an application is based on several factors. The MAC layer provides a constant
payload length of 116 (can be changed in f8wConfig.cfg – MAC_MAX_FRAME_SIZE). The NWK layer
requires a fixed header size, one size with security and one without security. The APS layer has a required, but
variable, header size based on a variety of settings, including the ZigBee Protocol Version, APS frame control
settings, etc. Ultimately, the user does not have to calculate the maximum payload size using the aforementioned
factors. The AF module provides an API that allows the user to query the stack for the maximum payload size, or
the maximum transport unit (MTU). The user can call the function, afDataReqMTU() (see AF.h) which will
return the MTU, or maximum payload size.
typedef struct
{
uint8 kvp;
APSDE_DataReqMTU_t aps;
} afDataReqMTU_t;
uint8 afDataReqMTU( afDataReqMTU_t* fields )

Z-Stack 3.0 Developer's Guide Version 1.14
Copyright 2006-2016 Texas Instruments, Inc. All rights reserved.
20
Currently the only field that should be set in the afDataReqMTU_t structure is kvp, which indicates whether
KVP is being used and this field should be set to FALSE. The aps field is reserved for future use.
9.4 Leave Network
The ZDO Management implements the function ZDO_ProcessMgmtLeaveReq(), which provides access to the
“NLME-LEAVE.request” primitive. “NLME-LEAVE.request” allows a device to remove itself or remove a remote
device from the network. The ZDO_ProcessMgmtLeaveReq() removes the device based on the provided IEEE
address. When a device removes itself, it will wait for LEAVE_RESET_DELAY (5 seconds by default) and then
reset. When a device removes a child device, it also removes the device from the local “association table”. The
NWK address will only be reused in the case where a child device is a ZigBee End Device. In the case of a child
ZigBee Router, the NWK address will not be reused.
If the parent of a child device leaves the network, the child will stay on the network.
In version R21 of the ZigBee PRO specification, processing of “NWK Leave Request” is configurable for Routers.
The application controls this feature by setting the zgNwkLeaveRequestAllowed variable to TRUE (default
value) or FALSE, to allow/disallow a Router to leave the network when a “NWK Leave Request” is received.
zgNwkLeaveRequestAllowed is defined and initialized in ZGlobals.c, and the corresponding NV item,
ZCD_NV_NWK_LEAVE_REQ_ALLOWED, is defined in ZComDef.h. Processing of these commands depending on
the logical device type has also changed: Coordinators do not process leave commands, Router devices process
leave commands from any device in the network (if allowed as mentioned above), and end devices only process
leave commands from their parent device.
In the base device behavior specification is also stated that if any device receives a valid leave request with rejoin set
to FALSE (meaning that this device shall not rejoin the network), then that device is forced to perform a Factory
New reset. In this case, Z-Stack clears all the ZigBee persistent data, while it is up to the application to clear the
relevant application data from Nv.
9.5 Descriptors
All devices in a ZigBee network have descriptors that describe the type of device and its applications. This
information is available to be discovered by other devices in the network.
Configuration items are setup and defined in ZDConfig.c and ZDConfig.h. These 2 files also contain the
Node, Power Descriptors and default User Descriptor. Make sure to change these descriptors to define your device.
9.6 Non-Volatile Memory Items
9.6.1 Global Configuration Non-Volatile Memory
Global device configuration items are stored in ZGlobal.c. This includes items such as PAN ID, key information,
network settings, etc.. The default values for most of these items are specified in f8wConfig.cfg. These items
are loaded to RAM at startup for quick accessed during Z-Stack operation. To initialize the non-volatile memory
area to store these items, the compile flag NV_INIT must be enabled in your project (it is enabled by default in the
sample applications).
9.6.2 Network Layer Non-Volatile Memory
A ZigBee device has lots of state information that needs to be stored in non-volatile memory so that it can be
recovered in case of an accidental reset or power loss. Otherwise, it will not be able to rejoin the network or function
effectively.
This feature is enabled by default by the inclusion of the NV_RESTORE compile option. Note that this feature must
be always enabled in a real ZigBee network. The ability to disable it off is only intended to be used in the
development stage.
The ZDO layer is responsible for the saving and restoring of the Network Layer’s vital information, but it is the
BDB layer which will define when to retrieve this information or when to clear and start as “factory new” device.
This includes the Network Information Base (NIB - Attributes required to manage the network layer of the device);

Z-Stack 3.0 Developer's Guide Version 1.14
Copyright 2006-2016 Texas Instruments, Inc. All rights reserved.
21
the list of child and parent devices, and the table containing the application bindings. This is also used for security to
store frame counters and keys.
If the device is not meant to be set to its factory new state, the device will then use this information to restore the
device in the network if the device is reset by any mean.
Upon initializing, the BDB layer will check the attribute bdbNodeIsOnANetwork to know if this device was
commissioned to a network. If it was commissioned to a network and it was also instructed to resume operations in
the same network then the BDB layer will call ZDOInitDeviceEx(), which will handle the resume operation
according to the state and the logical device type.
9.6.3 Application Non-Volatile Memory
In general, a device must have non-volatile memory enabled to be certified, because it must remember its network
configuration. In addition to the stack ‘internal’ data, the NVM can also be used to store application data.
To save a variable to NVM, an item ID must be created for that variable. IDs reserved for applications range from
0x0401 to 0x0FFF. For a complete list of these IDs, refer to the ZComDef.h file.
Once the item ID is selected, the item must be initialized using osal_nv_item_init(). This function receives
the item ID, length of the variable to be stored, and an initial value.
To write an item to NVM, use osal_nv_write(). This function receives the item ID, the index offset into an
item, the length of data to write, and the variable to write.
To read the item from NVM, use osal_nv_read(). This function receives the item ID, the index offset into an
item, length of data to read, and the variable to read the data to.
These functions can be found in the OSAL_Nv.c file.
9.7 Asynchronous Links
An asynchronous link occurs when a node can receive packets from another node but it can’t send packets to that
node. Whenever this happens, this link is not a good link to route packets.
In ZigBee PRO, this problem is overcome by the use of the Network Link Status message. Every router in a ZigBee
PRO network sends a periodic Link Status message. This message is a one hop broadcast message that contains the
sending device’s neighbor list. The idea is this – if you receive your neighbor’s Link Status and you are either
missing from the neighbor list or your receive cost is too low (in the list), you can assume that the link between you
and this neighbor is an asynchronous link and you should not use it for routing.
To change the time between Link Status messages you can change the compile flag
NWK_LINK_STATUS_PERIOD, which is used to initialize _NIB.nwkLinkStatusPeriod. You can also
change _NIB.nwkLinkStatusPeriod directly. Remember that only PRO routers send the link status message
and that every router in the network must have the same Link Status time period.
_NIB.nwkLinkStatusPeriod contains the number of seconds between Link Status messages.
Another parameter that affects the Link Status message is _NIB.nwkRouterAgeLimit (defaulted to
NWK_ROUTE_AGE_LIMIT). This represents the number of Link Status periods that a router can remain in a
device’s neighbor list, without receiving a Link Status from that device, before it becomes aged out of the list. If we
haven’t received a Link Status message from a neighbor within (_NIB.nwkRouterAgeLimit *
_NIB.nwkLinkStatusPeriod), we will age the neighbor out and assume that this device is missing or that it’s
an asynchronous link and not use it.

Z-Stack 3.0 Developer's Guide Version 1.14
Copyright 2006-2016 Texas Instruments, Inc. All rights reserved.
22
9.8 Multicast Messages
This feature is a ZigBee PRO only feature (must have ZIGBEEPRO as a compile flag). This feature is similar to
sending to an APS Group, but at the network layer.
A multicast message is sent from a device to a group as a MAC broadcast message. The receiving device will
determine if it is part of that group: if it isn’t part of the group, it will decrement the non-member radius and
rebroadcast; if it is part of the group it will first restore the group radius and then rebroadcast the message. If the
radius is decremented to 0, the message isn’t rebroadcast.
The difference between multicast and APS group messages can only be seen in very large networks where the non-
member radius will limit the number of hops away from the group.
_NIB.nwkUseMultiCast is used by the network layer to enable multicast (default is TRUE if ZIGBEEPRO
defined) for all Group messages, and if this field is FALSE the APS Group message is sent as a normal broadcast
network message.
zgApsNonMemberRadius is the value of the group radius and the non-member radius. This variable should be
controlled by the application to control the broadcast distribution. If this number is too high, the effect will be the
same as an APS group message. This variable is defined in ZGlobals.c and
ZCD_NV_APS_NONMEMBER_RADIUS (defined in ZComDef.h) is the NV item.
9.9 Fragmentation
Message Fragmentation is a process where a large message – too large to send in one APS packet – is broken down
and transmitted as smaller fragments. The fragments of the larger message are then reassembled by the receiving
device.
To turn on the APS Fragmentation feature in your Z-Stack project include the ZIGBEE_FRAGMENTATION
compile flag. By default, all projects where ZIGBEEPRO is defined include fragmentation and there is no need to
add the ZIGBEE_FRAGMENTATION compile flag. All applications using fragmentation will include the APS
Fragmentation task APSF_Init() and APSF_ProcessEvent(). If you have an existing application, make
sure the code in the OSAL_xxx.c of your application has included the header file:
#if defined ( ZIGBEE_FRAGMENTATION )
#include "aps_frag.h"
#endif
And in tasksArr[] there is an entry for APSF_ProcessEvent(), like in the example below:
const pTaskEventHandlerFn tasksArr[] = {
macEventLoop,
nwk_event_loop,
#if (ZG_BUILD_RTR_TYPE)
gp_event_loop,
#endif
Hal_ProcessEvent,
#if defined( MT_TASK )
MT_ProcessEvent,
#endif
APS_event_loop,
#if defined ( ZIGBEE_FRAGMENTATION )
APSF_ProcessEvent,
#endif
ZDApp_event_loop,
#if defined ( ZIGBEE_FREQ_AGILITY ) || defined ( ZIGBEE_PANID_CONFLICT )

Z-Stack 3.0 Developer's Guide Version 1.14
Copyright 2006-2016 Texas Instruments, Inc. All rights reserved.
23
ZDNwkMgr_event_loop,
#endif
zcl_event_loop,
bdb_event_loop,
xxx_ProcessEvent /* Where xxx is your application’s name */
};
And osalInitTasks() function calls APSF_Init(), like in the code below;
void osalInitTasks( void )
{
uint8 taskID = 0;
tasksEvents = (uint16 *)osal_mem_alloc( sizeof( uint16 ) * tasksCnt);
osal_memset( tasksEvents, 0, (sizeof( uint16 ) * tasksCnt));
macTaskInit( taskID++ );
nwk_init( taskID++ );
#if (ZG_BUILD_RTR_TYPE)
gp_Init( taskID++ );
#endif
Hal_Init( taskID++ );
#if defined( MT_TASK )
MT_TaskInit( taskID++ );
#endif
APS_Init( taskID++ );
#if defined ( ZIGBEE_FRAGMENTATION )
APSF_Init( taskID++ );
#endif
ZDApp_Init( taskID++ );
#if defined ( ZIGBEE_FREQ_AGILITY ) || defined ( ZIGBEE_PANID_CONFLICT )
ZDNwkMgr_Init( taskID++ );
#endif
zcl_Init( taskID++ );
bdb_Init( taskID++ );
xxx_Init( taskID ); /* Where xxx is your application’s name */
}
When APS Fragmentation is turned on, sending a data request with a payload larger than a normal data request
payload will automatically trigger fragmentation.
Fragmentation parameters are in the structure afAPSF_Config_t, which is part of the Endpoint Descriptor list
epList_t defined in AF.h, default values for these parameters are used when calling afRegister(), to
register the Application’s Endpoint Descriptor, which in turn calls afRegisterExtended(), the default values
APSF_DEFAULT_WINDOW_SIZE and APSF_DEFAULT_INTERFRAME_DELAY are defined in ZGlobals.h:
APSF_DEFAULT_WINDOW_SIZE - The size of a Tx window when using fragmentation. This is the
number of fragments that are sent before an APS Fragmentation ACK is expected. So, if the message is
broken up into 10 fragments and the max window size is 5, then an ACK will be sent by the receiving
device after 5 fragments are received. If one packet of the window size isn’t received, the ACK is not sent
and all the packets (within that window) are resent.
APSF_DEFAULT_INTERFRAME_DELAY – The delay between fragments within a window. This is used
by the sending device.
These values can be read and set by the application by calling afAPSF_ConfigGet() and
afAPSF_ConfigSet() respectively.

Z-Stack 3.0 Developer's Guide Version 1.14
Copyright 2006-2016 Texas Instruments, Inc. All rights reserved.
24
It is recommended that the application/profile update the MaxInTransferSize and MaxOutTransferSize
of the ZDO Node Descriptor for the device, ZDConfig_UpdateNodeDescriptor() in ZDConfig.c. These
fields are initialized with MAX_TRANSFER_SIZE (defined in ZDConfig.h). These values are not used in the
APS layer as maximums, they are information only.
9.9.1 Quick Reference
Compile flag to activate the feature ZIGBEE_FRAGMENTATION
Maximum fragments in a window default value APSF_DEFAULT_WINDOW_SIZE (defined in
ZGlobals.h)
Interframe delay default value APSF_DEFAULT_INTERFRAME_DELAY (defined in
ZGlobals.h)
Application/Profile maximum buffer size MAX_TRANSFER_SIZE (defined in ZDConfig.h)
9.10 Extended PAN IDs
There are two Extended PAN IDs used in the Z-Stack:
zgApsUseExtendedPANID: This is the 64-bit PAN identifier of the network to join or form. This
corresponds to the ZCD_NV_APS_USE_EXT_PANID NV item.
zgExtendedPANID: This is the 64-bit extended PAN ID of the network to which the device is joined. If
it has a value of 0x0000000000000000, then the device is not connected to a network. This corresponds to
the ZCD_NV_EXTENDED_PAN_ID NV item.
If the device has formation capabilities and is instructed to form a network, then it will form a network using
zgApsUseExtendedPANID if zgApsUseExtendedPANID has a non-zero value. If
zgApsUseExtendedPANID is 0x0000000000000000, then the device will use its 64-bit Extended Address to
form the network.
9.11 Rejoining with Pre-Commissioned Network parameters
In previous ZigBee stacks, it was possible for a rejoining device to use a pre-configured network address. As of
today, the Base Device Behavior specification has not addressed this topic (whether this is allowed or not). TI
encourages the use of the Base Device Behavior commissioning methods described in the section 15 for rejoining
the network.
.
9.12 Child management
R21 (revision 21 of the ZigBee specification, AKA ZigBee 2015), has introduced a child management feature that is
meant to allow end device mobility while allowing parent devices to purge its tables from end devices which are no
longer their children. When an end device joins/rejoins it will send an EndDeviceTimeout nwk command, which
tells its parent device a time period after which it can remove it from its association table, if the device has not sent a
keep-alive message. The parent device will answer this network command with a response stating which methods it
supports for receiving the keep-alive messages. At the moment of this release only one keep-alive method is
specified, which uses the standard MAC polling. If a legacy device joins an R21 or later parent device, the parent
will assign a default timeout to expire this device if this legacy device fails to poll in a timely manner. Additionally
if a parent device is polled by an end device which is not its child (due to being expired or not being its child at all),

Z-Stack 3.0 Developer's Guide Version 1.14
Copyright 2006-2016 Texas Instruments, Inc. All rights reserved.
25
then the parent device must request this end device to leave the network with rejoin set to TRUE, so this device can
rejoin the network and find a new parent (which could be the same router or another one).
9.12.1 Configuring child management for parent device
A default end device timeout (for both legacy and R21 end devices) can be defined in the parent device by
modifying NWK_END_DEV_TIMEOUT_DEFAULT. This timeout will be overwritten by joining devices if they state
their own timeout using the EndDeviceTimeout command.
Parent devices must keep track of devices that should be sent a leave request, due to being expired or end devices
polling this parent due to unknown reasons. To do this, parent device must queue a leave request in the mac layer.
The number of devices that can be keep track of at the same time is defined by MAX_NOT_MYCHILD_DEVICES.
These devices will be tracked for a period of time defined by NWK_END_DEVICE_LEAVE_TIMEOUT. All these
parameters are defined in ZGlobals.h.
9.12.2 Configuring child management for child devices
The timeout that the child device will indicate to the parent device is defined by END_DEV_TIMEOUT_VALUE and
it is suggested to be at least 3 times greater than the MAC polling time to avoid being expired if there is interference
when the end device is polling.
9.12.3 Parent Annce
The child management functionality includes the usage of Parent Annce ZDO message which is broadcasted by
parent devices and contains the 64-bit IEEE address of all end devices in the parent’s association table. This
message is send only when forming a network or being reset, after 10 seconds plus a random jitter of up to 10
seconds. If this message is receive by a different parent device, it will check if any of the reported children is also
listed in its association table. If any match is found then this parent device will reply to the originator of the
message, indicating which children are no longer its children. The usage of this message can be illustrated with the
following example:
1) Parent device ‘A’ has a child device ‘c’.
2) Parent device ‘A’ is power cycled.
3) Child device ‘c’ finds parent device ‘B’ and joins it.
4) When parent device ‘A’ restores its network parameters, it starts a timer to send parent annce (of 10
seconds plus random jitter of up to 10 seconds.)
5) After the timeout parent ‘A’ device broadcasts parent annce containing IEEE address of child ‘c’.
6) Parent device ‘B’ finds a match with its children and responds with a parent annce response containing
the IEEE address of child ‘c’.
7) Parent device removes child ‘c’ from its table.

Z-Stack 3.0 Developer's Guide Version 1.14
Copyright 2006-2016 Texas Instruments, Inc. All rights reserved.
26
10. Security
10.1 Overview
ZigBee security is built with the AES block cipher and the CCM* mode of operation as the underlying security
primitive. AES/CCM* security algorithms were developed by external researchers outside of ZigBee Alliance and
are also used widely in other communication protocols.
ZigBee specification defines two types of networks, based on the security schemas that those networks use:
Centralized security network and Distributed security network.
By default, networks are closed for new devices. In both types of networks, the network can only be opened for a
maximum of 254 seconds at a time, after which the network will be closed for joining. Z3.0 networks cannot remain
open indefinitely. The duration for which devices may attempt to join a network is reflected in the beacon packets
sent by any existing networks in response to a joining devices beacon requests.
ZigBee offers the following security features:
Infrastructure security
Network access control
Application data security (only for centralized security networks)
10.2 Configuration
To use network layer security, all device images must be built with the preprocessor flag SECURE set equal to 1.
This can be found in the f8wConfig.cfg file and is enabled by default in all projects, as it is mandatory in Z3.0
The default key for network layer encryption (defaultKey defined in nwk_globals.c) can be either preconfigured
on all joining/network-forming devices or it can be distributed to each joining device over-the-air as they join the
network. This is chosen via the zgPreConfigKeys option in ZGlobals.c. If it is set to TRUE, then the value of
default key must be preconfigured on each device (to the exact same value). If it is set to FALSE, then the default
key parameter needs to be set only on the device forming the network. This defaultKey is initialized with the
macro definition DEFAULT_KEY in f8wConfig.cfg. If this key is set to 0 upon initialization, then a random key will
be generated. In Z3.0 this key is transmitted over-the-air to joining devices using APS layer encryption.
10.3 Centralized security network
This network type is formed by coordinator devices, in which the coordinator assumes the role of TC. In this type of
network only the TC can deliver the network key to joining and allow them to be part of the network. The
coordinator can configure different sets of TC policies that allow control of the security level of the network, these
policies will be presented in section 10.3.1. When a device performs an association directly to the TC, the TC will
evaluate the TC policies and validate if the device is allowed to join the network or not. When a device joins through
a router device, the parent device notifies the TC via an APS Update Device command, and then the joining device
will go through the same TC policy validations. If a device passes the validations, the TC will deliver the network
key to the joining device through either a direct APS Transport Key command or an APS Tunnel: Transport Key
command, depending on the devices joining topology. If the joining device does not pass the TC policy validations,
it will be kicked out of the network with a network leave command.
It is also important to note that if the TC is not available (power cycled or not in the network), new devices will not
be able to join the network since no other device is allowed to deliver the network key or validate TC policies.
10.3.1 Trust center policies
10.3.1.1 zgAllowRemoteTCPolicyChange
If this policy is set to TRUE, other devices in the network may modify the permit joining policy of the trust center,
which could allow other devices to join the network. If set to FALSE, remote devices will not be able to change the
permit joining policy on the coordinator, which will cause the TC to not deliver the network key and kick out any
devices attempting to join the network through an intermediate router which may have locally enabled permit join.

Z-Stack 3.0 Developer's Guide Version 1.14
Copyright 2006-2016 Texas Instruments, Inc. All rights reserved.
27
10.3.1.2 bdbJoinUsesInstallCodeKey
If bdbJoinUsesInstallCodeKey is set to TRUE, then the network key will be delivered only to those joining
devices that do have an install code associated. If bdbJoinUsesInstallCodeKey is set to FALSE, joining
devices may use install codes. The usage of install codes is described in section 10.5.2.
10.3.1.3 bdbTrustCenterRequireKeyExchange
If this policy is set to TRUE (set to this value by default in bdb_interface.h) all the joining devices are mandated to
perform the TCLK exchange procedure. Devices that do not perform this procedure will be kicked out of the
network after bdbTrustCenterNodeJoinTimeout seconds (15 by default). If this policy set to FALSE,
joining devices will not be required to perform a TCLK update, but they will be allowed to do so. The TCLK
exchange procedure is described in section 10.6.1.
It is important to note that legacy devices (implementing R20 or before) will not be able to perform the TCLK
exchange process, so if this policy is set to TRUE, legacy devices will not be able to join this network.
10.3.2 Key Updates
The Trust Center can update the common Network key at its discretion. An example policy would be to update the
Network key at regular periodic intervals. Another would be to update the NWK key upon user input (like a button-
press). The ZDO Security Manager ZDSecMgr.c API provides this functionality via
ZDSecMgrUpdateNwkKey() and ZDSecMgrSwitchNwkKey(). ZDSecMgrUpdateNwkKey() allows the
Trust Center to send a new Network key to the dstAddr on the network. At this point the new Network key is
stored as an alternate key in the destination device or devices if dstAddr was not a unicast address. Once the Trust
Center calls ZDSecMgrSwitchNwkKey(), with the dstAddr of the device or devices, all destination devices
will use their alternate key.
In R21 revision of the ZigBee specification, the network frame counter is mandated to be persistent across factory
new resets, but it can be reset to 0 under the following condition: if the network frame counter is larger than half of
its max value (0x8000000) prior to performing a network key update, performing the update will reset the frame
counter to 0.
10.4 Distributed security network
This network type can be formed by network-forming router devices. In this network topology, all the nodes have
the ability to open the network for joining and any router device can deliver the network key to a joining device. The
network key will be encrypted at APS layer with a Default Distributed Global key, in section 10.5.3. This network
key will be delivered via an APS Transport Key Command in which the TC address will be set to
0xFFFFFFFFFFFFFFFF, which tells the joining device it is joining a distributed security network. The application
can consult the value of AIB_apsTrustCenterAddress to see if it has joined a distributed network.
It is important to note that after a distributed network is formed, the network key cannot be updated because there is
no defined method of securely distributing a network key in a network with this topology.
10.5 Link Key types
Each node must support a way to use the following link key types:
1. The default global Trust Center link key (Used by Z-Stack automatically).
2. The distributed security global link key (Used by Z-Stack automatically).
3. An install code derived preconfigured link key (Refer to Z-Stack API to enable set this [1]).
4. The touchlink preconfigured link key (if touchlink enabled).
10.5.1 Default global Trust Center link key
All devices share a default global Trust Center Link Key. This is an APS layer key and is the first key to be used
when joining a network, if no other link key is specified. This key cannot be modified if interoperability with other
Z3.0 devices is desired.

Z-Stack 3.0 Developer's Guide Version 1.14
Copyright 2006-2016 Texas Instruments, Inc. All rights reserved.
28
Default global Trust Center link key
(0:15)
= 0x5a 0x69 0x67 0x42 0x65 0x65 0x41
0x6c 0x6c 0x69 0x61 0x6e 0x63 0x65
0x30 0x39
10.5.2 Install Code Derived Trust Center Link Key
An Install Code is a sequence of 16 bytes followed by 2 bytes of CRC. A complete 18 bytes sequence is needed to
generate a unique TCLK. The usage of install codes defined in Z3.0 was added to allow a generalized out-of-band
key delivery method for network commissioning. It works as follows:
1. TC gets the install code and the 64-bit IEEE address of the device that will use this install code to join, via
any user interface (serial, display and switches, etc.). The install code must be physically provided with the
joining device.
2. TC validates the CRC of the install code introduced. If this is valid then a TCLK entry is added into the TC
with the derived key and the address of the corresponding device.
3. The joining device is instructed to use its install code to generate the corresponding TCLK.
4. The network is open by any means.
5. The joining device performs association and the Trust Center delivers the network key encrypted in APS
layer with the install code derived key.
6. After this, the joining device must perform the update of its TCLK as BDB specification requires.
For further details on how to generate the install codes, see the Base Device Specification [7]. This is supported only
by R21 or later revisions, so to allow backwards compatibility the application must have a way to attempt joining
networks without the usage of Install Codes.
10.5.3 Distributed security global link key
When a device joins to a distributed security network (no trust center), the network key will be delivered encrypted
in APS layer with the Distributed security global link key by the parent router device. This key cannot be modified if
interoperability with other Z3.0 devices is desired.
Distributed Trust Center link key
(0:15)
= 0xd0 0xd1 0xd2 0xd3 0xd4 0xd5 0xd6
0xd7 0xd8 0xd9 0xda 0xdb 0xdc 0xdd
0xde 0xdf
10.5.4 Touchlink preconfigured Link Key
This key is used for development when a device is used to join a network using the Touchlink commissioning
procedure.
Touchlink preconfigured link key
(0:15)
= 0xc0 0xc1 0xc2 0xc3 0xc4 0xc5 0xc6 0xc7
0xc8 0xc9 0xca 0xcb 0xcc 0xcd 0xce 0xcf
10.6 Unsecure join to a network
Base Device Behavior has defined the procedure in which a device has to commission itself into a network from a
factory new state; this process involves how the joining device performs the discovery of the available networks in
multiple channels and how it fallbacks to discover additional networks in the remaining channels, this is described in
section 15.5. Once the device has selected a suitable network, the joining device will perform an unsecure
association (this term refers to a joining device does not have the network key) and the joining device will wait to
receive the network key, from which the joining device will determinate if it has joined a Centralized security
network or a Distributed security network. These networks use different keys to encrypt the APS Transport
command containing the network key, as defined above. The specific secure procedures to join these types of secure
networks will be explained in the following subsections.

Z-Stack 3.0 Developer's Guide Version 1.14
Copyright 2006-2016 Texas Instruments, Inc. All rights reserved.
29
10.6.1 Unsecure join to a centralized network
Once the transport key is received by the joining device, it will proceed to check the source address of this transport
key command. In this case the 64-bit IEEE address will be different from 0’s and FF’s, since the TC exists in this
network. The following steps describe the unsecure joining process to a Centralized network. The joining process
into a Z3.0 Centralized network directly to the TC is illustrated in Figure 16.
1. Joining device sends association request.
2. Parent device sends association response.
3. Trust Center delivers the network key in a Transport key command. This transport key command is APS
encrypted either with Default Global Centralized Key (10.5.1) or an Install Code derived key (10.5.2)
4. Joining device is able to get the network key from the encrypted Transport Key command and announces
itself with a ZDO device announce command.
5. The joining device then queries the ZDO Node Descriptor from the trust center.
6. The joining device parses the Node Descriptor to look at the stack version revision (this field has been
added by R21 version of ZigBee specification [5].
a. If the stack version supported by the TC is not present (0x00), this means it supports a version
from before to R21, so the joining process will finish at this step.
b. If the TC of the joined network is R21 or later, the joining device must update its APS Key. This
is done by the joining device by sending an APS Request Key command.
7. The TC will deliver the Unique Trust Center link key with an APS Transport Key command.
8. The joining device will update its key from Defautl status or Provisional status if install code was used, to
Unverified, after which the key must be verified. To verify the key, the joining device will send an APS
Verify Key command to the TC containing the Unique key hashed (to avoid sending the key in plain text).
9. The TC hashed the key associated to this device and compares against the hash received. If those are the
same, it will send an APS Confirm Key command with status Success, after which the TCLK exchange
procedure is finish for the joining device.
The joining device will attempt up to BDBC_REC_SAME_NETWORK_RETRY_ATTEMPS each step from steps 1 to
4, upon failure in any of these steps; the device will retry the next suitable network in the network descriptor list. In
the same way, the steps 5 to 8 are attempted up to BDB_DEFAULT_TC_LINK_KEY_EXCHANGE_ATTEMPS_MAX
times each step, upon failure in any of these steps; the device will perform a Factory New reset, to erase the network
parameters and keys obtained at the failing step. The application will receive a notification on these according to
section 15.1.
Figure 6: Joining direct to Trust Center.

Z-Stack 3.0 Developer's Guide Version 1.14
Copyright 2006-2016 Texas Instruments, Inc. All rights reserved.
30
A similar process occurs when the device joins through a parent device that is not the TC. The parent device sends
APS Update device commands to the TC to notify about the new device and from then the parent device only relays
the frames between the joining device and the TC as illustrated in Figure 7.
Figure 7: Joining when parent is not the Trust Center.
10.6.2 Unsecure join to a distributed network
Once the transport key is received by the joining device, it will proceed to check the source address of this transport
key command. In this case the 64-bit IEEE address will be FF’s, indicating that this is a distributed network. In this
case there are no additional procedures to perform updates of keys since there is no TC that can handles this. The
joining process into a Z3.0 Distributed network is illustrated in Figure 8.
Figure 8: Distributed security joining.
In this case the joining device will attempt up to BDBC_REC_SAME_NETWORK_RETRY_ATTEMPS to join this
network, if it cannot be authenticated (receive the network key), then it will try the next network in the network
descriptor list.

Z-Stack 3.0 Developer's Guide Version 1.14
Copyright 2006-2016 Texas Instruments, Inc. All rights reserved.
31
10.6.3 Z-Stack security considerations
10.6.3.1 For TC devices
Trust center devices have a TCLK manager which stores the APS secure information related to a particular joining
device (IEEE address, frame counters, key, key status). Each entry is defined by the structure
APSME_TCLKDevEntry_t defined in APSMEDE.h. These entries are store in Nv and the number of entries that
can be stored is defined by ZDSECMGR_TC_DEVICE_MAX, defined in ZDSecMgr.h. An entry is created for all
joining devices at the moment in which the TC sends the network key to the joining deviceThis limits the number of
devices in the network to the number of entries that the TC have. A TCLK entry is also used when an Install Code is
introduced to the TC for a joining device, and the Install Code key is saved in a separate table of Nv which size is
controlled by ZDSECMGR_TC_DEVICE_IC_MAX and defined in ZDSecMgr.h. The TC frees the Install Code key
entry from Nv whenever the related joining device completes the TCLK exchange, leaving this entry free for
another device to use the Install Code entry, but it keeps using a TCLK entry. Since the TCLK entries are used to
keep track of the APS Key and this is not updated from the Global Default Centralized Key by legacy devices (R20
or before), it does not make sense to keep TCLK entries for those devices, so the TC depending on the configuration
of bdbTrustCenterRequireKeyExchange (10.3.1.3) will kick the devices out of the network that do not
complete the TCLK exchange process and erase the TCLK entry associated to it or will leave it into the network but
still will erase the TCLK entry for this device. This optimization allows a Z3.0 TC device to have up to
ZDSECMGR_TC_DEVICE_MAX Z3.0 devices in the network and as many legacy devices can join the network,
being restricted by any other parameter or topology configuration.
10.6.3.2 For joining devices
When a device is factory new and receives the APS Transport Key command, it loads the key to be attempted for a
centralized network (Install Code if loaded through BDB API or Global Default Centralized Key if no Install Code
is set). If the decryption fails, Z-Stack automatically will attempt with the Global Default Distributed Key. This is
because the joining device cannot know which kind of network is being joined, until it processes the content of the
Transport Key command.
The secure procedures to join Centralized or Distributed networks are already implemented by the BDB layer.
Joining devices must consider that the APS TCLK exchange will involve the reading/writing to Nv of the APS
security material by the TC, so if multiple devices are meant to be commissioned at the same time as Factory New a
jitter must be implemented to allow the TC to process the joining procedures of all the devices.
A joining device without user interface to configure its joining mechanism can be configure to attempt all the
preconfigured keys it can try upon joining (Install Code, Global Default Centralized Key and Global Default
Distributed Key), by setting gZDSECMGR_TC_ATTEMPT_DEFAULT_KEY to TRUE, however if the device is
intended only to join networks which only the Install Codes must be used, then this policy must be set to FALSE.
Default value is FALSE.
Joining devices may skip the TCLK exchange procedure by setting requestNewTrustCenterLinkKey to FALSE to
allow Z3.0 devices deploy a custom large network without requiring big tables of TCLK in Coordinator devices.
However, this should not be used if interoperability with certified Z3.0 devices is intended.
10.7 Touchlink joining
Touchlink commissioning is a distributed security joining that requires physical proximity and uses its own
preconfigured link key. For this procedure, a touchlink initiator starts a scan request over all enabled channels
looking for a target, if a target responds and is selected it will be asked to form a new network for the initiator or join
to the initiator network.

Z-Stack 3.0 Developer's Guide
Copyright
2006
32
Figure 9:
Figure 10:
Asking to start network with Touchlink commissioning.
10.8 Backwards
Interoperability
There is a known interoperability issue when Unique Link Key Type is used and th
Stack, is in a network with older devices (R19). In version 20 of the ZigBee Specification it is required that the Trust
Center only allow APS command messages APS encrypted, but ZigBee Routers running older versions of Z
send APS command messages (like Update Device) NWK encrypted only. To overcome that issue, there is a
configuration control item.
zgApsAllowR19Sec
devices to join the network. The correspo
ZComDef.h.
2006
-2016 Texas Instruments, Inc. All rights reserved.
Asking to join with Touchlink commissioning.
Asking to start network with Touchlink commissioning.
Interoperability
There is a known interoperability issue when Unique Link Key Type is used and the Trust Center, running R20 Z
Stack, is in a network with older devices (R19). In version 20 of the ZigBee Specification it is required that the Trust
Center only allow APS command messages APS encrypted, but ZigBee Routers running older versions of Z
send APS command messages (like Update Device) NWK encrypted only. To overcome that issue, there is a
zgApsAllowR19Sec
defined in ZGlobals.c
, that the application can set to allow R19
devices to join the network. The correspo
nding NV item is
ZCD_NV_APS_ALLOW_R19_SECURITY
Version 1.14
e Trust Center, running R20 Z
-
Stack, is in a network with older devices (R19). In version 20 of the ZigBee Specification it is required that the Trust
Center only allow APS command messages APS encrypted, but ZigBee Routers running older versions of Z
-Stack
send APS command messages (like Update Device) NWK encrypted only. To overcome that issue, there is a
, that the application can set to allow R19
ZCD_NV_APS_ALLOW_R19_SECURITY
defined in

Z-Stack 3.0 Developer's Guide Version 1.14
Copyright 2006-2016 Texas Instruments, Inc. All rights reserved.
33
10.9 Quick Reference
Enabling security Set SECURE = 1 (in f8wConfig.cfg)
Enabling preconfigured Network key Set zgPreConfigKeys = TRUE (in ZGlobals.c)
Setting preconfigured Network key Set defaultKey = {KEY} (in nwk_globals.c)
Enabling/disabling joining permissions on the
Trust Center
Call ZDSecMgrPermitJoining() (in ZDSecMgr.c)
Specific device validation during joining Modify ZDSecMgrDeviceValidate (in
ZDSecMgr.c)
Network key updates Call ZDSecMgrUpdateNwkKey() and
ZDSecMgrSwitchNwkKey() (in ZDSecMgr.c)
Enabling Pre-Configured Trust Center Link
Keys
Set SECURE = 1 (in f8wConfig.cfg) and include
TC_LINKKEY_JOIN or SE_PROFILE as a compile flag.
Use Global Trust Center Link Key Set zgApsLinkKeyType = ZG_GLOBAL_LINK_KEY
(in ZGlobals.c). The NV item for this global is
ZCD_NV_APS_LINK_KEY_TYPE (defined in
ZComDef.h).
Use Unique Trust Center Link Keys Set zgApsLinkKeyType = ZG_UNIQUE_LINK_KEY
(in ZGlobals.c). The NV item for this global is
ZCD_NV_APS_LINK_KEY_TYPE (in ZComDef.h).
Configure a preconfigured trust center link key for each
device joining the network via SYS_OSAL_NV_WRITE.

Z-Stack 3.0 Developer's Guide Version 1.14
Copyright 2006-2016 Texas Instruments, Inc. All rights reserved.
34
11. Application overview
11.1 Introduction
The subsequent sections refer to the Z-Stack™ 3.0 Sample Applications. Each one of the Z-Stack Sample
Applications provides a head-start to using the TI distribution of the ZigBee Stack in order to implement a specific
Application Object.
The subsequence sections are intended as a generic overview. For a hands-on user’s guide, please refer to [3].
Each sample application uses the minimal subset of BDB Public Interfaces that it would take to make a Device
reasonably viable in a ZigBee network according to the BDB specification. In addition, all sample applications
utilize the essential OSAL API functionality: inter and intra-task communication, by sending and receiving
messages, setting and receiving task events, setting and receiving timer callbacks, using dynamic memory, as well as
others. In addition, every sample application makes use of the HAL API functionality, e.g. a user interface with
buttons and menus on an LCD. Thus, any sample application serves as a fertile example from which to copy-and-
paste, or as the base code of the user’s application to which to add additional Application Objects.
Any Application Object must sit overtop of a unique Endpoint, and any Endpoint is defined by a Simple Descriptor.
The numbers used for the Endpoints in the Simple Descriptors have been chosen arbitrarily.
Each sample application instantiates only one Application Object related to the specific sample application, but it
also may contain additional Application Objects in other Endpoints such as GP endpoint (242) for ZC and ZR
devices, TL Endpoint (13) for those devices that supports this optional commissioning method. Keep in mind that
when instantiating more Application Objects in the same Device, each Application Object must implement a unique
Endpoint number, avoiding using ZigBee reserved endpoints (0 or any in the range 242 to 255) and other Endpoints
already used by Z-Stack
The following paragraphs describe the OSAL Tasks:
11.1.1 Initialization
OSAL is designed and distributed as source so that the entire OSAL functionality may be modified by the Z-Stack
user. The goal of the design is that it should not be necessary to modify OSAL in order to use the Z-Stack as
distributed. The one exception is that the OSAL Task initialization function, osalInitTasks(), must be implemented
by the user. The sample applications have implemented this function in a dedicated file, named according to the
following pattern: OSAL_”Application Name”.c (e.g. OSAL_SampleLight.c). The BSP will invoke osalInitTasks()
as part of the board power-up and Z-Stack initialization process.
11.1.2 Organization
As described in the Z-Stack OSAL API [1] document, the OSAL implements a cooperative, round-robin task
servicing loop. Each major sub-system of the Z-Stack runs as an OSAL Task. The user must create at least one
OSAL Task in which their application will run. This is accomplished by adding their task to the task array [tasksArr
defined in OSAL_”Application Name”.c] and calling their application’s task initialization function in osalInitTask().
The sample applications clearly show how the user adds a task to the OSAL system.
11.1.3 Task Priority
The tasks are executed in their order of placement in the task array [tasksArr in OSAL_”Application Name”.c]. The
first task in the array has the highest priority.

Z-Stack 3.0 Developer's Guide Version 1.14
Copyright 2006-2016 Texas Instruments, Inc. All rights reserved.
35
11.1.4 System Services
The OSAL and HAL system services are keyboard (switch press) notification and serial port activity notification.
The system services are exclusive, meaning that each of them may be registered by no more than a single OSAL
Task. Different system services may be registered by the same OSAL Task, or by different OSAL Tasks. By default,
none of the Z-Stack Tasks register for any of the system services – they are both left for the user’s application.
11.1.5 Application Design
The user may create one task for each Application Object instantiated or service all of the Application Objects with
just one task. The following are some of the considerations when making the aforementioned design choice.
11.1.5.1 One OSAL Task per many Application Objects
These are some of the pros & cons of the one-per-many design:
Pro: The action taken when receiving an exclusive task event (switch press or serial port) is simplified.
Pro: The heap space required for many OSAL Task structures is saved.
Con: The action taken when receiving an incoming AF message or an AF data confirmation is complicated
– the burden for de-multiplexing the intended recipient Application Object is on the single user task.
Con: The process of service discovery by Match Descriptor Request (i.e. auto-match) is more complicated
– a static local flag must be maintained in order to act properly on the ZDO_NEW_DSTADDR message.
11.1.5.2 One OSAL Task per one Application Object
These pros & cons of the one-per-one design are the inverse of those above for the one-per-many design:
Pro: An incoming AF message or an AF data confirmation has already been de-multiplexed by the lower
layers of the stack, so the receiving Application Object is the intended recipient.
Con: The heap space required for many OSAL Task structures is incurred.
Con: The action taken when receiving an exclusive task event may be more complicated if two or more
Application Objects use the same exclusive resource.
11.1.6 Mandatory Methods
Any OSAL Task must implement two methods: one to perform task initialization and the other to handle task
events.
11.1.6.1 Task Initialization
In the sample applications, the callback function to perform task initialization is named according to the following
pattern: zcl“Application Name”_Init (e.g. zclSampleLight_Init()). The task initialization function should
accomplish the following:
Initialization of variables local to or specific for the corresponding Application Object(s). Any long-lived
heap memory allocation should be made here in order to facilitate more efficient heap memory
management by the OSAL.
Instantiation of the corresponding Application Object(s) by registering with the AF layer (e.g. afRegister()).
Registration with the applicable OSAL or HAL system services (e.g. RegisterForKeys()).
11.1.6.2 Task Event Handler
In the sample applications, the callback function to perform task event handling is named according to the following
pattern: zcl“Application Name”_event_loop (e.g. zclSampleLight_event_loop()). Any OSAL Task can
define up to 15 events in addition to the mandatory event.
11.1.7 Mandatory Events
One task event, SYS_EVENT_MSG (0x8000), is reserved and required by the OSAL Task design.
11.1.7.1 SYS_EVENT_MSG (0x8000)
The global system messages sent via the SYS_EVENT_MSG are specified in ZComDef.h. The task event handler
should process the following minimal subset of these global system messages. The recommended processing of the

Z-Stack 3.0 Developer's Guide Version 1.14
Copyright 2006-2016 Texas Instruments, Inc. All rights reserved.
36
following messages should be learned directly from the sample application code or from the study of the program
flow in the sample application.
11.1.7.1.1 AF_DATA_CONFIRM_CMD
This is an indication of the over-the-air result for each data request that is successfully initiated by invoking
AF_DataRequest(). ZSuccess confirms that the data request was successfully transmitted over-the-air. If the
data request was made with the AF_ACK_REQUEST flag set, then the ZSuccess confirms that the message was
successfully received at the final destination. Otherwise, the ZSuccess only confirms that the message was
successfully transmitted to the next hop.
The next hop device may or may not be the destination device of a data request. Therefore, the AF data confirmation
of delivery to the next hop must not be misinterpreted as confirmation that the data request was delivered to the
destination device. Refer to the discussion of delivery options (AF_ACK_REQUEST in the Z-Stack API).
11.1.7.1.2 AF_INCOMING_MSG_CMD
This is an indication of an incoming AF message.
11.1.7.1.3 KEY_CHANGE
This is an indication of a key press action.
11.1.7.1.4 ZDO_STATE_CHANGE
This is an indication that the network state has changed. The supported states now are: DEV_HOLD, DEV_INIT,
DEV_END_DEVICE, DEV_ROUTER, DEV_ZB_COORD and DEV_NWK_ORPHAN. Other states may not be
accurate. It is recommended to base the application behavior on the BDB notifications or to migrate the existing
application handling to the notifications that applies. The notifications are described in section 15.1
11.1.7.1.5 ZDO_CB_MSG
This is message is sent to the sample application for every registered ZDO response message
[ZDO_RegisterForZDOMsg()].
11.2 Common Application Framework / Program Flow
This section describes the initialization and main task processing concepts that all sample applications share. This
section should be read before moving on to the sample applications. For code examples in this section, we will use
“SampleLight”. provided in the Z-Stack 3.0 installer.
11.2.1 Initialization
During system power-up and initialization, the task’s initialization function will be invoked (see 11.1.6.1). The
structure of this function is explained below, together with some code examples:
zclSampleLight_TaskID = task_id;
The task ID is assigned by the OSAL and is given to the task via the parameter of the task’s init function. The
application must remember this task id, as it will use it later for self-triggering using OSAL timers, events and
messages (e.g. when the task sends a message to itself). Such self-triggering is usually used for dividing long
processes into smaller chunks that are then invoked with some timed delay between them. This “cooperative”
behavior allows other tasks to share the CPU time and prevents “starvation”.
bdb_RegisterSimpleDescriptor ( & zclSampleLight_SimpleDesc );
The SampleLightApp Application Object is instantiated by the above code. This allows the AF layer to know how to
route incoming packets destined for the profile/endpoint – it will do so by sending an OSAL SYS_EVENT_MSG-
message (AF_INCOMING_MSG_CMD) to the task (task ID).
RegisterForKeys( zclSampleLight_TaskID );
The sample application registers for the exclusive system service of key press notification.

Z-Stack 3.0 Developer's Guide Version 1.14
Copyright 2006-2016 Texas Instruments, Inc. All rights reserved.
37
11.2.2 Event Processing
Whenever an OSAL event occurs for the sample application, the event processing functions (see 11.1.6.2), will be
invoked in turn from the OSAL task processing loop. The parameter to the task event handler is a 16-bit bitmask;
one or more bits may be set in any invocation of the function. If more than one event is set, it is strongly
recommended that a task should only act on one of the events (probably the most time-critical one, and almost
always, the SYS_EVENT_MSG as the highest priority one). The unhandled event will cause a new invocation of
this task event handler after all the other handlers get the chance to process their events.
if ( events & SYS_EVENT_MSG )
{
MSGpkt = (afIncomingMSGPacket_t*)osal_msg_receive(zclSampleLight_TaskID );
while ( MSGpkt )
{
…
Notice that although it is recommended that a task only act on one of possibly many pending events on any single
invocation of the task processing function, it is also recommended (and implemented in the sample applications) to
process all of the possibly many pending SYS_EVENT_MSG messages all in the same “time slice” from the OSAL.
switch ( MSGpkt->hdr.event )
It is recommended that a task implement a minimum subset of the possible types of SYS_EVENT_MSG messages.
This recommended subset is described below.
case KEY_CHANGE:
zclSampleLight_HandleKeys ( ((keyChange_t *)MSGpkt)->state,
((keyChange_t *)MSGpkt)->keys );
break;
For a complete list of all of the types of SYS_EVENT_MSG messages, refer to “Global System Messages” in
ZComDef.h.
If an OSAL Task has registered for the key press notification, any key press will be received as a KEY_CHANGE
system event message. There are two possible paths of program flow that would result in a task receiving this
KEY_CHANGE message.
The program flow that results from the physical key press is the following:
HAL detects the key press state (either by an H/W interrupt or by H/W polling.)
The HAL OSAL task detects a key state change and invokes the OSAL key change callback function.
The OSAL key change callback function sends an OSAL system event message (KEY_CHANGE) to the
Task Id that registered to receive key change event notification (RegisterForKeys().)
case AF_DATA_CONFIRM_CMD:
// The status is of ZStatus_t type [defined in ZComDef.h]
// The message fields are defined in AF.h
afDataConfirm = (afDataConfirm_t *)MSGpkt;
sentEP = afDataConfirm->endpoint;
sentStatus = afDataConfirm->hdr.status;
sentTransID = afDataConfirm->transID;
Any invocation of AF_DataRequest() that returns ZSuccess will result in a “callback” by way of the
AF_DATA_CONFIRM_CMD system event message.
The sent Transaction Id (sentTransID) is one way to identify the message. Although the sample application will only
use a single Transaction Id counter, it might be useful to keep a separate Transaction Id counter for each different
endpoint or even for each cluster ID within an endpoint for the sake of message confirmation, retry, disassembling
and reassembling, etc. Note that any transaction ID state variable (counter) that is passed to
AF_DataRequest()gets incremented by this function upon success (thus it is a parameter passed by
reference, not by value.)
The return value of AF_DataRequest() of ZSuccess signifies that the message has been accepted by the
Network Layer which will attempt to send it to the MAC layer which will attempt to send it over-the-air.
The sent Status (sentStatus) is the over-the-air result of the message. ZSuccess signifies that the message has been
delivered to the next-hop ZigBee device in the network. If AF_DataRequest() was invoked with the
AF_ACK_REQUEST flag, then ZSuccess signifies that the message was delivered to the destination address.
Unless the addressing mode of the message was indirect (i.e. the message was sent to the network reflector to do a

Z-Stack 3.0 Developer's Guide Version 1.14
Copyright 2006-2016 Texas Instruments, Inc. All rights reserved.
38
binding table lookup and resend the message to the matching device(s)), in which case ZSuccess signifies that the
message was delivered to the network reflector. There are several possible sent status values to indicate failure, see
“MAC status values” in ZComDef.h.
case ZDO_STATE_CHANGE:
zclSampleLight_NwkState = (devStates_t)(MSGpkt->hdr.status);
if ( (zclSampleLight_NwkState == DEV_ZB_COORD) ||
(zclSampleLight_NwkState == DEV_ROUTER) ||
(zclSampleLight_NwkState == DEV_END_DEVICE) )
{
giLightScreenMode = LIGHT_MAINMODE;
...
}
break;
Whenever the network state changes, all tasks are notified with the system event message ZDO_STATE_CHANGE.
Refer to section 11.1.7.1.4 for supported states.
// Release the memory
osal_msg_deallocate( (uint8 *)MSGpkt );
Notice that the design of the OSAL messaging system requires that the receiving task re-cycle the dynamic memory
allocated for the message.
The task’s event processing function should try to get the next pending SYS_EVENT_MSG message:
// Get the next message
MSGpkt = (afIncomingMSGPacket_t*)osal_msg_receive(zclSampleLight_TaskID);
}
After processing an event, the processing function should return the unprocessed events, e.g. after processing
SYS_EVENT_MSG, the following should be returned:
// Return unprocessed events
return ( events ^ SYS_EVENT_MSG);
}

Z-Stack 3.0 Developer's Guide Version 1.14
Copyright 2006-2016 Texas Instruments, Inc. All rights reserved.
39
12. The Sample Applications
12.1 Introduction
Z3.0 has removed the concept of profiles and has created a single device definition specification that will mandate
the clusters that specific device types must support. At the moment of the release of this documents and Z-Stack, the
transition from the devices from the different profiles to Z3.0 is not completed. From the set of sample applications
only SampleSwitch and SampleLight have a Z3.0 definition. The other Sample Applications (Doorlock, Doorlock
Controller, Temperature Sensor and Thermostat) devices still rely on the ZHA profile definition. Eventually they
will be updated to Z3.0 as the clusters for those are converted to Z3.0. These sample applications will still be a good
starting point to update to Z3.0, since the changes from the ZHA device definition to Z3.0 device definition will rely
on the application.
This section describes the implementation of the Sample Applications, for a detailed description on how to use them,
refer to [3].
12.2 Initialization
As described in 11, the user must add at least one task (to the OSAL Task System) to service the one or many
Application Objects instantiated. But when implementing an Application Object, a task dedicated to the ZCL must
also be added (see the “OSAL Tasks” section) in the order shown in the Sample Applications (i.e. before any other
tasks using ZCL).
In addition to the user task initialization procedure studied in the generic example in the previous section, the
initialization of an Application Object also requires steps to initialize the ZCL. The following Sample Applications
(Light and Switch) implement this additional initialization in the task initialization function (e.g.
zclSampleLight_Init()) as follows.
Register the simple descriptor (e.g. zclSampleLight_SimpleDesc) using
bdb_RegisterSimpleDescriptor().
Register the command callbacks table (e.g. zclSampleLight_CmdCallbacks)with the General
functional domain using zclGeneral_RegisterCmdCallbacks().
Register the attribute list (e.g. zclSampleLight_Attrs) with the ZCL Foundation layer using
zcl_registerAttrList().
12.3 Software Architecture
Applications send data through various send functions (e.g. zclGeneral_SendOnOff_CmdToggle). Applications
receive data in callback functions after they register the callbacks. Each cluster has its own register and set of
callback functions (e.g. zclSampleLight_OnOffCB).
The way Z-Stack communicates with other devices can be described by Figure 11. Clients initiate a command or
request a response. Servers act on a command or deliver the response.

Z-Stack 3.0 Developer's Guide
Copyright
2006
40
A cluster’s callback functions are registered within the application’s initialization function (
zclSampleLight_Init
) by including each application
register function (
e.g. zclGeneral_RegisterCmdCallbacks
command. Only those ca
llbacks defined as non
As an example of a callback function, if a client sends a BasicReset command to a server, the application’s
registered BasicReset callback function on the server side is
zclSampleDoorLockController_BasicResetCB
supported by the application to their default values.
The callback function in an application provides additional processing of
application.
Under the hood, data sent via a Send
function is converted from native format to little endian over
Data received over-the-
air is converted from over
application viewpoint, all data is in native structure form.
For the Send and ProcessIn
functions to be available, clusters, or groups of clusters must be enabled, either in the
f8wZCL.cfg file, or in the compiler’s predefined constants
12.4 File Structure
The following directories hold most of the Z3.0 sample applications related code:
12.4.1 On Off Light
Sample Application (Light and Switch).
1.
IAR workspace files for Light project
\Projects\zstack\
HomeAutomation
2. S
ource files for Light project
\Projects\zstack\
HomeAutomation
3.
IAR workspace files for Switch project:
\Projects\zstack\
HomeAutomation
4. S
ource files for Switch project
\Projects\zstack\
HomeAutomation
2006
-2016 Texas Instruments, Inc. All rights reserved.
Figure 11: Command Flowchart
A cluster’s callback functions are registered within the application’s initialization function (
) by including each application endpoint and a pointer to each callback function and calling on a
e.g. zclGeneral_RegisterCmdCallbacks
). Each
cluster, or set of clusters, has its own register
llbacks defined as non
-
NULL will receive the data indication or response from Z
As an example of a callback function, if a client sends a BasicReset command to a server, the application’s
registered BasicReset callback function on the server side is
zclSampleDoorLockController_BasicResetCB
)
, which will cause the device to reset all the attributes in all clusters
supported by the application to their default values.
The callback function in an application provides additional processing of
a command that is specific to that
function is converted from native format to little endian over
air is converted from over
-the-air to native format on the ProcessIn
application viewpoint, all data is in native structure form.
functions to be available, clusters, or groups of clusters must be enabled, either in the
f8wZCL.cfg file, or in the compiler’s predefined constants
section.
The following directories hold most of the Z3.0 sample applications related code:
Sample Application (Light and Switch).
IAR workspace files for Light project
:
HomeAutomation
\SampleLight\<platform>
ource files for Light project
:
HomeAutomation
\SampleLight\Source
IAR workspace files for Switch project:
HomeAutomation
\SampleSwitch\<platform>
ource files for Switch project
:
HomeAutomation
\SampleSwitch\Source
Version 1.14
A cluster’s callback functions are registered within the application’s initialization function (
e.g.
endpoint and a pointer to each callback function and calling on a
cluster, or set of clusters, has its own register
NULL will receive the data indication or response from Z
-Stack.
As an example of a callback function, if a client sends a BasicReset command to a server, the application’s
called (e.g.
, which will cause the device to reset all the attributes in all clusters
a command that is specific to that
function is converted from native format to little endian over
-the-air format.
functions. From an
functions to be available, clusters, or groups of clusters must be enabled, either in the

Z-Stack 3.0 Developer's Guide Version 1.14
Copyright 2006-2016 Texas Instruments, Inc. All rights reserved.
41
12.4.2 DoorLock Sample Application (DoorLock and DoorLockController).
1. IAR workspace files for DoorLock project:
\Projects\zstack\HomeAutomation\SampleDoorLock\<platform>
2. Source files for DoorLock project:
\Projects\zstack\HomeAutomation\SampleDoorLock\Source
3. IAR workspace files for DoorLockController project:
\Projects\zstack\HomeAutomation\SampleDoorLockController\<platform>
4. Source files for DoorLockController project:
\Projects\zstack\HomeAutomation\SampleDoorLockController\Source
12.4.3 Temperature Sensor Sample Application (Thermostat, TemperatureSensor).
1. IAR workspace files for Thermostat project:
\Projects\zstack\HomeAutomation\SampleThermostat\<platform>
2. Source files for Thermostat project:
\Projects\zstack\HomeAutomation\SampleThermostat\Source
3. IAR workspace files for TemperatureSensor project:
\Projects\zstack\HomeAutomation\SampleTemperatureSensor\<platform>
4. Source files for TemperatureSensor project:
\Projects\zstack\HomeAutomation\SampleTemperatureSensor\Source
12.4.4 Additional Project Files.
1. Source files common to all Z3.0 projects:
\Projects\zstack\HomeAutomation\Source
2. ZigBee Cluster Library source code:
\Components\stack\zcl
12.5 Sample Light Application
12.5.1 Introduction
This sample application can be used to turn on/off the LED 1 on the device using the On/Off cluster commands.
12.5.2 Modules
The Sample Light application consists of the following modules (on top of the ZigBee stack modules):
OSAL_SampleLight.c - functions and tables for task initialization.
zcl_samplelight.c – main application function that has init and event loop function.
zcl_samplelight.h – header file for application module.
zcl_samplelight_data.c – container for declaration of attributes, clusters, simple descriptor.

Z-Stack 3.0 Developer's Guide Version 1.14
Copyright 2006-2016 Texas Instruments, Inc. All rights reserved.
42
12.6 Sample Switch Application
12.6.1 Introduction
This sample application can be used as the Light Switch to turn on/off the LED 1 on a device running the Sample
Light application.
12.6.2 Modules
The Sample Switch application consists of the following modules (on top of the ZigBee stack modules):
OSAL_SampleSw.c - functions and tables for task initialization.
zcl_samplesw.c – main application function that has init and event loop function.
zcl_samplesw.h – header file for application module.
zcl_samplesw_data.c – container for declaration of attributes, clusters, simple descriptor.
12.6.3 Sample Switch OTA Demonstration Build Configurations
12.6.3.1 Introduction
The Sample Switch Application work space contains several build configurations that demonstrate firmware
upgrade using the ZigBee OTA (i.e. over the air) feature. When using OTA, to upgrade the firmware, up to two FW
images may reside in the flash memory at a single time: The active image, and the downloaded image, that will be
activated upon next power on.
For details of OTA update functionality see [4].
12.6.3.2 Modules
This build configuration adds the following modules the Sample Switch application:
hal_ota.c - OTA utility functions that are platform specific.
hal_ota.c – header file for OTA utility functions.
zcl_ota.c – event handler for base OTA ZCL event handling.
zcl_ota.h – header file for OTA even handler module.
ota_common.h – Contains definitions required when utilizing OTA.
12.7 Sample Door Lock Application
12.7.1 Introduction
This sample application can be used as a Door Lock, and can receive Door Lock cluster commands, like toggle
lock/unlock, and set master PIN, from a Door Lock Controller device. It also has preconfigured attribute reporting of
the door lock state.
12.7.2 Modules
The Sample Door Lock application consists of the following modules (on top of the ZigBee stack modules):
OSAL_SampleDoorLock.c - functions and tables for task initialization.
zcl sampledoorlock.c – main application function that has init and event loop function.
zcl sampledoorlock.h – header file for application module.
zcl sampledoorlock_data.c – container for declaration of attributes, clusters, simple descriptor.
12.8 Sample Door Lock Controller Application
12.8.1 Introduction
This sample application can be used as a Door Lock Controller, and can send Door Lock cluster commands, like
toggle lock/unlock, and set master PIN, to a Door Lock device.

Z-Stack 3.0 Developer's Guide Version 1.14
Copyright 2006-2016 Texas Instruments, Inc. All rights reserved.
43
12.8.2 Modules
The Sample Door Lock Controller application consists of the following modules (on top of the ZigBee stack
modules):
OSAL_SampleDoorLockController.c - functions and tables for task initialization.
zcl_sampledoorlockcontroller.c – main application function that has init and event loop function.
zcl_sampledoorlockcontroller.h – header file for application module.
zcl_sampledoorlockcontroller_data.c – container for declaration of attributes, clusters, simple descriptor.
12.9 Sample Thermostat Application
12.9.1 Introduction
This sample application can be used to receive measurements of temperature from the Temperature Sensor device
12.9.2 Modules
The Sample Thermostat application consists of the following modules (on top of the ZigBee stack modules):
OSAL_SampleThermostat.c - functions and tables for task initialization.
zcl_samplethermostat.c – main application function that has init and event loop function.
zcl_samplethermostat.h – header file for application module.
zcl_samplethermostat_data.c – container for declaration of attributes, clusters, simple descriptor.
12.10 Sample Temperature Sensor Application
12.10.1 Introduction
This sample application can be used as a Temperature Sensor device to send measurements of temperature to the
Thermostat device. Locally the temperature can be increased/decreased and also manually send the current
temperature to the Temperature Sensor. It also has preconfigured attribute reporting of the temperature
meassurement state.
12.10.2 Modules
The Sample Temperature Sensor application consists of the following modules (on top of the ZigBee stack
modules):
OSAL_SampleTemperatureSensor.c - functions and tables for task initialization.
zcl_sampletemperaturesensor.c – main application function that has init and event loop function.
zcl_sampletemperaturesensor.h – header file for application module.
zcl_sampletemperaturesensor_data.c – container for declaration of attributes, clusters, simple descriptor.
12.11 Main Functions
All sample applications have the same architecture and have the same basic modules:
<Sample_App>_Init() – Initializes the Application task:
- Registers the application’s endpoint and its simple descriptor.
- Registers the ZCL General Cluster’s callbacks.
- Registers the application’s attribute list.
- Register the Application to receive the unprocessed Foundation command/response messages.
- Register the commissioning status callback.
- Register for all key-press events.
- Registers a test end-point
- Registers for the following ZDO message:
o Match_Desc_rsp

Z-Stack 3.0 Developer's Guide Version 1.14
Copyright 2006-2016 Texas Instruments, Inc. All rights reserved.
44
<Sample_App>_event_loop() – This is the “task” of the Sample Application. It handles the following events,
which may vary depending on the Sample Application:
- SYS_EVENT_MSG / ZCL_OTA_CALLBACK_IND : Processes callbacks from the ZCL OTA, by calling
zclSampleSw_ProcessOTAMsgs.
- SYS_EVENT_MSG / ZCL_INCOMING_MSG : Process incoming ZCL Foundation command/response
messages.
- SYS_EVENT_MSG / ZDO_CB_MSG : Process response messages, by calling
<Sample_App>_ProcessZDOMsgs()
- SYS_EVENT_MSG / KEY_CHANGE : Handle physical key-presses.
- SYS_EVENT_MSG / ZDO_STATE_CHANGE : Handle device’s NWK state change.
<Sample_App>_ProcessZDOMsgs() – Process the following response messages:
- Match_Desc_rsp
- All other ZDO messages the Sample Application registered for.
<Sample_App>_HandleKeys() – Handle key-presses. Supported keys are described in [3].
<Sample_App>_ProcessIncomingMsg() - This is a stub function, providing the developer with an easy
starting point for handling ZCL Foundation incoming messages.
bdbRegisterCommissioningStatusCB() – This callback will be informed of BDB commissioning process
events and status.

Z-Stack 3.0 Developer's Guide Version 1.14
Copyright 2006-2016 Texas Instruments, Inc. All rights reserved.
45
13. Using the sample applications as base for new applications
The Z3.0 Sample Applications are intended to be used as foundations for the user’s applications. Modifying them
will usually consist of the following steps:
1. Copy the Sample Application of your choice to a new folder, and name it according to your new application:
Copy
Project\zstack\HomeAutomation\SampleLight\*.*
To
Project\zstack\HomeAutomation\YourApp\*.*
2. Rename the files to match your application’s name:
Under Projects\zstack\HomeAutomation\YourApp\Source, rename the files as follows:
o OSAL_SampleLight.c OSAL_YourApp.c
o zcl_samplelight.c zcl_yourapp.c
Etc.
3. In Projects\zstack\HomeAutomation\YourApp\CC2538, rename the following files:
o SampleLight.ewdYourApp.ewd
o SampleLight.ewpYourApp.ewp
o SampleLight.ewwYourApp.eww
Delete all the other files and subfolders from this folder, if there are any.
4. Using a text editor, replace all occurrences of “SampleLight” (case insensitive) to “YourApp”, in YourApp.ewp
and YourApp.eww.
5. You can now open YourApp.eww with IAR. Notice that the application files that are included in the project are
the files from your application:
Figure 12: Application files within YourApp
6. You will have to edit the application files, to replace any occurrence of “zcl_samplelight.h” with
“zcl_yourapp.h”.

Z-Stack 3.0 Developer's Guide Version 1.14
Copyright 2006-2016 Texas Instruments, Inc. All rights reserved.
46
7. Now you are ready to manipulate the application code to suite your needs, e.g. modify key-press activities,
change the device type, modify the supported clusters, etc. For further information, please refer to the applicable
documents, listed at the end of this user guide.

Z-Stack 3.0 Developer's Guide Version 1.14
Copyright 2006-2016 Texas Instruments, Inc. All rights reserved.
47
14. Clusters, Commands and Attributes
Each application supports a certain number of clusters. Think of a cluster as an object containing both methods
(commands) and data (attributes).
Each cluster may have zero or more commands. Commands are further divided into Server and Client-side
commands. Commands cause action, or generate a response.
Each cluster may have zero or more attributes. All of the attributes can be found in the zcl_sampleapp_data.c file,
where “sampleapp” is replaced with the given sample application (e.g. samplesw_data.c for the sample on/off light
switch). Attributes describe the current state of the device, or provide information about the device, such as whether
a light is currently on or off.
All clusters and attributes are defined either in the ZigBee Cluster Library specification.
14.1 Attributes
Attributes are found in a single list called zclSampleApp_Attrs[ ], in the zcl_sampleapp_data.c file. Each
attribute entry is initialized to a type and value, and contains a pointer to the attribute data. Attribute data types can
be found in the ZigBee Cluster Library.
The attributes must be registered using the zcl_registerAttrList ( ) function during application
initialization, one per application endpoint.
Each attribute has a data type, as defined by ZigBee (such as UINT8, INT32, etc…). Each attribute record contains
an attribute type and a pointer to the actual data for the attribute. Read-only data can be shared across endpoints.
Data that is unique to an endpoint (such as the OnOff attribute state of the light) should have a unique C variable.
All attributes can be read. Some attributes can be written. Some attributes are reportable (can be automatically sent
to a destination based on time or change in attribute via the attribute reporting functionality). Some attributes are
saved as part of a “scene” that can later be recalled to set the device to a particular state (such as a light on or off).
The attribute access is controlled through a field in the attribute structure.
To store an attribute in non-volatile memory (to be preserved across reboots) refer to section 9.6.3.
14.2 Adding an Attribute Example
To add an additional attribute to a project, refer to the attribute’s information within the ZCL Specification [5].
Using the DoorLock cluster as an example, the following will show how to add the “Max PIN Code Length”
attribute to the DoorLock project. This process can be replicated across all Z3.0 sample projects.
All attributes in use by an application are defined within the project source file’s zcl_sampleapplication_data.c file.
For this DoorLock example, this data file is: zcl_sampledoorlock_data.c. Locate the section defined as Attribute
Definitions and include the “Max PIN Code Length” attribute using the format:
{
ZCL_CLUSTER_ID_CLOSURES_DOOR_LOCK,
{ // Attribute record
ATTRID_DOORLOCK_NUM_OF_MAX_PIN_LENGTH,
ZCL_DATATYPE_UINT8,
ACCESS_CONTROL_READ,
(void *)&zclSampleDoorLock_NumOfMaxPINLength
}
},
Line 2 represents the cluster ID, line 4 represents the attribute ID, line 5 the data type, line 6 the read/write attribute,
and line 7 the pointer to the variable used within the application. When modifying the attribute list to add or remove
attributes, be sure to leave the structure order by attribute ID in the same cluster in ascendant order, to allow
discovery commands processing be executed correctly (Attributes of the same cluster will be listed one after the
other, from lower ID to higher ID).
The cluster ID can be retrieved from the zcl.h file, the attribute ID can be found within the (in this case)
zcl_closures.h file, and the remaining information from the ZCL Specification [5].

Z-Stack 3.0 Developer's Guide Version 1.14
Copyright 2006-2016 Texas Instruments, Inc. All rights reserved.
48
By including the attribute within this list, devices are able to interact with the attributes on other devices. This
addition in the attribute list must be reflected in the SAMPLEDOORLOCK_MAX_ATTRIBUTES macro in the
zcl_sampledoorlock.h file. Also within that file, define the external variable using proper coding conventions:
extern uint8 zclSampleDoorLock_NumOfMaxPinLength
Finally, define the variable within zcl_sampledoorlock.c to be used by the application. Note the default value and
valid range of the variable in the specification.
14.3 Initializing Clusters
For the application to interact with a cluster the cluster’s compile flag must be enabled (if applicable to the cluster)
in the project’s configuration and the cluster’s source file must be added to the project’s Profile folder within the
IAR Workspace. An example of this can be seen in Figure 13. See f8wZCL.cfg for a list of cluster compile flags.
Once enabled, the cluster’s callbacks can be registered within the application (refer to section 14.5).
Figure 13: List of Cluster Source Files in Profile Folder
14.4 Cluster Architecture
All clusters follow the same architecture.
The clusters take care of converting the structures passed from native format to over-the-air format, as required by
ZigBee. All application interaction with clusters takes place in native format.

Z-Stack 3.0 Developer's Guide Version 1.14
Copyright 2006-2016 Texas Instruments, Inc. All rights reserved.
49
They all have the following functions:
Send – This group of commands allows various commands to be send on a cluster
ProcessIn – This function processes incoming commands.
There is usually one send function for each command. The send function has either a set of parameters or a specific
structure for the command.
If the application has registered callback functions, then the ProcessIn will direct the command (after it’s converted
to native form) to the application callback for that command.
14.5 Cluster Callbacks Example
Callbacks are used so that the application can perform the expected behavior on a given incoming cluster command.
It is up to the application to send a response as appropriate. Z-Stack provides the parsing, but it is up to the
application to perform the work.
A cluster’s callback functions are registered within the application’s initialization function by including the
application’s endpoint and a pointer to the callback record within a register commands callback function. Figure 14
shows an example of the general cluster’s callback record list. The commands are registered to their respective
callback functions as defined within the cluster’s profile.
As an example, once a BasicReset command reaches the application layer on a device, the cluster’s callback record
list points the command to the BasicReset callback function: zclSampleLight_BasicResetCB. The
application reset command can then reset all data back to Factory New defaults.
The callback function in an application provides additional processing of a command that is specific to that
application. These callback functions work alongside the response to the incoming command, if a response is
appropriate.
Figure 14: Cluster Callbacks Example
14.6 Attribute Reporting Functionality

Z-Stack 3.0 Developer's Guide Version 1.14
Copyright 2006-2016 Texas Instruments, Inc. All rights reserved.
50
The Attribute Reporting module takes care of periodically sending the ZCL Report Attributes command messages
for all reportable attributes defined in the application. The module also processes the ZCL Configure Reporting and
Read Reporting Configuration commands. Multiple independent compilation flags control the reporting
functionality, so unneeded functionality can be omitted from the code to save resources.
- To enable BDB report sending functionality on a device, include the BDB_REPORTING compile option.
- To enable BDB report receiving/processing functionality, include the
ZCL_REPORT_DESTINATION_DEVICE compile option.
- To enable configuring reporting parameters of remote devices, include the
ZCL_REPORT_CONFIGURING_DEVICE compile option.
The report sending functionality implementation is in bdb_reporting.c
The Attribute Reporting functionality was implemented as described in the ZCL document [5], however in order to
optimize the number of Report Attributes command messages sent over the air, a consolidation was made for
attributes in the same cluster, for all clusters in every endpoint. In other words, this means that all reportable
attributes in the same cluster will have only one consolidated Minimum Reporting Interval and Maximum Reporting
Interval value. The consolidation approach used to merge the Attribute Reporting Configuration record’s Maximum
Reporting Interval is to grab the minimum value of all the attribute values of a same cluster, the consolidated
Minimum Reporting Interval of the cluster is also the minimum value. Refer to ZCL document [5] section 2.5.11.2.5
for further details on consolidation of reportable attributes.
The Attribute Reporting module automatically looks into the attribute definitions registered in the application for all
the attributes with the ACCESS_REPORTABLE flag. Each of these reportable attributes will have a corresponding
Attribute Reporting Configuration record later set to some default values. The Attribute Reporting module
automatically starts or stops the reporting of the attributes in a cluster of an endpoint which bind is added or
removed.
In the BDB API (located in the bdb_interface.h file) there is a method called
bdb_RepAddAttrCfgRecordDefaultToList that is used to add each Attribute Reporting Configuration
record default values. This method must be called before the device starts the BDB Commissioning. If the
applications does not add default values for a given Attribute Reporting Configuration record, then global defaults
values will be assign, these global default MACROS are located in bdb_Reporting.h.
When the BDB state machine starts commissioning, the Attribute Reporting module either loads the previously
saved Attribute Reporting Configuration records from NV or searches the applications attribute definitions to
deduce the reportable attributes and construct the necessary Attribute Reporting Configuration records using the
defaults values previously added by the application. Then the module will consolidate the reportable attributes in
each cluster of every endpoint, in order to trigger the periodic sending of the Report Attributes command messages
using the Maximum Reporting Interval values.
At runtime, the Attribute Reporting module listens for Configure Reporting Command messages and will
reconsolidate the cluster’s Maximum Reporting Interval and Minimum Reporting Interval values given the new
Attribute Reporting Configuration records contain in the message. Calls to the
bdb_RepAddAttrCfgRecordDefaultToList method after the BDB Commissioning has started will have
effect on the current Attribute Reporting Configuration records.
In order for the Attribute Reporting module to manage the sending of Report Attributes commands when the
attributes changes value, the application must inform the module when any reportable attribute has a new value. This
notification must be made by calling the bdb_RepChangedAttrValue method of the BDB API. The Attribute
Reporting module will get the current value of the attribute from the callback defined in the application attribute
definitions, meaning that the new value must be set before calling the notification method.

Z-Stack 3.0 Developer's Guide Version 1.14
Copyright 2006-2016 Texas Instruments, Inc. All rights reserved.
51
15. Commissioning
The BDB commissioning method provides a mechanism to invoke a series of procedures that provides the ability to
easily connect devices together. Depending on the commissioning methods invoked, devices will perform actions
like forming networks, joining existing networks, and binding application endpoints.
The source files that control the commissioning procedures are located in the group of files BDB in IAR projects.
The API interface is located in bdb_interface.h and described in [1].
The BDB interface provides an API to trigger one or more commissioning procedures defined as follows:
bdb_StartCommissioning( mode )
where mode is the bitmask for the commissioning modes to be executed and defined as:
BDB_COMMISSIONING_MODE_INITIATOR_TL 0b00000001
BDB_COMMISSIONING_MODE_NWK_STEERING 0b00000010
BDB_COMMISSIONING_MODE_NWK_FORMATION 0b00000100
BDB_COMMISSIONING_MODE_FINDING_BINDING 0b00001000
This commissioning mask is appended to the current commissioning modes being executed. The tasks are also
executed with the priority listed before (TL as initiator first, then Nwk steering, then Formation and lastly Finding
and Binding). The priority of the tasks are check whenever another tasks is finished, so if TL is requested before
Nwk Steering and Formation are executed, then TL initiator will be process after Nwk Steering but before
Formation. The tasks can be appended at any time (E. g. in response to a commissioning notification).
There are other commissioning states that the BDB machine state handles as modes, these are INITIALIZATION
and PARENT_LOST. These states should not be directly used by the application.
15.1 BDB notifications
The application must register a callback using bdb_RegisterCommissioningStatusCB in which it will
receive notifications on the commissioning process performed by the BDB module. The application can trigger
another commissioning method upon receiving a certain notification, e.g. a router device may start network steering
to search a suitable network and count the number of times this process fails; if this process fails ‘x’ times in a row,
it may decide to change the channel mask to search networks in other channels not attempted or to call for formation
and create its own network. The full API is described in [1].
The notifications are called when certain tasks start or when they finish with the resulting status. Some notifications
are exclusive to certain logical devices types or do have a different meaning for different logical devices.
Every notification will have a pointer to a structure of type bdbCommissioningModeMsg_t which contains the
commissioning mode being reported, the status and the mask of the remaining commissioning modes to be executed.
The notification definitions can be found in bdb_interface.h and the complete table of the notifications and its
description can be found in the following table. In the first column are the commissioning modes, note that these
macro definitions can be found in the code as BDB_COMMISSIONING_mode where the word “mode” must be
replaced by the any of the modes found in the first column. The same applies to the second column, which are the
statuses of the commissioning mode being reported. The macro definitions in the code can be found as
BDB_COMMISSIONING_status where the word “status” must be replaced by any of the statuses found in the
second column.

Z-Stack 3.0 Developer's Guide Version 1.14
Copyright 2006-2016 Texas Instruments, Inc. All rights reserved.
52
Commissioning mode
(BDB_COMMISSIONING_mode)
Status reported
(BDB_COMMISSIONING_status)
Description
INITIALIZATION NETWORK_RESTORED
Only send if the device did restore its network
parameters.
On end devices, if no parent is found with the
restored network parameters, a Parent Lost
mode is with status No Network is notified.
NWK_STEERING (for Router and End
Devices)
IN_PROGRESS
Notifies when network steering is started (only
if the device is not in a network, otherwise
reports success)
NO_NETWORK
No suitable network was found in primary
channel or secondary channel masks or the
joining process did fail in the attempted
networks.
TCLK_EX_FAILURE
The device successfully joined the network, but
could not perform the Trust Center Link Key
exchange process. The device will reset to
factory new after this notification is reported to
the application.
SUCCESS
The device is now on a network and
broadcasted a Management Permit Joining ZDO
frame.
NWK_STEERING (for Coordinators)
NO_NETWORK The device is not on a network, so it cannot
perform this action.
SUCCESS The device is in a network and has broadcasted
a Management Permit Joining ZDO frame.
FORMATION
IN_PROGRESS Notifies when formation process is started.
SUCCESS The network has been created successfully.
FORMATION_FAILURE The device could not create the network with
the given parameters.
FINDING_BINDING
FB_TARGET_IN_PROGRESS
Indicates the start of the Finding and Binding as
target. No notification is given by this callback
when the process ends.
FB_INITITATOR_IN_PROGRESS Indicates the start of the Finding and Binding as
Initiator.
FB_NO_IDENTIFY_QUERY_RESPONSE
After complete the Finding and Binding process
as initiator (single attempt of periodic attempt),
no identify query responses were received.
FB_BINDING_TABLE_FULL
During the Finding and Binding process the
binding table got full, so the process stops and
no additional binds can be added.
FAILURE
No endpoint was found to perform Finding and
Binding, or the endpoint did not have
implemented the Identify cluster properly.
TOUCHLINK
TL_TARGET_FAILURE A node has not joined a network when
requested during touchlink.
TL_NOT_AA_CAPABLE The initiator is not address assignment capable
during touchlink
TL_NO_SCAN_RESPONSE No response to a Scan Reques inter-PAN
command has been received during touchlink
TL_NOT_PERMITTED
A touchlink steal attempt was made when a
node is already connected to a centralized
security network.
PARENT_LOST (Only for End Devices)
NO_NETWORK
This is notified if the end device does lose
contact with the parent device or if after
initialization it cannot find a parent device in the
commissioned network.
NETWORK_RESTORED Notification that a suitable parent device got
found and the rejoin process was successful.
Table 1: Commissioning status reported by the different commissioning modes

Z-Stack 3.0 Developer's Guide Version 1.14
Copyright 2006-2016 Texas Instruments, Inc. All rights reserved.
53
15.2 Initialization procedure
The BDB interface will perform an initialization once per power cycle and is controlled by the global RAM variable
bdb_initialization and triggered by any call to bdb_StartCommissioning() with any commissioning
mode mask. The initialization procedure retrieves the network parameters from Nv if the attribute
bdbNodeIsOnANetwork is TRUE. This attribute is also stored in Nv and retrieved from Nv during the
initialization process. For coordinator and router devices, a silent rejoin will be performed (the device will resume
operations in the network as if it never left, except that it will process parent annce, see section 9.12.3 to see when
parent annce is triggered). End devices will restore the network parameters and will try to perform a rejoin on any
parent available in the same network only one time. This procedure is illustrated in Figure 15.
Figure 15: Initialization procedures: a) Router and Coordinators, b) End Devices.
Note that if the initialization process fails for an end device it will notify to the application a PARENT_LOST status.
Refer to section 15.3 on how to restore the network or section 15.9 to reset the device to factory new.
15.3 Parent Lost
If an end device loses contact with its parent device or is reset while being on a network, the BDB module will
notify the application a status of BDB_COMMISSIONING_PARENT_LOST after which the end device cannot
perform any other commissioning method. The device must either restore its network by finding another parent
device or reset to factory new and then be commissioned again. To restore the network the device must call
bdb_ZedAttemptRecoverNwk, this will cause the device to perform a single active scan in the same channel in
which it was part of the network to search for any suitable parent (same Extended PANID and child device
capacity). This means that the device will only send a single beacon request and if no suitable parent device is

Z-Stack 3.0 Developer's Guide Version 1.14
Copyright 2006-2016 Texas Instruments, Inc. All rights reserved.
54
found, another notification BDB_COMMISSIONING_PARENT_LOST is sent to the application. The application is
responsible for attempting to restore the network, but it is recommended to have a period in which the attempts have
a short interval, then goes to a larger interval, to reduce the power consumption. If Finding and Binding was in
progress while the device lost its parent, it will keep running and will resume its operation for the time left after the
device restores its operation
15.4 Network steering procedure for a node on a network
If network steering is invoked by a device that is already on a network (bdbNodeIsOnANetwork set to TRUE), it
will broadcast a permit joining request for 180 seconds (BDBC_MIN_COMMISSIONING_TIME), after which the
device will notify BDB_COMMISSIONING_SUCCESS.
Figure 16: Network steering procedure for a node on a network.
15.5 Network steering procedure for a node not on a network
This procedure is performed when Network Steering is requested and the device is not on a network
(bdbNodeIsOnANetwork set to FALSE). This will cause the device to start looking for suitable networks to join.
The procedure is illustrated in Figure 17 and described as follows:
1. The device will perform a scan in all channels defined in
BDB_DEFAULT_PRIMARY_CHANNEL_SET, searching for any suitable network and creating a
network descriptor list of the networks found.
a. The application may filter the networks found by registering a callback function with
bdb_RegisterForFilterNwkDescCB(). The application callback will receive the

Z-Stack 3.0 Developer's Guide Version 1.14
Copyright 2006-2016 Texas Instruments, Inc. All rights reserved.
55
network descriptor list containing all networks found, then the application can use
bdb_nwkDescFree() to release network descriptors of networks that it will not attempt to
join (E.g only known networks by Extended PAN ID want to be attempted).
b. If no suitable networks are found or the device cannot perform joining on the networks found
(association was not successful or could not get the network key), the device will proceed to
perform the same steps but with the channel mask defined in
BDB_DEFAULT_SECONDARY_CHANNEL_SET.
c. Only non-zero channel masks are used for network discovery.
2. The BDB state machine will try to perform association and authentication in the suitable networks
discovered using the security keys for Centralized networks (default key or Install Code) or Distributed
networks as defined in section 10. For Centralized networks it will also perform the TCLK exchange.
3. If the joining procedure is completed the joining device will broadcast a permit joining request to
refresh the joining timeout for other devices trying to join simultaneously. Is up to the network
manager to close the network for joining if desired, by sending a permit join request with timeout = 0..
Each step will report to the application a status in the callback function register with
bdb_RegisterCommissioningStatusCB(). The possible statuses for this commissioning process is
described in Table 1.

Z-Stack 3.0 Developer's Guide Version 1.14
Copyright 2006-2016 Texas Instruments, Inc. All rights reserved.
56
Figure 17: Network steering procedure for a node not on a network.
15.6 Network formation
This procedure defines the steps to take when a device with formation capabilities is instructed to form a network
(coordinator or router). If an end device is instructed to perform formation, then it will report a failure.
The formation process for devices with formation capabilities consists of a first attempt to create the network in any
of the channels selected in the primary channel mask, and if for any reason it cannot perform the formation in those
channels (channel mask invalid or selected PAN ID already found in the same channel) the device will try to
perform formation in the secondary channel mask. If both of these procedures fail, it will report a
BDB_COMMISSIONING_FORMATION_FAILURE to the application. If formation is performed successfully then a
BDB_COMMISSIONING_FORMATION_SUCCESS is sent instead. Note that this procedure does not open the
network for joining, but the application may trigger the steering procedure after this to open it.

Z-Stack 3.0 Developer's Guide Version 1.14
Copyright 2006-2016 Texas Instruments, Inc. All rights reserved.
57
Figure 18: Network formation.
15.7 Finding and Binding
The finding and binding procedure can be performed as initiator, target, or both, depending on the clusters that the
endpoint performing the Finding and Binding procedure has. This means that if an endpoint has a cluster that is
meant to be initiator, the finding and binding process for this endpoint will be executed as initiator. The definitions
for initiator or target on clusters can be found in ZigBee ZCL specification [5].
The application must specify with which endpoint it wants to perform the finding and binding procedure by calling
bdb_SetIdentifyActiveEndpoint(). Note that the endpoint indicated must contain the Identify cluster in
order to be able to perform the procedure.
15.7.1 Finding & binding procedure for a target endpoint
When finding and binding is triggered on a target endpoint, the endpoint identifies itself for a finite period of time
and handles the identify query commands from the initiator device. This commissioning mode will notify when it
starts with a BDB_COMMISSIONING_FB_INITIATOR_IN_PROGRESS notification, but it will not notify when
the commissioning process finishes by a BDB notification. Instead, the application must use
bdb_RegisterIdentifyTimeChangeCB() to register a callback in which its handled the changes in the
identify cluster.

Z-Stack 3.0 Developer's Guide Version 1.14
Copyright 2006-2016 Texas Instruments, Inc. All rights reserved.
58
Figure 19: Finding and binding procedure for a target endpoint.
15.7.2 Finding and binding procedure for an initiator endpoint
In this procedure, the initiator will search for identifying endpoints by sending identify query commands in
broadcast message and requesting a simple descriptor for each node found. Then the binds for matching application
clusters are created in the initiator. If group bind is requested, the initiator endpoint configures a group membership
of target endpoint.
The finding and binding process for an initiator device is illustrated in Figure 20 and described here:
1. The application is notified about the commissioning method starting and the local device broadcast an
Identify Query command.
a. If no identify query responses are received over the process, then the application receives a
BDB_COMMISSIONING_FB NO_IDENTIFY_QUERY_RESPONSE and the process finishes.
b. If the device receives one or more responses then the device creates a list of the device responses
(respondent devices).
2. The local device sends a ZDO simple descriptor request to each device in the list (one at the time), if no
response is receive for the simple descriptor request the next in the list is tried and the failing respondent is
tried after the list is rollover up to FINDING_AND_BINDING_MAX_ATTEMPTS , before marking this
respondent as completely processed.
3. Upon the reception of a simple descriptor response, the local device will search for opposite matching
application clusters with the endpoint in the local device that is performing the Finding and Binding
procedure.
4. If the device is performing unicast binds (BDB_DEFAULT_COMMISSIONING_GROUP_ID !=
0xFFFF), the IEEE address of the respondent device is searched in the address manager, if it is not found,
this is requested via ZDO IEEE address request command. This respondent is remains in process until the
IEEE address response is received and the bind entry is created for the matching clusters, or until
FINDING_AND_BINDING_MAX_ATTEMPTS tries are done, after which this respondent is marked as
processed without adding any bind. For group binds (BDB_DEFAULT_COMMISSIONING_GROUP_ID

Z-Stack 3.0 Developer's Guide Version 1.14
Copyright 2006-2016 Texas Instruments, Inc. All rights reserved.
59
!= 0xFFFF), the binds are created if any match is found..Refer to ZigBee ZCL specification for the
definition of application clusters.
a. The application can register a callback with bdb_RegisterBindNotificationCB() to
receive notifications on each bind created by this or any other mean.
b. If the bind table gets full during this process the application will receive a
BDB_COMMISSIONING_FB TABLE_FULL notification and the process will be finished.
5. The local device will repeat the steps from 2 to 4 until all the devices that did respond to the Identify Query
command are attempted and then a BDB_COMMISSIONING_SUCCESS will be notified to the application.
Finding and Binding procedure for groups have enabled APS Acknowledge enable to increase reliability on creating
the group membership at the remote device.
The finding and binding process for an initiator device can be configured to be performed periodically every
FINDING_AND_BINDING_PERIODIC_TIME seconds over BDBC_MIN_COMMISSIONING_TIME (180)
seconds. This is defined by FINDING_AND_BINDING_PERIODIC_ENABLE, which by default is set to TRUE.
In this case, if the same device responds to multiple identify query commands from the local device, this will be not
be duplicated in the list and will be attempted up to FINDING_AND_BINDING_MAX_ATTEMPTS times. This
procedure can be terminated early by calling bdb_StopInitiatorFindingBinding().

Z-Stack 3.0 Developer's Guide Version 1.14
Copyright 2006-2016 Texas Instruments, Inc. All rights reserved.
60
Figure 20: Finding and binding procedure for an initiator endpoint.
15.8 Touchlink Commissioning
The Touchlink commissioning is an optional commissioning mechanism defined in the ZigBee
BDB specification
where nodes are commissioned using inter-PAN communication and requires device physical proximity.
15.8.1 Configurations
The following configurations must be modified by the user to create a valid Touchlink device. They are all found in
the file bdb_interface.h:

Z-Stack 3.0 Developer's Guide Version 1.14
Copyright 2006-2016 Texas Instruments, Inc. All rights reserved.
61
15.8.1.1 Key Installation
All commercial Touchlink products use the “Touchlink master key” and the “Touchlink pre-installed link key” set.
This set of keys could be available to manufacturers which have a successfully certified a Touchlink product, using
the certification keys set provided by default.
Note that any Touchlink implementation will not be able to interoperate with commercial Touchlink devices without
the Touchlink master keys. Once the Touchlink master keys have been achieved, they should be installed in the code
with the following modifications:
1. Overwrite the TOUCHLINK_CERTIFICATION_ENC_KEY
TOUCHLINK_CERTIFICATION_LINK_KEY and with the actual secret values.
2. Change the TOUCHLINK_KEY_INDEX definition to TOUCHLINK_KEY_INDEX_MASTER.
15.8.1.2 Constants
The BDB defines constants and internal attributes defaults to allow a device to manage the way the Touchlink
device operates (see section 5.2 in Base Device Behavior Specification [7]).
Definition Specification’s Constant /
Attribute default
Value
BDBCTL_INTER_PAN_TRANS_ID_LIFETIME bdbcTLInterPANTransIdLifetime
8000
BDBCTL_MIN_STARTUP_DELAY_TIME bdbcTLMinStartupDelayTime
2000
BDBCTL_PRIMARY_CHANNEL_LIST bdbcTLPrimaryChannelSet
0x02108800
BDBCTL_RX_WINDOW_DURATION bdbcTLRxWindowDuration
5000
BDBCTL_SCAN_TIME_BASE_DURATION bdbcTLScanTimeBaseDuration
250
BDBCTL_SECONDARY_CHANNEL_LIST bdbcTLSecondaryChannelSet 0x05EF7000
Table 2: Definitions Derived From the
ZigBee Base Device Behavior Specification
15.8.1.3 Endpoint Setup
Since the Touchlink commissioning is managed by a dedicated task separated from the applications, its endpoint
could be re-defined to any valid value, which is not in use by any application endpoint on the device, and its device
ID, appearing in the simple descriptor, should not be equal to any valid value to prevent accidental match.
TOUCHLINK_INTERNAL_ENDPOINT (default = 13).
TOUCHLINK_INTERNAL_DEVICE_ID (default = 0xE15E).

Z-Stack 3.0 Developer's Guide Version 1.14
Copyright 2006-2016 Texas Instruments, Inc. All rights reserved.
62
15.8.1.4 Identify Sequence Time Interval
In the Touchlink commissioning sequence, if an appropriate scan response command is received, the initiator will
send an Identify command to the chosen target and then wait for a time interval defined by the following parameter
(in milliseconds) before sending a network start or network join command.
When an Identify Request command is received with identify duration field value set to 0xffff (default time known
by the receiver), the application’s Identify callback function will be called with a duration value set according to the
following parameter (in seconds):
TOUCHLINK_DEFAULT_IDENTIFY_TIME – identify duration if not specified in the received command (default
= 3).
It is possible to gracefully abort a touch-link process (see section 8.7 in Base Device Behavior Specification 2), until
the end of this time interval. Beyond that, target state may change irreversibly. If abort is employed and controlled
by a human interaction, it is recommended to increase this value (e.g. to 2000). Please note that increasing it to a
higher value than the default also increases the risk of touch-link failure due to transaction lifetime expiration,
especially if done on the secondary channel set.
15.8.1.5 Free Ranges Split Thresholds
When initiating Touchlink commissioning with devices which are capable of assigning addresses, ranges of free
network addresses and group identifiers held by the initiator could be split and passed to the target.
The initiator can split its ranges as long as the remaining range and the target range are no less than the minimum
size, defined by the following parameters:
TOUCHLINK_ADDR_THRESHOLD – the minimum size of addresses range after split (default = 10).
TOUCHLINK_GRP_ID_THRESHOLD – the minimum size of group identifiers range after split (default = 10).
15.8.1.6 Free Ranges Split Thresholds
This feature allows overriding the default RSSI-based target selection during Touchlink, with an application-specific
selection function. An application selection function could be used in scenarios where multiple target are expected to
have similar RSSI (e.g. multiple lights bundled together), and allows integrating other parameters in the selection
(e.g. Factory New state, previously selected device, etc.).
15.8.2 Development-Only Parameters
The following parameters, if enabled, will break Touchlink conformity and security rules. They may be used to
assist during development, but must be disabled before release. All the parameters could be uncommented in bdb.h
file, instead of being defined globally in the project.
15.8.2.1 Channel Offset
The flags Ch_Plus_1, Ch_Plus_2, or Ch_Plus_3, can be set in the TOUCHLINK_CH_OFFSET definition in
bdb.h to shift the primary channel set, allowing testing of multiple Touchlink devices set in the same space without
interference only for testing purposes. TOUCHLINK_CH_OFFSET is defined by default as No_Ch_offset, this
means that no shift is applied to primary channel set.
15.8.2.2 Fixed First Channel Selection
The flag TOUCHLINK_DEV_SELECT_FIRST_CHANNEL, if enabled during compilation, will override the random
channel selection mechanism employed by the Touchlink device, and will set it to always select the first primary
channel.
15.8.3 Touchlink commissioning procedure for an initiator

Z-Stack 3.0 Developer's Guide Version 1.14
Copyright 2006-2016 Texas Instruments, Inc. All rights reserved.
63
In this procedure the initiator scans for nodes that support touchlink, and if any are found, the touchlink
commissioning procedure establishes a new distributed network with the target.
Figure 21: Touchlink commissioning procedure for an initiator.
15.8.4 Touchlink commissioning procedure for a target
In this procedure, the target responds to touchlink commissioning commands from the initiator to start a new
network or join to the initiator network.

Z-Stack 3.0 Developer's Guide
Copyright
2006
64
Figure 22:
Touchlink commissioning procedure for a target.
15.9 Reset procedures
Base device b
ehavior defines how the device must act upon reception of reset commands over
interaction as follows:
15.9.1
Reset via Basic Cluster
2006
-2016 Texas Instruments, Inc. All rights reserved.
Touchlink commissioning procedure for a target.
ehavior defines how the device must act upon reception of reset commands over
Reset via Basic Cluster
Version 1.14
ehavior defines how the device must act upon reception of reset commands over
-the-air or by user

Z-Stack 3.0 Developer's Guide Version 1.14
Copyright 2006-2016 Texas Instruments, Inc. All rights reserved.
65
If the reception of this is supported, then the application must reset the all the attributes in all clusters supported by
the device. No network parameters, binds or groups must be affected by this command. This must be implemented
by the application in the callback for this command.
15.9.2 Reset via Touchlink Commissioning Cluster
If touchlink as target is supported, this reset mechanism will trigger the device to process a leave request to itself
with Rejoin set to FALSE and RemoveChildren set to FALSE. See section 15.9.5 for further details on process of
leave request.
15.9.3 Reset via Mgmt_leave_req ZDO command
If the command is valid, the receiving device will process a leave request for itself with Rejoin set to FALSE and
RemoveChildren set to FALSE. See section 15.9.5 for further details on process of leave request.
15.9.4 Reset via Local Action
This type of reset is the one that the user will trigger when pressing a special button or perform a sequence to reset to
factory new the local device. This is processed as a network leave request to itself with Rejoin set to FALSE and
RemoveChildren set to FALSE for non-Coordinator devices. For coordinator devices, this implements a sequence of
steps to clear the same ZigBee persistence data as a network leave command would do, as coordinator devices
cannot process network leave commands. See section 15.9.5 for further details on process of leave request. To
perform this action call the function bdb_resetLocalAction().
15.9.5 Reset via Nwk Leave request
Network leave request is processed depending on the logical device that receives the command. Coordinator devices
ignore the command (including those issued from itself), while End Devices only accept the command if issued by
itself or its parent device. Router devices process the command from itself and from any other device in the network
if zgNwkLeaveRequestAllowed is enabled. A valid request will cause the device to clear all persistent ZigBee data
(Bindings, network parameters, groups, attributes, etc.) except for the outgoing network frame counter for the
network that is being left.

Z-Stack 3.0 Developer's Guide Version 1.14
Copyright 2006-2016 Texas Instruments, Inc. All rights reserved.
66
16. Network Manager
16.1 Overview
A single device can become the Network Manager. This device acts as the central mechanism for reception of
network:
Channel Interference reports and changing the channel of the network if interference is detected, and
PAN ID Conflict reports and changing the PAN ID of the network if conflict is detected.
The default address of the Network Manager is the coordinator. However, this can be updated by sending a
Mgmt_NWK_Update_req command with a different short address for the Network Manager. The device that is the
Network Manager sets the network manager bit in the server mask in the node descriptor and responds to
System_Server_Discovery_req commands.
The Network Manager implementation resides in ZDNwkMgr.c and ZDNwkMgr.h files.
16.2 Channel Interference
The Network Manager implements frequency agility measures in the face of interference. This section explains how,
through the use of the Mgmt_NWK_Update_req and Mgmt_NWK_Update_notify commands, the channel of a
network can be changed.
16.2.1 Channel Interference Detection
Each router or coordinator tracks transmit failures using the Transmit Failure field in the neighbor table and also
keeping a NIB counter for Total Transmissions attempted. Once the total transmissions attempted is over
ZDNWKMGR_MIN_TRANSMISSIONS (20), if the transmit failures exceeds ZDNWKMGR_CI_TX_FAILURE (25)
percent of the messages sent, the device may have detected interference on the channel in use.
The device then takes the following steps:
1. Conduct an energy scan on all channels. If this energy scan does not indicate higher energy on the current
channel than other channels, no action is taken. The device should continue to operate as normal and the
message counters are not reset.
2. If the energy scan does indicate increased energy on the channel in use, a Mgmt_NWK_Update_notify
should be sent to the Network Manager to indicate interference is present. This report is sent as an APS
unicast with acknowledgement and once the acknowledgment is received the total transmit and transmit
failure counters are reset to zero.
3. To avoid a device with communication problems from constantly sending reports to the Network Manager,
the device does not send a Mgmt_NWK_Update_notify more than 4 times per hour.
16.2.2 Channel Interference Resolution
Upon receipt of an unsolicited Mgmt_NWK_Update_notify, the Network Manager applies different methods to best
determine when a channel change is required and how to select the most appropriate channel.
The Network Manger does the following:
1.
Upon receipt of the Mgmt_NWK_Update_notify, the Network Manager determines if a channel change is
required using the following criteria:
a. If any single device has more than ZDNWKMGR_CC_TX_FAILURE (50) percent transmission
failures a channel change should be considered.
b. The Network Manager compares the failure rate reported on the current channel against the
stored failure rate from the last channel change. If the current failure rate is higher than the
last failure rate then the channel change is considered.
2. If the above data indicate a channel change should be considered, the Network Manager completes the
following:

Z-Stack 3.0 Developer's Guide Version 1.14
Copyright 2006-2016 Texas Instruments, Inc. All rights reserved.
67
a. Select a single channel based on the Mgmt_NWK_Update_notify based on the lowest energy.
This is the proposed new channel. If this new channel does not have an energy level below an
acceptable threshold ZDNWKMGR_ACCEPTABLE_ENERGY_LEVEL, a channel change
should not be done.
3. Prior to changing channels, the Network Manager stores the energy scan value as the last energy scan
value and the failure rate from the existing channel as the last failure rate.
4. The Network Manager broadcasts (to all routers and coordinator) a Mgmt_NWK_Update_req notifying
devices of the new channel. It then increments the nwkUpdateId parameter in the NIB and beacon
payload, and includes it in the Mgmt_NWK_Update_req. The Network Manager sets a timer based on
the value of ZDNWKMGR_UPDATE_REQUEST_TIMER (i.e., apsChannelTimer) upon issue of a
Mgmt_NWK_Update_req that changes channels and will not issue another such command until this
timer expires.
5. Upon issue of a Mgmt_NWK_Update_req with a change of channels, the local Network Manager sets a
timer equal to the nwkNetworkBroadcastDeliveryTime and switches channels upon expiration of this
timer
.
Upon receipt of a Mgmt_NWK_Update_req with a change of channels from the Network Manager, a device sets a
timer equal to the nwkNetworkBroadcastDeliveryTime and switches channels upon expiration of this timer. Each
node stores the received nwkUpdateId in the NIB and beacon payload, and also resets the total transmit count and
the transmit failure counters.
For devices with RxOnWhenIdle equals FALSE, any network channel change will not be received. On these devices
or routers that have lost the network, an active scan is conducted on the channelList in the NIB (i.e.,
apsChannelMask) using the extended PAN ID (EPID) to find the network. If the extended PAN ID is found on
different channels, the device selects the channel with the higher value in the nwkUpdateId parameter. If the
extended PAN ID is not found using the apsChannelMask list, a scan is completed using all channels
.
16.2.3 Quick Reference
Setting minimum transmissions attempted for Channel
Interference detection
Set ZDNWKMGR_MIN_TRANSMISSIONS
(in ZDNwkMgr.h)
Setting minimum transmit failure rate for Channel
Interference detection
Set ZDNWKMGR_CI_TX_FAILURE
(in ZDNwkMgr.h)
Setting minimum transmit failure rate for Channel
Change
Set ZDNWKMGR_CC_TX_FAILURE
(in ZDNwkMgr.h)
Setting acceptable energy level threshold for Channel
Change
Set ZDNWKMGR_ACCEPTABLE_ENERGY_LEVEL
(in ZDNwkMgr.h)
Setting APS channel timer for issuing Channel
Changes
Set ZDNWKMGR_UPDATE_REQUEST_TIMER
(in ZDNwkMgr.h)
16.3 PAN ID Conflict
Since the 16-bit PAN ID is not a unique number there is a possibility of a PAN ID conflict in the local
neighborhood. The Network Manager implements PAN ID conflict resolution. This section explains how, through
the use of the Network Report and Update commands, the PAN ID of a network can be updated.

Z-Stack 3.0 Developer's Guide Version 1.14
Copyright 2006-2016 Texas Instruments, Inc. All rights reserved.
68
16.3.1 PAN ID Conflict Detection
Any device that is operational on a network and receives a beacon in which the PAN ID of the beacon matches its
own PAN ID but the EPID value contained in the beacon payload is either not present or not equal to
nwkExtendedPANID, is considered to have detected a PAN ID conflict.
A node that has detected a PAN ID conflict sends a Network Report command of type PAN ID conflict to the
designated Network Manager identified by the nwkManagerAddr in the NIB. The Report Information field will
contain a list of all the 16-bit PAN identifiers that are being used in the local neighborhood. The list is constructed
from the results of an ACTIVE scan.
16.3.2 PAN ID Conflict Resolution
On receipt of the Network Report command, the Network Manager selects a new 16-bit PAN ID for the network.
The new PAN ID is chosen at random, but a check is performed to ensure that the chosen PAN ID is not contained
within the Report Information field of the network report command.
Once a new PAN ID has been selected, the Network Manager first increments the NIB attribute nwkUpdateID and
then constructs a Network Update command of type PAN identifier update. The Update Information field is set to
the value of the new PAN ID. After it sends out this command, the Network Manager starts a timer with a value
equal to nwkNetworkBroadcastDeliveryTime seconds. When the timer expires, it changes its current PAN ID to the
newly selected one.
On receipt of a Network Update command of type PAN ID update from the Network Manager, a device (in the same
network) starts a timer with a value equal to nwkNetworkBroadcastDeliveryTime seconds. When the timer expires,
the device changes its current PAN ID to the value contained within the Update Information field. It also stores the
new received nwkUpdateID in the NIB and beacon payload.

Z-Stack 3.0 Developer's Guide Version 1.14
Copyright 2006-2016 Texas Instruments, Inc. All rights reserved.
69
17. Green Power
17.1 Introduction
As a requirement for Z3.0 certification, all ZigBee routing devices (coordinators, routers) must support the Green
Power Basic proxy, which is an application that can relay commands from a GPD to a GP Sink device.
A GPD is a device that has a very limited power or relies on energy harvesting for functioning, and it cannot
perform the two ways communication to establish association to a ZigBee network. These GPDs use Inter-PAN
frames to commission itself into the network or to deliver commands. The commissioning methods and the type of
commands supported by the GPD will depend on its capabilities and resources. The details of those commissioning
methods and commands are out of the scope of this document.
The Basic proxy requires the implementation of GP stub and GP cluster. The GP stub handles the Inter-PAN
commands and passes those to the GP endpoint application. It also sends GP data frames back to the GPD for certain
commissioning methods. The GP stub defined in a way that different applications can sit on the top of it, such as
Sink Device. The implementation of a Sink device is out of the scope of this document. For further details on Sink
Device implementation refer to [8], also for the GP stub interface, refer to [1] and the header file dGP_stub.h.
GP is implemented in the ZigBee reserved endpoint 242.
17.2 Green Power Basic Proxy
Since the GP basic proxy is an application to relay the commands to a Sink device, it does not provides a
functionality that needs to be handled by the actual application running in the basic proxy device implementing it
(this means your actual application, Light, Switch, etc.). The only interface that this functionality has is the
following:
gp_RegisterGPChangeChannelReqCB(): Register a callback to ask to your application for
permission to switch the operational channel to the GPD’s channel to perform the commissioning of the
GPD during at most gpBirectionalCommissioningChangeChannelTimeout (5 seconds). The
callback registered can return FALSE to not allow the change of the channel if an application operation
cannot be interrupted. BDB module is also check for operations before asking the application. If the
application returns TRUE or no callback is registered the GP basic proxy application will handle the
change of channels.

Z-Stack 3.0 Developer's Guide Version 1.14
Copyright 2006-2016 Texas Instruments, Inc. All rights reserved.
70
18. Inter-PAN Transmission
18.1 Overview
Inter-PAN transmission enables ZigBee devices to perform limited, insecure, and possibly anonymous exchange of
information with devices in their local neighborhood without having to form or join the same ZigBee network
.
The Inter-PAN feature is implemented by the Stub APS layer, which can be included in a project by defining the
INTER_PAN compile option and including stub_aps.c and stub_aps.h files in the project.
18.2 Data Exchange
Inter-PAN data exchanges are handled by the Stub APS layer, which is accessible through INTERP-SAP, parallel to
the normal APSDE-SAP:
The INTERP_DataReq() and APSDE_DataReq() are invoked from AF_DataRequest() to send
Inter-PAN and Intra-PAN messages respectively.
The INTERP_DataIndication() invokes APSDE_DataIndication() to indicate the transfer of
Inter-PAN data to the local application layer entity. The application then receives Inter-PAN data as a
normal incoming data message (APS_INCOMING_MSG) from the APS sub-layer with the source address
belonging to an external PAN (verifiable by StubAPS_InterPan() API) .
The INTERP_DataConfirm() invokes afDataConfirm() to send an Inter-PAN data confirm back
to the application. The application receives a normal data confirm (AF_DATA_CONFIRM_CMD) from the
AF sub-layer.
The Stub APS layer also provides interfaces to switch channel for Inter-PAN communication and check for Inter-
PAN messages. Please refer to the Z-Stack API [1] document for detailed description of the Inter-PAN APIs.
The StubAPS_InterPan() API is used to check for Inter-PAN messages. A message is considered as an Inter-
PAN message if it meets one the following criteria:
The current communication channel is different that the device’s NIB channel, or
The current communication channel is the same as the device’s NIB channel but the message is destined for
a PAN different than the device’s NIB PAN ID, or
The current communication channel is the same as the device’s NIB channel and the message is destined
for the same PAN as device’s NIB PAN ID but the destination application endpoint is an Inter-PAN
endpoint (0xFE). This case is true for an Inter-PAN response message that’s being sent back to a requestor.
A typical usage scenario for Inter-PAN communication is as follows. The initiator device:-
Calls StubAPS_AppRegister() API to register itself with the Stub APS layer
Calls StubAPS_SetInterPanChannel() API to switch its communication channel to the channel in
use by the remote device
Specifies the destination PAN ID and address for the Inter-PAN message about to be transmitted
Calls AF_DataRequest() API to send the message to the remote device through Inter-PAN channel
Receives back (if required) a message from the remote device that implements the Stub APS layer and is
able to respond
Calls StubAPS_SetIntraPanChannel() API to switch its communication channel back to its
original channel

Z-Stack 3.0 Developer's Guide Version 1.14
Copyright 2006-2016 Texas Instruments, Inc. All rights reserved.
71
18.2.1 Quick Reference
Setup application as InterPAN application. Call StubAPS_RegisterApp( app_endpoint )
Set InterPAN channel. Call StubAPS_SetInterPanChannel( channel )
Send InterPAN Message. Call AF_DataRequest() with:
dstPanID different from _NIB.nwkPanId
dst address endpoint == STUBAPS_INTER_PAN_EP
Receive an InterPAN message. Receive an OSAL AF_INCOMING_MSG_CMD message with an
incoming DstEndPoint == STUBAPS_INTER_PAN_EP
End the InterPAN session by putting back
the IntraPAN channel.
Call StubAPS_SetIntraPanChannel()

Z-Stack 3.0 Developer's Guide Version 1.14
Copyright 2006-2016 Texas Instruments, Inc. All rights reserved.
72
19. ZMAC LQI Adjustment
19.1 Overview
The IEEE 802.15.4 specification provides some general statements on the subject of LQI. From section 6.7.8: "The
minimum and maximum LQI values (0x00 and 0xFF) should be associated with the lowest and highest IEEE
802.15.4 signals detectable by the receiver, and LQI values should be uniformly distributed between these two
limits." From section E.2.3: "The LQI (see 6.7.8) measures the received energy and/or SNR for each received
packet. When energy level and SNR information are combined, they can indicate whether a corrupt packet resulted
from low signal strength or from high signal strength plus interference."
The TI MAC computes an 8-bit “link quality index” (LQI) for each received packet from the 2.4 GHz radio. The
LQI is computed from the raw “received signal strength index” (RSSI) by linearly scaling it between the minimum
and maximum defined RF power levels for the radio. This provides an LQI value that is based entirely on the
strength of the received signal. This can be misleading in the case of a narrowband interferer that is within the
channel bandwidth – the RSSI may be increased even though the true link quality decreases.
The TI radios also provide a “correlation value” that is a measure of the received frame quality. Although not
considered by the TI MAC in LQI calculation, the frame correlation is passed to the ZMAC layer (along with LQI
and RSSI) in MCPS data confirm and data indication callbacks. The ZMacLqiAdjust() function in
zmac_cb.c provides capability to adjust the default TI MAC value of LQI by taking the correlation into account.
19.2 LQI Adjustment Modes
LQI adjustment functionality for received frames processed in zmac_cb.c has three defined modes of operation -
OFF, MODE1, and MODE2. To maintain compatibility with previous versions of Z-Stack which do not provide for
LQI adjustment, this feature defaults to OFF, as defined by an initializer (lqiAdjMode = LQI_ADJ_OFF;) in
zmac_cb.c – developers can select a different default state by changing this statement.
MODE1 provides a simple algorithm to use the packet correlation value (related to SNR) to scale incoming LQI
value (related to signal strength) to 'de-rate' noisy packets. The incoming LQI value is linearly scaled with a
"correlation percentage" that is computed from the raw correlation value between theoretical minimum/maximum
values (LQI_CORR_MIN and LQI_CORR_MAX are defined in ZMAC.h).
MODE2 provides a “stub” for developers to implement their own proprietary algorithm. Code can be added after the
“else if ( lqiAdjMode == LQI_ADJ_MODE2 )” statement in ZMacLqiAdjust().
19.3 Using LQI Adjustment
There are two ways to enable the LQI adjustment functionality:
(1) Alter the initialization of the lqiAdjMode variable as described in the previous section
(2) Call the function ZMacLqiAdjustMode() from somewhere within the Z-Stack application, most likely
from the application’s task initialization function. See the Z-Stack API [1] document on details of this
function.
The ZMacLqiAdjustMode() function can be used to change the LQI adjustment mode as needed by the
application. For example, a developer might want to evaluate device/network operation using a proprietary MODE2
compared to the default MODE1 or OFF.
Tuning of MODE1 operation can be achieved by altering the values of LQI_CORR_MIN and/or LQI_CORR_MAX.
When using IAR development tools, alternate values for these parameters can be provided as compiler directives in
the IDE project file or in one of Z-Stack’s .cfg files (f8wConfig.cfg, f8wCoord.cfg, etc.). Refer to the
radio’s data sheet for information on the normal minimum/maximum correlation values.

Z-Stack 3.0 Developer's Guide Version 1.14
Copyright 2006-2016 Texas Instruments, Inc. All rights reserved.
73
20. Heap Memory Management
20.1 Overview
The OSAL heap memory manager provides a POSIX-like API for allocating and re-cycling dynamic heap memory.
Two important considerations in a low-cost, resource-constrained embedded system, size and speed, have been duly
addressed in the implementation of the heap memory manager.
Overhead memory cost to manage each allocated block has been minimized – as little as 2 bytes on CPU’s
with one- or two-byte-aligned memory access (e.g. 8051 SOC and MSP430).
Interrupt latency for the allocation and free operations has been minimized – freeing is immediate with no
computational load other than bounds checks and clearing a bit; allocating is very much sped-up with a
packed long-lived memory block and a dynamically updated first-free pointer for high-frequency small-
block allocations (e.g. OSAL Timers).
20.2 API
20.2.1 osal_mem_alloc()
The osal_mem_alloc() function is a request to the memory manager to reserve a block of the heap.
20.2.1.1 Prototype
void *osal_mem_alloc( uint16 size );
20.2.1.2 Parameters
size – the number of bytes of dynamic memory requested.
20.2.1.3 Return
If a big enough free block is found, the function returns a void pointer to the RAM location of the heap memory
reserved for use. A NULL pointer is returned if there isn’t enough memory to allocate. Any non-NULL pointer
returned must be freed for re-use by invoking osal_mem_free().
20.2.2 osal_mem_free()
The osal_mem_free() function is a request to the memory manager to release a previously reserved block of the
heap so that the memory can be re-used.
20.2.2.1 Prototype
void osal_mem_free( void *ptr );
20.2.2.2 Parameters
ptr – a pointer to the buffer to release for re-use – this pointer must be the non-NULL pointer that was returned by
a previous call to osal_mem_alloc().

Z-Stack 3.0 Developer's Guide Version 1.14
Copyright 2006-2016 Texas Instruments, Inc. All rights reserved.
74
20.2.2.3 Return
None.
20.3 Strategy
Memory management should strive to maintain contiguous free space in the heap, in as few blocks as possible, with
each block as big as possible. Such a general strategy helps to ensure that requests for large memory blocks always
succeed if the total heap size has been set properly for the application’s use pattern.
The following specific strategies have been implemented:
Memory allocation is not penalized by having to traverse long-lived heap allocations if the system
initialization is implemented as recommended within this guide.
Memory allocation for small-blocks almost always begins searching at the first free block in the heap.
Memory allocation attempts to coalesce all contiguous free blocks traversed in an attempt to form a single
free block large enough for an allocation request.
Memory allocation uses the first free block encountered (or created by coalescing) that is big enough to
meet the request; the memory block is split if it is usefully bigger than the requested allocation.
20.4 Discussion
It is immediately after system task initialization that the effective “start of the heap” mark is set to be the first free
block. Since the memory manager always starts a “walk”, looking for a large enough free block, from the
aforementioned mark, it will greatly reduce the run-time overhead of the walk if all long-lived heap allocations are
packed at the start of the heap so that they will not have to be traversed on every memory allocation. Therefore, any
application should make all long-lived dynamic memory allocations in its respective system initialization routine
(e.g. XXX_Init(), where XXX is the Application Name). Within said system initialization routines, the long-lived
items must be allocated before any short-lived items. Any short-lived items allocated must be freed before returning,
otherwise the long-lived bucket may be fragmented and the run-time throughput adversely affected proportionally to
the number of long-lived items that the OSAL_Memory module is forced to iterate over for every allocation for the
rest of the life of the system. As an example, if the system initialization function starts an OSAL Timer
(osal_start_timerEx()), this may fragment the long-lived bucket because the memory allocated for the timer
will be freed and re-used throughout the life of the system (even if coincidence happens that every free and re-use is
simply for resetting the same timer.) The recommended solution in this case would be to set the event corresponding
to the timer (osal_set_event ()) and then continue to restart the timer as appropriate in the application’s
event handle for the corresponding event (refer to the behavior of the hal_key polling timer and corresponding
event, HAL_KEY_EVENT). On the other hand, a reload timer (osal_start_reload_timer()) is a long-lived
allocation and is recommended to be started during system initialization of all other long-lived items.
The application implementer must ensure that their use of dynamic memory does not adversely affect the operation
of the underlying layers of the Z-Stack. The Z-Stack is tested and qualified with sample applications that make
minimal use of heap memory. Thus, the user application that uses significantly more heap than the sample
applications, or the user application that is built with a smaller value set for MAXMEMHEAP than is set in the sample
applications, may inadvertently starve the lower layers of the Z-Stack to the point that they cannot function
effectively or at all. For example, an application could allocate so much dynamic memory that the underlying layers
of the stack would be unable to allocate enough memory to send and/or receive any OTA messages – the device
would not be seen to be participating OTA.

Z-Stack 3.0 Developer's Guide Version 1.14
Copyright 2006-2016 Texas Instruments, Inc. All rights reserved.
75
20.5 Configuration
20.5.1 MAXMEMHEAP
The MAXMEMHEAP constant is usually defined in OnBoard.h. It must be defined to be less than 32768.
MAXMEMHEAP is the number of bytes of RAM that the memory manager will reserve for the heap – it cannot be
changed dynamically at runtime – it must be defined at compile-time. If MAXMEMHEAP is defined to be greater than
or equal to 32768, a compiler error in OSAL_Memory.c will trigger. MAXMEMHEAP does not reflect the total
amount of dynamic memory that the user can expect to be usable because of the overhead cost per memory
allocation.
20.5.2 OSALMEM_PROFILER
The OSALMEM_PROFILER constant is defined locally in OSAL_Memory.c to be FALSE by default.
After the implementation of a user application is mature, the OSAL memory manager may need to be re-tuned in
order to achieve optimal run-time performance with regard to the MAXMEMHEAP and OSALMEM_SMALL_BLKSZ
constants defined. The code enabled by defining the OSALMEM_PROFILER constant to TRUE allows the user to
gather the empirical, run-time results required to tune the memory manager for the application. The profiling code
does the following.
20.5.2.1 OSALMEM_INIT
The OSALMEM_INIT constant is defined locally in OSAL_Memory.c to be ascii ‘X’.
The memory manager initialization sets all of the bytes in the heap to the value of OSALMEM_INIT.
20.5.2.2 OSALMEM_ALOC
The OSALMEM_ALOC constant is defined locally in OSAL_Memory.c to be ascii ‘A’.
The user available bytes of any block allocated are set to the value of OSALMEM_ALOC.
20.5.2.3 OSALMEM_REIN
The OSALMEM_REIN constant is defined locally in OSAL_Memory.c to be ascii ‘F’.
Whenever a block is freed, what had been the user available bytes are set to the value of OSALMEM_REIN.
20.5.2.4 OSALMEM_PROMAX
The OSALMEM_PROMAX constant is defined locally in OSAL_Memory.c to be 8.
OSALMEM_PROMAX is the number of different bucket sizes to profile. The bucket sizes are defined by an array:
static uint16 proCnt[OSALMEM_PROMAX] = { OSALMEM_SMALL_BLKSZ,
48, 112, 176, 192, 224, 256, 65535 };
The bucket sizes profiled should be set according to the application being tuned, but the last bucket must always be
65535 as a catch-all. There are 3 metrics kept for each bucket.
proCur – the current number of allocated blocks that fit in the corresponding bucket size.

Z-Stack 3.0 Developer's Guide Version 1.14
Copyright 2006-2016 Texas Instruments, Inc. All rights reserved.
76
proMax – the maximum number of allocated blocks that corresponded to the bucket size at once.
proTot – the total number of times that a block was allocated that corresponded to the bucket size.
In addition, there is a count kept of the total number of times that the part of heap reserved for “small blocks” was
too full to allow a requested small-block allocation: proSmallBlkMiss.
20.5.3 OSALMEM_MIN_BLKSZ
The OSALMEM_MIN_BLKSZ constant is defined locally in OSAL_Memory.c.
OSALMEM_MIN_BLKSZ is the minimum size in bytes of a block that is created by splitting a free block into two
new blocks. The 1
st
new block is the size that is being requested in a memory allocation and it will be marked as in
use. The 2
nd
block is whatever size is leftover and it will be marked as free. A larger number may result in
significantly faster overall runtime of an application without necessitating any more or not very much more overall
heap size. For example, if an application made a very large number of inter-mixed, short-lived memory allocations
of 2 & 4 bytes each, the corresponding blocks would be 4 & 6 bytes each with overhead. The memory manager
could spend a lot of time thrashing, as it were, repeatedly splitting and coalescing the same general area of the heap
in order to accommodate the inter-mixed size requests.
20.5.4 OSALMEM_SMALL_BLKSZ
The OSALMEM_SMALL_BLKSZ constant is defined locally in OSAL_Memory.c.
The heap memory use of the Z-Stack was profiled using the GenericApp Sample Application and it was empirically
determined that the best worst-case average combined time for a memory allocation and free, during a heavy OTA
load, can be achieved by splitting the free heap into two sections. The first section is reserved for allocations of
smaller-sized blocks and the second section is used for larger-sized allocations as well as for smaller-sized
allocations if and when the first section is full. OSALMEM_SMALL_BLKSZ is the maximum block size in bytes that
can be allocated from the first section.
20.5.5 OSALMEM_SMALLBLK_BUCKET
The OSALMEM_SMALLBLK_BUCKET constant is locally defined in OSAL_Memory.c.
OSALMEM_SMALLBLK_BUCKET is the number of bytes dedicated to the previously described first section of the
heap which is reserved for smaller-sized blocks.
20.5.6 OSALMEM_NODEBUG
The OSALMEM_NODEBUG constant is locally defined in OSAL_Memory.c to be TRUE by default.
The Z-Stack and Sample Applications do not misuse the heap memory API. The onus to be equally correct is on the
user application: in order to provide the minimum throughput latency possible, there are no run-time checks for
correct use of the API. An application can be shown to be correct by defining the OSALMEM_NODEBUG constant to
FALSE. Such a setting will enable code that traps on the following misuse scenario.
Invoking osal_mem_alloc() with size equal to zero.
Warning: invoking osal_mem_free() with a dangling or invalid pointer cannot be detected.
20.5.7 OSALMEM_PROFILER_LL
The OSALMEM_PROFILER_LL constant is defined locally in OSAL_Memory.c to be FALSE by default.

Z-Stack 3.0 Developer's Guide Version 1.14
Copyright 2006-2016 Texas Instruments, Inc. All rights reserved.
77
Normally, the allocations that are packed into the Long-Lived bucket by all of the system initialization should not be
counted during “profiling” because they are not iterated over during run-time. But, in order to properly tune the size
of the Long-Lived bucket for any given Application, this constant should be used for one run on the debugger with a
mature implementation. The numbers used in the following example are for the 8051 SOC, GenericApp, with out-
of-the-box settings and thus using this default:
#define OSALMEM_LL_BLKSZ (OSALMEM_ROUND(417) + (19 * OSALMEM_HDRSZ))
1. Define OSALMEM_PROFILER and OSALMEM_PROFILER_LL to TRUE
2. Set a break point in osal_mem_kick() after this operation:
a. ff1 = tmp – 1;
3. Inspect the variable proCur in an IAR ‘Watch’ window and sum the counts of all of the buckets (19 in
this example) and plug it into the formula above – this is the count of long-lived items.
4. Subtract the value of ff1 (0x1095 in one particular run) from the location of theHeap (0x0ECE in that same
run) and then subtract the sub-total of the count of long-lived items multiplied by the OSALMEM_HDRSZ
(19 * 2 = 38 for this example.)
Further memory profiling should now be done with OSALMEM_PROFILER_LL set back to FALSE so as not to
count the long-lived allocations in the statistics.

Z-Stack 3.0 Developer's Guide Version 1.14
Copyright 2006-2016 Texas Instruments, Inc. All rights reserved.
78
21. Compile Options
21.1 Overview
This section provides information and procedures for using compiler options with Texas Instruments Z-Stack™, and
it's recommend that you don't change compile flags that aren't listed in this section.
21.2 Requirements
21.2.1 Target Development System Requirements
Z-Stack is built on top of the IAR Embedded Workbench suite of software development tools (www.iar.com). These
tools support project management, compiling, assembling, linking, downloading, and debugging for various
development platforms. The following are required support for the Z-Stack target development system:
Platform/Target Compiler/Tool
SmartRF05EB + CC2530 IAR EW8051
SmartRF06EB + CC2538 IAR EWARM
21.3 Using Z-Stack Compile Options
21.3.1 Locating Compile Options
Compile options for a specific project are located in two places. Options that are rarely, if ever, changed are located
in linker control files, one for each logical device type (Coordinator, Router, End device). User-defined options and
ones that change to enable/disable features are located in the IAR project file. For demonstration purposes, these two
files for the GenericApp Coordinator project will be examined. Access to all other Z-Stack projects will be similar.

Z-Stack 3.0 Developer's Guide Version 1.14
Copyright 2006-2016 Texas Instruments, Inc. All rights reserved.
79
21.3.1.1 Compile Options In Linker Control Files
GenericApp project files are found in the ..\Projects\zstack\Samples\GenericApp\(Platform) folder:
Figure 23: GenericApp project files location

Z-Stack 3.0 Developer's Guide Version 1.14
Copyright 2006-2016 Texas Instruments, Inc. All rights reserved.
80
Open the project by double-clicking on the GenericApp.eww file, select the CoordinatorEB configuration from the
pull-down list below Workspace, and then open the Tools folder. Several linker control files are located in the
Tools folder. This folder contains various configuration files and executable tools used in Z-Stack projects. Generic
compile options are defined in the f8wConfig.cfg file. This file, for example, specifies the PAN ID that will be
used when a device starts up. Device specific compile options are located in the f8wCoord.cfg,
f8wEndev.cfg, and f8wRouter.cfg files:
Figure 24: Specifying the channels in f8wConfig.cfg

Z-Stack 3.0 Developer's Guide Version 1.14
Copyright 2006-2016 Texas Instruments, Inc. All rights reserved.
81
The GenericApp Coordinator project uses the f8wCoord.cfg file. As shown below, compile options that are
specific to Coordinator devices and options that provide “generic” Z-Stack functions are included in this file:
Figure 25: Coordinator settings in f8wCoord.cfg
The f8wCoord.cfg file is used by all projects that build Coordinator devices. Therefore, any change made to this
file will affect all Coordinators. In a similar manner, the f8wRouter.cfg and f8wEnd.cfg files affect all
Router and End-Device projects, respectively.
To add a compile option to all projects of a certain device type, simply add a new line to the appropriate linker
control file. To disable a compile option, comment that option out by placing // at the left edge of the line. You could
also delete the line but this is not recommended since the option might need to be re-enabled at a later time.

Z-Stack 3.0 Developer's Guide Version 1.14
Copyright 2006-2016 Texas Instruments, Inc. All rights reserved.
82
21.3.1.2 Compile Options in IAR Project Files
The compile options for each of the supported configurations are stored in the GenericApp.ewp file. To modify these
compile options, first select GenericApp – CoordinatorEB. Then select the Options… item from the Project pull-
down menu:
Figure 26: Selecting compile options

Z-Stack 3.0 Developer's Guide Version 1.14
Copyright 2006-2016 Texas Instruments, Inc. All rights reserved.
83
Select the C/C++ Compiler item and click on the Preprocessor tab. The compile options for this configuration are
located in the box labeled Defined symbols: (one per line):
Figure 27: Enabling or disabling options
To add a compile option to this configuration, simply add the item on a new line within this box. To disable a
compile option, place an ‘x’ at the left edge of the line. Note that the ZTOOL_P1 option has been disabled in the
example shown above. This option could have been deleted but this is not recommended since it might need to be
re-enabled at a later time.
21.3.2 Using Compile Options
Compile options are used to select features that are provided in the source files. Most compile options act as on/off
switches for specific sections within source programs. Some options are used to provide a user-defined numerical
value, such as DEFAULT_CHANLIST, to the compiler to override default values.
Each of the Z-Stack sample applications (ex. GenericApp) provide an IAR project file which specifies the compile
options to be used for that specific project. The programmer can add or remove options as needed to include or
exclude portions of the available software functions. Note that changing compile options may require other changes
to the project file (see 21.3.1). For example, adding the MT_NWK_FUNC option requires MT_NWK.c to be in the list
of source files in the configuration of the device you are building.
The next sections of this document provide lists of the supported compile options with a brief description of what
feature they enable or disable. Options that are listed as “do not change” are required for proper operation of the
compiled programs. Options that are listed as “do not use” are not appropriate for use with the board.

Z-Stack 3.0 Developer's Guide Version 1.14
Copyright 2006-2016 Texas Instruments, Inc. All rights reserved.
84
21.4 Supported Compile Options and Definitions
21.4.1 General Compile Options
The compile options in the following table can be changed or set to select desired features, a lot of these compile
options are set and described in f8wConfig.cfg.
APS_DEFAULT_INTERFRAME_DELAY Delay between Tx packets when using fragmentation
APS_DEFAULT_MAXBINDING_TIME Maximum time in seconds that a Coordinator will wait between receiving
match descriptor bind requests to perform binding
APS_DEFAULT_WINDOW_SIZE Size of a Tx window when using fragmentation
APS_MAX_GROUPS Maximum number of entries allowed in the groups table
APSC_ACK_WAIT_DURATION_POLLED Number of 2 milliseconds periods a polling End Device will wait for an APS
acknowledgement from the destination device
APSC_MAX_FRAME_RETRIES Maximum number of retries allowed (at APS layer) after a transmission
failure
ASSERT_RESET Specifies that the device should reset when there’s an assertion. When not
defined, all LEDs will flash when an assertion occurs.
BEACON_REQUEST_DELAY Minimum number of milliseconds to delay between each beacon request in a
joining cycle
BLINK_LEDS Enable extended LED blinking functions
DEFAULT_CHANLIST Change this list in f8wConfig.cfg
EXTENDED_JOINING_RANDOM_MASK Mask for the random joining delay
LCD_SUPPORTED Enable LCD emulation – text sent to ZTool serial port
MANAGED_SCAN Enable delays between channel scans
MAX_BCAST Maximum number of simultaneous broadcasts supported by a device at any
given time
MAX_BINDING_CLUSTER_IDS Maximum number of cluster IDs in a binding record
MAX_POLL_FAILURE_RETRIES
Number of times retry to poll parent before indicating loss of synchronization
with parent. Note that larger value will cause longer delay for the child to
rejoin the network
MAX_RREQ_ENTRIES Number of simultaneous route discoveries in network
MAX_RTG_ENTRIES Number of entries in the regular routing table plus additional entries for route
repair
MAXMEMHEAP
Determines the total memory available for dynamic memory. Every request
for an amount of dynamic memory requires dynamic memory space for
overhead used in managing the allocated memory. So MAXMEMHEAP
does not reflect the total amount of dynamic memory that the user can expect
to be usable. As a rule of thumb, each memory allocation requires at least
2+N bytes, where N represents the word-alignment block size of the target
CPU (e.g., N=1 on the AVR and CC2430 but N=2 on the MSP430).
MAXMEMHEAP must be defined to be less that 32768
NONWK Disable NWK, APS, and ZDO functionality
NV_INIT Enable loading of “basic” NV items at device reset
NV_RESTORE Enables device to restore network state information from NV
NWK_AUTO_POLL Enable End Device to poll from the parents automatically
NWK_INDIRECT_MSG_TIMEOUT Number of milliseconds the parent of a polling End Device will hold a
message
NWK_MAX_BINDING_ENTRIES Maximum number of entries in the binding table
NWK_MAX_DATA_RETRIES The maximum number of times retry looking for the next hop address of a
message
NWK_MAX_DEVICE_LIST Maximum number of devices in the Association/Device list
NWK_MAX_DEVICES Maximum number of devices in the network

Z-Stack 3.0 Developer's Guide Version 1.14
Copyright 2006-2016 Texas Instruments, Inc. All rights reserved.
85
NWK_START_DELAY Minimum number of milliseconds to hold off the start of the device in the
network and the minimum delay between joining cycles
OSAL_TOTAL_MEM Track OSAL memory heap usage (display if LCD_SUPPORTED)
POLL_RATE
For end devices only: number of milliseconds to wait between data request
polls to its parent. Example POLL_RATE=1000 is a data request every
second. This is changed in f8wConfig.cfg.
POWER_SAVING Enable power saving functions for battery-powered devices
QUEUED_POLL_RATE This is used after receiving a data indication to poll immediately for queued
messages (in milliseconds)
REFLECTOR Enable binding
REJOIN_POLL_RATE
This is used as an alternate response poll rate only for rejoin request. This
rate is determined by the response time of the parent that the device is trying
to join
RESPONSE_POLL_RATE This is used after receiving a data confirmation to poll immediately for
response messages (in milliseconds)
ROUTE_EXPIRY_TIME Number of seconds before an entry expires in the routing table; set to 0 to
turn off route expiry
RTR_NWK Enable Router networking
SECURE Enable ZigBee security (SECURE=0 to disable, SECURE=1 to enable)
ZAPP_Px Enable ZApp messages via serial port Px where x is the port (1 or 2)
ZDAPP_CONFIG_PAN_ID Coordinator’s PAN ID; used by Routers and End Devices to join PAN with
this ID
ZDO_COORDINATOR Enable the device as a Coordinator
ZIGBEEPRO Enable usage of ZigBee Pro features
ZTOOL_Px Enable ZTool messages via serial port Px where x is the port (1 or 2)
OSC32K_CRYSTAL_INSTALLED
This compilation flag defines whether to use the internal 32 Khz RC OSC (if
set to false) or an external 32 Khz crystal when mounted on board.
Important note: If this compilation flag is not defined, the SW select the
32 Khz external OSC configuration by default (as 253x EM have an
external 32 Khz populated). If your design doesn’t have an external 32 Khz
on board, please make sure you set OSC32K_CRYSTAL_INSTALLED =
FALSE in your compiler project settings.

Z-Stack 3.0 Developer's Guide Version 1.14
Copyright 2006-2016 Texas Instruments, Inc. All rights reserved.
86
21.4.2 Non-changeable Compile Options
These compile options in the following table should not be changed or used. Not all of them are available in every
platform:
CPU32MHZ Clock rate of the CPU – 32 MHZ (do not change)
MACSIM Enable MAC simulation (do not use)
NWK_TEST Enable Network test functions (do not use)
21.4.3 Monitor-Test (MT) Compile Options
Please read the Z-Stack Monitor and Test API document before changing any of these compile options. You can
enable the following APIs and function associated with the MT_TASK option, but you must include the MT_TASK
option.
MT_TASK Enable Monitor-Test task
MT_AF_FUNC Enable Monitor-Test processing of AF commands issued from ZTool or ZTrace
MT_AF_CB_FUNC Enable Monitor-Test processing of AF callbacks registered by ZTool or ZTrace
MT_APP_FUNC Enable Monitor-Test processing of APP commands issued from ZTool or ZTrace
MT_DEBUG_FUNC Enable Monitor-Test processing of DEBUG commands issued from ZTool or ZTrace
MT_MAC_FUNC Enable Monitor-Test processing of MAC commands issued from ZTool or ZTrace
MT_NWK_FUNC Enable Monitor-Test processing of NWK commands issued from ZTool or ZTrace
MT_NWK_CB_FUNC Enable Monitor-Test processing of NWK callbacks registered by ZTool or ZTrace
MT_SAPI_FUNC Enable Monitor-Test processing of SAPI commands issued from ZTool or ZTrace
MT_SAPI_CB_FUNC Enable Monitor-Test processing of SAPI callbacks registered by ZTool or ZTrace
MT_SYS_FUNC Enable Monitor-Test processing of SYS commands issued from ZTool or ZTrace
MT_SYS_OSAL_NV_READ_CERTIFICATE_DATA
Default define to FALSE in MT_SYS.c and only applicable if ZCL_KEY_ESTABLISH is
defined. If ZCL_KEY_ESTABLISH is defined and
MT_SYS_OSAL_NV_READ_CERTIFICATE_DATA is defined to TRUE, then the three
NV items containing Certicom certificate data can be read via MT:
ZCD_NV_IMPLICIT_CERTIFICATE 0x0069
ZCD_NV_DEVICE_PRIVATE_KEY 0x006A
ZCD_NV_CA_PUBLIC_KEY 0x006B
Otherwise, the certificate data cannot be read via MT.
MT_UTIL_FUNC Enable Monitor-Test processing of UTIL commands issued from ZTool or ZTrace
MT_ZDO_CB_FUNC Enable Monitor-Test processing of ZDO commands issued from ZTool or ZTrace
MT_ZDO_FUNC Enable Monitor-Test processing of ZDO commands issued from ZTool or ZTrace
MT_ZDO_MGMT Enable Monitor-Test processing of ZDO MGMT commands from ZTool or ZTrace
MT_APP_CNF_FUNC Enable Monitor-Test processing of BDB API interface from ZTool
MT_GP_CB_FUNC Enable Monitor-Test processing of GP API interface from ZTool
21.4.4 ZigBee Device Object (ZDO) Compile Options
By default, the mandatory messages (as defined by the ZigBee spec and BDB) are enabled in the ZDO. To review
the mandatory messages enabled by BDB refer to ZDConfig.h. All other message processing is controlled by
compile flags. You can enable/disable the options by commenting/un-commenting the compile flags in
ZDConfig.h or include/exclude them like other compile flags. There’s an easy way to enable all the ZDO
Function and Management options: You can use MT_ZDO_FUNC to enable all the ZDO Function options, and

Z-Stack 3.0 Developer's Guide Version 1.14
Copyright 2006-2016 Texas Instruments, Inc. All rights reserved.
87
MT_ZDO_FUNC and MT_ZDO_MGMT to enable all the ZDO Function plus Management options. Information about
the use of these messages is provided in this guide and Z-Stack API document.
ZDO_NWKADDR_REQUEST Enable Network Address Request function and response processing
ZDO_IEEEADDR_REQUEST Enable IEEE Address Request function and response processing
ZDO_MATCH_REQUEST Enable Match Descriptor Request function and response processing
ZDO_NODEDESC_REQUEST Enable Node Descriptor Request function and response processing
ZDO_POWERDESC_REQUEST Enable Power Descriptor Request function and response processing
ZDO_SIMPLEDESC_REQUEST Enable Simple Descriptor Request function and response processing
ZDO_ACTIVEEP_REQUEST Enable Active Endpoint Request function and response processing
ZDO_COMPLEXDESC_REQUEST Enable Complex Descriptor Request function and response processing
ZDO_USERDESC_REQUEST Enable User Descriptor Request function and response processing
ZDO_USERDESCSET_REQUEST Enable User Descriptor Set Request function and response processing
ZDO_ENDDEVICEBIND_REQUEST Enable End Device Bind Request function and response processing
ZDO_BIND_UNBIND_REQUEST Enable Bind and Unbind Request function and response processing
ZDO_SERVERDISC_REQUEST Enable Server Discovery Request function and response processing
ZDO_MGMT_NWKDISC_REQUEST Enable Mgmt Nwk Discovery Request function and response processing
ZDO_MGMT_LQI_REQUEST Enable Mgmt LQI Request function and response processing
ZDO_MGMT_RTG_REQUEST Enable Mgmt Routing Table Request function and response processing
ZDO_MGMT_BIND_REQUEST Enable Mgmt Binding Table Request function and response processing
ZDO_MGMT_LEAVE_REQUEST Enable Mgmt Leave Request function and response processing
ZDO_MGMT_JOINDIRECT_REQUEST Enable Mgmt Join Direct Request function and response processing
ZDO_MGMT_PERMIT_JOIN_REQUEST Enable device to respond to Mgmt Permit Join Request function
ZDO_USERDESC_RESPONSE Enable device to respond to User Descriptor Request function
ZDO_USERDESCSET_RESPONSE Enable device to respond to User Descriptor Set Request function
ZDO_SERVERDISC_RESPONSE Enable device to respond to Server Discovery Request function
ZDO_MGMT_NWKDISC_RESPONSE Enable device to respond to Mgmt Network Discovery Request function
ZDO_MGMT_LQI_RESPONSE Enable device to respond to Mgmt LQI Request function
ZDO_MGMT_RTG_RESPONSE Enable device to respond to Mgmt Routing Table Request function
ZDO_MGMT_BIND_RESPONSE Enable device to respond to Mgmt Binding Table Request function
ZDO_MGMT_LEAVE_RESPONSE Enable device to respond to Mgmt Leave Request function
ZDO_MGMT_JOINDIRECT_RESPONSE Enable device to respond to Mgmt Join Direct Request function
ZDO_MGMT_PERMIT_JOIN_RESPONSE Enable device to respond to Mgmt Permit Join Request function
ZDO_ENDDEVICE_ANNCE Enable device to respond to End Device Annce Message function
ZDO_NV_SAVE_RFDs
Default define to TRUE in ZDApp.c and only applicable if NV_RESTORE is defined. If
NV_RESTORE is defined and ZDO_NV_SAVE_RFDs is defined to FALSE, then RFD joins will
not trigger a call to NLME_UpdateNV() and the delay time between receiving a trigger event and
actually invoking NLME_UpdateNV() is extended to the OSAL timer maximum of 65 seconds (see
ZDAPP_UPDATE_NWK_NV_TIME). This compile option is intended to be used to greatly extend
the life of the NV pages of the RFD’s in a network with mobile or purged RFD’s. When this flag is
defined to FALSE, any RFD children that exist at the time an FFD is reset will not be restored and
the FFD can re-issue their network addresses to other joining RFD’s.
ZDAPP_UPDATE_NWK_NV_TIME
Default define to 700 msecs and only applicable if NV_RESTORE is defined. The delay time
between receiving a network save state trigger event and actually invoking NLME_UpdateNV().
The longer this delay is, the longer the life of the NV pages since this data is very large and in a busy
network (especially one with mobile RFD’s) the frequency of trigger events could be high.