Z Stack Home Developer's Guide
Z-Stack%20Home%20Developer's%20Guide
Z-Stack%20Home%20Developer's%20Guide
Z-Stack%20Home%20Developer's%20Guide
Z-Stack%20Home%20Developer's%20Guide
Z-Stack%20Home%20Developer's%20Guide
User Manual: Pdf
Open the PDF directly: View PDF
.
Page Count: 29

Copyright 2013-2014 Texas Instruments, Inc. All rights reserved.
Z-Stack Home
Developer’s Guide
Document Number: SWRA441
Texas Instruments, Inc.
San Diego, California USA

Z-Stack Home Developer's Guide SWRA441 Version 1.1
i Copyright © 2013-2014 Texas Instruments, Inc. All rights reserved.
Version
Description
Date
1.0
Initial release
11/21/2013
1.1
Cleanup for Z-Stack Home 1.2.1
07/02/2014

Z-Stack Home Developer's Guide SWRA441 Version 1.1
ii Copyright © 2013-2014 Texas Instruments, Inc. All rights reserved.
TABLE OF CONTENTS
1. INTRODUCTION .............................................................................................................................................. 1
1.1 PURPOSE ....................................................................................................................................................... 1
1.2 SCOPE ........................................................................................................................................................... 1
1.3 DEFINITIONS, ABBREVIATIONS AND ACRONYMS .......................................................................................... 1
1.4 APPLICABLE DOCUMENTS ............................................................................................................................. 1
2. OVERVIEW ........................................................................................................................................................ 2
2.1 INTRODUCTION ............................................................................................................................................. 2
2.2 NETWORK FORMATION ................................................................................................................................. 4
2.3 COMMON APPLICATION FRAMEWORK / PROGRAM FLOW ............................................................................. 5
3. THE HOME AUTOMATION PROFILE AND THE SAMPLE APPLICATIONS ..................................... 7
3.1 INTRODUCTION ............................................................................................................................................. 7
3.2 INITIALIZATION ............................................................................................................................................. 7
3.3 SOFTWARE ARCHITECTURE .......................................................................................................................... 7
3.4 FILE STRUCTURE ........................................................................................................................................... 8
3.5 SAMPLE LIGHT APPLICATION...................................................................................................................... 10
3.6 SAMPLE SWITCH APPLICATION ................................................................................................................... 10
3.7 SAMPLE DOOR LOCK APPLICATION ............................................................................................................ 11
3.8 SAMPLE DOOR LOCK CONTROLLER APPLICATION ...................................................................................... 11
3.9 SAMPLE THERMOSTAT APPLICATION .......................................................................................................... 11
3.10 SAMPLE TEMPERATURE SENSOR APPLICATION........................................................................................... 11
3.11 SAMPLE HEATING/COOLING UNIT APPLICATION ........................................................................................ 12
3.12 MAIN FUNCTIONS ....................................................................................................................................... 12
4. USING THE SAMPLE APPLICATIONS AS BASE FOR NEW APPLICATIONS.................................. 13
5. COMPILATION FLAGS ................................................................................................................................. 15
5.1 MANDATORY COMPILATION FLAGS ............................................................................................................ 15
5.2 MANDATORY COMPILATION FLAGS PER DEVICE ........................................................................................ 15
5.3 OPTIONAL COMPILATION FLAGS ................................................................................................................. 16
6. CLUSTERS, COMMANDS AND ATTRIBUTES ......................................................................................... 17
6.1 ATTRIBUTES................................................................................................................................................ 17
6.2 ADDING AN ATTRIBUTE EXAMPLE .............................................................................................................. 17
6.3 INITIALIZING CLUSTERS .............................................................................................................................. 18
6.4 CLUSTER ARCHITECTURE ........................................................................................................................... 18
6.5 CLUSTER CALLBACKS EXAMPLE ................................................................................................................ 19
7. EZ-MODE ......................................................................................................................................................... 21
7.1 EZ-MODE INTERFACE ................................................................................................................................. 21
7.2 EZ-MODE DIAGRAMS ................................................................................................................................. 22
7.3 EZ-MODE CODE ......................................................................................................................................... 23
8. ADDITIONAL INFORMATION FOR HA APPLICATIONS ..................................................................... 25
8.1 ZIGBEE DEVICE TYPE ................................................................................................................................. 25
8.2 STORING VARIABLES TO NON-VOLATILE MEMORY ................................................................................... 25
8.3 USER INTERFACE ........................................................................................................................................ 25
LIST OF FIGURES
FIGURE 1 - COMMAND FLOWCHART ............................................................................................................................... 8
FIGURE 2 - EXAMPLE OF NUMBER OF MAX PIN LENGTH ATTRIBUTE RECORD ............................................................ 18
FIGURE 3 - LIST OF CLUSTER SOURCE FILES IN PROFILE FOLDER ................................................................................. 18
FIGURE 4 - CLUSTER CALLBACKS EXAMPLE ................................................................................................................ 19
FIGURE 5 - EZ-MODE NETWORK STEERING FLOWCHART ............................................................................................ 22
FIGURE 6 – EZ-MODE FINDING AND BINDING FLOWCHART ......................................................................................... 23
FIGURE 7 – TO DISABLE EZ-MODE, DISABLE BOTH ZCL_EZMODE AND HOLD_AUTO_START ............................ 24

Z-Stack Home Developer's Guide SWRA441 Version 1.1
1 Copyright © 2013-2014 Texas Instruments, Inc. All rights reserved.
1. Introduction
1.1 Purpose
This document explains the main components of the Texas Instruments Z-Stack Home release and its functionality.
It explains the configurable parameters in Z-Stack Home and how they may be changed by the application developer
to suit particular application requirements.
1.2 Scope
This document enumerates the parameters required to be modified in order to create a ZigBee HA compatible
product, and the various ZigBee HA related parameters which may be modified by the developer. This document
does not provide details of other profiles and functional domains, nor the underlying Z-Stack infrastructure.
Furthermore, this document doesn’t explain the ZigBee HA concepts.
1.3 Definitions, Abbreviations and Acronyms
Term
Definition
API
Application Programming Interface
MT
Z-Stack’s Monitor and Test Layer
OSAL
Z-Stack’s Operating System Abstraction Layer
OTA
Over-the-air
ZCL
ZigBee Cluster Library
ZHA
ZigBee Home Automation
ZC
ZigBee Coordinator
ZR
ZigBee Router
ZED
ZigBee End Device
1.4 Applicable Documents
[1] ZigBee document 05-3520-29 ZigBee Home Automation Specification.
[2] ZigBee document 07-5340-13, ZigBee Home Automation Test Specification.
[3] Texas Instruments document SWRU354, Z-Stack Home Sample Application User’s Guide.
[4] Texas Instruments document SWRA176, Z-Stack Developer's Guide.
[5] Texas Instruments document SWRA194, OSAL API.
[6] Texas Instruments document SWRA353, Z-Stack OTA Upgrade User's Guide.

Z-Stack Home Developer's Guide SWRA441 Version 1.1
2 Copyright © 2013-2014 Texas Instruments, Inc. All rights reserved.
2. Overview
2.1 Introduction
This document refers to Z-Stack™ Home Sample Applications. Each one of the Z-Stack Sample Applications is a
simple head-start to using the TI distribution of the ZigBee Stack in order to implement a specific Application
Object.
This document is intended as a generic overview. For a hands-on user’s guide, please refer to Z-Stack Home Sample
Application User's Guide [3].
Each sample application uses the minimal subset of ZDO Public Interfaces that it would take to make a Device
reasonably viable in a ZigBee network. In addition, all sample applications utilize the essential OSAL API
functionality: inter and intra-task communication, by sending and receiving messages, setting and receiving task
events, setting and receiving timer callbacks, using dynamic memory, as well as others. In addition, every sample
application makes use of the HAL API functionality, e.g. for controlling LED’s. Thus, any sample application serves
as a fertile example from which to copy-and-paste, or as the base code of the user’s application to which to add
additional Application Objects.
Any Application Object must sit overtop of a unique Endpoint; and any Endpoint is defined by a Simple Descriptor.
The numbers used for the Endpoints in the Simple Descriptors in the sample applications have been chosen
arbitrarily.
Each sample application instantiates only one Application Object, and therefore, only supports the one
corresponding Profile. But keep in mind that two or more Application Objects may be instantiated in the same
Device. When instantiating more than one Application Object in the same Device, each Application Object must
implement a unique Profile Id and sit overtop of a unique Endpoint number. The sample applications meet the
unique Id’s and Endpoint numbers requirement and could be combined into one Device with minor modifications.
The following paragraphs describe the OSAL Tasks:
2.1.1 Initialization
OSAL is designed and distributed as source so that the entire OSAL functionality may be modified by the Z-Stack
user. The goal of the design is that it should not be necessary to modify OSAL in order to use the Z-Stack as
distributed. The one exception is that the OSAL Task initialization function, osalInitTasks(), must be implemented
by the user. The sample applications have implemented this function in a dedicated file, named according to the
following pattern: OSAL_”Application Name”.c (e.g. OSAL_SampleLight.c). The BSP will invoke osalInitTasks()
as part of the board power-up and Z-Stack initialization process.
2.1.2 Organization
As described in the Z-Stack OSAL API [5] document, the OSAL implements a cooperative, round-robin task
servicing loop. Each major sub-system of the Z-Stack runs as an OSAL Task. The user must create at least one
OSAL Task in which their application will run. This is accomplished by adding their task to the task array [tasksArr
defined in OSAL_”Application Name”.c] and calling their application’s task initialization function in osalInitTask().
The sample applications clearly show how the user adds a task to the OSAL system.
2.1.3 Task Priority
The tasks are executed in their order of placement in the task array [tasksArr in OSAL_”Application Name”.c]. The
first task in the array has the highest priority.

Z-Stack Home Developer's Guide SWRA441 Version 1.1
3 Copyright © 2013-2014 Texas Instruments, Inc. All rights reserved.
2.1.4 System Services
The OSAL and HAL system services are keyboard (switch press) notification and serial port activity notification.
The system services are exclusive, meaning that each of them may be registered by no more than a single OSAL
Task. Different system services may be registered by the same OSAL Task, or by different OSAL Tasks. By default,
none of the Z-Stack Tasks register for any of the system services – they are both left for the user’s application.
2.1.5 Application Design
The user may create one task for each Application Object instantiated or service all of the Application Objects with
just one task. The following are some of the considerations when making the aforementioned design choice.
2.1.5.1 One OSAL Task per many Application Objects
These are some of the pros & cons of the one-per-many design:
Pro: The action taken when receiving an exclusive task event (switch press or serial port) is simplified.
Pro: The heap space required for many OSAL Task structures is saved.
Con: The action taken when receiving an incoming AF message or an AF data confirmation is complicated
– the burden for de-multiplexing the intended recipient Application Object is on the single user task.
Con: The process of service discovery by Match Descriptor Request (i.e. auto-match) is more complicated
– a static local flag must be maintained in order to act properly on the ZDO_NEW_DSTADDR message.
2.1.5.2 One OSAL Task per one Application Object
These pros & cons of the one-per-one design are the inverse of those above for the one-per-many design:
Pro: An incoming AF message or an AF data confirmation has already been de-multiplexed by the lower
layers of the stack, so the receiving Application Object is the intended recipient.
Con: The heap space required for many OSAL Task structures is incurred.
Con: The action taken when receiving an exclusive task event may be more complicated if two or more
Application Objects use the same exclusive resource.
2.1.6 Mandatory Methods
Any OSAL Task must implement two methods: one to perform task initialization and the other to handle task
events.
2.1.6.1 Task Initialization
In the sample applications, the callback function to perform task initialization is named according to the following
pattern: zcl“Application Name”_Init (e.g. zclSampleLight_Init()). The task initialization function should
accomplish the following:
Initialization of variables local to or specific for the corresponding Application Object(s). Any long-lived
heap memory allocation should be made here in order to facilitate more efficient heap memory
management by the OSAL.
Instantiation of the corresponding Application Object(s) by registering with the AF layer (e.g. afRegister()).
Registration with the applicable OSAL or HAL system services (e.g. RegisterForKeys()).
2.1.6.2 Task Event Handler
In the sample applications, the callback function to perform task event handling is named according to the following
pattern: zcl“Application Name”_event_loop (e.g. zclSampleLight_event_loop()). Any OSAL Task can
define up to 15 events in addition to the mandatory event.
2.1.7 Mandatory Events
One task event, SYS_EVENT_MSG (0x8000), is reserved and required by the OSAL Task design.

Z-Stack Home Developer's Guide SWRA441 Version 1.1
4 Copyright © 2013-2014 Texas Instruments, Inc. All rights reserved.
2.1.7.1 SYS_EVENT_MSG (0x8000)
The global system messages sent via the SYS_EVENT_MSG are specified in ZComDef.h. The task event handler
should process the following minimal subset of these global system messages. The recommended processing of the
following messages should be learned directly from the sample application code or from the study of the program
flow in the sample application.
2.1.7.1.1 AF_DATA_CONFIRM_CMD
This is an indication of the over-the-air result for each data request that is successfully initiated by invoking
AF_DataRequest(). ZSuccess confirms that the data request was successfully transmitted over-the-air. If the
data request was made with the AF_ACK_REQUEST flag set, then the ZSuccess confirms that the message was
successfully received at the final destination. Otherwise, the ZSuccess only confirms that the message was
successfully transmitted to the next hop.
i
2.1.7.1.2 AF_INCOMING_MSG_CMD
This is an indication of an incoming AF message.
2.1.7.1.3 KEY_CHANGE
This is an indication of a key press action.
2.1.7.1.4 ZDO_STATE_CHANGE
This is an indication that the network state has changed.
2.1.7.1.5 ZDO_CB_MSG
This is message is sent to the sample application for every registered ZDO response message
[ZDO_RegisterForZDOMsg()].
2.2 Network Formation
A sample application compiled as a Coordinator will form a network on one of the channels specified by the
DEFAULT_CHANLIST. The Coordinator will establish a random Pan ID based on its own IEEE address or on
ZDAPP_CONFIG_PAN_ID if it is not defined as 0xFFFF. A sample application compiled as a Router or End-
Device will try to join a network on one of the channels specified by DEFAULT_CHANLIST. If
ZDAPP_CONFIG_PAN_ID is not defined as 0xFFFF, the Router will be constrained to join only the Pan ID thusly
defined. Note the unexpected result achieved because of the difference in behavior between a Coordinator and a
Router or End-Device when ZDAPP_CONFIG_PAN_ID is not defined as 0xFFFF. If
ZDAPP_CONFIG_PAN_ID is defined as a valid value less than or equal to 0xFFFE, then the Coordinator will only
attempt to establish a network with the specified Pan Id. Thus, if the Coordinator is constrained to one channel, and
the specified Pan Id has already been established on that channel, the newly starting Coordinator will make
successive changes until it achieves a unique Pan Id. A Router or End-Device newly joining will have no way of
knowing the value of the “de-conflicted” Pan Id established, and will therefore join only the Pan Id specified. A
similarly challenging scenario arises when the permitted channel mask allows more than one channel and the
Coordinator cannot use the first channel because of a Pan Id conflict – a Router or End-Device will join the
specified Pan Id on the first channel scanned, if allowed.
2.2.1 Auto Start
A device will automatically start trying to form or join a network as part of the BSP power-up sequence. If the
device should wait on a timer or other external event before joining, then HOLD_AUTO_START must be defined. In
order to manually start the join process at a later time, invoke ZDOInitDevice().
2.2.2 Network Restore
Devices that have successfully joined a network can “restore the network” (instead of reforming by over-the-air
messages) even after losing power or battery. This automatic restoration can be enabled by defining NV_RESTORE
and/or NV_INIT.

Z-Stack Home Developer's Guide SWRA441 Version 1.1
5 Copyright © 2013-2014 Texas Instruments, Inc. All rights reserved.
2.2.3 Join Notification
The device is notified of the status of the network formation or join (or any change in network state) with the
ZDO_STATE_CHANGE message mentioned above.
2.3 Common Application Framework / Program Flow
This section describes the initialization and main task processing concepts that all sample applications share. This
section should be read before moving on to the sample applications. For code examples in this section, we will use
“SampleLightApp”. provided in the Z-Stack Home installer.
2.3.1 Initialization
During system power-up and initialization, the task’s initialization function will be invoked (see 2.1.6.1). The
structure of this function is explained below, together with some code examples:
zclSampleLight_TaskID = task_id;
The task ID is assigned by the OSAL and is given to the task via the parameter of the task’s init function. The
application must remember this task id, as it will use it later for self-triggering using OSAL timers, events and
messages (e.g. when the task sends a message to itself). Such self-triggering is usually used for dividing long
processes into smaller chunks that are then invoked with some timed delay between them. This “cooperative”
behavior allows other tasks to share the CPU time and prevents “starvation”.
zclHA_Init( & zclSampleLight_SimpleDesc );
The SampleLightApp Application Object is instantiated by the above code. This allows the AF layer to know how to
route incoming packets destined for the profile/endpoint – it will do so by sending an OSAL SYS_EVENT_MSG-
message (AF_INCOMING_MSG_CMD) to the task (task ID).
RegisterForKeys( zclSampleLight_TaskID );
The sample application registers for the exclusive system service of key press notification.
ii
2.3.2 Event Processing
Whenever an OSAL event occurs for the sample application, the event processing functions (see 2.1.6.2), will be
invoked in turn from the OSAL task processing loop. The parameter to the task event handler is a 16-bit bitmask;
One or more bits may be set in any invocation of the function. If more than one event is set, it is strongly
recommended that a task should only act on one of the events (probably the most time-critical one, and almost
always, the SYS_EVENT_MSG as the highest priority one). The unhandled event will cause a new invocation of
this task event handler after all the other handlers get the chance to process their events.
if ( events & SYS_EVENT_MSG )
{
MSGpkt = (afIncomingMSGPacket_t*)osal_msg_receive(zclSampleLight_TaskID );
while ( MSGpkt )
{
…
Notice that although it is recommended that a task only act on one of possibly many pending events on any single
invocation of the task processing function, it is also recommended (and implemented in the sample applications) to
process all of the possibly many pending SYS_EVENT_MSG messages all in the same “time slice” from the OSAL.
switch ( MSGpkt->hdr.event )

Z-Stack Home Developer's Guide SWRA441 Version 1.1
6 Copyright © 2013-2014 Texas Instruments, Inc. All rights reserved.
It is recommended that a task implement a minimum subset of the possible types of SYS_EVENT_MSG messages.
iii
This recommended subset is described below.
case KEY_CHANGE:
zclSampleLight_HandleKeys ( ((keyChange_t *)MSGpkt)->state,
((keyChange_t *)MSGpkt)->keys );
break;
If an OSAL Task has registered for the key press notification, any key press will be received as a KEY_CHANGE
system event message. There are two possible paths of program flow that would result in a task receiving this
KEY_CHANGE message.
The program flow that results from the physical key press is the following:
HAL detects the key press state (either by an H/W interrupt or by H/W polling.)
The HAL OSAL task detects a key state change and invokes the OSAL key change callback function.
The OSAL key change callback function sends an OSAL system event message (KEY_CHANGE) to the
Task Id that registered to receive key change event notification (RegisterForKeys().)
case AF_DATA_CONFIRM_CMD:
// The status is of ZStatus_t type [defined in ZComDef.h]
// The message fields are defined in AF.h
afDataConfirm = (afDataConfirm_t *)MSGpkt;
sentEP = afDataConfirm->endpoint;
sentStatus = afDataConfirm->hdr.status;
sentTransID = afDataConfirm->transID;
Any invocation of AF_DataRequest() that returns ZSuccess will result in a “callback” by way of the
AF_DATA_CONFIRM_CMD system event message.
The sent Transaction Id (sentTransID) is one way to identify the message. Although the sample application will only
use a single Transaction Id counter, it might be useful to keep a separate Transaction Id counter for each different
endpoint or even for each cluster ID within an endpoint for the sake of message confirmation, retry, disassembling
and reassembling, etc. Note that any transaction ID state variable (counter) that is passed to
AF_DataRequest()gets incremented by this function upon success (thus it is a parameter passed by
reference, not by value.)
The return value of AF_DataRequest() of ZSuccess signifies that the message has been accepted by the
Network Layer which will attempt to send it to the MAC layer which will attempt to send it over-the-air.
The sent Status (sentStatus) is the over-the-air result of the message. ZSuccess signifies that the message has been
delivered to the next-hop ZigBee device in the network. If AF_DataRequest() was invoked with the
AF_ACK_REQUEST flag, then ZSuccess signifies that the message was delivered to the destination address.
Unless the addressing mode of the message was indirect (i.e. the message was sent to the network reflector to do a
binding table lookup and resend the message to the matching device(s)), in which case ZSuccess signifies that the
message was delivered to the network reflector. There are several possible sent status values to indicate failure.
iv
case ZDO_STATE_CHANGE:
zclSampleLight_NwkState = (devStates_t)(MSGpkt->hdr.status);
if ( (zclSampleLight_NwkState == DEV_ZB_COORD) ||
(zclSampleLight_NwkState == DEV_ROUTER) ||
(zclSampleLight_NwkState == DEV_END_DEVICE) )
{
giLightScreenMode = LIGHT_MAINMODE;
...
}
break;
Whenever the network state changes, all tasks are notified with the system event message ZDO_STATE_CHANGE.

Z-Stack Home Developer's Guide SWRA441 Version 1.1
7 Copyright © 2013-2014 Texas Instruments, Inc. All rights reserved.
// Release the memory
osal_msg_deallocate( (uint8 *)MSGpkt );
Notice that the design of the OSAL messaging system requires that the receiving task re-cycle the dynamic memory
allocated for the message.
The task’s event processing function should try to get the next pending SYS_EVENT_MSG message:
// Get the next message
MSGpkt = (afIncomingMSGPacket_t*)osal_msg_receive(zclSampleLight_TaskID);
}
After processing an event, the processing function should return the unprocessed events, e.g. after processing
SYS_EVENT_MSG, the following should be returned:
// Return unprocessed events
return ( events ^ SYS_EVENT_MSG);
}
3. The Home Automation Profile and the Sample Applications
3.1 Introduction
The HA Profile, defined as a standard ZigBee profile with Profile ID 0x0104, relies upon the ZCL in general and
specifically on the Foundation and General function domain.
This section describes the implementation of the Sample Applications, for a detailed description on how to use them,
refer to [3].
3.2 Initialization
As described above, the user must add at least one task (to the OSAL Task System) to service the one or many
Application Objects instantiated. But when implementing an HA Application Object, a task dedicated to the ZCL
must also be added (see the “OSAL Tasks” section) in the order shown in the HA Sample Applications (i.e. before
any other tasks using ZCL).
In addition to the user task initialization procedure studied in the generic example in the previous section, the
initialization of an HA Application Object also requires steps to initialize the ZCL. The following HA Sample
Applications (Light and Switch) implement this additional initialization in the task initialization function (e.g.
zclSampleLight_Init()) as follows.
Register the simple descriptor (e.g. zclSampleLight_SimpleDesc) with the HA Profile using
zclHA_Init().
Register the command callbacks table (e.g. zclSampleLight_CmdCallbacks)with the General
functional domain using zclGeneral_RegisterCmdCallbacks().
Register the attribute list (e.g. zclSampleLight_Attrs) with the ZCL Foundation layer using
zcl_registerAttrList().
3.3 Software Architecture

Z-Stack Home Developer's Guide SWRA441 Version 1.1
8 Copyright © 2013-2014 Texas Instruments, Inc. All rights reserved.
Applications send data through various send functions (e.g. zclGeneral_SendOnOff_CmdToggle). Applications
receive data in callback functions after they register the callbacks. Each cluster has its own register and set of
callback functions (e.g. zclSampleLight_OnOffCB).
The way Z-Stack communicates with other devices can be described by Figure 1. Clients initiate a command or
request a response. Servers act on a command or deliver the response.
Figure 1 - Command Flowchart
A cluster’s callback functions are registered within the application’s initialization function (e.g.
zclSampleLight_Init) by including each application endpoint and a pointer to each callback function and calling on a
register function (e.g. zclGeneral_RegisterCmdCallbacks). Each cluster, or set of clusters, has its own register
command. Only those callbacks defined as non-NULL will receive the data indication or response from Z-Stack.
As an example of a callback function, if a client sends a BasicReset command to a server, the application’s
registered BasicReset callback function on the server side is called (e.g.
zclSampleDoorLockController_BasicResetCB), which can in turn reset the device to factory defaults.
The callback function in an application provides additional processing of a command that is specific to that
application.
Under the hood, data sent via a Send function is converted from native format to little endian over-the-air format.
Data received over-the-air is converted from over-the-air to native format on the ProcessIn functions. From an
application viewpoint, all data is in native structure form.
For the Send and ProcessIn functions to be available, clusters, or groups of clusters must be enabled, either in the
f8wZCL.cfg file, or in the compiler’s predefined constants section.
3.4 File Structure
The following directories hold most of the Home Automation related code:
3.4.1 On Off Light Sample Application (Light and Switch).
1. IAR workspace files for Light project:
\Projects\zstack\HomeAutomation\SampleLight\<platform>
2. Source files for Light project:
\Projects\zstack\HomeAutomation\SampleLight\Source

Z-Stack Home Developer's Guide SWRA441 Version 1.1
9 Copyright © 2013-2014 Texas Instruments, Inc. All rights reserved.
3. IAR workspace files for Switch project:
\Projects\zstack\HomeAutomation\SampleSwitch\<platform>
4. Source files for Switch project:
\Projects\zstack\HomeAutomation\SampleSwitch\Source
3.4.2 DoorLock Sample Application (DoorLock and DoorLockController).
1. IAR workspace files for DoorLock project:
\Projects\zstack\HomeAutomation\SampleDoorLock\<platform>
2. Source files for DoorLock project:
\Projects\zstack\HomeAutomation\SampleDoorLock\Source
3. IAR workspace files for DoorLockController project:
\Projects\zstack\HomeAutomation\SampleDoorLockController\<platform>
4. Source files for DoorLockController project:
\Projects\zstack\HomeAutomation\SampleDoorLockController\Source
3.4.3 HVAC Sample Application (Thermostat, TemperatureSensor and HeatingCoolingUnit).
1. IAR workspace files for Thermostat project:
\Projects\zstack\HomeAutomation\SampleThermostat\<platform>
2. Source files for Thermostat project:
\Projects\zstack\HomeAutomation\SampleThermostat\Source
3. IAR workspace files for TemperatureSensor project:
\Projects\zstack\HomeAutomation\SampleTemperatureSensor\<platform>
4. Source files for TemperatureSensor project:
\Projects\zstack\HomeAutomation\SampleTemperatureSensor\Source
5. IAR workspace files for HeatingCoolingUnit project:
\Projects\zstack\HomeAutomation\SampleHeatingCoolingUnit\<platform>
6. Source files for HeatingCoolingUnit project:
\Projects\zstack\HomeAutomation\SampleHeatingCoolingUnit\Source
3.4.4 Additional Home Automation Project Files.
1. Source files common to all Home Automation projects:
\Projects\zstack\HomeAutomation\Source
2. ZigBee Cluster Library source code:
\Components\stack\zcl

Z-Stack Home Developer's Guide SWRA441 Version 1.1
10 Copyright © 2013-2014 Texas Instruments, Inc. All rights reserved.
3.5 Sample Light Application
3.5.1 Introduction
This sample application can be used to turn on/off the LED 4 on the device using the On/Off cluster commands, or
put the device into the Identification mode (i.e., blinking the LED 4) by setting the IdentifyTime attribute to a non-
zero value using the ZCL Write command.
3.5.2 Modules
The Sample Light application consists of the following modules (on top of the ZigBee stack modules):
OSAL_SampleLight.c - functions and tables for task initialization.
zcl_samplelight.c – main application function that has init and event loop function.
zcl_samplelight.h – header file for application module.
zcl_samplelight_data.c – container for declaration of attributes, clusters, simple descriptor.
3.6 Sample Switch Application
3.6.1 Introduction
This sample application can be used as the Light Switch (using the SW1) to turn on/off the LED 4 on a device
running the Sample Light application.
3.6.2 Modules
The Sample Switch application consists of the following modules (on top of the ZigBee stack modules):
OSAL_SampleSw.c - functions and tables for task initialization.
zcl_samplesw.c – main application function that has init and event loop function.
zcl_samplesw.h – header file for application module.
zcl_samplesw_data.c – container for declaration of attributes, clusters, simple descriptor.
3.6.3 Sample Switch OTA Demonstration Build Configurations
3.6.3.1 Introduction
The Sample Switch Application work space contains several build configurations that demonstrate firmware
upgrade using the ZigBee OTA (i.e. over the air) feature. When using OTA, to upgrade the firmware, up to two FW
images may reside in the flash memory at a single time: The active image, and the downloaded image, that will be
activated upon next power on.
The current image version is displayed on the LCD at initialization time.
For details of OTA update functionality see the “Z-Stack OTA Upgrade User’s Guide” [6].
3.6.3.2 Modules
This build configuration adds the following modules the Sample Switch application:
hal_ota.c - OTA utility functions that are platform specific.
hal_ota.c – header file for OTA utility functions.
zcl_ota.c – event handler for base OTA ZCL event handling.
zcl_ota.h – header file for OTA even handler module.
ota_common.h – Contains definitions required when utilizing OTA.

Z-Stack Home Developer's Guide SWRA441 Version 1.1
11 Copyright © 2013-2014 Texas Instruments, Inc. All rights reserved.
3.7 Sample Door Lock Application
3.7.1 Introduction
This sample application can be used as a Door Lock, and can receive Door Lock cluster commands, like toggle
lock/unlock, and set master PIN, from a Door Lock Controller device.
3.7.2 Modules
The Sample Door Lock application consists of the following modules (on top of the ZigBee stack modules):
OSAL_SampleDoorLock.c - functions and tables for task initialization.
zcl sampledoorlock.c – main application function that has init and event loop function.
zcl sampledoorlock.h – header file for application module.
zcl sampledoorlock_data.c – container for declaration of attributes, clusters, simple descriptor.
3.8 Sample Door Lock Controller Application
3.8.1 Introduction
This sample application can be used as a Door Lock Controller, and can send Door Lock cluster commands, like
toggle lock/unlock, and set master PIN, to a Door Lock device.
3.8.2 Modules
The Sample Door Lock Controller application consists of the following modules (on top of the ZigBee stack
modules):
OSAL_SampleDoorLockController.c - functions and tables for task initialization.
zcl_sampledoorlockcontroller.c – main application function that has init and event loop function.
zcl_sampledoorlockcontroller.h – header file for application module.
zcl_sampledoorlockcontroller_data.c – container for declaration of attributes, clusters, simple descriptor.
3.9 Sample Thermostat Application
3.9.1 Introduction
This sample application can be used as a Thermostat; it receives measurements of temperature from the Temperature
Sensor device and sends Thermostat commands to the Heating Cooling Unit Device. Locally the heating or cooling
setpoint can be configured to the Thermostat device.
3.9.2 Modules
The Sample Thermostat application consists of the following modules (on top of the ZigBee stack modules):
OSAL_SampleThermostat.c - functions and tables for task initialization.
zcl_samplethermostat.c – main application function that has init and event loop function.
zcl_samplethermostat.h – header file for application module.
zcl_samplethermostat_data.c – container for declaration of attributes, clusters, simple descriptor.
3.10 Sample Temperature Sensor Application

Z-Stack Home Developer's Guide SWRA441 Version 1.1
12 Copyright © 2013-2014 Texas Instruments, Inc. All rights reserved.
3.10.1 Introduction
This sample application can be used as a Temperature Sensor device to send measurements of temperature to the
Thermostat device. Locally the temperature can be increased/decreased and also manually send the current
temperature to the Temperature Sensor.
3.10.2 Modules
The Sample Temperature Sensor application consists of the following modules (on top of the ZigBee stack
modules):
OSAL_SampleTemperatureSensor.c - functions and tables for task initialization.
zcl_sampletemperaturesensor.c – main application function that has init and event loop function.
zcl_sampletemperaturesensor.h – header file for application module.
zcl_sampletemperaturesensor_data.c – container for declaration of attributes, clusters, simple descriptor.
3.11 Sample Heating/Cooling Unit Application
3.11.1 Introduction
This sample application can be used as a Heating/Cooling Unit device to receive Thermostat commands from the
Thermostat device and simulates the action of Heating/Cooling, according to the data received from the Thermostat.
3.11.2 Modules
The Sample Heating/Cooling Unit application consists of the following modules (on top of the ZigBee stack
modules):
OSAL_SampleHeatingCoolingUnit.c - functions and tables for task initialization.
zcl_sampleheatingcoolingunit.c – main application function that has init and event loop function.
zcl_sampleheatingcoolingunit.h – header file for application module.
zcl_sampleheatingcoolingunit_data.c – container for declaration of attributes, clusters, simple descriptor.
3.12 Main Functions
All sample applications have the same architecture and have the same basic modules:
<Sample_App>_Init() – Initializes the Application task:
- Registers the application’s endpoint and its simple descriptor.
- Registers the ZCL General Cluster’s callbacks.
- Registers the application’s attribute list.
- Register the Application to receive the unprocessed Foundation command/response messages.
- Register the EZ Mode data.
- Register for all key-press events.
- Registers a test end-point
- Registers for the following ZDO message:
o Match_Desc_rsp
<Sample_App>_event_loop() – This is the “task” of the Sample Application. It handles the following events,
which may vary depending on the Sample Application:

Z-Stack Home Developer's Guide SWRA441 Version 1.1
13 Copyright © 2013-2014 Texas Instruments, Inc. All rights reserved.
- SYS_EVENT_MSG / ZCL_OTA_CALLBACK_IND : Processes callbacks from the ZCL OTA, by calling
zclSampleSw_ProcessOTAMsgs.
- SYS_EVENT_MSG / ZCL_INCOMING_MSG : Process incoming ZCL Foundation command/response
messages.
- SYS_EVENT_MSG / ZDO_CB_MSG : Process response messages, by calling
<Sample_App>_ProcessZDOMsgs()
- SYS_EVENT_MSG / KEY_CHANGE : Handle physical key-presses.
- SYS_EVENT_MSG / ZDO_STATE_CHANGE : Handle device’s NWK state change.
<Sample_App>_ProcessZDOMsgs() – Process the following response messages:
- Match_Desc_rsp
- All other ZDO messages the Sample Application registered for.
<Sample_App>_HandleKeys() – Handle key-presses. Supported keys are described in [3].
<Sample_App>_ProcessIdentifyTimeChange() - Handle blinking of the identification LED
<Sample_App>_IdentifyCB() – This callback will be called by ZCL to initiate Identification. It calls
<Sample_App>_ProcessIdentifyTimeChange() to start blinking the respective LED.
<Sample_App>_ProcessIncomingMsg() - This is a stub function, providing the developer with an easy
starting point for handling ZCL Foundation incoming messages.
<Sample_App>_EZModeCB() – This callback will be informed of EZ Mode events and status.
4. Using the sample applications as base for new applications
The HA Sample Applications are intended to be used as foundations for the user’s applications. Modifying them
will usually consist of the following steps:
1. Copy the Sample Application of your choice to a new folder, and name it according to your new application:
Copy
Project\zstack\HomeAutomation\SampleLight\*.*
To
Project\zstack\HomeAutomation\YourApp\*.*
2. Rename the files to match your application’s name:
Under Projects\zstack\HomeAutomation\YourApp\Source, rename the files as follows:
o OSAL_SampleLight.c OSAL_YourApp.c
o zcl_samplelight.c zcl_yourapp.c
Etc.
3. In Projects\zstack\HomeAutomation\YourApp\CC2538, rename the following files:
o SampleLight.ewdYourApp.ewd
o SampleLight.ewpYourApp.ewp
o SampleLight.ewwYourApp.eww
Delete all the other files and subfolders from this folder, if there are any.

Z-Stack Home Developer's Guide SWRA441 Version 1.1
14 Copyright © 2013-2014 Texas Instruments, Inc. All rights reserved.
4. Using a text editor, replace all occurrences of “SampleLight” (case insensitive) to “YourApp”, in YourApp.ewp
and YourApp.eww.
5. You can now open YourApp.eww with IAR. Notice that the application files that are included in the project are
the files from your application:
Figure 1 - Application files within YourApp
6. You will have to edit the application files, to replace any occurrence of “zcl_samplelight.h” with
“zcl_yourapp.h”.
7. Now you are ready to manipulate the application code to suite your needs, e.g. modify key-press activities,
change the device type, modify the supported clusters, etc. For further information, please refer to the applicable
documents, listed at the end of this user guide.

Z-Stack Home Developer's Guide SWRA441 Version 1.1
15 Copyright © 2013-2014 Texas Instruments, Inc. All rights reserved.
5. Compilation Flags
5.1 Mandatory Compilation Flags
The following compilation flags are mandatory across all devices. Compilation flags (also called options) can be
enabled using a –D in the f8wConfig.cfg, or in the compiler’s predefined constants section (also called command-
line). To disable the option, either put a // in front of the –D, or put a small “x” in front of the compiler’s predefined
constant in the IAR Embedded Workbench preprocessor section of the project (e.g. xNV_RESTORE).
These compilation flags are defined in the preprocessor section on each sample application IAR project:
SECURE=1
TC_LINKKEY_JOIN
All applications include these clusters and are defined in the IAR Workbench preprocessor section:
ZCL_READ
ZCL_WRITE
ZCL_REPORT
ZCL_EZMODE
ZCL_BASIC
ZCL_IDENTIFY
A description of the flags and commands for the specific cluster can be found in f8wZCL.cfg file.
Note that in IAR Embedded Workbench for 8051, the definitions in the project’s preprocessor defined symbols list
will override definitions set in the file f8wConfig.cfg. In IAR Embedded Workbench for ARM (CC2538) works the
opposite way, the definitions in f8wConfig.cfg file will override the project’s preprocessor defined symbols.
5.2 Mandatory Compilation Flags Per Device
The sample applications each have their own mandatory flags. Note that enabling a cluster will enable both the Send
and ProcessIn functions. It is up to the application to decide which side to use (for example, the SampleSwitch uses
the Send side of the ZCL_ON_OFF cluster, whereas the SampleLight uses the ProcessIn side of the ZCL_ON_OFF
Cluster).
SampleLight:
ZCL_GROUPS
ZCL_SCENES
ZCL_ON_OFF
SampleSwitch:
ZCL_ON_OFF
SampleDoorLock:
ZCL_GROUPS
ZCL_SCENES
ZCL_DOORLOCK
SampleDoorLockController:

Z-Stack Home Developer's Guide SWRA441 Version 1.1
16 Copyright © 2013-2014 Texas Instruments, Inc. All rights reserved.
ZCL_GROUPS
ZCL_SCENES
ZCL_DOORLOCK
SampleThermostat:
ZCL_ON_OFF
ZCL_HVAC_CLUSTER
SampleTemperatureSensor:
ZCL_TEMPERATURE_MEASUREMENT
SampleHeatingCoolingUnit:
ZCL_ON_OFF
ZCL_HVAC_CLUSTER
5.3 Optional Compilation Flags
The following flags may be included in a Home Automation project’s options preprocessor defined symbols list,
each one adding code to enable different feature.
The following flags are set by default on all the sample projects (unless otherwise specified):
HOLD_AUTO_START – prevents the device from automatically trying to join a network after power-up
when Factory New, and causes it to wait for an external event instead. This is enabled for ZEDs and ZRs
by default. It is disabled for ZCs by default (that is, ZigBee Coordinators starts automatically).
The following flags are set by default on all the SmartRF05EB projects:
MT_TASK – enables any MT functionality, via serial link.
MT_APP_FUNC - enables MT_APP functionality for communication with a host processor.
MT_SYS_FUNC – enables interaction at system level, required for communicating with Z-Tool.
ZTOOL_P1 – required for communicating with serial interface tool.
Additional flags:
MT_UTIL_FUNC - enables MT_UTIL functionality, e.g. key press events emulation.
MT_ZDO_FUNC – enables MT_ZDO functionality, e.g. sending Mgmt_Permit_Joining_req command.
POWER_SAVING – enables an end-device to sleep and conserve power, when inactive. Should be
defined on any battery-powered device.
ZCL_LEVEL_CTRL – enables the Level Control cluster. Required to support dimming capabilities.
HAL_PWM – enables the PWM (pulse width modulation) functionality in the CC2538 GP Timer hardware
subsystem. Note, enabling this flag will drive LED 1 with PWM output which is used to observe “level”
values for the Sample Light.
HAL_LED=FALSE – disables the normal LED functionality on the SmartRF06. This flag must be used
in conjunction with HAL_PWM to properly observe level or dimming behavior on the SmartRF06 LED 1.

Z-Stack Home Developer's Guide SWRA441 Version 1.1
17 Copyright © 2013-2014 Texas Instruments, Inc. All rights reserved.
6. Clusters, Commands and Attributes
Each application supports a certain number of clusters. Think of a cluster as an object containing both methods
(commands) and data (attributes).
Each cluster may have zero or more commands. Commands are further divided into Server and Client-side
commands. Commands cause action, or generates a response.
Each cluster may have zero or more attributes. All of the attributes can be found in the zcl_sampleapp_data.c file,
where “sampleapp” is replaced with the given sample application (e.g. samplesw_data.c for the sample on/off light
switch). Attributes describe the current state of the device, or provide information about the device, such as whether
a light is currently on or off.
All clusters and attributes are defined either in the ZigBee Cluster Library specification, or the ZigBee Home
Automation Specification.
6.1 Attributes
Attributes are found in a single list called zclSampleApp_Attrs[ ], in the zcl_sampleapp_data.c file. Each
attribute entry is initialized to a type and value, and contains a pointer to the attribute data. Attribute data types can
be found in the ZigBee Cluster Library.
The attributes must be registered using the zcl_registerAttrList ( ) function during application
initialization, one per application endpoint.
Each attribute has a data type, as defined by ZigBee (such as UINT8, INT32, etc…). Each attribute record contains
an attribute type and a pointer to the actual data for the attribute. Read-only data can be shared across endpoints.
Data that is unique to an endpoint (such as the OnOff attribute state of the light) should have a unique C variable.
All attributes can be read. Some attributes can be written. Some attributes are reportable (can be automatically sent
to a destination based on time or change in attribute). Some attributes are saved as part of a “scene” that can later be
recalled to set the device to a particular state (such as a light on or off). The attribute access is controlled through a
field in the attribute structure.
To store an attribute in non-volatile memory (to be preserved across reboots) refer to section 8.2.
6.2 Adding an Attribute Example
To add an additional attribute to a project, refer to the attribute’s information within the Home Automation
Specification [1]. Using the DoorLock cluster as an example, the following will show how to add the “Max PIN
Code Length” attribute to the DoorLock project. This process can be replicated across all Home Automation
projects.
All attributes in use by an application are defined within the project source file’s zcl_sampleapplication_data.c file.
For this DoorLock example, this data file is: zcl_sampledoorlock_data.c. Locate the section defined as Attribute
Definitions and include the “Max PIN Code Length” attribute using the format:
1
{
2
ZCL_CLUSTER_ID_CLOSURES_DOOR_LOCK,
3
{ // Attribute record
4
ATTRID_DOORLOCK_NUM_OF_MAX_PIN_LENGTH,
5
ZCL_DATATYPE_UINT8,
6
ACCESS_CONTROL_READ,
7
(void *)&zclSampleDoorLock_NumOfMaxPINLength
8
}

Z-Stack Home Developer's Guide SWRA441 Version 1.1
18 Copyright © 2013-2014 Texas Instruments, Inc. All rights reserved.
9
},
Figure 2 - Example of Number of Max PIN Length Attribute Record
Line 2 represents the cluster ID, line 4 represents the attribute ID, line 5 the data type, line 6 the read/write attribute,
and line 7 the pointer to the variable used within the application.
The cluster ID can be retrieved from the zcl.h file, the attribute ID can be found within the (in this case)
zcl_closures.h file, and the remaining information from the Home Automation Specification [1].
By including the attribute within this list, devices are able to interact with the attributes on other devices. This
addition in the attribute list must be reflected in the SAMPLEDOORLOCK_MAX_ATTRIBUTES macro in the
zcl_sampledoorlock.h file. Also within that file, define the external variable using proper coding conventions:
extern uint8 zclSampleDoorLock_NumOfMaxPinLength
Finally, define the variable within zcl_sampledoorlock.c to be used by the application. Note the default value and
valid range of the variable in the specification.
6.3 Initializing Clusters
For the application to interact with a cluster, the cluster’s compile flag must be enabled (if applicable to the cluster)
in the project’s configuration and the cluster’s source file must be added to the project’s Profile folder within the
IAR Workspace. An example of this can be seen in Figure 3 for the SampleDoorLock app. See f8wZCL.cfg for a list
of cluster compile flags.
Once enabled, the cluster’s callbacks can be registered within the application (refer to section 6.5).
Figure 3 - List of Cluster Source Files in Profile Folder
6.4 Cluster Architecture
All clusters follow the same architecture.

Z-Stack Home Developer's Guide SWRA441 Version 1.1
19 Copyright © 2013-2014 Texas Instruments, Inc. All rights reserved.
The clusters take care of converting the structures passed from native format to over-the-air format, as required by
ZigBee. All application interaction with clusters takes place in native format.
They all have the following functions:
Send – This group of commands allows various commands to be send on a cluster
ProcessIn – This function processes incoming commands.
There is usually one send function for each command. The send function has either a set of parameters or a specific
structure for the command.
If the application has registered callback functions, then the ProcessIn will direct the command (after it’s converted
to native form) to the application callback for that command.
6.5 Cluster Callbacks Example
Callbacks are used so that the application can perform the expected behavior on a given incoming cluster command.
It is up to the application to send a response as appropriate. Z-Stack provides the parsing, but it is up to the
application to perform the work.
A cluster’s callback functions are registered within the application’s initialization function by including the
application’s endpoint and a pointer to the callback record within a register commands callback function. Figure 4
shows an example of the general cluster’s callback record list. The commands are registered to their respective
callback functions as defined within the cluster’s profile.
As an example, once a BasicReset command reaches the application layer on a device, the cluster’s callback record
list points the command to the BasicReset callback function:
zclSampleDoorLockController_BasicResetCB. The application reset command can then reset all data
back to Factory New defaults.
The callback function in an application provides additional processing of a command that is specific to that
application. These callback functions work alongside the response to the incoming command, if a response is
appropriate.
Figure 4 - Cluster Callbacks Example

Z-Stack Home Developer's Guide SWRA441 Version 1.1
20 Copyright © 2013-2014 Texas Instruments, Inc. All rights reserved.

Z-Stack Home Developer's Guide SWRA441 Version 1.1
21 Copyright © 2013-2014 Texas Instruments, Inc. All rights reserved.
7. EZ-Mode
EZ-Mode provides an ability to easily bind (connect) two devices together for normal communication, whether the
devices are currently on a ZigBee network or not. It includes both the ability for network steering, and finding and
binding. EZ-Mode includes the following features:
Network Steering – finds the first open network
Finding and Binding – finds a remote node (anywhere in the network) and initiates appropriate bindings
based on an application supplied active output cluster list.
Autoclose - for rapid binding of many pairs of devices
Application Callbacks – allows the application to present an appropriate user interface
Any Invoke Method – applications can be creative in the method they invoke EZ-Mode
As an example, EZ-Mode allows light switches to be bound to lights, or a temperature sensor or heating cooling unit
to a thermostat.
EZ-Mode is smart enough to know that a light switch cannot be bound to a temperature sensor, or to another light
switch.
In the sample applications, the EZ-Mode invoke call is performed in the application HandleKeys function (e.g.
zclSampleThermostat_HandleKeys), on switch 2 for all Home Automation Sample Applications. Since
ZRs and ZEDs do not autostart, this also puts the node on the network, then, if appropriate, will bind to the other
remote device.
Devices that are on the network will open up the network (enable joining) while EZ-Mode is in effect. EZ-Mode
will close the network as soon as both nodes in the pair have found each other and determined their bindings.
There is only 1 EZ-Mode state machine per device. The EZ-Mode Invoke function (zcl_InvokeEZMode) is a
toggle. That is, if EZ-Mode has already been started, invoke will cancel EZ-Mode on that device.
The following terms should be understood to understand EZ-Mode:
Invoke – Initiate EZ-Mode on a device
Opener – A node that is already on a network when EZ-Mode is invoked
Joiner – A node that is not on a network when EZ-Mode is invoked
Initiator – A node that initiates transactions (client) on the active clusters
Target – A node that receives transactions (server) from active clusters
Active clusters – The main functionality of a device (e.g OnOff for a light switch, or DoorLock for a
DoorLockController)
If NV_RESTORE is enabled, network configuration is stored in NV memory, EZ-Mode has no method for
removing bindings directly, other than to factory reset a device. The Home Automation sample applications reset
NV memory on Shift-SW5 (i.e. press and hold Button 1 and then press down the Joystick), this functionality is only
available in SmartRF05 + CC2530. To reset NV memory to factory defaults in SmartRF06 + CC2538, the device
should be reprogrammed.
While more sophisticated commissioning can be performed by various over-the-air ZigBee calls, EZ-Mode provides
a solid base-line for connecting the appropriate devices together.
7.1 EZ-Mode Interface
The EZ-Mode interface can be found in zcl_ezmode.h. The EZ-Mode application interface is performed through 3
functions and a single application callback:
zcl_RegisterEZMode – Must be called before EZ-Mode can be used

Z-Stack Home Developer's Guide SWRA441 Version 1.1
22 Copyright © 2013-2014 Texas Instruments, Inc. All rights reserved.
zcl_InvokeEZMode – Used to invoke or cancel EZ-Mode
zcl_EZModeAction – Used by the application to inform EZ-Mode of various events (such as when
joining the network or receiving and IdentifyQuery command).
The application must support the Identify Cluster. EZ-Mode will continue to identify itself for EZMODE_TIME
(which defaults to 3 minutes).
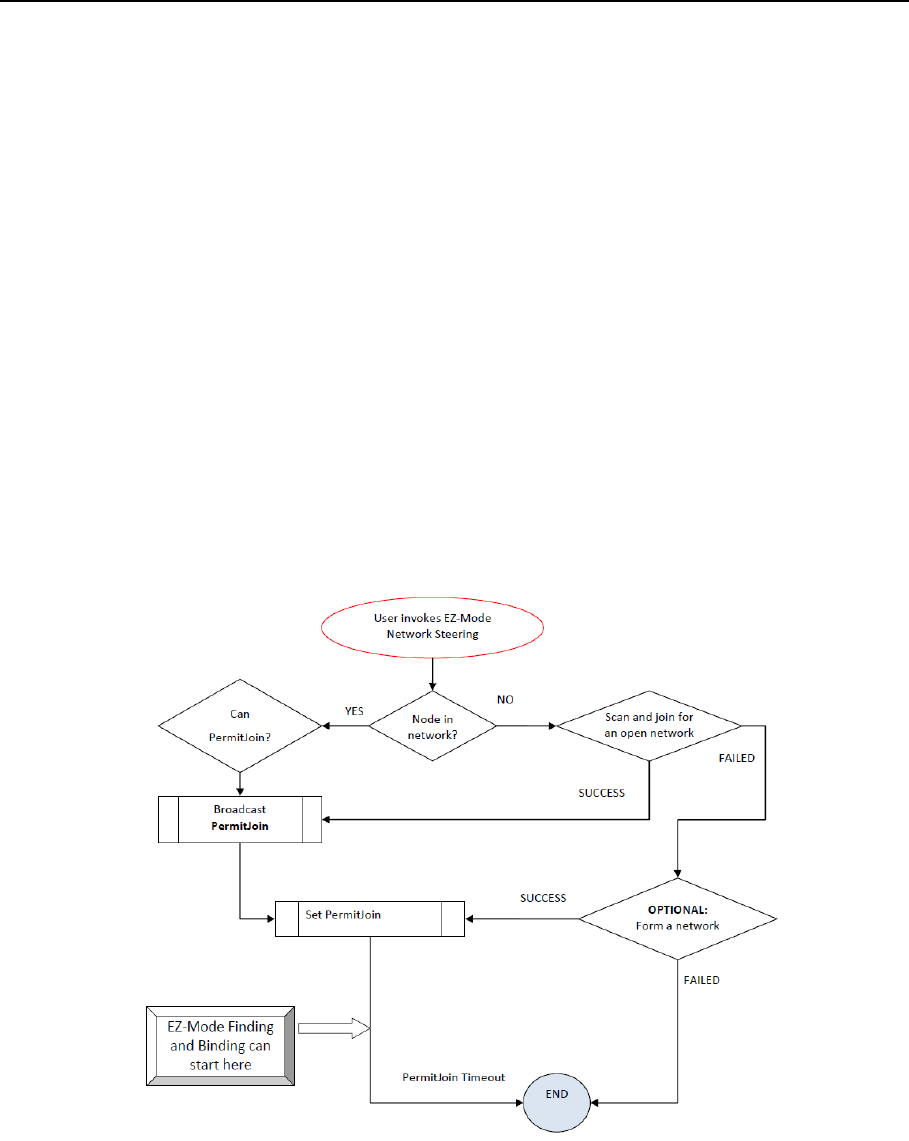
7.2 EZ-Mode Diagrams
EZ-Mode flows through the following states:
Forming/Joining the network (if not yet on a network)
Opening the network (through Permit Joining Request)
Identifying Itself
Finding a remote node in EZ-Mode
Matching active output clusters and binding them
AutoClose after a small period of time to allow Matching in both directions
Finish up with status code
Network steering and Finding and Binding are shown in the following two flowchart diagrams.
Figure 5 - EZ-Mode Network Steering Flowchart
The Network Steering Flowchart indicates how EZ-Mode forms, joins, opens and closes the network. It is assumes
that only 1 open network is in the area on the list of HA channels. A network’s normal state is closed.

Z-Stack Home Developer's Guide SWRA441 Version 1.1
23 Copyright © 2013-2014 Texas Instruments, Inc. All rights reserved.
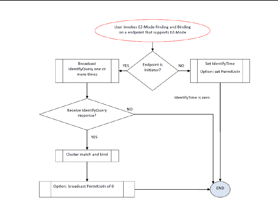
Figure 6 – EZ-Mode Finding and Binding Flowchart
The Finding and Binding Flowchart shows how EZ-Mode finds and matches to another device in the network. The
devices can be many hops away (using mesh networking). See the HA specification for which devices are initiators
and which ones are targets.
7.3 EZ-Mode Code
The bulk of the code for EZ-Mode is found in zcl_ezmode.c. This includes the full state machine and the user
interface. In addition, the Application must supply some functionality to enable EZ-Mode to transition through
various states.
The application must supply:
Notification of forming/joining
Notification of cluster matching
Enter/exit identify mode
2 Events (one for state changes, one for an overall EZ-Mode timeout)
The following example shows how the SampleLight application informs EZ-Mode to the overall timeout, and when
it’s time to process the next state.
#ifdef ZCL_EZMODE
if ( events & SAMPLELIGHT_EZMODE_NEXTSTATE_EVT )
{
zcl_EZModeAction ( EZMODE_ACTION_PROCESS, NULL );
return ( events ^ SAMPLELIGHT_EZMODE_NEXTSTATE_EVT );
}
if ( events & SAMPLELIGHT_EZMODE_TIMEOUT_EVT )
{

Z-Stack Home Developer's Guide SWRA441 Version 1.1
24 Copyright © 2013-2014 Texas Instruments, Inc. All rights reserved.
zcl_EZModeAction ( EZMODE_ACTION_TIMED_OUT, NULL ); // EZ-Mode timed out
return ( events ^ SAMPLELIGHT_EZMODE_TIMEOUT_EVT );
}
#endif // ZCL_EZMODE
EZ-Mode may be enabled or disabled by the use of the ZCL_EZMODE flag. EZ-Mode requires the Identify cluster,
so make sure to also enable ZCL_IDENTIFY.
If EZ-Mode is disabled, the sample applications will use End Device Binding to bind applications together. If EZ-
Mode is disabled, make sure to also enable auto start by disabling the HOLD_AUTO_START flag in the Compiler’s
predefined compile-time flags, or the node won’t join the network.
Figure 7 – To Disable EZ-Mode, disable both ZCL_EZMODE and HOLD_AUTO_START
To disable an option, place an ‘x’ in front of the name. This way, the option can later be enabled by removing the
‘x’. (e.g. xHOLD_AUTO_START means hold auto start is disabled).

Z-Stack Home Developer's Guide SWRA441 Version 1.1
25 Copyright © 2013-2014 Texas Instruments, Inc. All rights reserved.
8. Additional Information for HA Applications
The sample applications implement a minimal set of features to operate. Optional features, as described in the
ZigBee Home Automation Specification [1], can be added for a more full-featured application.
In addition to enabling the appropriate clusters and attributes, application must also select a ZigBee device type and
enable non-volatile memory (NVM).
8.1 ZigBee Device Type
ZigBee allows for 3 device types: a ZigBee Coordinator, ZigBee Router, and ZigBee End Device. It must be decided
for each application which ZigBee device type the application will be. The following are basic guidelines. For
complete details, please see [4].
Use a ZC for device that will start the network, typically a base-station
Use a ZR for devices that will be mains powered, such as an outlet. Only use this type if there won’t be very many
of these devices at a given facility (12 or less in radio range of each other). Otherwise, use ZED.
Use a ZED for devices that will normally sleep in order to conserve power (usually battery operated devices), or for
mains-power operated devices, if there are many such devices in close proximity (see above).
8.2 Storing Variables to Non-Volatile Memory
In general, a device must have non-volatile memory enabled to be certified, because it must remember its network
configuration.
To save a variable to NVM, an item ID must be created for that variable. IDs reserved for applications range from
0x0401 to 0x0FFF. For a complete list of these IDs, refer to the ZComDef.h file.
Once the item ID is defined, it must be initialized using osal_nv_item_init(). This function passes the item
ID, length of the variable to be stored, and the variable (if the user wants to use the initial value).
To write an item to NVM, use osal_nv_write(). This function passes the item ID, the index offset into an item,
the length of data to write, and the variable to write.
To read the item from NVM, use osal_nv_read(). This function passes the item ID, the index offset into an
item, length of data to read, and the variable to read the data to. These functions can be found in the OSAL_Nv.c file.
8.3 User Interface
The following user interface elements should be in each application:
Some way to invoke EZ-Mode on each endpoint
Some way to reset the entire device to factory new settings (not on a network, etc…)
Some way to cause the application action (e.g. a switch turning on a light)
Set up battery powered devices as sleepy devices
i
The next hop device may or may not be the destination device of a data request. Therefore, the AF data
confirmation of delivery to the next hop must not be misinterpreted as confirmation that the data request was
delivered to the destination device. Refer to the discussion of delivery options (AF_ACK_REQUEST in the Z-Stack
API).

Z-Stack Home Developer's Guide SWRA441 Version 1.1
26 Copyright © 2013-2014 Texas Instruments, Inc. All rights reserved.
ii
See sections 1.2.3 and 1.2.6.1.3.
iii
For a complete list of all of the types of SYS_EVENT_MSG messages, refer to “Global System Messages” in
ZComDef.h.
iv
See “MAC status values” in ZComDef.h.