Avr Libc User Manual 2.0.0
avr-libc-user-manual-2.0.0
avr-libc-user-manual-2.0.0
User Manual: Pdf
Open the PDF directly: View PDF
.
Page Count: 343 [warning: Documents this large are best viewed by clicking the View PDF Link!]
- 1 AVR Libc
- 2 Toolchain Overview
- 3 Memory Areas and Using malloc()
- 4 Memory Sections
- 5 Data in Program Space
- 6 avr-libc and assembler programs
- 7 Inline Assembler Cookbook
- 8 How to Build a Library
- 9 Benchmarks
- 10 Porting From IAR to AVR GCC
- 11 Frequently Asked Questions
- 11.1 FAQ Index
- 11.2 My program doesn't recognize a variable updated within an interrupt routine
- 11.3 I get `¨undefined reference to...`¨ for functions like `¨sin()`¨
- 11.4 How to permanently bind a variable to a register?
- 11.5 How to modify MCUCR or WDTCR early?
- 11.6 What is all this _BV() stuff about?
- 11.7 Can I use C++ on the AVR?
- 11.8 Shouldn't I initialize all my variables?
- 11.9 Why do some 16-bit timer registers sometimes get trashed?
- 11.10 How do I use a #define'd constant in an asm statement?
- 11.11 Why does the PC randomly jump around when single-stepping through my program in avr-gdb?
- 11.12 How do I trace an assembler file in avr-gdb?
- 11.13 How do I pass an IO port as a parameter to a function?
- 11.14 What registers are used by the C compiler?
- 11.15 How do I put an array of strings completely in ROM?
- 11.16 How to use external RAM?
- 11.17 Which -O flag to use?
- 11.18 How do I relocate code to a fixed address?
- 11.19 My UART is generating nonsense! My ATmega128 keeps crashing! Port F is completely broken!
- 11.20 Why do all my `¨foo...bar`¨ strings eat up the SRAM?
- 11.21 Why does the compiler compile an 8-bit operation that uses bitwise operators into a 16-bit operation in assembly?
- 11.22 How to detect RAM memory and variable overlap problems?
- 11.23 Is it really impossible to program the ATtinyXX in C?
- 11.24 What is this `¨clock skew detected`¨ message?
- 11.25 Why are (many) interrupt flags cleared by writing a logical 1?
- 11.26 Why have `¨programmed`¨ fuses the bit value 0?
- 11.27 Which AVR-specific assembler operators are available?
- 11.28 Why are interrupts re-enabled in the middle of writing the stack pointer?
- 11.29 Why are there five different linker scripts?
- 11.30 How to add a raw binary image to linker output?
- 11.31 How do I perform a software reset of the AVR?
- 11.32 I am using floating point math. Why is the compiled code so big? Why does my code not work?
- 11.33 What pitfalls exist when writing reentrant code?
- 11.34 Why are some addresses of the EEPROM corrupted (usually address zero)?
- 11.35 Why is my baud rate wrong?
- 11.36 On a device with more than 128 KiB of flash, how to make function pointers work?
- 11.37 Why is assigning ports in a `¨chain`¨ a bad idea?
- 12 Building and Installing the GNU Tool Chain
- 12.1 Building and Installing under Linux, FreeBSD, and Others
- 12.2 Required Tools
- 12.3 Optional Tools
- 12.4 GNU Binutils for the AVR target
- 12.5 GCC for the AVR target
- 12.6 AVR LibC
- 12.7 AVRDUDE
- 12.8 GDB for the AVR target
- 12.9 SimulAVR
- 12.10 AVaRICE
- 12.11 Building and Installing under Windows
- 12.12 Tools Required for Building the Toolchain for Windows
- 12.13 Building the Toolchain for Windows
- 13 Using the GNU tools
- 14 Compiler optimization
- 15 Using the avrdude program
- 16 Release Numbering and Methodology
- 17 Acknowledgments
- 18 Todo List
- 19 Deprecated List
- 20 Module Index
- 21 Data Structure Index
- 22 File Index
- 23 Module Documentation
- 23.1 <alloca.h>: Allocate space in the stack
- 23.2 <assert.h>: Diagnostics
- 23.3 <ctype.h>: Character Operations
- 23.4 <errno.h>: System Errors
- 23.5 <inttypes.h>: Integer Type conversions
- 23.6 <math.h>: Mathematics
- 23.7 <setjmp.h>: Non-local goto
- 23.8 <stdint.h>: Standard Integer Types
- 23.9 <stdio.h>: Standard IO facilities
- 23.10 <stdlib.h>: General utilities
- 23.11 <string.h>: Strings
- 23.12 <time.h>: Time
- 23.13 <avr/boot.h>: Bootloader Support Utilities
- 23.14 <avr/cpufunc.h>: Special AVR CPU functions
- 23.15 <avr/eeprom.h>: EEPROM handling
- 23.16 <avr/fuse.h>: Fuse Support
- 23.17 <avr/interrupt.h>: Interrupts
- 23.18 <avr/io.h>: AVR device-specific IO definitions
- 23.19 <avr/lock.h>: Lockbit Support
- 23.20 <avr/pgmspace.h>: Program Space Utilities
- 23.21 <avr/power.h>: Power Reduction Management
- 23.22 Additional notes from <avr/sfr_defs.h>
- 23.23 <avr/sfr_defs.h>: Special function registers
- 23.24 <avr/signature.h>: Signature Support
- 23.25 <avr/sleep.h>: Power Management and Sleep Modes
- 23.26 <avr/version.h>: avr-libc version macros
- 23.27 <avr/wdt.h>: Watchdog timer handling
- 23.28 <util/atomic.h> Atomically and Non-Atomically Executed Code Blocks
- 23.29 <util/crc16.h>: CRC Computations
- 23.30 <util/delay.h>: Convenience functions for busy-wait delay loops
- 23.31 <util/delay_basic.h>: Basic busy-wait delay loops
- 23.32 <util/parity.h>: Parity bit generation
- 23.33 <util/setbaud.h>: Helper macros for baud rate calculations
- 23.34 <util/twi.h>: TWI bit mask definitions
- 23.35 <compat/deprecated.h>: Deprecated items
- 23.36 <compat/ina90.h>: Compatibility with IAR EWB 3.x
- 23.37 Demo projects
- 23.38 Combining C and assembly source files
- 23.39 A simple project
- 23.40 A more sophisticated project
- 23.41 Using the standard IO facilities
- 23.42 Example using the two-wire interface (TWI)
- 24 Data Structure Documentation
- 25 File Documentation
- 25.1 assert.h File Reference
- 25.2 atomic.h File Reference
- 25.3 boot.h File Reference
- 25.4 cpufunc.h File Reference
- 25.5 crc16.h File Reference
- 25.6 ctype.h File Reference
- 25.7 delay.h File Reference
- 25.8 delay_basic.h File Reference
- 25.9 errno.h File Reference
- 25.10 fdevopen.c File Reference
- 25.11 fuse.h File Reference
- 25.12 interrupt.h File Reference
- 25.13 inttypes.h File Reference
- 25.14 io.h File Reference
- 25.15 lock.h File Reference
- 25.16 math.h File Reference
- 25.17 parity.h File Reference
- 25.18 pgmspace.h File Reference
- 25.19 power.h File Reference
- 25.20 setbaud.h File Reference
- 25.21 setjmp.h File Reference
- 25.22 signature.h File Reference
- 25.23 sleep.h File Reference
- 25.24 stdint.h File Reference
- 25.25 stdio.h File Reference
- 25.26 stdlib.h File Reference
- 25.27 string.h File Reference
- 25.28 time.h File Reference
- 25.29 twi.h File Reference
- 25.30 wdt.h File Reference
- Index
avr-libc
2.0.0
Generated by Doxygen 1.8.10
Mon Feb 8 2016 23:59:10

ii CONTENTS
Contents
1 AVR Libc 1
1.1 Introduction .............................................. 1
1.2 General information about this library . . . . . . . . . . . . . . . . . . . . . . . . . . . . . . . . . 1
1.3 Supported Devices .......................................... 1
1.4 avr-libc License . . . . . . . . . . . . . . . . . . . . . . . . . . . . . . . . . . . . . . . . . . . . 10
2 Toolchain Overview 11
2.1 Introduction . . . . . . . . . . . . . . . . . . . . . . . . . . . . . . . . . . . . . . . . . . . . . . 11
2.2 FSF and GNU . . . . . . . . . . . . . . . . . . . . . . . . . . . . . . . . . . . . . . . . . . . . . 11
2.3 GCC . . . . . . . . . . . . . . . . . . . . . . . . . . . . . . . . . . . . . . . . . . . . . . . . . . 11
2.4 GNU Binutils . . . . . . . . . . . . . . . . . . . . . . . . . . . . . . . . . . . . . . . . . . . . . . 12
2.5 avr-libc ................................................. 13
2.6 Building Software . . . . . . . . . . . . . . . . . . . . . . . . . . . . . . . . . . . . . . . . . . . 13
2.7 AVRDUDE ............................................... 13
2.8 GDB / Insight / DDD . . . . . . . . . . . . . . . . . . . . . . . . . . . . . . . . . . . . . . . . . . 13
2.9 AVaRICE ............................................... 13
2.10 SimulAVR ............................................... 13
2.11 Utilities ................................................. 14
2.12 Toolchain Distributions (Distros) . . . . . . . . . . . . . . . . . . . . . . . . . . . . . . . . . . . . 14
2.13 Open Source . . . . . . . . . . . . . . . . . . . . . . . . . . . . . . . . . . . . . . . . . . . . . 14
3 Memory Areas and Using malloc() 14
3.1 Introduction . . . . . . . . . . . . . . . . . . . . . . . . . . . . . . . . . . . . . . . . . . . . . . 14
3.2 Internal vs. external RAM . . . . . . . . . . . . . . . . . . . . . . . . . . . . . . . . . . . . . . . 15
3.3 Tunables for malloc() . . . . . . . . . . . . . . . . . . . . . . . . . . . . . . . . . . . . . . . . . 15
3.4 Implementation details . . . . . . . . . . . . . . . . . . . . . . . . . . . . . . . . . . . . . . . . 17
4 Memory Sections 17
4.1 The .text Section . . . . . . . . . . . . . . . . . . . . . . . . . . . . . . . . . . . . . . . . . . . 18
4.2 The .data Section . . . . . . . . . . . . . . . . . . . . . . . . . . . . . . . . . . . . . . . . . . . 18
4.3 The .bss Section . . . . . . . . . . . . . . . . . . . . . . . . . . . . . . . . . . . . . . . . . . . . 18
4.4 The .eeprom Section . . . . . . . . . . . . . . . . . . . . . . . . . . . . . . . . . . . . . . . . . 18
4.5 The .noinit Section . . . . . . . . . . . . . . . . . . . . . . . . . . . . . . . . . . . . . . . . . . 18
4.6 The .initN Sections . . . . . . . . . . . . . . . . . . . . . . . . . . . . . . . . . . . . . . . . . . 19
4.7 The .finiN Sections . . . . . . . . . . . . . . . . . . . . . . . . . . . . . . . . . . . . . . . . . . 20
4.8 The .note.gnu.avr.deviceinfo Section . . . . . . . . . . . . . . . . . . . . . . . . . . . . . . . . . 21
4.9 Using Sections in Assembler Code . . . . . . . . . . . . . . . . . . . . . . . . . . . . . . . . . . 21
4.10 Using Sections in C Code . . . . . . . . . . . . . . . . . . . . . . . . . . . . . . . . . . . . . . . 21
5 Data in Program Space 22
Generated on Mon Feb 8 2016 23:59:10 for avr-libc by Doxygen

CONTENTS iii
5.1 Introduction . . . . . . . . . . . . . . . . . . . . . . . . . . . . . . . . . . . . . . . . . . . . . . 22
5.2 A Note On const . . . . . . . . . . . . . . . . . . . . . . . . . . . . . . . . . . . . . . . . . . . . 22
5.3 Storing and Retrieving Data in the Program Space . . . . . . . . . . . . . . . . . . . . . . . . . . 22
5.4 Storing and Retrieving Strings in the Program Space . . . . . . . . . . . . . . . . . . . . . . . . . 24
5.5 Caveats . . . . . . . . . . . . . . . . . . . . . . . . . . . . . . . . . . . . . . . . . . . . . . . . 25
6 avr-libc and assembler programs 25
6.1 Introduction . . . . . . . . . . . . . . . . . . . . . . . . . . . . . . . . . . . . . . . . . . . . . . 25
6.2 Invoking the compiler . . . . . . . . . . . . . . . . . . . . . . . . . . . . . . . . . . . . . . . . . 25
6.3 Example program . . . . . . . . . . . . . . . . . . . . . . . . . . . . . . . . . . . . . . . . . . . 26
6.4 Pseudo-ops and operators . . . . . . . . . . . . . . . . . . . . . . . . . . . . . . . . . . . . . . 28
7 Inline Assembler Cookbook 29
7.1 GCC asm Statement . . . . . . . . . . . . . . . . . . . . . . . . . . . . . . . . . . . . . . . . . 30
7.2 Assembler Code . . . . . . . . . . . . . . . . . . . . . . . . . . . . . . . . . . . . . . . . . . . . 31
7.3 Input and Output Operands . . . . . . . . . . . . . . . . . . . . . . . . . . . . . . . . . . . . . . 31
7.4 Clobbers . . . . . . . . . . . . . . . . . . . . . . . . . . . . . . . . . . . . . . . . . . . . . . . . 34
7.5 Assembler Macros . . . . . . . . . . . . . . . . . . . . . . . . . . . . . . . . . . . . . . . . . . . 36
7.6 C Stub Functions . . . . . . . . . . . . . . . . . . . . . . . . . . . . . . . . . . . . . . . . . . . 36
7.7 C Names Used in Assembler Code . . . . . . . . . . . . . . . . . . . . . . . . . . . . . . . . . . 37
7.8 Links . . . . . . . . . . . . . . . . . . . . . . . . . . . . . . . . . . . . . . . . . . . . . . . . . . 38
8 How to Build a Library 38
8.1 Introduction . . . . . . . . . . . . . . . . . . . . . . . . . . . . . . . . . . . . . . . . . . . . . . 38
8.2 How the Linker Works . . . . . . . . . . . . . . . . . . . . . . . . . . . . . . . . . . . . . . . . . 38
8.3 How to Design a Library . . . . . . . . . . . . . . . . . . . . . . . . . . . . . . . . . . . . . . . . 38
8.4 Creating a Library . . . . . . . . . . . . . . . . . . . . . . . . . . . . . . . . . . . . . . . . . . . 39
8.5 Using a Library . . . . . . . . . . . . . . . . . . . . . . . . . . . . . . . . . . . . . . . . . . . . 39
9 Benchmarks 40
9.1 A few of libc functions. . . . . . . . . . . . . . . . . . . . . . . . . . . . . . . . . . . . . . . . . . 40
9.2 Math functions. . . . . . . . . . . . . . . . . . . . . . . . . . . . . . . . . . . . . . . . . . . . . 41
10 Porting From IAR to AVR GCC 42
10.1 Introduction . . . . . . . . . . . . . . . . . . . . . . . . . . . . . . . . . . . . . . . . . . . . . . 42
10.2 Registers ............................................... 42
10.3 Interrupt Service Routines (ISRs) . . . . . . . . . . . . . . . . . . . . . . . . . . . . . . . . . . . 43
10.4 Intrinsic Routines . . . . . . . . . . . . . . . . . . . . . . . . . . . . . . . . . . . . . . . . . . . 43
10.5 Flash Variables . . . . . . . . . . . . . . . . . . . . . . . . . . . . . . . . . . . . . . . . . . . . 43
10.6 Non-Returning main() . . . . . . . . . . . . . . . . . . . . . . . . . . . . . . . . . . . . . . . . . 44
10.7 Locking Registers . . . . . . . . . . . . . . . . . . . . . . . . . . . . . . . . . . . . . . . . . . . 45
Generated on Mon Feb 8 2016 23:59:10 for avr-libc by Doxygen

iv CONTENTS
11 Frequently Asked Questions 45
11.1 FAQ Index ............................................... 45
11.2 My program doesn't recognize a variable updated within an interrupt routine . . . . . . . . . . . . 46
11.3 I get "undefined reference to..." for functions like "sin()" . . . . . . . . . . . . . . . . . . . . . . . . 47
11.4 How to permanently bind a variable to a register? . . . . . . . . . . . . . . . . . . . . . . . . . . 47
11.5 How to modify MCUCR or WDTCR early? . . . . . . . . . . . . . . . . . . . . . . . . . . . . . . 47
11.6 What is all this _BV() stuff about? . . . . . . . . . . . . . . . . . . . . . . . . . . . . . . . . . . . 48
11.7 Can I use C++ on the AVR? . . . . . . . . . . . . . . . . . . . . . . . . . . . . . . . . . . . . . . 48
11.8 Shouldn't I initialize all my variables? . . . . . . . . . . . . . . . . . . . . . . . . . . . . . . . . . 49
11.9 Why do some 16-bit timer registers sometimes get trashed? . . . . . . . . . . . . . . . . . . . . . 49
11.10How do I use a #define'd constant in an asm statement? . . . . . . . . . . . . . . . . . . . . . . . 50
11.11Why does the PC randomly jump around when single-stepping through my program in avr-gdb? . . 50
11.12How do I trace an assembler file in avr-gdb? . . . . . . . . . . . . . . . . . . . . . . . . . . . . . 50
11.13How do I pass an IO port as a parameter to a function? . . . . . . . . . . . . . . . . . . . . . . . 51
11.14What registers are used by the C compiler? . . . . . . . . . . . . . . . . . . . . . . . . . . . . . 53
11.15How do I put an array of strings completely in ROM? . . . . . . . . . . . . . . . . . . . . . . . . . 54
11.16How to use external RAM? . . . . . . . . . . . . . . . . . . . . . . . . . . . . . . . . . . . . . . 55
11.17Which -O flag to use? . . . . . . . . . . . . . . . . . . . . . . . . . . . . . . . . . . . . . . . . . 56
11.18How do I relocate code to a fixed address? . . . . . . . . . . . . . . . . . . . . . . . . . . . . . . 56
11.19My UART is generating nonsense! My ATmega128 keeps crashing! Port F is completely broken! . 56
11.20Why do all my "foo...bar" strings eat up the SRAM? . . . . . . . . . . . . . . . . . . . . . . . . . 57
11.21Why does the compiler compile an 8-bit operation that uses bitwise operators into a 16-bit operation
in assembly? . . . . . . . . . . . . . . . . . . . . . . . . . . . . . . . . . . . . . . . . . . . . . 58
11.22How to detect RAM memory and variable overlap problems? . . . . . . . . . . . . . . . . . . . . 58
11.23Is it really impossible to program the ATtinyXX in C? . . . . . . . . . . . . . . . . . . . . . . . . . 58
11.24What is this "clock skew detected" message? . . . . . . . . . . . . . . . . . . . . . . . . . . . . . 58
11.25Why are (many) interrupt flags cleared by writing a logical 1? . . . . . . . . . . . . . . . . . . . . 59
11.26Why have "programmed" fuses the bit value 0? . . . . . . . . . . . . . . . . . . . . . . . . . . . . 59
11.27Which AVR-specific assembler operators are available? . . . . . . . . . . . . . . . . . . . . . . . 60
11.28Why are interrupts re-enabled in the middle of writing the stack pointer? . . . . . . . . . . . . . . . 60
11.29Why are there five different linker scripts? . . . . . . . . . . . . . . . . . . . . . . . . . . . . . . 60
11.30How to add a raw binary image to linker output? . . . . . . . . . . . . . . . . . . . . . . . . . . . 60
11.31How do I perform a software reset of the AVR? . . . . . . . . . . . . . . . . . . . . . . . . . . . . 61
11.32I am using floating point math. Why is the compiled code so big? Why does my code not work? . . 62
11.33What pitfalls exist when writing reentrant code? . . . . . . . . . . . . . . . . . . . . . . . . . . . 62
11.34Why are some addresses of the EEPROM corrupted (usually address zero)? . . . . . . . . . . . . 64
11.35Why is my baud rate wrong? . . . . . . . . . . . . . . . . . . . . . . . . . . . . . . . . . . . . . 65
11.36On a device with more than 128 KiB of flash, how to make function pointers work? . . . . . . . . . 65
11.37Why is assigning ports in a "chain" a bad idea? . . . . . . . . . . . . . . . . . . . . . . . . . . . . 65
Generated on Mon Feb 8 2016 23:59:10 for avr-libc by Doxygen

CONTENTS v
12 Building and Installing the GNU Tool Chain 65
12.1 Building and Installing under Linux, FreeBSD, and Others . . . . . . . . . . . . . . . . . . . . . . 66
12.2 Required Tools . . . . . . . . . . . . . . . . . . . . . . . . . . . . . . . . . . . . . . . . . . . . 66
12.3 Optional Tools . . . . . . . . . . . . . . . . . . . . . . . . . . . . . . . . . . . . . . . . . . . . . 66
12.4 GNU Binutils for the AVR target . . . . . . . . . . . . . . . . . . . . . . . . . . . . . . . . . . . . 67
12.5 GCC for the AVR target . . . . . . . . . . . . . . . . . . . . . . . . . . . . . . . . . . . . . . . . 68
12.6 AVR LibC ............................................... 68
12.7 AVRDUDE ............................................... 69
12.8 GDB for the AVR target . . . . . . . . . . . . . . . . . . . . . . . . . . . . . . . . . . . . . . . . 69
12.9 SimulAVR ............................................... 69
12.10AVaRICE ............................................... 70
12.11Building and Installing under Windows . . . . . . . . . . . . . . . . . . . . . . . . . . . . . . . . 70
12.12Tools Required for Building the Toolchain for Windows . . . . . . . . . . . . . . . . . . . . . . . . 71
12.13Building the Toolchain for Windows . . . . . . . . . . . . . . . . . . . . . . . . . . . . . . . . . . 73
13 Using the GNU tools 77
13.1 Options for the C compiler avr-gcc . . . . . . . . . . . . . . . . . . . . . . . . . . . . . . . . . . 77
13.1.1 Machine-specific options for the AVR . . . . . . . . . . . . . . . . . . . . . . . . . . . . . 77
13.1.2 Selected general compiler options . . . . . . . . . . . . . . . . . . . . . . . . . . . . . . 89
13.2 Options for the assembler avr-as . . . . . . . . . . . . . . . . . . . . . . . . . . . . . . . . . . . 90
13.2.1 Machine-specific assembler options . . . . . . . . . . . . . . . . . . . . . . . . . . . . . 90
13.2.2 Examples for assembler options passed through the C compiler . . . . . . . . . . . . . . 91
13.3 Controlling the linker avr-ld . . . . . . . . . . . . . . . . . . . . . . . . . . . . . . . . . . . . . . 91
13.3.1 Selected linker options . . . . . . . . . . . . . . . . . . . . . . . . . . . . . . . . . . . . 91
13.3.2 Passing linker options from the C compiler . . . . . . . . . . . . . . . . . . . . . . . . . . 92
14 Compiler optimization 93
14.1 Problems with reordering code . . . . . . . . . . . . . . . . . . . . . . . . . . . . . . . . . . . . 93
15 Using the avrdude program 94
16 Release Numbering and Methodology 96
16.1 Release Version Numbering Scheme . . . . . . . . . . . . . . . . . . . . . . . . . . . . . . . . . 96
16.2 Releasing AVR Libc . . . . . . . . . . . . . . . . . . . . . . . . . . . . . . . . . . . . . . . . . . 96
16.2.1 Creating an SVN branch . . . . . . . . . . . . . . . . . . . . . . . . . . . . . . . . . . . 96
16.2.2 Making a release . . . . . . . . . . . . . . . . . . . . . . . . . . . . . . . . . . . . . . . 97
17 Acknowledgments 98
18 Todo List 99
19 Deprecated List 99
Generated on Mon Feb 8 2016 23:59:10 for avr-libc by Doxygen

vi CONTENTS
20 Module Index 100
20.1 Modules . . . . . . . . . . . . . . . . . . . . . . . . . . . . . . . . . . . . . . . . . . . . . . . . 100
21 Data Structure Index 101
21.1 Data Structures . . . . . . . . . . . . . . . . . . . . . . . . . . . . . . . . . . . . . . . . . . . . 101
22 File Index 101
22.1 File List . . . . . . . . . . . . . . . . . . . . . . . . . . . . . . . . . . . . . . . . . . . . . . . . 101
23 Module Documentation 103
23.1 <alloca.h>: Allocate space in the stack . . . . . . . . . . . . . . . . . . . . . . . . . . . . . . . 103
23.1.1 Detailed Description . . . . . . . . . . . . . . . . . . . . . . . . . . . . . . . . . . . . . 103
23.1.2 Function Documentation . . . . . . . . . . . . . . . . . . . . . . . . . . . . . . . . . . . 103
23.2 <assert.h>: Diagnostics . . . . . . . . . . . . . . . . . . . . . . . . . . . . . . . . . . . . . . . 105
23.2.1 Detailed Description . . . . . . . . . . . . . . . . . . . . . . . . . . . . . . . . . . . . . 105
23.2.2 Macro Definition Documentation . . . . . . . . . . . . . . . . . . . . . . . . . . . . . . . 105
23.3 <ctype.h>: Character Operations . . . . . . . . . . . . . . . . . . . . . . . . . . . . . . . . . . 106
23.3.1 Detailed Description . . . . . . . . . . . . . . . . . . . . . . . . . . . . . . . . . . . . . 106
23.3.2 Function Documentation . . . . . . . . . . . . . . . . . . . . . . . . . . . . . . . . . . . 106
23.4 <errno.h>: System Errors . . . . . . . . . . . . . . . . . . . . . . . . . . . . . . . . . . . . . . 108
23.4.1 Detailed Description . . . . . . . . . . . . . . . . . . . . . . . . . . . . . . . . . . . . . 108
23.4.2 Macro Definition Documentation . . . . . . . . . . . . . . . . . . . . . . . . . . . . . . . 108
23.4.3 Variable Documentation . . . . . . . . . . . . . . . . . . . . . . . . . . . . . . . . . . . 108
23.5 <inttypes.h>: Integer Type conversions . . . . . . . . . . . . . . . . . . . . . . . . . . . . . . . 109
23.5.1 Detailed Description . . . . . . . . . . . . . . . . . . . . . . . . . . . . . . . . . . . . . 111
23.5.2 Macro Definition Documentation . . . . . . . . . . . . . . . . . . . . . . . . . . . . . . . 111
23.5.3 Typedef Documentation . . . . . . . . . . . . . . . . . . . . . . . . . . . . . . . . . . . . 118
23.6 <math.h>: Mathematics . . . . . . . . . . . . . . . . . . . . . . . . . . . . . . . . . . . . . . . 120
23.6.1 Detailed Description . . . . . . . . . . . . . . . . . . . . . . . . . . . . . . . . . . . . . 121
23.6.2 Macro Definition Documentation . . . . . . . . . . . . . . . . . . . . . . . . . . . . . . . 122
23.6.3 Function Documentation . . . . . . . . . . . . . . . . . . . . . . . . . . . . . . . . . . . 125
23.7 <setjmp.h>: Non-local goto . . . . . . . . . . . . . . . . . . . . . . . . . . . . . . . . . . . . . 130
23.7.1 Detailed Description . . . . . . . . . . . . . . . . . . . . . . . . . . . . . . . . . . . . . 130
23.7.2 Function Documentation . . . . . . . . . . . . . . . . . . . . . . . . . . . . . . . . . . . 130
23.8 <stdint.h>: Standard Integer Types . . . . . . . . . . . . . . . . . . . . . . . . . . . . . . . . . 132
23.8.1 Detailed Description . . . . . . . . . . . . . . . . . . . . . . . . . . . . . . . . . . . . . 134
23.8.2 Macro Definition Documentation . . . . . . . . . . . . . . . . . . . . . . . . . . . . . . . 134
23.8.3 Typedef Documentation . . . . . . . . . . . . . . . . . . . . . . . . . . . . . . . . . . . . 138
23.9 <stdio.h>: Standard IO facilities . . . . . . . . . . . . . . . . . . . . . . . . . . . . . . . . . . . 141
23.9.1 Detailed Description . . . . . . . . . . . . . . . . . . . . . . . . . . . . . . . . . . . . . 142
23.9.2 Macro Definition Documentation . . . . . . . . . . . . . . . . . . . . . . . . . . . . . . . 144
Generated on Mon Feb 8 2016 23:59:10 for avr-libc by Doxygen

CONTENTS vii
23.9.3 Typedef Documentation . . . . . . . . . . . . . . . . . . . . . . . . . . . . . . . . . . . . 146
23.9.4 Function Documentation . . . . . . . . . . . . . . . . . . . . . . . . . . . . . . . . . . . 146
23.10<stdlib.h>: General utilities . . . . . . . . . . . . . . . . . . . . . . . . . . . . . . . . . . . . . . 154
23.10.1 Detailed Description . . . . . . . . . . . . . . . . . . . . . . . . . . . . . . . . . . . . . 155
23.10.2 Macro Definition Documentation . . . . . . . . . . . . . . . . . . . . . . . . . . . . . . . 155
23.10.3 Typedef Documentation . . . . . . . . . . . . . . . . . . . . . . . . . . . . . . . . . . . . 155
23.10.4 Function Documentation . . . . . . . . . . . . . . . . . . . . . . . . . . . . . . . . . . . 156
23.10.5 Variable Documentation . . . . . . . . . . . . . . . . . . . . . . . . . . . . . . . . . . . 161
23.11<string.h>: Strings . . . . . . . . . . . . . . . . . . . . . . . . . . . . . . . . . . . . . . . . . . 162
23.11.1 Detailed Description . . . . . . . . . . . . . . . . . . . . . . . . . . . . . . . . . . . . . 162
23.11.2 Macro Definition Documentation . . . . . . . . . . . . . . . . . . . . . . . . . . . . . . . 163
23.11.3 Function Documentation . . . . . . . . . . . . . . . . . . . . . . . . . . . . . . . . . . . 163
23.12<time.h>: Time . . . . . . . . . . . . . . . . . . . . . . . . . . . . . . . . . . . . . . . . . . . . 171
23.12.1 Detailed Description . . . . . . . . . . . . . . . . . . . . . . . . . . . . . . . . . . . . . 172
23.12.2 Macro Definition Documentation . . . . . . . . . . . . . . . . . . . . . . . . . . . . . . . 173
23.12.3 Typedef Documentation . . . . . . . . . . . . . . . . . . . . . . . . . . . . . . . . . . . . 173
23.12.4 Enumeration Type Documentation . . . . . . . . . . . . . . . . . . . . . . . . . . . . . . 173
23.12.5 Function Documentation . . . . . . . . . . . . . . . . . . . . . . . . . . . . . . . . . . . 173
23.13<avr/boot.h>: Bootloader Support Utilities . . . . . . . . . . . . . . . . . . . . . . . . . . . . . . 178
23.13.1 Detailed Description . . . . . . . . . . . . . . . . . . . . . . . . . . . . . . . . . . . . . 178
23.13.2 Macro Definition Documentation . . . . . . . . . . . . . . . . . . . . . . . . . . . . . . . 179
23.14<avr/cpufunc.h>: Special AVR CPU functions . . . . . . . . . . . . . . . . . . . . . . . . . . . . 183
23.14.1 Detailed Description . . . . . . . . . . . . . . . . . . . . . . . . . . . . . . . . . . . . . 183
23.14.2 Macro Definition Documentation . . . . . . . . . . . . . . . . . . . . . . . . . . . . . . . 183
23.15<avr/eeprom.h>: EEPROM handling . . . . . . . . . . . . . . . . . . . . . . . . . . . . . . . . . 184
23.15.1 Detailed Description . . . . . . . . . . . . . . . . . . . . . . . . . . . . . . . . . . . . . 184
23.15.2 Macro Definition Documentation . . . . . . . . . . . . . . . . . . . . . . . . . . . . . . . 185
23.15.3 Function Documentation . . . . . . . . . . . . . . . . . . . . . . . . . . . . . . . . . . . 185
23.16<avr/fuse.h>: Fuse Support . . . . . . . . . . . . . . . . . . . . . . . . . . . . . . . . . . . . . 187
23.17<avr/interrupt.h>: Interrupts . . . . . . . . . . . . . . . . . . . . . . . . . . . . . . . . . . . . . 190
23.17.1 Detailed Description . . . . . . . . . . . . . . . . . . . . . . . . . . . . . . . . . . . . . 190
23.17.2 Macro Definition Documentation . . . . . . . . . . . . . . . . . . . . . . . . . . . . . . . 204
23.18<avr/io.h>: AVR device-specific IO definitions . . . . . . . . . . . . . . . . . . . . . . . . . . . . 206
23.18.1 Detailed Description . . . . . . . . . . . . . . . . . . . . . . . . . . . . . . . . . . . . . 206
23.18.2 Macro Definition Documentation . . . . . . . . . . . . . . . . . . . . . . . . . . . . . . . 206
23.19<avr/lock.h>: Lockbit Support . . . . . . . . . . . . . . . . . . . . . . . . . . . . . . . . . . . . 208
23.20<avr/pgmspace.h>: Program Space Utilities . . . . . . . . . . . . . . . . . . . . . . . . . . . . . 210
23.20.1 Detailed Description . . . . . . . . . . . . . . . . . . . . . . . . . . . . . . . . . . . . . 211
23.20.2 Macro Definition Documentation . . . . . . . . . . . . . . . . . . . . . . . . . . . . . . . 212
23.20.3 Typedef Documentation . . . . . . . . . . . . . . . . . . . . . . . . . . . . . . . . . . . . 215
Generated on Mon Feb 8 2016 23:59:10 for avr-libc by Doxygen

viii CONTENTS
23.20.4 Function Documentation . . . . . . . . . . . . . . . . . . . . . . . . . . . . . . . . . . . 217
23.21<avr/power.h>: Power Reduction Management . . . . . . . . . . . . . . . . . . . . . . . . . . . 227
23.21.1 Detailed Description . . . . . . . . . . . . . . . . . . . . . . . . . . . . . . . . . . . . . 227
23.21.2 Function Documentation . . . . . . . . . . . . . . . . . . . . . . . . . . . . . . . . . . . 230
23.22Additional notes from <avr/sfr_defs.h>. . . . . . . . . . . . . . . . . . . . . . . . . . . . . . . . 232
23.23<avr/sfr_defs.h>: Special function registers . . . . . . . . . . . . . . . . . . . . . . . . . . . . . 233
23.23.1 Detailed Description . . . . . . . . . . . . . . . . . . . . . . . . . . . . . . . . . . . . . 233
23.23.2 Macro Definition Documentation . . . . . . . . . . . . . . . . . . . . . . . . . . . . . . . 233
23.24<avr/signature.h>: Signature Support . . . . . . . . . . . . . . . . . . . . . . . . . . . . . . . . 235
23.25<avr/sleep.h>: Power Management and Sleep Modes . . . . . . . . . . . . . . . . . . . . . . . 236
23.25.1 Detailed Description . . . . . . . . . . . . . . . . . . . . . . . . . . . . . . . . . . . . . 236
23.25.2 Function Documentation . . . . . . . . . . . . . . . . . . . . . . . . . . . . . . . . . . . 237
23.26<avr/version.h>: avr-libc version macros . . . . . . . . . . . . . . . . . . . . . . . . . . . . . . . 238
23.26.1 Detailed Description . . . . . . . . . . . . . . . . . . . . . . . . . . . . . . . . . . . . . 238
23.26.2 Macro Definition Documentation . . . . . . . . . . . . . . . . . . . . . . . . . . . . . . . 238
23.27<avr/wdt.h>: Watchdog timer handling . . . . . . . . . . . . . . . . . . . . . . . . . . . . . . . . 239
23.27.1 Detailed Description . . . . . . . . . . . . . . . . . . . . . . . . . . . . . . . . . . . . . 239
23.27.2 Macro Definition Documentation . . . . . . . . . . . . . . . . . . . . . . . . . . . . . . . 240
23.27.3 Function Documentation . . . . . . . . . . . . . . . . . . . . . . . . . . . . . . . . . . . 241
23.28<util/atomic.h>Atomically and Non-Atomically Executed Code Blocks . . . . . . . . . . . . . . . 242
23.28.1 Detailed Description . . . . . . . . . . . . . . . . . . . . . . . . . . . . . . . . . . . . . 242
23.28.2 Macro Definition Documentation . . . . . . . . . . . . . . . . . . . . . . . . . . . . . . . 243
23.29<util/crc16.h>: CRC Computations . . . . . . . . . . . . . . . . . . . . . . . . . . . . . . . . . 245
23.29.1 Detailed Description . . . . . . . . . . . . . . . . . . . . . . . . . . . . . . . . . . . . . 245
23.29.2 Function Documentation . . . . . . . . . . . . . . . . . . . . . . . . . . . . . . . . . . . 245
23.30<util/delay.h>: Convenience functions for busy-wait delay loops . . . . . . . . . . . . . . . . . . . 248
23.30.1 Detailed Description . . . . . . . . . . . . . . . . . . . . . . . . . . . . . . . . . . . . . 248
23.30.2 Macro Definition Documentation . . . . . . . . . . . . . . . . . . . . . . . . . . . . . . . 248
23.30.3 Function Documentation . . . . . . . . . . . . . . . . . . . . . . . . . . . . . . . . . . . 248
23.31<util/delay_basic.h>: Basic busy-wait delay loops . . . . . . . . . . . . . . . . . . . . . . . . . . 250
23.31.1 Detailed Description . . . . . . . . . . . . . . . . . . . . . . . . . . . . . . . . . . . . . 250
23.31.2 Function Documentation . . . . . . . . . . . . . . . . . . . . . . . . . . . . . . . . . . . 250
23.32<util/parity.h>: Parity bit generation . . . . . . . . . . . . . . . . . . . . . . . . . . . . . . . . . 251
23.32.1 Detailed Description . . . . . . . . . . . . . . . . . . . . . . . . . . . . . . . . . . . . . 251
23.32.2 Macro Definition Documentation . . . . . . . . . . . . . . . . . . . . . . . . . . . . . . . 251
23.33<util/setbaud.h>: Helper macros for baud rate calculations . . . . . . . . . . . . . . . . . . . . . 252
23.33.1 Detailed Description . . . . . . . . . . . . . . . . . . . . . . . . . . . . . . . . . . . . . 252
23.33.2 Macro Definition Documentation . . . . . . . . . . . . . . . . . . . . . . . . . . . . . . . 253
23.34<util/twi.h>: TWI bit mask definitions . . . . . . . . . . . . . . . . . . . . . . . . . . . . . . . . . 254
23.34.1 Detailed Description . . . . . . . . . . . . . . . . . . . . . . . . . . . . . . . . . . . . . 254
Generated on Mon Feb 8 2016 23:59:10 for avr-libc by Doxygen

CONTENTS ix
23.34.2 Macro Definition Documentation . . . . . . . . . . . . . . . . . . . . . . . . . . . . . . . 255
23.35<compat/deprecated.h>: Deprecated items . . . . . . . . . . . . . . . . . . . . . . . . . . . . . 258
23.35.1 Detailed Description . . . . . . . . . . . . . . . . . . . . . . . . . . . . . . . . . . . . . 258
23.35.2 Macro Definition Documentation . . . . . . . . . . . . . . . . . . . . . . . . . . . . . . . 259
23.35.3 Function Documentation . . . . . . . . . . . . . . . . . . . . . . . . . . . . . . . . . . . 260
23.36<compat/ina90.h>: Compatibility with IAR EWB 3.x . . . . . . . . . . . . . . . . . . . . . . . . . 261
23.37Demo projects . . . . . . . . . . . . . . . . . . . . . . . . . . . . . . . . . . . . . . . . . . . . . 262
23.37.1 Detailed Description . . . . . . . . . . . . . . . . . . . . . . . . . . . . . . . . . . . . . 262
23.38Combining C and assembly source files . . . . . . . . . . . . . . . . . . . . . . . . . . . . . . . 263
23.38.1 Hardware setup . . . . . . . . . . . . . . . . . . . . . . . . . . . . . . . . . . . . . . . . 263
23.38.2 A code walkthrough . . . . . . . . . . . . . . . . . . . . . . . . . . . . . . . . . . . . . . 263
23.38.3 The source code . . . . . . . . . . . . . . . . . . . . . . . . . . . . . . . . . . . . . . . 265
23.39A simple project . . . . . . . . . . . . . . . . . . . . . . . . . . . . . . . . . . . . . . . . . . . . 266
23.39.1 The Project . . . . . . . . . . . . . . . . . . . . . . . . . . . . . . . . . . . . . . . . . . 266
23.39.2 The Source Code . . . . . . . . . . . . . . . . . . . . . . . . . . . . . . . . . . . . . . . 267
23.39.3 Compiling and Linking . . . . . . . . . . . . . . . . . . . . . . . . . . . . . . . . . . . . 268
23.39.4 Examining the Object File . . . . . . . . . . . . . . . . . . . . . . . . . . . . . . . . . . . 269
23.39.5 Linker Map Files . . . . . . . . . . . . . . . . . . . . . . . . . . . . . . . . . . . . . . . 272
23.39.6 Generating Intel Hex Files . . . . . . . . . . . . . . . . . . . . . . . . . . . . . . . . . . 273
23.39.7 Letting Make Build the Project . . . . . . . . . . . . . . . . . . . . . . . . . . . . . . . . 274
23.39.8 Reference to the source code . . . . . . . . . . . . . . . . . . . . . . . . . . . . . . . . 276
23.40A more sophisticated project . . . . . . . . . . . . . . . . . . . . . . . . . . . . . . . . . . . . . 277
23.40.1 Hardware setup . . . . . . . . . . . . . . . . . . . . . . . . . . . . . . . . . . . . . . . . 277
23.40.2 Functional overview . . . . . . . . . . . . . . . . . . . . . . . . . . . . . . . . . . . . . . 279
23.40.3 A code walkthrough . . . . . . . . . . . . . . . . . . . . . . . . . . . . . . . . . . . . . . 279
23.40.4 The source code . . . . . . . . . . . . . . . . . . . . . . . . . . . . . . . . . . . . . . . 281
23.41Using the standard IO facilities . . . . . . . . . . . . . . . . . . . . . . . . . . . . . . . . . . . . 282
23.41.1 Hardware setup . . . . . . . . . . . . . . . . . . . . . . . . . . . . . . . . . . . . . . . . 282
23.41.2 Functional overview . . . . . . . . . . . . . . . . . . . . . . . . . . . . . . . . . . . . . . 283
23.41.3 A code walkthrough . . . . . . . . . . . . . . . . . . . . . . . . . . . . . . . . . . . . . . 283
23.41.4 The source code . . . . . . . . . . . . . . . . . . . . . . . . . . . . . . . . . . . . . . . 286
23.42Example using the two-wire interface (TWI) . . . . . . . . . . . . . . . . . . . . . . . . . . . . . . 287
23.42.1 Introduction into TWI . . . . . . . . . . . . . . . . . . . . . . . . . . . . . . . . . . . . . 287
23.42.2 The TWI example project . . . . . . . . . . . . . . . . . . . . . . . . . . . . . . . . . . . 287
23.42.3 The Source Code . . . . . . . . . . . . . . . . . . . . . . . . . . . . . . . . . . . . . . . 287
24 Data Structure Documentation 291
24.1 div_t Struct Reference . . . . . . . . . . . . . . . . . . . . . . . . . . . . . . . . . . . . . . . . . 291
24.1.1 Detailed Description . . . . . . . . . . . . . . . . . . . . . . . . . . . . . . . . . . . . . 291
24.1.2 Field Documentation . . . . . . . . . . . . . . . . . . . . . . . . . . . . . . . . . . . . . 291
Generated on Mon Feb 8 2016 23:59:10 for avr-libc by Doxygen

x CONTENTS
24.2 ldiv_t Struct Reference . . . . . . . . . . . . . . . . . . . . . . . . . . . . . . . . . . . . . . . . 291
24.2.1 Detailed Description . . . . . . . . . . . . . . . . . . . . . . . . . . . . . . . . . . . . . 291
24.2.2 Field Documentation . . . . . . . . . . . . . . . . . . . . . . . . . . . . . . . . . . . . . 291
24.3 tm Struct Reference . . . . . . . . . . . . . . . . . . . . . . . . . . . . . . . . . . . . . . . . . . 292
24.3.1 Detailed Description . . . . . . . . . . . . . . . . . . . . . . . . . . . . . . . . . . . . . 292
24.3.2 Field Documentation . . . . . . . . . . . . . . . . . . . . . . . . . . . . . . . . . . . . . 292
24.4 week_date Struct Reference . . . . . . . . . . . . . . . . . . . . . . . . . . . . . . . . . . . . . 293
24.4.1 Detailed Description . . . . . . . . . . . . . . . . . . . . . . . . . . . . . . . . . . . . . 293
24.4.2 Field Documentation . . . . . . . . . . . . . . . . . . . . . . . . . . . . . . . . . . . . . 293
25 File Documentation 293
25.1 assert.h File Reference . . . . . . . . . . . . . . . . . . . . . . . . . . . . . . . . . . . . . . . . 293
25.2 atomic.h File Reference . . . . . . . . . . . . . . . . . . . . . . . . . . . . . . . . . . . . . . . . 293
25.3 boot.h File Reference . . . . . . . . . . . . . . . . . . . . . . . . . . . . . . . . . . . . . . . . . 294
25.4 cpufunc.h File Reference . . . . . . . . . . . . . . . . . . . . . . . . . . . . . . . . . . . . . . . 294
25.5 crc16.h File Reference . . . . . . . . . . . . . . . . . . . . . . . . . . . . . . . . . . . . . . . . 294
25.6 ctype.h File Reference . . . . . . . . . . . . . . . . . . . . . . . . . . . . . . . . . . . . . . . . 295
25.7 delay.h File Reference . . . . . . . . . . . . . . . . . . . . . . . . . . . . . . . . . . . . . . . . . 295
25.8 delay_basic.h File Reference . . . . . . . . . . . . . . . . . . . . . . . . . . . . . . . . . . . . . 295
25.9 errno.h File Reference . . . . . . . . . . . . . . . . . . . . . . . . . . . . . . . . . . . . . . . . . 295
25.10fdevopen.c File Reference . . . . . . . . . . . . . . . . . . . . . . . . . . . . . . . . . . . . . . . 296
25.11fuse.h File Reference . . . . . . . . . . . . . . . . . . . . . . . . . . . . . . . . . . . . . . . . . 296
25.12interrupt.h File Reference . . . . . . . . . . . . . . . . . . . . . . . . . . . . . . . . . . . . . . . 296
25.12.1 Detailed Description . . . . . . . . . . . . . . . . . . . . . . . . . . . . . . . . . . . . . 296
25.13inttypes.h File Reference . . . . . . . . . . . . . . . . . . . . . . . . . . . . . . . . . . . . . . . 296
25.14io.h File Reference . . . . . . . . . . . . . . . . . . . . . . . . . . . . . . . . . . . . . . . . . . 298
25.15lock.h File Reference . . . . . . . . . . . . . . . . . . . . . . . . . . . . . . . . . . . . . . . . . 298
25.16math.h File Reference . . . . . . . . . . . . . . . . . . . . . . . . . . . . . . . . . . . . . . . . . 298
25.17parity.h File Reference . . . . . . . . . . . . . . . . . . . . . . . . . . . . . . . . . . . . . . . . . 300
25.18pgmspace.h File Reference . . . . . . . . . . . . . . . . . . . . . . . . . . . . . . . . . . . . . . 301
25.19power.h File Reference . . . . . . . . . . . . . . . . . . . . . . . . . . . . . . . . . . . . . . . . 302
25.19.1 Macro Definition Documentation . . . . . . . . . . . . . . . . . . . . . . . . . . . . . . . 302
25.19.2 Function Documentation . . . . . . . . . . . . . . . . . . . . . . . . . . . . . . . . . . . 303
25.20setbaud.h File Reference . . . . . . . . . . . . . . . . . . . . . . . . . . . . . . . . . . . . . . . 303
25.21setjmp.h File Reference . . . . . . . . . . . . . . . . . . . . . . . . . . . . . . . . . . . . . . . . 303
25.22signature.h File Reference . . . . . . . . . . . . . . . . . . . . . . . . . . . . . . . . . . . . . . 303
25.23sleep.h File Reference . . . . . . . . . . . . . . . . . . . . . . . . . . . . . . . . . . . . . . . . . 303
25.24stdint.h File Reference . . . . . . . . . . . . . . . . . . . . . . . . . . . . . . . . . . . . . . . . 303
25.25stdio.h File Reference . . . . . . . . . . . . . . . . . . . . . . . . . . . . . . . . . . . . . . . . . 306
25.26stdlib.h File Reference . . . . . . . . . . . . . . . . . . . . . . . . . . . . . . . . . . . . . . . . . 307
Generated on Mon Feb 8 2016 23:59:10 for avr-libc by Doxygen

1 AVR Libc 1
25.27string.h File Reference . . . . . . . . . . . . . . . . . . . . . . . . . . . . . . . . . . . . . . . . 308
25.28time.h File Reference . . . . . . . . . . . . . . . . . . . . . . . . . . . . . . . . . . . . . . . . . 309
25.29twi.h File Reference . . . . . . . . . . . . . . . . . . . . . . . . . . . . . . . . . . . . . . . . . . 310
25.30wdt.h File Reference . . . . . . . . . . . . . . . . . . . . . . . . . . . . . . . . . . . . . . . . . 311
Index 313
1 AVR Libc
1.1 Introduction
The latest version of this document is always available from http://savannah.nongnu.org/projects/avr-libc/
The AVR Libc package provides a subset of the standard C library for Atmel AVR 8-bit RIS←-
C microcontrollers. In addition, the library provides the basic startup code needed by most applications.
There is a wealth of information in this document which goes beyond simply describing the interfaces and routines
provided by the library. We hope that this document provides enough information to get a new AVR developer up to
speed quickly using the freely available development tools: binutils, gcc avr-libc and many others.
If you find yourself stuck on a problem which this document doesn't quite address, you may wish to post a message
to the avr-gcc mailing list. Most of the developers of the AVR binutils and gcc ports in addition to the devleopers of
avr-libc subscribe to the list, so you will usually be able to get your problem resolved. You can subscribe to the list
at http://lists.nongnu.org/mailman/listinfo/avr-gcc-list . Before posting to the list, you
might want to try reading the Frequently Asked Questions chapter of this document.
Note
If you think you've found a bug, or have a suggestion for an improvement, either in this documen-
tation or in the library itself, please use the bug tracker at https://savannah.nongnu.←-
org/bugs/?group=avr-libc to ensure the issue won't be forgotten.
1.2 General information about this library
In general, it has been the goal to stick as best as possible to established standards while implementing this library.
Commonly, this refers to the C library as described by the ANSI X3.159-1989 and ISO/IEC 9899:1990 ("ANSI-C")
standard, as well as parts of their successor ISO/IEC 9899:1999 ("C99"). Some additions have been inspired by
other standards like IEEE Std 1003.1-1988 ("POSIX.1"), while other extensions are purely AVR-specific (like the
entire program-space string interface).
Unless otherwise noted, functions of this library are not guaranteed to be reentrant. In particular, any functions that
store local state are known to be non-reentrant, as well as functions that manipulate IO registers like the EEPROM
access routines. If these functions are used within both standard and interrupt contexts undefined behaviour will
result. See the FAQ for a more detailed discussion.
1.3 Supported Devices
The following is a list of AVR devices currently supported by the library. Note that actual support for some newer
devices depends on the ability of the compiler/assembler to support these devices at library compile-time.
megaAVR Devices:
• atmega103
Generated on Mon Feb 8 2016 23:59:10 for avr-libc by Doxygen

2 CONTENTS
• atmega128
• atmega128a
• atmega1280
• atmega1281
• atmega1284
• atmega1284p
• atmega16
• atmega161
• atmega162
• atmega163
• atmega164a
• atmega164p
• atmega164pa
• atmega165
• atmega165a
• atmega165p
• atmega165pa
• atmega168
• atmega168a
• atmega168p
• atmega168pa
• atmega16a
• atmega2560
• atmega2561
• atmega32
• atmega32a
• atmega323
• atmega324a
• atmega324p
• atmega324pa
• atmega325
• atmega325a
• atmega325p
• atmega325pa
• atmega3250
• atmega3250a
Generated on Mon Feb 8 2016 23:59:10 for avr-libc by Doxygen

1.3 Supported Devices 3
• atmega3250p
• atmega3250pa
• atmega328
• atmega328p
• atmega48
• atmega48a
• atmega48pa
• atmega48pb
• atmega48p
• atmega64
• atmega64a
• atmega640
• atmega644
• atmega644a
• atmega644p
• atmega644pa
• atmega645
• atmega645a
• atmega645p
• atmega6450
• atmega6450a
• atmega6450p
• atmega8
• atmega8a
• atmega88
• atmega88a
• atmega88p
• atmega88pa
• atmega88pb
• atmega8515
• atmega8535
tinyAVR Devices:
• attiny4
• attiny5
Generated on Mon Feb 8 2016 23:59:10 for avr-libc by Doxygen

4 CONTENTS
• attiny10
• attiny11 [1]
• attiny12 [1]
• attiny13
• attiny13a
• attiny15 [1]
• attiny20
• attiny22
• attiny24
• attiny24a
• attiny25
• attiny26
• attiny261
• attiny261a
• attiny28 [1]
• attiny2313
• attiny2313a
• attiny40
• attiny4313
• attiny43u
• attiny44
• attiny44a
• attiny441
• attiny45
• attiny461
• attiny461a
• attiny48
• attiny828
• attiny84
• attiny84a
• attiny841
• attiny85
• attiny861
• attiny861a
• attiny87
• attiny88
Generated on Mon Feb 8 2016 23:59:10 for avr-libc by Doxygen

1.3 Supported Devices 5
• attiny1634
Automotive AVR Devices:
• atmega16m1
• atmega32c1
• atmega32m1
• atmega64c1
• atmega64m1
• attiny167
• ata5505
• ata5272
• ata5702m322
• ata5782
• ata5790
• ata5790n
• ata5831
• ata5795
• ata6612c
• ata6613c
• ata6614q
• ata6616c
• ata6617c
• ata664251
CAN AVR Devices:
• at90can32
• at90can64
• at90can128
LCD AVR Devices:
• atmega169
• atmega169a
• atmega169p
• atmega169pa
Generated on Mon Feb 8 2016 23:59:10 for avr-libc by Doxygen

6 CONTENTS
• atmega329
• atmega329a
• atmega329p
• atmega329pa
• atmega3290
• atmega3290a
• atmega3290p
• atmega3290pa
• atmega649
• atmega649a
• atmega6490
• atmega6490a
• atmega6490p
• atmega649p
Lighting AVR Devices:
• at90pwm1
• at90pwm2
• at90pwm2b
• at90pwm216
• at90pwm3
• at90pwm3b
• at90pwm316
• at90pwm161
• at90pwm81
Smart Battery AVR Devices:
• atmega8hva
• atmega16hva
• atmega16hva2
• atmega16hvb
• atmega16hvbrevb
• atmega32hvb
• atmega32hvbrevb
• atmega64hve
Generated on Mon Feb 8 2016 23:59:10 for avr-libc by Doxygen

1.3 Supported Devices 7
• atmega64hve2
• atmega406
USB AVR Devices:
• at90usb82
• at90usb162
• at90usb646
• at90usb647
• at90usb1286
• at90usb1287
• atmega8u2
• atmega16u2
• atmega16u4
• atmega32u2
• atmega32u4
• atmega32u6
XMEGA Devices:
• atxmega8e5
• atxmega16a4
• atxmega16a4u
• atxmega16c4
• atxmega16d4
• atxmega32a4
• atxmega32a4u
• atxmega32c3
• atxmega32c4
• atxmega32d3
• atxmega32d4
• atxmega32e5
• atxmega64a1
• atxmega64a1u
• atxmega64a3
• atxmega64a3u
• atxmega64a4u
Generated on Mon Feb 8 2016 23:59:10 for avr-libc by Doxygen

8 CONTENTS
• atxmega64b1
• atxmega64b3
• atxmega64c3
• atxmega64d3
• atxmega64d4
• atxmega128a1
• atxmega128a1u
• atxmega128a3
• atxmega128a3u
• atxmega128a4u
• atxmega128b1
• atxmega128b3
• atxmega128c3
• atxmega128d3
• atxmega128d4
• atxmega192a3
• atxmega192a3u
• atxmega192c3
• atxmega192d3
• atxmega256a3
• atxmega256a3u
• atxmega256a3b
• atxmega256a3bu
• atxmega256c3
• atxmega256d3
• atxmega384c3
• atxmega384d3
Wireless AVR devices:
• atmega644rfr2
• atmega64rfr2
• atmega128rfa1
• atmega1284rfr2
• atmega128rfr2
• atmega2564rfr2
Generated on Mon Feb 8 2016 23:59:10 for avr-libc by Doxygen

1.3 Supported Devices 9
• atmega256rfr2
Miscellaneous Devices:
• at94K [2]
• at76c711 [3]
• at43usb320
• at43usb355
• at86rf401
• at90scr100
• ata6285
• ata6286
• ata6289
• m3000 [4]
Classic AVR Devices:
• at90s1200 [1]
• at90s2313
• at90s2323
• at90s2333
• at90s2343
• at90s4414
• at90s4433
• at90s4434
• at90s8515
• at90c8534
• at90s8535
Note
[1] Assembly only. There is no direct support for these devices to be programmed in C since they do not have
a RAM based stack. Still, it could be possible to program them in C, see the FAQ for an option.
Note
[2] The at94K devices are a combination of FPGA and AVR microcontroller. [TRoth-2002/11/12: Not sure of
the level of support for these. More information would be welcomed.]
Note
[3] The at76c711 is a USB to fast serial interface bridge chip using an AVR core.
Note
[4] The m3000 is a motor controller AVR ASIC from Intelligent Motion Systems (IMS) / Schneider Electric.
Generated on Mon Feb 8 2016 23:59:10 for avr-libc by Doxygen

10 CONTENTS
1.4 avr-libc License
avr-libc can be freely used and redistributed, provided the following license conditions are met.
Portions of avr-libc are Copyright (c) 1999-2016
Werner Boellmann,
Dean Camera,
Pieter Conradie,
Brian Dean,
Keith Gudger,
Wouter van Gulik,
Bjoern Haase,
Steinar Haugen,
Peter Jansen,
Reinhard Jessich,
Magnus Johansson,
Harald Kipp,
Carlos Lamas,
Cliff Lawson,
Artur Lipowski,
Marek Michalkiewicz,
Todd C. Miller,
Rich Neswold,
Colin O’Flynn,
Bob Paddock,
Andrey Pashchenko,
Reiner Patommel,
Florin-Viorel Petrov,
Alexander Popov,
Michael Rickman,
Theodore A. Roth,
Juergen Schilling,
Philip Soeberg,
Anatoly Sokolov,
Nils Kristian Strom,
Michael Stumpf,
Stefan Swanepoel,
Helmut Wallner,
Eric B. Weddington,
Joerg Wunsch,
Dmitry Xmelkov,
Atmel Corporation,
egnite Software GmbH,
The Regents of the University of California.
All rights reserved.
Redistribution and use in source and binary forms, with or without
modification, are permitted provided that the following conditions are met:
*Redistributions of source code must retain the above copyright
notice, this list of conditions and the following disclaimer.
*Redistributions in binary form must reproduce the above copyright
notice, this list of conditions and the following disclaimer in
the documentation and/or other materials provided with the
distribution.
*Neither the name of the copyright holders nor the names of
contributors may be used to endorse or promote products derived
from this software without specific prior written permission.
THIS SOFTWARE IS PROVIDED BY THE COPYRIGHT HOLDERS AND CONTRIBUTORS "AS IS"
AND ANY EXPRESS OR IMPLIED WARRANTIES, INCLUDING, BUT NOT LIMITED TO, THE
IMPLIED WARRANTIES OF MERCHANTABILITY AND FITNESS FOR A PARTICULAR PURPOSE
ARE DISCLAIMED. IN NO EVENT SHALL THE COPYRIGHT OWNER OR CONTRIBUTORS BE
LIABLE FOR ANY DIRECT, INDIRECT, INCIDENTAL, SPECIAL, EXEMPLARY, OR
CONSEQUENTIAL DAMAGES (INCLUDING, BUT NOT LIMITED TO, PROCUREMENT OF
SUBSTITUTE GOODS OR SERVICES; LOSS OF USE, DATA, OR PROFITS; OR BUSINESS
INTERRUPTION) HOWEVER CAUSED AND ON ANY THEORY OF LIABILITY, WHETHER IN
CONTRACT, STRICT LIABILITY, OR TORT (INCLUDING NEGLIGENCE OR OTHERWISE)
ARISING IN ANY WAY OUT OF THE USE OF THIS SOFTWARE, EVEN IF ADVISED OF THE
POSSIBILITY OF SUCH DAMAGE.
Generated on Mon Feb 8 2016 23:59:10 for avr-libc by Doxygen

2 Toolchain Overview 11
2 Toolchain Overview
2.1 Introduction
Welcome to the open source software development toolset for the Atmel AVR!
There is not a single tool that provides everything needed to develop software for the AVR. It takes many tools
working together. Collectively, the group of tools are called a toolset, or commonly a toolchain, as the tools are
chained together to produce the final executable application for the AVR microcontroller.
The following sections provide an overview of all of these tools. You may be used to cross-compilers that provide
everything with a GUI front-end, and not know what goes on "underneath the hood". You may be coming from a
desktop or server computer background and not used to embedded systems. Or you may be just learning about
the most common software development toolchain available on Unix and Linux systems. Hopefully the following
overview will be helpful in putting everything in perspective.
2.2 FSF and GNU
According to its website, "the Free Software Foundation (FSF), established in 1985, is dedicated to promoting
computer users' rights to use, study, copy, modify, and redistribute computer programs. The FSF promotes the
development and use of free software, particularly the GNU operating system, used widely in its GNU/Linux variant."
The FSF remains the primary sponsor of the GNU project.
The GNU Project was launched in 1984 to develop a complete Unix-like operating system which is free software:
the GNU system. GNU is a recursive acronym for »GNU's Not Unix«; it is pronounced guh-noo, approximately like
canoe.
One of the main projects of the GNU system is the GNU Compiler Collection, or GCC, and its sister project, GNU
Binutils. These two open source projects provide a foundation for a software development toolchain. Note that these
projects were designed to originally run on Unix-like systems.
2.3 GCC
GCC stands for GNU Compiler Collection. GCC is highly flexible compiler system. It has different compiler front-
ends for different languages. It has many back-ends that generate assembly code for many different processors and
host operating systems. All share a common "middle-end", containing the generic parts of the compiler, including a
lot of optimizations.
In GCC, a host system is the system (processor/OS) that the compiler runs on. A target system is the system that
the compiler compiles code for. And, a build system is the system that the compiler is built (from source code) on. If
a compiler has the same system for host and for target, it is known as a native compiler. If a compiler has different
systems for host and target, it is known as a cross-compiler. (And if all three, build,host, and target systems are
different, it is known as a Canadian cross compiler, but we won't discuss that here.) When GCC is built to execute
on a host system such as FreeBSD, Linux, or Windows, and it is built to generate code for the AVR microcontroller
target, then it is a cross compiler, and this version of GCC is commonly known as "AVR GCC". In documentation,
or discussion, AVR GCC is used when referring to GCC targeting specifically the AVR, or something that is AVR
specific about GCC. The term "GCC" is usually used to refer to something generic about GCC, or about GCC as a
whole.
GCC is different from most other compilers. GCC focuses on translating a high-level language to the target assembly
only. AVR GCC has three available compilers for the AVR: C language, C++, and Ada. The compiler itself does not
assemble or link the final code.
GCC is also known as a "driver" program, in that it knows about, and drives other programs seamlessly to create
the final output. The assembler, and the linker are part of another open source project called GNU Binutils. GCC
knows how to drive the GNU assembler (gas) to assemble the output of the compiler. GCC knows how to drive the
GNU linker (ld) to link all of the object modules into a final executable.
The two projects, GCC and Binutils, are very much interrelated and many of the same volunteers work on both open
source projects.
Generated on Mon Feb 8 2016 23:59:10 for avr-libc by Doxygen

12 CONTENTS
When GCC is built for the AVR target, the actual program names are prefixed with "avr-". So the actual executable
name for AVR GCC is: avr-gcc. The name "avr-gcc" is used in documentation and discussion when referring to the
program itself and not just the whole AVR GCC system.
See the GCC Web Site and GCC User Manual for more information about GCC.
2.4 GNU Binutils
The name GNU Binutils stands for "Binary Utilities". It contains the GNU assembler (gas), and the GNU linker (ld),
but also contains many other utilities that work with binary files that are created as part of the software development
toolchain.
Again, when these tools are built for the AVR target, the actual program names are prefixed with "avr-". For example,
the assembler program name, for a native assembler is "as" (even though in documentation the GNU assembler
is commonly referred to as "gas"). But when built for an AVR target, it becomes "avr-as". Below is a list of the
programs that are included in Binutils:
avr-as
The Assembler.
avr-ld
The Linker.
avr-ar
Create, modify, and extract from libraries (archives).
avr-ranlib
Generate index to library (archive) contents.
avr-objcopy
Copy and translate object files to different formats.
avr-objdump
Display information from object files including disassembly.
avr-size
List section sizes and total size.
avr-nm
List symbols from object files.
avr-strings
List printable strings from files.
avr-strip
Discard symbols from files.
avr-readelf
Display the contents of ELF format files.
avr-addr2line
Convert addresses to file and line.
avr-c++filt
Filter to demangle encoded C++ symbols.
Generated on Mon Feb 8 2016 23:59:10 for avr-libc by Doxygen

2.5 avr-libc 13
2.5 avr-libc
GCC and Binutils provides a lot of the tools to develop software, but there is one critical component that they do not
provide: a Standard C Library.
There are different open source projects that provide a Standard C Library depending upon your system time,
whether for a native compiler (GNU Libc), for some other embedded system (newlib), or for some versions of Linux
(uCLibc). The open source AVR toolchain has its own Standard C Library project: avr-libc.
AVR-Libc provides many of the same functions found in a regular Standard C Library and many additional library
functions that is specific to an AVR. Some of the Standard C Library functions that are commonly used on a PC
environment have limitations or additional issues that a user needs to be aware of when used on an embedded
system.
AVR-Libc also contains the most documentation about the whole AVR toolchain.
2.6 Building Software
Even though GCC, Binutils, and avr-libc are the core projects that are used to build software for the AVR, there is
another piece of software that ties it all together: Make. GNU Make is a program that makes things, and mainly
software. Make interprets and executes a Makefile that is written for a project. A Makefile contains dependency
rules, showing which output files are dependent upon which input files, and instructions on how to build output files
from input files.
Some distributions of the toolchains, and other AVR tools such as MFile, contain a Makefile template written for the
AVR toolchain and AVR applications that you can copy and modify for your application.
See the GNU Make User Manual for more information.
2.7 AVRDUDE
After creating your software, you'll want to program your device. You can do this by using the program AVRDUDE
which can interface with various hardware devices to program your processor.
AVRDUDE is a very flexible package. All the information about AVR processors and various hardware programmers
is stored in a text database. This database can be modified by any user to add new hardware or to add an AVR
processor if it is not already listed.
2.8 GDB / Insight / DDD
The GNU Debugger (GDB) is a command-line debugger that can be used with the rest of the AVR toolchain. Insight
is GDB plus a GUI written in Tcl/Tk. Both GDB and Insight are configured for the AVR and the main executables
are prefixed with the target name: avr-gdb, and avr-insight. There is also a "text mode" GUI for GDB: avr-gdbtui.
DDD (Data Display Debugger) is another popular GUI front end to GDB, available on Unix and Linux systems.
2.9 AVaRICE
AVaRICE is a back-end program to AVR GDB and interfaces to the Atmel JTAG In-Circuit Emulator (ICE), to provide
emulation capabilities.
2.10 SimulAVR
SimulAVR is an AVR simulator used as a back-end with AVR GDB.
Generated on Mon Feb 8 2016 23:59:10 for avr-libc by Doxygen

14 CONTENTS
2.11 Utilities
There are also other optional utilities available that may be useful to add to your toolset.
SRecord is a collection of powerful tools for manipulating EPROM load files. It reads and writes numerous EPROM
file formats, and can perform many different manipulations.
MFile is a simple Makefile generator is meant as an aid to quickly customize a Makefile to use for your AVR
application.
2.12 Toolchain Distributions (Distros)
All of the various open source projects that comprise the entire toolchain are normally distributed as source code.
It is left up to the user to build the tool application from its source code. This can be a very daunting task to any
potential user of these tools.
Luckily there are people who help out in this area. Volunteers take the time to build the application from source code
on particular host platforms and sometimes packaging the tools for convenient installation by the end user. These
packages contain the binary executables of the tools, pre-made and ready to use. These packages are known as
"distributions" of the AVR toolchain, or by a more shortened name, "distros".
AVR toolchain distros are available on FreeBSD, Windows, Mac OS X, and certain flavors of Linux.
2.13 Open Source
All of these tools, from the original source code in the multitude of projects, to the various distros, are put together
by many, many volunteers. All of these projects could always use more help from other people who are willing to
volunteer some of their time. There are many different ways to help, for people with varying skill levels, abilities, and
available time.
You can help to answer questions in mailing lists such as the avr-gcc-list, or on forums at the AVR Freaks website.
This helps many people new to the open source AVR tools.
If you think you found a bug in any of the tools, it is always a big help to submit a good bug report to the proper
project. A good bug report always helps other volunteers to analyze the problem and to get it fixed for future versions
of the software.
You can also help to fix bugs in various software projects, or to add desirable new features.
Volunteers are always welcome! :-)
3 Memory Areas and Using malloc()
3.1 Introduction
Many of the devices that are possible targets of avr-libc have a minimal amount of RAM. The smallest parts sup-
ported by the C environment come with 128 bytes of RAM. This needs to be shared between initialized and unini-
tialized variables (sections .data and .bss), the dynamic memory allocator, and the stack that is used for calling
subroutines and storing local (automatic) variables.
Also, unlike larger architectures, there is no hardware-supported memory management which could help in sepa-
rating the mentioned RAM regions from being overwritten by each other.
The standard RAM layout is to place .data variables first, from the beginning of the internal RAM, followed by .bss.
The stack is started from the top of internal RAM, growing downwards. The so-called "heap" available for the
dynamic memory allocator will be placed beyond the end of .bss. Thus, there's no risk that dynamic memory will
ever collide with the RAM variables (unless there were bugs in the implementation of the allocator). There is still a
risk that the heap and stack could collide if there are large requirements for either dynamic memory or stack space.
The former can even happen if the allocations aren't all that large but dynamic memory allocations get fragmented
over time such that new requests don't quite fit into the "holes" of previously freed regions. Large stack space
Generated on Mon Feb 8 2016 23:59:10 for avr-libc by Doxygen

3.2 Internal vs. external RAM 15
requirements can arise in a C function containing large and/or numerous local variables or when recursively calling
function.
Note
The pictures shown in this document represent typical situations where the RAM locations refer to an A←-
Tmega128. The memory addresses used are not displayed in a linear scale.
!
__bss_end
__data_end == __bss_start
__data_start
RAMENDSP
*(__malloc_heap_start) == __heap_start
*(__brkval) (<= *SP − *(__malloc_margin))
variablesvariables
.data .bss
0x10FF
0x0100
heap stack
on−board RAM external RAM
0x1100
0xFFFF
Figure 1: RAM map of a device with internal RAM
On a simple device like a microcontroller it is a challenge to implement a dynamic memory allocator that is simple
enough so the code size requirements will remain low, yet powerful enough to avoid unnecessary memory fragmen-
tation and to get it all done with reasonably few CPU cycles. Microcontrollers are often low on space and also run
at much lower speeds than the typical PC these days.
The memory allocator implemented in avr-libc tries to cope with all of these constraints, and offers some tuning
options that can be used if there are more resources available than in the default configuration.
3.2 Internal vs. external RAM
Obviously, the constraints are much harder to satisfy in the default configuration where only internal RAM is avail-
able. Extreme care must be taken to avoid a stack-heap collision, both by making sure functions aren't nesting too
deeply, and don't require too much stack space for local variables, as well as by being cautious with allocating too
much dynamic memory.
If external RAM is available, it is strongly recommended to move the heap into the external RAM, regardless of
whether or not the variables from the .data and .bss sections are also going to be located there. The stack should
always be kept in internal RAM. Some devices even require this, and in general, internal RAM can be accessed
faster since no extra wait states are required. When using dynamic memory allocation and stack and heap are
separated in distinct memory areas, this is the safest way to avoid a stack-heap collision.
3.3 Tunables for malloc()
There are a number of variables that can be tuned to adapt the behavior of malloc() to the expected requirements
and constraints of the application. Any changes to these tunables should be made before the very first call to
malloc(). Note that some library functions might also use dynamic memory (notably those from the <stdio.h>:
Standard IO facilities), so make sure the changes will be done early enough in the startup sequence.
The variables __malloc_heap_start and __malloc_heap_end can be used to restrict the malloc() func-
tion to a certain memory region. These variables are statically initialized to point to __heap_start and __←-
heap_end, respectively, where __heap_start is filled in by the linker to point just beyond .bss, and __heap←-
_end is set to 0 which makes malloc() assume the heap is below the stack.
If the heap is going to be moved to external RAM, __malloc_heap_end must be adjusted accordingly. This
can either be done at run-time, by writing directly to this variable, or it can be done automatically at link-time, by
Generated on Mon Feb 8 2016 23:59:10 for avr-libc by Doxygen

16 CONTENTS
adjusting the value of the symbol __heap_end.
The following example shows a linker command to relocate the entire .data and .bss segments, and the heap to
location 0x1100 in external RAM. The heap will extend up to address 0xffff.
avr-gcc ... -Wl,--section-start,.data=0x801100,--defsym=__heap_end=0x80ffff ...
Note
See explanation for offset 0x800000. See the chapter about using gcc for the -Wl options.
The ld (linker) user manual states that using -Tdata=<x>is equivalent to using –section-start,.data=<x>.
However, you have to use –section-start as above because the GCC frontend also sets the -Tdata option for
all MCU types where the SRAM doesn't start at 0x800060. Thus, the linker is being faced with two -Tdata
options. Sarting with binutils 2.16, the linker changed the preference, and picks the "wrong" option in this
situation.
*(__brkval)
SP
RAMEND
__bss_end
__data_end == __bss_start
__data_start
*(__malloc_heap_end) == __heap_end
*(__malloc_heap_start) == __heap_start
0x1100
.data
variables
.bss
heap
0xFFFF
external RAM
0x10FF
0x0100
stack
on−board RAM
variables
Figure 2: Internal RAM: stack only, external RAM: variables and heap
If dynamic memory should be placed in external RAM, while keeping the variables in internal RAM, something like
the following could be used. Note that for demonstration purposes, the assignment of the various regions has not
been made adjacent in this example, so there are "holes" below and above the heap in external RAM that remain
completely unaccessible by regular variables or dynamic memory allocations (shown in light bisque color in the
picture below).
avr-gcc ... -Wl,--defsym=__heap_start=0x802000,--defsym=__heap_end=0x803fff ...
SP
RAMEND
__bss_end
__data_end == __bss_start
__data_start
*(__malloc_heap_end) == __heap_end
*(__brkval)
*(__malloc_heap_start) == __heap_start
0x10FF
0x0100
stack
on−board RAM
0x1100
0xFFFF
.data
variablesvariables
.bss
0x3FFF
heap
0x2000
external RAM
Figure 3: Internal RAM: variables and stack, external RAM: heap
If __malloc_heap_end is 0, the allocator attempts to detect the bottom of stack in order to prevent a stack-
heap collision when extending the actual size of the heap to gain more space for dynamic memory. It will not try
Generated on Mon Feb 8 2016 23:59:10 for avr-libc by Doxygen

3.4 Implementation details 17
to go beyond the current stack limit, decreased by __malloc_margin bytes. Thus, all possible stack frames
of interrupt routines that could interrupt the current function, plus all further nested function calls must not require
more stack space, or they will risk colliding with the data segment.
The default value of __malloc_margin is set to 32.
3.4 Implementation details
Dynamic memory allocation requests will be returned with a two-byte header prepended that records the size of
the allocation. This is later used by free(). The returned address points just beyond that header. Thus, if the
application accidentally writes before the returned memory region, the internal consistency of the memory allocator
is compromised.
The implementation maintains a simple freelist that accounts for memory blocks that have been returned in previous
calls to free(). Note that all of this memory is considered to be successfully added to the heap already, so no further
checks against stack-heap collisions are done when recycling memory from the freelist.
The freelist itself is not maintained as a separate data structure, but rather by modifying the contents of the freed
memory to contain pointers chaining the pieces together. That way, no additional memory is reqired to maintain this
list except for a variable that keeps track of the lowest memory segment available for reallocation. Since both, a
chain pointer and the size of the chunk need to be recorded in each chunk, the minimum chunk size on the freelist
is four bytes.
When allocating memory, first the freelist is walked to see if it could satisfy the request. If there's a chunk available
on the freelist that will fit the request exactly, it will be taken, disconnected from the freelist, and returned to the
caller. If no exact match could be found, the closest match that would just satisfy the request will be used. The
chunk will normally be split up into one to be returned to the caller, and another (smaller) one that will remain on
the freelist. In case this chunk was only up to two bytes larger than the request, the request will simply be altered
internally to also account for these additional bytes since no separate freelist entry could be split off in that case.
If nothing could be found on the freelist, heap extension is attempted. This is where __malloc_margin will be
considered if the heap is operating below the stack, or where __malloc_heap_end will be verified otherwise.
If the remaining memory is insufficient to satisfy the request, NULL will eventually be returned to the caller.
When calling free(), a new freelist entry will be prepared. An attempt is then made to aggregate the new entry with
possible adjacent entries, yielding a single larger entry available for further allocations. That way, the potential for
heap fragmentation is hopefully reduced. When deallocating the topmost chunk of memory, the size of the heap is
reduced.
A call to realloc() first determines whether the operation is about to grow or shrink the current allocation. When
shrinking, the case is easy: the existing chunk is split, and the tail of the region that is no longer to be used is
passed to the standard free() function for insertion into the freelist. Checks are first made whether the tail chunk
is large enough to hold a chunk of its own at all, otherwise realloc() will simply do nothing, and return the original
region.
When growing the region, it is first checked whether the existing allocation can be extended in-place. If so, this is
done, and the original pointer is returned without copying any data contents. As a side-effect, this check will also
record the size of the largest chunk on the freelist.
If the region cannot be extended in-place, but the old chunk is at the top of heap, and the above freelist walk did
not reveal a large enough chunk on the freelist to satisfy the new request, an attempt is made to quickly extend
this topmost chunk (and thus the heap), so no need arises to copy over the existing data. If there's no more space
available in the heap (same check is done as in malloc()), the entire request will fail.
Otherwise, malloc() will be called with the new request size, the existing data will be copied over, and free() will be
called on the old region.
4 Memory Sections
Generated on Mon Feb 8 2016 23:59:10 for avr-libc by Doxygen

18 CONTENTS
Remarks
Need to list all the sections which are available to the avr.
Weak Bindings
FIXME: need to discuss the .weak directive.
The following describes the various sections available.
4.1 The .text Section
The .text section contains the actual machine instructions which make up your program. This section is further
subdivided by the .initN and .finiN sections dicussed below.
Note
The avr-size program (part of binutils), coming from a Unix background, doesn't account for the .data
initialization space added to the .text section, so in order to know how much flash the final program will
consume, one needs to add the values for both, .text and .data (but not .bss), while the amount of pre-allocated
SRAM is the sum of .data and .bss.
4.2 The .data Section
This section contains static data which was defined in your code. Things like the following would end up in .data:
char err_str[] = "Your program has died a horrible death!";
struct point pt = { 1, 1 };
It is possible to tell the linker the SRAM address of the beginning of the .data section. This is accomplished by
adding -Wl,-Tdata,addr to the avr-gcc command used to the link your program. Not that addr must be
offset by adding 0x800000 the to real SRAM address so that the linker knows that the address is in the SRAM
memory space. Thus, if you want the .data section to start at 0x1100, pass 0x801100 at the address to the linker.
[offset explained]
Note
When using malloc() in the application (which could even happen inside library calls), additional adjust-
ments are required.
4.3 The .bss Section
Uninitialized global or static variables end up in the .bss section.
4.4 The .eeprom Section
This is where eeprom variables are stored.
4.5 The .noinit Section
This sections is a part of the .bss section. What makes the .noinit section special is that variables which are defined
as such:
int foo __attribute__ ((section (".noinit")));
Generated on Mon Feb 8 2016 23:59:10 for avr-libc by Doxygen

4.6 The .initN Sections 19
will not be initialized to zero during startup as would normal .bss data.
Only uninitialized variables can be placed in the .noinit section. Thus, the following code will cause avr-gcc to
issue an error:
int bar __attribute__ ((section (".noinit"))) = 0xaa;
It is possible to tell the linker explicitly where to place the .noinit section by adding -Wl,-section-start=.noinit=0x802000
to the avr-gcc command line at the linking stage. For example, suppose you wish to place the .noinit section at
SRAM address 0x2000:
$ avr-gcc ... -Wl,--section-start=.noinit=0x802000 ...
Note
Because of the Harvard architecture of the AVR devices, you must manually add 0x800000 to the address
you pass to the linker as the start of the section. Otherwise, the linker thinks you want to put the .noinit section
into the .text section instead of .data/.bss and will complain.
Alternatively, you can write your own linker script to automate this. [FIXME: need an example or ref to dox for writing
linker scripts.]
4.6 The .initN Sections
These sections are used to define the startup code from reset up through the start of main(). These all are subparts
of the .text section.
The purpose of these sections is to allow for more specific placement of code within your program.
Note
Sometimes, it is convenient to think of the .initN and .finiN sections as functions, but in reality they are just
symbolic names which tell the linker where to stick a chunk of code which is not a function. Notice that the
examples for asm and Ccan not be called as functions and should not be jumped into.
The .initN sections are executed in order from 0 to 9.
.init0:
Weakly bound to __init(). If user defines __init(), it will be jumped into immediately after a reset.
.init1:
Unused. User definable.
.init2:
In C programs, weakly bound to initialize the stack, and to clear __zero_reg__ (r1).
.init3:
Unused. User definable.
.init4:
For devices with >64 KB of ROM, .init4 defines the code which takes care of copying the contents of .data from
the flash to SRAM. For all other devices, this code as well as the code to zero out the .bss section is loaded from
libgcc.a.
Generated on Mon Feb 8 2016 23:59:10 for avr-libc by Doxygen

20 CONTENTS
.init5:
Unused. User definable.
.init6:
Unused for C programs, but used for constructors in C++ programs.
.init7:
Unused. User definable.
.init8:
Unused. User definable.
.init9:
Jumps into main().
4.7 The .finiN Sections
These sections are used to define the exit code executed after return from main() or a call to exit(). These all are
subparts of the .text section.
The .finiN sections are executed in descending order from 9 to 0.
.finit9:
Unused. User definable. This is effectively where _exit() starts.
.fini8:
Unused. User definable.
.fini7:
Unused. User definable.
.fini6:
Unused for C programs, but used for destructors in C++ programs.
.fini5:
Unused. User definable.
.fini4:
Unused. User definable.
.fini3:
Unused. User definable.
.fini2:
Unused. User definable.
.fini1:
Unused. User definable.
.fini0:
Goes into an infinite loop after program termination and completion of any _exit() code (execution of code in
the .fini9 ->.fini1 sections).
Generated on Mon Feb 8 2016 23:59:10 for avr-libc by Doxygen

4.8 The .note.gnu.avr.deviceinfo Section 21
4.8 The .note.gnu.avr.deviceinfo Section
This section contains device specific information picked up from the device header file and compiler builtin macros.
The layout conforms to the standard ELF note section layout (http://docs.oracle.com/cd/E23824_←-
01/html/819-0690/chapter6-18048.html).
The section contents are laid out as below.
#define __NOTE_NAME_LEN 4
struct __note_gnu_avr_deviceinfo
{
struct
{
uint32_t namesz; /*= __NOTE_NAME_LEN */
uint32_t descsz; /*= size of avr_desc */
uint32_t type; /*= 1 - no other AVR note types exist */
char note_name[__NOTE_NAME_LEN]; /*= "AVR\0" */
}
note_header;
struct
{
uint32_t flash_start;
uint32_t flash_size;
uint32_t sram_start;
uint32_t sram_size;
uint32_t eeprom_start;
uint32_t eeprom_size;
uint32_t offset_table_size;
uint32_t offset_table[1]; /*Offset table containing byte offsets into
string table that immediately follows it.
index 0: Device name byte offset
*/
char str_table [2 +
strlen(__AVR_DEVICE_NAME__)]; /*Standard ELF string table.
index 0 : NULL
index 1 : Device name
index 2 : NULL
*/
}
avr_desc;
};
4.9 Using Sections in Assembler Code
Example:
#include <avr/io.h>
.section .init1,"ax",@progbits
ldi r0, 0xff
out _SFR_IO_ADDR(PORTB), r0
out _SFR_IO_ADDR(DDRB), r0
Note
The ,"ax",@progbits tells the assembler that the section is allocatable ("a"), executable ("x") and con-
tains data ("@progbits"). For more detailed information on the .section directive, see the gas user manual.
4.10 Using Sections in C Code
Example:
#include <avr/io.h>
void my_init_portb (void)__attribute__ ((naked)) \
__attribute__ ((section (".init3")))
__attribute__ ((used));
void
my_init_portb (void)
{
PORTB = 0xff;
DDRB = 0xff;
}
Generated on Mon Feb 8 2016 23:59:10 for avr-libc by Doxygen

22 CONTENTS
Note
Section .init3 is used in this example, as this ensures the inernal __zero_reg__ has already been set up.
The code generated by the compiler might blindly rely on __zero_reg__ being really 0. __attribute←-
__ ((used)) tells the compiler that code must be generated for this function even if it appears that the
function is not referenced - this is necessary to prevent compiler optimizations (like LTO) from eliminating the
function.
5 Data in Program Space
5.1 Introduction
So you have some constant data and you're running out of room to store it? Many AVRs have limited amount of R←-
AM in which to store data, but may have more Flash space available. The AVR is a Harvard architecture processor,
where Flash is used for the program, RAM is used for data, and they each have separate address spaces. It is a
challenge to get constant data to be stored in the Program Space, and to retrieve that data to use it in the AVR
application.
The problem is exacerbated by the fact that the C Language was not designed for Harvard architectures, it was
designed for Von Neumann architectures where code and data exist in the same address space. This means that
any compiler for a Harvard architecture processor, like the AVR, has to use other means to operate with separate
address spaces.
Some compilers use non-standard C language keywords, or they extend the standard syntax in ways that are
non-standard. The AVR toolset takes a different approach.
GCC has a special keyword, __attribute__ that is used to attach different attributes to things such as function
declarations, variables, and types. This keyword is followed by an attribute specification in double parentheses. In
AVR GCC, there is a special attribute called progmem. This attribute is use on data declarations, and tells the
compiler to place the data in the Program Memory (Flash).
AVR-Libc provides a simple macro PROGMEM that is defined as the attribute syntax of GCC with the progmem
attribute. This macro was created as a convenience to the end user, as we will see below. The PROGMEM macro is
defined in the <avr/pgmspace.h>system header file.
It is difficult to modify GCC to create new extensions to the C language syntax, so instead, avr-libc has created
macros to retrieve the data from the Program Space. These macros are also found in the <avr/pgmspace.h>
system header file.
5.2 A Note On const
Many users bring up the idea of using C's keyword const as a means of declaring data to be in Program Space.
Doing this would be an abuse of the intended meaning of the const keyword.
const is used to tell the compiler that the data is to be "read-only". It is used to help make it easier for the compiler
to make certain transformations, or to help the compiler check for incorrect usage of those variables.
For example, the const keyword is commonly used in many functions as a modifier on the parameter type. This
tells the compiler that the function will only use the parameter as read-only and will not modify the contents of the
parameter variable.
const was intended for uses such as this, not as a means to identify where the data should be stored. If it were
used as a means to define data storage, then it loses its correct meaning (changes its semantics) in other situations
such as in the function parameter example.
5.3 Storing and Retrieving Data in the Program Space
Let's say you have some global data:
unsigned char mydata[11][10] =
Generated on Mon Feb 8 2016 23:59:10 for avr-libc by Doxygen

5.3 Storing and Retrieving Data in the Program Space 23
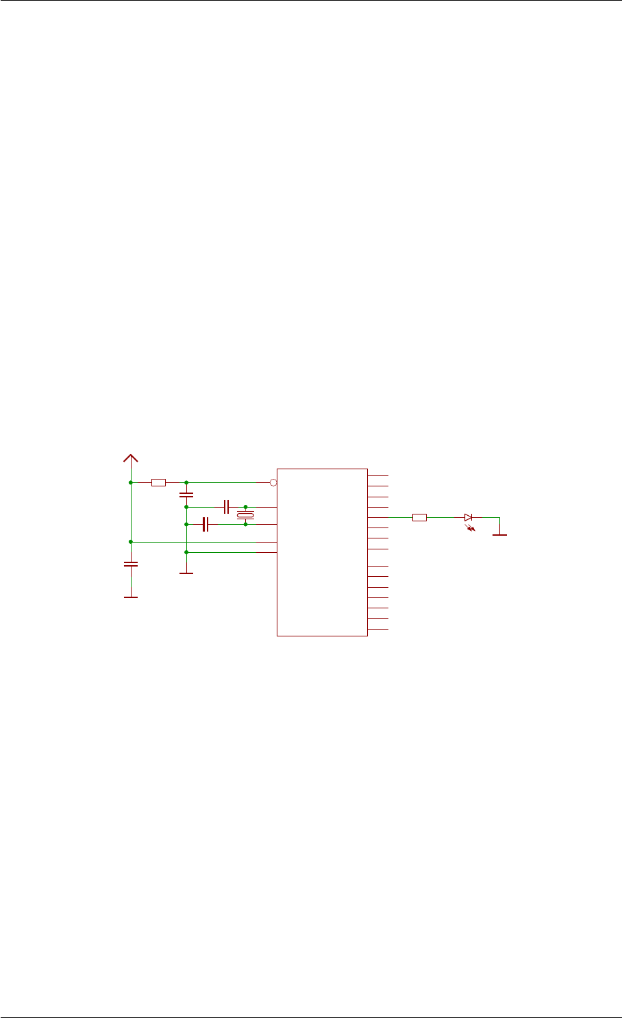
{
{0x00,0x01,0x02,0x03,0x04,0x05,0x06,0x07,0x08,0x09},
{0x0A,0x0B,0x0C,0x0D,0x0E,0x0F,0x10,0x11,0x12,0x13},
{0x14,0x15,0x16,0x17,0x18,0x19,0x1A,0x1B,0x1C,0x1D},
{0x1E,0x1F,0x20,0x21,0x22,0x23,0x24,0x25,0x26,0x27},
{0x28,0x29,0x2A,0x2B,0x2C,0x2D,0x2E,0x2F,0x30,0x31},
{0x32,0x33,0x34,0x35,0x36,0x37,0x38,0x39,0x3A,0x3B},
{0x3C,0x3D,0x3E,0x3F,0x40,0x41,0x42,0x43,0x44,0x45},
{0x46,0x47,0x48,0x49,0x4A,0x4B,0x4C,0x4D,0x4E,0x4F},
{0x50,0x51,0x52,0x53,0x54,0x55,0x56,0x57,0x58,0x59},
{0x5A,0x5B,0x5C,0x5D,0x5E,0x5F,0x60,0x61,0x62,0x63},
{0x64,0x65,0x66,0x67,0x68,0x69,0x6A,0x6B,0x6C,0x6D}
};
and later in your code you access this data in a function and store a single byte into a variable like so:
byte = mydata[i][j];
Now you want to store your data in Program Memory. Use the PROGMEM macro found in <avr/pgmspace.h>
and put it after the declaration of the variable, but before the initializer, like so:
#include <avr/pgmspace.h>
.
.
.
unsigned char mydata[11][10] PROGMEM =
{
{0x00,0x01,0x02,0x03,0x04,0x05,0x06,0x07,0x08,0x09},
{0x0A,0x0B,0x0C,0x0D,0x0E,0x0F,0x10,0x11,0x12,0x13},
{0x14,0x15,0x16,0x17,0x18,0x19,0x1A,0x1B,0x1C,0x1D},
{0x1E,0x1F,0x20,0x21,0x22,0x23,0x24,0x25,0x26,0x27},
{0x28,0x29,0x2A,0x2B,0x2C,0x2D,0x2E,0x2F,0x30,0x31},
{0x32,0x33,0x34,0x35,0x36,0x37,0x38,0x39,0x3A,0x3B},
{0x3C,0x3D,0x3E,0x3F,0x40,0x41,0x42,0x43,0x44,0x45},
{0x46,0x47,0x48,0x49,0x4A,0x4B,0x4C,0x4D,0x4E,0x4F},
{0x50,0x51,0x52,0x53,0x54,0x55,0x56,0x57,0x58,0x59},
{0x5A,0x5B,0x5C,0x5D,0x5E,0x5F,0x60,0x61,0x62,0x63},
{0x64,0x65,0x66,0x67,0x68,0x69,0x6A,0x6B,0x6C,0x6D}
};
That's it! Now your data is in the Program Space. You can compile, link, and check the map file to verify that
mydata is placed in the correct section.
Now that your data resides in the Program Space, your code to access (read) the data will no longer work. The code
that gets generated will retrieve the data that is located at the address of the mydata array, plus offsets indexed
by the iand jvariables. However, the final address that is calculated where to the retrieve the data points to the
Data Space! Not the Program Space where the data is actually located. It is likely that you will be retrieving some
garbage. The problem is that AVR GCC does not intrinsically know that the data resides in the Program Space.
The solution is fairly simple. The "rule of thumb" for accessing data stored in the Program Space is to access the
data as you normally would (as if the variable is stored in Data Space), like so:
byte = mydata[i][j];
then take the address of the data:
byte = &(mydata[i][j]);
then use the appropriate pgm_read_∗macro, and the address of your data becomes the parameter to that
macro:
byte = pgm_read_byte(&(mydata[i][j]));
The pgm_read_∗macros take an address that points to the Program Space, and retrieves the data that is stored
at that address. This is why you take the address of the offset into the array. This address becomes the parameter
to the macro so it can generate the correct code to retrieve the data from the Program Space. There are different
pgm_read_∗macros to read different sizes of data at the address given.
Generated on Mon Feb 8 2016 23:59:10 for avr-libc by Doxygen

24 CONTENTS
5.4 Storing and Retrieving Strings in the Program Space
Now that you can successfully store and retrieve simple data from Program Space you want to store and retrive
strings from Program Space. And specifically you want to store and array of strings to Program Space. So you start
off with your array, like so:
char *string_table[] =
{
"String 1",
"String 2",
"String 3",
"String 4",
"String 5"
};
and then you add your PROGMEM macro to the end of the declaration:
char *string_table[] PROGMEM =
{
"String 1",
"String 2",
"String 3",
"String 4",
"String 5"
};
Right? WRONG!
Unfortunately, with GCC attributes, they affect only the declaration that they are attached to. So in this case, we
successfully put the string_table variable, the array itself, in the Program Space. This DOES NOT put the
actual strings themselves into Program Space. At this point, the strings are still in the Data Space, which is probably
not what you want.
In order to put the strings in Program Space, you have to have explicit declarations for each string, and put each
string in Program Space:
char string_1[] PROGMEM = "String 1";
char string_2[] PROGMEM = "String 2";
char string_3[] PROGMEM = "String 3";
char string_4[] PROGMEM = "String 4";
char string_5[] PROGMEM = "String 5";
Then use the new symbols in your table, like so:
PGM_P string_table[] PROGMEM =
{
string_1,
string_2,
string_3,
string_4,
string_5
};
Now this has the effect of putting string_table in Program Space, where string_table is an array of
pointers to characters (strings), where each pointer is a pointer to the Program Space, where each string is also
stored.
The PGM_P type above is also a macro that defined as a pointer to a character in the Program Space.
Retrieving the strings are a different matter. You probably don't want to pull the string out of Program Space, byte by
byte, using the pgm_read_byte() macro. There are other functions declared in the <avr/pgmspace.h>header
file that work with strings that are stored in the Program Space.
For example if you want to copy the string from Program Space to a buffer in RAM (like an automatic variable inside
a function, that is allocated on the stack), you can do this:
void foo(void)
{
char buffer[10];
Generated on Mon Feb 8 2016 23:59:10 for avr-libc by Doxygen

5.5 Caveats 25
for (unsigned char i = 0; i < 5; i++)
{
strcpy_P(buffer, (PGM_P)pgm_read_word(&(string_table[i])));
// Display buffer on LCD.
}
return;
}
Here, the string_table array is stored in Program Space, so we access it normally, as if were stored in Data
Space, then take the address of the location we want to access, and use the address as a parameter to pgm_←-
read_word. We use the pgm_read_word macro to read the string pointer out of the string_table array.
Remember that a pointer is 16-bits, or word size. The pgm_read_word macro will return a 16-bit unsigned
integer. We then have to typecast it as a true pointer to program memory, PGM_P. This pointer is an address in
Program Space pointing to the string that we want to copy. This pointer is then used as a parameter to the function
strcpy_P. The function strcpy_P is just like the regular strcpy function, except that it copies a string from
Program Space (the second parameter) to a buffer in the Data Space (the first parameter).
There are many string functions available that work with strings located in Program Space. All of these special string
functions have a suffix of _P in the function name, and are declared in the <avr/pgmspace.h>header file.
5.5 Caveats
The macros and functions used to retrieve data from the Program Space have to generate some extra code in order
to actually load the data from the Program Space. This incurs some extra overhead in terms of code space (extra
opcodes) and execution time. Usually, both the space and time overhead is minimal compared to the space savings
of putting data in Program Space. But you should be aware of this so you can minimize the number of calls within a
single function that gets the same piece of data from Program Space. It is always instructive to look at the resulting
disassembly from the compiler.
6 avr-libc and assembler programs
6.1 Introduction
There might be several reasons to write code for AVR microcontrollers using plain assembler source code. Among
them are:
• Code for devices that do not have RAM and are thus not supported by the C compiler.
• Code for very time-critical applications.
• Special tweaks that cannot be done in C.
Usually, all but the first could probably be done easily using the inline assembler facility of the compiler.
Although avr-libc is primarily targeted to support programming AVR microcontrollers using the C (and C++) lan-
guage, there's limited support for direct assembler usage as well. The benefits of it are:
• Use of the C preprocessor and thus the ability to use the same symbolic constants that are available to C
programs, as well as a flexible macro concept that can use any valid C identifier as a macro (whereas the
assembler's macro concept is basically targeted to use a macro in place of an assembler instruction).
• Use of the runtime framework like automatically assigning interrupt vectors. For devices that have RAM,
initializing the RAM variables can also be utilized.
6.2 Invoking the compiler
For the purpose described in this document, the assembler and linker are usually not invoked manually, but rather
using the C compiler frontend (avr-gcc) that in turn will call the assembler and linker as required.
Generated on Mon Feb 8 2016 23:59:10 for avr-libc by Doxygen

26 CONTENTS
This approach has the following advantages:
• There is basically only one program to be called directly, avr-gcc, regardless of the actual source language
used.
• The invokation of the C preprocessor will be automatic, and will include the appropriate options to locate
required include files in the filesystem.
• The invokation of the linker will be automatic, and will include the appropriate options to locate additional
libraries as well as the application start-up code (crtXXX.o) and linker script.
Note that the invokation of the C preprocessor will be automatic when the filename provided for the assembler file
ends in .S (the capital letter "s"). This would even apply to operating systems that use case-insensitive filesystems
since the actual decision is made based on the case of the filename suffix given on the command-line, not based
on the actual filename from the file system.
As an alternative to using .S, the suffix .sx is recognized for this purpose (starting with GCC 4.3.0). This is primarily
meant to be compatible with other compiler environments that have been providing this variant before in order to
cope with operating systems where filenames are case-insensitive (and, with some versions of make that could not
distinguish between .s and .S on such systems).
Alternatively, the language can explicitly be specified using the -x assembler-with-cpp option.
6.3 Example program
The following annotated example features a simple 100 kHz square wave generator using an AT90S1200 clocked
with a 10.7 MHz crystal. Pin PD6 will be used for the square wave output.
#include <avr/io.h>; Note [1]
work = 16 ; Note [2]
tmp = 17
inttmp = 19
intsav = 0
SQUARE = PD6 ; Note [3]
; Note [4]:
tmconst= 10700000 / 200000 ; 100 kHz => 200000 edges/s
fuzz= 8 ; # clocks in ISR until TCNT0 is set
.section .text
.global main ; Note [5]
main:
rcall ioinit
1:
rjmp 1b ; Note [6]
.global TIMER0_OVF_vect ; Note [7]
TIMER0_OVF_vect:
ldi inttmp, 256 - tmconst + fuzz
out _SFR_IO_ADDR(TCNT0), inttmp ; Note [8]
in intsav, _SFR_IO_ADDR(SREG) ; Note [9]
sbic _SFR_IO_ADDR(PORTD), SQUARE
rjmp 1f
sbi _SFR_IO_ADDR(PORTD), SQUARE
rjmp 2f
1: cbi _SFR_IO_ADDR(PORTD), SQUARE
2:
out _SFR_IO_ADDR(SREG), intsav
reti
ioinit:
sbi _SFR_IO_ADDR(DDRD), SQUARE
ldi work, _BV(TOIE0)
out _SFR_IO_ADDR(TIMSK), work
Generated on Mon Feb 8 2016 23:59:10 for avr-libc by Doxygen

6.3 Example program 27
ldi work, _BV(CS00) ; tmr0: CK/1
out _SFR_IO_ADDR(TCCR0), work
ldi work, 256 - tmconst
out _SFR_IO_ADDR(TCNT0), work
sei
ret
.global __vector_default ; Note [10]
__vector_default:
reti
.end
Note [1]
As in C programs, this includes the central processor-specific file containing the IO port definitions for the device.
Note that not all include files can be included into assembler sources.
Note [2]
Assignment of registers to symbolic names used locally. Another option would be to use a C preprocessor macro
instead:
#define work 16
Note [3]
Our bit number for the square wave output. Note that the right-hand side consists of a CPP macro which will be
substituted by its value (6 in this case) before actually being passed to the assembler.
Note [4]
The assembler uses integer operations in the host-defined integer size (32 bits or longer) when evaluating expres-
sions. This is in contrast to the C compiler that uses the C type int by default in order to calculate constant integer
expressions.
In order to get a 100 kHz output, we need to toggle the PD6 line 200000 times per second. Since we use timer 0
without any prescaling options in order to get the desired frequency and accuracy, we already run into serious timing
considerations: while accepting and processing the timer overflow interrupt, the timer already continues to count.
When pre-loading the TCCNT0 register, we therefore have to account for the number of clock cycles required for
interrupt acknowledge and for the instructions to reload TCCNT0 (4 clock cycles for interrupt acknowledge, 2 cycles
for the jump from the interrupt vector, 2 cycles for the 2 instructions that reload TCCNT0). This is what the constant
fuzz is for.
Note [5]
External functions need to be declared to be .global. main is the application entry point that will be jumped to from
the ininitalization routine in crts1200.o.
Note [6]
Generated on Mon Feb 8 2016 23:59:10 for avr-libc by Doxygen

28 CONTENTS
The main loop is just a single jump back to itself. Square wave generation itself is completely handled by the timer
0 overflow interrupt service. A sleep instruction (using idle mode) could be used as well, but probably would not
conserve much energy anyway since the interrupt service is executed quite frequently.
Note [7]
Interrupt functions can get the usual names that are also available to C programs. The linker will then put them
into the appropriate interrupt vector slots. Note that they must be declared .global in order to be acceptable for
this purpose. This will only work if <avr/io.h>has been included. Note that the assembler or linker have no
chance to check the correct spelling of an interrupt function, so it should be double-checked. (When analyzing the
resulting object file using avr-objdump or avr-nm, a name like __vector_Nshould appear, with Nbeing a
small integer number.)
Note [8]
As explained in the section about special function registers, the actual IO port address should be obtained using
the macro _SFR_IO_ADDR. (The AT90S1200 does not have RAM thus the memory-mapped approach to access
the IO registers is not available. It would be slower than using in /out instructions anyway.)
Since the operation to reload TCCNT0 is time-critical, it is even performed before saving SREG. Obviously, this
requires that the instructions involved would not change any of the flag bits in SREG.
Note [9]
Interrupt routines must not clobber the global CPU state. Thus, it is usually necessary to save at least the state of
the flag bits in SREG. (Note that this serves as an example here only since actually, all the following instructions
would not modify SREG either, but that's not commonly the case.)
Also, it must be made sure that registers used inside the interrupt routine do not conflict with those used outside. In
the case of a RAM-less device like the AT90S1200, this can only be done by agreeing on a set of registers to be
used exclusively inside the interrupt routine; there would not be any other chance to "save" a register anywhere.
If the interrupt routine is to be linked together with C modules, care must be taken to follow the register usage
guidelines imposed by the C compiler. Also, any register modified inside the interrupt sevice needs to be saved,
usually on the stack.
Note [10]
As explained in Interrupts, a global "catch-all" interrupt handler that gets all unassigned interrupt vectors can be
installed using the name __vector_default. This must be .global, and obviously, should end in a reti
instruction. (By default, a jump to location 0 would be implied instead.)
6.4 Pseudo-ops and operators
The available pseudo-ops in the assembler are described in the GNU assembler (gas) manual. The manual can be
found online as part of the current binutils release under http://sources.redhat.com/binutils/.
As gas comes from a Unix origin, its pseudo-op and overall assembler syntax is slightly different than the one
being used by other assemblers. Numeric constants follow the C notation (prefix 0x for hexadecimal constants),
expressions use a C-like syntax.
Some common pseudo-ops include:
• .byte allocates single byte constants
Generated on Mon Feb 8 2016 23:59:10 for avr-libc by Doxygen

7 Inline Assembler Cookbook 29
• .ascii allocates a non-terminated string of characters
• .asciz allocates a \0-terminated string of characters (C string)
• .data switches to the .data section (initialized RAM variables)
• .text switches to the .text section (code and ROM constants)
• .set declares a symbol as a constant expression (identical to .equ)
• .global (or .globl) declares a public symbol that is visible to the linker (e. g. function entry point, global variable)
• .extern declares a symbol to be externally defined; this is effectively a comment only, as gas treats all unde-
fined symbols it encounters as globally undefined anyway
Note that .org is available in gas as well, but is a fairly pointless pseudo-op in an assembler environment that uses
relocatable object files, as it is the linker that determines the final position of some object in ROM or RAM.
Along with the architecture-independent standard operators, there are some AVR-specific operators available which
are unfortunately not yet described in the official documentation. The most notable operators are:
•lo8 Takes the least significant 8 bits of a 16-bit integer
•hi8 Takes the most significant 8 bits of a 16-bit integer
•pm Takes a program-memory (ROM) address, and converts it into a RAM address. This implies a division by
2 as the AVR handles ROM addresses as 16-bit words (e.g. in an IJMP or ICALL instruction), and can also
handle relocatable symbols on the right-hand side.
Example:
ldi r24, lo8(pm(somefunc))
ldi r25, hi8(pm(somefunc))
call something
This passes the address of function somefunc as the first parameter to function something.
7 Inline Assembler Cookbook
AVR-GCC
Inline Assembler Cookbook
About this Document
The GNU C compiler for Atmel AVR RISC processors offers, to embed assembly language code into C programs.
This cool feature may be used for manually optimizing time critical parts of the software or to use specific processor
instruction, which are not available in the C language.
Because of a lack of documentation, especially for the AVR version of the compiler, it may take some time to figure
out the implementation details by studying the compiler and assembler source code. There are also a few sample
programs available in the net. Hopefully this document will help to increase their number.
It's assumed, that you are familiar with writing AVR assembler programs, because this is not an AVR assembler
programming tutorial. It's not a C language tutorial either.
Note that this document does not cover file written completely in assembler language, refer to avr-libc and assembler
programs for this.
Copyright (C) 2001-2002 by egnite Software GmbH
Permission is granted to copy and distribute verbatim copies of this manual provided that the copyright notice and
this permission notice are preserved on all copies. Permission is granted to copy and distribute modified versions
of this manual provided that the entire resulting derived work is distributed under the terms of a permission notice
identical to this one.
Generated on Mon Feb 8 2016 23:59:10 for avr-libc by Doxygen

30 CONTENTS
This document describes version 3.3 of the compiler. There may be some parts, which hadn't been completely
understood by the author himself and not all samples had been tested so far. Because the author is German and
not familiar with the English language, there are definitely some typos and syntax errors in the text. As a programmer
the author knows, that a wrong documentation sometimes might be worse than none. Anyway, he decided to offer
his little knowledge to the public, in the hope to get enough response to improve this document. Feel free to contact
the author via e-mail. For the latest release check http://www.ethernut.de/.
Herne, 17th of May 2002 Harald Kipp harald.kipp-at-egnite.de
Note
As of 26th of July 2002, this document has been merged into the documentation for avr-libc. The latest version
is now available at http://savannah.nongnu.org/projects/avr-libc/.
7.1 GCC asm Statement
Let's start with a simple example of reading a value from port D:
asm("in %0, %1" :"=r" (value) : "I" (_SFR_IO_ADDR(PORTD)) );
Each asm statement is devided by colons into (up to) four parts:
1. The assembler instructions, defined as a single string constant:
"in %0, %1"
2. A list of output operands, separated by commas. Our example uses just one:
"=r" (value)
3. A comma separated list of input operands. Again our example uses one operand only:
"I" (_SFR_IO_ADDR(PORTD))
4. Clobbered registers, left empty in our example.
You can write assembler instructions in much the same way as you would write assembler programs. However,
registers and constants are used in a different way if they refer to expressions of your C program. The connection
between registers and C operands is specified in the second and third part of the asm instruction, the list of input
and output operands, respectively. The general form is
asm(code : output operand list : input operand list [: clobber list]);
In the code section, operands are referenced by a percent sign followed by a single digit. %0 refers to the first %1 to
the second operand and so forth. From the above example:
%0 refers to "=r" (value) and
%1 refers to "I" (_SFR_IO_ADDR(PORTD)).
This may still look a little odd now, but the syntax of an operand list will be explained soon. Let us first examine the
part of a compiler listing which may have been generated from our example:
lds r24,value
/*#APP */
in r24, 12
/*#NOAPP */
sts value,r24
Generated on Mon Feb 8 2016 23:59:10 for avr-libc by Doxygen

7.2 Assembler Code 31
The comments have been added by the compiler to inform the assembler that the included code was not generated
by the compilation of C statements, but by inline assembler statements. The compiler selected register r24 for
storage of the value read from PORTD. The compiler could have selected any other register, though. It may not
explicitely load or store the value and it may even decide not to include your assembler code at all. All these
decisions are part of the compiler's optimization strategy. For example, if you never use the variable value in the
remaining part of the C program, the compiler will most likely remove your code unless you switched off optimization.
To avoid this, you can add the volatile attribute to the asm statement:
asm volatile("in %0, %1" :"=r" (value) : "I" (_SFR_IO_ADDR(PORTD)));
Alternatively, operands can be given names. The name is prepended in brackets to the constraints in the operand
list, and references to the named operand use the bracketed name instead of a number after the % sign. Thus, the
above example could also be written as
asm("in %[retval], %[port]" :
[retval] "=r" (value) :
[port] "I" (_SFR_IO_ADDR(PORTD)) );
The last part of the asm instruction, the clobber list, is mainly used to tell the compiler about modifications done
by the assembler code. This part may be omitted, all other parts are required, but may be left empty. If your
assembler routine won't use any input or output operand, two colons must still follow the assembler code string. A
good example is a simple statement to disable interrupts:
asm volatile("cli"::);
7.2 Assembler Code
You can use the same assembler instruction mnemonics as you'd use with any other AVR assembler. And you can
write as many assembler statements into one code string as you like and your flash memory is able to hold.
Note
The available assembler directives vary from one assembler to another.
To make it more readable, you should put each statement on a seperate line:
asm volatile("nop\n\t"
"nop\n\t"
"nop\n\t"
"nop\n\t"
::);
The linefeed and tab characters will make the assembler listing generated by the compiler more readable. It may
look a bit odd for the first time, but that's the way the compiler creates it's own assembler code.
You may also make use of some special registers.
Symbol Register
__SREG__ Status register at address 0x3F
__SP_H__ Stack pointer high byte at address 0x3E
__SP_L__ Stack pointer low byte at address 0x3D
__tmp_reg__ Register r0, used for temporary storage
__zero_reg__ Register r1, always zero
Register r0 may be freely used by your assembler code and need not be restored at the end of your code. It's a
good idea to use __tmp_reg__ and __zero_reg__ instead of r0 or r1, just in case a new compiler version
changes the register usage definitions.
7.3 Input and Output Operands
Each input and output operand is described by a constraint string followed by a C expression in parantheses.
AVR-GCC 3.3 knows the following constraint characters:
Generated on Mon Feb 8 2016 23:59:10 for avr-libc by Doxygen

32 CONTENTS
Note
The most up-to-date and detailed information on contraints for the avr can be found in the gcc manual.
The xregister is r27:r26, the yregister is r29:r28, and the zregister is r31:r30
Constraint Used for Range
a Simple upper registers r16 to r23
b Base pointer registers pairs y, z
d Upper register r16 to r31
e Pointer register pairs x, y, z
q Stack pointer register SPH:SPL
r Any register r0 to r31
t Temporary register r0
w Special upper register pairs r24, r26, r28, r30
x Pointer register pair X x (r27:r26)
y Pointer register pair Y y (r29:r28)
z Pointer register pair Z z (r31:r30)
G Floating point constant 0.0
I 6-bit positive integer constant 0 to 63
J 6-bit negative integer constant -63 to 0
K Integer constant 2
L Integer constant 0
l Lower registers r0 to r15
M 8-bit integer constant 0 to 255
N Integer constant -1
O Integer constant 8, 16, 24
P Integer constant 1
Q (GCC >= 4.2.x) A memory
address based on Y or Z pointer
with displacement.
R (GCC >= 4.3.x) Integer constant. -6 to 5
The selection of the proper contraint depends on the range of the constants or registers, which must be acceptable
to the AVR instruction they are used with. The C compiler doesn't check any line of your assembler code. But it
is able to check the constraint against your C expression. However, if you specify the wrong constraints, then the
compiler may silently pass wrong code to the assembler. And, of course, the assembler will fail with some cryptic
output or internal errors. For example, if you specify the constraint "r" and you are using this register with an
"ori" instruction in your assembler code, then the compiler may select any register. This will fail, if the compiler
chooses r2 to r15. (It will never choose r0 or r1, because these are uses for special purposes.) That's why the
correct constraint in that case is "d". On the other hand, if you use the constraint "M", the compiler will make sure
that you don't pass anything else but an 8-bit value. Later on we will see how to pass multibyte expression results
to the assembler code.
The following table shows all AVR assembler mnemonics which require operands, and the related contraints. Be-
cause of the improper constraint definitions in version 3.3, they aren't strict enough. There is, for example, no
constraint, which restricts integer constants to the range 0 to 7 for bit set and bit clear operations.
Mnemonic Constraints Mnemonic Constraints
adc r,r add r,r
adiw w,I and r,r
andi d,M asr r
bclr I bld r,I
brbc I,label brbs I,label
bset I bst r,I
cbi I,I cbr d,I
com r cp r,r
Generated on Mon Feb 8 2016 23:59:10 for avr-libc by Doxygen

7.3 Input and Output Operands 33
cpc r,r cpi d,M
cpse r,r dec r
elpm t,z eor r,r
in r,I inc r
ld r,e ldd r,b
ldi d,M lds r,label
lpm t,z lsl r
lsr r mov r,r
movw r,r mul r,r
neg r or r,r
ori d,M out I,r
pop r push r
rol r ror r
sbc r,r sbci d,M
sbi I,I sbic I,I
sbiw w,I sbr d,M
sbrc r,I sbrs r,I
ser d st e,r
std b,r sts label,r
sub r,r subi d,M
swap r
Constraint characters may be prepended by a single constraint modifier. Contraints without a modifier specify
read-only operands. Modifiers are:
Modifier Specifies
= Write-only operand, usually used for all output
operands.
+ Read-write operand
& Register should be used for output only
Output operands must be write-only and the C expression result must be an lvalue, which means that the operands
must be valid on the left side of assignments. Note, that the compiler will not check if the operands are of reasonable
type for the kind of operation used in the assembler instructions.
Input operands are, you guessed it, read-only. But what if you need the same operand for input and output? As
stated above, read-write operands are not supported in inline assembler code. But there is another solution. For
input operators it is possible to use a single digit in the constraint string. Using digit n tells the compiler to use the
same register as for the n-th operand, starting with zero. Here is an example:
asm volatile("swap %0" :"=r" (value) : "0" (value));
This statement will swap the nibbles of an 8-bit variable named value. Constraint "0" tells the compiler, to use the
same input register as for the first operand. Note however, that this doesn't automatically imply the reverse case.
The compiler may choose the same registers for input and output, even if not told to do so. This is not a problem in
most cases, but may be fatal if the output operator is modified by the assembler code before the input operator is
used. In the situation where your code depends on different registers used for input and output operands, you must
add the &constraint modifier to your output operand. The following example demonstrates this problem:
asm volatile("in %0,%1" "\n\t"
"out %1, %2" "\n\t"
:"=&r" (input)
:"I" (_SFR_IO_ADDR(port)), "r" (output)
);
In this example an input value is read from a port and then an output value is written to the same port. If the compiler
would have choosen the same register for input and output, then the output value would have been destroyed on
the first assembler instruction. Fortunately, this example uses the &constraint modifier to instruct the compiler not
to select any register for the output value, which is used for any of the input operands. Back to swapping. Here is
the code to swap high and low byte of a 16-bit value:
asm volatile("mov __tmp_reg__, %A0" "\n\t"
Generated on Mon Feb 8 2016 23:59:10 for avr-libc by Doxygen

34 CONTENTS
"mov %A0, %B0" "\n\t"
"mov %B0, __tmp_reg__" "\n\t"
:"=r" (value)
:"0" (value)
);
First you will notice the usage of register __tmp_reg__, which we listed among other special registers in the
Assembler Code section. You can use this register without saving its contents. Completely new are those letters A
and Bin %A0 and %B0. In fact they refer to two different 8-bit registers, both containing a part of value.
Another example to swap bytes of a 32-bit value:
asm volatile("mov __tmp_reg__, %A0" "\n\t"
"mov %A0, %D0" "\n\t"
"mov %D0, __tmp_reg__" "\n\t"
"mov __tmp_reg__, %B0" "\n\t"
"mov %B0, %C0" "\n\t"
"mov %C0, __tmp_reg__" "\n\t"
:"=r" (value)
:"0" (value)
);
Instead of listing the same operand as both, input and output operand, it can also be declared as a read-write
operand. This must be applied to an output operand, and the respective input operand list remains empty:
asm volatile("mov __tmp_reg__, %A0" "\n\t"
"mov %A0, %D0" "\n\t"
"mov %D0, __tmp_reg__" "\n\t"
"mov __tmp_reg__, %B0" "\n\t"
"mov %B0, %C0" "\n\t"
"mov %C0, __tmp_reg__" "\n\t"
:"+r" (value));
If operands do not fit into a single register, the compiler will automatically assign enough registers to hold the entire
operand. In the assembler code you use %A0 to refer to the lowest byte of the first operand, %A1 to the lowest byte
of the second operand and so on. The next byte of the first operand will be %B0, the next byte %C0 and so on.
This also implies, that it is often neccessary to cast the type of an input operand to the desired size.
A final problem may arise while using pointer register pairs. If you define an input operand
"e" (ptr)
and the compiler selects register Z(r30:r31), then
%A0 refers to r30 and
%B0 refers to r31.
But both versions will fail during the assembly stage of the compiler, if you explicitely need Z, like in
ld r24,Z
If you write
ld r24, %a0
with a lower case afollowing the percent sign, then the compiler will create the proper assembler line.
7.4 Clobbers
As stated previously, the last part of the asm statement, the list of clobbers, may be omitted, including the colon
seperator. However, if you are using registers, which had not been passed as operands, you need to inform the
compiler about this. The following example will do an atomic increment. It increments an 8-bit value pointed to by
a pointer variable in one go, without being interrupted by an interrupt routine or another thread in a multithreaded
environment. Note, that we must use a pointer, because the incremented value needs to be stored before interrupts
are enabled.
Generated on Mon Feb 8 2016 23:59:10 for avr-libc by Doxygen

7.4 Clobbers 35
asm volatile(
"cli" "\n\t"
"ld r24, %a0" "\n\t"
"inc r24" "\n\t"
"st %a0, r24" "\n\t"
"sei" "\n\t"
:
:"e" (ptr)
:"r24"
);
The compiler might produce the following code:
cli
ld r24, Z
inc r24
st Z, r24
sei
One easy solution to avoid clobbering register r24 is, to make use of the special temporary register __tmp_←-
reg__ defined by the compiler.
asm volatile(
"cli" "\n\t"
"ld __tmp_reg__, %a0" "\n\t"
"inc __tmp_reg__" "\n\t"
"st %a0, __tmp_reg__" "\n\t"
"sei" "\n\t"
:
:"e" (ptr)
);
The compiler is prepared to reload this register next time it uses it. Another problem with the above code is, that
it should not be called in code sections, where interrupts are disabled and should be kept disabled, because it will
enable interrupts at the end. We may store the current status, but then we need another register. Again we can
solve this without clobbering a fixed, but let the compiler select it. This could be done with the help of a local C
variable.
{
uint8_t s;
asm volatile(
"in %0, __SREG__" "\n\t"
"cli" "\n\t"
"ld __tmp_reg__, %a1" "\n\t"
"inc __tmp_reg__" "\n\t"
"st %a1, __tmp_reg__" "\n\t"
"out __SREG__, %0" "\n\t"
:"=&r" (s)
:"e" (ptr)
);
}
Now every thing seems correct, but it isn't really. The assembler code modifies the variable, that ptr points to. The
compiler will not recognize this and may keep its value in any of the other registers. Not only does the compiler work
with the wrong value, but the assembler code does too. The C program may have modified the value too, but the
compiler didn't update the memory location for optimization reasons. The worst thing you can do in this case is:
{
uint8_t s;
asm volatile(
"in %0, __SREG__" "\n\t"
"cli" "\n\t"
"ld __tmp_reg__, %a1" "\n\t"
"inc __tmp_reg__" "\n\t"
"st %a1, __tmp_reg__" "\n\t"
"out __SREG__, %0" "\n\t"
:"=&r" (s)
:"e" (ptr)
:"memory"
);
}
The special clobber "memory" informs the compiler that the assembler code may modify any memory location. It
forces the compiler to update all variables for which the contents are currently held in a register before executing
the assembler code. And of course, everything has to be reloaded again after this code.
Generated on Mon Feb 8 2016 23:59:10 for avr-libc by Doxygen

36 CONTENTS
In most situations, a much better solution would be to declare the pointer destination itself volatile:
volatile uint8_t *ptr;
This way, the compiler expects the value pointed to by ptr to be changed and will load it whenever used and store
it whenever modified.
Situations in which you need clobbers are very rare. In most cases there will be better ways. Clobbered registers
will force the compiler to store their values before and reload them after your assembler code. Avoiding clobbers
gives the compiler more freedom while optimizing your code.
7.5 Assembler Macros
In order to reuse your assembler language parts, it is useful to define them as macros and put them into include
files. AVR Libc comes with a bunch of them, which could be found in the directory avr/include. Using such
include files may produce compiler warnings, if they are used in modules, which are compiled in strict ANSI mode.
To avoid that, you can write __asm__ instead of asm and __volatile__ instead of volatile. These are
equivalent aliases.
Another problem with reused macros arises if you are using labels. In such cases you may make use of the special
pattern %=, which is replaced by a unique number on each asm statement. The following code had been taken
from avr/include/iomacros.h:
#define loop_until_bit_is_clear(port,bit) \
__asm__ __volatile__ ( \
"L_%=: " "sbic %0, %1" "\n\t" \
"rjmp L_%=" \
: /*no outputs */
: "I" (_SFR_IO_ADDR(port)),
"I" (bit)
)
When used for the first time, L_%= may be translated to L_1404, the next usage might create L_1405 or whatever.
In any case, the labels became unique too.
Another option is to use Unix-assembler style numeric labels. They are explained in How do I trace an assembler
file in avr-gdb?. The above example would then look like:
#define loop_until_bit_is_clear(port,bit)
__asm__ __volatile__ (
"1: " "sbic %0, %1" "\n\t"
"rjmp 1b"
: /*no outputs */
: "I" (_SFR_IO_ADDR(port)),
"I" (bit)
)
7.6 C Stub Functions
Macro definitions will include the same assembler code whenever they are referenced. This may not be acceptable
for larger routines. In this case you may define a C stub function, containing nothing other than your assembler
code.
void delay(uint8_t ms)
{
uint16_t cnt;
asm volatile (
"\n"
"L_dl1%=:" "\n\t"
"mov %A0, %A2" "\n\t"
"mov %B0, %B2" "\n"
"L_dl2%=:" "\n\t"
"sbiw %A0, 1" "\n\t"
"brne L_dl2%=" "\n\t"
Generated on Mon Feb 8 2016 23:59:10 for avr-libc by Doxygen

7.7 C Names Used in Assembler Code 37
"dec %1" "\n\t"
"brne L_dl1%=" "\n\t"
:"=&w" (cnt)
:"r" (ms), "r" (delay_count)
);
}
The purpose of this function is to delay the program execution by a specified number of milliseconds using a counting
loop. The global 16 bit variable delay_count must contain the CPU clock frequency in Hertz divided by 4000 and
must have been set before calling this routine for the first time. As described in the clobber section, the routine uses
a local variable to hold a temporary value.
Another use for a local variable is a return value. The following function returns a 16 bit value read from two
successive port addresses.
uint16_t inw(uint8_t port)
{
uint16_t result;
asm volatile (
"in %A0,%1" "\n\t"
"in %B0,(%1) + 1"
:"=r" (result)
:"I" (_SFR_IO_ADDR(port))
);
return result;
}
Note
inw() is supplied by avr-libc.
7.7 C Names Used in Assembler Code
By default AVR-GCC uses the same symbolic names of functions or variables in C and assembler code. You can
specify a different name for the assembler code by using a special form of the asm statement:
unsigned long value asm("clock") = 3686400;
This statement instructs the compiler to use the symbol name clock rather than value. This makes sense only for
external or static variables, because local variables do not have symbolic names in the assembler code. However,
local variables may be held in registers.
With AVR-GCC you can specify the use of a specific register:
void Count(void)
{
register unsigned char counter asm("r3");
... some code...
asm volatile("clr r3");
... more code...
}
The assembler instruction, "clr r3", will clear the variable counter. AVR-GCC will not completely reserve the
specified register. If the optimizer recognizes that the variable will not be referenced any longer, the register may
be re-used. But the compiler is not able to check wether this register usage conflicts with any predefined register. If
you reserve too many registers in this way, the compiler may even run out of registers during code generation.
In order to change the name of a function, you need a prototype declaration, because the compiler will not accept
the asm keyword in the function definition:
extern long Calc(void) asm ("CALCULATE");
Calling the function Calc() will create assembler instructions to call the function CALCULATE.
Generated on Mon Feb 8 2016 23:59:10 for avr-libc by Doxygen

38 CONTENTS
7.8 Links
For a more thorough discussion of inline assembly usage, see the gcc user manual. The latest version of the gcc
manual is always available here: http://gcc.gnu.org/onlinedocs/
8 How to Build a Library
8.1 Introduction
So you keep reusing the same functions that you created over and over? Tired of cut and paste going from one
project to the next? Would you like to reduce your maintenance overhead? Then you're ready to create your
own library! Code reuse is a very laudable goal. With some upfront investment, you can save time and energy
on future projects by having ready-to-go libraries. This chapter describes some background information, design
considerations, and practical knowledge that you will need to create and use your own libraries.
8.2 How the Linker Works
The compiler compiles a single high-level language file (C language, for example) into a single object module file.
The linker (ld) can only work with object modules to link them together. Object modules are the smallest unit that
the linker works with.
Typically, on the linker command line, you will specify a set of object modules (that has been previously compiled)
and then a list of libraries, including the Standard C Library. The linker takes the set of object modules that you
specify on the command line and links them together. Afterwards there will probably be a set of "undefined refer-
ences". A reference is essentially a function call. An undefined reference is a function call, with no defined function
to match the call.
The linker will then go through the libraries, in order, to match the undefined references with function definitions that
are found in the libraries. If it finds the function that matches the call, the linker will then link in the object module
in which the function is located. This part is important: the linker links in THE ENTIRE OBJECT MODULE in which
the function is located. Remember, the linker knows nothing about the functions internal to an object module, other
than symbol names (such as function names). The smallest unit the linker works with is object modules.
When there are no more undefined references, the linker has linked everything and is done and outputs the final
application.
8.3 How to Design a Library
How the linker behaves is very important in designing a library. Ideally, you want to design a library where only the
functions that are called are the only functions to be linked into the final application. This helps keep the code size
to a minimum. In order to do this, with the way the linker works, is to only write one function per code module. This
will compile to one function per object module. This is usually a very different way of doing things than writing an
application!
There are always exceptions to the rule. There are generally two cases where you would want to have more than
one function per object module.
The first is when you have very complementary functions that it doesn't make much sense to split them up. For
example, malloc() and free(). If someone is going to use malloc(), they will very likely be using free() (or at least
should be using free()). In this case, it makes more sense to aggregate those two functions in the same object
module.
The second case is when you want to have an Interrupt Service Routine (ISR) in your library that you want to link
in. The problem in this case is that the linker looks for unresolved references and tries to resolve them with code in
libraries. A reference is the same as a function call. But with ISRs, there is no function call to initiate the ISR. The
ISR is placed in the Interrupt Vector Table (IVT), hence no call, no reference, and no linking in of the ISR. In order
to do this, you have to trick the linker in a way. Aggregate the ISR, with another function in the same object module,
Generated on Mon Feb 8 2016 23:59:10 for avr-libc by Doxygen

8.4 Creating a Library 39
but have the other function be something that is required for the user to call in order to use the ISR, like perhaps an
initialization function for the subsystem, or perhaps a function that enables the ISR in the first place.
8.4 Creating a Library
The librarian program is called ar (for "archiver") and is found in the GNU Binutils project. This program will have
been built for the AVR target and will therefore be named avr-ar.
The job of the librarian program is simple: aggregate a list of object modules into a single library (archive) and
create an index for the linker to use. The name that you create for the library filename must follow a specific pattern:
libname.a. The name part is the unique part of the filename that you create. It makes it easier if the name part
relates to what the library is about. This name part must be prefixed by "lib", and it must have a file extension of .a,
for "archive". The reason for the special form of the filename is for how the library gets used by the toolchain, as we
will see later on.
Note
The filename is case-sensitive. Use a lowercase "lib" prefix, and a lowercase ".a" as the file extension.
The command line is fairly simple:
avr-ar rcs <library name> <list of object modules>
The rcommand switch tells the program to insert the object modules into the archive with replacement. The c
command line switch tells the program to create the archive. And the scommand line switch tells the program to
write an object-file index into the archive, or update an existing one. This last switch is very important as it helps the
linker to find what it needs to do its job.
Note
The command line switches are case sensitive! There are uppercase switches that have completely different
actions.
MFile and the WinAVR distribution contain a Makefile Template that includes the necessary command lines
to build a library. You will have to manually modify the template to switch it over to build a library instead of an
application.
See the GNU Binutils manual for more information on the ar program.
8.5 Using a Library
To use a library, use the -l switch on your linker command line. The string immediately following the -l is the
unique part of the library filename that the linker will link in. For example, if you use:
-lm
this will expand to the library filename:
libm.a
which happens to be the math library included in avr-libc.
If you use this on your linker command line:
-lprintf_flt
then the linker will look for a library called:
libprintf_flt.a
Generated on Mon Feb 8 2016 23:59:10 for avr-libc by Doxygen

40 CONTENTS
This is why naming your library is so important when you create it!
The linker will search libraries in the order that they appear on the command line. Whichever function is found first
that matches the undefined reference, it will be linked in.
There are also command line switches that tell GCC which directory to look in (-L) for the libraries that are specified
to be linke in with -l.
See the GNU Binutils manual for more information on the GNU linker (ld) program.
9 Benchmarks
The results below can only give a rough estimate of the resources necessary for using certain library functions.
There is a number of factors which can both increase or reduce the effort required:
• Expenses for preparation of operands and their stack are not considered.
• In the table, the size includes all additional functions (for example, function to multiply two integers) but they
are only linked from the library.
• Expenses of time of performance of some functions essentially depend on parameters of a call, for example,
qsort() is recursive, and sprintf() receives parameters in a stack.
• Different versions of the compiler can give a significant difference in code size and execution time. For
example, the dtostre() function, compiled with avr-gcc 3.4.6, requires 930 bytes. After transition to avr-gcc
4.2.3, the size become 1088 bytes.
9.1 A few of libc functions.
Avr-gcc version is 4.7.1
The size of function is given in view of all picked up functions. By default Avr-libc is compiled with
-mcall-prologues option. In brackets the size without taking into account modules of a prologue and
an epilogue is resulted. Both of the size can coincide, if function does not cause a prologue/epilogue.
Function Units Avr2 Avr25 Avr4
atoi ("12345") Flash bytes
Stack bytes
MCU clocks
82 (82)
2
155
78 (78)
2
149
74 (74)
2
149
atol ("12345") Flash bytes
Stack bytes
MCU clocks
122 (122)
2
221
118 (118)
2
219
118 (118)
2
219
dtostre (1.2345, s, 6, 0) Flash bytes
Stack bytes
MCU clocks
1116 (1004)
17
1247
1048 (938)
17
1105
1048 (938)
17
1105
dtostrf (1.2345, 15, 6, s) Flash bytes
Stack bytes
MCU clocks
1616 (1616)
38
1634
1508 (1508)
38
1462
1508 (1508)
38
1462
itoa (12345, s, 10) Flash bytes
Stack bytes
MCU clocks
110 (110)
2
879
102 (102)
2
875
102 (102)
2
875
ltoa (12345L, s, 10) Flash bytes
Stack bytes
MCU clocks
134 (134)
2
1597
126 (126)
2
1593
126 (126)
2
1593
malloc (1) Flash bytes
Stack bytes
MCU clocks
768 (712)
6
215
714 (660)
6
201
714 (660)
6
201
Generated on Mon Feb 8 2016 23:59:10 for avr-libc by Doxygen

9.2 Math functions. 41
realloc ((void ∗)0, 1) Flash bytes
Stack bytes
MCU clocks
1284 (1172)
18
305
1174 (1064)
18
286
1174 (1064)
18
286
qsort (s, sizeof(s), 1,
cmp)
Flash bytes
Stack bytes
MCU clocks
1252 (1140)
42
21996
1022 (912)
42
19905
1028 (918)
42
17541
sprintf_min (s, "%d",
12345)
Flash bytes
Stack bytes
MCU clocks
1224 (1112)
53
1841
1092 (982)
53
1694
1088 (978)
53
1689
sprintf (s, "%d", 12345) Flash bytes
Stack bytes
MCU clocks
1614 (1502)
58
1647
1476 (1366)
58
1552
1454 (1344)
58
1547
sprintf_flt (s, "%e",
1.2345)
Flash bytes
Stack bytes
MCU clocks
3228 (3116)
67
2573
2990 (2880)
67
2311
2968 (2858)
67
2311
sscanf_min ("12345",
"%d", &i)
Flash bytes
Stack bytes
MCU clocks
1532 (1420)
55
1607
1328 (1218)
55
1446
1328 (1218)
55
1446
sscanf ("12345", "%d",
&i)
Flash bytes
Stack bytes
MCU clocks
2008 (1896)
55
1610
1748 (1638)
55
1449
1748 (1638)
55
1449
sscanf ("point,color",
"%[a-z]", s)
Flash bytes
Stack bytes
MCU clocks
2008 (1896)
86
3067
1748 (1638)
86
2806
1748 (1638)
86
2806
sscanf_flt ("1.2345",
"%e", &x)
Flash bytes
Stack bytes
MCU clocks
3464 (3352)
71
2497
3086 (2976)
71
2281
3070 (2960)
71
2078
strtod ("1.2345", &p) Flash bytes
Stack bytes
MCU clocks
1632 (1520)
20
1235
1536 (1426)
20
1177
1480 (1480)
21
1124
strtol ("12345", &p, 0) Flash bytes
Stack bytes
MCU clocks
918 (806)
22
956
834 (724)
22
891
792 (792)
28
794
9.2 Math functions.
The table contains the number of MCU clocks to calculate a function with a given argument(s). The main reason of
a big difference between Avr2 and Avr4 is a hardware multiplication.
Function Avr2 Avr4
__addsf3 (1.234, 5.678) 113 108
__mulsf3 (1.234, 5.678) 375 138
__divsf3 (1.234, 5.678) 466 465
acos (0.54321) 4411 2455
asin (0.54321) 4517 2556
atan (0.54321) 4710 2271
atan2 (1.234, 5.678) 5270 2857
cbrt (1.2345) 2684 2555
ceil (1.2345) 177 177
cos (1.2345) 3387 1671
cosh (1.2345) 4922 2979
exp (1.2345) 4708 2765
fdim (5.678, 1.234) 111 111
floor (1.2345) 180 180
fmax (1.234, 5.678) 39 37
fmin (1.234, 5.678) 35 35
fmod (5.678, 1.234) 131 131
frexp (1.2345, 0) 42 41
hypot (1.234, 5.678) 1341 866
Generated on Mon Feb 8 2016 23:59:10 for avr-libc by Doxygen

42 CONTENTS
ldexp (1.2345, 6) 42 42
log (1.2345) 4142 2134
log10 (1.2345) 4498 2260
modf (1.2345, 0) 433 429
pow (1.234, 5.678) 9293 5047
round (1.2345) 150 150
sin (1.2345) 3353 1653
sinh (1.2345) 4946 3003
sqrt (1.2345) 494 492
tan (1.2345) 4381 2426
tanh (1.2345) 5126 3173
trunc (1.2345) 178 178
10 Porting From IAR to AVR GCC
10.1 Introduction
C language was designed to be a portable language. There two main types of porting activities: porting an ap-
plication to a different platform (OS and/or processor), and porting to a different compiler. Porting to a different
compiler can be exacerbated when the application is an embedded system. For example, the C language Stan-
dard, strangely, does not specify a standard for declaring and defining Interrupt Service Routines (ISRs). Different
compilers have different ways of defining registers, some of which use non-standard language constructs.
This chapter describes some methods and pointers on porting an AVR application built with the IAR compiler to the
GNU toolchain (AVR GCC). Note that this may not be an exhaustive list.
10.2 Registers
IO header files contain identifiers for all the register names and bit names for a particular processor. IAR has
individual header files for each processor and they must be included when registers are being used in the code. For
example:
#include <iom169.h>
Note
IAR does not always use the same register names or bit names that are used in the AVR datasheet.
AVR GCC also has individual IO header files for each processor. However, the actual processor type is specified as
a command line flag to the compiler. (Using the -mmcu=processor flag.) This is usually done in the Makefile.
This allows you to specify only a single header file for any processor type:
#include <avr/io.h>
Note
The forward slash in the <avr/io.h>file name that is used to separate subdirectories can be used on Windows
distributions of the toolchain and is the recommended method of including this file.
The compiler knows the processor type and through the single header file above, it can pull in and include the
correct individual IO header file. This has the advantage that you only have to specify one generic header file, and
you can easily port your application to another processor type without having to change every file to include the new
IO header file.
The AVR toolchain tries to adhere to the exact names of the registers and names of the bits found in the AVR
datasheet. There may be some descrepencies between the register names found in the IAR IO header files and the
AVR GCC IO header files.
Generated on Mon Feb 8 2016 23:59:10 for avr-libc by Doxygen

10.3 Interrupt Service Routines (ISRs) 43
10.3 Interrupt Service Routines (ISRs)
As mentioned above, the C language Standard, strangely, does not specify a standard way of declaring and defining
an ISR. Hence, every compiler seems to have their own special way of doing so.
IAR declares an ISR like so:
#pragma vector=TIMER0_OVF_vect
__interrupt void MotorPWMBottom()
{
// code
}
In AVR GCC, you declare an ISR like so:
ISR(PCINT1_vect)
{
//code
}
AVR GCC uses the ISR macro to define an ISR. This macro requries the header file:
#include <avr/interrupt.h>
The names of the various interrupt vectors are found in the individual processor IO header files that you must include
with <avr/io.h>.
Note
The names of the interrupt vectors in AVR GCC has been changed to match the names of the vectors in IAR.
This significantly helps in porting applications from IAR to AVR GCC.
10.4 Intrinsic Routines
IAR has a number of intrinsic routine such as
__enable_interrupts() __disable_interrupts() __watchdog_reset()
These intrinsic functions compile to specific AVR opcodes (SEI, CLI, WDR).
There are equivalent macros that are used in AVR GCC, however they are not located in a single include file.
AVR GCC has sei() for __enable_interrupts(), and cli() for __disable_interrupts(). Both
of these macros are located in <avr/interrupt.h>.
AVR GCC has the macro wdt_reset() in place of __watchdog_reset(). However, there is a whole
Watchdog Timer API available in AVR GCC that can be found in <avr/wdt.h>.
10.5 Flash Variables
The C language was not designed for Harvard architecture processors with separate memory spaces. This means
that there are various non-standard ways to define a variable whose data resides in the Program Memory (Flash).
IAR uses a non-standard keyword to declare a variable in Program Memory:
__flash int mydata[] = ....
AVR GCC uses Variable Attributes to achieve the same effect:
int mydata[] __attribute__((progmem))
Generated on Mon Feb 8 2016 23:59:10 for avr-libc by Doxygen

44 CONTENTS
Note
See the GCC User Manual for more information about Variable Attributes.
avr-libc provides a convenience macro for the Variable Attribute:
#include <avr/pgmspace.h>
.
.
.
int mydata[] PROGMEM = ....
Note
The PROGMEM macro expands to the Variable Attribute of progmem. This macro requires that you include
<avr/pgmspace.h>. This is the canonical method for defining a variable in Program Space.
To read back flash data, use the pgm_read_∗() macros defined in <avr/pgmspace.h>. All Program Memory
handling macros are defined there.
There is also a way to create a method to define variables in Program Memory that is common between the two
compilers (IAR and AVR GCC). Create a header file that has these definitions:
#if defined(__ICCAVR__) // IAR C Compiler
#define FLASH_DECLARE(x) __flash x
#endif
#if defined(__GNUC__) // GNU Compiler
#define FLASH_DECLARE(x) x __attribute__((__progmem__))
#endif
This code snippet checks for the IAR compiler or for the GCC compiler and defines a macro FLASH_DECLARE(x)
that will declare a variable in Program Memory using the appropriate method based on the compiler that is being
used. Then you would used it like so:
FLASH_DECLARE(int mydata[] = ...);
10.6 Non-Returning main()
To declare main() to be a non-returning function in IAR, it is done like this:
__C_task void main(void)
{
// code
}
To do the equivalent in AVR GCC, do this:
void main(void)__attribute__((noreturn));
void main(void)
{
//...
}
Note
See the GCC User Manual for more information on Function Attributes.
In AVR GCC, a prototype for main() is required so you can declare the function attribute to specify that the main()
function is of type "noreturn". Then, define main() as normal. Note that the return type for main() is now void.
Generated on Mon Feb 8 2016 23:59:10 for avr-libc by Doxygen

10.7 Locking Registers 45
10.7 Locking Registers
The IAR compiler allows a user to lock general registers from r15 and down by using compiler options and this
keyword syntax:
__regvar __no_init volatile unsigned int filteredTimeSinceCommutation @14;
This line locks r14 for use only when explicitly referenced in your code thorugh the var name "filteredTimeSince←-
Commutation". This means that the compiler cannot dispose of it at its own will.
To do this in AVR GCC, do this:
register unsigned char counter asm("r3");
Typically, it should be possible to use r2 through r15 that way.
Note
Do not reserve r0 or r1 as these are used internally by the compiler for a temporary register and for a zero
value.
Locking registers is not recommended in AVR GCC as it removes this register from the control of the compiler,
which may make code generation worse. Use at your own risk.
11 Frequently Asked Questions
11.1 FAQ Index
1. My program doesn't recognize a variable updated within an interrupt routine
2. I get "undefined reference to..." for functions like "sin()"
3. How to permanently bind a variable to a register?
4. How to modify MCUCR or WDTCR early?
5. What is all this _BV() stuff about?
6. Can I use C++ on the AVR?
7. Shouldn't I initialize all my variables?
8. Why do some 16-bit timer registers sometimes get trashed?
9. How do I use a #define'd constant in an asm statement?
10. Why does the PC randomly jump around when single-stepping through my program in avr-gdb?
11. How do I trace an assembler file in avr-gdb?
12. How do I pass an IO port as a parameter to a function?
13. What registers are used by the C compiler?
14. How do I put an array of strings completely in ROM?
15. How to use external RAM?
16. Which -O flag to use?
17. How do I relocate code to a fixed address?
18. My UART is generating nonsense! My ATmega128 keeps crashing! Port F is completely broken!
Generated on Mon Feb 8 2016 23:59:10 for avr-libc by Doxygen

46 CONTENTS
19. Why do all my "foo...bar" strings eat up the SRAM?
20. Why does the compiler compile an 8-bit operation that uses bitwise operators into a 16-bit operation in as-
sembly?
21. How to detect RAM memory and variable overlap problems?
22. Is it really impossible to program the ATtinyXX in C?
23. What is this "clock skew detected" message?
24. Why are (many) interrupt flags cleared by writing a logical 1?
25. Why have "programmed" fuses the bit value 0?
26. Which AVR-specific assembler operators are available?
27. Why are interrupts re-enabled in the middle of writing the stack pointer?
28. Why are there five different linker scripts?
29. How to add a raw binary image to linker output?
30. How do I perform a software reset of the AVR?
31. I am using floating point math. Why is the compiled code so big? Why does my code not work?
32. What pitfalls exist when writing reentrant code?
33. Why are some addresses of the EEPROM corrupted (usually address zero)?
34. Why is my baud rate wrong?
35. On a device with more than 128 KiB of flash, how to make function pointers work?
36. Why is assigning ports in a "chain" a bad idea?
11.2 My program doesn't recognize a variable updated within an interrupt routine
When using the optimizer, in a loop like the following one:
uint8_t flag;
...
ISR(SOME_vect) {
flag = 1;
}
...
while (flag == 0) {
...
}
the compiler will typically access flag only once, and optimize further accesses completely away, since its code
path analysis shows that nothing inside the loop could change the value of flag anyway. To tell the compiler that
this variable could be changed outside the scope of its code path analysis (e. g. from within an interrupt routine),
the variable needs to be declared like:
volatile uint8_t flag;
Back to FAQ Index.
Generated on Mon Feb 8 2016 23:59:10 for avr-libc by Doxygen

11.3 I get "undefined reference to..." for functions like "sin()" 47
11.3 I get "undefined reference to..." for functions like "sin()"
In order to access the mathematical functions that are declared in <math.h>, the linker needs to be told to also
link the mathematical library, libm.a.
Typically, system libraries like libm.a are given to the final C compiler command line that performs the linking
step by adding a flag -lm at the end. (That is, the initial lib and the filename suffix from the library are written
immediately after a -l flag. So for a libfoo.a library, -lfoo needs to be provided.) This will make the linker
search the library in a path known to the system.
An alternative would be to specify the full path to the libm.a file at the same place on the command line, i. e. after
all the object files (∗.o). However, since this requires knowledge of where the build system will exactly find those
library files, this is deprecated for system libraries.
Back to FAQ Index.
11.4 How to permanently bind a variable to a register?
This can be done with
register unsigned char counter asm("r3");
Typically, it should be safe to use r2 through r7 that way.
Registers r8 through r15 can be used for argument passing by the compiler in case many or long arguments are
being passed to callees. If this is not the case throughout the entire application, these registers could be used for
register variables as well.
Extreme care should be taken that the entire application is compiled with a consistent set of register-allocated
variables, including possibly used library functions.
See C Names Used in Assembler Code for more details.
Back to FAQ Index.
11.5 How to modify MCUCR or WDTCR early?
The method of early initialization (MCUCR,WDTCR or anything else) is different (and more flexible) in the current
version. Basically, write a small assembler file which looks like this:
;; begin xram.S
#include <avr/io.h>
.section .init1,"ax",@progbits
ldi r16,_BV(SRE) | _BV(SRW)
out _SFR_IO_ADDR(MCUCR),r16
;; end xram.S
Assemble it, link the resulting xram.o with other files in your program, and this piece of code will be inserted in
initialization code, which is run right after reset. See the linker script for comments about the new .initNsections
(which one to use, etc.).
The advantage of this method is that you can insert any initialization code you want (just remember that this is very
early startup – no stack and no __zero_reg__ yet), and no program memory space is wasted if this feature is
not used.
There should be no need to modify linker scripts anymore, except for some very special cases. It is best to leave _←-
_stack at its default value (end of internal SRAM – faster, and required on some devices like ATmega161 because
of errata), and add -Wl,-Tdata,0x801100 to start the data section above the stack.
For more information on using sections, see Memory Sections. There is also an example for Using Sections in C
Code. Note that in C code, any such function would preferably be placed into section .init3 as the code in .init2
ensures the internal register __zero_reg__ is already cleared.
Generated on Mon Feb 8 2016 23:59:10 for avr-libc by Doxygen

48 CONTENTS
Back to FAQ Index.
11.6 What is all this _BV() stuff about?
When performing low-level output work, which is a very central point in microcontroller programming, it is quite
common that a particular bit needs to be set or cleared in some IO register. While the device documentation
provides mnemonic names for the various bits in the IO registers, and the AVR device-specific IO definitions reflect
these names in definitions for numerical constants, a way is needed to convert a bit number (usually within a byte
register) into a byte value that can be assigned directly to the register. However, sometimes the direct bit numbers
are needed as well (e. g. in an SBI() instruction), so the definitions cannot usefully be made as byte values in the
first place.
So in order to access a particular bit number as a byte value, use the _BV() macro. Of course, the implementation
of this macro is just the usual bit shift (which is done by the compiler anyway, thus doesn't impose any run-time
penalty), so the following applies:
_BV(3) => 1 << 3 => 0x08
However, using the macro often makes the program better readable.
"BV" stands for "bit value", in case someone might ask you. :-)
Example: clock timer 2 with full IO clock (CS2x= 0b001), toggle OC2 output on compare match (COM2x= 0b01),
and clear timer on compare match (CTC2 = 1). Make OC2 (PD7) an output.
TCCR2 = _BV(COM20)|_BV(CTC2)|_BV(CS20);
DDRD = _BV(PD7);
Back to FAQ Index.
11.7 Can I use C++ on the AVR?
Basically yes, C++ is supported (assuming your compiler has been configured and compiled to support it, of course).
Source files ending in .cc, .cpp or .C will automatically cause the compiler frontend to invoke the C++ compiler.
Alternatively, the C++ compiler could be explicitly called by the name avr-c++.
However, there's currently no support for libstdc++, the standard support library needed for a complete C++
implementation. This imposes a number of restrictions on the C++ programs that can be compiled. Among them
are:
• Obviously, none of the C++ related standard functions, classes, and template classes are available.
• The operators new and delete are not implemented, attempting to use them will cause the linker to com-
plain about undefined external references. (This could perhaps be fixed.)
• Some of the supplied include files are not C++ safe, i. e. they need to be wrapped into
extern "C" {...}
(This could certainly be fixed, too.)
• Exceptions are not supported. Since exceptions are enabled by default in the C++ frontend, they explicitly
need to be turned off using -fno-exceptions in the compiler options. Failing this, the linker will complain
about an undefined external reference to __gxx_personality_sj0.
Constructors and destructors are supported though, including global ones.
When programming C++ in space- and runtime-sensitive environments like microcontrollers, extra care should be
taken to avoid unwanted side effects of the C++ calling conventions like implied copy constructors that could be
called upon function invocation etc. These things could easily add up into a considerable amount of time and
program memory wasted. Thus, casual inspection of the generated assembler code (using the -S compiler option)
seems to be warranted.
Back to FAQ Index.
Generated on Mon Feb 8 2016 23:59:10 for avr-libc by Doxygen

11.8 Shouldn't I initialize all my variables? 49
11.8 Shouldn't I initialize all my variables?
Global and static variables are guaranteed to be initialized to 0 by the C standard. avr-gcc does this by placing
the appropriate code into section .init4 (see The .initN Sections). With respect to the standard, this sentence is
somewhat simplified (because the standard allows for machines where the actual bit pattern used differs from all
bits being 0), but for the AVR target, in general, all integer-type variables are set to 0, all pointers to a NULL pointer,
and all floating-point variables to 0.0.
As long as these variables are not initialized (i. e. they don't have an equal sign and an initialization expression to
the right within the definition of the variable), they go into the .bss section of the file. This section simply records the
size of the variable, but otherwise doesn't consume space, neither within the object file nor within flash memory. (Of
course, being a variable, it will consume space in the target's SRAM.)
In contrast, global and static variables that have an initializer go into the .data section of the file. This will cause
them to consume space in the object file (in order to record the initializing value), and in the flash ROM of the target
device. The latter is needed since the flash ROM is the only way that the compiler can tell the target device the
value this variable is going to be initialized to.
Now if some programmer "wants to make doubly sure" their variables really get a 0 at program startup, and adds an
initializer just containing 0 on the right-hand side, they waste space. While this waste of space applies to virtually
any platform C is implemented on, it's usually not noticeable on larger machines like PCs, while the waste of flash
ROM storage can be very painful on a small microcontroller like the AVR.
So in general, variables should only be explicitly initialized if the initial value is non-zero.
Note
Recent versions of GCC are now smart enough to detect this situation, and revert variables that are explicitly
initialized to 0 to the .bss section. Still, other compilers might not do that optimization, and as the C standard
guarantees the initialization, it is safe to rely on it.
Back to FAQ Index.
11.9 Why do some 16-bit timer registers sometimes get trashed?
Some of the timer-related 16-bit IO registers use a temporary register (called TEMP in the Atmel datasheet) to
guarantee an atomic access to the register despite the fact that two separate 8-bit IO transfers are required to
actually move the data. Typically, this includes access to the current timer/counter value register (TCNTn), the input
capture register (ICRn), and write access to the output compare registers (OCRnM). Refer to the actual datasheet
for each device's set of registers that involves the TEMP register.
When accessing one of the registers that use TEMP from the main application, and possibly any other one from
within an interrupt routine, care must be taken that no access from within an interrupt context could clobber the
TEMP register data of an in-progress transaction that has just started elsewhere.
To protect interrupt routines against other interrupt routines, it's usually best to use the ISR() macro when declaring
the interrupt function, and to ensure that interrupts are still disabled when accessing those 16-bit timer registers.
Within the main program, access to those registers could be encapsulated in calls to the cli() and sei() macros. If the
status of the global interrupt flag before accessing one of those registers is uncertain, something like the following
example code can be used.
uint16_t
read_timer1(void)
{
uint8_t sreg;
uint16_t val;
sreg = SREG;
cli();
val = TCNT1;
SREG = sreg;
return val;
}
Generated on Mon Feb 8 2016 23:59:10 for avr-libc by Doxygen

50 CONTENTS
Back to FAQ Index.
11.10 How do I use a #define'd constant in an asm statement?
So you tried this:
asm volatile("sbi 0x18,0x07;");
Which works. When you do the same thing but replace the address of the port by its macro name, like this:
asm volatile("sbi PORTB,0x07;");
you get a compilation error: "Error: constant value required".
PORTB is a precompiler definition included in the processor specific file included in avr/io.h. As you may know,
the precompiler will not touch strings and PORTB, instead of 0x18, gets passed to the assembler. One way to
avoid this problem is:
asm volatile("sbi %0, 0x07" :"I" (_SFR_IO_ADDR(PORTB)):);
Note
For C programs, rather use the standard C bit operators instead, so the above would be expressed as PORTB
|= (1 << 7). The optimizer will take care to transform this into a single SBI instruction, assuming the
operands allow for this.
Back to FAQ Index.
11.11 Why does the PC randomly jump around when single-stepping through my program in avr-gdb?
When compiling a program with both optimization (-O) and debug information (-g) which is fortunately possible in
avr-gcc, the code watched in the debugger is optimized code. While it is not guaranteed, very often this code
runs with the exact same optimizations as it would run without the -g switch.
This can have unwanted side effects. Since the compiler is free to reorder code execution as long as the semantics
do not change, code is often rearranged in order to make it possible to use a single branch instruction for conditional
operations. Branch instructions can only cover a short range for the target PC (-63 through +64 words from the
current PC). If a branch instruction cannot be used directly, the compiler needs to work around it by combining a
skip instruction together with a relative jump (rjmp) instruction, which will need one additional word of ROM.
Another side effect of optimization is that variable usage is restricted to the area of code where it is actually used.
So if a variable was placed in a register at the beginning of some function, this same register can be re-used later
on if the compiler notices that the first variable is no longer used inside that function, even though the variable is still
in lexical scope. When trying to examine the variable in avr-gdb, the displayed result will then look garbled.
So in order to avoid these side effects, optimization can be turned off while debugging. However, some of these
optimizations might also have the side effect of uncovering bugs that would otherwise not be obvious, so it must
be noted that turning off optimization can easily change the bug pattern. In most cases, you are better off leaving
optimizations enabled while debugging.
Back to FAQ Index.
11.12 How do I trace an assembler file in avr-gdb?
When using the -g compiler option, avr-gcc only generates line number and other debug information for C (and
C++) files that pass the compiler. Functions that don't have line number information will be completely skipped by a
single step command in gdb. This includes functions linked from a standard library, but by default also functions
defined in an assembler source file, since the -g compiler switch does not apply to the assembler.
Generated on Mon Feb 8 2016 23:59:10 for avr-libc by Doxygen

11.13 How do I pass an IO port as a parameter to a function? 51
So in order to debug an assembler input file (possibly one that has to be passed through the C preprocessor), it's
the assembler that needs to be told to include line-number information into the output file. (Other debug information
like data types and variable allocation cannot be generated, since unlike a compiler, the assembler basically doesn't
know about this.) This is done using the (GNU) assembler option -gstabs.
Example:
$ avr-as -mmcu=atmega128 --gstabs -o foo.o foo.s
When the assembler is not called directly but through the C compiler frontend (either implicitly by passing a source
file ending in .S, or explicitly using -x assembler-with-cpp), the compiler frontend needs to be told to pass
the -gstabs option down to the assembler. This is done using -Wa,-gstabs. Please take care to only pass this
option when compiling an assembler input file. Otherwise, the assembler code that results from the C compilation
stage will also get line number information, which confuses the debugger.
Note
You can also use -Wa,-gstabs since the compiler will add the extra '-' for you.
Example:
$ EXTRA_OPTS="-Wall -mmcu=atmega128 -x assembler-with-cpp"
$ avr-gcc -Wa,--gstabs ${EXTRA_OPTS} -c -o foo.o foo.S
Also note that the debugger might get confused when entering a piece of code that has a non-local label before,
since it then takes this label as the name of a new function that appears to have been entered. Thus, the best
practice to avoid this confusion is to only use non-local labels when declaring a new function, and restrict anything
else to local labels. Local labels consist just of a number only. References to these labels consist of the number,
followed by the letter bfor a backward reference, or ffor a forward reference. These local labels may be re-used
within the source file, references will pick the closest label with the same number and given direction.
Example:
myfunc: push r16
push r17
push r18
push YL
push YH
...
eor r16, r16 ; start loop
ldi YL, lo8(sometable)
ldi YH, hi8(sometable)
rjmp 2f ; jump to loop test at end
1: ld r17, Y+ ; loop continues here
...
breq 1f ; return from myfunc prematurely
...
inc r16
2: cmp r16, r18
brlo 1b ; jump back to top of loop
1: pop YH
pop YL
pop r18
pop r17
pop r16
ret
Back to FAQ Index.
11.13 How do I pass an IO port as a parameter to a function?
Consider this example code:
#include <inttypes.h>
#include <avr/io.h>
Generated on Mon Feb 8 2016 23:59:10 for avr-libc by Doxygen

52 CONTENTS
void
set_bits_func_wrong (volatile uint8_t port, uint8_t mask)
{
port |= mask;
}
void
set_bits_func_correct (volatile uint8_t *port, uint8_t mask)
{
*port |= mask;
}
#define set_bits_macro(port,mask) ((port) |= (mask))
int main (void)
{
set_bits_func_wrong (PORTB, 0xaa);
set_bits_func_correct (&PORTB, 0x55);
set_bits_macro (PORTB, 0xf0);
return (0);
}
The first function will generate object code which is not even close to what is intended. The major problem arises
when the function is called. When the compiler sees this call, it will actually pass the value of the PORTB register
(using an IN instruction), instead of passing the address of PORTB (e.g. memory mapped io addr of 0x38, io port
0x18 for the mega128). This is seen clearly when looking at the disassembly of the call:
set_bits_func_wrong (PORTB, 0xaa);
10a: 6a ea ldi r22, 0xAA ; 170
10c: 88 b3 in r24, 0x18 ; 24
10e: 0e 94 65 00 call 0xca
So, the function, once called, only sees the value of the port register and knows nothing about which port it came
from. At this point, whatever object code is generated for the function by the compiler is irrelevant. The interested
reader can examine the full disassembly to see that the function's body is completely fubar.
The second function shows how to pass (by reference) the memory mapped address of the io port to the function
so that you can read and write to it in the function. Here's the object code generated for the function call:
set_bits_func_correct (&PORTB, 0x55);
112: 65 e5 ldi r22, 0x55 ; 85
114: 88 e3 ldi r24, 0x38 ; 56
116: 90 e0 ldi r25, 0x00 ; 0
118: 0e 94 7c 00 call 0xf8
You can clearly see that 0x0038 is correctly passed for the address of the io port. Looking at the disassem-
bled object code for the body of the function, we can see that the function is indeed performing the operation we
intended:
void
set_bits_func_correct (volatile uint8_t *port, uint8_t mask)
{
f8: fc 01 movw r30, r24
*port |= mask;
fa: 80 81 ld r24, Z
fc: 86 2b or r24, r22
fe: 80 83 st Z, r24
}
100: 08 95 ret
Notice that we are accessing the io port via the LD and ST instructions.
The port parameter must be volatile to avoid a compiler warning.
Generated on Mon Feb 8 2016 23:59:10 for avr-libc by Doxygen

11.14 What registers are used by the C compiler? 53
Note
Because of the nature of the IN and OUT assembly instructions, they can not be used inside the function when
passing the port in this way. Readers interested in the details should consult the Instruction Set datasheet.
Finally we come to the macro version of the operation. In this contrived example, the macro is the most efficient
method with respect to both execution speed and code size:
set_bits_macro (PORTB, 0xf0);
11c: 88 b3 in r24, 0x18 ; 24
11e: 80 6f ori r24, 0xF0 ; 240
120: 88 bb out 0x18, r24 ; 24
Of course, in a real application, you might be doing a lot more in your function which uses a passed by reference
io port address and thus the use of a function over a macro could save you some code space, but still at a cost of
execution speed.
Care should be taken when such an indirect port access is going to one of the 16-bit IO registers where the order
of write access is critical (like some timer registers). All versions of avr-gcc up to 3.3 will generate instructions that
use the wrong access order in this situation (since with normal memory operands where the order doesn't matter,
this sometimes yields shorter code).
See http://mail.nongnu.org/archive/html/avr-libc-dev/2003-01/msg00044.html for
a possible workaround.
avr-gcc versions after 3.3 have been fixed in a way where this optimization will be disabled if the respective pointer
variable is declared to be volatile, so the correct behaviour for 16-bit IO ports can be forced that way.
Back to FAQ Index.
11.14 What registers are used by the C compiler?
•Data types:
char is 8 bits, int is 16 bits, long is 32 bits, long long is 64 bits, float and double are 32 bits (this is
the only supported floating point format), pointers are 16 bits (function pointers are word addresses, to allow
addressing up to 128K program memory space). There is a -mint8 option (see Options for the C compiler
avr-gcc) to make int 8 bits, but that is not supported by avr-libc and violates C standards (int must be at
least 16 bits). It may be removed in a future release.
•Call-used registers (r18-r27, r30-r31):
May be allocated by gcc for local data. You may use them freely in assembler subroutines. Calling C subrou-
tines can clobber any of them - the caller is responsible for saving and restoring.
•Call-saved registers (r2-r17, r28-r29):
May be allocated by gcc for local data. Calling C subroutines leaves them unchanged. Assembler subroutines
are responsible for saving and restoring these registers, if changed. r29:r28 (Y pointer) is used as a frame
pointer (points to local data on stack) if necessary. The requirement for the callee to save/preserve the
contents of these registers even applies in situations where the compiler assigns them for argument passing.
•Fixed registers (r0, r1):
Never allocated by gcc for local data, but often used for fixed purposes:
r0 - temporary register, can be clobbered by any C code (except interrupt handlers which save it), may be used to
remember something for a while within one piece of assembler code
r1 - assumed to be always zero in any C code, may be used to remember something for a while within one piece
of assembler code, but must then be cleared after use (clr r1). This includes any use of the [f]mul[s[u]]
instructions, which return their result in r1:r0. Interrupt handlers save and clear r1 on entry, and restore r1 on exit
(in case it was non-zero).
•Function call conventions:
Arguments - allocated left to right, r25 to r8. All arguments are aligned to start in even-numbered registers
Generated on Mon Feb 8 2016 23:59:10 for avr-libc by Doxygen

54 CONTENTS
(odd-sized arguments, including char, have one free register above them). This allows making better use of
the movw instruction on the enhanced core.
If too many, those that don't fit are passed on the stack.
Return values: 8-bit in r24 (not r25!), 16-bit in r25:r24, up to 32 bits in r22-r25, up to 64 bits in r18-r25. 8-bit return
values are zero/sign-extended to 16 bits by the called function (unsigned char is more efficient than signed
char - just clr r25). Arguments to functions with variable argument lists (printf etc.) are all passed on stack,
and char is extended to int.
Warning
There was no such alignment before 2000-07-01, including the old patches for gcc-2.95.2. Check your old
assembler subroutines, and adjust them accordingly.
Back to FAQ Index.
11.15 How do I put an array of strings completely in ROM?
There are times when you may need an array of strings which will never be modified. In this case, you don't want to
waste ram storing the constant strings. The most obvious (and incorrect) thing to do is this:
#include <avr/pgmspace.h>
PGM_P array[2] PROGMEM = {
"Foo",
"Bar"
};
int main (void)
{
char buf[32];
strcpy_P (buf, array[1]);
return 0;
}
The result is not what you want though. What you end up with is the array stored in ROM, while the individual strings
end up in RAM (in the .data section).
To work around this, you need to do something like this:
#include <avr/pgmspace.h>
const char foo[] PROGMEM = "Foo";
const char bar[] PROGMEM = "Bar";
PGM_P array[2] PROGMEM = {
foo,
bar
};
int main (void)
{
char buf[32];
PGM_P p;
int i;
memcpy_P(&p, &array[i], sizeof(PGM_P));
strcpy_P(buf, p);
return 0;
}
Looking at the disassembly of the resulting object file we see that array is in flash as such:
00000026 <array>:
26: 2e 00 .word 0x002e ; ????
28: 2a 00 .word 0x002a ; ????
0000002a <bar>:
2a: 42 61 72 00 Bar.
0000002e <foo>:
2e: 46 6f 6f 00 Foo.
Generated on Mon Feb 8 2016 23:59:10 for avr-libc by Doxygen

11.16 How to use external RAM? 55
foo is at addr 0x002e.
bar is at addr 0x002a.
array is at addr 0x0026.
Then in main we see this:
memcpy_P(&p, &array[i], sizeof(PGM_P));
70: 66 0f add r22, r22
72: 77 1f adc r23, r23
74: 6a 5d subi r22, 0xDA ; 218
76: 7f 4f sbci r23, 0xFF ; 255
78: 42 e0 ldi r20, 0x02 ; 2
7a: 50 e0 ldi r21, 0x00 ; 0
7c: ce 01 movw r24, r28
7e: 81 96 adiw r24, 0x21 ; 33
80: 08 d0 rcall .+16 ; 0x92
This code reads the pointer to the desired string from the ROM table array into a register pair.
The value of i(in r22:r23) is doubled to accommodate for the word offset required to access array[], then the address
of array (0x26) is added, by subtracting the negated address (0xffda). The address of variable pis computed by
adding its offset within the stack frame (33) to the Y pointer register, and memcpy_P is called.
strcpy_P(buf, p);
82: 69 a1 ldd r22, Y+33 ; 0x21
84: 7a a1 ldd r23, Y+34 ; 0x22
86: ce 01 movw r24, r28
88: 01 96 adiw r24, 0x01 ; 1
8a: 0c d0 rcall .+24 ; 0xa4
This will finally copy the ROM string into the local buffer buf.
Variable p(located at Y+33) is read, and passed together with the address of buf (Y+1) to strcpy_P. This will
copy the string from ROM to buf.
Note that when using a compile-time constant index, omitting the first step (reading the pointer from ROM via
memcpy_P) usually remains unnoticed, since the compiler would then optimize the code for accessing array at
compile-time.
Back to FAQ Index.
11.16 How to use external RAM?
Well, there is no universal answer to this question; it depends on what the external RAM is going to be used for.
Basically, the bit SRE (SRAM enable) in the MCUCR register needs to be set in order to enable the external memory
interface. Depending on the device to be used, and the application details, further registers affecting the external
memory operation like XMCRA and XMCRB, and/or further bits in MCUCR might be configured. Refer to the datasheet
for details.
If the external RAM is going to be used to store the variables from the C program (i. e., the .data and/or .bss
segment) in that memory area, it is essential to set up the external memory interface early during the device
initialization so the initialization of these variable will take place. Refer to How to modify MCUCR or WDTCR early?
for a description how to do this using few lines of assembler code, or to the chapter about memory sections for an
example written in C.
The explanation of malloc() contains a discussion about the use of internal RAM vs. external RAM in particular
with respect to the various possible locations of the heap (area reserved for malloc()). It also explains the linker
command-line options that are required to move the memory regions away from their respective standard locations
in internal RAM.
Finally, if the application simply wants to use the additional RAM for private data storage kept outside the domain of
the C compiler (e. g. through a char ∗variable initialized directly to a particular address), it would be sufficient to
defer the initialization of the external RAM interface to the beginning of main(), so no tweaking of the .init3 section
is necessary. The same applies if only the heap is going to be located there, since the application start-up code
does not affect the heap.
Generated on Mon Feb 8 2016 23:59:10 for avr-libc by Doxygen

56 CONTENTS
It is not recommended to locate the stack in external RAM. In general, accessing external RAM is slower than
internal RAM, and errata of some AVR devices even prevent this configuration from working properly at all.
Back to FAQ Index.
11.17 Which -O flag to use?
There's a common misconception that larger numbers behind the -O option might automatically cause "better"
optimization. First, there's no universal definition for "better", with optimization often being a speed vs. code size
trade off. See the detailed discussion for which option affects which part of the code generation.
A test case was run on an ATmega128 to judge the effect of compiling the library itself using different optimization
levels. The following table lists the results. The test case consisted of around 2 KB of strings to sort. Test #1 used
qsort() using the standard library strcmp(), test #2 used a function that sorted the strings by their size (thus had two
calls to strlen() per invocation).
When comparing the resulting code size, it should be noted that a floating point version of fvprintf() was linked into
the binary (in order to print out the time elapsed) which is entirely not affected by the different optimization levels,
and added about 2.5 KB to the code.
Optimization flags Size of .text Time for test #1 Time for test #2
-O3 6898 903 µs 19.7 ms
-O2 6666 972 µs 20.1 ms
-Os 6618 955 µs 20.1 ms
-Os -mcall-prologues 6474 972 µs 20.1 ms
(The difference between 955 µs and 972 µs was just a single timer-tick, so take this with a grain of salt.)
So generally, it seems -Os -mcall-prologues is the most universal "best" optimization level. Only applica-
tions that need to get the last few percent of speed benefit from using -O3.
Back to FAQ Index.
11.18 How do I relocate code to a fixed address?
First, the code should be put into a new named section. This is done with a section attribute:
__attribute__ ((section (".bootloader")))
In this example, .bootloader is the name of the new section. This attribute needs to be placed after the prototype of
any function to force the function into the new section.
void boot(void)__attribute__ ((section (".bootloader")));
To relocate the section to a fixed address the linker flag -section-start is used. This option can be passed to
the linker using the -Wl compiler option:
-Wl,--section-start=.bootloader=0x1E000
The name after section-start is the name of the section to be relocated. The number after the section name is the
beginning address of the named section.
Back to FAQ Index.
11.19 My UART is generating nonsense! My ATmega128 keeps crashing! Port F is completely broken!
Well, certain odd problems arise out of the situation that the AVR devices as shipped by Atmel often come with a
default fuse bit configuration that doesn't match the user's expectations. Here is a list of things to care for:
Generated on Mon Feb 8 2016 23:59:10 for avr-libc by Doxygen

11.20 Why do all my "foo...bar" strings eat up the SRAM? 57
• All devices that have an internal RC oscillator ship with the fuse enabled that causes the device to run off this
oscillator, instead of an external crystal. This often remains unnoticed until the first attempt is made to use
something critical in timing, like UART communication.
• The ATmega128 ships with the fuse enabled that turns this device into ATmega103 compatibility mode. This
means that some ports are not fully usable, and in particular that the internal SRAM is located at lower
addresses. Since by default, the stack is located at the top of internal SRAM, a program compiled for an
ATmega128 running on such a device will immediately crash upon the first function call (or rather, upon the
first function return).
• Devices with a JTAG interface have the JTAGEN fuse programmed by default. This will make the respective
port pins that are used for the JTAG interface unavailable for regular IO.
Back to FAQ Index.
11.20 Why do all my "foo...bar" strings eat up the SRAM?
By default, all strings are handled as all other initialized variables: they occupy RAM (even though the compiler
might warn you when it detects write attempts to these RAM locations), and occupy the same amount of flash ROM
so they can be initialized to the actual string by startup code. The compiler can optimize multiple identical strings
into a single one, but obviously only for one compilation unit (i. e., a single C source file).
That way, any string literal will be a valid argument to any C function that expects a const char ∗argument.
Of course, this is going to waste a lot of SRAM. In Program Space String Utilities, a method is described how such
constant data can be moved out to flash ROM. However, a constant string located in flash ROM is no longer a valid
argument to pass to a function that expects a const char ∗-type string, since the AVR processor needs the
special instruction LPM to access these strings. Thus, separate functions are needed that take this into account.
Many of the standard C library functions have equivalents available where one of the string arguments can be
located in flash ROM. Private functions in the applications need to handle this, too. For example, the following can
be used to implement simple debugging messages that will be sent through a UART:
#include <inttypes.h>
#include <avr/io.h>
#include <avr/pgmspace.h>
int
uart_putchar(char c)
{
if (c == ’\n’)
uart_putchar(’\r’);
loop_until_bit_is_set(USR, UDRE);
UDR = c;
return 0; /*so it could be used for fdevopen(), too */
}
void
debug_P(const char *addr)
{
char c;
while ((c = pgm_read_byte(addr++)))
uart_putchar(c);
}
int
main(void)
{
ioinit(); /*initialize UART, ... */
debug_P(PSTR("foo was here\n"));
return 0;
}
Note
By convention, the suffix _P to the function name is used as an indication that this function is going to accept
a "program-space string". Note also the use of the PSTR() macro.
Back to FAQ Index.
Generated on Mon Feb 8 2016 23:59:10 for avr-libc by Doxygen

58 CONTENTS
11.21 Why does the compiler compile an 8-bit operation that uses bitwise operators into a 16-bit operation
in assembly?
Bitwise operations in Standard C will automatically promote their operands to an int, which is (by default) 16 bits in
avr-gcc.
To work around this use typecasts on the operands, including literals, to declare that the values are to be 8 bit
operands.
This may be especially important when clearing a bit:
var &= ~mask; /*wrong way! */
The bitwise "not" operator (∼) will also promote the value in mask to an int. To keep it an 8-bit value, typecast
before the "not" operator:
var &= (unsigned char)~mask;
Back to FAQ Index.
11.22 How to detect RAM memory and variable overlap problems?
You can simply run avr-nm on your output (ELF) file. Run it with the -n option, and it will sort the symbols
numerically (by default, they are sorted alphabetically).
Look for the symbol _end, that's the first address in RAM that is not allocated by a variable. (avr-gcc internally
adds 0x800000 to all data/bss variable addresses, so please ignore this offset.) Then, the run-time initialization
code initializes the stack pointer (by default) to point to the last available address in (internal) SRAM. Thus, the
region between _end and the end of SRAM is what is available for stack. (If your application uses malloc(), which
e. g. also can happen inside printf(), the heap for dynamic memory is also located there. See Memory Areas and
Using malloc().)
The amount of stack required for your application cannot be determined that easily. For example, if you recursively
call a function and forget to break that recursion, the amount of stack required is infinite. :-) You can look at the
generated assembler code (avr-gcc ... -S), there's a comment in each generated assembler file that tells
you the frame size for each generated function. That's the amount of stack required for this function, you have to
add up that for all functions where you know that the calls could be nested.
Back to FAQ Index.
11.23 Is it really impossible to program the ATtinyXX in C?
While some small AVRs are not directly supported by the C compiler since they do not have a RAM-based stack
(and some do not even have RAM at all), it is possible anyway to use the general-purpose registers as a RAM
replacement since they are mapped into the data memory region.
Bruce D. Lightner wrote an excellent description of how to do this, and offers this together with a toolkit on his web
page:
http://lightner.net/avr/ATtinyAvrGcc.html
Back to FAQ Index.
11.24 What is this "clock skew detected" message?
It's a known problem of the MS-DOS FAT file system. Since the FAT file system has only a granularity of 2 seconds
for maintaining a file's timestamp, and it seems that some MS-DOS derivative (Win9x) perhaps rounds up the
current time to the next second when calculating the timestamp of an updated file in case the current time cannot
be represented in FAT's terms, this causes a situation where make sees a "file coming from the future".
Generated on Mon Feb 8 2016 23:59:10 for avr-libc by Doxygen

11.25 Why are (many) interrupt flags cleared by writing a logical 1? 59
Since all make decisions are based on file timestamps, and their dependencies, make warns about this situation.
Solution: don't use inferior file systems / operating systems. Neither Unix file systems nor HPFS (aka NTFS) do
experience that problem.
Workaround: after saving the file, wait a second before starting make. Or simply ignore the warning. If you are
paranoid, execute a make clean all to make sure everything gets rebuilt.
In networked environments where the files are accessed from a file server, this message can also happen if the
file server's clock differs too much from the network client's clock. In this case, the solution is to use a proper time
keeping protocol on both systems, like NTP. As a workaround, synchronize the client's clock frequently with the
server's clock.
Back to FAQ Index.
11.25 Why are (many) interrupt flags cleared by writing a logical 1?
Usually, each interrupt has its own interrupt flag bit in some control register, indicating the specified interrupt condi-
tion has been met by representing a logical 1 in the respective bit position. When working with interrupt handlers,
this interrupt flag bit usually gets cleared automatically in the course of processing the interrupt, sometimes by just
calling the handler at all, sometimes (e. g. for the U[S]ART) by reading a particular hardware register that will
normally happen anyway when processing the interrupt.
From the hardware's point of view, an interrupt is asserted as long as the respective bit is set, while global interrupts
are enabled. Thus, it is essential to have the bit cleared before interrupts get re-enabled again (which usually
happens when returning from an interrupt handler).
Only few subsystems require an explicit action to clear the interrupt request when using interrupt handlers. (The
notable exception is the TWI interface, where clearing the interrupt indicates to proceed with the TWI bus hardware
handshake, so it's never done automatically.)
However, if no normal interrupt handlers are to be used, or in order to make extra sure any pending interrupt gets
cleared before re-activating global interrupts (e. g. an external edge-triggered one), it can be necessary to explicitly
clear the respective hardware interrupt bit by software. This is usually done by writing a logical 1 into this bit position.
This seems to be illogical at first, the bit position already carries a logical 1 when reading it, so why does writing a
logical 1 to it clear the interrupt bit?
The solution is simple: writing a logical 1 to it requires only a single OUT instruction, and it is clear that only this
single interrupt request bit will be cleared. There is no need to perform a read-modify-write cycle (like, an SBI
instruction), since all bits in these control registers are interrupt bits, and writing a logical 0 to the remaining bits
(as it is done by the simple OUT instruction) will not alter them, so there is no risk of any race condition that might
accidentally clear another interrupt request bit. So instead of writing
TIFR |= _BV(TOV0); /*wrong! */
simply use
TIFR = _BV(TOV0);
Back to FAQ Index.
11.26 Why have "programmed" fuses the bit value 0?
Basically, fuses are just a bit in a special EEPROM area. For technical reasons, erased E[E]PROM cells have all
bits set to the value 1, so unprogrammed fuses also have a logical 1. Conversely, programmed fuse cells read out
as bit value 0.
Back to FAQ Index.
Generated on Mon Feb 8 2016 23:59:10 for avr-libc by Doxygen

60 CONTENTS
11.27 Which AVR-specific assembler operators are available?
See Pseudo-ops and operators.
Back to FAQ Index.
11.28 Why are interrupts re-enabled in the middle of writing the stack pointer?
When setting up space for local variables on the stack, the compiler generates code like this:
/*prologue: frame size=20 */
push r28
push r29
in r28,__SP_L__
in r29,__SP_H__
sbiw r28,20
in __tmp_reg__,__SREG__
cli
out __SP_H__,r29
out __SREG__,__tmp_reg__
out __SP_L__,r28
/*prologue end (size=10) */
It reads the current stack pointer value, decrements it by the required amount of bytes, then disables interrupts,
writes back the high part of the stack pointer, writes back the saved SREG (which will eventually re-enable interrupts
if they have been enabled before), and finally writes the low part of the stack pointer.
At the first glance, there's a race between restoring SREG, and writing SPL. However, after enabling interrupts
(either explicitly by setting the Iflag, or by restoring it as part of the entire SREG), the AVR hardware executes
(at least) the next instruction still with interrupts disabled, so the write to SPL is guaranteed to be executed with
interrupts disabled still. Thus, the emitted sequence ensures interrupts will be disabled only for the minimum time
required to guarantee the integrity of this operation.
Back to FAQ Index.
11.29 Why are there five different linker scripts?
From a comment in the source code:
Which one of the five linker script files is actually used depends on command line options given to ld.
A .x script file is the default script A .xr script is for linking without relocation (-r flag) A .xu script is like .xr but ∗do∗
create constructors (-Ur flag) A .xn script is for linking with -n flag (mix text and data on same page). A .xbn script
is for linking with -N flag (mix text and data on same page).
Back to FAQ Index.
11.30 How to add a raw binary image to linker output?
The GNU linker avr-ld cannot handle binary data directly. However, there's a companion tool called
avr-objcopy. This is already known from the output side: it's used to extract the contents of the linked
ELF file into an Intel Hex load file.
avr-objcopy can create a relocatable object file from arbitrary binary input, like
avr-objcopy -I binary -O elf32-avr foo.bin foo.o
This will create a file named foo.o, with the contents of foo.bin. The contents will default to section .data,
and two symbols will be created named _binary_foo_bin_start and _binary_foo_bin_end. These
symbols can be referred to inside a C source to access these data.
If the goal is to have those data go to flash ROM (similar to having used the PROGMEM attribute in C source code),
the sections have to be renamed while copying, and it's also useful to set the section flags:
Generated on Mon Feb 8 2016 23:59:10 for avr-libc by Doxygen

11.31 How do I perform a software reset of the AVR? 61
avr-objcopy --rename-section .data=.progmem.data,contents,alloc,load,readonly,data -I binary -O elf32-avr
foo.bin foo.o
Note that all this could be conveniently wired into a Makefile, so whenever foo.bin changes, it will trigger the
recreation of foo.o, and a subsequent relink of the final ELF file.
Below are two Makefile fragments that provide rules to convert a .txt file to an object file, and to convert a .bin file to
an object file:
$(OBJDIR)/%.o : %.txt
@echo Converting $<
@cp $(<) $(*).tmp
@echo -n 0 | tr 0 ’\000’ >> $(*).tmp
@$(OBJCOPY) -I binary -O elf32-avr \
--rename-section .data=.progmem.data,contents,alloc,load,readonly,data \
--redefine-sym _binary_$*_tmp_start=$*\
--redefine-sym _binary_$*_tmp_end=$*_end \
--redefine-sym _binary_$*_tmp_size=$*_size_sym \
$(*).tmp $(@)
@echo "extern const char" $(*)"[] PROGMEM;" > $(*).h
@echo "extern const char" $(*)_end"[] PROGMEM;" >> $(*).h
@echo "extern const char" $(*)_size_sym"[];" >> $(*).h
@echo "#define $(*)_size ((int)$(*)_size_sym)" >> $(*).h
@rm $(*).tmp
$(OBJDIR)/%.o : %.bin
@echo Converting $<
@$(OBJCOPY) -I binary -O elf32-avr \
--rename-section .data=.progmem.data,contents,alloc,load,readonly,data \
--redefine-sym _binary_$*_bin_start=$*\
--redefine-sym _binary_$*_bin_end=$*_end \
--redefine-sym _binary_$*_bin_size=$*_size_sym \
$(<) $(@)
@echo "extern const char" $(*)"[] PROGMEM;" > $(*).h
@echo "extern const char" $(*)_end"[] PROGMEM;" >> $(*).h
@echo "extern const char" $(*)_size_sym"[];" >> $(*).h
@echo "#define $(*)_size ((int)$(*)_size_sym)" >> $(*).h
Back to FAQ Index.
11.31 How do I perform a software reset of the AVR?
The canonical way to perform a software reset of non-XMega AVR's is to use the watchdog timer. Enable the
watchdog timer to the shortest timeout setting, then go into an infinite, do-nothing loop. The watchdog will then
reset the processor.
XMega parts have a specific bit RST_SWRST_bm in the RST.CTRL register, that generates a hardware reset.
RST_SWRST_bm is protected by the XMega Configuration Change Protection system.
The reason why using the watchdog timer or RST_SWRST_bm is preferable over jumping to the reset vector, is that
when the watchdog or RST_SWRST_bm resets the AVR, the registers will be reset to their known, default settings.
Whereas jumping to the reset vector will leave the registers in their previous state, which is generally not a good
idea.
CAUTION! Older AVRs will have the watchdog timer disabled on a reset. For these older AVRs, doing a soft reset
by enabling the watchdog is easy, as the watchdog will then be disabled after the reset. On newer AVRs, once the
watchdog is enabled, then it stays enabled, even after a reset! For these newer AVRs a function needs to be
added to the .init3 section (i.e. during the startup code, before main()) to disable the watchdog early enough so it
does not continually reset the AVR.
Here is some example code that creates a macro that can be called to perform a soft reset:
#include <avr/wdt.h>
...
#define soft_reset() \
do \
{\
wdt_enable(WDTO_15MS); \
for(;;) \
{\
}\
}while(0)
Generated on Mon Feb 8 2016 23:59:10 for avr-libc by Doxygen

62 CONTENTS
For newer AVRs (such as the ATmega1281) also add this function to your code to then disable the watchdog after
a reset (e.g., after a soft reset):
#include <avr/wdt.h>
...
// Function Pototype
void wdt_init(void)__attribute__((naked)) __attribute__((section(".init3")));
...
// Function Implementation
void wdt_init(void)
{
MCUSR = 0;
wdt_disable();
return;
}
Back to FAQ Index.
11.32 I am using floating point math. Why is the compiled code so big? Why does my code not work?
You are not linking in the math library from AVR-LibC. GCC has a library that is used for floating point operations,
but it is not optimized for the AVR, and so it generates big code, or it could be incorrect. This can happen even
when you are not using any floating point math functions from the Standard C library, but you are just doing floating
point math operations.
When you link in the math library from AVR-LibC, those routines get replaced by hand-optimized AVR assembly
and it produces much smaller code.
See I get "undefined reference to..." for functions like "sin()" for more details on how to link in the math library.
Back to FAQ Index.
11.33 What pitfalls exist when writing reentrant code?
Reentrant code means the ability for a piece of code to be called simultaneously from two or more threads. Attention
to re-enterability is needed when using a multi-tasking operating system, or when using interrupts since an interrupt
is really a temporary thread.
The code generated natively by gcc is reentrant. But, only some of the libraries in avr-libc are explicitly reentrant,
and some are known not to be reentrant. In general, any library call that reads and writes global variables (including
I/O registers) is not reentrant. This is because more than one thread could read or write the same storage at the
same time, unaware that other threads are doing the same, and create inconsistent and/or erroneous results.
A library call that is known not to be reentrant will work if it is used only within one thread and no other thread makes
use of a library call that shares common storage with it.
Below is a table of library calls with known issues.
Library call Reentrant Issue Workaround/Alternative
rand(),random() Uses global variables to keep state
information.
Use special reentrant versions:
rand_r(),random_r().
strtod(),strtol(),strtoul() Uses the global variable errno to
return success/failure.
Ignore errno, or protect calls
with cli()/sei() or
ATOMIC_BLOCK() if the
application can tolerate it. Or use
sccanf() or sccanf_P() if possible.
Generated on Mon Feb 8 2016 23:59:10 for avr-libc by Doxygen

11.33 What pitfalls exist when writing reentrant code? 63
malloc(),realloc(),calloc(),free() Uses the stack pointer and global
variables to allocate and free
memory.
Protect calls with cli()/sei() or
ATOMIC_BLOCK() if the
application can tolerate it. If using
an OS, use the OS provided
memory allocator since the OS is
likely modifying the stack pointer
anyway.
fdevopen(),fclose() Uses calloc() and free(). Protect calls with cli()/sei() or
ATOMIC_BLOCK() if the
application can tolerate it. Or use
fdev_setup_stream() or
FDEV_SETUP_STREAM().
Note: fclose() will only call free() if
the stream has been opened with
fdevopen().
eeprom_∗(), boot_∗() Accesses I/O registers. Protect calls with cli()/sei(),
ATOMIC_BLOCK(), or use OS
locking.
pgm_∗_far() Accesses I/O register RAMPZ. Starting with GCC 4.3, RAMPZ is
automatically saved for ISRs, so
nothing further is needed if only
using interrupts.
Some OSes may automatically
preserve RAMPZ during context
switching. Check the OS
documentation before assuming it
does.
Otherwise, protect calls with
cli()/sei(), ATOMIC_BLOCK(), or
use explicit OS locking.
printf(),printf_P(),vprintf(),
vprintf_P(), puts(),puts_P()
Alters flags and character count in
global FILE stdout.
Use only in one thread. Or if
returned character count is
unimportant, do not use the ∗_P
versions.
Note: Formatting to a string
output, e.g. sprintf(),sprintf_P(),
snprintf(),snprintf_P(),vsprintf(),
vsprintf_P(),vsnprintf(),
vsnprintf_P(), is thread safe. The
formatted string could then be
followed by an fwrite() which
simply calls the lower layer to send
the string.
Generated on Mon Feb 8 2016 23:59:10 for avr-libc by Doxygen

64 CONTENTS
fprintf(),fprintf_P(),vfprintf(),
vfprintf_P(),fputs(),fputs_P()
Alters flags and character count in
the FILE argument. Problems can
occur if a global FILE is used from
multiple threads.
Assign each thread its own FILE
for output. Or if returned character
count is unimportant, do not use
the ∗_P versions.
assert() Contains an embedded fprintf().
See above for fprintf().
See above for fprintf().
clearerr() Alters flags in the FILE argument. Assign each thread its own FILE
for output.
getchar(),gets() Alters flags, character count, and
unget buffer in global FILE stdin.
Use only in one thread. ∗∗∗
fgetc(),ungetc(),fgets(),scanf(),
scanf_P(),fscanf(),fscanf_P(),
vscanf(),vfscanf(),vfscanf_P(),
fread()
Alters flags, character count, and
unget buffer in the FILE argument.
Assign each thread its own FILE
for input. ∗∗∗
Note: Scanning from a string, e.g.
sscanf() and sscanf_P(), are
thread safe.
Note
It's not clear one would ever want to do character input simultaneously from more than one thread anyway, but
these entries are included for completeness.
An effort will be made to keep this table up to date if any new issues are discovered or introduced.
Back to FAQ Index.
11.34 Why are some addresses of the EEPROM corrupted (usually address zero)?
The two most common reason for EEPROM corruption is either writing to the EEPROM beyond the datasheet
endurance specification, or resetting the AVR while an EEPROM write is in progress.
EEPROM writes can take up to tens of milliseconds to complete. So that the CPU is not tied up for that long of time,
an internal state-machine handles EEPROM write requests. The EEPROM state-machine expects to have all of the
EEPROM registers setup, then an EEPROM write request to start the process. Once the EEPROM state-machine
has started, changing EEPROM related registers during an EEPROM write is guaranteed to corrupt the EEPROM
write process. The datasheet always shows the proper way to tell when a write is in progress, so that the registers
are not changed by the user's program. The EEPROM state-machine will always complete the write in progress
unless power is removed from the device.
As with all EEPROM technology, if power fails during an EEPROM write the state of the byte being written is
undefined.
In older generation AVRs the EEPROM Address Register (EEAR) is initialized to zero on reset, be it from Brown
Out Detect, Watchdog or the Reset Pin. If an EEPROM write has just started at the time of the reset, the write
will be completed, but now at address zero instead of the requested address. If the reset occurs later in the write
process both the requested address and address zero may be corrupted.
To distinguish which AVRs may exhibit the corrupt of address zero while a write is in process during a reset, look at
the "initial value" section for the EEPROM Address Register. If EEAR shows the initial value as 0x00 or 0x0000, then
address zero and possibly the one being written will be corrupted. Newer parts show the initial value as "undefined",
these will not corrupt address zero during a reset (unless it was address zero that was being written).
EEPROMs have limited write endurance. The datasheet specifies the number of EEPROM writes that are guar-
anteed to function across the full temperature specification of the AVR, for a given byte. A read should always
be performed before a write, to see if the value in the EEPROM actually needs to be written, so not to cause
unnecessary EEPROM wear.
The failure mechanism for an overwritten byte is generally one of "stuck" bits, i. e. a bit will stay at a one or zero
state regardless of the byte written. Also a write followed by a read may return the correct data, but the data will
change with the passage of time, due the EEPROM's inability to hold a charge from the excessive write wear.
Back to FAQ Index.
Generated on Mon Feb 8 2016 23:59:10 for avr-libc by Doxygen

11.35 Why is my baud rate wrong? 65
11.35 Why is my baud rate wrong?
Some AVR datasheets give the following formula for calculating baud rates:
(F_CPU/(UART_BAUD_RATE*16L)-1)
Unfortunately that formula does not work with all combinations of clock speeds and baud rates due to integer
truncation during the division operator.
When doing integer division it is usually better to round to the nearest integer, rather than to the lowest. To do this
add 0.5 (i. e. half the value of the denominator) to the numerator before the division, resulting in the formula:
((F_CPU + UART_BAUD_RATE *8L) / (UART_BAUD_RATE *16L) - 1)
This is also the way it is implemented in <util/setbaud.h>: Helper macros for baud rate calculations.
Back to FAQ Index.
11.36 On a device with more than 128 KiB of flash, how to make function pointers work?
Function pointers beyond the "magical" 128 KiB barrier(s) on larger devices are supposed to be resolved through
so-called trampolines by the linker, so the actual pointers used in the code can remain 16 bits wide.
In order for this to work, the option -mrelax must be given on the compiler command-line that is used to link the
final ELF file. (Older compilers did not implement this option for the AVR, use -Wl,-relax instead.)
Back to FAQ Index.
11.37 Why is assigning ports in a "chain" a bad idea?
Suppose a number of IO port registers should get the value 0xff assigned. Conveniently, it is implemented like
this:
DDRB = DDRD = 0xff;
According to the rules of the C language, this causes 0xff to be assigned to DDRD, then DDRD is read back,
and the value is assigned to DDRB. The compiler stands no chance to optimize the readback away, as an IO port
register is declared "volatile". Thus, chaining that kind of IO port assignments would better be avoided, using explicit
assignments instead:
DDRB = 0xff;
DDRD = 0xff;
Even worse ist this, e. g. on an ATmega1281:
DDRA = DDRB = DDRC = DDRD = DDRE = DDRF = DDRG = 0xff;
The same happens as outlined above. However, when reading back register DDRG, this register only implements
6 out of the 8 bits, so the two topmost (unimplemented) bits read back as 0! Consequently, all remaining DDRx
registers get assigned the value 0x3f, which does not match the intention of the developer in any way.
Back to FAQ Index.
12 Building and Installing the GNU Tool Chain
This chapter shows how to build and install, from source code, a complete development environment for the A←-
VR processors using the GNU toolset. There are two main sections, one for Linux, FreeBSD, and other Unix-like
operating systems, and another section for Windows.
Generated on Mon Feb 8 2016 23:59:10 for avr-libc by Doxygen

66 CONTENTS
12.1 Building and Installing under Linux, FreeBSD, and Others
The default behaviour for most of these tools is to install every thing under the /usr/local directory. In order to
keep the AVR tools separate from the base system, it is usually better to install everything into /usr/local/avr.
If the /usr/local/avr directory does not exist, you should create it before trying to install anything. You will
need root access to install there. If you don't have root access to the system, you can alternatively install in your
home directory, for example, in $HOME/local/avr. Where you install is a completely arbitrary decision, but
should be consistent for all the tools.
You specify the installation directory by using the -prefix=dir option with the configure script. It is important
to install all the AVR tools in the same directory or some of the tools will not work correctly. To ensure consistency
and simplify the discussion, we will use $PREFIX to refer to whatever directory you wish to install in. You can set
this as an environment variable if you wish as such (using a Bourne-like shell):
$ PREFIX=$HOME/local/avr
$ export PREFIX
Note
Be sure that you have your PATH environment variable set to search the directory you install everything in
before you start installing anything. For example, if you use -prefix=$PREFIX, you must have $PREF←-
IX/bin in your exported PATH. As such:
$ PATH=$PATH:$PREFIX/bin
$ export PATH
Warning
If you have CC set to anything other than avr-gcc in your environment, this will cause the configure script
to fail. It is best to not have CC set at all.
Note
It is usually the best to use the latest released version of each of the tools.
12.2 Required Tools
•GNU Binutils
http://sources.redhat.com/binutils/
Installation
•GCC
http://gcc.gnu.org/
Installation
•AVR LibC
http://savannah.gnu.org/projects/avr-libc/
Installation
12.3 Optional Tools
You can develop programs for AVR devices without the following tools. They may or may not be of use for you.
•AVRDUDE
http://savannah.nongnu.org/projects/avrdude/
Installation
Usage Notes
Generated on Mon Feb 8 2016 23:59:10 for avr-libc by Doxygen

12.4 GNU Binutils for the AVR target 67
•GDB
http://sources.redhat.com/gdb/
Installation
•SimulAVR
http://savannah.gnu.org/projects/simulavr/
Installation
•AVaRICE
http://avarice.sourceforge.net/
Installation
12.4 GNU Binutils for the AVR target
The binutils package provides all the low-level utilities needed in building and manipulating object files. Once
installed, your environment will have an AVR assembler (avr-as), linker (avr-ld), and librarian (avr-ar and
avr-ranlib). In addition, you get tools which extract data from object files (avr-objcopy), dissassemble
object file information (avr-objdump), and strip information from object files (avr-strip). Before we can build
the C compiler, these tools need to be in place.
Download and unpack the source files:
$ bunzip2 -c binutils-<version>.tar.bz2 | tar xf -
$ cd binutils-<version>
Note
Replace <version>with the version of the package you downloaded.
If you obtained a gzip compressed file (.gz), use gunzip instead of bunzip2.
It is usually a good idea to configure and build binutils in a subdirectory so as not to pollute the source with the
compiled files. This is recommended by the binutils developers.
$ mkdir obj-avr
$ cd obj-avr
The next step is to configure and build the tools. This is done by supplying arguments to the configure script
that enable the AVR-specific options.
$ ../configure --prefix=$PREFIX --target=avr --disable-nls
If you don't specify the -prefix option, the tools will get installed in the /usr/local hierarchy (i.e. the binaries
will get installed in /usr/local/bin, the info pages get installed in /usr/local/info, etc.) Since these
tools are changing frequently, It is preferrable to put them in a location that is easily removed.
When configure is run, it generates a lot of messages while it determines what is available on your operating
system. When it finishes, it will have created several Makefiles that are custom tailored to your platform. At this
point, you can build the project.
$ make
Generated on Mon Feb 8 2016 23:59:10 for avr-libc by Doxygen

68 CONTENTS
Note
BSD users should note that the project's Makefile uses GNU make syntax. This means FreeBSD users
may need to build the tools by using gmake.
If the tools compiled cleanly, you're ready to install them. If you specified a destination that isn't owned by your
account, you'll need root access to install them. To install:
$ make install
You should now have the programs from binutils installed into $PREFIX/bin. Don't forget to set your PATH
environment variable before going to build avr-gcc.
12.5 GCC for the AVR target
Warning
You must install avr-binutils and make sure your path is set properly before installing avr-gcc.
The steps to build avr-gcc are essentially same as for binutils:
$ bunzip2 -c gcc-<version>.tar.bz2 | tar xf -
$ cd gcc-<version>
$ mkdir obj-avr
$ cd obj-avr
$ ../configure --prefix=$PREFIX --target=avr --enable-languages=c,c++ \
--disable-nls --disable-libssp --with-dwarf2
$ make
$ make install
To save your self some download time, you can alternatively download only the gcc-core-<version>.tar.←-
bz2 and gcc-c++-<version>.tar.bz2 parts of the gcc. Also, if you don't need C++ support, you only
need the core part and should only enable the C language support. (Starting with GCC 4.7 releases, these split
files are no longer available though.)
Note
Early versions of these tools did not support C++.
The stdc++ libs are not included with C++ for AVR due to the size limitations of the devices.
12.6 AVR LibC
Warning
You must install avr-binutils,avr-gcc and make sure your path is set properly before installing avr-libc.
Note
If you have obtained the latest avr-libc from cvs, you will have to run the bootstrap script before using
either of the build methods described below.
To build and install avr-libc:
$ gunzip -c avr-libc-<version>.tar.gz | tar xf -
$ cd avr-libc-<version>
$ ./configure --prefix=$PREFIX --build=‘./config.guess‘ --host=avr
$ make
$ make install
Optionally, generation of debug information can be requested with:
Generated on Mon Feb 8 2016 23:59:10 for avr-libc by Doxygen

12.7 AVRDUDE 69
$ gunzip -c avr-libc-<version>.tar.gz | tar xf -
$ cd avr-libc-<version>
$ ./configure --prefix=$PREFIX --build=‘./config.guess‘ --host=avr \
--with-debug-info=DEBUG_INFO
$ make
$ make install
where DEBUG_INFO can be one of stabs,dwarf-2, or dwarf-4.
The default is to not generate any debug information, which is suitable for binary distributions of avr-libc, where the
user does not have the source code installed the debug information would refer to.
12.7 AVRDUDE
Note
It has been ported to windows (via MinGW or cygwin), Linux and Solaris. Other Unix systems should be trivial
to port to.
avrdude is part of the FreeBSD ports system. To install it, simply do the following:
# cd /usr/ports/devel/avrdude
# make install
Note
Installation into the default location usually requires root permissions. However, running the program only
requires access permissions to the appropriate ppi(4) device.
Building and installing on other systems should use the configure system, as such:
$ gunzip -c avrdude-<version>.tar.gz | tar xf -
$ cd avrdude-<version>
$ mkdir obj-avr
$ cd obj-avr
$ ../configure --prefix=$PREFIX
$ make
$ make install
12.8 GDB for the AVR target
GDB also uses the configure system, so to build and install:
$ bunzip2 -c gdb-<version>.tar.bz2 | tar xf -
$ cd gdb-<version>
$ mkdir obj-avr
$ cd obj-avr
$ ../configure --prefix=$PREFIX --target=avr
$ make
$ make install
Note
If you are planning on using avr-gdb, you will probably want to install either simulavr or avarice since avr-gdb
needs one of these to run as a a remote target backend.
12.9 SimulAVR
SimulAVR also uses the configure system, so to build and install:
Generated on Mon Feb 8 2016 23:59:10 for avr-libc by Doxygen

70 CONTENTS
$ gunzip -c simulavr-<version>.tar.gz | tar xf -
$ cd simulavr-<version>
$ mkdir obj-avr
$ cd obj-avr
$ ../configure --prefix=$PREFIX
$ make
$ make install
Note
You might want to have already installed avr-binutils,avr-gcc and avr-libc if you want to have the test programs
built in the simulavr source.
12.10 AVaRICE
Note
These install notes are not applicable to avarice-1.5 or older. You probably don't want to use anything that old
anyways since there have been many improvements and bug fixes since the 1.5 release.
AVaRICE also uses the configure system, so to build and install:
$ gunzip -c avarice-<version>.tar.gz | tar xf -
$ cd avarice-<version>
$ mkdir obj-avr
$ cd obj-avr
$ ../configure --prefix=$PREFIX
$ make
$ make install
Note
AVaRICE uses the BFD library for accessing various binary file formats. You may need to tell the configure
script where to find the lib and headers for the link to work. This is usually done by invoking the configure script
like this (Replace <hdr_path>with the path to the bfd.h file on your system. Replace <lib_path>
with the path to libbfd.a on your system.):
$ CPPFLAGS=-I<hdr_path> LDFLAGS=-L<lib_path> ../configure --prefix=$PREFIX
12.11 Building and Installing under Windows
Building and installing the toolchain under Windows requires more effort because all of the tools required for building,
and the programs themselves, are mainly designed for running under a POSIX environment such as Unix and Linux.
Windows does not natively provide such an environment.
There are two projects available that provide such an environment, Cygwin and MinGW. There are advantages and
disadvantages to both. Cygwin provides a very complete POSIX environment that allows one to build many Linux
based tools from source with very little or no source modifications. However, POSIX functionality is provided in the
form of a DLL that is linked to the application. This DLL has to be redistributed with your application and there are
issues if the Cygwin DLL already exists on the installation system and different versions of the DLL. On the other
hand, MinGW can compile code as native Win32 applications. However, this means that programs designed for
Unix and Linux (i.e. that use POSIX functionality) will not compile as MinGW does not provide that POSIX layer
for you. Therefore most programs that compile on both types of host systems, usually must provide some sort of
abstraction layer to allow an application to be built cross-platform.
MinGW does provide somewhat of a POSIX environment, called MSYS, that allows you to build Unix and Linux
applications as they woud normally do, with a configure step and a make step. Cygwin also provides such an
environment. This means that building the AVR toolchain is very similar to how it is built in Linux, described above.
The main differences are in what the PATH environment variable gets set to, pathname differences, and the tools
that are required to build the projects under Windows. We'll take a look at the tools next.
Generated on Mon Feb 8 2016 23:59:10 for avr-libc by Doxygen

12.12 Tools Required for Building the Toolchain for Windows 71
12.12 Tools Required for Building the Toolchain for Windows
These are the tools that are currently used to build an AVR tool chain. This list may change, either the version of
the tools, or the tools themselves, as improvements are made.
•MinGW
Download the MinGW Automated Installer, 20100909 (or later) http://sourceforge.net/projects/mingw/files/←-
Automated%20MinGW%20Installer/mingw-get-inst/mingw-get-inst-20100909/mingw-get-inst-20100909.←-
exe/download
–Run mingw-get-inst-20100909.exe
–In the installation wizard, keep the default values and press the "Next" button for all installer pages
except for the pages explicitly listed below.
–In the installer page "Repository Catalogues", select the "Download latest repository catalogues" radio
button, and press the "Next" button
–In the installer page "License Agreement", select the "I accept the agreement" radio button, and press
the "Next" button
–In the installer page "Select Components", be sure to select these items:
*C compiler (default checked)
*C++ compiler
*Ada compiler
*MinGW Developer Toolkit (which includes "MSYS Basic System").
–Install.
•Install Cygwin
–Install everything, all users, UNIX line endings. This will take a ∗long∗time. A fat internet pipe is highly
recommended. It is also recommended that you download all to a directory first, and then install from
that directory to your machine.
Note
GMP, MPFR, and MPC are required to build GCC.
GMP is a prequisite for building MPFR. Build GMP first.
MPFR is a prerequisite for building MPC. Build MPFR second.
•Build GMP for MinGW
–Latest Version
–http://gmplib.org/
–Build script:
./configure 2>&1 | tee gmp-configure.log
make 2>&1 | tee gmp-make.log
make check 2>&1 | tee gmp-make-check.log
make install 2>&1 | tee gmp-make-install.log
–GMP headers will be installed under /usr/local/include and library installed under /usr/local/lib.
•Build MPFR for MinGW
–Latest Version
–http://www.mpfr.org/
–Build script:
Generated on Mon Feb 8 2016 23:59:10 for avr-libc by Doxygen

72 CONTENTS
./configure --with-gmp=/usr/local --disable-shared 2>&1 | tee mpfr-configure.log
make 2>&1 | tee mpfr-make.log
make check 2>&1 | tee mpfr-make-check.log
make install 2>&1 | tee mpfr-make-install.log
–MPFR headers will be installed under /usr/local/include and library installed under /usr/local/lib.
•Build MPC for MinGW
–Latest Version
–http://www.multiprecision.org/
–Build script:
./configure --with-gmp=/usr/local --with-mpfr=/usr/local --disable-shared 2>&1 | tee mpfr-configure.log
make 2>&1 | tee mpfr-make.log
make check 2>&1 | tee mpfr-make-check.log
make install 2>&1 | tee mpfr-make-install.log
–MPFR headers will be installed under /usr/local/include and library installed under /usr/local/lib.
Note
Doxygen is required to build AVR-LibC documentation.
•Install Doxygen
–Version 1.7.2
–http://www.stack.nl/∼dimitri/doxygen/
–Download and install.
NetPBM is required to build graphics in the AVR-LibC documentation.
•Install NetPBM
–Version 10.27.0
–From the GNUWin32 project: http://gnuwin32.sourceforge.net/packages.html
–Download and install.
fig2dev is required to build graphics in the AVR-LibC documentation.
•Install fig2dev
–Version 3.2 patchlevel 5c
–From WinFig 4.62: http://www.schmidt-web-berlin.de/winfig/
–Download the zip file version of WinFig
–Unzip the download file and install fig2dev.exe in a location of your choice, somewhere in the PATH.
–You may have to unzip and install related DLL files for fig2dev. In the version above, you have to
install QtCore4.dll and QtGui4.dll.
MikTeX is required to build various documentation.
•Install MiKTeX
–Version 2.9
–http://miktex.org/
–Download and install.
Ghostscript is required to build various documentation.
•Install Ghostscript
–Version 9.00
–http://www.ghostscript.com
–Download and install.
–In the \bin subdirectory of the installaion, copy gswin32c.exe to gs.exe.
• Set the TEMP and TMP environment variables to c:\temp or to the short filename version. This helps to
avoid NTVDM errors during building.
Generated on Mon Feb 8 2016 23:59:10 for avr-libc by Doxygen

12.13 Building the Toolchain for Windows 73
12.13 Building the Toolchain for Windows
All directories in the PATH enviornment variable should be specified using their short filename (8.3) version. This
will also help to avoid NTVDM errors during building. These short filenames can be specific to each machine.
Build the tools below in MinGW/MSYS.
•Binutils
–Open source code pacakge and patch as necessary.
–Configure and build in a directory outside of the source code tree.
–Set PATH, in order:
*<MikTex executables>
*<ghostscript executables>
*/usr/local/bin
*/usr/bin
*/bin
*/mingw/bin
*c:/cygwin/bin
*<install directory>/bin
–Configure
CFLAGS=-D__USE_MINGW_ACCESS \
../$archivedir/configure \
--prefix=$installdir \
--target=avr \
--disable-nls \
--enable-doc \
--datadir=$installdir/doc/binutils \
--with-gmp=/usr/local \
--with-mpfr=/usr/local \
2>&1 | tee binutils-configure.log
–Make
make all html install install-html 2>&1 | tee binutils-make.log
–Manually change documentation location.
•GCC
–Open source code pacakge and patch as necessary.
–Configure and build in a directory outside of the source code tree.
–Set PATH, in order:
*<MikTex executables>
*<ghostscript executables>
*/usr/local/bin
*/usr/bin
*/bin
*/mingw/bin
*c:/cygwin/bin
*<install directory>/bin
–Configure
LDFLAGS=’-L /usr/local/lib -R /usr/local/lib’ \
CFLAGS=’-D__USE_MINGW_ACCESS’ \
../gcc-$version/configure \
--with-gmp=/usr/local \
--with-mpfr=/usr/local \
Generated on Mon Feb 8 2016 23:59:10 for avr-libc by Doxygen

74 CONTENTS
--with-mpc=/usr/local \
--prefix=$installdir \
--target=$target \
--enable-languages=c,c++ \
--with-dwarf2 \
--enable-doc \
--with-docdir=$installdir/doc/$project \
--disable-shared \
--disable-libada \
--disable-libssp \
2>&1 | tee $project-configure.log
–Make
make all html install 2>&1 | tee $package-make.log
•avr-libc
–Open source code package.
–Configure and build at the top of the source code tree.
–Set PATH, in order:
*/usr/local/bin
*/mingw/bin
*/bin
*<MikTex executables>
*<install directory>/bin
*<Doxygen executables>
*<NetPBM executables>
*<fig2dev executable>
*<Ghostscript executables>
*c:/cygwin/bin
–Configure
./configure \
--host=avr \
--prefix=$installdir \
--enable-doc \
--disable-versioned-doc \
--enable-html-doc \
--enable-pdf-doc \
--enable-man-doc \
--mandir=$installdir/man \
--datadir=$installdir \
2>&1 | tee $package-configure.log
–Make
make all install 2>&1 | tee $package-make.log
–Manually change location of man page documentation.
–Move the examples to the top level of the install tree.
–Convert line endings in examples to Windows line endings.
–Convert line endings in header files to Windows line endings.
•AVRDUDE
–Open source code package.
–Configure and build at the top of the source code tree.
–Set PATH, in order:
*<MikTex executables>
*/usr/local/bin
Generated on Mon Feb 8 2016 23:59:10 for avr-libc by Doxygen

12.13 Building the Toolchain for Windows 75
*/usr/bin
*/bin
*/mingw/bin
*c:/cygwin/bin
*<install directory>/bin
–Set location of LibUSB headers and libraries
export CPPFLAGS="-I../../libusb-win32-device-bin-$libusb_version/include"
export CFLAGS="-I../../libusb-win32-device-bin-$libusb_version/include"
export LDFLAGS="-L../../libusb-win32-device-bin-$libusb_version/lib/gcc"
–Configure
./configure \
--prefix=$installdir \
--datadir=$installdir \
--sysconfdir=$installdir/bin \
--enable-doc \
--disable-versioned-doc \
2>&1 | tee $package-configure.log
–Make
make -k all install 2>&1 | tee $package-make.log
–Convert line endings in avrdude config file to Windows line endings.
–Delete backup copy of avrdude config file in install directory if exists.
•Insight/GDB
–Open source code pacakge and patch as necessary.
–Configure and build in a directory outside of the source code tree.
–Set PATH, in order:
*<MikTex executables>
*/usr/local/bin
*/usr/bin
*/bin
*/mingw/bin
*c:/cygwin/bin
*<install directory>/bin
–Configure
CFLAGS=-D__USE_MINGW_ACCESS \
LDFLAGS=’-static’ \
../$archivedir/configure \
--prefix=$installdir \
--target=avr \
--with-gmp=/usr/local \
--with-mpfr=/usr/local \
--enable-doc \
2>&1 | tee insight-configure.log
–Make
make all install 2>&1 | tee $package-make.log
•SRecord
–Open source code package.
–Configure and build at the top of the source code tree.
–Set PATH, in order:
*<MikTex executables>
*/usr/local/bin
Generated on Mon Feb 8 2016 23:59:10 for avr-libc by Doxygen

76 CONTENTS
*/usr/bin
*/bin
*/mingw/bin
*c:/cygwin/bin
*<install directory>/bin
–Configure
./configure \
--prefix=$installdir \
--infodir=$installdir/info \
--mandir=$installdir/man \
2>&1 | tee $package-configure.log
–Make
make all install 2>&1 | tee $package-make.log
Build the tools below in Cygwin.
•AVaRICE
–Open source code package.
–Configure and build in a directory outside of the source code tree.
–Set PATH, in order:
*<MikTex executables>
*/usr/local/bin
*/usr/bin
*/bin
*<install directory>/bin
–Set location of LibUSB headers and libraries
export CPPFLAGS=-I$startdir/libusb-win32-device-bin-$libusb_version/include
export CFLAGS=-I$startdir/libusb-win32-device-bin-$libusb_version/include
export LDFLAGS="-static -L$startdir/libusb-win32-device-bin-$libusb_version/lib/gcc "
–Configure
../$archivedir/configure \
--prefix=$installdir \
--datadir=$installdir/doc \
--mandir=$installdir/man \
--infodir=$installdir/info \
2>&1 | tee avarice-configure.log
–Make
make all install 2>&1 | tee avarice-make.log
•SimulAVR
–Open source code package.
–Configure and build in a directory outside of the source code tree.
–Set PATH, in order:
*<MikTex executables>
*/usr/local/bin
*/usr/bin
*/bin
*<install directory>/bin
–Configure
Generated on Mon Feb 8 2016 23:59:10 for avr-libc by Doxygen

13 Using the GNU tools 77
export LDFLAGS="-static"
../$archivedir/configure \
--prefix=$installdir \
--datadir=$installdir \
--disable-tests \
--disable-versioned-doc \
2>&1 | tee simulavr-configure.log
–Make
make -k all install 2>&1 | tee simulavr-make.log
make pdf install-pdf 2>&1 | tee simulavr-pdf-make.log
13 Using the GNU tools
This is a short summary of the AVR-specific aspects of using the GNU tools. Normally, the generic documentation
of these tools is fairly large and maintained in texinfo files. Command-line options are explained in detail in the
manual page.
13.1 Options for the C compiler avr-gcc
13.1.1 Machine-specific options for the AVR
The following machine-specific options are recognized by the C compiler frontend. In addition to the preprocessor
macros indicated in the tables below, the preprocessor will define the macros __AVR and __AVR__ (to the value
1) when compiling for an AVR target. The macro AVR will be defined as well when using the standard levels gnu89
(default) and gnu99 but not with c89 and c99.
•-mmcu=architecture
Compile code for architecture. Currently known architectures are
Architecture PBSMacros PBSDescription
avr1 PBS__AVR_ARCH__=1
__AVR_ASM_ONLY__
__AVR_2_BYTE_PC__ [2]
PBSSimple CPU core,
only assembler support
avr2 PBS__AVR_ARCH__=2
__AVR_2_BYTE_PC__ [2]
PBS"Classic" CPU core,
up to 8 KB of ROM
avr25 [1] PBS__AVR_ARCH__=25
__AVR_HAVE_MOVW__ [1]
__AVR_HAVE_LPMX__ [1]
__AVR_2_BYTE_PC__ [2]
PBS"Classic" CPU core
with 'MOVW' and 'LPM
Rx, Z[+]' instruction, up
to 8 KB of ROM
avr3 PBS__AVR_ARCH__=3
__AVR_MEGA__ [5]
__AVR_HAVE_JMP_CALL__ [4]
__AVR_2_BYTE_PC__ [2]
PBS"Classic" CPU core,
16 KB to 64 KB of ROM
avr31 PBS__AVR_ARCH__=31
__AVR_MEGA__ [5]
__AVR_HAVE_JMP_CALL__ [4]
__AVR_HAVE_RAMPZ__ [4]
__AVR_HAVE_ELPM__ [4]
__AVR_2_BYTE_PC__ [2]
PBS"Classic" CPU core,
128 KB of ROM
avr35 [3] PBS__AVR_ARCH__=35
__AVR_MEGA__ [5]
__AVR_HAVE_JMP_CALL__ [4]
__AVR_HAVE_MOVW__ [1]
__AVR_HAVE_LPMX__ [1]
__AVR_2_BYTE_PC__ [2]
PBS"Classic" CPU core
with 'MOVW' and 'LPM
Rx, Z[+]' instruction, 16
KB to 64 KB of ROM
Generated on Mon Feb 8 2016 23:59:10 for avr-libc by Doxygen

78 CONTENTS
avr4 PBS__AVR_ARCH__=4
__AVR_ENHANCED__ [5]
__AVR_HAVE_MOVW__ [1]
__AVR_HAVE_LPMX__ [1]
__AVR_HAVE_MUL__ [1]
__AVR_2_BYTE_PC__ [2]
PBS"Enhanced" CPU
core, up to 8 KB of ROM
avr5 PBS__AVR_ARCH__=5
__AVR_MEGA__ [5]
__AVR_ENHANCED__ [5]
__AVR_HAVE_JMP_CALL__ [4]
__AVR_HAVE_MOVW__ [1]
__AVR_HAVE_LPMX__ [1]
__AVR_HAVE_MUL__ [1]
__AVR_2_BYTE_PC__ [2]
PBS"Enhanced" CPU
core, 16 KB to 64 KB of
ROM
avr51 PBS__AVR_ARCH__=51
__AVR_MEGA__ [5]
__AVR_ENHANCED__ [5]
__AVR_HAVE_JMP_CALL__ [4]
__AVR_HAVE_MOVW__ [1]
__AVR_HAVE_LPMX__ [1]
__AVR_HAVE_MUL__ [1]
__AVR_HAVE_RAMPZ__ [4]
__AVR_HAVE_ELPM__ [4]
__AVR_HAVE_ELPMX__ [4]
__AVR_2_BYTE_PC__ [2]
PBS"Enhanced" CPU
core, 128 KB of ROM
avr6 [2] PBS__AVR_ARCH__=6
__AVR_MEGA__ [5]
__AVR_ENHANCED__ [5]
__AVR_HAVE_JMP_CALL__ [4]
__AVR_HAVE_MOVW__ [1]
__AVR_HAVE_LPMX__ [1]
__AVR_HAVE_MUL__ [1]
__AVR_HAVE_RAMPZ__ [4]
__AVR_HAVE_ELPM__ [4]
__AVR_HAVE_ELPMX__ [4]
__AVR_3_BYTE_PC__ [2]
PBS"Enhanced" CPU
core, 256 KB of ROM
[1] New in GCC 4.2
[2] Unofficial patch for GCC 4.1
[3] New in GCC 4.2.3
[4] New in GCC 4.3
[5] Obsolete.
By default, code is generated for the avr2 architecture.
Note that when only using -mmcu=architecture but no -mmcu=MCU type, including the file <avr/io.h>cannot
work since it cannot decide which device's definitions to select.
•-mmcu=MCU type
The following MCU types are currently understood by avr-gcc. The table matches them against the corresponding
avr-gcc architecture name, and shows the preprocessor symbol declared by the -mmcu option.
Architecture PBSMCU name PBSMacro
avr1 PBSat90s1200 PBS__AVR_AT90←-
S1200__
avr1 PBSattiny11 PBS__AVR_ATtiny11←-
__
Generated on Mon Feb 8 2016 23:59:10 for avr-libc by Doxygen

13.1 Options for the C compiler avr-gcc 79
avr1 PBSattiny12 PBS__AVR_ATtiny12←-
__
avr1 PBSattiny15 PBS__AVR_ATtiny15←-
__
avr1 PBSattiny28 PBS__AVR_ATtiny28←-
__
avr2 PBSat90s2313 PBS__AVR_AT90←-
S2313__
avr2 PBSat90s2323 PBS__AVR_AT90←-
S2323__
avr2 PBSat90s2333 PBS__AVR_AT90←-
S2333__
avr2 PBSat90s2343 PBS__AVR_AT90←-
S2343__
avr2 PBSattiny22 PBS__AVR_ATtiny22←-
__
avr2 PBSattiny26 PBS__AVR_ATtiny26←-
__
avr2 PBSat90s4414 PBS__AVR_AT90←-
S4414__
avr2 PBSat90s4433 PBS__AVR_AT90←-
S4433__
avr2 PBSat90s4434 PBS__AVR_AT90←-
S4434__
avr2 PBSat90s8515 PBS__AVR_AT90←-
S8515__
avr2 PBSat90c8534 PBS__AVR_AT90←-
C8534__
avr2 PBSat90s8535 PBS__AVR_AT90←-
S8535__
avr2/avr25 [1] PBSat86rf401 PBS__AVR_AT86R←-
F401__
avr2/avr25 [1] PBSata5272 PBS__AVR_ATA5272←-
__
avr2/avr25 [1] PBSata6616c PBS__AVR_ATA6616←-
C__
avr2/avr25 [1] PBSattiny13 PBS__AVR_ATtiny13←-
__
avr2/avr25 [1] PBSattiny13a PBS__AVR_ATtiny13←-
A__
avr2/avr25 [1] PBSattiny2313 PBS__AVR_A←-
Ttiny2313__
avr2/avr25 [1] PBSattiny2313a PBS__AVR_A←-
Ttiny2313A__
avr2/avr25 [1] PBSattiny24 PBS__AVR_ATtiny24←-
__
avr2/avr25 [1] PBSattiny24a PBS__AVR_ATtiny24←-
A__
avr2/avr25 [1] PBSattiny25 PBS__AVR_ATtiny25←-
__
avr2/avr25 [1] PBSattiny261 PBS__AVR_A←-
Ttiny261__
avr2/avr25 [1] PBSattiny261a PBS__AVR_A←-
Ttiny261A__
avr2/avr25 [1] PBSattiny4313 PBS__AVR_A←-
Ttiny4313__
Generated on Mon Feb 8 2016 23:59:10 for avr-libc by Doxygen

80 CONTENTS
avr2/avr25 [1] PBSattiny43u PBS__AVR_ATtiny43←-
U__
avr2/avr25 [1] PBSattiny44 PBS__AVR_ATtiny44←-
__
avr2/avr25 [1] PBSattiny44a PBS__AVR_ATtiny44←-
A__
avr2/avr25 [1] PBSattiny441 PBS__AVR_A←-
Ttiny441__
avr2/avr25 [1] PBSattiny45 PBS__AVR_ATtiny45←-
__
avr2/avr25 [1] PBSattiny461 PBS__AVR_A←-
Ttiny461__
avr2/avr25 [1] PBSattiny461a PBS__AVR_A←-
Ttiny461A__
avr2/avr25 [1] PBSattiny48 PBS__AVR_ATtiny48←-
__
avr2/avr25 [1] PBSattiny828 PBS__AVR_A←-
Ttiny828__
avr2/avr25 [1] PBSattiny84 PBS__AVR_ATtiny84←-
__
avr2/avr25 [1] PBSattiny84a PBS__AVR_ATtiny84←-
A__
avr2/avr25 [1] PBSattiny841 PBS__AVR_A←-
Ttiny841__
avr2/avr25 [1] PBSattiny85 PBS__AVR_ATtiny85←-
__
avr2/avr25 [1] PBSattiny861 PBS__AVR_A←-
Ttiny861__
avr2/avr25 [1] PBSattiny861a PBS__AVR_A←-
Ttiny861A__
avr2/avr25 [1] PBSattiny87 PBS__AVR_ATtiny87←-
__
avr2/avr25 [1] PBSattiny88 PBS__AVR_ATtiny88←-
__
avr3 PBSatmega603 PBS__AVR_A←-
Tmega603__
avr3 PBSat43usb355 PBS__AVR_AT43US←-
B355__
avr3/avr31 [3] PBSatmega103 PBS__AVR_A←-
Tmega103__
avr3/avr31 [3] PBSat43usb320 PBS__AVR_AT43US←-
B320__
avr3/avr35 [2] PBSat90usb82 PBS__AVR_AT90US←-
B82__
avr3/avr35 [2] PBSat90usb162 PBS__AVR_AT90US←-
B162__
avr3/avr35 [2] PBSata5505 PBS__AVR_ATA5505←-
__
avr3/avr35 [2] PBSata6617c PBS__AVR_ATA6617←-
C__
avr3/avr35 [2] PBSata664251 PBS__AVR_AT←-
A664251__
avr3/avr35 [2] PBSatmega8u2 PBS__AVR_ATmega8←-
U2__
Generated on Mon Feb 8 2016 23:59:10 for avr-libc by Doxygen

13.1 Options for the C compiler avr-gcc 81
avr3/avr35 [2] PBSatmega16u2 PBS__AVR_A←-
Tmega16U2__
avr3/avr35 [2] PBSatmega32u2 PBS__AVR_A←-
Tmega32U2__
avr3/avr35 [2] PBSattiny167 PBS__AVR_A←-
Ttiny167__
avr3/avr35 [2] PBSattiny1634 PBS__AVR_A←-
Ttiny1634__
avr3 PBSat76c711 PBS__AVR_AT76←-
C711__
avr4 PBSata6285 PBS__AVR_ATA6285←-
__
avr4 PBSata6286 PBS__AVR_ATA6286←-
__
avr4 PBSata6289 PBS__AVR_ATA6289←-
__
avr4 PBSata6612c PBS__AVR_ATA6612←-
C__
avr4 PBSatmega48 PBS__AVR_A←-
Tmega48__
avr4 PBSatmega48a PBS__AVR_A←-
Tmega48A__
avr4 PBSatmega48pa PBS__AVR_A←-
Tmega48PA__
avr4 PBSatmega48pb PBS__AVR_A←-
Tmega48PB__
avr4 PBSatmega48p PBS__AVR_A←-
Tmega48P__
avr4 PBSatmega8 PBS__AVR_ATmega8←-
__
avr4 PBSatmega8a PBS__AVR_ATmega8←-
A__
avr4 PBSatmega8515 PBS__AVR_A←-
Tmega8515__
avr4 PBSatmega8535 PBS__AVR_A←-
Tmega8535__
avr4 PBSatmega88 PBS__AVR_A←-
Tmega88__
avr4 PBSatmega88a PBS__AVR_A←-
Tmega88A__
avr4 PBSatmega88p PBS__AVR_A←-
Tmega88P__
avr4 PBSatmega88pa PBS__AVR_A←-
Tmega88PA__
avr4 PBSatmega88pb PBS__AVR_A←-
Tmega88PB__
avr4 PBSatmega8hva PBS__AVR_ATmega8←-
HVA__
avr4 PBSat90pwm1 PBS__AVR_AT90PW←-
M1__
avr4 PBSat90pwm2 PBS__AVR_AT90PW←-
M2__
avr4 PBSat90pwm2b PBS__AVR_AT90PW←-
M2B__
avr4 PBSat90pwm3 PBS__AVR_AT90PW←-
M3__
Generated on Mon Feb 8 2016 23:59:10 for avr-libc by Doxygen

82 CONTENTS
avr4 PBSat90pwm3b PBS__AVR_AT90PW←-
M3B__
avr4 PBSat90pwm81 PBS__AVR_AT90PW←-
M81__
avr5 PBSat90can32 PBS__AVR_AT90CA←-
N32__
avr5 PBSat90can64 PBS__AVR_AT90CA←-
N64__
avr5 PBSat90pwm161 PBS__AVR_AT90PW←-
M161__
avr5 PBSat90pwm216 PBS__AVR_AT90PW←-
M216__
avr5 PBSat90pwm316 PBS__AVR_AT90PW←-
M316__
avr5 PBSat90scr100 PBS__AVR_AT90SC←-
R100__
avr5 PBSat90usb646 PBS__AVR_AT90US←-
B646__
avr5 PBSat90usb647 PBS__AVR_AT90US←-
B647__
avr5 PBSat94k PBS__AVR_AT94K__
avr5 PBSatmega16 PBS__AVR_A←-
Tmega16__
avr5 PBSata5702m322 PBS__AVR_ATA5702←-
M322__
avr5 PBSata5782 PBS__AVR_ATA5782←-
__
avr5 PBSata5790 PBS__AVR_ATA5790←-
__
avr5 PBSata5790n PBS__AVR_ATA5790←-
N__
avr5 PBSata5795 PBS__AVR_ATA5795←-
__
avr5 PBSata5831 PBS__AVR_ATA5831←-
__
avr5 PBSata6613c PBS__AVR_ATA6613←-
C__
avr5 PBSata6614q PBS__AVR_ATA6614←-
Q__
avr5 PBSatmega161 PBS__AVR_A←-
Tmega161__
avr5 PBSatmega162 PBS__AVR_A←-
Tmega162__
avr5 PBSatmega163 PBS__AVR_A←-
Tmega163__
avr5 PBSatmega164a PBS__AVR_A←-
Tmega164A__
avr5 PBSatmega164p PBS__AVR_A←-
Tmega164P__
avr5 PBSatmega164pa PBS__AVR_A←-
Tmega164PA__
avr5 PBSatmega165 PBS__AVR_A←-
Tmega165__
avr5 PBSatmega165a PBS__AVR_A←-
Tmega165A__
avr5 PBSatmega165p PBS__AVR_A←-
Tmega165P__
Generated on Mon Feb 8 2016 23:59:10 for avr-libc by Doxygen

13.1 Options for the C compiler avr-gcc 83
avr5 PBSatmega165pa PBS__AVR_A←-
Tmega165PA__
avr5 PBSatmega168 PBS__AVR_A←-
Tmega168__
avr5 PBSatmega168a PBS__AVR_A←-
Tmega168A__
avr5 PBSatmega168p PBS__AVR_A←-
Tmega168P__
avr5 PBSatmega168pa PBS__AVR_A←-
Tmega168PA__
avr5 PBSatmega169 PBS__AVR_A←-
Tmega169__
avr5 PBSatmega169a PBS__AVR_A←-
Tmega169A__
avr5 PBSatmega169p PBS__AVR_A←-
Tmega169P__
avr5 PBSatmega169pa PBS__AVR_A←-
Tmega169PA__
avr5 PBSatmega16a PBS__AVR_A←-
Tmega16A__
avr5 PBSatmega16hva PBS__AVR_A←-
Tmega16HVA__
avr5 PBSatmega16hva2 PBS__AVR_A←-
Tmega16HVA2__
avr5 PBSatmega16hvb PBS__AVR_A←-
Tmega16HVB__
avr5 PBSatmega16hvbrevb PBS__AVR_A←-
Tmega16HVBREV←-
B__
avr5 PBSatmega16m1 PBS__AVR_A←-
Tmega16M1__
avr5 PBSatmega16u4 PBS__AVR_A←-
Tmega16U4__
avr5 PBSatmega32 PBS__AVR_A←-
Tmega32__
avr5 PBSatmega32a PBS__AVR_A←-
Tmega32A__
avr5 PBSatmega323 PBS__AVR_A←-
Tmega323__
avr5 PBSatmega324a PBS__AVR_A←-
Tmega324A__
avr5 PBSatmega324p PBS__AVR_A←-
Tmega324P__
avr5 PBSatmega324pa PBS__AVR_A←-
Tmega324PA__
avr5 PBSatmega325 PBS__AVR_A←-
Tmega325__
avr5 PBSatmega325a PBS__AVR_A←-
Tmega325A__
avr5 PBSatmega325p PBS__AVR_A←-
Tmega325P__
avr5 PBSatmega325pa PBS__AVR_A←-
Tmega325PA__
avr5 PBSatmega3250 PBS__AVR_A←-
Tmega3250__
avr5 PBSatmega3250a PBS__AVR_A←-
Tmega3250A__
Generated on Mon Feb 8 2016 23:59:10 for avr-libc by Doxygen

84 CONTENTS
avr5 PBSatmega3250p PBS__AVR_A←-
Tmega3250P__
avr5 PBSatmega3250pa PBS__AVR_A←-
Tmega3250PA__
avr5 PBSatmega328 PBS__AVR_A←-
Tmega328__
avr5 PBSatmega328p PBS__AVR_A←-
Tmega328P__
avr5 PBSatmega329 PBS__AVR_A←-
Tmega329__
avr5 PBSatmega329a PBS__AVR_A←-
Tmega329A__
avr5 PBSatmega329p PBS__AVR_A←-
Tmega329P__
avr5 PBSatmega329pa PBS__AVR_A←-
Tmega329PA__
avr5 PBSatmega3290 PBS__AVR_A←-
Tmega3290__
avr5 PBSatmega3290a PBS__AVR_A←-
Tmega3290A__
avr5 PBSatmega3290p PBS__AVR_A←-
Tmega3290P__
avr5 PBSatmega3290pa PBS__AVR_A←-
Tmega3290PA__
avr5 PBSatmega32c1 PBS__AVR_A←-
Tmega32C1__
avr5 PBSatmega32hvb PBS__AVR_A←-
Tmega32HVB__
avr5 PBSatmega32hvbrevb PBS__AVR_A←-
Tmega32HVBREV←-
B__
avr5 PBSatmega32m1 PBS__AVR_A←-
Tmega32M1__
avr5 PBSatmega32u4 PBS__AVR_A←-
Tmega32U4__
avr5 PBSatmega32u6 PBS__AVR_A←-
Tmega32U6__
avr5 PBSatmega406 PBS__AVR_A←-
Tmega406__
avr5 PBSatmega644rfr2 PBS__AVR_A←-
Tmega644RFR2__
avr5 PBSatmega64rfr2 PBS__AVR_A←-
Tmega64RFR2__
avr5 PBSatmega64 PBS__AVR_A←-
Tmega64__
avr5 PBSatmega64a PBS__AVR_A←-
Tmega64A__
avr5 PBSatmega640 PBS__AVR_A←-
Tmega640__
avr5 PBSatmega644 PBS__AVR_A←-
Tmega644__
avr5 PBSatmega644a PBS__AVR_A←-
Tmega644A__
avr5 PBSatmega644p PBS__AVR_A←-
Tmega644P__
avr5 PBSatmega644pa PBS__AVR_A←-
Tmega644PA__
Generated on Mon Feb 8 2016 23:59:10 for avr-libc by Doxygen

13.1 Options for the C compiler avr-gcc 85
avr5 PBSatmega645 PBS__AVR_A←-
Tmega645__
avr5 PBSatmega645a PBS__AVR_A←-
Tmega645A__
avr5 PBSatmega645p PBS__AVR_A←-
Tmega645P__
avr5 PBSatmega6450 PBS__AVR_A←-
Tmega6450__
avr5 PBSatmega6450a PBS__AVR_A←-
Tmega6450A__
avr5 PBSatmega6450p PBS__AVR_A←-
Tmega6450P__
avr5 PBSatmega649 PBS__AVR_A←-
Tmega649__
avr5 PBSatmega649a PBS__AVR_A←-
Tmega649A__
avr5 PBSatmega6490 PBS__AVR_A←-
Tmega6490__
avr5 PBSatmega6490a PBS__AVR_A←-
Tmega6490A__
avr5 PBSatmega6490p PBS__AVR_A←-
Tmega6490P__
avr5 PBSatmega649p PBS__AVR_A←-
Tmega649P__
avr5 PBSatmega64c1 PBS__AVR_A←-
Tmega64C1__
avr5 PBSatmega64hve PBS__AVR_A←-
Tmega64HVE__
avr5 PBSatmega64hve2 PBS__AVR_A←-
Tmega64HVE2__
avr5 PBSatmega64m1 PBS__AVR_A←-
Tmega64M1__
avr5 PBSm3000 PBS__AVR_M3000__
avr5/avr51 [3] PBSat90can128 PBS__AVR_AT90CA←-
N128__
avr5/avr51 [3] PBSat90usb1286 PBS__AVR_AT90US←-
B1286__
avr5/avr51 [3] PBSat90usb1287 PBS__AVR_AT90US←-
B1287__
avr5/avr51 [3] PBSatmega128 PBS__AVR_A←-
Tmega128__
avr5/avr51 [3] PBSatmega128a PBS__AVR_A←-
Tmega128A__
avr5/avr51 [3] PBSatmega1280 PBS__AVR_A←-
Tmega1280__
avr5/avr51 [3] PBSatmega1281 PBS__AVR_A←-
Tmega1281__
avr5/avr51 [3] PBSatmega1284 PBS__AVR_A←-
Tmega1284__
avr5/avr51 [3] PBSatmega1284p PBS__AVR_A←-
Tmega1284P__
avr5/avr51 [3] PBSatmega1284rfr2 PBS__AVR_A←-
Tmega1284RFR2__
avr5/avr51 [3] PBSatmega128rfr2 PBS__AVR_A←-
Tmega128RFR2__
Generated on Mon Feb 8 2016 23:59:10 for avr-libc by Doxygen

86 CONTENTS
avr6 PBSatmega2560 PBS__AVR_A←-
Tmega2560__
avr6 PBSatmega2561 PBS__AVR_A←-
Tmega2561__
avr6 PBSatmega2564rfr2 PBS__AVR_A←-
Tmega2564RFR2__
avr6 PBSatmega256rfr2 PBS__AVR_A←-
Tmega256RFR2__
avrxmega2 PBSatxmega8e5 PBS__AVR_A←-
Txmega8E5__
avrxmega2 PBSatxmega16a4 PBS__AVR_A←-
Txmega16A4__
avrxmega2 PBSatxmega16a4u PBS__AVR_A←-
Txmega16A4U__
avrxmega2 PBSatxmega16c4 PBS__AVR_A←-
Txmega16C4__
avrxmega2 PBSatxmega16d4 PBS__AVR_A←-
Txmega16D4__
avrxmega2 PBSatxmega32a4 PBS__AVR_A←-
Txmega32A4__
avrxmega2 PBSatxmega32a4u PBS__AVR_A←-
Txmega32A4U__
avrxmega2 PBSatxmega32c3 PBS__AVR_A←-
Txmega32C3__
avrxmega2 PBSatxmega32c4 PBS__AVR_A←-
Txmega32C4__
avrxmega2 PBSatxmega32d3 PBS__AVR_A←-
Txmega32D3__
avrxmega2 PBSatxmega32d4 PBS__AVR_A←-
Txmega32D4__
avrxmega2 PBSatxmega32e5 PBS__AVR_A←-
Txmega32E5__
avrxmega4 PBSatxmega64a3 PBS__AVR_A←-
Txmega64A3__
avrxmega4 PBSatxmega64a3u PBS__AVR_A←-
Txmega64A3U__
avrxmega4 PBSatxmega64a4u PBS__AVR_A←-
Txmega64A4U__
avrxmega4 PBSatxmega64b1 PBS__AVR_A←-
Txmega64B1__
avrxmega4 PBSatxmega64b3 PBS__AVR_A←-
Txmega64B3__
avrxmega4 PBSatxmega64c3 PBS__AVR_A←-
Txmega64C3__
avrxmega4 PBSatxmega64d3 PBS__AVR_A←-
Txmega64D3__
avrxmega4 PBSatxmega64d4 PBS__AVR_A←-
Txmega64D4__
avrxmega5 PBSatxmega64a1 PBS__AVR_A←-
Txmega64A1__
avrxmega5 PBSatxmega64a1u PBS__AVR_A←-
Txmega64A1U__
avrxmega6 PBSatxmega128a3 PBS__AVR_A←-
Txmega128A3__
Generated on Mon Feb 8 2016 23:59:10 for avr-libc by Doxygen

13.1 Options for the C compiler avr-gcc 87
avrxmega6 PBSatxmega128a3u PBS__AVR_A←-
Txmega128A3U__
avrxmega6 PBSatxmega128b1 PBS__AVR_A←-
Txmega128B1__
avrxmega6 PBSatxmega128b3 PBS__AVR_A←-
Txmega128B3__
avrxmega6 PBSatxmega128c3 PBS__AVR_A←-
Txmega128C3__
avrxmega6 PBSatxmega128d3 PBS__AVR_A←-
Txmega128D3__
avrxmega6 PBSatxmega128d4 PBS__AVR_A←-
Txmega128D4__
avrxmega6 PBSatxmega192a3 PBS__AVR_A←-
Txmega192A3__
avrxmega6 PBSatxmega192a3u PBS__AVR_A←-
Txmega192A3U__
avrxmega6 PBSatxmega192c3 PBS__AVR_A←-
Txmega192C3__
avrxmega6 PBSatxmega192d3 PBS__AVR_A←-
Txmega192D3__
avrxmega6 PBSatxmega256a3 PBS__AVR_A←-
Txmega256A3__
avrxmega6 PBSatxmega256a3u PBS__AVR_A←-
Txmega256A3U__
avrxmega6 PBSatxmega256a3b PBS__AVR_A←-
Txmega256A3B__
avrxmega6 PBSatxmega256a3bu PBS__AVR_A←-
Txmega256A3BU__
avrxmega6 PBSatxmega256c3 PBS__AVR_A←-
Txmega256C3__
avrxmega6 PBSatxmega256d3 PBS__AVR_A←-
Txmega256D3__
avrxmega6 PBSatxmega384c3 PBS__AVR_A←-
Txmega384C3__
avrxmega6 PBSatxmega384d3 PBS__AVR_A←-
Txmega384D3__
avrxmega7 PBSatxmega128a1 PBS__AVR_A←-
Txmega128A1__
avrxmega7 PBSatxmega128a1u PBS__AVR_A←-
Txmega128A1U__
avrxmega7 PBSatxmega128a4u PBS__AVR_A←-
Txmega128A4U__
avrtiny10 PBSattiny4 PBS__AVR_ATtiny4_←-
_
avrtiny10 PBSattiny5 PBS__AVR_ATtiny5_←-
_
avrtiny10 PBSattiny9 PBS__AVR_ATtiny9_←-
_
avrtiny10 PBSattiny10 PBS__AVR_ATtiny10←-
__
avrtiny10 PBSattiny20 PBS__AVR_ATtiny20←-
__
avrtiny10 PBSattiny40 PBS__AVR_ATtiny40←-
__
Generated on Mon Feb 8 2016 23:59:10 for avr-libc by Doxygen

88 CONTENTS
[1] 'avr25' architecture is new in GCC 4.2
[2] 'avr35' architecture is new in GCC 4.2.3
[3] 'avr31' and 'avr51' architectures is new in GCC 4.3
•-morder1
•-morder2
Change the order of register assignment. The default is
r24, r25, r18, r19, r20, r21, r22, r23, r30, r31, r26, r27, r28, r29, r17, r16, r15, r14, r13, r12, r11, r10, r9, r8, r7, r6,
r5, r4, r3, r2, r0, r1
Order 1 uses
r18, r19, r20, r21, r22, r23, r24, r25, r30, r31, r26, r27, r28, r29, r17, r16, r15, r14, r13, r12, r11, r10, r9, r8, r7, r6,
r5, r4, r3, r2, r0, r1
Order 2 uses
r25, r24, r23, r22, r21, r20, r19, r18, r30, r31, r26, r27, r28, r29, r17, r16, r15, r14, r13, r12, r11, r10, r9, r8, r7, r6,
r5, r4, r3, r2, r1, r0
•-mint8
Assume int to be an 8-bit integer. Note that this is not really supported by avr-libc, so it should normally not
be used. The default is to use 16-bit integers.
•-mno-interrupts
Generates code that changes the stack pointer without disabling interrupts. Normally, the state of the status register
SREG is saved in a temporary register, interrupts are disabled while changing the stack pointer, and SREG is
restored.
Specifying this option will define the preprocessor macro __NO_INTERRUPTS__ to the value 1.
•-mcall-prologues
Use subroutines for function prologue/epilogue. For complex functions that use many registers (that needs to be
saved/restored on function entry/exit), this saves some space at the cost of a slightly increased execution time.
•-mtiny-stack
Change only the low 8 bits of the stack pointer.
•-mno-tablejump
Deprecated, use -fno-jump-tables instead.
•-mshort-calls
Use rjmp/rcall (limited range) on >8K devices. On avr2 and avr4 architectures (less than 8 KB or flash
memory), this is always the case. On avr3 and avr5 architectures, calls and jumps to targets outside the current
function will by default use jmp/call instructions that can cover the entire address range, but that require more
flash ROM and execution time.
•-mrtl
Generated on Mon Feb 8 2016 23:59:10 for avr-libc by Doxygen

13.1 Options for the C compiler avr-gcc 89
Dump the internal compilation result called "RTL" into comments in the generated assembler code. Used for de-
bugging avr-gcc.
•-msize
Dump the address, size, and relative cost of each statement into comments in the generated assembler code. Used
for debugging avr-gcc.
•-mdeb
Generate lots of debugging information to stderr.
13.1.2 Selected general compiler options
The following general gcc options might be of some interest to AVR users.
•-On
Optimization level n. Increasing nis meant to optimize more, an optimization level of 0 means no optimization at
all, which is the default if no -O option is present. The special option -Os is meant to turn on all -O2 optimizations
that are not expected to increase code size.
Note that at -O3, gcc attempts to inline all "simple" functions. For the AVR target, this will normally consti-
tute a large pessimization due to the code increasement. The only other optimization turned on with -O3 is
-frename-registers, which could rather be enabled manually instead.
A simple -O option is equivalent to -O1.
Note also that turning off all optimizations will prevent some warnings from being issued since the generation
of those warnings depends on code analysis steps that are only performed when optimizing (unreachable code,
unused variables).
See also the appropriate FAQ entry for issues regarding debugging optimized code.
•-Wa,assembler-options
•-Wl,linker-options
Pass the listed options to the assembler, or linker, respectively.
•-g
Generate debugging information that can be used by avr-gdb.
•-ffreestanding
Assume a "freestanding" environment as per the C standard. This turns off automatic builtin functions (though
they can still be reached by prepending __builtin_ to the actual function name). It also makes the compiler
not complain when main() is declared with a void return type which makes some sense in a microcontroller
environment where the application cannot meaningfully provide a return value to its environment (in most cases,
main() won't even return anyway). However, this also turns off all optimizations normally done by the compiler
which assume that functions known by a certain name behave as described by the standard. E. g., applying the
function strlen() to a literal string will normally cause the compiler to immediately replace that call by the actual
length of the string, while with -ffreestanding, it will always call strlen() at run-time.
•-funsigned-char
Generated on Mon Feb 8 2016 23:59:10 for avr-libc by Doxygen

90 CONTENTS
Make any unqualfied char type an unsigned char. Without this option, they default to a signed char.
•-funsigned-bitfields
Make any unqualified bitfield type unsigned. By default, they are signed.
•-fshort-enums
Allocate to an enum type only as many bytes as it needs for the declared range of possible values. Specifically, the
enum type will be equivalent to the smallest integer type which has enough room.
•-fpack-struct
Pack all structure members together without holes.
•-fno-jump-tables
Do not generate tablejump instructions. By default, jump tables can be used to optimize switch statements.
When turned off, sequences of compare statements are used instead. Jump tables are usually faster to execute on
average, but in particular for switch statements, where most of the jumps would go to the default label, they might
waste a bit of flash memory.
NOTE: The tablejump instructions use the LPM assembler instruction for access to jump tables. Always use
-fno-jump-tables switch, if compiling a bootloader for devices with more than 64 KB of code memory.
13.2 Options for the assembler avr-as
13.2.1 Machine-specific assembler options
•-mmcu=architecture
•-mmcu=MCU name
avr-as understands the same -mmcu= options as avr-gcc. By default, avr2 is assumed, but this can be altered by
using the appropriate .arch pseudo-instruction inside the assembler source file.
•-mall-opcodes
Turns off opcode checking for the actual MCU type, and allows any possible AVR opcode to be assembled.
•-mno-skip-bug
Don't emit a warning when trying to skip a 2-word instruction with a CPSE/SBIC/SBIS/SBRC/SBRS instruction.
Early AVR devices suffered from a hardware bug where these instructions could not be properly skipped.
•-mno-wrap
For RJMP/RCALL instructions, don't allow the target address to wrap around for devices that have more than 8 KB
of memory.
•-gstabs
Generate .stabs debugging symbols for assembler source lines. This enables avr-gdb to trace through assembler
source files. This option must not be used when assembling sources that have been generated by the C compiler;
these files already contain the appropriate line number information from the C source files.
Generated on Mon Feb 8 2016 23:59:10 for avr-libc by Doxygen

13.3 Controlling the linker avr-ld 91
•-a[cdhlmns=file]
Turn on the assembler listing. The sub-options are:
•comit false conditionals
•domit debugging directives
•hinclude high-level source
•linclude assembly
•minclude macro expansions
•nomit forms processing
•sinclude symbols
•=file set the name of the listing file
The various sub-options can be combined into a single -a option list; =file must be the last one in that case.
13.2.2 Examples for assembler options passed through the C compiler
Remember that assembler options can be passed from the C compiler frontend using -Wa (see above), so in order
to include the C source code into the assembler listing in file foo.lst, when compiling foo.c, the following
compiler command-line can be used:
$ avr-gcc -c -O foo.c -o foo.o -Wa,-ahls=foo.lst
In order to pass an assembler file through the C preprocessor first, and have the assembler generate line number
debugging information for it, the following command can be used:
$ avr-gcc -c -x assembler-with-cpp -o foo.o foo.S -Wa,--gstabs
Note that on Unix systems that have case-distinguishing file systems, specifying a file name with the suffix .S (upper-
case letter S) will make the compiler automatically assume -x assembler-with-cpp, while using .s would
pass the file directly to the assembler (no preprocessing done).
13.3 Controlling the linker avr-ld
13.3.1 Selected linker options
While there are no machine-specific options for avr-ld, a number of the standard options might be of interest to AVR
users.
•-lname
Locate the archive library named libname.a, and use it to resolve currently unresolved symbols from it. The
library is searched along a path that consists of builtin pathname entries that have been specified at compile time
(e. g. /usr/local/avr/lib on Unix systems), possibly extended by pathname entries as specified by -L
options (that must precede the -l options on the command-line).
•-Lpath
Additional location to look for archive libraries requested by -l options.
Generated on Mon Feb 8 2016 23:59:10 for avr-libc by Doxygen

92 CONTENTS
•-defsym symbol=expr
Define a global symbol symbol using expr as the value.
•-M
Print a linker map to stdout.
•-Map mapfile
Print a linker map to mapfile.
•-cref
Output a cross reference table to the map file (in case -Map is also present), or to stdout.
•-section-start sectionname=org
Start section sectionname at absolute address org.
•-Tbss org
•-Tdata org
•-Ttext org
Start the bss,data, or text section at org, respectively.
•-T scriptfile
Use scriptfile as the linker script, replacing the default linker script. Default linker scripts are stored in a system-
specific location (e. g. under /usr/local/avr/lib/ldscripts on Unix systems), and consist of the AVR
architecture name (avr2 through avr5) with the suffix .x appended. They describe how the various memory sections
will be linked together.
13.3.2 Passing linker options from the C compiler
By default, all unknown non-option arguments on the avr-gcc command-line (i. e., all filename arguments that don't
have a suffix that is handled by avr-gcc) are passed straight to the linker. Thus, all files ending in .o (object files)
and .a (object libraries) are provided to the linker.
System libraries are usually not passed by their explicit filename but rather using the -l option which uses an
abbreviated form of the archive filename (see above). avr-libc ships two system libraries, libc.a, and libm.a.
While the standard library libc.a will always be searched for unresolved references when the linker is started
using the C compiler frontend (i. e., there's always at least one implied -lc option), the mathematics library
libm.a needs to be explicitly requested using -lm. See also the entry in the FAQ explaining this.
Conventionally, Makefiles use the make macro LDLIBS to keep track of -l (and possibly -L) options that should
only be appended to the C compiler command-line when linking the final binary. In contrast, the macro LDFLAGS
is used to store other command-line options to the C compiler that should be passed as options during the linking
stage. The difference is that options are placed early on the command-line, while libraries are put at the end since
they are to be used to resolve global symbols that are still unresolved at this point.
Specific linker flags can be passed from the C compiler command-line using the -Wl compiler option, see above.
This option requires that there be no spaces in the appended linker option, while some of the linker options above
(like -Map or -defsym) would require a space. In these situations, the space can be replaced by an equal sign as
well. For example, the following command-line can be used to compile foo.c into an executable, and also produce
a link map that contains a cross-reference list in the file foo.map:
Generated on Mon Feb 8 2016 23:59:10 for avr-libc by Doxygen

14 Compiler optimization 93
$ avr-gcc -O -o foo.out -Wl,-Map=foo.map -Wl,--cref foo.c
Alternatively, a comma as a placeholder will be replaced by a space before passing the option to the linker. So
for a device with external SRAM, the following command-line would cause the linker to place the data segment at
address 0x2000 in the SRAM:
$ avr-gcc -mmcu=atmega128 -o foo.out -Wl,-Tdata,0x802000
See the explanation of the data section for why 0x800000 needs to be added to the actual value. Note that the stack
will still remain in internal RAM, through the symbol __stack that is provided by the run-time startup code. This is
probably a good idea anyway (since internal RAM access is faster), and even required for some early devices that
had hardware bugs preventing them from using a stack in external RAM. Note also that the heap for malloc()
will still be placed after all the variables in the data section, so in this situation, no stack/heap collision can occur.
In order to relocate the stack from its default location at the top of interns RAM, the value of the symbol __stack
can be changed on the linker command-line. As the linker is typically called from the compiler frontend, this can be
achieved using a compiler option like
-Wl,--defsym=__stack=0x8003ff
The above will make the code use stack space from RAM address 0x3ff downwards. The amount of stack space
available then depends on the bottom address of internal RAM for a particular device. It is the responsibility of the
application to ensure the stack does not grow out of bounds, as well as to arrange for the stack to not collide with
variable allocations made by the compiler (sections .data and .bss).
14 Compiler optimization
14.1 Problems with reordering code
Author
Jan Waclawek
Programs contain sequences of statements, and a naive compiler would execute them exactly in the order as they
are written. But an optimizing compiler is free to reorder the statements - or even parts of them - if the resulting "net
effect" is the same. The "measure" of the "net effect" is what the standard calls "side effects", and is accomplished
exclusively through accesses (reads and writes) to variables qualified as volatile. So, as long as all volatile
reads and writes are to the same addresses and in the same order (and writes write the same values), the program
is correct, regardless of other operations in it. (One important point to note here is, that time duration between
consecutive volatile accesses is not considered at all.)
Unfortunately, there are also operations which are not covered by volatile accesses. An example of this in avr-
gcc/avr-libc are the cli() and sei() macros defined in <avr/interrupt.h>, which convert directly to the respective
assembler mnemonics through the __asm__() statement. These don't constitute a variable access at all, not even
volatile, so the compiler is free to move them around. Although there is a "volatile" qualifier which can be attached
to the __asm__() statement, its effect on (re)ordering is not clear from the documentation (and is more likely only to
prevent complete removal by the optimiser), as it (among other) states:
Note that even a volatile asm instruction can be moved relative to other code, including across jump instructions.
[...] Similarly, you can't expect a sequence of volatile asm instructions to remain perfectly consecutive.
See also
http://gcc.gnu.org/onlinedocs/gcc-4.3.4/gcc/Extended-Asm.html
There is another mechanism which can be used to achieve something similar: memory barriers. This is accom-
plished through adding a special "memory" clobber to the inline asm statement, and ensures that all variables are
Generated on Mon Feb 8 2016 23:59:10 for avr-libc by Doxygen

94 CONTENTS
flushed from registers to memory before the statement, and then re-read after the statement. The purpose of mem-
ory barriers is slightly different than to enforce code ordering: it is supposed to ensure that there are no variables
"cached" in registers, so that it is safe to change the content of registers e.g. when switching context in a multitask-
ing OS (on "big" processors with out-of-order execution they also imply usage of special instructions which force the
processor into "in-order" state (this is not the case of AVRs)).
However, memory barrier works well in ensuring that all volatile accesses before and after the barrier occur in
the given order with respect to the barrier. However, it does not ensure the compiler moving non-volatile-related
statements across the barrier. Peter Dannegger provided a nice example of this effect:
#define cli() __asm volatile( "cli" ::: "memory" )
#define sei() __asm volatile( "sei" ::: "memory" )
unsigned int ivar;
void test2( unsigned int val )
{
val = 65535U / val;
cli();
ivar = val;
sei();
}
compiles with optimisations switched on (-Os) to
00000112 <test2>:
112: bc 01 movw r22, r24
114: f8 94 cli
116: 8f ef ldi r24, 0xFF ; 255
118: 9f ef ldi r25, 0xFF ; 255
11a: 0e 94 96 00 call 0x12c ; 0x12c <__udivmodhi4>
11e: 70 93 01 02 sts 0x0201, r23
122: 60 93 00 02 sts 0x0200, r22
126: 78 94 sei
128: 08 95 ret
where the potentially slow division is moved across cli(), resulting in interrupts to be disabled longer than intended.
Note, that the volatile access occurs in order with respect to cli() or sei(); so the "net effect" required by the standard
is achieved as intended, it is "only" the timing which is off. However, for most of embedded applications, timing is an
important, sometimes critical factor.
See also
https://www.mikrocontroller.net/topic/65923
Unfortunately, at the moment, in avr-gcc (nor in the C standard), there is no mechanism to enforce complete match
of written and executed code ordering - except maybe of switching the optimization completely off (-O0), or writing
all the critical code in assembly.
To sum it up:
• memory barriers ensure proper ordering of volatile accesses
• memory barriers don't ensure statements with no volatile accesses to be reordered across the barrier
15 Using the avrdude program
Generated on Mon Feb 8 2016 23:59:10 for avr-libc by Doxygen

15 Using the avrdude program 95
Note
This section was contributed by Brian Dean [ bsd@bsdhome.com ].
The avrdude program was previously called avrprog. The name was changed to avoid confusion with the
avrprog program that Atmel ships with AvrStudio.
avrdude is a program that is used to update or read the flash and EEPROM memories of Atmel AVR microcon-
trollers on FreeBSD Unix. It supports the Atmel serial programming protocol using the PC's parallel port and can
upload either a raw binary file or an Intel Hex format file. It can also be used in an interactive mode to individually
update EEPROM cells, fuse bits, and/or lock bits (if their access is supported by the Atmel serial programming
protocol.) The main flash instruction memory of the AVR can also be programmed in interactive mode, however this
is not very useful because one can only turn bits off. The only way to turn flash bits on is to erase the entire memory
(using avrdude's -e option).
avrdude is part of the FreeBSD ports system. To install it, simply do the following:
# cd /usr/ports/devel/avrdude
# make install
Once installed, avrdude can program processors using the contents of the .hex file specified on the command
line. In this example, the file main.hex is burned into the flash memory:
# avrdude -p 2313 -e -m flash -i main.hex
avrdude: AVR device initialized and ready to accept instructions
avrdude: Device signature = 0x1e9101
avrdude: erasing chip
avrdude: done.
avrdude: reading input file "main.hex"
avrdude: input file main.hex auto detected as Intel Hex
avrdude: writing flash:
1749 0x00
avrdude: 1750 bytes of flash written
avrdude: verifying flash memory against main.hex:
avrdude: reading on-chip flash data:
1749 0x00
avrdude: verifying ...
avrdude: 1750 bytes of flash verified
avrdude done. Thank you.
The -p 2313 option lets avrdude know that we are operating on an AT90S2313 chip. This option spec-
ifies the device id and is matched up with the device of the same id in avrdude's configuration file (
/usr/local/etc/avrdude.conf ). To list valid parts, specify the -v option. The -e option instructs
avrdude to perform a chip-erase before programming; this is almost always necessary before programming the
flash. The -m flash option indicates that we want to upload data into the flash memory, while -i main.hex
specifies the name of the input file.
The EEPROM is uploaded in the same way, the only difference is that you would use -m eeprom instead of -m
flash.
To use interactive mode, use the -t option:
# avrdude -p 2313 -t
avrdude: AVR device initialized and ready to accept instructions
avrdude: Device signature = 0x1e9101
avrdude>
The ’?’ command displays a list of valid
commands:
avrdude> ?
>>> ?
Generated on Mon Feb 8 2016 23:59:10 for avr-libc by Doxygen

96 CONTENTS
Valid commands:
dump : dump memory : dump <memtype> <addr> <N-Bytes>
read : alias for dump
write : write memory : write <memtype> <addr> <b1> <b2> ... <bN>
erase : perform a chip erase
sig : display device signature bytes
part : display the current part information
send : send a raw command : send <b1> <b2> <b3> <b4>
help : help
? : help
quit : quit
Use the ’part’ command to display valid memory types for use with the
’dump’ and ’write’ commands.
avrdude>
16 Release Numbering and Methodology
16.1 Release Version Numbering Scheme
Release numbers consist of three parts, a major number, a minor number, and a revision number, each separated
by a dot.
The major number is currently 2, to indicate the multilib layout has been adapted to the fairly different one used
starting with AVR-GCC version 5. Nevertheless, it is still believed to be generally API-compatible with release
versions 1.x.
In the past (up to 1.6.x), even minor numbers have been used to indicate "stable" releases, and odd minor numbers
have been reserved for development branches/versions. As the latter has never really been used, and maintaining
a stable branch that eventually became effectively the same as the development version has proven to be just a
cumbersome and tedious job, this scheme has given up in early 2010, so starting with 1.7.0, every minor number will
be used. Minor numbers will be bumped upon judgement of the development team, whenever it seems appropriate,
but at least in cases where some API was changed.
Starting with version 1.4.0, a file <avr/version.h>indicates the library version of an installed library tree.
16.2 Releasing AVR Libc
The information in this section is only relevant to AVR Libc developers and can be ignored by end users.
Note
In what follows, I assume you know how to use SVN and how to checkout multiple source trees in a single
directory without having them clobber each other. If you don't know how to do this, you probably shouldn't be
making releases or cutting branches.
16.2.1 Creating an SVN branch
The following steps should be taken to cut a branch in SVN (assuming $username is set to your savannah
username):
1. Check out a fresh source tree from SVN trunk.
2. Update the NEWS file with pending release number and commit to SVN trunk:
Change Changes since avr-libc-<last_release>:to Changes in avr-libc-<this_relelase>.
3. Set the branch-point tag (setting <major>and <minor>accordingly):
svn copy svn+ssh://$username@svn.savannah.nongnu.org/avr-libc/trunk
Generated on Mon Feb 8 2016 23:59:10 for avr-libc by Doxygen

16.2 Releasing AVR Libc 97
svn+ssh://$username@svn.savannah.nongnu.org/avr-libc/tags/avr-libc-<major>←-
_<minor>-branchpoint
4. Create the branch:
svn copy svn+ssh://$username@svn.savannah.nongnu.org/avr-libc/trunk
svn+ssh://$username@svn.savannah.nongnu.org/avr-libc/branches/avr-libc-<major>←-
_<minor>-branch
5. Update the package version in configure.ac and commit configure.ac to SVN trunk:
Change minor number to next odd value.
6. Update the NEWS file and commit to SVN trunk:
Add Changes since avr-libc-<this_release>:
7. Check out a new tree for the branch:
svn co svn+ssh://$username@svn.savannah.nongnu.org/avr-libc/branches/avr-libc-<major>←-
_<minor>-branch
8. Update the package version in configure.ac and commit configure.ac to SVN branch:
Change the patch number to 90 to denote that this now a branch leading up to a release. Be sure to leave
the <date>part of the version.
9. Bring the build system up to date by running bootstrap and configure.
10. Perform a 'make distcheck' and make sure it succeeds. This will create the snapshot source tarball. This
should be considered the first release candidate.
11. Upload the snapshot tarball to savannah.
12. Update the bug tracker interface on Savannah: Bugs —>Edit field values —>Release / Fixed Release
13. Announce the branch and the branch tag to the avr-libc-dev list so other developers can checkout the branch.
16.2.2 Making a release
A stable release will only be done on a branch, not from the SVN trunk.
The following steps should be taken when making a release:
1. Make sure the source tree you are working from is on the correct branch:
svn switch svn+ssh://$username@svn.savannah.nongnu.org/avr-libc/branches/avr-libc-<major>←-
_<minor>-branch
2. Update the package version in configure.ac and commit it to SVN.
3. Update the gnu tool chain version requirements in the README and commit to SVN.
4. Update the ChangeLog file to note the release and commit to SVN on the branch:
Add Released avr-libc-<this_release>.
5. Update the NEWS file with pending release number and commit to SVN:
Change Changes since avr-libc-<last_release>:to Changes in avr-libc-<this_relelase>:.
6. Bring the build system up to date by running bootstrap and configure.
7. Perform a 'make distcheck' and make sure it succeeds. This will create the source tarball.
8. Tag the release:
svn copy . svn+ssh://$username@svn.savannah.nongnu.org/avr-libc/tags/avr-libc-<major>←-
_<minor>_<patch>-release
or
svn copy svn+ssh://$username@svn.savannah.nongnu.org/avr-libc/branches/avr-libc-<major>←-
_<minor>-branch svn+ssh://$username@svn.savannah.nongnu.org/avr-libc/tags/avr-libc-<major>←-
_<minor>_<patch>-release
Generated on Mon Feb 8 2016 23:59:10 for avr-libc by Doxygen

98 CONTENTS
9. Upload the tarball to savannah.
10. Update the NEWS file, and commit to SVN:
Add Changes since avr-libc-<major>_<minor>_<patch>:
11. Update the bug tracker interface on Savannah: Bugs —>Edit field values —>Release / Fixed Release
12. Generate the latest documentation and upload to savannah.
13. Announce the release.
The following hypothetical diagram should help clarify version and branch relationships.
cvs tag avr−libc−1_0_1−release
cvs tag −b avr−libc−1_0−branch
cvs tag avr−libc−1_0−branchpoint
set version to 1.1.0.<date>
set version to 0.90.90.<date>
set version to 1.0
cvs tag avr−libc−1_0−release
1.2 Branch1.0 BranchHEAD
set version to 1.0.0.<date>
cvs tag avr−libc−1_2−branchpoint
cvs tag avr−libc−2.0−branchpoint
cvs tag −b avr−libc−1_2−branch
set version to 1.3.0.<date>
set version to 2.1.0.<date>
set version to 1.1.90.<date>
set version to 1.0.1
set version to 1.2
cvs tag avr−libc−1_2−release
Figure 4: Release tree
17 Acknowledgments
This document tries to tie together the labors of a large group of people. Without these individuals' efforts, we
wouldn't have a terrific, free set of tools to develop AVR projects. We all owe thanks to:
• The GCC Team, which produced a very capable set of development tools for an amazing number of platforms
and processors.
• Denis Chertykov [ denisc@overta.ru ] for making the AVR-specific changes to the GNU tools.
• Denis Chertykov and Marek Michalkiewicz [ marekm@linux.org.pl ] for developing the standard li-
braries and startup code for AVR-GCC.
• Uros Platise for developing the AVR programmer tool, uisp.
• Joerg Wunsch [ joerg@FreeBSD.ORG ] for adding all the AVR development tools to the FreeBSD [
http://www.freebsd.org ] ports tree and for providing the basics for the demo project.
Generated on Mon Feb 8 2016 23:59:10 for avr-libc by Doxygen

18 Todo List 99
• Brian Dean [ bsd@bsdhome.com ] for developing avrdude (an alternative to uisp) and for contributing
documentation which describes how to use it. Avrdude was previously called avrprog.
• Eric Weddington [ eweddington@cso.atmel.com ] for maintaining the WinAVR package and thus
making the continued improvements to the open source AVR toolchain available to many users.
• Rich Neswold for writing the original avr-tools document (which he graciously allowed to be merged into this
document) and his improvements to the demo project.
• Theodore A. Roth for having been a long-time maintainer of many of the tools (AVR-Libc, the AVR port of
GDB,AVaRICE,uisp,avrdude).
• All the people who currently maintain the tools, and/or have submitted suggestions, patches and bug reports.
(See the AUTHORS files of the various tools.)
• And lastly, all the users who use the software. If nobody used the software, we would probably not be very
motivated to continue to develop it. Keep those bug reports coming. ;-)
18 Todo List
Module avr_boot
From email with Marek: On smaller devices (all except ATmega64/128), __SPM_REG is in the I/O space, ac-
cessible with the shorter "in" and "out" instructions - since the boot loader has a limited size, this could be an
important optimization.
19 Deprecated List
globalScope>Global cbi (port, bit)
globalScope>Global enable_external_int (mask)
globalScope>Global inb (port)
globalScope>Global inp (port)
globalScope>Global INTERRUPT (signame)
globalScope>Global ISR_ALIAS (vector, target_vector)
For new code, the use of ISR(..., ISR_ALIASOF(...)) is recommended.
globalScope>Global outb (port, val)
globalScope>Global outp (val, port)
globalScope>Global sbi (port, bit)
globalScope>Global SIGNAL (vector)
Do not use SIGNAL() in new code. Use ISR() instead.
globalScope>Global timer_enable_int (unsigned char ints)
Generated on Mon Feb 8 2016 23:59:10 for avr-libc by Doxygen

100 CONTENTS
20 Module Index
20.1 Modules
Here is a list of all modules:
<alloca.h>: Allocate space in the stack 103
<assert.h>: Diagnostics 105
<ctype.h>: Character Operations 106
<errno.h>: System Errors 108
<inttypes.h>: Integer Type conversions 109
<math.h>: Mathematics 120
<setjmp.h>: Non-local goto 130
<stdint.h>: Standard Integer Types 132
<stdio.h>: Standard IO facilities 141
<stdlib.h>: General utilities 154
<string.h>: Strings 162
<time.h>: Time 171
<avr/boot.h>: Bootloader Support Utilities 178
<avr/cpufunc.h>: Special AVR CPU functions 183
<avr/eeprom.h>: EEPROM handling 184
<avr/fuse.h>: Fuse Support 187
<avr/interrupt.h>: Interrupts 190
<avr/io.h>: AVR device-specific IO definitions 206
<avr/lock.h>: Lockbit Support 208
<avr/pgmspace.h>: Program Space Utilities 210
<avr/power.h>: Power Reduction Management 227
<avr/sfr_defs.h>: Special function registers 233
Additional notes from <avr/sfr_defs.h>232
<avr/signature.h>: Signature Support 235
<avr/sleep.h>: Power Management and Sleep Modes 236
<avr/version.h>: avr-libc version macros 238
<avr/wdt.h>: Watchdog timer handling 239
<util/atomic.h>Atomically and Non-Atomically Executed Code Blocks 242
Generated on Mon Feb 8 2016 23:59:10 for avr-libc by Doxygen

21 Data Structure Index 101
<util/crc16.h>: CRC Computations 245
<util/delay.h>: Convenience functions for busy-wait delay loops 248
<util/delay_basic.h>: Basic busy-wait delay loops 250
<util/parity.h>: Parity bit generation 251
<util/setbaud.h>: Helper macros for baud rate calculations 252
<util/twi.h>: TWI bit mask definitions 254
<compat/deprecated.h>: Deprecated items 258
<compat/ina90.h>: Compatibility with IAR EWB 3.x 261
Demo projects 262
Combining C and assembly source files 263
A simple project 266
A more sophisticated project 277
Using the standard IO facilities 282
Example using the two-wire interface (TWI) 287
21 Data Structure Index
21.1 Data Structures
Here are the data structures with brief descriptions:
div_t 291
ldiv_t 291
tm 292
week_date 293
22 File Index
22.1 File List
Here is a list of all documented files with brief descriptions:
alloca.h ??
assert.h 293
atomic.h 293
boot.h 294
cpufunc.h 294
Generated on Mon Feb 8 2016 23:59:10 for avr-libc by Doxygen

102 CONTENTS
crc16.h 294
ctype.h 295
defines.h ??
delay.h 295
delay_basic.h 295
deprecated.h ??
dtoa_conv.h ??
eedef.h ??
eeprom.h ??
ephemera_common.h ??
errno.h 295
eu_dst.h ??
fdevopen.c 296
fuse.h 296
hd44780.h ??
ina90.h ??
interrupt.h 296
inttypes.h 296
io.h 298
iocompat.h ??
lcd.h ??
lock.h 298
math.h 298
parity.h 300
pgmspace.h 301
portpins.h ??
power.h 302
project.h ??
setbaud.h 303
setjmp.h 303
sfr_defs.h ??
signal.h ??
Generated on Mon Feb 8 2016 23:59:10 for avr-libc by Doxygen

23 Module Documentation 103
signature.h 303
sleep.h 303
stdint.h 303
stdio.h 306
stdio_private.h ??
stdlib.h 307
stdlib_private.h ??
string.h 308
time.h 309
util/twi.h 310
compat/twi.h ??
uart.h ??
usa_dst.h ??
version.h ??
wdt.h 311
xmega.h ??
xtoa_fast.h ??
23 Module Documentation
23.1 <alloca.h>: Allocate space in the stack
Functions
• void ∗alloca (size_t __size)
23.1.1 Detailed Description
23.1.2 Function Documentation
23.1.2.1 void∗alloca ( size_t __size )
Allocate __size bytes of space in the stack frame of the caller.
This temporary space is automatically freed when the function that called alloca() returns to its caller. Avr-libc
defines the alloca() as a macro, which is translated into the inlined __builtin_alloca() function. The fact
that the code is inlined, means that it is impossible to take the address of this function, or to change its behaviour
by linking with a different library.
Returns
alloca() returns a pointer to the beginning of the allocated space. If the allocation causes stack overflow,
program behaviour is undefined.
Generated on Mon Feb 8 2016 23:59:10 for avr-libc by Doxygen

23.2 <assert.h>: Diagnostics 105
23.2 <assert.h>: Diagnostics
Macros
• #define assert(expression)
23.2.1 Detailed Description
#include <assert.h>
This header file defines a debugging aid.
As there is no standard error output stream available for many applications using this library, the generation of a
printable error message is not enabled by default. These messages will only be generated if the application defines
the macro
__ASSERT_USE_STDERR
before including the <assert.h>header file. By default, only abort() will be called to halt the application.
23.2.2 Macro Definition Documentation
23.2.2.1 #define assert( expression )
Parameters
expression Expression to test for.
The assert() macro tests the given expression and if it is false, the calling process is terminated. A diagnostic mes-
sage is written to stderr and the function abort() is called, effectively terminating the program.
If expression is true, the assert() macro does nothing.
The assert() macro may be removed at compile time by defining NDEBUG as a macro (e.g., by using the compiler
option -DNDEBUG).
Generated on Mon Feb 8 2016 23:59:10 for avr-libc by Doxygen

106 CONTENTS
23.3 <ctype.h>: Character Operations
Character classification routines
These functions perform character classification. They return true or false status depending whether the character
passed to the function falls into the function's classification (i.e. isdigit() returns true if its argument is any value '0'
though '9', inclusive). If the input is not an unsigned char value, all of this function return false.
• int isalnum (int __c)
• int isalpha (int __c)
• int isascii (int __c)
• int isblank (int __c)
• int iscntrl (int __c)
• int isdigit (int __c)
• int isgraph (int __c)
• int islower (int __c)
• int isprint (int __c)
• int ispunct (int __c)
• int isspace (int __c)
• int isupper (int __c)
• int isxdigit (int __c)
Character convertion routines
This realization permits all possible values of integer argument. The toascii() function clears all highest bits. The
tolower() and toupper() functions return an input argument as is, if it is not an unsigned char value.
• int toascii (int __c)
• int tolower (int __c)
• int toupper (int __c)
23.3.1 Detailed Description
These functions perform various operations on characters.
#include <ctype.h>
23.3.2 Function Documentation
23.3.2.1 int isalnum ( int __c )
Checks for an alphanumeric character. It is equivalent to (isalpha(c) || isdigit(c)).
23.3.2.2 int isalpha ( int __c )
Checks for an alphabetic character. It is equivalent to (isupper(c) || islower(c)).
23.3.2.3 int isascii ( int __c )
Checks whether cis a 7-bit unsigned char value that fits into the ASCII character set.
23.3.2.4 int isblank ( int __c )
Checks for a blank character, that is, a space or a tab.
Generated on Mon Feb 8 2016 23:59:10 for avr-libc by Doxygen

23.3 <ctype.h>: Character Operations 107
23.3.2.5 int iscntrl ( int __c )
Checks for a control character.
23.3.2.6 int isdigit ( int __c )
Checks for a digit (0 through 9).
23.3.2.7 int isgraph ( int __c )
Checks for any printable character except space.
23.3.2.8 int islower ( int __c )
Checks for a lower-case character.
23.3.2.9 int isprint ( int __c )
Checks for any printable character including space.
23.3.2.10 int ispunct ( int __c )
Checks for any printable character which is not a space or an alphanumeric character.
23.3.2.11 int isspace ( int __c )
Checks for white-space characters. For the avr-libc library, these are: space, form-feed ('\f'), newline ('\n'), carriage
return ('\r'), horizontal tab ('\t'), and vertical tab ('\v').
23.3.2.12 int isupper ( int __c )
Checks for an uppercase letter.
23.3.2.13 int isxdigit ( int __c )
Checks for a hexadecimal digits, i.e. one of 0 1 2 3 4 5 6 7 8 9 a b c d e f A B C D E F.
23.3.2.14 int toascii ( int __c )
Converts cto a 7-bit unsigned char value that fits into the ASCII character set, by clearing the high-order bits.
Warning
Many people will be unhappy if you use this function. This function will convert accented letters into random
characters.
23.3.2.15 int tolower ( int __c )
Converts the letter cto lower case, if possible.
23.3.2.16 int toupper ( int __c )
Converts the letter cto upper case, if possible.
Generated on Mon Feb 8 2016 23:59:10 for avr-libc by Doxygen

108 CONTENTS
23.4 <errno.h>: System Errors
Macros
• #define EDOM 33
• #define ERANGE 34
Variables
• int errno
23.4.1 Detailed Description
#include <errno.h>
Some functions in the library set the global variable errno when an error occurs. The file, <errno.h>, provides
symbolic names for various error codes.
23.4.2 Macro Definition Documentation
23.4.2.1 #define EDOM 33
Domain error.
23.4.2.2 #define ERANGE 34
Range error.
23.4.3 Variable Documentation
23.4.3.1 int errno
Error code for last error encountered by library.
The variable errno holds the last error code encountered by a library function. This variable must be cleared by
the user prior to calling a library function.
Warning
The errno global variable is not safe to use in a threaded or multi-task system. A race condition can occur if
a task is interrupted between the call which sets error and when the task examines errno. If another task
changes errno during this time, the result will be incorrect for the interrupted task.
Generated on Mon Feb 8 2016 23:59:10 for avr-libc by Doxygen

23.5 <inttypes.h>: Integer Type conversions 109
23.5 <inttypes.h>: Integer Type conversions
Far pointers for memory access >64K
• typedef int32_t int_farptr_t
• typedef uint32_t uint_farptr_t
macros for printf and scanf format specifiers
For C++, these are only included if __STDC_LIMIT_MACROS is defined before including <inttypes.h>.
• #define PRId8 "d"
• #define PRIdLEAST8 "d"
• #define PRIdFAST8 "d"
• #define PRIi8 "i"
• #define PRIiLEAST8 "i"
• #define PRIiFAST8 "i"
• #define PRId16 "d"
• #define PRIdLEAST16 "d"
• #define PRIdFAST16 "d"
• #define PRIi16 "i"
• #define PRIiLEAST16 "i"
• #define PRIiFAST16 "i"
• #define PRId32 "ld"
• #define PRIdLEAST32 "ld"
• #define PRIdFAST32 "ld"
• #define PRIi32 "li"
• #define PRIiLEAST32 "li"
• #define PRIiFAST32 "li"
• #define PRIdPTR PRId16
• #define PRIiPTR PRIi16
• #define PRIo8 "o"
• #define PRIoLEAST8 "o"
• #define PRIoFAST8 "o"
• #define PRIu8 "u"
• #define PRIuLEAST8 "u"
• #define PRIuFAST8 "u"
• #define PRIx8 "x"
• #define PRIxLEAST8 "x"
• #define PRIxFAST8 "x"
• #define PRIX8 "X"
• #define PRIXLEAST8 "X"
• #define PRIXFAST8 "X"
• #define PRIo16 "o"
• #define PRIoLEAST16 "o"
• #define PRIoFAST16 "o"
• #define PRIu16 "u"
• #define PRIuLEAST16 "u"
• #define PRIuFAST16 "u"
• #define PRIx16 "x"
• #define PRIxLEAST16 "x"
• #define PRIxFAST16 "x"
• #define PRIX16 "X"
• #define PRIXLEAST16 "X"
Generated on Mon Feb 8 2016 23:59:10 for avr-libc by Doxygen

110 CONTENTS
• #define PRIXFAST16 "X"
• #define PRIo32 "lo"
• #define PRIoLEAST32 "lo"
• #define PRIoFAST32 "lo"
• #define PRIu32 "lu"
• #define PRIuLEAST32 "lu"
• #define PRIuFAST32 "lu"
• #define PRIx32 "lx"
• #define PRIxLEAST32 "lx"
• #define PRIxFAST32 "lx"
• #define PRIX32 "lX"
• #define PRIXLEAST32 "lX"
• #define PRIXFAST32 "lX"
• #define PRIoPTR PRIo16
• #define PRIuPTR PRIu16
• #define PRIxPTR PRIx16
• #define PRIXPTR PRIX16
• #define SCNd8 "hhd"
• #define SCNdLEAST8 "hhd"
• #define SCNdFAST8 "hhd"
• #define SCNi8 "hhi"
• #define SCNiLEAST8 "hhi"
• #define SCNiFAST8 "hhi"
• #define SCNd16 "d"
• #define SCNdLEAST16 "d"
• #define SCNdFAST16 "d"
• #define SCNi16 "i"
• #define SCNiLEAST16 "i"
• #define SCNiFAST16 "i"
• #define SCNd32 "ld"
• #define SCNdLEAST32 "ld"
• #define SCNdFAST32 "ld"
• #define SCNi32 "li"
• #define SCNiLEAST32 "li"
• #define SCNiFAST32 "li"
• #define SCNdPTR SCNd16
• #define SCNiPTR SCNi16
• #define SCNo8 "hho"
• #define SCNoLEAST8 "hho"
• #define SCNoFAST8 "hho"
• #define SCNu8 "hhu"
• #define SCNuLEAST8 "hhu"
• #define SCNuFAST8 "hhu"
• #define SCNx8 "hhx"
• #define SCNxLEAST8 "hhx"
• #define SCNxFAST8 "hhx"
• #define SCNo16 "o"
• #define SCNoLEAST16 "o"
• #define SCNoFAST16 "o"
• #define SCNu16 "u"
• #define SCNuLEAST16 "u"
• #define SCNuFAST16 "u"
• #define SCNx16 "x"
• #define SCNxLEAST16 "x"
• #define SCNxFAST16 "x"
Generated on Mon Feb 8 2016 23:59:10 for avr-libc by Doxygen

23.5 <inttypes.h>: Integer Type conversions 111
• #define SCNo32 "lo"
• #define SCNoLEAST32 "lo"
• #define SCNoFAST32 "lo"
• #define SCNu32 "lu"
• #define SCNuLEAST32 "lu"
• #define SCNuFAST32 "lu"
• #define SCNx32 "lx"
• #define SCNxLEAST32 "lx"
• #define SCNxFAST32 "lx"
• #define SCNoPTR SCNo16
• #define SCNuPTR SCNu16
• #define SCNxPTR SCNx16
23.5.1 Detailed Description
#include <inttypes.h>
This header file includes the exact-width integer definitions from <stdint.h>, and extends them with additional
facilities provided by the implementation.
Currently, the extensions include two additional integer types that could hold a "far" pointer (i.e. a code pointer
that can address more than 64 KB), as well as standard names for all printf and scanf formatting options that are
supported by the <stdio.h>: Standard IO facilities. As the library does not support the full range of conversion
specifiers from ISO 9899:1999, only those conversions that are actually implemented will be listed here.
The idea behind these conversion macros is that, for each of the types defined by <stdint.h>, a macro will be
supplied that portably allows formatting an object of that type in printf() or scanf() operations. Example:
#include <inttypes.h>
uint8_t smallval;
int32_t longval;
...
printf("The hexadecimal value of smallval is %" PRIx8
", the decimal value of longval is %" PRId32 ".\n",
smallval, longval);
23.5.2 Macro Definition Documentation
23.5.2.1 #define PRId16 "d"
decimal printf format for int16_t
23.5.2.2 #define PRId32 "ld"
decimal printf format for int32_t
23.5.2.3 #define PRId8 "d"
decimal printf format for int8_t
23.5.2.4 #define PRIdFAST16 "d"
decimal printf format for int_fast16_t
23.5.2.5 #define PRIdFAST32 "ld"
decimal printf format for int_fast32_t
23.5.2.6 #define PRIdFAST8 "d"
decimal printf format for int_fast8_t
Generated on Mon Feb 8 2016 23:59:10 for avr-libc by Doxygen

112 CONTENTS
23.5.2.7 #define PRIdLEAST16 "d"
decimal printf format for int_least16_t
23.5.2.8 #define PRIdLEAST32 "ld"
decimal printf format for int_least32_t
23.5.2.9 #define PRIdLEAST8 "d"
decimal printf format for int_least8_t
23.5.2.10 #define PRIdPTR PRId16
decimal printf format for intptr_t
23.5.2.11 #define PRIi16 "i"
integer printf format for int16_t
23.5.2.12 #define PRIi32 "li"
integer printf format for int32_t
23.5.2.13 #define PRIi8 "i"
integer printf format for int8_t
23.5.2.14 #define PRIiFAST16 "i"
integer printf format for int_fast16_t
23.5.2.15 #define PRIiFAST32 "li"
integer printf format for int_fast32_t
23.5.2.16 #define PRIiFAST8 "i"
integer printf format for int_fast8_t
23.5.2.17 #define PRIiLEAST16 "i"
integer printf format for int_least16_t
23.5.2.18 #define PRIiLEAST32 "li"
integer printf format for int_least32_t
23.5.2.19 #define PRIiLEAST8 "i"
integer printf format for int_least8_t
23.5.2.20 #define PRIiPTR PRIi16
integer printf format for intptr_t
23.5.2.21 #define PRIo16 "o"
octal printf format for uint16_t
Generated on Mon Feb 8 2016 23:59:10 for avr-libc by Doxygen

23.5 <inttypes.h>: Integer Type conversions 113
23.5.2.22 #define PRIo32 "lo"
octal printf format for uint32_t
23.5.2.23 #define PRIo8 "o"
octal printf format for uint8_t
23.5.2.24 #define PRIoFAST16 "o"
octal printf format for uint_fast16_t
23.5.2.25 #define PRIoFAST32 "lo"
octal printf format for uint_fast32_t
23.5.2.26 #define PRIoFAST8 "o"
octal printf format for uint_fast8_t
23.5.2.27 #define PRIoLEAST16 "o"
octal printf format for uint_least16_t
23.5.2.28 #define PRIoLEAST32 "lo"
octal printf format for uint_least32_t
23.5.2.29 #define PRIoLEAST8 "o"
octal printf format for uint_least8_t
23.5.2.30 #define PRIoPTR PRIo16
octal printf format for uintptr_t
23.5.2.31 #define PRIu16 "u"
decimal printf format for uint16_t
23.5.2.32 #define PRIu32 "lu"
decimal printf format for uint32_t
23.5.2.33 #define PRIu8 "u"
decimal printf format for uint8_t
23.5.2.34 #define PRIuFAST16 "u"
decimal printf format for uint_fast16_t
23.5.2.35 #define PRIuFAST32 "lu"
decimal printf format for uint_fast32_t
23.5.2.36 #define PRIuFAST8 "u"
decimal printf format for uint_fast8_t
Generated on Mon Feb 8 2016 23:59:10 for avr-libc by Doxygen

114 CONTENTS
23.5.2.37 #define PRIuLEAST16 "u"
decimal printf format for uint_least16_t
23.5.2.38 #define PRIuLEAST32 "lu"
decimal printf format for uint_least32_t
23.5.2.39 #define PRIuLEAST8 "u"
decimal printf format for uint_least8_t
23.5.2.40 #define PRIuPTR PRIu16
decimal printf format for uintptr_t
23.5.2.41 #define PRIx16 "x"
hexadecimal printf format for uint16_t
23.5.2.42 #define PRIX16 "X"
uppercase hexadecimal printf format for uint16_t
23.5.2.43 #define PRIx32 "lx"
hexadecimal printf format for uint32_t
23.5.2.44 #define PRIX32 "lX"
uppercase hexadecimal printf format for uint32_t
23.5.2.45 #define PRIx8 "x"
hexadecimal printf format for uint8_t
23.5.2.46 #define PRIX8 "X"
uppercase hexadecimal printf format for uint8_t
23.5.2.47 #define PRIxFAST16 "x"
hexadecimal printf format for uint_fast16_t
23.5.2.48 #define PRIXFAST16 "X"
uppercase hexadecimal printf format for uint_fast16_t
23.5.2.49 #define PRIxFAST32 "lx"
hexadecimal printf format for uint_fast32_t
23.5.2.50 #define PRIXFAST32 "lX"
uppercase hexadecimal printf format for uint_fast32_t
23.5.2.51 #define PRIxFAST8 "x"
hexadecimal printf format for uint_fast8_t
Generated on Mon Feb 8 2016 23:59:10 for avr-libc by Doxygen

23.5 <inttypes.h>: Integer Type conversions 115
23.5.2.52 #define PRIXFAST8 "X"
uppercase hexadecimal printf format for uint_fast8_t
23.5.2.53 #define PRIxLEAST16 "x"
hexadecimal printf format for uint_least16_t
23.5.2.54 #define PRIXLEAST16 "X"
uppercase hexadecimal printf format for uint_least16_t
23.5.2.55 #define PRIxLEAST32 "lx"
hexadecimal printf format for uint_least32_t
23.5.2.56 #define PRIXLEAST32 "lX"
uppercase hexadecimal printf format for uint_least32_t
23.5.2.57 #define PRIxLEAST8 "x"
hexadecimal printf format for uint_least8_t
23.5.2.58 #define PRIXLEAST8 "X"
uppercase hexadecimal printf format for uint_least8_t
23.5.2.59 #define PRIxPTR PRIx16
hexadecimal printf format for uintptr_t
23.5.2.60 #define PRIXPTR PRIX16
uppercase hexadecimal printf format for uintptr_t
23.5.2.61 #define SCNd16 "d"
decimal scanf format for int16_t
23.5.2.62 #define SCNd32 "ld"
decimal scanf format for int32_t
23.5.2.63 #define SCNd8 "hhd"
decimal scanf format for int8_t
23.5.2.64 #define SCNdFAST16 "d"
decimal scanf format for int_fast16_t
23.5.2.65 #define SCNdFAST32 "ld"
decimal scanf format for int_fast32_t
23.5.2.66 #define SCNdFAST8 "hhd"
decimal scanf format for int_fast8_t
Generated on Mon Feb 8 2016 23:59:10 for avr-libc by Doxygen

116 CONTENTS
23.5.2.67 #define SCNdLEAST16 "d"
decimal scanf format for int_least16_t
23.5.2.68 #define SCNdLEAST32 "ld"
decimal scanf format for int_least32_t
23.5.2.69 #define SCNdLEAST8 "hhd"
decimal scanf format for int_least8_t
23.5.2.70 #define SCNdPTR SCNd16
decimal scanf format for intptr_t
23.5.2.71 #define SCNi16 "i"
generic-integer scanf format for int16_t
23.5.2.72 #define SCNi32 "li"
generic-integer scanf format for int32_t
23.5.2.73 #define SCNi8 "hhi"
generic-integer scanf format for int8_t
23.5.2.74 #define SCNiFAST16 "i"
generic-integer scanf format for int_fast16_t
23.5.2.75 #define SCNiFAST32 "li"
generic-integer scanf format for int_fast32_t
23.5.2.76 #define SCNiFAST8 "hhi"
generic-integer scanf format for int_fast8_t
23.5.2.77 #define SCNiLEAST16 "i"
generic-integer scanf format for int_least16_t
23.5.2.78 #define SCNiLEAST32 "li"
generic-integer scanf format for int_least32_t
23.5.2.79 #define SCNiLEAST8 "hhi"
generic-integer scanf format for int_least8_t
23.5.2.80 #define SCNiPTR SCNi16
generic-integer scanf format for intptr_t
23.5.2.81 #define SCNo16 "o"
octal scanf format for uint16_t
Generated on Mon Feb 8 2016 23:59:10 for avr-libc by Doxygen

23.5 <inttypes.h>: Integer Type conversions 117
23.5.2.82 #define SCNo32 "lo"
octal scanf format for uint32_t
23.5.2.83 #define SCNo8 "hho"
octal scanf format for uint8_t
23.5.2.84 #define SCNoFAST16 "o"
octal scanf format for uint_fast16_t
23.5.2.85 #define SCNoFAST32 "lo"
octal scanf format for uint_fast32_t
23.5.2.86 #define SCNoFAST8 "hho"
octal scanf format for uint_fast8_t
23.5.2.87 #define SCNoLEAST16 "o"
octal scanf format for uint_least16_t
23.5.2.88 #define SCNoLEAST32 "lo"
octal scanf format for uint_least32_t
23.5.2.89 #define SCNoLEAST8 "hho"
octal scanf format for uint_least8_t
23.5.2.90 #define SCNoPTR SCNo16
octal scanf format for uintptr_t
23.5.2.91 #define SCNu16 "u"
decimal scanf format for uint16_t
23.5.2.92 #define SCNu32 "lu"
decimal scanf format for uint32_t
23.5.2.93 #define SCNu8 "hhu"
decimal scanf format for uint8_t
23.5.2.94 #define SCNuFAST16 "u"
decimal scanf format for uint_fast16_t
23.5.2.95 #define SCNuFAST32 "lu"
decimal scanf format for uint_fast32_t
23.5.2.96 #define SCNuFAST8 "hhu"
decimal scanf format for uint_fast8_t
Generated on Mon Feb 8 2016 23:59:10 for avr-libc by Doxygen

118 CONTENTS
23.5.2.97 #define SCNuLEAST16 "u"
decimal scanf format for uint_least16_t
23.5.2.98 #define SCNuLEAST32 "lu"
decimal scanf format for uint_least32_t
23.5.2.99 #define SCNuLEAST8 "hhu"
decimal scanf format for uint_least8_t
23.5.2.100 #define SCNuPTR SCNu16
decimal scanf format for uintptr_t
23.5.2.101 #define SCNx16 "x"
hexadecimal scanf format for uint16_t
23.5.2.102 #define SCNx32 "lx"
hexadecimal scanf format for uint32_t
23.5.2.103 #define SCNx8 "hhx"
hexadecimal scanf format for uint8_t
23.5.2.104 #define SCNxFAST16 "x"
hexadecimal scanf format for uint_fast16_t
23.5.2.105 #define SCNxFAST32 "lx"
hexadecimal scanf format for uint_fast32_t
23.5.2.106 #define SCNxFAST8 "hhx"
hexadecimal scanf format for uint_fast8_t
23.5.2.107 #define SCNxLEAST16 "x"
hexadecimal scanf format for uint_least16_t
23.5.2.108 #define SCNxLEAST32 "lx"
hexadecimal scanf format for uint_least32_t
23.5.2.109 #define SCNxLEAST8 "hhx"
hexadecimal scanf format for uint_least8_t
23.5.2.110 #define SCNxPTR SCNx16
hexadecimal scanf format for uintptr_t
23.5.3 Typedef Documentation
23.5.3.1 typedef int32_t int_farptr_t
signed integer type that can hold a pointer >64 KB
Generated on Mon Feb 8 2016 23:59:10 for avr-libc by Doxygen

23.5 <inttypes.h>: Integer Type conversions 119
23.5.3.2 typedef uint32_t uint_farptr_t
unsigned integer type that can hold a pointer >64 KB
Generated on Mon Feb 8 2016 23:59:10 for avr-libc by Doxygen

120 CONTENTS
23.6 <math.h>: Mathematics
Macros
• #define M_E 2.7182818284590452354
• #define M_LOG2E 1.4426950408889634074 /∗log_2 e ∗/
• #define M_LOG10E 0.43429448190325182765 /∗log_10 e ∗/
• #define M_LN2 0.69314718055994530942 /∗log_e 2 ∗/
• #define M_LN10 2.30258509299404568402 /∗log_e 10 ∗/
• #define M_PI 3.14159265358979323846 /∗pi ∗/
• #define M_PI_2 1.57079632679489661923 /∗pi/2 ∗/
• #define M_PI_4 0.78539816339744830962 /∗pi/4 ∗/
• #define M_1_PI 0.31830988618379067154 /∗1/pi ∗/
• #define M_2_PI 0.63661977236758134308 /∗2/pi ∗/
• #define M_2_SQRTPI 1.12837916709551257390 /∗2/sqrt(pi) ∗/
• #define M_SQRT2 1.41421356237309504880 /∗sqrt(2) ∗/
• #define M_SQRT1_2 0.70710678118654752440 /∗1/sqrt(2) ∗/
• #define NAN __builtin_nan("")
• #define INFINITY __builtin_inf()
• #define cosf cos
• #define sinf sin
• #define tanf tan
• #define fabsf fabs
• #define fmodf fmod
• #define cbrtf cbrt
• #define hypotf hypot
• #define squaref square
• #define floorf floor
• #define ceilf ceil
• #define frexpf frexp
• #define ldexpf ldexp
• #define expf exp
• #define coshf cosh
• #define sinhf sinh
• #define tanhf tanh
• #define acosf acos
• #define asinf asin
• #define atanf atan
• #define atan2f atan2
• #define logf log
• #define log10f log10
• #define powf pow
• #define isnanf isnan
• #define isinff isinf
• #define isfinitef isfinite
• #define copysignf copysign
• #define signbitf signbit
• #define fdimf fdim
• #define fmaf fma
• #define fmaxf fmax
• #define fminf fmin
• #define truncf trunc
• #define roundf round
• #define lroundf lround
• #define lrintf lrint
Generated on Mon Feb 8 2016 23:59:10 for avr-libc by Doxygen

23.6 <math.h>: Mathematics 121
Functions
• double cos (double __x)
• double sin (double __x)
• double tan (double __x)
• double fabs (double __x)
• double fmod (double __x, double __y)
• double modf (double __x, double ∗__iptr)
• float modff (float __x, float ∗__iptr)
• double sqrt (double __x)
• float sqrtf (float)
• double cbrt (double __x)
• double hypot (double __x, double __y)
• double square (double __x)
• double floor (double __x)
• double ceil (double __x)
• double frexp (double __x, int ∗__pexp)
• double ldexp (double __x, int __exp)
• double exp (double __x)
• double cosh (double __x)
• double sinh (double __x)
• double tanh (double __x)
• double acos (double __x)
• double asin (double __x)
• double atan (double __x)
• double atan2 (double __y, double __x)
• double log (double __x)
• double log10 (double __x)
• double pow (double __x, double __y)
• int isnan (double __x)
• int isinf (double __x)
• static int isfinite (double __x)
• static double copysign (double __x, double __y)
• int signbit (double __x)
• double fdim (double __x, double __y)
• double fma (double __x, double __y, double __z)
• double fmax (double __x, double __y)
• double fmin (double __x, double __y)
• double trunc (double __x)
• double round (double __x)
• long lround (double __x)
• long lrint (double __x)
23.6.1 Detailed Description
#include <math.h>
This header file declares basic mathematics constants and functions.
Notes:
• In order to access the functions declared herein, it is usually also required to additionally link against the
library libm.a. See also the related FAQ entry.
• Math functions do not raise exceptions and do not change the errno variable. Therefore the majority of
them are declared with const attribute, for better optimization by GCC.
Generated on Mon Feb 8 2016 23:59:10 for avr-libc by Doxygen

122 CONTENTS
23.6.2 Macro Definition Documentation
23.6.2.1 #define acosf acos
The alias for acos().
23.6.2.2 #define asinf asin
The alias for asin().
23.6.2.3 #define atan2f atan2
The alias for atan2().
23.6.2.4 #define atanf atan
The alias for atan().
23.6.2.5 #define cbrtf cbrt
The alias for cbrt().
23.6.2.6 #define ceilf ceil
The alias for ceil().
23.6.2.7 #define copysignf copysign
The alias for copysign().
23.6.2.8 #define cosf cos
The alias for cos().
23.6.2.9 #define coshf cosh
The alias for cosh().
23.6.2.10 #define expf exp
The alias for exp().
23.6.2.11 #define fabsf fabs
The alias for fabs().
23.6.2.12 #define fdimf fdim
The alias for fdim().
23.6.2.13 #define floorf floor
The alias for floor().
23.6.2.14 #define fmaf fma
The alias for fma().
23.6.2.15 #define fmaxf fmax
The alias for fmax().
Generated on Mon Feb 8 2016 23:59:10 for avr-libc by Doxygen

23.6 <math.h>: Mathematics 123
23.6.2.16 #define fminf fmin
The alias for fmin().
23.6.2.17 #define fmodf fmod
The alias for fmod().
23.6.2.18 #define frexpf frexp
The alias for frexp().
23.6.2.19 #define hypotf hypot
The alias for hypot().
23.6.2.20 #define INFINITY __builtin_inf()
INFINITY constant.
23.6.2.21 #define isfinitef isfinite
The alias for isfinite().
23.6.2.22 #define isinff isinf
The alias for isinf().
23.6.2.23 #define isnanf isnan
The alias for isnan().
23.6.2.24 #define ldexpf ldexp
The alias for ldexp().
23.6.2.25 #define log10f log10
The alias for log10().
23.6.2.26 #define logf log
The alias for log().
23.6.2.27 #define lrintf lrint
The alias for lrint().
23.6.2.28 #define lroundf lround
The alias for lround().
23.6.2.29 #define M_1_PI 0.31830988618379067154 /∗1/pi ∗/
The constant 1/pi.
23.6.2.30 #define M_2_PI 0.63661977236758134308 /∗2/pi ∗/
The constant 2/pi.
Generated on Mon Feb 8 2016 23:59:10 for avr-libc by Doxygen

124 CONTENTS
23.6.2.31 #define M_2_SQRTPI 1.12837916709551257390 /∗2/sqrt(pi) ∗/
The constant 2/sqrt(pi).
23.6.2.32 #define M_E 2.7182818284590452354
The constant e.
23.6.2.33 #define M_LN10 2.30258509299404568402 /∗log_e 10 ∗/
The natural logarithm of the 10.
23.6.2.34 #define M_LN2 0.69314718055994530942 /∗log_e 2 ∗/
The natural logarithm of the 2.
23.6.2.35 #define M_LOG10E 0.43429448190325182765 /∗log_10 e ∗/
The logarithm of the eto base 10.
23.6.2.36 #define M_LOG2E 1.4426950408889634074 /∗log_2 e ∗/
The logarithm of the eto base 2.
23.6.2.37 #define M_PI 3.14159265358979323846 /∗pi ∗/
The constant pi.
23.6.2.38 #define M_PI_2 1.57079632679489661923 /∗pi/2 ∗/
The constant pi/2.
23.6.2.39 #define M_PI_4 0.78539816339744830962 /∗pi/4 ∗/
The constant pi/4.
23.6.2.40 #define M_SQRT1_2 0.70710678118654752440 /∗1/sqrt(2) ∗/
The constant 1/sqrt(2).
23.6.2.41 #define M_SQRT2 1.41421356237309504880 /∗sqrt(2) ∗/
The square root of 2.
23.6.2.42 #define NAN __builtin_nan("")
NAN constant.
23.6.2.43 #define powf pow
The alias for pow().
23.6.2.44 #define roundf round
The alias for round().
23.6.2.45 #define signbitf signbit
The alias for signbit().
Generated on Mon Feb 8 2016 23:59:10 for avr-libc by Doxygen

23.6 <math.h>: Mathematics 125
23.6.2.46 #define sinf sin
The alias for sin().
23.6.2.47 #define sinhf sinh
The alias for sinh().
23.6.2.48 #define squaref square
The alias for square().
23.6.2.49 #define tanf tan
The alias for tan().
23.6.2.50 #define tanhf tanh
The alias for tanh().
23.6.2.51 #define truncf trunc
The alias for trunc().
23.6.3 Function Documentation
23.6.3.1 double acos ( double __x )
The acos() function computes the principal value of the arc cosine of __x. The returned value is in the range [0, pi]
radians. A domain error occurs for arguments not in the range [-1, +1].
23.6.3.2 double asin ( double __x )
The asin() function computes the principal value of the arc sine of __x. The returned value is in the range [-pi/2,
pi/2] radians. A domain error occurs for arguments not in the range [-1, +1].
23.6.3.3 double atan ( double __x )
The atan() function computes the principal value of the arc tangent of __x. The returned value is in the range [-pi/2,
pi/2] radians.
23.6.3.4 double atan2 ( double __y, double __x )
The atan2() function computes the principal value of the arc tangent of __y / __x, using the signs of both arguments
to determine the quadrant of the return value. The returned value is in the range [-pi, +pi] radians.
23.6.3.5 double cbrt ( double __x )
The cbrt() function returns the cube root of __x.
23.6.3.6 double ceil ( double __x )
The ceil() function returns the smallest integral value greater than or equal to __x, expressed as a floating-point
number.
23.6.3.7 static double copysign ( double __x, double __y )[static]
The copysign() function returns __x but with the sign of __y. They work even if __x or __y are NaN or zero.
Generated on Mon Feb 8 2016 23:59:10 for avr-libc by Doxygen

126 CONTENTS
23.6.3.8 double cos ( double __x )
The cos() function returns the cosine of __x, measured in radians.
23.6.3.9 double cosh ( double __x )
The cosh() function returns the hyperbolic cosine of __x.
23.6.3.10 double exp ( double __x )
The exp() function returns the exponential value of __x.
23.6.3.11 double fabs ( double __x )
The fabs() function computes the absolute value of a floating-point number __x.
23.6.3.12 double fdim ( double __x, double __y )
The fdim() function returns max(__x - __y, 0). If __x or __y or both are NaN, NaN is returned.
23.6.3.13 double floor ( double __x )
The floor() function returns the largest integral value less than or equal to __x, expressed as a floating-point number.
23.6.3.14 double fma ( double __x, double __y, double __z )
The fma() function performs floating-point multiply-add. This is the operation (__x ∗__y) + __z, but the intermediate
result is not rounded to the destination type. This can sometimes improve the precision of a calculation.
23.6.3.15 double fmax ( double __x, double __y )
The fmax() function returns the greater of the two values __x and __y. If an argument is NaN, the other argument
is returned. If both arguments are NaN, NaN is returned.
23.6.3.16 double fmin ( double __x, double __y )
The fmin() function returns the lesser of the two values __x and __y. If an argument is NaN, the other argument is
returned. If both arguments are NaN, NaN is returned.
23.6.3.17 double fmod ( double __x, double __y )
The function fmod() returns the floating-point remainder of __x / __y.
23.6.3.18 double frexp ( double __x, int ∗__pexp )
The frexp() function breaks a floating-point number into a normalized fraction and an integral power of 2. It stores
the integer in the int object pointed to by __pexp.
If __x is a normal float point number, the frexp() function returns the value v, such that vhas a magnitude in the
interval [1/2, 1) or zero, and __x equals vtimes 2 raised to the power __pexp. If __x is zero, both parts of the result
are zero. If __x is not a finite number, the frexp() returns __x as is and stores 0 by __pexp.
Note
This implementation permits a zero pointer as a directive to skip a storing the exponent.
23.6.3.19 double hypot ( double __x, double __y )
The hypot() function returns sqrt(__x∗__x + __y∗__y). This is the length of the hypotenuse of a right triangle with
sides of length __x and __y, or the distance of the point (__x,__y) from the origin. Using this function instead of the
direct formula is wise, since the error is much smaller. No underflow with small __x and __y. No overflow if result is
Generated on Mon Feb 8 2016 23:59:10 for avr-libc by Doxygen

23.6 <math.h>: Mathematics 127
in range.
23.6.3.20 static int isfinite ( double __x )[static]
The isfinite() function returns a nonzero value if __x is finite: not plus or minus infinity, and not NaN.
23.6.3.21 int isinf ( double __x )
The function isinf() returns 1 if the argument __x is positive infinity, -1 if __x is negative infinity, and 0 otherwise.
Note
The GCC 4.3 can replace this function with inline code that returns the 1 value for both infinities (gcc bug
#35509).
23.6.3.22 int isnan ( double __x )
The function isnan() returns 1 if the argument __x represents a "not-a-number" (NaN) object, otherwise 0.
23.6.3.23 double ldexp ( double __x, int __exp )
The ldexp() function multiplies a floating-point number by an integral power of 2. It returns the value of __x times 2
raised to the power __exp.
23.6.3.24 double log ( double __x )
The log() function returns the natural logarithm of argument __x.
23.6.3.25 double log10 ( double __x )
The log10() function returns the logarithm of argument __x to base 10.
23.6.3.26 long lrint ( double __x )
The lrint() function rounds __x to the nearest integer, rounding the halfway cases to the even integer direction. (That
is both 1.5 and 2.5 values are rounded to 2). This function is similar to rint() function, but it differs in type of return
value and in that an overflow is possible.
Returns
The rounded long integer value. If __x is not a finite number or an overflow was, this realization returns the
LONG_MIN value (0x80000000).
23.6.3.27 long lround ( double __x )
The lround() function rounds __x to the nearest integer, but rounds halfway cases away from zero (instead of to the
nearest even integer). This function is similar to round() function, but it differs in type of return value and in that an
overflow is possible.
Returns
The rounded long integer value. If __x is not a finite number or an overflow was, this realization returns the
LONG_MIN value (0x80000000).
23.6.3.28 double modf ( double __x, double ∗__iptr )
The modf() function breaks the argument __x into integral and fractional parts, each of which has the same sign as
the argument. It stores the integral part as a double in the object pointed to by __iptr.
The modf() function returns the signed fractional part of __x.
Generated on Mon Feb 8 2016 23:59:10 for avr-libc by Doxygen

128 CONTENTS
Note
This implementation skips writing by zero pointer. However, the GCC 4.3 can replace this function with inline
code that does not permit to use NULL address for the avoiding of storing.
23.6.3.29 float modff ( float __x, float ∗__iptr )
An alias for modf().
23.6.3.30 double pow ( double __x, double __y )
The function pow() returns the value of __x to the exponent __y.
23.6.3.31 double round ( double __x )
The round() function rounds __x to the nearest integer, but rounds halfway cases away from zero (instead of to the
nearest even integer). Overflow is impossible.
Returns
The rounded value. If __x is an integral or infinite, __x itself is returned. If __x is NaN, then NaN is returned.
23.6.3.32 int signbit ( double __x )
The signbit() function returns a nonzero value if the value of __x has its sign bit set. This is not the same as ‘__x
<0.0', because IEEE 754 floating point allows zero to be signed. The comparison ‘-0.0 <0.0' is false, but ‘signbit
(-0.0)' will return a nonzero value.
23.6.3.33 double sin ( double __x )
The sin() function returns the sine of __x, measured in radians.
23.6.3.34 double sinh ( double __x )
The sinh() function returns the hyperbolic sine of __x.
23.6.3.35 double sqrt ( double __x )
The sqrt() function returns the non-negative square root of __x.
23.6.3.36 float sqrtf ( float )
An alias for sqrt().
23.6.3.37 double square ( double __x )
The function square() returns __x ∗__x.
Note
This function does not belong to the C standard definition.
23.6.3.38 double tan ( double __x )
The tan() function returns the tangent of __x, measured in radians.
23.6.3.39 double tanh ( double __x )
The tanh() function returns the hyperbolic tangent of __x.
Generated on Mon Feb 8 2016 23:59:10 for avr-libc by Doxygen

130 CONTENTS
23.7 <setjmp.h>: Non-local goto
Functions
• int setjmp (jmp_buf __jmpb)
• void longjmp (jmp_buf __jmpb, int __ret) __ATTR_NORETURN__
23.7.1 Detailed Description
While the C language has the dreaded goto statement, it can only be used to jump to a label in the same (local)
function. In order to jump directly to another (non-local) function, the C library provides the setjmp() and longjmp()
functions. setjmp() and longjmp() are useful for dealing with errors and interrupts encountered in a low-level sub-
routine of a program.
Note
setjmp() and longjmp() make programs hard to understand and maintain. If possible, an alternative should be
used.
longjmp() can destroy changes made to global register variables (see How to permanently bind a variable to
a register?).
For a very detailed discussion of setjmp()/longjmp(), see Chapter 7 of Advanced Programming in the UNIX Environ-
ment, by W. Richard Stevens.
Example:
#include <setjmp.h>
jmp_buf env;
int main (void)
{
if (setjmp (env))
{
... handle error ...
}
while (1)
{
... main processing loop which calls foo() some where ...
}
}
...
void foo (void)
{
... blah, blah, blah ...
if (err)
{
longjmp (env, 1);
}
}
23.7.2 Function Documentation
23.7.2.1 void longjmp ( jmp_buf __jmpb, int __ret )
Non-local jump to a saved stack context.
1 #include <setjmp.h>
longjmp() restores the environment saved by the last call of setjmp() with the corresponding __jmpb argument. After
longjmp() is completed, program execution continues as if the corresponding call of setjmp() had just returned the
value __ret.
Generated on Mon Feb 8 2016 23:59:10 for avr-libc by Doxygen

23.7 <setjmp.h>: Non-local goto 131
Note
longjmp() cannot cause 0 to be returned. If longjmp() is invoked with a second argument of 0, 1 will be returned
instead.
Parameters
__jmpb Information saved by a previous call to setjmp().
__ret Value to return to the caller of setjmp().
Returns
This function never returns.
23.7.2.2 int setjmp ( jmp_buf __jmpb )
Save stack context for non-local goto.
1 #include <setjmp.h>
setjmp() saves the stack context/environment in __jmpb for later use by longjmp(). The stack context will be invali-
dated if the function which called setjmp() returns.
Parameters
__jmpb Variable of type jmp_buf which holds the stack information such that the environment can
be restored.
Returns
setjmp() returns 0 if returning directly, and non-zero when returning from longjmp() using the saved context.
Generated on Mon Feb 8 2016 23:59:10 for avr-libc by Doxygen

132 CONTENTS
23.8 <stdint.h>: Standard Integer Types
Exact-width integer types
Integer types having exactly the specified width
• typedef signed char int8_t
• typedef unsigned char uint8_t
• typedef signed int int16_t
• typedef unsigned int uint16_t
• typedef signed long int int32_t
• typedef unsigned long int uint32_t
• typedef signed long long int int64_t
• typedef unsigned long long int uint64_t
Integer types capable of holding object pointers
These allow you to declare variables of the same size as a pointer.
• typedef int16_t intptr_t
• typedef uint16_t uintptr_t
Minimum-width integer types
Integer types having at least the specified width
• typedef int8_t int_least8_t
• typedef uint8_t uint_least8_t
• typedef int16_t int_least16_t
• typedef uint16_t uint_least16_t
• typedef int32_t int_least32_t
• typedef uint32_t uint_least32_t
• typedef int64_t int_least64_t
• typedef uint64_t uint_least64_t
Fastest minimum-width integer types
Integer types being usually fastest having at least the specified width
• typedef int8_t int_fast8_t
• typedef uint8_t uint_fast8_t
• typedef int16_t int_fast16_t
• typedef uint16_t uint_fast16_t
• typedef int32_t int_fast32_t
• typedef uint32_t uint_fast32_t
• typedef int64_t int_fast64_t
• typedef uint64_t uint_fast64_t
Greatest-width integer types
Types designating integer data capable of representing any value of any integer type in the corresponding signed
or unsigned category
• typedef int64_t intmax_t
• typedef uint64_t uintmax_t
Generated on Mon Feb 8 2016 23:59:10 for avr-libc by Doxygen

23.8 <stdint.h>: Standard Integer Types 133
Limits of specified-width integer types
C++ implementations should define these macros only when __STDC_LIMIT_MACROS is defined before <stdint.←-
h>is included
• #define INT8_MAX 0x7f
• #define INT8_MIN (-INT8_MAX - 1)
• #define UINT8_MAX (INT8_MAX ∗2 + 1)
• #define INT16_MAX 0x7fff
• #define INT16_MIN (-INT16_MAX - 1)
• #define UINT16_MAX (__CONCAT(INT16_MAX, U) ∗2U + 1U)
• #define INT32_MAX 0x7fffffffL
• #define INT32_MIN (-INT32_MAX - 1L)
• #define UINT32_MAX (__CONCAT(INT32_MAX, U) ∗2UL + 1UL)
• #define INT64_MAX 0x7fffffffffffffffLL
• #define INT64_MIN (-INT64_MAX - 1LL)
• #define UINT64_MAX (__CONCAT(INT64_MAX, U) ∗2ULL + 1ULL)
Limits of minimum-width integer types
• #define INT_LEAST8_MAX INT8_MAX
• #define INT_LEAST8_MIN INT8_MIN
• #define UINT_LEAST8_MAX UINT8_MAX
• #define INT_LEAST16_MAX INT16_MAX
• #define INT_LEAST16_MIN INT16_MIN
• #define UINT_LEAST16_MAX UINT16_MAX
• #define INT_LEAST32_MAX INT32_MAX
• #define INT_LEAST32_MIN INT32_MIN
• #define UINT_LEAST32_MAX UINT32_MAX
• #define INT_LEAST64_MAX INT64_MAX
• #define INT_LEAST64_MIN INT64_MIN
• #define UINT_LEAST64_MAX UINT64_MAX
Limits of fastest minimum-width integer types
• #define INT_FAST8_MAX INT8_MAX
• #define INT_FAST8_MIN INT8_MIN
• #define UINT_FAST8_MAX UINT8_MAX
• #define INT_FAST16_MAX INT16_MAX
• #define INT_FAST16_MIN INT16_MIN
• #define UINT_FAST16_MAX UINT16_MAX
• #define INT_FAST32_MAX INT32_MAX
• #define INT_FAST32_MIN INT32_MIN
• #define UINT_FAST32_MAX UINT32_MAX
• #define INT_FAST64_MAX INT64_MAX
• #define INT_FAST64_MIN INT64_MIN
• #define UINT_FAST64_MAX UINT64_MAX
Limits of integer types capable of holding object pointers
• #define INTPTR_MAX INT16_MAX
• #define INTPTR_MIN INT16_MIN
• #define UINTPTR_MAX UINT16_MAX
Generated on Mon Feb 8 2016 23:59:10 for avr-libc by Doxygen

134 CONTENTS
Limits of greatest-width integer types
• #define INTMAX_MAX INT64_MAX
• #define INTMAX_MIN INT64_MIN
• #define UINTMAX_MAX UINT64_MAX
Limits of other integer types
C++ implementations should define these macros only when __STDC_LIMIT_MACROS is defined before <stdint.←-
h>is included
• #define PTRDIFF_MAX INT16_MAX
• #define PTRDIFF_MIN INT16_MIN
• #define SIG_ATOMIC_MAX INT8_MAX
• #define SIG_ATOMIC_MIN INT8_MIN
• #define SIZE_MAX UINT16_MAX
• #define WCHAR_MAX __WCHAR_MAX__
• #define WCHAR_MIN __WCHAR_MIN__
• #define WINT_MAX __WINT_MAX__
• #define WINT_MIN __WINT_MIN__
Macros for integer constants
C++ implementations should define these macros only when __STDC_CONSTANT_MACROS is defined before
<stdint.h>is included.
These definitions are valid for integer constants without suffix and for macros defined as integer constant without
suffix
• #define INT8_C(value) ((int8_t) value)
• #define UINT8_C(value) ((uint8_t) __CONCAT(value, U))
• #define INT16_C(value) value
• #define UINT16_C(value) __CONCAT(value, U)
• #define INT32_C(value) __CONCAT(value, L)
• #define UINT32_C(value) __CONCAT(value, UL)
• #define INT64_C(value) __CONCAT(value, LL)
• #define UINT64_C(value) __CONCAT(value, ULL)
• #define INTMAX_C(value) __CONCAT(value, LL)
• #define UINTMAX_C(value) __CONCAT(value, ULL)
23.8.1 Detailed Description
#include <stdint.h>
Use [u]intN_t if you need exactly N bits.
Since these typedefs are mandated by the C99 standard, they are preferred over rolling your own typedefs.
23.8.2 Macro Definition Documentation
23.8.2.1 #define INT16_C( value ) value
define a constant of type int16_t
Generated on Mon Feb 8 2016 23:59:10 for avr-libc by Doxygen

23.8 <stdint.h>: Standard Integer Types 135
23.8.2.2 #define INT16_MAX 0x7fff
largest positive value an int16_t can hold.
23.8.2.3 #define INT16_MIN (-INT16_MAX - 1)
smallest negative value an int16_t can hold.
23.8.2.4 #define INT32_C( value ) __CONCAT(value, L)
define a constant of type int32_t
23.8.2.5 #define INT32_MAX 0x7fffffffL
largest positive value an int32_t can hold.
23.8.2.6 #define INT32_MIN (-INT32_MAX - 1L)
smallest negative value an int32_t can hold.
23.8.2.7 #define INT64_C( value ) __CONCAT(value, LL)
define a constant of type int64_t
23.8.2.8 #define INT64_MAX 0x7fffffffffffffffLL
largest positive value an int64_t can hold.
23.8.2.9 #define INT64_MIN (-INT64_MAX - 1LL)
smallest negative value an int64_t can hold.
23.8.2.10 #define INT8_C( value ) ((int8_t) value)
define a constant of type int8_t
23.8.2.11 #define INT8_MAX 0x7f
largest positive value an int8_t can hold.
23.8.2.12 #define INT8_MIN (-INT8_MAX - 1)
smallest negative value an int8_t can hold.
23.8.2.13 #define INT_FAST16_MAX INT16_MAX
largest positive value an int_fast16_t can hold.
23.8.2.14 #define INT_FAST16_MIN INT16_MIN
smallest negative value an int_fast16_t can hold.
23.8.2.15 #define INT_FAST32_MAX INT32_MAX
largest positive value an int_fast32_t can hold.
23.8.2.16 #define INT_FAST32_MIN INT32_MIN
smallest negative value an int_fast32_t can hold.
Generated on Mon Feb 8 2016 23:59:10 for avr-libc by Doxygen

136 CONTENTS
23.8.2.17 #define INT_FAST64_MAX INT64_MAX
largest positive value an int_fast64_t can hold.
23.8.2.18 #define INT_FAST64_MIN INT64_MIN
smallest negative value an int_fast64_t can hold.
23.8.2.19 #define INT_FAST8_MAX INT8_MAX
largest positive value an int_fast8_t can hold.
23.8.2.20 #define INT_FAST8_MIN INT8_MIN
smallest negative value an int_fast8_t can hold.
23.8.2.21 #define INT_LEAST16_MAX INT16_MAX
largest positive value an int_least16_t can hold.
23.8.2.22 #define INT_LEAST16_MIN INT16_MIN
smallest negative value an int_least16_t can hold.
23.8.2.23 #define INT_LEAST32_MAX INT32_MAX
largest positive value an int_least32_t can hold.
23.8.2.24 #define INT_LEAST32_MIN INT32_MIN
smallest negative value an int_least32_t can hold.
23.8.2.25 #define INT_LEAST64_MAX INT64_MAX
largest positive value an int_least64_t can hold.
23.8.2.26 #define INT_LEAST64_MIN INT64_MIN
smallest negative value an int_least64_t can hold.
23.8.2.27 #define INT_LEAST8_MAX INT8_MAX
largest positive value an int_least8_t can hold.
23.8.2.28 #define INT_LEAST8_MIN INT8_MIN
smallest negative value an int_least8_t can hold.
23.8.2.29 #define INTMAX_C( value ) __CONCAT(value, LL)
define a constant of type intmax_t
23.8.2.30 #define INTMAX_MAX INT64_MAX
largest positive value an intmax_t can hold.
23.8.2.31 #define INTMAX_MIN INT64_MIN
smallest negative value an intmax_t can hold.
Generated on Mon Feb 8 2016 23:59:10 for avr-libc by Doxygen

23.8 <stdint.h>: Standard Integer Types 137
23.8.2.32 #define INTPTR_MAX INT16_MAX
largest positive value an intptr_t can hold.
23.8.2.33 #define INTPTR_MIN INT16_MIN
smallest negative value an intptr_t can hold.
23.8.2.34 #define PTRDIFF_MAX INT16_MAX
largest positive value a ptrdiff_t can hold.
23.8.2.35 #define PTRDIFF_MIN INT16_MIN
smallest negative value a ptrdiff_t can hold.
23.8.2.36 #define SIG_ATOMIC_MAX INT8_MAX
largest positive value a sig_atomic_t can hold.
23.8.2.37 #define SIG_ATOMIC_MIN INT8_MIN
smallest negative value a sig_atomic_t can hold.
23.8.2.38 #define SIZE_MAX UINT16_MAX
largest value a size_t can hold.
23.8.2.39 #define UINT16_C( value ) __CONCAT(value, U)
define a constant of type uint16_t
23.8.2.40 #define UINT16_MAX (__CONCAT(INT16_MAX, U) ∗2U + 1U)
largest value an uint16_t can hold.
23.8.2.41 #define UINT32_C( value ) __CONCAT(value, UL)
define a constant of type uint32_t
23.8.2.42 #define UINT32_MAX (__CONCAT(INT32_MAX, U) ∗2UL + 1UL)
largest value an uint32_t can hold.
23.8.2.43 #define UINT64_C( value ) __CONCAT(value, ULL)
define a constant of type uint64_t
23.8.2.44 #define UINT64_MAX (__CONCAT(INT64_MAX, U) ∗2ULL + 1ULL)
largest value an uint64_t can hold.
23.8.2.45 #define UINT8_C( value ) ((uint8_t) __CONCAT(value, U))
define a constant of type uint8_t
23.8.2.46 #define UINT8_MAX (INT8_MAX ∗2 + 1)
largest value an uint8_t can hold.
Generated on Mon Feb 8 2016 23:59:10 for avr-libc by Doxygen

138 CONTENTS
23.8.2.47 #define UINT_FAST16_MAX UINT16_MAX
largest value an uint_fast16_t can hold.
23.8.2.48 #define UINT_FAST32_MAX UINT32_MAX
largest value an uint_fast32_t can hold.
23.8.2.49 #define UINT_FAST64_MAX UINT64_MAX
largest value an uint_fast64_t can hold.
23.8.2.50 #define UINT_FAST8_MAX UINT8_MAX
largest value an uint_fast8_t can hold.
23.8.2.51 #define UINT_LEAST16_MAX UINT16_MAX
largest value an uint_least16_t can hold.
23.8.2.52 #define UINT_LEAST32_MAX UINT32_MAX
largest value an uint_least32_t can hold.
23.8.2.53 #define UINT_LEAST64_MAX UINT64_MAX
largest value an uint_least64_t can hold.
23.8.2.54 #define UINT_LEAST8_MAX UINT8_MAX
largest value an uint_least8_t can hold.
23.8.2.55 #define UINTMAX_C( value ) __CONCAT(value, ULL)
define a constant of type uintmax_t
23.8.2.56 #define UINTMAX_MAX UINT64_MAX
largest value an uintmax_t can hold.
23.8.2.57 #define UINTPTR_MAX UINT16_MAX
largest value an uintptr_t can hold.
23.8.3 Typedef Documentation
23.8.3.1 typedef signed int int16_t
16-bit signed type.
23.8.3.2 typedef signed long int int32_t
32-bit signed type.
23.8.3.3 typedef signed long long int int64_t
64-bit signed type.
Note
This type is not available when the compiler option -mint8 is in effect.
Generated on Mon Feb 8 2016 23:59:10 for avr-libc by Doxygen

23.8 <stdint.h>: Standard Integer Types 139
23.8.3.4 typedef signed char int8_t
8-bit signed type.
23.8.3.5 typedef int16_t int_fast16_t
fastest signed int with at least 16 bits.
23.8.3.6 typedef int32_t int_fast32_t
fastest signed int with at least 32 bits.
23.8.3.7 typedef int64_t int_fast64_t
fastest signed int with at least 64 bits.
Note
This type is not available when the compiler option -mint8 is in effect.
23.8.3.8 typedef int8_t int_fast8_t
fastest signed int with at least 8 bits.
23.8.3.9 typedef int16_t int_least16_t
signed int with at least 16 bits.
23.8.3.10 typedef int32_t int_least32_t
signed int with at least 32 bits.
23.8.3.11 typedef int64_t int_least64_t
signed int with at least 64 bits.
Note
This type is not available when the compiler option -mint8 is in effect.
23.8.3.12 typedef int8_t int_least8_t
signed int with at least 8 bits.
23.8.3.13 typedef int64_t intmax_t
largest signed int available.
23.8.3.14 typedef int16_t intptr_t
Signed pointer compatible type.
23.8.3.15 typedef unsigned int uint16_t
16-bit unsigned type.
23.8.3.16 typedef unsigned long int uint32_t
32-bit unsigned type.
23.8.3.17 typedef unsigned long long int uint64_t
64-bit unsigned type.
Generated on Mon Feb 8 2016 23:59:10 for avr-libc by Doxygen

140 CONTENTS
Note
This type is not available when the compiler option -mint8 is in effect.
23.8.3.18 typedef unsigned char uint8_t
8-bit unsigned type.
23.8.3.19 typedef uint16_t uint_fast16_t
fastest unsigned int with at least 16 bits.
23.8.3.20 typedef uint32_t uint_fast32_t
fastest unsigned int with at least 32 bits.
23.8.3.21 typedef uint64_t uint_fast64_t
fastest unsigned int with at least 64 bits.
Note
This type is not available when the compiler option -mint8 is in effect.
23.8.3.22 typedef uint8_t uint_fast8_t
fastest unsigned int with at least 8 bits.
23.8.3.23 typedef uint16_t uint_least16_t
unsigned int with at least 16 bits.
23.8.3.24 typedef uint32_t uint_least32_t
unsigned int with at least 32 bits.
23.8.3.25 typedef uint64_t uint_least64_t
unsigned int with at least 64 bits.
Note
This type is not available when the compiler option -mint8 is in effect.
23.8.3.26 typedef uint8_t uint_least8_t
unsigned int with at least 8 bits.
23.8.3.27 typedef uint64_t uintmax_t
largest unsigned int available.
23.8.3.28 typedef uint16_t uintptr_t
Unsigned pointer compatible type.
Generated on Mon Feb 8 2016 23:59:10 for avr-libc by Doxygen

23.9 <stdio.h>: Standard IO facilities 141
23.9 <stdio.h>: Standard IO facilities
Macros
• #define stdin (__iob[0])
• #define stdout (__iob[1])
• #define stderr (__iob[2])
• #define EOF (-1)
• #define fdev_set_udata(stream, u) do { (stream)->udata = u; } while(0)
• #define fdev_get_udata(stream) ((stream)->udata)
• #define fdev_setup_stream(stream, put, get, rwflag)
• #define _FDEV_SETUP_READ __SRD
• #define _FDEV_SETUP_WRITE __SWR
• #define _FDEV_SETUP_RW (__SRD|__SWR)
• #define _FDEV_ERR (-1)
• #define _FDEV_EOF (-2)
• #define FDEV_SETUP_STREAM(put, get, rwflag)
• #define fdev_close()
• #define putc(__c, __stream) fputc(__c, __stream)
• #define putchar(__c) fputc(__c, stdout)
• #define getc(__stream) fgetc(__stream)
• #define getchar() fgetc(stdin)
Typedefs
• typedef struct __file FILE
Functions
• int fclose (FILE ∗__stream)
• int vfprintf (FILE ∗__stream, const char ∗__fmt, va_list __ap)
• int vfprintf_P (FILE ∗__stream, const char ∗__fmt, va_list __ap)
• int fputc (int __c, FILE ∗__stream)
• int printf (const char ∗__fmt,...)
• int printf_P (const char ∗__fmt,...)
• int vprintf (const char ∗__fmt, va_list __ap)
• int sprintf (char ∗__s, const char ∗__fmt,...)
• int sprintf_P (char ∗__s, const char ∗__fmt,...)
• int snprintf (char ∗__s, size_t __n, const char ∗__fmt,...)
• int snprintf_P (char ∗__s, size_t __n, const char ∗__fmt,...)
• int vsprintf (char ∗__s, const char ∗__fmt, va_list ap)
• int vsprintf_P (char ∗__s, const char ∗__fmt, va_list ap)
• int vsnprintf (char ∗__s, size_t __n, const char ∗__fmt, va_list ap)
• int vsnprintf_P (char ∗__s, size_t __n, const char ∗__fmt, va_list ap)
• int fprintf (FILE ∗__stream, const char ∗__fmt,...)
• int fprintf_P (FILE ∗__stream, const char ∗__fmt,...)
• int fputs (const char ∗__str, FILE ∗__stream)
• int fputs_P (const char ∗__str, FILE ∗__stream)
• int puts (const char ∗__str)
• int puts_P (const char ∗__str)
• size_t fwrite (const void ∗__ptr, size_t __size, size_t __nmemb, FILE ∗__stream)
• int fgetc (FILE ∗__stream)
• int ungetc (int __c, FILE ∗__stream)
• char ∗fgets (char ∗__str, int __size, FILE ∗__stream)
Generated on Mon Feb 8 2016 23:59:10 for avr-libc by Doxygen

142 CONTENTS
• char ∗gets (char ∗__str)
• size_t fread (void ∗__ptr, size_t __size, size_t __nmemb, FILE ∗__stream)
• void clearerr (FILE ∗__stream)
• int feof (FILE ∗__stream)
• int ferror (FILE ∗__stream)
• int vfscanf (FILE ∗__stream, const char ∗__fmt, va_list __ap)
• int vfscanf_P (FILE ∗__stream, const char ∗__fmt, va_list __ap)
• int fscanf (FILE ∗__stream, const char ∗__fmt,...)
• int fscanf_P (FILE ∗__stream, const char ∗__fmt,...)
• int scanf (const char ∗__fmt,...)
• int scanf_P (const char ∗__fmt,...)
• int vscanf (const char ∗__fmt, va_list __ap)
• int sscanf (const char ∗__buf, const char ∗__fmt,...)
• int sscanf_P (const char ∗__buf, const char ∗__fmt,...)
• int fflush (FILE ∗stream)
•FILE ∗fdevopen (int(∗put)(char, FILE ∗), int(∗get)(FILE ∗))
23.9.1 Detailed Description
#include <stdio.h>
Introduction to the Standard IO facilities
This file declares the standard IO facilities that are implemented in avr-libc. Due to the nature of the underlying
hardware, only a limited subset of standard IO is implemented. There is no actual file implementation available,
so only device IO can be performed. Since there's no operating system, the application needs to provide enough
details about their devices in order to make them usable by the standard IO facilities.
Due to space constraints, some functionality has not been implemented at all (like some of the printf conversions
that have been left out). Nevertheless, potential users of this implementation should be warned: the printf and
scanf families of functions, although usually associated with presumably simple things like the famous "Hello,
world!" program, are actually fairly complex which causes their inclusion to eat up a fair amount of code space.
Also, they are not fast due to the nature of interpreting the format string at run-time. Whenever possible, resorting to
the (sometimes non-standard) predetermined conversion facilities that are offered by avr-libc will usually cost much
less in terms of speed and code size.
Tunable options for code size vs. feature set
In order to allow programmers a code size vs. functionality tradeoff, the function vfprintf() which is the heart of
the printf family can be selected in different flavours using linker options. See the documentation of vfprintf() for a
detailed description. The same applies to vfscanf() and the scanf family of functions.
Outline of the chosen API
The standard streams stdin,stdout, and stderr are provided, but contrary to the C standard, since avr-libc
has no knowledge about applicable devices, these streams are not already pre-initialized at application startup.
Also, since there is no notion of "file" whatsoever to avr-libc, there is no function fopen() that could be used to
associate a stream to some device. (See note 1.) Instead, the function fdevopen() is provided to associate a
stream to a device, where the device needs to provide a function to send a character, to receive a character, or both.
There is no differentiation between "text" and "binary" streams inside avr-libc. Character \n is sent literally down to
the device's put() function. If the device requires a carriage return (\r) character to be sent before the linefeed,
its put() routine must implement this (see note 2).
As an alternative method to fdevopen(), the macro fdev_setup_stream() might be used to setup a user-supplied
FILE structure.
It should be noted that the automatic conversion of a newline character into a carriage return - newline sequence
breaks binary transfers. If binary transfers are desired, no automatic conversion should be performed, but instead
any string that aims to issue a CR-LF sequence must use "\r\n" explicitly.
Generated on Mon Feb 8 2016 23:59:10 for avr-libc by Doxygen

23.9 <stdio.h>: Standard IO facilities 143
For convenience, the first call to fdevopen() that opens a stream for reading will cause the resulting stream to be
aliased to stdin. Likewise, the first call to fdevopen() that opens a stream for writing will cause the resulting
stream to be aliased to both, stdout, and stderr. Thus, if the open was done with both, read and write intent, all
three standard streams will be identical. Note that these aliases are indistinguishable from each other, thus calling
fclose() on such a stream will also effectively close all of its aliases (note 3).
It is possible to tie additional user data to a stream, using fdev_set_udata(). The backend put and get functions can
then extract this user data using fdev_get_udata(), and act appropriately. For example, a single put function could
be used to talk to two different UARTs that way, or the put and get functions could keep internal state between calls
there.
Format strings in flash ROM
All the printf and scanf family functions come in two flavours: the standard name, where the format string is
expected to be in SRAM, as well as a version with the suffix "_P" where the format string is expected to reside in
the flash ROM. The macro PSTR (explained in <avr/pgmspace.h>: Program Space Utilities) becomes very handy
for declaring these format strings.
Running stdio without malloc()
By default, fdevopen() requires malloc(). As this is often not desired in the limited environment of a microcontroller,
an alternative option is provided to run completely without malloc().
The macro fdev_setup_stream() is provided to prepare a user-supplied FILE buffer for operation with stdio.
Example
#include <stdio.h>
static int uart_putchar(char c, FILE *stream);
static FILE mystdout = FDEV_SETUP_STREAM(uart_putchar, NULL,
_FDEV_SETUP_WRITE);
static int
uart_putchar(char c, FILE *stream)
{
if (c == ’\n’)
uart_putchar(’\r’, stream);
loop_until_bit_is_set(UCSRA, UDRE);
UDR = c;
return 0;
}
int
main(void)
{
init_uart();
stdout = &mystdout;
printf("Hello, world!\n");
return 0;
}
This example uses the initializer form FDEV_SETUP_STREAM() rather than the function-like fdev_setup_stream(),
so all data initialization happens during C start-up.
If streams initialized that way are no longer needed, they can be destroyed by first calling the macro fdev_close(),
and then destroying the object itself. No call to fclose() should be issued for these streams. While calling fclose()
itself is harmless, it will cause an undefined reference to free() and thus cause the linker to link the malloc module
into the application.
Notes
Note 1:
It might have been possible to implement a device abstraction that is compatible with fopen() but since this
would have required to parse a string, and to take all the information needed either out of this string, or out of
an additional table that would need to be provided by the application, this approach was not taken.
Generated on Mon Feb 8 2016 23:59:10 for avr-libc by Doxygen

144 CONTENTS
Note 2:
This basically follows the Unix approach: if a device such as a terminal needs special handling, it is in the
domain of the terminal device driver to provide this functionality. Thus, a simple function suitable as put() for
fdevopen() that talks to a UART interface might look like this:
int
uart_putchar(char c, FILE *stream)
{
if (c == ’\n’)
uart_putchar(’\r’);
loop_until_bit_is_set(UCSRA, UDRE);
UDR = c;
return 0;
}
Note 3:
This implementation has been chosen because the cost of maintaining an alias is considerably smaller
than the cost of maintaining full copies of each stream. Yet, providing an implementation that offers the
complete set of standard streams was deemed to be useful. Not only that writing printf() instead of
fprintf(mystream, ...) saves typing work, but since avr-gcc needs to resort to pass all arguments of
variadic functions on the stack (as opposed to passing them in registers for functions that take a fixed number of
parameters), the ability to pass one parameter less by implying stdin or stdout will also save some execution
time.
23.9.2 Macro Definition Documentation
23.9.2.1 #define _FDEV_EOF (-2)
Return code for an end-of-file condition during device read.
To be used in the get function of fdevopen().
23.9.2.2 #define _FDEV_ERR (-1)
Return code for an error condition during device read.
To be used in the get function of fdevopen().
23.9.2.3 #define _FDEV_SETUP_READ __SRD
fdev_setup_stream() with read intent
23.9.2.4 #define _FDEV_SETUP_RW (__SRD|__SWR)
fdev_setup_stream() with read/write intent
23.9.2.5 #define _FDEV_SETUP_WRITE __SWR
fdev_setup_stream() with write intent
23.9.2.6 #define EOF (-1)
EOF declares the value that is returned by various standard IO functions in case of an error. Since the AVR platform
(currently) doesn't contain an abstraction for actual files, its origin as "end of file" is somewhat meaningless here.
23.9.2.7 #define fdev_close( )
This macro frees up any library resources that might be associated with stream. It should be called if stream is
no longer needed, right before the application is going to destroy the stream object itself.
(Currently, this macro evaluates to nothing, but this might change in future versions of the library.)
Generated on Mon Feb 8 2016 23:59:10 for avr-libc by Doxygen

23.9 <stdio.h>: Standard IO facilities 145
23.9.2.8 #define fdev_get_udata( stream ) ((stream)->udata)
This macro retrieves a pointer to user defined data from a FILE stream object.
23.9.2.9 #define fdev_set_udata( stream, u ) do { (stream)->udata = u; } while(0)
This macro inserts a pointer to user defined data into a FILE stream object.
The user data can be useful for tracking state in the put and get functions supplied to the fdevopen() function.
23.9.2.10 #define fdev_setup_stream( stream, put, get, rwflag )
Setup a user-supplied buffer as an stdio stream.
This macro takes a user-supplied buffer stream, and sets it up as a stream that is valid for stdio operations, similar
to one that has been obtained dynamically from fdevopen(). The buffer to setup must be of type FILE.
The arguments put and get are identical to those that need to be passed to fdevopen().
The rwflag argument can take one of the values _FDEV_SETUP_READ, _FDEV_SETUP_WRITE, or _FDEV←-
_SETUP_RW, for read, write, or read/write intent, respectively.
Note
No assignments to the standard streams will be performed by fdev_setup_stream(). If standard streams are
to be used, these need to be assigned by the user. See also under Running stdio without malloc().
23.9.2.11 #define FDEV_SETUP_STREAM( put, get, rwflag )
Initializer for a user-supplied stdio stream.
This macro acts similar to fdev_setup_stream(), but it is to be used as the initializer of a variable of type FILE.
The remaining arguments are to be used as explained in fdev_setup_stream().
23.9.2.12 #define getc( __stream )fgetc(__stream)
The macro getc used to be a "fast" macro implementation with a functionality identical to fgetc(). For space
constraints, in avr-libc, it is just an alias for fgetc.
23.9.2.13 #define getchar( void )fgetc(stdin)
The macro getchar reads a character from stdin. Return values and error handling is identical to fgetc().
23.9.2.14 #define putc( __c, __stream )fputc(__c, __stream)
The macro putc used to be a "fast" macro implementation with a functionality identical to fputc(). For space
constraints, in avr-libc, it is just an alias for fputc.
23.9.2.15 #define putchar( __c )fputc(__c, stdout)
The macro putchar sends character cto stdout.
23.9.2.16 #define stderr (__iob[2])
Stream destined for error output. Unless specifically assigned, identical to stdout.
If stderr should point to another stream, the result of another fdevopen() must be explicitly assigned to it
without closing the previous stderr (since this would also close stdout).
23.9.2.17 #define stdin (__iob[0])
Stream that will be used as an input stream by the simplified functions that don't take a stream argument.
The first stream opened with read intent using fdevopen() will be assigned to stdin.
Generated on Mon Feb 8 2016 23:59:10 for avr-libc by Doxygen

146 CONTENTS
23.9.2.18 #define stdout (__iob[1])
Stream that will be used as an output stream by the simplified functions that don't take a stream argument.
The first stream opened with write intent using fdevopen() will be assigned to both, stdin, and stderr.
23.9.3 Typedef Documentation
23.9.3.1 typedef struct __file FILE
FILE is the opaque structure that is passed around between the various standard IO functions.
23.9.4 Function Documentation
23.9.4.1 void clearerr ( FILE ∗__stream )
Clear the error and end-of-file flags of stream.
23.9.4.2 int fclose ( FILE ∗__stream )
This function closes stream, and disallows and further IO to and from it.
When using fdevopen() to setup the stream, a call to fclose() is needed in order to free the internal resources
allocated.
If the stream has been set up using fdev_setup_stream() or FDEV_SETUP_STREAM(), use fdev_close() instead.
It currently always returns 0 (for success).
23.9.4.3 FILE∗fdevopen ( int(∗)(char, FILE ∗)put, int(∗)(FILE ∗)get )
This function is a replacement for fopen().
It opens a stream for a device where the actual device implementation needs to be provided by the application. If
successful, a pointer to the structure for the opened stream is returned. Reasons for a possible failure currently
include that neither the put nor the get argument have been provided, thus attempting to open a stream with no
IO intent at all, or that insufficient dynamic memory is available to establish a new stream.
If the put function pointer is provided, the stream is opened with write intent. The function passed as put shall
take two arguments, the first a character to write to the device, and the second a pointer to FILE, and shall return 0
if the output was successful, and a nonzero value if the character could not be sent to the device.
If the get function pointer is provided, the stream is opened with read intent. The function passed as get shall
take a pointer to FILE as its single argument, and return one character from the device, passed as an int type.
If an error occurs when trying to read from the device, it shall return _FDEV_ERR. If an end-of-file condition was
reached while reading from the device, _FDEV_EOF shall be returned.
If both functions are provided, the stream is opened with read and write intent.
The first stream opened with read intent is assigned to stdin, and the first one opened with write intent is assigned
to both, stdout and stderr.
fdevopen() uses calloc() (und thus malloc()) in order to allocate the storage for the new stream.
Note
If the macro __STDIO_FDEVOPEN_COMPAT_12 is declared before including <stdio.h>, a function proto-
type for fdevopen() will be chosen that is backwards compatible with avr-libc version 1.2 and before. This is
solely intented for providing a simple migration path without the need to immediately change all source code.
Do not use for new code.
23.9.4.4 int feof ( FILE ∗__stream )
Test the end-of-file flag of stream. This flag can only be cleared by a call to clearerr().
Generated on Mon Feb 8 2016 23:59:10 for avr-libc by Doxygen

23.9 <stdio.h>: Standard IO facilities 147
23.9.4.5 int ferror ( FILE ∗__stream )
Test the error flag of stream. This flag can only be cleared by a call to clearerr().
23.9.4.6 int fflush ( FILE ∗stream )
Flush stream.
This is a null operation provided for source-code compatibility only, as the standard IO implementation currently
does not perform any buffering.
23.9.4.7 int fgetc ( FILE ∗__stream )
The function fgetc reads a character from stream. It returns the character, or EOF in case end-of-file was
encountered or an error occurred. The routines feof() or ferror() must be used to distinguish between both situations.
23.9.4.8 char∗fgets ( char ∗__str, int __size, FILE ∗__stream )
Read at most size - 1 bytes from stream, until a newline character was encountered, and store the characters
in the buffer pointed to by str. Unless an error was encountered while reading, the string will then be terminated
with a NUL character.
If an error was encountered, the function returns NULL and sets the error flag of stream, which can be tested
using ferror(). Otherwise, a pointer to the string will be returned.
23.9.4.9 int fprintf ( FILE ∗__stream, const char ∗__fmt, ... )
The function fprintf performs formatted output to stream. See vfprintf() for details.
23.9.4.10 int fprintf_P ( FILE ∗__stream, const char ∗__fmt, ... )
Variant of fprintf() that uses a fmt string that resides in program memory.
23.9.4.11 int fputc ( int __c, FILE ∗__stream )
The function fputc sends the character c(though given as type int) to stream. It returns the character, or
EOF in case an error occurred.
23.9.4.12 int fputs ( const char ∗__str, FILE ∗__stream )
Write the string pointed to by str to stream stream.
Returns 0 on success and EOF on error.
23.9.4.13 int fputs_P ( const char ∗__str, FILE ∗__stream )
Variant of fputs() where str resides in program memory.
23.9.4.14 size_t fread ( void ∗__ptr, size_t __size, size_t __nmemb, FILE ∗__stream )
Read nmemb objects, size bytes each, from stream, to the buffer pointed to by ptr.
Returns the number of objects successfully read, i. e. nmemb unless an input error occured or end-of-file was
encountered. feof() and ferror() must be used to distinguish between these two conditions.
23.9.4.15 int fscanf ( FILE ∗__stream, const char ∗__fmt, ... )
The function fscanf performs formatted input, reading the input data from stream.
See vfscanf() for details.
Generated on Mon Feb 8 2016 23:59:10 for avr-libc by Doxygen

148 CONTENTS
23.9.4.16 int fscanf_P ( FILE ∗__stream, const char ∗__fmt, ... )
Variant of fscanf() using a fmt string in program memory.
23.9.4.17 size_t fwrite ( const void ∗__ptr, size_t __size, size_t __nmemb, FILE ∗__stream )
Write nmemb objects, size bytes each, to stream. The first byte of the first object is referenced by ptr.
Returns the number of objects successfully written, i. e. nmemb unless an output error occured.
23.9.4.18 char∗gets ( char ∗__str )
Similar to fgets() except that it will operate on stream stdin, and the trailing newline (if any) will not be stored in
the string. It is the caller's responsibility to provide enough storage to hold the characters read.
23.9.4.19 int printf ( const char ∗__fmt, ... )
The function printf performs formatted output to stream stdout. See vfprintf() for details.
23.9.4.20 int printf_P ( const char ∗__fmt, ... )
Variant of printf() that uses a fmt string that resides in program memory.
23.9.4.21 int puts ( const char ∗__str )
Write the string pointed to by str, and a trailing newline character, to stdout.
23.9.4.22 int puts_P ( const char ∗__str )
Variant of puts() where str resides in program memory.
23.9.4.23 int scanf ( const char ∗__fmt, ... )
The function scanf performs formatted input from stream stdin.
See vfscanf() for details.
23.9.4.24 int scanf_P ( const char ∗__fmt, ... )
Variant of scanf() where fmt resides in program memory.
23.9.4.25 int snprintf ( char ∗__s, size_t __n, const char ∗__fmt, ... )
Like sprintf(), but instead of assuming sto be of infinite size, no more than ncharacters (including the trailing
NUL character) will be converted to s.
Returns the number of characters that would have been written to sif there were enough space.
23.9.4.26 int snprintf_P ( char ∗__s, size_t __n, const char ∗__fmt, ... )
Variant of snprintf() that uses a fmt string that resides in program memory.
23.9.4.27 int sprintf ( char ∗__s, const char ∗__fmt, ... )
Variant of printf() that sends the formatted characters to string s.
23.9.4.28 int sprintf_P ( char ∗__s, const char ∗__fmt, ... )
Variant of sprintf() that uses a fmt string that resides in program memory.
23.9.4.29 int sscanf ( const char ∗__buf, const char ∗__fmt, ... )
The function sscanf performs formatted input, reading the input data from the buffer pointed to by buf.
Generated on Mon Feb 8 2016 23:59:10 for avr-libc by Doxygen

23.9 <stdio.h>: Standard IO facilities 149
See vfscanf() for details.
23.9.4.30 int sscanf_P ( const char ∗__buf, const char ∗__fmt, ... )
Variant of sscanf() using a fmt string in program memory.
23.9.4.31 int ungetc ( int __c, FILE ∗__stream )
The ungetc() function pushes the character c(converted to an unsigned char) back onto the input stream pointed
to by stream. The pushed-back character will be returned by a subsequent read on the stream.
Currently, only a single character can be pushed back onto the stream.
The ungetc() function returns the character pushed back after the conversion, or EOF if the operation fails. If the
value of the argument ccharacter equals EOF, the operation will fail and the stream will remain unchanged.
23.9.4.32 int vfprintf ( FILE ∗__stream, const char ∗__fmt, va_list __ap )
vfprintf is the central facility of the printf family of functions. It outputs values to stream under control of
a format string passed in fmt. The actual values to print are passed as a variable argument list ap.
vfprintf returns the number of characters written to stream, or EOF in case of an error. Currently, this will
only happen if stream has not been opened with write intent.
The format string is composed of zero or more directives: ordinary characters (not %), which are copied unchanged
to the output stream; and conversion specifications, each of which results in fetching zero or more subsequent ar-
guments. Each conversion specification is introduced by the %character. The arguments must properly correspond
(after type promotion) with the conversion specifier. After the %, the following appear in sequence:
• Zero or more of the following flags:
–#The value should be converted to an "alternate form". For c, d, i, s, and u conversions, this option has
no effect. For o conversions, the precision of the number is increased to force the first character of the
output string to a zero (except if a zero value is printed with an explicit precision of zero). For x and X
conversions, a non-zero result has the string ‘0x' (or ‘0X' for X conversions) prepended to it.
–0(zero) Zero padding. For all conversions, the converted value is padded on the left with zeros rather
than blanks. If a precision is given with a numeric conversion (d, i, o, u, i, x, and X), the 0 flag is ignored.
–-A negative field width flag; the converted value is to be left adjusted on the field boundary. The
converted value is padded on the right with blanks, rather than on the left with blanks or zeros. A -
overrides a 0 if both are given.
–' ' (space) A blank should be left before a positive number produced by a signed conversion (d, or i).
–+A sign must always be placed before a number produced by a signed conversion. A + overrides a
space if both are used.
• An optional decimal digit string specifying a minimum field width. If the converted value has fewer characters
than the field width, it will be padded with spaces on the left (or right, if the left-adjustment flag has been
given) to fill out the field width.
• An optional precision, in the form of a period . followed by an optional digit string. If the digit string is omitted,
the precision is taken as zero. This gives the minimum number of digits to appear for d, i, o, u, x, and X
conversions, or the maximum number of characters to be printed from a string for sconversions.
• An optional lor hlength modifier, that specifies that the argument for the d, i, o, u, x, or X conversion is a
"long int" rather than int. The his ignored, as "short int" is equivalent to int.
• A character that specifies the type of conversion to be applied.
The conversion specifiers and their meanings are:
•diouxX The int (or appropriate variant) argument is converted to signed decimal (d and i), unsigned octal
(o), unsigned decimal (u), or unsigned hexadecimal (x and X) notation. The letters "abcdef" are used for
Generated on Mon Feb 8 2016 23:59:10 for avr-libc by Doxygen

150 CONTENTS
x conversions; the letters "ABCDEF" are used for X conversions. The precision, if any, gives the minimum
number of digits that must appear; if the converted value requires fewer digits, it is padded on the left with
zeros.
•pThe void ∗argument is taken as an unsigned integer, and converted similarly as a %#x command would
do.
•cThe int argument is converted to an "unsigned char", and the resulting character is written.
•sThe "char ∗"argument is expected to be a pointer to an array of character type (pointer to a string).
Characters from the array are written up to (but not including) a terminating NUL character; if a precision
is specified, no more than the number specified are written. If a precision is given, no null character need
be present; if the precision is not specified, or is greater than the size of the array, the array must contain a
terminating NUL character.
•%A%is written. No argument is converted. The complete conversion specification is "%%".
•eE The double argument is rounded and converted in the format "[-]d.ddde±dd" where there is one digit
before the decimal-point character and the number of digits after it is equal to the precision; if the precision is
missing, it is taken as 6; if the precision is zero, no decimal-point character appears. An Econversion uses
the letter 'E' (rather than 'e') to introduce the exponent. The exponent always contains two digits; if the
value is zero, the exponent is 00.
•fF The double argument is rounded and converted to decimal notation in the format "[-]ddd.ddd", where
the number of digits after the decimal-point character is equal to the precision specification. If the precision
is missing, it is taken as 6; if the precision is explicitly zero, no decimal-point character appears. If a decimal
point appears, at least one digit appears before it.
•gG The double argument is converted in style for e(or For Efor Gconversions). The precision specifies
the number of significant digits. If the precision is missing, 6 digits are given; if the precision is zero, it is
treated as 1. Style eis used if the exponent from its conversion is less than -4 or greater than or equal to the
precision. Trailing zeros are removed from the fractional part of the result; a decimal point appears only if it is
followed by at least one digit.
•SSimilar to the sformat, except the pointer is expected to point to a program-memory (ROM) string instead
of a RAM string.
In no case does a non-existent or small field width cause truncation of a numeric field; if the result of a conversion
is wider than the field width, the field is expanded to contain the conversion result.
Since the full implementation of all the mentioned features becomes fairly large, three different flavours of vfprintf()
can be selected using linker options. The default vfprintf() implements all the mentioned functionality except floating
point conversions. A minimized version of vfprintf() is available that only implements the very basic integer and
string conversion facilities, but only the #additional option can be specified using conversion flags (these flags are
parsed correctly from the format specification, but then simply ignored). This version can be requested using the
following compiler options:
1 -Wl,-u,vfprintf -lprintf_min
If the full functionality including the floating point conversions is required, the following options should be used:
1 -Wl,-u,vfprintf -lprintf_flt -lm
Limitations:
• The specified width and precision can be at most 255.
Notes:
• For floating-point conversions, if you link default or minimized version of vfprintf(), the symbol ? will be
output and double argument will be skiped. So you output below will not be crashed. For default version
the width field and the "pad to left" ( symbol minus ) option will work in this case.
Generated on Mon Feb 8 2016 23:59:10 for avr-libc by Doxygen

23.9 <stdio.h>: Standard IO facilities 151
• The hh length modifier is ignored (char argument is promouted to int). More exactly, this realization
does not check the number of hsymbols.
• But the ll length modifier will to abort the output, as this realization does not operate long long
arguments.
• The variable width or precision field (an asterisk ∗symbol) is not realized and will to abort the output.
23.9.4.33 int vfprintf_P ( FILE ∗__stream, const char ∗__fmt, va_list __ap )
Variant of vfprintf() that uses a fmt string that resides in program memory.
23.9.4.34 int vfscanf ( FILE ∗stream, const char ∗fmt, va_list ap )
Formatted input. This function is the heart of the scanf family of functions.
Characters are read from stream and processed in a way described by fmt. Conversion results will be assigned to
the parameters passed via ap.
The format string fmt is scanned for conversion specifications. Anything that doesn't comprise a conversion spec-
ification is taken as text that is matched literally against the input. White space in the format string will match any
white space in the data (including none), all other characters match only itself. Processing is aborted as soon as
the data and format string no longer match, or there is an error or end-of-file condition on stream.
Most conversions skip leading white space before starting the actual conversion.
Conversions are introduced with the character %. Possible options can follow the %:
• a ∗indicating that the conversion should be performed but the conversion result is to be discarded; no
parameters will be processed from ap,
• the character hindicating that the argument is a pointer to short int (rather than int),
• the 2 characters hh indicating that the argument is a pointer to char (rather than int).
• the character lindicating that the argument is a pointer to long int (rather than int, for integer type
conversions), or a pointer to double (for floating point conversions),
In addition, a maximal field width may be specified as a nonzero positive decimal integer, which will restrict the
conversion to at most this many characters from the input stream. This field width is limited to at most 255 characters
which is also the default value (except for the cconversion that defaults to 1).
The following conversion flags are supported:
•%Matches a literal %character. This is not a conversion.
•dMatches an optionally signed decimal integer; the next pointer must be a pointer to int.
•iMatches an optionally signed integer; the next pointer must be a pointer to int. The integer is read in
base 16 if it begins with 0x or 0X, in base 8 if it begins with 0, and in base 10 otherwise. Only characters that
correspond to the base are used.
•oMatches an octal integer; the next pointer must be a pointer to unsigned int.
•uMatches an optionally signed decimal integer; the next pointer must be a pointer to unsigned int.
•xMatches an optionally signed hexadecimal integer; the next pointer must be a pointer to unsigned int.
•fMatches an optionally signed floating-point number; the next pointer must be a pointer to float.
•e, g, F, E, G Equivalent to f.
•sMatches a sequence of non-white-space characters; the next pointer must be a pointer to char, and the
array must be large enough to accept all the sequence and the terminating NUL character. The input string
stops at white space or at the maximum field width, whichever occurs first.
Generated on Mon Feb 8 2016 23:59:10 for avr-libc by Doxygen

152 CONTENTS
•cMatches a sequence of width count characters (default 1); the next pointer must be a pointer to char, and
there must be enough room for all the characters (no terminating NUL is added). The usual skip of leading
white space is suppressed. To skip white space first, use an explicit space in the format.
• [ Matches a nonempty sequence of characters from the specified set of accepted characters; the next pointer
must be a pointer to char, and there must be enough room for all the characters in the string, plus a
terminating NUL character. The usual skip of leading white space is suppressed. The string is to be made
up of characters in (or not in) a particular set; the set is defined by the characters between the open bracket
[ character and a close bracket ] character. The set excludes those characters if the first character after the
open bracket is a circumflex ∧. To include a close bracket in the set, make it the first character after the open
bracket or the circumflex; any other position will end the set. The hyphen character -is also special; when
placed between two other characters, it adds all intervening characters to the set. To include a hyphen, make
it the last character before the final close bracket. For instance, [∧]0-9-] means the set of everything
except close bracket, zero through nine, and hyphen. The string ends with the appearance of a character
not in the (or, with a circumflex, in) set or when the field width runs out. Note that usage of this conversion
enlarges the stack expense.
•pMatches a pointer value (as printed by pin printf()); the next pointer must be a pointer to void.
•nNothing is expected; instead, the number of characters consumed thus far from the input is stored through
the next pointer, which must be a pointer to int. This is not a conversion, although it can be suppressed with
the ∗flag.
These functions return the number of input items assigned, which can be fewer than provided for, or even
zero, in the event of a matching failure. Zero indicates that, while there was input available, no conversions
were assigned; typically this is due to an invalid input character, such as an alphabetic character for a d
conversion. The value EOF is returned if an input failure occurs before any conversion such as an end-of-file
occurs. If an error or end-of-file occurs after conversion has begun, the number of conversions which were
successfully completed is returned.
By default, all the conversions described above are available except the floating-point conversions and the
width is limited to 255 characters. The float-point conversion will be available in the extended version provided
by the library libscanf_flt.a. Also in this case the width is not limited (exactly, it is limited to 65535
characters). To link a program against the extended version, use the following compiler flags in the link
stage:
1 -Wl,-u,vfscanf -lscanf_flt -lm
A third version is available for environments that are tight on space. In addition to the restrictions of the standard
one, this version implements no %[ specification. This version is provided in the library libscanf_min.a, and
can be requested using the following options in the link stage:
1 -Wl,-u,vfscanf -lscanf_min -lm
23.9.4.35 int vfscanf_P ( FILE ∗__stream, const char ∗__fmt, va_list __ap )
Variant of vfscanf() using a fmt string in program memory.
23.9.4.36 int vprintf ( const char ∗__fmt, va_list __ap )
The function vprintf performs formatted output to stream stdout, taking a variable argument list as in vfprintf().
See vfprintf() for details.
23.9.4.37 int vscanf ( const char ∗__fmt, va_list __ap )
The function vscanf performs formatted input from stream stdin, taking a variable argument list as in vfscanf().
See vfscanf() for details.
Generated on Mon Feb 8 2016 23:59:10 for avr-libc by Doxygen

23.9 <stdio.h>: Standard IO facilities 153
23.9.4.38 int vsnprintf ( char ∗__s, size_t __n, const char ∗__fmt, va_list ap )
Like vsprintf(), but instead of assuming sto be of infinite size, no more than ncharacters (including the trailing
NUL character) will be converted to s.
Returns the number of characters that would have been written to sif there were enough space.
23.9.4.39 int vsnprintf_P ( char ∗__s, size_t __n, const char ∗__fmt, va_list ap )
Variant of vsnprintf() that uses a fmt string that resides in program memory.
23.9.4.40 int vsprintf ( char ∗__s, const char ∗__fmt, va_list ap )
Like sprintf() but takes a variable argument list for the arguments.
23.9.4.41 int vsprintf_P ( char ∗__s, const char ∗__fmt, va_list ap )
Variant of vsprintf() that uses a fmt string that resides in program memory.
Generated on Mon Feb 8 2016 23:59:10 for avr-libc by Doxygen

154 CONTENTS
23.10 <stdlib.h>: General utilities
Data Structures
• struct div_t
• struct ldiv_t
Macros
• #define RAND_MAX 0x7FFF
Typedefs
• typedef int(∗__compar_fn_t) (const void ∗, const void ∗)
Functions
• void abort (void) __ATTR_NORETURN__
• int abs (int __i)
• long labs (long __i)
• void ∗bsearch (const void ∗__key, const void ∗__base, size_t __nmemb, size_t __size, int(∗__compar)(const
void ∗, const void ∗))
•div_t div (int __num, int __denom) __asm__("__divmodhi4")
•ldiv_t ldiv (long __num, long __denom) __asm__("__divmodsi4")
• void qsort (void ∗__base, size_t __nmemb, size_t __size, __compar_fn_t __compar)
• long strtol (const char ∗__nptr, char ∗∗__endptr, int __base)
• unsigned long strtoul (const char ∗__nptr, char ∗∗__endptr, int __base)
• long atol (const char ∗__s) __ATTR_PURE__
• int atoi (const char ∗__s) __ATTR_PURE__
• void exit (int __status) __ATTR_NORETURN__
• void ∗malloc (size_t __size) __ATTR_MALLOC__
• void free (void ∗__ptr)
• void ∗calloc (size_t __nele, size_t __size) __ATTR_MALLOC__
• void ∗realloc (void ∗__ptr, size_t __size) __ATTR_MALLOC__
• double strtod (const char ∗__nptr, char ∗∗__endptr)
• double atof (const char ∗__nptr)
• int rand (void)
• void srand (unsigned int __seed)
• int rand_r (unsigned long ∗__ctx)
Variables
• size_t __malloc_margin
• char ∗__malloc_heap_start
• char ∗__malloc_heap_end
Non-standard (i.e. non-ISO C) functions.
• char ∗ltoa (long val, char ∗s, int radix)
• char ∗utoa (unsigned int val, char ∗s, int radix)
• char ∗ultoa (unsigned long val, char ∗s, int radix)
• long random (void)
• void srandom (unsigned long __seed)
• long random_r (unsigned long ∗__ctx)
• char ∗itoa (int val, char ∗s, int radix)
• #define RANDOM_MAX 0x7FFFFFFF
Generated on Mon Feb 8 2016 23:59:10 for avr-libc by Doxygen

23.10 <stdlib.h>: General utilities 155
Conversion functions for double arguments.
Note that these functions are not located in the default library, libc.a, but in the mathematical library, libm.a.
So when linking the application, the -lm option needs to be specified.
• char ∗dtostre (double __val, char ∗__s, unsigned char __prec, unsigned char __flags)
• char ∗dtostrf (double __val, signed char __width, unsigned char __prec, char ∗__s)
• #define DTOSTR_ALWAYS_SIGN 0x01 /∗put '+' or ' ' for positives ∗/
• #define DTOSTR_PLUS_SIGN 0x02 /∗put '+' rather than ' ' ∗/
• #define DTOSTR_UPPERCASE 0x04 /∗put 'E' rather 'e' ∗/
• #define EXIT_SUCCESS 0
• #define EXIT_FAILURE 1
23.10.1 Detailed Description
#include <stdlib.h>
This file declares some basic C macros and functions as defined by the ISO standard, plus some AVR-specific
extensions.
23.10.2 Macro Definition Documentation
23.10.2.1 #define DTOSTR_ALWAYS_SIGN 0x01 /∗put '+' or ' ' for positives ∗/
Bit value that can be passed in flags to dtostre().
23.10.2.2 #define DTOSTR_PLUS_SIGN 0x02 /∗put '+' rather than ' ' ∗/
Bit value that can be passed in flags to dtostre().
23.10.2.3 #define DTOSTR_UPPERCASE 0x04 /∗put 'E' rather 'e' ∗/
Bit value that can be passed in flags to dtostre().
23.10.2.4 #define EXIT_FAILURE 1
Unsuccessful termination for exit(); evaluates to a non-zero value.
23.10.2.5 #define EXIT_SUCCESS 0
Successful termination for exit(); evaluates to 0.
23.10.2.6 #define RAND_MAX 0x7FFF
Highest number that can be generated by rand().
23.10.2.7 #define RANDOM_MAX 0x7FFFFFFF
Highest number that can be generated by random().
23.10.3 Typedef Documentation
23.10.3.1 typedef int(∗__compar_fn_t) (const void ∗, const void ∗)
Comparision function type for qsort(), just for convenience.
Generated on Mon Feb 8 2016 23:59:10 for avr-libc by Doxygen

156 CONTENTS
23.10.4 Function Documentation
23.10.4.1 void abort ( void )
The abort() function causes abnormal program termination to occur. This realization disables interrupts and jumps
to _exit() function with argument equal to 1. In the limited AVR environment, execution is effectively halted by
entering an infinite loop.
23.10.4.2 int abs ( int __i )
The abs() function computes the absolute value of the integer i.
Note
The abs() and labs() functions are builtins of gcc.
23.10.4.3 double atof ( const char ∗nptr )
The atof() function converts the initial portion of the string pointed to by nptr to double representation.
It is equivalent to calling
1 strtod(nptr, (char **)0);
23.10.4.4 int atoi ( const char ∗__s )
The atoi() function converts the initial portion of the string pointed to by sto integer representation. In contrast to
1 (int)strtol(s, (char **)NULL, 10);
this function does not detect overflow (errno is not changed and the result value is not predictable), uses smaller
memory (flash and stack) and works more quickly.
23.10.4.5 long atol ( const char ∗__s )
The atol() function converts the initial portion of the string pointed to by sto long integer representation. In contrast
to
1 strtol(s, (char **)NULL, 10);
this function does not detect overflow (errno is not changed and the result value is not predictable), uses smaller
memory (flash and stack) and works more quickly.
23.10.4.6 void∗bsearch ( const void ∗__key, const void ∗__base, size_t __nmemb, size_t __size, int(∗)(const void ∗, const
void ∗)__compar )
The bsearch() function searches an array of nmemb objects, the initial member of which is pointed to by base, for
a member that matches the object pointed to by key. The size of each member of the array is specified by size.
The contents of the array should be in ascending sorted order according to the comparison function referenced by
compar. The compar routine is expected to have two arguments which point to the key object and to an array
member, in that order, and should return an integer less than, equal to, or greater than zero if the key object is
found, respectively, to be less than, to match, or be greater than the array member.
The bsearch() function returns a pointer to a matching member of the array, or a null pointer if no match is found. If
two members compare as equal, which member is matched is unspecified.
23.10.4.7 void∗calloc ( size_t __nele, size_t __size )
Allocate nele elements of size each. Identical to calling malloc() using nele ∗size as argument, except
the allocated memory will be cleared to zero.
Generated on Mon Feb 8 2016 23:59:10 for avr-libc by Doxygen

23.10 <stdlib.h>: General utilities 157
23.10.4.8 div_t div ( int __num, int __denom )
The div() function computes the value num/denom and returns the quotient and remainder in a structure named
div_t that contains two int members named quot and rem.
23.10.4.9 char∗dtostre ( double __val, char ∗__s, unsigned char __prec, unsigned char __flags )
The dtostre() function converts the double value passed in val into an ASCII representation that will be stored
under s. The caller is responsible for providing sufficient storage in s.
Conversion is done in the format "[-]d.ddde±dd" where there is one digit before the decimal-point character
and the number of digits after it is equal to the precision prec; if the precision is zero, no decimal-point character
appears. If flags has the DTOSTRE_UPPERCASE bit set, the letter 'E' (rather than 'e' ) will be used to
introduce the exponent. The exponent always contains two digits; if the value is zero, the exponent is "00".
If flags has the DTOSTRE_ALWAYS_SIGN bit set, a space character will be placed into the leading position for
positive numbers.
If flags has the DTOSTRE_PLUS_SIGN bit set, a plus sign will be used instead of a space character in this case.
The dtostre() function returns the pointer to the converted string s.
23.10.4.10 char∗dtostrf ( double __val, signed char __width, unsigned char __prec, char ∗__s )
The dtostrf() function converts the double value passed in val into an ASCII representationthat will be stored under
s. The caller is responsible for providing sufficient storage in s.
Conversion is done in the format "[-]d.ddd". The minimum field width of the output string (including the possible
'.' and the possible sign for negative values) is given in width, and prec determines the number of digits after
the decimal sign. width is signed value, negative for left adjustment.
The dtostrf() function returns the pointer to the converted string s.
23.10.4.11 void exit ( int __status )
The exit() function terminates the application. Since there is no environment to return to, status is ignored, and
code execution will eventually reach an infinite loop, thereby effectively halting all code processing. Before entering
the infinite loop, interrupts are globally disabled.
In a C++ context, global destructors will be called before halting execution.
23.10.4.12 void free ( void ∗__ptr )
The free() function causes the allocated memory referenced by ptr to be made available for future allocations. If
ptr is NULL, no action occurs.
23.10.4.13 char∗itoa ( int val, char ∗s, int radix )
Convert an integer to a string.
The function itoa() converts the integer value from val into an ASCII representation that will be stored under s.
The caller is responsible for providing sufficient storage in s.
Note
The minimal size of the buffer sdepends on the choice of radix. For example, if the radix is 2 (binary), you
need to supply a buffer with a minimal length of 8 ∗sizeof (int) + 1 characters, i.e. one character for each bit
plus one for the string terminator. Using a larger radix will require a smaller minimal buffer size.
Warning
If the buffer is too small, you risk a buffer overflow.
Conversion is done using the radix as base, which may be a number between 2 (binary conversion) and up to
36. If radix is greater than 10, the next digit after '9' will be the letter 'a'.
Generated on Mon Feb 8 2016 23:59:10 for avr-libc by Doxygen

158 CONTENTS
If radix is 10 and val is negative, a minus sign will be prepended.
The itoa() function returns the pointer passed as s.
23.10.4.14 long labs ( long __i )
The labs() function computes the absolute value of the long integer i.
Note
The abs() and labs() functions are builtins of gcc.
23.10.4.15 ldiv_t ldiv ( long __num, long __denom )
The ldiv() function computes the value num/denom and returns the quotient and remainder in a structure named
ldiv_t that contains two long integer members named quot and rem.
23.10.4.16 char∗ltoa ( long val, char ∗s, int radix )
Convert a long integer to a string.
The function ltoa() converts the long integer value from val into an ASCII representation that will be stored under
s. The caller is responsible for providing sufficient storage in s.
Note
The minimal size of the buffer sdepends on the choice of radix. For example, if the radix is 2 (binary), you
need to supply a buffer with a minimal length of 8 ∗sizeof (long int) + 1 characters, i.e. one character for each
bit plus one for the string terminator. Using a larger radix will require a smaller minimal buffer size.
Warning
If the buffer is too small, you risk a buffer overflow.
Conversion is done using the radix as base, which may be a number between 2 (binary conversion) and up to
36. If radix is greater than 10, the next digit after '9' will be the letter 'a'.
If radix is 10 and val is negative, a minus sign will be prepended.
The ltoa() function returns the pointer passed as s.
23.10.4.17 void∗malloc ( size_t __size )
The malloc() function allocates size bytes of memory. If malloc() fails, a NULL pointer is returned.
Note that malloc() does not initialize the returned memory to zero bytes.
See the chapter about malloc() usage for implementation details.
23.10.4.18 void qsort ( void ∗__base, size_t __nmemb, size_t __size, __compar_fn_t __compar )
The qsort() function is a modified partition-exchange sort, or quicksort.
The qsort() function sorts an array of nmemb objects, the initial member of which is pointed to by base. The size
of each object is specified by size. The contents of the array base are sorted in ascending order according to a
comparison function pointed to by compar, which requires two arguments pointing to the objects being compared.
The comparison function must return an integer less than, equal to, or greater than zero if the first argument is
considered to be respectively less than, equal to, or greater than the second.
23.10.4.19 int rand ( void )
The rand() function computes a sequence of pseudo-random integers in the range of 0 to RAND_MAX (as defined
by the header file <stdlib.h>).
Generated on Mon Feb 8 2016 23:59:10 for avr-libc by Doxygen

23.10 <stdlib.h>: General utilities 159
The srand() function sets its argument seed as the seed for a new sequence of pseudo-random numbers to be
returned by rand(). These sequences are repeatable by calling srand() with the same seed value.
If no seed value is provided, the functions are automatically seeded with a value of 1.
In compliance with the C standard, these functions operate on int arguments. Since the underlying algorithm
already uses 32-bit calculations, this causes a loss of precision. See random() for an alternate set of functions
that retains full 32-bit precision.
23.10.4.20 int rand_r ( unsigned long ∗__ctx )
Variant of rand() that stores the context in the user-supplied variable located at ctx instead of a static library
variable so the function becomes re-entrant.
23.10.4.21 long random ( void )
The random() function computes a sequence of pseudo-random integers in the range of 0 to RANDOM_MAX (as
defined by the header file <stdlib.h>).
The srandom() function sets its argument seed as the seed for a new sequence of pseudo-random numbers to be
returned by rand(). These sequences are repeatable by calling srandom() with the same seed value.
If no seed value is provided, the functions are automatically seeded with a value of 1.
23.10.4.22 long random_r ( unsigned long ∗__ctx )
Variant of random() that stores the context in the user-supplied variable located at ctx instead of a static library
variable so the function becomes re-entrant.
23.10.4.23 void∗realloc ( void ∗__ptr, size_t __size )
The realloc() function tries to change the size of the region allocated at ptr to the new size value. It returns a
pointer to the new region. The returned pointer might be the same as the old pointer, or a pointer to a completely
different region.
The contents of the returned region up to either the old or the new size value (whatever is less) will be identical to
the contents of the old region, even in case a new region had to be allocated.
It is acceptable to pass ptr as NULL, in which case realloc() will behave identical to malloc().
If the new memory cannot be allocated, realloc() returns NULL, and the region at ptr will not be changed.
23.10.4.24 void srand ( unsigned int __seed )
Pseudo-random number generator seeding; see rand().
23.10.4.25 void srandom ( unsigned long __seed )
Pseudo-random number generator seeding; see random().
23.10.4.26 double strtod ( const char ∗nptr, char ∗∗ endptr )
The strtod() function converts the initial portion of the string pointed to by nptr to double representation.
The expected form of the string is an optional plus ( '+' ) or minus sign ( '-' ) followed by a sequence of digits
optionally containing a decimal-point character, optionally followed by an exponent. An exponent consists of an 'E'
or 'e', followed by an optional plus or minus sign, followed by a sequence of digits.
Leading white-space characters in the string are skipped.
The strtod() function returns the converted value, if any.
If endptr is not NULL, a pointer to the character after the last character used in the conversion is stored in the
location referenced by endptr.
If no conversion is performed, zero is returned and the value of nptr is stored in the location referenced by endptr.
Generated on Mon Feb 8 2016 23:59:10 for avr-libc by Doxygen

160 CONTENTS
If the correct value would cause overflow, plus or minus INFINITY is returned (according to the sign of the value),
and ERANGE is stored in errno. If the correct value would cause underflow, zero is returned and ERANGE is
stored in errno.
23.10.4.27 long strtol ( const char ∗__nptr, char ∗∗ __endptr, int __base )
The strtol() function converts the string in nptr to a long value. The conversion is done according to the given
base, which must be between 2 and 36 inclusive, or be the special value 0.
The string may begin with an arbitrary amount of white space (as determined by isspace()) followed by a single
optional '+' or '-' sign. If base is zero or 16, the string may then include a "0x" prefix, and the number will be
read in base 16; otherwise, a zero base is taken as 10 (decimal) unless the next character is '0', in which case it
is taken as 8 (octal).
The remainder of the string is converted to a long value in the obvious manner, stopping at the first character which
is not a valid digit in the given base. (In bases above 10, the letter 'A' in either upper or lower case represents 10,
'B' represents 11, and so forth, with 'Z' representing 35.)
If endptr is not NULL, strtol() stores the address of the first invalid character in ∗endptr. If there were no digits
at all, however, strtol() stores the original value of nptr in endptr. (Thus, if ∗nptr is not '\0' but ∗∗endptr
is '\0' on return, the entire string was valid.)
The strtol() function returns the result of the conversion, unless the value would underflow or overflow. If no con-
version could be performed, 0 is returned. If an overflow or underflow occurs, errno is set to ERANGE and the
function return value is clamped to LONG_MIN or LONG_MAX, respectively.
23.10.4.28 unsigned long strtoul ( const char ∗__nptr, char ∗∗ __endptr, int __base )
The strtoul() function converts the string in nptr to an unsigned long value. The conversion is done according to
the given base, which must be between 2 and 36 inclusive, or be the special value 0.
The string may begin with an arbitrary amount of white space (as determined by isspace()) followed by a single
optional '+' or '-' sign. If base is zero or 16, the string may then include a "0x" prefix, and the number will be
read in base 16; otherwise, a zero base is taken as 10 (decimal) unless the next character is '0', in which case it
is taken as 8 (octal).
The remainder of the string is converted to an unsigned long value in the obvious manner, stopping at the first
character which is not a valid digit in the given base. (In bases above 10, the letter 'A' in either upper or lower
case represents 10, 'B' represents 11, and so forth, with 'Z' representing 35.)
If endptr is not NULL, strtoul() stores the address of the first invalid character in ∗endptr. If there were no digits
at all, however, strtoul() stores the original value of nptr in endptr. (Thus, if ∗nptr is not '\0' but ∗∗endptr
is '\0' on return, the entire string was valid.)
The strtoul() function return either the result of the conversion or, if there was a leading minus sign, the negation
of the result of the conversion, unless the original (non-negated) value would overflow; in the latter case, strtoul()
returns ULONG_MAX, and errno is set to ERANGE. If no conversion could be performed, 0 is returned.
23.10.4.29 char∗ultoa ( unsigned long val, char ∗s, int radix )
Convert an unsigned long integer to a string.
The function ultoa() converts the unsigned long integer value from val into an ASCII representation that will be
stored under s. The caller is responsible for providing sufficient storage in s.
Note
The minimal size of the buffer sdepends on the choice of radix. For example, if the radix is 2 (binary), you
need to supply a buffer with a minimal length of 8 ∗sizeof (unsigned long int) + 1 characters, i.e. one character
for each bit plus one for the string terminator. Using a larger radix will require a smaller minimal buffer size.
Warning
If the buffer is too small, you risk a buffer overflow.
Generated on Mon Feb 8 2016 23:59:10 for avr-libc by Doxygen

23.10 <stdlib.h>: General utilities 161
Conversion is done using the radix as base, which may be a number between 2 (binary conversion) and up to
36. If radix is greater than 10, the next digit after '9' will be the letter 'a'.
The ultoa() function returns the pointer passed as s.
23.10.4.30 char∗utoa ( unsigned int val, char ∗s, int radix )
Convert an unsigned integer to a string.
The function utoa() converts the unsigned integer value from val into an ASCII representation that will be stored
under s. The caller is responsible for providing sufficient storage in s.
Note
The minimal size of the buffer sdepends on the choice of radix. For example, if the radix is 2 (binary), you
need to supply a buffer with a minimal length of 8 ∗sizeof (unsigned int) + 1 characters, i.e. one character for
each bit plus one for the string terminator. Using a larger radix will require a smaller minimal buffer size.
Warning
If the buffer is too small, you risk a buffer overflow.
Conversion is done using the radix as base, which may be a number between 2 (binary conversion) and up to
36. If radix is greater than 10, the next digit after '9' will be the letter 'a'.
The utoa() function returns the pointer passed as s.
23.10.5 Variable Documentation
23.10.5.1 char∗__malloc_heap_end
malloc() tunable.
23.10.5.2 char∗__malloc_heap_start
malloc() tunable.
23.10.5.3 size_t __malloc_margin
malloc() tunable.
Generated on Mon Feb 8 2016 23:59:10 for avr-libc by Doxygen

162 CONTENTS
23.11 <string.h>: Strings
Macros
• #define _FFS(x)
Functions
• int ffs (int __val)
• int ffsl (long __val)
• __extension__ int ffsll (long long __val)
• void ∗memccpy (void ∗, const void ∗, int, size_t)
• void ∗memchr (const void ∗, int, size_t) __ATTR_PURE__
• int memcmp (const void ∗, const void ∗, size_t) __ATTR_PURE__
• void ∗memcpy (void ∗, const void ∗, size_t)
• void ∗memmem (const void ∗, size_t, const void ∗, size_t) __ATTR_PURE__
• void ∗memmove (void ∗, const void ∗, size_t)
• void ∗memrchr (const void ∗, int, size_t) __ATTR_PURE__
• void ∗memset (void ∗, int, size_t)
• char ∗strcat (char ∗, const char ∗)
• char ∗strchr (const char ∗, int) __ATTR_PURE__
• char ∗strchrnul (const char ∗, int) __ATTR_PURE__
• int strcmp (const char ∗, const char ∗) __ATTR_PURE__
• char ∗strcpy (char ∗, const char ∗)
• int strcasecmp (const char ∗, const char ∗) __ATTR_PURE__
• char ∗strcasestr (const char ∗, const char ∗) __ATTR_PURE__
• size_t strcspn (const char ∗__s, const char ∗__reject) __ATTR_PURE__
• char ∗strdup (const char ∗s1)
• size_t strlcat (char ∗, const char ∗, size_t)
• size_t strlcpy (char ∗, const char ∗, size_t)
• size_t strlen (const char ∗) __ATTR_PURE__
• char ∗strlwr (char ∗)
• char ∗strncat (char ∗, const char ∗, size_t)
• int strncmp (const char ∗, const char ∗, size_t) __ATTR_PURE__
• char ∗strncpy (char ∗, const char ∗, size_t)
• int strncasecmp (const char ∗, const char ∗, size_t) __ATTR_PURE__
• size_t strnlen (const char ∗, size_t) __ATTR_PURE__
• char ∗strpbrk (const char ∗__s, const char ∗__accept) __ATTR_PURE__
• char ∗strrchr (const char ∗, int) __ATTR_PURE__
• char ∗strrev (char ∗)
• char ∗strsep (char ∗∗, const char ∗)
• size_t strspn (const char ∗__s, const char ∗__accept) __ATTR_PURE__
• char ∗strstr (const char ∗, const char ∗) __ATTR_PURE__
• char ∗strtok (char ∗, const char ∗)
• char ∗strtok_r (char ∗, const char ∗, char ∗∗)
• char ∗strupr (char ∗)
23.11.1 Detailed Description
#include <string.h>
The string functions perform string operations on NULL terminated strings.
Note
If the strings you are working on resident in program space (flash), you will need to use the string functions
described in <avr/pgmspace.h>: Program Space Utilities.
Generated on Mon Feb 8 2016 23:59:10 for avr-libc by Doxygen

23.11 <string.h>: Strings 163
23.11.2 Macro Definition Documentation
23.11.2.1 #define _FFS( x)
This macro finds the first (least significant) bit set in the input value.
This macro is very similar to the function ffs() except that it evaluates its argument at compile-time, so it should only
be applied to compile-time constant expressions where it will reduce to a constant itself. Application of this macro to
expressions that are not constant at compile-time is not recommended, and might result in a huge amount of code
generated.
Returns
The _FFS() macro returns the position of the first (least significant) bit set in the word val, or 0 if no bits are
set. The least significant bit is position 1. Only 16 bits of argument are evaluted.
23.11.3 Function Documentation
23.11.3.1 int ffs ( int val )
This function finds the first (least significant) bit set in the input value.
Returns
The ffs() function returns the position of the first (least significant) bit set in the word val, or 0 if no bits are set.
The least significant bit is position 1.
Note
For expressions that are constant at compile time, consider using the _FFS macro instead.
23.11.3.2 int ffsl ( long __val )
Same as ffs(), for an argument of type long.
23.11.3.3 int ffsll ( long long __val )
Same as ffs(), for an argument of type long long.
23.11.3.4 void ∗memccpy ( void ∗dest, const void ∗src, int val, size_t len )
Copy memory area.
The memccpy() function copies no more than len bytes from memory area src to memory area dest, stopping
when the character val is found.
Returns
The memccpy() function returns a pointer to the next character in dest after val, or NULL if val was not
found in the first len characters of src.
23.11.3.5 void ∗memchr ( const void ∗src, int val, size_t len )
Scan memory for a character.
The memchr() function scans the first len bytes of the memory area pointed to by src for the character val. The first
byte to match val (interpreted as an unsigned character) stops the operation.
Returns
The memchr() function returns a pointer to the matching byte or NULL if the character does not occur in the
given memory area.
Generated on Mon Feb 8 2016 23:59:10 for avr-libc by Doxygen

164 CONTENTS
23.11.3.6 int memcmp ( const void ∗s1, const void ∗s2, size_t len )
Compare memory areas.
The memcmp() function compares the first len bytes of the memory areas s1 and s2. The comparision is performed
using unsigned char operations.
Returns
The memcmp() function returns an integer less than, equal to, or greater than zero if the first len bytes of s1 is
found, respectively, to be less than, to match, or be greater than the first len bytes of s2.
Note
Be sure to store the result in a 16 bit variable since you may get incorrect results if you use an unsigned char
or char due to truncation.
Warning
This function is not -mint8 compatible, although if you only care about testing for equality, this function should
be safe to use.
23.11.3.7 void ∗memcpy ( void ∗dest, const void ∗src, size_t len )
Copy a memory area.
The memcpy() function copies len bytes from memory area src to memory area dest. The memory areas may not
overlap. Use memmove() if the memory areas do overlap.
Returns
The memcpy() function returns a pointer to dest.
23.11.3.8 void ∗memmem ( const void ∗s1, size_t len1, const void ∗s2, size_t len2 )
The memmem() function finds the start of the first occurrence of the substring s2 of length len2 in the memory
area s1 of length len1.
Returns
The memmem() function returns a pointer to the beginning of the substring, or NULL if the substring is not
found. If len2 is zero, the function returns s1.
23.11.3.9 void ∗memmove ( void ∗dest, const void ∗src, size_t len )
Copy memory area.
The memmove() function copies len bytes from memory area src to memory area dest. The memory areas may
overlap.
Returns
The memmove() function returns a pointer to dest.
23.11.3.10 void ∗memrchr ( const void ∗src, int val, size_t len )
The memrchr() function is like the memchr() function, except that it searches backwards from the end of the len
bytes pointed to by src instead of forwards from the front. (Glibc, GNU extension.)
Returns
The memrchr() function returns a pointer to the matching byte or NULL if the character does not occur in the
given memory area.
Generated on Mon Feb 8 2016 23:59:10 for avr-libc by Doxygen

23.11 <string.h>: Strings 165
23.11.3.11 void ∗memset ( void ∗dest, int val, size_t len )
Fill memory with a constant byte.
The memset() function fills the first len bytes of the memory area pointed to by dest with the constant byte val.
Returns
The memset() function returns a pointer to the memory area dest.
23.11.3.12 int strcasecmp ( const char ∗s1, const char ∗s2 )
Compare two strings ignoring case.
The strcasecmp() function compares the two strings s1 and s2, ignoring the case of the characters.
Returns
The strcasecmp() function returns an integer less than, equal to, or greater than zero if s1 is found, respec-
tively, to be less than, to match, or be greater than s2. A consequence of the ordering used by strcasecmp()
is that if s1 is an initial substring of s2, then s1 is considered to be "less than" s2.
23.11.3.13 char ∗strcasestr ( const char ∗s1, const char ∗s2 )
The strcasestr() function finds the first occurrence of the substring s2 in the string s1. This is like strstr(), except
that it ignores case of alphabetic symbols in searching for the substring. (Glibc, GNU extension.)
Returns
The strcasestr() function returns a pointer to the beginning of the substring, or NULL if the substring is not
found. If s2 points to a string of zero length, the function returns s1.
23.11.3.14 char ∗strcat ( char ∗dest, const char ∗src )
Concatenate two strings.
The strcat() function appends the src string to the dest string overwriting the '\0' character at the end of dest, and
then adds a terminating '\0' character. The strings may not overlap, and the dest string must have enough space for
the result.
Returns
The strcat() function returns a pointer to the resulting string dest.
23.11.3.15 char ∗strchr ( const char ∗src, int val )
Locate character in string.
The strchr() function returns a pointer to the first occurrence of the character val in the string src.
Here "character" means "byte" - these functions do not work with wide or multi-byte characters.
Returns
The strchr() function returns a pointer to the matched character or NULL if the character is not found.
23.11.3.16 char ∗strchrnul ( const char ∗s, int c)
The strchrnul() function is like strchr() except that if cis not found in s, then it returns a pointer to the null byte at
the end of s, rather than NULL. (Glibc, GNU extension.)
Returns
The strchrnul() function returns a pointer to the matched character, or a pointer to the null byte at the end of s
(i.e., s+strlen(s)) if the character is not found.
Generated on Mon Feb 8 2016 23:59:10 for avr-libc by Doxygen

166 CONTENTS
23.11.3.17 int strcmp ( const char ∗s1, const char ∗s2 )
Compare two strings.
The strcmp() function compares the two strings s1 and s2.
Returns
The strcmp() function returns an integer less than, equal to, or greater than zero if s1 is found, respectively,
to be less than, to match, or be greater than s2. A consequence of the ordering used by strcmp() is that if s1
is an initial substring of s2, then s1 is considered to be "less than" s2.
23.11.3.18 char ∗strcpy ( char ∗dest, const char ∗src )
Copy a string.
The strcpy() function copies the string pointed to by src (including the terminating '\0' character) to the array pointed
to by dest. The strings may not overlap, and the destination string dest must be large enough to receive the copy.
Returns
The strcpy() function returns a pointer to the destination string dest.
Note
If the destination string of a strcpy() is not large enough (that is, if the programmer was stupid/lazy, and failed
to check the size before copying) then anything might happen. Overflowing fixed length strings is a favourite
cracker technique.
23.11.3.19 size_t strcspn ( const char ∗s, const char ∗reject )
The strcspn() function calculates the length of the initial segment of swhich consists entirely of characters not in
reject.
Returns
The strcspn() function returns the number of characters in the initial segment of swhich are not in the string
reject. The terminating zero is not considered as a part of string.
23.11.3.20 char ∗strdup ( const char ∗s1 )
Duplicate a string.
The strdup() function allocates memory and copies into it the string addressed by s1, including the terminating null
character.
Warning
The strdup() function calls malloc() to allocate the memory for the duplicated string! The user is responsible
for freeing the memory by calling free().
Returns
The strdup() function returns a pointer to the resulting string dest. If malloc() cannot allocate enough storage
for the string, strdup() will return NULL.
Warning
Be sure to check the return value of the strdup() function to make sure that the function has succeeded in
allocating the memory!
Generated on Mon Feb 8 2016 23:59:10 for avr-libc by Doxygen

23.11 <string.h>: Strings 167
23.11.3.21 size_t strlcat ( char ∗dst, const char ∗src, size_t siz )
Concatenate two strings.
Appends src to string dst of size siz (unlike strncat(),siz is the full size of dst, not space left). At most
siz-1 characters will be copied. Always NULL terminates (unless siz <=strlen(dst)).
Returns
The strlcat() function returns strlen(src) + MIN(siz, strlen(initial dst)). If retval >= siz, truncation occurred.
Appends src to string dst of size siz (unlike strncat(), siz is the full size of dst, not space left). At most siz-1 characters
will be copied. Always NULL terminates (unless siz <= strlen(dst)).
Returns
The strlcat() function returns strlen(src) + MIN(siz, strlen(initial dst)). If retval >= siz, truncation occurred.
23.11.3.22 size_t strlcpy ( char ∗dst, const char ∗src, size_t siz )
Copy a string.
Copy src to string dst of size siz. At most siz-1 characters will be copied. Always NULL terminates (unless
siz == 0).
Returns
The strlcpy() function returns strlen(src). If retval >= siz, truncation occurred.
Copy src to string dst of size siz. At most siz-1 characters will be copied. Always NULL terminates (unless siz ==
0).
Returns
The strlcpy() function returns strlen(src). If retval >= siz, truncation occurred.
23.11.3.23 size_t strlen ( const char ∗src )
Calculate the length of a string.
The strlen() function calculates the length of the string src, not including the terminating '\0' character.
Returns
The strlen() function returns the number of characters in src.
23.11.3.24 char ∗strlwr ( char ∗s)
Convert a string to lower case.
The strlwr() function will convert a string to lower case. Only the upper case alphabetic characters [A .. Z] are
converted. Non-alphabetic characters will not be changed.
Returns
The strlwr() function returns a pointer to the converted string.
23.11.3.25 int strncasecmp ( const char ∗s1, const char ∗s2, size_t len )
Compare two strings ignoring case.
The strncasecmp() function is similar to strcasecmp(), except it only compares the first len characters of s1.
Generated on Mon Feb 8 2016 23:59:10 for avr-libc by Doxygen

168 CONTENTS
Returns
The strncasecmp() function returns an integer less than, equal to, or greater than zero if s1 (or the first len
bytes thereof) is found, respectively, to be less than, to match, or be greater than s2. A consequence of the
ordering used by strncasecmp() is that if s1 is an initial substring of s2, then s1 is considered to be "less
than" s2.
23.11.3.26 char ∗strncat ( char ∗dest, const char ∗src, size_t len )
Concatenate two strings.
The strncat() function is similar to strcat(), except that only the first n characters of src are appended to dest.
Returns
The strncat() function returns a pointer to the resulting string dest.
23.11.3.27 int strncmp ( const char ∗s1, const char ∗s2, size_t len )
Compare two strings.
The strncmp() function is similar to strcmp(), except it only compares the first (at most) n characters of s1 and s2.
Returns
The strncmp() function returns an integer less than, equal to, or greater than zero if s1 (or the first n bytes
thereof) is found, respectively, to be less than, to match, or be greater than s2.
23.11.3.28 char ∗strncpy ( char ∗dest, const char ∗src, size_t len )
Copy a string.
The strncpy() function is similar to strcpy(), except that not more than n bytes of src are copied. Thus, if there is no
null byte among the first n bytes of src, the result will not be null-terminated.
In the case where the length of src is less than that of n, the remainder of dest will be padded with nulls.
Returns
The strncpy() function returns a pointer to the destination string dest.
23.11.3.29 size_t strnlen ( const char ∗src, size_t len )
Determine the length of a fixed-size string.
The strnlen function returns the number of characters in the string pointed to by src, not including the terminating
'\0' character, but at most len. In doing this, strnlen looks only at the first len characters at src and never beyond
src+len.
Returns
The strnlen function returns strlen(src), if that is less than len, or len if there is no '\0' character among the first
len characters pointed to by src.
23.11.3.30 char ∗strpbrk ( const char ∗s, const char ∗accept )
The strpbrk() function locates the first occurrence in the string sof any of the characters in the string accept.
Returns
The strpbrk() function returns a pointer to the character in sthat matches one of the characters in accept,
or NULL if no such character is found. The terminating zero is not considered as a part of string: if one or
both args are empty, the result will be NULL.
Generated on Mon Feb 8 2016 23:59:10 for avr-libc by Doxygen

23.11 <string.h>: Strings 169
23.11.3.31 char ∗strrchr ( const char ∗src, int val )
Locate character in string.
The strrchr() function returns a pointer to the last occurrence of the character val in the string src.
Here "character" means "byte" - these functions do not work with wide or multi-byte characters.
Returns
The strrchr() function returns a pointer to the matched character or NULL if the character is not found.
23.11.3.32 char ∗strrev ( char ∗s)
Reverse a string.
The strrev() function reverses the order of the string.
Returns
The strrev() function returns a pointer to the beginning of the reversed string.
23.11.3.33 char ∗strsep ( char ∗∗ sp, const char ∗delim )
Parse a string into tokens.
The strsep() function locates, in the string referenced by ∗sp, the first occurrence of any character in the string
delim (or the terminating '\0' character) and replaces it with a '\0'. The location of the next character after the
delimiter character (or NULL, if the end of the string was reached) is stored in ∗sp. An “empty'' field, i.e. one
caused by two adjacent delimiter characters, can be detected by comparing the location referenced by the pointer
returned in ∗sp to '\0'.
Returns
The strsep() function returns a pointer to the original value of ∗sp. If ∗sp is initially NULL,strsep() returns
NULL.
23.11.3.34 size_t strspn ( const char ∗s, const char ∗accept )
The strspn() function calculates the length of the initial segment of swhich consists entirely of characters in
accept.
Returns
The strspn() function returns the number of characters in the initial segment of swhich consist only of char-
acters from accept. The terminating zero is not considered as a part of string.
23.11.3.35 char ∗strstr ( const char ∗s1, const char ∗s2 )
Locate a substring.
The strstr() function finds the first occurrence of the substring s2 in the string s1. The terminating '\0' characters
are not compared.
Returns
The strstr() function returns a pointer to the beginning of the substring, or NULL if the substring is not found.
If s2 points to a string of zero length, the function returns s1.
Generated on Mon Feb 8 2016 23:59:10 for avr-libc by Doxygen

170 CONTENTS
23.11.3.36 char ∗strtok ( char ∗s, const char ∗delim )
Parses the string s into tokens.
strtok parses the string s into tokens. The first call to strtok should have s as its first argument. Subsequent calls
should have the first argument set to NULL. If a token ends with a delimiter, this delimiting character is overwritten
with a '\0' and a pointer to the next character is saved for the next call to strtok. The delimiter string delim may be
different for each call.
Returns
The strtok() function returns a pointer to the next token or NULL when no more tokens are found.
Note
strtok() is NOT reentrant. For a reentrant version of this function see strtok_r().
23.11.3.37 char ∗strtok_r ( char ∗string, const char ∗delim, char ∗∗ last )
Parses string into tokens.
strtok_r parses string into tokens. The first call to strtok_r should have string as its first argument. Subsequent calls
should have the first argument set to NULL. If a token ends with a delimiter, this delimiting character is overwritten
with a '\0' and a pointer to the next character is saved for the next call to strtok_r. The delimiter string delim may
be different for each call. last is a user allocated char∗pointer. It must be the same while parsing the same string.
strtok_r is a reentrant version of strtok().
Returns
The strtok_r() function returns a pointer to the next token or NULL when no more tokens are found.
23.11.3.38 char ∗strupr ( char ∗s)
Convert a string to upper case.
The strupr() function will convert a string to upper case. Only the lower case alphabetic characters [a .. z] are
converted. Non-alphabetic characters will not be changed.
Returns
The strupr() function returns a pointer to the converted string. The pointer is the same as that passed in since
the operation is perform in place.
Generated on Mon Feb 8 2016 23:59:10 for avr-libc by Doxygen

23.12 <time.h>: Time 171
23.12 <time.h>: Time
Data Structures
• struct tm
• struct week_date
Macros
• #define ONE_HOUR 3600
• #define ONE_DEGREE 3600
• #define ONE_DAY 86400
• #define UNIX_OFFSET 946684800
• #define NTP_OFFSET 3155673600
Typedefs
• typedef uint32_t time_t
Enumerations
• enum _WEEK_DAYS_ {
SUNDAY,MONDAY,TUESDAY,WEDNESDAY,
THURSDAY,FRIDAY,SATURDAY }
• enum _MONTHS_ {
JANUARY,FEBRUARY,MARCH,APRIL,
MAY,JUNE,JULY,AUGUST,
SEPTEMBER,OCTOBER,NOVEMBER,DECEMBER }
Functions
•time_t time (time_t ∗timer)
•int32_t difftime (time_t time1, time_t time0)
•time_t mktime (struct tm ∗timeptr)
•time_t mk_gmtime (const struct tm ∗timeptr)
• struct tm ∗gmtime (const time_t ∗timer)
• void gmtime_r (const time_t ∗timer, struct tm ∗timeptr)
• struct tm ∗localtime (const time_t ∗timer)
• void localtime_r (const time_t ∗timer, struct tm ∗timeptr)
• char ∗asctime (const struct tm ∗timeptr)
• void asctime_r (const struct tm ∗timeptr, char ∗buf)
• char ∗ctime (const time_t ∗timer)
• void ctime_r (const time_t ∗timer, char ∗buf)
• char ∗isotime (const struct tm ∗tmptr)
• void isotime_r (const struct tm ∗, char ∗)
• size_t strftime (char ∗s, size_t maxsize, const char ∗format, const struct tm ∗timeptr)
• void set_dst (int(∗)(const time_t ∗,int32_t ∗))
• void set_zone (int32_t)
• void set_system_time (time_t timestamp)
• void system_tick (void)
•uint8_t is_leap_year (int16_t year)
•uint8_t month_length (int16_t year, uint8_t month)
•uint8_t week_of_year (const struct tm ∗timeptr, uint8_t start)
•uint8_t week_of_month (const struct tm ∗timeptr, uint8_t start)
Generated on Mon Feb 8 2016 23:59:10 for avr-libc by Doxygen

172 CONTENTS
• struct week_date ∗iso_week_date (int year, int yday)
• void iso_week_date_r (int year, int yday, struct week_date ∗)
•uint32_t fatfs_time (const struct tm ∗timeptr)
• void set_position (int32_t latitude, int32_t longitude)
•int16_t equation_of_time (const time_t ∗timer)
•int32_t daylight_seconds (const time_t ∗timer)
•time_t solar_noon (const time_t ∗timer)
•time_t sun_rise (const time_t ∗timer)
•time_t sun_set (const time_t ∗timer)
• double solar_declination (const time_t ∗timer)
•int8_t moon_phase (const time_t ∗timer)
• unsigned long gm_sidereal (const time_t ∗timer)
• unsigned long lm_sidereal (const time_t ∗timer)
23.12.1 Detailed Description
#include <time.h>
Introduction to the Time functions
This file declares the time functions implemented in avr-libc.
The implementation aspires to conform with ISO/IEC 9899 (C90). However, due to limitations of the target processor
and the nature of its development environment, a practical implementation must of necessity deviate from the
standard.
Section 7.23.2.1 clock() The type clock_t, the macro CLOCKS_PER_SEC, and the function clock() are not imple-
mented. We consider these items belong to operating system code, or to application code when no operating
system is present.
Section 7.23.2.3 mktime() The standard specifies that mktime() should return (time_t) -1, if the time cannot be
represented. This implementation always returns a 'best effort' representation.
Section 7.23.2.4 time() The standard specifies that time() should return (time_t) -1, if the time is not available. Since
the application must initialize the time system, this functionality is not implemented.
Section 7.23.2.2, difftime() Due to the lack of a 64 bit double, the function difftime() returns a long integer. In most
cases this change will be invisible to the user, handled automatically by the compiler.
Section 7.23.1.4 struct tm Per the standard, struct tm->tm_isdst is greater than zero when Daylight Saving time is
in effect. This implementation further specifies that, when positive, the value of tm_isdst represents the amount time
is advanced during Daylight Saving time.
Section 7.23.3.5 strftime() Only the 'C' locale is supported, therefore the modifiers 'E' and 'O' are ignored. The 'Z'
conversion is also ignored, due to the lack of time zone name.
In addition to the above departures from the standard, there are some behaviors which are different from what is
often expected, though allowed under the standard.
There is no 'platform standard' method to obtain the current time, time zone, or daylight savings 'rules' in the AVR
environment. Therefore the application must initialize the time system with this information. The functions set_←-
zone(),set_dst(), and set_system_time() are provided for initialization. Once initialized, system time is maintained
by calling the function system_tick() at one second intervals.
Though not specified in the standard, it is often expected that time_t is a signed integer representing an offset in
seconds from Midnight Jan 1 1970... i.e. 'Unix time'. This implementation uses an unsigned 32 bit integer offset
from Midnight Jan 1 2000. The use of this 'epoch' helps to simplify the conversion functions, while the 32 bit
value allows time to be properly represented until Tue Feb 7 06:28:15 2136 UTC. The macros UNIX_OFFSET and
NTP_OFFSET are defined to assist in converting to and from Unix and NTP time stamps.
Unlike desktop counterparts, it is impractical to implement or maintain the 'zoneinfo' database. Therefore no attempt
is made to account for time zone, daylight saving, or leap seconds in past dates. All calculations are made according
to the currently configured time zone and daylight saving 'rule'.
Generated on Mon Feb 8 2016 23:59:10 for avr-libc by Doxygen

23.12 <time.h>: Time 173
In addition to C standard functions, re-entrant versions of ctime(),asctime(),gmtime() and localtime() are provided
which, in addition to being re-entrant, have the property of claiming less permanent storage in RAM. An additional
time conversion, isotime() and its re-entrant version, uses far less storage than either ctime() or asctime().
Along with the usual smattering of utility functions, such as is_leap_year(), this library includes a set of functions
related the sun and moon, as well as sidereal time functions.
23.12.2 Macro Definition Documentation
23.12.2.1 #define NTP_OFFSET 3155673600
Difference between the Y2K and the NTP epochs, in seconds. To convert a Y2K timestamp to NTP...
1 unsigned long ntp;
2 time_t y2k;
3
4 y2k = time(NULL);
5 ntp = y2k + NTP_OFFSET;
23.12.2.2 #define ONE_DAY 86400
One day, expressed in seconds
23.12.2.3 #define ONE_DEGREE 3600
Angular degree, expressed in arc seconds
23.12.2.4 #define ONE_HOUR 3600
One hour, expressed in seconds
23.12.2.5 #define UNIX_OFFSET 946684800
Difference between the Y2K and the UNIX epochs, in seconds. To convert a Y2K timestamp to UNIX...
1 long unix;
2 time_t y2k;
3
4 y2k = time(NULL);
5 unix = y2k + UNIX_OFFSET;
23.12.3 Typedef Documentation
23.12.3.1 typedef uint32_t time_t
time_t represents seconds elapsed from Midnight, Jan 1 2000 UTC (the Y2K 'epoch'). Its range allows this imple-
mentation to represent time up to Tue Feb 7 06:28:15 2136 UTC.
23.12.4 Enumeration Type Documentation
23.12.4.1 enum _MONTHS_
Enumerated labels for the months.
23.12.4.2 enum _WEEK_DAYS_
Enumerated labels for the days of the week.
23.12.5 Function Documentation
Generated on Mon Feb 8 2016 23:59:10 for avr-libc by Doxygen

174 CONTENTS
23.12.5.1 char∗asctime ( const struct tm ∗timeptr )
The asctime function converts the broken-down time of timeptr, into an ascii string in the form
Sun Mar 23 01:03:52 2013
23.12.5.2 void asctime_r ( const struct tm ∗timeptr, char ∗buf )
Re entrant version of asctime().
23.12.5.3 char∗ctime ( const time_t ∗timer )
The ctime function is equivalent to asctime(localtime(timer))
23.12.5.4 void ctime_r ( const time_t ∗timer, char ∗buf )
Re entrant version of ctime().
23.12.5.5 int32_t daylight_seconds ( const time_t ∗timer )
Computes the amount of time the sun is above the horizon, at the location of the observer.
NOTE: At observer locations inside a polar circle, this value can be zero during the winter, and can exceed ONE←-
_DAY during the summer.
The returned value is in seconds.
23.12.5.6 int32_t difftime ( time_t time1, time_t time0 )
The difftime function returns the difference between two binary time stamps, time1 - time0.
23.12.5.7 int16_t equation_of_time ( const time_t ∗timer )
Computes the difference between apparent solar time and mean solar time. The returned value is in seconds.
23.12.5.8 uint32_t fatfs_time ( const struct tm ∗timeptr )
Convert a Y2K time stamp into a FAT file system time stamp.
23.12.5.9 unsigned long gm_sidereal ( const time_t ∗timer )
Returns Greenwich Mean Sidereal Time, as seconds into the sidereal day. The returned value will range from 0
through 86399 seconds.
23.12.5.10 struct tm∗gmtime ( const time_t ∗timer )
The gmtime function converts the time stamp pointed to by timer into broken-down time, expressed as UTC.
23.12.5.11 void gmtime_r ( const time_t ∗timer, struct tm ∗timeptr )
Re entrant version of gmtime().
23.12.5.12 uint8_t is_leap_year ( int16_t year )
Return 1 if year is a leap year, zero if it is not.
23.12.5.13 struct week_date∗iso_week_date ( int year, int yday )
Return a week_date structure with the ISO_8601 week based date corresponding to the given year and day of year.
See http://en.wikipedia.org/wiki/ISO_week_date for more information.
Generated on Mon Feb 8 2016 23:59:10 for avr-libc by Doxygen

23.12 <time.h>: Time 175
23.12.5.14 void iso_week_date_r ( int year, int yday, struct week_date ∗)
Re-entrant version of iso-week_date.
23.12.5.15 char∗isotime ( const struct tm ∗tmptr )
The isotime function constructs an ascii string in the form
1 2013-03-23 01:03:52
23.12.5.16 void isotime_r ( const struct tm ∗,char ∗)
Re entrant version of isotime()
23.12.5.17 unsigned long lm_sidereal ( const time_t ∗timer )
Returns Local Mean Sidereal Time, as seconds into the sidereal day. The returned value will range from 0 through
86399 seconds.
23.12.5.18 struct tm∗localtime ( const time_t ∗timer )
The localtime function converts the time stamp pointed to by timer into broken-down time, expressed as Local time.
23.12.5.19 void localtime_r ( const time_t ∗timer, struct tm ∗timeptr )
Re entrant version of localtime().
23.12.5.20 time_t mk_gmtime ( const struct tm ∗timeptr )
This function 'compiles' the elements of a broken-down time structure, returning a binary time stamp. The elements
of timeptr are interpreted as representing UTC.
The original values of the tm_wday and tm_yday elements of the structure are ignored, and the original values of
the other elements are not restricted to the ranges stated for struct tm.
Unlike mktime(), this function DOES NOT modify the elements of timeptr.
23.12.5.21 time_t mktime ( struct tm ∗timeptr )
This function 'compiles' the elements of a broken-down time structure, returning a binary time stamp. The elements
of timeptr are interpreted as representing Local Time.
The original values of the tm_wday and tm_yday elements of the structure are ignored, and the original values of
the other elements are not restricted to the ranges stated for struct tm.
On successful completion, the values of all elements of timeptr are set to the appropriate range.
23.12.5.22 uint8_t month_length ( int16_t year, uint8_t month )
Return the length of month, given the year and month, where month is in the range 1 to 12.
23.12.5.23 int8_t moon_phase ( const time_t ∗timer )
Returns an approximation to the phase of the moon. The sign of the returned value indicates a waning or waxing
phase. The magnitude of the returned value indicates the percentage illumination.
23.12.5.24 void set_dst ( int(∗)(const time_t ∗,int32_t ∗) )
Specify the Daylight Saving function.
The Daylight Saving function should examine its parameters to determine whether Daylight Saving is in effect, and
return a value appropriate for tm_isdst.
Generated on Mon Feb 8 2016 23:59:10 for avr-libc by Doxygen

176 CONTENTS
Working examples for the USA and the EU are available..
1 #include <util/eu_dst.h>
for the European Union, and
1 #include <util/usa_dst.h>
for the United States
If a Daylight Saving function is not specified, the system will ignore Daylight Saving.
23.12.5.25 void set_position ( int32_t latitude, int32_t longitude )
Set the geographic coordinates of the 'observer', for use with several of the following functions. Parameters are
passed as seconds of North Latitude, and seconds of East Longitude.
For New York City...
1 set_position( 40.7142 *ONE_DEGREE, -74.0064 *ONE_DEGREE);
23.12.5.26 void set_system_time ( time_t timestamp )
Initialize the system time. Examples are...
From a Clock / Calendar type RTC:
1 struct tm rtc_time;
2
3 read_rtc(&rtc_time);
4 rtc_time.tm_isdst = 0;
5 set_system_time( mktime(&rtc_time) );
From a Network Time Protocol time stamp:
1 set_system_time(ntp_timestamp - NTP_OFFSET);
From a UNIX time stamp:
1 set_system_time(unix_timestamp - UNIX_OFFSET);
23.12.5.27 void set_zone ( int32_t )
Set the 'time zone'. The parameter is given in seconds East of the Prime Meridian. Example for New York City:
1 set_zone(-5 *ONE_HOUR);
If the time zone is not set, the time system will operate in UTC only.
23.12.5.28 double solar_declination ( const time_t ∗timer )
Returns the declination of the sun in radians.
23.12.5.29 time_t solar_noon ( const time_t ∗timer )
Computes the time of solar noon, at the location of the observer.
23.12.5.30 size_t strftime ( char ∗s, size_t maxsize, const char ∗format, const struct tm ∗timeptr )
A complete description of strftime() is beyond the pale of this document. Refer to ISO/IEC document 9899 for
details.
All conversions are made using the 'C Locale', ignoring the E or O modifiers. Due to the lack of a time zone 'name',
the 'Z' conversion is also ignored.
Generated on Mon Feb 8 2016 23:59:10 for avr-libc by Doxygen

23.12 <time.h>: Time 177
23.12.5.31 time_t sun_rise ( const time_t ∗timer )
Return the time of sunrise, at the location of the observer. See the note about daylight_seconds().
23.12.5.32 time_t sun_set ( const time_t ∗timer )
Return the time of sunset, at the location of the observer. See the note about daylight_seconds().
23.12.5.33 void system_tick ( void )
Maintain the system time by calling this function at a rate of 1 Hertz.
It is anticipated that this function will typically be called from within an Interrupt Service Routine, (though that is not
required). It therefore includes code which makes it simple to use from within a 'Naked' ISR, avoiding the cost of
saving and restoring all the cpu registers.
Such an ISR may resemble the following example...
1 ISR(RTC_OVF_vect, ISR_NAKED)
2 {
3 system_tick();
4 reti();
5 }
23.12.5.34 time_t time ( time_t ∗timer )
The time function returns the systems current time stamp. If timer is not a null pointer, the return value is also
assigned to the object it points to.
23.12.5.35 uint8_t week_of_month ( const struct tm ∗timeptr, uint8_t start )
Return the calendar week of month, where the first week is considered to begin on the day of week specified by
'start'. The returned value may range from zero to 5.
23.12.5.36 uint8_t week_of_year ( const struct tm ∗timeptr, uint8_t start )
Return the calendar week of year, where week 1 is considered to begin on the day of week specified by 'start'. The
returned value may range from zero to 52.
Generated on Mon Feb 8 2016 23:59:10 for avr-libc by Doxygen

178 CONTENTS
23.13 <avr/boot.h>: Bootloader Support Utilities
Macros
• #define BOOTLOADER_SECTION __attribute__ ((section (".bootloader")))
• #define boot_spm_interrupt_enable() (__SPM_REG |= (uint8_t)_BV(SPMIE))
• #define boot_spm_interrupt_disable() (__SPM_REG &= (uint8_t)∼_BV(SPMIE))
• #define boot_is_spm_interrupt() (__SPM_REG & (uint8_t)_BV(SPMIE))
• #define boot_rww_busy() (__SPM_REG & (uint8_t)_BV(__COMMON_ASB))
• #define boot_spm_busy() (__SPM_REG & (uint8_t)_BV(__SPM_ENABLE))
• #define boot_spm_busy_wait() do{}while(boot_spm_busy())
• #define GET_LOW_FUSE_BITS (0x0000)
• #define GET_LOCK_BITS (0x0001)
• #define GET_EXTENDED_FUSE_BITS (0x0002)
• #define GET_HIGH_FUSE_BITS (0x0003)
• #define boot_lock_fuse_bits_get(address)
• #define boot_signature_byte_get(addr)
• #define boot_page_fill(address, data) __boot_page_fill_normal(address, data)
• #define boot_page_erase(address) __boot_page_erase_normal(address)
• #define boot_page_write(address) __boot_page_write_normal(address)
• #define boot_rww_enable() __boot_rww_enable()
• #define boot_lock_bits_set(lock_bits) __boot_lock_bits_set(lock_bits)
• #define boot_page_fill_safe(address, data)
• #define boot_page_erase_safe(address)
• #define boot_page_write_safe(address)
• #define boot_rww_enable_safe()
• #define boot_lock_bits_set_safe(lock_bits)
23.13.1 Detailed Description
#include <avr/io.h>
#include <avr/boot.h>
The macros in this module provide a C language interface to the bootloader support functionality of certain AVR
processors. These macros are designed to work with all sizes of flash memory.
Global interrupts are not automatically disabled for these macros. It is left up to the programmer to do this. See
the code example below. Also see the processor datasheet for caveats on having global interrupts enabled during
writing of the Flash.
Note
Not all AVR processors provide bootloader support. See your processor datasheet to see if it provides boot-
loader support.
Todo From email with Marek: On smaller devices (all except ATmega64/128), __SPM_REG is in the I/O space,
accessible with the shorter "in" and "out" instructions - since the boot loader has a limited size, this could be
an important optimization.
API Usage Example
The following code shows typical usage of the boot API.
#include <inttypes.h>
#include <avr/interrupt.h>
#include <avr/pgmspace.h>
void boot_program_page (uint32_t page, uint8_t *buf)
{
uint16_t i;
Generated on Mon Feb 8 2016 23:59:10 for avr-libc by Doxygen

23.13 <avr/boot.h>: Bootloader Support Utilities 179
uint8_t sreg;
// Disable interrupts.
sreg = SREG;
cli();
eeprom_busy_wait ();
boot_page_erase (page);
boot_spm_busy_wait (); // Wait until the memory is erased.
for (i=0; i<SPM_PAGESIZE; i+=2)
{
// Set up little-endian word.
uint16_t w = *buf++;
w += (*buf++) << 8;
boot_page_fill (page + i, w);
}
boot_page_write (page); // Store buffer in flash page.
boot_spm_busy_wait(); // Wait until the memory is written.
// Reenable RWW-section again. We need this if we want to jump back
// to the application after bootloading.
boot_rww_enable ();
// Re-enable interrupts (if they were ever enabled).
SREG = sreg;
}
23.13.2 Macro Definition Documentation
23.13.2.1 #define boot_is_spm_interrupt( ) (__SPM_REG & (uint8_t)_BV(SPMIE))
Check if the SPM interrupt is enabled.
23.13.2.2 #define boot_lock_bits_set( lock_bits ) __boot_lock_bits_set(lock_bits)
Set the bootloader lock bits.
Parameters
lock_bits A mask of which Boot Loader Lock Bits to set.
Note
In this context, a 'set bit' will be written to a zero value. Note also that only BLBxx bits can be programmed by
this command.
For example, to disallow the SPM instruction from writing to the Boot Loader memory section of flash, you would
use this macro as such:
1 boot_lock_bits_set (_BV (BLB11));
Note
Like any lock bits, the Boot Loader Lock Bits, once set, cannot be cleared again except by a chip erase which
will in turn also erase the boot loader itself.
23.13.2.3 #define boot_lock_bits_set_safe( lock_bits )
Value:
do {\
boot_spm_busy_wait(); \
Generated on Mon Feb 8 2016 23:59:10 for avr-libc by Doxygen

180 CONTENTS
eeprom_busy_wait(); \
boot_lock_bits_set (lock_bits); \
}while (0)
Same as boot_lock_bits_set() except waits for eeprom and spm operations to complete before setting the lock bits.
23.13.2.4 #define boot_lock_fuse_bits_get( address )
Value:
(__extension__({ \
uint8_t __result; \
__asm__ __volatile__ \
(\
"sts %1, %2\n\t" \
"lpm %0, Z\n\t" \
:"=r" (__result) \
:"i" (_SFR_MEM_ADDR(__SPM_REG)), \
"r" ((uint8_t)(__BOOT_LOCK_BITS_SET)), \
"z" ((uint16_t)(address)) \
); \
__result; \
}))
Read the lock or fuse bits at address.
Parameter address can be any of GET_LOW_FUSE_BITS, GET_LOCK_BITS, GET_EXTENDED_FUSE_BITS,
or GET_HIGH_FUSE_BITS.
Note
The lock and fuse bits returned are the physical values, i.e. a bit returned as 0 means the corresponding fuse
or lock bit is programmed.
23.13.2.5 #define boot_page_erase( address ) __boot_page_erase_normal(address)
Erase the flash page that contains address.
Note
address is a byte address in flash, not a word address.
23.13.2.6 #define boot_page_erase_safe( address )
Value:
do {\
boot_spm_busy_wait(); \
eeprom_busy_wait(); \
boot_page_erase (address); \
}while (0)
Same as boot_page_erase() except it waits for eeprom and spm operations to complete before erasing the page.
23.13.2.7 #define boot_page_fill( address, data ) __boot_page_fill_normal(address, data)
Fill the bootloader temporary page buffer for flash address with data word.
Note
The address is a byte address. The data is a word. The AVR writes data to the buffer a word at a time, but
addresses the buffer per byte! So, increment your address by 2 between calls, and send 2 data bytes in a
word format! The LSB of the data is written to the lower address; the MSB of the data is written to the higher
address.
Generated on Mon Feb 8 2016 23:59:10 for avr-libc by Doxygen

23.13 <avr/boot.h>: Bootloader Support Utilities 181
23.13.2.8 #define boot_page_fill_safe( address, data )
Value:
do {\
boot_spm_busy_wait(); \
eeprom_busy_wait(); \
boot_page_fill(address, data); \
}while (0)
Same as boot_page_fill() except it waits for eeprom and spm operations to complete before filling the page.
23.13.2.9 #define boot_page_write( address ) __boot_page_write_normal(address)
Write the bootloader temporary page buffer to flash page that contains address.
Note
address is a byte address in flash, not a word address.
23.13.2.10 #define boot_page_write_safe( address )
Value:
do {\
boot_spm_busy_wait(); \
eeprom_busy_wait(); \
boot_page_write (address); \
}while (0)
Same as boot_page_write() except it waits for eeprom and spm operations to complete before writing the page.
23.13.2.11 #define boot_rww_busy( ) (__SPM_REG & (uint8_t)_BV(__COMMON_ASB))
Check if the RWW section is busy.
23.13.2.12 #define boot_rww_enable( ) __boot_rww_enable()
Enable the Read-While-Write memory section.
23.13.2.13 #define boot_rww_enable_safe( )
Value:
do {\
boot_spm_busy_wait(); \
eeprom_busy_wait(); \
boot_rww_enable(); \
}while (0)
Same as boot_rww_enable() except waits for eeprom and spm operations to complete before enabling the RWW
mameory.
23.13.2.14 #define boot_signature_byte_get( addr )
Value:
(__extension__({ \
uint8_t __result; \
__asm__ __volatile__ \
(\
"sts %1, %2\n\t" \
"lpm %0, Z" "\n\t" \
:"=r" (__result) \
:"i" (_SFR_MEM_ADDR(__SPM_REG)), \
"r" ((uint8_t)(__BOOT_SIGROW_READ)), \
"z" ((uint16_t)(addr)) \
); \
__result; \
}))
Generated on Mon Feb 8 2016 23:59:10 for avr-libc by Doxygen

182 CONTENTS
Read the Signature Row byte at address. For some MCU types, this function can also retrieve the factory-stored
oscillator calibration bytes.
Parameter address can be 0-0x1f as documented by the datasheet.
Note
The values are MCU type dependent.
23.13.2.15 #define boot_spm_busy( ) (__SPM_REG & (uint8_t)_BV(__SPM_ENABLE))
Check if the SPM instruction is busy.
23.13.2.16 #define boot_spm_busy_wait( ) do{}while(boot_spm_busy())
Wait while the SPM instruction is busy.
23.13.2.17 #define boot_spm_interrupt_disable( ) (__SPM_REG &= (uint8_t)∼_BV(SPMIE))
Disable the SPM interrupt.
23.13.2.18 #define boot_spm_interrupt_enable( ) (__SPM_REG |= (uint8_t)_BV(SPMIE))
Enable the SPM interrupt.
23.13.2.19 #define BOOTLOADER_SECTION __attribute__ ((section (".bootloader")))
Used to declare a function or variable to be placed into a new section called .bootloader. This section and its
contents can then be relocated to any address (such as the bootloader NRWW area) at link-time.
23.13.2.20 #define GET_EXTENDED_FUSE_BITS (0x0002)
address to read the extended fuse bits, using boot_lock_fuse_bits_get
23.13.2.21 #define GET_HIGH_FUSE_BITS (0x0003)
address to read the high fuse bits, using boot_lock_fuse_bits_get
23.13.2.22 #define GET_LOCK_BITS (0x0001)
address to read the lock bits, using boot_lock_fuse_bits_get
23.13.2.23 #define GET_LOW_FUSE_BITS (0x0000)
address to read the low fuse bits, using boot_lock_fuse_bits_get
Generated on Mon Feb 8 2016 23:59:10 for avr-libc by Doxygen

23.14 <avr/cpufunc.h>: Special AVR CPU functions 183
23.14 <avr/cpufunc.h>: Special AVR CPU functions
Macros
• #define _NOP()
• #define _MemoryBarrier()
23.14.1 Detailed Description
#include <avr/cpufunc.h>
This header file contains macros that access special functions of the AVR CPU which do not fit into any of the other
header files.
23.14.2 Macro Definition Documentation
23.14.2.1 #define _MemoryBarrier( )
Implement a read/write memory barrier. A memory barrier instructs the compiler to not cache any memory data in
registers beyond the barrier. This can sometimes be more effective than blocking certain optimizations by declaring
some object with a volatile qualifier.
See Problems with reordering code for things to be taken into account with respect to compiler optimizations.
23.14.2.2 #define _NOP( )
Execute a no operation (NOP) CPU instruction. This should not be used to implement delays, better use the
functions from <util/delay_basic.h>or <util/delay.h>for this. For debugging purposes, a NOP can be useful
to have an instruction that is guaranteed to be not optimized away by the compiler, so it can always become a
breakpoint in the debugger.
Generated on Mon Feb 8 2016 23:59:10 for avr-libc by Doxygen

184 CONTENTS
23.15 <avr/eeprom.h>: EEPROM handling
Macros
• #define EEMEM __attribute__((section(".eeprom")))
• #define eeprom_is_ready()
• #define eeprom_busy_wait() do {} while (!eeprom_is_ready())
Functions
•uint8_t eeprom_read_byte (const uint8_t ∗__p) __ATTR_PURE__
•uint16_t eeprom_read_word (const uint16_t ∗__p) __ATTR_PURE__
•uint32_t eeprom_read_dword (const uint32_t ∗__p) __ATTR_PURE__
• float eeprom_read_float (const float ∗__p) __ATTR_PURE__
• void eeprom_read_block (void ∗__dst, const void ∗__src, size_t __n)
• void eeprom_write_byte (uint8_t ∗__p, uint8_t __value)
• void eeprom_write_word (uint16_t ∗__p, uint16_t __value)
• void eeprom_write_dword (uint32_t ∗__p, uint32_t __value)
• void eeprom_write_float (float ∗__p, float __value)
• void eeprom_write_block (const void ∗__src, void ∗__dst, size_t __n)
• void eeprom_update_byte (uint8_t ∗__p, uint8_t __value)
• void eeprom_update_word (uint16_t ∗__p, uint16_t __value)
• void eeprom_update_dword (uint32_t ∗__p, uint32_t __value)
• void eeprom_update_float (float ∗__p, float __value)
• void eeprom_update_block (const void ∗__src, void ∗__dst, size_t __n)
IAR C compatibility defines
• #define _EEPUT(addr, val) eeprom_write_byte ((uint8_t ∗)(addr), (uint8_t)(val))
• #define __EEPUT(addr, val) eeprom_write_byte ((uint8_t ∗)(addr), (uint8_t)(val))
• #define _EEGET(var, addr) (var) = eeprom_read_byte ((const uint8_t ∗)(addr))
• #define __EEGET(var, addr) (var) = eeprom_read_byte ((const uint8_t ∗)(addr))
23.15.1 Detailed Description
#include <avr/eeprom.h>
This header file declares the interface to some simple library routines suitable for handling the data EEPROM
contained in the AVR microcontrollers. The implementation uses a simple polled mode interface. Applications that
require interrupt-controlled EEPROM access to ensure that no time will be wasted in spinloops will have to deploy
their own implementation.
Notes:
• In addition to the write functions there is a set of update ones. This functions read each byte first and skip
the burning if the old value is the same with new. The scaning direction is from high address to low, to obtain
quick return in common cases.
• All of the read/write functions first make sure the EEPROM is ready to be accessed. Since this may cause
long delays if a write operation is still pending, time-critical applications should first poll the EEPROM e. g.
using eeprom_is_ready() before attempting any actual I/O. But this functions are not wait until SELFPRGEN
in SPMCSR becomes zero. Do this manually, if your softwate contains the Flash burning.
Generated on Mon Feb 8 2016 23:59:10 for avr-libc by Doxygen

23.15 <avr/eeprom.h>: EEPROM handling 185
• As these functions modify IO registers, they are known to be non-reentrant. If any of these functions are used
from both, standard and interrupt context, the applications must ensure proper protection (e.g. by disabling
interrupts before accessing them).
• All write functions force erase_and_write programming mode.
• For Xmega the EEPROM start address is 0, like other architectures. The reading functions add the 0x2000
value to use EEPROM mapping into data space.
23.15.2 Macro Definition Documentation
23.15.2.1 #define __EEGET( var, addr ) (var) = eeprom_read_byte ((const uint8_t ∗)(addr))
Read a byte from EEPROM. Compatibility define for IAR C.
23.15.2.2 #define __EEPUT( addr, val )eeprom_write_byte ((uint8_t ∗)(addr), (uint8_t)(val))
Write a byte to EEPROM. Compatibility define for IAR C.
23.15.2.3 #define _EEGET( var, addr ) (var) = eeprom_read_byte ((const uint8_t ∗)(addr))
Read a byte from EEPROM. Compatibility define for IAR C.
23.15.2.4 #define _EEPUT( addr, val )eeprom_write_byte ((uint8_t ∗)(addr), (uint8_t)(val))
Write a byte to EEPROM. Compatibility define for IAR C.
23.15.2.5 #define EEMEM __attribute__((section(".eeprom")))
Attribute expression causing a variable to be allocated within the .eeprom section.
23.15.2.6 #define eeprom_busy_wait( ) do {} while (!eeprom_is_ready())
Loops until the eeprom is no longer busy.
Returns
Nothing.
23.15.2.7 #define eeprom_is_ready( )
Returns
1 if EEPROM is ready for a new read/write operation, 0 if not.
23.15.3 Function Documentation
23.15.3.1 void eeprom_read_block ( void ∗__dst, const void ∗__src, size_t __n )
Read a block of __n bytes from EEPROM address __src to SRAM __dst.
23.15.3.2 uint8_t eeprom_read_byte ( const uint8_t ∗__p )
Read one byte from EEPROM address __p.
23.15.3.3 uint32_t eeprom_read_dword ( const uint32_t ∗__p )
Read one 32-bit double word (little endian) from EEPROM address __p.
23.15.3.4 float eeprom_read_float ( const float ∗__p )
Read one float value (little endian) from EEPROM address __p.
Generated on Mon Feb 8 2016 23:59:10 for avr-libc by Doxygen

186 CONTENTS
23.15.3.5 uint16_t eeprom_read_word ( const uint16_t ∗__p )
Read one 16-bit word (little endian) from EEPROM address __p.
23.15.3.6 void eeprom_update_block ( const void ∗__src, void ∗__dst, size_t __n )
Update a block of __n bytes to EEPROM address __dst from __src.
Note
The argument order is mismatch with common functions like strcpy().
23.15.3.7 void eeprom_update_byte ( uint8_t ∗__p, uint8_t __value )
Update a byte __value to EEPROM address __p.
23.15.3.8 void eeprom_update_dword ( uint32_t ∗__p, uint32_t __value )
Update a 32-bit double word __value to EEPROM address __p.
23.15.3.9 void eeprom_update_float ( float ∗__p, float __value )
Update a float __value to EEPROM address __p.
23.15.3.10 void eeprom_update_word ( uint16_t ∗__p, uint16_t __value )
Update a word __value to EEPROM address __p.
23.15.3.11 void eeprom_write_block ( const void ∗__src, void ∗__dst, size_t __n )
Write a block of __n bytes to EEPROM address __dst from __src.
Note
The argument order is mismatch with common functions like strcpy().
23.15.3.12 void eeprom_write_byte ( uint8_t ∗__p, uint8_t __value )
Write a byte __value to EEPROM address __p.
23.15.3.13 void eeprom_write_dword ( uint32_t ∗__p, uint32_t __value )
Write a 32-bit double word __value to EEPROM address __p.
23.15.3.14 void eeprom_write_float ( float ∗__p, float __value )
Write a float __value to EEPROM address __p.
23.15.3.15 void eeprom_write_word ( uint16_t ∗__p, uint16_t __value )
Write a word __value to EEPROM address __p.
Generated on Mon Feb 8 2016 23:59:10 for avr-libc by Doxygen

23.16 <avr/fuse.h>: Fuse Support 187
23.16 <avr/fuse.h>: Fuse Support
Introduction
The Fuse API allows a user to specify the fuse settings for the specific AVR device they are compiling for. These
fuse settings will be placed in a special section in the ELF output file, after linking.
Programming tools can take advantage of the fuse information embedded in the ELF file, by extracting this informa-
tion and determining if the fuses need to be programmed before programming the Flash and EEPROM memories.
This also allows a single ELF file to contain all the information needed to program an AVR.
To use the Fuse API, include the <avr/io.h>header file, which in turn automatically includes the individual I/O
header file and the <avr/fuse.h>file. These other two files provides everything necessary to set the AVR fuses.
Fuse API
Each I/O header file must define the FUSE_MEMORY_SIZE macro which is defined to the number of fuse bytes
that exist in the AVR device.
A new type, __fuse_t, is defined as a structure. The number of fields in this structure are determined by the number
of fuse bytes in the FUSE_MEMORY_SIZE macro.
If FUSE_MEMORY_SIZE == 1, there is only a single field: byte, of type unsigned char.
If FUSE_MEMORY_SIZE == 2, there are two fields: low, and high, of type unsigned char.
If FUSE_MEMORY_SIZE == 3, there are three fields: low, high, and extended, of type unsigned char.
If FUSE_MEMORY_SIZE >3, there is a single field: byte, which is an array of unsigned char with the size of the
array being FUSE_MEMORY_SIZE.
A convenience macro, FUSEMEM, is defined as a GCC attribute for a custom-named section of ".fuse".
A convenience macro, FUSES, is defined that declares a variable, __fuse, of type __fuse_t with the attribute defined
by FUSEMEM. This variable allows the end user to easily set the fuse data.
Note
If a device-specific I/O header file has previously defined FUSEMEM, then FUSEMEM is not redefined. If a
device-specific I/O header file has previously defined FUSES, then FUSES is not redefined.
Each AVR device I/O header file has a set of defined macros which specify the actual fuse bits available on that
device. The AVR fuses have inverted values, logical 1 for an unprogrammed (disabled) bit and logical 0 for a
programmed (enabled) bit. The defined macros for each individual fuse bit represent this in their definition by a
bit-wise inversion of a mask. For example, the FUSE_EESAVE fuse in the ATmega128 is defined as:
#define FUSE_EESAVE ~_BV(3)
Note
The _BV macro creates a bit mask from a bit number. It is then inverted to represent logical values for a fuse
memory byte.
To combine the fuse bits macros together to represent a whole fuse byte, use the bitwise AND operator, like so:
(FUSE_BOOTSZ0 & FUSE_BOOTSZ1 & FUSE_EESAVE & FUSE_SPIEN & FUSE_JTAGEN)
Each device I/O header file also defines macros that provide default values for each fuse byte that is available.
LFUSE_DEFAULT is defined for a Low Fuse byte. HFUSE_DEFAULT is defined for a High Fuse byte. EFUSE_←-
DEFAULT is defined for an Extended Fuse byte.
If FUSE_MEMORY_SIZE >3, then the I/O header file defines macros that provide default values for each fuse byte
like so: FUSE0_DEFAULT FUSE1_DEFAULT FUSE2_DEFAULT FUSE3_DEFAULT FUSE4_DEFAULT ....
Generated on Mon Feb 8 2016 23:59:10 for avr-libc by Doxygen

188 CONTENTS
API Usage Example
Putting all of this together is easy. Using C99's designated initializers:
#include <avr/io.h>
FUSES =
{
.low = LFUSE_DEFAULT,
.high = (FUSE_BOOTSZ0 & FUSE_BOOTSZ1 & FUSE_EESAVE & FUSE_SPIEN & FUSE_JTAGEN),
.extended = EFUSE_DEFAULT,
};
int main(void)
{
return 0;
}
Or, using the variable directly instead of the FUSES macro,
#include <avr/io.h>
__fuse_t __fuse __attribute__((section (".fuse"))) =
{
.low = LFUSE_DEFAULT,
.high = (FUSE_BOOTSZ0 & FUSE_BOOTSZ1 & FUSE_EESAVE & FUSE_SPIEN & FUSE_JTAGEN),
.extended = EFUSE_DEFAULT,
};
int main(void)
{
return 0;
}
If you are compiling in C++, you cannot use the designated intializers so you must do:
#include <avr/io.h>
FUSES =
{
LFUSE_DEFAULT, // .low
(FUSE_BOOTSZ0 & FUSE_BOOTSZ1 & FUSE_EESAVE & FUSE_SPIEN & FUSE_JTAGEN), // .high
EFUSE_DEFAULT, // .extended
};
int main(void)
{
return 0;
}
However there are a number of caveats that you need to be aware of to use this API properly.
Be sure to include <avr/io.h>to get all of the definitions for the API. The FUSES macro defines a global variable to
store the fuse data. This variable is assigned to its own linker section. Assign the desired fuse values immediately
in the variable initialization.
The .fuse section in the ELF file will get its values from the initial variable assignment ONLY. This means that you
can NOT assign values to this variable in functions and the new values will not be put into the ELF .fuse section.
The global variable is declared in the FUSES macro has two leading underscores, which means that it is reserved
for the "implementation", meaning the library, so it will not conflict with a user-named variable.
You must initialize ALL fields in the __fuse_t structure. This is because the fuse bits in all bytes default to a logical
1, meaning unprogrammed. Normal uninitialized data defaults to all locgial zeros. So it is vital that all fuse bytes are
initialized, even with default data. If they are not, then the fuse bits may not programmed to the desired settings.
Be sure to have the -mmcu=device flag in your compile command line and your linker command line to have the
correct device selected and to have the correct I/O header file included when you include <avr/io.h>.
You can print out the contents of the .fuse section in the ELF file by using this command line:
avr-objdump -s -j .fuse <ELF file>
Generated on Mon Feb 8 2016 23:59:10 for avr-libc by Doxygen

23.16 <avr/fuse.h>: Fuse Support 189
The section contents shows the address on the left, then the data going from lower address to a higher address,
left to right.
Generated on Mon Feb 8 2016 23:59:10 for avr-libc by Doxygen

190 CONTENTS
23.17 <avr/interrupt.h>: Interrupts
Global manipulation of the interrupt flag
The global interrupt flag is maintained in the I bit of the status register (SREG).
Handling interrupts frequently requires attention regarding atomic access to objects that could be altered by code
running within an interrupt context, see <util/atomic.h>.
Frequently, interrupts are being disabled for periods of time in order to perform certain operations without being dis-
turbed; see Problems with reordering code for things to be taken into account with respect to compiler optimizations.
• #define sei()
• #define cli()
Macros for writing interrupt handler functions
• #define ISR(vector, attributes)
• #define SIGNAL(vector)
• #define EMPTY_INTERRUPT(vector)
• #define ISR_ALIAS(vector, target_vector)
• #define reti()
• #define BADISR_vect
ISR attributes
• #define ISR_BLOCK
• #define ISR_NOBLOCK
• #define ISR_NAKED
• #define ISR_ALIASOF(target_vector)
23.17.1 Detailed Description
Note
This discussion of interrupts was originally taken from Rich Neswold's document. See Acknowledgments.
Introduction to avr-libc's interrupt handling
It's nearly impossible to find compilers that agree on how to handle interrupt code. Since the C language tries to
stay away from machine dependent details, each compiler writer is forced to design their method of support.
In the AVR-GCC environment, the vector table is predefined to point to interrupt routines with predetermined names.
By using the appropriate name, your routine will be called when the corresponding interrupt occurs. The device
library provides a set of default interrupt routines, which will get used if you don't define your own.
Patching into the vector table is only one part of the problem. The compiler uses, by convention, a set of registers
when it's normally executing compiler-generated code. It's important that these registers, as well as the status
register, get saved and restored. The extra code needed to do this is enabled by tagging the interrupt function with
__attribute__((signal)).
These details seem to make interrupt routines a little messy, but all these details are handled by the Interrupt API.
An interrupt routine is defined with ISR(). This macro register and mark the routine as an interrupt handler for the
specified peripheral. The following is an example definition of a handler for the ADC interrupt.
#include <avr/interrupt.h>
ISR(ADC_vect)
{
// user code here
}
Generated on Mon Feb 8 2016 23:59:10 for avr-libc by Doxygen

23.17 <avr/interrupt.h>: Interrupts 191
Refer to the chapter explaining assembler programming for an explanation about interrupt routines written solely in
assembler language.
Catch-all interrupt vector
If an unexpected interrupt occurs (interrupt is enabled and no handler is installed, which usually indicates a bug),
then the default action is to reset the device by jumping to the reset vector. You can override this by supplying a
function named BADISR_vect which should be defined with ISR() as such. (The name BADISR_vect is actually
an alias for __vector_default. The latter must be used inside assembly code in case <avr/interrupt.h>is not
included.)
#include <avr/interrupt.h>
ISR(BADISR_vect)
{
// user code here
}
Nested interrupts
The AVR hardware clears the global interrupt flag in SREG before entering an interrupt vector. Thus, normally
interrupts will remain disabled inside the handler until the handler exits, where the RETI instruction (that is emitted
by the compiler as part of the normal function epilogue for an interrupt handler) will eventually re-enable further
interrupts. For that reason, interrupt handlers normally do not nest. For most interrupt handlers, this is the desired
behaviour, for some it is even required in order to prevent infinitely recursive interrupts (like UART interrupts, or
level-triggered external interrupts). In rare circumstances though it might be desired to re-enable the global interrupt
flag as early as possible in the interrupt handler, in order to not defer any other interrupt more than absolutely
needed. This could be done using an sei() instruction right at the beginning of the interrupt handler, but this still
leaves few instructions inside the compiler-generated function prologue to run with global interrupts disabled. The
compiler can be instructed to insert an SEI instruction right at the beginning of an interrupt handler by declaring the
handler the following way:
ISR(XXX_vect, ISR_NOBLOCK)
{
...
}
where XXX_vect is the name of a valid interrupt vector for the MCU type in question, as explained below.
Two vectors sharing the same code
In some circumstances, the actions to be taken upon two different interrupts might be completely identical so a
single implementation for the ISR would suffice. For example, pin-change interrupts arriving from two different ports
could logically signal an event that is independent from the actual port (and thus interrupt vector) where it happened.
Sharing interrupt vector code can be accomplished using the ISR_ALIASOF() attribute to the ISR macro:
ISR(PCINT0_vect)
{
...
// Code to handle the event.
}
ISR(PCINT1_vect, ISR_ALIASOF(PCINT0_vect));
Note
There is no body to the aliased ISR.
Note that the ISR_ALIASOF() feature requires GCC 4.2 or above (or a patched version of GCC 4.1.x). See the
documentation of the ISR_ALIAS() macro for an implementation which is less elegant but could be applied to all
compiler versions.
Generated on Mon Feb 8 2016 23:59:10 for avr-libc by Doxygen

192 CONTENTS
Empty interrupt service routines
In rare circumstances, in interrupt vector does not need any code to be implemented at all. The vector must be
declared anyway, so when the interrupt triggers it won't execute the BADISR_vect code (which by default restarts
the application).
This could for example be the case for interrupts that are solely enabled for the purpose of getting the controller out
of sleep_mode().
A handler for such an interrupt vector can be declared using the EMPTY_INTERRUPT() macro:
EMPTY_INTERRUPT(ADC_vect);
Note
There is no body to this macro.
Manually defined ISRs
In some circumstances, the compiler-generated prologue and epilogue of the ISR might not be optimal for the job,
and a manually defined ISR could be considered particularly to speedup the interrupt handling.
One solution to this could be to implement the entire ISR as manual assembly code in a separate (assembly) file.
See Combining C and assembly source files for an example of how to implement it that way.
Another solution is to still implement the ISR in C language but take over the compiler's job of generating the
prologue and epilogue. This can be done using the ISR_NAKED attribute to the ISR() macro. Note that the
compiler does not generate anything as prologue or epilogue, so the final reti() must be provided by the actual
implementation. SREG must be manually saved if the ISR code modifies it, and the compiler-implied assumption of
__zero_reg__ always being 0 could be wrong (e. g. when interrupting right after of a MUL instruction).
ISR(TIMER1_OVF_vect, ISR_NAKED)
{
PORTB |= _BV(0); // results in SBI which does not affect SREG
reti();
}
Choosing the vector: Interrupt vector names
The interrupt is chosen by supplying one of the symbols in following table.
There are currently two different styles present for naming the vectors. One form uses names starting with SIG_,
followed by a relatively verbose but arbitrarily chosen name describing the interrupt vector. This has been the only
available style in avr-libc up to version 1.2.x.
Starting with avr-libc version 1.4.0, a second style of interrupt vector names has been added, where a short phrase
for the vector description is followed by _vect. The short phrase matches the vector name as described in the
datasheet of the respective device (and in Atmel's XML files), with spaces replaced by an underscore and other non-
alphanumeric characters dropped. Using the suffix _vect is intented to improve portability to other C compilers
available for the AVR that use a similar naming convention.
The historical naming style might become deprecated in a future release, so it is not recommended for new projects.
Note
The ISR() macro cannot really spell-check the argument passed to them. Thus, by misspelling one of the
names below in a call to ISR(), a function will be created that, while possibly being usable as an interrupt
function, is not actually wired into the interrupt vector table. The compiler will generate a warning if it detects
a suspiciously looking name of a ISR() function (i.e. one that after macro replacement does not start with
"__vector_").
Generated on Mon Feb 8 2016 23:59:10 for avr-libc by Doxygen

23.17 <avr/interrupt.h>: Interrupts 193
Vector name Old vector
name
Description Applicable for device
ADC_vect SIG_ADC ADC Conversion
Complete
AT90S2333, AT90S4433, AT90S4434, A←-
T90S8535, AT90PWM216, AT90PWM2B,
AT90PWM316, AT90PWM3B, AT90PWM3,
AT90PWM2, AT90PWM1, AT90CAN128,
AT90CAN32, AT90CAN64, ATmega103,
ATmega128, ATmega1284P, ATmega16,
ATmega163, ATmega165, ATmega165P,
ATmega168P, ATmega169, ATmega169P,
ATmega32, ATmega323, ATmega325, A←-
Tmega3250, ATmega3250P, ATmega328P,
ATmega329, ATmega3290, ATmega3290←-
P, ATmega48P, ATmega64, ATmega645,
ATmega6450, ATmega649, ATmega6490,
ATmega8, ATmega8535, ATmega88P, A←-
Tmega168, ATmega48, ATmega88, A←-
Tmega640, ATmega1280, ATmega1281,
ATmega2560, ATmega2561, ATmega324←-
P, ATmega164P, ATmega644P, ATmega644,
ATtiny13, ATtiny15, ATtiny26, ATtiny43U,
ATtiny48, ATtiny24, ATtiny44, ATtiny84, A←-
Ttiny45, ATtiny25, ATtiny85, ATtiny261, A←-
Ttiny461, ATtiny861, AT90USB1287, A←-
T90USB1286, AT90USB647, AT90USB646
ANALOG_C←-
OMP_0_vect
SIG_COMP←-
ARATOR0
Analog Compara-
tor 0
AT90PWM3, AT90PWM2, AT90PWM1
ANALOG_C←-
OMP_1_vect
SIG_COMP←-
ARATOR1
Analog Compara-
tor 1
AT90PWM3, AT90PWM2, AT90PWM1
ANALOG_C←-
OMP_2_vect
SIG_COMP←-
ARATOR2
Analog Compara-
tor 2
AT90PWM3, AT90PWM2, AT90PWM1
ANALOG_C←-
OMP_vect
SIG_COMP←-
ARATOR
Analog Compara-
tor
AT90CAN128, AT90CAN32, AT90C←-
AN64, ATmega103, ATmega128, A←-
Tmega1284P, ATmega165, ATmega165P,
ATmega168P, ATmega169, ATmega169P,
ATmega325, ATmega3250, ATmega3250P,
ATmega328P, ATmega329, ATmega3290,
ATmega3290P, ATmega48P, ATmega64,
ATmega645, ATmega6450, ATmega649,
ATmega6490, ATmega88P, ATmega168,
ATmega48, ATmega88, ATmega640, A←-
Tmega1280, ATmega1281, ATmega2560,
ATmega2561, ATmega324P, ATmega164P,
ATmega644P, ATmega644, AT90USB162,
AT90USB82, AT90USB1287, AT90US←-
B1286, AT90USB647, AT90USB646
ANA_COM←-
P_vect
SIG_COMP←-
ARATOR
Analog Compara-
tor
AT90S1200, AT90S2313, AT90S2333, A←-
T90S4414, AT90S4433, AT90S4434, A←-
T90S8515, AT90S8535, ATmega16, A←-
Tmega161, ATmega162, ATmega163, A←-
Tmega32, ATmega323, ATmega8, A←-
Tmega8515, ATmega8535, ATtiny11, A←-
Ttiny12, ATtiny13, ATtiny15, ATtiny2313,
ATtiny26, ATtiny28, ATtiny43U, ATtiny48,
ATtiny24, ATtiny44, ATtiny84, ATtiny45, A←-
Ttiny25, ATtiny85, ATtiny261, ATtiny461,
ATtiny861
CANIT_vect SIG_CAN_I←-
NTERRUPT1
CAN Transfer
Complete or Error
AT90CAN128, AT90CAN32, AT90CAN64
EEPROM_←-
READY_vect
SIG_EEPR←-
OM_READY,
SIG_EE_R←-
EADY
ATtiny2313
EE_RDY_vect SIG_EEPR←-
OM_READY
EEPROM Ready AT90S2333, AT90S4433, AT90S4434, A←-
T90S8535, ATmega16, ATmega161, A←-
Tmega162, ATmega163, ATmega32, A←-
Tmega323, ATmega8, ATmega8515, A←-
Tmega8535, ATtiny12, ATtiny13, ATtiny15,
ATtiny26, ATtiny43U, ATtiny48, ATtiny24,
ATtiny44, ATtiny84, ATtiny45, ATtiny25, A←-
Ttiny85, ATtiny261, ATtiny461, ATtiny861
Generated on Mon Feb 8 2016 23:59:10 for avr-libc by Doxygen

194 CONTENTS
EE_READY←-
_vect
SIG_EEPR←-
OM_READY
EEPROM Ready AT90PWM3, AT90PWM2, AT90PWM1,
AT90CAN128, AT90CAN32, AT90C←-
AN64, ATmega103, ATmega128, A←-
Tmega1284P, ATmega165, ATmega165P,
ATmega168P, ATmega169, ATmega169P,
ATmega325, ATmega3250, ATmega3250P,
ATmega328P, ATmega329, ATmega3290,
ATmega3290P, ATmega32HVB, A←-
Tmega406, ATmega48P, ATmega64,
ATmega645, ATmega6450, ATmega649,
ATmega6490, ATmega88P, ATmega168,
ATmega48, ATmega88, ATmega640, A←-
Tmega1280, ATmega1281, ATmega2560,
ATmega2561, ATmega324P, ATmega164P,
ATmega644P, ATmega644, ATmega16←-
HVA, AT90USB162, AT90USB82, AT90←-
USB1287, AT90USB1286, AT90USB647,
AT90USB646
EXT_INT0_←-
vect
SIG_INTER←-
RUPT0
External Interrupt
Request 0
ATtiny24, ATtiny44, ATtiny84
INT0_vect SIG_INTER←-
RUPT0
External Interrupt
0
AT90S1200, AT90S2313, AT90S2323, A←-
T90S2333, AT90S2343, AT90S4414, A←-
T90S4433, AT90S4434, AT90S8515, A←-
T90S8535, AT90PWM216, AT90PWM2←-
B, AT90PWM316, AT90PWM3B, AT90P←-
WM3, AT90PWM2, AT90PWM1, AT90←-
CAN128, AT90CAN32, AT90CAN64, A←-
Tmega103, ATmega128, ATmega1284←-
P, ATmega16, ATmega161, ATmega162,
ATmega163, ATmega165, ATmega165P,
ATmega168P, ATmega169, ATmega169P,
ATmega32, ATmega323, ATmega325, A←-
Tmega3250, ATmega3250P, ATmega328P,
ATmega329, ATmega3290, ATmega3290P,
ATmega32HVB, ATmega406, ATmega48←-
P, ATmega64, ATmega645, ATmega6450,
ATmega649, ATmega6490, ATmega8, A←-
Tmega8515, ATmega8535, ATmega88←-
P, ATmega168, ATmega48, ATmega88,
ATmega640, ATmega1280, ATmega1281,
ATmega2560, ATmega2561, ATmega324←-
P, ATmega164P, ATmega644P, ATmega644,
ATmega16HVA, ATtiny11, ATtiny12, A←-
Ttiny13, ATtiny15, ATtiny22, ATtiny2313,
ATtiny26, ATtiny28, ATtiny43U, ATtiny48,
ATtiny45, ATtiny25, ATtiny85, ATtiny261,
ATtiny461, ATtiny861, AT90USB162, A←-
T90USB82, AT90USB1287, AT90USB1286,
AT90USB647, AT90USB646
INT1_vect SIG_INTER←-
RUPT1
External Interrupt
Request 1
AT90S2313, AT90S2333, AT90S4414, A←-
T90S4433, AT90S4434, AT90S8515, A←-
T90S8535, AT90PWM216, AT90PWM2←-
B, AT90PWM316, AT90PWM3B, AT90P←-
WM3, AT90PWM2, AT90PWM1, AT90←-
CAN128, AT90CAN32, AT90CAN64, A←-
Tmega103, ATmega128, ATmega1284←-
P, ATmega16, ATmega161, ATmega162,
ATmega163, ATmega168P, ATmega32, A←-
Tmega323, ATmega328P, ATmega32HVB,
ATmega406, ATmega48P, ATmega64, A←-
Tmega8, ATmega8515, ATmega8535, A←-
Tmega88P, ATmega168, ATmega48, A←-
Tmega88, ATmega640, ATmega1280, A←-
Tmega1281, ATmega2560, ATmega2561,
ATmega324P, ATmega164P, ATmega644←-
P, ATmega644, ATmega16HVA, ATtiny2313,
ATtiny28, ATtiny48, ATtiny261, ATtiny461,
ATtiny861, AT90USB162, AT90USB82, A←-
T90USB1287, AT90USB1286, AT90US←-
B647, AT90USB646
Generated on Mon Feb 8 2016 23:59:10 for avr-libc by Doxygen

23.17 <avr/interrupt.h>: Interrupts 195
INT2_vect SIG_INTER←-
RUPT2
External Interrupt
Request 2
AT90PWM3, AT90PWM2, AT90PWM1, A←-
T90CAN128, AT90CAN32, AT90CAN64,
ATmega103, ATmega128, ATmega1284←-
P, ATmega16, ATmega161, ATmega162,
ATmega32, ATmega323, ATmega32HV←-
B, ATmega406, ATmega64, ATmega8515,
ATmega8535, ATmega640, ATmega1280,
ATmega1281, ATmega2560, ATmega2561,
ATmega324P, ATmega164P, ATmega644←-
P, ATmega644, ATmega16HVA, AT90US←-
B162, AT90USB82, AT90USB1287, AT90←-
USB1286, AT90USB647, AT90USB646
INT3_vect SIG_INTER←-
RUPT3
External Interrupt
Request 3
AT90PWM3, AT90PWM2, AT90PWM1, A←-
T90CAN128, AT90CAN32, AT90CAN64,
ATmega103, ATmega128, ATmega32H←-
VB, ATmega406, ATmega64, ATmega640,
ATmega1280, ATmega1281, ATmega2560,
ATmega2561, AT90USB162, AT90USB82,
AT90USB1287, AT90USB1286, AT90US←-
B647, AT90USB646
INT4_vect SIG_INTER←-
RUPT4
External Interrupt
Request 4
AT90CAN128, AT90CAN32, AT90CAN64,
ATmega103, ATmega128, ATmega64, A←-
Tmega640, ATmega1280, ATmega1281,
ATmega2560, ATmega2561, AT90USB162,
AT90USB82, AT90USB1287, AT90US←-
B1286, AT90USB647, AT90USB646
INT5_vect SIG_INTER←-
RUPT5
External Interrupt
Request 5
AT90CAN128, AT90CAN32, AT90CAN64,
ATmega103, ATmega128, ATmega64, A←-
Tmega640, ATmega1280, ATmega1281,
ATmega2560, ATmega2561, AT90USB162,
AT90USB82, AT90USB1287, AT90US←-
B1286, AT90USB647, AT90USB646
INT6_vect SIG_INTER←-
RUPT6
External Interrupt
Request 6
AT90CAN128, AT90CAN32, AT90CAN64,
ATmega103, ATmega128, ATmega64, A←-
Tmega640, ATmega1280, ATmega1281,
ATmega2560, ATmega2561, AT90USB162,
AT90USB82, AT90USB1287, AT90US←-
B1286, AT90USB647, AT90USB646
INT7_vect SIG_INTER←-
RUPT7
External Interrupt
Request 7
AT90CAN128, AT90CAN32, AT90CAN64,
ATmega103, ATmega128, ATmega64, A←-
Tmega640, ATmega1280, ATmega1281,
ATmega2560, ATmega2561, AT90USB162,
AT90USB82, AT90USB1287, AT90US←-
B1286, AT90USB647, AT90USB646
IO_PINS_vect SIG_PIN,
SIG_PIN_C←-
HANGE
External Interrupt
Request 0
ATtiny11, ATtiny12, ATtiny15, ATtiny26
LCD_vect SIG_LCD LCD Start of
Frame
ATmega169, ATmega169P, ATmega329,
ATmega3290, ATmega3290P, ATmega649,
ATmega6490
LOWLEVEL←-
_IO_PINS_←-
vect
SIG_PIN Low-level Input
on Port B
ATtiny28
OVRIT_vect SIG_CAN_←-
OVERFLOW1
CAN Timer Over-
run
AT90CAN128, AT90CAN32, AT90CAN64
PCINT0_vect SIG_PIN_C←-
HANGE0
Pin Change Inter-
rupt Request 0
ATmega162, ATmega165, ATmega165P,
ATmega168P, ATmega169, ATmega169P,
ATmega325, ATmega3250, ATmega3250P,
ATmega328P, ATmega329, ATmega3290,
ATmega3290P, ATmega32HVB, A←-
Tmega406, ATmega48P, ATmega645,
ATmega6450, ATmega649, ATmega6490,
ATmega88P, ATmega168, ATmega48,
ATmega88, ATmega640, ATmega1280,
ATmega1281, ATmega2560, ATmega2561,
ATmega324P, ATmega164P, ATmega644P,
ATmega644, ATtiny13, ATtiny43U, ATtiny48,
ATtiny24, ATtiny44, ATtiny84, ATtiny45,
ATtiny25, ATtiny85, AT90USB162, AT90←-
USB82, AT90USB1287, AT90USB1286,
AT90USB647, AT90USB646
Generated on Mon Feb 8 2016 23:59:10 for avr-libc by Doxygen

196 CONTENTS
PCINT1_vect SIG_PIN_C←-
HANGE1
Pin Change Inter-
rupt Request 1
ATmega162, ATmega165, ATmega165P,
ATmega168P, ATmega169, ATmega169P,
ATmega325, ATmega3250, ATmega3250P,
ATmega328P, ATmega329, ATmega3290,
ATmega3290P, ATmega32HVB, A←-
Tmega406, ATmega48P, ATmega645,
ATmega6450, ATmega649, ATmega6490,
ATmega88P, ATmega168, ATmega48,
ATmega88, ATmega640, ATmega1280,
ATmega1281, ATmega2560, ATmega2561,
ATmega324P, ATmega164P, ATmega644P,
ATmega644, ATtiny43U, ATtiny48, A←-
Ttiny24, ATtiny44, ATtiny84, AT90USB162,
AT90USB82
PCINT2_vect SIG_PIN_C←-
HANGE2
Pin Change Inter-
rupt Request 2
ATmega3250, ATmega3250P, A←-
Tmega328P, ATmega3290, ATmega3290P,
ATmega48P, ATmega6450, ATmega6490,
ATmega88P, ATmega168, ATmega48,
ATmega88, ATmega640, ATmega1280,
ATmega1281, ATmega2560, ATmega2561,
ATmega324P, ATmega164P, ATmega644P,
ATmega644, ATtiny48
PCINT3_vect SIG_PIN_C←-
HANGE3
Pin Change Inter-
rupt Request 3
ATmega3250, ATmega3250P, A←-
Tmega3290, ATmega3290P, ATmega6450,
ATmega6490, ATmega324P, ATmega164P,
ATmega644P, ATmega644, ATtiny48
PCINT_vect SIG_PIN←-
_CHANGE,
SIG_PCINT
ATtiny2313, ATtiny261, ATtiny461, A←-
Ttiny861
PSC0_CAP←-
T_vect
SIG_PSC0_←-
CAPTURE
PSC0 Capture
Event
AT90PWM3, AT90PWM2, AT90PWM1
PSC0_EC_←-
vect
SIG_PSC0_←-
END_CYCLE
PSC0 End Cycle AT90PWM3, AT90PWM2, AT90PWM1
PSC1_CAP←-
T_vect
SIG_PSC1_←-
CAPTURE
PSC1 Capture
Event
AT90PWM3, AT90PWM2, AT90PWM1
PSC1_EC_←-
vect
SIG_PSC1_←-
END_CYCLE
PSC1 End Cycle AT90PWM3, AT90PWM2, AT90PWM1
PSC2_CAP←-
T_vect
SIG_PSC2_←-
CAPTURE
PSC2 Capture
Event
AT90PWM3, AT90PWM2, AT90PWM1
PSC2_EC_←-
vect
SIG_PSC2_←-
END_CYCLE
PSC2 End Cycle AT90PWM3, AT90PWM2, AT90PWM1
SPI_STC_vect SIG_SPI Serial Transfer
Complete
AT90S2333, AT90S4414, AT90S4433,
AT90S4434, AT90S8515, AT90S8535,
AT90PWM216, AT90PWM2B, AT90←-
PWM316, AT90PWM3B, AT90PWM3,
AT90PWM2, AT90PWM1, AT90CAN128,
AT90CAN32, AT90CAN64, ATmega103,
ATmega128, ATmega1284P, ATmega16,
ATmega161, ATmega162, ATmega163,
ATmega165, ATmega165P, ATmega168P,
ATmega169, ATmega169P, ATmega32,
ATmega323, ATmega325, ATmega3250,
ATmega3250P, ATmega328P, ATmega329,
ATmega3290, ATmega3290P, ATmega32←-
HVB, ATmega48P, ATmega64, ATmega645,
ATmega6450, ATmega649, ATmega6490,
ATmega8, ATmega8515, ATmega8535,
ATmega88P, ATmega168, ATmega48,
ATmega88, ATmega640, ATmega1280,
ATmega1281, ATmega2560, ATmega2561,
ATmega324P, ATmega164P, ATmega644P,
ATmega644, ATmega16HVA, ATtiny48,
AT90USB162, AT90USB82, AT90U←-
SB1287, AT90USB1286, AT90USB647,
AT90USB646
SPM_RDY_←-
vect
SIG_SPM_←-
READY
Store Program
Memory Ready
ATmega16, ATmega162, ATmega32, A←-
Tmega323, ATmega8, ATmega8515, A←-
Tmega8535
Generated on Mon Feb 8 2016 23:59:10 for avr-libc by Doxygen

23.17 <avr/interrupt.h>: Interrupts 197
SPM_REA←-
DY_vect
SIG_SPM_←-
READY
Store Program
Memory Read
AT90PWM3, AT90PWM2, AT90PWM1, A←-
T90CAN128, AT90CAN32, AT90CAN64,
ATmega128, ATmega1284P, ATmega165,
ATmega165P, ATmega168P, ATmega169,
ATmega169P, ATmega325, ATmega3250,
ATmega3250P, ATmega328P, ATmega329,
ATmega3290, ATmega3290P, ATmega406,
ATmega48P, ATmega64, ATmega645, A←-
Tmega6450, ATmega649, ATmega6490,
ATmega88P, ATmega168, ATmega48, A←-
Tmega88, ATmega640, ATmega1280, A←-
Tmega1281, ATmega2560, ATmega2561,
ATmega324P, ATmega164P, ATmega644←-
P, ATmega644, AT90USB162, AT90USB82,
AT90USB1287, AT90USB1286, AT90US←-
B647, AT90USB646
TIM0_COM←-
PA_vect
SIG_OUTP←-
UT_COMP←-
ARE0A
Timer/Counter
Compare Match
A
ATtiny13, ATtiny43U, ATtiny24, ATtiny44,
ATtiny84, ATtiny45, ATtiny25, ATtiny85
TIM0_COM←-
PB_vect
SIG_OUTP←-
UT_COMP←-
ARE0B
Timer/Counter
Compare Match
B
ATtiny13, ATtiny43U, ATtiny24, ATtiny44,
ATtiny84, ATtiny45, ATtiny25, ATtiny85
TIM0_OVF_←-
vect
SIG_OVER←-
FLOW0
Timer/Counter0
Overflow
ATtiny13, ATtiny43U, ATtiny24, ATtiny44,
ATtiny84, ATtiny45, ATtiny25, ATtiny85
TIM1_CAP←-
T_vect
SIG_INPUT←-
_CAPTURE1
Timer/Counter1
Capture Event
ATtiny24, ATtiny44, ATtiny84
TIM1_COM←-
PA_vect
SIG_OUTP←-
UT_COMP←-
ARE1A
Timer/Counter1
Compare Match
A
ATtiny24, ATtiny44, ATtiny84, ATtiny45, A←-
Ttiny25, ATtiny85
TIM1_COM←-
PB_vect
SIG_OUTP←-
UT_COMP←-
ARE1B
Timer/Counter1
Compare Match
B
ATtiny24, ATtiny44, ATtiny84, ATtiny45, A←-
Ttiny25, ATtiny85
TIM1_OVF_←-
vect
SIG_OVER←-
FLOW1
Timer/Counter1
Overflow
ATtiny24, ATtiny44, ATtiny84, ATtiny45, A←-
Ttiny25, ATtiny85
TIMER0_C←-
APT_vect
SIG_INPUT←-
_CAPTURE0
ADC Conversion
Complete
ATtiny261, ATtiny461, ATtiny861
TIMER0_C←-
OMPA_vect
SIG_OUTP←-
UT_COMP←-
ARE0A
TimerCounter0
Compare Match
A
ATmega168, ATmega48, ATmega88, A←-
Tmega640, ATmega1280, ATmega1281,
ATmega2560, ATmega2561, ATmega324←-
P, ATmega164P, ATmega644P, ATmega644,
ATmega16HVA, ATtiny2313, ATtiny48, A←-
Ttiny261, ATtiny461, ATtiny861, AT90US←-
B162, AT90USB82, AT90USB1287, AT90←-
USB1286, AT90USB647, AT90USB646
TIMER0_C←-
OMPB_vect
SIG_OUT←-
PUT_CO←-
MPARE0B,
SIG_OUTP←-
UT_COMP←-
ARE0_B
Timer Counter 0
Compare Match
B
AT90PWM3, AT90PWM2, AT90PWM1, A←-
Tmega1284P, ATmega168P, ATmega328P,
ATmega32HVB, ATmega48P, ATmega88←-
P, ATmega168, ATmega48, ATmega88,
ATmega640, ATmega1280, ATmega1281,
ATmega2560, ATmega2561, ATmega324←-
P, ATmega164P, ATmega644P, ATmega644,
ATmega16HVA, ATtiny2313, ATtiny48, A←-
Ttiny261, ATtiny461, ATtiny861, AT90US←-
B162, AT90USB82, AT90USB1287, AT90←-
USB1286, AT90USB647, AT90USB646
TIMER0_C←-
OMP_A_vect
SIG_OUT←-
PUT_CO←-
MPARE0A,
SIG_OUTP←-
UT_COMP←-
ARE0_A
Timer/Counter0
Compare Match
A
AT90PWM3, AT90PWM2, AT90PWM1
TIMER0_C←-
OMP_vect
SIG_OUTP←-
UT_COMP←-
ARE0
Timer/Counter0
Compare Match
AT90CAN128, AT90CAN32, AT90CAN64,
ATmega103, ATmega128, ATmega16, A←-
Tmega161, ATmega162, ATmega165, A←-
Tmega165P, ATmega169, ATmega169←-
P, ATmega32, ATmega323, ATmega325,
ATmega3250, ATmega3250P, ATmega329,
ATmega3290, ATmega3290P, ATmega64,
ATmega645, ATmega6450, ATmega649,
ATmega6490, ATmega8515, ATmega8535
TIMER0_O←-
VF0_vect
SIG_OVER←-
FLOW0
Timer/Counter0
Overflow
AT90S2313, AT90S2323, AT90S2343, A←-
Ttiny22, ATtiny26
Generated on Mon Feb 8 2016 23:59:10 for avr-libc by Doxygen

198 CONTENTS
TIMER0_O←-
VF_vect
SIG_OVER←-
FLOW0
Timer/Counter0
Overflow
AT90S1200, AT90S2333, AT90S4414,
AT90S4433, AT90S4434, AT90S8515,
AT90S8535, AT90PWM216, AT90PWM2B,
AT90PWM316, AT90PWM3B, AT90PWM3,
AT90PWM2, AT90PWM1, AT90CAN128,
AT90CAN32, AT90CAN64, ATmega103,
ATmega128, ATmega1284P, ATmega16,
ATmega161, ATmega162, ATmega163,
ATmega165, ATmega165P, ATmega168P,
ATmega169, ATmega169P, ATmega32,
ATmega323, ATmega325, ATmega3250,
ATmega3250P, ATmega328P, ATmega329,
ATmega3290, ATmega3290P, ATmega32←-
HVB, ATmega48P, ATmega64, ATmega645,
ATmega6450, ATmega649, ATmega6490,
ATmega8, ATmega8515, ATmega8535,
ATmega88P, ATmega168, ATmega48,
ATmega88, ATmega640, ATmega1280,
ATmega1281, ATmega2560, ATmega2561,
ATmega324P, ATmega164P, ATmega644P,
ATmega644, ATmega16HVA, ATtiny11,
ATtiny12, ATtiny15, ATtiny2313, ATtiny28,
ATtiny48, ATtiny261, ATtiny461, ATtiny861,
AT90USB162, AT90USB82, AT90U←-
SB1287, AT90USB1286, AT90USB647,
AT90USB646
TIMER1_C←-
APT1_vect
SIG_INPUT←-
_CAPTURE1
Timer/Counter1
Capture Event
AT90S2313
TIMER1_C←-
APT_vect
SIG_INPUT←-
_CAPTURE1
Timer/Counter
Capture Event
AT90S2333, AT90S4414, AT90S4433, A←-
T90S4434, AT90S8515, AT90S8535, A←-
T90PWM216, AT90PWM2B, AT90PW←-
M316, AT90PWM3B, AT90PWM3, AT90←-
PWM2, AT90PWM1, AT90CAN128, A←-
T90CAN32, AT90CAN64, ATmega103, A←-
Tmega128, ATmega1284P, ATmega16, A←-
Tmega161, ATmega162, ATmega163, A←-
Tmega165, ATmega165P, ATmega168←-
P, ATmega169, ATmega169P, ATmega32,
ATmega323, ATmega325, ATmega3250,
ATmega3250P, ATmega328P, ATmega329,
ATmega3290, ATmega3290P, ATmega48←-
P, ATmega64, ATmega645, ATmega6450,
ATmega649, ATmega6490, ATmega8, A←-
Tmega8515, ATmega8535, ATmega88←-
P, ATmega168, ATmega48, ATmega88,
ATmega640, ATmega1280, ATmega1281,
ATmega2560, ATmega2561, ATmega324←-
P, ATmega164P, ATmega644P, ATmega644,
ATtiny2313, ATtiny48, AT90USB162, A←-
T90USB82, AT90USB1287, AT90USB1286,
AT90USB647, AT90USB646
TIMER1_C←-
MPA_vect
SIG_OUTP←-
UT_COMP←-
ARE1A
Timer/Counter1
Compare Match
1A
ATtiny26
TIMER1_C←-
MPB_vect
SIG_OUTP←-
UT_COMP←-
ARE1B
Timer/Counter1
Compare Match
1B
ATtiny26
TIMER1_C←-
OMP1_vect
SIG_OUTP←-
UT_COMP←-
ARE1A
Timer/Counter1
Compare Match
AT90S2313
Generated on Mon Feb 8 2016 23:59:10 for avr-libc by Doxygen

23.17 <avr/interrupt.h>: Interrupts 199
TIMER1_C←-
OMPA_vect
SIG_OUTP←-
UT_COMP←-
ARE1A
Timer/Counter1
Compare Match
A
AT90S4414, AT90S4434, AT90S8515,
AT90S8535, AT90PWM216, AT90PWM2B,
AT90PWM316, AT90PWM3B, AT90PWM3,
AT90PWM2, AT90PWM1, AT90CAN128,
AT90CAN32, AT90CAN64, ATmega103,
ATmega128, ATmega1284P, ATmega16,
ATmega161, ATmega162, ATmega163,
ATmega165, ATmega165P, ATmega168P,
ATmega169, ATmega169P, ATmega32,
ATmega323, ATmega325, ATmega3250,
ATmega3250P, ATmega328P, ATmega329,
ATmega3290, ATmega3290P, ATmega32←-
HVB, ATmega48P, ATmega64, ATmega645,
ATmega6450, ATmega649, ATmega6490,
ATmega8, ATmega8515, ATmega8535,
ATmega88P, ATmega168, ATmega48,
ATmega88, ATmega640, ATmega1280,
ATmega1281, ATmega2560, ATmega2561,
ATmega324P, ATmega164P, ATmega644P,
ATmega644, ATmega16HVA, ATtiny2313,
ATtiny48, ATtiny261, ATtiny461, ATtiny861,
AT90USB162, AT90USB82, AT90U←-
SB1287, AT90USB1286, AT90USB647,
AT90USB646
TIMER1_C←-
OMPB_vect
SIG_OUTP←-
UT_COMP←-
ARE1B
Timer/Counter1
Compare
MatchB
AT90S4414, AT90S4434, AT90S8515,
AT90S8535, AT90PWM216, AT90PWM2B,
AT90PWM316, AT90PWM3B, AT90PWM3,
AT90PWM2, AT90PWM1, AT90CAN128,
AT90CAN32, AT90CAN64, ATmega103,
ATmega128, ATmega1284P, ATmega16,
ATmega161, ATmega162, ATmega163,
ATmega165, ATmega165P, ATmega168P,
ATmega169, ATmega169P, ATmega32,
ATmega323, ATmega325, ATmega3250,
ATmega3250P, ATmega328P, ATmega329,
ATmega3290, ATmega3290P, ATmega32←-
HVB, ATmega48P, ATmega64, ATmega645,
ATmega6450, ATmega649, ATmega6490,
ATmega8, ATmega8515, ATmega8535,
ATmega88P, ATmega168, ATmega48,
ATmega88, ATmega640, ATmega1280,
ATmega1281, ATmega2560, ATmega2561,
ATmega324P, ATmega164P, ATmega644P,
ATmega644, ATmega16HVA, ATtiny2313,
ATtiny48, ATtiny261, ATtiny461, ATtiny861,
AT90USB162, AT90USB82, AT90U←-
SB1287, AT90USB1286, AT90USB647,
AT90USB646
TIMER1_C←-
OMPC_vect
SIG_OUTP←-
UT_COMP←-
ARE1C
Timer/Counter1
Compare Match
C
AT90CAN128, AT90CAN32, AT90CAN64,
ATmega128, ATmega64, ATmega640, A←-
Tmega1280, ATmega1281, ATmega2560,
ATmega2561, AT90USB162, AT90USB82,
AT90USB1287, AT90USB1286, AT90US←-
B647, AT90USB646
TIMER1_C←-
OMPD_vect
SIG_OUTP←-
UT_COMP←-
ARE0D
Timer/Counter1
Compare Match
D
ATtiny261, ATtiny461, ATtiny861
TIMER1_C←-
OMP_vect
SIG_OUTP←-
UT_COMP←-
ARE1A
Timer/Counter1
Compare Match
AT90S2333, AT90S4433, ATtiny15
TIMER1_O←-
VF1_vect
SIG_OVER←-
FLOW1
Timer/Counter1
Overflow
AT90S2313, ATtiny26
Generated on Mon Feb 8 2016 23:59:10 for avr-libc by Doxygen

200 CONTENTS
TIMER1_O←-
VF_vect
SIG_OVER←-
FLOW1
Timer/Counter1
Overflow
AT90S2333, AT90S4414, AT90S4433,
AT90S4434, AT90S8515, AT90S8535,
AT90PWM216, AT90PWM2B, AT90←-
PWM316, AT90PWM3B, AT90PWM3,
AT90PWM2, AT90PWM1, AT90CAN128,
AT90CAN32, AT90CAN64, ATmega103,
ATmega128, ATmega1284P, ATmega16,
ATmega161, ATmega162, ATmega163,
ATmega165, ATmega165P, ATmega168P,
ATmega169, ATmega169P, ATmega32,
ATmega323, ATmega325, ATmega3250,
ATmega3250P, ATmega328P, ATmega329,
ATmega3290, ATmega3290P, ATmega32←-
HVB, ATmega48P, ATmega64, ATmega645,
ATmega6450, ATmega649, ATmega6490,
ATmega8, ATmega8515, ATmega8535,
ATmega88P, ATmega168, ATmega48,
ATmega88, ATmega640, ATmega1280,
ATmega1281, ATmega2560, ATmega2561,
ATmega324P, ATmega164P, ATmega644P,
ATmega644, ATmega16HVA, ATtiny15, A←-
Ttiny2313, ATtiny48, ATtiny261, ATtiny461,
ATtiny861, AT90USB162, AT90USB82,
AT90USB1287, AT90USB1286, AT90US←-
B647, AT90USB646
TIMER2_C←-
OMPA_vect
SIG_OUTP←-
UT_COMP←-
ARE2A
Timer/Counter2
Compare Match
A
ATmega168, ATmega48, ATmega88, A←-
Tmega640, ATmega1280, ATmega1281,
ATmega2560, ATmega2561, ATmega324←-
P, ATmega164P, ATmega644P, ATmega644,
AT90USB1287, AT90USB1286, AT90US←-
B647, AT90USB646
TIMER2_C←-
OMPB_vect
SIG_OUTP←-
UT_COMP←-
ARE2B
Timer/Counter2
Compare Match
A
ATmega168, ATmega48, ATmega88, A←-
Tmega640, ATmega1280, ATmega1281,
ATmega2560, ATmega2561, ATmega324←-
P, ATmega164P, ATmega644P, ATmega644,
AT90USB1287, AT90USB1286, AT90US←-
B647, AT90USB646
TIMER2_C←-
OMP_vect
SIG_OUTP←-
UT_COMP←-
ARE2
Timer/Counter2
Compare Match
AT90S4434, AT90S8535, AT90CAN128,
AT90CAN32, AT90CAN64, ATmega103,
ATmega128, ATmega16, ATmega161, A←-
Tmega162, ATmega163, ATmega165, A←-
Tmega165P, ATmega169, ATmega169←-
P, ATmega32, ATmega323, ATmega325,
ATmega3250, ATmega3250P, ATmega329,
ATmega3290, ATmega3290P, ATmega64,
ATmega645, ATmega6450, ATmega649,
ATmega6490, ATmega8, ATmega8535
TIMER2_O←-
VF_vect
SIG_OVER←-
FLOW2
Timer/Counter2
Overflow
AT90S4434, AT90S8535, AT90CAN128,
AT90CAN32, AT90CAN64, ATmega103,
ATmega128, ATmega1284P, ATmega16,
ATmega161, ATmega162, ATmega163,
ATmega165, ATmega165P, ATmega168P,
ATmega169, ATmega169P, ATmega32,
ATmega323, ATmega325, ATmega3250,
ATmega3250P, ATmega328P, ATmega329,
ATmega3290, ATmega3290P, ATmega48P,
ATmega64, ATmega645, ATmega6450,
ATmega649, ATmega6490, ATmega8,
ATmega8535, ATmega88P, ATmega168,
ATmega48, ATmega88, ATmega640, A←-
Tmega1280, ATmega1281, ATmega2560,
ATmega2561, ATmega324P, ATmega164P,
ATmega644P, ATmega644, AT90US←-
B1287, AT90USB1286, AT90USB647,
AT90USB646
TIMER3_C←-
APT_vect
SIG_INPUT←-
_CAPTURE3
Timer/Counter3
Capture Event
AT90CAN128, AT90CAN32, AT90CAN64,
ATmega128, ATmega1284P, ATmega162,
ATmega64, ATmega640, ATmega1280,
ATmega1281, ATmega2560, ATmega2561,
AT90USB1287, AT90USB1286, AT90US←-
B647, AT90USB646
Generated on Mon Feb 8 2016 23:59:10 for avr-libc by Doxygen

23.17 <avr/interrupt.h>: Interrupts 201
TIMER3_C←-
OMPA_vect
SIG_OUTP←-
UT_COMP←-
ARE3A
Timer/Counter3
Compare Match
A
AT90CAN128, AT90CAN32, AT90CAN64,
ATmega128, ATmega1284P, ATmega162,
ATmega64, ATmega640, ATmega1280,
ATmega1281, ATmega2560, ATmega2561,
AT90USB1287, AT90USB1286, AT90US←-
B647, AT90USB646
TIMER3_C←-
OMPB_vect
SIG_OUTP←-
UT_COMP←-
ARE3B
Timer/Counter3
Compare Match
B
AT90CAN128, AT90CAN32, AT90CAN64,
ATmega128, ATmega1284P, ATmega162,
ATmega64, ATmega640, ATmega1280,
ATmega1281, ATmega2560, ATmega2561,
AT90USB1287, AT90USB1286, AT90US←-
B647, AT90USB646
TIMER3_C←-
OMPC_vect
SIG_OUTP←-
UT_COMP←-
ARE3C
Timer/Counter3
Compare Match
C
AT90CAN128, AT90CAN32, AT90CAN64,
ATmega128, ATmega64, ATmega640, A←-
Tmega1280, ATmega1281, ATmega2560,
ATmega2561, AT90USB1287, AT90US←-
B1286, AT90USB647, AT90USB646
TIMER3_O←-
VF_vect
SIG_OVER←-
FLOW3
Timer/Counter3
Overflow
AT90CAN128, AT90CAN32, AT90CAN64,
ATmega128, ATmega1284P, ATmega162,
ATmega64, ATmega640, ATmega1280,
ATmega1281, ATmega2560, ATmega2561,
AT90USB1287, AT90USB1286, AT90US←-
B647, AT90USB646
TIMER4_C←-
APT_vect
SIG_INPUT←-
_CAPTURE4
Timer/Counter4
Capture Event
ATmega640, ATmega1280, ATmega1281,
ATmega2560, ATmega2561
TIMER4_C←-
OMPA_vect
SIG_OUTP←-
UT_COMP←-
ARE4A
Timer/Counter4
Compare Match
A
ATmega640, ATmega1280, ATmega1281,
ATmega2560, ATmega2561
TIMER4_C←-
OMPB_vect
SIG_OUTP←-
UT_COMP←-
ARE4B
Timer/Counter4
Compare Match
B
ATmega640, ATmega1280, ATmega1281,
ATmega2560, ATmega2561
TIMER4_C←-
OMPC_vect
SIG_OUTP←-
UT_COMP←-
ARE4C
Timer/Counter4
Compare Match
C
ATmega640, ATmega1280, ATmega1281,
ATmega2560, ATmega2561
TIMER4_O←-
VF_vect
SIG_OVER←-
FLOW4
Timer/Counter4
Overflow
ATmega640, ATmega1280, ATmega1281,
ATmega2560, ATmega2561
TIMER5_C←-
APT_vect
SIG_INPUT←-
_CAPTURE5
Timer/Counter5
Capture Event
ATmega640, ATmega1280, ATmega1281,
ATmega2560, ATmega2561
TIMER5_C←-
OMPA_vect
SIG_OUTP←-
UT_COMP←-
ARE5A
Timer/Counter5
Compare Match
A
ATmega640, ATmega1280, ATmega1281,
ATmega2560, ATmega2561
TIMER5_C←-
OMPB_vect
SIG_OUTP←-
UT_COMP←-
ARE5B
Timer/Counter5
Compare Match
B
ATmega640, ATmega1280, ATmega1281,
ATmega2560, ATmega2561
TIMER5_C←-
OMPC_vect
SIG_OUTP←-
UT_COMP←-
ARE5C
Timer/Counter5
Compare Match
C
ATmega640, ATmega1280, ATmega1281,
ATmega2560, ATmega2561
TIMER5_O←-
VF_vect
SIG_OVER←-
FLOW5
Timer/Counter5
Overflow
ATmega640, ATmega1280, ATmega1281,
ATmega2560, ATmega2561
TWI_vect SIG_2WIRE←-
_SERIAL
2-wire Serial In-
terface
AT90CAN128, AT90CAN32, AT90CAN64,
ATmega128, ATmega1284P, ATmega16,
ATmega163, ATmega168P, ATmega32, A←-
Tmega323, ATmega328P, ATmega32HVB,
ATmega406, ATmega48P, ATmega64, A←-
Tmega8, ATmega8535, ATmega88P, A←-
Tmega168, ATmega48, ATmega88, A←-
Tmega640, ATmega1280, ATmega1281,
ATmega2560, ATmega2561, ATmega324←-
P, ATmega164P, ATmega644P, ATmega644,
ATtiny48, AT90USB1287, AT90USB1286,
AT90USB647, AT90USB646
TXDONE_vect SIG_TXDO←-
NE
Transmission
Done, Bit Timer
Flag 2 Interrupt
AT86RF401
TXEMPTY_←-
vect
SIG_TXBE Transmit Buffer
Empty, Bit Itmer
Flag 0 Interrupt
AT86RF401
UART0_RX←-
_vect
SIG_UAR←-
T0_RECV
UART0, Rx Com-
plete
ATmega161
UART0_TX←-
_vect
SIG_UAR←-
T0_TRANS
UART0, Tx Com-
plete
ATmega161
UART0_UD←-
RE_vect
SIG_UAR←-
T0_DATA
UART0 Data
Register Empty
ATmega161
Generated on Mon Feb 8 2016 23:59:10 for avr-libc by Doxygen

202 CONTENTS
UART1_RX←-
_vect
SIG_UAR←-
T1_RECV
UART1, Rx Com-
plete
ATmega161
UART1_TX←-
_vect
SIG_UAR←-
T1_TRANS
UART1, Tx Com-
plete
ATmega161
UART1_UD←-
RE_vect
SIG_UAR←-
T1_DATA
UART1 Data
Register Empty
ATmega161
UART_RX_←-
vect
SIG_UART←-
_RECV
UART, Rx Com-
plete
AT90S2313, AT90S2333, AT90S4414, A←-
T90S4433, AT90S4434, AT90S8515, A←-
T90S8535, ATmega103, ATmega163, A←-
Tmega8515
UART_TX_←-
vect
SIG_UART←-
_TRANS
UART, Tx Com-
plete
AT90S2313, AT90S2333, AT90S4414, A←-
T90S4433, AT90S4434, AT90S8515, A←-
T90S8535, ATmega103, ATmega163, A←-
Tmega8515
UART_UDR←-
E_vect
SIG_UART←-
_DATA
UART Data Reg-
ister Empty
AT90S2313, AT90S2333, AT90S4414, A←-
T90S4433, AT90S4434, AT90S8515, A←-
T90S8535, ATmega103, ATmega163, A←-
Tmega8515
USART0_R←-
XC_vect
SIG_USAR←-
T0_RECV
USART0, Rx
Complete
ATmega162
USART0_R←-
X_vect
SIG_UAR←-
T0_RECV
USART0, Rx
Complete
AT90CAN128, AT90CAN32, AT90CAN64,
ATmega128, ATmega1284P, ATmega165,
ATmega165P, ATmega169, ATmega169P,
ATmega325, ATmega329, ATmega64, A←-
Tmega645, ATmega649, ATmega640, A←-
Tmega1280, ATmega1281, ATmega2560,
ATmega2561, ATmega324P, ATmega164←-
P, ATmega644P, ATmega644
USART0_T←-
XC_vect
SIG_USAR←-
T0_TRANS
USART0, Tx
Complete
ATmega162
USART0_T←-
X_vect
SIG_UAR←-
T0_TRANS
USART0, Tx
Complete
AT90CAN128, AT90CAN32, AT90CAN64,
ATmega128, ATmega1284P, ATmega165,
ATmega165P, ATmega169, ATmega169P,
ATmega325, ATmega3250, ATmega3250P,
ATmega329, ATmega3290, ATmega3290←-
P, ATmega64, ATmega645, ATmega6450,
ATmega649, ATmega6490, ATmega640,
ATmega1280, ATmega1281, ATmega2560,
ATmega2561, ATmega324P, ATmega164←-
P, ATmega644P, ATmega644
USART0_U←-
DRE_vect
SIG_UAR←-
T0_DATA
USART0 Data
Register Empty
AT90CAN128, AT90CAN32, AT90CAN64,
ATmega128, ATmega1284P, ATmega162,
ATmega165, ATmega165P, ATmega169,
ATmega169P, ATmega325, ATmega329,
ATmega64, ATmega645, ATmega649, A←-
Tmega640, ATmega1280, ATmega1281,
ATmega2560, ATmega2561, ATmega324←-
P, ATmega164P, ATmega644P, ATmega644
USART1_R←-
XC_vect
SIG_USAR←-
T1_RECV
USART1, Rx
Complete
ATmega162
USART1_R←-
X_vect
SIG_UAR←-
T1_RECV
USART1, Rx
Complete
AT90CAN128, AT90CAN32, AT90CAN64,
ATmega128, ATmega1284P, ATmega64,
ATmega640, ATmega1280, ATmega1281,
ATmega2560, ATmega2561, ATmega324←-
P, ATmega164P, ATmega644P, ATmega644,
AT90USB162, AT90USB82, AT90USB1287,
AT90USB1286, AT90USB647, AT90US←-
B646
USART1_T←-
XC_vect
SIG_USAR←-
T1_TRANS
USART1, Tx
Complete
ATmega162
USART1_T←-
X_vect
SIG_UAR←-
T1_TRANS
USART1, Tx
Complete
AT90CAN128, AT90CAN32, AT90CAN64,
ATmega128, ATmega1284P, ATmega64,
ATmega640, ATmega1280, ATmega1281,
ATmega2560, ATmega2561, ATmega324←-
P, ATmega164P, ATmega644P, ATmega644,
AT90USB162, AT90USB82, AT90USB1287,
AT90USB1286, AT90USB647, AT90US←-
B646
Generated on Mon Feb 8 2016 23:59:10 for avr-libc by Doxygen

23.17 <avr/interrupt.h>: Interrupts 203
USART1_U←-
DRE_vect
SIG_UAR←-
T1_DATA
USART1, Data
Register Empty
AT90CAN128, AT90CAN32, AT90CAN64,
ATmega128, ATmega1284P, ATmega162,
ATmega64, ATmega640, ATmega1280,
ATmega1281, ATmega2560, ATmega2561,
ATmega324P, ATmega164P, ATmega644P,
ATmega644, AT90USB162, AT90USB82,
AT90USB1287, AT90USB1286, AT90US←-
B647, AT90USB646
USART2_R←-
X_vect
SIG_USAR←-
T2_RECV
USART2, Rx
Complete
ATmega640, ATmega1280, ATmega1281,
ATmega2560, ATmega2561
USART2_T←-
X_vect
SIG_USAR←-
T2_TRANS
USART2, Tx
Complete
ATmega640, ATmega1280, ATmega1281,
ATmega2560, ATmega2561
USART2_U←-
DRE_vect
SIG_USAR←-
T2_DATA
USART2 Data
register Empty
ATmega640, ATmega1280, ATmega1281,
ATmega2560, ATmega2561
USART3_R←-
X_vect
SIG_USAR←-
T3_RECV
USART3, Rx
Complete
ATmega640, ATmega1280, ATmega1281,
ATmega2560, ATmega2561
USART3_T←-
X_vect
SIG_USAR←-
T3_TRANS
USART3, Tx
Complete
ATmega640, ATmega1280, ATmega1281,
ATmega2560, ATmega2561
USART3_U←-
DRE_vect
SIG_USAR←-
T3_DATA
USART3 Data
register Empty
ATmega640, ATmega1280, ATmega1281,
ATmega2560, ATmega2561
USART_RX←-
C_vect
SIG_US←-
ART_RECV,
SIG_UART←-
_RECV
USART, Rx Com-
plete
ATmega16, ATmega32, ATmega323, A←-
Tmega8
USART_RX←-
_vect
SIG_US←-
ART_RECV,
SIG_UART←-
_RECV
USART, Rx Com-
plete
AT90PWM3, AT90PWM2, AT90PW←-
M1, ATmega168P, ATmega3250, A←-
Tmega3250P, ATmega328P, ATmega3290,
ATmega3290P, ATmega48P, ATmega6450,
ATmega6490, ATmega8535, ATmega88←-
P, ATmega168, ATmega48, ATmega88,
ATtiny2313
USART_TX←-
C_vect
SIG_USA←-
RT_TRANS,
SIG_UART←-
_TRANS
USART, Tx Com-
plete
ATmega16, ATmega32, ATmega323, A←-
Tmega8
USART_TX←-
_vect
SIG_USA←-
RT_TRANS,
SIG_UART←-
_TRANS
USART, Tx Com-
plete
AT90PWM3, AT90PWM2, AT90PWM1, A←-
Tmega168P, ATmega328P, ATmega48←-
P, ATmega8535, ATmega88P, ATmega168,
ATmega48, ATmega88, ATtiny2313
USART_UD←-
RE_vect
SIG_US←-
ART_DATA,
SIG_UART←-
_DATA
USART Data
Register Empty
AT90PWM3, AT90PWM2, AT90PW←-
M1, ATmega16, ATmega168P, A←-
Tmega32, ATmega323, ATmega3250,
ATmega3250P, ATmega328P, ATmega3290,
ATmega3290P, ATmega48P, ATmega6450,
ATmega6490, ATmega8, ATmega8535,
ATmega88P, ATmega168, ATmega48,
ATmega88, ATtiny2313
USI_OVER←-
FLOW_vect
SIG_USI_O←-
VERFLOW
USI Overflow ATmega165, ATmega165P, ATmega169,
ATmega169P, ATmega325, ATmega3250,
ATmega3250P, ATmega329, ATmega3290,
ATmega3290P, ATmega645, ATmega6450,
ATmega649, ATmega6490, ATtiny2313
USI_OVF_vect SIG_USI_O←-
VERFLOW
USI Overflow ATtiny26, ATtiny43U, ATtiny24, ATtiny44,
ATtiny84, ATtiny45, ATtiny25, ATtiny85, A←-
Ttiny261, ATtiny461, ATtiny861
USI_STAR←-
T_vect
SIG_USI_S←-
TART
USI Start Condi-
tion
ATmega165, ATmega165P, ATmega169,
ATmega169P, ATmega325, ATmega3250,
ATmega3250P, ATmega329, ATmega3290,
ATmega3290P, ATmega645, ATmega6450,
ATmega649, ATmega6490, ATtiny2313,
ATtiny43U, ATtiny45, ATtiny25, ATtiny85,
ATtiny261, ATtiny461, ATtiny861
USI_STRT_←-
vect
SIG_USI_S←-
TART
USI Start ATtiny26
USI_STR_vect SIG_USI_S←-
TART
USI START ATtiny24, ATtiny44, ATtiny84
WATCHDO←-
G_vect
SIG_WATC←-
HDOG_TIM←-
EOUT
Watchdog Time-
out
ATtiny24, ATtiny44, ATtiny84
WDT_OVE←-
RFLOW_vect
SIG_WA←-
TCHDOG←-
_TIMEOUT,
SIG_WDT_←-
OVERFLOW
Watchdog Timer
Overflow
ATtiny2313
Generated on Mon Feb 8 2016 23:59:10 for avr-libc by Doxygen

204 CONTENTS
WDT_vect SIG_WDT,
SIG_WATC←-
HDOG_TIM←-
EOUT
Watchdog Time-
out Interrupt
AT90PWM3, AT90PWM2, AT90PWM1, A←-
Tmega1284P, ATmega168P, ATmega328P,
ATmega32HVB, ATmega406, ATmega48P,
ATmega88P, ATmega168, ATmega48, A←-
Tmega88, ATmega640, ATmega1280, A←-
Tmega1281, ATmega2560, ATmega2561,
ATmega324P, ATmega164P, ATmega644P,
ATmega644, ATmega16HVA, ATtiny13, A←-
Ttiny43U, ATtiny48, ATtiny45, ATtiny25, A←-
Ttiny85, ATtiny261, ATtiny461, ATtiny861,
AT90USB162, AT90USB82, AT90USB1287,
AT90USB1286, AT90USB647, AT90US←-
B646
23.17.2 Macro Definition Documentation
23.17.2.1 #define BADISR_vect
1 #include <avr/interrupt.h>
This is a vector which is aliased to __vector_default, the vector executed when an ISR fires with no accompanying
ISR handler. This may be used along with the ISR() macro to create a catch-all for undefined but used ISRs for
debugging purposes.
23.17.2.2 #define cli( )
Disables all interrupts by clearing the global interrupt mask. This function actually compiles into a single line of
assembly, so there is no function call overhead. However, the macro also implies a memory barrier which can
cause additional loss of optimization.
In order to implement atomic access to multi-byte objects, consider using the macros from <util/atomic.h>, rather
than implementing them manually with cli() and sei().
23.17.2.3 #define EMPTY_INTERRUPT( vector )
Defines an empty interrupt handler function. This will not generate any prolog or epilog code and will only return
from the ISR. Do not define a function body as this will define it for you. Example:
1 EMPTY_INTERRUPT(ADC_vect);
23.17.2.4 #define ISR( vector, attributes )
Introduces an interrupt handler function (interrupt service routine) that runs with global interrupts initially disabled
by default with no attributes specified.
The attributes are optional and alter the behaviour and resultant generated code of the interrupt routine. Multiple
attributes may be used for a single function, with a space seperating each attribute.
Valid attributes are ISR_BLOCK, ISR_NOBLOCK, ISR_NAKED and ISR_ALIASOF(vect).
vector must be one of the interrupt vector names that are valid for the particular MCU type.
23.17.2.5 #define ISR_ALIAS( vector, target_vector )
Aliases a given vector to another one in the same manner as the ISR_ALIASOF attribute for the ISR() macro. Unlike
the ISR_ALIASOF attribute macro however, this is compatible for all versions of GCC rather than just GCC version
4.2 onwards.
Note
This macro creates a trampoline function for the aliased macro. This will result in a two cycle penalty for the
aliased vector compared to the ISR the vector is aliased to, due to the JMP/RJMP opcode used.
Generated on Mon Feb 8 2016 23:59:10 for avr-libc by Doxygen

23.17 <avr/interrupt.h>: Interrupts 205
Deprecated For new code, the use of ISR(..., ISR_ALIASOF(...)) is recommended.
Example:
1 ISR(INT0_vect)
2 {
3 PORTB = 42;
4 }
5
6 ISR_ALIAS(INT1_vect, INT0_vect);
23.17.2.6 #define ISR_ALIASOF( target_vector )
The ISR is linked to another ISR, specified by the vect parameter. This is compatible with GCC 4.2 and greater only.
Use this attribute in the attributes parameter of the ISR macro.
23.17.2.7 #define ISR_BLOCK
Identical to an ISR with no attributes specified. Global interrupts are initially disabled by the AVR hardware when
entering the ISR, without the compiler modifying this state.
Use this attribute in the attributes parameter of the ISR macro.
23.17.2.8 #define ISR_NAKED
ISR is created with no prologue or epilogue code. The user code is responsible for preservation of the machine
state including the SREG register, as well as placing a reti() at the end of the interrupt routine.
Use this attribute in the attributes parameter of the ISR macro.
23.17.2.9 #define ISR_NOBLOCK
ISR runs with global interrupts initially enabled. The interrupt enable flag is activated by the compiler as early as
possible within the ISR to ensure minimal processing delay for nested interrupts.
This may be used to create nested ISRs, however care should be taken to avoid stack overflows, or to avoid infinitely
entering the ISR for those cases where the AVR hardware does not clear the respective interrupt flag before entering
the ISR.
Use this attribute in the attributes parameter of the ISR macro.
23.17.2.10 #define reti( )
Returns from an interrupt routine, enabling global interrupts. This should be the last command executed before
leaving an ISR defined with the ISR_NAKED attribute.
This macro actually compiles into a single line of assembly, so there is no function call overhead.
23.17.2.11 #define sei( )
Enables interrupts by setting the global interrupt mask. This function actually compiles into a single line of assembly,
so there is no function call overhead. However, the macro also implies a memory barrier which can cause additional
loss of optimization.
In order to implement atomic access to multi-byte objects, consider using the macros from <util/atomic.h>, rather
than implementing them manually with cli() and sei().
23.17.2.12 #define SIGNAL( vector )
Introduces an interrupt handler function that runs with global interrupts initially disabled.
This is the same as the ISR macro without optional attributes.
Deprecated Do not use SIGNAL() in new code. Use ISR() instead.
Generated on Mon Feb 8 2016 23:59:10 for avr-libc by Doxygen

206 CONTENTS
23.18 <avr/io.h>: AVR device-specific IO definitions
Macros
• #define _PROTECTED_WRITE(reg, value)
23.18.1 Detailed Description
#include <avr/io.h>
This header file includes the apropriate IO definitions for the device that has been specified by the -mmcu= compiler
command-line switch. This is done by diverting to the appropriate file <avr/ioXXXX.h>which should never be
included directly. Some register names common to all AVR devices are defined directly within <avr/common.←-
h>, which is included in <avr/io.h>, but most of the details come from the respective include file.
Note that this file always includes the following files:
#include <avr/sfr_defs.h>
#include <avr/portpins.h>
#include <avr/common.h>
#include <avr/version.h>
See <avr/sfr_defs.h>: Special function registers for more details about that header file.
Included are definitions of the IO register set and their respective bit values as specified in the Atmel documentation.
Note that inconsistencies in naming conventions, so even identical functions sometimes get different names on
different devices.
Also included are the specific names useable for interrupt function definitions as documented here.
Finally, the following macros are defined:
•RAMEND
The last on-chip RAM address.
•XRAMEND
The last possible RAM location that is addressable. This is equal to RAMEND for devices that do not allow
for external RAM. For devices that allow external RAM, this will be larger than RAMEND.
•E2END
The last EEPROM address.
•FLASHEND
The last byte address in the Flash program space.
•SPM_PAGESIZE
For devices with bootloader support, the flash pagesize (in bytes) to be used for the SPM instruction.
•E2PAGESIZE
The size of the EEPROM page.
23.18.2 Macro Definition Documentation
23.18.2.1 #define _PROTECTED_WRITE( reg, value )
Write value value to IO register reg that is protected through the Xmega configuration change protection (CCP)
mechanism. This implements the timed sequence that is required for CCP.
Example to modify the CPU clock:
Generated on Mon Feb 8 2016 23:59:10 for avr-libc by Doxygen

23.18 <avr/io.h>: AVR device-specific IO definitions 207
1 #include <avr/io.h>
2
3 _PROTECTED_WRITE(CLK_PSCTRL, CLK_PSADIV0_bm);
4 _PROTECTED_WRITE(CLK_CTRL, CLK_SCLKSEL0_bm);
Generated on Mon Feb 8 2016 23:59:10 for avr-libc by Doxygen

208 CONTENTS
23.19 <avr/lock.h>: Lockbit Support
Introduction
The Lockbit API allows a user to specify the lockbit settings for the specific AVR device they are compiling for. These
lockbit settings will be placed in a special section in the ELF output file, after linking.
Programming tools can take advantage of the lockbit information embedded in the ELF file, by extracting this infor-
mation and determining if the lockbits need to be programmed after programming the Flash and EEPROM memo-
ries. This also allows a single ELF file to contain all the information needed to program an AVR.
To use the Lockbit API, include the <avr/io.h>header file, which in turn automatically includes the individual I/O
header file and the <avr/lock.h>file. These other two files provides everything necessary to set the AVR lockbits.
Lockbit API
Each I/O header file may define up to 3 macros that controls what kinds of lockbits are available to the user.
If __LOCK_BITS_EXIST is defined, then two lock bits are available to the user and 3 mode settings are defined for
these two bits.
If __BOOT_LOCK_BITS_0_EXIST is defined, then the two BLB0 lock bits are available to the user and 4 mode
settings are defined for these two bits.
If __BOOT_LOCK_BITS_1_EXIST is defined, then the two BLB1 lock bits are available to the user and 4 mode
settings are defined for these two bits.
If __BOOT_LOCK_APPLICATION_TABLE_BITS_EXIST is defined then two lock bits are available to set the locking
mode for the Application Table Section (which is used in the XMEGA family).
If __BOOT_LOCK_APPLICATION_BITS_EXIST is defined then two lock bits are available to set the locking mode
for the Application Section (which is used in the XMEGA family).
If __BOOT_LOCK_BOOT_BITS_EXIST is defined then two lock bits are available to set the locking mode for the
Boot Loader Section (which is used in the XMEGA family).
The AVR lockbit modes have inverted values, logical 1 for an unprogrammed (disabled) bit and logical 0 for a
programmed (enabled) bit. The defined macros for each individual lock bit represent this in their definition by a
bit-wise inversion of a mask. For example, the LB_MODE_3 macro is defined as:
#define LB_MODE_3 (0xFC)
‘
To combine the lockbit mode macros together to represent a whole byte, use the bitwise AND operator, like so:
(LB_MODE_3 & BLB0_MODE_2)
<avr/lock.h>also defines a macro that provides a default lockbit value: LOCKBITS_DEFAULT which is defined to
be 0xFF.
See the AVR device specific datasheet for more details about these lock bits and the available mode settings.
A convenience macro, LOCKMEM, is defined as a GCC attribute for a custom-named section of ".lock".
A convenience macro, LOCKBITS, is defined that declares a variable, __lock, of type unsigned char with the attribute
defined by LOCKMEM. This variable allows the end user to easily set the lockbit data.
Note
If a device-specific I/O header file has previously defined LOCKMEM, then LOCKMEM is not redefined. If a
device-specific I/O header file has previously defined LOCKBITS, then LOCKBITS is not redefined. LOCK←-
BITS is currently known to be defined in the I/O header files for the XMEGA devices.
Generated on Mon Feb 8 2016 23:59:10 for avr-libc by Doxygen

23.19 <avr/lock.h>: Lockbit Support 209
API Usage Example
Putting all of this together is easy:
#include <avr/io.h>
LOCKBITS = (LB_MODE_1 & BLB0_MODE_3 & BLB1_MODE_4);
int main(void)
{
return 0;
}
Or:
#include <avr/io.h>
unsigned char __lock __attribute__((section (".lock"))) =
(LB_MODE_1 & BLB0_MODE_3 & BLB1_MODE_4);
int main(void)
{
return 0;
}
However there are a number of caveats that you need to be aware of to use this API properly.
Be sure to include <avr/io.h>to get all of the definitions for the API. The LOCKBITS macro defines a global
variable to store the lockbit data. This variable is assigned to its own linker section. Assign the desired lockbit
values immediately in the variable initialization.
The .lock section in the ELF file will get its values from the initial variable assignment ONLY. This means that you
can NOT assign values to this variable in functions and the new values will not be put into the ELF .lock section.
The global variable is declared in the LOCKBITS macro has two leading underscores, which means that it is re-
served for the "implementation", meaning the library, so it will not conflict with a user-named variable.
You must initialize the lockbit variable to some meaningful value, even if it is the default value. This is because the
lockbits default to a logical 1, meaning unprogrammed. Normal uninitialized data defaults to all locgial zeros. So it
is vital that all lockbits are initialized, even with default data. If they are not, then the lockbits may not programmed
to the desired settings and can possibly put your device into an unrecoverable state.
Be sure to have the -mmcu=device flag in your compile command line and your linker command line to have the
correct device selected and to have the correct I/O header file included when you include <avr/io.h>.
You can print out the contents of the .lock section in the ELF file by using this command line:
avr-objdump -s -j .lock <ELF file>
Generated on Mon Feb 8 2016 23:59:10 for avr-libc by Doxygen

210 CONTENTS
23.20 <avr/pgmspace.h>: Program Space Utilities
Macros
• #define PROGMEM __ATTR_PROGMEM__
• #define PGM_P const char ∗
• #define PGM_VOID_P const void ∗
• #define PSTR(s) ((const PROGMEM char ∗)(s))
• #define pgm_read_byte_near(address_short) __LPM((uint16_t)(address_short))
• #define pgm_read_word_near(address_short) __LPM_word((uint16_t)(address_short))
• #define pgm_read_dword_near(address_short) __LPM_dword((uint16_t)(address_short))
• #define pgm_read_float_near(address_short) __LPM_float((uint16_t)(address_short))
• #define pgm_read_ptr_near(address_short) (void∗)__LPM_word((uint16_t)(address_short))
• #define pgm_read_byte_far(address_long) __ELPM((uint32_t)(address_long))
• #define pgm_read_word_far(address_long) __ELPM_word((uint32_t)(address_long))
• #define pgm_read_dword_far(address_long) __ELPM_dword((uint32_t)(address_long))
• #define pgm_read_float_far(address_long) __ELPM_float((uint32_t)(address_long))
• #define pgm_read_ptr_far(address_long) (void∗)__ELPM_word((uint32_t)(address_long))
• #define pgm_read_byte(address_short) pgm_read_byte_near(address_short)
• #define pgm_read_word(address_short) pgm_read_word_near(address_short)
• #define pgm_read_dword(address_short) pgm_read_dword_near(address_short)
• #define pgm_read_float(address_short) pgm_read_float_near(address_short)
• #define pgm_read_ptr(address_short) pgm_read_ptr_near(address_short)
• #define pgm_get_far_address(var)
Typedefs
• typedef void PROGMEM prog_void
• typedef char PROGMEM prog_char
• typedef unsigned char PROGMEM prog_uchar
• typedef int8_t PROGMEM prog_int8_t
• typedef uint8_t PROGMEM prog_uint8_t
• typedef int16_t PROGMEM prog_int16_t
• typedef uint16_t PROGMEM prog_uint16_t
• typedef int32_t PROGMEM prog_int32_t
• typedef uint32_t PROGMEM prog_uint32_t
• typedef int64_t PROGMEM prog_int64_t
• typedef uint64_t PROGMEM prog_uint64_t
Functions
• const void ∗memchr_P (const void ∗, int __val, size_t __len)
• int memcmp_P (const void ∗, const void ∗, size_t) __ATTR_PURE__
• void ∗memccpy_P (void ∗, const void ∗, int __val, size_t)
• void ∗memcpy_P (void ∗, const void ∗, size_t)
• void ∗memmem_P (const void ∗, size_t, const void ∗, size_t) __ATTR_PURE__
• const void ∗memrchr_P (const void ∗, int __val, size_t __len)
• char ∗strcat_P (char ∗, const char ∗)
• const char ∗strchr_P (const char ∗, int __val)
• const char ∗strchrnul_P (const char ∗, int __val)
• int strcmp_P (const char ∗, const char ∗) __ATTR_PURE__
• char ∗strcpy_P (char ∗, const char ∗)
• int strcasecmp_P (const char ∗, const char ∗) __ATTR_PURE__
• char ∗strcasestr_P (const char ∗, const char ∗) __ATTR_PURE__
Generated on Mon Feb 8 2016 23:59:10 for avr-libc by Doxygen

23.20 <avr/pgmspace.h>: Program Space Utilities 211
• size_t strcspn_P (const char ∗__s, const char ∗__reject) __ATTR_PURE__
• size_t strlcat_P (char ∗, const char ∗, size_t)
• size_t strlcpy_P (char ∗, const char ∗, size_t)
• size_t strnlen_P (const char ∗, size_t)
• int strncmp_P (const char ∗, const char ∗, size_t) __ATTR_PURE__
• int strncasecmp_P (const char ∗, const char ∗, size_t) __ATTR_PURE__
• char ∗strncat_P (char ∗, const char ∗, size_t)
• char ∗strncpy_P (char ∗, const char ∗, size_t)
• char ∗strpbrk_P (const char ∗__s, const char ∗__accept) __ATTR_PURE__
• const char ∗strrchr_P (const char ∗, int __val)
• char ∗strsep_P (char ∗∗__sp, const char ∗__delim)
• size_t strspn_P (const char ∗__s, const char ∗__accept) __ATTR_PURE__
• char ∗strstr_P (const char ∗, const char ∗) __ATTR_PURE__
• char ∗strtok_P (char ∗__s, const char ∗__delim)
• char ∗strtok_rP (char ∗__s, const char ∗__delim, char ∗∗__last)
• size_t strlen_PF (uint_farptr_t src)
• size_t strnlen_PF (uint_farptr_t src, size_t len)
• void ∗memcpy_PF (void ∗dest, uint_farptr_t src, size_t len)
• char ∗strcpy_PF (char ∗dest, uint_farptr_t src)
• char ∗strncpy_PF (char ∗dest, uint_farptr_t src, size_t len)
• char ∗strcat_PF (char ∗dest, uint_farptr_t src)
• size_t strlcat_PF (char ∗dst, uint_farptr_t src, size_t siz)
• char ∗strncat_PF (char ∗dest, uint_farptr_t src, size_t len)
• int strcmp_PF (const char ∗s1, uint_farptr_t s2) __ATTR_PURE__
• int strncmp_PF (const char ∗s1, uint_farptr_t s2, size_t n) __ATTR_PURE__
• int strcasecmp_PF (const char ∗s1, uint_farptr_t s2) __ATTR_PURE__
• int strncasecmp_PF (const char ∗s1, uint_farptr_t s2, size_t n) __ATTR_PURE__
• char ∗strstr_PF (const char ∗s1, uint_farptr_t s2)
• size_t strlcpy_PF (char ∗dst, uint_farptr_t src, size_t siz)
• int memcmp_PF (const void ∗,uint_farptr_t, size_t) __ATTR_PURE__
• static size_t strlen_P (const char ∗s)
23.20.1 Detailed Description
#include <avr/io.h>
#include <avr/pgmspace.h>
The functions in this module provide interfaces for a program to access data stored in program space (flash memory)
of the device. In order to use these functions, the target device must support either the LPM or ELPM instructions.
Note
These functions are an attempt to provide some compatibility with header files that come with IAR C, to make
porting applications between different compilers easier. This is not 100% compatibility though (GCC does not
have full support for multiple address spaces yet).
If you are working with strings which are completely based in ram, use the standard string functions described
in <string.h>: Strings.
If possible, put your constant tables in the lower 64 KB and use pgm_read_byte_near() or pgm_read_word_←-
near() instead of pgm_read_byte_far() or pgm_read_word_far() since it is more efficient that way, and you can
still use the upper 64K for executable code. All functions that are suffixed with a _P require their arguments
to be in the lower 64 KB of the flash ROM, as they do not use ELPM instructions. This is normally not a
big concern as the linker setup arranges any program space constants declared using the macros from this
header file so they are placed right after the interrupt vectors, and in front of any executable code. However, it
can become a problem if there are too many of these constants, or for bootloaders on devices with more than
64 KB of ROM. All these functions will not work in that situation.
For Xmega devices, make sure the NVM controller command register (NVM.CMD or NVM_CMD) is set to 0x00
(NOP) before using any of these functions.
Generated on Mon Feb 8 2016 23:59:10 for avr-libc by Doxygen

212 CONTENTS
23.20.2 Macro Definition Documentation
23.20.2.1 #define pgm_get_far_address( var )
Value:
({ \
uint_farptr_t tmp; \
\
__asm__ __volatile__( \
\
"ldi %A0, lo8(%1)" "\n\t" \
"ldi %B0, hi8(%1)" "\n\t" \
"ldi %C0, hh8(%1)" "\n\t" \
"clr %D0" "\n\t" \
:\
"=d" (tmp) \
:\
"p" (&(var)) \
); \
tmp; \
})
This macro facilitates the obtention of a 32 bit "far" pointer (only 24 bits used) to data even passed the 64KB limit
for the 16 bit ordinary pointer. It is similar to the '&' operator, with some limitations.
Comments:
• The overhead is minimal and it's mainly due to the 32 bit size operation.
• 24 bit sizes guarantees the code compatibility for use in future devices.
• hh8() is an undocumented feature but seems to give the third significant byte of a 32 bit data and accepts
symbols, complementing the functionality of hi8() and lo8(). There is not an equivalent assembler function to
get the high significant byte.
• 'var' has to be resolved at linking time as an existing symbol, i.e, a simple type variable name, an array name
(not an indexed element of the array, if the index is a constant the compiler does not complain but fails to
get the address if optimization is enabled), a struct name or a struct field name, a function identifier, a linker
defined identifier,...
• The returned value is the identifier's VMA (virtual memory address) determined by the linker and falls in
the corresponding memory region. The AVR Harvard architecture requires non overlapping VMA areas
for the multiple address spaces in the processor: Flash ROM, RAM, and EEPROM. Typical offset for this
are 0x00000000, 0x00800xx0, and 0x00810000 respectively, derived from the linker script used and linker
options. The value returned can be seen then as a universal pointer.
23.20.2.2 #define PGM_P const char ∗
Used to declare a variable that is a pointer to a string in program space.
23.20.2.3 #define pgm_read_byte( address_short )pgm_read_byte_near(address_short)
Read a byte from the program space with a 16-bit (near) address.
Note
The address is a byte address. The address is in the program space.
23.20.2.4 #define pgm_read_byte_far( address_long ) __ELPM((uint32_t)(address_long))
Read a byte from the program space with a 32-bit (far) address.
Note
The address is a byte address. The address is in the program space.
Generated on Mon Feb 8 2016 23:59:10 for avr-libc by Doxygen

23.20 <avr/pgmspace.h>: Program Space Utilities 213
23.20.2.5 #define pgm_read_byte_near( address_short ) __LPM((uint16_t)(address_short))
Read a byte from the program space with a 16-bit (near) address.
Note
The address is a byte address. The address is in the program space.
23.20.2.6 #define pgm_read_dword( address_short )pgm_read_dword_near(address_short)
Read a double word from the program space with a 16-bit (near) address.
Note
The address is a byte address. The address is in the program space.
23.20.2.7 #define pgm_read_dword_far( address_long ) __ELPM_dword((uint32_t)(address_long))
Read a double word from the program space with a 32-bit (far) address.
Note
The address is a byte address. The address is in the program space.
23.20.2.8 #define pgm_read_dword_near( address_short ) __LPM_dword((uint16_t)(address_short))
Read a double word from the program space with a 16-bit (near) address.
Note
The address is a byte address. The address is in the program space.
23.20.2.9 #define pgm_read_float( address_short )pgm_read_float_near(address_short)
Read a float from the program space with a 16-bit (near) address.
Note
The address is a byte address. The address is in the program space.
23.20.2.10 #define pgm_read_float_far( address_long ) __ELPM_float((uint32_t)(address_long))
Read a float from the program space with a 32-bit (far) address.
Note
The address is a byte address. The address is in the program space.
23.20.2.11 #define pgm_read_float_near( address_short ) __LPM_float((uint16_t)(address_short))
Read a float from the program space with a 16-bit (near) address.
Note
The address is a byte address. The address is in the program space.
Generated on Mon Feb 8 2016 23:59:10 for avr-libc by Doxygen

214 CONTENTS
23.20.2.12 #define pgm_read_ptr( address_short )pgm_read_ptr_near(address_short)
Read a pointer from the program space with a 16-bit (near) address.
Note
The address is a byte address. The address is in the program space.
23.20.2.13 #define pgm_read_ptr_far( address_long ) (void∗)__ELPM_word((uint32_t)(address_long))
Read a pointer from the program space with a 32-bit (far) address.
Note
The address is a byte address. The address is in the program space.
23.20.2.14 #define pgm_read_ptr_near( address_short ) (void∗)__LPM_word((uint16_t)(address_short))
Read a pointer from the program space with a 16-bit (near) address.
Note
The address is a byte address. The address is in the program space.
23.20.2.15 #define pgm_read_word( address_short )pgm_read_word_near(address_short)
Read a word from the program space with a 16-bit (near) address.
Note
The address is a byte address. The address is in the program space.
23.20.2.16 #define pgm_read_word_far( address_long ) __ELPM_word((uint32_t)(address_long))
Read a word from the program space with a 32-bit (far) address.
Note
The address is a byte address. The address is in the program space.
23.20.2.17 #define pgm_read_word_near( address_short ) __LPM_word((uint16_t)(address_short))
Read a word from the program space with a 16-bit (near) address.
Note
The address is a byte address. The address is in the program space.
23.20.2.18 #define PGM_VOID_P const void ∗
Used to declare a generic pointer to an object in program space.
23.20.2.19 #define PROGMEM __ATTR_PROGMEM__
Attribute to use in order to declare an object being located in flash ROM.
23.20.2.20 #define PSTR( s) ((const PROGMEM char ∗)(s))
Used to declare a static pointer to a string in program space.
Generated on Mon Feb 8 2016 23:59:10 for avr-libc by Doxygen

23.20 <avr/pgmspace.h>: Program Space Utilities 215
23.20.3 Typedef Documentation
23.20.3.1 prog_char
Note
DEPRECATED
This typedef is now deprecated because the usage of the __progmem__ attribute on a type is not supported in
GCC. However, the use of the __progmem__ attribute on a variable declaration is supported, and this is now the
recommended usage.
The typedef is only visible if the macro __PROG_TYPES_COMPAT__ has been defined before including
<avr/pgmspace.h>(either by a #define directive, or by a -D compiler option.)
Type of a "char" object located in flash ROM.
23.20.3.2 prog_int16_t
Note
DEPRECATED
This typedef is now deprecated because the usage of the __progmem__ attribute on a type is not supported in
GCC. However, the use of the __progmem__ attribute on a variable declaration is supported, and this is now the
recommended usage.
The typedef is only visible if the macro __PROG_TYPES_COMPAT__ has been defined before including
<avr/pgmspace.h>(either by a #define directive, or by a -D compiler option.)
Type of an "int16_t" object located in flash ROM.
23.20.3.3 prog_int32_t
Note
DEPRECATED
This typedef is now deprecated because the usage of the __progmem__ attribute on a type is not supported in
GCC. However, the use of the __progmem__ attribute on a variable declaration is supported, and this is now the
recommended usage.
The typedef is only visible if the macro __PROG_TYPES_COMPAT__ has been defined before including
<avr/pgmspace.h>(either by a #define directive, or by a -D compiler option.)
Type of an "int32_t" object located in flash ROM.
23.20.3.4 prog_int64_t
Note
DEPRECATED
This typedef is now deprecated because the usage of the __progmem__ attribute on a type is not supported in
GCC. However, the use of the __progmem__ attribute on a variable declaration is supported, and this is now the
recommended usage.
The typedef is only visible if the macro __PROG_TYPES_COMPAT__ has been defined before including
<avr/pgmspace.h>(either by a #define directive, or by a -D compiler option.)
Type of an "int64_t" object located in flash ROM.
Note
This type is not available when the compiler option -mint8 is in effect.
Generated on Mon Feb 8 2016 23:59:10 for avr-libc by Doxygen

216 CONTENTS
23.20.3.5 prog_int8_t
Note
DEPRECATED
This typedef is now deprecated because the usage of the __progmem__ attribute on a type is not supported in
GCC. However, the use of the __progmem__ attribute on a variable declaration is supported, and this is now the
recommended usage.
The typedef is only visible if the macro __PROG_TYPES_COMPAT__ has been defined before including
<avr/pgmspace.h>(either by a #define directive, or by a -D compiler option.)
Type of an "int8_t" object located in flash ROM.
23.20.3.6 prog_uchar
Note
DEPRECATED
This typedef is now deprecated because the usage of the __progmem__ attribute on a type is not supported in
GCC. However, the use of the __progmem__ attribute on a variable declaration is supported, and this is now the
recommended usage.
The typedef is only visible if the macro __PROG_TYPES_COMPAT__ has been defined before including
<avr/pgmspace.h>(either by a #define directive, or by a -D compiler option.)
Type of an "unsigned char" object located in flash ROM.
23.20.3.7 prog_uint16_t
Note
DEPRECATED
This typedef is now deprecated because the usage of the __progmem__ attribute on a type is not supported in
GCC. However, the use of the __progmem__ attribute on a variable declaration is supported, and this is now the
recommended usage.
The typedef is only visible if the macro __PROG_TYPES_COMPAT__ has been defined before including
<avr/pgmspace.h>(either by a #define directive, or by a -D compiler option.)
Type of an "uint16_t" object located in flash ROM.
23.20.3.8 prog_uint32_t
Note
DEPRECATED
This typedef is now deprecated because the usage of the __progmem__ attribute on a type is not supported in
GCC. However, the use of the __progmem__ attribute on a variable declaration is supported, and this is now the
recommended usage.
The typedef is only visible if the macro __PROG_TYPES_COMPAT__ has been defined before including
<avr/pgmspace.h>(either by a #define directive, or by a -D compiler option.)
Type of an "uint32_t" object located in flash ROM.
23.20.3.9 prog_uint64_t
Generated on Mon Feb 8 2016 23:59:10 for avr-libc by Doxygen

23.20 <avr/pgmspace.h>: Program Space Utilities 217
Note
DEPRECATED
This typedef is now deprecated because the usage of the __progmem__ attribute on a type is not supported in
GCC. However, the use of the __progmem__ attribute on a variable declaration is supported, and this is now the
recommended usage.
The typedef is only visible if the macro __PROG_TYPES_COMPAT__ has been defined before including
<avr/pgmspace.h>(either by a #define directive, or by a -D compiler option.)
Type of an "uint64_t" object located in flash ROM.
Note
This type is not available when the compiler option -mint8 is in effect.
23.20.3.10 prog_uint8_t
Note
DEPRECATED
This typedef is now deprecated because the usage of the __progmem__ attribute on a type is not supported in
GCC. However, the use of the __progmem__ attribute on a variable declaration is supported, and this is now the
recommended usage.
The typedef is only visible if the macro __PROG_TYPES_COMPAT__ has been defined before including
<avr/pgmspace.h>(either by a #define directive, or by a -D compiler option.)
Type of an "uint8_t" object located in flash ROM.
23.20.3.11 prog_void
Note
DEPRECATED
This typedef is now deprecated because the usage of the __progmem__ attribute on a type is not supported in
GCC. However, the use of the __progmem__ attribute on a variable declaration is supported, and this is now the
recommended usage.
The typedef is only visible if the macro __PROG_TYPES_COMPAT__ has been defined before including
<avr/pgmspace.h>(either by a #define directive, or by a -D compiler option.)
Type of a "void" object located in flash ROM. Does not make much sense by itself, but can be used to declare a
"void ∗" object in flash ROM.
23.20.4 Function Documentation
23.20.4.1 void ∗memccpy_P ( void ∗dest, const void ∗src, int val, size_t len )
This function is similar to memccpy() except that src is pointer to a string in program space.
23.20.4.2 const void ∗memchr_P ( const void ∗s, int val, size_t len )
Scan flash memory for a character.
The memchr_P() function scans the first len bytes of the flash memory area pointed to by sfor the character val.
The first byte to match val (interpreted as an unsigned character) stops the operation.
Returns
The memchr_P() function returns a pointer to the matching byte or NULL if the character does not occur in
the given memory area.
Generated on Mon Feb 8 2016 23:59:10 for avr-libc by Doxygen

218 CONTENTS
23.20.4.3 int memcmp_P ( const void ∗s1, const void ∗s2, size_t len )
Compare memory areas.
The memcmp_P() function compares the first len bytes of the memory areas s1 and flash s2. The comparision
is performed using unsigned char operations.
Returns
The memcmp_P() function returns an integer less than, equal to, or greater than zero if the first len bytes of
s1 is found, respectively, to be less than, to match, or be greater than the first len bytes of s2.
23.20.4.4 int memcmp_PF ( const void ∗s1, uint_farptr_t s2, size_t len )
Compare memory areas.
The memcmp_PF() function compares the first len bytes of the memory areas s1 and flash s2. The comparision
is performed using unsigned char operations. It is an equivalent of memcmp_P() function, except that it is capable
working on all FLASH including the exteded area above 64kB.
Returns
The memcmp_PF() function returns an integer less than, equal to, or greater than zero if the first len bytes
of s1 is found, respectively, to be less than, to match, or be greater than the first len bytes of s2.
23.20.4.5 void ∗memcpy_P ( void ∗dest, const void ∗src, size_t n)
The memcpy_P() function is similar to memcpy(), except the src string resides in program space.
Returns
The memcpy_P() function returns a pointer to dest.
23.20.4.6 void ∗memcpy_PF ( void ∗dest, uint_farptr_t src, size_t n)
Copy a memory block from flash to SRAM.
The memcpy_PF() function is similar to memcpy(), except the data is copied from the program space and is ad-
dressed using a far pointer.
Parameters
dest A pointer to the destination buffer
src A far pointer to the origin of data in flash memory
nThe number of bytes to be copied
Returns
The memcpy_PF() function returns a pointer to dst. The contents of RAMPZ SFR are undefined when the
function returns.
23.20.4.7 void ∗memmem_P ( const void ∗s1, size_t len1, const void ∗s2, size_t len2 )
The memmem_P() function is similar to memmem() except that s2 is pointer to a string in program space.
23.20.4.8 const void memrchr_P ( const void ∗src, int val, size_t len )
The memrchr_P() function is like the memchr_P() function, except that it searches backwards from the end of the
len bytes pointed to by src instead of forwards from the front. (Glibc, GNU extension.)
Returns
The memrchr_P() function returns a pointer to the matching byte or NULL if the character does not occur in
the given memory area.
Generated on Mon Feb 8 2016 23:59:10 for avr-libc by Doxygen

23.20 <avr/pgmspace.h>: Program Space Utilities 219
23.20.4.9 int strcasecmp_P ( const char ∗s1, const char ∗s2 )
Compare two strings ignoring case.
The strcasecmp_P() function compares the two strings s1 and s2, ignoring the case of the characters.
Parameters
s1 A pointer to a string in the devices SRAM.
s2 A pointer to a string in the devices Flash.
Returns
The strcasecmp_P() function returns an integer less than, equal to, or greater than zero if s1 is found, respec-
tively, to be less than, to match, or be greater than s2. A consequence of the ordering used by strcasecmp_P()
is that if s1 is an initial substring of s2, then s1 is considered to be "less than" s2.
23.20.4.10 int strcasecmp_PF ( const char ∗s1, uint_farptr_t s2 )
Compare two strings ignoring case.
The strcasecmp_PF() function compares the two strings s1 and s2, ignoring the case of the characters.
Parameters
s1 A pointer to the first string in SRAM
s2 A far pointer to the second string in Flash
Returns
The strcasecmp_PF() function returns an integer less than, equal to, or greater than zero if s1 is found,
respectively, to be less than, to match, or be greater than s2. The contents of RAMPZ SFR are undefined
when the function returns.
23.20.4.11 char ∗strcasestr_P ( const char ∗s1, const char ∗s2 )
This funtion is similar to strcasestr() except that s2 is pointer to a string in program space.
23.20.4.12 char ∗strcat_P ( char ∗dest, const char ∗src )
The strcat_P() function is similar to strcat() except that the src string must be located in program space (flash).
Returns
The strcat() function returns a pointer to the resulting string dest.
23.20.4.13 char ∗strcat_PF ( char ∗dst, uint_farptr_t src )
Concatenates two strings.
The strcat_PF() function is similar to strcat() except that the src string must be located in program space (flash) and
is addressed using a far pointer
Parameters
dst A pointer to the destination string in SRAM
src A far pointer to the string to be appended in Flash
Returns
The strcat_PF() function returns a pointer to the resulting string dst. The contents of RAMPZ SFR are unde-
fined when the function returns
Generated on Mon Feb 8 2016 23:59:10 for avr-libc by Doxygen

220 CONTENTS
23.20.4.14 const char ∗strchr_P ( const char ∗s, int val )
Locate character in program space string.
The strchr_P() function locates the first occurrence of val (converted to a char) in the string pointed to by sin
program space. The terminating null character is considered to be part of the string.
The strchr_P() function is similar to strchr() except that sis pointer to a string in program space.
Returns
The strchr_P() function returns a pointer to the matched character or NULL if the character is not found.
23.20.4.15 const char ∗strchrnul_P ( const char ∗s, int c)
The strchrnul_P() function is like strchr_P() except that if cis not found in s, then it returns a pointer to the null byte
at the end of s, rather than NULL. (Glibc, GNU extension.)
Returns
The strchrnul_P() function returns a pointer to the matched character, or a pointer to the null byte at the end
of s(i.e., s+strlen(s)) if the character is not found.
23.20.4.16 int strcmp_P ( const char ∗s1, const char ∗s2 )
The strcmp_P() function is similar to strcmp() except that s2 is pointer to a string in program space.
Returns
The strcmp_P() function returns an integer less than, equal to, or greater than zero if s1 is found, respectively,
to be less than, to match, or be greater than s2. A consequence of the ordering used by strcmp_P() is that if
s1 is an initial substring of s2, then s1 is considered to be "less than" s2.
23.20.4.17 int strcmp_PF ( const char ∗s1, uint_farptr_t s2 )
Compares two strings.
The strcmp_PF() function is similar to strcmp() except that s2 is a far pointer to a string in program space.
Parameters
s1 A pointer to the first string in SRAM
s2 A far pointer to the second string in Flash
Returns
The strcmp_PF() function returns an integer less than, equal to, or greater than zero if s1 is found, respectively,
to be less than, to match, or be greater than s2. The contents of RAMPZ SFR are undefined when the function
returns.
23.20.4.18 char ∗strcpy_P ( char ∗dest, const char ∗src )
The strcpy_P() function is similar to strcpy() except that src is a pointer to a string in program space.
Returns
The strcpy_P() function returns a pointer to the destination string dest.
23.20.4.19 char ∗strcpy_PF ( char ∗dst, uint_farptr_t src )
Duplicate a string.
The strcpy_PF() function is similar to strcpy() except that src is a far pointer to a string in program space.
Generated on Mon Feb 8 2016 23:59:10 for avr-libc by Doxygen

23.20 <avr/pgmspace.h>: Program Space Utilities 221
Parameters
dst A pointer to the destination string in SRAM
src A far pointer to the source string in Flash
Returns
The strcpy_PF() function returns a pointer to the destination string dst. The contents of RAMPZ SFR are
undefined when the funcion returns.
23.20.4.20 size_t strcspn_P ( const char ∗s, const char ∗reject )
The strcspn_P() function calculates the length of the initial segment of swhich consists entirely of characters not in
reject. This function is similar to strcspn() except that reject is a pointer to a string in program space.
Returns
The strcspn_P() function returns the number of characters in the initial segment of swhich are not in the string
reject. The terminating zero is not considered as a part of string.
23.20.4.21 size_t strlcat_P ( char ∗dst, const char ∗src, size_t siz )
Concatenate two strings.
The strlcat_P() function is similar to strlcat(), except that the src string must be located in program space (flash).
Appends src to string dst of size siz (unlike strncat(),siz is the full size of dst, not space left). At most
siz-1 characters will be copied. Always NULL terminates (unless siz <=strlen(dst)).
Returns
The strlcat_P() function returns strlen(src) + MIN(siz, strlen(initial dst)). If retval >= siz, truncation occurred.
23.20.4.22 size_t strlcat_PF ( char ∗dst, uint_farptr_t src, size_t n)
Concatenate two strings.
The strlcat_PF() function is similar to strlcat(), except that the src string must be located in program space (flash)
and is addressed using a far pointer.
Appends src to string dst of size n(unlike strncat(),nis the full size of dst, not space left). At most n-1 characters
will be copied. Always NULL terminates (unless n<= strlen(dst)).
Parameters
dst A pointer to the destination string in SRAM
src A far pointer to the source string in Flash
nThe total number of bytes allocated to the destination string
Returns
The strlcat_PF() function returns strlen(src) + MIN(n, strlen(initial dst)). If retval >=n, truncation occurred.
The contents of RAMPZ SFR are undefined when the funcion returns.
23.20.4.23 size_t strlcpy_P ( char ∗dst, const char ∗src, size_t siz )
Copy a string from progmem to RAM.
Copy src to string dst of size siz. At most siz-1 characters will be copied. Always NULL terminates (unless
siz == 0). The strlcpy_P() function is similar to strlcpy() except that the src is pointer to a string in memory space.
Returns
The strlcpy_P() function returns strlen(src). If retval >= siz, truncation occurred.
Generated on Mon Feb 8 2016 23:59:10 for avr-libc by Doxygen

222 CONTENTS
23.20.4.24 size_t strlcpy_PF ( char ∗dst, uint_farptr_t src, size_t siz )
Copy a string from progmem to RAM.
Copy src to string dst of size siz. At most siz-1 characters will be copied. Always NULL terminates (unless siz ==
0).
Returns
The strlcpy_PF() function returns strlen(src). If retval >= siz, truncation occurred. The contents of RAMPZ
SFR are undefined when the function returns.
23.20.4.25 size_t strlen_P ( const char ∗src )[static]
The strlen_P() function is similar to strlen(), except that src is a pointer to a string in program space.
Returns
The strlen_P() function returns the number of characters in src.
Note
strlen_P() is implemented as an inline function in the avr/pgmspace.h header file, which will check if the length
of the string is a constant and known at compile time. If it is not known at compile time, the macro will issue a
call to __strlen_P() which will then calculate the length of the string as normal.
23.20.4.26 size_t strlen_PF ( uint_farptr_t s)
Obtain the length of a string.
The strlen_PF() function is similar to strlen(), except that sis a far pointer to a string in program space.
Parameters
sA far pointer to the string in flash
Returns
The strlen_PF() function returns the number of characters in s. The contents of RAMPZ SFR are undefined
when the function returns.
23.20.4.27 int strncasecmp_P ( const char ∗s1, const char ∗s2, size_t n)
Compare two strings ignoring case.
The strncasecmp_P() function is similar to strcasecmp_P(), except it only compares the first ncharacters of s1.
Parameters
s1 A pointer to a string in the devices SRAM.
s2 A pointer to a string in the devices Flash.
nThe maximum number of bytes to compare.
Returns
The strncasecmp_P() function returns an integer less than, equal to, or greater than zero if s1 (or the first n
bytes thereof) is found, respectively, to be less than, to match, or be greater than s2. A consequence of the
ordering used by strncasecmp_P() is that if s1 is an initial substring of s2, then s1 is considered to be "less
than" s2.
Generated on Mon Feb 8 2016 23:59:10 for avr-libc by Doxygen

23.20 <avr/pgmspace.h>: Program Space Utilities 223
23.20.4.28 int strncasecmp_PF ( const char ∗s1, uint_farptr_t s2, size_t n)
Compare two strings ignoring case.
The strncasecmp_PF() function is similar to strcasecmp_PF(), except it only compares the first ncharacters of s1
and the string in flash is addressed using a far pointer.
Parameters
s1 A pointer to a string in SRAM
s2 A far pointer to a string in Flash
nThe maximum number of bytes to compare
Returns
The strncasecmp_PF() function returns an integer less than, equal to, or greater than zero if s1 (or the first n
bytes thereof) is found, respectively, to be less than, to match, or be greater than s2. The contents of RAMPZ
SFR are undefined when the function returns.
23.20.4.29 char ∗strncat_P ( char ∗dest, const char ∗src, size_t len )
Concatenate two strings.
The strncat_P() function is similar to strncat(), except that the src string must be located in program space (flash).
Returns
The strncat_P() function returns a pointer to the resulting string dest.
23.20.4.30 char ∗strncat_PF ( char ∗dst, uint_farptr_t src, size_t n)
Concatenate two strings.
The strncat_PF() function is similar to strncat(), except that the src string must be located in program space (flash)
and is addressed using a far pointer.
Parameters
dst A pointer to the destination string in SRAM
src A far pointer to the source string in Flash
nThe maximum number of bytes to append
Returns
The strncat_PF() function returns a pointer to the resulting string dst. The contents of RAMPZ SFR are
undefined when the function returns.
23.20.4.31 int strncmp_P ( const char ∗s1, const char ∗s2, size_t n)
The strncmp_P() function is similar to strcmp_P() except it only compares the first (at most) n characters of s1 and
s2.
Returns
The strncmp_P() function returns an integer less than, equal to, or greater than zero if s1 (or the first n bytes
thereof) is found, respectively, to be less than, to match, or be greater than s2.
23.20.4.32 int strncmp_PF ( const char ∗s1, uint_farptr_t s2, size_t n)
Compare two strings with limited length.
The strncmp_PF() function is similar to strcmp_PF() except it only compares the first (at most) ncharacters of s1
and s2.
Generated on Mon Feb 8 2016 23:59:10 for avr-libc by Doxygen

224 CONTENTS
Parameters
s1 A pointer to the first string in SRAM
s2 A far pointer to the second string in Flash
nThe maximum number of bytes to compare
Returns
The strncmp_PF() function returns an integer less than, equal to, or greater than zero if s1 (or the first nbytes
thereof) is found, respectively, to be less than, to match, or be greater than s2. The contents of RAMPZ SFR
are undefined when the function returns.
23.20.4.33 char ∗strncpy_P ( char ∗dest, const char ∗src, size_t n)
The strncpy_P() function is similar to strcpy_P() except that not more than n bytes of src are copied. Thus, if there
is no null byte among the first n bytes of src, the result will not be null-terminated.
In the case where the length of src is less than that of n, the remainder of dest will be padded with nulls.
Returns
The strncpy_P() function returns a pointer to the destination string dest.
23.20.4.34 char ∗strncpy_PF ( char ∗dst, uint_farptr_t src, size_t n)
Duplicate a string until a limited length.
The strncpy_PF() function is similar to strcpy_PF() except that not more than nbytes of src are copied. Thus, if
there is no null byte among the first nbytes of src, the result will not be null-terminated.
In the case where the length of src is less than that of n, the remainder of dst will be padded with nulls.
Parameters
dst A pointer to the destination string in SRAM
src A far pointer to the source string in Flash
nThe maximum number of bytes to copy
Returns
The strncpy_PF() function returns a pointer to the destination string dst. The contents of RAMPZ SFR are
undefined when the function returns.
23.20.4.35 size_t strnlen_P ( const char ∗src, size_t len )
Determine the length of a fixed-size string.
The strnlen_P() function is similar to strnlen(), except that src is a pointer to a string in program space.
Returns
The strnlen_P function returns strlen_P(src), if that is less than len, or len if there is no '\0' character among
the first len characters pointed to by src.
23.20.4.36 size_t strnlen_PF ( uint_farptr_t s, size_t len )
Determine the length of a fixed-size string.
The strnlen_PF() function is similar to strnlen(), except that sis a far pointer to a string in program space.
Generated on Mon Feb 8 2016 23:59:10 for avr-libc by Doxygen

23.20 <avr/pgmspace.h>: Program Space Utilities 225
Parameters
sA far pointer to the string in Flash
len The maximum number of length to return
Returns
The strnlen_PF function returns strlen_P(s), if that is less than len, or len if there is no '\0' character among
the first len characters pointed to by s. The contents of RAMPZ SFR are undefined when the function returns.
23.20.4.37 char ∗strpbrk_P ( const char ∗s, const char ∗accept )
The strpbrk_P() function locates the first occurrence in the string sof any of the characters in the flash string
accept. This function is similar to strpbrk() except that accept is a pointer to a string in program space.
Returns
The strpbrk_P() function returns a pointer to the character in sthat matches one of the characters in accept,
or NULL if no such character is found. The terminating zero is not considered as a part of string: if one or
both args are empty, the result will NULL.
23.20.4.38 const char ∗strrchr_P ( const char ∗s, int val )
Locate character in string.
The strrchr_P() function returns a pointer to the last occurrence of the character val in the flash string s.
Returns
The strrchr_P() function returns a pointer to the matched character or NULL if the character is not found.
23.20.4.39 char ∗strsep_P ( char ∗∗ sp, const char ∗delim )
Parse a string into tokens.
The strsep_P() function locates, in the string referenced by ∗sp, the first occurrence of any character in the string
delim (or the terminating '\0' character) and replaces it with a '\0'. The location of the next character after the
delimiter character (or NULL, if the end of the string was reached) is stored in ∗sp. An “empty'' field, i.e. one
caused by two adjacent delimiter characters, can be detected by comparing the location referenced by the pointer
returned in ∗sp to '\0'. This function is similar to strsep() except that delim is a pointer to a string in program
space.
Returns
The strsep_P() function returns a pointer to the original value of ∗sp. If ∗sp is initially NULL,strsep_P()
returns NULL.
23.20.4.40 size_t strspn_P ( const char ∗s, const char ∗accept )
The strspn_P() function calculates the length of the initial segment of swhich consists entirely of characters in
accept. This function is similar to strspn() except that accept is a pointer to a string in program space.
Returns
The strspn_P() function returns the number of characters in the initial segment of swhich consist only of
characters from accept. The terminating zero is not considered as a part of string.
Generated on Mon Feb 8 2016 23:59:10 for avr-libc by Doxygen

226 CONTENTS
23.20.4.41 char ∗strstr_P ( const char ∗s1, const char ∗s2 )
Locate a substring.
The strstr_P() function finds the first occurrence of the substring s2 in the string s1. The terminating '\0' characters
are not compared. The strstr_P() function is similar to strstr() except that s2 is pointer to a string in program space.
Returns
The strstr_P() function returns a pointer to the beginning of the substring, or NULL if the substring is not found.
If s2 points to a string of zero length, the function returns s1.
23.20.4.42 char ∗strstr_PF ( const char ∗s1, uint_farptr_t s2 )
Locate a substring.
The strstr_PF() function finds the first occurrence of the substring s2 in the string s1. The terminating '\0' characters
are not compared. The strstr_PF() function is similar to strstr() except that s2 is a far pointer to a string in program
space.
Returns
The strstr_PF() function returns a pointer to the beginning of the substring, or NULL if the substring is not
found. If s2 points to a string of zero length, the function returns s1. The contents of RAMPZ SFR are
undefined when the function returns.
23.20.4.43 char ∗strtok_P ( char ∗s, const char ∗delim )
Parses the string into tokens.
strtok_P() parses the string sinto tokens. The first call to strtok_P() should have sas its first argument. Subse-
quent calls should have the first argument set to NULL. If a token ends with a delimiter, this delimiting character is
overwritten with a '\0' and a pointer to the next character is saved for the next call to strtok_P(). The delimiter string
delim may be different for each call.
The strtok_P() function is similar to strtok() except that delim is pointer to a string in program space.
Returns
The strtok_P() function returns a pointer to the next token or NULL when no more tokens are found.
Note
strtok_P() is NOT reentrant. For a reentrant version of this function see strtok_rP().
23.20.4.44 char ∗strtok_rP ( char ∗string, const char ∗delim, char ∗∗ last )
Parses string into tokens.
The strtok_rP() function parses string into tokens. The first call to strtok_rP() should have string as its first
argument. Subsequent calls should have the first argument set to NULL. If a token ends with a delimiter, this
delimiting character is overwritten with a '\0' and a pointer to the next character is saved for the next call to strtok←-
_rP(). The delimiter string delim may be different for each call. last is a user allocated char∗pointer. It must be
the same while parsing the same string. strtok_rP() is a reentrant version of strtok_P().
The strtok_rP() function is similar to strtok_r() except that delim is pointer to a string in program space.
Returns
The strtok_rP() function returns a pointer to the next token or NULL when no more tokens are found.
Generated on Mon Feb 8 2016 23:59:10 for avr-libc by Doxygen

23.21 <avr/power.h>: Power Reduction Management 227
23.21 <avr/power.h>: Power Reduction Management
Functions
• void clock_prescale_set (clock_div_t __x)
23.21.1 Detailed Description
#include <avr/power.h>
Many AVRs contain a Power Reduction Register (PRR) or Registers (PRRx) that allow you to reduce power con-
sumption by disabling or enabling various on-board peripherals as needed. Some devices have the XTAL Divide
Control Register (XDIV) which offer similar functionality as System Clock Prescale Register (CLKPR).
There are many macros in this header file that provide an easy interface to enable or disable on-board peripherals
to reduce power. See the table below.
Note
Not all AVR devices have a Power Reduction Register (for example the ATmega8). On those devices without
a Power Reduction Register, the power reduction macros are not available..
Not all AVR devices contain the same peripherals (for example, the LCD interface), or they will be named
differently (for example, USART and USART0). Please consult your device's datasheet, or the header file, to
find out which macros are applicable to your device.
For device using the XTAL Divide Control Register (XDIV), when prescaler is used, Timer/Counter0 can only
be used in asynchronous mode. Keep in mind that Timer/Counter0 source shall be less than ¼th of peripheral
clock. Therefore, when using a typical 32.768 kHz crystal, one shall not scale the clock below 131.072 kHz.
Power Macro Description
power_aca_disable() Disable the Analog Comparator on PortA.
power_aca_enable() Enable the Analog Comparator on PortA.
power_adc_enable() Enable the Analog to Digital Converter module.
power_adc_disable() Disable the Analog to Digital Converter module.
power_adca_disable() Disable the Analog to Digital Converter module on PortA
power_adca_enable() Enable the Analog to Digital Converter module on PortA
power_evsys_disable() Disable the EVSYS module
power_evsys_enable() Enable the EVSYS module
power_hiresc_disable() Disable the HIRES module on PortC
power_hiresc_enable() Enable the HIRES module on PortC
power_lcd_enable() Enable the LCD module.
power_lcd_disable(). Disable the LCD module.
power_pga_enable() Enable the Programmable Gain Amplifier module.
power_pga_disable() Disable the Programmable Gain Amplifier module.
power_pscr_enable() Enable the Reduced Power Stage Controller module.
Generated on Mon Feb 8 2016 23:59:10 for avr-libc by Doxygen

228 CONTENTS
power_pscr_disable() Disable the Reduced Power Stage Controller module.
power_psc0_enable() Enable the Power Stage Controller 0 module.
power_psc0_disable() Disable the Power Stage Controller 0 module.
power_psc1_enable() Enable the Power Stage Controller 1 module.
power_psc1_disable() Disable the Power Stage Controller 1 module.
power_psc2_enable() Enable the Power Stage Controller 2 module.
power_psc2_disable() Disable the Power Stage Controller 2 module.
power_ram0_enable() Enable the SRAM block 0 .
power_ram0_disable() Disable the SRAM block 0.
power_ram1_enable() Enable the SRAM block 1 .
power_ram1_disable() Disable the SRAM block 1.
power_ram2_enable() Enable the SRAM block 2 .
power_ram2_disable() Disable the SRAM block 2.
power_ram3_enable() Enable the SRAM block 3 .
power_ram3_disable() Disable the SRAM block 3.
power_rtc_disable() Disable the RTC module
power_rtc_enable() Enable the RTC module
power_spi_enable() Enable the Serial Peripheral Interface module.
power_spi_disable() Disable the Serial Peripheral Interface module.
power_spic_disable() Disable the SPI module on PortC
power_spic_enable() Enable the SPI module on PortC
power_spid_disable() Disable the SPI module on PortD
power_spid_enable() Enable the SPI module on PortD
power_tc0c_disable() Disable the TC0 module on PortC
power_tc0c_enable() Enable the TC0 module on PortC
power_tc0d_disable() Disable the TC0 module on PortD
power_tc0d_enable() Enable the TC0 module on PortD
power_tc0e_disable() Disable the TC0 module on PortE
power_tc0e_enable() Enable the TC0 module on PortE
power_tc0f_disable() Disable the TC0 module on PortF
power_tc0f_enable() Enable the TC0 module on PortF
power_tc1c_disable() Disable the TC1 module on PortC
power_tc1c_enable() Enable the TC1 module on PortC
Generated on Mon Feb 8 2016 23:59:10 for avr-libc by Doxygen

23.21 <avr/power.h>: Power Reduction Management 229
power_twic_disable() Disable the Two Wire Interface module on PortC
power_twic_enable() Enable the Two Wire Interface module on PortC
power_twie_disable() Disable the Two Wire Interface module on PortE
power_twie_enable() Enable the Two Wire Interface module on PortE
power_timer0_enable() Enable the Timer 0 module.
power_timer0_disable() Disable the Timer 0 module.
power_timer1_enable() Enable the Timer 1 module.
power_timer1_disable() Disable the Timer 1 module.
power_timer2_enable() Enable the Timer 2 module.
power_timer2_disable() Disable the Timer 2 module.
power_timer3_enable() Enable the Timer 3 module.
power_timer3_disable() Disable the Timer 3 module.
power_timer4_enable() Enable the Timer 4 module.
power_timer4_disable() Disable the Timer 4 module.
power_timer5_enable() Enable the Timer 5 module.
power_timer5_disable() Disable the Timer 5 module.
power_twi_enable() Enable the Two Wire Interface module.
power_twi_disable() Disable the Two Wire Interface module.
power_usart_enable() Enable the USART module.
power_usart_disable() Disable the USART module.
power_usart0_enable() Enable the USART 0 module.
power_usart0_disable() Disable the USART 0 module.
power_usart1_enable() Enable the USART 1 module.
power_usart1_disable() Disable the USART 1 module.
power_usart2_enable() Enable the USART 2 module.
power_usart2_disable() Disable the USART 2 module.
power_usart3_enable() Enable the USART 3 module.
power_usart3_disable() Disable the USART 3 module.
power_usartc0_disable() Disable the USART0 module on PortC
power_usartc0_enable() Enable the USART0 module on PortC
power_usartd0_disable() Disable the USART0 module on PortD
power_usartd0_enable() Enable the USART0 module on PortD
power_usarte0_disable() Disable the USART0 module on PortE
Generated on Mon Feb 8 2016 23:59:10 for avr-libc by Doxygen

230 CONTENTS
power_usarte0_enable() Enable the USART0 module on PortE
power_usartf0_disable() Disable the USART0 module on PortF
power_usartf0_enable() Enable the USART0 module on PortF
power_usb_enable() Enable the USB module.
power_usb_disable() Disable the USB module.
power_usi_enable() Enable the Universal Serial Interface module.
power_usi_disable() Disable the Universal Serial Interface module.
power_vadc_enable() Enable the Voltage ADC module.
power_vadc_disable() Disable the Voltage ADC module.
power_all_enable() Enable all modules.
power_all_disable() Disable all modules.
Some of the newer AVRs contain a System Clock Prescale Register (CLKPR) that allows you to decrease the
system clock frequency and the power consumption when the need for processing power is low. On some earlier A←-
VRs (ATmega103, ATmega64, ATmega128), similar functionality can be achieved through the XTAL Divide Control
Register. Below are two macros and an enumerated type that can be used to interface to the Clock Prescale
Register or XTAL Divide Control Register.
Note
Not all AVR devices have a clock prescaler. On those devices without a Clock Prescale Register or XTAL
Divide Control Register, these macros are not available.
typedef enum
{
clock_div_1 = 0,
clock_div_2 = 1,
clock_div_4 = 2,
clock_div_8 = 3,
clock_div_16 = 4,
clock_div_32 = 5,
clock_div_64 = 6,
clock_div_128 = 7,
clock_div_256 = 8,
clock_div_1_rc = 15, // ATmega128RFA1 only
} clock_div_t;
Clock prescaler setting enumerations for device using System Clock Prescale Register.
typedef enum
{
clock_div_1 = 1,
clock_div_2 = 2,
clock_div_4 = 4,
clock_div_8 = 8,
clock_div_16 = 16,
clock_div_32 = 32,
clock_div_64 = 64,
clock_div_128 = 128
} clock_div_t;
Clock prescaler setting enumerations for device using XTAL Divide Control Register.
23.21.2 Function Documentation
23.21.2.1 clock_prescale_set ( clock_div_t x)
Set the clock prescaler register select bits, selecting a system clock division setting. This function is inlined, even if
compiler optimizations are disabled.
The type of xis clock_div_t.
Generated on Mon Feb 8 2016 23:59:10 for avr-libc by Doxygen

23.21 <avr/power.h>: Power Reduction Management 231
Note
For device with XTAL Divide Control Register (XDIV), xcan actually range from 1 to 129. Thus, one does not
need to use clock_div_t type as argument.
Generated on Mon Feb 8 2016 23:59:10 for avr-libc by Doxygen

232 CONTENTS
23.22 Additional notes from <avr/sfr_defs.h>
The <avr/sfr_defs.h>file is included by all of the <avr/ioXXXX.h>files, which use macros defined
here to make the special function register definitions look like C variables or simple constants, depending on the
_SFR_ASM_COMPAT define. Some examples from <avr/iocanxx.h>to show how to define such macros:
#define PORTA _SFR_IO8(0x02)
#define EEAR _SFR_IO16(0x21)
#define UDR0 _SFR_MEM8(0xC6)
#define TCNT3 _SFR_MEM16(0x94)
#define CANIDT _SFR_MEM32(0xF0)
If _SFR_ASM_COMPAT is not defined, C programs can use names like PORTA directly in C expressions (also on
the left side of assignment operators) and GCC will do the right thing (use short I/O instructions if possible). The
__SFR_OFFSET definition is not used in any way in this case.
Define _SFR_ASM_COMPAT as 1 to make these names work as simple constants (addresses of the I/O registers).
This is necessary when included in preprocessed assembler (∗.S) source files, so it is done automatically if _←-
_ASSEMBLER__ is defined. By default, all addresses are defined as if they were memory addresses (used in
lds/sts instructions). To use these addresses in in/out instructions, you must subtract 0x20 from them.
For more backwards compatibility, insert the following at the start of your old assembler source file:
#define __SFR_OFFSET 0
This automatically subtracts 0x20 from I/O space addresses, but it's a hack, so it is recommended to change your
source: wrap such addresses in macros defined here, as shown below. After this is done, the __SFR_OFFSET
definition is no longer necessary and can be removed.
Real example - this code could be used in a boot loader that is portable between devices with SPMCR at different
addresses.
<avr/iom163.h>: #define SPMCR _SFR_IO8(0x37)
<avr/iom128.h>: #define SPMCR _SFR_MEM8(0x68)
#if _SFR_IO_REG_P(SPMCR)
out _SFR_IO_ADDR(SPMCR), r24
#else
sts _SFR_MEM_ADDR(SPMCR), r24
#endif
You can use the in/out/cbi/sbi/sbic/sbis instructions, without the _SFR_IO_REG_P test, if you know
that the register is in the I/O space (as with SREG, for example). If it isn't, the assembler will complain (I/O address
out of range 0...0x3f), so this should be fairly safe.
If you do not define __SFR_OFFSET (so it will be 0x20 by default), all special register addresses are defined as
memory addresses (so SREG is 0x5f), and (if code size and speed are not important, and you don't like the ugly
#if above) you can always use lds/sts to access them. But, this will not work if __SFR_OFFSET != 0x20, so use a
different macro (defined only if __SFR_OFFSET == 0x20) for safety:
sts _SFR_ADDR(SPMCR), r24
In C programs, all 3 combinations of _SFR_ASM_COMPAT and __SFR_OFFSET are supported - the _SFR_A←-
DDR(SPMCR) macro can be used to get the address of the SPMCR register (0x57 or 0x68 depending on device).
Generated on Mon Feb 8 2016 23:59:10 for avr-libc by Doxygen

23.23 <avr/sfr_defs.h>: Special function registers 233
23.23 <avr/sfr_defs.h>: Special function registers
Modules
•Additional notes from <avr/sfr_defs.h>
Bit manipulation
• #define _BV(bit) (1 << (bit))
IO register bit manipulation
• #define bit_is_set(sfr, bit) (_SFR_BYTE(sfr) & _BV(bit))
• #define bit_is_clear(sfr, bit) (!(_SFR_BYTE(sfr) & _BV(bit)))
• #define loop_until_bit_is_set(sfr, bit) do { } while (bit_is_clear(sfr, bit))
• #define loop_until_bit_is_clear(sfr, bit) do { } while (bit_is_set(sfr, bit))
23.23.1 Detailed Description
When working with microcontrollers, many tasks usually consist of controlling internal peripherals, or external pe-
ripherals that are connected to the device. The entire IO address space is made available as memory-mapped IO,
i.e. it can be accessed using all the MCU instructions that are applicable to normal data memory. For most AVR
devices, the IO register space is mapped into the data memory address space with an offset of 0x20 since the
bottom of this space is reserved for direct access to the MCU registers. (Actual SRAM is available only behind the
IO register area, starting at some specific address depending on the device.)
For example the user can access memory-mapped IO registers as if they were globally defined variables like this:
PORTA = 0x33;
unsigned char foo = PINA;
The compiler will choose the correct instruction sequence to generate based on the address of the register being
accessed.
The advantage of using the memory-mapped registers in C programs is that it makes the programs more portable
to other C compilers for the AVR platform.
Note that special care must be taken when accessing some of the 16-bit timer IO registers where access from both
the main program and within an interrupt context can happen. See Why do some 16-bit timer registers sometimes
get trashed?.
Porting programs that use the deprecated sbi/cbi macros
Access to the AVR single bit set and clear instructions are provided via the standard C bit manipulation commands.
The sbi and cbi macros are no longer directly supported. sbi (sfr,bit) can be replaced by sfr |=_BV(bit) .
i.e.: sbi(PORTB, PB1); is now PORTB |=_BV(PB1);
This actually is more flexible than having sbi directly, as the optimizer will use a hardware sbi if appropriate, or a
read/or/write operation if not appropriate. You do not need to keep track of which registers sbi/cbi will operate on.
Likewise, cbi (sfr,bit) is now sfr &= ∼(_BV(bit));
23.23.2 Macro Definition Documentation
23.23.2.1 #define _BV( bit ) (1 << (bit))
1 #include <avr/io.h>
Generated on Mon Feb 8 2016 23:59:10 for avr-libc by Doxygen

234 CONTENTS
Converts a bit number into a byte value.
Note
The bit shift is performed by the compiler which then inserts the result into the code. Thus, there is no run-time
overhead when using _BV().
23.23.2.2 #define bit_is_clear( sfr, bit ) (!(_SFR_BYTE(sfr) & _BV(bit)))
1 #include <avr/io.h>
Test whether bit bit in IO register sfr is clear. This will return non-zero if the bit is clear, and a 0 if the bit is set.
23.23.2.3 #define bit_is_set( sfr, bit ) (_SFR_BYTE(sfr) & _BV(bit))
1 #include <avr/io.h>
Test whether bit bit in IO register sfr is set. This will return a 0 if the bit is clear, and non-zero if the bit is set.
23.23.2.4 #define loop_until_bit_is_clear( sfr, bit ) do { } while (bit_is_set(sfr, bit))
1 #include <avr/io.h>
Wait until bit bit in IO register sfr is clear.
23.23.2.5 #define loop_until_bit_is_set( sfr, bit ) do { } while (bit_is_clear(sfr, bit))
1 #include <avr/io.h>
Wait until bit bit in IO register sfr is set.
Generated on Mon Feb 8 2016 23:59:10 for avr-libc by Doxygen

23.24 <avr/signature.h>: Signature Support 235
23.24 <avr/signature.h>: Signature Support
Introduction
The <avr/signature.h>header file allows the user to automatically and easily include the device's signature data in
a special section of the final linked ELF file.
This value can then be used by programming software to compare the on-device signature with the signature
recorded in the ELF file to look for a match before programming the device.
API Usage Example
Usage is very simple; just include the header file:
#include <avr/signature.h>
This will declare a constant unsigned char array and it is initialized with the three signature bytes, MSB first, that are
defined in the device I/O header file. This array is then placed in the .signature section in the resulting linked ELF
file.
The three signature bytes that are used to initialize the array are these defined macros in the device I/O header file,
from MSB to LSB: SIGNATURE_2, SIGNATURE_1, SIGNATURE_0.
This header file should only be included once in an application.
Generated on Mon Feb 8 2016 23:59:10 for avr-libc by Doxygen

236 CONTENTS
23.25 <avr/sleep.h>: Power Management and Sleep Modes
Functions
• void sleep_enable (void)
• void sleep_disable (void)
• void sleep_cpu (void)
• void sleep_mode (void)
• void sleep_bod_disable (void)
23.25.1 Detailed Description
#include <avr/sleep.h>
Use of the SLEEP instruction can allow an application to reduce its power comsumption considerably. AVR devices
can be put into different sleep modes. Refer to the datasheet for the details relating to the device you are using.
There are several macros provided in this header file to actually put the device into sleep mode. The simplest way
is to optionally set the desired sleep mode using set_sleep_mode() (it usually defaults to idle mode where
the CPU is put on sleep but all peripheral clocks are still running), and then call sleep_mode(). This macro
automatically sets the sleep enable bit, goes to sleep, and clears the sleep enable bit.
Example:
#include <avr/sleep.h>
...
set_sleep_mode(<mode>);
sleep_mode();
Note that unless your purpose is to completely lock the CPU (until a hardware reset), interrupts need to be enabled
before going to sleep.
As the sleep_mode() macro might cause race conditions in some situations, the individual steps of manipulating
the sleep enable (SE) bit, and actually issuing the SLEEP instruction, are provided in the macros sleep_←-
enable(),sleep_disable(), and sleep_cpu(). This also allows for test-and-sleep scenarios that take
care of not missing the interrupt that will awake the device from sleep.
Example:
#include <avr/interrupt.h>
#include <avr/sleep.h>
...
set_sleep_mode(<mode>);
cli();
if (some_condition)
{
sleep_enable();
sei();
sleep_cpu();
sleep_disable();
}
sei();
This sequence ensures an atomic test of some_condition with interrupts being disabled. If the condition is met,
sleep mode will be prepared, and the SLEEP instruction will be scheduled immediately after an SEI instruction. As
the intruction right after the SEI is guaranteed to be executed before an interrupt could trigger, it is sure the device
will really be put to sleep.
Some devices have the ability to disable the Brown Out Detector (BOD) before going to sleep. This will also reduce
power while sleeping. If the specific AVR device has this ability then an additional macro is defined: sleep_bod←-
_disable(). This macro generates inlined assembly code that will correctly implement the timed sequence for
disabling the BOD before sleeping. However, there is a limited number of cycles after the BOD has been disabled
that the device can be put into sleep mode, otherwise the BOD will not truly be disabled. Recommended practice
is to disable the BOD (sleep_bod_disable()), set the interrupts (sei()), and then put the device to sleep
(sleep_cpu()), like so:
Generated on Mon Feb 8 2016 23:59:10 for avr-libc by Doxygen

23.25 <avr/sleep.h>: Power Management and Sleep Modes 237
#include <avr/interrupt.h>
#include <avr/sleep.h>
...
set_sleep_mode(<mode>);
cli();
if (some_condition)
{
sleep_enable();
sleep_bod_disable();
sei();
sleep_cpu();
sleep_disable();
}
sei();
23.25.2 Function Documentation
23.25.2.1 void sleep_bod_disable ( void )
Disable BOD before going to sleep. Not available on all devices.
23.25.2.2 void sleep_cpu ( void )
Put the device into sleep mode. The SE bit must be set beforehand, and it is recommended to clear it afterwards.
23.25.2.3 void sleep_disable ( void )
Clear the SE (sleep enable) bit.
23.25.2.4 void sleep_enable ( void )
Put the device in sleep mode. How the device is brought out of sleep mode depends on the specific mode selected
with the set_sleep_mode() function. See the data sheet for your device for more details.
Set the SE (sleep enable) bit.
23.25.2.5 void sleep_mode ( void )
Put the device into sleep mode, taking care of setting the SE bit before, and clearing it afterwards.
Generated on Mon Feb 8 2016 23:59:10 for avr-libc by Doxygen

238 CONTENTS
23.26 <avr/version.h>: avr-libc version macros
Macros
• #define __AVR_LIBC_VERSION_STRING__ "2.0.0"
• #define __AVR_LIBC_VERSION__ 20000UL
• #define __AVR_LIBC_DATE_STRING__ "20150208"
• #define __AVR_LIBC_DATE_ 20150208UL
• #define __AVR_LIBC_MAJOR__ 2
• #define __AVR_LIBC_MINOR__ 0
• #define __AVR_LIBC_REVISION__ 0
23.26.1 Detailed Description
#include <avr/version.h>
This header file defines macros that contain version numbers and strings describing the current version of avr-libc.
The version number itself basically consists of three pieces that are separated by a dot: the major number, the
minor number, and the revision number. For development versions (which use an odd minor number), the string
representation additionally gets the date code (YYYYMMDD) appended.
This file will also be included by <avr/io.h>. That way, portable tests can be implemented using <avr/io.←-
h>that can be used in code that wants to remain backwards-compatible to library versions prior to the date when
the library version API had been added, as referenced but undefined C preprocessor macros automatically evaluate
to 0.
23.26.2 Macro Definition Documentation
23.26.2.1 #define __AVR_LIBC_DATE_ 20150208UL
Numerical representation of the release date.
23.26.2.2 #define __AVR_LIBC_DATE_STRING__ "20150208"
String literal representation of the release date.
23.26.2.3 #define __AVR_LIBC_MAJOR__ 2
Library major version number.
23.26.2.4 #define __AVR_LIBC_MINOR__ 0
Library minor version number.
23.26.2.5 #define __AVR_LIBC_REVISION__ 0
Library revision number.
23.26.2.6 #define __AVR_LIBC_VERSION__ 20000UL
Numerical representation of the current library version.
In the numerical representation, the major number is multiplied by 10000, the minor number by 100, and all three
parts are then added. It is intented to provide a monotonically increasing numerical value that can easily be used in
numerical checks.
23.26.2.7 #define __AVR_LIBC_VERSION_STRING__ "2.0.0"
String literal representation of the current library version.
Generated on Mon Feb 8 2016 23:59:10 for avr-libc by Doxygen

23.27 <avr/wdt.h>: Watchdog timer handling 239
23.27 <avr/wdt.h>: Watchdog timer handling
Macros
• #define wdt_reset() __asm__ __volatile__ ("wdr")
• #define WDTO_15MS 0
• #define WDTO_30MS 1
• #define WDTO_60MS 2
• #define WDTO_120MS 3
• #define WDTO_250MS 4
• #define WDTO_500MS 5
• #define WDTO_1S 6
• #define WDTO_2S 7
• #define WDTO_4S 8
• #define WDTO_8S 9
Functions
• static __inline__ __attribute__ ((__always_inline__)) void wdt_enable(const uint8_t value)
23.27.1 Detailed Description
#include <avr/wdt.h>
This header file declares the interface to some inline macros handling the watchdog timer present in many A←-
VR devices. In order to prevent the watchdog timer configuration from being accidentally altered by a crashing
application, a special timed sequence is required in order to change it. The macros within this header file handle
the required sequence automatically before changing any value. Interrupts will be disabled during the manipulation.
Note
Depending on the fuse configuration of the particular device, further restrictions might apply, in particular it
might be disallowed to turn off the watchdog timer.
Note that for newer devices (ATmega88 and newer, effectively any AVR that has the option to also generate inter-
rupts), the watchdog timer remains active even after a system reset (except a power-on condition), using the fastest
prescaler value (approximately 15 ms). It is therefore required to turn off the watchdog early during program startup,
the datasheet recommends a sequence like the following:
#include <stdint.h>
#include <avr/wdt.h>
uint8_t mcusr_mirror __attribute__ ((section (".noinit")));
void get_mcusr(void)\
__attribute__((naked)) \
__attribute__((section(".init3")));
void get_mcusr(void)
{
mcusr_mirror = MCUSR;
MCUSR = 0;
wdt_disable();
}
Saving the value of MCUSR in mcusr_mirror is only needed if the application later wants to examine the reset
source, but in particular, clearing the watchdog reset flag before disabling the watchdog is required, according to
the datasheet.
Generated on Mon Feb 8 2016 23:59:10 for avr-libc by Doxygen

240 CONTENTS
23.27.2 Macro Definition Documentation
23.27.2.1 #define wdt_reset( ) __asm__ __volatile__ ("wdr")
Reset the watchdog timer. When the watchdog timer is enabled, a call to this instruction is required before the timer
expires, otherwise a watchdog-initiated device reset will occur.
23.27.2.2 #define WDTO_120MS 3
See WDTO_15MS
23.27.2.3 #define WDTO_15MS 0
Symbolic constants for the watchdog timeout. Since the watchdog timer is based on a free-running RC oscillator,
the times are approximate only and apply to a supply voltage of 5 V. At lower supply voltages, the times will increase.
For older devices, the times will be as large as three times when operating at Vcc = 3 V, while the newer devices (e.
g. ATmega128, ATmega8) only experience a negligible change.
Possible timeout values are: 15 ms, 30 ms, 60 ms, 120 ms, 250 ms, 500 ms, 1 s, 2 s. (Some devices also allow for
4 s and 8 s.) Symbolic constants are formed by the prefix WDTO_, followed by the time.
Example that would select a watchdog timer expiry of approximately 500 ms:
1 wdt_enable(WDTO_500MS);
23.27.2.4 #define WDTO_1S 6
See WDTO_15MS
23.27.2.5 #define WDTO_250MS 4
See WDTO_15MS
23.27.2.6 #define WDTO_2S 7
See WDTO_15MS
23.27.2.7 #define WDTO_30MS 1
See WDTO_15MS
23.27.2.8 #define WDTO_4S 8
See WDTO_15MS Note: This is only available on the ATtiny2313, ATtiny24, ATtiny44, ATtiny84, ATtiny84A, A←-
Ttiny25, ATtiny45, ATtiny85, ATtiny261, ATtiny461, ATtiny861, ATmega48, ATmega88, ATmega168, ATmega48P,
ATmega88P, ATmega168P, ATmega328P, ATmega164P, ATmega324P, ATmega644P, ATmega644, ATmega640,
ATmega1280, ATmega1281, ATmega2560, ATmega2561, ATmega8HVA, ATmega16HVA, ATmega32HVB, A←-
Tmega406, ATmega1284P, AT90PWM1, AT90PWM2, AT90PWM2B, AT90PWM3, AT90PWM3B, AT90PWM216,
AT90PWM316, AT90PWM81, AT90PWM161, AT90USB82, AT90USB162, AT90USB646, AT90USB647, AT90←-
USB1286, AT90USB1287, ATtiny48, ATtiny88.
23.27.2.9 #define WDTO_500MS 5
See WDTO_15MS
23.27.2.10 #define WDTO_60MS 2
See WDTO_15MS
Generated on Mon Feb 8 2016 23:59:10 for avr-libc by Doxygen

23.27 <avr/wdt.h>: Watchdog timer handling 241
23.27.2.11 #define WDTO_8S 9
See WDTO_15MS Note: This is only available on the ATtiny2313, ATtiny24, ATtiny44, ATtiny84, ATtiny84←-
A, ATtiny25, ATtiny45, ATtiny85, ATtiny261, ATtiny461, ATtiny861, ATmega48, ATmega48A, ATmega48PA, A←-
Tmega88, ATmega168, ATmega48P, ATmega88P, ATmega168P, ATmega328P, ATmega164P, ATmega324P, A←-
Tmega644P, ATmega644, ATmega640, ATmega1280, ATmega1281, ATmega2560, ATmega2561, ATmega8←-
HVA, ATmega16HVA, ATmega32HVB, ATmega406, ATmega1284P, ATmega2564RFR2, ATmega256RFR2, A←-
Tmega1284RFR2, ATmega128RFR2, ATmega644RFR2, ATmega64RFR2 AT90PWM1, AT90PWM2, AT90PW←-
M2B, AT90PWM3, AT90PWM3B, AT90PWM216, AT90PWM316, AT90PWM81, AT90PWM161, AT90USB82, A←-
T90USB162, AT90USB646, AT90USB647, AT90USB1286, AT90USB1287, ATtiny48, ATtiny88, ATxmega16a4u,
ATxmega32a4u, ATxmega16c4, ATxmega32c4, ATxmega128c3, ATxmega192c3, ATxmega256c3.
23.27.3 Function Documentation
23.27.3.1 static __inline__ __attribute__ ( (__always_inline__) ) const [static]
Enable the watchdog timer, configuring it for expiry after timeout (which is a combination of the WDP0 through
WDP2 bits to write into the WDTCR register; For those devices that have a WDTCSR register, it uses the combination
of the WDP0 through WDP3 bits).
See also the symbolic constants WDTO_15MS et al.
Generated on Mon Feb 8 2016 23:59:10 for avr-libc by Doxygen

242 CONTENTS
23.28 <util/atomic.h>Atomically and Non-Atomically Executed Code Blocks
Macros
• #define ATOMIC_BLOCK(type)
• #define NONATOMIC_BLOCK(type)
• #define ATOMIC_RESTORESTATE
• #define ATOMIC_FORCEON
• #define NONATOMIC_RESTORESTATE
• #define NONATOMIC_FORCEOFF
23.28.1 Detailed Description
#include <util/atomic.h>
Note
The macros in this header file require the ISO/IEC 9899:1999 ("ISO C99") feature of for loop variables that are
declared inside the for loop itself. For that reason, this header file can only be used if the standard level of the
compiler (option –std=) is set to either c99 or gnu99.
The macros in this header file deal with code blocks that are guaranteed to be excuted Atomically or Non-←-
Atmomically. The term "Atomic" in this context refers to the unability of the respective code to be interrupted.
These macros operate via automatic manipulation of the Global Interrupt Status (I) bit of the SREG register. Exit
paths from both block types are all managed automatically without the need for special considerations, i. e. the
interrupt status will be restored to the same value it has been when entering the respective block.
A typical example that requires atomic access is a 16 (or more) bit variable that is shared between the main execution
path and an ISR. While declaring such a variable as volatile ensures that the compiler will not optimize accesses to
it away, it does not guarantee atomic access to it. Assuming the following example:
#include <inttypes.h>
#include <avr/interrupt.h>
#include <avr/io.h>
volatile uint16_t ctr;
ISR(TIMER1_OVF_vect)
{
ctr--;
}
...
int
main(void)
{
...
ctr = 0x200;
start_timer();
while (ctr != 0)
// wait
;
...
}
There is a chance where the main context will exit its wait loop when the variable ctr just reached the value 0xFF.
This happens because the compiler cannot natively access a 16-bit variable atomically in an 8-bit CPU. So the
variable is for example at 0x100, the compiler then tests the low byte for 0, which succeeds. It then proceeds to
test the high byte, but that moment the ISR triggers, and the main context is interrupted. The ISR will decrement
the variable from 0x100 to 0xFF, and the main context proceeds. It now tests the high byte of the variable which is
(now) also 0, so it concludes the variable has reached 0, and terminates the loop.
Using the macros from this header file, the above code can be rewritten like:
Generated on Mon Feb 8 2016 23:59:10 for avr-libc by Doxygen

23.28 <util/atomic.h>Atomically and Non-Atomically Executed Code Blocks 243
#include <inttypes.h>
#include <avr/interrupt.h>
#include <avr/io.h>
#include <util/atomic.h>
volatile uint16_t ctr;
ISR(TIMER1_OVF_vect)
{
ctr--;
}
...
int
main(void)
{
...
ctr = 0x200;
start_timer();
sei();
uint16_t ctr_copy;
do
{
ATOMIC_BLOCK(ATOMIC_FORCEON)
{
ctr_copy = ctr;
}
}
while (ctr_copy != 0);
...
}
This will install the appropriate interrupt protection before accessing variable ctr, so it is guaranteed to be consis-
tently tested. If the global interrupt state were uncertain before entering the ATOMIC_BLOCK, it should be executed
with the parameter ATOMIC_RESTORESTATE rather than ATOMIC_FORCEON.
See Problems with reordering code for things to be taken into account with respect to compiler optimizations.
23.28.2 Macro Definition Documentation
23.28.2.1 #define ATOMIC_BLOCK( type )
Creates a block of code that is guaranteed to be executed atomically. Upon entering the block the Global Interrupt
Status flag in SREG is disabled, and re-enabled upon exiting the block from any exit path.
Two possible macro parameters are permitted, ATOMIC_RESTORESTATE and ATOMIC_FORCEON.
23.28.2.2 #define ATOMIC_FORCEON
This is a possible parameter for ATOMIC_BLOCK. When used, it will cause the ATOMIC_BLOCK to force the state
of the SREG register on exit, enabling the Global Interrupt Status flag bit. This saves on flash space as the previous
value of the SREG register does not need to be saved at the start of the block.
Care should be taken that ATOMIC_FORCEON is only used when it is known that interrupts are enabled before
the block's execution or when the side effects of enabling global interrupts at the block's completion are known and
understood.
23.28.2.3 #define ATOMIC_RESTORESTATE
This is a possible parameter for ATOMIC_BLOCK. When used, it will cause the ATOMIC_BLOCK to restore the
previous state of the SREG register, saved before the Global Interrupt Status flag bit was disabled. The net effect
of this is to make the ATOMIC_BLOCK's contents guaranteed atomic, without changing the state of the Global
Interrupt Status flag when execution of the block completes.
23.28.2.4 #define NONATOMIC_BLOCK( type )
Creates a block of code that is executed non-atomically. Upon entering the block the Global Interrupt Status flag
in SREG is enabled, and disabled upon exiting the block from any exit path. This is useful when nested inside
ATOMIC_BLOCK sections, allowing for non-atomic execution of small blocks of code while maintaining the atomic
access of the other sections of the parent ATOMIC_BLOCK.
Generated on Mon Feb 8 2016 23:59:10 for avr-libc by Doxygen

244 CONTENTS
Two possible macro parameters are permitted, NONATOMIC_RESTORESTATE and NONATOMIC_FORCEOFF.
23.28.2.5 #define NONATOMIC_FORCEOFF
This is a possible parameter for NONATOMIC_BLOCK. When used, it will cause the NONATOMIC_BLOCK to force
the state of the SREG register on exit, disabling the Global Interrupt Status flag bit. This saves on flash space as
the previous value of the SREG register does not need to be saved at the start of the block.
Care should be taken that NONATOMIC_FORCEOFF is only used when it is known that interrupts are disabled
before the block's execution or when the side effects of disabling global interrupts at the block's completion are
known and understood.
23.28.2.6 #define NONATOMIC_RESTORESTATE
This is a possible parameter for NONATOMIC_BLOCK. When used, it will cause the NONATOMIC_BLOCK to
restore the previous state of the SREG register, saved before the Global Interrupt Status flag bit was enabled. The
net effect of this is to make the NONATOMIC_BLOCK's contents guaranteed non-atomic, without changing the
state of the Global Interrupt Status flag when execution of the block completes.
Generated on Mon Feb 8 2016 23:59:10 for avr-libc by Doxygen

23.29 <util/crc16.h>: CRC Computations 245
23.29 <util/crc16.h>: CRC Computations
Functions
• static __inline__ uint16_t _crc16_update (uint16_t __crc, uint8_t __data)
• static __inline__ uint16_t _crc_xmodem_update (uint16_t __crc, uint8_t __data)
• static __inline__ uint16_t _crc_ccitt_update (uint16_t __crc, uint8_t __data)
• static __inline__ uint8_t _crc_ibutton_update (uint8_t __crc, uint8_t __data)
• static __inline__ uint8_t _crc8_ccitt_update (uint8_t __crc, uint8_t __data)
23.29.1 Detailed Description
#include <util/crc16.h>
This header file provides a optimized inline functions for calculating cyclic redundancy checks (CRC) using common
polynomials.
References:
See the Dallas Semiconductor app note 27 for 8051 assembler example and general CRC optimization suggestions.
The table on the last page of the app note is the key to understanding these implementations.
Jack Crenshaw's "Implementing CRCs" article in the January 1992 isue of Embedded Systems Programming. This
may be difficult to find, but it explains CRC's in very clear and concise terms. Well worth the effort to obtain a copy.
A typical application would look like:
// Dallas iButton test vector.
uint8_t serno[] = { 0x02, 0x1c, 0xb8, 0x01, 0, 0, 0, 0xa2 };
int
checkcrc(void)
{
uint8_t crc = 0, i;
for (i=0;i<sizeof serno / sizeof serno[0]; i++)
crc = _crc_ibutton_update(crc, serno[i]);
return crc; // must be 0
}
23.29.2 Function Documentation
23.29.2.1 static __inline__ uint16_t _crc16_update ( uint16_t __crc, uint8_t __data )[static]
Optimized CRC-16 calculation.
Polynomial: x∧16 + x∧15 + x∧2 + 1 (0xa001)
Initial value: 0xffff
This CRC is normally used in disk-drive controllers.
The following is the equivalent functionality written in C.
Generated on Mon Feb 8 2016 23:59:10 for avr-libc by Doxygen

246 CONTENTS
1 uint16_t
2 crc16_update(uint16_t crc, uint8_t a)
3 {
4 int i;
5
6 crc ^= a;
7 for (i = 0; i < 8; ++i)
8 {
9 if (crc & 1)
10 crc = (crc >> 1) ^ 0xA001;
11 else
12 crc = (crc >> 1);
13 }
14
15 return crc;
16 }
23.29.2.2 static __inline__ uint8_t _crc8_ccitt_update ( uint8_t __crc, uint8_t __data )[static]
Optimized CRC-8-CCITT calculation.
Polynomial: x∧8+x∧2 + x + 1 (0xE0)
For use with simple CRC-8
Initial value: 0x0
For use with CRC-8-ROHC
Initial value: 0xff
Reference: http://tools.ietf.org/html/rfc3095#section-5.9.1
For use with CRC-8-ATM/ITU
Initial value: 0xff
Final XOR value: 0x55
Reference: http://www.itu.int/rec/T-REC-I.432.1-199902-I/en
The C equivalent has been originally written by Dave Hylands. Assembly code is based on _crc_ibutton_update
optimization.
The following is the equivalent functionality written in C.
1 uint8_t
2 _crc8_ccitt_update (uint8_t inCrc, uint8_t inData)
3 {
4 uint8_t i;
5 uint8_t data;
6
7 data = inCrc ^ inData;
8
9 for(i=0;i<8;i++)
10 {
11 if (( data & 0x80 ) != 0 )
12 {
13 data <<= 1;
14 data ^= 0x07;
15 }
16 else
17 {
18 data <<= 1;
19 }
20 }
21 return data;
22 }
23.29.2.3 static __inline__ uint16_t _crc_ccitt_update ( uint16_t __crc, uint8_t __data )[static]
Optimized CRC-CCITT calculation.
Polynomial: x∧16 + x∧12 + x∧5 + 1 (0x8408)
Initial value: 0xffff
This is the CRC used by PPP and IrDA.
See RFC1171 (PPP protocol) and IrDA IrLAP 1.1
Generated on Mon Feb 8 2016 23:59:10 for avr-libc by Doxygen

23.29 <util/crc16.h>: CRC Computations 247
Note
Although the CCITT polynomial is the same as that used by the Xmodem protocol, they are quite different.
The difference is in how the bits are shifted through the alorgithm. Xmodem shifts the MSB of the CRC and
the input first, while CCITT shifts the LSB of the CRC and the input first.
The following is the equivalent functionality written in C.
1 uint16_t
2 crc_ccitt_update (uint16_t crc, uint8_t data)
3 {
4 data ^= lo8 (crc);
5 data ^= data << 4;
6
7 return ((((uint16_t)data << 8) | hi8 (crc)) ^ (uint8_t)(data >> 4)
8 ^ ((uint16_t)data << 3));
9 }
23.29.2.4 static __inline__ uint8_t _crc_ibutton_update ( uint8_t __crc, uint8_t __data )[static]
Optimized Dallas (now Maxim) iButton 8-bit CRC calculation.
Polynomial: x∧8+x∧5+x∧4 + 1 (0x8C)
Initial value: 0x0
See http://www.maxim-ic.com/appnotes.cfm/appnote_number/27
The following is the equivalent functionality written in C.
1 uint8_t
2 _crc_ibutton_update(uint8_t crc, uint8_t data)
3 {
4 uint8_t i;
5
6 crc = crc ^ data;
7 for (i = 0; i < 8; i++)
8 {
9 if (crc & 0x01)
10 crc = (crc >> 1) ^ 0x8C;
11 else
12 crc >>= 1;
13 }
14
15 return crc;
16 }
23.29.2.5 static __inline__ uint16_t _crc_xmodem_update ( uint16_t __crc, uint8_t __data )[static]
Optimized CRC-XMODEM calculation.
Polynomial: x∧16 + x∧12 + x∧5 + 1 (0x1021)
Initial value: 0x0
This is the CRC used by the Xmodem-CRC protocol.
The following is the equivalent functionality written in C.
1 uint16_t
2 crc_xmodem_update (uint16_t crc, uint8_t data)
3 {
4 int i;
5
6 crc = crc ^ ((uint16_t)data << 8);
7 for (i=0; i<8; i++)
8 {
9 if (crc & 0x8000)
10 crc = (crc << 1) ^ 0x1021;
11 else
12 crc <<= 1;
13 }
14
15 return crc;
16 }
Generated on Mon Feb 8 2016 23:59:10 for avr-libc by Doxygen

248 CONTENTS
23.30 <util/delay.h>: Convenience functions for busy-wait delay loops
Macros
• #define F_CPU 1000000UL
Functions
• void _delay_ms (double __ms)
• void _delay_us (double __us)
23.30.1 Detailed Description
#define F_CPU 1000000UL // 1 MHz
//#define F_CPU 14.7456E6
#include <util/delay.h>
Note
As an alternative method, it is possible to pass the F_CPU macro down to the compiler from the Makefile.
Obviously, in that case, no #define statement should be used.
The functions in this header file are wrappers around the basic busy-wait functions from <util/delay_basic.h>. They
are meant as convenience functions where actual time values can be specified rather than a number of cycles to
wait for. The idea behind is that compile-time constant expressions will be eliminated by compiler optimization so
floating-point expressions can be used to calculate the number of delay cycles needed based on the CPU frequency
passed by the macro F_CPU.
Note
In order for these functions to work as intended, compiler optimizations must be enabled, and the delay time
must be an expression that is a known constant at compile-time. If these requirements are not met, the
resulting delay will be much longer (and basically unpredictable), and applications that otherwise do not use
floating-point calculations will experience severe code bloat by the floating-point library routines linked into the
application.
The functions available allow the specification of microsecond, and millisecond delays directly, using the application-
supplied macro F_CPU as the CPU clock frequency (in Hertz).
23.30.2 Macro Definition Documentation
23.30.2.1 #define F_CPU 1000000UL
CPU frequency in Hz.
The macro F_CPU specifies the CPU frequency to be considered by the delay macros. This macro is normally
supplied by the environment (e.g. from within a project header, or the project's Makefile). The value 1 MHz here is
only provided as a "vanilla" fallback if no such user-provided definition could be found.
In terms of the delay functions, the CPU frequency can be given as a floating-point constant (e.g. 3.6864E6 for
3.6864 MHz). However, the macros in <util/setbaud.h>require it to be an integer value.
23.30.3 Function Documentation
23.30.3.1 void _delay_ms ( double __ms )
Perform a delay of __ms milliseconds, using _delay_loop_2().
Generated on Mon Feb 8 2016 23:59:10 for avr-libc by Doxygen

23.30 <util/delay.h>: Convenience functions for busy-wait delay loops 249
The macro F_CPU is supposed to be defined to a constant defining the CPU clock frequency (in Hertz).
The maximal possible delay is 262.14 ms / F_CPU in MHz.
When the user request delay which exceed the maximum possible one, _delay_ms() provides a decreased reso-
lution functionality. In this mode _delay_ms() will work with a resolution of 1/10 ms, providing delays up to 6.5535
seconds (independent from CPU frequency). The user will not be informed about decreased resolution.
If the avr-gcc toolchain has __builtin_avr_delay_cycles() support, maximal possible delay is 4294967.295 ms/ F_←-
CPU in MHz. For values greater than the maximal possible delay, overflows results in no delay i.e., 0ms.
Conversion of __ms into clock cycles may not always result in integer. By default, the clock cycles rounded up to
next integer. This ensures that the user gets at least __ms microseconds of delay.
Alternatively, by defining the macro __DELAY_ROUND_DOWN__, or __DELAY_ROUND_CLOSEST__, before
including this header file, the algorithm can be made to round down, or round to closest integer, respectively.
Note
The implementation of _delay_ms() based on __builtin_avr_delay_cycles() is not backward compatible with older
implementations. In order to get functionality backward compatible with previous versions, the macro "__DELAY←-
_BACKWARD_COMPATIBLE__" must be defined before including this header file. Also, the backward compatible
algorithm will be chosen if the code is compiled in a freestanding environment (GCC option -ffreestanding),
as the math functions required for rounding are not available to the compiler then.
23.30.3.2 void _delay_us ( double __us )
Perform a delay of __us microseconds, using _delay_loop_1().
The macro F_CPU is supposed to be defined to a constant defining the CPU clock frequency (in Hertz).
The maximal possible delay is 768 us / F_CPU in MHz.
If the user requests a delay greater than the maximal possible one, _delay_us() will automatically call _delay_ms()
instead. The user will not be informed about this case.
If the avr-gcc toolchain has __builtin_avr_delay_cycles() support, maximal possible delay is 4294967.295 us/ F_←-
CPU in MHz. For values greater than the maximal possible delay, overflow results in no delay i.e., 0us.
Conversion of __us into clock cycles may not always result in integer. By default, the clock cycles rounded up to
next integer. This ensures that the user gets at least __us microseconds of delay.
Alternatively, by defining the macro __DELAY_ROUND_DOWN__, or __DELAY_ROUND_CLOSEST__, before
including this header file, the algorithm can be made to round down, or round to closest integer, respectively.
Note
The implementation of _delay_ms() based on __builtin_avr_delay_cycles() is not backward compatible with older
implementations. In order to get functionality backward compatible with previous versions, the macro __DELAY←-
_BACKWARD_COMPATIBLE__ must be defined before including this header file. Also, the backward compatible
algorithm will be chosen if the code is compiled in a freestanding environment (GCC option -ffreestanding),
as the math functions required for rounding are not available to the compiler then.
Generated on Mon Feb 8 2016 23:59:10 for avr-libc by Doxygen

250 CONTENTS
23.31 <util/delay_basic.h>: Basic busy-wait delay loops
Functions
• void _delay_loop_1 (uint8_t __count)
• void _delay_loop_2 (uint16_t __count)
23.31.1 Detailed Description
#include <util/delay_basic.h>
The functions in this header file implement simple delay loops that perform a busy-waiting. They are typically used
to facilitate short delays in the program execution. They are implemented as count-down loops with a well-known
CPU cycle count per loop iteration. As such, no other processing can occur simultaneously. It should be kept in
mind that the functions described here do not disable interrupts.
In general, for long delays, the use of hardware timers is much preferrable, as they free the CPU, and allow for
concurrent processing of other events while the timer is running. However, in particular for very short delays, the
overhead of setting up a hardware timer is too much compared to the overall delay time.
Two inline functions are provided for the actual delay algorithms.
23.31.2 Function Documentation
23.31.2.1 void _delay_loop_1 ( uint8_t __count )
Delay loop using an 8-bit counter __count, so up to 256 iterations are possible. (The value 256 would have to be
passed as 0.) The loop executes three CPU cycles per iteration, not including the overhead the compiler needs to
setup the counter register.
Thus, at a CPU speed of 1 MHz, delays of up to 768 microseconds can be achieved.
23.31.2.2 void _delay_loop_2 ( uint16_t __count )
Delay loop using a 16-bit counter __count, so up to 65536 iterations are possible. (The value 65536 would have to
be passed as 0.) The loop executes four CPU cycles per iteration, not including the overhead the compiler requires
to setup the counter register pair.
Thus, at a CPU speed of 1 MHz, delays of up to about 262.1 milliseconds can be achieved.
Generated on Mon Feb 8 2016 23:59:10 for avr-libc by Doxygen

23.32 <util/parity.h>: Parity bit generation 251
23.32 <util/parity.h>: Parity bit generation
Macros
• #define parity_even_bit(val)
23.32.1 Detailed Description
#include <util/parity.h>
This header file contains optimized assembler code to calculate the parity bit for a byte.
23.32.2 Macro Definition Documentation
23.32.2.1 #define parity_even_bit( val )
Value:
(__extension__({ \
unsigned char __t; \
__asm__ ( \
"mov __tmp_reg__,%0" "\n\t" \
"swap %0" "\n\t" \
"eor %0,__tmp_reg__" "\n\t" \
"mov __tmp_reg__,%0" "\n\t" \
"lsr %0" "\n\t" \
"lsr %0" "\n\t" \
"eor %0,__tmp_reg__" \
:"=r" (__t) \
:"0" ((unsigned char)(val)) \
:"r0" \
); \
(((__t + 1) >> 1) & 1); \
}))
Returns
1 if val has an odd number of bits set.
Generated on Mon Feb 8 2016 23:59:10 for avr-libc by Doxygen

252 CONTENTS
23.33 <util/setbaud.h>: Helper macros for baud rate calculations
Macros
• #define BAUD_TOL 2
• #define UBRR_VALUE
• #define UBRRL_VALUE
• #define UBRRH_VALUE
• #define USE_2X 0
23.33.1 Detailed Description
#define F_CPU 11059200
#define BAUD 38400
#include <util/setbaud.h>
This header file requires that on entry values are already defined for F_CPU and BAUD. In addition, the macro
BAUD_TOL will define the baud rate tolerance (in percent) that is acceptable during the calculations. The value of
BAUD_TOL will default to 2 %.
This header file defines macros suitable to setup the UART baud rate prescaler registers of an AVR. All calculations
are done using the C preprocessor. Including this header file causes no other side effects so it is possible to include
this file more than once (supposedly, with different values for the BAUD parameter), possibly even within the same
function.
Assuming that the requested BAUD is valid for the given F_CPU then the macro UBRR_VALUE is set to the required
prescaler value. Two additional macros are provided for the low and high bytes of the prescaler, respectively: U←-
BRRL_VALUE is set to the lower byte of the UBRR_VALUE and UBRRH_VALUE is set to the upper byte. An
additional macro USE_2X will be defined. Its value is set to 1 if the desired BAUD rate within the given tolerance
could only be achieved by setting the U2X bit in the UART configuration. It will be defined to 0 if U2X is not needed.
Example usage:
#include <avr/io.h>
#define F_CPU 4000000
static void
uart_9600(void)
{
#define BAUD 9600
#include <util/setbaud.h>
UBRRH = UBRRH_VALUE;
UBRRL = UBRRL_VALUE;
#if USE_2X
UCSRA |= (1 << U2X);
#else
UCSRA &= ~(1 << U2X);
#endif
}
static void
uart_38400(void)
{
#undef BAUD // avoid compiler warning
#define BAUD 38400
#include <util/setbaud.h>
UBRRH = UBRRH_VALUE;
UBRRL = UBRRL_VALUE;
#if USE_2X
UCSRA |= (1 << U2X);
#else
UCSRA &= ~(1 << U2X);
#endif
}
In this example, two functions are defined to setup the UART to run at 9600 Bd, and 38400 Bd, respectively. Using
a CPU clock of 4 MHz, 9600 Bd can be achieved with an acceptable tolerance without setting U2X (prescaler 25),
while 38400 Bd require U2X to be set (prescaler 12).
Generated on Mon Feb 8 2016 23:59:10 for avr-libc by Doxygen

23.33 <util/setbaud.h>: Helper macros for baud rate calculations 253
23.33.2 Macro Definition Documentation
23.33.2.1 #define BAUD_TOL 2
Input and output macro for <util/setbaud.h>
Define the acceptable baud rate tolerance in percent. If not set on entry, it will be set to its default value of 2.
23.33.2.2 #define UBRR_VALUE
Output macro from <util/setbaud.h>
Contains the calculated baud rate prescaler value for the UBRR register.
23.33.2.3 #define UBRRH_VALUE
Output macro from <util/setbaud.h>
Contains the upper byte of the calculated prescaler value (UBRR_VALUE).
23.33.2.4 #define UBRRL_VALUE
Output macro from <util/setbaud.h>
Contains the lower byte of the calculated prescaler value (UBRR_VALUE).
23.33.2.5 #define USE_2X 0
Output macro from <util/setbaud.h>
Contains the value 1 if the desired baud rate tolerance could only be achieved by setting the U2X bit in the UART
configuration. Contains 0 otherwise.
Generated on Mon Feb 8 2016 23:59:10 for avr-libc by Doxygen

254 CONTENTS
23.34 <util/twi.h>: TWI bit mask definitions
TWSR values
Mnemonics:
TW_MT_xxx - master transmitter
TW_MR_xxx - master receiver
TW_ST_xxx - slave transmitter
TW_SR_xxx - slave receiver
• #define TW_START 0x08
• #define TW_REP_START 0x10
• #define TW_MT_SLA_ACK 0x18
• #define TW_MT_SLA_NACK 0x20
• #define TW_MT_DATA_ACK 0x28
• #define TW_MT_DATA_NACK 0x30
• #define TW_MT_ARB_LOST 0x38
• #define TW_MR_ARB_LOST 0x38
• #define TW_MR_SLA_ACK 0x40
• #define TW_MR_SLA_NACK 0x48
• #define TW_MR_DATA_ACK 0x50
• #define TW_MR_DATA_NACK 0x58
• #define TW_ST_SLA_ACK 0xA8
• #define TW_ST_ARB_LOST_SLA_ACK 0xB0
• #define TW_ST_DATA_ACK 0xB8
• #define TW_ST_DATA_NACK 0xC0
• #define TW_ST_LAST_DATA 0xC8
• #define TW_SR_SLA_ACK 0x60
• #define TW_SR_ARB_LOST_SLA_ACK 0x68
• #define TW_SR_GCALL_ACK 0x70
• #define TW_SR_ARB_LOST_GCALL_ACK 0x78
• #define TW_SR_DATA_ACK 0x80
• #define TW_SR_DATA_NACK 0x88
• #define TW_SR_GCALL_DATA_ACK 0x90
• #define TW_SR_GCALL_DATA_NACK 0x98
• #define TW_SR_STOP 0xA0
• #define TW_NO_INFO 0xF8
• #define TW_BUS_ERROR 0x00
• #define TW_STATUS_MASK
• #define TW_STATUS (TWSR & TW_STATUS_MASK)
R/∼W bit in SLA+R/W address field.
• #define TW_READ 1
• #define TW_WRITE 0
23.34.1 Detailed Description
#include <util/twi.h>
This header file contains bit mask definitions for use with the AVR TWI interface.
Generated on Mon Feb 8 2016 23:59:10 for avr-libc by Doxygen

23.34 <util/twi.h>: TWI bit mask definitions 255
23.34.2 Macro Definition Documentation
23.34.2.1 #define TW_BUS_ERROR 0x00
illegal start or stop condition
23.34.2.2 #define TW_MR_ARB_LOST 0x38
arbitration lost in SLA+R or NACK
23.34.2.3 #define TW_MR_DATA_ACK 0x50
data received, ACK returned
23.34.2.4 #define TW_MR_DATA_NACK 0x58
data received, NACK returned
23.34.2.5 #define TW_MR_SLA_ACK 0x40
SLA+R transmitted, ACK received
23.34.2.6 #define TW_MR_SLA_NACK 0x48
SLA+R transmitted, NACK received
23.34.2.7 #define TW_MT_ARB_LOST 0x38
arbitration lost in SLA+W or data
23.34.2.8 #define TW_MT_DATA_ACK 0x28
data transmitted, ACK received
23.34.2.9 #define TW_MT_DATA_NACK 0x30
data transmitted, NACK received
23.34.2.10 #define TW_MT_SLA_ACK 0x18
SLA+W transmitted, ACK received
23.34.2.11 #define TW_MT_SLA_NACK 0x20
SLA+W transmitted, NACK received
23.34.2.12 #define TW_NO_INFO 0xF8
no state information available
23.34.2.13 #define TW_READ 1
SLA+R address
23.34.2.14 #define TW_REP_START 0x10
repeated start condition transmitted
23.34.2.15 #define TW_SR_ARB_LOST_GCALL_ACK 0x78
arbitration lost in SLA+RW, general call received, ACK returned
Generated on Mon Feb 8 2016 23:59:10 for avr-libc by Doxygen

256 CONTENTS
23.34.2.16 #define TW_SR_ARB_LOST_SLA_ACK 0x68
arbitration lost in SLA+RW, SLA+W received, ACK returned
23.34.2.17 #define TW_SR_DATA_ACK 0x80
data received, ACK returned
23.34.2.18 #define TW_SR_DATA_NACK 0x88
data received, NACK returned
23.34.2.19 #define TW_SR_GCALL_ACK 0x70
general call received, ACK returned
23.34.2.20 #define TW_SR_GCALL_DATA_ACK 0x90
general call data received, ACK returned
23.34.2.21 #define TW_SR_GCALL_DATA_NACK 0x98
general call data received, NACK returned
23.34.2.22 #define TW_SR_SLA_ACK 0x60
SLA+W received, ACK returned
23.34.2.23 #define TW_SR_STOP 0xA0
stop or repeated start condition received while selected
23.34.2.24 #define TW_ST_ARB_LOST_SLA_ACK 0xB0
arbitration lost in SLA+RW, SLA+R received, ACK returned
23.34.2.25 #define TW_ST_DATA_ACK 0xB8
data transmitted, ACK received
23.34.2.26 #define TW_ST_DATA_NACK 0xC0
data transmitted, NACK received
23.34.2.27 #define TW_ST_LAST_DATA 0xC8
last data byte transmitted, ACK received
23.34.2.28 #define TW_ST_SLA_ACK 0xA8
SLA+R received, ACK returned
23.34.2.29 #define TW_START 0x08
start condition transmitted
23.34.2.30 #define TW_STATUS (TWSR & TW_STATUS_MASK)
TWSR, masked by TW_STATUS_MASK
Generated on Mon Feb 8 2016 23:59:10 for avr-libc by Doxygen

23.34 <util/twi.h>: TWI bit mask definitions 257
23.34.2.31 #define TW_STATUS_MASK
Value:
(_BV(TWS7)|_BV(TWS6)|_BV(TWS5)|_BV(TWS4)|\
_BV(TWS3))
The lower 3 bits of TWSR are reserved on the ATmega163. The 2 LSB carry the prescaler bits on the newer
ATmegas.
23.34.2.32 #define TW_WRITE 0
SLA+W address
Generated on Mon Feb 8 2016 23:59:10 for avr-libc by Doxygen

258 CONTENTS
23.35 <compat/deprecated.h>: Deprecated items
Allowing specific system-wide interrupts
In addition to globally enabling interrupts, each device's particular interrupt needs to be enabled separately if inter-
rupts for this device are desired. While some devices maintain their interrupt enable bit inside the device's register
set, external and timer interrupts have system-wide configuration registers.
Example:
// Enable timer 1 overflow interrupts.
timer_enable_int(_BV(TOIE1));
// Do some work...
// Disable all timer interrupts.
timer_enable_int(0);
Note
Be careful when you use these functions. If you already have a different interrupt enabled, you could inadver-
tantly disable it by enabling another intterupt.
• static __inline__ void timer_enable_int (unsigned char ints)
• #define enable_external_int(mask) (__EICR = mask)
• #define INTERRUPT(signame)
• #define __INTR_ATTRS used
Obsolete IO macros
Back in a time when AVR-GCC and avr-libc could not handle IO port access in the direct assignment form as
they are handled now, all IO port access had to be done through specific macros that eventually resulted in inline
assembly instructions performing the desired action.
These macros became obsolete, as reading and writing IO ports can be done by simply using the IO port name in
an expression, and all bit manipulation (including those on IO ports) can be done using generic C bit manipulation
operators.
The macros in this group simulate the historical behaviour. While they are supposed to be applied to IO ports, the
emulation actually uses standard C methods, so they could be applied to arbitrary memory locations as well.
• #define inp(port) (port)
• #define outp(val, port) (port) = (val)
• #define inb(port) (port)
• #define outb(port, val) (port) = (val)
• #define sbi(port, bit) (port) |= (1 << (bit))
• #define cbi(port, bit) (port) &= ∼(1 << (bit))
23.35.1 Detailed Description
This header file contains several items that used to be available in previous versions of this library, but have eventu-
ally been deprecated over time.
#include <compat/deprecated.h>
These items are supplied within that header file for backward compatibility reasons only, so old source code that
has been written for previous library versions could easily be maintained until its end-of-life. Use of any of these
items in new code is strongly discouraged.
Generated on Mon Feb 8 2016 23:59:10 for avr-libc by Doxygen

23.35 <compat/deprecated.h>: Deprecated items 259
23.35.2 Macro Definition Documentation
23.35.2.1 #define cbi( port, bit ) (port) &= ∼(1 << (bit))
Deprecated
Clear bit in IO port port.
23.35.2.2 #define enable_external_int( mask ) (__EICR = mask)
Deprecated
This macro gives access to the GIMSK register (or EIMSK register if using an AVR Mega device or GICR register
for others). Although this macro is essentially the same as assigning to the register, it does adapt slightly to the type
of device being used. This macro is unavailable if none of the registers listed above are defined.
23.35.2.3 #define inb( port ) (port)
Deprecated
Read a value from an IO port port.
23.35.2.4 #define inp( port ) (port)
Deprecated
Read a value from an IO port port.
23.35.2.5 #define INTERRUPT( signame )
Value:
void signame (void)__attribute__ ((interrupt,__INTR_ATTRS)); \
void signame (void)
Deprecated
Introduces an interrupt handler function that runs with global interrupts initially enabled. This allows interrupt han-
dlers to be interrupted.
As this macro has been used by too many unsuspecting people in the past, it has been deprecated, and will be
removed in a future version of the library. Users who want to legitimately re-enable interrupts in their interrupt
handlers as quickly as possible are encouraged to explicitly declare their handlers as described above.
23.35.2.6 #define outb( port, val ) (port) = (val)
Deprecated
Write val to IO port port.
23.35.2.7 #define outp( val, port ) (port) = (val)
Deprecated
Write val to IO port port.
23.35.2.8 #define sbi( port, bit ) (port) |= (1 << (bit))
Deprecated
Set bit in IO port port.
Generated on Mon Feb 8 2016 23:59:10 for avr-libc by Doxygen

23.36 <compat/ina90.h>: Compatibility with IAR EWB 3.x 261
23.36 <compat/ina90.h>: Compatibility with IAR EWB 3.x
#include <compat/ina90.h>
This is an attempt to provide some compatibility with header files that come with IAR C, to make porting applications
between different compilers easier. No 100% compatibility though.
Note
For actual documentation, please see the IAR manual.
Generated on Mon Feb 8 2016 23:59:10 for avr-libc by Doxygen

262 CONTENTS
23.37 Demo projects
Modules
•Combining C and assembly source files
•A simple project
•A more sophisticated project
•Using the standard IO facilities
•Example using the two-wire interface (TWI)
23.37.1 Detailed Description
Various small demo projects are provided to illustrate several aspects of using the opensource utilities for the AVR
controller series. It should be kept in mind that these demos serve mainly educational purposes, and are normally
not directly suitable for use in any production environment. Usually, they have been kept as simple as sufficient to
demonstrate one particular feature.
The simple project is somewhat like the "Hello world!" application for a microcontroller, about the most simple project
that can be done. It is explained in good detail, to allow the reader to understand the basic concepts behind using
the tools on an AVR microcontroller.
The more sophisticated demo project builds on top of that simple project, and adds some controls to it. It touches a
number of avr-libc's basic concepts on its way.
Acomprehensive example on using the standard IO facilities intends to explain that complex topic, using a practical
microcontroller peripheral setup with one RS-232 connection, and an HD44780-compatible industry-standard LCD
display.
The Example using the two-wire interface (TWI) project explains the use of the two-wire hardware interface (also
known as "I2C") that is present on many AVR controllers.
Finally, the Combining C and assembly source files demo shows how C and assembly language source files can
collaborate within one project. While the overall project is managed by a C program part for easy maintenance, time-
critical parts are written directly in manually optimized assembly language for shortest execution times possible.
Naturally, this kind of project is very closely tied to the hardware design, thus it is custom-tailored to a particular
controller type and peripheral setup. As an alternative to the assembly-language solution, this project also offers a
C-only implementation (deploying the exact same peripheral setup) based on a more sophisticated (and thus more
expensive) but pin-compatible controller.
While the simple demo is meant to run on about any AVR setup possible where a LED could be connected to
the OCR1[A] output, the large and stdio demos are mainly targeted to the Atmel STK500 starter kit, and the T←-
WI example requires a controller where some 24Cxx two-wire EEPPROM can be connected to. For the STK500
demos, the default CPU (either an AT90S8515 or an ATmega8515) should be removed from its socket, and the
ATmega16 that ships with the kit should be inserted into socket SCKT3100A3. The ATmega16 offers an on-board
ADC that is used in the large demo, and all AVRs with an ADC feature a different pinout than the industry-standard
compatible devices.
In order to fully utilize the large demo, a female 10-pin header with cable, connecting to a 10 kOhm potentiometer
will be useful.
For the stdio demo, an industry-standard HD44780-compatible LCD display of at least 16x1 characters will be
needed. Among other things, the LCD4Linux project page describes many things around these displays, including
common pinouts.
Generated on Mon Feb 8 2016 23:59:10 for avr-libc by Doxygen

23.38 Combining C and assembly source files 263
23.38 Combining C and assembly source files
For time- or space-critical applications, it can often be desirable to combine C code (for easy maintenance) and
assembly code (for maximal speed or minimal code size) together. This demo provides an example of how to do
that.
The objective of the demo is to decode radio-controlled model PWM signals, and control an output PWM based
on the current input signal's value. The incoming PWM pulses follow a standard encoding scheme where a pulse
width of 920 microseconds denotes one end of the scale (represented as 0 % pulse width on output), and 2120
microseconds mark the other end (100 % output PWM). Normally, multiple channels would be encoded that way
in subsequent pulses, followed by a larger gap, so the entire frame will repeat each 14 through 20 ms, but this is
ignored for the purpose of the demo, so only a single input PWM channel is assumed.
The basic challenge is to use the cheapest controller available for the task, an ATtiny13 that has only a single timer
channel. As this timer channel is required to run the outgoing PWM signal generation, the incoming PWM decoding
had to be adjusted to the constraints set by the outgoing PWM.
As PWM generation toggles the counting direction of timer 0 between up and down after each 256 timer cycles,
the current time cannot be deduced by reading TCNT0 only, but the current counting direction of the timer needs
to be considered as well. This requires servicing interrupts whenever the timer hits TOP (255) and BOTTOM (0) to
learn about each change of the counting direction. For PWM generation, it is usually desired to run it at the highest
possible speed so filtering the PWM frequency from the modulated output signal is made easy. Thus, the PWM
timer runs at full CPU speed. This causes the overflow and compare match interrupts to be triggered each 256 CPU
clocks, so they must run with the minimal number of processor cycles possible in order to not impose a too high
CPU load by these interrupt service routines. This is the main reason to implement the entire interrupt handling in
fine-tuned assembly code rather than in C.
In order to verify parts of the algorithm, and the underlying hardware, the demo has been set up in a way so the
pin-compatible but more expensive ATtiny45 (or its siblings ATtiny25 and ATtiny85) could be used as well. In that
case, no separate assembly code is required, as two timer channels are avaible.
23.38.1 Hardware setup
The incoming PWM pulse train is fed into PB4. It will generate a pin change interrupt there on eache edge of the
incoming signal.
The outgoing PWM is generated through OC0B of timer channel 0 (PB1). For demonstration purposes, a LED
should be connected to that pin (like, one of the LEDs of an STK500).
The controllers run on their internal calibrated RC oscillators, 1.2 MHz on the ATtiny13, and 1.0 MHz on the A←-
Ttiny45.
23.38.2 A code walkthrough
23.38.2.1 asmdemo.c
After the usual include files, two variables are defined. The first one, pwm_incoming is used to communicate the
most recent pulse width detected by the incoming PWM decoder up to the main loop.
The second variable actually only constitutes of a single bit, intbits.pwm_received. This bit will be set
whenever the incoming PWM decoder has updated pwm_incoming.
Both variables are marked volatile to ensure their readers will always pick up an updated value, as both variables
will be set by interrupt service routines.
The function ioinit() initializes the microcontroller peripheral devices. In particular, it starts timer 0 to generate
the outgoing PWM signal on OC0B. Setting OCR0A to 255 (which is the TOP value of timer 0) is used to generate
a timer 0 overflow A interrupt on the ATtiny13. This interrupt is used to inform the incoming PWM decoder that the
counting direction of channel 0 is just changing from up to down. Likewise, an overflow interrupt will be generated
whenever the countdown reached BOTTOM (value 0), where the counter will again alter its counting direction to
upwards. This information is needed in order to know whether the current counter value of TCNT0 is to be evaluated
from bottom or top.
Generated on Mon Feb 8 2016 23:59:10 for avr-libc by Doxygen

264 CONTENTS
Further, ioinit() activates the pin-change interrupt PCINT0 on any edge of PB4. Finally, PB1 (OC0B) will be
activated as an output pin, and global interrupts are being enabled.
In the ATtiny45 setup, the C code contains an ISR for PCINT0. At each pin-change interrupt, it will first be analyzed
whether the interrupt was caused by a rising or a falling edge. In case of the rising edge, timer 1 will be started
with a prescaler of 16 after clearing the current timer value. Then, at the falling edge, the current timer value will be
recorded (and timer 1 stopped), the pin-change interrupt will be suspended, and the upper layer will be notified that
the incoming PWM measurement data is available.
Function main() first initializes the hardware by calling ioinit(), and then waits until some incoming PWM
value is available. If it is, the output PWM will be adjusted by computing the relative value of the incoming PWM.
Finally, the pin-change interrupt is re-enabled, and the CPU is put to sleep.
23.38.2.2 project.h
In order for the interrupt service routines to be as fast as possible, some of the CPU registers are set aside
completely for use by these routines, so the compiler would not use them for C code. This is arranged for in
project.h.
The file is divided into one section that will be used by the assembly source code, and another one to be used
by C code. The assembly part is distinguished by the preprocessing macro __ASSEMBLER__ (which will be
automatically set by the compiler front-end when preprocessing an assembly-language file), and it contains just
macros that give symbolic names to a number of CPU registers. The preprocessor will then replace the symbolic
names by their right-hand side definitions before calling the assembler.
In C code, the compiler needs to see variable declarations for these objects. This is done by using declarations that
bind a variable permanently to a CPU register (see How to permanently bind a variable to a register?). Even in case
the C code never has a need to access these variables, declaring the register binding that way causes the compiler
to not use these registers in C code at all.
The flags variable needs to be in the range of r16 through r31 as it is the target of a load immediate (or SER)
instruction that is not applicable to the entire register file.
23.38.2.3 isrs.S
This file is a preprocessed assembly source file. The C preprocessor will be run by the compiler front-end first,
resolving all #include,#define etc. directives. The resulting program text will then be passed on to the
assembler.
As the C preprocessor strips all C-style comments, preprocessed assembly source files can have both, C-style (/∗
... ∗/,// ...) as well as assembly-style (; ...) comments.
At the top, the IO register definition file avr/io.h and the project declaration file project.h are included. The
remainder of the file is conditionally assembled only if the target MCU type is an ATtiny13, so it will be completely
ignored for the ATtiny45 option.
Next are the two interrupt service routines for timer 0 compare A match (timer 0 hits TOP, as OCR0A is set to 255)
and timer 0 overflow (timer 0 hits BOTTOM). As discussed above, these are kept as short as possible. They only
save SREG (as the flags will be modified by the INC instruction), increment the counter_hi variable which forms
the high part of the current time counter (the low part is formed by querying TCNT0 directly), and clear or set the
variable flags, respectively, in order to note the current counting direction. The RETI instruction terminates these
interrupt service routines. Total cycle count is 8 CPU cycles, so together with the 4 CPU cycles needed for interrupt
setup, and the 2 cycles for the RJMP from the interrupt vector to the handler, these routines will require 14 out of
each 256 CPU cycles, or about 5 % of the overall CPU time.
The pin-change interrupt PCINT0 will be handled in the final part of this file. The basic algorithm is to quickly
evaluate the current system time by fetching the current timer value of TCNT0, and combining it with the overflow
part in counter_hi. If the counter is currently counting down rather than up, the value fetched from TCNT0 must
be negated. Finally, if this pin-change interrupt was triggered by a rising edge, the time computed will be recorded
as the start time only. Then, at the falling edge, this start time will be subracted from the current time to compute the
actual pulse width seen (left in pwm_incoming), and the upper layers are informed of the new value by setting bit
0 in the intbits flags. At the same time, this pin-change interrupt will be disabled so no new measurement can
be performed until the upper layer had a chance to process the current value.
Generated on Mon Feb 8 2016 23:59:10 for avr-libc by Doxygen

23.38 Combining C and assembly source files 265
23.38.3 The source code
The source code is installed under
$prefix/share/doc/avr-libc/examples/asmdemo/,
where $prefix is a configuration option. For Unix systems, it is usually set to either /usr or /usr/local.
Generated on Mon Feb 8 2016 23:59:10 for avr-libc by Doxygen

266 CONTENTS
23.39 A simple project
At this point, you should have the GNU tools configured, built, and installed on your system. In this chapter, we
present a simple example of using the GNU tools in an AVR project. After reading this chapter, you should have a
better feel as to how the tools are used and how a Makefile can be configured.
23.39.1 The Project
This project will use the pulse-width modulator (PWM) to ramp an LED on and off every two seconds. An AT90S2313
processor will be used as the controller. The circuit for this demonstration is shown in the schematic diagram. If you
have a development kit, you should be able to use it, rather than build the circuit, for this project.
Note
Meanwhile, the AT90S2313 became obsolete. Either use its successor, the (pin-compatible) ATtiny2313
for the project, or perhaps the ATmega8 or one of its successors (ATmega48/88/168) which have become
quite popular since the original demo project had been established. For all these more modern devices, it
is no longer necessary to use an external crystal for clocking as they ship with the internal 1 MHz oscillator
enabled, so C1, C2, and Q1 can be omitted. Normally, for this experiment, the external circuitry on /RESET
(R1, C3) can be omitted as well, leaving only the AVR, the LED, the bypass capacitor C4, and perhaps R2.
For the ATmega8/48/88/168, use PB1 (pin 15 at the DIP-28 package) to connect the LED to. Additionally, this
demo has been ported to many different other AVRs. The location of the respective OC pin varies between
different AVRs, and it is mandated by the AVR hardware.
GND
(MOSI)PB5
Q1
4mhz
GND
GND
.1uf
C4
VCC
R1
20K
.01uf
C3
18pf
C2
18pf
C1 *
See note [8]
R2 LED5MM
D1
IC1
1
10
20
5
4
19
18
17
16
15
14
13
12
11
9
8
7
6
3
2
AT90S2313P
(RXD)PD0
(TXD)PD1
(INT0)PD2
(INT1)PD3
(T0)PD4
(T1)PD5
(ICP)PD6
(AIN0)PB0
(AIN1)PB1
PB2
(OCI)PB3
PB4
(MISO)PB6
(SCK)PB7
RESET
XTAL2
XTAL1
VCC
GND
Figure 5: Schematic of circuit for demo project
The source code is given in demo.c. For the sake of this example, create a file called demo.c containing this
source code. Some of the more important parts of the code are:
Note [1]:
As the AVR microcontroller series has been developed during the past years, new features have been added
over time. Even though the basic concepts of the timer/counter1 are still the same as they used to be back
in early 2001 when this simple demo was written initially, the names of registers and bits have been changed
slightly to reflect the new features. Also, the port and pin mapping of the output compare match 1A (or 1 for
older devices) pin which is used to control the LED varies between different AVRs. The file iocompat.h tries
to abstract between all this differences using some preprocessor #ifdef statements, so the actual program
itself can operate on a common set of symbolic names. The macros defined by that file are:
•OCR the name of the OCR register used to control the PWM (usually either OCR1 or OCR1A)
•DDROC the name of the DDR (data direction register) for the OC output
•OC1 the pin number of the OC1[A] output within its port
Generated on Mon Feb 8 2016 23:59:10 for avr-libc by Doxygen

23.39 A simple project 267
•TIMER1_TOP the TOP value of the timer used for the PWM (1023 for 10-bit PWMs, 255 for devices that can
only handle an 8-bit PWM)
•TIMER1_PWM_INIT the initialization bits to be set into control register 1A in order to setup 10-bit (or 8-bit)
phase and frequency correct PWM mode
•TIMER1_CLOCKSOURCE the clock bits to set in the respective control register to start the PWM timer;
usually the timer runs at full CPU clock for 10-bit PWMs, while it runs on a prescaled clock for 8-bit PWMs
Note [2]:
ISR() is a macro that marks the function as an interrupt routine. In this case, the function will get called when
timer 1 overflows. Setting up interrupts is explained in greater detail in <avr/interrupt.h>: Interrupts.
Note [3]:
The PWM is being used in 10-bit mode, so we need a 16-bit variable to remember the current value.
Note [4]:
This section determines the new value of the PWM.
Note [5]:
Here's where the newly computed value is loaded into the PWM register. Since we are in an interrupt routine,
it is safe to use a 16-bit assignment to the register. Outside of an interrupt, the assignment should only be
performed with interrupts disabled if there's a chance that an interrupt routine could also access this register
(or another register that uses TEMP), see the appropriate FAQ entry.
Note [6]:
This routine gets called after a reset. It initializes the PWM and enables interrupts.
Note [7]:
The main loop of the program does nothing – all the work is done by the interrupt routine! The sleep_←-
mode() puts the processor on sleep until the next interrupt, to conserve power. Of course, that probably won't
be noticable as we are still driving a LED, it is merely mentioned here to demonstrate the basic principle.
Note [8]:
Early AVR devices saturate their outputs at rather low currents when sourcing current, so the LED can be
connected directly, the resulting current through the LED will be about 15 mA. For modern parts (at least for the
ATmega 128), however Atmel has drastically increased the IO source capability, so when operating at 5 V Vcc,
R2 is needed. Its value should be about 150 Ohms. When operating the circuit at 3 V, it can still be omitted
though.
23.39.2 The Source Code
/*
*----------------------------------------------------------------------------
*"THE BEER-WARE LICENSE" (Revision 42):
*<joerg@FreeBSD.ORG> wrote this file. As long as you retain this notice you
*can do whatever you want with this stuff. If we meet some day, and you think
*this stuff is worth it, you can buy me a beer in return. Joerg Wunsch
*----------------------------------------------------------------------------
*
*Simple AVR demonstration. Controls a LED that can be directly
*connected from OC1/OC1A to GND. The brightness of the LED is
*controlled with the PWM. After each period of the PWM, the PWM
*value is either incremented or decremented, that’s all.
*
*$Id: demo.c 1637 2008-03-17 21:49:41Z joerg_wunsch $
*/
#include <inttypes.h>
#include <avr/io.h>
Generated on Mon Feb 8 2016 23:59:10 for avr-libc by Doxygen

268 CONTENTS
#include <avr/interrupt.h>
#include <avr/sleep.h>
#include "iocompat.h" /*Note [1] */
enum { UP, DOWN };
ISR (TIMER1_OVF_vect) /*Note [2] */
{
static uint16_t pwm; /*Note [3] */
static uint8_t direction;
switch (direction) /*Note [4] */
{
case UP:
if (++pwm == TIMER1_TOP)
direction = DOWN;
break;
case DOWN:
if (--pwm == 0)
direction = UP;
break;
}
OCR = pwm; /*Note [5] */
}
void
ioinit (void)/*Note [6] */
{
/*Timer 1 is 10-bit PWM (8-bit PWM on some ATtinys). */
TCCR1A = TIMER1_PWM_INIT;
/*
*Start timer 1.
*
*NB: TCCR1A and TCCR1B could actually be the same register, so
*take care to not clobber it.
*/
TCCR1B |= TIMER1_CLOCKSOURCE;
/*
*Run any device-dependent timer 1 setup hook if present.
*/
#if defined(TIMER1_SETUP_HOOK)
TIMER1_SETUP_HOOK();
#endif
/*Set PWM value to 0. */
OCR = 0;
/*Enable OC1 as output. */
DDROC = _BV (OC1);
/*Enable timer 1 overflow interrupt. */
TIMSK = _BV (TOIE1);
sei ();
}
int
main (void)
{
ioinit ();
/*loop forever, the interrupts are doing the rest */
for (;;) /*Note [7] */
sleep_mode();
return (0);
}
23.39.3 Compiling and Linking
This first thing that needs to be done is compile the source. When compiling, the compiler needs to know the
processor type so the -mmcu option is specified. The -Os option will tell the compiler to optimize the code for
efficient space usage (at the possible expense of code execution speed). The -g is used to embed debug info. The
debug info is useful for disassemblies and doesn't end up in the .hex files, so I usually specify it. Finally, the -c tells
the compiler to compile and stop – don't link. This demo is small enough that we could compile and link in one step.
However, real-world projects will have several modules and will typically need to break up the building of the project
into several compiles and one link.
Generated on Mon Feb 8 2016 23:59:10 for avr-libc by Doxygen

23.39 A simple project 269
$ avr-gcc -g -Os -mmcu=atmega8 -c demo.c
The compilation will create a demo.o file. Next we link it into a binary called demo.elf.
$ avr-gcc -g -mmcu=atmega8 -o demo.elf demo.o
It is important to specify the MCU type when linking. The compiler uses the -mmcu option to choose start-up
files and run-time libraries that get linked together. If this option isn't specified, the compiler defaults to the 8515
processor environment, which is most certainly what you didn't want.
23.39.4 Examining the Object File
Now we have a binary file. Can we do anything useful with it (besides put it into the processor?) The GNU Binutils
suite is made up of many useful tools for manipulating object files that get generated. One tool is avr-objdump,
which takes information from the object file and displays it in many useful ways. Typing the command by itself will
cause it to list out its options.
For instance, to get a feel of the application's size, the -h option can be used. The output of this option shows
how much space is used in each of the sections (the .stab and .stabstr sections hold the debugging information and
won't make it into the ROM file).
An even more useful option is -S. This option disassembles the binary file and intersperses the source code in the
output! This method is much better, in my opinion, than using the -S with the compiler because this listing includes
routines from the libraries and the vector table contents. Also, all the "fix-ups" have been satisfied. In other words,
the listing generated by this option reflects the actual code that the processor will run.
$ avr-objdump -h -S demo.elf > demo.lst
Here's the output as saved in the demo.lst file:
demo.elf: file format elf32-avr
Sections:
Idx Name Size VMA LMA File off Algn
0 .text 000000d0 00000000 00000000 00000094 2**1
CONTENTS, ALLOC, LOAD, READONLY, CODE
1 .data 00000000 00800060 000000d0 00000164 2**0
CONTENTS, ALLOC, LOAD, DATA
2 .bss 00000003 00800060 00800060 00000164 2**0
ALLOC
3 .stab 0000075c 00000000 00000000 00000164 2**2
CONTENTS, READONLY, DEBUGGING
4 .stabstr 00000d21 00000000 00000000 000008c0 2**0
CONTENTS, READONLY, DEBUGGING
5 .comment 00000011 00000000 00000000 000015e1 2**0
CONTENTS, READONLY
Disassembly of section .text:
00000000 <__ctors_end>:
0: 20 e0 ldi r18, 0x00 ; 0
2: a0 e6 ldi r26, 0x60 ; 96
4: b0 e0 ldi r27, 0x00 ; 0
6: 01 c0 rjmp .+2 ; 0xa <.do_clear_bss_start>
00000008 <.do_clear_bss_loop>:
8: 1d 92 st X+, r1
0000000a <.do_clear_bss_start>:
a: a3 36 cpi r26, 0x63 ; 99
c: b2 07 cpc r27, r18
e: e1 f7 brne .-8 ; 0x8 <.do_clear_bss_loop>
00000010 <__vector_8>:
Generated on Mon Feb 8 2016 23:59:10 for avr-libc by Doxygen

270 CONTENTS
#include "iocompat.h" /*Note [1] */
enum { UP, DOWN };
ISR (TIMER1_OVF_vect) /*Note [2] */
{
10: 1f 92 push r1
12: 0f 92 push r0
14: 0f b6 in r0, 0x3f ; 63
16: 0f 92 push r0
18: 11 24 eor r1, r1
1a: 2f 93 push r18
1c: 8f 93 push r24
1e: 9f 93 push r25
static uint16_t pwm; /*Note [3] */
static uint8_t direction;
switch (direction) /*Note [4] */
20: 80 91 62 00 lds r24, 0x0062
24: 88 23 and r24, r24
26: f1 f0 breq .+60 ; 0x64 <__SREG__+0x25>
28: 81 30 cpi r24, 0x01 ; 1
2a: 71 f4 brne .+28 ; 0x48 <__SREG__+0x9>
if (++pwm == TIMER1_TOP)
direction = DOWN;
break;
case DOWN:
if (--pwm == 0)
2c: 80 91 60 00 lds r24, 0x0060
30: 90 91 61 00 lds r25, 0x0061
34: 01 97 sbiw r24, 0x01 ; 1
36: 90 93 61 00 sts 0x0061, r25
3a: 80 93 60 00 sts 0x0060, r24
3e: 00 97 sbiw r24, 0x00 ; 0
40: 39 f4 brne .+14 ; 0x50 <__SREG__+0x11>
direction = UP;
42: 10 92 62 00 sts 0x0062, r1
46: 04 c0 rjmp .+8 ; 0x50 <__SREG__+0x11>
48: 80 91 60 00 lds r24, 0x0060
4c: 90 91 61 00 lds r25, 0x0061
break;
}
OCR = pwm; /*Note [5] */
50: 9b bd out 0x2b, r25 ; 43
52: 8a bd out 0x2a, r24 ; 42
}
54: 9f 91 pop r25
56: 8f 91 pop r24
58: 2f 91 pop r18
5a: 0f 90 pop r0
5c: 0f be out 0x3f, r0 ; 63
5e: 0f 90 pop r0
60: 1f 90 pop r1
62: 18 95 reti
static uint8_t direction;
switch (direction) /*Note [4] */
{
case UP:
if (++pwm == TIMER1_TOP)
64: 80 91 60 00 lds r24, 0x0060
68: 90 91 61 00 lds r25, 0x0061
6c: 01 96 adiw r24, 0x01 ; 1
6e: 90 93 61 00 sts 0x0061, r25
72: 80 93 60 00 sts 0x0060, r24
76: 8f 3f cpi r24, 0xFF ; 255
78: 23 e0 ldi r18, 0x03 ; 3
7a: 92 07 cpc r25, r18
7c: 49 f7 brne .-46 ; 0x50 <__SREG__+0x11>
direction = DOWN;
7e: 21 e0 ldi r18, 0x01 ; 1
Generated on Mon Feb 8 2016 23:59:10 for avr-libc by Doxygen

23.39 A simple project 271
80: 20 93 62 00 sts 0x0062, r18
84: e5 cf rjmp .-54 ; 0x50 <__SREG__+0x11>
00000086 <ioinit>:
void
ioinit (void) /*Note [6] */
{
/*Timer 1 is 10-bit PWM (8-bit PWM on some ATtinys). */
TCCR1A = TIMER1_PWM_INIT;
86: 83 e8 ldi r24, 0x83 ; 131
88: 8f bd out 0x2f, r24 ; 47
*Start timer 1.
*
*NB: TCCR1A and TCCR1B could actually be the same register, so
*take care to not clobber it.
*/
TCCR1B |= TIMER1_CLOCKSOURCE;
8a: 8e b5 in r24, 0x2e ; 46
8c: 81 60 ori r24, 0x01 ; 1
8e: 8e bd out 0x2e, r24 ; 46
#if defined(TIMER1_SETUP_HOOK)
TIMER1_SETUP_HOOK();
#endif
/*Set PWM value to 0. */
OCR = 0;
90: 1b bc out 0x2b, r1 ; 43
92: 1a bc out 0x2a, r1 ; 42
/*Enable OC1 as output. */
DDROC = _BV (OC1);
94: 82 e0 ldi r24, 0x02 ; 2
96: 87 bb out 0x17, r24 ; 23
/*Enable timer 1 overflow interrupt. */
TIMSK = _BV (TOIE1);
98: 84 e0 ldi r24, 0x04 ; 4
9a: 89 bf out 0x39, r24 ; 57
sei ();
9c: 78 94 sei
9e: 08 95 ret
000000a0 <main>:
void
ioinit (void) /*Note [6] */
{
/*Timer 1 is 10-bit PWM (8-bit PWM on some ATtinys). */
TCCR1A = TIMER1_PWM_INIT;
a0: 83 e8 ldi r24, 0x83 ; 131
a2: 8f bd out 0x2f, r24 ; 47
*Start timer 1.
*
*NB: TCCR1A and TCCR1B could actually be the same register, so
*take care to not clobber it.
*/
TCCR1B |= TIMER1_CLOCKSOURCE;
a4: 8e b5 in r24, 0x2e ; 46
a6: 81 60 ori r24, 0x01 ; 1
a8: 8e bd out 0x2e, r24 ; 46
#if defined(TIMER1_SETUP_HOOK)
TIMER1_SETUP_HOOK();
#endif
/*Set PWM value to 0. */
OCR = 0;
aa: 1b bc out 0x2b, r1 ; 43
ac: 1a bc out 0x2a, r1 ; 42
/*Enable OC1 as output. */
DDROC = _BV (OC1);
ae: 82 e0 ldi r24, 0x02 ; 2
Generated on Mon Feb 8 2016 23:59:10 for avr-libc by Doxygen

272 CONTENTS
b0: 87 bb out 0x17, r24 ; 23
/*Enable timer 1 overflow interrupt. */
TIMSK = _BV (TOIE1);
b2: 84 e0 ldi r24, 0x04 ; 4
b4: 89 bf out 0x39, r24 ; 57
sei ();
b6: 78 94 sei
ioinit ();
/*loop forever, the interrupts are doing the rest */
for (;;) /*Note [7] */
sleep_mode();
b8: 85 b7 in r24, 0x35 ; 53
ba: 80 68 ori r24, 0x80 ; 128
bc: 85 bf out 0x35, r24 ; 53
be: 88 95 sleep
c0: 85 b7 in r24, 0x35 ; 53
c2: 8f 77 andi r24, 0x7F ; 127
c4: 85 bf out 0x35, r24 ; 53
c6: f8 cf rjmp .-16 ; 0xb8 <main+0x18>
000000c8 <exit>:
c8: f8 94 cli
ca: 00 c0 rjmp .+0 ; 0xcc <_exit>
000000cc <_exit>:
cc: f8 94 cli
000000ce <__stop_program>:
ce: ff cf rjmp .-2 ; 0xce <__stop_program>
23.39.5 Linker Map Files
avr-objdump is very useful, but sometimes it's necessary to see information about the link that can only be
generated by the linker. A map file contains this information. A map file is useful for monitoring the sizes of your
code and data. It also shows where modules are loaded and which modules were loaded from libraries. It is yet
another view of your application. To get a map file, I usually add -Wl,-Map,demo.map to my link command.
Relink the application using the following command to generate demo.map (a portion of which is shown below).
$ avr-gcc -g -mmcu=atmega8 -Wl,-Map,demo.map -o demo.elf demo.o
Some points of interest in the demo.map file are:
.rela.plt
*(.rela.plt)
.text 0x0000000000000000 0xd0
*(.vectors)
*(.vectors)
*(.progmem.gcc*)
0x0000000000000000 . = ALIGN (0x2)
0x0000000000000000 __trampolines_start = .
*(.trampolines)
.trampolines 0x0000000000000000 0x0 linker stubs
*(.trampolines*)
0x0000000000000000 __trampolines_end = .
*(.progmem*)
0x0000000000000000 . = ALIGN (0x2)
*(.jumptables)
*(.jumptables*)
*(.lowtext)
*(.lowtext*)
0x0000000000000000 __ctors_start = .
The .text segment (where program instructions are stored) starts at location 0x0.
*(.fini2)
*(.fini2)
Generated on Mon Feb 8 2016 23:59:10 for avr-libc by Doxygen

23.39 A simple project 273
*(.fini1)
*(.fini1)
*(.fini0)
.fini0 0x00000000000000cc 0x4 /junk/testroot/lib/gcc/avr/5.3.0/avr4/libgcc.a(_exit.o)
*(.fini0)
0x00000000000000d0 _etext = .
.data 0x0000000000800060 0x0 load address 0x00000000000000d0
0x0000000000800060 PROVIDE (__data_start, .)
*(.data)
.data 0x0000000000800060 0x0 demo.o
.data 0x0000000000800060 0x0 /home/joerg/src/avr-libc/avr/lib/avr4/
exit.o
.data 0x0000000000800060 0x0 /junk/testroot/lib/gcc/avr/5.3.0/avr4/libgcc.a(_exit.o)
.data 0x0000000000800060 0x0 /junk/testroot/lib/gcc/avr/5.3.0/avr4/libgcc.a(_clear_bss.o)
*(.data*)
*(.rodata)
*(.rodata*)
*(.gnu.linkonce.d*)
0x0000000000800060 . = ALIGN (0x2)
0x0000000000800060 _edata = .
0x0000000000800060 PROVIDE (__data_end, .)
.bss 0x0000000000800060 0x3
0x0000000000800060 PROVIDE (__bss_start, .)
*(.bss)
.bss 0x0000000000800060 0x3 demo.o
.bss 0x0000000000800063 0x0 /home/joerg/src/avr-libc/avr/lib/avr4/
exit.o
.bss 0x0000000000800063 0x0 /junk/testroot/lib/gcc/avr/5.3.0/avr4/libgcc.a(_exit.o)
.bss 0x0000000000800063 0x0 /junk/testroot/lib/gcc/avr/5.3.0/avr4/libgcc.a(_clear_bss.o)
*(.bss*)
*(COMMON)
0x0000000000800063 PROVIDE (__bss_end, .)
0x00000000000000d0 __data_load_start = LOADADDR (.data)
0x00000000000000d0 __data_load_end = (__data_load_start + SIZEOF (.data))
.noinit 0x0000000000800063 0x0
0x0000000000800063 PROVIDE (__noinit_start, .)
*(.noinit*)
0x0000000000800063 PROVIDE (__noinit_end, .)
0x0000000000800063 _end = .
0x0000000000800063 PROVIDE (__heap_start, .)
.eeprom 0x0000000000810000 0x0
*(.eeprom*)
0x0000000000810000 __eeprom_end = .
The last address in the .text segment is location 0x114 ( denoted by _etext ), so the instructions use up 276
bytes of FLASH.
The .data segment (where initialized static variables are stored) starts at location 0x60, which is the first address
after the register bank on an ATmega8 processor.
The next available address in the .data segment is also location 0x60, so the application has no initialized data.
The .bss segment (where uninitialized data is stored) starts at location 0x60.
The next available address in the .bss segment is location 0x63, so the application uses 3 bytes of uninitialized data.
The .eeprom segment (where EEPROM variables are stored) starts at location 0x0.
The next available address in the .eeprom segment is also location 0x0, so there aren't any EEPROM variables.
23.39.6 Generating Intel Hex Files
We have a binary of the application, but how do we get it into the processor? Most (if not all) programmers will
not accept a GNU executable as an input file, so we need to do a little more processing. The next step is to
extract portions of the binary and save the information into .hex files. The GNU utility that does this is called
avr-objcopy.
The ROM contents can be pulled from our project's binary and put into the file demo.hex using the following
command:
$ avr-objcopy -j .text -j .data -O ihex demo.elf demo.hex
Generated on Mon Feb 8 2016 23:59:10 for avr-libc by Doxygen

274 CONTENTS
The resulting demo.hex file contains:
:1000000020E0A0E6B0E001C01D92A336B207E1F700
:100010001F920F920FB60F9211242F938F939F93DD
:10002000809162008823F1F0813071F4809160004A
:100030009091610001979093610080936000009718
:1000400039F41092620004C08091600090916100C8
:100050009BBD8ABD9F918F912F910F900FBE0F90E6
:100060001F90189580916000909161000196909387
:100070006100809360008F3F23E0920749F721E001
:1000800020936200E5CF83E88FBD8EB581608EBD81
:100090001BBC1ABC82E087BB84E089BF78940895BA
:1000A00083E88FBD8EB581608EBD1BBC1ABC82E01B
:1000B00087BB84E089BF789485B7806885BF8895C1
:1000C00085B78F7785BFF8CFF89400C0F894FFCF3D
:00000001FF
The -j option indicates that we want the information from the .text and .data segment extracted. If we specify the
EEPROM segment, we can generate a .hex file that can be used to program the EEPROM:
$ avr-objcopy -j .eeprom --change-section-lma .eeprom=0 -O ihex demo.elf demo_eeprom.hex
There is no demo_eeprom.hex file written, as that file would be empty.
Starting with version 2.17 of the GNU binutils, the avr-objcopy command that used to generate the empty E←-
EPROM files now aborts because of the empty input section .eeprom, so these empty files are not generated. It
also signals an error to the Makefile which will be caught there, and makes it print a message about the empty file
not being generated.
23.39.7 Letting Make Build the Project
Rather than type these commands over and over, they can all be placed in a make file. To build the demo project
using make, save the following in a file called Makefile.
Note
This Makefile can only be used as input for the GNU version of make.
1 PRG = demo
2 OBJ = demo.o
3 #MCU_TARGET = at90s2313
4 #MCU_TARGET = at90s2333
5 #MCU_TARGET = at90s4414
6 #MCU_TARGET = at90s4433
7 #MCU_TARGET = at90s4434
8 #MCU_TARGET = at90s8515
9 #MCU_TARGET = at90s8535
10 #MCU_TARGET = atmega128
11 #MCU_TARGET = atmega1280
12 #MCU_TARGET = atmega1281
13 #MCU_TARGET = atmega1284p
14 #MCU_TARGET = atmega16
15 #MCU_TARGET = atmega163
16 #MCU_TARGET = atmega164p
17 #MCU_TARGET = atmega165
18 #MCU_TARGET = atmega165p
19 #MCU_TARGET = atmega168
20 #MCU_TARGET = atmega169
21 #MCU_TARGET = atmega169p
22 #MCU_TARGET = atmega2560
23 #MCU_TARGET = atmega2561
24 #MCU_TARGET = atmega32
25 #MCU_TARGET = atmega324p
26 #MCU_TARGET = atmega325
27 #MCU_TARGET = atmega3250
28 #MCU_TARGET = atmega329
29 #MCU_TARGET = atmega3290
30 #MCU_TARGET = atmega32u4
31 #MCU_TARGET = atmega48
32 #MCU_TARGET = atmega64
33 #MCU_TARGET = atmega640
34 #MCU_TARGET = atmega644
Generated on Mon Feb 8 2016 23:59:10 for avr-libc by Doxygen

23.39 A simple project 275
35 #MCU_TARGET = atmega644p
36 #MCU_TARGET = atmega645
37 #MCU_TARGET = atmega6450
38 #MCU_TARGET = atmega649
39 #MCU_TARGET = atmega6490
40 MCU_TARGET = atmega8
41 #MCU_TARGET = atmega8515
42 #MCU_TARGET = atmega8535
43 #MCU_TARGET = atmega88
44 #MCU_TARGET = attiny2313
45 #MCU_TARGET = attiny24
46 #MCU_TARGET = attiny25
47 #MCU_TARGET = attiny26
48 #MCU_TARGET = attiny261
49 #MCU_TARGET = attiny44
50 #MCU_TARGET = attiny45
51 #MCU_TARGET = attiny461
52 #MCU_TARGET = attiny84
53 #MCU_TARGET = attiny85
54 #MCU_TARGET = attiny861
55 OPTIMIZE = -O2
56
57 DEFS =
58 LIBS =
59
60 # You should not have to change anything below here.
61
62 CC = avr-gcc
63
64 # Override is only needed by avr-lib build system.
65
66 override CFLAGS = -g -Wall $(OPTIMIZE) -mmcu=$(MCU_TARGET) $(DEFS)
67 override LDFLAGS = -Wl,-Map,$(PRG).map
68
69 OBJCOPY = avr-objcopy
70 OBJDUMP = avr-objdump
71
72 all: $(PRG).elf lst text eeprom
73
74 $(PRG).elf: $(OBJ)
75 $(CC) $(CFLAGS) $(LDFLAGS) -o $@ $^ $(LIBS)
76
77 # dependency:
78 demo.o: demo.c iocompat.h
79
80 clean:
81 rm -rf *.o $(PRG).elf *.eps *.png *.pdf *.bak
82 rm -rf *.lst *.map $(EXTRA_CLEAN_FILES)
83
84 lst: $(PRG).lst
85
86 %.lst: %.elf
87 $(OBJDUMP) -h -S $< > $@
88
89 # Rules for building the .text rom images
90
91 text: hex bin srec
92
93 hex: $(PRG).hex
94 bin: $(PRG).bin
95 srec: $(PRG).srec
96
97 %.hex: %.elf
98 $(OBJCOPY) -j .text -j .data -O ihex $< $@
99
100 %.srec: %.elf
101 $(OBJCOPY) -j .text -j .data -O srec $< $@
102
103 %.bin: %.elf
104 $(OBJCOPY) -j .text -j .data -O binary $< $@
105
106 # Rules for building the .eeprom rom images
107
108 eeprom: ehex ebin esrec
109
110 ehex: $(PRG)_eeprom.hex
111 ebin: $(PRG)_eeprom.bin
112 esrec: $(PRG)_eeprom.srec
113
114 %_eeprom.hex: %.elf
115 $(OBJCOPY) -j .eeprom --change-section-lma .eeprom=0 -O ihex $< $@ \
116 || { echo empty $@ not generated; exit 0; }
117
118 %_eeprom.srec: %.elf
119 $(OBJCOPY) -j .eeprom --change-section-lma .eeprom=0 -O srec $< $@ \
120 || { echo empty $@ not generated; exit 0; }
121
Generated on Mon Feb 8 2016 23:59:10 for avr-libc by Doxygen

276 CONTENTS
122 %_eeprom.bin: %.elf
123 $(OBJCOPY) -j .eeprom --change-section-lma .eeprom=0 -O binary $< $@ \
124 || { echo empty $@ not generated; exit 0; }
125
126 # Every thing below here is used by avr-libc’s build system and can be ignored
127 # by the casual user.
128
129 FIG2DEV = fig2dev
130 EXTRA_CLEAN_FILES = *.hex *.bin *.srec
131
132 dox: eps png pdf
133
134 eps: $(PRG).eps
135 png: $(PRG).png
136 pdf: $(PRG).pdf
137
138 %.eps: %.fig
139 $(FIG2DEV) -L eps $< $@
140
141 %.pdf: %.fig
142 $(FIG2DEV) -L pdf $< $@
143
144 %.png: %.fig
145 $(FIG2DEV) -L png $< $@
146
23.39.8 Reference to the source code
The source code is installed under
$prefix/share/doc/avr-libc/examples/demo/,
where $prefix is a configuration option. For Unix systems, it is usually set to either /usr or /usr/local.
Generated on Mon Feb 8 2016 23:59:10 for avr-libc by Doxygen

23.40 A more sophisticated project 277
23.40 A more sophisticated project
This project extends the basic idea of the simple project to control a LED with a PWM output, but adds methods to
adjust the LED brightness. It employs a lot of the basic concepts of avr-libc to achieve that goal.
Understanding this project assumes the simple project has been understood in full, as well as being acquainted with
the basic hardware concepts of an AVR microcontroller.
23.40.1 Hardware setup
The demo is set up in a way so it can be run on the ATmega16 that ships with the STK500 development kit. The
only external part needed is a potentiometer attached to the ADC. It is connected to a 10-pin ribbon cable for port A,
both ends of the potentiometer to pins 9 (GND) and 10 (VCC), and the wiper to pin 1 (port A0). A bypass capacitor
from pin 1 to pin 9 (like 47 nF) is recommendable.
Figure 6: Setup of the STK500
The coloured patch cables are used to provide various interconnections. As there are only four of them in the ST←-
K500, there are two options to connect them for this demo. The second option for the yellow-green cable is shown
in parenthesis in the table. Alternatively, the "squid" cable from the JTAG ICE kit can be used if available.
Port Header Color Function Connect to
D0 1 brown RxD RXD of the RS-232
header
D1 2 grey TxD TXD of the RS-232
header
D2 3 black button "down" SW0 (pin 1
switches header)
D3 4 red button "up" SW1 (pin 2
switches header)
Generated on Mon Feb 8 2016 23:59:10 for avr-libc by Doxygen

278 CONTENTS
D4 5 green button "ADC" SW2 (pin 3
switches header)
D5 6 blue LED LED0 (pin 1 LEDs
header)
D6 7 (green) clock out LED1 (pin 2 LEDs
header)
D7 8 white 1-second flash LED2 (pin 3 LEDs
header)
GND 9 unused
VCC 10 unused
Figure 7: Wiring of the STK500
The following picture shows the alternate wiring where LED1 is connected but SW2 is not:
Figure 8: Wiring option #2 of the STK500
As an alternative, this demo can also be run on the popular ATmega8 controller, or its successor ATmega88 as
well as the ATmega48 and ATmega168 variants of the latter. These controllers do not have a port named "A", so
their ADC inputs are located on port C instead, thus the potentiometer needs to be attached to port C. Likewise,
the OC1A output is not on port D pin 5 but on port B pin 1 (PB1). Thus, the above cabling scheme needs to be
changed so that PB1 connects to the LED0 pin. (PD6 remains unconnected.) When using the STK500, use one of
Generated on Mon Feb 8 2016 23:59:10 for avr-libc by Doxygen

23.40 A more sophisticated project 279
the jumper cables for this connection. All other port D pins should be connected the same way as described for the
ATmega16 above.
When not using an STK500 starter kit, attach the LEDs through some resistor to Vcc (low-active LEDs), and attach
pushbuttons from the respective input pins to GND. The internal pull-up resistors are enabled for the pushbutton
pins, so no external resistors are needed.
Finally, the demo has been ported to the ATtiny2313 as well. As this AVR does not offer an ADC, everything related
to handling the ADC is disabled in the code for that MCU type. Also, port D of this controller type only features 6
pins, so the 1-second flash LED had to be moved from PD6 to PD4. (PD4 is used as the ADC control button on the
other MCU types, but that is not needed here.) OC1A is located at PB3 on this device.
The MCU_TARGET macro in the Makefile needs to be adjusted appropriately for the alternative controller types.
The flash ROM and RAM consumption of this demo are way below the resources of even an ATmega48, and
still well within the capabilities of an ATtiny2313. The major advantage of experimenting with the ATmega16 (in
addition that it ships together with an STK500 anyway) is that it can be debugged online via JTAG. Likewise, the
ATmega48/88/168 and ATtiny2313 devices can be debugged through debugWire, using the Atmel JTAG ICE mkII
or the low-cost AVR Dragon.
Note that in the explanation below, all port/pin names are applicable to the ATmega16 setup.
23.40.2 Functional overview
PD6 will be toggled with each internal clock tick (approx. 10 ms). PD7 will flash once per second.
PD0 and PD1 are configured as UART IO, and can be used to connect the demo kit to a PC (9600 Bd, 8N1 frame
format). The demo application talks to the serial port, and it can be controlled from the serial port.
PD2 through PD4 are configured as inputs, and control the application unless control has been taken over by the
serial port. Shorting PD2 to GND will decrease the current PWM value, shorting PD3 to GND will increase it.
While PD4 is shorted to GND, one ADC conversion for channel 0 (ADC input is on PA0) will be triggered each
internal clock tick, and the resulting value will be used as the PWM value. So the brightness of the LED follows the
analog input value on PC0. VAREF on the STK500 should be set to the same value as VCC.
When running in serial control mode, the function of the watchdog timer can be demonstrated by typing an ‘r'. This
will make the demo application run in a tight loop without retriggering the watchdog so after some seconds, the
watchdog will reset the MCU. This situation can be figured out on startup by reading the MCUCSR register.
The current value of the PWM is backed up in an EEPROM cell after about 3 seconds of idle time after the last
change. If that EEPROM cell contains a reasonable (i. e. non-erased) value at startup, it is taken as the initial
value for the PWM. This virtually preserves the last value across power cycles. By not updating the EEPROM
immmediately but only after a timeout, EEPROM wear is reduced considerably compared to immediately writing the
value at each change.
23.40.3 A code walkthrough
This section explains the ideas behind individual parts of the code. The source code has been divided into numbered
parts, and the following subsections explain each of these parts.
23.40.3.1 Part 1: Macro definitions
A number of preprocessor macros are defined to improve readability and/or portability of the application.
The first macros describe the IO pins our LEDs and pushbuttons are connected to. This provides some kind of mini-
HAL (hardware abstraction layer) so should some of the connections be changed, they don't need to be changed
inside the code but only on top. Note that the location of the PWM output itself is mandated by the hardware, so
it cannot be easily changed. As the ATmega48/88/168 controllers belong to a more recent generation of AV←-
Rs, a number of register and bit names have been changed there, so they are mapped back to their ATmega8/16
equivalents to keep the actual program code portable.
The name F_CPU is the conventional name to describe the CPU clock frequency of the controller. This demo
Generated on Mon Feb 8 2016 23:59:10 for avr-libc by Doxygen

280 CONTENTS
project just uses the internal calibrated 1 MHz RC oscillator that is enabled by default. Note that when using the
<util/delay.h>functions, F_CPU needs to be defined before including that file.
The remaining macros have their own comments in the source code. The macro TMR1_SCALE shows how to use
the preprocessor and the compiler's constant expression computation to calculate the value of timer 1's post-scaler
in a way so it only depends on F_CPU and the desired software clock frequency. While the formula looks a bit
complicated, using a macro offers the advantage that the application will automatically scale to new target softclock
or master CPU frequencies without having to manually re-calculate hardcoded constants.
23.40.3.2 Part 2: Variable definitions
The intflags structure demonstrates a way to allocate bit variables in memory. Each of the interrupt service
routines just sets one bit within that structure, and the application's main loop then monitors the bits in order to act
appropriately.
Like all variables that are used to communicate values between an interrupt service routine and the main application,
it is declared volatile.
The variable ee_pwm is not a variable in the classical C sense that could be used as an lvalue or within an
expression to obtain its value. Instead, the
__attribute__((section(".eeprom")))
marks it as belonging to the EEPROM section. This section is merely used as a placeholder so the compiler
can arrange for each individual variable's location in EEPROM. The compiler will also keep track of initial values
assigned, and usually the Makefile is arranged to extract these initial values into a separate load file (largedemo←-
_eeprom.∗in this case) that can be used to initialize the EEPROM.
The actual EEPROM IO must be performed manually.
Similarly, the variable mcucsr is kept in the .noinit section in order to prevent it from being cleared upon application
startup.
23.40.3.3 Part 3: Interrupt service routines
The ISR to handle timer 1's overflow interrupt arranges for the software clock. While timer 1 runs the PWM, it calls
its overflow handler rather frequently, so the TMR1_SCALE value is used as a postscaler to reduce the internal
software clock frequency further. If the software clock triggers, it sets the tmr_int bitfield, and defers all further
tasks to the main loop.
The ADC ISR just fetches the value from the ADC conversion, disables the ADC interrupt again, and announces
the presence of the new value in the adc_int bitfield. The interrupt is kept disabled while not needed, because
the ADC will also be triggered by executing the SLEEP instruction in idle mode (which is the default sleep mode).
Another option would be to turn off the ADC completely here, but that increases the ADC's startup time (not that it
would matter much for this application).
23.40.3.4 Part 4: Auxiliary functions
The function handle_mcucsr() uses two __attribute__ declarators to achieve specific goals. First, it will
instruct the compiler to place the generated code into the .init3 section of the output. Thus, it will become part of the
application initialization sequence. This is done in order to fetch (and clear) the reason of the last hardware reset
from MCUCSR as early as possible. There is a short period of time where the next reset could already trigger before
the current reason has been evaluated. This also explains why the variable mcucsr that mirrors the register's value
needs to be placed into the .noinit section, because otherwise the default initialization (which happens after .init3)
would blank the value again.
As the initialization code is not called using CALL/RET instructions but rather concatenated together, the compiler
needs to be instructed to omit the entire function prologue and epilogue. This is performed by the naked attribute.
So while syntactically, handle_mcucsr() is a function to the compiler, the compiler will just emit the instructions
for it without setting up any stack frame, and not even a RET instruction at the end.
Function ioinit() centralizes all hardware setup. The very last part of that function demonstrates the use of
the EEPROM variable ee_pwm to obtain an EEPROM address that can in turn be applied as an argument to
eeprom_read_word().
Generated on Mon Feb 8 2016 23:59:10 for avr-libc by Doxygen

23.40 A more sophisticated project 281
The following functions handle UART character and string output. (UART input is handled by an ISR.) There are two
string output functions, printstr() and printstr_p(). The latter function fetches the string from program
memory. Both functions translate a newline character into a carriage return/newline sequence, so a simple \n can
be used in the source code.
The function set_pwm() propagates the new PWM value to the PWM, performing range checking. When the
value has been changed, the new percentage will be announced on the serial link. The current value is mirrored
in the variable pwm so others can use it in calculations. In order to allow for a simple calculation of a percentage
value without requiring floating-point mathematics, the maximal value of the PWM is restricted to 1000 rather than
1023, so a simple division by 10 can be used. Due to the nature of the human eye, the difference in LED brightness
between 1000 and 1023 is not noticable anyway.
23.40.3.5 Part 5: main()
At the start of main(), a variable mode is declared to keep the current mode of operation. An enumeration is
used to improve the readability. By default, the compiler would allocate a variable of type int for an enumeration.
The packed attribute declarator instructs the compiler to use the smallest possible integer type (which would be an
8-bit type here).
After some initialization actions, the application's main loop follows. In an embedded application, this is normally an
infinite loop as there is nothing an application could "exit" into anyway.
At the beginning of the loop, the watchdog timer will be retriggered. If that timer is not triggered for about 2 seconds,
it will issue a hardware reset. Care needs to be taken that no code path blocks longer than this, or it needs to
frequently perform watchdog resets of its own. An example of such a code path would be the string IO functions:
for an overly large string to print (about 2000 characters at 9600 Bd), they might block for too long.
The loop itself then acts on the interrupt indication bitfields as appropriate, and will eventually put the CPU on sleep
at its end to conserve power.
The first interrupt bit that is handled is the (software) timer, at a frequency of approximately 100 Hz. The CLOCKOUT
pin will be toggled here, so e. g. an oscilloscope can be used on that pin to measure the accuracy of our software
clock. Then, the LED flasher for LED2 ("We are alive"-LED) is built. It will flash that LED for about 50 ms, and pause
it for another 950 ms. Various actions depending on the operation mode follow. Finally, the 3-second backup timer
is implemented that will write the PWM value back to EEPROM once it is not changing anymore.
The ADC interrupt will just adjust the PWM value only.
Finally, the UART Rx interrupt will dispatch on the last character received from the UART.
All the string literals that are used as informational messages within main() are placed in program memory so
no SRAM needs to be allocated for them. This is done by using the PSTR macro, and passing the string to
printstr_p().
23.40.4 The source code
The source code is installed under
$prefix/share/doc/avr-libc/examples/largedemo/largedemo.c,
where $prefix is a configuration option. For Unix systems, it is usually set to either /usr or /usr/local.
Generated on Mon Feb 8 2016 23:59:10 for avr-libc by Doxygen

282 CONTENTS
23.41 Using the standard IO facilities
This project illustrates how to use the standard IO facilities (stdio) provided by this library. It assumes a basic
knowledge of how the stdio subsystem is used in standard C applications, and concentrates on the differences in
this library's implementation that mainly result from the differences of the microcontroller environment, compared to
a hosted environment of a standard computer.
This demo is meant to supplement the documentation, not to replace it.
23.41.1 Hardware setup
The demo is set up in a way so it can be run on the ATmega16 that ships with the STK500 development kit. The
UART port needs to be connected to the RS-232 "spare" port by a jumper cable that connects PD0 to RxD and PD1
to TxD. The RS-232 channel is set up as standard input (stdin) and standard output (stdout), respectively.
In order to have a different device available for a standard error channel (stderr), an industry-standard LCD
display with an HD44780-compatible LCD controller has been chosen. This display needs to be connected to port
A of the STK500 in the following way:
Port Header Function
A0 1 LCD D4
A1 2 LCD D5
A2 3 LCD D6
A3 4 LCD D7
A4 5 LCD R/∼W
A5 6 LCD E
A6 7 LCD RS
A7 8 unused
GND 9 GND
VCC 10 Vcc
Figure 9: Wiring of the STK500
The LCD controller is used in 4-bit mode, including polling the "busy" flag so the R/∼W line from the LCD controller
needs to be connected. Note that the LCD controller has yet another supply pin that is used to adjust the LCD's
contrast (V5). Typically, that pin connects to a potentiometer between Vcc and GND. Often, it might work to just
connect that pin to GND, while leaving it unconnected usually yields an unreadable display.
Port A has been chosen as 7 pins are needed to connect the LCD, yet all other ports are already partially in use:
port B has the pins for in-system programming (ISP), port C has the ports for JTAG (can be used for debugging),
and port D is used for the UART connection.
Generated on Mon Feb 8 2016 23:59:10 for avr-libc by Doxygen

23.41 Using the standard IO facilities 283
23.41.2 Functional overview
The project consists of the following files:
•stdiodemo.c This is the main example file.
•defines.h Contains some global defines, like the LCD wiring
•hd44780.c Implementation of an HD44780 LCD display driver
•hd44780.h Interface declarations for the HD44780 driver
•lcd.c Implementation of LCD character IO on top of the HD44780 driver
•lcd.h Interface declarations for the LCD driver
•uart.c Implementation of a character IO driver for the internal UART
•uart.h Interface declarations for the UART driver
23.41.3 A code walkthrough
23.41.3.1 stdiodemo.c
As usual, include files go first. While conventionally, system header files (those in angular brackets <... >) go before
application-specific header files (in double quotes), defines.h comes as the first header file here. The main
reason is that this file defines the value of F_CPU which needs to be known before including <utils/delay.←-
h>.
The function ioinit() summarizes all hardware initialization tasks. As this function is declared to be module-
internal only (static), the compiler will notice its simplicity, and with a reasonable optimization level in effect, it will
inline that function. That needs to be kept in mind when debugging, because the inlining might cause the debugger
to "jump around wildly" at a first glance when single-stepping.
The definitions of uart_str and lcd_str set up two stdio streams. The initialization is done using the FD←-
EV_SETUP_STREAM() initializer template macro, so a static object can be constructed that can be used for IO
purposes. This initializer macro takes three arguments, two function macros to connect the corresponding output
and input functions, respectively, the third one describes the intent of the stream (read, write, or both). Those
functions that are not required by the specified intent (like the input function for lcd_str which is specified to only
perform output operations) can be given as NULL.
The stream uart_str corresponds to input and output operations performed over the RS-232 connection to a
terminal (e.g. from/to a PC running a terminal program), while the lcd_str stream provides a method to display
character data on the LCD text display.
The function delay_1s() suspends program execution for approximately one second. This is done using the
_delay_ms() function from <util/delay.h>which in turn needs the F_CPU macro in order to adjust the
cycle counts. As the _delay_ms() function has a limited range of allowable argument values (depending on
F_CPU), a value of 10 ms has been chosen as the base delay which would be safe for CPU frequencies of up to
about 26 MHz. This function is then called 100 times to accomodate for the actual one-second delay.
In a practical application, long delays like this one were better be handled by a hardware timer, so the main CPU
would be free for other tasks while waiting, or could be put on sleep.
At the beginning of main(), after initializing the peripheral devices, the default stdio streams stdin,stdout,
and stderr are set up by using the existing static FILE stream objects. While this is not mandatory, the availability
of stdin and stdout allows to use the shorthand functions (e.g. printf() instead of fprintf()), and
stderr can mnemonically be referred to when sending out diagnostic messages.
Just for demonstration purposes, stdin and stdout are connected to a stream that will perform UART IO, while
stderr is arranged to output its data to the LCD text display.
Finally, a main loop follows that accepts simple "commands" entered via the RS-232 connection, and performs a
few simple actions based on the commands.
Generated on Mon Feb 8 2016 23:59:10 for avr-libc by Doxygen

284 CONTENTS
First, a prompt is sent out using printf_P() (which takes a program space string). The string is read into an
internal buffer as one line of input, using fgets(). While it would be also possible to use gets() (which implicitly
reads from stdin), gets() has no control that the user's input does not overflow the input buffer provided so it
should never be used at all.
If fgets() fails to read anything, the main loop is left. Of course, normally the main loop of a microcontroller
application is supposed to never finish, but again, for demonstrational purposes, this explains the error handling of
stdio. fgets() will return NULL in case of an input error or end-of-file condition on input. Both these conditions
are in the domain of the function that is used to establish the stream, uart_putchar() in this case. In short, this
function returns EOF in case of a serial line "break" condition (extended start condition) has been recognized on
the serial line. Common PC terminal programs allow to assert this condition as some kind of out-of-band signalling
on an RS-232 connection.
When leaving the main loop, a goodbye message is sent to standard error output (i.e. to the LCD), followed by three
dots in one-second spacing, followed by a sequence that will clear the LCD. Finally, main() will be terminated,
and the library will add an infinite loop, so only a CPU reset will be able to restart the application.
There are three "commands" recognized, each determined by the first letter of the line entered (converted to lower
case):
• The 'q' (quit) command has the same effect of leaving the main loop.
• The 'l' (LCD) command takes its second argument, and sends it to the LCD.
• The 'u' (UART) command takes its second argument, and sends it back to the UART connection.
Command recognition is done using sscanf() where the first format in the format string just skips over the
command itself (as the assignment suppression modifier ∗is given).
23.41.3.2 defines.h
This file just contains a few peripheral definitions.
The F_CPU macro defines the CPU clock frequency, to be used in delay loops, as well as in the UART baud rate
calculation.
The macro UART_BAUD defines the RS-232 baud rate. Depending on the actual CPU frequency, only a limited
range of baud rates can be supported.
The remaining macros customize the IO port and pins used for the HD44780 LCD driver. Each definition consists
of a letter naming the port this pin is attached to, and a respective bit number. For accessing the data lines, only
the first data line gets its own macro (line D4 on the HD44780, lines D0 through D3 are not used in 4-bit mode), all
other data lines are expected to be in ascending order next to D4.
23.41.3.3 hd44780.h
This file describes the public interface of the low-level LCD driver that interfaces to the HD44780 LCD controller.
Public functions are available to initialize the controller into 4-bit mode, to wait for the controller's busy bit to be clear,
and to read or write one byte from or to the controller.
As there are two different forms of controller IO, one to send a command or receive the controller status (RS signal
clear), and one to send or receive data to/from the controller's SRAM (RS asserted), macros are provided that build
on the mentioned function primitives.
Finally, macros are provided for all the controller commands to allow them to be used symbolically. The HD44780
datasheet explains these basic functions of the controller in more detail.
23.41.3.4 hd44780.c
This is the implementation of the low-level HD44780 LCD controller driver.
On top, a few preprocessor glueing tricks are used to establish symbolic access to the hardware port pins the LCD
controller is attached to, based on the application's definitions made in defines.h.
The hd44780_pulse_e() function asserts a short pulse to the controller's E (enable) pin. Since reading back
the data asserted by the LCD controller needs to be performed while E is active, this function reads and returns
Generated on Mon Feb 8 2016 23:59:10 for avr-libc by Doxygen

23.41 Using the standard IO facilities 285
the input data if the parameter readback is true. When called with a compile-time constant parameter that is
false, the compiler will completely eliminate the unused readback operation, as well as the return value as part of
its optimizations.
As the controller is used in 4-bit interface mode, all byte IO to/from the controller needs to be handled as two
nibble IOs. The functions hd44780_outnibble() and hd44780_innibble() implement this. They do not
belong to the public interface, so they are declared static.
Building upon these, the public functions hd44780_outbyte() and hd44780_inbyte() transfer one byte
to/from the controller.
The function hd44780_wait_ready() waits for the controller to become ready, by continuously polling the
controller's status (which is read by performing a byte read with the RS signal cleard), and examining the BUSY flag
within the status byte. This function needs to be called before performing any controller IO.
Finally, hd44780_init() initializes the LCD controller into 4-bit mode, based on the initialization sequence
mandated by the datasheet. As the BUSY flag cannot be examined yet at this point, this is the only part of this code
where timed delays are used. While the controller can perform a power-on reset when certain constraints on the
power supply rise time are met, always calling the software initialization routine at startup ensures the controller will
be in a known state. This function also puts the interface into 4-bit mode (which would not be done automatically
after a power-on reset).
23.41.3.5 lcd.h
This function declares the public interface of the higher-level (character IO) LCD driver.
23.41.3.6 lcd.c
The implementation of the higher-level LCD driver. This driver builds on top of the HD44780 low-level LCD controller
driver, and offers a character IO interface suitable for direct use by the standard IO facilities. Where the low-
level HD44780 driver deals with setting up controller SRAM addresses, writing data to the controller's SRAM, and
controlling display functions like clearing the display, or moving the cursor, this high-level driver allows to just write
a character to the LCD, in the assumption this will somehow show up on the display.
Control characters can be handled at this level, and used to perform specific actions on the LCD. Currently, there
is only one control character that is being dealt with: a newline character (\n) is taken as an indication to clear
the display and set the cursor into its initial position upon reception of the next character, so a "new line" of text
can be displayed. Therefore, a received newline character is remembered until more characters have been sent by
the application, and will only then cause the display to be cleared before continuing. This provides a convenient
abstraction where full lines of text can be sent to the driver, and will remain visible at the LCD until the next line is to
be displayed.
Further control characters could be implemented, e. g. using a set of escape sequences. That way, it would be
possible to implement self-scrolling display lines etc.
The public function lcd_init() first calls the initialization entry point of the lower-level HD44780 driver, and then
sets up the LCD in a way we'd like to (display cleared, non-blinking cursor enabled, SRAM addresses are increasing
so characters will be written left to right).
The public function lcd_putchar() takes arguments that make it suitable for being passed as a put() function
pointer to the stdio stream initialization functions and macros (fdevopen(),FDEV_SETUP_STREAM() etc.).
Thus, it takes two arguments, the character to display itself, and a reference to the underlying stream object, and it
is expected to return 0 upon success.
This function remembers the last unprocessed newline character seen in the function-local static variable nl_←-
seen. If a newline character is encountered, it will simply set this variable to a true value, and return to the caller.
As soon as the first non-newline character is to be displayed with nl_seen still true, the LCD controller is told to
clear the display, put the cursor home, and restart at SRAM address 0. All other characters are sent to the display.
The single static function-internal variable nl_seen works for this purpose. If multiple LCDs should be controlled
using the same set of driver functions, that would not work anymore, as a way is needed to distinguish between the
various displays. This is where the second parameter can be used, the reference to the stream itself: instead of
keeping the state inside a private variable of the function, it can be kept inside a private object that is attached to
the stream itself. A reference to that private object can be attached to the stream (e.g. inside the function lcd_←-
Generated on Mon Feb 8 2016 23:59:10 for avr-libc by Doxygen

286 CONTENTS
init() that then also needs to be passed a reference to the stream) using fdev_set_udata(), and can be
accessed inside lcd_putchar() using fdev_get_udata().
23.41.3.7 uart.h
Public interface definition for the RS-232 UART driver, much like in lcd.h except there is now also a character input
function available.
As the RS-232 input is line-buffered in this example, the macro RX_BUFSIZE determines the size of that buffer.
23.41.3.8 uart.c
This implements an stdio-compatible RS-232 driver using an AVR's standard UART (or USART in asynchronous
operation mode). Both, character output as well as character input operations are implemented. Character output
takes care of converting the internal newline \n into its external representation carriage return/line feed (\r\n).
Character input is organized as a line-buffered operation that allows to minimally edit the current line until it is "sent"
to the application when either a carriage return (\r) or newline (\n) character is received from the terminal. The
line editing functions implemented are:
•\b (back space) or \177 (delete) deletes the previous character
•∧u (control-U, ASCII NAK) deletes the entire input buffer
•∧w (control-W, ASCII ETB) deletes the previous input word, delimited by white space
•∧r (control-R, ASCII DC2) sends a \r, then reprints the buffer (refresh)
•\t (tabulator) will be replaced by a single space
The function uart_init() takes care of all hardware initialization that is required to put the UART into a mode
with 8 data bits, no parity, one stop bit (commonly referred to as 8N1) at the baud rate configured in defines.h. At
low CPU clock frequencies, the U2X bit in the UART is set, reducing the oversampling from 16x to 8x, which allows
for a 9600 Bd rate to be achieved with tolerable error using the default 1 MHz RC oscillator.
The public function uart_putchar() again has suitable arguments for direct use by the stdio stream interface.
It performs the \n into \r\n translation by recursively calling itself when it sees a \n character. Just for demon-
stration purposes, the \a (audible bell, ASCII BEL) character is implemented by sending a string to stderr, so it
will be displayed on the LCD.
The public function uart_getchar() implements the line editor. If there are characters available in the line
buffer (variable rxp is not NULL), the next character will be returned from the buffer without any UART interaction.
If there are no characters inside the line buffer, the input loop will be entered. Characters will be read from the U←-
ART, and processed accordingly. If the UART signalled a framing error (FE bit set), typically caused by the terminal
sending a line break condition (start condition held much longer than one character period), the function will return
an end-of-file condition using _FDEV_EOF. If there was a data overrun condition on input (DOR bit set), an error
condition will be returned as _FDEV_ERR.
Line editing characters are handled inside the loop, potentially modifying the buffer status. If characters are at-
tempted to be entered beyond the size of the line buffer, their reception is refused, and a \a character is sent to the
terminal. If a \r or \n character is seen, the variable rxp (receive pointer) is set to the beginning of the buffer, the
loop is left, and the first character of the buffer will be returned to the application. (If no other characters have been
entered, this will just be the newline character, and the buffer is marked as being exhausted immediately again.)
23.41.4 The source code
The source code is installed under
$prefix/share/doc/avr-libc/examples/stdiodemo/,
where $prefix is a configuration option. For Unix systems, it is usually set to either /usr or /usr/local.
Generated on Mon Feb 8 2016 23:59:10 for avr-libc by Doxygen

23.42 Example using the two-wire interface (TWI) 287
23.42 Example using the two-wire interface (TWI)
Some newer devices of the ATmega series contain builtin support for interfacing the microcontroller to a two-wire
bus, called TWI. This is essentially the same called I2C by Philips, but that term is avoided in Atmel's documentation
due to patenting issues.
For further documentation, see:
http://www.nxp.com/documents/user_manual/UM10204.pdf
23.42.1 Introduction into TWI
The two-wire interface consists of two signal lines named SDA (serial data) and SCL (serial clock) (plus a ground
line, of course). All devices participating in the bus are connected together, using open-drain driver circuitry, so the
wires must be terminated using appropriate pullup resistors. The pullups must be small enough to recharge the line
capacity in short enough time compared to the desired maximal clock frequency, yet large enough so all drivers will
not be overloaded. There are formulas in the datasheet that help selecting the pullups.
Devices can either act as a master to the bus (i. e., they initiate a transfer), or as a slave (they only act when being
called by a master). The bus is multi-master capable, and a particular device implementation can act as either
master or slave at different times. Devices are addressed using a 7-bit address (coordinated by Philips) transfered
as the first byte after the so-called start condition. The LSB of that byte is R/∼W, i. e. it determines whether the
request to the slave is to read or write data during the next cycles. (There is also an option to have devices using
10-bit addresses but that is not covered by this example.)
23.42.2 The TWI example project
The ATmega TWI hardware supports both, master and slave operation. This example will only demonstrate how to
use an AVR microcontroller as TWI master. The implementation is kept simple in order to concentrate on the steps
that are required to talk to a TWI slave, so all processing is done in polled-mode, waiting for the TWI interface to
indicate that the next processing step is due (by setting the TWINT interrupt bit). If it is desired to have the entire
TWI communication happen in "background", all this can be implemented in an interrupt-controlled way, where only
the start condition needs to be triggered from outside the interrupt routine.
There is a variety of slave devices available that can be connected to a TWI bus. For the purpose of this example,
an EEPROM device out of the industry-standard 24Cxx series has been chosen (where xx can be one of 01,02,04,
08, or 16) which are available from various vendors. The choice was almost arbitrary, mainly triggered by the fact
that an EEPROM device is being talked to in both directions, reading and writing the slave device, so the example
will demonstrate the details of both.
Usually, there is probably not much need to add more EEPROM to an ATmega system that way: the smallest
possible AVR device that offers hardware TWI support is the ATmega8 which comes with 512 bytes of EEPROM,
which is equivalent to an 24C04 device. The ATmega128 already comes with twice as much EEPROM as the
24C16 would offer. One exception might be to use an externally connected EEPROM device that is removable; e.
g. SDRAM PC memory comes with an integrated TWI EEPROM that carries the RAM configuration information.
23.42.3 The Source Code
The source code is installed under
$prefix/share/doc/avr-libc/examples/twitest/twitest.c,
where $prefix is a configuration option. For Unix systems, it is usually set to either /usr or /usr/local.
Note [1]
The header file <util/twi.h>contains some macro definitions for symbolic constants used in the TWI status
register. These definitions match the names used in the Atmel datasheet except that all names have been prefixed
Generated on Mon Feb 8 2016 23:59:10 for avr-libc by Doxygen

288 CONTENTS
with TW_.
Note [2]
The clock is used in timer calculations done by the compiler, for the UART baud rate and the TWI clock rate.
Note [3]
The address assigned for the 24Cxx EEPROM consists of 1010 in the upper four bits. The following three bits are
normally available as slave sub-addresses, allowing to operate more than one device of the same type on a single
bus, where the actual subaddress used for each device is configured by hardware strapping. However, since the
next data packet following the device selection only allows for 8 bits that are used as an EEPROM address, devices
that require more than 8 address bits (24C04 and above) "steal" subaddress bits and use them for the EEPROM
cell address bits 9 to 11 as required. This example simply assumes all subaddress bits are 0 for the smaller devices,
so the E0, E1, and E2 inputs of the 24Cxx must be grounded.
Note [3a]
EEPROMs of type 24C32 and above cannot be addressed anymore even with the subaddress bit trick. Thus, they
require the upper address bits being sent separately on the bus. When activating the WORD_ADDRESS_16BIT
define, the algorithm implements that auxiliary address byte transmission.
Note [4]
For slow clocks, enable the 2 x U[S]ART clock multiplier, to improve the baud rate error. This will allow a 9600 Bd
communication using the standard 1 MHz calibrated RC oscillator. See also the Baud rate tables in the datasheets.
Note [5]
The datasheet explains why a minimum TWBR value of 10 should be maintained when running in master mode.
Thus, for system clocks below 3.6 MHz, we cannot run the bus at the intented clock rate of 100 kHz but have to
slow down accordingly.
Note [6]
This function is used by the standard output facilities that are utilized in this example for debugging and demonstra-
tion purposes.
Note [7]
In order to shorten the data to be sent over the TWI bus, the 24Cxx EEPROMs support multiple data bytes transfered
within a single request, maintaining an internal address counter that is updated after each data byte transfered
successfully. When reading data, one request can read the entire device memory if desired (the counter would
wrap around and start back from 0 when reaching the end of the device).
Generated on Mon Feb 8 2016 23:59:10 for avr-libc by Doxygen

23.42 Example using the two-wire interface (TWI) 289
Note [8]
When reading the EEPROM, a first device selection must be made with write intent (R/∼W bit set to 0 indicating
a write operation) in order to transfer the EEPROM address to start reading from. This is called master transmitter
mode. Each completion of a particular step in TWI communication is indicated by an asserted TWINT bit in T←-
WCR. (An interrupt would be generated if allowed.) After performing any actions that are needed for the next
communication step, the interrupt condition must be manually cleared by setting the TWINT bit. Unlike with many
other interrupt sources, this would even be required when using a true interrupt routine, since as soon as TWINT is
re-asserted, the next bus transaction will start.
Note [9]
Since the TWI bus is multi-master capable, there is potential for a bus contention when one master starts to access
the bus. Normally, the TWI bus interface unit will detect this situation, and will not initiate a start condition while the
bus is busy. However, in case two masters were starting at exactly the same time, the way bus arbitration works,
there is always a chance that one master could lose arbitration of the bus during any transmit operation. A master
that has lost arbitration is required by the protocol to immediately cease talking on the bus; in particular it must not
initiate a stop condition in order to not corrupt the ongoing transfer from the active master. In this example, upon
detecting a lost arbitration condition, the entire transfer is going to be restarted. This will cause a new start condition
to be initiated, which will normally be delayed until the currently active master has released the bus.
Note [10]
Next, the device slave is going to be reselected (using a so-called repeated start condition which is meant to
guarantee that the bus arbitration will remain at the current master) using the same slave address (SLA), but this
time with read intent (R/∼W bit set to 1) in order to request the device slave to start transfering data from the slave
to the master in the next packet.
Note [11]
If the EEPROM device is still busy writing one or more cells after a previous write request, it will simply leave its bus
interface drivers at high impedance, and does not respond to a selection in any way at all. The master selecting
the device will see the high level at SDA after transfering the SLA+R/W packet as a NACK to its selection request.
Thus, the select process is simply started over (effectively causing a repeated start condition), until the device will
eventually respond. This polling procedure is recommended in the 24Cxx datasheet in order to minimize the busy
wait time when writing. Note that in case a device is broken and never responds to a selection (e. g. since it is no
longer present at all), this will cause an infinite loop. Thus the maximal number of iterations made until the device is
declared to be not responding at all, and an error is returned, will be limited to MAX_ITER.
Note [12]
This is called master receiver mode: the bus master still supplies the SCL clock, but the device slave drives the SDA
line with the appropriate data. After 8 data bits, the master responds with an ACK bit (SDA driven low) in order to
request another data transfer from the slave, or it can leave the SDA line high (NACK), indicating to the slave that it
is going to stop the transfer now. Assertion of ACK is handled by setting the TWEA bit in TWCR when starting the
current transfer.
Note [13]
Generated on Mon Feb 8 2016 23:59:10 for avr-libc by Doxygen

290 CONTENTS
The control word sent out in order to initiate the transfer of the next data packet is initially set up to assert the TWEA
bit. During the last loop iteration, TWEA is de-asserted so the client will get informed that no further transfer is
desired.
Note [14]
Except in the case of lost arbitration, all bus transactions must properly be terminated by the master initiating a stop
condition.
Note [15]
Writing to the EEPROM device is simpler than reading, since only a master transmitter mode transfer is needed.
Note that the first packet after the SLA+W selection is always considered to be the EEPROM address for the
next operation. (This packet is exactly the same as the one above sent before starting to read the device.) In
case a master transmitter mode transfer is going to send more than one data packet, all following packets will be
considered data bytes to write at the indicated address. The internal address pointer will be incremented after each
write operation.
Note [16]
24Cxx devices can become write-protected by strapping their ∼WC pin to logic high. (Leaving it unconnected is
explicitly allowed, and constitutes logic low level, i. e. no write protection.) In case of a write protected device, all
data transfer attempts will be NACKed by the device. Note that some devices might not implement this.
Generated on Mon Feb 8 2016 23:59:10 for avr-libc by Doxygen

24 Data Structure Documentation 291
24 Data Structure Documentation
24.1 div_t Struct Reference
Data Fields
• int quot
• int rem
24.1.1 Detailed Description
Result type for function div().
24.1.2 Field Documentation
24.1.2.1 int div_t::quot
The Quotient.
24.1.2.2 int div_t::rem
The Remainder.
The documentation for this struct was generated from the following file:
•stdlib.h
24.2 ldiv_t Struct Reference
Data Fields
• long quot
• long rem
24.2.1 Detailed Description
Result type for function ldiv().
24.2.2 Field Documentation
24.2.2.1 long ldiv_t::quot
The Quotient.
24.2.2.2 long ldiv_t::rem
The Remainder.
The documentation for this struct was generated from the following file:
•stdlib.h
Generated on Mon Feb 8 2016 23:59:10 for avr-libc by Doxygen

292 CONTENTS
24.3 tm Struct Reference
Data Fields
•int8_t tm_sec
•int8_t tm_min
•int8_t tm_hour
•int8_t tm_mday
•int8_t tm_wday
•int8_t tm_mon
•int16_t tm_year
•int16_t tm_yday
•int16_t tm_isdst
24.3.1 Detailed Description
The tm structure contains a representation of time 'broken down' into components of the Gregorian calendar.
The value of tm_isdst is zero if Daylight Saving Time is not in effect, and is negative if the information is not available.
When Daylight Saving Time is in effect, the value represents the number of seconds the clock is advanced.
See the set_dst() function for more information about Daylight Saving.
24.3.2 Field Documentation
24.3.2.1 int8_t tm::tm_hour
hours since midnight - [ 0 to 23 ]
24.3.2.2 int16_t tm::tm_isdst
Daylight Saving Time flag
24.3.2.3 int8_t tm::tm_mday
day of the month - [ 1 to 31 ]
24.3.2.4 int8_t tm::tm_min
minutes after the hour - [ 0 to 59 ]
24.3.2.5 int8_t tm::tm_mon
months since January - [ 0 to 11 ]
24.3.2.6 int8_t tm::tm_sec
seconds after the minute - [ 0 to 59 ]
24.3.2.7 int8_t tm::tm_wday
days since Sunday - [ 0 to 6 ]
24.3.2.8 int16_t tm::tm_yday
days since January 1 - [ 0 to 365 ]
Generated on Mon Feb 8 2016 23:59:10 for avr-libc by Doxygen

24.4 week_date Struct Reference 293
24.3.2.9 int16_t tm::tm_year
years since 1900
The documentation for this struct was generated from the following file:
•time.h
24.4 week_date Struct Reference
Data Fields
• int year
• int week
• int day
24.4.1 Detailed Description
Structure which represents a date as a year, week number of that year, and day of week. See http://en.←-
wikipedia.org/wiki/ISO_week_date for more information.
24.4.2 Field Documentation
24.4.2.1 int week_date::day
day within week
24.4.2.2 int week_date::week
week number (#1 is where first Thursday is in)
24.4.2.3 int week_date::year
year number (Gregorian calendar)
The documentation for this struct was generated from the following file:
•time.h
25 File Documentation
25.1 assert.h File Reference
Macros
• #define assert(expression)
25.2 atomic.h File Reference
Macros
• #define ATOMIC_BLOCK(type)
• #define NONATOMIC_BLOCK(type)
• #define ATOMIC_RESTORESTATE
Generated on Mon Feb 8 2016 23:59:10 for avr-libc by Doxygen

294 CONTENTS
• #define ATOMIC_FORCEON
• #define NONATOMIC_RESTORESTATE
• #define NONATOMIC_FORCEOFF
25.3 boot.h File Reference
Macros
• #define BOOTLOADER_SECTION __attribute__ ((section (".bootloader")))
• #define boot_spm_interrupt_enable() (__SPM_REG |= (uint8_t)_BV(SPMIE))
• #define boot_spm_interrupt_disable() (__SPM_REG &= (uint8_t)∼_BV(SPMIE))
• #define boot_is_spm_interrupt() (__SPM_REG & (uint8_t)_BV(SPMIE))
• #define boot_rww_busy() (__SPM_REG & (uint8_t)_BV(__COMMON_ASB))
• #define boot_spm_busy() (__SPM_REG & (uint8_t)_BV(__SPM_ENABLE))
• #define boot_spm_busy_wait() do{}while(boot_spm_busy())
• #define GET_LOW_FUSE_BITS (0x0000)
• #define GET_LOCK_BITS (0x0001)
• #define GET_EXTENDED_FUSE_BITS (0x0002)
• #define GET_HIGH_FUSE_BITS (0x0003)
• #define boot_lock_fuse_bits_get(address)
• #define boot_signature_byte_get(addr)
• #define boot_page_fill(address, data) __boot_page_fill_normal(address, data)
• #define boot_page_erase(address) __boot_page_erase_normal(address)
• #define boot_page_write(address) __boot_page_write_normal(address)
• #define boot_rww_enable() __boot_rww_enable()
• #define boot_lock_bits_set(lock_bits) __boot_lock_bits_set(lock_bits)
• #define boot_page_fill_safe(address, data)
• #define boot_page_erase_safe(address)
• #define boot_page_write_safe(address)
• #define boot_rww_enable_safe()
• #define boot_lock_bits_set_safe(lock_bits)
25.4 cpufunc.h File Reference
Macros
• #define _NOP()
• #define _MemoryBarrier()
25.5 crc16.h File Reference
Functions
• static __inline__ uint16_t _crc16_update (uint16_t __crc, uint8_t __data)
• static __inline__ uint16_t _crc_xmodem_update (uint16_t __crc, uint8_t __data)
• static __inline__ uint16_t _crc_ccitt_update (uint16_t __crc, uint8_t __data)
• static __inline__ uint8_t _crc_ibutton_update (uint8_t __crc, uint8_t __data)
• static __inline__ uint8_t _crc8_ccitt_update (uint8_t __crc, uint8_t __data)
Generated on Mon Feb 8 2016 23:59:10 for avr-libc by Doxygen

25.6 ctype.h File Reference 295
25.6 ctype.h File Reference
Functions
Character classification routines
These functions perform character classification. They return true or false status depending whether the char-
acter passed to the function falls into the function's classification (i.e. isdigit() returns true if its argument is any
value '0' though '9', inclusive). If the input is not an unsigned char value, all of this function return false.
• int isalnum (int __c)
• int isalpha (int __c)
• int isascii (int __c)
• int isblank (int __c)
• int iscntrl (int __c)
• int isdigit (int __c)
• int isgraph (int __c)
• int islower (int __c)
• int isprint (int __c)
• int ispunct (int __c)
• int isspace (int __c)
• int isupper (int __c)
• int isxdigit (int __c)
Character convertion routines
This realization permits all possible values of integer argument. The toascii() function clears all highest bits. The
tolower() and toupper() functions return an input argument as is, if it is not an unsigned char value.
• int toascii (int __c)
• int tolower (int __c)
• int toupper (int __c)
25.7 delay.h File Reference
Macros
• #define F_CPU 1000000UL
Functions
• void _delay_ms (double __ms)
• void _delay_us (double __us)
25.8 delay_basic.h File Reference
Functions
• void _delay_loop_1 (uint8_t __count)
• void _delay_loop_2 (uint16_t __count)
25.9 errno.h File Reference
Macros
• #define EDOM 33
• #define ERANGE 34
Generated on Mon Feb 8 2016 23:59:10 for avr-libc by Doxygen

296 CONTENTS
Variables
• int errno
25.10 fdevopen.c File Reference
Functions
•FILE ∗fdevopen (int(∗put)(char, FILE ∗), int(∗get)(FILE ∗))
25.11 fuse.h File Reference
25.12 interrupt.h File Reference
Macros
Global manipulation of the interrupt flag
The global interrupt flag is maintained in the I bit of the status register (SREG).
Handling interrupts frequently requires attention regarding atomic access to objects that could be altered by
code running within an interrupt context, see <util/atomic.h>.
Frequently, interrupts are being disabled for periods of time in order to perform certain operations without be-
ing disturbed; see Problems with reordering code for things to be taken into account with respect to compiler
optimizations.
• #define sei()
• #define cli()
Macros for writing interrupt handler functions
• #define ISR(vector, attributes)
• #define SIGNAL(vector)
• #define EMPTY_INTERRUPT(vector)
• #define ISR_ALIAS(vector, target_vector)
• #define reti()
• #define BADISR_vect
ISR attributes
• #define ISR_BLOCK
• #define ISR_NOBLOCK
• #define ISR_NAKED
• #define ISR_ALIASOF(target_vector)
25.12.1 Detailed Description
@{
25.13 inttypes.h File Reference
Macros
macros for printf and scanf format specifiers
For C++, these are only included if __STDC_LIMIT_MACROS is defined before including <inttypes.h>.
• #define PRId8 "d"
Generated on Mon Feb 8 2016 23:59:10 for avr-libc by Doxygen

25.13 inttypes.h File Reference 297
• #define PRIdLEAST8 "d"
• #define PRIdFAST8 "d"
• #define PRIi8 "i"
• #define PRIiLEAST8 "i"
• #define PRIiFAST8 "i"
• #define PRId16 "d"
• #define PRIdLEAST16 "d"
• #define PRIdFAST16 "d"
• #define PRIi16 "i"
• #define PRIiLEAST16 "i"
• #define PRIiFAST16 "i"
• #define PRId32 "ld"
• #define PRIdLEAST32 "ld"
• #define PRIdFAST32 "ld"
• #define PRIi32 "li"
• #define PRIiLEAST32 "li"
• #define PRIiFAST32 "li"
• #define PRIdPTR PRId16
• #define PRIiPTR PRIi16
• #define PRIo8 "o"
• #define PRIoLEAST8 "o"
• #define PRIoFAST8 "o"
• #define PRIu8 "u"
• #define PRIuLEAST8 "u"
• #define PRIuFAST8 "u"
• #define PRIx8 "x"
• #define PRIxLEAST8 "x"
• #define PRIxFAST8 "x"
• #define PRIX8 "X"
• #define PRIXLEAST8 "X"
• #define PRIXFAST8 "X"
• #define PRIo16 "o"
• #define PRIoLEAST16 "o"
• #define PRIoFAST16 "o"
• #define PRIu16 "u"
• #define PRIuLEAST16 "u"
• #define PRIuFAST16 "u"
• #define PRIx16 "x"
• #define PRIxLEAST16 "x"
• #define PRIxFAST16 "x"
• #define PRIX16 "X"
• #define PRIXLEAST16 "X"
• #define PRIXFAST16 "X"
• #define PRIo32 "lo"
• #define PRIoLEAST32 "lo"
• #define PRIoFAST32 "lo"
• #define PRIu32 "lu"
• #define PRIuLEAST32 "lu"
• #define PRIuFAST32 "lu"
• #define PRIx32 "lx"
• #define PRIxLEAST32 "lx"
• #define PRIxFAST32 "lx"
• #define PRIX32 "lX"
• #define PRIXLEAST32 "lX"
• #define PRIXFAST32 "lX"
• #define PRIoPTR PRIo16
• #define PRIuPTR PRIu16
• #define PRIxPTR PRIx16
• #define PRIXPTR PRIX16
• #define SCNd8 "hhd"
• #define SCNdLEAST8 "hhd"
• #define SCNdFAST8 "hhd"
• #define SCNi8 "hhi"
• #define SCNiLEAST8 "hhi"
Generated on Mon Feb 8 2016 23:59:10 for avr-libc by Doxygen

298 CONTENTS
• #define SCNiFAST8 "hhi"
• #define SCNd16 "d"
• #define SCNdLEAST16 "d"
• #define SCNdFAST16 "d"
• #define SCNi16 "i"
• #define SCNiLEAST16 "i"
• #define SCNiFAST16 "i"
• #define SCNd32 "ld"
• #define SCNdLEAST32 "ld"
• #define SCNdFAST32 "ld"
• #define SCNi32 "li"
• #define SCNiLEAST32 "li"
• #define SCNiFAST32 "li"
• #define SCNdPTR SCNd16
• #define SCNiPTR SCNi16
• #define SCNo8 "hho"
• #define SCNoLEAST8 "hho"
• #define SCNoFAST8 "hho"
• #define SCNu8 "hhu"
• #define SCNuLEAST8 "hhu"
• #define SCNuFAST8 "hhu"
• #define SCNx8 "hhx"
• #define SCNxLEAST8 "hhx"
• #define SCNxFAST8 "hhx"
• #define SCNo16 "o"
• #define SCNoLEAST16 "o"
• #define SCNoFAST16 "o"
• #define SCNu16 "u"
• #define SCNuLEAST16 "u"
• #define SCNuFAST16 "u"
• #define SCNx16 "x"
• #define SCNxLEAST16 "x"
• #define SCNxFAST16 "x"
• #define SCNo32 "lo"
• #define SCNoLEAST32 "lo"
• #define SCNoFAST32 "lo"
• #define SCNu32 "lu"
• #define SCNuLEAST32 "lu"
• #define SCNuFAST32 "lu"
• #define SCNx32 "lx"
• #define SCNxLEAST32 "lx"
• #define SCNxFAST32 "lx"
• #define SCNoPTR SCNo16
• #define SCNuPTR SCNu16
• #define SCNxPTR SCNx16
Typedefs
Far pointers for memory access >64K
• typedef int32_t int_farptr_t
• typedef uint32_t uint_farptr_t
25.14 io.h File Reference
25.15 lock.h File Reference
25.16 math.h File Reference
Macros
• #define M_E 2.7182818284590452354
Generated on Mon Feb 8 2016 23:59:10 for avr-libc by Doxygen

25.16 math.h File Reference 299
• #define M_LOG2E 1.4426950408889634074 /∗log_2 e ∗/
• #define M_LOG10E 0.43429448190325182765 /∗log_10 e ∗/
• #define M_LN2 0.69314718055994530942 /∗log_e 2 ∗/
• #define M_LN10 2.30258509299404568402 /∗log_e 10 ∗/
• #define M_PI 3.14159265358979323846 /∗pi ∗/
• #define M_PI_2 1.57079632679489661923 /∗pi/2 ∗/
• #define M_PI_4 0.78539816339744830962 /∗pi/4 ∗/
• #define M_1_PI 0.31830988618379067154 /∗1/pi ∗/
• #define M_2_PI 0.63661977236758134308 /∗2/pi ∗/
• #define M_2_SQRTPI 1.12837916709551257390 /∗2/sqrt(pi) ∗/
• #define M_SQRT2 1.41421356237309504880 /∗sqrt(2) ∗/
• #define M_SQRT1_2 0.70710678118654752440 /∗1/sqrt(2) ∗/
• #define NAN __builtin_nan("")
• #define INFINITY __builtin_inf()
• #define cosf cos
• #define sinf sin
• #define tanf tan
• #define fabsf fabs
• #define fmodf fmod
• #define cbrtf cbrt
• #define hypotf hypot
• #define squaref square
• #define floorf floor
• #define ceilf ceil
• #define frexpf frexp
• #define ldexpf ldexp
• #define expf exp
• #define coshf cosh
• #define sinhf sinh
• #define tanhf tanh
• #define acosf acos
• #define asinf asin
• #define atanf atan
• #define atan2f atan2
• #define logf log
• #define log10f log10
• #define powf pow
• #define isnanf isnan
• #define isinff isinf
• #define isfinitef isfinite
• #define copysignf copysign
• #define signbitf signbit
• #define fdimf fdim
• #define fmaf fma
• #define fmaxf fmax
• #define fminf fmin
• #define truncf trunc
• #define roundf round
• #define lroundf lround
• #define lrintf lrint
Generated on Mon Feb 8 2016 23:59:10 for avr-libc by Doxygen

300 CONTENTS
Functions
• double cos (double __x)
• double sin (double __x)
• double tan (double __x)
• double fabs (double __x)
• double fmod (double __x, double __y)
• double modf (double __x, double ∗__iptr)
• float modff (float __x, float ∗__iptr)
• double sqrt (double __x)
• float sqrtf (float)
• double cbrt (double __x)
• double hypot (double __x, double __y)
• double square (double __x)
• double floor (double __x)
• double ceil (double __x)
• double frexp (double __x, int ∗__pexp)
• double ldexp (double __x, int __exp)
• double exp (double __x)
• double cosh (double __x)
• double sinh (double __x)
• double tanh (double __x)
• double acos (double __x)
• double asin (double __x)
• double atan (double __x)
• double atan2 (double __y, double __x)
• double log (double __x)
• double log10 (double __x)
• double pow (double __x, double __y)
• int isnan (double __x)
• int isinf (double __x)
• static int isfinite (double __x)
• static double copysign (double __x, double __y)
• int signbit (double __x)
• double fdim (double __x, double __y)
• double fma (double __x, double __y, double __z)
• double fmax (double __x, double __y)
• double fmin (double __x, double __y)
• double trunc (double __x)
• double round (double __x)
• long lround (double __x)
• long lrint (double __x)
25.17 parity.h File Reference
Macros
• #define parity_even_bit(val)
Generated on Mon Feb 8 2016 23:59:10 for avr-libc by Doxygen

25.18 pgmspace.h File Reference 301
25.18 pgmspace.h File Reference
Macros
• #define PROGMEM __ATTR_PROGMEM__
• #define PGM_P const char ∗
• #define PGM_VOID_P const void ∗
• #define PSTR(s) ((const PROGMEM char ∗)(s))
• #define pgm_read_byte_near(address_short) __LPM((uint16_t)(address_short))
• #define pgm_read_word_near(address_short) __LPM_word((uint16_t)(address_short))
• #define pgm_read_dword_near(address_short) __LPM_dword((uint16_t)(address_short))
• #define pgm_read_float_near(address_short) __LPM_float((uint16_t)(address_short))
• #define pgm_read_ptr_near(address_short) (void∗)__LPM_word((uint16_t)(address_short))
• #define pgm_read_byte_far(address_long) __ELPM((uint32_t)(address_long))
• #define pgm_read_word_far(address_long) __ELPM_word((uint32_t)(address_long))
• #define pgm_read_dword_far(address_long) __ELPM_dword((uint32_t)(address_long))
• #define pgm_read_float_far(address_long) __ELPM_float((uint32_t)(address_long))
• #define pgm_read_ptr_far(address_long) (void∗)__ELPM_word((uint32_t)(address_long))
• #define pgm_read_byte(address_short) pgm_read_byte_near(address_short)
• #define pgm_read_word(address_short) pgm_read_word_near(address_short)
• #define pgm_read_dword(address_short) pgm_read_dword_near(address_short)
• #define pgm_read_float(address_short) pgm_read_float_near(address_short)
• #define pgm_read_ptr(address_short) pgm_read_ptr_near(address_short)
• #define pgm_get_far_address(var)
Typedefs
• typedef void PROGMEM prog_void
• typedef char PROGMEM prog_char
• typedef unsigned char PROGMEM prog_uchar
• typedef int8_t PROGMEM prog_int8_t
• typedef uint8_t PROGMEM prog_uint8_t
• typedef int16_t PROGMEM prog_int16_t
• typedef uint16_t PROGMEM prog_uint16_t
• typedef int32_t PROGMEM prog_int32_t
• typedef uint32_t PROGMEM prog_uint32_t
• typedef int64_t PROGMEM prog_int64_t
• typedef uint64_t PROGMEM prog_uint64_t
Functions
• const void ∗memchr_P (const void ∗, int __val, size_t __len)
• int memcmp_P (const void ∗, const void ∗, size_t) __ATTR_PURE__
• void ∗memccpy_P (void ∗, const void ∗, int __val, size_t)
• void ∗memcpy_P (void ∗, const void ∗, size_t)
• void ∗memmem_P (const void ∗, size_t, const void ∗, size_t) __ATTR_PURE__
• const void ∗memrchr_P (const void ∗, int __val, size_t __len)
• char ∗strcat_P (char ∗, const char ∗)
• const char ∗strchr_P (const char ∗, int __val)
• const char ∗strchrnul_P (const char ∗, int __val)
• int strcmp_P (const char ∗, const char ∗) __ATTR_PURE__
• char ∗strcpy_P (char ∗, const char ∗)
• int strcasecmp_P (const char ∗, const char ∗) __ATTR_PURE__
• char ∗strcasestr_P (const char ∗, const char ∗) __ATTR_PURE__
Generated on Mon Feb 8 2016 23:59:10 for avr-libc by Doxygen

302 CONTENTS
• size_t strcspn_P (const char ∗__s, const char ∗__reject) __ATTR_PURE__
• size_t strlcat_P (char ∗, const char ∗, size_t)
• size_t strlcpy_P (char ∗, const char ∗, size_t)
• size_t strnlen_P (const char ∗, size_t)
• int strncmp_P (const char ∗, const char ∗, size_t) __ATTR_PURE__
• int strncasecmp_P (const char ∗, const char ∗, size_t) __ATTR_PURE__
• char ∗strncat_P (char ∗, const char ∗, size_t)
• char ∗strncpy_P (char ∗, const char ∗, size_t)
• char ∗strpbrk_P (const char ∗__s, const char ∗__accept) __ATTR_PURE__
• const char ∗strrchr_P (const char ∗, int __val)
• char ∗strsep_P (char ∗∗__sp, const char ∗__delim)
• size_t strspn_P (const char ∗__s, const char ∗__accept) __ATTR_PURE__
• char ∗strstr_P (const char ∗, const char ∗) __ATTR_PURE__
• char ∗strtok_P (char ∗__s, const char ∗__delim)
• char ∗strtok_rP (char ∗__s, const char ∗__delim, char ∗∗__last)
• size_t strlen_PF (uint_farptr_t src)
• size_t strnlen_PF (uint_farptr_t src, size_t len)
• void ∗memcpy_PF (void ∗dest, uint_farptr_t src, size_t len)
• char ∗strcpy_PF (char ∗dest, uint_farptr_t src)
• char ∗strncpy_PF (char ∗dest, uint_farptr_t src, size_t len)
• char ∗strcat_PF (char ∗dest, uint_farptr_t src)
• size_t strlcat_PF (char ∗dst, uint_farptr_t src, size_t siz)
• char ∗strncat_PF (char ∗dest, uint_farptr_t src, size_t len)
• int strcmp_PF (const char ∗s1, uint_farptr_t s2) __ATTR_PURE__
• int strncmp_PF (const char ∗s1, uint_farptr_t s2, size_t n) __ATTR_PURE__
• int strcasecmp_PF (const char ∗s1, uint_farptr_t s2) __ATTR_PURE__
• int strncasecmp_PF (const char ∗s1, uint_farptr_t s2, size_t n) __ATTR_PURE__
• char ∗strstr_PF (const char ∗s1, uint_farptr_t s2)
• size_t strlcpy_PF (char ∗dst, uint_farptr_t src, size_t siz)
• int memcmp_PF (const void ∗,uint_farptr_t, size_t) __ATTR_PURE__
• static size_t strlen_P (const char ∗s)
25.19 power.h File Reference
Macros
• #define clock_prescale_get() (clock_div_t)(CLKPR & (uint8_t)((1<<CLKPS0)|(1<<CLKPS1)|(1<<CLKP←-
S2)|(1<<CLKPS3)))
Functions
• static __inline void __attribute__ ((__always_inline__)) __power_all_enable()
• void clock_prescale_set (clock_div_t __x)
25.19.1 Macro Definition Documentation
25.19.1.1 #define clock_prescale_get( ) (clock_div_t)(CLKPR & (uint8_t)((1<<CLKPS0)|(1<<CLKPS1)|(1<<CLKP←-
S2)|(1<<CLKPS3)))
Gets and returns the clock prescaler register setting. The return type is clock_div_t.
Note
For device with XTAL Divide Control Register (XDIV), return can actually range from 1 to 129. Care should
be taken has the return value could differ from the typedef enum clock_div_t. This should only happen if
clock_prescale_set was previously called with a value other than those defined by clock_div_t.
Generated on Mon Feb 8 2016 23:59:10 for avr-libc by Doxygen

25.20 setbaud.h File Reference 303
25.19.2 Function Documentation
25.19.2.1 static __inline void __attribute__ ( (__always_inline__) ) [static]
25.20 setbaud.h File Reference
Macros
• #define BAUD_TOL 2
• #define UBRR_VALUE
• #define UBRRL_VALUE
• #define UBRRH_VALUE
• #define USE_2X 0
25.21 setjmp.h File Reference
Functions
• int setjmp (jmp_buf __jmpb)
• void longjmp (jmp_buf __jmpb, int __ret) __ATTR_NORETURN__
25.22 signature.h File Reference
25.23 sleep.h File Reference
Functions
• void sleep_enable (void)
• void sleep_disable (void)
• void sleep_cpu (void)
• void sleep_mode (void)
• void sleep_bod_disable (void)
25.24 stdint.h File Reference
Macros
Limits of specified-width integer types
C++ implementations should define these macros only when __STDC_LIMIT_MACROS is defined before
<stdint.h>is included
• #define INT8_MAX 0x7f
• #define INT8_MIN (-INT8_MAX - 1)
• #define UINT8_MAX (INT8_MAX ∗2 + 1)
• #define INT16_MAX 0x7fff
• #define INT16_MIN (-INT16_MAX - 1)
• #define UINT16_MAX (__CONCAT(INT16_MAX, U) ∗2U + 1U)
• #define INT32_MAX 0x7fffffffL
• #define INT32_MIN (-INT32_MAX - 1L)
• #define UINT32_MAX (__CONCAT(INT32_MAX, U) ∗2UL + 1UL)
• #define INT64_MAX 0x7fffffffffffffffLL
• #define INT64_MIN (-INT64_MAX - 1LL)
• #define UINT64_MAX (__CONCAT(INT64_MAX, U) ∗2ULL + 1ULL)
Limits of minimum-width integer types
Generated on Mon Feb 8 2016 23:59:10 for avr-libc by Doxygen

304 CONTENTS
• #define INT_LEAST8_MAX INT8_MAX
• #define INT_LEAST8_MIN INT8_MIN
• #define UINT_LEAST8_MAX UINT8_MAX
• #define INT_LEAST16_MAX INT16_MAX
• #define INT_LEAST16_MIN INT16_MIN
• #define UINT_LEAST16_MAX UINT16_MAX
• #define INT_LEAST32_MAX INT32_MAX
• #define INT_LEAST32_MIN INT32_MIN
• #define UINT_LEAST32_MAX UINT32_MAX
• #define INT_LEAST64_MAX INT64_MAX
• #define INT_LEAST64_MIN INT64_MIN
• #define UINT_LEAST64_MAX UINT64_MAX
Limits of fastest minimum-width integer types
• #define INT_FAST8_MAX INT8_MAX
• #define INT_FAST8_MIN INT8_MIN
• #define UINT_FAST8_MAX UINT8_MAX
• #define INT_FAST16_MAX INT16_MAX
• #define INT_FAST16_MIN INT16_MIN
• #define UINT_FAST16_MAX UINT16_MAX
• #define INT_FAST32_MAX INT32_MAX
• #define INT_FAST32_MIN INT32_MIN
• #define UINT_FAST32_MAX UINT32_MAX
• #define INT_FAST64_MAX INT64_MAX
• #define INT_FAST64_MIN INT64_MIN
• #define UINT_FAST64_MAX UINT64_MAX
Limits of integer types capable of holding object pointers
• #define INTPTR_MAX INT16_MAX
• #define INTPTR_MIN INT16_MIN
• #define UINTPTR_MAX UINT16_MAX
Limits of greatest-width integer types
• #define INTMAX_MAX INT64_MAX
• #define INTMAX_MIN INT64_MIN
• #define UINTMAX_MAX UINT64_MAX
Limits of other integer types
C++ implementations should define these macros only when __STDC_LIMIT_MACROS is defined before
<stdint.h>is included
• #define PTRDIFF_MAX INT16_MAX
• #define PTRDIFF_MIN INT16_MIN
• #define SIG_ATOMIC_MAX INT8_MAX
• #define SIG_ATOMIC_MIN INT8_MIN
• #define SIZE_MAX UINT16_MAX
• #define WCHAR_MAX __WCHAR_MAX__
• #define WCHAR_MIN __WCHAR_MIN__
• #define WINT_MAX __WINT_MAX__
• #define WINT_MIN __WINT_MIN__
Macros for integer constants
C++ implementations should define these macros only when __STDC_CONSTANT_MACROS is defined before
<stdint.h>is included.
These definitions are valid for integer constants without suffix and for macros defined as integer constant without
suffix
• #define INT8_C(value) ((int8_t) value)
Generated on Mon Feb 8 2016 23:59:10 for avr-libc by Doxygen

25.24 stdint.h File Reference 305
• #define UINT8_C(value) ((uint8_t) __CONCAT(value, U))
• #define INT16_C(value) value
• #define UINT16_C(value) __CONCAT(value, U)
• #define INT32_C(value) __CONCAT(value, L)
• #define UINT32_C(value) __CONCAT(value, UL)
• #define INT64_C(value) __CONCAT(value, LL)
• #define UINT64_C(value) __CONCAT(value, ULL)
• #define INTMAX_C(value) __CONCAT(value, LL)
• #define UINTMAX_C(value) __CONCAT(value, ULL)
Typedefs
Exact-width integer types
Integer types having exactly the specified width
• typedef signed char int8_t
• typedef unsigned char uint8_t
• typedef signed int int16_t
• typedef unsigned int uint16_t
• typedef signed long int int32_t
• typedef unsigned long int uint32_t
• typedef signed long long int int64_t
• typedef unsigned long long int uint64_t
Integer types capable of holding object pointers
These allow you to declare variables of the same size as a pointer.
• typedef int16_t intptr_t
• typedef uint16_t uintptr_t
Minimum-width integer types
Integer types having at least the specified width
• typedef int8_t int_least8_t
• typedef uint8_t uint_least8_t
• typedef int16_t int_least16_t
• typedef uint16_t uint_least16_t
• typedef int32_t int_least32_t
• typedef uint32_t uint_least32_t
• typedef int64_t int_least64_t
• typedef uint64_t uint_least64_t
Fastest minimum-width integer types
Integer types being usually fastest having at least the specified width
• typedef int8_t int_fast8_t
• typedef uint8_t uint_fast8_t
• typedef int16_t int_fast16_t
• typedef uint16_t uint_fast16_t
• typedef int32_t int_fast32_t
• typedef uint32_t uint_fast32_t
• typedef int64_t int_fast64_t
• typedef uint64_t uint_fast64_t
Greatest-width integer types
Types designating integer data capable of representing any value of any integer type in the corresponding signed
or unsigned category
• typedef int64_t intmax_t
• typedef uint64_t uintmax_t
Generated on Mon Feb 8 2016 23:59:10 for avr-libc by Doxygen

306 CONTENTS
25.25 stdio.h File Reference
Macros
• #define stdin (__iob[0])
• #define stdout (__iob[1])
• #define stderr (__iob[2])
• #define EOF (-1)
• #define fdev_set_udata(stream, u) do { (stream)->udata = u; } while(0)
• #define fdev_get_udata(stream) ((stream)->udata)
• #define fdev_setup_stream(stream, put, get, rwflag)
• #define _FDEV_SETUP_READ __SRD
• #define _FDEV_SETUP_WRITE __SWR
• #define _FDEV_SETUP_RW (__SRD|__SWR)
• #define _FDEV_ERR (-1)
• #define _FDEV_EOF (-2)
• #define FDEV_SETUP_STREAM(put, get, rwflag)
• #define fdev_close()
• #define putc(__c, __stream) fputc(__c, __stream)
• #define putchar(__c) fputc(__c, stdout)
• #define getc(__stream) fgetc(__stream)
• #define getchar() fgetc(stdin)
Typedefs
• typedef struct __file FILE
Functions
• int fclose (FILE ∗__stream)
• int vfprintf (FILE ∗__stream, const char ∗__fmt, va_list __ap)
• int vfprintf_P (FILE ∗__stream, const char ∗__fmt, va_list __ap)
• int fputc (int __c, FILE ∗__stream)
• int printf (const char ∗__fmt,...)
• int printf_P (const char ∗__fmt,...)
• int vprintf (const char ∗__fmt, va_list __ap)
• int sprintf (char ∗__s, const char ∗__fmt,...)
• int sprintf_P (char ∗__s, const char ∗__fmt,...)
• int snprintf (char ∗__s, size_t __n, const char ∗__fmt,...)
• int snprintf_P (char ∗__s, size_t __n, const char ∗__fmt,...)
• int vsprintf (char ∗__s, const char ∗__fmt, va_list ap)
• int vsprintf_P (char ∗__s, const char ∗__fmt, va_list ap)
• int vsnprintf (char ∗__s, size_t __n, const char ∗__fmt, va_list ap)
• int vsnprintf_P (char ∗__s, size_t __n, const char ∗__fmt, va_list ap)
• int fprintf (FILE ∗__stream, const char ∗__fmt,...)
• int fprintf_P (FILE ∗__stream, const char ∗__fmt,...)
• int fputs (const char ∗__str, FILE ∗__stream)
• int fputs_P (const char ∗__str, FILE ∗__stream)
• int puts (const char ∗__str)
• int puts_P (const char ∗__str)
• size_t fwrite (const void ∗__ptr, size_t __size, size_t __nmemb, FILE ∗__stream)
• int fgetc (FILE ∗__stream)
• int ungetc (int __c, FILE ∗__stream)
• char ∗fgets (char ∗__str, int __size, FILE ∗__stream)
Generated on Mon Feb 8 2016 23:59:10 for avr-libc by Doxygen

25.26 stdlib.h File Reference 307
• char ∗gets (char ∗__str)
• size_t fread (void ∗__ptr, size_t __size, size_t __nmemb, FILE ∗__stream)
• void clearerr (FILE ∗__stream)
• int feof (FILE ∗__stream)
• int ferror (FILE ∗__stream)
• int vfscanf (FILE ∗__stream, const char ∗__fmt, va_list __ap)
• int vfscanf_P (FILE ∗__stream, const char ∗__fmt, va_list __ap)
• int fscanf (FILE ∗__stream, const char ∗__fmt,...)
• int fscanf_P (FILE ∗__stream, const char ∗__fmt,...)
• int scanf (const char ∗__fmt,...)
• int scanf_P (const char ∗__fmt,...)
• int vscanf (const char ∗__fmt, va_list __ap)
• int sscanf (const char ∗__buf, const char ∗__fmt,...)
• int sscanf_P (const char ∗__buf, const char ∗__fmt,...)
• int fflush (FILE ∗stream)
25.26 stdlib.h File Reference
Data Structures
• struct div_t
• struct ldiv_t
Macros
• #define RAND_MAX 0x7FFF
Typedefs
• typedef int(∗__compar_fn_t) (const void ∗, const void ∗)
Functions
• void abort (void) __ATTR_NORETURN__
• int abs (int __i)
• long labs (long __i)
• void ∗bsearch (const void ∗__key, const void ∗__base, size_t __nmemb, size_t __size, int(∗__compar)(const
void ∗, const void ∗))
•div_t div (int __num, int __denom) __asm__("__divmodhi4")
•ldiv_t ldiv (long __num, long __denom) __asm__("__divmodsi4")
• void qsort (void ∗__base, size_t __nmemb, size_t __size, __compar_fn_t __compar)
• long strtol (const char ∗__nptr, char ∗∗__endptr, int __base)
• unsigned long strtoul (const char ∗__nptr, char ∗∗__endptr, int __base)
• long atol (const char ∗__s) __ATTR_PURE__
• int atoi (const char ∗__s) __ATTR_PURE__
• void exit (int __status) __ATTR_NORETURN__
• void ∗malloc (size_t __size) __ATTR_MALLOC__
• void free (void ∗__ptr)
• void ∗calloc (size_t __nele, size_t __size) __ATTR_MALLOC__
• void ∗realloc (void ∗__ptr, size_t __size) __ATTR_MALLOC__
• double strtod (const char ∗__nptr, char ∗∗__endptr)
• double atof (const char ∗__nptr)
• int rand (void)
• void srand (unsigned int __seed)
• int rand_r (unsigned long ∗__ctx)
Generated on Mon Feb 8 2016 23:59:10 for avr-libc by Doxygen

308 CONTENTS
Variables
• size_t __malloc_margin
• char ∗__malloc_heap_start
• char ∗__malloc_heap_end
Non-standard (i.e. non-ISO C) functions.
• #define RANDOM_MAX 0x7FFFFFFF
• char ∗itoa (int val, char ∗s, int radix)
• char ∗ltoa (long val, char ∗s, int radix)
• char ∗utoa (unsigned int val, char ∗s, int radix)
• char ∗ultoa (unsigned long val, char ∗s, int radix)
• long random (void)
• void srandom (unsigned long __seed)
• long random_r (unsigned long ∗__ctx)
Conversion functions for double arguments.
Note that these functions are not located in the default library, libc.a, but in the mathematical library, libm.a.
So when linking the application, the -lm option needs to be specified.
• #define DTOSTR_ALWAYS_SIGN 0x01 /∗put '+' or ' ' for positives ∗/
• #define DTOSTR_PLUS_SIGN 0x02 /∗put '+' rather than ' ' ∗/
• #define DTOSTR_UPPERCASE 0x04 /∗put 'E' rather 'e' ∗/
• #define EXIT_SUCCESS 0
• #define EXIT_FAILURE 1
• char ∗dtostre (double __val, char ∗__s, unsigned char __prec, unsigned char __flags)
• char ∗dtostrf (double __val, signed char __width, unsigned char __prec, char ∗__s)
25.27 string.h File Reference
Macros
• #define _FFS(x)
Functions
• int ffs (int __val)
• int ffsl (long __val)
• __extension__ int ffsll (long long __val)
• void ∗memccpy (void ∗, const void ∗, int, size_t)
• void ∗memchr (const void ∗, int, size_t) __ATTR_PURE__
• int memcmp (const void ∗, const void ∗, size_t) __ATTR_PURE__
• void ∗memcpy (void ∗, const void ∗, size_t)
• void ∗memmem (const void ∗, size_t, const void ∗, size_t) __ATTR_PURE__
• void ∗memmove (void ∗, const void ∗, size_t)
• void ∗memrchr (const void ∗, int, size_t) __ATTR_PURE__
• void ∗memset (void ∗, int, size_t)
• char ∗strcat (char ∗, const char ∗)
• char ∗strchr (const char ∗, int) __ATTR_PURE__
• char ∗strchrnul (const char ∗, int) __ATTR_PURE__
• int strcmp (const char ∗, const char ∗) __ATTR_PURE__
Generated on Mon Feb 8 2016 23:59:10 for avr-libc by Doxygen

25.28 time.h File Reference 309
• char ∗strcpy (char ∗, const char ∗)
• int strcasecmp (const char ∗, const char ∗) __ATTR_PURE__
• char ∗strcasestr (const char ∗, const char ∗) __ATTR_PURE__
• size_t strcspn (const char ∗__s, const char ∗__reject) __ATTR_PURE__
• char ∗strdup (const char ∗s1)
• size_t strlcat (char ∗, const char ∗, size_t)
• size_t strlcpy (char ∗, const char ∗, size_t)
• size_t strlen (const char ∗) __ATTR_PURE__
• char ∗strlwr (char ∗)
• char ∗strncat (char ∗, const char ∗, size_t)
• int strncmp (const char ∗, const char ∗, size_t) __ATTR_PURE__
• char ∗strncpy (char ∗, const char ∗, size_t)
• int strncasecmp (const char ∗, const char ∗, size_t) __ATTR_PURE__
• size_t strnlen (const char ∗, size_t) __ATTR_PURE__
• char ∗strpbrk (const char ∗__s, const char ∗__accept) __ATTR_PURE__
• char ∗strrchr (const char ∗, int) __ATTR_PURE__
• char ∗strrev (char ∗)
• char ∗strsep (char ∗∗, const char ∗)
• size_t strspn (const char ∗__s, const char ∗__accept) __ATTR_PURE__
• char ∗strstr (const char ∗, const char ∗) __ATTR_PURE__
• char ∗strtok (char ∗, const char ∗)
• char ∗strtok_r (char ∗, const char ∗, char ∗∗)
• char ∗strupr (char ∗)
25.28 time.h File Reference
Data Structures
• struct tm
• struct week_date
Macros
• #define ONE_HOUR 3600
• #define ONE_DEGREE 3600
• #define ONE_DAY 86400
• #define UNIX_OFFSET 946684800
• #define NTP_OFFSET 3155673600
Typedefs
• typedef uint32_t time_t
Enumerations
• enum _WEEK_DAYS_ {
SUNDAY,MONDAY,TUESDAY,WEDNESDAY,
THURSDAY,FRIDAY,SATURDAY }
• enum _MONTHS_ {
JANUARY,FEBRUARY,MARCH,APRIL,
MAY,JUNE,JULY,AUGUST,
SEPTEMBER,OCTOBER,NOVEMBER,DECEMBER }
Generated on Mon Feb 8 2016 23:59:10 for avr-libc by Doxygen

310 CONTENTS
Functions
•time_t time (time_t ∗timer)
•int32_t difftime (time_t time1, time_t time0)
•time_t mktime (struct tm ∗timeptr)
•time_t mk_gmtime (const struct tm ∗timeptr)
• struct tm ∗gmtime (const time_t ∗timer)
• void gmtime_r (const time_t ∗timer, struct tm ∗timeptr)
• struct tm ∗localtime (const time_t ∗timer)
• void localtime_r (const time_t ∗timer, struct tm ∗timeptr)
• char ∗asctime (const struct tm ∗timeptr)
• void asctime_r (const struct tm ∗timeptr, char ∗buf)
• char ∗ctime (const time_t ∗timer)
• void ctime_r (const time_t ∗timer, char ∗buf)
• char ∗isotime (const struct tm ∗tmptr)
• void isotime_r (const struct tm ∗, char ∗)
• size_t strftime (char ∗s, size_t maxsize, const char ∗format, const struct tm ∗timeptr)
• void set_dst (int(∗)(const time_t ∗,int32_t ∗))
• void set_zone (int32_t)
• void set_system_time (time_t timestamp)
• void system_tick (void)
•uint8_t is_leap_year (int16_t year)
•uint8_t month_length (int16_t year, uint8_t month)
•uint8_t week_of_year (const struct tm ∗timeptr, uint8_t start)
•uint8_t week_of_month (const struct tm ∗timeptr, uint8_t start)
• struct week_date ∗iso_week_date (int year, int yday)
• void iso_week_date_r (int year, int yday, struct week_date ∗)
•uint32_t fatfs_time (const struct tm ∗timeptr)
• void set_position (int32_t latitude, int32_t longitude)
•int16_t equation_of_time (const time_t ∗timer)
•int32_t daylight_seconds (const time_t ∗timer)
•time_t solar_noon (const time_t ∗timer)
•time_t sun_rise (const time_t ∗timer)
•time_t sun_set (const time_t ∗timer)
• double solar_declination (const time_t ∗timer)
•int8_t moon_phase (const time_t ∗timer)
• unsigned long gm_sidereal (const time_t ∗timer)
• unsigned long lm_sidereal (const time_t ∗timer)
25.29 twi.h File Reference
Macros
TWSR values
Mnemonics:
TW_MT_xxx - master transmitter
TW_MR_xxx - master receiver
TW_ST_xxx - slave transmitter
TW_SR_xxx - slave receiver
• #define TW_START 0x08
• #define TW_REP_START 0x10
• #define TW_MT_SLA_ACK 0x18
• #define TW_MT_SLA_NACK 0x20
• #define TW_MT_DATA_ACK 0x28
• #define TW_MT_DATA_NACK 0x30
Generated on Mon Feb 8 2016 23:59:10 for avr-libc by Doxygen

25.30 wdt.h File Reference 311
• #define TW_MT_ARB_LOST 0x38
• #define TW_MR_ARB_LOST 0x38
• #define TW_MR_SLA_ACK 0x40
• #define TW_MR_SLA_NACK 0x48
• #define TW_MR_DATA_ACK 0x50
• #define TW_MR_DATA_NACK 0x58
• #define TW_ST_SLA_ACK 0xA8
• #define TW_ST_ARB_LOST_SLA_ACK 0xB0
• #define TW_ST_DATA_ACK 0xB8
• #define TW_ST_DATA_NACK 0xC0
• #define TW_ST_LAST_DATA 0xC8
• #define TW_SR_SLA_ACK 0x60
• #define TW_SR_ARB_LOST_SLA_ACK 0x68
• #define TW_SR_GCALL_ACK 0x70
• #define TW_SR_ARB_LOST_GCALL_ACK 0x78
• #define TW_SR_DATA_ACK 0x80
• #define TW_SR_DATA_NACK 0x88
• #define TW_SR_GCALL_DATA_ACK 0x90
• #define TW_SR_GCALL_DATA_NACK 0x98
• #define TW_SR_STOP 0xA0
• #define TW_NO_INFO 0xF8
• #define TW_BUS_ERROR 0x00
• #define TW_STATUS_MASK
• #define TW_STATUS (TWSR & TW_STATUS_MASK)
R/∼W bit in SLA+R/W address field.
• #define TW_READ 1
• #define TW_WRITE 0
25.30 wdt.h File Reference
Macros
• #define wdt_reset() __asm__ __volatile__ ("wdr")
• #define WDTO_15MS 0
• #define WDTO_30MS 1
• #define WDTO_60MS 2
• #define WDTO_120MS 3
• #define WDTO_250MS 4
• #define WDTO_500MS 5
• #define WDTO_1S 6
• #define WDTO_2S 7
• #define WDTO_4S 8
• #define WDTO_8S 9
Functions
• static __inline__ __attribute__ ((__always_inline__)) void wdt_enable(const uint8_t value)
Generated on Mon Feb 8 2016 23:59:10 for avr-libc by Doxygen
Index
<alloca.h>: Allocate space in the stack, 103
alloca, 103
<assert.h>: Diagnostics, 105
assert, 105
<avr/boot.h>: Bootloader Support Utilities, 178
BOOTLOADER_SECTION, 182
boot_is_spm_interrupt, 179
boot_lock_bits_set, 179
boot_lock_bits_set_safe, 179
boot_lock_fuse_bits_get, 180
boot_page_erase, 180
boot_page_erase_safe, 180
boot_page_fill, 180
boot_page_fill_safe, 180
boot_page_write, 181
boot_page_write_safe, 181
boot_rww_busy, 181
boot_rww_enable, 181
boot_rww_enable_safe, 181
boot_signature_byte_get, 181
boot_spm_busy, 182
boot_spm_busy_wait, 182
boot_spm_interrupt_disable, 182
boot_spm_interrupt_enable, 182
GET_EXTENDED_FUSE_BITS, 182
GET_HIGH_FUSE_BITS, 182
GET_LOCK_BITS, 182
GET_LOW_FUSE_BITS, 182
<avr/cpufunc.h>: Special AVR CPU functions, 183
_MemoryBarrier, 183
_NOP, 183
<avr/eeprom.h>: EEPROM handling, 184
_EEGET, 185
_EEPUT, 185
__EEGET, 185
__EEPUT, 185
EEMEM, 185
eeprom_busy_wait, 185
eeprom_is_ready, 185
eeprom_read_block, 185
eeprom_read_byte, 185
eeprom_read_dword, 185
eeprom_read_float, 185
eeprom_read_word, 185
eeprom_update_block, 186
eeprom_update_byte, 186
eeprom_update_dword, 186
eeprom_update_float, 186
eeprom_update_word, 186
eeprom_write_block, 186
eeprom_write_byte, 186
eeprom_write_dword, 186
eeprom_write_float, 186
eeprom_write_word, 186
<avr/fuse.h>: Fuse Support, 187
<avr/interrupt.h>: Interrupts, 190
BADISR_vect, 204
cli, 204
EMPTY_INTERRUPT, 204
ISR, 204
ISR_ALIAS, 204
ISR_ALIASOF, 205
ISR_BLOCK, 205
ISR_NAKED, 205
ISR_NOBLOCK, 205
reti, 205
SIGNAL, 205
sei, 205
<avr/io.h>: AVR device-specific IO definitions, 206
_PROTECTED_WRITE, 206
<avr/lock.h>: Lockbit Support, 208
<avr/pgmspace.h>: Program Space Utilities, 210
memccpy_P, 217
memchr_P, 217
memcmp_P, 217
memcmp_PF, 218
memcpy_P, 218
memcpy_PF, 218
memmem_P, 218
memrchr_P, 218
PGM_P, 212
PGM_VOID_P, 214
PROGMEM, 214
PSTR, 214
pgm_get_far_address, 212
pgm_read_byte, 212
pgm_read_byte_far, 212
pgm_read_byte_near, 212
pgm_read_dword, 213
pgm_read_dword_far, 213
pgm_read_dword_near, 213
pgm_read_float, 213
pgm_read_float_far, 213
pgm_read_float_near, 213
pgm_read_ptr, 213
pgm_read_ptr_far, 214
pgm_read_ptr_near, 214
pgm_read_word, 214
pgm_read_word_far, 214
pgm_read_word_near, 214
prog_char, 215
prog_int16_t, 215
prog_int32_t, 215
prog_int64_t, 215
prog_int8_t, 215
prog_uchar, 216
prog_uint16_t, 216
prog_uint32_t, 216
prog_uint64_t, 216
prog_uint8_t, 217

314 INDEX
prog_void, 217
strcasecmp_P, 218
strcasecmp_PF, 219
strcasestr_P, 219
strcat_P, 219
strcat_PF, 219
strchr_P, 219
strchrnul_P, 220
strcmp_P, 220
strcmp_PF, 220
strcpy_P, 220
strcpy_PF, 220
strcspn_P, 221
strlcat_P, 221
strlcat_PF, 221
strlcpy_P, 221
strlcpy_PF, 221
strlen_P, 222
strlen_PF, 222
strncasecmp_P, 222
strncasecmp_PF, 222
strncat_P, 223
strncat_PF, 223
strncmp_P, 223
strncmp_PF, 223
strncpy_P, 224
strncpy_PF, 224
strnlen_P, 224
strnlen_PF, 224
strpbrk_P, 225
strrchr_P, 225
strsep_P, 225
strspn_P, 225
strstr_P, 225
strstr_PF, 226
strtok_P, 226
strtok_rP, 226
<avr/power.h>: Power Reduction Management, 227
clock_prescale_set, 230
<avr/sfr_defs.h>: Special function registers, 233
_BV, 233
bit_is_clear, 234
bit_is_set, 234
loop_until_bit_is_clear, 234
loop_until_bit_is_set, 234
<avr/signature.h>: Signature Support, 235
<avr/sleep.h>: Power Management and Sleep Modes,
236
sleep_bod_disable, 237
sleep_cpu, 237
sleep_disable, 237
sleep_enable, 237
sleep_mode, 237
<avr/version.h>: avr-libc version macros, 238
__AVR_LIBC_DATE_, 238
__AVR_LIBC_DATE_STRING__, 238
__AVR_LIBC_MAJOR__, 238
__AVR_LIBC_MINOR__, 238
__AVR_LIBC_REVISION__, 238
__AVR_LIBC_VERSION_STRING__, 238
__AVR_LIBC_VERSION__, 238
<avr/wdt.h>: Watchdog timer handling, 239
__attribute__, 241
WDTO_120MS, 240
WDTO_15MS, 240
WDTO_1S, 240
WDTO_250MS, 240
WDTO_2S, 240
WDTO_30MS, 240
WDTO_4S, 240
WDTO_500MS, 240
WDTO_60MS, 240
WDTO_8S, 240
wdt_reset, 240
<compat/deprecated.h>: Deprecated items, 258
cbi, 259
enable_external_int, 259
INTERRUPT, 259
inb, 259
inp, 259
outb, 259
outp, 259
sbi, 259
timer_enable_int, 260
<compat/ina90.h>: Compatibility with IAR EWB 3.←-
x, 261
<ctype.h>: Character Operations, 106
isalnum, 106
isalpha, 106
isascii, 106
isblank, 106
iscntrl, 106
isdigit, 107
isgraph, 107
islower, 107
isprint, 107
ispunct, 107
isspace, 107
isupper, 107
isxdigit, 107
toascii, 107
tolower, 107
toupper, 107
<errno.h>: System Errors, 108
EDOM, 108
ERANGE, 108
errno, 108
<inttypes.h>: Integer Type conversions, 109
int_farptr_t, 118
PRIX16, 114
PRIX32, 114
PRIX8, 114
PRIXFAST16, 114
PRIXFAST32, 114
PRIXFAST8, 114
PRIXLEAST16, 115
Generated on Mon Feb 8 2016 23:59:10 for avr-libc by Doxygen

INDEX 315
PRIXLEAST32, 115
PRIXLEAST8, 115
PRIXPTR, 115
PRId16, 111
PRId32, 111
PRId8, 111
PRIdFAST16, 111
PRIdFAST32, 111
PRIdFAST8, 111
PRIdLEAST16, 111
PRIdLEAST32, 112
PRIdLEAST8, 112
PRIdPTR, 112
PRIi16, 112
PRIi32, 112
PRIi8, 112
PRIiFAST16, 112
PRIiFAST32, 112
PRIiFAST8, 112
PRIiLEAST16, 112
PRIiLEAST32, 112
PRIiLEAST8, 112
PRIiPTR, 112
PRIo16, 112
PRIo32, 112
PRIo8, 113
PRIoFAST16, 113
PRIoFAST32, 113
PRIoFAST8, 113
PRIoLEAST16, 113
PRIoLEAST32, 113
PRIoLEAST8, 113
PRIoPTR, 113
PRIu16, 113
PRIu32, 113
PRIu8, 113
PRIuFAST16, 113
PRIuFAST32, 113
PRIuFAST8, 113
PRIuLEAST16, 113
PRIuLEAST32, 114
PRIuLEAST8, 114
PRIuPTR, 114
PRIx16, 114
PRIx32, 114
PRIx8, 114
PRIxFAST16, 114
PRIxFAST32, 114
PRIxFAST8, 114
PRIxLEAST16, 115
PRIxLEAST32, 115
PRIxLEAST8, 115
PRIxPTR, 115
SCNd16, 115
SCNd32, 115
SCNd8, 115
SCNdFAST16, 115
SCNdFAST32, 115
SCNdFAST8, 115
SCNdLEAST16, 115
SCNdLEAST32, 116
SCNdLEAST8, 116
SCNdPTR, 116
SCNi16, 116
SCNi32, 116
SCNi8, 116
SCNiFAST16, 116
SCNiFAST32, 116
SCNiFAST8, 116
SCNiLEAST16, 116
SCNiLEAST32, 116
SCNiLEAST8, 116
SCNiPTR, 116
SCNo16, 116
SCNo32, 116
SCNo8, 117
SCNoFAST16, 117
SCNoFAST32, 117
SCNoFAST8, 117
SCNoLEAST16, 117
SCNoLEAST32, 117
SCNoLEAST8, 117
SCNoPTR, 117
SCNu16, 117
SCNu32, 117
SCNu8, 117
SCNuFAST16, 117
SCNuFAST32, 117
SCNuFAST8, 117
SCNuLEAST16, 117
SCNuLEAST32, 118
SCNuLEAST8, 118
SCNuPTR, 118
SCNx16, 118
SCNx32, 118
SCNx8, 118
SCNxFAST16, 118
SCNxFAST32, 118
SCNxFAST8, 118
SCNxLEAST16, 118
SCNxLEAST32, 118
SCNxLEAST8, 118
SCNxPTR, 118
uint_farptr_t, 118
<math.h>: Mathematics, 120
acos, 125
acosf, 122
asin, 125
asinf, 122
atan, 125
atan2, 125
atan2f, 122
atanf, 122
cbrt, 125
cbrtf, 122
ceil, 125
Generated on Mon Feb 8 2016 23:59:10 for avr-libc by Doxygen

316 INDEX
ceilf, 122
copysign, 125
copysignf, 122
cos, 125
cosf, 122
cosh, 126
coshf, 122
exp, 126
expf, 122
fabs, 126
fabsf, 122
fdim, 126
fdimf, 122
floor, 126
floorf, 122
fma, 126
fmaf, 122
fmax, 126
fmaxf, 122
fmin, 126
fminf, 122
fmod, 126
fmodf, 123
frexp, 126
frexpf, 123
hypot, 126
hypotf, 123
INFINITY, 123
isfinite, 127
isfinitef, 123
isinf, 127
isinff, 123
isnan, 127
isnanf, 123
ldexp, 127
ldexpf, 123
log, 127
log10, 127
log10f, 123
logf, 123
lrint, 127
lrintf, 123
lround, 127
lroundf, 123
M_1_PI, 123
M_2_PI, 123
M_2_SQRTPI, 123
M_E, 124
M_LN10, 124
M_LN2, 124
M_LOG10E, 124
M_LOG2E, 124
M_PI, 124
M_PI_2, 124
M_PI_4, 124
M_SQRT1_2, 124
M_SQRT2, 124
modf, 127
modff, 128
NAN, 124
pow, 128
powf, 124
round, 128
roundf, 124
signbit, 128
signbitf, 124
sin, 128
sinf, 124
sinh, 128
sinhf, 125
sqrt, 128
sqrtf, 128
square, 128
squaref, 125
tan, 128
tanf, 125
tanh, 128
tanhf, 125
trunc, 128
truncf, 125
<setjmp.h>: Non-local goto, 130
longjmp, 130
setjmp, 131
<stdint.h>: Standard Integer Types, 132
INT16_C, 134
INT16_MAX, 134
INT16_MIN, 135
INT32_C, 135
INT32_MAX, 135
INT32_MIN, 135
INT64_C, 135
INT64_MAX, 135
INT64_MIN, 135
INT8_C, 135
INT8_MAX, 135
INT8_MIN, 135
INT_FAST16_MAX, 135
INT_FAST16_MIN, 135
INT_FAST32_MAX, 135
INT_FAST32_MIN, 135
INT_FAST64_MAX, 135
INT_FAST64_MIN, 136
INT_FAST8_MAX, 136
INT_FAST8_MIN, 136
INT_LEAST16_MAX, 136
INT_LEAST16_MIN, 136
INT_LEAST32_MAX, 136
INT_LEAST32_MIN, 136
INT_LEAST64_MAX, 136
INT_LEAST64_MIN, 136
INT_LEAST8_MAX, 136
INT_LEAST8_MIN, 136
INTMAX_C, 136
INTMAX_MAX, 136
INTMAX_MIN, 136
INTPTR_MAX, 136
Generated on Mon Feb 8 2016 23:59:10 for avr-libc by Doxygen

INDEX 317
INTPTR_MIN, 137
int16_t, 138
int32_t, 138
int64_t, 138
int8_t, 138
int_fast16_t, 139
int_fast32_t, 139
int_fast64_t, 139
int_fast8_t, 139
int_least16_t, 139
int_least32_t, 139
int_least64_t, 139
int_least8_t, 139
intmax_t, 139
intptr_t, 139
PTRDIFF_MAX, 137
PTRDIFF_MIN, 137
SIG_ATOMIC_MAX, 137
SIG_ATOMIC_MIN, 137
SIZE_MAX, 137
UINT16_C, 137
UINT16_MAX, 137
UINT32_C, 137
UINT32_MAX, 137
UINT64_C, 137
UINT64_MAX, 137
UINT8_C, 137
UINT8_MAX, 137
UINT_FAST16_MAX, 137
UINT_FAST32_MAX, 138
UINT_FAST64_MAX, 138
UINT_FAST8_MAX, 138
UINT_LEAST16_MAX, 138
UINT_LEAST32_MAX, 138
UINT_LEAST64_MAX, 138
UINT_LEAST8_MAX, 138
UINTMAX_C, 138
UINTMAX_MAX, 138
UINTPTR_MAX, 138
uint16_t, 139
uint32_t, 139
uint64_t, 139
uint8_t, 140
uint_fast16_t, 140
uint_fast32_t, 140
uint_fast64_t, 140
uint_fast8_t, 140
uint_least16_t, 140
uint_least32_t, 140
uint_least64_t, 140
uint_least8_t, 140
uintmax_t, 140
uintptr_t, 140
<stdio.h>: Standard IO facilities, 141
_FDEV_EOF, 144
_FDEV_ERR, 144
_FDEV_SETUP_READ, 144
_FDEV_SETUP_RW, 144
_FDEV_SETUP_WRITE, 144
clearerr, 146
EOF, 144
FDEV_SETUP_STREAM, 145
FILE, 146
fclose, 146
fdev_close, 144
fdev_get_udata, 144
fdev_set_udata, 145
fdev_setup_stream, 145
fdevopen, 146
feof, 146
ferror, 146
fflush, 147
fgetc, 147
fgets, 147
fprintf, 147
fprintf_P, 147
fputc, 147
fputs, 147
fputs_P, 147
fread, 147
fscanf, 147
fscanf_P, 147
fwrite, 148
getc, 145
getchar, 145
gets, 148
printf, 148
printf_P, 148
putc, 145
putchar, 145
puts, 148
puts_P, 148
scanf, 148
scanf_P, 148
snprintf, 148
snprintf_P, 148
sprintf, 148
sprintf_P, 148
sscanf, 148
sscanf_P, 149
stderr, 145
stdin, 145
stdout, 145
ungetc, 149
vfprintf, 149
vfprintf_P, 151
vfscanf, 151
vfscanf_P, 152
vprintf, 152
vscanf, 152
vsnprintf, 152
vsnprintf_P, 153
vsprintf, 153
vsprintf_P, 153
<stdlib.h>: General utilities, 154
__compar_fn_t, 155
Generated on Mon Feb 8 2016 23:59:10 for avr-libc by Doxygen

318 INDEX
__malloc_heap_end, 161
__malloc_heap_start, 161
__malloc_margin, 161
abort, 156
abs, 156
atof, 156
atoi, 156
atol, 156
bsearch, 156
calloc, 156
DTOSTR_ALWAYS_SIGN, 155
DTOSTR_PLUS_SIGN, 155
DTOSTR_UPPERCASE, 155
div, 156
dtostre, 157
dtostrf, 157
EXIT_FAILURE, 155
EXIT_SUCCESS, 155
exit, 157
free, 157
itoa, 157
labs, 158
ldiv, 158
ltoa, 158
malloc, 158
qsort, 158
RAND_MAX, 155
RANDOM_MAX, 155
rand, 158
rand_r, 159
random, 159
random_r, 159
realloc, 159
srand, 159
srandom, 159
strtod, 159
strtol, 160
strtoul, 160
ultoa, 160
utoa, 161
<string.h>: Strings, 162
_FFS, 163
ffs, 163
ffsl, 163
ffsll, 163
memccpy, 163
memchr, 163
memcmp, 163
memcpy, 164
memmem, 164
memmove, 164
memrchr, 164
memset, 164
strcasecmp, 165
strcasestr, 165
strcat, 165
strchr, 165
strchrnul, 165
strcmp, 165
strcpy, 166
strcspn, 166
strdup, 166
strlcat, 166
strlcpy, 167
strlen, 167
strlwr, 167
strncasecmp, 167
strncat, 168
strncmp, 168
strncpy, 168
strnlen, 168
strpbrk, 168
strrchr, 168
strrev, 169
strsep, 169
strspn, 169
strstr, 169
strtok, 169
strtok_r, 170
strupr, 170
<time.h>: Time, 171
_MONTHS_, 173
_WEEK_DAYS_, 173
asctime, 173
asctime_r, 174
ctime, 174
ctime_r, 174
daylight_seconds, 174
difftime, 174
equation_of_time, 174
fatfs_time, 174
gm_sidereal, 174
gmtime, 174
gmtime_r, 174
is_leap_year, 174
iso_week_date, 174
iso_week_date_r, 174
isotime, 175
isotime_r, 175
lm_sidereal, 175
localtime, 175
localtime_r, 175
mk_gmtime, 175
mktime, 175
month_length, 175
moon_phase, 175
NTP_OFFSET, 173
ONE_DAY, 173
ONE_DEGREE, 173
ONE_HOUR, 173
set_dst, 175
set_position, 176
set_system_time, 176
set_zone, 176
solar_declination, 176
solar_noon, 176
Generated on Mon Feb 8 2016 23:59:10 for avr-libc by Doxygen

INDEX 319
strftime, 176
sun_rise, 176
sun_set, 177
system_tick, 177
time, 177
time_t, 173
UNIX_OFFSET, 173
week_of_month, 177
week_of_year, 177
<util/atomic.h>Atomically and Non-Atomically Exe-
cuted Code Blocks, 242
ATOMIC_BLOCK, 243
ATOMIC_FORCEON, 243
ATOMIC_RESTORESTATE, 243
NONATOMIC_BLOCK, 243
NONATOMIC_FORCEOFF, 244
NONATOMIC_RESTORESTATE, 244
<util/crc16.h>: CRC Computations, 245
_crc16_update, 245
_crc8_ccitt_update, 246
_crc_ccitt_update, 246
_crc_ibutton_update, 247
_crc_xmodem_update, 247
<util/delay.h>: Convenience functions for busy-wait de-
lay loops, 248
_delay_ms, 248
_delay_us, 249
F_CPU, 248
<util/delay_basic.h>: Basic busy-wait delay loops, 250
_delay_loop_1, 250
_delay_loop_2, 250
<util/parity.h>: Parity bit generation, 251
parity_even_bit, 251
<util/setbaud.h>: Helper macros for baud rate calcula-
tions, 252
BAUD_TOL, 253
UBRR_VALUE, 253
UBRRH_VALUE, 253
UBRRL_VALUE, 253
USE_2X, 253
<util/twi.h>: TWI bit mask definitions, 254
TW_BUS_ERROR, 255
TW_MR_ARB_LOST, 255
TW_MR_DATA_ACK, 255
TW_MR_DATA_NACK, 255
TW_MR_SLA_ACK, 255
TW_MR_SLA_NACK, 255
TW_MT_ARB_LOST, 255
TW_MT_DATA_ACK, 255
TW_MT_DATA_NACK, 255
TW_MT_SLA_ACK, 255
TW_MT_SLA_NACK, 255
TW_NO_INFO, 255
TW_READ, 255
TW_REP_START, 255
TW_SR_ARB_LOST_GCALL_ACK, 255
TW_SR_ARB_LOST_SLA_ACK, 255
TW_SR_DATA_ACK, 256
TW_SR_DATA_NACK, 256
TW_SR_GCALL_ACK, 256
TW_SR_GCALL_DATA_ACK, 256
TW_SR_GCALL_DATA_NACK, 256
TW_SR_SLA_ACK, 256
TW_SR_STOP, 256
TW_ST_ARB_LOST_SLA_ACK, 256
TW_ST_DATA_ACK, 256
TW_ST_DATA_NACK, 256
TW_ST_LAST_DATA, 256
TW_ST_SLA_ACK, 256
TW_START, 256
TW_STATUS, 256
TW_STATUS_MASK, 256
TW_WRITE, 257
$PATH, 66
$PREFIX, 66
--prefix, 66
_BV
<avr/sfr_defs.h>: Special function registers, 233
_EEGET
<avr/eeprom.h>: EEPROM handling, 185
_EEPUT
<avr/eeprom.h>: EEPROM handling, 185
_FDEV_EOF
<stdio.h>: Standard IO facilities, 144
_FDEV_ERR
<stdio.h>: Standard IO facilities, 144
_FDEV_SETUP_READ
<stdio.h>: Standard IO facilities, 144
_FDEV_SETUP_RW
<stdio.h>: Standard IO facilities, 144
_FDEV_SETUP_WRITE
<stdio.h>: Standard IO facilities, 144
_FFS
<string.h>: Strings, 163
_MONTHS_
<time.h>: Time, 173
_MemoryBarrier
<avr/cpufunc.h>: Special AVR CPU functions,
183
_NOP
<avr/cpufunc.h>: Special AVR CPU functions,
183
_PROTECTED_WRITE
<avr/io.h>: AVR device-specific IO definitions, 206
_WEEK_DAYS_
<time.h>: Time, 173
__AVR_LIBC_DATE_
<avr/version.h>: avr-libc version macros, 238
__AVR_LIBC_DATE_STRING__
<avr/version.h>: avr-libc version macros, 238
__AVR_LIBC_MAJOR__
<avr/version.h>: avr-libc version macros, 238
__AVR_LIBC_MINOR__
<avr/version.h>: avr-libc version macros, 238
__AVR_LIBC_REVISION__
<avr/version.h>: avr-libc version macros, 238
Generated on Mon Feb 8 2016 23:59:10 for avr-libc by Doxygen

320 INDEX
__AVR_LIBC_VERSION_STRING__
<avr/version.h>: avr-libc version macros, 238
__AVR_LIBC_VERSION__
<avr/version.h>: avr-libc version macros, 238
__EEGET
<avr/eeprom.h>: EEPROM handling, 185
__EEPUT
<avr/eeprom.h>: EEPROM handling, 185
__attribute__
<avr/wdt.h>: Watchdog timer handling, 241
power.h, 303
__compar_fn_t
<stdlib.h>: General utilities, 155
__malloc_heap_end
<stdlib.h>: General utilities, 161
__malloc_heap_start
<stdlib.h>: General utilities, 161
__malloc_margin
<stdlib.h>: General utilities, 161
_crc16_update
<util/crc16.h>: CRC Computations, 245
_crc8_ccitt_update
<util/crc16.h>: CRC Computations, 246
_crc_ccitt_update
<util/crc16.h>: CRC Computations, 246
_crc_ibutton_update
<util/crc16.h>: CRC Computations, 247
_crc_xmodem_update
<util/crc16.h>: CRC Computations, 247
_delay_loop_1
<util/delay_basic.h>: Basic busy-wait delay loops,
250
_delay_loop_2
<util/delay_basic.h>: Basic busy-wait delay loops,
250
_delay_ms
<util/delay.h>: Convenience functions for busy-
wait delay loops, 248
_delay_us
<util/delay.h>: Convenience functions for busy-
wait delay loops, 249
A more sophisticated project, 277
A simple project, 266
ATOMIC_BLOCK
<util/atomic.h>Atomically and Non-Atomically Ex-
ecuted Code Blocks, 243
ATOMIC_FORCEON
<util/atomic.h>Atomically and Non-Atomically Ex-
ecuted Code Blocks, 243
ATOMIC_RESTORESTATE
<util/atomic.h>Atomically and Non-Atomically Ex-
ecuted Code Blocks, 243
abort
<stdlib.h>: General utilities, 156
abs
<stdlib.h>: General utilities, 156
acos
<math.h>: Mathematics, 125
acosf
<math.h>: Mathematics, 122
Additional notes from <avr/sfr_defs.h>,232
alloca
<alloca.h>: Allocate space in the stack, 103
asctime
<time.h>: Time, 173
asctime_r
<time.h>: Time, 174
asin
<math.h>: Mathematics, 125
asinf
<math.h>: Mathematics, 122
assert
<assert.h>: Diagnostics, 105
assert.h, 293
atan
<math.h>: Mathematics, 125
atan2
<math.h>: Mathematics, 125
atan2f
<math.h>: Mathematics, 122
atanf
<math.h>: Mathematics, 122
atof
<stdlib.h>: General utilities, 156
atoi
<stdlib.h>: General utilities, 156
atol
<stdlib.h>: General utilities, 156
atomic.h, 293
avrdude, usage, 94
avrprog, usage, 94
BADISR_vect
<avr/interrupt.h>: Interrupts, 204
BAUD_TOL
<util/setbaud.h>: Helper macros for baud rate cal-
culations, 253
BOOTLOADER_SECTION
<avr/boot.h>: Bootloader Support Utilities, 182
bit_is_clear
<avr/sfr_defs.h>: Special function registers, 234
bit_is_set
<avr/sfr_defs.h>: Special function registers, 234
boot.h, 294
boot_is_spm_interrupt
<avr/boot.h>: Bootloader Support Utilities, 179
boot_lock_bits_set
<avr/boot.h>: Bootloader Support Utilities, 179
boot_lock_bits_set_safe
<avr/boot.h>: Bootloader Support Utilities, 179
boot_lock_fuse_bits_get
<avr/boot.h>: Bootloader Support Utilities, 180
boot_page_erase
<avr/boot.h>: Bootloader Support Utilities, 180
boot_page_erase_safe
<avr/boot.h>: Bootloader Support Utilities, 180
boot_page_fill
Generated on Mon Feb 8 2016 23:59:10 for avr-libc by Doxygen

INDEX 321
<avr/boot.h>: Bootloader Support Utilities, 180
boot_page_fill_safe
<avr/boot.h>: Bootloader Support Utilities, 180
boot_page_write
<avr/boot.h>: Bootloader Support Utilities, 181
boot_page_write_safe
<avr/boot.h>: Bootloader Support Utilities, 181
boot_rww_busy
<avr/boot.h>: Bootloader Support Utilities, 181
boot_rww_enable
<avr/boot.h>: Bootloader Support Utilities, 181
boot_rww_enable_safe
<avr/boot.h>: Bootloader Support Utilities, 181
boot_signature_byte_get
<avr/boot.h>: Bootloader Support Utilities, 181
boot_spm_busy
<avr/boot.h>: Bootloader Support Utilities, 182
boot_spm_busy_wait
<avr/boot.h>: Bootloader Support Utilities, 182
boot_spm_interrupt_disable
<avr/boot.h>: Bootloader Support Utilities, 182
boot_spm_interrupt_enable
<avr/boot.h>: Bootloader Support Utilities, 182
bsearch
<stdlib.h>: General utilities, 156
calloc
<stdlib.h>: General utilities, 156
cbi
<compat/deprecated.h>: Deprecated items, 259
cbrt
<math.h>: Mathematics, 125
cbrtf
<math.h>: Mathematics, 122
ceil
<math.h>: Mathematics, 125
ceilf
<math.h>: Mathematics, 122
clearerr
<stdio.h>: Standard IO facilities, 146
cli
<avr/interrupt.h>: Interrupts, 204
clock_prescale_get
power.h, 302
clock_prescale_set
<avr/power.h>: Power Reduction Management,
230
Combining C and assembly source files, 263
copysign
<math.h>: Mathematics, 125
copysignf
<math.h>: Mathematics, 122
cos
<math.h>: Mathematics, 125
cosf
<math.h>: Mathematics, 122
cosh
<math.h>: Mathematics, 126
coshf
<math.h>: Mathematics, 122
cpufunc.h, 294
crc16.h, 294
ctime
<time.h>: Time, 174
ctime_r
<time.h>: Time, 174
ctype.h, 295
DTOSTR_ALWAYS_SIGN
<stdlib.h>: General utilities, 155
DTOSTR_PLUS_SIGN
<stdlib.h>: General utilities, 155
DTOSTR_UPPERCASE
<stdlib.h>: General utilities, 155
day
week_date, 293
daylight_seconds
<time.h>: Time, 174
delay.h, 295
delay_basic.h, 295
Demo projects, 262
difftime
<time.h>: Time, 174
disassembling, 269
div
<stdlib.h>: General utilities, 156
div_t, 291
quot, 291
rem, 291
dtostre
<stdlib.h>: General utilities, 157
dtostrf
<stdlib.h>: General utilities, 157
EDOM
<errno.h>: System Errors, 108
EEMEM
<avr/eeprom.h>: EEPROM handling, 185
EMPTY_INTERRUPT
<avr/interrupt.h>: Interrupts, 204
EOF
<stdio.h>: Standard IO facilities, 144
ERANGE
<errno.h>: System Errors, 108
EXIT_FAILURE
<stdlib.h>: General utilities, 155
EXIT_SUCCESS
<stdlib.h>: General utilities, 155
eeprom_busy_wait
<avr/eeprom.h>: EEPROM handling, 185
eeprom_is_ready
<avr/eeprom.h>: EEPROM handling, 185
eeprom_read_block
<avr/eeprom.h>: EEPROM handling, 185
eeprom_read_byte
<avr/eeprom.h>: EEPROM handling, 185
eeprom_read_dword
<avr/eeprom.h>: EEPROM handling, 185
Generated on Mon Feb 8 2016 23:59:10 for avr-libc by Doxygen

322 INDEX
eeprom_read_float
<avr/eeprom.h>: EEPROM handling, 185
eeprom_read_word
<avr/eeprom.h>: EEPROM handling, 185
eeprom_update_block
<avr/eeprom.h>: EEPROM handling, 186
eeprom_update_byte
<avr/eeprom.h>: EEPROM handling, 186
eeprom_update_dword
<avr/eeprom.h>: EEPROM handling, 186
eeprom_update_float
<avr/eeprom.h>: EEPROM handling, 186
eeprom_update_word
<avr/eeprom.h>: EEPROM handling, 186
eeprom_write_block
<avr/eeprom.h>: EEPROM handling, 186
eeprom_write_byte
<avr/eeprom.h>: EEPROM handling, 186
eeprom_write_dword
<avr/eeprom.h>: EEPROM handling, 186
eeprom_write_float
<avr/eeprom.h>: EEPROM handling, 186
eeprom_write_word
<avr/eeprom.h>: EEPROM handling, 186
enable_external_int
<compat/deprecated.h>: Deprecated items, 259
equation_of_time
<time.h>: Time, 174
errno
<errno.h>: System Errors, 108
errno.h, 295
Example using the two-wire interface (TWI), 287
exit
<stdlib.h>: General utilities, 157
exp
<math.h>: Mathematics, 126
expf
<math.h>: Mathematics, 122
F_CPU
<util/delay.h>: Convenience functions for busy-
wait delay loops, 248
FDEV_SETUP_STREAM
<stdio.h>: Standard IO facilities, 145
FILE
<stdio.h>: Standard IO facilities, 146
fabs
<math.h>: Mathematics, 126
fabsf
<math.h>: Mathematics, 122
FAQ, 45
fatfs_time
<time.h>: Time, 174
fclose
<stdio.h>: Standard IO facilities, 146
fdev_close
<stdio.h>: Standard IO facilities, 144
fdev_get_udata
<stdio.h>: Standard IO facilities, 144
fdev_set_udata
<stdio.h>: Standard IO facilities, 145
fdev_setup_stream
<stdio.h>: Standard IO facilities, 145
fdevopen
<stdio.h>: Standard IO facilities, 146
fdevopen.c, 296
fdim
<math.h>: Mathematics, 126
fdimf
<math.h>: Mathematics, 122
feof
<stdio.h>: Standard IO facilities, 146
ferror
<stdio.h>: Standard IO facilities, 146
fflush
<stdio.h>: Standard IO facilities, 147
ffs
<string.h>: Strings, 163
ffsl
<string.h>: Strings, 163
ffsll
<string.h>: Strings, 163
fgetc
<stdio.h>: Standard IO facilities, 147
fgets
<stdio.h>: Standard IO facilities, 147
floor
<math.h>: Mathematics, 126
floorf
<math.h>: Mathematics, 122
fma
<math.h>: Mathematics, 126
fmaf
<math.h>: Mathematics, 122
fmax
<math.h>: Mathematics, 126
fmaxf
<math.h>: Mathematics, 122
fmin
<math.h>: Mathematics, 126
fminf
<math.h>: Mathematics, 122
fmod
<math.h>: Mathematics, 126
fmodf
<math.h>: Mathematics, 123
fprintf
<stdio.h>: Standard IO facilities, 147
fprintf_P
<stdio.h>: Standard IO facilities, 147
fputc
<stdio.h>: Standard IO facilities, 147
fputs
<stdio.h>: Standard IO facilities, 147
fputs_P
<stdio.h>: Standard IO facilities, 147
fread
Generated on Mon Feb 8 2016 23:59:10 for avr-libc by Doxygen

INDEX 323
<stdio.h>: Standard IO facilities, 147
free
<stdlib.h>: General utilities, 157
frexp
<math.h>: Mathematics, 126
frexpf
<math.h>: Mathematics, 123
fscanf
<stdio.h>: Standard IO facilities, 147
fscanf_P
<stdio.h>: Standard IO facilities, 147
fuse.h, 296
fwrite
<stdio.h>: Standard IO facilities, 148
GET_EXTENDED_FUSE_BITS
<avr/boot.h>: Bootloader Support Utilities, 182
GET_HIGH_FUSE_BITS
<avr/boot.h>: Bootloader Support Utilities, 182
GET_LOCK_BITS
<avr/boot.h>: Bootloader Support Utilities, 182
GET_LOW_FUSE_BITS
<avr/boot.h>: Bootloader Support Utilities, 182
getc
<stdio.h>: Standard IO facilities, 145
getchar
<stdio.h>: Standard IO facilities, 145
gets
<stdio.h>: Standard IO facilities, 148
gm_sidereal
<time.h>: Time, 174
gmtime
<time.h>: Time, 174
gmtime_r
<time.h>: Time, 174
hypot
<math.h>: Mathematics, 126
hypotf
<math.h>: Mathematics, 123
INFINITY
<math.h>: Mathematics, 123
INT16_C
<stdint.h>: Standard Integer Types, 134
INT16_MAX
<stdint.h>: Standard Integer Types, 134
INT16_MIN
<stdint.h>: Standard Integer Types, 135
INT32_C
<stdint.h>: Standard Integer Types, 135
INT32_MAX
<stdint.h>: Standard Integer Types, 135
INT32_MIN
<stdint.h>: Standard Integer Types, 135
INT64_C
<stdint.h>: Standard Integer Types, 135
INT64_MAX
<stdint.h>: Standard Integer Types, 135
INT64_MIN
<stdint.h>: Standard Integer Types, 135
INT8_C
<stdint.h>: Standard Integer Types, 135
INT8_MAX
<stdint.h>: Standard Integer Types, 135
INT8_MIN
<stdint.h>: Standard Integer Types, 135
INT_FAST16_MAX
<stdint.h>: Standard Integer Types, 135
INT_FAST16_MIN
<stdint.h>: Standard Integer Types, 135
INT_FAST32_MAX
<stdint.h>: Standard Integer Types, 135
INT_FAST32_MIN
<stdint.h>: Standard Integer Types, 135
INT_FAST64_MAX
<stdint.h>: Standard Integer Types, 135
INT_FAST64_MIN
<stdint.h>: Standard Integer Types, 136
INT_FAST8_MAX
<stdint.h>: Standard Integer Types, 136
INT_FAST8_MIN
<stdint.h>: Standard Integer Types, 136
INT_LEAST16_MAX
<stdint.h>: Standard Integer Types, 136
INT_LEAST16_MIN
<stdint.h>: Standard Integer Types, 136
INT_LEAST32_MAX
<stdint.h>: Standard Integer Types, 136
INT_LEAST32_MIN
<stdint.h>: Standard Integer Types, 136
INT_LEAST64_MAX
<stdint.h>: Standard Integer Types, 136
INT_LEAST64_MIN
<stdint.h>: Standard Integer Types, 136
INT_LEAST8_MAX
<stdint.h>: Standard Integer Types, 136
INT_LEAST8_MIN
<stdint.h>: Standard Integer Types, 136
INTERRUPT
<compat/deprecated.h>: Deprecated items, 259
INTMAX_C
<stdint.h>: Standard Integer Types, 136
INTMAX_MAX
<stdint.h>: Standard Integer Types, 136
INTMAX_MIN
<stdint.h>: Standard Integer Types, 136
INTPTR_MAX
<stdint.h>: Standard Integer Types, 136
INTPTR_MIN
<stdint.h>: Standard Integer Types, 137
ISR
<avr/interrupt.h>: Interrupts, 204
ISR_ALIAS
<avr/interrupt.h>: Interrupts, 204
ISR_ALIASOF
<avr/interrupt.h>: Interrupts, 205
Generated on Mon Feb 8 2016 23:59:10 for avr-libc by Doxygen

324 INDEX
ISR_BLOCK
<avr/interrupt.h>: Interrupts, 205
ISR_NAKED
<avr/interrupt.h>: Interrupts, 205
ISR_NOBLOCK
<avr/interrupt.h>: Interrupts, 205
inb
<compat/deprecated.h>: Deprecated items, 259
inp
<compat/deprecated.h>: Deprecated items, 259
installation, 65
installation, avarice, 70
installation, avr-libc, 68
installation, avrdude, 69
installation, avrprog, 69
installation, binutils, 67
installation, gcc, 68
Installation, gdb, 69
installation, simulavr, 69
int16_t
<stdint.h>: Standard Integer Types, 138
int32_t
<stdint.h>: Standard Integer Types, 138
int64_t
<stdint.h>: Standard Integer Types, 138
int8_t
<stdint.h>: Standard Integer Types, 138
int_farptr_t
<inttypes.h>: Integer Type conversions, 118
int_fast16_t
<stdint.h>: Standard Integer Types, 139
int_fast32_t
<stdint.h>: Standard Integer Types, 139
int_fast64_t
<stdint.h>: Standard Integer Types, 139
int_fast8_t
<stdint.h>: Standard Integer Types, 139
int_least16_t
<stdint.h>: Standard Integer Types, 139
int_least32_t
<stdint.h>: Standard Integer Types, 139
int_least64_t
<stdint.h>: Standard Integer Types, 139
int_least8_t
<stdint.h>: Standard Integer Types, 139
interrupt.h, 296
intmax_t
<stdint.h>: Standard Integer Types, 139
intptr_t
<stdint.h>: Standard Integer Types, 139
inttypes.h, 296
io.h, 298
is_leap_year
<time.h>: Time, 174
isalnum
<ctype.h>: Character Operations, 106
isalpha
<ctype.h>: Character Operations, 106
isascii
<ctype.h>: Character Operations, 106
isblank
<ctype.h>: Character Operations, 106
iscntrl
<ctype.h>: Character Operations, 106
isdigit
<ctype.h>: Character Operations, 107
isfinite
<math.h>: Mathematics, 127
isfinitef
<math.h>: Mathematics, 123
isgraph
<ctype.h>: Character Operations, 107
isinf
<math.h>: Mathematics, 127
isinff
<math.h>: Mathematics, 123
islower
<ctype.h>: Character Operations, 107
isnan
<math.h>: Mathematics, 127
isnanf
<math.h>: Mathematics, 123
iso_week_date
<time.h>: Time, 174
iso_week_date_r
<time.h>: Time, 174
isotime
<time.h>: Time, 175
isotime_r
<time.h>: Time, 175
isprint
<ctype.h>: Character Operations, 107
ispunct
<ctype.h>: Character Operations, 107
isspace
<ctype.h>: Character Operations, 107
isupper
<ctype.h>: Character Operations, 107
isxdigit
<ctype.h>: Character Operations, 107
itoa
<stdlib.h>: General utilities, 157
labs
<stdlib.h>: General utilities, 158
ldexp
<math.h>: Mathematics, 127
ldexpf
<math.h>: Mathematics, 123
ldiv
<stdlib.h>: General utilities, 158
ldiv_t, 291
quot, 291
rem, 291
lm_sidereal
<time.h>: Time, 175
localtime
Generated on Mon Feb 8 2016 23:59:10 for avr-libc by Doxygen

INDEX 325
<time.h>: Time, 175
localtime_r
<time.h>: Time, 175
lock.h, 298
log
<math.h>: Mathematics, 127
log10
<math.h>: Mathematics, 127
log10f
<math.h>: Mathematics, 123
logf
<math.h>: Mathematics, 123
longjmp
<setjmp.h>: Non-local goto, 130
loop_until_bit_is_clear
<avr/sfr_defs.h>: Special function registers, 234
loop_until_bit_is_set
<avr/sfr_defs.h>: Special function registers, 234
lrint
<math.h>: Mathematics, 127
lrintf
<math.h>: Mathematics, 123
lround
<math.h>: Mathematics, 127
lroundf
<math.h>: Mathematics, 123
ltoa
<stdlib.h>: General utilities, 158
M_1_PI
<math.h>: Mathematics, 123
M_2_PI
<math.h>: Mathematics, 123
M_2_SQRTPI
<math.h>: Mathematics, 123
M_E
<math.h>: Mathematics, 124
M_LN10
<math.h>: Mathematics, 124
M_LN2
<math.h>: Mathematics, 124
M_LOG10E
<math.h>: Mathematics, 124
M_LOG2E
<math.h>: Mathematics, 124
M_PI
<math.h>: Mathematics, 124
M_PI_2
<math.h>: Mathematics, 124
M_PI_4
<math.h>: Mathematics, 124
M_SQRT1_2
<math.h>: Mathematics, 124
M_SQRT2
<math.h>: Mathematics, 124
malloc
<stdlib.h>: General utilities, 158
math.h, 298
memccpy
<string.h>: Strings, 163
memccpy_P
<avr/pgmspace.h>: Program Space Utilities, 217
memchr
<string.h>: Strings, 163
memchr_P
<avr/pgmspace.h>: Program Space Utilities, 217
memcmp
<string.h>: Strings, 163
memcmp_P
<avr/pgmspace.h>: Program Space Utilities, 217
memcmp_PF
<avr/pgmspace.h>: Program Space Utilities, 218
memcpy
<string.h>: Strings, 164
memcpy_P
<avr/pgmspace.h>: Program Space Utilities, 218
memcpy_PF
<avr/pgmspace.h>: Program Space Utilities, 218
memmem
<string.h>: Strings, 164
memmem_P
<avr/pgmspace.h>: Program Space Utilities, 218
memmove
<string.h>: Strings, 164
memrchr
<string.h>: Strings, 164
memrchr_P
<avr/pgmspace.h>: Program Space Utilities, 218
memset
<string.h>: Strings, 164
mk_gmtime
<time.h>: Time, 175
mktime
<time.h>: Time, 175
modf
<math.h>: Mathematics, 127
modff
<math.h>: Mathematics, 128
month_length
<time.h>: Time, 175
moon_phase
<time.h>: Time, 175
NAN
<math.h>: Mathematics, 124
NONATOMIC_BLOCK
<util/atomic.h>Atomically and Non-Atomically Ex-
ecuted Code Blocks, 243
NONATOMIC_FORCEOFF
<util/atomic.h>Atomically and Non-Atomically Ex-
ecuted Code Blocks, 244
NONATOMIC_RESTORESTATE
<util/atomic.h>Atomically and Non-Atomically Ex-
ecuted Code Blocks, 244
NTP_OFFSET
<time.h>: Time, 173
ONE_DAY
Generated on Mon Feb 8 2016 23:59:10 for avr-libc by Doxygen

326 INDEX
<time.h>: Time, 173
ONE_DEGREE
<time.h>: Time, 173
ONE_HOUR
<time.h>: Time, 173
outb
<compat/deprecated.h>: Deprecated items, 259
outp
<compat/deprecated.h>: Deprecated items, 259
PGM_P
<avr/pgmspace.h>: Program Space Utilities, 212
PGM_VOID_P
<avr/pgmspace.h>: Program Space Utilities, 214
PRIX16
<inttypes.h>: Integer Type conversions, 114
PRIX32
<inttypes.h>: Integer Type conversions, 114
PRIX8
<inttypes.h>: Integer Type conversions, 114
PRIXFAST16
<inttypes.h>: Integer Type conversions, 114
PRIXFAST32
<inttypes.h>: Integer Type conversions, 114
PRIXFAST8
<inttypes.h>: Integer Type conversions, 114
PRIXLEAST16
<inttypes.h>: Integer Type conversions, 115
PRIXLEAST32
<inttypes.h>: Integer Type conversions, 115
PRIXLEAST8
<inttypes.h>: Integer Type conversions, 115
PRIXPTR
<inttypes.h>: Integer Type conversions, 115
PRId16
<inttypes.h>: Integer Type conversions, 111
PRId32
<inttypes.h>: Integer Type conversions, 111
PRId8
<inttypes.h>: Integer Type conversions, 111
PRIdFAST16
<inttypes.h>: Integer Type conversions, 111
PRIdFAST32
<inttypes.h>: Integer Type conversions, 111
PRIdFAST8
<inttypes.h>: Integer Type conversions, 111
PRIdLEAST16
<inttypes.h>: Integer Type conversions, 111
PRIdLEAST32
<inttypes.h>: Integer Type conversions, 112
PRIdLEAST8
<inttypes.h>: Integer Type conversions, 112
PRIdPTR
<inttypes.h>: Integer Type conversions, 112
PRIi16
<inttypes.h>: Integer Type conversions, 112
PRIi32
<inttypes.h>: Integer Type conversions, 112
PRIi8
<inttypes.h>: Integer Type conversions, 112
PRIiFAST16
<inttypes.h>: Integer Type conversions, 112
PRIiFAST32
<inttypes.h>: Integer Type conversions, 112
PRIiFAST8
<inttypes.h>: Integer Type conversions, 112
PRIiLEAST16
<inttypes.h>: Integer Type conversions, 112
PRIiLEAST32
<inttypes.h>: Integer Type conversions, 112
PRIiLEAST8
<inttypes.h>: Integer Type conversions, 112
PRIiPTR
<inttypes.h>: Integer Type conversions, 112
PRIo16
<inttypes.h>: Integer Type conversions, 112
PRIo32
<inttypes.h>: Integer Type conversions, 112
PRIo8
<inttypes.h>: Integer Type conversions, 113
PRIoFAST16
<inttypes.h>: Integer Type conversions, 113
PRIoFAST32
<inttypes.h>: Integer Type conversions, 113
PRIoFAST8
<inttypes.h>: Integer Type conversions, 113
PRIoLEAST16
<inttypes.h>: Integer Type conversions, 113
PRIoLEAST32
<inttypes.h>: Integer Type conversions, 113
PRIoLEAST8
<inttypes.h>: Integer Type conversions, 113
PRIoPTR
<inttypes.h>: Integer Type conversions, 113
PRIu16
<inttypes.h>: Integer Type conversions, 113
PRIu32
<inttypes.h>: Integer Type conversions, 113
PRIu8
<inttypes.h>: Integer Type conversions, 113
PRIuFAST16
<inttypes.h>: Integer Type conversions, 113
PRIuFAST32
<inttypes.h>: Integer Type conversions, 113
PRIuFAST8
<inttypes.h>: Integer Type conversions, 113
PRIuLEAST16
<inttypes.h>: Integer Type conversions, 113
PRIuLEAST32
<inttypes.h>: Integer Type conversions, 114
PRIuLEAST8
<inttypes.h>: Integer Type conversions, 114
PRIuPTR
<inttypes.h>: Integer Type conversions, 114
PRIx16
<inttypes.h>: Integer Type conversions, 114
PRIx32
Generated on Mon Feb 8 2016 23:59:10 for avr-libc by Doxygen

INDEX 327
<inttypes.h>: Integer Type conversions, 114
PRIx8
<inttypes.h>: Integer Type conversions, 114
PRIxFAST16
<inttypes.h>: Integer Type conversions, 114
PRIxFAST32
<inttypes.h>: Integer Type conversions, 114
PRIxFAST8
<inttypes.h>: Integer Type conversions, 114
PRIxLEAST16
<inttypes.h>: Integer Type conversions, 115
PRIxLEAST32
<inttypes.h>: Integer Type conversions, 115
PRIxLEAST8
<inttypes.h>: Integer Type conversions, 115
PRIxPTR
<inttypes.h>: Integer Type conversions, 115
PROGMEM
<avr/pgmspace.h>: Program Space Utilities, 214
PSTR
<avr/pgmspace.h>: Program Space Utilities, 214
PTRDIFF_MAX
<stdint.h>: Standard Integer Types, 137
PTRDIFF_MIN
<stdint.h>: Standard Integer Types, 137
parity.h, 300
parity_even_bit
<util/parity.h>: Parity bit generation, 251
pgm_get_far_address
<avr/pgmspace.h>: Program Space Utilities, 212
pgm_read_byte
<avr/pgmspace.h>: Program Space Utilities, 212
pgm_read_byte_far
<avr/pgmspace.h>: Program Space Utilities, 212
pgm_read_byte_near
<avr/pgmspace.h>: Program Space Utilities, 212
pgm_read_dword
<avr/pgmspace.h>: Program Space Utilities, 213
pgm_read_dword_far
<avr/pgmspace.h>: Program Space Utilities, 213
pgm_read_dword_near
<avr/pgmspace.h>: Program Space Utilities, 213
pgm_read_float
<avr/pgmspace.h>: Program Space Utilities, 213
pgm_read_float_far
<avr/pgmspace.h>: Program Space Utilities, 213
pgm_read_float_near
<avr/pgmspace.h>: Program Space Utilities, 213
pgm_read_ptr
<avr/pgmspace.h>: Program Space Utilities, 213
pgm_read_ptr_far
<avr/pgmspace.h>: Program Space Utilities, 214
pgm_read_ptr_near
<avr/pgmspace.h>: Program Space Utilities, 214
pgm_read_word
<avr/pgmspace.h>: Program Space Utilities, 214
pgm_read_word_far
<avr/pgmspace.h>: Program Space Utilities, 214
pgm_read_word_near
<avr/pgmspace.h>: Program Space Utilities, 214
pgmspace.h, 301
pow
<math.h>: Mathematics, 128
power.h, 302
__attribute__, 303
clock_prescale_get, 302
powf
<math.h>: Mathematics, 124
printf
<stdio.h>: Standard IO facilities, 148
printf_P
<stdio.h>: Standard IO facilities, 148
prog_char
<avr/pgmspace.h>: Program Space Utilities, 215
prog_int16_t
<avr/pgmspace.h>: Program Space Utilities, 215
prog_int32_t
<avr/pgmspace.h>: Program Space Utilities, 215
prog_int64_t
<avr/pgmspace.h>: Program Space Utilities, 215
prog_int8_t
<avr/pgmspace.h>: Program Space Utilities, 215
prog_uchar
<avr/pgmspace.h>: Program Space Utilities, 216
prog_uint16_t
<avr/pgmspace.h>: Program Space Utilities, 216
prog_uint32_t
<avr/pgmspace.h>: Program Space Utilities, 216
prog_uint64_t
<avr/pgmspace.h>: Program Space Utilities, 216
prog_uint8_t
<avr/pgmspace.h>: Program Space Utilities, 217
prog_void
<avr/pgmspace.h>: Program Space Utilities, 217
putc
<stdio.h>: Standard IO facilities, 145
putchar
<stdio.h>: Standard IO facilities, 145
puts
<stdio.h>: Standard IO facilities, 148
puts_P
<stdio.h>: Standard IO facilities, 148
qsort
<stdlib.h>: General utilities, 158
quot
div_t, 291
ldiv_t, 291
RAND_MAX
<stdlib.h>: General utilities, 155
RANDOM_MAX
<stdlib.h>: General utilities, 155
rand
<stdlib.h>: General utilities, 158
rand_r
<stdlib.h>: General utilities, 159
Generated on Mon Feb 8 2016 23:59:10 for avr-libc by Doxygen

328 INDEX
random
<stdlib.h>: General utilities, 159
random_r
<stdlib.h>: General utilities, 159
realloc
<stdlib.h>: General utilities, 159
rem
div_t, 291
ldiv_t, 291
reti
<avr/interrupt.h>: Interrupts, 205
round
<math.h>: Mathematics, 128
roundf
<math.h>: Mathematics, 124
SCNd16
<inttypes.h>: Integer Type conversions, 115
SCNd32
<inttypes.h>: Integer Type conversions, 115
SCNd8
<inttypes.h>: Integer Type conversions, 115
SCNdFAST16
<inttypes.h>: Integer Type conversions, 115
SCNdFAST32
<inttypes.h>: Integer Type conversions, 115
SCNdFAST8
<inttypes.h>: Integer Type conversions, 115
SCNdLEAST16
<inttypes.h>: Integer Type conversions, 115
SCNdLEAST32
<inttypes.h>: Integer Type conversions, 116
SCNdLEAST8
<inttypes.h>: Integer Type conversions, 116
SCNdPTR
<inttypes.h>: Integer Type conversions, 116
SCNi16
<inttypes.h>: Integer Type conversions, 116
SCNi32
<inttypes.h>: Integer Type conversions, 116
SCNi8
<inttypes.h>: Integer Type conversions, 116
SCNiFAST16
<inttypes.h>: Integer Type conversions, 116
SCNiFAST32
<inttypes.h>: Integer Type conversions, 116
SCNiFAST8
<inttypes.h>: Integer Type conversions, 116
SCNiLEAST16
<inttypes.h>: Integer Type conversions, 116
SCNiLEAST32
<inttypes.h>: Integer Type conversions, 116
SCNiLEAST8
<inttypes.h>: Integer Type conversions, 116
SCNiPTR
<inttypes.h>: Integer Type conversions, 116
SCNo16
<inttypes.h>: Integer Type conversions, 116
SCNo32
<inttypes.h>: Integer Type conversions, 116
SCNo8
<inttypes.h>: Integer Type conversions, 117
SCNoFAST16
<inttypes.h>: Integer Type conversions, 117
SCNoFAST32
<inttypes.h>: Integer Type conversions, 117
SCNoFAST8
<inttypes.h>: Integer Type conversions, 117
SCNoLEAST16
<inttypes.h>: Integer Type conversions, 117
SCNoLEAST32
<inttypes.h>: Integer Type conversions, 117
SCNoLEAST8
<inttypes.h>: Integer Type conversions, 117
SCNoPTR
<inttypes.h>: Integer Type conversions, 117
SCNu16
<inttypes.h>: Integer Type conversions, 117
SCNu32
<inttypes.h>: Integer Type conversions, 117
SCNu8
<inttypes.h>: Integer Type conversions, 117
SCNuFAST16
<inttypes.h>: Integer Type conversions, 117
SCNuFAST32
<inttypes.h>: Integer Type conversions, 117
SCNuFAST8
<inttypes.h>: Integer Type conversions, 117
SCNuLEAST16
<inttypes.h>: Integer Type conversions, 117
SCNuLEAST32
<inttypes.h>: Integer Type conversions, 118
SCNuLEAST8
<inttypes.h>: Integer Type conversions, 118
SCNuPTR
<inttypes.h>: Integer Type conversions, 118
SCNx16
<inttypes.h>: Integer Type conversions, 118
SCNx32
<inttypes.h>: Integer Type conversions, 118
SCNx8
<inttypes.h>: Integer Type conversions, 118
SCNxFAST16
<inttypes.h>: Integer Type conversions, 118
SCNxFAST32
<inttypes.h>: Integer Type conversions, 118
SCNxFAST8
<inttypes.h>: Integer Type conversions, 118
SCNxLEAST16
<inttypes.h>: Integer Type conversions, 118
SCNxLEAST32
<inttypes.h>: Integer Type conversions, 118
SCNxLEAST8
<inttypes.h>: Integer Type conversions, 118
SCNxPTR
<inttypes.h>: Integer Type conversions, 118
SIG_ATOMIC_MAX
Generated on Mon Feb 8 2016 23:59:10 for avr-libc by Doxygen

INDEX 329
<stdint.h>: Standard Integer Types, 137
SIG_ATOMIC_MIN
<stdint.h>: Standard Integer Types, 137
SIGNAL
<avr/interrupt.h>: Interrupts, 205
SIZE_MAX
<stdint.h>: Standard Integer Types, 137
sbi
<compat/deprecated.h>: Deprecated items, 259
scanf
<stdio.h>: Standard IO facilities, 148
scanf_P
<stdio.h>: Standard IO facilities, 148
sei
<avr/interrupt.h>: Interrupts, 205
set_dst
<time.h>: Time, 175
set_position
<time.h>: Time, 176
set_system_time
<time.h>: Time, 176
set_zone
<time.h>: Time, 176
setbaud.h, 303
setjmp
<setjmp.h>: Non-local goto, 131
setjmp.h, 303
signature.h, 303
signbit
<math.h>: Mathematics, 128
signbitf
<math.h>: Mathematics, 124
sin
<math.h>: Mathematics, 128
sinf
<math.h>: Mathematics, 124
sinh
<math.h>: Mathematics, 128
sinhf
<math.h>: Mathematics, 125
sleep.h, 303
sleep_bod_disable
<avr/sleep.h>: Power Management and Sleep
Modes, 237
sleep_cpu
<avr/sleep.h>: Power Management and Sleep
Modes, 237
sleep_disable
<avr/sleep.h>: Power Management and Sleep
Modes, 237
sleep_enable
<avr/sleep.h>: Power Management and Sleep
Modes, 237
sleep_mode
<avr/sleep.h>: Power Management and Sleep
Modes, 237
snprintf
<stdio.h>: Standard IO facilities, 148
snprintf_P
<stdio.h>: Standard IO facilities, 148
solar_declination
<time.h>: Time, 176
solar_noon
<time.h>: Time, 176
sprintf
<stdio.h>: Standard IO facilities, 148
sprintf_P
<stdio.h>: Standard IO facilities, 148
sqrt
<math.h>: Mathematics, 128
sqrtf
<math.h>: Mathematics, 128
square
<math.h>: Mathematics, 128
squaref
<math.h>: Mathematics, 125
srand
<stdlib.h>: General utilities, 159
srandom
<stdlib.h>: General utilities, 159
sscanf
<stdio.h>: Standard IO facilities, 148
sscanf_P
<stdio.h>: Standard IO facilities, 149
stderr
<stdio.h>: Standard IO facilities, 145
stdin
<stdio.h>: Standard IO facilities, 145
stdint.h, 303
stdio.h, 306
stdlib.h, 307
stdout
<stdio.h>: Standard IO facilities, 145
strcasecmp
<string.h>: Strings, 165
strcasecmp_P
<avr/pgmspace.h>: Program Space Utilities, 218
strcasecmp_PF
<avr/pgmspace.h>: Program Space Utilities, 219
strcasestr
<string.h>: Strings, 165
strcasestr_P
<avr/pgmspace.h>: Program Space Utilities, 219
strcat
<string.h>: Strings, 165
strcat_P
<avr/pgmspace.h>: Program Space Utilities, 219
strcat_PF
<avr/pgmspace.h>: Program Space Utilities, 219
strchr
<string.h>: Strings, 165
strchr_P
<avr/pgmspace.h>: Program Space Utilities, 219
strchrnul
<string.h>: Strings, 165
strchrnul_P
Generated on Mon Feb 8 2016 23:59:10 for avr-libc by Doxygen

330 INDEX
<avr/pgmspace.h>: Program Space Utilities, 220
strcmp
<string.h>: Strings, 165
strcmp_P
<avr/pgmspace.h>: Program Space Utilities, 220
strcmp_PF
<avr/pgmspace.h>: Program Space Utilities, 220
strcpy
<string.h>: Strings, 166
strcpy_P
<avr/pgmspace.h>: Program Space Utilities, 220
strcpy_PF
<avr/pgmspace.h>: Program Space Utilities, 220
strcspn
<string.h>: Strings, 166
strcspn_P
<avr/pgmspace.h>: Program Space Utilities, 221
strdup
<string.h>: Strings, 166
strftime
<time.h>: Time, 176
string.h, 308
strlcat
<string.h>: Strings, 166
strlcat_P
<avr/pgmspace.h>: Program Space Utilities, 221
strlcat_PF
<avr/pgmspace.h>: Program Space Utilities, 221
strlcpy
<string.h>: Strings, 167
strlcpy_P
<avr/pgmspace.h>: Program Space Utilities, 221
strlcpy_PF
<avr/pgmspace.h>: Program Space Utilities, 221
strlen
<string.h>: Strings, 167
strlen_P
<avr/pgmspace.h>: Program Space Utilities, 222
strlen_PF
<avr/pgmspace.h>: Program Space Utilities, 222
strlwr
<string.h>: Strings, 167
strncasecmp
<string.h>: Strings, 167
strncasecmp_P
<avr/pgmspace.h>: Program Space Utilities, 222
strncasecmp_PF
<avr/pgmspace.h>: Program Space Utilities, 222
strncat
<string.h>: Strings, 168
strncat_P
<avr/pgmspace.h>: Program Space Utilities, 223
strncat_PF
<avr/pgmspace.h>: Program Space Utilities, 223
strncmp
<string.h>: Strings, 168
strncmp_P
<avr/pgmspace.h>: Program Space Utilities, 223
strncmp_PF
<avr/pgmspace.h>: Program Space Utilities, 223
strncpy
<string.h>: Strings, 168
strncpy_P
<avr/pgmspace.h>: Program Space Utilities, 224
strncpy_PF
<avr/pgmspace.h>: Program Space Utilities, 224
strnlen
<string.h>: Strings, 168
strnlen_P
<avr/pgmspace.h>: Program Space Utilities, 224
strnlen_PF
<avr/pgmspace.h>: Program Space Utilities, 224
strpbrk
<string.h>: Strings, 168
strpbrk_P
<avr/pgmspace.h>: Program Space Utilities, 225
strrchr
<string.h>: Strings, 168
strrchr_P
<avr/pgmspace.h>: Program Space Utilities, 225
strrev
<string.h>: Strings, 169
strsep
<string.h>: Strings, 169
strsep_P
<avr/pgmspace.h>: Program Space Utilities, 225
strspn
<string.h>: Strings, 169
strspn_P
<avr/pgmspace.h>: Program Space Utilities, 225
strstr
<string.h>: Strings, 169
strstr_P
<avr/pgmspace.h>: Program Space Utilities, 225
strstr_PF
<avr/pgmspace.h>: Program Space Utilities, 226
strtod
<stdlib.h>: General utilities, 159
strtok
<string.h>: Strings, 169
strtok_P
<avr/pgmspace.h>: Program Space Utilities, 226
strtok_r
<string.h>: Strings, 170
strtok_rP
<avr/pgmspace.h>: Program Space Utilities, 226
strtol
<stdlib.h>: General utilities, 160
strtoul
<stdlib.h>: General utilities, 160
strupr
<string.h>: Strings, 170
sun_rise
<time.h>: Time, 176
sun_set
<time.h>: Time, 177
Generated on Mon Feb 8 2016 23:59:10 for avr-libc by Doxygen

INDEX 331
supported devices, 1
system_tick
<time.h>: Time, 177
TW_BUS_ERROR
<util/twi.h>: TWI bit mask definitions, 255
TW_MR_ARB_LOST
<util/twi.h>: TWI bit mask definitions, 255
TW_MR_DATA_ACK
<util/twi.h>: TWI bit mask definitions, 255
TW_MR_DATA_NACK
<util/twi.h>: TWI bit mask definitions, 255
TW_MR_SLA_ACK
<util/twi.h>: TWI bit mask definitions, 255
TW_MR_SLA_NACK
<util/twi.h>: TWI bit mask definitions, 255
TW_MT_ARB_LOST
<util/twi.h>: TWI bit mask definitions, 255
TW_MT_DATA_ACK
<util/twi.h>: TWI bit mask definitions, 255
TW_MT_DATA_NACK
<util/twi.h>: TWI bit mask definitions, 255
TW_MT_SLA_ACK
<util/twi.h>: TWI bit mask definitions, 255
TW_MT_SLA_NACK
<util/twi.h>: TWI bit mask definitions, 255
TW_NO_INFO
<util/twi.h>: TWI bit mask definitions, 255
TW_READ
<util/twi.h>: TWI bit mask definitions, 255
TW_REP_START
<util/twi.h>: TWI bit mask definitions, 255
TW_SR_ARB_LOST_GCALL_ACK
<util/twi.h>: TWI bit mask definitions, 255
TW_SR_ARB_LOST_SLA_ACK
<util/twi.h>: TWI bit mask definitions, 255
TW_SR_DATA_ACK
<util/twi.h>: TWI bit mask definitions, 256
TW_SR_DATA_NACK
<util/twi.h>: TWI bit mask definitions, 256
TW_SR_GCALL_ACK
<util/twi.h>: TWI bit mask definitions, 256
TW_SR_GCALL_DATA_ACK
<util/twi.h>: TWI bit mask definitions, 256
TW_SR_GCALL_DATA_NACK
<util/twi.h>: TWI bit mask definitions, 256
TW_SR_SLA_ACK
<util/twi.h>: TWI bit mask definitions, 256
TW_SR_STOP
<util/twi.h>: TWI bit mask definitions, 256
TW_ST_ARB_LOST_SLA_ACK
<util/twi.h>: TWI bit mask definitions, 256
TW_ST_DATA_ACK
<util/twi.h>: TWI bit mask definitions, 256
TW_ST_DATA_NACK
<util/twi.h>: TWI bit mask definitions, 256
TW_ST_LAST_DATA
<util/twi.h>: TWI bit mask definitions, 256
TW_ST_SLA_ACK
<util/twi.h>: TWI bit mask definitions, 256
TW_START
<util/twi.h>: TWI bit mask definitions, 256
TW_STATUS
<util/twi.h>: TWI bit mask definitions, 256
TW_STATUS_MASK
<util/twi.h>: TWI bit mask definitions, 256
TW_WRITE
<util/twi.h>: TWI bit mask definitions, 257
tan
<math.h>: Mathematics, 128
tanf
<math.h>: Mathematics, 125
tanh
<math.h>: Mathematics, 128
tanhf
<math.h>: Mathematics, 125
time
<time.h>: Time, 177
time.h, 309
time_t
<time.h>: Time, 173
timer_enable_int
<compat/deprecated.h>: Deprecated items, 260
tm, 292
tm_hour, 292
tm_isdst, 292
tm_mday, 292
tm_min, 292
tm_mon, 292
tm_sec, 292
tm_wday, 292
tm_yday, 292
tm_year, 292
tm_hour
tm, 292
tm_isdst
tm, 292
tm_mday
tm, 292
tm_min
tm, 292
tm_mon
tm, 292
tm_sec
tm, 292
tm_wday
tm, 292
tm_yday
tm, 292
tm_year
tm, 292
toascii
<ctype.h>: Character Operations, 107
tolower
<ctype.h>: Character Operations, 107
tools, optional, 66
tools, required, 66
Generated on Mon Feb 8 2016 23:59:10 for avr-libc by Doxygen

332 INDEX
toupper
<ctype.h>: Character Operations, 107
trunc
<math.h>: Mathematics, 128
truncf
<math.h>: Mathematics, 125
twi.h, 310
UBRR_VALUE
<util/setbaud.h>: Helper macros for baud rate cal-
culations, 253
UBRRH_VALUE
<util/setbaud.h>: Helper macros for baud rate cal-
culations, 253
UBRRL_VALUE
<util/setbaud.h>: Helper macros for baud rate cal-
culations, 253
UINT16_C
<stdint.h>: Standard Integer Types, 137
UINT16_MAX
<stdint.h>: Standard Integer Types, 137
UINT32_C
<stdint.h>: Standard Integer Types, 137
UINT32_MAX
<stdint.h>: Standard Integer Types, 137
UINT64_C
<stdint.h>: Standard Integer Types, 137
UINT64_MAX
<stdint.h>: Standard Integer Types, 137
UINT8_C
<stdint.h>: Standard Integer Types, 137
UINT8_MAX
<stdint.h>: Standard Integer Types, 137
UINT_FAST16_MAX
<stdint.h>: Standard Integer Types, 137
UINT_FAST32_MAX
<stdint.h>: Standard Integer Types, 138
UINT_FAST64_MAX
<stdint.h>: Standard Integer Types, 138
UINT_FAST8_MAX
<stdint.h>: Standard Integer Types, 138
UINT_LEAST16_MAX
<stdint.h>: Standard Integer Types, 138
UINT_LEAST32_MAX
<stdint.h>: Standard Integer Types, 138
UINT_LEAST64_MAX
<stdint.h>: Standard Integer Types, 138
UINT_LEAST8_MAX
<stdint.h>: Standard Integer Types, 138
UINTMAX_C
<stdint.h>: Standard Integer Types, 138
UINTMAX_MAX
<stdint.h>: Standard Integer Types, 138
UINTPTR_MAX
<stdint.h>: Standard Integer Types, 138
UNIX_OFFSET
<time.h>: Time, 173
USE_2X
<util/setbaud.h>: Helper macros for baud rate cal-
culations, 253
uint16_t
<stdint.h>: Standard Integer Types, 139
uint32_t
<stdint.h>: Standard Integer Types, 139
uint64_t
<stdint.h>: Standard Integer Types, 139
uint8_t
<stdint.h>: Standard Integer Types, 140
uint_farptr_t
<inttypes.h>: Integer Type conversions, 118
uint_fast16_t
<stdint.h>: Standard Integer Types, 140
uint_fast32_t
<stdint.h>: Standard Integer Types, 140
uint_fast64_t
<stdint.h>: Standard Integer Types, 140
uint_fast8_t
<stdint.h>: Standard Integer Types, 140
uint_least16_t
<stdint.h>: Standard Integer Types, 140
uint_least32_t
<stdint.h>: Standard Integer Types, 140
uint_least64_t
<stdint.h>: Standard Integer Types, 140
uint_least8_t
<stdint.h>: Standard Integer Types, 140
uintmax_t
<stdint.h>: Standard Integer Types, 140
uintptr_t
<stdint.h>: Standard Integer Types, 140
ultoa
<stdlib.h>: General utilities, 160
ungetc
<stdio.h>: Standard IO facilities, 149
Using the standard IO facilities, 282
utoa
<stdlib.h>: General utilities, 161
vfprintf
<stdio.h>: Standard IO facilities, 149
vfprintf_P
<stdio.h>: Standard IO facilities, 151
vfscanf
<stdio.h>: Standard IO facilities, 151
vfscanf_P
<stdio.h>: Standard IO facilities, 152
vprintf
<stdio.h>: Standard IO facilities, 152
vscanf
<stdio.h>: Standard IO facilities, 152
vsnprintf
<stdio.h>: Standard IO facilities, 152
vsnprintf_P
<stdio.h>: Standard IO facilities, 153
vsprintf
<stdio.h>: Standard IO facilities, 153
vsprintf_P
Generated on Mon Feb 8 2016 23:59:10 for avr-libc by Doxygen

INDEX 333
<stdio.h>: Standard IO facilities, 153
WDTO_120MS
<avr/wdt.h>: Watchdog timer handling, 240
WDTO_15MS
<avr/wdt.h>: Watchdog timer handling, 240
WDTO_1S
<avr/wdt.h>: Watchdog timer handling, 240
WDTO_250MS
<avr/wdt.h>: Watchdog timer handling, 240
WDTO_2S
<avr/wdt.h>: Watchdog timer handling, 240
WDTO_30MS
<avr/wdt.h>: Watchdog timer handling, 240
WDTO_4S
<avr/wdt.h>: Watchdog timer handling, 240
WDTO_500MS
<avr/wdt.h>: Watchdog timer handling, 240
WDTO_60MS
<avr/wdt.h>: Watchdog timer handling, 240
WDTO_8S
<avr/wdt.h>: Watchdog timer handling, 240
wdt.h, 311
wdt_reset
<avr/wdt.h>: Watchdog timer handling, 240
week
week_date, 293
week_date, 293
day, 293
week, 293
year, 293
week_of_month
<time.h>: Time, 177
week_of_year
<time.h>: Time, 177
year
week_date, 293
Generated on Mon Feb 8 2016 23:59:10 for avr-libc by Doxygen


