Elektron Digitone User Manual (French) Fra
Elektron Digitone User Manual (French) Digitone-User-Manual_FRA Elektron - Digitone - User Manual (French)
User Manual: Pdf Elektron Digitone User Manual (French) Elektron - Digitone - User Manual (French)
Open the PDF directly: View PDF
.
Page Count: 86
- 1. INTRODUCTION
- 2. LE DIGITONE
- 3. DISPOSITION DES COMMANDES ET CONNECTEURS
- 4. ARCHITECTURE SONORE DU DIGITONE
- 5. APERÇU DE LA STRUCTURE DES DONNÉES DU DIGITONE
- 6. INTERFACE UTILISATEUR
- 7. DÉMARRAGE RAPIDE
- 8. COMMANDES DU DIGITONE
- 9. PATTERNS ET SOUNDS
- 10. SÉQUENCEUR
- 10.1 UTILISATIONS DE BASE DES PATTERNS
- 10.2 CRÉATION ET MODIFICATION D’UN PATTERN
- 10.3 PARAMÈTRES TRIG
- 10.4 MENU TRACK NOTE
- 10.5 MENU VOICE
- 10.6 MENU MICRO TIMING
- 10.7 MENU PATTERN
- 10.8 MENU METRONOME
- 10.9 MENU SCALE
- 10.10 FONCTIONS DU SÉQUENCEUR
- 10.10.1 VERROUS DE PARAMÈTRES
- 10.10.2 VERROUS DE SOUNDS
- 10.10.3 VERROUS CONDITIONNELS
- 10.10.4 MODE FILL
- 10.10.5 SWING
- 10.10.6 FONCTIONS COPIER, COLLER ET EFFACER
- 10.10.7 COMMANDES DE SAUVEGARDE ET RECHARGE TEMPORAIRE D’UN PATTERN
- 10.10.8 TRANSPOSITION DIRECTE DES PISTES
- 10.10.9 TRANSPOSITION DIRECTE DES PATTERNS
- 10.11 CHAÎNES
- 11. PARAMÈTRES DES PISTES DE SYNTHÉ
- 12. PARAMÈTRES DES PISTES MIDI
- 13. PARAMÈTRES FX
- 14. MENU GLOBAL SETTINGS
- 15. MENU STARTUP
- 16. EXEMPLES DE CONFIGURATIONS
- 17. COMBINAISONS DE TOUCHES UTILES
- 18. INFORMATIONS TECHNIQUES
- 19. CRÉDITS ET CONTACT
- ANNEXE A : LA SYNTHÈSE FM DU DIGITONE
- ANNEXE B : EXÉCUTION MIDI
- INDEX

Digitone
Maître de la méthode numérique
Manuel d’utilisation

Déclaration de conformité FCC
Cet appareil est conforme à la section15 des règles de la FCC. Son fonctionnement est soumis aux
deux conditions suivantes: (1) cet appareil ne peut pas causer d’interférences nuisibles, et (2) cet appa-
reil doit accepter toute interférence reçue, y compris les interférences qui peuvent causer un fonction-
nement indésirable.
REMARQUE: cet appareil a été testé et déclaré conforme aux limites des appareils numériques de
classeB, selon la section15 des règles de la FCC. Ces limites sont destinées à assurer une protection
raisonnable contre les interférences nuisibles dans une installation résidentielle. Cet appareil pro-
duit, utilise et émet de l’énergie de fréquences radio et peut, en cas d’installation ou d’utilisation non
conforme aux instructions, générer des interférences nuisibles au niveau des communications radio.
Toutefois, rien ne garantit l’absence d’interférences dans une installation particulière. Si cet appareil
cause des interférences nuisibles à la réception des signaux de radio ou de télévision, ce qui peut être
déterminé en allumant et en éteignant l’appareil, l’utilisateur peut essayer de corriger ces interférences
par l’un des moyens suivants:
• Réorienter ou repositionner l’antenne de réception.
• Éloigner davantage l’appareil du récepteur.
• Brancher l’appareil sur un circuit diérent de celui du récepteur.
• Contacter le revendeur ou un technicien radio/TV qualifié pour toute assistance.
Déclaration de conformité au règlement de l’Union européenne
Cet équipement a été testé et déclaré conforme à la directive basse tension 2006/95/CE et à la direc-
tive en matière de compatibilité électromagnétique 2004/108/CE. Le produit répond aux exigences de
la directive RoHS2 2011/65/UE.
Ce symbole indique que cet équipement doit être éliminé conformément aux lois et réglemen-
tations locales.
Avis de non-responsabilité
Les informations contenues dans le présent document peuvent à tout moment être modifiées sans
préavis et ne font l’objet d’aucune obligation de la part d’Elektron. Elektron décline toute responsabilité
quant aux erreurs éventuellement présentes dans ce document. Elektron peut également apporter
des améliorations et/ou des modifications aux produits et programmes décrits dans ce document, à
tout moment et sans préavis. En aucun cas Elektron ne pourra être tenue responsable de dommages
particuliers, indirects ou consécutifs ou de dommages, quels qu’ils soient, causés par la perte de jouis-
sance, de données ou de profits résultant du contrat, d’une négligence ou de toute action découlant de
ou relative à l’utilisation des informations fournies ici.
Canada
Cet appareil numérique de la classe B est conforme à la norme NMB-003.
CONSIGNES DE SÉCURITÉ ET D’ENTRETIEN IMPORTANTES
Veuillez lire attentivement ces instructions et suivre les présentes consignes.
1. Ne pas utiliser cet appareil à proximité d’eau.
2. Ne jamais utiliser de produits de nettoyage agressifs sur le boîtier ni l’écran. Éliminer la poussière, la
saleté et les traces de doigts à l’aide d’un chion doux, sec et non abrasif. Les taches tenaces peuvent
être éliminées à l’aide d’un chion légèrement humidifié avec de l’eau uniquement. Débrancher tous les
câbles avant de procéder au nettoyage. Les rebrancher uniquement lorsque le produit est complètement
sec.
3. Installer l’appareil conformément aux instructions du fabricant. S’assurer de placer l’appareil sur une sur-
face stable avant utilisation. Si l’appareil est monté sur un rack, s’assurer que les quatre vis sont correc-
tement serrées dans les trous de fixations.
4. Brancher l’appareil sur une prise électrique facilement accessible située à proximité.
5. Lors du transport de l’appareil, utiliser les accessoires recommandés par le fabricant ou la boîte et la
protection d’origine.
6. Ne pas installer à proximité d’une source de chaleur telle qu’un radiateur, une grille de chauage, une
cuisinière ou tout autre équipement (notamment les amplificateurs) générant de la chaleur.
7. Ne pas placer le couvercle de protection PL-2S (accessoire Elektron) sur l’appareil tandis que celui-ci
est sous tension.
8. Ce produit, utilisé seul ou conjointement avec des amplificateurs, un casque ou des haut-parleurs, peut
générer des niveaux sonores pouvant occasionner une perte d’audition définitive. Ne pas utiliser à un
niveau sonore élevé ou à un niveau désagréable.
9. Le cordon d’alimentation doit être placé de manière à éviter qu’il ne soit piétiné ou pincé, notamment au
niveau des prises, des réceptacles et à la sortie de l’appareil.
10. Utiliser uniquement les accessoires recommandés par le fabricant.
11. Débrancher l’appareil en cas d’orage ou lorsqu’il n’est pas utilisé pendant une période prolongée.
12. Confier toute réparation à du personnel qualifié. Des opérations d’entretien sont nécessaires si l’appareil
a été endommagé, si du liquide a été renversé ou des objets sont tombés dessus, s’il a été exposé à la
pluie ou à l’humidité, s’il ne fonctionne pas normalement ou s’il est tombé.
AVERTISSEMENT
Pour éviter tout risque d’incendie, d’électrocution ou d’endommagement du produit:
• Ne pas exposer l’appareil à la pluie, à l’humidité, aux éclaboussures ou à des gouttes d’eau et éviter de
placer des objets contenant un liquide, tels que des vases, sur l’appareil.
• Ne pas exposer l’appareil à la lumière directe du soleil et ne pas l’utiliser à des températures supérieures
à 40°C sous peine de provoquer son dysfonctionnement.
• Ne pas ouvrir le boîtier. Le boîtier ne renferme aucune pièce pouvant être réparées ou réglées par l’utili-
sateur. Confier l’entretien et les réparations à des techniciens de maintenance qualifiés uniquement.
• Ne pas dépasser les limites prévues par les spécifications électriques.
CONSIGNES DE SÉCURITÉ POUR L’ADAPTATEUR ELEKTRON PSU-3b
• L’adaptateur n’est pas relié à la terre et peut uniquement être utilisé en intérieur.
• Afin de garantir une aération susante de l’adaptateur, ne pas l’installer dans des espaces confinés. Afin
d’éviter tout risque d’électrocution ou d’incendie en cas de surchaue, s’assurer qu’aucun rideau ni autre
objet n’empêche l’aération de l’adaptateur.
• Ne pas exposer l’adaptateur à la lumière directe du soleil et ne pas l’utiliser à des températures supé-
rieures à 40°C.
• Brancher l’adaptateur sur une prise électrique facilement accessible située à proximité.
• L’adaptateur est en mode veille lorsque le cordon d’alimentation est branché. Le circuit principal reste
actif tant que le cordon est branché à la prise de courant. Débrancher le cordon afin de déconnecter
entièrement l’adaptateur.
• Dans l’UE, utiliser uniquement des cordons d’alimentation approuvés CE.
REDÉMARRAGE
• Pour un redémarrage complet du Digitone, patientez au moins 30secondes après l’avoir éteint avant de
le rallumer.

TABLE OF CONTENTS
4
TABLE OF CONTENTS
1. INTRODUCTION ................................................................8
1.1 CONVENTIONS RELATIVES À CE MANUEL ...................................................8
2. LE DIGITONE ...................................................................9
3. DISPOSITION DES COMMANDES ET CONNECTEURS ..........................10
3.1 PANNEAU AVANT ...........................................................................10
3.2 CONNECTEURS ARRIÈRE .................................................................. 12
3.3 CONFIGURATION ET MISE EN ROUTE DU DIGITONE ........................................ 12
4. ARCHITECTURE SONORE DU DIGITONE .......................................13
4.1 VOIX AUDIO ................................................................................ 13
4.2 EFFETS ................................................................................... 13
5. APERÇU DE LA STRUCTURE DES DONNÉES DU DIGITONE .....................14
5.1 +DRIVE .................................................................................... 14
5.2 STRUCTURE DES DONNÉES ............................................................... 14
5.2.1 PROJET ..................................................................................14
5.2.2 PATTERNS ...............................................................................14
5.2.3 SOUNDS .................................................................................14
5.3 À PROPOS DES PISTES .................................................................... 14
5.3.1 PISTES DE SYNTHÉ .......................................................................15
5.3.2 PISTES MIDI ..............................................................................15
5.3.3 MODIFICATION DES PISTES ..............................................................15
6. INTERFACE UTILISATEUR .....................................................16
6.1 NAVIGATION SUR L’ÉCRAN ................................................................. 16
6.2 MODIFICATION DES PARAMÈTRES ......................................................... 16
6.2.1 IGNORER LA VALEUR DE PARAMÈTRE ....................................................16
6.2.2 CONTRÔLE TOTAL ....................................................................... 17
6.2.3 COMBINAISONS D’OPTIONS DE LA TOUCHE [FUNC] .....................................17
6.3 DÉFILEMENT RAPIDE ...................................................................... 17
6.4 FONCTIONS COPIER, EFFACER ET COLLER ................................................ 17
6.5 ÉCRAN DE NOMMAGE ..................................................................... 17
6.5.1 MENU DE NOMMAGE CONTEXTUEL ...................................................... 17
6.6 OVERBRIDGE .............................................................................. 18
7. DÉMARRAGE RAPIDE ..........................................................19
7.1 LECTURE DES PRESETS D’USINE DES PATTERNS ........................................... 19
7.2 UTILISATION DES TOUCHES TRIG POUR JOUER LE DIGITONE .............................. 19
7.3 CHANGEMENT DES SOUNDS ............................................................... 19
7.4 UTILISATION DU MODE MUTE .............................................................. 19
7.5 TEMPO ....................................................................................20
7.6 MODIFICATION DES PARAMÈTRES .........................................................20
8. COMMANDES DU DIGITONE ...................................................21
8.1 TOUCHES TRIG ............................................................................ 21
8.2 ENCODEURS ROTATIFS .................................................................... 21
8.3 COMPORTEMENT DES TOUCHES .......................................................... 21
8.4 NOTES MIDI ............................................................................... 21
8.5 MODES .................................................................................... 21
8.5.1 MODE CHROMATIC .......................................................................21
8.5.2 MODE MUTE .............................................................................22

TABLE OF CONTENTS
5
9. PATTERNS ET SOUNDS ...................................................... 23
9.1 BANQUE DE SOUNDS DU +DRIVE ET SOUND POOL .........................................23
9.1.1 AJOUT DE SOUNDS AU SOUND POOL .....................................................23
9.2 LECTURE D’UN SOUND ....................................................................23
9.3 MODIFICATION D’UN SOUND ...............................................................24
9.4 MENU DE SOUND SETUP ..................................................................24
9.4.1 KEY SCALING A ...........................................................................24
9.4.2 KEY SCALING B1 .........................................................................24
9.4.3 KEY SCALING B2 .........................................................................24
9.4.4 FILTER KEYTRACK .......................................................................24
9.4.5 VELOCITY TO VOL .......................................................................24
9.4.6 PITCH BEND DEPTH ......................................................................25
9.4.7 OCTAVE ..................................................................................25
9.4.8 PITCH BEND .............................................................................25
9.4.9 VELOCITY MOD ..........................................................................25
9.4.10 MOD WHEEL ............................................................................25
9.4.11 BREATH CONTROLLER ..................................................................25
9.4.12 AFTERTOUCH ...........................................................................25
9.5 MENU ARPEGGIATOR ......................................................................25
9.5.1 MODE ....................................................................................26
9.5.2 SPD ......................................................................................26
9.5.3 RNG .....................................................................................26
9.5.4 LEN ......................................................................................26
9.5.5 ARP LENGTH .............................................................................26
9.5.6 OFFSET ..................................................................................26
10. SÉQUENCEUR ................................................................27
10.1 UTILISATIONS DE BASE DES PATTERNS ...................................................27
10.1.1 SÉLECTION D’UNE BANQUE ET D’UN PATTERN ...........................................27
10.1.2 CONTRÔLE D’UN PATTERN ..............................................................27
10.1.3 TEMPO D’UN PATTERN ...................................................................27
10.2 CRÉATION ET MODIFICATION D’UN PATTERN .............................................27
10.2.1 TYPES DE TRIGS .........................................................................28
10.2.2 MODE GRID RECORDING ................................................................28
10.2.3 GRID RECORDING À L’AIDE DE LA MÉTHODE TRACK NOTE ..............................28
10.2.4 GRID RECORDING À L’AIDE DE LA MÉTHODE QUICK NOTE ..............................29
10.2.5 MODE LIVE RECORDING ................................................................29
10.3 PARAMÈTRES TRIG .......................................................................30
10.4 MENU TRACK NOTE ......................................................................30
10.5 MENU VOICE ............................................................................. 31
10.6 MENU MICRO TIMING .....................................................................32
10.7 MENU PATTERN ..........................................................................32
10.7.1 QUANTIZE ...............................................................................32
10.7.2 RENAME ................................................................................33
10.7.3 CLEAR ..................................................................................33
10.7.4 SAVE TO PROJ ..........................................................................33
10.7.5 RELOAD FROM PROJ ....................................................................33
10.7.6 IMPORT/EXPORT ........................................................................33
10.8 MENU METRONOME ......................................................................34
10.9 MENU SCALE .............................................................................34
10.9.1 MODE LENGTH PER PATTERN ...........................................................34
10.9.2 MODE LENGTH PER TRACK .............................................................35
10.10 FONCTIONS DU SÉQUENCEUR ...........................................................35

TABLE OF CONTENTS
6
10.10.1 VERROUS DE PARAMÈTRES .............................................................35
10.10.2 VERROUS DE SOUNDS .................................................................36
10.10.3 VERROUS CONDITIONNELS ............................................................36
10.10.4 MODE FILL .............................................................................37
10.10.5 SWING .................................................................................37
10.10.6 FONCTIONS COPIER, COLLER ET EFFACER ............................................37
10.10.7 COMMANDES DE SAUVEGARDE ET RECHARGE TEMPORAIRE D’UN PATTERN ..........38
10.10.8 TRANSPOSITION DIRECTE DES PISTES .................................................38
10.10.9 TRANSPOSITION DIRECTE DES PATTERNS .............................................38
10.11 CHAÎNES .................................................................................38
10.11.1 CRÉATION D’UNE CHAÎNE ...............................................................39
11. PARAMÈTRES DES PISTES DE SYNTHÉ ......................................40
11.1 MODIFICATION DES PARAMÈTRES DES PISTES DE SYNTHÉ ................................40
11.2 PAGE1 DES PARAMÈTRES TRIG ...........................................................40
11.3 SYN1 PAGE1 .............................................................................. 41
11.4 SYN2 PAGE1 ..............................................................................42
11.5 SYN2 PAGE2 ..............................................................................43
11.6 FLTR PAGE1 ..............................................................................44
11.7 FLTR PAGE2 ..............................................................................45
11.8 AMP PAGE1 ...............................................................................46
11.9 AMP PAGE2 ..............................................................................46
11.10 LFO PAGE1 ...............................................................................47
11.11 LFO PAGE2 ...............................................................................48
12. PARAMÈTRES DES PISTES MIDI .............................................50
12.1 MODIFICATION DES PARAMÈTRES DES PISTES MIDI .......................................50
12.2. PAGE DES PARAMÈTRES TRIG ...........................................................50
12.3 PAGE SYN1 (SOURCE MIDI) ................................................................50
12.4 FLTR PAGE (VALEUR CC) .................................................................. 51
12.5 AMP PAGE (SÉLECTION CC) .............................................................. 51
12.6 LFO PAGE ................................................................................52
13. PARAMÈTRES FX. . . . . . . . . . . . . . . . . . . . . . . . . . . . . . . . . . . . . . . . . . . . . . . . . . . . . . . . . . . . 54
13.1 MODIFICATION DES PARAMÈTRES FX .....................................................54
13.2 CHORUS ..................................................................................54
13.3 DELAY ....................................................................................54
13.4 REVERB ..................................................................................56
13.5 MASTER ..................................................................................56
14. MENU GLOBAL SETTINGS .................................................. 58
14.1 PROJECT .................................................................................58
14.1.1 LOAD PROJECT ..........................................................................58
14.1.2 SAVE PROJECT AS .......................................................................58
14.1.3 MANAGE PROJECTS .....................................................................58
14.2 SOUNDS ..................................................................................59
14.2.1 SOUND BROWSER (NAVIGATEUR DE SOUNDS) ...........................................59
14.2.2 SOUND MANAGER ......................................................................60
14.2.3 EFFACER UNE PISTE AUDIO .............................................................61
14.2.4 RENOMMER UNE PISTE AUDIO ..........................................................61
14.2.5 CONFIGURATION ........................................................................ 61
14.3 CONFIG MIDI .............................................................................62
14.3.1 SYNC ....................................................................................62

TABLE OF CONTENTS
7
14.3.2 PORT CONFIG ...........................................................................62
14.3.3 CHANNELS ..............................................................................63
14.4 SYSEX DUMP .............................................................................64
14.4.1 SYSEX SEND .............................................................................64
14.4.2 SYSEX RECEIVE .........................................................................65
14.5 SYSTEM ..................................................................................65
14.5.1 OS UPGRADE ............................................................................65
14.5.2 FORMAT +DRIVE ........................................................................66
15. MENU STARTUP ............................................................. 67
15.1 TEST MODE ...............................................................................67
15.2 EMPTY RESET ............................................................................67
15.3 FACTORY RESET .........................................................................67
15.4 OS UPGRADE .............................................................................67
15.5 EXIT ......................................................................................67
16. EXEMPLES DE CONFIGURATIONS ........................................... 68
16.1 DIGITONE AVEC UNE MACHINE À BASSES MONOPHONIQUES ..............................68
16.2 DIGITONE AVEC LE DIGITAKT .............................................................68
16.3 CONTRÔLE D’UN SYNTHÉTISEUR À L’AIDE DE PISTES MIDI ................................69
17. COMBINAISONS DE TOUCHES UTILES ........................................71
18. INFORMATIONS TECHNIQUES ................................................73
19. CRÉDITS ET CONTACT .......................................................73
ANNEXE A: LA SYNTHÈSE FM DU DIGITONE .....................................74
A.1 APERÇU ...................................................................................74
A.2 LES OPÉRATEURS .........................................................................74
A.3 ALGORITHMES ............................................................................75
A.4 RATIOS FM ................................................................................75
A.5 ENVELOPPES DE L’OPÉRATEUR ...........................................................76
A.6 HARMONIQUES ...........................................................................77
A.7 APERÇU DES PARAMÈTRES SYN1 PAGE1 ..................................................79
ANNEXE B: EXÉCUTION MIDI ...................................................80
B.1 PARAMÈTRES DES PISTES .................................................................80
B.2 PARAMÈTRES TRIG .......................................................................80
B.3 PARAMÈTRES FM .........................................................................80
B.4 PARAMÈTRES DE FILTRE .................................................................. 81
B.5 PARAMÈTRES AMP ........................................................................ 81
B.6 PARAMÈTRES LFO ........................................................................ 81
B.7 PARAMÈTRES FX ..........................................................................82
INDEX ..........................................................................84

1. INTRODUCTION
8
1. INTRODUCTION
1.1 CONVENTIONS RELATIVES À CE MANUEL
Nous utilisons les conventions suivantes dans tout le manuel:
• NOM DES TOUCHES
Majuscules, en gras et entre crochets. Par exemple, la touche intitulée «FUNC» sur le panneau principal
est écrite comme suit: [FUNC].
• BOUTONS
Majuscules, en gras et italique. Par exemple, le bouton «Level/Data» est intitulé LEVEL/DATA.
• VOYANTS LED
Majuscules entre crochets pointus. Par exemple, la LED de la page Pattern est écrite comme suit:
<PATTERN PAGE>.
• NOM DES MENUS
Majuscules. Le menu GLOBAL SETTINGS en est un exemple.
• NOM DES PARAMÈTRES, OPTIONS DE MENU
Majuscules en gras pour le nom des paramètres et certaines options de menu où vous pouvez faire des
réglages ou exécuter des actions. Par exemple, VOL.
• OPTIONS DE RÉGLAGE DES PARAMÈTRES
Majuscules. Par exemple, OFF.
• MESSAGES À L’ÉCRAN
Majuscules entre guillemets. Par exemple, «QUANTIZE LIVE REC».
Vous trouverez également les symboles suivants dans ce manuel:
Information importante à laquelle vous devriez prêter attention.
Astuce qui vous permet d’interagir facilement avec le Digitone.

2. LE DIGITONE
9
2. LE DIGITONE
La synthèse FM est une méthode de synthèse très puissante découverte et lancée par John Chowning à la
fin des années1960. Les sons métalliques, mais curieusement naturels générés par cette nouvelle méthode
sont rapidement devenus célèbres et à peine plus de dix ans après la découverte de Chowning, ces sons
étaient entendus au hit-parade. Les sons FM ont permis de magnifier les chansons de Michael Jackson,
Lionel Richie, The Cure, Queen, et bien d’autres encore. C’était le son de l’époque.
Les premiers produits entièrement numériques d’Elektron, Machinedrum et Monomachine, étaient tous
deux dotés d’exécutions FM simplifiées. La synthèse FM est connue pour être dicile à programmer et
nous souhaitions la rendre plus accessible. Lorsque nous avons commencé à concevoir le Digitone, nous
avions la même façon de penser, mais cette fois, nous souhaitions aller plus loin. Nous avions pour ambition
d’orir toute la profondeur de la synthèse FM, mais en la modernisant, en la simplifiant et en la rendant plus
élégante. En un sens, nous voulions élargir la notion de ce que pouvait être et signifier la synthèse FM. C’est
ainsi que nous nous sommes mis au travail.
L’utilisation du Digitone est une véritable aventure. Il sut de tourner un bouton pour entendre la façon dont
le son change et s’anime. Un son de cloche cristallin se transforme en bourdonnement intense crépitant qui
devient lui-même, quelques secondes plus tard un pad apaisant. Le Digitone ore une approche unique de
la conception sonore et vous invite à expérimenter. C’est une source inépuisable de sons à la fois familiers
et venus d’un autre monde. Un superbe parc d’attractions dans une vallée mystérieuse.
Le Digitone est sans doute le synthétiseur le plus unique que nous ayons créé. Nous espérons qu’il vous
plaira.
Bien à vous,
L’équipe Elektron
Manuel d’utilisation du Digitone. Le présent manuel est protégé par les droits d’auteur © 2018 Elektron Music Machines
MAV AB. Toute reproduction, numérique ou sur papier, sans autorisation écrite est strictement interdite. Les informations
présentes dans ce manuel peuvent être modifiées sans préavis. Les noms de produits, logos, titres, mots ou phrases
d’Elektron peuvent être déposés et protégés par les réglementations suédoises et internationales. Les autres marques
ou noms de produits sont des marques commerciales ou des marques déposées de leurs propriétaires respectifs.
Ce manuel pour la version1.02 du système d’exploitation du Digitone a été mis à jour le 30mai2018.

3. DISPOSITION DES COMMANDES ET CONNECTEURS
10
3. DISPOSITION DES COMMANDES ET CONNECTEURS
3.1 PANNEAU AVANT
Polyphonic Digital Synthesizer
Digitone
12
13
23
24
14
15
6
521
25
20 21 22
19181716 7
9
8
11
10
3 4
1. MASTER VOLUME règle le volume des sorties principales et de la sortie casque.
2. Écran.
3. La touche [NO] est utilisée pour sortir d’un menu actif, revenir en arrière ou annuler une action. La fonc-
tion secondaire permet de recharger temporairement un pattern actif.
4. La touche [YES] est utilisée pour entrer dans les sous-menus, sélectionner et confirmer. La fonction
secondaire permet de sauvegarder temporairement un pattern actif.
5. Les boutons DATA ENTRY A-H sont utilisés pour définir les valeurs des paramètres. Appuyez sur les
boutons tout en les faisant tourner pour augmenter les valeurs.
6. Les touches [PARAMETER] permettent d’accéder aux pages des PARAMETERS de la piste active.
La couleur de la touche indique si la page est active (rouge/bleu) ou inactive (éteint).
• [TRIG PARAMETERS] permet d’accéder à diérents paramètres tels que NOTE, VELOCITY et
d’autres paramètres en lien avec le trig. La fonction secondaire permet d’accéder au menu SOUND
SETUP.
• [SYN1] permet d’accéder aux pages SYN1. Vous y trouverez des paramètres liés au moteur FM. Pour
les pistes MIDI, cette page possède des paramètres tels que CHANNEL, PROGRAM et AFTERTOUCH.
La fonction secondaire permet d’accéder au menu ARPEGGIATOR.
• [SYN2] permet d’accéder aux pages SYN2. Vous y trouverez d’autres paramètres liés au moteur FM.
La fonction secondaire permet d’accéder à la page CHORUS.
• [FLTR] permet d’accéder aux pages FILTER. Vous y trouverez les paramètres des filtres largeur de
base et multimode. Pour les pistes MIDI, vous trouverez les paramètres de la valeur CC ici. La fonction
secondaire permet d’accéder à la page DELAY.
• [AMP] permet d’accéder à la page AMP page, où vous trouverez les paramètres de l’enveloppe d’ampli-
tude et les sorties d’eets. Pour les pistes MIDI, vous trouverez les paramètres de la sélection CC ici. La
fonction secondaire permet d’accéder à la page REVERB.
• [LFO] permet d’accéder aux paramètres LFO pour les pistes de synthé et MIDI. La fonction secondaire
permet d’accéder à la page MASTER.

3. DISPOSITION DES COMMANDES ET CONNECTEURS
11
7. Les touches ARROW sont utilisées pour la navigation et la configuration des valeurs des paramètres.
Dans les menus, elles sont appelées [UP], [DOWN], [LEFT] et [RIGHT].
8. Les LED <PATTERN PAGE> indiquent le nombre de pages composant le pattern actif ainsi que la page
actuellement active. La LED clignote sur la page du pattern en cours de lecture.
9. [PAGE] permet de sélectionner la page du pattern actif, si celui-ci est constitué de plus de 16pas. Les
LED <PATTERN PAGE> indiquent le nombre de pages composant le pattern actif ainsi que la page
actuellement active. La LED clignote sur la page du pattern en cours de lecture. La fonction secondaire
permet d’accéder au menu SCALE. Cette touche active également le mode Fill (lorsque le mode GRID
RECORDING n’est pas activé).
10. Les touches [TRIG] permettent de saisir ou de supprimer les trigs du séquenceur et les verrous de pa-
ramètres, conjointement avec les boutons DATA ENTRY. Elles permettent de sélectionner des banques
et des patterns, conjointement avec les touches [PTN] et [BANK]. Les touches [TRIG] fonctionnent
également comme un clavier afin de jouer le Digitone ou d’entrer des notes dans le séquenceur.
La lumière rouge des touches [TRIG] indique les trigs du séquenceur tandis que le rouge clignotant in-
dique les verrous de paramètres en mode GRID RECORDING. Lors de la lecture d’un pattern, ou lorsque
le mode LIVE RECORDING est activé, une lumière parcourt les 16pas du séquenceur sur toutes les
pages (jusqu’à quatre) au tempo défini.
11. Les touches [TRACK] sélectionnent la piste qui doit être active. La fonction secondaire coupe le Sound
de la piste.
12. [BANK] permet de sélectionner une banque de A à H conjointement avec les touches [TRIG 9–16].
La fonction secondaire permet d’accéder au mode MUTE.
13. [PTN] permet de sélectionner les patterns de 1 à16 conjointement avec les touches [TRIG 1–16].
La fonction secondaire permet d’accéder au menu METRONOME.
14. [TRACK NOTE] ouvre le menu TRACK NOTE à partir duquel vous pouvez consulter et modifier les
paramètres relatifs à la note tels que la transposition, l’échelle et les accords. La fonction secondaire ac-
tive/désactive l’arpégiateur. Cette touche est également utilisée pour ajouter des notes au séquenceur
(en mode GRID RECORDING).
15. La LED <ARPEGGIATOR> indique si l’arpégiateur est activé/désactivé.
16. [MENU PATTERN] ouvre le menu PATTERN à partir duquel vous pouvez gérer les patterns. La fonc-
tion secondaire permet d’accéder au menu Import/Export.
17. [GLOBAL SETTINGS] contient la gestion des projets, la configuration MIDI et les paramètres sys-
tème. La fonction secondaire permet de sauvegarder un projet en cours.
18. [VOICE] ouvre le menu VOICE à partir duquel vous pouvez gérer l’attribution vocale de la piste.
La fonction secondaire permet d’accéder au menu UNISON.
19. [TEMPO] ouvre le menu TEMPO, à partir duquel vous pouvez ajuster le tempo général/le tempo du
pattern et le swing. La fonction secondaire permet de saisir le tempo.
20. La touche [RECORD] active/désactive le mode GRID RECORDING. Maintenez la touche [RECORD]
enfoncée puis appuyez sur [PLAY] pour entrer en mode LIVE RECORDING. Maintenez la touche
[RECORD] enfoncée puis appuyez deux fois sur [PLAY] pour activer/désactiver le LIVE RECORDING
quantifié. La fonction secondaire permet de copier.
21. [PLAY] permet de démarrer la lecture du séquenceur. La fonction secondaire permet d’eacer.
22. [STOP] permet d’arrêter la lecture. La fonction secondaire permet de coller.
23. [MIDI] permet d’activer le mode de modification MIDI vous permettant de modifier les pistes MIDI. Une
touche [MIDI] allumée indique que le mode de modification MIDI est activé. La fonction secondaire per-
met d’accéder au menu CONFIG MIDI.
24. Maintenez la touche [FUNC] enfoncée, puis appuyez sur une autre touche pour accéder à la fonction
secondaire de celle-ci. Le texte turquoise sur le panneau avant du Digitone indique la fonction secon-
daire de la touche.
25. LEVEL/DATA permet de régler le volume général de la piste active. Vous pouvez également configurer
les paramètres et parcourir les listes. La fonction secondaire permet d’ouvrir le SOUND BROWSER
(NAVIGATEUR DE SOUNDS).

3. DISPOSITION DES COMMANDES ET CONNECTEURS
12
3.2 CONNECTEURS ARRIÈRE
1 2 3 4 5 6 87 9
1. L’interrupteur MARCHE/ARRÊT permet d’allumer et d’éteindre l’appareil.
2. L’entrée CC est la prise d’alimentation électrique. Utilisez l’adaptateur électrique PSU-3b inclus, raccordé
à une prise de courant.
3. USB permet de brancher l’appareil à un ordinateur. Pour l’utilisation d’un contrôleur MIDI ou d’Overbridge.
Utilisez le câble de raccordement USB2.0 A vers B pour eectuer le branchement vers un ordinateur
hôte.
4. MIDI THRU/SYNC B permet de transférer des données depuis le port MIDI IN. Cette entrée peut éga-
lement être configurée afin d’envoyer DIN sync vers les instruments en place. Utilisez un câble MIDI
standard pour raccorder un autre appareil MIDI à la chaîne.
5. MIDI OUT/SYNC A est la sortie de données MIDI. Cette entrée peut également être configurée afin d’en-
voyer DIN sync vers les instruments en place. Utilisez un câble MIDI standard pour raccorder l’appareil à
l’entrée MIDI In d’un autre appareil MIDI externe.
6. MIDI IN est l’entrée de données MIDI. Utilisez un câble MIDI standard pour raccorder l’appareil à la sortie
MIDI Out d’un autre appareil MIDI externe.
7. INPUT L/R sont des entrées audio. Utilisez une prise jack mono 1/4” (connexion asymétrique).
8. OUTPUT L/R sont les principales sorties audio. Utilisez une prise jack mono 1/4” (connexion asymé-
trique) ou une prise jack 1/4” «TRS» (connexion symétrique).
9. HEADPHONES est la sortie audio pour casque stéréo. Utilisez une prise jack 1/4” «TRS».
3.3 CONFIGURATION ET MISE EN ROUTE DU DIGITONE
Assurez-vous de placer le Digitone sur un support stable, tel qu’une table robuste avec susamment d’es-
pace pour les câbles. Assurez-vous d’éteindre tous les appareils avant de raccorder le Digitone à d’autres
appareils.
1. Branchez l’adaptateur CC fourni à une prise de courant et la petite prise au connecteur 12V CC du
Digitone.
2. Connectez la prise OUTPUT L/R du Digitone à votre table de mixage ou amplificateur.
3. Pour contrôler le Digitone depuis un ordinateur, branchez un câble USB entre l’ordinateur et le port USB
du Digitone.
4. Si vous souhaitez utiliser le MIDI pour contrôler le Digitone, connectez le port MIDI OUT de l’appareil à
partir duquel envoyer les données au port MIDI IN du Digitone. Le port MIDI THRU reproduit les données
arrivant au port MIDI IN afin de transférer les données aux autres appareils MIDI. Si vous souhaitez uti-
liser le Digitone pour contrôler d’autres appareils MIDI, connectez le port MIDI OUT du Digitone au port
MIDI IN de l’appareil que vous souhaitez contrôler.
5. Connectez une source audio à l’entrée INPUT L/R ou via un câble USB si vous souhaitez traiter le son
depuis des sources externes.
6. Allumez tous les appareils. Appuyez sur l’interrupteur MARCHE/ARRÊT situé à l’arrière du Digitone pour
l’allumer.

4. ARCHITECTURE SONORE DU DIGITONE
13
4. ARCHITECTURE SONORE DU DIGITONE
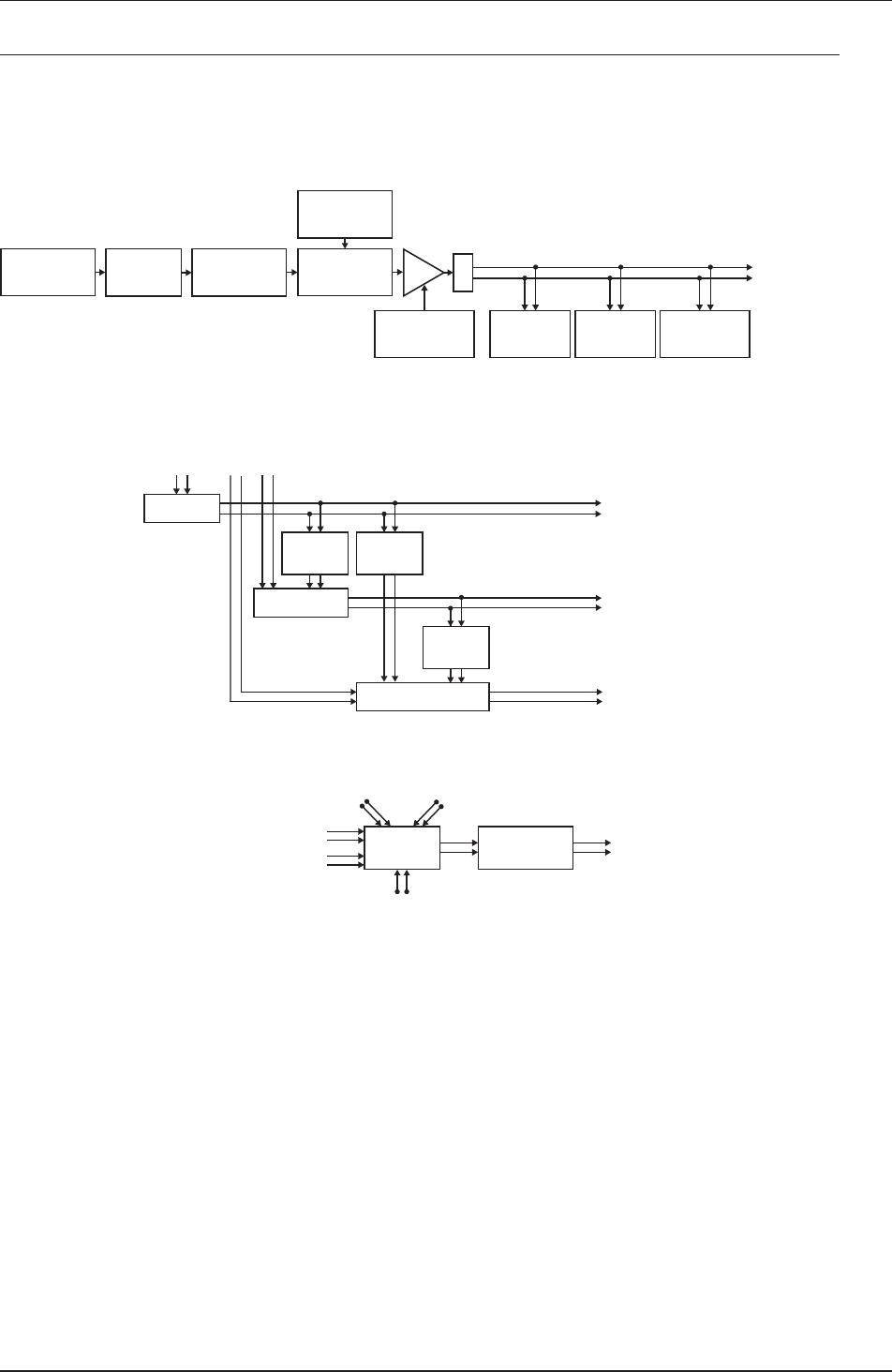
Les illustrations ci-dessous présentent l’architecture sonore du Digitone, avec ses huit voix audio, ses trois
eets de sortie (chorus, delay et reverb) et son eet master (overdrive).
4.1 VOIX AUDIO
AUDIO
ENGINE
OVER-
DRIVE
MULTIMODE
FILTER AMP
BASE-WIDTH
FILTER
FILTER
ENVELOPE
AMP
ENVELOPE
MIXER
RETOURS DE DELAY
DEPUIS LE MOTEUR AUDIO SORTIES L/R
FADE
ENVELOPE
LFO DESTINATION
PAN
DELAY
SEND
REVERB
SEND
VERS TABLE
DE MIXAGE
DELAY
SEND
CHORUS
DELAY
DEPUIS LES SORTIES D’EFFET
RETOURS DE REVERB
CHORUS
SEND
DEPUIS INPUT L/R
MASTER
OVERDRIVE
RETOURS DE CHORUS
REVERB
SEND
REVERB
SEND
REVERB
VERS TABLE
DE MIXAGE
VERS TABLE
DE MIXAGE
VERS TABLE
DE MIXAGE
4.2 EFFETS
AUDIO
ENGINE
OVER-
DRIVE
MULTIMODE
FILTER AMP
BASE-WIDTH
FILTER
FILTER
ENVELOPE
AMP
ENVELOPE
MIXER
RETOURS DE DELAY
DEPUIS LE MOTEUR AUDIO SORTIES L/R
FADE
ENVELOPE
LFO DESTINATION
PAN
DELAY
SEND
REVERB
SEND
VERS TABLE
DE MIXAGE
DELAY
SEND
CHORUS
DELAY
DEPUIS LES SORTIES D’EFFET
RETOURS DE REVERB
CHORUS
SEND
DEPUIS INPUT L/R
MASTER
OVERDRIVE
RETOURS DE CHORUS
REVERB
SEND
REVERB
SEND
REVERB
VERS TABLE
DE MIXAGE
VERS TABLE
DE MIXAGE
VERS TABLE
DE MIXAGE
AUDIO
ENGINE
OVER-
DRIVE
MULTIMODE
FILTER AMP
BASE-WIDTH
FILTER
FILTER
ENVELOPE
AMP
ENVELOPE
MIXER
RETOURS DE DELAY
DEPUIS LE MOTEUR AUDIO
SORTIES L/R
FADE
ENVELOPE
LFO DESTINATION
PAN
DELAY
SEND
REVERB
SEND
VERS TABLE
DE MIXAGE
DELAY
SEND
CHORUS
DELAY
DEPUIS LES SORTIES D’EFFET
RETOURS DE REVERB
CHORUS
SEND
DEPUIS INPUT L/R
MASTER
OVERDRIVE
RETOURS DE CHORUS
REVERB
SEND
REVERB
SEND
REVERB
VERS TABLE
DE MIXAGE
VERS TABLE
DE MIXAGE
VERS TABLE
DE MIXAGE

5. APERÇU DE LA STRUCTURE DES DONNÉES DU DIGITONE
14
5. APERÇU DE LA STRUCTURE DES DONNÉES DU DIGITONE
L’image ci-dessous présente la structure des données du Digitone.
128 PATTERNS
4 SYNTH TRACKS
(par pattern) 4 MIDI TRACKS
(par pattern)
PROJECT
SOUND POOL
128 SOUNDS
+DRIVE
PROJECTS, SOUNDS
5.1 +DRIVE
Le +Drive est une mémoire rémanente capable d’enregistrer jusqu’à 128projets. Le +Drive contient égale-
ment une banque de Sounds +Drive capable d’enregistrer jusqu’à 2048Sounds. Chaque projet a accès à
ces Sounds.
5.2 STRUCTURE DES DONNÉES
5.2.1 PROJET
Un projet contient 128patterns. Le projet enregistre également les paramètres et états généraux. Le
projet actuellement chargé devient l’état de fonctionnement actif du Digitone. De là, il est possible de
modifier les patterns et les Sounds d’un projet. À chaque mise sous tension du Digitone, celui-ci démarre
avec l’état de fonctionnement actif, le projet actif. Les projets sont sauvegardés, chargés et gérés dans
le menu GLOBAL SETTINGS. Pour plus de renseignements, consultez la rubrique «14. MENU GLOBAL
SETTINGS», page 58.
5.2.2 PATTERNS
Les patterns sont le principal conteneur de données du Digitone. Seize patterns sont disponibles pour
chacune des huit banques, soit un total de 128patterns pour chaque projet. Un pattern contient jusqu’à
quatre Sounds (un pour chaque piste de synthé), les données du séquenceur comme les trigs et les
verrous de paramètres. Il contient également les paramètres de la page TRIG et les réglages de BPM,
longueur, swing et signature rythmique. Le pattern contient par ailleurs tous les réglages pour les quatre
pistes MIDI. Pour plus de renseignements, consultez la rubrique «10. SÉQUENCEUR», page 27.
5.2.3 SOUNDS
Un Sound est l’ensemble des paramètres de piste de synthé dans les pages des PARAMETERS SYN1,
SYN2, FLTR, AMP et LFO. Les Sounds peuvent être enregistrés dans le Sound pool du projet actif ou
dans la banque de Sounds du +Drive. Le Sound pool contient jusqu’à 128Sounds et la banque du +Drive
contient jusqu’à 2048Sounds. Vous pouvez utiliser le SOUND MANAGER pour gérer les Sounds. Pour
plus de renseignements, consultez la rubrique «14.2.2 SOUND MANAGER», page 60, «9. PATTERNS
ET SOUNDS», page 23 et «11. PARAMÈTRES DES PISTES DE SYNTHÉ», page 40.
Un Sound importé dans un pattern devient une copie indépendante du Sound sur le +Drive
et n’est plus lié au Sound d’origine du +Drive. Il fait alors partie du pattern.
5.3 À PROPOS DES PISTES

5. APERÇU DE LA STRUCTURE DES DONNÉES DU DIGITONE
15
5.3.1 PISTES DE SYNTHÉ
Le Digitone contient quatre pistes de synthé. Chaque piste de synthé contient un Sound. Le Sound
contient les paramètres des pages des PARAMETERS (SYN1, SYN2, FLTR, AMP et LFO) ainsi que les
paramètres du menu SOUND SETUP et du menu ARPEGGIATOR.
Appuyez sur l’une des touches [TRACK 1–4] pour sélectionner la piste de synthé à modifier.
5.3.2 PISTES MIDI
Le Digitone contient également quatre pistes MIDI. Elles sont utilisées pour contrôler l’équipement ex-
terne MIDI. Chaque piste MIDI peut déclencher un accord de huit notes maximum avec des paramètres
ajustables tels que la vitesse et la longueur, le contrôle du pitch bend et de l’aftertouch ainsi que huit
paramètres de modification du contrôle MIDI librement attribués (CC MIDI). Pour plus de renseigne-
ments, consultez la rubrique «12. PARAMÈTRES DES PISTES MIDI», page 50. Un canal MIDI peut
être attribué à une piste MIDI et plusieurs pistes peuvent partager le même canal. Si plusieurs pistes sont
attribuées au même canal MIDI, la piste possédant le nombre le plus bas est prioritaire en cas de conflits
de paramètre.
Les pistes MIDI fonctionnent presque comme les pistes de synthé. Les verrous de paramètres, la
modulation du LFO et les commandes copier-coller sont disponibles. Chaque piste MIDI est également
dotée des paramètres de micro timing, de longueur de piste indépendante et de signature rythmique. La
principale diérence réside dans le fait que les pistes MIDI ne génèrent aucun sound et que les données
du séquenceur sont transmises via les ports MIDI OUT et USB.
Appuyez sur la touche [MIDI] puis appuyez sur l’une des touches [TRACK 1–4] pour sélectionner la piste
MIDI à modifier.
5.3.3 MODIFICATION DES PISTES
Les six touches [PARAMETER] ouvrent les pages des paramètres à partir desquelles vous pouvez modi-
fier les pistes.
• La page TRIG contient diérents paramètres tels que NOTE, VELOCITY, TRIG CONDITION et
d’autres paramètres en lien avec le trig. Les paramètres de la page TRIG ne sont pas enregistrés en
tant que partie du Sound, mais en tant que partie du pattern.
• La page SYN1 regroupe les paramètres qui contrôlent plusieurs paramètres de la synthèse FM. Pour
les pistes MIDI, cette page contient des paramètres tels que CHANNEL, PROGRAM et AFTER-
TOUCH.
• La page SYN2 contrôle d’autres paramètres de la synthèse FM.
• Sur la page FLTR, vous trouverez les paramètres contrôlant les filtres passe-bande et multimode. Pour
les pistes MIDI, vous trouverez les paramètres de la valeur CC ici.
• La page AMP des pistes de synthé regroupe les paramètres relatifs à l’enveloppe d’amplitude et aux
sorties d’eets. Pour les pistes MIDI, vous trouverez les paramètres de la sélection CC ici.
• Enfin, la page LFO permet d’accéder aux paramètres LFO pour la piste active.
Utilisez les boutons DATA ENTRY de A à H pour modifier les paramètres correspondants. Appuyez sur
un bouton tout en le faisant tourner pour augmenter la valeur du paramètre. Maintenez la touche [PA-
RAMETER] enfoncée pour voir les valeurs de tous les paramètres de cette page. Pour plus de rensei-
gnements, consultez la rubrique «11. PARAMÈTRES DES PISTES DE SYNTHÉ», page 40 et «12.
PARAMÈTRES DES PISTES MIDI», page 50.

6. INTERFACE UTILISATEUR
16
6. INTERFACE UTILISATEUR
L’écran indique toutes les informations nécessaires à l’interaction et à la modification en temps réel sur le
Digitone. Les huit paramètres du bouton DATA ENTRY indiqués varient selon la page de paramètres sélec-
tionnée. Ci-dessous se trouve l’écran de l’interface principale de la page SYN1.
1 2 4
5
7
6
8
3
1. Banque et pattern.
2. Nom du pattern.
3. Transposition du pattern/de la piste.
4. Tempo.
5. Huit paramètres de piste, qui indiquent ce que les boutons DATA ENTRY contrôlent et les valeurs de
leurs paramètres actuels.
6. Algorithme FM (s’ache sur les pages SYN1 et SYN2).
7. Volume de la piste. Utilisez le bouton LEVEL/DATA pour modifier le volume.
8. Numéro de la piste et type de piste. Piste de synthé (SYN) ou piste MIDI (MID).
6.1 NAVIGATION SUR L’ÉCRAN
Utilisez les touches [ARROW] [UP], [DOWN], [LEFT] ou [RIGHT] pour parcourir les menus et les sous-me-
nus.
Le bouton LEVEL/DATA est utilisé pour naviguer rapidement dans les menus et les listes.
La touche [YES] est utilisée pour confirmer, sélectionner, entrer dans les sous-menus et cocher/décocher
les cases.
La touche [NO] est utilisée pour annuler, désélectionner ou revenir en arrière.
Lorsque vous vous trouvez dans un menu ou un sous-menu, la touche [NO] peut être utilisée
pour revenir en arrière, pas à pas, jusqu’à l’écran principal.
6.2 MODIFICATION DES PARAMÈTRES
Les boutons DATA/ENTRY sont utilisés pour modifier les valeurs des paramètres de la piste. La position
des paramètres sur l’écran correspond à l’emplacement physique des boutons sur le panneau avant. Cer-
tains paramètres sur l’écran indiquent le bouton DATA/ENTRY qui commande ce paramètre en particulier.
Par exemple «(E)».
• Vous pouvez augmenter les paramètres en appuyant sur le bouton DATA/ENTRY tout en le tournant.
Cette fonction permet de parcourir plus rapidement la gamme complète de paramètres.
• Appuyez sur le bouton DATA/ENTRY et sur la touche [NO] pour rétablir la valeur par défaut du para-
mètre.
• Appuyez sur la touche [PARAMETER] et sur [PLAY] pour rétablir les valeurs par défaut de tous les para-
mètres de la page des paramètres sélectionnée.
• Maintenez la touche [PARAMETER] enfoncée pour voir les valeurs de tous les paramètres de cette page
de PARAMETERS.
6.2.1 IGNORER LA VALEUR DE PARAMÈTRE
En appuyant sur [FUNC] tout en modifiant certains paramètres, vous permettez aux valeurs des para-
mètres de passer à la position appropriée. Par exemple, le temps du Delay passe de 16 à 32, 64 et 128 et
l’accord du sample passe à l’octave supérieure.

6. INTERFACE UTILISATEUR
17
6.2.2 CONTRÔLE TOTAL
Si vous maintenez la touche [MIDI] enfoncée et que vous modifiez un réglage de paramètre, cette modifi-
cation aecte ce paramètre sur toutes les pistes de synthé du pattern.
6.2.3 COMBINAISONS D’OPTIONS DE LA TOUCHE [FUNC]
La méthode standard d’utilisation de la touche [FUNC] conjointement avec d’autres touches consiste à
maintenir la touche [FUNC] enfoncée et à appuyer en même temps sur la seconde touche. Pour cer-
taines combinaisons de touches, il est également possible d’accéder à un sous-menu en maintenant la
touche [FUNC] enfoncée ainsi que l’autre touche pendant une seconde.
6.3 DÉFILEMENT RAPIDE
Parcourez les menus à l’aide du bouton LEVEL/DATA. Le défilement rapide est possible dans de nombreux
menus. Appuyez sur [FUNC] ainsi que sur les touches [UP] ou [DOWN] pour déplacer le curseur sur la
page du menu.
6.4 FONCTIONS COPIER, EFFACER ET COLLER
Les fonctions Copier, Eacer et Coller sont disponibles dans de nombreux contextes. Appuyez sur [FUNC]
et [RECORD] pour copier. Appuyez sur [FUNC] et [STOP] pour coller. Appuyez sur [FUNC] et [PLAY] pour
eacer. Reproduisez la même combinaison de touches pour annuler les fonctions Coller et Eacer. Pour
savoir quand ces commandes sont disponibles, consultez les diérentes rubriques de ce manuel.
Le presse-papier Copier peut contenir un seul élément à la fois. Lorsque vous eectuez
une fonction Copier, l’élément copié remplace tout élément copié précédemment. Par
exemple, vous ne pouvez pas copier un trig et un pattern en même temps.
6.5 ÉCRAN DE NOMMAGE
La méthode de nommage est identique pour plusieurs situations de nommage qui apparaissent lorsque
vous sauvegardez des Sounds, des projets, etc.
Les flèches [LEFT] et [RIGHT] sont utilisées pour naviguer parmi les caractères. Sélectionnez les carac-
tères en tournant le bouton LEVEL/DATA ou en appuyant sur les flèches [UP] ou [DOWN]. [FUNC] et [NO]
permettent de supprimer les lettres.
6.5.1 MENU DE NOMMAGE CONTEXTUEL
Pour attribuer un nom de façon pratique, ouvrez un menu contextuel indiquant les lettres, symboles et
chires disponibles. Maintenez la touche [FUNC] enfoncée lorsque vous vous trouvez sur l’écran de
nommage pour accéder au menu de NOMMAGE CONTEXTUEL.
Maintenez la touche [FUNC] enfoncée et utilisez les touches [ARROW] pour mettre en surbrillance le
caractère que vous souhaitez insérer. Lorsque vous y êtes, relâchez la touche [FUNC] pour ajouter le
caractère.

6. INTERFACE UTILISATEUR
18
Les fonctions Copier, Coller et Eacer sont disponibles sur l’écran de nommage.
6.6 OVERBRIDGE
USB
Polyphonic Digital Synthesizer
Digitone
La suite logicielle Overbridge permet une intégration parfaite entre le Digitone et le logiciel de la station
audio numérique (DAW) d’un ordinateur.
Lors de l’utilisation d’Overbridge, l’interface utilisateur pour le Digitone apparaît comme une fenêtre de
plug-in dans votre DAW. Accédez, modifiez et automatisez les paramètres de modelage sonore à l’écran.
La fonctionnalité de recherche totale pratique vous permet de retrouver les paramètres de preset de votre
appareil tels que vous les avez laissés, lorsque vous revenez à votre DAW.
Vous trouverez davantage d’informations sur l’utilisation et la disponibilité d’Overbridge sur le site Web
d’Elektron: https://www.elektron.se/overbridge/

7. DÉMARRAGE RAPIDE
19
7. DÉMARRAGE RAPIDE
Ce guide de démarrage rapide vous indique certaines actions de base pour commencer à utiliser le Digi-
tone. Tout d’abord, branchez-le comme indiqué à la rubrique «3.3 CONFIGURATION ET MISE EN ROUTE
DU DIGITONE», page 12.
7.1 LECTURE DES PRESETS D’USINE DES PATTERNS
Vous trouverez un certain nombre de patterns, Sounds et samples prédéfinis dans le Digitone. Suivez les
instructions ci-dessous pour commencer à explorer votre nouvel instrument.
1. Appuyez sur [BANK] puis sur la touche [TRIG 9] pour sélectionner la banque A. L’écran ache
«BANK A: SELECT PTN».
2. Appuyez sur la touche [TRIG 1] pour sélectionner le premier pattern de la banque A.
3. Appuyez sur [PLAY] pour écouter le pattern A01.
4. Appuyez sur [PTN] puis sur la touche [TRIG 2] pour sélectionner le pattern A02. Il démarre lorsque le
pattern A01 est arrivé à la fin. Sélectionnez le pattern A03 en appuyant sur [PTN] puis sur la touche
[TRIG 3] et ainsi de suite.
5. Appuyez sur [STOP] pour arrêter la lecture.
7.2 UTILISATION DES TOUCHES TRIG POUR JOUER LE DIGITONE
Vous pouvez utiliser les touches [TRIG] pour lire le Sound d’une piste de synthé manuellement.
1. Assurez-vous de ne pas être en mode GRID RECORDING ou en mode MUTE.
2. Appuyez sur les touches [TRIG 1–4] pour sélectionner la piste de synthé que vous souhaitez lire ma-
nuellement. Les touches [TRIG] s’allument et créent un pattern lumineux ressemblant à l’octave d’un
clavier de piano. Seules les touches allumées peuvent être lues.
3. Lisez les touches [TRIG]. Le Sound de la piste active est transposé diéremment pour chaque touche
pouvant être lue. Appuyez sur les touches [ARROW] [UP] ou [DOWN] pour transposer le clavier
virtuel à l’octave supérieure ou inférieure.
Pour plus de renseignements, consultez la rubrique «8.5.1 MODE CHROMATIC», page 21.
7.3 CHANGEMENT DES SOUNDS
Chacune des quatre pistes de synthé contient un Sound. Vous pouvez utiliser le SOUND BROWSER (NAVI-
GATEUR DE SOUNDS) pour prévisualiser et charger des Sounds sur les pistes de synthé.
1. Appuyez deux fois sur la touche [TRACK 1–4] pour ouvrir le SOUND BROWSER. Vous pouvez égale-
ment appuyer sur [FUNC] et TRACK LEVEL pour accéder au SOUND BROWSER
2. Le SOUND BROWSER ache une liste de tous les Sounds se trouvant dans la banque de Sounds du
+Drive ou dans le Sound pool. (Vous pouvez appuyer sur [BANK] et [TRIG 9–16] si vous souhaitez
charger un Sound depuis une autre banque de Sounds dans la banque de Sounds du +Drive). Tournez
le bouton TRACK LEVEL ou appuyez sur [UP]/[DOWN] pour parcourir la liste. Vous pouvez prévi-
sualiser un Sound en le mettant en surbrillance dans la liste et utiliser les touches [TRIG] pour jouer
le Sound chromatiquement. Appuyez sur [TRACK NOTE] et [UP]/[DOWN] pour passer à l’octave
supérieure ou inférieure du Sound que vous prévisualisez.
3. Appuyez sur [YES] pour charger le Sound mis en surbrillance.
7.4 UTILISATION DU MODE MUTE
Vous pouvez couper le Sound des pistes du séquenceur dans ce mode. Vous pouvez accéder à toutes les
pistes simultanément.
1. Assurez-vous de lire un pattern.
2. Appuyez sur [FUNC] et [BANK] pour entrer en mode MUTE.
3. Appuyez sur l’une des touches [TRACK] pour couper le Sound de la piste correspondante. Appuyez
de nouveau sur cette touche pour réactiver le Sound. La lumière des touches [TRACK] indique l’état
du Sound. Le Sound des touches éteintes est coupé. Le Sound des touches allumées est activé.
Pour plus de renseignements, consultez la rubrique «8.5.2 MODE MUTE», page 22.

7. DÉMARRAGE RAPIDE
20
7.5 TEMPO
Appuyez sur la touche [TEMPO] pour ouvrir le menu TEMPO à partir duquel vous pouvez modifier le
paramètre BPM. Utilisez le bouton LEVEL/DATA pour modifier le tempo. Appuyez sur le bouton tout en le
tournant pour modifier le tempo de 4BPM. Les touches [ARROW] [UP] ou [DOWN] modifient le tempo
en fractions. Veuillez noter que vous pouvez choisir entre un tempo général ou utiliser un tempo diérent
pour chaque pattern. Appuyez sur [FUNC] et [YES] pour choisir entre les modes de tempo GLOBAL et
PATTERN. Sur l’écran de l’interface principale, vous pouvez également maintenir les touches [ARROW]
[LEFT] ou [RIGHT] enfoncées pour augmenter ou diminuer provisoirement le tempo de 10%. Relâchez la
touche pour revenir au tempo d’origine.
Pour saisir le tempo, maintenez la touche [FUNCTION] enfoncée et tapez à un rythme constant sur la
touche [TEMPO]. Le tempo moyen est calculé après quatre tapotements consécutifs. Si vous continuez de
tapoter, le tempo moyen est mis à jour.
Le recalage du tempo est très pratique lors de la synchronisation manuelle du Digitone sur
une platine ou une source sonore externe. Veuillez noter que vous n’avez pas besoin de vous
trouver dans le menu TEMPO pour recaler le tempo.
7.6 MODIFICATION DES PARAMÈTRES
Chaque piste est dotée de six pages de PARAMETERS. Appuyez sur les touches [PARAMETER] TRIG,
SYN1, SYN2, FLTR, AMP et LFO pour accéder aux diérentes pages de PARAMETERS. Ces paramètres
aectent le Sound et le signal de diérentes façons.
1. Assurez-vous de lire un pattern.
2. Appuyez sur [TRACK 1–4] pour sélectionner l’une des quatre pistes de synthé.
3. Pour modifier, par exemple, la coupure du filtre, appuyez sur la touche [FLTR] pour ouvrir la page
FILTER.
Le paramètre intitulé FREQ modifie la coupure du filtre. Tournez le bouton DATA/ENTRY E pour mo-
difier la valeur du paramètre et écouter le rendu sur le Sound.
Essayez les autres paramètres de la page des PARAMETERS pour explorer les nombreuses possibilités
de modelage sonore.

8. COMMANDES DU DIGITONE
21
8. COMMANDES DU DIGITONE
8.1 TOUCHES TRIG
Les touches [TRIG] ont plusieurs utilisations. Elles permettent notamment de jouer le Sound de la piste de
synthé active chromatiquement (sauf en mode GRID RECORDING ou MUTE). Les touches [TRIG] placent
également les trigs en mode GRID RECORDING. Lorsqu’elles sont enfoncées conjointement aux touches
[PTN] et [BANK], elles permettent de sélectionner des patterns et des banques. Les touches [TRIG] s’allu-
ment pour indiquer la position des trigs ainsi que la banque et le pattern sélectionnés.
8.2 ENCODEURS ROTATIFS
Le MASTER VOLUME est un potentiomètre absolu. Les boutons LEVEL/DATA et DATA ENTRY (avec les-
quels vous définissez diérentes valeurs de paramètres) sont des encodeurs relatifs que vous pouvez tour-
ner autant de fois que vous le souhaitez. En appuyant sur ces encodeurs et en les tournant, vous modifiez
plus rapidement les valeurs associées.
8.3 COMPORTEMENT DES TOUCHES
En tant que groupe, les touches [TRACK] fonctionnent comme des boutons de sélection. Par exemple,
lorsqu’une nouvelle piste est réglée pour être active, la piste précédente est simultanément désactivée.
Vous ne pouvez sélectionner qu’une seule piste à la fois. De même, le groupe composé des cinq touches
[PARAMETER] fonctionne comme des boutons de sélection.
Les touches [FUNC], [PTN] et [BANK] sont toujours utilisées conjointement avec d’autres touches.
8.4 NOTES MIDI
Certaines fonctions peuvent être déclenchées en envoyant les valeurs d’une note MIDI depuis un appareil
MIDI externe (un clavier MIDI ou un ordinateur, par exemple) branché au Digitone via un câble MIDI standard
ou un câble de raccordement USB2.0 A vers B.
Les numéros des notes MIDI de 0 à 127 (correspondent aux notes de C0 à G10, de la première à la onzième
octave de la gamme MIDI) déclenchent le Sound de la piste active.
Les messages de modification du programme MIDI 0–127 sélectionneront le pattern 1–128 (A01–H16) sur le
Digitone. De plus, les messages MIDI CC et NRPN peuvent être envoyés pour contrôler diérents aspects
du Digitone. Pour plus de renseignements, consultez la rubrique «ANNEXE B: EXÉCUTION MIDI», page
80.
8.5 MODES
8.5.1 MODE CHROMATIC
Le mode chromatique est le mode par défaut du Digitone et est toujours actif à moins que le mode GRID
RECORDING ou MUTE ne soit activé. Dans ce mode, vous pouvez lire chromatiquement le Sound de la
piste de synthé active (ou envoyer des notes MIDI si une piste MIDI est active). En mode CHROMATIC,
les touches [TRIG] s’allument et créent un pattern lumineux ressemblant à l’octave d’un clavier de piano.
Seules les touches allumées peuvent être lues. Appuyez sur l’une des touches [TRACK 1–4] pour sélec-
tionner la piste que vous souhaitez lire chromatiquement.
Appuyez sur les touches de trig pour modifier la hauteur chromatique des notes du Sound. La gamme
allant de la touche [TRIG 9] à la touche [TRIG 16] correspond à une octave. La gamme complète des
pistes de synthé et des pistes MIDI s’étend sur onze octaves. Appuyez sur les touches [ARROW] [UP]
ou [DOWN] pour transposer le clavier virtuel à l’octave supérieure ou inférieure.
Les notes déclenchées chromatiquement peuvent être enregistrées sur le séquenceur en mode LIVE
RECORDING. Découvrez comment procéder dans la rubrique «10.2.5 MODE LIVE RECORDING», page
29.
L’état actif du mode CHROMATIC (la partie du clavier chromatique actuellement visible sur les touches
[TRIG]) n’est pas enregistré par pattern, mais reste à l’état sur lequel il a été défini.
Vous pouvez également utiliser un clavier externe ou un contrôleur pour lire chromati-
quement le Sound des pistes actives. Branchez le clavier au Digitone et configurez le
clavier externe et le canal auto MIDI du Digitone (GLOBAL SETTINGS > MIDI CONFIG >
CHANNELS) sur le même canal MIDI. Lisez ensuite les notes sur le clavier externe pour lire
chromatiquement le Sound des pistes actives. Ainsi, vous pouvez lire chromatiquement le
Sound de la piste active, même si le Digitone n’est pas en mode CHROMATIC.

8. COMMANDES DU DIGITONE
22
8.5.2 MODE MUTE
Vous pouvez utiliser le mode MUTE pour couper le sound de l’une des 8pistes du séquenceur. Contraire-
ment au mode CHROMATIC,
peu importe la piste active lorsque vous entrez en mode MUTE. Vous pouvez accéder à toutes les pistes
simultanément. Appuyez sur l’une des touches [TRACK] pour couper le sound de la piste correspon-
dante. Appuyez de nouveau sur cette touche pour réactiver le sound. La couleur des touches [TRACK]
indique le statut Mute des pistes. Le sound des touches éteintes est coupé. Le sound des touches
allumées est activé.
Le Digitone est doté de deux versions diérentes du mode MUTE:
• MODE GLOBAL MUTE En mode GLOBAL MUTE, le sound des pistes est coupé dans tous les
patterns et les touches de trig [TRACK] s’allument en rouge. Si le sound des pistes est coupé en
mode PATTERN MUTE, les pistes s’allument en rouge lorsque le pattern est lu.
Appuyez sur [FUNC] et [BANK] pour entrer en mode GLOBAL MUTE.
Appuyez sur [FUNC] et [BANK] pour quitter le mode GLOBAL MUTE.
• MODE PATTERN MUTE En mode PATTERN MUTE, le sound des pistes est coupé uniquement dans
le pattern actif et les touches de trig [TRACK] s’allument en magenta. Si le sound des pistes est cou-
pé en mode PATTERN MUTE, les touches des pistes s’allument en magenta lorsque le pattern est lu.
Appuyez sur [FUNC] et appuyez deux fois sur [BANK] pour entrer en mode PATTERN MUTE.
Appuyez sur [FUNC] et [BANK] pour quitter le mode PATTERN MUTE.
Les réglages du mode GLOBAL MUTE sont sauvegardés avec le projet. Les réglages du mode PATTERN
MUTE sont sauvegardés avec le projet.
Le sound des pistes qui est coupé à la fois en mode GLOBAL MUTE et PATTERN MUTE est indiqué par
la touche [TRACK] allumée en bleu.
• Vous pouvez également utiliser QUICK MUTE pour désactiver et activer facilement le
sound des pistes du séquenceur. Maintenez la touche [FUNC] enfoncée puis appuyez
sur [TRACK] pour désactiver ou activer le sound des pistes.
• Le Digitone se souvient de la dernière version utilisée du mode MUTE et y accède en
premier lorsque vous appuyez sur [FUNC] et [BANK].

9. PATTERNS ET SOUNDS
23
9. PATTERNS ET SOUNDS
Les patterns sont le principal conteneur de données du Digitone. Seize patterns sont disponibles pour
chacune des huit banques, ce qui signifie que 128patterns sont disponibles pour chaque projet. Un pattern
contient jusqu’à quatre Sounds (un pour chaque piste de synthé), les données du séquenceur comme les
trigs et les verrous de paramètres. Il contient également les paramètres par défaut de la page TRIG et les
réglages de BPM, longueur, swing et signature rythmique. Un pattern contient par ailleurs tous les réglages
pour les quatre pistes MIDI.
Chaque piste de synthé peut contenir un Sound. Un Sound importé du +Drive ou du Sound pool vers un
pattern fait alors partie du pattern actif. Toute modification apportée à un Sound n’aectera donc pas le
Sound enregistré. Cela n’aecte que le Sound du pattern actif. Vous pouvez exporter (et ainsi sauvegar-
der) un Sound du pattern actif vers le +Drive. Pour plus de renseignements, consultez la rubrique «14.2.2
SOUND MANAGER», page 60. Utilisez le SOUND BROWSER pour charger un Sound sur une piste. Pour
plus de renseignements, consultez la rubrique «14.2.1 SOUND BROWSER (NAVIGATEUR DE SOUNDS)»,
page 59.
Lorsque vous importez un Sound dans un pattern, il devient une copie du Sound sur le +Drive.
Le Sound n’est plus lié au Sound d’origine enregistré sur le +Drive. Il fait alors partie du pattern.
Un pattern contient:
• Quatre Sounds de piste de synthé.
• Tous les réglages pour les quatre pistes MIDI.
• Les données du séquenceur comme les trigs et les verrous de paramètres.
• Les réglages de la page des TRIG PARAMETERS et les réglages de BPM, longueur, swing et signature
rythmique.
Un Sound contient:
• Les paramètres des pages de PARAMETERS SYN1, SYN2, FLTR, AMP et LFO pour la piste de synthé.
• Tous les paramètres du menu SOUND SETUP et du menu ARPEGGIATOR.
9.1 BANQUE DE SOUNDS DU +DRIVE ET SOUND POOL
Les Sounds peuvent être chargés dans un pattern depuis la banque de Sounds du +Drive ou le Sound
pool du projet actif. La diérence réside dans le fait que la banque de Sounds du +Drive a une capacité de
2048Sounds, disponibles pour tous les projets, tandis que le Sound pool fait partie d’un projet et est limité
à 128Sounds. Le principal avantage des Sounds chargés sur le Sound pool est la possibilité de les verrouil-
ler. Cette fonction n’est pas disponible pour les Sounds de la banque de Sounds de +Drive. Pour plus de
renseignements, consultez la rubrique «10.10.2 VERROUS DE SOUNDS», page 36.
9.1.1 AJOUT DE SOUNDS AU SOUND POOL
Vous devez d’abord ajouter des Sounds au Sound pool pour pouvoir exécuter les verrous de Sounds.
1. Appuyez sur [FUNC] et [MENU PATTERN] pour ouvrir le menu IMPORT/EXPORT.
2. Sélectionnez MANAGE SOUNDS puis appuyez sur [YES] pour ouvrir le SOUND MANAGER.
3. Sélectionnez les Sounds que vous souhaitez ajouter au Sound pool en les mettant en surbrillance
et en appuyant sur [YES].
4. Appuyez sur [RIGHT] pour ouvrir le menu SOUND OPERATIONS.
5. Sélectionnez COPY TO ... et appuyez sur [YES].
6. Sélectionnez SOUND POOL et appuyez sur [YES].
9.2 LECTURE D’UN SOUND
Appuyez sur les touches [TRIG] pour lire les Sounds des quatre pistes de synthé du pattern actif. Les
touches [TRIG] s’allument brièvement lorsque vous appuyez dessus.
LIRE UN SOUND À L’AIDE D’UN APPAREIL MIDI EXTERNE
Les Sounds peuvent également être lus à l’aide d’un appareil MIDI externe branché au Digitone. Les canaux
MIDI pour chacune des pistes de synthé peuvent être attribués dans le menu MIDI CHANNELS, présenté
dans la rubrique «14.3.3 CHANNELS», page 63. Vous pouvez également utiliser un appareil MIDI ex-
terne pour lire chromatiquement le Sound. Pour plus de renseignements, consultez la rubrique «8.5.1 MODE
CHROMATIC», page 21.

9. PATTERNS ET SOUNDS
24
9.3 MODIFICATION D’UN SOUND
Appuyez sur [TRACK 1–4] pour sélectionner la piste dont souhaitez modifier le Sound. Toute modification
apportée à un Sound est enregistrée comme faisant partie du pattern actif.
Réglez le NIVEAU DE LA PISTE de la piste de synthé active à l’aide du bouton LEVEL/DATA.
Modifiez un Sound en réglant les paramètres des pages des PARAMETERS. Appuyez sur les touches de la
page [PARAMETER] pour accéder aux pages des PARAMETERS. Utilisez les boutons DATA ENTRY A à H
pour modifier les paramètres. Pour plus de renseignements, consultez la rubrique «11. PARAMÈTRES DES
PISTES DE SYNTHÉ», page 40.
Si vous souhaitez importer (sauvegarder) un Sound particulier avec tous ses paramètres actuels, utilisez le
SOUND MANAGER. Pour plus de renseignements, consultez la rubrique «14.2.2 SOUND MANAGER», page
60.
Le Sound finalisé, avec tous ses paramètres, peut être copié sur une autre piste. Appuyez sur [TRK 1–4] et
[RECORD] puis appuyez sur [TRK 1–4] et [STOP] pour coller le Sound dans la piste sélectionnée.
9.4 MENU DE SOUND SETUP
Appuyez sur [FUNC] et [TRIG PARAMETERS] pour ouvrir le menu SOUND SETUP. Ici, vous pouvez définir
un certain nombre de paramètres liés au Sound. Utilisez les flèches [UP] et [DOWN] pour naviguer parmi
les options. Appuyez sur [YES] pour confirmer votre choix. Appuyez sur [NO] pour quitter le menu.
9.4.1 KEY SCALING A
Key scaling définit la mesure dans laquelle la sortie de modulation depuis l’opérateur A est aectée par
la note que vous jouez sur le clavier. Si vous définissez le key scaling sur 0, le niveau de modulation est
le même pour toutes les touches. Un réglage supérieur diminue de plus en plus le niveau de modulation
à mesure que vous jouez plus fort sur le clavier. Un niveau de modulation inférieur diminue la complexité
du ton dans les hautes fréquences, ce qui est un comportement normal pour un grand nombre d’instru-
ments acoustiques.
9.4.2 KEY SCALING B1
Identique à KEY SCALING A, mais pour l’opérateur B1.
9.4.3 KEY SCALING B2
Identique à KEY SCALING A, mais pour l’opérateur B2.
9.4.4 FILTER KEYTRACK
Keytrack permet à la fréquence de coupure du filtre multimode de suivre le pitch du Sound. Un réglage
de 100 permet au filtre de suivre la fréquence de l’oscillateur par intervalles de note (0–100).
9.4.5 VELOCITY TO VOL
Permet de sélectionner la mesure dans laquelle la vitesse MIDI aecte le volume lorsque le Sound est
joué depuis un clavier MIDI.
OFF indique que la vitesse n’aecte pas le volume du Sound.
LOG applique une courbe de vitesse logarithmique. La diérence de volume est plus grande entre les
pressions douces exercées sur le clavier qu’entre les pressions plus fortes.
LIN applique une courbe de vitesse linéaire. La diérence de volume entre les pressions exercées sur
le clavier correspond de façon linéaire à la force appliquée.
EXP applique une courbe de vitesse exponentielle. La diérence de volume est plus grande entre les
pressions fortes exercées sur le clavier qu’entre les pressions plus douces.

9. PATTERNS ET SOUNDS
25
9.4.6 PITCH BEND DEPTH
Permet de définir la mesure dans laquelle les données du pitch bend provenant de l’appareil MIDI externe
aectent le Digitone.
9.4.7 OCTAVE
Définit l’octave de base du sound. Ce réglage facilite la lecture du Sound à l’octave «appropriée» sur le
clavier du Digitone. Il rend également le verrouillage du Sound plus pratique puisque vous pouvez contrô-
ler le réglage de l’octave sur le Sound et réduire le besoin de transposition des notes du séquenceur afin
de permettre à deux Sounds ou plus de s’harmoniser.
9.4.8 PITCH BEND
Cette fonction permet d’ouvrir un menu à partir duquel vous pouvez attribuer jusqu’à quatre paramètres
de la page des PARAMETERS au pitch bend. Le pitch bend provenant du MIDI entrant envoyé au Digi-
tone depuis des appareils externes aecte les paramètres attribués. Appuyez sur [YES] pour ouvrir ce
menu.
Vous pouvez sélectionner les paramètres depuis les pages des PARAMETERS SYN1, SYN2, FLTR, AMP
et LFO. Tournez les boutons DATA ENTRY A à D pour sélectionner les paramètres de piste que vous
souhaitez attribuer. Appuyez sur [YES] pour confirmer le choix. Puis utilisez les boutons DATA ENTRY
E à H pour définir la profondeur de la modulation des quatre paramètres de piste. La profondeur est un
oset de la valeur du paramètre de piste d’origine.
9.4.9 VELOCITY MOD
Cette fonction permet d’ouvrir un menu à partir duquel vous pouvez attribuer jusqu’à quatre paramètres
de la page des PARAMETERS au paramètre de vitesse. Le paramètre VEL sur le menu TRIG et la vitesse
des notes MIDI entrantes envoyées au Digitone depuis des appareils externes aectent les paramètres
attribués. Appuyez sur [YES] pour ouvrir ce menu. La configuration des paramètres fonctionne de la
même façon que pour le PITCH BEND.
9.4.10 MOD WHEEL
Cette fonction permet d’ouvrir un menu à partir duquel vous pouvez attribuer jusqu’à quatre paramètres
de la page des PARAMETERS à la commande mod wheel MIDI (CC #1). Appuyez sur [YES] pour ouvrir
ce menu. La configuration des paramètres fonctionne de la même façon que pour le PITCH BEND.
9.4.11 BREATH CONTROLLER
Cette fonction permet d’ouvrir un menu à partir duquel vous pouvez attribuer jusqu’à quatre paramètres
de la page des PARAMETERS à la commande breath controller MIDI (CC #2). Appuyez sur [YES] pour
ouvrir ce menu. La configuration des paramètres fonctionne de la même façon que pour le PITCH BEND.
9.4.12 AFTERTOUCH
Cette fonction permet d’ouvrir un menu à partir duquel vous pouvez attribuer jusqu’à quatre paramètres
de la page des PARAMETERS à la commande aftertouch MIDI. Appuyez sur [YES] pour ouvrir ce menu.
La configuration des paramètres fonctionne de la même façon que pour le PITCH BEND.
9.5 MENU ARPEGGIATOR
Le menu ARPEGGIATOR contrôle l’arpégiateur des Sounds. Les réglages de l’arpégiateur font partie du
sound et sont sauvegardés avec le sound. L’arpégiateur n’est pas disponible pour les pistes MIDI. Appuyez
sur [FUNC] et [SYN1] pour ouvrir le menu ARPEGGIATOR. Appuyez sur la touche [TRACK 1–4] pour sé-
lectionner le sound dont l’arpégiateur est modifié. Appuyez sur [FUNC] et [TRACK NOTE] pour activer et
désactiver l’ARPÉGIATEUR.

9. PATTERNS ET SOUNDS
26
9.5.1 MODE
Permet d’activer l’arpégiateur et de contrôler la façon dont les notes arpégées sont triées.
OFF désactive l’arpégiateur.
TRUE joue les notes dans l’ordre dans lequel elles sont saisies.
UP joue les notes dans l’ordre croissant, de la note la plus grave à la plus aiguë, sur une base par
octave.
DOWN joue les notes dans l’ordre décroissant, de la note la plus aiguë à la plus grave, sur une base
par octave.
CYCL joue d’abord les notes dans l’ordre croissant puis dans l’ordre décroissant.
9.5.2 SPD
Speed définit la vitesse de l’arpégiateur. Il est synchronisé avec le BPM du projet (1/1–1/96).
9.5.3 RNG
Range définit la plage d’octave de l’arpégiateur. À la fin de chaque cycle de l’arpégiateur, les notes arpé-
gées sont transposées à l’octave supérieure. Lorsque les notes ont atteint l’oset de l’octave spécifié par
le paramètre RNG, les notes reprennent leur valeur initiale. De là, la transposition à l’octave est redémar-
rée.
9.5.4 LEN
Length contrôle la longueur des notes arpégées.
9.5.5 ARP LENGTH
Tournez le bouton DATA ENTRY F pour choisir la longueur de l’arpège. La longueur maximale est de
16pas de séquenceur.
9.5.6 OFFSET
Oset permet de sélectionner la valeur d’oset (note) du pas de l’arpégiateur choisi en demi-tons.
L’oset provient du trig de notes d’origine. Les paramètres TRK KEY SCALE et TRK KEY NOTE qui se
trouvent dans le menu CONFIGURATION DES NOTES aectent la valeur des notes arpégées.
1. Appuyez sur [LEFT] ou [RIGHT] pour sélectionner le pas d’arpégiateur à décaler.
2. Utilisez le bouton DATA ENTRY E pour définir l’oset.
3. Appuyez sur [DOWN] pour désactiver un pas d’arpégiateur. Appuyez sur [UP] pour activer un pas
d’arpégiateur qui a été désactivé.

10. SÉQUENCEUR
27
10. SÉQUENCEUR
Le séquenceur enregistre les informations dans les patterns. Un pattern contrôle la lecture des pistes de
synthé, des pistes MIDI et diérents aspects des pistes propres aux patterns. Chacune des huit banques,
de A à H, contient 16patterns, ce qui signifie que 128patterns sont disponibles pour chaque projet. Pour
plus de renseignements, consultez la rubrique «10.7 MENU PATTERN», page 32.
Un pattern contient:
• Les paramètres de la page TRIG (note fondamentale, vitesse, longueur, etc.).
• Les paramètres des pages SYN1, SYN2, FLTR, AMP et LFO.
• Les paramètres des pages CHORUS, DELAY, REVERB et MASTER.
• Les paramètres de quantification.
• Les trigs de notes pour toutes les pistes.
• Les trigs de verrous pour toutes les pistes.
• Verrous de Sounds
• Les verrous de paramètres.
• La longueur et la signature rythmique des pistes.
10.1 UTILISATIONS DE BASE DES PATTERNS
Le Digitone peut basculer sans problème entre les patterns. Cette capacité, ajoutée à celle d’enchaîner des
patterns, est une fonction pratique pour des improvisations en direct. Pour plus de renseignements, consul-
tez la rubrique «10.11 CHAÎNES», page 38.
10.1.1 SÉLECTION D’UNE BANQUE ET D’UN PATTERN
Appuyez sur [BANK] puis sur [TRIG 9-16] pour sélectionner une banque. Appuyez ensuite sur [TRIG
1-16] pour sélectionner un pattern. Appuyez sur [PTN] puis sur [TRIG 1-16] pour sélectionner un nouveau
pattern dans la banque actuelle. Lorsque vous appuyez sur [BANK] ou sur [PTN] vous devez choisir une
banque ou un pattern dans les quatre secondes pour que la modification prenne eet. Un message à
l’écran indique le délai de quatre secondes. Appuyez sur [PTN], [BANK] ou [NO] pour quitter le pattern
ou la banque sélectionné(e).
Les touches blanches [TRIG] indiquent les emplacements du pattern contenant des données. Une
touche [TRIG] rouge indique le pattern actuellement actif. Les touches [TRIG] des patterns vides sont
éteintes.
Lorsqu’un pattern est joué et qu’un nouveau pattern est sélectionné, l’emplacement du nouveau pattern
clignote dans le coin supérieur gauche de l’écran. Une fois que le dernier pas du pattern a été joué, le
nouveau pattern démarre et l’emplacement du pattern cesse de clignoter.
• Les patterns peuvent être modifiés pendant que le séquenceur est en cours d’exécu-
tion.
• Les patterns peuvent être modifiés et placés en file d’attente en envoyant des messages
de modification du programme.
10.1.2 CONTRÔLE D’UN PATTERN
Appuyez sur [PLAY] pour commencer la lecture du pattern. Appuyez sur [STOP] pour arrêter la lecture.
Lorsque le pattern est lu, appuyez sur [PLAY] pour l’interrompre. Lorsqu’un pattern est interrompu, ap-
puyez sur [PLAY] pour reprendre la lecture. Le son est coupé, mais les eets tels que le Delay continuent
jusqu’à ce que les répétitions concernées s’estompent. Appuyez rapidement sur [STOP] deux fois pour
arrêter la lecture de toutes les pistes et le fondu sortant des eets de sortie.
Les LED <PATTERN PAGE> indiquent si un pattern contient plus de 16pas de séquenceur. Lorsque la
LED <PATTERN PAGE> clignote, cela indique la page de pattern actuellement active lorsqu’un pattern
est joué.
10.1.3 TEMPO D’UN PATTERN
Le tempo est défini dans le menu TEMPO. Appuyez sur [TEMPO] pour ouvrir ce menu. Pour plus de
renseignements, consultez la rubrique «7.5 TEMPO», page 20.
10.2 CRÉATION ET MODIFICATION D’UN PATTERN
Le Digitone possède deux modes d’entrée principaux lors de la modification ou de la création d’un pattern:
le mode GRID RECORDING et le mode LIVE RECORDING.

10. SÉQUENCEUR
28
10.2.1 TYPES DE TRIGS
Un trig est un événement de séquenceur que vous pouvez placer lorsque vous souhaitez que le séquen-
ceur eectue une action sur le Digitone. Il existe deux types de trigs dans les deux modes d’enregistre-
ment: trigs de notes et trigs de verrous.
• Les trigs de notes déclenchent des notes sur les pistes de synthé et les pistes MIDI.
• Les trigs de verrous déclenchent des verrous de paramètres, mais sans déclencher de notes.
Les touches [TRIG] rouges indiquent les trigs de notes et les touches [TRIG] jaunes indiquent les trigs
de verrous. Les touches [TRIG] éteintes indiquent les pas ne contenant aucun trig. Vous trouverez
davantage d’informations sur les verrous de paramètres dans la rubrique «10.10.1 VERROUS DE PARA-
MÈTRES», page 35. Les deux types de trigs sont ajoutés diéremment dans le séquenceur, selon
que le mode GRID RECORDING ou LIVE RECORDING est activé.
10.2.2 MODE GRID RECORDING
L’enregistrement en grille GRID RECORDING est une méthode de composition dans laquelle des trigs
sont ajoutés à l’aide des touches [TRIG].
1. Appuyez sur [TRACK 1–4] pour sélectionner la piste à laquelle vous souhaitez ajouter des trigs.
Une touche [TRACK] verte indique la piste active.
2. Appuyez sur [RECORD] pour entrer en mode GRID RECORDING. La touche [RECORD] s’allume en
rouge pour indiquer que le mode GRID RECORDING est activé.
3. Utilisez les touches [TRIG] pour placer des trigs de notes sur le séquenceur. La valeur des notes
de trigs est la valeur spécifiée par le paramètre ROOT dans la page des TRIG PARAMETERS. Pour
plus de renseignements, consultez la rubrique «11.2.1 ROOT», page 40.
Pour ajouter un trig de verrou, appuyez sur les touches [FUNCTION] et [TRIG]. Vous pouvez saisir
des trigs de verrous sur n’importe quel pas de séquenceur, y compris ceux contenant des trigs de
notes.
Appuyez sur la touche [TRIG] de l’un des trigs saisis précédemment si vous souhaitez supprimer le
trig. Pour modifier le trig, et non le supprimer, maintenez la touche [TRIG] d’un trig enfoncée un peu
plus longtemps.
4. Sélectionnez une autre piste et ajoutez des trigs de notes et des trigs de verrous. Répétez la procé-
dure pour toutes les pistes que vous souhaitez utiliser.
5. Appuyez sur [PLAY] pour lire la séquence.
• Ajoutez le micro timing à un trig de note en maintenant la touche [TRIG] enfoncée puis
en appuyant sur les touches [LEFT]/[RIGHT]. Pour plus de renseignements, consultez
la rubrique «10.6 MENU MICRO TIMING» on page 32.
• Si le pattern contient plus de 16pas, sélectionnez la page du pattern que vous souhaitez
modifier en appuyant sur la touche [PAGE]. Une LED <PATTERN PAGE> entièrement
allumée indique la page du pattern actif.
• Tous les trigs d’une piste peuvent être déplacés vers l’avant ou vers l’arrière sur le sé-
quenceur. En mode GRID RECORDING, maintenez la touche [FUNC] enfoncée tout en
appuyant sur les flèches [LEFT] ou [RIGHT] pour déplacer le trig.
10.2.3 GRID RECORDING À L’AIDE DE LA MÉTHODE TRACK NOTE
Il s’agit d’une autre façon de saisir des trigs de notes en mode GRID RECORDING vous permettant de
mieux contrôler les valeurs des notes que vous souhaitez ajouter à un pas spécifique du séquenceur.
1. Appuyez sur [TRACK 1–4] pour sélectionner la piste à laquelle vous souhaitez ajouter des trigs de
notes et des notes supplémentaires. Une touche [TRACK] verte indique la piste active.

10. SÉQUENCEUR
29
2. Appuyez sur [RECORD] pour entrer en mode GRID RECORDING. La touche [RECORD] s’allume en
rouge pour indiquer que le mode GRID RECORDING est activé.
3. Appuyez sur la touche [TRIG] jusqu’où vous souhaitez ajouter ou supprimer des notes et sur
[TRACK NOTE] . Un clavier graphique apparaît à l’écran, sur lequel vous pouvez voir toutes les
notes sur le pas du séquenceur choisi. Une touche avec un point sur le clavier à l’écran indique les
notes ajoutées.
4. Appuyez sur les touches [TRIG] pour ajouter des notes avec la valeur de note correspondante. Ap-
puyez sur la touche [TRIG] de la note saisie précédemment si vous souhaitez supprimer cette note.
5. Appuyez sur [YES] pour saisir les modifications puis quitter. Appuyez sur [NO] si vous souhaitez
quitter sans apporter de modifications.
10.2.4 GRID RECORDING À L’AIDE DE LA MÉTHODE QUICK NOTE
Il s’agit d’une autre façon de saisir des trigs de notes en mode GRID RECORDING vous permettant de
mieux contrôler les valeurs des notes que vous souhaitez ajouter à un pas spécifique du séquenceur.
1. Appuyez sur [TRACK 1–4] pour sélectionner la piste à laquelle vous souhaitez ajouter des trigs de
notes et des notes supplémentaires. Une touche [TRACK] verte indique la piste active.
2. Appuyez sur [RECORD] pour entrer en mode GRID RECORDING. La touche [RECORD] s’allume en
rouge pour indiquer que le mode GRID RECORDING est activé.
3. Maintenez la touche [TRIG] enfoncée (jusqu’à l’étape8 de la procédure) jusqu’où vous souhaitez
ajouter, ajuster ou supprimer des notes puis appuyez sur la touche [UP] ou [DOWN]. Un mini clavier
graphique apparaît en haut de l’écran. Le chire le plus à gauche correspond à la note active. Le
chire entre parenthèses indique le nombre de notes sur le pas du séquenceur. Ensuite se trouve
la valeur de la note active. Une touche remplie sur le clavier à l’écran indique la note active et les
autres notes sont indiquées avec des points.
4. Utilisez les touches [UP] et [DOWN] pour ajuster la valeur de la note. Maintenez la touche [FUNC-
TION] enfoncée puis appuyez sur la touche [UP] ou [DOWN] pour ajuster le pitch à l’octave supé-
rieure ou inférieure.
5. Appuyez sur [YES] pour saisir une nouvelle note. Puis utilisez à nouveau les touches [UP] et
[DOWN] pour déplacer la note ajoutée vers la valeur de note souhaitée.
6. Utilisez les touches [LEFT] et [RIGHT] pour naviguer jusqu’à une note précédemment ajoutée puis
appuyez sur [UP] ou [DOWN] pour déplacer la note. La note1 est la note fondamentale. Les autres
notes sont des osets de la note fondamentale. Si vous ajustez la valeur de la note fondamentale,
les autres notes se déplacent avec elle.
7. Appuyez sur [NO] si vous souhaitez supprimer une note déjà ajoutée.
8. Relâchez la touche [TRIG] pour une modification de note rapide.
10.2.5 MODE LIVE RECORDING
Le mode LIVE RECORDING est la seconde méthode d’ajout de trigs aux pistes. Dans ce mode d’enre-
gistrement, les touches [TRIG] sont lues en temps réel afin d’ajouter des trigs aux pistes. Vous pouvez
également tourner les boutons DATA ENTRY pour saisir les verrous de paramètres en temps réel. La
saisie de trigs en mode LIVE RECORDING peut, ou non, être quantifiée automatiquement. Utilisez les
réglages du menu QUANTIZE pour quantifier les trigs non quantifiés après leur enregistrement. Pour plus
de renseignements, consultez la rubrique «10.7.1 QUANTIZE», page 32.
1. Appuyez sur [TRACK 1–4] pour sélectionner la piste à laquelle vous souhaitez ajouter des trigs.
Une touche [TRACK] verte indique la piste active.

10. SÉQUENCEUR
30
2. Maintenez la touche [RECORD] enfoncée puis appuyez sur [PLAY] pour entrer en mode LIVE
RECORDING. Pour activer/désactiver la quantification automatique du LIVE RECORDING, appuyez
rapidement deux fois sur [PLAY] tout en maintenant la touche [RECORD] enfoncée. Le séquen-
ceur commence à jouer et la touche [RECORD] se met à clignoter en rouge.
3. Appuyez sur la touche [TRIG] pour saisir des trigs en temps réel. Lorsque la touche [TRIG] est
enfoncée, cela détermine la valeur du pitch du trig de la note. Le séquenceur enregistre également
toutes les modifications apportées aux réglages de la page des PARAMETERS lorsque vous tour-
nez les boutons DATA ENTRY en tant que verrous de paramètres et ajoute des trigs de verrous en
conséquence.
4. Appuyez sur [PLAY] pour quitter le mode LIVE RECORDING pendant que le séquenceur joue. Le
mode GRID RECORDING est activé si vous appuyez sur [RECORD] lorsque le mode LIVE RECOR-
DING est activé.
5. Appuyez sur [STOP] pour arrêter l’enregistrement et la lecture du séquenceur.
Appuyez sur [PLAY] pour quitter le mode LIVE RECORDING pendant que le séquenceur joue.
• Vous pouvez utiliser un contrôleur MIDI externe tel qu’un clavier pour saisir les données
NOTE, TRIG VELOCITY et TRIG LENGTH lorsque vous êtes en mode LIVE RECOR-
DING. Il sut de jouer les notes sur le clavier et le séquenceur les enregistre. Vous
pouvez ajouter un accord de huit notes maximum à chaque trig. La première note définit
la valeur TRIG VELOCITY pour toutes les notes du trig. La dernière note jouée définit la
valeur TRIG LENGTH pour toutes les notes du trig.
Si vous utilisez un contrôleur MIDI externe pour enregistrer sur les pistes MIDI du Digi-
tone, le séquenceur reçoit des données sur le canal auto MIDI et enregistre sur la piste
active. Pour plus de renseignements, consultez la rubrique «14.3.3 CHANNELS» on page
63.
10.3 PARAMÈTRES TRIG
Définissez les actions exécutées lorsque le séquenceur déclenche une note dans la page des TRIG
PARAMETERS. Appuyez sur la touche [TRIG] pour accéder au menu. Modifiez les réglages à l’aide des
boutons DATA ENTRY. Ces réglages généraux aectent les trigs de notes placés sur le séquenceur. À
n’importe quel pas du pattern, vous pouvez verrouiller les trigs sur d’autres paramètres en maintenant une
touche [TRIG] enfoncée puis en changeant le paramètre. Pour plus de renseignements, consultez la ru-
brique «11.2 PAGE1 DES PARAMÈTRES TRIG», page 30.
10.4 MENU TRACK NOTE
Appuyez sur [TRACK NOTE] pour ouvrir le menu TRACK NOTE. Vous obtiendrez une vue graphique
du clavier du Digitone et verrez les notes jouées par les touches [TRIG]. Appuyez sur [UP]/[DOWN] pour
transposer le clavier à l’octave supérieure ou inférieure. Dans ce menu, vous pouvez également définir dif-
férentes échelles musicales, autoriser les accords et transposer les pistes. Appuyez sur la touche [TRACK
1–4] pour sélectionner la piste à modifier. Utilisez les boutons DATA ENTRY pour modifier les paramètres.
Appuyez sur [NO] pour quitter le menu. Les paramètres de note de piste sont enregistrés dans le pattern
actif.
KB SCALE définit l’échelle des pistes. Cela s’eectue en limitant les touches pouvant être lues sur le
clavier du Digitone et depuis les appareils MIDI externes qui envoient sur le canal Auto du Digitone
(Chromatique, Ionien (majeur), Dorien, Phrygien, Lydien, Mixolydien, Aeolien (mineur), Locrien).
SCALE KEY définit la touche pour l’échelle choisie.
KB CHORD ajoute un accord de trois notes aux réglages KB SCALE et SCALE KEY lorsque vous ap-
puyez sur une touche sur le clavier du Digitone (OFF, ON). Si vous définissez KB SCALE sur CHROMA-
TIC vous devez choisir parmi diérents accords (MAJ, MIN, 7TH, MIN7, MAJ7, DIM, DIM7).

10. SÉQUENCEUR
31
TRANSP. TRACK transpose la piste par demi-tons supérieurs ou inférieurs. Ce paramètre ajoute une
valeur oset et la valeur actuelle de la note dans le séquenceur ne change pas. Utilisez le bouton DATA
ENTRY D pour modifier le réglage puis appuyez sur [YES] pour confirmer le réglage. Vous pouvez égale-
ment utiliser la transposition DIRECTE DES PISTES pour transposer une piste. Pour plus de renseigne-
ments, consultez la rubrique «10.10.8 TRANSPOSITION DIRECTE DES PISTES», page 38. (-36–+36)
• Si vous appuyez sur [TRACK NOTE] lorsque vous êtes en mode GRID RECORDING, vous
quittez le mode GRID RECORDING. Si vous appuyez sur [RECORD] lorsque vous êtes
dans le menu TRACK NOTE, vous quittez le menu et entrez en mode GRID RECORDING.
• Vous pouvez copier les paramètres du menu TRACK NOTE et les coller sur une autre
piste. Dans le menu TRACK NOTE appuyez sur [FUNC] et [RECORD] pour copier les
paramètres. Modifiez la piste et ouvrez le menu TRACK NOTE puis appuyez sur [FUNC] et
[STOP] pour coller les paramètres.
10.5 MENU VOICE
Appuyez sur [VOICE] pour ouvrir le menu VOICE à partir duquel vous pouvez gérer l’attribution des huit
voix du Digitone. Dans ce menu, vous pouvez également ajuster l’unisson et le «voice stealing». Appuyez
sur la touche [TRACK 1–4] pour sélectionner la piste à modifier. Dans le coin supérieur gauche de l’écran
s’ache la piste sélectionnée. Un point à côté du numéro de la piste indique que le sound est en mono. Pour
plus de renseignements, consultez la rubrique «9.4 MENU DE SOUND SETUP», page 24. Utilisez les
boutons DATA ENTRY pour modifier les paramètres. Appuyez sur [NO] pour quitter le menu. Les para-
mètres de voix sont enregistrés dans le pattern actif.
VOICE STEALING Le Digitone possède une polyphonie à 8voix. VOICE STEALING définit les règles
relatives aux voix attribuées (quelle voix est prise lorsque vous jouez une nouvelle note) lorsque vous
utilisez plus de huit voix en même temps. Appuyez sur [LEFT]/[RIGHT] pour sélectionner le mode Voice
stealing.
CYCLE La première note jouée est la première attribuée.
TRACK Priorité de piste. Les notes jouées sur la piste1 sont prioritaires par rapport aux notes jouées
sur les pistes2, 3 et 4. Les notes de la piste2 sont prioritaires par rapport aux pistes3 et 4 et les
notes de la piste3 par rapport à la piste4.
LOW La note la plus grave est attribuée en premier
HIGH La note la plus aiguë est attribuée en premier.
LOCKED VOICES Définit le nombre de voix (1 à 8) que vous souhaitez verrouiller sur une piste spéci-
fique. Une voix verrouillée ne peut pas être utilisée ni attribuée par une autre piste. Si vous verrouillez des
voix sur une piste, la piste ne peut pas utiliser d’autres voix que celles verrouillées sur la piste. Le premier
chire indique le nombre de voix verrouillées sur la piste. Le chire entre parenthèses indique le nombre
de voix non verrouillées restantes. Si vous définissez le paramètre sur D (dynamique), l’une des voix dis-
ponibles sera utilisée pour jouer le Sound.
UNISON Permet d’ajouter plusieurs voix pour jouer la même note. Le paramètre définit le nombre de voix
jouées pour chaque note. Si l’unisson est impossible en raison de voix verrouillées sur d’autres pistes, ce
paramètre est grisé et indisponible.
[FUNC] et [VOICE] active ou désactive l’unisson. [VOICE] clignote si l’unisson est im-
possible en raison des voix verrouillées sur d’autres pistes.
UNISON SPREAD Permet d’ajouter du panoramique et du désaccord aux voix à l’unisson.
LAYER Permet de déclencher deux pistes minimum avec la même note depuis le séquenceur ou le
clavier. Par exemple, si, sur la piste1, vous choisissez que LAYER aecte la piste2, chaque note que vous
jouez sur la piste1 est également jouée sur la piste2, jouant de façon ecace deux Sounds en même

10. SÉQUENCEUR
32
temps. Les pistes qui sont hiérarchisées sur la piste active sont représentées par des carrées remplis sur
la représentation des paramètres à l’écran.
Vous pouvez copier les paramètres du menu VOICE et les coller sur un autre pattern. Dans
le menu VOICE, appuyez sur [FUNC] et [RECORD] pour copier les paramètres. Modifiez le
pattern et ouvrez le menu VOICE puis appuyez sur [FUNC] et [STOP] pour coller les para-
mètres.
10.6 MENU MICRO TIMING
Ici, vous pouvez ajouter le micro timing à un trig de note, en le plaçant en avant ou en arrière du temps. Vous
pouvez personnaliser le micro timing sur l’un des pas du séquenceur à la fois sur les pistes de synthé et
MIDI. En mode GRID RECORDING, maintenez une ou plusieurs touches [TRIG] enfoncées puis appuyez
sur [LEFT]/[RIGHT] pour accéder au menu contextuel Micro timing qui indique le décalage pour le/les
pas choisi(s) du séquenceur sur la piste active. Pour quitter le menu Micro timing, relâchez la/les touche(s)
[TRIG]. Les paramètres du micro timing sont enregistrés dans le pattern actif
MICRO TIMING Appuyez sur les touches [LEFT]/[RIGHT] pour régler le décalage.
10.7 MENU PATTERN
Utilisez le menu PATTERN pour gérer les patterns. Appuyez sur [MENU PATTERN] pour ouvrir ce menu.
Utilisez les flèches [UP] et [DOWN] pour naviguer parmi les options. Appuyez sur [YES] pour confirmer
votre choix. Appuyez sur [NO] pour quitter le menu.
10.7.1 QUANTIZE
Aecte tous les trigs en temps micro des pistes des séquenceurs. Modifiez les paramètres à l’aide du
bouton DATA ENTRY E et F.
TRK. aecte tous les trigs en temps micro de la piste active en temps réel. Plus la valeur est quantifiée,
plus les trigs en temps micro sont quantifiés. Appuyez sur la touche [TRACK 1–4] pour sélectionner la
piste à quantifier (0–127).
GLOBAL aecte tous les trigs en temps micro de toutes les pistes en temps réel. Plus la valeur est
quantifiée, plus les trigs en temps micro sont quantifiés. (0–127).
Appuyez sur [FUNC] et [YES] pour appliquer la quantification au pattern. Appuyez sur [NO] pour quitter
le menu.

10. SÉQUENCEUR
33
10.7.2 RENAME
Permet d’ouvrir un écran de NOMMAGE à partir duquel vous pouvez renommer le pattern sélectionné.
10.7.3 CLEAR
WHOLE PATTERN permet d’eacer les données de séquenceur et de Sounds du pattern actif. Une in-
vite apparaît une fois que vous avez sélectionné cette option. Appuyez sur [YES] pour eacer ou [NO]
pour annuler l’action. Veuillez noter que les informations sur le pattern ne sont jamais définitivement
perdues tant que le pattern est sauvegardé dans le même slot.
SOUNDS DATA permet d’eacer les quatre Sounds des patterns actifs. Toutes les données du
séquenceur restent inchangées. Une invite apparaît une fois que vous avez sélectionné cette option.
Appuyez sur [YES] pour eacer ou [NO] pour annuler l’action. Veuillez noter que les informations sur
le pattern ne sont jamais perdues définitivement tant que le pattern est sauvegardé dans le même slot
à partir duquel vous l’avez chargé.
SEQUENCE DATA permet d’eacer les données du séquenceur du pattern actif. Tous les Sounds
restent inchangés. Une invite apparaît une fois que vous avez sélectionné cette option. Appuyez sur
[YES] pour eacer ou [NO] pour annuler l’action. Veuillez noter que les informations sur le séquen-
ceur ne sont jamais perdues définitivement tant que le pattern est sauvegardé dans le même slot à
partir duquel vous l’avez chargé.
10.7.4 SAVE TO PROJ
Vous devez avoir déjà sauvegardé le projet au moins une fois avant de pouvoir sauvegarder les informa-
tions du pattern.
WHOLE PATTERN permet de sauvegarder les données de séquenceur et les quatre Sounds du
pattern actif sur le +Drive. Une invite apparaît une fois que vous avez sélectionné cette option. Ap-
puyez sur [YES] pour sauvegarder ou [NO] pour annuler l’action.
SOUNDS DATA permet de sauvegarder les quatre Sounds du pattern actif sur le +Drive. Une invite
apparaît une fois que vous avez sélectionné cette option. Appuyez sur [YES] pour sauvegarder ou
[NO] pour annuler l’action.
SEQUENCE DATA permet de sauvegarder les données de séquenceur du pattern actif sur le +Drive.
Une invite apparaît une fois que vous avez sélectionné cette option. Appuyez sur [YES] pour sauve-
garder ou [NO] pour annuler l’action.
Pour plus de renseignements, consultez la rubrique «10.10.7 COMMANDES DE SAUVEGARDE ET RE-
CHARGE TEMPORAIRE D’UN PATTERN», page 38.
10.7.5 RELOAD FROM PROJ
Vous devez avoir déjà sauvegardé le pattern au moins une fois avant de pouvoir recharger les informa-
tions du pattern.
WHOLE PATTERN permet de recharger les données de séquenceur et les quatre Sounds du pattern
actif depuis le +Drive. Une invite apparaît une fois que vous avez sélectionné cette option. Appuyez sur
[YES] pour recharger ou [NO] pour annuler l’action.
SOUNDS DATA permet de recharger les quatre Sounds du pattern actif depuis le +Drive. Une invite
apparaît une fois que vous avez sélectionné cette option. Appuyez sur [YES] pour recharger ou [NO]
pour annuler l’action.
SEQUENCE DATA permet de recharger les données de séquenceur du pattern actif depuis le +Drive.
Une invite apparaît une fois que vous avez sélectionné cette option. Appuyez sur [YES] pour rechar-
ger ou [NO] pour annuler l’action.
10.7.6 IMPORT/EXPORT
Ici, vous pouvez gérer les Sounds sur le Digitone.
IMPORT SOUND permet d’importer (copier) un Sound du +Drive vers le pattern actif. Tournez le
bouton LEVEL/DATA ou appuyez sur [UP]/[DOWN] pour parcourir la liste. Appuyez sur [YES] pour
sélectionner un Sound puis appuyez sur [TRACK 1–4] pour sélectionner la piste à laquelle vous sou-
haitez attribuer le Sound.
EXPORT SOUND permet d’exporter (sauvegarder) le Sound du pattern actif vers le +Drive. Tournez le
bouton LEVEL/DATA ou appuyez sur [UP]/[DOWN] pour choisir un emplacement de mémoire de des-
tination. Appuyez sur [YES] pour exporter le Sound. Donnez un nom au Sound et appuyez de nouveau
sur [YES] pour confirmer l’exportation.
MANAGE SOUNDS permet d’ouvrir le SOUND MANAGER. Pour plus de renseignements, consultez la
rubrique «14.2.2 SOUND MANAGER», page 60.

10. SÉQUENCEUR
34
10.8 MENU METRONOME
Le menu METRONOME contrôle le métronome interne du Digitone. Appuyez sur [FUNCTION] et [PTN]
pour ouvrir le menu METRONOME. Utilisez les boutons DATA ENTRY pour modifier les paramètres.
ACTIVE active/désactive le métronome. Vous pouvez également maintenir les touches [FUNC] et [PTN]
enfoncées pendant une seconde pour activer/désactiver le métronome lorsque vous n’êtes pas dans le
menu METRONOME.
TIME SIG. contrôle la mesure et la note de la signature rythmique du métronome.
PREROLL BARS contrôle le nombre de mesures pendant lesquelles le métronome émet un sound avant
le début de lecture du séquenceur. Ce paramètre s’applique uniquement en mode LIVE RECORDING.
VOL. contrôle le volume du clic.
10.9 MENU SCALE
Vous pouvez configurer la longueur et le timing du pattern et des pistes dans ce menu. Le menu SCALE est
composé de deux modes. En mode LENGTH PER PATTERN, toutes les pistes partagent la même longueur.
En mode LENGTH PER TRACK, la longueur de chaque piste est diérente. Appuyez sur [FUNC] et [PAGE]
pour ouvrir le menu SCALE. Appuyez sur [FUNC] et [YES] pour basculer entre les deux modes SCALE.
Utilisez les boutons DATA ENTRY pour ajuster les paramètres.
10.9.1 MODE LENGTH PER PATTERN
Dans ce mode, toutes les pistes du pattern partagent la même longueur et la même signature rythmique.
LENGTH contrôle la longueur du pas d’un pattern. Le nombre le plus à gauche correspond au nombre
de pas du pattern. La longueur totale, indiquée par le second chire, détermine le nombre maximum
de pas disponibles dans le pattern. Il peut y avoir 16, 32, 48 ou 64pas. Si vous utilisez 17pas ou plus
dans un pattern, la touche [PAGE] (en mode GRID RECORDING) est utilisée pour basculer entre les
diérentes pages du pattern.
SCALE contrôle la signature rythmique du pattern. Sept réglages sont disponibles: 1/8X, 1/4X, 1/2X,
3/4X, 1X, 3/2X et 2X. Un réglage de 1/8X joue le pattern à un huitième du tempo d’origine. 3/4X joue le
pattern à trois quarts du tempo. 3/2X joue le pattern deux fois plus vite que le réglage 3/4X. 2X joue le
pattern deux fois plus vite que le BPM.
Lorsque vous allongez la longueur d’un pattern, les trigs sont automatiquement copiés par-dessus les
nouveaux pas. Si un pattern est constitué de deux pages, par exemple, et que la longueur du pattern
est augmentée à quatre pages, les deux pages de pattern ajoutées sont des copies des deux premières
pages du pattern.
Appuyez sur la touche [PAGE] pour modifier rapidement la longueur totale du pattern. Appuyez sur la
touche [TRIG] pour modifier rapidement le nombre de pas du pattern.
Un réglage de la signature rythmique à 2X est utile pour augmenter la résolution de base du séquenceur
de pas à 32notes. Un réglage de 3/4X est utile lorsque le Digitone joue aux côtés d’autres instruments,
sur le même BPM et que vous souhaitez qu’il joue des triolets.

10. SÉQUENCEUR
35
10.9.2 MODE LENGTH PER TRACK
Dans ce mode, vous pouvez attribuer des longueurs individuelles aux pistes du pattern. Appuyez sur
[FUNC] et [YES] pour basculer entre les deux modes SCALE. En mode LENGTH PER TRACK, deux
colonnes sont représentées: TRACK et PATTERN.
La colonne TRACK définit la longueur des pas de la piste. Elle correspond au réglage de la longueur du
pattern en mode LENGTH PER PATTERN. Les réglages n’aectent que la piste active. Appuyez sur les
touches [TRK] pour sélectionner la piste dont vous souhaitez modifier les paramètres d’échelle.
La colonne PATTERN définit la longueur principale, la longueur principale modifiée et la signature ryth-
mique générale du pattern.
M.LEN contrôle le nombre de pas joués par le pattern avant que toutes les pistes ne redémarrent. Un
paramètre INF fait tourner en boucle les pistes du pattern à l’infini, sans qu’elles soient redémarrées.
Veuillez noter que ce paramètre aecte également la durée pendant laquelle le pattern joue avant
qu’un pattern enchaîné commence à être joué. Le paramètre CH.LEN peut remplacer cette valeur.
CH.LEN contrôle la durée pendant laquelle le pattern actif est joué avant qu’un pattern calé ou enchaî-
né commence à être joué. Ce paramètre est important lorsque vous réglez par exemple M.LEN sur
INF. Si aucun réglage CH.LEN n’est eectué, le pattern est joué à l’infini et le pattern suivant n’est alors
pas calé. Mais si, par exemple, CH.LEN. est réglé sur 64, le pattern se comporte comme un pattern
composé de 64pas en termes de calage et d’enchaînement.
SCALE définit la signature rythmique générale du pattern.
10.10 FONCTIONS DU SÉQUENCEUR
10.10.1 VERROUS DE PARAMÈTRES
Un verrou de paramètres permet à chaque trig d’avoir ses propres valeurs de paramètres. Les trigs de
notes d’une piste de synthé peuvent, par exemple, avoir diérents réglages de tonalité, d’amplitude et de
filtre. Il est possible de verrouiller les paramètres figurant sur les pages des PARAMETERS (SYN1, SYN2,
FLTR, AMP et LFO) et d’appliquer les verrous de paramètres à tous les types de pistes. Pour un aperçu
complet de tous les paramètres des pages des PARAMETERS, consultez la rubrique «11. PARAMÈTRES
DES PISTES DE SYNTHÉ», page 40 et «12. PARAMÈTRES DES PISTES MIDI», page 50.
Pour appliquer les verrous de paramètres en mode GRID RECORDING, appuyez sur les touches [FUNC]
et [TRIG] pour ajouter un trig de verrou puis maintenez la touche [TRIG] d’un trig enfoncée (trig de
note ou trig de verrou). Utilisez les boutons DATA ENTRY pour régler les paramètres que vous souhaitez
verrouiller. Les graphiques deviennent inversés pour le paramètre verrouillé et les valeurs du paramètre
verrouillé s’achent. La touche [TRIG] du trig verrouillé clignote en rouge (pour les trigs de notes) ou en
jaune (pour les trigs de verrous) pour indiquer que le trig contient désormais un verrou de paramètre.
Pour supprimer un seul verrou de paramètre, maintenez la touche [TRIG] enfoncée tout en appuyant sur
le bouton DATA ENTRY du paramètre verrouillé. Vous pouvez eacer tous les verrous de paramètres d’un
trig si vous supprimez le trig de la note et que vous le saisissez de nouveau.
En mode LIVE RECORDING, tournez un bouton DATA ENTRY ou jouez les touches [TRIG] en mode
CHROMATIC pour ajouter des verrous de paramètres à la piste active. Les trigs de notes sont placés et
le paramètre est verrouillé en conséquence. Les trigs de verrous contenant les verrous de paramètres
sont également placés sur les pas du séquenceur qui n’ont pas encore de trigs.
Appuyez sur [NO] et sur l’une (ou plusieurs) des touches [TRACK] pour eacer une séquence de trigs
enregistrés sur une piste spécifique (ou sur plusieurs pistes) en même temps que le séquenceur. Cette
procédure eace les trigs sur tous les pas atteints par le séquenceur sur les pistes correspondantes.
Vous pouvez également supprimer des verrous de paramètres spécifiques sur une piste en temps réel.
En mode LIVE RECORDING, maintenez la touche [NO] enfoncée puis maintenez le bouton DATA ENTRY
correspondant au paramètre que vous souhaitez supprimer enfoncé.

10. SÉQUENCEUR
36
Jusqu’à 72paramètres diérents peuvent être verrouillés sur un pattern. Un paramètre
compte pour un (1) paramètre verrouillé indépendamment du nombre de trigs qui le ver-
rouillent. Si, par exemple, le paramètre de coupure du filtre est verrouillé sur chaque pas
du séquenceur, il reste encore 71paramètres qui peuvent être verrouillés.
10.10.2 VERROUS DE SOUNDS
Vous pouvez modifier le Sound d’une piste par un autre Sound du Sound pool sur n’importe quel pas de
séquenceur individuel. Ces verrous de Sounds sont une fonction très utile pour l’ajout de variations à une
piste. Maintenez un trig de note enfoncé et tournez le bouton TRACK LEVEL pour ouvrir la liste du Sound
pool. Utilisez le bouton TRACK LEVEL pour parcourir la liste. Sélectionnez le Sound que vous souhaitez
attribuer au trig de note puis relâchez la touche [TRIG]. La touche [TRIG] commence à clignoter pour
indiquer qu’elle contient un verrou de Sound. Maintenez la touche [TRIG] du trig de note enfoncée pour
acher le Sound attribué. Pour plus de renseignements, consultez la rubrique «9.1.1 AJOUT DE SOUNDS
AU SOUND POOL», page 23.
10.10.3 VERROUS CONDITIONNELS
Sur la page TRIG se trouve un paramètre appelé COND (condition du trig) grâce auquel un ensemble de
règles conditionnelles peut être appliqué à n’importe quel trig à l’aide d’un verrou de paramètre. Chaque
réglage est une condition logique qui détermine le déclenchement ou non du trig défini sur une piste
du séquenceur. Si la condition est vraie, le trig devient alors actif et aecte la piste. Si la condition est
fausse, le trig est ignoré. Vous devez d’abord placer un trig de note ou un trig de verrou sur le pas du
séquenceur, à l’endroit où vous souhaitez appliquer un verrou conditionnel.
Le séquenceur doit être en mode FILL pour activer le verrou conditionnel appelé FILL. Pour plus de ren-
seignements, consultez la rubrique «10.10.4 MODE FILL», page 37.
Vous pouvez définir les conditions de trig suivantes:
FILL est vrai (trig activé) lorsque le mode FILL est activé.
FILL est vrai lorsque FILL est faux. Un trig avec cette condition de trig est actif lorsque vous n’êtes
pas en mode FILL.
PRE est vrai si la condition de trig évaluée le plus récemment sur la même piste était vraie (les condi-
tions PRE et PRE sont ignorées et ne sont pas évaluées).
PRE est vrai lorsque PRE est faux. Un trig avec cette condition de trig est actif si la condition de trig
évaluée le plus récemment sur la même piste n’était pas vraie. (les conditions PRE et PRE sont igno-
rées et ne sont pas évaluées).
Exemple1: Trig1, 50% = Vrai > Trig2, PRE = Faux > Trig3, PRE = Faux > Trig4, PRE = Vrai
Exemple2: Trig1, 50% = Faux > Trig2, PRE = Vrai > Trig3, PRE = Vrai > Trig4, PRE = Faux
NEI est vrai si la condition de trig évaluée le plus récemment sur la piste voisine était vraie (les condi-
tions PRE et PRE sur la piste voisine sont ignorées et ne sont pas évaluées). La piste voisine corres-
pond à la piste située avant la piste active. Par exemple, la piste3 est la piste voisine de la piste4. Les
trigs conditionnels NEI et NEI sur la piste4 évaluent les trigs conditionnels placés sur la piste3. La
condition NEI est fausse si aucun trig conditionnel n’existe sur la piste voisine.
NEI est vrai lorsque NEI est faux. Un trig avec cette condition de trig est actif si la condition de trig
évaluée le plus récemment sur la piste voisine n’était pas vraie (les conditions PRE et PRE sur la piste
voisine sont ignorées et ne sont pas évaluées).
1ST est vrai la première fois que le pattern est joué (lorsqu’il est lu en boucle).
1ST est vrai lorsque 1ST est faux. Un trig avec cette condition de trig est toujours actif sauf la première
fois que le pattern est joué (lorsqu’il est lu en boucle).
X% est une condition de probabilité. Il y a X% de chances que le trig soit actif.
Dans A:B, A définit le nombre de fois où le pattern est joué avant que la condition du trig soit vraie. B
définit le nombre de fois où le pattern est joué avant que le compte ne soit réinitialisé et redémarré. Ce
cycle se répète indéfiniment. Par exemple:
Avec un réglage de 1:2, la condition du trig est vraie la première fois où le pattern est joué puis la troi-
sième, la cinquième, etc.
Avec un réglage de 2:2, la condition du trig est vraie la deuxième fois où le pattern est joué puis la
quatrième, la sixième, etc.
Avec un réglage de 2:4, la condition du trig est vraie la deuxième fois où le pattern est joué puis la
sixième, la dixième, etc.
Avec un réglage de 4:7, la condition du trig est vraie la quatrième fois où le pattern est joué puis la
onzième, la dix-huitième, etc.

10. SÉQUENCEUR
37
• Les verrous de paramètres conditionnels sont parfaits pour ajouter de la diversité au
pattern. Pour configurer une grille de trigs de notes incompatibles ou concluants sur
l’une des pistes du synthétiseur, et lancer quelques verrous de probabilité également
(et même parfois arborer une série de trigs conditionnés de façon logique), il existe une
façon ingénieuse et aléatoire de donner vie à de petites compositions.
• Veuillez noter que la diversité arbitraire ou aléatoire n’est pas la seule façon d’utiliser
les trigs conditionnels. Ils peuvent également être utilisés, par exemple, lorsque vous
voulez qu’une même piste se compose d’une séquence mélodique et d’une séquence de
percussions, dont l’une n’est active qu’en mode FILL.
10.10.4 MODE FILL
Le mode FILL peut être utilisé pour créer une variation temporaire, comme un roulement de batterie,
dans votre pattern.
Appuyez sur [YES] et [PAGE] pour caler le mode FILL pour un cycle de pattern. Toutes les LED
<PATTERN PAGE> commencent à clignoter. Le mode FILL devient actif (toutes les LED <PATTERN
PAGE> s’allument) lorsque le pattern est lu en boucle, et reste actif jusqu’à ce qu’il soit de nouveau lu
en boucle. Vous pouvez également maintenir la touche [PAGE] enfoncée lorsque le pattern est joué
(le mode GRID RECORDING ne peut pas être actif) pour activer le mode FILL à tout moment et aussi
longtemps que vous le souhaitez. Le mode FILL est activé tant que la touche [PAGE] est maintenue
enfoncée.
Maintenez les touches [PAGE] et [YES] enfoncées puis relâchez la touche [PAGE] avant de relâcher
[YES] pour verrouiller le mode FILL. Appuyez à nouveau sur [PAGE] pour déverrouiller le mode FILL.
10.10.5 SWING
Ajustez le paramètre Swing du pattern pour utiliser un groove rythmique et propulsif. Appuyez sur [TEM-
PO] pour accéder à ce menu.
Tournez le bouton DATA ENTRY E pour définir le rapport de SWING entre 51 et 80%. Le paramètre par
défaut est un espacement similaire, 50%.
10.10.6 FONCTIONS COPIER, COLLER ET EFFACER
Les patterns, les pistes, les pages de piste et les trigs peuvent être copiés, collés et eacés.
Vous pouvez copier le pattern actif à un autre endroit dans la même banque ou dans une autre banque.
Vous ne pouvez pas être en mode GRID RECORDING pour copier un pattern. Copiez le pattern en
appuyant sur [FUNC] et [RECORD]. Sélectionnez un autre pattern puis appuyez sur [FUNC] et [STOP]
pour coller le pattern copié à cet endroit. Veuillez noter que vous pouvez uniquement coller sur le pattern
actuellement actif. Eacez un pattern en appuyant sur [FUNC] et [PLAY].
Les pistes individuelles du séquenceur peuvent être copiées, collées et eacées de la même façon que
les patterns. Le mode GRID RECORDING doit être activé pour réaliser ces actions.
La page d’une piste peut également être copiée, collée et eacée. Cette action est similaire à l’action de
copier/coller/eacer une piste, mais n’aecte que la page de la piste active. Sélectionnez la page de la
piste de votre choix en appuyant sur la touche [PAGE]. Copiez en appuyant sur [PAGE] et [RECORD].
Sélectionnez une nouvelle page de piste et appuyez sur [PAGE] et [STOP] pour coller. Appuyez sur
[PAGE] et [PLAY] pour eacer la page de piste active.
Les trigs, ainsi que tous les réglages de verrouillage des paramètres, peuvent également être copiés,
collés et eacés. Le mode GRID RECORDING doit être activé pour accéder à cette fonctionnalité.
Maintenez un trig enfoncé et appuyez sur [RECORD] pour copier. Collez en maintenant une autre touche
[TRIG] enfoncée tout en appuyant sur [STOP]. Il est également possible de copier plusieurs trigs. Main-
tenez plusieurs trigs enfoncés et appuyez sur [RECORD]. Le premier trig que vous avez enfoncé est le
point de départ. Au moment de coller, les autres trigs copiés sont positionnés par rapport au premier
trig enfoncé. Collez la séquence de trigs copiée en maintenant une autre touche [TRIG] enfoncée tout

10. SÉQUENCEUR
38
en appuyant sur [STOP]. Eacez les verrous de trigs en maintenant un ou plusieurs trigs enfoncés et en
appuyant sur [PLAY].
Vous pouvez annuler toute action copier, coller et eacer en appuyant de nouveau sur ces touches.
10.10.7 COMMANDES DE SAUVEGARDE ET RECHARGE TEMPORAIRE D’UN PATTERN
Les patterns peuvent être instantanément sauvegardés sur un espace mémoire temporaire puis rechar-
gés depuis cet espace.
• Pour eectuer une sauvegarde temporaire du pattern actif, appuyez sur [FUNC] et [YES]. Cette
action est utile pour créer un point de restauration lorsque vous eectuez des ajustements en direct,
mais sans sauvegarder de façon permanente les modifications.
• Pour eectuer une recharge temporaire du pattern actif, appuyez sur [FUNC] et [NO]. Cette action
permet de recharger le pattern à partir de votre dernière utilisation de la commande de sauvegarde
temporaire. Si vous n’avez encore jamais eectué de sauvegarde temporaire, le pattern est alors re-
chargé à partir de l’état de sauvegarde permanente.
Les commandes de SAUVEGARDE TEMPORAIRE DU PATTERN et RECHARGE TEMPO-
RAIRE DU PATTERN sont idéales pour les improvisations en direct. Toute modification
apportée au pattern actif, comme l’ajout des notes d’une ligne de basses ou l’utilisation du
CONTRÔLE TOTAL, peut être immédiatement annulée. Les sauvegardes et les recharges
temporaires n’aectent pas le pattern de façon permanente.
La commande de SAUVEGARDE TEMPORAIRE DU PATTERN ne sauvegarde pas le
pattern de façon permanente et toute modification apportée est perdue si vous chargez
un autre projet. Si vous souhaitez sauvegarder vos modifications de façon permanente,
vous devez utiliser SAVE TO PROJ dans le MENU PATTERN. Pour plus de renseignements,
consultez la rubrique «10.7 MENU PATTERN» on page 32.
10.10.8 TRANSPOSITION DIRECTE DES PISTES
1. Maintenez la touche [TRACK 1–4] enfoncée puis appuyez sur [UP]/[DOWN] pour commencer la
transposition directe des pistes. Seule la piste sélectionnée est transposée.
2. Tout en maintenant la touche [TRACK 1–4] enfoncée, appuyez sur [UP]/[DOWN] pour transposer
la piste par demi-tons. Vous pouvez voir le niveau de transposition en haut de l’écran. Vous pouvez
également voir (et définir) la valeur de transposition de la piste sur le menu TRACK NOTE. Pour plus
de renseignements, consultez la rubrique «10.4 MENU TRACK NOTE», page 30.
3. Relâchez [TRACK 1–4] pour que la transposition prenne eet.
10.10.9 TRANSPOSITION DIRECTE DES PATTERNS
1. Appuyez sur la touche [PTN] puis appuyez sur [UP]/[DOWN] pour commencer la transposition
directe des patterns. Toutes les pistes du pattern, y compris les pistes MIDI, sont transposées.
2. Tout en maintenant la touche [PTN] enfoncée, appuyez sur [UP]/[DOWN] pour transposer les
pistes des patterns par demi-tons. Vous pouvez voir le niveau de transposition en haut à droite de
l’écran.
3. Relâchez [PTN] pour que la transposition prenne eet.
10.11 CHAÎNES
Les chaînes sont des séquences composées de plusieurs patterns. Vous pouvez utiliser les chaînes pour
présélectionner et automatiser l’ordre dans lequel vous souhaitez lire vos patterns.
Vous pouvez créer une chaîne dans la banque active actuelle. Vous pouvez utiliser 16patterns au sein
de cette banque afin de créer la chaîne. La chaîne peut être composée d’un maximum de 64entrées de
pattern.

10. SÉQUENCEUR
39
10.11.1 CRÉATION D’UNE CHAÎNE
1. Appuyez sur les touches [BANK] et [TRIG 9–16] pour sélectionner une banque.
2. Maintenez la touche [PTN] enfoncée puis appuyez sur la touche [TRIG 1–16] pour sélectionner le
premier pattern dans la chaîne.
3. Relâchez la touche [PTN] puis appuyez sur les touches [TRIG 1–16] dans l’ordre dans lequel vous
souhaitez jouer les patterns enchaînés. Maintenez la touche [TRIG] précédente enfoncée tout en
appuyant sur la suivante, puis la suivante et ainsi de suite afin que le séquenceur reconnaisse que
vous créez une chaîne et non que vous changez simplement de pattern. Vous pouvez appuyer de
nouveau sur la même touche [TRIG] si vous souhaitez ajouter le pattern plusieurs fois d’alée.
4. Appuyez sur [PLAY] pour démarrer le séquenceur et jouer la chaîne. La chaîne tournera en boucle
une fois que le dernier pattern de la chaîne aura été joué.
Veuillez noter que la chaîne est perdue dès lors que vous créez une nouvelle chaîne ou que
vous sélectionnez une nouvelle banque/un nouveau pattern. De plus, les chaînes ne peuvent
pas être sauvegardées et sont perdues une fois le Digitone éteint.
• Il est possible de créer des chaînes lorsque le séquenceur est en cours d’exécution.
• Vous pouvez également utiliser les messages de modification du programme MIDI d’un
appareil externe pour modifier les patterns sur le Digitone. Pour plus de renseignements,
consultez la rubrique «14.3.1 SYNC» on page 62..

11. PARAMÈTRES DES PISTES DE SYNTHÉ
40
11. PARAMÈTRES DES PISTES DE SYNTHÉ
Voici une description de tous les paramètres disponibles dans les pages des PARAMETERS des pistes de
synthé. Les paramètres de la page TRIG sont sauvegardés avec le pattern et non avec le Sound. Vous pou-
vez verrouiller les paramètres des pistes de synthé sur d’autres réglages de n’importe quel pas du pattern
en maintenant d’abord une touche [TRIG] enfoncée puis en modifiant les réglages des paramètres avec les
boutons DATA ENTRY. Pour plus de renseignements, consultez la rubrique «10.10.1 VERROUS DE PARA-
MÈTRES», page 35.
11.1 MODIFICATION DES PARAMÈTRES DES PISTES DE SYNTHÉ
Il existe six groupes de pages de PARAMETERS pour les pistes de synthé. Appuyez sur les touches
[PARAMETER] pour accéder aux pages des PARAMETERS des pistes de synthé. Les groupes de para-
mètres SYN2, FLTR, AMP et LFO se composent de deux pages Pour accéder à la première page, appuyez
une fois sur la touche [PARAMETER]. Pour accéder à la seconde page, appuyez deux fois sur la touche
[PARAMETER]. Utilisez les boutons DATA ENTRY A à H pour modifier les paramètres. Maintenez la touche
[PARAMETER] enfoncée pour voir les valeurs de tous les paramètres de cette page.
11.2 PAGE1 DES PARAMÈTRES TRIG
Vous trouverez ici les paramètres des trigs de notes. Utilisez les boutons DATA ENTRY pour modifier les
paramètres. Les paramètres de la page TRIG PARAMETERS ne sont pas sauvegardés avec le Sound. Ils
sont sauvegardés avec le pattern.
Appuyez sur [TRIG PARAMETERS] pour accéder à cette page de paramètres.
11.2.1 ROOT
Root définit la valeur de note par défaut que possèdent les trigs de notes placés en mode GRID RECOR-
DING. Si vous modifiez la note fondamentale et ajoutez d’autres notes sur le même trig, les autres notes
sont alors décalées et transposées en conséquence. Pour plus de renseignements, consultez la rubrique
«10.2.3 GRID RECORDING À L’AIDE DE LA MÉTHODE TRACK NOTE», page 28. (C0–G10).
11.2.3 VEL
Trig Velocity contrôle la vitesse des notes que la piste MIDI envoie. Une valeur de 0 correspond à une
commande NOTE OFF (1-127).
11.2.4 LEN
Trig Length définit la durée des notes. Lorsqu’une note a fini d’être jouée, une commande NOTE OFF est
envoyée. Le réglage INF équivaut à une durée de note infinie (0,125-128, INF).
11.2.5 COND
Trig Condition définit un nombre de règles conditionnelles pouvant être appliquées à n’importe quel trig,
à l’aide d’un verrou de paramètre. Chaque réglage est une condition logique qui détermine le déclen-
chement ou non de la note du séquenceur. Pour plus de renseignements, consultez la rubrique «10.10.3
VERROUS CONDITIONNELS», page 36.
11.2.5 FLT.T
Filter Trig contrôle le déclenchement ou non de l’enveloppe du filtre (ON, OFF).
11.2.6 LFO.T
LFO Trig contrôle le déclenchement ou non du LFO (ON, OFF).

11. PARAMÈTRES DES PISTES DE SYNTHÉ
41
11.3 SYN1 PAGE1
Les paramètres de la page SYN1 contrôlent plusieurs aspects de la synthèse FM. Vous trouverez plus de
renseignements sur la synthèse FM du Digitone dans l’«ANNEXE A: LA SYNTHÈSE FM DU DIGITONE»,
page 74, et «A.7 APERÇU DES PARAMÈTRES SYN1 PAGE1», page 79.
Appuyez une fois sur [SYN1] pour accéder à cette page de paramètres.
11.3.1 ALGO
Algorithme sélectionne la structure définie de la connexion des quatre opérateurs entre eux (1–8). Pour
plus de renseignements, consultez la rubrique «A.3 ALGORITHMES», page 75.
11.3.2 RATIO C
Permet de définir le rapport de fréquence pour l’opérateur C (0,25–16,0). Pour plus de renseignements,
consultez la rubrique «A.4 RATIOS FM», page 75.
11.3.3 RATIO A
Permet de définir le rapport de fréquence pour l’opérateur A (0,25–16,0). Pour plus de renseignements,
consultez la rubrique «A.4 RATIOS FM», page 75.
11.3.4 RATIO B
Permet de définir le rapport de fréquence pour les opérateurs B1 et B2. La valeur minimum pour B1 et
B2 est .25. À mesure que vous tournez l’encodeur, B2 augmente jusqu’à atteindre le maximum (16). Il
redémarre ensuite à .25 et B1 augmente jusqu’à la valeur suivante (0,5). Ce comportement renouvelable
continue jusqu’à ce que les deux opérateurs atteignent la valeur maximum. Le comportement de ce pa-
ramètre est similaire au mouvement des aiguilles d’une montre (0,25–16,0). Pour plus de renseignements,
consultez la rubrique «A.4 RATIOS FM», page 75.
11.3.5 HARM
Les harmoniques contrôlent l’onde des opérateurs C, A et B1. Le paramètre est bipolaire. Les valeurs du
paramètre négatif modifient les harmoniques de l’opérateur C, tandis que les valeurs du paramètre positif
modifient les harmoniques des opérateurs A et B1 (-26,00–26,00). Pour plus de renseignements, consul-
tez la rubrique «A.6 HARMONIQUES», page 77.
11.3.6 DTUN
Detune décale le ratio des opérateurs A et B2. Jusqu’à une valeur de paramètre d’environ 64, l’oset est
très faible afin d’atteindre un mouvement et un écart subtils. Au-dessus de 64, les opérateurs com-
mencent à se désaccorder davantage (0,00–127,00).
11.3.7 FDBK
Feedback définit la quantité d’auto-modulation de l’opérateur qui a un feedback. Cet opérateur est a-
ché dans l’algorithme à l’écran avec un feedback loop dans le coin supérieur gauche (0,00–120,00). Pour
plus de renseignements, consultez la rubrique «A.2 LES OPÉRATEURS», page 74.
11.3.8 MIX
Chaque algorithme possède deux sorties de transporteur (X et Y) provenant de deux opérateurs dié-
rents selon l’algorithme choisi. Utilisez le paramètre MIX pour définir le mixage entre ces sorties afin de
permettre un fondu enchaîné entre deux timbres séparés.J50 (-64–63). Pour plus de renseignements,
consultez la rubrique «A.3 ALGORITHMES», page 75.

11. PARAMÈTRES DES PISTES DE SYNTHÉ
42
11.4 SYN2 PAGE1
Les paramètres des pages SYN2 contrôlent plusieurs aspects de la synthèse FM, principalement la quanti-
té de modulation de fréquence ajoutée aux enveloppes de l’opérateur et leur comportement.
Le moteur FM possède deux enveloppes d’opérateur. L’une est pour le groupe A de l’opérateur et l’autre
est pour le groupe B (B1 et B2). Les enveloppes sont essentiellement des enveloppes AD (Attack Decay)
étendues, mais avec un niveau de fin supplémentaire ajustable (le niveau d’amplitude que le son atteint à
la fin de la phase de chute). Pour plus de renseignements, consultez la rubrique «A.5 ENVELOPPES DE
L’OPÉRATEUR», page 76.
Appuyez une fois sur [SYN2] pour accéder à cette page de paramètres.
11.4.1 ATK A
Attack Time définit la longueur de la phase d’attaque de l’enveloppe de modulation pour l’opérateur A
(0-127).
11.4.2 DEC A
Decay Time définit la longueur de la phase de chute de l’enveloppe de modulation pour l’opérateur A (0-
127).
11.4.3 END A
End Level définit le niveau de fin de l’enveloppe de modulation pour l’opérateur A (0-127).
11.4.4 LEV A
Level définit la quantité de modulation provenant de l’opérateur A (0-127).
11.4.5 ATK B
Attack Time définit la longueur de la phase d’attaque de l’enveloppe de modulation pour le groupe B de
l’opérateur (B1 et B2) (0-127).
11.4.6 DEC B
Decay Time définit la longueur de la phase de chute de l’enveloppe de modulation pour le groupe B de
l’opérateur (B1 et B2) (0-127).
11.4.7 END B
End Level définit le niveau de fin de l’enveloppe de modulation pour le groupe B de l’opérateur (B1 et B2)
(0-127).
11.4.8 LEV B
Level définit la quantité de modulation provenant du groupe B de l’opérateur (B1 et B2) (0-127).
Le paramètre NIVEAU pour B est associé en macro aux opérateurs B1 et B2 et contrôle leur quantité de
modulation conformément à ce graphique:
B1
B2
Level
Valeur de paramètre 6443 85
0
127

11. PARAMÈTRES DES PISTES DE SYNTHÉ
43
Si vous souhaitez utiliser la modulation de fréquence, il est important d’augmenter les para-
mètres LEV, car ils définissent la quantité de modulation de fréquence dans le moteur FM.
11.5 SYN2 PAGE2
Les paramètres des pages SYN2 contrôlent plusieurs aspects de la synthèse FM, principalement la quanti-
té de modulation de fréquence ajoutée aux enveloppes de l’opérateur et leur comportement.
Appuyez deux fois sur [SYN2] pour accéder à cette page de paramètres.
11.5.1 ADEL
Le delay d’enveloppe définit la durée avant que la phase d’attaque de l’enveloppe de modulation pour
l’opérateur A ne commence. (0-127).
Attack End levelDecayDelay
11.5.2 ATRG
Le trig de l’enveloppe définit le comportement du trig des enveloppes de l’opérateur. Les enveloppes
peuvent être déclenchées ou sécurisées, en faisant une enveloppe ADE (Attack Decay End) ou une en-
veloppe ASDE (Attack Sustain Decay End). La phase de maintien ne possède pas de niveau d’enveloppe
ajustable. Il s’agit plutôt du paramètre LEV qui définit le niveau de maintien. La durée de la note définit la
longueur de la phase de maintien.
Déclenché (ATRG/BTRG ON)
Attack End levelDecay
Note on
Sécurisé (ATRG/BTRG OFF)
Attack Decay End levelSustain
Note on Note o

11. PARAMÈTRES DES PISTES DE SYNTHÉ
44
11.5.3 ARST
La réinitialisation de l’enveloppe détermine si les enveloppes doivent être réinitialisées ou non lorsqu’elles
sont redéclenchées.
Réinitialisation activée (ARST/BRST ON)
Trig Trig
Reset on
Reset o
Trig Trig
Réinitialisation désactivée (ARST/BRST OFF)
Trig Trig
Reset on
Reset o
Trig
Trig
11.5.4 PHRT
La réinitialisation de la phase détermine si les phases des opérateurs doivent être réinitialisées pour
redémarrer à0 ou non lorsqu’elles sont déclenchées.
OFF ne réinitialise aucun opérateur
ALL réinitialise tous les opérateurs
C réinitialise l’opérateur C
A+B réinitialise les opérateurs A, B1 et B2.
A+B2 réinitialise les opérateurs A et B2.
11.5.5 BDEL
Identique à ADEL, mais pour le groupe d’opérateur B (B1 et B2).
11.5.6 BTRG
Identique à ATRG, mais pour le groupe d’opérateur B (B1 et B2).
11.5.7 BRST
Identique à ARST, mais pour le groupe d’opérateur B (B1 et B2).
11.6 FLTR PAGE1
Sur la page1 FILTER, vous trouverez tous les paramètres contrôlant le filtre multimode et son enveloppe
associée.
Appuyez une fois sur [FLTR] pour accéder à cette page de paramètres.

11. PARAMÈTRES DES PISTES DE SYNTHÉ
45
11.6.1 ATK
Attack Time définit la longueur de la phase d’attaque de l’enveloppe du filtre (0-127).
11.6.2 DEC
Decay Time définit la longueur de la phase de chute de l’enveloppe du filtre (0-127).
11.6.3 SUS
Sustain Level définit le niveau de maintien de l’enveloppe du filtre (0-127).
11.6.4 REL
Release Time définit la longueur de la phase d’extinction de l’enveloppe du filtre (0-126, INF).
11.6.5 FREQ
Frequency définit la fréquence de coupure du filtre multimode (0,00-127,00).
11.6.6 RESO
Resonance définit la résonance du filtre. La résonance introduit un pic dans la gamme à la fréquence de
coupure (0,00-127,00).
11.6.7 TYPE
Filter Type sélectionne le type de filtre (OFF, Low Pass pôle double (12dB), High Pass pôle double
(12dB), Low Pass quatre pôles (24dB))
11.6.8 ENV
Env. Depth définit la quantité de modulation de fréquence de coupure depuis l’enveloppe du filtre. Ce
paramètre est bipolaire, des profondeurs de modulation positives et négatives sont disponibles (Plage
-64.00—-63.00).
11.7 FLTR PAGE2
Sur la page2 FILTER, vous trouverez les paramètres contrôlant le filtre largeur de base à pôle simple (6dB).
Appuyez deux fois sur [FLTR] pour accéder à cette page de paramètres.
Le filtre largeur de base est essentiellement un filtre passe-haut et un filtre passe-bas connectés en série.
Les paramètres BASE et WIDTH des filtres définissent la gamme de fréquences des filtres largeur de base.
Exemples des eets des paramètres BASE et WIDTH sur la gamme de fréquences du filtre:
FRÉQUENCE
AMPLITUDE
Base
Width
FRÉQUENCE
AMPLITUDE
Base
Width
FRÉQUENCE
AMPLITUDE
Base
Width
• Lorsque BASE est réglé sur0, le filtre fonctionne comme un filtre passe-bas, WIDTH
s’ajustant à la gamme de fréquences.
• Lorsque WIDTH est réglé sur127, le filtre fonctionne comme un filtre passe-haut, BASE
s’ajustant à la gamme de fréquences.
• Lorsque BASE est réglé sur0 et WIDTH sur127, le filtre n’a aucun eet sur le sound.

11. PARAMÈTRES DES PISTES DE SYNTHÉ
46
11.7.1 BASE
Définit la fréquence de base du filtre (0-127).
11.7.2 WIDTH
Définit la largeur de fréquence au-dessus de la fréquence de base (0-127).
11.8 AMP PAGE1
La page1 AMP contrôle les paramètres de l’enveloppe d’amplitude, l’overdrive, le ton, le panoramique et le
volume.
Appuyez une fois sur [AMP] pour accéder à cette page de paramètres.
11.8.1 ATK
Attack Time définit la longueur de la phase d’attaque de l’enveloppe d’amplitude. (0-127).
11.8.2 DEC
Decay Time définit la longueur de la phase de chute de l’enveloppe d’amplitude. (0-127).
11.8.3 SUS
Sustain Level définit le niveau de maintien de l’enveloppe d’amplitude (0-127).
11.8.4 REL
Release Time définit la longueur de la phase d’extinction de l’enveloppe d’amplitude (0-126, INF).
11.8.5 DRV
Overdrive définit la quantité d’overdrive et de distorsion due à la saturation du signal entrant dans le filtre
(0,00-127,00).
11.8.6 PAN
Pan positionne le sound dans le champ stéréo. La fonction du bouton est bipolaire, 0 étant le point mé-
dian équilibré, L64 envoie tout le sound sur le canal gauche et R63 envoie tout le sound au canal droit.
(L64–R63).
11.8.7 VOL
Volume définit le volume du sound. Ce paramètre est indépendant du niveau général de la piste (0,00-
127,00).
DURÉE
AMPLITUDE
Note On
Attack Decay
Sustain
Note O
Release
11.9 AMP PAGE2
La page2 AMP contrôle les paramètres des eets de sortie et du volume de réinitialisation de l’enveloppe
d’amplitude.
Appuyez deux fois sur [AMP] pour accéder à cette page de paramètres.

11. PARAMÈTRES DES PISTES DE SYNTHÉ
47
11.9.1 CHR
Chorus Send définit la quantité de sound envoyée via l’eet Chorus. Pour plus de renseignements,
consultez la rubrique «13. PARAMÈTRES FX», page 54 (OFF, 0,01-127,00).
11.9.2 DEL
Delay Send définit la quantité de sound envoyée via l’eet Delay. Pour plus de renseignements, consultez
la rubrique «13. PARAMÈTRES FX», page 54 (OFF, 0,01-127,00).
11.9.3 REV
Reverb Send définit la quantité de sound envoyée via l’eet Reverb. Pour plus de renseignements,
consultez la rubrique «13. PARAMÈTRES FX», page 54 (OFF, 0,01-127,00).
11.9.4 AENR
La réinitialisation de l’enveloppe d’amplitude définit le comportement de l’enveloppe d’amplitude:
ON réinitialise les enveloppes pour chaque trig consécutif (valeur par défaut).
OFF ne réinitialise pas les enveloppes pour chaque trig consécutif. Ce paramètre permet au cycle de
l’enveloppe de se terminer.
11.10 LFO PAGE1
Les deux oscillateurs à basse fréquence peuvent être utilisés pour moduler les paramètres des pages
SYN1, SYN2, FILTER et AMP des pistes de synthé. Personnalisez la destination, l’onde, la vitesse et la pro-
fondeur des oscillateurs à basse fréquence sur cette page.
Appuyez sur [LFO] pour accéder à cette page de paramètres.
11.10.1 DEST1
Destination sélectionne la destination de modulation du LFO1. Prévisualisez la façon dont la modulation
du LFO aecte le sound en mettant une destination en surbrillance. Appuyez sur [YES] pour confirmer le
choix.
11.10.2 WAVE1
Waveform définit l’onde du LFO1. Il existe sept types d’ondes: triangulaire, sinusoïdale, carrée, en dents
de scie, exponentielle, rampe et aléatoire.
11.10.3 SPD1
Speed définit la vitesse du LFO1. Essayez les réglages 8, 16 et 32 pour synchroniser le LFO avec les
battements droits. Le bouton est bipolaire. Le cycle du LFO peut être inversé à l’aide de valeurs négatives
(-64.00–63.00).
11.10.4 DEP1
Depth définit la profondeur et la polarité de la modulation du LFO1. Une profondeur de modulation po-
sitive et négative (inversée) est possible. Un réglage central de 0,00 équivaut à aucune profondeur de
modulation (-64,00-63,00).

11. PARAMÈTRES DES PISTES DE SYNTHÉ
48
11.10.5 DEST2
Identique à DEST1, mais pour LFO2.
11.10.6 WAVE2
Identique à WAVE1, mais pour LFO2.
11.10.7 SPD2
Identique à SPD1, mais pour LFO2.
11.10.8 DEP2
Identique à DEP1, mais pour LFO2.
11.11 LFO PAGE2
Les deux oscillateurs à basse fréquence peuvent être utilisés pour moduler les paramètres des pages
SYN1, SYN2, FILTR et AMP des pistes de synthé. Personnalisez la multiplication de vitesse, le fondu, la
phase de départ et le mode des oscillateurs à basse fréquence sur cette page.
Appuyez deux fois sur [LFO] pour accéder à cette page de paramètres.
11.11.1 MULT1
Le multiplicateur multiplie le paramètre SPD du LFO1 par le facteur défini, en multipliant le tempo actuel
(réglages BPM) ou un tempo fixe de 120BPM.
11.11.2 FADE1
Fade In/Out permet d’appliquer un fondu entrant ou sortant sur la modulation du LFO1. Le bouton est
bipolaire. Les valeurs positives entraînent un fondu sortant, les valeurs négatives un fondu entrant. 0
n’entraîne aucun fondu entrant ni sortant (-64-63).
11.11.3 SPH1
Start Phase définit le point de départ du LFO1 au sein du cycle d’onde, lorsqu’il est déclenché. Si ce
paramètre est réglé sur 0, le LFO commence dès le début d’un cycle d’onde complet. S’il est réglé sur 64,
il commence au milieu (0-127).
11.11.4 MODE1
Trig Mode définit le comportement du LFO1 lorsqu’il est déclenché par une note.
FRE est le mode libre par défaut. Il exécute le LFO en continu, sans jamais redémarrer ni s’arrêter,
même s’il est déclenché par une note.
TRG redémarre le LFO lorsqu’une note est déclenchée.
HLD exécute le LFO librement en arrière-plan, mais lorsqu’une note est déclenchée, le niveau de sor-
tie du LFO est verrouillé et reste immobile jusqu’au déclenchement de la prochaine note.
ONE démarre le LFO à partir du début lorsqu’une note est déclenchée, l’exécute pendant un cycle
puis l’arrête. Ce réglage permet au LFO de fonctionner de la même façon qu’une enveloppe.
HLF démarre le LFO à partir du début lorsqu’une note est déclenchée, l’exécute pendant un demi-cy-
cle puis l’arrête.
11.11.5 MULT2
Identique à MULT1, mais pour LFO2.
11.11.6 FADE2
Identique à FADE1, mais pour LFO2.

11. PARAMÈTRES DES PISTES DE SYNTHÉ
49
11.11.7 SPH2
Identique à SPH1, mais pour LFO2.
11.11.8 MODE2
Identique à MODE1, mais pour LFO2.
Modes Trig et Waveforms du LFO.
TRIG FREE TRIG HOLD ONE HALF
TRIG TRIG TRIG TRIG TRIG TRIG TRIG TRIG
TRI
SIN
SQR
SAW
EXP
RMP
RND
WAVEFORM
Vitesse LFO (mesurée dans l’ensemble des valeurs de la note) générée par une combinaison des para-
mètres SPD et MULT.
MULT
S
P
D
1 2 4 8 16 32 64 128 256 512 1K 2K
1128 64 32 16 8 4 2 1 1/2 1/4 1/8 1/16
264 32 16 8 4 2 1 1/2 1/4 1/8 1/16 1/32
432 16 8 4 2 1 1/2 1/4 1/8 1/16 1/32 1/64
816 8 4 2 1 1/2 1/4 1/8 1/16 1/32 1/64 1/128
16 8 4 2 1 1/4 1/4 1/8 1/16 1/32 1/64 1/128 1/256
32 4 2 1 1/4 1/8 1/8 1/16 1/32 1/64 1/128 1/256 1/512
64 2 1 1/4 1/8 1/16 1/16 1/32 1/64 1/128 1/256 1/512 1/1024

12. PARAMÈTRES DES PISTES MIDI
50
12. PARAMÈTRES DES PISTES MIDI
Voici une description de tous les paramètres des pages des PARAMETERS des pistes MIDI. Les para-
mètres des pistes MIDI sont sauvegardés avec le pattern. Vous pouvez maintenir la touche [TRIG] enfoncée
puis modifier les réglages des paramètres grâce aux boutons DATA ENTRY pour verrouiller les paramètres
sur d’autres réglages de n’importe quel pas du pattern. Pour plus de renseignements, consultez la rubrique
«10.10.1 VERROUS DE PARAMÈTRES», page 35.
12.1 MODIFICATION DES PARAMÈTRES DES PISTES MIDI
Il existe cinq pages de PARAMETERS pour les pistes MIDI. Appuyez sur les touches [PARAMETER] pour
accéder aux pages des PARAMETERS des pistes MIDI. Utilisez les boutons DATA ENTRY A à H pour
modifier les paramètres. Maintenez la touche [PARAMETER] enfoncée pour voir les valeurs de tous les
paramètres de cette page.
12.2. PAGE DES PARAMÈTRES TRIG
Vous trouverez ici les paramètres des trigs de notes. Modifiez les réglages à l’aide des boutons DATA EN-
TRY. Ces réglages généraux aectent les trigs de notes placés sur le séquenceur.
Appuyez sur [TRIG PARAMETERS] pour accéder à cette page de paramètres.
12.2.1 ROOT
Root définit la valeur de note par défaut que possèdent les trigs de notes placés en mode GRID RECOR-
DING. Si vous modifiez la note fondamentale et ajoutez d’autres notes sur le même trig, les autres notes
sont alors décalées et transposées en conséquence. (C0–G10).
12.2.3 VEL
Trig Velocity contrôle la vitesse des notes que la piste MIDI envoie. Une valeur de 0 correspond à une
commande NOTE OFF (1-127).
12.2.4 LEN
Trig Length définit la durée des notes. Lorsqu’une note a fini d’être jouée, une commande NOTE OFF est
envoyée. Le réglage INF équivaut à une durée de note infinie (0,125-128, INF).
12.2.5 COND
Trig Condition définit un nombre de règles conditionnelles pouvant être appliquées à n’importe quel trig,
à l’aide d’un verrou de paramètre. Chaque réglage est une condition logique qui détermine le déclen-
chement ou non de la note du séquenceur. Pour plus de renseignements, consultez la rubrique «10.10.3
VERROUS CONDITIONNELS», page 36.
12.2.6 LFO.T
LFO Trig contrôle le déclenchement ou non du LFO (ON, OFF).
12.3 PAGE SYN1 (SOURCE MIDI)
Ici, vous pouvez définir le canal MIDI que la piste MIDI doit utiliser pour envoyer les données. Les valeurs de
modification de banque et de programme sont également définies ici, avec quelques paramètres CC stan-
dards. La valeur par défaut des paramètres de cette page est désactivée, ce qui signifie qu’ils sont désacti-
vés et n’enverront aucune donnée. Maintenez la touche [FUNC] enfoncée et appuyez sur les boutons DATA
ENTRY pour les activer. Vous pouvez ensuite utiliser les boutons DATA ENTRY pour définir les valeurs de
paramètre comme d’habitude. Désactivez de nouveau les paramètres en répétant la procédure d’activation.
Appuyez une fois sur [SYN1] ou [SYN2] pour accéder à cette page de paramètres.

12. PARAMÈTRES DES PISTES MIDI
51
12.3.1 CHAN
Channel définit le canal MIDI auquel la piste envoie les données MIDI. Si vous réglez ce paramètre sur
OFF, cela désactive la piste MIDI. Veuillez noter que ce paramètre ne peut pas être un paramètre ver-
rouillé (OFF, 1-16).
12.3.2 BANK
Bank est utilisé pour l’envoi d’un message de changement de banque (OFF, 1-128).
12.3.3 PROG
Program change est utilisé pour l’envoi d’un message de changement de programme. (OFF, 1-128).
12.3.4 PB
Pitch Bend contrôle les données du pitch bend envoyées sur la piste MIDI (OFF, -128.00–128.00).
12.3.5 AT
Aftertouch contrôle les données d’aftertouch envoyées sur la piste MIDI (OFF, 0-127).
12.3.6 MW
Mod Wheel contrôle les données de la molette de modulation envoyées sur la piste MIDI (OFF, 0-127).
12.3.7 BC
Breath controller contrôle les données de commande du soue envoyées sur la piste MIDI (OFF, 0-127).
12.4 FLTR PAGE (VALEUR CC)
Ici vous pouvez définir les valeurs d’un maximum de huit commandes CC pouvant être aectées. La valeur
par défaut des paramètres de cette page est désactivée, ce qui signifie qu’ils sont désactivés et n’enverront
aucune donnée. Maintenez la touche [FUNC] enfoncée et appuyez sur les boutons DATA ENTRY pour les
activer. Vous pouvez ensuite utiliser les boutons DATA ENTRY pour définir les valeurs de paramètre comme
d’habitude. Désactivez de nouveau les paramètres en répétant la procédure d’activation.
Appuyez sur [FLTR] pour accéder à cette page de paramètres.
12.4.1 VAL1-VAL8
Les valeurs CC1 à8 contrôlent les valeurs envoyées par les commandes CC. Vous pouvez indiquer les
commandes CC elles-mêmes sur la page AMP (SÉLECTION CC). Les valeurs par défaut de ces para-
mètres sont désactivées. Appuyez sur [FUNC] et les boutons DATA ENTRY pour activer les paramètres
puis tournez les boutons DATA ENTRY pour définir une valeur (OFF, 0-127).
12.5 AMP PAGE (SÉLECTION CC)
Ici, vous pouvez sélectionner les huit commandes CC dont les valeurs sont définies par les paramètres sur
la page FLTR PAGE (VALEUR CC). Appuyez sur le bouton correspondant ou sur [ENTER/YES] pour activer
la modification du paramètre.
Appuyez sur [AMP] pour accéder à cette page de paramètres.

12. PARAMÈTRES DES PISTES MIDI
52
12.5.1 SEL1-SEL8
La sélection CC1 à8 indique les commandes CC contrôlées par les paramètres sur la page AMP PAGE1
(VALEUR CC). Les commandes sélectionnables sont les messages de changement de contrôle MIDI
(0-119).
12.6 LFO PAGE
L’oscillateur à basse fréquence peut être utilisé pour interagir avec les paramètres des pages SYN1 et
FILTR des pistes MIDI. Personnalisez le comportement, l’orientation et la profondeur de l’oscillateur à basse
fréquence sur cette page.
Appuyez sur [LFO] pour accéder à cette page de paramètres.
12.6.1 SPD
Speed définit la vitesse du LFO. Essayez les réglages 8, 16 et 32 pour synchroniser le LFO avec les
battements droits. Le bouton est bipolaire. Le cycle du LFO peut être inversé à l’aide de valeurs négatives
(-64.00–63.00).
12.6.2 MULT
Le multiplicateur multiplie le paramètre SPD par le facteur défini, en multipliant le tempo actuel (réglages
BPM) ou un tempo fixe de 120BPM.
12.6.3 FADE
Fade In/Out permet d’appliquer un fondu entrant ou sortant sur la modulation du LFO. Le bouton est
bipolaire. Les valeurs positives entraînent un fondu sortant. Les valeurs négatives entraînent un fondu
entrant. 0 n’entraîne aucun fondu entrant ni sortant (-64-63).
12.6.4 DEST
Destination sélectionne la destination de modulation du LFO. Prévisualisez la façon dont la modulation
du LFO aecte le sound en mettant une destination en surbrillance. Appuyez sur [YES] pour confirmer le
choix.
12.6.5 WAVE
Waveform définit l’onde du LFO. Il existe sept types d’ondes: triangulaire, sinusoïdale, carrée, en dents de
scie, exponentielle, rampe et aléatoire.
12.6.6 SPH
Start Phase définit le point de départ du LFO au sein du cycle d’onde, lorsqu’il est déclenché. Si ce para-
mètre est réglé sur 0, le LFO commence dès le début d’un cycle d’onde complet. S’il est réglé sur 64, il
commence au milieu (0-127).

12. PARAMÈTRES DES PISTES MIDI
53
12.6.7 MODE
Le mode Trig définit le comportement du LFO lorsqu’une note est déclenchée.
FRE est le mode libre par défaut. Il exécute le LFO en continu. Il ne redémarre et ne s’arrête jamais,
même s’il est déclenché par une note.
TRG redémarre le LFO lorsqu’une note le déclenche.
HLD exécute le LFO librement en arrière-plan, mais lorsqu’une note est déclenchée, le niveau de sor-
tie du LFO est verrouillé et reste immobile jusqu’au déclenchement de la prochaine note.
ONE démarre le LFO à partir du début lorsqu’une note est déclenchée, l’exécute pendant un cycle
puis l’arrête. Ce réglage permet au LFO de fonctionner de la même façon qu’une enveloppe.
HLF démarre le LFO à partir du début lorsqu’une note est déclenchée, l’exécute pendant un demi-cy-
cle puis l’arrête.
Pour plus de renseignements sur les modes Trig, consultez l’illustration présentée à la fin de la rubrique
«11.11 LFO PAGE2», page 48.
12.6.8 DEP
Depth définit la profondeur et la polarité de la modulation du LFO. Une profondeur de modulation positive
et négative (inversée) est possible. Un réglage central de 0,00 équivaut à aucune profondeur de modula-
tion (-64,00-63,00).

13. PARAMÈTRES FX
54
13. PARAMÈTRES FX
Voici une description de tous les paramètres des pages des PARAMETERS CHORUS, DELAY, REVERB et
MASTER.
13.1 MODIFICATION DES PARAMÈTRES FX
Les eets Chorus, Delay et Reverb du Digitone sont des eets de sortie au niveau du pattern. Cela signifie
que tous les Sounds d’un pattern partagent les mêmes réglages d’eets, mais possèdent des niveaux de
sortie individuels pour chaque eet. Vous pouvez définir les paramètres Chorus, Delay et Reverb sur leurs
pages de PARAMETERS respectives, mais leurs signaux entrants sont définis par les paramètres de sortie
CHR, DEL et REV sur la page AMP de chaque piste de synthé. Appuyez sur [FUNC] et [SYN2] pour modi-
fier la valeur Chorus. Appuyez sur [FUNC] et [FLTR] pour modifier la valeur Delay. Appuyez sur [FUNC] et
[AMP] pour modifier la valeur Reverb. Utilisez les boutons DATA ENTRY A à H pour modifier les paramètres.
Les paramètres FX sont enregistrés comme faisant partie du pattern. Pensez à sauvegarder
le pattern et à lui donner un nom unique une fois que vous avez obtenu les résultats souhaités.
13.2 CHORUS
Le chorus peut être utilisé pour élargir les sounds, améliorer l’image stéréo ou ajouter un mouvement subtil
aux sounds.
Appuyez sur [FUNC] et [SYN2] pour accéder à cette page de paramètres.
13.2.1 DPTH
Depth définit la profondeur de la modulation LFO du chorus.
13.2.2 SPD
Speed définit la vitesse de la modulation LFO du chorus.
13.2.3 HPF
Le filtre high pass définit la filtration passe-haut du signal d’entrée.
13.2.4 WDTH
Width définit la largeur stéréo du chorus.
13.2.5 VOL
Mix Volume ajuste le volume du signal de chorus.
13.2.6 DEL
Delay Send définit la quantité de signal de chorus traité à envoyer via l’eet Delay.
13.2.7 REV
Reverb Send définit la quantité de signal de chorus traité à envoyer via l’eet Reverb.
13.3 DELAY
L’eet de sortie Delay prend le signal d’entrée, le retarde puis l’ajoute au signal d’origine.
Appuyez sur [FUNC] et [FLTR] pour accéder à cette page de paramètres.

13. PARAMÈTRES FX
55
13.3.1 TIME
Delay Time définit la durée du délai. Les paramètres Delay Time sont relatifs au BPM actuel et se me-
surent en quintuples croches (1,00-128,00).
Paramètre
TIME
Rapport de
division
1 1/128
2 1/64
2,67 1/48 (1/32T)
3 1/64
4 1/32
5,33 1/24 (1/16T)
6 1/32
8 1/16
10,67 1/12 (1/8T)
12 1/16
16 1/8
21,33 1/6 (1/4T)
24 1/8
32 1/4
42,67 1/3 (1/2T)
48 1/4
64 1/2
96 1/2
128 1
13.3.2 X
Ping-pong définit le signal de délai afin d’alterner les répétitions sur le champ stéréo. Il se compose de
deux réglages:
OFF vous permet de définir manuellement la position du signal de délai dans le champ stéréo. Utilisez
le paramètre WID pour modifier la position du champ stéréo.
ON permet d’alterner le signal de délai entre les positions de panoramique gauche et droite. Le para-
mètre WID contrôle la quantité de panoramique.
13.3.3 WID
Stereo Width définit la largeur panoramique du signal de délai sur le champ stéréo. Le bouton est bipo-
laire (-64.00–63.00).
13.3.4 FDBK
Feedback Gain définit la quantité de signal de sortie du délai à réintégrer dans l’entrée du délai. Un ré-
glage de paramètre plus élevé permet un délai infini et gonflé. Toutefois, un retour élevé peut entraîner un
signal très fort (0-198).
13.3.5 VOL
Mix Volume ajuste le volume du signal de sortie du délai. (0,00-127,00).

13. PARAMÈTRES FX
56
13.3.6 HPF
Feedback HPF définit la fréquence de coupure du filtre high pass du délai. (0,00-127,00).
13.3.7 LPF
Feedback LPF définit la fréquence de coupure du filtre low pass du délai. (0,00-127,00).
13.3.8 REV
Reverb Send définit la quantité de signal de sortie du délai à envoyer à la réverbération. (0,00-127,00).
13.4 REVERB
L’eet de sortie Reverb contrôle la persistance et les caractéristiques ambiantes des réverbérations du
sound. Il peut simuler diérents environnements sonores, allant des grands espaces aux petites pièces.
Appuyez sur [FUNC] et [AMP] pour accéder à cette page de paramètres.
13.4.1 PRE
Pre-delay définit la durée de pré-délai de la réverbération. (0,00-127,00).
13.4.2 DEC
Decay Time définit la longueur de la phase de chute du signal de réverbération, définissant principale-
ment la taille de l’espace sonore (1-127, INF).
13.4.3 FREQ
FB Shelving Freq définit la fréquence du filtre de dégradé. Conjointement avec le paramètre GAIN, ce
paramètre peut être utilisé pour atténuer le signal de réverbération au-dessus d’une fréquence choisie,
rendant le sound de réverbération plus important ou plus étoué. (0,00-127,00).
13.4.4 GAIN
FB Shelving Gain aecte l’atténuation du signal de réverbération au-dessus de la fréquence de dégradé
définie par le paramètre FREQ. À une valeur maximale, les aigus sont compris dans les réverbérations;
une valeur plus faible les atténue progressivement. (0,00-127,00).
13.4.5 VOL
Mix Volume définit le volume du signal de sortie de la réverbération. (0,00-127,00).
13.4.6 HPF
Input HPF définit la fréquence de coupure du filtre high pass de la réverbération. (0,00-127,00).
13.4.7 LPF
Input LPF définit la fréquence de coupure du filtre low pass de la réverbération. (0,00-127,00).
13.5 MASTER
La page MASTER n’est pas uniquement une page de paramètres FX, mais contient l’eet master Overdrive.
Ici vous pouvez également définir le niveau et le panoramique du son entrant depuis les entrées INPUT L/R.
Les paramètres de sortie chorus/delay/reverb pour le son provenant de INPUT L/R se trouvent également ici.
Appuyez sur [FUNC] et [LFO] pour accéder à cette page de paramètres.

13. PARAMÈTRES FX
57
13.5.1 IN L
L’entrée de volume L définit le niveau du son à partir de l’entrée audio INPUT L.
13.5.2 IN R
L’entrée de volume R définit le niveau du son à partir de l’entrée audio INPUT R.
13.5.3 LPAN
Le panoramique gauche définit le son à partir de l’entrée audio INPUT (L64–R63).
13.5.4 RPAN
Le panoramique droit définit le son à partir de l’entrée audio INPUT R (L64–R63).
13.5.5 VOL
Le volume du pattern définit le niveau du son général des patterns. Ce paramètre possède essentielle-
ment la même fonction que le bouton MASTER VOLUME.
13.5.6 CHO
Chorus Send définit la quantité de sound provenant des entrées audio INPUT L/R envoyée via l’eet
Chorus. Le son provenant des entrées audio INPUT L/R est ajouté au mono avant d’être envoyé à l’eet.
Pour plus de renseignements, consultez la rubrique «13.2 CHORUS», page 54 (0,00-127,00).
13.5.7 DEL
Delay Send définit la quantité de sound provenant des entrées audio INPUT L/R envoyée via l’eet Delay.
Le son provenant des entrées audio INPUT L/R est ajouté au mono avant d’être envoyé à l’eet. Pour
plus de renseignements, consultez la rubrique «13.3 DELAY», page 54 (0,00-127,00).
13.5.8 REV
Reverb Send définit la quantité de sound provenant des entrées audio INPUT L/R envoyée via l’eet
Reverb. Le son provenant des entrées audio INPUT L/R est ajouté au mono avant d’être envoyé à l’eet.
Pour plus de renseignements, consultez la rubrique «13.4 REVERB», page 56 (0,00-127,00).
13.5.9 OVR
Overdrive introduit la distorsion à la fin du chemin du signal du Digitone (0,00-127,00).

14. MENU GLOBAL SETTINGS
58
14. MENU GLOBAL SETTINGS
Le menu GLOBAL SETTINGS propose des paramètres qui aectent le Digitone et qui sont également utili-
sés pour gérer les projets.
Appuyez sur [GLOBAL SETTINGS] pour accéder au menu GLOBAL SETTINGS. Parcourez la liste à l’aide
des flèches [UP]/[DOWN] ou du bouton LEVEL/DATA. Ouvrez un menu sélectionné en appuyant sur [YES].
14.1 PROJECT
14.1.1 LOAD PROJECT
Load Project permet d’ouvrir un écran de sélection de projets à partir duquel vous pouvez sélectionner le
projet à charger. Veuillez noter que le projet actif n’est pas sauvegardé avant le chargement d’un nouveau
projet. Pensez donc à d’abord sauvegarder le projet actif. Si vous souhaitez créer un nouveau projet,
sélectionnez CREATE NEW tout en bas de la liste. Le nouveau projet est vide.
Si vous chargez un nouveau projet, il remplace le projet actif. Pensez à sauvegarder votre
projet actif avant de charger un autre projet.
14.1.2 SAVE PROJECT AS
Save Project permet d’ouvrir un écran de sélection de projets à partir duquel vous pouvez choisir un slot
dans lequel sauvegarder le projet actif. Vous pouvez également appuyer sur [FUNC] et [GLOBAL SET-
TINGS] pour accéder à cet écran.
14.1.3 MANAGE PROJECTS
MANAGE PROJECTS lance le menu PROJECT MANAGER. En sélectionnant un projet à partir de ce
menu et en appuyant sur la flèche [RIGHT], une liste de commandes s’ache.
CLEAR permet de réinitialiser le slot du projet à un état vide.
DELETE permet de supprimer le projet du slot.
RENAME permet d’ouvrir un écran de NOMMAGE à partir duquel vous pouvez renommer le fichier du
projet.
LOAD FROM permet de charger le projet sélectionné. Veuillez noter que cette action remplace le
projet actif.
SAVE TO permet de sauvegarder le projet actif dans le slot sélectionné.
TOGGLE permet d’activer ou de désactiver la protection en écriture. Vous ne pouvez pas remplacer,
renommer, ni eacer les projets protégés. Un symbole en forme de verrou devant le nom du projet
indique que le projet est protégé.
INIT NEW permet d’initialiser un slot de fichier vide avec un projet propre. Cette option est disponible
uniquement pour les slots de projet vides.

14. MENU GLOBAL SETTINGS
59
14.2 SOUNDS
Dans ce menu vous pouvez parcourir et gérer les Sounds dans la banque de Sounds du +Drive ou le Sound
pool du projet actif. Les autres options du menu vous permettent d’eacer le Sound de la piste et de le
renommer. Utilisez les flèches [UP] et [DOWN] pour naviguer parmi les options. Appuyez sur [YES] pour
confirmer votre choix. Appuyez sur [NO] pour quitter le menu.
14.2.1 SOUND BROWSER (NAVIGATEUR DE SOUNDS)
Appuyez sur [FUNC] et LEVEL/DATA pour ouvrir le menu SOUND BROWSER. Le SOUND BROWSER
est utilisé pour prévisualiser et charger des Sounds. Ce menu ache une liste de tous les Sounds de la
banque de Sounds du +Drive ou du Sound pool. Parcourez la liste en tournant le bouton LEVEL/DATA ou
en appuyant sur [UP]/[DOWN]. Vous pouvez prévisualiser un Sound en le mettant en surbrillance dans la
liste et utiliser les touches [TRIG] pour jouer le Sound chromatiquement. Appuyez sur [TRACK NOTE] et
[UP]/[DOWN] pour passer à l’octave supérieure ou inférieure du Sound que vous prévisualisez. Appuyez
sur [YES] pour charger le Sound mis en surbrillance.
Appuyez sur [LEFT] pour accéder au menu SORTING. Appuyez sur [YES] pour exécuter les com-
mandes. Appuyez sur [NO] ou sur la flèche [RIGHT] pour quitter le menu.
VIEW POOL répertorie les Sounds disponibles dans le Sound pool du projet actif. La commande est
uniquement disponible lorsque vous parcourez la banque de Sounds du +Drive.
VIEW +DRIVE répertorie les Sounds disponibles dans la banque de Sounds du +Drive. La commande
est uniquement disponible lorsque vous parcourez le Sound pool du projet actif.
SORT ABC trie les Sounds par ordre alphabétique. Cette option est uniquement disponible lorsque
SORT123 est actif.
SORT123 trie les Sounds par numéro de slot. Cette option est uniquement disponible lorsque SORT
ABC est actif.
FILTER ouvre une liste dans laquelle les Sounds sont classés en fonction des tags. Appuyez sur
[YES] pour sélectionner et désélectionner les tags. Plusieurs tags peuvent être sélectionnés. Appuyez
sur [NO] pour quitter la liste de tags.
SEARCH vous donne la possibilité d’eectuer une recherche de texte et répertorie tous les Sounds
avec les noms correspondant à ou contenant le texte saisi. Pour plus de renseignements, consultez la
rubrique «6.5 ÉCRAN DE NOMMAGE», page 17 concernant la saisie de texte.

14. MENU GLOBAL SETTINGS
60
• Appuyez sur les touches [TRIG] pour prévisualiser le Sound actuellement sélectionné.
Veuillez noter que les paramètres des eets actuels des pistes actives aectent le
Sound prévisualisé.
• Appuyez sur les touches [BANK] et [TRIG 9–16] pour sélectionner une banque de
Sounds.
• Vous pouvez également appuyer deux fois rapidement sur [TRACK] pour ouvrir le
SOUND BROWSER. Vous pouvez également accéder au SOUND BROWSER en ap-
puyant sur [FUNC] et LEVEL/DATA.
14.2.2 SOUND MANAGER
Appuyez sur [GLOBAL SETTINGS] puis sélectionnez SOUND MANAGER pour ouvrir le SOUND MANA-
GER. Le SOUND MANAGER est utilisé pour gérer les Sounds, notamment les importer, exporter, renom-
mer et identifier. Sélectionnez MANAGE SOUNDS et appuyez sur [YES] pour ouvrir le SOUND MANA-
GER. Les Sounds peuvent être sauvegardés, chargés, renommés, identifiés, etc. Ce menu ache une
liste de tous les Sounds de la banque de Sounds du +Drive ou du Sound pool. Tournez le bouton LEVEL/
DATA ou appuyez sur [UP]/[DOWN] pour parcourir la liste. Vous pouvez prévisualiser un Sound en le
mettant en surbrillance dans la liste et utiliser les touches [TRIG] pour jouer le Sound chromatiquement.
Appuyez sur [TRACK NOTE] et [UP]/[DOWN] pour passer à l’octave supérieure ou inférieure du Sound
que vous prévisualisez.
Appuyez sur [LEFT] pour accéder au menu SORTING. Appuyez sur [YES] pour exécuter les com-
mandes. Appuyez sur [NO] ou sur la flèche [RIGHT] pour quitter le menu.
VIEW POOL répertorie les Sounds disponibles dans le Sound pool du projet actif. La commande est
uniquement disponible lorsque vous parcourez la banque de Sounds du +Drive.
VIEW +DRIVE répertorie les Sounds disponibles dans la banque de Sounds du +Drive. La commande
est uniquement disponible lorsque vous parcourez le Sound pool du projet actif.
SORT ABC trie les Sounds par ordre alphabétique. Cette option est uniquement disponible lorsque
SORT123 est actif.
SORT123 trie les Sounds par numéro de slot. Cette option est uniquement disponible lorsque SORT
ABC est actif.
FILTER ouvre une liste dans laquelle les Sounds sont classés en fonction des tags. Appuyez sur
[YES] pour sélectionner et désélectionner les tags. Vous pouvez choisir plusieurs tags. Appuyez sur
[NO] pour quitter la liste de tags.
SEARCH vous donne la possibilité d’eectuer une recherche de texte et répertorie tous les Sounds
avec les noms correspondant à ou contenant le texte saisi. Pour plus de renseignements, consultez la
rubrique «6.5 ÉCRAN DE NOMMAGE», page 17 concernant la saisie de texte.
Appuyez sur [RIGHT] pour accéder au menu SOUND OPERATIONS. Les opérations disponibles af-
fectent le Sound sélectionné. Appuyez sur [YES] pour appliquer les commandes au Sound sélectionné.
Appuyez sur [NO] ou sur la flèche [LEFT] pour quitter le menu.

14. MENU GLOBAL SETTINGS
61
IMPORT TO TRACK permet de charger le Sound sélectionné vers la piste active afin qu’il devienne un
élément à part entière du pattern actif.
COPY TO... permet de copier les Sounds sélectionnés vers l’un des emplacements suivants:
SOUND POOL copie les Sounds sélectionnés dans les premiers slots libres du Sound pool.
+DRIVE copie les Sounds sélectionnés dans les premiers slots libres de la banque de Sounds du
+Drive.
+BANK (A-H) copie les Sounds sélectionnés dans les premiers slots libres d’une banque spécifique
à l’intérieur du +Drive.
EXPORT TO HERE permet d’exporter le Sound de la piste active et de le sauvegarder dans le slot
sélectionné.
RENAME permet d’ouvrir un écran à partir duquel vous pouvez renommer le Sound sélectionné.
EDIT TAGS permet d’ouvrir un menu dans lequel les Sounds peuvent être identifiés. Les Sounds
peuvent avoir n’importe quel nombre de tags, mais seuls les deux premiers s’achent sur la liste des
Sounds. Appuyez sur [YES] pour appliquer ou supprimer des tags. Sélectionnez <SAVE> et appuyez
sur [YES] pour sauvegarder
DELETE permet de supprimer un Sound.
SELECT ALL permet de sélectionner tous les Sounds de la liste.
DESELECT ALL permet de désélectionner tous les Sounds de la liste.
TOGGLE permet d’activer ou de désactiver la protection en écriture des Sounds sélectionnés.
Lorsqu’un Sound est protégé, il ne peut pas être écrasé, renommé, identifié, ni supprimé. Un Sound
protégé est doté d’un symbole en forme de verrou à côté de son nom.
SEND SYSEX envoie les Sounds sélectionnés en tant que données SysEx.
• Les Sounds de la banque de Sounds du +Drive sont organisés en huit banques, de A à
H. Chaque banque peut contenir 256Sounds. Appuyez sur les touches [BANK] et [TRIG
9–16] pour consulter les Sounds d’une banque spécifique.
• Appuyez sur les touches [TRIG] pour prévisualiser le Sound actuellement sélectionné.
Veuillez noter que les paramètres des eets actuels des pistes actives aectent le
Sound prévisualisé.
• Plusieurs Sounds peuvent être simultanément aectés par les commandes disponibles
dans le menu SOUND OPERATIONS. Sélectionnez/désélectionnez les Sounds indivi-
duels en les mettant en surbrillance et en appuyant sur [YES].
• Appuyez sur [FUNC] et [UP]/[DOWN] pour parcourir plus rapidement la liste de
Sounds.
14.2.3 EFFACER UNE PISTE AUDIO
Permet de définir les paramètres par défaut de la page PARAMETERS de la piste active. En sélection-
nant cette option, une invite apparaît. Appuyez sur [YES] pour initialiser les paramètres ou sur [NO] pour
annuler l’action. Veuillez noter qu’aucune information sur le paramètre n’est définitivement perdue tant
que le Sound est sauvegardé dans le même slot que celui à partir duquel il a été chargé.
14.2.4 RENOMMER UNE PISTE AUDIO
Permet d’ouvrir un menu de NOMMAGE à partir duquel vous pouvez renommer le Sound de la piste
active.
14.2.5 CONFIGURATION
Permet d’ouvrir le menu SOUND SETUP. Pour plus de renseignements, consultez la rubrique «9.4 MENU
DE SOUND SETUP», page 24.

14. MENU GLOBAL SETTINGS
62
14.3 CONFIG MIDI
Dans ce menu, vous trouverez plusieurs sous-menus en rapport avec la fonction MIDI.
14.3.1 SYNC
Permet de contrôler la façon dont le Digitone reçoit et envoie les commandes de l’horloge MIDI et du
transport. Modifiez les paramètres à l’aide des flèches [LEFT]/[RIGHT] ou de la touche [YES].
CLOCK RECEIVE permet au Digitone de répondre ou non à l’horloge MIDI envoyée par des appareils
externes.
CLOCK SEND permet au Digitone de transmettre ou non l’horloge MIDI.
PROG CH RECEIVE permet au Digitone de répondre ou non aux messages de modification du pro-
gramme entrant, une option utile lorsque vous souhaitez sélectionner des patterns en externe. Le ca-
nal MIDI qui écoute des messages de modification du programme entrant est défini dans le menu MIDI
CHANNELS. Pour plus de renseignements, consultez la rubrique «14.3.3 CHANNELS», page 63.
PROG CH SEND permet de définir si le Digitone envoie ou non des messages de modification du pro-
gramme lorsque les patterns sont modifiés. Le canal MIDI qui envoie des messages de modification
du programme est défini dans le menu MIDI CHANNELS. Pour plus de renseignements, consultez la
rubrique «14.3.3 CHANNELS», page 63.
14.3.2 PORT CONFIG
Dans ce menu, vous trouverez les paramètres liés au port MIDI. Modifiez les paramètres à l’aide des
flèches [LEFT]/[RIGHT].
TURBO SPEED Appuyez sur [YES] pour commencer la négociation de la vitesse turbo. L’appareil
choisit automatiquement la vitesse optimale. Veuillez noter que vous devez utiliser une interface MIDI
prenant en charge le protocole Turbo-MIDI.
OUT PORT FUNCTIONALITY permet de sélectionner le type de signal que le port MIDI OUT envoie.
MIDI permet au port d’envoyer des données MIDI.
DIN 24 permet au port d’envoyer des pulsations de synchronisation DIN24. Aucune donnée MIDI
n’est transférée au port si cette option est sélectionnée.
DIN 48 permet au port d’envoyer des pulsations de synchronisation DIN48. Aucune donnée MIDI
n’est transférée au port si cette option est sélectionnée.

14. MENU GLOBAL SETTINGS
63
THRU PORT FUNCTIONALITY permet de sélectionner le type de signal que le port MIDI THRU en-
voie. Les réglages sont les mêmes que pour OUT PORT FUNCTIONALITY.
INPUT FROM sélectionne le port de données MIDI d’entrée.
DISABLED ne reçoit aucune donnée MIDI.
MIDI reçoit des données MIDI depuis le port MIDI IN.
USB reçoit des données MIDI depuis le port USB.
MIDI+USB reçoit des données MIDI depuis les ports MIDI IN et USB.
OUTPUT TO sélectionne le port de données MIDI de sortie.
DISABLED n’envoie aucune donnée MIDI.
MIDI envoie des données MIDI au port MIDI OUT.
USB envoie des données MIDI au port USB.
MIDI+USB envoie des données MIDI aux ports MIDI OUT et USB.
Assurez-vous d’utiliser le réglage USB uniquement pour les paramètres INPUT FROM
ou OUTPUT TO dans le menu MIDI PORT CONFIG lorsque vous envoyez ou recevez une
grande quantité de données pour une vitesse de transfert plus rapide.
OUTPUT CH permet de choisir si les boutons envoient les données sur le canal auto ou sur le canal
de piste.
PARAM OUTPUT permet de sélectionner le type de messages MIDI que les boutons DATA ENTRY
envoient. Pour plus de renseignements sur les paramètres CC/NRPN envoyés, consultez l’«ANNEXE
B: EXÉCUTION MIDI», page 80.
NRPN envoie des messages MIDI NRPN.
CC envoie des messages MIDI CC.
ENCODER DEST définit si les boutons DATA ENTRY et LEVEL/DATA envoient ou non des données
MIDI. Lorsqu’ils sont réglés sur INT, les boutons aectent uniquement le Digitone et aucune donnée
MIDI n’est envoyée. Lorsqu’ils sont réglés sur INT + EXT, les boutons aectent le Digitone et envoient
également les données MIDI aux appareils externes.
TRIG KEY DEST définit si les touches [TRIG] envoient ou non des données MIDI. Lorsqu’elles sont
réglées sur INT, les touches [TRIG] aectent uniquement le Digitone et aucune donnée MIDI n’est
envoyée. Lorsqu’elles sont réglées sur INT + EXT, les touches [TRIG] aectent le Digitone et envoient
également les données MIDI aux appareils externes. Lorsqu’elles sont réglées sur EXT, les touches
[TRIG] n’aectent pas le Digitone, mais les données MIDI sont envoyées en externe.
MUTE DEST permet de contrôler si l’activation/désactivation du sound envoie ou non les données
MIDI. Lorsqu’elle est réglée sur INT, la désactivation du sound aecte uniquement le Digitone et
aucune donnée MIDI n’est envoyée. Lorsqu’elle est réglée sur INT + EXT, la désactivation du sound af-
fecte le Digitone et envoie également les données MIDI aux appareils externes. Lorsqu’elle est réglée
sur EXT, la désactivation du sound envoie les données MIDI en externe, mais n’aecte pas le Digitone.
RECEIVE NOTES définit s’il est possible ou non d’utiliser un clavier MIDI ou un contrôleur externe pour
jouer le Digitone.
RECEIVE CC/NRPN définit s’il est possible ou non d’utiliser un appareil MIDI externe pour contrôler
les paramètres du Digitone avec les données CC/NRPN.
14.3.3 CHANNELS
Ce menu gère la configuration du canal MIDI.
TRACK 1–4 CHANNEL permet de sélectionner le canal de la piste MIDI dédiée qui contrôle les pistes
de synthé. Cela permet également de définir le canal MIDI pour les messages MIDI envoyés par les

14. MENU GLOBAL SETTINGS
64
boutons DATA ENTRY sur la piste sélectionnée. Un réglage sur OFF permet à la piste d’ignorer les
messages MIDI entrants.
MIDI 1–4 CHANNEL permet de sélectionner le canal de la piste MIDI dédiée qui contrôle les pistes
MIDI. Cela permet également de définir le canal MIDI pour les messages MIDI envoyés par les boutons
DATA ENTRY sur la piste sélectionnée. Un réglage sur OFF permet à la piste d’ignorer les messages
MIDI entrants.
FX CHANNEL permet de sélectionner le canal de la piste MIDI dédiée qui contrôle les paramètres
FX. Cela permet également de définir le canal MIDI pour les messages MIDI envoyés par les boutons
DATA ENTRY sur les pages FX. Un réglage sur OFF permet à la piste d’ignorer les messages MIDI
entrants.
AUTO CHANNEL permet de sélectionner le canal MIDI qui donne accès à la piste active actuelle. Si
un clavier MIDI externe branché au Digitone envoie des données MIDI sur ce canal, le clavier contrôle
la piste active. Ceci s’avère utile lorsque vous souhaitez passer rapidement d’une piste de synthé
active à une autre pour jouer des Sounds diérents. Le Digitone utilise également le canal AUTO pour
enregistrer sur les pistes MIDI depuis des contrôleurs MIDI externes.
PROG CH IN CH permet de sélectionner le canal MIDI qui écoute les messages de modification du
programme entrant. Un réglage sur AUTO utilise le canal AUTO. Autorisez le Digitone à répondre aux
messages de modification du programme dans le menu MIDI SYNC. Pour plus de renseignements,
consultez la rubrique «14.3.1 SYNC», page 62.
PROG CH OUT CH permet de sélectionner le canal MIDI qui envoie des messages de modification du
programme lors du changement de patterns. Le réglage sur AUTO utilise le canal AUTO. Autorisez le
Digitone à envoyer des messages de modification du programme dans le menu SYNC. Pour plus de
renseignements, consultez la rubrique «14.3.1 SYNC», page 62.
14.4 SYSEX DUMP
Le menu SYSEX DUMP permet d’envoyer et de recevoir des projets, des patterns et des sounds. Sélec-
tionnez une option de menu à l’aide des flèches [UP]/[DOWN] ou du bouton TRACK LEVEL. Appuyez sur
[YES] pour ouvrir la sélection en surbrillance du menu.
Lors de l’envoi ou de la réception de données SysEx, les ports MIDI ou le port USB du Digitone doivent être
branchés à l’appareil d’envoi/réception externe.
Si l’envoi ou la réception des données SysEx par le Digitone se fait via les ports MIDI, utilisez l’interface
Elektron TM-1 USB MIDI pour une vitesse de transfert jusqu’à 10fois plus rapide.
Si l’appareil externe est un ordinateur, nous recommandons d’utiliser notre utilitaire gratuit SysEx C6, qui
peut être téléchargé depuis le site Web d’Elektron.
14.4.1 SYSEX SEND
Ce menu permet d’envoyer des projets, des patterns et des sounds à un appareil externe via le port MIDI
OUT ou le port USB du Digitone.

14. MENU GLOBAL SETTINGS
65
La colonne de gauche sélectionne ce qui sera sauvegardé. Sélectionnez la colonne à l’aide de la flèche
[LEFT]. Utilisez les flèches [UP]/[DOWN] ou le bouton TRACK LEVEL pour naviguer dans la colonne.
Les options d’envoi des données SysEx situées dans la colonne de droite changeront en fonction de
la sélection eectuée dans la colonne de gauche. Appuyez sur la flèche [RIGHT] pour accéder à cette
colonne. Utilisez les flèches [UP]/[DOWN] ou le bouton TRACK LEVEL pour sélectionner ce qui sera
envoyé. Appuyez sur [YES] pour lancer la procédure d’envoi SysEx.
PROJECT enverra le projet actif (paramètres, patterns, sounds dans le pool audio) à l’appareil de
réception.
PATTERN enverra le pattern sélectionné à l’appareil de réception.
SOUNDS enverra la banque de sounds sélectionnée à l’appareil de réception.
• Une sauvegarde régulière de vos données est importante!
• Avant de lancer un envoi SysEx, assurez-vous que l’appareil de réception écoute les
données à envoyer.
14.4.2 SYSEX RECEIVE
Ce menu permet de recevoir les projets, les patterns et les sounds d’un appareil externe via le port MIDI
IN ou le port USB du Digitone.
La colonne de gauche sélectionne ce qui sera reçu. Sélectionnez la colonne à l’aide de la flèche [LEFT].
Utilisez les flèches [UP]/[DOWN] ou le bouton TRACK LEVEL pour naviguer dans la colonne. Les
options de réception des données SysEx situées dans la colonne de droite changeront en fonction de
la sélection eectuée dans la colonne de gauche. Appuyez sur la flèche [RIGHT] pour accéder à cette
colonne. Utilisez les flèches [UP]/[DOWN] ou le bouton TRACK LEVEL pour sélectionner ce qui sera
reçu. Appuyez sur [YES] pour lancer la procédure de réception SysEx. Le Digitone commence à écouter
les données entrantes. Appuyez sur [NON] pour arrêter l’écoute.
ANYTHING écoute et reçoit toutes les données SysEx viables (patterns, paramètres, sounds).
PATTERN enregistre un pattern reçu dans le slot sélectionné.
SOUNDS enregistre un sound reçu dans le slot sélectionné de la banque de sounds du +Drive. L’op-
tion ANYWHERE placera le sound dans le premier slot libre disponible. Vous pouvez voir le nombre de
slots libres à droite de l’indication de la banque.
14.5 SYSTEM
Le menu System contient les options OS UPGRADE et FORMAT +DRIVE du Digitone.
14.5.1 OS UPGRADE
Utilisez cette option de menu lorsque vous souhaitez mettre à niveau le système d’exploitation du Digi-
tone. Utilisez notre logiciel gratuit Elektron Transfer pour envoyer le fichier OS syx. Vous pouvez télé-
charger le logiciel Elektron Transfer et le fichier OS syx depuis le site Web d’Elektron.

14. MENU GLOBAL SETTINGS
66
Pour que le transfert soit possible, l’appareil envoyant le fichier OS syx doit être connecté au port MIDI IN
ou USB du Digitone.
Veuillez noter que le Digitone n’apparaît pas sous la forme d’une icône sur le bureau de votre ordinateur.
1. Appuyez sur [YES] pour que le Digitone commence à écouter les données OS SysEx entrantes. Si
vous souhaitez annuler l’état d’attente, appuyez sur [NO].
2. Ouvrez Elektron Transfer et sélectionnez Elektron Digitone pour l’appareil d’entrée MIDI et l’appareil
de sortie MIDI.
3. Glissez et déposez le fichier syx dans la fenêtre principale d’Elektron Transfer pour l’envoyer au
Digitone.
Une barre de progression apparaît sur l’écran du Digitone lors de la réception du système d’exploitation.
Une fois le processus terminé, le système d’exploitation est à jour et l’appareil redémarre.
Si la mise à niveau du système d’exploitation du Digitone se fait via les ports MIDI, utilisez
l’interface Elektron TM-1 USB MIDI pour une vitesse de transfert jusqu’à 10fois plus rapide.
14.5.2 FORMAT +DRIVE
Vous pouvez supprimer tout le contenu du +Drive. Utilisez les flèches [LEFT] ou [RIGHT] pour sélection-
ner le contenu que vous souhaitez supprimer et appuyez sur [YES] pour confirmer. Vous serez invité à
exécuter ou non la procédure de formatage. Appuyez sur [YES] pour procéder au formatage.
PROJECTS+SOUNDS permet d’eacer tous les projets et Sounds. Appuyez sur les flèches [LEFT] or
[RIGHT] pour cocher/décocher cette case.

15. MENU STARTUP
67
15. MENU STARTUP
Maintenez la touche [FUNC] enfoncée tout en allumant le Digitone pour accéder au menu STARTUP. Ce
menu permet d’eectuer diverses tâches. Appuyez sur la touche [TRIG] correspondante pour choisir les
diérentes options.
15.1 TEST MODE
Appuyez sur la touche [TRIG 1] pour entrer en mode TEST.
À des fins de test, un sound bref est émis au niveau de toutes les sorties de l’unité.
Si vous rencontrez des problèmes avec votre Digitone et pensez qu’ils peuvent être dus à un problème
matériel, vous pouvez lancer ce test d’auto-vérification. Les flèches [UP] et [DOWN] peuvent être utilisées
pour parcourir le rapport de test. Un appareil totalement fonctionnel ne doit signaler aucune erreur. Veuillez
contacter le support technique d’Elektron ou le distributeur de votre Digitone si le journal comporte une
erreur.
15.2 EMPTY RESET
Appuyez sur la touche [TRIG 2] pour eectuer une réinitialisation à vide. La réinitialisation eace tous les
patterns et Sounds, mais les données du +Drive ne sont pas aectées.
15.3 FACTORY RESET
Appuyez sur la touche [TRIG 3] pour eectuer une réinitialisation des paramètres d’usine. Lors d’une réini-
tialisation des paramètres d’usine sur le Digitone, le projet RAM actif est remplacé et réinitialisé (y compris
les données des patterns et les données globales). Le slot1 du projet du +Drive est remplacé et réinitialisé
avec les patterns, Sounds et paramètres prédéfinis en usine. La banque de Sound A est remplacée par les
Sounds d’usine.
Si vous souhaitez garder le projet actif, pensez à le sauvegarder sans un slot de projet du +Drive supérieur
à 1 avant d’eectuer la réinitialisation des paramètres d’usine.
15.4 OS UPGRADE
Appuyez sur la touche [TRIG 4] pour commencer la mise à niveau du système d’exploitation. Le Digitone
entre alors en phase d’attente et écoute les données entrantes du système d’exploitation, puis le message
«READY TO RECEIVE» s’ache à l’écran. Pour que le transfert soit possible, l’appareil envoyant le fichier
OS syx doit être connecté au port MIDI IN du Digitone. Utilisez notre logiciel utilitaire gratuit C6 SysEx pour
envoyer le fichier OS Syx. Vous pouvez télécharger le logiciel utilitaire C6 SysEx et le fichier OS syx depuis
le site Web d’Elektron.
• Vous ne pouvez pas utiliser le logiciel Elektron Transfer pour transférer les fichiers OS sys
lorsque vous êtes dans le menu STARTUP.
• Un transfert via le port USB MIDI est impossible lorsque vous voulez mettre à niveau le
système d’exploitation depuis le menu STARTUP.
Sur votre ordinateur, téléchargez le fichier OSsyx et ouvrez le logicielC6. Cliquez sur CONFIGURE et
sélectionnez Digitone pour MIDI In et MIDI Out. Glissez le fichier syx dans la fenêtre principale du C6, puis
sélectionnez-le en cliquant une fois dessus avec le pointeur de la souris. Cliquez sur le bouton «Send»
dans le coin supérieur gauche de la fenêtre C6.
Une barre de progression indique l’avancement de la mise à niveau du système d’exploitation. Le message
«UPGRADING... DO NOT TURN OFF» s’ache lorsque le transfert est terminé. Veuillez noter que la mise à
niveau peut prendre un certain temps. L’appareil redémarre une fois le processus de mise à niveau terminé.
Lorsque vous envoyez le fichier OSsyx, utilisez notre logiciel ElektronC6 gratuit. Vous pou-
vez le télécharger depuis le site Web d’Elektron.
15.5 EXIT
Appuyez sur la touche [TRIG 5] pour quitter le menu STARTUP.

16. EXEMPLES DE CONFIGURATIONS
68
16. EXEMPLES DE CONFIGURATIONS
Le Digitone aime jouer avec d’autres machines. Qu’il s’agisse d’utiliser ses capacités de synchronisation et
de lecture avec les anciennes machines, de se coupler au Digitakt ou de contrôler d’autres synthétiseurs.
16.1 DIGITONE AVEC UNE MACHINE À BASSES MONOPHONIQUES
SORTIE PRINCIPALE VERS
TABLE DE MIXAGE
SORTIE MIDI VERS DIN SYNC 24 PRISE JACK MONO VERS
TABLE DE MIXAGE
Les capacités de synchronisation DIN du Digitone vous permettent d’utiliser un ancien équipement.
Dans cet exemple, une ancienne machine à basses monophoniques est utilisée avec le Digitone. Le Digi-
tone peut arrêter, démarrer et contrôler le tempo de la machine à basses.
1. Préparez un pattern de ligne de basse sur la machine à basses.
2. Connectez la sortie de la machine à basses à la table de mixage à l’aide d’un câble jack mâle mono de
6,3mm.
3. Connectez les sorties audio du Digitone à la table de mixage à l’aide de deux câbles jack mâles mono
ou stéréo de 6,3mm.
4. Utilisez un câble de raccordement DIN pour connecter le port MIDI OUT du Digitone au port SYNC IN
de la machine à basses.
5. Sur le Digitone, appuyez sur [GLOBAL SETTINGS] puis naviguez jusqu’à MIDI CONFIG > PORT
CONFIG et réglez OUT PORT CONFIG sur DIN24.
6. Appuyez sur [PLAY] sur le Digitone.
16.2 DIGITONE AVEC LE DIGITAKT
SORTIE MONO VERS TABLE DE MIXAGE SORTIE MIDI VERS ENTRÉE MIDI
SORTIES VERS ENTRÉES
DIGITONE
DIGITAKT

16. EXEMPLES DE CONFIGURATIONS
69
Le Digitone est parfaitement compatible avec le Digitakt et vous permet, par exemple, d’acheminer l’audio
depuis le Digitakt jusqu’au Digitone et de synchroniser le tempo des séquenceurs.
1. Utilisez un câble MIDI standard pour connecter la prise jack MIDI OUT du Digitakt à la prise jack MIDI
IN du Digitone.
2. Utilisez deux câbles TR ou TRS pour connecter la prise OUTPUT L/R du Digitakt à la prise INPUT L/R
du Digitone.
3. Sur le Digitakt, appuyez sur [GLOBAL SETTINGS] puis naviguez jusqu’à MIDI CONFIG > PORT
CONFIG et réglez OUT PORT FUNC sur MIDI.
4. Dans le même menu, réglez OUTPUT sur MIDI.
5. Appuyez sur [GLOBAL SETTINGS] puis naviguez jusqu’à MIDI CONFIG > SYNC et réglez CLOCK
SEND sur ON.
6. Sur le Digitone, appuyez sur [GLOBAL SETTINGS] puis naviguez jusqu’à MIDI CONFIG > PORT
CONFIG et réglez INPUT FROM sur MIDI.
7. Appuyez sur [GLOBAL SETTINGS] puis naviguez jusqu’à MIDI CONFIG > SYNC et réglez CLOCK
RECEIVE sur ON.
8. Appuyez sur [PLAY] sur le Digitakt
9. Sur le Digitone, appuyez sur [FUNC] et [LFO] pour ouvrir la page MASTER.
10. Ajustez les entrées IN L/R pour régler le niveau de l’audio entrant provenant du Digitakt.
11. Réglez LPAN sur L64 et RPAN sur R63.
12. Ajustez les paramètres CHR, DEL et REV pour ajouter les eets de sortie du Digitone à l’audio du
Digitakt.
16.3 CONTRÔLE D’UN SYNTHÉTISEUR À L’AIDE DE PISTES MIDI
SORTIE PRINCIPALE VERS TABLE DE MIXAGE
SORTIE MONO VERS TABLE DE MIXAGE SORTIE MIDI VERS ENTRÉE MIDI
Le Digitone possède des capacités très variées d’utilisation des pistes MIDI de son séquenceur afin de
contrôler d’autres synthétiseurs MIDI.
1. Utilisez un câble MIDI standard pour connecter la prise jack MIDI OUT du Digitone à la prise jack MIDI
IN du synthétiseur.
2. Sur le Digitone, appuyez sur [GLOBAL SETTINGS] puis naviguez jusqu’à MIDI CONFIG > PORT
CONFIG et réglez OUT PORT FUNC sur MIDI.
3. Dans le même menu, réglez OUTPUT TO sur MIDI.

16. EXEMPLES DE CONFIGURATIONS
70
4. Sur l’écran principal, appuyez sur [MIDI] puis sur [TRIG 1–4] pour sélectionner une piste MIDI.
5. Appuyez sur [SYN1] et utilisez le paramètre CHAN pour sélectionner un canal MIDI pour les données
de sortie des pistes.
6. Assurez-vous de régler votre synthétiseur pour qu’il reçoive une entrée MIDI d’une façon correspon-
dant aux paramètres définis sur le Digitone.
Vous êtes désormais prêt à utiliser le séquenceur du Digitone pour contrôler votre synthétiseur. Pour plus
de renseignements sur le séquenceur du Digitone, consultez la rubrique «10. SÉQUENCEUR», page 27.

17. COMBINAISONS DE TOUCHES UTILES
71
17. COMBINAISONS DE TOUCHES UTILES
Utilisez les combinaisons de touches ci-dessous pour accélérer votre flux de travail.
GÉNÉRAL
Les touches [FUNC] et [REC] permettent de copier. L’action dépend de la page ou du mode actif actuel.
Les touches [FUNC] et [PLAY] permettent d’eacer. L’action dépend de la page ou du mode actif actuel.
Les touches [FUNC] et [STOP] permettent de coller. L’action dépend du contenu qui a été copié.
SÉLECTION DE PISTE/BANQUE/PATTERN
Les touches [TRACK 1–4] permettent de sélectionner une piste de synthé.
Les touches [MIDI] et [TRACK 1–4] permettent de sélectionner une piste MIDI.
Les touches [BANK] et [TRIG 9-16] permettent de sélectionner une banque.
Les touches [PTN] et [TRIG 1-16] permettent de sélectionner un pattern.
NOMMAGE
Les touches [FUNC] et [ARROW] (sur l’écran de NOMMAGE) permettent de choisir une lettre.
Les touches [FUNC] et [NO] (sur l’écran de NOMMAGE) permettent d’eacer une lettre.
SAUVEGARDE ET RECHARGEMENT
Les touches [FUNC] et [GLOBAL SETTINGS] permettent de sauvegarder le projet actif.
Les touches [FUNC] et [YES] permettent de sauvegarder temporairement le pattern actif.
Les touches [FUNC] et [NO] permettent de recharger temporairement le pattern actif.
ACCÈS AUX MENUS
Les touches [FUNC] et [MENU PATTERN] permettent d’ouvrir le menu IMPORT/EXPORT.
Les touches [FUNC] et [TRIG PARAMETERS] permettent d’ouvrir le menu SOUND SETUP.
Les touches [FUNC] et [SYN1] permettent d’ouvrir le menu ARPEGGIATOR.
Les touches [FUNC] et [SYN2] permettent d’ouvrir le menu CHORUS.
Les touches [FUNC] et [FLTR] permettent d’ouvrir le menu DELAY.
Les touches [FUNC] et [AMP] permettent d’ouvrir le menu REVERB.
Les touches [FUNC] et [LFO] permettent d’ouvrir le menu MASTER.
Les touches [FUNC] et [PTN] permettent d’ouvrir le menu METRONOME.
Les touches [FUNC] et [PAGE] permettent d’ouvrir le menu SCALE du pattern/de la piste.
Les touches [FUNC] et [MIDI] permettent d’ouvrir le menu CONFIG MIDI.
PARAMÈTRES DU SÉQUENCEUR
Les touches [FUNC] et [TEMPO] permettent de saisir le tempo.
Les touches [FUNC] et [LEFT/RIGHT] permettent de pousser le tempo (lorsque le séquenceur joue).
Les touches [FUNC] et [LEFT/RIGHT] permettent de déplacer tous les trigs d’un pas complet, vers la
gauche ou la droite (en mode GRID RECORDING).
Les touches [FUNC] et [LEFT/RIGHT] permettent de déplacer tous les trigs d’un pas complet, vers la
gauche ou la droite (en mode GRID RECORDING).
Les touches [TRIG] (maintenue) et [LEFT/RIGHT] permettent d’ouvrir le menu MICRO TIMING et de définir
le micro timing pour le trig (en mode GRID RECORDING).
ENREGISTREMENT DU SÉQUENCEUR
Les touches [RECORD] et [PLAY] lancent le mode LIVE RECORDING.
Les touche [RECORD] et une double pression sur la touche [PLAY] activent/désactivent le mode QUAN-
TIZE LIVE RECORDING.

17. COMBINAISONS DE TOUCHES UTILES
72
Les touches [NO] et [TRIG] en mode LIVE RECORDING permettent d’eacer les trigs d’une piste du sé-
quenceur.
Les touches [FUNC] et [PTN] (pression longue) permettent d’activer/de désactiver le métronome.
Les touches [FUNC] et [TRIG] permettent d’ajouter des trigs de verrous (en mode GRID RECORDING).
DÉSACTIVATION DU SOUND
Les touches [FUNC] et [TRIG] permettent de désactiver/d’activer une ou plusieurs pistes.
UNISON
Les touches [FUNC] et [VOICE] activent ou désactivent l’unisson. [VOICE] clignote si l’unisson est impos-
sible en raison des voix verrouillées sur d’autres pistes.
MODES
Les touches [FUNC] et [BANK] permettent d’entrer en mode MUTE.
[FUNC] et une double pression sur [BANK] permet d’alterner entre le mode PATTERN MUTE et GLOBAL
MUTE.
Les touches [YES] et [PAGE] permettent d’activer le mode FILL pour un cycle de pattern.
Maintenez la touche [PAGE] enfoncée pour activer le mode FILL aussi longtemps que la touche [PAGE] est
enfoncée.
Maintenez les touches [PAGE] et [YES] enfoncées puis relâchez la touche [PAGE] avant de relâcher [YES]
pour verrouiller le mode FILL. Appuyez à nouveau sur [PAGE] pour déverrouiller le mode FILL.
EFFACER UNE PISTE/UN PATTERN
Les touches [FUNC] et [PLAY] (en mode GRID RECORDING) permettent d’eacer la piste active.
Les touches [FUNC] et [PLAY] (sans mode ou en mode LIVE RECORDING) permettent d’eacer un
pattern.
PARAMÈTRES DE RÉINITIALISATION
Appuyez sur le bouton DATA/ENTRY et sur la touche [NO] pour rétablir la valeur par défaut du paramètre.
Appuyez sur la touche [PARAMETER] et sur [PLAY] pour rétablir les valeurs par défaut de tous les para-
mètres de la page des paramètres sélectionnée.
ARPEGGIATOR
Les touches [FUNC] et [TRACK NOTE] permettent d’activer et désactiver l’arpégiateur.
Les touches [FUNC] et [SYN1] permettent d’ouvrir le menu ARPEGGIATOR.

18. INFORMATIONS TECHNIQUES
73
18. INFORMATIONS TECHNIQUES
SPÉCIFICATIONS ÉLECTRIQUES
Sorties audio symétriques à impédance
Niveau des sorties principales: +22dBu
Impédance de sortie: 440Ω asymétrique
Rapport signal/bruit numérique vers analogique:
108dB (20–20000Hz)
Sortie casque
Niveau de sortie casque: +22dBu
Impédance de sortie: 55Ω
Entrées audio
Niveau d’entrée: +19dBu
Impédance d’entrée audio: 11Ω
Rapport signal/bruit analogique vers numérique:
112dB (20-20000Hz)
Consommation d’énergie de l’appareil: 7W typique
Alimentation électrique Elektron compatible: PSU-
3b
MATÉRIEL
Écran OLED 128 × 64pixels
MIDI In/Out/Thru avec sortie DIN Sync
Deux prises de sortie audio symétriques à
impédance 1/4”
Deux>prises d’entrée audio 1/4”
Une prise casque stéréo 1/4”
Convertisseurs 48kHz, 24bits AN/NA
Port USB2.0 haute vitesse à isolation galvanique
Alimentation électrique: prise jack à pôle positif au
centre 5.5 × 2.5mm, 12V CC, 1A
SPÉCIFICATIONS PHYSIQUES
Boîtier en acier robuste
Dimensions: I 215 × P 176 × H 63 mm ) (boutons et
pieds inclus)
Poids: environ 1,49kg
Trous de montage VESA 100 × 100 mm. Utiliser avec
des vis M4 d’une longueur maximale de 7mm.
Température ambiante maximale recommandée:
+40˚C
19. CRÉDITS ET CONTACT
CRÉDITS
CONCEPTION ET DÉVELOPPEMENT DE PRO-
DUIT
Oscar Albinsson
Johannes Algelind
Ali Alper Çakır
Magnus Forsell
Anders Gärder
Andreas Henriksson
Simon Mattisson
Jimmy Myhrman
Jon Mårtensson
Viktor Nilsson
Olle Petersson
David Revelj
Mattias Rickardsson
Martin Sigby
CONCEPTION SUPPLÉMENTAIRE
Ufuk Demir
Thomas Ekelund
DOCUMENTATION
Erik Ångman
CONCEPTION SONORE PRÉDÉFINIE
Johannes Algelind
Blush Response (Joey Gonzalez)
Palle Dahlstedt
Dataline (Cenk Sayınlı)
Divkid (Ben Wilson)
Mark Fell
Hizmi
Toru Koda
Simon Mattisson
Jimmy Myhrman
Zabutom (Niklas Sjösvärd)
Erik Ångman
CONTACT
SITE WEB D’ELEKTRON
http://www.elektron.se
ADRESSE DES BUREAUX
Elektron Music Machines MAV AB
Sockerbruket 9
SE-414 51 Göteborg
Suède
TÉLÉPHONE
+46 (0)31 743 744 0

ANNEXE A: LA SYNTHÈSE FM DU DIGITONE
74
ANNEXE A: LA SYNTHÈSE FM DU DIGITONE
A.1 APERÇU
Le Digitone est à l’origine un synthétiseur de modulation de fréquence (FM) à quatre opérateurs dans le
style des réalisations des années1980. Cependant, contrairement aux anciens synthétiseurs FM, le Digi-
tone utilise son moteur FM davantage comme un générateur de sons complexes plutôt que comme un syn-
thétiseur vocal complet (bien qu’il ait également cette capacité). Le chemin du signal du Digitone ressemble
davantage à un synthétiseur soustractif typique qu’à une voix FM classique.
FM Overdrive Multimode
Filter
Base-width
Filter
Amp
L’idée de ce design est d’exploiter les paysages sonores bruts et souvent complexes de la synthèse FM et
d’utiliser une méthode soustractive plus connue et accessible pour le modelage sonore général.
La FM est une méthode de synthèse permettant d’ajouter des harmoniques au timbre grâce à la modulation
ou à la superposition afin de modeler le sound. Vous ajoutez des harmoniques en modulant la tonalité d’un
oscillateur avec la sortie d’un autre oscillateur. La FM fonctionne comme l’ajout d’un vibrato à l’aide d’un
LFO. À un taux de modulation plus lent, il s’agit d’un simple vibrato, mais lorsque la fréquence de modulation
atteint le taux audio, les eets de vibrato font alors partie du sound et deviennent un eet timbral.
A.2 LES OPÉRATEURS
Lors de la synthèse FM, les oscillateurs sont appelés des opérateurs. Contrairement à l’oscillateur ana-
logique, l’opérateur contient également une enveloppe ainsi qu’une entrée et des sorties spécifiques, en
faisant une sorte de macro-oscillateur. La FM combine deux opérateurs ou plus afin de générer une sortie
plus riche en harmoniques. Un opérateur qui est utilisé pour moduler un autre opérateur est appelé un mo-
dulateur. L’opérateur qui génère, ou transporte, le ton correspondant est appelé un transporteur.
Le feedback est utilisé pour améliorer la finesse d’un son. Le feedback est uniquement appliqué aux modu-
lateurs. La sortie de l’opérateur est renvoyée à elle-même, ajoutant ainsi des harmoniques. Dans le Digi-
tone, un opérateur avec feedback avec une valeur de paramètre d’environ35 génère une onde en dent de
scie. En cas de valeur supérieure, le feedback entraîne rapidement du bruit. Pour plus de renseignements,
consultez la rubrique «11.3.7 FDBK», page 41.
Operator
Waveform Envelope
Feedback
Modulation
input Output
Amplitude
Longueur d’onde
(fréquence)
Output
Modulator
(ratio: 8)
Carrier
(ratio: 1)

ANNEXE A: LA SYNTHÈSE FM DU DIGITONE
75
Dans certains cas, un opérateur peut être à la fois un transporteur et un modulateur. Cela signifie qu’il
émet un ton tout en l’utilisant pour moduler un autre opérateur. Nous avons divisé les opérateurs en trois
groupes: C, A et B (B1 et B2) afin de réduire la complexité et de faciliter l’utilisation du Digitone. Étant don-
né que le groupe B se compose de deux opérateurs, les contrôles des paramètres pour B sont associés en
macro aux deux opérateurs.
A.3 ALGORITHMES
Un algorithme est un routage, ou une combinaison défini(e) des opérateurs. Le routage de la modulation
de diérentes manières vous ore plusieurs méthodes d’application de la modulation et par conséquent
diérents résultats.
CarrierEnvelopeModulator
Feedback
Feedback
Modulator
Envelope output
Carrier
Direct output
Output
Algorithm
Modulation
Level
Ci-dessus est représenté un algorithme à deux opérateurs, qui correspond à la synthèse FM dans sa forme
la plus simple. Le Digitone contient quatre opérateurs disponibles qui peuvent être acheminés de dié-
rentes manières. Diérents algorithmes modifient considérablement les caractéristiques de la sortie. Par
exemple, la superposition de quatre opérateurs peut entraîner des timbres très complexes.
Le Digitone contient huit algorithmes diérents vers lesquels les quatre opérateurs sont acheminés de dif-
férentes manières. Pour plus de renseignements, consultez la rubrique «11.3.1 ALGO», page 41. Chaque
algorithme possède deux sorties de transporteur (X et Y) provenant de deux opérateurs diérents selon
l’algorithme choisi. Il est possible d’utiliser le paramètre MIX pour définir le mixage entre ces sorties afin
de permettre un fondu enchaîné entre deux timbres séparés. Pour plus de renseignements, consultez la
rubrique «11.3.8 MIX», page 41.
1 2 3 4
5 6 7 8
Les lignes allant à X et Y indiquent la sortie d’un transporteur. Il existe deux façons diérentes d’envoyer la
sortie d’un transporteur aux sorties X/Y: 1. Son amplitude n’est pas aectée par l’enveloppe de l’opérateur
(ligne en pointillés). 2. Son amplitude est aectée par l’enveloppe de l’opérateur (ligne pleine). Le sound
provenant des sorties X/Y est ensuite acheminé via l’overdrive jusqu’aux filtres.
A.4 RATIOS FM
La modulation de fréquence s’applique aux multiplicateurs de la fréquence principale pour conserver la to-
nalité des sounds. Ces multiplicateurs sont connus sous le nom de ratios. Chaque ratio de groupe d’opéra-

ANNEXE A: LA SYNTHÈSE FM DU DIGITONE
76
teur est un multiplicateur de la tonalité d’entrée (valeur de note). Plus le ratio est élevé, plus la fréquence de
la tonalité est élevée. Par exemple, lorsque l’on applique une modulation avec un ratio de 1:2 (transporteur:-
modulateur), la sortie du transporteur ressemble à une onde carrée. Un ratio de 1:1 ressemble à une dent
de scie et des nombres impairs peuvent être utilisés pour divers sounds métalliques ou «naturels». Dans le
Digitone, les ratios FM pour les diérents groupes d’opérateurs fonctionnent comme suit:
C qui fonctionne toujours comme un transporteur, est principalement limité aux nombres entiers puisqu’il
est généralement utilisé pour transporter la note fondamentale du sound. Pour plus de renseignements,
consultez la rubrique «11.3.2 RATIO C», page 41.
A possède un plus grand nombre de valeurs de ratio permettant des rapports plus inharmoniques. Pour plus
de renseignements, consultez la rubrique «11.3.3 RATIO A», page 41.
B (B1 et B2) contrôle les deux opérateurs en même temps. La valeur minimum pour B1 et B2 est .25. À
mesure que vous tournez l’encodeur, B2 augmente jusqu’à atteindre le maximum (16). Il redémarre ensuite
à .25 et B1 augmente jusqu’à la valeur suivante (0,5). Ce comportement renouvelable continue jusqu’à ce
que les deux opérateurs atteignent la valeur maximum. Le comportement de ce paramètre est similaire au
mouvement des aiguilles d’une montre Pour plus de renseignements, consultez la rubrique «11.3.4 RATIO
B», page 41.
A.5 ENVELOPPES DE L’OPÉRATEUR
Si vous modulez un oscillateur directement avec un autre, cela crée des harmoniques très discordants.
Vous devez donc limiter le niveau de modulation afin de contrôler la quantité de modulation. Dans le Digi-
tone, vous utilisez une enveloppe et un contrôle de paramètre LEVEL afin d’atténuer la quantité d’eet du
modulateur sur le transporteur. Les enveloppes permettent également de contrôler la modulation au fil du
temps. Par exemple, lorsqu’un piano est touché pour la première fois, le timbre est tranchant mais s’atténue
rapidement pour devenir un ton plus doux. Les enveloppes et le niveau de modulation sont des éléments
essentiels à la synthèse FM et sont les outils que vous utilisez pour modeler les sounds que vous souhaitez
obtenir.
Le moteur FM du Digitone contient deux enveloppes d’opérateur conçues pour être pratiques et faciles à
utiliser. Une est pour le groupe A de l’opérateur et l’autre pour le groupe B (B1 et B2).
Les enveloppes sont essentiellement des enveloppes AD (Attack Decay) étendues, mais avec un niveau de
fin supplémentaire ajustable (le niveau d’amplitude que le son atteint à la fin de la phase de chute). Géné-
ralement, une enveloppe AD se termine toujours au niveau zéro, mais avec la FM vous souhaitez souvent
conserver une certaine modulation après un court pluck ou fondu par exemple. Pour plus de renseigne-
ments, consultez la rubrique «11.4 SYN2 PAGE1», page 42.
Veuillez noter que l’enveloppe B de l’opérateur contrôle la sortie de B1 et B2.
Les enveloppes peuvent être déclenchées ou sécurisées, en faisant une enveloppe ADE (Attack Decay
End) ou une enveloppe ASDE (Attack Sustain Decay End). La phase de maintien ne possède pas de niveau
d’enveloppe. Il s’agit plutôt du paramètre LEV qui définit le niveau de maintien. La durée de la note définit la
longueur de la phase de maintien. Pour plus de renseignements, consultez la rubrique «11.5.2 ATRG», page
43.
Déclenché (ATRG/BTRG ON)
Attack End levelDecay
Note on

ANNEXE A: LA SYNTHÈSE FM DU DIGITONE
77
Sécurisé (ATRG/BTRG OFF)
Attack Decay End levelSustain
Note on Note o
Vous pouvez également déterminer si les enveloppes doivent être réinitialisées ou non lorsqu’elles sont
redéclenchées. Pour plus de renseignements, consultez la rubrique «11.5.3 ARST», page 44.
Réinitialisation activée (ARST/BRST ON)
Trig Trig
Reset on
Reset o
Trig Trig
Réinitialisation désactivée (ARST/BRST OFF)
Trig Trig
Reset on
Reset o
Trig Trig
Les paramètres LEVEL sur la page SYN2 contrôlent la quantité de modulation depuis les opérateurs A et
B. Pour plus de renseignements, consultez la rubrique «11.4.8 LEV B», page 42. Le paramètre NIVEAU
pour B est associé en macro aux opérateurs B1 et B2 et contrôle leur quantité de modulation conformé-
ment à ce graphique:
B1
B2
Level
Valeur de paramètre 6443 85
0
127
A.6 HARMONIQUES
La sortie par défaut provenant d’un opérateur est une onde sinusoïdale, mais vous pouvez utiliser le pa-
ramètre HARM pour ajouter des partiels aigus à certaines des ondes sinusoïdales des opérateurs afin de
créer des ondes plus riches en harmoniques. Le paramètre HARM est bipolaire. Les valeurs du paramètre
négatif modifient les harmoniques de l’opérateur C, tandis que les valeurs du paramètre positif modifient les
harmoniques des opérateurs A et B1

ANNEXE A: LA SYNTHÈSE FM DU DIGITONE
78
Harm - Harm +
Lors d’un changement d’harmoniques, les valeurs intermédiaires s’insèrent entre l’harmonique actuelle et
la suivante. Cette insertion fonctionne à peu près comme avec la synthèse à table d’ondes, passant d’une
harmonique à l’autre, et passant en douceur d’un timbre à l’autre. Pour plus de renseignements, consultez la
rubrique «11.3.5 HARM», page 41. Les séries d’harmoniques pour les opérateurs ressemblent à ce qui
suit:
Saw
(All partials)
Saw reduction
Odd/Even Mix
Square
(Odd partials)
Square
reduction
Bell
Le Digitone utilise une forme de synthèse additive afin de créer les séries d’harmoniques pour le paramètre
HARM. La synthèse additive est l’une des plus anciennes formes de génération de sound électronique. Il
s’agit d’une forme de synthèse assez simple, mais toujours très puissante. Le principe de base consiste à
ajouter plusieurs ondes sinusoïdales pour former des timbres complexes. Chaque onde sinusoïdale est ap-
pelée un partiel. Généralement, chaque partie est supérieure d’une octave à la précédente. Vous conservez
la fréquence du ton en laissant les partiels se répartir sur les octaves. En atténuant chaque partiel, le timbre
change son contenu harmonique, entraînant des ondes diérentes.
Le premier partiel est toujours
maintenu à un volume sonore
maximum, ce qui permet
de garder l’octave de base
intacte.
The first partial is always
kept at full volume,
which keeps the base
octave intact.
Adding every partial in
series will replicate a
sawtooth. Note how the
volume decreases for
each partial, creating a
natural fallo.
Adding every odd partial in
series will approximate a
squarewave.
This method can be used
to make all sorts of timbres.
This for example sounds
close to a bell tone.
L’ajout de chaque partiel en
série reproduira une dent de
scie. Vous remarquerez la me-
sure dans laquelle le volume
diminue pour chaque partiel,
créant une baisse naturelle.
The first partial is always
kept at full volume,
which keeps the base
octave intact.
Adding every partial in
series will replicate a
sawtooth. Note how the
volume decreases for
each partial, creating a
natural fallo.
Adding every odd partial in
series will approximate a
squarewave.
This method can be used
to make all sorts of timbres.
This for example sounds
close to a bell tone.

ANNEXE A: LA SYNTHÈSE FM DU DIGITONE
79
L’ajout de chaque partiel
impair en série se rapprochera
d’une onde carrée.
The first partial is always
kept at full volume,
which keeps the base
octave intact.
Adding every partial in
series will replicate a
sawtooth. Note how the
volume decreases for
each partial, creating a
natural fallo.
Adding every odd partial in
series will approximate a
squarewave.
This method can be used
to make all sorts of timbres.
This for example sounds
close to a bell tone.
La méthode additive peut être
utilisée pour créer plusieurs
timbres diérents. Cette
combinaison de partiels, par
exemple, ressemble à un bruit
de cloche.
The first partial is always
kept at full volume,
which keeps the base
octave intact.
Adding every partial in
series will replicate a
sawtooth. Note how the
volume decreases for
each partial, creating a
natural fallo.
Adding every odd partial in
series will approximate a
squarewave.
This method can be used
to make all sorts of timbres.
This for example sounds
close to a bell tone.
A.7 APERÇU DES PARAMÈTRES SYN1 PAGE1
Ci-dessus est présenté un aperçu graphique indiquant la partie du moteur FM aectée par les paramètres
des pages SYN1. La partie aectée du moteur FM est entourée en gris. Pour plus de renseignements,
consultez la rubrique «11.3 SYN1 PAGE1», page 41.
Detune
Ratio A Ratio BRatio C
Harm - Harm + Feedback Mix

ANNEXE B: EXÉCUTION MIDI
80
ANNEXE B: EXÉCUTION MIDI
Cette annexe répertorie les spécifications CC et NRPN du Digitone.
B.1 PARAMÈTRES DES PISTES
PISTE
Paramètre CC MSB CC LSB NRPN MSB NRPN LSB
Mute 94 1 101
Track level 95 1 100
B.2 PARAMÈTRES TRIG
PARAMÈTRES TRIG
Paramètre CC MSB CC LSB NRP MSBL NRPN LSB
Root 3 3 0
Velocity 4 3 1
Length 5 3 2
Filter Trig 13 3 5
LFO Trig 14 3 6
B.3 PARAMÈTRES FM
SYN1
Paramètre CC MSB CC LSB NRPN MSB NRPN LSB
Algorithm 90 1 72
Ratio C 91 1 73
Ratio A 92 174
Ratio B 16 48 1 75
Harmonics 17 49 1 76
Detune 18 50 1 77
Feedback 19 51 178
Mix 20 52 1 79
SYN2
Paramètre CC MSB CC LSB NRPN MSB NRPN LSB
A Env Attack 75 180
A Env Decay 76 181
A Env End 77 1 82
A Level 78 1 83
B Env Attack 79 1 84
B Env Decay 80 1 85
B Env End 81 186
B Level 82 1 87
A Delay 83 1 88
A Trig 84 1 89
A Env Reset 85 1 90
B Delay 86 1 91
B Trig 87 192

ANNEXE B: EXÉCUTION MIDI
81
SYN2
Paramètre CC MSB CC LSB NRPN MSB NRPN LSB
B Env Reset 88 1 93
Phase Reset 89 1 94
B.4 PARAMÈTRES DE FILTRE
FILTRE
Paramètre CC MSB CC LSB NRPN MSB NRPN LSB
Filter Frequency 23 55 1 20
Resonance 24 56 1 21
Filter Type 74 1 22
Attack Time 70 1 16
Decay Time 71 1 17
Sustain Level 72 1 18
Release Time 73 1 19
Env. Depth 25 57 1 23
Base 26 58 1 24
Width 27 59 1 25
B.5 PARAMÈTRES AMP
AMP
Paramètre CC MSB CC LSB NRPN MSB NRPN LSB
Attack Time 104 1 32
Decay Time 105 1 33
Sustain Level 106 1 34
Release Time 107 1 35
Drive 9 41 1 36
Pan 10 42 1 37
Volume 7 39 1 38
Chorus Send 12 44 1 41
Delay Send 13 45 1 40
Reverb Send 14 46 1 39
Amp Env Reset 102 1 42
B.6 PARAMÈTRES LFO
LFO
Paramètre CC MSB CC LSB NRPN MSB NRPN LSB
Speed LFO1 28 60 1 48
Multiplier LFO1 108 1 49
Fade In/Out LFO1 109 1 50
Destination LFO1 110 1 51

ANNEXE B: EXÉCUTION MIDI
82
LFO
Paramètre CC MSB CC LSB NRPN MSB NRPN LSB
Waveform LFO1 111 1 52
Start Phase LFO1 112 1 53
Trig Mode LFO1 113 1 54
Depth LFO1 29 61 1 55
Speed LFO2 30 62 157
Multiplier LFO2 114 1 58
Fade In/Out LFO2 115 1 59
Destination LFO2 116 1 60
Waveform LFO2 117 1 61
Start Phase LFO2 118 1 62
Trig Mode LFO2 119 1 63
Depth LFO2 31 63 1 64
B.7 PARAMÈTRES FX
CHORUS
Paramètre CC MSB CC LSB NRPN MSB NRPN LSB
Depth 3 35 2 0
Speed 9 41 2 1
High-pass 70 2 2
Width 71 2 3
Delay Send 12 44 2 4
Reverb Send 13 45 2 5
Mix Volume 14 2 6
DELAY
Paramètre CC MSB CC LSB NRPN MSB NRPN LSB
Delay Time 15 47 2 10
Pingpong 16 48 2 11
Stereo Width 17 49 2 12
Feedback 18 50 2 13
Highpass Filter 72 2 14
Lowpass Filter 73 2 15
Reverb Send 19 51 2 16
Mix Volume 20 2 17
REVERB
Paramètre CC MSB CC LSB NRPN MSB NRPN LSB
Pre-delay 21 53 2 20
Decay Time 74 2 21
Shelving Freq 75 2 22
Shelving Gain 22 54 2 23
Highpass Filter 76 224
Lowpass Filter 77 2 25
Mix Volume 23 2 26

MASTER
Paramètre CC MSB CC LSB NRPN MSB NRPN LSB
Input L Volume 24 56 2 30
Input R Volume 25 57 2 32
Pan L 78 2 31
Pan R 79 2 33
Chorus Send 26 58 2 34
Delay Send 27 59 2 35
Reverb Send 28 60 2 36
Overdrive Master 29 61 2 37
Pattern Volume 95 2 38

INDEX
84
INDEX
+DRIVE 14, 23
A
AFTERTOUCH 25
ARCHITECTURE SONORE 13
ARPEGGIATOR 25
B
BREATH CONTROLLER 25
C
CHAÎNES 38
CHORUS 54
COMBINAISONS DE TOUCHES 71
COMMANDES DE SAUVEGARDE ET RECHARGE
TEMPORAIRES 38
CONFIG MIDI 62
CONFIGURATION D’ÉCHELLE
Mode Length per pattern 34
Mode Length per track 35
CONNECTEURS 12
COPIER, COLLER ET EFFACER 37
CRÉDITS ET CONTACT 73
D
DÉFILEMENT RAPIDE 17
DELAY 54
DÉMARRAGE RAPIDE 19
DISPOSITION DES COMMANDES 10
E
ÉCRAN DE NOMMAGE 17
EXÉCUTION MIDI 80
EXEMPLES DE CONFIGURATIONS 68
Contrôle d’un synthétiseur à l’aide de pistes MIDI
69
Digitone avec le Digitakt 68
Digitone avec une machine à basses monopho-
niques 68
F
FILTRE 44
G
GESTIONNAIRE DE PROJETS 58
GESTIONNAIRE DE SOUNDS 60
I
INFORMATIONS TECHNIQUES 73
INTERFACE UTILISATEUR 16
K
KEY SCALING 24
L
LFO 47, 48, 52
M
MENU DE SOUND SETUP 24
Aftertouch 25
Breath controller 25
Key scaling 24
Key scaling de filtre 24
Mod wheel 25
Octave 25
Pitch bend 25
Pitch bend depth 25
Velocity mod 25
Velocity to vol 24
MENU NOTE DE PISTE 30
MENU STARTUP 67
MENU VOICE 31
Layer 31
Unison 31
Unison Spread 31
Voice stealing 31
Voix verrouillées 31
MICRO TIMING 30, 31, 32
MODE CHROMATIC 21
MODE FILL 37
MODE GRID RECORDING 28
Méthode Quick Note 29
Méthode Track Note 28
MODE LIVE RECORDING 29
MODE MUTE 22
MODES D’ENREGISTREMENT
Grid recording à l’aide de la méthode Quick Note
29
Grid recording à l’aide de la méthode Track Note
28
Mode Grid recording 28
Mode Live recording 29
MOD WHEEL 25
MOTIFS
Contrôle d’un pattern 27
Mode Grid recording 28
Mode Live recording 29
Sélection d’un pattern 27
Tempo 27
Types de trigs 28
Verrous de paramètres 35
O
OS UPGRADE 65
OVERBRIDGE 18
OVERDRIVE 46
Master 57

INDEX
85
P
PAGE DES PARAMÈTRES TRIG 30
PARAMÈTRES DES PISTES DE SYNTHÉ 40
Amp 46
Décl. 40
Filtre 44
LFO 47
SYN 41
PARAMÈTRES DES PISTES MIDI 50
Amp (sélection CC) 51
Décl. 50
Filtre (valeur CC) 51
LFO 52
Source MIDI 50
PARAMÈTRES FX 54
Chorus 54
Delay 54
Master 56
Reverb 54, 56
PARAMÈTRES GLOBAUX 58
Config MIDI 62
Projet 58
Système 65
PATTERNS ET SOUNDS 23
Lecture d’un sound 23
Modification d’un sound 24
Sound Browser (navigateur de sounds) 59
Sound Manager 60
PITCH BEND 25
PROJECTS 58
Chargement 58
Gestionnaire de projets 58
Protection en écriture 58
Sauvegarder 58
Q
QUANTIZE 32
R
RÉINITIALISATION DES PARAMÈTRES D’USINE
67
REVERB 56
S
SCALE 30
SÉCURITÉ ET ENTRETIEN 3
SÉQUENCEUR 27
Contrôle d’un pattern 27
Menu Scale 34
Métronome 34
Micro timing 32
Modification d’un pattern 27
Page des paramètres Trig 30
Sélection d’un pattern 27
Swing 37
Verrous conditionnels 36
Verrous de paramètres 35
SOUND BROWSER 59
SOUND MENU 59
SOUNDS
Eacer un sound 61
Lecture d’un sound 23
Modification d’un sound 24
Paramètres des pistes de synthé 40
Renommer un sound 61
STRUCTURE DES DONNÉES 14
Patterns 14
Projet 14
Sounds 14
SWING 37
SYNTHÈSE FM
Algorithmes 75
Aperçu des paramètres SYN1 Page1 79
Enveloppes de l’opérateur 76
Harmoniques 77
Modulateur 74
Opérateurs 74
Ratios FM 75
Transporteur 74
SYSEX DUMP 64
T
TEMPO 20
TRANSPOSITION
Transposition de piste 31
Transposition directe des patterns 38
Transposition directe des pistes 38
TRIGS 28
Trigs de notes 28
Trigs de verrous 28
Verrou de sounds 36
Verrous de paramètres 35
U
UNISON 31
V
VERROUS CONDITIONNELS 36
VERROUS DE PARAMÈTRES 35
VERROUS DE SOUNDS 36

2116FRA-A