Discovery Kit For STM32F401 Line En.DM00093902 User Manual
User Manual: Pdf
Open the PDF directly: View PDF
.
Page Count: 38
- Figure 1. STM32F401 Discovery board
- 1 Conventions
- 2 Quick start
- 3 Features
- 4 Hardware layout
- Figure 1. Hardware block diagram
- Figure 2. Top layout
- Figure 3. Bottom layout
- Figure 4. STM32F401VCT6 microcontroller
- Figure 5. STM32F401VCT6 block diagram
- Figure 6. Typical configuration
- Figure 7. STM32F401 Discovery board connections image
- Figure 8. ST-Link connections image
- 5 Mechanical drawing
- Figure 9. STM32F401 Discovery board mechanical drawing
- 6 Electrical schematics
- Figure 10. STM32F401 Discovery board
- Figure 11. ST-LINK/V2 (SWD only)
- Figure 12. STM32F401VCT6 MCU
- Figure 13. Audio
- Figure 14. USB_OTG_FS
- Figure 15. Peripherals
- 7 Revision history

September 2013 DocID025174 Rev 1 1/39
UM1669
User manual
Discovery kit for STM32F401 line
Introduction
The STM32F401 Discovery kit (32F401CDISCOVERY) helps you to discover the entry level
of the STM32F4 series and to develop your applications. It is based on an
STM32F401VCT6 and includes an ST-LINK/V2 embedded debug tool interface, ST MEMS
Gyroscope, ST MEMS accelerometer + magnetometer, ST MEMS digital microphone, audio
DAC with integrated class D speaker driver, LEDs, pushbuttons and a USB OTG micro-AB
connector.
Figure 1. STM32F401 Discovery board
www.st.com

Contents UM1669
2/39 DocID025174 Rev 1
Contents
1 Conventions . . . . . . . . . . . . . . . . . . . . . . . . . . . . . . . . . . . . . . . . . . . . . . . . 6
2 Quick start . . . . . . . . . . . . . . . . . . . . . . . . . . . . . . . . . . . . . . . . . . . . . . . . . 7
2.1 Getting started . . . . . . . . . . . . . . . . . . . . . . . . . . . . . . . . . . . . . . . . . . . . . . 7
2.2 System requirements . . . . . . . . . . . . . . . . . . . . . . . . . . . . . . . . . . . . . . . . . 7
2.3 Development toolchain supporting the STM32F401 Discovery kit . . . . . . . 7
2.4 Order code . . . . . . . . . . . . . . . . . . . . . . . . . . . . . . . . . . . . . . . . . . . . . . . . . 7
3 Features . . . . . . . . . . . . . . . . . . . . . . . . . . . . . . . . . . . . . . . . . . . . . . . . . . . 8
4 Hardware layout . . . . . . . . . . . . . . . . . . . . . . . . . . . . . . . . . . . . . . . . . . . . 9
4.1 STM32F401VCT6 microcontroller . . . . . . . . . . . . . . . . . . . . . . . . . . . . . . 12
4.2 Embedded ST-LINK/V2 . . . . . . . . . . . . . . . . . . . . . . . . . . . . . . . . . . . . . . 15
4.2.1 Using ST-LINK/V2 to program/debug the STM32F401 on board . . . . . 16
4.2.2 Using ST-LINK/V2 to program/debug an external STM32 application . . 17
4.3 Power supply and power selection . . . . . . . . . . . . . . . . . . . . . . . . . . . . . . 18
4.4 LEDs . . . . . . . . . . . . . . . . . . . . . . . . . . . . . . . . . . . . . . . . . . . . . . . . . . . . 18
4.5 Pushbuttons . . . . . . . . . . . . . . . . . . . . . . . . . . . . . . . . . . . . . . . . . . . . . . . 18
4.6 On board audio capability . . . . . . . . . . . . . . . . . . . . . . . . . . . . . . . . . . . . . 19
4.7 USB OTG supported . . . . . . . . . . . . . . . . . . . . . . . . . . . . . . . . . . . . . . . . 19
4.8 E-compass MEMS (ST MEMS LSM303DLHC) . . . . . . . . . . . . . . . . . . . . 19
4.9 Gyroscope MEMS (ST MEMS L3GD20) . . . . . . . . . . . . . . . . . . . . . . . . . 19
4.10 JP2 (Idd) . . . . . . . . . . . . . . . . . . . . . . . . . . . . . . . . . . . . . . . . . . . . . . . . . . 20
4.11 OSC clock . . . . . . . . . . . . . . . . . . . . . . . . . . . . . . . . . . . . . . . . . . . . . . . . 20
4.11.1 OSC clock supply . . . . . . . . . . . . . . . . . . . . . . . . . . . . . . . . . . . . . . . . . 20
4.11.2 OSC 32 KHz clock supply . . . . . . . . . . . . . . . . . . . . . . . . . . . . . . . . . . . 20
4.12 Solder bridges . . . . . . . . . . . . . . . . . . . . . . . . . . . . . . . . . . . . . . . . . . . . . 21
4.13 Extension connectors . . . . . . . . . . . . . . . . . . . . . . . . . . . . . . . . . . . . . . . . 22
5 Mechanical drawing . . . . . . . . . . . . . . . . . . . . . . . . . . . . . . . . . . . . . . . . 30
6 Electrical schematics . . . . . . . . . . . . . . . . . . . . . . . . . . . . . . . . . . . . . . . 31

List of tables UM1669
4/39 DocID025174 Rev 1
List of tables
Table 1. ON/OFF conventions . . . . . . . . . . . . . . . . . . . . . . . . . . . . . . . . . . . . . . . . . . . . . . . . . . . . . . 6
Table 2. Features and benefits . . . . . . . . . . . . . . . . . . . . . . . . . . . . . . . . . . . . . . . . . . . . . . . . . . . . . 12
Table 3. Jumper states . . . . . . . . . . . . . . . . . . . . . . . . . . . . . . . . . . . . . . . . . . . . . . . . . . . . . . . . . . . 15
Table 4. Debug connector CN2 (SWD) . . . . . . . . . . . . . . . . . . . . . . . . . . . . . . . . . . . . . . . . . . . . . . 17
Table 5. Solder bridges. . . . . . . . . . . . . . . . . . . . . . . . . . . . . . . . . . . . . . . . . . . . . . . . . . . . . . . . . . . 21
Table 6. MCU pin description versus board function . . . . . . . . . . . . . . . . . . . . . . . . . . . . . . . . . . . . 22
Table 7. Document revision history . . . . . . . . . . . . . . . . . . . . . . . . . . . . . . . . . . . . . . . . . . . . . . . . . 37

DocID025174 Rev 1 5/39
UM1669 List of figures
5
List of figures
Figure 1. STM32F401 Discovery board . . . . . . . . . . . . . . . . . . . . . . . . . . . . . . . . . . . . . . . . . . . . . . . . 1
Figure 1. Hardware block diagram . . . . . . . . . . . . . . . . . . . . . . . . . . . . . . . . . . . . . . . . . . . . . . . . . . . . 9
Figure 2. Top layout . . . . . . . . . . . . . . . . . . . . . . . . . . . . . . . . . . . . . . . . . . . . . . . . . . . . . . . . . . . . . . 10
Figure 3. Bottom layout . . . . . . . . . . . . . . . . . . . . . . . . . . . . . . . . . . . . . . . . . . . . . . . . . . . . . . . . . . . 11
Figure 4. STM32F401VCT6 microcontroller . . . . . . . . . . . . . . . . . . . . . . . . . . . . . . . . . . . . . . . . . . . 12
Figure 5. STM32F401VCT6 block diagram . . . . . . . . . . . . . . . . . . . . . . . . . . . . . . . . . . . . . . . . . . . 14
Figure 6. Typical configuration . . . . . . . . . . . . . . . . . . . . . . . . . . . . . . . . . . . . . . . . . . . . . . . . . . . . . . 15
Figure 7. STM32F401 Discovery board connections image . . . . . . . . . . . . . . . . . . . . . . . . . . . . . . . 16
Figure 8. ST-Link connections image . . . . . . . . . . . . . . . . . . . . . . . . . . . . . . . . . . . . . . . . . . . . . . . . 17
Figure 9. STM32F401 Discovery board mechanical drawing . . . . . . . . . . . . . . . . . . . . . . . . . . . . . . 30
Figure 10. STM32F401 Discovery board . . . . . . . . . . . . . . . . . . . . . . . . . . . . . . . . . . . . . . . . . . . . . . . 31
Figure 11. ST-LINK/V2 (SWD only) . . . . . . . . . . . . . . . . . . . . . . . . . . . . . . . . . . . . . . . . . . . . . . . . . . . 32
Figure 12. STM32F401VCT6 MCU . . . . . . . . . . . . . . . . . . . . . . . . . . . . . . . . . . . . . . . . . . . . . . . . . . . 33
Figure 13. Audio. . . . . . . . . . . . . . . . . . . . . . . . . . . . . . . . . . . . . . . . . . . . . . . . . . . . . . . . . . . . . . . . . . 34
Figure 14. USB_OTG_FS . . . . . . . . . . . . . . . . . . . . . . . . . . . . . . . . . . . . . . . . . . . . . . . . . . . . . . . . . . 35
Figure 15. Peripherals . . . . . . . . . . . . . . . . . . . . . . . . . . . . . . . . . . . . . . . . . . . . . . . . . . . . . . . . . . . . . 36

Conventions UM1669
6/39 DocID025174 Rev 1
1 Conventions
Table 1 provides the definition of some conventions used in the present document.
Table 1. ON/OFF conventions
Convention Definition
Jumper JPx ON Jumper fitted
Jumper JPx OFF Jumper not fitted
Solder bridge SBx ON SBx connections closed by solder
Solder bridge SBx OFF SBx connections left open

DocID025174 Rev 1 7/39
UM1669 Quick start
37
2 Quick start
The STM32F401 Discovery is a low-cost and easy-to-use development kit to quickly
evaluate and start a development with an STM32F4 entry level microcontroller.
Before installing and using the product, please accept the Evaluation Product License
Agreement from www.st.com/stm32f4-discovery.
For more information on the STM32F401 Discovery board and for demonstration software,
visit www.st.com/stm32f4-discovery.
2.1 Getting started
Follow the sequence below to configure the STM32F401 Discovery board and launch the
DISCOVER application:
1. Ensure that the jumpers JP2 and CN3 are set to "on" (Discovery mode).
2. Connect the STM32F401 Discovery board to a PC using a USB cable type A/mini-B
through the USB ST-LINK connector CN1, to power the board. The LED LD2 (PWR)
will light up and the four LEDs between the buttons B1 and B2 start blinking.
3. Press the user button B1 to enable the MEMS sensor. The four LEDs will indicate the
board motion direction and speed. When connected to a PC with a second USB type
A/micro-B cable through CN5, the board will be recognized as a standard mouse.
4. The demo software, as well as other software examples that allow you to discover the
STM32 F4 series features, are available on www.st.com/stm32f4-discovery.
5. Develop your own applications starting from the examples.
2.2 System requirements
•Windows PC (XP, Vista, 7)
•USB type A to mini-B cable
2.3 Development toolchain supporting the STM32F401
Discovery kit
•Altium: TASKING™ VX-Toolset
•Atollic: TrueSTUDIO
•IAR: EWARM
•Keil™: MDK-ARM
2.4 Order code
To order the STM32F401 Discovery kit, use the STM32F401C-DISCO order code.

Features UM1669
8/39 DocID025174 Rev 1
3 Features
The STM32F401 Discovery board offers the following features:
•STM32F401VCT6 microcontroller featuring 256 KB of Flash memory, 64 KB of RAM in
an LQFP100 package
•On-board ST-LINK/V2 with selection mode switch to use the kit as a standalone ST-
LINK/V2 (with SWD connector for programming and debugging)
•Board power supply: through USB bus or from an external 5 V supply voltage
•External application power supply: 3 V and 5 V
•L3GD20, ST MEMS motion sensor, 3-axis digital output gyroscope.
•LSM303DLHC, ST MEMS system-in-package featuring a 3D digital linear acceleration
sensor and a 3D digital magnetic sensor.
•MP45DT02, ST MEMS audio sensor, omnidirectional digital microphone
•CS43L22, audio DAC with integrated class D speaker driver
•Eight LEDs:
– LD1 (red/green) for USB communication
– LD2 (red) for 3.3 V power on
– Four user LEDs:
LD3 (orange), LD4 (green), LD5 (red) and LD6 (blue)
– Two USB OTG LEDs:
LD7 (green) VBus and LD8 (red) over-current
•Two pushbuttons (user and reset)
•USB OTG with micro-AB connector
•Extension header for LQFP100 I/Os for a quick connection to the prototyping board
and an easy probing

DocID025174 Rev 1 9/39
UM1669 Hardware layout
37
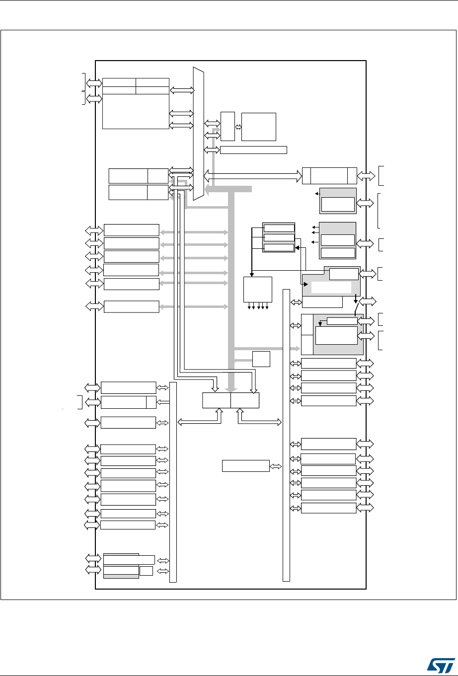
4 Hardware layout
The STM32F401 Discovery board has been designed around the STM32F401VCT6
microcontroller in a 100-pin LQFP package.
Figure 1 illustrates the connections between the STM32F401VCT6 and its peripherals (ST-
LINK/V2, pushbutton, LED, Audio DAC, USB, ST MEMS gyroscope, ST MEMS
accelerometer + magnetometer, ST MEMS microphone, and connectors).
Figure 2 and Figure 3 help you to locate these features on the STM32F401 Discovery
board.
Figure 1. Hardware block diagram
Embedded
ST-LINK/V2
STM32F401VCT6
I/O I/O
I/O RESET
LEDs
LD3...LD8
MP45DT02
B2
RESET
B1
USER
L3GD20
Micro-USB
Mini-USB
SWD
Header
Header
CS43L22
Mini-Jack
MS31947V2
LSM303DLHC

Hardware layout UM1669
10/39 DocID025174 Rev 1
Figure 2. Top layout
MS32361V1
ST-LINK/V2
ST-LINK/V
2
LD1 (red/green LED)
COM
CN2
SWD connector
LD2 (red LED)
PWR
CN3
ST-LINK/DISCOVERY selector
STM32F401VCT6
LD3 (orange LED)
LD5 (red LED)
B2 reset button
LD8 (red LED)LD7 (green LED)
LD6 (blue LED)
LD4 (green LED)
B1 user button
JP2
IDD measurement
SB1 (B2-RESET)
5 V power supply input/output
3 V power supply output

DocID025174 Rev 1 11/39
UM1669 Hardware layout
37
Figure 3. Bottom layout
MS32362V1
SB3, SB5, SB7, SB9
(DEFAULT) SB10, SB11 (RX, TX)
SB2, SB4, SB6, SB8
(RESERVED)
SB15 (SWO)
SB16 (X2 crystal)
SB17 (X3 crystal)
SB18 (X3 crystal)
SB19 (BOOT0)
SB12 (STM_RST)
SB14 (X2 crystal)
SB13 (NRST)
SB20 (BOOT1)
SB21 (B1-USER)

Hardware layout UM1669
12/39 DocID025174 Rev 1
4.1 STM32F401VCT6 microcontroller
This ARM Cortex-M4 32-bit MCU with FPU has 105 DMIPS, up to 256 KB Flash/64 KB
RAM, USB OTG FS, 10 TIMs, 1 ADC, 11 comm. interfaces.
Figure 4. STM32F401VCT6 microcontroller
This device provides the following benefits (see Table 2).
MS32365V1
STM32F401VCT6
256 Kbytes of Flash memory
64 Kbytes of RAM
LQFP100 14 x 14 mm
Table 2. Features and benefits
Features Benefits
High performance
– Up to 84 MHz/105 DMIPS Cortex-M4 with single cycle
DSP MAC and floating point unit
– CoreMark: 285 at 84 MHz
– CoreMark/MHz:3.39
– Boosted execution of control algorithms
– More features for your applications
– Ease of use
– Better code efficiency
– Faster time to market
– Elimination of scaling and saturation
– Easier support for meta-language tools
Maximum integration
– Up to 256 kB of on-chip Flash, 64k B of SRAM, reset
circuit, internal RCs, PLLs, ultra-small packages
(WLCSP)
More features in space-constrained applications
Designed for high performance and ultra-fast data
transfers
– ART Accelerator™: memory accelerator
Performance equivalent to zero-wait execution from
Flash
– 32-bit 7-layer bus matrix with 6 masters and 5 slaves
including 1 block of SRAM
– Multi DMA controllers: 2 general-purpose
Concurrent execution and data transfer
Outstanding power efficiency
– Ultra-low dynamic power in Run mode: 140 µA/MHz at
84 MHz running CoreMark benchmark from Flash
memory (peripherals off)
– RTC <1 µA typ in VBAT mode
– Down to 11 µA typ in Stop mode
– 3.6 V down to 1.7 V VDD
– 1.2 V voltage regulator with power scaling capability
Extra flexibility to reduce power consumption for
applications requiring both high-processing and low-
power performance when running at low voltage or on a
rechargeable battery

DocID025174 Rev 1 13/39
UM1669 Hardware layout
37
Superior and innovative peripherals and
connectivity
– 1x USB OTG
– Up to 11 communication interfaces (including
3x USART, 4x SPI, 3x I2C with digital filter, 1 SDIO)
– USART at up to 10.5 Mbit/s
– SPI at up to 42 Mbit/s
New possibilities to connect and communicate high-
speed data
Audio:
– dedicated audio PLL, 2x I2SHigh-quality audio support
Analog:
– 1 x 12-bit ADC reaching 2.4 MSPS
– Up to 10 timers: 16 and 32 bits running up to 84 MHz
More precision thanks to high resolution
High integration
– WLCSP49 3 x 3 mm (STM32F401, 256-Kbyte Flash/
64-Kbyte SRAM)
Smaller board space allowing for smaller applications
Extensive tools and software solutions
– Hardware sector protection with execute only access
– Various IDE, starter kits, libraries, RTOS and stacks,
either open source or provided by ST or 3rd parties,
including the ARM CMSIS DSP library optimized for
Cortex-M4 instructions
– Software IP protection
– A wide choice within the STM32 ecosystem to develop
your applications
Table 2. Features and benefits (continued)
Features Benefits

Hardware layout UM1669
14/39 DocID025174 Rev 1
Figure 5. STM32F401VCT6 block diagram
GPIO PORT A
AHB/APB2
EXT IT. WKUP
up to 81 AF
PA[15:0]
TIM1 / PWM
4 compl. channels TIM1_CH1[1:4]N,
4 channels TIM1_CH1[1:4]ETR,
BKIN as AF
USART1
RX, TX, CK,
CTS, RTS as AF
SPI1
MOSI, MISO,
SCK, NSS as AF
APB2 60MHz
APB1 30MHz
16 analog inputs
VDDREF_ADC
MOSI/SD, MISO/SD_ext, SCK/CK
NSS/WS, MCK as AF
SP3/I2S3
ALARM_OUT
OSC32_IN
OSC32_OUT
VDDA, VSSA
NRST
smcard
irDA
16b
VBAT = 1.65 to 3.6 V
DMA2
SCL, SDA, SMBA as AF
I2C3/SMBUS
JTAG & SW
ARM Cortex-M4
84 MHz
NVIC
ETM
MPU
TRACECLK
TRACED[3:0]
DMA2
8 Streams
FIFO
ACCEL/
CACHE
AHB1 84 MHz
USART 2MBps
Temperature sensor
ADC1 IF
@VDDA
POR/PDR
BOR
Supply
supervision
@VDDA
PVD
Int
POR
reset
XTAL 32 kHz
MANAGT
RTC
RC HS
RC LS
PWR
interface
WDG 32K
@VBAT
@VDDA
@VDD
AWU
Reset &
clock
control
PLL1&2
APB2CLK
VDD = 1.7 to 3.6 V
VSS
VCAP
Voltage
regulator
3.3 to 1.2 V
VDD Power managmt
@VDD
STAMP1
Backup register
AHB bus-matrix 7S4M
APB2 84 MHz
LS
TIM9
2 channels as AF
Flash
up to
256 KB
TIM2
TIM3
TIM4
TIM5
D-BUS
MS31144V2
FPU
APB1 42 MHz (max)
AHB2 84 MHz
NJTRST, JTDI,
JTCK/SWCLK
JTDO/SWD, JTDO
I-BUS
S-BUS
DMA1
8 Streams
FIFO
PB[15:0]
PC[15:0]
PH[1:0]
GPIO PORT B
GPIO PORT C
GPIO PORT H
16b
TIM10
16b
TIM11
16b
smcard
irDA
USART6
1 channel as AF
1 channel as AF
RX, TX, CK as AF
I2C2/SMBUS
I2C1/SMBUS
SCL, SDA, SMBA as AF
SCL, SDA, SMBA as AF
SP2/I2S2
MOSI/SD, MISO/SD_ext, SCK/CK
NSS/WS, MCK as AF
RX, TX as AF
CTS, RTS as AF
USART2
smcard
irDA
32b
16b
16b
32b
4 channels
4 channels, ETR as AF
4 channels, ETR as AF
4 channels, ETR as AF
DMA1
AHB/APB1
LS
OSC_IN
OSC_OUT
HCLK
XTAL OSC
4- 16MHz
SRAM 64 KB
WWDG
APB1CLK
AHB1PCLK
AHB2PCLK
CRC
(PDR OFF)
1.8 to 3.6 V
(PDR ON)
SDIO / MMC
FIFO
D[7:0]
CMD, CK as AF
USB
OTG FS
FIFO
PHY
DP
DM
ID, VBUS, SOF
SPI4
MOSI, MISO,
SCK, NSS as AF
PD[15:0]
GPIO PORT D
PE[15:0]
GPIO PORT E

DocID025174 Rev 1 15/39
UM1669 Hardware layout
37
4.2 Embedded ST-LINK/V2
The ST-LINK/V2 programming and debugging tool is integrated on the STM32F401
Discovery board. The embedded ST-LINK/V2 can be used in 2 different ways according to
the jumper states (see Table 3):
•Program/debug the MCU on board,
•Program/debug an MCU in an external application board using a cable connected to
SWD connector CN2.
The embedded ST-LINK/V2 supports only SWD for STM32 devices. For information about
debugging and programming features, refer to user manual UM1075 (ST-LINK/V2 in-circuit
debugger/programmer for STM8 and STM32) which describes in detail all the ST-LINK/V2
features.
Figure 6. Typical configuration
Table 3. Jumper states
Jumper state Description
Both CN3 jumpers ON ST-LINK/V2 functions enabled for on board programming (default)
Both CN3 jumpers OFF ST-LINK/V2 functions enabled for application through external
CN2 connector (SWD supported)
MS31115V1
Hardware requirements:
- USB cable type A to mini-B
- Computer with Windows XP, Vista or 7
Development toolchains:
- Altium TASKING VX-Toolset
- Atollic TrueSTUDIO
- IAR EWARM
- Keil MDK-ARM

Hardware layout UM1669
16/39 DocID025174 Rev 1
4.2.1 Using ST-LINK/V2 to program/debug the STM32F401 on board
To program the STM32F401 on board, simply plug in the two jumpers on CN3, as shown in
Figure 7 in red, but do not use the CN2 connector as that could disturb communication with
the STM32F401VCT6 of the STM32F401 Discovery board.
Figure 7. STM32F401 Discovery board connections image

DocID025174 Rev 1 17/39
UM1669 Hardware layout
37
4.2.2 Using ST-LINK/V2 to program/debug an external STM32 application
It is very easy to use the ST-LINK/V2 to program the STM32 on an external application.
Simply remove the 2 jumpers from CN3 as shown in Figure 8, and connect your application
to the CN2 debug connector according to Table 4.
Note: SB13 must be OFF if you use CN2 pin 5 in your external application.
Figure 8. ST-Link connections image
Table 4. Debug connector CN2 (SWD)
Pin CN2 Designation
1 VDD_TARGET VDD from application
2 SWCLK SWD clock
3 GND Ground
4 SWDIO SWD data input/output
5 NRST RESET of target MCU
6 SWO Reserved

Hardware layout UM1669
18/39 DocID025174 Rev 1
4.3 Power supply and power selection
The power supply is provided either by the host PC through the USB cable, or by an
external 5 V power supply.
The D1 and D2 diodes protect the 5 V and 3 V pins from external power supplies:
•5 V and 3 V can be used as output power supplies when another application board is
connected to pins P1 and P2.
In this case, the 5 V and 3 V pins deliver a 5 V or 3 V power supply and the power
consumption must be lower than 100 mA.
•5 V can also be used as input power supplies, e.g. when the USB connector is not
connected to the PC.
In this case, the STM32F401 Discovery board must be powered by a power supply unit
or by an auxiliary equipment complying with standard EN-60950-1: 2006+A11/2009,
and must be Safety Extra Low Voltage (SELV) with limited power capability.
4.4 LEDs
•LD1 COM:
LD1 default status is red. LD1 turns to green to indicate that communications are in
progress between the PC and the ST-LINK/V2.
•LD2 PWR:
The red LED indicates that the board is powered.
•User LD3:
The orange LED is a user LED connected to the I/O PD13 of the STM32F401VCT6.
•User LD4:
The green LED is a user LED connected to the I/O PD12 of the STM32F401VCT6.
•User LD5:
The red LED is a user LED connected to the I/O PD14 of the STM32F401VCT6.
•User LD6:
The blue LED is a user LED connected to the I/O PD15 of the STM32F401VCT6.
•USB LD7:
The green LED indicates when VBUS is present on CN5 and is connected to PA9 of
the STM32F401VCT6.
•USB LD8:
The red LED indicates an overcurrent from VBUS of CN5 and is connected to the I/O
PD5 of the STM32F401VCT6.
4.5 Pushbuttons
•B1 USER:
User and Wake-Up button connected to the I/O PA0 of the STM32F401VCT6.
•B2 RESET:
The pushbutton connected to NRST is used to RESET the STM32F401VCT6.

DocID025174 Rev 1 19/39
UM1669 Hardware layout
37
4.6 On board audio capability
The STM32F401 uses an audio DAC (CS43L22) to output sounds through the audio mini
jack connector.
The STM32F401 controls the audio DAC through the I2C interface and processes digital
signals through an I2S connection or analog input signal.
•The sound can come independently from different inputs:
– ST MEMS microphone (MP45DT02): digital using PDM protocol or analog when
using the low pass filter.
– USB connector: from external mass storage such as a USB key, USB HDD, and
so on.
– Internal memory of the STM32F401.
•The sound can be output in different ways through audio DAC:
– Using the I2S protocol
– Using the microphone output directly via a low pass filter to analog input AIN4x of
the CS43L22
4.7 USB OTG supported
The STM32F401 is used to drive only USB OTG full speed on this board. The USB micro-
AB connector (CN5) allows the user to connect a host or device component, such as a USB
key, mouse, and so on.
Two LEDs are dedicated to this module:
•LD7 (green LED) indicates when VBUS is active
•LD8 (red LED) indicates an overcurrent from a connected device.
4.8 E-compass MEMS (ST MEMS LSM303DLHC)
The LSM303DLHC is an ultra-compact low-power system-in-package featuring a 3D digital
linear acceleration sensor and a 3D digital magnetic sensor. It includes a sensing element
and an IC interface able to provide the measured acceleration to the external world through
an I2C serial interface.
The LSM303DLHC has dynamically user-selectable full scales of ± 2g/± 8g and is capable
of measuring the acceleration, and a magnetic field full scale from ±1.3 g to 8.1 g with an
output data rate of 100 Hz or 400 Hz.
The STM32F401VCT6 MCU controls this motion sensor through the I2C interface.
4.9 Gyroscope MEMS (ST MEMS L3GD20)
The L3GD20 is an ultra-compact, low-power, three-axis angular rate sensor. It includes a
sensing element and an IC interface able to provide the measured angular rate to the
external world through the I2C/SPI serial interface.
The L3GD20 has dynamically user-selectable full scales of ± 250 dps/500 dps/±2000 dps
and is capable of measuring rates.

Hardware layout UM1669
20/39 DocID025174 Rev 1
The STM32F401VCT6 MCU controls this motion sensor through the SPI interface.
4.10 JP2 (Idd)
Jumper JP2, labeled Idd, allows the consumption of STM32F401VCT6 to be measured by
removing the jumper and connecting an ammeter.
•Jumper on: STM32F401VCT6 is powered (default).
•Jumper off: an ammeter must be connected to measure the STM32F401VCT6 current,
(if there is no ammeter, the STM32F401VCT6 is not powered).
4.11 OSC clock
4.11.1 OSC clock supply
If PH0 and PH1 are only used as GPIOs instead of as a clock, then SB14 and SB16 are
closed and R24, R25 and R66 are removed.
MCO from ST-LINK (from MCO of the STM32F103)
This frequency cannot be changed, it is fixed at 8 MHz and connected to PH0-OSC_IN of
the STM32F401VCT6. The configuration needed is:
– SB14, SB16 OPEN
– R25 removed
– R66 soldered
Oscillator onboard (from X2 crystal)
For typical frequencies and its capacitors and resistors, please refer to the
STM32F401VCT6 Datasheet. The configuration needed is:
– SB14, SB16 OPEN
– R25 soldered
– R66 removed
Oscillator from external PH0 (from external oscillator through pin 7 of the P2 connector)
The configuration needed is:
– SB14 closed
– SB16 closed
– R25 and R66 removed
4.11.2 OSC 32 KHz clock supply
If PC14 and PC15 are only used as GPIOs instead of as a clock, then SB17 and SB18 are
closed, and R21 and R22 are removed.
Oscillator onboard (from X1 Crystal (not provided))
The configuration needed is:
– SB17, SB18 OPEN
– C20, C28, R21 and R22 soldered

DocID025174 Rev 1 21/39
UM1669 Hardware layout
37
Oscillator from external PC14 (from external oscillator trough the pin 9 of P2 connector)
The configuration needed is:
– SB17closed
– SB18 closed
– R21 and R22 removed
4.12 Solder bridges
Table 5. Solder bridges
Bridge State (1) Description
SB14,16 (X2 crystal)
OFF X2, C18, C19, R24 and R25 provide a clock.
PH0, PH1 are disconnected from P2
ON PH0, PH1 are connected to P2
R24, R25 and R66 must not be fitted).
SB3,5,7,9 (Default) ON Reserved, do not modify
SB2,4,6,8 (Reserved) OFF Reserved, do not modify
SB17,18 (X3 crystal)
OFF X3, C20, C28, R21 and R22 deliver a 32 KHz clock.
PC14, PC15 are not connected to P2.
ON PC14, PC15 are only connected to P2. Remove only R21, R22
SB1 (B2-RESET)
ON B2 pushbutton is connected to the NRST pin of the STM32F401VCT6 MCU
OFF B2 pushbutton is not connected to the NRST pin of the STM32F401VCT6 MCU
SB21 (B1-USER)
ON B1 pushbutton is connected to PA0
OFF B1 pushbutton is not connected to PA0
SB13 (NRST)
ON NRST signal of the CN2 connector is connected to the NRST pin of the
STM32F401VCT6 MCU
OFF NRST signal of the CN2 connector is not connected to the NRST pin of the
STM32F401VCT6 MCU
SB15 (SWO)
ON SWO signal of the CN2 connector is connected to PB3
OFF SWO signal is not connected
SB10,11 (RX,TX)
OFF Reserved, do not modify
ON Reserved, do not modify
SB12 (STM_RST)
OFF No incidence on STM32F103C8T6 (ST-LINK/V2) NRST signal
ON STM32F103C8T6 (ST-LINK/V2) NRST signal is connected to GND
SB19 (BOOT0)
ON BOOT0 signal of the STM32F401VCT6 MCU is held low through a 510 Ω pull-
down resistor
OFF BOOT0 signal of the STM32F401VCT6 MCU is held high through a 10 KΩ pull-
up resistor
SB20 (BOOT1)
OFF The BOOT1 signal of the STM32F401VCT6 MCU is held high through a 10 KΩ
pull-up resistor
ON The BOOT1 signal of the STM32F401VCT6 MCU is held low through a 510 Ω
pull-down resistor

Hardware layout UM1669
22/39 DocID025174 Rev 1
4.13 Extension connectors
The male headers P1 and P2 can connect the STM32F401 Discovery board to a standard
prototyping/wrapping board. STM32F401VCT6 GPI/Os are available on these connectors.
P1 and P2 can also be probed by an oscilloscope, logical analyzer or voltmeter.
1. Default SBx state is shown in bold.
Table 6. MCU pin description versus board function (page 1 of 8)
MCU pin Board function
Main
function
Alternate
functions
LQFP100
CS43L22
MP45DT02
L3GD20
LSM303DLHC
Pushbutton
LED
SWD
USB
OSC
Free I/O
Power supply
CN5
CN2
P1
P2
BOOT0 94
21
NRST 14
RESET
NRST
56
PA0-
WKUP
TIM2_CH1/TIM2_ETR,
TIM5_CH1,
USART2_CTS,
ADC1_0, WKUP
23
USER
12
PA1
TIM2_CH2, TIM5_CH2,
USART2_RTS,
ADC1_1
24
11
PA2
TIM2_CH3, TIM5_CH3,
TIM9_CH1,
USART2_TX, ADC1_2
25
14
PA3
TIM2_CH4, TIM5_CH4,
TIM9_CH2,
USART2_RX, ADC1_3
26
13
PA4
SPI1_NSS,
SPI3_NSS/I2S3_WS,
USART2_CK, ADC1_4
29
LRCK/AIN1x
16
PA5 TIM2_CH1/TIM2_ETR,
SPI1_SCK, ADC1_5 30
SCL/SPC
15
PA6
TIM1_BKIN,
TIM3_CH1,
SPI1_MISO, ADC1_6
31
SDO
18

DocID025174 Rev 1 23/39
UM1669 Hardware layout
37
PA7
TIM1_CH1N,
TIM3_CH2,
SPI1_MOSI, ADC1_7
32
SDA/SDI/SDO
17
PA8
MCO_1, TIM1_CH1,
I2C3_SCL,
USART1_CK,
USB_FS_SOF
67
43
PA9
TIM1_CH2,
I2C3_SMBAL,
USART1_TX,
USB_FS_VBUS
68
GREEN
VBUS
1 44
PA10
TIM1_CH3,
USART1_RX,
USB_FS_ID
69
ID
4 41
PA11
TIM1_CH4,
USART1_CTS,
USART6_TX,
USB_FS_DM
70
DM
2
PA12
TIM1_ETR,
USART1_RTS,
USART6_RX,
USB_FS_DP
71
DP
3
PA13 JTMS-SWDIO 72
SWDIO
4 42
PA14 JTCK-SWCLK,
I2S3ext_WS 76
SWCLK
2 39
PA15
JTDI,
TIM2_CH1/TIM2_ETR,
SPI1_NSS,
SPI3_NSS/I2S3_WS
77
40
PB0 TIM1_CH2N,
TIM3_CH3, ADC1_8 35
22
Table 6. MCU pin description versus board function (page 2 of 8)
MCU pin Board function
Main
function
Alternate
functions
LQFP100
CS43L22
MP45DT02
L3GD20
LSM303DLHC
Pushbutton
LED
SWD
USB
OSC
Free I/O
Power supply
CN5
CN2
P1
P2

Hardware layout UM1669
24/39 DocID025174 Rev 1
PB1 TIM1_CH3N,
TIM3_CH4, ADC1_9 36
21
PB2 37
24
PB3
JTDO-SWO,
TIM2_CH2, SPI1_SCK,
SPI3_SCK/I2S3_CK,
I2C2_SDA
89
SWO
6 28
PB4
JTRST, TIM3_CH1,
SPI1_MISO,
SPI3_MISO,
I2S3ext_SD, I2C3_SDA
90
25
PB5
TIM3_CH2,
I2C1_SMBAL,
SPI1_MOSI,
SPI3_MOSI/I2S3_SD
91
26
PB6
TIM4_CH1, I2C1_SCL,
USART1_TX,
USB_FS_INT
92
SCL
SCL
23
PB7 TIM4_CH2, I2C1_SDA,
USART1_RX 93
24
PB8
TIM4_CH3,
TIM10_CH1,
I2C1_SCL,
USB_FS_SCL,
SDIO_D4
95
19
PB9
TIM4_CH4,
TIM11_CH1,
I2C1_SDA,
SPI2_NSS/I2S2_WS,
USB_FS_SDA,
SDIO_D5
96
SDA
SDA
20
PB10 TIM2_CH3, I2C2_SCL,
SPI2_SCK/I2S2_CK 47
CLK
34
VCAP1 48
VDD
35
Table 6. MCU pin description versus board function (page 3 of 8)
MCU pin Board function
Main
function
Alternate
functions
LQFP100
CS43L22
MP45DT02
L3GD20
LSM303DLHC
Pushbutton
LED
SWD
USB
OSC
Free I/O
Power supply
CN5
CN2
P1
P2

DocID025174 Rev 1 25/39
UM1669 Hardware layout
37
PB12
TIM1_BKIN,
I2C2_SMBAL,
SPI2_NSS/I2S2_WS,
I2S2ext_WS
51
36
PB13
TIM1_CH1N,
SPI2_SCK/I2S2_CK,
I2S2ext_CK
52
37
PB14
TIM1_CH2N,
SPI2_MISO,
I2S2ext_SD
53
38
PB15
RTC_50Hz,
TIM1_CH3N,
SPI2_MOSI/I2S2_SD,
I2S2ext_MISO
54
39
PC0 ADC1_10 15
PowerOn
8
PC1 ADC1_11 16
7
PC2 SPI2_MISO,
I2S2ext_SD, ADC1_12 17
10
PC3 SPI2_MOSI/I2S2_SD,
ADC1_13 18
AIN4x
PDM_OUT
9
PC4 ADC1_14 33
20
PC5 ADC1_15 34
19
PC6 TIM3_CH1, I2S2_MCK,
USART6_TX, SDIO_D6 63
47
PC7 TIM3_CH2, I2S3_MCK,
USART6_RX, SDIO_D7 64
MCLK
48
PC8
MCO_CPUCK,
TIM3_CH3,
USART6_CK, SDIO_D0
65
45
Table 6. MCU pin description versus board function (page 4 of 8)
MCU pin Board function
Main
function
Alternate
functions
LQFP100
CS43L22
MP45DT02
L3GD20
LSM303DLHC
Pushbutton
LED
SWD
USB
OSC
Free I/O
Power supply
CN5
CN2
P1
P2

Hardware layout UM1669
26/39 DocID025174 Rev 1
PC9
MCO_2, TIM3_CH4,
I2C3_SDA, I2S2_CKIN,
SDIO_D1
66
46
PC10
I2S3ext_CK,
SPI3_SCK/I2S3_CK,
SDIO_D2
78
SCLK
37
PC11 I2S3ext_SD,
SPI3_MISO, SDIO_D3 79
38
PC12
I2S3ext_MISO,
SPI3_MOSI/I2S3_SD,
SDIO_CK
80
SDIN
35
PC13 TAMP_1 7
12
PC14 OSC32_IN 8
OSC32_IN
9
PC15 OSC32_OUT 9
OSC32_OUT
10
PD0 81
36
PD1 82
33
PD2 TIM3_ETR, SDIO_CMD 83
34
PD3 SPI2_SCK/I2S2_CK,
USART2_CTS 84
31
PD4 USART2_RTS 85
RESET
32
PD5 USART2_TX 86
RED
OverCurrent
29
PD6 SPI3_MOSI/I2S3_SD,
USART2_RX 87
30
Table 6. MCU pin description versus board function (page 5 of 8)
MCU pin Board function
Main
function
Alternate
functions
LQFP100
CS43L22
MP45DT02
L3GD20
LSM303DLHC
Pushbutton
LED
SWD
USB
OSC
Free I/O
Power supply
CN5
CN2
P1
P2

DocID025174 Rev 1 27/39
UM1669 Hardware layout
37
PD7 USART2_CK 88
27
PD8 55
40
PD9 56
41
PD10 57
42
PD11 58
43
PD12 TIM4_CH1 59
GREEN
44
PD13 TIM4_CH2 60
ORANGE
45
PD14 TIM4_CH3 61
RED
46
PD15 TIM4_CH4 62
BLUE
47
PE0 TIM4_ETR 97
INT1
17
PE1 98
INT2
18
PE2 TRACECLK, SPI4_SCK 1
DRDY
15
PE3 TRACED0 2
CS_I2C/SPI
16
PE4 TRACED1, SPI4_NSS 3
INT1
13
PE5 TRACED2, TIM9_CH1,
SPI4_MISO 4
INT2
14
PE6 TRACED3, TIM9_CH2,
SPI4_MOSI 5
11
PE7 TIM1_ETR 38
25
Table 6. MCU pin description versus board function (page 6 of 8)
MCU pin Board function
Main
function
Alternate
functions
LQFP100
CS43L22
MP45DT02
L3GD20
LSM303DLHC
Pushbutton
LED
SWD
USB
OSC
Free I/O
Power supply
CN5
CN2
P1
P2

Hardware layout UM1669
28/39 DocID025174 Rev 1
PE8 TIM1_CH1N 39
26
PE9 TIM1_CH1 40
27
PE10 TIM1_CH2N 41
28
PE11 TIM1_CH2, SPI4_NSS 42
29
PE12 TIM1_CH3N,
SPI4_SCK 43
30
PE13 TIM1_CH3, SPI4_MISO 44
31
PE14 TIM1_CH4, SPI4_MOSI 45
32
PE15 TIM1_BKIN 46
33
PH0 OSC_IN 12
OSC_IN
7
PH1 OSC_OUT 13
OSC_OUT
8
5 V
3
5 V
4
3 V
5
3 V
6
VDD
3 22
VDD
4
GND
GND
GND
5311
GND
22
GND
5
GND
23
Table 6. MCU pin description versus board function (page 7 of 8)
MCU pin Board function
Main
function
Alternate
functions
LQFP100
CS43L22
MP45DT02
L3GD20
LSM303DLHC
Pushbutton
LED
SWD
USB
OSC
Free I/O
Power supply
CN5
CN2
P1
P2

DocID025174 Rev 1 29/39
UM1669 Hardware layout
37
GND
49 49
GND
50 50
Table 6. MCU pin description versus board function (page 8 of 8)
MCU pin Board function
Main
function
Alternate
functions
LQFP100
CS43L22
MP45DT02
L3GD20
LSM303DLHC
Pushbutton
LED
SWD
USB
OSC
Free I/O
Power supply
CN5
CN2
P1
P2

Mechanical drawing UM1669
30/39 DocID025174 Rev 1
5 Mechanical drawing
Figure 9. STM32F401 Discovery board mechanical drawing

DocID025174 Rev 1 31/39
UM1669 Electrical schematics
37
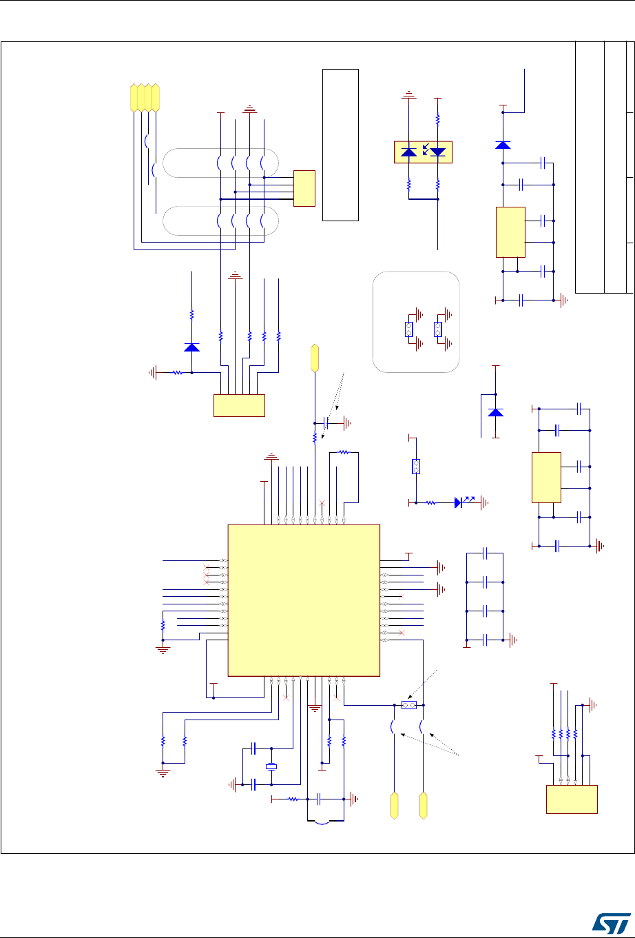
6 Electrical schematics
Figure 10. STM32F401 Discovery board
STMicroelectronics
Title:
Number: Rev: Sheet
B.1(PCB.SCH)
Date:
8/12/2013
MB1115 1
STM32F401C-DISCOVERY
PA13
PA14
NRST
PB3
MCO
PA3
PA2
U_ST_LINK
ST_LINK_V2.SCHDOC
PA13
PA14
BOOT0
NRST VDD
TCK/SWCLK
TMS/SWDIO
MCO
NRST
PB3 T_SWO
T_NRST
1 2
3 4
5 6
7 8
910
11 12
13 14
15 16
17 18
19 20
21 22
23 24
25 26
27 28
29 30
31 32
33 34
35 36
37 38
39 40
41 42
43 44
45 46
47 48
49 50
P1
Header 25X2
1 2
3 4
5 6
7 8
910
11 12
13 14
15 16
17 18
19 20
21 22
23 24
25 26
27 28
29 30
31 32
33 34
35 36
37 38
39 40
41 42
43 44
45 46
47 48
49 50
P2
Header 25X2
PA4
PC12
PC10
PD4
PC7
PC3
PB10
PC4
PB6
PB9
U_Audio
Audio.SchDoc
PA0
NRST
PE0
PE1
PE3
PA5
PA7
PA6
PE4
PE5
PE2
PB6
PB9
PD12
PD13
PD14
PD15
U_IO Peripherals
IO Peripherals.SchDoc
PD2
BOOT0
PH1
PH0
NRST
PE0
PE1
PE2
PE3
PE4
PE5
PE6
PE7
PE8
PE9
PE10
PE11
PE12
PE13
PE14
PE15
PD0
PD1
PD3
PD4
PD5
PD6
PD7
PD8
PD9
PD10
PD11
PD12
PD13
PD14
PD15
MCO
PA1
PA2
PA3
PA4
PA5
PA6
PA7
PA8
PA9
PA10
PA11
PA12
PA13
PA14
PA15
PB1
PB2
PB3
PB4
PB5
PB6
PB7
PB8
PB9
PB10
PB12
PB13
PB14
PB15
PC1
PC2
PC3
PC4
PC5
PC6
PC7
PC8
PC9
PC10
PC11
PC12
PC13
PA0
PB0
PC0
PC14
PC15
U_STM32Fx
STM32Fx.SchDoc
PC0
PD5PA9
PA10
PA11
PA12
U_USB_OTG_FS
USB_OTG_FS.SchDoc
MCO
PA0
PA1
PA2
PA3
PA4
PA5
PA6
PA7
PA8
PA9
PA10
PA11
PA12
PA13
PA14
PA15
PB0
PB1
PB2
PB3
PB4
PB5
PB6
PB7
PB8
PB9
PB10
PB12
PB13
PB14
PB15
PC0
PC1
PC2
PC3
PC4
PC5
PC6
PC7
PC8
PC9
PC10
PC11
PC12
PC13
PC14
PC15
PH0
PH1
BOOT0
NRST
PE0
PE1
PE2
PE3
PE4
PE5
PE6
PE7
PE8
PE9
PE10
PE11
PE12
PE13
PE14
PE15
PD0
PD1
PD2
PD3
PD4
PD5
PD6
PD7
PD8
PD9
PD10
PD11
PD12
PD13
PD14
PD15
PD5
PC0PA10
PA11
PA12
PA4
PC12
PC10
PD4
PC7 PB6
PB9
PB10
PC3
PA0
NRST
PD12
PA5
PE3
PE0
PE1
PE1
PE2 PE3
PE4 PE5
PE6
PE7 PE8
PE9 PE10
PE11 PE12
PE13 PE14
PE15
PE0
PA1
PA2PA3
PA4PA5
PA6PA7
PA8 PA9
PA13
PA14 PA15
PA0
PB1
PB2 PB3
PB4 PB5
PB6 PB7
PB8 PB9
PB10
PB12
PB13 PB14
PB15
PB0
PC1
PC2PC3
PC4PC5
PC6 PC7
PC8 PC9
PC10 PC11
PC12
PC14 PC15
PC0
PD1 PD2
PD3 PD4
PD6
PD7
PD8
PD9 PD10
PD11 PD12
PD13 PD14
PD15
PD0
PH1PH0
VDD
PC4
PD13
PD14
PD15
VDD
BOOT1 / PB2
PA10
PD5
PC13
PA9
PA6
PA7
NC
3V
5V
5V
3V
5V
3V 3V
5V
Rev A.0 --> PCB label MB1115 A-00
Rev B.1 --> PCB label MB1115 B-01 LD3GD20 U7 was routed wrong.
PE4
PB6
PE2
PE5
PB9
NC
PA3
PA2TM32F4_USART2_TX
TM32F4_USART2_RX

Electrical schematics UM1669
32/39 DocID025174 Rev 1
Figure 11. ST-LINK/V2 (SWD only)
STMicroelectronics
Title:
Number: Rev: Sheet of
B.1(PCB.SCH) Date:8/12/2013
3V
USB_DM
USB_DP
STM_RST
T_JTCK
T_JTCK
T_JTDO
T_JTDI
T_JTMS
STM_JTMS
STM_JTCK
OSC_IN
OSC_OUT
T_NRST
R20 4K7
R19 4K7
AIN_1
R18
100K
R5
100K
3V
3V
3V
SWIM_IN
SWIM_IN
SWIM_IN
SWIM
SWIM
SWIM_RST_IN
SWIM_RST
MB1115 2 6
STM32F401C-DISCOVERY ST-LINK/V2 (SWD only)
USB_DM
USB_DP
3V
R7 1K5
USB
R6 100K
VCC 1
D- 2
D+ 3
ID 4
GND 5
SHELL 6
CN1
USB-MINI-typeB
U5V
COM
5VU5V
3V
R13
1K
PWR
5V
JP4
Wired on Solder Side
JP3
3V
Jumpers ON --> DISCOVERY Selected
Jumpers OFF --> ST-LINK Selected
VBAT
1
PA7
17
PC13
2
PA12 33
PC14
3
PB0
18
PC15
4JTMS/SWDIO 34
OSCIN
5
PB1
19
OSCOUT
6
VSS_2 35
NRST
7
PB2/BOOT1
20
VSSA
8
VDD_2 36
VDDA
9
PB10
21
PA0
10
JTCK/SWCLK 37
PA1
11
PB11
22
PA2
12
PA15/JTDI 38
PA3
13
VSS_1
23
PA4
14
PB3/JTDO 39
PA5
15
VDD_1
24
PA6
16
PB4/JNTRST 40
PB12 25
PB5 41
PB13 26
PB6 42
PB14 27
PB7 43
PB15 28
BOOT0 44
PA8 29
PB8 45
PA9 30
PB9 46
PA10 31
VSS_3 47
PA11 32
VDD_3 48
U2
STM32F103C8T6
Board Ident: PC13=0
T_JTCK
T_JTMS
SWD
3V
1
2
3
4
CN3
SB3 SB2
SB5 SB4
SB7 SB6
SB9 SB8
STM_JTMS
STM_JTCK SWCLK
SWDIO
SWD
RESERVED
DEFAULT
3V
T_SWDIO_IN
T_SWO
LED_STLINK
LED_STLINK 3V
R4
100
R3
100
Red
_Green
2 1
3 4
LD1
LD_BICOLOR_CMS
R10
22
R15
22
R12 10K
PA13
PA14
TCK/SWCLK
TMS/SWDIO
VDD3V
R14
10K
Not Fitted
MCO MCO
T_JRST
R67
100
1
2
3
4
5
6
CN2
Header 6
AIN_1
T_NRST
T_SWO
NRST
PB3
R16
22
R17
22
SB13
SB15
T_NRST
T_SWO
SB12
RC Must be very close to STM32F103 pin 29
2V5
51
2
GND
3
4
BYPASS
INH
Vin Vout
U3
LD3985M25R
JP2
51
2
GND
3
4
BYPASS
INH
Vin Vout
U1
LD3985M33R
D1
BAT60JFILM
D3
BAT60JFILM
D2
BAT60JFILM
R66
100
Idd
5V
EXT_5V, Input or Output
OUT_3V, Only Output
JP1
TX
RX
SB11
SB10
PA3
PA2
STM32F4_USART2_TX
STM32F4_USART2_RX
Close to JP
Not Fitted
STLINK_TX
STLINK_RX
Not Fitted
LD2
LED, red
C7
100nF
C8
100nF
C12
100nF
C10
100nF
C17
1uF
C14
1uF
C15
100nF
C16
100nF
C13
10nF
C1
1uF
C4
1uF
C3
100nF
C2
100nF
C5
10nF
C6
20pF
C9
20pF
C11
100nF C67
20pF
1 2
X1
8MHz
R11 [NA] R2
[NA]
R1
0
R9 0
R8 0

DocID025174 Rev 1 33/39
UM1669 Electrical schematics
37
Figure 12. STM32F401VCT6 MCU
STMicroelectronics
Title:
Number: Rev: Sheet of
B.1(PCB.SCH) Date:8/12/2013
R24 220
MB1115 3 6
STM32F401C-DISCOVERY MCU
PB5
PB6
PB7
PA4
PA5
PA6
PA7
VDD
PA11
PA12
PA9
PA10
PB12
PB13
PB14
PB15
PB10
PB8
PA0
PB9
PA1
PB1
PB2
PA15
PB3
PB0
PA3
PA13
PA14
PB4
PA2
PA8
BOOT0
MCO
PH1-OSC_OUT
PA0
NRST
PB0
R28 510
PC15
PC14
BOOT0
PH1
PH0
Must be close to the Crystal
R30
10K
VDD
PB2
BOOT1
SB20
SB19
SB16
SB14
R31
510
NRST
MCO
Not Fitted
VDD
R23
47
PC0
PC0 PC1
PC2
PC3
PC4
PC5
PC6
PC7
PC8
PC9
PC10
PC11
PC12
PC13
PE0 PE0
PE1 PE1
PE2
PE2
PE3
PE4
PE5
PE6
PE7
PE8
PE9
PE10
PE11
PE12
PE13
PE14
PE15
PE3
PE4
PE5
PE6
PE7
PE8
PE9
PE10
PE11
PE12
PE13
PE14
PE15
PD0
PD0
PD1
PD2
PD3
PD4
PD5
PD6
PD7
PD8
PD9
PD10
PD11
PD12
PD13
PD14
PD15
PD1
PD2
PD3
PD4
PD5
PD6
PD7
PD8
PD9
PD10
PD11
PD12
PD13
PD14
PD15
PC14-OSC32_IN
PC15-OSC32_OUT
SB17
SB18
PH0-OSC_IN
R32
4.7K
VDD
R27
4.7K
PB6
PB9
PA1
PA2
PA3
PA4
PA5
PA6
PA7
PA8
PA9
PA10
PA11
PA12
PA13
PA14
PA15
PB1
PB2
PB3
PB4
PB5
PB6
PB7
PB8
PB9
PB10
PB12
PB13
PB14
PB15
PC1
PC2
PC3
PC4
PC5
PC6
PC7
PC8
PC9
PC10
PC11
PC12
PC13
PE2 1
PE3 2
PE4 3
PE5 4
PE6 5
PC13
7
PC14 8
PC15 9
PH0 12
PH1 13
NRST 14
PC0
15
PC1
16
PC2
17
PC3
18
PA0
23
PA1
24
PA2
25
PA3
26
PA4
29
PA5
30
PA6
31
PA7
32
PC4
33
PC5
34
PB0
35
PB1
36
PB2
37
PE7 38
PE8 39
PE9 40
PE10 41
PE11 42
PE12 43
PE13 44
PE14 45
PE15 46
PB10
47
PB12
51
PB13
52
PB14
53
PB15
54
PD8 55
PD9 56
PD10 57
PD11 58
PD12 59
PD13 60
PD14 61
PD15 62
PC6
63
PC7
64
PC8
65
PC9
66
PA8
67
PA9
68
PA10
69
PA11
70
PA12
71
PA13
72
PA14
76
PA15
77
PC10
78
PC11
79
PC12
80
PD0 81
PD1 82
PD2 83
PD3 84
PD4 85
PD5 86
PD6 87
PD7 88
PB3
89
PB4
90
PB5
91
PB6
92
PB7
93
BOOT0 94
PB8
95
PB9
96
PE0 97
PE1 98
VSS 99
U4A
STM32F401VCT6U
VBAT
6
VSS4 27
VSS2 74
VSSA 20
VREF+
21
VDDA
22
VSS5 10
VCAP2 73
VDD3
100
VSS 49
VDD2
75 VDD1
50 VDD4
28 VDD12
19 VDD5
11
VCAP1 48
U4B
STM32F401VCT6U
1 2
X2
8MHz
C19
20pF
C18
20pF
41
32
X3
XTAL_32K_20PPM
C20
6.8pF
C28
6.8pF
C38
2.2uF
C33
2.2uF
C27
1uF
C21
100nF
C23
100nF
C26
100nF
C35
100nF
C25
100nF
C32
100nF
C34
100nF
C29
100nF
C24
1uF
C22
1uF
L1
Ferrite
C30
100nF
C31
100nF
R29
[NA]
R25
0
R22
0
R21
0
R26 0

Electrical schematics UM1669
34/39 DocID025174 Rev 1
Figure 13. Audio
STMicroelectronics
Title:
Number: Rev: Sheet of
B.1(PCB.SCH)
Date:
8/12/2013
MB1115
46
STM32F401C-DISCOVERY Audio
PA4
PC12
PC10
R43
10K
PB6
PB9
R59
51
PD4
PC7
3V
I2C address 0x94
2V5
3V
R60
51
Audio_RST
R45
100
Audio_SDA
Audio_SCL
I2S3_MCK
I2S3_WS
I2S3_SCK
I2S3_SD
Audio_DAC_OUT
PDM_OUT
R51
100
R50
100K
R44
100K
R52
1.2K
3V
CLK_IN
PDM_OUT
3V
1
3
2CN4
ST-225-02
PC3
PA4
PC3
PB10 PC3
PB10
PB6
PB9
PC7
PC10
PC12
PA4
PD4
PC4
PC4
SDA
1
SCL
2
A0
3
SPKR_OUTA+ 4
VP 5
SPKR_OUTA- 6
SPKR_OUTB+ 7
VP 8
SPKR_OUTB- 9
-VHPFILT
10
FLYN
11
FLYP
12
+VHP
13
HP/LINE_OUTB 14
HP/LINE_OUTA 15
VA
16
AGND 17
FILT+ 18
VQ 19
TSTO
20
AIN4A 21
AIN4B 22
AIN3A 23
AIN3B 24
AIN2A 25
AIN2B 26
AFILTA 27
AFILTB 28
AIN1A 29
AIN1B 30
SPKR/HP 31
RESET
32
VL
33
VD
34
DGND
35
TSTO
36
MCLK
37
SCLK
38
SDIN
39
LRCK
40
GND/Thermal Pad
41
U8
CS43L22
GND
1
GND
3LR
2
CLK 4
VDD 6
DOUT 5
U10
MP45DT02
C47
1uF
C57
1uF
C63
1uF
C62
1uF
C49
100nF
C50
100nF
C44
100nF
C45
100nF
C59
100nF
C66
100nF
C46
100nF
C60
22nF
C58
10nF
C61
22nF
C51
150pF
C53
150pF
C52
1uF
C56
1uF
C65
10uF
C64
1uF
R62
[NA]
R46
[NA]
R47
[NA]
R63
0
R53
0
R61
0

DocID025174 Rev 1 35/39
UM1669 Electrical schematics
37
Figure 14. USB_OTG_FS
STMicroelectronics
Title:
Number: Rev: Sheet of
B.1(PCB.SCH)
Date:
8/12/2013
MB1115
56
STM32F401C-DISCOVERY USB_OTG_FS
5V
R41
10K
PC0
PD5
R49
47K
3V
R65
620
PA11
PA12
PA10
OTG_FS_PowerSwitchOn
OTG_FS_OverCurrent
VBUS_FS
OTG_FS_ID
OTG_FS_DM
OTG_FS_DP
R56 22
R58 22
R64
330
R54
47K
3V
3V
Dz
A2
ID A3
Pd1 B1
Pup
B2
Vbus
B3
D+in C1
Pd2 C2
D+out
C3
D-in D1
GND D2
D-out
D3
U9
EMIF02-USB03F2
GND
2
IN
5
EN
4OUT 1
FAULT 3
U6
STMPS2141STR
PA9
PA10
PA11
PA12
PC0
PD5
PA9
3
1
2
T1
9013-SOT23
VBUS
1
DM
2
DP
3
ID
4
GND
5
Shield
6
USB_Micro-AB receptacle
CN5
USB-MICRO-AB
C54
4.7uF
LD7
LED, green
LD8
LED, red
R55
[NA]
R42
0
R57 0
R48
0

Electrical schematics UM1669
36/39 DocID025174 Rev 1
Figure 15. Peripherals
STMicroelectronics
Title:
Number: Rev: Sheet of
B.1(PCB.SCH) Date:8/12/2013
R38
330
R36
1K
R39
1K
R40
510
PD12
MB1115 66
STM32F401C-DISCOVERY Peripherals
LEDs
R35
220K
VDD
SB21
PA0 R34
330
R37
100
USER & WAKE-UP Button
NRST
NRST
RESET Button
VDD
SB1
PA0
PD12
PD13
PD14
PD15
PD13
PD14
PD15
MEMS
PA5
PA7
PE0
3V
SPI1_MOSI
SPI1_SCK PA5
PA7
PE0
PE1
MEMS_INT1
MEMS_INT2 PE1
PA6
PE3
PE3
PA6
SPI1_MISO
CS_I2C/SPI
VDD_IO
1
GND 13
C1 14
GND
8GND 9
VDD 16
CS_I2C/SPI
5
INT1
7DRDY/INT2
6
GND 10
GND 11
SA0/SDO
4SDA/SDI/SDO
3SCL/SPC
2VDD 15
GND 12
U7
L3GD20
VDD_IO
1
SETP 12
DRDY 9
GND 10
GND 11
VDD 14
C1
6INT1
5INT2
4
GND
7NC 8
SETC 13
SDA
3SCL
2
U5
LSM303DLHC
3V
PB6 PB6
PB9
PB9
PE2
PE4
PE5
PE4
PE5
PE2
U
D
LR
LD4
LED, green
LD3
LED, orange
LD5
LED, red
LD6
LED, blue
12
3 4
B2
SW-PUSH-CMS_BLACK
12
3 4
B1
SW-PUSH-CMS_BLUE
C37
10uF
C43
10uF
C40
100nF
C55
100nF
C42
4.7uF
C41 220nF
C48
10nF
C39
100nF
R33
[NA]
C36
[NA]

DocID025174 Rev 1 37/39
UM1669 Revision history
37
7 Revision history
Table 7. Document revision history
Date Revision Changes
10-Sep-2013 1 Initial release.

UM1669
38/39 DocID025174 Rev 1
Please Read Carefully:
Information in this document is provided solely in connection with ST products. STMicroelectronics NV and its subsidiaries (“ST”) reserve the
right to make changes, corrections, modifications or improvements, to this document, and the products and services described herein at any
time, without notice.
All ST products are sold pursuant to ST’s terms and conditions of sale.
Purchasers are solely responsible for the choice, selection and use of the ST products and services described herein, and ST assumes no
liability whatsoever relating to the choice, selection or use of the ST products and services described herein.
No license, express or implied, by estoppel or otherwise, to any intellectual property rights is granted under this document. If any part of this
document refers to any third party products or services it shall not be deemed a license grant by ST for the use of such third party products
or services, or any intellectual property contained therein or considered as a warranty covering the use in any manner whatsoever of such
third party products or services or any intellectual property contained therein.
UNLESS OTHERWISE SET FORTH IN ST’S TERMS AND CONDITIONS OF SALE ST DISCLAIMS ANY EXPRESS OR IMPLIED
WARRANTY WITH RESPECT TO THE USE AND/OR SALE OF ST PRODUCTS INCLUDING WITHOUT LIMITATION IMPLIED
WARRANTIES OF MERCHANTABILITY, FITNESS FOR A PARTICULAR PURPOSE (AND THEIR EQUIVALENTS UNDER THE LAWS
OF ANY JURISDICTION), OR INFRINGEMENT OF ANY PATENT, COPYRIGHT OR OTHER INTELLECTUAL PROPERTY RIGHT.
ST PRODUCTS ARE NOT AUTHORIZED FOR USE IN WEAPONS. NOR ARE ST PRODUCTS DESIGNED OR AUTHORIZED FOR USE
IN: (A) SAFETY CRITICAL APPLICATIONS SUCH AS LIFE SUPPORTING, ACTIVE IMPLANTED DEVICES OR SYSTEMS WITH
PRODUCT FUNCTIONAL SAFETY REQUIREMENTS; (B) AERONAUTIC APPLICATIONS; (C) AUTOMOTIVE APPLICATIONS OR
ENVIRONMENTS, AND/OR (D) AEROSPACE APPLICATIONS OR ENVIRONMENTS. WHERE ST PRODUCTS ARE NOT DESIGNED
FOR SUCH USE, THE PURCHASER SHALL USE PRODUCTS AT PURCHASER’S SOLE RISK, EVEN IF ST HAS BEEN INFORMED IN
WRITING OF SUCH USAGE, UNLESS A PRODUCT IS EXPRESSLY DESIGNATED BY ST AS BEING INTENDED FOR “AUTOMOTIVE,
AUTOMOTIVE SAFETY OR MEDICAL” INDUSTRY DOMAINS ACCORDING TO ST PRODUCT DESIGN SPECIFICATIONS.
PRODUCTS FORMALLY ESCC, QML OR JAN QUALIFIED ARE DEEMED SUITABLE FOR USE IN AEROSPACE BY THE
CORRESPONDING GOVERNMENTAL AGENCY.
Resale of ST products with provisions different from the statements and/or technical features set forth in this document shall immediately void
any warranty granted by ST for the ST product or service described herein and shall not create or extend in any manner whatsoever, any
liability of ST.
ST and the ST logo are trademarks or registered trademarks of ST in various countries.
Information in this document supersedes and replaces all information previously supplied.
The ST logo is a registered trademark of STMicroelectronics. All other names are the property of their respective owners.
© 2013 STMicroelectronics - All rights reserved
STMicroelectronics group of companies
Australia - Belgium - Brazil - Canada - China - Czech Republic - Finland - France - Germany - Hong Kong - India - Israel - Italy - Japan -
Malaysia - Malta - Morocco - Philippines - Singapore - Spain - Sweden - Switzerland - United Kingdom - United States of America
www.st.com
