Project Charter Guide_eng Guide Eng
User Manual: Pdf
Open the PDF directly: View PDF .
Page Count: 28

Project Charter Guide

Feedback and Questions
To help maintain the currency of this document, feedback and questions are welcomed.
Please contact:
IT Project Review and Oversight
Chief Information Officer Branch
Treasury Board of Canada Secretariat
Ottawa ON K1A 0R5
Canada
Email: itprod-despti@tbs-sct.gc.ca
© Her Majesty the Queen in Right of Canada,
represented by the President of the Treasury Board, 2008
Catalogue No. BT48-4/2-2008E-PDF
ISBN 978-1-100-11473-6
This document is available on the Treasury Board of Canada Secretariat’s
website at http://www.tbs-sct.gc.ca.
This document is also available in alternative formats on request.

Table of Contents
Introduction........................................................................................ 1
Use of the Project Charter..................................................................... 1
What is a project charter? ................................................................. 1
Why create a project charter?............................................................ 1
Who is responsible for the project charter? .......................................... 1
How to create a project charter.......................................................... 2
Tailoring the project charter to specific projects.................................... 2
Use of the Project Charter Guide............................................................ 6
Section 1. Charter Introduction.............................................................. 7
1.1 Document change control ............................................................ 7
1.2 Executive summary .................................................................... 7
1.3 Authorization ............................................................................. 7
Section 2. Project Overview .................................................................. 8
2.1 Project summary ........................................................................ 8
2.2 Project goals, objectives, and business outcomes............................ 8
2.3 Project scope ............................................................................. 9
2.4 Milestones ................................................................................. 9
2.5 Deliverables............................................................................. 10
2.6 Project cost estimate and sources of funding ................................ 11
2.7 Dependencies .......................................................................... 12
2.8 Project risks, assumptions, and constraints .................................. 13
Section 3. Project Organization............................................................ 14
3.1 Project governance ................................................................... 14
3.2 Project team structure............................................................... 15
3.3 Roles and responsibilities........................................................... 16
3.4 Project facilities and resources.................................................... 16
Section 4. Project References .............................................................. 17
Section 5. Glossary and Acronyms ....................................................... 17
Appendix: Roles and Responsibilities Matrix........................................... 19
Bibliography...................................................................................... 22

Project Charter Guide 1
Introduction
This guide explains the steps needed to create a project charter for the delivery of a project. The
guide is meant to be used together with a document called the Project Charter Template, and,
where relevant, it includes examples to illustrate the content.
The first section, titled “Use of the Project Charter,” gives background information on the
purpose of the charter, who is responsible for creating it, work that should be carried out
beforehand in order to prepare the charter, how the charter should be customized, and key
sections required at the beginning.
Use of the Project Charter
What is a project charter?
The project charter is a “document issued by the project initiator or sponsor that formally
authorizes the existence of a project, and provides the project manager with the authority to
apply organizational resources to project activities.”1
In addition to its contract purpose, the project charter includes most elements of a preliminary
project scope statement, which describes what is and what is not included in the project. It also
helps to control changes to the scope of the project throughout its duration or life cycle. The
intent is to cover, in a single document, all activities of the initiating process group2 as defined in
A Guide to the Project Management Body of Knowledge.
Why create a project charter?
As a comprehensive overview of the project, the project charter allows all parties involved
(stakeholders) to reach agreement and document major aspects of the project such as the
objectives, the scope, the deliverables, and the resources required. The charter supports the
decision-making process and is also often used as a communication tool.
Who is responsible for the project charter?
The project charter should normally be developed by the project sponsor or a manager external
to the project team. In practice, however, the project manager often plays a major role in the
development of the project charter. The project manager works closely with the project sponsor,
who provides background information for the project (e.g. purpose of the project and linkages to
1. Project Management Institute (2004). A Guide to the Project Management Body of Knowledge, Third Edition, p. 368.
2. Those processes performed to authorize and define the scope of a new phase or project or that can result in the continuation of
halted project work.

2 Treasury Board of Canada Secretariat
business needs, strategic priorities, objectives, and outcomes). The project manager also
interviews stakeholders to gain more information in order to develop the charter.
How to create a project charter
This guide supports a template that was developed to highlight all standard elements that should
be covered in the project charter to formalize a project. The template can be obtained at
http://www.tbs-sct.gc.ca/emf-cag/index-eng.asp.
This guide also contains a section called “Use of the Project Charter Template” that explains
how to complete each topic covered in the template.
Tailoring the project charter to specific projects
Regardless of the size and type of project, the elements of a project charter are the same, just as
the fundamental project management processes and principles remain the same. Although the
depth and scope of applying these processes and principles may change from project to project,
the project framework remains constant.
Adapting the project charter to the Treasury Board of Canada Secretariat’s Project
Complexity and Risk Assessment Tool
The project manager is expected to provide a comprehensive overview of the project in the
project charter. The following table lists, in the left column, four classes of projects and suggests
some areas to consider when developing a project charter, based on the results obtained through
a risk assessment. This assessment would be contained in the business case for the project. To
help with a risk assessment, a Project Complexity and Risk Assessment Tool is under
development.

Project Charter Guide 3
Description Risk Considerations Project Charter Considerations
Sustaining Project
The primary project goal
is to sustain service from
an existing asset by
addressing aging
components or
deficiencies that limit its
ongoing use. It is not a
redevelopment.
Negligible new capability
or functionality added.
Business-initiated
changes are likely
minimal.
Scope confined to a
single system or asset
within a single program;
one or few stakeholders.
Low to no requirements risk.
Business changes are largely
cosmetic—e.g. a service
enhancement or versioning
updates.
Business processes are
essentially unchanged,
although technology
interfaces may be different—
minimal retraining is required
at the business level. Minimal
change management.
Risks more likely associated
with technology than
business. Higher
implementation risks in
systems with demanding
performance or availability
(i.e. non-functional)
characteristics.
Scope definition and boundaries should
be limited to a single system or asset
within a single program.
Usually one or few stakeholders.
Prerequisites, assumptions, and
constraints should address potential
disruption to current operations.
Deliverables should be expressed
mostly in terms of updates to existing
product, service, or result.
Cost estimate should determine if the
updates affect the ongoing costs
(operation).
Risks and interdependencies should
include technology and implementation
risks (such as parallel run or business
disruption).
“Project References” section should
refer to a requirements document.

4 Treasury Board of Canada Secretariat
Description Risk Considerations Project Charter Considerations
Tactical Project
Usually driven by an
immediate business
need to deliver an
additional capability,
often within a limited
time frame, or to position
an existing asset for
anticipated needs by
adding capability.
Capability added may be
functional or non-
functional.
Scope may involve
multiple systems,
programs, or
organizational entities
(departments) but with a
clear authority and a
simple governance
structure.
Changes and additions to
business processes are
required with small- to
medium-scale change
management. Effect is often
localized to a specific
segment of the business.
Medium to high requirements
risk and related risk of scope
creep; development risk
increases according to portion
being redeveloped or added.
Technology risk may be high
if significant performance or
availability (i.e. non-functional)
enhancements required.
Implementation risk medium,
ranging to high if underlying
technology base replaced.
The charter and risks should show a
greater progression in the level of
project management from Sustaining to
Transformational, i.e. identify more
detailed considerations with increased
complexity and risk to support project
scope, time, and cost management
requirements.
Scope should clearly indicate the
business processes that are affected.
Time constraints should be documented.
Interdependencies with multiple
systems, programs, or organizational
entities (departments) and consequent
risks should be addressed.
The governance and roles and
responsibilities should be well defined.
“Project References” section should
refer to a requirements document.
Evolutionary Project
Major changes and
additions to capability,
affecting business
processes, job content,
and service delivery
model. Often a
combination of business
and technology evolution
is involved.
Some base components
are reused to provide a
working platform on
which to add function.
Scope may involve
multiple systems,
programs, entities, or
jurisdictions and may
overlap with client and
business systems,
requiring an appropriate
governance structure.
High business risk due to
significant change
management and business
process change. The more
pervasive the effect of the
solution across the business,
the greater the risk.
High requirements risk and
related risk of scope creep,
hence significant delivery risk.
Governance risk proportional
to number and diversity of
stakeholder interests.
Conversion and
implementation risks likely to
be high, including
organizational change.
Conversion and implementation
activities should be visible in the
schedule and cost estimates.
Special attention should be paid to
interdependencies between the project
and business processes.
Governance should be well
documented.
Roles and responsibilities of the
stakeholders and the governance bodies
should be described.
Human resources strategy to address
changes to the organization should be
documented.

Project Charter Guide 5
Description Risk Considerations Project Charter Considerations
Transformational Project
Project will change
fundamentals about the
way the business area
works, such as
processes, job content,
organization,
outsourcing, client and
business involvement,
and service model.
Few if any existing
components will be
reused.
Project likely spans
organizational entities;
may be multi-
jurisdictional, involve
multiple stakeholders,
and require a complex
governance structure.
Carries all the risks of the
Evolutionary class of projects,
further increased by the
absence of any significant
reuse.
High to very high business
risk due to project size; very
high change management
implications; and pervasive
effect of change across the
business.
High to very high governance
risk.
High conversion and
implementation risk, variable
technology risk.
Few if any risk mitigators are
visible.
Interdependencies with processes,
systems, and people should be
documented.
Significant risk contingency should be
applied to the cost and effort estimates.
The “Project Organization” section
should be the object of particular
attention.
Project facilities and resources are often
a consideration for Transformational
projects.
Interdependencies between the different
stakeholders should be presented in the
project governance section.
The change management strategy
should be described.
Organizational Project Management Capacity Assessment
At the time of the publication of this guide, a new tool called an Organizational Project
Management Capacity Assessment was being test piloted with select government departments.
Authors of a project charter will be invited to analyze the results of their organizations.
In this assessment, the knowledge areas with the lowest scores, which indicate lower project
management capacity, should be addressed in the project management plan. This will help to
ensure that the project charter addresses any issues or concerns regarding the capacity of the
organization to implement the project.

6 Treasury Board of Canada Secretariat
Use of the Project Charter Template
This guide explains how to complete the Project Charter Template and gives some insight into
the content expected for each of the subjects listed in the template document.
Using this Template
Document Purpose
Section 1. Charter Introduction
1.1 Document change control
1.2 Executive summary
1.3 Authorization
Section 2. Project Overview
2.1 Project summary
2.2 Project goals, business outcomes, and
objectives
2.3 Project scope
2.4 Milestones
2.5 Deliverables
2.6 Project cost estimate and sources of funding
2.7 Dependencies
2.8 Project risks, assumptions, and constraints
Section 3. Project Organization
3.1 Project governance
3.2 Project team structure
3.3 Roles and responsibilities
3.4 Project facilities and resources
Section 4. Project References
Section 5. Glossary and Acronyms

Project Charter Guide 7
Section 1. Charter Introduction
1.1 Document change control
As any project unfolds, the project team gains more information and understanding about the
project and its implementation. Consequently, the project charter may have to be adjusted as the
scope of the project becomes more precise and the deliverables better understood.
This section is used to document any changes and serves to control the development and
distribution of revisions to the project charter. It should be used together with a change
management process and a document management system. Document management procedures
of the sponsoring organization should be applied to determine when versions and sub-versions
must be created. This practice keeps an accurate history of the original document that was first
approved.
1.2 Executive summary
This section should give a brief summary of the project in business terms, demonstrating
alignment with the strategic objectives and vision of the organization or with related horizontal
government initiatives. There should also be clear links between the project and the desired
business outcomes stated in the business case, as well as with projects identified in the
departmental investment plan.
All projects, no matter how large or complex, are initiated in support of a departmental or
organizational mandate and strategic priorities. The project charter should give the reader enough
information to demonstrate that the project contributes to improving the ability of a program or a
department to meet the needs of Canadians. What is the effect of the product or service on the
clients of the program?
The summary provides some background information on the project that includes the reasons for
creating the project (e.g. business needs or legal requirements) and mentions the key
stakeholders who will benefit from the project results.
As well, the executive summary should cover the project charter and elements that require the
approval of stakeholders, sponsors, or both, such as the project goals, project objectives, major
milestones, key deliverables, primary risks, and estimated total costs.
1.3 Authorization
This section contains the signatures of the project sponsor or sponsors, the project manager, and
other key project stakeholders, confirming that they agree to their roles, the description of the
project, and the project deliverables and outcomes presented in the project charter.

8 Treasury Board of Canada Secretariat
Section 2. Project Overview
2.1 Project summary
This section summarizes the entire project charter and highlights the significant points of interest
to the reader. It typically covers project goals and objectives, major milestones, key deliverables,
key risks, and estimated total cost.
2.2 Project goals, objectives, and business outcomes
This section describes the project goals and links each of them with related, measurable project
objectives. Measurement criteria for each objective must also be included because they will be
used to confirm that an objective has been achieved. In addition, business outcomes to be derived
from the project goals and objectives are to be presented as outlined in the business case.
Project goals are high-level statements about what the project is trying to accomplish. They are
broad, general intentions and are typically intangible and abstract.
Business outcomes are results expected at the end of the project. Outcomes can often be
expressed in just a few words that describe a general aim. This information may be presented
using the outcome map, which is a visual model that shows how a project and all of its activities
contribute to the realization of the outcomes. Refer to the Outcome Management Guide and
Tools on the Treasury Board of Canada Secretariat website at http://www.tbs-sct.gc.ca/emf-
cag/outcome-resultat/outcome-resultat-eng.asp.
Project objectives, in contrast, are concrete statements describing a particular desired outcome
of the project. They are tightly bound to goals. Sometimes objectives represent steps toward
achieving the goals.
Measurement criteria are attributes of objectives and business outcomes that you can track
over a period of time. They are used to confirm that an objective has been met.
No. Goals Objectives Business Outcomes
1. Greater flexibility in
responding to
stakeholder requests
• New online application form
by end of fiscal year 2008–09
Measurement criteria:
• Online application form is in
production by end of fiscal
year 2009.
• Client satisfaction
Measurement criteria:
• Uptake of online
capability by clients over
a specified period of
time against others
means

Project Charter Guide 9
2.3 Project scope
2.3.1 Scope definition
This section provides a high-level description of the features and functions that characterize the
product, service, or result that the project is meant to deliver. It can include a reference to the
business case. Include references like this in “Section 4: Project References” in the project
charter.
This section on scope definition is to give the reader a clear sense of what is being created by the
project. Scope definition should also include additional information about the nature of the
project, such as its physical location and legal context, the people and processes affected, and so
on.
2.3.2 Boundaries
This section outlines the major activities required to successfully complete the project and
describes each activity in a way that specifies what is and what is not included in the activity.
While the “Scope definition” section describes the main characteristics of the product(s) or
service(s) to be produced by the project, the “Boundaries” section gives a broader view.
This section identifies activities that are “out of scope”; including these activities will greatly
reduce ambiguity. It is especially important for projects that are multi-phased or part of a bigger
picture (i.e. program or portfolio) to define what is being delivered in the undertaking covered by
the charter.
The boundaries of small-scale projects can be defined in terms of activities while the boundaries
of larger projects may be defined in terms of work streams or subordinate projects.
In Scope Out of Scope
1. Design a new business model for Program “X” 1. Building interfaces with corporate applications
2. Develop a change management strategy 2. Communication with external clients
3. Develop an online catalogue of services 3. Translation services
The table above is presented as an example. In many cases, further explanations may be required
for a comprehensive presentation of the boundaries. The author may prefer to use the table as a
summary and expand the description of each element in a narrative form.
2.4 Milestones
This section identifies the significant milestones or events in the project such as phases, stages,
decision gates, or the approval of a deliverable. It presents a high-level project schedule.

10 Treasury Board of Canada Secretariat
Project Milestone Description Date
Phase 1: Documenting
Business Requirements
Translation of the requirements document into technical
specifications for the building of a new water facility for
a community yyyy-mm-dd
Phase 2: Contract award Request for proposal completed, winning bidder
selected, and contract awarded by Acquisition Branch yyyy-mm-dd
Phase 3: Maintenance
Delivery Assessment of the alternative system delivery model yyyy-mm-dd
2.5 Deliverables
This section defines the key deliverables that the project is required to produce in order to
achieve the stated objectives. It also includes internal project deliverables that are required in the
project management process for review and approval (e.g. project plan, transition plan,
communication plan, and lessons learned).
The deliverables identified in this section could be used to develop the top levels of your work
breakdown structure, which “subdivides the major project deliverables and project work into
smaller, more manageable components.”3 The criteria that will be used to assess the quality and
completion of each deliverable should also be included.
Project Deliverable Description
A common form and guide to annually report financial and production data
with income tax return
Acceptance criteria: Single window; one application form
Due date: yyyy-mm-dd
3. Project Management Institute (2004). A Guide to the Project Management Body of Knowledge,
Third Edition, p. 103.

Project Charter Guide 11
2.6 Project cost estimate and sources of funding
2.6.1 Project cost estimate
This section summarizes cost estimates based on the project resources (human, material, and
financial) that are needed to produce the deliverables and meet the agreed-upon objectives. The
cost estimates from the business case can be used as the basis for this summary.
Itemize and break down the costs by project stage or phase and show multi-year projects by
fiscal year. The estimate identifies other costs driven by the project in order to support decision
making. Categories such as salaries and operations and maintenance (O&M) should include the
A-base funding in addition to the project-specific funding. The intent is to document the full cost
of the project.
Ongoing costs are those that are permanently required for operations as a result of the project
(e.g. additional support, licenses, and hardware maintenance). While not technically considered
pure project costs, ongoing costs provide valuable information for decision making. One-time
costs can include non-recurring purchases needed for project administration and preparation for
gating processes.
For more information on the costing process, please refer to the Guide to Costing at
http://www.tbs-sct.gc.ca/pubs_pol/dcgpubs/TBM_133/guide_e.asp.
Project Phase
Deliverable
or Cost Category
Estimated Cost
FY (1) Estimated Cost
FY (2)
Estimated Cost
FY (3)
Estimated Cost
FY (4)
(Phase 1/ Deliverable)
Salary
O&M
Professional services
Capital
Other (e.g. revenue)
Subtotals
(Phase 2/ Deliverable)
Salary
O&M
Professional services

12 Treasury Board of Canada Secretariat
Capital
Other (e.g. revenue)
Subtotals
TOTAL
2.6.2 Sources of funding
This section outlines the various sources of funding that will be used to support the project. It
should be clear to the project sponsor and the project manager where the funds come from and
the level of resources committed to this project.
2.7 Dependencies
Many projects depend on external factors, whether within or outside the organization, such as the
following:
A predecessor or successor relationship exists with another project (e.g. an MOU or
partnership);
A related project expects a deliverable from your project;
Your project expects a deliverable from a related project; or
Your project delivers a product, service, or result that will be or needs to be released with
another new product, service, or result.
If any situations like this exist, it is important to identify these relationships early. If you expect
to have several interactions with the project managers of related projects, include corresponding
information in the “Roles and responsibilities” section under “Project managers for related
projects.” Also, all dependencies should be listed and analyzed in the “Risks” section to ensure
monitoring and allow response to a risk as required.
If this project is part of a program, the program charter may contain this information. The related
project information should be included here or may be referred to in the program charter. This
reference should be noted in “Section 4: Project References.”
For each related project, add an entry to the table below. In the dependency description, specify
the organization or stakeholder that should be kept informed of the project’s progress. If there are
no related projects, this should be mentioned in the form of a generic statement.
Dependency Description Critical Date Contact

Project Charter Guide 13
2.8 Project risks, assumptions, and constraints
2.8.1 Risks
This section outlines the risks identified at the start of the project. It includes a quick assessment
of the significance of each risk (probability and effect) and how to address them. It is important
to note that this initial risk assessment does not replace the full risk assessment conducted during
the planning phase and documented within the project plan. More information and tools are
included in the Project Plan Template at http://www.tbs-sct.gc.ca/emf-cag/index-eng.asp and the
Integrated Risk Management Implementation Guide at
http://www.tbs-sct.gc.ca/pubs_pol/dcgpubs/RiskManagement/siglist_e.asp.
No. Risk Description Probability
(H/M/L) Effect
(H/M/L) Planned Mitigation
1. Business owners may not be
available during validation
phase; this may affect the
schedule.
M H Resources have been secured with the
manager of related divisions.
A supply arrangement is in place to
provide testers on a casual basis.
Statement of work is ready.
2. Training manuals may not be
ready by planned training date;
this may affect the schedule.
M M Wikis will be used as an alternative
solution to publish essential training
material.
2.8.2 Assumptions
This section specifies all factors that are, for planning purposes, considered to be true, real, or
certain but without including proof. During the planning process, these assumptions will be
validated. If any assumptions are inaccurate, inconsistent, or incomplete, they will create project
risks and may adversely affect project scope, timeline, and cost.
The following table lists the items that cannot be proven or demonstrated at the time of
publication but are documented to stabilize the project approach or planning.
No. The following is assumed:
1. Release of funds will be timely to pay for contractors.
2. Current service levels to stakeholders will be maintained throughout the project.
3. Privacy Impact Assessments (PIA) will be completed in time as an input to the architectural system
design.
2.8.3 Constraints
This section identifies the specific constraints or restrictions that limit or place conditions on the
project, especially those associated with the project scope such as a hard deadline, a
predetermined budget, a set milestone, contract provisions, or privacy or security considerations.

14 Treasury Board of Canada Secretariat
The constraints can come from external factors (social, environmental, political, economic, and
technological) or internal factors (resources, expertise, business requirements, legal
requirements, facilities, and so on). In order to identify constraints, it is necessary to analyze the
project environment.
If there are several constraints, they should be classified by category.
The following table lists examples of the fixed or pre-set factors that the project must respect:
No. Category Constraints
1. Deadline
(time) The online registration service must be available for the 2008–09 campaign starting
on October 23, 2008.
2. Legal The online registration service must meet the requirements of the Canada Water
Act.
3. Resources End-user will not be available for testing during February and March 2008.
Section 3. Project Organization
3.1 Project governance
A project organization is a structure that is created or evolves and is intended to serve the project
and its participants. It refers to the roles and responsibilities of the project team and it interfaces
with all stakeholders. A key ingredient of the project organization is the creation of project
governance. Figure 1 presents an example of the bodies that could be applied for decision
making and escalating issues. The governance structure should be designed to give the project
grounded and its business outcomes focus and to ensure regular reviews of project risks and
issues, including changes to scope, schedules, and costs. Keep in mind, however, that these
project components, including project scope, schedule, costs, and supporting processes, will be
covered more extensively in the Project Management Plan.

Project Charter Guide 15
Figure 1: Project Governance Diagram
3.2 Project team structure
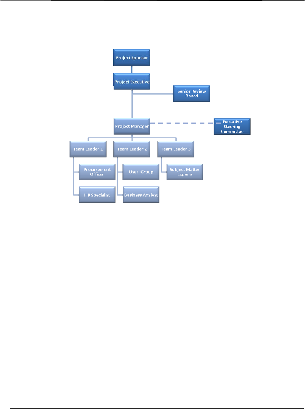
Figure 2 illustrates the structure of the project team and stakeholders. For small projects, the
names of the team members can be included; for larger projects, the chart should name the
groups or entities that form the project teams. For all projects, the names of the project sponsor,
project director or manager, and specialists should be clearly identified.
A human resources strategy should be developed and included in the project charter if there are
any clearly identified key positions that are vacant and must be filled for a successful project
delivery. The purpose of the strategy is to address any potential staffing-related risks before the
start of the project.
The establishment of the project team is an important success factor. Information on a number of
the skill sets required for key roles in project management can be found in the Treasury Board of
Canada Secretariat’s IT Community Generics Resource Centre at http://www.tbs-sct.gc.ca/oro-
bgc/it/generics/index-eng.asp.
Project
Team
Senior
Review
Board
Vision, mission,
mandate
Departmental
strategy
Outcomes
Executive
Steering
Committee
Project
Management
Office
Review selected project
deliverables
Review escalated issues and
sco
p
e chan
g
es
Approve project investments:
business rationale, projects, and
resources
Do the
Projects right
Do the right
projects
Provide project information
and analysis, framework,
process, advice and
assistance, standards,
tools, centre of expertise
review project performance

16 Treasury Board of Canada Secretariat
Figure 2: Sample of Project Team Organizational Chart
3.3 Roles and responsibilities
This section defines the roles and responsibilities assigned to the project team members and any
stakeholders or working groups that have a significant influence on the project. All stakeholders,
working groups, and committees shown in the sections “Project governance” and “Project team
structure” should have their roles and responsibilities identified. Another way to present this
information is to combine the organization of the project team with its members roles and
responsibilities in a responsibility matrix. This matrix identifies accountability for each key
deliverable.
An example of roles and responsibilities assigned to the project team members is presented in the
Appendix to this document.
3.4 Project facilities and resources
Depending on the size and complexity of the project, the need for facilities and material
resources such as office space, computer equipment, office equipment, and support tools can
involve significant effort and costs. This section describes the project’s requirements for such

Project Charter Guide 17
facilities and resources. It also identifies responsibilities for obtaining the specific items needed
to support the project’s development environment.
Project facilities and resource costs should be included in section 2.6.1, “Project cost estimate.”
If these costs are significant, the activities involved in procurement and logistics activities should
be documented as internal deliverables in section 2.5, “Deliverables.” The risks associated with
project facilities and resources should also be considered.
Section 4. Project References
This section describes and identifies the location of key documents that define and establish the
project (e.g. business case, departmental investment plan, departmental long-term strategy,
requirements document, outcome management plan,4 outcome map, Speech from the Throne,
Cabinet directions, and horizontal government initiatives).
Document Title Version No. Date Author and
Organization Location (link or
path)
Business Case 1D 2008-03-20 Chief Information Officer
Branch (CIOB) Y:\CIOB\Template
Section 5. Glossary and Acronyms
This section defines all the terms and acronyms needed to interpret the project charter properly.
Most definitions come from the third edition of the Project Management Body of Knowledge
Guide of the Project Management Institute.
Term or Abbreviation Definition
initiating processes Those processes performed to authorize and define the scope of a new
phase or project or that can result in the continuation of halted project work.
sponsor The person or group that provides the financial resources, in cash or in kind,
for the project.
stakeholder Persons and organizations such as customers, business owners or program
managers, performing organization and the public that are actively involved
in the project or whose interests may be positively or negatively affected by
the execution or completion of the project. They may also exert influence
over the project and its deliverables.
4. Also referred to as “benefits realization” or “value management” plan.

18 Treasury Board of Canada Secretariat
work breakdown structure
(WBS) A deliverable-oriented hierarchical decomposition of the work to be
executed by the project team to accomplish the project objectives and
create the required deliverables. It organizes and defines the total scope of
the project. Each descending level represents an increasingly detailed
definition of the project work. The parts of the WBS consist of work
packages. The deliverables orientation of the hierarchy takes both internal
and external deliverables into account.

Project Charter Guide 19
Appendix: Roles and Responsibilities Matrix
Project Role Responsibilities Assigned to
Project sponsor
• Has ultimate authority over and is responsible for a
program, project, or both
• Approves changes to the scope and provides whatever
additional funds those changes require
• Approves budget-related deliverables
• Controls the business aspects of the project
• Assists in developing the project charter and project plans
• Executes formal reviews and management reviews
• Disposes of issues and change requests
• Makes user resources available
• Approves work products
• Assists in tracking action items and budgets
• Is responsible for the functional quality of the solution
Resource
Name(s)
Project manager
• Controls the day-to-day aspects of the project
• Develops and maintains the project charter and project
plans
• Executes formal reviews and management reviews
• Tracks and disposes of issues
• Helps resolve issues and change requests
• Tracks action items and budgets
• Is responsible for the quality of the product or service
• Coordinates all project training
Resource
Name(s)
Project manager
of a related project
• Keeps related project managers aware of changes in project
scope
• Executes formal reviews and management reviews
• Tracks and dispose of intra-project issues
• Tracks intra-project action items
• Coordinates all intra-project training
Resource
Name(s)

20 Treasury Board of Canada Secretariat
Project Role Responsibilities Assigned to
Team leader
• Manages one or more functional aspects of the project
• Helps project managers with formal reviews and
management reviews
• Helps research issues and change requests
• Helps the project manager create the work breakdown
structure for his or her functional area
• Helps the project manager develop the scope and estimates
for his or her functional area
• Maintains the scope, estimates, and work plans for his or
her area
• Tracks action items related to his or her functional area
• Ensures the proper reporting of status by his or her team
members
Resource
Name(s)
Business area team
leader
• Is responsible for the technical quality of the product or
service assigned to his or her functional area
Procurement officer
• Coordinates all procurement and contract management
activities
• Liaises and coordinates with the contract authority of Public
Works and Government Services Canada
Resource
Name(s)
Financial officer
• Provides the financial information needed to manage the
project
• Helps the project manager to define the project budget,
estimates, and allocation
• Helps the project manager with the tracking and reporting of
costs and expenditures against project budget
Business analyst
• Documents and maintains models of business requirements
• Documents and analyzes business processes using value-
added or non-value-added, process modelling tools, cost-
time charts, and root cause analysis
Resource
Name(s)
Project management
office
• Ensures effective communications about the project across
the whole organization
• Helps the project teams create a quality management
approach and plan
• Provides support to the project sponsor and project
manager
• Assists in developing divisional implementation plans
• Establishes standards (where necessary) for tool usage and
project management
• Reviews project performance
Resource
Name(s)

Project Charter Guide 21
Project Role Responsibilities Assigned to
Subject matter
expert (SME)
• Exhibits the highest level of expertise in performing a
specialized job, task, or skill within the organization
• Understands a business process or area well enough to
answer questions from people in other groups
• Explains the current process to the project team and then
answers their questions
• Has in-depth knowledge of the subject
• Represents the users’ area in identifying current or future
procedures
Resource
Name(s)
Senior review board
• Approves project investments
• Reviews the business rationale, projects, and resources
• Prioritizes projects based on specific criteria
• Resolves all cross-project issues
• Reviews all cross-divisional issues
Resource
Name(s)
Executive steering
committee
• Discusses and resolves issues that cannot be resolved by
the project team
• Reviews all budget-related information regarding
deliverables for the project
• Is responsible for organization-wide communications
• Provides guidance and mentoring to the project sponsors,
project manager, and teams
• Ensures that requirements of the business are adequately
represented to the individual projects
• Represents all affected business areas as determined by
the project sponsor and project manager (the executive
sponsor extends invitations to members)
• Reviews and makes recommendations on scope changes
• Monitors project progress
Resource
Name(s)

22 Treasury Board of Canada Secretariat
Bibliography
Canada. National Defence (page accessed on April 10, 2008). “Project Organization” in Materiel
Acquisition and Support Information System (MASIS) [Online],
http://www.forces.gc.ca/admmat/masis/ipt_e.asp.
———. Canada Revenue Agency (2008). Project Charter Template, Ottawa, Information
Technology Branch, Version 1.4, February 18, 2008.
———. Public Works and Government Services Canada (2007). A Guide to ITSB Project
Management Process, Ottawa, Information Technology Branch, Project Management
Office.
———. Public Works and Government Services Canada (2007). ITSB Project Management
Template, Ottawa, Information Technology Branch, Project Management Office.
———. Treasury Board of Canada Secretariat (2008). Guide to Costing, Ottawa. Also available
online at http://www.tbs-sct.gc.ca/pubs_pol/dcgpubs/tbm_133/guide.
———. Treasury Board of Canada Secretariat (1996). An Enhanced Framework for the
Management of Information Technology Projects, Ottawa, Chief Information Officer
Branch.
———. Treasury Board of Canada Secretariat (2004). Business Transformation Enablement
Program: A Template for Project Charter, Ottawa, Chief Information Officer Branch.
———. Treasury Board of Canada Secretariat (2006). Outcome Management Guide and Tools,
Version 1.0 for discussion purposes only, Ottawa, Chief Information Officer Branch.
Also available online at http://www.tbs-sct.gc.ca/emf-cag/outcome-resultat/outcome-
resultat-eng.asp.
———. Treasury Board of Canada Secretariat (2007). Oversight Improvement—Submission
Processing: Alignment and Stewardship Evaluation Criteria, draft version, Ottawa,
Chief Information Officer Branch.
———. Treasury Board of Canada Secretariat (2007). “Improving IT Project Performance:
Conception, Assessment and Monitoring,” Ottawa.
———. Treasury Board of Canada Secretariat (page accessed on October 11, 2007). Policy on
the Management of Projects in the Treasury Board of Canada Secretariat [Online],
http://www.tbs-sct.gc.ca/pubs_pol/dcgpubs/TBM_122/mp-gp.

Project Charter Guide 23
———. Treasury Board of Canada Secretariat (page accessed on October 11, 2007). Policy on
Investment Planning—Assets and Acquired Services in the Treasury Board of Canada
Secretariat [Online], http://www.tbs-sct.gc.ca/pubs_pol/dcgpubs/TBM_122/ipaas-
piasa.
———. Treasury Board of Canada Secretariat (page accessed on October 11, 2007). Standard
for Organizational Project Management Capacity in the Treasury Board of Canada
Secretariat [Online], http://www.tbs-sct.gc.ca/pubs_pol/dcgpubs/TBM_122/sopmc-
ncogp.
———. Treasury Board of Canada Secretariat (page accessed on October 11, 2007). Standard
for Project Complexity and Risk in the Treasury Board of Canada Secretariat [Online],
http://www.tbs-sct.gc.ca/pubs_pol/dcgpubs/TBM_122/spcr-ncrp-e.asp.
Gartner (2007). Gartner for IT Leaders Tool: Developing a Project Charter, USA, Gartner Inc.,
p.10.
Government of British Columbia (page accessed on October 8, 2007). Project Charter Standards
in Ministry of Environment, Information Management Branch [Online],
http://srmwww.gov.bc.ca/imb/3star/project_mgmt.html.
Information Technology CIO Executive Board (page accessed on October 12, 2007). Corporate
Executive Board website [Online], https://www.cio.executiveboard.com/Public/Default.aspx.
Kerzner, Harold (2003). Project Management: A Systems Approach to Planning, Scheduling,
and Controlling, Eighth Edition, Canada, John Wiley & Sons Inc.
Office of Government Commerce (page accessed on October 15, 2007). Office of Government
Commerce website [Online], http://www.ogc.gov.uk.
Office of Government Commerce (page accessed on October 16, 2007). Governance, in Office
of Government Commerce [Online], http://www.ogc.gov.uk/
delivery_lifecycle_governance.asp.
Project Management Institute (2003). The PMI Compendium of Project Management Practices,
Pennsylvania, Project Management Institute.
Project Management Institute (2004). A Guide to the Project Management Body of Knowledge,
Third Edition, Pennsylvania, Project Management Institute.

24 Treasury Board of Canada Secretariat
Project Management Institute (2006). Government Extension to the PMBOK Guide, Third
Edition, Pennsylvania, Project Management Institute.
Texas Department of Information Resources (page accessed on October 18, 2007). Project
Charter Instructions in Texas Department of Information Resources [Online],
http://www.dir.texas.gov/pubs/framework/gate1/projectcharter/instruction.pdf.
University of Notre Dame (page accessed on October 18, 2007). Project Charter Template in the
University of Notre Dame [Online], http://www.educause.edu/ir/library/pdf/MWR0316.pdf.