SPM12 Manual
User Manual: Pdf
Open the PDF directly: View PDF
.
Page Count: 508 [warning: Documents this large are best viewed by clicking the View PDF Link!]
- I Temporal processing
- II Spatial processing
- III fMRI Statistics
- IV EEG/MEG
- SPM for MEG/EEG overview
- EEG/MEG preprocessing – Reference
- Conversion of data
- Converting arbitrary data
- The M/EEG SPM format
- Preparing the data after conversion and specifying batch inputs
- Integration of SPM and Fieldtrip
- Loading data into workspace
- The meeg object
- SPM functions
- Epoching the data: spm_eeg_epochs
- Filtering the data: spm_eeg_filter
- Baseline correction: spm_eeg_bc
- Artefact detection and rejection: spm_eeg_artefact
- Downsampling: spm_eeg_downsample
- Rereferencing: spm_eeg_montage
- Grand mean: spm_eeg_grandmean
- Merge: spm_eeg_merge
- Multimodal fusion: spm_eeg_fuse
- Cropping: spm_eeg_crop
- Combine planar: spm_eeg_combineplanar
- Data reduction: spm_eeg_reduce
- Time-frequency decomposition: spm_eeg_tf
- Rescaling and baseline correction of time-frequency: spm_eeg_tf_rescale
- Averaging over time or frequency: spm_eeg_avgtime, spm_eeg_avgfreq
- Averaging: spm_eeg_average
- Contrast over epochs: spm_eeg_contrast
- Copy: spm_eeg_copy
- Remove bad trials: spm_eeg_remove_bad_trials
- Displaying data with SPM M/EEG Review
- Analysis in sensor space
- 3D source reconstruction: Imaging approach
- Localization of Equivalent Current Dipoles
- Dynamic Causal Modelling for M/EEG
- V Utilities
- VI Tools
- FieldMap Toolbox
- Dartel Tools
- Shoot Tools
- Longitudinal Registration
- Old Normalise
- Old Segment
- VII Data sets and examples
- Auditory fMRI data
- Face fMRI data
- Face group fMRI data
- Mixed Effects Analysis
- Verbal Fluency PET data
- Dynamic Causal Modeling for fMRI
- Psychophysiological Interactions (PPI)
- Bayesian Model Inference
- Dynamic Causal Modelling for resting state fMRI
- MEG source localisation
- EEG Mismatch negativity data
- Advanced topics in M/EEG artefact removal
- Multimodal, Multisubject data fusion
- Overview
- Getting Started
- Preprocessing M/EEG data
- Evoked analysis
- Scalp-Time Statistics across trials within one subject
- Time-Frequency Analysis (Evoked and Induced power)
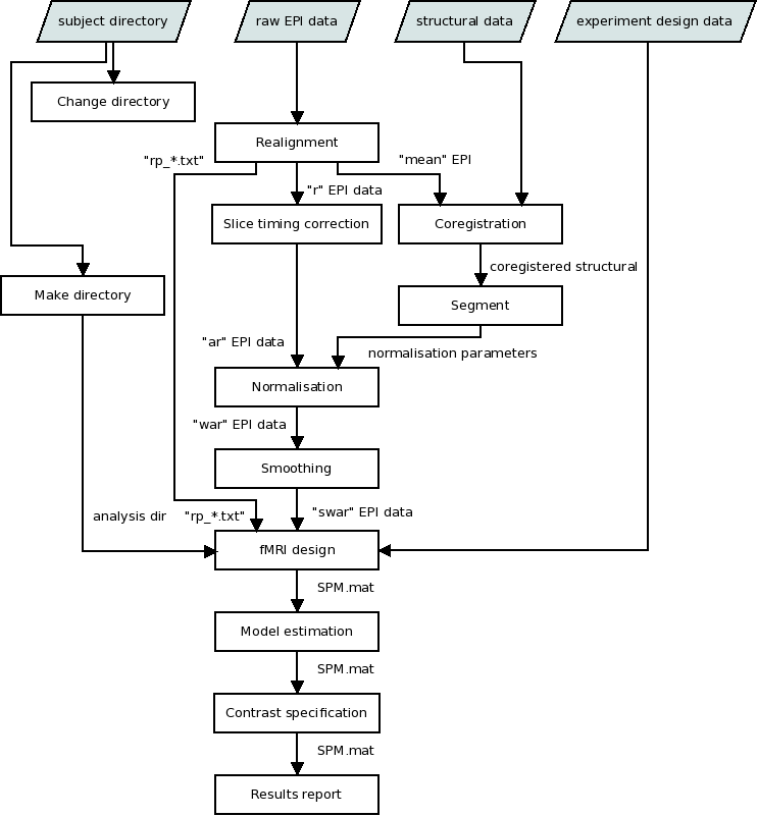
- fMRI Preprocessing and Statistics
- Source Reconstruction
- Group Source Reconstruction
- Group MEEG Source Reconstruction with fMRI priors
- References
- Acknowledgements
- DCM for Induced Responses
- DCM for Phase Coupling
- DCM for Cross Spectral Densities: Anaesthesia Depth in Rodent Data
- DCM for fNIRS
- Using Dartel
- VIII Batch Interface
- IX Bibliography

SPM12 Manual
The FIL Methods Group
(and honorary members)
John Ashburner
Gareth Barnes
Chun-Chuan Chen
Jean Daunizeau
Guillaume Flandin
Karl Friston
Stefan Kiebel
James Kilner
Vladimir Litvak
Rosalyn Moran
Will Penny
Adeel Razi
Klaas Stephan
Sungho Tak
Peter Zeidman
Darren Gitelman
Rik Henson
Chloe Hutton
Volkmar Glauche
Jérémie Mattout
Christophe Phillips
Functional Imaging Laboratory
Wellcome Trust Centre for Neuroimaging
Institute of Neurology, UCL
12 Queen Square, London WC1N 3BG, UK
July 20, 2016
http://www.fil.ion.ucl.ac.uk/spm/
2
Contents
I Temporal processing 17
1 Slice Timing 19
1.1 Data ............................................ 20
1.1.1 Session ...................................... 20
1.2 Number of Slices ..................................... 20
1.3 TR ............................................. 20
1.4 TA ............................................. 20
1.5 Slice order ......................................... 20
1.6 Reference Slice ...................................... 21
1.7 Filename Prefix ...................................... 21
II Spatial processing 23
2 Realign 25
2.1 Realign: Estimate .................................... 25
2.1.1 Data ........................................ 25
2.1.2 Estimation Options ............................... 26
2.2 Realign: Reslice ...................................... 27
2.2.1 Images ....................................... 27
2.2.2 Reslice Options .................................. 27
2.3 Realign: Estimate & Reslice ............................... 28
2.3.1 Data ........................................ 28
2.3.2 Estimation Options ............................... 28
2.3.3 Reslice Options .................................. 29
3 Realign & Unwarp 31
3.1 Data ............................................ 34
3.1.1 Session ...................................... 34
3.2 Estimation Options .................................... 34
3.2.1 Quality ...................................... 34
3.2.2 Separation .................................... 34
3.2.3 Smoothing (FWHM) ............................... 34
3.2.4 Num Passes .................................... 34
3.2.5 Interpolation ................................... 35
3.2.6 Wrapping ..................................... 35
3.2.7 Weighting ..................................... 35
3.3 Unwarp Estimation Options ............................... 35
3.3.1 Basis Functions .................................. 35
3.3.2 Regularisation .................................. 35
3.3.3 Reg. Factor .................................... 35
3.3.4 Jacobian deformations .............................. 35
3.3.5 First-order effects ................................. 36
3.3.6 Second-order effects ............................... 36
3.3.7 Smoothing for unwarp (FWHM) ........................ 36
3
4CONTENTS
3.3.8 Re-estimate movement params ......................... 36
3.3.9 Number of Iterations ............................... 36
3.3.10 Taylor expansion point .............................. 36
3.4 Unwarp Reslicing Options ................................ 36
3.4.1 Resliced images (unwarp)? ............................ 36
3.4.2 Interpolation ................................... 37
3.4.3 Wrapping ..................................... 37
3.4.4 Masking ...................................... 37
3.4.5 Filename Prefix .................................. 37
4 Coregister 39
4.1 Coregister: Estimate ................................... 39
4.1.1 Reference Image ................................. 39
4.1.2 Source Image ................................... 40
4.1.3 Other Images ................................... 40
4.1.4 Estimation Options ............................... 40
4.2 Coregister: Reslice .................................... 40
4.2.1 Image Defining Space .............................. 40
4.2.2 Images to Reslice ................................. 40
4.2.3 Reslice Options .................................. 40
4.3 Coregister: Estimate & Reslice ............................. 41
4.3.1 Reference Image ................................. 41
4.3.2 Source Image ................................... 41
4.3.3 Other Images ................................... 41
4.3.4 Estimation Options ............................... 41
4.3.5 Reslice Options .................................. 42
5 Segment 43
5.1 Data ............................................ 44
5.1.1 Channel ...................................... 44
5.2 Tissues ........................................... 45
5.2.1 Tissue ....................................... 45
5.3 Warping & MRF ..................................... 46
5.3.1 MRF Parameter ................................. 46
5.3.2 Clean Up ..................................... 46
5.3.3 Warping Regularisation ............................. 47
5.3.4 Affine Regularisation ............................... 47
5.3.5 Smoothness .................................... 47
5.3.6 Sampling distance ................................ 48
5.3.7 Deformation Fields ................................ 48
6 Normalise 49
6.1 Normalise: Estimate ................................... 49
6.1.1 Data ........................................ 50
6.1.2 Estimation Options ............................... 50
6.2 Normalise: Write ..................................... 51
6.2.1 Data ........................................ 51
6.2.2 Writing Options ................................. 52
6.3 Normalise: Estimate & Write .............................. 52
6.3.1 Data ........................................ 52
6.3.2 Estimation Options ............................... 53
6.3.3 Writing Options ................................. 54
CONTENTS 5
7 Smooth 57
7.1 Images to Smooth .................................... 57
7.2 FWHM .......................................... 57
7.3 Data Type ......................................... 57
7.4 Implicit masking ..................................... 57
7.5 Filename Prefix ...................................... 57
III fMRI Statistics 59
8 fMRI model specification 61
8.1 Timing parameters .................................... 61
8.1.1 Units for design .................................. 62
8.1.2 Interscan interval ................................. 62
8.1.3 Microtime resolution ............................... 62
8.1.4 Microtime onset ................................. 62
8.2 Data & Design ...................................... 63
8.2.1 Subject/Session .................................. 64
8.3 Factorial design ...................................... 65
8.3.1 Factor ....................................... 66
8.4 Basis Functions ...................................... 66
8.4.1 Canonical HRF .................................. 66
8.4.2 Other basis sets .................................. 66
8.5 Model Interactions (Volterra) .............................. 67
8.6 Directory ......................................... 67
8.7 Global normalisation ................................... 67
8.8 Explicit mask ....................................... 67
8.9 Serial correlations ..................................... 68
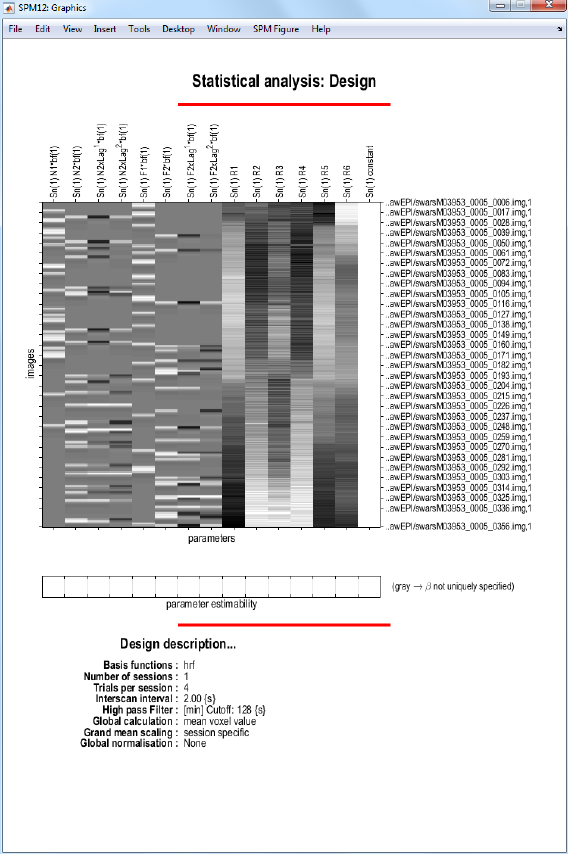
8.10 Reviewing your design .................................. 68
9 fMRI model estimation 71
9.1 Select SPM.mat ...................................... 71
9.2 Method .......................................... 71
9.2.1 Classical ...................................... 71
9.2.2 Bayesian 1st-level ................................. 72
9.2.3 Bayesian 2nd-level ................................ 75
9.3 Output files ........................................ 76
9.3.1 Classical 1st-level ................................. 76
9.3.2 Bayesian 1st-level ................................. 76
9.4 Model comparison .................................... 76
10 Factorial design specification 79
10.1 Directory ......................................... 80
10.2 Design ........................................... 80
10.2.1 One-sample t-test ................................ 80
10.2.2 Two-sample t-test ................................ 80
10.2.3 Paired t-test ................................... 81
10.2.4 Multiple regression ................................ 81
10.2.5 One-way ANOVA ................................. 82
10.2.6 One-way ANOVA - within subject ....................... 83
10.2.7 Full factorial ................................... 84
10.2.8 Flexible factorial ................................. 86
10.2.9 Partitioned model ................................ 88
10.3 Covariates ......................................... 88
10.3.1 Covariate ..................................... 88
10.4 Multiple covariates .................................... 89
10.4.1 Covariates ..................................... 89
6CONTENTS
10.5 Masking .......................................... 90
10.5.1 Threshold masking ................................ 90
10.5.2 Implicit Mask ................................... 90
10.5.3 Explicit Mask ................................... 91
10.6 Global calculation .................................... 91
10.6.1 Omit ........................................ 91
10.6.2 User ........................................ 91
10.6.3 Mean ....................................... 91
10.7 Global normalisation ................................... 91
10.7.1 Overall grand mean scaling ........................... 91
10.7.2 Normalisation ................................... 92
IV EEG/MEG 93
11 SPM for MEG/EEG overview 95
11.1 Welcome to SPM for M/EEG .............................. 95
11.2 Changes from SPM8 to SPM12 ............................. 96
12 EEG/MEG preprocessing – Reference 97
12.1 Conversion of data .................................... 97
12.2 Converting arbitrary data ................................ 99
12.3 The M/EEG SPM format ................................ 99
12.4 Preparing the data after conversion and specifying batch inputs ...........100
12.4.1 Prepare (batch) ..................................104
12.5 Integration of SPM and Fieldtrip ............................104
12.6 Loading data into workspace ..............................104
12.7 The meeg object .....................................104
12.7.1 Constructor meeg .................................105
12.7.2 Array-like interface ................................105
12.7.3 display .......................................105
12.7.4 Number methods .................................105
12.7.5 Reading and manipulation of information ...................105
12.7.6 Reading of information .............................108
12.7.7 Manipulations of the data on disk .......................109
12.7.8 Struct-like interface ...............................110
12.8 SPM functions ......................................110
12.8.1 Epoching the data: spm_eeg_epochs ......................110
12.8.2 Filtering the data: spm_eeg_filter ......................111
12.8.3 Baseline correction: spm_eeg_bc ........................111
12.8.4 Artefact detection and rejection: spm_eeg_artefact .............111
12.8.5 Downsampling: spm_eeg_downsample .....................112
12.8.6 Rereferencing: spm_eeg_montage ........................112
12.8.7 Grand mean: spm_eeg_grandmean .......................112
12.8.8 Merge: spm_eeg_merge .............................112
12.8.9 Multimodal fusion: spm_eeg_fuse .......................113
12.8.10 Cropping: spm_eeg_crop ............................113
12.8.11 Combine planar: spm_eeg_combineplanar ..................113
12.8.12 Data reduction: spm_eeg_reduce ........................113
12.8.13 Time-frequency decomposition: spm_eeg_tf ..................113
12.8.14 Rescaling and baseline correction of time-frequency: spm_eeg_tf_rescale . 114
12.8.15 Averaging over time or frequency: spm_eeg_avgtime,spm_eeg_avgfreq . . 114
12.8.16 Averaging: spm_eeg_average ..........................114
12.8.17 Contrast over epochs: spm_eeg_contrast ...................114
12.8.18 Copy: spm_eeg_copy ...............................115
12.8.19 Remove bad trials: spm_eeg_remove_bad_trials ..............115
12.9 Displaying data with SPM M/EEG Review .....................115
CONTENTS 7
12.9.1 Data visualization ................................116
12.9.2 Source reconstructions visualization ......................116
12.9.3 Script generation .................................117
13 Analysis in sensor space 119
13.0.4 Output ......................................119
13.0.5 Smoothing ....................................120
14 3D source reconstruction: Imaging approach 121
14.1 Introduction ........................................121
14.2 Getting started ......................................122
14.3 Source space modeling ..................................122
14.4 Coregistration .......................................123
14.5 Forward computation (forward).............................124
14.6 Inverse reconstruction ..................................125
14.7 Summarizing the results of inverse reconstruction as an image ............126
14.8 Rendering interface ....................................127
14.9 Group inversion ......................................127
14.10Batching source reconstruction .............................127
14.11Appendix: Data structure ................................127
15 Localization of Equivalent Current Dipoles 129
15.1 Introduction ........................................129
15.2 Procedure in SPM12 ...................................130
15.2.1 Head and forward model .............................130
15.2.2 VB-ECD reconstruction .............................130
15.2.3 Result display ...................................131
16 Dynamic Causal Modelling for M/EEG 133
16.1 Introduction ........................................133
16.2 Overview .........................................134
16.3 Calling DCM for ERP/ERF ...............................134
16.4 load, save, select model type ...............................135
16.5 Data and design .....................................135
16.6 Electromagnetic model ..................................136
16.7 Neuronal model ......................................136
16.8 Estimation ........................................137
16.9 Results ...........................................137
16.10Cross-spectral densities .................................138
16.10.1 Model specification ................................138
16.10.2 The Lead-Field ..................................138
16.10.3 Connections ....................................138
16.10.4 Cross Spectral Densities .............................138
16.10.5 Output and Results ...............................139
16.11Induced responses ....................................139
16.11.1 Data ........................................139
16.11.2 Electromagnetic model ..............................139
16.11.3 Neuronal model ..................................139
16.11.4 Wavelet transform ................................139
16.11.5 Results ......................................139
16.12Phase-coupled responses .................................140
16.12.1 Data ........................................140
16.12.2 Electromagnetic model ..............................140
16.12.3 Neuronal model ..................................140
16.12.4 Hilbert transform .................................140
16.12.5 Results ......................................140
8CONTENTS
V Utilities 143
17 Display Image 145
17.1 Image to Display .....................................146
18 Check Registration 149
18.1 Images to Display .....................................149
19 Rendering 151
19.1 Surface Extraction ....................................151
19.1.1 Input Images ...................................151
19.1.2 Surfaces ......................................151
19.2 Surface Rendering ....................................152
19.2.1 Objects ......................................152
19.2.2 Lights .......................................153
20 Image Calculator 155
20.1 Input Images .......................................155
20.2 Output Filename .....................................155
20.3 Output Directory .....................................155
20.4 Expression .........................................156
20.5 Additional Variables ...................................156
20.5.1 Variable ......................................156
20.6 Options ..........................................156
20.6.1 Data Matrix ...................................156
20.6.2 Masking ......................................156
20.6.3 Interpolation ...................................156
20.6.4 Data Type ....................................157
21 Import 159
21.1 DICOM Import ......................................159
21.1.1 DICOM files ...................................159
21.1.2 Output directory .................................160
21.1.3 Directory structure ................................160
21.1.4 Protocol name filter ...............................160
21.1.5 Conversion options ................................160
21.2 MINC Import .......................................160
21.2.1 MINC files ....................................160
21.2.2 Options ......................................160
21.3 ECAT Import .......................................161
21.3.1 ECAT files ....................................161
21.3.2 Options ......................................161
21.4 PAR/REC Import ....................................161
21.4.1 PAR files .....................................161
21.4.2 Options ......................................161
22 De-face Images 163
22.1 Images to de-face .....................................163
23 Deformations 165
23.1 Composition ........................................165
23.1.1 Dartel flow ....................................165
23.1.2 Deformation Field ................................166
23.1.3 Identity (Reference Image) ...........................166
23.1.4 Identity (Bounding Box and Voxel Size) ....................166
23.1.5 Imported _sn.mat ................................167
23.1.6 Inverse .......................................167
23.2 Output ..........................................167
CONTENTS 9
23.2.1 Save Deformation .................................167
23.2.2 Pullback ......................................168
23.2.3 Pushforward ...................................168
23.2.4 Surface ......................................170
23.2.5 Save Jacobian Determinants ...........................170
VI Tools 171
24 FieldMap Toolbox 173
24.1 Introduction ........................................173
24.2 Presubtracted Phase and Magnitude Data .......................173
24.2.1 Data ........................................173
24.3 Real and Imaginary Data ................................175
24.3.1 Data ........................................176
24.4 Phase and Magnitude Data ...............................176
24.4.1 Data ........................................176
24.5 Precalculated FieldMap (in Hz) .............................176
24.5.1 Data ........................................176
24.6 Apply VDM .......................................177
24.6.1 Data ........................................177
24.6.2 Reslice Options ..................................177
24.7 Creating Field Maps Using the FieldMap GUI .....................178
24.7.1 Create field map in Hz ..............................178
24.7.2 Create voxel displacement map (VDM) and unwarp EPI ...........181
24.8 Using the FieldMap in Batch scripts ..........................182
24.9 Using the VDM file with Unwarp ...........................183
24.10Appendices ........................................183
24.10.1 Processing Hz field maps ............................183
24.10.2 Converting Hz field map to VDM ........................184
24.10.3 Matching field map data to EPI data ......................184
25 Dartel Tools 185
25.1 Initial Import .......................................186
25.1.1 Parameter Files ..................................186
25.1.2 Output Directory .................................187
25.1.3 Bounding box ...................................187
25.1.4 Voxel size .....................................187
25.1.5 Image option ...................................187
25.1.6 Grey Matter ...................................187
25.1.7 White Matter ...................................187
25.1.8 CSF ........................................187
25.2 Run Dartel (create Templates) .............................187
25.2.1 Images .......................................187
25.2.2 Settings ......................................187
25.3 Run Dartel (existing Templates) ............................189
25.3.1 Images .......................................189
25.3.2 Settings ......................................189
25.4 Normalise to MNI Space .................................190
25.4.1 Dartel Template .................................190
25.4.2 Select according to ................................190
25.4.3 Voxel sizes ....................................191
25.4.4 Bounding box ...................................191
25.4.5 Preserve ......................................191
25.4.6 Gaussian FWHM .................................191
25.5 Create Warped ......................................191
25.5.1 Flow fields ....................................192
10 CONTENTS
25.5.2 Images .......................................192
25.5.3 Modulation ....................................192
25.5.4 Time Steps ....................................192
25.5.5 Interpolation ...................................192
25.6 Jacobian determinants ..................................192
25.6.1 Flow fields ....................................192
25.6.2 Time Steps ....................................192
25.7 Create Inverse Warped ..................................193
25.7.1 Flow fields ....................................193
25.7.2 Images .......................................193
25.7.3 Time Steps ....................................193
25.7.4 Interpolation ...................................193
25.8 Population to ICBM Registration ............................193
25.8.1 Dartel Template .................................193
25.9 Kernel Utilities ......................................193
25.9.1 Kernel from Images ...............................194
25.9.2 Kernel from Flows ................................194
26 Shoot Tools 195
26.1 Run Shooting (create Templates) ............................195
26.1.1 Images .......................................196
26.2 Run Shoot (existing Templates) .............................196
26.2.1 Images .......................................196
26.2.2 Templates .....................................196
26.3 Kernel Utilities ......................................196
26.3.1 Kernel from velocities ..............................196
26.3.2 Generate Scalar Momenta ............................197
26.3.3 Kernel from Images ...............................197
27 Longitudinal Registration 199
27.1 Pairwise Longitudinal Registration ...........................199
27.1.1 Time 1 Volumes .................................200
27.1.2 Time 2 Volumes .................................200
27.1.3 Time Difference ..................................200
27.1.4 Noise Estimate ..................................200
27.1.5 Warping Regularisation .............................200
27.1.6 Bias Regularisation ................................200
27.1.7 Save Mid-point average .............................201
27.1.8 Save Jacobian Rate ................................201
27.1.9 Save Divergence Rate ..............................201
27.1.10 Deformation Fields ................................201
27.2 Serial Longitudinal Registration .............................201
27.2.1 Volumes ......................................201
27.2.2 Times .......................................202
27.2.3 Noise Estimate ..................................202
27.2.4 Warping Regularisation .............................202
27.2.5 Bias Regularisation ................................202
27.2.6 Save Mid-point average .............................203
27.2.7 Save Jacobians ..................................203
27.2.8 Save Divergence .................................203
27.2.9 Deformation Fields ................................203
CONTENTS 11
28 Old Normalise 205
28.1 Old Normalise: Estimate .................................206
28.1.1 Data ........................................206
28.1.2 Estimation Options ...............................206
28.2 Old Normalise: Write ..................................207
28.2.1 Data ........................................207
28.2.2 Writing Options .................................208
28.3 Old Normalise: Estimate & Write ............................208
28.3.1 Data ........................................208
28.3.2 Estimation Options ...............................209
28.3.3 Writing Options .................................210
29 Old Segment 211
29.1 Data ............................................212
29.2 Output Files .......................................212
29.2.1 Grey Matter ...................................215
29.2.2 White Matter ...................................215
29.2.3 Cerebro-Spinal Fluid ...............................215
29.2.4 Bias Corrected ..................................215
29.2.5 Clean up any partitions .............................215
29.3 Custom ..........................................215
29.3.1 Tissue probability maps .............................215
29.3.2 Gaussians per class ................................216
29.3.3 Affine Regularisation ...............................216
29.3.4 Warping Regularisation .............................216
29.3.5 Warp Frequency Cutoff .............................217
29.3.6 Bias regularisation ................................217
29.3.7 Bias FWHM ...................................217
29.3.8 Sampling distance ................................217
29.3.9 Masking image ..................................217
VII Data sets and examples 219
30 Auditory fMRI data 221
30.1 Preamble (dummy scans) ................................221
30.2 Spatial pre-processing ..................................223
30.2.1 Realignment ...................................223
30.2.2 Coregistration ..................................223
30.2.3 Segmentation ...................................223
30.2.4 Normalise .....................................227
30.2.5 Smoothing ....................................227
30.3 Model specification, review and estimation .......................231
30.3.1 Estimate .....................................231
30.4 Inference ..........................................231
30.4.1 Contrast manager ................................235
30.4.2 Masking ......................................235
30.4.3 Thresholds ....................................235
30.4.4 Files ........................................236
30.4.5 Maximum Intensity Projections .........................236
30.4.6 Design matrix ...................................238
30.4.7 Statistical tables .................................238
30.4.8 Plotting responses at a voxel ..........................239
30.4.9 Overlays ......................................240
12 CONTENTS
31 Face fMRI data 243
31.1 Spatial pre-processing ..................................243
31.1.1 Display ......................................243
31.1.2 Realignment ...................................243
31.1.3 Slice timing correction ..............................248
31.1.4 Coregistration ..................................248
31.1.5 Segmentation ...................................248
31.1.6 Normalise .....................................251
31.1.7 Smoothing ....................................251
31.2 Modelling categorical responses .............................253
31.2.1 Estimate .....................................255
31.2.2 Inference for categorical design .........................255
31.2.3 Statistical tables .................................255
31.2.4 F-contrasts ....................................257
31.2.5 F-contrasts for testing effects of movement ..................261
31.3 Modelling parametric responses .............................261
31.3.1 Estimate .....................................263
31.3.2 Plotting parametric responses ..........................263
31.4 Bayesian analysis .....................................266
31.4.1 Specification ...................................266
31.4.2 Estimation ....................................267
31.4.3 Inference .....................................268
32 Face group fMRI data 271
32.1 Introduction ........................................271
32.2 Data ............................................271
32.3 Canonical HRF ......................................272
32.4 Informed basis set ....................................274
32.4.1 Nonsphericity ...................................276
32.4.2 Informed Results .................................276
32.4.3 T- and F-contrasts ................................280
32.5 FIR basis set .......................................282
32.5.1 Nonsphericity again ...............................283
32.5.2 FIR Results ....................................286
33 Mixed Effects Analysis 291
33.1 Introduction ........................................291
34 Verbal Fluency PET data 293
34.1 Introduction ........................................293
34.2 Single subject .......................................293
34.3 Multiple subjects .....................................294
34.3.1 Subject and Condition design ..........................296
34.3.2 Subject and Time design ............................296
34.3.3 Subject by Condition design ...........................298
34.3.4 Contrast manager ................................300
34.3.5 Masking and thresholds .............................302
34.3.6 MIPs and results tables .............................303
34.3.7 Small volume correction .............................305
34.3.8 Extracting data from regions ..........................305
34.3.9 Inclusive Masking ................................307
34.3.10 Conjunctions ...................................307
CONTENTS 13
35 Dynamic Causal Modeling for fMRI 311
35.1 Theoretical background .................................311
35.2 Bayesian model selection ................................314
35.3 Practical example .....................................315
35.3.1 Defining the GLM ................................316
35.3.2 Extracting time series ..............................317
35.3.3 Specifying and estimating the DCM ......................318
35.3.4 Comparing models ................................321
36 Psychophysiological Interactions (PPI) 325
36.1 Theoretical background .................................325
36.2 Psycho-Physiologic Interaction Analysis: Summary of Steps .............327
36.3 Practical example .....................................327
36.3.1 GLM analysis - Design setup and estimation .................328
36.3.2 GLM analysis - Results .............................332
36.4 GLM analysis - Extracting VOIs ............................334
36.5 PPI analysis - Create PPI variable ...........................334
36.5.1 PPI GLM analysis - Design setup and estimation ...............336
36.5.2 PPI analysis - Results ..............................337
36.5.3 PPI analysis - Plotting ..............................338
37 Bayesian Model Inference 341
37.1 Background ........................................341
37.2 Data ............................................341
37.3 Analysis ..........................................342
37.3.1 Single Family ...................................342
37.3.2 Bayesian Model Averaging ............................345
37.3.3 Family level inference ..............................345
37.3.4 Summary Statistics and Group Analyses ....................345
37.4 BMS.mat file .......................................345
37.4.1 Model level results ................................349
37.4.2 Family level results ................................349
37.4.3 Bayesian model averaging (BMA) .......................349
37.5 model_space.mat file ...................................350
38 Dynamic Causal Modelling for resting state fMRI 351
38.1 Theoretical background .................................351
38.2 Practical example .....................................353
38.2.1 Defining the GLM ................................353
38.2.2 Extracting time series ..............................355
38.2.3 Specifying and estimating the DCM ......................355
39 MEG source localisation 361
39.1 Overview .........................................361
39.2 Simulation .........................................361
39.3 Imaging solutions for evoked or induced responses ..................363
39.3.1 IID (minimum norm) ..............................363
39.3.2 Smooth priors (COH) ..............................364
39.3.3 The Multiple sparse priors algorithm ......................364
39.3.4 Making summary images ............................366
39.3.5 Other MSP options ................................366
39.4 Dipole fitting to the average ...............................367
39.4.1 Load/preview the data ..............................367
39.4.2 Inversion .....................................368
14 CONTENTS
40 EEG Mismatch negativity data 371
40.1 Preprocessing .......................................371
40.1.1 Simple conversion and reviewing ........................371
40.1.2 Preparing batch inputs ..............................372
40.1.3 Preprocessing step by step ............................373
40.1.4 Automatisation of preprocessing ........................376
40.2 Sensor space analysis ...................................378
40.2.1 Batching statistics ................................379
40.3 Source reconstruction ..................................379
40.3.1 Mesh ........................................379
40.3.2 Coregister .....................................381
40.3.3 Forward model ..................................381
40.3.4 Invert .......................................381
40.3.5 Batching source reconstruction .........................382
40.4 Dynamic Causal Modeling ................................386
41 Advanced topics in M/EEG artefact removal 391
41.1 Artefact marking .....................................391
41.2 Reviewing marked artefacts ...............................392
41.3 Trial rejection based on marked artefacts .......................392
41.4 Explicit artefact exclusion in robust averaging .....................393
41.5 Topography-based artefact correction ..........................393
41.6 Fieldtrip visual artefact rejection ............................398
42 Multimodal, Multisubject data fusion 401
42.1 Overview .........................................401
42.2 Getting Started ......................................402
42.3 Preprocessing M/EEG data ...............................402
42.3.1 Convert (and epoch) ...............................402
42.3.2 Prepare ......................................404
42.3.3 Downsample ...................................404
42.3.4 Baseline Correction ................................405
42.3.5 Deleting intermediate steps (optional) .....................405
42.3.6 Merging (concatenating runs) ..........................406
42.3.7 Prepare (a montage for re-referencing the EEG) ...............406
42.3.8 Montage ......................................407
42.4 Evoked analysis ......................................407
42.4.1 Crop ........................................407
42.4.2 Artefact detection ................................408
42.4.3 Combine Planar Gradiometers .........................408
42.4.4 Trial averaging ..................................408
42.4.5 Contrasting conditions ..............................408
42.4.6 Time-Sensor images ...............................410
42.5 Scalp-Time Statistics across trials within one subject .................413
42.5.1 Model Specification ...............................413
42.5.2 Model Estimation ................................413
42.5.3 Setting up contrasts ...............................413
42.6 Time-Frequency Analysis (Evoked and Induced power) ................414
42.6.1 Wavelet estimation ................................416
42.6.2 Crop ........................................416
42.6.3 Average ......................................417
42.6.4 Baseline rescaling .................................417
42.6.5 Contrasting conditions ..............................417
42.6.6 Creating 2D time-frequency images .......................417
42.6.7 Model Specification, Estimation and Contrasts ................420
42.7 fMRI Preprocessing and Statistics ...........................422
42.7.1 Realignment of EPI (fMRI) data ........................422
CONTENTS 15
42.7.2 Normalisation/Segmentation of T1 images ...................422
42.7.3 Coregistration of mean EPI (fMRI) to T1 (sMRI) ..............422
42.7.4 Application of Normalisation parameters to EPI data ............422
42.7.5 Smoothing ....................................423
42.7.6 Creating a 1st-level (fMRI) GLM ........................423
42.7.7 Model Estimation ................................423
42.7.8 Setting up contrasts ...............................423
42.7.9 Group Statistics on fMRI data .........................425
42.8 Source Reconstruction ..................................425
42.8.1 Create Head Model ................................427
42.8.2 Model Inversion .................................428
42.8.3 Time-frequency contrasts ............................428
42.8.4 Group Statistics on Source Reconstructions ..................431
42.9 Group Source Reconstruction ..............................433
42.9.1 Group Statistics on Source Reconstructions ..................433
42.10Group MEEG Source Reconstruction with fMRI priors ................433
42.10.1 Group Statistics on Source Reconstructions ..................435
42.11References .........................................435
42.12Acknowledgements ....................................437
43 DCM for Induced Responses 439
43.1 Data ............................................439
43.2 Getting Started ......................................439
43.3 Setting up DCM .....................................439
43.3.1 load, save, select model type ..........................440
43.3.2 Data and design .................................440
43.3.3 Electromagnetic model ..............................442
43.4 Neuronal model ......................................444
43.5 Estimation ........................................445
43.6 Results ...........................................446
43.6.1 Frequency modes .................................446
43.6.2 Time modes ....................................446
43.6.3 Time-Frequency .................................446
43.6.4 Coupling (A-Hz) .................................446
43.6.5 Coupling (B-Hz) .................................446
43.6.6 Coupling (A-modes) ...............................446
43.6.7 Coupling (B-Hz) .................................446
43.6.8 Input (C-Hz) ...................................447
43.6.9 Input (u-ms) ...................................447
43.6.10 Dipoles ......................................447
43.6.11 Save as img ....................................447
43.7 Model comparison ....................................447
44 DCM for Phase Coupling 449
44.1 Data ............................................449
44.2 Getting Started ......................................449
44.3 Data and design .....................................449
44.4 Electromagnetic model ..................................450
44.5 Neuronal model ......................................450
44.6 Results ...........................................451
44.7 Extensions .........................................451
16 CONTENTS
45 DCM for Cross Spectral Densities: Anaesthesia Depth in Rodent Data 455
45.1 Overview .........................................455
45.2 Main Results .......................................456
45.3 Using the Graphical User Interface to Obtain those Results .............456
45.3.1 The data .....................................456
45.3.2 Dynamic Causal Modelling of Cross Spectral Densities ............456
45.3.3 Comparing models using Bayesian Model Selection ..............460
46 DCM for fNIRS 463
46.1 Example: Motor Execution and Imagery Data .....................464
46.2 SPM Analysis .......................................464
46.3 Specifying and Estimating the DCM ..........................464
47 Using Dartel 471
47.1 Using Dartel for VBM ..................................471
47.1.1 Using Spatial→Segment .............................471
47.1.2 Using Dartel Tools→Run Dartel (create Template) ..............472
47.1.3 Using Dartel Tools→Normalise to MNI Space .................472
47.2 Spatially normalising functional data to MNI space ..................474
47.2.1 An alternative approach for using Dartel to spatially normalise to MNI Space477
47.3 Warping Images to Existing Templates .........................479
47.4 Warping one individual to match another .......................479
VIII Batch Interface 483
48 Batch tutorial 485
48.1 Single subject .......................................485
48.1.1 Study specific input data ............................486
48.1.2 Necessary processing steps ............................486
48.1.3 Add modules to the batch ............................486
48.1.4 Configure subject-independent data ......................486
48.1.5 Data flow .....................................488
48.1.6 Entering subject-specific data ..........................491
48.2 Advanced features ....................................491
48.2.1 Multiple sessions .................................491
48.2.2 Processing multiple subjects in GUI ......................493
48.2.3 Command line interface .............................493
48.2.4 Modifying a saved job ..............................495
49 Developer’s guide 497
49.1 SPM and Matlabbatch code organisation ........................497
49.1.1 Code organisation ................................497
49.1.2 Interfaces between SPM and Matlabbatch ...................497
49.2 Configuration Code Details ...............................497
49.2.1 Virtual Outputs .................................498
49.2.2 SPM Startup ...................................498
49.2.3 Defaults Settings .................................498
49.3 Utilities ..........................................499
49.3.1 Batch Utilities ..................................499
49.3.2 MATLAB Code Generation ...........................499
49.3.3 Configuration Management ...........................499
IX Bibliography 501
Part I
Temporal processing
17

Chapter 1
Slice Timing
Contents
1.1 Data ...................................... 20
1.1.1 Session ................................... 20
1.2 Number of Slices ............................... 20
1.3 TR ....................................... 20
1.4 TA ....................................... 20
1.5 Slice order ................................... 20
1.6 Reference Slice ................................ 21
1.7 Filename Prefix ............................... 21
Correct differences in image acquisition time between slices. Slice-time corrected files are
prepended with an ’a’.
Note: The sliceorder arg that specifies slice acquisition order is a vector of N numbers, where
N is the number of slices per volume. Each number refers to the position of a slice within the
image file. The order of numbers within the vector is the temporal order in which those slices
were acquired. To check the order of slices within an image file, use the SPM Display option and
move the cross-hairs to a voxel co-ordinate of z=1. This corresponds to a point in the first slice
of the volume.
The function corrects differences in slice acquisition times. This routine is intended to correct
for the staggered order of slice acquisition that is used during echo-planar scanning. The correction
is necessary to make the data on each slice correspond to the same point in time. Without
correction, the data on one slice will represent a point in time as far removed as 1/2 the TR from
an adjacent slice (in the case of an interleaved sequence).
This routine "shifts" a signal in time to provide an output vector that represents the same
(continuous) signal sampled starting either later or earlier. This is accomplished by a simple shift
of the phase of the sines that make up the signal. Recall that a Fourier transform allows for a
representation of any signal as the linear combination of sinusoids of different frequencies and
phases. Effectively, we will add a constant to the phase of every frequency, shifting the data in
time.
Shifter - This is the filter by which the signal will be convolved to introduce the phase shift.
It is constructed explicitly in the Fourier domain. In the time domain, it may be described as
an impulse (delta function) that has been shifted in time the amount described by TimeShift.
The correction works by lagging (shifting forward) the time-series data on each slice using sinc-
interpolation. This results in each time series having the values that would have been obtained
had the slice been acquired at the same time as the reference slice. To make this clear, consider
a neural event (and ensuing hemodynamic response) that occurs simultaneously on two adjacent
slices. Values from slice "A" are acquired starting at time zero, simultaneous to the neural event,
19
20 CHAPTER 1. SLICE TIMING
while values from slice "B" are acquired one second later. Without correction, the "B" values
will describe a hemodynamic response that will appear to have began one second EARLIER on
the "B" slice than on slice "A". To correct for this, the "B" values need to be shifted towards
the Right, i.e., towards the last value.
This correction assumes that the data are band-limited (i.e. there is no meaningful information
present in the data at a frequency higher than that of the Nyquist). This assumption is support
by the study of Josephs et al (1997, NeuroImage) that obtained event-related data at an effective
TR of 166 msecs. No physio-logical signal change was present at frequencies higher than our
typical Nyquist (0.25 HZ).
When using the slice timing correction it is very important that you input the correct slice
order, and if there is any uncertainty then users are encouraged to work with their physicist to
determine the actual slice acquisition order.
One can also consider augmenting the model by including the temporal derivative in the
informed basis set instead of slice timing, which can account for +/- 1 second of changes in
timing.
Written by Darren Gitelman at Northwestern U., 1998. Based (in large part) on ACQCOR-
RECT.PRO from Geoff Aguirre and Eric Zarahn at U. Penn.
1.1 Data
Subjects or sessions. The same parameters specified below will be applied to all sessions.
1.1.1 Session
Select images to slice-time correct.
1.2 Number of Slices
Enter the number of slices.
1.3 TR
Enter the TR (in seconds).
1.4 TA
Enter the TA (in seconds). It is usually calculated as TR-(TR/nslices). You can simply enter
this equation with the variables replaced by appropriate numbers.
If the next two items are entered in milliseconds, this entry will not be used and can be set
to 0.
1.5 Slice order
Enter the slice order. Bottom slice = 1. Sequence types and examples of code to enter are given
below:
ascending (first slice=bottom): [1:1:nslices]
descending (first slice=top): [nslices:-1:1]
interleaved (middle-top):
for k = 1:nslices
round((nslices-k)/2 + (rem((nslices-k),2) * (nslices - 1)/2)) + 1,
end
interleaved (bottom ->up): [1:2:nslices 2:2:nslices]
interleaved (top ->down): [nslices:-2:1, nslices-1:-2:1]
Alternatively you can enter the slice timing in ms for each slice individually.
1.6. REFERENCE SLICE 21
If doing so, the next item (Reference Slice) will contain a reference time (in ms) instead of
the slice index of the reference slice.
For Siemens scanners, this can be acquired in MATLAB from the dicom header as follows
(use any volume after the first one):
hdr = spm_dicom_headers(’dicom.ima’);
slice_times = hdr1.Private_0019_1029
Note that slice ordering is assumed to be from foot to head. If it is not, enter instead: TR -
INTRASCAN_TIME - SLICE_TIMING_VECTOR
1.6 Reference Slice
Enter the reference slice.
If slice times are provided instead of slice indices in the previous item, this value should
represent a reference time (in ms) instead of the slice index of the reference slice.
1.7 Filename Prefix
Specify the string to be prepended to the filenames of the slice-time corrected image file(s).
Default prefix is ’a’.
22 CHAPTER 1. SLICE TIMING
Part II
Spatial processing
23

Chapter 2
Realign
Contents
2.1 Realign: Estimate .............................. 25
2.1.1 Data ..................................... 25
2.1.2 Estimation Options ............................ 26
2.2 Realign: Reslice ............................... 27
2.2.1 Images .................................... 27
2.2.2 Reslice Options ............................... 27
2.3 Realign: Estimate & Reslice ........................ 28
2.3.1 Data ..................................... 28
2.3.2 Estimation Options ............................ 28
2.3.3 Reslice Options ............................... 29
Within-subject registration of image time series.
2.1 Realign: Estimate
This routine realigns a time-series of images acquired from the same subject using a least squares
approach and a 6 parameter (rigid body) spatial transformation [36]. The first image in the
list specified by the user is used as a reference to which all subsequent scans are realigned.
The reference scan does not have to the the first chronologically and it may be wise to chose a
"representative scan" in this role.
The aim is primarily to remove movement artefact in fMRI and PET time-series (or more
generally longitudinal studies). The headers are modified for each of the input images, such that.
they reflect the relative orientations of the data. The details of the transformation are displayed
in the results window as plots of translation and rotation. A set of realignment parameters are
saved for each session, named rp_*.txt. These can be modelled as confounds within the general
linear model [36].
2.1.1 Data
Add new sessions for this subject. In the coregistration step, the sessions are first realigned to
each other, by aligning the first scan from each session to the first scan of the first session. Then
the images within each session are aligned to the first image of the session. The parameter esti-
mation is performed this way because it is assumed (rightly or not) that there may be systematic
differences in the images between sessions.
25
26 CHAPTER 2. REALIGN
Session
Select scans for this session. In the coregistration step, the sessions are first realigned to each other,
by aligning the first scan from each session to the first scan of the first session. Then the images
within each session are aligned to the first image of the session. The parameter estimation is
performed this way because it is assumed (rightly or not) that there may be systematic differences
in the images between sessions.
2.1.2 Estimation Options
Various registration options. If in doubt, simply keep the default values.
Quality
Quality versus speed trade-off. Highest quality (1) gives most precise results, whereas lower
qualities gives faster realignment. The idea is that some voxels contribute little to the estimation
of the realignment parameters. This parameter is involved in selecting the number of voxels that
are used.
Separation
The separation (in mm) between the points sampled in the reference image. Smaller sampling
distances gives more accurate results, but will be slower.
Smoothing (FWHM)
The FWHM of the Gaussian smoothing kernel (mm) applied to the images before estimating the
realignment parameters.
* PET images typically use a 7 mm kernel.
* MRI images typically use a 5 mm kernel.
Num Passes
Register to first: Images are registered to the first image in the series. Register to mean: A two
pass procedure is used in order to register the images to the mean of the images after the first
realignment.
PET images are typically registered to the mean. This is because PET data are more noisy
than fMRI and there are fewer of them, so time is less of an issue.
MRI images are typically registered to the first image. The more accurate way would be to
use a two pass procedure, but this probably wouldn’t improve the results so much and would take
twice as long to run.
Interpolation
The method by which the images are sampled when estimating the optimum transformation.
Higher degree interpolation methods provide the better interpolation, but they are slower because
they use more neighbouring voxels [103,104,105].
Wrapping
This indicates which directions in the volumes the values should wrap around in. For example,
in MRI scans, the images wrap around in the phase encode direction, so (e.g.) the subject’s nose
may poke into the back of the subject’s head. These are typically:
No wrapping - for PET or images that have already been spatially transformed. Also the
recommended option if you are not really sure.
Wrap in Y - for (un-resliced) MRI where phase encoding is in the Y direction (voxel space).
2.2. REALIGN: RESLICE 27
Weighting
The option of providing a weighting image to weight each voxel of the reference image differently
when estimating the realignment parameters. The weights are proportional to the inverses of the
standard deviations. This would be used, for example, when there is a lot of extra-brain motion
- e.g., during speech, or when there are serious artifacts in a particular region of the images.
2.2 Realign: Reslice
This function reslices a series of registered images such that they match the first image selected
voxel-for-voxel. The resliced images are named the same as the originals, except that they are
prefixed by ’r’.
2.2.1 Images
Select scans to reslice to match the first.
2.2.2 Reslice Options
Various reslicing options. If in doubt, simply keep the default values.
Resliced images
All Images (1..n) : This reslices all the images - including the first image selected - which will
remain in its original position.
Images 2..n : Reslices images 2..n only. Useful for if you wish to reslice (for example) a PET
image to fit a structural MRI, without creating a second identical MRI volume.
All Images + Mean Image : In addition to reslicing the images, it also creates a mean of the
resliced image.
Mean Image Only : Creates the mean resliced image only.
Interpolation
The method by which the images are sampled when being written in a different space. Nearest
Neighbour is fastest, but not recommended for image realignment. Trilinear Interpolation is
probably OK for PET, but not so suitable for fMRI because higher degree interpolation generally
gives better results [103,104,105]. Although higher degree methods provide better interpolation,
but they are slower because they use more neighbouring voxels. Fourier Interpolation [28,22] is
another option, but note that it is only implemented for purely rigid body transformations. Voxel
sizes must all be identical and isotropic.
Wrapping
This indicates which directions in the volumes the values should wrap around in. For example,
in MRI scans, the images wrap around in the phase encode direction, so (e.g.) the subject’s nose
may poke into the back of the subject’s head. These are typically:
No wrapping - for PET or images that have already been spatially transformed.
Wrap in Y - for (un-resliced) MRI where phase encoding is in the Y direction (voxel space).
Masking
Because of subject motion, different images are likely to have different patterns of zeros from
where it was not possible to sample data. With masking enabled, the program searches through
the whole time series looking for voxels which need to be sampled from outside the original images.
Where this occurs, that voxel is set to zero for the whole set of images (unless the image format
can represent NaN, in which case NaNs are used where possible).
28 CHAPTER 2. REALIGN
Filename Prefix
Specify the string to be prepended to the filenames of the resliced image file(s). Default prefix is
’r’.
2.3 Realign: Estimate & Reslice
This routine realigns a time-series of images acquired from the same subject using a least squares
approach and a 6 parameter (rigid body) spatial transformation [36]. The first image in the
list specified by the user is used as a reference to which all subsequent scans are realigned.
The reference scan does not have to be the first chronologically and it may be wise to chose a
"representative scan" in this role.
The aim is primarily to remove movement artefact in fMRI and PET time-series (or more
generally longitudinal studies) [5]. The headers are modified for each of the input images, such
that. they reflect the relative orientations of the data. The details of the transformation are dis-
played in the results window as plots of translation and rotation. A set of realignment parameters
are saved for each session, named rp_*.txt. After realignment, the images are resliced such that
they match the first image selected voxel-for-voxel. The resliced images are named the same as
the originals, except that they are prefixed by ’r’.
2.3.1 Data
Add new sessions for this subject. In the coregistration step, the sessions are first realigned to
each other, by aligning the first scan from each session to the first scan of the first session. Then
the images within each session are aligned to the first image of the session. The parameter esti-
mation is performed this way because it is assumed (rightly or not) that there may be systematic
differences in the images between sessions.
Session
Select scans for this session. In the coregistration step, the sessions are first realigned to each other,
by aligning the first scan from each session to the first scan of the first session. Then the images
within each session are aligned to the first image of the session. The parameter estimation is
performed this way because it is assumed (rightly or not) that there may be systematic differences
in the images between sessions.
2.3.2 Estimation Options
Various registration options. If in doubt, simply keep the default values.
Quality
Quality versus speed trade-off. Highest quality (1) gives most precise results, whereas lower
qualities gives faster realignment. The idea is that some voxels contribute little to the estimation
of the realignment parameters. This parameter is involved in selecting the number of voxels that
are used.
Separation
The separation (in mm) between the points sampled in the reference image. Smaller sampling
distances gives more accurate results, but will be slower.
Smoothing (FWHM)
The FWHM of the Gaussian smoothing kernel (mm) applied to the images before estimating the
realignment parameters.
* PET images typically use a 7 mm kernel.
* MRI images typically use a 5 mm kernel.
2.3. REALIGN: ESTIMATE & RESLICE 29
Num Passes
Register to first: Images are registered to the first image in the series. Register to mean: A two
pass procedure is used in order to register the images to the mean of the images after the first
realignment.
PET images are typically registered to the mean. This is because PET data are more noisy
than fMRI and there are fewer of them, so time is less of an issue.
MRI images are typically registered to the first image. The more accurate way would be to
use a two pass procedure, but this probably wouldn’t improve the results so much and would take
twice as long to run.
Interpolation
The method by which the images are sampled when estimating the optimum transformation.
Higher degree interpolation methods provide the better interpolation, but they are slower because
they use more neighbouring voxels [103,104,105].
Wrapping
This indicates which directions in the volumes the values should wrap around in. For example,
in MRI scans, the images wrap around in the phase encode direction, so (e.g.) the subject’s nose
may poke into the back of the subject’s head. These are typically:
No wrapping - for PET or images that have already been spatially transformed. Also the
recommended option if you are not really sure.
Wrap in Y - for (un-resliced) MRI where phase encoding is in the Y direction (voxel space).
Weighting
The option of providing a weighting image to weight each voxel of the reference image differently
when estimating the realignment parameters. The weights are proportional to the inverses of the
standard deviations. This would be used, for example, when there is a lot of extra-brain motion
- e.g., during speech, or when there are serious artifacts in a particular region of the images.
2.3.3 Reslice Options
Various reslicing options. If in doubt, simply keep the default values.
Resliced images
All Images (1..n) : This reslices all the images - including the first image selected - which will
remain in its original position.
Images 2..n : Reslices images 2..n only. Useful for if you wish to reslice (for example) a PET
image to fit a structural MRI, without creating a second identical MRI volume.
All Images + Mean Image : In addition to reslicing the images, it also creates a mean of the
resliced image.
Mean Image Only : Creates the mean resliced image only.
Interpolation
The method by which the images are sampled when being written in a different space. Nearest
Neighbour is fastest, but not recommended for image realignment. Trilinear Interpolation is
probably OK for PET, but not so suitable for fMRI because higher degree interpolation generally
gives better results [103,104,105]. Although higher degree methods provide better interpolation,
but they are slower because they use more neighbouring voxels. Fourier Interpolation [28,22] is
another option, but note that it is only implemented for purely rigid body transformations. Voxel
sizes must all be identical and isotropic.
30 CHAPTER 2. REALIGN
Wrapping
This indicates which directions in the volumes the values should wrap around in. For example,
in MRI scans, the images wrap around in the phase encode direction, so (e.g.) the subject’s nose
may poke into the back of the subject’s head. These are typically:
No wrapping - for PET or images that have already been spatially transformed.
Wrap in Y - for (un-resliced) MRI where phase encoding is in the Y direction (voxel space).
Masking
Because of subject motion, different images are likely to have different patterns of zeros from
where it was not possible to sample data. With masking enabled, the program searches through
the whole time series looking for voxels which need to be sampled from outside the original images.
Where this occurs, that voxel is set to zero for the whole set of images (unless the image format
can represent NaN, in which case NaNs are used where possible).
Filename Prefix
Specify the string to be prepended to the filenames of the resliced image file(s). Default prefix is
’r’.

Chapter 3
Realign & Unwarp
Contents
3.1 Data ...................................... 34
3.1.1 Session ................................... 34
3.2 Estimation Options ............................. 34
3.2.1 Quality ................................... 34
3.2.2 Separation ................................. 34
3.2.3 Smoothing (FWHM) ............................ 34
3.2.4 Num Passes ................................. 34
3.2.5 Interpolation ................................ 35
3.2.6 Wrapping .................................. 35
3.2.7 Weighting .................................. 35
3.3 Unwarp Estimation Options ........................ 35
3.3.1 Basis Functions ............................... 35
3.3.2 Regularisation ............................... 35
3.3.3 Reg. Factor ................................. 35
3.3.4 Jacobian deformations ........................... 35
3.3.5 First-order effects .............................. 36
3.3.6 Second-order effects ............................ 36
3.3.7 Smoothing for unwarp (FWHM) ..................... 36
3.3.8 Re-estimate movement params ...................... 36
3.3.9 Number of Iterations ............................ 36
3.3.10 Taylor expansion point ........................... 36
3.4 Unwarp Reslicing Options ......................... 36
3.4.1 Resliced images (unwarp)? ......................... 36
3.4.2 Interpolation ................................ 37
3.4.3 Wrapping .................................. 37
3.4.4 Masking ................................... 37
3.4.5 Filename Prefix ............................... 37
Within-subject registration and unwarping of time series.
The realignment part of this routine realigns a time-series of images acquired from the same
subject using a least squares approach and a 6 parameter (rigid body) spatial transformation.
The first image in the list specified by the user is used as a reference to which all subsequent
scans are realigned. The reference scan does not have to the the first chronologically and it may
be wise to chose a "representative scan" in this role.
31
32 CHAPTER 3. REALIGN & UNWARP
The aim is primarily to remove movement artefact in fMRI and PET time-series (or more
generally longitudinal studies). This affects the header of each of the input images which contains
details about the voxel-to-world mapping. The details of the transformation are displayed in the
results window as plots of translation and rotation. A set of realignment parameters are saved
for each session, named rp_*.txt.
In the coregistration step, the sessions are first realigned to each other, by aligning the first
scan from each session to the first scan of the first session. Then the images within each session
are aligned to the first image of the session. The parameter estimation is performed this way
because it is assumed (rightly or not) that there may be systematic differences in the images
between sessions.
See spm_uw_estimate.m for a detailed description of the implementation.
Even after realignment there is considerable variance in fMRI time series that covary with,
and is most probably caused by, subject movements [2]. It is also the case that this variance
is typically large compared to experimentally induced variance. Anyone interested can include
the estimated movement parameters as covariates in the design matrix, and take a look at an F-
contrast encompassing those columns. It is quite dramatic. The result is loss of sensitivity, and if
movements are correlated to task specificity. I.e. we may mistake movement induced variance for
true activations. The problem is well known, and several solutions have been suggested. A quite
pragmatic (and conservative) solution is to include the estimated movement parameters (and
possibly squared) as covariates in the design matrix. Since we typically have loads of degrees of
freedom in fMRI we can usually afford this. The problems occur when movements are correlated
with the task, since the strategy above will discard "good" and "bad" variance alike (i.e. remove
also "true" activations).
The "covariate" strategy described above was predicated on a model where variance was
assumed to be caused by "spin history" effects, but will work pretty much equally good/bad
regardless of what the true underlying cause is. Others have assumed that the residual variance
is caused mainly by errors introduced by the interpolation kernel in the resampling step of the
realignment. One has tried to solve this through higher order resampling (huge Sinc kernels, or
k-space resampling). Unwarp is based on a different hypothesis regarding the residual variance.
EPI images are not particularly faithful reproductions of the object, and in particular there are
severe geometric distortions in regions where there is an air-tissue interface (e.g. orbitofrontal
cortex and the anterior medial temporal lobes). In these areas in particular the observed image is
a severely warped version of reality, much like a funny mirror at a fair ground. When one moves
in front of such a mirror ones image will distort in different ways and ones head may change from
very elongated to seriously flattened. If we were to take digital snapshots of the reflection at
these different positions it is rather obvious that realignment will not suffice to bring them into
a common space.
The situation is similar with EPI images, and an image collected for a given subject position
will not be identical to that collected at another. We call this effect susceptibility-by-movement
interaction. Unwarp is predicated on the assumption that the susceptibility-by-movement inter-
action is responsible for a sizable part of residual movement related variance.
Assume that we know how the deformations change when the subject changes position (i.e.
we know the derivatives of the deformations with respect to subject position). That means
that for a given time series and a given set of subject movements we should be able to predict
the "shape changes" in the object and the ensuing variance in the time series. It also means
that, in principle, we should be able to formulate the inverse problem, i.e. given the observed
variance (after realignment) and known (estimated) movements we should be able to estimate
how deformations change with subject movement. We have made an attempt at formulating
such an inverse model, and at solving for the "derivative fields". A deformation field can be
thought of as little vectors at each position in space showing how that particular location has
been deflected. A "derivative field" is then the rate of change of those vectors with respect to
subject movement. Given these "derivative fields" we should be able to remove the variance
caused by the susceptibility-by-movement interaction. Since the underlying model is so restricted
we would also expect experimentally induced variance to be preserved. Our experiments have
also shown this to be true.
In theory it should be possible to estimate also the "static" deformation field, yielding an
unwarped (to some true geometry) version of the time series. In practise that doesn’t really seem
33
to work. Hence, the method deals only with residual movement related variance induced by the
susceptibility-by-movement interaction. This means that the time-series will be undistorted to
some "average distortion" state rather than to the true geometry. If one wants additionally to
address the issue of anatomical fidelity one should combine Unwarp with a measured fieldmap.
The description above can be thought of in terms of a Taylor expansion of the field as a
function of subject movement. Unwarp alone will estimate the first (and optionally second, see
below) order terms of this expansion. It cannot estimate the zeroth order term (the distortions
common to all scans in the time series) since that doesn’t introduce (almost) any variance in the
time series. The measured fieldmap takes the role of the zeroth order term. Refer to the FieldMap
toolbox and the documents FieldMap.man and FieldMap_principles.man for a description of how
to obtain fieldmaps in the format expected by Unwarp.
If we think of the field as a function of subject movement it should in principle be a function
of six variables since rigid body movement has six degrees of freedom. However, the physics of
the problem tells us that the field should not depend on translations nor on rotation in a plane
perpendicular to the magnetic flux. Hence it should in principle be sufficient to model the field
as a function of out-of-plane rotations (i.e. pitch and roll). One can object to this in terms
of the effects of shimming (object no longer immersed in a homogenous field) that introduces
a dependence on all movement parameters. In addition SPM/Unwarp cannot really tell if the
transversal slices it is being passed are really perpendicular to the flux or not. In practice it turns
out thought that it is never (at least we haven’t seen any case) necessary to include more than
Pitch and Roll. This is probably because the individual movement parameters are typically highly
correlated anyway, which in turn is probably because most heads that we scan are attached to a
neck around which rotations occur. On the subject of Taylor expansion we should mention that
there is the option to use a second-order expansion (through the defaults) interface. This implies
estimating also the rate-of-change w.r.t. to some movement parameter of the rate-of-change of
the field w.r.t. some movement parameter (colloquially known as a second derivative). It can be
quite interesting to watch (and it is amazing that it is possible) but rarely helpful/necessary.
In the defaults there is also an option to include Jacobian intensity modulation when estimat-
ing the fields. "Jacobian intensity modulation" refers to the dilution/concentration of intensity
that ensue as a consequence of the distortions. Think of a semi-transparent coloured rubber sheet
that you hold against a white background. If you stretch a part of the sheet (induce distortions)
you will see the colour fading in that particular area. In theory it is a brilliant idea to include
also these effects when estimating the field (see e.g. Andersson et al, NeuroImage 20:870-888).
In practice for this specific problem it is NOT a good idea.
It should be noted that this is a method intended to correct data afflicted by a particular
problem. If there is little movement in your data to begin with this method will do you little
good. If on the other hand there is appreciable movement in your data (>1deg) it will remove
some of that unwanted variance. If, in addition, movements are task related it will do so without
removing all your "true" activations. The method attempts to minimise total (across the image
volume) variance in the data set. It should be realised that while (for small movements) a rather
limited portion of the total variance is removed, the susceptibility-by-movement interaction effects
are quite localised to "problem" areas. Hence, for a subset of voxels in e.g. frontal-medial and
orbitofrontal cortices and parts of the temporal lobes the reduction can be quite dramatic (>90).
The advantages of using Unwarp will also depend strongly on the specifics of the scanner and
sequence by which your data has been acquired. When using the latest generation scanners
distortions are typically quite small, and distortion-by-movement interactions consequently even
smaller. A small check list in terms of distortions is
a) Fast gradients->short read-out time->small distortions
b) Low field (i.e. <3T)->small field changes->small distortions
c) Low res (64x64)->short read-out time->small distortions
d) SENSE/SMASH->short read-out time->small distortions
If you can tick off all points above chances are you have minimal distortions to begin with
and Unwarp might not be of use to you.
34 CHAPTER 3. REALIGN & UNWARP
3.1 Data
Data sessions to unwarp.
3.1.1 Session
Only add similar session data to a realign+unwarp branch, i.e., choose Data or Data+phase map
for all sessions, but don’t use them interchangeably.
In the coregistration step, the sessions are first realigned to each other, by aligning the first
scan from each session to the first scan of the first session. Then the images within each session
are aligned to the first image of the session. The parameter estimation is performed this way
because it is assumed (rightly or not) that there may be systematic differences in the images
between sessions.
Images
Select scans for this session.
In the coregistration step, the sessions are first realigned to each other, by aligning the first
scan from each session to the first scan of the first session. Then the images within each session
are aligned to the first image of the session. The parameter estimation is performed this way
because it is assumed (rightly or not) that there may be systematic differences in the images
between sessions.
Phase map (vdm* file)
Select pre-calculated phase map, or leave empty for no phase correction. The vdm* file is assumed
to be already in alignment with the first scan of the first session.
3.2 Estimation Options
Various registration options that could be modified to improve the results. Whenever possible,
the authors of SPM try to choose reasonable settings, but sometimes they can be improved.
3.2.1 Quality
Quality versus speed trade-off. Highest quality (1) gives most precise results, whereas lower
qualities gives faster realignment. The idea is that some voxels contribute little to the estimation
of the realignment parameters. This parameter is involved in selecting the number of voxels that
are used.
3.2.2 Separation
The separation (in mm) between the points sampled in the reference image. Smaller sampling
distances gives more accurate results, but will be slower.
3.2.3 Smoothing (FWHM)
The FWHM of the Gaussian smoothing kernel (mm) applied to the images before estimating the
realignment parameters.
* PET images typically use a 7 mm kernel.
* MRI images typically use a 5 mm kernel.
3.2.4 Num Passes
Register to first: Images are registered to the first image in the series. Register to mean: A two
pass procedure is used in order to register the images to the mean of the images after the first
realignment.
* PET images are typically registered to the mean.
3.3. UNWARP ESTIMATION OPTIONS 35
* MRI images are typically registered to the first image.
3.2.5 Interpolation
The method by which the images are sampled when estimating the optimum transformation.
Higher degree interpolation methods provide the better interpolation, but they are slower because
they use more neighbouring voxels [103,104,105].
3.2.6 Wrapping
These are typically:
* No wrapping - for images that have already been spatially transformed.
* Wrap in Y - for (un-resliced) MRI where phase encoding is in the Y direction (voxel space).
3.2.7 Weighting
The option of providing a weighting image to weight each voxel of the reference image differently
when estimating the realignment parameters. The weights are proportional to the inverses of the
standard deviations. For example, when there is a lot of extra-brain motion - e.g., during speech,
or when there are serious artifacts in a particular region of the images.
3.3 Unwarp Estimation Options
Various registration & unwarping estimation options.
3.3.1 Basis Functions
Number of basis functions to use for each dimension. If the third dimension is left out, the order
for that dimension is calculated to yield a roughly equal spatial cut-off in all directions. Default:
[12 12 *]
3.3.2 Regularisation
Unwarp looks for the solution that maximises the likelihood (minimises the variance) while si-
multaneously maximising the smoothness of the estimated field (c.f. Lagrange multipliers). This
parameter determines how to balance the compromise between these (i.e. the value of the multi-
plier). Test it on your own data (if you can be bothered) or go with the defaults.
Regularisation of derivative fields is based on the regorder’th (spatial) derivative of the field.
The choices are 0, 1, 2, or 3. Default: 1
3.3.3 Reg. Factor
Regularisation factor. Default: Medium.
3.3.4 Jacobian deformations
In the defaults there is also an option to include Jacobian intensity modulation when estimating
the fields. "Jacobian intensity modulation" refers to the dilution/concentration of intensity that
ensue as a consequence of the distortions. Think of a semi-transparent coloured rubber sheet
that you hold against a white background. If you stretch a part of the sheet (induce distortions)
you will see the colour fading in that particular area. In theory it is a brilliant idea to include
also these effects when estimating the field (see e.g. Andersson et al, NeuroImage 20:870-888).
In practice for this specific problem it is NOT a good idea. Default: No
36 CHAPTER 3. REALIGN & UNWARP
3.3.5 First-order effects
Theoretically (ignoring effects of shimming) one would expect the field to depend only on subject
out-of-plane rotations. Hence the default choice ("Pitch and Roll", i.e., [4 5]). Go with that
unless you have very good reasons to do otherwise
Vector of first order effects to model. Movements to be modelled are referred to by number.
1= x translation; 2= y translation; 3= z translation 4 = x rotation, 5 = y rotation and 6 = z
rotation.
To model pitch & roll enter: [4 5]
To model all movements enter: [1:6]
Otherwise enter a customised set of movements to model
3.3.6 Second-order effects
List of second order terms to model second derivatives of. This is entered as a vector of movement
parameters similar to first order effects, or leave blank for NONE
Movements to be modelled are referred to by number:
1= x translation; 2= y translation; 3= z translation 4 = x rotation, 5 = y rotation and 6 = z
rotation.
To model the interaction of pitch & roll enter: [4 5]
To model all movements enter: [1:6]
The vector will be expanded into an n x 2 matrix of effects. For example [4 5] will be expanded
to:
[44
4 5
55]
3.3.7 Smoothing for unwarp (FWHM)
FWHM (mm) of smoothing filter applied to images prior to estimation of deformation fields.
3.3.8 Re-estimate movement params
Re-estimation means that movement-parameters should be re-estimated at each unwarping iter-
ation. Default: Yes.
3.3.9 Number of Iterations
Maximum number of iterations. Default: 5.
3.3.10 Taylor expansion point
Point in position space to perform Taylor-expansion around. Choices are (’First’, ’Last’ or ’Av-
erage’). ’Average’ should (in principle) give the best variance reduction. If a field-map acquired
before the time-series is supplied then expansion around the ’First’ MIGHT give a slightly better
average geometric fidelity.
3.4 Unwarp Reslicing Options
Various registration & unwarping estimation options.
3.4.1 Resliced images (unwarp)?
All Images (1..n)
This reslices and unwarps all the images.
All Images + Mean Image
In addition to reslicing the images, it also creates a mean of the resliced images.
3.4. UNWARP RESLICING OPTIONS 37
3.4.2 Interpolation
The method by which the images are sampled when being written in a different space. Nearest
Neighbour is fastest, but not recommended for image realignment. Trilinear Interpolation is
probably OK for PET, but not so suitable for fMRI because higher degree interpolation generally
gives better results [103,104,105]. Although higher degree methods provide better interpolation,
but they are slower because they use more neighbouring voxels.
3.4.3 Wrapping
These are typically:
* No wrapping - for images that have already been spatially transformed.
* Wrap in Y - for (un-resliced) MRI where phase encoding is in the Y direction (voxel space).
3.4.4 Masking
Because of subject motion, different images are likely to have different patterns of zeros from
where it was not possible to sample data. With masking enabled, the program searches through
the whole time series looking for voxels which need to be sampled from outside the original images.
Where this occurs, that voxel is set to zero for the whole set of images (unless the image format
can represent NaN, in which case NaNs are used where possible).
3.4.5 Filename Prefix
Specify the string to be prepended to the filenames of the smoothed image file(s). Default prefix
is ’u’.
38 CHAPTER 3. REALIGN & UNWARP

Chapter 4
Coregister
Contents
4.1 Coregister: Estimate ............................ 39
4.1.1 Reference Image .............................. 39
4.1.2 Source Image ................................ 40
4.1.3 Other Images ................................ 40
4.1.4 Estimation Options ............................ 40
4.2 Coregister: Reslice ............................. 40
4.2.1 Image Defining Space ........................... 40
4.2.2 Images to Reslice .............................. 40
4.2.3 Reslice Options ............................... 40
4.3 Coregister: Estimate & Reslice ...................... 41
4.3.1 Reference Image .............................. 41
4.3.2 Source Image ................................ 41
4.3.3 Other Images ................................ 41
4.3.4 Estimation Options ............................ 41
4.3.5 Reslice Options ............................... 42
Within-subject registration using a rigid-body model. A rigid-body transformation (in 3D)
can be parameterised by three translations and three rotations about the different axes.
You get the options of estimating the transformation, reslicing images according to some
rigid-body transformations, or estimating and applying rigid-body transformations.
4.1 Coregister: Estimate
The registration method used here is based on work by Collignon et al [21]. The original interpo-
lation method described in this paper has been changed in order to give a smoother cost function.
The images are also smoothed slightly, as is the histogram. This is all in order to make the cost
function as smooth as possible, to give faster convergence and less chance of local minima.
At the end of coregistration, the voxel-to-voxel affine transformation matrix is displayed, along
with the histograms for the images in the original orientations, and the final orientations. The
registered images are displayed at the bottom.
Registration parameters are stored in the headers of the "source" and the "other" images.
4.1.1 Reference Image
This is the image that is assumed to remain stationary (sometimes known as the target or template
image), while the source image is moved to match it.
39
40 CHAPTER 4. COREGISTER
4.1.2 Source Image
This is the image that is jiggled about to best match the reference.
4.1.3 Other Images
These are any images that need to remain in alignment with the source image.
4.1.4 Estimation Options
Various registration options, which are passed to the Powell optimisation algorithm [98].
Objective Function
Registration involves finding parameters that either maximise or minimise some objective func-
tion. For inter-modal registration, use Mutual Information [21,106], Normalised Mutual In-
formation [101], or Entropy Correlation Coefficient [79].For within modality, you could also use
Normalised Cross Correlation.
Separation
The average distance between sampled points (in mm). Can be a vector to allow a coarse regis-
tration followed by increasingly fine ones.
Tolerances
The accuracy for each parameter. Iterations stop when differences between successive estimates
are less than the required tolerance.
Histogram Smoothing
Gaussian smoothing to apply to the 256x256 joint histogram. Other information theoretic coreg-
istration methods use fewer bins, but Gaussian smoothing seems to be more elegant.
4.2 Coregister: Reslice
Reslice images to match voxel-for-voxel with an image defining some space. The resliced images
are named the same as the originals except that they are prefixed by ’r’.
4.2.1 Image Defining Space
This is analogous to the reference image. Images are resliced to match this image (providing they
have been coregistered first).
4.2.2 Images to Reslice
These images are resliced to the same dimensions, voxel sizes, orientation etc as the space defining
image.
4.2.3 Reslice Options
Various reslicing options.
4.3. COREGISTER: ESTIMATE & RESLICE 41
Interpolation
The method by which the images are sampled when being written in a different space. Nearest
Neighbour is fastest, but not normally recommended. It can be useful for re-orienting images while
preserving the original intensities (e.g. an image consisting of labels). Trilinear Interpolation is
OK for PET, or realigned and re-sliced fMRI. If subject movement (from an fMRI time series) is
included in the transformations then it may be better to use a higher degree approach. Note that
higher degree B-spline interpolation [103,104,105] is slower because it uses more neighbours.
Wrapping
These are typically:
No wrapping - for PET or images that have already been spatially transformed.
Wrap in Y - for (un-resliced) MRI where phase encoding is in the Y direction (voxel space).
Masking
Because of subject motion, different images are likely to have different patterns of zeros from
where it was not possible to sample data. With masking enabled, the program searches through
the whole time series looking for voxels which need to be sampled from outside the original images.
Where this occurs, that voxel is set to zero for the whole set of images (unless the image format
can represent NaN, in which case NaNs are used where possible).
Filename Prefix
Specify the string to be prepended to the filenames of the resliced image file(s). Default prefix is
’r’.
4.3 Coregister: Estimate & Reslice
The registration method used here is based on work by Collignon et al [21]. The original interpo-
lation method described in this paper has been changed in order to give a smoother cost function.
The images are also smoothed slightly, as is the histogram. This is all in order to make the cost
function as smooth as possible, to give faster convergence and less chance of local minima.
At the end of coregistration, the voxel-to-voxel affine transformation matrix is displayed, along
with the histograms for the images in the original orientations, and the final orientations. The
registered images are displayed at the bottom.
Registration parameters are stored in the headers of the "source" and the "other" images.
These images are also resliced to match the source image voxel-for-voxel. The resliced images are
named the same as the originals except that they are prefixed by ’r’.
4.3.1 Reference Image
This is the image that is assumed to remain stationary (sometimes known as the target or template
image), while the source image is moved to match it.
4.3.2 Source Image
This is the image that is jiggled about to best match the reference.
4.3.3 Other Images
These are any images that need to remain in alignment with the source image.
4.3.4 Estimation Options
Various registration options, which are passed to the Powell optimisation algorithm [98].
42 CHAPTER 4. COREGISTER
Objective Function
Registration involves finding parameters that either maximise or minimise some objective func-
tion. For inter-modal registration, use Mutual Information [21,106], Normalised Mutual In-
formation [101], or Entropy Correlation Coefficient [79].For within modality, you could also use
Normalised Cross Correlation.
Separation
The average distance between sampled points (in mm). Can be a vector to allow a coarse regis-
tration followed by increasingly fine ones.
Tolerances
The accuracy for each parameter. Iterations stop when differences between successive estimates
are less than the required tolerance.
Histogram Smoothing
Gaussian smoothing to apply to the 256x256 joint histogram. Other information theoretic coreg-
istration methods use fewer bins, but Gaussian smoothing seems to be more elegant.
4.3.5 Reslice Options
Various reslicing options.
Interpolation
The method by which the images are sampled when being written in a different space. Nearest
Neighbour is fastest, but not normally recommended. It can be useful for re-orienting images while
preserving the original intensities (e.g. an image consisting of labels). Trilinear Interpolation is
OK for PET, or realigned and re-sliced fMRI. If subject movement (from an fMRI time series) is
included in the transformations then it may be better to use a higher degree approach. Note that
higher degree B-spline interpolation [103,104,105] is slower because it uses more neighbours.
Wrapping
These are typically:
No wrapping - for PET or images that have already been spatially transformed.
Wrap in Y - for (un-resliced) MRI where phase encoding is in the Y direction (voxel space).
Masking
Because of subject motion, different images are likely to have different patterns of zeros from
where it was not possible to sample data. With masking enabled, the program searches through
the whole time series looking for voxels which need to be sampled from outside the original images.
Where this occurs, that voxel is set to zero for the whole set of images (unless the image format
can represent NaN, in which case NaNs are used where possible).
Filename Prefix
Specify the string to be prepended to the filenames of the resliced image file(s). Default prefix is
’r’.

Chapter 5
Segment
Contents
5.1 Data ...................................... 44
5.1.1 Channel ................................... 44
5.2 Tissues ..................................... 45
5.2.1 Tissue .................................... 45
5.3 Warping & MRF ............................... 46
5.3.1 MRF Parameter .............................. 46
5.3.2 Clean Up .................................. 46
5.3.3 Warping Regularisation .......................... 47
5.3.4 Affine Regularisation ............................ 47
5.3.5 Smoothness ................................. 47
5.3.6 Sampling distance ............................. 48
5.3.7 Deformation Fields ............................. 48
This procedure is an extension of the old unified segmentation algorithm (and was known as
"New Segment" in SPM8). The algorithm is essentially the same as that described in the Unified
Segmentation paper, except for (i) a slightly different treatment of the mixing proportions, (ii)
the use of an improved registration model, (iii) the ability to use multi-spectral data, (iv) an
extended set of tissue probability maps, which allows a different treatment of voxels outside the
brain. Some of the options in the toolbox do not yet work, and it has not yet been seamlessly
integrated into the SPM8 software. Also, the extended tissue probability maps need further
refinement. The current versions were crudely generated (by JA) using data that was kindly
provided by Cynthia Jongen of the Imaging Sciences Institute at Utrecht, NL.
This function segments, bias corrects and spatially normalises - all in the same model [9].
Many investigators use tools within older versions of SPM for a technique that has become
known as "optimised" voxel-based morphometry (VBM). VBM performs region-wise volumetric
comparisons among populations of subjects. It requires the images to be spatially normalised,
segmented into different tissue classes, and smoothed, prior to performing statistical tests [107,
82,7,8]. The "optimised" pre-processing strategy involved spatially normalising subjects’ brain
images to a standard space, by matching grey matter in these images, to a grey matter reference.
The historical motivation behind this approach was to reduce the confounding effects of non-brain
(e.g. scalp) structural variability on the registration. Tissue classification in older versions of SPM
required the images to be registered with tissue probability maps. After registration, these maps
represented the prior probability of different tissue classes being found at each location in an
image. Bayes rule can then be used to combine these priors with tissue type probabilities derived
from voxel intensities, to provide the posterior probability.
43
44 CHAPTER 5. SEGMENT
This procedure was inherently circular, because the registration required an initial tissue clas-
sification, and the tissue classification requires an initial registration. This circularity is resolved
here by combining both components into a single generative model. This model also includes
parameters that account for image intensity non-uniformity. Estimating the model parameters
(for a maximum a posteriori solution) involves alternating among classification, bias correction
and registration steps. This approach provides better results than simple serial applications of
each component.
5.1 Data
Specify the number of different channels (for multi-spectral classification). If you have scans of
different contrasts for each of the subjects, then it is possible to combine the information from
them in order to improve the segmentation accuracy. Note that only the first channel of data is
used for the initial affine registration with the tissue probability maps.
5.1.1 Channel
Specify a channel for processing. If multiple channels are used (eg PD & T2), then the same
order of subjects must be specified for each channel and they must be in register (same position,
size, voxel dims etc..). The different channels can be treated differently in terms of inhomogeneity
correction etc. You may wish to correct some channels and save the corrected images, whereas
you may wish not to do this for other channels.
Volumes
Select scans from this channel for processing. If multiple channels are used (eg T1 & T2), then
the same order of subjects must be specified for each channel and they must be in register (same
position, size, voxel dims etc..).
Bias regularisation
MR images are usually corrupted by a smooth, spatially varying artifact that modulates the
intensity of the image (bias). These artifacts, although not usually a problem for visual inspection,
can impede automated processing of the images.
An important issue relates to the distinction between intensity variations that arise because
of bias artifact due to the physics of MR scanning, and those that arise due to different tissue
properties. The objective is to model the latter by different tissue classes, while modelling the
former with a bias field. We know a priori that intensity variations due to MR physics tend
to be spatially smooth, whereas those due to different tissue types tend to contain more high
frequency information. A more accurate estimate of a bias field can be obtained by including prior
knowledge about the distribution of the fields likely to be encountered by the correction algorithm.
For example, if it is known that there is little or no intensity non-uniformity, then it would be
wise to penalise large values for the intensity non-uniformity parameters. This regularisation can
be placed within a Bayesian context, whereby the penalty incurred is the negative logarithm of a
prior probability for any particular pattern of non-uniformity.
Knowing what works best should be a matter of empirical exploration. For example, if your
data has very little intensity non-uniformity artifact, then the bias regularisation should be in-
creased. This effectively tells the algorithm that there is very little bias in your data, so it does
not try to model it.
Bias FWHM
FWHM of Gaussian smoothness of bias. If your intensity non-uniformity is very smooth, then
choose a large FWHM. This will prevent the algorithm from trying to model out intensity variation
due to different tissue types. The model for intensity non-uniformity is one of i.i.d. Gaussian
noise that has been smoothed by some amount, before taking the exponential. Note also that
5.2. TISSUES 45
smoother bias fields need fewer parameters to describe them. This means that the algorithm is
faster for smoother intensity non-uniformities.
Save Bias Corrected
This is the option to save a bias corrected version of your images from this channel, or/and the
estimated bias field. MR images are usually corrupted by a smooth, spatially varying artifact
that modulates the intensity of the image (bias). These artifacts, although not usually a problem
for visual inspection, can impede automated processing of the images. The bias corrected version
should have more uniform intensities within the different types of tissues.
5.2 Tissues
The data for each subject are classified into a number of different tissue types. The tissue types
are defined according to tissue probability maps, which define the prior probability of finding a
tissue type at a particular location. Typically, the order of tissues is grey matter, white matter,
CSF, bone, soft tissue and air/background (if using tpm/TPM.nii).
5.2.1 Tissue
A number of options are available for each of the tissues. You may wish to save images of some
tissues, but not others. If planning to use Dartel, then make sure you generate “imported” tissue
class images of grey and white matter (and possibly others). Different numbers of Gaussians may
be needed to model the intensity distributions of the various tissues.
Tissue probability map
Select the tissue probability image for this class. These should be maps of eg grey matter, white
matter or cerebro-spinal fluid probability. A nonlinear deformation field is estimated that best
overlays the tissue probability maps on the individual subjects’ image.
Rather than assuming stationary prior probabilities based upon mixing proportions, additional
information is used, based on other subjects’ brain images. Priors are usually generated by
registering a large number of subjects together, assigning voxels to different tissue types and
averaging tissue classes over subjects. Three tissue classes are used: grey matter, white matter
and cerebro-spinal fluid. A fourth class is also used, which is simply one minus the sum of the
first three. These maps give the prior probability of any voxel in a registered image being of any
of the tissue classes - irrespective of its intensity.
The model is refined further by allowing the tissue probability maps to be deformed according
to a set of estimated parameters. This allows spatial normalisation and segmentation to be
combined into the same model.
Num. Gaussians
The number of Gaussians used to represent the intensity distribution for each tissue class can be
greater than one. In other words, a tissue probability map may be shared by several clusters.
The assumption of a single Gaussian distribution for each class does not hold for a number of
reasons. In particular, a voxel may not be purely of one tissue type, and instead contain signal
from a number of different tissues (partial volume effects). Some partial volume voxels could fall
at the interface between different classes, or they may fall in the middle of structures such as the
thalamus, which may be considered as being either grey or white matter. Various other image
segmentation approaches use additional clusters to model such partial volume effects. These
generally assume that a pure tissue class has a Gaussian intensity distribution, whereas intensity
distributions for partial volume voxels are broader, falling between the intensities of the pure
classes. Unlike these partial volume segmentation approaches, the model adopted here simply
assumes that the intensity distribution of each class may not be Gaussian, and assigns belonging
probabilities according to these non-Gaussian distributions. Typical numbers of Gaussians could
46 CHAPTER 5. SEGMENT
be two for grey matter, two for white matter, two for CSF, three for bone, four for other soft
tissues and two for air (background).
Note that if any of the Num. Gaussians is set to non-parametric, then a non-parametric
approach will be used to model the tissue intensities. This may work for some images (eg CT),
but not others - and it has not been optimised for multi-channel data. Note that it is likely to be
especially problematic for images with poorly behaved intensity histograms due to aliasing effects
that arise from having discrete values on the images.
Native Tissue
The native space option allows you to produce a tissue class image (c*) that is in alignment with
the original (see Figure 29.1). It can also be used for “importing” into a form that can be used
with the Dartel toolbox (rc*).
Warped Tissue
You can produce spatially normalised versions of the tissue class - both with (mwc*) and without
(wc*) modulation (see below). These can be used for voxel-based morphometry. All you need to
do is smooth them and do the stats.
“Modulation” is to compensate for the effect of spatial normalisation. When warping a series
of images to match a template, it is inevitable that volumetric differences will be introduced into
the warped images. For example, if one subject’s temporal lobe has half the volume of that of
the template, then its volume will be doubled during spatial normalisation. This will also result
in a doubling of the voxels labelled grey matter. In order to remove this confound, the spatially
normalised grey matter (or other tissue class) is adjusted by multiplying by its relative volume
before and after warping. If warping results in a region doubling its volume, then the correction
will halve the intensity of the tissue label. This whole procedure has the effect of preserving the
total amount of grey matter signal in the normalised partitions. Actually, in this version of SPM
the warped data are not scaled by the Jacobian determinants when generating the "modulated"
data. Instead, the original voxels are projected into their new location in the warped images. This
exactly preserves the tissue count, but has the effect of introducing aliasing artifacts - especially
if the original data are at a lower resolution than the warped images. Smoothing should reduce
this artifact though.
Note also that the "unmodulated" data are generated slightly differently in this version of
SPM. In this version, the projected data are corrected using a kind of smoothing procedure. This
is not done exactly as it should be done (to save computational time), but it does a reasonable
job. It also has the effect of extrapolating the warped tissue class images beyond the range of
the original data. This extrapolation is not perfect, as it is only an estimate, but it may still be
a good thing to do.
5.3 Warping & MRF
A number of warping options are provided, but the main one that you could consider changing is
the one for specifying whether deformation fields or inverse deformation fields should be generated.
5.3.1 MRF Parameter
When tissue class images are written out, a few iterations of a simple Markov Random Field
(MRF) cleanup procedure are run. This parameter controls the strength of the MRF. Setting the
value to zero will disable the cleanup.
5.3.2 Clean Up
This uses a crude routine for extracting the brain from segmented images. It begins by taking
the white matter, and eroding it a couple of times to get rid of any odd voxels. The algorithm
continues on to do conditional dilations for several iterations, where the condition is based upon
gray or white matter being present.This identified region is then used to clean up the grey and
5.3. WARPING & MRF 47
white matter partitions. Note that the fluid class will also be cleaned, such that aqueous and
vitreous humour in the eyeballs, as well as other assorted fluid regions (except CSF) will be
removed.
If you find pieces of brain being chopped out in your data, then you may wish to disable or
tone down the cleanup procedure. Note that the procedure uses a number of assumptions about
what each tissue class refers to. If a different set of tissue priors are used, then this routine should
be disabled.
5.3.3 Warping Regularisation
Registration involves simultaneously minimising two terms. One of these is a measure of similarity
between the images (mean-squared difference in the current situation), whereas the other is a
measure of the roughness of the deformations. This measure of roughness involves the sum of the
following terms:
* Absolute displacements need to be penalised by a tiny amount. The first element encodes
the amount of penalty on these. Ideally, absolute displacements should not be penalised, but it
is necessary for technical reasons.
* The ‘membrane energy’ of the deformation is penalised (2nd element), usually by a relatively
small amount. This penalises the sum of squares of the derivatives of the velocity field (ie the
sum of squares of the elements of the Jacobian tensors).
* The ‘bending energy’ is penalised (3rd element). This penalises the sum of squares of the
2nd derivatives of the velocity.
* Linear elasticity regularisation is also included (4th and 5th elements). The first parameter
(mu) is similar to that for linear elasticity, except it penalises the sum of squares of the Jacobian
tensors after they have been made symmetric (by averaging with the transpose). This term
essentially penalises length changes, without penalising rotations.
* The final term also relates to linear elasticity, and is the weight that denotes how much to
penalise changes to the divergence of the velocities (lambda). This divergence is a measure of the
rate of volumetric expansion or contraction.
The amount of regularisation determines the tradeoff between the terms. More regularisation
gives smoother deformations, where the smoothness measure is determined by the bending energy
of the deformations.
5.3.4 Affine Regularisation
The procedure is a local optimisation, so it needs reasonable initial starting estimates. Images
should be placed in approximate alignment using the Display function of SPM before beginning.
A Mutual Information affine registration with the tissue probability maps (D’Agostino et al,
2004) is used to achieve approximate alignment. Note that this step does not include any model
for intensity non-uniformity. This means that if the procedure is to be initialised with the affine
registration, then the data should not be too corrupted with this artifact.If there is a lot of
intensity non-uniformity, then manually position your image in order to achieve closer starting
estimates, and turn off the affine registration.
Affine registration into a standard space can be made more robust by regularisation (penalising
excessive stretching or shrinking). The best solutions can be obtained by knowing the approximate
amount of stretching that is needed (e.g. ICBM templates are slightly bigger than typical brains,
so greater zooms are likely to be needed). For example, if registering to an image in ICBM/MNI
space, then choose this option. If registering to a template that is close in size, then select the
appropriate option for this.
5.3.5 Smoothness
For PET or SPECT, set this value to about 5 mm, or more if the images have smoother noise.
For MRI, you can usually use a value of 0 mm. This is used to derive a fudge factor to account
for correlations between neighbouring voxels. Smoother data have more spatial correlations,
rendering the assumptions of the model inaccurate.
48 CHAPTER 5. SEGMENT
5.3.6 Sampling distance
This encodes the approximate distance between sampled points when estimating the model pa-
rameters. Smaller values use more of the data, but the procedure is slower and needs more
memory. Determining the “best” setting involves a compromise between speed and accuracy.
5.3.7 Deformation Fields
Deformation fields can be saved to disk, and used by the Deformations Utility. For spatially
normalising images to MNI space, you will need the forward deformation, whereas for spatially
normalising (eg) GIFTI surface files, you’ll need the inverse. It is also possible to transform data in
MNI space on to the individual subject, which also requires the inverse transform. Deformations
are saved as .nii files, which contain three volumes to encode the x, y and z coordinates.

Chapter 6
Normalise
Contents
6.1 Normalise: Estimate ............................ 49
6.1.1 Data ..................................... 50
6.1.2 Estimation Options ............................ 50
6.2 Normalise: Write .............................. 51
6.2.1 Data ..................................... 51
6.2.2 Writing Options .............................. 52
6.3 Normalise: Estimate & Write ....................... 52
6.3.1 Data ..................................... 52
6.3.2 Estimation Options ............................ 53
6.3.3 Writing Options .............................. 54
There are two components to spatial normalisation: There is the estimation part,
whereby a deformation is estimated by deforming template data to match an
individual scan; And there is the actual writing of the spatially normalised
images, using the previously estimated deformation.
This is a vanilla approach to spatial normalisation.
It is not generally recommended for morphometric studies, or other studies of
differences among populations.
The reason is that the atlas data will differ systematically from the data under study,
which is likely to lead to an inherently biased set of findings.
6.1 Normalise: Estimate
Spatial normalisation is now done via the segmentation routine (which was known as “New Seg-
ment” in SPM8). The algorithm is essentially the same as that described in the Unified Segmen-
tation paper [9], except for (i) a slightly different treatment of the mixing proportions, (ii) the use
of an improved registration model, (iii) the ability to use multi-spectral data, (iv) an extended
set of tissue probability maps, which allows a different treatment of voxels outside the brain.
Note that on a 32 bit computer, the most memory that SPM or any other program can use at
any time is 4Gbytes (or sometimes only 2Gbytes). This is because the largest number that can
be represented with 32 bits is 4,294,967,295, which limits how much memory may be addressed
by any one process. Out of memory errors may occasionally be experienced when trying to work
with large images. 64-bit computers can usually handle such cases.
If you encounter problems with spatial normalisation, it is advisable to use the Check reg
button to see how well aligned the original data are with the MNI-space templates released with
SPM. If mis-alignment is greater than about 3cm and 15 degrees, you could try to manually
49
50 CHAPTER 6. NORMALISE
re-position the images prior to attempting to align them. This may be done using the Display
button.
6.1.1 Data
List of subjects. Images of each subject should be warped differently.
Subject
Data for this subject. The same parameters are used within subject.
Image to Align The image that the template (atlas) data is warped into alignment with. The
result is a set of warps, which can be applied to this image, or any other image that is in register
with it.
6.1.2 Estimation Options
Various settings for estimating deformations.
Bias regularisation
MR images are usually corrupted by a smooth, spatially varying artifact that modulates the
intensity of the image (bias). These artifacts, although not usually a problem for visual inspection,
can impede automated processing of the images.
An important issue relates to the distinction between intensity variations that arise because
of bias artifact due to the physics of MR scanning, and those that arise due to different tissue
properties. The objective is to model the latter by different tissue classes, while modelling the
former with a bias field. We know a priori that intensity variations due to MR physics tend
to be spatially smooth, whereas those due to different tissue types tend to contain more high
frequency information. A more accurate estimate of a bias field can be obtained by including prior
knowledge about the distribution of the fields likely to be encountered by the correction algorithm.
For example, if it is known that there is little or no intensity non-uniformity, then it would be
wise to penalise large values for the intensity non-uniformity parameters. This regularisation can
be placed within a Bayesian context, whereby the penalty incurred is the negative logarithm of a
prior probability for any particular pattern of non-uniformity.
Knowing what works best should be a matter of empirical exploration. For example, if your
data has very little intensity non-uniformity artifact, then the bias regularisation should be in-
creased. This effectively tells the algorithm that there is very little bias in your data, so it does
not try to model it.
Bias FWHM
FWHM of Gaussian smoothness of bias. If your intensity non-uniformity is very smooth, then
choose a large FWHM. This will prevent the algorithm from trying to model out intensity variation
due to different tissue types. The model for intensity non-uniformity is one of i.i.d. Gaussian
noise that has been smoothed by some amount, before taking the exponential. Note also that
smoother bias fields need fewer parameters to describe them. This means that the algorithm is
faster for smoother intensity non-uniformities.
Tissue probability map
Select the tissue probability atlas. These should contain probability maps of all the various tissues
found in the image data (such that probabilities are greater than or equal to zero, and they sum
to one at each voxel. A nonlinear deformation field is estimated that best overlays the atlas on
the individual subjects’ image.
6.2. NORMALISE: WRITE 51
Affine Regularisation
The procedure is a local optimisation, so it needs reasonable initial starting estimates. Images
should be placed in approximate alignment using the Display function of SPM before beginning.
A Mutual Information affine registration with the tissue probability maps (D’Agostino et al,
2004) is used to achieve approximate alignment. Note that this step does not include any model
for intensity non-uniformity. This means that if the procedure is to be initialised with the affine
registration, then the data should not be too corrupted with this artifact.If there is a lot of
intensity non-uniformity, then manually position your image in order to achieve closer starting
estimates, and turn off the affine registration.
Affine registration into a standard space can be made more robust by regularisation (penalising
excessive stretching or shrinking). The best solutions can be obtained by knowing the approximate
amount of stretching that is needed (e.g. ICBM templates are slightly bigger than typical brains,
so greater zooms are likely to be needed). For example, if registering to an image in ICBM/MNI
space, then choose this option. If registering to a template that is close in size, then select the
appropriate option for this.
Warping Regularisation
The objective function for registering the tissue probability maps to the image to process, in-
volves minimising the sum of two terms. One term gives a function of how probable the data
is given the warping parameters. The other is a function of how probable the parameters are,
and provides a penalty for unlikely deformations. Smoother deformations are deemed to be more
probable. The amount of regularisation determines the tradeoff between the terms. Pick a value
around one. However, if your normalised images appear distorted, then it may be an idea to
increase the amount of regularisation (by an order of magnitude). More regularisation gives
smoother deformations, where the smoothness measure is determined by the bending energy of
the deformations.
Smoothness
For PET or SPECT, set this value to about 5 mm, or more if the images have smoother noise.
For MRI, you can usually use a value of 0 mm. This is used to derive a fudge factor to account
for correlations between neighbouring voxels. Smoother data have more spatial correlations,
rendering the assumptions of the model inaccurate.
Sampling distance
This encodes the approximate distance between sampled points when estimating the model pa-
rameters. Smaller values use more of the data, but the procedure is slower and needs more
memory. Determining the “best” setting involves a compromise between speed and accuracy.
6.2 Normalise: Write
Allows previously estimated warps (stored in “y_”imagename“_sn.mat” files) to be applied to
series of images.
6.2.1 Data
List of subjects. Images of each subject should be warped differently.
Subject
Data for this subject. The same parameters are used within subject.
52 CHAPTER 6. NORMALISE
Deformation Field Deformations can be thought of as vector fields, and represented by three-
volume images. In SPM, deformation fields are saved in NIfTI format, with dimensions xdim x
ydim x zdim x 1 x 3. Each voxel contains the x, y and z mm coordinates of where the deformation
points.
Images to Write These are the images for warping according to the estimated parameters.
They can be any images that are in register with the image used to generate the deformation.
6.2.2 Writing Options
Various options for writing normalised images.
Bounding box
The bounding box (in mm) of the volume which is to be written (relative to the anterior com-
missure).
Voxel sizes
The voxel sizes (x, y & z, in mm) of the written normalised images.
Interpolation
The method by which the images are sampled when being written in a different space. (Note
that Inf or NaN values are treated as zero, rather than as missing data)
Nearest Neighbour:
- Fastest, but not normally recommended.
Trilinear Interpolation:
- OK for PET, realigned fMRI, or segmentations
B-spline Interpolation:
- Better quality (but slower) interpolation [103], especially with higher degree splines. Can
produce values outside the original range (e.g. small negative values from an originally all positive
image).
Filename Prefix
Specify the string to be prepended to the filenames of the normalised image file(s). Default prefix
is ’w’.
6.3 Normalise: Estimate & Write
Computes the warp that best aligns the template (atlas) to the individual’s image, inverting it
and writing the result to the file ‘y_’imagename’.nii’. This option also allows the contents of the
‘y_’imagename’.nii’ files to be applied to a series of images.
Note that if you encounter problems with spatial normalisation, it is often advisable to use
the Check reg button to see how well aligned the original data are with the MNI-space templates
released with SPM. If mis-alignment is greater than about 3cm and 15 degrees, you could try to
manually re-position the images. This may be done using the Display button.
6.3.1 Data
List of subjects. Images of each subject should be warped differently.
Subject
Data for this subject. The same parameters are used within subject.
6.3. NORMALISE: ESTIMATE & WRITE 53
Image to Align The image that the template (atlas) data is warped into alignment with. The
result is a set of warps, which can be applied to this image, or any other image that is in register
with it.
Images to Write These are the images for warping according to the estimated parameters.
They can be any images that are in register with the image used to generate the deformation.
6.3.2 Estimation Options
Various settings for estimating deformations.
Bias regularisation
MR images are usually corrupted by a smooth, spatially varying artifact that modulates the
intensity of the image (bias). These artifacts, although not usually a problem for visual inspection,
can impede automated processing of the images.
An important issue relates to the distinction between intensity variations that arise because
of bias artifact due to the physics of MR scanning, and those that arise due to different tissue
properties. The objective is to model the latter by different tissue classes, while modelling the
former with a bias field. We know a priori that intensity variations due to MR physics tend
to be spatially smooth, whereas those due to different tissue types tend to contain more high
frequency information. A more accurate estimate of a bias field can be obtained by including prior
knowledge about the distribution of the fields likely to be encountered by the correction algorithm.
For example, if it is known that there is little or no intensity non-uniformity, then it would be
wise to penalise large values for the intensity non-uniformity parameters. This regularisation can
be placed within a Bayesian context, whereby the penalty incurred is the negative logarithm of a
prior probability for any particular pattern of non-uniformity.
Knowing what works best should be a matter of empirical exploration. For example, if your
data has very little intensity non-uniformity artifact, then the bias regularisation should be in-
creased. This effectively tells the algorithm that there is very little bias in your data, so it does
not try to model it.
Bias FWHM
FWHM of Gaussian smoothness of bias. If your intensity non-uniformity is very smooth, then
choose a large FWHM. This will prevent the algorithm from trying to model out intensity variation
due to different tissue types. The model for intensity non-uniformity is one of i.i.d. Gaussian
noise that has been smoothed by some amount, before taking the exponential. Note also that
smoother bias fields need fewer parameters to describe them. This means that the algorithm is
faster for smoother intensity non-uniformities.
Tissue probability map
Select the tissue probability atlas. These should contain probability maps of all the various tissues
found in the image data (such that probabilities are greater than or equal to zero, and they sum
to one at each voxel. A nonlinear deformation field is estimated that best overlays the atlas on
the individual subjects’ image.
Affine Regularisation
The procedure is a local optimisation, so it needs reasonable initial starting estimates. Images
should be placed in approximate alignment using the Display function of SPM before beginning.
A Mutual Information affine registration with the tissue probability maps (D’Agostino et al,
2004) is used to achieve approximate alignment. Note that this step does not include any model
for intensity non-uniformity. This means that if the procedure is to be initialised with the affine
registration, then the data should not be too corrupted with this artifact.If there is a lot of
intensity non-uniformity, then manually position your image in order to achieve closer starting
estimates, and turn off the affine registration.
54 CHAPTER 6. NORMALISE
Affine registration into a standard space can be made more robust by regularisation (penalising
excessive stretching or shrinking). The best solutions can be obtained by knowing the approximate
amount of stretching that is needed (e.g. ICBM templates are slightly bigger than typical brains,
so greater zooms are likely to be needed). For example, if registering to an image in ICBM/MNI
space, then choose this option. If registering to a template that is close in size, then select the
appropriate option for this.
Warping Regularisation
The objective function for registering the tissue probability maps to the image to process, in-
volves minimising the sum of two terms. One term gives a function of how probable the data
is given the warping parameters. The other is a function of how probable the parameters are,
and provides a penalty for unlikely deformations. Smoother deformations are deemed to be more
probable. The amount of regularisation determines the tradeoff between the terms. Pick a value
around one. However, if your normalised images appear distorted, then it may be an idea to
increase the amount of regularisation (by an order of magnitude). More regularisation gives
smoother deformations, where the smoothness measure is determined by the bending energy of
the deformations.
Smoothness
For PET or SPECT, set this value to about 5 mm, or more if the images have smoother noise.
For MRI, you can usually use a value of 0 mm. This is used to derive a fudge factor to account
for correlations between neighbouring voxels. Smoother data have more spatial correlations,
rendering the assumptions of the model inaccurate.
Sampling distance
This encodes the approximate distance between sampled points when estimating the model pa-
rameters. Smaller values use more of the data, but the procedure is slower and needs more
memory. Determining the “best” setting involves a compromise between speed and accuracy.
6.3.3 Writing Options
Various options for writing normalised images.
Bounding box
The bounding box (in mm) of the volume which is to be written (relative to the anterior com-
missure).
Voxel sizes
The voxel sizes (x, y & z, in mm) of the written normalised images.
Interpolation
The method by which the images are sampled when being written in a different space. (Note
that Inf or NaN values are treated as zero, rather than as missing data)
Nearest Neighbour:
- Fastest, but not normally recommended.
Trilinear Interpolation:
- OK for PET, realigned fMRI, or segmentations
B-spline Interpolation:
- Better quality (but slower) interpolation [103], especially with higher degree splines. Can
produce values outside the original range (e.g. small negative values from an originally all positive
image).
6.3. NORMALISE: ESTIMATE & WRITE 55
Filename Prefix
Specify the string to be prepended to the filenames of the normalised image file(s). Default prefix
is ’w’.
56 CHAPTER 6. NORMALISE

Chapter 7
Smooth
Contents
7.1 Images to Smooth .............................. 57
7.2 FWHM .................................... 57
7.3 Data Type ................................... 57
7.4 Implicit masking ............................... 57
7.5 Filename Prefix ............................... 57
This is for smoothing (or convolving) image volumes with a Gaussian kernel of a specified
width. It is used as a preprocessing step to suppress noise and effects due to residual differences
in functional and gyral anatomy during inter-subject averaging.
7.1 Images to Smooth
Specify the images to smooth. The smoothed images are written to the same subdirectories as
the original images and are prefixed with a ’s’. The prefix can be changed by an option setting.
7.2 FWHM
Specify the full-width at half maximum (FWHM) of the Gaussian smoothing kernel in mm. Three
values should be entered, denoting the FWHM in the x, y and z directions.
7.3 Data Type
Data-type of output images. SAME indicates the same datatype as the original images.
7.4 Implicit masking
An "implicit mask" is a mask implied by a particular voxel value (0 for images with integer type,
NaN for float images).
If set to ’Yes’, the implicit masking of the input image is preserved in the smoothed image.
7.5 Filename Prefix
Specify the string to be prepended to the filenames of the smoothed image file(s). Default prefix
is ’s’.
57
58 CHAPTER 7. SMOOTH
Part III
fMRI Statistics
59
Chapter 8
fMRI model specification
Statistical analysis of fMRI data uses a mass-univariate approach based on General Linear Models
(GLMs). It comprises the following steps (1) specification of the GLM design matrix, fMRI data
files and filtering (2) estimation of GLM parameters using classical or Bayesian approaches and
(3) interrogation of results using contrast vectors to produce Statistical Parametric Maps (SPMs)
or Posterior Probability Maps (PPMs).
The design matrix defines the experimental design and the nature of hypothesis testing to be
implemented. The design matrix has one row for each scan and one column for each effect or
explanatory variable. (eg. regressor or stimulus function). You can build design matrices with
separable session-specific partitions. Each partition may be the same (in which case it is only
necessary to specify it once) or different.
Responses can be either event- or epoch related, the only distinction is the duration of the
underlying input or stimulus function. Mathematically they are both modeled by convolving a
series of delta (stick) or box functions (u), indicating the onset of an event or epoch with a set
of basis functions. These basis functions model the hemodynamic convolution, applied by the
brain, to the inputs. This convolution can be first-order or a generalized convolution modeled to
second order (if you specify the Volterra option). The same inputs are used by the Hemodynamic
model or Dynamic Causal Models which model the convolution explicitly in terms of hidden state
variables.
Event-related designs may be stochastic or deterministic. Stochastic designs involve one of a
number of trial-types occurring with a specified probability at successive intervals in time. These
probabilities can be fixed (stationary designs) or time-dependent (modulated or non-stationary
designs). The most efficient designs obtain when the probabilities of every trial type are equal.
A critical issue in stochastic designs is whether to include null events. If you wish to estimate the
evoked response to a specific event type (as opposed to differential responses) then a null event
must be included (even if it is not modeled explicitly).
In SPM, analysis of data from multiple subjects typically proceeds in two stages using models
at two “levels”. The “first level” models are used to implement a within-subject analysis. Typically
there will be as many first level models as there are subjects. Analysis proceeds as described
using the “Specify first level” and “Estimate” options. The results of these analyses can then
be presented as “case studies”. More often, however, one wishes to make inferences about the
population from which the subjects were drawn. This is an example of a “Random-Effects (RFX)
analysis” (or, more properly, a mixed-effects analysis). In SPM, RFX analysis is implemented
using the “summary-statistic” approach where contrast images from each subject are used as
summary measures of subject responses. These are then entered as data into a “second level”
model.
Figure 8.1 shows how the SPM graphics window appears during fMRI model specification.
8.1 Timing parameters
Specify various timing parameters needed to construct the design matrix. This includes the units
of the design specification and the interscan interval.
61

62 CHAPTER 8. FMRI MODEL SPECIFICATION
Figure 8.1: After starting SPM in fMRI mode and pressing the “Specify 1st-level” button, the SPM
batch editor window should appear as above. The options for “fMRI model specification” can be
examined by clicking on them. A single click will bring up some help text in the lower subwindow
(not shown in the above graphic). Options highlighted with a “<-X” are mandatory and must be
filled in by the user. Each of the options shown above is described in this chapter.
Also, with long TRs you may want to shift the regressors so that they are aligned to a
particular slice. This is effected by changing the microtime resolution and onset.
8.1.1 Units for design
The onsets of events or blocks can be specified in either scans or seconds.
8.1.2 Interscan interval
Interscan interval, TR, (specified in seconds). This is the time between acquiring a plane of one
volume and the same plane in the next volume. It is assumed to be constant throughout.
8.1.3 Microtime resolution
In Echo-Planar Imaging (EPI), data is acquired a plane at a time. To acquire a whole volume of
data takes at least a second or two.
It is possible, however, that experimental events may occur between scan (volume) acquisition
times. This can be specified when building your design matrix either by (i) specifying your design
in scans and using non-integer values or (ii) specifying your design in seconds at a resolution
greater than the TR.
SPM takes these timing specifications and builds its regressors using a ‘microtime’ time-scale.
The microtime resolution, t, is the number of time-bins per scan.
Do not change this parameter unless you have a long TR and wish to shift regressors so that
they are aligned to a particular slice.
8.1.4 Microtime onset
The microtime onset, t0, is the first time-bin at which the regressors are resampled to coincide
with data acquisition. If t0 = 1 then the regressors will be appropriate for the first slice. If you

8.2. DATA & DESIGN 63
Figure 8.2: Design matrix for fMRI data from two sessions. There are 4 experimental conditions
and 6 regressors modelling the movement parameters for each session. The last two columns
model the average activity in each session, giving a total of 22 regressors. There are 351 fMRI
scans for each session. The overall design matrix therefore has 702 rows and 22 columns.
want to temporally realign the regressors so that they match responses in the middle slice then
make t0 = t/2 (assuming there is a negligible gap between volume acquisitions).
Do not change the default setting unless you have a long TR.
A typical use of the t and t0 parameters is to set them to correspond to the results of any slice
timing correction you have made eg. if you have 24 slices and have made slice 12 the reference
slice you would set t=24, t0=12.
8.2 Data & Design
The design matrix defines the experimental design and the nature of hypothesis testing to be
implemented. The design matrix has one row for each scan and one column for each effect or
explanatory variable. (e.g. regressor or stimulus function). Figure 8.2 shows an example of a
design matrix.
You can build design matrices with separable session-specific partitions. Each partition may
be the same (in which case it is only necessary to specify it once) or different. Responses can
be either event- or epoch related, where the latter model involves prolonged and possibly time-
varying responses to state-related changes in experimental conditions. Event-related response are

64 CHAPTER 8. FMRI MODEL SPECIFICATION
modelled in terms of responses to instantaneous events. Mathematically they are both modelled
by convolving a series of delta (stick) or box-car functions, encoding the input or stimulus function.
with a set of hemodynamic basis functions.
8.2.1 Subject/Session
The design matrix for fMRI data consists of one or more separable, session-specific partitions.
These partitions are usually either one per subject, or one per fMRI scanning session for that
subject.
Scans
Select the fMRI scans for this session. They must all have the same image dimensions, orientation,
voxel size etc. This is implemented using SPM’s file selector.
Conditions
You are allowed to combine both event- and epoch-related responses in the same model and/or
regressor. Any number of condition (event or epoch) types can be specified. Epoch and event-
related responses are modeled in exactly the same way by specifying their onsets [in terms of onset
times] and their durations. Events are specified with a duration of 0. If you enter a single number
for the durations it will be assumed that all trials conform to this duration.For factorial designs,
one can later associate these experimental conditions with the appropriate levels of experimental
factors.
Condition An array of input functions is constructed, specifying occurrence events or epochs
(or both). These are convolved with a basis set at a later stage to give regressors that enter into
the design matrix. Interactions of evoked responses with some parameter (time or a specified
variate) enter at this stage as additional columns in the design matrix with each trial multiplied
by the [expansion of the] trial-specific parameter. The 0th order expansion is simply the main
effect in the first column.
Name Condition Name
Onsets Specify a vector of onset times for this condition type. This can be entered using the
keyboard eg. typing in “100 300” and then hitting return or “100;300” or “[100,300]” or “[100,300]”.
More usually, however, this specification takes place using variables that have been created
before and loaded into matlab. For example, an my_onsets cell array1might exist in a file
you created earlier called my_design.mat. You would then type load my_design at the matlab
command prompt before pressing the ‘Specify 1st-level’ button.
You could then specify the onsets for condition 2 by typing in eg. my_onsets{2} instead of
entering the numbers via the keyboard.
Durations Specify the event durations. Epoch and event-related responses are modeled in
exactly the same way but by specifying their different durations. Events are specified with a
duration of 0. If you enter a single number for the durations it will be assumed that all trials
conform to this duration. If you have multiple different durations, then the number must match
the number of onset times.
Time Modulation This option allows for the characterisation of nonstationary responses.
Specifically, you can model either linear or nonlinear time effects. For example, 1st order modu-
lation would model the stick functions and a linear change of the stick function heights over time.
Higher order modulation will introduce further columns that contain the stick functions scaled
by time squared, time cubed etc.
1Cell arrays are usually used in preference to matrices as different event types can then have different numbers
of events.
8.3. FACTORIAL DESIGN 65
Parametric Modulations The stick function itself can be modulated by some parametric
variate (this can be time or some trial-specific variate like reaction time) modeling the interaction
between the trial and the variate. The events can be modulated by zero or more parameters.
See [18,16] for further details of parametric modulations.
Multiple conditions
If you have multiple conditions then entering the details a condition at a time is very inefficient.
This option can be used to load all the required information in one go.
You will need to create a *.mat file containing the relevant information. This *.mat file must
include the following cell arrays: names, onsets and durations eg. names{2}=’SSent-DSpeak’,
onsets{2}=[3 5 19 222],durations{2}=[0 0 0 0] contain the required details of the second
condition. These cell arrays may be made available by your stimulus delivery program eg. CO-
GENT. The duration vectors can contain a single entry if the durations are identical for all
events.
You then need to use SPM’s file selector to select this *.mat file.
Regressors
Regressors are additional columns included in the design matrix, which may model effects that
would not be convolved with the haemodynamic response. One such example would be the
estimated movement parameters, which may confound the data.
Regressor
Name Enter name of regressor eg. First movement parameter
Value Enter the values that the regressor takes. This could also be, for example, the name
of a variable in MATLAB’s work space that you have previously loaded in from a file. This might
be a subjects movement parameters or reaction times.
Multiple regressors
If you have mutliple regressors eg. realignment parameters, then entering the details a regressor
at a time is very inefficient. This option can be used to load all the required information in one
go.
You will first need to create a *.mat file containing a matrix R. Each column of R will contain
a different regressor. When SPM creates the design matrix the regressors will be named R1, R2,
R3, ..etc.
You then need to use SPM’s file selector to select this *.mat file.
High-pass filter
The default high-pass filter cutoff is 128 seconds. Slow signal drifts with a period longer than
this will be removed. Use “Explore design” to ensure this cut-off is not removing too much
experimental variance. This is described later in section 8.10. High-pass filtering is implemented
using a residual forming matrix (i.e. it is not a convolution) and is simply a way to remove
confounds without estimating their parameters explicitly. The constant term is also incorporated
into this filter matrix.
8.3 Factorial design
If you have a factorial design then SPM can automatically generate the contrasts necessary to
test for the main effects and interactions.
This includes the F-contrasts necessary to test for these effects at the within-subject level (first
level) and the simple contrasts necessary to generate the contrast images for a between-subject
(second-level) analysis.
66 CHAPTER 8. FMRI MODEL SPECIFICATION
To use this option, create as many factors as you need and provide a name and number of
levels for each. SPM assumes that the condition numbers of the first factor change slowest, the
second factor next slowest etc. It is best to write down the contingency table for your design to
ensure this condition is met. This table relates the levels of each factor to the conditions.
For example, if you have 2-by-3 design your contingency table has two rows and three columns
where the the first factor spans the rows, and the second factor the columns. The numbers of the
conditions are 1,2,3 for the first row and 4,5,6 for the second.
See [59] for more information on SPM and factorial designs.
8.3.1 Factor
Add a new factor to your experimental design.
Name
Name of factor, eg. ’Repetition’
Levels
Enter number of levels for this factor, eg. 2
8.4 Basis Functions
SPM uses basis functions to model the hemodynamic response. This could be a single basis
function or a set of functions. The most common choice is the ‘Canonical HRF’ with or without
time and dispersion derivatives.
8.4.1 Canonical HRF
Canonical Hemodynamic Response Function (HRF). This is the default option. Contrasts of
these effects have a physical interpretation and represent a parsimonious way of characterising
event-related responses. This option is also useful if you wish to look separately at activations and
deactivations. This is implemented using a t-contrast with a +1 or -1 entry over the canonical
regressor.
Model derivatives
Model HRF Derivatives. The canonical HRF combined with time and dispersion derivatives
comprise an ‘informed’ basis set, as the shape of the canonical response conforms to the hemo-
dynamic response that is commonly observed. The incorporation of the derivative terms allow
for variations in subject-to-subject and voxel-to-voxel responses. The time derivative allows the
peak response to vary by plus or minus a second and the dispersion derivative allows the width
of the response to vary by a similar amount.
A positive estimate of the time-derivative regression coefficient implies that the peak hemo-
dynamic response occurs earlier than usual ie. than would be expected using just the canonical
regressor. A positive estimate for the dispersion derivative implies a less dispersed response than
usual.
The informed basis set requires an SPMF for inference. T-contrasts over just the canonical are
perfectly valid but assume constant delay/dispersion. The informed basis set compares favourably
with eg. FIR bases on many data sets [61].
8.4.2 Other basis sets
The other basis sets supported by SPM are
1. Fourier Set
2. Fourier Set (Hanning)

8.5. MODEL INTERACTIONS (VOLTERRA) 67
3. Gamma Functions
4. Finite Impulse Response (FIR)
For each of these options you must also specify the window length which is the length in
seconds of the post-stimulus time window that the basis functions span. You must also specify
the order, that is, how many basis functions to use.
Usually, an informed basis set should be sufficient for most data sets. If this does not provide
a good fit to the data it may be worthwhile re-considering how the neuronal events are modelled
ie. is the timing correct ? should events be split into subsets ?
Alternatively, the gamma basis functions are an interesting choice as a particular linear com-
bination of them is actually used to specify the canonical HRF. The FIR approach is of interest
as it is equivalent to the method of ‘selective averaging’. See [57] for further details.
8.5 Model Interactions (Volterra)
Generalized convolution of inputs, U, with basis set, bf.
For first order expansions the causes are simply convolved (e.g. stick functions) in Uby the
basis functions in bf to create a design matrix X. For second order expansions new entries appear
that correspond to the interaction among the original causes. The basis functions for these effects
are two dimensional and are used to assemble the second order kernel.
Interactions or response modulations can enter at two levels. Firstly the stick function itself
can be modulated by some parametric variate. This can be time or some trial-specific variate like
reaction time modeling the interaction between the trial and the variate. Secondly interactions
among the trials themselves can be modeled using a Volterra series formulation that accommo-
dates interactions over time (and therefore within and between trial types).
This last option is useful for accommodating nonlinearities in the hemodynamic response. For
example, if two events occur within a second or so of each other then the hemodynamic response
to the pair may be less than the sum of the responses to each event when occuring in isolation.
This type of ‘sub-linear’ response can be modelled using Volterra kernels. See [43] for further
details.
8.6 Directory
Select a directory where the SPM.mat file containing the specified design matrix will be written. If
this directory already contains an SPM.mat file then SPM will warn you of this before overwriting
it, when the specification job is run.
8.7 Global normalisation
SPM can normalise fMRI data in one of two ways. These are selected using the options ‘None’
(the default) and ‘Scaling’.
Both methods are based on first estimating the average within-brain fMRI signal, gns, where
ndenotes scan and sdenotes session. If you select ‘Scaling’, SPM will multiply each fMRI value
in scan nand session sby 100/gns.
If you select “None” then SPM computes the grand mean value, gs=PN
n=1 gns
Nwhere N is the
number of scans in that session. This is the fMRI signal averaged over all voxels within the brain
and all time points within session s. SPM then implements “Session-specific grand mean scaling”
by multiplying each fMRI data point in session sby 100/gs.
See [1] for further discussion of this issue.
8.8 Explicit mask
Specify an image for explicitly masking the analysis. A sensible option here is to use a segmen-
tation of structural images to specify a within-brain mask. If you select that image as an explicit
68 CHAPTER 8. FMRI MODEL SPECIFICATION
mask then only those voxels in the brain will be analysed. This both speeds the estimation
and restricts SPMs/PPMs to within-brain voxels. Alternatively, if such structural images are
unavailable or no masking is required, then leave this field empty.
8.9 Serial correlations
Serial correlations in fMRI time series due to aliased biorhythms and unmodelled neuronal activity
can be accounted for using an autoregressive AR(1) model during Classical (ReML) parameter
estimation.
This estimate assumes the same correlation structure for each voxel, within each session.
ReML estimates are then used to correct for non-sphericity during inference by adjusting the
statistics and degrees of freedom appropriately. The discrepancy between estimated and actual
correlations are greatest at low frequencies. Therefore specification of the high-pass filter is
particularly important.
Serial correlation can be ignored if you choose the “none” option. Note that the above options
only apply if you later specify that your model will be estimated using the Classical (ReML) ap-
proach. If you choose Bayesian estimation these options will be ignored. For Bayesian estimation,
the choice of noise model (AR model order) is made under the estimation options. See [46,92]
for further discussion of these issues.
8.10 Reviewing your design
After you have completed the SPM “job” file for specifying your fMRI design, and have run it,
you will then be able to review your design by pressing the “Review” button in SPM’s button
window (the top-left window). This is particularly useful, for example, for checking that your
experimental variance has not been removed by high-pass filtering, as shown in Figure 8.3.

8.10. REVIEWING YOUR DESIGN 69
Figure 8.3: After pressing “Review”, selecting the pull-down ‘Design’ menu, Explore->Session, and
selecting the regressor you wish to look at, you should get a plot similar to the one above. The top
row shows time and frequency domain plots of the time-series corresponding to this regressor. In
this particular case we have four events. Each event or “stick function” has been convolved with
the hemodynamic response function shown in the bottom panel. The frequency domain graph is
useful for checking that experimental variance is not removed by high-pass filtering. The grayed
out section of the frequency plot shows those frequencies which are removed. For this regressor
we have plenty of remaining experimental variance.
70 CHAPTER 8. FMRI MODEL SPECIFICATION
Chapter 9
fMRI model estimation
Model parameters can be estimated using classical (ReML - Restricted Maximum Likelihood) or
Bayesian algorithms. After parameter estimation, the RESULTS button can be used to specify
contrasts that will produce Statistical Parametric Maps (SPMs), Effect Size Maps (ESMs) or
Posterior Probability Maps (PPMs) and tables of statistics.
9.1 Select SPM.mat
Select the SPM.mat file that contains the design specification. SPM will output the results of its
analysis into this directory. This includes overwriting the SPM.mat file. When the estimation job
is run, no warning will be given that the SPM.mat file will be overwritten. A warning is given at
the specification stage. When it comes to estimation, SPM assumes that you’ve now sorted out
your directory structures.
9.2 Method
There are three possible estimation procedures for fMRI models (1) classical (ReML) estimation
of first or second level models, (2) Bayesian estimation of first level models and (3) Bayesian
estimation of second level models. Option (2) uses a Variational Bayes (VB) algorithm introduced
in SPM5. Option (3) uses the Empirical Bayes algorithm with global shrinkage priors that was
also in SPM2.
To use option (3) you must have already estimated the model using option (1). That is, for
second-level models you must run a ReML estimation before running a Bayesian estimation. This
is not necessary for option (2). Bayesian estimation of 1st-level models using VB does not require
a prior ReML estimation.
9.2.1 Classical
Model parameters are estimated using Restricted Maximum Likelihood (ReML). This assumes
the error correlation structure is the same at each voxel. This correlation can be specified using
either an AR(1) or an Independent and Identically Distributed (IID) error model. These options
are chosen at the model specification stage. ReML estimation should be applied to spatially
smoothed functional images. See [46,37] for further details of the ReML estimation scheme.
After estimation, specific profiles of parameters are tested using a linear compound or contrast
with the T or F statistic. The resulting statistical map constitutes an SPM. The SPMT/F is then
characterised in terms of focal or regional differences by assuming that (under the null hypothesis)
the components of the SPM (ie. residual fields) behave as smooth stationary Gaussian fields.
The rest of this chapter describes the Bayesian estimation options. So, please skip to the next
chapter if you are interested only in classical estimation and inference.
71

72 CHAPTER 9. FMRI MODEL ESTIMATION
Figure 9.1: After starting SPM in fMRI mode and pressing the “Estimate” button, the SPM batch
editor window should appear as above. The options for “fMRI model estimation” can be examined
by clicking on them. A single click will bring up some help text in the lower subwindow (not
shown in the above graphic). Options highlighted with a ‘<-X’ are mandatory and must be filled
in by the user. Each of the options shown above is described in this chapter.
9.2.2 Bayesian 1st-level
Model parameters are estimated using Variational Bayes (VB). This allows you to specify spatial
priors for regression coefficients and regularised voxel-wise AR(P) models for fMRI noise processes.
The algorithm does not require functional images to be spatially smoothed. Estimation will take
about 5 times longer than with the classical approach. This is why VB is not the default estimation
option. The VB approach has been described in a number of papers [92,96,89,90].
After estimation, contrasts are used to find regions with effects larger than a user-specified
size eg. 1 per cent of the global mean signal. These effects are assessed statistically using a
Posterior Probability Map (PPM) [44].
Analysis Space
Because estimation can be time consuming options are provided to analyse selected slices or
clusters rather than the whole volume.
Volume A volume of data is analysed in “blocks”, which can be a slice or 3D subvolume, where
the extent of each subvolume is determined using a graph partitioning algorithm. Enter the block
type, i.e. “Slices” or “Subvolumes”.
Block type Enter the block type, i.e. “Slices” or “Subvolumes”.
Slices Enter Slice Numbers. This can be a single slice or multiple slices. If you select a single
slice or only a few slices you must be aware of the interpolation options when, after estimation,
displaying the estimated images eg. images of contrasts or AR maps. The default interpolation
option may need to be changed to nearest neighbour (NN) (see bottom right hand of graphics
window) for you slice maps to be visible.
Slice numbers Enter Slice Numbers.

9.2. METHOD 73
Figure 9.2: After choosing “Bayesian 1st-level” under “Method”, the SPM batch editor window
should appear as above. Each of the options shown above is described in this chapter.
Block type Enter the block type, i.e. “Slices” or “Subvolume”.
Clusters Because estimation can be time consuming an option is provided to analyse selected
clusters rather than the whole volume.
Cluster mask Select cluster image.
Block type Enter the block type, i.e. “Slices” or “Subvolumes”.
Signal priors
•[UGL] Unweighted Graph Laplacian. This spatial prior is the recommended option.
Regression coefficients at a given voxel are (softly) constrained to be similar to those at
nearby voxels. The strength of this constraint is determined by a spatial precision parameter
that is estimated from the data. Different regression coefficients have different spatial
precisions allowing each putative experimental effect to have its own spatial regularity.
•[GMRF] Gaussian Markov Random Field. This is equivalent to a normalized UGL.
•[LORETA] Low resolution Tomography Prior. This is equivalent to UGL squared.
It is a standatd choice for EEG source localisation algorithms.
•[WGL] Weighted Graph Laplacian. This is a generalization of the UGL, where weights
can be used to preserve “edges” of functional responses.
•[Global] Global Shrinkage prior. This is not a spatial prior in the sense that regression
coefficients are constrained to be similar to neighboring voxels. Instead, the average effect
over all voxels (global effect) is assumed to be zero and all regression coefficients are shrunk
towards this value in proporation to the prior precision. This is the same prior that is used
for Bayesian estimation at the second level models, except that here the prior precision is
estimated separaetly for each slice.
74 CHAPTER 9. FMRI MODEL ESTIMATION
•[Uninformative] A flat prior. Essentially, no prior information is used. If you select
this option then VB reduces to Maximum Likelihood (ML)estimation. This option is useful
if, for example, you do not wish to use a spatial prior but wish to take advantage of the
voxel-wise AR(P) modelling of noise processes. In this case, you would apply the algorithm
to images that have been spatially smoothed. For P=0, ML estimation in turn reduces to
Ordinary Least Squares (OLS) estimates, and for P>0 ML estimation is equivalent to a
weighted least squares (WLS) but where the weights are different at each voxel (reflecting
the different noise correlation at each voxel).
AR model order
An AR model order of 3 is the default. Cardiac and respiratory artifacts are periodic in nature
and therefore require an AR order of at least 2. In previous work, voxel-wise selection of the
optimal model order showed that a value of 3 was the highest order required.
Higher model orders have little effect on the estimation time. If you select a model order of
zero this corresponds to the assumption that the errors are IID. This AR specification overrides
any choices that were made in the model specification stage.
Voxel-wise AR models are fitted separately for each session of data. For each session this
therefore produces maps of AR(1), AR(2) etc coefficients in the output directory.
Noise priors
There are five noise prior options here (1) UGL, (2) GMRF, (3) LORETA, (4) Tissue-type and
(5) Robust.
UGL [UGL] Unweighted graph-Laplacian. This is the default option. This spatial prior is the
same as that used for the regression coefficients. Spatial precisions are estimated separately for
each AR coefficient eg. the AR(1) coefficient over space, AR(2) over space etc.
GMRF [GMRF] Gaussian Markov Random Field. See comments on GMRF priors for regresion
coefficients.
LORETA [LORETA] Low resolution Tomography Prior. See comments on LORETA priors
for regresion coefficients.
Tissue-type [Tissue-type] AR estimates at each voxel are biased towards typical values for
that tissue type (eg. gray, white, CSF). If you select this option you will need to then select files
that contain tissue type maps (see below). These are typically chosen to be Grey Matter, White
Matter and CSF images derived from segmentation of registered structural scans.
Previous work has shown that there is significant variation in AR values with tissue type.
However, GMRF priors have previously been favoured by Bayesian model comparison.
Robust Robust GLM. Uses Mixture of Gaussians noise model.
Log evidence map
Computes the log evidence for each voxel
ANOVA
Perform 1st or 2nd level Analysis of Variance.
9.2. METHOD 75
First level This is implemented using Bayesian model comparison. For example, to test for
the main effect of a factor two models are compared, one where the levels are represented using
different regressors and one using the same regressor. This therefore requires explicit fitting
of several models at each voxel and is computationally demanding (requiring several hours of
computation). The recommended option is therefore NO.
To use this option you must have already specified your factorial design during the model
specification stage.
Second level This option tells SPM to automatically generate the simple contrasts that are
necessary to produce the contrast images for a second-level (between-subject) ANOVA. Naturally,
these contrasts can also be used to characterise simple effects for each subject.
With the Bayesian estimation option it is recommended that contrasts are computed during
the parameter estimation stage (see ’simple contrasts’ below). The recommended option here is
therefore YES.
To use this option you must have already specified your factorial design during the model
specification stage.
If you wish to use these contrast images for a second-level analysis then you will need to
spatially smooth them to take into account between-subject differences in functional anatomy ie.
the fact that one persons V5 may be in a different position than anothers.
Simple contrasts
“Simple” contrasts refers to a contrast that spans one-dimension ie. to assess an effect that is
increasing or decreasing.
If you have a factoral design then the contrasts needed to generate the contrast images for a
2nd-level ANOVA (or to assess these simple effects within-subject) can be specified automatically
using the ANOVA->Second level option.
When using the Bayesian estimation option it is computationally more efficient to compute the
contrasts when the parameters are estimated. This is because estimated parameter vectors have
potentially different posterior covariance matrices at different voxels and these matrices are not
stored. If you compute contrasts post-hoc these matrices must be recomputed (an approximate
reconstruction based on a Taylor series expansion is used). It is therefore recommended to specify
as many contrasts as possible prior to parameter estimation.
If you wish to use these contrast images for a second-level analysis then you will need to
spatially smooth them to take into account between-subject differences in functional anatomy ie.
the fact that one persons V5 may be in a different position than anothers.
Simple contrast
Name Name of contrast eg. “Positive Effect”.
Contrast vector These contrasts are used to generate PPMs which characterise effect sizes
at each voxel. This is in contrast to SPMs in which eg. maps of t-statistics show the ratio of
the effect size to effect variability (standard deviation). SPMs are therefore a-dimensional. This
is not the case for PPMs as the size of the effect is of primary interest. Some care is therefore
needed about the scaling of contrast vectors. For example, if you are interested in the differential
effect size averaged over conditions then the contrast 0.5 0.5 -0.5 -0.5 would be more suitable than
the 1 1 -1 -1 contrast which looks at the differential effect size summed over conditions.
9.2.3 Bayesian 2nd-level
Bayesian estimation of 2nd level models. This option uses the Empirical Bayes algorithm with
global shrinkage priors that was previously implemented in SPM2. Use of the global shrinkage
prior embodies a prior belief that, on average over all voxels, there is no net experimental effect.
Some voxels will respond negatively and some positively with a variability determined by the
prior precision. This prior precision can be estimated from the data using Empirical Bayes.
76 CHAPTER 9. FMRI MODEL ESTIMATION
9.3 Output files
After estimation a number of files are written to the output directory. These are
•An SPM.mat file containing specification of the design and estimated model parameters
9.3.1 Classical 1st-level
For classical 1st-level models the following files are also produced
•Images of estimated regression coefficients beta_000k.img where kindexes the kth regres-
sion coefficient.
•An image of the variance of the error ResMS.img.
•An image mask.img indicating which voxels were included in the analysis.
•The image RPV.img, the estimated resels per voxel.
•If contrasts have been specified SPM also writes con_000i.img if the ith contrast is a
t-contrast and the extra sum of squares image ess_000i.img if it is an F-contrast.
Type help spm_spm at the matlab command prompt for further information.
9.3.2 Bayesian 1st-level
For Bayesian 1st-level models the following files are also produced
•Images of estimated regression coefficients Cbeta_000k.img where kindexes the kth regres-
sion coefficient. These filenames are prefixed with a “C” indicating that these are the mean
values of the ‘Conditional’ or ‘Posterior’ density.
•Images of error bars/standard deviations on the regression coefficients SDbeta_000k.img.
•An image of the standard deviation of the error Sess1_SDerror.img.
•An image mask.img indicating which voxels were included in the analysis.
•If a non-zero AR model order is specified then SPM also writes images Sess1_AR_000p.img
where pindexes the pth AR coefficient.
•If contrasts have been specified SPM also writes con_000i.img and con_sd_000i.img which
are the mean and standard deviation of the ith pre-defined contrast.
Each of these images can be inspected using the “Display” button. Type help spm_spm_vb
at the Matlab command prompt for further information.
9.4 Model comparison
Once you have estimated a model you can use SPM’s results button to look at the results. You
can also extract fMRI data from regions of interest using the ROI button. You can then compare
GLMs based on different hemodynamic basis sets using the Bayesian model evidence.
This is described in [90] and implemented using the command line option spm_vb_roi_basis.
This requires a VOI filename (created using the ROI button) and an SPM data structure. Type
help spm_vb_roi_basis at the Matlab command prompt for further information. Figure 9.3
shows an example output from the function indicating that, for the data in this brain region, an
informed basis set has the highest model evidence.

9.4. MODEL COMPARISON 77
Figure 9.3: This plot shows the model evidence for a number of different hemodynamic basis
sets: Inf1 - Canonical HRF, Inf2 - Canonical plus temporal derivative, Inf3 - Canonical plus
temporal and dispersion derivatives, F - Fourier, FH - Fourier with a Hanning Window, Gamm3
- 3 Gamma basis functions and FIR - a Finite Impulse Response function. An informed basis set
provides the best model of the data for the selected region.
78 CHAPTER 9. FMRI MODEL ESTIMATION

Chapter 10
Factorial design specification
Contents
10.1 Directory ................................... 80
10.2 Design ..................................... 80
10.2.1 One-sample t-test ............................. 80
10.2.2 Two-sample t-test ............................. 80
10.2.3 Paired t-test ................................ 81
10.2.4 Multiple regression ............................. 81
10.2.5 One-way ANOVA .............................. 82
10.2.6 One-way ANOVA - within subject .................... 83
10.2.7 Full factorial ................................ 84
10.2.8 Flexible factorial .............................. 86
10.2.9 Partitioned model ............................. 88
10.3 Covariates ................................... 88
10.3.1 Covariate .................................. 88
10.4 Multiple covariates ............................. 89
10.4.1 Covariates .................................. 89
10.5 Masking .................................... 90
10.5.1 Threshold masking ............................. 90
10.5.2 Implicit Mask ................................ 90
10.5.3 Explicit Mask ................................ 91
10.6 Global calculation .............................. 91
10.6.1 Omit ..................................... 91
10.6.2 User ..................................... 91
10.6.3 Mean .................................... 91
10.7 Global normalisation ............................ 91
10.7.1 Overall grand mean scaling ........................ 91
10.7.2 Normalisation ................................ 92
This interface configures the design matrix, describing the general linear model, data specifi-
cation, and other parameters necessary for the statistical analysis. These parameters are saved
in a configuration file (SPM.mat), which can then be passed on to spm_spm.m which estimates
the design. This is achieved by pressing the ’Estimate’ button. Inference on these estimated
parameters is then handled by the SPM results section.
This interface is used for setting up analyses of PET data, morphometric data, or ’second
level’ (’random effects’) fMRI data, where first level models can be used to produce appropriate
summary data that are then used as raw data for the second-level analysis. For example, a simple
79
80 CHAPTER 10. FACTORIAL DESIGN SPECIFICATION
t-test on contrast images from the first-level turns out to be a random-effects analysis with random
subject effects, inferring for the population based on a particular sample of subjects.
A separate interface handles design configuration for first level fMRI time series.
Various data and parameters need to be supplied to specify the design (1) the image files, (2)
indicators of the corresponding condition/subject/group (2) any covariates, nuisance variables,
or design matrix partitions (3) the type of global normalisation (if any) (4) grand mean scaling
options (5) thresholds and masks defining the image volume to analyse. The interface supports
a comprehensive range of options for all these parameters.
10.1 Directory
Select a directory where the SPM.mat file containing the specified design matrix will be written.
10.2 Design
10.2.1 One-sample t-test
One-sample t-test.
Scans
Select the images. They must all have the same image dimensions, orientation, voxel size etc.
10.2.2 Two-sample t-test
Two-sample t-test.
Group 1 scans
Select the images from sample 1. They must all have the same image dimensions, orientation,
voxel size etc.
Group 2 scans
Select the images from sample 2. They must all have the same image dimensions, orientation,
voxel size etc.
Independence
By default, the measurements are assumed to be independent between levels.
If you change this option to allow for dependencies, this will violate the assumption of spheric-
ity. It would therefore be an example of non-sphericity. One such example would be where you
had repeated measurements from the same subjects - it may then be the case that, over subjects,
measure 1 is correlated to measure 2.
Restricted Maximum Likelihood (REML): The ensuing covariance components will be es-
timated using ReML in spm_spm (assuming the same for all responsive voxels) and used to
adjust the statistics and degrees of freedom during inference. By default spm_spm will use
weighted least squares to produce Gauss-Markov or Maximum likelihood estimators using the
non-sphericity structure specified at this stage. The components will be found in SPM.xVi and
enter the estimation procedure exactly as the serial correlations in fMRI models.
Variance
By default, the measurements in each level are assumed to have unequal variance.
This violates the assumption of ’sphericity’ and is therefore an example of ’non-sphericity’.
This can occur, for example, in a 2nd-level analysis of variance, one contrast may be scaled
differently from another. Another example would be the comparison of qualitatively different
10.2. DESIGN 81
dependent variables (e.g. normals vs. patients). Different variances (heteroscedasticy) induce
different error covariance components that are estimated using restricted maximum likelihood
(see below).
Restricted Maximum Likelihood (REML): The ensuing covariance components will be es-
timated using ReML in spm_spm (assuming the same for all responsive voxels) and used to
adjust the statistics and degrees of freedom during inference. By default spm_spm will use
weighted least squares to produce Gauss-Markov or Maximum likelihood estimators using the
non-sphericity structure specified at this stage. The components will be found in SPM.xVi and
enter the estimation procedure exactly as the serial correlations in fMRI models.
Grand mean scaling
This option is for PET or VBM data (not second level fMRI).
Selecting YES will specify ’grand mean scaling by factor’ which could be eg. ’grand mean
scaling by subject’ if the factor is ’subject’.
Since differences between subjects may be due to gain and sensitivity effects, AnCova by
subject could be combined with "grand mean scaling by subject" to obtain a combination of
between subject proportional scaling and within subject AnCova.
ANCOVA
This option is for PET or VBM data (not second level fMRI).
Selecting YES will specify ’ANCOVA-by-factor’ regressors. This includes eg. ’Ancova by sub-
ject’ or ’Ancova by effect’. These options allow eg. different subjects to have different relationships
between local and global measurements.
10.2.3 Paired t-test
Paired t-test.
Pairs
Pair Add a new pair of scans to your experimental design.
Scans [1,2] Select the pair of images.
Grand mean scaling
This option is for PET or VBM data (not second level fMRI).
Selecting YES will specify ’grand mean scaling by factor’ which could be eg. ’grand mean
scaling by subject’ if the factor is ’subject’.
Since differences between subjects may be due to gain and sensitivity effects, AnCova by
subject could be combined with "grand mean scaling by subject" to obtain a combination of
between subject proportional scaling and within subject AnCova.
ANCOVA
This option is for PET or VBM data (not second level fMRI).
Selecting YES will specify ’ANCOVA-by-factor’ regressors. This includes eg. ’Ancova by sub-
ject’ or ’Ancova by effect’. These options allow eg. different subjects to have different relationships
between local and global measurements.
10.2.4 Multiple regression
Multiple regression.
Scans
Select the images. They must all have the same image dimensions, orientation, voxel size etc.
82 CHAPTER 10. FACTORIAL DESIGN SPECIFICATION
Covariates
Covariates
Covariate Add a new covariate to your experimental design.
Vector Vector of covariate values.
Name Name of covariate.
Centering Centering refers to subtracting the mean (central) value from the covariate val-
ues, which is equivalent to orthogonalising the covariate with respect to the constant column.
Subtracting a constant from a covariate changes the beta for the constant term, but not that
for the covariate. In the simplest case, centering a covariate in a simple regression leaves the slope
unchanged, but converts the intercept from being the modelled value when the covariate was zero,
to being the modelled value at the mean of the covariate, which is often more easily interpretable.
For example, the modelled value at the subjects’ mean age is usually more meaningful than the
(extrapolated) value at an age of zero.
If a covariate value of zero is interpretable and/or you wish to preserve the values of the
covariate then choose ’No centering’. You should also choose not to center if you have already
subtracted some suitable value from your covariate, such as a commonly used reference level or
the mean from another (e.g. larger) sample.
Intercept
By default, an intercept is always added to the model. If the covariates supplied by the user
include a constant effect, the intercept may be omitted.
10.2.5 One-way ANOVA
One-way Analysis of Variance (ANOVA).
Cells
Enter the scans a cell at a time.
Cell Enter data for a cell in your design.
Scans Select the images for this cell. They must all have the same image dimensions,
orientation, voxel size etc.
Independence
By default, the measurements are assumed to be independent between levels.
If you change this option to allow for dependencies, this will violate the assumption of spheric-
ity. It would therefore be an example of non-sphericity. One such example would be where you
had repeated measurements from the same subjects - it may then be the case that, over subjects,
measure 1 is correlated to measure 2.
Restricted Maximum Likelihood (REML): The ensuing covariance components will be es-
timated using ReML in spm_spm (assuming the same for all responsive voxels) and used to
adjust the statistics and degrees of freedom during inference. By default spm_spm will use
weighted least squares to produce Gauss-Markov or Maximum likelihood estimators using the
non-sphericity structure specified at this stage. The components will be found in SPM.xVi and
enter the estimation procedure exactly as the serial correlations in fMRI models.
10.2. DESIGN 83
Variance
By default, the measurements in each level are assumed to have unequal variance.
This violates the assumption of ’sphericity’ and is therefore an example of ’non-sphericity’.
This can occur, for example, in a 2nd-level analysis of variance, one contrast may be scaled
differently from another. Another example would be the comparison of qualitatively different
dependent variables (e.g. normals vs. patients). Different variances (heteroscedasticy) induce
different error covariance components that are estimated using restricted maximum likelihood
(see below).
Restricted Maximum Likelihood (REML): The ensuing covariance components will be es-
timated using ReML in spm_spm (assuming the same for all responsive voxels) and used to
adjust the statistics and degrees of freedom during inference. By default spm_spm will use
weighted least squares to produce Gauss-Markov or Maximum likelihood estimators using the
non-sphericity structure specified at this stage. The components will be found in SPM.xVi and
enter the estimation procedure exactly as the serial correlations in fMRI models.
Grand mean scaling
This option is for PET or VBM data (not second level fMRI).
Selecting YES will specify ’grand mean scaling by factor’ which could be eg. ’grand mean
scaling by subject’ if the factor is ’subject’.
Since differences between subjects may be due to gain and sensitivity effects, AnCova by
subject could be combined with "grand mean scaling by subject" to obtain a combination of
between subject proportional scaling and within subject AnCova.
ANCOVA
This option is for PET or VBM data (not second level fMRI).
Selecting YES will specify ’ANCOVA-by-factor’ regressors. This includes eg. ’Ancova by sub-
ject’ or ’Ancova by effect’. These options allow eg. different subjects to have different relationships
between local and global measurements.
10.2.6 One-way ANOVA - within subject
One-way Analysis of Variance (ANOVA) - within subject.
Subjects
Subject Enter data and conditions for a new subject.
Scans Select the images to be analysed. They must all have the same image dimensions,
orientation, voxel size etc.
Conditions
Independence
By default, the measurements are assumed to be dependent between levels.
If you change this option to allow for dependencies, this will violate the assumption of spheric-
ity. It would therefore be an example of non-sphericity. One such example would be where you
had repeated measurements from the same subjects - it may then be the case that, over subjects,
measure 1 is correlated to measure 2.
Restricted Maximum Likelihood (REML): The ensuing covariance components will be es-
timated using ReML in spm_spm (assuming the same for all responsive voxels) and used to
adjust the statistics and degrees of freedom during inference. By default spm_spm will use
weighted least squares to produce Gauss-Markov or Maximum likelihood estimators using the
non-sphericity structure specified at this stage. The components will be found in SPM.xVi and
enter the estimation procedure exactly as the serial correlations in fMRI models.
84 CHAPTER 10. FACTORIAL DESIGN SPECIFICATION
Variance
By default, the measurements in each level are assumed to have unequal variance.
This violates the assumption of ’sphericity’ and is therefore an example of ’non-sphericity’.
This can occur, for example, in a 2nd-level analysis of variance, one contrast may be scaled
differently from another. Another example would be the comparison of qualitatively different
dependent variables (e.g. normals vs. patients). Different variances (heteroscedasticy) induce
different error covariance components that are estimated using restricted maximum likelihood
(see below).
Restricted Maximum Likelihood (REML): The ensuing covariance components will be es-
timated using ReML in spm_spm (assuming the same for all responsive voxels) and used to
adjust the statistics and degrees of freedom during inference. By default spm_spm will use
weighted least squares to produce Gauss-Markov or Maximum likelihood estimators using the
non-sphericity structure specified at this stage. The components will be found in SPM.xVi and
enter the estimation procedure exactly as the serial correlations in fMRI models.
Grand mean scaling
This option is for PET or VBM data (not second level fMRI).
Selecting YES will specify ’grand mean scaling by factor’ which could be eg. ’grand mean
scaling by subject’ if the factor is ’subject’.
Since differences between subjects may be due to gain and sensitivity effects, AnCova by
subject could be combined with "grand mean scaling by subject" to obtain a combination of
between subject proportional scaling and within subject AnCova.
ANCOVA
This option is for PET or VBM data (not second level fMRI).
Selecting YES will specify ’ANCOVA-by-factor’ regressors. This includes eg. ’Ancova by sub-
ject’ or ’Ancova by effect’. These options allow eg. different subjects to have different relationships
between local and global measurements.
10.2.7 Full factorial
This option is best used when you wish to test for all main effects and interactions in one-way,
two-way or three-way ANOVAs. Design specification proceeds in 2 stages. Firstly, by creating
new factors and specifying the number of levels and name for each. Nonsphericity, ANOVA-
by-factor and scaling options can also be specified at this stage. Secondly, scans are assigned
separately to each cell. This accomodates unbalanced designs.
For example, if you wish to test for a main effect in the population from which your subjects are
drawn and have modelled that effect at the first level using K basis functions (eg. K=3 informed
basis functions) you can use a one-way ANOVA with K-levels. Create a single factor with K levels
and then assign the data to each cell eg. canonical, temporal derivative and dispersion derivative
cells, where each cell is assigned scans from multiple subjects.
SPM will also automatically generate the contrasts necessary to test for all main effects and
interactions.
Factors
Specify your design a factor at a time.
Factor Add a new factor to your experimental design.
Name Name of factor, eg. ’Repetition’.
Levels Enter number of levels for this factor, eg. 2.
10.2. DESIGN 85
Independence By default, the measurements are assumed to be independent between lev-
els.
If you change this option to allow for dependencies, this will violate the assumption of spheric-
ity. It would therefore be an example of non-sphericity. One such example would be where you
had repeated measurements from the same subjects - it may then be the case that, over subjects,
measure 1 is correlated to measure 2.
Restricted Maximum Likelihood (REML): The ensuing covariance components will be es-
timated using ReML in spm_spm (assuming the same for all responsive voxels) and used to
adjust the statistics and degrees of freedom during inference. By default spm_spm will use
weighted least squares to produce Gauss-Markov or Maximum likelihood estimators using the
non-sphericity structure specified at this stage. The components will be found in SPM.xVi and
enter the estimation procedure exactly as the serial correlations in fMRI models.
Variance By default, the measurements in each level are assumed to have unequal variance.
This violates the assumption of ’sphericity’ and is therefore an example of ’non-sphericity’.
This can occur, for example, in a 2nd-level analysis of variance, one contrast may be scaled
differently from another. Another example would be the comparison of qualitatively different
dependent variables (e.g. normals vs. patients). Different variances (heteroscedasticy) induce
different error covariance components that are estimated using restricted maximum likelihood
(see below).
Restricted Maximum Likelihood (REML): The ensuing covariance components will be es-
timated using ReML in spm_spm (assuming the same for all responsive voxels) and used to
adjust the statistics and degrees of freedom during inference. By default spm_spm will use
weighted least squares to produce Gauss-Markov or Maximum likelihood estimators using the
non-sphericity structure specified at this stage. The components will be found in SPM.xVi and
enter the estimation procedure exactly as the serial correlations in fMRI models.
Grand mean scaling This option is for PET or VBM data (not second level fMRI).
Selecting YES will specify ’grand mean scaling by factor’ which could be eg. ’grand mean
scaling by subject’ if the factor is ’subject’.
Since differences between subjects may be due to gain and sensitivity effects, AnCova by
subject could be combined with "grand mean scaling by subject" to obtain a combination of
between subject proportional scaling and within subject AnCova.
ANCOVA This option is for PET or VBM data (not second level fMRI).
Selecting YES will specify ’ANCOVA-by-factor’ regressors. This includes eg. ’Ancova by sub-
ject’ or ’Ancova by effect’. These options allow eg. different subjects to have different relationships
between local and global measurements.
Cells
Enter the scans a cell at a time.
Cell Enter data for a cell in your design.
Levels Enter a vector or scalar that specifies which cell in the factorial design these images
belong to. The length of this vector should correspond to the number of factors in the design
For example, length 2 vectors should be used for two-factor designs eg. the vector [2 3] specifies
the cell corresponding to the 2nd-level of the first factor and the 3rd level of the 2nd factor.
Scans Select the images for this cell. They must all have the same image dimensions,
orientation, voxel size etc.
Generate contrasts
Automatically generate the contrasts necessary to test for all main effects and interactions.
86 CHAPTER 10. FACTORIAL DESIGN SPECIFICATION
10.2.8 Flexible factorial
Create a design matrix a block at a time by specifying which main effects and interactions you
wish to be included.
This option is best used for one-way, two-way or three-way ANOVAs but where you do not
wish to test for all possible main effects and interactions. This is perhaps most useful for PET
where there is usually not enough data to test for all possible effects. Or for 3-way ANOVAs
where you do not wish to test for all of the two-way interactions. A typical example here would
be a group-by-drug-by-task analysis where, perhaps, only (i) group-by-drug or (ii) group-by-task
interactions are of interest. In this case it is only necessary to have two-blocks in the design matrix
- one for each interaction. The three-way interaction can then be tested for using a contrast that
computes the difference between (i) and (ii).
Design specification then proceeds in 3 stages. Firstly, factors are created and names specified
for each. Nonsphericity, ANOVA-by-factor and scaling options can also be specified at this stage.
Secondly, a list of scans is produced along with a factor matrix, I. This is an nscan x 4 matrix
of factor level indicators (see xX.I below). The first factor must be ’replication’ but the other
factors can be anything. Specification of I and the scan list can be achieved in one of two ways
(a) the ’Specify All’ option allows I to be typed in at the user interface or (more likely) loaded
in from the matlab workspace. All of the scans are then selected in one go. (b) the ’Subjects’
option allows you to enter scans a subject at a time. The corresponding experimental conditions
(ie. levels of factors) are entered at the same time. SPM will then create the factor matrix I.
This style of interface is similar to that available in SPM2.
Thirdly, the design matrix is built up a block at a time. Each block can be a main effect or a
(two-way) interaction.
Factors
Specify your design a factor at a time.
Factor Add a new factor to your design.
If you are using the ’Subjects’ option to specify your scans and conditions, you may wish to
make use of the following facility. There are two reserved words for the names of factors. These
are ’subject’ and ’repl’ (standing for replication). If you use these factor names then SPM will
automatically create replication and/or subject factors without you having to type in an extra
entry in the condition vector.
For example, if you wish to model Subject and Task effects (two factors), under Subjects-
>Subject->Conditions you should simply type in eg. [1 2 1 2] to specify just the ’Task’ factor
level, instead of, eg. for the 4th subject the matrix [4 1;4 2;4 1;4 2].
Name Name of factor, eg. ’Repetition’.
Independence By default, the measurements are assumed to be independent between lev-
els.
If you change this option to allow for dependencies, this will violate the assumption of spheric-
ity. It would therefore be an example of non-sphericity. One such example would be where you
had repeated measurements from the same subjects - it may then be the case that, over subjects,
measure 1 is correlated to measure 2.
Restricted Maximum Likelihood (REML): The ensuing covariance components will be es-
timated using ReML in spm_spm (assuming the same for all responsive voxels) and used to
adjust the statistics and degrees of freedom during inference. By default spm_spm will use
weighted least squares to produce Gauss-Markov or Maximum likelihood estimators using the
non-sphericity structure specified at this stage. The components will be found in SPM.xVi and
enter the estimation procedure exactly as the serial correlations in fMRI models.
Variance By default, the measurements in each level are assumed to have unequal variance.
This violates the assumption of ’sphericity’ and is therefore an example of ’non-sphericity’.
10.2. DESIGN 87
This can occur, for example, in a 2nd-level analysis of variance, one contrast may be scaled
differently from another. Another example would be the comparison of qualitatively different
dependent variables (e.g. normals vs. patients). Different variances (heteroscedasticy) induce
different error covariance components that are estimated using restricted maximum likelihood
(see below).
Restricted Maximum Likelihood (REML): The ensuing covariance components will be es-
timated using ReML in spm_spm (assuming the same for all responsive voxels) and used to
adjust the statistics and degrees of freedom during inference. By default spm_spm will use
weighted least squares to produce Gauss-Markov or Maximum likelihood estimators using the
non-sphericity structure specified at this stage. The components will be found in SPM.xVi and
enter the estimation procedure exactly as the serial correlations in fMRI models.
Grand mean scaling This option is for PET or VBM data (not second level fMRI).
Selecting YES will specify ’grand mean scaling by factor’ which could be eg. ’grand mean
scaling by subject’ if the factor is ’subject’.
Since differences between subjects may be due to gain and sensitivity effects, AnCova by
subject could be combined with "grand mean scaling by subject" to obtain a combination of
between subject proportional scaling and within subject AnCova.
ANCOVA This option is for PET or VBM data (not second level fMRI).
Selecting YES will specify ’ANCOVA-by-factor’ regressors. This includes eg. ’Ancova by sub-
ject’ or ’Ancova by effect’. These options allow eg. different subjects to have different relationships
between local and global measurements.
Specify Subjects or all Scans & Factors
Subjects
Subject Enter data and conditions for a new subject.
Scans Select the images to be analysed. They must all have the same image dimensions,
orientation, voxel size etc.
Conditions
Specify all Specify (i) all scans in one go and (ii) all conditions using a factor matrix, I. This
option is for ’power users’. The matrix I must have four columns and as as many rows as scans.
It has the same format as SPM’s internal variable SPM.xX.I.
The first column of I denotes the replication number and entries in the other columns denote
the levels of each experimental factor.
So, for eg. a two-factor design the first column denotes the replication number and columns
two and three have entries like 2 3 denoting the 2nd level of the first factor and 3rd level of the
second factor. The 4th column in I would contain all 1s.
Scans Select the images to be analysed. They must all have the same image dimensions,
orientation, voxel size etc.
Factor matrix Specify factor/level matrix as a nscan-by-4 matrix. Note that the first
column of I is reserved for the internal replication factor and must not be used for experimental
factors.
Main effects & Interactions
Main effect Add a main effect to your design matrix.
Factor number Enter the number of the factor.
Interaction Add an interaction to your design matrix.
88 CHAPTER 10. FACTORIAL DESIGN SPECIFICATION
Factor numbers Enter the numbers of the factors of this (two-way) interaction.
10.2.9 Partitioned model
Partitioned model.
Data
Subjects
Subject Enter data and group membership for a new subject.
Scans Select the images to be analysed. They must all have the same image dimensions,
orientation, voxel size etc.
Group membership
Using first-level SPM.mat
Group Select SPM. contrasts per group.
SPM structure SPM.
Contrast indices
Contrast
Contrast vector (conditions) Within-subject contrast.
Contrast vector (groups) Between-subject contrast.
10.3 Covariates
This option allows for the specification of covariates and nuisance variables (note that SPM does
not make any distinction between effects of interest (including covariates) and nuisance effects).
10.3.1 Covariate
Add a new covariate to your experimental design.
Vector
Vector of covariate values.
Enter the covariate values ”per subject” (i.e. all for subject 1, then all for subject 2, etc).
Importantly, the ordering of the cells of a factorial design has to be the same for all subjects in
order to be consistent with the ordering of the covariate values.
Name
Name of covariate.
Interactions
For each covariate you have defined, there is an opportunity to create an additional regressor that
is the interaction between the covariate and a chosen experimental factor.
10.4. MULTIPLE COVARIATES 89
Centering
Centering, in the simplest case, refers to subtracting the mean (central) value from the covariate
values, which is equivalent to orthogonalising the covariate with respect to the constant column.
Subtracting a constant from a covariate changes the beta for the constant term, but not that
for the covariate. In the simplest case, centering a covariate in a simple regression leaves the slope
unchanged, but converts the intercept from being the modelled value when the covariate was zero,
to being the modelled value at the mean of the covariate, which is often more easily interpretable.
For example, the modelled value at the subjects’ mean age is usually more meaningful than the
(extrapolated) value at an age of zero.
If a covariate value of zero is interpretable and/or you wish to preserve the values of the
covariate then choose ’No centering’. You should also choose not to center if you have already
subtracted some suitable value from your covariate, such as a commonly used reference level or
the mean from another (e.g. larger) sample. Note that ’User specified value’ has no effect, but is
present for compatibility with earlier SPM versions.
Other centering options should only be used in special cases. More complicated centering
options can orthogonalise a covariate or a covariate-factor interaction with respect to a factor,
in which case covariate values within a particular level of a factor have their mean over that
level subtracted. As in the simple case, such orthogonalisation changes the betas for the factor
used to orthogonalise, not those for the covariate/interaction being orthogonalised. This there-
fore allows an added covariate/interaction to explain some otherwise unexplained variance, but
without altering the group difference from that without the covariate/interaction. This is usually
*inappropriate* except in special cases. One such case is with two groups and covariate that only
has meaningful values for one group (such as a disease severity score that has no meaning for a
control group); centering the covariate by the group factor centers the values for the meaningful
group and (appropriately) zeroes the values for the other group.
10.4 Multiple covariates
This option allows for the specification of multiple covariates from TXT/MAT files.
10.4.1 Covariates
Add a new set of covariates to your experimental design.
File(s)
Select the *.mat/*.txt file(s) containing details of your multiple covariates.
You will first need to create a *.mat file containing a matrix R or a *.txt file containing the
covariates. Each column of R will contain a different covariate. Unless the covariates names are
given in a cell array called ’names’ in the MAT-file containing variable R, the covariates will be
named R1, R2, R3, ..etc.
Interactions
For each covariate you have defined, there is an opportunity to create an additional regressor that
is the interaction between the covariate and a chosen experimental factor.
Centering
Centering, in the simplest case, refers to subtracting the mean (central) value from the covariate
values, which is equivalent to orthogonalising the covariate with respect to the constant column.
Subtracting a constant from a covariate changes the beta for the constant term, but not that
for the covariate. In the simplest case, centering a covariate in a simple regression leaves the slope
unchanged, but converts the intercept from being the modelled value when the covariate was zero,
to being the modelled value at the mean of the covariate, which is often more easily interpretable.
For example, the modelled value at the subjects’ mean age is usually more meaningful than the
(extrapolated) value at an age of zero.
90 CHAPTER 10. FACTORIAL DESIGN SPECIFICATION
If a covariate value of zero is interpretable and/or you wish to preserve the values of the
covariate then choose ’No centering’. You should also choose not to center if you have already
subtracted some suitable value from your covariate, such as a commonly used reference level or
the mean from another (e.g. larger) sample. Note that ’User specified value’ has no effect, but is
present for compatibility with earlier SPM versions.
Other centering options should only be used in special cases. More complicated centering
options can orthogonalise a covariate or a covariate-factor interaction with respect to a factor,
in which case covariate values within a particular level of a factor have their mean over that
level subtracted. As in the simple case, such orthogonalisation changes the betas for the factor
used to orthogonalise, not those for the covariate/interaction being orthogonalised. This there-
fore allows an added covariate/interaction to explain some otherwise unexplained variance, but
without altering the group difference from that without the covariate/interaction. This is usually
*inappropriate* except in special cases. One such case is with two groups and covariate that only
has meaningful values for one group (such as a disease severity score that has no meaning for a
control group); centering the covariate by the group factor centers the values for the meaningful
group and (appropriately) zeroes the values for the other group.
10.5 Masking
The mask specifies the voxels within the image volume which are to be assessed. SPM supports
three methods of masking (1) Threshold, (2) Implicit and (3) Explicit. The volume analysed is
the intersection of all masks.
10.5.1 Threshold masking
Images are thresholded at a given value and only voxels at which all images exceed the threshold
are included.
None
No threshold masking
Absolute
Images are thresholded at a given value and only voxels at which all images exceed the threshold
are included.
This option allows you to specify the absolute value of the threshold.
Threshold Enter the absolute value of the threshold.
Relative
Images are thresholded at a given value and only voxels at which all images exceed the threshold
are included.
This option allows you to specify the value of the threshold as a proportion of the global value.
Threshold Enter the threshold as a proportion of the global value.
10.5.2 Implicit Mask
An "implicit mask" is a mask implied by a particular voxel value. Voxels with this mask value
are excluded from the analysis.
For image data-types with a representation of NaN (see spm_type.m), NaN’s is the implicit
mask value, (and NaN’s are always masked out).
For image data-types without a representation of NaN, zero is the mask value, and the user
can choose whether zero voxels should be masked out or not.
By default, an implicit mask is used.
10.6. GLOBAL CALCULATION 91
10.5.3 Explicit Mask
Explicit masks are other images containing (implicit) masks that are to be applied to the current
analysis.
All voxels with value NaN (for image data-types with a representation of NaN), or zero (for
other data types) are excluded from the analysis.
Explicit mask images can have any orientation and voxel/image size. Nearest neighbour
interpolation of a mask image is used if the voxel centers of the input images do not coincide with
that of the mask image.
10.6 Global calculation
This option is for PET or VBM data (not second level fMRI).
There are three methods for estimating global effects (1) Omit (assumming no other options
requiring the global value chosen) (2) User defined (enter your own vector of global values) (3)
Mean: SPM standard mean voxel value (within per image fullmean/8 mask)
10.6.1 Omit
Omit
10.6.2 User
User defined global effects (enter your own vector of global values).
Global values
Enter the vector of global values.
10.6.3 Mean
SPM standard mean voxel value.
This defines the global mean via a two-step process. Firstly, the overall mean is computed.
Voxels with values less than 1/8 of this value are then deemed extra-cranial and get masked out.
The mean is then recomputed on the remaining voxels.
10.7 Global normalisation
These options are for PET or VBM data (not second level fMRI).
’Overall grand mean scaling’ simply scales all the data by a common factor such that the
mean of all the global values is the value specified.
’Normalisation’ refers to either proportionally scaling each image or adding a covariate to
adjust for the global values.
10.7.1 Overall grand mean scaling
Scaling of the overall grand mean simply scales all the data by a common factor such that the
mean of all the global values is the value specified. For qualitative data, this puts the data into
an intuitively accessible scale without altering the statistics.
When proportional scaling global normalisation is used each image is separately scaled such
that it’s global value is that specified (in which case the grand mean is also implicitly scaled to
that value). So, to proportionally scale each image so that its global value is eg. 20, select <Yes>
then type in 20 for the grand mean scaled value.
When using AnCova or no global normalisation, with data from different subjects or sessions,
an intermediate situation may be appropriate, and you may be given the option to scale group,
session or subject grand means separately.
92 CHAPTER 10. FACTORIAL DESIGN SPECIFICATION
No
No overall grand mean scaling.
Yes
Scaling of the overall grand mean simply scales all the data by a common factor such that the
mean of all the global values is the value specified. For qualitative data, this puts the data into
an intuitively accessible scale without altering the statistics.
Grand mean scaled value The default value of 50, scales the global flow to a physiologically
realistic value of 50ml/dl/min.
10.7.2 Normalisation
This option is for PET or VBM data (not second level fMRI).
Global nuisance effects (such as average values for PET images, or total tissue volumes for
VBM) can be accounted for either by dividing the intensities in each image by the image’s global
value (proportional scaling), or by including the global covariate as a nuisance effect in the general
linear model (AnCova).
Much has been written on which to use, and when. Basically, since proportional scaling
also scales the variance term, it is appropriate for situations where the global measurement
predominantly reflects gain or sensitivity. Where variance is constant across the range of global
values, linear modelling in an AnCova approach has more flexibility, since the model is not
restricted to a simple proportional regression.
’Ancova by subject’ or ’Ancova by effect’ options are implemented using the ANCOVA options
provided where each experimental factor (eg. subject or effect), is defined. These allow eg.
different subjects to have different relationships between local and global measurements.
Since differences between subjects may be due to gain and sensitivity effects, AnCova by sub-
ject could be combined with "grand mean scaling by subject" (an option also provided where each
experimental factor is originally defined) to obtain a combination of between subject proportional
scaling and within subject AnCova.
Part IV
EEG/MEG
93

Chapter 11
SPM for MEG/EEG overview
11.1 Welcome to SPM for M/EEG
SPM functionality for M/EEG data analysis consists of three major parts.
•Statistical analysis of voxel-based images. For statistical analysis, we use exactly the same
routines as SPM for fMRI users would. These are robust and validated functions based
on the General Linear Model1(GLM) and Random Field Theory2(RFT). The statistical
methods are equally applicable to multi- (or single-) subject M/EEG studies.
•Source Reconstruction 3. Our group has invested heavily in establishing Bayesian ap-
proaches to the source reconstruction of M/EEG data. Good source reconstruction tech-
niques are vital for the M/EEG field, otherwise it would be very difficult to relate sensor
data to neuroanatomy or findings from other modalities like fMRI. Bayesian source re-
construction provides a principled way of incorporating prior beliefs about how the data
were generated, and enables principled methods for model comparison. With the use of
priors and Bayesian model comparison, M/EEG source reconstruction is a very powerful
neuroimaging tool, which has a unique macroscopic view on neuronal dynamics.
•Dynamic Causal Modelling4(DCM), which is a spatio-temporal network model to estimate
effective connectivity in a network of sources. For M/EEG, DCM is a powerful technique,
because the data are highly resolved in time and this makes the identifiability of neuro-
biologically inspired network models feasible. This means that DCM can make inferences
about temporal precedence of sources and can quantify changes in feedforward, backward
and lateral connectivity among sources on a neuronal time-scale of milliseonds.
In order to make it possible for the users to prepare their data for SPM analyses we also
implemented a range of tools for the full analysis pipeline starting with raw data from the MEG
or EEG machine.
Our overall goal is to provide an academic M/EEG analysis software package that can be used by
everyone to apply the most recent methods available for the analysis of M/EEG data. Although
SPM development is focusing on a set of specific methods pioneered by our group, we aim at
making it straightforward for the users to combine data processing in SPM and other software
packages. We have a formal collaboration with the excellent FieldTrip package (head developer:
Robert Oostenveld, F.C. Donders centre in Nijmegen/Netherlands)5on many analysis issues. For
example, SPM and FieldTrip share routines for converting data to Matlab, forward modelling for
M/EEG source reconstruction and the SPM distribution contains a version of FieldTrip so that
one can combine FieldTrip and SPM functions in custom scripts. SPM and FieldTrip complement
each other well, as SPM is geared toward specific analysis tools, whereas FieldTrip is a more
1GLM: http://www.fil.ion.ucl.ac.uk/spm/doc/biblio/Keyword/GLM.html
2RFT: http://www.fil.ion.ucl.ac.uk/spm/doc/biblio/Keyword/RFT.html
3Source Reconstruction: http://www.fil.ion.ucl.ac.uk/spm/doc/biblio/Keyword/EEG.html
4Dynamic Causal Modelling: http://www.fil.ion.ucl.ac.uk/spm/doc/biblio/Keyword/DCM.html
5FieldTrip: http://fieldtrip.fcdonders.nl/
95
96 CHAPTER 11. SPM FOR MEG/EEG OVERVIEW
general repository of different methods that can be put together in flexible ways to perform a
variety of analyses. This flexibility of FieldTrip, however, comes at the expense of accessibility
to a non-expert user. FieldTrip does not have a graphical user interface (GUI) and its functions
are used by writing custom Matlab scripts. By combining SPM and FieldTrip the flexibility of
FieldTrip can be complemented by SPM’s GUI tools and batching system. Within this framework,
power users can easily and rapidly develop specialized analysis tools with GUIs that can then
also be used by non-proficient Matlab users. Some examples of such tools are available in the
MEEG toolbox distributed with SPM. We will also be happy to include in this toolbox new tools
contributed by other users as long as they are of general interest and applicability.
11.2 Changes from SPM8 to SPM12
SPM8 introduced major changes to the initial implementation of M/EEG analyses in SPM5. The
main change was a different data format that used an object to ensure internal consistency and
integrity of the data structures and provide a consistent interface to the functions using M/EEG
data. The use of the object substantially improved the stability and robustness of SPM code. The
changes in data format and object details from SPM8 to SPM12 are relatively minor. The aims
of those changes were to rationalise the internal data structures and object methods to remove
some ’historical’ design mistakes and inconsistencies. For instance, the methods meegchannels,
eogchannels, ecgchannels from SPM8 have been replaced with method indchantype that accepts
as an argument the desired channel type and returns channel indices. indchantype is one of
several methods with similar functionality, the others being indsample, indchannel, indtrial (that
replaces pickconditions) and indfrequency.
Another major change in data preprocessing functionality was removal of interactive GUI elements
and switch to the use of SPM batch system. This should make it easy to build processing pipelines
for performing complete complicated data analyses without programming. The use of batch
has many advantages but can also complicate some of the operations because a batch must be
configured in advance and cannot rely on information available in the input file. For instance,
the batch tool cannot know the channel names for a particular dataset and thus cannot generate
a dialog box for the user to choose the channels. To facilitate the processing steps requiring
this kind of information additional functionalities have been added to the ’Prepare’ tool under
’Batch inputs’ menu. One can now make the necessary choices for a particular dataset using an
unteractive GUI and then save the results in a mat file and use this file as an input to batch.
The following chapters go through all the EEG/MEG related functionality of SPM. Most users
will probably find the tutorial (chapter 40) useful for a quick start. A further detailed description
of the conversion, preprocessing functions, and the display is given in chapter 12. In chapter 13,
we explain how one would use SPM’s statistical machinery to analyse M/EEG data. The 3D-
source reconstruction routines, including dipole modelling, are described in chapter 14. Finally,
in chapter 16, we describe the graphical user interface for dynamical causal modelling, for evoked
responses, induced responses, and local field potentials.

Chapter 12
EEG/MEG preprocessing –
Reference
In this chapter we will describe the function and syntax of all SPM/MEEG preprocessing and
display functions. This will be the most detailed description of the functions in this manual. Our
goal is to provide a comprehensive description of how the software can be used to preprocess
M/EEG data up to the point where one would use one of the source reconstruction techniques
or statistical analysis of M/EEG channel data.
These functions can be called either from the Matlab command line and scripts, or via the
batch input system. The batch input system is designed for repetitive analyses of data (eg. from
multiple subjects) . Once the user becomes familiar with the batch tools necessary for their
analysis it is very easy to chain them using batch dependencies and run them as one pipeline.
The principles of using the batch tool are described in 48. The command line facilities are
very useful for writing scripts, or using SPM’s history-to-script functionality to generate scripts
automatically.
For scripts we follow the concept of providing only one input argument to each function. This
input argument is usually a structure (struct) that contains all input arguments as fields. This
approach has the advantage that the input does not need to follow a specific input argument
order. For some arguments default values can be provided. When an obligatory argument is
misisng, this will cause an error.
Below we will describe the parameters available in the batch tool and the names of the cor-
responding low-level SPM functions. The interface for calling these functions from a script is
described in function headers.
We will go through the conversion of the data, specifics of the M/EEG format in SPM, how
to properly enter additional information about the channels, how to call FieldTrip-functions from
SPM, a complete reference of all methods and functions, how to use the display, and finally how
to script and batch the preprocessing.
12.1 Conversion of data
The first step of any analysis is the conversion of data from its native machine-dependent format
to a Matlabbased, common SPM format. This format stores the data in a *.dat file and all
other information in a *.mat file. The *.mat file contains the data structure Dand the *.dat
is the M/EEG data. The conversion facility of SPM is based on the “fileio” toolbox1, which is
shared between SPM, FieldTrip and EEGLAB toolboxes and jointly developed by the users of
these toolboxes. At the moment most common EEG and MEG data formats are supported. For
some cases, it might be necessary to install additional Matlab toolboxes. In this case an error
message will be displayed with a link where the appropriate toolbox can be downloaded. If your
data format is not recognized by “fileio”, you can extend the “fileio” toolbox and contribute your
1fileio: http://fieldtrip.fcdonders.nl/development/fileio
97
98 CHAPTER 12. EEG/MEG PREPROCESSING – REFERENCE
code to us. See “fileio” page for details.
After selecting on the Convert from the Convert dropdown menu of the M/EEG GUI you
will be asked (“Define settings?”) to choose whether to define some settings for the conversion or
“just read”. The latter option was introduced to enable a simple and convenient conversion of the
data with no questions asked. The resulting SPM M/EEG data file can then be explored with
SPM’s reviewing tool to determine the appropriate conversion parameters for the future. If the
“just read” option is chosen, SPM will try to convert the whole dataset preserving as much data
as possible. The other option - “yes” - opens the batch tool for conversion
In either case you will need to select the file to be converted. As a rule of thumb, if the
dataset consists of several files, the file containing the data (which is usually the largest) should
be selected. SPM can usually automatically recognize the data format and apply the appropriate
conversion routine. However, in some cases there is not enough information in the data file for
SPM to recognize the format. This will typically be the case for files with non-specific extensions
(*.dat,*.bin,*.eeg, etc). In these cases the header-, and not the data-, file should be chosen
for conversion and if it is recognized, SPM will locate the data file automatically. In some rare
cases automatic recognition is not possible or there are several possible low-level readers available
for the same format. For these cases there is an option to force SPM to use a particular low-level
reader available with the batch tool or in a script (see below).
The other options in the conversion batch are as follows:
•Reading mode - a file can be read either as continuous or epoched. In the continuous case
either the whole file or a contiguous time window can be read. In the epoched case trials
should be defined (see ’Epoching’ below). The advantage of defining trials at conversion
is that only the necessary subset of the raw data is converted. This is useful when the
trials of interest are only a small subset of the whole recording (e.g. some events recorded
during sleep). Note that some datasets do not contain continuous data to begin with. These
datasets should usually be converted with the “Epoched” option. There is also a possibility
to only convert the header without the data. This can be useful if the information of interest
is in the header (e.g. sensor locations).
•Channel selection - a subset of channels can be selected. There are several options for
defining this subset that can be combined: by channel type, by names or using a .mat file
containing a list of channel labels. Note that channel selection branch is available in many
batch tools and its functionality is the same everywhere.
•Output filename - the name for the output dataset. Note that here any name can be given
whereas in other preprocessing tools the user can only define a prefix to be appended to
the existing name (this limitation can be circumvented using the ’Copy’ tool). By default
SPM will append ’spmeeg_ prefix to the raw data file name.
•Event padding - usually when epoching at conversion only events occuring within trials
are included with the trials. This option makes it possible to also include events occurring
earlier and later within the specified time window.
•Block size - this is size of blocks used internally to read large files. Does not usually need
to be modified unless you have an old system with memory limitations.
•Check trial boundaries - SPM will not usually read data as continuous if it is clear from the
raw data file that it is not the case and will give an error. In some rare cases this might need
to be circumvented (e.g. if truly continuous data are stored in chunks (pseudo-epoched)
and SPM does not recognise it automatically).
•Save original header - the generic fileio interface does not let through all the possible header
fields abailable for specific formats. Sometimes those missing header fields are necessary
for particular functionality and this option allows to keep the complete original header as
a subfield of the converted header. A particular case where this is useful is processing of
continuous head localisation data in CTF MEG system which requires some information
from the original header to interpret it.
12.2. CONVERTING ARBITRARY DATA 99
•Input data format - this option allows to force a particular low-level reader to convert the
data. It is not usually necessary. Power users can find possible values for this field in the
code of ft_read_header function.
12.2 Converting arbitrary data
It might be the case that your data is not in any standard format but is only available as an ASCII
or Excel file or as a variable in the Matlab workspace. Then you have two options depending
on whether you would be willing to use a Matlab script or want to only use the GUI.
’Prepare’ interface in SPM has an option to convert a variable in the Matlab workspace to
SPM format. Only a few question will be asked to determine the dimensions of the data and the
time axis. The other information (e.g. channel labels) can be provided via the SPM reviewing
tool.
If you are willing to write a simple Matlab script, the most straightforward way to convert
your data would be to create a quite simple FieldTrip raw data structure (Matlab struct) and
then use SPM’s spm_eeg_ft2spm.m function to convert this structure to SPM dataset. Missing
information can then be supplemented using meeg methods and SPM functions.
FieldTrip raw struct must contain the following fields:
•.trial - cell array of trials containing matrices with identical dimensions (channels ×time).
•.time - cell array of time vectors (in sec) - one cell per trial, containing a time vector
the same length as the second dimension of the data. For SPM, the time vectors must be
identical.
•.label - cell array of strings, list of channel labels. Same length as the first dimension of
the data.
If your data only has one trial (e.g. it is already an average or it is raw continuous data) you
should only have one cell in .trial and .time fields of the raw struct.
An example script for converting LFP data can be found under man\examplel_scripts\spm_eeg_convert_arbitrary_data.m.
As some of third party toolboxes whose format SPM can convert also support converting
arbitrary data via GUI (e.g. EEGLAB), it is also possible to use one these toolboxes first to
build a dataset and then convert it to SPM.
12.3 The M/EEG SPM format
SPM8 introduced major changes to the initial implementation of M/EEG analyses in SPM5. The
main change was a different data format that used an object to ensure internal consistency and
integrity of the data structures and provide a consistent interface to the functions using M/EEG
data. The use of the object substantially improved the stability and robustness of SPM code. The
changes in data format and object details from SPM8 to SPM12 were relatively minor. The aims
of those changes were to rationalise the internal data structures and object methods to remove
some ’historical’ design mistakes and inconsistencies.
SPM M/EEG format consists of two files: header file with extension .mat and data file with
extension .dat. The header is saved in the mat file as a struct called ’D’. Description of the
struct fields can be found in the header of meeg.m . When a dataset is loaded into memory
by SPM using the spm_eeg_load function (see below) the header is converted to @meeg object
and the data are linked to the object using memory mapping so they are not actually kept in
memory unnecessarily. The object can only be manipulated using standardized functions (called
methods), which makes it very hard to introduce any inconsistency into SPM M/EEG data. Also,
using methods simplifies internal book-keeping, which makes it much easier to program functions
operating on the M/EEG object. SPM functions only access the header data via the object
interface and we strongly encourage the power users to become faimilar with this interface and
also use it in their own code. Using the object can make your code simpler as many operations
requiring multiple commands when working with the struct directly are already implemented in
@meeg methods. When converting from struct to an object an automatic integrity check is done.
100 CHAPTER 12. EEG/MEG PREPROCESSING – REFERENCE
Many problems can be fixed on the fly and there will only be an error if SPM does not know how
to fix a problem. Messages from the automatic consistency checks will sometimes appear during
conversion or other processing steps. They do not usually indicate a problem, unless an error is
generated.
12.4 Preparing the data after conversion and specifying batch
inputs
SPM does its best to extract information automatically from the various data formats. In some
cases it can also supplement the converted dataset with information not directly present in the raw
data. For instance, SPM can recognize common EEG channel setups (extended 1020, Biosemi,
EGI) based on channel labels and assigns ’EEG’ channel type and default electrode locations for
these cases. However, there are data types which are either not yet supported in this way or
do not contain sufficient information for SPM to make the automatic choices. Also the channel
labels do not always correctly describe the actual electrode locations in an experiment. In these
cases, further information needs to be supplied by the user. Reading and linking this additional
information with the data was the original purpose of the Prepare interface. In SPM12 with
removal of interactive GUI elements from all preprocessing functions some of those elements were
added to ’Prepare’ so that the users will be able to prepare inputs for batch tool using interactive
GUI. These tools can be found in the ’Batch inputs menu’.
’Prepare’ interface is accessed by selecting Prepare from the Convert drop-down menu in the
GUI. A menu (easily overlooked) will appear at the top of SPM’s interactive window. The same
functionality can also be accessed by pressing “Prepare SPM file” in the SPM M/EEG reviewing
tool. Note that in the latest Mac OS versions the menu can appear at the top of the screen when
clicking on the interactive window rather than in the window itself.
In this menu, an SPM M/EEG file can be loaded and saved using the “File” submenu. ’Load
header’ option makes it possible to only load the header information from a raw data file without
converting any data. This is useful to subsequently use this header information (e.g. channel
labels) for specifying batch inputs. ’Import from workspace’ is a basic GUI functionality for
converting any data to SPM M/EEG format. It will scan the workspace for any numeric arrays
and list them for the user to choose the right one. It will then ask to choose the number of
channels and trials to correctly identufy the dimensions of the data and also to specify the time
axis by providing the sampling rate and time of the first sample (in ms). Finally it will ask the
user to name the dataset. Then the dataset will be created and opened in SPM reviewing tool
(see below) where the rest of the information (e.g. channel labels) can be supplemented.
The ’Batch inputs’ submenu contains tools to interactively specify and save some pieces of
information that can be then used as inputs to different batch tools.
’Channel selection’ as the name suggests is for making channel lists. A list of all channels in the
dataset is shown and the user can select a subset of them and save in a mat-file. Channel set
selection is necessary in many batch tools and choosing a pre-saved list is a convenient way of
doing it.
’Trial definition’ tool makes it possible to interactively define trials based on the events in the
dataset. You will first need to specify the time window (in ms) to be cut around the triggers and
the number of different conditions you want to have. A list will then pop up, and present the
found triggers with their type and value entries. These can sometimes look strange, but if you
want to run a batch or script to do the epoching, you have to first find out what the type and
value of your event of interest are. Fortunately, these tend to be the same over scanning sessions,
so that you can batch multi-subject epoching using the types and values found in one subject.
You also have to come up with a “condition label” for each trial type, which can be anything you
choose. This is the label that SPM will use to indicate the trial type of a trial at later processing
stages. It is possible to use several types of triggers for defining trials with the same label - in
the GUI, just select several events using Shift or Ctrl key. Finally, you can specify a shift for
each condition so that the zero time of the trial will be shifted with respect to the trigger (e.g. to
account for projector delay). When all conditions are specified, you can choose to review a list
of epochs and can edit the list by unselecting some of them. Note that for such manual tweaking
to work you must define trials on the same dataset that you will later epoch. You can then save
12.4. PREPARING THE DATA AFTER CONVERSION AND SPECIFYING BATCH INPUTS101
the completed trial definition.
’Montage’ menu allows one to specify custom montages. The most generic way to do it is via
’Custom montage’ option which brings up montage editing GUI. On the left hand side, you will
find the montage-matrix, where each row stands for a new channel. This means the labels in the
left column describe the new labels. The old labels are on top, that means, each row contains
weights for how the old channels must be weighted to produce new channels in the montage. On
the right hand side, you see a graphical representation of the current matrix. The default is the
identity matrix, i.e., the montage will not change anything. The concept is very general. For
example, if you want to remove channels from the data, just delete the corresponding row from
the montage matrix. To re-reference to a particular channel the column for this channel should
be -1 for all rows, except the row corresponding to itself which should be 0, whereas the other
channels should have 1 in the intersection of their column and row (the diagonal of the matrix)
and 0 elsewhere. For average reference the matrix should have (N−1)/N (where Nis number
of channels) at the diagonal and −1/N elsewhere. In principle, any montage can be represented
this way. The specification will only need to be done once for your setup and then you can save
the montage and use it routinely. After changing the weights of the matrix, you can visualise the
montage by pressing the button in the lower right below the figure.
Simpler way to specify some common montages is via ’Re-reference’ and ’ROI’ options. ’Re-
reference’ is for rereferencing montage specified by choosing one or more (possibly all) channels as
reference from the EEG channel list. ’ROI’ is for averaging across channel groups (e.g. reducing
the data to ’Frontal channels’, ’Occipital channels’ etc.).
In many cases in SPM the order of the conditions in the file is important (for instance in 3D source
reconstruction and in DCM). The ’Sort conditions’ functionality makes it possible to change the
specification of the order (without actualy changing the data file). Subsequently every time the
order of the conditions is important, the order thereby specified will be used. For instance, if you
sort conditions in an epoched file and then average it, the conditions in the average file will be
ordered as you specified. If you originally defined the trials by selecting events from a list then
the order in which you made the selection will be preserved. You can see the present order in a
file using the condlist method (condlist(D)). The specified order can be saved in a mat-file and
used for batch processing (in batch version of ’Prepare’, see below).
The “Channel types” submenu allows reviewing and changing the channel types. Use the “Review”
option to examine the presently set channel types. During conversion, SPM will make an informed
guess at the correct channel types but this can sometimes go wrong, especiallly for EEG data. To
set a particular channel group to some channel type, select this type from the menu. A list of all
channels will appear. Select the subset whose type you would like to set. Ctrl and Shift buttons
can be used to refine the selection. Press OK to apply your choice. It is especially important to
correctly specify which are the EEG channels. MEG types are assigned automatically by SPM
and cannot be modified using the GUI.
The “Sensors” submenu can be used to supply information about the sensor positions to the
file. This information is needed to perform 3D source reconstruction and DCM analysis for
EEG and MEG data. Sensor positions for MEG are extracted from the raw data automatically
and are already present. For EEG, sensor positions are usually measured by a special device
(such as Polhemus) and are not part of the dataset. Even if you do not measure electrode
positions routinely in your lab, we recommend to perform at least one initial measurement with
the electrode cap you use and use the result as your standard template. In order for SPM to
provide a meaningful interpretation of the results of source reconstruction, it should link the
coordinate system in which sensor positions are originally represented to the coordinate system
of a structural MRI image (MNI coordinates). In general to link between two coordinate systems
you will need a set of at least 3 points whose coordinates are known in both systems. This is
a kind of Rosetta stone that can be used to convert a position of any point from one system
to the other. These points are called “fiducials” and the process of providing SPM with all the
necessary information to create the Rosetta stone for your data is called “coregistration”. The most
commonly used fiducials are the nose bridge and the two pre-auricular points. The coordinates of
these points for SPM’s standard template image are hard-coded in SPM code. So if you provide
the coordinates of these specific points with your sensor positions, it will be enough for SPM.
If you do not have these fiducials but have other anatomical landmarks (for instance 3 EEG
electrodes whose positions can be easily marked on a structural image) it will be possible to use

102 CHAPTER 12. EEG/MEG PREPROCESSING – REFERENCE
them for coregistration as well, but that will require additional input from you. In addition, or
as a replacement of fiducials a headshape measurement may be used. This measurement is done
by an operator moving his digitizer pen around on the subject’s scalp and generates many more
data points than just 3 fiducials. EEG sensor and fiducial positions can be added to an SPM file
using the “Load EEG sensors” menu. There are 3 options:
•“Assign default” - assigning default sensor positions. If this is possible, it will be done
automatically at conversion but this option can be used to revert to default sensor positions
after making some changes.
•“From a *.mat file” - this option is for the kind of files that were used in SPM5 and can
also be used for any kind of locations without trying to get them into one of the standard
formats. SPM will ask for two files. The sensors file should contain an N×3matrix, where
Nis the same as the number of channels whose type is set to “EEG” and the order of the
rows matches the order of these channels in the SPM file. The fiducials file should contain
aK×3matrix, where K(usually 3) is the number of fiducials. You will then be asked to
provide labels for these fiducials. They should appear in the same order as the rows in the
file.
•“Convert locations file” - this option uses a function from the internal “fileio” toolbox that
supports several common formats for EEG channel position specification such as *.sfp and
BESA’s *.elp. It can also read Polhemus files from FIL and FCDC. In general Polhemus
devices do not have a standard data format so if you are using Polhemus at a different site
is is most likely that your Polhemus file will not be recognized by SPM directly. You will
need to convert it to another format. An *.sfp file is the easiest to create (for instance
in Excel). It is just an ASCII file containing a column of channel labels and 3 columns of
cartesian coordinates. Check “fileio” website2for a complete list of supported formats. The
file you are importing can also contain positions of fiducial points or any other named points
that do not necessarily correspond to channels. You can also include multiple headshape
points with the label “headshape”. The important thing is that there are coordinates for
each channel that was assigned “EEG” type.
The fiducials for MEG are automatically loaded from the dataset. However, in some MEG
setups the situation is more complicated. For instance, it might be convenient to attach the coils
marking MEG fiducials to the top of the head, where there are no clear anatomical landmarks.
In this case there should be an additional file measured with a Polhemus-like device that contains
the positions of MEG fiducials and something that can be linked to a structural image (either
anatomical landmarks or a headshape) in the same coordinate system. The way SPM handles
this situation is in two steps. First, this additional file is converted into the same coordinate
system in which MEG sensors are represented and it replaces the original MEG fiducials. At a
later stage having MEG sensors and fiducials/headshape in the same coordinate system, SPM
uses the fiducials/headshape for coregistration with standard MRI template or subject’s own
structural image. If you can mark the points where your MEG fiducial coils were located on a
structural image, the step described below is not necessary. It is also possible that the digitizer
measurement is stored with the raw data. Then SPM will read it automatically. Otherwise, the
additional fiducials/headshape file can be loaded using the “Load MEG Fiducials/Headshape”
menu. The supported formats are the same as for electrode locations. It is also possible to create
a fiducials/headshape Matlab struct and store it in a *.mat file. This file will also be recognized
by SPM. The struct should be called shape and it should contain the following fields: shape.pnt
- a K×3matrix (possibly empty) with headshape points i.e. points that are on the surface
of the head and have no labels, shape.fid.pnt -M×3matrix with fiducial points i.e. points
that have labels, shape.fid.label -M×1cell array of strings with the labels of the points in
shape.fid.pnt. As mentioned above, Mshould be at least 3 for the coregistration to work.
If you did not use default 3D positions, after loading the sensor positions you can perform
coregistration of your sensors with SPM’s template head model. This initial alignment is helpful
to verify that the sensor information you supplied were interpreted correctly and should also be
2fileio: http://fieldtrip.fcdonders.nl/dataformat
12.4. PREPARING THE DATA AFTER CONVERSION AND SPECIFYING BATCH INPUTS103
done if you would like to generate a 2D sensor template based on your 3D sensor positions (see
below). The 2D-coordinates will be used for displaying the data in a topologically meaningful
way. This is implemented using the “Coregister” option. For details of how this option works see
the 3D source reconstruction chapter 14.
’Define EEG referencing’ menu makes it possible to specify the original recording reference
for EEG data. This is necessary for source reconstruction and DCM to work correctly. Most
commonly the reference one of the sensors and it can be chosen from the list. It can also be
a combination of two sensors (e.g. averaged ears) or average reference, specified by selecting
the relevant or all sensors respecively. It could be possible to support even more complicated
referencing schemes (rarely used in research setting) like double banana. That would require
loading a special montage file where the referencing arrangement is specified.
The “2D Projection” menu deals with the generation of representative 2D-coordinates for the
sensors. Note that generating 2D-coordinates is not obligatory. If the 2D-coordinates are not
specified, the sensors will be, when displaying, presented in a default square grid. Missing out
on topographically meaningful 2D-coordinates might be useful when working on few channels.
The 2D-coordinates are also used for producing scalp-level SPMs in voxel space when converting
M/EEG data to images for later statistical analysis (see below). If you are planning to do
3D source reconstruction or DCM, 2D-coordinates are not necessarily required. Also, you can
load 2D-coordinates from a file (several example files are available in the EEGtemplates SPM
directory). 2D-coordinates can also be generated by projecting the 3D sensor positions to a
plane. This is done automatically when default 3D coordinates can be assigned, and also for
MEG. In case of custom EEG sensor positions coregistration should be performed first (see
above). The resulting 2D-coordinates are displayed in SPM’s graphics window. You can modify
these projected 2D-coordinates manually by adding, deleting and moving sensors. To select a
sensor, click on its label. The label will change its color to green. If you then click at a different
location, the sensor will be moved to this position. Note that, at this stage, SPM does not check
whether there is any correspondence between the labels of the coordinates and the labels of the
channels stored in the SPM file. When you are satisfied with the 2D-coordinates, select “Apply”
from the menu and the coordinates will be assigned to EEG or MEG channels according to their
labels. Note that 2D-coordinates cannot be assigned to channels of other types than M/EEG.
Remember to save the file using “File/Save” after you finished modifying it using the Prepare
interface. Your changes will not be saved automatically. In case of invoking Prepare from
the reviewing tool you should press the ’OK’ button that will appear at the bottom left of the
interactive window, and then save the file with the “Save” button of the reviewing tool.
In the rare case that you neither have measured sensor locations, or fiducials, and the supplied
standard templates do not work for you, you can also supply a so-called channel template file,
which contains all information necessary. However, remember, that if you do not supply any
2D-coordinates, you can still use all SPM functions, however, SPM will use 2D-coordinates laid
out in a topographically unmeaningful rectangular pattern.
A channel template file contains four variables:
Nchannels - The number of channels
Cnames - A cell vector of channel names. Each cell can contain either
a string or a cell vector of strings. The latter allows for
multiple versions of a given channel name. Case can be
ignored, i.e., it doesn’t matter whether channel names are
in small or capital letters.
Cpos - A 2×Nchannels-matrix of channel coordinates on a 2D
plane. In x- and y-direction the minimum coordinate must
be ≤0.05 and the maximum coordinate must be ≥0.95.
Rxy - A factor that determines the ratio of the width of the dis-
play plots to their height when displaying the data. Stan-
dard is 1.5.
Note that the channel template files and 3D coordinate files with labels (such as *.sfp) can
contain many more channel labels than your data file. SPM searches, for each channel in the
data, through the labels in the channel template file. If the labels match, the coordinate is used.

104 CHAPTER 12. EEG/MEG PREPROCESSING – REFERENCE
12.4.1 Prepare (batch)
Many of the operations of the ’Prepare’ tool can be batched. The relevant batch tool is accessed
by selecting ’Prepare (batch)’ from ’Convert’ menu. One or more tasks can be selected (note that
the order can matter). The configuration of each task should be clear based on the descriptions
above and will not be describe in detail here.
12.5 Integration of SPM and Fieldtrip
The SPM distribution includes the latest version of the FieldTrip toolbox3. FieldTrip is a Matlab
toolbox for MEG and EEG analysis that is being developed at the Donders Institute for Brain,
Cognition and Behaviour at the Radboud University Nijmegen together with collaborating insti-
tutes. FieldTrip functions can be used for many kinds of analysis which are not supported in SPM
proper. However, FieldTrip does not have extensive graphical user interface and its functional-
ity should be accessed by writing scripts. Full reference documentation for FieldTrip including
example scripts is available at the FieldTrip website. The SPM distribution also contains some
documentation, contained as help comments in FieldTrip functions. These can be found in the
directory external\fieldtrip.
Fieldtrip data structures can be converted to SPM EEG files using the spm_eeg_ft2spm
function. SPM M/EEG data, once loaded with the function spm_eeg_load can be converted to
FieldTrip format using the methods ftraw (with syntax D.ftraw or ftraw(D)) and fttimelock
(with syntax D.fttimelock or fttimelock(D)). For SPM time-frequency datasets fttimelock
method converts the data to Fieldtrip time-frequency structure.
12.6 Loading data into workspace
If you use the GUI only, there is no need to read this section because the functions called by the
GUI will read the data automatically. However, if you plan to write scripts and access the data
and header information more directly, this section should contain all the necessary information
to do so.
An SPM M/EEG file can be read using the spm_eeg_load function. Without any arguments
a file requester asks for the name of the file. With a string argument P,spm_eeg_load(P) will
attempt to read a file with the name P. The SPM-format stores the binary data in a *.dat file.
All header information are stored in a *.mat file. This *.mat file contains a single struct named
Dwhich contains several fields. When using spm_eeg_load, the struct is transformed into an
object, and the data are linked into this object. The linking is done via memory mapping using
file_array objects. Note that the data should always be read using the routine spm_eeg_load.
The memory mapped data can be addressed like a matrix (see below) which is convenient for
accessing the data in a random access way. However, a word of caution: If you write new values
to this matrix, the matrix is not only changed in the object (in memory), but also physically on
the hard disk.
12.7 The meeg object
This section describes the meeg object and its methods. This information is intended for power
users who would like to write their own scripts and high level functions integrated with SPM.
meeg methods are functions that operate on an meeg object, loaded with spm_eeg_load. The
code for all methods can be found in the @meeg SPM directory. Most methods provide some
minimalist help text. In the following, we will assume that the object variable is called Dand
was loaded by using D = spm_eeg_load;. Methods can be called in two ways, either as standard
function call with D as the first input (e.g. chanlabels(D, 1) returns the label of the first channel)
or with struct-like syntax D.chanlabels(1).
3FieldTrip: http://fieldtrip.fcdonders.nl/
12.7. THE MEEG OBJECT 105
12.7.1 Constructor meeg
The meeg method is a constructor. Called without any arguments it will produce a consistent,
but empty object. It is also possible to provide data dimensions as inputs and create a dataset
with default labels etc. that can be susbsequently updated using other methods. Most functions
in SPM create new datasets in a different, more convenient way using clone method (see below).
In SPM, the constructor is called when a struct has been loaded into memory by spm_eeg_load,
and is transformed into an meeg object. Importantly, the constructor also checks the consistency
of the object.
12.7.2 Array-like interface
The actual M/EEG data are memory mapped and can be accessed directly using something like
d = D(:,:,1). This command would put the first trial over all channels and time points into
the variable d. The first dimension of Dis channels, the second peri-stimulus time, and the third
is trials. If the data are time-frequency transformed, there would be four dimensions, where the
frequency dimension is squeezed in at the second position (i.e., channels/frequencies/time/trials).
If you wanted to change the values of the data, you would write something like D(1,2,3) = 1;,
which would change the value of the first channel, second time-point, and third trial to 1.
12.7.3 display
This method will return, in the Matlab window, some information about the object, e.g.,
display(D). The same will hapen when just writing Din the command line and pressing Enter.
12.7.4 Number methods
These are methods which return the number of something; they count the number of chan-
nels, etc. For example, to find out how many channels an MEEG object contains, you would
use D.nchannels, where Dis the object. Number functions are nchannels, nfrequencies,
nsamples, ntrials. You can also use size(D) to get all the dimensions of the data array at
once.
12.7.5 Reading and manipulation of information
There are a large number of methods that can be used to either read or write some information.
The method name is the same but it depends on the arguments whether something is read or
stored. For example, when you use the method badchannels, you can either type D.badchannels,
which returns the indices of all bad channels. You could also change information about specific
bad channels, e.g., D.badchannels([43:55], 1) will flag channels 43 to 55 as bad. You could
also use D.badchannels([43:55], ones(1,13), i.e. you can either use a scalar to change all
channels listed, or supply a 0/1-flag for each channel. There are other functions which use the
same logic. In the following we will list these functions and describe briefly what they do but
won’t go into much detail. We believe that you can work it out using the badchannels-example.
selectdata
With this method the data can be indexed using channel labels, times and condition labels instead
of indices which you would usually need to find out in your code. For instance D.selectdata(’Cz’,
[0.1 0.12], ’Oddball’) will return the waveforms of channel Cz between 100 and 120 ms in
peristimulus time for the condition “Oddball”.
badchannels
Flags/unflags channels as bad.
badtrials
Flags/unflags trials as bad.
106 CHAPTER 12. EEG/MEG PREPROCESSING – REFERENCE
chanlabels
This method reads or writes the label of the channels (string). Note that the channel labels must
be unique.
chantype
This method reads or writes the type of a channel (string). Currently, the types recognized by
SPM are: “EEG”, “MEG”, “EMG”, “EOG”, or “Other”, but in principle type can be any string.
clone
This is a useful method for creating new datasets by copying the header information from an
existing dataset and creating a new blank data file. Optionally the data dimensions can be
changed when cloning. This method is used by SPM preprocessing functions to create new
datasets where the processed data is written out.
conditions
This method reads or writes the name of the condition of an epoch (string).
events
This method returns the events stored with each trial. Events are records of things that happened
during the experiment - stimuli, responses, etc. Before a file is epoched all the events are stored
with the only trial and they can be used by the epoching function. For an epoched file SPM
stores with each trial the events that occured within that trial or possibly in some time window
around it (this is a parameter of the epoching function that can be specified). You can use this
information for your analysis (for instance to sort trials by reaction time). Events are represented
by a structure array with the following fields:
•.type - string (e.g. “front panel trigger”)
•.value - number or string, can be empty (e.g. “Trig 1”).
•.time - in seconds in terms of the original file
•.duration - in seconds (optional)
Note that in order to find out the time of an event in peristimulus time you will need additional
information provided by “trialonset” method.
fname
This method reads or sets the name of the mat-file, in which the header information are stored.
fnamedat
This method returns the name of the dat-file, in which the data are stored. Most commonly the
dat-file will have the same name as the mat-file and will be stored in the same folder. However for
some less common uses there is a possibility to link an meeg header to a binary datafile located
elsewhere. (See also link method).
frequencies
If the data has been transformed to time-frequency, this method reads or writes the frequencies
(Hz) of the data.
fsample
This method reads or writes the sampling rate of the data. In SPM, all data must have the same
sampling frequency.
12.7. THE MEEG OBJECT 107
fullfile
Returns the full path to the dataset mat file. This is a shortcut for commonly used fullfile(D.path,
D.fname).
history
This method can read or add to the history of a file. Usually, each time a SPM function (e.g.
like converting) does something to a data set, the function name and arguments (possibly after
collecting them with the GUI) are stored in the history. Effectively, the history is a documentation
of how exactly the data were processed. Of course, the history function can also be used to
replicate the processing, or generate (modifiable) scripts for processing other data in the same
way.
montage
This method makes it possible to define online montages to apply linear transforms to the data
without writing it out as a new dataset. See the method code for more documentation.
path
This method reads or writes the path, under which the mat- and dat-files are stored.
repl
This method returns the number of replications measured for a condition. This method is usually
only used on single trial data.
timeonset
This method reads and writes the time of the first sample in a trial in peristimulus time (in
seconds). In SPM all trials should have the same time axis. Therefore there is only one timeonset
in a file. For instance, if you have a pre-stimulus baseline of 100 ms and the stimulus comes at
time zero, timeonset will be -0.1. In general it is possible to define the time axis any way you like
and there is no requirement that the stimulus comes at 0 or that there is baseline with negative
times (which was the case in SPM5).
trialonset
This method should not be confused with the more commonly used timeonset (see above). It
returns the times of the first sample of each trial in the original raw data file time. This information
is not always available to begin with. It may also be invalidated during processing (for instance if
you merge two epoched files). When this happens the information is discarded. For SPM analysis
trialonset is not usually necessary. However it may be useful if you want to relate something in
your analysis to the timing of your experiment, for instance create a regressor for GLM analysis
of single trials to account for fatigue. trialonset is also necessary for interpretation of events in
epoched files.
transformtype
This method reads and writes the type of the data transform (string). For example, when the
data are transformed to a time-frequency represention, transformtype is set to “TF”. For time
data, this is “time”.
type
This method reads and writes the type of the data (string). Currently, this string can be “con-
tinuous”, “single”, “evoked”, or “grandmean”.
108 CHAPTER 12. EEG/MEG PREPROCESSING – REFERENCE
units
This method reads and writes the units of the measurements (string). The units are channel-
specific, i.e., each channel can have its own units.
12.7.6 Reading of information
Some methods can only read information but not change them. These are:
condlist
This method returns a list of unique condition labels in the file. The order of this list is important
as SPM functions rely on it many cases. For instance, when averaging an epoched dataset the
conditions in the averaged file will be in the order of condlist. The order of condlist does not
have to be the same as physical order of trial on disk and can be changed (See ’Sort conditions’
below).
coor2D
This method returns the 2D-coordinates used for displaying or writing sensor data to voxel-based
images. These coordinates can also be useful e.g. to find all the frontal channels (y-coordinate
above 0.5) or all the left channels (x-coordinate below 0.5) etc.
ind-methods
This is a group of methods that return indices into the data array based on labels of the relevant
data dimension. These include:
•indchannel - returns indices given channel labels. Several labels can be provided together
as a cell array.
•indchantype - returns indices given channel types. Several types can be provided together
as a cell array. An additional flag ’GOOD’ or ’BAD’ can be provided to return only good
or bad channels.
•indfrequency - returns indices given frequencies (for TF datasets).
•indsample - returns indices given times (in sec).
•indtrial - returns trial indices given condition labels. Several labels can be provided together
as a cell array. An additional flag ’GOOD’ or ’BAD’ can be provided to return only good
or bad trials.
modality
This method returns the modality of the dataset (MEG, EEG, etc.). There can be datasets with
multiple modalities and in this case the method returns ’Multimodal’ with a list of modalities as
the second output.
time
This method returns the time axis of the dataset (in sec). When given sample indices as input it
will return the corresponding times.
12.7. THE MEEG OBJECT 109
sensors
This method returns the sensor locations structure. There is an additional argument for modality
(’EEG’ or ’MEG’) as SPM supports datasets with more than one sensor type. The exact way
sensors are represented depends on the modality and you can find more information in Fieldtrip
documentation as the sensors structure is produced and used by code originally developed at by
the Fieldtrip team. Note that in SPM, sensors are not directly linked with channels, unlike for
instance in EEGLAB. So there is no requirement for the number of sensors and channels to match
or even for any relation between them. Of course loading sensors completely unrelated to your
data will not be very useful and will eventually lead to an error. This kind of representation is
more powerful than a simple correspondence.
fiducials
This method returns the fiducials. They are represented as shape struct (see the discussion
of loading fiducials by the Prepare function) with an additional field for units that is assigned
automatically.
ftraw
This method converts an object to a FieldTrip structure. Additional arguments can be provided
to only convert a subset of the data.
fttimelock
Similar to ftraw but converts the data to a different kind of Fieldtrip structure.
12.7.7 Manipulations of the data on disk
delete
This function deletes the mat- and dat-files from the disk. This is useful, for instance, in a script
to delete the intermediate datasets after the next processing step has been completed.
link
Links a header in the workspace to a binary data file on disk. This is usually done automatically
when loading the dataset. The dimensions of the datafile should match the header.
unlink
Unlinks the header from the data. This can be useful e.g. for working with the header when the
datafile is not available.
blank
Creates a new empty datafile matching header dimensions.
move
Renames or moves a dataset
copy
Makes a copy of the dataset.
save
This method saves the object to the mat- and dat-files.
110 CHAPTER 12. EEG/MEG PREPROCESSING – REFERENCE
12.7.8 Struct-like interface
In addition to pre-defined internal fields that should only be manipulated using methods, the
meeg object also allows storing additional information in it as long as the names of additional
fields do not clash with the names of existing methods. This functionality is used by some SPM
functions. For instance, the results of 3D source reconstructions are stored in D.inv field for
which no methods are necessary to access and modify it. You can use this functionality in your
scripts (try commands like D.myfield = ’hellow world’; disp(D.myfield);). The methods
rmfield and isfield work for these extra-fields as they would if the meeg object was a struct.
Several of the methods support the struct-like interface functionality: fieldnames, getfield, rmfield,
isfield. The struct-like interface only allows to access those extra-fields that were added using it
and not the core fields of the object.
12.8 SPM functions
In this section we will describe the high-level SPM functions which are used for preprocessing
M/EEG data. These functions are fairly standard and should allow a simple preprocessing of the
data (e.g., epoching, filtering, averaging, etc.). Here, we will just describe what each function
roughly does and what the batch input arguments mean. More detailed information about the
syntax for scripts can be found in the help text of the code. For example, to get detailed help on
epoching, type help spm_eeg_epochs. The general syntax is the same for all functions. Input
arguments are provided in a struct (by convention called S), whose fields contain the arguments.
A typical call, e.g., from a script would be: D = spm_eeg_epochs(S), where Sis the input
struct, and Dcontains the return argument, the epoched meeg object. Note that, with all SPM
functions, the object is also always written to hard disk. The filenames of the mat- and dat-files
are generated by prepending (by default) a single letter to the old file name. In the example of
epoching this would be an ’e’. The idea is that by calling a sequence of functions on a file, the list
of first letters of the file name shows (roughly) which preprocessing steps were called to produce
this file. Note that another way of calling SPM functions and specifying all input parameters is
to use the batch interface.
12.8.1 Epoching the data: spm_eeg_epochs
Epoching cuts out little chunks of continuous data and saves them as “single trials”. In M/EEG
research, this is a standard data selection procedure to remove long gaps between trials and extract
time segments with the same time relation to the event of interest. The first input to epoching is
a continuous M/EEG dataset. It can be either data in the time domain or time-frequency data.
The epoching function can deal with three different ways of specifying trials (chosen under
’How to define trials’) . The first way (’Define trial’) is to specify trials based on events stored
in the dataset. One should define the time window in peristimulus time (which will be the same
for all trials). In addition it is necessary to specify the events (triggers) around which the epochs
will be “cut’ . The user can add multiple entries for all the event types of interest. SPM identifies
events by their “event type” and “event value”. These are strings or numbers which the software
run by the EEG or MEG vendor uses when generating the measurement file. If you don’t know
what they are for your system the interactive GUI in ’Prepare’ will present the found triggers
with their type and value entries. These tend to be the same over scanning sessions, so that you
can batch multi-subject epoching using the types and values found in one subject. You also have
to come up with a “condition label” for each trial type, which can be anything you choose. This
is the label that SPM will use to indicate the trial type at later processing stages. It is possible
to use several types of triggers for defining trials with the same label. Using the ’Shift’ parameter
it is possible to shift ’time zero’ of the trial relative to the original event. This can be useful e.g.
to account for known projector delay.
The second choice is to load a trial definition file. This file can be produced by an interactive
GUI tool in ’Prepare’ (under ’Batch inputs’/’Trial definition’) or by the user’s custom code.
Trial definition file is a mat-file containing either variables named ’trialdef’ and ’timewin’ or the
variables ’trl’ and ’conditionlabels’. ’trialdef’ and ’timewin’ are analogous to the specification
described above. trl is a N×2matrix, where each row contains the start and end of a trial
12.8. SPM FUNCTIONS 111
(in samples). Optionally, there can be a third column containing the offset of the trigger with
respect to the trial. An offset of 0 (default) means that the first sample of the trial corresponds
to the trigger. A positive offset indicates that the first sample is later than the trigger, a negative
offset indicates that the trial begins before the trigger. In SPM the offset should be the same
for all trials. The need to specify a whole column is for interoperability with FieldTrip where
trials can have different time axes. In addition you have to specify conditionlabels (a single
string or a cell array of strings), either one for each trial or one for all trials. Using trl and
conditionlabels the user can have full control over the way the data are epoched. So if your
conditions are defined in a more complicated was than just based on a single trigger you should
write your own code that will output a file with trl and conditionlabels variables and that
file can then be used as input to epoching. When a trial definition is created in ’Prepare’ GUI
both ’trialdef’ and ’trl’ versions are saved. ’trl’ takes precedence if the mat file is later used to
epoch the same dataset on which it was defined (recognised based on the file name). Otherwise
’trialdef’ will be used and ’trl’ - ignored. This makes it possible to define trials using GUI on a
single file and then use the same trial definition mat-file on other datasets with the same triggers.
The third trial definition option is only relevant for studies of steady-state data (i.e. spectra).
It is possible to break the data into arbitrary segments with length defined by the user.
If the peri-stimulus time starts before zero, the epoched data will be baseline-corrected by
default, i.e. the mean of the pre-stimulus time is subtracted from the whole trial. The baseline
correction can be removed if undesirable by setting ’Baseline correction’ to ’no’.
The ’Event padding’ option makes it possible to store with each trial some events that occur
around it withing the specified interval. This is useful e.g. when a response comes long time after
a stimulus but needs to be included with the trial e.g. to compute the reaction time at a later
stage.
’Filename Prefix’ option is for specifying the prefix to be added to the dataset name after
epoching. The default prepended output letter is ’e’.
12.8.2 Filtering the data: spm_eeg_filter
Continuous or epoched data can be filtered, over time, with a low-, high-, stop- or bandpass-
filter. SPM uses a Butterworth filter to do this. Phase delays are minimised by using Matlab
’s filtfilt function which filters the data twice, forwards and backwards. The batch interface
makes it possible to define filter type, band, cutoff frequencies, direction and order. The default
prepended output letter is ’f’.
12.8.3 Baseline correction: spm_eeg_bc
This function subtracts the baseline from channel data. You will be asked to specify the baseline
period in ms (e.g. [-100 0]). A new dataset will be written out with the name prepended by ’b’.
12.8.4 Artefact detection and rejection: spm_eeg_artefact
Some trials not only contain neuronal signals of interest, but also a large amount of signal from
other sources like eye movements or muscular activity. These signal components are referred to
as artefacts. There are many kinds of artefacts and many methods for detecting them. The
artefact detection function in SPM is, therefore, extendable and can automatically detect and use
plugin functions that implement particular detection algorithms. Simple algorithms presently
implemented include thresholding of the data, thresholding of the difference between adjacent
samples (to detect jumps), thresholding peak-to-peak amplitude and detection of flat segments.
Channels containing artefacts in large proportion of the trials are automatically marked as bad.
Note that the function only indicates which trials are artefactual or clean and subsequent
processing steps (e.g. averaging) will take this information into account. However, no data is
actually removed from the *.dat file. The *.dat file is actually copied over without any change.
The default prepended output letter is ’a’.
Click on “File name” and select the dataset. Double click “How to look for artefacts” and a
new branch will appear. It is possible to define several sets of channels to scan and one of the
112 CHAPTER 12. EEG/MEG PREPROCESSING – REFERENCE
several different methods for artefact detection. For each detection method there are specific
configuration parameter (e.g. for thresholding - the threshold value).
12.8.5 Downsampling: spm_eeg_downsample
The data can be downsampled to any sampling rate. This is useful if the data were acquired at a
higher sampling rate than one needs for making inferences about low-frequency components. For
example, resampling from 1000 Hz to 200 Hz would cut down the resulting file size to 20% of the
original file size. The prepended output letter is ’d’.
12.8.6 Rereferencing: spm_eeg_montage
Sometimes it is necessary to re-reference the data to a new reference. For sensor level analysis it
can be useful to use a reference that emphasizes the effects of interest. In SPM this is done by
specifying a weight matrix, which pre-multiplies the data. This is a general approach which allows
one to re-reference to the average over channels, to single channels, or any linear combination of
channels, e.g. the average over a pair of channels. The prepended output letter is ’M’.
The montage function has several ’modes’ of action which have to do with the fact that it
is possible to use online montages which do not actually change the data on disk but apply the
montage on line when reading the data. M/EEG objects with online montage appear as if the
montage has been applied (e.g they have channel labels corresponding to the post-montage state).
The most common mode ’Write’ does not use online montage but rather applies montage to the
data and generates a new dataset. ’Switch’ can switch between previously defined montages,
’Add’ cann add a montage to the set of montages in the dataset without switching to it and
’Clear’ removes online montages and returns back to the original channel set.
A montage is specified by a textttmat-file, which contains a struct with 3 fields: labelnew
(labels of new channels), labelorg (labels of original channels), and the montage-matrix tra
(“tra” as in transform). Montages files can be generated and edited using ’Prepare’ GUI.
Finally, you need to specify whether you want to “keep the other channels”. There may be
channels that are not involved in the montage. For instance, if you the apply montage defined
for your EEG channels but there are also EOG or trigger channels in the file. If you answer “yes”,
they will just be copied to the new file unaffected. If you answer “no” they will not be included
in the new file.
12.8.7 Grand mean: spm_eeg_grandmean
The grand mean is usually understood as the average of evoked responses over subjects. The
grand mean function in SPM is typically used to do exactly this, but can also be used to average
over multiple EEG files, e.g. multiple sessions of a single subject. There is an option to either
do averaging weighted by the number of trials in each file (suitable for averaging accross sessions
within a subject) or do unweighted averaging (suitable for averaging accross subjects).
You will need to specify the name of the output file.
12.8.8 Merge: spm_eeg_merge
Merging several MEEG files can be useful for concatenating multiple sessions of a single subject.
Another use is to merge files and then use the display tool on the concatenated file to be able to
display in the same graph data coming from different files. This is the preferred way in SPM to
display data together that is split up into several files. The merged file will be written into the
same directory as the first selected file. The prepended output letter is ’c’.
You should specify what to do with condition labels. The simplest option is to keep them the
same. This might be useful for instance when you have several sessions for one subject with the
same conditions in all files. In other cases, however, it might be helpful to rename the conditions
like “condition A” to something like “condition A, session 1”, etc. The simplest way to do it is
to append the name of the original file to the condition labels. There is also a possibility to
specify more sophisticated ’recoding rules’ (see the documentation in the function header). This
is mostly useful for writing scripts.
12.8. SPM FUNCTIONS 113
The function will first check whether there are at least two files, and whether all data are
consistent with each other, i.e., have the same number of channels, time points, and sampling
rate.
12.8.9 Multimodal fusion: spm_eeg_fuse
SPM supports datasets containing simultaneously recorded MEG and EEG. For imaging source
reconstruction it is possible to use both modalities to inform the source solution. Usually combined
MEG/EEG data is contained within the same raw dataset and can be pre-processed together from
the beginning. If this is not the case spm_eeg_fuse makes it possible to combine two datasets
with different channels into a single dataset given that the sets of channels do not overlap and the
datasets are identical in the other dimensions (i.e. have the same sampling rate and time axis,
the same number of trials and the same condition labels in the same order). This function can
be used to create a multimodal dataset also from separately recorded MEG and EEG which is a
valid thing to do in the case an experiment with highly reproducible ERP/ERF.
12.8.10 Cropping: spm_eeg_crop
The ’Crop’ function can be used to remove part of the data, particularly the edges of trials. This
is useful if the trials were originally made longer than necessary to absorb edge artefacts like
filter ringing and at a later stage of processing the padding can be removed. It is also possible to
remove frequencies and channels.
12.8.11 Combine planar: spm_eeg_combineplanar
This functionality is specific to MEG systems with planar gradiometers (of which most common
is the Neuromag system). It can also be applied to MEG datasets converted to synthetic planar
gradient. Planar gradiometers come in pairs corresponding to two directions of the magnetic field
in a plain parallel to the head surface. To interpret the data from this sensors it is convenient to
combine them. This can be done for data in the time domain, in which case RMS is computed
or time-frequency data in which case the data for the two directions are summed. Note that it
is important to put the ’Combine planar’ step in the right place in the pipeline. For instance
it would not make sense to filter the combined planar data, so filtering must be done first. For
time-frequency case the ’Combine planar’ step would usually preceed the rescaling step. Note also
that combining planar channels is a nonlinear step so these channels cannot be used for source
reconstruction or DCM.
You should choose whether to replace the original planar channels with combined, add them
in addition to the original ones, replace all MEG channels with combined planar or only keep
combined planar and discard all others.
12.8.12 Data reduction: spm_eeg_reduce
This function can be used to reduce data dimensionality by projecting the data on a small number
of spatial components (e.g. PCA). This is an extendable function where new reduction methods
can be added.
12.8.13 Time-frequency decomposition: spm_eeg_tf
The time-frequency decomposition is extendable and can automatically detect and use plugin
functions that implement particular spectral estimation algorithms. Algorithms presently imple-
mented include continuous Morlet wavelet transform, Hilbert transorm and multitaper spectral
estimation. The result is written to one or two result files, one containing the instantaneous
power and the other, optionally written, the phase estimates (phase estimation is not possible for
all algorithms). One can select the channels and frequencies for which power and phase should
be estimated. For power, the prepended output letters are tf_, for phase tph_.
114 CHAPTER 12. EEG/MEG PREPROCESSING – REFERENCE
12.8.14 Rescaling and baseline correction of time-frequency: spm_eeg_tf_rescale
Usually raw event-related power is not the most informative thing to look at (although contrasts
of raw power between conditions can be informative). To see the event-related effects better the
power should be either transformed or baseline-corrected separately for each frequency. There
are several different ways to do this and they are implemented in spm_eeg_tf_rescale function.
’LogR’ method first computes the log of power and then baseline-corrects and scales the result
to produce values in dB. ’Diff’ just does simple baseline subtraction. ’Rel’ expresses the power
in % of the baseline units. Finally ’Log’ and ’Sqrt’ options just compute the respective functions
without baseline-correction. If necessary, you will need to specify the baseline period. Optionally
the baseline can come from a different dataset. This can be useful e.g. to baseline correct
response-locked data using a pre-stimulus baseline.
12.8.15 Averaging over time or frequency: spm_eeg_avgtime,spm_eeg_avgfreq
These functions can be used to average time-frequency data over time or frequency and save the
results as M/EEG datasets. This is useful when subsequently additional processing steps need to
be carried out (e.g. rescaling).
12.8.16 Averaging: spm_eeg_average
Averaging of single trial data is the crucial step to obtain the evoked or induced response. When
averaging single trial data, single trials are averaged within condition. The prepended output
letter is ’m’.
Optionally you can use robust averaging for your data. This approach estimates weights, lying
between 0 and 1, that indicate how artefactual a particular sample in a trial is. Later on, when
averaging to produce evoked responses, each sample is weighted by this number. For example,
if the weight of a sample is close to zero, it doesn’t have much influence in the average, and is
effectively treated like an artefact.If you choose robust averaging, you will be given an option
to save the weights as a separate dataset which is useful for finding out what parts od the data
were downweighted and adjusting the parameters if necessary. Then you should choose whether
to compute the weights by condition (as opposed to for all the trials pooled together). When
there are approximately equal numbers of trials in each condition, it is probably safer to compute
weights across all conditions, so as not to introduce artifactual differences between conditions.
However, if one condition has fewer trials than the others, it is likely to be safer to estimate
the weights separately for each condition, otherwise evoked responses in the rarer condition will
be downweighted so as to become more similar to the more common condition(s). Finally, you
will have to choose an offset for the weighting function. This value, default value 3, defines the
weighting function used for averaging the data. The value 3 will roughly preserve 95% of data
points drawn randomly from a Gaussian distribution. Robust averaging can be applied to either
time or time-frequency data. In the case of time data if you applied a low-pass filter before
averaging it is advised to apply it again after averaging because differential weighting of adjacent
points may re-introduce high-frequencies into the data.
For phase data it is possible to compute phase-locking value (a.k.a. inter-trial coherence)
instead of averaging the phase.
12.8.17 Contrast over epochs: spm_eeg_contrast
As an extension to the averaging functionality, SPM can also be used to compute linear combi-
nations of single trials or evoked responses. For example, if you want to compute the difference
between two evoked responses, you supply a contrast vector of [−1; 1]. Similarly, if you want to
remove some trials from the file, you can do this by using a contrast vector like [1; 0] which would
write a new file with only the first evoked response. The prepended output letter is ’w’.
For each contrast, you have to enter a label and a vector of weights of the same length as
the number of trial types in the file. Note that SPM will zero-pad this vector if you specify
fewer contrast weights than you have trials. You also need to decide whether to “Weight by

12.9. DISPLAYING DATA WITH SPM M/EEG REVIEW 115
replications”. This is important when you use this function on single trials, where, typically,
you have a different number of trials for each trial type. If you then choose to average over
multiple trials, this option allows you to choose whether you want to form an average that is
weighted by the number of measurements within each trial type. The ’yes’ choice is useful when
combining multiple conditions into one. The ’no’ choice is useful when computing differences
between responses.
12.8.18 Copy: spm_eeg_copy
This function makes it possible to make a copy of a dataset. It won’t work just to copy and
rename the files because the name of the data file is stored in the header file and this should be
updated. You will be asked to specify the new dataset name.
12.8.19 Remove bad trials: spm_eeg_remove_bad_trials
This function physically removes trials marked as bad from a dataset. This can be useful, for
instance, before time-frequency computation as processing bad trials generates a lot of overhead.
Also under any other circumstances when it is necessary to remove trials from a dataset (for
instance to get rid of some unused condition) these trials can be first marked as bad and then
removed using this function.
12.9 Displaying data with SPM M/EEG Review
This tool can be called from the main SPM GUI under “Display” →M/EEG.
SPM M/EEG Review is meant to provide the user with basic visualization (data and source
reconstruction) and reviewing (e.g. trial and sensor good/bad status) tools.
When called, SPM M/EEG Review displays in the SPM graphics window information about
the SPM data file which is displayed (only for Matlab versions ≥7.4).
SPM M/EEG Review uses tabs to easily access different fields in the SPM data file structure
(see relevant SPM manual section for SPM EEG data format). The main tabs system, at the top
of the graphics windows, offers the following alternatives:
•EEG displays EEG type data (if any). These are the data associated with “EEG” sensors.
The content of this tab is described below, as well as the “MEG” and “OTHER” tabs.
•MEG displays MEG type data (if any).
•MPLANAR displays MEG data from planar gradiometers (if any).
•MCOMB displays RMS MEG data from combined planar gradiometers (if any).
•OTHER displays any other type of data (e.g. HEOG, VEOG, etc).
•info (active tab by default): displays basic information about the data file. This tab
contains three further sub-tabs4: “channels”, “trials” and “inv” (the latter shows source
reconstructions parameters, if any). Some of this info can be changed by the user (e.g.
sensor/trial5type, label and status, etc) by editing the table. The changes become effective
when clicking on “update”. They are actually saved in the data file when clicking on “SAVE”.
•source displays source reconstructions (if any). See below (2- source reconstructions visu-
alization).
In addition, the user can call the SPM Prepare routine 6or save any modification in the
data file using the top-right buttons “Prepare SPM file” and “SAVE”.
4Users can also check sensor coregistration when clicking on “sensor positions”.
5Sensor/trial status (good/bad) can also be changed under the EEG/MEG/OTHER tabs, when visualizing
trials (sensor: right-click uicontextmenu ; trials: button 10).
6This is part of the SPM EEG preprocessing tools. It mainly concerns the coregistration of the sensors onto
the normalized SPM space. See relevant section in the SPM manual.

116 CHAPTER 12. EEG/MEG PREPROCESSING – REFERENCE
12.9.1 Data visualization
The graphics window of SPM Review offers two modes of data visualization: “scalp” and “stan-
dard” (default). For continuous (non-epoched) data, only “standard” mode is enabled. For time-
frequency data, only “scalp” mode is enabled. For any other type of data, the user can switch to
any of these modes using the standard/scalp radio button. These two modes are described below:
•standard channels are displayed vertically, within the same axes. A channel uicontextmenu
can be accessed by right clicking on any time series (e.g. for changing the channel good/bad
status). An additional axis (bottom right) provides the user with the temporal and horizon-
tal scale of the displayed data). The size of the plotted time window can be changed using
the top left buttons 1 and 2. User can scroll through the data using the temporal slider, at
the bottom of the graphics window. A global display scaling factor can be changed using
the top buttons 3 and 4. Zooming within the data is done by clicking on button 5. Clicking
on button 6 displays a 2D scalp projection of the data.
When displaying epoched data, the user can select the trial within the list of accessible
trials (top right of the window). It is also possible to switch the status of trials (good/bad)
by clicking on button 10.
When displaying continuous data, SPM M/EEG Review allows the user to manage events
and selections. After having clicked on button 7, the user is asked to add a new event in
the data file, by specifying its temporal bounds (two mouse clicks within the display axes).
Basic properties of any events can be accessed either in the “info” table, or by right-clicking
on the event marker (vertical line or patch superimposed on the displayed data). This gives
access to the event uicontextmenu (e.g. for changing the event label). Buttons 8 and 9
allow the user to scroll through the data from marker to marker (backward and forward in
time).
•scalp channels are displayed vertically, within the same axes. A channel uicontextmenu can
be accessed by right clicking on any time series (e.g. for changing the channel good/bad sta-
tus). An additional axis (bottom right) provides the user with the temporal and horizontal
scale of the displayed data). The size of the plotted time window can be changed using the
top left buttons 1 and 2. User can scroll through the data using the temporal slider, at the
bottom of the graphics window. A global display scaling factor can be changed using the
top buttons 3 and 4. Zooming within the data is done by clicking on button 5. Clicking on
button 6 displays a 2D scalp projection of the data.
When displaying epoched data, the user can select the trial within the list of accessible
trials (top right of the window). It is also possible to switch the status of trials (good/bad)
by clicking on button 10.
12.9.2 Source reconstructions visualization
SPM M/EEG Review makes use of sub tabs for any source reconstruction that has been stored in
the data file7. Since these reconstructions are associated with epoched data, the user can choose
the trial he/she wants to display using the list of accessible events (top of the main tab). Each
sub tab has a label given by the corresponding source reconstruction comment which is specified
by the user when source reconstructing the data (see relevant section in the SPM manual).
The bottom-left part of each sub tab displays basic infos about the source reconstruction (date,
number of included dipoles, number of temporal modes, etc). The top part of the window displays
a rendering of the reconstruction on the cortical surface that has been used. User can scroll
through peri-stimulus time by using the temporal slider below the rendered surface. Other sliders
allow the user to (i) change the transparency of the surface (left slider) and (ii) threshold the
colormap (right sliders). In the center, a butterfly plot of the reconstructed intensity of cortical
source activity over peri-stimulus time is displayed. If the data file contains more than one source
reconstruction, the bottom-right part of the window displays a bar graph of the model evidences
of each source reconstruction. This provides the user with a visual Bayesian model comparison
7This concerns any distributed source reconstruction, i.e. also includes imaging DCM analyses, but not ECD
reconstructions (so far).

12.9. DISPLAYING DATA WITH SPM M/EEG REVIEW 117
Figure 12.1: SPM M/EEG Review buttons legend 1-2: increase/decrease width of plotted time
window, 3-4: increase/decrease global scaling display factor, 5: zoom in, 7: add event, 8-9: scroll
backward/forward data from marker to marker, 10: declare event as good/bad
tool8. SPM M/EEG Review allows quick and easy switching between different models and trials,
for a visual comparison of cortical source activities.
12.9.3 Script generation
Another way of batching jobs is by using scripts, written in Matlab . You can generate these
scripts automatically. To do this, you first have to analyze one data set using the GUI or batch
system. Whenever a preprocessing function is called, all the input arguments, once they have
been assembled by the GUI, are stored in a “history”. This history can then be used to not only
see in detail which functions have been used on a data set, but also to generate a script that
repeats the same analysis steps. The big difference is that, this time, no more GUI interactions
are necessary because the script already has all the input arguments which you gave during the
first run. The history of an meeg object can be accessed by D.history.
To generate a script from the history of an SPM MEEG file, open the file in the M/EEG Review
facility and select the info tab: a history tab is then available that will display all the history
of the file. Clicking the Save as script button will ask for the filename of the Matlab script
to save and the list of processing steps to save (default is all but it is possible to select only a
subset of them). This will generate a script, which, when run, repeats the analysis. The script
can also be obtained by directly calling the function spm_eeg_history.
Of course, this script can not only be used to repeat an analysis, but the script can also be
seen as a template that can be re-used for other analyses. One needs minimal Matlab knowl-
edge for these changes. For example, you can replace the filenames to preprocess a different
subject. Or you can change parameters and then re-run the analysis. We have prepared an
example, using the same example data set, as in the previous subsection to demonstrate this (see
the file man\example_scripts\history_subject1.m). With a script, you could also use object
methods directly, e.g. add a line like D=badchannels(D, 23, 1), which flags channel 23 as bad
(see also our example script after the filtering step). To run the example script on your computer,
you need the data set that you can download from the SPM webpage (9).
8Remember that model evidences p(y|m)can only be compared for the same data. Therefore, if the source
reconstructions have different time windows, filters, number of temporal modes, etc., the comparison does not
hold. This is why basic information (bottom-left part of the window) has to be recalled when comparing models.
9http://www.fil.ion.ucl.ac.uk/spm/data/eeg_mmn/
118 CHAPTER 12. EEG/MEG PREPROCESSING – REFERENCE
Chapter 13
Analysis in sensor space
This chapter describes how to perform statistical analyses of EEG/MEG data. This requires
transforming data from SPM M/EEG format to image files (NIfTI format). Once the data are in
image format the analyses for M/EEG are procedurally identical to 2nd level analyses for fMRI.
We therefore refer the reader to the fMRI section for further details of this last step.
In the drop down “Images” menu, select the function Convert to images. This will open the
batch tool for conversion to images. You will need to select the input dataset, that can be either
a mat-file on disk or a dependency from a previous processing step.
Then you need to set the ’mode’ of conversion. M/EEG data in general case can be up to
5-dimensional (3 spatial dimensions, time and frequency). SPM statistical machinery can only
handle up to 3 dimensions. Although this is a purely implementational limitation and the the-
ory behind SPM methods can be extended to any dimensionality, in practice high-dimensional
statistical results can be very hard to interpret not least due to our inability as humans to vi-
sualise them. Furthermore, unconstrained high-dimensional test would incur very severe penalty
for multiple comparisons and should in most case be avoided. Thus, our purpose is to reduce our
data dimensionality to be 3 or less. The three spatial dimensions in which the sensors reside can
be reduced to two by projecting their locations onto a plane. Further reduction of dimensionality
will involve averaging over one of the dimensions. The choices for ’mode’ option correspond to
all the different possibilities to average over a subset of data timensions. Some of the options are
only relevant for time-frequency data where the frequency dimension is present.
’Conditions’ options makes it possible to only convert data for a subset of conditions in the file.
This is especially useful for batch pipeline building. The conversion module outputs as a depen-
dency a list of all the generated NIfTI images. These can be used as input to subsequent steps
(e.g. statistical design specification). By including the ’Convert2images’ module several times
in batch each condition can have a separate dependency and enter in a different place in the
statistical design (e.g. for two-sample t-test between two groups of trials).
The ’Channels’ option makes it possible to select a subset of channels for conversions. These can
be either selected by modality (e.g. ’EEG’) or chosen by name of by a list in a mat-file (e.g. to
average over all occipital channels).
’Time window’ and ’Frequency window’ options limit the data range for conversion which is es-
pecially important if the data are averaged over this range. Make sure you only include the range
of interest.
Finally the ’Directory prefix’ option specifies the prefix for the directory where images will be
written out. This is important if several different groups of images are generated from the same
dataset (e.g. from different modalities or different channel groups).
13.0.4 Output
When running the tool a direcory will be created at the dataset location. Its name will be the
name of the dataset with the specified prefix. In this directory there will be a nii-file for each
condition. In the case of averaged dataset these will be 3D images (where some dimensions can
have size of 1). In the case of an epoched dataset there will be 4D-NIfTI images where every
119
120 CHAPTER 13. ANALYSIS IN SENSOR SPACE
frame will contain a trial.
Averaging over time or frequency
Although 2D scalp images averaged over time or frequency dimension can be created directly in
conversion to images, they can also be generated by averaging over part of the Z dimension of
previously created 3D images. This is done via ’Collapse time’ tool in the ’Images’ menu.
Masking
When you set up your statistical analysis, it might be useful to use an explicit mask to limit your
analysis to a fixed time window of interest. Such a mask can be created by selecting Mask images
from “Images” dropdown menu. You will be asked to provide one unsmoothed image to be used
as a template for the mask. This can be any of the images you exported. Then you will be asked
to specify the time (or frequency) window of interest and the name for the output mask file. This
file can then enter in your statistical design under the ’Explicit mask’ option or when pressing the
’small volume’ button in the ’Results’ GUI and choosing the ’image’ option to specify the volume.
13.0.5 Smoothing
The images generated from M/EEG data must be smoothed prior to second level analysis using
the Smooth images function in the drop down “Images” menu. Smoothing is necessary to ac-
commodate spatial/temporal variability between subjects and make the images better conform to
the assumptions of random field theory. The dimensions of the smoothing kernel are specified in
the units of the original data (e.g. [mm mm ms] for space-time, [Hz ms] for time-frequency). The
general guiding principle for deciding how much to smooth is the matched filter idea, which says
that the smoothing kernel should match the data feature one wants to enhance. Therefore, the
spatial extent of the smoothing kernel should be more or less similar to the extent of the dipolar
patterns that you are looking for (probably something of the order of magnitude of several cm).
In practice you can try to smooth the images with different kernels designed according to the
principle above and see what looks best. Smoothing in time dimension is not always necessary
as filtering the data has the same effect. For scalp images you should set the ’Implicit masking’
option to ’yes’ in order to keep excluding the areas outside the scalp from the analysis.
Once the images have been smoothed one can proceed to the second level analysis.
Chapter 14
3D source reconstruction: Imaging
approach
This chapter describes an Imaging approach to 3D source reconstruction.
14.1 Introduction
This chapter focuses on the imaging (or distributed) method for implementing EEG/MEG source
reconstruction in SPM. This approach results in a spatial projection of sensor data into (3D) brain
space and considers brain activity as comprising a very large number of dipolar sources spread
over the cortical sheet, with fixed locations and orientations. This renders the observation model
linear, the unknown variables being the source amplitudes or power.
Given epoched and preprocessed data (see chapter 12), the evoked and/or induced activity
for each dipolar source can be estimated, for a single time-sample or a wider peristimulus time
window.
The obtained reconstructed activity is in 3D voxel space and can be further analyzed using
mass-univariate analysis in SPM.
Contrary to PET/fMRI data reconstruction, EEG/MEG source reconstruction is a non trivial
operation. Often compared to estimating a body shape from its shadow, inferring brain activity
from scalp data is mathematically ill-posed and requires prior information such as anatomical,
functional or mathematical constraints to isolate a unique and most probable solution [12].
Distributed linear models have been around for several decades now [24] and the proposed
pipeline in SPM for an imaging solution is classical and very similar to common approaches in
the field. However, at least two aspects are quite original and should be emphasized here:
•Based on an empirical Bayesian formalism, the inversion is meant to be generic in the sense
it can incorporate and estimate the relevance of multiple constraints of varied nature; data-
driven relevance estimation being made possible through Bayesian model comparison [46,
97,81,40].
•The subject’s specific anatomy is incorporated in the generative model of the data, in a
fashion that eschews individual cortical surface extraction. The individual cortical mesh
is obtained automatically from a canonical mesh in MNI space, providing a simple and
efficient way of reporting results in stereotactic coordinates.
The EEG/MEG imaging pipeline is divided into four consecutive steps which characterize
any inverse procedure with an additional step of summarizing the results. In this chapter, we go
through each of the steps that need completing when proceeding with a full inverse analysis:
1. Source space modeling,
2. Data co-registration,
3. Forward computation,
121
122 CHAPTER 14. 3D SOURCE RECONSTRUCTION: IMAGING APPROACH
4. Inverse reconstruction.
5. Summarizing the results of inverse reconstruction as an image.
Whereas the first three steps are part of the whole generative model, the inverse reconstruc-
tion step consists in Bayesian inversion, and is the only step involving actual EEG/MEG data.
14.2 Getting started
Everything which is described hereafter is accessible from the SPM user-interface by choosing
the “EEG” application, 3D Source Reconstruction button. When you press this button a new
window will appear with a GUI that will guide you through the necessary steps to obtain an
imaging reconstruction of your data. At each step, the buttons that are not yet relevant for this
step will be disabled. When you open the window the only two buttons you can press are Load
which enables you to load a pre-processed SPM MEEG dataset and the Group inversion button
that will be described below. You can load a dataset which is either epoched with single trials
for different conditions, averaged with one event related potential (ERP) per condition, or grand-
averaged. An important pre-condition for loading a dataset is that it should contain sensors and
fiducials. This will be checked when you load a file and loading will fail in case of a problem.
You should make sure that for each modality present in the dataset as indicated by channel
types (either EEG or MEG) there is a sensor description. If, for instance, you have an MEG
dataset with some EEG channels that you don’t actually want to use for source reconstruction,
change their type to “LFP” or “Other” before trying to load the dataset (the difference is that
LFP channels will stil be filtered and available for artefact detection whereas Other channels
won’t). MEG datasets converted by SPM from their raw formats will always contain sensor and
fiducial descriptions. In the case of EEG for some supported channel setups (such as extended
10-20 or BioSemi) SPM will provide default channel locations and fiducials that you can use for
your reconstruction. Sensor and fiducial descriptions can be modified using the Prepare interface
and in this interface you can also verify that these descriptions are sensible by performing a
coregistration (see chapter 12 and also below for more details about coregistration).
When you successfully load a dataset you are asked to give a name to the present analysis
cell. In SPM it is possible to perform multiple reconstructions of the same dataset with different
parameters. The results of these reconstructions will be stored with the dataset if you press
the Save button. They can be loaded and reviewed again using the 3D GUI and also with the
SPM EEG Review tool. From the command line you can access source reconstruction results
via the D.inv field of the meeg object. This field (if present) is a cell array of structures and
does not require methods to access and modify it. Each cell contains the results of a different
reconstruction. In the GUI you can navigate between these cells using the buttons in the second
row. You can also create, delete and clear cells. The label you input at the beginning will be
attached to the cell for you to identify it.
14.3 Source space modeling
After entering the label you will see the Template and MRI button enabled. The MRI button will
create individual head meshes describing the boundaries of different head compartments based
on the subject’s structural scan. SPM will ask for the subject’s structural image. It might take
some time to prepare the model as the image needs to be segmented. The individual meshes
are generated by applying the inverse of the deformation field needed to normalize the individual
structural image to MNI template to canonical meshes derived from this template. This method
is more robust than deriving the meshes from the structural image directly and can work even
when the quality of the individual structural images is low.
Presently we recommend the Template button for EEG and a head model based on an in-
dividual structural scan for MEG. In the absence of individual structural scan combining the
template head model with the individual headshape also results in a quite precise head model.
14.4. COREGISTRATION 123
The Template button uses SPM’s template head model based on the MNI brain. The correspond-
ing structural image can be found under canonical\single_subj_T1.nii in the SPM directory.
When you use the template, different things will happen depending on whether your data is EEG
or MEG. For EEG, your electrode positions will be transformed to match the template head. So
even if your subject’s head is quite different from the template, you should be able to get good
results. For MEG, the template head will be transformed to match the fiducials and headshape
that come with the MEG data. In this case having a headshape measurement can be quite helpful
in providing SPM with more data to scale the head correctly. From the user’s perspective the
two options will look quite similar.
No matter whether the MRI or Template button was used the cortical mesh, which describes
the locations of possible sources of EEG and MEG signal, is obtained from a template mesh.
In the case of EEG the mesh is used as is, and in the case of MEG it is transformed with the
head model. Three cortical mesh sizes are available ”coarse”, ”normal” and ”fine” (5124, 8196
and 20484 vertices respectively). It is advised to work with the ”normal” mesh. Choose ”coarse”
if your computer has difficulties handling the ”normal” option. ”Fine” will only work on 64-bit
systems and is probably an overkill.
14.4 Coregistration
In order for SPM to provide a meaningful interpretation of the results of source reconstruction,
it should link the coordinate system in which sensor positions are originally represented to the
coordinate system of a structural MRI image (MNI coordinates). In general, to link between two
coordinate systems you will need a set of at least 3 points whose coordinates are known in both
systems. This is a kind of Rosetta stone that can be used to convert a position of any point from
one system to the other. These points are called “fiducials” and the process of providing SPM with
all the necessary information to create the Rosetta stone for your data is called “coregistration”.
There are two possible ways of coregistrating the EEG/MEG data into the structural MRI
space.
1. A Landmark based coregistration (using fiducials only).
The rigid transformation matrices (Rotation and Translation) are computed such that they
match each fiducial in the EEG/MEG space into the corresponding one in sMRI space. The
same transformation is then applied to the sensor positions.
2. Surface matching (between some headshape in MEG/EEG space and some sMRI derived
scalp tesselation).
For EEG, the sensor locations can be used instead of the headshape. For MEG, the head-
shape is first coregistrated into sMRI space; the inverse transformation is then applied to
the head model and the mesh.
Surface matching is performed using an Iterative Closest Point algorithm (ICP). The ICP
algorithm [14] is an iterative alignment algorithm that works in three phases:
•Establish correspondence between pairs of features in the two structures that are to
be aligned based on proximity;
•Estimate the rigid transformation that best maps the first member of the pair onto
the second;
•Apply that transformation to all features in the first structure. These three steps are
then reapplied until convergence is concluded. Although simple, the algorithm works
quite effectively when given a good initial estimate.
In practice what you will need to do after pressing the Coregister button is to specify the
points in the sMRI image that correspond to your M/EEG fiducials. If you have more fiducials
(which may happen for EEG as in principle any electrode can be used as a fiducial), you will be
ask at the first step to select the fiducials you want to use. You can select more than 3, but not
less. Then for each M/EEG fiducial you selected you will be asked to specify the corresponding
position in the sMRI image in one of 3 ways.

124 CHAPTER 14. 3D SOURCE RECONSTRUCTION: IMAGING APPROACH
•select - locations of some points such as the commonly used nasion and preauricular points
and also CTF recommended fiducials for MEG (as used at the FIL) are hard-coded in SPM.
If your fiducial corresponds to one of these points you can select this option and then select
the correct point from a list.
•type - here you can enter the MNI coordinates for your fiducial (1×3vector). If your
fiducial is not on SPM’s hard-coded list, it is advised to carefully find the right point on
either the template image or on your subject’s own image normalized to the template. You
can do it by just opening the image using SPM’s Display/images functionality. You can
then record the MNI coordinates and use them in all coregistrations you need to do using
the “type” option.
•click - here you will be presented with a structural image where you can click on the right
point. This option is good for “quick and dirty” coregistration or to try out different options.
You will also have the option to skip the current fiducial, but remember you can only do it if
you eventually specify more than 3 fiducials in total. Otherwise the coregistration will fail.
After you specify the fiducials you will be asked whether to use the headshape points if they
are available. For EEG it is advised to always answer “yes”. For MEG if you use a head model
based on the subject’s sMRI and have precise information about the 3 fiducials (for instance by
doing a scan with fiducials marked by vitamin E capsules) using the headshape might actually
do more harm than good. In other cases it will probably help, as in EEG.
The results of coregistration will be presented in SPM’s graphics window. It is important
to examine the results carefully before proceeding. In the top plot you will see the scalp, the
inner skull and the cortical mesh with the sensors and the fiducials. For EEG make sure that the
sensors are on the scalp surface. For MEG check that the head positon in relation to the sensors
makes sense and the head does not for instance stick outside the sensor array. In the bottom plot
the sensor labels will be shown in topographical array. Check that the top labels correspond to
anterior sensors, bottom to posterior, left to left and right to right and also that the labels are
where you would expect them to be topographically.
14.5 Forward computation (forward)
This refers to computing for each of the dipoles on the cortical mesh the effect it would have on
the sensors. The result is a N×Mmatrix where N is the number of sensors and M is the number
of mesh vertices (that you chose from several options at a previous step). This matrix can be
quite big and it is, therefore, not stored in the header, but in a separate *.mat file which has
SPMgainmatrix in its name and is written in the same directory as the dataset. Each column in
this matrix is a so called “lead field” corresponding to one mesh vertex.
The lead fields are computed using the “forwinv” toolbox1developed by Robert Oostenveld,
which SPM shares with FieldTrip. This computation is based on Maxwell’s equations and makes
assumptions about the physical properties of the head. There are different ways to specify these
assumptions which are known as “forward models”.
The “forwinv” toolbox can support different kinds of forward models. When you press Forward
Model button (which should be enabled after successful coregistration), you will have a choice of
several head models depending on the modality of your dataset. We presently recommend useing
a single shell model for MEG and “EEG BEM” for EEG. You can also try other options and
compare them using model evidence (see below). The first time you use the EEG BEM option
with a new structural image (and also the first time you use the Template option) a lengthy
computation will take place that prepares the BEM model based on the head meshes. The BEM
will then be saved in a quite large *.mat file with ending _EEG_BEM.mat in the same directory
with the structural image (”canonical” subdirectory of SPM for the template). When the head
model is ready, it will be displayed in the graphics window with the cortical mesh and sensor
locations you should verify for the final time that everything fits well together.
The actual lead field matrix will be computed at the beginning of the next step and saved.
This is a time-consuming step and it takes longer for high-resolution meshes. The lead field file
1forwinv: http://fieldtrip.fcdonders.nl/development/forwinv
14.6. INVERSE RECONSTRUCTION 125
will be used for all subsequent inversions if you do not change the coregistration and the forward
model.
14.6 Inverse reconstruction
To get started press the Invert button. The first choice you will see is between Imaging,VB-ECD
and DCM. For reconstruction based on an empirical Bayesian approach to localize either the evoked
response, the evoked power or the induced power, as measured by EEG or MEG press the Imaging
button. The other options are explained in greater detail elsewhere.
If you have trials belonging to more than one condition in your dataset then the next choice you
will have is whether to invert all the conditions together or to choose a subset. It is recommended
to invert the conditions together if you are planning to later do a statistical comparison between
them. If you have only one condition, or after choosing the conditions, you will get a choice
between “Standard” and “Custom” inversion. If you choose “Standard” inversion, SPM will start
the computation with default settings. These correspond to the multiple sparse priors (MSP)
algorithm [38] which is then applied to the whole input data segment.
If you want to fine-tune the parameters of the inversion, choose the “Custom” option. You will
then have the possibility to choose between several types of inversion differing by their hyperprior
models (IID - equivalent to classical minimum norm, COH - smoothness prior similar to methods
such as LORETA) or the MSP method .
You can then choose the time window that will be available for inversion. Based on our
experience, it is recommended to limit the time window to the activity of interest in cases when
the amplitude of this activity is low compared to activity at other times. The reason is that
if the irrelevant high-amplitude activity is included, the source reconstruction scheme will focus
on reducing the error for reconstructing this activity and might ignore the activity of interest.
In other cases, when the peak of interest is the strongest peak or is comparable to other peaks
in its amplitude, it might be better not to limit the time window to let the algorithm model
all the brain sources generating the response and then to focus on the sources of interest using
the appropriate contrast (see below). There is also an option to apply a hanning taper to the
channel time series in order to downweight the possible baseline noise at the beginning and end
of the trial. There is also an option to pre-filter the data. Finally, you can restrict solutions to
particular brain areas by loading a *.mat file with a K×3matrix containing MNI coordinates
of the areas of interest. This option may initially seem strange, as it may seem to overly bias
the source reconstructions returned. However, in the Bayesian inversion framework you can
compare different inversions of the same data using Bayesian model comparison. By limiting the
solutions to particular brain areas you greatly simplify your model and if that simplification really
captures the sources generating the response, then the restricted model will have much higher
model evidence than the unrestricted one. If, however, the sources you suggested cannot account
for the data, the restriction will result in a worse model fit and depending on how much worse it is,
the unrestricted model might be better in the comparison. So using this option with subsequent
model comparison is a way, for instance, to integrate prior knowledge from the literature or from
fMRI/PET/DTI into your inversion. It also allows for comparison of alternative prior models.
Note that for model comparison to be valid all the settings that affect the input data, like the
time window, conditions used and filtering should be identical.
SPM imaging source reconstruction also supports multi-modal datasets. These are datasets
that have both EEG and MEG data from a simultaneous recording. Datasets from the ”Neu-
romag” MEG system which has two kinds of MEG sensors are also treated as multimodal. If
your dataset is multimodal a dialogue box will appear asking to select the modalities for source
reconstruction from a list. If you select more than one modality, multiomodal fusion will be
performed. This option based on the paper by Henson et al. [58] uses a heuristic to rescale the
data from different modalities so that they can be used together.
Once the inversion is completed you will see the time course of the region with maximal
activity in the top plot of the graphics window. The bottom plot will show the maximal intensity
projection (MIP) at the time of the maximal activation. You will also see the log-evidence value
that can be used for model comparison, as explained above. Note that not all the output of the
inversion is displayed. The full output consists of time courses for all the sources and conditions
126 CHAPTER 14. 3D SOURCE RECONSTRUCTION: IMAGING APPROACH
for the entire time window. You can view more of the results using the controls in the bottom
right corner of the 3D GUI. These allow focusing on a particular time, brain area and condition.
One can also display a movie of the evolution of neuronal activity.
14.7 Summarizing the results of inverse reconstruction as an
image
SPM offers the possibility of writing the results as 3D NIfTI images, so that you can then proceed
with GLM-based statistical analysis using Random Field theory. This is similar to the 2nd level
analysis in fMRI for making inferences about region and trial-specific effects (at the between
subject level).
This entails summarizing the trial- and subject-specific responses with a single 3-D image in
source space. Critically this involves prompting for a time-frequency contrast window to create
each contrast image. This is a flexible and generic way of specifying the data feature you want
to make an inference about (e.g., gamma activity around 300 ms or average response between
80 and 120 ms). This kind of contrast is specified by pressing the Window button. You will then
be asked about the time window of interest (in ms, peri-stimulus time). It is possible to specify
one or more time segments (separated by a semicolon). To specify a single time point repeat the
same value twice. The next question is about the frequency band. If you just want to average
the source time course leave that at the default, zero. In this case the window will be weighted
by a Gaussian. In the case of a single time point this will be a Gaussian with 8 ms full width
half maximum (FWHM). If you specify a particular frequency or a frequency band, then a series
of Morlet wavelet projectors will be generated summarizing the energy in the time window and
band of interest.
There is a difference between specifying a frequency band of interest as zero, as opposed to
specifying a wide band that covers the whole frequency range of your data. In the former case
the time course of each dipole will be averaged, weighted by a gaussian. Therefore, if within your
time window this time course changes polarity, the activity can average out and in an ideal case
even a strong response can produce a value of zero. In the latter case the power is integrated
over the whole spectrum ignoring phase, and this would be equivalent to computing the sum of
squared amplitudes in the time domain.
Finally, if the data file is epoched rather than averaged, you will have a choice between
“evoked”, “induced” and “trials”. If you have multiple trials for certain conditions, the projec-
tors generated at the previous step can either be applied to each trial and the results averaged
(induced) or applied to the averaged trials (evoked). Thus it is possible to perform localization
of induced activity that has no phase-locking to the stimulus. It is also possible to focus on
frequency content of the ERP using the “evoked” option. Clearly the results will not be the same.
The projectors you specified (bottom plot) and the resulting MIP (top plot) will be displayed
when the operation is completed. “trials” option makes it possible to export an image per trial
which might be useful for doing within-subject statistics. The images are exported as 4D-NIfTI
with one file per condition including all the trials for that condition.
The Image button is used to write out the contrast results. It is possible to export them as
either values on a mesh (GIfTI) or volumetric 3D images (NIfTI). Both formats are supported
by SPM statistical machinery. When generating an image per trial the images are exported
as 4D-NIfTI with one file per condition including all the trials for that condition. The values
of the exported images are normalized to reduce between-subject variance. Therefore, for best
results it is recommended to export images for all the time windows and conditions that will be
included in the same statistical analysis in one step. Note that the images exported from the
source reconstruction are a little peculiar because of smoothing from a 2D cortical sheet into 3D
volume. SPM statistical machinery has been optimized to deal with these peculiarities and get
sensible results. If you try to analyze the images with older versions of SPM or with a different
software package you might get different (less focal) results.
14.8. RENDERING INTERFACE 127
14.8 Rendering interface
By pressing the Render button you can open a new GUI window which will show you a rendering
of the inversion results on the brain surface. You can rotate the brain, focus on different time
points, run a movie and compare the predicted and observed scalp topographies and time series.
A useful option is “virtual electrode” which allows you to extract the time course from any point
on the mesh and the MIP at the time of maximal activation at this point. Just press the button
and click anywhere in the brain.
An additional tool for reviewing the results is available in the SPM M/EEG Review function.
14.9 Group inversion
A problem encountered with MSP inversion is that sometimes it is “too good”, producing solutions
that were so focal in each subject that the spatial overlap between the activated areas across
subjects was not sufficient to yield a significant result in a between-subjects contrast. This could
be improved by smoothing, but smoothing compromises the spatial resolution and thus subverts
the main advantage of using an inversion method that can produce focal solutions.
To circumvent this problem we proposed a modification of the MSP method [78] that effectively
restricts the activated sources to be the same in all subjects with only the degree of activation
allowed to vary. We showed that this modification makes it possible to obtain significance levels
close to those of non-focal methods such as minimum norm while preserving accurate spatial
localization.
The group inversion can yield much better results than individual inversions because it intro-
duces an additional constraint for the ill-posed inverse problem, namely that the responses in all
subjects should be explained by the same set of sources. Thus it should be your method of choice
when analyzing an entire study with subsequent GLM analysis of the images.
Group inversion works very similarly to what was described above. You can start it by pressing
the “Group inversion” button right after opening the 3D GUI. You will be asked to specify a list
of M/EEG data sets to invert together. Then the routine will ask you to perform coregistration
for each of the files and specify all the inversion parameters in advance. It is also possible to
specify the contrast parameters in advance. Then the inversion will proceed by computing the
inverse solution for all the files and will write out the output images. The results for each subject
will also be saved in the header of the corresponding input file. It is possible to load this file into
the 3D GUI after the inversion and explore the results as described above.
14.10 Batching source reconstruction
There is a possibility to run imaging source reconstruction using the SPM batch tool. It can be
accessed by pressing the “Batch” button in the main SPM window and then going to “M/EEG
source reconstruction” in the “SPM” under “M/EEG”. There are separate tools there for building
head models, computing the inverse solution and computing contrasts and generating images.
This makes it possible for instance to generate images for several different contrasts from the
same inversion. All the three tools support multiple datasets as inputs. In the case of the
inversion tool group inversion will be done for multiple datasets.
14.11 Appendix: Data structure
The Matlab object describing a given EEG/MEG dataset in SPM is denoted as D. Within that
structure, each new inverse analysis will be described by a new cell of sub-structure field D.inv
and will be made of the following fields:
•method: character string indicating the method, either “ECD” or “Imaging” in present case;
•mesh: sub-structure with relevant variables and filenames for source space and head mod-
eling;
128 CHAPTER 14. 3D SOURCE RECONSTRUCTION: IMAGING APPROACH
•datareg: sub-structure with relevant variables and filenames for EEG/MEG data registra-
tion into MRI space;
•forward: sub-structure with relevant variables and filenames for forward computation;
•inverse: sub-structure with relevant variable, filenames as well as results files;
•comment: character string provided by the user to characterize the present analysis;
•date: date of the last modification made to this analysis.
•gainmat: name of the gain matrix file.
Chapter 15
Localization of Equivalent Current
Dipoles
This chapter describes source reconstruction based on “Variational Bayes Equivalent Current
Dipoles” (VB-ECDs). For more details about the implementation, please refer to the help and
comments in the routines themselves, as well as the original paper by [71].
15.1 Introduction
3D imaging (or distributed) reconstruction methods consider all possible source location simul-
taneously, allowing for large and widely spread clusters of activity. This is to be contrasted with
“Equivalent Current Dipoleťť (ECD) approaches which rely on two different hypotheses:
•only a few (say less than 5) sources are active simultaneously, and
•those sources are very focal.
This leads to the ECD model where the observed scalp potential will be explained by a handful
of discrete current sources, i.e. dipoles, located inside the brain volume.
In contrast to the 3D imaging reconstruction, the number of ECDs considered in the model,
i.e. the number of “active locationsťť, should be defined a priori. This is a crucial step, as the
number of sources considered defines the ECD model. This choice should be based on empirical
knowledge of the brain activity observed or any other source of information (for example by
looking at the scalp potential distribution). In general, each dipole is described by 6 parameters:
3 for its location, 2 for its orientation and 1 for its amplitude. Once the number of ECDs is fixed,
a non-linear optimisation algorithm is used to adjust the dipoles parameters (6 times the number
of dipoles) to the observed potential.
Classical ECD approaches use a simple best fitting optimisation using “least square error”
criteria. This leads to relatively simple algorithms but presents a few drawbacks:
•constraints on the dipoles are difficult to include in the framework;
•the noise cannot be properly taken into account, as its variance should be estimated along-
side the dipole parameters;
•it is difficult to define confidence intervals on the estimated parameters, which could lead
to over-confident interpretation of the results;
•models with different numbers of dipoles cannot be compared except through their goodness-
of-fit, which can be misleading.
As adding dipoles to a model will necessarily improve the overall goodness of fit, one could erro-
neously be tempted to use as many ECDs as possible and to perfectly fit the observed signal.
Through using Bayesian techniques, however, it is possible to circumvent all of the above limita-
tions of classical approaches.
129

130 CHAPTER 15. LOCALIZATION OF EQUIVALENT CURRENT DIPOLES
Briefly, a probabilistic generative model is built providing a likelihood model for the data1.
The model is completed by a set of priors on the various parameters, leading to a Bayesian model,
allowing the inclusion of user-specified prior constraints.
A “variational Bayesťť (VB) scheme is then employed to estimate the posterior distribution
of the parameters through an iterative procedure. The confidence interval of the estimated pa-
rameters is therefore directly available through the estimated posterior variance of the param-
eters. Critically, in a Bayesian context, different models can be compared using their evidence
or marginal likelihood. This model comparison is superior to classical goodness-of-fit measures,
because it takes into account the complexity of the models (e.g., the number of dipoles) and,
implicitly, uncertainty about the model parameters. VB-ECD can therefore provide an objective
and accurate answer to the question: Would this data set be better modelled by 2 or 3 ECDs?
15.2 Procedure in SPM12
This section aims at describing how to use the VB-ECD approach in SPM12.
15.2.1 Head and forward model
The engine calculating the projection of the dipolar sources on the scalp electrode comes from
Fieldtrip and is the same for the 3D imaging or DCM. The head model should thus be prepared
the same way, as described in the chapter 14. For the same data set, differences between the
VB-ECD and imaging reconstructions would therefore be due to the reconstruction approach
only.
15.2.2 VB-ECD reconstruction
To get started, after loading and preparing the head model, press the ’Invert’ button2. The first
choice you will see is between ’Imaging’, ’VB-ECD’ and ’DCM’. The ’Imaging’ reconstruction
corresponds to the imaging solution, as described in chapter 14, and ’DCM’ is described in chapter
16. Then you are invited to fill in information about the ECD model and click on buttons in the
following order:
1. indicate the time bin or time window for the reconstruction, within the epoch length. Note
that the data will be averaged over the selected time window! VB-ECD will thus always be
calculated for a single time bin.
2. enter the trial type(s) to be reconstructed. Each trial type will be reconstructed separately.
3. add a single (i.e. individual) dipole or a pair of symmetric dipoles to the model. Each
“elementťť (single or pair) is added individually to the model.
4. use “Informativeťť or ‘Non-informativeťť location priors. “Non-informativeťť means flat
priors over the brain volume. With “Informativeťť, you can enter the a priori location of
the source3.
5. use “Informativeťť or ‘Non-informativeťť moment priors. “Non-informativeťť means flat
priors over all possible directions and amplitude. With “Informativeťť, you can enter the a
priori moment of the source4.
6. go back to step 3and add some more dipole(s) to the model, or stop adding dipoles.
1This includes an independent and identically distributed (IID) Normal distribution for the errors, but other
distributions could be specified.
2The GUI for VB-ECD can also be launched directly from Matlab command line with the instruction: D =
spm_eeg_inv_vbecd_gui.
3For a pair of dipoles, only the right dipole coordinates are required.
4For a pair of dipoles, only the right dipole moment is required.
15.2. PROCEDURE IN SPM12 131
7. specify the number of iterations. These are repetitions of the fitting procedure with different
initial conditions. Since there are multiple local maxima in the objective function, multiple
iterations are necessary to get good results especially when non-informative location priors
are chosen.
The routine then proceeds with the VB optimization scheme to estimate the model parameters.
There is graphical display of the intermediate results. When the best solution is selected the
model evidence will be shown at the top of the SPM Graphics window. This number can be used
to compare solutions with different priors.
Results are finally saved into the data structure Din the field .inv{D.val}.inverse and displayed
in the graphic window.
15.2.3 Result display
The latest VB-ECD results can be displayed again through the function D = spm_eeg_inv_vbecd_disp.
If a specific reconstruction should be displayed, then use: spm_eeg_inv_vbecd_disp(’Init’,D,
ind). In the GUI you can use the ’dip’ button (located under the ’Invert’ button) to display
the dipole locations.
In the upper part, the 3 main figures display the 3 orthogonal views of the brain with the dipole
location and orientation superimposed. The location confidence interval is described by the dot-
ted ellipse around the dipole location on the 3 views. It is not possible to click through the image,
as the display is automatically centred on the dipole displayed. It is possible though to zoom into
the image, using the right-click context menu.
The lower left table displays the current dipole location, orientation (Cartesian or polar coor-
dinates) and amplitude in various formats.
The lower right table allows for the selection of trial types and dipoles. Display of multiple
trial types and multiple dipoles is also possible. The display will center itself on the average
location of the dipoles.
132 CHAPTER 15. LOCALIZATION OF EQUIVALENT CURRENT DIPOLES
Chapter 16
Dynamic Causal Modelling for
M/EEG
16.1 Introduction
Dynamic Causal Modelling (DCM) is based on an idea initially developed for fMRI data: The
measured data are explained by a network model consisting of a few sources, which are interacting
dynamically. This network model is inverted using a Bayesian approach, and one can make
inferences about connections between sources, or the modulation of connections by task.
For M/EEG data, DCM is a powerful technique for inferring about parameters that one
doesn’t observe with M/EEG directly. Instead of asking ’How does the strength of the source in
left superior temporal gyrus (STG) change between condition A and B?’, one can ask questions
like ’How does the backward connection from this left STG source to left primary auditory cortex
change between condition A and B?’. In other words, one isn’t limited to questions about source
strength as estimated using a source reconstruction approach, but can test hypotheses about what
is happening between sources, in a network.
As M/EEG data is highly resolved in time, as compared to fMRI, the inferences are about
more neurobiologically plausible parameters. These relate more directly to the causes of the
underlying neuronal dynamics.
The key DCM for M/EEG methods paper appeared in 2006, and the first DCM studies
about mismatch negativity came out in 2007/2008. At its heart DCM for M/EEG is a source
reconstruction technique, and for the spatial domain we use exactly the same leadfields as other
approaches. However, what makes DCM unique, is that is combines the spatial forward model
with a biologically informed temporal forward model, describing e.g. the connectivity between
sources. This critical ingredient not only makes the source reconstruction more robust by implic-
itly constraining the spatial parameters, but also allows one to infer about connectivity.
Our methods group is continuing to work on further improvements and extensions to DCM.
In the following, we will describe the usage of DCM for evoked responses (both MEG and EEG),
DCM for induced responses (i.e., based on power data in the time-frequency domain), and DCM
for local field potentials (measured as steady-state responses). All three DCMs share the same
interface, as many of the parameters that need to be specified are the same for all three ap-
proaches. Therefore, we will first describe DCM for evoked responses, and then point out where
the differences to the other two DCMs lie.
This manual provides only a procedural guide for the practical use of DCM for M/EEG. If
you want to read more about the scientific background, the algorithms used, or how one would
typically use DCM in applications, we recommend the following reading. The two key methods
contributions can be found in [26] and [72]. Two other contributions using the model for testing
interesting hypotheses about neuronal dynamics are described in [73] and [30]. At the time of
writing, there were also three application papers published which demonstrate what kind of hy-
potheses can be tested with DCM [53,52,51]. Another good source of background information
133
134 CHAPTER 16. DYNAMIC CAUSAL MODELLING FOR M/EEG
is the recent SPM book [33], where Parts 6 and 7 cover not only DCM for M/EEG but also
related research from our group. The DCMs for induced responses and steady-state responses are
covered in [20,19] and [87,83,84]. Also note that there is a DCM example file, which we put onto
the webpage http://www.fil.ion.ucl.ac.uk/spm/data/eeg_mmn/. After downloading DCMexam-
ple.mat, you can load (see below) this file using the DCM GUI, and have a look at the various
options, or change some, after reading the description below.
16.2 Overview
In summary, the goal of DCM is to explain measured data (such as evoked responses) as the
output of an interacting network consisting of a several areas, some of which receive input (i.e.,
the stimulus). The differences between evoked responses, measured under different conditions,
are modelled as a modulation of selected DCM parameters, e.g. cortico-cortical connections [26].
This interpretation of the evoked response makes hypotheses about connectivity directly testable.
For example, one can ask, whether the difference between two evoked responses can be explained
by top-down modulation of early areas [53]. Importantly, because model inversion is implemented
using a Bayesian approach, one can also compute Bayesian model evidences. These can be used
to compare alternative, equally plausible, models and decide which is the best [74].
DCM for evoked responses takes the spatial forward model into account. This makes DCM a
spatiotemporal model of the full data set (over channels and peri-stimulus time). Alternatively,
one can describe DCM also as a spatiotemporal source reconstruction algorithm which uses addi-
tional temporal constraints given by neural mass dynamics and long-range effective connectivity.
This is achieved by parameterising the lead-field, i.e., the spatial projection of source activity to
the sensors. In the current version, this can be done using two different approaches. The first
assumes that the leadfield of each source is modelled by a single equivalent current dipole (ECD)
[72]. The second approach posits that each source can be presented as a ’patch’ of dipoles on the
grey matter sheet [25]. This spatial model is complemented by a model of the temporal dynamics
of each source. Importantly, these dynamics not only describe how the intrinsic source dynamics
evolve over time, but also how a source reacts to external input, coming either from subcortical
areas (stimulus), or from other cortical sources.
The GUI allows one to enter all the information necessary for specifying a spatiotemporal
model for a given data set. If you want to fit multiple models, we recommend using a batch script.
An example of such a script (DCM_ERP_example), which can be adapted to your own data, can
be found in the man/example_scripts/ folder of the distribution. You can run this script on exam-
ple data provided by via the SPM webpage (http://www.fil.ion.ucl.ac.uk/spm/data/eeg_mmn/).
However, you first have to preprocess these data to produce an evoked response by going through
the preprocessing tutorial (chapter 40) or by running the history_subject1.m script in the
example_scripts folder.
16.3 Calling DCM for ERP/ERF
After calling spm eeg, you see SPM’s graphical user interface, the top-left window. The button
for calling the DCM-GUI is found in the second partition from the top, on the right hand side.
When pressing the button, the GUI pops up. The GUI is partitioned into five parts, going from
the top to the bottom. The first part is about loading and saving existing DCMs, and selecting
the type of model. The second part is about selecting data, the third is for specification of the
spatial forward model, the fourth is for specifying connectivity, and the last row of buttons allows
you to estimate parameters and view results.
You have to select the data first and specify the model in a fixed order (data selection >
spatial model >connectivity model). This order is necessary, because there are dependencies
among the three parts that would be hard to resolve if the input could be entered in any order.
At any time, you can switch back and forth from one part to the next. Also, within each part,
you can specify information in any order you like.
16.4. LOAD, SAVE, SELECT MODEL TYPE 135
16.4 load, save, select model type
At the top of the GUI, you can load an existing DCM or save the one you are currently working
on. In general, you can save and load during model specification at any time. You can also switch
between different DCM analyses (the left menu). The default is ’ERP’ which is DCM for evoked
responses described here. Currently, the other types are cross-spectral densities (CSD), induced
responses (IND) and phase coupling (PHA) described later in this chapter. The menu on the
right-hand side lets you choose the neuronal model. ’ERP’ is the standard model described in most
of our older papers, e.g. [26]. ’SEP’ uses a variant of this model, however, the dynamics tend to
be faster [80]. ’NMM’ is a nonlinear neural mass model based on a first-order approximation, and
’MFM’, is also nonlinear and is based on a second-order approximation. ’NMDA’ is a variant of the
’NMM’ model which also includes a model of NMDA receptor. ’CMC’ and ’CMM’ are canonical
microcircuit models [13] used in the more recent paper to link models of neurophysiological
phenomena with canonical models of cortical processing based on the idea of predictive coding.
16.5 Data and design
In this part, you select the data and model between-trial effects. The data can be either event-
related potentials or fields. These data must be in the SPM-format. On the right-hand side
you can enter trial indices of the evoked responses in this SPM-file. For example, if you want
to model the second and third evoked response contained within an SPM-file, specify indices 2
and 3. The indices correspond to the order specified by the condlist method (see 12). If the two
evoked responses, for some reason, are in different files, you have to merge these files first. You
can do this with the SPM preprocessing function merge (spm_eeg_merge), see 12. You can also
choose how you want to model the experimental effects (i.e. the differences between conditions).
For example, if trial 1is the standard and trial 2is the deviant response in an oddball paradigm,
you can use the standard as the baseline and model the differences in the connections that are
necessary to fit the deviant. To do that type 0 1 in the text box below trial indices. Alternatively,
if you type -1 1 then the baseline will be the average of the two conditions and the same factor
will be subtracted from the baseline connection values to model the standard and added to model
the deviant. The latter option is perhaps not optimal for an oddball paradigm but might be
suitable for other paradigms where there is no clear ’baseline condition’. When you want to
model three or more evoked responses, you can model the modulations of a connection strength
of the second and third evoked responses as two separate experimental effects relative to the first
evoked response. However, you can also choose to couple the connection strength of the first
evoked response with the two gains by imposing a linear relationship on how this connection
changes over trials. Then you can specify a single effect (e.g. -1 0 1). This can be useful when
one wants to add constraints on how connections (or other DCM parameters) change over trials.
A compelling example of this can be found in [51]. For each experimental effect you specify, you
will be able to select the connections in the model that are affected by it (see below).
Press the button ’data file’ to load the M/EEG dataset. Under ’time window (ms)’ you
have to enter the peri-stimulus times which you want to model, e.g. 1 to 200 ms.
You can choose whether you want to model the mean or drifts of the data at sensor level. Select
1 for ’detrend’ to just model the mean. Otherwise select the number of discrete cosine transform
terms you want to use to model low-frequency drifts (>1). In DCM, we use a projection of the
data to a subspace to reduce the amount of data. The type of spatial projection is described in
[30]. You can select the number of modes you wish to keep. The default is 8.
You can also choose to window your data, along peri-stimulus time, with a hanning window
(radio button). This windowing will reduce the influence of the beginning and end of the time-
series.
If you are happy with your data selection, the projection and the detrending terms, you can
click on the >(forward) button, which will bring you to the next stage electromagnetic model.
From this part, you can press the red <button to get back to the data and design part.
136 CHAPTER 16. DYNAMIC CAUSAL MODELLING FOR M/EEG
16.6 Electromagnetic model
With the present version of DCM, you have three options for how to spatially model your evoked
responses. Either you use a single equivalent current dipole (ECD) for each source, or you use a
patch on the cortical surface (IMG), or you don’t use a spatial model at all (local field potentials
(LFP)). In all three cases, you have to enter the source names (one name in one row). For ECD
and IMG, you have to specify the prior source locations (in mm in MNI coordinates). Note that
by default DCM uses uninformative priors on dipole orientations, but tight priors on locations.
This is because tight priors on locations ensure that the posterior location will not deviate to
much from its prior location. This means each dipole stays in its designated area and retains its
meaning. The prior location for each dipole can be found either by using available anatomical
knowledge or by relying on source reconstructions of comparable studies. Also note that the prior
location doesn’t need to be overly exact, because the spatial resolution of M/EEG is on a scale
of several millimeters. You can also load the prior locations from a file (’load’). You can visualize
the locations of all sources when you press ’dipoles’.
The onset-parameter determines when the stimulus, presented at 0 ms peri-stimulus time, is
assumed to activate the cortical area to which it is connected. In DCM, we usually do not model
the rather small early responses, but start modelling at the first large deflection. Because the
propagation of the stimulus impulse through the input nodes causes a delay, we found that the
default value of 60 ms onset time is a good value for many evoked responses where the first large
deflection is seen around 100 ms. However, this value is a prior, i.e., the inversion routine can
adjust it. The prior mean should be chosen according to the specific responses of interest. This is
because the time until the first large deflection is dependent on the paradigm or the modality you
are working in, e.g. audition or vision. You may also find that changing the onset prior has an
effect on how your data are fitted. This is because the onset time has strongly nonlinear effects (a
delay) on the data, which might cause differences in which maximum was found at convergence,
for different prior values. It is also possible to type several numbers in this box (identical or not)
and then there will be several inputs whose timing can be optimized separately. These inputs can
be connected to different model sources. This can be useful, for instance, for modelling a paradigm
with combined auditory and visual stimulation.The ’duration (sd)’ box makes it possible to vary
the width of the input volley, separately for each of the inputs. This can be used to model more
closely the actual input structure (e.g. a long tone or extended presentation of a visual input).
By combining several inputs with different durations one can approximate an even more complex
input waveform (e.g. speech).
When you want to proceed to the next model specification stage, hit the >(forward) button
and proceed to the neuronal model.
16.7 Neuronal model
There are five (or more) matrices which you need to specify by button presses. The first three
are the connection strength parameters for the first evoked response. There are three types of
connections, forward,backward and lateral. In each of these matrices you specify a connection
from a source area to a target area. For example, switching on the element (2,1) in the intrinsic
forward connectivity matrix means that you specify a forward connection from area 1 to 2.
Some people find the meaning of each element slightly counter-intuitive, because the column
index corresponds to the source area, and the row index to the target area. This convention is
motivated by direct correspondence between the matrices of buttons in the GUI and connectivity
matrices in DCM equations and should be clear to anyone familiar with matrix multiplication.
The one or more inputs that you specified previously can go to any area and to multiple areas.
You can select the receiving areas by selecting area indices in the C input vector.
The Bmatrix contains all gain modulations of connection strengths as set in the A-matrices.
These modulations model the difference between the first and the other modelled evoked re-
sponses. For example, for two evoked responses, DCM explains the first response by using the
A-matrix only. The 2nd response is modelled by modulating these connections by the weights in
the B-matrix.
16.8. ESTIMATION 137
16.8 Estimation
When you are finished with model specification, you can hit the estimate button in the lower
left corner. If this is the first estimation and you have not tried any other source reconstructions
with this file, DCM will build a spatial forward model. You can use the template head model for
quick results. DCM will now estimate model parameters. You can follow the estimation process
by observing the model fit in the output window. In the matlab command window, you will see
each iteration printed out with expected-maximization iteration number, free energy F, and the
predicted and actual change of Ffollowing each iteration step. At convergence, DCM saves the
results in a DCM file, by default named ’DCM_ERP.mat’. You can save to a different name, eg.
if you are estimating multiple models, by pressing ’save’ at the top of the GUI and writing to a
different name.
16.9 Results
After estimation is finished, you can assess the results by choosing from the pull-down menu at
the bottom (middle).
With ERPs (mode) you can plot, for each mode, the data for both evoked responses, and the
model fit.
When you select ERPs (sources), the dynamics of each area are plotted. The activity of the
pyramidal cells (which is the reconstructed source activity) are plotted in solid lines, and the
activity of the two interneuron populations are plotted as dotted lines.
The option coupling (A) will take you to a summary about the posterior distributions of the
connections in the A-matrix. In the upper row, you see the posterior means for all intrinsic
connectivities. As above, element (i, j)corresponds to a connection from area jto i. In the
lower row, you’ll find, for each connection, the probability that its posterior mean is different
from the prior mean, taking into account the posterior variance.
With the option coupling(B) you can access the posterior means for the gain modulations of
the intrinsic connectivities and the probability that they are unequal to the prior means. If you
specified several experimental effects, you will be asked which of them you want to look at.
With coupling(C) you see a summary of the posterior distribution for the strength of the input
into the input receiving area. On the left hand side, DCM plots the posterior means for each
area. On the right hand side, you can see the corresponding probabilities.
The option Input shows you the estimated input function. As described by [26], this is a
gamma function with the addition of low-frequency terms.
With Response, you can plot the selected data, i.e. the data, selected by the spatial modes,
but back-projected into sensor space.
With Response (image), you see the same as under Results but plotted as an image in grey-
scale.
And finally, with the option Dipoles, DCM displays an overlay of each dipole on an MRI
template using the posterior means of its 3 orientation and 3 location parameters. This makes
sense only if you have selected an ECD model under electromagnetic model.
Before estimation, when you press the button ’Initialise’ you can assign parameter values as
initial starting points for the free-energy gradient ascent scheme. These values are taken from
another already estimated DCM, which you have to select.
The button BMS allows you do Bayesian model comparison of multiple models. It will open
the SPM batch tool for model selection. Specify a directory to write the output file to. For the
“Inference method” you can choose between “Fixed effects” and “Random effects” (see [100] for
additional explanations). Choose “Fixed effects” if you are not sure. Then click on “Data” and in
the box below click on “New: Subject”. Click on “Subject” and in the box below on “New: Session”.
Click on models and in the selection window that comes up select the DCM mat files for all the
models (remember the order in which you select the files as this is necessary for interpretating
the results). Then run the model comparison by pressing the green “Run” button. You will see,
at the top, a bar plot of the log-model evidences for all models. At the bottom, you will see the
probability, for each model, that it produced the data. By convention, a model can be said to
138 CHAPTER 16. DYNAMIC CAUSAL MODELLING FOR M/EEG
be the best among a selection of other models, with strong evidence, if its log-model evidence
exceeds all other log-model evidences by at least 3.
16.10 Cross-spectral densities
16.10.1 Model specification
DCM for cross-spectral densities can be applied to M/EEG or intracranial data.
The top panel of the DCM for ERP window allows you to toggle through available analysis
methods. On the top left drop-down menu, select ’CSD’. The second drop-down menu in the
right of the top-panel allows you to specify whether the analysis should be performed using a
model which is linear in the states, for this you can choose ERP or CMC. Alternatively you may
use a conductance based model, which is non-linear in the states by choosing, ’NMM’, ’MFM’ or
’NMDA’. (see [80] for a description of the differences).
The steady state (frequency) response is generated automatically from the time domain record-
ings. The time duration of the frequency response is entered in the second panel in the time-
window. The options for detrending allow you to remove either 1st, 2nd, 3rd or 4th order
polynomial drifts from channel data. In the subsampling option you may choose to downsample
the data before constructing the frequency response. The number of modes specifies how many
components from the leadfield are present in channel data. The specification of between trial
effects and design matrix entry is the same as for the case of ERPs, described above.
16.10.2 The Lead-Field
The cross-spectral density is a description of the dependencies among the observed outputs of
these neuronal sources. To achieve this frequency domain description we must first specify the
likely sources and their location. If LFP data are used then only source names are required. This
information is added in the third panel by selecting ’LFP’. Alternatively, x,y,z coordinates are
specified for ECD or IMG solutions.
16.10.3 Connections
The bottom panel then allows you to specify the connections between sources and whether these
sources can change from trial type to trial type.
On the first row, three connection types may be specified between the areas. For NMM and
MFM options these are Excitatory, Inhibitory or Mixed excitatory and inhibitory connections.
When using the ERP option the user will specify if connections are ’Forward’, ’Backward’ or
’Lateral’. To specify a connection, switch on the particular connection matrix entry. For example
to specify an Inhibitory connection from source 3 to source 1, turn on the ’Inhib’ entry at position
(3,1).
On this row the inputs are also specified. These are where external experimental inputs enter
the network.
The matrix on the next row allows the user to select which of the connections specified above
can change across trial types. For example in a network of two sources with two mixed connections
(1,2) and (2,1), you may wish to allow only one of these to change depending on experimental
context. In this case, if you wanted the mixed connection from source 2 to source 1 to change
depending on trial type, then select entry (2,1) in this final connection matrix.
16.10.4 Cross Spectral Densities
The final selection concerns what frequencies you wish to model. These could be part of a broad
frequency range e.g. like the default 4 - 48 Hz, or you could enter a narrow band e.g. 8 to 12 Hz,
will model the alpha band in 1Hz increments.
Once you hit the ’invert DCM’ option the cross spectral densities are computed automatically
(using the spectral-toolbox). The data for inversion includes the auto-spectra and cross-spectra
between channels or between channel modes. This is computed using a multivariate autoregressive
model, which can accurately measure periodicities in the time-domain data. Overall the spectra
16.11. INDUCED RESPONSES 139
are then presented as an upper-triangular, s x s matrix, with auto-spectra on the main diagonal
and cross-spectra in the off-diagonal terms.
16.10.5 Output and Results
The results menu provides several data estimates. By examining the ’spectral data’, you will
be able to see observed spectra in the matrix format described above. Selecting ’Cross-spectral
density’ gives both observed and predicted responses. To examine the connectivity estimates you
can select the ’coupling (A)’ results option, or for the modulatory parameters, the ’coupling (B)’
option. Also you can examine the input strength at each source by selecting the ’coupling (C)’
option, as in DCM for ERPs. The option ’trial-specific effects’ shows the change in connectivity
parameter estimates (from B) from trial to trial relative to the baseline connection (from A).
To examine the spectral input to these sources choose the ’Input’ option; this should look like
a mixture of white and pink noise. Finally the ’dipoles’ option allows visualisation of the a
posteriori position and orientation of all dipoles in your model.
16.11 Induced responses
DCM for induced responses aims to model coupling within and between frequencies that are
associated with linear and non-linear mechanisms respectively. The procedure to do this is similar
to that for DCM for ERP/ERF. In the following, we will just point out the differences in how
to specify models in the GUI. Before using the technique, we recommend reading about the
principles behind DCM for induced responses [20].
16.11.1 Data
The data to be modelled must be single trial, epoched data. We will model the entire spectra,
including both the evoked (phase-locked to the stimulus) and induced (non-phase-locked to the
stimulus) components.
16.11.2 Electromagnetic model
Currently, DCM for induced responses uses only the ECD method to capture the data features.
Note that a difference to DCM for evoked responses is that the parameters of the spatial model
are not optimized. This means that DCM for induced responses will project the data into source
space using the spatial locations provided by you.
16.11.3 Neuronal model
This is where you specify the connection architecture. Note that in DCM for induced responses,
the A-matrix encodes the linear and nonlinear coupling strength between sources.
16.11.4 Wavelet transform
This function can be called below the connectivity buttons and allows one to transfer data into
the time-frequency domain using a Morlet Wavelet transform as part of the feature extraction.
There are two parameters: The frequency window defines the desired frequency band and the
wavelet number specifies the temporal-frequency resolution. We recommend values greater than
5 to obtain a stable estimation.
16.11.5 Results
Frequency modes
This will display the frequency modes, identified using singular value decomposition of spectral
dynamics in source space (over time and sources).
140 CHAPTER 16. DYNAMIC CAUSAL MODELLING FOR M/EEG
Time-Frequency
This will display the observed time-frequency power data for all pre-specified sources (upper
panel) and the fitted data (lower panel).
Coupling (A-Hz)
This will display the coupling matrices representing the coupling strength from source to target
frequencies.
16.12 Phase-coupled responses
DCM for phase-coupled responses is based on a weakly coupled oscillator model of neuronal
interactions.
16.12.1 Data
The data to be modeled must be multiple trial, epoched data. Multiple trials are required so
that the full state-space of phase differences can be explored. This is achieved with multiple
trials as each trial is likely to contain different initial relative phase offsets. Information about
different trial types is entered as it is with DCM for ERP ie. using a design matrix. DCM for
phase coupling is intended to model dynamic transitions toward synchronization states. As these
transitions are short it is advisable to use short time windows of data to model and the higher
the frequency of the oscillations you are interested in, the shorter this time window should be.
DCM for phase coupling will probably run into memory problems if using long time windows or
large numbers of trials.
16.12.2 Electromagnetic model
Currently, DCM for phase-coupled responses will work with either ECD or LFP data. Note that
a difference to DCM for evoked responses is that the parameters of the spatial model are not
optimized. This means that DCM for phase-coupled responses will project the data into source
space using the spatial locations you provide.
16.12.3 Neuronal model
This is where you specify the connection architecture for the weakly coupled oscillator model. If
using the GUI, the Phase Interaction Functions are given by aij sin(φi−φj)where aij are the
connection weights that appear in the A-matrix and φiand φjare the phases in regions iand j.
DCM for phase coupling can also be run from a MATLAB script. This provides greater flexibility
in that the Phase Interaction Functions can be approximated using arbitrary order Fourier series.
Have a look in the example_scripts to see how.
16.12.4 Hilbert transform
Pressing this button does two things. First, source data are bandpass filtered into the specified
range. Second, a Hilbert transform is applied from which time series of phase variables are
obtained.
16.12.5 Results
Sin(Data) - Region i
This plots the sin of the data (ie. sin of phase variable) and the corresponding model fit for the
ith region.
16.12. PHASE-COUPLED RESPONSES 141
Coupling (A),(B)
This will display the intrinsic and modulatory coupling matrices. The i, jth entry in Aspecifies
how quickly region ichanges its phase to align with region j. The corresponding entry in Bshows
how these values are changed by experimental manipulation.
142 CHAPTER 16. DYNAMIC CAUSAL MODELLING FOR M/EEG
Part V
Utilities
143

Chapter 17
Display Image
Contents
17.1 Image to Display ...............................146
This is an interactive facility that allows orthogonal sections from an image volume to be
displayed. Clicking the cursor on either of the three images moves the point around which the
orthogonal sections are viewed. The co-ordinates of the cursor are shown both in voxel co-
ordinates and millimetres within some fixed framework. The intensity at that point in the image
(sampled using the current interpolation scheme) is also given. The position of the cross-hairs
can also be moved by specifying the co-ordinates in millimetres to which they should be moved.
Clicking on the horizontal bar above these boxes will move the cursor back to the origin (analogous
to setting the cross-hair position (in mm) to [0 0 0]).
The images can be re-oriented by entering appropriate translations, rotations and zooms
into the panel on the left. The transformations can then be saved by hitting the "Reorient
images..." button. The transformations that were applied to the image are saved to the header
information of the selected images. The transformations are considered to be relative to any
existing transformations that may be stored. Note that the order that the transformations are
applied in is the same as in spm_matrix.m.
The "Reset..." button next to it is for setting the orientation of images back to transverse. It
retains the current voxel sizes, but sets the origin of the images to be the centre of the volumes
and all rotations back to zero.
The right panel shows miscellaneous information about the image. This includes:
Dimensions - the x, y and z dimensions of the image.
Datatype - the computer representation of each voxel.
Intensity - scale-factors and possibly a DC offset.
Miscellaneous other information about the image.
Vox size - the distance (in mm) between the centres of neighbouring voxels.
Origin - the voxel at the origin of the co-ordinate system
DIr Cos - Direction cosines. This is a widely used representation of the orientation of an
image.
There are also a few options for different resampling modes, zooms etc. You can also flip
between voxel space (as would be displayed by Analyze) or world space (the orientation that
SPM considers the image to be in). If you are re-orienting the images, make sure that world
space is specified. Blobs (from activation studies) can be superimposed on the images and the
intensity windowing can also be changed.
If you have put your images in the correct file format, then (possibly after specifying some
rigid-body rotations):
145
146 CHAPTER 17. DISPLAY IMAGE
The top-left image is coronal with the top (superior) of the head displayed at the top and the
left shown on the left. This is as if the subject is viewed from behind.
The bottom-left image is axial with the front (anterior) of the head at the top and the left
shown on the left. This is as if the subject is viewed from above.
The top-right image is sagittal with the front (anterior) of the head at the left and the top of
the head shown at the top. This is as if the subject is viewed from the left.
17.1 Image to Display
Image to display.

17.1. IMAGE TO DISPLAY 147
Figure 17.1: The Display routine.
148 CHAPTER 17. DISPLAY IMAGE

Chapter 18
Check Registration
Contents
18.1 Images to Display ..............................149
Orthogonal views of one or more images are displayed. Clicking in any image moves the centre
of the orthogonal views. Images are shown in orientations relative to that of the first selected
image. The first specified image is shown at the top-left, and the last at the bottom right. The
fastest increment is in the left-to-right direction (the same as you are reading this).
If you have put your images in the correct file format, then (possibly after specifying some
rigid-body rotations):
The top-left image is coronal with the top (superior) of the head displayed at the top and the
left shown on the left. This is as if the subject is viewed from behind.
The bottom-left image is axial with the front (anterior) of the head at the top and the left
shown on the left. This is as if the subject is viewed from above.
The top-right image is sagittal with the front (anterior) of the head at the left and the top of
the head shown at the top. This is as if the subject is viewed from the left.
18.1 Images to Display
Images to display.
149
150 CHAPTER 18. CHECK REGISTRATION

Chapter 19
Rendering
Contents
19.1 Surface Extraction ..............................151
19.1.1 Input Images ................................ 151
19.1.2 Surfaces ................................... 151
19.2 Surface Rendering ..............................152
19.2.1 Objects ................................... 152
19.2.2 Lights .................................... 153
This is a toolbox that provides a limited range of surface rendering options. The idea is to
first extract surfaces from image data, which are saved in rend_*.mat files. These can then be
loaded and displayed as surfaces. Note that OpenGL rendering is used, which can be problematic
on some computers. The tools are limited - and they do what they do.
19.1 Surface Extraction
User-specified algebraic manipulations are performed on a set of images, with the result being
used to generate a surface file. The user is prompted to supply images to work on and a number of
expressions to evaluate, along with some thresholds. The expression should be a standard matlab
expression, within which the images should be referred to as i1, i2, i3,... etc. An isosurface file is
created from the results at the user-specified threshold.
19.1.1 Input Images
These are the images that are used by the calculator. They are referred to as i1, i2, i3, etc in the
order that they are specified.
19.1.2 Surfaces
Multiple surfaces can be created from the same image data.
Surface
An expression and threshold for each of the surfaces to be generated.
151
152 CHAPTER 19. RENDERING
Expression Example expressions (f):
* Mean of six images (select six images)
f = ’(i1+i2+i3+i4+i5+i6)/6’
* Make a binary mask image at threshold of 100
f = ’i1>100’
* Make a mask from one image and apply to another
f = ’i2.*(i1>100)’
- here the first image is used to make the mask, which is applied to the second image
* Sum of n images
f = ’i1 + i2 + i3 + i4 + i5 + ...’
Surface isovalue(s) Enter the value at which isosurfaces through the resulting image is to be
computed.
19.2 Surface Rendering
This utility is for visualising surfaces. Surfaces first need to be extracted and saved in surf_*.gii
files using the surface extraction routine.
19.2.1 Objects
Several surface objects can be displayed together in different colours and with different reflective
properties.
Object
Each object is a surface (from a surf_*.gii file), which may have a number of light-reflecting
qualities, such as colour and shinyness.
Surface File Filename of the surf_*.gii file containing the rendering information. This can be
generated via the surface extraction routine in SPM. Normally, a surface is extracted from grey
and white matter tissue class images, but it is also possible to threshold e.g. an spmT image so
that activations can be displayed.
Color Specify the colour using a mixture of red, green and blue. For example, white is specified
by 1,1,1, black is by 0,0,0 and purple by 1,0,1.
Red The intensity of the red colouring (0 to 1).
Green The intensity of the green colouring (0 to 1).
Blue The intensity of the blue colouring (0 to 1).
Diffuse Strength The strength with which the object diffusely reflects light. Mat surfaces
reflect light diffusely, whereas shiny surfaces reflect speculatively.
Ambient Strength The strength with which the object reflects ambient (non-directional) light-
ing.
Specular Strength The strength with which the object specularly reflects light (i.e. how shiny
it is). Mat surfaces reflect light diffusely, whereas shiny surfaces reflect speculatively.
Specular Exponent A parameter describing the specular reflectance behaviour. It relates to
the size of the high-lights.
19.2. SURFACE RENDERING 153
Specular Color Reflectance Another parameter describing the specular reflectance behaviour.
Face Alpha The opaqueness of the surface. A value of 1 means it is opaque, whereas a value
of 0 means it is transparent.
19.2.2 Lights
There should be at least one light specified so that the objects can be clearly seen.
Light
Specification of a light source in terms of position and colour.
Position The position of the light in 3D.
Color Specify the colour using a mixture of red, green and blue. For example, white is specified
by 1,1,1, black is by 0,0,0 and purple by 1,0,1.
Red The intensity of the red colouring (0 to 1).
Green The intensity of the green colouring (0 to 1).
Blue The intensity of the blue colouring (0 to 1).
154 CHAPTER 19. RENDERING

Chapter 20
Image Calculator
Contents
20.1 Input Images .................................155
20.2 Output Filename ...............................155
20.3 Output Directory ..............................155
20.4 Expression ...................................156
20.5 Additional Variables .............................156
20.5.1 Variable ................................... 156
20.6 Options ....................................156
20.6.1 Data Matrix ................................ 156
20.6.2 Masking ................................... 156
20.6.3 Interpolation ................................ 156
20.6.4 Data Type ................................. 157
The image calculator is for performing user-specified algebraic manipulations on a set of
images, with the result being written out as an image. The user is prompted to supply images to
work on, a filename for the output image, and the expression to evaluate. The expression should
be a standard MATLAB expression, within which the images should be referred to as i1, i2, i3,...
etc.
20.1 Input Images
These are the images that are used by the calculator. They are referred to as i1, i2, i3, etc in the
order that they are specified.
20.2 Output Filename
The output image is written to current working directory unless a valid full pathname is given.
If a path name is given here, the output directory setting will be ignored.
If the field is left empty, i.e. set to ”, then the name of the 1st input image, preprended with
’i’, is used (change this letter in the spm_defaults if necessary).
20.3 Output Directory
Files produced by this function will be written into this output directory. If no directory is given,
images will be written to current working directory. If both output filename and output directory
contain a directory, then output filename takes precedence.
155
156 CHAPTER 20. IMAGE CALCULATOR
20.4 Expression
Example expressions (f):
* Mean of six images (select six images)
f = ’(i1+i2+i3+i4+i5+i6)/6’
* Make a binary mask image at threshold of 100
f = ’i1>100’
* Make a mask from one image and apply to another
f = ’i2.*(i1>100)’
- here the first image is used to make the mask, which is applied to the second image
* Sum of n images
f = ’i1 + i2 + i3 + i4 + i5 + ...’
* Sum of n images (when reading data into a data-matrix - use dmtx arg)
f = ’sum(X)’
20.5 Additional Variables
Additional variables which can be used in expression.
20.5.1 Variable
Additional variable which can be used in expression.
Name
Variable name used in expression.
Value
Value of the variable.
20.6 Options
Options for image calculator
20.6.1 Data Matrix
If the dmtx flag is set, then images are read into a data matrix X (rather than into separate
variables i1, i2, i3,...). The data matrix should be referred to as X, and contains images in rows.
Computation is plane by plane, so in data-matrix mode, X is a NxK matrix, where N is the number
of input images [prod(size(Vi))], and K is the number of voxels per plane [prod(Vi(1).dim(1:2))].
20.6.2 Masking
For data types without a representation of NaN, implicit zero masking assumes that all zero
voxels are to be treated as missing, and treats them as NaN. NaN’s are written as zero (by
spm_write_plane), for data types without a representation of NaN.
20.6.3 Interpolation
With images of different sizes and orientations, the size and orientation of the first is used for
the output image. A warning is given in this situation. Images are sampled into this orientation
using the interpolation specified by the hold parameter.
The method by which the images are sampled when being written in a different space.
Nearest Neighbour
- Fastest, but not normally recommended.
Trilinear Interpolation
20.6. OPTIONS 157
- OK for PET, or realigned fMRI.
Sinc Interpolation
- Better quality (but slower) interpolation, especially
with higher degrees.
20.6.4 Data Type
Data-type of output image
158 CHAPTER 20. IMAGE CALCULATOR

Chapter 21
Import
Contents
21.1 DICOM Import ...............................159
21.1.1 DICOM files ................................ 159
21.1.2 Output directory .............................. 160
21.1.3 Directory structure ............................. 160
21.1.4 Protocol name filter ............................ 160
21.1.5 Conversion options ............................. 160
21.2 MINC Import ................................160
21.2.1 MINC files ................................. 160
21.2.2 Options ................................... 160
21.3 ECAT Import ................................161
21.3.1 ECAT files ................................. 161
21.3.2 Options ................................... 161
21.4 PAR/REC Import ..............................161
21.4.1 PAR files .................................. 161
21.4.2 Options ................................... 161
Import.
21.1 DICOM Import
DICOM Conversion. Most scanners produce data in DICOM format. This routine attempts to
convert DICOM files into SPM compatible image volumes, which are written into the current
directory by default.
Note that not all flavours of DICOM can be handled, as DICOM is a very complicated format,
and some scanner manufacturers use their own fields, which are not in the official documentation
at http://medical.nema.org/
Feedback about problems would be appreciated - particularly if you can give us examples of
problematic data (providing there are no subject confidentiality issues).
21.1.1 DICOM files
Select the DICOM files to convert.
159
160 CHAPTER 21. IMPORT
21.1.2 Output directory
Files produced by this function will be written into this output directory. If no directory is given,
images will be written to current working directory.
21.1.3 Directory structure
Choose root directory of converted file tree. The options are:
* Output directory: ./<StudyDate-StudyTime>: Automatically determine the project name
and try to convert into the output directory, starting with a StudyDate-StudyTime subdirectory.
This option is useful if automatic project recognition fails and one wants to convert data into a
project directory.
* Output directory: ./<PatientID>: Convert into the output directory, starting with a Pati-
entID subdirectory.
* Output directory: ./<PatientName>: Convert into the output directory, starting with a
PatientName subdirectory.
* No directory hierarchy: Convert all files into the output directory, without sequence/series
subdirectories
21.1.4 Protocol name filter
A regular expression to filter protocol names. DICOM images whose protocol names do not match
this filter will not be converted.
21.1.5 Conversion options
Output image format
Output files can be written as .img + .hdr, or the two can be combined into a single .nii file.
In any case, only 3D image files will be produced.
Use ICEDims in filename
If image sorting fails, one can try using the additional SIEMENS ICEDims information to create
unique filenames. Use this only if there would be multiple volumes with exactly the same file
names.
21.2 MINC Import
MINC Conversion. MINC is the image data format used for exchanging data within the ICBM
community, and the format used by the MNI software tools. It is based on NetCDF. MINC is
no longer supported for reading images into SPM, so MINC files need to be converted to NIFTI
format in order to use them. See http://www.bic.mni.mcgill.ca/software/ for more information.
21.2.1 MINC files
Select the MINC files to convert.
21.2.2 Options
Conversion options
Data Type
Data-type of output images. Note that the number of bits used determines the accuracy, and the
amount of disk space needed.
21.3. ECAT IMPORT 161
Output image format
Output files can be written as .img + .hdr, or the two can be combined into a .nii file.
21.3 ECAT Import
ECAT 7 Conversion. ECAT 7 is the image data format used by the more recent CTI PET
scanners.
21.3.1 ECAT files
Select the ECAT files to convert.
21.3.2 Options
Conversion options
Output image format
Output files can be written as .img + .hdr, or the two can be combined into a .nii file.
21.4 PAR/REC Import
Philips PAR/REC Import.
21.4.1 PAR files
Select the PAR files to convert.
21.4.2 Options
Conversion options
Output directory
Select a directory where files are written.
Output image format
Output files can be written as .img + .hdr, or the two can be combined into a .nii file.
162 CHAPTER 21. IMPORT

Chapter 22
De-face Images
Contents
22.1 Images to de-face ..............................163
This is a little routine for attempting to strip the face from images, so individuals are more
difficult to identify from surface renderings.
De-faced images are prefixed by ’anon_’.
22.1 Images to de-face
Specify the NIfTI images to strip the face from.
163
164 CHAPTER 22. DE-FACE IMAGES

Chapter 23
Deformations
Contents
23.1 Composition .................................165
23.1.1 Dartel flow ................................. 165
23.1.2 Deformation Field ............................. 166
23.1.3 Identity (Reference Image) ........................ 166
23.1.4 Identity (Bounding Box and Voxel Size) ................. 166
23.1.5 Imported _sn.mat ............................. 167
23.1.6 Inverse .................................... 167
23.2 Output .....................................167
23.2.1 Save Deformation .............................. 167
23.2.2 Pullback ................................... 168
23.2.3 Pushforward ................................ 168
23.2.4 Surface ................................... 170
23.2.5 Save Jacobian Determinants ........................ 170
This is a utility for working with deformation fields. They can be loaded, inverted, combined
etc, and the results either saved to disk, or applied to some image or surface file. This utility was
intended for imaging experts and may therefore be a bit difficult for naive users. It provides a
great deal of flexibility, which may be confusing to some.
23.1 Composition
Deformation fields can be thought of as mappings. These can be combined by the operation of
"composition", which is usually denoted by a circle "o". Suppose x:A->B and y:B->C are two
mappings, where A, B and C refer to domains in 3 dimensions. Each element a in A points to
element x(a) in B. This in turn points to element y(x(a)) in C, so we have a mapping from A to
C. The composition of these mappings is denoted by yox:A->C. Compositions can be combined
in an associative way, such that zo(yox) = (zoy)ox.
In this utility, the right-to-left order of the compositions is from top to bottom (note that the
rightmost deformation would actually be applied first).
23.1.1 Dartel flow
Imported Dartel flow field.
165
166 CHAPTER 23. DEFORMATIONS
Flow field
The flow field stores the deformation information. The same field can be used for both forward
or backward deformations (or even, in principle, half way or exaggerated deformations).
Forward/Backwards
The direction of the Dartel flow. Note that a backward transform will warp an individual subject’s
to match the template (ie maps from template to individual). A forward transform will warp the
template image to the individual.
Time Steps
The number of time points used for solving the partial differential equations. A single time point
would be equivalent to a small deformation model. Smaller values allow faster computations,
but are less accurate in terms of inverse consistency and may result in the one-to-one mapping
breaking down.
Dartel Template
Select the final Template file generated by Dartel. This will be affine registered with a TPM
file, such that the resulting spatially normalised images are closer aligned to MNI space. Leave
empty if you do not wish to incorporate a transform to MNI space (ie just click “done’ on the file
selector, without selecting any images).
23.1.2 Deformation Field
Deformations can be thought of as vector fields, and represented by three-volume images. In
SPM, deformation fields are saved in NIfTI format, with dimensions xdim x ydim x zdim x 1 x
3. Each voxel contains the x, y and z mm coordinates of where the deformation points.
23.1.3 Identity (Reference Image)
This option generates an identity transform, but this can be useful for changing the dimensions of
the resulting deformation (and any images that are generated from it). Dimensions, orientation
etc are derived from an image.
Image to base Id on
Specify the image file on which to base the dimensions, orientation etc.
23.1.4 Identity (Bounding Box and Voxel Size)
This option generates an identity transform, but this can be useful for changing the dimensions of
the resulting deformation (and any images that are generated from it). Dimensions, orientation
etc are derived from a specified bounding box and voxel dimensions.
Voxel sizes
Specify the voxel sizes of the deformation field to be produced. Non-finite values will default to
the voxel sizes of the template imagethat was originally used to estimate the deformation.
Bounding box
Specify the bounding box of the deformation field to be produced. Non-finite values will default
to the bounding box of the template imagethat was originally used to estimate the deformation.
23.2. OUTPUT 167
23.1.5 Imported _sn.mat
Spatial normalisation, and the unified segmentation model of SPM5 save a parameterisation of
deformation fields. These consist of a combination of an affine transform, and nonlinear warps
that are parameterised by a linear combination of cosine transform basis functions. These are
saved in *_sn.mat files, which can be converted to deformation fields.
Parameter File
Specify the _sn.mat to be used.
Voxel sizes
Specify the voxel sizes of the deformation field to be produced. Non-finite values will default to
the voxel sizes of the template imagethat was originally used to estimate the deformation.
Bounding box
Specify the bounding box of the deformation field to be produced. Non-finite values will default
to the bounding box of the template imagethat was originally used to estimate the deformation.
23.1.6 Inverse
Creates the inverse of a deformation field. Deformations are assumed to be one-to-one, in which
case they have a unique inverse. If y’:A->B is the inverse of y:B->A, then y’ o y = y o y’ = Id,
where Id is the identity transform.
Deformations are inverted using the method described in the appendix of:
* Ashburner J, Andersson JLR & Friston KJ (2000) "Image Registration using a Symmetric
Prior - in Three-Dimensions." Human Brain Mapping 9(4):212-225
Image to base inverse on
Specify the image file on which to base the dimensions, orientation etc.
23.2 Output
Various output options are available. The deformation may be saved to disk as a “y_*.nii”
file.Images may be warped using the resulting deformation, either using a “pullback” procedure,
or a “pushforward”.The old style of spatial normalisation involved the pullback, whereas the
pushforward requires the inverse of the deformation used by the pullback. Finally, the deformation
may be used to warp a GIFTI surface file.
23.2.1 Save Deformation
The deformation may be saved to disk as a “y_*.nii” file.
Save as
Save the result as a three-volume image. "y_" will be prepended to the filename.
Output destination
Current directory All created files (deformation fields and warped images) are written to the
current directory.
Output directory The combined deformation field and the warped images are written into
the specified directory.
168 CHAPTER 23. DEFORMATIONS
23.2.2 Pullback
This is the old way of warping images, which involves resampling images based on a mapping
from the new (warped) image space back to the original image. The deformation should be the
inverse of the deformation that would be used for the pushforward procedure.
Apply to
Apply the resulting deformation field to some images. The filenames will be prepended by "w".
Output destination
Current directory All created files (deformation fields and warped images) are written to the
current directory.
Source directories The combined deformation field is written into the directory of the first
deformation field, warped images are written to the same directories as the source images.
Output directory The combined deformation field and the warped images are written into
the specified directory.
Interpolation
The method by which the images are sampled when being written in a different space. (Note
that Inf or NaN values are treated as zero, rather than as missing data)
Nearest Neighbour:
- Fastest, but not normally recommended.
Trilinear Interpolation:
- OK for PET, realigned fMRI, or segmentations
B-spline Interpolation:
- Better quality (but slower) interpolation [103], especially with higher degree splines. Can
produce values outside the original range (e.g. small negative values from an originally all positive
image).
Masking
Because of subject motion, different images are likely to have different patterns of zeros from
where it was not possible to sample data. With masking enabled, the program searches through
the whole time series looking for voxels which need to be sampled from outside the original images.
Where this occurs, that voxel is set to zero for the whole set of images (unless the image format
can represent NaN, in which case NaNs are used where possible).
Gaussian FWHM
Specify the full-width at half maximum (FWHM) of the Gaussian blurring kernel in mm. Three
values should be entered, denoting the FWHM in the x, y and z directions.
Filename Prefix
The name of the output file(s) will be the name of the input file(s) prefixed with this prefix.
Leave empty to use SPM default prefixes.
23.2.3 Pushforward
This is a newer way of warping images (for SPM at least), and involves the forward pushing
of voxel values from the original image into the appropriate place in the warped image. The
deformation field should be the inverse of the one used for the pullback procedure.
“Smoothed” (blurred) spatially normalised images are generated in such a way that the original
signal is preserved. Normalised images are generated by a “pushing” rather than a “pulling” (the
23.2. OUTPUT 169
usual) procedure. Note that a procedure related to trilinear interpolation is used, and no masking
is done. It is therefore recommended that the images are realigned and resliced before they are
spatially normalised, in order to benefit from motion correction using higher order interpolation.
Alternatively, contrast images generated from unsmoothed native-space fMRI/PET data can be
spatially normalised for a 2nd level analysis.
Two “preserve” options are provided. One of them should do the equavalent of generating
smoothed “modulated” spatially normalised images. The other does the equivalent of smoothing
the modulated normalised fMRI/PET, and dividing by the smoothed Jacobian determinants.
Apply to
Apply the resulting deformation field to some images. The filenames will be prepended by "w".
Weight Image
Select an image file to weight the warped data with. This is optional, but the idea is the same as
was used by JE Lee et al (2009) in their “A study of diffusion tensor imaging by tissue-specific,
smoothing-compensated voxel-based analysis” paper. In principle, a mask of (eg) white matter
could be supplied, such that the warped images contain average signal intensities in WM.
Output destination
Current directory All created files (deformation fields and warped images) are written to the
current directory.
Source directories The combined deformation field is written into the directory of the first
deformation field, warped images are written to the same directories as the source images.
Output directory The combined deformation field and the warped images are written into
the specified directory.
Field of View
The dimensions and voxel size of the resulting deformation may be defined from some image, or
by specifying voxel sizes and a bounding box.
Image Defined Use the dimensions, orientation etc of some pre-existing image.
User Defined The part of the deformation to use is specified by defining the bounding box
and voxel sizes that you would like to have. This is probably stating the obvious to many but
smaller voxels and a broader bounding box will take up more disk space, but may give a little
more accuracy.
Bounding box Specify the bounding box of the deformation field to be produced. Non-
finite values will default to the bounding box of the template imagethat was originally used to
estimate the deformation.
Voxel sizes Specify the voxel sizes of the deformation field to be produced. Non-finite
values will default to the voxel sizes of the template imagethat was originally used to estimate
the deformation.
170 CHAPTER 23. DEFORMATIONS
Preserve
Preserve Concentrations: Smoothed spatially normalised images (sw*) represent weighted aver-
ages of the signal under the smoothing kernel, approximately preserving the intensities of the
original images. This option is currently suggested for eg fMRI.
Preserve Total: Smoothed and spatially normalised images preserve the total amount of signal
from each region in the images (smw*). Areas that are expanded during warping are correspond-
ingly reduced in intensity. This option is suggested for VBM.
Gaussian FWHM
Specify the full-width at half maximum (FWHM) of the Gaussian blurring kernel in mm. Three
values should be entered, denoting the FWHM in the x, y and z directions. Note that you can
specify [0 0 0], but any "modulated" data will show aliasing, which occurs because of the way the
warped images are generated.
Filename Prefix
The name of the output file(s) will be the name of the input file(s) prefixed with this prefix.
Leave empty to use SPM default prefixes.
23.2.4 Surface
Surfaces may be warped using the resulting deformation. Note that a procedure similar to the
pushforward is used, so the deformation should be the inverse of the one that would be used for
spatially normalising images via the pullback procedure.
Surface
Select a GIFTI file to warp.
Output destination
Current directory All created files (deformation fields and warped images) are written to the
current directory.
Source directories The combined deformation field is written into the directory of the first
deformation field, warped images are written to the same directories as the source images.
Output directory The combined deformation field and the warped images are written into
the specified directory.
23.2.5 Save Jacobian Determinants
The Jacobian determinants may be saved to disk as a “j_*.nii” file.
Save as
Save the Jacobian determinants as an image. "j_" will be prepended to the filename.
Output destination
Current directory All created files (deformation fields and warped images) are written to the
current directory.
Output directory The combined deformation field and the warped images are written into
the specified directory.
Part VI
Tools
171

Chapter 24
FieldMap Toolbox
24.1 Introduction
This chapter describes how to use the FieldMap toolbox version 2.11for creating unwrapped
field maps that can be used to do geometric distortion correction of EPI images [63,64,2]. The
methods are based on earlier work by Jezzard et al.,[66] and a phase-unwrapping algorithm by
Jenkinson [65]. The toolbox can be used via the SPM batch editor or in an interactive mode
so that the user can see the effect of applying different field maps and unwarping parameters
to EPI images. A voxel displacement map (VDM) is created that can be used with Realign &
Unwarp for doing a combined static and dynamic distortion correction or with an Apply VDM
function for doing a static distortion correction on a set of realigned images. Realign & Unwarp
is designed to work only with images acquired with the phase-encode direction aligned with the
anterior-posterior axis. Images acquired with phase-encode directions aligned with other axes can
be distortion corrected using the FieldMap toolbox and Apply VDM utility.
24.2 Presubtracted Phase and Magnitude Data
Calculate a voxel displacement map (VDM) from presubtracted phase and magnitude field map
data (Figure 24.1). This option expects a single magnitude image and a single phase image result-
ing from the subtraction of two phase images (where the subtraction is usually done automatically
by the scanner software). The phase image will be scaled between +/- PI.
24.2.1 Data
Subjects or sessions for which individual field map data has been acquired.
Subject
Data for this subject or field map session.
Phase Image Select a single phase image. This should be the result from the subtraction of
two phase images (where the subtraction is usually done automatically by the scanner software).
The phase image will be scaled between +/- PI.
Magnitude Image Select a single magnitude image. This is used for masking the phase
information and coregistration with the EPI data. If two magnitude images are available, select
the one acquired at the shorter echo time because it will have greater signal
FieldMap defaults FieldMap default values can be entered as a file or set of values.
1FieldMap Version 2.0 can be downloaded as part of SPM: http://www.fil.ion.ucl.ac.uk/spm/software/
FieldMap Version 1.1 for SPM2 can be downloaded from http://www.fil.ion.ucl.ac.uk/spm/toolbox/fieldmap/
173

174 CHAPTER 24. FIELDMAP TOOLBOX
Figure 24.1: FieldMap using the SPM User Interface.
Defaults values Defaults values
Echo times [short TE long TE] Enter the short and long echo times (in ms) of the data
used to acquire the field map.
Mask brain Select masking or no masking of the brain. If masking is selected, the magnitude
image is used to generate a mask of the brain.
Blip direction Enter the blip direction. This is the polarity of the phase-encode blips de-
scribing the direction in which k-space is traversed along the y-axis during EPI acquisition with
respect to the coordinate system used in SPM. In this coordinate system, the phase encode direc-
tion corresponds with the y-direction and is defined as positive from the posterior to the anterior
of the head.
The convention used to describe the direction of the k-space traversal is based on the coor-
dinate system used by SPM. In this coordinate system, the phase encode direction corresponds
with the y-direction and is defined as positive from the posterior to the anterior of the head.
The x-direction is defined as positive from left to right and the z-direction is defined as positive
from foot to head. The polarity of the phase-encode blips describes in which direction k-space is
traversed along the y-axis with respect to the coordinate system described here.
Total EPI readout time Enter the total EPI readout time (in ms). This is the time taken to
acquire all of the phase encode steps required to cover k-space (ie one image slice). For example,
if the EPI sequence has 64 phase encode steps, the total readout time is the time taken to acquire
64 echoes, e.g. total readout time = number of echos x echo spacing. This time does not include i)
the duration of the excitation, ii) the delay between, the excitation and the start of the acquisition
or iii) time for fat saturation etc.
EPI-based field map? Select non-EPI or EPI based field map. The field map data may
be acquired using a non-EPI sequence (typically a gradient echo sequence) or an EPI sequence.
The processing will be slightly different for the two cases. If using an EPI-based field map, the
resulting Voxel Displacement Map will be inverted since the field map was acquired in distorted
space.
Jacobian modulation? Select whether or not to use Jacobian modulation. This will adjust
the intensities of voxels that have been stretched or compressed but in general is not recommended
for EPI distortion correction
uflags Different options for phase unwrapping and field map processing
Unwrapping method Select method for phase unwrapping
FWHM FWHM of Gaussian filter used to implement weighted smoothing of unwrapped maps.
pad Size of padding kernel if required.
24.3. REAL AND IMAGINARY DATA 175
Weighted smoothing Select normal or weighted smoothing.
mflags Different options used for the segmentation and creation of the brain mask.
Template image for brain masking Select template file for segmentation to create brain
mask
FWHM FWHM of Gaussian filter for smoothing brain mask.
Number of erosions Number of erosions used to create brain mask.
Number of dilations Number of dilations used to create brain mask.
Threshold Threshold used to create brain mask from segmented data.
Regularization Regularization value used in the segmentation. A larger value helps the
segmentation to converge.
Defaults File Select the ’pm_defaults*.m’ file containing the parameters for the field map
data. Please make sure that the parameters defined in the defaults file are correct for your field
map and EPI sequence. To create your own customised defaults file, either edit the distributed
version and/or save it with the name ’pm_defaults_yourname.m’.
EPI Sessions If a single set of field map data will be used for multiple EPI runs/sessions, select
the first EPI in each run/session. A VDM file will created for each run/session, matched to the
first EPI in each run/session and saved with a unique name extension.
Session Data for this session.
Select EPI to Unwarp Select a single image to distortion correct. The corrected image will
be saved with the prefix u. Note that this option is mainly for quality control of correction so
that the original and distortion corrected images can be displayed for comparison. To unwarp
multiple images please use either Realign & Unwarp or Apply VDM.
Match VDM to EPI? Match VDM file to EPI image. This will coregister the field map data
to the selected EPI for each run/session.
In general, the field map data should be acquired so that it is as closely registered with the
EPI data as possible but matching can be selected if required. If a precalculated field map was
loaded then the user is prompted to select a magnitude image in the same space as the field map.
If real and imaginary images were selected, the toolbox automatically creates a magnitude image
from these images and saves it with the name mag_NAME-OF-FIRST-INPUT-IMAGE.img.
Name extension for run/session specific VDM file This will be the name extension fol-
lowed by an incremented integer for run/session specific VDM files.
Write unwarped EPI? Write out distortion corrected EPI image. The image is saved with
the prefix u. Note that this option is mainly for quality control of correction so that the original
and distortion corrected images can be displayed for comparison. To unwarp multiple images
please use either Realign & Unwarp or Apply VDM.
Select anatomical image for comparison Select an anatomical image for comparison with
the distortion corrected EPI or leave empty. Note that this option is mainly for quality control
of correction.
Match anatomical image to EPI? Match the anatomical image to the distortion corrected
EPI. Note that this option is mainly for quality control of correction allowing for visual inspection
and comparison of the distortion corrected EPI.
24.3 Real and Imaginary Data
Calculate a voxel displacement map (VDM) from real and imaginary field map data. This option
expects two real and imaginary pairs of data of two different echo times. The phase images will
be scaled between +/- PI.
176 CHAPTER 24. FIELDMAP TOOLBOX
24.3.1 Data
Subjects or sessions for which individual field map data has been acquired.
Subject
Data for this subject or field map session.
Short Echo Real Image Select short echo real image
Short Echo Imaginary Image Select short echo imaginary image
Long Echo Real Image Select long echo real image
Long Echo Imaginary Image Select long echo imaginary image
Other inputs As for Presubtracted Phase and Magnitude Data.
24.4 Phase and Magnitude Data
Calculate a voxel displacement map (VDM) from double phase and magnitude field map data.
This option expects two phase and magnitude pairs of data of two different echo times.
24.4.1 Data
Subjects or sessions for which individual field map data has been acquired.
Subject
Data for this subject or field map session.
Short Echo Phase Image Select short echo phase image
Short Echo Magnitude Image Select short echo magnitude image
Long Echo Phase Image Select long echo phase image
Long Echo Magnitude Image Select long echo magnitude image
Other inputs As for Presubtracted Phase and Magnitude Data.
24.5 Precalculated FieldMap (in Hz)
Calculate a voxel displacement map (VDM) from a precalculated field map. This option expects
a processed field map (ie phase unwrapped, masked if necessary and scaled to Hz). Precalculated
field maps can be generated by the FieldMap toolbox and stored as fpm_* files.
24.5.1 Data
Subjects or sessions for which individual field map data has been acquired.
Subject
Data for this subject or field map session.
24.6. APPLY VDM 177
Precalculated field map Select a precalculated field map. This should be a processed field
map (ie phase unwrapped, masked if necessary and scaled to Hz) , for example as generated by
the FieldMap toolbox and are stored with fpm_* prefix.
Select magnitude image in same space as fieldmap Select magnitude image which is in
the same space as the field map to do matching to EPI.
Other inputs As for Presubtracted Phase and Magnitude Data.
24.6 Apply VDM
Apply VDM (voxel displacement map) to resample voxel values in selected image(s). This allows
a VDM to be applied to any images which are assumed to be already realigned (e.g. including
EPI fMRI time series and DTI data).
The VDM can be been created from a field map acquisition using the FieldMap toolbox and
comprises voxel shift values which describe geometric distortions occuring as a result of magnetic
susceptbility artefacts. Distortions along any single dimension can be corrected therefore input
data may have been acquired with phase encode directions in X, Y (most typical) and Z.
The selected images are assumed to be realigned to the first in the time series (e.g. using
Realign: Estimate) but do not need to be resliced. The VDM is assumed to be in alignment with
the images selected for resampling (note this can be achieved via the FieldMap toolbox). The
resampled images are written to the input subdirectory with the same (prefixed) filename.
e.g. The typical processing steps for fMRI time series would be 1) Realign: Estimate, 2)
FieldMap to create VDM, 3) Apply VDM.
Note that this routine is a general alternative to using the VDM in combination with Realign
& Unwarp which estimates and corrects for the combined effects of static and movement-related
susceptibility induced distortions. Apply VDM can be used when dynamic distortions are not
(well) modelled by Realign & Unwarp (e.g. for fMRI data acquired with R->L phase-encoding
direction, high field fMRI data or DTI data).
24.6.1 Data
Subjects or sessions for which VDM file is being applied to images.
Session
Data for this session.
Images Select scans for this session. These are assumed to be realigned to the first in the time
series (e.g. using Realign: Estimate) but do not need to be resliced
Fieldmap (vdm* file) Select VDM (voxel displacement map) for this session (e.g. created via
FieldMap toolbox). This is assumed to be in alignment with the images selected for resampling
(note this can be achieved via the FieldMap toolbox).
24.6.2 Reslice Options
Apply VDM reslice options
Distortion direction
In which direction are the distortions? Any single dimension can be corrected therefore input
data may have been acquired with phase encode directions in Y (most typical), X or Z
178 CHAPTER 24. FIELDMAP TOOLBOX
Reslice which images ?
All Images (1..n)
This applies the VDM and reslices all the images.
All Images + Mean Image
This applies the VDM reslices all the images and creates a mean of the resliced images.
Interpolation
The method by which the images are sampled when being written in a different space. Nearest
Neighbour is fastest, but not recommended for image realignment. Trilinear interpolation is
probably OK for PET, but not so suitable for fMRI because higher degree interpolation generally
gives better results [103,104,105]. Although higher degree methods provide better interpolation,
but they are slower because they use more neighbouring voxels.
Wrapping
This indicates which directions in the volumes the values should wrap around in. For example,
in MRI scans, the images wrap around in the phase encode direction, so (e.g.) the subject’s nose
may poke into the back of the subject’s head. These are typically:
No wrapping - for PET or images that have already been spatially transformed. Also the
recommended option if you are not really sure.
Wrap in Y - for (un-resliced) MRI where phase encoding is in the Y direction (voxel space)
etc.
Masking
Because of subject motion, different images are likely to have different patterns of zeros from
where it was not possible to sample data. With masking enabled, the program searches through
the whole time series looking for voxels which need to be sampled from outside the original images.
Where this occurs, that voxel is set to zero for the whole set of images (unless the image format
can represent NaN, in which case NaNs are used where possible).
Filename Prefix
Specify the string to be prepended to the filenames of the distortion corrected image file(s).
Default prefix is ’u’.
24.7 Creating Field Maps Using the FieldMap GUI
The FieldMap Toolbox GUI is shown on the left Figure 24.2. It is divided into two parts. The
top part deals with creating the field map in Hz and the bottom part deals with creating the
voxel displacement map (VDM) and unwarping the EPI. The toolbox can be used by working
through the different inputs in the following order:
24.7.1 Create field map in Hz
Load defaults file
Select the defaults file from which to load default parameters. If necessary, the parameters
used to create the field map can be temporarily modified using the GUI. To change the default
parameters, edit pm_defaults.m or create a new file called pm_defaults_NAME.m (as described
in Section 24.2.1).

24.7. CREATING FIELD MAPS USING THE FIELDMAP GUI 179
Figure 24.2: FieldMap GUI and Results.

180 CHAPTER 24. FIELDMAP TOOLBOX
Data Input Format
PM The acquired field map images are in phase and magnitude format. There may be a single
pair of phase and magnitude images (i.e. 2 images) in which case the phase image has been
created by the vendor sequence from two echo times acquisitions. Alternatively there may be
two pairs of phase and magnitude images, one for each echo time(ie 4 images). The units for the
phase images MUST BE RADIANS BETWEEN +pi and -pi. The user will be asked if this is
required when the images are selected.
RI The acquired field map images are in real and imaginary format. Two pairs of real and
imaginary image volumes, one for a shorter and one for a longer echo time (ie 4 images)2.
File Selection
Select NIfTI format images. Generally, the acquired scanner files will be in dicom format which
can be correctly converted using the DICOM converter in the corresponding version of SPM.
DICOM and other image formats can also be converted to using MRIcro3.
If the data input format is PM, load Phase and Magnitude images:
1. Single phase image OR phase of short echo-time image.
2. Single magnitude image OR magnitude of short echo-time image.
3. LEAVE EMPTY if input consists of a single phase and magnitude pair OR phase of long
echo-time image.
4. LEAVE EMPTY if input consists of a single phase and magnitude pair OR magnitude of
long echo-time image.
OR If the data input format is RI, load Real and Magnitude images:
1. Real part of short echo-time image.
2. Imaginary part of short echo-time image.
3. Real part of long echo-time image.
4. Imaginary part of long echo-time image.
Short TE/Long TE (ms)
Specify the short and long echo times in ms associated with the field map acquisition. Both of
these values are required even if a single phase and magnitude image is used as input.
Mask brain
Specify yes to generate a brain mask using the magnitude data which will be used to exclude
regions of the field map outside of the brain.
Calculate
Calculate an unwrapped field map in Hz which is stored in memory. This represents the map
of phase changes associated with the measured field map data. The processing is described
in more detail in Section 24.10 and involves some or all of the following steps (as specified in
spm_defaults.m):
1. Calculation of a Hz fieldmap from input data
2. Segmentation to exclude regions outside of the brain
3. Phase unwrapping
2NB If using SPM2, the data input format can only be changed by editing the spm_defaults.m file. This is
described in Section 24.2.1.
3MRIcro is freely available from http://www.cla.sc.edu/psyc/faculty/rorden/mricro.html.
24.7. CREATING FIELD MAPS USING THE FIELDMAP GUI 181
4. Smoothing and dilation of the processed fieldmap
The processed field map (in Hz) is displayed in the graphics window (top row, right Figure
24.1) and the field at different points can be explored. The field map in Hz is converted to a VDM
(voxel displacement map) using the parameters shown in the FieldMap GUI and saved with the
filename vdm5_NAME-OF-FIRST-INPUT-IMAGE.img in the same directory as the acquired
field map images. The VDM file is overwritten whenever the field map is recalculated or when
any parameters are changed. The resulting VDM file can be used for unwarping the EPI using
Realign & Unwarp in SPM (see Section 24.9).
Write
Write out the processed field map (in Hz) as a Nifti format image. The image will be saved with
the filename fpm_NAME-OF-FIRST-INPUT-IMAGE.img in the same directory as the acquired
field map images.
Load Pre-calculated
Load a precalculated unwrapped field map (fpm_.img). This should be a single image volume
with units of Hz in NIfTI format. The precalculated field map may have been created previously
using the FieldMap toolbox or by other means. Once loaded, the field map is displayed in the
graphics window (top row, right, Figure 24.1) and the field at different points can be explored.
Field map value (Hz)
Interrogate the value of the field map in Hz at the location specified by the mouse pointer in the
graphics window.
24.7.2 Create voxel displacement map (VDM) and unwarp EPI
When any of the parameters below are changed, a new VDM is created and written out as
vdm5_NAME-OF-FIRST-INPUT-IMAGE.img. The vdm5_NAME-OF-FIRST-INPUT-IMAGE.mat
file is not updated unless ’Match VDM to EPI’ is selected as described in Section 24.7.2.
EPI-based field map - Yes/No
Select Yes if the field map is based on EPI data or No otherwise. Most scanner vendor field map
sequences are non-EPI.
Polarity of phase-encode blips - +ve/-ve
Select +ve or -ve blip direction.When images are acquired K-space can be traversed using positive
or negative phase-encode blips. This direction will influence the geometric distortions in terms of
whether the affected regions of the image are stretched or compressed.
The convention used to describe the direction of the k-space traversal is based on the coor-
dinate system used by SPM. In this coordinate system, the phase encode direction corresponds
with the y-direction and is defined as positive from the posterior to the anterior of the head.
The x-direction is defined as positive from left to right and the z-direction is defined as positive
from foot to head. The polarity of the phase-encode blips describes in which direction k-space is
traversed along the y-axis with respect to the coordinate system described here.
Apply Jacobian modulation - Yes/No
Select Yes to do Jacobian Modulation to adjust the intensities of voxels that have been stretched
or compressed. In general this is not recommended for unwarping EPI data at this stage.
182 CHAPTER 24. FIELDMAP TOOLBOX
Total EPI readout time (ms)
Enter the total time in ms for the readout of the EPI echo train which is typically 10s of ms.
This is the time taken to acquire all of the phase encode steps required to cover k-space (ie one
image slice). For example, if the EPI sequence has 64 phase encode steps, the total readout time
is the time taken to acquire 64 echoes: total readout time = number of echoes ×echo spacing.
This time does not include i) the duration of the excitation, ii) the delay between the excitation
and the start of the acquisition or iii) time for fat saturation.
Load EPI image
Select a sample EPI image in NIfTI format. This image is automatically unwarped using the VDM
calculated with the current parameters. The warped and the unwarped image are displayed in
the graphics window underneath the field map (middle rows, right, Figure 24.1).
Match VDM to EPI
Select this option to match the field map magnitude data to the EPI image before it is used to
unwarp the EPI. In general, the field map data should be acquired so that it is as closely registered
with the EPI data as possible but matching can be selected if required. If a precalculated field
map was loaded then the user is prompted to select a magnitude image in the same space as
the field map. If real and imaginary images were selected, the toolbox automatically creates a
magnitude image from these images and saves it with the name mag_NAME-OF-FIRST-INPUT-
IMAGE.img.
Write unwarped
Write unwarped EPI image with the filename uNAME_OF_EPI.img.
Load structural
Load a structural image for comparison with unwarped EPI. This is displayed in the graphics
window below the other images (bottom row, right fig 1).
MatchStructural
Coregister the structural image to the unwarped EPI and write the resulting transformation
matrix to the header of the selected structural image.
Help
Call spm_help to display FieldMap.man.
Quit
Quit the toolbox and closes all windows associated with it.
24.8 Using the FieldMap in Batch scripts
FieldMap_preprocess.m which calls FieldMap_create.m gives an example of how to run the
FieldMap toolbox without using the GUI. To run the script, make sure your Matlab path
includes the directory where the FieldMap toolbox is installed. This can be done using the Set
Path option under File in the Matlab windows manager or using the command:
addpath /whatever/spm/toolbox/FieldMap
To run the FieldMap batch script, in Matlab enter the following command:
VDM = FieldMap_preprocess(fm_dir,epi_dir, [te1, te2, epifm, tert, kdir, mask, match] );
24.9. USING THE VDM FILE WITH UNWARP 183
where
fm_dir - name of directory containing fieldmap images.(e.g. fm_dir = ’/path/study1/subj1/fieldmap’)
epi_dir - name of directory containing epi images. (e.g. epi_dir = ’/path/study1/subj1/images’)
te1 - short echo time (in ms)
te2 - long echo time (in ms)
epifm - epi-based fieldmap - yes or no (1/0)
tert - total echo readout time (in ms)
kdir - blip direction (1/-1)
mask do brain segmentation to mask field map (1/0)
match match vdm file to first EPI in run (1/0).
NB: FieldMap will match the field map to the first epi image in the time series (after removing
the dummy scans). Therefore, epi_dir must be the directory that contains the epi run that all
other images will be realigned to.
The script will create an fpm* file, a vdm5_* file and an unwarped version of the EPI saved
with the prescript “u”.
24.9 Using the VDM file with Unwarp
In SPM, select the Realign & Unwarp option. For the input data called Phase map (vdm* file),
select the vdm5_ or vdm5_ file for the subject and/or session. If you acquired more than one
session (or run) of EPI images, you need to select a different vdm5_* file for each one. For more
information about Unwarp see http://www.fil.ion.ucl.ac.uk/spm/toolbox/unwarp.
24.10 Appendices
24.10.1 Processing Hz field maps
Processing field maps involves a series of steps for which certain parameters in the spm_defaults
file must be set.
1. If the acquired field map data comprises two complex images, the phase difference between
them is calculated.
2. The phase map is unwrapped using the method specified by spm_def.UNWRAPPING_METHOD
= ’Mark3D’ or ’Mark2D’ or ’Huttonish’. For a description of these different methods see
spm_unwrap.m or FieldMap_principles.man. The default option is ’Mark3D’.
3. A mask is created so that unwrapping only occurs in regions where there is signal. If
necessary, this mask can be expanded so that any voxel that hasn’t been unwrapped and
is less than spm_def.PAD/2 voxels away from an unwrapped one will be replaced by an
average of the surrounding unwrapped voxels. This can be done by setting the parameter
spm_def.PAD to a value greater than 0. The default value is 0 but a value > 0 (eg 10) may
be necessary if normal smoothing is chosen instead of weighted smoothing (as explained in
the next step).
4. If required a mask can be generated to exclude regions of the fieldmap outside of the brain
(in addition to the unwrapping mask described above). This step uses SPM segmentation
for which the parameters in spm_def.MFLAGS can be set. For example, if the segmen-
tation fails, (maybe because the fieldmap magnitude image doesn’t have enough contrast),
spm_def.MFLAGS.REG can be increased to say 0.05). The other parameters control mor-
phological operations to generate a smooth brain mask and have been set empirically.
5. The unwrapped phase map is scaled by 1/(2*PI*difference in echo time) to convert it to
Hz.
6. A weighted gaussian smoothing (weighted by the inverse of the noise) is performed on the
unwrapped phase-map if the parameter spm_def.WS = 1. If spm_def.WS = 0, a normal
smoothing is done. The weighted smoothing is particularly slow on large data sets ie high
184 CHAPTER 24. FIELDMAP TOOLBOX
resolution. If field maps are acquired at high resolution then it is recommended to use
spm_def.WS = 0 and do some padding of the intensity mask eg spm_def.PAD = 10. The
size of the Gaussian filter used to implement either weighted or normal smoothing of the
unwrapped maps is usually set to spm_def.FWHM = 10.
24.10.2 Converting Hz field map to VDM
1. The field map in Hz is multiplied by the total EPI readout time (in ms, ) of the EPI image to
be unwarped, resulting in a VDM. The readout time is specified by spm_def.TOTAL_EPI_READOUT_TIME
(eg typically 10s of ms).The total EPI readout time is the time taken to acquire all of the
phase encode steps required to cover k-space (ie one image slice). For example, if the EPI
sequence has 64 phase encode steps, the total readout time is the time taken to acquire 64
echoes, e.g. total readout time = number of echoes ×echo spacing. This time does not
include i) the duration of of the excitation, ii) the delay between the excitation and the
start of the acquisition or iii) time for fat saturation etc.
2. The VDM is multiplied by +/-1 to indicate whether the K-space traversal for the data ac-
quisition has a +ve or -ve blip direction. This will ensure that the unwarping is performed in
the correct direction and is specified by spm_def.K_SPACE_TRAVERSAL_BLIP_DIR
= +/- 1.
3. The toolbox must know if the field map is based on an EPI or non-EPI acquisition. If using
an EPI-based field map, the VDM must be inverted since the field map was acquired in
warped space. This is specified by spm_def.EPI_BASED_FIELDMAPS = 1 or 0.
4. Jacobian Modulation can be applied to the unwarped EPI image. This modulates the
intensity of the unwarped image so that in regions where voxels were compressed, the
intensity is decresed and where voxels were stretched, the intensities are increased slightly.
The modulation involves multiplying the unwarped EPI by 1 + the 1-d derivative of the
VDM in the phase direction. An intensity adjustment of this nature may improve the
coregistration results between an unwarped EPI and an undistorted image. This is specified
by spm_def.DO_JACOBIAN_MODULATION = 0 or 1.
5. When any of the above conversion parameters are changed or a new EPI is selected,
a new VDM is created and saved with the filename vdm5_NAME-OF-FIRST-INPUT-
IMAGE.img. Any previous copy of the .img file is overwritten, but the corresponding .mat
file is retained. It is done this way because the VDM may have already been coregiseterd to
the EPI (as described below). Then, for an EPI-based VDM, the match between the VDM
and the EPI will still be valid even if any of the above parameters have been changed. If the
VDM is non-EPI-based and any of the above parameters are changed, the match between
the VDM and the EPI may no longer be valid. In this case a warning is given to the user
that it may be necessary to perform the coregistration again.
24.10.3 Matching field map data to EPI data
1. If required, the fieldmap can be matched to the EPI. This is done slightly differently de-
pending on whether the field map is based on EPI or non-EPI data. If using an EPI field
map, the magnitude image is coregistered to the EPI. The resulting transformation matrix
is used to sample the VDM file in the space of the EPI before unwarping.
2. If using a non-EPI field map, the VDM is used to forward warp the magnitude image
which is then coregistered to the EPI. The forward warped image is saved with the filename
wfmag_NAME-OF-FIRST-INPUT-IMAGE.img.

Chapter 25
Dartel Tools
Contents
25.1 Initial Import .................................186
25.1.1 Parameter Files ............................... 186
25.1.2 Output Directory .............................. 187
25.1.3 Bounding box ................................ 187
25.1.4 Voxel size .................................. 187
25.1.5 Image option ................................ 187
25.1.6 Grey Matter ................................ 187
25.1.7 White Matter ................................ 187
25.1.8 CSF ..................................... 187
25.2 Run Dartel (create Templates) ......................187
25.2.1 Images .................................... 187
25.2.2 Settings ................................... 187
25.3 Run Dartel (existing Templates) .....................189
25.3.1 Images .................................... 189
25.3.2 Settings ................................... 189
25.4 Normalise to MNI Space ..........................190
25.4.1 Dartel Template .............................. 190
25.4.2 Select according to ............................. 190
25.4.3 Voxel sizes ................................. 191
25.4.4 Bounding box ................................ 191
25.4.5 Preserve ................................... 191
25.4.6 Gaussian FWHM .............................. 191
25.5 Create Warped ................................191
25.5.1 Flow fields ................................. 192
25.5.2 Images .................................... 192
25.5.3 Modulation ................................. 192
25.5.4 Time Steps ................................. 192
25.5.5 Interpolation ................................ 192
25.6 Jacobian determinants ...........................192
25.6.1 Flow fields ................................. 192
25.6.2 Time Steps ................................. 192
25.7 Create Inverse Warped ...........................193
25.7.1 Flow fields ................................. 193
25.7.2 Images .................................... 193
25.7.3 Time Steps ................................. 193
25.7.4 Interpolation ................................ 193
25.8 Population to ICBM Registration ....................193
185

186 CHAPTER 25. DARTEL TOOLS
25.8.1 Dartel Template .............................. 193
25.9 Kernel Utilities ................................193
25.9.1 Kernel from Images ............................ 194
25.9.2 Kernel from Flows ............................. 194
This toolbox is based around the “A Fast Diffeomorphic Registration Algorithm” paper [4]
. The idea is to register images by computing a “flow field”, which can then be “exponentiated”
to generate both forward and backward deformations. Currently, the software only works with
images that have isotropic voxels, identical dimensions and which are in approximate alignment
with each other. One of the reasons for this is that the approach assumes circulant boundary
conditions, which makes modelling global rotations impossible. Another reason why the images
should be approximately aligned is because there are interactions among the transformations that
are minimised by beginning with images that are already almost in register. This problem could
be alleviated by a time varying flow field, but this is currently computationally impractical.
Because of these limitations, images should first be imported. This involves taking the
“*_seg_sn.mat” files produced by the segmentation code of SPM5, and writing out rigidly trans-
formed versions of the tissue class images, such that they are in as close alignment as possible
with the tissue probability maps. Rigidly transformed original images can also be generated, with
the option to have skull-stripped versions.
The next step is the registration itself. This can involve matching single images together, or it
can involve the simultaneous registration of e.g. GM with GM, WM with WM and 1-(GM+WM)
with 1-(GM+WM) (when needed, the 1-(GM+WM) class is generated implicitly, so there is no
need to include this class yourself). This procedure begins by creating a mean of all the images,
which is used as an initial template. Deformations from this template to each of the individual
images are computed, and the template is then re-generated by applying the inverses of the
deformations to the images and averaging. This procedure is repeated a number of times.
Finally, warped versions of the images (or other images that are in alignment with them) can
be generated.
This toolbox is not yet seamlessly integrated into the SPM package. Eventually, the plan
is to use many of the ideas here as the default strategy for spatial normalisation. The toolbox
may change with future updates. There will also be a number of other (as yet unspecified)
extensions, which may include a variable velocity version (related to LDDMM). Note that the
Fast Diffeomorphism paper only describes a sum of squares objective function. The multinomial
objective function is an extension, based on a more appropriate model for aligning binary data
to a template.
25.1 Initial Import
Images first need to be imported into a form that Dartel can work with. If the default segmen-
tation is used (ie the Segment button), then this involves taking the results of the segmentation
(*_seg_sn.mat) [9] , in order to have rigidly aligned tissue class images. Typically, there would
be imported grey matter and white matter images, but CSF images can also be included. The
subsequent Dartel alignment will then attempt to nonlinearly register these tissue class images
together. If the new segmentation routine is used (from the toolbox), then this includes the
option to generate “imported” tissue class images. This means that a seperate importing step is
not needed for it.
25.1.1 Parameter Files
Select ’_sn.mat’ files containing the spatial transformation and segmentation parameters. Rigidly
aligned versions of the image that was segmented will be generated. The image files used by the
segmentation may have moved. If they have, then (so the import can find them) ensure that they
are either in the output directory, or the current working directory.
25.2. RUN DARTEL (CREATE TEMPLATES) 187
25.1.2 Output Directory
Select the directory where the resliced files should be written.
25.1.3 Bounding box
The bounding box (in mm) of the volume that is to be written (relative to the anterior commis-
sure). Non-finite values will be replaced by the bounding box of the tissue probability maps used
in the segmentation.
25.1.4 Voxel size
The (isotropic) voxel sizes of the written images. A non-finite value will be replaced by the
average voxel size of the tissue probability maps used by the segmentation.
25.1.5 Image option
A resliced version of the original image can be produced, which may have various procedures
applied to it. All options will rescale the images so that the mean of the white matter intensity
is set to one. The “skull stripped” versions are the images simply scaled by the sum of the grey
and white matter probabilities.
25.1.6 Grey Matter
Produce a resliced version of this tissue class?
25.1.7 White Matter
Produce a resliced version of this tissue class?
25.1.8 CSF
Produce a resliced version of this tissue class?
25.2 Run Dartel (create Templates)
Run the Dartel nonlinear image registration procedure. This involves iteratively matching all the
selected images to a template generated from their own mean. A series of Template*.nii files are
generated, which become increasingly crisp as the registration proceeds.
25.2.1 Images
Select the images to be warped together. Multiple sets of images can be simultaneously registered.
For example, the first set may be a bunch of grey matter images, and the second set may be the
white matter images of the same subjects.
Images
Select a set of imported images of the same type to be registered by minimising a measure of
difference from the template.
25.2.2 Settings
Various settings for the optimisation. The default values should work reasonably well for aligning
tissue class images together.
188 CHAPTER 25. DARTEL TOOLS
Template basename
Enter the base for the template name. Templates generated at each outer iteration of the pro-
cedure will be basename_1.nii, basename_2.nii etc. If empty, then no template will be saved.
Similarly, the estimated flow-fields will have the basename appended to them.
Regularisation Form
The registration is penalised by some “energy” term. Here, the form of this energy term is
specified. Three different forms of regularisation can currently be used.
Outer Iterations
The images are averaged, and each individual image is warped to match this average. This is
repeated a number of times.
Outer Iteration Different parameters can be specified for each outer iteration. Each of them
warps the images to the template, and then regenerates the template from the average of the
warped images. Multiple outer iterations should be used for more accurate results, beginning with
a more coarse registration (more regularisation) then ending with the more detailed registration
(less regularisation).
Inner Iterations The number of Gauss-Newton iterations to be done within this outer
iteration. After this, new average(s) are created, which the individual images are warped to
match.
Reg params For linear elasticity, the parameters are mu, lambda and id. For membrane
energy, the parameters are lambda, unused and id.id is a term for penalising absolute displace-
ments, and should therefore be small. For bending energy, the parameters are lambda, id1 and
id2, and the regularisation is by (-lambda*Laplacian + id1)ˆ
2 + id2.
Use more regularisation for the early iterations so that the deformations are smooth, and then
use less for the later ones so that the details can be better matched.
Time Steps The number of time points used for solving the partial differential equations.
A single time point would be equivalent to a small deformation model. Smaller values allow
faster computations, but are less accurate in terms of inverse consistency and may result in the
one-to-one mapping breaking down. Earlier iteration could use fewer time points, but later ones
should use about 64 (or fewer if the deformations are very smooth).
Smoothing Parameter A LogOdds parameterisation of the template is smoothed using a
multi-grid scheme. The amount of smoothing is determined by this parameter.
Optimisation Settings
Settings for the optimisation. If you are unsure about them, then leave them at the default
values. Optimisation is by repeating a number of Levenberg-Marquardt iterations, in which the
equations are solved using a full multi-grid (FMG) scheme. FMG and Levenberg-Marquardt are
both described in Numerical Recipes (2nd edition).
LM Regularisation Levenberg-Marquardt regularisation. Larger values increase the the sta-
bility of the optimisation, but slow it down. A value of zero results in a Gauss-Newton strategy,
but this is not recommended as it may result in instabilities in the FMG.
Cycles Number of cycles used by the full multi-grid matrix solver. More cycles result in higher
accuracy, but slow down the algorithm. See Numerical Recipes for more information on multi-grid
methods.
25.3. RUN DARTEL (EXISTING TEMPLATES) 189
Iterations Number of relaxation iterations performed in each multi-grid cycle. More iterations
are needed if using “bending energy” regularisation, because the relaxation scheme only runs very
slowly. See the chapter on solving partial differential equations in Numerical Recipes for more
information about relaxation methods.
25.3 Run Dartel (existing Templates)
Run the Dartel nonlinear image registration procedure to match individual images to pre-existing
template data. Start out with smooth templates, and select crisp templates for the later iterations.
25.3.1 Images
Select the images to be warped together. Multiple sets of images can be simultaneously registered.
For example, the first set may be a bunch of grey matter images, and the second set may be the
white matter images of the same subjects.
Images
Select a set of imported images of the same type to be registered by minimising a measure of
difference from the template.
25.3.2 Settings
Various settings for the optimisation. The default values should work reasonably well for aligning
tissue class images together.
Regularisation Form
The registration is penalised by some “energy” term. Here, the form of this energy term is
specified. Three different forms of regularisation can currently be used.
Outer Iterations
The images are warped to match a sequence of templates. Early iterations should ideally use
smoother templates and more regularisation than later iterations.
Outer Iteration Different parameters and templates can be specified for each outer iteration.
Inner Iterations The number of Gauss-Newton iterations to be done within this outer
iteration.
Reg params For linear elasticity, the parameters are mu, lambda and id. For membrane
energy, the parameters are lambda, unused and id.id is a term for penalising absolute displace-
ments, and should therefore be small. For bending energy, the parameters are lambda, id1 and
id2, and the regularisation is by (-lambda*Laplacian + id1)ˆ
2 + id2.
Use more regularisation for the early iterations so that the deformations are smooth, and then
use less for the later ones so that the details can be better matched.
Time Steps The number of time points used for solving the partial differential equations.
A single time point would be equivalent to a small deformation model. Smaller values allow
faster computations, but are less accurate in terms of inverse consistency and may result in the
one-to-one mapping breaking down. Earlier iteration could use fewer time points, but later ones
should use about 64 (or fewer if the deformations are very smooth).
Template Select template. Smoother templates should be used for the early iterations.
Note that the template should be a 4D file, with the 4th dimension equal to the number of sets
of images.
190 CHAPTER 25. DARTEL TOOLS
Optimisation Settings
Settings for the optimisation. If you are unsure about them, then leave them at the default
values. Optimisation is by repeating a number of Levenberg-Marquardt iterations, in which the
equations are solved using a full multi-grid (FMG) scheme. FMG and Levenberg-Marquardt are
both described in Numerical Recipes (2nd edition).
LM Regularisation Levenberg-Marquardt regularisation. Larger values increase the the sta-
bility of the optimisation, but slow it down. A value of zero results in a Gauss-Newton strategy,
but this is not recommended as it may result in instabilities in the FMG.
Cycles Number of cycles used by the full multi-grid matrix solver. More cycles result in higher
accuracy, but slow down the algorithm. See Numerical Recipes for more information on multi-grid
methods.
Iterations Number of relaxation iterations performed in each multi-grid cycle. More iterations
are needed if using “bending energy” regularisation, because the relaxation scheme only runs very
slowly. See the chapter on solving partial differential equations in Numerical Recipes for more
information about relaxation methods.
25.4 Normalise to MNI Space
Normally, Dartel generates warped images that align with the average-shaped template. This
routine includes an initial affine regisration of the template (the final one generated by Dartel),
with the TPM data released with SPM.
“Smoothed” (blurred) spatially normalised images are generated in such a way that the original
signal is preserved. Normalised images are generated by a “pushing” rather than a “pulling” (the
usual) procedure. Note that a procedure related to trilinear interpolation is used, and no masking
is done. It is therefore recommended that the images are realigned and resliced before they are
spatially normalised, in order to benefit from motion correction using higher order interpolation.
Alternatively, contrast images generated from unsmoothed native-space fMRI/PET data can be
spatially normalised for a 2nd level analysis.
Two “preserve” options are provided. One of them should do the equavalent of generating
smoothed “modulated” spatially normalised images. The other does the equivalent of smoothing
the modulated normalised fMRI/PET, and dividing by the smoothed Jacobian determinants.
25.4.1 Dartel Template
Select the final Template file generated by Dartel. This will be affine registered with a TPM
file, such that the resulting spatially normalised images are closer aligned to MNI space. Leave
empty if you do not wish to incorporate a transform to MNI space (ie just click “done’ on the file
selector, without selecting any images).
25.4.2 Select according to
You may wish to spatially normalise only a few subjects, but have many scans per subject (eg
for fMRI), or you may have lots of subjects, but with a small and fixed number of scans for each
of them (eg for VBM). The idea is to chose the way of selecting files that is easier.
Few Subjects
Select this option if there are only a few subjects, each with many or a variable number of scans
each. You will then need to specify a series of subjects, and the flow field and images of each of
them.
Subject Subject to be spatially normalized.
25.5. CREATE WARPED 191
Flow Field Dartel flow field for this subject.
Images Images for this subject to spatially normalise.
Many Subjects
Select this option if you have many subjects to spatially normalise, but there are a small and
fixed number of scans for each subject.
Flow fields The flow fields store the deformation information. The same fields can be used for
both forward or backward deformations (or even, in principle, half way or exaggerated deforma-
tions).
Images The flow field deformations can be applied to multiple images. At this point, you are
choosing how many images each flow field should be applied to.
Images Select images to be warped. Note that there should be the same number of images
as there are flow fields, such that each flow field warps one image.
25.4.3 Voxel sizes
Specify the voxel sizes of the deformation field to be produced. Non-finite values will default to
the voxel sizes of the template imagethat was originally used to estimate the deformation.
25.4.4 Bounding box
Specify the bounding box of the deformation field to be produced. Non-finite values will default
to the bounding box of the template imagethat was originally used to estimate the deformation.
25.4.5 Preserve
Preserve Concentrations (no "modulation"): Smoothed spatially normalised images (sw*) repre-
sent weighted averages of the signal under the smoothing kernel, approximately preserving the
intensities of the original images. This option is currently suggested for eg fMRI.
Preserve Amount ("modulation"): Smoothed and spatially normalised images preserve the
total amount of signal from each region in the images (smw*). Areas that are expanded during
warping are correspondingly reduced in intensity. This option is suggested for VBM.
25.4.6 Gaussian FWHM
Specify the full-width at half maximum (FWHM) of the Gaussian blurring kernel in mm. Three
values should be entered, denoting the FWHM in the x, y and z directions. Note that you can
also specify [0 0 0], but any “modulated’ data will show aliasing (see eg Wikipedia), which occurs
because of the way the warped images are generated.
25.5 Create Warped
This allows spatially normalised images to be generated. Note that voxel sizes and bounding
boxes can not be adjusted, and that there may be strange effects due to the boundary conditions
used by the warping. Also note that the warped images are not in Talairach or MNI space.
The coordinate system is that of the average shape and size of the subjects to which Dartel was
applied. In order to have MNI-space normalised images, then the Deformations Utility can be
used to compose the individual Dartel warps, with a deformation field that matches (e.g.) the
Template grey matter generated by Dartel, with one of the grey matter volumes released with
SPM.
192 CHAPTER 25. DARTEL TOOLS
25.5.1 Flow fields
The flow fields store the deformation information. The same fields can be used for both forward
or backward deformations (or even, in principle, half way or exaggerated deformations).
25.5.2 Images
The flow field deformations can be applied to multiple images. At this point, you are choosing
how many images each flow field should be applied to.
Images
Select images to be warped. Note that there should be the same number of images as there are
flow fields, such that each flow field warps one image.
25.5.3 Modulation
This allows the spatially normalised images to be rescaled by the Jacobian determinants of the
deformations. Note that the rescaling is only approximate for deformations generated using
smaller numbers of time steps.
25.5.4 Time Steps
The number of time points used for solving the partial differential equations. Note that Jacobian
determinants are not very accurate for very small numbers of time steps (less than about 16).
25.5.5 Interpolation
The method by which the images are sampled when being written in a different space. (Note
that Inf or NaN values are treated as zero, rather than as missing data)
Nearest Neighbour:
- Fastest, but not normally recommended.
Trilinear Interpolation:
- OK for PET, realigned fMRI, or segmentations
B-spline Interpolation:
- Better quality (but slower) interpolation [103], especially with higher degree splines. Can
produce values outside the original range (e.g. small negative values from an originally all positive
image).
25.6 Jacobian determinants
Create Jacobian determinant fields from flowfields.
25.6.1 Flow fields
The flow fields store the deformation information. The same fields can be used for both forward
or backward deformations (or even, in principle, half way or exaggerated deformations).
25.6.2 Time Steps
The number of time points used for solving the partial differential equations. Note that Jacobian
determinants are not very accurate for very small numbers of time steps (less than about 16).
25.7. CREATE INVERSE WARPED 193
25.7 Create Inverse Warped
Create inverse normalised versions of some image(s). The image that is inverse-normalised should
be in alignment with the template (generated during the warping procedure). Note that the results
have the same dimensions as the “flow fields”, but are mapped to the original images via the affine
transformations in their headers.
25.7.1 Flow fields
The flow fields store the deformation information. The same fields can be used for both forward
or backward deformations (or even, in principle, half way or exaggerated deformations).
25.7.2 Images
Select the image(s) to be inverse normalised. These should be in alignment with the template
image of the warping procedure (Run Dartel).
25.7.3 Time Steps
The number of time points used for solving the partial differential equations. Note that Jacobian
determinants are not very accurate for very small numbers of time steps (less than about 16).
25.7.4 Interpolation
The method by which the images are sampled when being written in a different space. (Note
that Inf or NaN values are treated as zero, rather than as missing data)
Nearest Neighbour:
- Fastest, but not normally recommended.
Trilinear Interpolation:
- OK for PET, realigned fMRI, or segmentations
B-spline Interpolation:
- Better quality (but slower) interpolation [103], especially with higher degree splines. Can
produce values outside the original range (e.g. small negative values from an originally all positive
image).
25.8 Population to ICBM Registration
Estimate the mapping from the population average to ICBM space. This is achieved by aligning
the population average with grey and white matter tissue probability maps generated by Vladimir
Fonov of the McConnell Brain Imaging Centre, Montreal Neurological Institute, McGill University
[31] .
25.8.1 Dartel Template
Select the final Template file generated by Dartel.
25.9 Kernel Utilities
Dartel can be used for generating matrices of dot-products for various kernel pattern-recognition
procedures.
The idea of applying pattern-recognition procedures is to obtain a multi-variate characteri-
sation of the anatomical differences among groups of subjects. These characterisations can then
be used to separate (eg) healthy individuals from particular patient populations. There is still a
great deal of methodological work to be done, so the types of kernel that can be generated here
are unlikely to be the definitive ways of proceeding. They are only just a few ideas that may be
worth trying out. The idea is simply to attempt a vaguely principled way to combine generative
194 CHAPTER 25. DARTEL TOOLS
models with discriminative models (see the “Pattern Recognition and Machine Learning” book by
Chris Bishop for more ideas). Better ways (higher predictive accuracy) will eventually emerge.
Various pattern recognition algorithms are available freely over the Internet. Possible ap-
proaches include Support-Vector Machines, Relevance-Vector machines and Gaussian Process
Models. Gaussian Process Models probably give the most accurate probabilistic predictions, and
allow kernels generated from different pieces of data to be most easily combined.
25.9.1 Kernel from Images
Generate a kernel matrix from images. In principle, this same function could be used for gener-
ating kernels from any image data (e.g. “modulated” grey matter). If there is prior knowledge
about some region providing more predictive information (e.g. the hippocampi for AD), then it is
possible to weight the generation of the kernel accordingly. The matrix of dot-products is saved
in a variable “Phi”, which can be loaded from the dp_*.mat file. The “kernel trick” can be used
to convert these dot-products into distance measures for e.g. radial basis-function approaches.
Data
Select images to generate dot-products from.
Weighting image
The kernel can be generated so that some voxels contribute to the similarity measures more than
others. This is achieved by supplying a weighting image, which each of the component images are
multiplied before the dot-products are computed. This image needs to have the same dimensions
as the component images, but orientation information (encoded by matrices in the headers) is
ignored. If left empty, then all voxels are weighted equally.
Dot-product Filename
Enter a filename for results (it will be prefixed by “dp_” and saved in the current directory).
25.9.2 Kernel from Flows
Generate a kernel from flow fields. The dot-products are saved in a variable “Phi” in the resulting
dp_*.mat file.
Flow fields
Select the flow fields for each subject.
Regularisation Form
The registration is penalised by some “energy” term. Here, the form of this energy term is
specified. Three different forms of regularisation can currently be used.
Reg params
For linear elasticity, the parameters are ‘mu’, ‘lambda’ and ‘id’. For membrane and bending
energy, the parameters are ‘lambda’, unused and ‘id’. The term ‘id’ is for penalising absolute
displacements, and should therefore be small.
Dot-product Filename
Enter a filename for results (it will be prefixed by “dp_” and saved in the current directory.

Chapter 26
Shoot Tools
Contents
26.1 Run Shooting (create Templates) .....................195
26.1.1 Images .................................... 196
26.2 Run Shoot (existing Templates) .....................196
26.2.1 Images .................................... 196
26.2.2 Templates .................................. 196
26.3 Kernel Utilities ................................196
26.3.1 Kernel from velocities ........................... 196
26.3.2 Generate Scalar Momenta ......................... 197
26.3.3 Kernel from Images ............................ 197
This toolbox is based around the “Diffeomorphic Registration using Geodesic Shooting and
Gauss-Newton Optimisation” paper, which has been submitted to NeuroImage. The idea is to
register images by estimating an initial velocity field, which can then be integrated to generate
both forward and backward deformations. Currently, the software only works with images that
have isotropic voxels, identical dimensions and which are in approximate alignment with each
other. One of the reasons for this is that the approach assumes circulant boundary conditions,
which makes modelling global rotations impossible. Because of these limitations, the registration
should be based on images that have first been “imported” via the New Segment toolbox.
The next step is the registration itself, which involves the simultaneous registration of e.g. GM
with GM, WM with WM and 1-(GM+WM) with 1-(GM+WM) (when needed, the 1-(GM+WM)
class is generated implicitly, so there is no need to include this class yourself). This procedure
begins by creating a mean of all the images, which is used as an initial template. Deformations
from this template to each of the individual images are computed, and the template is then
re-generated by applying the inverses of the deformations to the images and averaging. This
procedure is repeated a number of times.
This toolbox should be considered as only a beta (trial) version, and will include a number
of (as yet unspecified) extensions in future updates. Please report any bugs or problems to the
SPM mailing list.
26.1 Run Shooting (create Templates)
Run the geodesic shooting nonlinear image registration procedure. This involves iteratively
matching all the selected images to a template generated from their own mean. A series of
Template*.nii files are generated, which become increasingly crisp as the registration proceeds.
195
196 CHAPTER 26. SHOOT TOOLS
26.1.1 Images
Select the images to be warped together. Multiple sets of images can be simultaneously registered.
For example, the first set may be a bunch of grey matter images, and the second set may be the
white matter images of the same subjects.
Images
Select a set of imported images of the same type to be registered by minimising a measure of
difference from the template.
26.2 Run Shoot (existing Templates)
Run the Shoot nonlinear image registration procedure to match individual images to pre-existing
template data. Start out with smooth templates, and select crisp templates for the later iterations.
26.2.1 Images
Select the images to be warped together. Multiple sets of images can be simultaneously registered.
For example, the first set may be a bunch of grey matter images, and the second set may be the
white matter images of the same subjects.
Images
Select a set of imported images of the same type to be registered by minimising a measure of
difference from the template.
26.2.2 Templates
Select templates. Smoother templates should be used for the early iterations. Note that the
template should be a 4D file, with the 4th dimension equal to the number of sets of images.
26.3 Kernel Utilities
Shoot can be used for generating matrices of dot-products for various kernel pattern-recognition
procedures.
The idea of applying pattern-recognition procedures is to obtain a multi-variate characteri-
sation of the anatomical differences among groups of subjects. These characterisations can then
be used to separate (eg) healthy individuals from particular patient populations. There is still a
great deal of methodological work to be done, so the types of kernel that can be generated here
are unlikely to be the definitive ways of proceeding. They are only just a few ideas that may be
worth trying out. The idea is simply to attempt a vaguely principled way to combine generative
models with discriminative models (see the “Pattern Recognition and Machine Learning” book by
Chris Bishop for more ideas). Better ways (higher predictive accuracy) will eventually emerge.
Various pattern recognition algorithms are available freely over the Internet. Possible ap-
proaches include Support-Vector Machines and Gaussian Process Models. Gaussian Process
Models probably give the most accurate probabilistic predictions, and allow kernels generated
from different pieces of data to be most easily combined.
26.3.1 Kernel from velocities
Generate a kernel from velocity fields. The dot-products are saved in a variable “K” in the
resulting dp_*.mat file.
Velocity fields
Select the velocity fields for each subject.
26.3. KERNEL UTILITIES 197
Dot-product Filename
Enter a filename for results (it will be prefixed by “dp_” and saved in the current directory.
26.3.2 Generate Scalar Momenta
Generate spatially smoothed “scalar momenta” citesingh2010multivariate,singh2012genetic in a
form suitable for using with pattern recognition. In principle, a Gaussian Process model can be
used to determine the optimal (positive) linear combination of kernel matrices. The idea would
be to combine a kernel matrix derived from these, with a kernel derived from the velocity-fields.
Such a combined kernel should then encode more relevant information than the individual kernels
alone. The scalar momentum fields that are generated contain a number of volumes equal to the
number of sets of “rc*” images used (equal to the number of volumes in the template - 1). See
Figures 10 and 11 of [10] for examples of scalar momenta (Jacobian scaled residuals) for simulated
data.
Template
Residual differences are computed between the warped images and template. These are then
scaled by the Jacobian determinants at each point, and spatially smoothed.
Images
Multiple sets of images are used here. For example, the first set may be a bunch of grey matter
images, and the second set may be the white matter images of the same subjects. The number
of sets of images must be the same as was used to generate the template.
Images Select tissue class images (one per subject).
Deformation fields
Select the deformation fields for each subject.
Jacobian determinant fields
Select the Jacobian determinant fields for each subject. Residual differences are computed be-
tween the warped images and template. These are then scaled by the Jacobian determinants at
each point, and spatially smoothed.
Smoothing
The scalar momenta can be smoothed with a Gaussian to reduce dimensionality. More smoothing
is recommended if there are fewer training images or if more channels of data were used for driving
the registration. From preliminary experimants, a value of about 10mm seems to work reasonably
well.
26.3.3 Kernel from Images
Generate a kernel matrix from images. In principle, this same function could be used for gener-
ating kernels from any image data (e.g. “modulated” grey matter). If there is prior knowledge
about some region providing more predictive information (e.g. the hippocampi for AD), then it is
possible to weight the generation of the kernel accordingly. The matrix of dot-products is saved
in a variable “K”, which can be loaded from the dp_*.mat file. The “kernel trick” can be used to
convert these dot-products into distance measures for e.g. radial basis-function approaches.
Data
Select images to generate dot-products from.
198 CHAPTER 26. SHOOT TOOLS
Weighting image
The kernel can be generated so that some voxels contribute to the similarity measures more than
others. This is achieved by supplying a weighting image, which each of the component images are
multiplied before the dot-products are computed. This image needs to have the same dimensions
as the component images, but orientation information (encoded by matrices in the headers) is
ignored. If left empty, then all voxels are weighted equally.
Dot-product Filename
Enter a filename for results (it will be prefixed by “dp_” and saved in the current directory).

Chapter 27
Longitudinal Registration
Contents
27.1 Pairwise Longitudinal Registration ....................199
27.1.1 Time 1 Volumes .............................. 200
27.1.2 Time 2 Volumes .............................. 200
27.1.3 Time Difference ............................... 200
27.1.4 Noise Estimate ............................... 200
27.1.5 Warping Regularisation .......................... 200
27.1.6 Bias Regularisation ............................. 200
27.1.7 Save Mid-point average .......................... 201
27.1.8 Save Jacobian Rate ............................. 201
27.1.9 Save Divergence Rate ........................... 201
27.1.10 Deformation Fields ............................. 201
27.2 Serial Longitudinal Registration .....................201
27.2.1 Volumes ................................... 201
27.2.2 Times .................................... 202
27.2.3 Noise Estimate ............................... 202
27.2.4 Warping Regularisation .......................... 202
27.2.5 Bias Regularisation ............................. 202
27.2.6 Save Mid-point average .......................... 203
27.2.7 Save Jacobians ............................... 203
27.2.8 Save Divergence .............................. 203
27.2.9 Deformation Fields ............................. 203
27.1 Pairwise Longitudinal Registration
Longitudinal registration of pairs of anatomical MRI scans. It is based on pairwise inverse-
consistent alignment between the first and second scan of each subject, and incorporates a bias
field correction. Prior to running the registration, the scans should already be in very rough
alignment, although because the model incorporates a rigid-body transform, this need not be
extremely precise. Note that there are a bunch of hyper-parameters to be specified. If you are
unsure what values to take, then the defaults should be a reasonable guess of what works. Note
that changes to these hyper-parameters will impact the results obtained.
The alignment assumes that all scans have similar resolutions and dimensions, and were
collected on the same (or very similar) MR scanner using the same pulse sequence. If these
assumption are not correct, then the approach will not work as well.
199
200 CHAPTER 27. LONGITUDINAL REGISTRATION
27.1.1 Time 1 Volumes
Select first time point scans of each subject.
27.1.2 Time 2 Volumes
Select second time point scans of each subject. Note that the order that the first and second time
points are specified should be the same. The algorithm does not incorporate any magical way of
figuring out which scans go together.
27.1.3 Time Difference
Specify the time difference between the scans in years. This can be a single value (if it is the
same for all subjects) or a vector of values (if it differs among subjects).
27.1.4 Noise Estimate
Specify the standard deviation of the noise in the images. If a scalar is entered, all images will
be assumed to have the same level of noise. For any non-finite values, the algorithm will try to
estimate reasonable noise estimates based on fitting a mixture of two Rician distributions to the
intensity histogram of each of the images. This works reasonably well for simple MRI scans, but
less well for derived images (such as averages). The assumption is that the residuals, after fitting
the registration model, are i.i.d. Gaussian.
27.1.5 Warping Regularisation
Registration involves simultaneously minimising two terms. One of these is a measure of similarity
between the images (mean-squared difference in the current situation), whereas the other is a
measure of the roughness of the deformations. This measure of roughness involves the sum of the
following terms:
* Absolute displacements need to be penalised by a tiny amount. The first element encodes
the amount of penalty on these. Ideally, absolute displacements should not be penalised, but it
is often necessary for technical reasons.
* The ‘membrane energy’ of the deformation is penalised (2nd element), usually by a relatively
small amount. This penalises the sum of squares of the derivatives of the velocity field (ie the
sum of squares of the elements of the Jacobian tensors).
* The ‘bending energy’ is penalised (3rd element). This penalises the sum of squares of the
2nd derivatives of the velocity.
* Linear elasticity regularisation is also included (4th and 5th elements). The first parameter
(mu) is similar to that for linear elasticity, except it penalises the sum of squares of the Jacobian
tensors after they have been made symmetric (by averaging with the transpose). This term
essentially penalises length changes, without penalising rotations.
* The final term also relates to linear elasticity, and is the weight that denotes how much to
penalise changes to the divergence of the velocities (lambda). This divergence is a measure of the
rate of volumetric expansion or contraction.
Note that regularisation is specified based on what is believed to be appropriate for a year of
growth. The specified values are divided by the number of years time difference.
27.1.6 Bias Regularisation
MR images are usually corrupted by a smooth, spatially varying artifact that modulates the
intensity of the image (bias). These artifacts, although not usually a problem for visual inspection,
can impede automated processing of the images.
An important issue relates to the distinction between variations in the difference between the
images that arise because of the differential bias artifact due to the physics of MR scanning, and
those that arise due to shape differences. The objective is to model the latter by deformations,
while modelling the former with a bias field. We know a priori that intensity variations due to
MR physics tend to be spatially smooth. A more accurate estimate of a bias field can be obtained
27.2. SERIAL LONGITUDINAL REGISTRATION 201
by including prior knowledge about the distribution of the fields likely to be encountered by the
correction algorithm. For example, if it is known that there is little or no intensity non-uniformity,
then it would be wise to penalise large estimates of the intensity non-uniformity.
Knowing what works best should be a matter of empirical exploration, as it depends on
the scans themselves. For example, if your data has very little of the artifact, then the bias
regularisation should be increased. This effectively tells the algorithm that there is very little
bias in your data, so it does not try to model it.
27.1.7 Save Mid-point average
Do you want to save the mid-point average template image? This is likely to be useful for
groupwise alignment, and is prefixed by “avg_” and written out in the same directory of the first
time point data.
27.1.8 Save Jacobian Rate
Do you want to save a map of the differences between the Jacobian determinants, divided by
the time interval? Some consider these useful for morphometrics (although the divergences of
the initial velocities may be preferable). The difference between two Jacobian determinants
is computed and this is divided by the time interval. One original Jacobian map is for the
deformation from the mid point to the first scan, and the other is for the deformation from the
mid point to the second scan. Each of these encodes the relative volume (at each spatial location)
between the scan and the mid-point average. Values less than 0 indicate contraction (over time),
whereas values greater than zero indicate expansion. These files are prefixed by “jd_” and written
out in the same directory of the first time point data.
27.1.9 Save Divergence Rate
Do you want to save a map of divergence of the velocity field? This is useful for morphometrics,
and may be considered as the rate of volumetric expansion. Negative values indicate contraction.
These files are prefixed by “dv_” and written out in the same directory of the first time point
data. Note that the divergences written out have been divided by the time interval between scans
27.1.10 Deformation Fields
Deformation fields can be saved to disk, and used by the Deformations Utility. Deformations are
saved as y_*.nii files, which contain three volumes to encode the x, y and z coordinates. They
are written in the same directory as the corresponding image.
27.2 Serial Longitudinal Registration
Longitudinal registration of series of anatomical MRI scans for a single subject. It is based on
groupwise alignment among each of the subject’s scans, and incorporates a bias field correction.
Prior to running the registration, the scans should already be in very rough alignment, although
because the model incorporates a rigid-body transform, this need not be extremely precise. Note
that there are a bunch of hyper-parameters to be specified. If you are unsure what values to
take, then the defaults should be a reasonable guess of what works. Note that changes to these
hyper-parameters will impact the results obtained.
The alignment assumes that all scans have similar resolutions and dimensions, and were
collected on the same (or very similar) MR scanner using the same pulse sequence. If these
assumption are not correct, then the approach will not work as well. There are a number of
settings (noise estimate, regularisation etc). Default settings often work well, but it can be very
helpful to try some different values, as these can have a large effect on the results.
27.2.1 Volumes
Select scans for this subject.
202 CHAPTER 27. LONGITUDINAL REGISTRATION
27.2.2 Times
Specify the times of the scans in years.
27.2.3 Noise Estimate
Specify the standard deviation of the noise in the images. If a scalar is entered, all images will
be assumed to have the same level of noise. For any non-finite values, the algorithm will try to
estimate reasonable noise estimates based on fitting a mixture of two Rician distributions to the
intensity histogram of each of the images. This works reasonably well for simple MRI scans, but
less well for derived images (such as averages). The assumption is that the residuals, after fitting
the registration model, are i.i.d. Gaussian.
27.2.4 Warping Regularisation
Registration involves simultaneously minimising two terms. One of these is a measure of similarity
between the images (mean-squared difference in the current situation), whereas the other is a
measure of the roughness of the deformations. This measure of roughness involves the sum of the
following terms:
* Absolute displacements need to be penalised by a tiny amount. The first element encodes
the amount of penalty on these. Ideally, absolute displacements should not be penalised, but it
is often necessary for technical reasons.
* The ‘membrane energy’ of the deformation is penalised (2nd element), usually by a relatively
small amount. This penalises the sum of squares of the derivatives of the velocity field (ie the
sum of squares of the elements of the Jacobian tensors).
* The ‘bending energy’ is penalised (3rd element). This penalises the sum of squares of the
2nd derivatives of the velocity.
* Linear elasticity regularisation is also included (4th and 5th elements). The first parameter
(mu) is similar to that for linear elasticity, except it penalises the sum of squares of the Jacobian
tensors after they have been made symmetric (by averaging with the transpose). This term
essentially penalises length changes, without penalising rotations.
* The final term also relates to linear elasticity, and is the weight that denotes how much to
penalise changes to the divergence of the velocities (lambda). This divergence is a measure of the
rate of volumetric expansion or contraction.
Note that regularisation is specified based on what is believed to be appropriate for a year of
growth. The specified values are divided by the number of years time difference.
27.2.5 Bias Regularisation
MR images are usually corrupted by a smooth, spatially varying artifact that modulates the
intensity of the image (bias). These artifacts, although not usually a problem for visual inspection,
can impede automated processing of the images.
An important issue relates to the distinction between variations in the difference between the
images that arise because of the differential bias artifact due to the physics of MR scanning, and
those that arise due to shape differences. The objective is to model the latter by deformations,
while modelling the former with a bias field. We know a priori that intensity variations due to
MR physics tend to be spatially smooth. A more accurate estimate of a bias field can be obtained
by including prior knowledge about the distribution of the fields likely to be encountered by the
correction algorithm. For example, if it is known that there is little or no intensity non-uniformity,
then it would be wise to penalise large estimates of the intensity non-uniformity.
Knowing what works best should be a matter of empirical exploration, as it depends on
the scans themselves. For example, if your data has very little of the artifact, then the bias
regularisation should be increased. This effectively tells the algorithm that there is very little
bias in your data, so it does not try to model it.
27.2. SERIAL LONGITUDINAL REGISTRATION 203
27.2.6 Save Mid-point average
Do you want to save the mid-point average template image? This is likely to be useful for
groupwise alignment, and is prefixed by “avg_” and written out in the same directory of the first
time point data.
27.2.7 Save Jacobians
Do you want to save a map of the Jacobian determinants? Some consider these useful for mor-
phometrics (although the divergences of the initial velocities may be preferable). Each map of
Jacobians encodes the relative volume (at each spatial location) between the scan and the me-
dian time-point average. Values less than one indicate contraction (over time), whereas values
greater than one indicate expansion. These files are prefixed by “j_” and written out in the same
directory of the first time point data.
27.2.8 Save Divergence
Do you want to save a map of divergence of the velocity field? This is useful for morphometrics,
and may be considered as the rate of volumetric expansion. Negative values indicate contraction.
These files are prefixed by “dv_” and written out in the same directory of the first time point
data.
27.2.9 Deformation Fields
Deformation fields can be saved to disk, and used by the Deformations Utility. Deformations are
saved as y_*.nii files, which contain three volumes to encode the x, y and z coordinates. They
are written in the same directory as the corresponding image.
204 CHAPTER 27. LONGITUDINAL REGISTRATION

Chapter 28
Old Normalise
Contents
28.1 Old Normalise: Estimate ..........................206
28.1.1 Data ..................................... 206
28.1.2 Estimation Options ............................ 206
28.2 Old Normalise: Write ............................207
28.2.1 Data ..................................... 207
28.2.2 Writing Options .............................. 208
28.3 Old Normalise: Estimate & Write ....................208
28.3.1 Data ..................................... 208
28.3.2 Estimation Options ............................ 209
28.3.3 Writing Options .............................. 210
This very ancient module spatially (stereotactically) normalises MRI, PET or SPECT images
into a standard space defined by some ideal model or template image[s]. The template images
supplied with SPM conform to the space defined by the ICBM, NIH P-20 project, and approximate
that of the the space described in the atlas of Talairach and Tournoux (1988). The transformation
can also be applied to any other image that has been coregistered with these scans. A few
researchers may wish to continue using this strategy, but (when good quality anatomical MRI
scans are available) the DARTEL approach is now generally recommended instead.
Generally, the algorithms work by minimising the sum of squares difference between the image
which is to be normalised, and a linear combination of one or more template images. For the
least squares registration to produce an unbiased estimate of the spatial transformation, the image
contrast in the templates (or linear combination of templates) should be similar to that of the
image from which the spatial normalisation is derived. The registration simply searches for an
optimum solution. If the starting estimates are not good, then the optimum it finds may not find
the global optimum.
The first step of the normalisation is to determine the optimum 12-parameter affine transfor-
mation. Initially, the registration is performed by matching the whole of the head (including the
scalp) to the template. Following this, the registration proceeded by only matching the brains
together, by appropriate weighting of the template voxels. This is a completely automated pro-
cedure (that does not require “scalp editing’) that discounts the confounding effects of skull and
scalp differences. A Bayesian framework is used, such that the registration searches for the so-
lution that maximises the a posteriori probability of it being correct [11] . i.e., it maximises the
product of the likelihood function (derived from the residual squared difference) and the prior
function (which is based on the probability of obtaining a particular set of zooms and shears).
The affine registration is followed by estimating nonlinear deformations, whereby the defor-
mations are defined by a linear combination of three dimensional discrete cosine transform (DCT)
205
206 CHAPTER 28. OLD NORMALISE
basis functions [6] . The default options result in each of the deformation fields being described
by 1176parameters, where these represent the coefficients of the deformations in three orthogo-
nal directions. The matching involved simultaneously minimising the membrane energies of the
deformation fields and the residual squared difference between the images and template(s).
The primarily use is for stereotactic normalisation to facilitate inter-subject averaging and
precise characterisation of functional anatomy [5] . It is not necessary to spatially normalise the
data (this is only a pre-requisite for inter-subject averaging or reporting in the Talairach space).
If you wish to circumnavigate this step (e.g. if you have single slice data or do not have an
appropriate high resolution MRI scan) simply specify where you think the anterior commissure is
with the ORIGIN in the header of the first scan (using the ’Display’ facility) and proceed directly
to ’Smoothing’or ’Statistics’.
All normalised images are written to the same subdirectory as the original images, prefixed
with a ’w’. The details of the transformations are displayed in the results window, and the
parameters are saved in the "*_sn.mat" file.
28.1 Old Normalise: Estimate
Computes the warp that best registers a source image (or series of source images) to match a
template, saving it to a file imagename’_sn.mat’.
28.1.1 Data
List of subjects. Images of each subject should be warped differently.
Subject
Data for this subject. The same parameters are used within subject.
Source Image The image that is warped to match the template(s). The result is a set of
warps, which can be applied to this image, or any other image that is in register with it.
Source Weighting Image Optional weighting images (consisting of pixel values between the
range of zero to one) to be used for registering abnormal or lesioned brains. These images should
match the dimensions of the image from which the parameters are estimated, and should contain
zeros corresponding to regions of abnormal tissue.
28.1.2 Estimation Options
Various settings for estimating warps.
Template Image
Specify a template image to match the source image with. The contrast in the template must be
similar to that of the source image in order to achieve a good registration. It is also possible to
select more than one template, in which case the registration algorithm will try to find the best
linear combination of these images in order to best model the intensities in the source image.
Template Weighting Image
Applies a weighting mask to the template(s) during the parameter estimation. With the default
brain mask, weights in and around the brain have values of one whereas those clearly outside the
brain are zero. This is an attempt to base the normalisation purely upon the shape of the brain,
rather than the shape of the head (since low frequency basis functions can not really cope with
variations in skull thickness).
The option is now available for a user specified weighting image. This should have the same
dimensions and mat file as the template images, with values in the range of zero to one.
28.2. OLD NORMALISE: WRITE 207
Source Image Smoothing
Smoothing to apply to a copy of the source image. The template and source images should have
approximately the same smoothness. Remember that the templates supplied with SPM have
been smoothed by 8mm, and that smoothnesses combine by Pythagoras’ rule.
Template Image Smoothing
Smoothing to apply to a copy of the template image. The template and source images should
have approximately the same smoothness. Remember that the templates supplied with SPM
have been smoothed by 8mm, and that smoothnesses combine by Pythagoras’ rule.
Affine Regularisation
Affine registration into a standard space can be made more robust by regularisation (penalising
excessive stretching or shrinking). The best solutions can be obtained by knowing the approximate
amount of stretching that is needed (e.g. ICBM templates are slightly bigger than typical brains,
so greater zooms are likely to be needed). If registering to an image in ICBM/MNI space, then
choose the first option. If registering to a template that is close in size, then select the second
option. If you do not want to regularise, then choose the third.
Nonlinear Frequency Cutoff
Cutoff of DCT bases. Only DCT bases of periods longer than the cutoff are used to describe the
warps. The number used will depend on the cutoff and the field of view of the template image(s).
Nonlinear Iterations
Number of iterations of nonlinear warping performed.
Nonlinear Regularisation
The amount of regularisation for the nonlinear part of the spatial normalisation. Pick a value
around one. However, if your normalised images appear distorted, then it may be an idea to
increase the amount of regularisation (by an order of magnitude) - or even just use an affine
normalisation. The regularisation influences the smoothness of the deformation fields.
28.2 Old Normalise: Write
Allows previously estimated warps (stored in imagename’_sn.mat’ files) to be applied to series
of images.
28.2.1 Data
List of subjects. Images of each subject should be warped differently.
Subject
Data for this subject. The same parameters are used within subject.
Parameter File Select the ’_sn.mat’ file containing the spatial normalisation parameters for
that subject.
Images to Write These are the images for warping according to the estimated parameters.
They can be any images that are in register with the "source" image used to generate the param-
eters.
208 CHAPTER 28. OLD NORMALISE
28.2.2 Writing Options
Various options for writing normalised images.
Preserve
Preserve Concentrations: Spatially normalised images are not "modulated". The warped images
preserve the intensities of the original images.
Preserve Total: Spatially normalised images are "modulated" in order to preserve the total
amount of signal in the images. Areas that are expanded during warping are correspondingly
reduced in intensity.
Bounding box
The bounding box (in mm) of the volume which is to be written (relative to the anterior com-
missure).
Voxel sizes
The voxel sizes (x, y & z, in mm) of the written normalised images.
Interpolation
The method by which the images are sampled when being written in a different space. (Note
that Inf or NaN values are treated as zero, rather than as missing data)
Nearest Neighbour:
- Fastest, but not normally recommended.
Trilinear Interpolation:
- OK for PET, realigned fMRI, or segmentations
B-spline Interpolation:
- Better quality (but slower) interpolation [103], especially with higher degree splines. Can
produce values outside the original range (e.g. small negative values from an originally all positive
image).
Wrapping
These are typically:
No wrapping: for PET or images that have already been spatially transformed.
Wrap in Y: for (un-resliced) MRI where phase encoding is in the Y direction (voxel space).
Filename Prefix
Specify the string to be prepended to the filenames of the normalised image file(s). Default prefix
is ’w’.
28.3 Old Normalise: Estimate & Write
Computes the warp that best registers a source image (or series of source images) to match a
template, saving it to the file imagename’_sn.mat’. This option also allows the contents of the
imagename’_sn.mat’ files to be applied to a series of images.
28.3.1 Data
List of subjects. Images of each subject should be warped differently.
Subject
Data for this subject. The same parameters are used within subject.
28.3. OLD NORMALISE: ESTIMATE & WRITE 209
Source Image The image that is warped to match the template(s). The result is a set of
warps, which can be applied to this image, or any other image that is in register with it.
Source Weighting Image Optional weighting images (consisting of pixel values between the
range of zero to one) to be used for registering abnormal or lesioned brains. These images should
match the dimensions of the image from which the parameters are estimated, and should contain
zeros corresponding to regions of abnormal tissue.
Images to Write These are the images for warping according to the estimated parameters.
They can be any images that are in register with the "source" image used to generate the param-
eters.
28.3.2 Estimation Options
Various settings for estimating warps.
Template Image
Specify a template image to match the source image with. The contrast in the template must be
similar to that of the source image in order to achieve a good registration. It is also possible to
select more than one template, in which case the registration algorithm will try to find the best
linear combination of these images in order to best model the intensities in the source image.
Template Weighting Image
Applies a weighting mask to the template(s) during the parameter estimation. With the default
brain mask, weights in and around the brain have values of one whereas those clearly outside the
brain are zero. This is an attempt to base the normalisation purely upon the shape of the brain,
rather than the shape of the head (since low frequency basis functions can not really cope with
variations in skull thickness).
The option is now available for a user specified weighting image. This should have the same
dimensions and mat file as the template images, with values in the range of zero to one.
Source Image Smoothing
Smoothing to apply to a copy of the source image. The template and source images should have
approximately the same smoothness. Remember that the templates supplied with SPM have
been smoothed by 8mm, and that smoothnesses combine by Pythagoras’ rule.
Template Image Smoothing
Smoothing to apply to a copy of the template image. The template and source images should
have approximately the same smoothness. Remember that the templates supplied with SPM
have been smoothed by 8mm, and that smoothnesses combine by Pythagoras’ rule.
Affine Regularisation
Affine registration into a standard space can be made more robust by regularisation (penalising
excessive stretching or shrinking). The best solutions can be obtained by knowing the approximate
amount of stretching that is needed (e.g. ICBM templates are slightly bigger than typical brains,
so greater zooms are likely to be needed). If registering to an image in ICBM/MNI space, then
choose the first option. If registering to a template that is close in size, then select the second
option. If you do not want to regularise, then choose the third.
Nonlinear Frequency Cutoff
Cutoff of DCT bases. Only DCT bases of periods longer than the cutoff are used to describe the
warps. The number used will depend on the cutoff and the field of view of the template image(s).
210 CHAPTER 28. OLD NORMALISE
Nonlinear Iterations
Number of iterations of nonlinear warping performed.
Nonlinear Regularisation
The amount of regularisation for the nonlinear part of the spatial normalisation. Pick a value
around one. However, if your normalised images appear distorted, then it may be an idea to
increase the amount of regularisation (by an order of magnitude) - or even just use an affine
normalisation. The regularisation influences the smoothness of the deformation fields.
28.3.3 Writing Options
Various options for writing normalised images.
Preserve
Preserve Concentrations: Spatially normalised images are not "modulated". The warped images
preserve the intensities of the original images.
Preserve Total: Spatially normalised images are "modulated" in order to preserve the total
amount of signal in the images. Areas that are expanded during warping are correspondingly
reduced in intensity.
Bounding box
The bounding box (in mm) of the volume which is to be written (relative to the anterior com-
missure).
Voxel sizes
The voxel sizes (x, y & z, in mm) of the written normalised images.
Interpolation
The method by which the images are sampled when being written in a different space. (Note
that Inf or NaN values are treated as zero, rather than as missing data)
Nearest Neighbour:
- Fastest, but not normally recommended.
Trilinear Interpolation:
- OK for PET, realigned fMRI, or segmentations
B-spline Interpolation:
- Better quality (but slower) interpolation [103], especially with higher degree splines. Can
produce values outside the original range (e.g. small negative values from an originally all positive
image).
Wrapping
These are typically:
No wrapping: for PET or images that have already been spatially transformed.
Wrap in Y: for (un-resliced) MRI where phase encoding is in the Y direction (voxel space).
Filename Prefix
Specify the string to be prepended to the filenames of the normalised image file(s). Default prefix
is ’w’.

Chapter 29
Old Segment
Contents
29.1 Data ......................................212
29.2 Output Files .................................212
29.2.1 Grey Matter ................................ 215
29.2.2 White Matter ................................ 215
29.2.3 Cerebro-Spinal Fluid ............................ 215
29.2.4 Bias Corrected ............................... 215
29.2.5 Clean up any partitions .......................... 215
29.3 Custom ....................................215
29.3.1 Tissue probability maps .......................... 215
29.3.2 Gaussians per class ............................. 216
29.3.3 Affine Regularisation ............................ 216
29.3.4 Warping Regularisation .......................... 216
29.3.5 Warp Frequency Cutoff .......................... 217
29.3.6 Bias regularisation ............................. 217
29.3.7 Bias FWHM ................................ 217
29.3.8 Sampling distance ............................. 217
29.3.9 Masking image ............................... 217
Segment, bias correct and spatially normalise - all in the same model [9]. This function
can be used for bias correcting, spatially normalising or segmenting your data. Note that this
module needs the images to be roughly aligned with the tissue probability maps before you
begin. If strange results are obtained, then this is usually because the images were poorly aligned
beforehand. The Display option can be used to manually reposition the images so that the AC
is close to coordinate 0,0,0 (within a couple of cm) and the orientation is within a few degrees of
the tissue probability map data.
Many investigators use tools within older versions of SPM for a technique that has become
known as "optimised" voxel-based morphometry (VBM). VBM performs region-wise volumetric
comparisons among populations of subjects. It requires the images to be spatially normalised,
segmented into different tissue classes, and smoothed, prior to performing statistical tests [107,
82,7,8]. The "optimised" pre-processing strategy involved spatially normalising subjects’ brain
images to a standard space, by matching grey matter in these images, to a grey matter reference.
The historical motivation behind this approach was to reduce the confounding effects of non-brain
(e.g. scalp) structural variability on the registration. Tissue classification in older versions of SPM
required the images to be registered with tissue probability maps. After registration, these maps
represented the prior probability of different tissue classes being found at each location in an
211
212 CHAPTER 29. OLD SEGMENT
image. Bayes rule can then be used to combine these priors with tissue type probabilities derived
from voxel intensities, to provide the posterior probability.
This procedure was inherently circular, because the registration required an initial tissue clas-
sification, and the tissue classification requires an initial registration. This circularity is resolved
here by combining both components into a single generative model. This model also includes
parameters that account for image intensity non-uniformity. Estimating the model parameters
(for a maximum a posteriori solution) involves alternating among classification, bias correction
and registration steps. This approach provides better results than simple serial applications of
each component.
Note that multi-spectral segmentation (e.g. from a registered T1 and T2 image) is not yet
implemented, but is planned for a future SPM version.
29.1 Data
Select scans for processing. This assumes that there is one scan for each subject. Note that
multi-spectral (when there are two or more registered images of different contrasts) processing is
not yet implemented for this method.
29.2 Output Files
This routine produces spatial normalisation parameters (*_seg_sn.mat files) by default. These
can be used for writing spatially normalised versions of your data, via the "Normalise: Write"
option. This mechanism may produce superior results than the "Normalise: Estimate" option
(but probably not as good as those produced using DARTEL).
In addition, it also produces files that can be used for doing inverse normalisation. If you
have an image of regions defined in the standard space, then the inverse deformations can be
used to warp these regions so that it approximately overlay your image. To use this facility, the
bounding-box and voxel sizes should be set to non-finite values (e.g. [NaN NaN NaN] for the voxel
sizes, and ones(2,3)*NaN for the bounding box. This would be done by the spatial normalisation
module, which allows you to select a set of parameters that describe the nonlinear warps, and
the images that they should be applied to.
There are a number of options about what data you would like the routine to produce. The
routine can be used for producing images of tissue classes, as well as bias corrected images. The
native space option will produce a tissue class image (c*) that is in alignment with the original (see
Figure 29.1). You can also produce spatially normalised versions - both with (mwc*) and without
(wc*) modulation (see Figure 29.2). The bounding box and voxel sizes of the spatially normalised
versions are the same as that of the tissue probability maps with which they are registered. These
can be used for doing voxel-based morphometry with (also see the “Using DARTEL’ chapter of
the manual). All you need to do is smooth them and do the stats (which means no more questions
on the mailing list about how to do "optimized VBM").
Modulation is to compensate for the effect of spatial normalisation. When warping a series
of images to match a template, it is inevitable that volumetric differences will be introduced into
the warped images. For example, if one subject’s temporal lobe has half the volume of that of
the template, then its volume will be doubled during spatial normalisation. This will also result
in a doubling of the voxels labelled grey matter. In order to remove this confound, the spatially
normalised grey matter (or other tissue class) is adjusted by multiplying by its relative volume
before and after warping. If warping results in a region doubling its volume, then the correction
will halve the intensity of the tissue label. This whole procedure has the effect of preserving the
total amount of grey matter signal in the normalised partitions.
A deformation field is a vector field, where three values are associated with each location in
the field. The field maps from co-ordinates in the normalised image back to co-ordinates in the
original image. The value of the field at co-ordinate [x y z] in the normalised space will be the
co-ordinate [x’ y’ z’] in the original volume. The gradient of the deformation field at a co-ordinate
is its Jacobian matrix, and it consists of a 3x3 matrix:

29.2. OUTPUT FILES 213
Figure 29.1: Segmentation results. These are the results that can be obtained in the original
space of the image (i.e. the results that are not spatially normalised). Top left: original image
(X.img). Top right: bias corrected image (mX.img). Middle and bottom rows: segmented grey
matter (c1X.img), white matter (c2X.img) and CSF (c3X.img).

214 CHAPTER 29. OLD SEGMENT
Figure 29.2: Segmentation results. These are the spatially normalised results that can be obtained
(note that CSF data is not shown). Top row: The tissue probability maps used to guide the
segmentation. Middle row: Spatially normalised tissue maps of grey and white matter (wc1X.img
and wc2X.img). Bottom row: Modulated spatially normalised tissue maps of grey and white
matter (mwc1X.img and mwc2X.img).

29.3. CUSTOM 215
dx0
dx
dx0
dy
dx0
dz
dy0
dx
dy0
dy
dy0
dz
dz0
dx
dz0
dy
dz0
dz
The value of dx’/dy is a measure of how much x’ changes if y is changed by a tiny amount.
The determinant of the Jacobian is the measure of relative volumes of warped and unwarped
structures. The modulation step simply involves multiplying by the relative volumes (see Figure
29.2).
29.2.1 Grey Matter
Options to produce grey matter images: c1*, wc1* and mwc1*.
29.2.2 White Matter
Options to produce white matter images: c2*, wc2* and mwc2*.
29.2.3 Cerebro-Spinal Fluid
Options to produce CSF images: c3*, wc3* and mwc3*.
29.2.4 Bias Corrected
This is the option to produce a bias corrected version of your image. MR images are usually
corrupted by a smooth, spatially varying artifact that modulates the intensity of the image (bias).
These artifacts, although not usually a problem for visual inspection, can impede automated
processing of the images. The bias corrected version should have more uniform intensities within
the different types of tissues.
29.2.5 Clean up any partitions
This uses a crude routine for extracting the brain from segmented images. It begins by taking
the white matter, and eroding it acouple of times to get rid of any odd voxels. The algorithm
continues on to do conditional dilations for several iterations, where the condition is based upon
gray or white matter being present. This identified region is then used to clean up the grey and
white matter partitions, and has a slight influences on the CSF partition.
If you find pieces of brain being chopped out in your data, then you may wish to disable or
tone down the cleanup procedure.
29.3 Custom
Various options can be adjusted in order to improve the performance of the algorithm with your
data. Knowing what works best should be a matter of empirical exploration. For example, if
your data has very little intensity non-uniformity artifact, then the bias regularisation should be
increased. This effectively tells the algorithm that there is very little bias in your data, so it does
not try to model it.
29.3.1 Tissue probability maps
Select the tissue probability images. These should be maps of grey matter, white matter and
cerebro-spinal fluid probability. A nonlinear deformation field is estimated that best overlays the
tissue probability maps on the individual subjects’ image. The default tissue probability maps
are modified versions of the ICBM Tissue Probabilistic Atlases.These tissue probability maps
are kindly provided by the International Consortium for Brain Mapping, John C. Mazziotta and
Arthur W. Toga. http://www.loni.ucla.edu/ICBM/ICBM_TissueProb.html. The original data
216 CHAPTER 29. OLD SEGMENT
are derived from 452 T1-weighted scans, which were aligned with an atlas space, corrected for
scan inhomogeneities, and classified into grey matter, white matter and cerebrospinal fluid. These
data were then affine registered to the MNI space and downsampled to 2mm resolution.
Rather than assuming stationary prior probabilities based upon mixing proportions, additional
information is used, based on other subjects’ brain images. Priors are usually generated by
registering a large number of subjects together, assigning voxels to different tissue types and
averaging tissue classes over subjects. Three tissue classes are used: grey matter, white matter
and cerebro-spinal fluid. A fourth class is also used, which is simply one minus the sum of the
first three. These maps give the prior probability of any voxel in a registered image being of any
of the tissue classes - irrespective of its intensity.
The model is refined further by allowing the tissue probability maps to be deformed according
to a set of estimated parameters. This allows spatial normalisation and segmentation to be
combined into the same model. This implementation uses a low-dimensional approach, which
parameterises the deformations by a linear combination of about a thousand cosine transform
bases. This is not an especially precise way of encoding deformations, but it can model the
variability of overall brain shape. Evaluations by Hellier et al have shown that this simple model
can achieve a registration accuracy comparable to other fully automated methods with many
more parameters.
29.3.2 Gaussians per class
The number of Gaussians used to represent the intensity distribution for each tissue class can be
greater than one. In other words, a tissue probability map may be shared by several clusters.
The assumption of a single Gaussian distribution for each class does not hold for a number of
reasons. In particular, a voxel may not be purely of one tissue type, and instead contain signal
from a number of different tissues (partial volume effects). Some partial volume voxels could fall
at the interface between different classes, or they may fall in the middle of structures such as the
thalamus, which may be considered as being either grey or white matter. Various other image
segmentation approaches use additional clusters to model such partial volume effects. These
generally assume that a pure tissue class has a Gaussian intensity distribution, whereas intensity
distributions for partial volume voxels are broader, falling between the intensities of the pure
classes. Unlike these partial volume segmentation approaches, the model adopted here simply
assumes that the intensity distribution of each class may not be Gaussian, and assigns belonging
probabilities according to these non-Gaussian distributions. Typical numbers of Gaussians could
be two for grey matter, two for white matter, two for CSF, and four for everything else.
29.3.3 Affine Regularisation
The procedure is a local optimisation, so it needs reasonable initial starting estimates. Images
should be placed in approximate alignment using the Display function of SPM before beginning.
A Mutual Information affine registration with the tissue probability maps (D’Agostino et al,
2004) is used to achieve approximate alignment. Note that this step does not include any model
for intensity non-uniformity. This means that if the procedure is to be initialised with the affine
registration, then the data should not be too corrupted with this artifact.If there is a lot of
intensity non-uniformity, then manually position your image in order to achieve closer starting
estimates, and turn off the affine registration.
Affine registration into a standard space can be made more robust by regularisation (penalising
excessive stretching or shrinking). The best solutions can be obtained by knowing the approximate
amount of stretching that is needed (e.g. ICBM templates are slightly bigger than typical brains,
so greater zooms are likely to be needed). For example, if registering to an image in ICBM/MNI
space, then choose this option. If registering to a template that is close in size, then select the
appropriate option for this.
29.3.4 Warping Regularisation
The objective function for registering the tissue probability maps to the image to process, in-
volves minimising the sum of two terms. One term gives a function of how probable the data
29.3. CUSTOM 217
is given the warping parameters. The other is a function of how probable the parameters are,
and provides a penalty for unlikely deformations. Smoother deformations are deemed to be more
probable. The amount of regularisation determines the tradeoff between the terms. Pick a value
around one. However, if your normalised images appear distorted, then it may be an idea to
increase the amount of regularisation (by an order of magnitude). More regularisation gives
smoother deformations, where the smoothness measure is determined by the bending energy of
the deformations.
29.3.5 Warp Frequency Cutoff
Cutoff of DCT bases. Only DCT bases of periods longer than the cutoff are used to describe the
warps. The number actually used will depend on the cutoff and the field of view of your image. A
smaller cutoff frequency will allow more detailed deformations to be modelled, but unfortunately
comes at a cost of greatly increasing the amount of memory needed, and the time taken.
29.3.6 Bias regularisation
MR images are usually corrupted by a smooth, spatially varying artifact that modulates the
intensity of the image (bias). These artifacts, although not usually a problem for visual inspection,
can impede automated processing of the images.
An important issue relates to the distinction between intensity variations that arise because
of bias artifact due to the physics of MR scanning, and those that arise due to different tissue
properties. The objective is to model the latter by different tissue classes, while modelling the
former with a bias field. We know a priori that intensity variations due to MR physics tend
to be spatially smooth, whereas those due to different tissue types tend to contain more high
frequency information. A more accurate estimate of a bias field can be obtained by including prior
knowledge about the distribution of the fields likely to be encountered by the correction algorithm.
For example, if it is known that there is little or no intensity non-uniformity, then it would be
wise to penalise large values for the intensity non-uniformity parameters. This regularisation can
be placed within a Bayesian context, whereby the penalty incurred is the negative logarithm of a
prior probability for any particular pattern of non-uniformity.
29.3.7 Bias FWHM
FWHM of Gaussian smoothness of bias. If your intensity non-uniformity is very smooth, then
choose a large FWHM. This will prevent the algorithm from trying to model out intensity variation
due to different tissue types. The model for intensity non-uniformity is one of i.i.d. Gaussian
noise that has been smoothed by some amount, before taking the exponential. Note also that
smoother bias fields need fewer parameters to describe them. This means that the algorithm is
faster for smoother intensity non-uniformities.
29.3.8 Sampling distance
The approximate distance between sampled points when estimating the model parameters. Smaller
values use more of the data, but the procedure is slower.
29.3.9 Masking image
The segmentation can be masked by an image that conforms to the same space as the images
to be segmented. If an image is selected, then it must match the image(s) voxel-for voxel, and
have the same voxel-to-world mapping. Regions containing a value of zero in this image do not
contribute when estimating the various parameters.
218 CHAPTER 29. OLD SEGMENT
Part VII
Data sets and examples
219

Chapter 30
Auditory fMRI data
This experiment was conducted by Geraint Rees under the direction of Karl Friston and the FIL
methods group. The purpose was to explore equipment and techniques in the early days of our
fMRI experience. As such, it has not been formally written up, and is freely available for personal
education and evaluation purposes.
This data set was the first ever collected and analysed in the Functional Imaging Laboratory
(FIL) and is known locally as the mother of all experiments (MoAE).
This data set comprises whole brain BOLD/EPI images acquired on a modified 2T Siemens
MAGNETOM Vision system. Each acquisition consisted of 64 contiguous slices (64×64×64
3×3×3 mm3voxels). Acquisition took 6.05s, with the scan to scan repeat time (TR) set arbitrarily
to 7s.
96 acquisitions were made (TR=7s) from a single subject, in blocks of 6, giving 16 42s blocks.
The condition for successive blocks alternated between rest and auditory stimulation, starting
with rest. Auditory stimulation was bi-syllabic words presented binaurally at a rate of 60 per
minute. The functional data starts at acquisition 4, image fM00223_004.{hdr,img}, and are
stored in folder fM00223. Due to T1 effects it is advisable to discard the first few scans (there
were no “dummy” lead-in scans). A structural image was also acquired: sM00223_002.{hdr,img},
stored in folder sM00223. These images are stored in Analyze format (now superseded by the
NIfTI format, but SPM reads natively both formats and always saves images as NIfTI) and are
available from the SPM site 1.
To analyse the data, first create a new directory DIR, eg. C:\data\auditory, in which to place
the results of your analysis. Then create 3 subdirectories (i) dummy, (ii) jobs and (iii) classical.
As the analysis proceeds these directories will be filled with dummy scans, job-specification files,
design matrices and models estimated using classical inference.
Start up Matlab enter your jobs directory and type spm fmri at the Matlab prompt.
SPM will then open in fMRI mode with three windows (see Figure 30.1): (1) the top-left or
“Menu” window, (2) the bottom-left or “Interactive” window and (3) the right-hand or “Graphics”
window. Analysis then takes place in three major stages (i) spatial pre-processing, (ii) model
specification, review and estimation and (iii) inference. These stages organise the buttons in
SPM’s Menu window.
30.1 Preamble (dummy scans)
To avoid T1 effects in the initial scans of an fMRI time series we recommend discarding the first
few scans. To make this example simple, we’ll discard the first complete cycle (12 scans, 04-15),
leaving 84 scans, image files 16-99. This is best done by moving these files to a different directory,
dummy, that we created earlier.
1Auditory fMRI dataset: http://www.fil.ion.ucl.ac.uk/spm/data/auditory/
221

222 CHAPTER 30. AUDITORY FMRI DATA
Figure 30.1: The SPM base window comprises three sections i) spatial pre-processing, (ii) model
specification, review and estimation and (iii) inference.
30.2. SPATIAL PRE-PROCESSING 223
30.2 Spatial pre-processing
30.2.1 Realignment
Under the spatial pre-processing section of the SPM Menu window select Realign (Est & Res)
from the Realign pulldown menu. This will call up a realignment job specification in the batch
editor. Then
•Highlight “Data”, select “New Session”, then highlight the newly created “Session” option.
•Press “Select Files” and use the SPM file selector to choose all of the functional images eg.
(“fM000*.img”). There should be 84 files.
•Press “Resliced images” in the “Reslice Options” and select “Mean Image Only”.
•Save the job file as eg. DIR\jobs\realign.mat.
•Press the RUN button in the batch editor (green arrow).
This will run the realign job which will estimate the 6 parameter (rigid body) spatial transfor-
mation that will align the times series of images and will modify the header of the input images
(*.hdr), such that they reflect the relative orientation of the data after correction for movement
artefacts. SPM will then plot the estimated time series of translations and rotations shown in
Figure 30.2. These data are also saved to a file eg. rp_fM00223_016.txt, so that these vari-
ables can be later used as regressors when fitting GLMs. This allows movements effects to be
discounted when looking for brain activations.
SPM will also create a mean image eg. meanfM00223_016.img which will be used in the next
step of spatial processing - coregistration.
30.2.2 Coregistration
Select Coregister (Estimate) from the Coregister pulldown. This will call up the specifi-
cation of a coregistration job in the batch editor.
•Highlight “Reference Image” and then select the mean fMRI scan from realignment eg.
meanfM00223_016.img.
•Highlight “Source Image” and then select the structural image eg. sM00223_002.img.
•Press the Save button and save the job as DIR\jobs\coregister.mat.
•Then press the RUN button.
SPM will then implement a coregistration between the structural and functional data that
maximises the mutual information. The image in figure 30.3 should then appear in the Graphics
window. SPM will have changed the header of the source file which in this case is the structural
image sM00223_002.hdr.
The Check Reg facility is useful here, to check the results of coregistration. Press the Check
Reg button in the lower section of the Menu window and then select the “Reference” and “Source”
Images specified above ie meanfM00223_016.img and sM00223_002.img. SPM will then produce
an image like that shown in Figure 30.4 in the Graphics window. You can then use your mouse
to navigate these images to confirm that there is an anatomical correspondence.
30.2.3 Segmentation
Press the Segment button. This will call up the specification of a segmentation job in the batch
editor. Highlight the “Volumes” field and then select the subject’s registered anatomical image eg.
sM00223_002.img. Highlight “Save Bias Corrected” and select “Save Bias Corrected”. Highlight
“Deformation Fields”
the bottom of the list and select “Forward”. Save the job file as segment.mat
and then press RUN. SPM will segment the structural image using the default tissue probability
maps as priors.

224 CHAPTER 30. AUDITORY FMRI DATA
Figure 30.2: Realignment of Auditory data.

30.2. SPATIAL PRE-PROCESSING 225
Figure 30.3: Mutual Information Coregistration of Auditory data.

226 CHAPTER 30. AUDITORY FMRI DATA
Figure 30.4: Checking registration of functional and “registered” structural data.

30.2. SPATIAL PRE-PROCESSING 227
SPM will create gray and white matter images and bias-field corrected structural image. These
can be viewed using the CheckReg facility as described in the previous section. Figure 30.5
shows the gray matter image, c1sM0023_002.nii along with the original structural. Figure 30.6
shows the structural and bias-corrected image, msM0023_002.nii.
SPM will also write a deformation field, file y_sM00223_002.nii in the original structural
directory. It contains 3 volumes to encode the x, y and z coordinates. Given that the structural
and functional data are in alignment, this can be used to spatially normalise the functional data.
30.2.4 Normalise
Select Normalise (Write) from the Normalise pulldown menu. This will call up the specifi-
cation of a normalise job in the batch editor.
•Highlight “Data”, select New “Subject”,
•Highlight “Deformation Field” and select the y_sM00223_002.nii file that you created in
the previous section,
•Highlight “Images to Write” and select all of the realigned functional images fM000*.img.
You can right click over the listed files, choose “Select all” and press “Done”.
•In the “Writing Options”, change “Voxel sizes” from [2 2 2] to [3 3 3]. This step is not
strictly necessary: it will write images out at a resolution closer to that at which they were
acquired.
•Press “Save”, save the job as normalise_functional.mat and then press the RUN button.
SPM will then write spatially normalised files to the functional data directory. These files
have the prefix w.
If you wish to superimpose a subject’s functional activations on their own anatomy2you
will also need to apply the spatial normalisation parameters to their (bias-corrected) anatomical
image. To do this
•Select Normalise (Write), highlight “Data”, select “New Subject”.
•Highlight “Deformation Field”, select the y_sM00223_002.nii file that you created in the
previous section, press “Done”.
•Highlight “Images to Write”, select the bias-corrected structural eg. msM00223_002.nii,
press “Done”.
•Open “Writing Options”, select voxel sizes and change the default [2 2 2] to [1 1 3] which
corresponds to the original resolution of the images.
•Save the job as normalise_structural.mat and press the RUN button.
30.2.5 Smoothing
Press the Smooth button. This will call up the specification of a smooth job in the batch editor.
•Select “Images to Smooth” and then select the spatially normalised files created in the last
section eg. wf*.img. This can be done efficiently by changing the filter in the SPM file
selector to ^wf.*. SPM will then only list those files beginning with letters wf ie. those
that have been spatially normalised.
•Highlight “FWHM” and change [8 8 8] to [6 6 6]. This will smooth the data by 6mm in each
direction.
•Save the job as smooth.mat and press the Run button.
An example of functional image and its smoothed version is displayed on Figure 30.7.
2Beginners may wish to skip this step, and instead just superimpose functional activations on an “average
structural image”.

228 CHAPTER 30. AUDITORY FMRI DATA
Figure 30.5: Gray matter image and “registered” structural image.

30.2. SPATIAL PRE-PROCESSING 229
Figure 30.6: Structural image (top) and bias-corrected structural image (bottom). Notice that the
original structural is darker at the top than at the bottom. This non-uniformity has been removed
in the bias-corrected image.

230 CHAPTER 30. AUDITORY FMRI DATA
Figure 30.7: Functional image (top) and 6mm-smoothed functional image (bottom). These images
were obtained using SPM’s “CheckReg” facility.
30.3. MODEL SPECIFICATION, REVIEW AND ESTIMATION 231
30.3 Model specification, review and estimation
Press the “Specify 1st-level” button. This will call up the specification of an fMRI specification
job in the batch editor. Then
•Open the “Timing parameters” option.
•Highlight “Units for design” and select “Scans”.
•Highlight “Interscan interval” and enter 7. That’s the TR in seconds.
•Highlight “Data and Design” and select “New Subject/Session”. Then open the newly created
“Subject/Session” option.
•Highlight “Scans” and use SPM’s file selector to choose the 84 smoothed, normalised func-
tional images ie swfM00223_016.img to swfM00223_099.img. These can be selected easily
using the ^sw.*’ filter, and select all. Then press “Done”.
•Highlight “Condition” and select “New condition”.
•Open the newly created “Condition” option. Highlight “Name” and enter “listening”. High-
light “Onsets” and enter “6:12:84”. Highlight “Durations” and enter “6”.
•Highlight “Directory” and select the DIR/classical directory you created earlier.
•Save the job as specify.mat and press the Run button.
SPM will then write an SPM.mat file to the DIR/classical directory. It will also plot the
design matrix, as shown in Figure 30.8.
At this stage it is advisable to check your model specification using SPM’s review facility
which is accessed via the “Review” button. This brings up a “design” tab on the interactive
window clicking on which produces a pulldown menu. If you select the first item “Design Matrix”
SPM will produce the image shown in Figure 30.8. If you select “Explore” then “Session 1” then
“listening”, SPM will produce the plots shown in Figure 30.9.
If you select the second item on the “Design” tab, “Design Orthogonality”, SPM will produce
the plot shown in Figure 30.10. Columns x1and x2are orthogonal if the inner product xT
1x2= 0.
The inner product can also be written xT
1x2=|x1||x2|cosθ where |x|denotes the length of x
and θis the angle between the two vectors. So, the vectors will be orthogonal if cosθ = 0. The
upper-diagonal elements in the matrix at the bottom of figure 30.10 plot cosθ for each pair of
columns in the design matrix. Here we have a single entry. A degree of non-orthogonality or
collinearity is indicated by the gray shading.
30.3.1 Estimate
Press the Estimate button. This will call up the specification of an fMRI estimation job in the
batch editor. Then
•Highlight the “Select SPM.mat” option and then choose the SPM.mat file saved in the
classical subdirectory.
•Save the job as estimate.mat and press the Run button.
SPM will write a number of files into the selected directory including an SPM.mat file.
30.4 Inference
After estimation:
•Press “Results”.
•Select the SPM.mat file created in the last section.
This will invoke the contrast manager.

232 CHAPTER 30. AUDITORY FMRI DATA
Figure 30.8: Design matrix: The filenames on the right-hand side of the design matrix indicate
the scan associated with each row.

30.4. INFERENCE 233
Figure 30.9: Exploring the design matrix in Figure 30.8: This shows the time series of
the “listening” regressor (top left), a frequency domain plot of the “listening” regressor (top right)
and the basis function used to convert assumed neuronal activity into hemodynamic activity. In
this model we used the default option - the canonical basis function. The frequency domain plot
shows that the frequency content of the “listening” regressor is above the set frequencies that are
removed by the High Pass Filter (HPF) (these are shown in gray - in this model we accepted the
default HPF cut-off of 128s or 0.008Hz).

234 CHAPTER 30. AUDITORY FMRI DATA
Figure 30.10: Design Orthogonality: The description above the first column in the design
matrix Sn(1)Listening*bf(1) means that this column refers to the first session of data (in this
analysis there is only 1 session), the name of this condition/trial is ‘listening’ and the trial
information has been convolved with the first basis function (the canonical hemodynamic response).
The constant regressor for session 1 is referred to as Sn(1)Constant. The orthogonality matrix at
the bottom indicates a degree of collinearity between regressors.
Figure 30.11: The contrast manager

30.4. INFERENCE 235
Figure 30.12: Left: A contrast is entered by specifying the numeric values in the lower window
and the name in the upper window. Right: After contrasts have been specified they can be selected.
30.4.1 Contrast manager
The contrast manager displays the design matrix (surfable) in the right panel and lists specified
contrasts in the left panel. Either “t-contrast” or “F-contrast” can be selected. To examine
statistical results for condition effects
•Select “Define new contrast”
One sided main effects for the listening condition (i.e., a one-sided t-test) can be specified (in
this example) as “1” (listening >rest) and “-1” (rest >listening). SPM will accept estimable
contrasts only. Accepted contrasts are displayed at the bottom of the contrast manager window
in green, incorrect ones are displayed in red. To view a contrast
•Select the contrast name e.g., “listening >rest”.
•Press “Done”.
30.4.2 Masking
You will then be prompted with
•Apply masking ? [none/contrast/image].
•“Specify none”.
Masking implies selecting voxels specified by other contrasts. If “yes”, SPM will prompt for
(one or more) masking contrasts, the significance level of the mask (default p= 0.05 uncorrected),
and will ask whether an inclusive or exclusive mask should be used. Exclusive will remove all
voxels which reach the default level of significance in the masking contrast, inclusive will remove
all voxels which do not reach the default level of significance in the masking contrast. Masking
does not affect p-values of the “target” contrast, it only includes or excludes voxels.
30.4.3 Thresholds
You will then be prompted with
•p value adjustment to control: [FWE/none].
–Select “FWE”.
•p value(family-wise error).

236 CHAPTER 30. AUDITORY FMRI DATA
Figure 30.13: SPM showing bilateral activation of auditory cortex.
–Accept the default value, 0.05.
A Family Wise Error (FWE) is a false positive anywhere in the SPM. Now, imagine repeating
your experiment many times and producing SPMs. The proportion of SPMs containing FWEs is
the FWE rate. A value of 0.05 implies that on average 1 in 20 SPMs contains one or more false
positives somewhere in the image.
If you choose the “none” option above this corresponds to making statistical inferences at
the “voxel level”. These use “uncorrected” pvalues, whereas FWE thresholds are said to use
“corrected” p-values. SPM’s default uncorrected p-value is p=0.001. This means that the prob-
ability of a false positive at each voxel is 0.001. So if, you have 50,000 voxels you can expect
50,000 ×0.001 = 50 false positives in each SPM.
You will then be prompted with
•Extent Threshold {voxels} [0].
–Accept the default value, “0”.
Entering a value khere will produce SPMs with clusters containing at least kvoxels. SPM
will then produce the SPM shown in Figure 30.13.
30.4.4 Files
A number of files are written to the working directory at this time. Images containing weighted
parameter estimates are saved as con_0001.nii,con_0002.nii, etc. in the working directory.
Images of T-statistics are saved as spmT_0001.nii,spmT_0002.nii etc., also in the working
directory.
30.4.5 Maximum Intensity Projections
SPM displays a Maximum Intensity Projection (MIP) of the statistical map in the Graphics
window. The MIP is projected on a glass brain in three orthogonal planes. The MIP is surfable:
right-clicking in the MIP will activate a pulldown menu, left-clicking on the red cursor will allow
it to be dragged to a new position.

30.4. INFERENCE 237
Figure 30.14: SPM’s Interactive window during results assessment. The “p-values” section is used
to produce tables of statistical information. The visualisation section is used to plot responses at
a voxel or to visual activations overlaid on anatomical images. The “Multivariate” section, ie.
the “eigenvariate” button, is used to extract data for subsequent analyses such as assessment of
PsychoPhysiological Interactions (PPIs) or Dynamic Causal Models (DCMs).

238 CHAPTER 30. AUDITORY FMRI DATA
Figure 30.15: Volume table for “listening >rest” effect. This table of values was created by
pressing the SPM Figure >Results Table option at the top of the Graphics window and then
pressing the “whole brain” button. This displays the table of results in a separate window.
30.4.6 Design matrix
SPM also displays the design matrix with the selected contrast. The design matrix is also surfable:
right-clicking will show parameter names, left-clicking will show design matrix values for each scan.
In the SPM Interactive window (lower left panel) a button box appears with various options
for displaying statistical results (p-values panel) and creating plots/overlays (visualisation panel).
Clicking “Design” (upper left) will activate a pulldown menu as in the “Explore design” option.
30.4.7 Statistical tables
To get a summary of local maxima, press the “whole brain” button in the p-values section of
the Interactive window. This will list all clusters above the chosen level of significance as well
as separate (>8mm apart) maxima within a cluster, with details of significance thresholds and
search volume underneath, as shown in Figure 30.15
The columns in volume table show, from right to left:
•x, y, z (mm): coordinates in MNI space for each maximum.
•peak-level: the chance (p) of finding (under the null hypothesis) a peak with this or a
greater height (T- or Z-statistic), corrected (FWE or FDR)/ uncorrected for search volume.
•cluster-level: the chance (p) of finding a cluster with this many (k) or a greater number
of voxels, corrected (FWE or FDR)/ uncorrected for search volume.
•set-level: the chance (p) of finding this (c) or a greater number of clusters in the search
volume.
It is also worth noting that:
•The table is surfable: clicking a row of cluster coordinates will move the pointer in the MIP
to that cluster, clicking other numbers will display the exact value in the Matlab window
(e.g. 0.000 = 6.1971e-07).
•To inspect a specific cluster (e.g., in this example data set, the right auditory cortex), either
move the cursor in the MIP (by left-clicking and dragging the cursor, or right-clicking the
MIP background which will activate a pulldown menu).

30.4. INFERENCE 239
Figure 30.16: Estimated effect size.
Figure 30.17: Fitted responses.
•Alternatively, click the cluster coordinates in the volume table, or type the coordinates in
the co-ordinates section of the Interactive window.
It is also possible to produce tables of statistical information for a single cluster of interest
rather than for the whole volume. Firstly, select the relevant cluster in the MIP and then press
the “current cluster” button in the p-values section of the Interactive window. This will show
coordinates and voxel-level statistics for local maxima (>4mm apart) in the selected cluster.
This table is also surfable.
30.4.8 Plotting responses at a voxel
A voxel can be chosen with coordinates corresponding to those in the Interactive window. The
responses at this voxel can then be plotted using the “Plot” button in the visualisation section of
the Interactive window. This will provide you with five further options:
1. Contrast estimates and 90% CI: SPM will prompt for a specific contrast (e.g., listening>rest).
The plot will show effect size and 90% confidence intervals. See eg. Figure 30.16.
2. Fitted responses: Plots adjusted data and fitted response across session/subject. SPM will
prompt for a specific contrast and provides the option to choose different ordinates (“an
explanatory variable”, “scan or time”, or “user specified”). If “scan or time”, the plot will
show adjusted or fitted data with errors added as shown in Figure 30.17.
3. Event-related responses: Plots adjusted data and fitted response across peri-stimulus time.
4. Parametric responses.
5. Volterra kernels.
For plotting event-related responses SPM provides three options

240 CHAPTER 30. AUDITORY FMRI DATA
Figure 30.18: Slices.
1. Fitted response and PSTH (peri-stimulus time histogram): plots mean regressor(s) (ie.
averaged over session) and mean signal +/- SE for each peri-stimulus time bin.
2. Fitted response and 90% CI: plots mean regressor(s) along with a 90% confidence interval.
3. Fitted response and adjusted data: plots regressor(s) and individual data (note that in this
example the data are shown in columns due to the fixed TR/ISI relationship).
Its worth noting that
•The values for the fitted response across session/subject for the selected plot can be displayed
and accessed in the Matlabwindow by typing “Y”. Typing “y” will display the adjusted data.
•“Adjusted” data = adjusted for confounds (e.g., global flow) and high- and low pass filtering.
30.4.9 Overlays
The visualisation section of the Interactive window also provides an overlay facility for anatomical
visualisation of clusters of activation. Pressing “Overlays” will activate a pulldown menu with
several options including:
1. Slices: overlay on three adjacent (2mm) transaxial slices. SPM will prompt for an image
for rendering. This could be a canonical image (see spm_templates.man) or an individual
T1/mean EPI image for single-subject analyses. Beware that the left-right convention in
the display of that option will depend on how your data are actually stored on disk.
2. Sections: overlay on three intersecting (sagittal, coronal, axial) slices. These renderings
are surfable: clicking the images will move the crosshair.
3. Render: overlay on a volume rendered brain.
Thresholded SPMs can be saved as NIfTI image files in the working directory by using the
“Save” button in the Interactive window. In Figures 30.18,30.19 and 30.20 the ‘listening >rest’
activation has been superimposed on the spatially normalised, bias-corrected anatomical image
wmsM00223_002.nii created earlier.
For the “Render” option we first created a rendering for this subject. This was implemented
by
•“Normalise (Write)” the two images c1sM00223_002.nii and c2sM00223_002.nii using
the “Deformation Field” y_sM00223_002.nii and a voxel size of [1 1 1].
•Selecting “Extract Surface” from the “Render” pulldown menu.
•Selecting the gray and white matter images wc1sM00223_002.nii and wc2sM00223_002.nii
created in the first step.
•Saving the results using the default options (Rendering and Surface).

30.4. INFERENCE 241
Figure 30.19: Sections.
Figure 30.20: Render.
242 CHAPTER 30. AUDITORY FMRI DATA
Render (Acrobat Reader required)
Figure 30.21: 3D Rendering using canonical mesh.
SPM plots the rendered anatomical image in the graphics window and saves it as render_-
wc1sM00223_002.mat. The surface image is saved as surf_wc1sM00223_002.mat.
It is also possible to project and display the results on a surface mesh, we are going to
use here one of the canonical mesh distributed with SPM (in MNI space). Press “Overlays”
and choose “Render”, then go in the canonical folder of your SPM installation and select file
cortex_20484.surf.gii (this is a surface mesh stored using the GIfTI format) and you will
obtain a figure similar to 30.21.

Chapter 31
Face fMRI data
As another, more sophisticated example, consider the data from a repetition priming experiment
performed using event-related fMRI. Briefly, this is a 2×2 factorial study with factors “fame”
and “repetition” where famous and non-famous faces were presented twice against a checkerboard
baseline (for more details, see [62]). The subject was asked to make fame judgements by making
key presses. There are thus four event-types of interest; first and second presentations of famous
and non-famous faces, which we denote N1, N2, F1 and F2. The experimental stimuli and timings
of events are shown in Figures 31.1 and 31.2.
Images were acquired using continuous Echo-Planar Imaging (EPI) with TE=40ms, TR=2s
and 24 descending slices (64×64 3×3 mm2), 3mm thick with a 1.5mm gap. The data archive is
available from the SPM website1. This contains 351 Analyze format functional images sM03953_0005_*.{hdr,img}
of dimension 64×64×24 with 3×3×4.5 mm3voxels. A structural image is also provided in Analyze
format (sM03953_0007.{hdr,img}).
To analyse the data, first create a new directory DIR eg. C:\data\face_rep, in which to
place the results of your analysis. Then create 4 subdirectories (i) jobs, (ii) categorical, (iii)
parametric and (iv) bayesian. As the analysis proceeds these directories will be filled with
job-specification files, design matrices and models estimated using classical or Bayesian methods.
As well as the classical/Bayesian distinction we will show how this data can be analysed from
a parametric as well as a categorical perspective. We will look at the main effects of fame and
repetition and in the parameteric analysis we will look at responses as a function of “lag”, that is,
the number of faces intervening between repetition of a specific face.
Start up Matlab enter your jobs directory and type spm fmri at the Matlab prompt.
SPM will then open in fMRI mode with three windows (1) the top-left or “Menu” window, (2)
the bottom-left or “Interactive” window and (3) the right-hand or “Graphics” window. Analysis
then takes place in three major stages (i) spatial pre-processing, (ii) model specification, review
and estimation and (iii) inference. These stages organise the buttons in SPM’s base window.
31.1 Spatial pre-processing
31.1.1 Display
Display eg. the first functional image using the “Display” button. Note orbitofrontal and inferior
temporal drop-out and ghosting. This can be seen more clearly by selecting “Brighten” from the
“Effects” menu in the “Colours” menu from the “SPM Figure” tab at the top of the Graphics
window.
31.1.2 Realignment
Under the spatial pre-processing section of the SPM base window select Realign (Est & Res)
from the Realign pulldown menu. This will call up a realignment job specification in the batch
editor window. Then
1Face Repetition dataset: http://www.fil.ion.ucl.ac.uk/spm/data/face_rep/
243

244 CHAPTER 31. FACE FMRI DATA
Figure 31.1: Face repetition paradigm: There were 2 presentations of 26 Famous and 26
Nonfamous Greyscale photographs, for 0.5s each, randomly intermixed. The minimal Stimulus
Onset Asynchrony (SOA)=4.5s, with probability 2/3 (ie 1/3 null events). The subject made one
of two right finger key presses denoting whether or not the subject thought the face was famous.
Figure 31.2: Time series of events.

31.1. SPATIAL PRE-PROCESSING 245
Figure 31.3: The SPM base window comprises three sections (i) spatial pre-processing, (ii) model
specification, review and estimation and (iii) inference.

246 CHAPTER 31. FACE FMRI DATA
Figure 31.4: Signal dropout in EPI images.

31.1. SPATIAL PRE-PROCESSING 247
Figure 31.5: Realignment of face data: Movement less than the size of a voxel, which for this
data set is 3mm, is not considered problematic.
•Highlight data, select “New Session”, then highlight the newly created “Session” option.
•Select “Specify Files” and use the SPM file selector to choose all of your functional images
eg. sM03953_0005_*.img. You should select 351 files.
•Save the job file as eg. DIR/jobs/realign.mat.
•Press the Run button in the batch editor window (green triangle).
This will run the realign job which will write realigned images into the directory where the
functional images are. These new images will be prefixed with the letter “r”. SPM will then
plot the estimated time series of translations and rotations shown in Figure 31.5. These data,
the realignment parameters, are also saved to a file eg. rp_sM03953_0005_0006.txt, so that
these variables can be used as regressors when fitting GLMs. This allows movements effects to
be discounted when looking for brain activations.
SPM will also create a mean image eg. meansM03953_0005_0006.{hdr,img} which will be
used in the next step of spatial processing - coregistration.

248 CHAPTER 31. FACE FMRI DATA
31.1.3 Slice timing correction
Press the Slice timing button. This will call up the specification of a slice timing job in the
batch editor window. Note that these data consist of N=24 axial slices acquired continuously
with a TR=2s (ie TA = TR - TR/N, where TA is the time between the onset of the first and
last slice of one volume, and the TR is the time between the onset of the first slice of one volume
and the first slice of next volume) and in a descending order (ie, most superior slice was sampled
first). The data however are ordered within the file such that the first slice (slice number 1) is
the most inferior slice, making the slice acquisition order [24 23 22 ... 1].
•Highlight “Data” and select “New Sessions”
•Highlight the newly create “Sessions” option, “Specify Files” and select the 351 realigned
functional images using the filter ^r.*.
•Select “Number of Slices” and enter 24.
•Select TR and enter 2.
•Select TA and enter 1.92 (or 2 - 2/24).
•Select “Slice order” and enter 24:-1:1.
•Select “Reference Slice”, and enter 12.
•Save the job as slice_timing.mat and press the “Run” button.
SPM will write slice-time corrected files with the prefix “a” in the functional data directory.
31.1.4 Coregistration
Select Coregister (Estimate) from the Coregister pulldown menu. This will call up the
specification of a coregistration job in the batch editor window.
•Highlight “Reference Image” and then select the mean functional image meansM03953_0005_0006.img.
•Highlight “Source Image” and then select the structural image eg. sM03953_0007.img.
•Press the “Save” button and save the job as coreg.job
•Then press the “Run” button.
SPM will then implement a coregistration between the structural and functional data that
maximises the mutual information. The image in figure 31.6 should then appear in the Graphics
window. SPM will have changed the header of the source file which in this case is the structural
image sM03953_0007.hdr.
31.1.5 Segmentation
Press the Segment button. This will call up the specification of a segmentation job in the
batch editor window. Highlight the “Volumes” field in “Data >Channels” and then select the
subjects coregistered anatomical image eg. sM03953_0007.img. Change “Save Bias Corrected”
so that it contains “Save Bias Corrected” instead of “Save Nothing”. At the bottom of the list,
select “Forward” in “Deformation Fields”. Save the job file as segment.mat and then press the
Run button. SPM will segment the structural image using the default tissue probability maps
as priors. SPM will create, by default, gray and white matter images and bias-field corrected
structral image. These can be viewed using the CheckReg facility as described in the previous
section. Figure 31.7 shows the gray matter image, c1sM03953_0007.nii, along with the original
structural2.
SPM will also write a spatial normalisation deformation field file eg. y_sM03953_0007.nii
file in the original structural directory. This will be used in the next section to normalise the
functional data.
2Segmentation can sometimes fail if the source (structural) image is not close in orientation to the MNI tem-
plates. It is generally advisable to manually orient the structural to match the template (ie MNI space) as close as
possible by using the “Display” button, adjusting x/y/z/pitch/roll/yaw, and then pressing the “Reorient” button.

31.1. SPATIAL PRE-PROCESSING 249
Figure 31.6: Mutual Information Coregistration of Face data.

250 CHAPTER 31. FACE FMRI DATA
Figure 31.7: Gray matter (top) produced by segmentation of structural image (below).

31.1. SPATIAL PRE-PROCESSING 251
31.1.6 Normalise
Select Normalise (Write) from the Normalise pulldown menu. This will call up the specifi-
cation of a normalise job in the batch editor window.
•Highlight “Data”, select “New Subject”.
•Open “Subject”, highlight “Deformation field” and select the y_sM03953_0007.nii file that
you created in the previous section.
•Highlight “Images to write” and select all of the slice-time corrected, realigned functional
images arsM*.img. Note: This can be done efficiently by changing the filter in the SPM
file selector to ^ar.*. You can then right click over the listed files, choose “Select all”. You
might also want to select the mean functional image created during realignment (which
would not be affected by slice-time correction), i.e, the meansM03953_0005_006.img. Then
press “Done”.
•Open “Writing Options”, and change “Voxel sizes” from [2 2 2] to [3 3 3]3.
•Press “Save”, save the job as normalise.mat and then press the Run button.
SPM will then write spatially normalised files to the functional data directory. These files have
the prefix “w”.
If you wish to superimpose a subject’s functional activations on their own anatomy4you
will also need to apply the spatial normalisation parameters to their (bias-corrected) anatomical
image. To do this
•Select Normalise (Write), highlight ‘Data’, select “New Subject”.
•Highlight “Deformation field”, select the y_sM03953_0007.nii file that you created in the
previous section, press “Done”.
•Highlight “Images to Write”, select the bias-corrected structural eg. msM03953_0007.nii,
press “Done”.
•Open “Writing Options”, select voxel sizes and change the default [2 2 2] to [1 1 1] which
better matches the original resolution of the images [1 1 1.5].
•Save the job as norm_struct.mat and press Run button.
31.1.7 Smoothing
Press the Smooth button5. This will call up the specification of a smooth job in the batch editor
window.
•Select “Images to Smooth” and then select the spatially normalised files created in the last
section eg. war*.img.
•Save the job as smooth.mat and press Run button.
This will smooth the data by (the default) 8mm in each direction, the default smoothing
kernel width.
3This step is not strictly necessary. It will write images out at a resolution closer to that at which they were
acquired. This will speed up subsequent analysis and is necessary, for example, to make Bayesian fMRI analysis
computationally efficient.
4Beginners may wish to skip this step, and instead just superimpose functional activations on an “canonical
structural image”.
5The smoothing step is unnecessary if you are only interested in Bayesian analysis of your functional data.

252 CHAPTER 31. FACE FMRI DATA
Figure 31.8: Functional image (top) and 8mm-smoothed functional image (bottom). These images
were plotted using SPM’s “CheckReg” facility.

31.2. MODELLING CATEGORICAL RESPONSES 253
31.2 Modelling categorical responses
Before setting up the design matrix we must first load the Stimulus Onsets Times (SOTs) into
Matlab . SOTs are stored in the sots.mat file in a cell array such that eg. sot{1} contains
stimulus onset times in TRs for event type 1, which is N1. Event-types 2, 3 and 4 are N2, F1
and F2.6
•At the Matlab command prompt type load sots
Now press the Specify 1st-level button. This will call up the specification of a fMRI
specification job in the batch editor window. Then
•For “Directory”, select the “categorical” folder you created earlier,
•In the “Timing parameters” option,
•Highlight “Units for design” and select “Scans”,
•Highlight “Interscan interval” and enter 2,
•Highlight “Microtime resolution” and enter 24,
•Highlight “Microtime onset” and enter 12. These last two options make the creating of
regressors commensurate with the slice-time correction we have applied to the data, given
that there are 24 slices and that the reference slice to which the data were slice-time corrected
was the 12th (middle slice in time).
•Highlight “Data and Design” and select “New Subject/Session”.
•Highlight “Scans” and use SPM’s file selector to choose the 351 smoothed, normalised, slice-
time corrected, realigned functional images ie swarsM.img. These can be selected easily
using the ^swar.* filter, and select all. Then press “Done”.
•Highlight “Conditions” and select “New condition”7.
•Open the newly created “Condition” option. Highlight “Name” and enter “N1”. Highlight
“Onsets” and enter sot{1}. Highlight “Durations” and enter 0.
•Highlight “Conditions” and select “Replicate condition”.
•Open the newly created “Condition” option (the lowest one). Highlight “Name” and change
to “N2”. Highlight “Onsets” and enter sot{2}.
•Highlight “Conditions” and select “Replicate condition”.
•Open the newly created “Condition” option (the lowest one). Highlight “Name” and change
to “F1”. Highlight “Onsets” and enter sot{3}.
•Highlight “Conditions” and select “Replicate condition”.
•Open the newly created “Condition” option (the lowest one). Highlight “Name” and change
to “F2”. Highlight “Onsets” and enter sot{4}.
•Highlight “Multiple Regressors” and select the realignment parameter file rp_sM03953_0005_0006.txt
file that was saved during the realignment preprocessing step in the folder containing the
fMRI data8.
6Unlike previous analyses of these data in SPM99 and SPM2, we will not bother with extra event-types for the
(rare) error trials.
7It is also possible to enter information about all of the conditions in one go. This requires much less but-
ton pressing and can be implemented by highlighting the “Multiple conditions” option and then selecting the
all-conditions.mat file, which is also provided on the webpage.
8It is also possible to enter regressors one by one by highlighting “Regressors” and selecting “New Regressor” for
each one. Here, we benefit from the fact that the realignment stage produced a text file with the correct number
of rows (351) and columns (6) for SPM to add 6 regressors to model (linear) rigid-body movement effects.

254 CHAPTER 31. FACE FMRI DATA
Figure 31.9: Design matrix.
•Highlight “Factorial Design”, select “New Factor”, open the newly created “Factor” option,
highlight “Name” and enter “Fam”, highlight “Levels” and enter 2.
•Highlight “Factorial Design”, select “New Factor”, open the newly created “Factor” option,
highlight “Name” and enter “Rep”, highlight “Levels” and enter 29.
•Open “Canonical HRF” under “Basis Functions”. Select “Model derivatives” and select “Time
and Dispersion derivatives”.
•Highlight “Directory” and select the DIR/categorical directory you created earlier.
•Save the job as categorical_spec.mat and press the Run button.
SPM will then write an SPM.mat file to the DIR/categorical directory. It will also plot the
design matrix, as shown in Figure 31.9.
9The order of naming these factors is important - the factor to be specified first is the one that “changes slowest”
ie. as we go through the list of conditions N1, N2, F1, F2 the factor “repetition” changes every condition and the
factor “fame” changes every other condition. So “Fam” changes slowest and is entered first.
31.2. MODELLING CATEGORICAL RESPONSES 255
At this stage it is advisable to check your model specification using SPM’s review facility
which is accessed via the “Review” button. This brings up a “Design” tab on the interactive
window clicking on which produces a pulldown menu. If you select the first item “Design Matrix”
SPM will produce the image shown in Figure 31.9. If you select “Explore” then “Session 1” then
“N1”, SPM will produce the plots shown in Figure 31.10.
31.2.1 Estimate
Press the Estimate button. This will call up the specification of an fMRI estimation job in the
batch editor window. Then
•Highlight the “Select SPM.mat” option and then choose the SPM.mat file saved in the
DIR/categorical directory.
•Save the job as categorical_est.job and press Run button.
SPM will write a number of files into the selected directory including an SPM.mat file.
31.2.2 Inference for categorical design
Press “Results” and select the SPM.mat file from DIR/categorical. This will again invoke the
contrast manager. Because we specified that our model was using a “Factorial design” a number
of contrasts have been specified automatically, as shown in Figure 31.11.
•Select contrast number 5. This is a t-contrast Positive effect of condition_1 This
will show regions where the average effect of presenting faces is significantly positive, as
modelled by the first regressor (hence the _1), the canonical HRF. Press ‘Done”.
•Apply masking ? [None/Contrast/Image]
•Specify None.
•p value adjustment to control: [FWE/none]
•Select FWE
•Corrected p value(family-wise error)
•Accept the default value, 0.05
•Extent threshold {voxels} [0]
•Accept the default value, 0.
SPM will then produce the MIP shown in Figure 31.12.
31.2.3 Statistical tables
To get a summary of local maxima, press the “whole brain” button in the p-values section of
the interactive window. This will list all clusters above the chosen level of significance as well
as separate (>8mm apart) maxima within a cluster, with details of significance thresholds and
search volume underneath, as shown in Figure 31.12
The columns in volume table show, from right to left:
•x, y, z (mm): coordinates in MNI space for each maximum.
•peak-level: the chance (p) of finding (under the null hypothesis) a peak with this or a
greater height (T- or Z-statistic), corrected (FWE or FDR)/ uncorrected for search volume.
•cluster-level: the chance (p) of finding a cluster with this many(ke) or a greater number
of voxels, corrected (FWE or FDR)/ uncorrected for search volume.

256 CHAPTER 31. FACE FMRI DATA
Figure 31.10: Exploring the design matrix in Figure 31.9. This shows the time series of the
“N1” regressor (top left), the three basis functions used to convert assumed neuronal activity into
hemodynamic activity (bottom left), and a frequency domain plot of the three regressors for the
basis functions in this condition (top right). The frequency domain plot shows that the frequency
content of the “N1” condition is generally above the set frequencies that are removed by the High
Pass Filter (HPF) (these are shown in gray - in this model we accepted the default HPF cut-off
of 128s or 0.008Hz).

31.2. MODELLING CATEGORICAL RESPONSES 257
Figure 31.11: Contrast Manager containing default contrasts for categorical design.
•set-level: the chance (p) of finding this (c) or a greater number of clusters in the search
volume.
Right-click on the MIP and select “goto global maximum”. The cursor will move to [39
-70 -14]. You can view this activation on the subject’s normalised, bias-corrected structural
(wmsM03953_0007img), which gives best anatomical precision, or on the normalised mean func-
tional (wmeansM03953_0005_0006.nii), which is closer to the true data and spatial resolution
(including distortions in the functional EPI data).
If you select “plot” and choose “Contrast of estimates and 90% C.I” (confidence interval),
and select the “Average effect of condition” contrast, you will see three bars corresponding to
the parameter estimates for each basis function (summed across the 4 conditions). The BOLD
impulse response in this voxel loads mainly on the canonical HRF, but also significantly (given
that the error bars do not overlap zero) on the temporal and dispersion derivatives (see next
Chapter).
31.2.4 F-contrasts
To assess the main effect of repeating faces, as characterised by both the hrf and its derivatives, an
F-contrats is required. This is really asking whether repetition changes the shape of the impulse
response (e.g, it might affect its latency but not peak amplitude), at least the range of shapes
defined by the three basis functions. Because we have told SPM that we have a factorial design,
this required contrast will have been created automatically - it is number 3.
•Press “Results” and select the SPM.mat file in the DIR/categorical directory.
•Select the “F-contrast” toggle and the contrast number 3, as shown in Figure 31.13. Press
“Done”.
•Apply masking ? [None/Contrast/Image].
•Specify “Contrast”.
•Select contrast 5 - Positive effect of condition_1 (the T-contrast of activation versus
baseline, collapsed across conditions, that we evaluated above)

258 CHAPTER 31. FACE FMRI DATA
Figure 31.12: MIP and Volume table for Canonical HRF: Faces >Baseline.

31.2. MODELLING CATEGORICAL RESPONSES 259
Figure 31.13: Contrast manager showing selection of the first contrast “Main effect of Rep” (rep-
etition: F1 and N1 vs F2 and N2)
•uncorrected mask p-value ?
•Change to 0.001
•nature of mask?
•Select ’inclusive’
•p value adjustment to control: [FWE/none]
•Select none
•threshold (F or p value)
•Accept the default value, 0.001
•Extent threshold {voxels} [0]
•Accept the default value, 0
A MIP should then appear, the top half of which should look like Figure 31.14.
Note that this contrast will identify regions showing any effect of repetition (e.g, decreased
or increased amplitudes) within those regions showing activations (on the canonical HRF) to
faces versus baseline (at p<.05 uncorrected). Select “goto global max”, which is in right ventral
temporal cortex [42 -64 -8].
If you press plot and select “Event-related responses”, then “F1”, then “fitted response and
PSTH”, you will see the best fitting linear combination of the canonical HRF and its two deriva-
tives (thin red line), plus the “selectively-averaged” data (peri-stimulus histogram, PSTH), based
on an FIR refit (see next Chapter). If you then select the “hold” button on the Interactive win-
dow, and then “plot” and repeat the above process for the “F2” rather than “F1” condition, you
will see two estimated event-related responses, in which repetition decreases the peak response
(ie F2<F1), as shown in Figure 31.14.
You can explore further F-contrasts, which are a powerful tool once you understand them. For
example, the MIP produced by the “Average effect of condition” F-contrast looks similar to the
earlier T-contrast, but importantly shows the areas for which the sums across conditions of the

260 CHAPTER 31. FACE FMRI DATA
Figure 31.14: MIP for Main effect of Rep, masked inclusively with Canonical HRF: Faces >
Baseline at p<.001 uncorrected. Shown below are the best-fitting responses and peri-stimulus
histograms (PSTH) for F1 and F2.
31.3. MODELLING PARAMETRIC RESPONSES 261
parameter estimates for the canonical hrf and/or its temporal derivative and/or its dispersion
derivative are different from zero (baseline). The first row of this F-contrast ([1 0 0 1 0 0 1 0
0 1 0 0]) is also a two-tailed version of the above T-contrast, ie testing for both activations and
deactivations versus baseline. This also means that the F-contrasts [1 0 0 1 0 0 1 0 0 1 0 0] and
[-1 0 0 -1 0 0 -1 0 0 -1 0 0] are equivalent. Finally, note that an F- (or t-) contrast such as [1 1
1 1 1 1 1 1 1 1 1], which tests whether the mean of the canonical hrf AND its derivatives for all
conditions are different from (larger than) zero is not sensible. This is because the canonical hrf
and its temporal derivative may cancel each other out while being significant in their own right.
The basis functions are really quite different things, and need to represent separate rows in an
F-contrast.
31.2.5 F-contrasts for testing effects of movement
To assess movement-related activation
•Press “Results”, select the SPM.mat file, select “F-contrast” in the Contrast Manager. Specify
e.g. “Movement-related effects” (name) and in the “contrasts weights matrix” window, or
“1:12 19” in the “columns for reduced design” window.
•Submit and select the contrast, specify “Apply masking?” (none), “corrected height thresh-
old” (FWE), and “corrected p-value” (accept default).
•When the MIP appears, select “sections” from the “overlays” pulldown menu, and select the
normalised structural image (wmsM03953_0007.nii).
You will see there is a lot of residual movement-related artifact in the data (despite spatial
realignment), which tends to be concentrated near the boundaries of tissue types (eg the edge of
the brain; see Figure 31.15). (Note how the MIP can be misleading in this respect, since though
it appears that the whole brain is affected, this reflects the nature of the (X-ray like) projections
onto each orthogonal view; displaying the same datae as sections in 3D shows that not every
voxel is suprathreshold.) Even though we are not interested in such artifact, by including the
realignment parameters in our design matrix, we “covary out” (linear components) of subject
movement, reducing the residual error, and hence improve our statistics for the effects of interest.
31.3 Modelling parametric responses
Before setting up the design matrix, we must first load into Matlab the Stimulus Onsets Times
(SOTs), as before, and also the “Lags”, which are specific to this experiment, and which will be
used as parametric modulators. The Lags code, for each second presentation of a face (N2 and
F2), the number of other faces intervening between this (repeated) presentation and its previous
(first) presentation. Both SOTs and Lags are represented by Matlab cell arrays, stored in the
sots.mat file.
•At the Matlab command prompt type load sot. This loads the stimulus onset times and
the lags (the latter in a cell array called itemlag.
Now press the Specify 1st-level button. This will call up the specification of a fMRI
specification job in the batch editor window. Then
•Press “Load” and select the categorical_spec.mat job file you created earlier.
•Open “Conditions” and then open the second “Condition”.
•Highlight “Parametric Modulations”, select “New Parameter”.
•Highlight “Name” and enter “Lag”, highlight values and enter itemlag{2}, highlight poly-
nomial expansion and “2nd order”.
•Now open the fourth “Condition” under “Conditions”.
•Highlight “Parametric Modulations”, select “New Parameter”.

262 CHAPTER 31. FACE FMRI DATA
Figure 31.15: Movement-related activations. These spurious ‘activations’ are due to residual
movement of the head during scanning. These effects occur at tissue boundaries and boundaries
between brain and non-brain, as this is where contrast differences are greatest. Including these
regressors in the design matrix means these effects cannot be falsely attributed to neuronal activity.
31.3. MODELLING PARAMETRIC RESPONSES 263
•Highlight “Name” and enter “Lag”, highlight values and enter itemlag{4}, highlight poly-
nomial expansion and “2nd order”.
•Open “Canonical HRF” under “Basis Functions”, highlight “Model derivatives” and select
“No derivatives” (to make the design matrix a bit simpler for present purposes!).
•Highlight “Directory” and select DIR/parametric (having “unselected” the current definition
of directory from the Categorical analysis).
•Save the job as parametric_spec and press the Run button.
This should produce the design matrix shown in Figure 31.16.
31.3.1 Estimate
Press the Estimate button. This will call up the specification of an fMRI estimation job in the
batch editor window. Then
•Highlight the “Select SPM.mat” option and then choose the SPM.mat file saved in the
DIR/parametric directory.
•Save the job as parametric_est.job and press the Run button.
SPM will write a number of files into the selected directory including an SPM.mat file.
31.3.2 Plotting parametric responses
We will look at the effect of lag (up to second order, ie using linear and quadratic terms) on
the response to repeated Famous faces, within those regions generally activated by faces versus
baseline. To do this
•Press “Results” and select the SPM.mat file in the DIR/parametric directory.
•Press “Define new contrast”, enter the name “Famous Lag”, press the “F-contrast” radio
button, enter “1:6 9:15” in the “columns in reduced design” window, press “submit”, “OK”
and “Done”.
•Select the “Famous Lag” contrast.
•Apply masking ? [None/Contrast/Image]
•Specify “Contrast”.
•Select the “Positive Effect of Condition 1” T contrast.
•Change to an 0.05 uncorrected mask p-value.
•Nature of Mask ? inclusive.
•p value adjustment to control: [FWE/none]
•Select None
•Threshold {F or p value}
•Accept the default value, 0.001
•Extent threshold {voxels} [0]
•Accept the default value, 0.
Figure 31.17 shows the MIP and an overlay of this parametric effect using overlays, sections and
selecting the wmsM03953_0007.nii image. The effect is plotted in the time domain in figure 31.18.
This was obtained by

264 CHAPTER 31. FACE FMRI DATA
Figure 31.16: Design matrix for testing repetition effects parametrically. Regressor 2
indicates the second occurence of a nonfamous face. Regressor 3 modulates this linearly as a
function of lag (ie. how many faces have been shown since that face was first presented), and
regressor 4 modulates this quadratically as a function of lag. Regressors 6,7 and 8 play the same
roles, but for famous faces.

31.3. MODELLING PARAMETRIC RESPONSES 265
Figure 31.17: MIP and overlay of parametric lag effect in parietal cortex.

266 CHAPTER 31. FACE FMRI DATA
Figure 31.18: Response as a function of lag.
•Right clicking on the MIP and selecting “global maxima”.
•Pressing Plot, and selecting “parametric responses” from the pull-down menu.
•Which effect ? select “F2”.
This shows a quadratic effect of lag, in which the response appears negative for short-lags, but
positive and maximal for lags of about 40 intervening faces (note that this is a very approximate
fit, since there are not many trials, and is also confounded by time during the session, since longer
lags necessarily occur later (for further discussion of this issue, see the SPM2 example analysis of
these data on the webpage).
31.4 Bayesian analysis
31.4.1 Specification
Press the Specify 1st-level button. This will call up an fMRI specification job in the batch
editor window. Then
•Load the categorical_spec.mat job file created for the classical analysis.
•Open “Subject/Session”, highlight “Scans”.
•Deselect the smoothed functional images using the ‘unselect all’ option available from a
right mouse click in the SPM file selector (bottom window).
•Select the unsmoothed functional images using the ^wa.* filter and “select all” option avail-
able from a right mouse click in the SPM file selector (top right window). The Bayesian
analysis uses a spatial prior where the spatial regularity in the signal is estimated from the
data. It is therefore not necessary to create smoothed images if you are only going to do a
Bayesian analysis.
•Press “Done”.
•Highlight “Directory” and select the DIR/bayesian directory you created earlier (you will
first need to deselect the DIR/categorical directory).

31.4. BAYESIAN ANALYSIS 267
Figure 31.19: Bayesian analysis: Estimated AR(1) coefficient image indicating heterogeneity near
the circle of Willis
•Save the job as specify_bayesian.mat and press the Run button.
31.4.2 Estimation
Press the Estimate button. This will call up the specification of an fMRI estimation job in the
batch editor window. Then
•Highlight the “Select SPM.mat” option and then choose the SPM.mat file saved in the
DIR/bayesian subdirectory
•Highlight “Method” and select the “Choose Bayesian 1st-level” option.
•Save the job as estimate_bayesian.job and press the Run button.
SPM will write a number of files into the output directory including
•An SPM.mat file.

268 CHAPTER 31. FACE FMRI DATA
•Images Cbeta_k.nii where kindexes the kth estimated regression coefficient. These file-
names are prefixed with a “C”’ indicating that these are the mean values of the “Conditional”
or “Posterior” density.
•Images of error bars/standard deviations on the regression coefficients SDbeta_k.nii.
•An image of the standard deviation of the error Sess1_SDerror.nii.
•An image mask.nii indicating which voxels were included in the analysis.
•Images Sess1_AR_p.nii where pindexes the pth AR coefficient. See eg. Figure 31.19.
•Images con_i.nii and con_sd_i.nii which are the mean and standard deviation of the
ith pre-defined contrast.
31.4.3 Inference
After estimation, we can make a posterior inference using a PPM. Basically, we identify regions
in which we have a high probability (level of confidence) that the response exceeds a particular
size (eg, % signal change). This is quite different from the classical inferences above, where we
look for low probabilities of the null hypothesis that the size of the response is zero.
To determine a particular response size (“size threshold”) in units of PEAK % signal change,
we first need to do a bit of calculation concerning the scaling of the parameter estimates. The
parameter estimates themselves have arbitrary scaling, since they depend on the scaling of the
regressors. The scaling of the regressors in the present examples depends on the scaling of the
basis functions. To determine this scaling, load the “SPM.mat” file and type in Matlab sf =
max(SPM.xBF.bf(:,1))/SPM.xBF.dt (alternatively, press “Design:Explore:Session 1” and select
any of the conditions, then read off the peak height of the canonical HRF basis function (bottom
left)).
Then, if you want a size threshold of 1% peak signal change, the value you need to enter for
the PPM threshold (ie the number in the units of the parameter estimates) is 1/sf (which should
be 4.75 in the present case).10
Finally, if we want to ask where is there a signal greater than 1% (with a certain confidence)
to faces versus baseline, we need to create a new contrast that takes the AVERAGE of the
parameter estimates for the canonical HRF across the four conditions (N1 to F2), rather than
the default Positive effect of condition_1 contrast, which actually calculates the SUM of
the parameter estimates for the canonical HRF across conditions (the average vs sum makes no
difference for the classical statistics).
•Press “Results”.
•Select the SPM.mat file created in the last section.
•Press “Define new contrast”, enter the name “AVERAGE Canonical HRF: Faces >Baseline”,
press the “T-contrast” radio button, enter the contrast [1 0 0 1 0 0 1 0 0 1 0 0]/4, press
“submit”, “OK” and “Done”.
•Apply masking ? [None/Contrast/Image]
•Specify None
•Effect size threshold for PPM
•Enter the value
•Log Odds Threshold for PPM
•Enter the value 10
•Extent threshold [0]
10Strictly speaking, this is the peak height of the canonical component of the best fitting BOLD impulse response:
the peak of the complete fit would need to take into account all three basis functions and their parameter estimates.
31.4. BAYESIAN ANALYSIS 269
•Accept the default value
SPM will then plot a map of effect sizes at voxels where it is 95% sure that the effect size is
greater than 1% of the global mean. Then use overlays, sections, select the normalised structural
image created earlier and move the cursor to the activation in the left hemisphere. This should
create the plot shown in Figure 31.20.

270 CHAPTER 31. FACE FMRI DATA
Figure 31.20: Bayesian analysis: MIP and overlay of effect sizes at voxels where PPM is 95%
sure that the effect size is greater than 1% of the global mean. The cursor is at the location
x= 30, y =−82, z =−17mm

Chapter 32
Face group fMRI data
32.1 Introduction
These examples illustrate multisubject “random effects” analyses or “second-level” models of fMRI
data [91]1. The examples consist of three basic types of 2nd-level model:
1. M2c: Using contrast images for the canonical HRF only. This uses a single observation
(contrast image) per subject only and data are analysed using a “One-sample t-test”.
2. M2i: Using contrast images from an “informed” basis set, consisting of the canonical HRF
and its two partial derivatives with respect to time (onset latency) and dispersion. This
uses 3 observations (contrast images) per subject and data are analysed using a “One-way
ANOVA” with 3 levels.
3. M2f: Using contrast images from a very general “Finite Impulse Response” (FIR) basis
set, with 12 ×2 second timebins. This uses 12 observations (contrast images) per subject.
Data are analysed using a “One-way ANOVA” with 12 levels.
32.2 Data
The data come from the “implicit” condition of the Henson et al. study [62]. Although the 1st-
level design matrices (and therefore resulting contrast images) used do not correspond exactly to
those used in that study.
It is also the same study from which one subject is used to illustrate a single-subject fixed
effects analysis (see chapter 31 in this manual).
Unlike the single-subject fixed effects example dataset, only two event-types were modelled:
famous and nonfamous faces (initial and repeated presentations were collapsed together, as were
correct and incorrect responses). Briefly, greyscale photographs of 52 famous and 52 nonfamous
face were presented for 0.5s for fame judgment task (one of two right finger key presses). The
minimal SOA (SOAmin) was 4.5s, with all faces randomly intermixed together with a further 52
null events (ie 2/3 probability of a face every SOAmin).
Original images were continuous EPI (TE=40ms,TR=2s) 24 descending slices (64×64 3×3
mm2), 3mm thick, 1.5mm gap.
2nd-level models M2c and M2i derive from a 1st-level model (M1i), in which the events were
modelled with Nf=3 basis functions: the canonical HRF, its partial derivative with respect to on-
set latency (“temporal derivative”) and its partial derivative with respect to dispersion (“dispersion
derivative”).
2nd-level model M2f derives from an alternative 1st-level model (M1f), in which the same
events were modelled with Nf=12 basis functions instead: corresponding to 2s timebins from
0-24s poststimulus (SPM’s “Finite Impulse Response” or FIR basis set).
1This chapter has been largely cannibalised from an earlier document, available from http://www.fil.ion.
ucl.ac.uk/spm/data/face_rfx/spm2_face_rfx.doc, which describes how to analyse this data using SPM2. That
document additionally describes the analysis of differential effects, which we have omitted here.
271
272 CHAPTER 32. FACE GROUP FMRI DATA
In both first-level models (M1i and M1f), the contrast images (con*.img’s) come from
session-specific contrasts within a large (multisession) 1st-level Fixed Effects design matrix, with
one session per subject. (Note that the resulting con*.img’s could equally well have been pro-
duced from 12 separate 1st-level models, one per subject.)
For each type of model, the main effect of faces versus baseline (eg, a [0.5 ... 0.5] contrast for
each basis function, or kron([0.5 0.5],eye(Nf)) more generally) was examined.
The 12 (subjects) con*.imgs from the 1st-level model using the canonical HRF (M1c), the
12 (subjects) x 3 (basis functions) con*.imgs from the 1st-level model using the informed basis
(M1i) set and the 12 (subjects) x 12 (basis functions) x 2 (contrast-types) con*.imgs from the
1st-level model using the FIR basis (M1f) set are in the zipped file
•http://www.fil.ion.ucl.ac.uk/spm/download/data/face_rfx/face_rfx.zip
Each contrast-type is examined in a separate SPM analysis. This chapter just describes
analysis of the main effect of faces versus baseline. To analyse the data, first create a new
directory DIR eg. c:\data\face_group, in which to place the results of your analysis. Then
create 3 subdirectories (i) Canonical, (ii) Informed, and (iii) FIR. As the analysis proceeds these
directories will be filled with job-specification files, design matrices and estimated models.
32.3 Canonical HRF
For the main effect versus baseline, these happen to correspond to the contrast images numbered
3-14 in 1st-level model M1i, ie:
•con_0006.img (canonical HRF, subject 1)
•con_0007.img (canonical HRF, subject 2)
•...
•con_0017.img (canonical HRF, subject 12)
These images comprise the data for M2c, which is simply a “One-sample t-test”. This can be
implemented as follows.
•Start up Matlab and type spm fmri at the prompt
•Press the “Specify 2nd-level” button. This will open the batch editor.
•In the “Design”, “One-sample t-test” option, select “Scans”.
•Choose “Select Files” and use the SPM file selector to choose contrast images 6 to 17.
•Highlight “Directory”, “Select files” and select the subdirectory canonical, to place the
design matrix in.
•Save the job file as eg. DIR/canonical.mat.
•Press the Run button (green arrow).
SPM will then show you the design matrix shown in Figure 32.1. This is simply a single
column of 1’s which will appear as a white box on a white background. This design is encoded
in the SPM.mat file that is written to the output directory. Then press “Estimate”, select the
SPM.mat file just created, and press the Run button. SPM will now estimate the parameters,
that is, the size of the population effect at each voxel. This is simply the average of the con*.imgs
you have specified.
•Now press the “Results” button.
•Select the SPM.mat file.

32.3. CANONICAL HRF 273
Figure 32.1: Design matrix for canonical responses. This corresponds to a one-sample
t-test.
274 CHAPTER 32. FACE GROUP FMRI DATA
•In the contrast manager press “Define new contrast” (select F). Enter [1] in the contrast
section and enter “Faces vs Baseline: Canonical HRF’ as a “name”. Note: This [1] F-contrast
tests for both “activations” and “deactivations” versus the interstimulus baseline, though in
the present case, the regions are nearly all activations, as can be seen by entering the same
contrast weight [1], but as a T rather than F contrast.
•Press the “submit” button. Press OK.
•Now press the “Done” button.
•Mask with other contrast(s) [No]
•p value adjustment to control [FWE]
•Family-wise p-value [0.05]
•Extent threshold voxels [0]
SPM will now display the thresholded F-statistic image. This shows voxels that are signifi-
cantly active (correcting for multiple comparisons across all voxels) in the population from which
the subjects were drawn. They include bilateral posterior fusiform, SMA, and, at a more liberal
threshold, left motor cortex). You can then press the volume to get a table of stastical information
for clusters of activated voxels. SPM’s graphics window should look like Figure 32.2.
32.4 Informed basis set
For this example, 3 contrast images per subject are taken to the 2nd-level. These are
•con_0003.img (canonical HRF, subject 1)
•con_0004.img (canonical HRF, subject 2)
•...
•con_0014.img (canonical HRF, subject 12)
•con_0015.img (temporal derivative, subject 1)
•con_0016.img (temporal derivative, subject 2)
•...
•con_0026.img (temporal derivative, subject 12)
•con_0027.img (dispersion derivative, subject 1)
•con_0028.img (dispersion derivative, subject 2)
•...
•con_0038.img (dispersion derivative, subject 12)
•...
These images comprise the data for M2c, which is simply a “One-way ANOVA” with 3-levels. This
can be implemented as follows.
•Press the “Specify 2nd-level” button.
•In “Factorial design specification”, highlight “Design” and then choose “Full Factorial”.
•Under “Factors” create a single “New Factor”.
•In this “Factor”, type in “Basis” for Name and enter 3 under “Levels”.

32.4. INFORMED BASIS SET 275
Figure 32.2: Main population effect of faces vs baseline, as characterised using the Canonical
HRF.

276 CHAPTER 32. FACE GROUP FMRI DATA
•Highlight “Independence” and select “No”. SPM will then take into account possible cor-
relations between these repeated measures (see section on Nonsphericity below for further
discussion).
•Now highlight “Specify cells”, and create 3 new cells.
•For the first cell, set “Levels” to 1, and enter the canonical contrast images under scans (ie
contrast images numbered 0003 to 0014).
•For the second cell, set “Levels” to 2, and enter the temporal derivative contrast images
under scans (ie contrast images numbered 0015 to 0026).
•For the third cell, set “Levels” to 3, and enter the dispersion derivative contrast images
under scans (ie contrast images numbered 0027 to 0038.
•Highlight “Directory”, “Specify files” and select the subdirectory “informed”, to place the
design matrix in.
•Save the job file as eg. DIR/informed.mat.
•Press the Run button in the batch editor.
SPM will then show you the design matrix shown in Figure 32.3. This design is encoded in the
SPM.mat file that is written to the output directory. Then press “Estimate”, select the SPM.mat
file just created, and press the Run button. SPM will now estimate the parameters of the model
(and hyperparameters governing the nonsphericity).
32.4.1 Nonsphericity
Setting the independence option described above to “No” allows SPM to take into account possible
correlations between levels of the factor. Note that, by default, SPM assumes different variances
for different levels of the factor (you can change this by setting “Variance” to “Equal” under the
options for the factor).
In this way SPM can account for possible “non-sphericity” in the data. This is implemented
in SPM using a set of matrices (bases) that characterise the covariance matrix. The first
three correspond to the variance of each of the canonical, temporal and dispersion derivatives:
SPM.xVi.Vi{1},SPM.xVi.Vi{2}, and SPM.xVi.Vi{3}.
The next three correspond to covariances: SPM.xVi.Vi{4} (covariance between canonical and
temporal derivative), SPM.xVi.Vi{5} (covariance between canonical and dispersion derivative),
and SPM.xVi.Vi{6} (covariance between temporal and dispersion derivatives).
After estimation the actual covariance values (hyper-parameters) are given by SPM.xVi.h (the
six entries correspond to the above bases). The corresponding estimated covariance matrix can be
shown by pressing Review→Design→Explore→Covariance Structure. The estimated covariance
for this data is shown in Figure 32.4. Note that these are “global” values which are scaled by a
voxel specific-value to achieve a model covariance that best matches the empirical covariance at
each voxel.
32.4.2 Informed Results
•Now press the “Results” button.
•Select the SPM.mat file.
•In the Contrast Manager press “Define new contrast” (select F). Enter eye(3) in the contrast
section and enter “Faces vs Baseline: Informed” as a “name”. Note: In Matlab eye(3)
evaluates to the identity matrix [1 0 0; 0 1 0; 0 0 1].2
•Press the “submit” button. Press OK.
2SPM will have produced some contrasts automatically, one of them being the “main effect of basis”. This
contrast is, however, not appropriate for our purposes.

32.4. INFORMED BASIS SET 277
Figure 32.3: Design matrix for informed basis set. This corresponds to a one-way ANOVA
with three levels (but no constant term, since we want to test whether the basis functions are
different from zero, not whether they are different from each other).

278 CHAPTER 32. FACE GROUP FMRI DATA
Figure 32.4: Estimated covariance matrix for informed basis set. The 6 differently valued
hyperparameters are shown in different shades of gray.

32.4. INFORMED BASIS SET 279
Figure 32.5: Main population effect of faces, as characterised with the informed basis set.
•Now press the “Done” button.
•Mask with other contrast(s) [No]
•p value adjustment to control [FWE]
•Family-wise p-value [0.05]
•Extent threshold voxels [0]
This contrast will reveal voxels that show some form of event-related response that can be
captured by (ie, lies in the space spanned by) the three basis functions (e.g, 30 -60 -27, Z=7.43),
as shown in Figure 32.5.
Note how the design matrix appears to be different after estimation. This is because it
has been pre-whitened (via the estimated nonsphericity). In particular, the (barely visible) off-
diagonal entries in the design matrix give an indication of the degree of correlation between
the basis functions across subjects. However, because the data have also been pre-whitened our
interpretation of the parameter estimates (the “betas”) is unchanged. Effectively the parameters

280 CHAPTER 32. FACE GROUP FMRI DATA
Figure 32.6: Plotting the three basis functions for the global maximum showing reliable effects of
the canonical HRF and its time and dispersion derivatives.
have been estimated using “Weighted Least Squares (WLS)”, where the weights relate to the
estimated error covariance structure. SPM implements WLS by pre-whitening the data and the
design matrix and then using “Ordinary Least Squares” (OLS).
Note also how this F-contrast (Figure 32.5) produces more significant results than the corre-
sponding F-contrast in the model with the canonical HRF shown in Figure 32.2. This suggests
significant additional information in the two derivatives of the canonical HRF. If you right-click
on the MIP and select “goto global maxima”, then press “plot”, select “Contrast estimates and
90% C.I.”, and select the “Faces vs Baseline: Informed” contrast, you will get three bars and their
confidence intervals, as in Figure 32.6. You can see that the canonical HRF (first bar) carries
most of the response vs baseline, but nonetheless, both the temporal and dispersion derivatives
(second and third bars) contribute significant additional effects (given that the error bars do not
overlap zero). Note that the size of the bars cannot be compared directly since they depend on
the (different) scaling of the three basis functions (their size RELATIVE TO the error bars is a
fairer way to compare the contributions of the different basis functions).
32.4.3 T- and F-contrasts
It is also informative to evaluate the T-contrast [1 0 0] (ie positive loadings on the canonical HRF
only). This is shown in Figure 32.7.
At a FWE correct p-value of 0.05, note more voxels (including now left motor cortex) and
higher Z-values (e.g, 39 -57 -30, Z=7.53) for this main effect vs baseline compared to the equivalent
T-contrast ([1]) in the model that uses only the canonical HRF (as in previous Section). The
main reason for this increased power is the increase in the degrees of freedom, which entails better
estimators of the underlying error (co)variance. The price of this increased power is a stronger
assumption about the nonsphericity, namely that it has the same structure across (activated)
voxels - the “pooling device”, see Glaser et al. (2003) [55].
Finally, evaluate the F-contrasts [0 1 0] and [0 0 1]. These are shown in Figures 32.8 and 32.9.
These contrasts reveal voxels that load (positively or negatively) on the temporal and dispersion
derivatives respectively. These contrasts reveal that there is significant variability (at p<.05
corrected) that is not captured by the canonical HRF alone (see below for more discussion; see
also to Henson et al (2000) [61].
In other words, some regions have earlier or later, or wider or narrower, BOLD impulse
responses than the canonical HRF. This may reflect differences in vasculature (or even face-
related neural differences across regions).

32.4. INFORMED BASIS SET 281
Figure 32.7: Main population effect of faces, as characterised with the canonical HRF using a [1
0 0] t-contrast on the informed basis coefficients.
Figure 32.8: Significantly non-zero temporal derivative coefficients. These voxels show responses
earlier or later than canonical responses.

282 CHAPTER 32. FACE GROUP FMRI DATA
Figure 32.9: Significantly non-zero dispersion derivative coefficients. These voxels show responses
narrower or wider than canonical responses.
On the other hand, note that most voxels in the above F-contrasts also show a positive loading
on the canonical HRF (ie the previous [1 0 0] T-contrast), as can be revealed by Inclusive (or
Exclusive) masking of the relevant contrasts. This is because the loadings on the derivatives
reflect deviations ABOUT the canonical form (via a first-order Taylor expansion; see eg. Henson
et al, 2002 [60]). Indeed, loadings on either derivative in the absence of a reliable loading (positive
or negative) on the canonical HRF would be difficult to interpret (i.e, the derivative waveforms
are probably too high frequency to reflect BOLD changes on their own).
One can also confirm this by going to various voxels in the above F-contrasts, pressing “plot”,
“contrast estimates” and selecting the “Can+Tem+Dis” F-contrast. The three bars indicate the
loadings (and 90% confidence intervals) on the three different basis functions. Note that a positive
estimate for the temporal derivative corresponds to an earlier response than the canonical (and
negative for later), while a positive estimate for the dispersion derivative corresponds to a narrower
(less dispersed) response (and negative for wider).
32.5 FIR basis set
For this example, 12 contrast images per subject are taken to the 2nd-level. These are the contrast
images:
•con_fir_bin01_sub01.img (FIR bin 1, subject 1)
•con_fir_bin01_sub02.img (FIR bin 1, subject 2)
•...
•con_fir_bin02_sub01.img (FIR bin 2, subject 1)
•...
These images comprise the data for M2f, which is simply a “One-way ANOVA” with 12-levels
(one for each time-bin). This can be implemented as follows.
•Start up Matlab and type spm fmri at the prompt.
•Press the “Specify 2nd-level” button.

32.5. FIR BASIS SET 283
•The options for “Factorial design specification”3appear.
•Highlight “Design” and then choose “Full Factorial”.
•Under “Full Factorial” and ‘Factors’ create a single “New Factor”.
•In this “Factor”, type in “TimeBin” for “Name” and enter 12 under “Levels”.
•Highlight “Independence” and select “No”. SPM will then take into account possible corre-
lations between these repeated measures.
•Now highlight “Specify cells”, and create 12 new cells.
•For the first cell, set “Levels” to 1, and enter the contrast images for time bin 1 under scans.
This is most easily done by changing the filter to .*fir_bin01.*.
•For the second cell, set “Levels” to 2, and, under scans, enter the contrast images for time
bin 2 This is most easily done by changing the filter to .*fir_bin02.*.
•Similarly for Levels 3 to 12.
•Highlight “Directory”, “Specify files” and select the subdirectory FIR, to place the design
matrix in.
•Save the job file as eg. DIR/fir.mat.
•Press the Run button in the batch editor.
SPM will then show you the design matrix shown in Figure 32.10. This design is encoded
in the SPM.mat file that is written to the output directory. Then press “Estimate”, select the
SPM.mat file just created, and press the button Run. SPM will now estimate the parameters of
the model.
32.5.1 Nonsphericity again
Setting the independence option to “No” allows SPM to take into account possible correlations
between levels of the factor. Note that, by default, SPM assumes different variances for different
levels of the factor (you can change this by setting “Variance” to “Equal” under the options for
the factor).
In this way SPM can account for possible “non-sphericity” in the data. This is implemented
in SPM using a set of matrices (bases) that characterise the covariance matrix. The first 12
correspond to the variance of each of the responses in each of the 12 time bins. The ones that
follow correspond to covariances between different time bins.
After estimation the actual covariance values (hyper-parameters) are given by SPM.xVi.h. The
corresponding estimated covariance matrix can be shown by pressing Review→Design→Explore→Covariance
Structure. The estimated covariance for this data is shown in Figure 32.11. Note that these are
“global” values which are scaled by a voxel specific-value to achieve a model covariance that best
matches the empirical covariance at each voxel.
You can see the highest values on the leading diagonal occur for timebins 2-4 (scans 13-48).
This is where the peak response occurs, and the large values imply that, as expected, the variance
tends to increase with the mean. This “inhomogeniety of variance” is a problem for conventional
ANOVAs, but not here, where it is explicitly modelled.
Notice also the high values close to the diagonal, which reflect the positive correlation between
the error across adjacent timebins (as also expected).
3In SPM2, this data was analysed using the “One-way ANOVA without a constant” design. This option is no
longer available in SPM5, as one-way ANOVA’s are considered as factorial designs with a single factor.

284 CHAPTER 32. FACE GROUP FMRI DATA
Figure 32.10: Design matrix for FIR basis set. This corresponds to a one-way ANOVA with 12
levels.

32.5. FIR BASIS SET 285
Figure 32.11: Estimated covariance matrix for FIR basis set. The differently valued hyperparam-
eters are shown in different shades of gray. Notice that the most variable responses occur in the
third time bin (scans 25 to 36) corresponding to responses 4-6 seconds post stimulus, ie. at the
peak of the hemodynamic response, as expected.

286 CHAPTER 32. FACE GROUP FMRI DATA
32.5.2 FIR Results
•Now press the “Results” button.
•Select the SPM.mat file.
•In the contrast manager press “Define new contrast” (select F). Enter eye(12) in the contrast
section and enter “Faces vs Baseline: FIR” as a “name’.4
•Press the “submit” button. Press OK.
•Now press the “Done” button.
•Mask with other contrast(s) [No]
•p value adjustment to control [FWE]
•Family-wise p-value [0.05]
•Extent threshold voxels [0]
Note how the design matrix, shown in Figure 32.12 appears to be different after estimation.
This is because it has been pre-whitened. In particular, the off-diagonal entries in the design
matrix give an indication of the degree of correlation between the time bins across subjects (this
is displayed explicitly in the covariance matrix in Figure 32.11).
The above contrast will reveal voxels that show any form of event-related response, within
the range 0-24s post-stimulus and with 2s resolution, as shown in Figure 32.12. Selecting a
voxel and plotting this contrast (using the plot button) will reveal that most voxels have a fairly
“canonical” shape over the 12 timebins. One can also test for more constrained shapes of event-
related responses within this model. For example, one can test for “canonical-shaped” responses
by evaluating a contrast whose weights trace out SPM’s canonical HRF (every 2s). To do this,
switch to the Matlab window for a moment and type:
•xBF.dt = 1
•xBF.name = ’hrf (with time and dispersion derivatives)’;
•xBF.length = 32;
•xBF.order = 1;
•xBF = spm_get_bf(xBF);
This returns the canonical and two derivatives in the matrix xBF.bf (type help spm_get_bf
for more info), with one value every 1 second. For convenience, then define:
•all = xBF.bf(2:2:24,:)’;
•can = all(1,:);
•tem = all(2,:);
•dis = all(3,:);
These commands downsample the basis functions every 2s, which is the bin-width of the FIR.
If you type corrcoef(all’), you will see that the basis functions are slightly correlated (in the
off-diagonal terms), due to this undersampling every 2s.
•In the contrast manager press “Define new contrast” (select T).
•Enter can as the contrast weights (defined in Matlab workspace as above), and “Can-
weighted FIR” as the name.
4SPM will have produced some contrasts automatically, one of them being the “main effect of TimeBin”. This
contrast is, however, not appropriate for our purposes.

32.5. FIR BASIS SET 287
Figure 32.12: Main population effect of faces, as characterised with the FIR basis set.

288 CHAPTER 32. FACE GROUP FMRI DATA
Figure 32.13: Main population effect of faces, as characterised with a canonically weighted contrast
of FIR bases.
This produces the MIP in Figure 32.13. At a FWE correct p value of 0.05, there are many
more voxels compared to the equivalent T-contrast [1] in the model using only canonical HRF.
The main reason for this increased power is again the increase in the degrees of freedom, which
entails better estimators of the underlying error (co)variance (though if the FIR parameters were
estimated very inefficiently, the extra contrast images might add more noise, outweighing any
advantage of higher degrees of freedom). Again, this increased power comes with a stronger
assumption about the nonsphericity, namely that it has the same structure across (activated)
voxels [55]. One can also test the variance captured by the temporal and dispersion derivatives
by creating new contrasts (though as F rather than T contrasts) and simply typing “tem” and
“dis” respectively as the contrast weights.
More interesting is the ability to ask, within this model, how much event-related variance is
not captured by the canonical HRF. To do this, first create the variable in Matlab
•nullcan = eye(12) - pinv(can)*can;
This creates a matrix for an F-contrast that spans the “null space” of the canonical HRF.
•In the contrast manager press “Define new contrast” (select F).
•Enter nullcan as the contrast weights (defined in Matlab workspace as above), and “Null
space of canonical HRF” as the name.
You can see, in Figure 32.14 that several regions express variability not captured by the
canonical HRF. This is not surprising, because you will notice that many of these regions appeared
in the individual F-tests on the temporal and dispersion derivatives above, suggesting that what
is not captured by the canonical HRF is captured by its two derivatives.
Yet even more interesting is the ability to ask how much event-related variance is not captured
by the canonical HRF or its two derivatives (ie. not captured by SPM’s ‘informed’ basis set). To
do this, first create the variable in Matlab
•nullall = eye(12) - pinv(all)*all;
This creates a matrix for an F-contrast that spans the “null space” of all three informed basis
functions.
•In the contrast manager press “Define new contrast” (select F).

32.5. FIR BASIS SET 289
Figure 32.14: Regions expressing variability across subjects not captured by canonical HRF.
•Enter nullall as the contrast weights (defined in Matlab workspace as above), and “Null
space of informed basis set” as the name.
You will see, in Figure 32.15 that only 2 voxels (in one cluster with maximum -21 -18 27)
express variability not captured by the informed basis set. This reinforces the point that, while
there is certainly variability in the HRF across different brain regions, the canonical HRF and
its two derivatives are sufficient to capture the majority of this regional variability (at least on
average across the 12 subjects in this dataset). See [61] for further details.

290 CHAPTER 32. FACE GROUP FMRI DATA
Figure 32.15: Regions expressing variability across subjects not captured by informed basis set.
Chapter 33
Mixed Effects Analysis
33.1 Introduction
This chapter describes Mixed Effects (MFX) analysis of fMRI data. The algorithm on which this
is based is described fully in [48].
Before doing an MFX analysis you will need to have previously implemented a within-subject
analysis for each subject. See, for example, chapter 31 for how to do this. If you have 12 subjects
you should have 12 separate within-subject SPM analyses.
The results of these within-subject analyses can then be used in a summary statistic approach
to random effects inference. This entails using contrasts from the group of subjects as data in a
’second-level’ design as described in the previous chapter.
Alternatively you can implemented a Mixed Effects (MFX) analysis. There are five steps to
a MFX analysis.
1. Specify FFX This step will create a Fixed Effects model with data from all subjects, and
a single design matrix comprising partitions for each subject. In the SPM batch editor
(press the Batch button in the SPM top left (command) window) go to SPM, Stats, Mixed
Effects Analysis, FFX Specification. Select the directory where you want the FFX model
to be saved - we will refer to this as DIR. Then select the SPM.mat files that contain the
analyses for each individual subject. If you have 12 subjects you should select 12 SPM.mat
files.
It is essential that the design matrices contained in the SPM.mat files have the same number
of columns. More specifically it is required that, over subjects, there be the same number of
sessions, conditions per session, and columns per condition (eg parametric/time modulators
if any). This information is written out to the command window so, in the event of an
error, you can see which subjects are the odd ones out.
2. Estimate FFX This is a very simple step. Press the Estimate button in the top-left
(command) SPM window, select the DIR/SPM.mat file created in the previous step, and
then press the green play button. SPM will now estimate the group FFX model.
3. Specify MFX In the SPM batch editor go to SPM, Stats, Mixed Effects Analysis, MFX
Specification. Select the DIR/SPM.mat file that was estimated in the previous step, and
then press the green play button.
SPM will now specify a second level model that is equivalent to a two-level hierarchical
model. This equivalence is derived in equation four of [48]. The second level model comprises
(a) a second level design matrix, (b) data, which are the regression coefficient images from
the estimated FFX model and (c) an error covariance matrix, whose variance components
are computed using the Restricted Maximum Likelihood (ReML) algorithm.
It is the structure of this covariance matrix that makes an MFX analysis different from the
alternative summary statistic implementation of RFX. The difference is that the MFX error
covariance structure also contains a contribution from within-subject errors from the first
level that have been projected through (the pseudo-inverse of) the first level design matrix.
291
292 CHAPTER 33. MIXED EFFECTS ANALYSIS
SPM will create a subdirectory DIR/mfx and place an SPM.mat file there. This is the MFX
model.
4. Estimate MFX This is a very simple step. Press the Estimate button in the top-left SPM
window, select the DIR/mfx/SPM.mat file created in the previous step, and then press the
green play button. SPM will now estimate the MFX model.
5. Results The estimated MFX model can be interrogated in the usual way. Press the Results
button in the SPM command window. This will bring up the SPM contrasts manager, where
you can specify effects to test as described in previous chapters.

Chapter 34
Verbal Fluency PET data
34.1 Introduction
These data come from a 5 subject PET study of a verbal fluency with two alternating word
generation conditions: A (baseline) - word shadowing; B - (activation) - paced orthographic
word generation. This involved responding with a word beginning with an aurally presented
letter. Both conditions were identically paced at 1 word every 2 seconds. The presentation order
alternated between AB and BA across subjects as shown in Table 34.1.
Scan: 1 2 3 4 5 6 7 8 9 10 11 12
Subject 1 A B A B A B A B A B A B
Subject 2 B A B A B A B A B A B A
Subject 3 A B A B A B A B A B A B
Subject 4 B A B A B A B A B A B A
Subject 5 A B A B A B A B A B A B
Table 34.1: Conditions for PET data: (A) word shadowing and (B) word generation.
The files are named ./p#/snrp#_##.{img,hdr} and are SPM compatible (Analyze) images
following realignment, normalization and smoothing with a 16mm isotropic Gaussian kernel with
#indicating the subject and ## the scan. The data set is available from the SPM website1.
To analyse the data, first create a new directory DIR, eg. c:\data\pet, in which to place the
results of your analysis. Then create 4 subdirectories (i) single, (ii) subject-condition, (iii)
subject-time and (iv) multiple. As the analysis proceeds these directories will be filled with
job-specification files, design matrices and estimated models.
34.2 Single subject
Firstly, we will analyse the data from a single subject. This can be implemented as follows.
•Start up Matlab and type spm pet at the prompt
•Press the “Basic models” button.
•In ‘Factorial design specification’, choose the ‘Flexible Factorial’ design.
•Highlight ‘Factors’ and create a new Factor and enter ’Word’ for the name.
•Then, under ’Specify Subject or all Scans and Factors’, highlight ‘Subjects’ and create a
new subject.
1Verbal Fluency PET dataset: http://www.fil.ion.ucl.ac.uk/spm/data/fluency/
293

294 CHAPTER 34. VERBAL FLUENCY PET DATA
•Highlight ‘Scans’, select ‘Specify Files’ and use the SPM file selector to choose the 12 images
for that subject. This can be most easily achieved by specifying ‘.*snrp1.*’ as a filter in the
file selector.
•Under ‘Conditions’ enter the vector [1 2 1 2 1 2 1 2 1 2 1 2].
•Under ‘Main effects and interactions’, create a single main effect with factor number equal
to 1
•Under ‘Covariates’, create a new covariate and enter ‘Time’ for ‘Name’ and the vector ‘1:12’.
•Under ‘Global calculation’ choose ‘Mean’
•Under Global normalisation and Normalisation, choose ‘Proportional’ scaling.2
•Under Global normalisation and Overall grand mean scaling, select YES.
•Highlight Directory, Specify files and select the subdirectory ‘single’, to place the design
matrix in.
•Save the job file as eg. DIR/single_design.mat.
•Press the Run button (green arrow).
SPM will then show you the design matrix shown in Figure 34.1. This design is encoded in the
SPM.mat file that is written to the output directory. Then press ‘Estimate’ and select the SPM.mat
file just created. SPM will now estimate the parameters, that is, the size of the population effect
at each voxel.
•Now press the ’Results’ button.
•Select the SPM.mat file.
•In the contrast manager press ’Define new contrast’ (select T). Enter [-1 1] in the contrast
section and enter ’activation’ as a ’name’.
•Press the ’submit’ button. Press OK.
•Now press the ’Done’ button.
•Mask with other contrast(s) [No]
•p value adjustment to control [FWE]
•Family-wise p-value [0.05]
•Extent threshold voxels [0]
You should see a blank MIP as, sadly, we rarely have enough sensitivity to find activations in
single subject PET data. This is why we scan multiple subjects.
34.3 Multiple subjects
The data set can be analysed in several ways which are discussed in [70].
2Normalisation using ANCOVA is advised for multi-subject studies unless differences in global flow are large eg.
due to variability in injected tracer dose. Because ANCOVA uses one degree of freedom for each subject/group,
proportional scaling may be preferable for single-subject studies.

34.3. MULTIPLE SUBJECTS 295
Figure 34.1: Design matrix for single-subject data. The first two columns model responses to word
shadowing and word generation. The third column models time-varying responses.
296 CHAPTER 34. VERBAL FLUENCY PET DATA
34.3.1 Subject and Condition design
First we set up a design that allows us to test for the main effects of ‘Subject’ and ‘Condition’.
The design can be set-up as follows.
•Start up Matlab and type spm pet at the prompt
•Press the ‘Basic Models’ button.
•In ‘Factorial design specification’, under ‘Design’, choose the ‘Flexible Factorial’ design.
•Highlight ‘Factors’ and create a new Factor.
•Enter ’Subject’ for the name and select ’Equal’ under ‘Variance’.
•Then create another factor and call it ‘Word’
•Then, under ’Specify Subject or all Scans and Factors’, highlight ‘Subjects’ and create a 5
new subjects.
•For the first subject, highlight ‘Scans’, select ‘Specify Files’ and use the SPM file selector to
choose the 12 images for the first subject. This can be most easily achieved by specifying
.*snrp1.* as a filter in the file selector and then using a right click to ‘select all’.
•Under ‘Conditions’ enter the vector [1 2 1 2 1 2 1 2 1 2 1 2].
•Repeat the specification of scans and conditions for each of the four other subjects, remem-
bering that the order of conditions has been balanced across the group (see Table 34.1).
•Under ‘Main effects and interactions’, create two main effects, the first with factor number
1 (ie. Subject) and the second with factor number 2 (ie. Word).
•Under Masking, select ‘Relative’ for ‘Threshold Masking’ and accept the default value of
0.8. Voxels with mean value less than 0.8 of the mean are deemed extra-cranial and will be
excluded from the analysis.
•Under ‘Global calculation’ choose ‘Mean’
•Under, Global normalisation, and Normalisation, select ’ANCOVA’.
•Highlight Directory, Specify files and select the subdirectory ‘subject-condition’, to place
the design matrix in.
•Save the job file as eg. DIR/sc_design.mat.
•Press the Run button.
SPM will then show you the design matrix shown in Figure 34.2. This design is encoded in the
SPM.mat file that is written to the output directory.
34.3.2 Subject and Time design
We now set up a design that allows us to test for the effects of Time (ie. scan number) and
Subject. If you have already specified the Subject and Conditions design, then you can set up the
Subject and Time design by editing the sc_design.mat file (and just changing the name of the
second factor, Conditions vector and output directory - see below). Otherwise, the design can be
set-up as follows.
•Start up Matlab and type spm pet at the prompt
•Press the ‘Basic Models’ button.
•In ‘Factorial design specification’, under ‘Design’, choose the ‘Flexible Factorial’ design.
•Highlight ‘Factors’ and create a new Factor.

34.3. MULTIPLE SUBJECTS 297
Figure 34.2: Subjects and Conditions design for multiple-subject data. The first five columns
model effect and the next two columns model condition effects. The last colum models global
effects (ANCOVA).
298 CHAPTER 34. VERBAL FLUENCY PET DATA
•Enter ’Subject’ for the name and select ’Equal’ under ‘Variance’.
•Then create another factor and call it ‘Time’. This factor extends over time for each subject.
•Then, under ’Specify Subject or all Scans and Factors’, highlight ‘Subjects’ and create a 5
new subjects.
•For the first subject, highlight ‘Scans’, select ‘Specify Files’ and use the SPM file selector to
choose the 12 images for the first subject. This can be most easily achieved by specifying
.*snrp1.* as a filter in the file selector and then using a right click to ‘select all’.
•Under ‘Conditions’ enter the vector [1:12].
•Repeat the specification of scans and conditions for each of the four other subjects.
•Under ‘Main effects and interactions’, create two main effects, the first with factor number
1 (ie. Subject) and the second with factor number 2 (ie. Time).
•Under Masking, select ‘Relative’ for ‘Threshold Masking’ and accept the default value of
0.8. Voxels with mean value less than 0.8 of the mean are deemed extra-cranial and will be
excluded from the analysis.
•Under ‘Global calculation’ choose ‘Mean’
•Under, Global normalisation, and Normalisation, select ’ANCOVA’.
•Highlight Directory, Specify files and select the subdirectory ‘subject-condition’, to place
the design matrix in.
•Save the job file as eg. DIR/st_design.mat.
•Press the Run button.
SPM will then show you the design matrix shown in Figure 34.3. This design is encoded in the
SPM.mat file that is written to the output directory.
34.3.3 Subject by Condition design
This design models the interacts between ‘Subject’ and ‘Condition’. It allows effects to be assessed
separately for each subject. It will also allow us to implement a conjunction analysis over subjects.
If you have already specified the Subject and Conditions or Subject and Time designs then
this design can be more easily specified by editing the sc_design.mat or st_design.mat files
(and changing the name of the second factor, removing main effects, adding the interaction term
and specifying a new output directory - see below). Otherwise, the design can be set-up as follows.
•Start up Matlaband type spm pet at the prompt
•Press the “Basic Models” button.
•In ‘Factorial design specification’, under ‘Design’, choose the ‘Flexible Factorial’ design.
•Highlight ‘Factors’ and create a new Factor.
•Enter ’Subject’ for the name and select ’Yes’ under ANCOVA, as we will be implementing
ANCOVA-by-subject. Select ’Equal’ under ‘Variance’.
•Then create another factor and call it ‘Word’
•Then, under ’Specify Subject or all Scans and Factors’, highlight ‘Subjects’ and create a 5
new subjects.
•For the first subject, highlight ‘Scans’, select ‘Specify Files’ and use the SPM file selector to
choose the 12 images for the first subject. This can be most easily achieved by specifying
‘.*snrp1.*’ as a filter in the file selector and then using a right click to ‘select all’.

34.3. MULTIPLE SUBJECTS 299
Figure 34.3: Subjects and Time design for multiple-subject data. The first five columns model sub-
jects effects and the next 12 model time effects. The last column models global effects (ANCOVA).
300 CHAPTER 34. VERBAL FLUENCY PET DATA
•Under ‘Conditions’ enter the vector [1 2 1 2 1 2 1 2 1 2 1 2].
•Repeat the specification of scans and conditions for each of the four other subjects, remem-
bering that the order of conditions has been balanced across the group (see Table 34.1).
•Under ‘Main effects and interactions’, create an interaction with factor numbers equal to
[1 2]. This will create a block in the design matrix that models interactions between the
factors ‘Subject’ and ‘Word’.
•Under Masking, select ‘Relative’ for ‘Threshold Masking’ and accept the default value of
0.8. Voxels with mean value less than 0.8 of the mean are deemed extra-cranial and will be
excluded from the analysis.
•Under ‘Global calculation’ choose ‘Mean’
•Highlight Directory, Specify files and select the subdirectory multiple, to place the design
matrix in.
•Save the job file as eg. DIR/multi_design.mat.
•Press the Run button.
SPM will then show you the design matrix shown in Figure 34.4. This design is encoded in
the ‘SPM.mat’ file that is written to the output directory. Then press ‘Estimate’ and select the
SPM.mat file just created. SPM will now estimate the parameters, that is, the size of the effect
at each voxel. The rest of this chapter pursues the ‘Subject-by-Condition’ design.
34.3.4 Contrast manager
We can then examine relative activations, that is, regions which respond more strongly during
word generation than word shadowing, for each subject. For subject 2:
•Press the ’Results’ button.
•Select the SPM.mat file.
•In the contrast manager press ’Define new contrast’ (select T)
•Specify e.g. Subject 2: Gen > Shad (name) and ’0 0 -1 1’ (contrast).
•Press the ’submit’ button. Press OK.
•Now press the ’Done’ button.
•Mask with other contrast(s) [No]
•p value adjustment to control [FWE]
•Family-wise p-value [0.05]
•Extent threshold voxels [0]
This should produce the contrast in Figure 34.5. As shown, SPM will automatically pad ’0 0 -1
1’ with zeros at the end. To examine group effects:
•Press the ’Results’ button.
•Select the SPM.mat file.
•In the contrast manager press ’Define new contrast’ (select T)
•Specify e.g. All: Gen > Shad (name) and ’-1 1 -1 1 -1 1 -1 1 -1 1’ and select it (press
’Done’) (contrast).
•Mask with other contrast(s) [No]

34.3. MULTIPLE SUBJECTS 301
Figure 34.4: Subject by Condition design for multiple-subject data. The first ten columns model
interactions between ‘Subject’ and ‘Word’. The last five columns model out global effects for
each subject. Inclusion of these last five regressors implements a so-called ‘ANCOVA-by-subject’
normalisation.

302 CHAPTER 34. VERBAL FLUENCY PET DATA
Figure 34.5: Activation contrast for subject 2. Note that the block of the design matrix encoding the
experimental conditions is now coloured differently. This is because we have allowed the variance
of responses over subjects to be different between word shadowing and generation conditions.
This ‘nonsphericity’ affects parameter estimation in a way that is implemented in SPM by first
‘colouring’ the design matrix and then implementing ordinary least squares. This, in no way
however, affects interpretation of effects.
•Title for comparison [activation]
•p value adjustment to control [FWE]
•Family-wise p-value [0.05]
•Extent threshold voxels [0]
Before looking at the results we describe the masking and thresholding options in more detail.
34.3.5 Masking and thresholds
Masking implies selecting voxels specified by other contrasts. If ’yes’, SPM will prompt for (one
or more) masking contrasts, the significance level of the mask (default p = 0.05 uncorrected),
and will ask whether an inclusive or exclusive mask should be used. Exclusive will remove all
voxels which reach the default level of significance in the masking contrast, inclusive will remove
all voxels which do not reach the default level of significance in the masking contrast. Masking
does not affect p-values of the ’target’ contrast.
Selecting a height threshold for examine results uses either a threshold corrected for multiple
comparisons (’yes’), or uncorrected (’no’). The latter will produce many false positives (FPs) in
the SPM. On average, the number of false positives will be equal to the number of voxels in the
volume times the p-value (eg. 50,000 ×0.001 = 50). If you correct for multiple comparisons,
however, then there will typically be only one FP anywhere in 20 SPMs. Correcting for multiple
comparisons is the recommended option.
Specifying an extent threshold xtells SPM not to plot clusters containing fewer than xvoxels.
The default, x= 0 allows single voxel activations to be displayed.

34.3. MULTIPLE SUBJECTS 303
Figure 34.6: Activation contrast for all subjects.
34.3.6 MIPs and results tables
The above contrast specifications should configure the contrast manager to appear as in Fig-
ure 34.6 and will configure SPM’s graphics window to look like Figure 34.7.
SPM will also produce a number of files: images containing weighted parameter estimates
are saved as con_0002.hdr/img,con_0003.hdr/img, etc. in the output directory. Images of
T-statistics are saved as spmT_0002.hdr/img,spmT_0003.hdr/img, etc., also in the output di-
rectory. A number of further options are available from SPM Interactive window shown in Fig-
ure 34.8.
In the SPM Interactive window (lower left panel) a button box appears with various options
for displaying statistical results (p-values panel) and creating plots/overlays (visualisation panel).
Clicking ’Design’ (upper left) will activate a pulldown menu as in the ’Explore design’ option. To
get a summary of local maxima, press ’volume’. This will produce the table shown in Figure 34.9.
As in the previous example, this will list all clusters above the chosen level of significance as well
as separate (>8mm apart) maxima within a cluster, with details of significance thresholds and
search volume underneath. The columns show, from right to left:
•x, y, z (mm): coordinates in Talairach space for each maximum.
•peak-level: the chance (p) of finding (under the null hypothesis) a peak with this or a
greater height (T- or Z-statistic), corrected / uncorrected for search volume.
•cluster-level: the chance (p) of finding a cluster with this or a greater size (ke), corrected
/ uncorrected for search volume.
•set-level: the chance (p) of finding this or a greater number of clusters (c) in the search
volume.
Its also worth noting that
•The table is surfable: clicking a row of cluster coordinates will move the pointer in the MIP
to that cluster, clicking other numbers will display the exact value in the Matlab window
(e.g. 0.000 = 6.1971e-07).
•To inspect a specific cluster, either move the cursor in the MIP (by L-clicking & dragging
the cursor, or R-clicking the MIP background which will activate a pulldown menu).

304 CHAPTER 34. VERBAL FLUENCY PET DATA
Figure 34.7: SPMs graphics window displays (Left) a maximum intensity projection (MIP) on
a glass brain in three orthogonal planes. The MIP is surfable: right-clicking in the MIP will
activate a pulldown menu, left-clicking on the red cursor will allow it to be dragged to a new
position, (Right) the design matrix (showing the selected contrast). The design matrix is also
surfable: right-clicking will show parameter names, left-clicking will show design matrix values
for each scan.
Figure 34.8: SPM’s interactive window.

34.3. MULTIPLE SUBJECTS 305
Figure 34.9: SPM results table. This appears below the MIP, shown in Figure 34.7, in the graphics
window.
•Alternatively, click the cluster coordinates in the volume table, or type the coordinates in
the lower left windows of the SPM Interactive window.
Selecting ’cluster’ will show coordinates and voxel-level statistics for local maxima (>4mm apart)
in the selected cluster. See Figure 34.10. The table is also surfable. Both in the ‘volume’ and
‘cluster’ options, p-values are corrected for the entire search volume.
34.3.7 Small volume correction
If one has an a priori anatomical hypothesis, eg. in the present example Broca’s area will likely
be activated during word generation, one may use the small volume correction option. Press the
“small volume” button in SPM Interactive (bottom left) window and select a suitable region, e.g.,
a 30mm sphere with its centre at 44 16 0. The region can also be defined using mask images
derived from previous imaging data. The corrected p-values will change, as shown in Figure 34.11.
34.3.8 Extracting data from regions
To extract a time course for data in this region of interest (this uses the SPM function spm_regions.m):
•Select “eigenvariate” from the “Multivariate” section in the Interactive window
•Specify ‘Broca’ for name of region and 0 for the VOI radius.
•Select (’don’t adjust’)
SPM displays a graph of the first eigenvariate of the data in or centered around the chosen
voxel, as shown in Figure 34.12. It also lists the eigenvariate values Yin the Matlab window.
Adjustment is with respect to the null space of a selected contrast. This means that any effects
not spanned by the chosen contrast are removed from the data, before extraction. Adjustment
can be omitted by selecting ‘don’t adjust’, as above.
SPM extracts the eigenvariate values in a region, rather than the mean values, as the former
is more robust to heterogeneity of response within a cluster. The mean value can be thought
of as a special case of the eigenvariate if the corresponding eigenvector weights all voxels in a
cluster equally. Effectively, the eigenvariate provides a weighted mean where atypical voxels are
downweighted.

306 CHAPTER 34. VERBAL FLUENCY PET DATA
Figure 34.10: SPM results table for a single cluster with p-values corrected for the whole brain.
Figure 34.11: SPM results table for a single cluster with p-values corrected using the Small Volume
Correction (SVC) option. This used a 30mm sphere centred at 44 16 0. Note the reduced number
of voxels in the search volume (bottom right text in Figure) and more significant p-values as
compared to Figure 34.10.

34.3. MULTIPLE SUBJECTS 307
Figure 34.12: Data extracted from a Volume of Interest (VOI).
A file called VOI_regionname.mat is created in the working directory containing Y and VOI
details (in the data structure xY).
34.3.9 Inclusive Masking
We have so far looked at the average effect over the five subjects in our group using the ‘All:
Gen >Shad’ contrast. To assess condition effects that are common to all subjects, one can either
mask (inclusively) the ‘All: Gen >Shad’ contrast with the individual contrasts, or perform a
conjunction analysis. Firstly we’ll use the inclusive masking approach.
•Press the ’Results’ button.
•Select the SPM.mat file.
•Select the All: Gen > Shad contrast and press ‘Done’.
•Mask with other contrast(s) [Yes]
•Then hold down the [control] button whilst selecting all the individual contrasts. The
contrast manager should then appear as in Figure 34.13.
•Uncorrected mask p-value [0.05]
•Nature of mask [inclusive]
•p value adjustment to control [FWE]
•Family-wise p-value [0.05]
•Extent threshold voxels [0]
This should produce the MIP and results table shown in Figure 34.14.
34.3.10 Conjunctions
To perform a conjunction approach across subjects:
•Press the ’Results’ button.
•Select the SPM.mat file.

308 CHAPTER 34. VERBAL FLUENCY PET DATA
Figure 34.13: SPM can produce maps based on multiple contrasts by holding down [control] whilst
selecting contrasts. This can be used during masking and when making a conjunction inference.
•Then hold down the [control] button whilst selecting all the individual contrasts. The
contrast manager should then appear as in Figure 34.13 (except that, in the white text at
the bottom, it should indicate that a conjunction will be performed).
•Null hyp. to assess [Global]
•Mask with other contrasts [No]
•Title for comparison [accept the default]
•p value adjustment to control [FWE]
•Family-wise p-value [0.05]
•Extent threshold voxels [0]
SPM checks whether the contrasts are orthogonal and, if not, makes them so. Contrasts are
orthogonolized with respect to the first contrast specified.
SPM should produce the MIP and table of results shown in Figure 34.15. The p-value (cor-
rected or uncorrected) refers to the threshold of the conjunction. SPM will compute corresponding
thresholds for individual contrasts. For uncorrected thresholds, the individual threshold will be
p1/n, where pis the individual threshold and nis the number of contrasts in the conjunction.
Height, and not extent, is used to specify thresholding because the distributional approxima-
tions for the spatial extent of a conjunction SPM are not known (at present), so that inference
based on spatial extent is precluded.
Although the MIP’s of the masked group contrast and the conjunction are similar, for the
conjunction an intersection SPM or ’minimum T-field’ is computed. This intersection is the same
as thresholding a map of the minimum T-values. If the smallest T-value is above the specified
threshold then all the T-values associated with the component SPMs are above threshold.
Conjunction SPMs are very useful for testing multiple hypotheses (each component hypothesis
being specified by a contrast). In this example, we have chosen to use the Global Null Hypothesis.
The set of hypotheses tested jointly is that the first subject did not activate, the second subject
did not activate and so on.

34.3. MULTIPLE SUBJECTS 309
Figure 34.14: The SPM shows results from the inclusive masking approach. It shows all voxels
which are (a) significant at p < 0.05 corrected across all subjects and (b) significant at p < 0.05
uncorrected for each subject individually.

310 CHAPTER 34. VERBAL FLUENCY PET DATA
Figure 34.15: Conjunction SPM.
SPM also provides an option to use the Conjunction Null hypothesis. This can be thought of
as enabling an inference that subject 1 activated AND subject 2 activated AND subject 3... etc.
For more discussion on this issue, see [45] and [88].
Gaussian field theory results are available for SPMs of minimum T- (or F-) statistics and
therefore corrected p-values can be computed. Note that the minimum T-values do not have the
usual Student’s T-distribution and small minimum T-values can be very significant.

Chapter 35
Dynamic Causal Modeling for fMRI
35.1 Theoretical background
Dynamic Causal Modelling (DCM) is a method for making inferences about neural processes that
underlie measured time series, e.g. fMRI data. The general idea is to estimate the parameters of a
reasonably realistic neuronal system model such that the predicted blood oxygen level dependent
(BOLD) signal, which results from converting the modeled neural dynamics into hemodynamic
responses, corresponds as closely as possible to the observed BOLD time series. This section gives
a short introduction to the theoretical background of DCM for fMRI; details can be found in [39].
Note that DCMs can be formulated, in principle, for any measurement technique. Depending on
the spatio-temporal properties of a given measurement technique, one needs to define an adequate
state equation and an observation model. See Fig 35.1 for a summary of the differences between
DCM implementations for fMRI and Event-Related Potentials (ERPs). For a gentle introduction
to DCM, written for non-technical imaging researchers, see [68].
As in state-space models, two distinct levels constitute a DCM (see Figure 35.2). The hidden
level, which cannot be directly observed using fMRI, represents a simple model of neural dynamics
in a system of kcoupled brain regions. Each system element iis represented by a single state
variable zi, and the dynamics of the system is described by the change of the neural state vector
over time.
The neural state variables do not correspond directly to any common neurophysiological mea-
surement (such as spiking rates or local field potentials) but represent a summary index of neural
population dynamics in the respective regions. Importantly, DCM models how the neural dynam-
ics are driven by external perturbations that result from experimentally controlled manipulations.
These perturbations are described by means of external inputs uthat enter the model in two dif-
ferent ways: they can elicit responses through direct influences on specific regions (“driving”
inputs, e.g. evoked responses in early sensory areas) or they can change the strength of coupling
among regions (“modulatory” inputs, e.g. during learning or attention).
Overall, DCM models the temporal evolution of the neural state vector, i.e. , as a function of
the current state, the inputs uand some parameters that define the functional architecture and
interactions among brain regions at a neuronal level (ndenotes “neural”):
˙z1
˙z2
..
˙zk
= ˙z=dz
dt =F(z, u, θn)(35.1)
In this neural state equation, the state zand the inputs uare time-dependent whereas the
parameters are time-invariant. In DCM, Fhas the bilinear form
˙z=Az +
m
X
j=1
ujBjz+Cu (35.2)
311

312 CHAPTER 35. DYNAMIC CAUSAL MODELING FOR FMRI
Figure 35.1: A schematic overview of the differences between between the DCM implementations
for fMRI and ERPs (as measured by EEG or MEG). Whereas the state equation of DCM for
fMRI is bilinear and uses only a single state variable per region, that for ERPs is more complex
and requires 8 state variables per region. Moreover, DCM for ERPs models the delays of activity
propagation between areas. At the level of the observation model, DCM for fMRI is more complex
than DCM for ERPs. While the former uses a non-linear model of the hemodynamic response
that contains a cascade of differential equations with five state variables per region, the latter uses
a simple linear model for predicting observed scalp data.
The parameters of this bilinear neural state equation, θn={A, B1, ..., Bm, C}, can be expressed
as partial derivatives of F:
A=∂F
∂z =∂˙z
∂z (35.3)
Bj=∂2F
∂z∂uj
=∂
∂uj
∂˙z
∂z
C=∂F
∂u
These parameter matrices describe the nature of the three causal components which underlie the
modeled neural dynamics: (i) context-independent effective connectivity among brain regions,
mediated by anatomical connections (k×kmatrix A), (ii) context-dependent changes in effective
connectivity induced by the jth input uj(k×kmatrices B1, ..., Bm), and (iii) direct inputs
into the system that drive regional activity (k×mmatrix C). As will be demonstrated below,
the posterior distributions of these parameters can inform us about the impact that different
mechanisms have on determining the dynamics of the model. Notably, the distinction between
“driving” and “modulatory” is neurobiologically relevant: driving inputs exert their effects through
direct synaptic responses in the target area, whereas modulatory inputs change synaptic responses
in the target area in response to inputs from another area. This distinction represents an analogy,
at the level of large neural populations, to the concept of driving and modulatory afferents in
studies of single neurons.
DCM combines this model of neural dynamics with a biophysically plausible and experimen-
tally validated hemodynamic model that describes the transformation of neuronal activity into
a BOLD response. This so-called “Balloon model” was initially formulated by Buxton and col-
leagues and later extended by [43]. Briefly summarized, it consists of a set of differential equations
that describe the relations between four hemodynamic state variables, using five parameters (θh).
More specifically, changes in neural activity elicit a vasodilatory signal that leads to increases in
blood flow and subsequently to changes in blood volume vand deoxyhemoglobin content q. The
predicted BOLD signal yis a non-linear function of blood volume and deoxyhemoglobine content.

35.1. THEORETICAL BACKGROUND 313
Figure 35.2: Schematic summary of the conceptual basis of DCM. The dynamics in a system
of interacting neuronal populations (orange boxes), which are not directly observable by fMRI,
is modeled using a bilinear state equation (grey box). Integrating the state equation gives pre-
dicted neural dynamics (z) that enter a model of the hemodynamic response (λ) to give predicted
BOLD responses (y) (green boxes). The parameters at both neural and hemodynamic levels are
adjusted such that the differences between predicted and measured BOLD series are minimized.
Critically, the neural dynamics are determined by experimental manipulations. These enter the
model in the form of “external” or “driving” inputs. Driving inputs (u1; e.g. sensory stimuli)
elicit local responses directly that are propagated through the system according to the endogenous
(or latent) coupling. The strengths of these connections can be changed by modulatory inputs (u2;
e.g. changes in cognitive set, attention, or learning).
Details of the hemodynamic model can be found in other publications [43]. By combining the
neural and hemodynamic states into a joint state vector x and the neural and hemodynamic
parameters into a joint parameter vector θ= [θn, θh]T, we obtain the full forward model that is
defined by the neural and hemodynamic state equations
˙x=F(x, u, θ)(35.4)
y=λ(x)
For any given set of parameters θand inputs u, the joint state equation can be integrated and
passed through the output nonlinearity λto give a predicted BOLD response h(u, θ). This can
be extended to an observation model that includes observation error eand confounding effects X
(e.g. scanner-related low-frequency drifts):
y=h(u, θ) + Xβ +e(35.5)
This formulation is the basis for estimating the neural and hemodynamic parameters from the
measured BOLD data, using a fully Bayesian approach with empirical priors for the hemodynamic
parameters and conservative shrinkage priors for the neural coupling parameters.
Details of the parameter estimation scheme, which rests on a Fisher scoring gradient ascent
scheme with Levenburg-Marquardt regularisation, embedded in an expectation maximization
(EM) algorithm, can be found in the original DCM publication [39]. In brief, under Gaussian
assumptions about the posterior distributions, this scheme returns the posterior expectations ηθ|y

314 CHAPTER 35. DYNAMIC CAUSAL MODELING FOR FMRI
and posterior covariance Cθ|yfor the parameters as well as hyperparameters for the covariance of
the observation noise, Ce.
After fitting the model to measured BOLD data, the posterior distributions of the parameters
can be used to test hypotheses about the size and nature of effects at the neural level. Although
inferences could be made about any of the parameters in the model, hypothesis testing usually
concerns context-dependent changes in coupling (i.e. specific parameters from the Bmatrices;
see Fig. 35.5). As will be demonstrated below, at the single-subject level, these inferences concern
the question of how certain one can be that a particular parameter or, more generally, a contrast
of parameters, cTηθ|y, exceeds a particular threshold γ(e.g. zero).
Under the assumptions of the Laplace approximation, this is easy to test (ΦNdenotes the
cumulative normal distribution):
p(cTηθ|y> γ)=ΦN cTηθ|y−γ
cTCθ|yc!(35.6)
For example, for the special case cTηθ|y=γthe probability is p(cTηθ|y> γ)=0.5, i.e. it is equally
likely that the parameter is smaller or larger than the chosen threshold γ. We conclude this section
on the theoretical foundations of DCM by noting that the parameters can be understood as rate
constants (units: 1/s =Hz) of neural population responses that have an exponential nature. This
is easily understood if one considers that the solution to a linear ordinary differential equation of
the form ˙z=Az is an exponential function (see Fig. 35.3).
Figure 35.3: A short mathematical demonstration, using a simple linear first-order differential
equation as an example, explaining why the coupling parameters in a DCM are inversely propor-
tional to the half-life of the modelled neural responses and are therefore in units of 1/s = Hertz.
35.2 Bayesian model selection
A generic problem encountered by any kind of modeling approach is the question of model se-
lection: given some observed data, which of several alternative models is the optimal one? This
problem is not trivial because the decision cannot be made solely by comparing the relative fit of
the competing models. One also needs to take into account the relative complexity of the models
as expressed, for example, by the number of free parameters in each model.
Model complexity is important to consider because there is a trade-off between model fit and
generalizability (i.e. how well the model explains different data sets that were all generated from
the same underlying process). As the number of free parameters is increased, model fit increases
monotonically whereas beyond a certain point model generalizability decreases. The reason for

35.3. PRACTICAL EXAMPLE 315
this is “overfitting”: an increasingly complex model will, at some point, start to fit noise that
is specific to one data set and thus become less generalizable across multiple realizations of the
same underlying generative process.
Therefore, the question “What is the optimal model?” can be reformulated more precisely as
“What is the model that represents the best balance between fit and complexity?”. In a Bayesian
context, the latter question can be addressed by comparing the evidence, p(y|m), of different
models. According to Bayes theorem
p(θ|y, m) = p(y|θ, m)p(θ|m)
p(y|m)(35.7)
the model evidence can be considered as a normalization constant for the product of the likelihood
of the data and the prior probability of the parameters, therefore
p(y|m) = Zp(θ|y, m)p(θ|m)dθ (35.8)
Here, the number of free parameters (as well as the functional form) are considered by the
integration. Unfortunately, this integral cannot usually be solved analytically, therefore an ap-
proximation to the model evidence is needed. One such approximation used by DCM, and many
other models in SPM, is to make use of the Laplace approximation 1.
As shown in [95], this yields the following expression for the natural logarithm (ln) of the model
evidence ( ηθ|ydenotes the posterior mean, Cθ|yis the posterior covariance of the parameters, Ce
is the error covariance, θpis the prior mean of the parameters, and Cpis the prior covariance):
lnp(y|m) = accuracy(m)−complexity(m)(35.9)
=−1
2ln|Ce| − 1
2(y−h(u, ηθ|y))TC−1
e(y−h(u, ηθ|y))
−1
2ln|Cp| − 1
2ln|Cθ|y|+1
2(ηθ|y−θp)TC−1
p(ηθ|y−θp)
This expression properly reflects the requirement, as discussed above, that the optimal model
should represent the best compromise between model fit (accuracy) and model complexity. The
complexity term depends on the prior density, for example, the prior covariance of the intrinsic
connections.
Two models can then be compared using the Bayes factor:
BFij =p(y|mi)
p(y|mj)(35.10)
Given uniform priors over models, the posterior probability for model iis greater 0.95 if BFij is
greater than twenty.
This results in a robust procedure for deciding between competing hypotheses represented by
different DCMs. These hypotheses can concern any part of the structure of the modeled system,
e.g. the pattern of endogenous connections (A-matrix) or which inputs affect the system and
where they enter (C-matrix). Note, however, that this comparison is only valid if the data yare
identical in all models. This means that in DCM for fMRI, where the data vector results from
a concatenation of the time series of all areas in the model, only models can be compared that
contain the same areas. Therefore, model selection cannot be used to address whether or not to
include a particular area in the model. In contrast, in DCM for ERPs, the data measured at the
sensor level are independent of how many neuronal sources are assumed in a given model. Here,
model selection could also be used to decide which sources should be included.
35.3 Practical example
The following example refers to the “attention to visual motion” data set available from the SPM
web site2. This data set was obtained by Christian Buchel and is described in [15].
1This should perhaps more correctly be referred to as a fixed-form variational approximation, where the fixed
form is chosen to be a Gaussian. The model evidence is approximated by the negative free energy, F.
2Attention to visual motion dataset: http://www.fil.ion.ucl.ac.uk/spm/data/attention/
316 CHAPTER 35. DYNAMIC CAUSAL MODELING FOR FMRI
The archive contains the smoothed, spatially normalised, realigned, slice-time corrected images
in the directory functional. The directory structural contains a spatially normalised structural
image. All processing took place using SPM99, but the image files have been converted into NIfTI
format.
Making a DCM requires two ingredients: (i) a design matrix and (ii) the time series, stored
in VOI files. The regressors of the design matrix define the inputs for the DCM. Note that this
means that the design matrix that is optimal for a given DCM is often somewhat different than
the one for the corresponding GLM. DCM does not require the design matrix to be part of an
estimated model, however. It just needs to be defined.
35.3.1 Defining the GLM
The present experiment consisted of 4 conditions: (i) fixation (F), (ii) static (S, non-moving
dots), (iii) no attention (N, moving dots but no attention required), (iv) attention (A). The GLM
analyses by Christian showed that activity in area V5 was not only enhanced by moving stimuli,
but also by attention to motion. In the following, we will try to model this effect in V5, and
explain it as a context-dependent modulation or “enabling” of V5 afferents, using a DCM. First,
we need to set up the GLM analysis and extract our time series from the results. In this example,
we want to use the same design matrix for GLM and DCM, therefore we recombine the above
regressors to get the following three conditions:
1. photic: this comprises all conditions with visual input, i.e. S, N, and A.
2. motion: this includes all conditions with moving dots, i.e. N and A.
3. attention: this includes the attention-to-motion (A) condition only.
Now we need to define and estimate the GLM. This is not the main topic of this chapter so you
should already be familiar with these procedures, see 8and 9for more information. Here are the
relevant details for this data set that you need to set up the GLM:
•The onsets for the conditions can be found in the file factors.mat. They are named stat
(static), natt (no attention) and att (attention) and are defined in scans (not seconds).
They are blocks of 10 TRs each.
•The TR is 3.22 seconds.
•There are 360 scans.
Let’s specify a batch that will specify the model and estimate it.
1. The analysis directory you have downloaded should include
(a) A directory named functional, which includes the preprocessed fMRI volumes.
(b) A directory named structural, which includes a normalised T1 structural volume
(c) File factors.mat.
(d) You will also need to make a new directory called GLM that will contain the analysis.
2. In Matlab type
>> cd GLM
>> spm fmri
3. From the main SPM window, click on the Batch button.
4. From the SPM menu at the top of the Batch Editor, select “Stats >fMRI model specifica-
tion”.
5. Click Directory and choose the GLM directory that you made above.
6. Units for design [scans]
35.3. PRACTICAL EXAMPLE 317
7. Interscan interval [3.22]
8. Click Data & Design, Choose New "Subject/Session"
9. Click Scans and choose all the functional scans snffM00587_00xx.img. There should be
360 *.img files.
10. Go back to the main Matlab workspace and load the MAT-file containing the experimental
conditions:
>> load ../factors.mat
You can look at the loaded variables by typing the variable names. (stat = stationary,
natt = no attention, att = attention)
>> stat
>> natt
>> att
11. Return to the batch editor. Click Conditions then double click New: Condition three
times. Enter the following details for each:
•Condition 1: Name =Photic,Onsets =[att natt stat] and Durations =10.
•Condition 2: Name =Motion,Onsets =[att natt] and Durations =10.
•Condition 3: Name =Attention,Onsets =att and Durations =10.
12. From the SPM menu at the top of the Batch Editor, select “Stats >model estimation”.
13. For Select SPM.mat, click on the Dependency button and choose the proposed item
(the output from the previous module).
14. You should now be able to press the Run green arrow at the top of the Batch Editor
window. This will specify and estimate the GLM.
35.3.2 Extracting time series
Once you have specified and estimated the GLM, you should define t-contrasts that test for
photic, motion, and attention, respectively. These serve to locate areas that show effects due to
visual stimulation (e.g. in V1), motion (e.g. V5) and attention (e.g. V5 and superior parietal
cortex, SPC). Because V5 shows both motion and attention effects, it is useful to mask the
motion-contrast with the attention-contrast when extracting time series for V5. You should also
compute an “effects of interest” F-contrast, which is needed for mean-correcting the extracted
time series (see below).
1. From the main SPM window, click on the Batch button.
2. Add a module “SPM >Stats >Contrast manager”.
3. For Select SPM.mat, enter the one that has been created in the previous step.
4. Under Contrast Sessions, choose one New: F-contrast and three New: T-contrast
and enter
•F-contrast: Name =Effects of interest,F contrast vector =eye(3).
•T-contrast: Name =Photic,T contrast vector =[1 0 0].
•T-contrast: Name =Motion,T contrast vector =[0 1 0].
•T-contrast: Name =Attention,T contrast vector =[0 0 1].
5. Press the Run green arrow at the top of the Batch Editor window. This will specify and
estimate these 4 contrasts.
318 CHAPTER 35. DYNAMIC CAUSAL MODELING FOR FMRI
Here is now a step-by-step example for extracting the V5 time series:
1. Press Results.
2. Select the SPM.mat file.
3. Choose the t-contrast for the Motion condition.
4. Apply masking: contrast
5. Choose the t-contrast for the Attention condition.
6. Uncorrected mask p-value p≤0.05 and nature of mask: inclusive.
7. p value adjustment to control: none with a threshold of 0.001 and extent 0
8. To overlay these results on a structural scan, click “overlays...” in the SPM Results win-
dow, then click “sections”. Navigate to the structural folder and select the file named
“nsM00587_0002.img”.
9. Select the global maxima that looks V5-ish, e.g. [-36 -87 -3].
10. Press the eigenvariate button.
11. Name of region: V5
12. Adjust data for: Effects of interest (this effectively mean-corrects the time series)
13. VOI definition: sphere
14. VOI radius(mm): e.g. 8mm
SPM now computes the first principal component of the time series from all voxels included in the
sphere. The result is stored (together with the original time series) in a file named VOI_V5_1.mat
in the working directory (the “1” refers to session 1).
You can now proceed to select time series for V1 (using the Photic contrast with “Apply
masking” set to none) with an 8mm sphere centered on V1 (here we are using coordinates [0
-93 18]). Do the same thing with SPC (using the attention contrast) with a sphere centred
on [-27 -84 36]. This will create files VOI_V1_1.mat and VOI_SPC_1.mat.
35.3.3 Specifying and estimating the DCM
Now we have defined the inputs (via the design matrix) and the time series, we are ready to build
the DCM. We will look at a simplified version of the model described in [39]. In our example
here, we will model a hierarchically connected system comprising V1, V5 and SPC, i.e. reciprocal
connections between V1-V5 and V5-SPC, but not between V1-SPC. We will assume that (i) V1
is driven by any kind of visual stimulation (direct input “photic”), (ii) motion-related responses
in V5 can be explained through an increase in the influence of V1 onto V5 whenever the stimuli
are moving (i.e. “motion” acts as modulatory input onto the V1→V5connection) and (iii)
attention enhances the influence of SPC onto V5 (i.e. “attention” acts as modulatory input onto
the SP C →V5connection). This DCM is shown schematically in Figure 35.4, and can be made
as follows:
1. Press the large Dynamic Causal Modelling button.
2. Choose specify.
3. Select the SPM.mat file you just created when specifying the GLM.
4. Name for DCM_???.mat: e.g. mod_bwd (for “attentional modulation of backward connec-
tion”).
5. Select all VOIs in order VOI_V1_1,VOI_V5_1,VOI_SPC_1.

35.3. PRACTICAL EXAMPLE 319
Figure 35.4: DCM with attentional modulation of backwards connection. Dotted lines denote
modulatory connections.
6. Include Photic: Yes
7. Include Motion: Yes
8. Include Attention: Yes
9. Specify slice timings for each area. The default values are set to the last slice of the
data, which was the default in the original DCM version. For sequential (as opposed to
interleaved) data, this modelling option allows to use DCM in combination with any TR
(slice timing differences) [75]. Here, we proceed with the default values.
10. Enter 0.04 for “Echo Time, TE[s]”.
11. Modulatory effects: bilinear
12. States per region: one
13. Stochastic effects: no
14. Centre input: no
15. Define the following extrinsic connections: V1 to V5, V5 to V1, V5 to SPC, SPC to V5, i.e.
a hierarchy with reciprocal connections between neighbouring areas. Note that the columns
specify the source of the connection and the rows specify its target. Your connectivity
matrix should look like the one in Fig. 35.5.
16. Specify Photic as a driving input into V1. See Fig. 35.5
17. Specify Motion to modulate the connection from V1 to V5. See Fig. 35.5
18. Specify Attention to modulate the connection from SPC to V5. See Fig. 35.5
A polite “Thank you” completes the model specification process. A file called DCM_mod_bwd.mat
will have been generated.
You can now estimate the model parameters, either by pressing the DCM button again and
choosing estimate (time-series), or by typing
>> spm_dcm_estimate(’DCM_mod_bwd’);

320 CHAPTER 35. DYNAMIC CAUSAL MODELING FOR FMRI
Figure 35.5: Specification of model depicted in Fig 35.4.Top left: Filled circles define the
structure of the extrinsic connections Asuch that eg. there are no connections from V1 to SPC
or from SPC to V1. Top right: The filled circle specifies that the input Photic connects to
region V1. Bottom left: The filled circle indicates that the input Motion can modulate the
connection from V1 to V5. This specifies a “modulatory” connection. Bottom right: The filled
circle indicates that Attention can modulate the connection from SPC to V5.

35.3. PRACTICAL EXAMPLE 321
Figure 35.6: DCM with attentional modulation of forwards connection. Dotted lines denote mod-
ulatory connections.
from the Matlab command line.
Once this is completed, you can review the results as follows:
1. Press the DCM button.
2. Choose review.
3. Select DCM_mod_bwd.mat
By clicking “review...” you can now select from multiple options, e.g. you can revisit the fit of
the model (“Outputs”) or look at the parameter estimates for the endogenous coupling (“Intrinsic
connections”) or for the parameters associated with the driving or modulatory inputs (“Effects of
Photic”, “Effects of Motion”, “Effects of Attention”).
Also, you can use the “Contrasts” option to determine how confident you can be that a
contrast of certain parameter estimates exceeds the threshold you chose in step 4. Of course, you
can also explore the model results at the level of the Matlab command line by loading the model
and inspecting the parameter estimates directly. These can be found in DCM.Ep.A (endogenous
coupling), DCM.Ep.B (modulatory inputs) and DCM.Ep.C (driving inputs).
35.3.4 Comparing models
Let us now specify an alternative model and compare it against the one that we defined and
estimated above. The change that we are going to make is to assume that attention modulates
the V1→V5connection (as opposed to the SP C →V5connection in the previous model). For
defining this model, you repeat all the steps from the above example, the only difference being
that the model gets a new name (e.g. mod_fwd) and that attention now acts on the forward
connection. This DCM is shown schematically in Figure 35.6.
Estimate this new model as above. You can then perform a Bayesian model comparison as
follows:
1. Press the “DCM” button.
2. Choose Compare.
3. In the Batch Editor window that opened, fill in the “BMS: DCM” module:
322 CHAPTER 35. DYNAMIC CAUSAL MODELING FOR FMRI
(a) Directory: choose current directory,
(b) Data: add a New Subject with a New Session and select the two models, e.g. in the
order DCM_mod_bwd.mat and DCM_mod_fwd.mat,
(c) Inference method: choose “Fixed effects (FFX)”.
4. Press Run (the green triangle in the Batch Editor).
The Graphics window, Fig. 35.8, now shows a bar plot of the model evidence. You can see
that our second model is better than the first one.

35.3. PRACTICAL EXAMPLE 323
Figure 35.7: Plot of predicted and observed response, after convergence and conditional expectation
of the parameters.

Chapter 36
Psychophysiological Interactions
(PPI)
36.1 Theoretical background
Psychophysiological interactions (PPI) and the related technique of physiophysiological interac-
tions (ΦPI) are based on extensions to statistical models of factorial designs. Table 1 illustrates
a classic 2×2factorial design.
Table 36.1. 2 x 2 factorial design in Table format
Factor A
Level 1 Level 2
Factor B
Level 1
A1/B1A2/B1
Level 2
A1/B2A2/B2
The equation for factorial design is given by 36.1.
y= (A2−A1)β1+ (B2−B1)β2+ (A2−A1)(B2−B1)β3+Gβ4+(36.1)
Notice that this equation includes both of the main effects terms (A2−A1)β1for factor A,
and (B2−B1)β2for factor B, as well as the interaction term (A2−A1)(B2−B1)β3. It also
contains a term for the confounds Gβ4such as movement parameters, session effects, etc. The
inclusion of main effects when estimating interactions is very important, and their inclusion in
the design cannot be stressed enough. If the main effects are not included, then we cannot be
sure that estimates of the interaction term are not confounded by main effects.
To extend the concept of factorial designs to PPI’s the basic idea is to substitute (neural)
activity from one cerebral region for one of the factors. Equation 36.2 illustrates this concept
after substituting activity in area V1 for factor A.
y=V1β1+ (B2−B1)β2+ (V1×(B2−B1))β3+Gβ4+(36.2)
Similarly, for psychophysiological interactions activity from 2 cerebral regions (V1 and poste-
rior parietal (PP)) are used as the main effects, as shown in equation 36.3
y=V1β1+PPβ2+ (V1×P P )β3+Gβ4+(36.3)
Again, notice that all 3 equations 36.1,36.2 and 36.3 have 3 terms (aside from confounds and
error) – the two main effects and the interaction. Therefore, the design matrix must include at
325

326 CHAPTER 36. PSYCHOPHYSIOLOGICAL INTERACTIONS (PPI)
Figure 36.1: Example design matrix for a PPI (or (ΦPI)). The main effects are BOLD activity
from area V1, in column 2, and a psychological vector, e.g., attention vs. no attention (P), in
column 3. Inference would typically focus on the interaction term, in column 1, using a contrast
vector of [1 0 0 0]. In ΦPIs the third column would be BOLD activity from a second source
region rather than the psychological factor.
least 3 columns, one for each main effect and one for the interaction. A basic design matrix for
PPI’s is shown in Figure 36.1.
Both PPIs and ΦPIs can be conceived of as models of “contribution”. PPIs occupy middle-
ground between between models of functional vs. effective connectivity [35]. Functional connec-
tivity (FC) is defined as the temporal correlation between spatially separated neurophysiological
events [35]. FC analyses are typically model-free and do not specify a direction of influence, i.e.,
the influence of A on B is indistinguishable from the influence of B on A. In contrast, PPI’s are
based on regression models, and therefore a direction of influence is chosen based on the model.
Effective connectivity (EC) is defined as the influence one neural system has on another [32].
PPIs are closely related to EC models, but because PPIs are generally very simple (i.e., 1 source
region and 1 experimental factor, or 2 source regions in the case of ΦPIs) they are very limited
models of EC.
The interaction between the source region and experimental context (or two source regions)
can be interpreted in 2 different ways: 1) as demonstrating how the contribution of one region
to another is altered by the experimental context or task, or 2) as an example of how an area’s
response to an experimental context is modulated by input from another region, Figure 36.2.

36.2. PSYCHO-PHYSIOLOGIC INTERACTION ANALYSIS: SUMMARY OF STEPS 327
Figure 36.2: Two alternative interpretations of PPI effects. A) The contribution of one area (k)
to another (i) is altered by the experimental (psychological) context. B) The response of an area
(i) to an experimental (psychological) context due to the contribution of region (k). (Adapted
from [35])
36.2 Psycho-Physiologic Interaction Analysis: Summary of
Steps
Mechanistically, a PPI analysis involves the following steps.
1. Performing a standard GLM analysis.
2. Extracting BOLD signal from a source region identified in the GLM analysis.
3. Forming the interaction term (source signal x experimental treatment)
4. Performing a second GLM analysis that includes the interaction term, the source region’s
extracted signal and the experimental vector in the design. The inclusion of the source
region’s signal and the experimental vector is analogous to including the main effects in an
ANOVA in order to make an inference on the interaction.
Forming the proper interaction term turns out to be a challenge because of the unique charac-
teristics of fMRI (BOLD) data in which the underlying neural signal is convolved with a hemody-
namic response function. However, interactions in the brain take place at the neural and not the
hemodynamic level. Therefore, appropriate models of the interactions require the neural signal,
which is not measured directly, but instead must be derived by deconvolving the HRF. The PPI
software (spm_peb_ppi.m) was developed in order to provide robust deconvolution of the HRF
and the proper derivation of the interaction term [54].
36.3 Practical example
The dataset in this exercise is from one subject who was studied in the [17] report and refers to
the “attention to motion” dataset available from the SPM website1. It has already been described
in the previous chapter for DCM.
The goal is to use PPI to examine the change in effective connectivity between V2 and V5 while
the subject observes visual motion (radially moving dots) under the experimental treatments of
attending vs. not attending to the speed of the dots. The psychophysiologic interaction can be
1http://www.fil.ion.ucl.ac.uk/spm/data/attention/

328 CHAPTER 36. PSYCHOPHYSIOLOGICAL INTERACTIONS (PPI)
conceived of as looking for a significant difference in the regression slopes of V1 vs. V5 activity
under the influence of the different attentional states [35].
36.3.1 GLM analysis - Design setup and estimation
This dataset has already been preprocessed (coregistered, normalised and smoothed) using an
earlier version of SPM.
1. The analysis directory should include
(a) A directory named functional, which includes the preprocessed fMRI volumes.
(b) A directory named structural, which includes a T1 structural volume
(c) Files: factors.mat,block_regressors.mat,multi_condition.mat and
multi_block_regressors.mat.
(d) You will also need to make 2 empty directories called GLM and PPI for performing the
analyses.
2. In Matlab type
>> cd GLM
>> spm fmri
3. Start the Batch system by clicking the Batch button.
4. From the SPM menu in the Batch window, click Stats and then select the modules fMRI
Model Specification,Model Estimation and Contrast Manager, Figure 36.3.
Figure 36.3: Batch Editor showing the fMRI Model Specification,Model Estimation and
Contrast Manager modules.
Fill in the fMRI Model Specification

36.3. PRACTICAL EXAMPLE 329
5. Click Directory and choose the GLM directory that you made above.
6. Units for design [scans]
7. Interscan interval [3.22]
8. Click Data & Design. Then in the Current Item box click New: Subject/Session,
Figure 36.4.
Figure 36.4: Fill in the Data & Design
9. Click Scans and choose all the functional scans snffM00587_00xx.img. There should be
360 *.img files.
10. The experimental conditions can be defined either individually or using a multiple condition
mat-file. This exercise shows both methods for educational purposes. When doing an actual
analysis you can just follow one of the two approaches below.
Define conditions individually
11. Load the mat file containing the individual conditions:
>> load factors.mat
You can look at the loaded variables by typing the variable names. ( stat = stationary,
natt = no attention, att = attention)
>> stat
>> natt
>> att

330 CHAPTER 36. PSYCHOPHYSIOLOGICAL INTERACTIONS (PPI)
Figure 36.5: Current Module section of the Batch Editor showing 3 Conditions to be filled
in.
12. Click Conditions then in the Current Item box click New: Condition 3 times, Fig-
ure 36.5.
13. Condition 1: Name = Stationary,Onsets =stat,Durations = 10.
14. Condition 2: Name = No-attention,Onsets =natt,Durations = 10.
15. Condition 3: Name = Attention,Onsets =att,Durations = 10.
16. Next you will enter 3 regressors to model block effects. This will account for the fact that
the experiment took place over 4 runs that have been concatenated into a single session to
make the PPI analysis easier. Note: Only 3 of the 4 sessions need to be modeled by block
regressors because the fourth one is modeled by the mean column of the design matrix.
First load the regressors:
>> load block_regressor.mat
17. Click Regressors then click New: Regressor 3 times in the Current Item box,
Figure 36.6.
18. Regressor 1: Name =Block 1,Value =block1
19. Regressor 2: Name =Block 2,Value =block2
20. Regressor 3: Name =Block 3,Value =block3
Define conditions using multiple condition and multiple regressor files
21. If you would like to look at the organization of the variables in the multiple condition file,
first load it.
>> load multi_condition.mat
>> names
>> onsets
>> durations

36.3. PRACTICAL EXAMPLE 331
Figure 36.6: Current Module section of the Batch Editor showing 3 Regressors to be filled
in.
The variables in a multiple condition file must always be named: ’names’, ’onsets’, and
’durations’. Notice that these three variables are cell arrays. (Note: You only need to do
this step if you want to look at the organization of the variables. In contrast to defining
conditions individually, as shown above, when using a multiple condition file you do not
have to load the file in order to enter it into the design.)
22. To use the multiple conditions file in the design, click Multiple Conditions, then Specify
Files in the Options box and choose the multi_condition.mat file.
23. Next you will enter the 3 regressors to model block effects by using a multiple regressor file.
To look at the organization of the multiple regressor variable, first load it. (Again you do
not have to load the multiple regressor file in order to use it. This step is just to allow you
to examine the file and the variables it contains.)
>> load multi_block_regressor.mat
>> R
Notice that this file contains a single variable, R, which is a 360 x 3 matrix. The number of
rows is equal to the number of scans, and each regressor is in a separate column.
24. To use the multiple regressor file, click Multiple Regressors then select the multi_-
block_regressor.mat file.
Complete the design setup
25. High-pass filter [192] (Note: most designs will use a high-pass filter value of 128. How-
ever, this dataset requires a longer high-pass filter in order not to lose the low frequency
components of the design.)
26. Factorial design is not used
27. The Basis function is the canonical HRF as shown and Model derivatives [No
derivatives]
28. Model Interactions (Volterra): [Do not model interactions]
29. Global normalisation [None]
30. Explicit mask [None]
332 CHAPTER 36. PSYCHOPHYSIOLOGICAL INTERACTIONS (PPI)
31. Serial correlations [AR(1)]
Model Estimation
32. Under Model estimation click Select SPM.mat then click the Dependency button and
choose fMRI model specification: SPM.mat File. The Method should be left as
Classical.
Contrast Manager
33. Under Contrast Manager click Select SPM.mat then click the Dependency button
and choose Model estimation: SPM.mat File
34. Click Contrast Sessions then click New: F-contrast once, and New: T-contrast
twice from the Current Item box.
35. Click Contrast vectors and then New: F contrast.
36. The F contrast vector (named “effects of interest”) can be entered as [eye(3), zeros(3,4)],
which will produce:
1000000
0100000
0010000
37. For the first T-contrast, Name is Attention, and the T contrast vector is 0-110000
(Note the order of the conditions in the design matrix is: Stationary, NoAttMot and
AttMot).
38. For the second T-contrast Name is Motion, and the T contrast vector is: -2110000.
39. Click the Save icon on the toolbar and save the batch file.
Design estimation
40. If everything has been entered correctly the Run button should now be green. Click Run
to estimate the design.
41. The design matrix should look as shown in Figure 36.7, below.
36.3.2 GLM analysis - Results
1. Click Results and select the SPM.mat file.
2. Choose the Attention contrast
3. Apply masking [None]
4. p value adjustment to control [None]
5. threshold T or p value [0.0001]
6. & extent threshold voxels [10]
7. You should see an SPM that looks like the one shown below, Figure 36.8. Note the Superior
Parietal and Dorso-Lateral Prefrontal activations, among others. By selecting overlays
→sections, and selecting the normalised structural image, you should be able to identify
the anatomy more accurately.

36.3. PRACTICAL EXAMPLE 333
Figure 36.7: Design matrix
Figure 36.8: Statistical parametric map for the Attention contrast
8. To look at the Motion contrast where Attention is greater than No Attention, click Re-
sults, choose the SPM.mat file and choose the Motion contrast.
9. apply masking [Contrast]
10. Select contrast for masking: Choose the Attention contrast
11. Uncorrected mask p-value [0.01]
12. Nature of Mask: [inclusive]

334 CHAPTER 36. PSYCHOPHYSIOLOGICAL INTERACTIONS (PPI)
13. p value adjustment to control [FWE]
14. threshold T or p value [0.05]
15. & extent threshold voxels [3]
16. The masked motion contrast on the glass brain is shown below in Figure 36.9.
Figure 36.9: Statistical parametric map for the Motion contrast inclusively masked by the Atten-
tion contrast
36.4 GLM analysis - Extracting VOIs
1. First select the Motion contrast, but do not include masking. Use a p-value adjustment of
FWE with height threshold of 0.05 and a cluster threshold of 3.
2. Go to point [15 -78 -9]
3. Press eigenvariate
4. Name of region [V2]
5. Adjust data for [effects of interest]
6. VOI definition [sphere]
7. VOI radius(mm) [6]
This saves the extracted VOI data in the file VOI_V2_1.mat in the working directory, and displays
Figure 36.10, below. The left side shows the location on a standard brain. The right side shows
the first eigenvariate of the extracted BOLD signal.
36.5 PPI analysis - Create PPI variable
1. PPIs can be calculated either by pressing the PPIs button in the SPM Menu window, or
by selecting the Physio/Psycho-Physiologic menu item from the SPM →Stats menu
of the Batch Editor. This example uses the Batch Editor, Figure 36.11.
2. Choose the SPM.mat file in the GLM directory.
3. Type of analysis: Choose Psycho-Physiologic interaction, Figure 36.12.
4. Select VOI: Choose VOI_V2_1.mat

36.5. PPI ANALYSIS - CREATE PPI VARIABLE 335
Figure 36.10: First eigenvariate of the extracted BOLD signal in V2
Figure 36.11: Physio/Psycho-Physiologic module in the Batch Editor
Figure 36.12: Specifying a Psycho-Physiologic interaction.
5. Input variables and contrast weights: Must be specified as an n x 3 matrix, where n is
the number of conditions included in the PPI. The first column of the matrix indexes
SPM.Sess.U(i). The second column indexes SPM.Sess.U(i).name{ii}. It will generally
be a 1 unless there are parametric effects. The third column is the contrast weight. In order
to include Attention - No-attention in the PPI, recall that the conditions were entered as:
Stationary, No-attention, Attention, therefore the matrix should be.
[2 1 -1; 3 1 1]
6. Name of PPI [ V2x(Att-NoAtt) ]
7. Display results: Yes
After a few seconds the PPI will be calculated and a graphical window will appear, Fig-
ure 36.13. In the upper left, the details of the PPI setup calculation are given including the name
of the PPI, the chosen VOI file, and the included conditions and their contrast weights. The
main central graph shows the original BOLD signal (actually the eigenvariate) in blue and the
neuronal or deconvolved signal in green. These will look quite similar for block design data. The
graph in the lower left shows the task condition plot, dotted green line, and the convolved task
conditions (psych variable). In the lower right the PPI interaction term is plotted.

336 CHAPTER 36. PSYCHOPHYSIOLOGICAL INTERACTIONS (PPI)
Figure 36.13: PPI output graphics
The PPI calculation will create a file PPI_V2x(Att-NoAtt).mat in the current working di-
rectory. It contains the variable PPI.ppi (the interaction term), PPI.Y (the original VOI eigen-
variate) and PPI.P (the Attention - No Attention task vector). You will use these vectors in
setting up your psychophysiologic interaction GLM analysis. See spm_peb_ppi for a full descrip-
tion of the PPI data structure.
36.5.1 PPI GLM analysis - Design setup and estimation
1. Copy the file PPI_V2x(Att-NoAtt) Mat-file to the PPI directory that you created at the
start of this exercise.
2. Change directory to the new one, i.e. cd PPI
3. At the Matlab prompt type
>> load PPI_V2x(Att-NoAtt)
4. In the Batch Editor setup another GLM analysis by choosing the modules fMRI Model
Specification,Model Estimation and Contrast Manager as you did above, and fill
it in as follows.
5. Directory: Choose the PPI directory
36.5. PPI ANALYSIS - CREATE PPI VARIABLE 337
6. Units for design [scans]
7. Interscan interval [3.22]
8. Add a New: Subject/Session under Data & Design
9. Click Scans and choose all the functional scans snffM00587_00xx.img. There should be
360 *.img files.
10. Click New: Regressor and add 6 regressors.
11. Regressor 1: Name =PPI-interaction,Value =PPI.ppi
12. Regressor 2: Name =V2-BOLD,Value =PPI.Y
13. Regressor 3: Name =Psych_Att-NoAtt,Value =PPI.P
14. Regressor 4: Name =Block 1,Value =block1
15. Regressor 5: Name =Block 2,Value =block2
16. Regressor 6: Name =Block 3,Value =block3
17. High Pass Filter [192]
Model Estimation
18. Under Model estimation click Select SPM.mat then click the Dependency button and
choose fMRI model specification: SPM.mat File. The Method should be left as
Classical.
Contrast Manager
19. Under Contrast Manager click Select SPM.mat then click the Dependency button
and choose Model estimation: SPM.mat File
20. Click Contrast Sessions then click New: T-contrast
21. T-contrast, Name:PPI-Interaction, vector: 1000000
22. Save the batch file.
23. Run
The design matrix is shown below, Figure 36.14.
36.5.2 PPI analysis - Results
1. Press the Results button and select the SPM.mat file in the PPI directory.
2. Choose the PPI-Interaction contrast
3. apply masking [No]
4. p value adjustment to control [None]
5. threshold T or p value [0.01]
6. & extent threshold voxels [10]
7. You should see an SPM that looks the same as the one shown below in the top part of
Figure 36.15. The resulting SPM shows areas showing differential connectivity to V2 due
to the effect of attention vs. no attention conditions. The effect in this subject is weak.

338 CHAPTER 36. PSYCHOPHYSIOLOGICAL INTERACTIONS (PPI)
Figure 36.14: Design matrix for the PPI analysis
36.5.3 PPI analysis - Plotting
1. One region showing the psychophysiologic interaction is the V5region, which is located at
[39 -72 0] in this subject. Move the cursor to this point to view the area of activation, as
shown below, in the bottom half of Figure 36.15.
2. In order to plot the PPI graph showing the effect of attention, you need to extract a VOI
from the V5 region. To do this, you will return to the original GLM analysis.
3. Click Results, then select the GLM analysis SPM.mat file and the Motion contrast.
4. apply masking [No]
5. p value adjustment to control [None]
6. threshold T or p value [0.001]
7. & extent threshold voxels [3]
8. Go to point [39 -72 0]
9. Press eigenvariate
10. Name of region [V5]
11. Adjust data for [effects of interest]
12. VOI definition [sphere]
13. VOI radius(mm) [6]

36.5. PPI ANALYSIS - CREATE PPI VARIABLE 339
Figure 36.15: PPI results
14. Now you will create 4 PPIs (Follow the steps under section 36.5, Create PPI Variable,
above). By using the PPI software machinery to create the interaction vectors, rather than
just multiplying the extracted V2 and V5 eigenvariates by the behavioral vectors, the PPI
vectors will be formed properly.
15. V2xNoAttention (Use the V2 VOI and include No-Attention with a contrast weight of 1,
do not include Stationary,Attention)
16. V2xAttention (Use the V2 VOI and include Attention with a contrast weight of 1, do not
include Stationary,No-Attention)
17. V5xNoAttention (Use the V5 VOI and include No-Attention with a contrast weight of 1,
do not include Stationary,Attention)
18. V5xAttention (Use the V5 VOI and include Attention with a contrast weight of 1, do not
include Stationary,No-Attention)
19. Load the PPIs you just created with the following commands at the Matlab prompt:
>> v2noatt = load(’PPI_V2xNoAttention’);

340 CHAPTER 36. PSYCHOPHYSIOLOGICAL INTERACTIONS (PPI)
>> v2att = load(’PPI_V2xAttention.mat’);
>> v5noatt = load(’PPI_V5xNoAttention.mat’);
>> v5att = load(’PPI_V5xAttention.mat’);
20. Plot the PPI datapoints with the following commands at the Matlab prompt:
>> figure
>> plot(v2noatt.PPI.ppi,v5noatt.PPI.ppi,’k.’);
>> hold on
>> plot(v2att.PPI.ppi,v5att.PPI.ppi,’r.’);
21. To plot the best fit lines type the following first for NoAttention
>> x = v2noatt.PPI.ppi(:);
>> x = [x, ones(size(x))];
>> y = v5noatt.PPI.ppi(:);
>> B = x\y;
>> y1 = B(1)*x(:,1)+B(2);
>> plot(x(:,1),y1,’k-’);
22. Then for Attention
>> x = v2att.PPI.ppi(:);
>> x = [x, ones(size(x))];
>> y = v5att.PPI.ppi(:);
>> B = x\y;
>> y1 = B(1)*x(:,1)+B(2);
>> plot(x(:,1),y1,’r-’);
>> legend(’No Attention’,’Attention’)
>> xlabel(’V2 activity’)
>> ylabel(’V5 response’)
>> title(’Psychophysiologic Interaction’)
Figure 36.16: Graph demonstrating PPI interaction.

Chapter 37
Bayesian Model Inference
This chapter describes the use of SPM’s Bayesian Model Inference capabilities. For a fuller
background on this topic see [94]. We illustrate the methods using a DCM for fMRI study of the
language system.
37.1 Background
The neuroimaging data derive from an fMRI study on the cortical dynamics of intelligible speech
[76]. This study applied dynamic causal modelling of fMRI responses to investigate activity
among three key multimodal regions: the left posterior and anterior superior temporal sulcus
(subsequently referred to as regions P and A respectively) and pars orbitalis of the inferior frontal
gyrus (region F). The aim of the study was to see how connections among regions depended on
whether the auditory input was intelligible speech or time-reversed speech.
The basic DCM, from which all other models were derived, is shown in figure 37.1. Auditory
input enters region P and the three areas have full intrinsic connectivity. The modulatory input,
encoding whether or not the auditory stimulus was speech or reversed speech, was then allowed to
modulate a subset of connections in the model. These are the forward and backward connections
between P and F, and the forward and backward connections between P and A. As these are
either present or absent this results in 24= 16 different DCMs.
37.2 Data
An archive containing 16 DCMs for each of 12 subjects can be downloaded from the SPM web
page1. This archive is called dcm_bms.zip. When you extract the data onto your computer a
number of subdirectories will be created - one for each of the 12 subjects. The 16 DCMs for each
subject are then available in these subject-specific directories. You can load one of these into
SPM and examine the information contained therein.
These DCM files contain the usual information eg. the original time series from each region
of interest are available in DCM.xY(1) for region 1, wherein DCM.xY(1).name=’PSTS_6’ indicates
this is the posterior temporal region. The estimated parameter values are available in DCM.Ep.
You should note that these DCMs were specified and estimated using SPM revision 3894 (from
May 2010) and that these DCM structures differ from earlier SPM releases.
Also in the Zip archive is a file called model_space.mat. If you load model_space, you will
see that it contains a data structure called subj with subfields ’sess’ and then ’model’. If you type
eg. subj(1).sess(1).model(1) you will see four further subfields containing information about
the first DCM for subject 1. This comprises the filename (fname), the free energy approximation
to the model evidence (F), posterior mean parameters (Ep), and the posterior covariance of
parameters (Cp).
The use of a ‘model space’ file makes use of SPMs Bayesian model comparison (BMC) routines
much simpler. If this file is not specified it will be automatically generated (from the DCM files)
1Bayesian comparison of Dynamic Causal Models: http://www.fil.ion.ucl.ac.uk/spm/data/dcm_bms/
341

342 CHAPTER 37. BAYESIAN MODEL INFERENCE
Figure 37.1: All DCMs were fully connected ie. there were endogenous connections between all
three regions (dotted lines) (i) left posterior temporal sulcus (region P), (ii) left anterior superior
temporal sulcus (region A) and (iii) pars orbitalis of the inferior frontal gyrus (region F). Auditory
input enters region P. The sixteen models differ in their modulatory connectivity (solid lines)
the first time you use the BMC routines (see below). Alternatively, you can easily create your
own model space file. To get the current file to work on your system you will need to change all of
the filenames (fname) so that they correspond to the positions of the DCM files in your filespace.
You can do this with the model_space_filenames function (also provided in the Zip archive).
37.3 Analysis
After unzipping the archive, correct the model space filenames using the command
subj=model_space_filenames(subj,new_base_dir) where new_base_dir is the name of the
directory where you have unzipped the archive. This should be something like
’C:\blah\blah\blah\dcm-base-files’. Then save subj back in the model space file using
save model_space subj.
37.3.1 Single Family
Now open SPM and in the Menu window go to Batch, SPM, DCM, Bayesian Model Selection,
Model Inference. This will open SPM’s batch editor. Select an appropriate directory (eg. where
you unzipped the archive), highlight Load model space and select the model_space.mat file. For
inference method select ’FFX’. Save the batch job as ffx_all_models.mat, then press the green
play button to run the job. This will produce the figure 37.2, showing that model 6 is the best
model.
We can now go back and load the ffx_all_models.mat job in the batch editor (press the
Batch button) and change the inference methods to RFX. This will produce something like the
results in figure 37.3 (note that the RFX approach uses a sampling procedure with a different
random initial seed on each run, so the results can vary slighlty from run to run). Again, model
6 is the best model, but not by much. These RFX results will be stored in the same BMS.mat file
as the FFX results.

37.3. ANALYSIS 343
Figure 37.2: Fixed effects model inference

344 CHAPTER 37. BAYESIAN MODEL INFERENCE
Figure 37.3: Random effects model inference

37.4. BMS.MAT FILE 345
37.3.2 Bayesian Model Averaging
Now go back into the batch editor and reload the ffx_all_models.mat job. Highlight BMA, and
select Choose family (instead of ’Do not compute’). Accept the ’Winning Family’ option. The
BMA results will be saved in the same BMS.mat file as the previous analyses. Now go ahead
and press the green play button. SPM will do the FFX model inference (again), but will also
implement a weighted average of the model parameters where the weights are given by the evidence
for each model, as described in [94]. After the averaging is complete, SPM will report the number
of models in Occams window. This should be 10 models (models 5,6,7,8,11,12,13,14,15,16).
To look at the BMA results, go to the Menu window and press the Dynamic Causal Modelling
button. Then select Average, select BMA, and then the BMS.mat file just created. If you then
highlight the tab (top left) to select the modulatory variables you should get the plot shown in
figure 37.4.
37.3.3 Family level inference
The results so far have made no use of SPM’s family inference procedure. Or rather, they have,
but have assumed that all models belong to the same family.
Open the ffx_all_models.mat batch file again, highlight Family inference and select Load
family. Highlight Load family and select the pf_family.mat file contained in the Zip archive.
This comprises two families (i) those with a forward connection from P to F (’PF’), and (ii)
those without it (’No PF’). Set the BMA option to Do not Compute. Select a new directory you
have created for this analysis (eg pf-family) and run the job. SPM will create the family level
inference plot shown in figure 37.5. This gives a 90% posterior probability to models with the P
to F connection.
We will now repeat the analysis but with RFX inference. You should see a result similar to
that shown in figure 37.6.
37.3.4 Summary Statistics and Group Analyses
The group mean DCM parameters can be easily obtained from the Matlab command window
by loading the BMS.mat file and then typing: BMS.DCM.ffx.bma.Ep.
The subject specific mean DCM parameters can be obtained as follows: BMS.DCM.ffx.bma.Eps(n),
where nis the subject number. For random-effects change ffx to rfx.
If we are interested in the modulatory connection from region 1 to region 3 (that is modulated
by the second input), then the mean value of this for Subject 10 is given by
BMS.DCM.ffx.bma.Eps(10).B(3,1,2) (which should be 0.7475). The mean connection values
for all subjects (12) can be gotten with the Matlab syntax
for i=1:12, b(i) = BMS.DCM.ffx.bma.Eps(i).B(3,1,2); end.
These subject specific mean parameters can then act as summary statistics for a standard
group analysis. For example to look for significant differences between eg. a control group and a
patient group in a modulatory parameter one would implement a two-sample t-test on data from
the appropriate entries in the mean_bs matrices. Similarly, if one has 3 groups one would use a
3-level ANOVA.
37.4 BMS.mat file
The BMS structure saved in BMS.mat file contains the following variables2:
BMS.DCM.ffx/rfx (fixed-effects (FFX) / random-effects (RFX) analysis)
2nm = number of models; nfam = number of families; nsub = number of subjects; nsamp = number of samples;
dima/b/c/d = dimensions of a/b/c/d DCM parameters; np = number of model parameters; nsess = number of
sessions.

346 CHAPTER 37. BAYESIAN MODEL INFERENCE
Figure 37.4: Bayesian model averaging over all 16 models

37.4. BMS.MAT FILE 347
Figure 37.5: FFX family inference

348 CHAPTER 37. BAYESIAN MODEL INFERENCE
Figure 37.6: RFX family inference
37.4. BMS.MAT FILE 349
.data path to model_space.mat file (see below).
.F_fname path to file containing the log evidence matrix, F, (if this option is specified).
.F matrix of log model evidences for all subjects and models, [nsub ×nm].
.SF vector of summed log evidences over subjects [1 ×nm].
.model results from model level inference (see below).
.family results from family level inference (see below).
.bma results from Bayesian model averaging (see below).
37.4.1 Model level results
Fixed-effects:
model
.prior model priors, p(m), [1 ×nm].
.subj_lme log model evidence matrix, [nsub ×nm].
.like model likelihoods, p(Y|m), [1 ×nm].
.posts model posterior probabilities, p(m|Y), [1 ×nm].
Random-effects (different from fixed-effects):
model
.alpha0 initial Dirichlet parameters (prior counts), α0, [1 ×nm].
.exp_r model posterior means, < r|Y >, [1 ×nm].
.xp model exceedance probabilities, ψm[1 ×nm].
.r_samp samples from the model posterior density, p(r|Y), [nsamp ×nm].
.g_post posterior model probabilities for subject n and model m, p(mn|Y), [nsub ×nm].
37.4.2 Family level results
Fixed-effects:
family
.names family names, ex: {‘F1’, ‘F2’, ‘F3’}.
.partition partition vector assigning each model to a family [1 ×nm].
.infer inference method (‘ffx’ or ‘rfx’).
.prior family priors, p(fk), [1 ×nfam].
.post family posterior probabilities, p(fk|Y), [1 ×nfam].
.like family likelihoods, p(Y|fk), [1 ×nfam].
Random-effects (different from fixed-effects):
family
.Nsamp number of samples used in GibbsÕ sampling (default = 20000).
.prior family type of priors (‘F-unity’, α0= 1, for each family, is the default;
other option, ‘M-unity’, α0= 1, for each model) .
.alpha0 initial values of the Dirichlet parameters (prior counts), αprior(m), [1 ×nfam].
.s_samp samples from family posterior density, p(s|Y), [nsamp ×nfam].
.exp_r family posterior means, < sk|Y >, [1 ×nfam].
.xp family exceedance probabilities, ψk, [1 ×nfam].
37.4.3 Bayesian model averaging (BMA)
Fixed-effects:
350 CHAPTER 37. BAYESIAN MODEL INFERENCE
bma
.nsamp number of samples used to average parameters (default = 10000).
.oddsr posterior odds ratio, πOCC , (number of models in OccamÕs window,
default = 0).
.Nocc number of models in Occam’s window.
.Mocc index of models in Occam’s window, [1 ×nm].
.indx index of models in Occam’s window (different for each subject in RFX),
[1 ×nm].
.a samples from posterior density over DCM.a parameters [dima ×nsamp].
.b samples from posterior density over DCM.b parameters [dimb ×nsamp].
.c samples from posterior density over DCM.c parameters [dimc ×nsamp].
.d samples from posterior density over DCM.d parameters [dimd ×nsamp].
.mEp mean DCM parameters [1 ×1 struct].
.sEp standard deviation of DCM parameters [1 ×1 struct].
.mEps mean DCM parameters per subject [1 ×nsub struct].
.sEps standard deviation DCM parameters per subject [1 ×nsub struct].
Random-effects - same variables as in fixed-effects.
37.5 model_space.mat file
This structure is created automatically if it doesn’t exist in the chosen directory and can be loaded
for subsequent analyses as a faster option to reading the DCM.mat files. The model_space.mat
file contains the following structure:
subj(nsub).sess(nsess).model(nm)
.fname path to DCM.mat file.
.F log-evidence (free energy).
.Ep parameter estimates: conditional expectation,
[np ×1].
.Cp parameter estimates: conditional covariance,
[np ×np].
For a detailed description of all the variables and methods please see [94] and [100].
Chapter 38
Dynamic Causal Modelling for
resting state fMRI
This chapter provides an extension to the framework of Dynamic Causal Modelling (DCM) for
modelling intrinsic dynamics of a resting state network [41,99]. This DCM estimates the effec-
tive connectivity among coupled populations of neurons, which subtends the observed functional
connectivity in the frequency domain. We refer to this as spectral DCM (spDCM).
38.1 Theoretical background
Spectral DCM uses a neuronally plausible power-law model of the coupled dynamics of neuronal
populations to generate complex cross spectra among measured responses. Spectral DCM is
distinct from stochastic DCM (sDCM) [77] as it eschews the estimation of random fluctuations in
(hidden) neural states; rendering spectral DCM essentially deterministic in nature. These models
are similar to conventional deterministic DCM for fMRI [39] but model endogenous activity that
would reproduce the functional connectivity (correlations) observed in resting state fMRI. DCMs
for resting state data are also slightly simpler; given that most resting state designs compare
groups of subjects (e.g. patient cohorts vs. controls), spDCMs do not usually require the bilinear
term (accounting for condition-specific effects on effective connection strengths). In other words,
spectral DCM is intended to simply compare endogenous coupling between groups of subjects
(e.g. patients vs. healthy controls).
In modelling resting state activity, it is necessary to augment the ordinary differential equa-
tions used in standard DCM, with a stochastic term to model endogenous neuronal fluctuations.
This renders the equations of the motion stochastic. The stochastic generative model for the
resting state fMRI time series, like any other DCM, comprises of two equations: the Langevin
form of evolution equation (motion) is written as:
˙z=f(z, u, θ) + v(38.1)
and the observation equation, which is a static nonlinear mapping from the hidden physiological
states in Eq. 38.1 to the observed BOLD activity and is written as:
y=h(z, u, φ) + e(38.2)
where ˙zis the rate in change of the neuronal states z,θare unknown parameters (i.e. the
effective connectivity) and v(resp. e) is the stochastic process – called the state noise (resp.
the measurement or observation noise) – modelling the random neuronal fluctuations that drive
the resting state activity. In the observation equations, φare the unknown parameters of the
(haemodynamic) observation function and urepresents any exogenous (or experimental) inputs
– that are usually absent in resting state designs. For resting state activity, Eq. 38.1 takes on a
very simple linear form:
˙z=Az +Cu +v(38.3)
351
352 CHAPTER 38. DYNAMIC CAUSAL MODELLING FOR RESTING STATE FMRI
where Ais the Jacobian describing the behaviour – i.e. the effective connectivity – of the system
near its stationary point (f(zo) = 0) in the absence of the fluctuations v. It is to be noted that
we can still include exogenous (or experimental) inputs, uin our model. These inputs drive the
hidden states – and are usually set to zero in resting state models. It is perfectly possible to
have external, (non-modulatory) stimuli, as in the case of conventional functional neuroimaging
studies. For example, in [39] we used an attention to visual motion paradigm to illustrate this
point.
Inverting the stochastic DCM of the form given by Eq. 38.3 in the time domain, which in-
cludes state noise, is rather complicated because such models require estimation of not only
the model parameters (and any hyperparameters that parameterise the random fluctuations),
but also the hidden states, which become random (probabilistic) variables. Hence the unknown
quantities to be estimated under a stochastic DCM are ψ={z, φ, θ, σ}, where σrefers to any
hyperparameters (precisions or inverse covariances) defining the neuronal fluctuations. In terms
of temporal characteristics, the hidden states are time-variant, whereas the model parameters
(and hyperparameters) are time-invariant. There are various variational schemes in literature
that can invert such models. For example, dynamic expectation maximization (DEM) [49] and
generalized filtering (GF) [47].
Although the stochastic models in Eq. 38.1 and their inversion in time domain provide a
useful means to estimate effective connectivity they also require us to estimate hidden states.
This poses a difficult inverse problem that is computationally demanding; especially when the
number of hidden states becomes large. To finesse this problem, we furnish a constrained inversion
of the stochastic model by parameterising the neuronal fluctuations. This parameterisation also
provides an opportunity to compare parameters encoding the neuronal fluctuations among groups.
The parameterisation of endogenous fluctuations means that the states are no longer probabilistic;
hence the inversion scheme is significantly simpler, requiring estimation of only the parameters
(and hyperparameters) of the model.
Spectral DCM simply estimates the time-invariant parameters of their cross spectra. In other
words, while stochastic DCMs model the observed BOLD timeseries of each node, spectral DCMs
model the observed functional connectivity between nodes. Effectively, this is achieved by replac-
ing the original timeseries with their second-order statistics (i.e., cross spectra), under stationarity
assumptions. This means, instead of estimating time varying hidden states, we are estimating
their covariance, which does not change with time. This means we need to estimate the covari-
ance of the random fluctuations; where a scale free (power law) form for the state noise (resp.
observation noise) that can be motivated from previous work on neuronal activity:
gv(ω, θ) = αvω−βv(38.4)
ge(ω, θ) = αeω−βe
Here, {α, β} ⊂ θare the parameters controlling the amplitudes and exponents of the spectral
density of the neural fluctuations. This models neuronal noise with a generic 1/fγspectra, which
characterizes fluctuations in systems that are at nonequilibrium steady-state. Using the model
parameters, θ⊇ {A, C, α, β}, we can simply generate the expected cross spectra:
y=κ∗v+e(38.5)
κ=∂zhexp(t∂zf)
gy(ω, θ) = |K(ω)|2gv(ω, θ) + ge(ω, θ)
where K(ω)is the Fourier transform of the system’s (first order) Volterra kernels κ, which are a
function of the Jacobian or effective connectivity. The unknown quantities ψ={φ, θ, σ}of this
deterministic model can now be estimated using standard Variational Laplace procedures [42].
Here gy(ω, θ)represents the predicted cross spectra that can be estimated, for example, using
autoregressive (AR) model. Specifically, we use a fourth-order autoregressive model to ensure
smooth sample cross spectra of the sort predicted by the generative model. The frequencies
usually considered for fMRI range from 1/128 Hz to 0.1 Hz in 32 evenly spaced frequency bins.

38.2. PRACTICAL EXAMPLE 353
38.2 Practical example
Data used for this example can be downloaded from the SPM website. This dataset1consists of
an exemplar subject from the full dataset available from the FC1000 project website2and was
used in [99] to interrogate the information integration in default mode network (DMN) – a distinct
brain system that is activated when an individual engages in introspection like mindwandering
or daydreaming. The DMN comprises part of the medial prefrontal cortex (mPFC), posterior
cingulate cortex (PCC) and parts of inferior parietal lobe and superior frontal regions.
The archive contains the smoothed, spatially normalised, realigned, slice-time corrected images
in the directory func. The directory anat contains a spatially normalised T1 structural image
and the directory GLM contains the file rp_rest0000.txt containing six head motion parameters.
All preprocessing took place using SPM12.
38.2.1 Defining the GLM
First, we need to set up the GLM analysis and extract our time series from the results. For
resting state fMRI because there is no task so first we need to generate SPM.mat so that we can
extract the time series. This can be done by following the steps below.
Let’s set up a batch that will specify the model and estimate it.
1. The analysis directory you have downloaded should include:
(a) A directory named func, which includes the preprocessed fMRI volumes.
(b) A directory named anat, which includes a normalised T1 structural volume.
(c) A directory named GLM, which include file rp_rest0000.txt containing the movement
regressors from the realignment step.
2. In Matlab type
>> cd GLM
>> spm fmri
3. From the main SPM window, click on the Batch button.
4. From the SPM menu at the top of the Batch Editor, select “Stats >fMRI model specifica-
tion”.
5. Click Directory and choose the GLM directory that you made above.
6. Units for design [scans]
7. Interscan interval [2]
8. Click Data & Design, Choose New "Subject/Session"
9. Click Scans and choose all the functional scans swrestxxxx.img. There should be 175
*.img files.
10. From the SPM menu at the top of the Batch Editor, select “Stats >model estimation”.
11. For Select SPM.mat, click on the Dependency button and choose the proposed item
(the output from the previous module).
12. You should now be able to press the Run green arrow at the top of the Batch Editor
window. This will specify and estimate the GLM.
We will also need to extract signal from CSF and white matter (WM) to be used as confound.
Here is a step-by-step example for extracting the WM (Pons) time series which we will use as one
of the nuisance variable:
1Resting state DCM dataset: http://www.fil.ion.ucl.ac.uk/spm/data/spDCM/
2“1000 Functional Connectomes” Project,: http://fcon_1000.projects.nitrc.org/fcpClassic/FcpTable.
html
354 CHAPTER 38. DYNAMIC CAUSAL MODELLING FOR RESTING STATE FMRI
1. From the main SPM window, click on the Batch button.
2. From the SPM menu at the top of the Batch Editor, select “Util >Volume of interest”
3. Select the SPM.mat file (generated during the previous section).
4. Adjust data: NaN
5. Which session: 1
6. Name of VOI: WM
7. Select ’Region(s) of Interest’ >Sphere
8. Centre: [0 -24 -33]
9. VOI radius (mm): e.g.6mm
10. Select ’Movement of Centre’ >Fixed
11. Select ’Region of Interest’ >Mask Image
12. Image file: select mask.nii (in GLM folder)
13. Expression: i1&i2
14. Now you should be able to press the green arrow button. This would extract the WM time
series and save this as VOI_WM_1.mat in the working directory.
Do the same thing with to extract CSF (from one of the ventricles) signal with a sphere
centred on [0 -40 -5]. This will create files VOI_CSF_1.mat. Next we need to adjust the SPM
with the covariates. Do the following procedure:
1. From the main SPM window, click on the Batch button.
2. From the SPM menu at the top of the Batch Editor, select “Stats >fMRI model speci-
fication”.
3. Click Directory and choose the GLM directory that you made above.
4. Units for design [scans]
5. Interscan interval [2]
6. Click Data & Design, Choose New "Subject/Session"
7. Click Scans and choose all the functional scans swrestxxxx.img. There should be 175
*.img files.
8. Click on Multiple Regressors. And then select the VOI_CSF_1.matt, VOI_WM_1.mat and
rp_rest000.txt. Leave the rest of the fields as default.
9. From the SPM menu at the top of the Batch Editor, select “Stats >model estimation”.
10. For Select SPM.mat, click on the Dependency button and choose the proposed item
(the output from the previous module).
11. You should now be able to press the Run green arrow at the top of the Batch Editor window
(press ’continue’ when asked for overwriting existing SPM.mat file). This will specify and
estimate the GLM.
38.2. PRACTICAL EXAMPLE 355
38.2.2 Extracting time series
Once you have specified and estimated the GLM, here is now a step-by-step example for extracting
the PCC time series:
1. From the main SPM window, click on the Batch button.
2. From the SPM menu at the top of the Batch Editor, select “Util >Volume of interest”
3. Select the SPM.mat file (generated during the previous section).
4. Adjust data: NaN
5. Which session: 1
6. Name of VOI: PCC
7. Select ’Region(s) of Interet’ >Sphere
8. Centre: [0 -52 26]
9. VOI radius(mm): e.g. 8mm
10. Select ’Movement of Centre’ >Fixed
11. Select ’Region of Interest’ >Mask Image
12. Image file: select mask.nii (in GLM folder)
13. Expression: i1&i2
14. Now you should be able to press the green arrow button. This would extract the WM time
series and save this as VOI_CSF_1.mat in the working directory.
SPM now computes the first principal component of the time series from all voxels included in the
sphere. The result is stored (together with the original time series) in a file named VOI_PCC_1.mat
in the working directory (the “1” refers to session 1). Do the same for the rest of the VOIs: mPFC
([3 54 -2]), LIPC ([-50 -63 32]) and RIPC ([48 -69 35]).
38.2.3 Specifying and estimating the DCM
Now we have extracted the time series, we are ready to build the DCM. We will look at a simplified
version of the model described in [99]. In our example here, we will model a fully connected system
comprising PCC, mPFC and bilateral IPC. This DCM is shown schematically in Figure 38.1, and
can be made as follows:
1. Press the large Dynamic Causal Modelling button.
2. Choose specify.
3. Select the SPM.mat file you just created when specifying the GLM.
4. DCM_???.mat: e.g. DMN.
5. Select all VOIs in order VOI_PCC_1,VOI_mPFC_1,VOI_LIPC_1 and VOI_RIPC_1.
6. Specify slice timings for each area. The default values are set to the last slice of the
data, which was the default in the original DCM version. For sequential (as opposed to
interleaved) data, this modelling option allows to use DCM in combination with any TR
(slice timing differences). Here, we proceed with the default values.
7. Enter 0.04 for “Echo Time, TE[s]”.
8. Define the fully connected model. Your connectivity matrix should look like the one in See
Figure 38.2.

356 CHAPTER 38. DYNAMIC CAUSAL MODELLING FOR RESTING STATE FMRI
A polite “Thank you” completes the model specification process. A file called DCM_DMN.mat will
have been generated.
You can now estimate the model parameters, either by pressing the DCM button again and
choosing estimate (cross-spectra), or by typing
>> spm_dcm_estimate(’DCM_DMN’);
from the Matlab command line.
Once this is completed, you can review the results as follows:
1. Press the DCM button.
2. Choose review.
3. Select DCM_DMN.mat
By clicking “review...” you can now select from multiple options, e.g. you can revisit the fit of
the model (“Cross-spectra (BOLD)”), shown in Figure 38.3 or look at the parameter estimates for
the endogenous coupling (“Coupling (A)”) as shown in Figure 38.4. Of course, you can also explore
the model results at the level of the Matlab command line by loading the model and inspecting
the parameter estimates directly. These can be found in DCM.Ep.A (endogenous coupling) and
DCM.Ep.a (neuronal parameters).
Figure 38.1: DCM with fully connected model.

358 CHAPTER 38. DYNAMIC CAUSAL MODELLING FOR RESTING STATE FMRI
Figure 38.3: Plot of predicted and observed cross spectral densities after convergence in Fig 38.3.
The dotted lines are measured cross spectra and solid lines are its predictions. The lower left panel
shows the self cross spectra for the four regions. The rest of the graphics show both self and cross
spectra for the four regions.
360 CHAPTER 38. DYNAMIC CAUSAL MODELLING FOR RESTING STATE FMRI

Chapter 39
MEG source localisation
39.1 Overview
In this section we will generate some simulated data to show how the inversion algorithms compare
when the ground-truth is known.
39.2 Simulation
The easiest way to simulate M/EEG data is by replacing data from an existing experimental
recording in which sensor locations/head position etc are already defined. You can do this using
the batch editor. Start the batch editor (Batch button) on main panel. Then from the dropdown
menu SPM: select M/EEG; select Source reconstruction; select Simulation of sources on
cortex. You will see the following menu:
You can use any SPM file you like to provide the basic simulation set up: this file will include
information on sensor locations, triggers, head model. As an example we can use the preprocessed
multimodal face-evoked MEG dataset1. So for M/EEG dataset select
cdbespm12_SPM_CTF_MEG_example_faces1_3D.mat
Inversion index allows you to determine which forward model/ inversion is used to simulate
data, leave this at the default value (1) for now. Output file prefix allows you to specify the
prefix to be added to the new file. Under ’what conditions to include’, you can either specify to
simulate data in all experimental conditions ’All’ or in specific conditions only. Here we want to
test between conditions so we will simulate data in only one condition. Select the Conditions
option and for Condition labe’ type
faces
The next option Use inversion or define sources allows you to either re-generate data
based on a previous source reconstruction (and vary the SNR) or to set up a number of active
sources on the cortical surface. We will use the last option, select Set sources. You can use the
default options for now which defines two sources at different frequencies in approximately the
auditory cortices.
That is, the two dipoles are currently set to be on (at 10 and 20Hz) during the faces condition
and off during the scrambled condition.
This file has dipoles at [52, -25, 9] and [-52, -25, 9] in MNI space. The dipoles are energized
at 10Hz and 20Hz from 0.1 to 0.4 seconds (Figure 39.1). In each epoch the activation profile
is identical, the channel data will be slightly different due to the white noise added. The green
arrow in the top left menu bar should light up when all the essential parameters have been input
and you can press it to run the simulation.
You can visualise the data trial by trial if you like by using the main menu Display/MEEG
button.
1Multimodal face-evoked dataset: http://www.fil.ion.ucl.ac.uk/spm/data/mmfaces/
361

362 CHAPTER 39. MEG SOURCE LOCALISATION
Figure 39.1: The simulation batch options
Figure 39.2: The simulation outputs a glass brain showing maximum and median channel time-
series as well as a glass brain showing the locations at which the sources were simulated

39.3. IMAGING SOLUTIONS FOR EVOKED OR INDUCED RESPONSES 363
Figure 39.3: The basic batch settings for the source inversion
39.3 Imaging solutions for evoked or induced responses
There are two pathways you can take to analyse the data. Either with the GUI buttons or with
the batch interface.
Firstly lets use the GUI to check that the data is ready for source inversion. On the
main menu Click 3D Source Reconstruction. Press Load. Select the new simulated data file
sim_cdbespm12_SPM_CTF_MEG_example_faces1_3D.mat.
Moving left to right along the bottom panel you will notice that all of the buttons (MRI,
Co-register, Forward Model) are active. This means that the preprocessing stages have already
been carried out on these data (see multi-modal evoked responses chapter).
The advantage of the batch interface is that you can then build up large and automated
analysis pathways, it also is a little more flexible so it has more functionality.
So restart the Batch editor from the main menu Batch. Then from the SPM drop-down menu
select M/EEG /source reconstruction /Source inversion.
Select the new simulated data file sim_cdbespm12_SPM_CTF_MEG_example_faces1_3D.mat.
Now we wish to invert all conditions using the same assumptions (and then compare between
conditions afterwards) so under ’what conditions to include’ select ’All’. At this point we can now
try out inversion algorithms with different implicit assumptions. Under Inversion parameters
select Custom. We will modify inversion type in the subsequent sections. Select IID for min-
imum norm assumptions for now. For the Time window of interest select from 0 to 600ms.
For the frequency window of interest select 0 to 80 Hz (our data were simulated at 10 and
20Hz between 100 and 400ms). All the other settngs should remain as default.
39.3.1 IID (minimum norm)
We will start off with the traditional minimum norm solution: the ’IID’ inversion type option .
This starts by assuming that all source elements contribute something to the measured data. The
constraint is that the total power (in the sources) should be minimised. Press Invert. Under
reconstruction method press Imaging. For All conditions or trials press Yes. For model
press Custom. Model inversion IID. Under Time-window “0 600”. For PST Hanning select Yes.
For High-pass (Hz) select 1for Low-pass (Hz) select 48. For Source priors, select No. Under
Restrict solutions select No.
We see the anticipated minimum norm result. The current density estimate is diffuse and
relatively superficial due to the minimum energy constraint. Note the log-evidence 1987917 (this
value depends on the data - so value of the log evidence you see may be different but it is this value

364 CHAPTER 39. MEG SOURCE LOCALISATION
Figure 39.4: IID imaging source reconstruction
relative to those following which is important). The top panel shows two time-series extracted
from the mesh vertex (location given at the top of the panel) with highest posterior probability.
The red line corresponds to the first condition (faces). Note the sinsuoidal time-series which
should correspond in frequency to the source simulated on that side of the brain. The grey line
corresponds to the other condition (scrambled) in which no data were simulated.
39.3.2 Smooth priors (COH)
The COH, under Inversion type, option allows the mixture of two possible source covariance
matrices: the minimum norm prior above and a much smoother source covariance matrix in
which adjacent sources are correlated (over the scale of a few mm). Select COH as the custom
source reconstruction and run the batch again.
You will see a plot similar to Figure 39.5 appear. The lower panel shows the glass brain in
which bilateral sources are apparent. The upper panel shows the time-series of the source with
the largest amplitude. In this case the peak activation is identified at location 59,-15, 15mm.
The 20Hz time-course (associated with this source) is also clearly visible in the top panel. Log
evidence is 2000393 (again this number may be different in your spm version). Note both that
the source reconstruction is more compact and that the log evidence has increased over the IID
solution.
39.3.3 The Multiple sparse priors algorithm
In contrast to IID or COH, the greedy search routine used in MSP builds up successive combi-
nations of source configurations until the model evidence can no longer be improved. Select GS
as the inversion type and run the batch again. You will see a plot similar to Figure 39.6 appear.
The lower panel shows the glass brain in which bilateral sources are apparent. The upper panel
shows the time-series of the source with the largest amplitude. Again the source reconstruction is
compact with log evidence is 2150944. Note both that the source reconstruction is more compact
and that the log evidence has increased over the IID and COH solutions. There are two more
options in the basic MSP implementaion- ARD- based on the removal of patches that contribute
little to the model evidence; and the use of both schemes ’ARD and GS’ in which both methods
provide candidate source covariance estimates which are then combined. You can try out these
other options for yourself and note the model evidences (which will be directly comparable as
long as the data do not change).

39.3. IMAGING SOLUTIONS FOR EVOKED OR INDUCED RESPONSES 365
Figure 39.5: COH imaging source reconstruction.
Figure 39.6: Multiple sparse priors imaging source reconstruction using the Greedy Search (GS)
option.

366 CHAPTER 39. MEG SOURCE LOCALISATION
Figure 39.7: Summary power image from IID source reconstruction on mesh.
39.3.4 Making summary images
Often we will interested in some summary of conditions over a specific time-frequency window.
We can add in an extra module to the batch script to produce such an output. .
From the SPM drop down menu click M/EEG/Source reconstruction/Inversion results.
Now for M/EEG dataset, click Dependency- and press OK to link the output of the previous
function (the inversion) to the inpput of this one. We can now produce power images per condition
based on a 0 to 600ms time window and a 0 to 80Hz frequency window. For Contrast type select
Evoked and for output space and format select MNI and Mesh .
You should now be able to run the complete batch which re-does the inversion and outputs
two surface meshes (one for each condition). You can view these meshes from the main menu
:Render/Display. The output image for the face condition (and the IID algorithm) is shown
below.
39.3.5 Other MSP options
The MSP algorithm is optimized to give the simplest source distribution that explains the most
data. However the library of priors (possible patch locations) must be pre-specified in advance.
This could potentially cause a problem if the source of interest were not precisely centred on one
of the patches in the default library. To this end Jose David Lopez (Conf Proc IEEE Eng Med
Biol Soc. 2012;2012:1534-7.) has produced a version of MSP which uses multiple random patch
libraries to invert the same data several times. We can make a new batch file for this. So restart
the Batch editor from the main menu Batch. Then from the SPM drop-down menu select M/EEG
/source reconstruction /Source inversion, iterative.
Select Classic as the custom source reconstruction algorithm- this is basically the original
version of the MSP algorithm without any re-scaling factors to allow mixing of modalies or group
imaging. It is advanatageous in many cases as the lack of these scaling factors means that it is a
true generative model of the data (and it becomes possible to test between different head positions
etc). Note however that these differences in pre-processing mean that at the moment the data
entering the inversion (for custom and classic options) are different and so it is not possible to
compare between solutions from these two pipleines. The rest of the parameters (time, frequency
windows etc) can remain as they were in the last section. The new options are the choice over
the number of patches in the library and the number of iterations. You can play with these
parameters to adjust the relative burden of computation time. For example- allowing just 2
patches and many iterations will make this something like a (cortically constrained) multiple

39.4. DIPOLE FITTING TO THE AVERAGE 367
Figure 39.8: Source inversions based on the same data but using randomly selected sets of 512
spatial priors.
dipole (patch) fit. Alternatively, having lots of patches initially will mean the computation time
is spent on pruning this set (with ARD or GS etc). You also have control over the number of
temporal and spatial modes which will be used here (this makes it easier to compare between
models where the lead field matrix has changed). The alogorithm returns the current distribution
based on the patch set with maxmum free energy.
An alternative to many spatial priors is to have a single prior that is optimised using functional
constraints. This idea was put forward by Belardinelli P et al. PLoS One. 2012;7(12). Here a
single candidate source covariance is estimated using beamformer priors and then regularized (in
much the same way as IID and COH matrices are) in the Bayesian framework. You can access
this by selecting EBB (Empirical Bayes Beamformer) as the inversion type; but you should set
the number of iterations here to 1 (as there is only a single prior and it will not change over
repetiitions).
You can see that the beamformer image is much more focal than any other image type (and
it is fast to compute). However there will be many situations in which it is sub-optimal (such as
if you were to simulate two correlated sources). In Belardinelli et al. the authors found that this
failure was reflected in the free energy; meaning that it is still possible to directly compare this
solution with GS , IID etc.
39.4 Dipole fitting to the average
Up until this point the analysis we have used could have been applied to either induced or evoked
changes in electrical activity. The only difference being that it would not have made much sense
to look at the MSPs for specific time-instants in the induced case and we would have proceeded
directly to look for changes in a time-frequency window. To examine the dipole fit routine we
will however concentrate on the averaged data file which will contain only evoked changes. For
this final section we will revert back to the main gui. Press Average. Select the simulated data
file and leave all of the other options as default.
Press 3D source Reconstruction.
39.4.1 Load/preview the data
In the main menu click on the drop-down Display menu. Select M/EEG. For the dipole fit-
ting we are going to use averaged MEG data, this is prefixed with an “m” in SPM. You can

368 CHAPTER 39. MEG SOURCE LOCALISATION
Figure 39.9: Source inversions based on the same data but using a single beamformer prior.
generate this file by averaging the epoched file that we have used until now. Select the file
msim_cdbespm12_SPM_CTF_MEG_example_faces1_3D.mat.
The two sources we simulated were at 10Hz an 20Hz frequency so we can select times when
only one or both of them were active. At 235ms there is only one dominant source and at 205ms
both sources are clearly visible at the sensor level.
We will now move on to explore Bayesian dipole fitting to these two time instants.
39.4.2 Inversion
In the main menu window, select 3D Source Reconstruction. Click Load and select the averaged
simulated dataset above. Proceed by pressing the Invert button. Select the VB-ECD button.
Fitting a single dipole with no priors
At the time_bin or average_win prompt enter “235”. For Trial type number choose “1” (we
want to model the faces data). At the Add dipoles to model click Single. For location
prior click Non-info. For Moment prior click Non-info. At the Add dipoles to 1 or stop?
prompt click stop. At the Data SNR (amp) leave as default 5. Leave the default number of
iterations at “10”. You will see the 10 successive fits of the same data using a random starting
location and moment. At each fit maps of the predicted and simulated data along with free-energy
values and percent variance explained are shown. The final plot will be similar to Figure 39.10
where the model (i.e. dipole) which maximised the evidence (the best iteration is shown with a
red dot) is displayed. Note down the model evidence (in this case -7.508e2, but the absolute value
in your implementation may be different). The Bayesian dipole fit algorithm will be most useful
when one has some prior knowledge of the sources (such as location, orientation or symmetry).
Typical dipole fit algorithms fit 3 location parameters per dipole and then estimate the moment
through a pseudo-inverse. The VB-ECD algorithm however fits 6 parameters per dipole as the
moments are also allowed prior values. That is, if you have no prior knowledge then the Bayesian
method will be generally less robust than such fitting methods (as more parameters are being
fit). However it is when prior knowledge is supplied that the Bayesian methods become optimal.
Fitting a single dipole with reasonable and unreasonable priors
We will now provide some prior knowledge to the dipole fit perhaps led by the literature or a
particular hypothesis. In this case we know the answer, but let us specify a location a couple of cm

39.4. DIPOLE FITTING TO THE AVERAGE 369
Figure 39.10: Results of fitting a single dipole with noninformative priors.
from where we know the source to be and try the fit again. At the time_bin or average_win
prompt enter “235”. For Trial type number choose “1” (we want to model the faces data).
At the Add dipoles to model click Single. For location prior click Informative. For the
location enter “-62 -20 10”. For prior location variance leave at “100 100 100” mm2. This means
that we are not sure about the source location to better than 10mm in each dimension. For
Moment prior click Non-info. At the Add dipoles to 1 or stop? prompt click stop. Leave
the default number of iterations at “10”. Again you will get a final fit location and model evidence
(-7.455e2), which should have improved (be more positive) on the evidence above (because in this
case our prior was more informative). Now go through exactly the same procedure as above but
for the prior location enter “-62 +20 10”, i.e. on the wrong side of the head. You will note that
the algorithm finds the correct location but the evidence for this model (with the incorrect prior)
is lower (-7.476e2).
Fitting more dipoles
We will start by examining the time instant at which we can clearly see a two-dipolar field pattern.
At the time_bin or average_win prompt enter “205” (not that we are now changing the data
so the subsquent evidence values will not be comparable with those at 235ms). For Trial type
number choose “1”. At the Add dipoles to model click Single. For location prior click
Informative. For the location enter “62 -20 10”. For prior location variance enter “400 400 400”
mm2, that is, the prior standard deviation on the dipole location is 20mm in each direction.
For Moment prior click Non-info. At the Add dipoles to 1 or stop? prompt click Single.
For location prior click Informative. For the location enter “-62 -20 10”. For prior location
variance enter “400 400 400” mm2. At the Add dipoles to 1 or stop? prompt click stop.
Leave the default number of iterations at “10”. Note down the final model evidence (-2.548e2).
Alternatively we can exploit the fact that we have prior knowledge that the dipoles will be
approximately left-right symmetric in location and orientation (this means we have fewer free
parameters or a simpler model). At the time_bin or average_win prompt enter “205”. For
370 CHAPTER 39. MEG SOURCE LOCALISATION
Trial type number choose “1”. At the Add dipoles to model click Symmetric Pair. For
location prior click Informative. For the205 location enter 62 -20 10. For prior location
variance enter “400 400 400” mm2. For Moment prior click Non-info. At the Add dipoles to
2 or stop? prompt click stop. Leave the default number of iterations at “10”. Note that the
final locations are approximately correct, but importantly the model evidence (-5.235e2) is lower
than previously. Given this information one would accept the (more complex) two distinct dipole
model over the symmetric pair model.

Chapter 40
EEG Mismatch negativity data
This chapter describes the analysis of a 128-channel single subject EEG data set acquired from a
study of mismatch negativity in the auditory system [51]. We thank Marta Garrido for providing
us with these data. The experiment comprised an auditory oddball paradigm in which subjects
heard standard (500Hz) and deviant (550Hz) tones, occuring 80% (480 trials) and 20% (120 trials)
of the time, respectively, in a pseudo-random sequence subject to the constraint that two deviant
tones did not occur together.
EEG data were recorded with a Biosemi1system at 128 scalp electrodes and a sampling rate
of 512Hz. Vertical and horizontal eye movements were monitored using EOG electrodes. See [51]
for full details of experimental stimuli and recording. To proceed with the data analysis, first
download the data set from the SPM website2. The data comprises a file called subject1.bdf
whose size is roughly 200MB. We will refer to the directory in which you have placed it as
DATA_DIR. This chapter takes you through different stages of analysis:
•Preprocessing
•Sensor space analysis
•Source reconstruction
•Dynamic Causal Modelling
40.1 Preprocessing
Unlike preprocessing in SPM8 which consisted of a sequence of steps applied to a dataset using
the GUI, preprocessing in SPM12 is most conveniently done by building and configuring a batch
pipeline and then running it. The advantage of that is that a batch pipeline can immediately be
applied to another dataset with perhaps minor adjustments. It is also possible to call preprocess-
ing functions from more low-level scripts. These scripts can be generated from the history feature
of SPM, saved in preprocessed datasets and then modified. There is also an example Matlab
script under man\example_scripts\history_subject1.m in the SPM distribution which repeats
the preprocessing route we take here.
40.1.1 Simple conversion and reviewing
At the Matlab prompt type spm eeg, from the Convert dropdown menu select Convert.
Select the subject1.bdf file and press "Done". At the prompt “Define settings?” select “just
read”. SPM will now read the original Biosemi format file and create an SPM compatible data file,
called spmeeg_subject1.mat and spmeeg_subject1.dat in the directory containing the original
data file (DATA_DIR). From "Display" dropdown menu select "M/EEG". In the file selection
dialogue that comes up select spmeeg_subject1.mat and press "Done". The file will now be
opened in the SPM reviewing tool. By default the tool will be opened on the ’history’ tab that
1BioSemi: http://www.biosemi.com/
2EEG MMN dataset: http://www.fil.ion.ucl.ac.uk/spm/data/eeg_mmn/
371
372 CHAPTER 40. EEG MISMATCH NEGATIVITY DATA
shows the sequence of preprocessing steps applied to the dataset until now (in this case there is
just a single line for ’Conversion’). You can switch to ’channels’ and ’trials’ tabs to see the list
of channels and events in the dataset. Then switch to ’EEG’ tab to review the continuous data.
Note that due to large DC shifts in this particular dataset all the channels initially look flat and
it is necessary to zoom in to actually see the EEG traces.
40.1.2 Preparing batch inputs
Press the ’Prepare SPM file’ button in the top right corner of the reviewing tool window. A menu
will appear in the SPM interactive window (the small window usually located at the bottom left).
Note that on the latest version of MacOS the menu might appear in the menu bar at the top
when clicking on the interactive window and not in the window itself. Similar functionality can
also be accessed without the reviewing tool by choosing Prepare from the Convert dropdown
menu. Here we will prepare in advance some inputs that will be necessary for the subsequent
preprocessing stages. The reason this needs to be done is that all inputs to the batch tool must
be provided in advance before hitting the ’Run’ button. Some processing steps (e.g. channel
selection) are much easier to do interactively, first SPM will read some information from the
dataset (e.g. list of all channels) and then ask the user to make a choice using GUI. For these
steps interactive GUI tools have been added to the ’Prepare’ interface under ’Batch inputs’ menu.
These tools save the result of the user’s choice in a MAT-file that can be provided as input to
batch. Usually it should be sufficient to perform the interactive steps for one dataset and the
results can be used for all datasets recorded in the same way. So although preparing something
in advance and only using it later may seem cumbersome at first, the idea is to facilitate batch
processing of multiple datasets which is what most people routinely do. As the first step we will
make a list of channels to be read. The original files contains some unused channels that do not
need to be converted and we can exclude them from the beginning. From ’Batch inputs’ menu
select ’Channel selection’. A popup window will appear with the list of all channels in the dataset.
A subset of channels can be selected (use Shift- and Ctrl- clicks if necessary to select multiple
items). Select all EEG channels (these are the channels from A1 to D32). In addition select 3
channels that were used in the experiment to record EOG: EXG1, EXG2 and EXG3. Press ’OK’
and save the selection as a MAT-file named e.g ’channelselection.mat’.
Next we will prepare an input for the Montage step. This step will derive vertical and hori-
zontal EOG channels by subtracting pairs of channels located above and below the eye and below
and lateral to the eye respectively. It will also change the recording reference to be the aver-
age of all EEG channels. There are several ways to create montage specifications: using script,
GUI, batch and even copying and pasting from Excel. Here we will show the steps to create the
montage solely using the GUI, which for this particular dataset requires several steps. First we
will change the channel type of the channels containing EOG. Select ’EOG’ from the ’Channel
types’ menu and in the channel list that comes up select EXG1, EXG2 and EXG3 channels and
press OK. Next from ’Batch inputs’ menu select ’Montage’ and there select ’Re-reference’. In the
channel list that comes up press ’Select all’, press OK and save the montage e.g. as ’avref.mat’.
This montage subtracts the average of all channels from each channel - this is called ’conversion
to average reference’. We would now like to add to the montage two extra lines deriving the
EOG channels. To do that from the same ’Montage’ submenu select ’Custom montage’ and in
the window that appears press ’Load file’ and load the previously saved ’avref.mat’. Click on
the button at the top left of the montage table to select the whole table and press Ctrl-C (or
equivalent on your system). Now press ’OK’ , open ’Custom montage’ tool again press the top
left button again and press Ctrl-V (or equivalent). On some systems instead of pressing Ctrl-C
and Ctrl-V it is better to select ’Copy’ and ’Paste’ respectively after right-clicking the corner
button. Now scroll to the bottom of the table. On line 129 write ’HEOG’ instead of ’EXG1’. On
line 130 write ’VEOG’ instead of ’EXG2’. Click to select the whole of line 131 and press ’Delete’
(or equivalent). Finally scroll to the bottom right of the table and add ’-1’ in line 129 in the
column for ’EXG2’ . Also add ’-1’ in line 130 in the column for ’EXG3’. This defines the HEOG
channel as the difference of EXG1 and EXG2 and VEOG as the difference of EXG2 and EXG3.
Save the montage by pressing the ’Save as’ button and naming the file ’avref_eog.mat’. Press
’OK’ to close the ’Custom montage’ tool.
An alternative way for creating a montage specification is using a short script available in the
40.1. PREPROCESSING 373
example_scripts folder: montage_subject1.m. You are welcome to try it by copying this script
into DATA_DIR and running it. This will generate a file named MONT_EXP.mat.
The final input we should prepare in advance is trial definition for epoching. Select ’Trial
definition’ from ’Batch inputs’ menu. Choose the peri-stimulus time window as -100 400. Choose
2 conditions. You can call the first condition “standard”. A GUI pops up which gives you a
complete list of all events in the EEG file. The standard condition had 480 trials, so select the
type with value 1 and press OK. Leave ’Shift triggers’ at default 0. The second condition can
be called “rare”. The rare stimulus was given 120 times and has value 3 in the list. Select this
trial type and press OK. Leave ’Shift triggers’ at default 0. Answer“no” to the question “review
individual trials”, and save the trial definition as trialdef.mat.
40.1.3 Preprocessing step by step
We will now build a complete batch pipeline for preprocessing and statistical analysis of the MMN
dataset. We will start with running different steps one-by-one and then show how to chain these
steps to run them all together.
Convert
As the first step we will repeat the data conversion, this time using batch. This makes it pos-
sible to refine the conversion settings and make conversion part of the complete preprocessing
pipeline that can be reused later. Select Convert from the Convert dropdown menu, select
the subject1.bdf file and this time answer ’yes’ to ’Define settings?’. The conversion batch
tool will appear. If you are not familiar with SPM batch, the tool presents the configuration
structure as a tree where you can enter values and select different options from a list. For many
options there are default settings. Options where user input must be provided are marked by the
←Xsign on the right of the batch window. All these entries must be specified to enable the
’Run’ button (green triangle at the toolbar) and run the batch. In our case we will provide the
raw dataset name and channel selection. Click on ’Channel selection’ and in the list of option
appearing below the configuration tree display click on ’Delete: All(1)’. This will remove the
default setting of selecting all channels. Then click on ’New: Channel file’. An entry for ’Channel
file’ will appear under ’Channel selection’. Double-click on it and select the previously saved
channelselection.mat file. The ’Run’ button is now enabled. Press on it to run the batch and
convert the dataset.
Montage
Select Montage from the Preprocessing dropdown menu. Montage batch tool will appear.
Double-click on ’File name’ and select the spmeeg_subject1.mat file created by conversion.
Click on ’Montage file name’ and select the avref_eog.mat (or MONT_EXP.mat) file generated as
described above. Run the batch. The progress bar appears and SPM will generate two new files
Mspmeeg_subject1.mat and Mspmeeg_subject1.dat.
Prepare
The previous step also assigned default locations to the sensors, as this information is not con-
tained in the original Biosemi *.bdf file. It is usually the responsibility of the user to link the
data to sensors which are located in a coordinate system. In our experience this is a critical
step. Here we will perform this step using ’Prepare’ batch. Select Prepare (batch) from the
Convert dropdown menu. Select Mspmeeg_subject1.mat dataset as input. Click on ’Select
task(s)’ and from the options list select ’New: Load EEG sensors’. Under ’Select EEG sensors
file’ select sensors.pol file provided with the example dataset and run the batch. At this step
no new files will be generated but the same dataset will be updated.
High-pass filter
Filtering the data in time removes unwanted frequency bands from the data. Usually, for evoked
response analysis, the low frequencies are kept, while the high frequencies are assumed to carry
374 CHAPTER 40. EEG MISMATCH NEGATIVITY DATA
noise. Here, we will use a highpass filter to remove ultra-low frequencies close to DC, and a
lowpass filter to remove high frequencies. We filter prior to downsampling because otherwise
high-amplitude baseline shifts present in the data will generate filtering artefacts at the edges of
the file. Select Filter from the Preprocessing dropdown menu. Select Mspmeeg_subject1.mat
dataset as input. Click on ’Band’ and choose ’Highpass’. Double-click on ’Cutoff(s)’ and enter
0.1 as the cutoff frequency. Run the batch. The progress bar will appear and the resulting filtered
data will be saved in files fMspmeeg_subject1.mat and fMspmeeg_subject1.dat.
Downsample
Here, we will downsample the data in time. This is useful when the data were acquired like ours
with a high sampling rate of 512 Hz. This is an unnecessarily high sampling rate for a simple
evoked response analysis, and we will now decrease the sampling rate to 200 Hz, thereby reducing
the file size by more than half. Select Downsample from the Preprocessing dropdown menu
and select the fMspmeeg_subject1.mat file. Choose a new sampling rate of 200 (Hz). The
progress bar will appear and the resulting data will be saved to files dfMspmeeg_subject1.mat
and dfMspmeeg_subject1.dat.
Low-pass filter
Select Filter from the Preprocessing dropdown menu. Select dfMspmeeg_subject1.mat
dataset as input. Keep the band at default ’Lowpass’. Double-click on ’Cutoff(s)’ and enter
30 as the cutoff frequency. Run the batch. The progress bar will appear and the resulting filtered
data will be saved in files fdfMspmeeg_subject1.mat and fdfMspmeeg_subject1.dat.
Epoch
Here we will epoch the data using the previously created trial definition file. Note that it is possible
to create a trial definition file based on one dataset and use it on a different dataset as long as
events are coded the same way in both datasets Select Epoch from the Preprocessing dropdown
menu. Select the fdfMspmeeg_subject1.mat file as input. For ’How to define trials’ select ’Trial
definition file’ and choose the previously saved ’trialdef.mat’. The progress bar will appear and the
epoched data will be saved to files efdfMspmeeg_subject1.mat and efdfMspmeeg_subject1.dat.
Artefacts
A number of different methods of artefact removal are implemented in SPM. Here, we will demon-
strate a simple thresholding method. However, before doing so, we will look at the data in the
display:
•Choose “M/EEG” from the “Display” dropdown menu.
•Select the efdfMspmeeg_subject1.mat file.
•Click on the “EEG” tab.
•Press the “scalp” radio button.
The time-series for the first trial will then appear in the topographical layout shown in Figure 40.1.
You will see that Channel 14, second-row from bottom, left hemisphere, contains (slightly)
higher variability data than the others . Right-click on the channel; this tells you that this channel
is “A14”. You will also see as an entry in this menu “bad: 0”. Select this entry, and click the left
button. This will make the menu disappear, but the channel now has a grey background. You
have marked this channel as bad. Click on “save”in the top-right corner. This channel will then
be ignored in subsequent processing. In fact this channel probably doesn’t need removing, but
we do so for teaching purposes only.
Select Detect artefacts from the Preprocessing dropdown menu. Select the efdfMspmeeg_subject1.mat
file as input. Double click “How to look for artefacts” and a new branch will appear. It is possible
to define several sets of channels to scan and several different methods for artefact detection. We

40.1. PREPROCESSING 375
Figure 40.1: Scalp topography of single trial MMN EEG data. Channel 14, second-row from
bottom, left hemisphere contains (slightly) higher variability data than the others. This channel
is to be marked as artefactual (ie. ’bad’).

376 CHAPTER 40. EEG MISMATCH NEGATIVITY DATA
will use simple thresholding applied to all channels. Click on “Detection algorithm” and select
“Threshold channels” in the small window below. Double click on “Threshold” and enter 80 (in
this case µV ). The batch is now fully configured. Run it by pressing the green button at the top
of the batch window.
This will detect trials in which the signal recorded at any of the channels exceeds 80 microvolts
(relative to pre-stimulus baseline). These trials will be marked as artefacts. Most of these artefacts
occur on the VEOG channel, and reflect blinks during the critical time window. The procedure
will also detect channels in which there are a large number of artefacts (which may reflect problems
specific to those electrodes, allowing them to be removed from subsequent analyses).
For our dataset, the Matlab window will show:
81 rejected trials: 3 4 5 7 26 27 28 [...]
1 bad channels: A14
Done ’M/EEG Artefact detection’
A new file will also be created, aefdfMspmeeg_subject1.mat.
As an alternative to the automatic artefact rejection tool, you can also look at the inter-
active artefact removal routines available from Toolbox →MEEG tools →Fieldtrip visual
artifact rejection.
Averaging
To produce an ERP, select Average from the Average dropdown menu and select the aefdfMspmeeg_subject1.mat
file as input. At this point you can perform either ordinary averaging or “robust averaging”. Ro-
bust averaging makes it possible to suppress artefacts automatically without rejecting trials or
channels completely, but just the contaminated parts. For robust averaging select ’Robust’ un-
der ’Averaging type’. Also select “yes” for “Compute weights by condition” 3. After running
the batch a new dataset will be generated maefdfMspmeeg_subject1.mat. This completes the
preprocessing steps.
Open the averaged dataset in the reviewing tool. To look at the ERP, click on the EEG tab,
and press the “scalp” radio button. Now hold the Shift button down on the keyboard whilst
selecting trial 2 with the left mouse button in the upper right corner of the graphics window.
This will overlay responses to standard and rare trials on the same figure axes.
Now press the “plus” icon at the top of this graphics window and select channel C23 (seventh
central channel down from the top) with a left mouse click. This will plot the ERPs shown in
Figure 40.2.
40.1.4 Automatisation of preprocessing
The preprocessing steps we performed separately for instructive puproses can all be run together
as part of a pipeline. Once specified such a pipeline can be reused on a different input dataset
from a different session or subject. There are two ways to build a pipeline in SPM. One way is to
use the batch tool as we did above but instead of configuring and running each step separately to
configure all the steps as a chain and run them together. The second way is to use a script calling
the low-level preprocessing functions. Such a script can be generated semi-automatically from the
history of a pre-processed file. For more complicated pipelines there can be scripts that configure
and run batch pipelines for some steps with some processing with the user’s own code in between.
For different tools available in SPM the ’division of labour’ between the code that is part of the
batch tools and more low-level code can be different. For M/EEG preprocessing running low-level
functions without the batch is quite simple whereas for statistics or source reconstruction it is
much easier to use the batch code. Some examples will be provided below.
Building a batch pipeline
Press the ’Batch’ button at the bottom right of the SPM menu window. An empty batch tool
will be open. Processing steps can now be added via the menu. From the SPM menu in the
3In this case we do not want to pool both conditions together because the number of standard and rare trials
are quite different.

40.1. PREPROCESSING 377
Figure 40.2: ERPs at channel C23 (CZ) for standard and rare tones. The ERP curve for rare
tones lies underneath that for standard tones between 100 and 180ms. This corresponds to the
mismatch negativity signal in this subject.
batch window select M/EEG submenu and in the submenu select ’Conversion’. The conversion
configuration tree will appear. Configure it as described above (the ’Conversion’ section). Now
without running the batch or closing the batch window go back to the M/EEG submenu and
select the ’Preprocessing’ sub-submenu and from there ’Montage’. On the left of the batch
window ’Montage’ will appear in module list. Click on it to switch to the montage configuration
interface. Now comes the critical difference from the previously described step-by-step processing.
Single-click on ’File name’. The ’Dependency’ button will appear at the bottom right part of the
batch window. Press this button. A list will appear with the outputs of all the previous batch
modules. In our case there is only one item in the list - the output of conversion. Select it and
press ’OK’. The rest of montage configuration is as described in the ’Montage’ section above. Now
continue with ’Prepare’ and the other modules in similar fashion. Once batch is fully configured
it can be run by pressing the green triangle button.
Note that you can use “Delete” batch tool from the “Other” submenu to delete the intermediate
datasets that you don’t need once the final processing step has been completed. Finally, you can
save the full batch pipeline as Matlab code. To do that select “Save batch” from the “File” menu
of the batch tool. At the bottom of the dialogue box that appears, select “Matlab .m script
file”. Save the batch as e.g. mmnbatch.m. You can then open the batch .m file either in the batch
tool to reproduce the configured pipeline or in the Matlab editor. The generated Matlab code
is quite straightforward to interpret. It basically creates a data structure closely corresponding
to the structure of the configuration tree in the batch tool. The structure can be easily modified
e.g. by replacing one input dataset name with another. Things one should be careful about
include not changing the kind of brackets around different variables, and also paying attention to
whether a list is a row or column cell array of strings. Once the matlabbatch structure is created
by the code in a batch m-file (or loaded from a batch mat-file) it can immediately be run from
a script without the need to load it in a batch GUI. Assuming that the batch structure is called
matlabbatch, the command for running it is spm_jobman(’run’, matlabbatch).

378 CHAPTER 40. EEG MISMATCH NEGATIVITY DATA
Generating scripts from history
The evoked response file (and every other SPM MEEG data file) contains a history-entry which
stores all of the above preprocessing steps. You can take this history and produce a script that
will re-run the same analysis which you entered using the GUI. See the “history” tab in the “info”
section when displaying the data. Chapter 12 provides more details on this.
40.2 Sensor space analysis
A useful feature of SPM is the ability to use Random Field Theory to correct for multiple statistical
comparisons across N-dimensional spaces. For example, a 2D space representing the scalp data
can be constructed by flattening the sensor locations and interpolating between them to create
an image of MxM pixels (when M is user-specified, eg M=32). This would allow one to identify
locations where, for example, the ERP amplitude in two conditions at a given timepoint differed
reliably across subjects, having corrected for the multiple t-tests performed across pixels. That
correction uses Random Field Theory, which takes into account the spatial correlation across
pixels (i.e, that the tests are not independent). Here, we will consider a 3D example, where the
third dimension is time, and test across trials within this single subject. We first create a 3D
image for each trial of the two types, with dimensions M×M×S, where S=101 is the number of
samples (time points). We then take these images into an unpaired t-test across trials (in a 2nd-
level model) to compare “standard” and “rare” events. We can then use classical SPM to identify
locations in space and time in which a reliable difference occurs, correcting across the multiple
comparisons entailed. This would be appropriate if, for example, we had no a priori knowledge
where or when the difference between standard and rare trials would emerge. The appropriate
images are created as follows.
Select ’Convert to images’ from the ’Images’ dropdown menu. In the batch tool that will
appear select the aefdfMspmeeg_subject1.mat as input. For the ’Mode’ option select ’scalp
x time’. In the ’Channel selection’ option delete the default choice (’All’) and choose ’Select
channels by type’ with ’EEG’ as the type selection. You can now run the batch.
SPM will take some time as it writes out a NIfTI image for each condition in a new directory
called aefdfMspmeeg_subject1. In our case there will be two files , called condition_rare and
condition_standard. These are 4D files, meaning that each file contains multiple 3D scalp x
time images, corresponding to non-rejected trials. You can press “Display: images” to view one
of these images. Change the number in the ’Frames’ box to select a particular trial (first trial is
the default). The image will have dimensions 32×32×101.
To perform statistical inference on these images:
•Create a new directory, eg. mkdir XYTstats.
•Press the “Specify 2nd level” button.
•Select “two-sample t-test” (unpaired t-test)
•Define the images for “Group 1” as all those in the file condition_standard. To do that
write ’standard’ in the ’Filter’ box and ’Inf’ in the ’Frames’ box of the file selector. All the
frames will be shown. Right click on any of the frames in the list and choose ’Select all’.
Similarly for “Group 2” select the images from condition_rare file.
•Finally, specify the new XYTstats directory as the output directory.
•Press the “save” icon, top left, and save this design specification as mmn_design.mat and
press “save”.
•Press the green “Run” button to execute the job4This will produce the design matrix for a
two-sample t-test.
•Now press “Estimate” in SPMs main window, and select the SPM.mat file from the XYTstats
directory.
4Note that we can use the default “nonsphericity” selections, i.e, that the two trial-types may have different
variances, but are uncorrelated.
40.3. SOURCE RECONSTRUCTION 379
Now press “Results” and define a new F-contrast as [1 -1] (for help with these basic SPM functions,
see eg. chapter 30). Keep the default contrast options, but threshold at p<.05 FWE corrected
for the whole search volume and select “Scalp-Time” for the “Data Type”. Then press “whole
brain”, and the Graphics window should now look like that in Figure 40.3. This reveals a large
fronto-central region within the 2D sensor space and within the time epoch in which standard
and rare trials differ reliably, having corrected for multiple F-tests across pixels/time. An F-test
is used because the sign of the difference reflects the polarity of the ERP difference, which is not
of primary interest.
The cursor in Figure 40.3 has been positioned by selecting the second cluster in the results
table. This occurs at time point 160ms post stimulus.
Now:
•Press the right mouse button in the MIP
•Select “display/hide channels”
•Select the maefdfMspmeeg_subject1.mat file.
This links the SPM.mat file with the M/EEG file from which the EEG images were created. It
is now possible to superimpose the channel labels onto the spatial SPM, and also to “goto the
nearest channel” (using options provided after a right mouse click, when navigating the MIP).
We have demonstrated sensor space analysis for single-subject data. More frequently, one
would compute ERP images for each subject, smooth them, and then perform paired t-tests over
subjects to look for condition differences. See [51] for a group analysis of MMN data.
Finally, if one had more constrained a priori knowledge about where and when the differences
would appear, one could perform a Small Volume Correction (SVC) based on, for example, a
box around fronto-central channels and between 100 and 200ms poststimulus. We also refer the
reader to chapter 13 for further details on sensor space analysis.
40.2.1 Batching statistics
The above described steps can be automatised using the batch tool. The relevant modules can
be found in the ’Stats’ submenu of the ’SPM’ menu. They are ’Factorial design specification’,
’Model estimation’, ’Contrast manager’ and ’Results report’. We will not go over the batch steps
in detail but you should be able to build the batch now based on previously described principles.
One point worth mentioning is that preprocessing and statistics can be done in a single batch
with dependencies. For that the ’Convert2Images’ module can be added to the batch twice and
the ’Conditions’ option in this module can be used to convert the ’standard’ and ’rare’ conditions
separately in the two instances of the module to match the two separate dependencies from
’Factorial design specification’.
40.3 Source reconstruction
Source reconstruction comprises forward modeling and inverse modeling steps and is implemented
by pressing the 3D source reconstruction button in SPM’s top-left window. This brings up the
source localisation GUI shown in Figure 40.4. The following subsections detail each of the steps
in a source reconstruction analysis. We also advise the reader to consult the reference material
in chapter 14.
40.3.1 Mesh
The first step is to load the data and create a cortical mesh upon which M/EEG data will be
projected:
•Press the “Load” button in the souce localisation GUI and select the file maefdfMspmeeg_subject1.mat.
•Enter “Standard” under “Comment/Label for this analysis” and press OK.
•Now press the “template” button.

380 CHAPTER 40. EEG MISMATCH NEGATIVITY DATA
Figure 40.3: In this SPM the time axis is reflected in the two MIP windows in the top row, with
time proceeding from the bottom to the top of the page. The cursor has been positioned by selecting
the third cluster in the results table. This occurs at time point 160ms post stimulus. The design
matrix on the right hand side comprises two columns, the first for standard trials and the second
for rare ones.

40.3. SOURCE RECONSTRUCTION 381
Figure 40.4: Graphical user interface for 3D source localisation. A complete localisation comprises
the following steps (i) creation of a cortical mesh, (ii) co-registration of the mesh with M/EEG
data, (iii) creation of a forward model, and (iv) results interrogation. As each of these steps is
completed the relevant part of the GUI becomes highlighted (text appears more solid).
•For “Cortical mesh”, select “normal”.
SPM will then form the “standard” or “canonical” cortical mesh shown in the Graphics window
which, after rotation, should look like Figure 40.5
40.3.2 Coregister
Now press the “Co-register” button. This will create further output in the Graphics window, the
upper panel of which should like like Figure 40.6.
In this coregister step we were not required to enter any further parameters. However, if you
are not using the template (or “canonical” mesh) or if at the “prepare” stage above you loaded your
own (non-standard) sensor positions then you will be asked for the locations in MNI coordinates
of the fiducial positions.
40.3.3 Forward model
Now press the “Forward model” button. Then select “EEG-BEM” in response to the “Which EEG
head model?” question. SPM will then use a Boundary Element Method (BEM) which will take a
few minutes to run. Upon completion SPM will write the single_subj_T1_EEG_BEM.mat file into
the canonical subdirectory of your SPM distribution. The Graphics window should now appear
as in Figure 40.7. The next time you wish to use an EEG-BEM solution based on the template
mesh, SPM will simply use the date from the single_subj_T1_EEG_BEM.mat file (so this step
will be much quicker the next time you do it). The same principle applies to EEG-BEM solutions
computed from meshes based on subjects individual MRIs.
40.3.4 Invert
Now press the Invert button and
•Select an “Imaging” reconstruction.
•Select “Yes” for “All conditions or trials”.

382 CHAPTER 40. EEG MISMATCH NEGATIVITY DATA
Figure 40.5: The figure shows the canonical cortical mesh (blue), inner skull surface (red) and
scalp surface (light brown). The hardwired fiducials are shown in light blue. Transverse slices of
canonical MRI are also shown in black, with gray scale inlays showing anatomical detail.
•Select “Standard” for Model.
SPM will now compute a leadfield matrix and save it in the file SPMgainmatrix_maefdfMspmeeg_subject1.mat
placed in DATA_DIR. This file can be replaced with one computed using other methods for com-
puting the lead field (e.g. methods external to SPM). The forward model will then be inverted
using the Multiple Sparse Priors (MSP) algorithm (the progress of which is outputted to the
Matlab command window). SPM will produce, in the Graphics window, (i) a Maximum Inten-
sity Projection (MIP) of activity in source space (lower panel) and (ii) a time series of activity
for (upper panel) each condition.
The “ms or mm” window has three functionalities (i) if you enter a single number this will
be interpreted as ms, (ii) if you enter two numbers this will be interpreted as a time window for
plotting movies (see below), (iii) if you enter 3 numbers this will be interpreted as MNI coordinates
for a time series plot.
Now enter “160” for “ms or mm” and press the MIP button, to see a MIP of activity in source
space at 160ms post-stimulus, and the time series of activities (top panel) at the position with
largest magnitude signal. The corresponding graphic is shown in Figure 40.8. By toggling the
“Condition” button, and pressing MIP each time, you can view the spatial distribution of activity
for the different conditions (at the selected time point).
40.3.5 Batching source reconstruction
All the functionality of source reconstruction can be batched, using the tools from ’Source re-
construction’ submenu of ’M/EEG’. ’Head model specification tool’ performs mesh generation,
coregistration and forward model specification. ’Source inversion’ tool computes the inverse so-
lution and ’Inversion results’ tool summarises the inversion results as images. One tip when
incorporating source reconstruction batch in a script is one should be aware that the batch reads
the @meeg object from disk and saves the results to disk but does not update the @meeg object
in the workspace. Thus, it is advised to save any changes to the object before running the batch
(D.save) and to reload the object after running the batch (D = D.reload).

40.3. SOURCE RECONSTRUCTION 383
Figure 40.6: The figure shows the MRI fiducials (pink), the sensor fiducials (blue) and the locations
of sensors (green) in addition the the canonical cortical mesh (blue), inner skull surface (red) and
scalp surface (light brown).

384 CHAPTER 40. EEG MISMATCH NEGATIVITY DATA
Figure 40.7: The figure shows the cortical mesh (blue), brain, skull and scalp surfaces. Electrode
positions are marked with asterisks.

40.3. SOURCE RECONSTRUCTION 385
Figure 40.8: Source reconstructed activity at 160ms post-stimulus. The upper trace shows re-
sponses to Condition 1 (Standards) with the red curve, and to Condition 2 (Rare) in gray.

386 CHAPTER 40. EEG MISMATCH NEGATIVITY DATA
Figure 40.9: The Dynamic Causal Modeling GUI splits model specification into three reversible
phases (i) data and design, (ii) electromagnetic model and (iii) neuronal model. One can move
forwards and backwards in the model specification using the left and right arrow buttons (these
become highlighted when sufficient information has been entered to proceed to the next step).
40.4 Dynamic Causal Modeling
Many of the functionalities of DCM for M/EEG are described in more detail in the reference
chapter 16. In this chapter we demonstrate only the “DCM for ERP” model. Users are strongly
encouraged to read the accompanying theoretical papers [26,72]. Briefly, DCM for ERP fits
a neural network model to M/EEG data, in which activity in source regions is described using
differential equations based on neural mass models. Activity in each region comprises three
populations of cells; pyramidal, local excitatory and local inhibitory. Fitting the model will then
allow you to plot estimated activity in each cell population in each region. It will also provide
estimates of the long range connections between regions, and show how these values are changed
by experimental manipulation (eg. rare versus standard trial types).
In the example_scripts folder of the SPM distribution, we also provide an example script
that will run a DCM-for-ERP analysis of this data. This can be edited to implement your own
analysis.
Pressing the “DCM” button will open up the DCM GUI shown in Figure 40.9. We will now
complete the three model specification entries shown in Figure 40.10:
•Press the “new data” button and select the maefdfMspmeeg_subject1.mat file.

40.4. DYNAMIC CAUSAL MODELING 387
(a)
(b)
(c)
Figure 40.10: Specification of DCM for ERP model (a) Data and design, (b) electromagnetic
model and (c) neuronal model.
388 CHAPTER 40. EEG MISMATCH NEGATIVITY DATA
•Enter the “between-trial effects” and design matrix information shown in Figure 40.10(a).
•Press the “Display” button.
This completes the data specification stage. Now:
•Press the right hand arrow to move on to the specification of the electromagnetic model.
•Instead of “IMG” select ”ECD” for the spatial characteristics of the sources.
•Now enter the names and (prior mean) locations of the sources shown in Figure 40.10(b).
•Pressing the “dipoles” button will create an interactive display in the graphics window
showing the prior source positions.
This completes the specification of the electromagnetic model. Now:
•Press the right hand arrow (next to the dipoles button) to move on to specification of the
neuronal model.
•Highlight the connectivity matrix radio buttons so that they correspond to those shown in
Figure 40.10(c).
•Press the (top left) ’save’ button and accept the default file name.
•Press ’Invert DCM’
SPM will plot the progess of the model estimation in the MATLAB command window. Plots of
data and the progressing model fit will be shown in SPM’s graphics window. The algorithm should
converge after five to ten minutes (in 64 iterations). Now select the “ERPs (sources)” option from
the pull down menu to the right of the “Estimated” button. This will produce the plot shown
in Figure 40.11. The values of the connections between areas can be outputted by selecting eg
”Coupling(A)” from the pull-down menu in the DCM GUI. This will allow you to interrogate the
posterior distribution of model parameters. It is also possible to fit multiple models, eg. with
different numbers of regions and different structures, and to compare them using Bayesian Model
Comparison. This is implemented by pressing the BMS button (bottom right hand corner of the
DCM window).

40.4. DYNAMIC CAUSAL MODELING 389
Figure 40.11: Activity plots for three neuronal populations (solid lines for pyramidal cells, dotted
lines for others), in four areas (fifth not shown in this figure), for standard (blue) and rare (red)
trial types.
390 CHAPTER 40. EEG MISMATCH NEGATIVITY DATA
Chapter 41
Advanced topics in M/EEG artefact
removal
In the “Mismatch Negativity” tutorial chapter we presented two simple techniques for dealing with
artefacts in M/EEG data: trial rejection based on channel thresholding and robust averaging.
These methods do a good job in the majority of practical cases, especially for evoked responses.
However, in some situations more sophisticated methods are required.
This chapter will demonstrate several of these advanced techniques. We will continue using
the single subject mismatch negativity EEG data as an example.
41.1 Artefact marking
In some cases it is convenient to separate detection of the artefacts and using the information
about them in subsequent processing. An example of such a situation is when one wants to detect
flat segments or jumps in the data. In unprocessed data flat segments will be exactly flat with zero
difference between adjacent samples and jumps will be sharp, making their detection straightfor-
ward. However, after filtering these clear features are likely to be distorted. On the other hand
we might want to apply filtering to continuous data and only reject trials after epoching. In this
case the ‘Mark’ mode in the ‘Detect artefacts’ tool can be used. The idea is that in ‘Mark’ mode
artefacts are only detected and stored in the header as a special kind of events. With epoching,
these events will be assigned their respective trials and then trials containing artefact events can
be rejected by running the ‘Detect artefacts’ tool again in ‘Reject’ mode.
Let us use as an example the converted, high-pass filtered and downsampled EEG dataset
from the MMN tutorial chapter (dfMspmeeg_subject1.mat). Our concern is that the next step
which is low-pass filtering might distort high-frequency features useful e.g. for detection of muscle
activity. Thus, we’ll run artefact detection at this stage.
Select ‘Detect artefacts’ from the ‘Preprocessing’ drop-down menu. Change ‘Mode’ from
‘Reject’ to ‘Mark’. Select the dfMspmeeg_subject1.mat file as input (if you dont have this
file, return to the MMN tutorial chapter and perform the steps described there to obtain it). In
‘How to look for artefacts’ make a new ‘Method’. In ‘Channel selection’ delete ‘All(1)’, add ‘Select
channels by type’ and choose ‘EEG’ for the type. Under ‘Detection algorithm’ choose ‘Threshold
z-scored difference data’. This tool computes the difference time series for each channels, z-
scores the result and threshold the absolute z-score at the user-specified threshold (5 by default).
‘Excision window’ parameter which is also present in many other detection tools makes it possible
to mark as bad a time segment around the detected artefact. For instance if we detect a jump at
the data we would usually like to exclude also the adjacent data points from the analysis because
they could be affected by e.g. hardware filter ringing. The default value of 100 means that the
segment [−50 50] ms relative to the artefact will be excluded. If artefacts occur at distances
closer than the excision window their bad segments will be merged and if the fraction of data
marked as bad for a channel exceeds the ‘Bad channel threshold’ parameter, the whole channel
will be marked as bad. Set ‘Bad channel threshold’ to 1 to prevent marking channels as bad at
this stage.
391

392 CHAPTER 41. ADVANCED TOPICS IN M/EEG ARTEFACT REMOVAL
Figure 41.1: Reviewing marked artefacts
41.2 Reviewing marked artefacts
The artefact marking step produces a new dataset (adfMspmeeg_subject1). Load the data set in
the ‘Prepare’ tool (Convert→Prepare). In ‘Batch inputs’ menu select ‘Event list’. You can now
see that in addition to the original events defined at acquisition there are multiple new events
with type ‘artefact_zscorediff’ and values corresponding to names of the channels where artefacts
were found. These artefact events can be used for epoching in the same way as other events and
we will see the usefulness of that below.
We will now see another way of reviewing the artefacts using ‘badsamples’ method of @meeg
object. Type D = spm_eeg_load in the command line and choose adfMspmeeg_subject1.mat
file in the dialogue that comes up. Type:
figure;
imagesc(D.time, [], badsamples(D, D.indchantype(’EEG’), ’:’, 1));
colormap grey
A figure similar to the one in Figure 41.1 will be displayed. The ‘badsamples’ method trans-
lated the artefact events into an matrix with the same dimensions as our EEG channels x time
data. In this matrix we can see for each data sample whether it is bad or not.
We can see in the figure that there were several times when some event affected almost all
the channels and there is also a group of channels where these events occur more frequently than
in other channels especially in the second half of the recording. This is probably due to muscle
activity. Reviewing this kind of plot can be useful to identify problems with your recording and
preprocessing pipeline. In the next sections we will see how this information can be used for
subsequent automatic processing.
41.3 Trial rejection based on marked artefacts
Proceed with the low-pass filtering and epoching steps as described in the MMN tutorial chapter.
We will assume that you now have the epoched dataset efadfMspmeeg_subject1. Note that
artefact marking can be integrated into the batch pipeline with the other steps. We will not
describe this in detail but will leave as an exercise to the reader.
41.4. EXPLICIT ARTEFACT EXCLUSION IN ROBUST AVERAGING 393
Open the ‘Detect artefacts’ tool again and choose efadfMspmeeg_subject1.mat file as input.
In ‘How to look for artefacts’ make a new ‘Method’. You can keep the ‘All’ for ‘Channel selection’
as it will not make a difference in this case. Under ‘Detection algorithm’ choose ‘Reject trials
based on events’. By default all artefact events are used for rejection here but you could also
load a custom event list that can be created and saved in the ‘Prepare’ GUI. Now you can run
the tool. In the command window it will be reported that there are 319 rejected trials and 1
bad channels: D2. In reality its probably unnecessary to reject all these trials but we selected
a rather low detection threshold for demonstration purposes. If you now proceed to averaging
the generated output file (aefadfMspmeeg_subject1), trials with artefacts will not be included
in the average.
41.4 Explicit artefact exclusion in robust averaging
Rejecting any trial with an artefact in any of the channels sacrifices a lot of good data. This
can be justified when we want to be conservative and rule out any contribution of the artefacts
to our result. An alternative approach is to use robust averaging but this time to explicitly
exclude the data marked as bad from the average. This can help, for example, with eye blinks
consistently locked to some event in the trial. If there are many such eye blinks, they will not
be suppressed by conventional robust averaging. But if we detect them first and remove them
from the average, the average can be made eyeblink-free provided that there is sufficient number
of trials without eye blinks. To demonstrate this approach, open the ‘Average’ tool. Choose
the efadfMspmeeg_subject1.mat file as input because we do not want to reject trials here. In
‘Averaging type’ switch to ‘Robust’. Set ‘Remove bad data’ to ‘yes’. If you run the tool now data
marked as bad will be excluded from the average. It might be a good idea to low-pass filter the
average again as robust averaging might introduce high frequency noise back in the data.
There are many possible ways to combine marking of different artefact types with trial rejection
and robust averaging and we hope that our demonstration made the principles sufficiently clear
to you to be able to explore them independently.
41.5 Topography-based artefact correction
If an eye blink occurs almost in every trial, then trial rejection will lead to discarding most
of the data. Robust averaging could still work in this situation but only if the eye blinks do
not consistently overlap in peri-stimulus time and for every sample eye blinks are only present
in small minority of trials. But if, for instance, your subject blinks every time after making a
decision in a gambling task, neither method would work. In this case a topography-based artefact
correction would help. Note that depending on the experimental question, one could be more
or less cautious about this. If you are interested in the activity of orbitofrontal cortex, it would
probably be better to make every effort to ensure that eye-blinks are minimised at the recording
stage and the remaining ones are completely excluded as any software correction will always leave
residuals and it will be difficult to convince your reviewers that these residuals do not confound
your experimental effects.
Topography-based correction implemented in SPM is based on principles quite similar to
Independent Component Analysis (ICA). However, unlike for ICA there is no need to in the
time consuming procedure of estimating physiological and artefactual components based on data
statistics. But rather these are provided to the algorithm explicitly by the user. This makes the
method faster and easier to use. We have not performed a systematic comparison with ICA but
it is likely that for the purposes of eye blink removal the two methods yield very similar results.
Applying the topography based correction consists of several steps which can be implemented
in one batch pipeline. We will again use the MMN dataset as the example and start from filtered
and downsampled dataset fdfMspmeeg_subject1.
For reasons that will become clear below we might need a forward model for some of the steps
we will demonstrate. In principle, however, depending on the settings topography-based artefact
correction is also possible without a forward model. Let us start with defining a forward model
using the ‘Head model specification’ batch tool (SPM->M/EEG->Source reconstruction menu

394 CHAPTER 41. ADVANCED TOPICS IN M/EEG ARTEFACT REMOVAL
Figure 41.2: Time points where eye blinks were detected (top) and aligned blink time courses
(bottom).
in batch). Select fdfMspmeeg_subject1 file as input, under ‘Coregistration’ switch to ‘Sensor
locations are already in MNI space’ and run the tool. Now we are ready to proceed.
Select ‘Detect artefacts’ from the ‘Preprocessing’ drop-down menu. Change ‘Mode’ from
‘Reject’ to ‘Mark’. Select the fdfMspmeeg_subject1.mat file as input (if you dont have this
file, return to the MMN tutorial chapter and perform the steps described there to obtain it).
In ‘How to look for artefacts’ make a new ‘Method’. In ‘Channel selection’ delete ‘All(1)’, add
‘Custom channel’ and enter ‘VEOG’ for the channel name. If in your own data you do not have
an EOG channel any scalp EEG channel or MEG channel with clear eyeblinks can be used for
the same pupose. Under ‘Detection algorithm’ choose ‘Eyeblinks’. Keep the default settings and
run the tool.
A plot similar to the one from Figure 41.2 will appear in SPM graphics window. It shows the
points where blinks were detected (top) and aligned blink time courses (bottom). For topography-
based correction it is not critical to detect all the blinks, just a representative sample will suffice.
If you think too many non-eyeblinks or too few eyeblinks were detected you can adjust the
‘Threshold’ parameter.
At the next step we will epoch the data around detected eye blinks. Open the ‘Epoch’ tool
in ‘Preprocessing’ menu. Choose the afdfMspmeeg_subject1.mat produced by the previous step
41.5. TOPOGRAPHY-BASED ARTEFACT CORRECTION 395
as input. In ‘How to define trials’ choose ‘Define trial’. Set ‘Time window’ to [−500 500] and
under ‘Trial definitions’ create a new trial with label ‘Eyeblink’, event type ‘artefact_eyeblink’
and event value ‘VEOG’ (enter this with single quotes). If you remember the artefact events we
reviewed in one of the previous sections, the principle is the same here and you would be able to
see the eyeblink events in the ‘Prepare’ tool as well (note that ‘badsamples’ will only show them
if you look at the VEOG channel as they are specific to that channel). Set ‘Baseline correction’
to ‘no’. It would also be a good idea to change the default out prefix ‘e’ to ‘eyeblink’ because we
might epoch the same file later around stimuli and we would like to avoid a name clash. Now you
can run the tool. The output dataset eyeblinkafdfMspmeeg_subject1 will contain epochs with
eye blinks. You can review it in the reviewing tool and also average to get an average eye blink.
Either epoched or averaged eyeblink file can be used to define eye blink topography. We will use
the epoched file as this might enable to also better capture the variability between eyeblinks.
Select ‘Define spatial confounds’ from the ‘Preprocessing’ menu. Use the eyeblinkafdfMspmeeg_subject1
as input. Choose ‘SVD’ under ‘Mode’. The tool performs singular value decomposition of the
trial data to find the spatial patterns that explain most of the variance in the data. What we
would like to do now is to keep for artefact template the minimal number of components that are
clearly eye-blink related. Since we do not know what that number is we could start with a large
number e.g. 4 (set in ‘Number of components’) and run the tool.
Plot such as the one in Figure 41.3 will appear in the Graphics window. For averaged-
referenced EEG eye-blink related activity appears at the frontal sensors. Thus only the first of
the four components is clearly eye-blink related. We could, therefore, only keep that one for
our correction. It is possible that with more accurate data preprocessing and removal of other
artefacts additional eyeblink components could be extracted. Also for MEG data where head
movement change the blink topography over time one component will usually not suffice. For
now we will change the ‘Mode’ to ‘Clear’, run the tool again and then return ‘Mode’ to ‘SVD’, set
‘Number of components’ to 1 and run once again. The tool does not produce a separate output
file and appends the confound topographies to the same file. Thus clearing is necessary to remove
the results of the first run. For your own analysis you might want to explore the typical numbers
of eye-blink components for different subjects and runs and decide whether it is safe to always
use the same number of check for each file separately.
The next step is to use the artefact topography we defined using SVD to correct the data
we are actually interested in. For this we will need to use ‘Define spatial confounds’ tool
once again, but this time our data of interest will be the input, in this case the continu-
ous data file afdfMspmeeg_subject1.mat. Under ‘Mode’ switch to ‘SPM M/EEG Dataset’
and choose the eyeblinkafdfMspmeeg_subject1 for which we defined confounds above. Run
the tool and the confound definition will be copied from eyeblinkafdfMspmeeg_subject1 to
eyeblinkafdfMspmeeg_subject1.
Another way to define spatial confounds is to use the ‘Eyes’ options under ‘Mode’. The idea
there is that three orthogonal dipoles are placed at each eye and their lead-fields are computed
using the forward model (thats one place where you would need one) and used as artefact to-
pographies. If you want to try this option do not forget to clear the previously defined components
first. A plot like the one in Figure 41.4 will appear.
You can see here that all the 6 components are expressed at the frontal sensors. This method
can also work for removing eye-blinks. Its advantage is that also other activities coming from
the eyes can possibly be captured (such as eye movements). However, you will have to sacrifice
6 dimensions of your data which is effectively like removing 6 channels. If you do not have many
channels to begin with this can distort your sensor waveforms quite substantially (which might or
might not matter depending on the aim of your analysis). Also if the forward model is imprecise
it can also happen that some eye-blink related activity will not be removed. Thus where possible
the data-driven (SVD) approach is advised.
We are now ready to correct our data. Choose ‘Correct sensor data’ from the ‘Preprocessing’
menu. Choose afdfMspmeeg_subject1.mat as input. There are two options for correction mode.
‘SSP’ (default) removes everything that can be linearly matched by the artefact topographies
from the data, basically making the data orthogonal to the artefact. This method does not
require a forward model so if you use SVD in combination with SSP setting you do not have
to define a forward model for your data. Berg method uses the forward model to define
‘representative’ cortical topographies and keeps the part of the variance that is shared between

396 CHAPTER 41. ADVANCED TOPICS IN M/EEG ARTEFACT REMOVAL
Figure 41.3: Spatial confounds derived from SVD

41.5. TOPOGRAPHY-BASED ARTEFACT CORRECTION 397
Figure 41.4: Spatial confounds derived using the EYES option

398 CHAPTER 41. ADVANCED TOPICS IN M/EEG ARTEFACT REMOVAL
Figure 41.5: Fieldtrip visual artefact rejection GUI before rejectring trials
cortical and artefact topographies, thereby only removing the part that is unlikely to come from
the cortex. This method is analogous (though slightly differently implemented) to the one in
BESA software (Berg P, Scherg M. Electroencephalogr Clin Neurophysiol. 1994 Mar;90(3):229-
41). It requires forward model to be defined.
Artefact correction will produce a new dataset with Tprefix: TafdfMspmeeg_subject1.mat.
You might want to run both ‘SSP’ and ‘Berg’ correction changing the default prefix to generate
two separate files and compare them later. Review the continuous datasets in the reviewing tool
and compare with the uncorrected file to make sure the eyeblinks are indeed gone. You can also
epoch and average the corrected files around the eyeblink events and compare the average of the
eyeblink dataset we created before (use ‘Merge’ tool to combined different eyeblinks in the same
dataset and plot them together). Equivalently, you could apply topography-based correction to
the average eyeblink. Since it is a linear operation it does not matter whether you do it on
continuous, epoched or averaged data. As a final exercise, you can test the effect of increasing
the number of SVD components and compare with the ‘Eyes’ method.
41.6 Fieldtrip visual artefact rejection
The last tool we are describing here is a compromise between the automatic methods implement
in ‘Detect artefacts’ tool and the approach of some very meticulous researchers who examine all
their trials by eye. This tool comes from the FieldTrip toolbox (see 1) and SPM only provides an
easy interface to it. It can be run by choosing ‘MEEGTools’ from the ‘Toolbox’ menu and then
choosing ‘Fieldtrip visual artefact rejection’. You will first need to choose the input file. For our
demonstration here we will use the efdfMspmeeg_subject1 from the MMN tutorial. The tool
has three modes that you can choose. Well only describe the ‘Summary’ mode here. You can
read about the other two at the FieldTrip website (see the link above). You will also be asked to
specify the time window you want to look at. This is useful if you have a stimulus artefact and
only want to look at part of the peristimulus time. Accept the default which is the whole epoch.
A window such as the one in Figure 41.5 will appear.
In the centre of the window there is a column of radio buttons that define different measures
1FieldTrip: http://fieldtrip.fcdonders.nl/tutorial/visual_artifact_rejection

41.6. FIELDTRIP VISUAL ARTEFACT REJECTION 399
Figure 41.6: Fieldtrip visual artefact rejection GUI after rejecting outliers
that can be computed for each channel and trial. When you choose one of these measures the
tool computes it for all trials and channels and presents it a channel x trial image at the top left.
The plots below and to the right of the image show the maximal values of the measure across
channels and across trials respectively. In the above example you can see that between 150th and
200th trial there was a series of trials with unusually high variance. An additional trial with high
variance occurred earlier in the recording. If you look at the channel plot you see that there are
two channels with higher variance than the others. It is possible that the artefacts are only on
those channels and by excluding them you will be able to retain all the trials. Conversely, you
could exclude all the bad trials and then the channels will probably not be outliers any more.
The choice is in your hands depending on the data and the details of your analysis. Here well
exclude trials. This can be done by clicking on the trials plot and dragging the mouse over the
points corresponding to the trials we want to exclude while holding the mouse button. After the
initial exclusion the plot will be updated and you will see that there are more outliers that are
closer to the group than the ones we initially saw but still quite far away. You can exclude them
as well in the same manner. By doing this iteratively you can eventually get to a plot like the
one in Figure 41.6.
Here there are no clear outliers in either channels or trials. You could then switch to a different
measure which might give you a different picture and keep going until there are no outliers for
any of the measures. If you then press the ‘quit’ button your SPM dataset will be updated and
the trials and/or channels you chose will be marked as bad. Note that this tool does not create
a new dataset so all the changes are done to the dataset you used as input. Make a copy of your
dataset first if you want to play with different options. Alternatively you can remove all the bad
flags by loading your dataset into the workspace using
D = spm_eeg_load
and then typing in the commands
D = badtrials(D, ’:’, 0);
D = badchannels(D, ’:’, 0);
save(D);
400 CHAPTER 41. ADVANCED TOPICS IN M/EEG ARTEFACT REMOVAL

Chapter 42
Multimodal, Multisubject data
fusion
42.1 Overview
This dataset contains EEG, MEG, functional MRI and structural MRI data from 16 subjects who
undertook multiple runs of a simple task performed on a large number of Famous, Unfamiliar
and Scrambled faces. It will be used to demonstrate:
1. batching and scripting of preprocessing of multiple subjects/runs of combined MEG and
EEG data,
2. creation of trial-averaged evoked responses,
3. 3D scalp-time statistical mapping of evoked responses across trials within one subject,
4. 2D time-frequency statistical mapping of time-frequency data across subjects,
5. preprocessing and group analysis of fMRI data from the same subjects and paradigm,
6. source-reconstruction of the “N/M170” face component (using structural MRI for forward
modelling),
7. individual and group-based fusion of EEG and MEG during source reconstruction,
8. statistical mapping across subjects of cortical power in a time-frequency window, using the
functional MRI results as spatial priors.
For the formal basis of these steps, see SPM publications, most specifically [Henson et al.
(2011)]1.
The raw data can be found here (see README.txt there for more details):
ftp://ftp.mrc-cbu.cam.ac.uk/personal/rik.henson/wakemandg_hensonrn/
The MEG data consist of 102 magnetometers and 204 planar gradiometers from an Elekta
VectorView system. The same system was used to simultaneously record EEG data from 70
electrodes (using a nose reference), which are stored in the same “FIF” format file. The above
FTP site includes a raw FIF file for each run/subject, but also a second FIF file in which the
MEG data have been “cleaned” using Signal-Space Separation as implemented in MaxFilter 2.1.
We use the latter here. A Polhemus digitizer was used to digitise three fiducial points and a large
number of other points across the scalp, which can be used to coregister the M/EEG data with
the structural MRI image. Six runs (sessions) of approximately 10mins were acquired for each
subject, while they judged the left-right symmetry of each stimulus (face or scrambled), leading
to nearly 300 trials in total for each of the 3 conditions.
1http://www.fil.ion.ucl.ac.uk/spm/doc/papers/HensonEtAl_FiHN_11_PEB_MEEG.pdf
401

402 CHAPTER 42. MULTIMODAL, MULTISUBJECT DATA FUSION
The MRI data were acquired on a 3T Siemens TIM Trio, and include a 1×1×1mm T1-weighted
structural MRI (sMRI) as well as a large number of 3×3×∼4mm T∗
2-weighted functional MRI
(fMRI) EPI volumes acquired during 9 runs of the same task (performed by same subjects with
different set of stimuli on a separate visit). (The FTP site also contains ME-FLASH data from the
same subjects, plus DWI data from a subset, which could be used for improved head modelling
for example, but these are not used here.) For full description of the data and paradigm, see
[Wakeman and Henson (2015)]2.
Versions of the SPM12 batch job files and scripts used in this chapter can be found here:
ftp://ftp.mrc-cbu.cam.ac.uk/personal/rik.henson/SPMScripts/
It should be noted that the pipeline described below is just one possible sequence of processing
steps, designed to illustrate some of the options available in SPM12. It is not necessarily the
optimal preprocessing sequence, which really depends on the question being asked of the data.
42.2 Getting Started
Download the data from above FTP site. There are over 100GB of data in total, so you can
start by just downloading one subject (e.g, Subject 15 that is used in the first demo below),
and perhaps just their MEEG sub-directory initially (though you will need the T1 and BOLD
sub-directories later)3. Within the MEEG sub-directory, you will need all the MaxFiltered files
(run_0[1-6]_sss.fif), the bad_channels.mat file and the Trials sub-directory. It will be
much easier if you maintain this directory structure for your copy of the data.
Open SPM12 and ensure it is set to the EEG modality. To do this, type spm eeg into the
Matlab command window. For this to work, SPM12 root folder must be in your Matlab path.
Open the batch editor window by pressing “Batch” from the SPM Menu window. This opens
the window shown in Figure 42.1.
42.3 Preprocessing M/EEG data
We will start by creating pipelines (using SPM’s batch interface) for preprocessing the M/EEG
data for a single subject, and then scripting these pipelines to repeat over multiple subjects. For
no particular reason, we will start with Subject 15.
42.3.1 Convert (and epoch)
The first step is to convert raw M/EEG data from its native format (which depends on the acqui-
sition system) to the format used by SPM. In the present example, the raw data are continuous.
They can be converted to continuous SPM data, but to save disk space and time, we can “cut
out” time windows (epochs) around the trials during the conversion step, so that the resulting
SPM file contains epoched data.
In the batch editor, select SPM on the top toolbar, and from the dropdown menu select
M/EEG. At the top of the new dropdown menu, select “Conversion”. Once selected, the Module
List on the left of the batch editor window will now list “Conversion” as the first (and only) step.
Within the main, Current Module window will be listed several variables. The first variable listed
is “File Name”. On the right hand of this pane, you will see “<-X”, this indicates that you need
to update this field. To do so, click on “File Name”, this will then open up your current working
directory. For this example we will be using the M/EEG data from subject number 15 (in the
Sub15 directory). Select the file named run_01_sss.fif and press “Done”.
2http://www.nature.com/articles/sdata20151
3On Linux, from the command line, you can type the following to download all of the relevant data from
Subject 15:
wget -r -nH –cut-dirs=3 ftp://ftp.mrc-cbu.cam.ac.uk/personal/rik.henson/wakemandg_hensonrn/Sub15/
-X "/*/*/*/*/DWI/,/*/*/*/*/FLASH/" –reject raw.fif
On Windows, you can access the FTP server from the File Explorer and copy the entire folder on your hard
disk. Alternatively, you can use dedicated software such as FileZilla or WinSCP.

42.3. PREPROCESSING M/EEG DATA 403
Figure 42.1: Screenshot of the Batch Editor. The Module List, Current Module Window and
Current Item Windows are identified. The cursor highlights how to save the pipeline as a batch
and script.
Many variables in the Current Module window have default values, but we need to change
some of them. For example, we want to epoch during conversion, so highligh the “reading mode”
and change from “continuous” to “epoched”. To epoch, we need to define the start and end of each
trial. This information normally comes from a trigger channel containing pulses that encode the
onset and type of trial. You can ask SPM to read this channel and select the relevant trial codes
by hand. However, here we will use “trial definition” files that have been created in advance (given
the complexity of the trigger codes in this dataset; contact authors for more information on trial
definitions). So select “Trial definition file” under the “epoched” option, click on “Specify” and
select the file run_01_trldef.mat. (The contents of this file conform to the FieldTrip format,
with one row per trial, each with three columns, which represent the sample numbers from the
start of the continuous recording for 1) onset of the epoch, 2) offset of the epoch and 3) pre-
stimulus baseline period.) Each trial runs from -500ms to +1200ms relative to the stimulus
onset. (In fact, we only really care about the period -100ms to +800ms in the analysis below,
and will later “crop” the trials to this period, but we first need the extra 400ms at the start and
end to provide “padding” to avoid “end-effects” in the wavelet analysis done later.)
Another change to the defaults is that we do not want to convert all channels in the original
file (since many are extraneous), so will select a subset by their type. We first need to delete the
default option to convert all channels. To do this, click “channel selection”, and scroll down until
you can select the “Delete All(1)” option. Then click the “channel selection” again, but this time
choose the option “New: Select channels by type”. This will add “Select channels by type” to the
Current Module, and you will see “<-X” on the right hand side of this, indicating the need for
user input. Click the “<-X” and then select “EEG” from the “Current Item” section. Repeat this
process to additionally include the “MEGMAG” and “MEGPLANAR” channels.
The remaining options for conversion can be left with their default values (which includes the
output filename, which defaults to the input filename, simply prepended with spmeeg_). Once all
variables are specified, the “play” button on the top toolbar will turn green and the batch could
be run. However, for this example, we will continue to use the current batch editor window, so
do not press the “play” button yet.
404 CHAPTER 42. MULTIMODAL, MULTISUBJECT DATA FUSION
42.3.2 Prepare
The next step in the current pipeline is to update some other properties of the data using the
“Prepare” module. This is a general-purpose “housekeeping” module that includes options like
re-defining channel names, types, locations, etc. as specific to the particular laboratory set-up.
In our case, some of channels currently labelled EEG were in fact used to record EOG.
Select “Prepare”, from the preprocessing menu. Highlight “Prepare” in the Module list, this
will open up the variables in the current module window. Again we need to complete those
variables indicated by the “<-X”. If we had already run the previous conversion stage, we could
select the new spmeeg_run_01_sss.mat file produced by that stage as the input for this stage.
Here however, we will create a pipeline in which all stages are run in one go, in which case we
need to tell SPM that the output of the conversion step, even though not yet created, will be
the input of this preparation step. You can do this by selecting the “Dependency” button located
further down the window. This will open up a new window, listing all the processing steps up to
this point. So far this is just one, the conversion step. Highlight this step and select “OK”.
The next variable to define is the “task(s)”. Clicking this variable will display a variety of
options in the “current item” box. Within this, select “New: Set channel type”, then return to the
current module window. In here, highlight “Channel selection”, which displays further variables
within the current item window. Select “New: Custom channel”. Now return to the current
module box and select the variable with an “<-X”. This should be “Custom channel”. Selecting
this and clicking on “Specify” will open up a small text window. Within this, type EEG061. Create
a new Custom channel and type EEG062; then select “new channel type” and highlight “EOG”.
This is because channels EEG061 and EEG062 in fact represented bipolar horizontal (HEOG)
and vertical (VEOG) electroculagrams respectively, which can be used to detect ocular artifacts.
This process then needs to be repeated for two other new channel types. First create a new
channel type like above, label it EEG063 and set its channel type as “ECG”. This channel represents
the electrocardiogram, which can be used to detect cardiac artifacts. Second, create another new
channel labelled EEG064 and set its channel type as “other” (this is just a free-floating electrode,
and does not contain data of interest).
One more job we need to do is specify “bad” channels. These only exist for the EEG (MEG bad
channels are assumed to be corrected by the prior MaxFiltering step). Bad EEG channels were
identified by hand by an experienced EEG operator and saved in a file called bad_channels.mat in
each subject’s directory. It is important to note that there are many other ways that bad channels
can be defined automatically by SPM, using the “artefact” module for example, but the various
options for this are not explored in this chapter. To specify bad channels, add a second Prepare
module, select the “New: Set/unset bad channels”, then under “Channel selection”, replace the
default “All” with the option “New: Channel file”, and then select the bad_channels.mat file in
this subject’s directory (note it is important that you delete the “All (1)” option first). In fact,
this subject does not have any bad channels, so this step could be ignored if you only want to
analyse this subject. But if you want to use the preprocessing script that we will use below for
the remaining 15 subjects, you need to set-up this stage now (i.e, the bad_channels.mat files for
the other subjects are not empty).
This will complete the preparation stage, as indicated by the “play” button turning green.
(Note that you can also use this “Prepare” option interactively, in order, for example, to create
and save a bad channel selection file).
42.3.3 Downsample
The data were sampled at 1000Hz, but for the analyses below, we rarely care about frequencies
above 100Hz. So to save processing time and disk space (by a factor of 5) we can therefore
downsample the data to 200Hz (which includes a lowpass filtering to avoid aliasing). Select
“downsampling” from the module list “SPM – M/EEG – Preprocessing”, click on “File Name”,
select “Dependency” and in the pop-up window, select the prepared datafile at the bottom of the
list. Next, set the downsampling rate by clicking the “New sampling rate” variable within the
current module box. Type 200 into the pop-up window that appears and use “OK” to set this
value. The output file of this stage will be prepended with a d.
42.3. PREPROCESSING M/EEG DATA 405
42.3.4 Baseline Correction
The next step in this preprocessing pipeline is to baseline correct the data by subtracting from
each channel the mean from -100ms to 0ms relative to the stimulus onset. Select “Baseline
Correct” from under the “SPM – M/EEG – Preprocessing” menu. Select the input file name as
being dependent on the output of the downsampling by selecting the “Dependency”. To define
the baseline, highlight the “Baseline” button in the current module window and click on the
“Specify” button. The baseline needs to be entered as a 1-by-2 array. Enter [-100 0] (units are
milliseconds). The prefix of this file name will be b. Note, that to be on the safe side it might
be a good idea to perform baseline correction before downsampling. The reason is that in the
general case there might be large DC offsets in the data leading to prolonged ringing that even
padding will not protect against. For our data, however, the order shown here works equally well.
42.3.5 Deleting intermediate steps (optional)
The four steps (modules) described above create a preprocessing pipeline for the data. If this
pipeline is run straight away, there will be four different output files. If you are short of diskspace,
you might want to delete some of the intermediate files. To do this, select “SPM” from the top
toolbar of the batch editor window and choose “M/EEG – Other – Delete” several times. Then
you will need to specify the File Names to delete. Highlight each “Delete” module and set the
File Name as the output of the Prepare step using the “Dependency” button to delete any output
from the conversion/prepare step onward. In fact, all processing steps up until the most recent
step (Baseline-correction) can be deleted. To do this, right click on “Delete” in the Module List
and select “Replicate Module”, but change the dependency to the downsampled file.
Creating a script for combining pipelines within a subject. Once you have created
a linear pipeline, you might want to repeat it on multiple sessions (runs) within a subject,
or even across multiple subjects. In the present case, there were 6 independent MEG runs
(separated only by a short period to give the subjects a rest), which can all be processed
identically. One option would be to save the batch file, manually alter the “File Name” that
is initially loaded into the batch editor, and repeat this process separately for each run. A
more powerful approach is to create a script. To do this, select “File” from the Batch Editor
window, and select “Save Batch and Script”. This will produce two files: a batch file (same
as that created when you save a batch) but also a Matlab script that calls that batch file.
So if you call the batch file batch_preproc_meeg_convert, you will get a batch file called
batch_preproc_meeg_convert_job.m and a script file called batch_preproc_meeg_convert.m.
The script file batch_preproc_meeg_convert.m will automatically be loaded into the Mat-
lab editor window, and should appear something like this:
% List of open inputs
% Conversion: File Name −cfg_files
% Conversion: Trial File −cfg_files
% Prepare: Channel file −cfg_files
nrun = X; % enter the number of runs here
jobfile = {'batch_preproc_meeg_convert_job.m'};
jobs = repmat(jobfile, 1, nrun);
inputs = cell(3, nrun);
for crun = 1:nrun
inputs{1, crun} = MATLAB_CODE_TO_FILL_INPUT; % Conversion: File Name −cfg_files
inputs{2, crun} = MATLAB_CODE_TO_FILL_INPUT; % Conversion: Trial File −cfg_files
inputs{3, crun} = MATLAB_CODE_TO_FILL_INPUT; % Prepare: Channel file −cfg_files
end
spm('defaults','EEG');
spm_jobman('run', jobs, inputs{:});
At the top of this script is listed the variable nrun = X: replace Xwith 6for the six runs you
wish to convert. You also need to complete the missing Matlab code needed for each run: here,
1) the raw input file to convert, 2) the trial definition file for that run, and 3) the channel file
containing the bad channels (which is actually the same for each run, but differs across subjects,
which will matter later when we extend the script to loop over subjects). In order to automate
selection of these files, you need to know some basic Matlab . For example, because the files are
named systematically by run, we can complete the relevant lines of the script with:
406 CHAPTER 42. MULTIMODAL, MULTISUBJECT DATA FUSION
inputs{1, crun} = cellstr(fullfile(rawpth,'Sub15','MEEG',sprintf('run_%02d_sss.fif',crun)));
inputs{2, crun} = cellstr(fullfile(rawpth,'Sub15','MEEG','Trials',sprintf('run_%02d_trldef.mat',
crun)));
inputs{3, crun} = cellstr(fullfile(rawpth,'Sub15','MEEG','bad_channels.mat'));
where rawpth refers to your base directory, Sub15 is the subject directory that contains MEG
and Trials sub-directories (assuming you mirrored the directory structure from the FTP site)
and %02d refers to the run number, expressed as two digits.
The other file – the batch or “job” file – can be reloaded into the batch editor at any time. It can
also be viewed in the Matlab editor. If you type edit batch_preproc_meeg_convert_job.m,
you will see your selections from the earlier GUI steps. But we need to change those selections that
depend on the run number (so they can be passed from the script instead). To make the batch file
accept variables from the script file, we need change three of the specifications to ’<UNDEFINED>’
instead. So edit the following lines so they read:
matlabbatch{1}.spm.meeg.convert.dataset = '<UNDEFINED>';
matlabbatch{1}.spm.meeg.convert.mode.epoched.trlfile = '<UNDEFINED>';
...
matlabbatch{2}.spm.meeg.preproc.prepare.task{4}.setbadchan.channels{1}.chanfile = '<UNDEFINED>';
Then save these edits (overwriting the previous batch file). If you’re unsure, the batch file
should look like the batch_preproc_meeg_convert_job.m file in the SPM12batch part of the
SPMscripts directory on the FTP site.
This completes the first part of the preprocessing pipeline. You can then run this script by
selecting the green play button on the upper toolbar of the script Matlab Editor window. The
results will be 6 files labelled bdspmeeg_run_%02d_sss.mat, where %02d refers to the run number
1-6. If you want to view any of these output files, press “Display” on the main SPM menu pane,
select “M/EEG”, then select one of these files. You will be able to review the preprocessing steps
as a pipeline from the “History” section of the “Info” tab, and can view single trials by selecting
one of the EEG, MEG (magnetometer) or MPLANAR (gradiometer) tabs (see other chapters for
how to use the buttons in the M/EEG Review window).
42.3.6 Merging (concatenating runs)
To analyse the data as one file, the six runs need to be merged. To do this, select “Merging” from
“SPM – M/EEG – Preprocessing – Merging”, select “File Names”, “specify”, and select the 6 file
names bdspmeeg_run_%02d_sss.mat. If you were to run this stage now, the output file would
match the first input file, but be prepended with a c, i.e, cbdspmeeg_run_01_sss.mat. However,
we will wait to add some more modules before running, as below. At this stage, you could also
add delete modules to delete all the previous individual run files (since the concatenated file will
contain all trials from all runs, i.e, contain the same data).
42.3.7 Prepare (a montage for re-referencing the EEG)
Below, we want to re-reference the EEG data to the average across channels (as is sometimes
conventional for ERP analyses; note the MEG data have no reference). We can do this with the
“montage” module below, which is a general purpose module for creating new channel data from
linear combinations of existing channel data. However, we first need to create a montage file, which
includes a matrix that, when multiplied by the existing data, creates the new channel data. There
is another sub-function (task) of the “Prepare” module that does this, so add another “Prepare”
module, select the dependency on the previous merged file as the “FileName”, but for the “task”,
select “Create average reference montage” and enter avref_montage.mat as the output filename.
(If you want to look at this montage, you can run this module, load avref_montage.mat into
Matlab and look at the montage.tra matrix, where you can see that each new EEG channel is
equal to the old EEG channel minus the average of all other channels.) Note that this montage
will differ across subjects because different subjects had different EEG channels marked as bad
(from steps above), and bad channels need to be excluded when estimating the average EEG
signal across channels.
At this point, we can also do one more bit of house-keeping within the same “Prepare” module,
which is simply to re-order the condition labels. This only matters for the final stage of “Con-
42.4. EVOKED ANALYSIS 407
trasting conditions” below, where the contrast weights assume a certain order of the conditions.
The current order of conditions is based purely on the order they appear in the raw data (e.g,
if the first few trials of the first run were: Scrambled, Unfamiliar, Unfamiliar, Scrambled, Fa-
mous..., then the condition labels will be ordered Scrambled-Unfamiliar-Famous), and this may
vary across subjects. To set the condition order to be invariant across subjects, add a new task
by selecting the “Sort conditions” task, then “Specify conditions lists” add three “New: Condition
labels”, and name them “Famous”, “Unfamiliar” and “Scrambled” (in that order). Note that this
operation does not physically reorder the trials at this stage, but just defines the order that will
be used where required at later steps.
42.3.8 Montage
Now we have the montage file, we can apply it, in order to re-reference the EEG data to the
average. Select “Montage” from the “Preprocessing” menu, and specify the “File Name” as being
dependent on the output of the “Merging” module above. For the “Montage file name”, choose a
different dependency, namely the output of the “Prepare” module above. Next, highlight “keep
other channels” and select “yes” in the “Current Item” box, in order to keep all the MEG channels
(which are unchanged). All other default values can remain the same. The output file will be
prepended with M.
As with the previous pipeline, if you are short of diskspace (particularly if you later run all
16 subjects), the outputs produced from the intermediate stages can be deleted using the “SPM
– M/EEG – Other – Delete” function (see earlier). However, refrain from deleting the montaged
data, as these will be used later in the Section on Time-Frequency analysis.
Save batch and review. This completes the second part of the preprocessing pipeline. At
this point, you can run the batch. Alternatively, you can save and script, and run the batch
from a script. The resulting script can also be combined with the previous script created (e.g.,
in the SPMscripts FTP directory, scripts for all the stages are appended into a single master
script called master_script.m, which loops over each subject too). Remember that, if you want
to pass variables from a script to a batch, you need to first ensure the relevant fields in the batch
file are set to ’<UNDEFINED>’ (see for example the batch_preproc_meeg_merge_job.m file in the
SPM12batch FTP directory).
To view the output, press “Display” on the main SPM menu pane, select “M/EEG”, then select
Mcbdspmeeg_run_01_sss.mat. Again, you will be able to review the preprocessing steps from
the “History” section of the “Info” tab.
42.4 Evoked analysis
At this point, the preprocessing forks into two strands: one for trial-averaged amplitude analysis
and one for time-frequency analysis. The first of these corresponds to a typical evoked response
(ER) analysis, where we simply average across trials in each condition (note this will attenuate
any non-phase locked, i.e. induced responses; to detect these, we will later perform time-frequency
analysis before averaging). Before averaging though, we will crop the 400ms buffer around each
trial (which is only necessary for the time-frequency analysis).
42.4.1 Crop
To crop the data, select the crop option from “SPM – M/EEG – Preprocessing – Crop”. Select
the datafile called Mcbdespmeeg_run_01_sss.mat produced from the final EEG re-referencing
(“Montage”) step above. A 100ms pre-stimulus baseline period is normally sufficient, and we do
not care about responses after 800ms for this particular analysis, so we can cut off 400ms at the
start and end of each trial to produce an epoch from -100ms to +800ms. To do this, select “Time
Window” from the “Current Module” window, then the “Specify” button. Within the pop up
window, enter [-100 800] as a 1-by-2 array. The channel selection will be “all”. This file output
will be prepended with a p.
408 CHAPTER 42. MULTIMODAL, MULTISUBJECT DATA FUSION
42.4.2 Artefact detection
There are many ways to define artifacts (including special toolboxes; see other SPM manual
chapters). Here we focus on just one simple means of detecting blinks by thresholding the EOG
channels. Select “Artefact detection” from the “SPM – M/EEG – Preprocessing” menu. For the
input file, select a dependency on the output of the previous step (“Crop”). Next, select “New:
Method” from the box titled “Current Item: How to look for artefacts”. Back in the “Current
Module” window, highlight “Channel selection” to list more options, choose “Select channels by
type” and select “EOG”. Then do not forget to also delete the default “All” option! Then press
the “<-X” to select “threshold channels”, click the “Specify” button and set this to 200 (in units
of microvolts). The result of this thresholding will be to mark a number of trials as “bad” (these
can be reviewed after the pipeline is run if you like). Bad trials are not deleted from the data,
but marked so they will be excluded from averaging below. The output file will be prepended
with the letter “a”.
42.4.3 Combine Planar Gradiometers
The next step is only necessary for scalp-time statistics on planar gradiometers. For scalp-time
images, one value is needed for each sensor location. Neuromag’s planar gradiometers measure
two orthogonal directions of the magnetic gradient at each location, so these need to be combined
into one value for a scalar (rather than vector) topographic representation. The simplest way to
do this is to take the Root Mean Square (RMS) of the two gradiometers at each location (i.e.
estimate the 2D vector length). In SPM, this will create a new sensor type called MCOMB. Note
that this step is NOT necessary for source reconstruction (where, the forward model captures
both gradiometers). Note also that the RMS is a nonlinear operation, which means that zero-
mean additive noise will no longer cancel by averaging across trials, in turn meaning that it
is difficult to compare conditions that differ in the number of trials. To take the RMS, select
“Combine Planar” from the “SPM – M/EEG – Preprocessing” menu, highlight “File Name”, select
the “dependency” button, and choose the Artefact-corrected file above. Leave the “copying mode”
as default – “Replace planar”. The produced file will be prepended with P.
42.4.4 Trial averaging
To average the data across trials, select “SPM – M/EEG – Average – Averaging”, and define
the input as dependent on the output of the planar combination module. Keep the remaining
options as the default values. (If you like, you could change the type of averaging from “standard”
to “Robust”. Robust averaging is a more sophisticated version of normal averaging, where each
timepoint in each trial is weighted according to how different it is from the median across trials.
This can be a nice feature of SPM, which makes averaging more robust to atypical trials, though
in fact it does not make much difference for the present data, particularly given the large numbers
of trials, and we do not choose it here simply because it takes much longer than conventional
averaging.) Once completed, this file will have a prefix of m.
42.4.5 Contrasting conditions
We can also take contrasts of our trial-averaged data, e.g., to create a differential ER between faces
and scrambled faces. This is sometimes helpful to see condition effects, and plot their topography.
These contrasts are just linear combinations of the original conditions, and so correspond to
vectors with 3 elements (for the 3 conditions here). Select “SPM – M/EEG – Average – Contrast
over epochs”, and select the output of “Averaging” above as in the dependent input. You can
then select “New Contrast” and enter as many contrasts as you like. The resulting output file is
prepended with w.
For example, to create an ER that is the difference between faces (averaged across Famous
and Unfamiliar) and scrambled faces, enter the vector [0.5 0.5 -1] (assuming conditions are
ordered Famous-Unfamiliar-Scrambled; see comment earlier in “Prepare” module), and give it a
name. Or to create the differential ER between Famous and Unfamiliar faces, enter the vector
[1 -1 0]. Sometimes it is worth repeating the conditions from the previous averaging step by
entering, in this case, three contrasts: [1 0 0],[0 1 0] and [0 0 1], for Famous, Unfamiliar

42.4. EVOKED ANALYSIS 409
Figure 42.2: Trial-averaged ERPs for each condition over all EEG channel positions on the scalp.
and Scrambled conditions respectively. These will be exactly the same as in the averaged file
above, but now we can examine them, as well as the differential responses, within the same file
(i.e. same graphics window when we review that file), and so can also delete the previous mfile.
Save batch and review. At this point, you can save batch and script again. The resulting
batch file should look like the batch_preproc_meeg_erp_job.m file in the SPM12batch part of the
SPMscripts FTP directory. The script file can be run (and possibly combined with the previous
script created).
We will start by looking at the trial-averaged ERs to each of the three conditions. Select the
“Display” button on the SPM Menu and select the file wmPapMcbdspmeeg_run_01_sss.mat. Then
select, for example, the “EEG” tab, and you will see each channel as a row (“strip”, or “standard
view”) for the mean ER for Famous faces. If you press “scalp” instead, the channels will be flat-
projected based on their scalp position (nose upwards). You can now display multiple conditions
at once by holding the shift-key and selecting Trials 2 and 3 (Unfamiliar and Scrambled) as well
(as in Figure 42.2, after zooming the y-axis slightly). If you press the expand y-axis button (top
left) a few times to up-scale the data, you should see something like in Figure 42.2. You can see
the biggest evoked potentials (relative to average over channels) at the back of the head.

410 CHAPTER 42. MULTIMODAL, MULTISUBJECT DATA FUSION
Figure 42.3: Trial-averaged ERPs for each condition from EEG channel 70 (right posterior).
If you press the magnifying glass icon, then with the cross-hairs select Channel 70 (in bottom
right quadrant of display), you will get a new figure like in Figure 42.3 that shows the ERPs for
that channel in more detail (and which can be adjusted using the usual Matlab figure controls).
You can see that faces (blue and green lines) show a more negative deflection around 170ms than
do scrambled faces (red line), the so-called “N170” component believed to index the earliest stage
of face processing.
To see the topography of this differential N170 component, select instead the fourth trial
(contrast) labelled “Faces – Scrambled”. Then press the coloured topography icon, and you will
get a new figure with the distribution over the scalp of the face-scrambled difference. If you shift
the time-slider on the bottom of that window to the leftmost position, and then repeatedly click
on the right arrow, you will see the evolution of the face effect, with no consistent difference
during the prestimulus period, or until about 155ms, at which point a clear dipolar field pattern
should emerge (Figure 42.4).
You can of course explore the other sensor-types (magnetometers, MEG) and combined gra-
diometers (MCOMB), which will show an analogous “M170”. You can also examine the EOG and
ECG channels, which appear under the “OTHER” tab. (Note that the VEOG channel contains
a hint of an evoked response: this is not due to eye-movements, but due to the fact that bipolar
channels still pick up a bit of brain activity too. The important thing is that there is no obvious
EOG artefact associated with the difference between conditions, such as differential blinks.)
But how do we know whether this small difference in amplitude around 150-200ms is reliable,
given the noise from trial to trial? And by looking at all the channels and timepoints, in order
to identify this difference, we have implicitly performed multiple comparisons across space and
time: so how do we correct for these multiple comparisons (assuming we had no idea in advance
where or when this face-related response would occur)? We can answer these questions by using
random field theory across with scalp-time statistical parametric maps. But first, we have to
convert these sensor-by-time data into 3D images of 2D-location-by-time.
42.4.6 Time-Sensor images
To create 3D scalp-time images for each trial, the 2D representation of the scalp is created by
projecting the sensor locations onto a plane, and then interpolating linearly between them onto a
32×32 pixel grid. This grid is then tiled across each timepoint. To do this, you need to select the
“SPM – M/EEG – Images – Convert2Images” option in the batch editor. For the input file, select
the PapMcbdspmeeg_run_01_sss.mat file that contains every cropped trial (i.e, before averaging),

42.4. EVOKED ANALYSIS 411
Figure 42.4: Topography of differential ERP for faces (famous and unfamiliar) vs scrambled at
155ms.
but with bad trials marked (owing to excessive EOG signals; see earlier). Next select “Mode”,
and select “scalp x time”. Then, select “conditions”, select “Specify” and enter the condition label
“Famous”. Then repeat for the condition labels “Unfamiliar” and “Scrambled”.
To select the channels that will create your image, highlight the “Channel selection”, and then
select “New: Select channels by type” and select “EEG”. The final step is to name the Directory
prefix eeg_img_st this can be done by highlighting “directory prefix”, selecting “Specify”, and the
prefix can then be entered.
This process can be repeated for the MEGMAG channels, and the MEGCOMB channels
(although we will focus only on the EEG here). If so, the easiest way to do this is to right-
click “Convert2Images” in the Module List, and select “replicate module”. You will have to do
this twice, and then update the channels selected, and the directory prefix to mag_img_mat and
grm_img_mat to indicate the magnetometers (MEGMAG) and the gradiometers (MEGCOMB)
respectively.
Save batch and review. At this point, you can save batch and script again. The resulting
batch file should look like the batch_preproc_meeg_erp_images_job.m file in the SPM12batch
FTP directory. Once you have run this script, a new directory will be created for each channel-
type, which is based on the input file and prefix specified above (e.g., eeg_img_st_PapMcbdspmeeg_-
run_01_sss for the EEG data). Within that directory will be three 4D NIfTI files, one per condi-
tion. It is very important to note that these 4D files contain multiple “frames” (i.e. 3D scalp-time
images), one per trial (i.e. 296 in the case of unfamiliar faces). To view one of these, press
“Display – Images” in the SPM Menu window, and select, say, the condition_Unfamiliar.nii
file. But note that by default you will only see the first scalp-time image in each file (because the
default setting of “Frames” within the Select Image window is 1). To be able to select from all
frames, change the “Frames” value from 1to Inf (infinite), and now you will see all 296 frames
(trials) that contained Unfamiliar faces. If you select, say, number 296, you should see an image
like in Figure 42.5 (this was created after selecting “Edit – Colormap” from the top toolbar, then
“Tools – Standard Colormap – Jet”, and entering [0 0 165] as the coordinates in order to select
165ms post-stimulus). You can scroll will the cross-hair to see the changes in topography over
time.
Note that Random Field Theory, used to correct the statistics below, assumes a certain min-
imum smoothness of the data (at least three times the voxel size). The present data meet this
requirement, but in other cases, one could add an additional step of Gaussian smoothing of the

412 CHAPTER 42. MULTIMODAL, MULTISUBJECT DATA FUSION
Figure 42.5: 3D Scalp-Time image for 296th trial in the Unfamiliar condition.
42.5. SCALP-TIME STATISTICS ACROSS TRIALS WITHIN ONE SUBJECT 413
images to ensure this smoothness criterion is met.
42.5 Scalp-Time Statistics across trials within one subject
Now we have one image per trial (per condition), we can enter these into a GLM using SPM’s
statistical machinery (as if they were fMRI or PET images). If we ignore temporal autocorrelation
across trials, we can assume that each trial is an independent observation, so our GLM corresponds
to a one-way, non-repeated-measures ANOVA with 3 levels (conditions).
42.5.1 Model Specification
To create this model, open a new batch, select “Factorial design specification” under “Stats”
on the SPM toolbar at the top of the batch editor window. The first thing is to specify the
output directory where the SPM stats files will be saved. So first create such a directory within
the subject’s sub-directory, calling it for example STStats, and then create a sub-directory eeg
within STStats (and potentially two more called mag and grm if you want to examine other
sensor-types too). Then go back to the batch editor and select this new eeg directory.
Highlight “Design” and from the current item window, select “One-way ANOVA”. Highlight
“Cell”, select “New: Cell” and repeat until there are three cells. Select the option “Scan” beneath
each “Cell” heading (identified by the presence of a “<-X”). Select “Specify”, and in the file selector
window, remember to change the “Frames” value from 1to Inf as previously to see all the trials.
Select all of the image files for one condition (by using the right-click “select all” option). It is
vital that the files are selected in the order in which the conditions will later appear within the
Contrast Manager module (i.e., Famous, Unfamiliar, Scrambled). Next highlight “Independence”
and select “Yes”, but set the variance to “Unequal”. Keep all the remaining defaults (see other
SPM chapters for more information about these options).
Finally, to make the GLM a bit more interesting, we will add 3 extra regressors that model
the effect of time within each condition (e.g. to model practice or fatigue effects). (This step
is optional if you’d rather omit.) Press “New: Covariate” under the “Covariates” menu, and for
the “Name”, enter “Order Famous”. Keep the default “None” to interactions, and “Overall mean”
for “centering”. We now just need to enter a vector of values for every trial in the experiment.
These trials are ordered Famous, Unfamiliar and Scrambled, since this is how we selected them
above. So to model linear effects of time within Famous trials, we need a vector that goes
from 1:295 (since there are 295 Famous trials). However, we also need to mean-correct this,
so we can enter detrend([1:295],0) as the first part of the vector (covariate) required. We
then need to add zeros for the remaining Unfamiliar and Scrambled trials, of which there are
296+289=585 in total. So the complete vector we need to enter (for the Famous condition)
is [detrend([1:295],0) zeros(1,585)]. We then need to repeat this time covariate for the
remaining two conditions. So press “New: Covariate” again, but this time enter “Order Unfamiliar”
as the name, and [zeros(1,295) detrend([1:296],0) zeros(1,289)] as the vector. Finally,
press “New: Covariate”, but this time enter “Order Scrambled” as the name, and [zeros(1,591)
detrend([1:289],0)] as the vector.
This now completes the GLM specification, but before running it, we will add two more
modules.
42.5.2 Model Estimation
The next step within this pipeline is to estimate the above model. Add a module for “Model Esti-
mation” from the “Stats” option on the SPM toolbar and define the file name as being dependent
on the results of the factorial design specification output. For “write residuals”, keep “no”. Select
classical statistics.
42.5.3 Setting up contrasts
The final step in the statistics pipeline is create some planned comparisons of conditions by adding
a “Contrast Manager” module from the “Stats” bar. Define the file name as dependent on the
414 CHAPTER 42. MULTIMODAL, MULTISUBJECT DATA FUSION
model estimation. The first contrast will be a generic one that tests whether significant variance
is captured by the 6 regressors (3 for the main effect of each condition, and 3 for the effects of
time within each condition). This corresponds to an F-contrast based on a 6x6 identity matrix.
Highlight contrast sessions and select a new F-contrast session. Name this contrast “All Effects”.
Then define the weights matrix by typing in eye(6) (which is Matlab for a 6×6 identity matrix).
(Since there is only one “session” in this GLM, select “Don’t replicate” from the “replicate over
sessions” question.) We will use this contrast later to plot the parameter estimates for these 6
regressors.
More interestingly perhaps, we can also define a contrast that compares faces against scram-
bled faces (e.g. to test whether the N170 seen in the average over trials in right posterior EEG
channels in Figure 42.3 is reliable given the variability from trial to trial, and to also discover
where else in space or time there might be reliable differences between faces and scrambled faces).
So make another F-contrast, name this one “Faces (Fam+ Unf) <> Scrambled”, and type in the
weights [0.5 0.5 -1 0 0 0] (which contrasts the main effect of faces vs scrambled faces, ignor-
ing any time effects (though SPM will complete the final zeros if you omit). Note that we use
an F-test because we don’t have strong interest in the polarity of the face-scrambled difference
(whose distribution over the scalp depends on the EEG referencing). But if we did want to look
at just positive and negative differences, you could enter two T-contrasts instead, with opposite
signs on their weights.
Save batch and review Once you have added all the contrasts you want, you can save this
batch file (it should look like the batch_stats_ANOVA_job.m file in the SPM12batch FTP direc-
tory). This only runs a GLM for one sensor-type (we cannot combine the sensors until we get
to source space later), so you can write a script around this batch that calls it three times, once
per sensor-type (i.e, for magnetometers and gradiometer RMS too), just changing the output
directory and input files (see master_script.m on the SPM12batch FTP directory).
The results of this output can be viewed by selecting “Results” from the SPM Menu window.
Select the SPM.mat file in the STStats/eeg directory, and from the new “Contrast Manager” win-
dow, select the pre-specified contrast “Faces (Fam+Unf) <> Scrambled”. Within the Interactive
window which will appear on the left hand side, select the following: Apply Masking: None, P
value adjustment to control: FWE, keep the threshold at 0.05, extent threshold {voxels}: 0; Data
Type: Scalp-Time. The Graphics window should then show what is in Figure 42.6.
If you move the cursor to the earliest local maximum – the third local peak in the first cluster
– this corresponds to x=+38mm,y=-62mm and t=150ms (i.e. right posterior scalp, close to the
sensor shown in Figure 42.3, though note that distances are only approximations). If you then
press “Plot – Contrast Estimates – All Effects”, you will get 6 bars like in Figure 42.7. The first
three reflect the three main conditions (the red bar is the standard error from the model fit). You
can see that Famous and Unfamiliar faces produce a more negative amplitude at this space-time
point than Scrambled faces (the “N70”). The next three bars show the parameter estimates for
the modulation of the evoked response by time. These effects are much smaller relative to their
error bars (i.e., less significant), but suggest that the N170 to Famous faces becomes less negative
with time, and that to scrambled faces becomes larger (though one can test these claims formally
with further contrasts).
There are many further options you can try. For example, within the bottom left window,
there will be a section named “Display”, in the second drop-down box, select “Overlay – Sections”
and from the browser, select the mask.nii file in the analysis directory. You will then get a clearer
image of suprathreshold voxels within the scalp-time-volume. Or you can of course examine other
contrasts, such as the difference between famous and unfamiliar faces, which you will see is a much
weaker and slightly later effect.
42.6 Time-Frequency Analysis (Evoked and Induced power)
The above statistical test only identifies significant evoked effects (i.e., that are phase-locked
across trials) within one individual. We can also look at induced as well as evoked energy by
performing a time-frequency analysis before averaging over trials. Here we will use Morlet wavelets
to decompose each trial into power and phase across peristimulus time and frequency. We will

42.6. TIME-FREQUENCY ANALYSIS (EVOKED AND INDUCED POWER) 415
Figure 42.6: Scalp-Time SPM for F-contrast, thresholded at p<.05 FWE corrected, for faces vs
scrambled faces across trials for one subject.

416 CHAPTER 42. MULTIMODAL, MULTISUBJECT DATA FUSION
Figure 42.7: Effects of interest from sub-peak +38mm -62mm +150ms. First three bars are mean
evoked response amplitude vs baseline for Famous, Unfamiliar and Scrambled faces; next three
bars are modulations about mean by time throughout experiment.
then average the power estimate across trials and across channels, to create a 2D time-frequency
image, which we can then test for reliability, but now across subjects rather than across trials.
This is the second fork in the preprocessing pipeline.
42.6.1 Wavelet estimation
The first module to be added to the pipeline is the “Time-Frequency Analysis” under “SPM –
M/EEG – Time-frequency”. Highlight “File Name”, choose “Specify” box, and select the file
Mcbdspmeeg_run_01_sss.mat. This file has not yet been cropped because we need the 400ms
buffer to reliably estimate the lower-frequency wavelets (in fact, for a 5-th order 6Hz wavelet,
one needs 2.5 periods = 2.5×133ms ∼400ms to reliably estimate power at the central timepoint).
Note that this file does not have artifacts removed, but most of these identified for the evoked
analysis above are blinks, which are typically below ∼3Hz, i.e., below the lowest frequency of
interest here.
Next, ensure “channel selection” is set to “all”. Then highlight the “Frequencies of interest”, click
“Specify” and enter 6:40 (which will estimate frequencies from 6 to 40Hz in steps of 1Hz). Then
highlight “Spectral estimation” and select “Morlet wavelet transform”. Then highlight “Number
of wavelet cycles” and “Specify” this as 5. The fixed time window length should be set at 0
as default. To reduce the size of the file, we will also subsample in time by a factor of 5 (i.e.,
every 25ms, given the additional downsampling to 5ms done earlier in preprocessing). Do this by
selecting “subsample” and “Specify” as 5. Finally, select “Yes” for “Save phase”. This will produce
two files, one for power (prefixed with tf) and one for phase (prefixed with tph).
42.6.2 Crop
Once we have estimated power and phase at every peristimulus timepoint, we can cut the 400ms
buffer. So add the “SPM – M/EEG – Preprocessing – Crop” module (like for the evoked analysis).
This module will have to be added twice though, once for power and once for phase. For the first
module, select the power file as the dependency, and enter [-100 800] as the timewindow. Then
select “replicate module”, and change only the input dependency to the phase file.
42.6. TIME-FREQUENCY ANALYSIS (EVOKED AND INDUCED POWER) 417
42.6.3 Average
As with cropping, we now need to add two averaging modules, one with dependency on the
power file from the Crop step, and the other with dependency on the phase file from the Crop
step. For the power averaging, choose straight averaging. For the phase averaging however,
we need to additionally select “Yes” to the “Compute phase-locking value”. This corresponds to
“circular” averaging, because phase is an imaginary number. This produces a quantity called the
phase-locking value (PLV). The prefix will be min both cases.
42.6.4 Baseline rescaling
To baseline correct time-frequency data, we need to select the “Time-Frequency Rescale” option
from the “Time-Frequency” menu (note: not the “Baseline Correction” module from the “Pre-
processing” menu). There are several options to baseline-correct time-frequency data. For the
power, it also helps to scale the data with a log transform, because changes at high-frequency
tend to be much smaller than changes at lower frequencies. We will therefore use the log-ratio
(“LogR”) option, where all power values at a given frequency are divided by the mean power from
-100 to 0ms at that frequency, and the log taken (which is equivalent to subtracting the log of
the baseline power). So select the power file output from the previous phase as the dependency,
select the log ratio option, and enter the baseline time window as -100 0. The output file prefix
will be r. We won’t bother to baseline-correct the phase-data.
42.6.5 Contrasting conditions
Finally, like with the evoked fork, we can take contrasts of our trial-averaged data, e.g., to create
a time-frequency image of the difference in power, or in PLV, between faces and scrambled faces.
Create two “SPM – M/EEG – Average – Contrast over epochs” modules, one with the average
power file as input, and one with the averaged phase (PLV) file as input. You can then select
“New Contrast” and enter contrasts like [0.5 0.5 -1] (for faces vs scrambled; see earlier) and
[1 -1 0] (for famous vs unfamiliar). The resulting output file is prepended with w.
As before, if you want to save file-space, you can add further “Delete” modules, since we will
not need many of the intermediate files. The only files we need to keep are the averaged power
and phase files (since these are used to create time-frequency images below) and the contrasted
versions (for visual inspection of effects within each subject).
Save batch and review. You can now save this time-frequency batch file (it should look like
the batch_preproc_meeg_tf_job.m file in the SPM12batch FTP directory). Once you have run
it, you can then review the contrast files, e.g, for power (wmprtf_Mcbdspmeeg_run_01_sss.mat)
or phase (wmptph_Mcbdspmeeg_run_01_sss.mat). When displaying the power for the EEG data,
if you magnify Channel 70 (right posterior, as in Figure 42.3), you should see something like that
in Figure 42.8. The increase in power from 13 to 16Hz between 75 and 200ms is most likely the
evoked energy corresponding to the N170 in Figure 42.3, but additional power changes can be seen
that may not be so phase-locked (i.e. induced). This is supported by looking at the difference in
PLV for that channel (Figure 42.9), where faces increase phase-locking relative to scrambled faces
in a similar time-frequency window (suggesting a change in phase of ongoing alpha oscillations,
as well as their power).
42.6.6 Creating 2D time-frequency images
Later we will repeat the above steps for every subject, and create a statistical parametric map
of power changes across subjects, in order to localise face-induced power changes in frequency
and time. This requires that we create 2D images, one per condition (per subject). Select
the “convert2images” option and select the baseline-rescaled, trial-averaged power file as the
dependency from the stage above. Select the mode “time x frequency”. Note that this implicitly
means averaging across all channels. Next select channel selection by type. Here, choose EEG for
“Channel selection” and define the prefix as eeg_img_pow. (Of course, this module can be repeated
for MEGMAG and MEGPLANAR sensors if wanted.) You can save this batch, run it, and display
the images output if you like (the FTP batch is called batch_preproc_meeg_tf_images_job.m).

418 CHAPTER 42. MULTIMODAL, MULTISUBJECT DATA FUSION
Figure 42.8: Trial-averaged power for faces > scrambled in EEG channel 70 (right posterior).
Figure 42.9: Trial-averaged PLV for faces > scrambled in EEG channel 70 (right posterior).
42.6. TIME-FREQUENCY ANALYSIS (EVOKED AND INDUCED POWER) 419
Creating a script for analysis across subjects. Now that we have created pipelines for
various steps of preprocessing one subject, including the two forks for evoked and time-frequency
analyses, we want to run these on the remaining 15 subjects. For this, a bit of Matlab knowledge
is required to call these pipelines within a for (or parfor) loop across subjects. Below is an
example from the master_script.m:
for s = 1:nsub
%% Change to subject's directory
swd = fullfile(outpth,subdir{s},'MEEG');
cd(swd);
%% Convert & epoch, prepare, downsample, baseline−correct each run
jobfile = {fullfile(scrpth,'batch_preproc_meeg_convert_job.m')};
jobs = repmat(jobfile, 1, nrun);
n = 1;
inputs = cell(nrun*3, 1);
for r = 1:nrun
inputs{n ,1} = cellstr(fullfile(rawpth,subdir{s},'MEEG',sprintf('run_%02d_sss.fif',r)));
inputs{n+1,1} = cellstr(fullfile(rawpth,subdir{s},'MEEG','Trials',sprintf('run_%02d_trldef.mat'
,r)));
inputs{n+2,1} = cellstr(fullfile(rawpth,subdir{s},'MEEG','bad_channels.mat'));
n=n+3;
end
spm_jobman('serial' , jobs, '', inputs{:});
%% Concatenate runs and montage (reref EEG)
jobfile = {fullfile(scrpth,'batch_preproc_meeg_merge_job.m')};
inputs = cell(3, 1);
inputs{1} = cellstr(spm_select('FPList',fullfile(outpth,subdir{s},'MEEG'),'^bdspmeeg.*\.mat$'));
inputs{2} = cellstr(spm_select('FPList',fullfile(outpth,subdir{s},'MEEG'),'^bdspmeeg.*\.mat$')); %
(For deletion)
spm_jobman('serial', jobfile, '', inputs{:});
%% Fork 1. For ERP/ERF: crop to −100 to +800, detect artifacts (blinks) by thresholding EOG,
combine planar grads, average over trials and create contrasts of conditions
jobfile = {fullfile(scrpth,'batch_preproc_meeg_erp_job.m')};
inputs = cell(1);
inputs{1} = cellstr(spm_select('FPList',fullfile(outpth,subdir{s},'MEEG'),'^Mcbdspmeeg.*\.mat$'));
spm_jobman('serial', jobfile, '', inputs{:})
%% Write out scalp−time images
if strcmp(subdir{s},'Sub15')
jobfile = {fullfile(scrpth,'batch_preproc_meeg_erp_images_job.m')};
inputs = cell(3,1);
inputs{1} = cellstr(spm_select('FPList',fullfile(outpth,subdir{s},'MEEG'),'^PapMcbdspmeeg.*\.mat$')
);
inputs{2} = cellstr(spm_select('FPList',fullfile(outpth,subdir{s},'MEEG'),'^PapMcbdspmeeg.*\.mat$')
);
inputs{3} = cellstr(spm_select('FPList',fullfile(outpth,subdir{s},'MEEG'),'^PapMcbdspmeeg.*\.mat$')
);
spm_jobman('serial', jobfile, '', inputs{:});
end
%% Fork 2. For Time−freq: Morlet wavelet transform, crop, average, baseline−correct (power) and
contrast
jobfile = {fullfile(scrpth,'batch_preproc_meeg_tf_job.m')};
inputs = cell(1);
inputs{1} = cellstr(spm_select('FPList',fullfile(outpth,subdir{s},'MEEG'),'^Mcbdspmeeg.*\.mat$'));
spm_jobman('serial', jobfile, '', inputs{:});
%% Write out power and phase images for each modality
jobfile = {fullfile(scrpth,'batch_preproc_meeg_tf_images_job.m')};
inputs = cell(6,1);
inputs{1} = cellstr(spm_select('FPList',fullfile(outpth,subdir{s},'MEEG'),'^mprtf_Mcbdspmeeg.*\.mat
$'));
inputs{2} = cellstr(spm_select('FPList',fullfile(outpth,subdir{s},'MEEG'),'^mprtf_Mcbdspmeeg.*\.mat
$'));
inputs{3} = cellstr(spm_select('FPList',fullfile(outpth,subdir{s},'MEEG'),'^mprtf_Mcbdspmeeg.*\.mat
$'));
420 CHAPTER 42. MULTIMODAL, MULTISUBJECT DATA FUSION
inputs{4} = cellstr(spm_select('FPList',fullfile(outpth,subdir{s},'MEEG'),'^mptph_Mcbdspmeeg.*\.mat
$'));
inputs{5} = cellstr(spm_select('FPList',fullfile(outpth,subdir{s},'MEEG'),'^mptph_Mcbdspmeeg.*\.mat
$'));
inputs{6} = cellstr(spm_select('FPList',fullfile(outpth,subdir{s},'MEEG'),'^mptph_Mcbdspmeeg.*\.mat
'));
spm_jobman('serial', jobfile, '', inputs{:});
end
Time-frequency Stats across Subjects We can now enter the frequency-time power images
(one per condition per subject) into a group (2nd-level) analysis that corresponds to repeated-
measures ANOVA. Note that one difference from the ANOVA used for scalp-time analysis across
trials within one subject above is that we now have 3 observations (conditions) from each subject,
so need to correct for the potential correlation (nonsphericity) of the error induced by these
repeated measurements. We can also add another 16 columns into our GLM that serve to remove
between-subject variance (which we don’t care about), improving the sensitivity of contrasts of
our conditions of interest.
The first thing is to specify the output directory where the SPM stats files will be saved.
Because this is now an analysis across subjects, we can create a directory above Sub15 in the
directory tree. So create a new top-level directory called, for example, “MEEG” (because later
we will have group stats for the fMRI data and source-reconstructed MEEG data too), then a
sub-directory within it called TFStats, and then a further sub-directory called PowStats and a
further sub-directory called eeg (and potentially two more called mag and grd if you want to
examine other sensor-types too).
42.6.7 Model Specification, Estimation and Contrasts
To create this repeated-measures ANOVA, open a new batch and select “Factorial design speci-
fication” under “Stats” on the “SPM” toolbar. Then select this new MEEGTFStats/PowStats/eeg
directory.
Highlight “Design” and from the current item window, select “One-way ANOVA –within sub-
ject” (somewhat confusingly, this is not an analysis within one subject, as above, but an analysis
in which multiple measures come from “within” each subject!). Highlight “Subjects” and create
a “New:subject”. In the “scans” field, you can now select the 3 power images for the first subject
(which should have been created in the Sub01/MEEG/eeg_img_pow_mprtf_Mcbdspmeeg_run_01_sss
directory if you ran the script above), and enter the “Conditions” as [1 2 3]. It is important
for the contrasts below that you select the files in the order Famous-Unfamiliar-Scrambled (or
if not, that you change the order of 1-3 in the Conditions vector, such that Condition 1 is
Famous, Condition 2 Unfamiliar, etc.). You can then select “Replicate: Subject” under the
“Subjects” item, keeping the “Conditions” unchanged, but changing the “Scans” to those in
Sub02/MEEG/eeg_img_pow_mprtf_Mcbdspmeeg_run_01_sss. You can then repeat these steps
for the remaining subjects. Or if you prefer (because this is a pain to do via the GUI!), you can
create 16 blank “Subject” items, save the batch script, and then populate the “Scans” field (and
Conditions field) via a Matlab script (see below). Finally, set the variance to “Unequal” and
the “Independence” to “No” (to model the error correlation, i.e., nonsphericity, mentioned above).
Keep all the remaining defaults.
The next step is to add a module for model estimation from the “Stats” option and define
the file name as being dependent on the results of the factorial design specification output. For
“write residuals”, keep “no”. Select classical statistics.
The final step is to add a module for creating contrasts. Define the file name as dependent
on the model estimation. The first contrast will be a generic one that tests whether significant
variance is captured by the first 3 regressors. This corresponds to an F-contrast based on a 3×3
identity matrix. Highlight contrast sessions and select a new F-contrast session, using the current
item module. Name this contrast “All Effects”. Then define the weights matrix by typing in
[eye(3) ones(3,16)/16] (which is Matlab for a 3×3 identity matrix, followed by 1/16 for
each of the 16 subject effects; the latter being necessary if one wants to see absolute changes in

42.6. TIME-FREQUENCY ANALYSIS (EVOKED AND INDUCED POWER) 421
Figure 42.10: Time-Frequency SPM for T-contrast of greater power for faces than scrambled faces
across subjects, thresholded at p<.05 FWE corrected.
power vs baseline). You can use this contrast later to plot the parameter estimates for the 3
conditions.
More interestingly perhaps, we can also define a contrast that compares faces against scram-
bled faces, i.e., to test whether the average power increase across trials seen in Channel 70 of
Subject 15 in Figure 42.8 is reliable when averaging across channels and across subjects. So this
time make a T-contrast, name this one “Faces (Fam+ Unf) >Scrambled”, and type in the weights
[0.5 0.5 -1]. (If you want to look at power decreases, you can create another T-contrast and
reverse the sign of these contrast weights.)
Save batch and review Once you had added all the contrasts you want, you can save this batch
file (it should look like the batch_stats_rmANOVA_job.m file in the SPM12batch FTP directory).
Then run it, and when it has finished, press “Results” from the SPM Menu window. Select the
SPM.mat file in the MEEG/TFStats/eeg directory, and from the new Contrast Manager window,
select the pre-specified T-contrast “Faces (Fam+Unf) >Scrambled”. Within the Interactive
window, when given the option, select the following: Apply Masking: None, P value adjustment
to control: FWE, keep the threshold at 0.05, extent threshold voxels: 0; Data Type: Time-
frequency. The Graphics window should then show what is in Figure 10 below. Note the increase
in power at 14Hz, 150ms that survives correction (in all sensor types in fact). (If you examine
the reverse contrast of greater power for scrambled than intact faces, you will see a decrease in
the beta range, 22Hz, 475ms).
422 CHAPTER 42. MULTIMODAL, MULTISUBJECT DATA FUSION
42.7 fMRI Preprocessing and Statistics
We will keep description of the preprocessing and analysis of the fMRI data to a minimum, given
that fMRI analysis is covered in several other chapters. We start with preprocessing Subject
15’s data. For the fMRI experiment, there were 9 runs (sessions), rather than the 6 in the
M/EEG experiment. This is because the SOA was increased in the fMRI experiment, by virtue
of jittering, which is necessary to estimate the BOLD response versus interstimulus baseline (e.g.,
to compare with the evoked EEG/MEG response versus prestimulus baseline). If you already
launched SPM to analyse the M/EEG data from the previous sections, select “FMRI” instead
of “EEG” in the pulldown menu of the main SPM window, otherwise start SPM by typing spm
fmri. Preprocessing involves the following modules, which can be found under the menu “SPM
– Spatial”:
42.7.1 Realignment of EPI (fMRI) data
The first step is to coregister the 9 runs of 208 images to one another (i.e., correcting for movement)
using a rigid-body transform. Select “Realign: Estimate & Reslice”, and on the “Data” item, add
nine new “Sessions”. Then, for the first session, select the 208 f*.nii images in the BOLD/Run_01
directory of Subject 15 (using right-click, “Select All”), and then repeat for the remaining eight
sessions. On the “Reslice Options” item, change the default value of “All Images + Mean Image”
to “Mean Image Only”. This is because we do not re-slice the EPI data: the coregistration
parameters will be stored in the header information of the NIfTI file, and can be combined
with the normalisation parameters when re-slicing the normalised images below (re-slicing can
introduce interpolation artifacts so generally best to reduce number of re-slicings). However, we
do need a re-sliced mean image, which we can use for coregistration with the T1 below. Thus the
contents of the f*.nii files will change (as header updated), but no new (rf*.nii) files will be
output, except for the meanf*.nii file.
42.7.2 Normalisation/Segmentation of T1 images
We will use SPM12’s unified segmentation to estimate normalisation parameters to MNI space.
Select “Normalise: Estimate” item, add a new “Subject” in “Data” and select the mprage.nii
image in the “SMRI” directory of Subject 15 for “Image to Align”. The output of this step will
be a file y_mprage.nii containing the estimated deformation field that warps data from subject
to MNI space.
42.7.3 Coregistration of mean EPI (fMRI) to T1 (sMRI)
Because we have determined the normalisation parameters from the subject’s native space to
MNI space via the unified segmentation of their T1 image, we need to coregister all the EPI
images to that T1 image, so that the normalisation warps can be later applied. Select “Coregister
- Estimate” item, and for the “Reference Image”, select the same mprage.nii image in the SMRI
directory. For the“Source Image”, select “Dependency” and then use “Realign: Estimate & Reslice:
Mean Image”. For “Other Images”, select “Dependency” and then use the Ctrl key to select all 9
sessions from the “Realign” stage.
42.7.4 Application of Normalisation parameters to EPI data
We can now apply the normalisation parameters (warps) to each of the EPI volumes, to produce
new, re-sliced wf images. Select “Normalise – Write” item, and for the “Deformation Field”, use
select the “Normalise: Estimate: Deformation” dependency. For the “Images to Write”, select the
“Coregister: Estimate: Coregistered Images”. You can also change the default voxel size from [2
2 2] to [3 3 3] if you want to save diskspace, since the original data are [3 3 3.9] (for Subject
15), so interpolation does not really gain new information.
42.7. FMRI PREPROCESSING AND STATISTICS 423
42.7.5 Smoothing
Finally, we smooth the normalised images by an 8mm isotropic Gaussian kernel to produce swf*
images. So select the “Smooth” item, and select the input to depend on the output of the prior
“Normalisation: Write” stage.
Save batch and review You can save this batch file (it should look like the batch_preproc_fmri_job.m
file in the SPM12batch FTP directory), and then run it. You can inspect the realignment param-
eters, normalisations, etc. as described in other chapters. Make a new directory called Stats in
the Sub15/BOLD directory.
42.7.6 Creating a 1st-level (fMRI) GLM
Select the “fMRI model specification” option from the “SPM – Stats” menu. Select the new Stats
directory you created as the output directory. Set the “Units for design” to “seconds” (since
our onsets files are in units of seconds) and the “interscan interval” (TR) to 2. Then under the
“Data & Design” option, create a new Session, and then select all the swf*.nii images in the
Run_01 directory as the “Scans”. Then under the “Multiple conditions” option, press “Specify”
and select the file run_01_spmdef.mat that has been provided in the Trials sub-directory. This
is a Matlab file that contains the onsets, durations and names of every trial in Run1 (for this
subject). Then under the “Multiple regressors” option, press “Specify” and select the file matching
rp*.txt in the Run_01 directory. This is a text file that contains the 6 movement parameters
for each scan, which was created during “Realignment” above, and we will add to the GLM to
capture residual motion-related artifacts in the data.
For the basis functions, keep “Canonical HRF”, but change the “model derivatives” from “no”
to “time and dispersion derivatives” (see earlier Chapter manuals). Then keep the remaining
options as their defaults.
You then need to replicate this for the remaining 8 sessions, updating all three fields each
time: i.e., the scans, conditions and (movement) regressors. It is at this point, that you might
want to switch to scripting, which is much less effort – see e.g. this:
swd = '.../Sub15/BOLD';% folder containing Subject 15's fMRI data
clear matlabbatch
matlabbatch{1}.spm.stats.fmri_spec.dir = {fullfile(swd,'Stats')};
matlabbatch{1}.spm.stats.fmri_spec.timing.units = 'secs';
matlabbatch{1}.spm.stats.fmri_spec.timing.RT = 2;
for r=1:9
matlabbatch{1}.spm.stats.fmri_spec.sess(r).scans = ...
cellstr(spm_select('FPList',fullfile(swd,sprintf('Run_%02d',r)),'^swf.*\.nii'));
matlabbatch{1}.spm.stats.fmri_spec.sess(r).multi = ...
cellstr(fullfile(swd,'Trials',sprintf('run_%02d_spmdef.mat',r)));
matlabbatch{1}.spm.stats.fmri_spec.sess(r).multi_reg = ...
cellstr(spm_select('FPList',fullfile(swd,sprintf('Run_%02d',r)),'^rp_.*\.txt'));
end
matlabbatch{1}.spm.stats.fmri_spec.bases.hrf.derivs = [1 1];
spm_jobman('interactive',matlabbatch);
42.7.7 Model Estimation
Add a module for “Model estimation” from the “SPM – Stats” menu and define the SPM.mat
file name as being dependent on the results of the fMRI model specification output. For “write
residuals”, keep “No” and stick to “Classical” estimation.
42.7.8 Setting up contrasts
To create some contrasts, select “Contrast Manager” from the “SPM – Stats” menu. Define the
SPM.mat file name as dependent on the model estimation. The first contrast will be a generic
one that tests whether significant variance is captured by the 3 canonical HRF regressors (one
per condition). So create a new F-contrast, call it the “Canonical HRF effects of interest”, and
enter as the weights matrix (SPM will automatically perform zero padding over the movement
regressors):

424 CHAPTER 42. MULTIMODAL, MULTISUBJECT DATA FUSION
[100000000
000100000
000000100]
Then select “Replicate” to reproduce this across the 9 sessions. We can also define a T-contrast
to identify face-related activation, e.g., “Faces >Scrambled Faces”, given the weight matrix [0.5
0 0 0.5 0 0 -1 0 0], again replicated across sessions. (Note that there are 3 basis functions
per condition, and the zeros here ignore the temporal and dispersion derivatives, but if you want
to include them, you can add them as separate rows and test for any face-related differences in
BOLD response with an F-contrast; see earlier chapters).
Finally, for the group-level (2nd-level) analyses below, we need an estimate of activation of
each condition separately (versus baseline), averaged across the sessions. So create three new T-
contrasts, whose weights correspond to the three rows of the above F-contrast, i.e, that pick out
the parameter estimate for the canonical HRF (with “Replicate over sessions” set to “Replicate”):
for Famous: [100000000],
for Unfamiliar: [000100000],
for Scrambled: [000000100].
These T-contrasts will be numbered 3-5, and used in group analysis below.4
Save batch and review You can save this batch file (it should look like the batch_stats_fmri_job.m
file in the SPM12batch FTP directory). When it has run, you can press “Results” from the SPM
Menu window, select the SPM.mat file in the BOLD directory, and explore some of the contrasts.
However, we will wait for the group analysis below before showing results here.
Creating a script for analysis across subjects Now that we have created a pipeline for
fMRI preprocessing and analysis for a single subject, we can script it to run on the remaining 15
subjects. Below is an example from the master_script.m:
nrun = 9;
spm_jobman('initcfg');
spm('defaults','FMRI');
for s = 1:nsub
%% Change to subject's directory
swd = fullfile(outpth,subdir{s},'BOLD');
cd(swd);
%% Preprocessing
jobfile = {fullfile(scrpth,'batch_preproc_fmri_job.m')};
inputs = cell(nrun+2,1);
for r = 1:nrun
inputs{r} = cellstr(spm_select('FPList',fullfile(outpth,subdir{s},'BOLD',sprintf('Run_%02d',r))
,'^fMR.*\.nii$'));
end
inputs{10} = cellstr(spm_select('FPList',fullfile(outpth,subdir{s},'SMRI'),'^mprage.*\.nii$'));
inputs{11} = cellstr(spm_select('FPList',fullfile(outpth,subdir{s},'SMRI'),'^mprage.*\.nii$'));
spm_jobman('serial', jobfile, '', inputs{:});
%% 1st−level stats
jobfile = {fullfile(scrpth,'batch_stats_fmri_job.m')};
inputs = {}; %cell(nrun*3+1,1);
inputs{1} = {fullfile(swd,'Stats')};
try mkdir(inputs{1}{1}); end
for r = 1:nrun
inputs{end+1} = cellstr(spm_select('FPList',fullfile(outpth,subdir{s},'BOLD',sprintf('Run_%02d'
,r)),'^swfMR.*\.nii$'));
inputs{end+1} = cellstr(fullfile(outpth,subdir{s},'BOLD','Trials',sprintf('run_%02d_spmdef.mat'
,r)));
4Note that you can create a Matlab variable containing the weights of the F-contrast with C = kron(eye(3),[1
0 0]), and then enter C,0.5*C(1,:)+0.5*C(2,:)-C(3,:),C(1,:),C(2,:) and C(3,:) respectively for the 5
contrasts specified above.
42.8. SOURCE RECONSTRUCTION 425
inputs{end+1} = cellstr(spm_select('FPList',fullfile(outpth,subdir{s},'BOLD',sprintf('Run_%02d'
,r)),'^rp.*\.txt$'));
end
spm_jobman('serial', jobfile, '', inputs{:});
eval(sprintf('!rm −r %s/Run*/f*',swd)) % to save diskspace (take care!)
eval(sprintf('!rm −r %s/Run*/wf*',swd)) % to save diskspace (take care!)
end
(The last two lines in the loop are optional, to delete intermediate files and save diskspace.)
Once you have run this script, we can do 2nd-level (group) statistics on resulting contrast images
for each condition (averaged across 9 runs).
42.7.9 Group Statistics on fMRI data
Now we have a new set of 16×3 NIfTI images for each subject and each condition, we can put
them into the same repeated-measures ANOVA that we used to test for differences in power
across sensors in the time-frequency analysis above, i.e, re-use the batch_stats_rmANOVA_job.m
file created above. This can be scripted as:
fmristatsdir = fullfile(outpth,'BOLD');
if ~exist(fmristatsdir)
eval(sprintf('!mkdir %s',fmristatsdir));
end
jobfile = {fullfile(scrpth,'batch_stats_rmANOVA_job.m')};
inputs = cell(nsub+1, 1);
inputs{1} = {fmristatsdir};
for s = 1:nsub
inputs{s+1,1} = cellstr(strvcat(spm_select('FPList',fullfile(outpth,subdir{s},'BOLD','Stats'),'
con_000[345].nii'))); % Assumes that these T−contrasts in fMRI 1st−level models are famous,
unfamiliar, scrambled (averaged across sessions)
end
spm_jobman('serial', jobfile, '', inputs{:});
Save batch and review. When the script has run, press “Results” from the SPM Menu window
and select the SPM.mat file in the BOLD directory. From the Contrast Manager window, select the
pre-specified T-contrast “Faces (Fam+Unf) >Scrambled”. Within the “Stats: Results” window,
when given the option, select the following: Apply Masking: None, P value adjustment to control:
FWE, keep the threshold at 0.05, extent threshold voxels: 0; Data Type: Volumetric 2D/3D. The
Graphics window should then show what is in Figure 42.11 below. Note the left and right OFA
and FFA (more extensive on right), plus a small cluster in left medial temporal lobe.
Later, we can use these five clusters as priors for constraining the inversion of our EEG/MEG
data. To do this, we need to save these as an image. Press the “save...” button in the bottom
right of the SPM Results window, and select the “all clusters (binary)” option. The window will
now prompt you for an output filename, in which you can type in fac-scr_fmri_05_cor. This
image will be output in the BOLD directory, and we will use it later.
42.8 Source Reconstruction
To estimate the cortical sources that give rise to the EEG and MEG data, we will return to
Subject 15, in order to demonstrate forward and inverse modelling. We need to use the structural
MRI of the subject to create a “head model” (that defines the cortex, skull and scalp in terms of
meshes) and then a “forward model” (that uses a conductor model to simulate the signal at each
sensor predicted by a dipolar source at each point in the cortical mesh). This corresponds to an
“imaging” or “distributed” solution to the “Inverse problem”, but you should note that SPM offers
other inverse solutions, such as a Bayesian implementation of Equivalent Current Dipoles, and
also DCM, which can be viewed as a type of inverse solution (see other chapters in this manual).
You can view the structural MRI of Subject 15 by displaying the NIfTI file mprage.nii in the
SMRI (T1) sub-directory. This image was manually positioned to roughly match Talairach space,

426 CHAPTER 42. MULTIMODAL, MULTISUBJECT DATA FUSION
Figure 42.11: Group SPM for Faces vs Scrambled fMRI data at p<.05 FWE-corrected.
42.8. SOURCE RECONSTRUCTION 427
with the origin close to the Anterior Commissure. The approximate position of 3 fiducials within
this MRI space – the nasion, and the left and right pre-auricular points – are stored in the file
mri_fids.mat. These were identified manually (based on anatomy) and are used to define the
MRI space relative to the EEG and MEG spaces, which need to be coregistered (see below).
To estimate total power (evoked and induced) of the cortical sources, we need to have the origi-
nal data for each individual trial. Therefore our input file will be apMcbdspmeeg_run_01_sss.mat
(we could select the trial-averaged file if we just wanted to localise evoked effects). Note that
one cannot localise power (or phase) data directly, nor can one localise RMS data from combined
gradiometers.
42.8.1 Create Head Model
Select the source reconstruction option in the batch window, and select “Head model specification”.
Select the file apMcbdspmeeg_run_01_sss.mat as the “M/EEG datasets”, and the inversion index
as 1(this index can track different types of forward models and inverse solutions, for example
if you want to compare them in terms of log-evidence, e.g., Henson et al, 2009). Additional
comments relating to each index can be inserted if “comments” is selected.
The next step is to specify the meshes. Highlight “meshes” and select “mesh source”. From
here select “Individual structural image” and select the mprage.nii in the SMRI directory. The
mesh resolution can be kept as normal (approximately 4000 vertices per hemisphere). Note that
the cortical mesh (and scalp and skull meshes) are created by warping template meshes from
a brain in MNI space, based on normalising this subject’s MRI image to that MNI brain (see
papers on “canonical” meshes in SPM).
To coregister the MRI and MEEG data, you must select “specify coregistration parameters”.
First you need to specify the select fiducials. You will need to select at least three of these,
with coordinates in the space of the MRI image selected. Here we will define “Nasion”; “LPA”;
“RPA”. You can do this by loading the MRI and clicking, but here we will use the coordinates
provided in the mri_fids.mat file described above. You can view these coordinates by loading
that file into Matlab but we repeat them below for convenience. For the Nasion, select “type
MRI coordinates” and enter: [4 112 1]; for LPA, enter [-80 21 -12]; for RPA, enter [79 9
-31].
As well as the fiducials, a number of “head-points” across the scalp were digitised. These
were read from the FIF file and stored in the SPM MEEG file. These can help coregistration, by
fitting them to the scalp surface mesh (though sometimes they can distort coregistration, e.g. if
the end of the nose is digitised, since the nose does not appear on the scalp mesh, often because it
has poor contrast on T1-weighted MRI images). If you keep “yes” for the “use headshape points”
option, these points will be used, but you will notice that alignment of the fiducials is not as good
(as if you don’t use the headshape points), most likely because the nose points are pulling it too
far forward. So here we will say “no” to the “use headshape points” option, so as to rely on the
fiducials alone, and trust the anatomical skills of the experimenter. (Alternatively, you could edit
the headpoints via the command line or a script so as to remove inappropriate ones, but we will
not go into the details here).
Finally, for the forward model itself, select “EEG head model”, and specify this as “EEG BEM”;
select “MEG head model” and specify this as “Single Shell”. This can then be run. Note that the
model parameters are saved, but the gain matrix itself is not estimated until inversion.
Save batch and review. You can now save this inversion batch file (it should look like the
batch_localise_forward_model_meeg_job.m file in the SPM12batch FTP directory). Once you
have run it, you can explore the forward model by pressing the “3D Source Reconstruction”
button within the SPM Menu window. This will create a new window, in which you can select
“Load” and choose the apMcbdspmeeg_run_01_sss.mat file. On the left hand side of the “source
localisation” window, select the “display” button below the “MRI” button. This will bring up the
scalp (orange), inner and outer skull (red) and cortical (blue) meshes of Subject 15’s brain, like
in Figure 42.12 (left, after rotating slightly with Matlab ’s 3D tool). Note that the fiducials are
shown by cyan disks.
Next, select the “display” button beneath “Co-register” and then select “EEG” when asked
what to display. The Graphics window should then display an image like in Figure 12 (right)

428 CHAPTER 42. MULTIMODAL, MULTISUBJECT DATA FUSION
Figure 42.12: Coregistration of meshes with MRI (left) and meshes with MEG (right).
that displays the electrode locations in green disks, the digitized headpoints in small red dots,
the fiducials in the EEG data as purple diamonds, and the MRI fiducials as cyan disks again.
The overlap between the EEG fiducials and MRI fiducials indicates how well the data have been
coregistered (assuming no error in marking these anatomical features).
Finally, select “Display” located beneath “Forward Model” and this time select “EEG”. You
should see an image displaying the EEG electrode locations relative to the four meshes.
42.8.2 Model Inversion
We will compare two approaches to inverting the above forward model (both within a Parametric
Empirical Bayesian framework). The first one is called “Multiple Sparse Priors”, which is a novel
approach unique to SPM. This corresponds to a sparse prior on the sources, namely that only a
few are active. Go back to the batch editor, and select “M/EEG – Source reconstruction – Source
Inversion”. Select the same input file apMcbdspmeeg_run_01_sss.mat, and set the inversion index
to 1. Highlight “what conditions to include” and select “All”. Next highlight inversion parameters,
choose “custom” and set the inversion type to “GS”. This is one of several fitting algorithms for
optimising the MSP approach: Greedy Search (GS), Automatic Relevance Detection (ARD) and
GS+ARD. We choose GS here because it is quickest and works well for these data. Then enter
the time window of interest as [-100 800]. Set the frequency window of interest to [0 256].
Select “yes” for the “PST Hanning window”. Keep all the remaining parameters at their defaults,
including the Modalities as “All” (which will simultaneously invert, or “fuse”, the data from the
EEG, magnetometers and gradiometers [Henson et al, 2009]).
The second type of inversion we will examine corresponds to a L2-minimum norm (MNM),
i.e, fitting the data at the same time as minimising the total energy of the sources. In SPM, this
is called “IID” because it corresponds to assuming that the prior probability of each source being
active is independent and identically distributed (i.e., an identity matrix for the prior covariance).
Go back to the batch editor, add another “M/EEG – Source reconstruction – Source Inversion”
module, and select the same input files as before (apMcbdspmeeg_run_01_sss.mat), but this time
set the inversion index to 2. Set the inversion parameters to “custom”, but the inversion type to
be “IID”. The remaining parameters should be made to match the MSP (GS) inversion above.
42.8.3 Time-frequency contrasts
Here we are inverting the whole epoch from -100 to +800ms (and all frequencies), which will
produce a timecourse for every single source. If we want to localise an effect within the cortical
mesh, we need to summarise this 4D data by averaging power across a particular time-frequency
window. To do this, select “M/EEG – Source reconstruction – Inversion Results”. Specify the
input as dependent on the output of the source inversion, and set the inversion index to 1. Based
42.8. SOURCE RECONSTRUCTION 429
on the results of the group sensor-level time-frequency analyses in the previous section, set the
time window of interest to [100 250] and the frequency window of interest to [10 20]. For the
contrast type, select “evoked” from the current item window, and the output space as “MNI”.
Then replicate this module to produce a second “inversion results” module, simply changing the
index from 1to 2(i.e. to write out the time-frequency contrast for the MNM (IID) as well as
MSP (GS) solution).
Now the source power can be written in one of two ways: 1) either as a volumetric NIfTI
“Image”, or as 2) a surface-based GIfTI “Mesh”. The source data are currently represented on
the cortical mesh, so writing them to a volumetric image involves interpolation. If we chose this,
we could treat the resulting contrast images in the same way that we do MRI images, and use
3D Random Field Theory (RFT) for voxel-wise statistics. This is likely to require considerable
3D smoothing however, to render the interpolated cortical surface more suitable for RFT. This
is what was done in SPM8. However, in SPM12, RFT can also be applied to 2D surfaces (that
live in a 3D space), in which case we can restrict smoothing to a small amount across the surface
(rather than volume), which is closer to the nature of the data. Therefore, we will chose “Mesh”
here to write out GifTI surfaces (which are also much smaller in filesize), keeping the default
cortical smoothing of 8.
Save batch and review You can now save this inversion batch file (it should look like the
batch_localise_evoked_job.m file in the SPM12batch FTP directory). It will take a while to run
(because it has to create the gain matrix for the first time), after which you can review the inverse
results from within the same “3D Source Reconstruction” interface that you used to examine the
forward model above. You have to re-“Load” the apMcbdspmeeg_run_01_sss.mat file. The latest
inversion index will be shown (2 in this case), which corresponds to the IID inversion. Press the
“mip” button below the “Invert” button, and you should see something like Figure 42.13. The
top plot shows the evoked responses for the three conditions from the peak vertex (at +52 -59
-21, i.e. right fusiform) at 165ms, with the red line being the currently selected condition, here
“1” for Famous faces (press the “condition” button to toggle through the other conditions). If you
press “display” under the “Window” button, you can see a MIP for the time-frequency contrast
limited to the 100-250ms, 10-20Hz specified above, or if you press the “display” under the “Image”
button, you will see a rendered version.
If you press the “previous” button, you can select the previous inversion (1), which here
corresponds to the MSP inversion. Press the “mip” button again, and you should see results that
are sparser and deeper inside the brain, in medial and anterior temporal cortex. This solution
actually has a higher model evidence (even though it explains a smaller % of the data variance)
because it corresponds to a less complex model (i.e, the posterior deviates less from the prior).
We will compare these two inverse solutions in a different way when we do group statistics below.
If you like, you can also explore other inversion options, either with batch or with this recon-
struction window (e.g., creating new inversion indices, though keep in mind that the associated
apMcbdspmeeg_run_01_sss.mat file can get very large). For example, you can compare localisa-
tion of EEG data alone, or Magnetometers alone, etc.
Creating a script for analysis across subjects Now that we have created a pipeline for
forward and inverse modelling, we can script it to run on the remaining 15 subjects. Below is an
example from the master_script.m:
for s = 1:nsub
%% Change to subject's directory
swd = fullfile(outpth,subdir{s},'MEEG');
cd(swd);
jobfile = {fullfile(scrpth,'batch_localise_forward_model_meeg_job.m')};
inputs = cell(5,1);
inputs{1} = cellstr(spm_select('FPList',fullfile(outpth,subdir{s},'MEEG'),'^apMcbdspmeeg.*\.mat$'))
;
inputs{2} = cellstr(spm_select('FPList',fullfile(outpth,subdir{s},'SMRI'),'^mprage.*\.nii$'));
f = load(spm_select('FPList',fullfile(outpth,subdir{s},'SMRI'),'^mri_fids.*\.mat$'));
inputs{3} = f.mri_fids(1,:);
inputs{4} = f.mri_fids(2,:);

430 CHAPTER 42. MULTIMODAL, MULTISUBJECT DATA FUSION
Figure 42.13: Maximal Intensity Projection (MIP) for Minimum Norm (IID) inversion of Subject
15âĂŹs fused EEG and MEG data.
42.8. SOURCE RECONSTRUCTION 431
inputs{5} = f.mri_fids(3,:);
spm_jobman('serial', jobfile, '', inputs{:});
%% MSP inversion of EEG, MEG, MEGPLANAR, ALL, then IID inversion of ALL and a time−freq contrast
jobfile = {fullfile(scrpth,'batch_localise_evoked_job.m')};
inputs = cell(1,4);
inputs{1} = cellstr(spm_select('FPList',fullfile(outpth,subdir{s},'MEEG'),'^apMcbdspmeeg.*\.mat$'))
;
inputs{2} = {''}; % No fMRI priors
inputs{3} = cellstr(spm_select('FPList',fullfile(outpth,subdir{s},'MEEG'),'^apMcbdspmeeg.*\.mat'));
inputs{4} = {''}; % No fMRI priors
spm_jobman('serial', jobfile, '', inputs{:});
end
Once you have run this script, we can do statistics on the source power GIfTI images created
for each subject (using the same repeated-measures ANOVA model that we used for the time-
frequency sensor-level analyses above).
42.8.4 Group Statistics on Source Reconstructions
Once we have the 16×3 GIfTI images for the power between 10-20Hz and 100-250ms for each
subject for each condition, we can put them into the same repeated-measures ANOVA that we
used above, i.e. the batch_stats_rmANOVA_job.m file. We actually want to do two ANOVAs:
one for the MSP inversion and one for the MNM inversion. So we can again script this, like
below:
srcstatsdir{1} = fullfile(outpth,'MEEG','IndMSPStats');
srcstatsdir{2} = fullfile(outpth,'MEEG','IndMNMStats');
jobfile = {fullfile(scrpth,'batch_stats_rmANOVA_job.m')};
for val = 1:length(srcstatsdir)
if ~exist(srcstatsdir{val})
eval(sprintf('!mkdir %s',srcstatsdir{val}));
end
inputs = cell(nsub+1, 1);
inputs{1} = {srcstatsdir{val}};
for s = 1:nsub
inputs{s+1,1} = cellstr(strvcat(spm_select('FPList',fullfile(outpth,subdir{s},'MEEG'),sprintf('
^apMcbdspmeeg_run_01_sss_%d.*\.gii$',val))));
end
spm_jobman('serial', jobfile, '', inputs{:});
end
where the “Ind” in the output directories refers to “individual” source reconstructions, in
contrast to the group-based reconstructions we will do below.
When it has run, press “Results” from the SPM Menu window an select the SPM.mat file in
the MEEG/IndMNMStats directory to look at the results of the minimum norm inversion. From
the Contrast Manager window, select the pre-specified T-contrast “Faces (Fam+Unf) >Scram-
bled”. Within the “Stats: Results” window, select the following: Apply Masking: None, P value
adjustment to control: FWE, keep the threshold at 0.05, extent threshold voxels: 0; Data Type:
Volumetric 2D/3D. The Graphics window should then show what is in Figure 42.14 below (after
having right-clicked on the rendered mesh, selecting “View” and then “x-y view (bottom)”, in or-
der to reveal the underside of the cortex). Note the broad right fusiform cluster, with additional
clusters on left and more anteriorly on right. You can compare this to the fMRI group results in
the previous section.
You can also look at the results of the MSP inversion by selecting the SPM.mat file in the
MEEG/IndMSPStats directory. This will not reveal any face-related activations that survive p<.05
FWE-corrected. The likely reason for this is that the sparse solutions for each individual subject
are less likely to overlap at the group level (than the “smoother” minimum-norm solution). If
you change the threshold to p<.001 uncorrected, you will see some activation in posterior right
fusiform. However, we can improve the MSP recontructions by pooling across subjects when
actually inverting the data – so-called “group inversion” that we consider next.

432 CHAPTER 42. MULTIMODAL, MULTISUBJECT DATA FUSION
Figure 42.14: Group SPM for Faces vs Scrambled power on cortical mesh between 10-20Hz and
100-250ms across all 16 subjects at p<.05 FWE-corrected, using Individual MNM inversions.
42.9. GROUP SOURCE RECONSTRUCTION 433
42.9 Group Source Reconstruction
Because of the indeterminacy of the inverse problem, it is helpful to provide as many constraints
as possible. One constraint is to assume that every subject has the same underlying source gen-
erators, that are simply seen differently at the sensors owing to different anatomy (head models)
and different positions with respect to the sensors (forward models). In the PEB framework,
this corresponds to assuming the same set of source priors across subjects (allowing for different
sensor-level noise; see [Henson et al, 2011]). This group-based inversion can be implemented in
SPM simply by selecting multiple input files to the inversion routine, which can be scripted like
this (using the same batch file as before, noting that this includes two inversions – MNM and
MSP – hence the two inputs of the same data files below):
Note that once you have run this, the previous “individual” inversions in the data files will
have been overwritten (you could modify the batch to add new inversion indices 3and 4, so as to
compare directly the group inversions with the previous individual inversions, but the files will
get very big).
42.9.1 Group Statistics on Source Reconstructions
Now we have a new set of 16×3 GIfTI images for the power between 10-20Hz and 100-250ms for
each subject for each condition after group-inversion, we can put them into the same repeated-
measures ANOVA that we used above, i.e., the batch_stats_rmANOVA_job.m file. This can be
scripted as (i.e, simply changing the output directories at the start from, e.g, IndMSPStats to
GrpMSPStats).
srcstatsdir{1} = fullfile(outpth,'MEEG','GrpMSPStats');
srcstatsdir{2} = fullfile(outpth,'MEEG','GrpMNMStats');
jobfile = {fullfile(scrpth,'batch_stats_rmANOVA_job.m')};
for val = 1:length(srcstatsdir)
if ~exist(srcstatsdir{val})
eval(sprintf('!mkdir %s',srcstatsdir{val}));
end
inputs = cell(nsub+1, 1);
inputs{1} = {srcstatsdir{val}};
for s = 1:nsub
inputs{s+1,1} = cellstr(strvcat(spm_select('FPList',fullfile(outpth,subdir{s},'MEEG'),sprintf('
^apMcbdspmeeg_run_01_sss_%d.*\.gii',val))));
end
spm_jobman('serial', jobfile, '', inputs{:});
end
When it has run, press “Results” from the SPM Menu window and select the SPM.mat file
in the relevant output directories. You will notice that the results for minimum norm have not
changed much – a lot of voxels remain significant after correction, but in a broadly distributed
swathe of ventral temporal lobe. For the results in the MEEG/GrpMSPStats directory, there is
a small anterior right temporal cluster that survives correction. But if you lower the threshold
to p<.001 uncorrected, you should see results like in Figure 42.15, which includes more focal
regions in the ventral temporal lobe, and importantly, more such regions that for the individual
MSP inversions the MEEG/IndMSPStats directory (demonstrating the advantage of group-based
inversion).
42.10 Group MEEG Source Reconstruction with fMRI pri-
ors
Finally, in an example of full multi-modal integration, we will use the significant clusters in the
group fMRI analysis as separate spatial priors for the group-optimised source reconstruction of
the fused MEG and EEG data (see [Henson et al, 2011]). Each cluster becomes a separate prior,
allowing for fact that activity in those clusters may occur at different post-stimulus times.

434 CHAPTER 42. MULTIMODAL, MULTISUBJECT DATA FUSION
Figure 42.15: Group SPM for Faces vs Scrambled power on cortical mesh between 10-20Hz and
100-250ms across all 16 subjects at p<.001uncorrected, using Group-optimised MSP.
42.11. REFERENCES 435
This group-based inversion can be implemented in SPM simply by selecting the binary (thresh-
olded) image we created from the group fMRI statistics (fac-scr_fmri_05_cor.nii in the BOLD
directory), which contains non-zero values for voxels to be included in the clustered priors. This
is simply an option in the inversion module, so can scripted like this (using the same batch file
as before, noting that this includes two inversions – MNM and MSP – hence the two inputs of
the same data files below):
jobfile = {fullfile(scrpth,'batch_localise_evoked_job.m')};
tmp = cell(nsub,1);
for s = 1:nsub
tmp{s} = spm_select('FPList',fullfile(outpth,subdir{s},'MEEG'),'^apMcbdspmeeg.*\.mat');
end
inputs = cell(4,1);
inputs{1} = cellstr(strvcat(tmp{:}));
inputs{2} = {fullfile(outpth,'BOLD','fac−scr_fmri_05cor.nii')}; % Group fMRI priors
inputs{3} = cellstr(strvcat(tmp{:}));
inputs{4} = {fullfile(outpth,'BOLD','fac−scr_fmri_05cor.nii')}; % Group fMRI priors
spm_jobman('serial', jobfile, '', inputs{:});
Note again that once you have run this, the previous “group” inversions in the data files will
have been overwritten (you could modify the batch to add new inversion indices 5and 6, so as
to compare with previous inversions above, but the file will get very big). Note also that we have
used group-defined fMRI priors, but the scripts can easily be modified to define fMRI clusters on
each individual subject’s 1st-level fMRI models, and use subject-specific source priors here.
42.10.1 Group Statistics on Source Reconstructions
After running the attached script, we will have a new set of 16×3 GIfTI images for the power
between 10-20Hz and 100-250ms for each subject for each condition after group-inversion using
fMRI priors, and can put them into the same repeated-measures ANOVA that we used above, i.e.
the batch_stats_rmANOVA_job.m file. This can be scripted as (i.e. simply changing the output
directories at the start from, e.g. GrpMNMStats to fMRIGrpMNMStats).
srcstatsdir{1} = fullfile(outpth,'MEEG','fMRIGrpMSPStats');
srcstatsdir{2} = fullfile(outpth,'MEEG','fMRIGrpMNMStats');
jobfile = {fullfile(scrpth,'batch_stats_rmANOVA_job.m')};
for val = 1:length(srcstatsdir)
if ~exist(srcstatsdir{val})
eval(sprintf('!mkdir %s',srcstatsdir{val}));
end
inputs = cell(nsub+1, 1);
inputs{1} = {srcstatsdir{val}};
for s = 1:nsub
inputs{s+1,1} = cellstr(strvcat(spm_select('FPList',fullfile(outpth,subdir{s},'MEEG'),...
sprintf('^apMcbdspmeeg_run_01_sss_%d.*\.gii$',val))));
end
spm_jobman('serial', jobfile, '', inputs{:});
end
When it has run, press “Results” from the SPM Menu window an select the SPM.mat file
from the fMRIGrpMSPStats directory, and choose an uncorrected threshold of p<.001. You
should see results like in Figure 42.16, which you can compare to Figure 42.15. The fMRI
priors have improved consistency across subjects, even in medial temporal lobe regions, as well
as increasing significance of more posterior and lateral temporal regions (cf., Figure 42.11, at
p<.001 uncorrected).
42.11 References
1. Henson, R.N., Mattout, J., Phillips, C. and Friston, K.J. (2009). Selecting forward models for
MEG source-reconstruction using model-evidence. Neuroimage, 46, 168-176.
2. Henson, R.N., Wakeman, D.G., Litvak, V. and Friston, K.J. (2011). A Parametric Empirical

436 CHAPTER 42. MULTIMODAL, MULTISUBJECT DATA FUSION
Figure 42.16: Group SPM for Faces vs Scrambled power on cortical mesh between 10-20Hz and
100-250ms across all 16 subjects at p<.001 uncorrected, using Group-optimised MSP and fMRI
priors.
42.12. ACKNOWLEDGEMENTS 437
Bayesian framework for the EEG/MEG inverse problem: generative models for multisubject and
multimodal integration. Frontiers in Human Neuroscience, 5, 76, 1-16.
3. Wakeman, D.G. and Henson, R.N. A multi-subject, multi-modal human neuroimaging dataset.
Scientific Data, 2:150001.
42.12 Acknowledgements
This work was supported by MRC (A060_MC_5PR10). The author (RNH) thanks Rebecca
Beresford, Hunar Abdulraham, Daniel Wakeman, Guillaume Flandin and Vladimir Litvak for
their help.
438 CHAPTER 42. MULTIMODAL, MULTISUBJECT DATA FUSION

Chapter 43
DCM for Induced Responses
This chapter shows an example of Dynamic Causal Modelling for Induced Responses (DCM-IR)
[20]. The example is based on the analysis described by Chen et al. [19]. The purpose of the
analysis is to look at the effective connectivity between cortical areas involved in the processing of
faces and specifically at non-linearities in the connections expressed as cross-frequency coupling.
DCM-IR is an example of a phenomenological rather than physiological DCM. The advantage of
this approach is that it can directly model a particular feature extracted from the data, namely
event-related spectral perturbations. This feature has been a popular object of study in the
neuroscience literature. However, since computing event-related power involves discarding phase
information, it is not possible to model this feaure with a physiologically realistic model such as
the one used in DCM for evoked responses. An important feature of DCM for induced responses
is that it models the full time-frequency spectrum. This differs from typical approaches, where a
few specific frequency bands are selected a priori. DCM-IR models spectral dynamics in terms
of a mixture of frequency modes (obtained with singular value decomposition). The dynamics of
each mode are encoded by the evolution of a state. It is this multi-state vector, for each source,
that captures how the energy in different frequencies interacts, either linearly or non-linearly,
among sources.
43.1 Data
We will use the epoched and merged MEG face-evoked dataset1saved in the files:
cdbespm12_SPM_CTF_MEG_example_faces1_3D.mat
cdbespm12_SPM_CTF_MEG_example_faces1_3D.dat
DCM-IR also requires a head model and coregistration. If you have performed “Imaging”
reconstruction of differential power and saved the results, the head model should already be
defined. Otherwise, you will be asked to define the head model while configuring the DCM (see
below).
43.2 Getting Started
You need to start SPM and toggle “EEG” as the modality (bottom-right of SPM main window),
or start SPM with spm eeg. In order for this to work you need to ensure that the main SPM
directory is on your Matlab path.
43.3 Setting up DCM
After calling spm eeg, you see SPM’s graphical user interface, the top-left window. The button
for calling the DCM-GUI is found in the second partition from the top, on the right hand side.
1Multimodal face-evoked dataset: http://www.fil.ion.ucl.ac.uk/spm/data/mmfaces/
439
440 CHAPTER 43. DCM FOR INDUCED RESPONSES
When pressing the button, the GUI pops up (Figure 43.1). The GUI is partitioned into five parts,
going from the top to the bottom. The first part is about loading and saving existing DCMs, and
selecting the type of model. The second part is about selecting data, the third is for specification
of the spatial forward model, the fourth is for specifying connectivity, and the last row of buttons
allows you to estimate parameters and view results.
You have to select the data first and specify the model in a fixed order (data selection >
spatial model >connectivity model). This order is necessary, because there are dependencies
among the three parts that would be hard to resolve if the input could be entered in any order.
At any time, you can switch back and forth from one part to the next. Also, within each part,
you can specify information in any order you like.
43.3.1 load, save, select model type
At the top of the GUI, you can load an existing DCM or save the one you are currently working
on. In general, you can save and load during model specification at any time. You can also
switch between different DCM analyses (the left menu). The default is “ERP” which is DCM for
evoked responses. You should switch to “IND” which is the option for DCM-IR. The menu on the
right-hand side lets you choose the neuronal model. Once you switch to “IND”, it will be disabled
since neuronal models are not relevant for DCM-IR, which is a phenomenological DCM.
43.3.2 Data and design
In this part, you select the data and model between-trial effects. Press “new data” and select
the data file cdbespm12_SPM_CTF_MEG_example_faces1_3D.mat.The data file will usually be an
epoched file with multiple trials per condition. These data must be in SPM-format. On the
right-hand side you can enter trial indices of the evoked responses in this SPM-file. For example,
if you want to model the first and second condition contained within an SPM-file, specify indices
1and 2. You can type:
D = spm_eeg_load(‘cdbespm12_SPM_CTF_MEG_example_faces1_3D.mat’);D.condlist
in the command line to see the list of condition labels in the order that corresponds to these
indices. This order is defined in the dataset and can be modified by selecting “Sort Conditions”
from the “Other” submenu in main SPM window (spm_eeg_sort_conditions). SPM should echo:
ans =
’faces’ ’scrambled’
meaning that index 1corresponds to presentation of faces and index 2- to presentation of scram-
bled faces. The box below the list of indices allows specifying experimental effects on connectivity.
The specification can be quite generic as in the design matrix for a General Linear Model (GLM).
Our case is quite simple though. We have a baseline condition which is “scrambled” and we would
like to know how the condition of interest “faces” differs from it. We will therefore enter:
1 0
in first row of the box, which means that there will be some additive modulation of connections
that we will define later for “faces” (some coefficient multiplied by 1) and this modulation will
not be there for “scrambled” (the same coefficient multiplied by 0). If we now click somewhere
outside the box, a default name will be assigned to this effect - “effect1”. It will appear in the
small text box next to the coefficients box. It is possible to change this name to something else
e.g. “face”.
Now we can select the peristimulus time window we want to model. These are the two test
boxes in the top left corner of the panel. Enter -50 in the left box and 300 in the right box to
select the segment -50 to 300 ms relative to the presentation of the visual stimulus.
You can choose whether you want to remove low-frequency drifts of the data at sensor level.
If you don’t, select 1for “detrend”, to just remove the mean. Otherwise select the number of
discrete cosine transform terms you want to remove. You can also subsample your data (prior

43.3. SETTING UP DCM 441
Figure 43.1: DCM window configured analysing induced responses and the FnBn model specified.
442 CHAPTER 43. DCM FOR INDUCED RESPONSES
to computing the time-frequency decomposition) using the “subsample” option. In general, it is
advised to filter out drifts and downsample the data during preprocessing. The options here are
just to play around with, clean up or reduce the data to see what effect it might have without
running additional processing steps outside DCM.
Press the “Display” button to look at the selected data. You will see the evoked responses
for the two conditions (Figure 43.2) which help you get some idea about your choice of time
window. It is possible to change the “detrend” and “subsample” values or the time window and
press “Display’ again to see what effect these changes have.
An important parameter for DCM-IR is the number of modes. These are the frequency modes
mentioned above. The idea is that the main features of the time-frequency image can be repre-
sented by a small number of components with fixed frequency profiles that are modulated over
time. These components can be determined automatically using “Singular Value Decomposi-
tion” (SVD). Generally SVD preserves information from the original time-frequency image and
produces as many components as there are frequency bins. However, usually only the first few
components are physiologically relevant and the rest are just noise. Using a small number of
components will greatly speed-up DCM model inversion. You cannot know in advance what the
optimal number of components for your data is. What you can do is try once with a relatively
large number (e.g. 8) and then see from the time and frequency profile of the later components
(in the Results view, see below) whether they are important. Then you can reduce the number
and try again. For the example here it is sufficient to use 4 modes so change the number in
“modes” from 8 to 4.
If you are happy with your data selection, the subsampling and the detrending terms, you can
click on the >(forward) button, which will bring you to the next stage electromagnetic model.
From this part, you can press the red <button to get back to the data and design part.
43.3.3 Electromagnetic model
With DCM-IR, you have two options for how to extract the source data for time-frequency
analysis. Firstly, you can use 3 orthogonal single equivalent current dipoles (ECD) for each
source and invert the resulting source model to get source waveforms. This option is suitable
for multichannel EEG or MEG data. Alternatively, you can treat each channel as a source
(LFP option). This is appropriate when the channels already contain source data either recorded
directly with intracranial electrodes or extracted (e.g. using a beamformer).
Note that a difference with DCM for evoked responses is that the parameters of the spatial
model are not optimized. This means that DCM-IR will project the data into source space using
the spatial locations you provide.
We will use the ECD option. This requires specifying a list of source names in the left large
text box and a list of MNI coordinates for the sources in the right large text box. Enter the
following in the left box:
lOFA
rOFA
lFFA
rFFA
Now enter in the right text box:
-39 -81 -15
42 -81 -15
-39 -51 -24
42 -45 -27
These correspond to left Occipital Face Area, right Occipital Face Area, left Fusiform Face
Area and right Fusiform Face Area respectively. See [20] for more details.
The onset-parameter determines when the stimulus, presented at 0 ms peri-stimulus time, is
assumed to trigger the cortical induced response. In DCM, we usually do not model the rather
small early responses, but start modelling at the first large deflection. Because the propagation
of the stimulus impulse through the input nodes causes a delay, we found that the default value

43.3. SETTING UP DCM 443
Figure 43.2: Averaged evoked responses after configuring the ’Data and design’ section.
444 CHAPTER 43. DCM FOR INDUCED RESPONSES
of 60 ms onset time is a good value for many responses where the first large deflection is seen
around 100 ms. However, this value is a prior, i.e. the inversion routine can adjust it. The prior
mean should be chosen according to the specific responses of interest. This is because the time
until the first large deflection is dependent on the paradigm or the modality you are working in,
e.g. audition or vision. You may also find that changing the onset prior has an effect on how your
data are fitted. This is because the onset time has strongly nonlinear effects (a delay) on the data,
which might cause differences in the maximum found at convergence, for different prior values.
Note, that it is possible to enter more than one number in the “onset[s] (ms)” box. This will add
several inputs to the model. These inputs can then be connected to different nodes and/or their
timing and frequency profiles can be optimized separately.
When you want to proceed to the next model specification stage, hit the >(forward) but-
ton and proceed to the neuronal model. If you have not used the input dataset for 3D source
reconstruction before you will be asked to specify the parameters of the head model at this stage.
43.4 Neuronal model
There are 4 (or more) matrices which you need to specify by button presses. In the first row
there are matrices that define the connectivity structure of the model and in the second row there
are matrices that specify which connections are affected by experimental effects. All the matrices
except one are square. In each of these square matrices you specify a connection from a source
area to a target area. For example, switching on the element (2,1) means that you specify a
connection from area 1 to 2 (in our case from lOFA to rOFA). Some people find the meaning of
each element slightly counter-intuitive, because the column index corresponds to the source area,
and the row index to the target area. This convention is motivated by direct correspondence
between the matrices of buttons in the GUI and connectivity matrices in DCM equations and
should be clear to anyone familiar with matrix multiplication.
The leftmost matrix in the first row specifies the linear connections. These are the connections
where frequency dynamics in one source affects the dynamics at the same frequencies in another
source. Note that all connections in the model should be at least linear, so if you think some
connection should be present in the model, the corresponding button in this matrix should be
on. Also the buttons on the leading diagonal of the matrix are always on because each node
in the model has a linear intrinsic connection with negative sign. This means that the activity
has a tendency to dissipate. To the right of the linear connectivity matrix there is a nonlinear
connectivity matrix. The idea here is the same, just remember to enable the corresponding linear
connection as well. When a connection is nonlinear, a frequency mode in the source node can
affect all the frequency modes in the target node. Intrinsic connections can be made non-linear
as well. It is actually recommended to always make the intrinsic connections non-linear unless
there is a good theoretical reason not to do it. Since we are mainly interested in non-linearities
in the extrinsic connections we would like to be over-conservative and first explain away anything
that can be explained by non-linearities in the intrinsic connnections.
The rightmost matrix in the first row is the input matrix. It is usually not square, and in the
case of a single input, as we have here, is reduced to a column vector. The entries of this vector
specify which areas receive the external input (whose onset time we specified above). In the case
of several inputs the input matrix will have several columns.
The matrix (matrices) in the second row specify which of the connections defined in the first
row can be modified by experimental effects. A connection which is not modified will have the
same value for all conditions. If you don’t allow modification of any of the connections, then
exactly the same model will be fitted to all conditions. For the purpose of allowing modification
by experimental effects, it does not matter whether a connection is linear or non-linear. Hence,
there is one modulation matrix per experimental effect (defined in the “Data and design” panel).
In our case there is only one effect - faces vs. scrambled faces. Also self connections can be
modified by experimental effects, thus the diagonal entries of the second row matrices can also
be toggled.
Figure 43.3 is taken from the paper of Chen et al. [19] and shows several alternative models
that could apply to the data. We will start by specifying the model with nonlinear forward and
backward connections (FnBn) and with effect of condition on these connections. The correspond-

43.5. ESTIMATION 445
Figure 43.3: Four different DCM-IR models proposed by Chen et al. [19]
ing button configuration is shown in Figure 43.4. Compare the depiction of FnBn model in
Figure 43.3 with the specification in Figure 43.4 to see the correspondence. Note that the effect
of condition is not shown in Figure 43.3. Now copy the specification to the DCM GUI.
At the bottom of this panel there are additional radio buttons for options that are not relevant
for DCM-IR. Below these buttons there are controls for specifying the parameters of the wavelet
transform for computing the time-frequency decomposition. We will keep the default frequency
window 4 to 48 Hz and increase the number of wavelet cycles to 7. You can press the Wavelet
transform button to preview the time-frequency plots and optimize the parameters if necessary
before inverting the model.
43.5 Estimation
When you have finished model specification, you can hit the invert DCM button in the lower left
corner. DCM will now estimate the model parameters. You can follow the estimation process
Figure 43.4: Connectivity configuration for the FnBn model.
446 CHAPTER 43. DCM FOR INDUCED RESPONSES
by observing the model fit in the output window. Note that in DCM-IR there is no difference
between the hidden states and the predicted responses because the dynamics of the hidden states
fit directly the time course of frequency modes (shown as dotted lines in the middle plot). This
is different from DCM for ERP where the hidden states correspond to neural dynamics and a
subset of the hidden states (activation of pyramidal cells) are projected via the forward model to
generate predictions of sensor data. In the Matlab command window, you will see each iteration
print an expectation-maximization iteration number, free energy F, and the predicted and actual
change of Ffollowing each iteration step. At convergence, DCM saves the results in a DCM file,
by default named DCM_*.mat where *corresponds to the name of the original SPM MEG file
you specified. You can save to a different name, e.g. if you are estimating multiple models, by
pressing ’save’ at the top of the GUI and writing to a different name.
43.6 Results
After estimation is finished, you can assess the results by choosing from the pull-down menu at
the bottom (middle).
43.6.1 Frequency modes
This will display the frequency profiles of the modes, identified using singular value decomposition
of spectral dynamics in source space (over time and sources).
43.6.2 Time modes
This will display the observed time courses of the frequency modes (dashed lines) and the model
predictions (solid lines). Here you can also see whether the activity picked up by the minor modes
is noise, which is helpful for optimizing the number of modes.
43.6.3 Time-Frequency
This will display the observed time-frequency power data for all pre-specified sources (upper
panel) and the fitted data features (lower panel).
43.6.4 Coupling (A-Hz)
This will display the coupling matrices representing the coupling strength from source to target
frequencies. These matrices are obtained by multiplying the between-mode matrices estimated
with the frequency profiles of the modes (see [20]). The arrangement of the matrices corresponds
to arrangements of the buttons in the connectivity matrices above.
43.6.5 Coupling (B-Hz)
This presentation of results is similar to the above and reports modification of coupling by con-
dition (eg. in our example it shows which frequency couplings are different for faces as opposed
to scrambled faces).
43.6.6 Coupling (A-modes)
This will display the coupling matrices between modes and the conditional probabilities that the
coefficients are different from zero. This representation is useful for diagnostics when something
is wrong with the inversion, but the physiological interpretation is less straightforward.
43.6.7 Coupling (B-Hz)
This presentation is similar to the above and reports the modification of coupling by condition.

43.7. MODEL COMPARISON 447
Figure 43.5: Connectivity configurations for the alternative models. Left to right: FlBl, FlBn,
FnBl.
43.6.8 Input (C-Hz)
This shows the frequency profiles of the inputs estimated. This is again a multiplication between
the mode-specific coefficients and the frequency profiles of the modes.
43.6.9 Input (u-ms)
This shows the time courses of the inputs.
43.6.10 Dipoles
This shows the positions of the sources as specified in the “Electromagnetic model” section.
43.6.11 Save as img
Here you can save the cross-frequency coupling matrices as images. If you are analyzing a group of
subjects you can then enter these images into parametric statistical tests to find common features
in coupling and coupling changes accross subjects. The image names will include identifiers like
“A12” or “B31” which relate to the source connection matrices; either the basic (A) or experimental
effects (B).
43.7 Model comparison
You can now compare the fully nonlinear model with alternative models (eg. those shown in
Figure 43.3). You can start by saving the DCM you have already specified under a different
name using the Save button. Then just modify the connectivity matrices and reinvert the DCM
by pressing the “Estimated” button (but not using previous posterior or prior estimates). As
an exercise, you can specify the other models from Figure 43.3 yourself. If in doubt look at
Figure 43.5 for the three alternative models. Once you have specified and inverted the three
additional models, you can perform Bayesian model comparison.
Press the BMS button. This will open the SPM batch tool for model selection. Specify
a directory to write the output file to. For the “Inference method” select “Fixed effects” (see
[100] for additional explanations). Then click on “Data” and in the box below click on “New:
Subject”. Click on “Subject” and in the box below on “New: Session”. Click on models and in
the selection window that comes up select the DCM mat files for all the models (remember the
order in which you select the files as this is necessary for interpreting the results). Then run the
model comparison by pressing the green “Run” button. You will see, at the top, a bar plot of the
log-model evidences for all models 43.6. At the bottom, you will see the posterior probability,
for each model, given the data. By convention, a model can be said to be the best among a
selection of other models, with strong evidence, if its log-model evidence exceeds all other log-
model evidences by at least 3. In our case the FnBn model is superior to the other models as was
found in the original paper [19] for a different group of subjects.

Chapter 44
DCM for Phase Coupling
This chapter presents an extension of the Dynamic Causal Modelling (DCM) framework to the
analysis of phase-coupled data. A weakly coupled oscillator approach is used to describe dynamic
phase changes in a network of oscillators. The influence that the phase of one oscillator has on
the change of phase of another is characterised in terms of a Phase Interaction Function (PIF) as
described in [93]. SPM supports PIFs specified using arbitrary order Fourier series. However, to
simplify the interface, one is restricted to simple sinusoidal PIFs with the GUI.
44.1 Data
We will use the merged epoched MEG face-evoked dataset1saved in the files:
cdbespm12_SPM_CTF_MEG_example_faces1_3D.mat
cdbespm12_SPM_CTF_MEG_example_faces1_3D.dat
DCM-Phase requires a head model and coregistration. If you have been following the previous
chapters of this tutorial, these should already be available in the dataset. Otherwise, you should
perform the ’Prepare’ and ’3D Source reconstruction’ steps described earlier in the chapter, with
the latter comprising the MRI, Co-register, Forward and Save sub-steps.
44.2 Getting Started
You need to start SPM and toggle “EEG” as the modality (bottom-right of SPM main window),
or start SPM with spm eeg. In order for this to work you need to ensure that the main SPM
directory is on your Matlab path. After calling spm eeg, you see SPM’s graphical user interface,
the top-left window. The button for calling the DCM-GUI is found in the second partition from
the top, on the right hand side. When pressing the button, the GUI pops up (Figure 43.1).
44.3 Data and design
You should switch the DCM model type to “PHASE” which is the option for DCM-Phase. Press
“new data” and select the data file cdbespm12_SPM_CTF_MEG_example_faces1_3D.mat. This is
an epoched data file with multiple trials per condition. On the right-hand side enter the trial
indices
1 2
for the ’face’ and ’scrambled’ evoked responses (we will model both trial types). The box below
this list allows for specifying experimental effects on connectivity. Enter
1 0
1Multimodal face-evoked dataset: http://www.fil.ion.ucl.ac.uk/spm/data/mmfaces/
449
450 CHAPTER 44. DCM FOR PHASE COUPLING
in the first row of the box. This means that “face” trial types can have different connectivity
parameters than ”scrambled” trial types. If we now click somewhere outside the box, a default
name will be assigned to this effect - “effect1”. It will appear in the small text box next to the
coefficients box. It is possible to change this name to something else e.g. “face”. Now we can
select the peristimulus time window we want to model. Set it to:
1 300
ms. Select 1for “detrend”, to remove the mean from each data record. The sub-trials option
makes it possible to select just a subset of trials for the analysis (select 2 for every second trial,
3 - for every third etc.). This is useful because DCM-Phase takes quite a long time to invert for
all the trials and you might want to first try a smaller subset to get an idea about the possible
results. Here we will assume that you used all the trials (sub-trials was set to 1). You can now
click on the >(forward) button, which will bring you to the next stage electromagnetic model.
From this part, you can press the red <button to get back to the data and design part.
44.4 Electromagnetic model
With DCM-Phase, there are two options for how to extract the source data. Firstly, you can
use 3 orthogonal single equivalent current dipoles (ECD) for each source, invert the resulting
source model to get 3 source waveforms and take the first principal component. This option is
suitable for multichannel EEG or MEG data. Alternatively, you can treat each channel as a
source (LFP option). This is appropriate when the channels already contain source data either
recorded directly with intracranial electrodes or extracted (e.g. using a beamformer).
Note that a difference to DCM for evoked responses is that the parameters of the spatial
model are not optimized. This means that DCM-Phase (like DCM-IR) will project the data into
source space using the spatial locations you provide.
We will use the ECD option and specify just two source regions. This requires specifying a
list of source names in the left large text box and a list of MNI coordinates for the sources in the
right large text box. Enter the following in the left box:
LOFA
LFFA
Now enter in the right text box:
-39 -81 -15
-39 -51 -24
These correspond to left Occipital Face Area, and left Fusiform Face Area. The onset-
parameter is irrelevant for DCM-Phase. Now hit the >(forward) button and proceed to the
neuronal model. Generally, if you have not used the input dataset for 3D source reconstruction
before you will be asked to specify the parameters of the head model at this stage.
44.5 Neuronal model
We will now define a coupled oscillator model for investigating network synchronization of alpha
activity. To this end, we first enter the values 8 and 12 to define the frequency window. The
wavelet number is irrelevant for DCM-Phase. After source reconstruction (using a pseudo-inverse
approach), source data is bandpass filtered and then the Hilbert transform is used to extract the
instantaneous phase. The DCM-Phase model is then fitted used standard routines as described
in [93].
Figure 44.1 shows the four models we will apply to the M/EEG data. We will first fit
model 4. This model proposes that alpha activity in region LOFA changes its phase so as to
synchronize with activity in region LFFA. In this network LFFA is the master and LOFA is the
slave. Moreover, the connection from LFFA to LOFA is allowed to be different for scrambled
versus unscrambled faces.

44.6. RESULTS 451
Figure 44.1: Four different DCM-Phase models
Figure 44.2: Radio button configurations for DCM-Phase model 4
The connectivity for Model 4 can be set up by configuring the radio buttons as shown in
Figure 44.2. You can now press the Invert DCM button. It can take up to an hour to estimate
the model parameters depending on the speed of your computer.
44.6 Results
After estimation is finished, you can assess the results by choosing from the pull-down menu at the
bottom (middle). The Sin(Data)-Region i option will show the sin of the phase data in region
i, for the first 16 trials. The blue line corresponds to the data and the red to the DCM-Phase
model fit. The Coupling(As) and Coupling(Bs) buttons display the estimated endogenous and
modulatory activity shown in Figure 44.3.
If one fits all the four models shown in Figure 44.1 then they can be formally compared using
Bayesian Model Selection. This is implemented by pressing the BMS button. You will need to
first create a directory for the results to go in e.g. BMS-results. For ’Inference Method’ select
FFX (the RFX option is only viable if you have models from a group of subjects). Under ’Data’,
Select ’New Subject’ and under ’Subject’ select ’New Session’. Then under ’Models’ select the
DCM.mat files you have created. Then press the green play button. This will produce the results
plot shown in Figure 44.4. This leads us to conclude that LFFA and LOFA act in master slave
arrangement with LFFA as the master.
44.7 Extensions
In the DCM-Phase model accessible from the GUI, it is assumed that the phase interaction
functions are of simple sinusoidal form ie. aij sin(φj−φi). The coefficients aij are the values
shown in the endogenous parameter matrices in eg. Figure 44.3. These can then be changed
by an amount bij as shown in the modulatory parameter matrices. It is also possible to specify
454 CHAPTER 44. DCM FOR PHASE COUPLING
Chapter 45
DCM for Cross Spectral Densities:
Anaesthesia Depth in Rodent Data
45.1 Overview
This chapter describes the analysis of a 2-channel Local Field Potential (LFPs) data set using
dynamic causal modelling. The LFPs were recorded from a single rodent using intracranial
electrodes [86]. We thank Marc Tittgemeyer for providing us with this data. The theory behind
DCM for cross spectral densities (DCM-CSD) is described in [34]. This DCM is a generalization
of DCM for Steady State Responses to the complex domain [87]. The generative model now
reports coherence and signal covariance as well as complex spectral densities (from which the
former are derived).
We measured local field potentials from primary (A1) and secondary auditory (A2) cortex
in a rodent following the application of four different doses of the anaesthetic agent Isoflurane;
1.4, 1.8, 2.4 and 2.8%. The rodent was presented with a white noise auditory input for several
minutes at each anaesthetised level and time series recordings were obtained for the entire epoch.
We performed a DCM analysis to ask whether changes in neuronal activity induced by increasing
levels of Isoflurane are best accounted for by either extrinsic or intrinsic changes in connectivity.
We demonstrate in this chapter the consistency of the model comparison and conditional
parameter estimates across different population models. In particular we modeled the CSD as
the output of a two region network comprising either “CMC” or “NMDA” – type neural mass
models.
The CMC-type neural mass model comprises four subpopulations. It is a refinement of the
Jansen and Rit convolution models that explicitly accommodates the neuronal sources of forward
and backward connections in cortical hierarchies [13]. These are distinct superficial and deep
pyramidal cell populations respectively that, crucially, may exhibit different spectral outputs.
The CMC thus utilizes different types of subpopulations as the source of forward and backward
connections. For the forward connections superficial pyramidal cells excite stellate cells and
deep pyramidal neurons, while the backward connections inhibit superficial pyramidal cells and
inhibitory interneurons (see spm_fx_cmc). From the graphical user interface trial specific effects
can be selected for extrinsic connections or intrinsic connections, for the CMC case the intrinsic
connection that is modulated is an inhibitory gain parameter on superficial pyramidal cells. The
smaller this value, the greater the gain on this cell population due to the modulation.
The NMDA model uses an architecture comprising three subpopulations, each assigned to
a particular cortical layer. An inhibitory interneuron subpopulation occupies agranular layers.
This receives inputs from excitatory pyramidal cells, also in agranular layers which are, in turn,
driven by excitatory spiny cells in the granular layer; layer IV. These three subpopulations are
connected with intrinsic coupling parameters (which can be found in spm_fx_mnn_nmda). For-
ward connections correspond to afferent pyramidal axons and synapse on layer IV stellate cells,
while backward afferents impinge upon pyramidal and inhibitory interneurons outside of layer IV.
Lateral, inter-hemispheric connections are modelled with a postsynaptic response that is elicited
in all layers. The model employs Morris Lecar-type differential equations to describe the time
455

456CHAPTER 45. DCM FOR CROSS SPECTRAL DENSITIES: ANAESTHESIA DEPTH IN RODENT DATA
evolution of a neuronal ensemble. In this model, cells possess AMPA, GABAA, and NMDA-like
receptor dynamics, with appropriate ion-channel time constants and a voltage dependent switch
for the NMDA channel [85]. From the graphical user interface trial specific effects can be selected
for extrinsic connections or intrinsic connections, for the NMDA case the intrinsic connection that
is modulated is an excitatory connection operating on all intrinsic excitatory connections. The
greater this value, the greater the excitatory effect due to the modulation.
45.2 Main Results
Using Bayesian model comparison we found very strong evidence (Bayes Factor1,2>100) in
favour of a model comprising a network of two neural masses connected by forward and backward
connections from A1 to A2 and A2 to A1, where the effect of anesthetic was best explained by
changes in intrinsic connections (model 2). This outperformed a model comprising the same two
neural masses with the same extrinsic connections but where the effect of isoflurane was expressed
as a modulatory (B) effect on extrinsic connections âĂŞ between regions (model 1). This result
was obtained for both types of neural mass models used.
45.3 Using the Graphical User Interface to Obtain those Re-
sults
In what follows, these results will be recreated step-by-step using SPM12. To proceed with the
data analysis, first download the data set from the SPM website1. The data comprises a data file
called dLFP_white_noise_r24_anaes.dat and its corresponding MAT-file dLFP_white_noise_r24_anaes.mat.
This has been converted from ASCII data using spm_lfp_txt2mat_anaes.m also on the website
and subsequently downsampled to 125 Hz. The conversion script can be altered to suit your own
conditions/sampling parameters.
45.3.1 The data
•To check data parameters after conversion using ASCII files: in the SPM M/EEG GUI
press Display/M/EEG.
•In our data set we can see there are five trials: four depths of anaesthetic: Iso14, Iso18,
Iso24 and Iso28 and one awake trial awake.
•We are going to employ a 5 sec window of data (without ripples) for the DCM âĂŞ this
data is from 25000 to 30000 ms.
•We are now ready to begin the DCM analysis. To open the DCM GUI press DCM in the
SPM M/EEG GUI.
45.3.2 Dynamic Causal Modelling of Cross Spectral Densities
•Before you begin any DCM analysis you must decide on three things: the data feature from
your time series, the model you wish to use and the hypothesis you wish to test.
•For our long time series we will examine the steady state and so in the top panel of the
DCM GUI select CSD in the data drop-down menu.
•Next in the second drop down menu we select our model. For our first analysis we select the
CMC model (we can toggle this button to select other types of neural masses later.) Then we
are ready to load our data: press new data and select the file dLFP_white_noise_r24_anaes.mat.
•Press the red arrow to move forward.
1Anaesthesia Depth in Rodent Dataset: http://www.fil.ion.ucl.ac.uk/spm/data/dcm_csd/
45.3. USING THE GRAPHICAL USER INTERFACE TO OBTAIN THOSE RESULTS 457
•The second panel allows you to specify the data and design. We will use 5 seconds of data
towards the end of the recording for our analysis. To specify this timing enter 25000 and
30000 in the time window.
•Next we select the detrending parameters which we set to 1 for detrend, 1 for subsample
(as the data has already been downsampled) and 2 for the modes (in this case this is the
same as the number of channels) using the drop down menus.
•We can then specify which trials we want to use. Since we are interested in the anaesthetized
trials we enter [1 2 3 4] under the trials label and Iso 1.8 Iso 2.4 Iso 2.8 are our three effects
in the “between trial effects” panel. Next we specify the design matrix. This is entered
numerically in the large panel. Since we have 4 trials and 3 between trial effects (one less)
we enter a matrix with rows: [0 1 0 0] (row 1), [0 0 1 0] (row 2) and [0 0 0 1] (row 3). This
will allow us to examine “main effect” differences between the four conditions.
•Press the red arrow to move forward.
•The third panel contains the spec for the electromagnetic model. This is very simple for
local field potential recordings. In the drop down menu select LFP. In the source names
panel, enter A1 and A2. You are finished.
•Press the red arrow to move forward.
•At this point all that is left to specify is the neuronal model in terms of its connectivity.
We wish to compare two different models so we can save the specifications so far using the
save button and reload the above specs for both neuronal models.
•To specify the neuronal model, load the DCM (that you just saved) as it has been so far
specified.
•Our first model is the extrinsic modulation model.
•So we specify forward connections from A1 to A2 and backward connections from A2 to
A1.
•We finally specify the B effects where we enter our hypothesis of connectivity changes
between trial 1 (Iso1.4%) trial 2 (Iso1.8%) trial 3 (Iso2.4%) and trial 4 (Iso2.8%). Changes
will be specified relative to trial 1.
•We enter the off diagonal entries to correspond to forward connections (as entered in the
above panel) to specify extrinsic connectivity changes between A1 and A2 due to (anaes-
thetic) condition.
•Finally we enter the frequencies we are interested in: we will fit frequencies from 4 to 48
Hz.
•To invert the model press the “invert DCM” button.
•Repeat the procedure after loading the saved specs and repeating for new neuronal models
as per figure 45.2. Here we enter our alternative hypothesis (model 2) and fit a second model
where instead of extrinsic connectivity changes, the isoflurane related-changes are generated
by connectivity differences within a region âĂŞ we call this the intrinsic modulation model.
•This is specified by selecting the diagonal elements of the B-matrices.

458CHAPTER 45. DCM FOR CROSS SPECTRAL DENSITIES: ANAESTHESIA DEPTH IN RODENT DATA
Figure 45.1: Left: Graphical User Interface to specify model 1: An extrinsic modulation by Isolu-
rance. Here the B effects are clicked along the off-diagonal positions, representing changes in
forward and backward extrinsic connections across the three trial types. Right: Data time series
for two intracranial electrode recordings from 25000 to 30000 msec. Green and Blue lines repre-
sent different electrodes, panel rows correspond to the different trials – here recordings made at
different depths of anasthaesia: trial 1 = 1.4% isoflurane, trial2 = 1.8%, trial 3 = 2.4% and trial
4 -2.8%.

45.3. USING THE GRAPHICAL USER INTERFACE TO OBTAIN THOSE RESULTS 459
Figure 45.2: GUI illustrating how to specify model 2 – the intrinsic modulation model. Here the B
effects are clicked along diagonal position, representing changes in local (within-region) coupling.
The top panel contains the neural model specification. This can be toggled to select different neural
mass models as the basis for the DCM – eg. LFP or CMC type.

460CHAPTER 45. DCM FOR CROSS SPECTRAL DENSITIES: ANAESTHESIA DEPTH IN RODENT DATA
Figure 45.3: Top: a bar plot of the log-model evidences for all models. Bottom: conditional
probability for each model assuming equal priors on model space.
45.3.3 Comparing models using Bayesian Model Selection
•Once both models have run, we compare their evidences to find the best or winning model.
To do this press the BMS button. This will open the SPM batch tool for model selection.
Specify a directory to write the output file to. For the Inference method select Fixed effects
(see [100] for additional explanations). Then click on Data and in the box below click on
New: Subject. Click on Subject and in the box below on New: Session. Click on models
and in the selection window that comes up select the DCM mat files for all the models
(remember the order in which you select the files as this is necessary for interpreting the
results). Then run the model comparison by pressing the green Run button. You will see
at the top, a bar plot of the log-model evidences for all models (Figure 45.3). The bottom
panel displays the conditional probability, for each model assuming equal priors on model
space. By convention, a model can be said to be the best among a selection of other models,
with strong evidence, if its log-model evidence exceeds all other log-model evidences by at
least 3. You can also compare model evidences manually if you load the DCMs into Matlab
âĂŹs workspace and find the evidence in the structure under DCM.F.
•For our example we see that there is strong model in favor of model 2 (log Bayes Factor
>2500); ie. Isoflorane effects are better explained by a modulation of intrinsic connections.
•We repeated the steps above and inverted two models (again with either extrinsic or intrinsic
modulations) using the CMC and the NMDA neural masses also. These yielded similar
results in favor of model 2 âĂŞ an intrinsic connectivity effect.
•Once inverted a results tab appears which allows you to view the fits to the spectral data,
posterior parameter estimates, coherence and covariance (in channel and source space) and
the transfer functions between regions. You can also examine the direction of the modulating
âĂIJBâĂİ effects under âĂIJtrial specific effectsâĂİ.

45.3. USING THE GRAPHICAL USER INTERFACE TO OBTAIN THOSE RESULTS 461
Figure 45.4:
•From our winning CMC model we examined the trial specific effects and found a large
increase for trial 2 relative to trial 1 in A1 (top left panel). Remember for the CMC case
this represents a decreases in pyramidal cell gain âĂŞ and so is a net inhibitory effect,
consistent with the physiological effects of Isoflurane. The effect was even larger for trial 3
compared to trial 1 and decreased to a lower level for trial 4 (as reported in [84]). The effects
were similar in A2 (bottom right panel). We found a very similar trial specific effect in the
NMDA case, but here the parameter decreases as it represents a positive modulation of an
excitatory connection. In other words the effect of increasing isoflurane levels inhibitory in
a non-linear fashion (saturating at a level of 2.4%; trial 3).
462CHAPTER 45. DCM FOR CROSS SPECTRAL DENSITIES: ANAESTHESIA DEPTH IN RODENT DATA

Chapter 46
DCM for fNIRS
Functional near-infrared spectroscopy (fNIRS) is a noninvasive method for monitoring hemody-
namic changes in the brain via measurements of optical absorption changes [67]. As neuronal
process requires extra delivery of oxygen, this hemodynamic change provides a marker of under-
lying neuronal activity.
As compared to fMRI, fNIRS provides a more direct measure of changes in oxygenated, deoxy-
genated, and total hemoglobin (HbO, HbR, and HbT) with high temporal resolution. However,
due to complex relationships between neurodynamic and hemodynamic processes, functional con-
nectivity often differs with the type of hemodynamic changes (e.g., HbO and HbR), while under-
lying interactions between neuronal populations do not vary. This highlights the importance of
estimating causal influences among neuronal populations, referring to a biophysical model of how
neuronal activity is transformed into fNIRS measurements.
DCM for fNIRS allows for making inference about changes in directed connectivity at the
neuronal level from the measurement of optical density changes [102]. DCM is a framework for
fitting differential equation models of neuronal activity to brain imaging data using Bayesian
inference [39,42,94]. Because the Bayesian estimation is the same as the one used for DCMs
for other imaging modalities [42,94], the main differences are a generative model describing how
observed fNIRS data are caused by the interactions among hidden neuronal states.
In particular, the neurodynamic and hemodynamic models used for DCM-fMRI analysis [39]
are extended to addtionally include the following components:
•In the hemodynamic model, the rate of HbT changes ˙pj, [23], is modeled as:
τj˙pj= (fj,in −fj,out)pj
vj
,(46.1)
where jdenotes cortical source region, fj,in is inflow, fj,out is outflow, vjis blood volume,
and τjis the transit time.
•An optics model relates the hemodynamic sources to measurements of optical density
changes [27,3]. Optical density changes at channel iand wavelength λ,yi(λ), are described
as a linear combination of light absorption changes due to hemoglobin oxygenation:
yi(λ) = 1
ωi,H
N
X
i=1
Si,j (λ)H(λ)∆Hj,c +1
ωi,Q
N
X
i=1
Si,j (λ)Q(λ)∆Qj,c (46.2)
where ∆Hj,c and ∆Qj,c are the HbO and HbR changes in the cortical source region j;
S(λ)is the sensitivity matrix at wavelength λ;Hand Qare the extinction coefficients for
HbO and HbR; ω=cortical
cortical+pial is a factor for correcting the effect of pial vein oxygenation
changes on fNIRS measurements [50].
463

464 CHAPTER 46. DCM FOR FNIRS
•Spatially extended hemodynamic sources. In the optics model (Eq. 46.2), each hemody-
namic signal is modelled as a point source which produces a hemodynamic response at a
single specified anatomical location. However, the hemodynamic response can be spatially
extended. Hemodynamic activity at a source location is then specified by convolving the
temporal response with a Gaussian spatial kernel.
46.1 Example: Motor Execution and Imagery Data
This section presents an illustrative DCM analysis using fNIRS data acquired during the motor
execution and motor imagery tasks. This data was collected by Agnieszka Kempny and Alex Leff
in Royal Hospital for Neuro-disability, and is available from the SPM website1.
Experimental protocol
•In the first session, the subject was instructed to squeeze and release a ball with her right
hand during task blocks. In the second session, the subjected was instructed to perform
kinesthetic imagery of the same hand movement, but without moving the hand.
•For both sessions, there were 5 second blocks of tasks where the cue was presented with an
auditory beep, interspersed with 25 second rest blocks.
•A previous study found consistent activation in the supplementary motor area (SMA) and
premotor cortex during motor execution and imagery, and reduced activation in primary
motor cortex (M1) during motor imagery [56]. Moreover, a recent study has revealed,
using DCM for fMRI [69], that coupling between SMA and M1 may serve to attenuate the
activation of M1 during motor imagery.
•In this manual, using DCM-fNIRS, we investigate (i) how the motor imagery condition
affects the directed connections between SMA and M1, and (ii) how these interactions are
associated with the regional activity in M1 and SMA during motor execution and imagery.
46.2 SPM Analysis
Prior to DCM analysis, brain regions whose dynamics are driven by experimental conditions are
identified using a standard SPM analysis2. Using motor execution and imagery data, we can find
that SMA is significantly activated during both motor execution and motor imagery, whereas M1
is only activated during motor execution. The most significantly activated voxels within SMA
and M1 are then selected as the source positions for DCM analysis: The MNI coordinates are:
SMA, [51,4,55]; and M1, [44,16,65].
46.3 Specifying and Estimating the DCM
Now we will generate a connectivity model of how observed fNIRS data are caused by interactions
among hidden neuronal states. Specifically, we will determine (i) which regions receive driving
input, (ii) which regions are connected in the absence of experimental input, and (iii) which
connections are modulated by input. In this example, we will generate the best model (selected
using Bayesian model comparison) in which task input could affect regional activity in both M1
and SMA, and motor imagery modulates both extrinsic and intrinsic connections.
1. After starting SPM in the EEG modality, add the DCM for fNIRS toolbox to the MATLAB
path:
»addpath(fullfile(spm(’Dir’),’toolbox’,’dcm_fnirs’))
1http://www.fil.ion.ucl.ac.uk/spm/data/fnirs/
2The first-level fNIRS analysis. including preprocessing, artefact removal, general linear modelling, spatial
registration were all implemented using the SPM for fNIRS toolbox. This is available from https://www.nitrc.
org/projects/spm_fnirs/. See the toolbox manual for more details.

46.3. SPECIFYING AND ESTIMATING THE DCM 465
2. Type spm_dcm_fnirs_specify at the MATLAB command window.
»spm_dcm_fnirs_specify;
3. Select the SPM.mat files that were created when specifying the GLM (two files).
eg, fnirs_data/ME/SPM.mat, and fnirs_data/MI/SPM.mat.
4. Highlight ‘name for DCM_???.mat’ and enter a DCM file name you want to create eg,
fully_connected.
5. Select a directory, eg. fnirs_data, in which to place the results of your DCM analysis.
6. Preprocess time series of optical density changes
(a) Highlight ‘temporal filtering? [Butterworth IIR/No]’.
Select the Butterworth IIR button to reduce very low-frequency confounds, and phys-
iological noise eg, respiration and cardiac pulsation.
•Highlight ‘stopband frequencies Hz [start end]’, and then accept the default value
‘[0 0.008; 0.12 0.35; 0.7 1.5]’.
(b) Highlight ‘average time series over trials?’.
Select ‘yes’ to average the optical density signal across trials, and then specify averaging
window length [secs] for each experimental condition.
•Highlight ‘for motor execution:’ and change the default values 30.2683 to 30.
•Highlight ‘for motor imagery:’ and change the default values 30.6624 to 30.
7. Specify confounding effects
(a) Highlight ‘regressors? [DCT/User/None]’.
Select ‘DCT’ to model confounding effects (eg, Mayer waves) using a discrete cosine
transform set.
•Highlight ‘periods [sec]’, and then accept the default value ‘[8 12]’.
(b) Highlight ‘correction of pial vein contamination? [yes/no’].
Select ‘yes’ to correct pial vein contamination of fNIRS measurements.
8. Specify fNIRS channels to be used in DCM.
(a) Highlight ‘use all sensor measurements? [yes/no]’.
Select ‘no’ to specify sensor (channel) measurements to be used in DCM analysis.
•Highlight ‘sensors of interest’, and enter eg, [1 2 3 4 9 10 11 12]
Only fNIRS data from the left hemisphere is used in this study. You can refer to
sensor positions shown in ‘Figure 1: Optode and Channel Positions’.
9. Specify hemo/neurodynamic source positions.
(a) Enter total number of sources to be estimated using DCM eg, 2.
•Enter a name of source 1 eg, M1
•Enter MNI coordinates of source 1 eg, [−44 −16 65]
•Enter a name of source 2 eg, SMA
•Enter MNI coordinates of source 2 eg, [−51 −4 55]
(b) Highlight ‘type of hemodynamic source [Point/Distributed]’
Select ’Distributed’ to use spatially extended hemodynamic source rather than point
source.
•Highlight ‘radius of distributed source [mm]’, and accept the default value ‘4’.
10. Select a file containing Green’s function of the photon fluence precomputed using the mesh-
based Monte Carlo simulation software (MMC, [29]3eg, fnirs_data/greens/est_G.mat.
3We provide a code for estimating Green’s function based on the MMC software. The code currently only runs
on Mac OS.
466 CHAPTER 46. DCM FOR FNIRS
11. Input Specification
Specify experimental input that modulates regional activity and connectivity.
(a) Highlight ‘number of conditions/trials’, and then enter ‘2’.
(b) Highlight ‘name for condition/trial1?’, and enter ‘motor task’.
’motor task’ encodes the occurrence of motor execution and motor imagery tasks.
•Highlight ‘onsets - motor task [sec]’, and enter ‘[0 30]’.
•Highlight ‘duration[s] [sec]’, and enter ‘5’.
(c) Highlight ‘name for condition/trial2?’, and enter ‘motor imagery’.
•Highlight ‘onsets - motor task [sec]’, and enter ‘30’.
•Highlight ‘duration[s] [sec]’, and enter ‘Inf’.
12. Specify endogenous (fixed) connections
•Define connections in the absence of input: M1 to SMA, SMA to M1.
Your connectivity matrix should look like the one in Fig. 46.1.
13. Specify regions receiving driving input
•Highlight ‘Effects of motor tasks on regions and connections’, and specify motor tasks
as a driving input into M1 and SMA. See Fig. 46.1.
14. Specify connections modulated by input
•Highlight ‘Effects of motor imagery on regions and connections.
Specify motor imagery to modulate intrinsic connections on M1 and SMA; extrinsic
connections from M1 to SMA, and from SMA to M1. See Fig. 46.1.
A polite “Thank You” completes the model specification process. A file called DCM_fully_connected.mat
will have been generated.
15. You can now estimate the model parameters by typing
»spm_dcm_fnirs_estimate;
16. Select the DCM.mat file created in the last step eg, fnirs_data/DCM_fully_connected.mat.
After convergence of estimation of DCM parameters, results will appear in a window, as
shown in Fig. 46.2.
•Also, you can display DCM analysis results, including connectivity parameters, esti-
mated neural responses, and DCM fit, by typing
»spm_dcm_fnirs_viewer_result;
•Select the DCM.mat file eg, fnirs_data/, and then results will appear in a window,
as shown in Figs. 46.3 and 46.4.

46.3. SPECIFYING AND ESTIMATING THE DCM 467
Figure 46.1: Specification of model depicted in Fig.7 [102]. In this model, motor task input
affects regional activity in both M1 and SMA, and motor imagery modulates both extrinsic and
intrinsic connections. Left: Endogenous (fixed) connections. Middle: Regions receiving driving
input (eg, motor tasks encoding the occurrence of motor execution and motor imagery tasks).
Right: Connections modulated input (eg, motor imagery task).

468 CHAPTER 46. DCM FOR FNIRS
Figure 46.2: Results of estimation of DCM parameters. Top: Predicted and observed response,
after convergence. Bottom: Conditional expectation of the parameters.

46.3. SPECIFYING AND ESTIMATING THE DCM 469
A"
B"
C"
Figure 46.3: Estimated parameters of effective connectivity. These results indicate that while all
motor stimuli positively affect theregional activity in primarymotor cortex (M1), motor imagery
negativelymodulates connection fromsupplementarymotor area (SMA) to M1, resulting in the
suppressive influence of SMA on M1. See [102] for more details.

470 CHAPTER 46. DCM FOR FNIRS
M1#
SMA#
Figure 46.4: Estimated neural responses. Duringmotor imagery, neural activity in primary motor
cortex (M1) is significantly reduced, while neural activity in supplementary motor area (SMA) is
relatively consistent, compared with activity during motor execution.

Chapter 47
Using Dartel
Dartel1is a suite of tools for achieving more accurate inter-subject registration of brain images.
It consists of several thousand lines of code. Because it would be a shame if this effort was wasted,
this guide was written to help encourage its widespread use. Experience at the FIL would suggest
that it offers very definite improvements for VBM studies – both in terms of localisation2and
increased sensitivity3.
47.1 Using Dartel for VBM
The following procedures could be specified one at a time, but it is easier to use the batching
system. The sequence of jobs (use the Batch button to start the batch manager) would be:
•Module List
– SPM→Spatial→Segment: To generate the roughly (via a rigid-body) aligned grey
and white matter images of the subjects.
– SPM→Tools→Dartel Tools→Run Dartel (create Template): Determine the
nonlinear deformations for warping all the grey and white matter images so that they
match each other.
– SPM→Tools→Dartel Tools→Normalise to MNI Space: Actually generate the
smoothed “modulated” warped grey and white matter images.
Segmentation can require quite a lot of memory, so if you have large images (typically greater
than about 256 ×256 ×150) and trying to run it on a 32 bit computer or have relatively little
memory installed, then it may throw up an out of memory error.
Further details of the steps are described next.
47.1.1 Using Spatial→Segment
Note: This subsection will be elaborated on later.
The first step is to classify T1-weighted scans4of a number of subjects into different tissue
types via the Segmentation routine in SPM, which can be found under SPM→Spatial→Segment.
With this option, the “imported” tissue class images (usually rc1.nii and rc2.nii) would be gen-
erated directly. It is also suggested that Native Space versions of the tissues in which you are
interested are also generated. For VBM, these are usually the c1*.nii files, as it is these images
that will eventually be warped to MNI space. Both the imported and native tissue class image
sets can be specified via the Native Space options of the user interface.
1Dartel stands for “Diffeomorphic Anatomical Registration Through Exponentiated Lie algebra”. It may not
use a true Lie Algebra, but the acronym is a nice one.
2Less smoothing is needed, and there are fewer problems relating to how to interpret the differences.
3More sensitivity could mean that fewer subjects are needed, which should save shed-loads of time and money.
4Other types of scan may also work, but this would need some empirical exploration.
471

472 CHAPTER 47. USING DARTEL
Segmentation can require quite a lot of memory, so if you have large images (typically greater
than about 256 ×256 ×150) and trying to run it on a 32 bit computer or have relatively little
memory installed, then it may throw up an out of memory error.
47.1.2 Using Dartel Tools→Run Dartel (create Template)
The output of the previous step(s) are a series of rigidly aligned tissue class images (grey matter
is typically encoded by rc1*.nii and white matter by rc2*.nii – see Fig 47.2). The headers of
these files encode two affine transform matrices, so the Dartel tools are still able to relate their
orientations to those of the original T1-weighted images. The next step is to estimate the nonlinear
deformations that best align them all together. This is achieved by alternating between building
a template, and registering the tissue class images with the template, and the whole procedure is
very time consuming. Specify SPM→Tools→Dartel Tools→Run Dartel (create Template).
•Run Dartel (create Template)
– Images
∗Images: Select all the rc1*.nii files generated by the import step.
∗Images: Select all the rc2*.nii files, in the same subject order as the rc1*.nii files.
The first rc1*.nii is assumed to correspond with the first rc2*.nii, the second with
the second, and so on.
– Settings: Default settings generally work well, although you could try changing them
to see what happens. A series of templates are generated called Template_basename_0.nii,
Template_basename_1.nii etc. If you run multiple Dartel sessions, then it may be a
good idea to have a unique template basename for each.
The procedure begins by computing an initial template from all the imported data. If u_rc1*.nii
files exist for the images, then these are treated as starting estimates and used during the creation
of the initial template. If any u_rc1*.nii files exist from previous attempts, then it is usually
recommended that they are removed first (this sets all the starting estimates to zero). Template
generation incorporates a smoothing procedure, which may take a while (several minutes). Once
the original template has been generated, the algorithm will perform the first iteration of the
registration on each of the subjects in turn. After the first round of registration, a new template
is generated (incorporating the smoothing step), and the second round of registration begins.
Note that the earlier iterations usually run faster than the later ones, because fewer “time-steps”
are used to generate the deformations. The whole procedure takes (in the order of) about a week
of processing time for 400 subjects.
The end result is a series of templates (see Fig 47.1), and a series of u_rc1*.nii files. The first
template is based on the average5of the original imported data, where as the last is the average of
the Dartel registered data. The u_rc1*.nii files are flow fields that parameterise the deformations.
Note that all the output usually contains multiple volumes per file. For the u_rc1*.nii files, only
the first volume is visible using the Display or Check Reg tools in SPM. All volumes within the
template images can be seen, but this requires the file selection to be changed to give the option
of selecting more than just the first volume (in the file selector, the widget that says “1” should
be changed to “1:2”).
47.1.3 Using Dartel Tools→Normalise to MNI Space
The next step is to create the Jacobian scaled (“modulated”) warped tissue class images, by select-
ing SPM→Tools→Dartel Tools→Normalise to MNI Space. The option for spatially normalising to
MNI space automatically incorporates an affine transform that maps from the population average
(Dartel Template space) to MNI space, as well as incorporating a spatial smoothing step.
•Normalise to MNI Space
5They are actually more similar to weighted averages, where the weights are derived from the Jacobian de-
terminants of the deformations. There is a further complication in that a smoothing procedure is built into the
averaging.

47.1. USING DARTEL FOR VBM 473
Figure 47.1: Different stages of template generation. Top row: an intermediate version of the
template. Bottom row: the final template data.

474 CHAPTER 47. USING DARTEL
– Dartel Template: Specify the last of the series of templates that was created by Run
Dartel (create Template). This is usually called Template_6.nii. Note that the order
of the Nvolumes in this template should match the order of the first Nvolumes of
the toolbox/Dartel/TPM.nii file.
– Select according to either Few Subjects or Many Subjects. For VBM, the Many
Subjects option would be selected.
∗Flow Fields: Specify the flow fields (u_rc1*.nii) generated by the nonlinear
registration.
∗Images: You may add several different sets of images.
·Images: Select the c1*.nii files for each subject, in the same order as the flow
fields are selected.
·Images: This is optional, but warped white matter images can also be gen-
erated by selecting the c2*.nii files.
– Voxel sizes: Specify the desired voxel sizes for the spatially normalised images (NaN,
NaN, NaN gives the same voxel sizes as the Dartel template).
– Bounding box: Specify the desired bounding box for the spatially normalised images
(NaN, NaN, NaN; NaN NaN NaN gives the same bounding box as the Dartel template).
– Preserve: Here you have a choice of Preserve Concentrations (ie not Jacobian scaled)
or Preserve Amount (Jacobian scaled). The Preserve Amount would be used for VBM,
as it does something similar to Jacobian scaling (modulation).
– Gaussian FWHM: Enter how much to blur the spatially normalised images, where
the values denote the full width at half maximum of a Gaussian convolution kernel, in
units of mm. Because the inter-subject registration should be more accurate than when
done using other SPM tools, the FWHM can be smaller than would be otherwise used.
A value of around 8mm (ie [8,8,8]) should be about right for VBM studies, although
some empirical exploration may be needed. If there are fewer subjects in a study, then
it may be advisable to smooth more.
The end result should be a bunch of smwc1*.nii files6(possibly with smwc2*.nii if white matter
is also to be studied).
The final step is to perform the statistical analysis on the preprocessed data (smwc1*.nii files),
which should be in MNI space. The next section says a little about how data from a small number
of subjects could be warped to MNI space.
47.2 Spatially normalising functional data to MNI space
Providing it is possible to achieve good alignment between functional data from a particular
subject and an anatomical image of the same subject (distortions in the fMRI may prevent
accurate alignment), then it may be possible to achieve more accurate spatial normalisation
of the fMRI data using Dartel. There are several advantages of having more accurate spatial
normalisation, especially in terms of achieving more significant activations and better localisation.
The objectives of spatial normalisation are:
•To transform scans of subjects into alignment with each other. Dartel was developed to
achieve better inter-subject alignment of data.
•To transform them to a standard anatomical space, so that activations can be reported
within a standardised coordinate system. Extra steps are needed to achieve this aim.
6The actual warping of the images is done slightly differently, with the aim that as much of the original signal is
preserved as possible. This essentially involves pushing each voxel from its position in the original image, into the
appropriate location in the new image - keeping a count of the number of voxels pushed into each new position.
The procedure is to scan through the original image, and push each voxel in turn. The alternative (older way)
was to scan through the spatially normalised image, filling in values from the original image (pulling the values
from the original). The results of the pushing procedure are analogous to Jacobian scaled (“modulated”) data. A
minor disadvantage of this approach is that it can introduce aliasing artifacts (think stripy shirt on TV screen) if
the original image is at a similar - or lower - resolution to the warped version. Usually, these effects are masked
by the smoothing.

47.2. SPATIALLY NORMALISING FUNCTIONAL DATA TO MNI SPACE 475
Figure 47.2: Pre-processing for VBM. Top row: Imported grey matter (rc1A.nii and rc1B.nii).
Centre row: Warped with Preserve Amount option and zero smoothing (“modulated”). Bottom
row: Warped with Preserve Amount option smoothing of 8mm (smwc1A.nii and smwc1B.nii).
476 CHAPTER 47. USING DARTEL
The option for spatially normalising to MNI space automatically incorporates an affine trans-
form that maps from the population average (Dartel Template space) to MNI space. This trans-
form is estimated by minimising the KL divergence between the final template image generated
by Dartel and tissue probability maps that are released as part of SPM (in the new segmentation
toolbox). MNI space is defined according to affine matched images, so an affine transform of the
Dartel template to MNI space would appear to be a reasonable strategy.
For GLM analyses, we usually do not wish to work with Jacobian scaled data. For this reason,
warping is now combined with smoothing, in a way that may be a bit more sensible than simply
warping, followed by smoothing. The end result is essentially the same as that obtained by doing
the following with the old way of warping
•Create spatially normalised and “modulated” (Jacobian scaled) functional data, and smooth.
•Create spatially normalised maps of Jacobian determinants, and smooth by the same
amount.
•Divide one by the other, adding a small constant term to the denominator to prevent
divisions by zero.
This should mean that signal is averaged in such a way that as little as possible is lost. It also
assumes that the procedure does not have any nasty side effects for the GRF assumptions used
for FWE corrections.
Prior to spatially normalising using Dartel, the data should be processed as following:
•If possible, for each subject, use SPM→Tools→FieldMap to derive a distortion field that
can be used for correcting the fMRI data. More accurate within-subject alignment between
functional and anatomical scans should allow more of the benefits of Dartel for inter-subject
registration to be achieved.
•Use either SPM→Spatial→Realign→Realign: Estimate Reslice or SPM→Spatial→Realign
Unwarp. If a field map is available, then use the Realign Unwarp option. The images
need to have been realigned and resliced (or field-map distortion corrected) beforehand -
otherwise things are not handled so well. The first reason for this is that there are no
options to use different methods of interpolation, so rigid-body transforms (as estimated by
Realign but without having resliced the images) may not be well modelled. Similarly, the
spatial transforms do not incorporate any masking to reduce artifacts at the edge of the
field of view.
•For each subject, register the anatomical scan with the functional data (using SPM →
Spatial →Coreg →Coreg: Estimate). No reslicing of the anatomical image is needed.
Use SPM→Util→Check Registration to assess the accuracy of the alignment. If this step
is unsuccessful, then some pre-processing of the anatomical scan may be needed in or-
der to skull-strip and bias correct it. Skull stripping can be achieved by segmenting the
anatomical scan, and masking a bias corrected version (which can be generated by the
segmentation option) by the estimated GM, WM and CSF. This masking can be done us-
ing SPM→Util→Image Calculator (ImCalc button), by selecting the bias corrected scan
(m*.img), and the tissue class images (c1*.img, c2*.img and c3*.img) and evaluating “i1. ×
((i2+i3+i4)>0.5)”. If segmentation is done before coregistration, then the functional data
should be moved so that they align with the anatomical data.
•Segment the anatomical data and generate “imported” grey and white matter images.
•To actually estimate the warps, use SPM→Tools→Dartel Tools→Run Dartel (create Tem-
plates) in order to generate a series of templates and a flow field for each subject.
In principle (for a random effects model), you could run the first level analysis using the
native space data of each subject. All you need are the contrast images, which can be warped
and smoothed. Alternatively, you could warp and smooth the reslices fMRI, and do the statistical
analysis on the spatially normalised images. Either way, you would select SPM→Tools→Dartel
Tools→Normalise to MNI Space:
47.2. SPATIALLY NORMALISING FUNCTIONAL DATA TO MNI SPACE 477
•Normalise to MNI Space
– Dartel Template: Template_6.nii,1 is usually the grey matter component of the
final template of the series. An affine transform is determined using this image.
– Select according to either Few Subjects or Many Subjects. For fMRI analyses, the
Few Subjects option would be selected, which gives the option of selecting a flow field
and list of images for each subject.
∗Subject
·Flow Field: Specify the flow field (“u_c1*.nii”) for this subject.
·Images: Select the images for this subject that are to be transformed to MNI
space.
– Voxel sizes: Specify the desired voxel sizes for the spatially normalised images (NaN,
NaN, NaN gives the same voxel sizes as the Dartel template).
– Bounding box: Specify the desired bounding box for the spatially normalised images
(NaN, NaN, NaN; NaN NaN NaN gives the same bounding box as the Dartel template).
– Preserve: Here you have a choice of Preserve Concentrations (ie not Jacobian scaled)
or Preserve Amount (Jacobian scaled). The Preserve Concentrations option would
normally be used for fMRI data, whereas Preserve Amount would be used for VBM.
– Gaussian FWHM: Enter how much to blur the spatially normalised images, where
the values denote the full width at half maximum of a Gaussian convolution kernel, in
units of mm.
An alternative approach is now presented, which does not attempt to make optimal use of the
available signal.
47.2.1 An alternative approach for using Dartel to spatially normalise
to MNI Space
During spatial normalisation of a brain image, some regions need to expanded and other regions
need to contract in order to match the template. If some structure is excessively shrunk by
Dartel (because it has the freedom to estimate quite large deformations), then this will lead to a
systematic reduction in the amount of BOLD signal being detected from that brain region. For
this reason, the normalise to MNI space option would generally be preferred when working with
functional data that is to be smoothed.
Affine transform of Dartel template to MNI space
Dartel works with images that are of average size. When Dartel is used to generate an average
shaped template (represented by a series of tissue probability maps) from a group of scans of
various individuals, the result is of average size. Brains normalised to MNI space are slightly
larger than average. In order to spatially normalise to MNI space, the deformation that maps
from MNI space to the space of the group average is required. Because the MNI space was derived
by affine registration of a number of subjects to a common coordinate system, in most cases it
should be possible to achieve a reasonable match of the template generated by Dartel using only
an affine spatial normalisation. This can be achieved by matching the grey matter component of
the template with a grey matter tissue probability map in MNI space. The spatial normalisation
routine in SPM can be used to achieve this.
•Normalise: Estimate
– Data
∗Subject
·Source Image: Template_6.nii,1 is usually the grey matter component of
the final template of the series.
·Source Weighting Image:<None>
478 CHAPTER 47. USING DARTEL
– Estimation Options
∗Template Image: Should be the apriori/grey.nii file distributed in SPM.
∗Template Weighting Image:<None>
∗Source Image Smoothing: 8mm (the same as the apriori/grey.nii file has been
smoothed).
∗Template Image Smoothing: 0mm (because the data in the apriori folder are
already smoothed by 8mm.)
∗Affine Regularisation: Usually, you would specify “ICBM space template”.
∗Nonlinear Frequency Cutoff: Set this to infinity (enter “Inf”) for affine regis-
tration.
∗Nonlinear Iterations: Setting this to zero will also result in affine-only spatial
normalisation.
∗Nonlinear Regularisation: Setting this to infinity is another way of doing affine-
only spatial normalisation.
For some populations of subjects, an affine transform may not be adequate for achieving good
registration of the average shape to MNI space. Nonlinear spatial normalisation may be more
appropriate for these cases. As ever, determining which procedure is better would involve a degree
of empirical exploration.
Combining deformations
Once you have the spatial transformation that maps from MNI space to the space of the Dartel
template, it is possible to combine this with the DEFORMATIONS estimated by Dartel. Rather
than warping the image data twice (introducing interpolation artifacts each time), the two spatial
transforms can be combined by composing them together. The required deformation, for spatially
normalising an individual to MNI space, is a mapping from MNI space to the individual image.
This is because the spatially normalised images are generated by scanning through the (initially
empty) voxels in the spatially normalised image, and figuring out which voxels in the original
image to sample from (as opposed to scanning through the original image and putting the values
into the right places in the spatially normalised version).
The desired mapping is from MNI space to Dartel template to individual scan. If Ais the
mapping from MNI to template, and Bis the mapping from template to individual, then this
mapping is B◦A, where “◦” denotes the composition operation. Spatially normalising via the
composed deformations can be achieved through the Deformations utility.
•Deformations
– Composition
∗Dartel flow
·Flow field: Specify the u_rc1*.nii flow field for that subject.
·Forward/Backwards: This should be set to “Backward” to indicate a map-
ping from template to individual.
·Time Steps: This is the number of time steps used by the final iterations of
the Dartel registration (usually 64).
·Dartel template: leave this field empty.
∗Imported _sn.mat
·Parameter File: Select the spatial normalisation parameters that would
spatially normalise the Template_6.nii file.
·Voxel sizes: These are set to “NaN” (not a number) by default, which would
take the voxel sizes for the apriori/grey.nii file. Alternatively, you could specify
your favourite voxel sizes for spatially normalised images.
·Bounding box: Again, these are set to non-finite values by default, which
results in the same bounding box as the apriori/grey.nii file. To specify your
favourite bounding box, enter [xmin, ymin, zmin;xmax, ymax, zmax](in units of
mm, relative to the AC).
47.3. WARPING IMAGES TO EXISTING TEMPLATES 479
– Output
∗Pullback
·Apply to: Specify the images for that subject that you would like spatially
normalised.
·Output destination: Specify where you want to write the images.
·Interpolation: Specify the form of interpolation.
·Mask images: Say whether you want to mask the images (see the Chapter
on Realignment for more information here).
·Gaussian FWHM: The images can be smoothed when they are written. If
you do not want this, then enter 0 0 0.
The above procedure would be repeated for each subject in the study.
47.3 Warping Images to Existing Templates
If templates have already been created using Dartel, then it is possible to align other images with
such templates. The images would first be imported in order to generate rc1*.nii and rc2*.nii files.
The procedure is relatively straight-forward, and requires the SPM→Tools→Dartel Tools→Run
Dartel (existing Template) option to be specified. Generally, the procedure would begin by
registering with a smoother template, and end with a sharper one, with various intermediate
templates between.
•Run Dartel (existing Templates)
– Images
∗Images: Select the rc1*.nii files.
∗Images: Select the corresponding rc2*.nii files.
– Settings: Most settings would be kept at the default values, except for the speci-
fication of the templates. These are specified in within each of the Settings→Outer
Iterations→Outer Iteration→Template fields. If the templates are Template_*.nii,
then enter them in the order of Template_1.nii, Template_2.nii, ... Template_6.nii.
Running this option is rather faster than Run Dartel (create Template), as templates are not
created. The output is in the form of a series of flow fields (u_rc1*.nii).
47.4 Warping one individual to match another
Sometimes the aim is to deform an image of one subject to match the shape of another. This can
be achieved by running Dartel so that both images are matched with a common template, and
composing the resulting spatial transformations. This can be achieved by aligning them both with
a pre-existing template, but it is also possible to use the Run Dartel (create Template) option
with the imported data of only two subjects. Once the flow fields (u_rc1*.nii files) have been
estimated, then the resulting deformations can be composed using SPM→Utils→Deformations.
If the objective is to warp A.nii to align with B.nii, then the procedure is set up by:
•Deformations
– Composition
∗Dartel flow
·Flow field: Specify the u_rc1A_Template.nii flow field.
·Forward/Backwards: Backward.
·Time Steps: Usually 64.
·Dartel template: leave this field empty.
∗Dartel flow
·Flow Field: Specify the u_rc1B_Template.nii flow field.
480 CHAPTER 47. USING DARTEL
·Forward/Backwards: Forward.
·Time Steps: Usually 64.
·Dartel template: leave this field empty.
∗Identity
·Image to base Id on: Specify B.nii in order to have the deformed image(s)
written out at this resolution, and with the same orientations etc (ie so there
is a voxel-for-voxel alignment, rather than having the images only aligned
according to their “voxel-to-world” mappings).
– Output
∗Pullback
·Apply to: Specify A.nii, and any other images for that subject that you
would like warped to match B.nii. Note that these other images must be in
alignment according to Check Reg.
·Output destination: Specify where you want to write the images.
·Interpolation: Specify the form of interpolation.
·Mask images: Say whether you want to mask the images.
·Gaussian FWHM: The images can be smoothed when they are written. If
you do not want this, then enter 0 0 0.
Suppose the image of one subject has been manually labelled, then this option is useful for
transferring the labels on to images of other subjects.

47.4. WARPING ONE INDIVIDUAL TO MATCH ANOTHER 481
Figure 47.3: Composition of deformations to warp one individual to match another. Top-left:
Original A.nii. Top-right: A.nii warped to match B.nii. Bottom-left: Original B.nii. Bottom-
right: B.nii warped to match A.nii.
482 CHAPTER 47. USING DARTEL
Part VIII
Batch Interface
483

Chapter 48
Batch tutorial
Details about the algorithms used for data processing are given in the other sections of this
manual. This section explains how a sequence of processing steps can be run at once without
Matlab programming. SPM12 includes matlabbatch1which has been derived from the SPM5
batch system, but is also available as a separate package.
In matlabbatch, each data processing step is called “module”. There are e.g. modules for spa-
tial processing of MRI data (realignment, normalisation, smoothing), statistics (fMRI or factorial
design specification, model estimation, contrast specification). A batch describes which modules
should be run on what kind of data and how these modules depend on each other.
Compared to running each processing step interactively, batches have a number of advantages:
Documentation Each batch can be saved as a Matlab script. All parameters (including default
settings) are included in this script. Thus, a saved batch contains a full description of the
sequence of processing steps and the parameter settings used.
Reproducibility Batches can be saved, even if not all parameters have been set. For a multi-
subject study, this allows to create template batches. These templates contain all settings
which do not vary across subjects. For each subject, they can be loaded and only subject-
specific parts need to be completed.
Unattended execution Instead of waiting for a processing step to complete before entering the
results in the next one, all processing steps can be run in the specified order without any
user interaction.
Multiple batches Multiple batches can be loaded and executed together.
Error reporting If a batch fails to complete, a standardised report will be given in the Matlab
command window. When running a batch from the GUI, this can be saved to an error .mat
file.
48.1 Single subject
In this tutorial we will develop a batch for spatial processing and fMRI statistics of a single
subject of the “Face” example dataset (see chapter 31). To follow this tutorial, it is not necessary
to download the example dataset, except for the last step (entering subject dependent data).
To create a batch which can be re-used for multiple subjects in this study, it is necessary to
collect/define
•study specific input data (e.g. MRI measurement parameters, time constants of the func-
tional experiment, number of sessions),
•necessary processing steps,
•data flow between processing steps.
1http://sourceforge.net/projects/matlabbatch
485
486 CHAPTER 48. BATCH TUTORIAL
Subject specific input data (original functional and structural MRI data, subject specific experi-
ment parameters) should be entered after the batch template has been saved.
48.1.1 Study specific input data
This dataset consists of fMRI data acquired in a single session and a structural MRI. See sec-
tion 48.2 to learn how to deal efficiently with multi-session data. MRI parameters and experiment
details are described in chapter 31.
48.1.2 Necessary processing steps
Helper modules
Some SPM modules produce graphics output which is captured in a PostScript file in the current
working directory. Also, a new directory needs to be created for statistics. The “BasicIO” menu
provides a collection of modules which are useful to organise a batch. We will need the following
modules:
•Named directory selector
•Change directory
•Make directory
SPM processing
For a classical SPM analysis, the following processing steps are necessary:
•Realignment
•Slice timing correction
•Coregistration
•Segmentation
•Normalisation
•Smoothing
•fMRI design
•Model estimation
•Contrasts
•Results report
48.1.3 Add modules to the batch
The helper modules and the SPM processing modules can be assembled using the GUI. Click
the “BATCH” button in the SPM Menu window. First, add the helper modules, followed by the
SPM modules in the order listed above. Do not configure any details until you have selected all
modules.
48.1.4 Configure subject-independent data
Now, go through the batch and configure all settings that are subject-independent (e.g. the name
of the analysis directory, slice timing parameters) as described in chapter 31. Do not enter any
data that is specific for a certain subject. The values that need to be entered are not repeated
here, please refer to the corresponding sections in chapter 31.
The file man/batch/face_single_subject_template_nodeps.m contains the batch after all
modules have been added and subject-independent data has been entered.

48.1. SINGLE SUBJECT 487
Figure 48.1: SPM and BasicIOapplication menus
Named Directory Selector
Input Name Give this selection a name (e.g. “Subject directory”) - this name will be shown in
the dependency list of this batch.
Directories Add a new directory selector, but do not enter a directory itself.
Change Directory
Nothing to enter now.
Make Directory
New Directory Name “categorical” - the name of the analysis directory. This directory will
be created at batch run-time in the subject directory.
Realign: Estimate & Reslice
Data Add a new “Session” item. Do not enter any files for this session now.
Slice Timing
Data Add a new “Session” item. Do not enter any files for this session now.
Timing options Enter data for “Number of slices”, “TR”, “TA”, “Slice order”, “Reference slice”.
Coreg: Estimate
Nothing to enter now.
Segment
Nothing to enter now.
Normalise: Write
Data Add a new “Subject”. Do not enter any files now.
Writing Options Adjust bounding box, voxel sizes, interpolation
Smooth
FWHM Enter FWHM
488 CHAPTER 48. BATCH TUTORIAL
fMRI model specification
Enter all data which is constant across subjects.
Timing parameters Enter values for “Units for design”, “Interscan interval”, “Microtime reso-
lution”, “Microtime onset”
Data & Design Add a new “Session” item. Do not enter scans, conditions or regressors yet.
They will be added as dependencies or subject specific inputs. If you want to make sure to
remember this, you can highlight “Multiple conditions” and select “Clear Value” from the
“Edit” menu. Do the same for “Multiple regressors”. This will mark both items with an
<-X, indicating that something must be entered there.
Factorial design Enter the specification for both factors.
Basis functions Select the basis function and options you want to use.
Model estimation
Nothing to be entered yet for classical estimation.
Contrast manager
If you have selected the “Factorial design” option as described above, SPM will automatically
create some contrasts for you. Here, you can create additional T- or F-contrasts. As an example,
we will add an “Effects of interest” F-contrast.
Contrast session Add a new “F-contrast” item.
Name Enter a name for this contrast, e.g. “Effects of interest”.
Contrast vectors Add a new “Contrast vector” item. F-contrasts can have multiple rows. You
can either enter a contrast matrix in an “F contrast vector” entry, or enter them row by
row. To test for the effects of interest (1 basis function and 2 derivatives for each of the
four conditions) enter eye(12) as F contrast vector.
Replicate over sessions This design does not have multiple sessions, so it is safe to say “No”
here.
Results report
Reviewing individual results for a large number of subjects can be very time consuming. Results
report will print results from selected contrasts to a PostScript file.
Contrast(s) Enter Inf to print a report for each of the defined contrasts.
48.1.5 Data flow
In chapter 31, each processing step was performed on its own. In most cases, output data was
simply passed on from one module to the next. This scheme is illustrated in figure 48.2. Only the
coloured items at the top of the flow chart are subject specific and need to be entered in the final
batch. All arrow connections are subject-independent and can be specified in the batch template.
Add dependencies
Based on the data flow in figure 48.2, modules in the batch can now be connected. The batch
containing all dependencies can be found in man/batch/face_single_subject_template.m.
Again, start editing at the top of the batch:
Named Directory Selector
Nothing to enter now.

48.1. SINGLE SUBJECT 489
Figure 48.2: Flow chart for batch

490 CHAPTER 48. BATCH TUTORIAL
Figure 48.3: Dependency selection
Change Directory
Directory Press “Dependency” and select “Subject directory(1)”. At run time, SPM will change
to this directory before batch processing continues.
Make Directory
Parent Directory Press “Dependency” and select “Subject directory(1)”. The “categorial” di-
rectory will be created in this directory.
Realign: Estimate & Reslice
Nothing to enter now.
Slice Timing
Session Press “Dependency” and select “Resliced Images (Sess 1)”.
Coreg: Estimate
Reference Image Press “Dependency” and select “Mean Image”.
Segment
Data Press “Dependency” and select “Coregistered Images”. At run time, this will resolve to the
coregistered anatomical image.
Normalise: Write
Parameter File Press “Dependency” and select “Norm Params File Subj→MNI (Subj 1)”.
Images to Write Press “Dependency” and select “Slice Timing Corr. Images (Sess 1)”.
48.2. ADVANCED FEATURES 491
Smooth
Images to Smooth Press “Dependency” and select “Normalised Images (Subj 1)”
fMRI model specification
Directory Press “Dependency” and select “Make Directory ’categorical’ ”
Scans Press “Dependency” and select “Smoothed Images”. Note: this works because there is only
one session in our experiment. In a multisession experiments, images from each session may
be normalised and smoothed using the same parameters, but the smoothed images need to
be split into sessions again. See section 48.2 how this can be done.
Multiple regressors Press “Dependency” and select “Realignment Param File (Sess 1)”.
Model estimation
Select SPM.mat Press “Dependency” and select “SPM.mat File (fMRI Design&Data)”.
Contrast manager
Select SPM.mat Press “Dependency” and select “SPM.mat File (Estimation)”.
Results report
Select SPM.mat Press “Dependency” and select “SPM.mat File (Contrasts)”.
48.1.6 Entering subject-specific data
Now, only 4 modules should have open inputs left (marked with <-X). These inputs correspond
to data which vary over the subjects in your study:
Named Directory Selector Subject directory
Realign: Estimate & Reslice Raw EPI data for the fMRT session
Coreg: Estimate Anatomical image to be coregistered to mean EPI
fMRI model specification Names, conditions and onsets of your experimental conditions,
specified in a multiple conditions .mat file.
Using the GUI, you can now perform these steps for each subject:
1. load the template batch
2. enter subject-specific data
3. save batch under a subject specific name.
After that, all batches for all subjects can be loaded and run at once.
This process can be automated using some basic MATLAB scripting. See section 48.2.3 for
details.
48.2 Advanced features
48.2.1 Multiple sessions
If an fMRI experiment has multiple sessions, some processing steps need to take this into account
(slice timing correction, realignment, fMRI design), while others can work on all sessions at once
(normalisation, smoothing).
Two modules in BasicIO help to solve this problem:

492 CHAPTER 48. BATCH TUTORIAL
Figure 48.4: All stages of batch entry

48.2. ADVANCED FEATURES 493
Named File Selector Files can be entered here session by session. Note that this file selector
selects all files (not restricted to images) by default. To select only images, set the filter
string to something like .*nii$ or .*img$.
File Set Split This module splits a list of files based on an index vector. Named file selector
provides such an index vector to split the concatenation of all selected images into individual
sessions again.
48.2.2 Processing multiple subjects in GUI
There are different ways to process multiple subjects in the batch editor:
•Add the necessary processing steps when creating the job.
•Create a per-subject template, save it and load it multiple times (i.e. in the file selector,
add the same file multiple times to the list of selected files).
•Use “Run Batch Jobs” from “BasicIO”
Figure 48.5: Using “Run Batch Jobs”
In all cases, the data for all subjects has to be entered through the GUI, and computa-
tion will be done for all subjects at once after all data is entered. There is an example job
face_multi_subject_template.m that demonstrates the usage of “Run Batch Jobs” to run the
single subject template job described above. Note that the order and type of inputs in the sin-
gle subject template is important. Also, consistency checks are limited. If inconsistent data is
entered, the job will fail to execute and return an error message.
To run this job for multiple subjects, simply repeat the “Runs” item as many times as necessary
and fill in the required data.
48.2.3 Command line interface
The command line interface is especially useful to run multiple jobs at once without user in-
teraction, e.g. to process multiple subjects or to combine separate processing steps. There is a
“high-level” interface using spm_jobman, which combines “low-level” callbacks to cfg_util.
494 CHAPTER 48. BATCH TUTORIAL
SPM startup in command line mode
During normal startup, SPM performs important initialisation steps. Without initialisation, SPM
and its batch system will not function properly. Consequently, an initialisation sequence needs
to be run before any batch job can be submitted.
MATLAB has several command line options to start without its GUI (-nodesktop) or even
without any graphics output to a screen (-nodisplay). See MATLAB documentation for details.
To run SPM in -nodisplay mode, the file spm_defaults.m has to be modified. The line
defaults.cmdline = 0; must be changed to defaults.cmdline = true;. In command line
mode, SPM will not open any figure window except the “Graphics” window.
Within MATLAB, the following commands are sufficient to set up SPM
1. spm(’defaults’, MODALITY) where MODALITY has to be replaced by the desired modality
(e.g. ’fmri’)
2. spm_jobman(’initcfg’)
After executing these commands, any SPM functions and batch jobs can be run in the same
MATLAB session.
Complete and run a pre-specified job
spm_jobman(’run’, job[, input1, input2 ...])
This interface takes a job and asks for the input to any open configuration items one after
another. If a list of appropriate inputs is supplied, these will be filled in. After all inputs are
filled, the job will be run. Note that only items without a pre-set value will be filled (marked
with <-X in the GUI). To force a item to to be filled, use “Edit:Clear Value” in the GUI or set its
value to ’<UNDEFINED>’ in the harvested job.
The job argument is very flexible, it can e.g. be a job variable, the name of a script creating
a job variable, even a cell list of any mixture of variables and scripts. All job snippets found will
be concatenated into a single job, the missing inputs will be filled and the resulting job will be
run.
The batch system can generate a script skeleton for any loaded job. From the batch GUI,
this feature is accessible via “File:Save Batch and Script”. This skeleton consists of a commented
list of necessary inputs, a for loop to enter inputs for multiple runs or subjects and the code to
initialise and run the job. An example is available in face_single_subject_script.m:
% List of open inputs
% Named Directory Selector: Directory - cfg_files
% Realign: Estimate & Reslice: Session - cfg_files
% Coreg: Estimate: Source Image - cfg_files
% fMRI model specification: Multiple conditions - cfg_files
nrun = X; % enter the number of runs here
jobfile = {fullfile(spm(’dir’),’man’,’batch’,’face_single_subject_template.m’)};
jobs = repmat(jobfile, 1, nrun);
inputs = cell(4, nrun);
for crun = 1:nrun
% Named Directory Selector: Directory - cfg_files
inputs{1, crun} = MATLAB_CODE_TO_FILL_INPUT;
% Realign: Estimate & Reslice: Session - cfg_files
inputs{2, crun} = MATLAB_CODE_TO_FILL_INPUT;
% Coreg: Estimate: Source Image - cfg_files
inputs{3, crun} = MATLAB_CODE_TO_FILL_INPUT;
% fMRI model specification: Multiple conditions - cfg_files
inputs{4, crun} = MATLAB_CODE_TO_FILL_INPUT;
end
spm(’defaults’,’fmri’);
spm_jobman(’run’,jobs,inputs{:});
48.2. ADVANCED FEATURES 495
The skeleton needs to be adapted to the actual data layout by adding MATLAB code which
specifies the number of runs and the input data in the for loop.
Another example script and batch is available for the multimodal dataset, called multimodal_fmri_script.m
and multimodal_fmri_template.m.
48.2.4 Modifying a saved job
In some cases, instead of using the serial interface it may be more appropriate to modify the
fields of a saved or harvested job. By default, jobs are saved as MATLAB .mat files, but they
can also be saved as .m files. These files contain a number of MATLAB commands, which will
create a variable matlabbatch. The commands can be modified to set different values, add or
remove options.
496 CHAPTER 48. BATCH TUTORIAL
Chapter 49
Developer’s guide
49.1 SPM and Matlabbatch code organisation
This is a short overview describing code organisation and interfaces between SPM and the batch
system.
49.1.1 Code organisation
Most features are implemented in:
•fullfile(spm(’dir’),’matlabbatch’): core batch system.
•fullfile(spm(’dir’),’config’): SPM config files.
•spm_jobman.m and spm_select.m: wrappers to Matlabbatch.
Some assignments to configuration items are guarded by validity checks. Usually, there will be
a warning issued if a wrong value is supplied. Special care needs to be taken for .prog,.vfiles,
.vout,.check functions or function handles. The functions referenced here must be on MATLAB
path before they are assigned to one of these fields. For toolboxes, this implies that toolbox paths
must be added at the top of the configuration file.
49.1.2 Interfaces between SPM and Matlabbatch
Configuration files: Configuration items are defined as objects. Structs of type <type> in
SPM5 are represented as objects of class cfg_<type>. There is a class cfg_exbranch
which is used for branches that have a .prog field.
Dependencies: Dependencies require computations to return a single output argument (e.g. a
cell, struct). Parts of this output argument can be passed on to new inputs at run-time.
Interface to the batch system: •cfg_util Configuration management, job management,
job execution,
•cfg_serial A utility to fill missing inputs and run a job (optionally with a GUI input
function),
•cfg_ui Graphical User Interface.
49.2 Configuration Code Details
Configuration code is split into two files per configuration:
spm_cfg_*.m Configuration classes, .check,.vout subfunctions
spm_run_*.m Run-time code, takes job structure as input and returns output structure as
specified in .vout.
497
498 CHAPTER 49. DEVELOPER’S GUIDE
In a few cases (where there was no additional magic in the code), run-time code has been in-
tegrated into the main SPM code. This may be useful to run test batches without using the
configuration/batch system.
49.2.1 Virtual Outputs
Virtual outputs are described by arrays of cfg_dep objects. These objects contain a “source” and
a “target” part. Functions may have more than one virtual output (e.g. one output per session,
a collection of results variables). One cfg_dep object has to be created for each output.
Only two fields in the “source” part need to be set in a .vout callback:
sname A display name for this output. This will appear in the dependencies list and should
describe the contents of this dependency.
src_output A subscript reference that can be used to address this output in the variable re-
turned at run-time.
tgt_spec (optional) A description on what kind of inputs this output should be displayed as
dependency. This is not very convenient yet, the match and cfg_findspec methods are
very restrictive in the kind of expressions that are allowed.
The .vout callback will be evaluated once the configuration system thinks that enough in-
formation about the structure of the outputs is available. This condition is met, once all in-tree
nodes cfg_(ex)branch,cfg_choice,cfg_repeat have the required number of child nodes.
The .vout callback is called with a job structure as input, but its code should not rely on the
evaluation of any contents of this structure (or at least provide a fallback). The contents of the
leaf nodes may not be set or may contain a dependency object instead of a value during evalution
of .vout.
The “target” part will be filled by the configuration classes, the src_exbranch field is set in
cfg_util.
49.2.2 SPM Startup
The top level configuration file for SPM is spm_cfg.m. It collects SPM core configuration files
and does toolbox autodetection. If a toolbox directory contains *_cfg_*.m files, they will be
loaded.
49.2.3 Defaults Settings
In Matlabbatch, there are different ways to set defaults:
1. in the configuration file itself,
2. in a defaults file, which has a structure similar to a harvested job,
3. using a .def field for leaf items.
Defaults set using option 1or 2will only be updated at SPM/matlabbatch startup. Defaults set
using option 3will be set once a new job is started. These defaults take precedence over the other
defaults.
In core SPM, these defaults refer to spm_get_defaults, which accesses spm_defaults. Tool-
boxes may use their own callback functions.
Toolboxes should set their defaults using the .def fields, using a mechanism similar to
spm_get_defaults. This allows for flexibility without interfering with SPMs own defaults.
49.3. UTILITIES 499
49.3 Utilities
49.3.1 Batch Utilities
Matlabbatch is designed to support multiple applications. A standard application “BasicIO” is
enabled by default. Among other options, it contains file/file selection manipulation utilities
which can be used as as dependency source if multiple functions require the same set of files as
input argument. For debugging purposes, “Pass Output to Workspace” can be used to assign
outputs of a computation to a workspace variable.
The cfg_confgui folder contains an application which describes all configuration items in
terms of configuration items. It is not enabled by default, but can be added to the batch system
using cfg_util(’addapp’...). This utility can be used generate a batch configuration file with
the batch system itself.
49.3.2 MATLAB Code Generation
The gencode utility generates MATLAB .m file code for any kind of MATLAB variable. This is
used to save batch files as well as to generate configuration code.
49.3.3 Configuration Management
The backend utility to manage the configuration data is cfg_util. It provides callbacks to add
application configurations, and to load, modify, save or run jobs. These callbacks are used by
two frontends: cfg_ui is a MATLAB GUI, while cfg_serial can be used both as a GUI and in
script mode. In script mode, it will fill in job inputs from an argument list. This allows to run
predefined jobs with e.g. subject dependent inputs without knowing the exact details of the job
structure.
500 CHAPTER 49. DEVELOPER’S GUIDE
Part IX
Bibliography
501
Bibliography
[1] J. Andersson, J. Ashburner, and K.J. Friston. A global estimator unbiased by local changes.
NeuroImage, 13(6):1193–1206, 2001.
[2] J. Andersson, C. Hutton, J. Ashburner, R. Turner, and K.J. Friston. Modelling geometric
deformations in EPI time series. NeuroImage, 13(5):903–919, 2001.
[3] Simon R Arridge. Optical tomography in medical imaging. Inverse Probl., 15:R41–R93,
1999.
[4] J. Ashburner. A fast diffeomorphic image registration algorithm. NeuroImage, 38(1):95–113,
2007.
[5] J. Ashburner and K.J. Friston. The role of registration and spatial normalization in de-
tecting activations in functional imaging. Clinical MRI/Developments in MR, 7(1):26–28,
1997.
[6] J. Ashburner and K.J. Friston. Nonlinear spatial normalization using basis functions. Hu-
man Brain Mapping, 7(4):254–266, 1999.
[7] J. Ashburner and K.J. Friston. Voxel-based morphometry – the methods. NeuroImage,
11:805–821, 2000.
[8] J. Ashburner and K.J. Friston. Why voxel-based morphometry should be used. NeuroImage,
14(6):1238–1243, 2001.
[9] J. Ashburner and K.J. Friston. Unified segmentation. NeuroImage, 26:839–851, 2005.
[10] J. Ashburner and S. Klöppel. Multivariate models of inter-subject anatomical variability.
NeuroImage, 56(2):422–439, 2011.
[11] J. Ashburner, P. Neelin, D. L. Collins, A. C. Evans, and K.J. Friston. Incorporating prior
knowledge into image registration. NeuroImage, 6:344–352, 1997.
[12] S. Baillet, J.C. Mosher, and R.M. Leahy. Electromagnetic brain mapping. IEEE Sign. Proc.
Mag., 18:14–30, 2001.
[13] A.M. Bastos, W.M. Usrey, R.A. Adams, G.R. Mangun, P. Fries, and K.J. Friston. Canonical
microcircuits for predictive coding. Neuron, 76(4):695–711, 2012.
[14] P.J. Besl and N.D. McKay. A method for registration of 3-d shapes. IEEE Trans. Pat.
Anal. and Mach. Intel., 142:239–256, 1992.
[15] C. Buchel and K.J. Friston. Modulation of connectivity in visual pathways by attention:
Cortical interactions evaluated with structural equation modelling and fMRI. Cerebral
Cortex, 7:768–778, 1997.
[16] C. Buchel, A.P. Holmes, G. Rees, and K.J. Friston. Characterizing stimulus-response func-
tions using nonlinear regressors in parametric fMRI experiments. NeuroImage, 8:140–148,
1998.
[17] C. Buchel, O. Josephs, G. Rees, R. Turner, and C. FrithK.J. Friston. The functional
anatomy of attention to visual motion. a functional mri study. Brain, 121:1281–1294, 1998.
503
504 BIBLIOGRAPHY
[18] C. Buchel, R.J.S. Wise, C.J. Mummery, J.B. Poline, and K.J. Friston. Nonlinear regression
in parametric activation studies. NeuroImage, 4:60–66, 1996.
[19] C.C. Chen, R.N.A. Henson, K.E. Stephan, J. Kilner, and K.J. Friston. Forward and back-
ward connections in the brain: A dcm study of functional asymmetries. NeuroImage,
45(2):453–462, 2009.
[20] C.C. Chen, S.J. Kiebel, and K.J. Friston. Dynamic causal modelling of induced responses.
NeuroImage, 41(4):1293–1312, 2008.
[21] A. Collignon, F. Maes, D. Delaere, D. Vandermeulen, P. Suetens, and G. Marchal. Au-
tomated multi-modality image registration based on information theory. In Y. Bizais,
C. Barillot, and R. Di Paola, editors, Proc. Information Processing in Medical Imaging,
pages 263–274, Dordrecht, The Netherlands, 1995. Kluwer Academic Publishers.
[22] R. W. Cox and A. Jesmanowicz. Real-time 3D image registration for functional MRI.
Magnetic Resonance In Medicine, 42:1014–1018, 1999.
[23] X Cui, S Bray, and A. L. Reiss. Functional near infrared spectroscopy (NIRS) signal im-
provement based on negative correlation between oxygenated and deoxygenated hemoglobin
dynamics. NeuroImage, 49:3039–3046, 2010.
[24] A.M. Dale and M. Sereno. Improved localization of cortical activity by combining EEG and
MEG with MRI surface reconstruction: a linear approach. J. Cognit. Neurosci., 5:162–176,
1993.
[25] J. Daunizeau, S.J. Kiebel, and K.J. Friston. Dynamic causal modelling of distributed
electromagnetic responses. NeuroImage, 2009.
[26] O. David, S.J. Kiebel, L. Harrison, J. Mattout, J. Kilner, and K.J. Friston. Dynamic causal
modelling of evoked responses in EEG and MEG. NeuroImage, 30:1255–1272, 2006.
[27] D. T. Delpy, M. Cope, P. Van der Zee, S. Arridge, S. Wray, and J. Wyatt. Estimation of
optical pathlength through tissue from direct time of flight measurement. Phys. Med. Biol.,
33(12):1433–1442, 1988.
[28] W. F. Eddy, M. Fitzgerald, and D. C. Noll. Improved image registration by using Fourier
interpolation. Magnetic Resonance in Medicine, 36:923–931, 1996.
[29] Qianqian Fang. Mesh-based Monte Carlo method using fast ray-tracing in Plücker coordi-
nates. Biomed. Opt. Express, 1:165–175, 2010.
[30] Matthias Fastenrath, K.J. Friston, and S.J. Kiebel. Dynamical causal modelling for m/eeg:
Spatial and temporal symmetry constraints. NeuroImage, 2008.
[31] Vladimir Fonov, Alan C Evans, Kelly Botteron, C Robert Almli, Robert C McKinstry, and
D Louis Collins. Unbiased average age-appropriate atlases for pediatric studies. NeuroIm-
age, 54(1):313–327, 2011.
[32] K.J. Friston. Functional and effective connectivity in neuroimaging: A synthesis. Human
Brain Mapping, 2:56–78, 1995.
[33] K.J. Friston, J. Ashburner, S.J. Kiebel, T.E. Nichols, and W.D. Penny, editors. Statistical
Parametric Mapping: The Analysis of Functional Brain Images. Academic Press, 2007.
[34] K.J. Friston, A. Bastos, V. Litvak, K.E. Stephan, P. Fries, and R. Moran. Dcm for complex-
valued data: Cross-spectra, coherence and phase-delays. NeuroImage, 59(1):439–455, 2012.
[35] K.J. Friston, C. Buchel, G.R. Fink, J. Morris, E. Rolls, and R. Dolan. Psychophysiological
and modulatory interactions in neuroimaging. NeuroImage, 6:218–229, 1997.
[36] K.J. Friston, C. Frith, R.S.J. Frackowiak, and R. Turner. Characterizing dynamic brain
responses with fMRI: A multivariate approach. NeuroImage, 2:166–172, 1995.
BIBLIOGRAPHY 505
[37] K.J. Friston, D.E. Glaser, R.N.A. Henson, S.J. Kiebel, C. Phillips, and J. Ashburner.
Classical and Bayesian inference in neuroimaging: Applications. NeuroImage, 16:484–512,
2002.
[38] K.J. Friston, L. Harrison, J. Daunizeau, S.J. Kiebel, C. Phillips, N. Trujillo-Bareto, R.N.A.
Henson, G. Flandin, and J. Mattout. Multiple sparse priors for the m/eeg inverse problem.
NeuroImage, 39(3):1104–1120, 2008.
[39] K.J. Friston, L. Harrison, and W.D. Penny. Dynamic Causal Modelling. NeuroImage,
19(4):1273–1302, 2003.
[40] K.J. Friston, R.N.A. Henson, C. Phillips, and J. Mattout. Bayesian estimation of evoked
and induced responses. Human Brain Mapping, 27:722–735, 2005.
[41] K.J. Friston, J. Kahan, B. Biswal, and A. Razi. A DCM for resting state fMRI. NeuroImage,
94:396–407, 2014.
[42] K.J. Friston, J. Mattout, N. Trujillo-Bareto, J. Ashburner, and W.D. Penny. Variational
free energy and the laplace approximation. NeuroImage, 34(1):220–234, 2007.
[43] K.J. Friston, A. Mechelli, R. Turner, and C.J. Price. Nonlinear responses in fMRI: The
Balloon model, Volterra kernels and other hemodynamics. NeuroImage, 12:466–477, 2000.
[44] K.J. Friston and W.D. Penny. Posterior probability maps and SPMs. NeuroImage,
19(3):1240–1249, 2003.
[45] K.J. Friston, W.D. Penny, and D.E. Glaser. Conjunction revisited. NeuroImage, 25(3):661–
667, 2005.
[46] K.J. Friston, W.D. Penny, C. Phillips, S.J. Kiebel, G. Hinton, and J. Ashburner. Classical
and Bayesian inference in neuroimaging: Theory. NeuroImage, 16:465–483, 2002.
[47] K.J. Friston, K.E. Stephan, Baojuan Li, and J. Daunizeau. Generalised filtering. Mathe-
matical Problems in Engineering, 621670, 2010.
[48] K.J. Friston, K.E. Stephan, T.E. Lund, A. Morcom, and S.J. Kiebel. Mixed-effects and
fMRI studies. NeuroImage, 24:244–252, 2005.
[49] K.J. Friston, N. Trujillo-Bareto, and J. Daunizeau. DEM: A variational treatment of dy-
namic systems. NeuroImage, 41(3):849–885, 2008.
[50] Louis Gagnon, Meryem A Yücel, Mathieu Dehaes, Robert J Cooper, Katherine L Perdue,
Juliette Selb, Theodore J Huppert, Richard D Hoge, and David A Boas. Quantification
of the cortical contribution to the NIRS signal over the motor cortex using concurrent
NIRS-fMRI measurements. Neuroimage, 59(4):3933–3940, 2012.
[51] M.I. Garrido, K.J. Friston, K.E. Stephan, S.J. Kiebel, T. Baldeweg, and J. Kilner. The
functional anatomy of the MMN: A DCM study of the roving paradigm. NeuroImage,
42(2):936–944, 2008.
[52] M.I. Garrido, J. Kilner, S.J. Kiebel, and K.J. Friston. Evoked brain responses are generated
by feedback loops. PNAS, 104(52):20961–20966, 2007.
[53] M.I. Garrido, J. Kilner, S.J. Kiebel, K.E. Stephan, and K.J. Friston. Dynamic causal
modelling of evoked potentials: A reproducibility study. NeuroImage, 36:571–580, 2007.
[54] D.R. Gitelman, W.D. Penny, J. Ashburner, and K.J. Friston. Modeling regional and psy-
chophysiologic interactions in fMRI: the importance of hemodynamic deconvolution. Neu-
roImage, 19:200–207, 2003.
[55] D.E. Glaser. Variance Components. In R.S.J. Frackowiak, K.J. Friston, C. Frith, R. Dolan,
K.J. Friston, C.J. Price, S. Zeki, J. Ashburner, and W.D. Penny, editors, Human Brain
Function. Academic Press, 2nd edition, 2003.
506 BIBLIOGRAPHY
[56] Takashi Hanakawa, Ilka Immisch, Keiichiro Toma, Michael A Dimyan, Peter Van Gelderen,
and Mark Hallett. Functional properties of brain areas associated with motor execution
and imagery. J. Neurophysiol., 89:989–1002, 2003.
[57] R.N.A. Henson. Analysis of fMRI time series. In R.S.J. Frackowiak, K.J. Friston, C. Frith,
R. Dolan, K.J. Friston, C.J. Price, S. Zeki, J. Ashburner, and W.D. Penny, editors, Human
Brain Function. Academic Press, 2nd edition, 2003.
[58] R.N.A. Henson, E. Mouchlianitis, and K.J. Friston. Meg and eeg data fusion: Simultaneous
localisation of face-evoked responses. NeuroImage, 2009.
[59] R.N.A. Henson and W.D. Penny. ANOVAs and SPM. Technical report, Wellcome Depart-
ment of Imaging Neuroscience, 2003.
[60] R.N.A. Henson, C.J. Price, M.D. Rugg, R. Turner, and K.J. Friston. Detecting latency
differences in event-related bold responses: application to words versus non-words and
initial versus repeated face presentations. NeuroImage, 15(1):83–97, 2002.
[61] R.N.A. Henson, M.D. Rugg, and K.J. Friston. The choice of basis functions in event-related
fMRI. NeuroImage, 13(6):149, June 2001. Supplement 1.
[62] R.N.A. Henson, T. Shallice, M.L. Gorno-Tempini, and R. Dolan. Face repetition effects
in implicit and explicit memory tests as measured by fMRI. Cerebral Cortex, 12:178–186,
2002.
[63] C. Hutton, A. Bork, O. Josephs, R. Deichmann, J. Ashburner, and R. Turner. Image
distortion correction in fMRI: A quantitative evaluation. NeuroImage, 16:217–240, 2002.
[64] C. Hutton, R. Deichmann, R. Turner, and J. L. R. Andersson. Combined correction for
geometric distortion and its interaction with head motion in fMRI. In Proc. ISMRM 12,
Kyoto, Japan, 2004.
[65] M. Jenkinson. Fast, automated, N-dimensional phase-unwrapping algorithm. Magnetic
Resonance in Medicine, 49:193–197, 2003.
[66] P. Jezzard and R. S. Balaban. Correction for geometric distortions in echoplanar images
from B0 field variations. Magnetic Resonance in Medicine, 34:65–73, 1995.
[67] Frans F Jobsis. Noninvasive, infrared monitoring of cerebral and myocardial oxygen suffi-
ciency and circulatory parameters. Science, 198(4323):1264–1267, 1977.
[68] J. Kahan and T. Foltynie. Understanding dcm: Ten simple rules for the clinician. Neu-
roImage, 83:542–549, 2013.
[69] Christian H Kasess, Christian Windischberger, Ross Cunnington, Rupert Lanzenberger,
Lukas Pezawas, and Ewald Moser. The suppressive influence of SMA on M1 in motor
imagery revealed by fMRI and dynamic causal modeling. Neuroimage, 40(2):828–837, 2008.
[70] S.J. Kiebel. The general linear model. In R.S.J. Frackowiak, K.J. Friston, C. Frith, R. Dolan,
K.J. Friston, C.J. Price, S. Zeki, J. Ashburner, and W.D. Penny, editors, Human Brain
Function. Academic Press, 2nd edition, 2003.
[71] S.J. Kiebel, J. Daunizeau, C. Phillips, and K.J. Friston. Variational bayesian inversion of
the equivalent current dipole model in eeg/meg. NeuroImage, 39(2):728–741, 2008.
[72] S.J. Kiebel, O. David, and K.J. Friston. Dynamic causal modelling of evoked responses in
EEG/MEG with lead-field parameterization. NeuroImage, 30:1273–1284, 2006.
[73] S.J. Kiebel, M.I. Garrido, and K.J. Friston. Dynamic causal modelling of evoked responses:
The role of intrinsic connections. NeuroImage, 36:332–345, 2007.
[74] S.J. Kiebel, M.I. Garrido, R. Moran, and K.J. Friston. Dynamic causal modelling for eeg
and meg. Cognitive Neurodynamics, 2(2):121–136, 2008.
BIBLIOGRAPHY 507
[75] S.J. Kiebel, S. Klöppel, N. Weiskopf, and K.J. Friston. Dynamic causal modeling: A
generative model of slice timing in fMRI. NeuroImage, 34:1487–1496, 2007.
[76] A. P. Leff, T. M. Schofield, K. E. Stephan, J. T. Crinion, K. J. Friston, and C. J. Price.
The cortical dynamics of intelligible speech. J. Neurosci., 28:13209–13215, 2008.
[77] Baojuan Li, J. Daunizeau, K.E. Stephan, W.D. Penny, D. Hu, and K.J. Friston. Generalised
filtering and stochastic DCM for fMRI. NeuroImage, 58(2):442–457, 2011.
[78] V. Litvak and K.J. Friston. Electromagnetic source reconstruction for group studies. Neu-
roImage, 42(4):1490–1498, 2008.
[79] F. Maes, A. Collignon, D. Vandermeulen, G. Marchal, and P. Seutens. Multimodality
image registration by maximisation of mutual information. IEEE Transactions on Medical
Imaging, 16:187–197, 1997.
[80] A.C. Marreiros, J. Daunizeau, S.J. Kiebel, and K.J. Friston. Population dynamics: Variance
and the sigmoid activation function. NeuroImage, 42(1):147–157, 2008.
[81] J. Mattout, C. Phillips, W.D. Penny, M. Rugg, and K.J. Friston. Meg source localization
under multiple constraints: an extended Bayesian framework. NeuroImage, 30(3):753–767,
2006.
[82] A. Mechelli, C.J. Price, K.J. Friston, and J. Ashburner. Voxel-based morphometry of the
human brain: Methods and applications. Current Medical Imaging Reviews, pages 105–113,
2005.
[83] R. Moran, S.J. Kiebel, N. Rombach, W.T. O’Connor, K.J. Murphy, R.B. Reilly, and K.J.
Friston. Bayesian estimation of synaptic physiology from the spectral responses of neural
masses. NeuroImage, 42(1):272–284, 2008.
[84] R. Moran, S.J. Kiebel, K.E. Stephan, R.B. Reilly, J. Daunizeau, and K.J. Friston. A neural
mass model of spectral responses in electrophysiology. NeuroImage, 37(3):706–720, 2007.
[85] R. Moran, K.E. Stephan, R. Dolan, and K.J. Friston. Neural fields, spectral responses and
lateral connections. NeuroImage, 55(4):1694–1708, 2011.
[86] R. Moran, K.E. Stephan, F. Jung, R. Graf, R. Dolan, K.J. Friston, and M. Tittgemeyer.
Dcm for steady state responses: a case study of anaesthesia dept. In Proc Soc for Neuro-
science, 2009.
[87] R. Moran, K.E. Stephan, T. Seidenbecher, H.C. Pape, R. Dolan, and K.J. Friston. Dynamic
causal models of steady-state responses. NeuroImage, 44(3):796–811, 2009.
[88] T.E. Nichols, M. Brett, J. Andersson, T. Wager, and J.B. Poline. Valid conjunction inference
with the minimum statistic. NeuroImage, 25:653–660, 2005.
[89] W.D. Penny and G. Flandin. Bayesian analysis of single-subject fMRI: SPM implementa-
tion. Technical report, Wellcome Department of Imaging Neuroscience, 2005.
[90] W.D. Penny, G. Flandin, and N. Trujillo-Bareto. Bayesian Comparison of Spatially Regu-
larised General Linear Models. Human Brain Mapping, 28:275–293, 2005.
[91] W.D. Penny, A.P. Holmes, and K.J. Friston. Random effects analysis. In R.S.J. Frackowiak,
K.J. Friston, C. Frith, R. Dolan, K.J. Friston, C.J. Price, S. Zeki, J. Ashburner, and W.D.
Penny, editors, Human Brain Function. Academic Press, 2nd edition, 2003.
[92] W.D. Penny, S.J. Kiebel, and K.J. Friston. Variational Bayesian Inference for fMRI time
series. NeuroImage, 19(3):727–741, 2003.
[93] W.D. Penny, V. Litvak, L. Fuentemilla, E. Duzel, and K.J. Friston. Dynamic Causal Models
for phase coupling. Journal of Neuroscience Methods, 183(1):19–30, 2009.
508 BIBLIOGRAPHY
[94] W.D. Penny, K.E. Stephan, J. Daunizeau, M.J. Rosa, K.J. Friston, T.M.Schofield, and A.P.
Leff. Comparing families of dynamic causal models. PLoS Comput Biol, 6(3):e1000709,
2010.
[95] W.D. Penny, K.E. Stephan, A. Mechelli, and K.J. Friston. Comparing Dynamic Causal
Models. NeuroImage, 22(3):1157–1172, 2004.
[96] W.D. Penny, N. Trujillo-Bareto, and K.J. Friston. Bayesian fMRI time series analysis with
spatial priors. NeuroImage, 24(2):350–362, 2005.
[97] C. Phillips, J. Mattout, M.D. Rugg, P. Maquet, and K.J. Friston. An empirical Bayesian
solution to the source reconstruction problem in EEG. NeuroImage, 24:997–1011, 2005.
[98] W. H. Press, S. A. Teukolsky, W. T. Vetterling, and B. P. Flannery. Numerical Recipes in
C (Second Edition). Cambridge, Cambridge, 1992.
[99] A. Razi, J. Kahan, G. Rees, and K.J. Friston. Construct validation of DCM for resting
state fMRI. NeuroImage, 106:1–14, 2015.
[100] K.E. Stephan, W.D. Penny, J. Daunizeau, R. Moran, and K.J. Friston. Bayesian model
selection for group studies. NeuroImage, 46(3):1004–10174, 2009.
[101] C. Studholme, D. L. G. Hill, and D. J. Hawkes. An overlap invariant entropy measure of
3D medical image alignment. Pattern Recognition, 32:71–86, 1999.
[102] Sungho Tak, A.M. Kempny, K.J. Friston, A.P. Leff, and W.D. Penny. Dynamic causal
modelling for functional near-infrared spectroscopy. NeuroImage, 111:338–349, 2015.
[103] P. Thévenaz, T. Blu, and M. Unser. Interpolation revisited. IEEE Transactions on Medical
Imaging, 19(7):739–758, 2000.
[104] M. Unser, A. Aldroubi, and M. Eden. B-spline signal processing: Part I – theory. IEEE
Transactions on Signal Processing, 41(2):821–833, 1993.
[105] M. Unser, A. Aldroubi, and M. Eden. B-spline signal processing: Part II – efficient design
and applications. IEEE Transactions on Signal Processing, 41(2):834–848, 1993.
[106] W. M. Wells III, P. Viola, H. Atsumi, S. Nakajima, and R. Kikinis. Multi-modal volume
registration by maximisation of mutual information. Medical Image Analysis, 1(1):35–51,
1996.
[107] I.C. Wright, P.K. McGuire, J.B. Poline, J.M. Travere, R.M. Murray, C. Frith, R.S.J. Frack-
owiak, and K.J. Friston. A voxel-based method for the statistical analysis of gray and white
matter density applied to schizophrenia. NeuroImage, 2:244–252, 1995.




