Open MHA Developer Manual
User Manual: Pdf
Open the PDF directly: View PDF
.
Page Count: 328 [warning: Documents this large are best viewed by clicking the View PDF Link!]
- Overview
- Module Documentation
- Concept of Variables and Data Exchange in the openMHA
- The openMHA Plugins (programming interface)
- Writing openMHA Plugins. A step-by-step tutorial
- The MHA Framework interface
- Communication between algorithms
- Error handling in the openMHA
- The openMHA configuration language
- The openMHA Toolbox library
- Vector and matrix processing toolbox
- Complex arithmetics in the openMHA
- Fast Fourier Transform functions
- Namespace Documentation
- AuditoryProfile Namespace Reference
- DynComp Namespace Reference
- MHA_AC Namespace Reference
- MHA_TCP Namespace Reference
- MHAEvents Namespace Reference
- MHAFilter Namespace Reference
- MHAIOJack Namespace Reference
- MHAJack Namespace Reference
- MHAMultiSrc Namespace Reference
- MHAOvlFilter Namespace Reference
- MHAOvlFilter::FreqScaleFun Namespace Reference
- MHAOvlFilter::ShapeFun Namespace Reference
- MHAParser Namespace Reference
- MHAParser::StrCnv Namespace Reference
- MHAPlugin Namespace Reference
- MHASignal Namespace Reference
- MHATableLookup Namespace Reference
- MHAWindow Namespace Reference
- Class Documentation
- algo_comm_t Struct Reference
- AuditoryProfile::fmap_t Class Reference
- AuditoryProfile::parser_t Class Reference
- AuditoryProfile::profile_t Class Reference
- AuditoryProfile::profile_t::ear_t Class Reference
- comm_var_t Struct Reference
- DynComp::dc_afterburn_rt_t Class Reference
- DynComp::dc_afterburn_t Class Reference
- DynComp::dc_afterburn_vars_t Class Reference
- DynComp::gaintable_t Class Reference
- expression_t Class Reference
- io_file_t Class Reference
- io_lib_t Class Reference
- io_parser_t Class Reference
- io_tcp_fwcb_t Class Reference
- io_tcp_parser_t Class Reference
- io_tcp_sound_t Class Reference
- io_tcp_sound_t::float_union Union Reference
- io_tcp_t Class Reference
- MHA_AC::ac2matrix_t Class Reference
- MHA_AC::acspace2matrix_t Class Reference
- MHA_AC::double_t Class Reference
- MHA_AC::float_t Class Reference
- MHA_AC::int_t Class Reference
- MHA_AC::spectrum_t Class Reference
- MHA_AC::waveform_t Class Reference
- mha_audio_descriptor_t Struct Reference
- mha_audio_t Struct Reference
- mha_channel_info_t Struct Reference
- mha_complex_t Struct Reference
- mha_dblbuf_t< FIFO > Class Template Reference
- mha_direction_t Struct Reference
- mha_drifter_fifo_t< T > Class Template Reference
- MHA_Error Class Reference
- mha_fifo_lw_t< T > Class Template Reference
- mha_fifo_t< T > Class Template Reference
- mha_fifo_thread_guard_t Class Reference
- mha_fifo_thread_platform_t Class Reference
- mha_rt_fifo_element_t< T > Class Template Reference
- mha_rt_fifo_t< T > Class Template Reference
- mha_spec_t Struct Reference
- MHA_TCP::Async_Notify Class Reference
- MHA_TCP::Client Class Reference
- MHA_TCP::Connection Class Reference
- MHA_TCP::Event_Watcher Class Reference
- MHA_TCP::Sockread_Event Class Reference
- MHA_TCP::Thread Class Reference
- MHA_TCP::Timeout_Watcher Class Reference
- MHA_TCP::Wakeup_Event Class Reference
- mha_wave_t Struct Reference
- mhaconfig_t Struct Reference
- MHAEvents::emitter_t Class Reference
- MHAEvents::patchbay_t< receiver_t > Class Template Reference
- MHAFilter::adapt_filter_t Class Reference
- MHAFilter::blockprocessing_polyphase_resampling_t Class Reference
- MHAFilter::complex_bandpass_t Class Reference
- MHAFilter::diff_t Class Reference
- MHAFilter::fftfilter_t Class Reference
- MHAFilter::fftfilterbank_t Class Reference
- MHAFilter::filter_t Class Reference
- MHAFilter::gamma_flt_t Class Reference
- MHAFilter::iir_filter_t Class Reference
- MHAFilter::iir_ord1_real_t Class Reference
- MHAFilter::o1_ar_filter_t Class Reference
- MHAFilter::o1flt_lowpass_t Class Reference
- MHAFilter::o1flt_maxtrack_t Class Reference
- MHAFilter::o1flt_mintrack_t Class Reference
- MHAFilter::partitioned_convolution_t Class Reference
- MHAFilter::partitioned_convolution_t::index_t Struct Reference
- MHAFilter::polyphase_resampling_t Class Reference
- MHAFilter::resampling_filter_t Class Reference
- MHAFilter::smoothspec_t Class Reference
- MHAFilter::transfer_function_t Struct Reference
- MHAFilter::transfer_matrix_t Struct Reference
- MHAIOJack::io_jack_t Class Reference
- MHAJack::client_avg_t Class Reference
- MHAJack::client_noncont_t Class Reference
- MHAJack::client_t Class Reference
- MHAJack::port_t Class Reference
- MHAMultiSrc::base_t Class Reference
- MHAOvlFilter::fftfb_t Class Reference
- MHAOvlFilter::fftfb_vars_t Class Reference
- MHAOvlFilter::fspacing_t Class Reference
- MHAOvlFilter::overlap_save_filterbank_t Class Reference
- MHAParser::base_t Class Reference
- MHAParser::bool_mon_t Class Reference
- MHAParser::bool_t Class Reference
- MHAParser::commit_t< receiver_t > Class Template Reference
- MHAParser::complex_mon_t Class Reference
- MHAParser::complex_t Class Reference
- MHAParser::float_mon_t Class Reference
- MHAParser::float_t Class Reference
- MHAParser::int_mon_t Class Reference
- MHAParser::int_t Class Reference
- MHAParser::keyword_list_t Class Reference
- MHAParser::kw_t Class Reference
- MHAParser::mcomplex_mon_t Class Reference
- MHAParser::mcomplex_t Class Reference
- MHAParser::mfloat_mon_t Class Reference
- MHAParser::mfloat_t Class Reference
- MHAParser::mhapluginloader_t Class Reference
- MHAParser::monitor_t Class Reference
- MHAParser::parser_t Class Reference
- MHAParser::range_var_t Class Reference
- MHAParser::string_mon_t Class Reference
- MHAParser::string_t Class Reference
- MHAParser::variable_t Class Reference
- MHAParser::vcomplex_mon_t Class Reference
- MHAParser::vcomplex_t Class Reference
- MHAParser::vfloat_mon_t Class Reference
- MHAParser::vfloat_t Class Reference
- MHAParser::vint_mon_t Class Reference
- MHAParser::vint_t Class Reference
- MHAParser::vstring_mon_t Class Reference
- MHAParser::vstring_t Class Reference
- MHAParser::window_t Class Reference
- MHAPlugin::config_t< runtime_cfg_t > Class Template Reference
- MHAPlugin::plugin_t< runtime_cfg_t > Class Template Reference
- mhaserver_t Class Reference
- MHASignal::async_rmslevel_t Class Reference
- MHASignal::delay_t Class Reference
- MHASignal::delay_wave_t Class Reference
- MHASignal::doublebuffer_t Class Reference
- MHASignal::hilbert_t Class Reference
- MHASignal::loop_wavefragment_t Class Reference
- MHASignal::matrix_t Class Reference
- MHASignal::minphase_t Class Reference
- MHASignal::quantizer_t Class Reference
- MHASignal::ringbuffer_t Class Reference
- MHASignal::schroeder_t Class Reference
- MHASignal::spectrum_t Class Reference
- MHASignal::subsample_delay_t Class Reference
- MHASignal::uint_vector_t Class Reference
- MHASignal::waveform_t Class Reference
- MHATableLookup::xy_table_t Class Reference
- MHAWindow::bartlett_t Class Reference
- MHAWindow::base_t Class Reference
- MHAWindow::blackman_t Class Reference
- MHAWindow::fun_t Class Reference
- MHAWindow::hamming_t Class Reference
- MHAWindow::hanning_t Class Reference
- MHAWindow::rect_t Class Reference
- MHAWindow::user_t Class Reference
- PluginLoader::fourway_processor_t Class Reference
- File Documentation
- Index

The Open Master Hearing Aid
(openMHA)
4.5.5
Plugin Developers’ Manual
© 2005-2018 by HörTech gGmbH, Marie-Curie-Str. 2, D–26129 Oldenburg, Germany
The Open Master Hearing Aid (openMHA) – Plugin Developers’ Manual
HörTech gGmbH
Marie-Curie-Str. 2
D–26129 Oldenburg

iii
LICENSE AGREEMENT This file is part of the HörTech Open Master Hearing Aid (openMHA)
Copyright ©2005 2006 2007 2008 2009 2010 2012 2013 2014 2015 2016 2017 2018 HörTech
gGmbH.
openMHA is free software: you can redistribute it and/or modify it under the terms of the GNU
Affero General Public License as published by the Free Software Foundation, version 3 of the
License.
openMHA is distributed in the hope that it will be useful, but WITHOUT ANY WARRANTY;
without even the implied warranty of MERCHANTABILITY or FITNESS FOR A PARTICULAR
PURPOSE. See the GNU Affero General Public License, version 3 for more details.
You should have received a copy of the GNU Affero General Public License, version 3 along
with openMHA. If not, see <http://www.gnu.org/licenses/>.
© 2005-2018 HörTech gGmbH, Oldenburg
Contents
1 Overview 1
1.1 Structure ........................................ 1
1.2 Platform Services and Conventions ......................... 2
2 Module Documentation 4
2.1 Concept of Variables and Data Exchange in the openMHA ............ 4
2.2 The openMHA Plugins (programming interface) .................. 6
2.3 Writing openMHA Plugins. A step-by-step tutorial ................. 10
2.4 The MHA Framework interface ............................ 26
2.5 Communication between algorithms ......................... 27
2.6 Error handling in the openMHA ........................... 31
2.7 The openMHA configuration language ....................... 33
2.8 The openMHA Toolbox library ............................ 34
2.9 Vector and matrix processing toolbox ........................ 36
2.10 Complex arithmetics in the openMHA ........................ 53
2.11 Fast Fourier Transform functions ........................... 58
3 Namespace Documentation 64
3.1 AuditoryProfile Namespace Reference ....................... 64
3.2 DynComp Namespace Reference .......................... 64
3.3 MHA_AC Namespace Reference .......................... 66
3.4 MHA_TCP Namespace Reference ......................... 66
3.5 MHAEvents Namespace Reference ......................... 67
3.6 MHAFilter Namespace Reference .......................... 68
3.7 MHAIOJack Namespace Reference ......................... 71
3.8 MHAJack Namespace Reference .......................... 71
3.9 MHAMultiSrc Namespace Reference ........................ 73
3.10 MHAOvlFilter Namespace Reference ........................ 73
3.11 MHAOvlFilter::FreqScaleFun Namespace Reference ............... 74
3.12 MHAOvlFilter::ShapeFun Namespace Reference ................. 75
3.13 MHAParser Namespace Reference ......................... 76
3.14 MHAParser::StrCnv Namespace Reference .................... 79
3.15 MHAPlugin Namespace Reference ......................... 80
3.16 MHASignal Namespace Reference ......................... 81
3.17 MHATableLookup Namespace Reference ..................... 86
3.18 MHAWindow Namespace Reference ........................ 87
4 Class Documentation 88
4.1 algo_comm_t Struct Reference ........................... 88
4.2 AuditoryProfile::fmap_t Class Reference ...................... 93
4.3 AuditoryProfile::parser_t Class Reference ..................... 94
4.4 AuditoryProfile::profile_t Class Reference ...................... 94
4.5 AuditoryProfile::profile_t::ear_t Class Reference .................. 95
4.6 comm_var_t Struct Reference ............................ 95
4.7 DynComp::dc_afterburn_rt_t Class Reference ................... 96
4.8 DynComp::dc_afterburn_t Class Reference ..................... 97
4.9 DynComp::dc_afterburn_vars_t Class Reference ................. 97
4.10 DynComp::gaintable_t Class Reference ....................... 98
4.11 expression_t Class Reference ............................100
4.12 io_file_t Class Reference ...............................100

CONTENTS v
4.13 io_lib_t Class Reference ...............................101
4.14 io_parser_t Class Reference .............................102
4.15 io_tcp_fwcb_t Class Reference ...........................103
4.16 io_tcp_parser_t Class Reference ..........................105
4.17 io_tcp_sound_t Class Reference ...........................110
4.18 io_tcp_sound_t::float_union Union Reference ...................113
4.19 io_tcp_t Class Reference ...............................113
4.20 MHA_AC::ac2matrix_t Class Reference .......................114
4.21 MHA_AC::acspace2matrix_t Class Reference ...................116
4.22 MHA_AC::double_t Class Reference ........................118
4.23 MHA_AC::float_t Class Reference ..........................118
4.24 MHA_AC::int_t Class Reference ...........................119
4.25 MHA_AC::spectrum_t Class Reference .......................119
4.26 MHA_AC::waveform_t Class Reference .......................120
4.27 mha_audio_descriptor_t Struct Reference .....................122
4.28 mha_audio_t Struct Reference ............................122
4.29 mha_channel_info_t Struct Reference ........................123
4.30 mha_complex_t Struct Reference ..........................123
4.31 mha_dblbuf_t<FIFO >Class Template Reference ................124
4.32 mha_direction_t Struct Reference ..........................127
4.33 mha_drifter_fifo_t<T>Class Template Reference ................127
4.34 MHA_Error Class Reference .............................132
4.35 mha_fifo_lw_t<T>Class Template Reference ..................132
4.36 mha_fifo_t<T>Class Template Reference ....................135
4.37 mha_fifo_thread_guard_t Class Reference .....................137
4.38 mha_fifo_thread_platform_t Class Reference ....................137
4.39 mha_rt_fifo_element_t<T>Class Template Reference .............139
4.40 mha_rt_fifo_t<T>Class Template Reference ...................140
4.41 mha_spec_t Struct Reference ............................141
4.42 MHA_TCP::Async_Notify Class Reference .....................143
4.43 MHA_TCP::Client Class Reference .........................143
4.44 MHA_TCP::Connection Class Reference ......................144
4.45 MHA_TCP::Event_Watcher Class Reference ....................149
4.46 MHA_TCP::Sockread_Event Class Reference ...................150
4.47 MHA_TCP::Thread Class Reference ........................150
4.48 MHA_TCP::Timeout_Watcher Class Reference ..................152
4.49 MHA_TCP::Wakeup_Event Class Reference ....................153
4.50 mha_wave_t Struct Reference ............................154
4.51 mhaconfig_t Struct Reference ............................155
4.52 MHAEvents::emitter_t Class Reference .......................156
4.53 MHAEvents::patchbay_t<receiver_t >Class Template Reference ........156
4.54 MHAFilter::adapt_filter_t Class Reference .....................157
4.55 MHAFilter::blockprocessing_polyphase_resampling_t Class Reference . . . . . 157
4.56 MHAFilter::complex_bandpass_t Class Reference .................159
4.57 MHAFilter::diff_t Class Reference ..........................160
4.58 MHAFilter::fftfilter_t Class Reference ........................160
4.59 MHAFilter::fftfilterbank_t Class Reference .....................163
4.60 MHAFilter::filter_t Class Reference .........................165
4.61 MHAFilter::gamma_flt_t Class Reference ......................167
4.62 MHAFilter::iir_filter_t Class Reference ........................168
4.63 MHAFilter::iir_ord1_real_t Class Reference .....................170
© 2005-2018 HörTech gGmbH, Oldenburg

vi CONTENTS
4.64 MHAFilter::o1_ar_filter_t Class Reference .....................171
4.65 MHAFilter::o1flt_lowpass_t Class Reference ....................173
4.66 MHAFilter::o1flt_maxtrack_t Class Reference ...................174
4.67 MHAFilter::o1flt_mintrack_t Class Reference ....................176
4.68 MHAFilter::partitioned_convolution_t Class Reference ...............177
4.69 MHAFilter::partitioned_convolution_t::index_t Struct Reference ..........179
4.70 MHAFilter::polyphase_resampling_t Class Reference ...............180
4.71 MHAFilter::resampling_filter_t Class Reference ..................182
4.72 MHAFilter::smoothspec_t Class Reference .....................183
4.73 MHAFilter::transfer_function_t Struct Reference ..................185
4.74 MHAFilter::transfer_matrix_t Struct Reference ...................187
4.75 MHAIOJack::io_jack_t Class Reference .......................188
4.76 MHAJack::client_avg_t Class Reference ......................189
4.77 MHAJack::client_noncont_t Class Reference ....................190
4.78 MHAJack::client_t Class Reference .........................191
4.79 MHAJack::port_t Class Reference ..........................193
4.80 MHAMultiSrc::base_t Class Reference .......................195
4.81 MHAOvlFilter::fftfb_t Class Reference ........................196
4.82 MHAOvlFilter::fftfb_vars_t Class Reference .....................197
4.83 MHAOvlFilter::fspacing_t Class Reference .....................198
4.84 MHAOvlFilter::overlap_save_filterbank_t Class Reference ............199
4.85 MHAParser::base_t Class Reference ........................200
4.86 MHAParser::bool_mon_t Class Reference .....................203
4.87 MHAParser::bool_t Class Reference ........................204
4.88 MHAParser::commit_t<receiver_t >Class Template Reference .........205
4.89 MHAParser::complex_mon_t Class Reference ...................206
4.90 MHAParser::complex_t Class Reference ......................207
4.91 MHAParser::float_mon_t Class Reference .....................207
4.92 MHAParser::float_t Class Reference ........................208
4.93 MHAParser::int_mon_t Class Reference ......................210
4.94 MHAParser::int_t Class Reference ..........................211
4.95 MHAParser::keyword_list_t Class Reference ....................212
4.96 MHAParser::kw_t Class Reference .........................214
4.97 MHAParser::mcomplex_mon_t Class Reference ..................215
4.98 MHAParser::mcomplex_t Class Reference .....................216
4.99 MHAParser::mfloat_mon_t Class Reference ....................217
4.100 MHAParser::mfloat_t Class Reference .......................218
4.101 MHAParser::mhapluginloader_t Class Reference .................220
4.102 MHAParser::monitor_t Class Reference .......................220
4.103 MHAParser::parser_t Class Reference .......................220
4.104 MHAParser::range_var_t Class Reference .....................223
4.105 MHAParser::string_mon_t Class Reference ....................224
4.106 MHAParser::string_t Class Reference ........................225
4.107 MHAParser::variable_t Class Reference ......................226
4.108 MHAParser::vcomplex_mon_t Class Reference ..................226
4.109 MHAParser::vcomplex_t Class Reference .....................227
4.110 MHAParser::vfloat_mon_t Class Reference .....................228
4.111 MHAParser::vfloat_t Class Reference ........................229
4.112 MHAParser::vint_mon_t Class Reference ......................231
4.113 MHAParser::vint_t Class Reference .........................232
4.114 MHAParser::vstring_mon_t Class Reference ....................233
© 2005-2018 HörTech gGmbH, Oldenburg

CONTENTS vii
4.115 MHAParser::vstring_t Class Reference .......................234
4.116 MHAParser::window_t Class Reference .......................234
4.117 MHAPlugin::config_t<runtime_cfg_t >Class Template Reference ........236
4.118 MHAPlugin::plugin_t<runtime_cfg_t >Class Template Reference ........238
4.119 mhaserver_t Class Reference ............................241
4.120 MHASignal::async_rmslevel_t Class Reference ..................242
4.121 MHASignal::delay_t Class Reference ........................243
4.122 MHASignal::delay_wave_t Class Reference ....................244
4.123 MHASignal::doublebuffer_t Class Reference ....................244
4.124 MHASignal::hilbert_t Class Reference .......................246
4.125 MHASignal::loop_wavefragment_t Class Reference ................247
4.126 MHASignal::matrix_t Class Reference ........................249
4.127 MHASignal::minphase_t Class Reference .....................255
4.128 MHASignal::quantizer_t Class Reference ......................256
4.129 MHASignal::ringbuffer_t Class Reference ......................257
4.130 MHASignal::schroeder_t Class Reference .....................259
4.131 MHASignal::spectrum_t Class Reference ......................261
4.132 MHASignal::subsample_delay_t Class Reference .................265
4.133 MHASignal::uint_vector_t Class Reference .....................266
4.134 MHASignal::waveform_t Class Reference ......................268
4.135 MHATableLookup::xy_table_t Class Reference ...................275
4.136 MHAWindow::bartlett_t Class Reference ......................277
4.137 MHAWindow::base_t Class Reference .......................278
4.138 MHAWindow::blackman_t Class Reference .....................279
4.139 MHAWindow::fun_t Class Reference ........................280
4.140 MHAWindow::hamming_t Class Reference .....................281
4.141 MHAWindow::hanning_t Class Reference .....................282
4.142 MHAWindow::rect_t Class Reference ........................283
4.143 MHAWindow::user_t Class Reference ........................284
4.144 PluginLoader::fourway_processor_t Class Reference ...............285
5 File Documentation 287
5.1 mha.h File Reference .................................287
5.2 mha_algo_comm.h File Reference .........................289
5.3 mha_defs.h File Reference ..............................290
5.4 mha_error.cpp File Reference ............................290
5.5 mha_filter.hh File Reference .............................291
5.6 mha_parser.hh File Reference ............................293
5.7 mha_plugin.hh File Reference ............................296
5.8 mha_signal.hh File Reference ............................297
5.9 mha_tablelookup.hh File Reference .........................306
Index 307
© 2005-2018 HörTech gGmbH, Oldenburg

1 Overview 1
1 Overview
The HörTech Open Master Hearing Aid (openMHA), is a development and evaluation software
platform that is able to execute hearing aid signal processing in real-time on standard computing
hardware with a low delay between sound input and output.
1.1 Structure
The openMHA can be split into four major components :
•The openMHA command line application (MHA) (p. 33)
•Signal processing plugins (p. 6)
• Audio input-output (IO) plugins (see io_file_t (p. 100), MHAIOJack (p. 71), io_parser_t
(p. 102), io_tcp_parser_t (p. 105))
•The openMHA toolbox library (p. 34)
openMHA
plugins IO
audio backend
(Jack, File, TCP)
MHAlibopenmha
control applications
(e.g., Octave)
Figure 1 openMHA structure
The openMHA command line application (MHA) (p. 33) acts as a plugin host. It can load
signal processing plugins as well as audio input-output (IO) plugins. Additionally, it provides
the command line configuration interface and a TCP/IP based configuration interface. Several
IO plugins exist: For real-time signal processing, commonly the openMHA MHAIOJack (p. 71)
plugin (see plugins' manual) is used, which provides an interface to the Jack Audio Connection
Kit (JACK). Other IO plugins provide audio file access or TCP/IP-based processing.
openMHA plugins (p. 6) provide the audio signal processing capabilities and audio signal han-
dling. Typically, one openMHA plugin implements one specific algorithm. The complete virtual
hearing aid signal processing can be achieved by a combination of several openMHA plugins.
© 2005-2018 HörTech gGmbH, Oldenburg

2 CONTENTS
1.2 Platform Services and Conventions
The openMHA platform offers some services and conventions to algorithms implemented in
plugins, that make it especially well suited to develop hearing aid algorithms, while still support-
ing general-purpose signal processing.
1.2.1 Audio Signal Domains
As in most other plugin hosts, the audio signal in the openMHA is processed in audio chunks.
However, plugins are not restricted to propagate audio signal as blocks of audio samples in the
time domain another option is to propagate the audio signal in the short time Fourier transform
(STFT) domain, i.e. as spectra of blocks of audio signal, so that not every plugin has to perform
its own STFT analysis and synthesis. Since STFT analysis and re-synthesis of acceptable
audio quality always introduces an algorithmic delay, sharing STFT data is a necessity for a
hearing aid signal processing platform, because the overall delay of the complete processing
has to be as short as possible.
Similar to some other platforms, the openMHA allows also arbitrary data to be exchanged
between plugins through a mechanism called algorithm communication variables (p. 27) or
short "AC vars". This mechanism is commonly used to share data such as filter coefficients or
filter states.
1.2.2 Real-Time Safe Complex Configuration Changes
Hearing aid algorithms in the openMHA can export configuration settings that may be changed
by the user at run time.
To ensure real-time safe signal processing, the audio processing will normally be done in a
signal processing thread with real-time priority, while user interaction with configuration pa-
rameters would be performed in a configuration thread with normal priority, so that the audio
processing does not get interrupted by configuration tasks. Two types of problems may occur
when the user is changing parameters in such a setup:
• The change of a simple parameter exposed to the user may cause an involved recalcu-
lation of internal runtime parameters that the algorithm actually uses in processing. The
duration required to perform this recalculation may be a significant portion of (or take even
longer than) the time available to process one block of audio signal. In hearing aid usage,
it is not acceptable to halt audio processing for the duration that the recalculation may
require.
• If the user needs to change multiple parameters to reach a desired configuration state
of an algorithm from the original configuration state, then it may not be acceptable that
processing is performed while some of the parameters have already been changed while
others still retain their original values. It is also not acceptable to interrupt signal process-
ing until all pending configuration changes have been performed.
© 2005-2018 HörTech gGmbH, Oldenburg

1.2 Platform Services and Conventions 3
The openMHA provides a mechanism in its toolbox library to enable real-time safe configuration
changes in openMHA plugins:
Basically, existing runtime configurations are used in the processing thread until the work of
creating an updated runtime configuration has been completed in the configuration thread.
In hearing aids, it is more acceptable to continue to use an outdated configuration for a few
more milliseconds than blocking all processing.
The openMHA toolbox library provides an easy-to-use mechanism to integrate real-time safe
runtime configuration updates into every plugin.
1.2.3 Plugins can Themselves Host Other Plugins
An openMHA plugin can itself act as a plugin host. This allows to combine analysis and re-
synthesis methods in a single plugin. We call plugins that can themselves load other plugins
“bridge plugins'' in the openMHA.
When such a bridge plugin is then called by the openMHA to process one block of signal, it
will first perform its analysis, then invoke (as a function call) the signal processing in the loaded
plugin to process the block of signal in the analysis domain, wait to receive a processed block of
signal in the analysis domain back from the loaded plugin when the signal processing function
call to that plugin returns, then perform the re-synthesis transform, and finally return the block
of processed signal in the original domain back to the caller of the bridge plugin.
1.2.4 Central Calibration
The purpose of hearing aid signal processing is to enhance the sound for hearing impaired
listeners. Hearing impairment generally means that people suffering from it have increased
hearing thresholds, i.e. soft sounds that are audible for normal hearing listeners may be im-
perceptible for hearing impaired listeners. To provide accurate signal enhancement for hearing
impaired people, hearing aid signal processing algorithms have to be able to determine the
absolute physical sound pressure level corresponding to a digital signal given to any openM←-
HA plugin for processing. Inside the openMHA, we achieve this with the following convention:
The single-precision floating point time-domain sound signal samples, that are processed in-
side the openMHA plugins in blocks of short durations, have the physical pressure unit Pascal
(1Pa = 1N/m2). With this convention in place, all plugins can determine the absolute phys-
ical sound pressure level from the sound samples that they process. A derived convention is
employed in the spectral domain for STFT signals. Due to the dependency of the calibration
on the hardware used, it is the responsibility of the user of the openMHA to perform calibration
measurements and adapt the openMHA settings to make sure that this calibration convention is
met. We provide the plugin transducers which can be configured to perform the necessary
signal adjustments.
© 2005-2018 HörTech gGmbH, Oldenburg

4 CONTENTS
2 Module Documentation
2.1 Concept of Variables and Data Exchange in the openMHA
Accessibility of configuration variables and data exchange between plugins (processing blocks)
are an important issue in the openMHA.
In general, variable types in the openMHA are distinguished by their different access methods.
The variable types in the openMHA are:
•Configuration variables : Read and write accesses are possible through the openM←-
HA configuration language interface. Configuration variables are implemented as C++
classes with a public data member of the underlying C type. Configuration variables
can be read and modified from “outside'' using the configuration language. The plugin
which provides the configuration variable can use the exposed data member directly. All
accesses through the openMHA configuration language are checked for data type, valid
range, and access restrictions.
•Monitor variables : Read access is possible through the openMHA configuration lan-
guage. Write access is only possible from the C++ code. Internally, monitor variables
have a similar C++ class interface as configuration variables.
•AC variables (algorithm communication variables (p. 27)): Any C or C++ data struc-
ture can be shared within an openMHA chain. Access management and name space
is realised in openMHA chain plugin ('mhachain'). AC variables are not available to the
openMHA configuration language interface, although a read-only converter plugin acmon
is available.
•Runtime configuration : Algorithms usually derive more parameters (runtime configura-
tion) from the openMHA configuration language variables. When a configuration variable
changes through configuration language write access, then the runtime configuration has
to be recomputed. Plugin developers are encouraged to encapsulate the runtime con-
figuration in a C++ class, which recomputes the runtime configuration from configuration
variables in the constructor. The openMHA supports lock-free and thread-safe replace-
ment of the runtime configuration instance (see example5.cpp (p. 20) and references
therein).
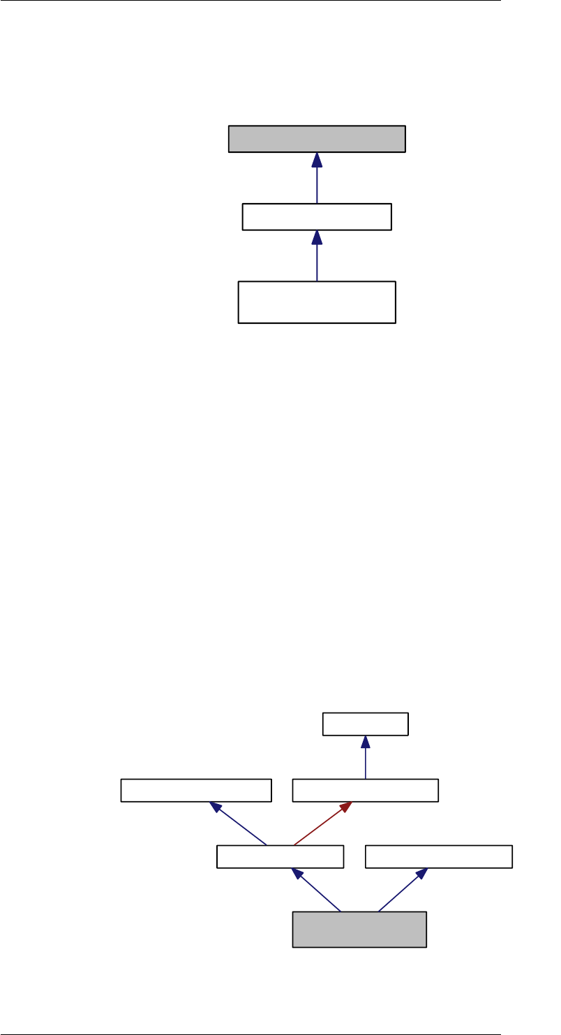
Plugin specific Chain specific
variables
monitors
runtime configuation
(e.g. C++ class)
algorithm communication
(AC variables)
Configuration language
Figure 2 Variable types in the openMHA
The C++ data types are shown in the figure below. These variables can be accessed via the
openMHA host application using the openMHA configuration language. For more details see
'Application engineers' manual'.
© 2005-2018 HörTech gGmbH, Oldenburg

2.1 Concept of Variables and Data Exchange in the openMHA 5
MHAParser elements
Monitors Variables parser_t
kw_t
string_t
vstring_t
bool_t
int_t
float_t
vfloat_t
mfloat_t
Numeric variables
string_mon_t
vstring_mon_t
int_mon_t
float_mon_t
vfloat_mon_t
vint_tvint_mon_t
Numeric monitors
complex_t
vcompelx_t
complex_mon_t
vcomplex_mon_t
mfloat_mon_t
Figure 3 MHAParser elements
© 2005-2018 HörTech gGmbH, Oldenburg

6 CONTENTS
2.2 The openMHA Plugins (programming interface)
An openMHA plugin is the signal processing unit, usually an algorithm.
Classes
• class MHAPlugin::plugin_t<runtime_cfg_t >
The template class for C++ openMHA plugins.
Macros
• #define MHAPLUGIN_CALLBACKS_PREFIX(prefix, classname, indom, outdom)
C++ wrapper macro for the plugin interface.
• #define MHAPLUGIN_CALLBACKS(plugname, classname, indom, outdom) MHAPLU←-
GIN_CALLBACKS_PREFIX(MHA_STATIC_ ## plugname ## _,classname,indom,outdom)
C++ wrapper macro for the plugin interface.
• #define MHAPLUGIN_DOCUMENTATION(plugname, cat, doc) MHAPLUGIN_DOCU←-
MENTATION_PREFIX(MHA_STATIC_ ## plugname ## _,cat,doc)
Wrapper macro for the plugin documentation interface.
2.2.1 Detailed Description
openMHA plugins can be combined into processing chains. One of the configured chains can
be selected for output which allows direct comparison of single algorithms or complex signal
processing configurations. Algorithms within one chain can communicate with each other by
sharing some of their variables, see section Communication between algorithms (p. 27).
The openMHA plugins can use the openMHA configuration language for their configuration.
If they do so, the configuration can be changed through the framework even at run time. A
description of this language can be found in section The openMHA configuration language
(p. 33). If the algorithms should make use of the openMHA configuration language, they need
to be written in C++ rather than pure C.
In the openMHA package a set of example plugins is included. These examples are the base
of a step by step tutorial on how to write an openMHA plugin. See section Writing openMHA
Plugins. A step-by-step tutorial (p. 10) for detailes.
openMHA plugins communicate with the openMHA using a simple ANSI-C interface. This
way it is easy to mix plugins compiled with different C++ compilers. For convenience, we
provide C++ classes which can be connected to the C++ interface. We strongly recommend
the usage of these C++ wrappers. They include out-of-the box support exporting variables to
the configuration interface and for thread safe configuration update.
The openMHA C++ plugin interface consists of a few number of method prototypes:
The output domain (spectrum or waveform) of an openMHA plugin will typically be the same as
the input domain:
© 2005-2018 HörTech gGmbH, Oldenburg

2.2 The openMHA Plugins (programming interface) 7
•mha_wave_t (p. 154)∗process(mha_wave_t (p. 154)∗): pure waveform processing
•mha_spec_t (p. 141)∗process(mha_spec_t (p. 141)∗): pure spectral processing
But it is also possible to implement domain transformations (from the time domain into spectrum
or vice versa). The corresponding method signatures are:
•mha_spec_t (p. 141)∗process(mha_wave_t (p. 154)∗): Domain transformation from
waveform to spectrum
•mha_wave_t (p. 154)∗process(mha_spec_t (p. 141)∗): Domain transformation from
spectrum to waveform
For preparation and release of a plugin, the methods
• void prepare(mhaconfig_t (p. 155) &) and
• void release(void)
have to be implemented. The openMHA will call the process() method only ater the pre-
pare method has returned and before release() is invoked. It is guarantteed by the open←-
MHA framework that signal processing is performed only between calls of prepare() and
release(). Each call of prepare() is followed by a call of release() (after some optional
signal processing).
For configuration purposes, the plugin class has to export a method called parse() which
implements the openMHA configuration language. We strongly recommend that you do not
implement this method yourself, but by inheriting from the class MHAParser::parser_t (p. 220)
from the openMHA toolbox, directly or indirectly (inheriting from a class that itself inherits from
MHAParser::parser_t (p. 220)).
2.2.2 Connecting the C++ class with the C Interface
A C++ class which provides the appropriate methods can be used as an openMHA Plugin by
connecting it to the C interface using the MHAPLUGIN_CALLBACKS (p. 8) macro.
The openMHA Toolbox library provides a base class MHAPlugin::plugin_t (p. 238)<T>(a
template class) which can be used as the base class for a plugin class. This base class im-
plements some necessary features for openMHA plugin developers like integration into the
openMHA configuration language environment (it inherits from MHAParser::parser_t (p. 220))
and thread-safe runtime configuration update.
© 2005-2018 HörTech gGmbH, Oldenburg

8 CONTENTS
2.2.3 Error reporting
When your plugin detects a situation that it cannot handle, like input signal of the wrong signal
domain at preparation time, unsupported number of input channels at preparation time, unsup-
ported combinations of values in the plugin's variables during configuration, it should throw a
C++ exception. The exception should be of type MHAError. Exceptions of this type are caught
by the MHAPLUGIN_CALLBACKS (p. 8) macro for further error Reporting.
Throwing exceptions in response to unsupported configuration changes does not stop the sig-
nal processing. The openMHA configuration language parser will restore the previous value
of that variable and report an error to the configurator, while the signal processing continues.
Throwing exceptions from the signal processing thread will terminate the signal processing.
Therefore, you should generally avoid throwing exceptions from the process method. Only do
this if you detected a defect in your plugin, and then you should include enough information in
the error message to be able to fix the defect.
2.2.4 Contents of the openMHA Plugin programming interface
2.2.5 Macro Definition Documentation
2.2.5.1 #define MHAPLUGIN_CALLBACKS_PREFIX( prefix, classname, indom, outdom )
Parameters
classname The name of the plugin class
indom Input domain (wave or spec)
outdom Output domain (wave or spec)
This macro defines all required openMHA Plugin interface functions and passes calls of these
functions to the corresponding member functions of the class ‘classname'. The parameters
‘indom' and ‘outdom' specify the input and output domain of the processing method. The
MHAInit() and MHADestroy() functions will create or destroy an instance of the class. The
approriate member functions have to be defined in the class. It is suggested to make usage of
the MHAPlugin::plugin_t (p. 238) template class. Exceptions of type MHA_Error (p. 132) are
caught and transformed into apropriate error codes with their corresponding error messages.
2.2.5.2 #define MHAPLUGIN_CALLBACKS( plugname, classname, indom, outdom
)MHAPLUGIN_CALLBACKS_PREFIX(MHA_STATIC_ ## plugname ##
_,classname,indom,outdom)
Parameters
plugname The file name of the plugin without the .so or .dll extension
classname The name of the plugin class
indom Input domain (wave or spec)
outdom Output domain (wave or spec)
© 2005-2018 HörTech gGmbH, Oldenburg

2.2 The openMHA Plugins (programming interface) 9
This macro defines all required openMHA Plugin interface functions and passes calls of these
functions to the corresponding member functions of the class ‘classname'. The parameters
‘indom' and ‘outdom' specify the input and output domain of the processing method. The MHA←-
Init() and MHADestroy() functions will create or destroy an instance of the class. The approriate
member functions have to be defined in the class. It is suggested to make usage of the MH←-
APlugin::plugin_t (p. 238) template class. Exceptions of type MHA_Error (p. 132) are caught
and transformed into apropriate error codes with their corresponding error messages.
2.2.5.3 #define MHAPLUGIN_DOCUMENTATION( plugname, cat, doc
) MHAPLUGIN_DOCUMENTATION_PREFIX(MHA_STATIC_ ## plugname ## _,cat,doc)
Parameters
plugin The file name of the plugin without the .so or .dll extension
cat Space separated list of categories to which belong the plugin (as const char∗)
doc Documentation of the plugin (as const char∗)
This macro defines the openMHA Plugin interface function for the documentation. The cate-
gories can be any space seperated list of category names. An empty string will categorize the
plugin in the category 'other'.
The documentation should contain a description of the plugin including a description of the
underlying models, and a paragraph containing hints for usage. The text should be LaTeX
compatible (e.g., avoid or quote underscores in the text part); equations should be formatted
as LaTeX.
© 2005-2018 HörTech gGmbH, Oldenburg

10 CONTENTS
2.3 Writing openMHA Plugins. A step-by-step tutorial
A step-by-step tutorial on writing openMHA plugins.
openMHA contains a small number of example plugins as C++ source code. They are meant to
help developers in understanding the concepts of openMHA plugin programming starting from
the simplest example and increasing in complexity. This tutorial explains the basic parts of the
example files.
2.3.1 example1.cpp
The example plugin file example1.cpp demonstrates the easiest way to implement an open←-
MHA Plugin. It attenuates the sound signal in the first channel by multiplying the sound samples
with a factor. The plugin class MHAPlugin::plugin_t (p. 238) exports several methods, but only
two of them need a non-empty implementation: prepare() method is a pure virtual function
and process() is called when signal processing starts.
#include "mha_plugin.hh"
class example1_t : public MHAPlugin::plugin_t<int> {
public:
example1_t(algo_comm_t & ac,
const std::string & chain_name,
const std::string & algo_name)
: MHAPlugin::plugin_t<int>("",ac)
{/*Do nothing in constructor */}
void release(void)
{/*Do nothing in release */}
Every plugin implementation should include the 'mha_plugin.hh (p. 296)' header file. C++
helper classes for plugin development are declared in this header file, and most header files
needed for plugin development are included by mha_plugin.hh (p. 296).
The class plugin1_t inherits from the class MHAPlugin::plugin_t (p. 238), which then inher-
its from MHAParser::parser_t (p. 220) – the configuration language interface in the method
"parse". Our plugin class therefore exports the working "parse" method inherited from MHA←-
Parser::parser_t (p. 220), and the plugin is visible in the openMHA configuration tree.
The constructor has to accept 3 parameters of correct types. In this simple example, we do not
make use of them.
The release() method is used to free resources after signal processing. In this simple ex-
ample, we do not allocate resources, so there is no need to free them.
2.3.1.1 The prepare method
void prepare(mhaconfig_t & signal_info)
{
if (signal_info.domain != MHA_WAVEFORM)
throw MHA_Error(__FILE__, __LINE__,
"This plugin can only process waveform signals.");
if (signal_info.channels < 1)
throw MHA_Error(__FILE__,__LINE__,
"This plugin requires at least one input channel.");
}
© 2005-2018 HörTech gGmbH, Oldenburg

2.3 Writing openMHA Plugins. A step-by-step tutorial 11
Parameters
signal_info Contains information about the input signal's parameters, see mhaconfig_t
(p. 155).
The prepare() method of the plugin is called before the signal processing starts, when the
input signal parameters like domain, number of channels, frames per block, and sampling rate
are known. The prepare() method can check these values and raise an exception if the
plugin cannot cope with them, as is done here. The plugin can also change these values if the
signal processing performed in the plugin results in an output signal with different parameters.
This plugin does not change the signal's parameters, therefore they are not modified here.
2.3.1.2 The signal processing method
mha_wave_t *process(mha_wave_t *signal)
{
unsigned int channel = 0; // channels and frames counting starts with 0
float factor = 0.1f;
unsigned int frame;
// Scale channel number "channel" by "factor":
for(frame = 0; frame < signal->num_frames; frame++) {
// Waveform channels are stored interleaved.
signal->buf[signal->num_channels *frame + channel] *= factor;
}
// Algorithms may process data in-place and return the input signal
// structure as their output signal:
return signal;
}
};
Parameters
signal Pointer to the input signal structure mha_wave_t (p. 154).
Returns
Pointer to the output signal structure. The input signal structure may be reused if the
signal has the same domain and dimensions.
The plugin works with time domain input signal (indicated by the data type mha_wave_t (p. 154)
of the process method's parameter). It scales the first channel by a factor of 0.1. The output
signal reuses the structure that previously contained the input signal (in-place processing).
2.3.1.3 Connecting the C++ class with the C plugin interface
Plugins have to export C functions as their interface (to avoid C++ name-mangling issues and
other incompatibilities when mixing plugins compiled with different C++ compilers).
MHAPLUGIN_CALLBACKS(example1,example1_t,wave,wave)
© 2005-2018 HörTech gGmbH, Oldenburg

12 CONTENTS
This macro takes care of accessing the C++ class from the C functions required as the plugin's
interface. It implements the C funtions and calls the corresponding C++ instance methods.
Plugin classes should be derived from the template class MHAPlugin::plugin_t (p. 238) to be
compatible with the C interface wrapper.
This macro also catches C++ exceptions of type MHA_Error (p. 132), when raised in the meth-
ods of the plugin class, and reports the error using an error flag as the return value of the
underlying C function. It is therefore important to note that only C++ exceptions of type MH←-
A_Error (p. 132) may be raised by your plugin. If your code uses different Exception classes,
you will have to catch them yourself before control leaves your plugin class, and maybe report
the error by throwing an instance of MHA_Error (p. 132). This is important, because: (1) C++
exceptions cannot cross the plugin interface, which is in C, and (2) there is no error handling
code for your exception classes in the openMHA framework anyways.
2.3.2 example2.cpp
This is another simple example of openMHA plugin written in C++. This plugin also scales one
channel of the input signal, working in the time domain. The scale factor and which channel to
scale (index number) are made accessible to the configuration language.
The algorithm is again implemented as a C++ class.
class example2_t : public MHAPlugin::plugin_t<int> {
MHAParser::int_t scale_ch;
MHAParser::float_t factor;
public:
example2_t(algo_comm_t & ac,
const std::string & chain_name,
const std::string & algo_name);
void prepare(mhaconfig_t & signal_info);
void release(void);
mha_wave_t *process(mha_wave_t *signal);
};
Parameters
scale_ch – the channel number to be scaled
factor – the scale factor of the scaling.
This class again inherits from the template class MHAPlugin::plugin_t (p. 238) for intergration
with the openMHA configuration language. The two data members serve as externally visible
configuration variables. All methods of this class have a non-empty implementation.
2.3.2.1 Constructor
example2_t::example2_t(algo_comm_t & ac,
const std::string & chain_name,
© 2005-2018 HörTech gGmbH, Oldenburg

2.3 Writing openMHA Plugins. A step-by-step tutorial 13
const std::string & algo_name)
: MHAPlugin::plugin_t<int>("This plugin multiplies the sound signal"
" in one audio channel by a factor",ac),
scale_ch("Index of audio channel to scale. Indices start from 0.",
"0",
"[0,["),
factor("The scaling factor that is applied to the selected channel.",
"0.1",
"[0,[")
{
insert_item("channel", &scale_ch);
insert_item("factor", &factor);
}
The constructor invokes the superclass constructor with a string parameter. This string pa-
rameter serves as the help text that describes the functionality of the plugin. The constructor
registers configuration variables with the openMHA configuration tree and sets their default val-
ues and permitted ranges. The minimum permitted value for both variables is zero, and there is
no maximum limit (apart from the limitations of the underlying C data type). The configuration
variables have to be registered with the parser node instance using the MHAParser::parser←-
_t::insert_item (p. 222) method.
2.3.2.2 The prepare method
void example2_t::prepare(mhaconfig_t & signal_info)
{
if (signal_info.domain != MHA_WAVEFORM)
throw MHA_Error(__FILE__, __LINE__,
"This plugin can only process waveform signals.");
// The user may have configured scale_ch before prepare is called.
// Check that the configured channel is present in the input signal.
if (signal_info.channels <= unsigned(scale_ch.data))
throw MHA_Error(__FILE__,__LINE__,
"This plugin requires at least %d input channels.",
scale_ch.data + 1);
// Adjust the range of the channel configuration variable so that it
// cannot be set to an out-of-range value during processing.
using MHAParser::StrCnv::val2str;
scale_ch.set_range("[0," + val2str(int(signal_info.channels)) + "[");
}
Parameters
signal_info – contains information about the input signal's parameters, see mhaconfig_t
(p. 155).
The user may have changed the configuration variables before preparing the openMHA plugin.
A consequence of this is that it is not sufficient any more to check if the input signal has at least
1 audio channel.
Instead, this prepare method checks that the input signal has enough channels so that the cur-
rent value of scale_ch.data is a valid channel index, i.e. 0 ≤scale_ch.data <signal←-
_info.channels. The prepare method does not have to check that 0 ≤scale_ch.data,
since this is guaranteed by the valid range setting of the configuration variable.
© 2005-2018 HörTech gGmbH, Oldenburg

14 CONTENTS
The prepare method then modifies the valid range of the scale_ch variable, it modifies the up-
per bound so that the user cannot set the variable to a channel index higher than the available
channels. Setting the range is done using a string parameter. The prepare method contate-
nates a string of the form "[0,n[". n is the number of channels in the input signal, and is used
here as an exclusive upper boundary. To convert the number of channels into a string, a helper
function for string conversion from the openMHA Toolbox is used. This function is overloaded
and works for several data types.
It is safe to assume that the value of configuration variables does not change while the pre-
pare method executes, since openMHA preparation is triggered from a configuration language
command, and the openMHA configuration language parser is busy and cannot accept other
commands until all openMHA plugins are prepared (or one of them stops the process by raising
an exception). As we will see later in this tutorial, the same assumption cannot be made for the
process method.
2.3.2.3 The release method
void example2_t::release(void)
{
scale_ch.set_range("[0,[");
}
The release method should undo the state changes that were performed by the prepare
method. In this example, the prepare method has reduced the valid range of the scale_←-
ch, so that only valid channels could be selected during signal processing.
The release method reverts this change by setting the valid range back to its original value,
"[0,[".
2.3.2.4 The signal processing method
mha_wave_t *example2_t::process(mha_wave_t *signal)
{
unsigned int frame;
for(frame = 0; frame < signal->num_frames; frame++)
value(signal,frame,scale_ch.data) *= factor.data;
return signal;
}
The processing function uses the current values of the configuration variables to scale every
frame in the selected audio channel.
Note that the value of each configuration variable can change while the processing method
executes, since the process method usually executes in a different thread than the configuration
interface.
For this simple plugin, this is not a problem, but for more advanced plugins, it has to be taken
into consideration. The next section takes a closer look at the problem.
© 2005-2018 HörTech gGmbH, Oldenburg

2.3 Writing openMHA Plugins. A step-by-step tutorial 15
Consistency
Assume that one thread reads the value stored in a variable while another thread writes a new
value to that variable concurrently. In this case, you may have a consistency problem. You
would perhaps expect that the value retrieved from the variable either (a) the old value, or (b)
the new value, but not (c) something else. Yet generally case (c) is a possibility.
Fortunately, for some data types on PC systems, case (c) cannot happen. These are 32bit
wide data types with a 4-byte alignment. Therefore, the values in MHAParser::int_t (p. 211)
and MHAParser::float_t (p. 208) are always consistent, but this is not the case for vectors,
strings, or complex values. With these, you can get a mixture of the bit patterns of old and new
values, or you can even cause a memory access violation in case a vector or string grows and
has to be reallocated to a different memory address.
There is also a consistency problem if you take the combination of two "safe" datatypes. The
openMHA provides a mechanism that can cope with these types of problems. This thread-safe
runtime configuration update mechanism is introduced in example 5.
2.3.3 example3.cpp
This example introduces the openMHA Event mechanism. Plugins that provide configuration
variable can receive a callback from the parser base class when a configuration variable is
accessed through the configuration language interface.
The third example performes the same processing as before, but now only even channel indices
are permitted when selecting the audio channel to scale. This restriction cannot be ensured by
setting the range of the channel index configuration variable. Instead, the event mechanism of
openMHA configuration variables is used. Configuration variables emit 4 different events, and
your plugin can connect callback methods that are called when the events are triggered. These
events are:
writeaccess
• triggered on write access to a configuration variable.
valuechanged
• triggered when write access to a configuration variable actually changes the value of this
variable.
readaccess
• triggered after the value of the configuration variable has been read.
prereadaccess
• triggered before the value of a configuration variable is read, i.e. the value of the re-
quested variable can be changed by the callback to implement computation on demand.
All of these callbacks are executed in the configuration thread. Therefore, the callback imple-
mentation does not have to be realtime-safe. No other updates of configuration language vari-
ables through the configuration language can happen in parallel, but your processing method
can execute in parallel and may change values.
© 2005-2018 HörTech gGmbH, Oldenburg

16 CONTENTS
2.3.3.1 Data member declarations
class example3_t : public MHAPlugin::plugin_t<int> {
MHAParser::int_t scale_ch;
MHAParser::float_t factor;
MHAParser::int_mon_t prepared;
MHAEvents::patchbay_t<example3_t> patchbay;
This plugin exposes another configuration variable, "prepared", that keeps track of the pre-
pared state of the plugin. This is a read-only (monitor) integer variable, i.e. its value can only
be changed by your plugin's C++ code. When using the configuration language interface, the
value of this variable can only be read, but not changed.
The patchbay member is an instance of a connector class that connects event sources with
callbacks.
2.3.3.2 Method declarations
/*Callbacks triggered by Events */
void on_scale_ch_writeaccess();
void on_scale_ch_valuechanged();
void on_scale_ch_readaccess();
void on_prereadaccess();
public:
example3_t(algo_comm_t & ac,
const std::string & chain_name,
const std::string & algo_name);
void prepare(mhaconfig_t & signal_info);
void release(void);
mha_wave_t *process(mha_wave_t *signal);
};
This plugin exposes 4 callback methods that are triggered by events. Multiple events (from the
same or different configuration variables) can be connected to the same callback method, if
desired.
This example plugin uses the valuechanged event to check that the scale_ch configuration
variable is only set to valid values.
The other callbacks only cause log messages to stdout, but the comments in the logging call-
backs give a hint when listening on the events would be useful.
© 2005-2018 HörTech gGmbH, Oldenburg

2.3 Writing openMHA Plugins. A step-by-step tutorial 17
2.3.3.3 Example 3 constructor
example3_t::example3_t(algo_comm_t & ac,
const std::string & chain_name,
const std::string & algo_name)
: MHAPlugin::plugin_t<int>("This plugin multiplies the sound signal"
" in one audio channel by a factor",ac),
scale_ch("Index of audio channel to scale. Indices start from 0."
" Only channels with even indices may be scaled.",
"0",
"[0,["),
factor("The scaling factor that is applied to the selected channel.",
"0.1",
"[0,["),
prepared("State of this plugin: 0 = unprepared, 1 = prepared")
{
insert_item("channel", &scale_ch);
insert_item("factor", &factor);
prepared.data = 0;
insert_item("prepared", &prepared);
patchbay.connect(&scale_ch.writeaccess, this,
&example3_t::on_scale_ch_writeaccess);
patchbay.connect(&scale_ch.valuechanged, this,
&example3_t::on_scale_ch_valuechanged);
patchbay.connect(&scale_ch.readaccess, this,
&example3_t::on_scale_ch_readaccess);
patchbay.connect(&scale_ch.prereadaccess, this,
&example3_t::on_prereadaccess);
patchbay.connect(&factor.prereadaccess, this,
&example3_t::on_prereadaccess);
patchbay.connect(&prepared.prereadaccess, this,
&example3_t::on_prereadaccess);
}
The constructor of monitor variables does not take a parameter for setting the initial value.
The single parameter here is the help text describing the contents of the read-only variable.
If the initial value should differ from 0, then the .data member of the configuration variable
has to be set to the initial value in the plugin constructor's body explicitly, as is done here for
demonstration although the initial value of this monitor variable is 0.
Events and callback methods are then connected using the patchbay member variable.
2.3.3.4 The prepare method
void example3_t::prepare(mhaconfig_t & signal_info)
{
if (signal_info.domain != MHA_WAVEFORM)
throw MHA_Error(__FILE__, __LINE__,
"This plugin can only process waveform signals.");
// The user may have configured scale_ch before prepare is called.
// Check that the configured channel is present in the input signal.
if (signal_info.channels <= unsigned(scale_ch.data))
throw MHA_Error(__FILE__,__LINE__,
"This plugin requires at least %d input channels.",
scale_ch.data + 1);
// bookkeeping
prepared.data = 1;
}
The prepare method checks wether the current setting of the scale_ch variable is possible with
the input signal dimension. It does not adjust the range of the variable, since the range alone
is not sufficient to ensure all future settings are also valid: The scale channel index has to be
even.
© 2005-2018 HörTech gGmbH, Oldenburg

18 CONTENTS
2.3.3.5 The release method
void example3_t::release(void)
{
prepared.data = 0;
}
The release method is needed for tracking the prepared state only in this example.
2.3.3.6 The signal processing method
mha_wave_t *example3_t::process(mha_wave_t *signal)
{
unsigned int frame;
for(frame = 0; frame < signal->num_frames; frame++)
value(signal,frame,scale_ch.data) *= factor.data;
return signal;
}
The signal processing member function is the same as in example 2.
2.3.3.7 The callback methods
void example3_t::on_scale_ch_writeaccess()
{
printf("Write access: Attempt to set scale_ch=%d.\n", scale_ch.data);
// Can be used to track any writeaccess to the configuration, even
// if it does not change the value. E.g. setting the name of the
// sound file in a string configuration variable can cause a sound
// file player plugin to start playing the sound file from the
// beginning.
}
void example3_t::on_scale_ch_valuechanged()
{
if (scale_ch.data & 1)
throw MHA_Error(__FILE__,__LINE__,
"Attempt to set scale_ch to non-even value %d",
scale_ch.data);
// Can be used to recompute a runtime configuration only if some
// configuration variable actually changed.
}
void example3_t::on_scale_ch_readaccess()
{
printf("scale_ch has been read.\n");
// A configuration variable used as an accumulator can be reset
// after it has been read.
}
void example3_t::on_prereadaccess()
{
printf("A configuration language variable is about to be read.\n");
// Can be used to compute the value on demand.
}
MHAPLUGIN_CALLBACKS(example3,example3_t,wave,wave)
When the writeaccess or valuechanged callbacks throw an MHAError exception, then the
change made to the value of the configuration variable is reverted.
If multiple event sources are connected to a single callback method, then it is not possible
to determine which event has caused the callback to execute. Often, this information is not
crucial, i.e. when the answer to a change of any variable in a set of variables is the same, e.g.
the recomputation of a new runtime configuration that takes all variables of this set as input.
© 2005-2018 HörTech gGmbH, Oldenburg

2.3 Writing openMHA Plugins. A step-by-step tutorial 19
2.3.4 example4.cpp
This plugin is the same as example 3 except that it works on the spectral domain (STFT).
2.3.4.1 The Prepare method
void example4_t::prepare(mhaconfig_t & signal_info)
{
if (signal_info.domain != MHA_SPECTRUM)
throw MHA_Error(__FILE__, __LINE__,
"This plugin can only process spectrum signals.");
// The user may have configured scale_ch before prepare is called.
// Check that the configured channel is present in the input signal.
if (signal_info.channels <= unsigned(scale_ch.data))
throw MHA_Error(__FILE__,__LINE__,
"This plugin requires at least %d input channels.",
scale_ch.data + 1);
// bookkeeping
prepared.data = 1;
}
The prepare method now checks that the signal domain is MHA_SPECTRUM.
2.3.4.2 The signal processing method
mha_spec_t *example4_t::process(mha_spec_t *signal)
{
unsigned int bin;
// spectral signal is stored non-interleaved.
mha_complex_t *channeldata =
signal->buf + signal->num_frames *scale_ch.data;
for(bin = 0; bin < signal->num_frames; bin++)
channeldata[bin] *= factor.data;
return signal;
}
The signal processing member function works on the spectral signal instead of the wave signal
as before.
The mha_spec_t (p. 141) instance stores the complex (mha_complex_t (p. 123)) spectral sig-
nal for positive frequences only (since the waveform signal is always real). The num_frames
member of mha_spec_t (p. 141) actually denotes the number of STFT bins.
Please note that different from mha_wave_t (p. 154), a multichannel signal in mha_spec_t
(p. 141) is stored non-interleaved in the signal buffer.
Some arithmetic operations are defined on struct mha_complex_t (p. 123) to facilitate efficient
complex computations. The ∗=operator used here (defined for real and for complex arguments)
is one of them.
2.3.4.3 Connecting the C++ class with the C plugin interface
MHAPLUGIN_CALLBACKS(example4,example4_t,spec,spec)
When connecting a class that performs spectral processing with the C interface, use spec
instead of wave as the domain indicator.
© 2005-2018 HörTech gGmbH, Oldenburg

20 CONTENTS
2.3.5 example5.cpp
Many algorithms use complex operations to transform the user space variables into run time
configurations. If this takes a noticeable time (e.g. more than 100-500 µsec), the update of
the runtime configuration can not take place in the real time processing thread. Furthermore,
the parallel access to complex structures may cause unpredictable results if variables are read
while only parts of them are written to memory (cf. section Consistency (p. 15)). To handle
these situations, a special C++ template class MHAPlugin::plugin_t (p. 238) was designed.
This class helps keeping all access to the configuration language variables in the configuration
thread rather than in the processing thread.
The runtime configuration class example5_t is the parameter of the template class MHA←-
Plugin::plugin_t (p. 238). Its constructor converts the user variables into a runtime configu-
ration. Because the constructor executes in the configuration thread, there is no harm if the
constructor takes a long time. All other member functions and data members of the runtime
configurations are accessed only from the signal processing thread (real-time thread).
class example5_t {
public:
example5_t(unsigned int,unsigned int,mha_real_t);
mha_spec_t*process(mha_spec_t*);
private:
unsigned int channel;
mha_real_t scale;
};
The plugin interface class inherits from the plugin template class MHAPlugin::plugin_←-
t(p. 238), parameterised by the runtime configuration. Configuration changes (write access
to the variables) will emit a write access event of the changed variables. These events can be
connected to member functions of the interface class by the help of a MHAEvents::patchbay←-
_t (p. 156) instance.
class plugin_interface_t : public MHAPlugin::plugin_t<example5_t> {
public:
plugin_interface_t(const algo_comm_t&,const std::string&,const std::string&);
mha_spec_t*process(mha_spec_t*);
void prepare(mhaconfig_t&);
private:
void update_cfg();
/*integer variable of MHA-parser: */
MHAParser::int_t scale_ch;
/*float variable of MHA-parser: */
MHAParser::float_t factor;
/*patch bay for connecting configuration parser
events with local member functions: */
MHAEvents::patchbay_t<plugin_interface_t> patchbay;
};
The constructor of the runtime configuration analyses and validates the user variables. If the
configuration is invalid, an exception of type MHA_Error (p. 132) is thrown. This will cause
the openMHA configuration language command which caused the change to fail: The modified
configuration language variable is then reset to its original value, and the error message will
contain the message string of the MHA_Error (p. 132) exception.
© 2005-2018 HörTech gGmbH, Oldenburg

2.3 Writing openMHA Plugins. A step-by-step tutorial 21
example5_t::example5_t(unsigned int ichannel,
unsigned int numchannels,
mha_real_t iscale)
: channel(ichannel),scale(iscale)
{
if( channel >= numchannels )
throw MHA_Error(__FILE__,__LINE__,
"Invalid channel number %d (only %d channels configured).",
channel,numchannels);
}
In this example, the run time configuration class example5_t has a signal processing member
function. In this function, the selected channel is scaled by the given scaling factor.
mha_spec_t*example5_t::process(mha_spec_t*spec)
{
/*Scale channel number "scale_ch" by "factor": */
for(unsigned int fr = 0; fr < spec->num_frames; fr++){
spec->buf[fr + channel *spec->num_frames].re *= scale;
spec->buf[fr + channel *spec->num_frames].im *= scale;
}
return spec;
}
The constructor of the example plugin class is similar to the previous examples. A callback
triggered on write access to the variables is registered using the MHAEvents::patchbay_t
(p. 156) instance.
plugin_interface_t::plugin_interface_t(
const algo_comm_t& iac,
const std::string&,const std::string&)
: MHAPlugin::plugin_t<example5_t>("example plugin configuration structure",iac),
/*initialzing variable 'scale_ch' with MHAParser::int_t(char*name, .... ) */
scale_ch("channel number to be scaled","0","[0,["),
/*initialzing variable 'factor' with MHAParser::float_t(char*name, .... ) */
factor("scale factor","1.0","[0,2]")
{
/*Register variables to the configuration parser: */
insert_item("channel",&scale_ch);
insert_item("factor",&factor);
/*
*On write access to the parser variables a notify callback of
*this class will be called. That funtion will update the runtime
*configuration.
*/
patchbay.connect(&scale_ch.writeaccess,this,&plugin_interface_t::update_cfg);
patchbay.connect(&factor.writeaccess,this,&plugin_interface_t::update_cfg);
}
The processing function can gather the latest valid runtime configuration by a call of poll_←-
config. On success, the class member cfg points to this configuration. On error, if there is
no usable runtime configuration instance, an exception is thrown. In this example, the prepare
method ensures that there is a valid runtime configuration, so that in this example, no error can
be raised at this point. The prepare method is always executed before the process method is
called. The runtime configuration class in this example provides a signal processing method.
The process method of the plugin interface calls the process method of this instance to perform
the actual signal processing.
© 2005-2018 HörTech gGmbH, Oldenburg

22 CONTENTS
mha_spec_t*plugin_interface_t::process(mha_spec_t*spec)
{
poll_config();
return cfg->process(spec);
}
The prepare method ensures that a valid runtime configuration exists by creating a new runtime
configuration from the current configuration language variables. If the configuraion is invalid,
then an exception of type MHA_Error (p. 132) is raised and the preparation of the openMHA
fails with an error message.
void plugin_interface_t::prepare(mhaconfig_t& tfcfg)
{
if( tfcfg.domain != MHA_SPECTRUM )
throw MHA_Error(__FILE__,__LINE__,
"Example5: Only spectral processing is supported.");
/*remember the transform configuration (i.e. channel numbers): */
tftype = tfcfg;
/*make sure that a valid runtime configuration exists: */
update_cfg();
}
The update_cfg member function is called when the value of a configuration language variable
changes, or from the prepare method. It allocates a new runtime configuration and registers it
for later access from the real time processing thread. The function push_config (p. 238) stores
the configuration in a FiFo queue of runtime configurations. Once they are inserted in the FiFo,
the MHAPlugin::plugin_t (p. 238) template is responsible for deleting runtime configuration
instances stored in the FiFo. You don't need to keep track of the created instances, and you
must not delete them yourself.
void plugin_interface_t::update_cfg()
{
if( tftype.channels )
push_config(new example5_t(scale_ch.data,tftype.channels,factor.data));
}
In the end of the example code file, the macro MHAPLUGIN_CALLBACKS (p. 8) defines all
ANSI-C interface functions and passes them to the corresponding C++ class member func-
tions (partly defined by the MHAPlugin::plugin_t (p. 238) template class). All exceptions of
type MHA_Error (p. 132) are caught and transformed into an appropriate error code and error
message.
MHAPLUGIN_CALLBACKS(example5,plugin_interface_t,spec,spec)
© 2005-2018 HörTech gGmbH, Oldenburg

2.3 Writing openMHA Plugins. A step-by-step tutorial 23
2.3.6 example6.cpp
This last example is the same as the previous one, but it additionally creates an 'Algorithm
Communication Variable' (AC variable). It calculates the RMS level of a given channel and
stores it into this variable. The variable can be accessed by any other algorithm in the same
chain. To store the data onto disk, the 'acsave' plugin can be used. 'acmon' is a plugin which
converts AC variables into parsable monitor variables.
In the constructor of the plugin class the variable rmsdb is registered under the name
example6_rmslev as a one-dimensional AC variable of type float. For registration of other
types, read access and other detailed informations please see Communication between al-
gorithms (p. 27).
example6_t::example6_t(const algo_comm_t& iac,
const std::string&,const std::string&)
: MHAPlugin::plugin_t<cfg_t>("example plugin configuration structure",iac),
/*initialzing variable 'channel_no' with MHAParser::int_t(char*name, .... ) */
channel_no("channel in which the RMS level is measured","0","[0,[")
{
/*Register variables to the configuration parser: */
insert_item("channel",&channel_no);
/*
*On write access to the parser variables a notify callback of
*this class will be called. That funtion will update the runtime
*configuration.
*/
patchbay.connect(&channel_no.writeaccess,this,&example6_t::update_cfg);
/*
*Propagate the level variable to all algorithms in the
*processing chain. If multiple instances of this algorithm are
*required, than it is necessary to use different names for this
*variable (i.e. prefixing the name with the algorithm name
*passed to MHAInit).
*/
ac.insert_var_float( ac.handle, "example6_rmslev", &rmsdb );
}
© 2005-2018 HörTech gGmbH, Oldenburg

24 CONTENTS
2.3.7 Debugging openMHA plugins
Suppose you would want to step through the code of your openMHA plugin with a debug-
ger. This example details how to use the linux gdb debugger to inspect the example6_←-
t::prepare() and example6_t::process() routines of example6.cpp (p. 23) example
6.
First, make sure that your plugin is compiled with the compiler option to include debugging
symbols: Apply the -ggdb switch to all gcc, g++ invocations.
Once the plugin is compiled, with debugging symbols, create a test configuration. For example
6, assuming there is an audio file named input.wav in your working directory, you could create
a configuration file named ‘debugexample6.cfg', with the following content:
# debugexample6.cfg
fragsize = 64
srate = 44100
nchannels_in = 2
iolib = MHAIOFile
io.in = input.wav
io.out = output.wav
mhalib = example6
mha.channel = 1
cmd=start
Assuming all your binaries and shared-object libraries are in your ‘bin' directory (see READ←-
ME.md), you could start gdb using
$ export MHA_LIBRARY_PATH=$PWD/bin
$ gdb $MHA_LIBRARY_PATH/mha
Set breakpoints in prepare and process methods, and start execution. Note that specifying
the breakpoint by symbol (example6_t::prepare) does not yet work, as the symbol lives in
the openMHA plugin that has not yet been loaded. Specifying by line number works, however.
Specifying the breakpoint by symbol also works once the plugin is loaded (i.e. when the debug-
ger stops in the first break point). You can set the breakpoints like this (example shown here is
run in gdb version 7.11.1):
(gdb) run ?read:debugexample6.cfg
Starting program: {openMHA_directory}/bin/mha ?read:debugexample6.cfg
[Thread debugging using libthread_db enabled]
Using host libthread_db library "/lib/x86_64-linux-gnu/libthread_db.so.1".
The Open Master Hearing Aid (openMHA) server
Copyright (c) 2005-2017 HoerTech gGmbH, D-26129 Oldenburg, Germany
This program comes with ABSOLUTELY NO WARRANTY; for details see file COPYING.
This is free software, and you are welcome to redistribute it
under the terms of the GNU AFFERO GENERAL PUBLIC LICENSE, Version 3;
for details see file COPYING.
Breakpoint 1, example6_t::prepare (this=0x6478b0, tfcfg=...)
at example6.cpp:192
192 if( tfcfg.domain != MHA_WAVEFORM )
(gdb) b example6.cpp:162
Breakpoint 2 at 0x7ffff589744a: file example6.cpp, line 162.
(gdb) c
Continuing.
© 2005-2018 HörTech gGmbH, Oldenburg

2.3 Writing openMHA Plugins. A step-by-step tutorial 25
Where ‘{openMHA_directory}' is the directory where openMHA is located (which should also
be your working directory in this case). Next stop is the process() method. You can now
examine and change the variables, step through the program as needed (using, for example ‘n'
to step in the next line):
Breakpoint 2, example6_t::process (this=0x7ffff6a06c0d, wave=0x10a8b550)
at example6.cpp:162
162 {
(gdb) n
163 poll_config();
(gdb)
© 2005-2018 HörTech gGmbH, Oldenburg

26 CONTENTS
2.4 The MHA Framework interface
© 2005-2018 HörTech gGmbH, Oldenburg

2.5 Communication between algorithms 27
2.5 Communication between algorithms
Algorithms within one chain can share variables for communication with other algorithms.
Collaboration diagram for Communication between algorithms:
The openMHA Toolbox
library
Communication between
algorithms mha_algo_comm.h
Files
• file mha_algo_comm.h
Header file for Algorithm Communication.
Namespaces
•MHA_AC
Functions and classes for Algorithm Communication (AC) support.
Classes
• class MHA_AC::spectrum_t
Insert a MHASignal::spectrum_t (p. 261) class into the AC space.
• class MHA_AC::waveform_t
Insert a MHASignal::waveform_t (p. 268) class into the AC space.
• class MHA_AC::int_t
Insert a integer variable into the AC space.
• class MHA_AC::float_t
Insert a float point variable into the AC space.
• class MHA_AC::double_t
Insert a double precision floating point variable into the AC space.
• class MHA_AC::ac2matrix_t
Copy AC variable to a matrix.
• class MHA_AC::acspace2matrix_t
Copy all or a subset of all numeric AC variables into an array of matrixes.
• struct algo_comm_t
A reference handle for algorithm communication variables.
• struct comm_var_t
Algorithm communication variable structure.
© 2005-2018 HörTech gGmbH, Oldenburg

28 CONTENTS
Functions
•mha_spec_t MHA_AC::get_var_spectrum (algo_comm_t ac, const std::string &name)
Convert an AC variable into a spectrum.
•mha_wave_t MHA_AC::get_var_waveform (algo_comm_t ac, const std::string
&name)
Convert an AC variable into a waveform.
• int MHA_AC::get_var_int (algo_comm_t ac, const std::string &name)
Return value of an integer scalar AC variable.
• float MHA_AC::get_var_float (algo_comm_t ac, const std::string &name)
Return value of an floating point scalar AC variable.
• std::vector<float >MHA_AC::get_var_vfloat (algo_comm_t ac, const std::string
&name)
Return value of an floating point vector AC variable as standard vector of floats.
2.5.1 Detailed Description
This mechanism allows interaction between algorithms (i.e. separation of noise estimation
and noise reduction algorithms, combination of dynamic compression and noise estimation).
Through a set of simple C functions, algorithms can propagate variables of any type, even C++
classes, to other algorithms.
An algorithm communication handle (algo_comm_t (p. 88)) is passed at initialisation time to the
constructor of each plugin class constructor (p. 238). This handle contains a reference handle,
algo_comm_t::handle (p. 88), and a number of function pointers, algo_comm_t::insert_var
(p. 88) etc.. An algorithm communication variable is an object of type comm_var_t (p. 95).
For AC variables of numeric types, openMHA Plugins for conversion into parsable monitor
variables, acmon, and storage into Matlab or text files, acsave, are available.
2.5.2 Function Documentation
2.5.2.1 mha_spec_t MHA_AC::get_var_spectrum ( algo_comm_t ac, const std::string & name )
This function reads an AC variable and tries to convert it into a valid spectrum. The Spectrum
variable is granted to be valid only for one call of the processing function.
Parameters
ac AC handle
name Name of the variable
© 2005-2018 HörTech gGmbH, Oldenburg

2.5 Communication between algorithms 29
Returns
Spectrum structure
2.5.2.2 mha_wave_t MHA_AC::get_var_waveform ( algo_comm_t ac, const std::string & name )
This function reads an AC variable and tries to convert it into a valid waveform. The waveform
variable is granted to be valid only for one call of the processing function.
Parameters
ac AC handle
name Name of the variable
Returns
waveform structure
2.5.2.3 int MHA_AC::get_var_int ( algo_comm_t ac, const std::string & name )
Parameters
ac AC handle
name Name of the variable
Returns
Variable value
2.5.2.4 float MHA_AC::get_var_float ( algo_comm_t ac, const std::string & name )
Parameters
ac AC handle
name Name of the variable
Returns
Variable value
2.5.2.5 std::vector<float >MHA_AC::get_var_vfloat ( algo_comm_t ac, const std::string & name )
© 2005-2018 HörTech gGmbH, Oldenburg

30 CONTENTS
Parameters
ac AC handle
name Name of the variable
Returns
Variable value
© 2005-2018 HörTech gGmbH, Oldenburg

2.6 Error handling in the openMHA 31
2.6 Error handling in the openMHA
Errors are reported to the user via the MHA_Error (p. 132) exception.
Collaboration diagram for Error handling in the openMHA:
The openMHA Toolbox
library Error handling in the
openMHA
Classes
• class MHA_Error
Error reporting exception class.
Macros
• #define MHA_ErrorMsg(x) MHA_Error(__FILE__,__LINE__,"%s",x)
Throw an openMHA error with a text message.
• #define MHA_assert(x) if(!(x)) throw MHA_Error(__FILE__,__LINE__,"\"%s\" is
false.",#x)
Assertion macro, which throws an MHA_Error (p. 132).
• #define MHA_assert_equal(a, b) if( a != b ) throw MHA_Error(__FILE__,__LINE__←-
,"\"%s == %s\" is false (%s = %g, %s = %g).",#a,#b,#a,(double)(a),#b,(double)(b))
Equality assertion macro, which throws an MHA_Error (p. 132) with the values.
Functions
• void mha_debug (const char ∗fmt,...)
Print an info message (stderr on Linux, OutputDebugString in Windows).
2.6.1 Detailed Description
2.6.2 Macro Definition Documentation
2.6.2.1 #define MHA_ErrorMsg( x)MHA_Error(__FILE__,__LINE__,"%s",x)
© 2005-2018 HörTech gGmbH, Oldenburg

32 CONTENTS
Parameters
xText message.
2.6.2.2 #define MHA_assert( x) if(!(x)) throw MHA_Error(__FILE__,__LINE__,"\"%s\" is false.",#x)
Parameters
xBoolean expression which should be true.
2.6.2.3 #define MHA_assert_equal( a, b ) if( a != b ) throw MHA_Error(__FILE__,__LINE__,"\"%s ==
%s\" is false (%s = %g, %s = %g).",#a,#b,#a,(double)(a),#b,(double)(b))
Parameters
aNumeric expression which can be converted to double (for printing).
bNumeric expression which should be equal to a
© 2005-2018 HörTech gGmbH, Oldenburg

2.7 The openMHA configuration language 33
2.7 The openMHA configuration language
openMHA Plugins that should use the openMHA configuration language for their configuration
have to be implemented in C++ and need to include mha_parser.hh (p. 293).
All required classes and functions for parser access are declared in the namespace MH←-
AParser (p. 76). The plugin class should be derived from the class MHAParser::parser_t
(p. 220) (or MHAPlugin::plugin_t (p. 238)), which symbolises a sub-parser node in the open←-
MHA script hierarchy. Variables of many types can be registered to the sub-parser node by
calling the member function insert_item (p. 222).
The openMHA Plugin template class MHAPlugin::plugin_t (p. 238) together with the Plugin
macro MHAPLUGIN_CALLBACKS (p. 8) provide the callback mappings and correct inheri-
tance. If your plugin is based on that template class, you simply have to use the insert_item
command to give access to your variables, everything else is managed internally.
A complete list of all openMHA script items is given in the description of the MHAParser (p. 76)
namespace.
© 2005-2018 HörTech gGmbH, Oldenburg

34 CONTENTS
2.8 The openMHA Toolbox library
The openMHA toolbox is a static C++ library which makes it more comfortable to develop
openMHA plugins.
Collaboration diagram for The openMHA Toolbox library:
Vector and matrix processing
toolbox
Complex arithmetics
in the openMHA
The openMHA Toolbox
library
MHASignal
Error handling in the
openMHA
Fast Fourier Transform
functions
Communication between
algorithms
mha_algo_comm.h
Modules
•Error handling in the openMHA
Errors are reported to the user via the MHA_Error (p. 132) exception.
•Vector and matrix processing toolbox
The vector and matrix processing toolbox consists of a number of classes defined in the
namespace MHASignal (p. 81), and many functions and operators for use with the structures
mha_wave_t (p. 154) and mha_spec_t (p. 141).
•Complex arithmetics in the openMHA
•Fast Fourier Transform functions
Files
• file mha_algo_comm.h
Header file for Algorithm Communication.
• file mha_filter.hh
Header file for IIR filter classes.
• file mha_signal.hh
Header file for audio signal handling and processing classes.
• file mha_tablelookup.hh
Header file for table lookup classes.
© 2005-2018 HörTech gGmbH, Oldenburg

2.8 The openMHA Toolbox library 35
Namespaces
•MHAOvlFilter
Namespace for overlapping FFT based filter bank classes and functions.
•MHAFilter
Namespace for IIR and FIR filter classes.
•MHAParser
Name space for the openMHA-Parser configuration language.
•MHASignal
Namespace for audio signal handling and processing classes.
•MHATableLookup
Namespace for table lookup classes.
2.8.1 Detailed Description
It contains the openMHA script language classes.
© 2005-2018 HörTech gGmbH, Oldenburg

36 CONTENTS
2.9 Vector and matrix processing toolbox
The vector and matrix processing toolbox consists of a number of classes defined in the names-
pace MHASignal (p. 81), and many functions and operators for use with the structures mha←-
_wave_t (p. 154) and mha_spec_t (p. 141).
Collaboration diagram for Vector and matrix processing toolbox:
Vector and matrix processing
toolbox The openMHA Toolbox
library
MHASignal
Namespaces
•MHASignal
Namespace for audio signal handling and processing classes.
•MHAWindow
Collection of Window types.
Classes
• struct mha_wave_t
Waveform signal structure.
• struct mha_spec_t
Spectrum signal structure.
• struct mha_audio_descriptor_t
Description of an audio fragment (planned as a replacement of mhaconfig_t (p. 155)).
• struct mha_audio_t
An audio fragment in the openMHA (planned as a replacement of mha_wave_t (p. 154) and
mha_spec_t (p. 141)).
• class MHASignal::spectrum_t
a signal processing class for spectral data (based on mha_spec_t (p. 141))
• class MHASignal::waveform_t
signal processing class for waveform data (based on mha_wave_t (p. 154))
• class MHASignal::doublebuffer_t
Double-buffering class.
• class MHASignal::hilbert_t
Hilbert transformation of a waveform segment.
• class MHASignal::minphase_t
Minimal phase function.
• class MHASignal::uint_vector_t
© 2005-2018 HörTech gGmbH, Oldenburg

2.9 Vector and matrix processing toolbox 37
Vector of unsigned values, used for size and index description of n-dimensional matrixes.
• class MHASignal::matrix_t
n-dimensional matrix with real or complex floating point values.
• class MHAParser::window_t
MHA configuration interface for a window function generator.
• class MHASignal::delay_wave_t
Delayline containing wave fragments.
• class MHASignal::async_rmslevel_t
Class for asynchronous level metering.
Typedefs
• typedef float mha_real_t
openMHA type for real numbers
Functions
•mha_wave_t range (mha_wave_t s, unsigned int k0, unsigned int len)
Return a time interval from a waveform chunk.
•mha_spec_t channels (mha_spec_t s, unsigned int ch_start, unsigned int nch)
Return a channel interval from a spectrum.
• void MHASignal::for_each (mha_wave_t ∗s, mha_real_t(∗fun)(mha_real_t))
Apply a function to each element of a mha_wave_t (p. 154).
•mha_real_t MHASignal::lin2db (mha_real_t x)
Conversion from linear scale to dB (no SPL reference)
•mha_real_t MHASignal::db2lin (mha_real_t x)
Conversion from dB scale to linear (no SPL reference)
•mha_real_t MHASignal::pa2dbspl (mha_real_t x)
Conversion from linear Pascal scale to dB SPL.
•mha_real_t MHASignal::pa22dbspl (mha_real_t x, mha_real_t eps=1e-20f)
Conversion from squared Pascal scale to dB SPL.
•mha_real_t MHASignal::dbspl2pa (mha_real_t x)
Conversion from dB SPL to linear Pascal scale.
•mha_real_t MHASignal::smp2sec (mha_real_t n, mha_real_t srate)
conversion from samples to seconds
•mha_real_t MHASignal::sec2smp (mha_real_t sec, mha_real_t srate)
conversion from seconds to samples
•mha_real_t MHASignal::bin2freq (mha_real_t bin, unsigned fftlen, mha_real_t srate)
conversion from fft bin index to frequency
•mha_real_t MHASignal::freq2bin (mha_real_t freq, unsigned fftlen, mha_real_t srate)
conversion from frequency to fft bin index
•mha_real_t MHASignal::smp2rad (mha_real_t samples, unsigned bin, unsigned fftlen)
conversion from delay in samples to phase shift
© 2005-2018 HörTech gGmbH, Oldenburg

38 CONTENTS
•mha_real_t MHASignal::rad2smp (mha_real_t phase_shift, unsigned bin, unsigned
fftlen)
conversion from phase shift to delay in samples
•template<class elem_type >
std::vector<elem_type >MHASignal::dupvec (std::vector<elem_type >vec, unsigned
n)
Duplicate last vector element to match desired size.
•template<class elem_type >
std::vector<elem_type >MHASignal::dupvec_chk (std::vector<elem_type >vec, un-
signed n)
Duplicate last vector element to match desired size, check for dimension.
• bool equal_dim (const mha_wave_t &a, const mha_wave_t &b)
Test for equal dimension of waveform structures.
• bool equal_dim (const mha_wave_t &a, const mhaconfig_t &b)
Test for match of waveform dimension with mhaconfig structure.
• bool equal_dim (const mha_spec_t &a, const mha_spec_t &b)
Test for equal dimension of spectrum structures.
• bool equal_dim (const mha_spec_t &a, const mhaconfig_t &b)
Test for match of spectrum dimension with mhaconfig structure.
• bool equal_dim (const mha_wave_t &a, const mha_spec_t &b)
Test for equal dimension of waveform/spectrum structures.
• bool equal_dim (const mha_spec_t &a, const mha_wave_t &b)
Test for equal dimension of waveform/spectrum structures.
• void integrate (mha_wave_t &s)
Numeric integration of a signal vector (real values)
• void integrate (mha_spec_t &s)
Numeric integration of a signal vector (complex values)
• unsigned int size (const mha_wave_t &s)
Return size of a waveform structure.
• unsigned int size (const mha_spec_t &s)
Return size of a spectrum structure.
• unsigned int size (const mha_wave_t ∗s)
Return size of a waveform structure.
• unsigned int size (const mha_spec_t ∗s)
Return size of a spectrum structure.
• void clear (mha_wave_t &s)
Set all values of waveform to zero.
• void clear (mha_wave_t ∗s)
Set all values of waveform to zero.
• void clear (mha_spec_t &s)
Set all values of spectrum to zero.
• void clear (mha_spec_t ∗s)
Set all values of spectrum to zero.
• void assign (mha_wave_t self, mha_real_t val)
Set all values of waveform 'self' to 'val'.
© 2005-2018 HörTech gGmbH, Oldenburg

2.9 Vector and matrix processing toolbox 39
• void assign (mha_wave_t self, const mha_wave_t &val)
Set all values of waveform 'self' to 'val'.
• void assign (mha_spec_t self, const mha_spec_t &val)
Set all values of spectrum 'self' to 'val'.
• void timeshift (mha_wave_t &self, int shift)
Time shift of waveform chunk.
•mha_real_t &value (mha_wave_t ∗s, unsigned int fr, unsigned int ch)
Access an element of a waveform structure.
• const mha_real_t &value (const mha_wave_t ∗s, unsigned int fr, unsigned int ch)
Constant access to an element of a waveform structure.
•mha_complex_t &value (mha_spec_t ∗s, unsigned int fr, unsigned int ch)
Access to an element of a spectrum.
• const mha_complex_t &value (const mha_spec_t ∗s, unsigned int fr, unsigned int ch)
Constant access to an element of a spectrum.
•mha_real_t &value (mha_wave_t &s, unsigned int fr, unsigned int ch)
Access to an element of a waveform structure.
• const mha_real_t &value (const mha_wave_t &s, unsigned int fr, unsigned int ch)
Constant access to an element of a waveform structure.
•mha_complex_t &value (mha_spec_t &s, unsigned int fr, unsigned int ch)
Access to an element of a spectrum.
• const mha_complex_t &value (const mha_spec_t &s, unsigned int fr, unsigned int ch)
Constant access to an element of a spectrum.
• std::vector<float >std_vector_float (const mha_wave_t &)
Converts a mha_wave_t (p. 154) structure into a std::vector<float>(interleaved order).
• std::vector<std::vector<float > > std_vector_vector_float (const mha_wave_t &)
Converts a mha_wave_t (p. 154) structure into a std::vector<std::vector<float> > (outer vec-
tor represents channels).
• std::vector<std::vector<mha_complex_t > > std_vector_vector_complex (const
mha_spec_t &)
Converts a mha_spec_t (p. 141) structure into a std::vector<std::vector<mha_complex_t> >
(outer vector represents channels).
•mha_wave_t &operator+= (mha_wave_t &, const mha_real_t &)
Addition operator.
•mha_wave_t &operator+= (mha_wave_t &, const mha_wave_t &)
Addition operator.
•mha_wave_t &operator-= (mha_wave_t &, const mha_wave_t &)
Subtraction operator.
•mha_spec_t &operator-= (mha_spec_t &, const mha_spec_t &)
Subtraction operator.
•mha_wave_t &operator∗=(mha_wave_t &, const mha_real_t &)
Element-wise multiplication operator.
•mha_wave_t &operator∗=(mha_wave_t &, const mha_wave_t &)
Element-wise multiplication operator.
•mha_spec_t &operator∗=(mha_spec_t &, const mha_real_t &)
Element-wise multiplication operator.
© 2005-2018 HörTech gGmbH, Oldenburg

40 CONTENTS
•mha_spec_t &operator∗=(mha_spec_t &, const mha_wave_t &)
Element-wise multiplication operator.
•mha_spec_t &operator∗=(mha_spec_t &, const mha_spec_t &)
Element-wise multiplication operator.
•mha_spec_t &operator/= (mha_spec_t &, const mha_spec_t &)
Element-wise division operator.
•mha_wave_t &operator/= (mha_wave_t &, const mha_wave_t &)
Element-wise division operator.
•mha_spec_t &operator+= (mha_spec_t &, const mha_spec_t &)
Addition operator.
•mha_spec_t &operator+= (mha_spec_t &, const mha_real_t &)
Addition operator.
•mha_wave_t &operator∧=(mha_wave_t &self, const mha_real_t &arg)
Exponent operator.
• void MHASignal::copy_channel (mha_spec_t &self, const mha_spec_t &src, unsigned
sch, unsigned dch)
Copy one channel of a source signal.
• void MHASignal::copy_channel (mha_wave_t &self, const mha_wave_t &src, un-
signed src_channel, unsigned dest_channel)
Copy one channel of a source signal.
•mha_real_t MHASignal::rmslevel (const mha_spec_t &s, unsigned int channel, un-
signed int fftlen)
Return RMS level of a spectrum channel.
•mha_real_t MHASignal::colored_intensity (const mha_spec_t &s, unsigned int chan-
nel, unsigned int fftlen, mha_real_t sqfreq_response[ ])
Colored spectrum intensity.
•mha_real_t MHASignal::maxabs (const mha_spec_t &s, unsigned int channel)
Find maximal absolute value.
•mha_real_t MHASignal::rmslevel (const mha_wave_t &s, unsigned int channel)
Return RMS level of a waveform channel.
•mha_real_t MHASignal::maxabs (const mha_wave_t &s, unsigned int channel)
Find maximal absolute value.
•mha_real_t MHASignal::maxabs (const mha_wave_t &s)
Find maximal absolute value.
•mha_real_t MHASignal::max (const mha_wave_t &s)
Find maximal value.
•mha_real_t MHASignal::min (const mha_wave_t &s)
Find minimal value.
•mha_real_t MHASignal::sumsqr_channel (const mha_wave_t &s, unsigned int chan-
nel)
Calculate sum of squared values in one channel.
•mha_real_t MHASignal::sumsqr_frame (const mha_wave_t &s, unsigned int frame)
Calculate sum over all channels of squared values.
• void conjugate (mha_spec_t &self)
Replace (!) the value of this mha_spec_t (p. 141) with its conjugate.
© 2005-2018 HörTech gGmbH, Oldenburg

2.9 Vector and matrix processing toolbox 41
2.9.1 Detailed Description
2.9.2 Typedef Documentation
2.9.2.1 typedef float mha_real_t
This type is expected to be allways the C-type 'float' (IEEE 754 single).
2.9.3 Function Documentation
2.9.3.1 mha_wave_t range ( mha_wave_t s, unsigned int k0, unsigned int len )
A waveform chunk containing a time intervall of a larger waveform chunk is returned. The
number of channels remains constant. The data of the output waveform structure points to
the data of the input structure, i.e., write access to the output waveform chunk modifies the
corresponding entries in the input chunk.
Parameters
sWaveform structure
k0 Index of first value in output
len Number of frames in output
Returns
Waveform structure representing the sub-interval.
2.9.3.2 mha_spec_t channels ( mha_spec_t s, unsigned int ch_start, unsigned int nch )
Parameters
sInput spectrum
ch_start Index of first channel in output
nch Number of channels in output
Returns
Spectrum structure representing the sub-interval.
2.9.3.3 void MHASignal::for_each ( mha_wave_t ∗s, mha_real_t(∗)(mha_real_t)fun )
[inline]
© 2005-2018 HörTech gGmbH, Oldenburg

42 CONTENTS
Parameters
sPointer to a mha_wave_t (p. 154) structure
fun Function to be applied (one argument)
2.9.3.4 mha_real_t MHASignal::lin2db ( mha_real_t x)[inline]
Parameters
xLinear input.
2.9.3.5 mha_real_t MHASignal::db2lin ( mha_real_t x)[inline]
Parameters
xdB input.
2.9.3.6 mha_real_t MHASignal::pa2dbspl ( mha_real_t x)[inline]
Parameters
xLinear input.
2.9.3.7 mha_real_t MHASignal::pa22dbspl ( mha_real_t x, mha_real_t eps = 1e-20f )
[inline]
Parameters
xsquared pascal input
eps minimum squared-pascal value
2.9.3.8 mha_real_t MHASignal::dbspl2pa ( mha_real_t x)[inline]
Parameters
xLinear input.
2.9.3.9 mha_real_t MHASignal::smp2sec ( mha_real_t n, mha_real_t srate )[inline]
Parameters
nnumber of samples
srate sampling rate / Hz
© 2005-2018 HörTech gGmbH, Oldenburg

2.9 Vector and matrix processing toolbox 43
2.9.3.10 mha_real_t MHASignal::sec2smp ( mha_real_t sec, mha_real_t srate )[inline]
Parameters
sec time in seconds
srate sampling rate / Hz
Returns
number of samples, generally has non-zero fractional part
2.9.3.11 mha_real_t MHASignal::bin2freq ( mha_real_t bin, unsigned fftlen, mha_real_t srate )
[inline]
Parameters
bin index of fft bin, index 0 has dc
fftlen FFT length
srate sampling frequency / Hz
Returns
frequency of fft bin / Hz
2.9.3.12 mha_real_t MHASignal::freq2bin ( mha_real_t freq, unsigned fftlen, mha_real_t srate )
[inline]
Parameters
freq frequency / Hz
fftlen FFT length
srate sampling frequency / Hz
Returns
0-based index of fft bin, generally has non-zero fractional part
2.9.3.13 mha_real_t MHASignal::smp2rad ( mha_real_t samples, unsigned bin, unsigned fftlen )
[inline]
Compute phase shift that needs to be applied to fft spectrum to achieve the desired delay.
Parameters
samples delay in samples. Positive delay: shift current signal to future.
bin index of fft bin, index 0 has dc (index 0 and nyqvist bin cannot be delayed)
fftlen FFT length
© 2005-2018 HörTech gGmbH, Oldenburg

44 CONTENTS
Returns
The phase shift in radiant that needs to be applied to fft bin to achieve the desired delay. A
positive delay requires a negative phase shift. If required phase shift is >pi or <-pi, then
the desired delay cannot be applied in the fft domain with given parameters. Required
phase shifts close to pi should not be used. If bin is 0 or nyqvist, returns 0 phase shift.
2.9.3.14 mha_real_t MHASignal::rad2smp ( mha_real_t phase_shift, unsigned bin, unsigned fftlen
)[inline]
Compute delay in samples that is achieved by a phase shift.
Parameters
phase_shift phase shift in radiant
bin index of fft bin, index 0 has dc (index 0 and nyqvist bin cannot be delayed)
fftlen FFT length
Returns
The delay in samples achieved by applying the phase shift. A negative phase shift causes
a positive delay: shifts current signal to future.
2.9.3.15 template<class elem_type >std::vector<elem_type>MHASignal::dupvec ( std::vector<
elem_type >vec, unsigned n)
Parameters
vec Input vector.
nTarget number of elements.
Return values
Resized vector.
2.9.3.16 template<class elem_type >std::vector<elem_type>MHASignal::dupvec_chk ( std::vector<
elem_type >vec, unsigned n)
The input dimension can be either 1 or the target length.
Parameters
vec Input vector.
nTarget number of elements.
© 2005-2018 HörTech gGmbH, Oldenburg

2.9 Vector and matrix processing toolbox 45
Return values
Resized vector.
2.9.3.17 bool equal_dim ( const mha_wave_t &a, const mha_spec_t &b)[inline]
Warning
Waveform structures mha_wave_t (p. 154) use interleaved data order, while spectrum
structures mha_spec_t (p. 141) use non-interleaved.
2.9.3.18 bool equal_dim ( const mha_spec_t &a, const mha_wave_t &b)[inline]
Warning
Waveform structures mha_wave_t (p. 154) use interleaved data order, while spectrum
structures mha_spec_t (p. 141) use non-interleaved.
2.9.3.19 void integrate ( mha_wave_t &s)
Parameters
sInput signal vector
2.9.3.20 void integrate ( mha_spec_t &s)
Parameters
sInput signal vector
2.9.3.21 void assign ( mha_wave_t self, mha_real_t val )[inline]
Parameters
self Waveform to be modified.
val Value to be assigned to all entries of waveform.
2.9.3.22 void assign ( mha_wave_t self, const mha_wave_t &val )
Parameters
self Waveform to be modified.
val Source waveform structure.
© 2005-2018 HörTech gGmbH, Oldenburg

46 CONTENTS
2.9.3.23 void assign ( mha_spec_t self, const mha_spec_t &val )
Parameters
self Spectrum to be modified.
val Source spectrum.
2.9.3.24 void timeshift ( mha_wave_t &self, int shift )
Shifted areas are filled with zeros.
Parameters
self Waveform chunk to be shifted
shift Shift amount, positive values shift to later times
2.9.3.25 mha_real_t& value ( mha_wave_t ∗s, unsigned int fr, unsigned int ch )[inline]
Parameters
sWaveform structure
fr Frame number
ch Channel number
Returns
Reference to element
2.9.3.26 const mha_real_t& value ( const mha_wave_t ∗s, unsigned int fr, unsigned int ch )
[inline]
Parameters
sWaveform structure
fr Frame number
ch Channel number
Returns
Reference to element
2.9.3.27 mha_complex_t& value ( mha_spec_t ∗s, unsigned int fr, unsigned int ch )[inline]
© 2005-2018 HörTech gGmbH, Oldenburg

2.9 Vector and matrix processing toolbox 47
Parameters
sSpectrum structure
fr Bin number
ch Channel number
Returns
Reference to element
2.9.3.28 const mha_complex_t& value ( const mha_spec_t ∗s, unsigned int fr, unsigned int ch )
[inline]
Parameters
sSpectrum structure
fr Bin number
ch Channel number
Returns
Reference to element
2.9.3.29 mha_real_t& value ( mha_wave_t &s, unsigned int fr, unsigned int ch )[inline]
Parameters
sWaveform structure
fr Frame number
ch Channel number
Returns
Reference to element
2.9.3.30 const mha_real_t& value ( const mha_wave_t &s, unsigned int fr, unsigned int ch )
[inline]
Parameters
sWaveform structure
fr Frame number
ch Channel number
© 2005-2018 HörTech gGmbH, Oldenburg

48 CONTENTS
Returns
Reference to element
2.9.3.31 mha_complex_t& value ( mha_spec_t &s, unsigned int fr, unsigned int ch )
[inline]
Parameters
sSpectrum structure
fr Bin number
ch Channel number
Returns
Reference to element
2.9.3.32 const mha_complex_t& value ( const mha_spec_t &s, unsigned int fr, unsigned int ch )
[inline]
Parameters
sSpectrum structure
fr Bin number
ch Channel number
Returns
Reference to element
2.9.3.33 std::vector<float>std_vector_float ( const mha_wave_t & )
Warning
This function is not real-time safe. Do not use in signal processing thread.
2.9.3.34 std::vector<std::vector<float> > std_vector_vector_float ( const mha_wave_t & )
Warning
This function is not real-time safe. Do not use in signal processing thread.
2.9.3.35 std::vector<std::vector<mha_complex_t> > std_vector_vector_complex ( const
mha_spec_t & )
Warning
This function is not real-time safe. Do not use in signal processing thread.
© 2005-2018 HörTech gGmbH, Oldenburg

2.9 Vector and matrix processing toolbox 49
2.9.3.36 mha_wave_t& operator∧= ( mha_wave_t &self, const mha_real_t &arg )
Warning
This overwrites the xor operator!
2.9.3.37 void MHASignal::copy_channel ( mha_spec_t &self, const mha_spec_t &src, unsigned
sch, unsigned dch )
Parameters
self Destination.
src Source
sch Source channel number
dch Destination channel number
2.9.3.38 void MHASignal::copy_channel ( mha_wave_t &self, const mha_wave_t &src, unsigned
src_channel, unsigned dest_channel )
Parameters
self Destination.
src Source
src_channel Source channel number
dest_channel Destination channel number
2.9.3.39 mha_real_t MHASignal::rmslevel ( const mha_spec_t &s, unsigned int channel, unsigned
int fftlen )
Parameters
sInput spectrum
channel Channel number to be tested
fftlen FFT length (to correctly count the level of the Nyquist bin)
Returns
RMS level in Pa
2.9.3.40 mha_real_t MHASignal::colored_intensity ( const mha_spec_t &s, unsigned int channel,
unsigned int fftlen, mha_real_t sqfreq_response[ ] )
computes the squared sum of the spectrum after filtering with the frequency response
© 2005-2018 HörTech gGmbH, Oldenburg

50 CONTENTS
Parameters
sInput spectrum
channel Channel number to be tested
fftlen FFT length (to correctly count the level of the Nyquist bin)
sqfreq_response A squared weighting factor for every fft bin.
Returns
sum of squares. Root of this is the colored level in Pa
2.9.3.41 mha_real_t MHASignal::maxabs ( const mha_spec_t &s, unsigned int channel )
Parameters
sInput signal
channel Channel to be tested
Returns
maximum absolute value
2.9.3.42 mha_real_t MHASignal::rmslevel ( const mha_wave_t &s, unsigned int channel )
Parameters
sInput waveform signal
channel Channel number to be tested
Returns
RMS level in Pa
2.9.3.43 mha_real_t MHASignal::maxabs ( const mha_wave_t &s, unsigned int channel )
Parameters
sInput signal
channel Channel to be tested
© 2005-2018 HörTech gGmbH, Oldenburg

2.9 Vector and matrix processing toolbox 51
Returns
maximum absolute value
2.9.3.44 mha_real_t MHASignal::maxabs ( const mha_wave_t &s)
Parameters
sInput signal
Returns
maximum absolute value
2.9.3.45 mha_real_t MHASignal::max ( const mha_wave_t &s)
Parameters
sInput signal
Returns
maximum absolute value
2.9.3.46 mha_real_t MHASignal::min ( const mha_wave_t &s)
Parameters
sInput signal
Returns
maximum absolute value
2.9.3.47 mha_real_t MHASignal::sumsqr_channel ( const mha_wave_t &s, unsigned int channel )
Parameters
sInput signal
channel Channel
© 2005-2018 HörTech gGmbH, Oldenburg

52 CONTENTS
Returns
Px2
2.9.3.48 mha_real_t MHASignal::sumsqr_frame ( const mha_wave_t &s, unsigned int frame )
Parameters
sInput signal
frame Frame number
Returns
Px2
© 2005-2018 HörTech gGmbH, Oldenburg

2.10 Complex arithmetics in the openMHA 53
2.10 Complex arithmetics in the openMHA
Collaboration diagram for Complex arithmetics in the openMHA:
Complex arithmetics
in the openMHA
The openMHA Toolbox
library
Classes
• struct mha_complex_t
Type for complex floating point values.
Functions
•mha_complex_t &set (mha_complex_t &self, mha_real_t real, mha_real_t imag=0)
Assign real and imaginary parts to a mha_complex_t (p. 123) variable.
•mha_complex_t mha_complex (mha_real_t real, mha_real_t imag=0)
Create a new mha_complex_t (p. 123) with specified real and imaginary parts.
•mha_complex_t &set (mha_complex_t &self, const std::complex<mha_real_t >
&stdcomplex)
Assign a mha_complex_t (p. 123) variable from a std::complex.
• std::complex<mha_real_t >stdcomplex (const mha_complex_t &self)
Create a std::complex from mha_complex_t (p. 123).
•mha_complex_t &expi (mha_complex_t &self, mha_real_t angle)
replaces the value of the given mha_complex_t (p. 123) with exp(i∗b).
• double angle (const mha_complex_t &self)
Computes the angle of a complex number in the complex plane.
•mha_complex_t &operator+= (mha_complex_t &self, const mha_complex_t &other)
Addition of two complex numbers, overwriting the first.
•mha_complex_t operator+ (const mha_complex_t &self, const mha_complex_←-
t&other)
Addition of two complex numbers, result is a temporary object.
•mha_complex_t &operator+= (mha_complex_t &self, mha_real_t other_real)
Addition of a complex and a real number, overwriting the complex.
•mha_complex_t operator+ (const mha_complex_t &self, mha_real_t other_real)
Addition of a complex and a real number, result is a temporary object.
•mha_complex_t &operator-= (mha_complex_t &self, const mha_complex_t &other)
Subtraction of two complex numbers, overwriting the first.
© 2005-2018 HörTech gGmbH, Oldenburg

54 CONTENTS
•mha_complex_t operator- (const mha_complex_t &self, const mha_complex_←-
t&other)
Subtraction of two complex numbers, result is a temporary object.
•mha_complex_t &operator-= (mha_complex_t &self, mha_real_t other_real)
Subtraction of a complex and a real number, overwriting the complex.
•mha_complex_t operator- (const mha_complex_t &self, mha_real_t other_real)
Subtraction of a complex and a real number, result is a temporary object.
•mha_complex_t &operator∗=(mha_complex_t &self, const mha_complex_t &other)
Multiplication of two complex numbers, overwriting the first.
•mha_complex_t operator∗(const mha_complex_t &self, const mha_complex_←-
t&other)
Multiplication of two complex numbers, result is a temporary object.
•mha_complex_t &operator∗=(mha_complex_t &self, mha_real_t other_real)
Multiplication of a complex and a real number, overwriting the complex.
•mha_complex_t &expi (mha_complex_t &self, mha_real_t angle,mha_real_t factor)
replaces (!) the value of the given mha_complex_t (p. 123) with a ∗exp(i∗b)
•mha_complex_t operator∗(const mha_complex_t &self, mha_real_t other_real)
Multiplication of a complex and a real number, result is a temporary object.
•mha_real_t abs2 (const mha_complex_t &self)
Compute the square of the absolute value of a complex value.
•mha_real_t abs (const mha_complex_t &self)
Compute the absolute value of a complex value.
•mha_complex_t &operator/= (mha_complex_t &self, mha_real_t other_real)
Division of a complex and a real number, overwriting the complex.
•mha_complex_t operator/ (const mha_complex_t &self, mha_real_t other_real)
Division of a complex and a real number, result is a temporary object.
•mha_complex_t &safe_div (mha_complex_t &self, const mha_complex_t &other,
mha_real_t eps, mha_real_t eps2)
Safe division of two complex numbers, overwriting the first.
•mha_complex_t &operator/= (mha_complex_t &self, const mha_complex_t &other)
Division of two complex numbers, overwriting the first.
•mha_complex_t operator/ (const mha_complex_t &self, const mha_complex_←-
t&other)
Division of two complex numbers, result is a temporary object.
•mha_complex_t operator- (const mha_complex_t &self)
Unary minus on a complex results in a negative temporary object.
• bool operator== (const mha_complex_t &x, const mha_complex_t &y)
Compare two complex numbers for equality.
• bool operator!= (const mha_complex_t &x, const mha_complex_t &y)
Compare two complex numbers for inequality.
• void conjugate (mha_complex_t &self)
Replace (!) the value of this mha_complex_t (p. 123) with its conjugate.
•mha_complex_t _conjugate (const mha_complex_t &self)
Compute the cojugate of this complex value.
• void reciprocal (mha_complex_t &self)
© 2005-2018 HörTech gGmbH, Oldenburg

2.10 Complex arithmetics in the openMHA 55
Replace the value of this complex with its reciprocal.
•mha_complex_t _reciprocal (const mha_complex_t &self)
compute the reciprocal of this complex value.
• void normalize (mha_complex_t &self)
Divide a complex by its absolute value, thereby normalizing it (projecting onto the unit circle).
• void normalize (mha_complex_t &self, mha_real_t margin)
Divide a complex by its absolute value, thereby normalizing it (projecting onto the unit circle),
with a safety margin.
• bool almost (const mha_complex_t &self, const mha_complex_t &other, mha_real_t
times_epsilon=1e2)
Compare two complex numbers for equality except for a small relative error.
• bool operator<(const mha_complex_t &x, const mha_complex_t &y)
Compares the absolute values of two complex numbers.
2.10.1 Detailed Description
2.10.2 Function Documentation
2.10.2.1 mha_complex_t& set ( mha_complex_t &self, mha_real_t real, mha_real_t imag =
0)[inline]
Parameters
self The mha_complex_t (p. 123) variable whose value is about to change.
real The new real part.
imag The new imaginary part.
Returns
A reference to the changed variable.
2.10.2.2 mha_complex_t mha_complex ( mha_real_t real, mha_real_t imag = 0)[inline]
Parameters
real The real part.
imag The imaginary part.
Returns
The new value.
2.10.2.3 mha_complex_t& set ( mha_complex_t &self, const std::complex<mha_real_t >&
stdcomplex )[inline]
© 2005-2018 HörTech gGmbH, Oldenburg

56 CONTENTS
Parameters
self The mha_complex_t (p. 123) variable whose value is about to change.
stdcomplex The new complex value.
Returns
A reference to the changed variable.
2.10.2.4 mha_complex_t& expi ( mha_complex_t &self, mha_real_t angle )[inline]
Parameters
self The mha_complex_t (p. 123) variable whose value is about to change.
angle The angle in the complex plane [rad].
Returns
A reference to the changed variable.
2.10.2.5 double angle ( const mha_complex_t &self )[inline]
Parameters
self The complex number whose angle is needed.
Returns
The angle of a complex number in the complex plane.
2.10.2.6 mha_complex_t& expi ( mha_complex_t &self, mha_real_t angle, mha_real_t
factor )[inline]
Parameters
self The mha_complex_t (p. 123) variable whose value is about to change.
angle The imaginary exponent.
factor The absolute value of the result.
Returns
A reference to the changed variable.
© 2005-2018 HörTech gGmbH, Oldenburg

2.10 Complex arithmetics in the openMHA 57
2.10.2.7 mha_real_t abs2 ( const mha_complex_t &self )[inline]
Returns
The square of the absolute value of self.
2.10.2.8 mha_real_t abs ( const mha_complex_t &self )[inline]
Returns
The absolute value of self.
2.10.2.9 mha_complex_t& safe_div ( mha_complex_t &self, const mha_complex_t &other,
mha_real_t eps, mha_real_t eps2 )[inline]
If abs(divisor) <eps, then divisor is replaced by eps. eps2 = eps∗eps.
2.10.2.10 mha_complex_t _conjugate ( const mha_complex_t &self )[inline]
Returns
A temporary object holding the conjugate value.
2.10.2.11 mha_complex_t _reciprocal ( const mha_complex_t &self )[inline]
Returns
A temporary object holding the reciprocal value.
2.10.2.12 bool almost ( const mha_complex_t &self, const mha_complex_t &other,
mha_real_t times_epsilon = 1e2 )[inline]
Parameters
self The first complex number.
other The second complex number.
times_epsilon Permitted relative error is this number multiplied with the machine accuracy
for this Floating point format (std::numeric_limits<mha_real_t>::epsilon)
Returns
true if the relative difference is below times_epsilon ∗std::numeric_limits<mha_real_t>←-
::epsilon
© 2005-2018 HörTech gGmbH, Oldenburg

58 CONTENTS
2.11 Fast Fourier Transform functions
Collaboration diagram for Fast Fourier Transform functions:
The openMHA Toolbox
library Fast Fourier Transform
functions
Typedefs
• typedef void ∗mha_fft_t
Handle for an FFT object.
Functions
•mha_fft_t mha_fft_new (unsigned int n)
Create a new FFT handle.
• void mha_fft_free (mha_fft_t h)
Destroy an FFT handle.
• void mha_fft_wave2spec (mha_fft_t h, const mha_wave_t ∗in, mha_spec_t ∗out)
Tranform waveform segment into spectrum.
• void mha_fft_wave2spec (mha_fft_t h, const mha_wave_t ∗in, mha_spec_t ∗out, bool
swaps)
Tranform waveform segment into spectrum.
• void mha_fft_spec2wave (mha_fft_t h, const mha_spec_t ∗in, mha_wave_t ∗out)
Tranform spectrum into waveform segment.
• void mha_fft_spec2wave (mha_fft_t h, const mha_spec_t ∗in, mha_wave_t ∗out, un-
signed int offset)
Tranform spectrum into waveform segment.
• void mha_fft_forward (mha_fft_t h, mha_spec_t ∗sIn, mha_spec_t ∗sOut)
Complex to complex FFT (forward).
• void mha_fft_backward (mha_fft_t h, mha_spec_t ∗sIn, mha_spec_t ∗sOut)
Complex to complex FFT (backward).
• void mha_fft_forward_scale (mha_fft_t h, mha_spec_t ∗sIn, mha_spec_t ∗sOut)
Complex to complex FFT (forward).
• void mha_fft_backward_scale (mha_fft_t h, mha_spec_t ∗sIn, mha_spec_t ∗sOut)
Complex to complex FFT (backward).
• void mha_fft_wave2spec_scale (mha_fft_t h, const mha_wave_t ∗in, mha_spec_←-
t∗out)
Tranform waveform segment into spectrum.
• void mha_fft_spec2wave_scale (mha_fft_t h, const mha_spec_t ∗in, mha_wave_←-
t∗out)
Tranform spectrum into waveform segment.
© 2005-2018 HörTech gGmbH, Oldenburg

2.11 Fast Fourier Transform functions 59
2.11.1 Detailed Description
2.11.2 Typedef Documentation
2.11.2.1 typedef void∗mha_fft_t
This FFT object is used by the functions mha_fft_wave2spec and mha_fft_spec2wave. The F←-
FT back-end is the FFTW library. The back-end is completely hidden, including external header
files or linking external libraries is not required.
2.11.3 Function Documentation
2.11.3.1 mha_fft_t mha_fft_new ( unsigned int n)
Parameters
nFFT length.
Create a new FFT handle.
Parameters
nFFT length
Return values
FFT object
2.11.3.2 void mha_fft_free ( mha_fft_t h)
Parameters
hHandle to be destroyed.
Destroy an FFT handle.
Parameters
hFFT object to be removed
2.11.3.3 void mha_fft_wave2spec ( mha_fft_t h, const mha_wave_t ∗in, mha_spec_t ∗out )
© 2005-2018 HörTech gGmbH, Oldenburg

60 CONTENTS
Parameters
hFFT handle.
in Input waveform segment.
out Output spectrum.
Tranform waveform segment into spectrum.
Parameters
hFFT object handle
in pointer to input waveform signal
out pointer to output spectrum signal (has to be allocated)
2.11.3.4 void mha_fft_wave2spec ( mha_fft_t h, const mha_wave_t ∗in, mha_spec_t ∗out, bool
swaps )
Like normal wave2spec, but swaps wave buffer halves before transforming if the swaps param-
eter is true.
Warning: These openMHA FFTs adopt a nonstandard scaling scheme in which the forward
transform scales by 1/N and the backward does not scale. We would recommend using the
'_scale' methods instead.
Parameters
hFFT handle.
in Input waveform segment.
out Output spectrum.
swaps Function swaps the first and second half of the waveform buffer before the FFT
transform when this parameter is set to true.
2.11.3.5 void mha_fft_spec2wave ( mha_fft_t h, const mha_spec_t ∗in, mha_wave_t ∗out )
Warning: These openMHA FFTs adopt a nonstandard scaling scheme in which the forward
transform scales by 1/N and the backward does not scale. We would recommend using the
'_scale' methods instead.
Parameters
hFFT handle.
in Input spectrum.
out Output waveform segment.
© 2005-2018 HörTech gGmbH, Oldenburg

2.11 Fast Fourier Transform functions 61
Tranform spectrum into waveform segment.
Parameters
hFFT object handle
in pointer to input spectrum
out pointer to output waveform signal (has to be allocated)
2.11.3.6 void mha_fft_spec2wave ( mha_fft_t h, const mha_spec_t ∗in, mha_wave_t ∗out,
unsigned int offset )
out may have fewer number of frames than needed for a complete iFFT. Only as many frames
are written into out as fit, starting with offset offset of the complete iFFT.
Warning: These openMHA FFTs adopt a nonstandard scaling scheme in which the forward
transform scales by 1/N and the backward does not scale. We would recommend using the
'_scale' methods instead.
Parameters
hFFT handle.
in Input spectrum.
out Output waveform segment.
offset Offset into iFFT wave buffer
Tranform spectrum into waveform segment.
Only part of the iFFT is tranferred into the out buffer.
Out may have fewer number of freames than needed for a complete iFFT. Only as many frames
are written into out as fit, starting with offset offset of the complete iFFT.
Parameters
hFFT object handle
in pointer to input spectrum
out pointer to output waveform signal (has to be allocated)
offset Offset into complete iFFT buffer.
2.11.3.7 void mha_fft_forward ( mha_fft_t h, mha_spec_t ∗sIn, mha_spec_t ∗sOut )
sIn and sOut need to have nfft bins (please note that mha_spec_t (p. 141) typically has nfft/2+1
bins for half-complex representation).
Warning: These openMHA FFTs adopt a nonstandard scaling scheme in which the forward
transform scales by 1/N and the backward does not scale. We would recommend using the
'_scale' methods instead.
© 2005-2018 HörTech gGmbH, Oldenburg

62 CONTENTS
Parameters
hFFT handle.
sIn Input spectrum.
sOut Output spectrum.
2.11.3.8 void mha_fft_backward ( mha_fft_t h, mha_spec_t ∗sIn, mha_spec_t ∗sOut )
sIn and sOut need to have nfft bins (please note that mha_spec_t (p. 141) typically has nfft/2+1
bins for half-complex representation).
Warning: These openMHA FFTs adopt a nonstandard scaling scheme in which the forward
transform scales by 1/N and the backward does not scale. We would recommend using the
'_scale' methods instead.
Parameters
hFFT handle.
sIn Input spectrum.
sOut Output spectrum.
2.11.3.9 void mha_fft_forward_scale ( mha_fft_t h, mha_spec_t ∗sIn, mha_spec_t ∗sOut )
sIn and sOut need to have nfft bins (please note that mha_spec_t (p. 141) typically has nfft/2+1
bins for half-complex representation).
The _scale methods use standard DFT scaling: There is no scaling in the forward transforma-
tion, and 1/N scaling for the backward.
Parameters
hFFT handle.
sIn Input spectrum.
sOut Output spectrum.
2.11.3.10 void mha_fft_backward_scale ( mha_fft_t h, mha_spec_t ∗sIn, mha_spec_t ∗sOut )
sIn and sOut need to have nfft bins (please note that mha_spec_t (p. 141) typically has nfft/2+1
bins for half-complex representation).
The _scale methods use standard DFT scaling: There is no scaling in the forward transforma-
tion, and 1/N scaling for the backward.
© 2005-2018 HörTech gGmbH, Oldenburg

2.11 Fast Fourier Transform functions 63
Parameters
hFFT handle.
sIn Input spectrum.
sOut Output spectrum.
2.11.3.11 void mha_fft_wave2spec_scale ( mha_fft_t h, const mha_wave_t ∗in, mha_spec_t ∗
out )
The _scale methods use standard DFT scaling: There is no scaling in the forward transforma-
tion, and 1/N scaling for the backward.
Parameters
hFFT handle.
in Input waveform segment.
out Output spectrum.
2.11.3.12 void mha_fft_spec2wave_scale ( mha_fft_t h, const mha_spec_t ∗in, mha_wave_t ∗
out )
The _scale methods use standard DFT scaling: There is no scaling in the forward transforma-
tion, and 1/N scaling for the backward.
Parameters
hFFT handle.
in Input spectrum.
out Output waveform segment.
© 2005-2018 HörTech gGmbH, Oldenburg

64 CONTENTS
3 Namespace Documentation
3.1 AuditoryProfile Namespace Reference
Namespace for classes and functions around the auditory profile (e.g., audiogram handling)
Classes
• class fmap_t
A class to store frequency dependent data (e.g., HTL and UCL).
• class parser_t
Class to make the auditory profile accessible through the parser interface.
• class profile_t
The Auditory Profile class.
3.1.1 Detailed Description
The auditory profile as defined by HearCom or BMBF Modellbasierte Hoergeraete is stored in
the class AuditoryProfile::profile_t (p. 94). Until a complete definition is available, only the
currently needed elements are implemented.
3.2 DynComp Namespace Reference
dynamic compression related classes and functions
Classes
• class dc_afterburn_rt_t
Real-time class for after burn effect.
• class dc_afterburn_t
Afterburn class, to be defined as a member of compressors.
• class dc_afterburn_vars_t
Variables for dc_afterburn_t (p. 97) class.
• class gaintable_t
Gain table class.
© 2005-2018 HörTech gGmbH, Oldenburg

3.2 DynComp Namespace Reference 65
Functions
•mha_real_t interp1 (const std::vector<mha_real_t >&vX, const std::vector<mha_←-
real_t >&vY, mha_real_t X)
One-dimensional linear interpolation.
•mha_real_t interp2 (const std::vector<mha_real_t >&vX, const std::vector<mha←-
_real_t >&vY, const std::vector<std::vector<mha_real_t > > &mZ, mha_real_t X,
mha_real_t Y)
Linear interpolation in a two-dimensional field.
3.2.1 Function Documentation
3.2.1.1 mha_real_t DynComp::interp1 ( const std::vector<mha_real_t >&vX, const std::vector<
mha_real_t >&vY, mha_real_t X)
Parameters
vX Vector with input samples.
vY Vector with values at input samples.
XInput value to be interpolated.
Return values
Interpolated value Y(X) at position X.
3.2.1.2 mha_real_t DynComp::interp2 ( const std::vector<mha_real_t >&vX, const std::vector<
mha_real_t >&vY, const std::vector<std::vector<mha_real_t > > &mZ, mha_real_t
X, mha_real_t Y)
Parameters
vX Vector with input samples, first dimension.
vY Vector with input samples, second dimension.
mZ Field with values at input samples.
XFirst dimension of input value to be interpolated.
YSecond dimension of input value to be interpolated.
Return values
Interpolated value Z(X,Y) at position X,Y.
© 2005-2018 HörTech gGmbH, Oldenburg

66 CONTENTS
3.3 MHA_AC Namespace Reference
Functions and classes for Algorithm Communication (AC) support.
Classes
• class ac2matrix_t
Copy AC variable to a matrix.
• class acspace2matrix_t
Copy all or a subset of all numeric AC variables into an array of matrixes.
• class double_t
Insert a double precision floating point variable into the AC space.
• class float_t
Insert a float point variable into the AC space.
• class int_t
Insert a integer variable into the AC space.
• class spectrum_t
Insert a MHASignal::spectrum_t (p. 261) class into the AC space.
• class waveform_t
Insert a MHASignal::waveform_t (p. 268) class into the AC space.
Functions
•mha_spec_t get_var_spectrum (algo_comm_t ac, const std::string &name)
Convert an AC variable into a spectrum.
•mha_wave_t get_var_waveform (algo_comm_t ac, const std::string &name)
Convert an AC variable into a waveform.
• int get_var_int (algo_comm_t ac, const std::string &name)
Return value of an integer scalar AC variable.
• float get_var_float (algo_comm_t ac, const std::string &name)
Return value of an floating point scalar AC variable.
• std::vector<float >get_var_vfloat (algo_comm_t ac, const std::string &name)
Return value of an floating point vector AC variable as standard vector of floats.
3.3.1 Detailed Description
3.4 MHA_TCP Namespace Reference
A Namespace for TCP helper classes.
© 2005-2018 HörTech gGmbH, Oldenburg

3.5 MHAEvents Namespace Reference 67
Classes
• class Async_Notify
Portable Multiplexable cross-thread notification.
• class Client
A portable class for a tcp client connections.
• class Connection
Connection (p. 144) handles Communication between client and server, is used on both sides.
• class Event_Watcher
OS-independent event watcher, uses select on Unix and WaitForMultipleObjects on Windows.
• class Sockread_Event
Watch socket for incoming data.
• class Thread
A very simple class for portable threads.
• class Timeout_Watcher
OS-independent event watcher with internal fixed-end-time timeout.
• class Wakeup_Event
A base class for asynchronous wakeup events.
Functions
• std::string STRERROR (int err)
Portable conversion from error number to error string.
• std::string HSTRERROR (int err)
Portable conversion from hostname error number to error string.
• int N_ERRNO ()
Portable access to last network error number.
• int H_ERRNO ()
Portable access to last hostname error number.
• int G_ERRNO ()
Portable access to last non-network error number.
• double dtime ()
Time access function for system's high resolution time, retrieve current time as double.
• double dtime (const struct timeval &tv)
Time access function for unix' high resolution time, converts struct timeval to double.
• struct timeval stime (double d)
Time access function for unix' high resolution time, converts time from double to struct timeval.
3.5 MHAEvents Namespace Reference
Collection of event handling classes.
© 2005-2018 HörTech gGmbH, Oldenburg

68 CONTENTS
Classes
• class emitter_t
Class for emitting openMHA events.
• class patchbay_t
Patchbay which connects any event emitter with any member function of the parameter class.
3.6 MHAFilter Namespace Reference
Namespace for IIR and FIR filter classes.
Classes
• class adapt_filter_t
Adaptive filter.
• class blockprocessing_polyphase_resampling_t
A class that does polyphase resampling and takes into account block processing.
• class complex_bandpass_t
Complex bandpass filter.
• class diff_t
Differentiator class (non-normalized)
• class fftfilter_t
FFT based FIR filter implementation.
• class fftfilterbank_t
FFT based FIR filterbank implementation.
• class filter_t
Generic IIR filter class.
• class gamma_flt_t
Class for gammatone filter.
• class iir_filter_t
IIR filter class wrapper for integration into parser structure.
• class iir_ord1_real_t
First order recursive filter.
• class o1_ar_filter_t
First order attack-release lowpass filter.
• class o1flt_lowpass_t
First order low pass filter.
• class o1flt_maxtrack_t
First order maximum tracker.
• class o1flt_mintrack_t
First order minimum tracker.
• class partitioned_convolution_t
A filter class for partitioned convolution.
© 2005-2018 HörTech gGmbH, Oldenburg

3.6 MHAFilter Namespace Reference 69
• class polyphase_resampling_t
A class that does polyphase resampling.
• class resampling_filter_t
Hann shaped low pass filter for resampling.
• class smoothspec_t
Smooth spectral gains, create a windowed impulse response.
• struct transfer_function_t
a structure containing a source channel number, a target channel number, and an impulse
response.
• struct transfer_matrix_t
A sparse matrix of transfer function partitionss.
Functions
• void o1_lp_coeffs (const mha_real_t tau, const mha_real_t fs, mha_real_t &c1, mha←-
_real_t &c2)
Set first order filter coefficients from time constant and sampling rate.
• void butter_stop_ord1 (double ∗A, double ∗B, double f1, double f2, double fs)
Setup a first order butterworth band stop filter.
•MHASignal::waveform_t ∗spec2fir (const mha_spec_t ∗spec, const unsigned int fftlen,
const MHAWindow::base_t &window, const bool minphase)
Create a windowed impulse response/FIR filter coefficients from a spectrum.
• unsigned gcd (unsigned a, unsigned b)
greatest common divisor
• double sinc (double x)
sin(x)/x function, coping with x=0.
• std::pair<unsigned, unsigned >resampling_factors (float source_sampling_rate, float
target_sampling_rate, float factor=1.0f)
Computes rational resampling factor from two sampling rates.
3.6.1 Function Documentation
3.6.1.1 void MHAFilter::o1_lp_coeffs ( const mha_real_t tau, const mha_real_t fs, mha_real_t &
c1, mha_real_t &c2 )
Parameters
tau Time constant
fs Sampling rate
Return values
c1 Recursive filter coefficient
c2 Non-recursive filter coefficient
© 2005-2018 HörTech gGmbH, Oldenburg

70 CONTENTS
3.6.1.2 void MHAFilter::butter_stop_ord1 ( double ∗A, double ∗B, double f1, double f2, double fs )
This function calculates the filter coefficients of a first order butterworth band stop filter.
Return values
Arecursive filter coefficients
Bnon recursive filter coefficients
Parameters
f1 lower frequency
f2 upper frequency
fs sample frequency
3.6.1.3 MHASignal::waveform_t ∗MHAFilter::spec2fir ( const mha_spec_t ∗spec, const
unsigned int fftlen, const MHAWindow::base_t &window, const bool minphase )
Parameters
spec Input spectrum
fftlen FFT length of spectrum
window Window shape (with length, e.g. initialized with MHAWindow::hanning(54)).
minphase Flag, true if original phase should be discarded and replaced by a minimal
phase function.
3.6.1.4 double MHAFilter::sinc ( double x)
This is the historical sinc function, not the normalized sinc function.
3.6.1.5 std::pair<unsigned, unsigned >MHAFilter::resampling_factors ( float source_sampling_rate,
float target_sampling_rate, float factor = 1.0f )
The function will fail if either sampling_rate ∗factor is not an integer
Parameters
source_sampling_rate The original sampling rate
target_sampling_rate The desired sampling rate
factor A helper factor to use for non-integer sampling rates
© 2005-2018 HörTech gGmbH, Oldenburg

3.7 MHAIOJack Namespace Reference 71
Returns
a pair that contains first the upsampling factor and second the downsampling factor re-
quired for the specified resampling.
Exceptions
MHA_Error (p. 132)if no rational resampling factor can be found.
3.7 MHAIOJack Namespace Reference
JACK IO.
Classes
• class io_jack_t
Main class for JACK IO.
3.8 MHAJack Namespace Reference
Classes and functions for openMHA and JACK interaction.
Classes
• class client_avg_t
Generic JACK client for averaging a system response across time.
• class client_noncont_t
Generic client for synchronous playback and recording of waveform fragments.
• class client_t
Generic asynchronous JACK client.
• class port_t
Class for one channel/port.
© 2005-2018 HörTech gGmbH, Oldenburg

72 CONTENTS
Functions
• void io (mha_wave_t ∗s_out, mha_wave_t ∗s_in, const std::string &name, const std←-
::vector<std::string >&p_out, const std::vector<std::string >&p_in, float ∗srate=NULL,
unsigned int ∗fragsize=NULL, bool use_jack_transport=false)
Functional form of generic client for synchronous playback and recording of waveform frag-
ments.
• std::vector<unsigned int >get_port_capture_latency (const std::vector<std::string >
&ports)
Return the JACK port latency of ports.
• std::vector<int >get_port_capture_latency_int (const std::vector<std::string >
&ports)
Return the JACK port latency of ports.
• std::vector<unsigned int >get_port_playback_latency (const std::vector<std::string
>&ports)
Return the JACK port latency of ports.
3.8.1 Function Documentation
3.8.1.1 std::vector<unsigned int >MHAJack::get_port_capture_latency ( const std::vector<
std::string >&ports )
Parameters
ports Ports to be tested
Returns
Latency vector (one entry for each port)
3.8.1.2 std::vector<int >MHAJack::get_port_capture_latency_int ( const std::vector<std::string >&
ports )
Parameters
ports Ports to be tested
Returns
Latency vector (one entry for each port)
3.8.1.3 std::vector<unsigned int >MHAJack::get_port_playback_latency ( const std::vector<
std::string >&ports )
© 2005-2018 HörTech gGmbH, Oldenburg

3.9 MHAMultiSrc Namespace Reference 73
Parameters
ports Ports to be tested
Returns
Latency vector (one entry for each port)
3.9 MHAMultiSrc Namespace Reference
Collection of classes for selecting audio chunks from multiple sources.
Classes
• class base_t
Base class for source selection.
3.9.1 Detailed Description
3.10 MHAOvlFilter Namespace Reference
Namespace for overlapping FFT based filter bank classes and functions.
Namespaces
•FreqScaleFun
Transform functions from linear scale in Hz to new frequency scales.
•ShapeFun
Shape functions for overlapping filters.
Classes
• class fftfb_t
FFT based overlapping filter bank.
• class fftfb_vars_t
Set of configuration variables for FFT-based overlapping filters.
• class fspacing_t
Class for frequency spacing, used by filterbank shape generator class.
• class overlap_save_filterbank_t
A time-domain minimal phase filter bank with frequency shapes from MHAOvlFilter::fftfb_t
(p. 196).
© 2005-2018 HörTech gGmbH, Oldenburg

74 CONTENTS
3.11 MHAOvlFilter::FreqScaleFun Namespace Reference
Transform functions from linear scale in Hz to new frequency scales.
Functions
•mha_real_t hz2hz (mha_real_t x)
Dummy scale transformation Hz to Hz.
•mha_real_t hz2bark (mha_real_t x)
Transformation to bark scale.
•mha_real_t hz2log (mha_real_t x)
Third octave frequency scale.
3.11.1 Function Documentation
3.11.1.1 mha_real_t MHAOvlFilter::FreqScaleFun::hz2hz ( mha_real_t x)
This function implements a dummy scale transformation (linear frequency scale).
Parameters
xInput frequency in Hz
Returns
Frequency in Hz
3.11.1.2 mha_real_t MHAOvlFilter::FreqScaleFun::hz2bark ( mha_real_t x)
This function implements a critical band rate (bark) scale.
Parameters
xInput frequency in Hz
Returns
Critical band rate in Bark
3.11.1.3 mha_real_t MHAOvlFilter::FreqScaleFun::hz2log ( mha_real_t x)
This function implements a third octave scale. Frequencies below 16 Hz are mapped to 16 Hz.
© 2005-2018 HörTech gGmbH, Oldenburg

3.12 MHAOvlFilter::ShapeFun Namespace Reference 75
Parameters
xFrequency in Hz
Returns
Third octaves relative to 1000 Hz
3.12 MHAOvlFilter::ShapeFun Namespace Reference
Shape functions for overlapping filters.
Functions
•mha_real_t rect (mha_real_t x)
Filter shape function for rectangular filters.
•mha_real_t linear (mha_real_t x)
Filter shape function for sawtooth filters.
•mha_real_t hann (mha_real_t x)
Filter shape function for hanning shaped filters.
3.12.1 Function Documentation
3.12.1.1 mha_real_t MHAOvlFilter::ShapeFun::rect ( mha_real_t x)
This function creates rectangular filter shapes. The edge is exactly half way between two center
frequencies (on a given scale).
Parameters
xInput value in the range [-1,1].
Returns
Weigth function in the range [0,1]
3.12.1.2 mha_real_t MHAOvlFilter::ShapeFun::linear ( mha_real_t x)
This function creates sawtooth filter shapes. They rise linearly form 0 to 1 in the interval from
the lower neighbor center frequency to the band center frequency and from 1 to 0 in the interval
from the band center frequency to the upper neighbour band center frequency. Linear means
linear on a given frequency scale.
© 2005-2018 HörTech gGmbH, Oldenburg

76 CONTENTS
Parameters
xInput value in the range [-1,1].
Returns
Weigth function in the range [0,1]
3.12.1.3 mha_real_t MHAOvlFilter::ShapeFun::hann ( mha_real_t x)
This function creates hanning window shaped filters.
Parameters
xInput value in the range [-1,1].
Returns
Weigth function in the range [0,1]
3.13 MHAParser Namespace Reference
Name space for the openMHA-Parser configuration language.
Namespaces
•StrCnv
String converter namespace.
Classes
• class base_t
Base class for all parser items.
• class bool_mon_t
Monitor with string value.
• class bool_t
Variable with a boolean value ("yes"/"no")
• class commit_t
Parser variable with event-emission functionality.
• class complex_mon_t
Monitor with complex value.
© 2005-2018 HörTech gGmbH, Oldenburg

3.13 MHAParser Namespace Reference 77
• class complex_t
Variable with complex value.
• class float_mon_t
Monitor with float value.
• class float_t
Variable with float value.
• class int_mon_t
Monitor variable with int value.
• class int_t
Variable with integer value.
• class keyword_list_t
Keyword list class.
• class kw_t
Variable with keyword list value.
• class mcomplex_mon_t
Matrix of complex numbers monitor.
• class mcomplex_t
Matrix variable with complex value.
• class mfloat_mon_t
Matrix of floats monitor.
• class mfloat_t
Matrix variable with float value.
• class mhapluginloader_t
Class to create a plugin loader in a parser, including the load logic.
• class monitor_t
Base class for monitors and variable nodes.
• class parser_t
Parser node class.
• class range_var_t
Base class for all variables with a numeric value range.
• class string_mon_t
Monitor with string value.
• class string_t
Variable with a string value.
• class variable_t
Base class for variable nodes.
• class vcomplex_mon_t
Monitor with vector of complex values.
• class vcomplex_t
Vector variable with complex value.
• class vfloat_mon_t
Vector of floats monitor.
• class vfloat_t
Vector variable with float value.
• class vint_mon_t
© 2005-2018 HörTech gGmbH, Oldenburg

78 CONTENTS
Vector of ints monitor.
• class vint_t
Variable with vector<int>value.
• class vstring_mon_t
Vector of monitors with string value.
• class vstring_t
Vector variable with string values.
• class window_t
MHA configuration interface for a window function generator.
Functions
• void strreplace (std::string &, const std::string &, const std::string &)
string replace function
3.13.1 Detailed Description
This namespace contains all classes which are needed for the implementation of the open←-
MHA configuration language. For details on the script language itself please see section The
openMHA configuration language (p. 33).
3.13.2 List of valid MHAParser items
•Sub-parser:parser_t (p. 220)
•Variables:
Numeric variables: int_t (p. 211), vint_t (p. 232), float_t (p. 208), vfloat_t (p. 229),
mfloat_t (p. 218)
Other variables: string_t (p. 225), vstring_t (p. 234), kw_t (p. 214), bool_t (p. 204)
•Monitors:
Numeric monitors: int_mon_t (p. 210), vint_mon_t (p. 231), float_mon_t (p. 207),
vfloat_mon_t (p. 228)
mfloat_mon_t (p. 217)
mcomplex_mon_t (p. 215)
Other monitors: bool_mon_t (p. 203), string_mon_t (p. 224), vstring_mon_t (p. 233)
Members can be inserted into the configuration namespace by using MHAParser::insert_item()
or the insert_member() (p. 296) macro.
3.13.3 Function Documentation
3.13.3.1 void MHAParser::strreplace ( std::string & s, const std::string & arg, const std::string & rep )
© 2005-2018 HörTech gGmbH, Oldenburg

3.14 MHAParser::StrCnv Namespace Reference 79
Parameters
starget string
arg search pattern
rep replace pattern
3.14 MHAParser::StrCnv Namespace Reference
String converter namespace.
Functions
• int num_brackets (const std::string &s)
Return number of brackets at beginning and end of string.
• void str2val (const std::string &, bool &)
Convert from string.
• void str2val (const std::string &, float &)
Convert from string.
• void str2val (const std::string &, mha_complex_t &)
Convert from string.
• void str2val (const std::string &, int &)
Convert from string.
• void str2val (const std::string &, keyword_list_t &)
Convert from string.
• void str2val (const std::string &, std::string &)
Convert from string.
•template<class arg_t >
void str2val (const std::string &s, std::vector<arg_t >&val)
Converter for vector types.
•template<>
void str2val<mha_real_t >(const std::string &s, std::vector<mha_real_t >&v)
Converter for vector<mha_real_t>with Matlab-style expansion.
•template<class arg_t >
void str2val (const std::string &s, std::vector<std::vector<arg_t > > &val)
Converter for matrix types.
• std::string val2str (const bool &)
Convert to string.
• std::string val2str (const float &)
Convert to string.
• std::string val2str (const mha_complex_t &)
Convert to string.
• std::string val2str (const int &)
Convert to string.
• std::string val2str (const keyword_list_t &)
© 2005-2018 HörTech gGmbH, Oldenburg

80 CONTENTS
Convert to string.
• std::string val2str (const std::string &)
Convert to string.
• std::string val2str (const std::vector<float >&)
Convert to string.
• std::string val2str (const std::vector<mha_complex_t >&)
Convert to string.
• std::string val2str (const std::vector<int >&)
Convert to string.
• std::string val2str (const std::vector<std::string >&)
Convert to string.
• std::string val2str (const std::vector<std::vector<float > > &)
Convert to string.
• std::string val2str (const std::vector<std::vector<mha_complex_t > > &)
Convert to string.
3.14.1 Detailed Description
The functions defined in this namespace manage the conversions from C++ variables to strings
and back. It was tried to keep a matlab compatible string format for vectors and vectors of
vectors.
3.14.2 Function Documentation
3.14.2.1 int MHAParser::StrCnv::num_brackets ( const std::string & s)
Parameters
sString
Returns
Number of brackets, or -1 for empty string
3.15 MHAPlugin Namespace Reference
Namespace for openMHA plugin class templates and thread-safe runtime configurations.
Classes
• class config_t
Template class for thread safe configuration.
• class plugin_t
The template class for C++ openMHA plugins.
© 2005-2018 HörTech gGmbH, Oldenburg

3.16 MHASignal Namespace Reference 81
3.16 MHASignal Namespace Reference
Namespace for audio signal handling and processing classes.
Classes
• class async_rmslevel_t
Class for asynchronous level metering.
• class delay_t
Class to realize a simple delay of waveform streams.
• class delay_wave_t
Delayline containing wave fragments.
• class doublebuffer_t
Double-buffering class.
• class hilbert_t
Hilbert transformation of a waveform segment.
• class loop_wavefragment_t
Copy a fixed waveform fragment to a series of waveform fragments of other size.
• class matrix_t
n-dimensional matrix with real or complex floating point values.
• class minphase_t
Minimal phase function.
• class quantizer_t
Simple simulation of fixpoint quantization.
• class ringbuffer_t
A ringbuffer class for time domain audio signal, which makes no assumptions with respect to
fragment size.
• class schroeder_t
Schroeder tone complex class.
• class spectrum_t
a signal processing class for spectral data (based on mha_spec_t (p. 141))
• class subsample_delay_t
implements subsample delay in spectral domain.
• class uint_vector_t
Vector of unsigned values, used for size and index description of n-dimensional matrixes.
• class waveform_t
signal processing class for waveform data (based on mha_wave_t (p. 154))
© 2005-2018 HörTech gGmbH, Oldenburg

82 CONTENTS
Functions
• void for_each (mha_wave_t ∗s, mha_real_t(∗fun)(mha_real_t))
Apply a function to each element of a mha_wave_t (p. 154).
•mha_real_t lin2db (mha_real_t x)
Conversion from linear scale to dB (no SPL reference)
•mha_real_t db2lin (mha_real_t x)
Conversion from dB scale to linear (no SPL reference)
•mha_real_t pa2dbspl (mha_real_t x)
Conversion from linear Pascal scale to dB SPL.
•mha_real_t pa22dbspl (mha_real_t x, mha_real_t eps=1e-20f)
Conversion from squared Pascal scale to dB SPL.
•mha_real_t dbspl2pa (mha_real_t x)
Conversion from dB SPL to linear Pascal scale.
•mha_real_t smp2sec (mha_real_t n, mha_real_t srate)
conversion from samples to seconds
•mha_real_t sec2smp (mha_real_t sec, mha_real_t srate)
conversion from seconds to samples
•mha_real_t bin2freq (mha_real_t bin, unsigned fftlen, mha_real_t srate)
conversion from fft bin index to frequency
•mha_real_t freq2bin (mha_real_t freq, unsigned fftlen, mha_real_t srate)
conversion from frequency to fft bin index
•mha_real_t smp2rad (mha_real_t samples, unsigned bin, unsigned fftlen)
conversion from delay in samples to phase shift
•mha_real_t rad2smp (mha_real_t phase_shift, unsigned bin, unsigned fftlen)
conversion from phase shift to delay in samples
•template<class elem_type >
std::vector<elem_type >dupvec (std::vector<elem_type >vec, unsigned n)
Duplicate last vector element to match desired size.
•template<class elem_type >
std::vector<elem_type >dupvec_chk (std::vector<elem_type >vec, unsigned n)
Duplicate last vector element to match desired size, check for dimension.
• void copy_channel (mha_spec_t &self, const mha_spec_t &src, unsigned sch, un-
signed dch)
Copy one channel of a source signal.
• void copy_channel (mha_wave_t &self, const mha_wave_t &src, unsigned src_←-
channel, unsigned dest_channel)
Copy one channel of a source signal.
•mha_real_t rmslevel (const mha_spec_t &s, unsigned int channel, unsigned int fftlen)
Return RMS level of a spectrum channel.
•mha_real_t colored_intensity (const mha_spec_t &s, unsigned int channel, unsigned
int fftlen, mha_real_t sqfreq_response[ ])
Colored spectrum intensity.
•mha_real_t maxabs (const mha_spec_t &s, unsigned int channel)
Find maximal absolute value.
•mha_real_t rmslevel (const mha_wave_t &s, unsigned int channel)
© 2005-2018 HörTech gGmbH, Oldenburg

3.16 MHASignal Namespace Reference 83
Return RMS level of a waveform channel.
•mha_real_t maxabs (const mha_wave_t &s, unsigned int channel)
Find maximal absolute value.
•mha_real_t maxabs (const mha_wave_t &s)
Find maximal absolute value.
•mha_real_t max (const mha_wave_t &s)
Find maximal value.
•mha_real_t min (const mha_wave_t &s)
Find minimal value.
•mha_real_t sumsqr_channel (const mha_wave_t &s, unsigned int channel)
Calculate sum of squared values in one channel.
•mha_real_t sumsqr_frame (const mha_wave_t &s, unsigned int frame)
Calculate sum over all channels of squared values.
• void limit (mha_wave_t &s, const mha_real_t &min, const mha_real_t &max)
Limit the singal in the waveform buffer to the range [min, max].
•template<class elem_type >
elem_type kth_smallest (elem_type array[ ], unsigned n, unsigned k)
Fast search for the kth smallest element of an array.
•template<class elem_type >
elem_type median (elem_type array[ ], unsigned n)
Fast median search.
•template<class elem_type >
elem_type mean (const std::vector<elem_type >&data, elem_type start_val)
Calculate average of elements in a vector.
•template<class elem_type >
std::vector<elem_type >quantile (std::vector<elem_type >data, const std::vector<
elem_type >&p)
Calculate quantile of elements in a vector.
• void saveas_mat4 (const mha_spec_t &data, const std::string &varname, FILE ∗fh)
Save a openMHA spectrum as a variable in a Matlab4 file.
• void saveas_mat4 (const mha_wave_t &data, const std::string &varname, FILE ∗fh)
Save a openMHA waveform as a variable in a Matlab4 file.
• void saveas_mat4 (const std::vector<mha_real_t >&data, const std::string &varname,
FILE ∗fh)
Save a float vector as a variable in a Matlab4 file.
• void copy_permuted (mha_wave_t ∗dest, const mha_wave_t ∗src)
Copy contents of a waveform to a permuted waveform.
Variables
• unsigned long int signal_counter = 0
Signal counter to produce signal ID strings.
3.16.1 Function Documentation
3.16.1.1 void MHASignal::limit ( mha_wave_t &s, const mha_real_t &min, const mha_real_t &
max )
© 2005-2018 HörTech gGmbH, Oldenburg

84 CONTENTS
Parameters
sThe signal to limit. The signal in this wave buffer is modified.
min lower limit
max upper limit
3.16.1.2 template<class elem_type >elem_type MHASignal::kth_smallest ( elem_type array[ ],
unsigned n, unsigned k)
The order of elements is altered, but not completely sorted. Using the algorithm from N. Wirth,
published in "Algorithms + data structures = programs", Prentice-Hall, 1976
Parameters
array Element array
Postcondition
The order of elements in the array is altered. array[k] then holds the result.
Parameters
nnumber of elements in array
Precondition
n>= 1
Parameters
kThe k'th smalles element is returned: k = 0 returns the minimum, k = (n-1)/2 returns the
median, k=(n-1) returns the maximum
Precondition
k<n
Returns
The kth smallest array element
3.16.1.3 template<class elem_type >elem_type MHASignal::median ( elem_type array[ ], unsigned n)
[inline]
The order of elements is altered, but not completely sorted.
© 2005-2018 HörTech gGmbH, Oldenburg

3.16 MHASignal Namespace Reference 85
Parameters
array Element array
Postcondition
The order of elements in the array is altered. array[(n-1)/2] then holds the median.
Parameters
nnumber of elements in array
Precondition
n>= 1
Returns
The median of the array elements
3.16.1.4 template<class elem_type >elem_type MHASignal::mean ( const std::vector<elem_type >&
data, elem_type start_val )[inline]
Parameters
data Input vector
start_val Value for initialization of the return value before sum.
Returns
The average of the vector elements
3.16.1.5 template<class elem_type >std::vector<elem_type>MHASignal::quantile ( std::vector<
elem_type >data, const std::vector<elem_type >&p)[inline]
Parameters
data Input vector
pVector of probability values.
© 2005-2018 HörTech gGmbH, Oldenburg

86 CONTENTS
Returns
Vector of quantiles of input data, one entry for each probability value.
3.16.1.6 void MHASignal::saveas_mat4 ( const mha_spec_t &data, const std::string & varname,
FILE ∗fh )
Parameters
data openMHA spectrum to be saved.
varname Matlab variable name (Matlab4 limitations on maximal length are not checked).
fh File handle to Matlab4 file.
3.16.1.7 void MHASignal::saveas_mat4 ( const mha_wave_t &data, const std::string & varname,
FILE ∗fh )
Parameters
data openMHA waveform to be saved.
varname Matlab variable name (Matlab4 limitations on maximal length are not checked).
fh File handle to Matlab4 file.
3.16.1.8 void MHASignal::saveas_mat4 ( const std::vector<mha_real_t >&data, const std::string &
varname, FILE ∗fh )
Parameters
data Float vector to be saved.
varname Matlab variable name (Matlab4 limitations on maximal length are not checked).
fh File handle to Matlab4 file.
3.16.1.9 void MHASignal::copy_permuted ( mha_wave_t ∗dest, const mha_wave_t ∗src )
Parameters
dest Destination waveform
src Source waveform
The total size of src and dest must be the same, num_frames and num_channels must be
exchanged in dest.
3.17 MHATableLookup Namespace Reference
Namespace for table lookup classes.
© 2005-2018 HörTech gGmbH, Oldenburg

3.18 MHAWindow Namespace Reference 87
Classes
• class xy_table_t
Class for interpolation with non-equidistant x values.
3.18 MHAWindow Namespace Reference
Collection of Window types.
Classes
• class bartlett_t
Bartlett window.
• class base_t
Common base for window types.
• class blackman_t
Blackman window.
• class fun_t
Generic window based on a generator function.
• class hamming_t
Hamming window.
• class hanning_t
von-Hann window
• class rect_t
Rectangular window.
• class user_t
User defined window.
Functions
• float rect (float)
Rectangular window function.
• float bartlett (float)
Bartlett window function.
• float hanning (float)
Hanning window function.
• float hamming (float)
Hamming window function.
• float blackman (float)
Blackman window function.
© 2005-2018 HörTech gGmbH, Oldenburg

88 CONTENTS
4 Class Documentation
4.1 algo_comm_t Struct Reference
A reference handle for algorithm communication variables.
Public Attributes
• void ∗handle
AC variable control handle.
• int(∗insert_var )(void ∗, const char ∗,comm_var_t)
Register an AC variable.
• int(∗insert_var_int )(void ∗, const char ∗, int ∗)
Register an int as an AC variable.
• int(∗insert_var_float )(void ∗, const char ∗, float ∗)
Register a float as an AC variable.
• int(∗remove_var )(void ∗, const char ∗)
Remove an AC variable.
• int(∗remove_ref )(void ∗, void ∗)
Remove all AC variable which refer to address.
• int(∗is_var )(void ∗, const char ∗)
Test if an AC variable exists.
• int(∗get_var )(void ∗, const char ∗,comm_var_t ∗)
Get the variable handle of an AC variable.
• int(∗get_var_int )(void ∗, const char ∗, int ∗)
Get the value of an int AC variable.
• int(∗get_var_float )(void ∗, const char ∗, float ∗)
Get the value of a float AC variable.
• int(∗get_entries )(void ∗, char ∗, unsigned int)
Return a space separated list of all variable names.
• const char ∗(∗get_error )(int)
Convert AC error codes into human readable error messages.
4.1.1 Detailed Description
This structure contains a coontrol handle and a set of function pointers for sharing variables
within one processing chain. See also section Communication between algorithms (p. 27).
4.1.2 Member Data Documentation
4.1.2.1 algo_comm_t::insert_var
This function can register a variable to be shared within one chain. If a variable of this name
exists it will be overwritten.
© 2005-2018 HörTech gGmbH, Oldenburg

4.1 algo_comm_t Struct Reference 89
Parameters
hAC handle
nname of variable. May not be empty. Must not contain space character. The name is
copied, therefore it is allowed that the char array pointed to gets invalid after return.
vvariable handle of type comm_var_t (p. 95)
Returns
Error code or zero on success
4.1.2.2 algo_comm_t::insert_var_int
This function can register an int variable to be shared with other algorithms. It behaves similar
to ac.insert_var.
Parameters
hAC handle
nname of variable
vpointer on the variable
Returns
Error code or zero on success
4.1.2.3 algo_comm_t::insert_var_float
This function can register a float variable to be shared with other algorithms. It behaves similar
to ac.insert_var.
Parameters
hAC handle
nname of variable
vpointer on the variable
Returns
Error code or zero on success
4.1.2.4 algo_comm_t::remove_var
Remove (unregister) an AC variable. After calling this function, the variable is not available to
ac.is_var or ac.get_var. The data pointer is not affected.
© 2005-2018 HörTech gGmbH, Oldenburg

90 CONTENTS
Parameters
hAC handle
nname of variable to be removed
Returns
Error code or zero on success
4.1.2.5 algo_comm_t::remove_ref
This function removes all AC variables whos data field points to the given address.
Parameters
hAC handle
paddress which should not be referred to any more
Returns
Error code or zero on success
4.1.2.6 algo_comm_t::is_var
This function tests if an AC variable of a given name exists. Use ac.get_var to get information
about the variables type and dimension.
Parameters
hAC handle
nname of variable
Returns
1 if the variable exists, 0 otherwise
4.1.2.7 algo_comm_t::get_var
This function returns the variable handle comm_var_t (p. 95) of a variable of the given name.
If no variable of that name exists, an error code is returned.
© 2005-2018 HörTech gGmbH, Oldenburg

4.1 algo_comm_t Struct Reference 91
Parameters
hAC handle
nname of variable
vpointer to a AC variable object
Returns
Error code or zero on success
4.1.2.8 algo_comm_t::get_var_int
This function returns the value of an int AC variable of the given name. If no variable exists, the
variable type is mismatching or more than one entry is registered, a corresponding error code
is returned. This is a special version of ac.get_var.
Parameters
hAC handle
nname of variable
vpointer on an int variable to store the result
Returns
Error code or zero on success
4.1.2.9 algo_comm_t::get_var_float
This function returns the value of a float AC variable of the given name. If no variable exists, the
variable type is mismatching or more than one entry is registered, a corresponding error code
is returned. This is a special version of ac.get_var.
Parameters
hAC handle
nname of variable
vpointer on a float variable to store the result
Returns
Error code or zero on success
© 2005-2018 HörTech gGmbH, Oldenburg

92 CONTENTS
4.1.2.10 algo_comm_t::get_entries
This function returns the names of all registered variables, separated by a single space.
© 2005-2018 HörTech gGmbH, Oldenburg

4.2 AuditoryProfile::fmap_t Class Reference 93
Parameters
hAC handle
Return values
ret Character buffer for return value
Parameters
len length of character buffer
Returns
Error code or zero on success. -1: invalid ac handle. -3: not enough room in character
buffer to store all variable names.
4.1.2.11 algo_comm_t::get_error
Parameters
eError code
Returns
Error message
4.2 AuditoryProfile::fmap_t Class Reference
A class to store frequency dependent data (e.g., HTL and UCL).
Inherits map<mha_real_t, mha_real_t >.
Public Member Functions
• std::vector<mha_real_t >get_frequencies () const
Return configured frequencies.
• std::vector<mha_real_t >get_values () const
Return stored values corresponding to the frequencies.
© 2005-2018 HörTech gGmbH, Oldenburg

94 CONTENTS
4.3 AuditoryProfile::parser_t Class Reference
Class to make the auditory profile accessible through the parser interface.
Inheritance diagram for AuditoryProfile::parser_t:
AuditoryProfile::parser_t
MHAParser::parser_t
MHAParser::base_t
Additional Inherited Members
4.4 AuditoryProfile::profile_t Class Reference
The Auditory Profile class.
Classes
• class ear_t
Class for ear-dependent parameters, e.g., audiograms or unilateral loudness scaling.
Public Member Functions
•AuditoryProfile::profile_t::ear_t get_ear (unsigned int channel) const
Return ear information of channel number.
Public Attributes
•AuditoryProfile::profile_t::ear_t L
Left ear data.
•AuditoryProfile::profile_t::ear_t R
Right ear data.
© 2005-2018 HörTech gGmbH, Oldenburg

4.5 AuditoryProfile::profile_t::ear_t Class Reference 95
4.4.1 Detailed Description
See definition of auditory profile
Currently only the audiogram data is stored.
4.5 AuditoryProfile::profile_t::ear_t Class Reference
Class for ear-dependent parameters, e.g., audiograms or unilateral loudness scaling.
4.6 comm_var_t Struct Reference
Algorithm communication variable structure.
Public Attributes
• unsigned int data_type
Type of data.
• unsigned int num_entries
Number of entries.
• unsigned int stride
length of one row (C interpretation) or of one column (Fortran interpretation)
• void ∗data
Pointer to variable data.
4.6.1 Detailed Description
Algorithm communication variables (AC variables) are objects of this type. The member data
is a pointer to the variable ‘data'. This pointer has to be valid for the lifetime of this AC variable.
The member ‘data_type' can be one of the predefined types or any user defined type. The
member ‘num_entries' describes the number of elements of this base type stored at the pointer
address.
An AC variable can be registered with the \ref
algo_comm_t::insert_var "insert_var" function.
© 2005-2018 HörTech gGmbH, Oldenburg

96 CONTENTS
4.6.2 Member Data Documentation
4.6.2.1 comm_var_t::data_type
This can be one of the predefined types
• MHA_AC_CHAR
• MHA_AC_INT
• MHA_AC_MHAREAL
• MHA_AC_FLOAT
• MHA_AC_DOUBLE
• MHA_AC_MHACOMPLEX
• MHA_AC_VEC_FLOAT or any user defined type with a value greater than
• MHA_AC_USER
4.7 DynComp::dc_afterburn_rt_t Class Reference
Real-time class for after burn effect.
Public Member Functions
• void burn (float &Gin, float Lin, unsigned int band, unsigned int channel)
gain modifier method (afterburn).
4.7.1 Detailed Description
The constructor processes the parameters and creates pre-processed variables for efficient
realtime processing.
4.7.2 Member Function Documentation
4.7.2.1 void DynComp::dc_afterburn_rt_t::burn ( float & Gin, float Lin, unsigned int band, unsigned int
channel )[inline]
Parameters
Gin Linear gain.
Lin Input level (Pascal).
band Filter band number.
channel Channel number. © 2005-2018 HörTech gGmbH, Oldenburg

4.8 DynComp::dc_afterburn_t Class Reference 97
Output level for MPO is estimated by Gin ∗Lin.
4.8 DynComp::dc_afterburn_t Class Reference
Afterburn class, to be defined as a member of compressors.
Inheritance diagram for DynComp::dc_afterburn_t:
DynComp::dc_afterburn_t
DynComp::dc_afterburn
_vars_t
MHAParser::parser_t
MHAParser::base_t
MHAPlugin::config_t
< dc_afterburn_rt_t >
Additional Inherited Members
4.9 DynComp::dc_afterburn_vars_t Class Reference
Variables for dc_afterburn_t (p. 97) class.
© 2005-2018 HörTech gGmbH, Oldenburg

98 CONTENTS
Inheritance diagram for DynComp::dc_afterburn_vars_t:
DynComp::dc_afterburn
_vars_t
DynComp::dc_afterburn_t
MHAParser::parser_t
MHAParser::base_t
Additional Inherited Members
4.10 DynComp::gaintable_t Class Reference
Gain table class.
Public Member Functions
•gaintable_t (const std::vector<mha_real_t >&LInput, const std::vector<mha_real_t
>&FCenter, unsigned int channels)
Constructor.
• void update (std::vector<std::vector<std::vector<mha_real_t >>>newGain)
Update gains from an external table.
•mha_real_t get_gain (mha_real_t Lin, mha_real_t Fin, unsigned int channel)
Read Gain from gain table.
•mha_real_t get_gain (mha_real_t Lin, unsigned int band, unsigned int channel)
Read Gain from gain table.
• void get_gain (const mha_wave_t &Lin, mha_wave_t &Gain)
Read Gains from gain table.
• unsigned int nbands () const
Return number of frequency bands.
• unsigned int nchannels () const
Return number of audio channels.
• std::vector<std::vector<mha_real_t > > get_iofun () const
Return current input-output function.
© 2005-2018 HörTech gGmbH, Oldenburg

4.10 DynComp::gaintable_t Class Reference 99
4.10.1 Detailed Description
This gain table is intended to efficient table lookup, i.e, interpolation of levels, and optional
interpolation of frequencies. Sample input levels and sample frequencies are given in the con-
structor. The gain entries can be updated with the update() (p. 99) member function via a gain
prescription rule from an auditory profile.
4.10.2 Constructor & Destructor Documentation
4.10.2.1 gaintable_t::gaintable_t ( const std::vector<mha_real_t >&LInput, const std::vector<
mha_real_t >&FCenter, unsigned int channels )
Parameters
LInput Input level samples, in equivalent LTASS_combined dB SPL.
FCenter Frequency samples in Hz (e.g., center frequencies of filterbank).
channels Number of audio channels (typically 2).
4.10.3 Member Function Documentation
4.10.3.1 void gaintable_t::update ( std::vector<std::vector<std::vector<mha_real_t >>>
newGain )
Parameters
newGain New gain table entries.
Dimension change is not allowed. The number of entries are checked.
4.10.3.2 mha_real_t gaintable_t::get_gain ( mha_real_t Lin, mha_real_t Fin, unsigned int channel
)
Parameters
Lin Input level
Fin Input frequency (no match required)
channel Audio channel
4.10.3.3 mha_real_t gaintable_t::get_gain ( mha_real_t Lin, unsigned int band, unsigned int
channel )
© 2005-2018 HörTech gGmbH, Oldenburg

100 CONTENTS
Parameters
Lin Input level
band Input frequency band
channel Audio channel
4.10.3.4 void gaintable_t::get_gain ( const mha_wave_t &Lin, mha_wave_t &Gain )
Parameters
Lin Input levels.
Gain Output gain.
The number of channels in Lin and Gain must match the number of bands times number of
channels in the gaintable.
4.11 expression_t Class Reference
Class for separating a string into a left hand value and a right hand value.
4.11.1 Detailed Description
A list of valid operators can be provided. After construction, the class members lval, rval and
op contain the apropriate contents.
4.12 io_file_t Class Reference
File IO.
Inheritance diagram for io_file_t:
io_file_t
MHAParser::parser_t
MHAParser::base_t
© 2005-2018 HörTech gGmbH, Oldenburg

4.13 io_lib_t Class Reference 101
Public Member Functions
• void prepare (int, int)
Allocate buffers, activate FILE client and install internal ports.
• void release ()
Remove FILE client and deallocate internal ports and buffers.
Additional Inherited Members
4.12.1 Member Function Documentation
4.12.1.1 void io_file_t::prepare ( int nch_in, int nch_out )
4.12.1.2 void io_file_t::release ( )
4.13 io_lib_t Class Reference
Class for loading MHA sound IO module.
Inherits MHAParser::c_ifc_parser_t.
Public Member Functions
•io_lib_t (int fragsize, float samplerate, IOProcessEvent_t proc_event, void ∗proc_handle,
IOStartedEvent_t start_event, void ∗start_handle, IOStoppedEvent_t stop_event, void
∗stop_handle, std::string libname)
load and initialize MHA sound io module.
•∼io_lib_t ()
Deinitialize and unload this MHA sound io module.
• void prepare (unsigned int inch, unsigned int outch)
Prepare the sound io module.
• void start ()
Tell the sound io module to start sound processing.
4.13.1 Member Function Documentation
4.13.1.1 void io_lib_t::prepare ( unsigned int inch, unsigned int outch )
After preparation, the sound io module may start the sound processing at any time (external
trigger). When the sound processing is started, the sound io module will call the start_event
callback.
© 2005-2018 HörTech gGmbH, Oldenburg

102 CONTENTS
Parameters
inch number of input channels
outch number of output channels
4.13.1.2 void io_lib_t::start ( )
Some io modules need this, for others that wait for external events this method might do noth-
ing.
4.14 io_parser_t Class Reference
Main class for Parser IO.
Inheritance diagram for io_parser_t:
io_parser_t
MHAParser::parser_t
MHAParser::base_t
Public Member Functions
• void prepare (int, int)
Allocate buffers, activate JACK client and install internal ports.
• void release ()
Remove JACK client and deallocate internal ports and buffers.
© 2005-2018 HörTech gGmbH, Oldenburg

4.15 io_tcp_fwcb_t Class Reference 103
Additional Inherited Members
4.14.1 Detailed Description
4.14.2 Member Function Documentation
4.14.2.1 void io_parser_t::prepare ( int nch_in, int nch_out )
4.14.2.2 void io_parser_t::release ( )
4.15 io_tcp_fwcb_t Class Reference
TCP sound-io library's interface to the framework callbacks.
Public Member Functions
•io_tcp_fwcb_t (IOProcessEvent_t proc_event, void ∗proc_handle, IOStartedEvent_←-
tstart_event, void ∗start_handle, IOStoppedEvent_t stop_event, void ∗stop_handle)
Constructor stores framework handles and initializes error numbers to 0.
• virtual ∼io_tcp_fwcb_t ()
Do-nothing destructor.
• virtual void start ()
Call the framework's start callback.
• virtual int process (mha_wave_t ∗sIn, mha_wave_t ∗&sOut)
Call the frameworks processing callback.
• virtual void set_errnos (int proc_err, int io_err)
Save error numbers to use during.
• virtual void stop ()
Call the frameworks stop callback.
Private Attributes
• IOProcessEvent_t proc_event
Pointer to signal processing callback function.
• IOStartedEvent_t start_event
Pointer to start notification callback function.
• IOStoppedEvent_t stop_event
Pointer to stop notification callback function.
• void ∗proc_handle
Handles belonging to framework.
• int proc_err
Errors from the processing callback and from the TCP IO itself are stored here before closing
Network handles.
© 2005-2018 HörTech gGmbH, Oldenburg

104 CONTENTS
4.15.1 Detailed Description
4.15.2 Constructor & Destructor Documentation
4.15.2.1 io_tcp_fwcb_t::io_tcp_fwcb_t ( IOProcessEvent_t proc_event, void ∗proc_handle,
IOStartedEvent_t start_event, void ∗start_handle, IOStoppedEvent_t stop_event, void ∗
stop_handle )
4.15.2.2 virtual io_tcp_fwcb_t::∼io_tcp_fwcb_t ( ) [inline],[virtual]
4.15.3 Member Function Documentation
4.15.3.1 void io_tcp_fwcb_t::start ( ) [virtual]
4.15.3.2 int io_tcp_fwcb_t::process ( mha_wave_t ∗sIn, mha_wave_t ∗&sOut )[virtual]
Parameters
sIn The input sound data just received from TCP.
sOut A pointer to output sound data. Will point to the output sound data storage when the
callback finishes.
Returns
Status, an error number from the signal processing callback. If this is != 0, then the
connection should be closed.
4.15.3.3 void io_tcp_fwcb_t::set_errnos ( int proc_err, int io_err )[virtual]
See also
stop (p. 105)
Parameters
proc_err The error number from the
See also
process (p. 104) callback.
Parameters
io_err The error number from the io library itself.
© 2005-2018 HörTech gGmbH, Oldenburg

4.16 io_tcp_parser_t Class Reference 105
4.15.3.4 void io_tcp_fwcb_t::stop ( ) [virtual]
Uses the error numbers set previously with
See also
set_errnos (p. 104).
4.15.4 Member Data Documentation
4.15.4.1 IOProcessEvent_t io_tcp_fwcb_t::proc_event [private]
4.15.4.2 IOStartedEvent_t io_tcp_fwcb_t::start_event [private]
Called when a new TCP connection is established or the user issues the start command while
there is a connection.
4.15.4.3 IOStoppedEvent_t io_tcp_fwcb_t::stop_event [private]
Called when the connection is closed.
4.15.4.4 void∗io_tcp_fwcb_t::proc_handle [private]
4.15.4.5 int io_tcp_fwcb_t::proc_err [private]
MHAIOTCP is notified by the server when the connection has been taken down, and calls
See also
stop (p. 105) from that callback. Within stop (p. 105), these error numbers are read again
and transmitted to the framework.
4.16 io_tcp_parser_t Class Reference
The parser interface of the IOTCP library.
Inheritance diagram for io_tcp_parser_t:
io_tcp_parser_t
MHAParser::parser_t
MHAParser::base_t
© 2005-2018 HörTech gGmbH, Oldenburg

106 CONTENTS
Public Member Functions
• virtual const std::string & get_local_address () const
Read parser variable local_address, this is the address of the network interface that should
listen for incoming connections.
• virtual unsigned short get_local_port () const
Read parser variable local_port, this is the TCP port that should be used for incoming connec-
tions.
• virtual void set_local_port (unsigned short port)
Set parser variable local_port.
• virtual bool get_server_port_open () const
Return the status of the server port as it is known to the parser.
• virtual void set_server_port_open (bool open)
Inform the parser of the current status of the server socket.
• virtual bool get_connected () const
Return the parser's knowledge concerning wether there currently exists an established sound
data TCP connection or not.
• virtual void set_connected (bool connected)
Inform the parser about the existance of a sound data connection.
• virtual void set_new_peer (unsigned short port, const std::string &host)
Set parser monitor variables peer_port and peer_address, and calls set_connected(true).
•io_tcp_parser_t ()
Constructor initializes parser variables.
• virtual ∼io_tcp_parser_t ()
Do-nothing destructor.
Private Attributes
•MHAParser::string_t local_address
Lets the user set the local network interface to listen on.
•MHAParser::int_t local_port
Lets the user choose the local tcp port to listen on.
•MHAParser::int_mon_t server_port_open
Indicates wether the TCP server socket is currently open.
•MHAParser::int_mon_t connected
Indicator if there currently is a sound data connection over TCP.
•MHAParser::string_mon_t peer_address
Display the ip address of the currently connected sound data client.
•MHAParser::int_mon_t peer_port
Display the tcp port used by the current sound data client.
•MHAParser::string_t debug_filename
filename to write debugging info to (if non-empty)
• FILE ∗debug_file
file handle to write debugging info to
© 2005-2018 HörTech gGmbH, Oldenburg

4.16 io_tcp_parser_t Class Reference 107
Additional Inherited Members
4.16.1 Detailed Description
4.16.2 Constructor & Destructor Documentation
4.16.2.1 io_tcp_parser_t::io_tcp_parser_t ( )
4.16.2.2 virtual io_tcp_parser_t::∼io_tcp_parser_t ( ) [inline],[virtual]
4.16.3 Member Function Documentation
4.16.3.1 virtual const std::string& io_tcp_parser_t::get_local_address ( ) const [inline],
[virtual]
Returns
A string containing the address of the local interface as it was set by the user.
4.16.3.2 unsigned short io_tcp_parser_t::get_local_port ( ) const [virtual]
Returns
The local tcp port to listen on as it was chosen by the user. The port number is between
MIN_TCP_PORT and MAX_TCP_PORT.
4.16.3.3 void io_tcp_parser_t::set_local_port ( unsigned short port )[virtual]
This is needed when it was set to 0 before: In this case, the OS chooses a free port for the TCP
server socket, and the port that it chose has to be published to the user via the parser interface.
Parameters
port The TCP port number that is currently used. In the range [MIN_TCP_PORT,
MAX_TCP_PORT], excluding 0.
Precondition
get_local_port() (p. 107) currently returns 0.
4.16.3.4 bool io_tcp_parser_t::get_server_port_open ( ) const [virtual]
© 2005-2018 HörTech gGmbH, Oldenburg

108 CONTENTS
Returns
false after initialization, or the value most recently set via
See also
set_server_port_open (p. 108).
4.16.3.5 void io_tcp_parser_t::set_server_port_open ( bool open )[virtual]
Parameters
open Indicates wether the server socket has just been opened or closed.
Precondition
open may only have the value true if get_server_port_open() (p. 107) currently returns
false.
Postcondition
See also
get_server_port_open (p. 107) returns the value (p. 48) of open.
4.16.3.6 bool io_tcp_parser_t::get_connected ( ) const [virtual]
Returns
false after initialization, or the value most recently set via
See also
set_connected (p. 108).
4.16.3.7 void io_tcp_parser_t::set_connected ( bool connected )[virtual]
Parameters
connected Indicates wether there currently is a connection or not.
© 2005-2018 HörTech gGmbH, Oldenburg

4.16 io_tcp_parser_t Class Reference 109
Precondition
connected must not have the same value that is currently returned by
See also
get_connected (p. 108).
Postcondition
See also
get_connected (p. 108) returns the value (p. 48) of open.
4.16.3.8 void io_tcp_parser_t::set_new_peer ( unsigned short port, const std::string & host )
[virtual]
This method should be called when a new connection is established.
Parameters
port The TCP port number used by the peer.
host The Internet host where the peer is located.
Precondition
See also
get_connected (p. 108) currently returns false.
Postcondition
See also
get_connected (p. 108) returns true.
© 2005-2018 HörTech gGmbH, Oldenburg

110 CONTENTS
4.16.4 Member Data Documentation
4.16.4.1 MHAParser::string_t io_tcp_parser_t::local_address [private]
4.16.4.2 MHAParser::int_t io_tcp_parser_t::local_port [private]
4.16.4.3 MHAParser::int_mon_t io_tcp_parser_t::server_port_open [private]
4.16.4.4 MHAParser::int_mon_t io_tcp_parser_t::connected [private]
4.16.4.5 MHAParser::string_mon_t io_tcp_parser_t::peer_address [private]
4.16.4.6 MHAParser::int_mon_t io_tcp_parser_t::peer_port [private]
4.17 io_tcp_sound_t Class Reference
Sound data handling of io tcp library.
Classes
• union float_union
This union helps in conversion of floats from host byte order to network byte order and back
again.
Public Member Functions
•io_tcp_sound_t (int fragsize, float samplerate)
Initialize sound data handling.
• virtual ∼io_tcp_sound_t ()
Do-nothing destructor.
• virtual void prepare (int num_inchannels, int num_outchannels)
Called during prepare, sets number of audio channels and allocates sound data storage.
• virtual void release ()
Called during release.
• virtual int chunkbytes_in () const
Number of bytes that constitute one input sound chunk.
• virtual std::string header () const
Create the tcp sound header lines.
• virtual mha_wave_t ∗ntoh (const std::string &data)
Copy data received from tcp into mha_wave_t (p. 154) structure.
• virtual std::string hton (const mha_wave_t ∗s_out)
Copy sound data from the output sound structure to a string.
© 2005-2018 HörTech gGmbH, Oldenburg

4.17 io_tcp_sound_t Class Reference 111
Static Private Member Functions
• static void check_sound_data_type ()
Check if mha_real_t is a usable 32-bit floating point type.
Private Attributes
• int fragsize
Number of sound samples in each channel expected and returned from processing callback.
• float samplerate
Sampling rate.
• int num_inchannels
Number of input channels.
•MHASignal::waveform_t ∗s_in
Storage for input signal.
4.17.1 Constructor & Destructor Documentation
4.17.1.1 io_tcp_sound_t::io_tcp_sound_t ( int fragsize, float samplerate )
Checks sound data type by calling
See also
check_sound_data_type (p. 111).
Parameters
fragsize Number of sound samples in each channel expected and returned from
processing callback.
samplerate Number of samples per second in each channel.
4.17.2 Member Function Documentation
4.17.2.1 void io_tcp_sound_t::check_sound_data_type ( ) [static],[private]
Exceptions
MHA_Error (p. 132)if mha_real_t is not compatible to 32-bit float.
© 2005-2018 HörTech gGmbH, Oldenburg

112 CONTENTS
4.17.2.2 void io_tcp_sound_t::prepare ( int num_inchannels, int num_outchannels )[virtual]
Parameters
num_inchannels Number of input audio channels.
num_outchannels Number of output audio channels.
4.17.2.3 void io_tcp_sound_t::release ( ) [virtual]
Deletes sound data storage.
4.17.2.4 int io_tcp_sound_t::chunkbytes_in ( ) const [virtual]
Returns
Number of bytes to read from TCP connection before invoking signal processing.
4.17.2.5 std::string io_tcp_sound_t::header ( ) const [virtual]
4.17.2.6 mha_wave_t ∗io_tcp_sound_t::ntoh ( const std::string & data )[virtual]
Doing network-to-host byte order swapping in the process.
Parameters
data One chunk (
See also
chunkbytes_in (p. 112)) of sound data to process.
Returns
Pointer to the sound data storage.
4.17.2.7 std::string io_tcp_sound_t::hton ( const mha_wave_t ∗s_out )[virtual]
Doing host-to-network byte order swapping while at it.
Parameters
s_out Pointer to the storage of the sound to put out.
© 2005-2018 HörTech gGmbH, Oldenburg

4.18 io_tcp_sound_t::float_union Union Reference 113
Returns
The sound data in network byte order.
4.17.3 Member Data Documentation
4.17.3.1 int io_tcp_sound_t::fragsize [private]
4.17.3.2 float io_tcp_sound_t::samplerate [private]
Number of samples per second in each channel.
4.17.3.3 int io_tcp_sound_t::num_inchannels [private]
Number of channels expected from and returned by signal processing callback.
4.17.3.4 MHASignal::waveform_t∗io_tcp_sound_t::s_in [private]
4.18 io_tcp_sound_t::float_union Union Reference
This union helps in conversion of floats from host byte order to network byte order and back
again.
4.18.1 Detailed Description
4.19 io_tcp_t Class Reference
The tcp sound io library.
Public Member Functions
• void prepare (int num_inchannels, int num_outchannels)
Allocate server socket and start thread waiting for sound data exchange.
• void start ()
Call frameworks start callback if there is a sound data connection at the moment.
• void stop ()
Close the current connection if there is one.
• void release ()
Close the current connection and close the server socket.
• virtual void accept_loop ()
IO thread executes this method.
• virtual void connection_loop (MHA_TCP::Connection ∗c)
IO thread executes this method for each connection.
• virtual void parse (const char ∗cmd, char ∗retval, unsigned int len)
Parser interface.
© 2005-2018 HörTech gGmbH, Oldenburg

114 CONTENTS
4.19.1 Detailed Description
4.19.2 Member Function Documentation
4.19.2.1 void io_tcp_t::prepare ( int num_inchannels, int num_outchannels )
prepare opens the tcp server socket and starts the io thread that listens for audio data on the
tcp socket after doing some sanity checks
4.19.2.2 void io_tcp_t::start ( )
4.19.2.3 void io_tcp_t::stop ( )
stop IO thread
4.19.2.4 void io_tcp_t::release ( )
Stop IO thread and close server socket.
4.19.2.5 void io_tcp_t::accept_loop ( ) [virtual]
4.19.2.6 void io_tcp_t::connection_loop ( MHA_TCP::Connection ∗c)[virtual]
Parameters
cpointer to connection. connection_loop deletes connection before exiting.
4.19.2.7 virtual void io_tcp_t::parse ( const char ∗cmd, char ∗retval, unsigned int len )[inline],
[virtual]
4.20 MHA_AC::ac2matrix_t Class Reference
Copy AC variable to a matrix.
© 2005-2018 HörTech gGmbH, Oldenburg

4.20 MHA_AC::ac2matrix_t Class Reference 115
Inheritance diagram for MHA_AC::ac2matrix_t:
MHA_AC::ac2matrix_t
MHASignal::matrix_t
MHASignal::uint_vector_t
Public Member Functions
•ac2matrix_t (algo_comm_t ac, const std::string &name)
Constructor.
• void update ()
Update contents of the matrix from the AC space.
• const std::string & getname () const
Return name of AC variable/matrix.
• const std::string & getusername () const
Return user specified name of AC variable/matrix.
• void insert (algo_comm_t ac)
Insert matrix into an AC space (other than source AC space)
4.20.1 Detailed Description
This class constructs a matrix of same size as an AC variable and can copy the AC variable to
itself. The update() (p. 116) function is real-time safe.
4.20.2 Constructor & Destructor Documentation
4.20.2.1 MHA_AC::ac2matrix_t::ac2matrix_t ( algo_comm_t ac, const std::string & name )
Parameters
ac AC handle
name Name of AC variable to be copied
© 2005-2018 HörTech gGmbH, Oldenburg

116 CONTENTS
4.20.3 Member Function Documentation
4.20.3.1 void MHA_AC::ac2matrix_t::update ( )
This function is real-time safe. The copy operation performance is of the order of the number
of elements in the matrix.
4.20.3.2 void MHA_AC::ac2matrix_t::insert ( algo_comm_t ac )
Parameters
ac AC space handle to insert data
Note
The AC variable data buffer points to the data of the matrix. Modifications of the AC
variable directly modify the data of the matrix; after deletion of the matrix, the data buffer
is invalid.
4.21 MHA_AC::acspace2matrix_t Class Reference
Copy all or a subset of all numeric AC variables into an array of matrixes.
Public Member Functions
•acspace2matrix_t (algo_comm_t ac, const std::vector<std::string >&names)
Constructor.
•acspace2matrix_t (const MHA_AC::acspace2matrix_t &src)
Constructor with initialization from an instance.
•MHA_AC::acspace2matrix_t &operator= (const MHA_AC::acspace2matrix_t &src)
Copy all contents (deep copy).
•MHA_AC::ac2matrix_t &operator[ ] (unsigned int k)
Access operator.
• const MHA_AC::ac2matrix_t &operator[ ] (unsigned int k) const
Constant access operator.
• void update ()
Update function.
• unsigned int size () const
Number of matrixes in AC space.
• unsigned int frame () const
Actual frame number.
• void insert (algo_comm_t ac)
Insert AC space copy into an AC space (other than source AC space)
© 2005-2018 HörTech gGmbH, Oldenburg

4.21 MHA_AC::acspace2matrix_t Class Reference 117
4.21.1 Constructor & Destructor Documentation
4.21.1.1 MHA_AC::acspace2matrix_t::acspace2matrix_t ( algo_comm_t ac, const std::vector<
std::string >&names )
Scan all given AC variables and allocate corresponding matrixes.
Parameters
ac AC handle.
names Names of AC variables, or empty for all.
4.21.1.2 MHA_AC::acspace2matrix_t::acspace2matrix_t ( const MHA_AC::acspace2matrix_t &src
)
Parameters
src Instance to be copied.
4.21.2 Member Function Documentation
4.21.2.1 MHA_AC::acspace2matrix_t & MHA_AC::acspace2matrix_t::operator= ( const
MHA_AC::acspace2matrix_t &src )
Parameters
src Array of matrixes to be copied.
4.21.2.2 MHA_AC::ac2matrix_t& MHA_AC::acspace2matrix_t::operator[ ] ( unsigned int k)
[inline]
Parameters
kindex into array; should not exceed size() (p. 116)-1.
Return values
Reference to matrix.
4.21.2.3 const MHA_AC::ac2matrix_t& MHA_AC::acspace2matrix_t::operator[ ] ( unsigned int k)
const [inline]
© 2005-2018 HörTech gGmbH, Oldenburg

118 CONTENTS
Parameters
kindex into array; should not exceed size() (p. 116)-1.
Return values
Constant reference to matrix.
4.21.2.4 void MHA_AC::acspace2matrix_t::update ( ) [inline]
This function updates all matrixes from their corresponding AC variables. It can be called from
the MHA Framework prepare function or in the processing callback.
4.21.2.5 void MHA_AC::acspace2matrix_t::insert ( algo_comm_t ac )
Parameters
ac AC space handle to insert data
4.22 MHA_AC::double_t Class Reference
Insert a double precision floating point variable into the AC space.
Public Attributes
• double data
Floating point value variable.
4.22.1 Detailed Description
The variable is automatically removed on destruction.
4.23 MHA_AC::float_t Class Reference
Insert a float point variable into the AC space.
Public Member Functions
•float_t (algo_comm_t, std::string, float=0)
Constructor.
© 2005-2018 HörTech gGmbH, Oldenburg

4.24 MHA_AC::int_t Class Reference 119
Public Attributes
• float data
Floating point value variable.
4.23.1 Detailed Description
The variable is automatically removed on destruction.
4.24 MHA_AC::int_t Class Reference
Insert a integer variable into the AC space.
Public Attributes
• int data
Integer value variable.
4.24.1 Detailed Description
The variable is automatically removed on destruction.
4.25 MHA_AC::spectrum_t Class Reference
Insert a MHASignal::spectrum_t (p. 261) class into the AC space.
Inheritance diagram for MHA_AC::spectrum_t:
MHA_AC::spectrum_t
MHASignal::spectrum_t
mha_spec_t
© 2005-2018 HörTech gGmbH, Oldenburg

120 CONTENTS
Public Member Functions
•spectrum_t (algo_comm_t ac, std::string name, unsigned int bins, unsigned int chan-
nels, bool insert_now)
Create the AC variable.
• void insert ()
Insert AC variable into AC space.
Additional Inherited Members
4.25.1 Detailed Description
The variable is automatically removed on destruction.
4.25.2 Constructor & Destructor Documentation
4.25.2.1 MHA_AC::spectrum_t::spectrum_t ( algo_comm_t ac, std::string name, unsigned int bins,
unsigned int channels, bool insert_now )
Parameters
ac AC handle
name Name of variable in AC space
bins Number of FFT bins in the waveform_t (p. 120) class
channels Number of audio channels in the waveform_t (p. 120) class
insert_now Insert implicitely in the constructor (true) or explicitely in the insert() (p. 120)
function (false)
4.26 MHA_AC::waveform_t Class Reference
Insert a MHASignal::waveform_t (p. 268) class into the AC space.
© 2005-2018 HörTech gGmbH, Oldenburg

4.26 MHA_AC::waveform_t Class Reference 121
Inheritance diagram for MHA_AC::waveform_t:
MHA_AC::waveform_t
MHASignal::waveform_t
mha_wave_t
Public Member Functions
•waveform_t (algo_comm_t ac, std::string name, unsigned int frames, unsigned int
channels, bool insert_now)
Create the AC variable.
• void insert ()
Insert AC variable into AC space.
Additional Inherited Members
4.26.1 Detailed Description
The variable is automatically removed on destruction.
4.26.2 Constructor & Destructor Documentation
4.26.2.1 MHA_AC::waveform_t::waveform_t ( algo_comm_t ac, std::string name, unsigned int
frames, unsigned int channels, bool insert_now )
Parameters
ac AC handle
name Name of variable in AC space
frames Number of frames in the waveform_t (p. 120) class
channels Number of audio channels in the waveform_t (p. 120) class
insert_now Insert implicitely in the constructor (true) or explicitely in the insert() (p. 121)
function (false)
© 2005-2018 HörTech gGmbH, Oldenburg

122 CONTENTS
4.27 mha_audio_descriptor_t Struct Reference
Description of an audio fragment (planned as a replacement of mhaconfig_t (p. 155)).
Public Attributes
• unsigned int n_samples
Number of samples.
• unsigned int n_channels
Number of audio channels.
• unsigned int n_freqs
Number of frequency bands.
• unsigned int is_complex
Flag about sample type.
•mha_real_t dt
Time distance between samples (only equidistant samples allowed)
•mha_real_t ∗cf
Center frequencies of frequency bands.
•mha_real_t ∗chdir
Hint on source direction of channel, values below zero is left, values above zero is right, zero
means unknown.
4.28 mha_audio_t Struct Reference
An audio fragment in the openMHA (planned as a replacement of mha_wave_t (p. 154) and
mha_spec_t (p. 141)).
Public Attributes
•mha_audio_descriptor_t descriptor
Dimension and description of the data.
•mha_real_t ∗rdata
Data pointer if flag mha_audio_descriptor_t::is_complex (p. 122) is unset.
•mha_complex_t ∗cdata
Data pointer if flag mha_audio_descriptor_t::is_complex (p. 122) is set.
4.28.1 Detailed Description
The data alignment is (t0, c0, f0),(t0, c0, f1),...,(t0, c0, ffreqs),(t0, c1, f0), . . .. This allows a di-
rect cast of the current mha_wave_t (p. 154) and mha_spec_t (p. 141) data pointers into cor-
responding mha_audio_t (p. 122) objects.
© 2005-2018 HörTech gGmbH, Oldenburg

4.29 mha_channel_info_t Struct Reference 123
4.28.2 Member Data Documentation
4.28.2.1 mha_audio_descriptor_t mha_audio_t::descriptor
4.28.2.2 mha_real_t∗mha_audio_t::rdata
4.28.2.3 mha_complex_t∗mha_audio_t::cdata
4.29 mha_channel_info_t Struct Reference
Channel information structure.
Public Attributes
• int id
channel id
• char idstr [32]
channel id
• unsigned int side
side (left/right)
•mha_direction_t dir
source direction
•mha_real_t peaklevel
Peak level corresponds to this SPL (dB) level.
4.30 mha_complex_t Struct Reference
Type for complex floating point values.
Public Attributes
•mha_real_t re
Real part.
•mha_real_t im
Imaginary part.
© 2005-2018 HörTech gGmbH, Oldenburg

124 CONTENTS
4.30.1 Member Data Documentation
4.30.1.1 mha_real_t mha_complex_t::re
4.30.1.2 mha_real_t mha_complex_t::im
4.31 mha_dblbuf_t<FIFO >Class Template Reference
The doublebuffer adapts blocksizes between an outer process, which provides input data and
takes output data, and an inner process, which processes the input signal and generates output
data using a different block size than the outer process.
Public Types
• typedef FIFO::value_type value_type
The datatype exchanged by the FIFO and this doublebuffer.
Public Member Functions
•mha_dblbuf_t (unsigned outer_size, unsigned inner_size, unsigned delay, unsigned
input_channels, unsigned output_channels, const value_type &delay_data)
Constructor creates FIFOs with specified delay.
• virtual void process (const value_type ∗input_signal, value_type ∗output_signal, un-
signed count)
The outer process has to call this method to propagate the input signal to the inner process,
and receives back the output signal.
• virtual void input (value_type ∗input_signal)
The inner process has to call this method to receive its input signal.
• virtual void output (const value_type ∗output_signal)
The outer process has to call this method to deliver its output signal.
Private Attributes
• unsigned outer_size
The block size used by the outer process.
• unsigned inner_size
The block size used by the inner process.
• unsigned delay
The delay introduced by bidirectional buffer size adaptation.
• unsigned fifo_size
The size of each of the FIFOs.
• unsigned input_channels
The number of input channels.
© 2005-2018 HörTech gGmbH, Oldenburg

4.31 mha_dblbuf_t<FIFO >Class Template Reference 125
• unsigned output_channels
The number of output channels.
• FIFO input_fifo
The FIFO for transporting the input signal from the outer process to the inner process.
• FIFO output_fifo
The FIFO for transporting the output signal from the inner process to the outer process.
•MHA_Error ∗inner_error
Owned copy of exception to be thrown in inner thread.
•MHA_Error ∗outer_error
Owned copy of exception to be thrown in outer thread.
4.31.1 Detailed Description
template<class FIFO>
class mha_dblbuf_t<FIFO >
This class introduces the channels concept. Input and output may have different channel
counts.
4.31.2 Constructor & Destructor Documentation
4.31.2.1 template<class FIFO >mha_dblbuf_t<FIFO >::mha_dblbuf_t ( unsigned outer_size,
unsigned inner_size, unsigned delay, unsigned input_channels, unsigned output_channels,
const value_type &delay_data )
Warning
The doublebuffer may block or raise an exception if the delay is too small. To avoid this,
the delay should be
delay >= (inner_size −gcd(inner_size, outer_size))
.
Parameters
outer_size The block size used by the outer process.
inner_size The block size used by the inner process.
delay The total delay
input_channels Number of input channels
output_channels Number of output channels
delay_data The delay consists of copies of this value.
© 2005-2018 HörTech gGmbH, Oldenburg

126 CONTENTS
4.31.3 Member Function Documentation
4.31.3.1 template<class FIFO >void mha_dblbuf_t<FIFO >::process ( const value_type ∗
input_signal, value_type ∗output_signal, unsigned count )[virtual]
Parameters
input_signal Pointer to the input signal array.
output_signal Pointer to the output signal array.
count The number of data instances provided and expected, lower or equal to
inner_size given to constructor.
Exceptions
MHA_Error (p. 132)When count is >outer_size as given to constructor or the underlying
fifo implementation detects an error.
4.31.3.2 template<class FIFO >void mha_dblbuf_t<FIFO >::input ( value_type ∗input_signal )
[virtual]
Parameters
input_signal Array where the doublebuffer can store the signal.
Exceptions
MHA_Error (p. 132)When the underlying fifo implementation detects an error.
4.31.3.3 template<class FIFO >void mha_dblbuf_t<FIFO >::output ( const value_type ∗
output_signal )[virtual]
Parameters
output_signal Array from which doublebuffer reads outputsignal.
Exceptions
MHA_Error (p. 132)When the underlying fifo implementation detects an error.
4.31.4 Member Data Documentation
4.31.4.1 template<class FIFO >unsigned mha_dblbuf_t<FIFO >::outer_size [private]
© 2005-2018 HörTech gGmbH, Oldenburg

4.32 mha_direction_t Struct Reference 127
4.31.4.2 template<class FIFO >unsigned mha_dblbuf_t<FIFO >::inner_size [private]
4.31.4.3 template<class FIFO >unsigned mha_dblbuf_t<FIFO >::delay [private]
4.31.4.4 template<class FIFO >FIFO mha_dblbuf_t<FIFO >::input_fifo [private]
4.31.4.5 template<class FIFO >FIFO mha_dblbuf_t<FIFO >::output_fifo [private]
4.32 mha_direction_t Struct Reference
Channel source direction structure.
Public Attributes
•mha_real_t azimuth
azimuth in radiants
•mha_real_t elevation
elevation in radiants
•mha_real_t distance
distance in meters
4.33 mha_drifter_fifo_t<T>Class Template Reference
A FIFO class for blocksize adaptation without Synchronization.
Inheritance diagram for mha_drifter_fifo_t<T>:
mha_drifter_fifo_t< T >
mha_fifo_t< T >
© 2005-2018 HörTech gGmbH, Oldenburg

128 CONTENTS
Public Member Functions
• virtual void write (const T ∗data, unsigned count)
write data to fifo
• virtual void read (T ∗buf, unsigned count)
Read data from fifo.
• virtual unsigned get_fill_count () const
Return fill_count, adding mha_drifter_fifo_t<T>::startup_zeros (p. 131) to the number of
samples actually in the fifo's buffer.
• virtual unsigned get_available_space () const
Return available space, subtracting number of mha_drifter_fifo_t<T>::startup_zeros
(p. 131) from the available_space actually present in the fifo's buffer.
• virtual unsigned get_des_fill_count () const
The desired fill count of this fifo.
• virtual unsigned get_min_fill_count () const
The minimum fill count of this fifo.
• virtual void stop ()
Called by mha_drifter_fifo_t<T>::read (p. 130) or mha_drifter_fifo_t<T>::write (p. 129)
when their xrun in succession counter exceeds its limit.
• virtual void starting ()
Called by mha_drifter_fifo_t<T>::read (p. 130) or mha_drifter_fifo_t<T>::write (p. 129)
when the respective flag (mha_drifter_fifo_t<T>::reader_started (p. 131) or mha_drifter←-
_fifo_t<T>::writer_started (p. 131)) is about to be toggled from false to true.
•mha_drifter_fifo_t (unsigned min_fill_count, unsigned desired_fill_count, unsigned
max_fill_count)
Create drifter FIFO.
•mha_drifter_fifo_t (unsigned min_fill_count, unsigned desired_fill_count, unsigned
max_fill_count, const T &t)
Create drifter FIFO where all (initially unused) copies of T are initialized as copies of t.
Private Attributes
• const unsigned minimum_fill_count
The minimum fill count of this fifo.
• const unsigned desired_fill_count
The desired fill count of the fifo.
• bool writer_started
Flag set to true when write is called the first time.
• bool reader_started
Flag set to true when read is called for the first time.
• unsigned writer_xruns_total
The number of xruns seen by the writer since object instantiation.
• unsigned reader_xruns_total
The number of xruns seen by the reader since object instantiation.
• unsigned writer_xruns_since_start
The number of xruns seen by the writer since the last start of processing.
© 2005-2018 HörTech gGmbH, Oldenburg

4.33 mha_drifter_fifo_t<T>Class Template Reference 129
• unsigned reader_xruns_since_start
The number of xruns seen by the reader since the last start of processing.
• unsigned writer_xruns_in_succession
The number of xruns seen by the writer in succession.
• unsigned reader_xruns_in_succession
The number of xruns seen by the reader in succession.
• unsigned maximum_writer_xruns_in_succession_before_stop
A limit to the number of xruns seen in succession during write before the data transmission
through the FIFO is stopped.
• unsigned maximum_reader_xruns_in_succession_before_stop
A limit to the number of xruns seen in succession during read before the data transmission
through the FIFO is stopped.
•mha_fifo_t<T>::value_type null_data
The value used in place of missing data.
• unsigned startup_zeros
When processing starts, that is when both mha_drifter_fifo_t<T>::reader_started (p. 131)
and mha_drifter_fifo_t<T>::writer_started (p. 131) are true, then first mha_drifter_fifo←-
_t<T>::desired_fill_count (p. 131) instances of mha_drifter_fifo_t<T>::null_data (p. 129)
are delivered to the reader.
Additional Inherited Members
4.33.1 Detailed Description
template<class T>
class mha_drifter_fifo_t<T>
Features: delay concept (desired, minimum and maximum delay), drifting support by throwing
away data or inserting zeroes.
4.33.2 Constructor & Destructor Documentation
4.33.2.1 template<class T >mha_drifter_fifo_t<T>::mha_drifter_fifo_t ( unsigned
min_fill_count, unsigned desired_fill_count, unsigned max_fill_count )
4.33.3 Member Function Documentation
4.33.3.1 template<class T >void mha_drifter_fifo_t<T>::write ( const T ∗data, unsigned count )
[virtual]
Sets writer_started (p. 131) to true.
When processing has started, i.e. both reader_started (p. 131) and writer_started (p. 131)
are true, write specified ammount of data to the fifo. If there is not enough space available, then
the exceeding data is lost and the writer xrun counters are increased.
Processing is stopped when writer_xruns_in_succession (p. 131) exceeds maximum_←-
writer_xruns_in_succession_before_stop (p. 131).
© 2005-2018 HörTech gGmbH, Oldenburg

130 CONTENTS
Parameters
data Pointer to source data.
count Number of instances to copy
Reimplemented from mha_fifo_t<T>(p. 136).
4.33.3.2 template<class T >void mha_drifter_fifo_t<T>::read ( T ∗buf, unsigned count )
[virtual]
Sets reader_started (p. 131) to true.
When processing has started, i.e. both reader_started (p. 131) and writer_started (p. 131)
are true, then read specified ammount of data from the fifo. As long as startup_zeros (p. 131)
is >0, null_data (p. 129) is delivered to the reader and startup_zeros (p. 131) is diminished.
Only when startup_zeros (p. 131) has reached 0, data is actually read from the fifo's buffer.
If the read would cause the fifo's fill count to drop below minimum_fill_count (p. 131), then
only so much data are read that minimum_fill_count (p. 131) entries remain in the fifo, the
missing data is replaced with null_data (p. 129), and the reader xrun counters are increased.
Processing is stopped when reader_xruns_in_succession (p. 131) exceeds maximum_←-
reader_xruns_in_succession_before_stop (p. 131).
Parameters
buf Pointer to the target buffer
count Number of instances to copy
Reimplemented from mha_fifo_t<T>(p. 137).
4.33.3.3 template<class T >unsigned mha_drifter_fifo_t<T>::get_fill_count ( ) const
[virtual]
Reimplemented from mha_fifo_t<T>(p. 135).
4.33.3.4 template<class T >unsigned mha_drifter_fifo_t<T>::get_available_space ( ) const
[virtual]
TODO: uncertain if this is a good idea.
Reimplemented from mha_fifo_t<T>(p. 135).
4.33.3.5 template<class T >void mha_drifter_fifo_t<T>::stop ( ) [virtual]
Called by read (p. 130) or write (p. 129) when their xrun in succession counter exceeds its limit.
May also be called explicitly.
© 2005-2018 HörTech gGmbH, Oldenburg

4.33 mha_drifter_fifo_t<T>Class Template Reference 131
4.33.3.6 template<class T >void mha_drifter_fifo_t<T>::starting ( ) [virtual]
The fifo's buffer is emptied, this method resets startup_zeros (p. 131) to desired_fill_count
(p. 131), and it also resets reader_xruns_since_start (p. 129) and writer_xruns_since_start
(p. 131) to 0.
4.33.4 Member Data Documentation
4.33.4.1 template<class T >const unsigned mha_drifter_fifo_t<T>::minimum_fill_count
[private]
4.33.4.2 template<class T >const unsigned mha_drifter_fifo_t<T>::desired_fill_count
[private]
The fifo is initialized with this ammount of data when data transmission starts.
4.33.4.3 template<class T >bool mha_drifter_fifo_t<T>::writer_started [private]
4.33.4.4 template<class T >bool mha_drifter_fifo_t<T>::reader_started [private]
4.33.4.5 template<class T >unsigned mha_drifter_fifo_t<T>::writer_xruns_since_start
[private]
4.33.4.6 template<class T >unsigned mha_drifter_fifo_t<T>::writer_xruns_in_succession
[private]
Reset to 0 every time a write succeeds without xrun.
4.33.4.7 template<class T >unsigned mha_drifter_fifo_t<T>::reader_xruns_in_succession
[private]
Reset to 0 every time a read succeeds without xrun.
4.33.4.8 template<class T >unsigned mha_drifter_fifo_t<T>::maximum_writer_xruns_in_←-
succession_before_stop [private]
4.33.4.9 template<class T >unsigned mha_drifter_fifo_t<T>::maximum_reader_xruns_in_←-
succession_before_stop [private]
4.33.4.10 template<class T >unsigned mha_drifter_fifo_t<T>::startup_zeros [private]
These null_data (p. 129) instances are not transmitted through the fifo because filling the fifo
with enough null_data (p. 129) might not be realtime safe and this filling has to be initiated by
starting (p. 131) or stop (p. 130) (this implementation: starting (p. 131)) which are be called
with realtime constraints.
© 2005-2018 HörTech gGmbH, Oldenburg

132 CONTENTS
4.34 MHA_Error Class Reference
Error reporting exception class.
Inherits exception.
Public Member Functions
•MHA_Error (const char ∗file, int line, const char ∗fmt,...)
Create an instance of a MHA_Error (p. 132).
• const char ∗get_msg () const
Return the error message without source position.
• const char ∗get_longmsg () const
Return the error message with source position.
• const char ∗what () const throw ()
overwrite std::execption::what()
4.34.1 Detailed Description
This class is used for error handling in the openMHA. It is used by the openMHA kernel and by
the openMHA toolbox library. Please note that exceptions should not be used accross ANSI-C
interfaces. It is necessary to catch exceptions within the library.
The MHA_Error (p. 132) class holds source file name, line number and an error message.
4.34.2 Constructor & Destructor Documentation
4.34.2.1 MHA_Error::MHA_Error ( const char ∗s_file, int l, const char ∗fmt, ... )
Parameters
s_file source file name (FILE)
lsource line (LINE)
fmt format string for error message (as in printf)
4.35 mha_fifo_lw_t<T>Class Template Reference
This FIFO uses locks to synchronize access.
© 2005-2018 HörTech gGmbH, Oldenburg

4.35 mha_fifo_lw_t<T>Class Template Reference 133
Inheritance diagram for mha_fifo_lw_t<T>:
mha_fifo_lw_t< T >
mha_fifo_t< T >
Public Member Functions
• virtual void write (const T ∗data, unsigned count)
write specified ammount of data to the fifo.
• virtual void read (T ∗buf, unsigned count)
read data from fifo.
•mha_fifo_lw_t (unsigned max_fill_count)
Create FIFO with fixed buffer size.
• virtual ∼mha_fifo_lw_t ()
release synchronization object
• virtual void set_error (unsigned index, MHA_Error ∗error)
Process waiting for more data or space should bail out, throwing this error.
Private Attributes
•mha_fifo_thread_platform_t ∗sync
platform specific thread synchronization
•MHA_Error ∗error [2]
If waiting for synchronization should be aborted then exception to be thrown by reader process
(index 0) or writer process (index 1) has to be placed here.
Additional Inherited Members
4.35.1 Detailed Description
template<class T>
class mha_fifo_lw_t<T>
Reading and writing can block until the operation can be executed.
© 2005-2018 HörTech gGmbH, Oldenburg

134 CONTENTS
4.35.2 Member Function Documentation
4.35.2.1 template<class T >void mha_fifo_lw_t<T>::write ( const T ∗data, unsigned count )
[virtual]
If there is not enough space, then wait for more space.
Parameters
data Pointer to source data.
count Number of instances to copy.
Exceptions
MHA_Error (p. 132)when detecting a deadlock situation.
Reimplemented from mha_fifo_t<T>(p. 136).
4.35.2.2 template<class T >void mha_fifo_lw_t<T>::read ( T ∗buf, unsigned count )
[virtual]
If there is not enough data, then wait for more data.
Parameters
buf Pointer to the target buffer.
count Number of instances to copy.
Exceptions
MHA_Error (p. 132)when detecting a deadlock situation.
Reimplemented from mha_fifo_t<T>(p. 137).
4.35.2.3 template<class T >void mha_fifo_lw_t<T>::set_error ( unsigned index, MHA_Error ∗
error )[virtual]
Parameters
index Use 0 for terminating reader, 1 for terminating writer.
error MHA_Error (p. 132) to be thrown
4.35.3 Member Data Documentation
© 2005-2018 HörTech gGmbH, Oldenburg

4.36 mha_fifo_t<T>Class Template Reference 135
4.35.3.1 template<class T >MHA_Error∗mha_fifo_lw_t<T>::error[2] [private]
4.36 mha_fifo_t<T>Class Template Reference
A FIFO class for blocksize adaptation Synchronization: None.
Inheritance diagram for mha_fifo_t<T>:
mha_fifo_t< T >
mha_drifter_fifo_t< T > mha_fifo_lw_t< T >
Public Types
• typedef T value_type
The data type exchanged by this fifo.
Public Member Functions
• virtual void write (const T ∗data, unsigned count)
write specified ammount of data to the fifo.
• virtual void read (T ∗buf, unsigned count)
read data from fifo
• virtual unsigned get_fill_count () const
Read-only access to fill_count.
• virtual unsigned get_available_space () const
Read-only access to available_space.
• virtual unsigned get_max_fill_count () const
The capacity of this fifo.
•mha_fifo_t (unsigned max_fill_count)
Create FIFO with fixed buffer size.
•mha_fifo_t (unsigned max_fill_count, const T &t)
Create FIFO with fixed buffer size, where all (initially unused) copies of T are initialized as
copies of t.
•mha_fifo_t (const mha_fifo_t &src)
Copy constructor.
• virtual ∼mha_fifo_t ()
Destroy FIFO.
•mha_fifo_t<T>&operator= (const mha_fifo_t<T>&)
Assignment operator.
© 2005-2018 HörTech gGmbH, Oldenburg

136 CONTENTS
Protected Member Functions
• void clear ()
Empty the fifo at once.
Private Attributes
• const unsigned max_fill_count
The maximum fill count of this FIFO.
• T ∗buf
The memory allocated to store the data.
• T ∗write_ptr
points to location where to write next
• const T ∗read_ptr
points to location where to read next
• bool buf_uses_placement_new
wether buf was allocated using placement new or array new.
4.36.1 Detailed Description
template<class T>
class mha_fifo_t<T>
Use external synchronisation or synchronization in inheriting class.
4.36.2 Member Function Documentation
4.36.2.1 template<class T >void mha_fifo_t<T>::write ( const T ∗data, unsigned count )
[virtual]
Parameters
data Pointer to source data.
count Number of instances to copy
Exceptions
MHA_Error (p. 132)when there is not enough space available.
Reimplemented in mha_fifo_lw_t<T>(p. 134), and mha_drifter_fifo_t<T>(p. 129).
© 2005-2018 HörTech gGmbH, Oldenburg

4.37 mha_fifo_thread_guard_t Class Reference 137
4.36.2.2 template<class T >void mha_fifo_t<T>::read ( T ∗buf, unsigned count )[virtual]
Parameters
buf Pointer to the target buffer
count Number of instances to copy
Exceptions
MHA_Error (p. 132)when there is not enough data available.
Reimplemented in mha_fifo_lw_t<T>(p. 134), and mha_drifter_fifo_t<T>(p. 130).
4.36.2.3 template<class T >void mha_fifo_t<T>::clear ( ) [inline],[protected]
Should be called by the reader, or when the reader is inactive.
4.36.3 Member Data Documentation
4.36.3.1 template<class T >const unsigned mha_fifo_t<T>::max_fill_count [private]
4.36.3.2 template<class T >T∗mha_fifo_t<T>::buf [private]
max_fill_count + 1 locations are allocated: At least one location is always unused, because we
have max_fill_count + 1 possible fillcounts [0:max_fill_count] that we need to distinguish.
4.36.3.3 template<class T >bool mha_fifo_t<T>::buf_uses_placement_new [private]
4.37 mha_fifo_thread_guard_t Class Reference
Simple Mutex Guard Class.
4.38 mha_fifo_thread_platform_t Class Reference
Abstract base class for synchronizing multithreaded (producer/consumer) fifo operations.
Inherited by mha_fifo_posix_threads_t.
© 2005-2018 HörTech gGmbH, Oldenburg

138 CONTENTS
Public Member Functions
• virtual void aquire_mutex ()=0
Calling thread waits until it aquires the lock.
• virtual void release_mutex ()=0
Calling thread releases the lock.
• virtual void wait_for_decrease ()=0
Calling producer thread must own the lock.
• virtual void wait_for_increase ()=0
Calling consumer thread must own the lock.
• virtual void increment ()=0
To be called by producer thread after producing.
• virtual void decrement ()=0
To be called by consumer thread after consuming.
• virtual ∼mha_fifo_thread_platform_t ()
Make destructor virtual.
•mha_fifo_thread_platform_t ()
Make default constructor accessible.
4.38.1 Detailed Description
Works only with single producer and single consumer.
4.38.2 Member Function Documentation
4.38.2.1 virtual void mha_fifo_thread_platform_t::aquire_mutex ( ) [pure virtual]
Must not be called when the lock is already aquired.
4.38.2.2 virtual void mha_fifo_thread_platform_t::release_mutex ( ) [pure virtual]
May only be called when lock is owned.
4.38.2.3 virtual void mha_fifo_thread_platform_t::wait_for_decrease ( ) [pure virtual]
Method releases lock, and waits for consumer thread to call decrease(). Then reaquires lock
and returns
4.38.2.4 virtual void mha_fifo_thread_platform_t::wait_for_increase ( ) [pure virtual]
Method releases lock, and waits for producer thread to call increase(). Then reaquires lock and
returns
© 2005-2018 HörTech gGmbH, Oldenburg

4.39 mha_rt_fifo_element_t<T>Class Template Reference 139
4.38.2.5 virtual void mha_fifo_thread_platform_t::increment ( ) [pure virtual]
Producer thread needs to own the lock to call this method.
4.38.2.6 virtual void mha_fifo_thread_platform_t::decrement ( ) [pure virtual]
Consumer thread needs to own the lock to call this method.
4.39 mha_rt_fifo_element_t<T>Class Template Reference
Object wrapper for mha_rt_fifo_t (p. 140).
Public Member Functions
•mha_rt_fifo_element_t (T ∗data)
Constructor.
Public Attributes
•mha_rt_fifo_element_t<T>∗next
Pointer to next fifo element. NULL for the last (newest) fifo element.
• bool abandonned
Indicates that this element will no longer be used and may be deleted.
• T ∗data
Pointer to user data.
4.39.1 Constructor & Destructor Documentation
4.39.1.1 template<class T >mha_rt_fifo_element_t<T>::mha_rt_fifo_element_t ( T ∗data )
[inline]
This element assumes ownership of user data.
Parameters
data User data. Has to be allocated on the heap with standard operator new, because it
will be deleted in this element's destructor.
© 2005-2018 HörTech gGmbH, Oldenburg

140 CONTENTS
4.40 mha_rt_fifo_t<T>Class Template Reference
Template class for thread safe, half real time safe fifo without explixit locks.
Public Member Functions
•mha_rt_fifo_t ()
Construct empty fifo.
•∼mha_rt_fifo_t ()
Destructor will delete all data currently in the fifo.
• T ∗poll ()
Retrieve the latest element in the Fifo.
• T ∗poll_1 ()
Retrieve the next element in the Fifo, if there is one, and mark the previous element as aban-
donned.
• void push (T ∗data)
Add element to the Fifo.
Private Member Functions
• void remove_abandonned ()
Deletes abandonned elements.
• void remove_all ()
Deletes all elements.
Private Attributes
•mha_rt_fifo_element_t<T>∗root
The first element in the fifo. Deleting elements starts here.
•mha_rt_fifo_element_t<T>∗current
The element most recently returned by poll (p. 141) or poll_1 (p. 141).
4.40.1 Detailed Description
template<class T>
class mha_rt_fifo_t<T>
Reading from this fifo is realtime safe, writing to it is not. This fifo is designed for objects that
were constructed on the heap. It assumes ownership of these objects and calls delete on them
when they are no longer used. Objects remain inside the Fifo while being used by the reader.
A new fifo element is inserted by using push (p. 141). The push operation is not real time safe,
it allocates and deallocates memory. The latest element is retrieved by calling poll (p. 141).
This operation will skip fifo elements if more than one push (p. 141) has been occured since
the last poll. To avoid skipping, call the poll_1 (p. 141) operation instead.
© 2005-2018 HörTech gGmbH, Oldenburg

4.41 mha_spec_t Struct Reference 141
4.40.2 Member Function Documentation
4.40.2.1 template<class T >T∗mha_rt_fifo_t<T>::poll ( ) [inline]
Will skip fifo elements if more than one element has been added since last poll invocation. Will
return the same element as on last call if no elements have been added in the mean time.
Marks former elements as abandonned.
Returns
The latest element in this Fifo. Returns NULL if the Fifo is empty.
4.40.2.2 template<class T >T∗mha_rt_fifo_t<T>::poll_1 ( ) [inline]
Else, if there is no newer element, returns the same element as on last poll() (p. 141) or poll_1()
(p. 141) invocation.
Returns
The next element in this Fifo, if there is one, or the same as before. Returns NULL if the
Fifo is empty.
4.40.2.3 template<class T >void mha_rt_fifo_t<T>::push ( T ∗data )[inline]
Deletes abandonned elements in the fifo.
Parameters
data The new user data to place at the end of the fifo. After this invocation, the fifo is the
owner of this object and will delete it when it is no longer used. data must have been
allocated on the heap with standard operator new.
4.40.3 Member Data Documentation
4.40.3.1 template<class T >mha_rt_fifo_element_t<T>∗mha_rt_fifo_t<T>::current
[private]
Searching for new elements starts here.
4.41 mha_spec_t Struct Reference
Spectrum signal structure.
© 2005-2018 HörTech gGmbH, Oldenburg

142 CONTENTS
Inheritance diagram for mha_spec_t:
mha_spec_t
MHASignal::spectrum_t
MHA_AC::spectrum_t
Public Attributes
•mha_complex_t ∗buf
signal buffer
• unsigned int num_channels
number of channels
• unsigned int num_frames
number of frames in each channel
•mha_channel_info_t ∗channel_info
detailed channel description
4.41.1 Detailed Description
This structure contains the short time fourier transform output of the windowed input signal.
The member num_frames describes the number of frequency bins in each channel. For an
even FFT length N, this is N/2+1. With odd FFT lengths, it is (N+ 1)/2. The imaginary part
of the first bin is zero. For even FFT lengths, also the imaginary part at the Nyquist frequency
is zero.
buf[k].re Re(0) Re(1) Re(2) Re(3) Re(4) ... Re(n/2−1) Re(n/2)
buf[k].im Im(1) Im(2) Im(3) Im(4) ... Im(n/2−1)
k0 1 2 3 4 n/2−1 n/2
Figure 4 Data order of FFT spectrum.
© 2005-2018 HörTech gGmbH, Oldenburg

4.42 MHA_TCP::Async_Notify Class Reference 143
4.42 MHA_TCP::Async_Notify Class Reference
Portable Multiplexable cross-thread notification.
Inheritance diagram for MHA_TCP::Async_Notify:
MHA_TCP::Async_Notify
MHA_TCP::Wakeup_Event
Additional Inherited Members
4.43 MHA_TCP::Client Class Reference
A portable class for a tcp client connections.
Inheritance diagram for MHA_TCP::Client:
MHA_TCP::Client
MHA_TCP::Connection
Public Member Functions
•Client (const std::string &host, unsigned short port)
Constructor connects to host, port via TCP.
•Client (const std::string &host, unsigned short port, Timeout_Watcher &timeout_←-
watcher)
Constructor connects to host, port via TCP, using a timeout.
© 2005-2018 HörTech gGmbH, Oldenburg

144 CONTENTS
Additional Inherited Members
4.43.1 Constructor & Destructor Documentation
4.43.1.1 Client::Client ( const std::string & host, unsigned short port )
Parameters
host The hostname of the TCP Server.
port The port or the TCP Server.
4.43.1.2 Client::Client ( const std::string & host, unsigned short port, Timeout_Watcher &
timeout_watcher )
Parameters
host The hostname of the TCP Server.
port The port or the TCP Server.
timeout_watcher an Event watcher that implements a timeout.
4.44 MHA_TCP::Connection Class Reference
Connection (p. 144) handles Communication between client and server, is used on both sides.
Inheritance diagram for MHA_TCP::Connection:
MHA_TCP::Connection
MHA_TCP::Client
Public Member Functions
• std::string get_peer_address ()
Get peer's IP Address.
• unsigned short get_peer_port ()
© 2005-2018 HörTech gGmbH, Oldenburg

4.44 MHA_TCP::Connection Class Reference 145
Get peer's TCP port.
• SOCKET get_fd () const
Return the (protected) file descriptor of the connection.
• virtual ∼Connection ()
Destructor closes the underlying file descriptor.
• bool eof ()
Checks if the peer has closed the connection.
• bool can_read_line (char delim= '\n')
Checks if a full line of text has arrived by now.
• bool can_read_bytes (unsigned howmany)
Checks if the specified ammount of data can be read.
• std::string read_line (char delim= '\n')
Reads a single line of data from the socket.
• std::string read_bytes (unsigned howmany)
Reads the specified ammount of dat from the socket.
• void try_write (const std::string &data="")
Adds data to the internal "outgoing" buffer, and then tries to write as much data from that buffer
to the socket as possible without blocking.
• void write (const std::string &data="")
Adds data to the internal "outgoing" buffer, and then writes that that buffer to the socket, re-
gardless of blocking.
• bool needs_write ()
Checks if the internal "outgoing" buffer contains data.
• unsigned buffered_incoming_bytes () const
Returns the number of bytes in the internal "incoming" buffer.
• unsigned buffered_outgoing_bytes () const
Returns the number of bytes in the internal "outgoing" buffer.
Protected Member Functions
•Connection (SOCKET _fd)
Create a connection instance from a socket filedescriptor.
Protected Attributes
• SOCKET fd
The file descriptor of the TCP Socket.
© 2005-2018 HörTech gGmbH, Oldenburg

146 CONTENTS
Private Member Functions
• void init_peer_data ()
determine peer address and port
• bool can_sysread ()
Determine wether at least 1 byte can be read without blocking.
• bool can_syswrite ()
Determine wether at least 1 byte can be written without blocking.
• std::string sysread (unsigned bytes)
Call the system's read function and try to read bytes.
• std::string syswrite (const std::string &data)
Call the system's write function and try to write all characters in the string data.
4.44.1 Constructor & Destructor Documentation
4.44.1.1 MHA_TCP::Connection::Connection ( SOCKET _fd )[protected]
Parameters
←-
_←-
fd
The file descriptor of the TCP Socket. This file descriptor is closed again in the
destructor.
Exceptions
MHA_Error (p. 132)If the file descriptor is <0.
4.44.2 Member Function Documentation
4.44.2.1 std::string Connection::sysread ( unsigned bytes )[private]
This will block in a situation where can_sysread returns false.
Parameters
bytes The desired number of characters.
Returns
The characters read from the socket. The result may have fewer characters than specified
by bytes. If the result is an empty string, then the socket has been closed by the peer.
© 2005-2018 HörTech gGmbH, Oldenburg

4.44 MHA_TCP::Connection Class Reference 147
4.44.2.2 std::string Connection::syswrite ( const std::string & data )[private]
May write fewer characters, but will at least write one character.
Parameters
data A string of characters to write to the socket.
Returns
The rest of the characters that have not yet been written.
4.44.2.3 SOCKET MHA_TCP::Connection::get_fd ( ) const [inline]
Will be required for SSL.
4.44.2.4 bool Connection::eof ( )
As a side effect, this method fills the internal "incoming" buffer if it was empty and the socket is
readable and not eof.
4.44.2.5 bool Connection::can_read_line ( char delim = '\n' )
This method reads data from the socket into the internal "incoming" buffer if it can be done
without blocking.
Parameters
delim The line delimiter.
Returns
true if at least one full line of text is present in the internal buffer after this method call,
false otherwise.
4.44.2.6 bool Connection::can_read_bytes ( unsigned howmany )
This method reads data from the socket into an internal "incoming" buffer if it can be done
without blocking.
Parameters
howmany The number of bytes that the caller wants to have checked.
© 2005-2018 HörTech gGmbH, Oldenburg

148 CONTENTS
Returns
true if at least the specified ammount of data is present in the internal buffer after this
method call, false otherwise
4.44.2.7 std::string Connection::read_line ( char delim = '\n' )
Blocks if necessary.
Parameters
delim The line delimiter.
Returns
The string of characters in this line, including the trailing delimiter. The delimiter may be
missing if the last line before EOF does not have a delimiter.
4.44.2.8 std::string Connection::read_bytes ( unsigned howmany )
Blocks if necessary.
Parameters
howmany The number of bytes to read.
Returns
The string of characters read. The string may be shorter if EOF is encountered.
4.44.2.9 void Connection::try_write ( const std::string & data = "" )
Parameters
data data to send over the socket.
4.44.2.10 void Connection::write ( const std::string & data = "" )
Parameters
data data to send over the socket.
© 2005-2018 HörTech gGmbH, Oldenburg

4.45 MHA_TCP::Event_Watcher Class Reference 149
4.45 MHA_TCP::Event_Watcher Class Reference
OS-independent event watcher, uses select on Unix and WaitForMultipleObjects on Windows.
Inheritance diagram for MHA_TCP::Event_Watcher:
MHA_TCP::Event_Watcher
MHA_TCP::Timeout_Watcher
Public Member Functions
• void observe (Wakeup_Event ∗event)
Add an event to this observer.
• void ignore (Wakeup_Event ∗event)
Remove an event from this observer.
•std::set<Wakeup_Event ∗>wait ()
\ Wait for some event to occur.
Private Attributes
•std::set<Wakeup_Event ∗>events
The list of events to watch.
4.45.1 Member Function Documentation
4.45.1.1 void Event_Watcher::observe ( Wakeup_Event ∗event )
4.45.1.2 std::set<Wakeup_Event ∗>Event_Watcher::wait ( )
Return all events that are ready
© 2005-2018 HörTech gGmbH, Oldenburg

150 CONTENTS
4.45.2 Member Data Documentation
4.45.2.1 std::set<Wakeup_Event∗>MHA_TCP::Event_Watcher::events [private]
4.46 MHA_TCP::Sockread_Event Class Reference
Watch socket for incoming data.
Inheritance diagram for MHA_TCP::Sockread_Event:
MHA_TCP::Sockread_Event
MHA_TCP::Wakeup_Event
Public Member Functions
•Sockread_Event (SOCKET s)
Set socket to watch for.
4.46.1 Constructor & Destructor Documentation
4.46.1.1 MHA_TCP::Sockread_Event::Sockread_Event ( SOCKET s)
Parameters
sThe socket to observe incoming data on.
4.47 MHA_TCP::Thread Class Reference
A very simple class for portable threads.
Public Types
• typedef void ∗(∗thr_f) (void ∗)
The thread function signature to use with this class.
© 2005-2018 HörTech gGmbH, Oldenburg

4.47 MHA_TCP::Thread Class Reference 151
Public Member Functions
•Thread (thr_f func, void ∗arg=0)
Constructor starts a new thread.
• virtual ∼Thread ()
The destructor should only be called when the Thread (p. 150) is finished.
• virtual void run ()
The internal method that delegated the new thread to the registered Thread (p. 150) function.
Public Attributes
•Async_Notify thread_finish_event
Event will be triggered when the thread exits.
• enum MHA_TCP::Thread:: { ... } state
The current state of the thread.
•thr_f thread_func
The thread function that the client has registered.
• void ∗thread_arg
The argument that the client wants to be handed through to the thread function.
•MHA_Error ∗error
The MHA_Error (p. 132) that caused the thread to abort, if any.
Protected Member Functions
•Thread ()
Default constructor may only be used by derived classes that want to start the thread them-
selves.
Protected Attributes
• void ∗arg
The argument for the client's thread function.
• void ∗return_value
The return value from the client's thread function is stored here When that function returns.
Private Attributes
• pthread_t thread_handle
The posix thread handle.
• pthread_attr_t thread_attr
The posix thread attribute structure.
© 2005-2018 HörTech gGmbH, Oldenburg

152 CONTENTS
4.47.1 Member Typedef Documentation
4.47.1.1 typedef void∗(∗MHA_TCP::Thread::thr_f) (void ∗)
Derive from this class and call protected standard constructor to start threads differently.
4.47.2 Constructor & Destructor Documentation
4.47.2.1 Thread::Thread ( Thread::thr_f func, void ∗arg = 0)
Parameters
func The function to be executed by the thread.
arg The argument given to pass to the thread function.
4.47.2.2 Thread::∼Thread ( ) [virtual]
There is preliminary support for forceful thread cancellation in the destructor, but probably not
very robust or portable..
4.47.3 Member Data Documentation
4.47.3.1 pthread_attr_t MHA_TCP::Thread::thread_attr [private]
Required for starting a thread in detached state. Detachment is required to eliminate the need
for joining this thread.
4.47.3.2 void∗MHA_TCP::Thread::arg [protected]
4.47.3.3 void∗MHA_TCP::Thread::thread_arg
4.48 MHA_TCP::Timeout_Watcher Class Reference
OS-independent event watcher with internal fixed-end-time timeout.
© 2005-2018 HörTech gGmbH, Oldenburg

4.49 MHA_TCP::Wakeup_Event Class Reference 153
Inheritance diagram for MHA_TCP::Timeout_Watcher:
MHA_TCP::Timeout_Watcher
MHA_TCP::Event_Watcher
Additional Inherited Members
4.49 MHA_TCP::Wakeup_Event Class Reference
A base class for asynchronous wakeup events.
Inheritance diagram for MHA_TCP::Wakeup_Event:
MHA_TCP::Wakeup_Event
MHA_TCP::Async_Notify MHA_TCP::Sockread_Event
Public Member Functions
•Wakeup_Event ()
Event Constructor.
• virtual void observed_by (Event_Watcher ∗observer)
Called by the Event_Watcher (p. 149) when this event is added to its list of observed events.
• virtual void ignored_by (Event_Watcher ∗observer)
Called by the Event_Watcher (p. 149) when this event is removed from its list of observed
events.
• virtual ∼Wakeup_Event ()
Destructor deregisters from observers.
© 2005-2018 HörTech gGmbH, Oldenburg

154 CONTENTS
• virtual OS_EVENT_TYPE get_os_event ()
Get necessary information for the Event Watcher.
• virtual void reset ()
For pure notification events, reset the "signalled" status.
• virtual bool status ()
Query wether the event is in signalled state now.
Private Attributes
•std::set<class Event_Watcher ∗>observers
A list of all Event_Watcher (p. 149) instances that this Wakeup_Event (p. 153) is observed by
(stored here for proper deregistering).
4.49.1 Constructor & Destructor Documentation
4.49.1.1 Wakeup_Event::Wakeup_Event ( )
The new event has invalid state.
4.50 mha_wave_t Struct Reference
Waveform signal structure.
Inheritance diagram for mha_wave_t:
mha_wave_t MHASignal::waveform_t
MHA_AC::waveform_t
MHAFilter::o1_ar_filter_t
MHAOvlFilter::fftfb_t
MHASignal::async_rmslevel_t
MHASignal::loop_wavefragment_t
MHASignal::ringbuffer_t
MHASignal::schroeder_t
MHAWindow::base_t
MHAFilter::o1flt_lowpass_t
MHAFilter::o1flt_maxtrack_t
MHAFilter::o1flt_mintrack_t
MHAOvlFilter::overlap
_save_filterbank_t
MHAWindow::fun_t
MHAWindow::user_t
MHAWindow::bartlett_t
MHAWindow::blackman_t
MHAWindow::hamming_t
MHAWindow::hanning_t
MHAWindow::rect_t
© 2005-2018 HörTech gGmbH, Oldenburg

4.51 mhaconfig_t Struct Reference 155
Public Attributes
•mha_real_t ∗buf
signal buffer
• unsigned int num_channels
number of channels
• unsigned int num_frames
number of frames in each channel
•mha_channel_info_t ∗channel_info
detailed channel description
4.50.1 Detailed Description
This structure contains one fragment of a waveform signal. The member num_frames describes
the number of audio samples in each audio channel.
The field channel_info must be an array of num_channels entries or NULL.
4.51 mhaconfig_t Struct Reference
MHA prepare configuration structure.
Public Attributes
• unsigned int channels
Number of audio channels.
• unsigned int domain
Signal domain (MHA_WAVEFORM or MHA_SPECTRUM)
• unsigned int fragsize
Fragment size of waveform data.
• unsigned int wndlen
Window length of spectral data.
• unsigned int fftlen
FFT length of spectral data.
•mha_real_t srate
Sampling rate in Hz.
4.51.1 Detailed Description
This structure contains information about channel number and domain for input and output
signals of a openMHA Plugin. Each plugin can change any of these parameters, e.g. by
resampling of the signal. The only limitation is that the callback frequency is fixed (except for
the plugins db and dbasync).
© 2005-2018 HörTech gGmbH, Oldenburg

156 CONTENTS
4.52 MHAEvents::emitter_t Class Reference
Class for emitting openMHA events.
Public Member Functions
• void operator() ()
Emit an event without parameter.
• void operator() (const std::string &)
Emit an event with string parameter.
• void operator() (const std::string &, unsigned int, unsigned int)
Emit an event with string parameter and two unsigned int parameters.
4.52.1 Detailed Description
Use the template claas MHAEvents::patchbay_t (p. 156) for connecting to an emitter.
4.53 MHAEvents::patchbay_t<receiver_t >Class Template Reference
Patchbay which connects any event emitter with any member function of the parameter class.
Public Member Functions
• void connect (emitter_t ∗, receiver_t ∗, void(receiver_t::∗)())
Connect a receiver member function void (receiver_t::∗)() with an event emitter.
• void connect (emitter_t ∗, receiver_t ∗, void(receiver_t::∗)(const std::string &))
Connect a receiver member function void (receiver_t::∗)(const std::string&) with an event emit-
ter.
4.53.1 Detailed Description
template<class receiver_t>
class MHAEvents::patchbay_t<receiver_t >
The connections created by the connect() (p. 156) function are hold until the destructor is
called. To avoid access to invalid function pointers, it is required to destruct the patchbay
before the receiver, usually by declaring the patchbay as a member of the receiver.
The receiver can be any claas or structure; the event callback can be either a member function
without arguments or with const std::string& argument.
4.53.2 Member Function Documentation
4.53.2.1 template<class receiver_t>void MHAEvents::patchbay_t<receiver_t >::connect (
emitter_t ∗e, receiver_t ∗r, void(receiver_t::∗)() rfun )
Create a connection.
The connection is removed when the patchbay is destructed.
© 2005-2018 HörTech gGmbH, Oldenburg

4.54 MHAFilter::adapt_filter_t Class Reference 157
Parameters
ePointer to an event emitter
rPointer to the receiver
rfun Pointer to a member function of the receiver class
4.53.2.2 template<class receiver_t>void MHAEvents::patchbay_t<receiver_t >::connect (
emitter_t ∗e, receiver_t ∗r, void(receiver_t::∗)(const std::string &) rfun )
Create a connection.
The connection is removed when the patchbay is destructed.
Parameters
ePointer to an event emitter
rPointer to the receiver
rfun Pointer to a member function of the receiver class
4.54 MHAFilter::adapt_filter_t Class Reference
Adaptive filter.
Inheritance diagram for MHAFilter::adapt_filter_t:
MHAFilter::adapt_filter_t
MHAParser::parser_tMHAParser::base_t
MHAPlugin::config_t
< adapt_filter_state_t >
MHAPlugin::config_t
< adapt_filter_param_t >
Additional Inherited Members
4.55 MHAFilter::blockprocessing_polyphase_resampling_t Class Reference
A class that does polyphase resampling and takes into account block processing.
© 2005-2018 HörTech gGmbH, Oldenburg

158 CONTENTS
Public Member Functions
•blockprocessing_polyphase_resampling_t (float source_srate, unsigned source_←-
fragsize, float target_srate, unsigned target_fragsize, float nyquist_ratio, float irslen, un-
signed nchannels, bool add_delay)
Contructs a polyphase resampling filter that can be used for blockprocessing with the given
parameters.
• void write (mha_wave_t &signal)
Write signal to the ringbuffer.
• void read (mha_wave_t &signal)
Read resampled signal.
• bool can_read () const
Checks if the resampling ring buffer can produce another output signal block.
4.55.1 Detailed Description
4.55.2 Constructor & Destructor Documentation
4.55.2.1 MHAFilter::blockprocessing_polyphase_resampling_t::blockprocessing_polyphase_←-
resampling_t ( float source_srate, unsigned source_fragsize, float target_srate, unsigned
target_fragsize, float nyquist_ratio, float irslen, unsigned nchannels, bool add_delay )
Parameters
source_srate Source sampling rate / Hz
source_fragsize Fragment size of incoming audio blocks / frames at source_srate
target_srate Target sampling rate / Hz
target_fragsize Fragment size of produced audio blocks / frames at target_srate
nyquist_ratio Low pass filter cutoff frequency relative to the nyquist frequency of the
smaller of the two sampling rates. Example values: 0.8, 0.9
irslen Impulse response length used for low pass filtering / s
nchannels Number of audio channels
add_delay To avoid underruns, a delay is generally necessary for round trip block
size adaptations. It is only necessary to add this delay to one of the two
resampling chains. Set this parameter to true for the first resampling
object of a round trip pair. It will add the necessary delay, and calculate
the size of the ring buffer appropriately, When set to false, only the
ringbuffer size will be set sufficiently.
4.55.3 Member Function Documentation
4.55.3.1 void MHAFilter::blockprocessing_polyphase_resampling_t::write ( mha_wave_t &signal )
© 2005-2018 HörTech gGmbH, Oldenburg

4.56 MHAFilter::complex_bandpass_t Class Reference 159
Parameters
signal input signal in original sampling rate
Exceptions
MHA_Error (p. 132)Raises exception if there is not enough room, if the number of
channels does not match, or if the number of frames is not equal to
the number specified in the constructor
4.55.3.2 void MHAFilter::blockprocessing_polyphase_resampling_t::read ( mha_wave_t &signal )
Will perform the resampling and remove no longer needed samples from the input buffer.
Parameters
signal buffer to write the resampled signal to.
Exceptions
MHA_Error (p. 132)Raises exception if there is not enough input signal, if the number of
channels of frames does not match.
4.56 MHAFilter::complex_bandpass_t Class Reference
Complex bandpass filter.
Public Member Functions
•complex_bandpass_t (std::vector<mha_complex_t >A, std::vector<mha_←-
complex_t >B)
Constructor with filter coefficients (one per channel)
• void set_weights (std::vector<mha_complex_t >new_B)
Allow to modify the input weights at a later stage.
• void filter (const mha_wave_t &X, mha_spec_t &Y)
Filter method for real value input.
• void filter (const mha_wave_t &X, mha_wave_t &Yre, mha_wave_t &Yim)
Filter method for real value input.
• void filter (const mha_spec_t &X, mha_spec_t &Y)
Filter method for complex value input.
• void filter (const mha_wave_t &Xre, const mha_wave_t &Xim, mha_wave_t &Yre,
mha_wave_t &Yim)
Filter method for complex value input.
© 2005-2018 HörTech gGmbH, Oldenburg

160 CONTENTS
4.56.1 Constructor & Destructor Documentation
4.56.1.1 MHAFilter::complex_bandpass_t::complex_bandpass_t ( std::vector<mha_complex_t >A,
std::vector<mha_complex_t >B)
Parameters
Acomplex filter coefficients, one per band
Bcomplex weights
4.57 MHAFilter::diff_t Class Reference
Differentiator class (non-normalized)
Inheritance diagram for MHAFilter::diff_t:
MHAFilter::diff_t
MHAFilter::filter_t
Additional Inherited Members
4.58 MHAFilter::fftfilter_t Class Reference
FFT based FIR filter implementation.
Inheritance diagram for MHAFilter::fftfilter_t:
MHAFilter::fftfilter_t
MHAFilter::resampling
_filter_t
© 2005-2018 HörTech gGmbH, Oldenburg

4.58 MHAFilter::fftfilter_t Class Reference 161
Public Member Functions
•fftfilter_t (unsigned int fragsize, unsigned int channels, unsigned int fftlen)
Constructor.
• void update_coeffs (const mha_wave_t ∗pwIRS)
Update the set of coefficients.
• void filter (const mha_wave_t ∗pwIn, mha_wave_t ∗∗ppwOut, const mha_wave_t ∗pw←-
IRS)
Apply filter with changing coefficients to a waveform fragment.
• void filter (const mha_wave_t ∗pwIn, mha_wave_t ∗∗ppwOut)
Apply filter to waveform fragment, without changing the coefficients.
• void filter (const mha_wave_t ∗pwIn, mha_wave_t ∗∗ppwOut, const mha_spec_t ∗ps←-
Weights)
Apply filter with changing coefficients to a waveform fragment.
4.58.1 Detailed Description
The maximal number of coefficients can be FFT length - fragsize + 1.
4.58.2 Constructor & Destructor Documentation
4.58.2.1 MHAFilter::fftfilter_t::fftfilter_t ( unsigned int fragsize, unsigned int channels, unsigned int
fftlen )
Parameters
fragsize Number of frames expected in input signal (each cycle).
channels Number of channels expected in input signal.
fftlen FFT length of filter.
4.58.3 Member Function Documentation
4.58.3.1 void MHAFilter::fftfilter_t::update_coeffs ( const mha_wave_t ∗pwIRS )
Parameters
pwIRS Coefficients structure
Note
The number of channels in h must match the number of channels given in the constructor.
The filter length is limited to fftlen-fragsize+1 (longer IRS will be shortened).
© 2005-2018 HörTech gGmbH, Oldenburg

162 CONTENTS
4.58.3.2 void MHAFilter::fftfilter_t::filter ( const mha_wave_t ∗pwIn, mha_wave_t ∗∗ ppwOut,
const mha_wave_t ∗pwIRS )
Parameters
pw←-
In
Input signal pointer.
Return values
ppwOut Pointer to output signal pointer, will be set to a valid signal.
Parameters
pwIRS Pointer to FIR coefficients structure.
4.58.3.3 void MHAFilter::fftfilter_t::filter ( const mha_wave_t ∗pwIn, mha_wave_t ∗∗ ppwOut )
Parameters
pw←-
In
Input signal pointer.
Return values
ppwOut Pointer to output signal pointer, will be set to a valid signal
4.58.3.4 void MHAFilter::fftfilter_t::filter ( const mha_wave_t ∗pwIn, mha_wave_t ∗∗ ppwOut,
const mha_spec_t ∗psWeights )
Parameters
pw←-
In
Input signal pointer.
Return values
ppwOut Pointer to output signal pointer, will be set to a valid signal.
Parameters
psWeights Pointer to filter weights structure.
© 2005-2018 HörTech gGmbH, Oldenburg

4.59 MHAFilter::fftfilterbank_t Class Reference 163
4.59 MHAFilter::fftfilterbank_t Class Reference
FFT based FIR filterbank implementation.
Inheritance diagram for MHAFilter::fftfilterbank_t:
MHAFilter::fftfilterbank_t
MHAOvlFilter::overlap
_save_filterbank_t
Public Member Functions
•fftfilterbank_t (unsigned int fragsize, unsigned int inputchannels, unsigned int firchan-
nels, unsigned int fftlen)
Constructor.
• void update_coeffs (const mha_wave_t ∗h)
Update the set of coefficients.
• void filter (const mha_wave_t ∗s_in, mha_wave_t ∗∗s_out, const mha_wave_t ∗h)
Apply filter with changing coefficients to a waveform fragment.
• void filter (const mha_wave_t ∗s_in, mha_wave_t ∗∗s_out)
Apply filter to waveform fragment, without changing the coefficients.
• const mha_wave_t ∗get_irs () const
Return the current IRS.
4.59.1 Detailed Description
This class convolves n input channels with m filter coefficient sets and returns n∗m output
channels.
The maximal number of coefficients can be FFT length - fragsize + 1.
4.59.2 Constructor & Destructor Documentation
4.59.2.1 MHAFilter::fftfilterbank_t::fftfilterbank_t ( unsigned int fragsize, unsigned int inputchannels,
unsigned int firchannels, unsigned int fftlen )
© 2005-2018 HörTech gGmbH, Oldenburg

164 CONTENTS
Parameters
fragsize Number of frames expected in input signal (each cycle).
inputchannels Number of channels expected in input signal.
firchannels Number of channels expected in FIR filter coefficients (= number of bands).
fftlen FFT length of filter.
The number of output channels is inputchannels∗firchannels.
4.59.3 Member Function Documentation
4.59.3.1 void MHAFilter::fftfilterbank_t::update_coeffs ( const mha_wave_t ∗h)
Parameters
hCoefficients structure
Note
The number of channels in h must match the number of channels given in the constructor,
and the number of frames can not be more than fftlen-fragsize+1.
4.59.3.2 void MHAFilter::fftfilterbank_t::filter ( const mha_wave_t ∗s_in, mha_wave_t ∗∗ s_out,
const mha_wave_t ∗h)
Parameters
s←-
_in
Input signal pointer.
Return values
s_out Pointer to output signal pointer, will be set to a valid signal
Parameters
hFIR coefficients
4.59.3.3 void MHAFilter::fftfilterbank_t::filter ( const mha_wave_t ∗s_in, mha_wave_t ∗∗ s_out )
© 2005-2018 HörTech gGmbH, Oldenburg

4.60 MHAFilter::filter_t Class Reference 165
Parameters
s←-
_in
Input signal pointer.
Return values
s_out Pointer to output signal pointer, will be set to a valid signal
4.60 MHAFilter::filter_t Class Reference
Generic IIR filter class.
Inheritance diagram for MHAFilter::filter_t:
MHAFilter::filter_t
MHAFilter::diff_t
Public Member Functions
•filter_t (unsigned int ch, unsigned int lena, unsigned int lenb)
Constructor.
•filter_t (unsigned int ch, const std::vector<mha_real_t >&vA, const std::vector<mha←-
_real_t >&vB)
Constructor with initialization of coefficients.
• void filter (mha_wave_t ∗out, const mha_wave_t ∗in)
Filter all channels in a waveform structure.
• void filter (mha_real_t ∗dest, const mha_real_t ∗src, unsigned int dframes, unsigned
int frame_dist, unsigned int channel_dist, unsigned int channel_begin, unsigned int
channel_end)
Filter parts of a waveform structure.
•mha_real_t filter (mha_real_t x, unsigned int ch)
Filter one sample.
• unsigned int get_len_A () const
Return length of recursive coefficients.
• unsigned int get_len_B () const
Return length of non-recursive coefficients.
© 2005-2018 HörTech gGmbH, Oldenburg

166 CONTENTS
Public Attributes
• double ∗A
Pointer to recursive coefficients.
• double ∗B
Pointer to non-recursive coefficients.
4.60.1 Detailed Description
This class implements a generic multichannel IIR filter. It is realized as direct form II. It can
work on any float array or on mha_wave_t (p. 154) structs. The filter coefficients can be directly
accessed.
4.60.2 Constructor & Destructor Documentation
4.60.2.1 MHAFilter::filter_t::filter_t ( unsigned int ch, unsigned int lena, unsigned int lenb )
Parameters
ch Number of channels
lena Number of recursive coefficients
lenb Number of non-recursive coefficients
4.60.2.2 MHAFilter::filter_t::filter_t ( unsigned int ch, const std::vector<mha_real_t >&vA, const
std::vector<mha_real_t >&vB )
Parameters
ch Number of channels.
vA Recursive coefficients.
vB Non-recursive coefficients.
4.60.3 Member Function Documentation
4.60.3.1 void MHAFilter::filter_t::filter ( mha_wave_t ∗out, const mha_wave_t ∗in )
Parameters
out Output signal
in Input signal
© 2005-2018 HörTech gGmbH, Oldenburg

4.61 MHAFilter::gamma_flt_t Class Reference 167
4.60.3.2 void MHAFilter::filter_t::filter ( mha_real_t ∗dest, const mha_real_t ∗src, unsigned int
dframes, unsigned int frame_dist, unsigned int channel_dist, unsigned int channel_begin,
unsigned int channel_end )
Parameters
dest Output signal.
src Input signal.
dframes Number of frames to be filtered.
frame_dist Index distance between frames of one channel
channel_dist Index distance between audio channels
channel_begin Number of first channel to be processed
channel_end Number of last channel to be processed
4.60.3.3 mha_real_t MHAFilter::filter_t::filter ( mha_real_t x, unsigned int ch )
Parameters
xInput value
ch Channel number to use in filter state
4.61 MHAFilter::gamma_flt_t Class Reference
Class for gammatone filter.
Public Member Functions
•gamma_flt_t (std::vector<mha_real_t >cf, std::vector<mha_real_t >bw, mha_real←-
_t srate, unsigned int order)
Constructor.
• void operator() (mha_wave_t &X, mha_spec_t &Y)
Filter method.
• void operator() (mha_wave_t &X, mha_wave_t &Yre, mha_wave_t &Yim)
Filter method.
• void operator() (mha_wave_t &Yre, mha_wave_t &Yim, unsigned int stage)
Filter method for specific stage.
4.61.1 Constructor & Destructor Documentation
4.61.1.1 MHAFilter::gamma_flt_t::gamma_flt_t ( std::vector<mha_real_t >cf, std::vector<
mha_real_t >bw, mha_real_t srate, unsigned int order )
© 2005-2018 HörTech gGmbH, Oldenburg

168 CONTENTS
Parameters
cf Center frequency in Hz.
bw Bandwidth in Hz (same number of entries as in cf).
srate Sampling frequency in Hz.
order Filter order.
4.62 MHAFilter::iir_filter_t Class Reference
IIR filter class wrapper for integration into parser structure.
Inheritance diagram for MHAFilter::iir_filter_t:
MHAFilter::iir_filter_t
MHAParser::parser_t
MHAParser::base_t
MHAPlugin::config_t
< iir_filter_state_t >
Public Member Functions
•iir_filter_t (std::string help="IIR filter structure", std::string def_A="[1]", std::string def_←-
B="[1]", unsigned int channels=1)
Constructor of the IIR filter.
• void filter (mha_wave_t ∗y, const mha_wave_t ∗x)
The filter processes the audio signal.
•mha_real_t filter (mha_real_t x, unsigned int ch)
Filter a single audio sample.
• void resize (unsigned int channels)
Change the number of channels after object creation.
© 2005-2018 HörTech gGmbH, Oldenburg

4.62 MHAFilter::iir_filter_t Class Reference 169
Additional Inherited Members
4.62.1 Detailed Description
This class implements an infinite impulse response filter. Since it inherits from MHAParser←-
::parser_t (p. 220), it can easily be integrated in the openMHA configuration tree. It provides
the configuration language variables "A" (vector of recursive filter coefficients) and "B" (vector
of non-recursive filter coefficients).
The filter instance reacts to changes in filter coefficients through the openMHA configuration
language, and uses the updated coefficients in the next invocation of the filter method.
Update of the coefficients is thread-safe and non-blocking. Simply add this subparser to your
parser items and use the "filter" member function. Filter states are reset to all 0 on update.
4.62.2 Constructor & Destructor Documentation
4.62.2.1 MHAFilter::iir_filter_t::iir_filter_t ( std::string help = "IIR filter structure",std::string
def_A = "[1]",std::string def_B = "[1]",unsigned int channels = 1)
Initialises the sub-parser structure and the memory for holding the filter's state.
Parameters
help The help string for the parser that groups the configuration variables of this filter.
Could be used to describe the purpose of this IIR filter.
def_A The initial value of the vector of the recursive filter coefficients, represented as
string.
def_B The initial value of the vector of the non-recursive filter coefficients, represented
as string.
channels The number of indipendent audio channels to process with this filter. Needed to
allocate a state vector for each audio channel.
4.62.3 Member Function Documentation
4.62.3.1 void MHAFilter::iir_filter_t::filter ( mha_wave_t ∗y, const mha_wave_t ∗x)
All channels in the audio signal are processed using the same filter coefficients. Indipendent
state is stored between calls for each audio channel.
© 2005-2018 HörTech gGmbH, Oldenburg

170 CONTENTS
Parameters
yPointer to output signal holder. The output signal is stored here. Has to have the same
signal dimensions as the input signal x. In-place processing (y and x pointing to the
same signal holder) is possible.
xPointer to input signal holder. Number of channels has to be the same as given to the
constructor, or to the resize (p. 170) method.
4.62.3.2 mha_real_t MHAFilter::iir_filter_t::filter ( mha_real_t x, unsigned int ch )
Parameters
xThe single audio sample
ch Zero-based channel index. Use and change the state of channel ch. ch has to be less
than the number of channels given to the constructor or the resize (p. 170) method.
Returns
the filtered result sample.
4.62.3.3 void MHAFilter::iir_filter_t::resize ( unsigned int channels )
Parameters
channels The new number of channels. Old filter states are lost.
4.63 MHAFilter::iir_ord1_real_t Class Reference
First order recursive filter.
Public Member Functions
•iir_ord1_real_t (std::vector<mha_real_t >A, std::vector<mha_real_t >B)
Constructor with filter coefficients (one per channel)
•iir_ord1_real_t (std::vector<mha_real_t >tau, mha_real_t srate)
Constructor for low pass filter (one time constant per channel)
•mha_real_t operator() (unsigned int ch, mha_real_t x)
Filter method for real value input, one element.
•mha_complex_t operator() (unsigned int ch, mha_complex_t x)
Filter method for complex input, one element.
• void operator() (const mha_wave_t &X, mha_wave_t &Y)
Filter method for real value input.
• void operator() (const mha_spec_t &X, mha_spec_t &Y)
© 2005-2018 HörTech gGmbH, Oldenburg

4.64 MHAFilter::o1_ar_filter_t Class Reference 171
Filter method for complex value input.
• void operator() (const mha_wave_t &Xre, const mha_wave_t &Xim, mha_wave_t &Yre,
mha_wave_t &Yim)
Filter method for complex value input.
4.64 MHAFilter::o1_ar_filter_t Class Reference
First order attack-release lowpass filter.
Inheritance diagram for MHAFilter::o1_ar_filter_t:
MHAFilter::o1_ar_filter_t
MHAFilter::o1flt_lowpass_t
MHASignal::waveform_t
mha_wave_t
MHAFilter::o1flt_maxtrack_t MHAFilter::o1flt_mintrack_t
Public Member Functions
•o1_ar_filter_t (unsigned int channels,mha_real_t fs=1.0f, std::vector<mha_real_t >
tau_a=std::vector<float >(1, 0.0f), std::vector<mha_real_t >tau_r=std::vector<float
>(1, 0.0f))
Constructor, setting all taus to zero.
• void set_tau_attack (unsigned int ch, mha_real_t tau)
Set the attack time constant.
• void set_tau_release (unsigned int ch, mha_real_t tau)
Set the release time constant.
•mha_real_t operator() (unsigned int ch, mha_real_t x)
Apply filter to value x, using state channel ch.
• void operator() (const mha_wave_t &in, mha_wave_t &out)
Apply filter to a mha_wave_t (p. 154) data.
© 2005-2018 HörTech gGmbH, Oldenburg

172 CONTENTS
Additional Inherited Members
4.64.1 Detailed Description
This filter is the base of first order lowpass filter, maximum tracker and minimum tracker.
4.64.2 Constructor & Destructor Documentation
4.64.2.1 MHAFilter::o1_ar_filter_t::o1_ar_filter_t ( unsigned int channels, mha_real_t fs = 1.0f,
std::vector<mha_real_t >tau_a = std::vector<float>(1,0.0f),std::vector<
mha_real_t >tau_r = std::vector<float>(1,0.0f) )
The filter state can be accessed through the member functions of MHASignal::waveform_t
(p. 268).
Parameters
channels Number of independent filters
fs Sampling rate (optional, default = 1)
tau_a Attack time constants (optional, default = 0)
tau_r Release time constants (optional, default = 0)
4.64.3 Member Function Documentation
4.64.3.1 void MHAFilter::o1_ar_filter_t::set_tau_attack ( unsigned int ch, mha_real_t tau )
Parameters
ch Channel number
tau Time constant
4.64.3.2 void MHAFilter::o1_ar_filter_t::set_tau_release ( unsigned int ch, mha_real_t tau )
Parameters
ch Channel number
tau Time constant
4.64.3.3 mha_real_t MHAFilter::o1_ar_filter_t::operator() ( unsigned int ch, mha_real_t x)
[inline]
© 2005-2018 HörTech gGmbH, Oldenburg

4.65 MHAFilter::o1flt_lowpass_t Class Reference 173
Parameters
ch Cannel number
xInput value
Returns
Output value
4.64.3.4 void MHAFilter::o1_ar_filter_t::operator() ( const mha_wave_t &in, mha_wave_t &out )
[inline]
Parameters
in Input signal
out Output signal
The number of channels must match the number of filter bands.
4.65 MHAFilter::o1flt_lowpass_t Class Reference
First order low pass filter.
Inheritance diagram for MHAFilter::o1flt_lowpass_t:
MHAFilter::o1flt_lowpass_t
MHAFilter::o1flt_maxtrack_t MHAFilter::o1flt_mintrack_t
MHAFilter::o1_ar_filter_t
MHASignal::waveform_t
mha_wave_t
© 2005-2018 HörTech gGmbH, Oldenburg

174 CONTENTS
Public Member Functions
•o1flt_lowpass_t (const std::vector<mha_real_t >&, mha_real_t,mha_real_t=0)
Constructor of low pass filter, sets sampling rate and time constants.
• void set_tau (unsigned int ch, mha_real_t tau)
change the time constant in one channel
• void set_tau (mha_real_t tau)
set time constant in all channels to tau
Additional Inherited Members
4.65.1 Constructor & Destructor Documentation
4.65.1.1 MHAFilter::o1flt_lowpass_t::o1flt_lowpass_t ( const std::vector<mha_real_t >&tau,
mha_real_t fs, mha_real_t startval = 0)
Parameters
tau Vector of time constants
fs Sampling rate
startval Initial internal state value
4.66 MHAFilter::o1flt_maxtrack_t Class Reference
First order maximum tracker.
© 2005-2018 HörTech gGmbH, Oldenburg

4.66 MHAFilter::o1flt_maxtrack_t Class Reference 175
Inheritance diagram for MHAFilter::o1flt_maxtrack_t:
MHAFilter::o1flt_maxtrack_t
MHAFilter::o1flt_lowpass_t
MHAFilter::o1_ar_filter_t
MHASignal::waveform_t
mha_wave_t
Public Member Functions
•o1flt_maxtrack_t (const std::vector<mha_real_t >&, mha_real_t,mha_real_t=0)
Constructor of low pass filter, sets sampling rate and time constants.
• void set_tau (unsigned int ch, mha_real_t tau)
change the time constant in one channel
• void set_tau (mha_real_t tau)
set time constant in all channels to tau
Additional Inherited Members
4.66.1 Detailed Description
4.66.2 Constructor & Destructor Documentation
4.66.2.1 MHAFilter::o1flt_maxtrack_t::o1flt_maxtrack_t ( const std::vector<mha_real_t >&tau,
mha_real_t fs, mha_real_t startval = 0)
© 2005-2018 HörTech gGmbH, Oldenburg

176 CONTENTS
Parameters
tau Vector of time constants
fs Sampling rate
startval Initial internal state value
4.67 MHAFilter::o1flt_mintrack_t Class Reference
First order minimum tracker.
Inheritance diagram for MHAFilter::o1flt_mintrack_t:
MHAFilter::o1flt_mintrack_t
MHAFilter::o1flt_lowpass_t
MHAFilter::o1_ar_filter_t
MHASignal::waveform_t
mha_wave_t
Public Member Functions
• void set_tau (unsigned int ch, mha_real_t tau)
change the time constant in one channel
• void set_tau (mha_real_t tau)
set time constant in all channels to tau
© 2005-2018 HörTech gGmbH, Oldenburg

4.68 MHAFilter::partitioned_convolution_t Class Reference 177
Additional Inherited Members
4.67.1 Detailed Description
4.68 MHAFilter::partitioned_convolution_t Class Reference
A filter class for partitioned convolution.
Classes
• struct index_t
Bookkeeping class.
Public Member Functions
•partitioned_convolution_t (unsigned int fragsize, unsigned int nchannels_in, unsigned
int nchannels_out, const transfer_matrix_t &transfer)
Create a new partitioned convolver.
•∼partitioned_convolution_t ()
Free fftw resource allocated in constructor.
•mha_wave_t ∗process (const mha_wave_t ∗s_in)
processing
Public Attributes
• unsigned int fragsize
Audio fragment size, always equal to partition size.
• unsigned int nchannels_in
Number of audio input channels.
• unsigned int nchannels_out
Number of audio output channels.
• unsigned int output_partitions
The maximum number of partitions in any of the impulse responses.
• unsigned int filter_partitions
The total number of non-zero impulse response partitions.
•MHASignal::waveform_t input_signal_wave
Buffer for input signal.
• unsigned int current_input_signal_buffer_half_index
A counter modulo 2.
•MHASignal::spectrum_t input_signal_spec
Buffer for FFT transformed input signal.
•MHASignal::spectrum_t frequency_response
Buffers for frequency response spectra of impulse response partitions.
© 2005-2018 HörTech gGmbH, Oldenburg

178 CONTENTS
• std::vector<index_t >bookkeeping
Keeps track of input channels, output channels, impulse response partition, and delay.
• std::vector<MHASignal::spectrum_t >output_signal_spec
Buffers for FFT transformed output signal.
• unsigned int current_output_partition_index
A counter modulo output_partitions, indexing the "current" output partition.
•MHASignal::waveform_t output_signal_wave
Buffer for the wave output signal.
•mha_fft_t fft
The FFT transformer.
4.68.1 Detailed Description
Impulse responses are partitioned into sections of fragment size. Audio signal is convolved with
every partition and delayed as needed. Convolution is done according to overlap-save. FFT
length used is 2 times fragment size.
4.68.2 Constructor & Destructor Documentation
4.68.2.1 MHAFilter::partitioned_convolution_t::partitioned_convolution_t ( unsigned int fragsize,
unsigned int nchannels_in, unsigned int nchannels_out, const transfer_matrix_t &transfer
)
Parameters
fragsize Audio fragment size, equal to partition size.
nchannels_in Number of input audio channels.
nchannels_out Number of output audio channels.
transfer A sparse matrix of impulse responses.
4.68.3 Member Data Documentation
4.68.3.1 unsigned int MHAFilter::partitioned_convolution_t::fragsize
4.68.3.2 unsigned int MHAFilter::partitioned_convolution_t::nchannels_in
4.68.3.3 unsigned int MHAFilter::partitioned_convolution_t::nchannels_out
4.68.3.4 unsigned int MHAFilter::partitioned_convolution_t::output_partitions
Determines the size if the delay line.
© 2005-2018 HörTech gGmbH, Oldenburg

4.69 MHAFilter::partitioned_convolution_t::index_t Struct
Reference 179
4.68.3.5 unsigned int MHAFilter::partitioned_convolution_t::filter_partitions
4.68.3.6 MHASignal::waveform_t MHAFilter::partitioned_convolution_t::input_signal_wave
Has nchannels_in channels and fragsize∗2 frames
4.68.3.7 unsigned int MHAFilter::partitioned_convolution_t::current_input_signal_buffer_half_index
Indicates the buffer half in input signal wave into which to copy the current input signal.
4.68.3.8 MHASignal::spectrum_t MHAFilter::partitioned_convolution_t::input_signal_spec
Has nchannels_in channels and fragsize+1 frames (fft bins).
4.68.3.9 MHASignal::spectrum_t MHAFilter::partitioned_convolution_t::frequency_response
Each "channel" contains another partition of some impulse response. The bookkeeping array
is used to keep track what to do with these frequency responses. This container has filter_←-
partitions channels and fragsize+1 frames (fft bins).
4.68.3.10 std::vector<index_t>MHAFilter::partitioned_convolution_t::bookkeeping
The index into this array is the same as the "channel" index into the frequency_response array.
Array has filter_partitions entries.
4.68.3.11 std::vector<MHASignal::spectrum_t>MHAFilter::partitioned_convolution_t::output_←-
signal_spec
For each array member, Number of channels is equal to nchannels_out, number of frames (fft
bins) is equal to fragsize+1. Array size is equal to output_partitions.
4.68.3.12 unsigned int MHAFilter::partitioned_convolution_t::current_output_partition_index
4.68.3.13 MHASignal::waveform_t MHAFilter::partitioned_convolution_t::output_signal_wave
Number of channels is equal to nchannels_out, number of frames is equal to fragsize
4.69 MHAFilter::partitioned_convolution_t::index_t Struct Reference
Bookkeeping class.
© 2005-2018 HörTech gGmbH, Oldenburg

180 CONTENTS
Public Member Functions
•index_t (unsigned int src, unsigned int tgt, unsigned int dly)
Data constructor.
•index_t ()
Default constructor for STL compatibility.
Public Attributes
• unsigned int source_channel_index
The input channel index to apply the current partition to.
• unsigned int target_channel_index
The index of the output channel to which the filter result should go.
• unsigned int delay
The delay (in blocks) of this partition.
4.69.1 Detailed Description
For each impulse response partition, keeps track of which input to filter, which output channel
to filter to, and the delay in blocks. Objects of class Index should be kept in an array with the
same indices as the corresponding inpulse response partitions.
4.69.2 Constructor & Destructor Documentation
4.69.2.1 MHAFilter::partitioned_convolution_t::index_t::index_t ( unsigned int src, unsigned int tgt,
unsigned int dly )[inline]
Parameters
src The input channel index to apply the current partition to.
tgt The index of the output channel to which the filter result should go.
dly The delay (in blocks) of this partition
4.69.3 Member Data Documentation
4.69.3.1 unsigned int MHAFilter::partitioned_convolution_t::index_t::source_channel_index
4.69.3.2 unsigned int MHAFilter::partitioned_convolution_t::index_t::target_channel_index
4.70 MHAFilter::polyphase_resampling_t Class Reference
A class that does polyphase resampling.
© 2005-2018 HörTech gGmbH, Oldenburg

4.70 MHAFilter::polyphase_resampling_t Class Reference 181
Public Member Functions
•polyphase_resampling_t (unsigned n_up, unsigned n_down, mha_real_t nyquist_ratio,
unsigned n_irs, unsigned n_ringbuffer, unsigned n_channels, unsigned n_prefill)
Initialize a polyphase resampler.
• void write (mha_wave_t &signal)
Write signal to the ringbuffer.
• void read (mha_wave_t &signal)
Read resampled signal.
• unsigned readable_frames () const
Number of frames at target sampling rate that can be produced.
Private Attributes
• unsigned upsampling_factor
Interpolation rate / source rate.
• unsigned downsampling_factor
Interpolation rate / target rate.
• unsigned now_index
points to "now" in the interpolated sampling rate
• bool underflow
indicates if an underflow has occurred. Object cannot be used then.
•MHAWindow::hanning_t impulse_response
contains the lowpass impulse response at interpolation rate
•MHASignal::ringbuffer_t ringbuffer
storage of input signal
4.70.1 Detailed Description
4.70.2 Constructor & Destructor Documentation
4.70.2.1 MHAFilter::polyphase_resampling_t::polyphase_resampling_t ( unsigned n_up, unsigned
n_down, mha_real_t nyquist_ratio, unsigned n_irs, unsigned n_ringbuffer, unsigned
n_channels, unsigned n_prefill )
Parameters
n_up upsampling factor
n_down downsampling factor
nyquist_ratio low pass filter cutoff frequency relative to the nyquist frequency of the
smaller of the two sampling rates. Example values: 0.8, 0.9
n_irs length of impulse response (in samples at interpolation rate)
n_ringbuffer length of ringbuffer, in samples at source sampling rate
n_channels audio channels count
n_prefill Prefill the ringbuffer with this many zero frames in samples at source
sampling rate
© 2005-2018 HörTech gGmbH, Oldenburg

182 CONTENTS
4.70.3 Member Function Documentation
4.70.3.1 void MHAFilter::polyphase_resampling_t::write ( mha_wave_t &signal )
Parameters
signal input signal in original sampling rate
Exceptions
MHA_Error (p. 132)Raises exception if there is not enough room or if the number of
channels does not match.
4.70.3.2 void MHAFilter::polyphase_resampling_t::read ( mha_wave_t &signal )
Will perform the resampling and remove no longer needed samples from the input buffer.
Parameters
signal buffer to write the resampled signal to.
Exceptions
MHA_Error (p. 132)Raises exception if there is not enough input signal or if the number
of channels is too high.
4.70.3.3 unsigned MHAFilter::polyphase_resampling_t::readable_frames ( ) const [inline]
Warning: This method only checks for enough future samples present, therefore, this number
can be positive and a read operation can still fail if there are not enough past samples present
to perform the filtering for the first output sample.
4.71 MHAFilter::resampling_filter_t Class Reference
Hann shaped low pass filter for resampling.
© 2005-2018 HörTech gGmbH, Oldenburg

4.72 MHAFilter::smoothspec_t Class Reference 183
Inheritance diagram for MHAFilter::resampling_filter_t:
MHAFilter::resampling
_filter_t
MHAFilter::fftfilter_t
Public Member Functions
•resampling_filter_t (unsigned int fftlen, unsigned int irslen, unsigned int channels, un-
signed int Nup, unsigned int Ndown, double fCutOff)
Constructor.
4.71.1 Detailed Description
This class uses FFT filter at upsampled rate.
4.71.2 Constructor & Destructor Documentation
4.71.2.1 MHAFilter::resampling_filter_t::resampling_filter_t ( unsigned int fftlen, unsigned int irslen,
unsigned int channels, unsigned int Nup, unsigned int Ndown, double fCutOff )
Parameters
fftlen FFT length.
irslen Length of filter.
channels Number of channels to be filtered.
Nup Upsampling ratio.
Ndown Downsampling ratio.
fCutOff Cut off frequency (relative to lower Nyquist Frequency)
4.72 MHAFilter::smoothspec_t Class Reference
Smooth spectral gains, create a windowed impulse response.
© 2005-2018 HörTech gGmbH, Oldenburg

184 CONTENTS
Public Member Functions
•smoothspec_t (unsigned int fftlen, unsigned int nchannels, const MHAWindow::base←-
_t &window, bool minphase, bool linphase_asym=false)
Constructor.
• void smoothspec (const mha_spec_t &s_in, mha_spec_t &s_out)
Create a smoothed spectrum.
• void smoothspec (mha_spec_t &spec)
Create a smoothed spectrum (in place)
• void spec2fir (const mha_spec_t &spec, mha_wave_t &fir)
Return FIR coefficients.
4.72.1 Detailed Description
Spectral gains are smoothed by multiplicating the impulse response with a window function.
If a minimal phase is used, then the original phase is discarded and replaced by the minimal
phase function. In this case, the window is applied to the beginning of the inverse Fourier
transform of the input spectrum, and the remaining signal set to zero. If the original phase
is kept, the window is applied symmetrical arround zero, i.e. to the first and last samples of
the inverse Fourier transform of the input spectrum. The spec2fir() (p. 185) function creates a
causal impulse response by circular shifting the impulse response by half of the window length.
The signal dimensions of the arguments of smoothspec() (p. 184) must correspond to the FFT
length and number of channels provided in the constructor. The function spec2fir() (p. 185)
can fill signal structures with more than window length frames.
4.72.2 Constructor & Destructor Documentation
4.72.2.1 MHAFilter::smoothspec_t::smoothspec_t ( unsigned int fftlen, unsigned int nchannels, const
MHAWindow::base_t &window, bool minphase, bool linphase_asym = false )
Parameters
fftlen FFT length of input spectrum (fftlen/2+1 bins)
nchannels Number of channels in input spectrum
window Window used for smoothing
minphase Use minimal phase (true) or original phase (false)
linphase_asym Keep phase, but apply full window at beginning of IRS
4.72.3 Member Function Documentation
4.72.3.1 void MHAFilter::smoothspec_t::smoothspec ( const mha_spec_t &s_in, mha_spec_t &
s_out )
© 2005-2018 HörTech gGmbH, Oldenburg

4.73 MHAFilter::transfer_function_t Struct Reference 185
Parameters
s←-
_in
Input spectrum
Return values
s_out Output spectrum
4.72.3.2 void MHAFilter::smoothspec_t::smoothspec ( mha_spec_t &spec )[inline]
Parameters
spec Spectrum to be smoothed.
4.72.3.3 void MHAFilter::smoothspec_t::spec2fir ( const mha_spec_t &spec, mha_wave_t &fir )
Parameters
spec Input spectrum
Return values
fir FIR coefficients, minimum length is window length
4.73 MHAFilter::transfer_function_t Struct Reference
a structure containing a source channel number, a target channel number, and an impulse
response.
Public Member Functions
•transfer_function_t ()
Default constructor for STL conformity.
•transfer_function_t (unsigned int source_channel_index, unsigned int target_←-
channel_index, const std::vector<float >&impulse_response)
Data constructor.
• unsigned int partitions (unsigned int fragsize) const
for the given partition size, return the number of partitions of the impulse response.
• unsigned int non_empty_partitions (unsigned int fragsize) const
for the given partition size, return the number of non-empty partitions of the impulse response.
• bool isempty (unsigned int fragsize, unsigned int index) const
checks if the partition contains only zeros
© 2005-2018 HörTech gGmbH, Oldenburg

186 CONTENTS
Public Attributes
• unsigned int source_channel_index
Source audio channel index for this transfer function.
• unsigned int target_channel_index
Target audio channel index for this transfer function.
• std::vector<float >impulse_response
Impulse response of transfer from source to target channel.
4.73.1 Constructor & Destructor Documentation
4.73.1.1 MHAFilter::transfer_function_t::transfer_function_t ( ) [inline]
Not used.
4.73.1.2 MHAFilter::transfer_function_t::transfer_function_t ( unsigned int source_channel_index,
unsigned int target_channel_index, const std::vector<float >&impulse_response )
Parameters
source_channel_index Source audio channel index for this transfer function
target_channel_index Target audio channel index for this transfer function
impulse_response Impulse response of transfer from source to target channel
4.73.2 Member Function Documentation
4.73.2.1 unsigned int MHAFilter::transfer_function_t::partitions ( unsigned int fragsize ) const
[inline]
Parameters
fragsize partition size
Returns
number of partitions occupied by the impulse response
4.73.2.2 unsigned int MHAFilter::transfer_function_t::non_empty_partitions ( unsigned int fragsize )
const [inline]
Parameters
fragsize partition size
© 2005-2018 HörTech gGmbH, Oldenburg

4.74 MHAFilter::transfer_matrix_t Struct Reference 187
Returns
the number of non-empty partitions of the impulse response, i.e. partitions containing
only zeros are not counted.
4.73.2.3 bool MHAFilter::transfer_function_t::isempty ( unsigned int fragsize, unsigned int index ) const
[inline]
Parameters
fragsize partition size
index partition index
Returns
true when this partition of the impulse response contains only zeros.
4.74 MHAFilter::transfer_matrix_t Struct Reference
A sparse matrix of transfer function partitionss.
Inherits vector<transfer_function_t >.
Public Member Functions
• std::valarray<unsigned int >partitions (unsigned fragsize) const
Returns an array of the results of calling the partitions() (p. 187) method on every matrix
member.
• std::valarray<unsigned int >non_empty_partitions (unsigned int fragsize) const
Returns an array of the results of calling the non_empty_partitions() (p. 187) method on every
matrix member.
4.74.1 Detailed Description
Each matrix element knows its position in the matrix, so they can be stored as a vector.
© 2005-2018 HörTech gGmbH, Oldenburg

188 CONTENTS
4.75 MHAIOJack::io_jack_t Class Reference
Main class for JACK IO.
Inheritance diagram for MHAIOJack::io_jack_t:
MHAIOJack::io_jack_t
MHAParser::parser_t
MHAParser::base_t
MHAJack::client_t
Public Member Functions
• void prepare (int, int)
Allocate buffers, activate JACK client and install internal ports.
Private Member Functions
• void reconnect_inports ()
Connect the input ports when connection variable is accessed.
• void reconnect_outports ()
Connect the output ports when connection variable is accessed.
Additional Inherited Members
4.75.1 Detailed Description
This class registers a JACK client. JACK and framework states are managed by this class.
© 2005-2018 HörTech gGmbH, Oldenburg

4.76 MHAJack::client_avg_t Class Reference 189
4.75.2 Member Function Documentation
4.75.2.1 void io_jack_t::prepare ( int nch_in, int nch_out )
4.75.2.2 void io_jack_t::reconnect_inports ( ) [private]
4.75.2.3 void io_jack_t::reconnect_outports ( ) [private]
4.76 MHAJack::client_avg_t Class Reference
Generic JACK client for averaging a system response across time.
Inheritance diagram for MHAJack::client_avg_t:
MHAJack::client_avg_t
MHAJack::client_t
Public Member Functions
•client_avg_t (const std::string &name, const unsigned int &nrep_)
Constructor for averaging client.
• void io (mha_wave_t ∗s_out, mha_wave_t ∗s_in, const std::vector<std::string >&p_←-
out, const std::vector<std::string >&p_in, float ∗srate=NULL, unsigned int ∗fragsize=N←-
ULL)
Recording function.
4.76.1 Detailed Description
4.76.2 Constructor & Destructor Documentation
4.76.2.1 MHAJack::client_avg_t::client_avg_t ( const std::string & name_, const unsigned int & nrep_ )
© 2005-2018 HörTech gGmbH, Oldenburg

190 CONTENTS
Parameters
name←-
_
Name of JACK client
nrep←-
_
Number of repetitions
4.76.3 Member Function Documentation
4.76.3.1 void MHAJack::client_avg_t::io ( mha_wave_t ∗is_out, mha_wave_t ∗is_in, const
std::vector<std::string >&p_out, const std::vector<std::string >&p_in, float ∗srate =
NULL,unsigned int ∗fragsize = NULL )
long-description
Parameters
is_out Input (test) signal, which will be repeated
is_in System response (averaged, same length as input required)
p_out Ports to play back the test signal
p_in Ports to record from the system response
srate Pointer to sampling rate variable, will be filled with server sampling rate
fragsize Pointer to fragment size variable, will be filled with server fragment size
4.77 MHAJack::client_noncont_t Class Reference
Generic client for synchronous playback and recording of waveform fragments.
Inheritance diagram for MHAJack::client_noncont_t:
MHAJack::client_noncont_t
MHAJack::client_t
© 2005-2018 HörTech gGmbH, Oldenburg

4.78 MHAJack::client_t Class Reference 191
Additional Inherited Members
4.78 MHAJack::client_t Class Reference
Generic asynchronous JACK client.
Inheritance diagram for MHAJack::client_t:
MHAJack::client_t
MHAIOJack::io_jack_t MHAJack::client_avg_t MHAJack::client_noncont_t
Public Member Functions
• void prepare (const std::string &client_name, const unsigned int &nchannels_in, const
unsigned int &nchannels_out)
Allocate buffers, activate JACK client and install internal ports.
• void prepare (const std::string &server_name, const std::string &client_name, const un-
signed int &nchannels_in, const unsigned int &nchannels_out)
Allocate buffers, ports, and activates JACK client.
• void release ()
Remove JACK client and deallocate internal ports and buffers.
• void connect_input (const std::vector<std::string >&)
Connect the input ports when connection variable is accessed.
• void connect_output (const std::vector<std::string >&)
Connect the output ports when connection variable is accessed.
• void get_ports (std::vector<std::string >&, unsigned long jack_flags)
Get a list of Jack ports.
Private Member Functions
• void prepare_impl (const char ∗server_name, const char ∗client_name, const unsigned
int &nchannels_in, const unsigned int &nchannels_out)
Allocate buffers, activate JACK client and allocates jack ports Registers the jack client with the
given server and activates it.
• int jack_proc_cb (jack_nframes_t)
This is the main processing callback.
© 2005-2018 HörTech gGmbH, Oldenburg

192 CONTENTS
4.78.1 Detailed Description
4.78.2 Member Function Documentation
4.78.2.1 void MHAJack::client_t::prepare ( const std::string & client_name, const unsigned int & nch_in,
const unsigned int & nch_out )
Registers the jack client with the default jack server and activates it.
Parameters
client_name Name of this jack client
nch_in Input ports to register
nch_out Output ports to register
4.78.2.2 void MHAJack::client_t::prepare ( const std::string & server_name, const std::string &
client_name, const unsigned int & nch_in, const unsigned int & nch_out )
Registers the jack client with specified jack server and activates it.
Parameters
server_name Name of the jack server to register with
client_name Name of this jack client
nch_in Input ports to register
nch_out Output ports to register
4.78.2.3 void MHAJack::client_t::release ( )
4.78.2.4 void MHAJack::client_t::connect_input ( const std::vector<std::string >&con )
4.78.2.5 void MHAJack::client_t::connect_output ( const std::vector<std::string >&con )
4.78.2.6 void MHAJack::client_t::get_ports ( std::vector<std::string >&res, unsigned long jack_flags
)
Parameters
res Result string vector
jack_flags Jack port flags (JackPortInput etc.)
© 2005-2018 HörTech gGmbH, Oldenburg

4.79 MHAJack::port_t Class Reference 193
4.78.2.7 void MHAJack::client_t::prepare_impl ( const char ∗server_name, const char ∗client_name,
const unsigned int & nch_in, const unsigned int & nch_out )[private]
Parameters
server_name Name of the jack server to register with
client_name Name of this jack client
nch_in Input ports to register
nch_out Output ports to register
4.78.2.8 int MHAJack::client_t::jack_proc_cb ( jack_nframes_t n)[private]
Here happens double buffering and downsampling.
4.79 MHAJack::port_t Class Reference
Class for one channel/port.
Public Member Functions
•port_t (jack_client_t ∗jc, dir_t dir, int id)
•port_t (jack_client_t ∗jc, dir_t dir, const std::string &id)
Constructor to create port with specific name.
• void read (mha_wave_t ∗s, unsigned int ch)
• void write (mha_wave_t ∗s, unsigned int ch)
• void mute (unsigned int n)
• void connect_to (const char ∗pn)
• const char ∗get_short_name ()
Return the port name.
4.79.1 Detailed Description
This class represents one JACK port. Double buffering for asynchronous process callbacks is
managed by this class.
4.79.2 Constructor & Destructor Documentation
4.79.2.1 MHAJack::port_t::port_t ( jack_client_t ∗jc, dir_t dir, int id )
© 2005-2018 HörTech gGmbH, Oldenburg

194 CONTENTS
Parameters
jc JACK client.
dir Direction (input/output).
id Number in port name (starting with 1).
4.79.2.2 MHAJack::port_t::port_t ( jack_client_t ∗jc, dir_t dir, const std::string & id )
Parameters
jc JACK client.
dir Direction (input/output).
id Port name.
4.79.3 Member Function Documentation
4.79.3.1 void MHAJack::port_t::read ( mha_wave_t ∗s, unsigned int ch )
Parameters
sSignal structure to store the audio data.
ch Channel number in audio data structure to be used.
4.79.3.2 void MHAJack::port_t::write ( mha_wave_t ∗s, unsigned int ch )
Parameters
sSignal structure from which the audio data is read.
ch Channel number in audio data structure to be used.
4.79.3.3 void MHAJack::port_t::mute ( unsigned int n)
Parameters
nNumber of samples to be muted (must be the same as reported by Jack processing
callback).
4.79.3.4 void MHAJack::port_t::connect_to ( const char ∗pn )
Parameters
pn Port name to connect to
© 2005-2018 HörTech gGmbH, Oldenburg

4.80 MHAMultiSrc::base_t Class Reference 195
4.80 MHAMultiSrc::base_t Class Reference
Base class for source selection.
Inheritance diagram for MHAMultiSrc::base_t:
MHAMultiSrc::base_t
MHAPlugin::config_t
< MHAMultiSrc::channels_t >
Public Member Functions
• void select_source (const std::vector<std::string >&src, int in_channels)
Change the selection of input sources.
4.80.1 Detailed Description
See also
MHAMultiSrc::channel_t
MHAMultiSrc::channels_t
4.80.2 Member Function Documentation
4.80.2.1 void MHAMultiSrc::base_t::select_source ( const std::vector<std::string >&src, int
in_channels )
This function is real-time and thread safe.
Parameters
src List of input sources
in_channels Number of input channels in direct input (the processed signal)
© 2005-2018 HörTech gGmbH, Oldenburg

196 CONTENTS
4.81 MHAOvlFilter::fftfb_t Class Reference
FFT based overlapping filter bank.
Inheritance diagram for MHAOvlFilter::fftfb_t:
MHAOvlFilter::fftfb_t
MHAOvlFilter::overlap
_save_filterbank_t
MHAOvlFilter::fspacing_t MHASignal::waveform_t
mha_wave_t
Public Member Functions
•fftfb_t (MHAOvlFilter::fftfb_vars_t &par, unsigned int nfft, mha_real_t fs)
Constructor for a FFT-based overlapping filter bank.
• unsigned int bin1 (unsigned int band) const
Return index of first non-zero filter shape window.
• unsigned int bin2 (unsigned int band) const
Return index of first zero filter shape window above center frequency.
• unsigned int get_fftlen () const
Return fft length.
•mha_real_t w (unsigned int k, unsigned int b) const
Return filter shape window at index k in band b.
Additional Inherited Members
4.81.1 Constructor & Destructor Documentation
4.81.1.1 MHAOvlFilter::fftfb_t::fftfb_t ( MHAOvlFilter::fftfb_vars_t &par, unsigned int nfft,
mha_real_t fs )
© 2005-2018 HörTech gGmbH, Oldenburg

4.82 MHAOvlFilter::fftfb_vars_t Class Reference 197
Parameters
par Parameters for the FFT filterbank that can not be deduced from the signal dimensions
are taken from this set of configuration variables.
nfft FFT length
fs Sampling rate / Hz
4.81.2 Member Function Documentation
4.81.2.1 mha_real_t MHAOvlFilter::fftfb_t::w ( unsigned int k, unsigned int b) const [inline]
Parameters
kFrequency index
bBand index
4.82 MHAOvlFilter::fftfb_vars_t Class Reference
Set of configuration variables for FFT-based overlapping filters.
Inherited by MHAOvlFilter::overlap_save_filterbank_t::vars_t.
Public Member Functions
•fftfb_vars_t (MHAParser::parser_t &p)
construct a set of openMHA configuration language variables suitable for configuring the FFT-
based overlapping filterbank.
Public Attributes
• scale_var_t fscale
Frequency scale type (lin/bark/log/erb).
• scale_var_t ovltype
Filter shape (rect/lin/hann).
•MHAParser::float_t plateau
relative plateau width.
•MHAParser::kw_t ftype
Flag to decide wether edge or center frequencies are used.
• fscale_t f
Frequency.
•MHAParser::bool_t normalize
Normalize sum of channels.
•MHAParser::bool_t fail_on_nonmonotonic
© 2005-2018 HörTech gGmbH, Oldenburg

198 CONTENTS
Fail if frequency entries are non-monotonic (otherwise sort)
•MHAParser::bool_t fail_on_unique_bins
Fail if center frequencies share the same FFT bin.
•MHAParser::vfloat_mon_t cf
Final center frequencies in Hz.
•MHAParser::vfloat_mon_t ef
Final edge frequencies in Hz.
•MHAParser::vfloat_mon_t cLTASS
Bandwidth correction for LTASS noise (level of 0 dB RMS LTASS noise)
4.82.1 Detailed Description
This class enables easy configuration of the FFT-based overlapping filterbank. An instance of
fftfb_vars_t (p. 197) creates openMHA configuration language variables needed for configuring
the filterbank, and inserts these variables in the openMHA configuration tree.
This way, the variables are visible to the user and can be configured using the openMHA con-
figuration language.
4.82.2 Constructor & Destructor Documentation
4.82.2.1 MHAOvlFilter::fftfb_vars_t::fftfb_vars_t ( MHAParser::parser_t &p)
Parameters
pThe node of the configuration tree where the variables created by this instance are
inserted.
4.83 MHAOvlFilter::fspacing_t Class Reference
Class for frequency spacing, used by filterbank shape generator class.
© 2005-2018 HörTech gGmbH, Oldenburg

4.84 MHAOvlFilter::overlap_save_filterbank_t Class Reference 199
Inheritance diagram for MHAOvlFilter::fspacing_t:
MHAOvlFilter::fspacing_t
MHAOvlFilter::fftfb_t
MHAOvlFilter::overlap
_save_filterbank_t
Public Member Functions
• unsigned int nbands () const
Return number of bands in filter bank.
4.84 MHAOvlFilter::overlap_save_filterbank_t Class Reference
A time-domain minimal phase filter bank with frequency shapes from MHAOvlFilter::fftfb_t
(p. 196).
Inheritance diagram for MHAOvlFilter::overlap_save_filterbank_t:
MHAOvlFilter::overlap
_save_filterbank_t
MHAOvlFilter::fftfb_t
MHAOvlFilter::fspacing_t MHASignal::waveform_t
mha_wave_t
MHAFilter::fftfilterbank_t
© 2005-2018 HörTech gGmbH, Oldenburg

200 CONTENTS
Additional Inherited Members
4.85 MHAParser::base_t Class Reference
Base class for all parser items.
Inheritance diagram for MHAParser::base_t:
MHAParser::base_t
MHAParser::monitor_t
MHAParser::parser_t
MHAParser::bool_mon_t
MHAParser::complex
_mon_t
MHAParser::float_mon_t
MHAParser::int_mon_t
MHAParser::mcomplex
_mon_t
MHAParser::mfloat_mon_t
MHAParser::string_mon_t
MHAParser::variable_t
MHAParser::vcomplex
_mon_t
MHAParser::vfloat_mon_t
MHAParser::vint_mon_t
MHAParser::vstring
_mon_t
MHAParser::bool_t
MHAParser::kw_t
MHAParser::range_var_t
MHAParser::string_t
MHAParser::vstring_t
MHAParser::commit_t
< receiver_t >
MHAParser::complex_t
MHAParser::float_t
MHAParser::int_t
MHAParser::mcomplex_t
MHAParser::mfloat_t
MHAParser::vcomplex_t
MHAParser::vfloat_t
MHAParser::vint_t
AuditoryProfile::parser_t
DynComp::dc_afterburn
_vars_t
io_file_t
io_parser_t
io_tcp_parser_t
MHAFilter::adapt_filter_t
MHAFilter::iir_filter_t
MHAIOJack::io_jack_t
MHAParser::window_t
MHAPlugin::plugin_t
< runtime_cfg_t >
DynComp::dc_afterburn_t
Public Member Functions
•base_t (const std::string &)
Constructor for base class of all parser nodes.
• virtual std::string parse (const std::string &)
Causes this node to process a command in the openMHA configuration language.
• virtual void parse (const char ∗, char ∗, unsigned int)
This function parses a command and writes the parsing result into a C character array.
© 2005-2018 HörTech gGmbH, Oldenburg

4.85 MHAParser::base_t Class Reference 201
• void set_node_id (const std::string &)
Set the identification string of this parser node.
• void set_help (const std::string &)
Set the help comment of a variable or parser.
• const std::string & fullname () const
Return the full dot-separated path name of this parser node in the openMHA configuration tree.
Public Attributes
•MHAEvents::emitter_t writeaccess
Event emitted on write access.
•MHAEvents::emitter_t valuechanged
Event emitted if the value has changed.
•MHAEvents::emitter_t readaccess
Event emitted on read access.
•MHAEvents::emitter_t prereadaccess
Event emitted on read access, before the data field is accessed.
4.85.1 Detailed Description
The key method of the parser base class is the std::string parse(const std::string&) (p. 201)
method. Parser proxy derivatives which overwrite any of the other parse() (p. 201) methods to
be the key method must make sure that the original parse() (p. 201) method utilizes the new
key method.
4.85.2 Constructor & Destructor Documentation
4.85.2.1 MHAParser::base_t::base_t ( const std::string & h)
Parameters
hHelp text describing this parser node. This help text is accessible to the configuration
language through the "?help" query command.
4.85.3 Member Function Documentation
4.85.3.1 std::string MHAParser::base_t::parse ( const std::string & cs )[virtual]
Parameters
cs The command to parse
© 2005-2018 HörTech gGmbH, Oldenburg

202 CONTENTS
Returns
The response to the command, if successful
Exceptions
MHA_Error (p. 132)If the command cannot be executed successfully. The reason for
failure is given in the message string of the exception.
4.85.3.2 void MHAParser::base_t::parse ( const char ∗cmd, char ∗retv, unsigned int len )
[virtual]
This base class implementation delegates to parse(const std::string &) (p. 201).
Parameters
cmd Command to be parsed
retv Buffer for the result
len Length of buffer
4.85.3.3 void MHAParser::base_t::set_node_id ( const std::string & s)
The id can be queried from the configuration language using the ?id query command. Nodes
can be found by id using the ?listid query command on a containing parser node.
Parameters
sThe new identification string.
4.85.3.4 void MHAParser::base_t::set_help ( const std::string & s)
Parameters
sNew help comment.
4.85.3.5 const std::string & MHAParser::base_t::fullname ( ) const
4.85.4 Member Data Documentation
4.85.4.1 MHAEvents::emitter_t MHAParser::base_t::writeaccess
To connect a callback that is invoked on write access to this parser variable, use MHAEvents←-
::patchbay_t<receiver_t>method connect(&writeaccess,&receiver_t::callback) where callback
is a method that expects no parameters and returns void.
© 2005-2018 HörTech gGmbH, Oldenburg

4.86 MHAParser::bool_mon_t Class Reference 203
4.85.4.2 MHAEvents::emitter_t MHAParser::base_t::valuechanged
To connect a callback that is invoked when write access to this parser variable actually changes
its value, use MHAEvents::patchbay_t<receiver_t>method connect(&valuechanged,&receiver←-
_t::callback) where callback is a method that expects no parameters and returns void.
4.85.4.3 MHAEvents::emitter_t MHAParser::base_t::readaccess
To connect a callback that is invoked after the value of this variable has been read
through the configuration interface, use MHAEvents::patchbay_t<receiver_t>method
connect(&readaccess,&receiver_t::callback) where callback is a method that expects no pa-
rameters and returns void.
4.85.4.4 MHAEvents::emitter_t MHAParser::base_t::prereadaccess
To connect a callback that is invoked when the value of this variable is about to be read through
the configuration interface, so that the callback can influence the value that is reported, use
MHAEvents::patchbay_t<receiver_t>method connect(&prereadaccess,&receiver_t::callback)
where callback is a method that expects no parameters and returns void.
4.86 MHAParser::bool_mon_t Class Reference
Monitor with string value.
Inheritance diagram for MHAParser::bool_mon_t:
MHAParser::bool_mon_t
MHAParser::monitor_t
MHAParser::base_t
Public Member Functions
•bool_mon_t (const std::string &hlp)
Create a monitor variable for string values.
© 2005-2018 HörTech gGmbH, Oldenburg

204 CONTENTS
Public Attributes
• bool data
Data field.
4.86.1 Constructor & Destructor Documentation
4.86.1.1 MHAParser::bool_mon_t::bool_mon_t ( const std::string & hlp )
Parameters
hlp A help text describing this monitor variable.
4.87 MHAParser::bool_t Class Reference
Variable with a boolean value ("yes"/"no")
Inheritance diagram for MHAParser::bool_t:
MHAParser::bool_t
MHAParser::variable_t
MHAParser::monitor_t
MHAParser::base_t
Public Member Functions
•bool_t (const std::string &help_text, const std::string &initial_value)
Constructor for a configuration language variable for boolean values.
© 2005-2018 HörTech gGmbH, Oldenburg

4.88 MHAParser::commit_t<receiver_t >Class Template Reference205
Public Attributes
• bool data
Data field.
4.87.1 Constructor & Destructor Documentation
4.87.1.1 MHAParser::bool_t::bool_t ( const std::string & help_text, const std::string & initial_value )
Parameters
help_text A human-readable text describing the purpose of this configuration variable.
initial_value The initial value for this variable as a string. The string representation of 'true'
is either "yes" or "1". The string representation of 'false' is either "no" or "0".
4.88 MHAParser::commit_t<receiver_t >Class Template Reference
Parser variable with event-emission functionality.
Inheritance diagram for MHAParser::commit_t<receiver_t >:
MHAParser::commit_t
< receiver_t >
MHAParser::kw_t
MHAParser::variable_t
MHAParser::monitor_t
MHAParser::base_t
© 2005-2018 HörTech gGmbH, Oldenburg

206 CONTENTS
Additional Inherited Members
4.88.1 Detailed Description
template<class receiver_t>
class MHAParser::commit_t<receiver_t >
The commit_t (p. 205) variable can register an event receiver in its constructor, which is called
whenever the variable is set to "commit".
4.89 MHAParser::complex_mon_t Class Reference
Monitor with complex value.
Inheritance diagram for MHAParser::complex_mon_t:
MHAParser::complex
_mon_t
MHAParser::monitor_t
MHAParser::base_t
Public Member Functions
•complex_mon_t (const std::string &hlp)
Create a complex monitor variable.
Public Attributes
•mha_complex_t data
Data field.
4.89.1 Constructor & Destructor Documentation
4.89.1.1 MHAParser::complex_mon_t::complex_mon_t ( const std::string & hlp )
© 2005-2018 HörTech gGmbH, Oldenburg

4.90 MHAParser::complex_t Class Reference 207
Parameters
hlp A help text describing this monitor variable.
4.90 MHAParser::complex_t Class Reference
Variable with complex value.
Inheritance diagram for MHAParser::complex_t:
MHAParser::complex_t
MHAParser::range_var_t
MHAParser::variable_t
MHAParser::monitor_t
MHAParser::base_t
Public Attributes
•mha_complex_t data
Data field.
Additional Inherited Members
4.91 MHAParser::float_mon_t Class Reference
Monitor with float value.
© 2005-2018 HörTech gGmbH, Oldenburg

208 CONTENTS
Inheritance diagram for MHAParser::float_mon_t:
MHAParser::float_mon_t
MHAParser::monitor_t
MHAParser::base_t
Public Member Functions
•float_mon_t (const std::string &hlp)
Initialize a floating point (32 bits) monitor variable.
Public Attributes
• float data
Data field.
4.91.1 Constructor & Destructor Documentation
4.91.1.1 MHAParser::float_mon_t::float_mon_t ( const std::string & hlp )
Parameters
hlp A help text describing this monitor variable.
4.92 MHAParser::float_t Class Reference
Variable with float value.
© 2005-2018 HörTech gGmbH, Oldenburg

4.92 MHAParser::float_t Class Reference 209
Inheritance diagram for MHAParser::float_t:
MHAParser::float_t
MHAParser::range_var_t
MHAParser::variable_t
MHAParser::monitor_t
MHAParser::base_t
Public Member Functions
•float_t (const std::string &help_text, const std::string &initial_value, const std::string
&range="")
Constructor for a configuration language variable for 32bit ieee floating-point values.
Public Attributes
• float data
Data field.
Additional Inherited Members
4.92.1 Constructor & Destructor Documentation
4.92.1.1 MHAParser::float_t::float_t ( const std::string & help_text, const std::string & initial_value,
const std::string & range = "" )
© 2005-2018 HörTech gGmbH, Oldenburg

210 CONTENTS
Parameters
help_text A human-readable text describing the purpose of this configuration variable.
initial_value The initial value for this variable as a string (decimal representation of the
floating-point variable). If a range is given in the third parameter, then the
initial value has to be within the range. A human-readable text describing the
purpose of this configuration variable.
range The range of values that this variable can hold can be restricted. A range is a
string of the form "[a,b]", where a and b are decimal representations of the
inclusive boundaries of the range. a<=b. In a range of the form "]a,b[", both
boundaries are excluded. Mixed forms are permitted. a or b can also be
omitted if there is no lower or upper limit. The range of values is always
restricted by the representable range of the underlying C data type.
4.93 MHAParser::int_mon_t Class Reference
Monitor variable with int value.
Inheritance diagram for MHAParser::int_mon_t:
MHAParser::int_mon_t
MHAParser::monitor_t
MHAParser::base_t
Public Member Functions
•int_mon_t (const std::string &hlp)
Create a monitor variable for integral values.
Public Attributes
• int data
Data field.
© 2005-2018 HörTech gGmbH, Oldenburg

4.94 MHAParser::int_t Class Reference 211
4.93.1 Detailed Description
Monitor variables can be of many types. These variables can be queried through the parser.
The public data element contains the monitored state. Write access is only possible from the
C++ code by direct access to the data field.
4.93.2 Constructor & Destructor Documentation
4.93.2.1 MHAParser::int_mon_t::int_mon_t ( const std::string & hlp )
Parameters
hlp A help text describing this monitor variable.
4.94 MHAParser::int_t Class Reference
Variable with integer value.
Inheritance diagram for MHAParser::int_t:
MHAParser::int_t
MHAParser::range_var_t
MHAParser::variable_t
MHAParser::monitor_t
MHAParser::base_t
© 2005-2018 HörTech gGmbH, Oldenburg

212 CONTENTS
Public Member Functions
•int_t (const std::string &help_text, const std::string &initial_value, const std::string
&range="")
Constructor for a configuration language variable for integral values.
Public Attributes
• int data
Data field.
Additional Inherited Members
4.94.1 Constructor & Destructor Documentation
4.94.1.1 MHAParser::int_t::int_t ( const std::string & help_text, const std::string & initial_value, const
std::string & range = "" )
Parameters
help_text A human-readable text describing the purpose of this configuration variable.
initial_value The initial value for this variable as a string (decimal representation of the
integer variable). If a range is given in the third parameter, then the initial
value has to be within the range.
range The range of values that this variable can hold can be restricted. A range is a
string of the form "[a,b]", where a and b are decimal representations of the
integral inclusive boundaries of the range. a<=b. In a range of the form
"]a,b[", both boundaries are excluded. Mixed forms are permitted. a or b can
also be omitted if there is no lower or upper limit. The range of values is
always restricted by the representable range of the underlying C data type
(usually 32 bits, [-2147483648,2147483647]).
4.95 MHAParser::keyword_list_t Class Reference
Keyword list class.
Public Member Functions
• void set_value (const std::string &)
Select a value from keyword list.
• void set_entries (const std::string &)
Set keyword list entries.
© 2005-2018 HörTech gGmbH, Oldenburg

4.95 MHAParser::keyword_list_t Class Reference 213
• const std::string & get_value () const
Return selected value.
• const std::vector<std::string >&get_entries () const
Return keyword list.
• const size_t & get_index () const
Return index of selected value.
• void validate () const
Check if index of selected value is valid.
•keyword_list_t ()
Constructor.
Private Attributes
• size_t index
Index into list.
• std::vector<std::string >entries
List of valid entries.
4.95.1 Detailed Description
The stucture keyword_list_t (p. 212) defines a keyword list (vector of strings) with an index into
the list. Used as MHAParser::kw_t (p. 214), it can be used to access a set of valid keywords
through the parser (i.e. one of "pear apple banana").
4.95.2 Member Function Documentation
4.95.2.1 void MHAParser::keyword_list_t::set_value ( const std::string & s)
This function selects a value from the keyword list. The index is set to the last matching entry.
Parameters
sValue to be selected.
4.95.2.2 void MHAParser::keyword_list_t::set_entries ( const std::string & s)
With this function, the keyword list can be set from a space separated string list.
Parameters
sSpace separated entry list.
© 2005-2018 HörTech gGmbH, Oldenburg

214 CONTENTS
4.96 MHAParser::kw_t Class Reference
Variable with keyword list value.
Inheritance diagram for MHAParser::kw_t:
MHAParser::kw_t
MHAParser::commit_t
< receiver_t >
MHAParser::variable_t
MHAParser::monitor_t
MHAParser::base_t
Public Member Functions
•kw_t (const std::string &, const std::string &, const std::string &)
Constructor of a keyword list openMHA configuration variable.
•kw_t (const kw_t &)
Copy constructor.
• void set_range (const std::string &)
Set/change the list of valid entries.
• bool isval (const std::string &) const
Test if the given value is selected.
Public Attributes
•keyword_list_t data
Variable data in its native type.
© 2005-2018 HörTech gGmbH, Oldenburg

4.97 MHAParser::mcomplex_mon_t Class Reference 215
4.96.1 Constructor & Destructor Documentation
4.96.1.1 MHAParser::kw_t::kw_t ( const std::string & h, const std::string & v, const std::string & rg )
Parameters
hA help string describing the purpose of this variable.
vThe initial value, has to be a value from the list of possible values given in the last
parameter.
rg A string containing the list of valid entries. The entries have to be separated by spaces.
The list of entries has to be delimited by brackets "[", "]".
4.96.2 Member Function Documentation
4.96.2.1 void MHAParser::kw_t::set_range ( const std::string & r)
Parameters
rA string containing the list of valid entries. The entries have to be separated by spaces.
The list of entries has to be delimited by brackets "[", "]".
4.97 MHAParser::mcomplex_mon_t Class Reference
Matrix of complex numbers monitor.
Inheritance diagram for MHAParser::mcomplex_mon_t:
MHAParser::mcomplex
_mon_t
MHAParser::monitor_t
MHAParser::base_t
© 2005-2018 HörTech gGmbH, Oldenburg

216 CONTENTS
Public Member Functions
•mcomplex_mon_t (const std::string &hlp)
Create a matrix of complex floating point monitor values.
Public Attributes
• std::vector<std::vector<mha_complex_t > > data
Data field.
4.97.1 Constructor & Destructor Documentation
4.97.1.1 MHAParser::mcomplex_mon_t::mcomplex_mon_t ( const std::string & hlp )
Parameters
hlp A help text describing this monitor variable.
4.98 MHAParser::mcomplex_t Class Reference
Matrix variable with complex value.
© 2005-2018 HörTech gGmbH, Oldenburg

4.99 MHAParser::mfloat_mon_t Class Reference 217
Inheritance diagram for MHAParser::mcomplex_t:
MHAParser::mcomplex_t
MHAParser::range_var_t
MHAParser::variable_t
MHAParser::monitor_t
MHAParser::base_t
Public Attributes
• std::vector<std::vector<mha_complex_t > > data
Data field.
Additional Inherited Members
4.99 MHAParser::mfloat_mon_t Class Reference
Matrix of floats monitor.
© 2005-2018 HörTech gGmbH, Oldenburg

218 CONTENTS
Inheritance diagram for MHAParser::mfloat_mon_t:
MHAParser::mfloat_mon_t
MHAParser::monitor_t
MHAParser::base_t
Public Member Functions
•mfloat_mon_t (const std::string &hlp)
Create a matrix of floating point monitor values.
Public Attributes
• std::vector<std::vector<float > > data
Data field.
4.99.1 Constructor & Destructor Documentation
4.99.1.1 MHAParser::mfloat_mon_t::mfloat_mon_t ( const std::string & hlp )
Parameters
hlp A help text describing this monitor variable.
4.100 MHAParser::mfloat_t Class Reference
Matrix variable with float value.
© 2005-2018 HörTech gGmbH, Oldenburg

4.100 MHAParser::mfloat_t Class Reference 219
Inheritance diagram for MHAParser::mfloat_t:
MHAParser::mfloat_t
MHAParser::range_var_t
MHAParser::variable_t
MHAParser::monitor_t
MHAParser::base_t
Public Member Functions
•mfloat_t (const std::string &, const std::string &, const std::string &="")
Create a float matrix parser variable.
Public Attributes
• std::vector<std::vector<float > > data
Data field.
Additional Inherited Members
4.100.1 Constructor & Destructor Documentation
4.100.1.1 MHAParser::mfloat_t::mfloat_t ( const std::string & h, const std::string & v, const std::string
&rg = "" )
© 2005-2018 HörTech gGmbH, Oldenburg

220 CONTENTS
Parameters
hA human-readable text describing the purpose of this configuration variable.
vThe initial value of the variable, as a string, in openMHA configuration language: (e.g. "[[0
1]; [2 3]]" for a matrix), described in the "Multidimensional Variables" s2.1.3 section of the
openMHA User Manual.
rg The numeric range to enforce on all members of the matrix.
4.101 MHAParser::mhapluginloader_t Class Reference
Class to create a plugin loader in a parser, including the load logic.
4.102 MHAParser::monitor_t Class Reference
Base class for monitors and variable nodes.
Inheritance diagram for MHAParser::monitor_t:
MHAParser::monitor_t
MHAParser::bool_mon_t
MHAParser::complex
_mon_t
MHAParser::float_mon_t
MHAParser::int_mon_t
MHAParser::mcomplex
_mon_t
MHAParser::mfloat_mon_t
MHAParser::string_mon_t
MHAParser::variable_t
MHAParser::vcomplex
_mon_t
MHAParser::vfloat_mon_t
MHAParser::vint_mon_t
MHAParser::vstring
_mon_t
MHAParser::base_t
MHAParser::bool_t
MHAParser::kw_t
MHAParser::range_var_t
MHAParser::string_t
MHAParser::vstring_t
MHAParser::commit_t
< receiver_t >
MHAParser::complex_t
MHAParser::float_t
MHAParser::int_t
MHAParser::mcomplex_t
MHAParser::mfloat_t
MHAParser::vcomplex_t
MHAParser::vfloat_t
MHAParser::vint_t
Additional Inherited Members
4.103 MHAParser::parser_t Class Reference
Parser node class.
© 2005-2018 HörTech gGmbH, Oldenburg

4.103 MHAParser::parser_t Class Reference 221
Inheritance diagram for MHAParser::parser_t:
MHAParser::parser_t
AuditoryProfile::parser_t
DynComp::dc_afterburn
_vars_t
io_file_t
io_parser_t
io_tcp_parser_t
MHAFilter::adapt_filter_t
MHAFilter::iir_filter_t
MHAIOJack::io_jack_t
MHAParser::window_t
MHAPlugin::plugin_t
< runtime_cfg_t >
MHAParser::base_t
DynComp::dc_afterburn_t
Public Member Functions
•parser_t (const std::string &help_text="")
Construct detached node to be used in the configuration tree.
• void insert_item (const std::string &, base_t ∗)
Register a parser item into this sub-parser.
• void remove_item (const std::string &)
Remove an item by name.
• void force_remove_item (const std::string &)
Remove an item by name.
• void remove_item (const base_t ∗)
Remove an item by address.
Private Attributes
• std::string id_string
identification string
Additional Inherited Members
4.103.1 Detailed Description
Aparser_t (p. 220) instance is a node in the configuration tree. A parser node can contain any
number of other parser_t (p. 220) instances or configuration language variables. These items
are inserted into a parser node using the parser_t::insert_item (p. 222) method.
© 2005-2018 HörTech gGmbH, Oldenburg

222 CONTENTS
4.103.2 Constructor & Destructor Documentation
4.103.2.1 MHAParser::parser_t::parser_t ( const std::string & help_text = "" )
Parameters
help_text A text describing this node. E.g. if this node lives at the root of some openMHA
plugin, then the help text should describe the functionality of the plugin.
4.103.3 Member Function Documentation
4.103.3.1 void MHAParser::parser_t::insert_item ( const std::string & n, MHAParser::base_t ∗e)
This function registers an item under a given name into this sub-parser and makes it accessible
to the parser interface.
Parameters
nName of the item in the configuration tree
eC++ pointer to the item instance. e can either point to a variable, to a monitor, or to
another sub-parser.
4.103.3.2 void MHAParser::parser_t::remove_item ( const std::string & n)
If the item does not exist, an error is being reported.
Parameters
nName of parser item to be removed from list.
4.103.3.3 void MHAParser::parser_t::force_remove_item ( const std::string & n)
Non-existing items are ignored.
Parameters
nName of parser item to be removed from list.
4.103.3.4 void MHAParser::parser_t::remove_item ( const base_t ∗addr )
The item belonging to an address is being removed from the list of items.
© 2005-2018 HörTech gGmbH, Oldenburg

4.104 MHAParser::range_var_t Class Reference 223
Parameters
addr Address of parser item to be removed.
4.104 MHAParser::range_var_t Class Reference
Base class for all variables with a numeric value range.
Inheritance diagram for MHAParser::range_var_t:
MHAParser::range_var_t
MHAParser::complex_t
MHAParser::float_t
MHAParser::int_t
MHAParser::mcomplex_t
MHAParser::mfloat_t
MHAParser::vcomplex_t
MHAParser::vfloat_t
MHAParser::vint_t
MHAParser::variable_tMHAParser::monitor_tMHAParser::base_t
Public Member Functions
• void set_range (const std::string &r)
Change the valid range of a variable.
Protected Attributes
• float low_limit
Lower limit of range.
• float up_limit
Upper limit of range.
• bool low_incl
Lower limit is included (or excluded) in range.
• bool up_incl
Upper limit is included (or excluded) in range.
• bool check_low
Check lower limit.
• bool check_up
Check upper limit.
• bool check_range
Range checking is active.
© 2005-2018 HörTech gGmbH, Oldenburg

224 CONTENTS
Additional Inherited Members
4.104.1 Member Function Documentation
4.104.1.1 void MHAParser::range_var_t::set_range ( const std::string & r)
Parameters
rNew range of the variable (string representation)
4.105 MHAParser::string_mon_t Class Reference
Monitor with string value.
Inheritance diagram for MHAParser::string_mon_t:
MHAParser::string_mon_t
MHAParser::monitor_t
MHAParser::base_t
Public Member Functions
•string_mon_t (const std::string &hlp)
Create a monitor variable for string values.
Public Attributes
• std::string data
Data field.
4.105.1 Constructor & Destructor Documentation
4.105.1.1 MHAParser::string_mon_t::string_mon_t ( const std::string & hlp )
© 2005-2018 HörTech gGmbH, Oldenburg

4.106 MHAParser::string_t Class Reference 225
Parameters
hlp A help text describing this monitor variable.
4.106 MHAParser::string_t Class Reference
Variable with a string value.
Inheritance diagram for MHAParser::string_t:
MHAParser::string_t
MHAParser::variable_t
MHAParser::monitor_t
MHAParser::base_t
Public Member Functions
•string_t (const std::string &, const std::string &)
Constructor of a openMHA configuration variable for string values.
Public Attributes
• std::string data
Data field.
4.106.1 Constructor & Destructor Documentation
4.106.1.1 MHAParser::string_t::string_t ( const std::string & h, const std::string & v)
© 2005-2018 HörTech gGmbH, Oldenburg

226 CONTENTS
Parameters
hA help string describing the purpose of this variable.
vThe initial string value
4.107 MHAParser::variable_t Class Reference
Base class for variable nodes.
Inheritance diagram for MHAParser::variable_t:
MHAParser::variable_t
MHAParser::bool_t
MHAParser::kw_t
MHAParser::range_var_t
MHAParser::string_t
MHAParser::vstring_t
MHAParser::monitor_tMHAParser::base_t
MHAParser::commit_t
< receiver_t >
MHAParser::complex_t
MHAParser::float_t
MHAParser::int_t
MHAParser::mcomplex_t
MHAParser::mfloat_t
MHAParser::vcomplex_t
MHAParser::vfloat_t
MHAParser::vint_t
Public Member Functions
• void setlock (const bool &)
Lock a variable against write access.
Additional Inherited Members
4.107.1 Member Function Documentation
4.107.1.1 void MHAParser::variable_t::setlock ( const bool & b)
Parameters
bLock state
4.108 MHAParser::vcomplex_mon_t Class Reference
Monitor with vector of complex values.
© 2005-2018 HörTech gGmbH, Oldenburg

4.109 MHAParser::vcomplex_t Class Reference 227
Inheritance diagram for MHAParser::vcomplex_mon_t:
MHAParser::vcomplex
_mon_t
MHAParser::monitor_t
MHAParser::base_t
Public Member Functions
•vcomplex_mon_t (const std::string &hlp)
Create a vector of complex monitor values.
Public Attributes
• std::vector<mha_complex_t >data
Data field.
4.108.1 Constructor & Destructor Documentation
4.108.1.1 MHAParser::vcomplex_mon_t::vcomplex_mon_t ( const std::string & hlp )
Parameters
hlp A help text describing this monitor variable.
4.109 MHAParser::vcomplex_t Class Reference
Vector variable with complex value.
© 2005-2018 HörTech gGmbH, Oldenburg

228 CONTENTS
Inheritance diagram for MHAParser::vcomplex_t:
MHAParser::vcomplex_t
MHAParser::range_var_t
MHAParser::variable_t
MHAParser::monitor_t
MHAParser::base_t
Public Attributes
• std::vector<mha_complex_t >data
Data field.
Additional Inherited Members
4.110 MHAParser::vfloat_mon_t Class Reference
Vector of floats monitor.
© 2005-2018 HörTech gGmbH, Oldenburg

4.111 MHAParser::vfloat_t Class Reference 229
Inheritance diagram for MHAParser::vfloat_mon_t:
MHAParser::vfloat_mon_t
MHAParser::monitor_t
MHAParser::base_t
Public Member Functions
•vfloat_mon_t (const std::string &hlp)
Create a vector of floating point monitor values.
Public Attributes
• std::vector<float >data
Data field.
4.110.1 Constructor & Destructor Documentation
4.110.1.1 MHAParser::vfloat_mon_t::vfloat_mon_t ( const std::string & hlp )
Parameters
hlp A help text describing this monitor variable.
4.111 MHAParser::vfloat_t Class Reference
Vector variable with float value.
© 2005-2018 HörTech gGmbH, Oldenburg

230 CONTENTS
Inheritance diagram for MHAParser::vfloat_t:
MHAParser::vfloat_t
MHAParser::range_var_t
MHAParser::variable_t
MHAParser::monitor_t
MHAParser::base_t
Public Member Functions
•vfloat_t (const std::string &, const std::string &, const std::string &="")
Create a float vector parser variable.
Public Attributes
• std::vector<float >data
Data field.
Additional Inherited Members
4.111.1 Constructor & Destructor Documentation
4.111.1.1 MHAParser::vfloat_t::vfloat_t ( const std::string & h, const std::string & v, const std::string &
rg = "" )
© 2005-2018 HörTech gGmbH, Oldenburg

4.112 MHAParser::vint_mon_t Class Reference 231
Parameters
hA human-readable text describing the purpose of this configuration variable.
vThe initial value of the variable, as a string, in openMHA configuration language:
(e.g. "[0 1 2.1 3]" for a vector), described in the "Multidimensional Variables"
s2.1.3 section of the openMHA User Manual.
rg The numeric range to enforce on all members of the vector.
•
4.112 MHAParser::vint_mon_t Class Reference
Vector of ints monitor.
Inheritance diagram for MHAParser::vint_mon_t:
MHAParser::vint_mon_t
MHAParser::monitor_t
MHAParser::base_t
Public Member Functions
•vint_mon_t (const std::string &hlp)
Create a vector of integer monitor values.
Public Attributes
• std::vector<int >data
Data field.
4.112.1 Constructor & Destructor Documentation
4.112.1.1 MHAParser::vint_mon_t::vint_mon_t ( const std::string & hlp )
© 2005-2018 HörTech gGmbH, Oldenburg

232 CONTENTS
Parameters
hlp A help text describing this monitor variable.
4.113 MHAParser::vint_t Class Reference
Variable with vector<int>value.
Inheritance diagram for MHAParser::vint_t:
MHAParser::vint_t
MHAParser::range_var_t
MHAParser::variable_t
MHAParser::monitor_t
MHAParser::base_t
Public Member Functions
•vint_t (const std::string &, const std::string &, const std::string &="")
Constructor.
Public Attributes
• std::vector<int >data
Data field.
© 2005-2018 HörTech gGmbH, Oldenburg

4.114 MHAParser::vstring_mon_t Class Reference 233
Additional Inherited Members
4.113.1 Constructor & Destructor Documentation
4.113.1.1 MHAParser::vint_t::vint_t ( const std::string & h, const std::string & v, const std::string & rg =
"" )
Parameters
hhelp string
vinitial value
rg optional: range constraint for all elements
4.114 MHAParser::vstring_mon_t Class Reference
Vector of monitors with string value.
Inheritance diagram for MHAParser::vstring_mon_t:
MHAParser::vstring
_mon_t
MHAParser::monitor_t
MHAParser::base_t
Public Member Functions
•vstring_mon_t (const std::string &hlp)
Create a vector of string monitor values.
Public Attributes
• std::vector<std::string >data
Data field.
© 2005-2018 HörTech gGmbH, Oldenburg

234 CONTENTS
4.114.1 Constructor & Destructor Documentation
4.114.1.1 MHAParser::vstring_mon_t::vstring_mon_t ( const std::string & hlp )
Parameters
hlp A help text describing this monitor variable.
4.115 MHAParser::vstring_t Class Reference
Vector variable with string values.
Inheritance diagram for MHAParser::vstring_t:
MHAParser::vstring_t
MHAParser::variable_t
MHAParser::monitor_t
MHAParser::base_t
Public Attributes
• std::vector<std::string >data
Data field.
Additional Inherited Members
4.116 MHAParser::window_t Class Reference
MHA configuration interface for a window function generator.
© 2005-2018 HörTech gGmbH, Oldenburg

4.116 MHAParser::window_t Class Reference 235
Inheritance diagram for MHAParser::window_t:
MHAParser::window_t
MHAParser::parser_t
MHAParser::base_t
Public Member Functions
•window_t (const std::string &help="Window type configuration.")
Constructor to create parser class.
•MHAWindow::base_t get_window (unsigned int len) const
Create a window instance, use default parameters.
•MHAWindow::base_t get_window (unsigned int len, float xmin) const
Create a window instance.
•MHAWindow::base_t get_window (unsigned int len, float xmin, float xmax) const
Create a window instance.
•MHAWindow::base_t get_window (unsigned int len, float xmin, float xmax, bool minin-
cluded) const
Create a window instance.
•MHAWindow::base_t get_window (unsigned int len, float xmin, float xmax, bool minin-
cluded, bool maxincluded) const
Create a window instance.
• MHAParser::window_t::wtype_t get_type () const
Return currently selected window type.
Additional Inherited Members
4.116.1 Detailed Description
This class implements a configuration interface (sub-parser) for window type selection and
user-defined window type. It provides member functions to generate an instance of MHA←-
Window::base_t (p. 278) based on the values provided by the configuration interface.
© 2005-2018 HörTech gGmbH, Oldenburg

236 CONTENTS
The configuration interface is derived from MHAParser::parser_t (p. 220) and can thus be
inserted into the configuration tree using the insert_item() (p. 222) method of the parent parser.
If one of the pre-defined window types is used, then the window is generated using the MHA←-
Window::fun_t (p. 280) class constructor; for the user-defined type the values from the "user"
variable are copied.
4.117 MHAPlugin::config_t<runtime_cfg_t >Class Template Reference
Template class for thread safe configuration.
Inheritance diagram for MHAPlugin::config_t<runtime_cfg_t >:
MHAPlugin::config_t
< runtime_cfg_t >
MHAPlugin::plugin_t
< runtime_cfg_t >
Protected Member Functions
• runtime_cfg_t ∗poll_config ()
Receive the latest run time configuration.
• runtime_cfg_t ∗last_config ()
Receive the latest run time configuration.
• void push_config (runtime_cfg_t ∗ncfg)
Push a new run time configuration into the configuration fifo.
4.117.1 Detailed Description
template<class runtime_cfg_t>
class MHAPlugin::config_t<runtime_cfg_t >
This template class provides a mechanism for the handling of thread safe configuration which
is required for run time configuration changes of the openMHA plugins.
© 2005-2018 HörTech gGmbH, Oldenburg

4.117 MHAPlugin::config_t<runtime_cfg_t >Class Template
Reference 237
The template parameter runtime_cfg_t is the run time configuration class of the openMHA
plugin. The constructor of that class should transform the MHAParser (p. 76) variables into
derived runtime configuration. The constructor should fail if the configuration is invalid by any
reason.
A new runtime configuration is provided by the function push_config() (p. 238). In the process-
ing thread, the actual configuration can be received by a call of poll_config() (p. 237).
in_use next
configuration
current configuration
in_use next
configuration
Figure 5 Schematic drawing of runtime configuration update: configuration updated,
but not used yet.
in_use next
configuration
current configuration
in_use next
configuration
Figure 6 Schematic drawing of runtime configuration update: configuration in use.
4.117.2 Member Function Documentation
4.117.2.1 template<class runtime_cfg_t >runtime_cfg_t ∗MHAPlugin::config_t<runtime_cfg_t
>::poll_config ( ) [protected]
This function stores the latest run time configuration into the protected class member variable
‘cfg'. If no configuration exists, then an exception will be thrown. If no changes occured, then
the value of ‘cfg' will be untouched. This function should be called before any access to the
‘cfg' variable, typically once in each signal processing call.
This function should be only called from the processing thread.
© 2005-2018 HörTech gGmbH, Oldenburg

238 CONTENTS
Exceptions
MHA_Error (p. 132)if the resulting runtime configuration is NULL. This usually means
that no push_config has occured.
4.117.2.2 template<class runtime_cfg_t >runtime_cfg_t ∗MHAPlugin::config_t<runtime_cfg_t
>::last_config ( ) [protected]
This function stores the latest run time configuration into the protected class member variable
‘cfg'. If no configuration exists, then an exception will be thrown. If no changes occured, then
the value of ‘cfg' will be untouched. This function may be called instead of poll_config.
The difference between poll_config and last_config is that poll_config marks previous config-
urations as ready for deletion, while this function does not. Therefore, memory usage of all
runtime configurations will accumulate if only this function is called, but it enables safe access
to previous runtime configurations.
Also, last_config does not raise an Exception when the latest run time configuration is NULL.
4.117.2.3 template<class runtime_cfg_t>void MHAPlugin::config_t<runtime_cfg_t
>::push_config ( runtime_cfg_t ∗ncfg )[protected]
This function adds a new run time configuration. The next time poll_config (p. 237) is called,
this configuration will be available. Configurations which are not in use or are outdated will be
removed.
This function should be only called from the configuration thread.
Parameters
ncfg pointer on a new configuration
Warning
The runtime configuration passed to this function will be removed by the internal garbage
collector. Do not free manually.
4.118 MHAPlugin::plugin_t<runtime_cfg_t >Class Template Reference
The template class for C++ openMHA plugins.
© 2005-2018 HörTech gGmbH, Oldenburg

4.118 MHAPlugin::plugin_t<runtime_cfg_t >Class Template
Reference 239
Inheritance diagram for MHAPlugin::plugin_t<runtime_cfg_t >:
MHAPlugin::plugin_t
< runtime_cfg_t >
MHAParser::parser_t
MHAParser::base_t
MHAPlugin::config_t
< runtime_cfg_t >
Public Member Functions
•plugin_t (const std::string &, const algo_comm_t &)
Constructor of plugin template.
• bool is_prepared () const
Flag, if the prepare method is successfully called (or currently evaluated)
•mhaconfig_t input_cfg () const
Current input channel configuration.
•mhaconfig_t output_cfg () const
Current output channel configuration.
Protected Attributes
•mhaconfig_t tftype
Member for storage of plugin interface configuration.
•algo_comm_t ac
AC handle of the chain.
Additional Inherited Members
4.118.1 Detailed Description
template<class runtime_cfg_t>
class MHAPlugin::plugin_t<runtime_cfg_t >
© 2005-2018 HörTech gGmbH, Oldenburg

240 CONTENTS
Template Parameters
runtime_←-
cfg_t
run-time configuration.
This template class provides thread safe configuration handling and standard methods to be
compatible to the C++ openMHA plugin wrapper macro MHAPLUGIN_CALLBACKS (p. 8).
The template parameter runtime_cfg_t should be the runtime configuration of the plugin.
See MHAPlugin::config_t (p. 236) for details on the thread safe communication update mech-
anism.
4.118.2 Constructor & Destructor Documentation
4.118.2.1 template<class runtime_cfg_t >MHAPlugin::plugin_t<runtime_cfg_t >::plugin_t (
const std::string & help, const algo_comm_t &iac )
Parameters
help Help comment to provide some general information about the plugin.
iac AC space handle (will be stored into the member variable ac).
4.118.3 Member Data Documentation
4.118.3.1 template<class runtime_cfg_t >mhaconfig_t MHAPlugin::plugin_t<runtime_cfg_t
>::tftype [protected]
This member is defined for convenience of the developer. Typically, the actual contents of
mhaconfig_t (p. 155) are stored in this member in the prepare() method.
Note
This member is likely to be removed in later versions, use input_cfg() (p. 239) and
output_cfg() (p. 239) instead.
4.118.3.2 template<class runtime_cfg_t >algo_comm_t MHAPlugin::plugin_t<runtime_cfg_t
>::ac [protected]
This variable is initialized in the constructor and can be used by derived plugins to access the
AC space. Its contents should not be modified.
© 2005-2018 HörTech gGmbH, Oldenburg

4.119 mhaserver_t Class Reference 241
4.119 mhaserver_t Class Reference
MHA Framework listening on TCP port for commands.
Inherits fw_t.
Public Member Functions
•mhaserver_t (const std::string &ao, const std::string &af, const std::string &lf)
• virtual std::string received_group (const std::string &line)
A line of text was received from network client.
• virtual void acceptor_started (int status)
Notification: "TCP port is open".
• virtual void set_announce_port (unsigned short announce_port)
If set to nonzero, the spawning process has asked to be notified of the TCP port used by this
process.
• void logstring (const std::string &)
Log a message to log file.
• int run (unsigned short port, const std::string &_interface)
Accept network connections and act on commands.
4.119.1 Constructor & Destructor Documentation
4.119.1.1 mhaserver_t::mhaserver_t ( const std::string & ao, const std::string & af, const std::string &
lf )
Parameters
ao Acknowledgement string at end of successful command responses
af Achknoledgement string at end of failed command responses
lf File system path of file to use as log file. MHA appends.
4.119.2 Member Function Documentation
4.119.2.1 void mhaserver_t::set_announce_port ( unsigned short announce_port )[virtual]
4.119.2.2 int mhaserver_t::run ( unsigned short port, const std::string & _interface )
Calls acceptor_started() (p. 241) when the TCP port is opened. Calls received_group for every
line received.
Returns
exit code that can be used as process exit code
© 2005-2018 HörTech gGmbH, Oldenburg

242 CONTENTS
4.120 MHASignal::async_rmslevel_t Class Reference
Class for asynchronous level metering.
Inheritance diagram for MHASignal::async_rmslevel_t:
MHASignal::async_rmslevel_t
MHASignal::waveform_t
mha_wave_t
Public Member Functions
•async_rmslevel_t (unsigned int frames, unsigned int channels)
Constructor for level metering class.
• std::vector<float >rmslevel () const
Read-only function for querying the current RMS level.
• std::vector<float >peaklevel () const
Read-only function for querying the current peak level.
• void process (mha_wave_t ∗s)
Function to store a chunk of audio in the level meter.
Additional Inherited Members
4.120.1 Detailed Description
4.120.2 Constructor & Destructor Documentation
4.120.2.1 MHASignal::async_rmslevel_t::async_rmslevel_t ( unsigned int frames, unsigned int channels
)
Allocate memory for metering. The RMS integration time corresponds to the number of frames
in the buffer.
© 2005-2018 HörTech gGmbH, Oldenburg

4.121 MHASignal::delay_t Class Reference 243
Parameters
frames Number of frames to integrate.
channels Number of channels used for level-metering.
4.120.3 Member Function Documentation
4.120.3.1 std::vector<float >MHASignal::async_rmslevel_t::rmslevel ( ) const
Returns
Vector of floats, one value for each channel, containing the RMS level in dB (SPL if cali-
brated properly).
4.120.3.2 std::vector<float >MHASignal::async_rmslevel_t::peaklevel ( ) const
Returns
Vector of floats, one value for each channel, containing the peak level in dB (SPL if cali-
brated properly).
4.120.3.3 void MHASignal::async_rmslevel_t::process ( mha_wave_t ∗s)
Parameters
sAudio chunk (same number of channels required as given in the constructor).
4.121 MHASignal::delay_t Class Reference
Class to realize a simple delay of waveform streams.
Public Member Functions
•delay_t (std::vector<int >delays, unsigned int channels)
Constructor.
•mha_wave_t ∗process (mha_wave_t ∗s)
Processing method.
4.121.1 Constructor & Destructor Documentation
4.121.1.1 MHASignal::delay_t::delay_t ( std::vector<int >delays, unsigned int channels )
© 2005-2018 HörTech gGmbH, Oldenburg

244 CONTENTS
Parameters
delays Vector of delays, one entry for each channel.
channels Number of channels expected.
4.121.2 Member Function Documentation
4.121.2.1 mha_wave_t ∗MHASignal::delay_t::process ( mha_wave_t ∗s)
Parameters
sInput waveform fragment, with number of channels provided in constructor.
Returns
Output waveform fragment.
4.122 MHASignal::delay_wave_t Class Reference
Delayline containing wave fragments.
4.122.1 Detailed Description
The delayline contains waveform fragments. The delay can be configured in integer fragments
(sample delay or sub-sample delay is not possible).
4.123 MHASignal::doublebuffer_t Class Reference
Double-buffering class.
Public Member Functions
•doublebuffer_t (unsigned int nchannels_in, unsigned int nchannels_out, unsigned int
outer_fragsize, unsigned int inner_fragsize)
Constructor of double buffer.
•mha_wave_t ∗outer_process (mha_wave_t ∗s)
Method to pass audio fragments into the inner layer.
Protected Member Functions
• virtual mha_wave_t ∗inner_process (mha_wave_t ∗s)=0
Method to realize inner processing callback.
© 2005-2018 HörTech gGmbH, Oldenburg

4.123 MHASignal::doublebuffer_t Class Reference 245
4.123.1 Detailed Description
This class has two layers: The outer layer, with an outer fragment size, and an inner layer,
with its own fragment size. Data is passed into the inner layer through the doublebuffer_t←-
::outr_process() callback. The pure virtual method doublebuffer_t::inner_process() (p. 245)
is called whenever enough data is available.
4.123.2 Constructor & Destructor Documentation
4.123.2.1 MHASignal::doublebuffer_t::doublebuffer_t ( unsigned int nchannels_in, unsigned int
nchannels_out, unsigned int outer_fragsize, unsigned int inner_fragsize )
Parameters
nchannels_in Number of channels at the input (both layers).
nchannels_out Number of channels at the output (both layers).
outer_fragsize Fragment size of the outer layer (e.g., hardware fragment size)
inner_fragsize Fragment size of the inner layer (e.g., software fragment size)
4.123.3 Member Function Documentation
4.123.3.1 mha_wave_t ∗MHASignal::doublebuffer_t::outer_process ( mha_wave_t ∗s)
Parameters
sPointer to input waveform fragment.
Returns
Pointer to output waveform fragment.
4.123.3.2 virtual mha_wave_t∗MHASignal::doublebuffer_t::inner_process ( mha_wave_t ∗s)
[protected],[pure virtual]
To be overwritten by derived classes.
Parameters
sPointer to input waveform fragment.
© 2005-2018 HörTech gGmbH, Oldenburg

246 CONTENTS
Returns
Pointer to output waveform fragment.
4.124 MHASignal::hilbert_t Class Reference
Hilbert transformation of a waveform segment.
Inheritance diagram for MHASignal::hilbert_t:
MHASignal::hilbert_t
MHASignal::minphase_t
Public Member Functions
•hilbert_t (unsigned int len)
• void operator() (const mha_wave_t ∗,mha_wave_t ∗)
Apply Hilbert transformation on a waveform segment.
4.124.1 Detailed Description
Returns the imaginary part of the inverse Fourier transformation of the Fourier transformed
input signal with negative frequencies set to zero.
4.124.2 Constructor & Destructor Documentation
4.124.2.1 MHASignal::hilbert_t::hilbert_t ( unsigned int len )
Parameters
len Length of waveform segment
© 2005-2018 HörTech gGmbH, Oldenburg

4.125 MHASignal::loop_wavefragment_t Class Reference 247
4.125 MHASignal::loop_wavefragment_t Class Reference
Copy a fixed waveform fragment to a series of waveform fragments of other size.
Inheritance diagram for MHASignal::loop_wavefragment_t:
MHASignal::loop_wavefragment_t
MHASignal::waveform_t
mha_wave_t
Public Types
Public Member Functions
•loop_wavefragment_t (const mha_wave_t &src, bool loop, level_mode_t level_mode,
std::vector<int >channels, unsigned int startpos=0)
Constructor to create an instance of loop_wavefragment_t (p. 247) based on an existing
waveform block.
• void playback (mha_wave_t ∗s, playback_mode_t pmode, mha_wave_t ∗level_pa,
const std::vector<int >&channels)
Add source waveform block to an output block.
• void playback (mha_wave_t ∗s, playback_mode_t pmode, mha_wave_t ∗level_pa)
Add source waveform block to an output block.
• void playback (mha_wave_t ∗s, playback_mode_t pmode)
Add source waveform block to an output block.
Additional Inherited Members
4.125.1 Detailed Description
This class is designed to continously play back a waveform to an output stream, with variable
output block size.
© 2005-2018 HörTech gGmbH, Oldenburg

248 CONTENTS
4.125.2 Member Enumeration Documentation
4.125.2.1 enum MHASignal::loop_wavefragment_t::level_mode_t
Enumerator
relative The nominal level is applied as a gain to the source signal.
peak The nominal level is the peak level of source signal in Pascal.
rms The nominal level is the RMS level of the source signal in Pascal.
4.125.2.2 enum MHASignal::loop_wavefragment_t::playback_mode_t
Enumerator
add Add source signal to output stream.
replace Replace output stream by source signal.
input Do nothing, keep output stream (source position is unchanged).
mute Mute output stream (source position is unchanged).
4.125.3 Constructor & Destructor Documentation
4.125.3.1 MHASignal::loop_wavefragment_t::loop_wavefragment_t ( const mha_wave_t &src, bool
loop, level_mode_t level_mode, std::vector<int >channels, unsigned int startpos = 0)
Parameters
src Waveform block to copy data from.
loop Flag whether the block should be looped or played once.
level_mode Configuration of playback level (see
MHASignal::loop_wavefragment_t::level_mode_t (p. 248) for details)
channels Mapping of input to output channels.
startpos Starting position
4.125.4 Member Function Documentation
4.125.4.1 void MHASignal::loop_wavefragment_t::playback ( mha_wave_t ∗s, playback_mode_t
pmode, mha_wave_t ∗level_pa, const std::vector<int >&channels )
Parameters
sOutput block (streamed signal).
pmode Playback mode (add, replace, input, mute).
level_pa Linear output level/gain (depending on level_mode parameter in constructor);
one value for each sample in output block.
© 2005-2018 HörTech gGmbH, Oldenburg

4.126 MHASignal::matrix_t Class Reference 249
Parameters
channels Output channels
4.125.4.2 void MHASignal::loop_wavefragment_t::playback ( mha_wave_t ∗s, playback_mode_t
pmode, mha_wave_t ∗level_pa )
Parameters
sOutput block (streamed signal).
pmode Playback mode (add, replace, input, mute).
level_pa Linear output level/gain (depending on level_mode parameter in constructor);
one value for each sample in output block.
4.125.4.3 void MHASignal::loop_wavefragment_t::playback ( mha_wave_t ∗s, playback_mode_t
pmode )
Parameters
sOutput block (streamed signal).
pmode Playback mode (add, replace, input, mute).
4.126 MHASignal::matrix_t Class Reference
n-dimensional matrix with real or complex floating point values.
Inheritance diagram for MHASignal::matrix_t:
MHASignal::matrix_t
MHA_AC::ac2matrix_t
MHASignal::uint_vector_t
© 2005-2018 HörTech gGmbH, Oldenburg

250 CONTENTS
Public Member Functions
•matrix_t (unsigned int nrows, unsigned int ncols, bool b_is_complex=true)
Create a two-dimensional matrix.
•matrix_t (const mha_spec_t &spec)
Create a two-dimensional matrix from a spectrum, copy values.
•matrix_t (const MHASignal::uint_vector_t &size, bool b_is_complex=true)
Create n-dimensional matrix, descriped by size argument.
•matrix_t (const uint8_t ∗buf, unsigned int len)
Construct from memory area.
•MHASignal::matrix_t &operator= (const comm_var_t &v)
Fill matrix with data of an AC variable object.
•comm_var_t get_comm_var ()
Return a AC communication variable pointing to the data of the current matrix.
• unsigned int dimension () const
Return the dimension of the matrix.
• unsigned int size (unsigned int k) const
Return the size of the matrix.
• unsigned int get_nelements () const
Return total number of elements.
• bool is_same_size (const MHASignal::matrix_t &)
Test if matrix has same size as other.
• bool iscomplex () const
Return information about complexity.
•mha_real_t &real (const MHASignal::uint_vector_t &index)
Access real part of an element in a n-dimensional matrix.
•mha_real_t &imag (const MHASignal::uint_vector_t &index)
Access imaginary part of an element in a n-dimensional matrix.
•mha_complex_t &operator() (const MHASignal::uint_vector_t &index)
Access complex value of an element in a n-dimensional matrix.
• const mha_real_t &real (const MHASignal::uint_vector_t &index) const
Access real part of an element in a n-dimensional matrix.
• const mha_real_t &imag (const MHASignal::uint_vector_t &index) const
Access imaginary part of an element in a n-dimensional matrix.
• const mha_complex_t &operator() (const MHASignal::uint_vector_t &index) const
Access complex value of an element in a n-dimensional matrix.
•mha_real_t &real (unsigned int row, unsigned int col)
Access real part of an element in a two-dimensional matrix.
•mha_real_t &imag (unsigned int row, unsigned int col)
Access imaginary part of an element in a two-dimensional matrix.
•mha_complex_t &operator() (unsigned int row, unsigned int col)
Access complex value of an element in a two-dimensional matrix.
• const mha_real_t &real (unsigned int row, unsigned int col) const
Access real part of an element in a two-dimensional matrix.
• const mha_real_t &imag (unsigned int row, unsigned int col) const
© 2005-2018 HörTech gGmbH, Oldenburg

4.126 MHASignal::matrix_t Class Reference 251
Access imaginary part of an element in a two-dimensional matrix.
• const mha_complex_t &operator() (unsigned int row, unsigned int col) const
Access complex value of an element in a two-dimensional matrix.
• unsigned int numbytes () const
Return number of bytes needed to store into memory.
• unsigned int write (uint8_t ∗buf, unsigned int len) const
Copy to memory area.
• const mha_real_t ∗get_rdata () const
Return pointer of real data.
• const mha_complex_t ∗get_cdata () const
Return pointer of complex data.
Additional Inherited Members
4.126.1 Detailed Description
Warning
The member functions imag() (p. 253) and operator() should only be called if the matrix
is defined to hold complex values.
4.126.2 Constructor & Destructor Documentation
4.126.2.1 MHASignal::matrix_t::matrix_t ( unsigned int nrows, unsigned int ncols, bool b_is_complex =
true )
Parameters
nrows Number of rows
ncols Number of columns
b_is_complex Add space for complex values
4.126.2.2 MHASignal::matrix_t::matrix_t ( const mha_spec_t &spec )
Parameters
spec Source spectrum structure
4.126.2.3 MHASignal::matrix_t::matrix_t ( const MHASignal::uint_vector_t &size, bool
b_is_complex = true )
© 2005-2018 HörTech gGmbH, Oldenburg

252 CONTENTS
Parameters
size Size vector
b_is_complex Add space for complex values
4.126.2.4 MHASignal::matrix_t::matrix_t ( const uint8_t ∗buf, unsigned int len )
Warning
This constructor is not real time safe
4.126.3 Member Function Documentation
4.126.3.1 MHASignal::matrix_t & MHASignal::matrix_t::operator= ( const comm_var_t &v)
Parameters
vSource AC variable (comm_var_t (p. 95))
Note
The type and dimension of the AC variable must match the type and dimension of the
matrix.
4.126.3.2 comm_var_t MHASignal::matrix_t::get_comm_var ( )
Returns
AC variable object (comm_var_t (p. 95)), valid for the life time of the matrix.
4.126.3.3 unsigned int MHASignal::matrix_t::dimension ( ) const [inline]
Returns
Dimension of the matrix
4.126.3.4 unsigned int MHASignal::matrix_t::size ( unsigned int k) const [inline]
Parameters
kDimension
© 2005-2018 HörTech gGmbH, Oldenburg

4.126 MHASignal::matrix_t Class Reference 253
Returns
Size of the matrix in dimension k
4.126.3.5 mha_real_t& MHASignal::matrix_t::real ( const MHASignal::uint_vector_t &index )
[inline]
Parameters
index Index vector
4.126.3.6 mha_real_t& MHASignal::matrix_t::imag ( const MHASignal::uint_vector_t &index )
[inline]
Parameters
index Index vector
4.126.3.7 mha_complex_t& MHASignal::matrix_t::operator() ( const MHASignal::uint_vector_t
&index )[inline]
Parameters
index Index vector
4.126.3.8 const mha_real_t& MHASignal::matrix_t::real ( const MHASignal::uint_vector_t &
index ) const [inline]
Parameters
index Index vector
4.126.3.9 const mha_real_t& MHASignal::matrix_t::imag ( const MHASignal::uint_vector_t &
index ) const [inline]
Parameters
index Index vector
4.126.3.10 const mha_complex_t& MHASignal::matrix_t::operator() ( const
MHASignal::uint_vector_t &index ) const [inline]
© 2005-2018 HörTech gGmbH, Oldenburg

254 CONTENTS
Parameters
index Index vector
4.126.3.11 mha_real_t& MHASignal::matrix_t::real ( unsigned int row, unsigned int col )[inline]
Parameters
row Row number of element
col Column number of element
4.126.3.12 mha_real_t& MHASignal::matrix_t::imag ( unsigned int row, unsigned int col )
[inline]
Parameters
row Row number of element
col Column number of element
4.126.3.13 mha_complex_t& MHASignal::matrix_t::operator() ( unsigned int row, unsigned int col )
[inline]
Parameters
row Row number of element
col Column number of element
4.126.3.14 const mha_real_t& MHASignal::matrix_t::real ( unsigned int row, unsigned int col ) const
[inline]
Parameters
row Row number of element
col Column number of element
4.126.3.15 const mha_real_t& MHASignal::matrix_t::imag ( unsigned int row, unsigned int col ) const
[inline]
Parameters
row Row number of element
col Column number of element
© 2005-2018 HörTech gGmbH, Oldenburg

4.127 MHASignal::minphase_t Class Reference 255
4.126.3.16 const mha_complex_t& MHASignal::matrix_t::operator() ( unsigned int row, unsigned int
col ) const [inline]
Parameters
row Row number of element
col Column number of element
4.127 MHASignal::minphase_t Class Reference
Minimal phase function.
Inheritance diagram for MHASignal::minphase_t:
MHASignal::minphase_t
MHASignal::hilbert_t
Public Member Functions
•minphase_t (unsigned int fftlen, unsigned int ch)
Constructor.
• void operator() (mha_spec_t ∗s)
Transform input spectrum to a minimal-phase spectrum, discarding the original phase.
Additional Inherited Members
4.127.1 Detailed Description
The output spectrum Y(f)is
Y(f) = |X(f)|eiH{log |X(f)|},
with the input spectrum X(f)and the Hilbert transformation H{· · ·}.
4.127.2 Constructor & Destructor Documentation
4.127.2.1 MHASignal::minphase_t::minphase_t ( unsigned int fftlen, unsigned int ch )
© 2005-2018 HörTech gGmbH, Oldenburg

256 CONTENTS
Parameters
fftlen FFT length
ch Number of channels
4.127.3 Member Function Documentation
4.127.3.1 void MHASignal::minphase_t::operator() ( mha_spec_t ∗s)
Parameters
sSpectrum to operate on.
4.128 MHASignal::quantizer_t Class Reference
Simple simulation of fixpoint quantization.
Public Member Functions
•quantizer_t (unsigned int num_bits)
Constructor.
• void operator() (mha_wave_t &s)
Quantization of a waveform fragment.
4.128.1 Detailed Description
4.128.2 Constructor & Destructor Documentation
4.128.2.1 MHASignal::quantizer_t::quantizer_t ( unsigned int num_bits )
Parameters
num_bits Number of bits to simulate, or zero for limiting to [-1,1] only.
4.128.3 Member Function Documentation
4.128.3.1 void MHASignal::quantizer_t::operator() ( mha_wave_t &s)
© 2005-2018 HörTech gGmbH, Oldenburg

4.129 MHASignal::ringbuffer_t Class Reference 257
Parameters
sWaveform fragment to be quantized.
4.129 MHASignal::ringbuffer_t Class Reference
A ringbuffer class for time domain audio signal, which makes no assumptions with respect to
fragment size.
Inheritance diagram for MHASignal::ringbuffer_t:
MHASignal::ringbuffer_t
MHASignal::waveform_t
mha_wave_t
Public Member Functions
•ringbuffer_t (unsigned frames, unsigned channels, unsigned prefilled_frames)
Creates new ringbuffer.
• unsigned contained_frames () const
number of currently contained frames
•mha_real_t &value (unsigned frame, unsigned channel)
Access to value stored in ringbuffer.
• void discard (unsigned frames)
Discards the oldest frames Makes room for new write (p. 259), alters base frame index for
value (p. 258).
• void write (mha_wave_t &signal)
Copies the contents of the signal into the ringbuffer if there is space.
Private Attributes
• unsigned next_read_frame_index
identifies place with oldest frame in ringbuffer
• unsigned next_write_frame_index
identifies place to store next frame in ringbuffer
© 2005-2018 HörTech gGmbH, Oldenburg

258 CONTENTS
Additional Inherited Members
4.129.1 Detailed Description
4.129.2 Constructor & Destructor Documentation
4.129.2.1 ringbuffer_t::ringbuffer_t ( unsigned frames, unsigned channels, unsigned prefilled_frames )
Parameters
frames Size of ringbuffer. Maximum frames can be stored in ringbuffer.
channels Number of audio channels.
prefilled_frames Number of frames to be prefilled with zero values
Exceptions
MHA_Error (p. 132)if prefilled_frames >frames
4.129.3 Member Function Documentation
4.129.3.1 mha_real_t& MHASignal::ringbuffer_t::value ( unsigned frame, unsigned channel )
[inline]
Parameters
frame frame index, 0 corresponds to oldest frame stored.
channel audio channel
Returns
reference to contained sample value
Exceptions
MHA_Error (p. 132)if channel or frame out of bounds.
4.129.3.2 void MHASignal::ringbuffer_t::discard ( unsigned frames )[inline]
Parameters
frames how many frames to discard.
© 2005-2018 HörTech gGmbH, Oldenburg

4.130 MHASignal::schroeder_t Class Reference 259
Exceptions
MHA_Error (p. 132)if frames >contained_frames (p. 257)
4.129.3.3 void MHASignal::ringbuffer_t::write ( mha_wave_t &signal )[inline]
Parameters
signal New signal to be appended to the signal already present in the ringbuffer
Exceptions
MHA_Error (p. 132)if there is not enough space or if the channel count mismatches.
4.130 MHASignal::schroeder_t Class Reference
Schroeder tone complex class.
Inheritance diagram for MHASignal::schroeder_t:
MHASignal::schroeder_t
MHASignal::waveform_t
mha_wave_t
Public Types
• typedef float(∗groupdelay_t) (float f, float fmin, float fmax)
Function type for group delay definition.
© 2005-2018 HörTech gGmbH, Oldenburg

260 CONTENTS
Public Member Functions
•schroeder_t (unsigned int len, unsigned int channels=1, schroeder_t::sign_t sign=up,
mha_real_t speed=1)
Constructor.
•schroeder_t (unsigned int len, unsigned int channels=1, schroeder_t::groupdelay_t
freqfun=MHASignal::schroeder_t::identity, float fmin=0, float fmax=1, float eps=1e-10)
Construct create Schroeder tone complex from a given frequency function.
Additional Inherited Members
4.130.1 Detailed Description
The Schroeder tone complex is a sweep defined in the sampled spectrum:
Φ(f) = σ2πτ(2f/fs)2α, S(f) = eiΦ(f)
fis the sampled frequency in Hz, σis the sign of the sweep (-1 for up sweep, +1 for down
sweep), τis the sweep duration in samples, fsis the sampling rate in Hz and αis the relative
sweep speed.
4.130.2 Member Typedef Documentation
4.130.2.1 typedef float(∗MHASignal::schroeder_t::groupdelay_t) (float f, float fmin, float fmax)
Parameters
fFrequency relative to Nyquist frequency.
fmin Minimum frequency relative to Nyquist frequency.
fmax Maximum frequency relative to Nyquist frequency.
4.130.3 Member Enumeration Documentation
4.130.3.1 enum MHASignal::schroeder_t::sign_t
Enumerator
up Sweep from zero to Nyquist frequency ( σ=−1)
down Sweep from Nyquist frequency to zero ( σ= +1)
© 2005-2018 HörTech gGmbH, Oldenburg

4.131 MHASignal::spectrum_t Class Reference 261
4.130.4 Constructor & Destructor Documentation
4.130.4.1 MHASignal::schroeder_t::schroeder_t ( unsigned int len, unsigned int channels = 1,
schroeder_t::sign_t sign = up,mha_real_t speed = 1)
Parameters of the Schroeder tone complex are configured in the constructor.
Parameters
len Length τof the Schroeder tone complex in samples
channels Number of channels
sign Sign σof Schroeder sweep
speed Relative speed α(curvature of phase function)
4.130.4.2 MHASignal::schroeder_t::schroeder_t ( unsigned int len, unsigned int channels = 1,
schroeder_t::groupdelay_t freqfun = MHASignal::schroeder_t::identity,
float fmin = 0,float fmax = 1,float eps = 1e-10 )
The frequency function g(f)defines the sweep speed and sign (based on the group delay). It
must be defined in the interval [0,1) and should return values in the interval [0,1].
Φ(f) = −4πτ
τ
Z
0
g(f)df, S(f) = eiΦ(f)
Parameters
len Length τof the Schroeder tone complex in samples.
channels Number of channels.
freqfun Frequency function g(f).
fmin Start frequency (relative to Nyquist frequency).
fmax End frequency (relative to Nyquist frequency).
eps Stability constant for frequency ranges not covered by Schroeder tone complex.
4.131 MHASignal::spectrum_t Class Reference
a signal processing class for spectral data (based on mha_spec_t (p. 141))
© 2005-2018 HörTech gGmbH, Oldenburg

262 CONTENTS
Inheritance diagram for MHASignal::spectrum_t:
MHASignal::spectrum_t
MHA_AC::spectrum_t
mha_spec_t
Public Member Functions
•spectrum_t (const unsigned int &frames, const unsigned int &channels)
constructor of spectrum class
•spectrum_t (const mha_spec_t &)
Copy constructor.
•spectrum_t (const MHASignal::spectrum_t &)
Copy constructor.
•mha_complex_t &operator() (unsigned int f, unsigned int ch)
Access to element.
•mha_complex_t &operator[ ] (unsigned int k)
Access to a single element, direct index into data buffer.
•mha_complex_t &value (unsigned int f, unsigned int ch)
Access to element.
• void copy (const mha_spec_t &)
copy all elements from a spectrum
• void copy_channel (const mha_spec_t &s, unsigned sch, unsigned dch)
Copy one channel of a given spectrum signal to a target channel.
• void export_to (mha_spec_t &)
copy elements to spectrum structure
• void scale (const unsigned int &, const unsigned int &, const unsigned int &, const mha←-
_real_t &)
scale section [a,b) in channel "ch" by "val"
• void scale_channel (const unsigned int &, const mha_real_t &)
scale all elements in one channel
© 2005-2018 HörTech gGmbH, Oldenburg

4.131 MHASignal::spectrum_t Class Reference 263
Additional Inherited Members
4.131.1 Constructor & Destructor Documentation
4.131.1.1 spectrum_t::spectrum_t ( const unsigned int & frames, const unsigned int & channels )
Allocates buffers and initializes memory to zeros.
Parameters
frames number of frames (fft bins) in one channel. Number of Frames is usually fftlen /
2+1
channels number of channels
4.131.2 Member Function Documentation
4.131.2.1 mha_complex_t& MHASignal::spectrum_t::operator() ( unsigned int f, unsigned int ch )
[inline]
Parameters
fBin number
ch Channel number
Returns
Reference to element
4.131.2.2 mha_complex_t& MHASignal::spectrum_t::operator[ ] ( unsigned int k)[inline]
Parameters
kBuffer index
Returns
Reference to element
4.131.2.3 mha_complex_t& MHASignal::spectrum_t::value ( unsigned int f, unsigned int ch )
[inline]
© 2005-2018 HörTech gGmbH, Oldenburg

264 CONTENTS
Parameters
fBin number
ch Channel number
Returns
Reference to element
4.131.2.4 void spectrum_t::copy ( const mha_spec_t &src )
Parameters
src input spectrum
4.131.2.5 void spectrum_t::copy_channel ( const mha_spec_t &s, unsigned sch, unsigned dch )
Parameters
sInput spectrum signal
sch Channel index in source signal
dch Channel index in destination (this) signal
4.131.2.6 void spectrum_t::export_to ( mha_spec_t &dest )
Parameters
dest destination spectrum structure
4.131.2.7 void spectrum_t::scale ( const unsigned int & a, const unsigned int & b, const unsigned int &
ch, const mha_real_t &val )
Parameters
astarting frame
bend frame (excluded)
ch channel number
val scale factor
4.131.2.8 void spectrum_t::scale_channel ( const unsigned int & ch, const mha_real_t &src )
© 2005-2018 HörTech gGmbH, Oldenburg

4.132 MHASignal::subsample_delay_t Class Reference 265
Parameters
ch channel number
src scale factor
4.132 MHASignal::subsample_delay_t Class Reference
implements subsample delay in spectral domain.
Public Member Functions
•subsample_delay_t (const std::vector<float >&subsample_delay, unsigned fftlen)
Constructor computes complex phase factors to apply to achieve subsample delay.
• void process (mha_spec_t ∗s)
Apply the phase_gains to s to achieve the subsample delay.
• void process (mha_spec_t ∗s, unsigned idx)
Apply the pase gains to channel idx in s to achieve the subsample delay in channel idx.
Public Attributes
•spectrum_t phase_gains
The complex factors to apply to achieve the necessary phase shift.
Private Attributes
• unsigned last_complex_bin
index of the last complex fft bin for the used fft length.
4.132.1 Detailed Description
When transformed back to the time domain, the signal is delayed by the configured fraction of
a sample. This operation must not be used in a smoothgains bracket.
4.132.2 Constructor & Destructor Documentation
4.132.2.1 MHASignal::subsample_delay_t::subsample_delay_t ( const std::vector<float >&
subsample_delay, unsigned fftlen )
© 2005-2018 HörTech gGmbH, Oldenburg

266 CONTENTS
Parameters
subsample_delay The subsample delay to apply. -0.5 <= subsample_delay <= 0.5
fftlen FFT length
Exceptions
MHA_Error (p. 132)if the parameters are out of range
4.132.3 Member Function Documentation
4.132.3.1 void MHASignal::subsample_delay_t::process ( mha_spec_t ∗s, unsigned idx )
Parameters
ssignal
idx channel index, 0-based
Exceptions
MHA_Error (p. 132)if idx >= s->num_channels
4.132.4 Member Data Documentation
4.132.4.1 unsigned MHASignal::subsample_delay_t::last_complex_bin [private]
4.133 MHASignal::uint_vector_t Class Reference
Vector of unsigned values, used for size and index description of n-dimensional matrixes.
© 2005-2018 HörTech gGmbH, Oldenburg

4.133 MHASignal::uint_vector_t Class Reference 267
Inheritance diagram for MHASignal::uint_vector_t:
MHASignal::uint_vector_t
MHASignal::matrix_t
MHA_AC::ac2matrix_t
Public Member Functions
•uint_vector_t (unsigned int len)
Constructor, initializes all elements to zero.
•uint_vector_t (const uint8_t ∗buf, unsigned int len)
Construct from memory area.
• bool operator== (const uint_vector_t &) const
Check for equality.
•uint_vector_t &operator= (const uint_vector_t &)
Assign from other uint_vector_t (p. 266).
• unsigned int get_length () const
Return the length of the vector.
• const uint32_t & operator[ ] (unsigned int k) const
Read-only access to elements.
• uint32_t & operator[ ] (unsigned int k)
Access to elements.
• unsigned int numbytes () const
Return number of bytes needed to store into memory.
• unsigned int write (uint8_t ∗buf, unsigned int len) const
Copy to memory area.
• const uint32_t ∗getdata () const
Return pointer to the data field.
4.133.1 Constructor & Destructor Documentation
4.133.1.1 MHASignal::uint_vector_t::uint_vector_t ( unsigned int len )
© 2005-2018 HörTech gGmbH, Oldenburg

268 CONTENTS
Parameters
len Length of vector.
4.133.1.2 MHASignal::uint_vector_t::uint_vector_t ( const uint8_t ∗buf, unsigned int len )
Warning
This constructor is not real time safe
4.133.2 Member Function Documentation
4.133.2.1 uint_vector_t & MHASignal::uint_vector_t::operator= ( const uint_vector_t &src )
Warning
This assignment will fail if the lengths mismatch.
4.133.2.2 unsigned int MHASignal::uint_vector_t::numbytes ( ) const
4.133.2.3 unsigned int MHASignal::uint_vector_t::write ( uint8_t ∗buf, unsigned int len ) const
4.133.2.4 const uint32_t∗MHASignal::uint_vector_t::getdata ( ) const [inline]
4.134 MHASignal::waveform_t Class Reference
signal processing class for waveform data (based on mha_wave_t (p. 154))
Inheritance diagram for MHASignal::waveform_t:
MHASignal::waveform_t
MHA_AC::waveform_t
MHAFilter::o1_ar_filter_t
MHAOvlFilter::fftfb_t
MHASignal::async_rmslevel_t
MHASignal::loop_wavefragment_t
MHASignal::ringbuffer_t
MHASignal::schroeder_t
MHAWindow::base_t
mha_wave_t
MHAFilter::o1flt_lowpass_t
MHAFilter::o1flt_maxtrack_t
MHAFilter::o1flt_mintrack_t
MHAOvlFilter::overlap
_save_filterbank_t
MHAWindow::fun_t
MHAWindow::user_t
MHAWindow::bartlett_t
MHAWindow::blackman_t
MHAWindow::hamming_t
MHAWindow::hanning_t
MHAWindow::rect_t
© 2005-2018 HörTech gGmbH, Oldenburg

4.134 MHASignal::waveform_t Class Reference 269
Public Member Functions
•waveform_t (const unsigned int &frames, const unsigned int &channels)
constructor of waveform_t (p. 268)
•waveform_t (const mhaconfig_t &cf)
Constructor to create a waveform from plugin configuration.
•waveform_t (const mha_wave_t &src)
Copy contructor for mha_wave_t (p. 154) source.
•waveform_t (const MHASignal::waveform_t &src)
Copy contructor.
•waveform_t (const std::vector<mha_real_t >&src)
Copy contructor for std::vector<mha_real_t>source.
•mha_real_t &value (unsigned int t, unsigned int ch)
Element accessor.
•mha_real_t &operator() (unsigned int t, unsigned int ch)
Element accessor.
• const mha_real_t &value (unsigned int t, unsigned int ch) const
Constant element accessor.
• const mha_real_t &operator() (unsigned int t, unsigned int ch) const
Constant element accessor.
•mha_real_t sum (const unsigned int &a, const unsigned int &b)
sum of all elements between [a,b) in all channels
•mha_real_t sum (const unsigned int &a, const unsigned int &b, const unsigned int &ch)
sum of all elements between [a,b) in channel ch
•mha_real_t sum ()
sum of all elements
•mha_real_t sumsqr ()
sum of square of all elements
•mha_real_t sum_channel (const unsigned int &)
return sum of all elements in one channel
• void assign (const unsigned int &k, const unsigned int &ch, const mha_real_t &val)
set frame "k" in channel "ch" to value "val"
• void assign (const mha_real_t &)
set all elements to value
• void assign_frame (const unsigned int &k, const mha_real_t &val)
assign value "val" to frame k in all channels
• void assign_channel (const unsigned int &c, const mha_real_t &val)
assign value "val" to channel ch in all frames
• void copy (const mha_wave_t &)
copy data from source into current waveform
• void copy_channel (const mha_wave_t &, unsigned int, unsigned int)
Copy one channel of a given waveform signal to a target channel.
• void copy_from_at (unsigned int, unsigned int, const mha_wave_t &, unsigned int)
Copy part of the source signal into part of this waveform object.
• void export_to (mha_wave_t &)
© 2005-2018 HörTech gGmbH, Oldenburg

270 CONTENTS
copy data into allocated mha_wave_t (p. 154) structure
• void limit (const mha_real_t &min, const mha_real_t &max)
limit target to range [min,max]
• void power (const waveform_t &)
transform waveform signal (in Pa) to squared signal (in W/m∧2)
• void powspec (const mha_spec_t &)
get the power spectrum (in W/m∧2) from a complex spectrum
• void scale (const unsigned int &a, const unsigned int &b, const unsigned int &ch, const
mha_real_t &val)
scale section [a,b) in channel "ch" by "val"
• void scale (const unsigned int &k, const unsigned int &ch, const mha_real_t &val)
scale one element
• void scale_channel (const unsigned int &, const mha_real_t &)
scale one channel of target with a scalar
Additional Inherited Members
4.134.1 Constructor & Destructor Documentation
4.134.1.1 waveform_t::waveform_t ( const unsigned int & frames, const unsigned int & channels )
Allocates buffer memory and initializes values to zero.
Parameters
frames number of frames in each channel
channels number of channels
4.134.1.2 waveform_t::waveform_t ( const mhaconfig_t &cf )[explicit]
Parameters
cf Plugin configuration
4.134.1.3 waveform_t::waveform_t ( const std::vector<mha_real_t >&src )
A waveform structure with a single channel is created, the length is equal to the number of
elements in the source vector.
4.134.2 Member Function Documentation
4.134.2.1 mha_real_t& MHASignal::waveform_t::value ( unsigned int t, unsigned int ch )
[inline]
© 2005-2018 HörTech gGmbH, Oldenburg

4.134 MHASignal::waveform_t Class Reference 271
Parameters
tFrame number
ch Channel number
Returns
Reference to element
4.134.2.2 mha_real_t& MHASignal::waveform_t::operator() ( unsigned int t, unsigned int ch )
[inline]
Parameters
tFrame number
ch Channel number
Returns
Reference to element
4.134.2.3 const mha_real_t& MHASignal::waveform_t::value ( unsigned int t, unsigned int ch ) const
[inline]
Parameters
tFrame number
ch Channel number
Returns
Reference to element
4.134.2.4 const mha_real_t& MHASignal::waveform_t::operator() ( unsigned int t, unsigned int ch )
const [inline]
Parameters
tFrame number
ch Channel number
Returns
Reference to element
© 2005-2018 HörTech gGmbH, Oldenburg

272 CONTENTS
4.134.2.5 mha_real_t waveform_t::sum ( const unsigned int & a, const unsigned int & b)
Parameters
astarting frame
bend frame (excluded)
Returns
sum
4.134.2.6 mha_real_t waveform_t::sum ( const unsigned int & a, const unsigned int & b, const
unsigned int & ch )
Parameters
astarting frame
bend frame (exluded)
ch channel number
Returns
sum
4.134.2.7 mha_real_t waveform_t::sum ( )
Returns
sum of all elements
4.134.2.8 mha_real_t waveform_t::sumsqr ( )
Returns
sum of square of all elements
4.134.2.9 mha_real_t waveform_t::sum_channel ( const unsigned int & ch )
Parameters
ch channel number
© 2005-2018 HörTech gGmbH, Oldenburg

4.134 MHASignal::waveform_t Class Reference 273
Returns
sum
4.134.2.10 void waveform_t::assign ( const unsigned int & k, const unsigned int & ch, const
mha_real_t &val )
Parameters
kframe number
ch channel number
val new value
4.134.2.11 void waveform_t::assign ( const mha_real_t &val )
Parameters
val new value
4.134.2.12 void waveform_t::assign_frame ( const unsigned int & k, const mha_real_t &val )
Parameters
kframe number
val new value
4.134.2.13 void waveform_t::assign_channel ( const unsigned int & ch, const mha_real_t &val )
Parameters
ch channel number
val new value
4.134.2.14 void waveform_t::copy ( const mha_wave_t &src )
Parameters
src input data (need to be same size as target)
4.134.2.15 void waveform_t::copy_channel ( const mha_wave_t &src, unsigned int src_channel,
unsigned int dest_channel )
© 2005-2018 HörTech gGmbH, Oldenburg

274 CONTENTS
Parameters
src Input waveform signal
src_channel Channel in source signal
dest_channel Channel number in destination signal
4.134.2.16 void waveform_t::copy_from_at ( unsigned int to_pos, unsigned int len, const
mha_wave_t &src, unsigned int from_pos )
Source and target have to have the same number of channels.
Parameters
to_pos Offset in target
len Number of frames copied
src Source
from_pos Offset in source
4.134.2.17 void waveform_t::export_to ( mha_wave_t &dest )
Parameters
dest destination structure
4.134.2.18 void waveform_t::limit ( const mha_real_t &min, const mha_real_t &max )
Parameters
min lower limit
max upper limit
4.134.2.19 void waveform_t::power ( const waveform_t &src )
Parameters
src linear waveform signal (in Pa)
4.134.2.20 void waveform_t::powspec ( const mha_spec_t &src )
Parameters
src complex spectrum (normalized to Pa)
© 2005-2018 HörTech gGmbH, Oldenburg

4.135 MHATableLookup::xy_table_t Class Reference 275
4.134.2.21 void waveform_t::scale ( const unsigned int & a, const unsigned int & b, const unsigned int
&ch, const mha_real_t &val )
Parameters
astarting frame
bend frame (excluded)
ch channel number
val scale factor
4.134.2.22 void waveform_t::scale ( const unsigned int & k, const unsigned int & ch, const
mha_real_t &val )
Parameters
kframe number
ch channel number
val scale factor
4.134.2.23 void waveform_t::scale_channel ( const unsigned int & ch, const mha_real_t &src )
Parameters
ch channel number
src factor
4.135 MHATableLookup::xy_table_t Class Reference
Class for interpolation with non-equidistant x values.
Inherits MHATableLookup::table_t.
Inherited by MHAOvlFilter::barkscale::bark2hz_t, and MHAOvlFilter::barkscale::hz2bark_t.
Public Member Functions
•mha_real_t lookup (mha_real_t x) const
Return the y-value at the position of the nearest x value below input.
•mha_real_t interp (mha_real_t x) const
Linear interpolation function.
• void add_entry (mha_real_t x, mha_real_t y)
Add a single x-y pair entry.
• void add_entry (mha_real_t ∗pVX, mha_real_t ∗pVY, unsigned int len)
© 2005-2018 HörTech gGmbH, Oldenburg

276 CONTENTS
Add multiple entries at once.
• void clear ()
Clear the table and transformation functions.
• void set_xfun (float(∗pXFun)(float))
Set transformation function for x values.
• void set_yfun (float(∗pYFun)(float))
Set transformation function for y values during insertion.
• void set_xyfun (float(∗pYFun)(float, float))
Set transformation function for y values during insertion, based on x and y values.
4.135.1 Detailed Description
Linear interpolation of the x-y table is performed. A transformation of x and y-values is possible;
if a transformation function is provided for the x-values, the same function is applied to the ar-
gument of xy_table_t::interp() (p. 276) and xy_table_t::lookup() (p. 276). The transformation
of y values is applied only during insertion into the table. Two functions for y-transformation
can be provided: a simple transformation which depends only on the y values, or a transfor-
mation which takes both (non-transformed) x and y value as an argument. The two-argument
transformation is applied before the one-argument transformation.
4.135.2 Member Function Documentation
4.135.2.1 mha_real_t xy_table_t::lookup ( mha_real_t x) const
Parameters
xInput value
Returns
y value at nearest x value below input.
4.135.2.2 mha_real_t xy_table_t::interp ( mha_real_t x) const
Parameters
xx value
Returns
interpolated y value
4.135.2.3 void xy_table_t::add_entry ( mha_real_t x, mha_real_t y)
© 2005-2018 HörTech gGmbH, Oldenburg

4.136 MHAWindow::bartlett_t Class Reference 277
Parameters
xx value
ycorresponding y value
4.135.2.4 void xy_table_t::add_entry ( mha_real_t ∗pVX, mha_real_t ∗pVY, unsigned int uLength )
Parameters
pVX array of x values
pVY array of y values
uLength Length of x and y arrays
4.135.2.5 void xy_table_t::set_xfun ( float(∗)(float) fun )
Parameters
fun Transformation function.
4.135.2.6 void xy_table_t::set_yfun ( float(∗)(float) fun )
Parameters
fun Transformation function.
4.135.2.7 void xy_table_t::set_xyfun ( float(∗)(float, float) fun )
Parameters
fun Transformation function.
4.136 MHAWindow::bartlett_t Class Reference
Bartlett window.
© 2005-2018 HörTech gGmbH, Oldenburg

278 CONTENTS
Inheritance diagram for MHAWindow::bartlett_t:
MHAWindow::bartlett_t
MHAWindow::fun_t
MHAWindow::base_t
MHASignal::waveform_t
mha_wave_t
Additional Inherited Members
4.137 MHAWindow::base_t Class Reference
Common base for window types.
Inheritance diagram for MHAWindow::base_t:
MHAWindow::base_t
MHAWindow::fun_t
MHAWindow::user_t
MHASignal::waveform_tmha_wave_t
MHAWindow::bartlett_t
MHAWindow::blackman_t
MHAWindow::hamming_t
MHAWindow::hanning_t
MHAWindow::rect_t
© 2005-2018 HörTech gGmbH, Oldenburg

4.138 MHAWindow::blackman_t Class Reference 279
Public Member Functions
•base_t (unsigned int len)
Constructor.
•base_t (const MHAWindow::base_t &src)
Copy constructor.
• void operator() (mha_wave_t &) const
Apply window to waveform segment (reference)
• void operator() (mha_wave_t ∗) const
Apply window to waveform segment (pointer)
• void ramp_begin (mha_wave_t &) const
Apply a ramp at the begining.
• void ramp_end (mha_wave_t &) const
Apply a ramp at the end.
Additional Inherited Members
4.137.1 Constructor & Destructor Documentation
4.137.1.1 MHAWindow::base_t::base_t ( unsigned int len )
Parameters
len Window length in samples.
4.137.1.2 MHAWindow::base_t::base_t ( const MHAWindow::base_t &src )
Parameters
src Source to be copied
4.138 MHAWindow::blackman_t Class Reference
Blackman window.
© 2005-2018 HörTech gGmbH, Oldenburg

280 CONTENTS
Inheritance diagram for MHAWindow::blackman_t:
MHAWindow::blackman_t
MHAWindow::fun_t
MHAWindow::base_t
MHASignal::waveform_t
mha_wave_t
Additional Inherited Members
4.139 MHAWindow::fun_t Class Reference
Generic window based on a generator function.
Inheritance diagram for MHAWindow::fun_t:
MHAWindow::fun_t
MHAWindow::bartlett_t
MHAWindow::blackman_t
MHAWindow::hamming_t
MHAWindow::hanning_t
MHAWindow::rect_t
MHAWindow::base_tMHASignal::waveform_tmha_wave_t
Public Member Functions
•fun_t (unsigned int n, float(∗fun)(float), float xmin=-1, float xmax=1, bool min_←-
included=true, bool max_included=false)
Constructor.
© 2005-2018 HörTech gGmbH, Oldenburg

4.140 MHAWindow::hamming_t Class Reference 281
Additional Inherited Members
4.139.1 Detailed Description
The generator function should return a valid window function in the interval [-1,1[.
4.139.2 Constructor & Destructor Documentation
4.139.2.1 MHAWindow::fun_t::fun_t ( unsigned int n, float(∗)(float) fun, float xmin = -1,float xmax = 1,
bool min_included = true,bool max_included = false )
Parameters
nWindow length
fun Generator function, i.e. MHAWindow::hanning() (p. 305)
xmin Start value of window, i.e. -1 for full window or 0 for fade-out ramp.
xmax Last value of window, i.e. 1 for full window
min_included Flag if minimum value is included
max_included Flag if maximum value is included
4.140 MHAWindow::hamming_t Class Reference
Hamming window.
© 2005-2018 HörTech gGmbH, Oldenburg

282 CONTENTS
Inheritance diagram for MHAWindow::hamming_t:
MHAWindow::hamming_t
MHAWindow::fun_t
MHAWindow::base_t
MHASignal::waveform_t
mha_wave_t
Additional Inherited Members
4.141 MHAWindow::hanning_t Class Reference
von-Hann window
© 2005-2018 HörTech gGmbH, Oldenburg

4.142 MHAWindow::rect_t Class Reference 283
Inheritance diagram for MHAWindow::hanning_t:
MHAWindow::hanning_t
MHAWindow::fun_t
MHAWindow::base_t
MHASignal::waveform_t
mha_wave_t
Additional Inherited Members
4.142 MHAWindow::rect_t Class Reference
Rectangular window.
© 2005-2018 HörTech gGmbH, Oldenburg

284 CONTENTS
Inheritance diagram for MHAWindow::rect_t:
MHAWindow::rect_t
MHAWindow::fun_t
MHAWindow::base_t
MHASignal::waveform_t
mha_wave_t
Additional Inherited Members
4.143 MHAWindow::user_t Class Reference
User defined window.
© 2005-2018 HörTech gGmbH, Oldenburg

4.144 PluginLoader::fourway_processor_t Class Reference 285
Inheritance diagram for MHAWindow::user_t:
MHAWindow::user_t
MHAWindow::base_t
MHASignal::waveform_t
mha_wave_t
Public Member Functions
•user_t (const std::vector<mha_real_t >&wnd)
Constructor.
Additional Inherited Members
4.143.1 Constructor & Destructor Documentation
4.143.1.1 MHAWindow::user_t::user_t ( const std::vector<mha_real_t >&wnd )
Parameters
wnd User defined window
4.144 PluginLoader::fourway_processor_t Class Reference
This abstract class defines the interface for classes that implement all types of signal domain
processing supported by the MHA: wave2wave, spec2spec, wave2spec, and spec2wave.
Inherited by PluginLoader::mhapluginloader_t.
© 2005-2018 HörTech gGmbH, Oldenburg

286 CONTENTS
Public Member Functions
• virtual void process (mha_wave_t ∗s_in, mha_wave_t ∗∗s_out)=0
Pure waveform processing.
• virtual void process (mha_spec_t ∗s_in, mha_spec_t ∗∗s_out)=0
Pure spectrum processing.
• virtual void process (mha_wave_t ∗s_in, mha_spec_t ∗∗s_out)=0
Signal processing with domain transformation from waveform to spectrum.
• virtual void process (mha_spec_t ∗s_in, mha_wave_t ∗∗s_out)=0
Signal processing with domain transformation from spectrum to waveform.
• virtual void prepare (mhaconfig_t &settings)=0
Prepares the processor for signal processing.
• virtual void release ()=0
Resources allocated for signal processing in fourway_processor_t::prepare (p. 287) are re-
leased here in fourway_processor_t::release (p. 287).
• virtual std::string parse (const std::string &query)=0
Parser interface.
• virtual ∼fourway_processor_t ()
Classes with virtual methods need virtual destructor.
4.144.1 Detailed Description
For supporting different output domains for the same input domain, the processing methods
are overloaded with respect to input domain and output domain.
4.144.2 Constructor & Destructor Documentation
4.144.2.1 virtual PluginLoader::fourway_processor_t::∼fourway_processor_t ( ) [inline],
[virtual]
This destructor is empty.
4.144.3 Member Function Documentation
4.144.3.1 virtual void PluginLoader::fourway_processor_t::process ( mha_wave_t ∗s_in,
mha_wave_t ∗∗ s_out )[pure virtual]
Parameters
s_in input waveform signal
s_out output waveform signal
© 2005-2018 HörTech gGmbH, Oldenburg

5 File Documentation 287
4.144.3.2 virtual void PluginLoader::fourway_processor_t::process ( mha_spec_t ∗s_in,
mha_spec_t ∗∗ s_out )[pure virtual]
Parameters
s_in input spectrum signal
s_out output spectrum signal
4.144.3.3 virtual void PluginLoader::fourway_processor_t::process ( mha_wave_t ∗s_in,
mha_spec_t ∗∗ s_out )[pure virtual]
Parameters
s_in input waveform signal
s_out output spectrum signal
4.144.3.4 virtual void PluginLoader::fourway_processor_t::process ( mha_spec_t ∗s_in,
mha_wave_t ∗∗ s_out )[pure virtual]
Parameters
s_in input spectrum signal
s_out output waveform signal
4.144.3.5 virtual void PluginLoader::fourway_processor_t::prepare ( mhaconfig_t &settings )
[pure virtual]
Parameters
settings domain and dimensions of the signal. The contents of settings may be modified
by the prepare implementation. Upon calling fourway_processor_t::prepare
(p. 287), settings reflects domain and dimensions of the input signal. When
fourway_processor_t::prepare (p. 287) returns, settings reflects domain and
dimensions of the output signal.
4.144.3.6 virtual void PluginLoader::fourway_processor_t::release ( ) [pure virtual]
5 File Documentation
5.1 mha.h File Reference
common types for MHA kernel, MHA framework applications and external plugins
© 2005-2018 HörTech gGmbH, Oldenburg

288 CONTENTS
Classes
• struct mha_complex_t
Type for complex floating point values.
• struct mha_direction_t
Channel source direction structure.
• struct mha_channel_info_t
Channel information structure.
• struct mha_wave_t
Waveform signal structure.
• struct mha_spec_t
Spectrum signal structure.
• struct mha_audio_descriptor_t
Description of an audio fragment (planned as a replacement of mhaconfig_t (p. 155)).
• struct mha_audio_t
An audio fragment in the openMHA (planned as a replacement of mha_wave_t (p. 154) and
mha_spec_t (p. 141)).
• struct mhaconfig_t
MHA prepare configuration structure.
• struct comm_var_t
Algorithm communication variable structure.
• struct algo_comm_t
A reference handle for algorithm communication variables.
Macros
• #define MHA_CALLBACK_TEST(x)
Test macro to compare function type definition and declaration.
• #define MHA_VERSION_MAJOR 4
Major version number of MHA.
• #define MHA_VERSION_MINOR 5
Minor version number of MHA.
• #define MHA_VERSION_RELEASE 5
Release number of MHA.
• #define MHA_VERSION_BUILD 0
Build number of MHA (currently unused)
• #define MHA_STRUCT_SIZEMATCH (unsigned int)((sizeof(mha_real_t)==4)+2∗(sizeof(mha←-
_complex_t)==8)+4∗(sizeof(mha_wave_t)==8+2∗sizeof(void∗))+8∗(sizeof(mha_spec←-
_t)==8+2∗sizeof(void∗))+16∗(sizeof(mhaconfig_t)==24))
Test number for structure sizes.
• #define MHA_VERSION (unsigned int)((MHA_STRUCT_SIZEMATCH |(MHA_VERS←-
ION_RELEASE << 8) |(MHA_VERSION_MINOR << 16) |(MHA_VERSION_MAJOR
<< 24)))
Full version number of MHA kernel.
© 2005-2018 HörTech gGmbH, Oldenburg

5.2 mha_algo_comm.h File Reference 289
• #define MHA_VERSION_STRING MHA_XSTRF(MHA_VERSION_MAJOR) "." MHA_←-
XSTRF(MHA_VERSION_MINOR)
Version string of MHA kernel (major.minor)
• #define MHA_RELEASE_VERSION_STRING MHA_XSTRF(MHA_VERSION_MAJOR)
"." MHA_XSTRF(MHA_VERSION_MINOR) "." MHA_XSTRF(MHA_VERSION_RELE←-
ASE)
Version string of MHA kernel (major.minor.release)
Typedefs
• typedef float mha_real_t
openMHA type for real numbers
• typedef void ∗mha_fft_t
Handle for an FFT object.
5.2 mha_algo_comm.h File Reference
Header file for Algorithm Communication.
Classes
• class MHA_AC::spectrum_t
Insert a MHASignal::spectrum_t (p. 261) class into the AC space.
• class MHA_AC::waveform_t
Insert a MHASignal::waveform_t (p. 268) class into the AC space.
• class MHA_AC::int_t
Insert a integer variable into the AC space.
• class MHA_AC::float_t
Insert a float point variable into the AC space.
• class MHA_AC::double_t
Insert a double precision floating point variable into the AC space.
• class MHA_AC::ac2matrix_t
Copy AC variable to a matrix.
• class MHA_AC::acspace2matrix_t
Copy all or a subset of all numeric AC variables into an array of matrixes.
Namespaces
•MHA_AC
Functions and classes for Algorithm Communication (AC) support.
© 2005-2018 HörTech gGmbH, Oldenburg

290 CONTENTS
Functions
•mha_spec_t MHA_AC::get_var_spectrum (algo_comm_t ac, const std::string &name)
Convert an AC variable into a spectrum.
•mha_wave_t MHA_AC::get_var_waveform (algo_comm_t ac, const std::string
&name)
Convert an AC variable into a waveform.
• int MHA_AC::get_var_int (algo_comm_t ac, const std::string &name)
Return value of an integer scalar AC variable.
• float MHA_AC::get_var_float (algo_comm_t ac, const std::string &name)
Return value of an floating point scalar AC variable.
• std::vector<float >MHA_AC::get_var_vfloat (algo_comm_t ac, const std::string
&name)
Return value of an floating point vector AC variable as standard vector of floats.
5.3 mha_defs.h File Reference
Preprocessor definitions common to all MHA components.
Macros
• #define M_PI 3.14159265358979323846
Define pi if it is not defined yet.
• #define MIN(a, b) (((a)<(b))?(a):(b))
Macro for minimum function.
• #define MAX(a, b) (((a)>(b))?(a):(b))
Macro for maximum function.
5.3.1 Detailed Description
This file contains all preprocessor and type definitions which are common to all Master Hearing
Aid components.
5.4 mha_error.cpp File Reference
Implementation of openMHA error handling.
© 2005-2018 HörTech gGmbH, Oldenburg

5.5 mha_filter.hh File Reference 291
Functions
• unsigned mha_error_helpers::digits (unsigned n)
Compute number of decimal digits required to represent an unsigned integer.
• unsigned mha_error_helpers::snprintf_required_length (const char ∗formatstring,...)
snprintf_required_length Compute the number of bytes (excluding the terminating nul) required
to store the result of an snprintf.
• void mha_debug (const char ∗fmt,...)
Print an info message (stderr on Linux, OutputDebugString in Windows).
5.4.1 Detailed Description
This file forms a seperate library.
5.4.2 Function Documentation
5.4.2.1 unsigned mha_error_helpers::digits ( unsigned n)
Parameters
nThe unsigned integer that we want to know the number of required decimal digits for.
return The number of decimal digits in n.
5.4.2.2 unsigned mha_error_helpers::snprintf_required_length ( const char ∗formatstring, ... )
Parameters
formatstring The format string with standard printf formatstring
Returns
the number of bytes required by printf without the terminating nul
5.5 mha_filter.hh File Reference
Header file for IIR filter classes.
Classes
• class MHAFilter::filter_t
Generic IIR filter class.
© 2005-2018 HörTech gGmbH, Oldenburg

292 CONTENTS
• class MHAFilter::diff_t
Differentiator class (non-normalized)
• class MHAFilter::o1_ar_filter_t
First order attack-release lowpass filter.
• class MHAFilter::o1flt_lowpass_t
First order low pass filter.
• class MHAFilter::o1flt_maxtrack_t
First order maximum tracker.
• class MHAFilter::o1flt_mintrack_t
First order minimum tracker.
• class MHAFilter::iir_filter_t
IIR filter class wrapper for integration into parser structure.
• class MHAFilter::adapt_filter_t
Adaptive filter.
• class MHAFilter::fftfilter_t
FFT based FIR filter implementation.
• class MHAFilter::fftfilterbank_t
FFT based FIR filterbank implementation.
• struct MHAFilter::transfer_function_t
a structure containing a source channel number, a target channel number, and an impulse
response.
• struct MHAFilter::transfer_matrix_t
A sparse matrix of transfer function partitionss.
• class MHAFilter::partitioned_convolution_t
A filter class for partitioned convolution.
• struct MHAFilter::partitioned_convolution_t::index_t
Bookkeeping class.
• class MHAFilter::smoothspec_t
Smooth spectral gains, create a windowed impulse response.
• class MHAFilter::resampling_filter_t
Hann shaped low pass filter for resampling.
• class MHAFilter::polyphase_resampling_t
A class that does polyphase resampling.
• class MHAFilter::blockprocessing_polyphase_resampling_t
A class that does polyphase resampling and takes into account block processing.
• class MHAFilter::iir_ord1_real_t
First order recursive filter.
Namespaces
•MHAFilter
Namespace for IIR and FIR filter classes.
© 2005-2018 HörTech gGmbH, Oldenburg

5.6 mha_parser.hh File Reference 293
Functions
• void MHAFilter::o1_lp_coeffs (const mha_real_t tau, const mha_real_t fs, mha_real←-
_t &c1, mha_real_t &c2)
Set first order filter coefficients from time constant and sampling rate.
• void MHAFilter::butter_stop_ord1 (double ∗A, double ∗B, double f1, double f2, double
fs)
Setup a first order butterworth band stop filter.
•MHASignal::waveform_t ∗MHAFilter::spec2fir (const mha_spec_t ∗spec, const un-
signed int fftlen, const MHAWindow::base_t &window, const bool minphase)
Create a windowed impulse response/FIR filter coefficients from a spectrum.
• unsigned MHAFilter::gcd (unsigned a, unsigned b)
greatest common divisor
• double MHAFilter::sinc (double x)
sin(x)/x function, coping with x=0.
• std::pair<unsigned, unsigned >MHAFilter::resampling_factors (float source_←-
sampling_rate, float target_sampling_rate, float factor=1.0f)
Computes rational resampling factor from two sampling rates.
5.6 mha_parser.hh File Reference
Header file for the MHA-Parser script language.
Classes
• class MHAParser::keyword_list_t
Keyword list class.
• class MHAParser::base_t
Base class for all parser items.
• class MHAParser::parser_t
Parser node class.
• class MHAParser::monitor_t
Base class for monitors and variable nodes.
• class MHAParser::variable_t
Base class for variable nodes.
• class MHAParser::range_var_t
Base class for all variables with a numeric value range.
• class MHAParser::kw_t
Variable with keyword list value.
• class MHAParser::string_t
Variable with a string value.
• class MHAParser::vstring_t
Vector variable with string values.
• class MHAParser::bool_t
© 2005-2018 HörTech gGmbH, Oldenburg

294 CONTENTS
Variable with a boolean value ("yes"/"no")
• class MHAParser::int_t
Variable with integer value.
• class MHAParser::float_t
Variable with float value.
• class MHAParser::complex_t
Variable with complex value.
• class MHAParser::vint_t
Variable with vector<int>value.
• class MHAParser::vfloat_t
Vector variable with float value.
• class MHAParser::vcomplex_t
Vector variable with complex value.
• class MHAParser::mfloat_t
Matrix variable with float value.
• class MHAParser::mcomplex_t
Matrix variable with complex value.
• class MHAParser::int_mon_t
Monitor variable with int value.
• class MHAParser::bool_mon_t
Monitor with string value.
• class MHAParser::string_mon_t
Monitor with string value.
• class MHAParser::vstring_mon_t
Vector of monitors with string value.
• class MHAParser::vint_mon_t
Vector of ints monitor.
• class MHAParser::vfloat_mon_t
Vector of floats monitor.
• class MHAParser::mfloat_mon_t
Matrix of floats monitor.
• class MHAParser::float_mon_t
Monitor with float value.
• class MHAParser::complex_mon_t
Monitor with complex value.
• class MHAParser::vcomplex_mon_t
Monitor with vector of complex values.
• class MHAParser::mcomplex_mon_t
Matrix of complex numbers monitor.
• class MHAParser::commit_t<receiver_t >
Parser variable with event-emission functionality.
© 2005-2018 HörTech gGmbH, Oldenburg

5.6 mha_parser.hh File Reference 295
Namespaces
•MHAParser
Name space for the openMHA-Parser configuration language.
•MHAParser::StrCnv
String converter namespace.
Macros
• #define insert_member(x) insert_item(#x,&x)
Macro to insert a member variable into a parser.
Functions
• void MHAParser::strreplace (std::string &, const std::string &, const std::string &)
string replace function
• void MHAParser::StrCnv::str2val (const std::string &, bool &)
Convert from string.
• void MHAParser::StrCnv::str2val (const std::string &, float &)
Convert from string.
• void MHAParser::StrCnv::str2val (const std::string &, mha_complex_t &)
Convert from string.
• void MHAParser::StrCnv::str2val (const std::string &, int &)
Convert from string.
• void MHAParser::StrCnv::str2val (const std::string &, keyword_list_t &)
Convert from string.
• void MHAParser::StrCnv::str2val (const std::string &, std::string &)
Convert from string.
•template<class arg_t >
void MHAParser::StrCnv::str2val (const std::string &s, std::vector<arg_t >&val)
Converter for vector types.
•template<>
void MHAParser::StrCnv::str2val<mha_real_t >(const std::string &s, std::vector<
mha_real_t >&v)
Converter for vector<mha_real_t>with Matlab-style expansion.
•template<class arg_t >
void MHAParser::StrCnv::str2val (const std::string &s, std::vector<std::vector<arg_t
> > &val)
Converter for matrix types.
• std::string MHAParser::StrCnv::val2str (const bool &)
Convert to string.
• std::string MHAParser::StrCnv::val2str (const float &)
Convert to string.
• std::string MHAParser::StrCnv::val2str (const mha_complex_t &)
Convert to string.
© 2005-2018 HörTech gGmbH, Oldenburg

296 CONTENTS
• std::string MHAParser::StrCnv::val2str (const int &)
Convert to string.
• std::string MHAParser::StrCnv::val2str (const keyword_list_t &)
Convert to string.
• std::string MHAParser::StrCnv::val2str (const std::string &)
Convert to string.
• std::string MHAParser::StrCnv::val2str (const std::vector<float >&)
Convert to string.
• std::string MHAParser::StrCnv::val2str (const std::vector<mha_complex_t >&)
Convert to string.
• std::string MHAParser::StrCnv::val2str (const std::vector<int >&)
Convert to string.
• std::string MHAParser::StrCnv::val2str (const std::vector<std::string >&)
Convert to string.
• std::string MHAParser::StrCnv::val2str (const std::vector<std::vector<float > > &)
Convert to string.
• std::string MHAParser::StrCnv::val2str (const std::vector<std::vector<mha_←-
complex_t > > &)
Convert to string.
5.6.1 Macro Definition Documentation
5.6.1.1 #define insert_member( x) insert_item(#x,&x)
Parameters
xMember variable to be inserted. Name of member variable will be used as configuration
name.
See also MHAParser::parser_t::insert_item() (p. 222).
5.7 mha_plugin.hh File Reference
Header file for MHA C++ plugin class templates.
Classes
• class MHAPlugin::config_t<runtime_cfg_t >
Template class for thread safe configuration.
• class MHAPlugin::plugin_t<runtime_cfg_t >
The template class for C++ openMHA plugins.
© 2005-2018 HörTech gGmbH, Oldenburg

5.8 mha_signal.hh File Reference 297
Namespaces
•MHAPlugin
Namespace for openMHA plugin class templates and thread-safe runtime configurations.
Macros
• #define MHAPLUGIN_CALLBACKS_PREFIX(prefix, classname, indom, outdom)
C++ wrapper macro for the plugin interface.
• #define MHAPLUGIN_CALLBACKS(plugname, classname, indom, outdom) MHAPLU←-
GIN_CALLBACKS_PREFIX(MHA_STATIC_ ## plugname ## _,classname,indom,outdom)
C++ wrapper macro for the plugin interface.
• #define MHAPLUGIN_DOCUMENTATION(plugname, cat, doc) MHAPLUGIN_DOCU←-
MENTATION_PREFIX(MHA_STATIC_ ## plugname ## _,cat,doc)
Wrapper macro for the plugin documentation interface.
Functions
•__attribute__ ((unused)) static const char ∗mha_git_commit_hash
store git commit hash in every binary plgin to support reproducible research
5.7.1 Detailed Description
This file defines useful macros and template classes for the development of MHA plugins. A
set of macros wraps a C++ interface around the ANSI-C plugin interface. The plugin_t template
class defines a corresponding C++ class with all required members. This class can make use
of thread safe configurations (config_t).
5.8 mha_signal.hh File Reference
Header file for audio signal handling and processing classes.
Classes
• class MHASignal::spectrum_t
a signal processing class for spectral data (based on mha_spec_t (p. 141))
• class MHASignal::waveform_t
signal processing class for waveform data (based on mha_wave_t (p. 154))
• class MHASignal::doublebuffer_t
Double-buffering class.
• class MHASignal::ringbuffer_t
© 2005-2018 HörTech gGmbH, Oldenburg

298 CONTENTS
A ringbuffer class for time domain audio signal, which makes no assumptions with respect to
fragment size.
• class MHASignal::hilbert_t
Hilbert transformation of a waveform segment.
• class MHASignal::minphase_t
Minimal phase function.
• class MHAWindow::base_t
Common base for window types.
• class MHAWindow::fun_t
Generic window based on a generator function.
• class MHAWindow::rect_t
Rectangular window.
• class MHAWindow::bartlett_t
Bartlett window.
• class MHAWindow::hanning_t
von-Hann window
• class MHAWindow::hamming_t
Hamming window.
• class MHAWindow::blackman_t
Blackman window.
• class MHAWindow::user_t
User defined window.
• class MHASignal::delay_wave_t
Delayline containing wave fragments.
• class MHASignal::async_rmslevel_t
Class for asynchronous level metering.
• class MHASignal::uint_vector_t
Vector of unsigned values, used for size and index description of n-dimensional matrixes.
• class MHASignal::matrix_t
n-dimensional matrix with real or complex floating point values.
• class MHASignal::schroeder_t
Schroeder tone complex class.
• class MHASignal::quantizer_t
Simple simulation of fixpoint quantization.
• class MHASignal::loop_wavefragment_t
Copy a fixed waveform fragment to a series of waveform fragments of other size.
• class MHASignal::delay_t
Class to realize a simple delay of waveform streams.
• class MHASignal::subsample_delay_t
implements subsample delay in spectral domain.
Namespaces
•MHASignal
Namespace for audio signal handling and processing classes.
•MHAWindow
Collection of Window types.
© 2005-2018 HörTech gGmbH, Oldenburg

5.8 mha_signal.hh File Reference 299
Functions
• void MHASignal::for_each (mha_wave_t ∗s, mha_real_t(∗fun)(mha_real_t))
Apply a function to each element of a mha_wave_t (p. 154).
•mha_real_t MHASignal::lin2db (mha_real_t x)
Conversion from linear scale to dB (no SPL reference)
•mha_real_t MHASignal::db2lin (mha_real_t x)
Conversion from dB scale to linear (no SPL reference)
•mha_real_t MHASignal::pa2dbspl (mha_real_t x)
Conversion from linear Pascal scale to dB SPL.
•mha_real_t MHASignal::pa22dbspl (mha_real_t x, mha_real_t eps=1e-20f)
Conversion from squared Pascal scale to dB SPL.
•mha_real_t MHASignal::dbspl2pa (mha_real_t x)
Conversion from dB SPL to linear Pascal scale.
•mha_real_t MHASignal::smp2sec (mha_real_t n, mha_real_t srate)
conversion from samples to seconds
•mha_real_t MHASignal::sec2smp (mha_real_t sec, mha_real_t srate)
conversion from seconds to samples
•mha_real_t MHASignal::bin2freq (mha_real_t bin, unsigned fftlen, mha_real_t srate)
conversion from fft bin index to frequency
•mha_real_t MHASignal::freq2bin (mha_real_t freq, unsigned fftlen, mha_real_t srate)
conversion from frequency to fft bin index
•mha_real_t MHASignal::smp2rad (mha_real_t samples, unsigned bin, unsigned fftlen)
conversion from delay in samples to phase shift
•mha_real_t MHASignal::rad2smp (mha_real_t phase_shift, unsigned bin, unsigned
fftlen)
conversion from phase shift to delay in samples
•template<class elem_type >
std::vector<elem_type >MHASignal::dupvec (std::vector<elem_type >vec, unsigned
n)
Duplicate last vector element to match desired size.
•template<class elem_type >
std::vector<elem_type >MHASignal::dupvec_chk (std::vector<elem_type >vec, un-
signed n)
Duplicate last vector element to match desired size, check for dimension.
• bool equal_dim (const mha_wave_t &a, const mha_wave_t &b)
Test for equal dimension of waveform structures.
• bool equal_dim (const mha_wave_t &a, const mhaconfig_t &b)
Test for match of waveform dimension with mhaconfig structure.
• bool equal_dim (const mha_spec_t &a, const mha_spec_t &b)
Test for equal dimension of spectrum structures.
• bool equal_dim (const mha_spec_t &a, const mhaconfig_t &b)
Test for match of spectrum dimension with mhaconfig structure.
• bool equal_dim (const mha_wave_t &a, const mha_spec_t &b)
Test for equal dimension of waveform/spectrum structures.
• bool equal_dim (const mha_spec_t &a, const mha_wave_t &b)
© 2005-2018 HörTech gGmbH, Oldenburg

300 CONTENTS
Test for equal dimension of waveform/spectrum structures.
• void integrate (mha_wave_t &s)
Numeric integration of a signal vector (real values)
• void integrate (mha_spec_t &s)
Numeric integration of a signal vector (complex values)
• unsigned int size (const mha_wave_t &s)
Return size of a waveform structure.
• unsigned int size (const mha_spec_t &s)
Return size of a spectrum structure.
• unsigned int size (const mha_wave_t ∗s)
Return size of a waveform structure.
• unsigned int size (const mha_spec_t ∗s)
Return size of a spectrum structure.
• void clear (mha_wave_t &s)
Set all values of waveform to zero.
• void clear (mha_wave_t ∗s)
Set all values of waveform to zero.
• void clear (mha_spec_t &s)
Set all values of spectrum to zero.
• void clear (mha_spec_t ∗s)
Set all values of spectrum to zero.
• void assign (mha_wave_t self, mha_real_t val)
Set all values of waveform 'self' to 'val'.
• void assign (mha_wave_t self, const mha_wave_t &val)
Set all values of waveform 'self' to 'val'.
• void assign (mha_spec_t self, const mha_spec_t &val)
Set all values of spectrum 'self' to 'val'.
• void timeshift (mha_wave_t &self, int shift)
Time shift of waveform chunk.
•mha_wave_t range (mha_wave_t s, unsigned int k0, unsigned int len)
Return a time interval from a waveform chunk.
•mha_spec_t channels (mha_spec_t s, unsigned int ch_start, unsigned int nch)
Return a channel interval from a spectrum.
•mha_real_t &value (mha_wave_t ∗s, unsigned int fr, unsigned int ch)
Access an element of a waveform structure.
• const mha_real_t &value (const mha_wave_t ∗s, unsigned int fr, unsigned int ch)
Constant access to an element of a waveform structure.
•mha_complex_t &value (mha_spec_t ∗s, unsigned int fr, unsigned int ch)
Access to an element of a spectrum.
• const mha_complex_t &value (const mha_spec_t ∗s, unsigned int fr, unsigned int ch)
Constant access to an element of a spectrum.
•mha_real_t &value (mha_wave_t &s, unsigned int fr, unsigned int ch)
Access to an element of a waveform structure.
• const mha_real_t &value (const mha_wave_t &s, unsigned int fr, unsigned int ch)
Constant access to an element of a waveform structure.
© 2005-2018 HörTech gGmbH, Oldenburg

5.8 mha_signal.hh File Reference 301
•mha_complex_t &value (mha_spec_t &s, unsigned int fr, unsigned int ch)
Access to an element of a spectrum.
• const mha_complex_t &value (const mha_spec_t &s, unsigned int fr, unsigned int ch)
Constant access to an element of a spectrum.
• std::vector<float >std_vector_float (const mha_wave_t &)
Converts a mha_wave_t (p. 154) structure into a std::vector<float>(interleaved order).
• std::vector<std::vector<float > > std_vector_vector_float (const mha_wave_t &)
Converts a mha_wave_t (p. 154) structure into a std::vector<std::vector<float> > (outer vec-
tor represents channels).
• std::vector<std::vector<mha_complex_t > > std_vector_vector_complex (const
mha_spec_t &)
Converts a mha_spec_t (p. 141) structure into a std::vector<std::vector<mha_complex_t> >
(outer vector represents channels).
•mha_wave_t &operator+= (mha_wave_t &, const mha_real_t &)
Addition operator.
•mha_wave_t &operator+= (mha_wave_t &, const mha_wave_t &)
Addition operator.
•mha_wave_t &operator-= (mha_wave_t &, const mha_wave_t &)
Subtraction operator.
•mha_spec_t &operator-= (mha_spec_t &, const mha_spec_t &)
Subtraction operator.
•mha_wave_t &operator∗=(mha_wave_t &, const mha_real_t &)
Element-wise multiplication operator.
•mha_wave_t &operator∗=(mha_wave_t &, const mha_wave_t &)
Element-wise multiplication operator.
•mha_spec_t &operator∗=(mha_spec_t &, const mha_real_t &)
Element-wise multiplication operator.
•mha_spec_t &operator∗=(mha_spec_t &, const mha_wave_t &)
Element-wise multiplication operator.
•mha_spec_t &operator∗=(mha_spec_t &, const mha_spec_t &)
Element-wise multiplication operator.
•mha_spec_t &operator/= (mha_spec_t &, const mha_spec_t &)
Element-wise division operator.
•mha_wave_t &operator/= (mha_wave_t &, const mha_wave_t &)
Element-wise division operator.
•mha_spec_t &operator+= (mha_spec_t &, const mha_spec_t &)
Addition operator.
•mha_spec_t &operator+= (mha_spec_t &, const mha_real_t &)
Addition operator.
•mha_spec_t &safe_div (mha_spec_t &self, const mha_spec_t &v, mha_real_t eps)
In-Place division with lower limit on divisor.
•mha_wave_t &operator∧=(mha_wave_t &self, const mha_real_t &arg)
Exponent operator.
• void MHASignal::copy_channel (mha_spec_t &self, const mha_spec_t &src, unsigned
sch, unsigned dch)
© 2005-2018 HörTech gGmbH, Oldenburg

302 CONTENTS
Copy one channel of a source signal.
• void MHASignal::copy_channel (mha_wave_t &self, const mha_wave_t &src, un-
signed src_channel, unsigned dest_channel)
Copy one channel of a source signal.
•mha_real_t MHASignal::rmslevel (const mha_spec_t &s, unsigned int channel, un-
signed int fftlen)
Return RMS level of a spectrum channel.
•mha_real_t MHASignal::colored_intensity (const mha_spec_t &s, unsigned int chan-
nel, unsigned int fftlen, mha_real_t sqfreq_response[ ])
Colored spectrum intensity.
•mha_real_t MHASignal::maxabs (const mha_spec_t &s, unsigned int channel)
Find maximal absolute value.
•mha_real_t MHASignal::rmslevel (const mha_wave_t &s, unsigned int channel)
Return RMS level of a waveform channel.
•mha_real_t MHASignal::maxabs (const mha_wave_t &s, unsigned int channel)
Find maximal absolute value.
•mha_real_t MHASignal::maxabs (const mha_wave_t &s)
Find maximal absolute value.
•mha_real_t MHASignal::max (const mha_wave_t &s)
Find maximal value.
•mha_real_t MHASignal::min (const mha_wave_t &s)
Find minimal value.
•mha_real_t MHASignal::sumsqr_channel (const mha_wave_t &s, unsigned int chan-
nel)
Calculate sum of squared values in one channel.
•mha_real_t MHASignal::sumsqr_frame (const mha_wave_t &s, unsigned int frame)
Calculate sum over all channels of squared values.
• void MHASignal::limit (mha_wave_t &s, const mha_real_t &min, const mha_real_←-
t&max)
Limit the singal in the waveform buffer to the range [min, max].
•mha_complex_t &set (mha_complex_t &self, mha_real_t real, mha_real_t imag=0)
Assign real and imaginary parts to a mha_complex_t (p. 123) variable.
•mha_complex_t mha_complex (mha_real_t real, mha_real_t imag=0)
Create a new mha_complex_t (p. 123) with specified real and imaginary parts.
•mha_complex_t &set (mha_complex_t &self, const std::complex<mha_real_t >
&stdcomplex)
Assign a mha_complex_t (p. 123) variable from a std::complex.
• std::complex<mha_real_t >stdcomplex (const mha_complex_t &self)
Create a std::complex from mha_complex_t (p. 123).
•mha_complex_t &expi (mha_complex_t &self, mha_real_t angle)
replaces the value of the given mha_complex_t (p. 123) with exp(i∗b).
• double angle (const mha_complex_t &self)
Computes the angle of a complex number in the complex plane.
•mha_complex_t &operator+= (mha_complex_t &self, const mha_complex_t &other)
Addition of two complex numbers, overwriting the first.
© 2005-2018 HörTech gGmbH, Oldenburg

5.8 mha_signal.hh File Reference 303
•mha_complex_t operator+ (const mha_complex_t &self, const mha_complex_←-
t&other)
Addition of two complex numbers, result is a temporary object.
•mha_complex_t &operator+= (mha_complex_t &self, mha_real_t other_real)
Addition of a complex and a real number, overwriting the complex.
•mha_complex_t operator+ (const mha_complex_t &self, mha_real_t other_real)
Addition of a complex and a real number, result is a temporary object.
•mha_complex_t &operator-= (mha_complex_t &self, const mha_complex_t &other)
Subtraction of two complex numbers, overwriting the first.
•mha_complex_t operator- (const mha_complex_t &self, const mha_complex_←-
t&other)
Subtraction of two complex numbers, result is a temporary object.
•mha_complex_t &operator-= (mha_complex_t &self, mha_real_t other_real)
Subtraction of a complex and a real number, overwriting the complex.
•mha_complex_t operator- (const mha_complex_t &self, mha_real_t other_real)
Subtraction of a complex and a real number, result is a temporary object.
•mha_complex_t &operator∗=(mha_complex_t &self, const mha_complex_t &other)
Multiplication of two complex numbers, overwriting the first.
•mha_complex_t operator∗(const mha_complex_t &self, const mha_complex_←-
t&other)
Multiplication of two complex numbers, result is a temporary object.
•mha_complex_t &operator∗=(mha_complex_t &self, mha_real_t other_real)
Multiplication of a complex and a real number, overwriting the complex.
•mha_complex_t &expi (mha_complex_t &self, mha_real_t angle,mha_real_t factor)
replaces (!) the value of the given mha_complex_t (p. 123) with a ∗exp(i∗b)
•mha_complex_t operator∗(const mha_complex_t &self, mha_real_t other_real)
Multiplication of a complex and a real number, result is a temporary object.
•mha_real_t abs2 (const mha_complex_t &self)
Compute the square of the absolute value of a complex value.
•mha_real_t abs (const mha_complex_t &self)
Compute the absolute value of a complex value.
•mha_complex_t &operator/= (mha_complex_t &self, mha_real_t other_real)
Division of a complex and a real number, overwriting the complex.
•mha_complex_t operator/ (const mha_complex_t &self, mha_real_t other_real)
Division of a complex and a real number, result is a temporary object.
•mha_complex_t &safe_div (mha_complex_t &self, const mha_complex_t &other,
mha_real_t eps, mha_real_t eps2)
Safe division of two complex numbers, overwriting the first.
•mha_complex_t &operator/= (mha_complex_t &self, const mha_complex_t &other)
Division of two complex numbers, overwriting the first.
•mha_complex_t operator/ (const mha_complex_t &self, const mha_complex_←-
t&other)
Division of two complex numbers, result is a temporary object.
•mha_complex_t operator- (const mha_complex_t &self)
Unary minus on a complex results in a negative temporary object.
© 2005-2018 HörTech gGmbH, Oldenburg

304 CONTENTS
• bool operator== (const mha_complex_t &x, const mha_complex_t &y)
Compare two complex numbers for equality.
• bool operator!= (const mha_complex_t &x, const mha_complex_t &y)
Compare two complex numbers for inequality.
• void conjugate (mha_complex_t &self)
Replace (!) the value of this mha_complex_t (p. 123) with its conjugate.
• void conjugate (mha_spec_t &self)
Replace (!) the value of this mha_spec_t (p. 141) with its conjugate.
•mha_complex_t _conjugate (const mha_complex_t &self)
Compute the cojugate of this complex value.
• void reciprocal (mha_complex_t &self)
Replace the value of this complex with its reciprocal.
•mha_complex_t _reciprocal (const mha_complex_t &self)
compute the reciprocal of this complex value.
• void normalize (mha_complex_t &self)
Divide a complex by its absolute value, thereby normalizing it (projecting onto the unit circle).
• void normalize (mha_complex_t &self, mha_real_t margin)
Divide a complex by its absolute value, thereby normalizing it (projecting onto the unit circle),
with a safety margin.
• bool almost (const mha_complex_t &self, const mha_complex_t &other, mha_real_t
times_epsilon=1e2)
Compare two complex numbers for equality except for a small relative error.
• bool operator<(const mha_complex_t &x, const mha_complex_t &y)
Compares the absolute values of two complex numbers.
• std::ostream & operator<< (std::ostream &o, const mha_complex_t &c)
ostream operator for mha_complex_t (p. 123)
• std::istream & operator>> (std::istream &i, mha_complex_t &c)
preliminary istream operator for mha_complex_t (p. 123) without error checking
•mha_fft_t mha_fft_new (unsigned int n)
Create a new FFT handle.
• void mha_fft_free (mha_fft_t h)
Destroy an FFT handle.
• void mha_fft_wave2spec (mha_fft_t h, const mha_wave_t ∗in, mha_spec_t ∗out)
Tranform waveform segment into spectrum.
• void mha_fft_wave2spec (mha_fft_t h, const mha_wave_t ∗in, mha_spec_t ∗out, bool
swaps)
Tranform waveform segment into spectrum.
• void mha_fft_spec2wave (mha_fft_t h, const mha_spec_t ∗in, mha_wave_t ∗out)
Tranform spectrum into waveform segment.
• void mha_fft_spec2wave (mha_fft_t h, const mha_spec_t ∗in, mha_wave_t ∗out, un-
signed int offset)
Tranform spectrum into waveform segment.
• void mha_fft_forward (mha_fft_t h, mha_spec_t ∗sIn, mha_spec_t ∗sOut)
Complex to complex FFT (forward).
• void mha_fft_backward (mha_fft_t h, mha_spec_t ∗sIn, mha_spec_t ∗sOut)
© 2005-2018 HörTech gGmbH, Oldenburg

5.8 mha_signal.hh File Reference 305
Complex to complex FFT (backward).
• void mha_fft_forward_scale (mha_fft_t h, mha_spec_t ∗sIn, mha_spec_t ∗sOut)
Complex to complex FFT (forward).
• void mha_fft_backward_scale (mha_fft_t h, mha_spec_t ∗sIn, mha_spec_t ∗sOut)
Complex to complex FFT (backward).
• void mha_fft_wave2spec_scale (mha_fft_t h, const mha_wave_t ∗in, mha_spec_←-
t∗out)
Tranform waveform segment into spectrum.
• void mha_fft_spec2wave_scale (mha_fft_t h, const mha_spec_t ∗in, mha_wave_←-
t∗out)
Tranform spectrum into waveform segment.
• float MHAWindow::rect (float)
Rectangular window function.
• float MHAWindow::bartlett (float)
Bartlett window function.
• float MHAWindow::hanning (float)
Hanning window function.
• float MHAWindow::hamming (float)
Hamming window function.
• float MHAWindow::blackman (float)
Blackman window function.
•template<class elem_type >
elem_type MHASignal::kth_smallest (elem_type array[ ], unsigned n, unsigned k)
Fast search for the kth smallest element of an array.
•template<class elem_type >
elem_type MHASignal::median (elem_type array[ ], unsigned n)
Fast median search.
•template<class elem_type >
elem_type MHASignal::mean (const std::vector<elem_type >&data, elem_type start←-
_val)
Calculate average of elements in a vector.
•template<class elem_type >
std::vector<elem_type >MHASignal::quantile (std::vector<elem_type >data, const
std::vector<elem_type >&p)
Calculate quantile of elements in a vector.
• void MHASignal::saveas_mat4 (const mha_spec_t &data, const std::string &varname,
FILE ∗fh)
Save a openMHA spectrum as a variable in a Matlab4 file.
• void MHASignal::saveas_mat4 (const mha_wave_t &data, const std::string &varname,
FILE ∗fh)
Save a openMHA waveform as a variable in a Matlab4 file.
• void MHASignal::saveas_mat4 (const std::vector<mha_real_t >&data, const std←-
::string &varname, FILE ∗fh)
Save a float vector as a variable in a Matlab4 file.
• void MHASignal::copy_permuted (mha_wave_t ∗dest, const mha_wave_t ∗src)
Copy contents of a waveform to a permuted waveform.
© 2005-2018 HörTech gGmbH, Oldenburg

306 CONTENTS
Variables
• unsigned long int MHASignal::signal_counter = 0
Signal counter to produce signal ID strings.
5.8.1 Detailed Description
The classes for waveform, spectrum and filterbank signals defined in this file are "intelligent"
versions of the basic waveform, spectrum and filterbank structures used in the C function calls.
5.9 mha_tablelookup.hh File Reference
Header file for table lookup classes.
Classes
• class MHATableLookup::xy_table_t
Class for interpolation with non-equidistant x values.
Namespaces
•MHATableLookup
Namespace for table lookup classes.
© 2005-2018 HörTech gGmbH, Oldenburg
Index
_conjugate
Complex arithmetics in the openMHA, 57
_reciprocal
Complex arithmetics in the openMHA, 57
∼Thread
MHA_TCP::Thread, 152
∼fourway_processor_t
PluginLoader::fourway_processor_t, 286
∼io_tcp_fwcb_t
io_tcp_fwcb_t, 104
∼io_tcp_parser_t
io_tcp_parser_t, 107
abs
Complex arithmetics in the openMHA, 57
abs2
Complex arithmetics in the openMHA, 56
ac
MHAPlugin::plugin_t, 240
AC variable, 4
ac2matrix_t
MHA_AC::ac2matrix_t, 115
accept_loop
io_tcp_t, 114
acspace2matrix_t
MHA_AC::acspace2matrix_t, 117
add
MHASignal::loop_wavefragment_t, 248
add_entry
MHATableLookup::xy_table_t, 276,277
algo_comm_t, 88
get_entries, 91
get_error, 93
get_var, 90
get_var_float, 91
get_var_int, 91
insert_var, 88
insert_var_float, 89
insert_var_int, 89
is_var, 90
remove_ref, 90
remove_var, 89
almost
Complex arithmetics in the openMHA, 57
angle
Complex arithmetics in the openMHA, 56
aquire_mutex
mha_fifo_thread_platform_t, 138
arg
MHA_TCP::Thread, 152
assign
MHASignal::waveform_t, 273
Vector and matrix processing toolbox, 45,
46
assign_channel
MHASignal::waveform_t, 273
assign_frame
MHASignal::waveform_t, 273
async_rmslevel_t
MHASignal::async_rmslevel_t, 242
AuditoryProfile, 64
AuditoryProfile::fmap_t, 93
AuditoryProfile::parser_t, 94
AuditoryProfile::profile_t, 94
AuditoryProfile::profile_t::ear_t, 95
base_t
MHAParser::base_t, 201
MHAWindow::base_t, 279
bin2freq
Vector and matrix processing toolbox, 43
blockprocessing_polyphase_resampling_t
MHAFilter::blockprocessing_polyphase←-
_resampling_t, 158
bookkeeping
MHAFilter::partitioned_convolution_t, 179
bool_mon_t
MHAParser::bool_mon_t, 204
bool_t
MHAParser::bool_t, 205
buf
mha_fifo_t, 137
buf_uses_placement_new
mha_fifo_t, 137
burn
DynComp::dc_afterburn_rt_t, 96
butter_stop_ord1
MHAFilter, 70
can_read_bytes
MHA_TCP::Connection, 147
can_read_line
MHA_TCP::Connection, 147
cdata
mha_audio_t, 123
channels
Vector and matrix processing toolbox, 41
check_sound_data_type

308 INDEX
io_tcp_sound_t, 111
chunkbytes_in
io_tcp_sound_t, 112
clear
mha_fifo_t, 137
Client
MHA_TCP::Client, 144
client_avg_t
MHAJack::client_avg_t, 189
colored_intensity
Vector and matrix processing toolbox, 49
comm_var_t, 95
data_type, 96
Communication between algorithms, 27
get_var_float, 29
get_var_int, 29
get_var_spectrum, 28
get_var_vfloat, 29
get_var_waveform, 29
Complex arithmetics in the openMHA, 53
_conjugate, 57
_reciprocal, 57
abs, 57
abs2, 56
almost, 57
angle, 56
expi, 56
mha_complex, 55
safe_div, 57
set, 55
complex_bandpass_t
MHAFilter::complex_bandpass_t, 160
complex_mon_t
MHAParser::complex_mon_t, 206
Concept of Variables and Data Exchange in
the openMHA, 4
configuration, 4
configuration variable, 4
connect
MHAEvents::patchbay_t, 156,157
connect_input
MHAJack::client_t, 192
connect_output
MHAJack::client_t, 192
connect_to
MHAJack::port_t, 194
connected
io_tcp_parser_t, 110
Connection
MHA_TCP::Connection, 146
connection_loop
io_tcp_t, 114
copy
MHASignal::spectrum_t, 264
MHASignal::waveform_t, 273
copy_channel
MHASignal::spectrum_t, 264
MHASignal::waveform_t, 273
Vector and matrix processing toolbox, 49
copy_from_at
MHASignal::waveform_t, 274
copy_permuted
MHASignal, 86
current
mha_rt_fifo_t, 141
current_input_signal_buffer_half_index
MHAFilter::partitioned_convolution_t, 179
current_output_partition_index
MHAFilter::partitioned_convolution_t, 179
data_type
comm_var_t, 96
db2lin
Vector and matrix processing toolbox, 42
dbspl2pa
Vector and matrix processing toolbox, 42
decrement
mha_fifo_thread_platform_t, 139
delay
mha_dblbuf_t, 127
delay_t
MHASignal::delay_t, 243
descriptor
mha_audio_t, 123
desired_fill_count
mha_drifter_fifo_t, 131
digits
mha_error.cpp, 291
dimension
MHASignal::matrix_t, 252
discard
MHASignal::ringbuffer_t, 258
doublebuffer_t
MHASignal::doublebuffer_t, 245
down
MHASignal::schroeder_t, 260
dupvec
Vector and matrix processing toolbox, 44
dupvec_chk
Vector and matrix processing toolbox, 44
DynComp, 64
interp1, 65
interp2, 65
© 2005-2018 HörTech gGmbH, Oldenburg

INDEX 309
DynComp::dc_afterburn_rt_t, 96
burn, 96
DynComp::dc_afterburn_t, 97
DynComp::dc_afterburn_vars_t, 97
DynComp::gaintable_t, 98
gaintable_t, 99
get_gain, 99,100
update, 99
eof
MHA_TCP::Connection, 147
equal_dim
Vector and matrix processing toolbox, 45
error
mha_fifo_lw_t, 134
Error handling in the openMHA, 31
MHA_ErrorMsg, 31
MHA_assert, 32
MHA_assert_equal, 32
events
MHA_TCP::Event_Watcher, 150
expi
Complex arithmetics in the openMHA, 56
export_to
MHASignal::spectrum_t, 264
MHASignal::waveform_t, 274
expression_t, 100
Fast Fourier Transform functions, 58
mha_fft_backward, 62
mha_fft_backward_scale, 62
mha_fft_forward, 61
mha_fft_forward_scale, 62
mha_fft_free, 59
mha_fft_new, 59
mha_fft_spec2wave, 60,61
mha_fft_spec2wave_scale, 63
mha_fft_t, 59
mha_fft_wave2spec, 59,60
mha_fft_wave2spec_scale, 63
fftfb_t
MHAOvlFilter::fftfb_t, 196
fftfb_vars_t
MHAOvlFilter::fftfb_vars_t, 198
fftfilter_t
MHAFilter::fftfilter_t, 161
fftfilterbank_t
MHAFilter::fftfilterbank_t, 163
filter
MHAFilter::fftfilter_t, 161,162
MHAFilter::fftfilterbank_t, 164
MHAFilter::filter_t, 166,167
MHAFilter::iir_filter_t, 169,170
filter_partitions
MHAFilter::partitioned_convolution_t, 178
filter_t
MHAFilter::filter_t, 166
float_mon_t
MHAParser::float_mon_t, 208
float_t
MHAParser::float_t, 209
for_each
Vector and matrix processing toolbox, 41
force_remove_item
MHAParser::parser_t, 222
fragsize
io_tcp_sound_t, 113
MHAFilter::partitioned_convolution_t, 178
freq2bin
Vector and matrix processing toolbox, 43
frequency_response
MHAFilter::partitioned_convolution_t, 179
fullname
MHAParser::base_t, 202
fun_t
MHAWindow::fun_t, 281
gaintable_t
DynComp::gaintable_t, 99
gamma_flt_t
MHAFilter::gamma_flt_t, 167
get_available_space
mha_drifter_fifo_t, 130
get_comm_var
MHASignal::matrix_t, 252
get_connected
io_tcp_parser_t, 108
get_entries
algo_comm_t, 91
get_error
algo_comm_t, 93
get_fd
MHA_TCP::Connection, 147
get_fill_count
mha_drifter_fifo_t, 130
get_gain
DynComp::gaintable_t, 99,100
get_local_address
io_tcp_parser_t, 107
get_local_port
io_tcp_parser_t, 107
get_port_capture_latency
MHAJack, 72
get_port_capture_latency_int
© 2005-2018 HörTech gGmbH, Oldenburg

310 INDEX
MHAJack, 72
get_port_playback_latency
MHAJack, 72
get_ports
MHAJack::client_t, 192
get_server_port_open
io_tcp_parser_t, 107
get_var
algo_comm_t, 90
get_var_float
algo_comm_t, 91
Communication between algorithms, 29
get_var_int
algo_comm_t, 91
Communication between algorithms, 29
get_var_spectrum
Communication between algorithms, 28
get_var_vfloat
Communication between algorithms, 29
get_var_waveform
Communication between algorithms, 29
getdata
MHASignal::uint_vector_t, 268
groupdelay_t
MHASignal::schroeder_t, 260
hann
MHAOvlFilter::ShapeFun, 76
header
io_tcp_sound_t, 112
hilbert_t
MHASignal::hilbert_t, 246
hton
io_tcp_sound_t, 112
hz2bark
MHAOvlFilter::FreqScaleFun, 74
hz2hz
MHAOvlFilter::FreqScaleFun, 74
hz2log
MHAOvlFilter::FreqScaleFun, 74
iir_filter_t
MHAFilter::iir_filter_t, 169
im
mha_complex_t, 124
imag
MHASignal::matrix_t, 253,254
increment
mha_fifo_thread_platform_t, 138
index_t
MHAFilter::partitioned_convolution_t←-
::index_t, 180
inner_process
MHASignal::doublebuffer_t, 245
inner_size
mha_dblbuf_t, 126
input
MHASignal::loop_wavefragment_t, 248
mha_dblbuf_t, 126
input_fifo
mha_dblbuf_t, 127
input_signal_spec
MHAFilter::partitioned_convolution_t, 179
input_signal_wave
MHAFilter::partitioned_convolution_t, 179
insert
MHA_AC::ac2matrix_t, 116
MHA_AC::acspace2matrix_t, 118
insert_item
MHAParser::parser_t, 222
insert_member
mha_parser.hh, 296
insert_var
algo_comm_t, 88
insert_var_float
algo_comm_t, 89
insert_var_int
algo_comm_t, 89
int_mon_t
MHAParser::int_mon_t, 211
int_t
MHAParser::int_t, 212
integrate
Vector and matrix processing toolbox, 45
interp
MHATableLookup::xy_table_t, 276
interp1
DynComp, 65
interp2
DynComp, 65
io
MHAJack::client_avg_t, 190
io_file_t, 100
prepare, 101
release, 101
io_lib_t, 101
prepare, 101
start, 102
io_parser_t, 102
prepare, 103
release, 103
io_tcp_fwcb_t, 103
∼io_tcp_fwcb_t, 104
© 2005-2018 HörTech gGmbH, Oldenburg

INDEX 311
io_tcp_fwcb_t, 104
proc_err, 105
proc_event, 105
proc_handle, 105
process, 104
set_errnos, 104
start, 104
start_event, 105
stop, 105
stop_event, 105
io_tcp_parser_t, 105
∼io_tcp_parser_t, 107
connected, 110
get_connected, 108
get_local_address, 107
get_local_port, 107
get_server_port_open, 107
io_tcp_parser_t, 107
local_address, 110
local_port, 110
peer_address, 110
peer_port, 110
server_port_open, 110
set_connected, 108
set_local_port, 107
set_new_peer, 109
set_server_port_open, 108
io_tcp_sound_t, 110
check_sound_data_type, 111
chunkbytes_in, 112
fragsize, 113
header, 112
hton, 112
io_tcp_sound_t, 111
ntoh, 112
num_inchannels, 113
prepare, 111
release, 112
s_in, 113
samplerate, 113
io_tcp_sound_t::float_union, 113
io_tcp_t, 113
accept_loop, 114
connection_loop, 114
parse, 114
prepare, 114
release, 114
start, 114
stop, 114
is_var
algo_comm_t, 90
isempty
MHAFilter::transfer_function_t, 187
jack_proc_cb
MHAJack::client_t, 193
kth_smallest
MHASignal, 84
kw_t
MHAParser::kw_t, 215
last_complex_bin
MHASignal::subsample_delay_t, 266
last_config
MHAPlugin::config_t, 238
level_mode_t
MHASignal::loop_wavefragment_t, 248
limit
MHASignal, 83
MHASignal::waveform_t, 274
lin2db
Vector and matrix processing toolbox, 42
linear
MHAOvlFilter::ShapeFun, 75
local_address
io_tcp_parser_t, 110
local_port
io_tcp_parser_t, 110
lookup
MHATableLookup::xy_table_t, 276
loop_wavefragment_t
MHASignal::loop_wavefragment_t, 248
MHA_AC::ac2matrix_t, 114
ac2matrix_t, 115
insert, 116
update, 116
MHA_AC::acspace2matrix_t, 116
acspace2matrix_t, 117
insert, 118
operator=, 117
operator[], 117
update, 118
MHA_AC::double_t, 118
MHA_AC::float_t, 118
MHA_AC::int_t, 119
MHA_AC::spectrum_t, 119
spectrum_t, 120
MHA_AC::waveform_t, 120
waveform_t, 121
MHA_AC, 66
MHA_Error, 132
MHA_Error, 132
© 2005-2018 HörTech gGmbH, Oldenburg

312 INDEX
MHA_ErrorMsg
Error handling in the openMHA, 31
MHA_TCP::Async_Notify, 143
MHA_TCP::Client, 143
Client, 144
MHA_TCP::Connection, 144
can_read_bytes, 147
can_read_line, 147
Connection, 146
eof, 147
get_fd, 147
read_bytes, 148
read_line, 148
sysread, 146
syswrite, 146
try_write, 148
write, 148
MHA_TCP::Event_Watcher, 149
events, 150
observe, 149
wait, 149
MHA_TCP::Sockread_Event, 150
Sockread_Event, 150
MHA_TCP::Thread, 150
∼Thread, 152
arg, 152
thr_f, 152
Thread, 152
thread_arg, 152
thread_attr, 152
MHA_TCP::Timeout_Watcher, 152
MHA_TCP::Wakeup_Event, 153
Wakeup_Event, 154
MHA_TCP, 66
MHA_assert
Error handling in the openMHA, 32
MHA_assert_equal
Error handling in the openMHA, 32
MHAEvents, 67
MHAEvents::emitter_t, 156
MHAEvents::patchbay_t
connect, 156,157
MHAEvents::patchbay_t<receiver_t >,156
MHAFilter, 68
butter_stop_ord1, 70
o1_lp_coeffs, 69
resampling_factors, 70
sinc, 70
spec2fir, 70
MHAFilter::adapt_filter_t, 157
MHAFilter::blockprocessing_polyphase_←-
resampling_t, 157
blockprocessing_polyphase_resampling←-
_t, 158
read, 159
write, 158
MHAFilter::complex_bandpass_t, 159
complex_bandpass_t, 160
MHAFilter::diff_t, 160
MHAFilter::fftfilter_t, 160
fftfilter_t, 161
filter, 161,162
update_coeffs, 161
MHAFilter::fftfilterbank_t, 163
fftfilterbank_t, 163
filter, 164
update_coeffs, 164
MHAFilter::filter_t, 165
filter, 166,167
filter_t, 166
MHAFilter::gamma_flt_t, 167
gamma_flt_t, 167
MHAFilter::iir_filter_t, 168
filter, 169,170
iir_filter_t, 169
resize, 170
MHAFilter::iir_ord1_real_t, 170
MHAFilter::o1_ar_filter_t, 171
o1_ar_filter_t, 172
operator(), 172,173
set_tau_attack, 172
set_tau_release, 172
MHAFilter::o1flt_lowpass_t, 173
o1flt_lowpass_t, 174
MHAFilter::o1flt_maxtrack_t, 174
o1flt_maxtrack_t, 175
MHAFilter::o1flt_mintrack_t, 176
MHAFilter::partitioned_convolution_t, 177
bookkeeping, 179
current_input_signal_buffer_half_index,
179
current_output_partition_index, 179
filter_partitions, 178
fragsize, 178
frequency_response, 179
input_signal_spec, 179
input_signal_wave, 179
nchannels_in, 178
nchannels_out, 178
output_partitions, 178
output_signal_spec, 179
output_signal_wave, 179
© 2005-2018 HörTech gGmbH, Oldenburg

INDEX 313
partitioned_convolution_t, 178
MHAFilter::partitioned_convolution_t::index←-
_t, 179
index_t, 180
source_channel_index, 180
target_channel_index, 180
MHAFilter::polyphase_resampling_t, 180
polyphase_resampling_t, 181
read, 182
readable_frames, 182
write, 182
MHAFilter::resampling_filter_t, 182
resampling_filter_t, 183
MHAFilter::smoothspec_t, 183
smoothspec, 184,185
smoothspec_t, 184
spec2fir, 185
MHAFilter::transfer_function_t, 185
isempty, 187
non_empty_partitions, 186
partitions, 186
transfer_function_t, 186
MHAFilter::transfer_matrix_t, 187
MHAIOJack, 71
MHAIOJack::io_jack_t, 188
prepare, 189
reconnect_inports, 189
reconnect_outports, 189
MHAJack, 71
get_port_capture_latency, 72
get_port_capture_latency_int, 72
get_port_playback_latency, 72
MHAJack::client_avg_t, 189
client_avg_t, 189
io, 190
MHAJack::client_noncont_t, 190
MHAJack::client_t, 191
connect_input, 192
connect_output, 192
get_ports, 192
jack_proc_cb, 193
prepare, 192
prepare_impl, 192
release, 192
MHAJack::port_t, 193
connect_to, 194
mute, 194
port_t, 193,194
read, 194
write, 194
MHAMultiSrc, 73
MHAMultiSrc::base_t, 195
select_source, 195
MHAOvlFilter, 73
MHAOvlFilter::FreqScaleFun, 74
hz2bark, 74
hz2hz, 74
hz2log, 74
MHAOvlFilter::ShapeFun, 75
hann, 76
linear, 75
rect, 75
MHAOvlFilter::fftfb_t, 196
fftfb_t, 196
w, 197
MHAOvlFilter::fftfb_vars_t, 197
fftfb_vars_t, 198
MHAOvlFilter::fspacing_t, 198
MHAOvlFilter::overlap_save_filterbank_t, 199
MHAPLUGIN_CALLBACKS_PREFIX
The openMHA Plugins (programming in-
terface), 8
MHAPLUGIN_CALLBACKS
The openMHA Plugins (programming in-
terface), 8
MHAPLUGIN_DOCUMENTATION
The openMHA Plugins (programming in-
terface), 9
MHAParser, 76
strreplace, 78
MHAParser::StrCnv, 79
num_brackets, 80
MHAParser::base_t, 200
base_t, 201
fullname, 202
parse, 201,202
prereadaccess, 203
readaccess, 203
set_help, 202
set_node_id, 202
valuechanged, 202
writeaccess, 202
MHAParser::bool_mon_t, 203
bool_mon_t, 204
MHAParser::bool_t, 204
bool_t, 205
MHAParser::commit_t<receiver_t >,205
MHAParser::complex_mon_t, 206
complex_mon_t, 206
MHAParser::complex_t, 207
MHAParser::float_mon_t, 207
float_mon_t, 208
© 2005-2018 HörTech gGmbH, Oldenburg

314 INDEX
MHAParser::float_t, 208
float_t, 209
MHAParser::int_mon_t, 210
int_mon_t, 211
MHAParser::int_t, 211
int_t, 212
MHAParser::keyword_list_t, 212
set_entries, 213
set_value, 213
MHAParser::kw_t, 214
kw_t, 215
set_range, 215
MHAParser::mcomplex_mon_t, 215
mcomplex_mon_t, 216
MHAParser::mcomplex_t, 216
MHAParser::mfloat_mon_t, 217
mfloat_mon_t, 218
MHAParser::mfloat_t, 218
mfloat_t, 219
MHAParser::mhapluginloader_t, 220
MHAParser::monitor_t, 220
MHAParser::parser_t, 220
force_remove_item, 222
insert_item, 222
parser_t, 222
remove_item, 222
MHAParser::range_var_t, 223
set_range, 224
MHAParser::string_mon_t, 224
string_mon_t, 224
MHAParser::string_t, 225
string_t, 225
MHAParser::variable_t, 226
setlock, 226
MHAParser::vcomplex_mon_t, 226
vcomplex_mon_t, 227
MHAParser::vcomplex_t, 227
MHAParser::vfloat_mon_t, 228
vfloat_mon_t, 229
MHAParser::vfloat_t, 229
vfloat_t, 230
MHAParser::vint_mon_t, 231
vint_mon_t, 231
MHAParser::vint_t, 232
vint_t, 233
MHAParser::vstring_mon_t, 233
vstring_mon_t, 234
MHAParser::vstring_t, 234
MHAParser::window_t, 234
MHAPlugin, 80
MHAPlugin::config_t
last_config, 238
poll_config, 237
push_config, 238
MHAPlugin::config_t<runtime_cfg_t >,236
MHAPlugin::plugin_t
ac, 240
plugin_t, 240
tftype, 240
MHAPlugin::plugin_t<runtime_cfg_t >,238
MHASignal, 81
copy_permuted, 86
kth_smallest, 84
limit, 83
mean, 85
median, 84
quantile, 85
saveas_mat4, 86
MHASignal::async_rmslevel_t, 242
async_rmslevel_t, 242
peaklevel, 243
process, 243
rmslevel, 243
MHASignal::delay_t, 243
delay_t, 243
process, 244
MHASignal::delay_wave_t, 244
MHASignal::doublebuffer_t, 244
doublebuffer_t, 245
inner_process, 245
outer_process, 245
MHASignal::hilbert_t, 246
hilbert_t, 246
MHASignal::loop_wavefragment_t, 247
add, 248
input, 248
level_mode_t, 248
loop_wavefragment_t, 248
mute, 248
peak, 248
playback, 248,249
playback_mode_t, 248
relative, 248
replace, 248
rms, 248
MHASignal::matrix_t, 249
dimension, 252
get_comm_var, 252
imag, 253,254
matrix_t, 251,252
operator(), 253,254
operator=, 252
© 2005-2018 HörTech gGmbH, Oldenburg

INDEX 315
real, 253,254
size, 252
MHASignal::minphase_t, 255
minphase_t, 255
operator(), 256
MHASignal::quantizer_t, 256
operator(), 256
quantizer_t, 256
MHASignal::ringbuffer_t, 257
discard, 258
ringbuffer_t, 258
value, 258
write, 259
MHASignal::schroeder_t, 259
down, 260
groupdelay_t, 260
schroeder_t, 261
sign_t, 260
up, 260
MHASignal::spectrum_t, 261
copy, 264
copy_channel, 264
export_to, 264
operator(), 263
operator[], 263
scale, 264
scale_channel, 264
spectrum_t, 263
value, 263
MHASignal::subsample_delay_t, 265
last_complex_bin, 266
process, 266
subsample_delay_t, 265
MHASignal::uint_vector_t, 266
getdata, 268
numbytes, 268
operator=, 268
uint_vector_t, 267,268
write, 268
MHASignal::waveform_t, 268
assign, 273
assign_channel, 273
assign_frame, 273
copy, 273
copy_channel, 273
copy_from_at, 274
export_to, 274
limit, 274
operator(), 271
power, 274
powspec, 274
scale, 275
scale_channel, 275
sum, 271,272
sum_channel, 272
sumsqr, 272
value, 270,271
waveform_t, 270
MHATableLookup, 86
MHATableLookup::xy_table_t, 275
add_entry, 276,277
interp, 276
lookup, 276
set_xfun, 277
set_xyfun, 277
set_yfun, 277
MHAWindow, 87
MHAWindow::bartlett_t, 277
MHAWindow::base_t, 278
base_t, 279
MHAWindow::blackman_t, 279
MHAWindow::fun_t, 280
fun_t, 281
MHAWindow::hamming_t, 281
MHAWindow::hanning_t, 282
MHAWindow::rect_t, 283
MHAWindow::user_t, 284
user_t, 285
matrix_t
MHASignal::matrix_t, 251,252
max
Vector and matrix processing toolbox, 51
max_fill_count
mha_fifo_t, 137
maxabs
Vector and matrix processing toolbox, 50,
51
maximum_reader_xruns_in_succession_←-
before_stop
mha_drifter_fifo_t, 131
maximum_writer_xruns_in_succession_←-
before_stop
mha_drifter_fifo_t, 131
mcomplex_mon_t
MHAParser::mcomplex_mon_t, 216
mean
MHASignal, 85
median
MHASignal, 84
mfloat_mon_t
MHAParser::mfloat_mon_t, 218
mfloat_t
© 2005-2018 HörTech gGmbH, Oldenburg

316 INDEX
MHAParser::mfloat_t, 219
mha.h, 287
mha_algo_comm.h, 289
mha_audio_descriptor_t, 122
mha_audio_t, 122
cdata, 123
descriptor, 123
rdata, 123
mha_channel_info_t, 123
mha_complex
Complex arithmetics in the openMHA, 55
mha_complex_t, 123
im, 124
re, 124
mha_dblbuf_t
delay, 127
inner_size, 126
input, 126
input_fifo, 127
mha_dblbuf_t, 125
outer_size, 126
output, 126
output_fifo, 127
process, 126
mha_dblbuf_t<FIFO >,124
mha_defs.h, 290
mha_direction_t, 127
mha_drifter_fifo_t
desired_fill_count, 131
get_available_space, 130
get_fill_count, 130
maximum_reader_xruns_in_succession←-
_before_stop, 131
maximum_writer_xruns_in_succession←-
_before_stop, 131
mha_drifter_fifo_t, 129
minimum_fill_count, 131
read, 130
reader_started, 131
reader_xruns_in_succession, 131
starting, 130
startup_zeros, 131
stop, 130
write, 129
writer_started, 131
writer_xruns_in_succession, 131
writer_xruns_since_start, 131
mha_drifter_fifo_t<T>,127
mha_error.cpp, 290
digits, 291
snprintf_required_length, 291
mha_fft_backward
Fast Fourier Transform functions, 62
mha_fft_backward_scale
Fast Fourier Transform functions, 62
mha_fft_forward
Fast Fourier Transform functions, 61
mha_fft_forward_scale
Fast Fourier Transform functions, 62
mha_fft_free
Fast Fourier Transform functions, 59
mha_fft_new
Fast Fourier Transform functions, 59
mha_fft_spec2wave
Fast Fourier Transform functions, 60,61
mha_fft_spec2wave_scale
Fast Fourier Transform functions, 63
mha_fft_t
Fast Fourier Transform functions, 59
mha_fft_wave2spec
Fast Fourier Transform functions, 59,60
mha_fft_wave2spec_scale
Fast Fourier Transform functions, 63
mha_fifo_lw_t
error, 134
read, 134
set_error, 134
write, 134
mha_fifo_lw_t<T>,132
mha_fifo_t
buf, 137
buf_uses_placement_new, 137
clear, 137
max_fill_count, 137
read, 136
write, 136
mha_fifo_t<T>,135
mha_fifo_thread_guard_t, 137
mha_fifo_thread_platform_t, 137
aquire_mutex, 138
decrement, 139
increment, 138
release_mutex, 138
wait_for_decrease, 138
wait_for_increase, 138
mha_filter.hh, 291
mha_parser.hh, 293
insert_member, 296
mha_plugin.hh, 296
mha_real_t
Vector and matrix processing toolbox, 41
mha_rt_fifo_element_t
© 2005-2018 HörTech gGmbH, Oldenburg

INDEX 317
mha_rt_fifo_element_t, 139
mha_rt_fifo_element_t<T>,139
mha_rt_fifo_t
current, 141
poll, 141
poll_1, 141
push, 141
mha_rt_fifo_t<T>,140
mha_signal.hh, 297
mha_spec_t, 141
mha_tablelookup.hh, 306
mha_wave_t, 154
mhaconfig_t, 155
mhaserver_t, 241
mhaserver_t, 241
run, 241
set_announce_port, 241
min
Vector and matrix processing toolbox, 51
minimum_fill_count
mha_drifter_fifo_t, 131
minphase_t
MHASignal::minphase_t, 255
monitor variable, 4
mute
MHAJack::port_t, 194
MHASignal::loop_wavefragment_t, 248
nchannels_in
MHAFilter::partitioned_convolution_t, 178
nchannels_out
MHAFilter::partitioned_convolution_t, 178
non_empty_partitions
MHAFilter::transfer_function_t, 186
ntoh
io_tcp_sound_t, 112
num_brackets
MHAParser::StrCnv, 80
num_inchannels
io_tcp_sound_t, 113
numbytes
MHASignal::uint_vector_t, 268
o1_ar_filter_t
MHAFilter::o1_ar_filter_t, 172
o1_lp_coeffs
MHAFilter, 69
o1flt_lowpass_t
MHAFilter::o1flt_lowpass_t, 174
o1flt_maxtrack_t
MHAFilter::o1flt_maxtrack_t, 175
observe
MHA_TCP::Event_Watcher, 149
operator∧=
Vector and matrix processing toolbox, 48
operator()
MHAFilter::o1_ar_filter_t, 172,173
MHASignal::matrix_t, 253,254
MHASignal::minphase_t, 256
MHASignal::quantizer_t, 256
MHASignal::spectrum_t, 263
MHASignal::waveform_t, 271
operator=
MHA_AC::acspace2matrix_t, 117
MHASignal::matrix_t, 252
MHASignal::uint_vector_t, 268
operator[]
MHA_AC::acspace2matrix_t, 117
MHASignal::spectrum_t, 263
outer_process
MHASignal::doublebuffer_t, 245
outer_size
mha_dblbuf_t, 126
output
mha_dblbuf_t, 126
output_fifo
mha_dblbuf_t, 127
output_partitions
MHAFilter::partitioned_convolution_t, 178
output_signal_spec
MHAFilter::partitioned_convolution_t, 179
output_signal_wave
MHAFilter::partitioned_convolution_t, 179
pa22dbspl
Vector and matrix processing toolbox, 42
pa2dbspl
Vector and matrix processing toolbox, 42
parse
io_tcp_t, 114
MHAParser::base_t, 201,202
parser_t
MHAParser::parser_t, 222
partitioned_convolution_t
MHAFilter::partitioned_convolution_t, 178
partitions
MHAFilter::transfer_function_t, 186
peak
MHASignal::loop_wavefragment_t, 248
peaklevel
MHASignal::async_rmslevel_t, 243
peer_address
io_tcp_parser_t, 110
peer_port
© 2005-2018 HörTech gGmbH, Oldenburg

318 INDEX
io_tcp_parser_t, 110
playback
MHASignal::loop_wavefragment_t, 248,
249
playback_mode_t
MHASignal::loop_wavefragment_t, 248
plugin_t
MHAPlugin::plugin_t, 240
PluginLoader::fourway_processor_t, 285
∼fourway_processor_t, 286
prepare, 287
process, 286,287
release, 287
poll
mha_rt_fifo_t, 141
poll_1
mha_rt_fifo_t, 141
poll_config
MHAPlugin::config_t, 237
polyphase_resampling_t
MHAFilter::polyphase_resampling_t, 181
port_t
MHAJack::port_t, 193,194
power
MHASignal::waveform_t, 274
powspec
MHASignal::waveform_t, 274
prepare
io_file_t, 101
io_lib_t, 101
io_parser_t, 103
io_tcp_sound_t, 111
io_tcp_t, 114
MHAIOJack::io_jack_t, 189
MHAJack::client_t, 192
PluginLoader::fourway_processor_t, 287
prepare_impl
MHAJack::client_t, 192
prereadaccess
MHAParser::base_t, 203
proc_err
io_tcp_fwcb_t, 105
proc_event
io_tcp_fwcb_t, 105
proc_handle
io_tcp_fwcb_t, 105
process
io_tcp_fwcb_t, 104
MHASignal::async_rmslevel_t, 243
MHASignal::delay_t, 244
MHASignal::subsample_delay_t, 266
mha_dblbuf_t, 126
PluginLoader::fourway_processor_t, 286,
287
push
mha_rt_fifo_t, 141
push_config
MHAPlugin::config_t, 238
quantile
MHASignal, 85
quantizer_t
MHASignal::quantizer_t, 256
rad2smp
Vector and matrix processing toolbox, 44
range
Vector and matrix processing toolbox, 41
rdata
mha_audio_t, 123
re
mha_complex_t, 124
read
MHAFilter::blockprocessing_polyphase←-
_resampling_t, 159
MHAFilter::polyphase_resampling_t, 182
MHAJack::port_t, 194
mha_drifter_fifo_t, 130
mha_fifo_lw_t, 134
mha_fifo_t, 136
read_bytes
MHA_TCP::Connection, 148
read_line
MHA_TCP::Connection, 148
readable_frames
MHAFilter::polyphase_resampling_t, 182
readaccess
MHAParser::base_t, 203
reader_started
mha_drifter_fifo_t, 131
reader_xruns_in_succession
mha_drifter_fifo_t, 131
real
MHASignal::matrix_t, 253,254
reconnect_inports
MHAIOJack::io_jack_t, 189
reconnect_outports
MHAIOJack::io_jack_t, 189
rect
MHAOvlFilter::ShapeFun, 75
relative
MHASignal::loop_wavefragment_t, 248
release
© 2005-2018 HörTech gGmbH, Oldenburg

INDEX 319
io_file_t, 101
io_parser_t, 103
io_tcp_sound_t, 112
io_tcp_t, 114
MHAJack::client_t, 192
PluginLoader::fourway_processor_t, 287
release_mutex
mha_fifo_thread_platform_t, 138
remove_item
MHAParser::parser_t, 222
remove_ref
algo_comm_t, 90
remove_var
algo_comm_t, 89
replace
MHASignal::loop_wavefragment_t, 248
resampling_factors
MHAFilter, 70
resampling_filter_t
MHAFilter::resampling_filter_t, 183
resize
MHAFilter::iir_filter_t, 170
ringbuffer_t
MHASignal::ringbuffer_t, 258
rms
MHASignal::loop_wavefragment_t, 248
rmslevel
MHASignal::async_rmslevel_t, 243
Vector and matrix processing toolbox, 49,
50
run
mhaserver_t, 241
runtime configuration, 4
s_in
io_tcp_sound_t, 113
safe_div
Complex arithmetics in the openMHA, 57
samplerate
io_tcp_sound_t, 113
saveas_mat4
MHASignal, 86
scale
MHASignal::spectrum_t, 264
MHASignal::waveform_t, 275
scale_channel
MHASignal::spectrum_t, 264
MHASignal::waveform_t, 275
schroeder_t
MHASignal::schroeder_t, 261
sec2smp
Vector and matrix processing toolbox, 43
select_source
MHAMultiSrc::base_t, 195
server_port_open
io_tcp_parser_t, 110
set
Complex arithmetics in the openMHA, 55
set_announce_port
mhaserver_t, 241
set_connected
io_tcp_parser_t, 108
set_entries
MHAParser::keyword_list_t, 213
set_errnos
io_tcp_fwcb_t, 104
set_error
mha_fifo_lw_t, 134
set_help
MHAParser::base_t, 202
set_local_port
io_tcp_parser_t, 107
set_new_peer
io_tcp_parser_t, 109
set_node_id
MHAParser::base_t, 202
set_range
MHAParser::kw_t, 215
MHAParser::range_var_t, 224
set_server_port_open
io_tcp_parser_t, 108
set_tau_attack
MHAFilter::o1_ar_filter_t, 172
set_tau_release
MHAFilter::o1_ar_filter_t, 172
set_value
MHAParser::keyword_list_t, 213
set_xfun
MHATableLookup::xy_table_t, 277
set_xyfun
MHATableLookup::xy_table_t, 277
set_yfun
MHATableLookup::xy_table_t, 277
setlock
MHAParser::variable_t, 226
sign_t
MHASignal::schroeder_t, 260
sinc
MHAFilter, 70
size
MHASignal::matrix_t, 252
smoothspec
MHAFilter::smoothspec_t, 184,185
© 2005-2018 HörTech gGmbH, Oldenburg

320 INDEX
smoothspec_t
MHAFilter::smoothspec_t, 184
smp2rad
Vector and matrix processing toolbox, 43
smp2sec
Vector and matrix processing toolbox, 42
snprintf_required_length
mha_error.cpp, 291
Sockread_Event
MHA_TCP::Sockread_Event, 150
source_channel_index
MHAFilter::partitioned_convolution_t←-
::index_t, 180
spec2fir
MHAFilter, 70
MHAFilter::smoothspec_t, 185
spectrum_t
MHA_AC::spectrum_t, 120
MHASignal::spectrum_t, 263
start
io_lib_t, 102
io_tcp_fwcb_t, 104
io_tcp_t, 114
start_event
io_tcp_fwcb_t, 105
starting
mha_drifter_fifo_t, 130
startup_zeros
mha_drifter_fifo_t, 131
std_vector_float
Vector and matrix processing toolbox, 48
std_vector_vector_complex
Vector and matrix processing toolbox, 48
std_vector_vector_float
Vector and matrix processing toolbox, 48
stop
io_tcp_fwcb_t, 105
io_tcp_t, 114
mha_drifter_fifo_t, 130
stop_event
io_tcp_fwcb_t, 105
string_mon_t
MHAParser::string_mon_t, 224
string_t
MHAParser::string_t, 225
strreplace
MHAParser, 78
subsample_delay_t
MHASignal::subsample_delay_t, 265
sum
MHASignal::waveform_t, 271,272
sum_channel
MHASignal::waveform_t, 272
sumsqr
MHASignal::waveform_t, 272
sumsqr_channel
Vector and matrix processing toolbox, 51
sumsqr_frame
Vector and matrix processing toolbox, 52
sysread
MHA_TCP::Connection, 146
syswrite
MHA_TCP::Connection, 146
target_channel_index
MHAFilter::partitioned_convolution_t←-
::index_t, 180
tftype
MHAPlugin::plugin_t, 240
The MHA Framework interface, 26
The openMHA configuration language, 33
The openMHA Plugins (programming inter-
face), 6
MHAPLUGIN_CALLBACKS_PREFIX, 8
MHAPLUGIN_CALLBACKS, 8
MHAPLUGIN_DOCUMENTATION, 9
The openMHA Toolbox library, 34
thr_f
MHA_TCP::Thread, 152
Thread
MHA_TCP::Thread, 152
thread_arg
MHA_TCP::Thread, 152
thread_attr
MHA_TCP::Thread, 152
timeshift
Vector and matrix processing toolbox, 46
transfer_function_t
MHAFilter::transfer_function_t, 186
try_write
MHA_TCP::Connection, 148
uint_vector_t
MHASignal::uint_vector_t, 267,268
up
MHASignal::schroeder_t, 260
update
DynComp::gaintable_t, 99
MHA_AC::ac2matrix_t, 116
MHA_AC::acspace2matrix_t, 118
update_coeffs
MHAFilter::fftfilter_t, 161
MHAFilter::fftfilterbank_t, 164
© 2005-2018 HörTech gGmbH, Oldenburg

INDEX 321
user_t
MHAWindow::user_t, 285
value
MHASignal::ringbuffer_t, 258
MHASignal::spectrum_t, 263
MHASignal::waveform_t, 270,271
Vector and matrix processing toolbox, 46–
48
valuechanged
MHAParser::base_t, 202
variable, 4
variables, 4
vcomplex_mon_t
MHAParser::vcomplex_mon_t, 227
Vector and matrix processing toolbox, 36
assign, 45,46
bin2freq, 43
channels, 41
colored_intensity, 49
copy_channel, 49
db2lin, 42
dbspl2pa, 42
dupvec, 44
dupvec_chk, 44
equal_dim, 45
for_each, 41
freq2bin, 43
integrate, 45
lin2db, 42
max, 51
maxabs, 50,51
mha_real_t, 41
min, 51
operator∧=, 48
pa22dbspl, 42
pa2dbspl, 42
rad2smp, 44
range, 41
rmslevel, 49,50
sec2smp, 43
smp2rad, 43
smp2sec, 42
std_vector_float, 48
std_vector_vector_complex, 48
std_vector_vector_float, 48
sumsqr_channel, 51
sumsqr_frame, 52
timeshift, 46
value, 46–48
vfloat_mon_t
MHAParser::vfloat_mon_t, 229
vfloat_t
MHAParser::vfloat_t, 230
vint_mon_t
MHAParser::vint_mon_t, 231
vint_t
MHAParser::vint_t, 233
vstring_mon_t
MHAParser::vstring_mon_t, 234
w
MHAOvlFilter::fftfb_t, 197
wait
MHA_TCP::Event_Watcher, 149
wait_for_decrease
mha_fifo_thread_platform_t, 138
wait_for_increase
mha_fifo_thread_platform_t, 138
Wakeup_Event
MHA_TCP::Wakeup_Event, 154
waveform_t
MHA_AC::waveform_t, 121
MHASignal::waveform_t, 270
write
MHA_TCP::Connection, 148
MHAFilter::blockprocessing_polyphase←-
_resampling_t, 158
MHAFilter::polyphase_resampling_t, 182
MHAJack::port_t, 194
MHASignal::ringbuffer_t, 259
MHASignal::uint_vector_t, 268
mha_drifter_fifo_t, 129
mha_fifo_lw_t, 134
mha_fifo_t, 136
writeaccess
MHAParser::base_t, 202
writer_started
mha_drifter_fifo_t, 131
writer_xruns_in_succession
mha_drifter_fifo_t, 131
writer_xruns_since_start
mha_drifter_fifo_t, 131
Writing openMHA Plugins. A step-by-step tu-
torial, 10
© 2005-2018 HörTech gGmbH, Oldenburg