VSphere Installation And Setup VMware. 6.5 V Center Server 6.5.1 Esxi Vcenter 651 I ISG EN
User Manual: Pdf vCenter Server - 6.5.1 - Installation and Setup User Guide for VMware vCenter Software, Free Instruction Manual
Open the PDF directly: View PDF .
Page Count: 388 [warning: Documents this large are best viewed by clicking the View PDF Link!]
- vSphere Installation and Setup
- Contents
- About vSphere Installation and Setup
- Updated Information for the vSphere 6.5 Installation and Setup
- Introduction to vSphere Installation and Setup
- Overview of the vSphere Installation and Setup Process
- vCenter Server Components and Services
- Overview of the vCenter Server Appliance
- vCenter Server and Platform Services Controller Deployment Types
- Understanding vSphere Domains, Domain Names, and Sites
- Deployment Topologies with External Platform Services Controller Instances and High Availability
- Enhanced Linked Mode Overview
- About ESXi Evaluation and Licensed Modes
- Installing and Setting Up ESXi
- ESXi Requirements
- Preparing for Installing ESXi
- Download the ESXi Installer
- Options for Installing ESXi
- Media Options for Booting the ESXi Installer
- Download and Burn the ESXi Installer ISO Image to a CD or DVD
- Format a USB Flash Drive to Boot the ESXi Installation or Upgrade
- Create a USB Flash Drive to Store the ESXi Installation Script or Upgrade Script
- Create an Installer ISO Image with a Custom Installation or Upgrade Script
- PXE Booting the ESXi Installer
- Installing and Booting ESXi with Software FCoE
- Using Remote Management Applications
- Customizing Installations with vSphere ESXi Image Builder
- Required Information for ESXi Installation
- Installing ESXi
- Installing ESXi Interactively
- Installing or Upgrading Hosts by Using a Script
- Approaches for Scripted Installation
- Enter Boot Options to Start an Installation or Upgrade Script
- About Installation and Upgrade Scripts
- Install or Upgrade ESXi from a CD or DVD by Using a Script
- Install or Upgrade ESXi from a USB Flash Drive by Using a Script
- Performing a Scripted Installation or Upgrade of ESXi by Using PXE to Boot the Installer
- PXE Booting the ESXi Installer
- Installing ESXi Using vSphere Auto Deploy
- Understanding vSphere Auto Deploy
- Preparing for vSphere Auto Deploy
- Managing vSphere Auto Deploy with PowerCLI Cmdlets
- vSphere Auto Deploy PowerCLI Cmdlet Overview
- Assign an Image Profile to Hosts
- Write a Rule and Assign a Host Profile to Hosts
- Write a Rule and Assign a Host to a Folder or Cluster
- Configure a Stateless System by Running a Custom Script
- Test and Repair Rule Compliance
- Register a Caching Proxy Server Address with vSphere Auto Deploy
- Managing vSphere Auto Deploy with the vSphere Web Client
- Create a Deploy Rule
- Start the New Deploy Rule Wizard
- Name the Rule and Define Matching Criteria in the New Deploy Rule Wizard
- Select an Image Profile in the New Deploy Rule Wizard
- Select a Host Profile in the New Deploy Rule Wizard
- Select Host Location in the New Deploy Rule Wizard
- View the Summary of the New Deploy Rule Wizard
- Clone a Deploy Rule
- Start the Clone Deploy Rule Wizard
- Name the Rule and Define Matching Criteria in the Clone Deploy Rule Wizard
- Select an Image Profile in the Clone Deploy Rule Wizard
- Select a Host Profile in the Clone Deploy Rule Wizard
- Select Host Location in the Clone Deploy Rule
- View the Summary of the Clone Deploy Rule Wizard
- Editing a Deploy Rule
- Activate, Deactivate, and Reorder Deploy Rules
- View Host Associations
- Edit the Image Profile Association of a Host
- Remediate a Non-compliant Host
- Add a Host to the vSphere Auto Deploy Inventory
- Create a Deploy Rule
- Provisioning ESXi Systems with vSphere Auto Deploy
- Using vSphere Auto Deploy for Stateless Caching and Stateful Installs
- Setting Up a vSphere Auto Deploy Reference Host
- Understanding Reference Host Setup
- Options for Configuration of a vSphere Auto Deploy Reference Host
- Configure ESXi Dump Collector with ESXCLI
- Configure ESXi Dump Collector from the Host Profiles Feature in the vSphere Web Client
- Configure Syslog from the Host Profiles Feature in the vSphere Web Client
- Enable NTP Client on a Reference Host in the vSphere Web Client
- Configure Networking for Your vSphere Auto Deploy Host in the vSphere Web Client
- Configure a Reference Host for Auto-Partitioning
- vSphere Auto Deploy Best Practices and Security Consideration
- Set Up vSphere Auto Deploy and Provision Hosts with vSphere PowerCLI
- vSphere Auto Deploy Preinstallation Checklist
- Install the TFTP Server
- Install PowerCLI
- Prepare the vSphere Auto Deploy Target Hosts
- Prepare the DHCP Server for vSphere Auto Deploy Provisioning
- Configure the vSphere Auto Deploy and TFTP Environment in the vSphere Web Client
- Prepare the ESXi Software Depot and Write a Rule
- Provision the First Host with vSphere Auto Deploy
- Extract and Configure a Host Profile from the Reference Host
- Create a Rule that Provisions Hosts from a Specific IP Range
- Provision Hosts and Set Up Host Customizations
- Setting Up ESXi
- ESXi Autoconfiguration
- About the Direct Console ESXi Interface
- Enable ESXi Shell and SSH Access with the Direct Console User Interface
- Managing ESXi Remotely
- Set the Password for the Administrator Account
- Configuring the BIOS Boot Settings
- Configuring Network Settings
- Network Access to Your ESXi Host
- ESXi Networking Security Recommendations
- Choose Network Adapters for the Management Network
- Set the VLAN ID
- Configuring IP Settings for ESXi
- Configuring DNS for ESXi
- Configure the Network Settings on a Host That Is Not Attached to the Network
- Test the Management Network
- Restart the Management Agents
- Restart the Management Network
- Test Connectivity to Devices and Networks
- Restoring the Standard Switch
- Storage Behavior
- Configuring System Logging
- Set the Host Image Profile Acceptance Level
- Remove All Custom Packages on ESXi
- Disable Support for Non-ASCII Characters in Virtual Machine File and Directory Names
- Reset the System Configuration
- After You Install and Set Up ESXi
- Deploying the vCenter Server Appliance and Platform Services Controller Appliance
- System Requirements for the vCenter Server Appliance and Platform Services Controller Appliance
- Hardware Requirements for the vCenter Server Appliance and Platform Services Controller Appliance
- Storage Requirements for the vCenter Server Appliance and Platform Services Controller Appliance
- Software Requirements for the vCenter Server Appliance and Platform Services Controller Appliance
- Required Ports for vCenter Server and Platform Services Controller
- DNS Requirements for the vCenter Server Appliance and Platform Services Controller Appliance
- vSphere Web Client Software Requirements
- Preparing for Deployment of the vCenter Server Appliance and Platform Services Controller Appliance
- Prerequisites for Deploying the vCenter Server Appliance or Platform Services Controller Appliance
- GUI Deployment of the vCenter Server Appliance and Platform Services Controller Appliance
- Required Information for Deploying a vCenter Server Appliance or Platform Services Controller Appliance
- Deploy the vCenter Server Appliance with an Embedded Platform Services Controller by Using the GUI
- Deploy a Platform Services Controller Appliance by Using the GUI
- Deploy the vCenter Server Appliance with an External Platform Services Controller by Using the GUI
- CLI Deployment of the vCenter Server Appliance and Platform Services Controller Appliance
- System Requirements for the vCenter Server Appliance and Platform Services Controller Appliance
- Installing vCenter Server and Platform Services Controller on Windows
- vCenter Server for Windows Requirements
- Pre-Install Checks for vCenter Server and Platform Services Controller on Windows
- Hardware Requirements for vCenter Server and Platform Services Controller on Windows
- Storage Requirements for vCenter Server and Platform Services Controller on Windows
- Software Requirements for vCenter Server and Platform Services Controller on Windows
- Database Requirements for vCenter Server on Windows
- Required Ports for vCenter Server and Platform Services Controller
- DNS Requirements for vCenter Server and Platform Services Controller on Windows
- vSphere Web Client Software Requirements
- Preparing for Installing vCenter Server and Platform Services Controller on Windows
- Download the vCenter Server Installer for Windows
- Preparing vCenter Server Databases for Install
- vCenter Server Database Configuration Notes
- Configure Microsoft SQL Server Databases
- Configure Oracle Databases
- Database Permission Requirements for vCenter Server
- Verify That vCenter Server Can Communicate with the Local Database
- Maintaining a vCenter Server Database
- Synchronizing Clocks on the vSphere Network
- Using a User Account for Running vCenter Server
- Installing vCenter Server on IPv6 Machines
- Running the vCenter Server Installer from a Network Drive
- Required Information for Installing vCenter Server or Platform Services Controller on Windows
- Installing vCenter Server and Platform Services Controller on Windows
- vCenter Server for Windows Requirements
- After You Install vCenter Server or Deploy the vCenter Server Appliance
- Log in to vCenter Server by Using the vSphere Web Client
- Install the VMware Enhanced Authentication Plug-in
- Collect vCenter Server Log Files
- Repoint vCenter Server to Another External Platform Services Controller
- Reconfigure a Standalone vCenter Server with an Embedded Platform Services Controller to a vCenter Server with an External Platform Services Controller
- File-Based Backup and Restore of vCenter Server Appliance
- Image-Based Backup and Restore of a vCenter Server Environment
- Considerations and Limitations for Image-Based Backup and Restore
- Use vSphere Data Protection to Back Up a vCenter Server Environment
- Use vSphere Data Protection to Restore a vCenter Server Environment
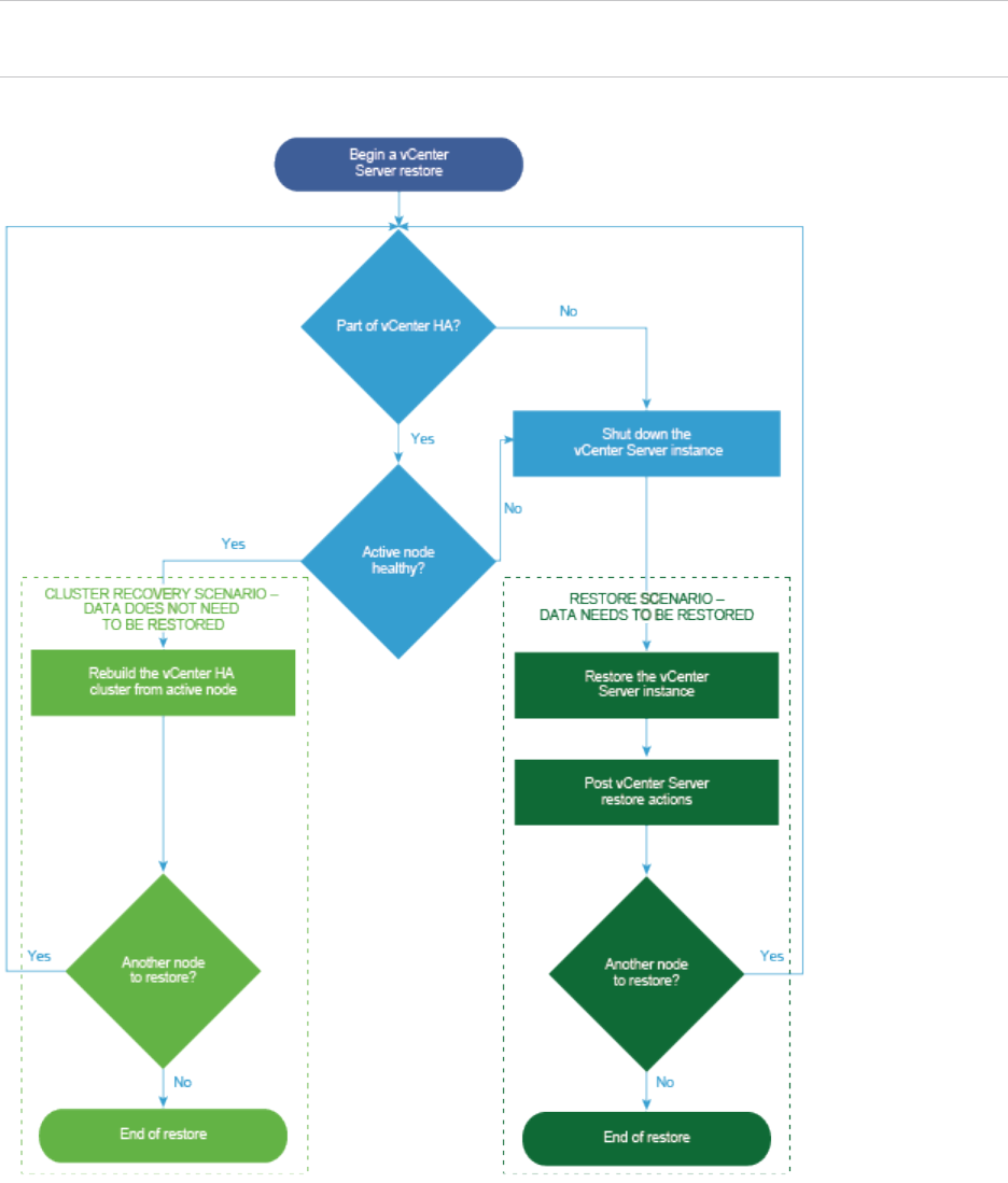
- Restore a vCenter Server Instance with an Embedded Platform Services Controller
- Restoring a vCenter Server Environment with a Single External Platform Services Controller
- Restoring a vCenter Server Environment with Multiple Platform Services Controller Instances
- Troubleshooting ESXi Booting
- Troubleshooting vCenter Server Installation or Deployment
- Decommissioning ESXi and vCenter Server

vSphere Installation and
Setup
Update 1
Modified on 04 DEC 2017
VMware vSphere 6.5
VMware ESXi 6.5
vCenter Server 6.5
vSphere Installation and Setup
VMware, Inc. 2
You can find the most up-to-date technical documentation on the VMware website at:
https://docs.vmware.com/
If you have comments about this documentation, submit your feedback to
docfeedback@vmware.com
Copyright © 2009–2017 VMware, Inc. All rights reserved. Copyright and trademark information.
VMware, Inc.
3401 Hillview Ave.
Palo Alto, CA 94304
www.vmware.com
Contents
About vSphere Installation and Setup 5
Updated Information for the vSphere 6.5 Installation and Setup 6
1Introduction to vSphere Installation and Setup 7
Overview of the vSphere Installation and Setup Process 7
vCenter Server Components and Services 10
Overview of the vCenter Server Appliance 13
vCenter Server and Platform Services Controller Deployment Types 14
Understanding vSphere Domains, Domain Names, and Sites 17
Deployment Topologies with External Platform Services Controller Instances and High Availability 18
Enhanced Linked Mode Overview 21
About ESXi Evaluation and Licensed Modes 22
2Installing and Setting Up ESXi 23
ESXi Requirements 23
Preparing for Installing ESXi 30
Installing ESXi 82
Setting Up ESXi 194
After You Install and Set Up ESXi 215
3Deploying the vCenter Server Appliance and Platform Services Controller
Appliance 219
System Requirements for the vCenter Server Appliance and Platform Services Controller
Appliance 220
Preparing for Deployment of the vCenter Server Appliance and Platform Services Controller
Appliance 230
Prerequisites for Deploying the vCenter Server Appliance or Platform Services Controller
Appliance 232
GUI Deployment of the vCenter Server Appliance and Platform Services Controller Appliance 233
CLI Deployment of the vCenter Server Appliance and Platform Services Controller Appliance 257
4Installing vCenter Server and Platform Services Controller on Windows 273
vCenter Server for Windows Requirements 274
Preparing for Installing vCenter Server and Platform Services Controller on Windows 285
Required Information for Installing vCenter Server or Platform Services Controller on Windows 307
Installing vCenter Server and Platform Services Controller on Windows 309
VMware, Inc. 3
5After You Install vCenter Server or Deploy the vCenter Server Appliance 318
Log in to vCenter Server by Using the vSphere Web Client 318
Install the VMware Enhanced Authentication Plug-in 319
Collect vCenter Server Log Files 320
Repoint vCenter Server to Another External Platform Services Controller 321
Reconfigure a Standalone vCenter Server with an Embedded Platform Services Controller to a
vCenter Server with an External Platform Services Controller 323
6File-Based Backup and Restore of vCenter Server Appliance 327
Considerations and Limitations for File-Based Backup and Restore 328
Back up a vCenter Server Appliance by Using the vCenter Server Appliance Management
Interface 331
Restore a vCenter Server Appliance from a File-Based Backup 333
7Image-Based Backup and Restore of a vCenter Server Environment 340
Considerations and Limitations for Image-Based Backup and Restore 341
Use vSphere Data Protection to Back Up a vCenter Server Environment 344
Use vSphere Data Protection to Restore a vCenter Server Environment 349
8Troubleshooting ESXi Booting 381
Host Stops Unexpectedly at Bootup When Sharing a Boot Disk with Another Host 381
Host Fails to Boot After You Install ESXi in UEFI Mode 382
9Troubleshooting vCenter Server Installation or Deployment 383
Collecting Logs for Troubleshooting a vCenter Server Installation or Upgrade 383
Attempt to Install a Platform Services Controller After a Prior Installation Failure 385
Microsoft SQL Database Set to Unsupported Compatibility Mode Causes vCenter Server
Installation or Upgrade to Fail 386
10 Decommissioning ESXi and vCenter Server 387
Decommission an ESXi Host 387
Uninstall vCenter Server 387
vSphere Installation and Setup
VMware, Inc. 4

About vSphere Installation and Setup
vSphere Installation and Setup describes how to install and configure VMware vCenter Server®, deploy
the VMware vCenter® Server Appliance™, and install and configure VMware ESXi™.
Intended Audience
vSphere Installation and Setup is intended for experienced administrators who want to install and
configure vCenter Server, deploy and configure the vCenter Server Appliance, and install and configure
ESXi.
This information is written for experienced Windows or Linux system administrators who are familiar with
virtual machine technology and data center operations. The information about using the Image Builder
and VMware vSphere® Auto Deploy™ is written for administrators who have experience with Microsoft
PowerShell and VMware vSphere® PowerCLI™.
vSphere Web Client and vSphere Client
Task instructions in this guide are based on the vSphere Web Client. You can also perform most of the
tasks in this guide by using the new vSphere Client. The new vSphere Client user interface terminology,
topology, and workflow are closely aligned with the same aspects and elements of the
vSphere Web Client user interface. You can apply the vSphere Web Client instructions to the new
vSphere Client unless otherwise instructed.
Note Not all functionality in the vSphere Web Client has been implemented for the vSphere Client in the
vSphere 6.5 release. For an up-to-date list of unsupported functionality, see Functionality Updates for the
vSphere Client Guide at http://www.vmware.com/info?id=1413.
VMware Technical Publications Glossary
VMware Technical Publications provides a glossary of terms that might be unfamiliar to you. For
definitions of terms as they are used in VMware technical documentation, go to
http://www.vmware.com/support/pubs.
VMware, Inc. 5

Updated Information for the vSphere 6.5
Installation and Setup
This vSphere Installation and Setup is updated with each release of the product or when necessary.
This table provides the update history of the vSphere Installation and Setup .
Revision Description
04 DEC 2017 Added consideration item for SCP protocol in Considerations and Limitations for File-Based Backup and Restore.
EN-002587-01 Initial release.
VMware, Inc. 6
Introduction to vSphere
Installation and Setup 1
vSphere 6.5 provides various options for installation and setup. To ensure a successful vSphere
deployment, understand the installation and setup options, and the sequence of tasks.
The two core components of vSphere are ESXi and vCenter Server. ESXi is the virtualization platform on
which you can create and run virtual machines and virtual appliances. vCenter Server is a service that
acts as a central administrator for ESXi hosts connected in a network. vCenter Server lets you pool and
manage the resources of multiple hosts.
You can install vCenter Server on a Windows virtual machine or physical server, or deploy the
vCenter Server Appliance. The vCenter Server Appliance is a preconfigured Linux-based virtual machine
optimized for running vCenter Server and the vCenter Server components. You can deploy the
vCenter Server Appliance on ESXi hosts 5.5 or later, or on vCenter Server instances 5.5 or later.
Starting with vSphere 6.0, all prerequisite services for running vCenter Server and the vCenter Server
components are bundled in the VMware Platform Services Controller™. You can deploy vCenter Server
with an embedded or external Platform Services Controller, but you must always install or deploy the
Platform Services Controller before installing or deploying vCenter Server.
This section includes the following topics:
nOverview of the vSphere Installation and Setup Process
nvCenter Server Components and Services
nOverview of the vCenter Server Appliance
nvCenter Server and Platform Services Controller Deployment Types
nUnderstanding vSphere Domains, Domain Names, and Sites
nDeployment Topologies with External Platform Services Controller Instances and High Availability
nEnhanced Linked Mode Overview
nAbout ESXi Evaluation and Licensed Modes
Overview of the vSphere Installation and Setup Process
vSphere is a sophisticated product with multiple components to install and set up. To ensure a successful
vSphere deployment, understand the sequence of tasks required.
Installing vSphere includes the following tasks:
VMware, Inc. 7

Figure 1‑1. vSphere Installation and Setup Workflow
Start the vSphere
installation and setup
End of the vSphere
installation and setup
Small envrionment with one
vCenter Server Instance
Large envrionment with multiple
vCenter Server Instances
Install ESXi
on at least one host
Set up ESXi
Deploy or install vCenter Server
with an embedded Platform
Services Controller
Log in to the vSphere Web
Client to create and organize
your vCenter Server inventory
Log in to the vSphere Web
Client to create and organize
your vCenter Server inventories
Start the vSphere
installation and setup
End of the vSphere
installation and setup
Install ESXi
on at least one host
Set up ESXi
Deploy or install the Platform
Services Controller instances
in a sequence
Deploy or install the vCenter Server
instances and register them with the
external Platform Services
Controller instances
1 Read the vSphere release notes.
2 Install ESXi.
a Verify that your system meets the minimum hardware requirements. See ESXi Requirements.
b Determine the ESXi installation option to use. See Options for Installing ESXi.
vSphere Installation and Setup
VMware, Inc. 8

c Determine where you want to locate and boot the ESXi installer. See Media Options for Booting
the ESXi Installer. If you are using PXE to boot the installer, verify that your network PXE
infrastructure is properly set up. See PXE Booting the ESXi Installer.
d Create a worksheet with the information you will need when you install ESXi. See Required
Information for ESXi Installation.
e Install ESXi.
nInstalling ESXi Interactively
nInstalling or Upgrading Hosts by Using a Script
Note You can also provision ESXi hosts by using vSphere Auto Deploy, but vSphere Auto
Deploy is installed together with vCenter Server. To provision ESXi hosts by using Auto Deploy,
you must deploy the vCenter Server Appliance or install vCenter Server.
3 Configure the ESXi boot and network settings, the direct console, and other settings. See Setting Up
ESXi and After You Install and Set Up ESXi.
4 Consider setting up a syslog server for remote logging, to ensure sufficient disk storage for log files.
Setting up logging on a remote host is especially important for hosts with limited local storage. See
Required Free Space for System Logging and Configure Syslog on ESXi Hosts.
5 Determine the vCenter Server and Platform Services Controller deployment model that is suitable for
your environment.
vCenter Server with an embedded Platform Services Controller deployment is suitable for small-scale
environments. vCenter Server with an external Platform Services Controller deployment is suitable for
environments with several vCenter Server instances. See vCenter Server and Platform Services
Controller Deployment Types.
6 Deploy or install vCenter Server and Platform Services Controller.
You can deploy the vCenter Server Appliance or Platform Services Controller appliance on an ESXi
host or vCenter Server instance, or you can install vCenter Server and Platform Services Controller
on a Windows virtual machine or physical server.
You can deploy or install multiple vCenter Server instances connected in Enhanced Linked Mode
configuration by registering them to a common or different joined Platform Services Controller
instances.
nDeploy the vCenter Server Appliance or Platform Services Controller appliance.
1 Review the topics in System Requirements for the vCenter Server Appliance and Platform
Services Controller Appliance and verify that your system meets the hardware and software
requirements for deploying the appliance.
2 Determine the deployment method to use.
You can use the GUI method to deploy the appliance interactively. You can use the CLI
method to perform a silent deployment of the appliance. See GUI Deployment of the vCenter
Server Appliance and Platform Services Controller Appliance and CLI Deployment of the
vCenter Server Appliance and Platform Services Controller Appliance.
vSphere Installation and Setup
VMware, Inc. 9
3 Use the topic Required Information for Deploying a vCenter Server Appliance or Platform
Services Controller Appliance to create a worksheet with the information you need for the
GUI deployment, or use the topic Prepare Your JSON Configuration File for CLI Deployment
to create your JSON templates for the CLI deployment.
4 Deploy the appliance.
nInstall vCenter Server or Platform Services Controller on a Windows virtual machine or physical
server.
1 Verify that your system meets the hardware and software requirements for installing
vCenter Server. See vCenter Server for Windows Requirements.
2 (Optional) Set up an external vCenter Server database. See Preparing vCenter Server
Databases for Install.
For an environment with up to 20 hosts and 200 virtual machines, you can use the bundled
PostgreSQL database. For production and large scale environments, set up an external
database, because the migration from the embedded PostgreSQL database to an external
database is not a trivial manual process.
3 Create a worksheet with the information you need for installation. See Required Information
for Installing vCenter Server or Platform Services Controller on Windows.
4 Install vCenter Server with an embedded Platform Services Controller,
Platform Services Controller, or vCenter Server with an external Platform Services Controller.
7 Connect to vCenter Server from the vSphere Web Client. See Chapter 5 After You Install vCenter
Server or Deploy the vCenter Server Appliance.
8 Configure the vCenter Server Appliance or vCenter Server instance. See vCenter Server Appliance
Configuration and vCenter Server and Host Management.
vCenter Server Components and Services
vCenter Server provides a centralized platform for management, operation, resource provisioning, and
performance evaluation of virtual machines and hosts.
When you install vCenter Server with an embedded Platform Services Controller, or deploy the
vCenter Server Appliance with an embedded Platform Services Controller, vCenter Server, the
vCenter Server components, and the services included in the Platform Services Controller are deployed
on the same system.
When you install vCenter Server with an external Platform Services Controller, or deploy the
vCenter Server Appliance with an external Platform Services Controller, vCenter Server and the
vCenter Server components are deployed on one system, and the services included in the
Platform Services Controller are deployed on another system.
The following components are included in the vCenter Server and vCenter Server Appliance installations:
nThe VMware Platform Services Controller group of infrastructure services contains vCenter Single
Sign-On, License service, Lookup Service, and VMware Certificate Authority.
vSphere Installation and Setup
VMware, Inc. 10

nThe vCenter Server group of services contains vCenter Server, vSphere Web Client, vSphere Auto
Deploy, and vSphere ESXi Dump Collector. vCenter Server for Windows also contains the VMware
vSphere Syslog Collector. The vCenter Server Appliance also contains the VMware vSphere Update
Manager Extension service.
Note Starting with vSphere 6.5, all vCenter Server services and some Platform Services Controller
services run as child processes of the VMware Service Lifecycle Manager service.
Services Installed with VMware Platform Services Controller
vCenter Single Sign-On The vCenter Single Sign-On authentication service provides secure
authentication services to the vSphere software components. By using
vCenter Single Sign-On, the vSphere components communicate with each
other through a secure token exchange mechanism, instead of requiring
each component to authenticate a user separately with a directory service
like Active Directory. vCenter Single Sign-On constructs an internal security
domain (for example, vsphere.local) where the vSphere solutions and
components are registered during the installation or upgrade process,
providing an infrastructure resource. vCenter Single Sign-On can
authenticate users from its own internal users and groups, or it can connect
to trusted external directory services such as Microsoft Active Directory.
Authenticated users can then be assigned registered solution-based
permissions or roles within a vSphere environment.
vCenter Single Sign-On is required with vCenter Server.
vSphere License
Service
The vSphere License service provides common license inventory and
management capabilities to all vCenter Server systems that are connected
to a Platform Services Controller or multiple linked
Platform Services Controllers.
VMware Certificate
Authority
VMware Certificate Authority (VMCA) provisions each ESXi host with a
signed certificate that has VMCA as the root certificate authority, by default.
Provisioning occurs when the ESXi host is added to vCenter Server
explicitly or as part of the ESXi host installation process. All ESXi
certificates are stored locally on the host.
For information about all Platform Services Controller services and capabilities, see Platform Services
Controller Administration.
vSphere Installation and Setup
VMware, Inc. 11

Services Installed with vCenter Server
These additional components are installed silently when you install vCenter Server. The components
cannot be installed separately as they do not have their own installers.
PostgreSQL A bundled version of the VMware distribution of PostgreSQL database for
vSphere and vCloud Hybrid Services.
vSphere Web Client The vSphere Web Client lets you connect to vCenter Server instances by
using a Web browser, so that you can manage your vSphere infrastructure.
vSphere Client The new user interface that lets you connect to vCenter Server instances
by using a Web browser. The terminology, topology, and workflow are
closely aligned with the same aspects and elements of the
vSphere Web Client user interface.
Note Not all functionality in the vSphere Web Client has been
implemented for the vSphere Client in the vSphere 6.5 release. For an up-
to-date list of unsupported functionality, see Functionality Updates for the
vSphere Client Guide at http://www.vmware.com/info?id=1413.
vSphere ESXi Dump
Collector
The vCenter Server support tool. You can configure ESXi to save the
VMkernel memory to a network server, rather than to a disk, when the
system encounters a critical failure. The vSphere ESXi Dump Collector
collects such memory dumps over the network.
VMware vSphere
Syslog Collector
The vCenter Server on Windows support tool that enables network logging
and combining of logs from multiple hosts. You can use the vSphere Syslog
Collector to direct ESXi system logs to a server on the network, rather than
to a local disk. The recommended maximum number of supported hosts to
collect logs from is 30. For information about configuring vSphere Syslog
Collector, see http://kb.vmware.com/kb/2021652.
The vCenter Server Appliance uses the built-in Rsyslog service of the Linux
OS. For information how to redirect the log files to another machine with the
Appliance Management Interface, see vCenter Server Appliance
Configuration.
vSphere Installation and Setup
VMware, Inc. 12
vSphere Auto Deploy The vCenter Server support tool that can provision hundreds of physical
hosts with ESXi software. You can specify the image to deploy and the
hosts to provision with the image. Optionally, you can specify host profiles
to apply to the hosts, and a vCenter Server location (folder or cluster) for
each host.
VMware vSphere
Update Manager
Extension
Update Manager enables centralized, automated patch and version
management for VMware vSphere and offers support for VMware ESXi
hosts, virtual machines, and virtual appliances. The VMware vSphere
Update Manager Extension is an optional service of only the
vCenter Server Appliance 6.5.
Overview of the vCenter Server Appliance
The vCenter Server Appliance is a preconfigured Linux-based virtual machine that is optimized for
running vCenter Server and the associated services.
The vCenter Server Appliance reduces the deployment time of vCenter Server and the associated
services, and provides a low-cost alternative to the Windows-based vCenter Server installation.
The vCenter Server Appliance package contains the following software:
nProject Photon OS® 1.0
nThe Platform Services Controller group of infrastructure services
nThe vCenter Server group of services
nPostgreSQL
nVMware vSphere Update Manager Extension
Version 6.5 of the vCenter Server Appliance is deployed with virtual hardware version 10, which supports
64 virtual CPUs per virtual machine in ESXi.
The vCenter Server Appliance uses the embedded PostgreSQL database that has the scalability of up to
2,000 hosts and 35,000 virtual machines. During the deployment, you can choose the
vCenter Server Appliance size for your vSphere environment size and the storage size for your database
requirements.
Starting with vSphere 6.5, the vCenter Server uses the VMware vSphere Update Manager Extension
service. An external VMware Update Manager instance on Windows is no longer required for vSphere
centralized automated patch and version management. For information about the vCenter Server and
Platform Services Controller services, see vCenter Server Components and Services.
Starting with vSphere 6.5, the vCenter Server Appliance supports high availability. For information about
configuring vCenter Server Appliance in a vCenter High Availability cluster, see vSphere Availability.
vSphere Installation and Setup
VMware, Inc. 13

Starting with vSphere 6.5, the vCenter Server Appliance and Platform Services Controller appliance
support file-based backup and restore. For information backing up and restoring, see Chapter 6 File-
Based Backup and Restore of vCenter Server Appliance.
For information about the vCenter Server Appliance maximums, see the Configuration Maximums
documentation.
vCenter Server and Platform Services Controller
Deployment Types
You can deploy the vCenter Server Appliance or install vCenter Server for Windows with an embedded or
external Platform Services Controller. You can also deploy a Platform Services Controller as an appliance
or install it on Windows. If necessary, you can use a mixed operating systems environment.
Before you deploy the vCenter Server Appliance or install vCenter Server for Windows, you must
determine the deployment model that is suitable for your environment. For each deployment or
installation, you must select one of the three deployment types.
Table 1‑1. vCenter Server and Platform Services Controller Deployment Types
Deployment Type Description
vCenter Server with an embedded Platform Services Controller All services that are bundled with the
Platform Services Controller are deployed together with the
vCenter Server services on the same virtual machine or physical
server.
Platform Services Controller Only the services that are bundled with the
Platform Services Controller are deployed on the virtual machine
or physical server.
vCenter Server with an external Platform Services Controller
(Requires external Platform Services Controller)
Only the vCenter Server services are deployed on the virtual
machine or physical server.
You must register such a vCenter Server instance with a
Platform Services Controller instance that you previously
deployed or installed.
vCenter Server with an Embedded Platform Services Controller
Using an embedded Platform Services Controller results in a standalone deployment that has its own
vCenter Single Sign-On domain with a single site. vCenter Server with an embedded
Platform Services Controller is suitable for small environments. You cannot join other vCenter Server or
Platform Services Controller instances to this vCenter Single Sign-On domain.
Figure 1‑2. vCenter Server with an Embedded Platform Services Controller
Platform Services
Controller
Virtual Machine or Physical Server
vCenter Server
vSphere Installation and Setup
VMware, Inc. 14

Installing vCenter Server with an embedded Platform Services Controller has the following advantages:
nThe connection between vCenter Server and the Platform Services Controller is not over the network,
and vCenter Server is not prone to outages caused by connectivity and name resolution issues
between vCenter Server and the Platform Services Controller.
nIf you install vCenter Server on Windows virtual machines or physical servers, you need fewer
Windows licenses.
nYou manage fewer virtual machines or physical servers.
Installing vCenter Server with an embedded Platform Services Controller has the following
disadvantages:
nThere is a Platform Services Controller for each product which might be more than required and
which consumes more resources.
nThe model is suitable only for small-scale environments.
You can configure the vCenter Server Appliance with an embedded Platform Services Controller in
vCenter High Availability configuration. For information, see vSphere Availability.
Note After you deploy or install vCenter Server with an embedded Platform Services Controller, you can
reconfigure the deployment type and switch to vCenter Server with an external
Platform Services Controller.
See Reconfigure a Standalone vCenter Server with an Embedded Platform Services Controller to a
vCenter Server with an External Platform Services Controller.
Platform Services Controller and vCenter Server with an External
Platform Services Controller
When you deploy or install a Platform Services Controller instance, you can create a vCenter Single Sign-
On domain or join an existing vCenter Single Sign-On domain. Joined Platform Services Controller
instances replicate their infrastructure data, such as authentication and licensing information, and can
span multiple vCenter Single Sign-On sites. For information, see Understanding vSphere Domains,
Domain Names, and Sites.
For information about managing the Platform Services Controller services, see Platform Services
Controller Administration.
You can register multiple vCenter Server instances with one common external
Platform Services Controller instance. The vCenter Server instances assume the vCenter Single Sign-On
site of the Platform Services Controller instance with which they are registered. All vCenter Server
instances that are registered with one common or different joined Platform Services Controller instances
are connected in Enhanced Linked Mode.
See Enhanced Linked Mode Overview.
vSphere Installation and Setup
VMware, Inc. 15

Figure 1‑3. Example of Two vCenter Server Instances with a Common External
Platform Services Controller
Platform Services
Controller
Virtual Machine or Physical Server
vCenter Server
Virtual Machine or Physical Server
vCenter Server
Virtual Machine or Physical Server
Installing vCenter Server with an external Platform Services Controller has the following advantages:
nFewer resources consumed by the shared services in the Platform Services Controller instances.
nThe model is suitable for large-scale environments.
Installing vCenter Server with an external Platform Services Controller has the following disadvantages:
nThe connection between vCenter Server and Platform Services Controller might have connectivity
and name resolution issues.
nIf you install vCenter Server on Windows virtual machines or physical servers, you need more
Microsoft Windows licenses.
nYou must manage more virtual machines or physical servers.
For information about the Platform Services Controller and vCenter Server maximums, see the
Configuration Maximums documentation.
For information about the deployment topologies and Platform Services Controller high availability, see
Deployment Topologies with External Platform Services Controller Instances and High Availability.
For information about configuring the vCenter Server Appliance with an external
Platform Services Controller in vCenter High Availability configuration, see vSphere Availability.
Mixed Operating Systems Environment
A vCenter Server instance installed on Windows can be registered with either a
Platform Services Controller installed on Windows or a Platform Services Controller appliance. A
vCenter Server Appliance can be registered with either a Platform Services Controller installed on
Windows or a Platform Services Controller appliance. Both vCenter Server and the
vCenter Server Appliance can be registered with the same Platform Services Controller.
vSphere Installation and Setup
VMware, Inc. 16

Figure 1‑4. Example of a Mixed Operating Systems Environment with an External Platform
Services Controller on Windows
Platform Services
Controller on Windows
Windows Virtual Machine
or Physical Server
vCenter Server on Windows
Virtual Machine or Physical Server
vCenter Server Appliance
Virtual Machine
Figure 1‑5. Example of a Mixed Operating Systems Environment with an External Platform
Services Controller Appliance
Platform Services
Controller Appliance
Virtual Machine
vCenter Server on Windows
Virtual Machine or Physical Server
vCenter Server Appliance
Virtual Machine
Note To ensure easy manageability and maintenance, use only appliances or only Windows installations
of vCenter Server and Platform Services Controller.
Understanding vSphere Domains, Domain Names, and
Sites
Each Platform Services Controller is associated with a vCenter Single Sign-On domain. The domain
name defaults to vsphere.local, but you can change it during installation of the first
Platform Services Controller. The domain determines the local authentication space. You can split a
domain into multiple sites, and assign each Platform Services Controller and vCenter Server instance to a
site. Sites are logical constructs, but usually correspond to geographic location.
Platform Services Controller Domain
When you install a Platform Services Controller, you are prompted to create a vCenter Single Sign-On
domain or join an existing domain.
The domain name is used by the VMware Directory Service (vmdir) for all Lightweight Directory Access
Protocol (LDAP) internal structuring.
vSphere Installation and Setup
VMware, Inc. 17

With vSphere 6.0 and later, you can give your vSphere domain a unique name. To prevent authentication
conflicts, use a name that is not used by OpenLDAP, Microsoft Active Directory, and other directory
services.
Note You cannot change the domain to which a Platform Services Controller or vCenter Server instance
belongs.
If you are upgrading from vSphere 5.5, your vSphere domain name remains the default (vsphere.local).
For all versions of vSphere, you cannot change the name of a domain.
After you specify the name of your domain, you can add users and groups. It usually makes more sense
to add an Active Directory or LDAP identity source and allow the users and groups in that identity source
to authenticate. You can also add vCenter Server or Platform Services Controller instances, or other
VMware products, such as vRealize Operations, to the domain.
Platform Services Controller Sites
You can organize Platform Services Controller domains into logical sites. A site in the VMware Directory
Service is a logical container for grouping Platform Services Controller instances within a vCenter Single
Sign-On domain.
You are prompted for the site name when you install or upgrade a Platform Services Controller. See the
vSphere Installation and Setup documentation.
Deployment Topologies with External
Platform Services Controller Instances and High
Availability
To ensure Platform Services Controller high availability in external deployments, you must install or
deploy at least two joined Platform Services Controller instances in your vCenter Single Sign-On domain.
When you use a third-party load balancer, you can ensure an automatic failover without downtime.
Platform Services Controller with a Load Balancer
Figure 1‑6. Example of a Load Balanced Pair of Platform Services Controller Instances
Load Balancer
vCenter Server
Platform Services
Controller
Virtual Machine or
Physical Server
Virtual Machine or
Physical Server
vCenter Server
Platform Services
Controller
Virtual Machine or
Physical Server
Virtual Machine or
Physical Server
vSphere Installation and Setup
VMware, Inc. 18

You can use a third-party load balancer per site to configure Platform Services Controller high availability
with automatic failover for this site. For information about the maximum number of
Platform Services Controller instances behind a load balancer, see the Configuration Maximums
documentation.
Important To configure Platform Services Controller high availability behind a load balancer, the
Platform Services Controller instances must be of the same operating system type. Mixed operating
systems Platform Services Controller instances behind a load balancer are unsupported.
The vCenter Server instances are connected to the load balancer. When a Platform Services Controller
instance stops responding, the load balancer automatically distributes the load among the other functional
Platform Services Controller instances without downtime.
Platform Services Controller with Load Balancers Across vCenter
Single Sign-On Sites
Figure 1‑7. Example of Two Load Balanced Pairs of Platform Services Controller Instances
Across Two Sites
Load Balancer
vCenter Server
Platform Services
Controller
Virtual Machine or
Physical Server
Site 1
Virtual Machine or
Physical Server
vCenter Server
Platform Services
Controller
Virtual Machine or
Physical Server
Virtual Machine or
Physical Server
Load Balancer
vCenter Server
Platform Services
Controller
Virtual Machine or
Physical Server
Virtual Machine or
Physical Server
vCenter Server
Platform Services
Controller
Virtual Machine or
Physical Server
Virtual Machine or
Physical Server
Site 2
Your vCenter Single Sign-On domain might span multiple sites. To ensure Platform Services Controller
high availability with automatic failover throughout the domain, you must configure a separate load
balancer in each site.
vSphere Installation and Setup
VMware, Inc. 19

Platform Services Controller with No Load Balancer
Figure 1‑8. Example of Two Joined Platform Services Controller Instances with No a Load
Balancer
Platform Services
Controller
Virtual Machine or
Physical Server
Virtual Machine or
Physical Server
Virtual Machine or
Physical Server
Virtual Machine or
Physical Server
vCenter Server vCenter Server vCenter Server vCenter Server
Virtual Machine or
Physical Server
Platform Services
Controller
Virtual Machine or
Physical Server
When you join two or more Platform Services Controller instances in the same site with no load balancer,
you configure Platform Services Controller high availability with a manual failover for this site.
When a Platform Services Controller instance stops responding, you must manually fail over the
vCenter Server instances that are registered to it. You fail over the instances by repointing them to other
functional Platform Services Controller instances within the same site. See Repoint vCenter Server to
Another External Platform Services Controller.
Note If your vCenter Single Sign-On domain includes three or more Platform Services Controller
instances, you can manually create a ring topology. A ring topology ensures Platform Services Controller
reliability when one of the instances fails. To create a ring topology, run the /usr/lib/vmware-
vmdir/bin/vdcrepadmin -f createagreement command against the first and last
Platform Services Controller instance that you have deployed.
vSphere Installation and Setup
VMware, Inc. 20

Platform Services Controller with No Load Balancer Across
vCenter Single Sign-On Sites
Figure 1‑9. Example of Two Joined Pairs of Platform Services Controller Instances Across
Two Sites with No Load Balancer
vCenter Server
Platform Services
Controller
Virtual Machine or
Physical Server
Virtual Machine or
Physical Server
vCenter Server
Platform Services
Controller
Virtual Machine or
Physical Server
Virtual Machine or
Physical Server
vCenter Server
Platform Services
Controller
Virtual Machine or
Physical Server
Virtual Machine or
Physical Server
vCenter Server
Platform Services
Controller
Virtual Machine or
Physical Server
Virtual Machine or
Physical Server
Site 1 Site 2
Your vCenter Single Sign-On domain might span multiple sites. When no load balancer is available, you
can manually repoint vCenter Server from a failed to a functional Platform Services Controller within the
same site. See Repoint vCenter Server to Another External Platform Services Controller.
Important Repointing vCenter Server between sites and domains is unsupported. If no functional
Platform Services Controller instance is available in the site, you must deploy or install a new
Platform Services Controller instance in this site. This new Platform Services Controller instance becomes
the replication partner of the existing Platform Services Controller instance.
Enhanced Linked Mode Overview
Enhanced Linked Mode connects multiple vCenter Server systems together by using one or more
Platform Services Controllers.
Enhanced Linked Mode lets you view and search across all linked vCenter Server systems and replicate
roles, permissions, licenses, policies, and tags.
When you install vCenter Server or deploy the vCenter Server Appliance with an external
Platform Services Controller, you must first install the Platform Services Controller. During installation of
the Platform Services Controller, you can select whether to create a vCenter Single Sign-On domain or
join an existing domain. You can select to join an existing vCenter Single Sign-On domain if you have
already installed or deployed a Platform Services Controller instance and have created a vCenter Single
Sign-On domain. When you join an existing vCenter Single Sign-On domain, the infrastructure data
between the existing Platform Services Controller and the new Platform Services Controller is replicated.
With Enhanced Linked Mode, you can connect not only vCenter Server systems running on Windows but
also many vCenter Server Appliances. You can also have an environment where multiple vCenter Server
systems and vCenter Server Appliances are linked together.
vSphere Installation and Setup
VMware, Inc. 21
If you install vCenter Server with an external Platform Services Controller, you first must deploy the
Platform Services Controller on one virtual machines or physical server and then deploy vCenter Server
on another virtual machine or physical server. While installing vCenter Server, you must select an existing
external Platform Services Controller. You cannot select an existing Platform Services Controller that is a
part of an embedded installation. For more information about the supported topologies, see vCenter
Server and Platform Services Controller Deployment Types.
About ESXi Evaluation and Licensed Modes
You can use evaluation mode to explore the entire set of features for ESXi hosts. The evaluation mode
provides the set of features equal to a vSphere Enterprise Plus license. Before the evaluation mode
expires, you must assign to your hosts a license that supports all the features in use.
For example, in evaluation mode, you can use vSphere vMotion technology, the vSphere HA feature, the
vSphere DRS feature, and other features. If you want to continue using these features, you must assign a
license that supports them.
The installable version of ESXi hosts is always installed in evaluation mode. ESXi Embedded is
preinstalled on an internal storage device by your hardware vendor. It might be in evaluation mode or
prelicensed.
The evaluation period is 60 days and begins when you turn on the ESXi host. At any time during the 60-
day evaluation period, you can convert from licensed mode to evaluation mode. The time available in the
evaluation period is decreased by the time already used.
For example, suppose that you use an ESXi host in evaluation mode for 20 days and then assign a
vSphere Standard Edition license key to the host. If you set the host back in evaluation mode, you can
explore the entire set of features for the host for the remaining evaluation period of 40 days.
For information about managing licensing for ESXi hosts, see the vCenter Server and Host Management
documentation.
vSphere Installation and Setup
VMware, Inc. 22
Installing and Setting Up ESXi 2
You can install and set up ESXi on your physical hardware so that it acts as a platform for virtual
machines.
This section includes the following topics:
nESXi Requirements
nPreparing for Installing ESXi
nInstalling ESXi
nSetting Up ESXi
nAfter You Install and Set Up ESXi
ESXi Requirements
To install or upgrade ESXi, your system must meet specific hardware and software requirements.
ESXi Hardware Requirements
Make sure the host meets the minimum hardware configurations supported by ESXi6.5.
Hardware and System Resources
To install or upgrade ESXi, your hardware and system resources must meet the following requirements:
nSupported server platform. For a list of supported platforms, see the VMware Compatibility Guide at
http://www.vmware.com/resources/compatibility.
nESXi 6.5 requires a host machine with at least two CPU cores.
nESXi 6.5 supports 64-bit x86 processors released after September 2006. This includes a broad range
of multi-core processors. For a complete list of supported processors, see the VMware compatibility
guide at http://www.vmware.com/resources/compatibility.
nESXi 6.5 requires the NX/XD bit to be enabled for the CPU in the BIOS.
nESXi 6.5 requires a minimum of 4 GB of physical RAM. It is recommended to provide at least 8 GB of
RAM to run virtual machines in typical production environments.
nTo support 64-bit virtual machines, support for hardware virtualization (Intel VT-x or AMD RVI) must
be enabled on x64 CPUs.
VMware, Inc. 23

nOne or more Gigabit or faster Ethernet controllers. For a list of supported network adapter models,
see the VMware Compatibility Guide at http://www.vmware.com/resources/compatibility.
nSCSI disk or a local, non-network, RAID LUN with unpartitioned space for the virtual machines.
nFor Serial ATA (SATA), a disk connected through supported SAS controllers or supported on-board
SATA controllers. SATA disks are considered remote, not local. These disks are not used as a scratch
partition by default because they are seen as remote.
Note You cannot connect a SATA CD-ROM device to a virtual machine on an ESXi 6.5 host. To use
the SATA CD-ROM device, you must use IDE emulation mode.
Storage Systems
For a list of supported storage systems, see the VMware Compatibility Guide at
http://www.vmware.com/resources/compatibility. For Software Fibre Channel over Ethernet (FCoE), see
Installing and Booting ESXi with Software FCoE.
ESXi Booting Requirements
vSphere 6.5 supports booting ESXi hosts from the Unified Extensible Firmware Interface (UEFI). With
UEFI, you can boot systems from hard drives, CD-ROM drives, or USB media.
Starting with vSphere 6.5, VMware Auto Deploy supports network booting and provisioning of ESXi hosts
with UEFI.
ESXi can boot from a disk larger than 2 TB if the system firmware and the firmware on any add-in card
that you are using support it. See the vendor documentation.
Note Changing the boot type from legacy BIOS to UEFI after you install ESXi 6.5 might cause the host
to fail to boot. In this case, the host displays an error message similar to Not a VMware boot bank.
Changing the host boot type between legacy BIOS and UEFI is not supported after you install ESXi 6.5.
Storage Requirements for ESXi 6.5 Installation or Upgrade
Installing ESXi 6.5 or upgrading to ESXi 6.5 requires a boot device that is a minimum of 1 GB. When
booting from a local disk, SAN or iSCSI LUN, a 5.2-GB disk is required to allow for the creation of the
VMFS volume and a 4-GB scratch partition on the boot device. If a smaller disk or LUN is used, the
installer attempts to allocate a scratch region on a separate local disk. If a local disk cannot be found the
scratch partition, /scratch, is on the ESXi host ramdisk, linked to /tmp/scratch. You can
reconfigure /scratch to use a separate disk or LUN. For best performance and memory optimization, do
not leave /scratch on the ESXi host ramdisk.
To reconfigure /scratch, see Set the Scratch Partition from the vSphere Web Client.
Due to the I/O sensitivity of USB and SD devices, the installer does not create a scratch partition on these
devices. When installing or upgrading on USB or SD devices, the installer attempts to allocate a scratch
region on an available local disk or datastore. If no local disk or datastore is found, /scratch is placed on
the ramdisk. After the installation or upgrade, you should reconfigure /scratch to use a persistent
vSphere Installation and Setup
VMware, Inc. 24

datastore. Although a 1GB USB or SD device suffices for a minimal installation, you should use a 4GB or
larger device. The extra space is used for an expanded coredump partition on the USB/SD device. Use a
high-quality USB flash drive of 16 GB or larger so that the extra flash cells can prolong the life of the boot
media, but high-quality drives of 4 GB or larger are sufficient to hold the extended coredump partition.
See Knowledge Base article http://kb.vmware.com/kb/2004784.
In Auto Deploy installations, the installer attempts to allocate a scratch region on an available local disk or
datastore. If no local disk or datastore is found, /scratch is placed on ramdisk. You should
reconfigure /scratch to use a persistent datastore following the installation.
For environments that boot from a SAN or use Auto Deploy, you need not allocate a separate LUN for
each ESXi host. You can co-locate the scratch regions for many ESXi hosts onto a single LUN. The
number of hosts assigned to any single LUN should be weighed against the LUN size and the I/O
behavior of the virtual machines.
Supported Remote Management Server Models and Firmware
Versions
You can use remote management applications to install or upgrade ESXi, or to manage hosts remotely.
Table 2‑1. Supported Remote Management Server Models and Minimum Firmware Versions
Remote Management Server Model Firmware Version Java
Dell DRAC 7 1.30.30 (Build 43) 1.7.0_60-b19
Dell DRAC 6 1.54 (Build 15), 1.70 (Build 21) 1.6.0_24
Dell DRAC 5 1.0, 1.45, 1.51 1.6.0_20,1.6.0_203
Dell DRAC 4 1.75 1.6.0_23
HP ILO 1.81, 1.92 1.6.0_22, 1.6.0_23
HP ILO 2 1.8, 1.81 1.6.0_20, 1.6.0_23
HP ILO 3 1.28 1.7.0_60-b19
HP ILO 4 1.13 1.7.0_60-b19
IBM RSA 2 1.03, 1.2 1.6.0_22
Recommendations for Enhanced ESXi Performance
To enhance performance, install or upgrade ESXi on a robust system with more RAM than the minimum
required and with multiple physical disks.
For ESXi system requirements, see ESXi Hardware Requirements.
vSphere Installation and Setup
VMware, Inc. 25

Table 2‑2. Recommendations for Enhanced Performance
System Element Recommendation
RAM ESXi hosts require more RAM than typical servers. Provide at
least 8GB of RAM to take full advantage of ESXi features and
run virtual machines in typical production environments. An ESXi
host must have sufficient RAM to run concurrent virtual
machines. The following examples are provided to help you
calculate the RAM required by the virtual machines running on
the ESXi host.
Operating four virtual machines with Red Hat Enterprise Linux or
Windows XP requires at least 3GB of RAM for baseline
performance. This figure includes approximately 1024MB for the
virtual machines, 256MB minimum for each operating system as
recommended by vendors.
Running these four virtual machines with 512MB RAM requires
that the ESXi host have approximately 4GB RAM, which
includes 2048MB for the virtual machines.
These calculations do not take into account possible memory
savings from using variable overhead memory for each virtual
machine. See vSphere Resource Management.
Dedicated Fast Ethernet adapters for virtual machines Place the management network and virtual machine networks
on different physical network cards. Dedicated Gigabit Ethernet
cards for virtual machines, such as Intel PRO 1000 adapters,
improve throughput to virtual machines with high network traffic.
Disk location Place all data that your virtual machines use on physical disks
allocated specifically to virtual machines. Performance is better
when you do not place your virtual machines on the disk
containing the ESXi boot image. Use physical disks that are
large enough to hold disk images that all the virtual machines
use.
VMFS5 partitioning The ESXi installer creates the initial VMFS volumes on the first
blank local disk found. To add disks or modify the original
configuration, use the vSphere Web Client. This practice
ensures that the starting sectors of partitions are 64K-aligned,
which improves storage performance.
Note For SAS-only environments, the installer might not format
the disks. For some SAS disks, it is not possible to identify
whether the disks are local or remote. After the installation, you
can use the vSphere Web Client to set up VMFS.
Processors Faster processors improve ESXi performance. For certain
workloads, larger caches improve ESXi performance.
Hardware compatibility Use devices in your server that are supported by ESXi 6.5
drivers. See the Hardware Compatibility Guide at
http://www.vmware.com/resources/compatibility.
vSphere Installation and Setup
VMware, Inc. 26

Incoming and Outgoing Firewall Ports for ESXi Hosts
The vSphere Web Client and the VMware Host Client allow you to open and close firewall ports for each
service or to allow traffic from selected IP addresses.
The following table lists the firewalls for services that are installed by default. If you install other VIBs on
your host, additional services and firewall ports might become available. The information is primarily for
services that are visible in the vSphere Web Client but the table includes some other ports as well.
Table 2‑3. Incoming Firewall Connections
Port
Protoc
ol Service Description
5988 TCP CIM Server Server for CIM (Common Information Model).
5989 TCP CIM Secure Server Secure server for CIM.
427 TCP,
UDP
CIM SLP The CIM client uses the Service Location Protocol, version 2 (SLPv2) to find
CIM servers.
546 DHCPv6 DHCP client for IPv6.
8301, 8302 UDP DVSSync DVSSync ports are used for synchronizing states of distributed virtual ports
between hosts that have VMware FT record/replay enabled. Only hosts that
run primary or backup virtual machines must have these ports open. On hosts
that are not using VMware FT these ports do not have to be open.
902 TCP NFC Network File Copy (NFC) provides a file-type-aware FTP service for vSphere
components. ESXi uses NFC for operations such as copying and moving data
between datastores by default.
12345, 23451 UDP vSANClustering
Service
VMware vSAN Cluster Monitoring and Membership Directory Service. Uses
UDP-based IP multicast to establish cluster members and distribute vSAN
metadata to all cluster members. If disabled, vSAN does not work.
68 UDP DHCP Client DHCP client for IPv4.
53 UDP DNS Client DNS client.
8200, 8100,
8300
TCP,
UDP
Fault Tolerance Traffic between hosts for vSphere Fault Tolerance (FT).
6999 UDP NSX Distributed
Logical Router
Service
NSX Virtual Distributed Router service. The firewall port associated with this
service is opened when NSX VIBs are installed and the VDR module is
created. If no VDR instances are associated with the host, the port does not
have to be open.
This service was called NSX Distributed Logical Router in earlier versions of
the product.
2233 TCP vSAN Transport vSAN reliable datagram transport. Uses TCP and is used for vSAN storage
IO. If disabled, vSAN does not work.
161 UDP SNMP Server Allows the host to connect to an SNMP server.
22 TCP SSH Server Required for SSH access.
8000 TCP vMotion Required for virtual machine migration with vMotion. ESXi hosts listen on port
8000 for TCP connections from remote ESXi hosts for vMotion traffic.
902, 443 TCP vSphere Web Client Client connections
vSphere Installation and Setup
VMware, Inc. 27

Table 2‑3. Incoming Firewall Connections (Continued)
Port
Protoc
ol Service Description
8080 TCP vsanvp vSAN VASA Vendor Provider. Used by the Storage Management Service
(SMS) that is part of vCenter to access information about vSAN storage
profiles, capabilities, and compliance. If disabled, vSAN Storage Profile Based
Management (SPBM) does not work.
80 TCP vSphere Web Access Welcome page, with download links for different interfaces.
5900 -5964 TCP RFB protocol
80, 9000 TCP vSphere Update
Manager
Table 2‑4. Outgoing Firewall Connections
Port Protocol Service Description
427 TCP, UDP CIM SLP The CIM client uses the Service Location Protocol, version 2
(SLPv2) to find CIM servers.
547 TCP, UDP DHCPv6 DHCP client for IPv6.
8301, 8302 UDP DVSSync DVSSync ports are used for synchronizing states of distributed
virtual ports between hosts that have VMware FT record/replay
enabled. Only hosts that run primary or backup virtual machines
must have these ports open. On hosts that are not using VMware
FT these ports do not have to be open.
44046, 31031 TCP HBR Used for ongoing replication traffic by vSphere Replication and
VMware Site Recovery Manager.
902 TCP NFC Network File Copy (NFC) provides a file-type-aware FTP service
for vSphere components. ESXi uses NFC for operations such as
copying and moving data between datastores by default.
9 UDP WOL Used by Wake on LAN.
12345 23451 UDP vSAN Clustering
Service
Cluster Monitoring, Membership, and Directory Service used by
vSAN.
68 UDP DHCP Client DHCP client.
53 TCP, UDP DNS Client DNS client.
80, 8200, 8100, 8300 TCP, UDP Fault Tolerance Supports VMware Fault Tolerance.
3260 TCP Software iSCSI Client Supports software iSCSI.
6999 UDP NSX Distributed
Logical Router
Service
The firewall port associated with this service is opened when NSX
VIBs are installed and the VDR module is created. If no VDR
instances are associated with the host, the port does not have to
be open.
vSphere Installation and Setup
VMware, Inc. 28

Table 2‑4. Outgoing Firewall Connections (Continued)
Port Protocol Service Description
5671 TCP rabbitmqproxy A proxy running on the ESXi host. This proxy allows applications
that are running inside virtual machines to communicate with the
AMQP brokers that are running in the vCenter network domain.
The virtual machine does not have to be on the network, that is,
no NIC is required. Ensure that outgoing connection IP addresses
include at least the brokers in use or future. You can add brokers
later to scale up.
2233 TCP vSAN Transport Used for RDT traffic (Unicast peer to peer communication)
between vSAN nodes.
8000 TCP vMotion Required for virtual machine migration with vMotion.
902 UDP VMware vCenter
Agent
vCenter Server agent.
8080 TCP vsanvp Used for vSAN Vendor Provider traffic.
9080 TCP I/O Filter Service Used by the I/O Filters storage feature
Table 2‑5. Firewall Ports for Services That Are Not Visible in the UI by Default
Port
Proto
col Service Comment
5900 -5964 TCP RFB protocol The RFB protocol is a simple protocol for remote access to graphical user
interfaces.
8889 TCP OpenWSMAN
Daemon
Web Services Management (WS-Management is a DMTF open standard for
the management of servers, devices, applications, and Web services.
Required Free Space for System Logging
If you used Auto Deploy to install your ESXi 6.5 host, or if you set up a log directory separate from the
default location in a scratch directory on the VMFS volume, you might need to change your current log
size and rotation settings to ensure that enough space is available for system logging .
All vSphere components use this infrastructure. The default values for log capacity in this infrastructure
vary, depending on the amount of storage available and on how you have configured system logging.
Hosts that are deployed with Auto Deploy store logs on a RAM disk, which means that the amount of
space available for logs is small.
If your host is deployed with Auto Deploy, reconfigure your log storage in one of the following ways:
nRedirect logs over the network to a remote collector.
nRedirect logs to a NAS or NFS store.
If you redirect logs to non-default storage, such as a NAS or NFS store, you might also want to
reconfigure log sizing and rotations for hosts that are installed to disk.
You do not need to reconfigure log storage for ESXi hosts that use the default configuration, which stores
logs in a scratch directory on the VMFS volume. For these hosts, ESXi 6.5 configures logs to best suit
your installation, and provides enough space to accommodate log messages.
vSphere Installation and Setup
VMware, Inc. 29

Table 2‑6. Recommended Minimum Size and Rotation Configuration for hostd, vpxa, and
fdm Logs
Log Maximum Log File Size
Number of Rotations to
Preserve Minimum Disk Space Required
Management Agent (hostd) 10 MB 10 100 MB
VirtualCenter Agent (vpxa) 5 MB 10 50 MB
vSphere HA agent (Fault
Domain Manager, fdm)
5 MB 10 50 MB
For information about setting up a remote log server, see Configure Syslog on ESXi Hosts.
VMware Host Client System Requirements
Make sure that your browser supports the VMware Host Client.
The following guest operating systems and Web browser versions are supported for the
VMware Host Client.
Supported Browsers Mac OS Windows Linux
Google Chrome 50+ 50+ 50+
Mozilla Firefox 45+ 45+ 45+
Microsoft Internet Explorer N/A 11+ N/A
Microsoft Edge N/A 38+ N/A
Safari 9.0+ N/A N/A
Preparing for Installing ESXi
Before you install ESXi, determine the installation option that is suitable for your environment and prepare
for the installation process.
Download the ESXi Installer
Download the installer for ESXi.
Prerequisites
Create a My VMware account at https://my.vmware.com/web/vmware/.
Procedure
1Download the ESXi installer from the VMware Web site at
https://my.vmware.com/web/vmware/downloads.
ESXi is listed under Datacenter & Cloud Infrastructure.
vSphere Installation and Setup
VMware, Inc. 30

2Confirm that the md5sum is correct.
See the VMware Web site topic Using MD5 Checksums at
http://www.vmware.com/download/md5.html.
Options for Installing ESXi
ESXi can be installed in several ways. To ensure the best vSphere deployment, understand the options
thoroughly before beginning the installation.
ESXi installations are designed to accommodate a range of deployment sizes.
Depending on the installation method you choose, different options are available for accessing the
installation media and booting the installer.
Interactive ESXi Installation
Interactive installations are recommended for small deployments of fewer than five hosts.
You boot the installer from a CD or DVD, from a bootable USB device, or by PXE booting the installer
from a location on the network. You follow the prompts in the installation wizard to install ESXi to disk.
See Installing ESXi Interactively.
Scripted ESXi Installation
Running a script is an efficient way to deploy multiple ESXi hosts with an unattended installation.
The installation script contains the host configuration settings. You can use the script to configure multiple
hosts with the same settings. See Installing or Upgrading Hosts by Using a Script.
The installation script must be stored in a location that the host can access by HTTP, HTTPS, FTP, NFS,
CDROM, or USB. You can PXE boot the ESXi installer or boot it from a CD/DVD or USB drive.
Figure 2‑1. Scripted Installation
Scripted
HTTP
HTTPS
FTP
NFS
CDROM
USB
Create installation script (kickstart file)
and copy to appropriate location.
PXE boot Boot from USB
Issues command to specify
location of installation script
and start installation.
Start installation
Boot from CD
vSphere Installation and Setup
VMware, Inc. 31
vSphere Auto Deploy ESXi Installation
vSphere 5.x and later provide several ways to install ESXi with vSphere Auto Deploy.
vSphere Auto Deploy can provision hundreds of physical hosts with ESXi software. You can specify the
image to deploy and the hosts to provision with the image. Optionally, you can specify host profiles to
apply to the hosts, a vCenter Server location (datacenter, folder, or cluster), and script bundle for each
host.
vCenter Server makes ESXi updates and patches available for download in the form of an image profile.
The host configuration is provided in the form of a host profile. You can create host profiles by using the
vSphere Web Client. You can create custom image profiles by using vSphere ESXi Image Builder. See
Customizing Installations with vSphere ESXi Image Builder and vSphere Host Profiles.
When you provision hosts by using vSphere Auto Deploy, vCenter Server loads the ESXi image directly
into the host memory. vSphere Auto Deploy does not store the ESXi state on the host disk. The vSphere
Auto Deploy server continues to provision this host every time the host boots.
You can also use vSphere Auto Deploy to install an ESXi host, and set up a host profile that causes the
host to store the ESXi image and configuration on the local disk, a remote disk, or a USB drive.
Subsequently, the ESXi host boots from this local image and vSphere Auto Deploy no longer provisions
the host. This process is similar to performing a scripted installation. With a scripted installation, the script
provisions a host and the host then boots from disk. For this case, vSphere Auto Deploy provisions a host
and the host then boots from disk. For more information, see Using vSphere Auto Deploy for Stateless
Caching and Stateful Installs.
Media Options for Booting the ESXi Installer
The ESXi installer must be accessible to the system on which you are installing ESXi.
The following boot media are supported for the ESXi installer:
nBoot from a CD/DVD. See Download and Burn the ESXi Installer ISO Image to a CD or DVD.
nBoot from a USB flash drive. See Format a USB Flash Drive to Boot the ESXi Installation or Upgrade.
nPXE boot from the network. PXE Booting the ESXi Installer
nBoot from a remote location using a remote management application. See Using Remote
Management Applications
Download and Burn the ESXi Installer ISO Image to a CD or DVD
If you do not have an ESXi installation CD/DVD, you can create one.
You can also create an installer ISO image that includes a custom installation script. See Create an
Installer ISO Image with a Custom Installation or Upgrade Script.
vSphere Installation and Setup
VMware, Inc. 32

Procedure
1Download the ESXi installer from the VMware Web site at
https://my.vmware.com/web/vmware/downloads.
ESXi is listed under Datacenter & Cloud Infrastructure.
2Confirm that the md5sum is correct.
See the VMware Web site topic Using MD5 Checksums at
http://www.vmware.com/download/md5.html.
3Burn the ISO image to a CD or DVD.
Format a USB Flash Drive to Boot the ESXi Installation or Upgrade
You can format a USB flash drive to boot the ESXi installation or upgrade.
The instructions in this procedure assume that the USB flash drive is detected as /dev/sdb.
Note The ks.cfg file that contains the installation script cannot be located on the same USB flash drive
that you are using to boot the installation or upgrade.
Prerequisites
nLinux machine with superuser access to it
nUSB flash drive that can be detected by the Linux machine
nThe ESXi ISO image, VMware-VMvisor-Installer-version_number-
build_number.x86_64.iso, which includes the isolinux.cfg file
nSyslinux package
Procedure
1If your USB flash drive is not detected as /dev/sdb, or you are not sure how your USB flash drive is
detected, determine how it is detected.
a At the command line, run the command for displaying the current log messages.
tail -f /var/log/messages
b Plug in your USB flash drive.
You see several messages that identify the USB flash drive in a format similar to the following
message.
Oct 25 13:25:23 ubuntu kernel: [ 712.447080] sd 3:0:0:0: [sdb] Attached SCSI removable disk
In this example, sdb identifies the USB device. If your device is identified differently, use that
identification, in place of sdb.
vSphere Installation and Setup
VMware, Inc. 33

2Create a partition table on the USB flash device.
/sbin/fdisk /dev/sdb
a Enter d to delete partitions until they are all deleted.
b Enter n to create a primary partition 1 that extends over the entire disk.
c Enter t to set the type to an appropriate setting for the FAT32 file system, such as c.
d Enter a to set the active flag on partition 1.
e Enter p to print the partition table.
The result should be similar to the following message.
Disk /dev/sdb: 2004 MB, 2004877312 bytes
255 heads, 63 sectors/track, 243 cylinders
Units = cylinders of 16065 * 512 = 8225280 bytes
Device Boot Start End Blocks Id System
/dev/sdb1 1 243 1951866 c W95 FAT32 (LBA)
f Enter w to write the partition table and exit the program.
3Format the USB flash drive with the Fat32 file system.
/sbin/mkfs.vfat -F 32 -n USB /dev/sdb1
4Install the Syslinux bootloader on the USB flash drive.
The locations of the Syslinux executable file and the mbr.bin file might vary for the different Syslinux
versions. For example, if you downloaded Syslinux 6.02, run the following commands.
/usr/bin/syslinux /dev/sdb1
cat /usr/lib/syslinux/mbr/mbr.bin > /dev/sdb
5Create a destination directory and mount the USB flash drive to it.
mkdir /usbdisk
mount /dev/sdb1 /usbdisk
6Create a destination directory and mount the ESXi installer ISO image to it.
mkdir /esxi_cdrom
mount -o loop VMware-VMvisor-Installer-6.x.x-XXXXXX.x86_64.iso /esxi_cdrom
7Copy the contents of the ISO image to the USB flash drive.
cp -r /esxi_cdrom/* /usbdisk
vSphere Installation and Setup
VMware, Inc. 34

8Rename the isolinux.cfg file to syslinux.cfg.
mv /usbdisk/isolinux.cfg /usbdisk/syslinux.cfg
9In the /usbdisk/syslinux.cfg file, edit the APPEND -c boot.cfg line to APPEND -c boot.cfg -p
1.
10 Unmount the USB flash drive.
umount /usbdisk
11 Unmount the installer ISO image.
umount /esxi_cdrom
The USB flash drive can boot the ESXi installer.
Create a USB Flash Drive to Store the ESXi Installation Script or Upgrade
Script
You can use a USB flash drive to store the ESXi installation script or upgrade script that is used during
scripted installation or upgrade of ESXi.
When multiple USB flash drives are present on the installation machine, the installation software
searches for the installation or upgrade script on all attached USB flash drives.
The instructions in this procedure assume that the USB flash drive is detected as /dev/sdb.
Note Do not store the ks file containing the installation or upgrade script on the same USB flash drive
that you are using to boot the installation or upgrade.
Prerequisites
nLinux machine
nESXi installation or upgrade script, the ks.cfg kickstart file
nUSB flash drive
Procedure
1Attach the USB flash drive to a Linux machine that has access to the installation or upgrade script.
2Create a partition table.
/sbin/fdisk /dev/sdb
a Type d to delete partitions until they are all deleted.
b Type n to create primary partition 1 that extends over the entire disk.
c Type t to set the type to an appropriate setting for the FAT32 file system, such as c.
vSphere Installation and Setup
VMware, Inc. 35

d Type p to print the partition table.
The result should be similar to the following text:
Disk /dev/sdb: 2004 MB, 2004877312 bytes
255 heads, 63 sectors/track, 243 cylinders
Units = cylinders of 16065 * 512 = 8225280 bytes
Device Boot Start End Blocks Id System
/dev/sdb1 1 243 1951866 c W95 FAT32 (LBA)
e Type w to write the partition table and quit.
3Format the USB flash drive with the Fat32 file system.
/sbin/mkfs.vfat -F 32 -n USB /dev/sdb1
4Mount the USB flash drive.
mount /dev/sdb1 /usbdisk
5Copy the ESXi installation script to the USB flash drive.
cp ks.cfg /usbdisk
6Unmount the USB flash drive.
The USB flash drive contains the installation or upgrade script for ESXi.
What to do next
When you boot the ESXi installer, point to the location of the USB flash drive for the installation or
upgrade script. See Enter Boot Options to Start an Installation or Upgrade Script and PXELINUX
Configuration Files.
Create an Installer ISO Image with a Custom Installation or Upgrade Script
You can customize the standard ESXi installer ISO image with your own installation or upgrade script.
This customization enables you to perform a scripted, unattended installation or upgrade when you boot
the resulting installer ISO image.
See also About Installation and Upgrade Scripts and About the boot.cfg File.
Prerequisites
nLinux machine
nThe ESXi ISO image VMware-VMvisor-Installer-6.x.x-XXXXXX.x86_64.iso,where 6.x.x is the
version of ESXi you are installing, and XXXXXX is the build number of the installer ISO image
nYour custom installation or upgrade script, the ks_cust.cfg kickstart file
Procedure
1Download the ESXi ISO image from the VMware Web site.
vSphere Installation and Setup
VMware, Inc. 36

2Mount the ISO image in a folder:
mount -o loop VMware-VMvisor-Installer-6.x.x-XXXXXX.x86_64.iso /esxi_cdrom_mount
XXXXXX is the ESXi build number for the version that you are installing or upgrading to.
3Copy the contents of cdrom to another folder:
cp -r /esxi_cdrom_mount /esxi_cdrom
4Copy the kickstart file to /esxi_cdrom.
cp ks_cust.cfg /esxi_cdrom
5(Optional) Modify the boot.cfg file to specify the location of the installation or upgrade script by
using the kernelopt option.
You must use uppercase characters to provide the path of the script, for example,
kernelopt=runweasel ks=cdrom:/KS_CUST.CFG
The installation or upgrade becomes completely automatic, without the need to specify the kickstart
file during the installation or upgrade.
6Recreate the ISO image using the mkisofs or the genisoimage command.
Command Syntax
mkisofs mkisofs -relaxed-filenames -J -R -o custom_esxi.iso -b
isolinux.bin -c boot.cat -no-emul-boot -boot-load-size 4 -boot-
info-table -eltorito-alt-boot -eltorito-platform efi -b
efiboot.img -no-emul-boot /esxi_cdrom
genisoimage genisoimage -relaxed-filenames -J -R -o custom_esxi.iso -b
isolinux.bin -c boot.cat -no-emul-boot -boot-load-size 4 -boot-
info-table -eltorito-alt-boot -e efiboot.img -no-emul-
boot /esxi_cdrom
You can use this ISO image for regular boot or UEFI secure boot.
The ISO image includes your custom installation or upgrade script.
What to do next
Install ESXi from the ISO image.
PXE Booting the ESXi Installer
You can use the preboot execution environment (PXE) to boot a host. Starting with vSphere 6.0, you can
PXE boot the ESXi installer from a network interface on hosts with legacy BIOS or using UEFI.
ESXi is distributed in an ISO format that is designed to install to flash memory or to a local hard drive. You
can extract the files and boot by using PXE.
PXE uses Dynamic Host Configuration Protocol (DHCP) and Trivial File Transfer Protocol (TFTP) to boot
an operating system over a network.
vSphere Installation and Setup
VMware, Inc. 37

PXE booting requires some network infrastructure and a machine with a PXE-capable network adapter.
Most machines that can run ESXi have network adapters that can PXE boot.
Note PXE booting with legacy BIOS firmware is possible only over IPv4. PXE booting with UEFI
firmware is possible with either IPv4 or IPv6.
Sample DHCP Configurations
To PXE boot the ESXi installer, the DHCP server must send the address of the TFTP server and the
filename of the initial boot loader to the ESXi host.
When the target machine first boots, it broadcasts a packet across the network requesting information to
boot itself. The DHCP server responds. The DHCP server must be able to determine whether the target
machine is allowed to boot and the location of the initial boot loader binary, typically a file on a TFTP
server.
Caution Do not set up a second DHCP server if your network already has one. If multiple DHCP servers
respond to DHCP requests, machines can obtain incorrect or conflicting IP addresses, or can fail to
receive the proper boot information. Talk to a network administrator before setting up a DHCP server. For
support on configuring DHCP, contact your DHCP server vendor.
Many DHCP servers can PXE boot hosts. If you are using a version of DHCP for Microsoft Windows, see
the DHCP server documentation to determine how to pass the next-server and filename arguments to
the target machine.
Example of Booting Using TFTP with IPv4
This example shows how to configure an ISC DHCP server to boot ESXi using a TFTP server at IPv4
address xxx.xxx.xxx.xxx.
#
# ISC DHCP server configuration file snippet. This is not a complete
# configuration file; see the ISC server documentation for details on
# how to configure the DHCP server.
#
allow booting;
allow bootp;
option client-system-arch code 93 = unsigned integer 16;
class "pxeclients" {
match if substring(option vendor-class-identifier, 0, 9) = "PXEClient";
next-server xxx.xxx.xxx.xxx;
if option client-system-arch = 00:07 or option client-system-arch = 00:09 {
filename = "mboot.efi";
} else {
filename = "pxelinux.0";
}
}
When a machine attempts to PXE boot, the DHCP server provides an IP address and the location of the
pxelinux.0 or mboot.efi binary file on the TFTP server.
vSphere Installation and Setup
VMware, Inc. 38

Example of Booting Using TFTP with IPv6
This example shows how to configure an ISC DHCPv6 server to boot ESXi using a TFTP server at IPv6
address xxxx:xxxx:xxxx:xxxx::xxxx.
#
# ISC DHCPv6 server configuration file snippet. This is not a complete
# configuration file; see the ISC server documentation for details on
# how to configure the DHCP server.
#
allow booting;
allow bootp;
option dhcp6.bootfile-url code 59 = string;
option dhcp6.bootfile-url "tftp://[xxxx:xxxx:xxxx:xxxx::xxxx]/mboot.efi";
When a machine attempts to PXE boot, the DHCP server provides an IP address and the location of the
mboot.efi binary file on the TFTP server.
Example of Booting Using HTTP with IPv4
This example shows how to configure an ISC DHCP server to boot ESXi using a Web server at IPv4
address xxx.xxx.xxx.xxx. The example uses gPXELINUX for legacy BIOS hosts and iPXE for UEFI hosts.
#
# ISC DHCPv6 server configuration file snippet. This is not a complete
# configuration file; see the ISC server documentation for details on
# how to configure the DHCP server.
#
allow booting;
allow bootp;
option client-system-arch code 93 = unsigned integer 16;
class "pxeclients" {
match if substring(option vendor-class-identifier, 0, 9) = "PXEClient";
next-server xxx.xxx.xxx.xxx;
if option client-system-arch = 00:07 or option client-system-arch = 00:09 {
if exists user-class and option user-class = "iPXE" {
# Instruct iPXE to load mboot.efi as secondary bootloader
filename = "mboot.efi";
} else {
# Load the snponly.efi configuration of iPXE as initial bootloader
filename = "snponly.efi";
}
} else {
filename "gpxelinux.0";
}
}
When a machine attempts to PXE boot, the DHCP server provides an IP address and the location of the
gpxelinux.0 or snponly.efi binary file on the TFTP server. In the UEFI case, iPXE then asks the
DHCP server for the next file to load, and this time the server returns mboot.efi as the filename.
vSphere Installation and Setup
VMware, Inc. 39

Example of Booting Using HTTP with IPv6
This example shows how to configure an ISC DHCPv6 server to boot ESXi using a TFTP server at IPv6
address xxxx:xxxx:xxxx:xxxx::xxxx.
#
# ISC DHCPv6 server configuration file snippet. This is not a complete
# configuration file; see the ISC server documentation for details on
# how to configure the DHCP server.
#
allow booting;
allow bootp;
option dhcp6.bootfile-url code 59 = string;
if exists user-class and option user-class = "iPXE" {
# Instruct iPXE to load mboot.efi as secondary bootloader
option dhcp6.bootfile-url "tftp://[xxxx:xxxx:xxxx:xxxx::xxxx]/mboot.efi";
} else {
# Load the snponly.efi configuration of iPXE as initial bootloader
option dhcp6.bootfile-url "tftp://[xxxx:xxxx:xxxx:xxxx::xxxx]/snponly.efi";
}
When a machine attempts to PXE boot, the DHCP server provides an IP address and the location of the
snponly.efi (iPXE) binary file on the TFTP server. iPXE then asks the DHCP server for the next file to
load, and this time the server returns mboot.efi as the filename.
PXELINUX Configuration Files
You need a PXELINUX configuration file to boot the ESXi installer on a legacy BIOS system. The
configuration file defines the menu displayed to the target ESXi host as it boots up and contacts the TFTP
server for all SYSLINUX configurations, including PXELINUX and gPXELINUX.
This section gives general information about PXELINUX configuration files. For examples, see Sample
DHCP Configurations.
For syntax details, see the SYSLINUX web site at http://www.syslinux.org/.
Required Files
In the PXE configuration file, you must include paths to the following files:
nmboot.c32 is the boot loader.
nboot.cfg is the boot loader configuration file.
See About the boot.cfg File
File Name for the PXE Configuration File
For the file name of the PXE configuration file, select one of the following options:
n01-mac_address_of_target_ESXi_host. For example, 01-23-45-67-89-0a-bc
nThe target ESXi host IP address in hexadecimal notation.
ndefault
vSphere Installation and Setup
VMware, Inc. 40
The initial boot file, pxelinux.0 or gpxelinux.0, tries to load a PXE configuration file in the following
order:
1 It tries with the MAC address of the target ESXi host, prefixed with its ARP type code, which is 01 for
Ethernet.
2 If that attempt fails, it tries with the hexadecimal notation of target ESXi system IP address.
3 Ultimately, it tries to load a file named default.
File Location for the PXE Configuration File
Save the file in /tftpboot/pxelinux.cfg/ on the TFTP server.
For example, you might save the file on the TFTP server at /tftpboot/pxelinux.cfg/01-00-21-5a-
ce-40-f6. The MAC address of the network adapter on the target ESXi host is 00-21-5a-ce-40-f6.
PXE Boot Background Information
Understanding the PXE boot process can help you during troubleshooting.
TFTP Server
Trivial File Transfer Protocol (TFTP) is similar to the FTP service, and is typically used only for network
booting systems or loading firmware on network devices such as routers. TFTP is available on Linux and
Windows.
nMost Linux distributions include a copy of the tftp-hpa server. If you require a supported solution,
purchase a supported TFTP server from your vendor of choice. You can also acquire a TFTP server
from one of the packaged appliances on the VMware Marketplace.
nIf your TFTP server will run on a Microsoft Windows host, use tftpd32 version 2.11 or later. See
http://tftpd32.jounin.net/.
SYSLINUX, PXELINUX, and gPXELINUX
If you are using PXE in a legacy BIOS environment, you need to understand the different boot
environments.
nSYSLINUX is an open source boot environment for machines that run legacy BIOS firmware. The
ESXi boot loader for BIOS systems, mbootc.32, runs as a SYSLINUX plugin. You can configure
SYSLINUX to boot from several types of media, including disk, ISO image, and network. You can find
the SYSLINUX package at http://www.kernel.org/pub/linux/utils/boot/syslinux/.
nPXELINUX is a SYSXLINUX configuration for booting from a TFTP server according to the PXE
standard. If you use PXELINUX to boot the ESXi installer, the pxelinux.0 binary file, mboot.c32,
the configuration file, the kernel, and other files are all transferred by TFTP.
vSphere Installation and Setup
VMware, Inc. 41

ngPXELINUX is a hybrid configuration that includes both PXELINUX and gPXE and supports booting
from a Web server. gPXELINUX is part of the SYSLINUX package. If you use gPXELINUX to boot the
ESXi installer, only the gpxelinux.0 binary file, mboot.c32, and the configuration file are transferred
via TFTP. The remaining files are transferred via HTTP. HTTP is typically faster and more reliable
than TFTP, especially for transferring large amounts of data on a heavily loaded network.
Note VMware currently builds the mboot.c32 plugin to work with SYSLINUX version 3.86 and tests PXE
booting only with that version. Other versions are likely to be incompatible. This is not a statement of
limited support. For support of third-party agents that you use to set up your PXE booting infrastructure,
contact the vendor.
UEFI PXE and iPXE
Most UEFI firmware natively includes PXE support that allows booting from a TFTP server. The firmware
can directly load the ESXi boot loader for UEFI systems, mboot.efi. Additional software such as
PXELINUX is not required.
iPXE can also be useful for UEFI systems that do not include PXE in firmware and for older UEFI systems
with bugs in their PXE support. For such cases you can try installing iPXE on a USB flash drive and
booting from there.
Note Apple Macintosh products do not include PXE boot support. They include support for network
booting via an Apple-specific protocol instead.
Alternative Approaches to PXE Booting
Alternative approaches to PXE booting different software on different hosts are also possible, for
example:
nConfiguring the DHCP server to provide different initial boot loader filenames to different hosts
depending on MAC address or other criteria. See your DCHP server's documentation.
nApproaches using iPXE as the initial bootloader with an iPXE configuration file that selects the next
bootloader based on the MAC address or other criteria.
Installing and Booting ESXi with Software FCoE
You can install and boot ESXi from an FCoE LUN using VMware software FCoE adapters and network
adapters with FCoE offload capabilities. Your host does not require a dedicated FCoE HBA.
See the vSphere Storage documentation for information about installing and booting ESXi with software
FCoE.
vSphere Installation and Setup
VMware, Inc. 42
Using Remote Management Applications
Remote management applications allow you to install ESXi on servers that are in remote locations.
Remote management applications supported for installation include HP Integrated Lights-Out (iLO), Dell
Remote Access Card (DRAC), IBM management module (MM), and Remote Supervisor Adapter II (RSA
II). For a list of currently supported server models and remote management firmware versions, see
Supported Remote Management Server Models and Firmware Versions. For support on remote
management applications, contact the vendor.
You can use remote management applications to do both interactive and scripted installations of ESXi
remotely.
If you use remote management applications to install ESXi, the virtual CD might encounter corruption
problems with systems or networks operating at peak capacity. If a remote installation from an ISO image
fails, complete the installation from the physical CD media.
Customizing Installations with vSphere ESXi Image Builder
You can use VMware vSphere® ESXi™ Image Builder CLI to create ESXi installation images with a
customized set of updates, patches, and drivers.
You can use vSphere ESXi Image Builder with the vSphere Web Client or with PowerCLI to create an
ESXi installation image with a customized set of ESXi updates and patches. You can also include third-
party network or storage drivers that are released between vSphere releases.
You can deploy an ESXi image created with vSphere ESXi Image Builder in either of the following ways:
nBy burning it to an installation DVD.
nThrough vCenter Server, using the Auto Deploy feature.
Understanding vSphere ESXi Image Builder
You can use the VMware vSphere® ESXi™ Image Builder CLI to manage software depots, image
profiles, and software packages (VIBs). Image profiles and VIBs specify the software you want to use
during installation or upgrade of an ESXi host.
vSphere ESXi Image Builder Overview
vSphere ESXi Image Builder lets you manage vSphere image profiles and VIBs.
VIBs are software packages, and image profiles contain a set of software packages. See Software
Depots and Their Components.
vSphere Installation and Setup
VMware, Inc. 43

Figure 2‑2. Image Builder Architecture
esxcli
ISO
ZIP
Depot
Image
Profile
1
Image
Profile
2
VIBVIB
Windows Client
Image Builder
PowerCLI User-Created
Image Profile
vSphere
Auto Deploy
vSphere
Update Manager
You use vSphere ESXi Image Builder cmdlets for managing the software to deploy to your ESXi hosts in
several different situations.
Table 2‑7. Cases Where You Can Use vSphere ESXi Image Builder
Use Case for vSphere ESXi Image Builder Description
Create image profiles for use by vSphere Auto Deploy Use vSphere ESXi Image Builder to create an image profile that
defines the VIBs that vSphere Auto Deploy uses to provision
hosts.
Add custom third-party drivers to existing image profile and
export to ISO or bundle
When you add third-party driver or extension custom VIBs to
your ESXi hosts, use vSphere ESXi Image Builder to clone the
base image provided by VMware, add the custom VIBs, and
export to ISO or to offline bundle ZIP file.
Perform upgrades If you upgrade from a 4.0 or 4.1 system that includes custom
extensions or drivers, you can use vSphere ESXi Image Builder
to create an image profile that includes the vSphere 5 base VIB.
You can create vSphere 5 VIBs for the custom extensions and
add those VIBs to the base VIB. Export the custom image profile
to an ISO you can install or to a ZIP that you can use with
vSphere Update Manager.
Create custom images with reduced footprint If you require a minimal footprint image, you can clone the ESXi
base image profile and remove VIBs using vSphere ESXi Image
Builder.
vSphere Installation and Setup
VMware, Inc. 44

The vSphere ESXi Image Builder cmdlets take image profiles and VIBs as input and produce various
outputs.
Table 2‑8. Input and Output to the vSphere ESXi Image Builder Cmdlets
Parameter Description
Input Image profiles and VIBs that are located in a software depot are
used as input to PowerCLI cmdlets running on a Windows client.
Output PowerCLI cmdlets create custom image profiles that can be
exported to an ISO image or an offline depot ZIP file. ISO
images are used for installation. The ZIP depot can be used by
Update Manager or by esxcli software commands to update
or install images. Image profiles are also used in vSphere Auto
Deploy rules to customize the software to provision ESXi hosts
with.
Watch the video "Using Image Builder CLI" for information about vSphere ESXi Image Builder:
Using Image Builder CLI (http://link.brightcove.com/services/player/bcpid2296383276001?
bctid=ref:video_using_image_builder_cli)
Software Depots and Their Components
Understanding how depots, profiles, and VIBs are structured and where you can use them is a
prerequisite for in-memory installation of a custom ESXi ISO, for provisioning ESXi hosts using vSphere
Auto Deploy, and for certain custom upgrade operations.
The following technical terms are used throughout the vSphere documentation set in discussions of
installation and upgrade tasks.
VIB A VIB is an ESXi software package. VMware and its partners package
solutions, drivers, CIM providers, and applications that extend the ESXi
platform as VIBs. VIBs are available in software depots. You can use VIBs
to create and customize ISO images or to upgrade ESXi hosts by installing
VIBs asynchronously onto the hosts.
See SoftwarePackage Object Properties.
Image Profile An image profile defines an ESXi image and consists of VIBs. An image
profile always includes a base VIB, and might include more VIBs. You
examine and define an image profile by using vSphere ESXi Image Builder.
See ImageProfile Object Properties.
Software Depot A software depot is a collection of VIBs and image profiles. The software
depot is a hierarchy of files and folders and can be available through an
HTTP URL (online depot) or a ZIP file (offline depot). VMware and VMware
partners make depots available. Companies with large VMware
installations might create internal depots to provision ESXi hosts with
vSphere Auto Deploy, or to export an ISO for ESXi installation.
vSphere Installation and Setup
VMware, Inc. 45

vSphere ESXi Image Builder Cmdlets Overview
vSphere ESXi Image Builder cmdlets allow you to manage image profiles and VIBs.
vSphere ESXi Image Builder includes the following cmdlets.
Note When you run vSphere ESXi Image Builder cmdlets, provide all parameters on the command line
when you invoke the cmdlet. Supplying parameters in interactive mode is not recommended.
Run Get-Help cmdlet_name at the PowerCLI prompt for detailed reference information.
Table 2‑9. vSphere ESXi Image Builder Cmdlets
Cmdlet Description
Add-EsxSoftwareDepot Adds the software depot or ZIP file at the specified location to your current environment. Downloads
metadata from the depot and analyzes VIBs for dependencies.
Remove-EsxSoftwareDepot Disconnects from the specified software depot.
Get-EsxSoftwareDepot Returns a list of software depots that are in the current environment. If you want to examine and
manage image profiles and VIBs, you must first add the corresponding software depot to your
environment.
Get-EsxSoftwarePackage Returns a list of software package objects (VIBs). Use this cmdlet's options to filter the results.
Get-EsxImageProfile Returns an array of ImageProfile objects from all currently added depots.
New-EsxImageProfile Creates a new image profile. In most cases, creating a new profile by cloning an existing profile is
recommended. See Clone an Image Profile.
Set-EsxImageProfile Modifies a local ImageProfile object and performs validation tests on the modified profile. The
cmdlet returns the modified object but does not persist it.
Export-EsxImageProfile Exports an image profile as either an ESXi ISO image for ESXi installation, or as a ZIP file.
Compare-EsxImageProfile Returns an ImageProfileDiff structure that shows whether the two profiles have the same VIB
list and acceptance level. See Acceptance Levels.
Remove-EsxImageProfile Removes the image profile from the software depot.
Add-EsxSoftwarePackage Adds one or more new packages (VIBs) to an existing image profile.
Remove-
EsxSoftwarePackage
Removes one or more packages (VIBs) from an image profile.
Image Profiles
Image profiles define the set of VIBs that an ESXi installation or update process uses. Image profiles
apply to hosts provisioned with vSphere Auto Deploy and to other ESXi 5.x hosts. You define and
manipulate image profiles with vSphere ESXi Image Builder.
Image Profile Requirements
You can create a custom image profile from scratch or clone an existing profile and add or remove VIBs.
A profile must meet the following requirements to be valid.
nEach image profile must have a unique name and vendor combination.
vSphere Installation and Setup
VMware, Inc. 46
nEach image profile has an acceptance level. When you add a VIB to an image profile with an vSphere
ESXi Image Builder cmdlet, Image Builder checks that the VIB matches the acceptance level defined
for the profile.
nYou cannot remove VIBs that are required by other VIBs.
nYou cannot include two versions of the same VIB in an image profile. When you add a new version of
a VIB, the new version replaces the existing version of the VIB.
Image Profile Validation
An image profile and its VIBs must meet several criteria to be valid.
nImage profiles must contain at least one base VIB and one bootable kernel module.
nIf any VIB in the image profile depends on another VIB, that other VIB must also be included in the
image profile. VIB creators store that information in the SoftwarePackage object's Depends property.
nVIBs must not conflict with each other. VIB creators store conflict information in the SoftwarePackage
object's Conflicts property.
nTwo VIBs with the same name, but two different versions, cannot coexist. When you add a new
version of a VIB, the new version replaces the existing version of the VIB.
nNo acceptance level validation issues exist.
When you make a change to an image profile, vSphere ESXi Image Builder checks that the change does
not invalidate the profile.
Dependency Validation When you add or remove a VIB, vSphere ESXi Image Builder checks that
package dependencies are met. Each SoftwarePackage object includes a
Depends property that specifies a list of other VIBs that VIB depends on.
See Structure of ImageProfile, SoftwarePackage, and ImageProfileDiff
Objects
Acceptance Level
Validation
vSphere ESXi Image Builder performs acceptance level validation each
time an image profile is created or changed. vSphere ESXi Image Builder
checks the acceptance level of VIBs in the image profile against the
minimum allowed acceptance level of the profile. The acceptance level of
the VIB is also validated each time the signature of a VIB is validated.
VIB Validation During Export
When you export an image profile to an ISO, vSphere ESXi Image Builder validates each VIB by
performing the following actions.
nChecks that no conflicts exist by checking the Conflicts property of each SoftwarePackage object.
nPerforms VIB signature validation. Signature validation prevents unauthorized modification of VIB
packages. The signature is a cryptographic checksum that guarantees that a VIB was produced by its
author. Signature validation also happens during installation of VIBs on an ESXi host and when the
vSphere Auto Deploy server uses VIBs.
vSphere Installation and Setup
VMware, Inc. 47
nChecks that VIBs follow file path usage rules. VMware tests VMwareCertified and VMwareAccepted
VIBs to guarantee those VIBs always follow file path usage rules.
Acceptance Levels
Each VIB is released with an acceptance level that cannot be changed. The host acceptance level
determines which VIBs can be installed to a host. You can change the host acceptance levels with
esxcli commands.
VMware supports the following acceptance levels.
VMwareCertified The VMwareCertified acceptance level has the most stringent
requirements. VIBs with this level go through thorough testing fully
equivalent to VMware in-house Quality Assurance testing for the same
technology. Today, only I/O Vendor Program (IOVP) program drivers are
published at this level. VMware takes support calls for VIBs with this
acceptance level.
VMwareAccepted VIBs with this acceptance level go through verification testing, but the tests
do not fully test every function of the software. The partner runs the tests
and VMware verifies the result. Today, CIM providers and PSA plug-ins are
among the VIBs published at this level. VMware directs support calls for
VIBs with this acceptance level to the partner's support organization.
PartnerSupported VIBs with the PartnerSupported acceptance level are published by a
partner that VMware trusts. The partner performs all testing. VMware does
not verify the results. This level is used for a new or nonmainstream
technology that partners want to enable for VMware systems. Today, driver
VIB technologies such as Infiniband, ATAoE, and SSD are at this level with
nonstandard hardware drivers. VMware directs support calls for VIBs with
this acceptance level to the partner's support organization.
CommunitySupported The CommunitySupported acceptance level is for VIBs created by
individuals or companies outside of VMware partner programs. VIBs at this
level have not gone through any VMware-approved testing program and
are not supported by VMware Technical Support or by a VMware partner.
Structure of ImageProfile, SoftwarePackage, and ImageProfileDi Objects
Knowing the structure of ImageProfile, SoftwarePackage, and ImageProfileDiff objects helps you
manage deployment and upgrade processes.
ImageProfile Object Properties
The ImageProfile object, which is accessible with the Get-EsxImageProfile PowerCLI cmdlet, has
the following properties.
vSphere Installation and Setup
VMware, Inc. 48

Name Type Description
AcceptanceLevel AcceptanceLevel Determines which VIBs you can add to the
profile. Levels are VMwareCertified,
VMwareAccepted, PartnerSupported, and
CommunitySupported. See Acceptance
Levels.
Author System.String The person who created the profile. 60
characters or fewer.
CreationTime System.DateTime The timestamp of creation time.
Description System.String The full text description of profile. No
length limit.
GUID System.String Globally unique ID of the image profile.
ModifiedTime System.DateTime The timestamp of last modification time.
Name System.String The name of the image profile. 80
characters or fewer.
ReadOnly System.Boolean When set to true, the profile cannot be
edited. Use Set-EsxImageProfile -
Readonly to make your custom image
profiles read-only.
Rules ImageProfileRule[] Any OEM hardware requirements and
restrictions that the image profile might
have. vSphere Auto Deploy verifies the
value of this property when deploying an
image profile and deploys the profile if
matching hardware is available.
Vendor System.String The organization that publishes the profile.
40 characters or fewer.
VibList SoftwarePackage[] The list of VIB IDs the image contains.
SoftwarePackage Object Properties
When preparing an image profile, you can examine software packages to decide which packages are
suitable for inclusion. The SoftwarePackage object has the following properties.
Name Type Description
AcceptanceLevel AcceptanceLevel The acceptance level of this VIB.
Conflicts SoftwareConstraint[] A list of VIBs that cannot be installed at
the same time as this VIB. Each constraint
uses the following format:
package-name[<<|<=|=|>=|<<
version]
Depends SoftwareConstraint[] A list of VIBs that must be installed at the
same time as this VIB. Same constraint
format as Conflicts property.
Description System.String The long description of the VIB.
vSphere Installation and Setup
VMware, Inc. 49

Name Type Description
Guid System.String The unique ID for the VIB.
LiveInstallOk System.Boolean True if live installs of this VIB are
supported.
LiveRemoveOk System.Boolean True if live removals of this VIB are
supported.
MaintenanceMode System.Boolean True if hosts must be in maintenance
mode for installation of this VIB.
Name System.String The name of the VIB. Usually uniquely
describes the package on a running ESXi
system.
Provides SoftwareProvides The list of virtual packages or interfaces
this VIB provides. See SoftwareProvide
Object Properties.
ReferenceURLs SupportReference[] The list of SupportReference objects
with in-depth support information. The
SupportReference object has two
properties, Title and URL, both of type
System.String.
Replaces SoftwareConstraint[] The list of SoftwareConstraint objects
that identify VIBs that replace this VIB or
make it obsolete. VIBs automatically
replace VIBs with the same name but
lower versions.
ReleaseDate System.DateTime Date and time of VIB publication or
release.
SourceUrls System.String[] The list of source URLs from which this
VIB can be downloaded.
StatelessReady System.Boolean True if the package supports host profiles
or other technologies that make it suitable
for use in conjunction with vSphere Auto
Deploy.
Summary System.String A one-line summary of the VIB.
Tags System.String[] An array of string tags for this package
defined by the vendor or publisher. Tags
can be used to identify characteristics of a
package.
Vendor System.String The VIB vendor or publisher.
Version System.String The VIB version.
VersionObject Software.Version The VersionObject property is of type
SoftwareVersion. The
SoftwareVersion class implements a
static Compare method to compare two
versions of strings. See SoftwareVersion
Object Properties
vSphere Installation and Setup
VMware, Inc. 50

ImageProfileDi Object Properties
When you run the Compare-EsxImageProfile cmdlet, you pass in two parameters, first the reference
profile, and then the comparison profile. The cmdlet returns an ImageProfileDiff object, which has the
following properties.
Name Type Description
CompAcceptanceLevel System.String The acceptance level for the second
profile that you passed to Compare-
EsxImageProfile.
DowngradeFromRef System.String[] The list of VIBs in the second profile that
are downgrades from VIBs in the first
profile.
Equal System.Boolean True if the two image profiles have
identical packages and acceptance levels.
OnlyInComp System.String The list of VIBs found only in the second
profile that you passed to Compare-
EsxImageProfile.
OnlyInRef System.String[] The list of VIBs found only in the first
profile that you passed to Compare-
EsxImageProfile.
PackagesEqual System.Boolean True if the image profiles have identical
sets of VIB packages.
RefAcceptanceLevel System.String The acceptance level for the first profile
that you passed to Compare-
EsxImageProfile.
UpgradeFromRef System.String[] The list of VIBs in the second profile that
are upgrades from VIBs in the first profile.
SoftwareVersion Object Properties
The SoftwareVersion object lets you compare two version strings. The object includes a Comparestatic
method that accepts two strings as input and returns 1 if the first version string is a higher number than
the second version string. Compare returns 0 if two versions strings are equal. Compare returns -1 if the
second version string is a higher number than the first string. The object has the following properties.
Name Type Description
Version System.String The part of the version before the hyphen.
This part indicates the primary version.
Release System.String The part of the version after the hyphen.
This part indicates the release version.
vSphere Installation and Setup
VMware, Inc. 51

SoftwareConstraint Object Properties
The SoftwareConstraint object implements a MatchesProvide method. The method accepts a
SoftwareProvides or SoftwarePackage object as input and returns True if the constraint matches the
SoftwareProvide or the SoftwarePackage, or returns False otherwise.
The SoftwareConstraint object includes the following properties.
Name Type Description
Name System.String The name of the constraint. This name
should match a corresponding
SoftwareProvide Name property.
Relation System.String An enum, or one of the following
comparison indicators: <<, <=, = >=, >>.
This property can be $null if the constraint
does not have a Relation and Version
property.
Version System.String The version to match the constraint
against. This property can be $null if the
constraint does not have a Relation and
Version property.
VersionObject SoftwareVersion The version represented by a
SoftwareVersion object.
SoftwareProvide Object Properties
The SoftwareProvide object includes the following properties.
Name Type Description
Name System.String The name of the provide.
Version System.String The version of the provide. Can be $null if
the provide does not specify a version.
Release System.String The version of the provide as represented
by a SoftwareVersion object. See
SoftwareVersion Object Properties.
vSphere Installation and Setup
VMware, Inc. 52
vSphere ESXi Image Builder Installation and Usage
vSphere ESXi Image Builder consists of the vSphere ESXi Image Builder server and the vSphere ESXi
Image Builder PowerShell cmdlets. The vSphere ESXi Image Builder server starts when your run the first
vSphere ESXi Image Builder cmdlet.
Install vSphere ESXi Image Builder and Prerequisite Software
Before you can run vSphere ESXi Image Builder cmdlets, you must install PowerCLI and all prerequisite
software. The vSphere ESXi Image Builder snap-in is included with the PowerCLI installation.
Prerequisites
If you want to manage vSphere ESXi Image Builder with PowerCLI cmdlets, verify that Microsoft .NET
Framework 4.5 or 4.5.x and Windows PowerShell 3.0 or 4.0 are installed on a Microsoft Windows system.
You can install PowerCLI on the Windows system on which vCenter Server is installed or on a different
Windows system. See the vSphere PowerCLI User's Guide.
Procedure
1Download the latest version of PowerCLI from the VMware Web site.
2Navigate to the folder that contains the PowerCLI file you downloaded and double-click the
executable file.
If the installation wizard detects an earlier version of PowerCLI on your system, it will attempt to
upgrade your existing installation
3Follow the prompts in the wizard to complete the installation.
What to do next
Review Using vSphere ESXi Image Builder Cmdlets.If you are new to PowerCLI, read the PowerCLI
documentation.
Use vSphere ESXi Image Builder cmdlets and other PowerCLI cmdlets and PowerShell cmdlets to
manage image profiles and VIBs. Use Get-Help cmdlet_name at any time for command-line help.
Configure the vSphere ESXi Image Builder Service Startup Type
Before you can use vSphere ESXi Image Builder with the vSphere Web Client, you must verify that the
service is enabled and running.
Procedure
1Log in to your vCenter Server system by using the vSphere Web Client.
2On the vSphere Web Client Home page, click Administration.
3Under System Configuration click Services.
vSphere Installation and Setup
VMware, Inc. 53

4Select ImageBuilder Service, click the Actions menu, and select Edit Startup Type.
nOn Windows, the vSphere ESXi Image Builder service is disabled. In the Edit Startup Type
window, select Manual or Automatic to enable Auto Deploy.
nOn the vCenter Server Appliance, the vSphere ESXi Image Builder service by default is set to
Manual. If you want the service to start automatically upon OS startup, select Automatic.
If you select the manual startup type, you must start the service manually upon OS startup every time
you want to use the service.
5(Optional) Click the Start the service icon.
6(Optional) If you want to use vSphere ESXi Image Builder with thevSphere Web Client, log out of the
vSphere Web Client and log in again.
The Auto Deploy icon is visible on the Home page of the vSphere Web Client.
What to do next
nAdd a Software Depot.
nImport a Software Depot.
nClone an Image Profile.
nCreate an Image Profile.
Using vSphere ESXi Image Builder Cmdlets
vSphere ESXi Image Builder cmdlets are implemented as Microsoft PowerShell cmdlets and included in
PowerCLI. Users of vSphere ESXi Image Builder cmdlets can take advantage of all PowerCLI features.
Experienced PowerShell users can use vSphere ESXi Image Builder cmdlets just like other PowerShell
cmdlets. If you are new to PowerShell and PowerCLI, follow these tips.
You can type cmdlets, parameters, and parameter values in the PowerCLI shell.
nGet help for any cmdlet by running Get-Help cmdlet_name.
nRemember that PowerShell is not case sensitive.
nUse tab completion for cmdlet names and parameter names.
nFormat any variable and cmdlet output by using Format-List or Format-Table or their short forms
fl or ft. See Get-Help Format-List.
nUse wildcards for searching and filtering VIBs and image profiles. All wildcard expressions are
supported.
Passing Parameters by Name
You can pass in parameters by name in most cases and surround parameter values that contain spaces
or special characters with double quotes.
Add-EsxSoftwarePackage -ImageProfile profile42 -SoftwarePackage "partner package 35"
vSphere Installation and Setup
VMware, Inc. 54

Passing Parameters as Objects
You can pass parameters as objects if you want to do scripting and automation. You can use the
technique with cmdlets that return multiple objects or with cmdlets that return a single object.
1 Bind the output of a cmdlet that returns multiple objects to a variable.
$profs = Get-EsxImageProfile
2 When you run the cmdlet that needs the object as input, access the object by position, with the list
starting with 0.
Add-EsxSoftwarePackage -ImageProfile $profs[4] -SoftwarePackage partner-pkg
The example adds the specified software package to the fifth image profile in the list returned by Get-
EsxImageProfile.
Most of the examples in the vSphere Installation and Setup documentation pass in parameters by name.
vSphere ESXi Image Builder Workflows includes examples that pass parameters as objects.
Using vSphere ESXi Image Builder with the vSphere Web Client
You can manage software packages (VIBs), image profiles, and software depots by using the vSphere
ESXi Image Builder service in the vSphere Web Client.
nAdd a Software Depot
Before you can work with software depots and customize image profiles, you must add one or more
software depots to the vSphere ESXi Image Builder inventory. You can add a software depot by
using the vSphere Web Client.
nImport a Software Depot
If an offline depot is located on your local file system, you can import the ZIP file to the vSphere
ESXi Image Builder inventory by using the vSphere Web Client.
nClone an Image Profile
You can use the vSphere Web Client to clone image profiles. You can clone an image profile when
you want to make small changes to the VIB list in a profile, or if you want to use hosts from different
vendors and want to use the same basic profile, but want to add vendor-specific VIBs.
nCreate an Image Profile
You can create a new image profile by using the vSphere Web Client instead of cloning an existing
one. You might consider creating a new image profile if it differs significantly from the image profiles
in your inventory.
nEdit an Image Profile
You can edit image profiles by using the vSphere Web Client. You can change the name, details and
VIB list of an image profile.
vSphere Installation and Setup
VMware, Inc. 55

nCompare Image Profiles
You can compare two image profiles by using the vSphere Web Client, for example, to see if they
have the same VIB list, version, or acceptance level.
nMove an Image Profile to a Different Software Depot
You can move image profiles between custom depots by using the vSphere Web Client. You can
move an image profile to a custom depot to edit the image profile.
nExport an Image Profile to ISO or Offline Bundle ZIP
You can export an image profile to an ISO image or a ZIP file by using the vSphere Web Client. You
can use the ISO image as an ESXi installer or to upgrade hosts with vSphere Upgrade Manager.
The ZIP file contains metadata and the VIBs of the image profile. You can use it for ESXi upgrades
or as an offline depot.
Add a Software Depot
Before you can work with software depots and customize image profiles, you must add one or more
software depots to the vSphere ESXi Image Builder inventory. You can add a software depot by using the
vSphere Web Client.
Prerequisites
Verify that the vSphere ESXi Image Builder service is enabled and running. See Configure the vSphere
ESXi Image Builder Service Startup Type.
Procedure
1On the vSphere Web Client Home page, click Auto Deploy.
By default, only the Administrator role has privileges to use the vSphere ESXi Image Builder service.
2On the Software Depots tab, click the Add Software Depot icon.
3Select the type of depot that you want to create.
Option Action
Online Depot a Enter the name of the depot in the inventory.
b Enter the URL of the online depot.
Custom Depot Enter the name of the depot in the inventory.
4Click OK.
What to do next
nYou can associate an image profile with a new vSphere Auto Deploy rule to provision ESXi hosts.
See Create a Deploy Rule or Clone a Deploy Rule.
nYou can associate an image profile with an ESXi host. See Add a Host to the vSphere Auto Deploy
Inventory.
nEdit the Image Profile Association of a Host.
vSphere Installation and Setup
VMware, Inc. 56
Import a Software Depot
If an offline depot is located on your local file system, you can import the ZIP file to the vSphere ESXi
Image Builder inventory by using the vSphere Web Client.
Prerequisites
Verify that the vSphere ESXi Image Builder service is enabled and running. See Configure the vSphere
ESXi Image Builder Service Startup Type.
Procedure
1On the vSphere Web Client Home page, click Auto Deploy.
By default, only the Administrator role has privileges to use the vSphere ESXi Image Builder service.
2On the Software Depots tab, click the Import Software Depot icon.
3Enter the name of the software depot in the inventory.
4Click Browse and select a ZIP file from the local system, that contains the software depot you want to
import.
5Click Upload.
What to do next
nYou can associate an image profile with a new vSphere Auto Deploy rule to provision ESXi hosts.
See Create a Deploy Rule or Clone a Deploy Rule.
nYou can associate an image profile with an ESXi host. See Add a Host to the vSphere Auto Deploy
Inventory.
nEdit the Image Profile Association of a Host.
Clone an Image Profile
You can use the vSphere Web Client to clone image profiles. You can clone an image profile when you
want to make small changes to the VIB list in a profile, or if you want to use hosts from different vendors
and want to use the same basic profile, but want to add vendor-specific VIBs.
The acceptance level of the VIBs you add to the base image must be at least as high as the level of the
base image. If you add a VIB with a lower acceptance level to the image profile, you must lower the
image profile acceptance level. For more information, see Working with Acceptance Levels.
Prerequisites
nVerify that the vSphere ESXi Image Builder service is enabled and running. See Configure the
vSphere ESXi Image Builder Service Startup Type.
nAdd or import a software depot to the vSphere ESXi Image Builder inventory. See Add a Software
Depot and Import a Software Depot.
vSphere Installation and Setup
VMware, Inc. 57

Procedure
1On the vSphere Web Client Home page, click Auto Deploy.
By default, only the Administrator role has privileges to use the vSphere ESXi Image Builder service.
2On the Software Depots tab, select the software depot that contains the image profile that you want
to work with.
3From the list of image profiles in the depot, select the image profile that you want to clone and click
Clone.
4Enter an image profile name, vendor, and description.
You must enter a unique image profile name.
5From the Software depot drop-down list, select in which custom depot to add the new image profile
and click Next.
6(Optional) From the drop-down list, select an acceptance level for the image profile.
7From the Available tab, select the VIBs that you want to add to the image profile and deselect the
ones that you want to remove.
You can view the VIBs that will be added to the image profile from the Selected tab. You can filter the
VIBs by software depot from the Software depot drop-down list on the Available tab.
Note The image profile must contain a bootable ESXi image to be valid.
8Click Next.
vSphere ESXi Image Builder verifies that the change does not invalidate the profile. Some VIBs
depend on other VIBs and become invalid if you include them in an image profile separately. When
you add or remove a VIB, vSphere ESXi Image Builder checks whether the package dependencies
are met.
9On the Ready to complete page, review the summary information for the new image profile and click
Finish.
What to do next
nYou can associate an image profile with a new vSphere Auto Deploy rule to provision ESXi hosts.
See Create a Deploy Rule or Clone a Deploy Rule.
nYou can associate an image profile with an ESXi host. See Add a Host to the vSphere Auto Deploy
Inventory.
nEdit the Image Profile Association of a Host.
vSphere Installation and Setup
VMware, Inc. 58

Create an Image Profile
You can create a new image profile by using the vSphere Web Client instead of cloning an existing one.
You might consider creating a new image profile if it differs significantly from the image profiles in your
inventory.
The acceptance level of the VIBs you add to the base image must be at least as high as the level of the
base image. If you add a VIB with a lower acceptance level to the image profile, you must lower the
image profile acceptance level. For more information, see Working with Acceptance Levels.
Prerequisites
nVerify that the vSphere ESXi Image Builder service is enabled and running. See Configure the
vSphere ESXi Image Builder Service Startup Type.
nAdd or import a software depot to the vSphere ESXi Image Builder inventory. See Add a Software
Depot and Import a Software Depot.
Procedure
1On the vSphere Web Client Home page, click Auto Deploy.
By default, only the Administrator role has privileges to use the vSphere ESXi Image Builder service.
2On the Software Depots tab, select the custom depot in which you want to create a new image
profile.
3On the Image Profiles tab, click New Image Profile.
4Enter an image profile name, vendor, and description.
You must enter a unique image profile name.
5From the Software depot drop-down list, select in which custom depot to add the new image profile
and click Next.
6(Optional) From the drop-down list, select an acceptance level for the image profile.
7From the Available tab, select the VIBs that you want to add to the image profile and deselect the
ones that you want to remove.
You can view the VIBs that will be added to the image profile from the Selected tab. You can filter the
VIBs by software depot from the Software depot drop-down list on the Available tab.
Note The image profile must contain a bootable ESXi image to be valid.
8Click Next.
vSphere ESXi Image Builder verifies that the change does not invalidate the profile. Some VIBs are
dependent on others and will not be valid if you include them in an image profile separately. When
you add or remove a VIB, vSphere ESXi Image Builder checks that package dependencies are met.
9On the Ready to complete page, review the summary information for the new image profile and click
Finish.
vSphere Installation and Setup
VMware, Inc. 59

What to do next
nYou can associate an image profile with a new vSphere Auto Deploy rule to provision ESXi hosts.
See Create a Deploy Rule or Clone a Deploy Rule.
nYou can associate an image profile with an ESXi host. See Add a Host to the vSphere Auto Deploy
Inventory.
nEdit the Image Profile Association of a Host.
Edit an Image Profile
You can edit image profiles by using the vSphere Web Client. You can change the name, details and VIB
list of an image profile.
The acceptance level of the VIBs you add to the base image must be at least as high as the level of the
base image. If you add a VIB with a lower acceptance level to the image profile, you must lower the
image profile acceptance level. For more information, see Working with Acceptance Levels.
Prerequisites
nVerify that the vSphere ESXi Image Builder service is enabled and running. See Configure the
vSphere ESXi Image Builder Service Startup Type.
nAdd or import a software depot to the vSphere ESXi Image Builder inventory. See Add a Software
Depot and Import a Software Depot.
nVerify that there is at least one custom depot in the vSphere ESXi Image Builder inventory.
Procedure
1On the vSphere Web Client Home page, click Auto Deploy.
By default, only the Administrator role has privileges to use the vSphere ESXi Image Builder service.
2On the Software Depots tab, select the software depot that contains the image profile that you want
to work with.
3On the Image Profiles tab, select the image profile that you want to edit and click Edit.
4(Optional) Change the name, vendor and description information of the image profile.
5Click Next.
6From the Available tab, select the VIBs that you want to add to the image profile and deselect the
ones that you want to remove.
You can view the VIBs that will be added to the image profile from the Selected tab. You can filter the
VIBs by software depot from the Software depot drop-down list on the Available tab.
Note The image profile must contain a bootable ESXi image to be valid.
vSphere Installation and Setup
VMware, Inc. 60
7Click Next.
vSphere ESXi Image Builder verifies that the change does not invalidate the profile. Some VIBs
depend on other VIBs and become invalid if you include them in an image profile separately. When
you add or remove a VIB, vSphere ESXi Image Builder checks whether the package dependencies
are met.
8On the Ready to complete page, review the summary information for the edited image profile and
click Finish.
What to do next
nYou can associate an image profile with a new vSphere Auto Deploy rule to provision ESXi hosts.
See Create a Deploy Rule or Clone a Deploy Rule.
nYou can associate an image profile with an ESXi host. See Add a Host to the vSphere Auto Deploy
Inventory.
nEdit the Image Profile Association of a Host.
Compare Image Profiles
You can compare two image profiles by using the vSphere Web Client, for example, to see if they have
the same VIB list, version, or acceptance level.
Prerequisites
nVerify that the vSphere ESXi Image Builder service is enabled and running. See Configure the
vSphere ESXi Image Builder Service Startup Type.
nAdd or import a software depot to the vSphere ESXi Image Builder inventory. See Add a Software
Depot and Import a Software Depot.
Procedure
1On the vSphere Web Client Home page, click Auto Deploy.
By default, only the Administrator role has privileges to use the vSphere ESXi Image Builder service.
2On the Software Depots tab, select the software depot that contains the image profile that you want
to work with.
3On the Image Profiles tab, select the image profile that you want to compare and click Compare To.
4In the Compare Image Profile dialog box, from the Software Depot drop-down menu, select the
software depot that contains the second image profile that you want to compare.
5From the Image Profile drop-down menu, select the second image profile that you want to compare.
6Under Software Packages, on the All tab, view the comparison of the two image profiles.
The left side of the list displays the names, versions, acceptance levels, and vendors of the VIBs that
the first chosen image profile contains. The right part of the list provides information about the second
image profile. The VIBs marked with no change are the same in both profiles. VIBs that are present
in only one of the image profiles are marked missing in the image profile that they are not present in.
vSphere Installation and Setup
VMware, Inc. 61
Move an Image Profile to a Dierent Software Depot
You can move image profiles between custom depots by using the vSphere Web Client. You can move an
image profile to a custom depot to edit the image profile.
Prerequisites
nVerify that the vSphere ESXi Image Builder service is enabled and running. See Configure the
vSphere ESXi Image Builder Service Startup Type.
nAdd or import a software depot to the vSphere ESXi Image Builder inventory. See Add a Software
Depot and Import a Software Depot.
nVerify that there is at least one custom depot in the vSphere ESXi Image Builder inventory.
Procedure
1On the vSphere Web Client Home page, click Auto Deploy.
By default, only the Administrator role has privileges to use the vSphere ESXi Image Builder service.
2On the Software Depots tab, select the software depot that contains the image profile that you want
to work with.
3On the Image Profiles tab, select an image profile and click Move to.
4From the drop-down list, select the custom depot in which you want to move the image profile.
5Click OK.
Export an Image Profile to ISO or Oine Bundle ZIP
You can export an image profile to an ISO image or a ZIP file by using the vSphere Web Client. You can
use the ISO image as an ESXi installer or to upgrade hosts with vSphere Upgrade Manager. The ZIP file
contains metadata and the VIBs of the image profile. You can use it for ESXi upgrades or as an offline
depot.
Prerequisites
nVerify that the vSphere ESXi Image Builder service is enabled and running. See Configure the
vSphere ESXi Image Builder Service Startup Type.
nAdd or import a software depot to the vSphere ESXi Image Builder inventory. See Add a Software
Depot and Import a Software Depot.
Procedure
1On the vSphere Web Client Home page, click Auto Deploy.
By default, only the Administrator role has privileges to use the vSphere ESXi Image Builder service.
2On the Software Depots tab, select the software depot that contains the image profile that you want
to work with.
3On the Image Profiles tab, select the image profile that you want to export and click Export Image
Profile.
vSphere Installation and Setup
VMware, Inc. 62

4Select the type of the exported file.
Option Description
ISO Exports the image profile to a bootable ISO image. If you want to create an ISO
image that you can burn to a CD or DVD and use to boot up a stateless ESXi
instance, select the Do not include an installer on the ISO check box.
ZIP Exports the image profile to a ZIP file.
5(Optional) If you want to bypass the acceptance level verification of the image profile, select Skip
acceptance level checking.
6Click the Generate image button.
7When the image generates successfully, click Download to download the exported file.
8Click Close.
Using vSphere ESXi Image Builder with PowerCLI Cmdlets
The vSphere ESXi Image Builder cmdlets allow you to manipulate software depots, image profiles, and
VIBs.
Clone an Image Profile
Cloning a published profile is the easiest way to create a custom image profile. Cloning a profile is
especially useful if you want to remove a few VIBs from a profile, or if you want to use hosts from different
vendors and want to use the same basic profile, but want to add vendor-specific VIBs. VMware partners
or large installations might consider creating a new profile.
Prerequisites
nInstall the PowerCLI and all prerequisite software. See vSphere ESXi Image Builder Installation and
Usage.
nVerify that you have access to the software depot that contains the image profile you want to clone.
Procedure
1In a PowerCLI session, run the Add-EsxSoftwareDepot cmdlet for each depot you want to work
with.
Option Action
Remote depot Run Add-EsxSoftwareDepot -DepotUrl depot_url.
ZIP file a Download the ZIP file to a local file system.
b Run Add-EsxSoftwareDepot -DepotUrl C:\file_path\offline-
bundle.zip
The cmdlet returns one or more SoftwareDepot objects.
2(Optional) Run the Get-EsxImageProfile cmdlet to find the name of the profile that you want to
clone.
You can use filtering options with Get-EsxImageProfile.
vSphere Installation and Setup
VMware, Inc. 63

3Run the New-EsxImageProfile cmdlet to create the new profile and use the -CloneProfile
parameter to specify the profile you want to clone.
New-EsxImageProfile -CloneProfile My_Profile -Name "Test Profile 42"
This example clones the profile named My_Profile and assigns it the name Test Profile 42. You must
specify a unique combination of name and vendor for the cloned profile.
What to do next
See Examine Depot Contents for some examples of filtering.
Customize the image profile by adding or removing VIBs. See Add VIBs to an Image Profile.
Add VIBs to an Image Profile
You can add one or more VIBs to an image profile if that image profile is not set to read only. If the new
VIB depends on other VIBs or conflicts with other VIBs in the profile, a message is displayed at the
PowerShell prompt and the VIB is not added.
You can add VIBs from VMware or from VMware partners to an image profile. If you add VMware VIBs,
vSphere ESXi Image Builder performs validation. If you add VIBs from two or more OEM partners
simultaneously, no errors are reported but the resulting image profile might not work. Install VIBs from
only one OEM vendor at a time.
If an error about acceptance level problems appears, change the acceptance level of the image profile
and the acceptance level of the host. Consider carefully whether changing the host acceptance level is
appropriate. VIB acceptance levels are set during VIB creation and cannot be changed.
You can add VIBs even if the resulting image profile is invalid.
Note VMware can support only environments and configurations that are proven to be stable and fully
functional through rigorous and extensive testing. Use only those supported configurations. You can use
custom VIBs if you lower your host acceptance level, and as a result, supportability. In that case, track the
changes you made, so you can revert them if you want to remove custom VIBs and restore the host
acceptance level to the default (Partner Supporter) later. See Working with Acceptance Levels.
Prerequisites
Install the PowerCLI and all prerequisite software. See Install vSphere ESXi Image Builder and
Prerequisite Software
vSphere Installation and Setup
VMware, Inc. 64

Procedure
1In a PowerCLI session, run the Add-EsxSoftwareDepot cmdlet for each depot you want to work
with.
Option Action
Remote depot Run Add-EsxSoftwareDepot -DepotUrl depot_url.
ZIP file a Download the ZIP file to a local file system.
b Run Add-EsxSoftwareDepot -DepotUrl C:\file_path\offline-
bundle.zip
The cmdlet returns one or more SoftwareDepot objects.
2Run the Get-EsxImageProfile cmdlet to list all image profiles in all currently visible depots.
The cmdlet returns all available profiles. You can narrow your search by using the optional arguments
to filter the output.
3Clone the profile.
New-EsxImageProfile -CloneProfile My_Profile -Name "Test Profile 42" -Vendor "My Vendor"
Image profiles published by VMware and its partners are read only. To make changes, you must
clone the image profile. The vendor parameter is required.
4Run the Add-EsxSoftwarePackage cmdlet to add a new package to one of the image profiles.
Add-EsxSoftwarePackage -ImageProfile My_Profile -SoftwarePackage partner-package
The cmdlet runs the standard validation tests on the image profile. If validation succeeds, the cmdlet
returns a modified, validated image profile. If the VIB that you want to add depends on a different VIB,
the cmdlet displays that information and includes the VIB that would resolve the dependency. If the
acceptance level of the VIB that you want to add is lower than the image profile acceptance level, an
error occurs.
Export an Image Profile to ISO or Oine Bundle ZIP
You can export an image profile to an ISO image or a ZIP file of component files and folders. You cannot
create both by running the cmdlet once. You can use the ISO image as an ESXi installer or upload the
ISO into vSphere Update Manager for upgrades. You can use the ZIP file, which contains metadata and
the VIBs specified in the image profile, for upgrades to ESXi 5.0 and later.
Prerequisites
Install the PowerCLI and all prerequisite software. See Install vSphere ESXi Image Builder and
Prerequisite Software.
vSphere Installation and Setup
VMware, Inc. 65

Procedure
1In a PowerCLI session, run the Add-EsxSoftwareDepot cmdlet for each depot you want to work
with.
Option Action
Remote depot Run Add-EsxSoftwareDepot -DepotUrl depot_url.
ZIP file a Download the ZIP file to a local file system.
b Run Add-EsxSoftwareDepot -DepotUrl C:\file_path\offline-
bundle.zip
The cmdlet returns one or more SoftwareDepot objects.
2Run Export-EsxImageProfile to export the image profile.
Export Format Cmdlet
ISO images Export-EsxImageProfile with the -ExportToIso parameter
Offline depot ZIP files Export-EsxImageProfile with the -ExportToBundle parameter
For the ISO image, vSphere ESXi Image Builder validates VIB signatures, adds VIB binaries to the
image, and downloads the image to the specified location. For the ZIP file, vSphere ESXi Image Builder
validates VIB signatures and downloads the VIB binaries to the specified location.
Example: Exporting an Image Profile
Follow these steps to export an image profile to an ISO image.
1 Add the software depot.
Add-EsxSoftwareDepot -DepotUrl url_or_file
2 View all available image profiles to find the name of the image profile to export.
Get-EsxImageProfile
3 Export the image profile.
Export-EsxImageProfile -ImageProfile "myprofile" -ExportToIso -FilePath iso_name
Follow these steps to export an image profile to a ZIP file of component files and folders.
1 Add the software depot.
Add-EsxSoftwareDepot -DepotUrl url_or_file
2 View all available image profiles to find the name of the image profile to export.
Get-EsxImageProfile
vSphere Installation and Setup
VMware, Inc. 66

3 Export the image profile.
Export-EsxImageProfile -ImageProfile "myprofile" -ExportToBundle -FilePath C:\my_bundle.zip
What to do next
Use the ISO image in an ESXi installation or upload the ISO image into vSphereUpdate Manager to
perform upgrades.
Use the ZIP file to upgrade an ESXi installation.
nImport the ZIP file into vSphere Update Manager for use with patch baselines.
nDownload the ZIP file to an ESXi host or a datastore and run esxcli software vib commands to
import the VIBs in the ZIP file.
See the vSphere Upgrade documentation.
Preserve Image Profiles Across Sessions
When you create an image profile and exit the PowerCLI session, the image profile is no longer available
when you start a new session. You can export the image profile to a ZIP file software depot, and add that
depot in the next session.
Prerequisites
Install the PowerCLI and all prerequisite software. See Install vSphere ESXi Image Builder and
Prerequisite Software.
Procedure
1In a PowerCLI session, create an image profile, for example by cloning an existing image profile and
adding a VIB.
2Export the image profile to a ZIP file by calling Export-EsxImageProfile with the ExportToBundle
parameter.
Export-EsxImageProfile -ImageProfile "my_profile" -ExportToBundle -FilePath
"C:\isos\temp-base-plus-vib25.zip"
3Exit the PowerCLI session.
4When you start a new PowerCLI session, add the depot that contains your image profile to access it.
Add-EsxSoftwareDepot "C:\isos\temp-base-plus-vib25.zip"
vSphere Installation and Setup
VMware, Inc. 67

Compare Image Profiles
You can compare two image profiles by using the Compare-EsxImageProfile cmdlet, for example, to
see if they have the same VIB list or acceptance level . Comparing image profiles or their properties is
also possible by using the PowerShell comparison operators.
Prerequisites
Install the PowerCLI and all prerequisite software. See Install vSphere ESXi Image Builder and
Prerequisite Software.
Procedure
1In a PowerCLI session, run the Add-EsxSoftwareDepot cmdlet for each depot you want to work
with.
Option Action
Remote depot Run Add-EsxSoftwareDepot -DepotUrl depot_url.
ZIP file a Download the ZIP file to a local file system.
b Run Add-EsxSoftwareDepot -DepotUrl C:\file_path\offline-
bundle.zip
The cmdlet returns one or more SoftwareDepot objects.
2(Optional) Run the Get-EsxImageProfile cmdlet to view a list of all image profiles in all available
depots.
In the list, you can locate the names of the image profiles you want to compare.
3Before comparing the image profiles, assign them to variables.
For example, you can create variables $imageProfile1 and $imageProfile2 to hold the names of
the compared images profiles.
$imageProfile1
= Get-EsxImageProfile -Name "ImageProfile1"
$imageProfile2
= Get-EsxImageProfile -Name "ImageProfile2"
vSphere Installation and Setup
VMware, Inc. 68

4Compare the two image profiles by using the Compare-EsxImageProfile cmdlet or the -eq
comparison operator, which returns a Boolean value.
nCompare the two image profiles to get a full description of the differences by using the Compare-
EsxImageProfile cmdlet.
Compare-EsxImageProfile -ReferenceProfile
$imageProfile1 -ComparisonProfile $imageProfile2
nCompare the two image profiles by VIB list and acceptance level using the -eq comparison
operator.
if ($imageProfile1 -eq $imageProfile2) {
Write-host "Successfully verified that both image profiles are equal."
} else {
Write-host "Failed to verify that the image profiles are equal."
}
nCompare the two image profiles by a specific property using the -eq comparison operator.
if ($imageProfile1.vendor -eq $imageProfile2.vendor) {
Write-host "Successfully verified that both image profiles are equal."
} else {
Write-host "Failed to verify that the image profiles are equal."
}
Compare VIBs
You can compare two VIBs or their properties by using the PowerShell comparison operators.
Prerequisites
Install the PowerCLI and all prerequisite software. See Install vSphere ESXi Image Builder and
Prerequisite Software.
Procedure
1In a PowerCLI session, run the Add-EsxSoftwareDepot cmdlet for each depot you want to work
with.
Option Action
Remote depot Run Add-EsxSoftwareDepot -DepotUrl depot_url.
ZIP file a Download the ZIP file to a local file system.
b Run Add-EsxSoftwareDepot -DepotUrl C:\file_path\offline-
bundle.zip
The cmdlet returns one or more SoftwareDepot objects.
2(Optional) Run the Get-EsxSoftwarePackage cmdlet to view all available VIBs.
In the list, you can locate the names of the VIBs you want to compare.
vSphere Installation and Setup
VMware, Inc. 69

3Before comparing the VIBs, assign them to variables.
For example, you can create variables $vib1 and $vib2 to hold the names of the compared VIBs.
$vib1 = Get-EsxSoftwarePackage -Name "ReferenceVIB"
$vib2 = Get-EsxSoftwarePackage -Name "ComparisonVIB"
4Use a comparison operator to compare the VIBs by contents and acceptance level or by a specific
property.
nCompare the two VIBs by their contents and acceptance level.
if ($vib1 -eq $vib2) {
Write-host "Successfully verified that both VIBs are equal."
} else {
Write-host "Failed to verify that the VIBs are equal."
}
nCompare a specific property of the VIBs by using a comparison operator such as -eq, -lt, -le, -
gt or -ge.
if ($vib1.VersionObject -lt $vib2.VersionObject) {
Write-host "Successfully verified that both the VIBs are equal."
} else {
Write-host "Failed to verify that the VIBs are equal."
}
vSphere Installation and Setup
VMware, Inc. 70

Working with Acceptance Levels
Hosts, image profiles, and individual VIBs have acceptance levels. VIB acceptance levels show how the
VIB was tested. Understanding what each acceptance level implies, how to change levels, and what a
change implies is an important part of installation and update procedures.
Acceptance levels are set for hosts, image profiles, and individual VIBs. The default acceptance level for
an ESXi image or image profile is PartnerSupported.
Host acceptance levels The host acceptance level determines which VIBs you can install on a host.
You can change a host's acceptance level with ESXCLI commands. By
default, ESXi hosts have an acceptance level of PartnerSupported to allow
for easy updates with PartnerSupported VIBs.
Note VMware supports hosts at the PartnerSupported acceptance level.
For problems with individual VIBs with PartnerSupported acceptance level,
contact your partner's support organization.
Image profile
acceptance levels
The image profile acceptance level is set to the lowest VIB acceptance
level in the image profile. If you want to add a VIB with a low acceptance
level to an image profile, you can change the image profile acceptance
level with the Set-EsxImageProfile cmdlet. See Set the Image Profile
Acceptance Level.
The vSphere Update Manager does not display the actual acceptance
level. Use vSphere ESXi Image Builder cmdlets to retrieve the acceptance
level information for VIBs and image profiles.
VIB acceptance levels A VIB's acceptance level is set when the VIB is created. Only the VIB
creator can set the acceptance level.
If you attempt to provision a host with an image profile or VIB that has a lower acceptance level than the
host, an error occurs. Change the acceptance level of the host to install the image profile or VIB. See
Change the Host Acceptance Level. Changing the acceptance level of the host changes the support level
for that host.
vSphere Installation and Setup
VMware, Inc. 71

The acceptance level of a host, image profile, or VIB lets you determine who tested the VIB and who
supports the VIB. VMware supports the following acceptance levels .
VMwareCertified The VMwareCertified acceptance level has the most stringent
requirements. VIBs with this level go through thorough testing fully
equivalent to VMware in-house Quality Assurance testing for the same
technology. Today, only I/O Vendor Program (IOVP) program drivers are
published at this level. VMware takes support calls for VIBs with this
acceptance level.
VMwareAccepted VIBs with this acceptance level go through verification testing, but the tests
do not fully test every function of the software. The partner runs the tests
and VMware verifies the result. Today, CIM providers and PSA plug-ins are
among the VIBs published at this level. VMware directs support calls for
VIBs with this acceptance level to the partner's support organization.
PartnerSupported VIBs with the PartnerSupported acceptance level are published by a
partner that VMware trusts. The partner performs all testing. VMware does
not verify the results. This level is used for a new or nonmainstream
technology that partners want to enable for VMware systems. Today, driver
VIB technologies such as Infiniband, ATAoE, and SSD are at this level with
nonstandard hardware drivers. VMware directs support calls for VIBs with
this acceptance level to the partner's support organization.
CommunitySupported The CommunitySupported acceptance level is for VIBs created by
individuals or companies outside of VMware partner programs. VIBs at this
level have not gone through any VMware-approved testing program and
are not supported by VMware Technical Support or by a VMware partner.
Change the Host Acceptance Level
You can lower the host acceptance level to match the acceptance level for a VIB or image profile you
want to install.
The acceptance level of each VIB on a host must be at least as high as the acceptance level of the host.
For example, you cannot install a VIB with PartnerSupported acceptance level on a host with
VMwareAccepted acceptance level. You must first lower the acceptance level of the host. For more
information on acceptance levels, see Acceptance Levels.
Changing the host acceptance level to CommunitySupported affects the supportability of your host and
might affect the security of your host.
Prerequisites
Install vCLI or deploy the vSphere Management Assistant (vMA) virtual machine. See Getting Started with
vSphere Command-Line Interfaces. For troubleshooting, run esxcli commands in the ESXi Shell.
vSphere Installation and Setup
VMware, Inc. 72

Procedure
1Retrieve the acceptance level for the VIB or image profile.
Option Description
View information for all VIBs esxcli --server=server_name software
sources vib list --depot=depot_URL
View information for a specified VIB esxcli --server=server_name software
sources vib list --viburl=vib_URL
View information for all image profiles esxcli --server=server_name software
sources profile list --depot=depot_URL
View information for a specified image
profile esxcli --server=server_name software
sources profile get --depot=depot_URL
--profile=profile_name
2View the host acceptance level.
esxcli --server=server_name software acceptance get
3Change the acceptance level of the host.
esxcli
--server=server_name software acceptance set --level=acceptance_level
The value for acceptance_level can be VMwareCertified, VMwareAccepted, PartnerSupported, or
CommunitySupported. The values for acceptance_level are case-sensitive.
Note If the host has a higher acceptance level than the VIB or image profile you want to add, you
can run commands in the esxcli software vib or esxcli software profile namespace with
the --force option. When you use the --force option, a warning appears because you enforce a
VIB or image profile with lower acceptance level than the acceptance level of the host and your setup
is no longer consistent. The warning is repeated when you install VIBs, remove VIBs, or perform
certain other operations on the host that has inconsistent acceptance levels.
Set the Image Profile Acceptance Level
If you want to add a VIB to an image profile, and the acceptance level of the VIB is lower than that of the
image profile, you can clone the image profile with a lower acceptance level or change the image profile's
acceptance level.
You can specify VMwareCertified, VMwareAccepted, PartnerSupported, or CommunitySupported as an
acceptance level of an image profile. If you lower the acceptance level, the level of support for the image
profile and hosts that you provision with it changes. For more information, see Acceptance Levels.
vSphere Installation and Setup
VMware, Inc. 73

Prerequisites
Install PowerCLI and all prerequisite software. See Install vSphere ESXi Image Builder and Prerequisite
Software.
Procedure
1In a PowerCLI session, run the Add-EsxSoftwareDepot cmdlet for each depot you want to work
with.
Option Action
Remote depot Run Add-EsxSoftwareDepot -DepotUrl depot_url.
ZIP file a Download the ZIP file to a local file system.
b Run Add-EsxSoftwareDepot -DepotUrl C:\file_path\offline-
bundle.zip
The cmdlet returns one or more SoftwareDepot objects.
2Get the acceptance level for the image profile.
Get-EsxImageProfile -Name string
3Set the acceptance level of the image profile.
Set-EsxImageProfile -Name string -AcceptanceLevel level
vSphere ESXi Image Builder Workflows
vSphere ESXi Image Builder workflows are examples for cmdlet usage. Workflows do not represent
actual tasks, but illustrate how you might explore different ways of using a cmdlet. Administrators trying
out the workflows benefit from some experience with PowerCLI, Microsoft PowerShell, or both.
Examine Depot Contents
You can examine software depots and VIBs with vSphere ESXi Image Builder cmdlets. You can use
wildcards to examine depot contents. All wildcard expressions are supported.
The workflow itself passes parameters by name. However, you can pass parameters as objects by
accessing variables.
You can use filtering options and wildcard expressions to examine depot contents.
Prerequisites
Verify that PowerCLI and prerequisite software is installed. See Install vSphere ESXi Image Builder and
Prerequisite Software.
vSphere Installation and Setup
VMware, Inc. 74

Procedure
1In a PowerCLI session, run the Add-EsxSoftwareDepot cmdlet for each depot you want to work
with.
Option Action
Remote depot Run Add-EsxSoftwareDepot -DepotUrl depot_url.
ZIP file a Download the ZIP file to a local file system.
b Run Add-EsxSoftwareDepot -DepotUrl C:\file_path\offline-
bundle.zip
The cmdlet returns one or more SoftwareDepot objects.
2Retrieve image profiles.
You can filter by vendor, name, and acceptance level.
nGet-EsxImageProfiles
Returns an array of ImageProfile objects from all depots you added to the session.
nGet-EsxImageProfile -Vendor "C*"
Returns all image profiles created by a vendor with a name that starts with the letter C.
3Retrieve software packages by using the Get-EsxSoftwarePackage cmdlet.
You can filter, for example by vendor or version, and you can use the standard PowerShell wildcard
characters.
nGet-EsxSoftwarePackage -Vendor "V*"
Returns all software packages from a vendor with a name that starts with the letter V.
nGet-EsxSoftwarePackage -Vendor "V*" -Name "*scsi*"
Returns all software packages with a name that contains the string scsi in it from a vendor with a
name that starts with the letter V.
nGet-EsxSoftwarePackage -Version "2.0*"
Returns all software packages with a version string that starts with 2.0.
vSphere Installation and Setup
VMware, Inc. 75

4Use -Newest to find the latest package.
nGet-EsxSoftwarePackage -Vendor "V*" -Newest
Returns the newest package for the vendors with a name that starts with the letter V, and displays
the information as a table.
nGet-EsxSoftwarePackage -Vendor "V*" -Newest | format-list
Returns detailed information about each software package by using a pipeline to link the output of
the request for software packages to the PowerShell format-list cmdlet.
5View the list of VIBs in the image profile.
(Get-EsxImageProfile -Name "Robin's Profile").VibList
VibList is a property of the ImageProfile object.
6Retrieve software packages released before or after a certain date by using the CreatedBefore or
CreatedAfter parameter.
Get-EsxSoftwarePackage -CreatedAfter 7/1/2010
Example: Depot Content Examination Using Variables
This workflow example examines depot contents by passing in parameters as objects accessed by
position in a variable, instead of passing in parameters by name. You can run the following commands in
sequence from the PowerCLI prompt. Replace names with names that are appropriate in your installation.
Get-EsxSoftwarePackage -Vendor "V*"
Get-EsxSoftwarePackage -Vendor "V*" -Name "r*"
Get-EsxSoftwarePackage -Version "2.0*"
$ip1 = Get-EsxImageProfile -name ESX-5.0.0-123456-full
$ip1.VibList
Get-EsxSoftwarePackage -CreatedAfter 7/1/2010
Create Image Profiles by Cloning Workflow
You can use vSphere ESXi Image Builder cmdlets to check which depots are available, to add a depot, to
view image profile information, and to create a new image profile by cloning one of the available image
profiles.
Published profiles are usually read-only and cannot be modified. Even if a published profile is not read-
only, cloning instead of modifying the profile is a best practice, because modifying the original profile
erases the original. You cannot revert to the original, unmodified profile except by reconnecting to a
depot.
A profile cloning workflow might include checking the current state of the system, adding a software
depot, and cloning the profile.
vSphere Installation and Setup
VMware, Inc. 76

Prerequisites
Verify that PowerCLI and prerequisite software is installed. See Install vSphere ESXi Image Builder and
Prerequisite Software.
Procedure
1In a PowerShell window, check whether any software depots are defined for the current session.
$DefaultSoftwareDepots
PowerShell returns the currently defined depots, or nothing if you just started PowerShell.
2If the depot containing the profile that you want to clone does not appear in the results, add it to the
current session.
Option Action
Remote depot Run Add-EsxSoftwareDepot -DepotUrl depot_url.
ZIP file a Download the ZIP file to a local file path.
b Run Add-EsxSoftwareDepot -DepotUrl C:\file_path\offline-
bundle.zip
PowerShell adds the specified depot to your current session and lists all current depots.
3(Optional) Check the $DefaultSoftwareDepots variable, which now returns the newly added depot.
4View all available image profiles.
Get-EsxImageProfile
5To clone an image profile, enter its name, a new name for the new profile, and a name of the vendor.
$ip = New-EsxImageProfile -CloneProfile base-tbd-v1 -Name "Test Profile 42" -Vendor "Vendor20"
6(Optional) View the newly created image profile, $ip.
PowerShell returns the information about the image profile in tabular format.
Name Vendor Last Modified Acceptance Level
---- ------ ------------- ----------------
Test Profile 42 Vendor20 9/15/2010 5:45:43... PartnerSupported
vSphere Installation and Setup
VMware, Inc. 77

Example: Creating Image Profile by Cloning Using Variables
This workflow example repeats the steps of this workflow by passing in parameters as objects accessed
by position in a variable, instead of passing in parameters by name. You can run the following cmdlets in
sequence from the PowerCLI prompt.
$DefaultSoftwareDepots
Add-EsxSoftwareDepot -DepotUrl depot_url
$DefaultSoftwareDepots
$profs = Get-EsxImageProfile
$profs
$ip = New-EsxImageProfile -CloneProfile $profs[2] -Name "new_profile_name" -Vendor "my_vendor"
$ip
Create New Image Profiles Workflow
In most situations, you create an image profile by cloning an existing profile. Some VMware customers or
partners might need to create a new image profile. Pay careful attention to dependencies and acceptance
levels if you create an image profile from scratch.
The system expects that the acceptance level of the VIBs you add to the base image is at least as high
as the level of the base image. If you have to add a VIB with a lower acceptance level to the image
profile, you must lower the image profile acceptance level. For more information, see Set the Image
Profile Acceptance Level.
As an alternative to specifying the parameters on the command line, you can use the PowerShell
prompting mechanism to specify string parameters. Prompting does not work for other parameters such
as objects.
Prerequisites
nPowerCLI and prerequisite software is installed. See Install vSphere ESXi Image Builder and
Prerequisite Software.
nYou have access to a depot that includes a base image and one or more VIBs. VMware and VMware
partners have public depots, accessible by a URL. VMware or VMware partners can create a ZIP file
that you can unzip to your local environment and access by using a file path.
Procedure
1In a PowerCLI session, run the Add-EsxSoftwareDepot cmdlet for each depot you want to work
with.
Option Action
Remote depot Run Add-EsxSoftwareDepot -DepotUrl depot_url.
ZIP file a Download the ZIP file to a local file system.
b Run Add-EsxSoftwareDepot -DepotUrl C:\file_path\offline-
bundle.zip
The cmdlet returns one or more SoftwareDepot objects.
vSphere Installation and Setup
VMware, Inc. 78

2Run the Get-EsxImageProfile cmdlet to list all image profiles in all currently visible depots. You can
narrow your search by using the optional arguments to filter the output.
Get-EsxSoftwarePackage -CreatedAfter 7/1/2010
3Create a new profile, assign it a name and vendor, and add a base package.
New-EsxImageProfile -NewProfile -Name "Test #2" -vendor "Vendor42" -SoftwarePackage esx-
base[0],esx-xlibs[0]
The example uses the esx-base package. In most cases, you include the esx-base package when
you create a new image profile. Names that contain spaces are surrounded by quotes.
4Use a pipeline to pass the new image profile to format-list for detailed information about the new
package.
(Get-EsxImageProfile -Name "Test #2").VibList | format-list
Example: Creating Image Profiles from Scratch Using Variables
This command sequence repeats the steps of the workflow, but passes parameters as objects, accessed
by position in a variable, instead of passing parameters by name. You can run the following commands in
sequence at thePowerCLI prompt.
Add-EsxSoftwareDepot depoturl
$pkgs = Get-EsxSoftwarePackage -CreatedAfter 7/1/2010
$ip2 = New-EsxImageProfile -NewProfile -Name "Test #2" -vendor "Vendor42" -SoftwarePackage $pkgs[0]
$ip2.VibList | format-list
Edit Image Profiles Workflow
You can create a custom image by cloning and editing an image profile by using PowerCLI. You can add
or remove one or more VIBs in the existing profile. If adding or removing VIBs prevents the image profile
from working correctly, an error occurs.
Prerequisites
nPowerCLI and prerequisite software is installed. See Install vSphere ESXi Image Builder and
Prerequisite Software.
nYou have access to a depot that includes a base image and one or more VIBs. VMware and VMware
partners make public depots, accessible by a URL, available. VMware or VMware partners can create
a ZIP file that you can download to your local environment and access by using a file path.
vSphere Installation and Setup
VMware, Inc. 79

Procedure
1In a PowerCLI session, run the Add-EsxSoftwareDepot cmdlet for each depot you want to work
with.
Option Action
Remote depot Run Add-EsxSoftwareDepot -DepotUrl depot_url.
ZIP file a Download the ZIP file to a local file system.
b Run Add-EsxSoftwareDepot -DepotUrl C:\file_path\offline-
bundle.zip
The cmdlet returns one or more SoftwareDepot objects.
2Use a pipeline to pass the image profile you intend to edit to format-list to see detailed
information.
In this example, the image profile created in Create New Image Profiles Workflow contains only the
base image. A newly created image profile is not included in the depot. Instead, you access the
image profile by name or by binding it to a variable.
Get-EsxImageProfile "Test #2" | format-list
PowerShell returns the information.
Name : Test #2
Vendor : Vendor42
...
VibList : {esx-base 5.0.0.-...,}
3(Optional) If you are adding a VIB with a lower acceptance level than that of the image profile, change
the acceptance level of the image profile.
Set-EsxImageProfile -ImageProfile "Test #2" -AcceptanceLevel VMwareAccepted
PowerShell returns the information about the changed profile in tabular format.
Name Vendor Last Modified Acceptance Level
---- ------ ------------- ----------------
Test #2 Vendor42 9/22/2010 12:05:... VMwareAccepted
vSphere Installation and Setup
VMware, Inc. 80

4Add a software package (VIB) to the image profile. You can add the package by name.
Add-EsxSoftwarePackage -ImageProfile "Test #2"
-SoftwarePackage NewPack3
PowerShell returns the information about the image profile in tabular format.
Name Vendor Last Modified Acceptance Level
---- ------ ------------- ----------------
Test #2 Vendor42 9/22/2010 12:05:... VMwareAccepted
Note If an error occurs when you add the software package, you might have a problem with
acceptance levels, see Working with Acceptance Levels
5View the image profile again.
Get-EsxImageProfile "Test #2" | format-list
The VIB list is updated to include the new software package and the information is displayed.
Name : Test #2
Vendor : Vendor42
...
VibList : {esx-base 5.0.0.-..., NewPack3}
Example: Editing Image Profiles by Using Variables
This cmdlet sequence repeats the steps of the workflow but passes parameters as objects, accessed by
position in a variable, instead of passing parameters by name. You can run the following cmdlets in
sequence from the PowerCLI prompt.
Add-EsxSoftwareDepot -DepotUrl depot_url
$ip2 = Get-EsxImageProfile -name "Test #2"
$ip2 | format-list
Set-EsxImageProfile -ImageProfile $ip2 -AcceptanceLevel VMwareAccepted
Add-EsxImageSoftwarePackage -ImageProfile $ip2 -SoftwarePackage NewPack3
$ip2 | format-list
Required Information for ESXi Installation
In an interactive installation, the system prompts you for the required system information. In a scripted
installation, you must supply this information in the installation script.
For future use, note the values you use during the installation. These notes are useful if you must reinstall
ESXi and reenter the values that you originally chose.
vSphere Installation and Setup
VMware, Inc. 81

Table 2‑10. Required Information for ESXi Installation
Information
Required or
Optional Default Comments
Keyboard layout Required U.S. English
VLAN ID Optional None Range: 0 through 4094
IP address Optional DHCP You can allow DHCP to configure the network
during installation. After installation, you can
change the network settings.
Subnet mask Optional Calculated based on the IP
address
Gateway Optional Based on the configured IP
address and subnet mask
Primary DNS Optional Based on the configured IP
address and subnet mask
Secondary DNS Optional None
Host name Required for
static IP
settings
None The vSphere Web Client can use either the host
name or the IP address to access the ESXi host.
Install location Required None Must be at least 5 GB if you install the components
on a single disk.
Migrate existing ESXi
settings. Preserve
existing VMFS
datastore.
Required if you
are installing
ESXi on a drive
with an existing
ESXi
installation.
None If you have an existing ESXi 5.x installation, the
ESXi installer offers a choice between preserving or
overwriting the VMFS datastore during installation
Root password Required None The root password must contain between 8 and 40
characters. For information about passwords see
the vSphere Security documentation.
Installing ESXi
You can install ESXi interactively, with a scripted installation, or with vSphere Auto Deploy.
Installing ESXi Interactively
Use the interactive installation option for small deployments of fewer than five hosts.
In a typical interactive installation, you boot the ESXi installer and respond to the installer prompts to
install ESXi to the local host disk. The installer reformats and partitions the target disk and installs the
ESXi boot image. If you have not installed ESXi on the target disk before, all data on the drive is
overwritten, including hardware vendor partitions, operating system partitions, and associated data.
Note To ensure that you do not lose any data, migrate the data to another machine before you install
ESXi.
vSphere Installation and Setup
VMware, Inc. 82

If you are installing ESXi on a disk that contains a previous installation of ESXi or ESX, or a VMFS
datastore, the installer provides you with options for upgrading. See the vSphere Upgrade documentation.
Install ESXi Interactively
You use the ESXi CD/DVD or a USB flash drive to install the ESXi software onto a SAS, SATA, SCSI hard
drive, or USB drive.
Prerequisites
nYou must have the ESXi installer ISO in one of the following locations:
nOn CD or DVD. If you do not have the installation CD/DVD, you can create one. See Download
and Burn the ESXi Installer ISO Image to a CD or DVD
nOn a USB flash drive. See Format a USB Flash Drive to Boot the ESXi Installation or Upgrade.
Note You can also PXE boot the ESXi installer to run an interactive installation or a scripted
installation. See PXE Booting the ESXi Installer.
nVerify that the server hardware clock is set to UTC. This setting is in the system BIOS.
nVerify that a keyboard and monitor are attached to the machine on which the ESXi software is
installed. Alternatively, use a remote management application. See Using Remote Management
Applications.
nConsider disconnecting your network storage. This action decreases the time it takes the installer to
search for available disk drives. When you disconnect network storage, any files on the disconnected
disks are unavailable at installation.
Do not disconnect a LUN that contains an existing ESX or ESXi installation. Do not disconnect a
VMFS datastore that contains the Service Console of an existing ESX installation. These actions can
affect the outcome of the installation.
nGather the information required by the ESXi installation wizard. See Required Information for ESXi
Installation.
nVerify that ESXi Embedded is not present on the host machine. ESXi Installable and ESXi Embedded
cannot exist on the same host.
Procedure
1Insert the ESXi installer CD/DVD into the CD/DVD-ROM drive, or attach the Installer USB flash drive
and restart the machine.
2Set the BIOS to boot from the CD-ROM device or the USB flash drive.
See your hardware vendor documentation for information on changing boot order.
vSphere Installation and Setup
VMware, Inc. 83

3On the Select a Disk page, select the drive on which to install ESXi, and press Enter.
Press F1 for information about the selected disk.
Note Do not rely on the disk order in the list to select a disk. The disk order is determined by the
BIOS and might be out of order. This might occur on systems where drives are continuously being
added and removed.
If you select a disk that contains data, the Confirm Disk Selection page appears.
If you are installing on a disc with a previous ESXi or ESX installation or VMFS datastore, the installer
provides several choices.
Important If you are upgrading or migrating an existing ESX/ESXi installation, see the vSphere
Upgrade documentation. The instructions in this vSphere Installation and Setup documentation are
for a fresh installation of ESXi.
If you select a disk that is in vSAN disk group, the resulting installation depends on the type of disk
and the group size:
nIf you select an SSD, the SSD and all underlying HDDs in the same disk group are wiped.
nIf you select an HDD, and the disk group size is greater than two, only the selected HDD is wiped.
nIf you select an HDD disk, and the disk group size is two or less, the SSD and the selected HDD
is wiped.
For more information about managing vSAN disk groups, see the vSphere Storage documentation.
4Select the keyboard type for the host.
You can change the keyboard type after installation in the direct console.
5Enter the root password for the host.
You can change the password after installation in the direct console.
6Press Enter to start the installation.
7When the installation is complete, remove the installation CD, DVD, or USB flash drive.
8Press Enter to reboot the host.
If you are performing a new installation, or you chose to overwrite an existing VMFS datastore, during
the reboot operation, VFAT scratch, and VMFS partitions are created on the host disk.
9Set the first boot device to be the drive on which you installed ESXi in Step 3.
For information about changing boot order, see your hardware vendor documentation.
Note UEFI systems might require additional steps to set the boot device. See Host Fails to Boot
After You Install ESXi in UEFI Mode
vSphere Installation and Setup
VMware, Inc. 84
After the installation is complete, you can migrate existing VMFS data to the ESXi host.
You can boot a single machine from each ESXi image. Booting multiple devices from a single shared
ESXi image is not supported.
What to do next
Set up basic administration and network configuration for ESXi. See After You Install and Set Up ESXi.
Install ESXi on a Software iSCSI Disk
When you install ESXi to a software iSCSI disk, you must configure the target iSCSI qualified name
(IQN).
During system boot, the system performs a Power-On Self Test (POST), and begins booting the adapters
in the order specified in the system BIOS. When the boot order comes to the iSCSI Boot Firmware Table
(iBFT) adapter, the adapter attempts to connect to the target, but does not boot from it. See Prerequisites.
If the connection to the iSCSI target is successful, the iSCSI boot firmware saves the iSCSI boot
configuration in the iBFT. The next adapter to boot must be the ESXi installation media, either a mounted
ISO image or a physical CD-ROM.
Prerequisites
nVerify that the target IQN is configured in the iBFT BIOS target parameter setting. This setting is in
the option ROM of the network interface card (NIC) to be used for the iSCSI LUN. See the vendor
documentation for your system.
nDisable the iBFT adapter option to boot to the iSCSI target. This action is necessary to make sure
that the ESXi installer boots, rather than the iSCSI target. When you start your system, follow the
prompt to log in to your iBFT adapter and disable the option to boot to the iSCSI target. See the
vendor documentation for your system and iBFT adapter. After you finish the ESXi installation, you
can reenable the option to boot from the LUN you install ESXi on.
Procedure
1Start an interactive installation from the ESXi installation CD/DVD or mounted ISO image.
2On the Select a Disk screen, select the iSCSI target you specified in the iBFT BIOS target parameter
setting.
If the target does not appear in this menu, make sure that the TCP/IP and initiator iSCSI IQN settings
are correct. Check the network Access Control List (ACL) and confirm that the adapter has adequate
permissions to access the target.
3Follow the prompts to complete the installation.
4Reboot the host.
5In the host BIOS settings, enter the iBFT adapter BIOS configuration, and change the adapter
parameter to boot from the iSCSI target.
See the vendor documentation for your system.
vSphere Installation and Setup
VMware, Inc. 85

What to do next
On your iBFT adapter, reenable the option to boot to the iSCSI target, so the system will boot from the
LUN you installed ESXi on.
Installing or Upgrading Hosts by Using a Script
You can quickly deploy ESXi hosts by using scripted, unattended installations or upgrades. Scripted
installations or upgrades provide an efficient way to deploy multiple hosts.
The installation or upgrade script contains the installation settings for ESXi. You can apply the script to all
hosts that you want to have a similar configuration.
For a scripted installation or upgrade, you must use the supported commands to create a script. You can
edit the script to change settings that are unique for each host.
The installation or upgrade script can reside in one of the following locations:
nFTP server
nHTTP/HTTPS server
nNFS server
nUSB flash drive
nCD-ROM drive
Approaches for Scripted Installation
You can install ESXi on multiple machines using a single script for all of them or a separate script for each
machine.
For example, because disk names vary from machine to machine, one of the settings that you might want
to configure in a script is the selection for the disk to install ESXi on.
Table 2‑11. Scripted Installation Choices
Option Action
Always install on the first disk on multiple machines. Create one script.
Install ESXi on a different disk for each machine. Create multiple scripts.
For information about the commands required to specify the disk to install on, see Installation and
Upgrade Script Commands.
Enter Boot Options to Start an Installation or Upgrade Script
You can start an installation or upgrade script by typing boot options at the ESXi installer boot command
line.
At boot time you might need to specify options to access the kickstart file. You can enter boot options by
pressing Shift+O in the boot loader. For a PXE boot installation, you can pass options through the
kernelopts line of the boot.cfg file. See About the boot.cfg File and PXE Booting the ESXi Installer.
vSphere Installation and Setup
VMware, Inc. 86

To specify the location of the installation script, set the ks=filepath option, where filepath is indicates
the location of your Kickstart file. Otherwise, a scripted installation or upgrade cannot start. If
ks=filepath is omitted, the text installer is run.
Supported boot options are listed in Boot Options.
Procedure
1Start the host.
2When the ESXi installer window appears, press Shift+O to edit boot options.
3At the runweasel command prompt, type
ks=location of installation script plus boot command-line options.
Example: Boot Option
You type the following boot options:
ks=http://00.00.00.00/kickstart/ks-osdc-pdp101.cfg nameserver=00.00.0.0 ip=00.00.00.000
netmask=255.255.255.0 gateway=00.00.00.000
Boot Options
When you perform a scripted installation, you might need to specify options at boot time to access the
kickstart file.
Supported Boot Options
Table 2‑12. Boot Options for ESXi Installation
Boot Option Description
BOOTIF=hwtype-MAC address Similar to the netdevice option, except in the PXELINUX format
as described in the IPAPPEND option under SYSLINUX at the
syslinux.zytor.com site.
gateway=ip address Sets this network gateway as the default gateway to be used for
downloading the installation script and installation media.
ip=ip address Sets up a static IP address to be used for downloading the
installation script and the installation media. Note: the PXELINUX
format for this option is also supported. See the IPAPPEND
option under SYSLINUX at the syslinux.zytor.com site.
vSphere Installation and Setup
VMware, Inc. 87

Table 2‑12. Boot Options for ESXi Installation (Continued)
Boot Option Description
ks=cdrom:/path Performs a scripted installation with the script at path, which
resides on the CD in the CD-ROM drive. Each CDROM is
mounted and checked until the file that matches the path is
found.
Important If you have created an installer ISO image with a
custom installation or upgrade script, you must use uppercase
characters to provide the path of the script, for example,
ks=cdrom:/KS_CUST.CFG.
ks=file://path Performs a scripted installation with the script at path.
ks=protocol://serverpath Performs a scripted installation with a script located on the
network at the given URL. protocol can be http, https, ftp, or
nfs. An example using nfs protocol is
ks=nfs://host/porturl-path. The format of an NFS URL is
specified in RFC 2224.
ks=usb Performs a scripted installation, accessing the script from an
attached USB drive. Searches for a file named ks.cfg. The file
must be located in the root directory of the drive. If multiple USB
flash drives are attached, they are searched until the ks.cfg file
is found. Only FAT16 and FAT32 file systems are supported.
ks=usb:/path Performs a scripted installation with the script file at the specified
path, which resides on USB.
ksdevice=device Tries to use a network adapter device when looking for an
installation script and installation media. Specify as a MAC
address, for example, 00:50:56:C0:00:01. This location can also
be a vmnicNN name. If not specified and files need to be
retrieved over the network, the installer defaults to the first
discovered network adapter that is plugged in.
nameserver=ip address Specifies a domain name server to be used for downloading the
installation script and installation media.
netdevice=device Tries to use a network adapter device when looking for an
installation script and installation media. Specify as a MAC
address, for example, 00:50:56:C0:00:01. This location can also
be a vmnicNN name. If not specified and files need to be
retrieved over the network, the installer defaults to the first
discovered network adapter that is plugged in.
netmask=subnet mask Specifies subnet mask for the network interface that downloads
the installation script and the installation media.
vlanid=vlanid Configure the network card to be on the specified VLAN.
About Installation and Upgrade Scripts
The installation/upgrade script is a text file, for example ks.cfg, that contains supported commands.
The command section of the script contains the ESXi installation options. This section is required and
must appear first in the script.
vSphere Installation and Setup
VMware, Inc. 88

About the Default ks.cfg Installation Script
The ESXi installer includes a default installation script that performs a standard installation to the first
detected disk.
The default ks.cfg installation script is located in the initial RAM disk at /etc/vmware/weasel/ks.cfg.
You can specify the location of the default ks.cfg file with the ks=file://etc/vmware/weasel/ks.cfg
boot option. See Enter Boot Options to Start an Installation or Upgrade Script.
When you install ESXi using the ks.cfg script, the default root password is mypassword.
You cannot modify the default script on the installation media. After the installation, you can use the
vSphere Web Client to log in to the vCenter Server that manages the ESXi host and modify the default
settings.
The default script contains the following commands:
#
# Sample scripted installation file
#
# Accept the VMware End User License Agreement
vmaccepteula
# Set the root password for the DCUI and Tech Support Mode
rootpw mypassword
# Install on the first local disk available on machine
install --firstdisk --overwritevmfs
# Set the network to DHCP on the first network adapter
network --bootproto=dhcp --device=vmnic0
# A sample post-install script
%post --interpreter=python --ignorefailure=true
import time
stampFile = open('/finished.stamp', mode='w')
stampFile.write( time.asctime() )
Locations Supported for Installation or Upgrade Scripts
In scripted installations and upgrades, the ESXi installer can access the installation or upgrade script,
also called the kickstart file, from several locations.
The following locations are supported for the installation or upgrade script:
nCD/DVD. See Create an Installer ISO Image with a Custom Installation or Upgrade Script.
nUSB Flash drive. See Create a USB Flash Drive to Store the ESXi Installation Script or Upgrade
Script.
nA network location accessible through the following protocols: NFS, HTTP, HTTPS, FTP
vSphere Installation and Setup
VMware, Inc. 89
Path to the Installation or Upgrade Script
You can specify the path to an installation or upgrade script.
ks=http://XXX.XXX.XXX.XXX/kickstart/KS.CFG is the path to the ESXi installation script, where
XXX.XXX.XXX.XXX is the IP address of the machine where the script resides. See About Installation and
Upgrade Scripts.
To start an installation script from an interactive installation, you enter the ks= option manually. See Enter
Boot Options to Start an Installation or Upgrade Script.
Installation and Upgrade Script Commands
To modify the default installation or upgrade script or to create your own script, use supported commands.
Use supported commands in the installation script, which you specify with a boot command when you
boot the installer.
To determine which disk to install or upgrade ESXi on, the installation script requires one of the following
commands: install, upgrade, or installorupgrade. The install command creates the default
partitions, including a VMFS datastore that occupies all available space after the other partitions are
created.
accepteula or vmaccepteula (required)
Accepts the ESXi license agreement.
clearpart (optional)
Clears any existing partitions on the disk. Requires the install command to be specified. Carefully edit
the clearpart command in your existing scripts.
--drives= Remove partitions on the specified drives.
--alldrives Ignores the --drives= requirement and allows clearing of partitions on
every drive.
--ignoredrives= Removes partitions on all drives except those specified. Required unless
the --drives= or --alldrives flag is specified.
--overwritevmfs Allows overwriting of VMFS partitions on the specified drives. By default,
overwriting VMFS partitions is not allowed.
--firstdisk=
disk-type1
[disk-type2,...]
Partitions the first eligible disk found. By default, the eligible disks are set to
the following order:
1 Locally attached storage (local)
2 Network storage (remote)
3 USB disks (usb)
vSphere Installation and Setup
VMware, Inc. 90
You can change the order of the disks by using a comma-separated list
appended to the argument. If you provide a filter list, the default settings are
overridden. You can combine filters to specify a particular disk, including
esx for the first disk with ESXi installed on it, model and vendor information,
or the name of the VMkernel device driver. For example, to prefer a disk
with the model name ST3120814A and any disk that uses the mptsas
driver rather than a normal local disk, the argument is
--firstdisk=ST3120814A,mptsas,local. You can use localesx for
local storage that contains ESXi image or remoteesx for remote storage
that contains ESXi image.
dryrun (optional)
Parses and checks the installation script. Does not perform the installation.
install
Specifies that this is a fresh installation. Replaces the deprecated autopart command used for ESXi 4.1
scripted installations. Either the install, upgrade, or installorupgrade command is required to
determine which disk to install or upgrade ESXi on.
--disk= or --drive= Specifies the disk to partition. In the command --disk=diskname, the
diskname can be in any of the forms shown in the following examples:
nPath: --disk=/vmfs/devices/disks/mpx.vmhba1:C0:T0:L0
nMPX name: --disk=mpx.vmhba1:C0:T0:L0
nVML name: --disk=vml.000000034211234
nvmkLUN UID: --disk=vmkLUN_UID
For accepted disk name formats, see Disk Device Names.
--firstdisk=
disk-type1,
[disk-type2,...]
Partitions the first eligible disk found. By default, the eligible disks are set to
the following order:
1 Locally attached storage (local)
2 Network storage (remote)
3 USB disks (usb)
You can change the order of the disks by using a comma-separated list
appended to the argument. If you provide a filter list, the default settings are
overridden. You can combine filters to specify a particular disk, including
esx for the first disk with ESX installed on it, model and vendor information,
or the name of the vmkernel device driver. For example, to prefer a disk
with the model name ST3120814A and any disk that uses the mptsas
vSphere Installation and Setup
VMware, Inc. 91
driver rather than a normal local disk, the argument is
--firstdisk=ST3120814A,mptsas,local. You can use localesx for
local storage that contains ESXi image or remoteesx for remote storage
that contains ESXi image.
--ignoressd Excludes solid-state disks from eligibility for partitioning. This option can be
used with the install command and the --firstdisk option. This option
takes precedence over the --firstdisk option. This option is invalid with
the --drive or --disk options and with the upgrade and
installorupgrade commands. See the vSphere Storage documentation
for more information about preventing SSD formatting during auto-
partitioning.
--overwritevsan You must use the --overwritevsan option when you install ESXi on a
disk, either SSD or HDD (magnetic), that is in a vSAN disk group. If you
use this option and no vSAN partition is on the selected disk, the
installation will fail. When you install ESXi on a disk that is in vSAN disk
group, the result depends on the disk that you select:
nIf you select an SSD, the SSD and all underlying HDDs in the same
disk group will be wiped.
nIf you select an HDD, and the disk group size is greater than two, only
the selected HDD will be wiped.
nIf you select an HDD disk, and the disk group size is two or less, the
SSD and the selected HDD will be wiped.
For more information about managing vSAN disk groups, see the vSphere
Storage documentation.
--overwritevmfs Required to overwrite an existing VMFS datastore on the disk before
installation.
--preservevmfs Preserves an existing VMFS datastore on the disk during installation.
--novmfsondisk Prevents a VMFS partition from being created on this disk. Must be used
with --overwritevmfs if a VMFS partition already exists on the disk.
installorupgrade
Either the install, upgrade, or installorupgrade command is required to determine which disk to
install or upgrade ESXi on.
--disk= or --drive= Specifies the disk to partition. In the command --disk=diskname, the
diskname can be in any of the forms shown in the following examples:
nPath: --disk=/vmfs/devices/disks/mpx.vmhba1:C0:T0:L0
nMPX name: --disk=mpx.vmhba1:C0:T0:L0
vSphere Installation and Setup
VMware, Inc. 92
nVML name: --disk=vml.000000034211234
nvmkLUN UID: --disk=vmkLUN_UID
For accepted disk name formats, see Disk Device Names.
--firstdisk=
disk-type1,
[disk-type2,...]
Partitions the first eligible disk found. By default, the eligible disks are set to
the following order:
1 Locally attached storage (local)
2 Network storage (remote)
3 USB disks (usb)
You can change the order of the disks by using a comma-separated list
appended to the argument. If you provide a filter list, the default settings are
overridden. You can combine filters to specify a particular disk, including
esx for the first disk with ESX installed on it, model and vendor information,
or the name of the vmkernel device driver. For example, to prefer a disk
with the model name ST3120814A and any disk that uses the mptsas
driver rather than a normal local disk, the argument is
--firstdisk=ST3120814A,mptsas,local. You can use localesx for
local storage that contains ESXi image or remoteesx for remote storage
that contains ESXi image.
--overwritevsan You must use the --overwritevsan option when you install ESXi on a
disk, either SSD or HDD (magnetic), that is in a vSAN disk group. If you
use this option and no vSAN partition is on the selected disk, the
installation will fail. When you install ESXi on a disk that is in a vSAN disk
group, the result depends on the disk that you select:
nIf you select an SSD, the SSD and all underlying HDDs in the same
disk group will be wiped.
nIf you select an HDD, and the disk group size is greater than two, only
the selected HDD will be wiped.
nIf you select an HDD disk, and the disk group size is two or less, the
SSD and the selected HDD will be wiped.
For more information about managing vSAN disk groups, see the vSphere
Storage documentation.
--overwritevmfs Install ESXi if a VMFS partition exists on the disk, but no ESX or ESXi
installation exists. Unless this option is present, the installer will fail if a
VMFS partition exists on the disk, but no ESX or ESXi installation exists.
vSphere Installation and Setup
VMware, Inc. 93
keyboard (optional)
Sets the keyboard type for the system.
keyboardType Specifies the keyboard map for the selected keyboard type. keyboardType
must be one of the following types.
nBelgian
nBrazilian
nCroatian
nCzechoslovakian
nDanish
nEstonian
nFinnish
nFrench
nGerman
nGreek
nIcelandic
nItalian
nJapanese
nLatin American
nNorwegian
nPolish
nPortuguese
nRussian
nSlovenian
nSpanish
nSwedish
nSwiss French
nSwiss German
nTurkish
nUkrainian
nUnited Kingdom
nUS Default
vSphere Installation and Setup
VMware, Inc. 94
nUS Dvorak
serialnum or vmserialnum (optional)
Deprecated in ESXi 5.0.x. Supported in ESXi 5.1 and later. Configures licensing. If not included, ESXi
installs in evaluation mode.
--esx=<license-key> Specifies the vSphere license key to use. The format is 5 five-character
groups (XXXXX-XXXXX-XXXXX-XXXXX-XXXXX).
network (optional)
Specifies a network address for the system.
--bootproto=[dhcp|static] Specifies whether to obtain the network settings from DHCP or set them
manually.
--device= Specifies either the MAC address of the network card or the device name,
in the form vmnicNN, as in vmnic0. This options refers to the uplink device
for the virtual switch.
--ip= Sets an IP address for the machine to be installed, in the form
xxx.xxx.xxx.xxx. Required with the --bootproto=static option and
ignored otherwise.
--gateway= Designates the default gateway as an IP address, in the form
xxx.xxx.xxx.xxx. Used with the --bootproto=static option.
--nameserver= Designates the primary name server as an IP address. Used with the --
bootproto=static option. Omit this option if you do not intend to use
DNS.
The --nameserver option can accept two IP addresses. For example: --
nameserver="10.126.87.104[,10.126.87.120]"
--netmask= Specifies the subnet mask for the installed system, in the form
255.xxx.xxx.xxx. Used with the --bootproto=static option.
--hostname= Specifies the host name for the installed system.
--vlanid= vlanid Specifies which VLAN the system is on. Used with either the
--bootproto=dhcp or --bootproto=static option. Set to an integer from
1 to 4096.
--addvmportgroup=(0|1) Specifies whether to add the VM Network port group, which is used by
virtual machines. The default value is 1.
paranoid (optional)
Causes warning messages to interrupt the installation. If you omit this command, warning messages are
logged.
vSphere Installation and Setup
VMware, Inc. 95
part or partition (optional)
Creates an additional VMFS datastore on the system. Only one datastore per disk can be created.
Cannot be used on the same disk as the install command. Only one partition can be specified per disk
and it can only be a VMFS partition.
datastore name Specifies where the partition is to be mounted.
--ondisk= or --ondrive= Specifies the disk or drive where the partition is created.
--firstdisk=
disk-type1,
[disk-type2,...]
Partitions the first eligible disk found. By default, the eligible disks are set to
the following order:
1 Locally attached storage (local)
2 Network storage (remote)
3 USB disks (usb)
You can change the order of the disks by using a comma-separated list
appended to the argument. If you provide a filter list, the default settings are
overridden. You can combine filters to specify a particular disk, including
esx for the first disk with ESX installed on it, model and vendor information,
or the name of the vmkernel device driver. For example, to prefer a disk
with the model name ST3120814A and any disk that uses the mptsas
driver rather than a normal local disk, the argument is
--firstdisk=ST3120814A,mptsas,local. You can use localesx for
local storage that contains ESXi image or remoteesx for remote storage
that contains ESXi image.
reboot (optional)
Reboots the machine after the scripted installation is complete.
<--noeject> The CD is not ejected after the installation.
rootpw (required)
Sets the root password for the system.
--iscrypted Specifies that the password is encrypted.
password Specifies the password value.
vSphere Installation and Setup
VMware, Inc. 96
upgrade
Either the install, upgrade, or installorupgrade command is required to determine which disk to
install or upgrade ESXi on.
--disk= or --drive= Specifies the disk to partition. In the command --disk=diskname, the
diskname can be in any of the forms shown in the following examples:
nPath: --disk=/vmfs/devices/disks/mpx.vmhba1:C0:T0:L0
nMPX name: --disk=mpx.vmhba1:C0:T0:L0
nVML name: --disk=vml.000000034211234
nvmkLUN UID:--disk=vmkLUN_UID
For accepted disk name formats, see Disk Device Names.
--firstdisk=
disk-type1,
[disk-type2,...]
Partitions the first eligible disk found. By default, the eligible disks are set to
the following order:
1 Locally attached storage (local)
2 Network storage (remote)
3 USB disks (usb)
You can change the order of the disks by using a comma-separated list
appended to the argument. If you provide a filter list, the default settings are
overridden. You can combine filters to specify a particular disk, including
esx for the first disk with ESX installed on it, model and vendor information,
or the name of the vmkernel device driver. For example, to prefer a disk
with the model name ST3120814A and any disk that uses the mptsas
driver rather than a normal local disk, the argument is
--firstdisk=ST3120814A,mptsas,local. You can use localesx for
local storage that contains ESXi image or remoteesx for remote storage
that contains ESXi image.
%include or include (optional)
Specifies another installation script to parse. This command is treated similarly to a multiline command,
but takes only one argument.
filename For example: %include part.cfg
%pre (optional)
Specifies a script to run before the kickstart configuration is evaluated. For example, you can use it to
generate files for the kickstart file to include.
--interpreter
=[python|busybox]
Specifies an interpreter to use. The default is busybox.
vSphere Installation and Setup
VMware, Inc. 97

%post (optional)
Runs the specified script after package installation is complete. If you specify multiple %post sections,
they run in the order that they appear in the installation script.
--interpreter
=[python|busybox]
Specifies an interpreter to use. The default is busybox.
--timeout=secs Specifies a timeout for running the script. If the script is not finished when
the timeout expires, the script is forcefully terminated.
--ignorefailure
=[true|false]
If true, the installation is considered a success even if the %post script
terminated with an error.
%firstboot
Creates an init script that runs only during the first boot. The script has no effect on subsequent boots. If
multiple %firstboot sections are specified, they run in the order that they appear in the kickstart file.
Note You cannot check the semantics of %firstboot scripts until the system is booting for the first time.
A %firstboot script might contain potentially catastrophic errors that are not exposed until after the
installation is complete.
--interpreter
=[python|busybox]
Specifies an interpreter to use. The default is busybox.
Note You cannot check the semantics of the %firstboot script until the system boots for the first time.
If the script contains errors, they are not exposed until after the installation is complete.
Disk Device Names
The install, upgrade, and installorupgrade installation script commands require the use of disk
device names.
Table 2‑13. Disk Device Names
Format Example Description
VML vml.00025261 The device name as reported by the
VMkernel
MPX mpx.vmhba0:C0:T0:L0 The device name
About the boot.cfg File
The boot loader configuration file boot.cfg specifies the kernel, the kernel options, and the boot modules
that the mboot.c32 or mboot.efi boot loader uses in an ESXi installation.
The boot.cfg file is provided in the ESXi installer. You can modify the kernelopt line of the boot.cfg
file to specify the location of an installation script or to pass other boot options.
vSphere Installation and Setup
VMware, Inc. 98

The boot.cfg file has the following syntax:
# boot.cfg -- mboot configuration file
#
# Any line preceded with '#' is a comment.
title=STRING
prefix=DIRPATH
kernel=FILEPATH
kernelopt=STRING
modules=FILEPATH1 --- FILEPATH2... --- FILEPATHn
# Any other line must remain unchanged.
The commands in boot.cfg configure the boot loader.
Table 2‑14. Commands in boot.cfg .
Command Description
title=STRING Sets the boot loader title to STRING.
prefix=STRING (Optional) AddsDIRPATH/ in front of every FILEPATH in the
kernel= and modules= commands that do not already start
with / or with http://.
kernel=FILEPATH Sets the kernel path to FILEPATH.
kernelopt=STRING Appends STRING to the kernel boot options.
modules=FILEPATH1 --- FILEPATH2... --- FILEPATHn Lists the modules to be loaded, separated by three hyphens
(---).
See Create an Installer ISO Image with a Custom Installation or Upgrade Script and PXE Booting the
ESXi Installer.
Install or Upgrade ESXi from a CD or DVD by Using a Script
You can install or upgrade ESXi from a CD-ROM or DVD-ROM drive by using a script that specifies the
installation or upgrade options.
You can start the installation or upgrade script by entering a boot option when you start the host. You can
also create an installer ISO image that includes the installation script. With an installer ISO image, you
can perform a scripted, unattended installation when you boot the resulting installer ISO image. See
Create an Installer ISO Image with a Custom Installation or Upgrade Script.
Prerequisites
Before you run the scripted installation or upgrade, verify that the following prerequisites are met:
nThe system on which you are installing or upgrading meets the hardware requirements. See ESXi
Hardware Requirements.
nYou have the ESXi installer ISO on an installation CD or DVD . See Download and Burn the ESXi
Installer ISO Image to a CD or DVD.
vSphere Installation and Setup
VMware, Inc. 99

nThe default installation or upgrade script (ks.cfg) or a custom installation or upgrade script is
accessible to the system. See About Installation and Upgrade Scripts.
nYou have selected a boot command to run the scripted installation or upgrade. See Enter Boot
Options to Start an Installation or Upgrade Script. For a complete list of boot commands, see Boot
Options.
Procedure
1Boot the ESXi installer from the local CD-ROM or DVD-ROM drive.
2When the ESXi installer window appears, press Shift+O to edit boot options.
3Type a boot option that calls the default installation or upgrade script or an installation or upgrade
script file that you created.
The boot option has the form ks=.
4Press Enter.
The installation, upgrade, or migration runs, using the options that you specified.
Install or Upgrade ESXi from a USB Flash Drive by Using a Script
You can install or upgrade ESXi from a USB flash drive by using a script that specifies the installation or
upgrade options.
Supported boot options are listed in Boot Options.
Prerequisites
Before running the scripted installation or upgrade, verify that the following prerequisites are met:
nThe system that you are installing or upgrading to ESXi meets the hardware requirements for the
installation or upgrade. See ESXi Hardware Requirements.
nYou have the ESXi installer ISO on a bootable USB flash drive. See Format a USB Flash Drive to
Boot the ESXi Installation or Upgrade.
nThe default installation or upgrade script (ks.cfg) or a custom installation or upgrade script is
accessible to the system. See About Installation and Upgrade Scripts.
vSphere Installation and Setup
VMware, Inc. 100

nYou have selected a boot option to run the scripted installation, upgrade, or migration. See Enter Boot
Options to Start an Installation or Upgrade Script.
Procedure
1Boot the ESXi installer from the USB flash drive.
2When the ESXi installer window appears, press Shift+O to edit boot options.
3Type a boot option that calls the default installation or upgrade script or an installation or upgrade
script file that you created.
The boot option has the form ks=.
4Press Enter.
The installation, upgrade, or migration runs, using the options that you specified.
Performing a Scripted Installation or Upgrade of ESXi by Using PXE to Boot
the Installer
ESXi 6.5 provides many options for using PXE to boot the installer and using an installation or upgrade
script.
nFor information about setting up a PXE infrastructure, see PXE Booting the ESXi Installer.
nFor information about creating and locating an installation script, see About Installation and Upgrade
Scripts.
nFor specific procedures to use PXE to boot the ESXi installer and use an installation script, see one
of the following topics:
nPXE Boot the ESXi Installer Using a Web Server
nPXE Boot the ESXi Installer Using TFTP
nFor information about using vSphere Auto Deploy to perform a scripted installation by using PXE to
boot, see Installing ESXi Using vSphere Auto Deploy.
vSphere Installation and Setup
VMware, Inc. 101

PXE Booting the ESXi Installer
You can use the preboot execution environment (PXE) to boot a host. Starting with vSphere 6.0, you can
PXE boot the ESXi installer from a network interface on hosts with legacy BIOS or using UEFI.
ESXi is distributed in an ISO format that is designed to install to flash memory or to a local hard drive. You
can extract the files and boot by using PXE.
PXE uses Dynamic Host Configuration Protocol (DHCP) and Trivial File Transfer Protocol (TFTP) to boot
an operating system over a network.
PXE booting requires some network infrastructure and a machine with a PXE-capable network adapter.
Most machines that can run ESXi have network adapters that can PXE boot.
Note PXE booting with legacy BIOS firmware is possible only over IPv4. PXE booting with UEFI
firmware is possible with either IPv4 or IPv6.
Overview of the PXE Boot Installation Process
Some of the details of the PXE boot process vary depending on whether the target host is using legacy
BIOS or UEFI firmware, and whether the boot process uses TFTP only or TFTP plus HTTP.
When you boot the target host, it interacts with the different servers in the environment to get the network
adapter, boot loader, kernel, IP address for the kernel, and finally the installation script. When all
components are in place, installation starts, as shown in the following illustration.
vSphere Installation and Setup
VMware, Inc. 102

Figure 2‑3. Overview of PXE Boot Installation Process
ESXi target host
DHCP server
TFTP server
Web server or
TFTP server
DHCP server
script depot
ESXi host
Installer
starts
TCP
ks.cfg
Give me an
installation script
UDP
IP
Give me an IP
for the kernel
TCP or UDP
kernel
Give me
the kernel
UDP
mboot and supporting files
Give me the
network boot loader
UDP
IP & TFTP server
Give me an
IP for the
network adapter
The interaction between the ESXi host and other servers proceeds as follows:
1 The user boots the target ESXi host.
2 The target ESXi host makes a DHCP request.
3 The DHCP server responds with the IP information and the location of the TFTP server.
4 The ESXi host contacts the TFTP server and requests the file that the DHCP server specified.
5 The TFTP server sends the network boot loader, and the ESXi host executes it. The initial boot loader
might load additional boot loader components from the TFTP server.
6 The boot loader searches for a configuration file on the TFTP server, downloads the kernel and other
ESXi components from the HTTP server or the TFTP server and boots the kernel on the ESXi host.
7 The installer runs interactively or using a kickstart script, as specified in the configuration file.
vSphere Installation and Setup
VMware, Inc. 103
PXE Boot the ESXi Installer Using TFTP
You can use a TFTP server to PXE boot the ESXi installer. The process differs slightly depending on
whether you use UEFI or boot from a legacy BIOS. Because most environments include ESXi hosts that
support UEFI boot and hosts that support only legacy BIOS, this topic discusses prerequisites and steps
for both types of hosts.
nFor legacy BIOS machines, the procedure supports booting multiple different versions of the ESXi
installer by using the same pxelinux.0 or gpxelinux.0 initial boot loader for all target machines,
but potentially different PXELINUX configuration files depending on the target machine's MAC
address.
nFor UEFI machines, the procedure supports booting multiple different versions of the ESXi installer by
using the same mboot.efi initial boot loader for all target machines, but potentially different
boot.cfg files depending on the target machine's MAC address.
Prerequisites
Verify that your environment meets the following prerequisites.
nESXi installer ISO image, downloaded from the VMware Web site.
nTarget host with a hardware configuration that is supported for your version of ESXi. See the VMware
Compatibility Guide.
nNetwork adapter with PXE support on the target ESXi host.
nDHCP server configured for PXE booting. See Sample DHCP Configurations.
nTFTP server.
nNetwork security policies to allow TFTP traffic (UDP port 69).
nFor legacy BIOS, you can use only IPv4 networking. For UEFI PXE boot, you can use IPv4 or IPv6
networking.
n(Optional) Installation script (kickstart file).
nUse a native VLAN in most cases. If you want to specify the VLAN ID to be used with PXE booting,
check that your NIC supports VLAN ID specification.
For legacy BIOS systems, version 3.86 of the SYSLINUX package, available from
https://www.kernel.org/pub/linux/utils/boot/syslinux/.
Procedure
1Configure the DHCP server for TFTP boot.
vSphere Installation and Setup
VMware, Inc. 104

2(Legacy BIOS only) Obtain and configure PXELINUX:
a Obtain SYSLINUX version 3.86, unpack it, and copy the pxelinux.0 file to the top-
level /tftpboot directory on your TFTP server.
b Create a PXELINUX configuration file using the following code model.
ESXi-6.x.x-XXXXXX is the name of the TFTP subdirectory that contains the ESXi installer files.
DEFAULT install
NOHALT 1
LABEL install
KERNEL ESXi-6.x.x-XXXXXX/mboot.c32
APPEND -c ESXi-6.x.x-XXXXXX/boot.cfg
IPAPPEND 2
c Save the PXELINUX file in the /tftpboot/pxelinux.cfg directory on your TFTP server with a
filename that will determine whether all hosts boot this installer by default:
Option Description
Same installer Name the file default if you want for all host to boot this ESXi installer by
default.
Different installers Name the file with the MAC address of the target host machine (01-
mac_address_of_target_ESXi_host) if you want only a specific host to boot
with this file, for example, 01-23-45-67-89-0a-bc.
3(UEFI only) Copy the file efi/boot/bootx64.efi from the ESXi installer ISO image
to /tftpboot/mboot.efi on your TFTP server.
Note Newer versions of mboot.efi can generally boot older versions of ESXi, but older versions of
mboot.efi might be unable to boot newer versions of ESXi. If you plan to configure different hosts to
boot different versions of the ESXi installer, use the mboot.efi from the newest version.
4Create a subdirectory of your TFTP server's top-level /tftpboot directory and name it after the
version of ESXi it will hold, for example, /tftpboot/ESXi-6.x.x-xxxxx.
5Copy the contents of the ESXi installer image to the directory you just created.
6Modify the boot.cfg file
a Add the following line:
prefix=ESXi-6.x.x-xxxxxx
Here, ESXi-6.x.x-xxxxxx is the pathname of the installer files relative to the TFTP server's root
directory.
b If the filenames in the kernel= and modules= lines begin with a forward slash (/) character,
delete that character.
vSphere Installation and Setup
VMware, Inc. 105

7(Optional) For a scripted installation, in the boot.cfg file, add the kernelopt option to the line after
the kernel command, to specify the location of the installation script.
Use the following code as a model, where XXX.XXX.XXX.XXX is the IP address of the server where
the installation script resides, and esxi_ksFiles is the directory that contains the ks.cfg file.
kernelopt=ks=http://XXX.XXX.XXX.XXX/esxi_ksFiles/ks.cfg
8(UEFI only) Specify whether you want for all UEFI hosts to boot the same installer.
Option Description
Same installer Copy or link the boot.cfg file to /tftpboot/boot.cfg
Different installers a Create a subdirectory of /tftpboot named after the MAC address of the
target host machine (01-mac_address_of_target_ESXi_host), for example,
01-23-45-67-89-0a-bc.
b Place a copy of (or a link to) the host's boot.cfg file in that directory, for
example, /tftpboot/01-23-45-67-89-0a-bc/boot.cfg.
PXE Boot the ESXi Installer Using a Web Server
You can use a Web server to PXE boot the ESXi installer. Because most environments include ESXi
hosts that support UEFI boot and hosts that support only legacy BIOS, this topic discusses prerequisites
and steps for both types of hosts.
nFor legacy BIOS machines, the procedure supports booting multiple different versions of the ESXi
installer by using the same pxelinux.0 or gpxelinux.0 initial boot loader for all target machines,
but potentially different PXELINUX configuration files depending on the target machine's MAC
address.
nFor UEFI machines, the procedure supports booting multiple different versions of the ESXi installer by
using the same mboot.efi initial boot loader for all target machines, but potentially different
boot.cfg files depending on the target machine's MAC address.
Prerequisites
Verify that your environment has the following components:
nESXi installer ISO image, downloaded from the VMware Web site.
nTarget host with a hardware configuration that is supported for your version of ESXi. See the VMware
Compatibility Guide.
nNetwork adapter with PXE support on the target ESXi host.
nDHCP server configured for PXE booting. See Sample DHCP Configurations.
nTFTP server.
nNetwork security policies to allow TFTP traffic (UDP port 69).
nFor legacy BIOS, you can use only IPv4 networking. For UEFI PXE boot, you can use IPv4 or IPv6
networking.
vSphere Installation and Setup
VMware, Inc. 106

n(Optional) Installation script (kickstart file).
nUse a native VLAN in most cases. If you want to specify the VLAN ID to be used with PXE booting,
check that your NIC supports VLAN ID specification.
Verify that your environment also meets the following prerequisites required for PXE boot using a Web
Server:
nVerify that the HTTP Web server is accessible by your target ESXi hosts.
n(UEFI) Obtain iPXE, available at http://ipxe.org.
n(Legacy BIOS) Obtain version 3.86 of the SYSLINUX package, available from
https://www.kernel.org/pub/linux/utils/boot/syslinux/.
Procedure
1Configure the DHCP server for HTTP boot.
2(UEFI only) Obtain and configure iPXE:
a Obtain the iPXE source code, as described at http://ipxe.org/download.
b Follow the instructions on that page, but use the following make command:
make bin-x86_64-efi/snponly.efi
c Copy the resulting file snponly.efi to /tftpboot directory on your TFTP server.
3(UEFI only) Copy the file efi/boot/bootx64.efi from the ESXi installer ISO image
to /tftpboot/mboot.efi on your TFTP server.
Note Newer versions of mboot.efi can generally boot older versions of ESXi, but older versions of
mboot.efi might be unable to boot newer versions of ESXi. If you plan to configure different hosts to
boot different versions of the ESXi installer, use the mboot.efi from the newest version.
vSphere Installation and Setup
VMware, Inc. 107

4(Legacy BIOS only) Obtain and configure PXELINUX:
a Obtain SYSLINUX version 3.86, unpack it, and copy the gpxelinux.0 file to the top-
level /tftpboot directory on your TFTP server.
b Create a PXELINUX configuration file using the following code model.
ESXi-6.x.x-XXXXXX is the name of the TFTP subdirectory that contains the ESXi installer files.
DEFAULT install
NOHALT 1
LABEL install
KERNEL ESXi-6.x.x-XXXXXX/mboot.c32
APPEND -c ESXi-6.x.x-XXXXXX/boot.cfg
IPAPPEND 2
c Save the PXELINUX file in the /tftpboot/pxelinux.cfg directory on your TFTP server with a
filename that will determine whether all hosts boot this installer by default:
Option Description
Same installer Name the file default if you want for all host to boot this ESXi installer by
default.
Different installers Name the file with the MAC address of the target host machine (01-
mac_address_of_target_ESXi_host) if you want only a specific host to boot
with this file, for example, 01-23-45-67-89-0a-bc.
5Create a directory on your HTTP server named for the version of ESXi it will hold, for
example, /var/www/html/ESXi-6.x.x-XXXXXX.
6Copy the contents of the ESXi installer image to the directory you just created.
7Modify the boot.cfg file
a Add the following line:
prefix=http://XXX.XXX.XXX.XXX/ESXi-6.x.x-XXXXXX
where http://XXX.XXX.XXX.XXX/ESXi-6.x.x-XXXXXX is the location of the installer files on
the HTTP server.
b If the filenames in the kernel= and modules= lines begin with a forward slash (/) character,
delete that character.
8(Optional) For a scripted installation, in the boot.cfg file, add the kernelopt option to the line after
the kernel command, to specify the location of the installation script.
Use the following code as a model, where XXX.XXX.XXX.XXX is the IP address of the server where
the installation script resides, and esxi_ksFiles is the directory that contains the ks.cfg file.
kernelopt=ks=http://XXX.XXX.XXX.XXX/esxi_ksFiles/ks.cfg
vSphere Installation and Setup
VMware, Inc. 108

9(UEFI only) Specify whether you want for all UEFI hosts to boot the same installer.
Option Description
Same installer Copy or link the boot.cfg file to /tftpboot/boot.cfg
Different installers a Create a subdirectory of /tftpboot named after the MAC address of the
target host machine (01-mac_address_of_target_ESXi_host), for example,
01-23-45-67-89-0a-bc.
b Place a copy of (or a link to) the host's boot.cfg file in that directory, for
example, /tftpboot/01-23-45-67-89-0a-bc/boot.cfg.
Installing ESXi Using vSphere Auto Deploy
vSphere Auto Deploy lets you provision hundreds of physical hosts with ESXi software.
Using Auto Deploy, experienced system administrators can manage large deployments efficiently. Hosts
are network-booted from a central Auto Deploy server. Optionally, hosts are configured with a host profile
of a reference host. The host profile can be set up to prompt the user for input. After boot up and
configuration complete, the hosts are managed by vCenter Server just like other ESXi hosts.
Auto Deploy can also be used for stateless caching or stateful installs.
Important Auto Deploy requires a secure separation between the production network and the
management or deployment networks as discussed in vSphere Auto Deploy Security Considerations.
Using Auto Deploy without this separation is insecure.
Stateless caching By default, Auto Deploy does not store ESXi configuration or state on the
host disk. Instead, an image profile defines the image that the host is
provisioned with, and other host attributes are managed through host
profiles. A host that uses Auto Deploy for stateless caching still needs to
connect to the Auto Deploy server and the vCenter Server.
Stateful installs You can provision a host with Auto Deploy and set up the host to store the
image to disk. On subsequent boots, the host boots from disk.
vSphere Installation and Setup
VMware, Inc. 109

Understanding vSphere Auto Deploy
vSphere Auto Deploy can provision hundreds of physical hosts with ESXi software. You can specify the
image to deploy and the hosts to provision with the image. Optionally, you can specify host profiles to
apply to the hosts, a vCenter Server location (datacenter, folder or cluster), and assign a script bundle for
each host.
Introduction to vSphere Auto Deploy
When you start a physical host that is set up for vSphere Auto Deploy, vSphere Auto Deploy uses PXE
boot infrastructure in conjunction with vSphere host profiles to provision and customize that host. No state
is stored on the host itself. Instead, the vSphere Auto Deploy server manages state information for each
host.
State Information for ESXi Hosts
vSphere Auto Deploy stores the information for the ESXi hosts to be provisioned in different locations.
Information about the location of image profiles and host profiles is initially specified in the rules that map
machines to image profiles and host profiles.
Table 2‑15. vSphere Auto Deploy Stores Information for Deployment
Information Type Description Source of Information
Image state The executable software to run on an ESXi host. Image profile, created with vSphere ESXi Image
Builder.
Configuration state The configurable settings that determine how the
host is configured, for example, virtual switches and
their settings, driver settings, boot parameters, and
so on.
Host profile, created by using the host profile UI.
Often comes from a template host.
Dynamic state The runtime state that is generated by the running
software, for example, generated private keys or
runtime databases.
Host memory, lost during reboot.
Virtual machine
state
The virtual machines stored on a host and virtual
machine autostart information (subsequent boots
only).
Virtual machine information sent by vCenter Server to
vSphere Auto Deploy must be available to supply
virtual machine information to vSphere Auto Deploy.
User input State that is based on user input, for example, an IP
address that the user provides when the system
starts up, cannot automatically be included in the
host profile.
Host customization information, stored by
vCenter Server during first boot.
You can create a host profile that requires user input
for certain values.
When vSphere Auto Deploy applies a host profile that
requires user provided information, the host is placed
in maintenance mode. Use the host profile UI to
check the host profile compliance, and respond to the
prompt to customize the host.
vSphere Auto Deploy Architecture
The vSphere Auto Deploy infrastructure consists of several components.
For more information, watch the video "Auto Deploy Architecture":
vSphere Installation and Setup
VMware, Inc. 110

Auto Deploy Architecture (http://link.brightcove.com/services/player/bcpid2296383276001?
bctid=ref:video_auto_deploy_architecture)
Figure 2‑4. vSphere Auto Deploy Architecture
HTTP fetch of images/VIBs
and host profiles (iPXE boot
and update)
Host profile
UI
Host profiles and
host customization
Host profile
engine
ESXi host
Plug-in
VIBs and
image profiles
Public depot
Fetch of predefined image
profiles and VIBs
Auto Deploy
PowerCLI
Image
Profiles
Rules Engine Image Builder
PowerCLI
Auto Deploy
server
(Web server)
vSphere Auto Deploy
server
Serves images and host profiles to ESXi hosts.
vSphere Auto Deploy
rules engine
Sends information to the vSphere Auto Deploy server which image profile
and which host profile to serve to which host. Administrators use vSphere
Auto Deploy to define the rules that assign image profiles and host profiles
to hosts. For more information on vSphere Auto Deploy rules and rule sets,
see Rules and Rule Sets.
Image profiles Define the set of VIBs to boot ESXi hosts with.
nVMware and VMware partners make image profiles and VIBs available
in public depots. Use vSphere ESXi Image Builder to examine the
depot and use the vSphere Auto Deploy rules engine to specify which
image profile to assign to which host.
nVMware customers can create a custom image profile based on the
public image profiles and VIBs in the depot and apply that image profile
to the host. See Customizing Installations with vSphere ESXi Image
Builder.
vSphere Installation and Setup
VMware, Inc. 111
Host profiles Define machine-specific configuration such as networking or storage setup.
Use the host profile UI to create host profiles. You can create a host profile
for a reference host and apply that host profile to other hosts in your
environment for a consistent configuration. For more information, see the
vSphere Host Profiles documentation or the Setting Up a vSphere Auto
Deploy Reference Host section.
Host customization Stores information that the user provides when host profiles are applied to
the host. Host customization might contain an IP address or other
information that the user supplied for that host. For more information about
host customizations, see the vSphere Host Profiles documentation.
Host customization was called answer file in earlier releases of vSphere
Auto Deploy.
Rules and Rule Sets
You specify the behavior of the vSphere Auto Deploy server by using a set of rules. The vSphere Auto
Deploy rules engine checks the rule set for matching host patterns to decide which items (image profile,
host profile, vCenter Server location, or script object) to provision each host with.
The rules engine maps software and configuration settings to hosts based on the attributes of the host.
For example, you can deploy image profiles or host profiles to two clusters of hosts by writing two rules,
each matching on the network address of one cluster.
For hosts that have not yet been added to a vCenter Server system, the vSphere Auto Deploy server
checks with the rules engine before serving image profiles, host profiles, and inventory location
information to hosts. For hosts that are managed by a vCenter Server system, the image profile, host
profile, and inventory location that vCenter Server has stored in the host object is used. If you make
changes to rules, you can use the vSphere Web Client or vSphere Auto Deploy cmdlets in a PowerCLI
session to test and repair rule compliance. When you repair rule compliance for a host, that host's image
profile and host profile assignments are updated.
The rules engine includes rules and rule sets.
Rules Rules can assign image profiles and host profiles to a set of hosts, or
specify the location (folder or cluster) of a host on the target vCenter Server
system. A rule can identify target hosts by boot MAC address, SMBIOS
information, BIOS UUID, Vendor, Model, or fixed DHCP IP address. In most
cases, rules apply to multiple hosts. You create rules by using the
vSphere Web Client or vSphere Auto Deploy cmdlets in a PowerCLI
session. After you create a rule, you must add it to a rule set. Only two rule
sets, the active rule set and the working rule set, are supported. A rule can
belong to both sets, the default, or only to the working rule set. After you
add a rule to a rule set, you can no longer change the rule. Instead, you
copy the rule and replace items or patterns in the copy. If you are managing
vSphere Auto Deploy with the vSphere Web Client, you can edit a rule if it
is in inactive state.
vSphere Installation and Setup
VMware, Inc. 112

You can specify the following parameters in a rule.
Parameter Description
Name Name of the rule, specified with the -Name parameter.
Item One or more items, specified with the -Item parameter. An item can be an
image profile, a host profile, a vCenter Server inventory location (datacenter,
folder, cluster) for the target host, or a custom script. You can specify multiple
items separated by commas.
Pattern The pattern specifies the host or group of hosts to which the rule applies.
vendor Machine vendor name.
model Machine model name.
serial Machine serial number.
hostname Machine hostname.
domain Domain name.
ipv4 IPv4 address of the machine.
ipv6 IPv6 address of the machine.
PXE booting with BIOS firmware is possible only with
IPv4, PXE booting with UEFI firmware is possible with
either IPv4 or IPv6.
mac Boot NIC MAC address.
asset Machine asset tag.
oemstring OEM-specific strings in the SMBIOS.
You can specify -AllHosts to apply the item or items to all hosts.
Active Rule Set When a newly started host contacts the vSphere Auto Deploy server with a
request for an image profile, the vSphere Auto Deploy server checks the
active rule set for matching rules. The image profile, host profile,
vCenter Server inventory location, and script object that are mapped by
matching rules are then used to boot the host. If more than one item of the
same type is mapped by the rules, the vSphere Auto Deploy server uses
the item that is first in the rule set.
Working Rule Set The working rule set allows you to test changes to rules before making the
changes active. For example, you can use vSphere Auto Deploy cmdlets
for testing compliance with the working rule set. The test verifies that hosts
managed by a vCenter Server system are following the rules in the working
rule set. By default, cmdlets add the rule to the working rule set and
activate the rules. Use the NoActivate parameter to add a rule only to the
working rule set.
You use the following workflow with rules and rule sets.
1 Make changes to the working rule set.
vSphere Installation and Setup
VMware, Inc. 113
2 Test the working rule set rules against a host to make sure that everything is working correctly.
3 Refine and retest the rules in the working rule set.
4 Activate the rules in the working rule set.
If you add a rule in a PowerCLI session and do not specify the NoActivate parameter, all rules that
are currently in the working rule set are activated. You cannot activate individual rules.
See the PowerCLI command-line help and Managing vSphere Auto Deploy with PowerCLI Cmdlets for
more information on using vSphere Auto Deploy with PowerCLI cmdlets. See Managing vSphere Auto
Deploy with the vSphere Web Client for more information on using vSphere Auto Deploy with the
vSphere Web Client.
vSphere Auto Deploy Boot Process
When you boot a host that you want to provision or reprovision with vSphere Auto Deploy, the vSphere
Auto Deploy infrastructure supplies the image profile and, optionally, a host profile, a vCenter Server
location, and script bundle for that host.
The boot process is different for hosts that have not yet been provisioned with vSphere Auto Deploy (first
boot) and for hosts that have been provisioned with vSphere Auto Deploy and added to a vCenter Server
system (subsequent boot).
First Boot Prerequisites
Before a first boot process, you must set up your system. Setup includes the following tasks, which are
discussed in more detail in Preparing for vSphere Auto Deploy.
nSet up a DHCP server that assigns an IP address to each host upon startup and that points the host
to the TFTP server to download the iPXE boot loader from.
nIf the hosts that you plan to provision with vSphere Auto Deploy are with legacy BIOS, verify that the
vSphere Auto Deploy server has an IPv4 address. PXE booting with legacy BIOS firmware is possible
only over IPv4. PXE booting with UEFI firmware is possible with either IPv4 or IPv6.
nIdentify an image profile to be used in one of the following ways.
nChoose an ESXi image profile in a public depot.
n(Optional) Create a custom image profile by using vSphere ESXi Image Builder, and place the
image profile in a depot that the vSphere Auto Deploy server can access. The image profile must
include a base ESXi VIB.
n(Optional) If you have a reference host in your environment, export the host profile of the reference
host and define a rule that applies the host profile to one or more hosts. See Setting Up a vSphere
Auto Deploy Reference Host.
nSpecify rules for the deployment of the host and add the rules to the active rule set.
vSphere Installation and Setup
VMware, Inc. 114
First Boot Overview
When a host that has not yet been provisioned with vSphere Auto Deploy boots (first boot), the host
interacts with several vSphere Auto Deploy components.
1 When the administrator turns on a host, the host starts a PXE boot sequence.
The DHCP Server assigns an IP address to the host and instructs the host to contact the TFTP
server.
2 The host contacts the TFTP server and downloads the iPXE file (executable boot loader) and an
iPXE configuration file.
3 iPXE starts executing.
The configuration file instructs the host to make a HTTP boot request to the vSphere Auto Deploy
server. The HTTP request includes hardware and network information.
4 In response, the vSphere Auto Deploy server performs these tasks:
a Queries the rules engine for information about the host.
b Streams the components specified in the image profile, the optional host profile, and optional
vCenter Server location information.
5 The host boots using the image profile.
If the vSphere Auto Deploy server provided a host profile, the host profile is applied to the host.
6 vSphere Auto Deploy adds the host to thevCenter Server system that vSphere Auto Deploy is
registered with.
a If a rule specifies a target folder or cluster on the vCenter Server system, the host is placed in that
folder or cluster. The target folder must be under a data center.
b If no rule exists that specifies a vCenter Server inventory location, vSphere Auto Deploy adds the
host to the first datacenter displayed in the vSphere Web Client UI.
7 (Optional) If the host profile requires the user to specify certain information, such as a static IP
address, the host is placed in maintenance mode when the host is added to the vCenter Server
system.
You must reapply the host profile and update the host customization to have the host exit
maintenance mode. When you update the host customization, answer any questions when prompted.
8 If the host is part of a DRS cluster, virtual machines from other hosts might be migrated to the host
after the host has successfully been added to the vCenter Server system.
See Provision a Host (First Boot).
vSphere Installation and Setup
VMware, Inc. 115

Figure 2‑5. vSphere Auto Deploy Installation, First Boot
PXE
Host sends hardware
and network information
to Auto Deploy server
Auto Deploy server
streams host and image
profiles to the host
Host boots using
image profile
Subsequent Boots Without Updates
For hosts that are provisioned with vSphere Auto Deploy and managed by avCenter Server system,
subsequent boots can become completely automatic.
1 The administrator reboots the host.
2 As the host boots up, vSphere Auto Deploy provisions the host with its image profile and host profile.
3 Virtual machines are brought up or migrated to the host based on the settings of the host.
nStandalone host. Virtual machines are powered on according to autostart rules defined on the
host.
nDRS cluster host. Virtual machines that were successfully migrated to other hosts stay there.
Virtual machines for which no host had enough resources are registered to the rebooted host.
If the vCenter Server system is unavailable, the host contacts the vSphere Auto Deploy server and is
provisioned with an image profile. The host continues to contact the vSphere Auto Deploy server until
vSphere Auto Deploy reconnects to the vCenter Server system.
vSphere Auto Deploy cannot set up vSphere distributed switches if vCenter Server is unavailable, and
virtual machines are assigned to hosts only if they participate in an HA cluster. Until the host is
reconnected to vCenter Server and the host profile is applied, the switch cannot be created. Because the
host is in maintenance mode, virtual machines cannot start. See Reprovision Hosts with Simple Reboot
Operations.
Any hosts that are set up to require user input are placed in maintenance mode. See Update the Host
Customization in the vSphere Web Client.
vSphere Installation and Setup
VMware, Inc. 116

Subsequent Boots With Updates
You can change the image profile, host profile, vCenter Server location, or script bundle for hosts. The
process includes changing rules and testing and repairing the host's rule compliance.
1 The administrator uses the Copy-DeployRule PowerCLI cmdlet to copy and edit one or more rules
and updates the rule set. See Overview of the vSphere Auto Deploy Process by Using PowerCLI for
an example.
2 The administrator runs the Test-DeployRulesetCompliance cmdlet to check whether each host is
using the information that the current rule set specifies.
3 The host returns a PowerCLI object that encapsulates compliance information.
4 The administrator runs the Repair-DeployRulesetCompliance cmdlet to update the image profile,
host profile, or vCenter Server location the vCenter Server system stores for each host.
5 When the host reboots, it uses the updated image profile, host profile, vCenter Server location, or
script bundle for the host.
If the host profile is set up to request user input, the host is placed in maintenance mode. Follow the
steps in Update the Host Customization in the vSphere Web Client.
See Test and Repair Rule Compliance.
Figure 2‑6. vSphere Auto Deploy Installation, Subsequent Boots
Subsequent Boot with Image Update
Subsequent Boot with No Update
Reboot host
vCenter Server
provisions host using
host and image pofiles
Use updated
image profile
Update the host and image
profile associations stored
in vCenter Server
Check rule set
compliance
Edit and update rule set
(Optional)
Provisioning of Systems that Have Distributed Switches
You can configure the host profile of a vSphere Auto Deploy reference host with a distributed switch.
When you configure the distributed switch, the boot configuration parameters policy is automatically set to
match the network parameters required for host connectivity after a reboot.
When vSphere Auto Deploy provisions the ESXi host with the host profile, the host goes through a two-
step process.
1 The host creates a standard virtual switch with the properties specified in the boot configuration
parameters field.
vSphere Installation and Setup
VMware, Inc. 117

2 The host creates the VMkernel NICs. The VMkernel NICs allow the host to connect to vSphere Auto
Deploy and to the vCenter Server system.
When the host is added to vCenter Server, vCenter Server removes the standard switch and reapplies
the distributed switch to the host.
Note Do not change the boot configuration parameters to avoid problems with your distributed switch.
Overview of the vSphere Auto Deploy Process by Using the vSphere Web Client
Getting started with vSphere Auto Deploy requires that you learn how vSphere Auto Deploy works, start
the vSphere Auto Deploy and vSphere ESXi Image Builder vCenter Server services, create deploy rules
that provision hosts, and power on your hosts to be booted with the image profile you specify.
The workflow for provisioning the hosts in your environment with vSphere Auto Deploy includes the
following tasks:
1 Install vCenter Server and the vCenter Server components, or deploy the vCenter Server Appliance.
The vSphere Auto Deploy server is included with the management node.
2 Configure the vSphere Auto Deploy and vSphere ESXi Image Builder service startup types.
See Prepare Your System for vSphere Auto Deploy.
3 Add or import a software depot to the vSphere Auto Deploy inventory.
See Add a Software Depot or Import a Software Depot.
4 (Optional) If you want to create a custom image profile, clone or create an image profile by using the
vSphere Web Client.
See Clone an Image Profile or Create an Image Profile.
5 Create a deploy rule that assigns the image profile to one host, to multiple hosts specified by a
pattern, or to all hosts..
See Create a Deploy Rule.
Note vSphere Auto Deploy is optimized for provisioning hosts that have a fixed MAC address to IP
address mapping in DHCP (sometimes called DHCP reservations). If you want to use static IP
addresses, you must set up the host profile to prompt for host customization. For more information,
see the vSphere Host Profiles documentation.
6 Power on the hosts that you want to provision.
7 Set up the host you provisioned as a reference host for your host profile.
You can specify the reference host syslog settings, firewall settings, storage, networking, and so on.
8 Extract a host profile from the reference host.
See the Host Profiles documentation.
9 To provision multiple hosts with the host profile, clone or edit the previously created rule by using the
vSphere Web Client.
vSphere Installation and Setup
VMware, Inc. 118
See Clone a Deploy Rule or Editing a Deploy Rule.
10 Activate the new rule and deactivate the old one.
See Activate, Deactivate, and Reorder Deploy Rules.
11 Remediate the host associations to apply the new rule to the host.
See Remediate a Non-compliant Host.
12 Verify that the hosts you provisioned meet the following requirements.
nEach host is connected to the vCenter Server system.
nThe hosts are not in maintenance mode.
nThe hosts have no compliance failures.
nEach host with a host profile that requires user input has up-to-date host customization
information.
Remediate host associations and compliance problems and reboot hosts until all hosts meet the
requirements.
Read for an introduction to the boot process, differences between first and subsequent boots, and an
overview of using host customization.
Overview of the vSphere Auto Deploy Process by Using PowerCLI
Getting started with vSphere Auto Deploy requires that you learn how vSphere Auto Deploy works, install
the vSphere Auto Deploy server, install PowerCLI, write PowerCLI rules that provision hosts, and power
on your hosts to be booted with the image profile you specify. You can customize of the image profile,
host profile, and vCenter Server location.
See Set Up vSphere Auto Deploy and Provision Hosts with vSphere PowerCLI for a step-by-step
exercise that helps you set up your first vSphere Auto Deploy environment on a Windows Server 2008
system.
To provision the hosts in your environment with vSphere Auto Deploy successfully, you can follow these
steps.
1 Install vCenter Server and the vCenter Server components, or deploy the vCenter Server Appliance.
The vSphere Auto Deploy server is included with the management node.
2 Configure the vSphere Auto Deploy service startup type.
See Prepare Your System for vSphere Auto Deploy.
3 Install PowerCLI, which includes vSphere Auto Deploy and vSphere ESXi Image Builder cmdlets.
See Prepare Your System for vSphere Auto Deploy and Using vSphere Auto Deploy Cmdlets.
4 Find the image profile that includes the VIBs that you want to deploy to your hosts.
nIn most cases, you add the depots containing the required software to your PowerCLI session,
and then select an image profile from one of those depots.
vSphere Installation and Setup
VMware, Inc. 119

nTo create a custom image profile, use vSphere ESXi Image Builder cmdlets to clone an existing
image profile and add the custom VIBs to the clone. Add the custom image profile to the
PowerCLI session.
You must use vSphere ESXi Image Builder for customization only if you have to add or remove VIBs.
In most cases, you can add the depot where VMware hosts the image profiles to your PowerCLI
session as a URL.
5 Start a PowerCLI session and connect to the vCenter Server system that vSphere Auto Deploy is
registered with.
6 Use the New-DeployRule PowerCLI cmdlet to write a rule that assigns the image profile to one host,
to multiple hosts specified by a pattern, or to all hosts.
New-DeployRule -Name "testrule" -Item image-profile -AllHosts
See Assign an Image Profile to Hosts.
Note vSphere Auto Deploy is optimized for provisioning hosts that have a fixed MAC address to IP
address mapping in DHCP (sometimes called DHCP reservations). If you want to use static IP
addresses, you must set up the host profile to prompt for host customization. For more information,
see the vSphere Host Profiles documentation.
7 Power on the hosts that you want to provision.
8 Set up the host you provisioned as a reference host for your host profile.
You can specify the reference host syslog settings, firewall settings, storage, networking, and so on.
9 Set up the host you provisioned as a reference host for your host profile.
You can specify the reference host syslog settings, firewall settings, storage, networking, and so on.
See Setting Up a vSphere Auto Deploy Reference Host.
10 Create and export a host profile for the reference host.
See the Host Profiles documentation.
11 To provision multiple hosts with the host profile, use the Copy-DeployRule cmdlet to edit the
previously created rule.
You can revise the rule to assign not only an image profile but also a host profile, a vCenter Server
location and a custom script bundle.
Copy-DeployRule -DeployRule "testrule" -ReplaceItem
my_host_profile_from_reference_host,my_target_cluster
-ReplacePattern "ipv4=192.XXX.1.10-192.XXX.1.20"
Where my_host_profile_from_reference_host is the name of the reference host profile, and
my_target_cluster is the name of the target cluster.
12 Perform the test and repair compliance operations to remediate the hosts.
vSphere Installation and Setup
VMware, Inc. 120
See Test and Repair Rule Compliance.
13 Verify that the hosts you provisioned meet the following requirements.
nEach host is connected to the vCenter Server system.
nThe hosts are not in maintenance mode.
nThe hosts have no compliance failures.
nEach host with a host profile that requires user input has up-to-date host customization
information.
Remediate host associations and compliance problems and reboot hosts until all hosts meet the
requirements.
Read for an introduction to the boot process, differences between first and subsequent boots, and an
overview of using host customization.
Preparing for vSphere Auto Deploy
Before you can start using vSphere Auto Deploy, you must prepare your environment. You start with
server setup and hardware preparation. You must configure the vSphere Auto Deploy service startup type
in the vCenter Server system that you plan to use for managing the hosts you provision, and install
PowerCLI.
nPrepare Your System for vSphere Auto Deploy
Before you can PXE boot an ESXi host with vSphere Auto Deploy, you must install prerequisite
software and set up the DHCP and TFTP servers that vSphere Auto Deploy interacts with.
nUsing vSphere Auto Deploy Cmdlets
vSphere Auto Deploy cmdlets are implemented as Microsoft PowerShell cmdlets and included in
PowerCLI. Users of vSphere Auto Deploy cmdlets can take advantage of all PowerCLI features.
nSet Up Bulk Licensing
You can use the vSphere Web Client or ESXi Shell to specify individual license keys, or you can set
up bulk licensing by using PowerCLI cmdlets. Bulk licensing works for all ESXi hosts, but is
especially useful for hosts provisioned with vSphere Auto Deploy.
Prepare Your System for vSphere Auto Deploy
Before you can PXE boot an ESXi host with vSphere Auto Deploy, you must install prerequisite software
and set up the DHCP and TFTP servers that vSphere Auto Deploy interacts with.
Prerequisites
nVerify that the hosts that you plan to provision with vSphere Auto Deploy meet the hardware
requirements for ESXi. See ESXi Hardware Requirements.
nVerify that the ESXi hosts have network connectivity to vCenter Server and that all port requirements
are met. See Required Ports for vCenter Server and Platform Services Controller.
vSphere Installation and Setup
VMware, Inc. 121
nIf you want to use VLANs in your vSphere Auto Deploy environment, you must set up the end to end
networking properly. When the host is PXE booting, the firmware driver must be set up to tag the
frames with proper VLAN IDs. You must do this set up manually by making the correct changes in the
UEFI/BIOS interface. You must also correctly configure the ESXi port groups with the correct VLAN
IDs. Ask your network administrator how VLAN IDs are used in your environment.
nVerify that you have enough storage for the vSphere Auto Deploy repository. The vSphere Auto
Deploy server uses the repository to store data it needs, including the rules and rule sets you create
and the VIBs and image profiles that you specify in your rules.
Best practice is to allocate 2 GB to have enough room for four image profiles and some extra space.
Each image profile requires approximately 350 MB. Determine how much space to reserve for the
vSphere Auto Deploy repository by considering how many image profiles you expect to use.
nObtain administrative privileges to the DHCP server that manages the network segment you want to
boot from. You can use a DHCP server already in your environment, or install a DHCP server. For
your vSphere Auto Deploy setup, replace the gpxelinux.0 file name with snponly64.efi.vmw-
hardwired for UEFI or undionly.kpxe.vmw-hardwired for BIOS. For more information on DHCP
configurations, see Sample DHCP Configurations.
nSecure your network as you would for any other PXE-based deployment method. vSphere Auto
Deploy transfers data over SSL to prevent casual interference and snooping. However, the
authenticity of the client or the vSphere Auto Deploy server is not checked during a PXE boot.
nIf you want to manage vSphere Auto Deploy with PowerCLI cmdlets, verify that Microsoft .NET
Framework 4.5 or 4.5.x and Windows PowerShell 3.0 or 4.0 are installed on a Windows machine. You
can install PowerCLI on the Windows system on which vCenter Server is installed or on a different
Windows system. See the vSphere PowerCLI User's Guide.
nSet up a remote Syslog server. See the vCenter Server and Host Management documentation for
Syslog server configuration information. Configure the first host you boot to use the remote Syslog
server and apply that host's host profile to all other target hosts. Optionally, install and use the
vSphere Syslog Collector, a vCenter Server support tool that provides a unified architecture for
system logging and enables network logging and combining of logs from multiple hosts.
nInstall ESXi Dump Collector, set up your first host so that all core dumps are directed to ESXi Dump
Collector, and apply the host profile from that host to all other hosts. See Configure ESXi Dump
Collector with ESXCLI.
nIf the hosts that you plan to provision with vSphere Auto Deploy are with legacy BIOS, verify that the
vSphere Auto Deploy server has an IPv4 address. PXE booting with legacy BIOS firmware is possible
only over IPv4. PXE booting with UEFI firmware is possible with either IPv4 or IPv6.
Procedure
1Install vCenter Server or deploy the vCenter Server Appliance.
The vSphere Auto Deploy server is included with the management node.
vSphere Installation and Setup
VMware, Inc. 122
2Configure the vSphere Auto Deploy service startup type.
a Log in to your vCenter Server system by using the vSphere Web Client.
b On the vSphere Web Client Home page, click Administration.
c Under System Configuration click Services.
d Select Auto Deploy, click the Actions menu, and select Edit Startup Type.
nOn Windows, the vSphere Auto Deploy service is disabled. In the Edit Startup Type window,
select Manual or Automatic to enable vSphere Auto Deploy.
nOn the vCenter Server Appliance, the vSphere Auto Deploy service by default is set to
Manual. If you want the vSphere Auto Deploy service to start automatically upon OS startup,
select Automatic.
3(Optional) If you want to manage vSphere Auto Deploy with the vSphere Web Client, configure the
vSphere ESXi Image Builder service startup type.
a Repeat Step 2a through Step 2c.
b Select ImageBuilder Service, click the Actions menu, and select Edit Startup Type.
nOn Windows, the vSphere ESXi Image Builder service is disabled. In the Edit Startup Type
window, select Manual or Automatic to enable the service.
nOn the vCenter Server Appliance, the vSphere Auto Deploy service by default is set to
Manual. If you want the vSphere ESXi Image Builder service to start automatically upon OS
startup, select Automatic.
c Log out of the vSphere Web Client and log in again.
The Auto Deploy icon is visible on the Home page of the vSphere Web Client.
4(Optional) If you want to manage vSphere Auto Deploy with PowerCLI cmdlets, install PowerCLI.
a Download the latest version of PowerCLI from the VMware Web site.
b Navigate to the folder that contains the PowerCLI file you downloaded and double-click the
executable file.
If the installation wizard detects an earlier version of PowerCLI on your system, it will attempt to
upgrade your existing installation
c Follow the prompts in the wizard to complete the installation.
5Configure the TFTP server.
a In a vSphere Web Client connected to the vCenter Server system, go to the inventory list and
select the vCenter Server system.
b Click the Manage tab, select Settings, and click Auto Deploy.
c Click Download TFTP Boot Zip to download the TFTP configuration file and unzip the file to the
directory in which your TFTP server stores files.
vSphere Installation and Setup
VMware, Inc. 123
6Set up your DHCP server to point to the TFTP server on which the TFTP ZIP file is located.
a Specify the TFTP Server's IP address in DHCP option 66, frequently called next-server.
b Specify the boot file name, which is snponly64.efi.vmw-hardwired for UEFI or
undionly.kpxe.vmw-hardwired for BIOS in the DHCP option 67, frequently called boot-
filename.
7Set each host you want to provision with vSphere Auto Deploy to network boot or PXE boot, following
the manufacturer's instructions.
8(Optional) If you set up your environment to use Thumbprint mode, you can use your own Certificate
Authority (CA) by replacing the OpenSSL certificate rbd-ca.crt and the OpenSSL private key rbd-
ca.key with your own certificate and key file.
nOn Windows, the files are in the SSL subfolder of the vSphere Auto Deploy installation directory.
For example, on Windows 7 the default is C:\ProgramData\VMware\VMware vSphere Auto
Deploy\ssl.
nOn the vCenter Server Appliance, the files are in /etc/vmware-rbd/ssl/.
By default, vCenter Server 6.0 and later uses VMware Certificate Authority (VMCA).
When you start a host that is set up for vSphere Auto Deploy, the host contacts the DHCP server and is
directed to the vSphere Auto Deploy server, which provisions the host with the image profile specified in
the active rule set.
What to do next
nDefine a rule that assigns an image profile and optional host profile, host location or script bundle to
the host. For Managing vSphere Auto Deploy with PowerCLI cmdlets, see theManaging vSphere
Auto Deploy with PowerCLI Cmdlets section. For managing vSphere Auto Deploy with the
vSphere Web Client, see the Managing vSphere Auto Deploy with the vSphere Web Client section.
n(Optional) Configure the first host that you provision as a reference host. Use the storage, networking,
and other settings you want for your target hosts to share. Create a host profile for the reference host
and write a rule that assigns both the already tested image profile and the host profile to target hosts.
n(Optional) If you want to have vSphere Auto Deploy overwrite existing partitions, set up a reference
host to do auto partitioning and apply the host profile of the reference host to other hosts. See
Configure a Reference Host for Auto-Partitioning.
n(Optional) If you have to configure host-specific information, set up the host profile of the reference
host to prompt for user input. For more information about host customizations, see the vSphere Host
Profiles documentation.
Using vSphere Auto Deploy Cmdlets
vSphere Auto Deploy cmdlets are implemented as Microsoft PowerShell cmdlets and included in
PowerCLI. Users of vSphere Auto Deploy cmdlets can take advantage of all PowerCLI features.
Experienced PowerShell users can use vSphere Auto Deploy cmdlets just like other PowerShell cmdlets.
If you are new to PowerShell and PowerCLI, the following tips might be helpful.
vSphere Installation and Setup
VMware, Inc. 124

You can type cmdlets, parameters, and parameter values in the PowerCLI shell.
nGet help for any cmdlet by running Get-Helpcmdlet_name.
nRemember that PowerShell is not case sensitive.
nUse tab completion for cmdlet names and parameter names.
nFormat any variable and cmdlet output by using Format-List or Format-Table, or their short forms
fl or ft. For more information, run the Get-Help Format-List cmdlet.
Passing Parameters by Name
You can pass in parameters by name in most cases and surround parameter values that contain spaces
or special characters with double quotes.
Copy-DeployRule -DeployRule testrule -ReplaceItem MyNewProfile
Most examples in the vSphere Installation and Setup documentation pass in parameters by name.
Passing Parameters as Objects
You can pass parameters as objects if you want to perform scripting and automation. Passing in
parameters as objects is useful with cmdlets that return multiple objects and with cmdlets that return a
single object. Consider the following example.
1 Bind the object that encapsulates rule set compliance information for a host to a variable.
$tr = Test-DeployRuleSetCompliance MyEsxi42
2 View the itemlist property of the object to see the difference between what is in the rule set and
what the host is currently using.
$tr.itemlist
3 Remediate the host to use the revised rule set by using the Repair-DeployRuleSetCompliance
cmdlet with the variable.
Repair-DeployRuleSetCompliance $tr
The example remediates the host the next time you boot the host.
vSphere Installation and Setup
VMware, Inc. 125

Set Up Bulk Licensing
You can use the vSphere Web Client or ESXi Shell to specify individual license keys, or you can set up
bulk licensing by using PowerCLI cmdlets. Bulk licensing works for all ESXi hosts, but is especially useful
for hosts provisioned with vSphere Auto Deploy.
Assigning license keys through the vSphere Web Client and assigning licensing by using PowerCLI
cmdlets function differently.
Assign license keys
with the
vSphere Web Client
You can assign license keys to a host when you add the host to the
vCenter Server system or when the host is managed by a vCenter Server
system.
Assign license keys
with
LicenseDataManager
PowerCLI
You can specify a set of license keys to be added to a set of hosts. The
license keys are added to the vCenter Server database. Each time a host is
added to the vCenter Server system or reconnects to it, the host is
assigned a license key. A license key that is assigned through PowerCLI is
treated as a default license key. When an unlicensed host is added or
reconnected, it is assigned the default license key. If a host is already
licensed, it keeps its license key.
The following example assigns licenses to all hosts in a data center. You can also associate licenses with
hosts and clusters.
The following example is for advanced PowerCLI users who know how to use PowerShell variables.
Prerequisites
Prepare Your System for vSphere Auto Deploy.
Procedure
1In a PowerCLI session, connect to the vCenter Server system you want to use and bind the
associated license manager to a variable.
Connect-VIServer -Server 192.XXX.X.XX -User username -Password password
$licenseDataManager = Get-LicenseDataManager
2Run a cmdlet that retrieves the datacenter in which the hosts for which you want to use the bulk
licensing feature are located.
$hostContainer = Get-Datacenter -Name Datacenter-X
You can also run a cmdlet that retrieves a cluster to use bulk licensing for all hosts in a cluster, or
retrieves a folder to use bulk licensing for all hosts in a folder.
vSphere Installation and Setup
VMware, Inc. 126

3Create a new LicenseData object and a LicenseKeyEntry object with associated type ID and
license key.
$licenseData = New-Object VMware.VimAutomation.License.Types.LicenseData
$licenseKeyEntry = New-Object Vmware.VimAutomation.License.Types.LicenseKeyEntry
$licenseKeyEntry.TypeId = "vmware-vsphere”
$licenseKeyEntry.LicenseKey = "XXXXX-XXXXX-XXXXX-XXXXX-XXXXX"
4Associate the LicenseKeys attribute of the LicenseData object you created in step 3 with the
LicenseKeyEntry object.
$licenseData.LicenseKeys += $licenseKeyEntry
5Update the license data for the data center with the LicenseData object and verify that the license is
associated with the host container.
$licenseDataManager.UpdateAssociatedLicenseData($hostContainer.Uid, $licenseData)
$licenseDataManager.QueryAssociatedLicenseData($hostContainer.Uid)
6Provision one or more hosts with vSphere Auto Deploy and assign them to the data center or to the
cluster that you assigned the license data to.
7You can use the vSphere Web Client to verify that the host is successfully assigned to the default
license XXXXX-XXXXX-XXXXX-XXXXX-XXXXX.
All hosts that you assigned to the data center are now licensed automatically.
Managing vSphere Auto Deploy with PowerCLI Cmdlets
You can manage vSphere Auto Deploy with PowerCLI cmdlets to create rules that associate hosts with
image profiles, host profiles, custom scripts and locations on the vCenter Server target. You can also
update hosts by testing rule compliance and repairing compliance issues.
vSphere Auto Deploy PowerCLI Cmdlet Overview
You specify the rules that assign image profiles and host profiles to hosts using a set of PowerCLI
cmdlets that are included in PowerCLI.
If you are new to PowerCLI, read the PowerCLI documentation and review Using vSphere Auto Deploy
Cmdlets. You can get help for any command at the PowerShell prompt.
nBasic help: Get-Help cmdlet_name
nDetailed help: Get-Help cmdlet_name -Detailed
Note When you run vSphere Auto Deploy cmdlets, provide all parameters on the command line when
you invoke the cmdlet. Supplying parameters in interactive mode is not recommended.
vSphere Installation and Setup
VMware, Inc. 127

Table 2‑16. Rule Engine PowerCLI Cmdlets
Command Description
Get-DeployCommand Returns a list of vSphere Auto Deploy cmdlets.
New-DeployRule Creates a new rule with the specified items and patterns.
Set-DeployRule Updates an existing rule with the specified items and patterns.
You cannot update a rule that is part of a rule set.
Get-DeployRule Retrieves the rules with the specified names.
Copy-DeployRule Clones and updates an existing rule.
Add-DeployRule Adds one or more rules to the working rule set and, by default,
also to the active rule set. Use the NoActivate parameter to
add a rule only to the working rule set.
Remove-DeployRule Removes one or more rules from the working rule set and from
the active rule set. Run this command with the -Delete
parameter to completely delete the rule.
Set-DeployRuleset Explicitly sets the list of rules in the working rule set.
Get-DeployRuleset Retrieves the current working rule set or the current active rule
set.
Switch-ActiveDeployRuleset Activates a rule set so that any new requests are evaluated
through the rule set.
Get-VMHostMatchingRules Retrieves rules matching a pattern. For example, you can
retrieve all rules that apply to a host or hosts. Use this cmdlet
primarily for debugging.
Test-DeployRulesetCompliance Checks whether the items associated with a specified host are
in compliance with the active rule set.
Repair-DeployRulesetCompliance Given the output of Test-DeployRulesetCompliance, this
cmdlet updates the image profile, host profile, and location for
each host in the vCenter Server inventory. The cmdlet might
apply image profiles, apply host profiles, or move hosts to
prespecified folders or clusters on the vCenter Server system.
Apply-EsxImageProfile Associates the specified image profile with the specified host.
Get-VMHostImageProfile Retrieves the image profile in use by a specified host. This
cmdlet differs from the Get-EsxImageProfile cmdlet in
vSphere ESXi Image Builder.
Repair-DeployImageCache Use this cmdlet only if the vSphere Auto Deploy image cache is
accidentally deleted.
Get-VMHostAttributes Retrieves the attributes for a host that are used when the
vSphere Auto Deploy server evaluates the rules.
Get-DeployMachineIdentity Returns a string value that vSphere Auto Deploy uses to
logically link an ESXi host in vCenter Server to a physical
machine.
Set-DeployMachineIdentity Logically links a host object in the vCenter Server database to a
physical machine. Use this cmdlet to add hosts without
specifying rules.
vSphere Installation and Setup
VMware, Inc. 128

Table 2‑16. Rule Engine PowerCLI Cmdlets (Continued)
Command Description
Get-DeployOption Retrieves the vSphere Auto Deploy global configuration options.
This cmdlet currently supports the vlan-id option, which
specifies the default VLAN ID for the ESXi Management
Network of a host provisioned with vSphere Auto Deploy.
vSphere Auto Deploy uses the value only if the host boots
without a host profile.
Set-DeployOption Sets the value of a global configuration option. Currently
supports the vlan-id option for setting the default VLAN ID for
the ESXi Management Network.
Add-ProxyServer Adds a proxy server to the vSphere Auto Deploy database. Run
the command with the -Address parameter to specify the IPv4
or IPv6 address. The address can include a port number.
List-ProxyServer Lists the proxy servers that are currently registered with vSphere
Auto Deploy.
Delete-ProxyServer Deletes one or more proxy servers from the list of proxy servers
that are registered with vSphere Auto Deploy. You can run the
command with the -id parameter from the list of proxy servers
or with the-Address parameter by specifying the IPv4 or IPv6
address of the proxy server you want to delete.
Add-ScriptBundle Adds one or more script bundles to the vSphere Auto Deploy
server.
Get-ScriptBundle Retrieves the list of script bundles available on the vSphere Auto
Deploy server and the scripts they contain.
Assign an Image Profile to Hosts
Before you can provision a host, you must create rules that assign an image profile to each host that you
want to provision by using vSphere Auto Deploy.
vSphere Auto Deploy extensibility rules enforce that VIBs at the CommunitySupported level can only
contain files from certain predefined locations, such as the ESXCLI plug-in path, jumpstart plug-in path,
and so on. If you add a VIB that is in a different location to an image profile, a warning results. You can
override the warning by using the force option.
If you call the New-DeployRule cmdlet on an image profile that includes VIBs at the
CommunitySupported level which violate the rule, set $DeployNoSignatureCheck = $true before
adding the image profile. With that setting, the system ignores signature validation and does not perform
the extensibility rules check.
Note Image profiles that include VIBs at the CommunitySupported level are not supported on production
systems.
Prerequisites
nPrepare your system for vSphere Auto Deploy. For more information, see vSphere Installation and
Setup.
vSphere Installation and Setup
VMware, Inc. 129

Procedure
1In a PowerCLI session, run the Connect-VIServer cmdlet to connect to the vCenter Server system
that vSphere Auto Deploy is registered with.
Connect-VIServer ipv4_or_ipv6_address
The cmdlet might return a server certificate warning. In a production environment, make sure no
server certificate warnings result. In a development environment, you can ignore the warning.
2Determine the location of a public software depot, or define a custom image profile by using vSphere
ESXi Image Builder.
3Run Add-EsxSoftwareDepot to add the software depot that contains the image profile to the
PowerCLI session.
Depot Type Cmdlet
Remote depot Run Add-EsxSoftwareDepot depot_url.
ZIP file a Download the ZIP file to a local file path.
b Run Add-EsxSoftwareDepot C:\file_path\my_offline_depot.zip.
4In the depot, find the image profile that you want to use by running the Get-EsxImageProfile
cmdlet.
By default, the ESXi depot includes one base image profile that includes VMware tools and has the
string standard in its name, and one base image profile that does not include VMware tools.
5Define a rule in which hosts with certain attributes, for example a range of IP addresses, are assigned
to the image profile.
New-DeployRule -Name "testrule" -Item "My Profile25" -Pattern "vendor=Acme,Zven", "ipv4=192.XXX.
1.10-192.XXX.1.20"
Double quotes are required if a name contains spaces, optional otherwise. Specify -AllHosts
instead of a pattern to apply the item to all hosts.
The cmdlet creates a rule named testrule. The rule assigns the image profile named My Profile25
to all hosts with a vendor of Acme or Zven that also have an IP address in the specified range.
6Add the rule to the rule set.
Add-DeployRule testrule
By default, the rule is added to both the working rule set and the active rule set. If you use the
NoActivate parameter, the working rule set does not become the active rule set.
vSphere Installation and Setup
VMware, Inc. 130

When the host boots from iPXE, it reports attributes of the machine to the console. Use the same format
of the attributes when writing deploy rules.
******************************************************************
* Booting through VMware AutoDeploy...
*
* Machine attributes:
* . asset=No Asset Tag
* . domain=vmware.com
* . hostname=myhost.mycompany.com
* . ipv4=XX.XX.XXX.XXX
* . mac=XX:Xa:Xb:Xc:Xx:XX
* . model=MyVendorModel
* . oemstring=Product ID: XXXXXX-XXX
* . serial=XX XX XX XX XX XX...
* . uuid=XXXXXXX-XXXX-XXXX-XXXX-XXXXXXXXXX
* . vendor=MyVendor
******************************************************************
What to do next
nFor hosts already provisioned with vSphere Auto Deploy, perform the compliance testing and repair
operations to provision them with the new image profile. See Test and Repair Rule Compliance.
nTurn on unprovisioned hosts to provision them with the new image profile.
Write a Rule and Assign a Host Profile to Hosts
vSphere Auto Deploy can assign a host profile to one or more hosts. The host profile might include
information about storage configuration, network configuration, or other characteristics of the host. If you
add a host to a cluster, that cluster's host profile is used.
In many cases, you assign a host to a cluster instead of specifying a host profile explicitly. The host uses
the host profile of the cluster.
Prerequisites
nPrepare your system for vSphere Auto Deploy. For more information, see vSphere Installation and
Setup.
nExport the host profile that you want to use.
Procedure
1In a PowerCLI session, run the Connect-VIServer cmdlet to connect to the vCenter Server system
that vSphere Auto Deploy is registered with.
Connect-VIServer ipv4_or_ipv6_address
The cmdlet might return a server certificate warning. In a production environment, make sure no
server certificate warnings result. In a development environment, you can ignore the warning.
vSphere Installation and Setup
VMware, Inc. 131

2Using the vSphere Web Client, set up a host with the settings you want to use and create a host
profile from that host.
3Find the name of the host profile by running Get-VMhostProfile PowerCLI cmdlet, passing in the
ESXi host from which you create a host profile.
4At the PowerCLI prompt, define a rule in which host profiles are assigned to hosts with certain
attributes, for example a range of IP addresses.
New-DeployRule -Name "testrule2" -Item my_host_profile -Pattern "vendor=Acme,Zven", "ipv4=192.XXX.
1.10-192.XXX.1.20"
The specified item is assigned to all hosts with the specified attributes. This example specifies a rule
named testrule2. The rule assigns the specified host profile my_host_profile to all hosts with an IP
address inside the specified range and with a manufacturer of Acme or Zven.
5Add the rule to the rule set.
Add-DeployRule testrule2
By default, the working rule set becomes the active rule set, and any changes to the rule set become
active when you add a rule. If you use the NoActivate parameter, the working rule set does not
become the active rule set.
What to do next
nAssign a host already provisioned with vSphere Auto Deploy to the new host profile by performing
compliance test and repair operations on those hosts. For more information, see Test and Repair
Rule Compliance.
nPower on unprovisioned hosts to provision them with the host profile.
Write a Rule and Assign a Host to a Folder or Cluster
vSphere Auto Deploy can assign a host to a folder or cluster. When the host boots, vSphere Auto Deploy
adds it to the specified location on the vCenter Server. Hosts assigned to a cluster inherit the cluster's
host profile.
Prerequisites
nPrepare Your System for vSphere Auto Deploy
nVerify that the folder you select is in a data center or in a cluster. You cannot assign the host to a
standalone top-level folder.
vSphere Installation and Setup
VMware, Inc. 132

Procedure
1In a PowerCLI session, run the Connect-VIServer cmdlet to connect to the vCenter Server system
that vSphere Auto Deploy is registered with.
Connect-VIServer ipv4_or_ipv6_address
The cmdlet might return a server certificate warning. In a production environment, make sure no
server certificate warnings result. In a development environment, you can ignore the warning.
2Define a rule in which hosts with certain attributes, for example a range of IP addresses, are assigned
to a folder or a cluster.
New-DeployRule -Name testrule3 -Item "my folder" -Pattern "vendor=Acme,Zven", "ipv4=192.XXX.
1.10-192.XXX.1.20"
This example passes in the folder by name. You can instead pass in a folder, cluster, or data center
object that you retrieve with the Get-Folder, Get-Cluster, or Get-Datacenter cmdlet.
3Add the rule to the rule set.
Add-DeployRule testrule3
By default, the working rule set becomes the active rule set, and any changes to the rule set become
active when you add a rule. If you use the NoActivate parameter, the working rule set does not
become the active rule set.
What to do next
nAssign a host already provisioned with vSphere Auto Deploy to the new folder or cluster location by
performing test and repair compliance operation. See Test and Repair Rule Compliance.
nPower on unprovisioned hosts to add them to the specified vCenter Server location.
Configure a Stateless System by Running a Custom Script
You can use vSphere Auto Deploy to configure one or more hosts by associating custom scripts with a
vSphere Auto Deploy rule.
The scripts run in alphabetical order after the initial ESXi boot workflow of the host.
Prerequisites
nPrepare your system for vSphere Auto Deploy. For more information, see vSphere Installation and
Setup.
nVerify that the script bundle you want to associate with a vSphere Auto Deploy rule is in .tgz format,
with a maximum size of 10 MB, and written in Python or BusyBox ash scripting language.
vSphere Installation and Setup
VMware, Inc. 133

Procedure
1In a PowerCLI session, run the Connect-VIServer cmdlet to connect to the vCenter Server system
that vSphere Auto Deploy is registered with.
Connect-VIServer ipv4_or_ipv6_address
The cmdlet might return a server certificate warning. In a production environment, make sure no
server certificate warnings result. In a development environment, you can ignore the warning.
2Run the Add-ScriptBundle cmdlet to add the script bundle that contains the necessary scripts to the
vSphere Auto Deploy inventory.
Add-ScriptBundle c:/temp/MyScriptBundle.tgz
The name of the script bundle without the .tgz extension is the name identifier or object of the script
bundle item. You can update an existing script bundle by using the -Update parameter with the Add-
ScriptBundle cmdlet.
3(Optional) Run the Get-ScriptBundle cmdlet to verify that the script bundle is added to the vSphere
Auto Deploy inventory.
4Define a rule in which hosts with certain attributes, for example a range of IP addresses, are assigned
to the script bundle.
New-DeployRule -Name "testrule4" -Item "MyScriptBundle" -Pattern "vendor=Acme,Zven", "ipv4=192.XXX.
1.10-192.XXX.1.20"
Double quotes are required if a name contains spaces, optional otherwise. Specify -AllHosts
instead of a pattern to apply the item to all hosts.
You create a rule named testrule4. The rule assigns the script bundle named My Script Bundle to all
hosts with a vendor of Acme or Zven that also have an IP address in the specified range. You can use
the name identifier of the script bundle or the object returned by the Get-ScriptBundle cmdlet to
identify the script bundle you want to associate with the rule.
5Add the rule to the rule set.
Add-DeployRule testrule4
By default, the rule is added to both the working rule set and the active rule set. If you use the
NoActivate parameter, the working rule set does not become the active rule set.
What to do next
nFor hosts already provisioned with vSphere Auto Deploy, perform the compliance testing and repair
operations to provision them with the new scripts. See Test and Repair Rule Compliance.
nTurn on unprovisioned hosts to provision them with the new scripts.
vSphere Installation and Setup
VMware, Inc. 134

Test and Repair Rule Compliance
When you add a rule to the vSphere Auto Deploy rule set or make changes to one or more rules, hosts
are not updated automatically. vSphere Auto Deploy applies the new rules only when you test their rule
compliance and perform remediation.
Prerequisites
nPrepare your system for vSphere Auto Deploy. For more information, see vSphere Installation and
Setup.
nVerify that your infrastructure includes one or more ESXi hosts provisioned with vSphere Auto Deploy,
and that the host on which you installed PowerCLI can access those ESXi hosts.
Procedure
1In a PowerCLI session, run the Connect-VIServer cmdlet to connect to the vCenter Server system
that vSphere Auto Deploy is registered with.
Connect-VIServer ipv4_or_ipv6_address
The cmdlet might return a server certificate warning. In a production environment, make sure no
server certificate warnings result. In a development environment, you can ignore the warning.
2Use PowerCLI to check which vSphere Auto Deploy rules are currently available.
Get-DeployRule
The system returns the rules and the associated items and patterns.
3Make a change to one of the available rules.
For example, you can change the image profile and the name of the rule.
Copy-DeployRule -DeployRule testrule -ReplaceItem MyNewProfile
You cannot edit a rule already added to the active rule set. Instead, you can copy the rule and replace
the item or pattern you want to change.
4Verify that you can access the host for which you want to test rule set compliance.
Get-VMHost -Name MyEsxi42
5Run the cmdlet that tests rule set compliance for the host, and bind the return value to a variable for
later use.
$tr = Test-DeployRuleSetCompliance MyEsxi42
vSphere Installation and Setup
VMware, Inc. 135

6Examine the differences between the contents of the rule set and configuration of the host.
$tr.itemlist
The system returns a table of current and expected items if the host for which you want to test the
new rule set compliance is compliant with the active rule set.
CurrentItem ExpectedItem
----------- ------------
My Profile 25 MyNewProfile
7Remediate the host to use the revised rule set the next time you boot the host.
Repair-DeployRuleSetCompliance $tr
What to do next
If the rule you changed specified the inventory location, the change takes effect when you repair
compliance. For all other changes, reboot your host to have vSphere Auto Deploy apply the new rule and
to achieve compliance between the rule set and the host.
Register a Caching Proxy Server Address with vSphere Auto Deploy
Simultaneously booting large number of stateless hosts places a significant load on the vSphere Auto
Deploy server. You can load balance the requests between the vSphere Auto Deploy server and one or
more proxy servers that you register with vSphere Auto Deploy.
Prerequisites
nPrepare your system for vSphere Auto Deploy. For more information, see vSphere Installation and
Setup.
Procedure
1In a PowerCLI session, run the Connect-VIServer cmdlet to connect to the vCenter Server system
that vSphere Auto Deploy is registered with.
Connect-VIServer ipv4_or_ipv6_address
The cmdlet might return a server certificate warning. In a production environment, make sure no
server certificate warnings result. In a development environment, you can ignore the warning.
2Register a caching proxy server addresses with vSphere Auto Deploy by running the Add-
ProxyServer cmdlet.
Add-ProxyServer -Address 'https://proxy_server_ip_address:port_number'
You can run the cmdlet multiple times to register multiple proxy servers. The address can contain a
port number.
vSphere Installation and Setup
VMware, Inc. 136
3(Optional) Run the List-ProxyServer cmdlet to verify that the caching proxy server is registered
with vSphere Auto Deploy.
Managing vSphere Auto Deploy with the vSphere Web Client
You can add ESXi hosts to the vSphere Auto Deploy inventory and create, monitor, and manage the
vSphere Auto Deploy rules and ESXi host associations by using the vSphere Web Client.
Create a Deploy Rule
Before you provision ESXi hosts with vSphere Auto Deploy, you must create rules that assign image
profiles, host profiles, and host locations to the hosts. An ESXi host can match more than one vSphere
Auto Deploy rule criteria, when this is the case, the rule order is considered.
Prerequisites
nPrepare your system and install the Auto Deploy Server. For more information, see Prepare Your
System for vSphere Auto Deploy.
nIf you want to include an image profile to the rule, verify that the software depot you need is added to
the inventory. See Add a Software Depot or Import a Software Depot.
Procedure
1Start the New Deploy Rule Wizard
You can create a new vSphere Auto Deploy rule by using the New Deploy Rule wizard.
2Name the Rule and Define Matching Criteria in the New Deploy Rule Wizard
When you start the New Deploy Rule wizard, you must first enter a rule name and select a pattern
to apply the rule to some or all hosts in the inventory.
3Select an Image Profile in the New Deploy Rule Wizard
In the New Deploy Rule wizard, you can optionally assign an image profile to the hosts that match
the rule criteria.
4Select a Host Profile in the New Deploy Rule Wizard
In the New Deploy Rule wizard, you can optionally assign a host profile to the hosts that match the
rule criteria.
5Select Host Location in the New Deploy Rule Wizard
In the New Deploy Rule wizard, you can optionally add the hosts that match the criteria of the rule
to a specific location.
6View the Summary of the New Deploy Rule Wizard
In the New Deploy Rule wizard,, you can review the settings of the new vSphere Auto Deploy rule
before completing the wizard.
What to do next
nActivate a vSphere Auto Deploy rule. See Activate, Deactivate, and Reorder Deploy Rules.
vSphere Installation and Setup
VMware, Inc. 137
nEdit a vSphere Auto Deploy rule. See Editing a Deploy Rule.
nView the image profile, host profile, and location associations of a host. See View Host Associations.
nRemediate non-compliant hosts. See Remediate a Non-compliant Host.
nChange the image profile association of a host. See Edit the Image Profile Association of a Host.
Start the New Deploy Rule Wizard
You can create a new vSphere Auto Deploy rule by using the New Deploy Rule wizard.
Procedure
1On the vSphere Web Client Home page, click Auto Deploy.
By default, only the Administrator role has privileges to use the vSphere Auto Deploy service.
2On the Deploy Rules tab, click New Deploy Rule.
The New Deploy Rule wizard appears.
Name the Rule and Define Matching Criteria in the New Deploy Rule Wizard
When you start the New Deploy Rule wizard, you must first enter a rule name and select a pattern to
apply the rule to some or all hosts in the inventory.
Procedure
1On the Name and hosts page of the wizard, enter a name for the new rule.
2Select a pattern to apply the rule to the hosts in the inventory.
You can select to apply the rule to all the hosts in the inventory or to apply the rule only to hosts that
match a specific pattern. You can select one or more patterns.
For example, the rule can apply only to hosts in a vCenter Single Sign-On domain, with a specific
host name, or that match a specific IPv4 range.
3Click Next.
Select an Image Profile in the New Deploy Rule Wizard
In the New Deploy Rule wizard, you can optionally assign an image profile to the hosts that match the
rule criteria.
Prerequisites
If you want to include an image profile to the rule, verify that the software depot you need is added to the
inventory. See Add a Software Depot or Import a Software Depot.
vSphere Installation and Setup
VMware, Inc. 138

Procedure
1On the Select image profile page of the wizard, select an image profile.
Option Action
If you do not want to assign an image profile to the selected
hosts
Select the No image profile check box.
If you want to assign an image profile to the selected hosts 1 Select a software depot from the drop-down menu.
2 Select an image profile from the list.
3 (Optional) If you want to bypass the acceptance level
verification for the image profile, select the Skip image
profile signature check check box.
2Click Next.
Select a Host Profile in the New Deploy Rule Wizard
In the New Deploy Rule wizard, you can optionally assign a host profile to the hosts that match the rule
criteria.
Procedure
1On the Select host profile page of the wizard, select a host profile.
Option Action
If you do not want to assign a host profile to the selected
hosts
Select the Do not include a host profile check box.
If you want to assign a host profile to the selected hosts Select a host profile from the list.
2Click Next.
Select Host Location in the New Deploy Rule Wizard
In the New Deploy Rule wizard, you can optionally add the hosts that match the criteria of the rule to a
specific location.
Procedure
1On the Select host location page of the wizard, select a location for the hosts that match the rule.
Option Action
If you do not want to select a host location Select the Do not include a location check box.
If you want to select a specific location for the selected hosts Select a data center, folder, or cluster as host location.
2Click Next.
vSphere Installation and Setup
VMware, Inc. 139
View the Summary of the New Deploy Rule Wizard
In the New Deploy Rule wizard,, you can review the settings of the new vSphere Auto Deploy rule before
completing the wizard.
Procedure
1On the Ready to complete page, review the summary information for the new rule.
2Click Finish.
You can view the newly created rule listed on the Deploy Rules tab.
Clone a Deploy Rule
You can use a vSphere Auto Deploy rule as a template and modify only parts of the rule instead of
creating a new one.
Prerequisites
nPrepare your system and install the Auto Deploy Server. For more information, see Prepare Your
System for vSphere Auto Deploy.
nCreate a vSphere Auto Deploy rule. See Create a Deploy Rule.
nIf you want to include an image profile to the rule, verify that the software depot you need is added to
the inventory. See Add a Software Depot or Import a Software Depot.
Procedure
1Start the Clone Deploy Rule Wizard
You can clone an existing vSphere Auto Deploy rule by using the Clone Deploy Rule wizard.
2Name the Rule and Define Matching Criteria in the Clone Deploy Rule Wizard
When you start the Clone Deploy Rule wizard to clone a vSphere Auto Deploy rule, you must first
choose whether to keep the default name of the cloned rule and whether to change the matching
criteria of the rule.
3Select an Image Profile in the Clone Deploy Rule Wizard
In the Clone Deploy Rule wizard, you can optionally assign an image profile to the hosts that match
the rule criteria or keep the same image profile that the cloned rule uses.
4Select a Host Profile in the Clone Deploy Rule Wizard
In the Clone Deploy Rule wizard, you can optionally assign a host profile to the hosts that match
the rule criteria or keep the same host profile used in the cloned rule.
5Select Host Location in the Clone Deploy Rule
In the Clone Deploy Rule wizard, you can optionally add the hosts that match the criteria of the rule
to a specific location or keep the location that the cloned rule uses.
6View the Summary of the Clone Deploy Rule Wizard
You can review the settings of the cloned vSphere Auto Deploy rule before completing the wizard.
vSphere Installation and Setup
VMware, Inc. 140
What to do next
nActivate a vSphere Auto Deploy rule. See Activate, Deactivate, and Reorder Deploy Rules.
nEdit a vSphere Auto Deploy rule. See Editing a Deploy Rule.
Start the Clone Deploy Rule Wizard
You can clone an existing vSphere Auto Deploy rule by using the Clone Deploy Rule wizard.
Procedure
1On the vSphere Web Client Home page, click Auto Deploy.
By default, only the Administrator role has privileges to use the vSphere Auto Deploy service.
2On the Deploy Rules tab, select a rule from the list.
3Click the Clone icon.
The Clone Deploy Rule wizard appears.
Name the Rule and Define Matching Criteria in the Clone Deploy Rule Wizard
When you start the Clone Deploy Rule wizard to clone a vSphere Auto Deploy rule, you must first
choose whether to keep the default name of the cloned rule and whether to change the matching criteria
of the rule.
Procedure
1On the Name and hosts page of the wizard, enter a name for the new rule.
2Select a pattern to apply the rule to the hosts in the inventory.
You can select to apply the rule to all the hosts in the inventory or to apply the rule only to hosts that
match a specific pattern. You can select one or more patterns.
For example, the rule can apply only to hosts in a vCenter Single Sign-On domain, with a specific
host name, or that match a specific IPv4 range.
3Click Next.
Select an Image Profile in the Clone Deploy Rule Wizard
In the Clone Deploy Rule wizard, you can optionally assign an image profile to the hosts that match the
rule criteria or keep the same image profile that the cloned rule uses.
Prerequisites
If you want to include an image profile to the rule, verify that the software depot you need is added to the
inventory. See Add a Software Depot or Import a Software Depot.
vSphere Installation and Setup
VMware, Inc. 141

Procedure
1On the Select image profile page of the wizard, select an image profile.
Option Action
If you do not want to change the image profile Select the Same image profile option.
If you do not want to assign an image profile to the selected
hosts
Select the No image profile option.
If you want to assign a new image profile to the selected
hosts
1 Select the Browse for Image Profile option.
2 Select a software depot from the drop-down menu.
3 Select an image profile from the list.
4 (Optional) If you want to bypass the acceptance level
verification for the image profile, select the Skip image
profile signature check check box.
2Click Next.
Select a Host Profile in the Clone Deploy Rule Wizard
In the Clone Deploy Rule wizard, you can optionally assign a host profile to the hosts that match the rule
criteria or keep the same host profile used in the cloned rule.
Procedure
uOn the Select host profile page of the wizard, select a host profile.
Option Action
If you want to keep the host profile used in the cloned rule Click Next.
If you do not want to assign a host profile to the selected
hosts
Select the Do not include a host profile check box and click
Next.
If you want to assign a new host profile to the selected hosts Select a host profile from the list and click Next.
Select Host Location in the Clone Deploy Rule
In the Clone Deploy Rule wizard, you can optionally add the hosts that match the criteria of the rule to a
specific location or keep the location that the cloned rule uses.
Procedure
1On the Select host location page of the wizard, select a location for the hosts that match the rule.
Option Action
If you want to keep the host location used in the cloned rule Leave the default location.
If you do not want the rule to include a host location Select the Do not include a host profile check box.
If you want to select a new location for the selected hosts Select a data center, folder, or cluster as host location.
2Click Next.
vSphere Installation and Setup
VMware, Inc. 142
View the Summary of the Clone Deploy Rule Wizard
You can review the settings of the cloned vSphere Auto Deploy rule before completing the wizard.
Procedure
1On the Ready to complete page, review the summary information for the new rule.
2Click Finish.
You can view the newly created rule listed on the Deploy Rules tab.
Editing a Deploy Rule
You can edit a vSphere Auto Deploy rule only if it is in inactive state in the inventory. You can edit the
name of the rule, the matching hosts, the assigned image profile, host profile, and host location.
nEdit the Name and Matching Hosts of a Rule
If a rule in the inventory is in inactive state, you can edit its name and change the selection of hosts
that match the rule criteria.
nEdit a Rule to Assign a Different Image Profile to Hosts
If a rule in the inventory is in inactive state, you can edit the rule and assign a different image profile
to the hosts matching it.
nEdit a Rule to Assign a Different Host Profile to Hosts
If a rule in the inventory is in inactive state, you can edit the rule and assign a different host profile to
the hosts that match the criteria for the rule.
nEdit the Host Location of a Rule
If a rule in the inventory is in inactive state, you can edit the rule and assign a different host location
to the hosts that match the rule criteria.
Edit the Name and Matching Hosts of a Rule
If a rule in the inventory is in inactive state, you can edit its name and change the selection of hosts that
match the rule criteria.
Prerequisites
nPrepare your system and install the Auto Deploy Server. For more information, see Prepare Your
System for vSphere Auto Deploy.
nCreate a vSphere Auto Deploy rule. See Create a Deploy Rule.
Procedure
1On the vSphere Web Client Home page, click Auto Deploy.
By default, only the Administrator role has privileges to use the vSphere Auto Deploy service.
2On the Deploy Rules tab, from the list of rules in the inventory select the rule that you want to edit
and click Edit.
The Edit Deploy Rule dialog box appears.
vSphere Installation and Setup
VMware, Inc. 143

3Select the Name and hosts page and enter a new name of the rule.
4Select a pattern to apply the rule to the hosts in the inventory.
You can select to apply the rule to all the hosts in the inventory or to apply the rule only to hosts that
match a specific pattern. You can select one or more patterns.
For example, the rule can apply only to hosts in a vCenter Single Sign-On domain, with a specific
host name, or that match a specific IPv4 range.
5Click OK.
Edit a Rule to Assign a Dierent Image Profile to Hosts
If a rule in the inventory is in inactive state, you can edit the rule and assign a different image profile to the
hosts matching it.
Prerequisites
nPrepare your system and install the Auto Deploy Server. For more information, see Prepare Your
System for vSphere Auto Deploy.
nCreate a vSphere Auto Deploy rule. See Create a Deploy Rule.
Procedure
1On the vSphere Web Client Home page, click Auto Deploy.
By default, only the Administrator role has privileges to use the vSphere Auto Deploy service.
2On the Deploy Rules tab, from the list of rules in the inventory select the rule that you want to edit
and click Edit.
The Edit Deploy Rule dialog box appears.
3Select the Select image profile page to assign an image profile to the hosts that match the rule
criteria.
Option Action
If you do not want to change the image profile Select the Same image profile option.
If you do not want to assign an image profile to the selected
hosts
Select the No image profile option.
If you want to assign a new image profile to the selected
hosts
1 Select the Browse for Image Profile option.
2 Select a software depot from the drop-down menu.
3 Select an image profile from the list.
4 (Optional) If you want to bypass the acceptance level
verification for the image profile, select the Skip image
profile signature check check box.
4Click OK.
vSphere Installation and Setup
VMware, Inc. 144

Edit a Rule to Assign a Dierent Host Profile to Hosts
If a rule in the inventory is in inactive state, you can edit the rule and assign a different host profile to the
hosts that match the criteria for the rule.
Prerequisites
nPrepare your system and install the Auto Deploy Server. For more information, see Prepare Your
System for vSphere Auto Deploy.
nCreate a vSphere Auto Deploy rule. See Create a Deploy Rule.
Procedure
1On the vSphere Web Client Home page, click Auto Deploy.
By default, only the Administrator role has privileges to use the vSphere Auto Deploy service.
2On the Deploy Rules tab, from the list of rules in the inventory select the rule that you want to edit
and click Edit.
The Edit Deploy Rule dialog box appears.
3Select the Select host profile page and assign a new host profile to the hosts matching the rule.
Option Action
If you do not want to assign a host profile to the selected
hosts
Select the Do not include a host profile check box.
If you want to assign a host profile to the selected hosts Select a host profile from the list.
4Click OK.
Edit the Host Location of a Rule
If a rule in the inventory is in inactive state, you can edit the rule and assign a different host location to the
hosts that match the rule criteria.
Prerequisites
nPrepare your system and install the Auto Deploy Server. For more information, see Prepare Your
System for vSphere Auto Deploy.
nCreate a vSphere Auto Deploy rule. See Create a Deploy Rule.
Procedure
1On the vSphere Web Client Home page, click Auto Deploy.
By default, only the Administrator role has privileges to use the vSphere Auto Deploy service.
2On the Deploy Rules tab, from the list of rules in the inventory select the rule that you want to edit
and click Edit.
The Edit Deploy Rule dialog box appears.
vSphere Installation and Setup
VMware, Inc. 145

3Select the Select host location page and select a host location for the hosts matching the rule.
Option Action
If you do not want to select a host location Select the Do not include a location check box.
If you want to select a specific location for the selected hosts Select a data center, folder, or cluster as host location.
4Click OK.
Activate, Deactivate, and Reorder Deploy Rules
After you create a vSphere Auto Deploy rule, the rule is in inactive state. You must activate the rule for it
to take effect. You can use the Activate and Reorder wizard to activate, deactivate, and change the order
of the rules.
The upper list on the Activate and Reorder page of the wizard displays the rules in the active rule set.
The lower list displays the inactive rules.
Prerequisites
nPrepare your system and install the Auto Deploy Server. For more information, see Prepare Your
System for vSphere Auto Deploy.
nCreate a vSphere Auto Deploy rule. See Create a Deploy Rule.
Procedure
1On the vSphere Web Client Home page, click Auto Deploy.
By default, only the Administrator role has privileges to use the vSphere Auto Deploy service.
2On the Deploy Rules tab, click Activate/Deactivate rules.
The Activate and Reorder wizard appears.
3(Optional) If you want to deactivate an active rule, select the rule from the active rules list and click
the Deactivate button.
4From the list of inactive rules, select the rule that you want to activate and click the Activate button.
5(Optional) If you want to reorder the rules in the active rule list, select a rule that you want to move up
or down in the list and click the Move up or Move down icon above the list of active rules.
The rules are listed by priority. For example, if two or more rules apply to the same host but are set to
provision the host with different image profiles, host profiles, and locations, the rule that is highest in
the list takes effect on the host.
vSphere Installation and Setup
VMware, Inc. 146
6(Optional) If you want to test an inactive rule before activation, select the Test rules before
activation check box and click Next.
a On the Select test targets page of the wizard, from the Filter tab select the hosts on which to test
the inactive rule and click Next.
The Selected tab displays only the selected hosts.
b On the Preview test results page of the wizard, select a host from the list to view the current
status of the host and the changes that are expected after the activation of the rule.
If the host is compliant with the rule, you do not need to remediate the host after you activate the
rule.
c (Optional) If you want to remediate the selected hosts after the rule activation, select the
Remediate listed host associations after rule activation check box.
7Click Next.
8Review the list of active rules and click Finish.
On the Deploy Rules tab, the rule is listed as active in the Status column.
What to do next
nView the image profile, host profile, and location associations of a host. See View Host Associations.
nRemediate non-compliant hosts. See Remediate a Non-compliant Host.
View Host Associations
Some of the hosts in the vSphere Auto Deploy inventory might not be compliant with the active deploy
rules. To verify that one or more ESXi hosts are compliant with the active rule set, you must check the
host associations compliance.
Prerequisites
nPrepare your system and install the Auto Deploy Server. For more information, see Prepare Your
System for vSphere Auto Deploy.
nCreate a vSphere Auto Deploy rule. See Create a Deploy Rule.
nActivate a vSphere Auto Deploy rule. See Activate, Deactivate, and Reorder Deploy Rules.
Procedure
1On the vSphere Web Client Home page, click Auto Deploy.
By default, only the Administrator role has privileges to use the vSphere Auto Deploy service.
vSphere Installation and Setup
VMware, Inc. 147

2Check the host associations compliance
The Check Host Associations Compliance window displays the current status of the host and
whether the host is compliant with the active rule set. You can view the currently assigned image
profile, host profile, host location, script bundle, and the associations that will take effect after a
remediation of the host. You can assign a script bundle to a host only by using PowerCLI cmdlets.
Option Steps
If you want to check the
host associations
compliance of a single
host
1 On the Deployed Hosts tab, select an ESXi host.
2 Click Check Host Associations Compliance.
3 Check if the host associations are compliant with the current active rule set.
4 Close the Check Host Associations Compliance window.
nIf you want to remediate the host, click Remediate.
nIf you do not want to remediate the host, click Close.
If you want to check the
host associations
compliance of multiple
hosts
1 On the Deployed Hosts tab, use Shift+left-click or Ctrl+left-click to select multiple ESXi hosts.
2 Click Check Host Associations Compliance.
3 Confirm that you want to check the compliance of all selected hosts.
4 Review the compliance status of the hosts in the left pane.
5 (Optional) In the left pane, select a host to view the compliance status details in the right pane.
6 (Optional) Select one or multiple hosts and click Remediate Selected Hosts to remediate
them.
nClick the check box of each host you want to select.
nClick the Hosts check box to select all hosts.
7 Click Close to close the Check Host Associations Compliance window.
What to do next
nRemediate non-compliant hosts. See Remediate a Non-compliant Host.
nEdit the image profile association of a host. See Edit the Image Profile Association of a Host.
nEdit a vSphere Auto Deploy rule. See Editing a Deploy Rule.
Edit the Image Profile Association of a Host
You can edit the image profile association of a single host if the host is not associated with a vSphere
Auto Deploy rule or if you do not want to change the image profile association of multiple hosts by editing
a rule.
Prerequisites
nPrepare your system and install the Auto Deploy Server. For more information, see Prepare Your
System for vSphere Auto Deploy.
nCreate a vSphere Auto Deploy rule. See Create a Deploy Rule.
nActivate a vSphere Auto Deploy rule. See Activate, Deactivate, and Reorder Deploy Rules.
vSphere Installation and Setup
VMware, Inc. 148

Procedure
1On the vSphere Web Client Home page, click Auto Deploy.
By default, only the Administrator role has privileges to use the vSphere Auto Deploy service.
2On the Deployed Hosts tab, select an ESXi host.
3Click Edit Image Profile Association.
The Edit Image Profile Association dialog box appears.
4Edit the image profile association of the host.
Option Action
If you do not want to change the image profile Select the Same image profile option.
If you want to assign a new image profile to the selected
hosts
1 Select the Browse for Image Profile option.
2 Select a software depot from the drop-down menu.
3 Select an image profile from the list.
4 (Optional) If you want to bypass the acceptance level
verification for the image profile, select the Skip image
profile signature check check box.
5Click OK.
The new image profile is listed in the Image Profile column after a refresh of the page.
What to do next
nView the image profile, host profile, and location associations of a host. See View Host Associations.
nIf the host is associated with a rule and you want to revert to the image profile defined in the rule,
remediate the host. See Remediate a Non-compliant Host.
Remediate a Non-compliant Host
When you add a rule to the vSphere Auto Deploy active rule set or make changes to one or more rules,
hosts are not updated automatically. You must remediate the host associations to apply the new rules to
the host.
Prerequisites
nPrepare your system and install the Auto Deploy Server. For more information, see Prepare Your
System for vSphere Auto Deploy.
nCreate a vSphere Auto Deploy rule. See Create a Deploy Rule.
nActivate a vSphere Auto Deploy rule. See Activate, Deactivate, and Reorder Deploy Rules.
nIf the remediation of a host, results in a change in its location, the host must be placed in
maintenance mode.
vSphere Installation and Setup
VMware, Inc. 149
Procedure
1On the vSphere Web Client Home page, click Auto Deploy.
By default, only the Administrator role has privileges to use the vSphere Auto Deploy service.
2On the Deployed Hosts tab, select an ESXi host.
You can use Shift+left-click or Ctrl+left-click to select multiple hosts
3Click Remediate Host Associations.
If you remediate a host that has an edited image profile association, the host reverts to the settings
defined in the rule that it matches.
You can monitor the progress of the remediation process in the Recent Tasks pane.
What to do next
nView the image profile, host profile, and location associations of a host. See View Host Associations.
nChange the image profile association of a host. See Edit the Image Profile Association of a Host.
Add a Host to the vSphere Auto Deploy Inventory
You can view the hosts that do not match any vSphere Auto Deploy rule and manually add a host to the
vSphere Auto Deploy inventory.
To add a host to the current vSphere Auto Deploy inventory of deployed hosts, you can create a new rule
or edit an existing rule to include a host that is not deployed with vSphere Auto Deploy and associate it
with a specific image profile, host profile and location. Alternatively, you can add a host manually to the
inventory by assigning to it an image profile, host profile, and location.
Prerequisites
nPrepare your system and install the Auto Deploy Server. For more information, see Prepare Your
System for vSphere Auto Deploy.
nTo assign an image profile to the host, add the software depot that you need to the inventory. See
Add a Software Depot or Import a Software Depot.
Procedure
1Start the Add to Inventory Wizard
You can add a host that does not correspond to any vSphere Auto Deploy rule to the list of deployed
hosts by using the Add to Inventory wizard.
2Select an Image Profile in the Add to Inventory Wizard
You can assign an image profile to a host that you want to add to the vSphere Auto Deploy
inventory.
3Select a Host Profile in the Add to Inventory Wizard
You can optionally assign a host profile to a host that you want to add to the vSphere Auto Deploy
inventory.
vSphere Installation and Setup
VMware, Inc. 150
4Select a Host Location in the Add to Inventory Wizard
You can assign a location to a host that you want to add to the vSphere Auto Deploy inventory.
5View the Summary of the Add to Inventory Wizard
You can review the host associations before you complete the Add to Inventory wizard.
What to do next
nEdit a vSphere Auto Deploy rule. See Editing a Deploy Rule.
nView the image profile, host profile, and location associations of a host. See View Host Associations.
nRemediate non-compliant hosts. See Remediate a Non-compliant Host.
Start the Add to Inventory Wizard
You can add a host that does not correspond to any vSphere Auto Deploy rule to the list of deployed
hosts by using the Add to Inventory wizard.
Procedure
1On the vSphere Web Client Home page, click Auto Deploy.
By default, only the Administrator role has privileges to use the vSphere Auto Deploy service.
2On the Discovered Hosts tab, select one or more hosts that you want to provision with an image
profile, host profile, and location.
3Select Add to Inventory.
The Add to Inventory wizard appears.
Select an Image Profile in the Add to Inventory Wizard
You can assign an image profile to a host that you want to add to the vSphere Auto Deploy inventory.
Prerequisites
To assign an image profile to the host, add the software depot that you need to the inventory. See Add a
Software Depot or Import a Software Depot.
Procedure
1Select a software depot from the drop-down menu.
2Select an image profile from the list of image profiles in the selected depot.
3If you want to bypass the acceptance level verification of the image profile, select the Skip image
profile signature check check box.
4Select an image profile.
5Click Next.
vSphere Installation and Setup
VMware, Inc. 151

Select a Host Profile in the Add to Inventory Wizard
You can optionally assign a host profile to a host that you want to add to the vSphere Auto Deploy
inventory.
Procedure
1On the Select host profile page of the wizard, select a host profile.
Option Action
If you do not want to assign a host profile to the selected
hosts
Select the Do not include a host profile check box.
If you want to assign a host profile to the selected hosts Select a host profile from the list.
2Click Next.
Select a Host Location in the Add to Inventory Wizard
You can assign a location to a host that you want to add to the vSphere Auto Deploy inventory.
Procedure
1Select a data center, folder, or cluster as the location for the host.
2Click Next.
View the Summary of the Add to Inventory Wizard
You can review the host associations before you complete the Add to Inventory wizard.
Procedure
1On the Ready to complete page, review the selected host associations.
2Click Finish.
Provisioning ESXi Systems with vSphere Auto Deploy
vSphere Auto Deploy can provision hundreds of physical hosts with ESXi software. You can provision
hosts that did not previously run ESXi software (first boot), reboot hosts, or reprovision hosts with a
different image profile, host profile, custom script, or folder or cluster location.
The vSphere Auto Deploy process differs depending on the state of the host and on the changes that you
want to make.
vSphere Installation and Setup
VMware, Inc. 152
Provision a Host (First Boot)
Provisioning a host that has never been provisioned with vSphere Auto Deploy (first boot) differs from
subsequent boot processes. You must prepare the host and fulfill all other prerequisites before you can
provision the host. You can optionally define a custom image profile with vSphere ESXi Image Builder by
using the vSphere Web Client or PowerCLI cmdlets.
Prerequisites
nMake sure your host meets the hardware requirements for ESXi hosts.
See ESXi Hardware Requirements.
nPrepare the system for vSphere Auto Deploy. See Preparing for vSphere Auto Deploy.
nWrite rules that assign an image profile to the host and optionally assign a host profile and a
vCenter Server location to the host. See Managing vSphere Auto Deploy with PowerCLI Cmdlets or
Managing vSphere Auto Deploy with the vSphere Web Client.
When the setup is complete, the vSphere Auto Deploy service is enabled, DHCP setup is complete,
and rules for the host that you want to provision are in the active rule set.
Procedure
1Turn on the host.
The host contacts the DHCP server and downloads iPXE from the location the server points it to.
Next, the vSphere Auto Deploy server provisions the host with the image specified by the rule engine.
The vSphere Auto Deploy server might also apply a host profile to the host if one is specified in the
rule set. Finally, vSphere Auto Deploy adds the host to the vCenter Server system that is specified in
the rule set.
2(Optional) If vSphere Auto Deploy applies a host profile that requires user input such as an IP
address, the host is placed in maintenance mode. Reapply the host profile with the
vSphere Web Client and provide the user input when prompted.
After the first boot process, the host is running and managed by a vCenter Server system. The
vCenter Server stores the host's image profile, host profile, and location information.
You can now reboot the host as needed. Each time you reboot, the host is reprovisioned by the
vCenter Server system.
What to do next
Reprovision hosts as needed. See Reprovisioning Hosts.
If you want to change the image profile, host profile, custom script, or location of the host, update the
rules and activate them by using the vSphere Web Client or perform a test and repair compliance
operation in a PowerCLI session. See Rules and Rule Sets or Test and Repair Rule Compliance.
vSphere Installation and Setup
VMware, Inc. 153

Reprovisioning Hosts
vSphere Auto Deploy supports multiple reprovisioning options. You can perform a simple reboot or
reprovision with a different image profile or a different host profile.
A first boot using vSphere Auto Deploy requires that you set up your environment and add rules to the
rule set. See Preparing for vSphere Auto Deploy.
The following reprovisioning operations are available.
nSimple reboot.
nReboot of hosts for which the user answered questions during the boot operation.
nReprovision with a different image profile.
nReprovision with a different host profile.
Reprovision Hosts with Simple Reboot Operations
A simple reboot of a host that is provisioned with vSphere Auto Deploy requires only that all prerequisites
are still met. The process uses the previously assigned image profile, host profile, custom script, and
vCenter Server location.
Prerequisites
nVerify that the setup you performed during the first boot operation is in place. See Provision a Host
(First Boot).
nVerify that all associated items like are available. An item can be an image profile, host profile,
custom script or vCenter Server inventory location.
nVerify that the host has the identifying information (asset tag, IP address) it had during previous boot
operations.
Procedure
1Place the host in maintenance mode.
Host Type Action
Host is part of a DRS cluster VMware DRS migrates virtual machines to appropriate hosts when you place the
host in maintenance mode.
Host is not part of a DRS cluster You must migrate all virtual machines to different hosts and place each host in
maintenance mode.
2Reboot the host.
The host shuts down. When the host reboots, it uses the image profile that the vSphere Auto Deploy
server provides. The vSphere Auto Deploy server also applies the host profile stored on the
vCenter Server system.
vSphere Installation and Setup
VMware, Inc. 154

Reprovision a Host with a New Image Profile by Using PowerCLI
You can use vSphere Auto Deploy to reprovision a host with a new image profile in a PowerCLI session
by changing the rule for the host and performing a test and repair compliance operation.
Several options for reprovisioning hosts exist.
nIf the VIBs that you want to use support live update, you can use an esxcli software vib
command. In that case, you must also update the rule set to use an image profile that includes the
new VIBs.
nDuring testing, you can apply an image profile to an individual host with the Apply-
EsxImageProfile cmdlet and reboot the host so the change takes effect. The Apply-
EsxImageProfile cmdlet updates the association between the host and the image profile but does
not install VIBs on the host.
nIn all other cases, use this procedure.
Prerequisites
nVerify that the image profile you want to use to reprovision the host is available. Use vSphere ESXi
Image Builder in a PowerCLI session. See Customizing Installations with vSphere ESXi Image
Builder.
nVerify that the setup you performed during the first boot operation is in place.
Procedure
1At the PowerShell prompt, run the Connect-VIServer PowerCLI cmdlet to connect to the
vCenter Server system that vSphere Auto Deploy is registered with.
Connect-VIServer ipv4_or_ipv6_address
The cmdlet might return a server certificate warning. In a production environment, make sure no
server certificate warnings result. In a development environment, you can ignore the warning.
2Determine the location of a public software depot that contains the image profile that you want to use,
or define a custom image profile with vSphere ESXi Image Builder.
3Run Add-EsxSoftwareDepot to add the software depot that contains the image profile to the
PowerCLI session.
Depot Type Cmdlet
Remote depot Run Add-EsxSoftwareDepot depot_url.
ZIP file a Download the ZIP file to a local file path or create a mount point local to the
PowerCLI machine.
b Run Add-EsxSoftwareDepot C:\file_path\my_offline_depot.zip.
4Run Get-EsxImageProfile to see a list of image profiles, and decide which profile you want to use.
vSphere Installation and Setup
VMware, Inc. 155

5Run Copy-DeployRule and specify the ReplaceItem parameter to change the rule that assigns an
image profile to hosts.
The following cmdlet replaces the current image profile that the rule assigns to the host with the
my_new_imageprofile profile. After the cmdlet completes, myrule assigns the new image profile to
hosts. The old version of myrule is renamed and hidden.
Copy-DeployRule myrule -ReplaceItem my_new_imageprofile
6Test the rule compliance for each host that you want to deploy the image to.
a Verify that you can access the host for which you want to test rule set compliance.
Get-VMHost -Name ESXi_hostname
b Run the cmdlet that tests rule set compliance for the host, and bind the return value to a variable
for later use.
$tr = Test-DeployRuleSetCompliance ESXi_hostname
c Examine the differences between the contents of the rule set and configuration of the host.
$tr.itemlist
The system returns a table of current and expected items if the host for which you want to test the
new rule set compliance is compliant with the active rule set.
CurrentItem ExpectedItem
----------- ------------
my_old_imageprofile my_new_imageprofile
d Remediate the host to use the revised rule set the next time you boot the host.
Repair-DeployRuleSetCompliance $tr
7Reboot the host to provision it with the new image profile.
Reprovision a Host with a New Image Profile by Using the vSphere Web Client
You can use vSphere Auto Deploy to reprovision a host with a new image profile with the
vSphere Web Client by changing the rule that the host corresponds to and activating the rule.
Prerequisites
nVerify that the image profile you want to use to reprovision the host is available. See Create an Image
Profile.
nVerify that the setup you performed during the first boot operation is in place.
vSphere Installation and Setup
VMware, Inc. 156

Procedure
1On the vSphere Web Client Home page, click Auto Deploy.
By default, only the Administrator role has privileges to use the vSphere Auto Deploy service.
2On the Deploy Rules tab, from the list of rules in the inventory select the rule that you want to edit
and click Edit.
The Edit Deploy Rule dialog box appears.
3Select the Select image profile page to assign an image profile to the hosts that match the rule
criteria.
Option Action
If you do not want to change the image profile Select the Same image profile option.
If you do not want to assign an image profile to the selected
hosts
Select the No image profile option.
If you want to assign a new image profile to the selected
hosts
1 Select the Browse for Image Profile option.
2 Select a software depot from the drop-down menu.
3 Select an image profile from the list.
4 (Optional) If you want to bypass the acceptance level
verification for the image profile, select the Skip image
profile signature check check box.
4Click Activate/Deactivate rules.
5From the list of inactive rules, select the rule that you want to activate and click the Activate button.
6(Optional) If you want to reorder the rules in the active rule list, select a rule that you want to move up
or down in the list and click the Move up or Move down icon above the list of active rules.
The rules are listed by priority. For example, if two or more rules apply to the same host but are set to
provision the host with different image profiles, host profiles, and locations, the rule that is highest in
the list takes effect on the host.
7(Optional) If you want to test an inactive rule before activation, select the Test rules before
activation check box and click Next.
a On the Select test targets page of the wizard, from the Filter tab select the hosts on which to test
the inactive rule and click Next.
The Selected tab displays only the selected hosts.
b On the Preview test results page of the wizard, select a host from the list to view the current
status of the host and the changes that are expected after the activation of the rule.
If the host is compliant with the rule, you do not need to remediate the host after you activate the
rule.
c (Optional) If you want to remediate the selected hosts after the rule activation, select the
Remediate listed host associations after rule activation check box.
8Click Next.
vSphere Installation and Setup
VMware, Inc. 157

9Review the list of active rules and click Finish.
10 Reboot the host to provision it with the new image profile.
Update the Host Customization in the vSphere Web Client
If a host required user input during a previous boot, the answers are saved with the vCenter Server. If you
want to prompt the user for new information, you must remediate the host.
Prerequisites
Attach a host profile that prompts for user input to the host.
Procedure
1Migrate all virtual machines to different hosts, and place the host into maintenance mode.
Host Type Action
Host is part of a DRS cluster VMware DRS migrates virtual machines to appropriate hosts when you place the
host in maintenance mode.
Host is not part of a DRS cluster You must migrate all virtual machines to different hosts and place each host in
maintenance mode.
2On the vSphere Web Client Home page, click Auto Deploy.
By default, only the Administrator role has privileges to use the vSphere Auto Deploy service.
3On the Deployed Hosts tab, select an ESXi host.
4Click Remediate Host Associations.
You can monitor the progress of the remediation process in the Recent Tasks pane.
5When prompted, provide the user input.
6Direct the host to exit maintenance mode.
The host customization is saved and takes effect the next time you boot the host.
Using vSphere Auto Deploy for Stateless Caching and Stateful Installs
The vSphere Auto Deploy stateless caching feature lets you cache the host's image. The vSphere Auto
Deploy stateful installs feature lets you install hosts over the network. After the initial network boot, these
hosts boot like other ESXi hosts.
The stateless caching solution is primarily intended for situations when several hosts boot simultaneously.
The locally cached image helps prevent a bottleneck that results if several hundreds of hosts connect to
the vSphere Auto Deploy server simultaneously. After the boot operation is complete, hosts connect to
vSphere Auto Deploy to complete the setup.
The stateful installs feature lets you provision hosts with the image profile over the network without having
to set up the PXE boot infrastructure.
vSphere Installation and Setup
VMware, Inc. 158
nIntroduction to Stateless Caching and Stateful Installs
You can use the System Cache Configuration host profile to provision hosts with vSphere Auto
Deploy stateless caching and stateful installs.
nUnderstanding Stateless Caching and Stateful Installs
When you want to use vSphere Auto Deploy with stateless caching or stateful installs, you must set
up a host profile, apply the host profile, and set the boot order.
nConfigure a Host Profile to Use Stateless Caching
When a host is set up to use stateless caching, the host uses a cached image if the vSphere Auto
Deploy Server is not available. To use stateless caching, you must configure a host profile. You can
apply that host profile to other hosts that you want to set up for stateless caching.
nConfigure a Host Profile to Enable Stateful Installs
To set up a host provisioned with vSphere Auto Deploy to boot from disk, you must configure a host
profile. You can apply that host profile to other hosts that you want to set up for stateful installs.
Introduction to Stateless Caching and Stateful Installs
You can use the System Cache Configuration host profile to provision hosts with vSphere Auto Deploy
stateless caching and stateful installs.
Examples of Stateless Caching and Stateful Installs
Hosts provisioned with
vSphere Auto Deploy
cache the image
(stateless caching)
Set up and apply a host profile for stateless caching. You can cache the
image on a local disk, a remote disk, or a USB drive. Continue provisioning
this host with vSphere Auto Deploy. If the vSphere Auto Deploy server
becomes unavailable, for example because hundreds of hosts attempt to
access it simultaneously, the host boots from the cache. The host attempts
to reach the vSphere Auto Deploy server after the boot operation to
complete configuration.
Hosts provisioned with
vSphere Auto Deploy
become stateful hosts
Set up and apply a host profile for stateful installs. When you provision a
host with vSphere Auto Deploy, the image is installed on the local disk, a
remote disk, or a USB drive. For subsequent boots, you boot from the disk.
The host no longer uses vSphere Auto Deploy.
Preparation
To successfully use stateless caching or stateful installs, decide how to configure the system and set the
boot order.
vSphere Installation and Setup
VMware, Inc. 159

Table 2‑17. Preparation for Stateless Caching or Stateful Installs
Requirement or Decision Description
Decide on VMFS partition overwrite When you install ESXi by using the interactive installer, you are
prompted whether you want to overwrite an existing VMFS
datastore. The System Cache Configuration host profile
provides an option to overwrite existing VMFS partitions.
The option is not available if you set up the host profile to use a
USB drive.
Decide whether you need a highly available environment If you use vSphere Auto Deploy with stateless caching, you can
set up a highly available vSphere Auto Deploy environment to
guarantee that virtual machines are migrated on newly
provisioned hosts and that the environment supports vNetwork
Distributed Switch even if the vCenter Server system becomes
temporarily unavailable.
Set the boot order The boot order you specify for your hosts depends on the
feature you want to use.
nTo set up vSphere Auto Deploy with stateless caching,
configure your host to first attempt to boot from the network,
and to then attempt to boot from disk. If the vSphere Auto
Deploy server is not available, the host boots using the
cache.
nTo set up vSphere Auto Deploy for stateful installs on hosts
that do not currently have a bootable disk, configure your
hosts to first attempt to boot from disk, and to then attempt
to boot from the network.
Note If you currently have a bootable image on the disk,
configure the hosts for one-time PXE boot, and provision the
host with vSphere Auto Deploy to use a host profile that
specifies stateful installs.
Stateless Caching and Loss of Connectivity
If the ESXi hosts that run your virtual machines lose connectivity to the vSphere Auto Deploy server, the
vCenter Server system, or both, some limitations apply the next time you reboot the host.
nIf vCenter Server is available but the vSphere Auto Deploy server is unavailable, hosts do not
connect to the vCenter Server system automatically. You can manually connect the hosts to the
vCenter Server, or wait until the vSphere Auto Deploy server is available again.
nIf both vCenter Server and vSphere Auto Deploy are unavailable, you can connect to each ESXi host
by using the VMware Host Client, and add virtual machines to each host.
nIf vCenter Server is not available, vSphere DRS does not work. The vSphere Auto Deploy server
cannot add hosts to the vCenter Server. You can connect to each ESXi host by using the
VMware Host Client, and add virtual machines to each host.
nIf you make changes to your setup while connectivity is lost, the changes are lost when the
connection to the vSphere Auto Deploy server is restored.
vSphere Installation and Setup
VMware, Inc. 160
Understanding Stateless Caching and Stateful Installs
When you want to use vSphere Auto Deploy with stateless caching or stateful installs, you must set up a
host profile, apply the host profile, and set the boot order.
When you apply a host profile that enables caching to a host, vSphere Auto Deploy partitions the
specified disk. What happens next depends on how you set up the host profile and how you set the boot
order on the host.
nvSphere Auto Deploy caches the image when you apply the host profile if Enable stateless caching
on the host is selected in the System Cache Configuration host profile. No reboot is required. When
you later reboot, the host continues to use the vSphere Auto Deploy infrastructure to retrieve its
image. If the vSphere Auto Deploy server is not available, the host uses the cached image.
nvSphere Auto Deploy installs the image if Enable stateful installs on the host is selected in the
System Cache Configuration host profile. When you reboot, the host initially boots using vSphere
Auto Deploy to complete the installation. A reboot is then issued automatically, after which the host
boots from disk, similar to a host that was provisioned with the installer. vSphere Auto Deploy no
longer provisions the host.
You can apply the host profile from the vSphere Web Client, or write a vSphere Auto Deploy rule in a
PowerCLI session that applies the host profile.
Using the vSphere Web Client to Set Up vSphere Auto Deploy for Stateless Caching or
Stateful Installs
You can create a host profile on a reference host and apply that host profile to additional hosts or to a
vCenter Server folder or cluster. The following workflow results.
1 You provision a host with vSphere Auto Deploy and edit that host's System Image Cache
Configuration host profile.
2 You place one or more target hosts in maintenance mode, apply the host profile to each host, and
instruct the host to exit maintenance mode.
3 What happens next depends on the host profile you selected.
nIf the host profile enabled stateless caching, the image is cached to disk. No reboot is required.
nIf the host profile enabled stateful installs, the image is installed. When you reboot, the host uses
the installed image.
Using PowerCLI to Set Up vSphere Auto Deploy for Stateless Caching or Stateful Installs
You can create a host profile for a reference host and write a vSphere Auto Deploy rule that applies that
host profile to other target hosts in a PowerCLI session. The following workflow results.
1 You provision a reference host with vSphere Auto Deploy and create a host profile to enable a form of
caching.
2 You write a rule that provisions additional hosts with vSphere Auto Deploy and that applies the host
profile of the reference host to those hosts.
vSphere Installation and Setup
VMware, Inc. 161
3 vSphere Auto Deploy provisions each host with the image profile or by using the script bundle
associated with the rule. The exact effect of applying the host profile depends on the host profile you
selected.
nFor stateful installs, vSphere Auto Deploy proceeds as follows:
nDuring first boot, vSphere Auto Deploy installs the image on the host.
nDuring subsequent boots, the host boots from disk. The hosts do not need a connection to
the vSphere Auto Deploy server.
nFor stateless caching, vSphere Auto Deploy proceeds as follows:
nDuring first boot, vSphere Auto Deploy provisions the host and caches the image.
nDuring subsequent boots, vSphere Auto Deploy provisions the host. If vSphere Auto Deploy
is unavailable, the host boots from the cached image, however, setup can only be completed
when the host can reach the vSphere Auto Deploy server.
Configure a Host Profile to Use Stateless Caching
When a host is set up to use stateless caching, the host uses a cached image if the vSphere Auto Deploy
Server is not available. To use stateless caching, you must configure a host profile. You can apply that
host profile to other hosts that you want to set up for stateless caching.
Prerequisites
nDecide which disk to use for caching and determine whether the caching process will overwrite an
existing VMFS partition.
nIn production environments, protect the vCenter Server system and the vSphere Auto Deploy server
by including them in a highly available environment. Having the vCenter Server in a management
cluster guarantees that VDS and virtual machine migration are available. If possible, also protect
other elements of your infrastructure. See Set Up Highly Available vSphere Auto Deploy
Infrastructure.
nSet up your environment for vSphere Auto Deploy. See Preparing for vSphere Auto Deploy.
nVerify that a disk with at least 1GB of free space is available. If the disk is not yet partitioned,
partitioning happens when you apply the host profile.
nSet up the host to attempt a network boot first and to boot from disk if network boot fails. See your
hardware vendor's documentation.
nCreate a host profile. See the Host Profiles documentation.
Procedure
1On the vSphere Web Client Home page, click Host Profiles.
2Select the host profile you want to configure and select the Manage tab.
3Click Edit Host Profile.
4Leave the name and description and click Next.
vSphere Installation and Setup
VMware, Inc. 162

5On the Edit host profile page of the wizard, select Advanced Configuration Settings > System
Image Cache Configuration > System Image Cache Configuration.
6In the System Image Cache Profile Settings drop-down menu, choose a policy option.
Option Description
Enable stateless caching on the host Caches the image to disk.
Enable stateless caching to a USB disk
on the host
Caches the image to a USB disk attached to the host.
7(Optional) If you select Enable stateless caching on the host, specify the information about the disk
to use.
Option Description
Arguments for first disk By default, the system attempts to replace an existing ESXi installation, and then
attempts to write to the local disk.
You can use the Arguments for first disk field to specify a comma-separated list
of disks to use, in order of preference. You can specify more than one disk. Use
esx for the first disk with ESX installed on it, use model and vendor information,
or specify the name of the vmkernel device driver. For example, to have the
system first look for a disk with the model name ST3120814A, second for any
disk that uses the mptsas driver, and third for the local disk, specify
ST3120814A,mptsas,local as the value of this field.
The first disk setting in the host profile specifies the search order for determining
which disk to use for the cache. The search order is specified as a comma
delimited list of values. The default setting localesx,local specifies that
vSphere Auto Deploy should first look for an existing local cache disk. The cache
disk is identified as a disk with an existing ESXi software image. If vSphere Auto
Deploy cannot find an existing cache disk, it searches for an available local disk
device. When searching for an available disk vSphere Auto Deploy uses the first
empty disk that does not have an existing VMFS partition.
You can use the first disk argument only to specify the search order. You cannot
explicitly specify a disk. For example, you cannot specify a specific LUN on a
SAN.
Check to overwrite any VMFS volumes
on the selected disk
If you select this check box, the system overwrites existing VMFS volumes if not
enough space is available to store the image, image profile, and host profile.
Check to ignore any SSD devices
connected to the host
If you select this check box , the system ignores any existing SSD devices and
does not store image profiles and host profiles on them.
8Click Finish to complete the host profile configuration.
What to do next
Apply the host profile to individual hosts by using the host profiles feature in the vSphere Web Client. See
the Host Profiles documentation. Alternatively, you can create a rule to assign the host profile to hosts
with the vSphere Web Client or by using PowerCLI. See Write a Rule and Assign a Host Profile to Hosts.
nCreate a rule that applies the host profile to all hosts that you want to provision with the settings
specified in the reference host. For writing a rule in a PowerCLI session, see Write a Rule and Assign
a Host Profile to Hosts.
vSphere Installation and Setup
VMware, Inc. 163

nFor hosts that are already provisioned with vSphere Auto Deploy, perform the test and repair
compliance operations in a PowerCLI session, see Test and Repair Rule Compliance.
nPower on unprovisioned hosts to provision them with the new host profile.
Configure a Host Profile to Enable Stateful Installs
To set up a host provisioned with vSphere Auto Deploy to boot from disk, you must configure a host
profile. You can apply that host profile to other hosts that you want to set up for stateful installs.
You can configure the host profile on a single host. You can also create a host profile on a reference host
and apply that host profile to other hosts.
Prerequisites
nDecide which disk to use for storing the image, and determine whether the new image will overwrite
an existing VMFS partition.
nSet up your environment for vSphere Auto Deploy. See Preparing for vSphere Auto Deploy.
nVerify that a disk with at least 1GB of free space is available. If the disk is not yet partitioned,
partitioning happens when you apply the host profile.
nSet up the host to boot from disk. See your hardware vendor's documentation.
nCreate a host profile. See the Host Profiles documentation.
Procedure
1On the vSphere Web Client Home page, click Host Profiles.
2Select the host profile you want to configure and select the Manage tab.
3Click Edit Host Profile.
4Leave the name and description and click Next.
5On the Edit host profile page of the wizard, select Advanced Configuration Settings > System
Image Cache Configuration > System Image Cache Configuration.
6In the System Image Cache Profile Settings drop-down menu, choose a policy option.
Option Description
Enable stateful installs on the host Caches the image to a disk.
Enable stateful installs to a USB disk
on the host
Caches the image to a USB disk attached to the host.
vSphere Installation and Setup
VMware, Inc. 164

7(Optional) If you select Enable stateful installs on the host, specify information about the disk to
use.
Option Description
Arguments for first disk By default, the system attempts to replace an existing ESXi installation, and then
attempts to write to the local disk.
You can use the Arguments for first disk field to specify a comma-separated list
of disks to use, in order of preference. You can specify more than one disk. Use
esx for the first disk with ESX installed on it, use model and vendor information,
or specify the name of the vmkernel device driver. For example, to have the
system first look for a disk with the model name ST3120814A, second for any
disk that uses the mptsas driver, and third for the local disk, specify
ST3120814A,mptsas,local as the value of this field.
The first disk setting in the host profile specifies the search order for determining
which disk to use for the cache. The search order is specified as a comma
delimited list of values. The default setting localesx,local specifies that
vSphere Auto Deploy should first look for an existing local cache disk. The cache
disk is identified as a disk with an existing ESXi software image. If vSphere Auto
Deploy cannot find an existing cache disk, it searches for an available local disk
device. When searching for an available disk vSphere Auto Deploy uses the first
empty disk that does not have an existing VMFS partition.
You can use the first disk argument only to specify the search order. You cannot
explicitly specify a disk. For example, you cannot specify a specific LUN on a
SAN.
Check to overwrite any VMFS volumes
on the selected disk
If you select this check box, the system overwrites existing VMFS volumes if not
enough space is available to store the image, image profile, and host profile.
Check to ignore any SSD devices
connected to the host
If you select this check box , the system ignores any existing SSD devices and
does not store image profiles and host profiles on them.
8Click Finish to complete the host profile configuration.
What to do next
Apply the host profile to individual hosts by using the host profiles feature in the vSphere Web Client. See
the Host Profiles documentation. Alternatively, you can create a rule to assign the host profile to hosts
with the vSphere Web Client or by using PowerCLI. See Write a Rule and Assign a Host Profile to Hosts.
nCreate a rule that applies the host profile to all hosts that you want to provision with the settings
specified in the reference host. For writing a rule in a PowerCLI session, see Write a Rule and Assign
a Host Profile to Hosts.
nFor hosts that are already provisioned with vSphere Auto Deploy, perform the test and repair
compliance operations in a PowerCLI session, see Test and Repair Rule Compliance.
nPower on unprovisioned hosts to provision them with the new host profile.
vSphere Installation and Setup
VMware, Inc. 165
Setting Up a vSphere Auto Deploy Reference Host
In an environment where no state is stored on the host, a reference host helps you set up multiple hosts
with the same configuration. You configure the reference host with the logging, coredump, and other
settings that you want, save the host profile, and write a rule that applies the host profile to other hosts as
needed.
You can configure the storage, networking, and security settings on the reference host and set up
services such as syslog and NTP.
Understanding Reference Host Setup
A well-designed reference host connects to all services such as syslog, NTP, and so on. The reference
host setup might also include security, storage, networking, and ESXi Dump Collector. You can apply
such a host's setup to other hosts by using host profiles.
The exact setup of your reference host depends on your environment, but you might consider the
following customization.
NTP Server Setup When you collect logging information in large environments, you must
make sure that log times are coordinated. Set up the reference host to use
the NTP server in your environment that all hosts can share. You can
specify an NTP server by running the vicfg-ntp command. You can start
and stop the NTP service for a host with the vicfg-ntp command, or the
vSphere Web Client.
Syslog Server Setup All ESXi hosts run a syslog service (vmsyslogd), which logs messages
from the VMkernel and other system components to a file. You can specify
the log host and manage the log location, rotation, size, and other attributes
by running the esxcli system syslog vCLI command or by using the
vSphere Web Client. Setting up logging on a remote host is especially
important for hosts provisioned with vSphere Auto Deploy that have no
local storage. You can optionally install the vSphere Syslog Collector to
collect logs from all hosts.
Core Dump Setup You can set up your reference host to send core dumps to a shared SAN
LUN, or you can install ESXi Dump Collector in your environment and
configure the reference host to use ESXi Dump Collector. See Configure
ESXi Dump Collector with ESXCLI. You can either install ESXi Dump
Collector by using the vCenter Server installation media or use the ESXi
Dump Collector that is included in the vCenter Server Appliance. After
setup is complete, VMkernel memory is sent to the specified network server
when the system encounters a critical failure.
Security Setup In most deployments, all hosts that you provision with vSphere Auto Deploy
must have the same security settings. You can, for example, set up the
firewall to allow certain services to access the ESXi system, set up the
security configuration, user configuration, and user group configuration for
vSphere Installation and Setup
VMware, Inc. 166

the reference host with the vSphere Web Client or with vCLI commands.
Security setup includes shared user access settings for all hosts. You can
achieve unified user access by setting up your reference host to use Active
Directory. See the vSphere Security documentation.
Note If you set up Active Directory by using host profiles, the passwords
are not protected. Use the vSphere Authentication Service to set up Active
Directory to avoid exposing the Active Directory password.
Networking and
Storage Setup
If you reserve a set of networking and storage resources for use by hosts
provisioned with vSphere Auto Deploy, you can set up your reference host
to use those resources.
In very large deployments, the reference host setup supports an Enterprise Network Manager, which
collects all information coming from the different monitoring services that are running in the environment.
Figure 2‑7. vSphere Auto Deploy Reference Host Setup
Enterprise Network Manager
Auto Deploy
Server
Switch
SAN
Storage
Local
Storage
Reference host setup
DNS
NTP
Syslog
Monitoring
Security
Networking/IO filters
DHCP or static IP
Syslog
Server
NTP
Server
DNS
Server
AD
Server
TFTP
Server
vCenter Server
ESXi
ESXi
ESXi
DHCP
Server
Options for Configuration of a vSphere Auto Deploy Reference Host explains how to perform this setup.
Watch the video "Auto Deploy Reference Hosts" for information about the reference host setup:
vSphere Auto Deploy Reference Hosts
(http://link.brightcove.com/services/player/bcpid2296383276001?
bctid=ref:video_auto_deploy_reference_hosts)
vSphere Installation and Setup
VMware, Inc. 167
Options for Configuration of a vSphere Auto Deploy Reference Host
You can configure a reference host by using the vSphere Web Client, vCLI, or host profiles.
To set up a reference host, you can use the approach that suits you best.
vSphere Web Client The vSphere Web Client supports setup of networking, storage, security,
and most other aspects of an ESXi host. Set up your environment and
create a host profile from the reference host for use by vSphere Auto
Deploy.
vSphere Command-
Line Interface
You can use vCLI commands for setup of many aspects of your host. vCLI
is suitable for configuring many of the services in the vSphere environment.
Commands include vicfg-ntp for setting up an NTP server, esxcli
system syslog for setting up a syslog server, esxcli network route for
adding routes and set up the default route, and esxcli system coredump
for configuring Esxi Dump Collector.
Host Profiles Feature Best practice is to set up a host with vSphere Web Client or vCLI and
create a host profile from that host. You can instead use the Host Profiles
feature in the vSphere Web Client and save that host profile.
vSphere Auto Deploy applies all common settings from the host profile to all target hosts. If you set up the
host profile to prompt for user input, all hosts provisioned with that host profile come up in maintenance
mode. You must reapply the host profile or reset host customizations to be prompted for the host-specific
information.
Configure ESXi Dump Collector with ESXCLI
Hosts provisioned with vSphere Auto Deploy do not have a local disk to store core dumps on. You can
configure ESXi Dump Collector by using ESXCLI commands and keep core dumps on a network server
for use during debugging.
A core dump is the state of working memory in the event of host failure. By default, a core dump is saved
to the local disk. ESXi Dump Collector is especially useful for vSphere Auto Deploy, but is supported for
any ESXi host. ESXi Dump Collector supports other customization, including sending core dumps to the
local disk and is included with the vCenter Server management node.
If you intend to use IPv6, and if both the ESXi host and ESXi Dump Collector are on the same local link,
both can use either local link scope IPv6 addresses or global scope IPv6 addresses.
If you intend to use IPv6, and if ESXi and ESXi Dump Collector are on different hosts, both require global
scope IPv6 addresses. The traffic routes through the default IPv6 gateway.
Prerequisites
Install vCLI if you want to configure the host to use ESXi Dump Collector. In troubleshooting situations,
you can use ESXCLI in the ESXi Shell instead.
vSphere Installation and Setup
VMware, Inc. 168

Procedure
1Set up an ESXi system to use ESXi Dump Collector by running esxcli system coredump in the
local ESXi Shell or by using vCLI.
esxcli system coredump network set --interface-name vmk0 --server-ip 10xx.xx.xx.xx --server-
port 6500
You must specify a VMkernel NIC and the IP address and optional port of the server to send the core
dumps to. You can use an IPv4 address or an IPv6 address. If you configure an ESXi system that is
running on a virtual machine that is using a vSphere standard switch, you must select a VMkernel
port that is in promiscuous mode.
2Enable ESXi Dump Collector.
esxcli system coredump network set --enable true
3(Optional) Verify that ESXi Dump Collector is configured correctly.
esxcli system coredump network check
The host on which you have set up ESXi Dump Collector is configured to send core dumps to the
specified server by using the specified VMkernel NIC and optional port.
What to do next
nCreate a rule that applies the host profile to all hosts that you want to provision with the settings
specified in the reference host. For writing a rule in a PowerCLI session, see Write a Rule and Assign
a Host Profile to Hosts.
nFor hosts that are already provisioned with vSphere Auto Deploy, perform the test and repair
compliance operations in a PowerCLI session, see Test and Repair Rule Compliance.
nPower on unprovisioned hosts to provision them with the new host profile.
Configure ESXi Dump Collector from the Host Profiles Feature in the vSphere Web Client
Hosts provisioned with vSphere Auto Deploy do not have a local disk to store core dumps on. You can
configure a reference host to use ESXi Dump Collector by using the Host Profiles feature in the
vSphere Web Client.
Best practice is to set up hosts to use ESXi Dump Collector with the esxcli system coredump
command and save the host profile. For more information, see Configure ESXi Dump Collector with
ESXCLI.
Prerequisites
nVerify that you have created the host profile on which you want to configure a coredump policy. For
more information on how to create a host profile, see the vSphere Host Profiles documentation.
vSphere Installation and Setup
VMware, Inc. 169
nVerify that at least one partition has sufficient storage capability for core dumps from multiple hosts
provisioned with vSphere Auto Deploy.
Procedure
1In the vSphere Web Client, click Policies and Profiles, and select Host Profiles.
2Right-click the host profile you want to modify and select Edit Settings.
3Leave the name and description unchanged and click Next.
4On the Edit host profile page of the wizard, select Networking Configuration > Network Coredump
Settings .
5Select the Enabled check box.
6Specify the host NIC to use, the Network Coredump Server IP, and the Network Coredump Server
Port.
7Click Finish to save the host profile settings.
What to do next
nCreate a rule that applies the host profile to all hosts that you want to provision with the settings
specified in the reference host. For writing a rule in a PowerCLI session, see Write a Rule and Assign
a Host Profile to Hosts.
nFor hosts that are already provisioned with vSphere Auto Deploy, perform the test and repair
compliance operations in a PowerCLI session, see Test and Repair Rule Compliance.
nPower on unprovisioned hosts to provision them with the new host profile.
Configure Syslog from the Host Profiles Feature in the vSphere Web Client
Hosts provisioned with vSphere Auto Deploy usually do not have sufficient local storage to save system
logs. You can specify a remote syslog server for those hosts by setting up a reference host, saving the
host profile, and applying that host profile to other hosts as needed.
Best practice is to set up the syslog server on the reference host with the vSphere Web Client or the
esxcli system syslog command and to save the host profile. You can also set up syslog from the Host
Profiles feature in the vSphere Web Client.
Prerequisites
nIf you intend to use a remote syslog host, set up that host before you customize host profiles.
nVerify that you have access to a vSphere Web Client that can connect to the vCenter Server system.
Procedure
1In the vSphere Web Client, click Policies and Profiles, and select Host Profiles.
2(Optional) If no reference host exists in your environment, click the Extract Profile from Host icon to
create a host profile.
3Right-click the host profile you want to modify and select Edit Settings.
vSphere Installation and Setup
VMware, Inc. 170
4Leave the name and description unchanged and click Next.
5On the Edit host profile page of the wizard, select Advanced Configuration Settings > Advanced
Options > Advanced configuration options.
You can select specific sub-profiles and edit the syslog settings.
6If you are setting up an ESXi 5.0 host that did not have a previously configured syslog server, you
have to create an advanced configuration option.
a Click the Add sub-profile icon.
b Select the new sub-profile Advanced configuration option at the top of the list.
c From the Advanced option drop-down list select Configure a fixed option.
d Specify Syslog.global.loghost as the option, and your host as the value.
If you are configuring an ESXi host version 5.1 or later or an ESXi 5.0 host that has syslog
configured, Syslog.global.loghost is already in the list of advanced options.
7Click Finish to save the host profile settings.
What to do next
nCreate a rule that applies the host profile to all hosts that you want to provision with the settings
specified in the reference host. For writing a rule in a PowerCLI session, see Write a Rule and Assign
a Host Profile to Hosts.
nFor hosts that are already provisioned with vSphere Auto Deploy, perform the test and repair
compliance operations in a PowerCLI session, see Test and Repair Rule Compliance.
nPower on unprovisioned hosts to provision them with the new host profile.
Enable NTP Client on a Reference Host in the vSphere Web Client
When you collect logging information in large environments, you must ensure that log times are
coordinated. You can set up the reference host to use the NTP server in your environment, extract the
host profile and create a vSphere Auto Deploy rule to apply it to other hosts.
Procedure
1In the vSphere Web Client navigator, browse to the host that you want to use as a reference host.
2Select the Manage tab and select Settings.
3Under System, select Time Configuration and click Edit.
4Select the Use Network Time Protocol (Enable NTP client) radio button.
This option synchronizes the time and date of the host with an NTP server. The NTP service on the
host periodically takes the time and date from the NTP server.
5From the NTP Service Startup Policy drop-down list, select Start and stop with host.
6In the NTP Servers text box, type the IP addresses or host names of the NTP servers that you want
to use.
vSphere Installation and Setup
VMware, Inc. 171
7Click OK.
What to do next
nExtract a host profile from the reference host. See the Host Profiles documentation.
nCreate a rule that applies the host profile to all hosts that you want to provision with the settings
specified in the reference host. For writing a rule in a PowerCLI session, see Write a Rule and Assign
a Host Profile to Hosts.
Configure Networking for Your vSphere Auto Deploy Host in the vSphere Web Client
You can set up networking for your vSphere Auto Deploy reference host and apply the host profile to all
other hosts to guarantee a fully functional networking environment.
Prerequisites
Provision the host you want to use as your reference host with an ESXi image by using vSphere Auto
Deploy.
Procedure
1In the vSphere Web Client navigator, browse to the host that you want to use as a reference host.
2Select the Manage tab and select Networking.
3Perform the networking setup.
If you are using virtual switches and not vSphere Distributed Switch, do not add other VMkernel NICs
to vSwitch0.
4After the reference host is configured, reboot the system to verify that vmk0 is connected to the
Management Network.
5If no host profile exists for your reference host, create a host profile.
What to do next
nCreate a rule that applies the host profile to all hosts that you want to provision with the settings
specified in the reference host. For writing a rule in a PowerCLI session, see Write a Rule and Assign
a Host Profile to Hosts.
nFor hosts that are already provisioned with vSphere Auto Deploy, perform the test and repair
compliance operations in a PowerCLI session, see Test and Repair Rule Compliance.
nPower on unprovisioned hosts to provision them with the new host profile.
vSphere Installation and Setup
VMware, Inc. 172

Configure a Reference Host for Auto-Partitioning
By default, vSphere Auto Deploy provisions hosts only if a partition is available on the host. The auto-
partitioning option creates a VMFS datastore on your host's local storage. You can set up a reference
host to auto-partition all hosts that you provision with vSphere Auto Deploy.
Caution If you change the default auto-partitioning behavior, vSphere Auto Deploy overwrites existing
partitions regardless of their content. If you turn on this option, ensure that no unintended data loss
results.
To ensure that local SSDs remain unpartitioned during auto-partitioning, you must set the parameter
skipPartitioningSsds=TRUE on the reference host.
For more information about preventing SSD formatting during auto-partitioning, see the vSphere Storage
documentation.
Prerequisites
nProvision the host that you want to use as your reference host with an ESXi image by using vSphere
Auto Deploy.
nVerify that you have access to avSphere Web Client that can connect to the vCenter Server system.
Procedure
1In the vSphere Web Client navigator, browse to the host that you want to use as a reference host.
2Select the Manage tab and select Settings.
3Under System, select Advanced System Settings and click Edit.
4Scroll to VMkernel.Boot.autoPartition and select the Enabled check box.
5(Optional) If you want the local SSDs to remain unpartitioned, scroll to
VMkernel.Boot.skipPartitioningSsds and select the Enabled check box.
6Click OK.
7If no host profile exists for your reference host, create a host profile.
Auto-partitioning is performed when the hosts boot.
What to do next
nUse vSphere Auto Deploy to create a rule that applies the host profile of your reference host to all
hosts immediately when they boot. To create a rule with the vSphere Web Client, see Create a
Deploy Rule. For writing a rule in a PowerCLI session, see Write a Rule and Assign a Host Profile to
Hosts.
vSphere Installation and Setup
VMware, Inc. 173

vSphere Auto Deploy Best Practices and Security Consideration
Follow best practices when installing vSphere Auto Deploy and when using vSphere Auto Deploy with
other vSphere components. Set up a highly available vSphere Auto Deploy infrastructure in large
production environments or when using stateless caching. Follow all security guidelines that you would
follow in a PXE boot environment, and consider the recommendations in this chapter.
vSphere Auto Deploy Best Practices
You can follow several vSphere Auto Deploy best practices, set up networking, configure vSphere HA,
and otherwise optimize your environment for vSphere Auto Deploy.
See the VMware Knowledge Base for additional best practice information.
vSphere Auto Deploy and vSphere HA Best Practices
You can improve the availability of the virtual machines running on hosts provisioned with vSphere Auto
Deploy by following best practices.
Some environments configure the hosts provisioned with vSphere Auto Deploy with a distributed switch
or configure virtual machines running on the hosts with Auto Start Manager. In such environments, deploy
the vCenter Server system so that its availability matches the availability of the vSphere Auto Deploy
server. Several approaches are possible.
nInstall vCenter Server on a Windows virtual machine or physical server or deploy the
vCenter Server Appliance. Auto Deploy is deployed together with the vCenter Server system.
nDeploy the vCenter Server system on a virtual machine. Run the vCenter Server virtual machine in a
vSphere HA enabled cluster and configure the virtual machine with a vSphere HA restart priority of
high. Include two or more hosts in the cluster that are not managed by vSphere Auto Deploy and pin
the vCenter Server virtual machine to these hosts by using a rule (vSphere HA DRS required VM to
host rule). You can set up the rule and then disable DRS if you do not want to use DRS in the cluster.
The greater the number of hosts that are not managed by vSphere Auto Deploy, the greater your
resilience to host failures.
Note This approach is not suitable if you use Auto Start Manager. Auto Start Manager is not
supported in a cluster enabled for vSphere HA.
vSphere Installation and Setup
VMware, Inc. 174
vSphere Auto Deploy Networking Best Practices
Prevent networking problems by following vSphere Auto Deploy networking best practices.
vSphere Auto Deploy
and IPv6
Because vSphere Auto Deploy takes advantage of the iPXE infrastructure,
if the hosts that you plan to provision with vSphere Auto Deploy are with
legacy BIOS, the vSphere Auto Deploy server must have an IPv4 address.
PXE booting with legacy BIOS firmware is possible only over IPv4. PXE
booting with UEFI firmware is possible with either IPv4 or IPv6.
IP Address Allocation Use DHCP reservations for address allocation. Fixed IP addresses are
supported by the host customization mechanism, but providing input for
each host is not recommended.
VLAN Considerations Use vSphere Auto Deploy in environments that do not use VLANs.
If you intend to use vSphere Auto Deploy in an environment that uses
VLANs, make sure that the hosts that you want to provision can reach the
DHCP server. How hosts are assigned to a VLAN depends on the setup at
your site. The VLAN ID might be assigned by the switch or the router, or
might be set in the host's BIOS or through the host profile. Contact your
network administrator to determine the steps for allowing hosts to reach the
DHCP server.
vSphere Auto Deploy and VMware Tools Best Practices
When you provision hosts with vSphere Auto Deploy, you can select an image profile that includes
VMware Tools, or select the smaller image associated with the image profile that does not contain
VMware Tools.
You can download two image profiles from the VMware download site.
nxxxxx-standard: An image profile that includes the VMware Tools binaries, required by the guest
operating system running inside a virtual machine. The image is usually named esxi-version-xxxxx-
standard.
nxxxxx-no-tools: An image profile that does not include the VMware Tools binaries. This image
profile is usually smaller has a lower memory overhead, and boots faster in a PXE-boot environment.
This image is usually named esxi-version-xxxxx-no-tools.
With vSphere 5.0 Update 1 and later, you can deploy ESXi using either image profile.
nIf the network boot time is of no concern, and your environment has sufficient extra memory and
storage overhead, use the image that includes VMware Tools.
nIf you find the network boot time too slow when using the standard image, or if you want to save
some space on the hosts, you can use the image profile that does not include VMware Tools, and
place the VMware Tools binaries on shared storage. See, Provision ESXi Host by Using an Image
Profile Without VMware Tools.
vSphere Installation and Setup
VMware, Inc. 175

vSphere Auto Deploy Load Management Best Practices
Simultaneously booting large numbers of hosts places a significant load on the vSphere Auto Deploy
server. Because vSphere Auto Deploy is a Web server at its core, you can use existing Web server
scaling technologies to help distribute the load. For example, one or more caching reverse proxy servers
can be used with vSphere Auto Deploy. The reverse proxies serve up the static files that make up the
majority of an ESXi boot image. Configure the reverse proxy to cache static content and pass all requests
through to the vSphere Auto Deploy server. For more information, watch the video "Using Reverse Web
Proxy Servers for vSphere Auto Deploy Scalability":
Using Reverse Web Proxy Servers for vSphere Auto Deploy Scalability
(http://link.brightcove.com/services/player/bcpid2296383276001?
bctid=ref:video_reverse_web_proxy_for_auto_deploy_scalability)
Use multiple TFTP servers to point to different proxy servers. Use one TFTP server for each reverse
proxy server. After that, set up the DHCP server to send different hosts to different TFTP servers.
When you boot the hosts, the DHCP server redirects them to different TFTP servers. Each TFTP server
redirects hosts to a different server, either the vSphere Auto Deploy server or a reverse proxy server,
significantly reducing the load on the vSphere Auto Deploy server.
After a massive power outage, bring up the hosts on a per-cluster basis. If you bring multiple clusters
online simultaneously, the vSphere Auto Deploy server might experience CPU bottlenecks. All hosts
might come up after a delay. The bottleneck is less severe if you set up the reverse proxy.
vSphere Auto Deploy Logging and Troubleshooting Best Practices
To resolve problems that you encounter with vSphere Auto Deploy, use the vSphere Auto Deploy logging
information from the vSphere Web Client and set up your environment to send logging information and
core dumps to remote hosts.
vSphere Auto Deploy
Logs
Download the vSphere Auto Deploy logs by going to the vSphere Auto
Deploy page in the vSphere Web Client. See, Download vSphere Auto
Deploy Logs.
Setting Up Syslog Set up a remote syslog server. See the vCenter Server and Host
Management documentation for syslog server configuration information.
Configure the first host you boot to use the remote syslog server and apply
that host's host profile to all other target hosts. Optionally, install and use
the vSphere Syslog Collector, a vCenter Server support tool that provides a
unified architecture for system logging, enables network logging, and lets
you combine logs from multiple hosts.
Setting Up ESXi Dump
Collector
Hosts provisioned with vSphere Auto Deploy do not have a local disk to
store core dumps on. Install ESXi Dump Collector and set up your first host
so that all core dumps are directed to ESXi Dump Collector, and apply the
host profile from that host to all other hosts. See Configure ESXi Dump
Collector with ESXCLI.
vSphere Installation and Setup
VMware, Inc. 176

Using vSphere Auto Deploy in a Production Environment
When you move from a proof of concept setup to a production environment, take care to make the
environment resilient.
nProtect the vSphere Auto Deploy server. See vSphere Auto Deploy and vSphere HA Best Practices.
nProtect all other servers in your environment, including the DHCP server and the TFTP server.
nFollow VMware security guidelines, including those outlined in vSphere Auto Deploy Security
Considerations.
Set Up Highly Available vSphere Auto Deploy Infrastructure
In many production situations, a highly available vSphere Auto Deploy infrastructure is required to prevent
data loss. Such infrastructure is also a prerequisite for using vSphere Auto Deploy with stateless caching.
Highly Available vSphere Auto Deploy Infrastructure
(http://link.brightcove.com/services/player/bcpid2296383276001?
bctid=ref:video_ha_auto_deploy_infrastructure)
Figure 2‑8. Highly Available vSphere Auto Deploy Infrastructure
ESXi
vSphere
Auto Deploy
Environment
PowerCLI
vSphere
Auto Deploy
vCenter Server
HA and DRS
Enabled Management
Cluster
Infrastructure
VMs
Active Directory
DNS
vCenter Server
DHCP
TFTP
PXE Boot
Infrastructure
ESXi
01
ESXi
02
ESXi
03
ESXi
04
ESXi
05
ESXi
06
ESXi
07
ESXi
08
SAN
ESXi
ESXi
VM VM VM
VM VM VM VM VM VM
VM
VM VM VM VM VM VM
VM VM VM
VM VM VM VM VM
VM VM VM VM VM
VMs
VM
iPXE Boot
vSphere Installation and Setup
VMware, Inc. 177

Prerequisites
For the management cluster, install ESXi on three hosts. Do not provision the management cluster hosts
with vSphere Auto Deploy.
Watch the video "Highly Available vSphere Auto Deploy Infrastructure" for information about the
implementation of a highly available vSphere Auto Deploy infrastructure:
Procedure
1Enable vSphere HA and vSphere DRS on the management cluster.
2Set up the following virtual machines on the management cluster.
Infrastructure Component Description
PXE boot infrastructure TFTP and DHCP servers.
Infrastructure VM Active Directory, DNS, vCenter Server.
vSphere Auto Deploy environment PowerCLI, vSphere Auto Deploy server, vCenter Server. Set up this environment
on a single virtual machine or on three separate virtual machines in production
systems.
The vCenter Server on the infrastructure virtual machine differs from the vCenter Server in the
vSphere Auto Deploy environment.
3Set up vSphere Auto Deploy to provision other hosts as needed.
Because the components on the management cluster are protected with vSphere HA, high availability
is supported.
vSphere Auto Deploy Security Considerations
When you use vSphere Auto Deploy, pay careful attention to networking security, boot image security,
and potential password exposure through host profiles to protect your environment.
Networking Security
Secure your network just as you secure the network for any other PXE-based deployment method.
vSphere Auto Deploy transfers data over SSL to prevent casual interference and snooping. However, the
authenticity of the client or of the Auto Deploy server is not checked during a PXE boot.
You can greatly reduce the security risk of Auto Deploy by completely isolating the network where Auto
Deploy is used.
Boot Image and Host Profile Security
The boot image that the vSphere Auto Deploy server downloads to a machine can have the following
components.
nThe VIB packages that the image profile consists of are always included in the boot image.
nThe host profile and host customization are included in the boot image if Auto Deploy rules are set up
to provision the host with a host profile or host customization.
nThe administrator (root) password and user passwords that are included with host profile and
host customization are MD5 encrypted.
vSphere Installation and Setup
VMware, Inc. 178

nAny other passwords associated with profiles are in the clear. If you set up Active Directory by
using host profiles, the passwords are not protected.
Use the vSphere Authentication Proxy to avoid exposing the Active Directory passwords. If you
set up Active Directory using host profiles, the passwords are not protected.
nThe host's public and private SSL key and certificate are included in the boot image.
Using the Device Alias Configuration Host Profile
In vSphere 5.5 and later, you can persistently map a device (bus address) to a device name (alias). You
can modify the mapping by using the Device Alias Configuration host profile. Using persistent mapping
can help avoid compliance warnings for stateless hosts, and is also useful for stateful hosts.
The Device Alias Configuration host profile is selected by default, which means that aliases are assigned
to each device. For example, if a host does not recognize one of the NICs during the boot process, the
NIC aliases no longer change. That can help for management with scripts, and if you apply a host profile
from a reference host.
Note To avoid errors, do not disable or edit the Device Alias Configuration host profile.
To ensure uniform, persistent, and stable device naming across all hosts, use the device alias profile with
homogeneous hosts only. These are hosts that are identically configured with the same network and
storage cards in the PCI bus.
Note Always bring the BIOS up to the latest level. For systems with earlier versions of the BIOS, the
BIOS might not provide accurate location information for on-board devices. ESXi applies heuristics for
this case to keep the alias stable, even for these devices, this might not work under all conditions, for
example if changes are made in the BIOS setting or if the devices fail.
Device Alias Configuration Compliance Failures
For hosts are not fully homogenous, for example, the hosts contain different PCI cards or have different
BIOS levels, if you apply the host profile from a reference host, a compliance check might result in a
compliance failure. The compliance check ignores extra devices on the host that were not on the
reference host. Select the host with the fewest devices as the reference host.
If the compliance check shows that he hosts are not fully homogeneous, the compliance failure cannot be
remediated without modifying the hardware itself.
If the compliance check shows that the device aliases, for example, names such as vmhba3, are different
from those on the reference host, remediation might be possible.
nTo remediate a host that is not provisioned with vSphere Auto Deploy, perform host profile
remediation and reboot the host.
nTo remediate a host that is provisioned with vSphere Auto Deploy, reprovision a host.
vSphere Installation and Setup
VMware, Inc. 179
Upgrading Systems for Device Alias Profiles
In ESXi versions earlier than 5.5, the Device Alias Configuration profile does not exist. Consider the
following problems when you upgrade from previous versions of ESXi to ESXi 5.5 and later:
nFor installed hosts, that is, hosts not provisioned with vSphere Auto Deploy, upgrading the ESXi host
preserves aliases. After they are upgraded, aliases remain stable as long as the BIOS provides the
information.
nWhen you upgrade a cluster of ESXi host provisioned with vSphere Auto Deploy image, the aliases
do not change because ESXi 5.5 uses the same algorithm to generate aliases as earlier versions.
Generate a new host profile for the reference host. This host profile includes the Device Alias
Configuration profile. Set up vSphere Auto Deploy to apply the reference host's host profile to all
other hosts for consistent device naming across your cluster.
nWhen upgrading a system, do not flash the BIOS, because this action can change aliases. Flashing
the BIOS to the latest level is more appropriate for a new install.
Provision ESXi Host by Using an Image Profile Without VMware Tools
When you provision ESXi hosts with vSphere Auto Deploy, you can select to provision the host by using
the image profile that does not contain VMware Tools binaries. This image profile is usually smaller, has a
lower memory overhead, and boots faster in a PXE-boot environment.
If you find the network boot time too slow when using the standard image, or if you want to save some
space on the hosts, you can use the image profile that does not include VMware Tools, and place the
VMware Tools binaries on a shared storage.
Prerequisites
Download thexxxxx-no-tools `image profile from the VMware download site.
Procedure
1Boot an ESXi host that was not provisioned with vSphere Auto Deploy.
2Copy the /productLocker directory from the ESXi host to a shared storage.
3Change the UserVars.ProductLockerLocation variable to point to the /productLocker directory.
a In the vSphere Web Client, select the reference host and click the Manage tab.
b Select Settings and click Advanced System Settings.
c Filter the settings for uservars, and select UserVars.ProductLockerLocation.
d Click the pen icon and edit the location so it points to the shared storage.
4Create a host profile from the reference host.
5Create a vSphere Auto Deploy rule that assigns the xxxxx-no-tools image profile and host profile
from the reference host to all other hosts.
6Boot your target hosts with the rule so they pick up the product locker location from the reference
host.
vSphere Installation and Setup
VMware, Inc. 180

Download vSphere Auto Deploy Logs
You can use the vSphere Auto Deploy logging information from the vSphere Web Client to resolve
problems that you encounter with vSphere Auto Deploy.
Prerequisites
Use the vSphere Web Client to log in to the vCenter Server instance that vSphere Auto Deploy is
registered with.
Procedure
1From Administration select Deployment > System Configuration.
2Click one of the Nodes for which you want to retrieve a support bundle. The support bundle holds the
services logs.
3From the Actions menu, select the Export Support Bundles... option.
4Select only VirtualAppliance > Auto Deploy.
5Click the Export Support Bundle...button to download the log files.
Set Up vSphere Auto Deploy and Provision Hosts with vSphere PowerCLI
In this scenario you are going to set up and configure a working vSphere Auto Deploy environment that
includes four hosts. You will create rules and provision two of the hosts with an image profile and the
other two with the same image profile and a host profile that is set up to prompt for user input.
This scenario can provide you with the basis for a production environment. The task descriptions assume
that you are using a flat network with no VLAN tagging between the physical hosts and the rest of your
environment.
vSphere Installation and Setup
VMware, Inc. 181
To perform the tasks in this scenario, you should have the following background knowledge and
privileges.
nExperience with vSphere (vCenter Server and ESXi).
nBasic knowledge of Microsoft PowerShell and PowerCLI.
nAdministrator rights to the target Windows and vCenter Server systems.
Follow the tasks in the order presented in this scenario. Some steps can be performed in a different order,
but the order used here limits repeated manipulation of some components.
vSphere Installation and Setup
VMware, Inc. 182

Figure 2‑9. vSphere Auto Deploy Setup and Hosts Provisioning Workflow
Start
End
Install the TFTP server
Install Power CLI
Prepare the target hosts for vSphere
Auto Deploy provisioning
Prepare the DHCP server for
vSphere Auto Deploy provisioning
Configure the vSphere Auto Deploy
and TFTP environment
Prepare the ESXi software depot, write
a rule and add it to the active rule set
Provision the first host with
vSphere Auto Deploy
Extract and configure a host profile
from the reference host
Create a rule that provisions hosts
from a specific IP range
Provision hosts and
set up host customizations
Create vSphere Auto Deploy
preinstallation checklist
vSphere Auto Deploy takes advantage of the iPXE infrastructure and PXE booting with legacy BIOS
firmware is possible only over IPv4. If the hosts that you want to provision with vSphere Auto Deploy are
with legacy BIOS, the vSphere Auto Deploy server must have an IPv4 address. PXE booting with UEFI
firmware is possible with either IPv4 or IPv6.
vSphere Installation and Setup
VMware, Inc. 183
Procedure
1vSphere Auto Deploy Preinstallation Checklist
Before you can start the tasks in this vSphere Auto Deploy scenario, make sure that your
environment meets the hardware and software requirements, and that you have the necessary
permissions for the components included in the setup.
2Install the TFTP Server
To set up a vSphere Auto Deploy infrastructure, you must install a TFTP server in your
environment. . vSphere Auto Deploy relies on a TFTP server for sending the boot image to the hosts
that it provisions.
3Install PowerCLI
Before you can manage vSphere Auto Deploy with rules that you create with PowerCLI cmdlets, you
must install PowerCLI.
4Prepare the vSphere Auto Deploy Target Hosts
You must configure the BIOS settings of the four hosts and reconfirm the MAC address of the
primary network device to prepare the target hosts for provisioning with vSphere Auto Deploy.
5Prepare the DHCP Server for vSphere Auto Deploy Provisioning
When you prepare the vSphere Auto Deploy target hosts, you must set up the DHCP server in this
scenario to serve each target host with an iPXE binary.
6Configure the vSphere Auto Deploy and TFTP Environment in the vSphere Web Client
After you prepare the DHCP server, you must start the vSphere Auto Deploy vCenter Server service
and configure the TFTP server. You must download a TFTP Boot ZIP file from your vSphere Auto
Deploy server. The customized FTP server serves the boot images that vSphere Auto Deploy
provides.
7Prepare the ESXi Software Depot and Write a Rule
After you configure the vSphere Auto Deploy infrastructure, you must add an ESXi software depot,
specify an image profile, write a rule, and add it to the active rule set.
8Provision the First Host with vSphere Auto Deploy
After creating a rule and adding it to the active rule set, you can provision the first host and check its
vCenter Server location to complete verification of the image provisioning of your setup.
9Extract and Configure a Host Profile from the Reference Host
After provisioning the first host, you can extract and configure a host profile that can be used to
apply the same configuration to other target hosts. Configuration that differs for different hosts, such
as a static IP address, can be managed through the host customization mechanism.
10 Create a Rule that Provisions Hosts from a Specific IP Range
After creating a host profile from a reference host, you can create a rule that applies the previously
verified image profile and the host profile that you extracted to target hosts from a specific IP range.
vSphere Installation and Setup
VMware, Inc. 184

11 Provision Hosts and Set Up Host Customizations
With the rule in place that provisions hosts using an image profile and a host profile, you can
provision specific target hosts. If any host profile items are set to prompt the user for input, the host
comes up in maintenance mode. You apply the host profile or check host compliance to be prompted
for the information. The system associates the host customization with the host.
vSphere Auto Deploy Preinstallation Checklist
Before you can start the tasks in this vSphere Auto Deploy scenario, make sure that your environment
meets the hardware and software requirements, and that you have the necessary permissions for the
components included in the setup.
This scenario is customized for vCenter Server 6.0 and later. For earlier versions of vCenter Server, go to
the corresponding VMware Documentation Center.
For your setup, your system must meet specific software and hardware requirements.
Table 2‑18. Preinstallation Checklist
Required Software and Hardware Details
Operating System A Windows Server 2008 R2 system or later supported Windows
system with Microsoft PowerShell preinstalled. For a full list of
supported operating systems, see Supported host Operating
Systems for VMware vCenter Server installation.
vCenter Server vCenter Server version 6.0 or later to be installed on a Windows
system. You can also install PowerCLI on a different Windows
system. The vSphere Auto Deploy server is part of
vCenter Server. You must enable and start the vSphere Auto
Deploy service on the vCenter Server system. You can perform
many of the setup tasks by logging in to the Windows system,
either directly into the console or by using Remote Desktop
(RDP). See Prepare Your System for vSphere Auto Deploy.
Storage At least 4 GB of free space on the Windows system where
vCenter Server is running. Preferably a second volume or hard
drive.
Storage for ESXi datastores NFS, iSCSI, or FibreChannel, with
servers and storage arrays that are configured so the servers
can detect the LUNs.
nA list of target IP addresses for NFS or iSCSI.
nA list of target volume information for NFS or iSCSI.
Host information (for four ESXi hosts) A list of target IP addresses for NFS or iSCSI.
A list of target volume information for NFS or iSCSI.
nDefault route, net mask, and primary and secondary DNS
server IP addresses.
nIP address and net mask for the VMkernel primary
management network.
nIP address and net mask for other VMkernel networks such
as storage, vSphere FT, or VMware vMotion.
vSphere Auto Deploy does not overwrite existing partitions by
default.
vSphere Installation and Setup
VMware, Inc. 185

Table 2‑18. Preinstallation Checklist (Continued)
Required Software and Hardware Details
PowerCLI PowerCLI installer binaries downloaded from the Downloads
page on the VMware Web site. See the vSphere PowerCLI
User's Guide for detailed instructions for PowerCLI installation.
ESXi software depot The location of the ESXi software depot on the Downloads page
of the VMware Web site. You use a URL to point to the image
profile stored at that location, or you download a ZIP file to work
with a local depot. Do not download the ESXi image.
TFTP server TFTP installer software such as WinAgents TFTP server. The
TFTP server included in Windows Server 2008 is closely tied to
Windows network deployment and is not suitable.
DHCP server The DHCP server included with Windows Server 2008.
DNS server A working DNS server. You must add entries in both Forward (A
Record) and Reverse (PTR Record) Zones for each target host.
You also need information about and administrator privileges to the core servers of the environment,
including the ActiveDirectory server, DNS server, DHCP server, NTP server, and so on.
You must have complete control of the broadcast domain of the subnet in which you will deploy the setup.
Ensure that no other DHCP, DNS, or TFTP server are on this subnet.
Install the TFTP Server
To set up a vSphere Auto Deploy infrastructure, you must install a TFTP server in your environment. .
vSphere Auto Deploy relies on a TFTP server for sending the boot image to the hosts that it provisions.
This task only installs the TFTP server. You later download a configuration file to the server. See
Configure the vSphere Auto Deploy and TFTP Environment in the vSphere Web Client.
Procedure
1Log in to the console of the Windows system on which vCenter Server is installed with administrator
privileges, either directly or by using RDP.
2Download and install the TFTP server software.
This sample setup uses the TFTP server from WinAgents. The TFTP server that is included with
Windows 2008 is closely tied to Windows network deployment and not suitable for vSphere Auto
Deploy.
3Configure the TFTP root directory as D:\Drive or a similar location (for example, D:\TFTP_Root\).
What to do next
Install PowerCLI, to manage vSphere Auto Deploy with PowerCLI cmdlets.
vSphere Installation and Setup
VMware, Inc. 186
Install PowerCLI
Before you can manage vSphere Auto Deploy with rules that you create with PowerCLI cmdlets, you
must install PowerCLI.
In this scenario, you install PowerCLI on the same system as the vCenter Server system. You can also
install PowerCLI on a different Windows system.
Prerequisites
nVerify that Microsoft .NET Framework 4.5 or 4.5.x is installed, or install it from the Microsoft Web site.
nVerify that Windows PowerShell 3.0 or 4.0 is installed, or install it from the Microsoft Web site.
Procedure
1Log in with administrator privileges to the console of the Windows system on which vCenter Server is
installed, either directly or by using RDP.
2Download PowerCLI from the Download page of the VMware Web site and install the PowerCLI
software.
3Confirm that PowerCLI is working.
a Start a PowerCLI session.
b (Optional) If an SSL error appears, check the thumbprint and ignore the error.
c Run the Get-DeployCommand cmdlet.
PowerCLI displays a list of cmdlets and their definitions in the PowerCLI window.
4(Optional) If Get-DeployCommand does not return the list of cmdlets, check your PowerCLI version
and uninstall and reinstall it if necessary.
What to do next
Configure the settings of your target hosts to prepare them for provisioning with vSphere Auto Deploy.
Prepare the vSphere Auto Deploy Target Hosts
You must configure the BIOS settings of the four hosts and reconfirm the MAC address of the primary
network device to prepare the target hosts for provisioning with vSphere Auto Deploy.
Prerequisites
Hosts that you want to provision with vSphere Auto Deploy must meet the requirements for ESXi.
See ESXi Hardware Requirements.
Procedure
1Change the BIOS settings of each of the four physical hosts to force the hosts to boot from the
primary network device.
2Reconfirm the MAC address of the primary network device.
vSphere Installation and Setup
VMware, Inc. 187

What to do next
Set up the DHCP server to serve each target host with an iPXE binary.
Prepare the DHCP Server for vSphere Auto Deploy Provisioning
When you prepare the vSphere Auto Deploy target hosts, you must set up the DHCP server in this
scenario to serve each target host with an iPXE binary.
The environment in this scenario uses Active Directory with DNS and DHCP. The DHCP server is
included with Windows 2008.
Procedure
1Log in to your DHCP Server with administrator privileges.
2Create a DHCP scope for your IP address range.
a Click Start > Settings > Control Panel > Administrative Tools and click DHCP.
b Navigate to DHCP > hostname > IPv4.
c Right-click IPv4 and select New Scope.
d On the Welcome screen, click Next, and specify a name and description for the scope.
e Specify an IP address range and click Next.
f Click Next until you reach the Configure DHCP Options screen and select No, I will configure
this option later.
3Create a DHCP reservation for each target ESXi host.
a In the DHCP window, navigate to DHCP > hostname > IPv4 > Autodeploy Scope >
Reservations.
b Right-click Reservations and select New Reservation.
c In the New Reservation window, specify a name, IP address, and the MAC address for one of the
hosts. Do not include the colon (:) in the MAC address.
d Repeat the process for each of the other hosts.
vSphere Installation and Setup
VMware, Inc. 188

4Set up the DHCP Server to point the hosts to the TFTP Server.
a In the DHCP window, navigate to DHCP > hostname > IPv4 > Autodeploy Scope > Scope
Options.
b Right click Scope Options and choose Configure Options.
c In the Scope Options window, click the General tab.
d Click 066 Boot Server Host Name and enter the address of the TFTP server that you installed in
the String value field below the Available Options.
e Click 067 Bootfile Name and enter undionly.kpxe.vmw-hardwired.
The undionly.kpxe.vmw-hardwired iPXE binary will be used to boot the ESXi hosts.
f Click Apply and click OK to close the window.
5In the DHCP window, right-click DHCP > hostname > IPv4 > Scope > Activate and click Activate.
6Do not log out from the DHCP Server if you are using Active Directory for DHCP and DNS, or log out
otherwise.
What to do next
start the vCenter Server service of vSphere Auto Deploy and configure the TFTP server.
Configure the vSphere Auto Deploy and TFTP Environment in the vSphere Web Client
After you prepare the DHCP server, you must start the vSphere Auto Deploy vCenter Server service and
configure the TFTP server. You must download a TFTP Boot ZIP file from your vSphere Auto Deploy
server. The customized FTP server serves the boot images that vSphere Auto Deploy provides.
Procedure
1Use the vSphere Web Client to connect to the vCenter Server system that manages the vSphere
Auto Deploy server.
2When the Certificate warning appears, continue to the vCenter Server system.
vSphere Installation and Setup
VMware, Inc. 189
3Start the vSphere Auto Deploy service.
a On the vSphere Web Client Home page, click Administration.
b Under System Configuration click Services.
c Select Auto Deploy, click the Actions menu, and select Start.
On Windows, the vSphere Auto Deploy service can be disabled. You can enable the service by
changing the vSphere Auto Deploy service startup type.
4In the inventory, navigate to the vCenter Server system.
5On the Manage tab, select Settings, and click Auto Deploy.
6Click the Download TFTP Boot Zip link to download the TFTP configuration file.
7Save the file Deploy-tftp.zip to the TFTP_Root directory that you created when you installed the
TFTP Server, and unzip the file.
What to do next
Add a software depot to your inventory and use an image profile from the depot to create a rule for host
provisioning.
Prepare the ESXi Software Depot and Write a Rule
After you configure the vSphere Auto Deploy infrastructure, you must add an ESXi software depot,
specify an image profile, write a rule, and add it to the active rule set.
vSphere Auto Deploy provisions hosts with image profiles that define the set of VIBs that an ESXi
installation process uses. Image profiles are stored in software depots. You must make sure the correct
image profile is available before you start provisioning hosts. When you add a software depot to a
PowerCLI session, it is available only during the current session. It does not persist across sessions.
The steps in this task instruct you to run PowerCLI cmdlets. For additional information about the vSphere
Auto Deploy cmdlets that you can run in a PowerCLI session, see vSphere Auto Deploy PowerCLI
Cmdlet Overview.
Prerequisites
Verify that you can access the ESXi hosts that you want to provision from the system on which you run
PowerCLI.
Procedure
1Log in as an administrator to the console of the Windows system on which vCenter Server is
installed, either directly or by using RDP.
This task assumes that you installed PowerCLI on the system on which the vCenter Server system is
running.
vSphere Installation and Setup
VMware, Inc. 190

2In a PowerCLI session, run the Connect-VIServer cmdlet to connect to the vCenter Server system
that vSphere Auto Deploy is registered with.
Connect-VIServer ipv4_address
The cmdlet might return a server certificate warning. In a production environment, make sure no
server certificate issues occur. In a development environment, you can ignore the warning.
3Enter the vCenter Server credentials.
4Run Add-EsxSoftwareDepot to add the online depot to the PowerCLI session.
Add-EsxSoftwareDepot https://hostupdate.vmware.com/software/VUM/PRODUCTION/main/vmw-depot-index.xml
Adding the software depot is required each time you start a new PowerCLI session.
5Validate that you successfully added the software depot by checking the contents of the depot with
the Get-EsxImageProfile cmdlet.
The cmdlet returns information about all image profiles in the depot.
6Create a new rule by running the New-DeployRule cmdlet.
New-DeployRule -Name "InitialBootRule" -Item ESXi-6.0.0-2494585-standard -AllHosts
The cmdlet creates a rule that assigns the specified image profile to all hosts in the inventory.
7Add the new rule to the active rule set to make the rule available to the vSphere Auto Deploy server.
Add-DeployRule -DeployRule "InitialBootRule"
What to do next
Provision your first host with vSphere Auto Deploy and verify its image provisioning.
Provision the First Host with vSphere Auto Deploy
After creating a rule and adding it to the active rule set, you can provision the first host and check its
vCenter Server location to complete verification of the image provisioning of your setup.
Procedure
1Open a console session to the physical host that you want to use as the first ESXi target host, boot
the host, and look for messages that indicate a successful iPXE boot.
During the boot process, DHCP assigns an IP address to the host. The IP address matches the name
you specified earlier in the DNS server. The host contacts the vSphere Auto Deploy server and
downloads the ESXi binaries from the HTTP URL indicated in the iPXE tramp file that you
downloaded earlier to the TFTP_Root directory. Each instance of vSphere Auto Deploy produces a
custom set of files for the TFTP Server.
2Use the vSphere Web Client to connect to the vCenter Server system that manages the vSphere
Auto Deploy server.
vSphere Installation and Setup
VMware, Inc. 191
3On the vSphere Web Client Home page, click Hosts and Clusters.
4Verify that the newly provisioned host is now in the vCenter Server inventory at the datacenter level.
By default, vSphere Auto Deploy adds hosts at the datacenter level when the boot process
completes.
What to do next
Extract a host profile from the host and configure it to require user input.
Extract and Configure a Host Profile from the Reference Host
After provisioning the first host, you can extract and configure a host profile that can be used to apply the
same configuration to other target hosts. Configuration that differs for different hosts, such as a static IP
address, can be managed through the host customization mechanism.
vSphere Auto Deploy can provision each host with the same host profile. vSphere Auto Deploy can also
use host customization that allows you to specify different information for different hosts. For example, if
you set up a VMkernel port for vMotion or for storage, you can specify a static IP address for the port by
using the host customization mechanism.
Procedure
1Use the vSphere Web Client to connect to the vCenter Server system that manages the vSphere
Auto Deploy server.
2Click Policies and Profiles and select Host Profiles.
3Click Extract profile from a host.
4On the Select Host page of the wizard, select the reference host that you configured earlier and click
Next.
5On the Name and Description page of the wizard, name the profile ESXiGold, add a description, and
click Next.
6Review the host profile settings and click Finish.
7Right-click the new ESXiGold host profile and click Edit Settings.
8Leave the name and description unchanged and click Next.
9On the Edit host profile page of the wizard, select Security and Services > Security Settings >
Security > User Configuration > root.
10 In Password policy on the right panel, select User Input Password configuration.
11 Click Finish to save the host profile settings.
What to do next
Create a vSphere Auto Deploy rule to apply the host profile to other ESXi hosts.
vSphere Installation and Setup
VMware, Inc. 192

Create a Rule that Provisions Hosts from a Specific IP Range
After creating a host profile from a reference host, you can create a rule that applies the previously
verified image profile and the host profile that you extracted to target hosts from a specific IP range.
Procedure
1Log in with administrator privileges to the console of the Windows system on which vCenter Server is
installed, either directly or by using RDP.
2In a PowerCLI session, run the Connect-VIServer cmdlet to connect to the vCenter Server system
that vSphere Auto Deploy is registered with.
Connect-VIServer ipv4_address
The cmdlet might return a server certificate warning. In a production environment, make sure no
server certificate issues occur. In a development environment, you can ignore the warning.
3Run Add-EsxSoftwareDepot to add the online depot to the PowerCLI session.
Add-EsxSoftwareDepot https://hostupdate.vmware.com/software/VUM/PRODUCTION/main/vmw-depot-index.xml
Adding the software depot is required each time you start a new PowerCLI session.
4Display the rules in the active rule set by running the Get-DeployRuleset cmdlet.
5Create a rule that instructs vSphere Auto Deploy to provision the set of hosts from a specified IP
range with the image profile that you previously selected and the host profile that you created from
the reference host.
New-DeployRule -name "Production01Rule" -item "image_profile",ESXiGold -Pattern "ipv4=IP_range"
6Add the new rule to the active rule set.
Add-DeployRule -DeployRule "Production01Rule"
7Check the active rule set by running the Get-DeployRuleset command.
PowerCLI displays information similar to the following example.
Name: Production01Rule
PatternList: {ipv4=address_range}
ItemList: {ESXi-version-XXXXXX-standard, Compute01, ESXiGold}
What to do next
Provision the hosts and set up the host customizations.
vSphere Installation and Setup
VMware, Inc. 193
Provision Hosts and Set Up Host Customizations
With the rule in place that provisions hosts using an image profile and a host profile, you can provision
specific target hosts. If any host profile items are set to prompt the user for input, the host comes up in
maintenance mode. You apply the host profile or check host compliance to be prompted for the
information. The system associates the host customization with the host.
Procedure
1Boot the remaining hosts.
vSphere Auto Deploy boots the hosts, applies the host profile, and adds the hosts to the vCenter
Server inventory. The hosts remain in maintenance mode because the host profile from the reference
host is set up to require user input for each host.
2Use the vSphere Web Client to connect to the vCenter Server system that manages the vSphere
Auto Deploy server.
3Click Policies and Profiles and select Host Profiles.
4Right-click the previously created ESXiGold profile and click Edit Host Customizations.
5Enter the required host customizations and save them.
6Apply the host profile to each of the hosts and get the hosts out of maintenance mode. Alternatively,
you can reboot each host.
When the reboot progress completes, all hosts are running with the image you specify and use the
configuration in the reference host profile. The cluster shows that all hosts are fully compliant.
All hosts are now configured with the shared information through the reference host profile and with the
host-specific information through the host customization mechanism. The next time you boot the hosts,
they receive the complete Host Profile information, including the host-specific information, and boot up
completely configured and out of Maintenance Mode.
Setting Up ESXi
These topics provide information about using the direct console user interface and configuring defaults for
ESXi.
ESXi Autoconfiguration
When you turn on the ESXi host for the first time or after resetting the configuration defaults, the host
enters an autoconfiguration phase. This phase configures system network and storage devices with
default settings.
By default, Dynamic Host Configuration Protocol (DHCP) configures IP, and all visible blank internal disks
are formatted with the virtual machine file system (VMFS) so that virtual machines can be stored on the
disks.
vSphere Installation and Setup
VMware, Inc. 194

About the Direct Console ESXi Interface
Use the direct console interface for initial ESXi configuration and troubleshooting.
Connect a keyboard and monitor to the host to use the direct console. After the host completes the
autoconfiguration phase, the direct console appears on the monitor. You can examine the default network
configuration and change any settings that are not compatible with your network environment.
Key operations available to you in the direct console include:
nConfiguring hosts
nSetting up administrative access
nTroubleshooting
You can also use vSphere Web Client to manage the host by using vCenter Server.
Table 2‑19. Navigating in the Direct Console
Action Key
View and change the configuration F2
Change the user interface to high-contrast mode F4
Shut down or restart the host F12
View the VMkernel log Alt+F12
Switch to the shell console Alt+F1
Switch to the direct console user interface Alt+F2
Move the selection between fields Arrow keys
Select a menu item Enter
Toggle a value Spacebar
Confirm sensitive commands, such as resetting
configuration defaults
F11
Save and exit Enter
Exit without saving Esc
Exit system logs q
Configure the Keyboard Layout for the Direct Console
You can configure the layout for the keyboard that you use with the direct console.
Procedure
1From the direct console, select Configure Keyboard and press Enter.
2Select the layout to use.
3Press the spacebar to toggle selections on and off.
4Press Enter.
vSphere Installation and Setup
VMware, Inc. 195
Create a Security Banner for the Direct Console
A security banner is a message that is displayed on the direct console Welcome screen.
Procedure
1From the vSphere Web Client, connect to the vCenter Server.
2Select the host in the inventory.
3Click the Manage tab.
4Click Settings.
5Under System, select Advanced System Settings.
6Select Annotations.
7Click the Edit icon.
8Enter a security message.
The message is displayed on the direct console Welcome screen.
Redirecting the Direct Console to a Serial Port
To manage your ESXi host remotely from a serial console, you can redirect the direct console to a serial
port.
vSphere supports the VT100 terminal type and the PuTTy terminal emulator to view the direct console
over the serial port.
You can redirect the direct console to a serial port in several ways.
nRedirect the Direct Console to a Serial Port by Setting the Boot Options Manually
When you redirect the direct console to a serial port by setting the boot options, the change does not
persist for subsequent boots.
nRedirect the Direct Console to a Serial Port from the vSphere Web Client
You can manage the ESXi host remotely from a console that is connected to the serial port by
redirecting the direct console to either of the serial ports com1 or com2. When you use the
vSphere Web Client to redirect the direct console to a serial port, the boot option that you set
persists after subsequent reboots.
nRedirect the Direct Console to a Serial Port in a Host Deployed with Auto Deploy
After you redirect the direct console to a serial port, you can make that setting part of the host profile
that persists when you reprovision the host with Auto Deploy.
vSphere Installation and Setup
VMware, Inc. 196
Redirect the Direct Console to a Serial Port by Setting the Boot Options Manually
When you redirect the direct console to a serial port by setting the boot options, the change does not
persist for subsequent boots.
Prerequisites
Verify that the serial port is not in use for serial logging and debugging.
Procedure
1Start the host.
2When the Loading VMware Hypervisor window appears, press Shift+O to edit boot options.
3Disable the logPort and gdbPort on com1 and set tty2Port to com1 by entering the following boot
options:
"gdbPort=none logPort=none tty2Port=com1";
To use com2 instead, replace com1 with com2.
The direct console is redirected to the serial port until you reboot the host. To redirect the direct console
for subsequent boots, see Redirect the Direct Console to a Serial Port from the vSphere Web Client
Redirect the Direct Console to a Serial Port from the vSphere Web Client
You can manage the ESXi host remotely from a console that is connected to the serial port by redirecting
the direct console to either of the serial ports com1 or com2. When you use the vSphere Web Client to
redirect the direct console to a serial port, the boot option that you set persists after subsequent reboots.
Prerequisites
nVerify that you can access the host from the vSphere Web Client.
nVerify that the serial port is not in use for serial logging and debugging, or for ESX Shell (tty1Port).
Procedure
1From the vSphere Web Client, connect to the vCenter Server.
2Select the host in the inventory.
3Click the Manage tab.
4Click Settings.
5Under System, select Advanced System Settings.
6Make sure that the VMkernel.Boot.logPort and VMkernel.Boot.gdbPort fields are not set to use the
com port that you want to redirect the direct console to.
7Set VMkernel.Boot.tty2Port to the serial port to redirect the direct console to: com1 or com2.
8Reboot the host.
You can now manage the ESXi host remotely from a console that is connected to the serial port.
vSphere Installation and Setup
VMware, Inc. 197
Redirect the Direct Console to a Serial Port in a Host Deployed with Auto Deploy
After you redirect the direct console to a serial port, you can make that setting part of the host profile that
persists when you reprovision the host with Auto Deploy.
Prerequisites
The serial port must not already be in use for serial logging and debugging.
Procedure
1From the vSphere Web Client, connect to the vCenter Server.
2Select the host in the inventory.
3Click the Manage tab.
4Select Settings.
5Select Advanced System Settings.
6Make sure that the VMkernel.Boot.logPort and VMkernel.Boot.gdbPort fields are not set to use the
com port that you want to redirect the direct console to.
7Set VMkernel.Boot.tty2Port to the serial port to redirect the direct console to: com1 or com2.
8Click OK.
9Save the host profile and attach the host to the profile. See the vSphere Host Profiles documentation.
The setting to redirect the direct console to a serial port is stored by vCenter Server and persists when
you reprovision the host with Auto Deploy.
Enable ESXi Shell and SSH Access with the Direct Console User
Interface
Use the direct console user interface to enable the ESXi Shell.
Procedure
1From the Direct Console User Interface, press F2 to access the System Customization menu.
2Select Troubleshooting Options and press Enter.
3From the Troubleshooting Mode Options menu, select a service to enable.
nEnable ESXi Shell
nEnable SSH
4Press Enter to enable the service.
5(Optional) Set the timeout for the ESXi Shell.
By default, timeouts for the ESXi Shell is 0 (disabled).
vSphere Installation and Setup
VMware, Inc. 198

The availability timeout setting is the number of minutes that can elapse before you must log in after
the ESXi Shell is enabled. After the timeout period, if you have not logged in, the shell is disabled.
Note If you are logged in when the timeout period elapses, your session will persist. However, the
ESXi Shell will be disabled, preventing other users from logging in.
a From the Troubleshooting Mode Options menu, select Modify ESXi Shell and SSH timeouts
and press Enter.
b Enter the availability timeout in minutes.
The availability timeout is the number of minutes that can elapse before you must log in after the
ESXi Shell is enabled.
c Press Enter.
d Enter the idle timeout.
The idle timeout is the number of minutes that can elapse before the user is logged out of an idle
interactive sessions. Changes to the idle timeout apply the next time a user logs in to the
ESXi Shell and do not affect existing sessions.
6Press Esc until you return to the main menu of the Direct Console User Interface.
Managing ESXi Remotely
You can use the VMware Host Client, the vSphere Web Client and vCenter Server to manage your ESXi
hosts.
For instructions about downloading and installing vCenter Server and the vCenter Server components or
for downloading and deploying the vCenter Server Appliance, see Chapter 4 Installing vCenter Server
and Platform Services Controller on Windows and Chapter 3 Deploying the vCenter Server Appliance and
Platform Services Controller Appliance. For information about installing the VMware Host Client, see
vSphere Single Host Management.
Set the Password for the Administrator Account
You can use the direct console to set the password for the administrator account (root).
The administrative user name for the ESXi host is root. By default, the administrative password is not set.
Procedure
1From the direct console, select Configure Password.
2(Optional) If a password is already set up, type the password in the Old Password line and press
Enter.
3In the New Password line, type a new password and press Enter.
4Retype the new password and press Enter.
vSphere Installation and Setup
VMware, Inc. 199

Configuring the BIOS Boot Settings
If your server has multiple drives, you might need to configure the BIOS settings.
The BIOS boot configuration determines how your server boots. Generally, the CD-ROM device is listed
first.
Note If you are using ESXi Embedded, the BIOS boot configuration determines whether your server
boots into the ESXi boot device or another boot device. Generally, the USB flash device is listed first in
the BIOS boot settings on the machine that hosts ESXi.
You can change the boot setting by configuring the boot order in the BIOS during startup or by selecting a
boot device from the boot device selection menu. When you change the boot order in the BIOS, the new
setting affects all subsequent reboots. When you select a boot device from the boot device selection
menu, the selection affects the current boot only.
Some servers do not have a boot device selection menu, in which case you must change the boot order
in the BIOS even for one-time boots, and then change it back again during a subsequent reboot.
Change the BIOS Boot Setting for ESXi
Configure the BIOS boot setting for ESXi if you want the server to boot into ESXi by default.
ESXi Installable and ESXi Embedded cannot exist on the same host.
Procedure
1While the ESXi host is powering on, press the key required to enter your host’s BIOS setup.
Depending on your server hardware, the key might be a function key or Delete. The option to enter
the BIOS setup might be different for your server.
2Select the BIOS boot setting.
Option Description
If you are using the installable version
of ESXi
Select the disk on which you installed the ESXi software and move it to the first
position in the list. The host boots into ESXi.
If you are using ESXi Embedded Select the USB flash device and move it to the first position in the list. The host
starts in ESXi mode.
Configure the Boot Setting for Virtual Media
If you are using remote management software to set up ESXi, you might need to configure the boot
setting for virtual media.
Virtual media is a method of connecting a remote storage media such as CD-ROM, USB mass storage,
ISO image, and floppy disk to a target server that can be anywhere on the network. The target server has
access to the remote media, and can read from and write to it as if it were physically connected to the
server's USB port.
vSphere Installation and Setup
VMware, Inc. 200
Prerequisites
ESXi Installable and ESXi Embedded cannot exist on the same host.
Procedure
1Connect the media to the virtual device.
For example, if you are using a Dell server, log in to the Dell Remote Access Controller (DRAC) or a
similar remote management interface and select a physical floppy or CD-ROM drive, or provide a
path to a floppy image or CD-ROM image.
2Reboot the server.
3While the server is powering on, enter the device selection menu.
Depending on your server hardware, the key might be a function key or Delete.
4Follow the instructions to select the virtual device.
The server boots from the configured device once and goes back to the default boot order for subsequent
boots.
Configuring Network Settings
ESXi requires one IP address for the management network. To configure basic network settings, use the
vSphere Web Client or the direct console.
Use the vSphere Web Client if you are satisfied with the IP address assigned by the DHCP server.
Use the direct console for network configuration in the following cases:
nYou are not satisfied with the IP address assigned by the DHCP server.
nYou are not allowed to use the IP address assigned by the DHCP server.
nESXi does not have an IP address. This situation might occur if the autoconfiguration phase did not
succeed in configuring DHCP.
nThe wrong network adapter was selected during the autoconfiguration phase.
vSphere Installation and Setup
VMware, Inc. 201

Network Access to Your ESXi Host
The default behavior is to configure the ESXi management network using DHCP. You can override the
default behavior and use static IP settings for the management network after the installation is completed.
Table 2‑20. Network Configuration Scenarios Supported by ESXi
Scenario Approach
You want to accept the DHCP-configured IP settings. In the ESXi direct console, you can find the IP address assigned through
DHCP to the ESXi management interface. You can use that IP address to
connect to the host from the vSphere Web Client and customize settings,
including changing the management IP address.
One of the following is true:
nYou do not have a DHCP server.
nThe ESXi host is not connected to a DHCP server.
nYour connected DHCP server is not functioning
properly.
During the autoconfiguration phase, the software assigns the link local IP
address, which is in the subnet 169.254.x.x/16. The assigned IP address
appears on the direct console.
You can override the link local IP address by configuring a static IP
address using the direct console.
The ESXi host is connected to a functioning DHCP
server, but you do not want to use the DHCP-
configured IP address.
During the autoconfiguration phase, the software assigns a DHCP-
configured IP address.
You can make the initial connection by using the DHCP-configured IP
address. Then you can configure a static IP address.
If you have physical access to the ESXi host, you can override the DHCP-
configured IP address by configuring a static IP address using the direct
console.
Your security deployment policies do not permit
unconfigured hosts to be powered on the network.
Follow the setup procedure in Configure the Network Settings on a Host
That Is Not Attached to the Network.
ESXi Networking Security Recommendations
Isolation of network traffic is essential to a secure ESXi environment. Different networks require different
access and level of isolation.
Your ESXi host uses several networks. Use appropriate security measures for each network, and isolate
traffic for specific applications and functions. For example, ensure that VMware vSphere vMotion® traffic
does not travel over networks where virtual machines are located. Isolation prevents snooping. Having
separate networks is also recommended for performance reasons.
nvSphere infrastructure networks are used for features such as vSphere vMotion, VMware vSphere
Fault Tolerance, and storage. Isolate these networks for their specific functions. It is often not
necessary to route these networks outside a single physical server rack.
nA management network isolates client traffic, command-line interface (CLI) or API traffic, and third-
party software traffic from other traffic. This network should be accessible only by system, network,
and security administrators. Use jump box or virtual private network (VPN) to secure access to the
management network. Strictly control access within this network.
vSphere Installation and Setup
VMware, Inc. 202
nVirtual machine traffic can flow over one or many networks. You can enhance the isolation of virtual
machines by using virtual firewall solutions that set firewall rules at the virtual network controller.
These settings travel with a virtual machine as it migrates from host to host within your vSphere
environment.
Choose Network Adapters for the Management Network
Traffic between an ESXi host and any external management software is transmitted through an Ethernet
network adapter on the host. You can use the direct console to choose the network adapters that are
used by the management network.
Examples of external management software include the vCenter Server and SNMP client. Network
adapters on the host are named vmnicN, where N is a unique number identifying the network adapter, for
example, vmnic0, vmnic1, and so forth.
During the autoconfiguration phase, the ESXi host chooses vmnic0 for management traffic. You can
override the default choice by manually choosing the network adapter that carries management traffic for
the host. In some cases, you might want to use a Gigabit Ethernet network adapter for your management
traffic. Another way to help ensure availability is to select multiple network adapters. Using multiple
network adapters enables load balancing and failover capabilities.
Procedure
1From the direct console, select Configure Management Network and press Enter.
2Select Network Adapters and press Enter.
3Select a network adapter and press Enter.
After the network is functional, you can use the vSphere Web Client to connect to the ESXi host through
vCenter Server.
Set the VLAN ID
You can set the virtual LAN (VLAN) ID number of the ESXi host.
Procedure
1From the direct console, select Configure Management Network and press Enter.
2Select VLAN and press Enter.
3Enter a VLAN ID number from 1 through 4094.
Configuring IP Settings for ESXi
By default, DHCP sets the IP address, subnet mask, and default gateway.
For future reference, write down the IP address.
vSphere Installation and Setup
VMware, Inc. 203
For DHCP to work, your network environment must have a DHCP server. If DHCP is not available, the
host assigns the link local IP address, which is in the subnet 169.254.x.x/16. The assigned IP address
appears on the direct console. If you do not have physical monitor access to the host, you can access the
direct console using a remote management application. See Using Remote Management Applications
When you have access to the direct console, you can optionally configure a static network address. The
default subnet mask is 255.255.0.0.
Configure IP Settings from the Direct Console
If you have physical access to the host or remote access to the direct console, you can use the direct
console to configure the IP address, subnet mask, and default gateway.
Procedure
1Select Configure Management Network and press Enter.
2Select IP Configuration and press Enter.
3Select Set static IP address and network configuration.
4Enter the IP address, subnet mask, and default gateway and press Enter.
Configure IP Settings from the vSphere Web Client
If you do not have physical access to the host, you can use the vSphere Web Client to configure static IP
settings.
Procedure
1Log in to the vCenter Server from the vSphere Web Client.
2Select the host in the inventory.
3On the Configure tab, expand Networking.
4Select Virtual adapters.
5Select vmk0 Management Network and click the edit icon.
6Select IPv4 settings.
7Select Use static IPv4 settings.
8Enter or change the static IPv4 address settings.
9(Optional) Set static IPv6 addresses.
a Select IPv6 settings.
b Select Static IPv6 addresses.
c Click the add icon.
d Type the IPv6 address and click OK.
10 Click OK.
vSphere Installation and Setup
VMware, Inc. 204
Configuring DNS for ESXi
You can select either manual or automatic DNS configuration of the ESXi host.
The default is automatic. For automatic DNS to work, your network environment must have a DHCP
server and a DNS server.
In network environments where automatic DNS is not available or not desirable, you can configure static
DNS information, including a host name, a primary name server, a secondary name server, and DNS
suffixes.
Configure DNS Settings from the Direct Console
If you have physical access to the host or remote access to the direct console, you can use the direct
console to configure DNS information.
Procedure
1Select Configure Management Network and press Enter.
2Select DNS Configuration and press Enter.
3Select Use the following DNS server addresses and hostname.
4Enter the primary server, an alternative server (optional), and the host name.
Configure DNS Suxes
If you have physical access to the host, you can use the direct console to configure DNS information. By
default, DHCP acquires the DNS suffixes.
Procedure
1From the direct console, select Configure Management Network.
2Select Custom DNS Suffixes and press Enter.
3Enter new DNS suffixes.
Configure the Network Settings on a Host That Is Not Attached to the
Network
Some highly secure environments do not permit unconfigured hosts on the network to be powered on.
You can configure the host before you attach the host to the network.
Prerequisites
Verify that no network cables are connected to the host.
Procedure
1Power on the host.
2Use the direct console user interface to configure the password for the administrator account (root).
3Use the direct console user interface to configure a static IP address.
vSphere Installation and Setup
VMware, Inc. 205
4Connect a network cable to the host.
5(Optional) Use the vSphere Web Client to connect to a vCenter Server system.
6(Optional) Add the host to the vCenter Server inventory.
Test the Management Network
You can use the direct console to do simple network connectivity tests.
The direct console performs the following tests.
nPings the default gateway
nPings the primary DNS name server
nPings the secondary DNS nameserver
nResolves the configured host name
Procedure
1From the direct console, select Test Management Network and press Enter.
2Press Enter to start the test.
Restart the Management Agents
The management agents synchronize VMware components and let you access the ESXi host by using
the vSphere Web Client and vCenter Server. They are installed with the vSphere software. You might
need to restart the management agents if remote access is interrupted.
Restarting the management agents restarts all management agents and services that are installed and
running in /etc/init.d on the ESXi host. Typically, these agents include hostd, ntpd, sfcbd, slpd,
wsman, and vobd. The software also restarts the Fault Domain Manager (FDM) if installed.
Users accessing this host by using the vSphere Web Client and vCenter Server lose connectivity when
you restart management agents.
Procedure
1From the direct console, select Troubleshooting Options and press Enter.
2Select Restart Management Agents and press Enter.
3Press F11 to confirm the restart.
The ESXi host restarts the management agents and services.
Restart the Management Network
Restarting the management network interface might be required to restore networking or to renew a
DHCP lease.
Restarting the management network will result in a brief network outage that might temporarily affect
running virtual machines.
vSphere Installation and Setup
VMware, Inc. 206
If a renewed DHCP lease results in a new network identity (IP address or host name), remote
management software will be disconnected.
Procedure
1From the direct console, select Restart Management Network and press Enter.
2Press F11 to confirm the restart.
Test Connectivity to Devices and Networks
You can use the direct console to perform some simple network connectivity tests. In addition to the
management network, you can specify other devices and networks.
Procedure
1From the direct console, select Test Management Network and press Enter.
2Type addresses to ping or another DNS host name to resolve.
3Press Enter to start the test.
Restoring the Standard Switch
A vSphere Distributed Switch functions as a single virtual switch across all associated hosts. Virtual
machines can maintain a consistent network configuration as they migrate across multiple hosts. If you
migrate an existing standard switch, or virtual adapter, to a Distributed Switch and the Distributed Switch
becomes unnecessary or stops functioning, you can restore the standard switch to ensure that the host
remains accessible.
When you restore the standard switch, a new virtual adapter is created and the management network
uplink that is currently connected to Distributed Switch is migrated to the new virtual switch.
You might need to restore the standard switch for the following reasons:
nThe Distributed Switch is not needed or is not functioning.
nThe Distributed Switch needs to be repaired to restore connectivity to vCenter Server and the hosts
need to remain accessible.
nYou do not want vCenter Server to manage the host. When the host is not connected to vCenter
Server, most Distributed Switch features are unavailable to the host.
Prerequisites
Verify that your management network is connected to a distributed switch.
Procedure
1From the direct console, select Restore Standard Switch and press Enter.
If the host is on a standard switch, this selection is dimmed, and you cannot select it.
2Press F11 to confirm.
vSphere Installation and Setup
VMware, Inc. 207

Storage Behavior
When you start ESXi, the host enters an autoconfiguration phase during which system storage devices
are configured with defaults.
When you reboot the ESXi host after installing the ESXi image, the host configures the system storage
devices with default settings. By default, all visible blank internal disks are formatted with VMFS, so you
can store virtual machines on the disks. In ESXi Embedded, all visible blank internal disks with VMFS are
also formatted by default.
Caution ESXi overwrites any disks that appear to be blank. Disks are considered to be blank if they do
not have a valid partition table or partitions. If you are using software that uses such disks, in particular if
you are using logical volume manager (LVM) instead of, or in addition to, conventional partitioning
schemes, ESXi might cause local LVM to be reformatted. Back up your system data before you power on
ESXi for the first time.
On the hard drive or USB device that the ESXi host is booting from, the disk-formatting software retains
existing diagnostic partitions that the hardware vendor creates. In the remaining space, the software
creates the partitions described in Table 2‑21.
vSphere Installation and Setup
VMware, Inc. 208

Table 2‑21. Partitions Created by ESXi on the Host Drive
ESXi Version Partitions Created
ESXi Installable For fresh installations, several new partitions are created for the
boot banks, the scratch partition, and the locker. Fresh ESXi
installations use GUID Partition Tables (GPT) instead of
MSDOS-based partitioning. The partition table itself is fixed as
part of the binary image, and is written to the disk at the time the
system is installed. The ESXi installer leaves the scratch and
VMFS partitions blank and ESXi creates them when the host is
rebooted for the first time after installation or upgrade. One 4GB
VFAT scratch partition is created for system swap. See About
the Scratch Partition. The VFAT scratch partition is created only
on the disk from which the ESXi host is booting.
Note To create the VMFS volume and a scratch partition with
the installation, the ESXi installer requires a minimum of 5.2GB
of free space on the installation disk.
The installer affects only the installation disk. The installer does
not affect other disks of the server. When you install on a disk,
the installer overwrites the entire disk. When the installer
autoconfigures storage, the installer does not overwrite
hardware vendor partitions. During ESXi installation, the installer
creates a 110MB diagnostic partition for core dumps.
ESXi Embedded One 110MB diagnostic partition for core dumps, if this partition is
not present on another disk. The VFAT scratch and diagnostic
partitions are created only on the disk from which the ESXi host
is booting. On other disks, the software creates one VMFS5
partition per blank disk, using the whole disk. Only blank disks
are formatted.
Both ESXi Installable and ESXi Embedded One VMFS5 partition on the remaining free space.
You might want to override this default behavior if, for example, you use shared storage devices instead
of local storage. To prevent automatic disk formatting, detach the local storage devices from the host
under the following circumstances:
nBefore you start the host for the first time.
nBefore you start the host after you reset the host to the configuration defaults.
To override the VMFS formatting if automatic disk formatting already occurred, you can remove the
datastore. See the vCenter Server and Host Management documentation.
About the Scratch Partition
For new installations of ESXi, during the autoconfiguration phase, a 4-GB VFAT scratch partition is
created if the partition is not present on another disk.
Note Partitioning for hosts that are upgraded to ESXi 5.x from ESXi versions earlier than version 5.0
differs significantly from partitioning for new installations of ESXi 5.x. See the vSphere Upgrade
documentation.
vSphere Installation and Setup
VMware, Inc. 209

When ESXi boots, the system tries to find a suitable partition on a local disk to create a scratch partition.
The scratch partition is not required. It is used to store vm-support output, which you need when you
create a support bundle. If the scratch partition is not present, vm-support output is stored in a ramdisk. In
low-memory situations, you might want to create a scratch partition if one is not present.
For the installable version of ESXi, the partition is created during installation and is selected. VMware
recommends that you do not modify the partition.
Note To create the VMFS volume and scratch partition, the ESXi installer requires a minimum of 5.2 GB
of free space on the installation disk.
For ESXi Embedded, if a partition is not found, but an empty local disk exists, the system formats it and
creates a scratch partition. If no scratch partition is created, you can configure one, but a scratch partition
is not required. You can also override the default configuration. You might want to create the scratch
partition on a remote NFS-mounted directory.
Note The installer can create multiple VFAT partitions. The VFAT designation does not always indicate
that the partition is a scratch partition. Sometimes, a VFAT partition can simply lie idle.
Set the Scratch Partition from the vSphere Web Client
If a scratch partition is not set up, you might want to configure one, especially if low memory is a concern.
When a scratch partition is not present, vm-support output is stored in a ramdisk.
Prerequisites
The directory to use for the scratch partition must exist on the host.
Procedure
1From the vSphere Web Client, connect to the vCenter Server.
2Select the host in the inventory.
3Click the Manage tab.
4Select Settings.
5Select Advanced System Settings.
The setting ScratchConfig.CurrentScratchLocation shows the current location of the scratch
partition.
6In the ScratchConfig.ConfiguredScratchLocation text box, enter a directory path that is unique for
this host.
For example, /vmfs/volumes/DatastoreUUID/DatastoreFolder.
7Reboot the host for the changes to take effect.
vSphere Installation and Setup
VMware, Inc. 210

Configuring System Logging
The ESXi hosts run the syslog service (vmsyslogd), which writes messages from the VMkernel and other
system components to log files.
You can configure the amount and location of the log. You can also create and apply log filters to modify
the logging policy of an ESXi host.
Configure Syslog on ESXi Hosts
You can use the vSphere Web Client or the esxcli system syslog vCLI command to configure the
syslog service.
For information about using the esxcli system syslog command and other vCLI commands, see
Getting Started with vSphere Command-Line Interfaces.
Procedure
1In the vSphere Web Client inventory, select the host.
2Click Configure.
3Under System, click Advanced System Settings.
4Filter for syslog.
5To set up logging globally, select the setting to change and click Edit.
Option Description
Syslog.global.defaultRotate Maximum number of archives to keep. You can set this number globally and for
individual subloggers.
Syslog.global.defaultSize Default size of the log, in KB, before the system rotates logs. You can set this
number globally and for individual subloggers.
Syslog.global.LogDir Directory where logs are stored. The directory can be located on mounted NFS or
VMFS volumes. Only the /scratch directory on the local file system is persistent
across reboots. Specify the directory as [datastorename] path_to_file, where the
path is relative to the root of the volume backing the datastore. For example, the
path [storage1] /systemlogs maps to the
path /vmfs/volumes/storage1/systemlogs.
Syslog.global.logDirUnique Selecting this option creates a subdirectory with the name of the ESXi host under
the directory specified by Syslog.global.LogDir. A unique directory is useful if
the same NFS directory is used by multiple ESXi hosts.
Syslog.global.LogHost Remote host to which syslog messages are forwarded and port on which the
remote host receives syslog messages. You can include the protocol and the port,
for example, ssl://hostName1:1514. UDP (default), TCP, and SSL are
supported. The remote host must have syslog installed and correctly configured
to receive the forwarded syslog messages. See the documentation for the syslog
service installed on the remote host for information on configuration.
vSphere Installation and Setup
VMware, Inc. 211

6(Optional) To overwrite the default log size and log rotation for any of the logs.
a Click the name of the log that you want to customize.
b Click Edit and enter the number of rotations and the log size you want.
7Click OK.
Changes to the syslog options take effect immediately.
Configure Log Filtering on ESXi Hosts
The log filtering capability lets you modify the logging policy of the syslog service that is running on an
ESXi host. You can create log filters to reduce the number of repetitive entries in the ESXi logs and to
blacklist specific log events entirely.
Log filters affect all log events that are processed by the ESXi host vmsyslogd daemon, whether they are
recorded to a log directory or to a remote syslog server.
When you create a log filter, you set a maximum number of log entries for the log messages. The logs
messages are generated by one or more specified system components and that match a specified
phrase. You must enable the log filtering capability and reload the syslog daemon to activate the log filters
on the ESXi host.
Important Setting a limit to the amount of logging information, restricts your ability to troubleshoot
potential system failures properly. If a log rotate occurs after the maximum number of log entries is
reached, you might lose all instances of a filtered message.
Procedure
1Log in to the ESXi Shell as root.
2In the /etc/vmware/logfilters file, add the following entry to create a log filter.
numLogs | ident | logRegexp
where:
nnumLogs sets the maximum number of log entries for the specified log messages. After reaching
this number, the specified log messages are filtered and ignored. Use 0 to filter and ignore all the
specified log messages.
nident specifies one or more system components to apply the filter to the log messages that these
components generate. For information about the system components that generate log
messages, see the values of the idents parameters in the syslog configuration files. The files
are located in the /etc/vmsyslog.conf.d directory. Use a comma-separated list to apply a filter
to more than one system component. Use * to apply a filter to all system components.
vSphere Installation and Setup
VMware, Inc. 212

nlogRegexp specifies a case-sensitive phrase with Python regular expression syntax to filter the
log messages by their content.
For example, to set a limit of maximum two-log entries from the hostd component for messages that
resemble the SOCKET connect failed, error 2: No such file or directory phrase with any
error number, add the following entry:
2 | hostd | SOCKET connect failed, error .*: No such file or directory
Note A line starting with # denotes a comment and the rest of the line is ignored.
3In the /etc/vmsyslog.conf file, add the following entry to enable the log filtering capability.
enable_logfilters = true
4Run the esxcli system syslog reload command to reload the syslog daemon and apply the
configuration changes.
Set the Host Image Profile Acceptance Level
The Host Image Profile acceptance level determines which vSphere installation bundles (VIBs) are
accepted for installation.
VIB signatures are checked and accepted for installation based on a combination of the VIB acceptance
level and the host image profile acceptance level. VIBs are tagged with an acceptance level that depends
on their signature status.
See Acceptance Levels.
Prerequisites
Required privileges: Host.Configuration.SecurityProfile and Host.Configuration.Firewall
Procedure
1From the vSphere Web Client, connect to the vCenter Server.
2Select the host in the inventory.
3Click the Manage tab.
4Click Settings.
5Under System, select Security Profile.
6Scroll down to Host Image Profile Acceptance Level, and click Edit.
vSphere Installation and Setup
VMware, Inc. 213

7Select the acceptance level and click OK.
Table 2‑22. Host Image Profile Acceptance Levels
Host Image Profile Acceptance Level Accepted Levels of VIBs
VMware Certified VMware Certified
VMware Accepted VMware Certified, VMware Accepted
Partner Supported VMware Certified, VMware Accepted, Partner Supported
Community Supported VMware Certified, VMware Accepted, Partner Supported,
Community Supported
Remove All Custom Packages on ESXi
After adding custom packages, you might decide to remove them.
Prerequisites
Before you remove custom packages, shut down or migrate running virtual machines off of the ESXi host.
Procedure
1Reboot the ESXi host.
2In the direct console, select Remove Custom Extensions and press F11 to confirm.
3Reboot the host.
All custom packages are removed.
Disable Support for Non-ASCII Characters in Virtual Machine File
and Directory Names
By default, ESXi supports the use of non-ASCII characters for virtual machine file and directory names.
You can disable this support by modifying the /etc/vmware/hostd/config.xml file.
After you disable this support, you can still enter non-ASCII characters for virtual machine names.
vSphere user interfaces display the virtual machine names in the non-ASCII characters, but ESXi
converts the actual file and directory names to ASCII strings.
Procedure
1Using a text editor, open the /etc/vmware/hostd/config.xml file for the ESXi host.
2Within the <config></config> tag, add the following code.
<g11nSupport>false</g11nSupport>
3Save and close the file.
4Reboot the host.
vSphere Installation and Setup
VMware, Inc. 214

Reset the System Configuration
If you are having trouble determining the source of a problem with your ESXi host, you can reset the
system configuration.
Changes in the system configuration can be related to various problems, including problems with
connectivity to the network and devices. Resetting the system configuration might solve such problems. If
resetting the system configuration does not solve the problem, it can still rule out configuration changes
made since the initial setup as the source of the problem.
When you reset the configuration, the software overrides all your configuration changes, deletes the
password for the administrator account (root), and reboots the host. Configuration changes made by your
hardware vendor, such as IP address settings and license configuration, might also be deleted.
Resetting the configuration does not remove virtual machines on the ESXi host. After you reset the
configuration defaults, the virtual machines are not visible, but you make them visible again by
reconfiguring storage and reregistering the virtual machines.
Caution When you reset the configuration defaults, users accessing the host lose connectivity.
Prerequisites
Before resetting the configuration, back up your ESXi configuration in case you want to restore your
configuration.
Procedure
1Back up the configuration using the vSphere CLI vicfg-cfgbackup command.
2From the direct console, select Reset System Configuration and press Enter.
3Press F11 to confirm.
The system reboots after all settings are reset to the default values.
After You Install and Set Up ESXi
After ESXi is installed and set up, you can manage the host by using the vSphere Web Client and
vCenter Server, license the host, and back up your ESXi configuration.
You can also use the VMware Host Client to connect directly to the ESXi host and to manage it. For
information about installing and using the VMware Host Client, see vSphere Single Host Management.
Managing the ESXi Host
The VMware Host Client provides the simplest way to manage your ESXi host and operate its virtual
machines.
You can also use the vSphere Web Client to connect to and manage vCenter Server by using a Web
browser. The vSphere Web Client is installed together with vCenter Server and the
vCenter Server Appliance and you can use it to manage your ESXi hosts.
vSphere Installation and Setup
VMware, Inc. 215
Licensing ESXi Hosts
After you install ESXi, it has a 60-day evaluation period during which you can explore the full set of
vSphere features provided with a vSphere Enterprise Plus license. You must assign the host an
appropriate license before the evaluation period expires.
ESXi hosts are licensed with vSphere licenses that have per-CPU capacity. To license hosts correctly, you
must assign them a vSphere license that has enough CPU capacity to cover all CPUs in the hosts. The
license must support all features that the hosts are using. For example, if the hosts are connected to a
vSphere Distributed Switch, you must assign a license that has the vSphere Distributed Switch feature.
You can use one of following methods to license ESXi hosts:
nLicense multiple hosts at a time by using the license management function in the
vSphere Web Client. The hosts must be connected to a vCenter Server system. For more
information, see vCenter Server and Host Management.
nSet up bulk licensing by using PowerCLI commands. Bulk licensing works for all ESXi hosts, but is
especially useful for hosts provisioned with Auto Deploy. See Set Up Bulk Licensing
nLicense individual ESXi hosts by using a direct connection with the VMware Host Client. For
information about assigning a license key to an ESXi host, see vSphere Single Host Management.
About ESXi Evaluation and Licensed Modes
You can use evaluation mode to explore the entire set of features for ESXi hosts. The evaluation mode
provides the set of features equal to a vSphere Enterprise Plus license. Before the evaluation mode
expires, you must assign to your hosts a license that supports all the features in use.
For example, in evaluation mode, you can use vSphere vMotion technology, the vSphere HA feature, the
vSphere DRS feature, and other features. If you want to continue using these features, you must assign a
license that supports them.
The installable version of ESXi hosts is always installed in evaluation mode. ESXi Embedded is
preinstalled on an internal storage device by your hardware vendor. It might be in evaluation mode or
prelicensed.
The evaluation period is 60 days and begins when you turn on the ESXi host. At any time during the 60-
day evaluation period, you can convert from licensed mode to evaluation mode. The time available in the
evaluation period is decreased by the time already used.
For example, suppose that you use an ESXi host in evaluation mode for 20 days and then assign a
vSphere Standard Edition license key to the host. If you set the host back in evaluation mode, you can
explore the entire set of features for the host for the remaining evaluation period of 40 days.
For information about managing licensing for ESXi hosts, see the vCenter Server and Host Management
documentation.
vSphere Installation and Setup
VMware, Inc. 216

Recording the License Key of an ESXi Host
If a host becomes inaccessible or unbootable, you should have a record of its license key. You can write
down the license key and tape it to the server, or put the license key in a secure location. You can access
the license key from the direct console user interface or the vSphere Web Client.
View the License Keys of ESXi Hosts from the vSphere Web Client
You can view the license keys of the hosts that are connected to a vCenter Server system through the
vSphere Web Client.
Procedure
1In the vSphere Web Client, select Administration.
2Under Licensing, select Licenses.
3On the Assets tab, select Hosts.
4In the License column, click a license.
You view information about the license, such as its usage and license key.
Access the ESXi License Key from the Direct Console
If you have physical access to the host or remote access to the direct console, you can use the direct
console to access the ESXi license key.
Procedure
uFrom the direct console, select View Support Information.
The license key appears in the form XXXXX-XXXXX-XXXXX-XXXXX-XXXXX, labeled License Serial
Number.
Note The physical machine serial number also appears, labeled Serial Number. Do not confuse the
license key with the physical machine serial number.
View System Logs
System logs provide detailed information about system operational events.
Procedure
1From the direct console, select View System Logs.
2Press a corresponding number key to view a log.
vCenter Server Agent (vpxa) logs appear if you add the host to vCenter Server.
3Press Enter or the spacebar to scroll through the messages.
vSphere Installation and Setup
VMware, Inc. 217

Deploying the
vCenter Server Appliance and
Platform Services Controller
Appliance 3
You can deploy the vCenter Server Appliance with an embedded or external Platform Services Controller
to manage your vSphere environment. You can deploy a Platform Services Controller appliance and
register external deployments and Windows installations of vCenter Server Appliance with this
Platform Services Controller appliance.
You can deploy the vCenter Server Appliance or Platform Services Controller appliance on an ESXi host
5.5 or later, or on an ESXi host or DRS cluster from the inventory of a vCenter Server instance 5.5 or
later.
For information about the software included in the vCenter Server Appliance 6.5, see Overview of the
vCenter Server Appliance.
For information about the software and hardware requirements for deploying the
vCenter Server Appliance and Platform Services Controller appliance, see System Requirements for the
vCenter Server Appliance and Platform Services Controller Appliance.
The vCenter Server Appliance installer contains executable files for GUI and CLI deployments, which you
can use alternatively.
nThe GUI deployment is a two stage process. The first stage is a deployment wizard that deploys the
OVA file of the appliance on the target ESXi host or vCenter Server instance. After the OVA
deployment finishes, you are redirected to the second stage of the process that sets up and starts the
services of the newly deployed appliance.
nThe CLI deployment method involves running a CLI command against a JSON file that you previously
prepared. The CLI installer parses the configuration parameters and their values from the JSON file
and generates an OVF Tool command that automatically deploys and sets up the appliance.
Important For topologies with external Platform Services Controller instances, you must deploy the
replicating Platform Services Controller instances in a sequence. After the successful deployment of all
Platform Services Controller instances in the domain, you can perform concurrent deployments of multiple
vCenter Server appliances that point to a common external Platform Services Controller instance.
The vCenter Server Appliance and Platform Services Controller appliance have the following default user
names:
VMware, Inc. 219

User Name Description
root Use this user name to log in to the appliance operating system and the Appliance
Management Interface.
You set the password while deploying the virtual appliance.
administrator@your_domain_name Use this user name for vCenter Single Sign-On login.
You set the password while creating the vCenter Single Sign-On domain. You create a
vCenter Single Sign-On domain during the deployment of a vCenter Server Appliance with an
embedded Platform Services Controller or the first Platform Services Controller instance in a
new vCenter Single Sign-On domain.
After you create a vCenter Single Sign-On domain, only the
administrator@your_domain_name user has the privileges required to log in to vCenter Single
Sign-On and vCenter Server.
The administrator@your_domain_name user can proceed as follows:
nAdd an identity source in which additional users and groups are defined to vCenter Single
Sign-On.
nGive permissions to the users and groups.
For information about adding identity sources and giving permissions to the users and groups,
see Platform Services Controller Administration.
For information about upgrading and patching the vCenter Server Appliance and
Platform Services Controller appliance, see vSphere Upgrade.
For information about configuring the vCenter Server Appliance and Platform Services Controller
appliance, see vCenter Server Appliance Configuration.
Starting with vSphere 6.5, vCenter Server supports mixed IPv4 and IPv6 environment. If you want to set
up the vCenter Server Appliance to use an IPv6 address version, use the fully qualified domain name
(FQDN) or host name of the appliance. To set up an IPv4 address, the best practice is to use the FQDN
or host name of the appliance, because the IP address can change if assigned by DHCP.
This section includes the following topics:
nSystem Requirements for the vCenter Server Appliance and Platform Services Controller Appliance
nPreparing for Deployment of the vCenter Server Appliance and Platform Services Controller
Appliance
nPrerequisites for Deploying the vCenter Server Appliance or Platform Services Controller Appliance
nGUI Deployment of the vCenter Server Appliance and Platform Services Controller Appliance
nCLI Deployment of the vCenter Server Appliance and Platform Services Controller Appliance
System Requirements for the vCenter Server Appliance
and Platform Services Controller Appliance
You can deploy the vCenter Server Appliance or Platform Services Controller appliance on an ESXi host
5.5 or later, or on a vCenter Server instance 5.5 or later. Your system must also meet specific software
and hardware requirements.
When you use Fully Qualified Domain Names, verify that the client machine from which you are deploying
the appliance and the network on which you are deploying the appliance use the same DNS server.
vSphere Installation and Setup
VMware, Inc. 220

Before you deploy the appliance, synchronize the clocks of the target server and all vCenter Server and
Platform Services Controller instances on the vSphere network. Unsynchronized clocks might result in
authentication problems and can cause the installation to fail or prevent the appliance services from
starting. See Synchronizing Clocks on the vSphere Network.
Hardware Requirements for the vCenter Server Appliance and
Platform Services Controller Appliance
When you deploy the vCenter Server Appliance, you can select to deploy an appliance that is suitable for
the size of your vSphere environment. The option that you select determines the number of CPUs and the
amount of memory for the appliance. The size of the Platform Services Controller appliance is the same
for all environment sizes.
Hardware Requirements for the vCenter Server Appliance
The hardware requirements for a vCenter Server Appliance depend on the size of your vSphere
inventory.
Table 3‑1. Hardware Requirements for a vCenter Server Appliance with an Embedded or
External Platform Services Controller
Number of vCPUs Memory
Tiny environment (up to 10 hosts or 100
virtual machines)
2 10 GB
Small environment (up to 100 hosts or
1,000 virtual machines)
4 16 GB
Medium environment (up to 400 hosts or
4,000 virtual machine)
8 24 GB
Large environment (up to 1,000 hosts or
10,000 virtual machines)
16 32 GB
X-Large environment (up to 2,000 hosts or
35,000 virtual machines)
24 48 GB
Note If you want to add an ESXi host with more than 512 LUNs and 2,048 paths to the
vCenter Server Appliance inventory, you must deploy a vCenter Server Appliance for a large or x-large
environment.
Hardware Requirements for the Platform Services Controller Appliance
The hardware requirements for a Platform Services Controller appliance are 2 vCPUs and 4 GB memory.
vSphere Installation and Setup
VMware, Inc. 221

Storage Requirements for the vCenter Server Appliance and
Platform Services Controller Appliance
When you deploy the vCenter Server Appliance or Platform Services Controller appliance, the ESXi host
or DRS cluster on which you deploy the appliance must meet minimum storage requirements. The
required storage depends not only on the size of the vSphere environment and the storage size, but also
on the disk provisioning mode.
Storage Requirements for the vCenter Server Appliance
The storage requirements are different for each vSphere environment size and depend on your database
size requirements.
Table 3‑2. Storage Requirements for a vCenter Server Appliance with an Embedded or
External Platform Services Controller
Default Storage Size Large Storage Size X-Large Storage Size
Tiny environment (up to 10
hosts or 100 virtual machines)
250 GB 775 GB 1650 GB
Small environment (up to 100
hosts or 1,000 virtual
machines)
290 GB 820 GB 1700 GB
Medium environment (up to
400 hosts or 4,000 virtual
machine)
425 GB 925 GB 1805 GB
Large environment (up to 1,000
hosts or 10,000 virtual
machines)
640 GB 990 GB 1870 GB
X-Large environment (up to
2,000 hosts or 35,000 virtual
machines)
980 GB 1030 GB 1910 GB
Note The storage requirements include the requirements for the VMware Update Manager that runs as
a service in the vCenter Server Appliance.
Storage Requirements for the Platform Services Controller Appliance
The storage requirement for a Platform Services Controller appliance is 60 GB.
vSphere Installation and Setup
VMware, Inc. 222

Software Requirements for the vCenter Server Appliance and
Platform Services Controller Appliance
The VMware vCenter Server Appliance and Platform Services Controller appliance can be deployed on
ESXi hosts 5.5 or later, or on vCenter Server instances 5.5 or later.
You can deploy the vCenter Server Appliance or Platform Services Controller appliance by using the GUI
or CLI installer. You run the installer from a network client machine that you use to connect to the target
server and deploy the appliance on the server. You can connect directly to an ESXi 5.5.x or 6.x host on
which to deploy the appliance. You can also connect to a vCenter Server 5.5.x or 6.x instance to deploy
the appliance on an ESXi host or DRS cluster that resides in the vCenter Server inventory.
For information about the requirements for network client machine, see System Requirements for the
vCenter Server Appliance Installer.
Required Ports for vCenter Server and
Platform Services Controller
The vCenter Server system, both on Windows and in the appliance, must be able to send data to every
managed host and receive data from the vSphere Web Client and the Platform Services Controller
services. To enable migration and provisioning activities between managed hosts, the source and
destination hosts must be able to receive data from each other.
If a port is in use or is blacklisted, the vCenter Server installer displays an error message. You must use
another port number to proceed with the installation. There are internal ports that are used only for inter-
process communication.
VMware uses designated ports for communication. Additionally, the managed hosts monitor designated
ports for data from vCenter Server. If a built-in firewall exists between any of these elements, the installer
opens the ports during the installation or upgrade process. For custom firewalls, you must manually open
the required ports. If you have a firewall between two managed hosts and you want to perform source or
target activities, such as migration or cloning, you must configure a means for the managed hosts to
receive data.
Note In Microsoft Windows Server 2008 and later, firewall is enabled by default.
vSphere Installation and Setup
VMware, Inc. 223

Table 3‑3. Ports Required for Communication Between Components
Port Protocol Description Required for
Used for Node-to-Node
Communication
22 TCP/UDP System port for SSHD. Appliance deployments
of
nvCenter Server
nPlatform Services
Controller
No
53 DNS service Windows installations
and appliance
deployments of
Platform Services
Controller
No
80 TCP vCenter Server requires port 80 for direct
HTTP connections. Port 80 redirects
requests to HTTPS port 443. This
redirection is useful if you accidentally
use http://server instead of https://server.
WS-Management (also requires port 443
to be open).
If you use a Microsoft SQL database that
is stored on the same virtual machine or
physical server as the vCenter Server,
port 80 is used by the SQL Reporting
Service. When you install or upgrade
vCenter Server, the installer prompts you
to change the HTTP port for
vCenter Server. Change the
vCenter Server HTTP port to a custom
value to ensure a successful installation
or upgrade.
Important You can change this port
number during the vCenter Server and
Platform Services Controller installations
on Windows.
Windows installations
and appliance
deployments of
nvCenter Server
nPlatform Services
Controller
No
88 TCP Active Directory server. This port must be
open for host to join Active Directory. If
you use native Active Directory, the port
must be open on both vCenter Server
and Platform Services Controller.
Windows installations
and appliance
deployments of
Platform Services
Controller
No
vSphere Installation and Setup
VMware, Inc. 224

Table 3‑3. Ports Required for Communication Between Components (Continued)
Port Protocol Description Required for
Used for Node-to-Node
Communication
389 TCP/UDP This port must be open on the local and
all remote instances of vCenter Server.
This is the LDAP port number for the
Directory Services for the vCenter Server
group. If another service is running on
this port, it might be preferable to remove
it or change its port to a different port.
You can run the LDAP service on any
port from 1025 through 65535.
If this instance is serving as the Microsoft
Windows Active Directory, change the
port number from 389 to an available port
from 1025 through 65535.
Windows installations
and appliance
deployments of
Platform Services
Controller
nvCenter Server to
Platform Services
Controller
nPlatform Services
Controller to
Platform Services
Controller
443 TCP The default port that the vCenter Server
system uses to listen for connections
from the vSphere Web Client. To enable
the vCenter Server system to receive
data from the vSphere Web Client, open
port 443 in the firewall.
The vCenter Server system also uses
port 443 to monitor data transfer from
SDK clients.
This port is also used for the following
services:
nWS-Management (also requires port
80 to be open)
nThird-party network management
client connections to vCenter Server
nThird-party network management
clients access to hosts
Important You can change this port
number during the vCenter Server and
Platform Services Controller installations
on Windows.
Windows installations
and appliance
deployments of
nvCenter Server
nPlatform Services
Controller
nvCenter Server to
vCenter Server
nvCenter Server to
Platform Services
Controller
nPlatform Services
Controller to
vCenter Server
514 TCP/UDP vSphere Syslog Collector port for
vCenter Server on Windows and vSphere
Syslog Service port for
vCenter Server Appliance
Important You can change this port
number during the vCenter Server and
Platform Services Controller installations
on Windows.
Windows installations
and appliance
deployments of
nvCenter Server
nPlatform Services
Controller
No
vSphere Installation and Setup
VMware, Inc. 225

Table 3‑3. Ports Required for Communication Between Components (Continued)
Port Protocol Description Required for
Used for Node-to-Node
Communication
636 TCP vCenter Single Sign-On LDAPS
For backward compatibility with vSphere
6.0 only.
Windows installations
and appliance
deployments of
Platform Services
Controller
During upgrade from
vSphere 6.0 only.
vCenter Server 6.0 to
Platform Services
Controller 6.5
902 TCP/UDP The default port that the vCenter Server
system uses to send data to managed
hosts. Managed hosts also send a
regular heartbeat over UDP port 902 to
the vCenter Server system. This port
must not be blocked by firewalls between
the server and the hosts or between
hosts.
Port 902 must not be blocked between
the VMware Host Client and the hosts.
The VMware Host Client uses this port to
display virtual machine consoles
Important You can change this port
number during the vCenter Server
installations on Windows.
Windows installations
and appliance
deployments of
vCenter Server
No
1514 TCP/UDP vSphere Syslog Collector TLS port for
vCenter Server on Windows and vSphere
Syslog Service TLS port for
vCenter Server Appliance
Important You can change this port
number during the vCenter Server and
Platform Services Controller installations
on Windows.
Windows installations
and appliance
deployments of
nvCenter Server
nPlatform Services
Controller
No
2012 TCP Control interface RPC for vCenter Single
Sign-On
Windows installations
and appliance
deployments of
Platform Services
Controller
nvCenter Server to
Platform Services
Controller
nPlatform Services
Controller to
vCenter Server
nPlatform Services
Controller to
Platform Services
Controller
2014 TCP RPC port for all VMCA (VMware
Certificate Authority) APIs
Important You can change this port
number during the
Platform Services Controller installations
on Windows.
Windows installations
and appliance
deployments of
Platform Services
Controller
nvCenter Server to
Platform Services
Controller
nPlatform Services
Controller to
vCenter Server
vSphere Installation and Setup
VMware, Inc. 226

Table 3‑3. Ports Required for Communication Between Components (Continued)
Port Protocol Description Required for
Used for Node-to-Node
Communication
2015 TCP DNS management Windows installations
and appliance
deployments of
Platform Services
Controller
Platform Services
Controller to
Platform Services
Controller
2020 TCP/UDP Authentication framework management
Important You can change this port
number during the vCenter Server and
Platform Services Controller installations
on Windows.
Windows installations
and appliance
deployments of
nvCenter Server
nPlatform Services
Controller
nvCenter Server to
Platform Services
Controller
nPlatform Services
Controller to
vCenter Server
5480 TCP Appliance Management Interface
Open endpoint serving all HTTPS,
XMLRPS and JSON-RPC requests over
HTTPS.
Appliance deployments
of
nvCenter Server
nPlatform Services
Controller
No
6500 TCP/UDP ESXi Dump Collector port
Important You can change this port
number during the vCenter Server
installations on Windows.
Windows installations
and appliance
deployments of
vCenter Server
No
6501 TCP Auto Deploy service
Important You can change this port
number during the vCenter Server
installations on Windows.
Windows installations
and appliance
deployments of
vCenter Server
No
6502 TCP Auto Deploy management
Important You can change this port
number during the vCenter Server
installations on Windows.
Windows installations
and appliance
deployments of
vCenter Server
No
7080,
12721
TCP Secure Token Service
Note Internal ports
Windows installations
and appliance
deployments of
Platform Services
Controller
No
7081 TCP VMware Platform Services Controller
Web Client
Note Internal port
Windows installations
and appliance
deployments of
Platform Services
Controller
No
8200,
8201,
8300,
8301
TCP Appliance management
Note Internal ports
Appliance deployments
of
nvCenter Server
nPlatform Services
Controller
No
vSphere Installation and Setup
VMware, Inc. 227

Table 3‑3. Ports Required for Communication Between Components (Continued)
Port Protocol Description Required for
Used for Node-to-Node
Communication
7444 TCP Secure Token Service
For backward compatibility with vSphere
5.5 only.
Windows installations
and appliance
deployments of
Platform Services
Controller
During upgrade from
vSphere 5.5 only.
nvCenter Server 5.5
to
Platform Services
Controller 6.5
nPlatform Services
Controller 6.5 to
vCenter Server 5.5
8084 TCP vSphere Update Manager SOAP port
The port used by vSphere Update
Manager client plug-in to connect to the
vSphere Update Manager SOAP server.
Appliance deployments
of vCenter Server
No
9084 TCP vSphere Update Manager Web Server
Port
The HTTP port used by ESXi hosts to
access host patch files from vSphere
Update Manager server.
Appliance deployments
of vCenter Server
No
9087 TCP vSphere Update Manager Web SSL Port
The HTTPS port used by vSphere
Update Manager client plug-in to upload
host upgrade files to vSphere Update
Manager server.
Appliance deployments
of vCenter Server
No
9123 TCP Migration Assistant port
Only when you run the Migration
Assistant on the source Windows
installation. The Migration Assistant lets
you migrate Windows installations of
vCenter Server and
Platform Services Controller to
appliances.
Windows installations
and appliance
deployments of
nvCenter Server
nPlatform Services
Controller
During migration only.
nSource
vCenter Server 5.5
or 6.5 to target
vCenter Server
Appliance 6.5
nSource vCenter
Single Sign-On 5.5
to target
Platform Services
Controller appliance
6.5
nSource
Platform Services
Controller 5.5 to
target
Platform Services
Controller appliance
6.5
9443 TCP vSphere Web Client HTTPS Windows installations
and appliance
deployments of
vCenter Server
No
vSphere Installation and Setup
VMware, Inc. 228

Table 3‑3. Ports Required for Communication Between Components (Continued)
Port Protocol Description Required for
Used for Node-to-Node
Communication
11711 TCP vCenter Single Sign-On LDAP
For backward compatibility with vSphere
5.5 only.
Windows installations
and appliance
deployments of
Platform Services
Controller
During upgrade from
vSphere 5.5 only.
vCenter Single Sign-On
5.5 to
Platform Services
Controller 6.5
11712 TCP vCenter Single Sign-On LDAPS
For backward compatibility with vSphere
5.5 only.
Windows installations
and appliance
deployments of
Platform Services
Controller
During upgrade from
vSphere 5.5 only.
vCenter Single Sign-On
5.5 to
Platform Services
Controller 6.5
To configure the vCenter Server system to use a different port to receive vSphere Web Client data, see
the vCenter Server and Host Management documentation.
For more information about firewall configuration, see the vSphere Security documentation.
DNS Requirements for the vCenter Server Appliance and
Platform Services Controller Appliance
When you deploy the vCenter Server Appliance or Platform Services Controller appliance, similar to any
network server, you can assign a fixed IP address and an FQDN that is resolvable by a DNS server so
that clients can reliably access the service.
When you deploy the vCenter Server Appliance or Platform Services Controller appliance with a static IP
address, you ensure that in case of system restart, the IP address of the appliance remains the same.
Before you deploy the vCenter Server Appliance or Platform Services Controller appliance with a static IP
address, you must verify that this IP address has a valid internal domain name system (DNS) registration.
When you deploy the vCenter Server Appliance, the installation of the Web server component that
supports the vSphere Web Client fails if the installer cannot look up the fully qualified domain name
(FQDN) for the appliance from its IP address. Reverse lookup is implemented using PTR records.
If you plan to use an FQDN for the appliance system name, you must verify that the FQDN is resolvable
by a DNS server.
You can use the nslookup command to verify that the DNS reverse lookup service returns an FQDN
when queried with the IP address and to verify that the FQDN is resolvable.
nslookup -nosearch -nodefname FQDN_or_IP_address
If you use DHCP instead of a static IP address for the vCenter Server Appliance or
Platform Services Controller appliance, verify that the appliance name is updated in the domain name
service (DNS). If you can ping the appliance name, the name is updated in DNS.
vSphere Installation and Setup
VMware, Inc. 229

Ensure that the ESXi host management interface has a valid DNS resolution from the vCenter Server and
all vSphere Web Client instances. Ensure that the vCenter Server has a valid DNS resolution from all
ESXi hosts and all vSphere Web Clients.
vSphere Web Client Software Requirements
Make sure that your browser supports the vSphere Web Client.
The vSphere Web Client 6.5 requires Adobe Flash Player v. 16 to 23. For best performance and security
fixes, use Adobe Flash Player 23.
VMware has tested and supports the following guest operating systems and browser versions for the
vSphere Web Client. For best performance, use Google Chrome.
Table 3‑4. Supported Guest Operating Systems and Minimum Browser Versions for the
vSphere Web Client
Operating system Browser
Windows Microsoft Internet Explorer v. 10.0.19 and later.
Mozilla Firefox v. 39 and later.
Google Chrome v. 34 and later.
Mac OS Mozilla Firefox v. 39 and later.
Google Chrome v. 34 and later.
Preparing for Deployment of the
vCenter Server Appliance and
Platform Services Controller Appliance
Before you deploy the vCenter Server Appliance or Platform Services Controller appliance, you must
download the vCenter Server Appliance installer ISO file and mount it to a network virtual machine or
physical server from which you want to perform the deployment.
The machine from which you deploy the appliance must run on a Windows, Linux, or Mac operating
system that meets the operating system requirements. See System Requirements for the vCenter Server
Appliance Installer.
System Requirements for the vCenter Server Appliance Installer
You can run the vCenter Server Appliance GUI or CLI installer from a network client machine that is
running on a Windows, Linux, or Mac operating system of a supported version.
To ensure optimal performance of the GUI and CLI installers, use a client machine that meets the
minimum hardware requirements.
vSphere Installation and Setup
VMware, Inc. 230

Table 3‑5. System Requirements for the GUI and CLI Installers
Operating System Supported Versions Minimum Hardware Configuration for Optimal Performance
Windows nWindows 7, 8, 8.1, 10
nWindows 2012 x64 bit
nWindows 2012 R2
x64 bit
nWindows 2016 x64 bit
4 GB RAM, 2 CPU having 4 cores with 2.3 GHz, 32 GB hard disk, 1 NIC
Linux nSUSE 12
nUbuntu 14.04
4 GB RAM, 1 CPU having 2 cores with 2.3 GHz, 16 GB hard disk, 1 NIC
Note The CLI installer requires 64-bit OS.
Mac nmacOS v10.9, 10,10,
10.11
nmacOS Sierra
8 GB RAM, 1 CPU having 4 cores with 2.4 GHz, 150 GB hard disk, 1 NIC
Note For client machines that run on Mac 10.11, concurrent GUI deployments of multiple appliances are
unsupported. You must deploy the appliances in a sequence.
Download and Mount the vCenter Server Appliance Installer
VMware releases the vCenter Server Appliance ISO image, which contains GUI and CLI installers for the
vCenter Server Appliance and Platform Services Controller appliance.
With the GUI and CLI executable files that are included in the vCenter Server Appliance installer, you can:
nDeploy the vCenter Server Appliance and Platform Services Controller appliance.
nUpgrade the vCenter Server Appliance and Platform Services Controller appliance.
nMigrate Windows installations of vCenter Server, vCenter Single Sign-On, and
Platform Services Controller to the vCenter Server Appliance and Platform Services Controller
appliance.
nRestore a vCenter Server Appliance from a file-based backup.
Prerequisites
nCreate a My VMware account at https://my.vmware.com/web/vmware/.
nVerify that your client machine meets the system requirements for the vCenter Server Appliance
installer. See System Requirements for the vCenter Server Appliance Installer.
Procedure
1From the VMware Web site at https://my.vmware.com/web/vmware/downloads, download the
vCenter Server Appliance ISO image.
VMware-VCSA-all-version_number-build_number.iso
2Confirm that the md5sum is correct.
See the VMware Web site topic Using MD5 Checksums at
http://www.vmware.com/download/md5.html.
vSphere Installation and Setup
VMware, Inc. 231

3Mount or extract the ISO image to the client machine from which you want to deploy, upgrade,
migrate, or restore the appliance.
Note ISO mounting or extracting software that does not allow more than eight directory levels, for
example, MagicISO Maker on Windows, is unsupported.
For Linux OS and Mac OS, Archive Manager is unsupported.
For Mac OS, you can use DiskImageMounter.
For Ubuntu 14.04, you can use Disk Image Mounter.
For SUSE 12 OS, you can use the terminal.
$ sudo mkdir mount_dir
$ sudo mount -o loop VMware-vCSA-all-version_number-build_number.iso mount_dir
What to do next
Open the readme.txt file and review the information about the other files and directories in the
vCenter Server Appliance ISO image.
Synchronizing Clocks on the vSphere Network
Verify that all components on the vSphere network have their clocks synchronized. If the clocks on the
machines in your vSphere network are not synchronized, SSL certificates, which are time-sensitive, might
not be recognized as valid in communications between network machines.
Unsynchronized clocks can result in authentication problems, which can cause the installation to fail or
prevent the vCenter Server Appliance vpxd service from starting.
Verify that any Windows host machine on which vCenter Server runs is synchronized with the Network
Time Server (NTP) server. See the Knowledge Base article http://kb.vmware.com/kb/1318.
To synchronize ESXi clocks with an NTP server, you can use the VMware Host Client. For information
about editing the time configuration of an ESXi host, see vSphere Single Host Management.
Prerequisites for Deploying the vCenter Server Appliance
or Platform Services Controller Appliance
To ensure successful deployment of the vCenter Server Appliance or Platform Services Controller
appliance, you must preform some required tasks and pre-checks before running the installer.
General Prerequisites
nDownload and Mount the vCenter Server Appliance Installer.
vSphere Installation and Setup
VMware, Inc. 232

nFor topologies with external Platform Services Controller instances, verify that you deploy the
different nodes with time synchronization between each other. All vCenter Server instances,
Platform Services Controller instances, and third-party load balancers in the vCenter Single Sign-On
domain must be time synchronized. See Synchronizing Clocks on the vSphere Network.
Target System Prerequisites
nVerify that your system meets the minimum software and hardware requirements. See System
Requirements for the vCenter Server Appliance and Platform Services Controller Appliance.
nIf you want to deploy the appliance on an ESXi host, verify that the ESXi host is not in lockdown or
maintenance mode and not part of a fully automated DRS cluster.
nIf you want to deploy the appliance on a DRS cluster of the inventory of a vCenter Server instance,
verify that the cluster contains at least one ESXi host that is not in lockdown or maintenance mode.
nIf you plan to use NTP servers for time synchronization, verify that the NTP servers are running and
that the time between the NTP servers and the target server on which you want to deploy the
appliance is synchronized.
Network Prerequisites
If you plan to assign a static IP address and an FQDN as a system name in the network settings of the
appliance, verify that you have configured the forward and reverse DNS records for the IP address.
GUI Deployment of the vCenter Server Appliance and
Platform Services Controller Appliance
You can use the GUI installer to perform an interactive deployment of a vCenter Server Appliance with an
embedded Platform Services Controller, a Platform Services Controller appliance, or a
vCenter Server Appliance with an external Platform Services Controller.
When you perform the GUI deployment, you download the vCenter Server Appliance installer on a
network client machine, run the deployment wizard from the client machine, and provide the inputs that
are required for the appliance deployment and setup.
Important For topologies with external Platform Services Controller instances, you must deploy the
replicating Platform Services Controller instances in a sequence. After the successful deployment of all
Platform Services Controller instances in the domain, you can perform concurrent deployments of multiple
vCenter Server appliances that point to a common external Platform Services Controller instance.
The GUI deployment process includes a series of two stages.
vSphere Installation and Setup
VMware, Inc. 233

Figure 3‑1. Stage 1 - OVA Deployment
The first stage walks you through the deployment wizard to choose the deployment type and appliance
settings. This stage completes the deployment of the OVA file on the target server with the deployment
type and appliance settings that you provide.
As an alternative to performing the first stage of the deployment with the GUI installer, you can deploy the
OVA file of the vCenter Server Appliance or Platform Services Controller appliance by using the
vSphere Web Client or VMware Host Client. To deploy the OVA file on an ESXi host or vCenter Server
instance 5.5 or 6.0, you can also use the vSphere Client. After the OVA deployment, you must log in to
the appliance management interface of the newly deployed appliance to proceed with the second stage of
the deployment process.
Figure 3‑2. Stage 2 - Appliance Setup
The second stage walks you through the setup wizard to configure the appliance time synchronization
and vCenter Single Sign-On. This stage completes the initial setup and starts the services of the newly
deployed appliance.
As an alternative to performing the second stage of the deployment with the GUI installer, you can log in
to the Appliance Management Interface of the newly deployed appliance, https://FQDN_or_IP_address:
5480.
Required Information for Deploying a vCenter Server Appliance or
Platform Services Controller Appliance
When you use the GUI method to deploy a vCenter Server Appliance with an embedded
Platform Services Controller, a Platform Services Controller appliance, or a vCenter Server Appliance
with an external Platform Services Controller, the wizard prompts you for deployment and setup
information. It is a best practice to keep a record of the values that you enter in case you must reinstall
the product.
You can use this worksheet to record the information that you need for deploying a
vCenter Server Appliance with an embedded Platform Services Controller, a Platform Services Controller
appliance, or a vCenter Server Appliance with an external Platform Services Controller.
vSphere Installation and Setup
VMware, Inc. 234

Table 3‑6. Required Information During Stage 1 of the GUI Deployment Process
Required for Deployment of Required Information Default Your Entry
All deployment types FQDN or IP address of the target
server on which you want to deploy the
appliance.
The target server can be either an
ESXi host or a vCenter Server
instance.
-
HTTPS port of the target server 443
User name with administrative
privileges on the target server
nIf your target server is an ESXi
host, use root.
nIf your target server is a
vCenter Server instance, use
user_name@your_domain_name,
for example,
administrator@vsphere.local.
-
Password of the user with
administrative privileges on the target
server
-
All deployment types
Only if your target server is a
vCenter Server instance
Data center from the vCenter Server
inventory on which you want to deploy
the appliance
Optionally you can provide a data
center folder.
-
ESXi host or DRS cluster from the
data center inventory on which you
want to deploy the appliance
-
All deployment types VM name for the appliance
nMust not contain a percent sign
(%), backslash (\), or forward slash
(/)
nMust be no more than 80
characters in length
VMware vCenter
Server Appliance
vSphere Installation and Setup
VMware, Inc. 235

Table 3‑6. Required Information During Stage 1 of the GUI Deployment Process (Continued)
Required for Deployment of Required Information Default Your Entry
All deployment types Password for the root user of the
appliance operating system
nMust contain only lower ASCII
characters without spaces.
nMust be at least 8 characters, but
no more than 20 characters in
length
nMust contain at least one
uppercase letter
nMust contain at least one
lowercase letter
nMust contain at least one number
nMust contain at least one special
character, for example, a dollar
sign ($), hash key (#), at sign (@),
period (.), or exclamation mark (!)
-
vSphere Installation and Setup
VMware, Inc. 236

Table 3‑6. Required Information During Stage 1 of the GUI Deployment Process (Continued)
Required for Deployment of Required Information Default Your Entry
nvCenter Server Appliance
with an embedded
Platform Services Controller
nvCenter Server Appliance
with an external
Platform Services Controller
Deployment size of the
vCenter Server Appliance for your
vSphere environment
nTiny
Deploys an appliance with 2 CPUs
and 10 GB of memory.
Suitable for environments with up
to 10 hosts or 100 virtual
machines.
nSmall
Deploys an appliance with 4 CPUs
and 16 GB of memory.
Suitable for environments with up
to 100 hosts or 1,000 virtual
machines.
nMedium
Deploys an appliance with 8 CPUs
and 24 GB of memory.
Suitable for environments with up
to 400 hosts or 4,000 virtual
machines.
nLarge
Deploys an appliance with 16
CPUs and 32 GB of memory.
Suitable for environments with up
to 1,000 hosts or 10,000 virtual
machines.
nX-Large
Deploys an appliance with 24
CPUs and 48 GB of memory.
Suitable for environments with up
to 2,000 hosts or 35,000 virtual
machines.
Tiny
vSphere Installation and Setup
VMware, Inc. 237

Table 3‑6. Required Information During Stage 1 of the GUI Deployment Process (Continued)
Required for Deployment of Required Information Default Your Entry
nvCenter Server Appliance
with an embedded
Platform Services Controller
nvCenter Server Appliance
with an external
Platform Services Controller
Storage size of the
vCenter Server Appliance for your
vSphere environment
Increase the default storage size if you
want larger volume for SEAT data
(stats, events, alarms, and tasks).
nDefault
For tiny deployment size, deploys
the appliance with 250 GB of
storage.
For small deployment size,
deploys the appliance with 290 GB
of storage.
For medium deployment size,
deploys the appliance with 425 GB
of storage.
For large deployment size, deploys
the appliance with 640 GB of
storage.
For x-large deployment size,
deploys the appliance with 980 GB
of storage.
nLarge
For tiny deployment size, deploys
the appliance with 775 GB of
storage.
For small deployment size,
deploys the appliance with 820 GB
of storage.
For medium deployment size,
deploys the appliance with 925 GB
of storage.
For large deployment size, deploys
the appliance with 990 GB of
storage.
For x-large deployment size,
deploys the appliance with 1030
GB of storage.
nX-Large
For tiny deployment size, deploys
the appliance with 1650 GB of
storage.
For small deployment size,
deploys the appliance with 1700
GB of storage.
Default
vSphere Installation and Setup
VMware, Inc. 238

Table 3‑6. Required Information During Stage 1 of the GUI Deployment Process (Continued)
Required for Deployment of Required Information Default Your Entry
For medium deployment size,
deploys the appliance with 1805
GB of storage.
For large deployment size, deploys
the appliance with 1870 GB of
storage.
For x-large deployment size,
deploys the appliance with 1910
GB of storage.
All deployment types Name of the datastore on which you
want to store the configuration files
and virtual disks of the appliance
Note The installer displays a list of
datastores that are accessible from
your target server.
-
Enable or disable Thin Disk Mode Disabled
All deployment types Name of the network to which to
connect the appliance
Note The installer displays a drop-
down menu with networks that depend
on the network settings of your target
server. If you are deploying the
appliance directly on an ESXi host,
non-ephemeral distributed virtual port
groups are not supported and are not
displayed in the drop-down menu.
The network must be accessible from
the client machine from which you
perform the deployment.
-
IP version for the appliance address
Can be either IPv4 or IPv6.
IPv4
IP assignment for the appliance
address
Can be either static or DHCP.
static
All deployment types
Only if you use a static
assignment
System name (FQDN or IP address)
The system name is used for
managing the local system. The
system name must be FQDN. If a DNS
server is not available, provide a static
IP address.
-
IP address -
vSphere Installation and Setup
VMware, Inc. 239

Table 3‑6. Required Information During Stage 1 of the GUI Deployment Process (Continued)
Required for Deployment of Required Information Default Your Entry
For IPv4 version, a subnet mask as a
dot decimal notation or a network
prefix as an integer between 0 and 32
For IPv6 version, a network prefix as
an integer between 0 and 128
-
Default gateway -
DNS servers separated by commas -
All deployment types
Only if you use a DHCP
assignment with IPv4 version and
a DDNS server is available in
your environment.
System name (FQDN) -
Table 3‑7. Required Information During Stage 2 of the GUI Deployment Process
Required for Required Information Default Your Entry
All deployment types Time synchronization settings
You can synchronize the time of the
appliance either with the time of the
ESXi host or with one or more NTP
servers.
If you want to use more than one NTP
servers, you must provide the IP
addresses or FQDNs of the NTP
servers as a comma-separated list.
Synchronize time with
NTP servers
Enable or disable SSH access
Note vCenter Server Appliance high
availability requires remote SSH
access to the appliance.
Disabled
nvCenter Server Appliance
with an embedded
Platform Services Controller
nPlatform Services Controller
appliance as the first
instance in a new domain
Name for the new vCenter Single
Sign-On domain
For example, vsphere.local.
-
Password for the administrator
account,
administrator@your_domain_name
nMust be at least 8 characters, but
no more than 20 characters in
length
nMust contain at least one
uppercase letter
nMust contain at least one
lowercase letter
nMust contain at least one number
nMust contain at least one special
character, such as ampersand (&),
hash key (#), and percent sign (%)
-
vSphere Installation and Setup
VMware, Inc. 240

Table 3‑7. Required Information During Stage 2 of the GUI Deployment Process (Continued)
Required for Required Information Default Your Entry
Site name -
nvCenter Server Appliance
with an external
Platform Services Controller
nPlatform Services Controller
appliance as a subsequent
instance in an existing
domain
FQDN or IP address of the
Platform Services Controller instance
that you want to join
You must join a
Platform Services Controller instance
of the same version.
-
HTTPS port of the
Platform Services Controller instance
443
vCenter Single Sign On domain name
of the Platform Services Controller
instance
For example, vsphere.local.
-
Password of the vCenter Single Sign
On administrator user for the domain
-
vCenter Single Sign-On site name
You can join an existing site or create
a new site.
-
nvCenter Server Appliance
with an embedded
Platform Services Controller
nPlatform Services Controller
appliance
Join or do not participate in the
VMware Customer Experience
Improvement Program (CEIP)
For information about the CEIP, see
the Configuring Customer Experience
Improvement Program section in
vCenter Server and Host
Management.
Join the CEIP
vSphere Installation and Setup
VMware, Inc. 241

Deploy the vCenter Server Appliance with an Embedded
Platform Services Controller by Using the GUI
You can use the GUI installer to perform an interactive deployment of a vCenter Server Appliance with an
embedded Platform Services Controller. You must run the GUI deployment from a Windows, Linux, or
Mac machine that is in the network on which you want to deploy the appliance.
Figure 3‑3. Deployment Workflow of a vCenter Server Appliance with an Embedded
Platform Services Controller
Start the deployment
End of the deployment
Stage 1 - Deploy the OVA file as
a vCenter Server Appliance
with an embedded Platform
Services Controller
Stage 2 - Set up the newly deployed
vCenter Server Appliance
with an embedded
Platform Services Controller
Prerequisites
nSee Prerequisites for Deploying the vCenter Server Appliance or Platform Services Controller
Appliance.
nSee Required Information for Deploying a vCenter Server Appliance or Platform Services Controller
Appliance.
Procedure
1Stage 1 - Deploy the OVA File as a vCenter Server Appliance with an Embedded Platform Services
Controller
With stage 1 of the deployment process, you deploy the OVA file, which is included in the
vCenter Server Appliance installer, as a vCenter Server Appliance with an embedded
Platform Services Controller.
vSphere Installation and Setup
VMware, Inc. 242
2Stage 2 - Set up the Newly Deployed vCenter Server Appliance with an Embedded Platform
Services Controller
When the OVA deployment finishes, you are redirected to stage 2 of the deployment process to set
up and start the services of the newly deployed vCenter Server Appliance with an embedded
Platform Services Controller.
Stage 1 - Deploy the OVA File as a vCenter Server Appliance with an
Embedded Platform Services Controller
With stage 1 of the deployment process, you deploy the OVA file, which is included in the
vCenter Server Appliance installer, as a vCenter Server Appliance with an embedded
Platform Services Controller.
Procedure
1In the vCenter Server Appliance installer, navigate to the vcsa-ui-installer directory, go to the
subdirectory for your operating system, and run the installer executable file.
nFor Windows OS, go to the win32 subdirectory, and run the installer.exe file.
nFor Linux OS, go to the lin64 subdirectory, and run the installer file.
nFor Mac OS, go to the mac subdirectory, and run the Installer.app file.
2On the Home page, click Install to start the deployment wizard.
3Review the Introduction page to understand the deployment process and click Next.
4Read and accept the license agreement, and click Next.
5On the Select deployment type page, select vCenter Server with an Embedded Platform Services
Controller and click Next.
This option deploys an appliance in which both the Platform Services Controller and vCenter Server
are installed.
vSphere Installation and Setup
VMware, Inc. 243

6Connect to the target server on which you want to deploy the vCenter Server Appliance.
Option Steps
You can connect to an
ESXi host on which to
deploy the appliance.
1 Enter the FQDN or IP address of the ESXi host.
2 Enter the HTTPS port of the ESXi host.
3 Enter the user name and password of a user with administrative privileges on the ESXi host, for
example, the root user.
4 Click Next.
5 Verify that the certificate warning displays the SHA1 thumbprint of the SSL certificate that is
installed on the target ESXi host, and click Yes to accept the certificate thumbprint.
You can connect to a
vCenter Server instance
and browse the
inventory to select an
ESXi host or DRS
cluster on which to
deploy the appliance.
1 Enter the FQDN or IP address of the vCenter Server instance.
2 Enter the HTTPS port of the vCenter Server instance.
3 Enter the user name and password of user with vCenter Single Sign-On administrative
privileges on the vCenter Server instance, for example, the administrator@your_domain_name
user.
4 Click Next.
5 Verify that the certificate warning displays the SHA1 thumbprint of the SSL certificate that is
installed on the target vCenter Server instance, and click Yes to accept the certificate
thumbprint.
6 Select the data center or data center folder that contains the ESXi host or DRS cluster on which
you want to deploy the appliance, and click Next
Note You must select a data center or data center folder that contains at least one ESXi host
that is not in lockdown or maintenance mode.
7 Select the ESXi host or DRS cluster on which you want to deploy the appliance, and click Next
7On the Set up appliance VM page, enter a name for the vCenter Server Appliance, set the password
for the root user, and click Next.
The appliance name must not contain a percent sign (%), backslash (\), or forward slash (/) and must
be no more than 80 characters in length.
The password must contain only lower ASCII characters without spaces, at least eight characters, a
number, uppercase and lowercase letters, and a special character, for example, an exclamation mark
(!), hash key (#), at sign (@), or brackets (()).
8Select the deployment size for the vCenter Server Appliance for your vSphere inventory.
Deployment Size Option Description
Tiny Deploys an appliance with 2 CPUs and 10 GB of memory.
Suitable for environments with up to 10 hosts or 100 virtual machines
Small Deploys an appliance with 4 CPUs and 16 GB of memory.
Suitable for environments with up to 100 hosts or 1,000 virtual machines
Medium Deploys an appliance with 8 CPUs and 24 GB of memory.
Suitable for environments with up to 400 hosts or 4,000 virtual machines
Large Deploys an appliance with 16 CPUs and 32 GB of memory.
Suitable for environments with up to 1,000 hosts or 10,000 virtual machines
X-Large Deploys an appliance with 24 CPUs and 48 GB of memory.
Suitable for environments with up to 2,000 hosts or 35,000 virtual machines
vSphere Installation and Setup
VMware, Inc. 244

9Select the storage size for the vCenter Server Appliance, and click Next.
Storage
Size
Option
Description for
Tiny Deployment
Size
Description for
Small Deployment
Size
Description for
Medium
Deployment Size
Description for
Large Deployment
Size
Description for X-
Large Deployment
Size
Default Deploys an
appliance with 250
GB of storage.
Deploys an
appliance with 290
GB of storage.
Deploys an
appliance with 425
GB of storage.
Deploys an
appliance with 640
GB of storage.
Deploys an
appliance with 980
GB of storage.
Large Deploys an
appliance with 775
GB of storage.
Deploys an
appliance with 820
GB of storage.
Deploys an
appliance with 925
GB of storage.
Deploys an
appliance with 990
GB of storage.
Deploys an
appliance with 1030
GB of storage.
X-Large Deploys an
appliance with 1650
GB of storage.
Deploys an
appliance with 1700
GB of storage.
Deploys an
appliance with 1805
GB of storage.
Deploys an
appliance with 1870
GB of storage.
Deploys an
appliance with 1910
GB of storage.
10 From the list of available datastores, select the location where all the virtual machine configuration
files and virtual disks will be stored and, optionally, enable thin provisioning by selecting Enable Thin
Disk Mode.
11 On the Configure network settings page, set up the network settings.
The IP address or the FQDN of the appliance is used as a system name. It is recommended to use
an FQDN. However, if you want to use an IP address, use static IP address allocation for the
appliance, because IP addresses allocated by DHCP might change.
Option Action
Network Select the network to which to connect the appliance.
The networks displayed in the drop-down menu depend on the network settings
of the target server. If you are deploying the appliance directly on an ESXi host,
non-ephemeral distributed virtual port groups are not supported and are not
displayed in the drop-down menu.
IP version Select the version for the appliance IP address.
You can select either IPv4 or IPv6.
IP assignment Select how to allocate the IP address of the appliance.
nstatic
The wizard prompts you to enter the IP address and network settings.
Note Avoid using an IP address as a system name. If you use an IP address
as a system name, you cannot change the IP address and update the DNS
settings after deployment, and you cannot join the appliance to an Active
Directory domain.
nDHCP
A DHCP server is used to allocate the IP address. Select this option only if a
DHCP server is available in your environment.
If there is an enabled DDNS in your environment, you can enter a preferred
fully qualified domain name (FQDN) for the appliance.
12 On the Ready to complete stage 1 page, review the deployment settings for the
vCenter Server Appliance and click Finish to start the OVA deployment process.
vSphere Installation and Setup
VMware, Inc. 245

13 Wait for the OVA deployment to finish, and click Continue to proceed with stage 2 of the deployment
process to set up and start the services of the newly deployed appliance.
Note If you exit the wizard by clicking Close, you must log in to the vCenter Server Appliance
Management Interface to set up and start the services.
The newly deployed vCenter Server Appliance with an embedded Platform Services Controller is running
on the target server but the services are not started.
Stage 2 - Set up the Newly Deployed vCenter Server Appliance with an
Embedded Platform Services Controller
When the OVA deployment finishes, you are redirected to stage 2 of the deployment process to set up
and start the services of the newly deployed vCenter Server Appliance with an embedded
Platform Services Controller.
Procedure
1Review the introduction to stage 2 of the deployment process and click Next.
2Configure the time settings in the appliance, optionally enable remote SSH access to the appliance,
and click Next.
Option Description
Synchronize time with the ESXi host Enables periodic time synchronization, and VMware Tools sets the time of the
guest operating system to be the same as the time of the ESXi host.
Synchronize time with NTP servers Uses a Network Time Protocol server for synchronizing the time. If you select this
option, you must enter the names or IP addresses of the NTP servers separated
by commas.
3On the SSO configuration page, create the vCenter Single Sign-On domain, and click Next.
a Enter the domain name, for example, vsphere.local
b Set the password for the vCenter Single Sign-On administrator account.
This is the password for the user administrator@your_domain_name.
After the deployment, you can log in to vCenter Single Sign-On and to vCenter Server as
administrator@your_domain_name.
c Enter the site name for vCenter Single Sign-On
The site name must contain alphanumeric characters. Choose your own name for the vCenter
Single Sign-On site. You cannot change the name after installation.
Extended ASCII or non-ASCII characters are unsupported in site names. Your site name must
include alphanumeric characters and a comma (,), period (.), question mark (?), dash (-),
underscore (_), plus sign (+) or equals sign (=).
vSphere Installation and Setup
VMware, Inc. 246

4Review the VMware Customer Experience Improvement Program (CEIP) page and choose if you
want to join the program.
For information about the CEIP, see the Configuring Customer Experience Improvement Program
section in vCenter Server and Host Management.
5On the Ready to complete page, review the configuration settings for the vCenter Server Appliance,
click Finish, and click OK to complete stage 2 of the deployment process and set up the appliance.
6(Optional) After the initial setup finishes, click the https://vcenter_server_appliance_fqdn/vsphere-
client to go to the vSphere Web Client and log in to the vCenter Server instance in the
vCenter Server Appliance, or click the https://vcenter_server_appliance_fqdn:443 to go the
vCenter Server Appliance Getting Started page.
7Click Close to exit the wizard.
You are redirected to the vCenter Server Appliance Getting Started page.
What to do next
You can configure high availability for the vCenter Server Appliance. For information about providing
vCenter Server Appliance high availability, see vSphere Availability.
Deploy a Platform Services Controller Appliance by Using the GUI
You can use the GUI installer to perform an interactive deployment of a Platform Services Controller
appliance as the first instance in a new vCenter Single Sign-On domain or as a replication partner in an
existing vCenter Single Sign-On domain. You must run the GUI deployment from a Windows, Linux, or
Mac machine that is in the network on which you want to deploy the appliance.
Important You must deploy the replicating Platform Services Controller instances in a sequence.
vSphere Installation and Setup
VMware, Inc. 247

Figure 3‑4. Deployment Workflow of a Platform Services Controller Appliance
Start the deployment
End of the deployment
Stage 1 - Deploy the OVA file
as a Platform Services
Controller appliance
Stage 2 - Set up the
newly deployed Platform
Services Controller appliance
Prerequisites
nSee Prerequisites for Deploying the vCenter Server Appliance or Platform Services Controller
Appliance.
nSee Required Information for Deploying a vCenter Server Appliance or Platform Services Controller
Appliance.
Procedure
1Stage 1 - Deploy the OVA File as a Platform Services Controller Appliance
With stage 1 of the deployment process, you deploy the OVA file, which is included in the
vCenter Server Appliance installer, as a Platform Services Controller appliance.
2Stage 2 - Set up the Newly Deployed Platform Services Controller Appliance
When the OVA deployment finishes, you are redirected to stage 2 of the deployment process to set
up and start the services of the newly deployed Platform Services Controller appliance.
Stage 1 - Deploy the OVA File as a Platform Services Controller Appliance
With stage 1 of the deployment process, you deploy the OVA file, which is included in the
vCenter Server Appliance installer, as a Platform Services Controller appliance.
Procedure
1In the vCenter Server Appliance installer, navigate to the vcsa-ui-installer directory, go to the
subdirectory for your operating system, and run the installer executable file.
nFor Windows OS, go to the win32 subdirectory, and run the installer.exe file.
vSphere Installation and Setup
VMware, Inc. 248

nFor Linux OS, go to the lin64 subdirectory, and run the installer file.
nFor Mac OS, go to the mac subdirectory, and run the Installer.app file.
2On the Home page, click Install to start the deployment wizard.
3Review the Introduction page to understand the deployment process and click Next.
4Read and accept the license agreement, and click Next.
5On the Select a deployment type page, select Platform Services Controller and click Next.
6Connect to the target server on which you want to deploy the Platform Services Controller appliance
and click Next.
Option Steps
You can connect to an
ESXi host on which to
deploy the appliance.
1 Enter the FQDN or IP address of the ESXi host.
2 Enter the HTTPS port of the ESXi host.
3 Enter the user name and password of a user with administrative privileges on the ESXi host, for
example, the root user.
4 Click Next.
5 Verify that the certificate warning displays the SHA1 thumbprint of the SSL certificate that is
installed on the target ESXi host, and click Yes to accept the certificate thumbprint.
You can connect to a
vCenter Server instance
and browse the
inventory to select an
ESXi host or DRS
cluster on which to
deploy the appliance.
1 Enter the FQDN or IP address of the vCenter Server instance.
2 Enter the HTTPS port of the vCenter Server instance.
3 Enter the user name and password of user with vCenter Single Sign-On administrative
privileges on the vCenter Server instance, for example, the administrator@your_domain_name
user.
4 Click Next.
5 Verify that the certificate warning displays the SHA1 thumbprint of the SSL certificate that is
installed on the target vCenter Server instance, and click Yes to accept the certificate
thumbprint.
6 Select the data center or data center folder that contains the ESXi host or DRS cluster on which
you want to deploy the appliance, and click Next
Note You must select a data center or data center folder that contains at least one ESXi host
that is not in lockdown or maintenance mode.
7 Select the ESXi host or DRS cluster on which you want to deploy the appliance, and click Next
7On the Set up appliance VM page, enter a name for the Platform Services Controller appliance, set
the password for the root user, and click Next.
The appliance name must not contain a percent sign (%), backslash (\), or forward slash (/) and must
be no more than 80 characters in length.
The password must contain only lower ASCII characters without spaces, at least eight characters, a
number, uppercase and lowercase letters, and a special character, for example, an exclamation mark
(!), hash key (#), at sign (@), or brackets (()).
8From the list of available datastores, select the location where all the virtual machine configuration
files and virtual disks will be stored and, optionally, enable thin provisioning by selecting Enable Thin
Disk Mode.
vSphere Installation and Setup
VMware, Inc. 249

9On the Configure network settings page, set up the network settings.
The IP address or the FQDN of the appliance is used as a system name. It is recommended to use
an FQDN. However, if you want to use an IP address, use static IP address allocation for the
appliance, because IP addresses allocated by DHCP might change.
Option Action
Network Select the network to which to connect the appliance.
The networks displayed in the drop-down menu depend on the network settings
of the target server. If you are deploying the appliance directly on an ESXi host,
non-ephemeral distributed virtual port groups are not supported and are not
displayed in the drop-down menu.
IP version Select the version for the appliance IP address.
You can select either IPv4 or IPv6.
IP assignment Select how to allocate the IP address of the appliance.
nstatic
The wizard prompts you to enter the IP address and network settings.
Note Avoid using an IP address as a system name. If you use an IP address
as a system name, you cannot change the IP address and update the DNS
settings after deployment, and you cannot join the appliance to an Active
Directory domain.
nDHCP
A DHCP server is used to allocate the IP address. Select this option only if a
DHCP server is available in your environment.
If there is an enabled DDNS in your environment, you can enter a preferred
fully qualified domain name (FQDN) for the appliance.
10 On the Ready to complete stage 1 page, review the deployment settings for the
Platform Services Controller appliance and click Finish to start the OVA deployment process.
11 Wait for the OVA deployment to finish, and click Continue to proceed with stage 2 of the deployment
process to set up and start the services of the newly deployed appliance.
Note If you exit the wizard by clicking Close, you must log in to the Platform Services Controller
Appliance Management Interface to set up and start the services.
The newly deployed Platform Services Controller appliance is running on the target server but the
services are not started.
Stage 2 - Set up the Newly Deployed Platform Services Controller Appliance
When the OVA deployment finishes, you are redirected to stage 2 of the deployment process to set up
and start the services of the newly deployed Platform Services Controller appliance.
Procedure
1Review the introduction to stage 2 of the deployment process and click Next.
vSphere Installation and Setup
VMware, Inc. 250

2Configure the time settings in the appliance, optionally enable remote SSH access to the appliance,
and click Next.
Option Description
Synchronize time with the ESXi host Enables periodic time synchronization, and VMware Tools sets the time of the
guest operating system to be the same as the time of the ESXi host.
Synchronize time with NTP servers Uses a Network Time Protocol server for synchronizing the time. If you select this
option, you must enter the names or IP addresses of the NTP servers separated
by commas.
3Create a new vCenter Single Sign-On domain or join an existing domain.
Option Description
Create a new Single Sign-On domain Creates a vCenter Single Sign-On domain.
a Enter the domain name, for example vsphere.local.
b Set the password for the vCenter Single Sign-On administrator account.
This is the password for the user administrator@your_domain_name.
c Enter the site name for vCenter Single Sign-On.
The site name is important if you are using vCenter Single Sign-On in multiple
locations. The site name must contain alphanumeric characters. Choose your
own name for the vCenter Single Sign-On site. You cannot change the name
after installation.
Extended ASCII and non-ASCII characters are unsupported in site names.
Your site name must include alphanumeric characters and a comma (,),
period (.), question mark (?), dash (-), underscore (_), plus sign (+) or equals
sign (=).
d Click Next.
Join an existing vCenter Single Sign-
On domain
Joins the Platform Services Controller appliance to an existing vCenter Single
Sign-On domain as a replication partner of an existing
Platform Services Controller instance. You must provide the information about the
partner Platform Services Controller instance that you want to join.
a Enter the fully qualified domain name (FQDN) or IP address of the partner
Platform Services Controller instance.
b Enter the HTTPS port of the partner Platform Services Controller instance.
c Enter the vCenter Single Sign-On domain name of the partner
Platform Services Controller instance.
d Enter the password of the vCenter Single Sign-On administrator user.
e Click Next.
f Select whether to create or join an existing vCenter Single Sign-On site.
4Review the VMware Customer Experience Improvement Program (CEIP) page and choose if you
want to join the program.
For information about the CEIP, see the Configuring Customer Experience Improvement Program
section in vCenter Server and Host Management.
5On the Ready to complete page, review the configuration settings for the Platform Services Controller
appliance, click Finish, and click OK to complete stage 2 of the deployment process and set up the
appliance.
vSphere Installation and Setup
VMware, Inc. 251

6(Optional) After the initial setup finishes, click the https://platform_services_controller_fqdn/psc to
go to the Platform Services Controller Web interface, or click the
https://platform_services_controller_fqdn:443 to go the Platform Services Controller Getting
Started page.
7Click Close to exit the wizard.
You are redirected to the Platform Services Controller Getting Started page.
If you joined the new Platform Services Controller appliance to an existing vCenter Single Sign-On
domain, the appliance replicates infrastructure data with the other Platform Services Controller instances
within the domain.
What to do next
nYou can deploy a vCenter Server Appliance with an external Platform Services Controller and register
it with the newly deployed Platform Services Controller appliance.
nYou can deploy one or more Platform Services Controller instances joining the same vCenter Single
Sign-On domain to replicate infrastructure data and distribute the load.
Deploy the vCenter Server Appliance with an External
Platform Services Controller by Using the GUI
You can use the GUI installer to perform an interactive deployment of a vCenter Server Appliance and
register it with an existing external Platform Services Controller instance. You must run the GUI
deployment from a Windows, Linux, or Mac machine that is in the network on which you want to deploy
the appliance.
Figure 3‑5. Deployment Workflow of a vCenter Server Appliance with an External
Platform Services Controller
Start the deployment
End of the deployment
Stage 1 - Deploy the OVA file
as a vCenter Server Appliance
with an external Platform
Services Controller
Stage 2 - Set up the newly
deployed vCenter Server Appliance
with an external Platform
Services Controller
vSphere Installation and Setup
VMware, Inc. 252
Prerequisites
nSee Prerequisites for Deploying the vCenter Server Appliance or Platform Services Controller
Appliance.
nSee Required Information for Deploying a vCenter Server Appliance or Platform Services Controller
Appliance.
nVerify that you have installed or deployed the Platform Services Controller instance with which you
plan to register the vCenter Server Appliance.
Procedure
1Stage 1 - Deploy the OVA File as a vCenter Server Appliance With an External Platform Services
Controller
With stage 1 of the deployment process, you deploy the OVA file, which is included in the
vCenter Server Appliance installer, as a vCenter Server Appliance with an external
Platform Services Controller.
2Stage 2 - Set up the Newly Deployed vCenter Server Appliance With an External Platform Services
Controller
When the OVA deployment finishes, you are redirected to stage 2 of the deployment process to set
up and start the services of the newly deployed vCenter Server Appliance with an external
Platform Services Controller.
Stage 1 - Deploy the OVA File as a vCenter Server Appliance With an External
Platform Services Controller
With stage 1 of the deployment process, you deploy the OVA file, which is included in the
vCenter Server Appliance installer, as a vCenter Server Appliance with an external
Platform Services Controller.
Procedure
1In the vCenter Server Appliance installer, navigate to the vcsa-ui-installer directory, go to the
subdirectory for your operating system, and run the installer executable file.
nFor Windows OS, go to the win32 subdirectory, and run the installer.exe file.
nFor Linux OS, go to the lin64 subdirectory, and run the installer file.
nFor Mac OS, go to the mac subdirectory, and run the Installer.app file.
2On the Home page, click Install to start the deployment wizard.
3Review the Introduction page to understand the deployment process and click Next.
4Read and accept the license agreement, and click Next.
5On the Select deployment type page, select vCenter Server (Requires External Platform Services
Controller) and click Next.
vSphere Installation and Setup
VMware, Inc. 253

6Connect to the target server on which you want to deploy the vCenter Server Appliance.
Option Steps
You can connect to an
ESXi host on which to
deploy the appliance.
1 Enter the FQDN or IP address of the ESXi host.
2 Enter the HTTPS port of the ESXi host.
3 Enter the user name and password of a user with administrative privileges on the ESXi host, for
example, the root user.
4 Click Next.
5 Verify that the certificate warning displays the SHA1 thumbprint of the SSL certificate that is
installed on the target ESXi host, and click Yes to accept the certificate thumbprint.
You can connect to a
vCenter Server instance
and browse the
inventory to select an
ESXi host or DRS
cluster on which to
deploy the appliance.
1 Enter the FQDN or IP address of the vCenter Server instance.
2 Enter the HTTPS port of the vCenter Server instance.
3 Enter the user name and password of user with vCenter Single Sign-On administrative
privileges on the vCenter Server instance, for example, the administrator@your_domain_name
user.
4 Click Next.
5 Verify that the certificate warning displays the SHA1 thumbprint of the SSL certificate that is
installed on the target vCenter Server instance, and click Yes to accept the certificate
thumbprint.
6 Select the data center or data center folder that contains the ESXi host or DRS cluster on which
you want to deploy the appliance, and click Next
Note You must select a data center or data center folder that contains at least one ESXi host
that is not in lockdown or maintenance mode.
7 Select the ESXi host or DRS cluster on which you want to deploy the appliance, and click Next
7On the Set up appliance VM page, enter a name for the vCenter Server Appliance, set the password
for the root user, and click Next.
The appliance name must not contain a percent sign (%), backslash (\), or forward slash (/) and must
be no more than 80 characters in length.
The password must contain only lower ASCII characters without spaces, at least eight characters, a
number, uppercase and lowercase letters, and a special character, for example, an exclamation mark
(!), hash key (#), at sign (@), or brackets (()).
8Select the deployment size for the vCenter Server Appliance for your vSphere inventory.
Deployment Size Option Description
Tiny Deploys an appliance with 2 CPUs and 10 GB of memory.
Suitable for environments with up to 10 hosts or 100 virtual machines
Small Deploys an appliance with 4 CPUs and 16 GB of memory.
Suitable for environments with up to 100 hosts or 1,000 virtual machines
Medium Deploys an appliance with 8 CPUs and 24 GB of memory.
Suitable for environments with up to 400 hosts or 4,000 virtual machines
Large Deploys an appliance with 16 CPUs and 32 GB of memory.
Suitable for environments with up to 1,000 hosts or 10,000 virtual machines
X-Large Deploys an appliance with 24 CPUs and 48 GB of memory.
Suitable for environments with up to 2,000 hosts or 35,000 virtual machines
vSphere Installation and Setup
VMware, Inc. 254

9Select the storage size for the vCenter Server Appliance, and click Next.
Storage
Size
Option
Description for
Tiny Deployment
Size
Description for
Small Deployment
Size
Description for
Medium
Deployment Size
Description for
Large Deployment
Size
Description for X-
Large Deployment
Size
Default Deploys an
appliance with 250
GB of storage.
Deploys an
appliance with 290
GB of storage.
Deploys an
appliance with 425
GB of storage.
Deploys an
appliance with 640
GB of storage.
Deploys an
appliance with 980
GB of storage.
Large Deploys an
appliance with 775
GB of storage.
Deploys an
appliance with 820
GB of storage.
Deploys an
appliance with 925
GB of storage.
Deploys an
appliance with 990
GB of storage.
Deploys an
appliance with 1030
GB of storage.
X-Large Deploys an
appliance with 1650
GB of storage.
Deploys an
appliance with 1700
GB of storage.
Deploys an
appliance with 1805
GB of storage.
Deploys an
appliance with 1870
GB of storage.
Deploys an
appliance with 1910
GB of storage.
10 From the list of available datastores, select the location where all the virtual machine configuration
files and virtual disks will be stored and, optionally, enable thin provisioning by selecting Enable Thin
Disk Mode.
11 On the Configure network settings page, set up the network settings.
The IP address or the FQDN of the appliance is used as a system name. It is recommended to use
an FQDN. However, if you want to use an IP address, use static IP address allocation for the
appliance, because IP addresses allocated by DHCP might change.
Option Action
Network Select the network to which to connect the appliance.
The networks displayed in the drop-down menu depend on the network settings
of the target server. If you are deploying the appliance directly on an ESXi host,
non-ephemeral distributed virtual port groups are not supported and are not
displayed in the drop-down menu.
IP version Select the version for the appliance IP address.
You can select either IPv4 or IPv6.
IP assignment Select how to allocate the IP address of the appliance.
nstatic
The wizard prompts you to enter the IP address and network settings.
Note Avoid using an IP address as a system name. If you use an IP address
as a system name, you cannot change the IP address and update the DNS
settings after deployment.
nDHCP
A DHCP server is used to allocate the IP address. Select this option only if a
DHCP server is available in your environment.
If there is an enabled DDNS in your environment, you can enter a preferred
fully qualified domain name (FQDN) for the appliance.
12 On the Ready to complete stage 1 page, review the deployment settings for the
vCenter Server Appliance and click Finish to start the OVA deployment process.
vSphere Installation and Setup
VMware, Inc. 255

13 Wait for the OVA deployment to finish, and click Continue to proceed with stage 2 of the deployment
process to set up and start the services of the newly deployed appliance.
Note If you exit the wizard by clicking Close, you must log in to the vCenter Server Appliance
Management Interface to set up and start the services.
The newly deployed vCenter Server Appliance with an external Platform Services Controller is running on
the target server but the services are not started.
Stage 2 - Set up the Newly Deployed vCenter Server Appliance With an
External Platform Services Controller
When the OVA deployment finishes, you are redirected to stage 2 of the deployment process to set up
and start the services of the newly deployed vCenter Server Appliance with an external
Platform Services Controller.
Procedure
1Review the introduction to stage 2 of the deployment process and click Next.
2Configure the time settings in the appliance, optionally enable remote SSH access to the appliance,
and click Next.
Option Description
Synchronize time with the ESXi host Enables periodic time synchronization, and VMware Tools sets the time of the
guest operating system to be the same as the time of the ESXi host.
Synchronize time with NTP servers Uses a Network Time Protocol server for synchronizing the time. If you select this
option, you must enter the names or IP addresses of the NTP servers separated
by commas.
3Provide the FQDN or IP address of the Platform Services Controller instance with which you want to
register the vCenter Server Appliance, enter the vCenter Single Sign-On HTTPS port, domain name,
and administrator password, and click Next.
If the Platform Services Controller instance is a Windows installation, provide the system name of the
host machine on which the Platform Services Controller is running.
4On the Ready to complete page, review the configuration settings for the vCenter Server Appliance,
click Finish, and click OK to complete stage 2 of the deployment process and set up the appliance.
5(Optional) After the initial setup finishes, click the https://vcenter_server_appliance_fqdn/vsphere-
client to go to the vSphere Web Client and log in to the vCenter Server instance in the
vCenter Server Appliance, or click the https://vcenter_server_appliance_fqdn:443 to go the
vCenter Server Appliance Getting Started page.
6Click Close to exit the wizard.
You are redirected to the vCenter Server Appliance Getting Started page.
The newly deployed vCenter Server Appliance joined the vCenter Single Sign-On domain and site of the
Platform Services Controller instance with which you registered the appliance.
vSphere Installation and Setup
VMware, Inc. 256

What to do next
You can configure high availability for the vCenter Server Appliance. For information about providing
vCenter Server Appliance high availability, see vSphere Availability.
CLI Deployment of the vCenter Server Appliance and
Platform Services Controller Appliance
You can use the CLI installer to perform a silent deployment of a vCenter Server Appliance or
Platform Services Controller appliance on an ESXi host or vCenter Server instance.
The CLI deployment process includes downloading the vCenter Server Appliance installer on a network
virtual machine or physical server from which you want to perform the deployment, preparing a JSON
configuration file with the deployment information, and running the deployment command.
Important The user name that you use to log in to the machine from which you want to run the CLI
installer, the path to the vCenter Server Appliance installer, the path to your JSON configuration file, and
the string values in your JSON configuration file, including the passwords, must contain only ASCII
characters. Extended ASCII and non-ASCII characters are unsupported.
The vCenter Server Appliance ISO file contains templates of JSON files that contain the minimum
configuration parameters that are required for deploying the vCenter Server Appliance or
Platform Services Controller appliance.
The vCenter Server Appliance ISO file contains templates of JSON files that contain the minimum
configuration parameters that are required for deploying the vCenter Server Appliance or
Platform Services Controller appliance. For information about preparing JSON templates for CLI
deployment, see Prepare Your JSON Configuration File for CLI Deployment.
Important For topologies with external Platform Services Controller instances, you must deploy the
replicating Platform Services Controller instances in a sequence. After the successful deployment of all
Platform Services Controller instances in the domain, you can perform concurrent deployments of multiple
vCenter Server appliances that point to a common external Platform Services Controller instance.
Prepare Your JSON Configuration File for CLI Deployment
Before you run the CLI installer to deploy a vCenter Server Appliance or Platform Services Controller
appliance, you must prepare a JSON file with configuration parameters and their values for your
deployment specification.
The vCenter Server Appliance installer contains JSON templates for all deployment types. For information
about the templates, see JSON Templates for CLI Deployment of the vCenter Server Appliance and
Platform Services Controller Appliance.
You can deploy an appliance with minimum configurations by setting values to the configuration
parameters in the JSON template for your specification. You can edit the preset values, remove
configuration parameters, and add configuration parameters for custom configurations.
vSphere Installation and Setup
VMware, Inc. 257

For a complete list of the configuration parameters and their descriptions, navigate to the installer
subdirectory for your operating system and run the vcsa-deploy install --template-help command
or see Deployment Configuration Parameters.
Prerequisites
nYou must be familiar with the JSON syntax.
nDownload and Mount the vCenter Server Appliance Installer.
Procedure
1In the vCenter Server Appliance installer, navigate to the vcsa-cli-installer directory, and open
the templates subfolder.
2Copy the deployment templates from the install subfolder to your workspace.
Important The path to the JSON configuration files must contain only ASCII characters. Extended
ASCII and non-ASCII characters are unsupported.
3In a text editor, open the template file for your specification.
To ensure the correct syntax of your JSON configuration file, use a JSON editor.
4Fill in the values for the required configuration parameters and, optionally, enter additional parameters
and their values.
For example, if you want to use an IPv4 DHCP assignment for the network of the appliance, in the
network subsection of the template, change the value of the mode parameter to dhcp and remove the
default configuration parameters that are for a static assignment.
"network": {
"ip.family": "ipv4",
"mode": "dhcp"
},
Important The string values, including the passwords, must contain only ASCII characters.
Extended ASCII and non-ASCII characters are unsupported.
To set a value that contains a backslash (\) or quotation mark (") character, you must precede the
character with the backslash (\) character. For example, "password":"my\"password" sets the
password my"password, "image":"G:\\vcsa\\VMware-vCenter-Server-
Appliance-6.5.0.XXXX-YYYYYYY_OVF10.ova" sets the path G:\vcsa\VMware-vCenter-Server-
Appliance-6.5.0.XXXX-YYYYYYY_OVF10.ova.
The Boolean values must contain only lowercase characters, that is, a value can be either true or
false. For example, "ssh.enable":false.
5(Optional) Use a JSON editor of your choice to validate the JSON file.
6Save in UTF-8 format and close the file.
vSphere Installation and Setup
VMware, Inc. 258

What to do next
You can create and save additional templates if needed for your deployment specification.
JSON Templates for CLI Deployment of the vCenter Server Appliance and
Platform Services Controller Appliance
The vCenter Server Appliance installer contains JSON templates that are located in the vcsa-cli-
installer/templates directory. In the install subfolder, you can find eight JSON templates with the
minimum configuration parameters for all deployment types.
For each deployment type, there is one template for deploying the appliance on an ESXi host and another
template for deploying the appliance on a vCenter Server instance.
Table 3‑8. Deployment JSON Templates Included in the vCenter Server Appliance Installer
Location Template Description
vcsa-cli-
installer\templates\install
embedded_vCSA_on_ESXi.json Contains the minimum configuration
parameters that are required for
deployment of a vCenter Server Appliance
with an embedded
Platform Services Controller on an ESXi
host.
embedded_vCSA_on_VC.json Contains the minimum configuration
parameters that are required for
deployment of a vCenter Server Appliance
with an embedded
Platform Services Controller on a
vCenter Server instance.
PSC_first_instance_on_ESXi.json Contains the minimum configuration
parameters that are required for
deployment of a
Platform Services Controller appliance as
the first instance in a new vCenter Single
Sign-On domain on an ESXi host.
PSC_first_instance_on_VC.json Contains the minimum configuration
parameters that are required for
deployment of a
Platform Services Controller appliance as
the first instance in a new vCenter Single
Sign-On domain on a vCenter Server
instance.
PSC_replication_on_ESXi.json Contains the minimum configuration
parameters that are required for
deployment of a
Platform Services Controller appliance
joining an existing vCenter Single Sign-On
domain on an ESXi host.
vSphere Installation and Setup
VMware, Inc. 259

Table 3‑8. Deployment JSON Templates Included in the vCenter Server Appliance Installer
(Continued)
Location Template Description
PSC_replication_on_VC.json Contains the minimum configuration
parameters that are required for
deployment of a
Platform Services Controller appliance
joining an existing vCenter Single Sign-On
domain on a vCenter Server instance.
vCSA_on_ESXi.json Contains the minimum configuration
parameters that are required for
deployment of a vCenter Server Appliance
with an external
Platform Services Controller on an ESXi
host.
vCSA_on_VC.json Contains the minimum configuration
parameters that are required for
deployment of a vCenter Server Appliance
with an external
Platform Services Controller on a
vCenter Server instance.
Deployment Configuration Parameters
When you prepare your JSON configuration files for CLI deployment, you must set parameters and
values to provide input data for the deployment of a vCenter Server Appliance or
Platform Services Controller appliance.
Sections and Subsections of Configuration Parameters in the JSON Deployment Files
The configuration parameters in the JSON configuration files for CLI upgrade are organized in sections
and subsections.
Table 3‑9. Sections and Subsections of Configuration Parameters in the JSON Deployment
Files
Section
Subsecti
on Description
new.vcsa - describes the
appliance that you want to
deploy
esxi Use only if you want to deploy the appliance directly on an ESXi host.
Contains the configuration parameters that describe the target ESXi host. See
Table 3‑10.
Note You must fill in either the esxi or the vc subsection.
vc Use only if you want to deploy the appliance on the inventory of a vCenter Server
instance.
Contains the configuration parameters that describe the target ESXi host or DRS
cluster from the vCenter Server inventory. See Table 3‑11.
Note You must fill in either the vc or the esxi subsection.
vSphere Installation and Setup
VMware, Inc. 260

Table 3‑9. Sections and Subsections of Configuration Parameters in the JSON Deployment
Files (Continued)
Section
Subsecti
on Description
applianc
e
Contains the configuration parameters that describe the appliance. See Table 3‑12.
network Contains the configuration parameters that describe the network settings for the
appliance. See Table 3‑13.
os Contains the configuration parameters that describe the operating system settings for
the appliance. See Table 3‑14.
sso Contains the configuration parameters that describe the vCenter Single Sign-On
settings for the appliance. See Table 3‑15.
ovftool.
argument
s
Optional subsection for adding arbitrary arguments and their values to the OVF Tool
command that the installer generates.
Important The vCenter Server Appliance installer does not validate the configuration
parameters in the ovftool.arguments subsection. If you set arguments that the OVF
Tool does not recognize, the deployment might fail.
ceip - describes joining the
VMware Customer
Experience Improvement
Program (CEIP)
settings Contains only the ceip.enabled configuration parameter to join or not to join the
VMware Customer Experience Improvement Program (CEIP). See Table 3‑16.
Required only if you are deploying a vCenter Server Appliance with an embedded
Platform Services Controller or a Platform Services Controller appliance.
Note If set to true, you must run the CLI deployment command with the --
acknowledge-ceip argument.
For information about the CEIP, see the Configuring Customer Experience
Improvement Program section in vCenter Server and Host Management.
Important The string values, including the passwords, must contain only ASCII characters. Extended
ASCII and non-ASCII characters are unsupported.
To set a value that contains a backslash (\) or quotation mark (") character, you must precede the
character with the backslash (\) character. For example, "password":"my\"password" sets the
password my"password, "image":"G:\\vcsa\\VMware-vCenter-Server-Appliance-6.5.0.XXXX-
YYYYYYY_OVF10.ova" sets the path G:\vcsa\VMware-vCenter-Server-Appliance-6.5.0.XXXX-
YYYYYYY_OVF10.ova.
The Boolean values must contain only lowercase characters. Can be either true or false. For example,
"ssh.enable":false.
Configuration Parameters in the new.vcsa Section
Table 3‑10. Configuration Parameters in the new.vcsa Section, esxi Subsection
Name Type Description
hostname string The IP address or FQDN of the target ESXi host on which you want to deploy the
appliance.
username string A user name with administrative privileges on the target ESXi host, for example, root.
vSphere Installation and Setup
VMware, Inc. 261

Table 3‑10. Configuration Parameters in the new.vcsa Section, esxi Subsection (Continued)
Name Type Description
password string The password of the user with administrative privileges on the target ESXi host.
deployment.network string The name of the network to which to connect the appliance.
Note The network must be accessible from the target ESXi host.
Ignored if the target ESXi host has only one network.
datastore string The name of the datastore that you want to store all virtual machine configuration files
and virtual disks of the appliance.
Note The datastore must be accessible from the ESXi host.
The datastore must have enough free space.
port integer The HTTPS reverse proxy port of the target ESXi host.
The default port is 443. Use only if the target ESXi host uses a custom HTTPS reverse
proxy port.
Table 3‑11. Configuration Parameters in the new.vcsa Section, vc Subsection
Name Type Description
hostname string The IP address or FQDN of the target vCenter Server instance on which you want to
deploy the appliance.
username string vCenter Single Sign-On administrator user name on the target vCenter Server
instance, for example, administrator@vsphere.local.
password string The password of the vCenter Single Sign-On administrator user on the target
vCenter Server instance.
deployment.network string The name of the network to which to connect the appliance.
Note The network must be accessible from the target ESXi host or DRS cluster on
which you want to deploy the appliance.
Ignored if the target ESXi host or DRS cluster has only one network.
datacenter string or
array
The vCenter Server datacenter that contains the target ESXi host or DRS cluster on
which you want to deploy the appliance.
If the datacenter is located in a folder or a structure of folders, the value must be either
a comma-separated list of strings or a comma-separated list as a single string. For
example,
["parent_folder", "child_folder", "datacenter_name"]
or
"parent_folder, child_folder, datacenter_name"
Note The value is case-sensitive.
datastore string The name of the datastore that you want to store all virtual machine configuration files
and virtual disks of the appliance.
Note The datastore must be accessible from the target ESXi host or DRS cluster.
The datastore must have at least 15 GB of free space.
vSphere Installation and Setup
VMware, Inc. 262

Table 3‑11. Configuration Parameters in the new.vcsa Section, vc Subsection (Continued)
Name Type Description
port integer The HTTPS reverse proxy port of the target vCenter Server instance.
The default port is 443. Use only if the target vCenter Server instance uses a custom
HTTPS reverse proxy port.
target string or
array
The target ESXi host or DRS cluster on which you want to deploy the appliance.
Important You must provide the name that is displayed in the vCenter Server
inventory. For example, if the name of the target ESXi host is an IP address in the
vCenter Server inventory, you cannot provide an FQDN.
If the target ESXi host or DRS cluster is located in a folder or a structure of folders, the
value must be a comma-separated list of strings or a comma-separated list as a single
string. For example,
["parent_folder", "child_folder", "esxi-host.domain.com"]
or
"parent_folder, child_folder, esxi-host.domain.com"
If the target ESXi host is part of a cluster, use a comma-separated list of strings or a
comma-separated list as a single string to provide the path. For example,
["cluster_name", "esxi-host.domain.com"]
or
"cluster_name, esxi-host.domain.com"
Note The value is case-sensitive.
vm.folder string Optional. The name of the VM folder to which to add the appliance.
vSphere Installation and Setup
VMware, Inc. 263

Table 3‑12. Configuration Parameters in the new.vcsa Section, appliance Subsection
Name Type Description
thin.disk.mode Boolean Set to true to deploy the appliance with thin virtual disks.
deployment.option string The size of the appliance.
nSet to tiny if you want to deploy a vCenter Server Appliance with an embedded
Platform Services Controller for up to 10 hosts and 100 virtual machines with the
default storage size.
Deploys an appliance with 2 CPUs, 10 GB of memory, and 250 GB of storage.
nSet to tiny-lstorage if you want to deploy a vCenter Server Appliance with an
embedded Platform Services Controller for up to 10 hosts and 100 virtual
machines with the large storage size.
Deploys an appliance with 2 CPUs, 10 GB of memory, and 775 GB of storage.
nSet to tiny-xlstorage if you want to deploy a vCenter Server Appliance with an
embedded Platform Services Controller for up to 10 hosts and 100 virtual
machines with the x-large storage size.
Deploys an appliance with 2 CPUs, 10 GB of memory, and 1650 GB of storage.
nSet to small if you want to deploy a vCenter Server Appliance with an embedded
Platform Services Controller for up to 100 hosts and 1,000 virtual machines with
the default storage size.
Deploys an appliance with 4 CPUs, 16 GB of memory, and 290 GB of storage.
nSet to small-lstorage if you want to deploy a vCenter Server Appliance with an
embedded Platform Services Controller for up to 100 hosts and 1,000 virtual
machines with the large storage size.
Deploys an appliance with 4 CPUs, 16 GB of memory, and 820 GB of storage.
nSet to small-xlstorage if you want to deploy a vCenter Server Appliance with an
embedded Platform Services Controller for up to 100 hosts and 1,000 virtual
machines with the x-large storage size.
Deploys an appliance with 4 CPUs, 16 GB of memory, and 1700 GB of storage.
nSet to medium if you want to deploy a vCenter Server Appliance with an embedded
Platform Services Controller for up to 400 hosts and 4,000 virtual machines with
the default storage size.
Deploys an appliance with 8 CPUs, 24 GB of memory, and 425 GB of storage.
nSet to medium-lstorage if you want to deploy a vCenter Server Appliance with an
embedded Platform Services Controller for up to 400 hosts and 4,000 virtual
machines with the large storage size.
Deploys an appliance with 8 CPUs, 24 GB of memory, and 925 GB of storage.
nSet to medium-xlstorage if you want to deploy a vCenter Server Appliance with
an embedded Platform Services Controller for up to 400 hosts and 4,000 virtual
machines with the x-large storage size.
Deploys an appliance with 8 CPUs, 24 GB of memory, and 1805 GB of storage.
nSet to large if you want to deploy a vCenter Server Appliance with an embedded
Platform Services Controller for up to 1,000 hosts and 10,000 virtual machines
with the default storage size.
Deploys an appliance with 16 CPUs, 32 GB of memory, and 640 GB of storage.
vSphere Installation and Setup
VMware, Inc. 264

Table 3‑12. Configuration Parameters in the new.vcsa Section, appliance Subsection
(Continued)
Name Type Description
nSet to large-lstorage if you want to deploy a vCenter Server Appliance with an
embedded Platform Services Controller for up to 1,000 hosts and 10,000 virtual
machines with the large storage size.
Deploys an appliance with 16 CPUs, 32 GB of memory, and 990 GB of storage.
nSet to large-xlstorage if you want to deploy a vCenter Server Appliance with an
embedded Platform Services Controller for up to 1,000 hosts and 10,000 virtual
machines with the x-large storage size.
Deploys an appliance with 16 CPUs, 32 GB of memory, and 1870 GB of storage.
nSet to xlarge if you want to deploy a vCenter Server Appliance with an embedded
Platform Services Controller for up to 2,000 hosts and 35,000 virtual machines
with the default storage size.
Deploys an appliance with 24 CPUs, 48 GB of memory, and 980 GB of storage.
nSet to xlarge-lstorage if you want to deploy a vCenter Server Appliance with an
embedded Platform Services Controller for up to 2,000 hosts and 35,000 virtual
machines with the large storage size.
Deploys an appliance with 24 CPUs, 48 GB of memory, and 1030 GB of storage.
nSet to xlarge-xlstorage if you want to deploy a vCenter Server Appliance with
an embedded Platform Services Controller for up to 2,000 hosts and 35,000 virtual
machines with the x-large storage size.
Deploys an appliance with 24 CPUs, 48 GB of memory, and 1910 GB of storage.
nSet to management-tiny if you want to deploy a vCenter Server Appliance with an
external Platform Services Controller for up to 10 hosts and 100 virtual machines
with the default storage size.
Deploys an appliance with 2 CPUs, 10 GB of memory, and 250 GB of storage.
nSet to management-tiny-lstorage if you want to deploy a
vCenter Server Appliance with an external Platform Services Controller for up to
10 hosts and 100 virtual machines with the large storage size.
Deploys an appliance with 2 CPUs, 10 GB of memory, and 775 GB of storage.
nSet to management-tiny-xlstorage if you want to deploy a
vCenter Server Appliance with an external Platform Services Controller for up to
10 hosts and 100 virtual machines with the x-large storage size.
Deploys an appliance with 2 CPUs, 10 GB of memory, and 1650 GB of storage.
nSet to management-small if you want to deploy a vCenter Server Appliance with
an external Platform Services Controller for up to 100 hosts and 1,000 virtual
machines with the default storage size.
Deploys an appliance with 4 CPUs, 16 GB of memory, and 290 GB of storage.
nSet to management-small-lstorage if you want to deploy a
vCenter Server Appliance with an external Platform Services Controller for up to
100 hosts and 1,000 virtual machines with the large storage size.
Deploys an appliance with 4 CPUs, 16 GB of memory, and 820 GB of storage.
vSphere Installation and Setup
VMware, Inc. 265

Table 3‑12. Configuration Parameters in the new.vcsa Section, appliance Subsection
(Continued)
Name Type Description
nSet to management-small-xlstorage if you want to deploy a
vCenter Server Appliance with an external Platform Services Controller for up to
100 hosts and 1,000 virtual machines with the x-large storage size.
Deploys an appliance with 4 CPUs, 16 GB of memory, and 1700 GB of storage.
nSet to management-medium if you want to deploy a vCenter Server Appliance with
an external Platform Services Controller for up to 400 hosts and 4,000 virtual
machines with the default storage size.
Deploys an appliance with 8 CPUs, 24 GB of memory, and 425 GB of storage.
nSet to management-medium-lstorage if you want to deploy a
vCenter Server Appliance with an external Platform Services Controller for up to
400 hosts and 4,000 virtual machines with the large storage size.
Deploys an appliance with 8 CPUs, 24 GB of memory, and 925 GB of storage.
nSet to management-medium-xlstorage if you want to deploy a
vCenter Server Appliance with an external Platform Services Controller for up to
400 hosts and 4,000 virtual machines with the x-large storage size.
Deploys an appliance with 8 CPUs, 24 GB of memory, and 1805 GB of storage.
nSet to management-large if you want to deploy a vCenter Server Appliance with
an external Platform Services Controller for up to 1,000 hosts and 10,000 virtual
machines with the default storage size.
Deploys an appliance with 16 CPUs, 32 GB of memory, and 640 GB of storage.
nSet to management-large-lstorage if you want to deploy a
vCenter Server Appliance with an external Platform Services Controller for up to
1,000 hosts and 10,000 virtual machines with the large storage size.
Deploys an appliance with 16 CPUs, 32 GB of memory, and 990 GB of storage.
nSet to management-large-xlstorage if you want to deploy a
vCenter Server Appliance with an external Platform Services Controller for up to
1,000 hosts and 10,000 virtual machines with the x-large storage size.
Deploys an appliance with 16 CPUs, 32 GB of memory, and 1870 GB of storage.
nSet to management-xlarge if you want to deploy a vCenter Server Appliance with
an external Platform Services Controller for up to 2,000 hosts and 35,000 virtual
machines with the default storage size.
Deploys an appliance with 24 CPUs, 48 GB of memory, and 980 GB of storage.
nSet to management-xlarge-lstorage if you want to deploy a
vCenter Server Appliance with an external Platform Services Controller for up to
2,000 hosts and 35,000 virtual machines with the large storage size.
Deploys an appliance with 24 CPUs, 48 GB of memory, and 1030 GB of storage.
nSet to management-xlarge-xlstorage if you want to deploy a
vCenter Server Appliance with an external Platform Services Controller for up to
2,000 hosts and 35,000 virtual machines with the x-large storage size.
Deploys an appliance with 24 CPUs, 48 GB of memory, and 1910 GB of storage.
nSet to infrastructureif you want to deploy a Platform Services Controller
appliance.
Deploys an appliance with 2 CPUs, 4 GB of memory, and 60 GB of storage.
vSphere Installation and Setup
VMware, Inc. 266

Table 3‑12. Configuration Parameters in the new.vcsa Section, appliance Subsection
(Continued)
Name Type Description
image string Optional. A local file path or URL to the vCenter Server Appliance installation package.
By default the installer uses the installation package that is included in the ISO file, in
the vcsa folder.
name string The VM name for the appliance.
Must contain only ASCII characters except a percent sign (%), backslash (\), or
forward slash (/) and must be no more than 80 characters in length.
ovftool.path string Optional. A local file path to the OVF Tool executable file.
By default the installer uses the OVF Tool instance that is included in the ISO file, in
the vcsa/ovftool folder.
Table 3‑13. Configuration Parameters in the new.vcsa Section, network Subsection
Name Type Description
ip.family string IP version for the network of the appliance.
Set to ipv4 or ipv6.
mode string IP assignment for the network of the appliance.
Set to static or dhcp.
ip string IP address for the appliance.
Required only if you use static assignment, that is, if you set the mode parameter to
static.
You must set an IPv4 or IPv6 address that corresponds to the network IP version, that
is, to the value of the ip.family parameter.
An IPv4 address must comply with the RFC 790 guidelines.
An IPv6 address must comply with the RFC 2373 guidelines.
dns.servers string or
array
IP addresses of one or more DNS servers.
To set more than one DNS server, use a comma-separated list of strings or a comma-
separated list as a single string to provide the path. For example,
["x.y.z.a", "x.y.z.b"]
or
"x.y.z.a, x.y.z.b"
Required only if you use static assignment, that is, if you set the mode parameter to
static.
prefix string Network prefix length.
Use only if the mode parameter is set to static. Remove if the mode parameter is set
to dhcp.
The network prefix length is the number of bits that are set in the subnet mask. For
example, if the subnet mask is 255.255.255.0, there are 24 bits in the binary version of
the prefix length, so the network prefix length is 24.
For IPv4 version, the value must be between 0 and 32.
For IPv6 version, the value must be between 0 and 128.
vSphere Installation and Setup
VMware, Inc. 267

Table 3‑13. Configuration Parameters in the new.vcsa Section, network Subsection
(Continued)
Name Type Description
gateway string IP address of the default gateway.
For IPv6 version, the value can be default.
system.name string Primary network identity.
Can be an IP address or FQDN, preferably FQDN.
You cannot change the value of this parameter after the deployment.
The FQDN and dotted-decimal numbers must comply with the RFC 1123 guidelines.
Table 3‑14. Configuration Parameters in the new.vcsa Section, os Subsection
Name Type Description
password string The password for the root user of the appliance operating system.
The password must contain between 8 and 20 characters, at least one uppercase
letter, at least one lowercase letter, at least one number, and at least one special
character, for example, a dollar sign ($), hash key (#), at sign (@), period (.), or
exclamation mark (!). All characters must be lower ASCII characters without spaces.
ntp.servers string or
array
Optional. Host names or IP addresses of one or more NTP servers for time
synchronization.
To set more than one NTP server, use a comma-separated list of strings or a comma-
separated list as a single string to provide the path. For example,
["x.y.z.a", "x.y.z.b"]
or
"x.y.z.a, x.y.z.b"
ssh.enable Boolean Set to true to enable SSH administrator login to the appliance.
Note vCenter Server Appliance high availability requires remote SSH access to the
appliance.
time.tools-sync Boolean Optional. Set to true to deploy the appliance with the VMware Tools time
synchronization. VMware Tools synchronizes the time of the appliance with the time of
the ESxi host.
Ignored if you set NTP servers for time synchronization, that is, if you set the
ntp.servers parameter.
vSphere Installation and Setup
VMware, Inc. 268

Table 3‑15. Configuration Parameters in the new.vcsa Section, sso Subsection
Name Type Description
password string Password of the vCenter Single Sign-On administrator user,
administrator@your_domain_name.
nIf you are deploying a vCenter Server Appliance with an embedded
Platform Services Controller or a Platform Services Controller appliance as the
first instance in a new vCenter Single Sign-On domain, you must set the password
for the vCenter Single Sign-On administrator user.
The password must contain between 8 and 20 characters, at least one uppercase
letter, at least one lowercase letter, at least one number, and at least one special
character, for example, a dollar sign ($), hash key (#), at sign (@), period (.), or
exclamation mark (!). All characters must be ASCII characters.
nIf you are deploying a Platform Services Controller appliance as a replication
partner in an existing vCenter Single Sign-On domain, you must provide the
password of the vCenter Single Sign-On administrator user of the partner
Platform Services Controller.
nIf you are deploying a vCenter Server Appliance with an external
Platform Services Controller, you must provide the password of the vCenter Single
Sign-On administrator user of the external Platform Services Controller.
domain-name string vCenter Single Sign-On domain name, for example, vsphere.local.
nIf you are deploying a vCenter Server Appliance with an embedded
Platform Services Controller or a Platform Services Controller appliance as the
first instance in a new vCenter Single Sign-On domain, you must set the name for
the new vCenter Single Sign-On domain.
nIf you are deploying a vCenter Server Appliance with an external
Platform Services Controller or a Platform Services Controller appliance as a
replication partner in an existing vCenter Single Sign-On domain, you must
provide the name of the existing vCenter Single Sign-On domain.
first-instance Boolean Required only if you are deploying a Platform Services Controller appliance.
The default value is true.
Set to false if you want to join the Platform Services Controller appliance to an
existing vCenter Single Sign-On domain.
Joined Platform Services Controller instances replicate their infrastructure data and
enable Enhanced Linked Mode. For information about managing the
Platform Services Controller services, see Platform Services Controller Administration.
platform.services.contr
oller
string The system name of the external Platform Services Controller.
Required only if you are deploying a vCenter Server Appliance with an external
Platform Services Controller.
replication-partner-
hostname
string The system name of the partner Platform Services Controller.
Required only if you are deploying a Platform Services Controller appliance as a
replication partner in an existing vCenter Single Sign-On domain.
sso.port integer The HTTPS reverse proxy port of the partner Platform Services Controller.
The default port is 443. Use only if you the partner Platform Services Controller uses a
custom HTTPS reverse proxy port.
site-name string vCenter Single Sign-On site name.
Required only if you are deploying a vCenter Server Appliance with an embedded
Platform Services Controller or a Platform Services Controller appliance.
vSphere Installation and Setup
VMware, Inc. 269

Configuration Parameters in the ceip Section
Table 3‑16. Configuration Parameters in the ceip Section, settings Subsection
Name Type Description
ceip.enabled Boolean Set to true to join the CEIP for this appliance.
Deploy a vCenter Server Appliance or
Platform Services Controller Appliance by Using the CLI
You can use the CLI installer to perform an unattended deployment of a vCenter Server Appliance or
Platform Services Controller appliance. You must run the CLI deployment from a Windows, Linux, or Mac
machine that is in the network on which you want to deploy the appliance.
Prerequisites
nSee Prerequisites for Deploying the vCenter Server Appliance or Platform Services Controller
Appliance.
nPrepare Your JSON Configuration File for CLI Deployment.
nReview Syntax of the CLI Deployment Command.
nVerify that the user name with which you are logged in to your client machine, the path to the
vCenter Server Appliance installer, the path to your JSON configuration file, and the string values in
your JSON configuration file contain only ASCII characters. Extended ASCII and non-ASCII
characters are unsupported.
Procedure
1Navigate to the vcsa-cli-installer subdirectory for your operating system.
nIf you are running the deployment on Windows OS, navigate to the vcsa-cli-installer\win32
directory.
nIf you are running the deployment on Linux OS, navigate to the vcsa-cli-installer/lin64
directory.
nIf you are running the deployment on Mac OS, navigate to the vcsa-cli-installer/mac
directory.
2(Optional) Run a pre-deployment check without deploying the appliance to verify that you prepared
the deployment template correctly.
vcsa-deploy install --verify-only path_to_the_json_file
vSphere Installation and Setup
VMware, Inc. 270

3Run the deployment command.
vcsa-deploy install --accept-eula --acknowledge-ceip optional_arguments path_to_the_json_file
Use optional_arguments to enter space-separated arguments to set additional execution parameters
of the deployment command.
For example, you can set the location of the log and other output files that the installer generates.
vcsa-deploy install --accept-eula --acknowledge-ceip --log-dir=path_to_the_location
path_to_the_json_file
Syntax of the CLI Deployment Command
You can use command arguments to set the execution parameters of the deployment command.
You can add a space-separated list of arguments to the CLI deployment command.
vcsa-deploy install path_to_the_json_file list_of_arguments
Argument Description
--accept-eula Accepts the end-user license agreement.
Required for executing the deployment command.
--acknowledge-ceip Confirms your acknowledgement of your VMware Customer
Experience Improvement Program (CEIP) participation.
Required if the ceip.enabled parameter is set to true in the
JSON deployment template.
-v, --verbose Adds debug information to the console output.
-t, --terse Hides the console output. Displays only warning and error
messages.
--log-dir LOG_DIR Sets the location of the log and other output files.
--skip-ovftool-verification Performs basic verification of the configuration parameters in the
JSON file and deploys the appliance. Does not perform
verification of the OVF Tool parameters.
--no-esx-ssl-verify Skips the SSL verification for ESXi connections.
Important Avoid using this option because it might cause
problems during deployment or after deployment because of not
validated identity of the target ESXi host.
--deployment-target-ssl-thumbprint
TARGET_THUMBPRINT
Thumbprint to pass to the OVF Tool for verifying the target ESXi
host or vCenter Server instance on which you want to deploy the
appliance.
--pause-on-warnings Pauses and waits for acknowledgment of warnings.
--verify-only Performs basic verification of the configuration parameters in the
JSON file and verification of the OVF Tool parameters. Does not
deploy the appliance.
vSphere Installation and Setup
VMware, Inc. 271

Argument Description
--sso-ssl-thumbprint SSL-SHA1-THUMBPRINT Validates server certificate against the supplied SHA1
thumbprint.
-h, --help Displays the help message for the vcsa-deploy install
command.
--template-help Displays the help message for the use of configuration
parameters in the JSON deployment file.
After the execution finishes, you can get the exit code of the command.
Exit Code Description
0 Command ran successfully
1 Runtime error
2 Validation error
3 Template error
vSphere Installation and Setup
VMware, Inc. 272

Installing vCenter Server and
Platform Services Controller on
Windows 4
You can install vCenter Server with an embedded or external Platform Services Controller on a Microsoft
Windows virtual machine or physical server to manage your vSphere environment.
Before you install vCenter Server, download the installer ISO file and mount it to the Windows host
machine on which you want to perform the installation, and then start the installation wizard.
Windows installations of vCenter Server can use either the embedded PostreSQL database or an
external database. Before installing vCenter Server that uses an external database, you must prepare
your database. See Preparing vCenter Server Databases for Install.
For information about the vCenter Server requirements, see vCenter Server for Windows Requirements.
For information about the inputs that are required during the installation of vCenter Server, see Required
Information for Installing vCenter Server or Platform Services Controller on Windows.
Important For topologies with external Platform Services Controller instances, you must install the
replicating Platform Services Controller instances in a sequence. After the successful deployment of all
Platform Services Controller instances in the domain, you can perform concurrent installations of multiple
vCenter Server instances that point to a common external Platform Services Controller instance.
After you install vCenter Server, only the user administrator@your_domain_name has the privileges to
log in to the vCenter Server system.
The administrator@your_domain_name user can perform the following tasks:
nAdd an identity source in which additional users and groups are defined in vCenter Single Sign-On.
nAssign roles to users and groups to give them privileges.
For information about adding identity sources and giving permissions to the users and groups, see
Platform Services Controller Administration.
Starting with vSphere 6.5, vCenter Server supports mixed IPv4 and IPv6 environment. If you want to set
up the vCenter Server instance to use an IPv6 address version, use the fully qualified domain name
(FQDN) or host name of the host machine. To set up an IPv4 address, the best practice is to use the
FQDN or host name of the host machine, because the IP address can change if assigned by DHCP.
VMware, Inc. 273

This section includes the following topics:
nvCenter Server for Windows Requirements
nPreparing for Installing vCenter Server and Platform Services Controller on Windows
nRequired Information for Installing vCenter Server or Platform Services Controller on Windows
nInstalling vCenter Server and Platform Services Controller on Windows
vCenter Server for Windows Requirements
To install vCenter Server on a Windows virtual machine or physical server, your system must meet
specific hardware and software requirements.
nSynchronize the clocks of the virtual machines on which you plan to install vCenter Server and the
Platform Services Controller. See Synchronizing Clocks on the vSphere Network.
nVerify that the DNS name of the virtual machine or physical server matches the actual full computer
name.
nVerify that the host name of the virtual machine or physical server on which you are installing or
upgrading vCenter Server complies with RFC 1123 guidelines.
nVerify that the system on which you are installing vCenter Server is not an Active Directory domain
controller.
nIf you plan to use a user account other than the Local System account in which to run your
vCenter Server service, verify that the user account has the following permissions:
nMember of the Administrators group
nLog on as a service
nAct as part of the operating system (if the user is a domain user)
Note Starting with vSphere 6.5, the vCenter Server services run as child processes of the VMware
Service Lifecycle Manager service.
nVerify that the local policy of the virtual machine or physical server on which you are installing or
upgrading vCenter Server allows assigning Log on as a batch job rights to new local users.
Note Starting with vSphere 6.5, some vCenter Server processes use separate local users that are
automatically created and added to the local security policy Log on as a batch job. Such new local
users are cm, content-library, eam, imagebuilder, mbcs, netdumper, perfcharts, rbd, vapiEndpoint,
vmware-vpostgres, vsan-health, vsm, vsphere-client, and vsphere-ui.
nIf the system that you use for your vCenter Server installation belongs to a workgroup rather than a
domain, not all functionality is available to vCenter Server. If assigned to a workgroup, the
vCenter Server system is not able to discover all domains and systems available on the network
when using some features. Your host machine must be connected to a domain if you want to add
Active Directory identity sources after the installation.
vSphere Installation and Setup
VMware, Inc. 274
nVerify that the LOCAL SERVICE account has read permission on the folder in which vCenter Server
is installed and on the HKLM registry.
nVerify that the connection between the virtual machine or physical server and the domain controller is
working.
Pre-Install Checks for vCenter Server and
Platform Services Controller on Windows
When you install or upgrade vCenter Server and Platform Services Controller on Windows, the installer
does a pre-check, for example, to verify that enough space is available on the virtual machine or physical
server where you are installing or upgrading vCenter Server, and verifies that the external database, if
any, can be successfully accessed.
When you install Platform Services Controller as an embedded or external instance, vCenter Single Sign-
On is installed as part of the Platform Services Controller. During the installation of an external
Platform Services Controller, the installer provides you with the option to join an existing vCenter Single
Sign-On server domain. During the installation of vCenter Server with an external
Platform Services Controller, the installer prompts you to join an existing vCenter Single Sign-On server
domain. When you provide the information about the vCenter Single Sign-On service, the installer uses
the administrator account to check the host name and password, to verify that the details of the vCenter
Single Sign-On server you provided can be authenticated before proceeding with the installation process.
The pre-install checker performs checks for the following aspects of the environment:
nWindows version
nMinimum processor requirements
nMinimum memory requirements
nMinimum disk space requirements
nPermissions on the selected install and data directory
nInternal and external port availability
nExternal database version
nExternal database connectivity
nAdministrator privileges on the Windows machine
nAny credentials that you enter
For information about the minimum storage requirements, see Storage Requirements for vCenter Server
and Platform Services Controller on Windows. For information about the minimum hardware
requirements, see Hardware Requirements for vCenter Server and Platform Services Controller on
Windows.
vSphere Installation and Setup
VMware, Inc. 275

Hardware Requirements for vCenter Server and
Platform Services Controller on Windows
When you install vCenter Server or Platform Services Controller on a virtual machine or physical server
running Microsoft Windows, your system must meet specific hardware requirements.
You can install vCenter Server and the Platform Services Controller on the same virtual machine or
physical server or on different virtual machines or physical servers. When you install vCenter Server with
an embedded Platform Services Controller, you install vCenter Server and the
Platform Services Controller on the same virtual machine or physical server. When you install the
vCenter Server with an external Platform Services Controller, first install the Platform Services Controller
that contains all of the required services on one virtual machine or physical server, and then install
vCenter Server and the vCenter Server components on another virtual machine or physical server.
Note Installing vCenter Server on a network drive or USB flash drive is not supported.
Table 4‑1. Minimum Recommended Hardware Requirements for Installing vCenter Server and
Platform Services Controller on Windows
Platform Services
Controller
vCenter
Server with
an
Embedded
or External
Platform
Services
Controller
for a Tiny
Environment
(up to 10
Hosts, 100
Virtual
Machines)
vCenter
Server with
an
Embedded
or External
Platform
Services
Controller
for a Small
Environment
(up to 100
Hosts, 1000
Virtual
Machines)
vCenter
Server with
an
Embedded
or External
Platform
Services
Controller
for a Medium
Environment
(up to 400
Hosts, 4,000
Virtual
Machines)
vCenter
Server with
an
Embedded
or External
Platform
Services
Controller
for a Large
Environment
(up to 1,000
Hosts,
10,000
Virtual
Machines)
vCenter Server
with an
Embedded or
External
Platform Services
Controller for X-
Large
Environment (up
to 2,000 Hosts,
35,000 Virtual
Machines)
Number of
CPUs
2 2 4 8 16 24
Memory 4 GB RAM 10 GB RAM 16 GB RAM 24 GB RAM 32 GB RAM 48 GB RAM
Note If you want to add an ESXi host with more than 512 LUNs and 2,048 paths to the vCenter Server
inventory, your vCenter Server instance must be suitable for a large or x-large environment.
For the hardware requirements of your database, see the database documentation. The database
requirements are in addition to the vCenter Server requirements if the database and vCenter Server run
on the same machine.
Storage Requirements for vCenter Server and
Platform Services Controller on Windows
When you install vCenter Server, your system must meet minimum storage requirements.
vSphere Installation and Setup
VMware, Inc. 276

The storage requirements per folder depend on the deployment model that you decide to install. During
installation, you can select a folder other than the default C:\Program Files\VMware folder to install
vCenter Server and the Platform Services Controller. You can also select a folder other than the default
C:\ProgramData\VMware\vCenterServer\ in which to store data.
Table 4‑2. vCenter Server Minimum Storage Requirements Depending On the Deployment
Model
Default Folder
vCenter Server with an
Embedded
Platform Services
Controller
vCenter Server with an
External
Platform Services
Controller
External
Platform Services Controller
Program Files 6 GB 6 GB 1 GB
ProgramData 8 GB 8 GB 2 GB
System folder (to cache the
MSI installer)
3 GB 3 GB 1 GB
Software Requirements for vCenter Server and
Platform Services Controller on Windows
Verify that your operating system supports vCenter Server.
vCenter Server requires a 64-bit operating system, and the 64-bit system DSN is required for
vCenter Server to connect to the external database.
The earliest Windows Server version that vCenter Server supports is Windows Server 2008 SP2. Your
Windows Server must have the latest updates and patches installed. For a full list of supported operating
systems, see http://kb.vmware.com/kb/2091273.
Database Requirements for vCenter Server on Windows
vCenter Server requires a database to store and organize server data.
Each vCenter Server instance must have its own database. For environments with up to 20 hosts and
200 virtual machines, you can use the bundled PostgreSQL database that the vCenter Server installer
can install and set up for you during the vCenter Server installation. A larger installation requires a
supported external database for the size of the environment.
During vCenter Server installation you must select to install the embedded database or point the
vCenter Server system to any existing supported database. vCenter Server supports Oracle and
Microsoft SQL Server databases.
For information about supported database server versions, see the VMware Product Interoperability
Matrix at http://www.vmware.com/resources/compatibility/sim/interop_matrix.php.
vSphere Installation and Setup
VMware, Inc. 277

Required Ports for vCenter Server and
Platform Services Controller
The vCenter Server system, both on Windows and in the appliance, must be able to send data to every
managed host and receive data from the vSphere Web Client and the Platform Services Controller
services. To enable migration and provisioning activities between managed hosts, the source and
destination hosts must be able to receive data from each other.
If a port is in use or is blacklisted, the vCenter Server installer displays an error message. You must use
another port number to proceed with the installation. There are internal ports that are used only for inter-
process communication.
VMware uses designated ports for communication. Additionally, the managed hosts monitor designated
ports for data from vCenter Server. If a built-in firewall exists between any of these elements, the installer
opens the ports during the installation or upgrade process. For custom firewalls, you must manually open
the required ports. If you have a firewall between two managed hosts and you want to perform source or
target activities, such as migration or cloning, you must configure a means for the managed hosts to
receive data.
Note In Microsoft Windows Server 2008 and later, firewall is enabled by default.
Table 4‑3. Ports Required for Communication Between Components
Port Protocol Description Required for
Used for Node-to-Node
Communication
22 TCP/UDP System port for SSHD. Appliance deployments
of
nvCenter Server
nPlatform Services
Controller
No
53 DNS service Windows installations
and appliance
deployments of
Platform Services
Controller
No
vSphere Installation and Setup
VMware, Inc. 278

Table 4‑3. Ports Required for Communication Between Components (Continued)
Port Protocol Description Required for
Used for Node-to-Node
Communication
80 TCP vCenter Server requires port 80 for direct
HTTP connections. Port 80 redirects
requests to HTTPS port 443. This
redirection is useful if you accidentally
use http://server instead of https://server.
WS-Management (also requires port 443
to be open).
If you use a Microsoft SQL database that
is stored on the same virtual machine or
physical server as the vCenter Server,
port 80 is used by the SQL Reporting
Service. When you install or upgrade
vCenter Server, the installer prompts you
to change the HTTP port for
vCenter Server. Change the
vCenter Server HTTP port to a custom
value to ensure a successful installation
or upgrade.
Important You can change this port
number during the vCenter Server and
Platform Services Controller installations
on Windows.
Windows installations
and appliance
deployments of
nvCenter Server
nPlatform Services
Controller
No
88 TCP Active Directory server. This port must be
open for host to join Active Directory. If
you use native Active Directory, the port
must be open on both vCenter Server
and Platform Services Controller.
Windows installations
and appliance
deployments of
Platform Services
Controller
No
389 TCP/UDP This port must be open on the local and
all remote instances of vCenter Server.
This is the LDAP port number for the
Directory Services for the vCenter Server
group. If another service is running on
this port, it might be preferable to remove
it or change its port to a different port.
You can run the LDAP service on any
port from 1025 through 65535.
If this instance is serving as the Microsoft
Windows Active Directory, change the
port number from 389 to an available port
from 1025 through 65535.
Windows installations
and appliance
deployments of
Platform Services
Controller
nvCenter Server to
Platform Services
Controller
nPlatform Services
Controller to
Platform Services
Controller
vSphere Installation and Setup
VMware, Inc. 279

Table 4‑3. Ports Required for Communication Between Components (Continued)
Port Protocol Description Required for
Used for Node-to-Node
Communication
443 TCP The default port that the vCenter Server
system uses to listen for connections
from the vSphere Web Client. To enable
the vCenter Server system to receive
data from the vSphere Web Client, open
port 443 in the firewall.
The vCenter Server system also uses
port 443 to monitor data transfer from
SDK clients.
This port is also used for the following
services:
nWS-Management (also requires port
80 to be open)
nThird-party network management
client connections to vCenter Server
nThird-party network management
clients access to hosts
Important You can change this port
number during the vCenter Server and
Platform Services Controller installations
on Windows.
Windows installations
and appliance
deployments of
nvCenter Server
nPlatform Services
Controller
nvCenter Server to
vCenter Server
nvCenter Server to
Platform Services
Controller
nPlatform Services
Controller to
vCenter Server
514 TCP/UDP vSphere Syslog Collector port for
vCenter Server on Windows and vSphere
Syslog Service port for
vCenter Server Appliance
Important You can change this port
number during the vCenter Server and
Platform Services Controller installations
on Windows.
Windows installations
and appliance
deployments of
nvCenter Server
nPlatform Services
Controller
No
636 TCP vCenter Single Sign-On LDAPS
For backward compatibility with vSphere
6.0 only.
Windows installations
and appliance
deployments of
Platform Services
Controller
During upgrade from
vSphere 6.0 only.
vCenter Server 6.0 to
Platform Services
Controller 6.5
vSphere Installation and Setup
VMware, Inc. 280

Table 4‑3. Ports Required for Communication Between Components (Continued)
Port Protocol Description Required for
Used for Node-to-Node
Communication
902 TCP/UDP The default port that the vCenter Server
system uses to send data to managed
hosts. Managed hosts also send a
regular heartbeat over UDP port 902 to
the vCenter Server system. This port
must not be blocked by firewalls between
the server and the hosts or between
hosts.
Port 902 must not be blocked between
the VMware Host Client and the hosts.
The VMware Host Client uses this port to
display virtual machine consoles
Important You can change this port
number during the vCenter Server
installations on Windows.
Windows installations
and appliance
deployments of
vCenter Server
No
1514 TCP/UDP vSphere Syslog Collector TLS port for
vCenter Server on Windows and vSphere
Syslog Service TLS port for
vCenter Server Appliance
Important You can change this port
number during the vCenter Server and
Platform Services Controller installations
on Windows.
Windows installations
and appliance
deployments of
nvCenter Server
nPlatform Services
Controller
No
2012 TCP Control interface RPC for vCenter Single
Sign-On
Windows installations
and appliance
deployments of
Platform Services
Controller
nvCenter Server to
Platform Services
Controller
nPlatform Services
Controller to
vCenter Server
nPlatform Services
Controller to
Platform Services
Controller
2014 TCP RPC port for all VMCA (VMware
Certificate Authority) APIs
Important You can change this port
number during the
Platform Services Controller installations
on Windows.
Windows installations
and appliance
deployments of
Platform Services
Controller
nvCenter Server to
Platform Services
Controller
nPlatform Services
Controller to
vCenter Server
2015 TCP DNS management Windows installations
and appliance
deployments of
Platform Services
Controller
Platform Services
Controller to
Platform Services
Controller
vSphere Installation and Setup
VMware, Inc. 281

Table 4‑3. Ports Required for Communication Between Components (Continued)
Port Protocol Description Required for
Used for Node-to-Node
Communication
2020 TCP/UDP Authentication framework management
Important You can change this port
number during the vCenter Server and
Platform Services Controller installations
on Windows.
Windows installations
and appliance
deployments of
nvCenter Server
nPlatform Services
Controller
nvCenter Server to
Platform Services
Controller
nPlatform Services
Controller to
vCenter Server
5480 TCP Appliance Management Interface
Open endpoint serving all HTTPS,
XMLRPS and JSON-RPC requests over
HTTPS.
Appliance deployments
of
nvCenter Server
nPlatform Services
Controller
No
6500 TCP/UDP ESXi Dump Collector port
Important You can change this port
number during the vCenter Server
installations on Windows.
Windows installations
and appliance
deployments of
vCenter Server
No
6501 TCP Auto Deploy service
Important You can change this port
number during the vCenter Server
installations on Windows.
Windows installations
and appliance
deployments of
vCenter Server
No
6502 TCP Auto Deploy management
Important You can change this port
number during the vCenter Server
installations on Windows.
Windows installations
and appliance
deployments of
vCenter Server
No
7080,
12721
TCP Secure Token Service
Note Internal ports
Windows installations
and appliance
deployments of
Platform Services
Controller
No
7081 TCP VMware Platform Services Controller
Web Client
Note Internal port
Windows installations
and appliance
deployments of
Platform Services
Controller
No
8200,
8201,
8300,
8301
TCP Appliance management
Note Internal ports
Appliance deployments
of
nvCenter Server
nPlatform Services
Controller
No
vSphere Installation and Setup
VMware, Inc. 282

Table 4‑3. Ports Required for Communication Between Components (Continued)
Port Protocol Description Required for
Used for Node-to-Node
Communication
7444 TCP Secure Token Service
For backward compatibility with vSphere
5.5 only.
Windows installations
and appliance
deployments of
Platform Services
Controller
During upgrade from
vSphere 5.5 only.
nvCenter Server 5.5
to
Platform Services
Controller 6.5
nPlatform Services
Controller 6.5 to
vCenter Server 5.5
8084 TCP vSphere Update Manager SOAP port
The port used by vSphere Update
Manager client plug-in to connect to the
vSphere Update Manager SOAP server.
Appliance deployments
of vCenter Server
No
9084 TCP vSphere Update Manager Web Server
Port
The HTTP port used by ESXi hosts to
access host patch files from vSphere
Update Manager server.
Appliance deployments
of vCenter Server
No
9087 TCP vSphere Update Manager Web SSL Port
The HTTPS port used by vSphere
Update Manager client plug-in to upload
host upgrade files to vSphere Update
Manager server.
Appliance deployments
of vCenter Server
No
9123 TCP Migration Assistant port
Only when you run the Migration
Assistant on the source Windows
installation. The Migration Assistant lets
you migrate Windows installations of
vCenter Server and
Platform Services Controller to
appliances.
Windows installations
and appliance
deployments of
nvCenter Server
nPlatform Services
Controller
During migration only.
nSource
vCenter Server 5.5
or 6.5 to target
vCenter Server
Appliance 6.5
nSource vCenter
Single Sign-On 5.5
to target
Platform Services
Controller appliance
6.5
nSource
Platform Services
Controller 5.5 to
target
Platform Services
Controller appliance
6.5
9443 TCP vSphere Web Client HTTPS Windows installations
and appliance
deployments of
vCenter Server
No
vSphere Installation and Setup
VMware, Inc. 283

Table 4‑3. Ports Required for Communication Between Components (Continued)
Port Protocol Description Required for
Used for Node-to-Node
Communication
11711 TCP vCenter Single Sign-On LDAP
For backward compatibility with vSphere
5.5 only.
Windows installations
and appliance
deployments of
Platform Services
Controller
During upgrade from
vSphere 5.5 only.
vCenter Single Sign-On
5.5 to
Platform Services
Controller 6.5
11712 TCP vCenter Single Sign-On LDAPS
For backward compatibility with vSphere
5.5 only.
Windows installations
and appliance
deployments of
Platform Services
Controller
During upgrade from
vSphere 5.5 only.
vCenter Single Sign-On
5.5 to
Platform Services
Controller 6.5
To configure the vCenter Server system to use a different port to receive vSphere Web Client data, see
the vCenter Server and Host Management documentation.
For more information about firewall configuration, see the vSphere Security documentation.
DNS Requirements for vCenter Server and
Platform Services Controller on Windows
You install or upgrade vCenter Server, like any other network server, on a host machine with a fixed IP
address and well-known DNS name, so that clients can reliably access the service.
Assign a static IP address and host name to the Windows server that will host the vCenter Server system.
This IP address must have a valid (internal) domain name system (DNS) registration. When you install
vCenter Server and the Platform Services Controller, you must provide the fully qualified domain name
(FQDN) or the static IP of the host machine on which you are performing the install or upgrade. The
recommendation is to use the FQDN.
Ensure that DNS reverse lookup returns an FQDN when queried with the IP address of the host machine
on which vCenter Server is installed. When you install or upgrade vCenter Server, the installation or
upgrade of the Web server component that supports the vSphere Web Client fails if the installer cannot
look up the fully qualified domain name of the vCenter Server host machine from its IP address. Reverse
lookup is implemented using PTR records.
If you plan to use an FQDN for the virtual machine or physical server, you must verify that the FQDN is
resolvable.
You can use the nslookup command to verify that the DNS reverse lookup service returns an FQDN
when queried with the IP address and to verify that the FQDN is resolvable.
nslookup -nosearch -nodefname FQDN_or_IP_address
vSphere Installation and Setup
VMware, Inc. 284

If you use DHCP instead of a static IP address for vCenter Server, make sure that the vCenter Server
computer name is updated in the domain name service (DNS). If you can ping the computer name, the
name is updated in DNS.
Ensure that the ESXi host management interface has a valid DNS resolution from the vCenter Server and
all vSphere Web Client instances. Ensure that the vCenter Server has a valid DNS resolution from all
ESXi hosts and all vSphere Web Clients.
vSphere Web Client Software Requirements
Make sure that your browser supports the vSphere Web Client.
The vSphere Web Client 6.5 requires Adobe Flash Player v. 16 to 23. For best performance and security
fixes, use Adobe Flash Player 23.
VMware has tested and supports the following guest operating systems and browser versions for the
vSphere Web Client. For best performance, use Google Chrome.
Table 4‑4. Supported Guest Operating Systems and Minimum Browser Versions for the
vSphere Web Client
Operating system Browser
Windows Microsoft Internet Explorer v. 10.0.19 and later.
Mozilla Firefox v. 39 and later.
Google Chrome v. 34 and later.
Mac OS Mozilla Firefox v. 39 and later.
Google Chrome v. 34 and later.
Preparing for Installing vCenter Server and
Platform Services Controller on Windows
Before you install vCenter Server or Platform Services Controller, you must download the vCenter Server
installer ISO file and mount it to the Windows virtual machine or physical server on which you want to
install vCenter Server or Platform Services Controller.
If you plan to use an external vCenter Server database, before you install vCenter Server, you must set
up the database.
Download the vCenter Server Installer for Windows
Download the .iso installer for vCenter Server for Windows and the associated vCenter Server
components and support tools.
Prerequisites
Create a My VMware account at https://my.vmware.com/web/vmware/.
vSphere Installation and Setup
VMware, Inc. 285
Procedure
1Download the vCenter Server installer from the VMware Web site at
https://my.vmware.com/web/vmware/downloads.
vCenter Server is part of VMware vCloud Suite and VMware vSphere, listed under Datacenter &
Cloud Infrastructure.
2Confirm that the md5sum is correct.
See the VMware Web site topic Using MD5 Checksums at
http://www.vmware.com/download/md5.html.
3Mount the ISO image to the Windows virtual machine or physical server on which you want to install
vCenter Server for Windows.
Preparing vCenter Server Databases for Install
vCenter Server requires a database to store and organize server data. For vCenter Server on Windows,
you can either use the bundled PostgreSQL database that can be installed and configured together with
vCenter Server, or you can set up an external database prior to installing vCenter Server.
vCenter Server for Windows supports Oracle and Microsoft SQL Server as external databases.
You can configure an external database manually or by using a script. In addition, the data source name
user must have a specific list of permissions.
The database passwords are stored in clear text on the Windows virtual machine or physical host on
which you install vCenter Server and in the vCenter Server Appliance. The files containing the passwords
are protected by using the operating system protection, that is, you must be a Windows local
administrator or a Linux root user to access and read these files.
vCenter Server instances cannot share the same database schema. Multiple vCenter Server databases
can reside on the same database server, or they can be separated across multiple database servers. For
Oracle databases, which have the concept of schema objects, you can run multiple vCenter Server
instances in a single database server if you have a different schema owner for each vCenter Server
instance. You can also use a dedicated Oracle database server for each vCenter Server instance.
You cannot install vCenter Server and point to an older external vCenter Server database. You can
upgrade the old vCenter Server database to the latest version only by upgrading the vCenter Server
instance connected to that database. For information about upgrading vCenter Server, see vSphere
Upgrade.
vCenter Server Database Configuration Notes
After you select a supported database type, make sure you understand any special configuration
requirements.
Table 4‑5 is not a complete list of databases supported with vCenter Server for Windows. For information
about specific database versions and service pack configurations supported with vCenter Server, see the
VMware Product Interoperability Matrixes. Only special database configuration notes not listed in the
Product Interoperability Matrixes are provided in Table 4‑5.
vSphere Installation and Setup
VMware, Inc. 286

vCenter Server databases require a UTF code set.
Contact your DBA for the appropriate database credentials.
Table 4‑5. Configuration Notes for Databases Supported with vCenter Server
Database Type Configuration Notes
Embedded PostgreSQL For vCenter Server 6.5, the bundled PostgreSQL database is suitable for environments with up to
20 hosts and 200 virtual machines.
Important If you use the embedded PostgreSQL database, uninstalling vCenter Server on
Windows, uninstalls the embedded database, and all data is lost.
Microsoft SQL Server 2008
R2 SP2 or higher
Ensure that the machine has a valid ODBC DSN entry.
Microsoft SQL Server 2012 Ensure that the machine has a valid ODBC DSN entry.
Microsoft SQL Server 2014 Ensure that the machine has a valid ODBC DSN entry.
Oracle 11g and Oracle 12c Ensure that the machine has a valid ODBC DSN entry.
After you complete the vCenter Server installation, apply the latest patch to the Oracle client and
server.
Configure Microsoft SQL Server Databases
To use a Microsoft SQL database for your vCenter Server repository, configure your database to work
with vCenter Server.
You can install and configure the Microsoft SQL Server database on the same machine on which you plan
to install vCenter Server. You can install and configure the Microsoft SQL Server database on a separate
machine.
Procedure
1Prepare the vCenter Server SQL Server Database
You first create a database and user for vCenter Server. Then you assign permissions to the
vCenter Server database user either by using the existing dbo schema and dbo_owner role or by
creating custom database schema and roles.
2(Optional) Use a Script to Create Microsoft SQL Server Database Objects Manually
This topic describes how to create database objects manually instead of letting the vCenter Server
installer create the data objects automatically.
3Configure a SQL Server ODBC Connection
After you create and configure a SQL Server database and user for vCenter Server, you must create
a 64-bit DSN on the machine on which you plan to install vCenter Server. During the vCenter Server
installation, you use the DSN to establish a connection between vCenter Server and the database.
4Configure Microsoft SQL Server TCP/IP for JDBC
If the Microsoft SQL Server database has TCP/IP disabled and the dynamic ports are not set, the
JDBC connection remains closed. The closed connection causes the vCenter Server statistics to
malfunction. You can configure the server TCP/IP for JDBC.
vSphere Installation and Setup
VMware, Inc. 287

Prepare the vCenter Server SQL Server Database
You first create a database and user for vCenter Server. Then you assign permissions to the
vCenter Server database user either by using the existing dbo schema and dbo_owner role or by creating
custom database schema and roles.
Prerequisites
Log in to the Microsoft SQL Server Management Studio as the sysadmin (SA) or a user account with
sysadmin privileges.
Prepare the vCenter Server Database by Using the dbo Schema and the db_owner Database
Role
The simplest way to assign permissions for a vCenter Server database user is through the database role
db_owner.
You must first create a database and user for vCenter Server. Then you can use the existing dbo_owner
database role and let the vCenter Server installer create the default dbo schema that assigns database
user permissions to that role. You must also enable database monitoring for the user before you install
vCenter Server. See Database Permission Requirements for vCenter Server.
To perform the following procedure, you can either use the graphical user interface or run scripts. The
vCenter Server installer package contains example scripts in the vCenter-
Server\dbschema\DB_and_schema_creation_scripts_PostgreSQL.txt file.
Procedure
1Create a database and user for vCenter Server.
a In the master database, create a database for vCenter Server.
b Create a database user for vCenter Server and map it to the vCenter Server and msdb
databases.
For example, to create the database VCDB and user vpxuser, you can run the following script:
use master
go
CREATE DATABASE VCDB ON PRIMARY
(NAME = N'vcdb', FILENAME = N'C:\database_path\VCDB.mdf', SIZE = 10MB, FILEGROWTH = 10% )
LOG ON
(NAME = N'vcdb_log', FILENAME = N'C:\database_path\VCDB.ldf', SIZE = 1000KB, FILEGROWTH = 10%)
COLLATE SQL_Latin1_General_CP1_CI_AS
go
use VCDB
go
CREATE LOGIN vpxuser WITH PASSWORD=N'vpxuser!0', DEFAULT_DATABASE=VCDB,
DEFAULT_LANGUAGE=us_english, CHECK_POLICY=OFF
go
CREATE USER vpxuser for LOGIN vpxuser
go
vSphere Installation and Setup
VMware, Inc. 288

use MSDB
go
CREATE USER vpxuser for LOGIN vpxuser
go
You now have a Microsoft SQL Server database that you can use with vCenter Server.
2Assign the db_owner role to the vCenter Server database user on both the vCenter Server and msdb
databases.
For example, to assign the db_owner role to the vpxuser user, you can run the following script:
use VCDB
go
sp_addrolemember @rolename = 'db_owner', @membername = 'vpxuser'
go
use MSDB
go
sp_addrolemember @rolename = 'db_owner', @membername = 'vpxuser'
go
3Enable database monitoring for the vCenter Server database user.
For example, to grant database disk size monitoring permissions to the vpxuser user, you can run the
following script:
use master
go
grant VIEW SERVER STATE to vpxuser
go
GRANT VIEW ANY DEFINITION TO vpxuser
go
When you install vCenter Server, the installer uses the default dbo schema to assign permissions to the
db_owner role.
Prepare the vCenter Server Database by Creating Custom Database Schema and Roles
As an alternative to using the db_owner database role, experienced database administrators can set
permissions by creating database schema and roles manually, which ensures greater control over
database permissions.
You must first create a database and user for vCenter Server. Then you can create a custom schema and
new database roles for the database user. You must also enable database monitoring for the user before
you install vCenter Server. See Database Permission Requirements for vCenter Server.
To perform the following procedure, you can either use the graphical user interface or run scripts. The
vCenter Server installer package contains example scripts in the vCenter-
Server\dbschema\DB_and_schema_creation_scripts_PostgreSQL.txt file.
vSphere Installation and Setup
VMware, Inc. 289

Procedure
1Create a database and user for vCenter Server.
a In the master database, create a database for vCenter Server.
b Create a database user for vCenter Server and map it to the vCenter Server and msdb
databases.
For example, to create the database VCDB and user vpxuser, you can run the following script:
use master
go
CREATE DATABASE VCDB ON PRIMARY
(NAME = N'vcdb', FILENAME = N'C:\database_path\VCDB.mdf', SIZE = 10MB, FILEGROWTH = 10% )
LOG ON
(NAME = N'vcdb_log', FILENAME = N'C:\database_path\VCDB.ldf', SIZE = 1000KB, FILEGROWTH = 10%)
COLLATE SQL_Latin1_General_CP1_CI_AS
go
use VCDB
go
CREATE LOGIN vpxuser WITH PASSWORD=N'vpxuser!0', DEFAULT_DATABASE=VCDB,
DEFAULT_LANGUAGE=us_english, CHECK_POLICY=OFF
go
CREATE USER vpxuser for LOGIN vpxuser
go
use MSDB
go
CREATE USER vpxuser for LOGIN vpxuser
go
You now have a Microsoft SQL Server database that you can use with vCenter Server.
2In the vCenter Server database, create a database schema and assign it to the vCenter Server
database user.
For example, to create the schema VMW in VCDB and assign it to the vpxuser user, you can run the
following script:
use VCDB
CREATE SCHEMA VMW
go
ALTER USER vpxuser WITH DEFAULT_SCHEMA =VMW
3In the vCenter Server database, create and grant privileges to the VC_ADMIN_ROLE and
VC_USER_ROLE database roles and assign them to the vCenter Server database user.
For example, to create the roles in VCDB and assign them to the vpxuser user, you can run the
following script:
use VCDB
go
if not exists (SELECT name FROM sysusers WHERE issqlrole=1 AND name = 'VC_ADMIN_ROLE')
CREATE ROLE VC_ADMIN_ROLE;
vSphere Installation and Setup
VMware, Inc. 290

GRANT ALTER ON SCHEMA :: VMW to VC_ADMIN_ROLE;
GRANT REFERENCES ON SCHEMA :: VMW to VC_ADMIN_ROLE;
GRANT INSERT ON SCHEMA :: VMW to VC_ADMIN_ROLE;
GRANT CREATE TABLE to VC_ADMIN_ROLE;
GRANT CREATE VIEW to VC_ADMIN_ROLE;
GRANT CREATE Procedure to VC_ADMIN_ROLE;
if not exists (SELECT name FROM sysusers WHERE issqlrole=1 AND name = 'VC_USER_ROLE')
CREATE ROLE VC_USER_ROLE
go
GRANT SELECT ON SCHEMA :: VMW to VC_USER_ROLE
go
GRANT INSERT ON SCHEMA :: VMW to VC_USER_ROLE
go
GRANT DELETE ON SCHEMA :: VMW to VC_USER_ROLE
go
GRANT UPDATE ON SCHEMA :: VMW to VC_USER_ROLE
go
GRANT EXECUTE ON SCHEMA :: VMW to VC_USER_ROLE
go
sp_addrolemember VC_USER_ROLE , vpxuser
go
sp_addrolemember VC_ADMIN_ROLE , vpxuser
go
4In the msdb database, create and grant privileges to the VC_ADMIN_ROLE database role and assign
it to the vCenter Server database user.
For example, to create the roles and assign them to the vpxuser user, you can run the following
script:
use MSDB
go
if not exists (SELECT name FROM sysusers WHERE issqlrole=1 AND name = 'VC_ADMIN_ROLE')
CREATE ROLE VC_ADMIN_ROLE;
go
GRANT SELECT on msdb.dbo.syscategories to VC_ADMIN_ROLE
go
GRANT SELECT on msdb.dbo.sysjobsteps to VC_ADMIN_ROLE
go
GRANT SELECT ON msdb.dbo.sysjobs to VC_ADMIN_ROLE
go
GRANT SELECT ON msdb.dbo.sysjobs_view to VC_ADMIN_ROLE
go
GRANT EXECUTE ON msdb.dbo.sp_add_job TO VC_ADMIN_ROLE
go
GRANT EXECUTE ON msdb.dbo.sp_delete_job TO VC_ADMIN_ROLE
go
GRANT EXECUTE ON msdb.dbo.sp_add_jobstep TO VC_ADMIN_ROLE
go
GRANT EXECUTE ON msdb.dbo.sp_update_job TO VC_ADMIN_ROLE
go
GRANT EXECUTE ON msdb.dbo.sp_add_jobserver TO VC_ADMIN_ROLE
vSphere Installation and Setup
VMware, Inc. 291

go
GRANT EXECUTE ON msdb.dbo.sp_add_jobschedule TO VC_ADMIN_ROLE
go
GRANT EXECUTE ON msdb.dbo.sp_add_category TO VC_ADMIN_ROLE
go
sp_addrolemember VC_ADMIN_ROLE , vpxuser
go
Note The VC_ADMIN_ROLE role in the msdb database is required only during installation and
upgrade of vCenter Server. After the installation or upgrade, you can revoke the role and leave it as
inactive for future upgrades, or you can remove it for increased security.
5Enable database monitoring for the vCenter Server database user.
For example, to grant database disk size monitoring permissions to the vpxuser user, you can run the
following script:
use master
go
grant VIEW SERVER STATE to vpxuser
go
GRANT VIEW ANY DEFINITION TO vpxuser
go
(Optional) Use a Script to Create Microsoft SQL Server Database Objects Manually
This topic describes how to create database objects manually instead of letting the vCenter Server
installer create the data objects automatically.
Procedure
1Log in to a Microsoft SQL Server Management Studio session with the vCenter Server database user
account that you created on the vCenter Server and msdb databases.
2In the vCenter Server installation package, locate the dbschema scripts in the vCenter-
Server/dbschema directory.
3Open the VCDB_mssql.SQL and the TopN_DB_mssql.sql files by using Microsoft SQL Server
Management Studio and replace all occurrences of $schema with your schema name.
4Open the VCDB_views_mssql.sql file by using Microsoft SQL Server Management Studio and after
each occurrence of ;, insert a new line and write go.
5Run the scripts in a sequence on the database.
The DBO user must own the objects created by these scripts. Open the scripts one at a time in
Microsoft SQL Server Management Studio and press F5 to execute each script in the following order:
aVCDB_mssql.SQL
binsert_stats_proc_mssql.sql
cload_stats_proc_mssql.sql
vSphere Installation and Setup
VMware, Inc. 292
dpurge_stat2_proc_mssql.sql
epurge_stat3_proc_mssql.sql
fpurge_usage_stats_proc_mssql.sql
gstats_rollup1_proc_mssql.sql
hstats_rollup2_proc_mssql.sql
istats_rollup3_proc_mssql.sql
jcleanup_events_mssql.sql
kdelete_stats_proc_mssql.sql
lupsert_last_event_proc_mssql.sql
mload_usage_stats_proc_mssql.sql
nTopN_DB_mssql.sql
ocalc_topn1_proc_mssql.sql
pcalc_topn2_proc_mssql.sql
qcalc_topn3_proc_mssql.sql
rcalc_topn4_proc_mssql.sql
sclear_topn1_proc_mssql.sql
tclear_topn2_proc_mssql.sql
uclear_topn3_proc_mssql.sql
vclear_topn4_proc_mssql.sql
wrule_topn1_proc_mssql.sql
xrule_topn2_proc_mssql.sql
yrule_topn3_proc_mssql.sql
zrule_topn4_proc_mssql.sql
aa process_license_snapshot_mssql.sql
ab l_stats_rollup3_proc_mssql.sql
ac l_purge_stat2_proc_mssql.sql
ad l_purge_stat3_proc_mssql.sql
ae l_stats_rollup1_proc_mssql.sql
af l_stats_rollup2_proc_mssql.sql
ag VCDB_views_mssql.sql
6(Optional) Run the scripts to enable database health monitoring.
ajob_dbm_performance_data_mssql.sql
vSphere Installation and Setup
VMware, Inc. 293

bprocess_performance_data_mssql.sql
7For all supported editions of Microsoft SQL Server except Microsoft SQL Server Express, run the
scripts to set up scheduled jobs on the database.
These scripts ensure that the SQL Server Agent service is running.
ajob_schedule1_mssql.sql
bjob_schedule2_mssql.sql
cjob_schedule3_mssql.sql
djob_cleanup_events_mssql.sql
ejob_topn_past_day_mssql.sql
fjob_topn_past_week_mssql.sql
gjob_topn_past_month_mssql.sql
hjob_topn_past_year_mssql.sql
8For all the procedures you created in Step 5, grant the execute privilege to the vCenter Server
database user in the vCenter Server database.
For example, to grant execute privilege for the procedures to the vpxuser user, you can run the
following script.
grant execute on insert_stats_proc to vpxuser
grant execute on purge_stat2_proc to vpxuser
grant execute on purge_stat3_proc to vpxuser
grant execute on purge_usage_stat_proc to vpxuser
grant execute on stats_rollup1_proc to vpxuser
grant execute on stats_rollup2_proc to vpxuser
grant execute on stats_rollup3_proc to vpxuser
grant execute on cleanup_events_tasks_proc to vpxuser
grant execute on delete_stats_proc to vpxuser
grant execute on upsert_last_event_proc to vpxuser
grant execute on load_usage_stats_proc to vpxuser
grant execute on load_stats_proc to vpxuser
grant execute on calc_topn1_proc to v
grant execute on calc_topn2_proc to vpxuser
grant execute on calc_topn3_proc to vpxuser
grant execute on calc_topn4_proc to vpxuser
grant execute on clear_topn1_proc to vpxuser
grant execute on clear_topn2_proc to vpxuser
grant execute on clear_topn3_proc to vpxuser
grant execute on clear_topn4_proc to vpxuser
grant execute on rule_topn1_proc to vpxuser
grant execute on rule_topn2_proc to vpxuser
grant execute on rule_topn3_proc to vpxuser
grant execute on rule_topn4_proc to vpxuser
grant execute on process_license_snapshot_proc to vpxuser
grant execute on l_stats_rollup3_proc to vpxuser
vSphere Installation and Setup
VMware, Inc. 294

grant execute on l_purge_stat2_proc to vpxuser
grant execute on l_purge_stat3_proc to vpxuser
grant execute on l_stats_rollup1_proc to vpxuser
grant execute on l_stats_rollup2_proc to vpxuser
If you ran the script process_performance_data_mssql.sql in Step 5, grant the following execute
privilege to the vCenter Server database.
grant execute on process_performance_data_proc to vpxuser
You created the vCenter Server tables manually.
Note During the vCenter Server installation, when a database reinitialization warning message appears,
select Do not overwrite, leave my existing database in place and continue the installation.
Configure a SQL Server ODBC Connection
After you create and configure a SQL Server database and user for vCenter Server, you must create a
64-bit DSN on the machine on which you plan to install vCenter Server. During the vCenter Server
installation, you use the DSN to establish a connection between vCenter Server and the database.
If you use SQL Server for vCenter Server, do not use the master or any other system database.
See your Microsoft SQL ODBC documentation for specific instructions for configuring the SQL Server
ODBC connection.
Caution If you are using a named instance of Microsoft SQL Server 2008 Standard Edition with
vCenter Server, do not name the instance MSSQLSERVER. If you do, the JDBC connection does not
work, and certain features, such as Performance Charts, are not available.
Prerequisites
Deploy SQL Native Client version 10 or 11.
Procedure
1On the machine on which you plan to install vCenter Server, select Start > Administrative Tools >
Data Sources (ODBC).
2On the System DSN tab, modify an existing or create a new SQL Server ODBC connection.
nTo modify an existing SQL Server ODBC connection, select the connection from the System Data
Source list and click Configure.
Important The existing DSN must use SQL Native Client version 10 or 11.
nTo create a new SQL Server ODBC connection, click Add, select SQL Native Client, and click
Finish .
3In the Name text box, enter an ODBC data source name (DSN).
For example, VMware vCenter Server.
vSphere Installation and Setup
VMware, Inc. 295

4(Optional) In the Description text box, enter an ODBC DSN description.
5In the Server text box, enter the IP address or FQDN of the SQL Server and, if you want to use a
non-default port to access the SQL Server, enter a custom port separated by a comma.
For example, if the IP address of your SQL Server is 10.160.10.160 and you want to access the
server by using custom port 8347, enter 10.160.10.160,8347.
Note You cannot use a database server alias to create a DSN.
6Select an authentication method.
nIntegrate Windows authentication.
Additionally, you can also enter the Service Principal Name (SPN).
Important You cannot use this option if the vCenter Server service is running under the
Microsoft Windows built-in system account.
nSQL Server authentication.
Enter your SQL Server login name and password.
7Select the database created for the vCenter Server system from the Change the default database
to menu.
8Click Finish.
9Test the data source by selecting Test Data Source and clicking OK from the ODBC Microsoft SQL
Server Setup menu.
10 Verify that the SQL Agent is running on your database server.
Configure Microsoft SQL Server TCP/IP for JDBC
If the Microsoft SQL Server database has TCP/IP disabled and the dynamic ports are not set, the JDBC
connection remains closed. The closed connection causes the vCenter Server statistics to malfunction.
You can configure the server TCP/IP for JDBC.
This task applies to remote Microsoft SQL Server database servers. You can skip this task if your
database is located on the same machine as vCenter Server.
Procedure
1Select Start > All Programs > Microsoft SQL Server > Configuration Tool > SQL Server
Configuration Manager.
2Select SQL Server Network Configuration > Protocols for Instance name.
3Enable TCP/IP.
4Open TCP/IP Properties.
vSphere Installation and Setup
VMware, Inc. 296

5On the Protocol tab, make the following entries.
Enabled Yes
Listen All Yes
Keep Alive 30000
6On the IP Addresses tab, make the following selections.
Active Yes
TCP Dynamic Ports 0
7Restart the SQL Server service from SQL Server Configuration Manager > SQL Server Services.
8Start the SQL Server Browser service from SQL Server Configuration Manager > SQL Server
Services.
Configure Oracle Databases
To use an Oracle database for your vCenter Server repository, configure your database to work with
vCenter Server.
You can install and configure the Oracle database on the same machine on which you plan to install
vCenter Server. You can install and configure the Oracle database on a separate machine.
Procedure
1Prepare the vCenter Server Oracle Database
To use an Oracle database with vCenter Server, you must create the database with certain
tablespaces and privileges, and the database user with certain permissions.
2(Optional) Use a Script to Create the Oracle Database Schema
The vCenter Server installer creates the schema during installation. For experienced database
administrators who need more control over schema creation because of environmental constraints,
you can optionally use a script to create your database schema.
3Create a Net Service Name
To configure an Oracle ODBC DSN, you must have a net service name for your database. On the
machine on which your Oracle database is running, you must create a net service name for the
vCenter Server tablespace.
4Configure an Oracle ODBC Connection
After you create and configure an Oracle database and user for vCenter Server, you must create a
64-bit DSN on the machine on which you plan to install vCenter Server. During the vCenter Server
installation, you use the DSN to establish a connection between vCenter Server and the database.
vSphere Installation and Setup
VMware, Inc. 297

Prepare the vCenter Server Oracle Database
To use an Oracle database with vCenter Server, you must create the database with certain tablespaces
and privileges, and the database user with certain permissions.
You must first create a tablespace and user for vCenter Server. Then you grant permissions to the
database user. You must also enable database monitoring for the user before you install vCenter Server.
See Database Permission Requirements for vCenter Server.
To perform the following procedure, you can either use the graphical user interface or run scripts. The
vCenter Server installer package contains example scripts in the vCenter-
Server\dbschema\DB_and_schema_creation_scripts_PostgreSQL.txt file.
Prerequisites
Log in to a SQL*Plus session with the system account.
Procedure
1Create a tablespace for vCenter Server.
For example, to create the tablespace VPX, you can run the following script:
CREATE SMALLFILE TABLESPACE "VPX" DATAFILE 'C:\database_path\vpx01.dbf'
SIZE 1G AUTOEXTEND ON NEXT 10M MAXSIZE UNLIMITED LOGGING EXTENT MANAGEMENT LOCAL SEGMENT
SPACE MANAGEMENT AUTO;
2Create a database user with the correct permissions for vCenter Server.
For example, to create the VPXADMIN user, you can run the following script:
CREATE USER "VPXADMIN" PROFILE "DEFAULT" IDENTIFIED BY "oracle" DEFAULT TABLESPACE "VPX" ACCOUNT
UNLOCK;
grant connect to VPXADMIN;
grant resource to VPXADMIN;
grant create view to VPXADMIN;
grant create sequence to VPXADMIN;
grant create table to VPXADMIN;
grant create materialized view to VPXADMIN;
grant execute on dbms_lock to VPXADMIN;
grant execute on dbms_job to VPXADMIN;
grant select on dba_lock to VPXADMIN;
grant select on dba_tablespaces to VPXADMIN;
vSphere Installation and Setup
VMware, Inc. 298

grant select on dba_temp_files to VPXADMIN;
grant select on dba_data_files to VPXADMIN;
grant select on v_$session to VPXADMIN;
grant unlimited tablespace to VPXADMIN;
By default, the RESOURCE role has the CREATE PROCEDURE, CREATE TABLE, and CREATE
SEQUENCE privileges assigned. If the RESOURCE role lacks these privileges, grant them to the
vCenter Server database user.
Note Instead of granting unlimited tablespace, you can set a specific tablespace quota. The
recommended quota is unlimited with a minimum of at least 500MB. To set an unlimited quota, use
the following command.
alter user "VPXADMIN" quota unlimited on "VPX";
If you set a limited quota, monitor the remaining available tablespace to avoid the following error.
ORA-01536: space quota exceeded for tablespace 'tablespace'
You now have an Oracle database user for vCenter Server.
3Enable database monitoring for the vCenter Server database user.
For example, to grant database disk size monitoring permissions to the VPXADMIN user, you can run
the following script:
grant select on v_$system_event to VPXADMIN;
grant select on v_$sysmetric_history to VPXADMIN;
grant select on v_$sysstat to VPXADMIN;
grant select on dba_data_files to VPXADMIN;
grant select on v_$loghist to VPXADMIN;
(Optional) Use a Script to Create the Oracle Database Schema
The vCenter Server installer creates the schema during installation. For experienced database
administrators who need more control over schema creation because of environmental constraints, you
can optionally use a script to create your database schema.
Procedure
1Open a SQL*Plus window with a user that has schema owner rights on the vCenter Server database.
2Locate the dbschema scripts in the vCenter Server installation package /installation
directory/vCenter-Server/dbschema directory.
3In SQL*Plus, run the scripts in a sequence on the database.
aVCDB_oracle.SQL
bVCDB_views_oracle.SQL
cinsert_stats_proc_oracle.sql
vSphere Installation and Setup
VMware, Inc. 299
dload_stats_proc_oracle.sql
epurge_stat2_proc_oracle.sql
fpurge_stat3_proc_oracle.sql
gpurge_usage_stats_proc_oracle.sql
hstats_rollup1_proc_oracle.sql
istats_rollup2_proc_oracle.sql
jstats_rollup3_proc_oracle.sql
kcleanup_events_oracle.sql
ldelete_stats_proc_oracle.sql
mload_usage_stats_proc_oracle.sql
nTopN_DB_oracle.sql
ocalc_topn1_proc_oracle.sql
pcalc_topn2_proc_oracle.sql
qcalc_topn3_proc_oracle.sql
rcalc_topn4_proc_oracle.sql
sclear_topn1_proc_oracle.sql
tclear_topn2_proc_oracle.sql
uclear_topn3_proc_oracle.sql
vclear_topn4_proc_oracle.sql
wrule_topn1_proc_oracle.sql
xrule_topn2_proc_oracle.sql
yrule_topn3_proc_oracle.sql
zrule_topn4_proc_oracle.sql
aa process_license_snapshot_oracle.sql
ab l_purge_stat2_proc_oracle.sql
ac l_purge_stat3_proc_oracle.sql
ad l_stats_rollup1_proc_oracle.sql
ae l_stats_rollup2_proc_oracle.sql
af l_stats_rollup3_proc_oracle.sql
4(Optional) You can also run the following scripts to enable database health monitoring.
ajob_dbm_performance_data_oracle.sql
bprocess_performance_data_oracle.sql
vSphere Installation and Setup
VMware, Inc. 300

5For all supported editions of Oracle Server, run the scripts to set up scheduled jobs on the database.
ajob_schedule1_oracle.sql
bjob_schedule2_oracle.sql
cjob_schedule3_oracle.sql
djob_cleanup_events_oracle.sql
ejob_topn_past_day_oracle.sql
fjob_topn_past_week_oracle.sql
gjob_topn_past_month_oracle.sql
hjob_topn_past_year_oracle.sql
You created the vCenter Server tables manually.
Note During the vCenter Server installation, when a database reinitialization warning message appears,
select Do not overwrite, leave my existing database in place and continue the installation.
Create a Net Service Name
To configure an Oracle ODBC DSN, you must have a net service name for your database. On the
machine on which your Oracle database is running, you must create a net service name for the
vCenter Server tablespace.
Procedure
1Use a text editor or the Net8 Configuration Assistant to open the tnsnames.ora file located in the
directory C:\Oracle\Oraxx\NETWORK\ADMIN, where xx is either 10g or 11g.
2Add the following entry, where HOST is the managed host to which the client must connect.
VPX_TNS =
(DESCRIPTION =
(ADDRESS_LIST =
(ADDRESS=(PROTOCOL=TCP)(HOST=vpxd-Oracle)(PORT=1521))
)
(CONNECT_DATA =
(SERVICE_NAME = ORCL)
)
)
Configure an Oracle ODBC Connection
After you create and configure an Oracle database and user for vCenter Server, you must create a 64-bit
DSN on the machine on which you plan to install vCenter Server. During the vCenter Server installation,
you use the DSN to establish a connection between vCenter Server and the database.
Prerequisites
Install the Oracle Client 11.2.0.3 p16656151 (Patch 19) or later, 11.2.0.4, 12.1.0.1.12 or later, or 12.1.0.2.
vSphere Installation and Setup
VMware, Inc. 301

Procedure
1On the machine on which you plan to install vCenter Server, select Start > Administrative Tools >
Data Sources (ODBC).
2On the System DSN tab, modify an existing or create a new Oracle ODBC connection.
nTo modify an existing Oracle ODBC connection, select the connection from the System Data
Source list and click Configure.
nTo create an Oracle ODBC connection, click Add, select the Oracle client, and click Finish.
3In the Data Source Name text box, enter an ODBC data source name (DSN).
For example, VMware vCenter Server.
4(Optional) In the Description text box, enter an ODBC DSN description.
5In the TNS Service Name text box, enter the net service name for the database to which you want to
connect.
For example, VPX_TNS.
This is the net service name that you previously configured in the tnsnames.ora file that is located in
the NETWORK\ADMIN folder in the Oracle database installation location.
6In the User ID text box, enter the database user name for vCenter Server.
For example, VPXADMIN.
7Click Test Connection.
8In the Password text box, enter the password of the database user and click OK.
If you configured the DNS correctly, the Connection successful message appears.
9Click OK.
Database Permission Requirements for vCenter Server
vCenter Server requires a database. If you decide to use an external Oracle or Microsoft SQL Server
database, when you create the database, you must grant certain permissions to the database user.
Table 4‑6. Microsoft SQL Database Permissions for vCenter Server
Permission Description
GRANT ALTER ON SCHEMA :: [VMW] TO VC_ADMIN_ROLE Mandatory when you work with SQL Server custom schema.
GRANT REFERENCES ON SCHEMA :: [VMW] TO
VC_ADMIN_ROLE
Mandatory when you work with SQL Server custom schema.
GRANT INSERT ON SCHEMA :: [VMW] TO
VC_ADMIN_ROLE
Mandatory when you work with SQL Server custom schema.
GRANT CREATE TABLE TO VC_ADMIN_ROLE Necessary for creating a table.
GRANT CREATE VIEW TO VC_ADMIN_ROLE Necessary for creating a view.
GRANT CREATE PROCEDURE TO VC_ADMIN_ROLE Necessary for creating a stored procedure.
vSphere Installation and Setup
VMware, Inc. 302

Table 4‑6. Microsoft SQL Database Permissions for vCenter Server (Continued)
Permission Description
GRANT SELECT ON SCHEMA :: [VMW] TO VC_USER_ROLE Permissions that let you run SELECT, INSERT, DELETE,
UPDATE operations on tables which are part of the VMW
schema.
GRANT INSERT ON SCHEMA :: [VMW] TO VC_USER_ROLE
GRANT DELETE ON SCHEMA :: [VMW] TO VC_USER_ROLE
GRANT UPDATE ON SCHEMA :: [VMW] TO VC_USER_ROLE
GRANT EXECUTE ON SCHEMA :: [VMW] TO
VC_USER_ROLE
Necessary for running a stored procedure in the db schema.
GRANT SELECT ON msdb.dbo.syscategories TO
VC_ADMIN_ROLE
Necessary for deploying SQL Server jobs.
These permissions are mandatory only during installation and
upgrade and not required after deployment.
GRANT SELECT ON msdb.dbo.sysjobsteps
TOVC_ADMIN_ROLE
GRANT SELECT ON msdb.dbo.sysjobs TO
VC_ADMIN_ROLE
GRANT EXECUTE ON msdb.dbo.sp_add_job TO
VC_ADMIN_ROLE
GRANT EXECUTE ON msdb.dbo.sp_delete_job TO
VC_ADMIN_ROLE
GRANT EXECUTE ON msdb.dbo.sp_add_jobstep TO
VC_ADMIN_ROLE
GRANT EXECUTE ON msdb.dbo.sp_update_job TO
VC_ADMIN_ROLE
GRANT EXECUTE ON msdb.dbo.sp_add_jobserver TO
VC_ADMIN_ROLE
GRANT EXECUTE ON msdb.dbo.sp_add_jobschedule TO
VC_ADMIN_ROLE
GRANT EXECUTE ON msdb.dbo.sp_add_category TO
VC_ADMIN_ROLE
GRANT VIEW SERVER STATE TO [vpxuser] Provides access to SQL Server DMV views and sp_lock
execution.
GRANT VIEW ANY DEFINITION TO [vpxuser] Necessary for providing the user with the privileges to see
metadata for SQL Server objects.
Table 4‑7. Oracle Database Permissions for vCenter Server
Permission Description
GRANT CONNECT TO VPXADMIN Necessary for connecting to the Oracle database.
GRANT RESOURCE TO VPXADMIN Necessary for creating a trigger, sequence, type, procedure, and
so on.
By default, the RESOURCE role has the CREATE
PROCEDURE, CREATE TABLE, and CREATE SEQUENCE
privileges assigned. If the RESOURCE role lacks these
privileges, grant them to the vCenter Server database user.
GRANT CREATE VIEW TO VPXADMIN Necessary for creating a view.
vSphere Installation and Setup
VMware, Inc. 303

Table 4‑7. Oracle Database Permissions for vCenter Server (Continued)
Permission Description
GRANT CREATE SEQUENCE TO VPXADMIN Necessary for creating a sequence.
GRANT CREATE TABLE TO VPXADMIN Necessary for creating a table.
GRANT CREATE MATERIALIZED VIEW TO VPXADMIN Necessary for creating a materialized view.
GRANT EXECUTE ON dbms_lock TO VPXADMIN Necessary for guaranteeing that the vCenter Server database is
used by a single vCenter Server instance.
GRANT EXECUTE ON dbms_job TO VPXADMIN Necessary during installation or upgrade for scheduling and
managing the SQL jobs.
This permission is not required after deployment.
GRANT SELECT ON dba_lock TO VPXADMIN Necessary for determining existing locks on the vCenter Server
database.
GRANT SELECT ON dba_tablespaces TO VPXADMIN Necessary during upgrade for determining the required disk
space.
This permission is not required after deployment.
GRANT SELECT ON dba_temp_files TO VPXADMIN Necessary during upgrade for determining the required disk
space.
This permission is not required after deployment.
GRANT SELECT ON dba_data_files TO VPXADMIN Necessary for monitoring the free space while vCenter Server is
working.
GRANT SELECT ON v_$session TO VPXADMIN View used to determine existing locks on the vCenter Server
database.
GRANT UNLIMITED TABLESPACE TO VPXADMIN Necessary for granting unlimited tablespace permissions to the
vCenter Server database user.
GRANT SELECT ON v_$system_event TO VPXADMIN Necessary for checking log file switches.
GRANT SELECT ON v_$sysmetric_history TO VPXADMIN Necessary for checking the CPU utilization.
GRANT SELECT ON v_$sysstat TO VPXADMIN Necessary for determining the Buffer Cache Hit Ratio.
GRANT SELECT ON dba_data_files TO VPXADMIN Necessary for determining the tablespace utilization.
GRANT SELECT ON v_$loghist TO VPXADMIN Necessary for checking the checkpoint frequency.
The privileges on the master database are used to monitor the vCenter Server database. so that, for
example, if a certain threshold is reached, you can see an alert.
Verify That vCenter Server Can Communicate with the Local Database
If your database is on the same machine on which vCenter Server is to be installed, and you changed the
machine name, verify the configuration. Make sure that the vCenter Server DSN is configured to
communicate with the new name of the machine.
Changing the vCenter Server computer name impacts database communication if the database server is
on the same computer with vCenter Server. If you changed the machine name, you can verify that
communication remains intact.
vSphere Installation and Setup
VMware, Inc. 304

If your database is remote, you can skip this procedure. The name change has no effect on
communication with remote databases.
After you rename the server, verify with your database administrator or the database vendor that all
components of the database are working.
Prerequisites
nMake sure that the database server is running.
nMake sure that the vCenter Server computer name is updated in the domain name service (DNS).
Procedure
1Update the data source information, as needed.
2To test this condition, ping the computer name.
For example, if the computer name is host-1.company.com, run the following command at the
Windows command prompt:
ping host-1.company.com
If you can ping the computer name, the name is updated in DNS.
vCenter Server communication is confirmed. You can continue to prepare other components of your
environment.
Maintaining a vCenter Server Database
After your vCenter Server database instance and vCenter Server are installed and operational, perform
standard database maintenance processes.
The standard database maintenance processes include the following:
nMonitoring the growth of the log file and compacting the database log file, as needed.
nScheduling regular backups of the database.
nBacking up the database before any vCenter Server upgrade.
See your database vendor's documentation for specific maintenance procedures and support.
Synchronizing Clocks on the vSphere Network
Verify that all components on the vSphere network have their clocks synchronized. If the clocks on the
machines in your vSphere network are not synchronized, SSL certificates, which are time-sensitive, might
not be recognized as valid in communications between network machines.
Unsynchronized clocks can result in authentication problems, which can cause the installation to fail or
prevent the vCenter Server Appliance vpxd service from starting.
Verify that any Windows host machine on which vCenter Server runs is synchronized with the Network
Time Server (NTP) server. See the Knowledge Base article http://kb.vmware.com/kb/1318.
vSphere Installation and Setup
VMware, Inc. 305

To synchronize ESXi clocks with an NTP server, you can use the VMware Host Client. For information
about editing the time configuration of an ESXi host, see vSphere Single Host Management.
Using a User Account for Running vCenter Server
You can use the Microsoft Windows built-in system account or a user account to run vCenter Server. With
a user account, you can enable Windows authentication for SQL Server, and it provides more security.
The user account must be an administrator on the local machine. In the installation wizard, you specify
the account name as DomainName\Username. You must configure the SQL Server database to allow the
domain account access to SQL Server.
The Microsoft Windows built-in system account has more permissions and rights on the server than the
vCenter Server system needs, which can contribute to security problems.
Important If the vCenter Server service is running under the Microsoft Windows built-in system account,
when using Microsoft SQL Server, vCenter Server supports only DSNs with SQL Server authentication.
For SQL Server DSNs configured with Windows authentication, use the same user account for the
VMware VirtualCenter Management Webservices service and the DSN user.
If you do not plan to use Microsoft Windows authentication for SQL Server or you are using an Oracle
database, you might still want to set up a local user account for the vCenter Server system. The only
requirement is that the user account is an administrator on the local machine and the account must be
granted the Log on as a service privilege.
Note Starting with vSphere 6.5, the vCenter Server services are not standalone services under Windows
SCM, instead they run as child processes of the VMware Service Lifecycle Manager service.
Installing vCenter Server on IPv6 Machines
Starting with vSphere 6.5, vCenter Server supports mixed IPv4 and IPv6 environments.
You can connect vCenter Server with an IPv4 address to vCenter Server with an IPv6 address. When you
install vCenter Server with an IPv6 address, use the fully qualified domain name (FQDN) or host name of
the machine on which you install vCenter Server. When you install vCenter Server with an IPv4 address,
the best practice is to use the fully qualified domain name (FQDN) or host name of the machine on which
you install vCenter Server, because the IP address can change if assigned by DHCP.
Running the vCenter Server Installer from a Network Drive
You can run the vCenter Server installer from a network drive, but you cannot install the software on a
network drive.
In Windows, you can run the installers from the network drive and install the software on the local
machine.
vSphere Installation and Setup
VMware, Inc. 306

Required Information for Installing vCenter Server or
Platform Services Controller on Windows
When you install vCenter Server with an embedded Platform Services Controller,
Platform Services Controller, or vCenter Server with an external Platform Services Controller, the wizard
prompts you for the installation information. It is a best practice to keep a record of the values that you
entered in case you must reinstall the product.
You can use this worksheet to record the information that you need for the installation of vCenter Server
with an embedded Platform Services Controller, Platform Services Controller, or vCenter Server with an
external Platform Services Controller.
Table 4‑8. Required Information for Installing vCenter Server or Platform Services Controller
on Windows
Required for Required Information Default Your Entry
All deployment types System name of the local system
A system name to use for managing the local system. The
system name must be an FQDN. If a DNS is not available,
provide a static IP address.
-
nvCenter Server with an
embedded
Platform Services
Controller
nPlatform Services
Controller as the first
instance in a new domain
Name for the new vCenter Single Sign-On domain vsphere.loc
al
User name administrato
r
You cannot change
the default user name
during installation.
Password for the vCenter Single Sign-On administrator
account
The password must be at least 8 characters, but no more
than 20 characters in length.
The password must conform to the following requirements:
nMust contain at least one uppercase letter.
nMust contain at least one lowercase letter.
nMust contain at least one number.
nMust contain at least one special character, such as
ampersand (&), hash key (#), and percent sign (%).
-
Site name
A name for the vCenter Single Sign-On site.
Default-
First-Site
nvCenter Server with an
external
Platform Services
Controller
nPlatform Services
Controller as a
subsequent instance in
an existing domain
FQDN or IP address of the Platform Services Controller
instance that you want to join
You must join a Platform Services Controller instance of
the same version.
-
HTTPS port of the Platform Services Controller instance 443
Password of the vCenter Single Sign On administrator user
for the domain
-
vCenter Single Sign-On site name
You can join an existing site or create a new site.
-
vSphere Installation and Setup
VMware, Inc. 307

Table 4‑8. Required Information for Installing vCenter Server or Platform Services Controller
on Windows (Continued)
Required for Required Information Default Your Entry
nvCenter Server with an
embedded
Platform Services
Controller
nvCenter Server with an
external
Platform Services
Controller
vCenter Server service account information
Can be the Windows local system account or a user
service account.
Note Starting with vSphere 6.5, the vCenter Server
services run as child processes of the VMware Service
Lifecycle Manager service.
Windows
local system
account
Account user name
Only if you use a user service account
-
Account password
Only if you use a user service account
-
nvCenter Server with an
embedded
Platform Services
Controller
nvCenter Server with an
external
Platform Services
Controller
vCenter Server database
Can be the embedded VMware Postgres database or an
existing external database
embedded
Postgres
database
Data source name (DSN)
Only if you use an existing external database. Leading and
trailing spaces are not supported. Remove spaces from the
beginning or end of the DSN.
-
Database user name
Only if you use an existing external database. Non-ASCII
characters are not supported.
-
Database password
Only if you use an existing external database.
-
All deployment types HTTP port 80
HTTPS port 443
Syslog Service port 514
Syslog Service TLS port 1514
nvCenter Server with an
embedded
Platform Services
Controller
nPlatform Services
Controller
Secure Token Service port 7444
nvCenter Server with an
embedded
Platform Services
Controller
nvCenter Server with an
external
Platform Services
Controller
Auto Deploy Management port 6502
Auto Deploy Service port 6501
ESXi Dump Collector port 6500
ESXi Heartbeat port 902
vSphere Web Client port 9443
vSphere Installation and Setup
VMware, Inc. 308

Table 4‑8. Required Information for Installing vCenter Server or Platform Services Controller
on Windows (Continued)
Required for Required Information Default Your Entry
All deployment types Destination folder
nThe folder in which to install vCenter Server or
Platform Services Controller
nThe folder in which to store data for vCenter Server or
Platform Services Controller
The installation paths cannot contain non-ASCII
characters, commas (,), periods (.), exclamation points (!),
pound signs (#), at signs (@), or percentage signs (%).
nThe
default
installati
on
folder is
C:\Pro
gram
File
s\VMwa
re.
nThe
default
folder
for data
storage
is
C:\Pro
gramDa
ta\VMw
are.
nvCenter Server with an
embedded
Platform Services
Controller
nPlatform Services
Controller
Join or do not participate in the VMware Customer
Experience Improvement Program (CEIP)
For information about the CEIP, see the Configuring
Customer Experience Improvement Program section in
vCenter Server and Host Management.
Join the
CEIP
Installing vCenter Server and Platform Services Controller
on Windows
You can install vCenter Server with an embedded Platform Services Controller,
Platform Services Controller, or vCenter Server with an external Platform Services Controller on a
Windows virtual or physical machine.
You download the vCenter Server installer ISO file, mount it to the Windows host machine on which you
want to perform the installation, start the installation wizard, and provide the inputs that required for the
installation and setup.
Before installing vCenter Server that uses an external database, you must prepare your database. See
Preparing vCenter Server Databases for Install.
Important For topologies with external Platform Services Controller instances, you must install the
replicating Platform Services Controller instances in a sequence. After the successful deployment of all
Platform Services Controller instances in the domain, you can perform concurrent installations of multiple
vCenter Server instances that point to a common external Platform Services Controller instance.
vSphere Installation and Setup
VMware, Inc. 309

Install vCenter Server with an Embedded
Platform Services Controller
You can deploy vCenter Server, the vCenter Server components, and the Platform Services Controller on
one virtual machine or physical server.
After you deploy vCenter Server with an embedded Platform Services Controller, you can reconfigure
your topology and switch to vCenter Server with an external Platform Services Controller. This is a one-
way process after which you cannot switch back to vCenter Server with an embedded
Platform Services Controller. You can repoint the vCenter Server instance only to an external
Platform Services Controller that is configured to replicate the infrastructure data within the same domain.
Figure 4‑1. vCenter Server with an Embedded Platform Services Controller
Platform Services
Controller
Virtual Machine or Physical Server
vCenter Server
Prerequisites
nVerify that your system meets the minimum software and hardware requirements. See vCenter
Server for Windows Requirements.
nDownload the vCenter Server Installer for Windows.
nIf you want to use the vSphere Web Client on the host machine on which you install vCenter Server,
verify that Adobe Flash Player version 11.9 or later is installed on the system.
Procedure
1In the software installer directory, double-click the autorun.exe file to start the installer.
2Select vCenter Server for Windows and click Install.
3Follow the prompts of the installation wizard to review the welcome page and accept the license
agreement.
4Select vCenter Server and Embedded Platform Services Controller, and click Next.
5Enter the system network name, preferably an FQDN, and click Next.
You can also enter an IP address. If you enter an IP address, provide a static IP address.
Important Make sure the FQDN or IP address that you provide does not change. The system name
cannot be changed after deployment. If the system name changes, you must uninstall vCenter Server
and install it again.
vSphere Installation and Setup
VMware, Inc. 310

6Set up the new vCenter Single Sign-On domain and click Next.
a Enter the domain name, for example vsphere.local.
b Set the password for the vCenter Single Sign-On administrator account.
This is the password for the user administrator@your_domain_name. After installation, you can
log in to vCenter Single Sign-On and to vCenter Server as adminstrator@your_domain_name.
c Enter the site name for vCenter Single Sign-On.
The site name is important if you are using vCenter Single Sign-On in multiple locations. The site
name must contain alphanumeric characters. Choose your own name for the vCenter Single
Sign-On site. You cannot change the name after installation.
Extended ASCII and non-ASCII characters are unsupported in site names. Your site name must
include alphanumeric characters and a comma (,), period (.), question mark (?), dash (-),
underscore (_), plus sign (+) or equals sign (=).
7Select the vCenter Server service account and click Next.
Note Starting with vSphere 6.5, the vCenter Server services are not standalone services under
Windows SCM, instead they run as child processes of the VMware Service Lifecycle Manager
service.
Option Description
Use Windows Local System Account The vCenter Server service runs in the Windows Local System account.
This option prevents you from connecting to an external database by using
Windows integrated authentication.
Specify a user service account The vCenter Server service runs in an administrative user account with a user
name and password that you provide.
Important The user credentials that you provide must be of a user who is in the
local administrator group and who has the Log on as a service privilege.
8Select the type of database that you want to use and click Next.
Option Description
Use an embedded database
(PostgreSQL)
vCenter Server uses the embedded PostgreSQL database. This database is
suitable for small scale deployments.
Use an external database vCenter Server uses an existing external database.
a Select your database from the list of available DSNs.
b Type the user name and the password for the DSN.
If your database uses Windows NT authentication, the user name and password
text boxes are disabled.
9For each component, accept the default port numbers, or if another service is using the defaults,
enter alternative ports, and click Next.
Make sure that ports 80 and 443 are free and dedicated, so that vCenter Single Sign-On can use
these ports. Otherwise, use custom ports during installation.
vSphere Installation and Setup
VMware, Inc. 311

10 (Optional) Change the default destination folders and click Next.
Important Do not use folders that end with an exclamation mark (!).
11 Review the VMware Customer Experience Improvement Program (CEIP) page and choose if you
want to join the program.
For information about the CEIP, see the Configuring Customer Experience Improvement Program
section in vCenter Server and Host Management.
12 Click Next.
13 Review the summary of the installation settings and click Install to start the installation.
14 (Optional) After the installation finishes, click Launch vSphere Web Client to start the vSphere Web
Client and log in to vCenter Server.
15 Click Finish to close the installer.
vCenter Server, the vCenter Server components, and the Platform Services Controller are installed.
Install a Platform Services Controller on Windows
Before installing vCenter Server with an external Platform Services Controller, you install a
Platform Services Controller. The Platform Services Controller contains the common services, such as
vCenter Single Sign-On and the License service, which can be shared across several vCenter Server
instances.
You can install many Platform Services Controllers of the same version and join them as replicating
partners in the same vCenter Single Sign-On domain. Concurrent installations of replicating
Platform Services Controllers are not supported. You must install the Platform Services Controllers in the
domain in a sequence.
Important If you want to replace the VMCA-signed certificate with a CA-signed certificate, install the
Platform Services Controller first, and then include VMCA in the certificate chain and generate new
certificates from VMCA that are signed by the whole chain. You can then install vCenter Server. For
information about managing vCenter Server certificates, see Platform Services Controller Administration.
Prerequisites
nVerify that your system meets the minimum software and hardware requirements. See vCenter
Server for Windows Requirements.
nDownload the vCenter Server Installer for Windows.
Procedure
1In the software installer directory, double-click the autorun.exe file to start the installer.
2Select vCenter Server for Windows and click Install.
3Follow the prompts of the installation wizard to review the welcome page and accept the license
agreement.
vSphere Installation and Setup
VMware, Inc. 312

4Select Platform Services Controller and click Next.
5Enter the system name, preferably an FQDN, and click Next.
You can also enter an IP address. If you enter an IP address, provide a static IP address.
Important When you provide an FQDN or an IP address as the system name of the
Platform Services Controller, make sure that the FQDN or IP address does not change. If the FQDN
or IP address of the host machine changes, you have to reinstall the Platform Services Controller and
the vCenter Server instances registered with it. The FQDN or IP address of the
Platform Services Controller is used to generate an SSL certificate for the
Platform Services Controller host machine.
vSphere Installation and Setup
VMware, Inc. 313

6Create a new vCenter Single Sign-On domain or join an existing domain.
Option Description
Create a new Single Sign-On domain Creates a new vCenter Single Sign-On domain.
a Enter the domain name, for example vsphere.local.
b Set the user name for the vCenter Single Sign-On administrator account, for
example, administrator.
After the deployment, you can log in to vCenter Single Sign-On and to
vCenter Server as adminstrator_user_name@your_domain_name.
c Set the password for the vCenter Single Sign-On administrator account.
This is the password for the user
adminstrator_user_name@your_domain_name.
d Enter the site name for vCenter Single Sign-On.
The site name is important if you are using vCenter Single Sign-On in multiple
locations. The site name must contain alphanumeric characters. Choose your
own name for the vCenter Single Sign-On site. You cannot change the name
after installation.
Extended ASCII and non-ASCII characters are unsupported in site names.
Your site name must include alphanumeric characters and a comma (,),
period (.), question mark (?), dash (-), underscore (_), plus sign (+) or equals
sign (=).
e Click Next.
Join an existing vCenter Single Sign-
On domain
Joins a new vCenter Single Sign-On server to a vCenter Single Sign-On domain
in an existing Platform Services Controller. You must provide the information
about the vCenter Single Sign-On server to which you join the new vCenter
Single Sign-On server.
a Enter the fully qualified domain name (FQDN) or IP address of the
Platform Services Controller that contains the vCenter Single Sign-On server
to join.
b Enter the HTTPS port to use for communication with the
Platform Services Controller.
c Enter the user name and password of the vCenter Single Sign-On
administrator account.
d Click Next.
e Approve the certificate provided by the remote machine, and you must select
whether to create or join an existing vCenter Single Sign-On site.
f Select whether to create or join an existing vCenter Single Sign-On site.
7Click Next.
8For each component, accept the default port numbers, or if another service is using the defaults,
enter alternative ports, and click Next.
Make sure that ports 80 and 443 are free and dedicated, so that vCenter Single Sign-On can use
these ports. Otherwise, use custom ports during installation.
9(Optional) Change the default destination folders and click Next.
Important Do not use folders that end with an exclamation mark (!).
vSphere Installation and Setup
VMware, Inc. 314

10 Review the VMware Customer Experience Improvement Program (CEIP) page and choose if you
want to join the program.
For information about the CEIP, see the Configuring Customer Experience Improvement Program
section in vCenter Server and Host Management.
11 Review the summary of the installation settings and click Install to start the installation.
12 After the installation completes, click Finish to close the i nstaller.
The Platform Services Controller is installed.
What to do next
Install vCenter Server on another Windows virtual machine or physical server and register vCenter Server
and the vCenter Server components to the Platform Services Controller.
Install vCenter Server with an External
Platform Services Controller on Windows
After you install a Platform Services Controller on a Windows host machine, or deploy a
Platform Services Controller appliance, you can install vCenter Server and the vCenter Server
components and connect the vCenter Server instance to the deployed Platform Services Controller.
Prerequisites
nVerify that your system meets the minimum software and hardware requirements. See vCenter
Server for Windows Requirements.
nDownload the vCenter Server Installer for Windows.
nIf you want to use the vSphere Web Client on the host machine on which you install vCenter Server,
verify that Adobe Flash Player version 11.9 or later is installed on the system.
Procedure
1In the software installer directory, double-click the autorun.exe file to start the installer.
2Select vCenter Server for Windows and click Install.
3Follow the prompts of the installation wizard to review the welcome page and accept the license
agreement.
4Select vCenter Server and click Next.
5Enter the system network name, preferably a static IP address, and click Next.
Important The name that you type is encoded in the SSL certificate of the system. The components
communicate with each other by using this name. The system name must be either a static IP
address or a fully qualified domain name (FQDN). Make sure that the system name does not change.
You cannot change the system name after the installation completes.
vSphere Installation and Setup
VMware, Inc. 315

6Provide the system name of the Platform Services Controller that you already installed or deployed,
the HTTPS port to use for communication with the vCenter Single Sign-On server, as well as the
vCenter Single Sign-On password, and click Next.
Important Make sure that you use either the IP address or the FQDN that you provided during the
installation of the Platform Services Controller. If you provided the FQDN as a system name of the
Platform Services Controller, you cannot use an IP address, and the reverse. When a service from
vCenter Server connects to a service running in the Platform Services Controller, the certificate is
verified. If the IP address or FQDN changes, the verification fails and vCenter Server cannot connect
to the Platform Services Controller.
7Approve the certificate provided by the remote machine.
8Select the vCenter Server service account and click Next.
Note Starting with vSphere 6.5, the vCenter Server services are not standalone services under
Windows SCM, instead they run as child processes of the VMware Service Lifecycle Manager
service.
Option Description
Use Windows Local System Account The vCenter Server service runs in the Windows Local System account.
This option prevents you from connecting to an external database by using
Windows integrated authentication.
Specify a user service account The vCenter Server service runs in an administrative user account with a user
name and password that you provide.
Important The user credentials that you provide must be of a user who is in the
local administrator group and who has the Log on as a service privilege.
9Select the type of database that you want to use and click Next.
Option Description
Use an embedded database
(PostgreSQL)
vCenter Server uses the embedded PostgreSQL database. This database is
suitable for small scale deployments.
Use an external database vCenter Server uses an existing external database.
a Select your database from the list of available DSNs.
b Type the user name and the password for the DSN.
If your database uses Windows NT authentication, the user name and password
text boxes are disabled.
10 For each component, accept the default port numbers, or if another service is using the defaults,
enter alternative ports, and click Next.
11 (Optional) Change the default destination folders and click Next.
Important Do not use folders that end with an exclamation mark (!).
12 Review the summary of the installation settings and click Install to start the installation.
vSphere Installation and Setup
VMware, Inc. 316
13 (Optional) After the installation finishes, click Launch vSphere Web Client to start the vSphere Web
Client and log in to vCenter Server.
14 Click Finish to close the installer.
vCenter Server is installed in evaluation mode. You can activate vCenter Server by using the
vSphere Web Client. For information about activating vCenter Server, see vCenter Server and Host
Management.
Installing vCenter Server in an Environment with Multiple NICs
If you want to install vCenter Server with an externalPlatform Services Controller in an environment with
multiple NICs, you must keep a record of the IP addresses or FQDNs that you use as system network
names.
For example, if you want to install a Platform Services Controller on one virtual machine and
vCenter Server on another virtual machine and each virtual machine has two NICs, you can use the
following workflow:
1 Install a Platform Services Controller on one of the virtual machines and use one of its IP addresses
or FQDNs as a system network name.
2 On the other virtual machine, start the installation of vCenter Server and use one of its IP addresses
or FQDNs as a system network name.
3 When prompted to provide the system network name of the Platform Services Controller, enter the IP
address or FQDN that you entered during the installation of the Platform Services Controller.
If you enter the other IP address or FQDN of the Platform Services Controller, you receive an error
message.
4 After the installation completes, you can log in to the vSphere Web Client by using either of the NIC
IP addresses or FQDNs of vCenter Server.
vSphere Installation and Setup
VMware, Inc. 317
After You Install vCenter Server
or Deploy the
vCenter Server Appliance 5
After you install vCenter Server or deploy the vCenter Server Appliance, consider these postinstallation
options before adding inventory for the vCenter Server to manage.
For information about configuring the vSphere Authentication Proxy service, see vSphere Security.
This section includes the following topics:
nLog in to vCenter Server by Using the vSphere Web Client
nInstall the VMware Enhanced Authentication Plug-in
nCollect vCenter Server Log Files
nRepoint vCenter Server to Another External Platform Services Controller
nReconfigure a Standalone vCenter Server with an Embedded Platform Services Controller to a
vCenter Server with an External Platform Services Controller
Log in to vCenter Server by Using the vSphere Web Client
Log in to vCenter Server by using the vSphere Web Client to manage your vSphere inventory.
In vSphere 6.0 and later, the vSphere Web Client is installed as part of the vCenter Server on Windows or
the vCenter Server Appliance deployment. This way, the vSphere Web Client always points to the same
vCenter Single Sign-On instance.
Procedure
1Open a Web browser and enter the URL for the vSphere Web Client:
https://vcenter_server_ip_address_or_fqdn/vsphere-client.
2Enter the credentials of a user who has permissions on vCenter Server, and click Login.
VMware, Inc. 318

3If a warning message about an untrusted SSL certificate appears, select the appropriate action based
on your security policy.
Option Action
Ignore the security warning for this
login session only.
Click Ignore.
Ignore the security warning for this
login session, and install the default
certificate so that the warning does not
appear again.
Select Install this certificate and do not display any security warnings for
this server and click Ignore.
Select this option only if using the default certificate does not present a security
problem in your environment.
Cancel and install a signed certificate
before proceeding.
Click Cancel and ensure that a signed certificate is installed on the vCenter
Server system before you attempt to connect again.
The vSphere Web Client connects to all the vCenter Server systems on which the specified user has
permissions, allowing you to view and manage your inventory.
Install the VMware Enhanced Authentication Plug-in
The VMware Enhanced Authentication Plug-in provides Integrated Windows Authentication and
Windows-based smart card functionality.
In this vSphere 6.5 release, the VMware Enhanced Authentication Plug-in replaces the Client Integration
Plug-in from vSphere 6.0 releases and earlier. The Enhanced Authentication Plug-in provides Integrated
Windows Authentication and Windows-based smart card functionality. These are the only two features
carried over from the previous Client Integration Plug-in. The Enhanced Authentication Plug-in can
function seamlessly if you already have the Client Integration Plug-in installed on your system from
vSphere 6.0 or earlier. There are no conflicts if both plug-ins are installed.
Watch the video "vSphere Web Client after the Client Integration Plug-in Removal" for more information
about the workflow changes to the vSphere Client:
vSphere Web Client after the Client Integration Plug-in Removal
(http://link.brightcove.com/services/player/bcpid2296383276001?
bctid=ref:video_web_client_after_cip_removal)
Install the plug-in only once to enable all the functionality the plug-in delivers.
If you install the plug-in from an Internet Explorer browser, you must first disable Protected Mode and
enable pop-up windows on your Web browser. Internet Explorer identifies the plug-in as being on the
Internet instead of on the local intranet. In such cases, the plug-in is not installed correctly because
Protected Mode is enabled for the Internet.
For information about supported browsers and operating systems, see the vSphere Installation and Setup
documentation.
Prerequisites
If you use Microsoft Internet Explorer, disable Protected Mode.
vSphere Installation and Setup
VMware, Inc. 319

Procedure
1Open a Web browser and type the URL for the vSphere Web Client.
2At the bottom of the vSphere Web Client login page, click Download Enhanced Authentication
Plug-in.
3If the browser blocks the installation either by issuing certificate errors or by running a pop-up blocker,
follow the Help instructions for your browser to resolve the problem.
4Save the plug-in to your computer, and run the executable.
5Step through the installation wizard for both the VMware Enhanced Authentication Plug-in and the
VMware Plug-in Service which are run in succession.
6When the installations are complete, refresh your browser.
7On the External Protocol Request dialog box, click Launch Application to run the Enhanced
Authentication Plug-in.
The link to download the plug-in disappears from the login page.
Collect vCenter Server Log Files
After you install vCenter Server, you can collect the vCenter Server log files for diagnosing and
troubleshooting purposes.
Note This procedure provides information about how to collect the log files for a Windows installation of
vCenter Server. For information about exporting a support bundle and browsing the log files in the
vCenter Server Appliance, see vCenter Server Appliance Configuration.
Procedure
1Log in as an administrator on the Windows machine where vCenter Server is installed.
2Navigate to Start > Programs > VMware > Generate vCenter Server log bundle to generate the
log bundle.
You can generate vCenter Server log bundles even if you are unable to connect to the vCenter Server
by using the vSphere Web Client
The log files for the vCenter Server system are generated and saved in a .tgz archive on your desktop.
vSphere Installation and Setup
VMware, Inc. 320

Repoint vCenter Server to Another External
Platform Services Controller
Joining external Platform Services Controller instances in the same vCenter Single Sign-On domain,
ensures high availability of your system.
If an external Platform Services Controller stops responding or if you want to distribute the load of an
external Platform Services Controller, you can repoint the vCenter Server instances to another
Platform Services Controller in the same domain and site.
nYou can repoint the vCenter Server instance to an existing functional Platform Services Controller
instance with free load capacity in the same domain and site.
nYou can install or deploy a new Platform Services Controller instance in the same domain and site to
which to repoint the vCenter Server instance.
Prerequisites
nIf the old Platform Services Controller instance has stopped responding, remove the node and clean
up the stale vmdir data by running the cmsso-util unregister command. For information about
decommissioning a Platform Services Controller instance, see https://kb.vmware.com/kb/2106736.
nVerify that the old and the new Platform Services Controller instances are in the same vCenter Single
Sign-On domain and site by running the vdcrepadmin -f showservers command. For information
about using the command, see https://kb.vmware.com/kb/2127057.
nIf you want to repoint a vCenter Server Appliance that is configured in a vCenter HA cluster, remove
the vCenter HA configuration. For information about removing a vCenter HA configuration, see
vSphere Availability.
Procedure
1Log in to the vCenter Server instance.
nFor a vCenter Server Appliance, log in to the vCenter Server Appliance shell as root.
nFor a vCenter Server instance on Windows, log in as an administrator to the vCenter Server
virtual machine or physical server.
2If the vCenter Server instance runs on Windows, in the Windows command prompt, navigate to
C:\Program Files\VMware\vCenter Server\bin.
3Run the cmsso-util repoint command.
cmsso-util repoint --repoint-psc psc_fqdn_or_static_ip [--dc-port port_number]
vSphere Installation and Setup
VMware, Inc. 321

where the square brackets [ ] enclose the command options.
Here, psc_fqdn_or_static_ip is the system name used to identify the Platform Services Controller.
This system name must be an FQDN or a static IP address.
Note The FQDN value is case-sensitive.
Use the --dc-port port_number option if the Platform Services Controller runs on a custom
HTTPS port. The default value of the HTTPS port is 443.
4Log in to the vCenter Server instance by using the vSphere Web Client to verify that the
vCenter Server instance is running and can be managed.
The vCenter Server instance is registered with the new Platform Services Controller.
What to do next
If you repointed a vCenter Server Appliance that was configured in a vCenter HA cluster, you can
reconfigure the vCenter HA cluster. For information about configuring vCenter HA, see vSphere
Availability.
vSphere Installation and Setup
VMware, Inc. 322

Reconfigure a Standalone vCenter Server with an
Embedded Platform Services Controller to a
vCenter Server with an External
Platform Services Controller
If you have deployed or installed a standalone vCenter Server instance with an embedded
Platform Services Controller and you want to extend your vCenter Single Sign-On domain with more
vCenter Server instances, you can reconfigure and repoint the existing vCenter Server instance to an
external Platform Services Controller.
Figure 5‑1. Reconfiguration of a Standalone vCenter Server Instance with an Embedded
Platform Services Controller and Repointing it to an External Platform Services Controller
Platform Services Controller А
VM or Physical Server
vCenter Server А
Platform Services Controller А’
VM or Physical Server
Platform Services Controller А’
VM or Physical Server
VM or Physical Server
vCenter Server А
Platform Services Controller А
VM or Physical Server
vCenter Server А
Deploy or install Platform Services Controller A’ as a
replication partner of Platorm Services Controller A
Reconfigure and repoint the vCenter Server
instance to Platform Services Controller A’
vSphere Installation and Setup
VMware, Inc. 323

Table 5‑1. Legend
Arrow or line Description
Replication agreement between two Platform Services Controller
instances
vCenter Server registration with an external
Platform Services Controller
Transition step
Note The reconfiguration of a vCenter Server instance with an embedded Platform Services Controller
and repointing it to an external Platform Services Controller instance is a one-way process after which
you cannot switch back to vCenter Server with an embedded Platform Services Controller.
Prerequisites
nDeploy or install the external Platform Services Controller instance as a replication partner of the
existing embedded Platform Services Controller instance in the same vCenter Single Sign-On site.
Note You can determine the current vCenter Single Sign-On site by using the vmfad-cli command.
nFor a vCenter Server Appliance with an embedded Platform Services Controller, log in to the
appliance shell as root and run the command.
/usr/lib/vmware-vmafd/bin/vmafd-cli get-site-name --server-name localhost
nFor a Windows installation of vCenter Server instance with an embedded
Platform Services Controller, log in to the Windows machine as an administrator, open the
Windows command prompt, and run the command.
C:\Program Files\VMware\vCenter Server\vmafdd\vmafd-cli get-site-name --server-name localhost
nCreate snapshots of the vCenter Server with an embedded Platform Services Controller and the
external Platform Services Controller instance, so that you can revert to the snapshots if the
reconfiguration fails.
nIf you want to reconfigure a vCenter Server Appliance with an embedded Platform Services Controller
that is configured in a vCenter HA cluster, remove the vCenter HA configuration. For information
about removing a vCenter HA configuration, see vSphere Availability.
vSphere Installation and Setup
VMware, Inc. 324

Procedure
1Log in to the vCenter Server instance with an embedded Platform Services Controller.
Option Steps
For a vCenter Server Appliance with
an embedded
Platform Services Controller
Log in to the appliance shell as root.
nIf you have direct access to the appliance console, press Alt+F1.
nIf you want to connect remotely, use SSH or another remote console connection
to start a session to the appliance.
For a Windows installation of
vCenter Server with an embedded
Platform Services Controller
Log in to the Windows machine as an administrator, open the Windows command
prompt, and navigate to C:\Program Files\VMware\vCenter Server\bin.
2Verify that all Platform Services Controller services are running.
Run the service-control --status --all command.
The Platform Services Controller services that must be running are VMware License Service,
VMware Identity Management Service, VMware Security Token Service, VMware Certificate Service,
and VMware Directory Service.
3Run the cmsso-util reconfigure command.
cmsso-util reconfigure --repoint-psc psc_fqdn_or_static_ip --username username --
domain-name domain_name --passwd password [--dc-port port_number]
where the square brackets [ ] enclose optional items.
Here, psc_fqdn_or_static_ip is the system name used to identify the external
Platform Services Controller instance. This system name must be an FQDN or a static IP address.
Note The FQDN value is case-sensitive.
The options username and password are the administrator user name and password of the vCenter
Single Sign-On domain_name.
Use the --dc-port option if the external Platform Services Controller runs on a custom HTTPS port.
The default value of the HTTPS port is 443.
For example, if the external Platform Services Controller runs on a custom HTTPS port 449, you must
run:
cmsso-util reconfigure --repoint-psc psc.acme.local --username administrator --
domain-name vsphere.local --passwd Password1! --dc-port 449
4Log in to the vCenter Server instance by using the vSphere Web Client to verify that the
vCenter Server instance is running and can be managed.
The vCenter Server with an embedded Platform Services Controller is demoted, and the vCenter Server
is redirected to the external Platform Services Controller.
vSphere Installation and Setup
VMware, Inc. 325
What to do next
nYou can deploy or install additional vCenter Server and Platform Services Controller instances in the
vCenter Single Sign-On domain.
nIf you reconfigured a vCenter Server Appliance with an embedded Platform Services Controller that
was configured in a vCenter HA cluster, you can reconfigure the vCenter HA cluster. For information
about configuring vCenter HA, see vSphere Availability.
vSphere Installation and Setup
VMware, Inc. 326

File-Based Backup and Restore
of vCenter Server Appliance 6
The vCenter Server Appliance supports a file-based backup and restore mechanism that helps you to
recover your environment after failures.
In vSphere 6.5, you can use the vCenter Server Appliance Management Interface to create a file-based
backup of the vCenter Server Appliance and Platform Services Controller appliance. After you create the
backup, you can restore it by using the GUI installer of the appliance.
You use the vCenter Server Appliance Management Interface to perform a file-based backup of the
vCenter Server core configuration, inventory, and historical data of your choice. The backed-up data is
streamed over FTP, FTPS, HTTP, HTTPS, or SCP to a remote system. The backup is not stored on the
vCenter Server Appliance.
You can perform a file-based restore only for a vCenter Server Appliance that you have previously backed
up by using the vCenter Server Appliance Management Interface. You can perform such restore
operation by using the GUI installer of the vCenter Server Appliance. The process consists of deploying a
new vCenter Server Appliance and copying the data from the file-based backup to the new appliance.
You can also perform a restore operation by deploying a new vCenter Server Appliance and using the
vCenter Server Appliance management interface to copy the data from the file-based backup to the new
appliance.
Important If you back up a vCenter Server Appliance High Availability cluster, the backup operation only
backs up the primary vCenter Server instance. Before restoring a vCenter Server Appliance High
Availability cluster, you must power off the active, passive, and witness nodes. The restore operation
restores the vCenter Server in non-vCenter Server High Availability mode. You must reconstruct the
cluster after the restore operation completes successfully.
This section includes the following topics:
nConsiderations and Limitations for File-Based Backup and Restore
nBack up a vCenter Server Appliance by Using the vCenter Server Appliance Management Interface
nRestore a vCenter Server Appliance from a File-Based Backup
VMware, Inc. 327
Considerations and Limitations for File-Based Backup and
Restore
When you backup or restore a vCenter Server environment, take into account these considerations and
limitation.
Protocols
The following considerations apply to file-based backup and restore protocols:
nFTP and HTTP are not secure protocols
nBackup servers must support minimum of 10 simultaneous connections for each
vCenter Server Appliance
nYou must have write permissions for upload and read permissions for download
nOnly explicit mode is supported for FTPS
nIf you use HTTP or HTTPS, you must enable WebDAV on the backup Web server
nYou can use only FTP, FTPS, HTTP, or HTTPS to transmit data through an HTTP proxy server
nYou can use IPv4 and IPv6 URLs in file-based backup and restore of a vCenter Server Appliance.
Mixed mode of IP versions between the backup server and the vCenter Server Appliance is
unsupported.
nIf you use SCP protocol, you must use the Linux backup server
Configuration
After a restore, the following configurations revert to the state when the backup was taken.
nVirtual machine resource settings
nResource pool hierarchy and setting
nCluster-host membership
nDRS configuration and rules
Storage DRS
If the configuration changes, the following might change after a restore.
nDatastore Cluster configuration
nDatastore Cluster membership
nDatastore I/O Resource Management (Storage I/O Control) settings
nDatastore-Datacenter membership
nHost-Datastore membership
vSphere Installation and Setup
VMware, Inc. 328
Distributed Power Management
If you put a host into standby mode after a backup, the vCenter Server might force the host to exit
standby mode when you restore to the backup.
Distributed Virtual Switch
If you use a distributed virtual switch, you are advised to export separately the distributed virtual switch
configuration before you restore to a backup. You can import the configuration after the restore. If you
omit this consideration, you may lose the changes made to a distributed virtual switch after the backup.
For detailed steps, see the VMware knowledge base article at http://kb.vmware.com/kb/2034602.
Content Libraries
If you delete libraries or items after a backup, you cannot access or use these libraries or items after the
restore. You can only delete such libraries or items. A warning message notifies you that there are
missing files or folders in the storage backup.
If you create new items or item files after the backup, the Content Library Service has no record of the
new items or files after the restore operation. A warning notifies you that extra folders or files were found
on the storage backup.
If you create new libraries after the backup, the Content Library Service has no record of the new libraries
after restore. The library content exists on the storage backing, but no warning is displayed. You must
manually clean the new libraries.
Virtual Machine Life Cycle Operations
nRestoring vCenter Server from a backup that was taken during in-flight relocation operations in the
vCenter Server instance.
After you restore vCenter Server, the vCenter Server view of the virtual machines might be out of
sync with the ESXi view of the virtual machines. This is also true if you performed the backup during
in-flight operations on vCenter Server. If virtual machines disappear after you restore vCenter Server,
you can refer to the following cases.
a The missing virtual machine is located on the destination ESXi host and is registered with the
destination ESXi host, but it is either an orphan or not in the vCenter Server inventory. You must
manually add the virtual machine to the vCenter Server inventory.
b The missing virtual machine is located on the destination ESXi host, but it is not registered with
the destination ESXi host and it is not in the vCenter Server inventory. You must manually register
the virtual machine to the ESXi host and add the virtual machine back to the vCenter Server
inventory.
vSphere Installation and Setup
VMware, Inc. 329
c The missing virtual machine is located on the destination ESXi host, but it is not registered with
the destination ESXi host. In the vCenter Server instance, the missing virtual machine is marked
as orphaned. You must remove the virtual machine from the vCenter Server inventory and add it
again.
nRestoring vCenter Server from a backup that has an out-of-date linked clone virtual machine layout.
If you create a linked clone virtual machine after the backup and you restore vCenter Server from the
old backup, then after the restore, the vCenter Server does not know about the new linked clone
virtual machine until vCenter Server discovers the new linked clone virtual machine. If you remove all
existing virtual machines before the new linked clone virtual machine is discovered, then the removal
of existing virtual machines corrupts the new linked clone due to missing disks. In order to avoid this,
you must wait until all linked clone virtual machines are discovered by the vCenter Server before you
remove virtual machines.
nRestoring vCenter Server from a backup that was taken during virtual machine registration.
If you are registering a virtual machine during the backup and you restore vCenter Server from the old
backup, then after the restore, the virtual machine is marked as orphaned in the vCenter Server
instance. You must manually add the virtual machine to the vCenter Server inventory.
vSphere High Availability
Restoring vCenter Server from a backup might cause it to rollback to older version for the vSphere HA
cluster state (HostList, ClusterConfiguration, VM protection state) while the hosts in the cluster have the
latest version for the cluster state. You need to make sure the vSphere HA cluster state stays the same
during restore and backup operations. Otherwise, the following problems might occur.
nIf hosts are added or removed to or from the vSphere HA cluster after backup and before
vCenter Server restore, virtual machines could potentially failover to hosts not being managed by the
vCenter Server but are still part of the HA cluster.
nProtection state for new virtual machines is not updated on the vSphere HA agents on the hosts that
are part of the vSphere HA cluster. As a result, virtual machines are not protected or unprotected.
nNew cluster configuration state is not updated on the vSphere HA agents on the hosts that are part of
the vSphere HA cluster.
vCenter High Availability
Restoring vCenter Server requires vCenter HA to be reconfigured.
Storage Policy Based Management
Restoring vCenter Server from a backup can lead to the following inconsistencies related to storage
policies, storage providers, and virtual machines.
nRegistered storage providers after backup are lost.
nUnregistered storage providers after backup re-appear and might show different provider status.
vSphere Installation and Setup
VMware, Inc. 330

nChanges, such as create, delete, or update, performed on storage policies after backup are lost.
nChanges, such as create, delete, or update, performed on storage policy components after backup
are lost.
nDefault policy configuration changes for datastores performed after backup are lost.
nChanges in the storage policy association of the virtual machine and its disks, and in their policy
compliance might occur.
Virtual Storage Area Network
Restoring vCenter Server from a backup might cause inconsistencies in the vSAN. For information on
how to check vSAN health, see Administering VMware vSAN.
Patching
Restoring vCenter Server from a backup might result in missing security patches. You must apply them
again after the restore is complete. For information on patching the vCenter Server Appliance, see
vSphere Upgrade.
Back up a vCenter Server Appliance by Using the
vCenter Server Appliance Management Interface
You can use the vCenter Server Appliance Management Interface to back up the vCenter Server
instance. You can select whether to include historical data, such as stats, events, and tasks, in the
backup file.
Note The backup operation for a vCenter High Availability cluster, backs up only the active node.
Prerequisites
nYou must have an FTP, FTPS, HTTP, HTTPS, or SCP server up and running with sufficient disk
space to store the backup.
nDedicate a separate folder on your server for each file-based backup.
Procedure
1In a Web browser, go to the vCenter Server Appliance Management Interface, https://appliance-IP-
address-or-FQDN:5480.
2Log in as root.
3In the vCenter Server Appliance Management Interface, click Summary.
4Click Backup.
The Backup Appliance wizard opens.
vSphere Installation and Setup
VMware, Inc. 331

5Enter the backup protocol and location details.
Option Description
Backup protocol Select the protocol to use to connect to your backup server. You can select FTP,
FTPS, HTTP, HTTPS, or SCP.
For FTP, FTPS, HTTP, or HTTPS the path is relative to the home directory
configured for the service. For SCP, the path is absolute to the remote systems
root directory.
Backup location Enter the server address and backup folder in which to store the backup files.
Port Enter the default or custom port of the backup server.
User name Enter a user name of a user with write privileges on the backup server.
Password Enter the password of the user with write privileges on the backup server.
6(Optional) Select Encrypt Backup Data to encrypt your backup file and enter a password for the
encryption.
If you select to encrypt the backup data, you must use the encryption password for the restore
procedure.
7Click Next.
8On the Select parts to backup page, review the data that is backed up by default.
9(Optional) Select Stats, Events, and Tasks to back up additional historical data from the database.
10 (Optional) In the Description text box, enter a description of the backup and click Next.
11 On the Ready to complete page, review the summary information for the backup and click Finish.
The Backup Progress window opens and indicates the progress of the backup operation.
12 After the backup process finishes, click OK to close the Backup Progress window.
You successfully created a backup file of the vCenter Server Appliance.
What to do next
If your file-based backup has failed, cancel the backup job.
vSphere Installation and Setup
VMware, Inc. 332

Restore a vCenter Server Appliance from a File-Based
Backup
You can use the vCenter Server Appliance GUI installer to restore a vCenter Server Appliance to an ESXi
host or a vCenter Server instance. The restore procedure has two stages. The first stage deploys a new
vCenter Server Appliance. The second stage populates the newly deployed vCenter Server Appliance
with the data stored in the file-based backup.
Figure 6‑1. vCenter Server Appliance Restore Workflow
vSphere Installation and Setup
VMware, Inc. 333

Perform a file-based restore of a Platform Services Controller only when the last
Platform Services Controller in the domain fails. If there are other Platform Services Controller instances
in the same vCenter Single Sign-On domain, deploy a new Platform Services Controller instance and join
it to the existing Single Sign-On domain.
Figure 6‑2. Platform Services Controller Appliance Restore Workflow
Prerequisites
nVerify that your system meets the minimum software and hardware requirements. See System
Requirements for the vCenter Server Appliance and Platform Services Controller Appliance.
nDownload and Mount the vCenter Server Appliance Installer.
vSphere Installation and Setup
VMware, Inc. 334
nIf the vCenter Server instance is part of a vCenter High Availability cluster, you must power off the
active, passive, and witness nodes of the cluster before restoring the vCenter Server.
Procedure
1Stage 1 - Deploy a New Appliance
In stage 1 of the restore process, you deploy the OVA file, which is included in the
vCenter Server Appliance GUI installer.
2Stage 2 - Transfer Data to the Newly Deployed Appliance
After the OVA deployment finishes, you are redirected to stage 2 of the restore process in which the
data from the backup location is copied to the newly deployed vCenter Server Appliance.
Stage 1 - Deploy a New Appliance
In stage 1 of the restore process, you deploy the OVA file, which is included in the
vCenter Server Appliance GUI installer.
As an alternative to performing the first stage of the restore with the GUI installer, you can deploy the OVA
file of the new vCenter Server Appliance or Platform Services Controller appliance by using the
vSphere Web Client or VMware Host Client. To deploy the OVA file on an ESXi host or vCenter Server
instance 5.5 or 6.0, you can also use the vSphere Client. After the OVA deployment, you must log in to
the appliance management interface of the newly deployed appliance to proceed with the second stage of
the restore process.
Prerequisites
nDownload and mount the vCenter Server Appliance installer. See Download and Mount the vCenter
Server Appliance Installer.
nIf you plan to restore the vCenter Server Appliance on an ESXi host, verify that the target ESXi host is
not in lockdown or maintenance mode.
nIf you plan to restore the vCenter Server Appliance on a DRS cluster of a vCenter Server inventory,
verify that the cluster contains at least one ESXi host that is not in lockdown or maintenance mode.
nIf you plan to assign a static IP address to the appliance, verify that you have configured the forward
and reverse DNS records for the IP address.
nIf you are attempting to restore a vCenter Server instance that is still running, power off the backed up
vCenter Server before you start the restore operation.
Procedure
1In the vCenter Server Appliance installer, navigate to the vcsa-ui-installer directory, go to the
subdirectory for your operating system, and run the installer executable file.
nFor Windows OS, go to the win32 subdirectory, and run the installer.exe file.
nFor Linux OS, go to the lin64 subdirectory, and run the installer file.
nFor Mac OS, go to the mac subdirectory, and run the Installer.app file.
vSphere Installation and Setup
VMware, Inc. 335

2On the Home page, click Restore.
3Review the Introduction page to understand the restore process and click Next.
4Read and accept the license agreement, and click Next.
5On the Enter backup details page, enter the details of the backup file that you want to restore, and
click Next.
Option Description
Backup location type Select the protocol to use to retrieve the backup from your backup server. You
can select HTTPS, HTTP, SCP, FTPS, or FTP.
Backup location Enter the server address and backup folder where the backup files are stored.
Port Enter the default or custom port of the backup server.
User name Enter the user name of a user with read privileges on the backup server.
Password Enter the password of the user with read privileges on the backup server.
Encryption password If the backup file was encrypted, enter the encryption password.
6Review the backup information, and click Next.
7Connect to the ESXi host or vCenter Server on which you want to deploy the
vCenter Server Appliance to use for the restore operation.
Option Steps
You can connect to an
ESXi host on which to
deploy the appliance to
use for the restore
operation.
1 Enter the FQDN or IP address of the ESXi host.
2 Enter the HTTPS port of the ESXi host.
3 Enter the user name and password of a user with administrative privileges on the ESXi host,
for example, the root user.
4 Click Next.
5 Verify that the certificate warning displays the SHA1 thumbprint of the SSL certificate that is
installed on the target ESXi host, and click Yes to accept the certificate thumbprint.
You can connect to a
vCenter Server instance
and browse the inventory
to select an ESXi host or
DRS cluster on which to
deploy the appliance to
use for the restore
operation.
1 Enter the FQDN or IP address of the vCenter Server instance.
2 Enter the HTTPS port of the vCenter Server instance.
3 Enter the user name and password of user with vCenter Single Sign-On administrative
privileges on the vCenter Server instance, for example, the
administrator@your_domain_name user.
4 Click Next.
5 Verify that the certificate warning displays the SHA1 thumbprint of the SSL certificate that is
installed on the target vCenter Server instance, and click Yes to accept the certificate
thumbprint.
6 Select the data center or data center folder that contains the ESXi host or DRS cluster on
which you want to deploy the appliance, and click Next.
Note You must select a data center or data center folder that contains at least one ESXi
host that is not in lockdown or maintenance mode.
7 Select the ESXi host or DRS cluster on which you want to deploy the appliance, and click
Next.
8Accept the certificate warning.
9Enter a name for the vCenter Server Appliance, set up the password for the root user, and click Next.
vSphere Installation and Setup
VMware, Inc. 336

10 Select the deployment size for the new vCenter Server Appliance depending on the size of your
vSphere inventory.
Deployment Size Option Description
Tiny Deploys an appliance with 2 CPUs and 10 GB of memory.
Suitable for environments with up to 10 hosts or 100 virtual machines
Small Deploys an appliance with 4 CPUs and 16 GB of memory.
Suitable for environments with up to 100 hosts or 1,000 virtual machines
Medium Deploys an appliance with 8 CPUs and 24 GB of memory.
Suitable for environments with up to 400 hosts or 4,000 virtual machines
Large Deploys an appliance with 16 CPUs and 32 GB of memory.
Suitable for environments with up to 1,000 hosts or 10,000 virtual machines
X-Large Deploys an appliance with 24 CPUs and 48 GB of memory.
Suitable for environments with up to 2,000 hosts or 35,000 virtual machines
11 Select the storage size for the new vCenter Server Appliance, and click Next.
Important You must consider the storage size of the appliance that you are restoring.
Storage
Size
Option
Description for
Tiny Deployment
Size
Description for
Small Deployment
Size
Description for
Medium
Deployment Size
Description for
Large Deployment
Size
Description for X-
Large Deployment
Size
Default Deploys an
appliance with 250
GB of storage.
Deploys an
appliance with 290
GB of storage.
Deploys an
appliance with 425
GB of storage.
Deploys an
appliance with 640
GB of storage.
Deploys an
appliance with 980
GB of storage.
Large Deploys an
appliance with 775
GB of storage.
Deploys an
appliance with 820
GB of storage.
Deploys an
appliance with 925
GB of storage.
Deploys an
appliance with 990
GB of storage.
Deploys an
appliance with 1030
GB of storage.
X-Large Deploys an
appliance with 1650
GB of storage.
Deploys an
appliance with 1700
GB of storage.
Deploys an
appliance with 1805
GB of storage.
Deploys an
appliance with 1870
GB of storage.
Deploys an
appliance with 1910
GB of storage.
12 From the list of available datastores, select the location where all the virtual machine configuration
files and virtual disks will be stored and, optionally, enable thin provisioning by selecting Enable Thin
Disk Mode.
13 On the Configure network settings page review the settings populated from the backup file of the
vCenter Server Appliance.
14 (Optional) Edit the network configuration to match the current network environment where the
vCenter Server Appliance is restored.
15 On the Ready to complete stage 1 page, review the deployment settings for the restored
vCenter Server Appliance and click Finish to start the OVA deployment process.
vSphere Installation and Setup
VMware, Inc. 337

16 Wait for the OVA deployment to finish, and click Continue to proceed with stage 2 of the restore
process to transfer the data to the newly deployed appliance.
Note If you exit the wizard by clicking Close, you must log in to the vCenter Server Appliance
Management Interface to transfer the data.
The newly deployed vCenter Server Appliance is running on the target server but the data is not copied
from the backup location.
Stage 2 - Transfer Data to the Newly Deployed Appliance
After the OVA deployment finishes, you are redirected to stage 2 of the restore process in which the data
from the backup location is copied to the newly deployed vCenter Server Appliance.
Procedure
1Review the introduction to stage 2 of the restore process and click Next.
2Review the backup details and click Next.
3On the Ready to complete page, review the details, click Finish, and click OK to complete stage 2 of
the restore process.
The restore process restarts the vCenter Server Appliance Management Service. You cannot access
the vCenter Server Appliance Management API during the restart.
Important If a restore operation of a vCenter Server Appliance or a Platform Services Controller
appliance VM results with a failure, you must power off and delete the partially restored VM. After that
you can try to restore the VM again.
4(Optional) After the restore process finishes, click the
https://vcenter_server_appliance_fqdn/vsphere-client to go to the vSphere Web Client and log in
to the vCenter Server instance in the vCenter Server Appliance, or click the
https://vcenter_server_appliance_fqdn:443 to go to the vCenter Server Appliance Getting Started
page.
5Click Close to exit the wizard.
You are redirected to the vCenter Server Appliance Getting Started page.
vSphere Installation and Setup
VMware, Inc. 338

6Perform a post restore recovery to complete the restore process.
Restored Node Type Action
vCenter Server Appliance with an
external Platform Services Controller
a Log in to the restored vCenter Server Appliance Bash shell.
b Run the script /usr/bin/vcenter-restore.
Platform Services Controller appliance For all vCenter Server nodes in the domain
a Log in to the restored vCenter Server Appliance Bash shell.
b Run the script /usr/bin/vcenter-restore.
vCenter Server Appliance with an
embedded
Platform Services Controller
Post restore recovery is not required for this node type.
7If the backed up vCenter node is part of a vCenter High Availability cluster, the last needs to be
reconfigured after the restore operation completes successfully.
For information about how to perform backup and restore operations, see vSphere Availability.
vSphere Installation and Setup
VMware, Inc. 339
Image-Based Backup and
Restore of a vCenter Server
Environment 7
You can use vSphere Data Protection or a third-party product that is integrated with VMware vSphere
Storage APIs - Data Protection to back up and restore a virtual machine that contains vCenter Server, a
vCenter Server Appliance, or a Platform Services Controller.
vSphere Data Protection is a disk‐based backup and recovery solution that is powered by EMC. vSphere
Data Protection is fully integrated with vCenter Server and lets you manage backup jobs while storing
backups in deduplicated destination storage locations. After you deploy and configure vSphere Data
Protection, you can access vSphere Data Protection by using the vSphere Web Client interface to select,
schedule, configure, and manage backups and recoveries of virtual machines. During a backup, vSphere
Data Protection creates a quiesced snapshot of the virtual machine. Deduplication is automatically
performed with every backup operation.
You can use vSphere Data Protection to perform a full image backup of a virtual machine that contains
vCenter Server, a vCenter Server Appliance, or a Platform Services Controller. The virtual machine must
use a fully qualified domain name (FQDN) with correct DNS resolution, or the hostname must be
configured to be an IP address. If the hostname is configured as an IP address, the IP address cannot be
changed.
The following backups and recoveries are not supported:
nIncremental backups
nDifferential backups
nIndividual disk backups
nVirtual machines that have snapshots
nVirtual machines configured with Fault Tolerance
As an alternative to vSphere Data Protection, you can also use third-party products that are integrated
with VMware vSphere Storage APIs - Data Protection.
VMware vSphere Storage APIs - Data Protection is a data protection framework that enables backup
products to perform centralized, efficient, off-host LAN free backup of vSphere virtual machines. For
information about VMware vSphere Storage APIs - Data Protection, see the VMware Web site. For
information about the integration of backup products with VMware vSphere Storage APIs - Data
Protection, contact your backup vendor.
VMware, Inc. 340

This section includes the following topics:
nConsiderations and Limitations for Image-Based Backup and Restore
nUse vSphere Data Protection to Back Up a vCenter Server Environment
nUse vSphere Data Protection to Restore a vCenter Server Environment
Considerations and Limitations for Image-Based Backup
and Restore
When you restore a vCenter Server environment, take into account these considerations and limitations.
Note Restoring a vCenter Server or Platform Services Controller instance with DHCP network
configuration results in changing its IP address. The changed IP address prevents some vCenter Server
services from starting properly. To start all vCenter Server services successfully, after the restore, you
must reconfigure the IP address of the restored vCenter Server or Platform Services Controller instance
to the IP address that the instance was set to when you performed the backup.
Configuration
After a restore, the following configurations revert to the state when the backup was taken.
nVirtual machine resource settings
nResource pool hierarchy and setting
nCluster-host membership
nDRS configuration and rules
Storage DRS
If the configuration changes, the following might change after a restore.
nDatastore Cluster configuration
nDatastore Cluster membership
nDatastore I/O Resource Management (Storage I/O Control) settings
nDatastore-Datacenter membership
nHost-Datastore membership
Distributed Power Management
If you put a host into standby mode after a backup, the vCenter Server might force the host to exit
standby mode when you restore to the backup.
vSphere Installation and Setup
VMware, Inc. 341
Distributed Virtual Switch
If you use a distributed virtual switch, you are advised to export separately the distributed virtual switch
configuration before you restore to a backup. You can import the configuration after the restore. If you
omit this consideration, you may lose the changes made to a distributed virtual switch after the backup.
For detailed steps, see the VMware knowledge base article at http://kb.vmware.com/kb/2034602.
Content Libraries
If you delete libraries or items after a backup, you cannot access or use these libraries or items after the
restore. You can only delete such libraries or items. A warning message notifies you that there are
missing files or folders in the storage backup.
If you create new items or item files after the backup, the Content Library Service has no record of the
new items or files after the restore operation. A warning notifies you that extra folders or files were found
on the storage backup.
If you create new libraries after the backup, the Content Library Service has no record of the new libraries
after restore. The library content exists on the storage backing, but no warning is displayed. You must
manually clean the new libraries.
Virtual Machine Life Cycle Operations
nRestoring vCenter Server from a backup that was taken while there are in-flight relocation operations
within the vCenter Server instance.
After you restore vCenter Server, the vCenter Server view of the virtual machines may be out of sync
with the ESXi view of the virtual machines. This is also true if you performed the backup while there
were in-flight operations on vCenter Server. If virtual machines disappear after you restore
vCenter Server, you can refer to the following cases.
a The missing virtual machine is located on the destination ESXi host and is registered with the
destination ESXi host, but it is not in the vCenter Server inventory. You must manually add the
virtual machine to the vCenter Server inventory.
b The missing virtual machine is located on the destination ESXi host, but it is not registered with
the destination ESXi host and it is not in the vCenter Server inventory. You must manually register
the virtual machine to the ESXi and add the virtual machine back to the vCenter Server inventory.
c The missing virtual machine is located on the destination ESXi host, but it is not registered with
the destination ESXi host. Within the vCenter Server instance, the missing virtual machine is
marked as orphaned. You must remove the virtual machine from the vCenter Server inventory
and add it again.
nRestoring vCenter Server from a backup that has an out of date linked clone virtual machine layout.
vSphere Installation and Setup
VMware, Inc. 342
If you create a linked clone virtual machine after the backup and you restore vCenter Server from the
old backup, then after the restore, vCenter Server does not know about the new linked clone virtual
machine until vCenter Server discovers the new linked clone virtual machine. If you remove all
existing virtual machines before the new linked clone virtual machine is discovered, then the removal
of existing virtual machines corrupts the new linked clone due to missing disks. To avoid this
corruption, you must wait until all linked clone virtual machines get discovered by the vCenter Server
before you remove virtual machines.
vSphere High Availability
Restoring vCenter Server from a backup may cause it to roll back to older version for the vSphere HA
cluster state (HostList, ClusterConfiguration, VM protection state) while the hosts in the cluster have the
latest version for the cluster state. Ensure that the vSphere HA cluster state stays the same during
restore and backup operations. Otherwise, the following potential problems are present.
nIf hosts are added or removed to/from the vSphere HA cluster after backup and before
vCenter Server restore, virtual machines could potentially fail over to hosts not managed by the
vCenter Server but are still part of the HA cluster.
nProtection states for new virtual machines are not updated on the vSphere HA agents on the hosts
which are part of the vSphere HA cluster. As a result, virtual machines are not protected/unprotected.
nNew cluster configuration state is not updated on the vSphere HA agents on the hosts which are part
of the vSphere HA cluster.
vCenter High Availability
Restoring vCenter Server requires vCenter HA to be reconfigured.
Storage Policy Based Management
Restoring vCenter Server from a backup can lead to the following inconsistencies related to storage
policies, storage providers, and virtual machines.
nRegistered storage providers after backup are lost.
nUnregistered storage providers after backup reappear and might show different provider status.
nChanges, such as create, delete, or update, performed on storage policies after backup are lost.
nChanges, such as create, delete, or update, performed on storage policy components after backup
are lost.
nDefault policy configuration changes for datastores performed after backup are lost.
nChanges in the storage policy association of the virtual machine and its disks, and in their policy
compliance might occur.
vSphere Installation and Setup
VMware, Inc. 343

Virtual Storage Area Network
Restoring vCenter Server from a backup may cause inconsistencies in the vSAN. For information how to
check vSAN health, see Administering VMware vSAN.
Patching
Restoring vCenter Server from a backup might result in missing security patches. You must apply them
again after the restore is complete. For information on patching the vCenter Server Appliance, see
vSphere Upgrade.
Use vSphere Data Protection to Back Up a vCenter Server
Environment
To perform an image-based backup of a virtual machine that contains vCenter Server, a
vCenter Server Appliance, or a Platform Services Controller, you must first deploy and configure vSphere
Data Protection and complete basic backup tasks.
The topology of your vCenter Server environment may vary and consist of many vCenter Server and
Platform Services Controller instances. You must always perform the backup of all vCenter Server and
Platform Services Controller instances simultaneously.
Important You can back up and restore only virtual machines that contain vCenter Server,
vCenter Server Appliance, and Platform Services Controller. You cannot back up and restore physical
machines that are running vCenter Server by using vSphere Data Protection.
Procedure
1Deploy the vSphere Data Protection OVF Template
Deploy vSphere Data Protection to back up and restore virtual machines that contain
vCenter Server, a vCenter Server Appliance, or a Platform Services Controller.
2Configure vSphere Data Protection
During the initial vSphere Data Protection configuration you can configure the network settings and
time zone information for your vSphere Data Protection Appliance. You use the vSphere Data
Protection configuration wizard to register the vSphere Data Protection Appliance with
vCenter Server.
3Create a Backup Job in vSphere Data Protection
You can create backup jobs to associate the backup of a set of one or more VMs that contain
vCenter Server, the vCenter Server Appliance, and Platform Services Controller with a backup
schedule and specific retention policies.
4(Optional) Start a Backup Job Manually
A backup operation starts automatically according to the scheduled date, time, and frequency
configured in the backup job. If you want to run an existing backup job immediately, you can start the
process manually.
vSphere Installation and Setup
VMware, Inc. 344

Deploy the vSphere Data Protection OVF Template
Deploy vSphere Data Protection to back up and restore virtual machines that contain vCenter Server, a
vCenter Server Appliance, or a Platform Services Controller.
Note This procedure describes the steps by using vSphere Data Protection 6.1.3. The steps might vary
if you use a different version of vSphere Data Protection.
Prerequisites
nVerify that your ESXi version is 5.1 or later.
nIf a firewall is enabled in your environment, verify that port 902 is open for communication between
the vSphere Data Protection Appliance and the ESXi host. See the vSphere Data Protection
documentation.
nUse the vSphere Web Client to log in as an administrator to the vCenter Server instance that
manages your environment.
nIf your vCenter Server version is earlier than 6.5, verify that the VMware Client Integration Plug‐in is
installed for your browser. For more information, see the vSphere documentation for your
vCenter Server version.
Procedure
1Select vCenter > Datacenters.
2On the Objects tab, click Actions and select Deploy OVF Template.
3Navigate to the location of the vSphere Data Protection Appliance .ova file and click Open.
4Verify the OVF template details and click Next.
5Review the template details, click Next, and follow the prompts of the wizard to accept the license
agreement.
6On the Select name and folder page, enter an FQDN for the vSphere Data Protection Appliance,
select the folder or data center where you want to deploy the vSphere Data Protection Appliance, and
click Next.
The vSphere Data Protection configuration uses the name that you enter to find the vSphere Data
Protection Appliance in the vCenter Server inventory. Do not change the vSphere Data Protection
Appliance name after installation.
7Select the host on which to deploy the vSphere Data Protection Appliance and click Next.
8Select the virtual disk format and the storage location for the vSphere Data Protection Appliance and
click Next.
9Select the destination network for the vSphere Data Protection Appliance and click Next.
vSphere Installation and Setup
VMware, Inc. 345

10 Enter the network settings such as the default gateway, DNS, network IP address, and netmask and
click Next.
Confirm that the IP addresses are correct and match the entry in the DNS server. If you enter
incorrect IP addresses, you must redeploy the vSphere Data Protection Appliance.
Note The vSphere Data Protection Appliance does not support DHCP. A static IP address is
required.
11 On the Ready to complete page, confirm that all of the deployment options are correct, select Power
on after deployment, and click Finish.
The vSphere Data Protection Appliance deployment process starts and the vSphere Data Protection
Appliance boots in install mode.
Configure vSphere Data Protection
During the initial vSphere Data Protection configuration you can configure the network settings and time
zone information for your vSphere Data Protection Appliance. You use the vSphere Data Protection
configuration wizard to register the vSphere Data Protection Appliance with vCenter Server.
Note This procedure describes the steps by using vSphere Data Protection 6.1.3. The steps might vary
if you use a different version of vSphere Data Protection.
Prerequisites
nRead the vSphere Data Protection Administration Guide for the complete list of steps to configure
vSphere Data Protection.
nVerify that enough disk space is available on the datastore. When an optional performance analysis
test is run during the initial configuration of the appliance, 41 GB is required for each disk on each
datastore. If the available space is not enough, the test reports a value of 0 for all of the read, write,
and seek tests, and displays a final status of insufficient space.
nUse the vSphere Web Client to log in as an administrator to the vCenter Server instance that
manages your environment.
Procedure
1In the vSphere Web Client, select vCenter Inventory Lists > Virtual Machines.
2Right‐click the vSphere Data Protection Appliance and select Open Console.
After the installation files load, the Welcome screen for the vSphere Data Protection menu appears.
3In a Web browser, navigate to vSphere Data Protection Configuration Utility URL.
https://ip_address_VDP_Appliance:8543/vdp-configure/
vSphere Installation and Setup
VMware, Inc. 346

4Log in as root.
The default password is changeme.
The vSphere Data Protection configuration wizard appears.
5On the Network settings page of the wizard, enter or confirm the network and server information for
the vSphere Data Protection Appliance, and click Next.
Ensure that the values are populated correctly, otherwise the initial configuration fails.
6Select the appropriate time zone for your vSphere Data Protection Appliance and click Next.
7On the VDP credentials page, select a new root password for the virtual appliance and click Next.
8On the vCenter Registration page, register the appliance with vCenter Server:
a In the vCenter username text box, enter a vCenter Server administrator user name. For
example, administrator@vsphere.local.
If the user belongs to a domain account, enter the user name by using the DOMAIN\UserName
format.
Important If you enter the vCenter Single Sign-On administrator user name in the user principal
name (UPN) format, the tasks related to vSphere Data Protection operations do not appear in the
Recent Tasks pane of the vSphere Web Client. If you want to use the vCenter Single Sign-On
administrator user name, enter the vCenter Single Sign-On user name in UPN format.
b In the vCenter password text box, enter the vCenter Server password.
c Enter a vCenter FQDN or IP address.
d Change the default vCenter Server HTTP port.
Enter a custom value for the HTTP port if you must connect to vCenter Server over the HTTP
port, instead of the HTTPS port, which is used for all other communication.
e Enter a vCenter HTTPS port (the default is 443).
f Select the Use vCenter for SSO authentication check box.
g (Optional) Click Test Connection.
A connection success message appears. If this message does not appear, troubleshoot your
settings and repeat this step until a successful message appears.
9Click Next and respond to the wizard prompts to complete the configuration.
vSphere Installation and Setup
VMware, Inc. 347

Create a Backup Job in vSphere Data Protection
You can create backup jobs to associate the backup of a set of one or more VMs that contain
vCenter Server, the vCenter Server Appliance, and Platform Services Controller with a backup schedule
and specific retention policies.
Note This procedure describes the steps by using vSphere Data Protection 6.1.3. The steps might vary
if you use a different version of vSphere Data Protection.
Prerequisites
Use the vSphere Web Client to log in to the vCenter Server instance that manages your environment. Log
in as the user with administrator privileges that was used during the vSphere Data Protection
configuration.
Procedure
1On the vSphere Web Client Home page, click vSphere Data Protection.
2From the Backup Job Actions menu, select New to run the Create new backup job wizard.
3On the Job Type page, select Guest Images and click Next.
4On the Data Type page, select Full Image and click Next.
You can see all the objects and virtual machines in the vCenter Server inventory.
5On the Backup Targets page, select the VM that contains the vCenter Server or
Platform Services Controller instance you want to back up, and click Next.
6On the Schedule page, select the schedule for the backup job and click Next.
7On the Retention Policy page, select a retention period and click Next.
Note When you enter a new maintenance period that follows the expiration of a backup, the
vSphere Data Protection Appliance removes its reference to the backup data and you cannot restore
the expired backup. The vSphere Data Protection Appliance determines whether the backup data is
used by any other restore point, and if the system determines that the data is not used, the data is
removed and the disk capacity becomes available.
8On the Name page, enter a name for the backup job and click Next.
9On the Ready to Complete page, review the summary information for the backup job and click Finish.
The newly created backup job is listed on the Backup tab. The backup job starts automatically
according to the configured schedule.
vSphere Installation and Setup
VMware, Inc. 348

(Optional) Start a Backup Job Manually
A backup operation starts automatically according to the scheduled date, time, and frequency configured
in the backup job. If you want to run an existing backup job immediately, you can start the process
manually.
Note This procedure describes the steps by using vSphere Data Protection 6.1.3. The steps might vary
if you use a different version of vSphere Data Protection.
Prerequisites
Use the vSphere Web Client to log in to the vCenter Server instance that manages your environment. Log
in as the user with administrator privileges that was used during the vSphere Data Protection
configuration.
Procedure
1On the vSphere Web Client Home page, click vSphere Data Protection.
2On the Backup tab, select the backup job that you want to run.
3Click Backup now, and select Backup all sources.
A dialog box confirms that the backup operation was successfully initiated.
Use vSphere Data Protection to Restore a vCenter Server
Environment
You can use vSphere Data Protection or a third-party product that is integrated with VMware vSphere
Storage APIs - Data Protection to restore a virtual machine that contains vCenter Server,
vCenter Server Appliance, or Platform Services Controller.
You can use vSphere Data Protection to perform an image-based restore of a virtual machine that
contains vCenter Server, a vCenter Server Appliance, or a Platform Services Controller. The virtual
machine must use a fully qualified domain name (FQDN) with correct DNS resolution, or the host name of
the machine must be configured to be an IP address. If the host name is configured as an IP address, the
IP address cannot be changed.
You can restore a virtual machine to the original location by either overwriting the backed up virtual
machine or by creating a new virtual machine that contains the restored vCenter Server,
vCenter Server Appliance, or Platform Services Controller on the same ESXi host. You can also restore
the virtual machine on a new ESXi host.
vSphere Installation and Setup
VMware, Inc. 349

You can restore a virtual machine that contains vCenter Server or a Platform Services Controller instance
directly on the ESXi host that is running the vSphere Data Protection Appliance when the vCenter Server
service becomes unavailable or when you cannot access the vSphere Data Protection user interface by
using the vSphere Web Client.
Important Restoring virtual machines that have snapshots or that are configured with Fault Tolerance is
unsupported.
Figure 7‑1. vCenter Server Restore Workflow
vSphere Installation and Setup
VMware, Inc. 350

Figure 7‑2. Platform Services Controller Restore Workflow
Restore a vCenter Server Instance with an Embedded
Platform Services Controller
Your environment might consist of vCenter Server or a vCenter Server Appliance with an embedded
Platform Services Controller. You can use vSphere Data Protection to restore a vCenter Server
environment with an embedded Platform Services Controller.
Important You can back up and restore only virtual machines that contain vCenter Server,
vCenter Server Appliance, and Platform Services Controller. You cannot back up and restore physical
machines that are running vCenter Server by using vSphere Data Protection.
vSphere Installation and Setup
VMware, Inc. 351

nRestore the Failed vCenter Server Virtual Machine to the Original Location
You can restore to the original location the full image backup of a virtual machine that contains
vCenter Server with an embedded Platform Services Controller manually by using the Restore
backup wizard.
nRestore the Failed vCenter Server Virtual Machine to a New Location
You can manually restore the full image backup of a virtual machine that contains a vCenter Server
with an embedded Platform Services Controller by using the Restore backup wizard.
nRestore the Failed vCenter Server Virtual Machine With the Direct-to-Host Emergency Restore
Operation
The direct‐to‐host emergency restore operation lets you restore the virtual machine that contains
vCenter Server with an embedded Platform Services Controller when vCenter Server becomes
unavailable or when you cannot access the vSphere Data Protection user interface by using the
vSphere Web Client.
What to do next
Power on the restored virtual machine that contains the restored vCenter Server instance.
Restore the Failed vCenter Server Virtual Machine to the Original Location
You can restore to the original location the full image backup of a virtual machine that contains
vCenter Server with an embedded Platform Services Controller manually by using the Restore backup
wizard.
Note This procedure describes the steps by using vSphere Data Protection 6.1.3. The steps might vary
if you use a different version of vSphere Data Protection.
Prerequisites
nDeploy and configure the vSphere Data Protection Appliance.
nBack up a virtual machine with running vCenter Server. See Use vSphere Data Protection to Back Up
a vCenter Server Environment.
nUse the vSphere Web Client to log in to the vCenter Server instance that manages your environment.
Log in as the user with administrator privileges that was used during the vSphere Data Protection
configuration.
nVerify that the virtual machine you want to restore is powered off.
Procedure
1On the vSphere Web Client Home page, click vSphere Data Protection.
2Click the Restore tab.
3(Optional) Filter the backups to narrow your search.
vSphere Installation and Setup
VMware, Inc. 352

4Select a virtual machine listed in the Name column, and select one or more backup items that you
want to restore.
When you select a virtual machine, you can see the list of the performed backups for that virtual
machine.
5Click Restore to start the Restore backup wizard.
6On the Select Backup page, verify that the list of backups is correct, remove the backups that you
want to exclude from the restore operation, and click Next.
7On the Set Restore Options page, leave the Restore to Original Location check box selected.
Important If the virtual disk of the original virtual machine has been removed or deleted, you cannot
restore the virtual machine to its original location. The VMDK must be restored to a new location.
8(Optional) Under Advanced options, select a new datastore to power on the virtual machine after it
is restored and to reconnect the NIC.
9Click Next.
10 On the Ready to complete page, review the summary of your restore requests, and click Finish to
start the restore operation.
Note If you selected to reconnect the NIC during the restore process, verify that the network
configuration for the newly created virtual machine is correct. The NIC of the new virtual machine
might use the same IP address as the original virtual machine, which causes conflicts.
An information dialog box confirms that the restore operation was successfully initiated. You can monitor
the restore progress in the Recent Tasks pane.
Restore the Failed vCenter Server Virtual Machine to a New Location
You can manually restore the full image backup of a virtual machine that contains a vCenter Server with
an embedded Platform Services Controller by using the Restore backup wizard.
Note This procedure describes the steps by using vSphere Data Protection 6.1.3. The steps might vary
if you use a different version of vSphere Data Protection.
Prerequisites
nDeploy and configure the vSphere Data Protection Appliance.
nBack up a virtual machine with running vCenter Server. See Use vSphere Data Protection to Back Up
a vCenter Server Environment.
nUse the vSphere Web Client to log in to the vCenter Server instance that manages your environment.
Log in as the user with administrator privileges that was used during the vSphere Data Protection
configuration.
nVerify that the virtual machine you want to restore is powered off.
vSphere Installation and Setup
VMware, Inc. 353

Procedure
1On the vSphere Web Client Home page, click vSphere Data Protection.
2Click the Restore tab.
3(Optional) Filter the backups to narrow your search.
4Select a virtual machine listed in the Name column, and select one or more backup items that you
want to restore.
When you select a virtual machine, you can see the list of the performed backups for that virtual
machine.
5Click Restore to start the Restore backup wizard.
6On the Select Backup page, verify that the list of backups is correct, remove the backups that you
want to exclude from the restore operation, and click Next.
7On the Set Restore Options page, deselect the Restore to Original Location check box to set the
restore options for each backup that you are restoring to a new location.
8Enter the name of the new virtual machine and click Choose to select a new host for the virtual
machine.
9Select the datastore in which to restore the virtual machine, and click Next.
10 (Optional) Under Advanced options, select a new datastore to power on the virtual machine after it
is restored and to reconnect the NIC.
11 Click Next.
12 On the Ready to complete page, review the summary of your restore requests, and click Finish to
start the restore operation.
Note If you selected to reconnect the NIC during the restore process, verify that the network
configuration for the newly created virtual machine is correct. The NIC of the new virtual machine
might use the same IP address as the original virtual machine, which causes conflicts.
An information dialog box confirms that the restore operation was successfully initiated. You can monitor
the restore progress in the Recent Tasks pane.
vSphere Installation and Setup
VMware, Inc. 354

Restore the Failed vCenter Server Virtual Machine With the Direct-to-Host
Emergency Restore Operation
The direct‐to‐host emergency restore operation lets you restore the virtual machine that contains
vCenter Server with an embedded Platform Services Controller when vCenter Server becomes
unavailable or when you cannot access the vSphere Data Protection user interface by using the
vSphere Web Client.
vSphere Data Protection depends on vCenter Server for many of the vSphere Data Protection core
operations. When vCenter Server becomes unavailable, an emergency restore operation can restore the
virtual machine that contains the vCenter Server, vCenter Server Appliance, or
Platform Services Controller directly on the ESXi host that is running the vSphere Data Protection
Appliance. The Emergency Restore tab displays a list of VMs that have been backed up by the vSphere
Data Protection Appliance. These VMs that contain vCenter Server or Platform Services Controller
instances can be restored as new VMs on the ESXi host where the vSphere Data Protection Appliance is
running. For best practices, recommendations, and limitations of the emergency restore operation, see
the vSphere Data Protection documentation.
Note This procedure describes the steps by using vSphere Data Protection 6.1.3. The steps might vary
if you use a different version of vSphere Data Protection.
Prerequisites
Back up the vCenter Server virtual machine or thevCenter Server Appliance by using vSphere Data
Protection.
Procedure
1In a Web browser navigate to http://host-name/ui or http://host-IP-address/ui.
Here, host-name is the name of the ESXi host and host-IP-address is the IP of the ESXi host on
which the vSphere Data Protection Appliance resides. Log in as an administrator to the
VMware Host Client.
a Right-click Host in the VMware Host Client inventory and select Disconnect from vCenter
Server from the menu.
b Click Disconnect from vCenter Server when prompted to disassociate the host from
vCenter Server.
Note If the ESXi host is version 5.1, log in to the vSphere Client instead the VMware Host Client
and, on the Summary tab, click Disassociate Host from vCenter Server.
2In a Web browser, navigate to the vSphere Data Protection Configure Utility.
https://ip_address_VDP_Appliance:8543/vdp-configure/.
3On the Emergency Restore tab, select the virtual machine that will serve as the restore point, and
click Restore.
vSphere Installation and Setup
VMware, Inc. 355

4In the Host Credentials dialog box, enter valid host credentials and click OK.
5In the Restore a Backup dialog box, enter a new name.
6Select a datastore as the destination target for the backup, and click Restore.
Caution The datastore capacity size is listed. Make sure you select a datastore with enough disk
space to accommodate the restore. Insufficient space causes the restore to fail.
The restored virtual machine is listed in the inventory at the vSphere host level. Restoring to a more
specific inventory path is unsupported.
Restoring a vCenter Server Environment with a Single External
Platform Services Controller
Your environment might consist of many vCenter Server instances that are registered with a single
Platform Services Controller. You can use vSphere Data Protection to restore a virtual machine that
contains a Platform Services Controller. You can also use vSphere Data Protection to restore either
virtual machines that contain vCenter Server instances or vCenter Server Appliance instances that are
registered with a single external Platform Services Controller.
Note If vCenter Server and Platform Services Controller instances fail at the same time, you must first
restore the Platform Services Controller and then the vCenter Server instances.
nRestore the Failed Platform Services Controller
You can install or deploy a Platform Services Controller and register several vCenter Server
instances with the same Platform Services Controller. You can use vSphere Data Protection to
restore your environment if the external Platform Services Controller fails.
nRestore Failed vCenter Server Instances
You can install or deploy a Platform Services Controller and register several vCenter Server
instances with the same Platform Services Controller. You can use vSphere Data Protection to
restore the whole environment, so that if any of the vCenter Server instances fails, you can restore
the failed vCenter Server instance.
Restore the Failed Platform Services Controller
You can install or deploy a Platform Services Controller and register several vCenter Server instances
with the same Platform Services Controller. You can use vSphere Data Protection to restore your
environment if the external Platform Services Controller fails.
Important You can back up and restore only virtual machines that contain vCenter Server,
vCenter Server Appliance, and Platform Services Controller. You cannot back up and restore physical
machines that are running vCenter Server by using vSphere Data Protection.
Prerequisites
Back up the virtual machine on which the Platform Services Controller resides.
vSphere Installation and Setup
VMware, Inc. 356

Procedure
1Restore the Failed Platform Services Controller Virtual Machine With the Direct-to-Host Emergency
Restore Operation
The direct‐to‐host emergency restore operation lets you restore the virtual machine that contains
Platform Services Controller when vCenter Server becomes unavailable or when you cannot access
the vSphere Data Protection user interface by using the vSphere Web Client.
2Run the vcenter-restore Script
After you complete the restore process of the Platform Services Controller, you must run the
vcenter-restore script on the vCenter Server instances registered with the restored
Platform Services Controller.
Restore the Failed Platform Services Controller Virtual Machine With the Direct-to-Host
Emergency Restore Operation
The direct‐to‐host emergency restore operation lets you restore the virtual machine that contains
Platform Services Controller when vCenter Server becomes unavailable or when you cannot access the
vSphere Data Protection user interface by using the vSphere Web Client.
vSphere Data Protection depends on vCenter Server for many of the vSphere Data Protection core
operations. When vCenter Server becomes unavailable, an emergency restore operation can restore the
virtual machine that contains the vCenter Server, vCenter Server Appliance, or
Platform Services Controller directly on the ESXi host that is running the vSphere Data Protection
Appliance. The Emergency Restore tab displays a list of VMs that have been backed up by the vSphere
Data Protection Appliance. These VMs that contain vCenter Server or Platform Services Controller
instances can be restored as new VMs on the ESXi host where the vSphere Data Protection Appliance is
running. For best practices, recommendations, and limitations of the emergency restore operation, see
the vSphere Data Protection documentation.
Note This procedure describes the steps by using vSphere Data Protection 6.1.3. The steps might vary
if you use a different version of vSphere Data Protection.
Procedure
1In a Web browser navigate to http://host-name/ui or http://host-IP-address/ui.
Here, host-name is the name of the ESXi host and host-IP-address is the IP of the ESXi host on
which the vSphere Data Protection Appliance resides. Log in as an administrator to the
VMware Host Client.
a Right-click Host in the VMware Host Client inventory and select Disconnect from vCenter
Server from the menu.
b Click Disconnect from vCenter Server when prompted to disassociate the host from
vCenter Server.
Note If the ESXi host is version 5.1, log in to the vSphere Client instead the VMware Host Client
and, on the Summary tab, click Disassociate Host from vCenter Server.
vSphere Installation and Setup
VMware, Inc. 357

2In a Web browser, navigate to the vSphere Data Protection Configure Utility.
https://ip_address_VDP_Appliance:8543/vdp-configure/.
3On the Emergency Restore tab, select the virtual machine that will serve as the restore point, and
click Restore.
4In the Host Credentials dialog box, enter valid host credentials and click OK.
5In the Restore a Backup dialog box, enter a new name.
6Select a datastore as the destination target for the backup, and click Restore.
Caution The datastore capacity size is listed. Make sure you select a datastore with enough disk
space to accommodate the restore. Insufficient space causes the restore to fail.
The restored virtual machine is listed in the inventory at the vSphere host level. Restoring to a more
specific inventory path is unsupported.
Run the vcenter-restore Script
After you complete the restore process of the Platform Services Controller, you must run the vcenter-
restore script on the vCenter Server instances registered with the restored Platform Services Controller.
Procedure
1Log in to the vCenter Server virtual machine.
nFor a vCenter Server Appliance, log in to the appliance shell as root.
nFor a vCenter Server installed on Windows, log in to the virtual machine OS as an administrator.
2Verify that no vCenter Server services are running.
nFor a vCenter Server Appliance, run the service-control --status --all command in the
appliance shell.
nFor a vCenter Server instance installed on Windows, from the Windows Start menu, select
Control Panel > Administrative Tools > Services.
vSphere Installation and Setup
VMware, Inc. 358

3Run the vcenter-restore script to complete the restore operation and start all the vCenter Server
services.
Option Action
For a
vCenter Server
Appliance
Run the vcenter-restore script in the appliance shell.
vcenter-restore -u psc_administrator_username -p psc_administrator_password
For vCenter Server
installed on
Windows
1 From the Windows command prompt, navigate to the vcenter-restore script.
By default, the script is located in C:\Program Files\VMware\vCenter Server\.
2 Run the vcenter-restore script.
vcenter-restore -u psc_administrator_username -p psc_administrator_password
Note If you do not provide arguments three subsequent times, the script closes after notifying you
that the required arguments were not provided.
Here, psc_administrator_username is the vCenter Single Sign-On administrator user name which
must be in UPN format.
4Verify that all vCenter Server services are running.
uFor a vCenter Server Appliance deployed as an appliance, run the service-control --status
--all command in the appliance shell.
uFor a vCenter Server installed on Windows, from the Windows Start menu, select Control Panel
> Administrative Tools > Services.
Restore Failed vCenter Server Instances
You can install or deploy a Platform Services Controller and register several vCenter Server instances
with the same Platform Services Controller. You can use vSphere Data Protection to restore the whole
environment, so that if any of the vCenter Server instances fails, you can restore the failed
vCenter Server instance.
Important You can back up and restore only virtual machines that contain vCenter Server,
vCenter Server Appliance, and Platform Services Controller. You cannot back up and restore physical
machines that are running vCenter Server by using vSphere Data Protection.
You must restore each failed vCenter Server.
Prerequisites
Back up the virtual machines on which the vCenter Server instances reside.
nRestore the Failed vCenter Server Virtual Machine to the Original Location
You can restore to the original location the full image backup of a virtual machine that contains a
vCenter Server instance manually by using the Restore backup wizard.
vSphere Installation and Setup
VMware, Inc. 359

nRestore the Failed vCenter Server Virtual Machine to a New Location
You can manually restore the full image backup of a virtual machine that contains a vCenter Server
instance by using the Restore backup wizard.
nRestore the Failed vCenter Server Virtual Machine With the Direct-to-Host Emergency Restore
Operation
The direct‐to‐host emergency restore operation lets you restore the virtual machine that contains
vCenter Server when vCenter Server becomes unavailable or when you cannot access the vSphere
Data Protection user interface by using the vSphere Web Client.
What to do next
Power on the restored virtual machine that contains the restored vCenter Server instance.
Restore the Failed vCenter Server Virtual Machine to the Original Location
You can restore to the original location the full image backup of a virtual machine that contains a
vCenter Server instance manually by using the Restore backup wizard.
Note This procedure describes the steps by using vSphere Data Protection 6.1.3. The steps might vary
if you use a different version of vSphere Data Protection.
Prerequisites
nDeploy and configure the vSphere Data Protection Appliance.
nBack up a virtual machine with running vCenter Server. See Use vSphere Data Protection to Back Up
a vCenter Server Environment.
nUse the vSphere Web Client to log in to the vCenter Server instance that manages your environment.
Log in as the user with administrator privileges that was used during the vSphere Data Protection
configuration.
nVerify that the virtual machine you want to restore is powered off.
Procedure
1On the vSphere Web Client Home page, click vSphere Data Protection.
2Click the Restore tab.
3(Optional) Filter the backups to narrow your search.
4Select a virtual machine listed in the Name column, and select one or more backup items that you
want to restore.
When you select a virtual machine, you can see the list of the performed backups for that virtual
machine.
5Click Restore to start the Restore backup wizard.
6On the Select Backup page, verify that the list of backups is correct, remove the backups that you
want to exclude from the restore operation, and click Next.
vSphere Installation and Setup
VMware, Inc. 360

7On the Set Restore Options page, leave the Restore to Original Location check box selected.
Important If the virtual disk of the original virtual machine has been removed or deleted, you cannot
restore the virtual machine to its original location. The VMDK must be restored to a new location.
8(Optional) Under Advanced options, select a new datastore to power on the virtual machine after it
is restored and to reconnect the NIC.
9Click Next.
10 On the Ready to complete page, review the summary of your restore requests, and click Finish to
start the restore operation.
Note If you selected to reconnect the NIC during the restore process, verify that the network
configuration for the newly created virtual machine is correct. The NIC of the new virtual machine
might use the same IP address as the original virtual machine, which causes conflicts.
11 Verify that no vCenter Server services are running.
nFor a vCenter Server Appliance, run the service-control --status --all command in the
appliance shell.
nFor a vCenter Server instance installed on Windows, from the Windows Start menu, select
Control Panel > Administrative Tools > Services.
12 Run the vcenter-restore script to complete the restore operation and start all the vCenter Server
services.
Option Action
For a
vCenter Server
Appliance
Run the vcenter-restore script in the appliance shell.
vcenter-restore -u psc_administrator_username -p psc_administrator_password
For vCenter Server
installed on
Windows
1 From the Windows command prompt, navigate to the vcenter-restore script.
By default, the script is located in C:\Program Files\VMware\vCenter Server\.
2 Run the vcenter-restore script.
vcenter-restore -u psc_administrator_username -p psc_administrator_password
Note If you do not provide arguments three subsequent times, the script closes after notifying you
that the required arguments were not provided.
Here, psc_administrator_username is the vCenter Single Sign-On administrator user name which
must be in UPN format.
13 Verify that all vCenter Server services are running.
uFor a vCenter Server Appliance deployed as an appliance, run the service-control --status
--all command in the appliance shell.
uFor a vCenter Server installed on Windows, from the Windows Start menu, select Control Panel
> Administrative Tools > Services.
vSphere Installation and Setup
VMware, Inc. 361

An information dialog box confirms that the restore operation was successfully initiated. You can monitor
the restore progress in the Recent Tasks pane.
Restore the Failed vCenter Server Virtual Machine to a New Location
You can manually restore the full image backup of a virtual machine that contains a vCenter Server
instance by using the Restore backup wizard.
Note This procedure describes the steps by using vSphere Data Protection 6.1.3. The steps might vary
if you use a different version of vSphere Data Protection.
Prerequisites
nDeploy and configure the vSphere Data Protection Appliance.
nBack up a virtual machine with running vCenter Server. See Use vSphere Data Protection to Back Up
a vCenter Server Environment.
nUse the vSphere Web Client to log in to the vCenter Server instance that manages your environment.
Log in as the user with administrator privileges that was used during the vSphere Data Protection
configuration.
nVerify that the virtual machine you want to restore is powered off.
Procedure
1On the vSphere Web Client Home page, click vSphere Data Protection.
2Click the Restore tab.
3(Optional) Filter the backups to narrow your search.
4Select a virtual machine listed in the Name column, and select one or more backup items that you
want to restore.
When you select a virtual machine, you can see the list of the performed backups for that virtual
machine.
5Click Restore to start the Restore backup wizard.
6On the Select Backup page, verify that the list of backups is correct, remove the backups that you
want to exclude from the restore operation, and click Next.
7On the Set Restore Options page, deselect the Restore to Original Location check box to set the
restore options for each backup that you are restoring to a new location.
8Enter the name of the new virtual machine and click Choose to select a new host for the virtual
machine.
9Select the datastore in which to restore the virtual machine, and click Next.
10 (Optional) Under Advanced options, select a new datastore to power on the virtual machine after it
is restored and to reconnect the NIC.
11 Click Next.
vSphere Installation and Setup
VMware, Inc. 362

12 On the Ready to complete page, review the summary of your restore requests, and click Finish to
start the restore operation.
Note If you selected to reconnect the NIC during the restore process, verify that the network
configuration for the newly created virtual machine is correct. The NIC of the new virtual machine
might use the same IP address as the original virtual machine, which causes conflicts.
13 Verify that no vCenter Server services are running.
nFor a vCenter Server Appliance, run the service-control --status --all command in the
appliance shell.
nFor a vCenter Server instance installed on Windows, from the Windows Start menu, select
Control Panel > Administrative Tools > Services.
14 Run the vcenter-restore script to complete the restore operation and start all the vCenter Server
services.
Option Action
For a
vCenter Server
Appliance
Run the vcenter-restore script in the appliance shell.
vcenter-restore -u psc_administrator_username -p psc_administrator_password
For vCenter Server
installed on
Windows
1 From the Windows command prompt, navigate to the vcenter-restore script.
By default, the script is located in C:\Program Files\VMware\vCenter Server\.
2 Run the vcenter-restore script.
vcenter-restore -u psc_administrator_username -p psc_administrator_password
Note If you do not provide arguments three subsequent times, the script closes after notifying you
that the required arguments were not provided.
Here, psc_administrator_username is the vCenter Single Sign-On administrator user name which
must be in UPN format.
15 Verify that all vCenter Server services are running.
uFor a vCenter Server Appliance deployed as an appliance, run the service-control --status
--all command in the appliance shell.
uFor a vCenter Server installed on Windows, from the Windows Start menu, select Control Panel
> Administrative Tools > Services.
An information dialog box confirms that the restore operation was successfully initiated. You can monitor
the restore progress in the Recent Tasks pane.
vSphere Installation and Setup
VMware, Inc. 363

Restore the Failed vCenter Server Virtual Machine With the Direct-to-Host Emergency
Restore Operation
The direct‐to‐host emergency restore operation lets you restore the virtual machine that contains
vCenter Server when vCenter Server becomes unavailable or when you cannot access the vSphere Data
Protection user interface by using the vSphere Web Client.
vSphere Data Protection depends on vCenter Server for many of the vSphere Data Protection core
operations. When vCenter Server becomes unavailable, an emergency restore operation can restore the
virtual machine that contains the vCenter Server, vCenter Server Appliance, or
Platform Services Controller directly on the ESXi host that is running the vSphere Data Protection
Appliance. The Emergency Restore tab displays a list of VMs that have been backed up by the vSphere
Data Protection Appliance. These VMs that contain vCenter Server or Platform Services Controller
instances can be restored as new VMs on the ESXi host where the vSphere Data Protection Appliance is
running. For best practices, recommendations, and limitations of the emergency restore operation, see
the vSphere Data Protection documentation.
Note This procedure describes the steps by using vSphere Data Protection 6.1.3. The steps might vary
if you use a different version of vSphere Data Protection.
Prerequisites
Back up the vCenter Server virtual machine or thevCenter Server Appliance by using vSphere Data
Protection.
Procedure
1In a Web browser navigate to http://host-name/ui or http://host-IP-address/ui.
Here, host-name is the name of the ESXi host and host-IP-address is the IP of the ESXi host on
which the vSphere Data Protection Appliance resides. Log in as an administrator to the
VMware Host Client.
a Right-click Host in the VMware Host Client inventory and select Disconnect from vCenter
Server from the menu.
b Click Disconnect from vCenter Server when prompted to disassociate the host from
vCenter Server.
Note If the ESXi host is version 5.1, log in to the vSphere Client instead the VMware Host Client
and, on the Summary tab, click Disassociate Host from vCenter Server.
2In a Web browser, navigate to the vSphere Data Protection Configure Utility.
https://ip_address_VDP_Appliance:8543/vdp-configure/.
3On the Emergency Restore tab, select the virtual machine that will serve as the restore point, and
click Restore.
4In the Host Credentials dialog box, enter valid host credentials and click OK.
5In the Restore a Backup dialog box, enter a new name.
vSphere Installation and Setup
VMware, Inc. 364

6Select a datastore as the destination target for the backup, and click Restore.
Caution The datastore capacity size is listed. Make sure you select a datastore with enough disk
space to accommodate the restore. Insufficient space causes the restore to fail.
The restored virtual machine is listed in the inventory at the vSphere host level. Restoring to a more
specific inventory path is unsupported.
7Verify that no vCenter Server services are running.
nFor a vCenter Server Appliance, run the service-control --status --all command in the
appliance shell.
nFor a vCenter Server instance installed on Windows, from the Windows Start menu, select
Control Panel > Administrative Tools > Services.
8Run the vcenter-restore script to complete the restore operation and start all the vCenter Server
services.
Option Action
For a
vCenter Server
Appliance
Run the vcenter-restore script in the appliance shell.
vcenter-restore -u psc_administrator_username -p psc_administrator_password
For vCenter Server
installed on
Windows
1 From the Windows command prompt, navigate to the vcenter-restore script.
By default, the script is located in C:\Program Files\VMware\vCenter Server\.
2 Run the vcenter-restore script.
vcenter-restore -u psc_administrator_username -p psc_administrator_password
Note If you do not provide arguments three subsequent times, the script closes after notifying you
that the required arguments were not provided.
Here, psc_administrator_username is the vCenter Single Sign-On administrator user name which
must be in UPN format.
9Verify that all vCenter Server services are running.
uFor a vCenter Server Appliance deployed as an appliance, run the service-control --status
--all command in the appliance shell.
uFor a vCenter Server installed on Windows, from the Windows Start menu, select Control Panel
> Administrative Tools > Services.
vSphere Installation and Setup
VMware, Inc. 365

Restoring a vCenter Server Environment with Multiple
Platform Services Controller Instances
You can use vSphere Data Protection to restore an environment in which the vCenter Server instances
are registered with different Platform Services Controller instances, and the infrastructure data is
replicated between the Platform Services Controller instances.
Important You can back up and restore only virtual machines that contain vCenter Server,
vCenter Server Appliance, and Platform Services Controller. You cannot back up and restore physical
machines that are running vCenter Server by using vSphere Data Protection.
nRestore a Single Failed Platform Services Controller
Your environment might contain multiple vCenter Server instances registered with different external
Platform Services Controller instances that replicate their data. You can use vSphere Data
Protection to back up and restore the whole environment so that if a Platform Services Controller
fails, you can restore the failed Platform Services Controller.
nRestore All Failed Platform Services Controller Instances
Your environment might contain multiple vCenter Server instances registered with different external
Platform Services Controller instances that replicate their data. You can use vSphere Data
Protection for backing up and restoring the whole environment. If all Platform Services Controller
instances fail, you can restore the environment.
nRestore a Failed vCenter Server Instance
Your environment might contain multiple vCenter Server instances registered with different external
Platform Services Controller instances, while the infrastructure data is replicated between
thePlatform Services Controller instances. You can use vSphere Data Protection to restore any
failed vCenter Server instance.
Restore a Single Failed Platform Services Controller
Your environment might contain multiple vCenter Server instances registered with different external
Platform Services Controller instances that replicate their data. You can use vSphere Data Protection to
back up and restore the whole environment so that if a Platform Services Controller fails, you can restore
the failed Platform Services Controller.
Important You can back up and restore only virtual machines that contain vCenter Server,
vCenter Server Appliance, and Platform Services Controller. You cannot back up and restore physical
machines that are running vCenter Server by using vSphere Data Protection.
Procedure
1Repoint vCenter Server to Another External Platform Services Controller
Joining external Platform Services Controller instances in the same vCenter Single Sign-On domain,
ensures high availability of your system.
vSphere Installation and Setup
VMware, Inc. 366
2Deploy a New Platform Services Controller
If a Platform Services Controller instance fails in an environment that contains multiple
Platform Services Controller instances, you must deploy a new Platform Services Controller instance
and join it to an active node in the same vCenter Single Sign-On domain, and site.
3Repoint Back the vCenter Server Instances to the Restored Platform Services Controller
After you restore a failed Platform Services Controller in an environment that contains multiple
vCenter Server instances registered with different external Platform Services Controller instances,
you must repoint back the vCenter Server instances to the restored Platform Services Controller.
Repoint vCenter Server to Another External Platform Services Controller
Joining external Platform Services Controller instances in the same vCenter Single Sign-On domain,
ensures high availability of your system.
If an external Platform Services Controller stops responding or if you want to distribute the load of an
external Platform Services Controller, you can repoint the vCenter Server instances to another
Platform Services Controller in the same domain and site.
nYou can repoint the vCenter Server instance to an existing functional Platform Services Controller
instance with free load capacity in the same domain and site.
nYou can install or deploy a new Platform Services Controller instance in the same domain and site to
which to repoint the vCenter Server instance.
Prerequisites
nIf the old Platform Services Controller instance has stopped responding, remove the node and clean
up the stale vmdir data by running the cmsso-util unregister command. For information about
decommissioning a Platform Services Controller instance, see https://kb.vmware.com/kb/2106736.
nVerify that the old and the new Platform Services Controller instances are in the same vCenter Single
Sign-On domain and site by running the vdcrepadmin -f showservers command. For information
about using the command, see https://kb.vmware.com/kb/2127057.
nIf you want to repoint a vCenter Server Appliance that is configured in a vCenter HA cluster, remove
the vCenter HA configuration. For information about removing a vCenter HA configuration, see
vSphere Availability.
Procedure
1Log in to the vCenter Server instance.
nFor a vCenter Server Appliance, log in to the vCenter Server Appliance shell as root.
nFor a vCenter Server instance on Windows, log in as an administrator to the vCenter Server
virtual machine or physical server.
2If the vCenter Server instance runs on Windows, in the Windows command prompt, navigate to
C:\Program Files\VMware\vCenter Server\bin.
vSphere Installation and Setup
VMware, Inc. 367

3Run the cmsso-util repoint command.
cmsso-util repoint --repoint-psc psc_fqdn_or_static_ip [--dc-port port_number]
where the square brackets [ ] enclose the command options.
Here, psc_fqdn_or_static_ip is the system name used to identify the Platform Services Controller.
This system name must be an FQDN or a static IP address.
Note The FQDN value is case-sensitive.
Use the --dc-port port_number option if the Platform Services Controller runs on a custom
HTTPS port. The default value of the HTTPS port is 443.
4Log in to the vCenter Server instance by using the vSphere Web Client to verify that the
vCenter Server instance is running and can be managed.
The vCenter Server instance is registered with the new Platform Services Controller.
What to do next
If you repointed a vCenter Server Appliance that was configured in a vCenter HA cluster, you can
reconfigure the vCenter HA cluster. For information about configuring vCenter HA, see vSphere
Availability.
Deploy a New Platform Services Controller
If a Platform Services Controller instance fails in an environment that contains multiple
Platform Services Controller instances, you must deploy a new Platform Services Controller instance and
join it to an active node in the same vCenter Single Sign-On domain, and site.
You can deploy the new Platform Services Controller instance by using one of the deployment methods.
nDeploy a Platform Services Controller Appliance by Using the GUI
nDeploy a vCenter Server Appliance or Platform Services Controller Appliance by Using the CLI
nInstalling vCenter Server and Platform Services Controller on Windows
After you deploy the new Platform Services Controller instance, you can repoint the vCenter Server
instances back to it.
Repoint Back the vCenter Server Instances to the Restored Platform Services Controller
After you restore a failed Platform Services Controller in an environment that contains multiple
vCenter Server instances registered with different external Platform Services Controller instances, you
must repoint back the vCenter Server instances to the restored Platform Services Controller.
Prerequisites
Verify that the external Platform Services Controller instances are within a single site and replicate the
infrastructure data within a single domain.
vSphere Installation and Setup
VMware, Inc. 368

Procedure
1Log in to the vCenter Server instance.
nFor a vCenter Server Appliance, log in to the vCenter Server Appliance shell as root.
nFor a vCenter Server instance on Windows, log in as an administrator to the vCenter Server
virtual machine or physical server.
2If the vCenter Server instance runs on Windows, in the Windows command prompt, navigate to
C:\Program Files\VMware\vCenter Server\bin.
3Run the cmsso-util script.
cmsso-util repoint --repoint-psc psc_fqdn_or_static_ip [--dc-port port_number]
where the square brackets [ ] enclose the command options.
Here, psc_fqdn_or_static_ip is the system name used to identify the Platform Services Controller.
This system name must be an FQDN or a static IP address.
Use the --dc-port port_number option if the Platform Services Controller runs on a custom
HTTPS port. The default value of the HTTPS port is 443.
4Log in to the vCenter Server instance by using the vSphere Web Client to verify that the
vCenter Server instance is running and can be managed.
The vCenter Server instance is registered with the restored Platform Services Controller.
Restore All Failed Platform Services Controller Instances
Your environment might contain multiple vCenter Server instances registered with different external
Platform Services Controller instances that replicate their data. You can use vSphere Data Protection for
backing up and restoring the whole environment. If all Platform Services Controller instances fail, you can
restore the environment.
Important You can back up and restore only virtual machines that contain vCenter Server,
vCenter Server Appliance, and Platform Services Controller. You cannot back up and restore physical
machines that are running vCenter Server by using vSphere Data Protection.
Restore the virtual machine and the services of the most recently backed up Platform Services Controller
instance by using the direct-to-host emergency restore. After the restore is complete, deploy new
Platform Services Controller instances and join them to the restored Platform Services Controller
instance. After the deployment, you can repoint the vCenter Server instances to the newly deployed
Platform Services Controller instances.
vSphere Installation and Setup
VMware, Inc. 369

Procedure
1Restore the Most Recently Backed Up Platform Services Controller Virtual Machine With the Direct-
to-Host Emergency Restore Operation
The direct‐to‐host emergency restore operation lets you restore the VM that contains
Platform Services Controller when vCenter Server becomes unavailable or when you cannot access
the vSphere Data Protection user interface by using the vSphere Web Client.
2Run the vcenter-restore Script
After you complete the restore process of the Platform Services Controller, you must run the
vcenter-restore script on the vCenter Server instances registered with the restored
Platform Services Controller.
3Deploy Platform Services Controllers
If more than onePlatform Services Controller instances fail in an environment that contains multiple
Platform Services Controller instances, you must deploy new Platform Services Controller instances
and join them to the active nodes in the same vCenter Single Sign-On domain, and site.
4Repoint Back the Connections Between vCenter Server and Platform Services Controller Instances
After you restore the failed Platform Services Controller instances in an environment that contains
multiple vCenter Server instances registered with different external Platform Services Controller
instances, you must repoint back the vCenter Server instances to the restored
Platform Services Controller nodes.
Restore the Most Recently Backed Up Platform Services Controller Virtual Machine With the
Direct-to-Host Emergency Restore Operation
The direct‐to‐host emergency restore operation lets you restore the VM that contains
Platform Services Controller when vCenter Server becomes unavailable or when you cannot access the
vSphere Data Protection user interface by using the vSphere Web Client.
vSphere Data Protection depends on vCenter Server for many of the vSphere Data Protection core
operations. When vCenter Server becomes unavailable, an emergency restore operation can restore the
virtual machine that contains the vCenter Server, vCenter Server Appliance, or
Platform Services Controller directly on the ESXi host that is running the vSphere Data Protection
Appliance. The Emergency Restore tab displays a list of VMs that have been backed up by the vSphere
Data Protection Appliance. These VMs that contain vCenter Server or Platform Services Controller
instances can be restored as new VMs on the ESXi host where the vSphere Data Protection Appliance is
running. For best practices, recommendations, and limitations of the emergency restore operation, see
the vSphere Data Protection documentation.
Note This procedure describes the steps by using vSphere Data Protection 6.1.3. The steps might vary
if you use a different version of vSphere Data Protection.
vSphere Installation and Setup
VMware, Inc. 370

Procedure
1In a Web browser navigate to http://host-name/ui or http://host-IP-address/ui.
Here, host-name is the name of the ESXi host and host-IP-address is the IP of the ESXi host on
which the vSphere Data Protection Appliance resides. Log in as an administrator to the
VMware Host Client.
a Right-click Host in the VMware Host Client inventory and select Disconnect from vCenter
Server from the menu.
b Click Disconnect from vCenter Server when prompted to disassociate the host from
vCenter Server.
Note If the ESXi host is version 5.1, log in to the vSphere Client instead the VMware Host Client
and, on the Summary tab, click Disassociate Host from vCenter Server.
2In a Web browser, navigate to the vSphere Data Protection Configure Utility.
https://ip_address_VDP_Appliance:8543/vdp-configure/.
3On the Emergency Restore tab, select the virtual machine that will serve as the restore point, and
click Restore.
4In the Host Credentials dialog box, enter valid host credentials and click OK.
5In the Restore a Backup dialog box, enter a new name.
6Select a datastore as the destination target for the backup, and click Restore.
Caution The datastore capacity size is listed. Make sure you select a datastore with enough disk
space to accommodate the restore. Insufficient space causes the restore to fail.
The restored virtual machine is listed in the inventory at the vSphere host level. Restoring to a more
specific inventory path is unsupported.
Run the vcenter-restore Script
After you complete the restore process of the Platform Services Controller, you must run the vcenter-
restore script on the vCenter Server instances registered with the restored Platform Services Controller.
Procedure
1Log in to the vCenter Server virtual machine.
nFor a vCenter Server Appliance, log in to the appliance shell as root.
nFor a vCenter Server installed on Windows, log in to the virtual machine OS as an administrator.
vSphere Installation and Setup
VMware, Inc. 371

2Verify that no vCenter Server services are running.
nFor a vCenter Server Appliance, run the service-control --status --all command in the
appliance shell.
nFor a vCenter Server instance installed on Windows, from the Windows Start menu, select
Control Panel > Administrative Tools > Services.
3Run the vcenter-restore script to complete the restore operation and start all the vCenter Server
services.
Option Action
For a
vCenter Server
Appliance
Run the vcenter-restore script in the appliance shell.
vcenter-restore -u psc_administrator_username -p psc_administrator_password
For vCenter Server
installed on
Windows
1 From the Windows command prompt, navigate to the vcenter-restore script.
By default, the script is located in C:\Program Files\VMware\vCenter Server\.
2 Run the vcenter-restore script.
vcenter-restore -u psc_administrator_username -p psc_administrator_password
Note If you do not provide arguments three subsequent times, the script closes after notifying you
that the required arguments were not provided.
Here, psc_administrator_username is the vCenter Single Sign-On administrator user name which
must be in UPN format.
4Verify that all vCenter Server services are running.
uFor a vCenter Server Appliance deployed as an appliance, run the service-control --status
--all command in the appliance shell.
uFor a vCenter Server installed on Windows, from the Windows Start menu, select Control Panel
> Administrative Tools > Services.
Deploy Platform Services Controllers
If more than onePlatform Services Controller instances fail in an environment that contains multiple
Platform Services Controller instances, you must deploy new Platform Services Controller instances and
join them to the active nodes in the same vCenter Single Sign-On domain, and site.
You can deploy the new Platform Services Controller instances by using one of the deployment methods.
nDeploy a Platform Services Controller Appliance by Using the GUI
nDeploy a vCenter Server Appliance or Platform Services Controller Appliance by Using the CLI
nInstalling vCenter Server and Platform Services Controller on Windows
After you deploy the new Platform Services Controller instances, you can repoint the vCenter Server
instances back to them.
vSphere Installation and Setup
VMware, Inc. 372

Repoint Back the Connections Between vCenter Server and Platform Services Controller
Instances
After you restore the failed Platform Services Controller instances in an environment that contains
multiple vCenter Server instances registered with different external Platform Services Controller
instances, you must repoint back the vCenter Server instances to the restored
Platform Services Controller nodes.
Prerequisites
Verify that the external Platform Services Controller instances are within a single site and replicate the
infrastructure data within a single domain.
Procedure
1Log in to the vCenter Server instance.
nFor a vCenter Server Appliance, log in to the vCenter Server Appliance shell as root.
nFor a vCenter Server instance on Windows, log in as an administrator to the vCenter Server
virtual machine or physical server.
2If the vCenter Server instance runs on Windows, in the Windows command prompt, navigate to
C:\Program Files\VMware\vCenter Server\bin.
3Run the cmsso-util script.
cmsso-util repoint --repoint-psc psc_fqdn_or_static_ip [--dc-port port_number]
where the square brackets [ ] enclose the command options.
Here, psc_fqdn_or_static_ip is the system name used to identify the Platform Services Controller.
This system name must be an FQDN or a static IP address.
Use the --dc-port port_number option if the Platform Services Controller runs on a custom
HTTPS port. The default value of the HTTPS port is 443.
4Log in to the vCenter Server instance by using the vSphere Web Client to verify that the
vCenter Server instance is running and can be managed.
The vCenter Server instance is registered with the restored Platform Services Controller.
vSphere Installation and Setup
VMware, Inc. 373

Restore a Failed vCenter Server Instance
Your environment might contain multiple vCenter Server instances registered with different external
Platform Services Controller instances, while the infrastructure data is replicated between
thePlatform Services Controller instances. You can use vSphere Data Protection to restore any failed
vCenter Server instance.
Important You can back up and restore only virtual machines that contain vCenter Server,
vCenter Server Appliance, and Platform Services Controller. You cannot back up and restore physical
machines that are running vCenter Server by using vSphere Data Protection.
You must restore each failed vCenter Server.
Prerequisites
Back up the virtual machines on which the vCenter Server instances reside.
nRestore the Failed vCenter Server Virtual Machine to the Original Location
You can restore to the original location the full image backup of a virtual machine that contains a
vCenter Server instance manually by using the Restore backup wizard.
nRestore the Failed vCenter Server Virtual Machine to a New Location
You can manually restore the full image backup of a virtual machine that contains a vCenter Server
instance by using the Restore backup wizard.
nRestore the Failed vCenter Server Virtual Machine With the Direct-to-Host Emergency Restore
Operation
The direct‐to‐host emergency restore operation lets you restore the virtual machine that contains
vCenter Server when vCenter Server becomes unavailable or when you cannot access the vSphere
Data Protection user interface by using the vSphere Web Client.
Restore the Failed vCenter Server Virtual Machine to the Original Location
You can restore to the original location the full image backup of a virtual machine that contains a
vCenter Server instance manually by using the Restore backup wizard.
Note This procedure describes the steps by using vSphere Data Protection 6.1.3. The steps might vary
if you use a different version of vSphere Data Protection.
Prerequisites
nDeploy and configure the vSphere Data Protection Appliance.
nBack up a virtual machine with running vCenter Server. See Use vSphere Data Protection to Back Up
a vCenter Server Environment.
nUse the vSphere Web Client to log in to the vCenter Server instance that manages your environment.
Log in as the user with administrator privileges that was used during the vSphere Data Protection
configuration.
vSphere Installation and Setup
VMware, Inc. 374

nVerify that the virtual machine you want to restore is powered off.
Procedure
1On the vSphere Web Client Home page, click vSphere Data Protection.
2Click the Restore tab.
3(Optional) Filter the backups to narrow your search.
4Select a virtual machine listed in the Name column, and select one or more backup items that you
want to restore.
When you select a virtual machine, you can see the list of the performed backups for that virtual
machine.
5Click Restore to start the Restore backup wizard.
6On the Select Backup page, verify that the list of backups is correct, remove the backups that you
want to exclude from the restore operation, and click Next.
7On the Set Restore Options page, leave the Restore to Original Location check box selected.
Important If the virtual disk of the original virtual machine has been removed or deleted, you cannot
restore the virtual machine to its original location. The VMDK must be restored to a new location.
8(Optional) Under Advanced options, select a new datastore to power on the virtual machine after it
is restored and to reconnect the NIC.
9Click Next.
10 On the Ready to complete page, review the summary of your restore requests, and click Finish to
start the restore operation.
Note If you selected to reconnect the NIC during the restore process, verify that the network
configuration for the newly created virtual machine is correct. The NIC of the new virtual machine
might use the same IP address as the original virtual machine, which causes conflicts.
11 Verify that no vCenter Server services are running.
nFor a vCenter Server Appliance, run the service-control --status --all command in the
appliance shell.
nFor a vCenter Server instance installed on Windows, from the Windows Start menu, select
Control Panel > Administrative Tools > Services.
vSphere Installation and Setup
VMware, Inc. 375

12 Run the vcenter-restore script to complete the restore operation and start all the vCenter Server
services.
Option Action
For a
vCenter Server
Appliance
Run the vcenter-restore script in the appliance shell.
vcenter-restore -u psc_administrator_username -p psc_administrator_password
For vCenter Server
installed on
Windows
1 From the Windows command prompt, navigate to the vcenter-restore script.
By default, the script is located in C:\Program Files\VMware\vCenter Server\.
2 Run the vcenter-restore script.
vcenter-restore -u psc_administrator_username -p psc_administrator_password
Note If you do not provide arguments three subsequent times, the script closes after notifying you
that the required arguments were not provided.
Here, psc_administrator_username is the vCenter Single Sign-On administrator user name which
must be in UPN format.
13 Verify that all vCenter Server services are running.
uFor a vCenter Server Appliance deployed as an appliance, run the service-control --status
--all command in the appliance shell.
uFor a vCenter Server installed on Windows, from the Windows Start menu, select Control Panel
> Administrative Tools > Services.
An information dialog box confirms that the restore operation was successfully initiated. You can monitor
the restore progress in the Recent Tasks pane.
Restore the Failed vCenter Server Virtual Machine to a New Location
You can manually restore the full image backup of a virtual machine that contains a vCenter Server
instance by using the Restore backup wizard.
Note This procedure describes the steps by using vSphere Data Protection 6.1.3. The steps might vary
if you use a different version of vSphere Data Protection.
Prerequisites
nDeploy and configure the vSphere Data Protection Appliance.
nBack up a virtual machine with running vCenter Server. See Use vSphere Data Protection to Back Up
a vCenter Server Environment.
nUse the vSphere Web Client to log in to the vCenter Server instance that manages your environment.
Log in as the user with administrator privileges that was used during the vSphere Data Protection
configuration.
nVerify that the virtual machine you want to restore is powered off.
vSphere Installation and Setup
VMware, Inc. 376

Procedure
1On the vSphere Web Client Home page, click vSphere Data Protection.
2Click the Restore tab.
3(Optional) Filter the backups to narrow your search.
4Select a virtual machine listed in the Name column, and select one or more backup items that you
want to restore.
When you select a virtual machine, you can see the list of the performed backups for that virtual
machine.
5Click Restore to start the Restore backup wizard.
6On the Select Backup page, verify that the list of backups is correct, remove the backups that you
want to exclude from the restore operation, and click Next.
7On the Set Restore Options page, deselect the Restore to Original Location check box to set the
restore options for each backup that you are restoring to a new location.
8Enter the name of the new virtual machine and click Choose to select a new host for the virtual
machine.
9Select the datastore in which to restore the virtual machine, and click Next.
10 (Optional) Under Advanced options, select a new datastore to power on the virtual machine after it
is restored and to reconnect the NIC.
11 Click Next.
12 On the Ready to complete page, review the summary of your restore requests, and click Finish to
start the restore operation.
Note If you selected to reconnect the NIC during the restore process, verify that the network
configuration for the newly created virtual machine is correct. The NIC of the new virtual machine
might use the same IP address as the original virtual machine, which causes conflicts.
13 Verify that no vCenter Server services are running.
nFor a vCenter Server Appliance, run the service-control --status --all command in the
appliance shell.
nFor a vCenter Server instance installed on Windows, from the Windows Start menu, select
Control Panel > Administrative Tools > Services.
vSphere Installation and Setup
VMware, Inc. 377

14 Run the vcenter-restore script to complete the restore operation and start all the vCenter Server
services.
Option Action
For a
vCenter Server
Appliance
Run the vcenter-restore script in the appliance shell.
vcenter-restore -u psc_administrator_username -p psc_administrator_password
For vCenter Server
installed on
Windows
1 From the Windows command prompt, navigate to the vcenter-restore script.
By default, the script is located in C:\Program Files\VMware\vCenter Server\.
2 Run the vcenter-restore script.
vcenter-restore -u psc_administrator_username -p psc_administrator_password
Note If you do not provide arguments three subsequent times, the script closes after notifying you
that the required arguments were not provided.
Here, psc_administrator_username is the vCenter Single Sign-On administrator user name which
must be in UPN format.
15 Verify that all vCenter Server services are running.
uFor a vCenter Server Appliance deployed as an appliance, run the service-control --status
--all command in the appliance shell.
uFor a vCenter Server installed on Windows, from the Windows Start menu, select Control Panel
> Administrative Tools > Services.
An information dialog box confirms that the restore operation was successfully initiated. You can monitor
the restore progress in the Recent Tasks pane.
Restore the Failed vCenter Server Virtual Machine With the Direct-to-Host Emergency
Restore Operation
The direct‐to‐host emergency restore operation lets you restore the virtual machine that contains
vCenter Server when vCenter Server becomes unavailable or when you cannot access the vSphere Data
Protection user interface by using the vSphere Web Client.
vSphere Data Protection depends on vCenter Server for many of the vSphere Data Protection core
operations. When vCenter Server becomes unavailable, an emergency restore operation can restore the
virtual machine that contains the vCenter Server, vCenter Server Appliance, or
Platform Services Controller directly on the ESXi host that is running the vSphere Data Protection
Appliance. The Emergency Restore tab displays a list of VMs that have been backed up by the vSphere
Data Protection Appliance. These VMs that contain vCenter Server or Platform Services Controller
instances can be restored as new VMs on the ESXi host where the vSphere Data Protection Appliance is
running. For best practices, recommendations, and limitations of the emergency restore operation, see
the vSphere Data Protection documentation.
Note This procedure describes the steps by using vSphere Data Protection 6.1.3. The steps might vary
if you use a different version of vSphere Data Protection.
vSphere Installation and Setup
VMware, Inc. 378

Prerequisites
Back up the vCenter Server virtual machine or thevCenter Server Appliance by using vSphere Data
Protection.
Procedure
1In a Web browser navigate to http://host-name/ui or http://host-IP-address/ui.
Here, host-name is the name of the ESXi host and host-IP-address is the IP of the ESXi host on
which the vSphere Data Protection Appliance resides. Log in as an administrator to the
VMware Host Client.
a Right-click Host in the VMware Host Client inventory and select Disconnect from vCenter
Server from the menu.
b Click Disconnect from vCenter Server when prompted to disassociate the host from
vCenter Server.
Note If the ESXi host is version 5.1, log in to the vSphere Client instead the VMware Host Client
and, on the Summary tab, click Disassociate Host from vCenter Server.
2In a Web browser, navigate to the vSphere Data Protection Configure Utility.
https://ip_address_VDP_Appliance:8543/vdp-configure/.
3On the Emergency Restore tab, select the virtual machine that will serve as the restore point, and
click Restore.
4In the Host Credentials dialog box, enter valid host credentials and click OK.
5In the Restore a Backup dialog box, enter a new name.
6Select a datastore as the destination target for the backup, and click Restore.
Caution The datastore capacity size is listed. Make sure you select a datastore with enough disk
space to accommodate the restore. Insufficient space causes the restore to fail.
The restored virtual machine is listed in the inventory at the vSphere host level. Restoring to a more
specific inventory path is unsupported.
7Verify that no vCenter Server services are running.
nFor a vCenter Server Appliance, run the service-control --status --all command in the
appliance shell.
nFor a vCenter Server instance installed on Windows, from the Windows Start menu, select
Control Panel > Administrative Tools > Services.
vSphere Installation and Setup
VMware, Inc. 379

8Run the vcenter-restore script to complete the restore operation and start all the vCenter Server
services.
Option Action
For a
vCenter Server
Appliance
Run the vcenter-restore script in the appliance shell.
vcenter-restore -u psc_administrator_username -p psc_administrator_password
For vCenter Server
installed on
Windows
1 From the Windows command prompt, navigate to the vcenter-restore script.
By default, the script is located in C:\Program Files\VMware\vCenter Server\.
2 Run the vcenter-restore script.
vcenter-restore -u psc_administrator_username -p psc_administrator_password
Note If you do not provide arguments three subsequent times, the script closes after notifying you
that the required arguments were not provided.
Here, psc_administrator_username is the vCenter Single Sign-On administrator user name which
must be in UPN format.
9Verify that all vCenter Server services are running.
uFor a vCenter Server Appliance deployed as an appliance, run the service-control --status
--all command in the appliance shell.
uFor a vCenter Server installed on Windows, from the Windows Start menu, select Control Panel
> Administrative Tools > Services.
vSphere Installation and Setup
VMware, Inc. 380
Troubleshooting ESXi Booting 8
The ESXi booting troubleshooting topics provide solutions to problems that you might encounter during
the ESXi booting.
This section includes the following topics:
nHost Stops Unexpectedly at Bootup When Sharing a Boot Disk with Another Host
nHost Fails to Boot After You Install ESXi in UEFI Mode
Host Stops Unexpectedly at Bootup When Sharing a Boot
Disk with Another Host
When more than one host, either physical or virtual, boots from the same shared physical disk or LUN,
they cannot use the same scratch partition.
Problem
The host stops at bootup when sharing a boot disk with another host.
Cause
More than one ESXi host can share the same physical disk or LUN. When two such hosts also have the
same scratch partition configured, either of the hosts can fail at bootup.
Solution
1Set the hosts to boot sequentially, and boot the hosts.
This setting lets you start the hosts so that you can change the scratch partition for one of them.
2From the vSphere Web Client, connect to the vCenter Server.
3Select the host in the inventory.
4Click the Manage tab.
5Click Settings.
6Under System, select Advanced System Settings.
7Select ScratchConfig.
The ScratchConfig.CurrentScratchLocation text box shows the current location of the scratch
partition.
VMware, Inc. 381
8In the ScratchConfig.ConfiguredScratchLocation text box, enter a directory path that is unique for
this host.
For example, /vmfs/volumes/DatastoreUUID/DatastoreFolder.
9Reboot the host for the changes to take effect.
Host Fails to Boot After You Install ESXi in UEFI Mode
When you install ESXi on a host machine in UEFI mode, the machine might fail to boot.
Problem
When you reboot after installing ESXi on a host machine in UEFI mode, the reboot might fail. This
problem is accompanied by an error message similar to Unexpected network error. No boot
device available.
Cause
The host system fails to recognize the disk that ESXi is installed on as the boot disk.
Solution
1While the error message is displayed on screen, press F11 to display boot options.
2Select an option similar to Add boot option.
The wording of the option might vary, depending on your system.
3Select the file \EFI\BOOT\BOOTx64.EFI on the disk that you installed ESXi on.
4Change the boot order so that the host boots from the option that you added.
vSphere Installation and Setup
VMware, Inc. 382
Troubleshooting vCenter Server
Installation or Deployment 9
The vCenter Server installation or deployment troubleshooting topics provide solutions to problems that
you might encounter during the vCenter Server installation or vCenter Server Appliance deployment
process.
This section includes the following topics:
nCollecting Logs for Troubleshooting a vCenter Server Installation or Upgrade
nAttempt to Install a Platform Services Controller After a Prior Installation Failure
nMicrosoft SQL Database Set to Unsupported Compatibility Mode Causes vCenter Server Installation
or Upgrade to Fail
Collecting Logs for Troubleshooting a vCenter Server
Installation or Upgrade
You can collect installation or upgrade log files for vCenter Server. If an installation or upgrade fails,
checking the log files can help you identify the source of the failure.
You can choose the Installation Wizard method or the manual method for saving and recovering log files
for a vCenter Server for Windows installation failure.
You can also collect deployment log files for vCenter Server Appliance.
nCollect Installation Logs by Using the Installation Wizard
You can use the Setup Interrupted page of the installation wizard to browse to the generated .zip
file of the vCenter Server for Windows installation log files.
nRetrieve Installation Logs Manually
You can retrieve the installation log files manually for examination.
nCollect Deployment Log Files for the vCenter Server Appliance
If the vCenter Server Appliance deployment fails, you can retrieve the log files and examine them for
the reason of the failure.
nExport a vCenter Server Support Bundle for Troubleshooting
You can export the support bundle of the vCenter Server instance in the vCenter Server Appliance
for troubleshooting using the URL displayed on the DCUI home screen.
VMware, Inc. 383
Collect Installation Logs by Using the Installation Wizard
You can use the Setup Interrupted page of the installation wizard to browse to the generated .zip file of
the vCenter Server for Windows installation log files.
If the installation fails, the Setup Interrupted page appears with the log collection check boxes selected by
default.
Procedure
1Leave the check boxes selected and click Finish.
The installation files are collected in a .zip file on your desktop, for example, VMware-VCS-logs-
time-of-installation-attempt.zip, where time-of-installation-attempt displays the year, month,
date, hour, minutes, and seconds of the installation attempt.
2Retrieve the log files from the .zip file on your desktop.
What to do next
Examine the log files to determine the cause of failure.
Retrieve Installation Logs Manually
You can retrieve the installation log files manually for examination.
Procedure
1Navigate to the installation log file locations.
n%PROGRAMDATA%\VMware\vCenterServer\logs directory, usually
C:\ProgramData\VMware\vCenterServer\logs
n%TEMP% directory, usually C:\Users\username\AppData\Local\Temp
The files in the %TEMP% directory include vc-install.txt, vminst.log, pkgmgr.log, pkgmgr-
comp-msi.log, and vim-vcs-msi.log.
2Open the installation log files in a text editor for examination.
Collect Deployment Log Files for the vCenter Server Appliance
If the vCenter Server Appliance deployment fails, you can retrieve the log files and examine them for the
reason of the failure.
The full path to the log files is displayed in the vCenter Server Appliance deployment wizard.
In case of firstboot failure, you can download the support bundle on a Windows host machine and
examine the log files to determine which firstboot script failed. See Export a vCenter Server Support
Bundle for Troubleshooting.
vSphere Installation and Setup
VMware, Inc. 384

Procedure
1On the Windows machine that you use for deploying the vCenter Server Appliance, navigate to the
log files folder.
If you are logged in as an administrator, by default this is the
C:\Users\Administrator\AppData\Local\VMware\CIP\vcsaInstaller folder.
2Open the installation log files in a text editor for examination.
Export a vCenter Server Support Bundle for Troubleshooting
You can export the support bundle of the vCenter Server instance in the vCenter Server Appliance for
troubleshooting using the URL displayed on the DCUI home screen.
You can also collect the support bundle from the vCenter Server Appliance Bash shell by running the vc-
support.sh script.
The support bundle is exported in .tgz format.
Procedure
1Log in to the Windows host machine on which you want to download the bundle.
2Open a Web browser and enter the URL to the support bundle displayed in the DCUI.
https://appliance-fully-qualified-domain-name:443/appliance/support-bundle
3Enter the user name and password of the root user.
4Click Enter.
The support bundle is downloaded as .tgz file on your Windows machine.
5(Optional) To determine which firstboot script failed, examine the firstbootStatus.json file.
If you ran the vc-support.sh script in the vCenter Server Appliance Bash shell, to examine the
firstbootStatus.json file, run
cat /var/log/firstboot/firstbootStatus.json
Attempt to Install a Platform Services Controller After a
Prior Installation Failure
When you want to replicate Platform Services Controller data, you might not be able to join a vCenter
Single Sign-On domain in an existing Platform Services Controller.
Problem
When you try to install a Platform Services Controller, either embedded or external, and join the
Platform Services Controller to a vCenter Single Sign-On domain or site, the installation might fail and the
failure might leave incomplete data in the Platform Services Controller federation.
vSphere Installation and Setup
VMware, Inc. 385

Cause
The Platform Services Controller data is not cleaned up when an installation of a
Platform Services Controller fails. Consider the following scenario:
1 Install Platform Services Controller A.
2 When you try to install Platform Services Controller B and join it to the same domain as
Platform Services Controller A, the installation fails.
3 Second attempt to install Platform Services Controller B and join it to the same domain as
Platform Services Controller A fails, because Platform Services Controller A contains incomplete
data.
Solution
1Log in as an administrator to the machine on which you install Platform Services Controller A.
2At the command prompt navigate to the vdcleavefed command.
The vdcleavefed command is located at C:\Program Files\VMware\vCenter Server\vmdird\
on Windows and /usr/lib/vmware-vmdir/bin/ on Linux.
3Run the vdcleavefed command to delete the data.
vdcleavefed -h Platform-Services-Controller-B-System-Name -u Administrator
4Install Platform Services Controller B.
Microsoft SQL Database Set to Unsupported
Compatibility Mode Causes vCenter Server Installation or
Upgrade to Fail
vCenter Server installation with a Microsoft SQL database fails when the database is set to compatibility
mode with an unsupported version.
Problem
The following error message appears: The DB User entered does not have the required
permissions needed to install and configure vCenter Server with the selected DB.
Please correct the following error(s): %s
Cause
The database version must be supported for vCenter Server. For SQL, even if the database is a
supported version, if it is set to run in compatibility mode with an unsupported version, this error occurs.
For example, if SQL 2008 is set to run in SQL 2000 compatibility mode, this error occurs.
Solution
uMake sure the vCenter Server database is a supported version and is not set to compatibility mode
with an unsupported version. See the VMware Product Interoperability Matrixes at
http://partnerweb.vmware.com/comp_guide2/sim/interop_matrix.php?.
vSphere Installation and Setup
VMware, Inc. 386

Decommissioning ESXi and
vCenter Server 10
The decommissioning topics provide information on how to remove ESXi and vCenter Server from your
host machines.
This section includes the following topics:
nDecommission an ESXi Host
nUninstall vCenter Server
Decommission an ESXi Host
If you do not want your server to be an ESXi host, you can decommission the ESXi host machine.
Procedure
1Remove VMFS datastores on the internal disks so that the internal disks are no longer set up to store
virtual machines.
2Change the boot setting in the BIOS so that the host no longer boots into ESXi.
3Install another operating system in its place.
Uninstall vCenter Server
You must have administrator privileges to uninstall VMware vCenter Server.
Important If you are using the embedded PostgreSQL database, uninstalling vCenter Server causes the
embedded database to be uninstalled, and all data is lost.
Prerequisites
If you are uninstalling the vCenter Server system, remove the hosts from the Hosts and Clusters
inventory.
Procedure
1As an administrator user on the Windows system, click Start > Control Panel > Programs and
Features.
2Select VMware vCenter Server from the list and click Remove.
VMware, Inc. 387
3Click Remove to confirm that you want to remove the program.
4Click Finish.
5Reboot the system.
vSphere Installation and Setup
VMware, Inc. 388