Pelco Genex Series Multiplexer Mx4004 Users Manual C1995M (12/00)
MX4004 to the manual e278485c-0b73-4120-a18d-0bcb31b30c8e
2015-02-02
: Pelco Pelco-Genex-Series-Multiplexer-Mx4004-Users-Manual-441108 pelco-genex-series-multiplexer-mx4004-users-manual-441108 pelco pdf
Open the PDF directly: View PDF
.
Page Count: 48
- CONTENTS
- IMPORTANT SAFEGUARDS AND WARNINGS
- DESCRIPTION
- installation
- mountING
- connecting cameras
- connecting monitorS
- VCR HOOKUP, HEAD PULSE SWITCHING, AND programming
- wiring ALARM inputs
- connecting a kbd4000 series keyboard (optional)
- connecting an mx4000svr server with keyboards (optional)
- connecting a multiplexer WITH CM6700 scu (optional)
- POWERING THE multiplexer
- minimum programming
- programming
- SPECIFIC applications programming
- TESTING
- OPERATION
- TROUBLESHOOTING
- SPECIFICATIONS
- Index
- REGULATORY NOTICES
- WARRANTY AND RETURN INFORMATION
- LIST OF ILLUSTRATIONS
- 1 Stand-Alone Multiplexer
- 2 Multiplexer with KBD4000 Keyboard
- 3 Multiplexers with KBD4000 Keyboards and MX4000SVR
- 4 Multiplexer with CM6700 Matrix Switcher
- 5 Rack Installation – One Multiplexer
- 6 Rack Installation – Two Multiplexers
- 7 Camera Wiring Example
- 8 VCR Wiring Example, One VCR
- 9 Pelco Time-Lapse VCR Wiring Example
- 10 Alarm Wiring Example
- 11 Connecting the Keyboard to the Multiplexer
- 12 Star Configuration of Multiplexers
- 13 Connecting KBD4000/KBD4002 Keyboards to the Server
- 14 Daisy Chaining Multiplexers to the Server
- 15 Connecting Multiplexer to a CM6700 SCU
- 16 Menu Access Buttons
- 17 Main Selection Menu
- 18 System (Basic) Setup Menu
- 19 Alarm Wiring Example
- 20 System Advanced Setup Menu
- 21 Monitor Menus for Multiple Units in One System
- 22 Record Setup Menu
- 23 Custom VCR Setup Menu
- 24 Camera Menu
- 25 Camera Sequence Menu
- 26 Multiplexer Front Panel
- 27 Alarm Log
- LIST OF TABLES
- Index

MX4004
Genex® Series
Multiplexer
Installation/
Operation Manual
C1995M-A (10/01)
Pelco • 3500 Pelco Way • Clovis, CA 93612-5699 USA • www.pelco.com
In North America and Canada: Tel (800) 289-9100 or FAX (800) 289-9150
International Customers: Tel +1 (559) 292-1981 or FAX +1 (559) 348-1120
®

2Pelco Manual C1995M-A (10/01)
CONTENTS
Section Page
IMPORTANT SAFEGUARDS AND WARNINGS................................................................4
DESCRIPTION ...................................................................................................................5
WHAT IS A VIDEO MULTIPLEXER?..........................................................................5
GENEX SERIES MULTIPLEXERS ............................................................................6
MODELS ....................................................................................................................6
APPLICATIONS .........................................................................................................7
INSTALLATION ................................................................................................................. 10
MOUNTING............................................................................................................... 10
SINGLE MOUNT ............................................................................................... 10
DOUBLE MOUNT ............................................................................................. 11
CONNECTING CAMERAS .......................................................................................12
CONNECTING MONITORS...................................................................................... 13
VCR HOOKUP, HEAD PULSE SWITCHING, AND PROGRAMMING ......................14
STANDARD VCRS............................................................................................ 14
PELCO’S TIME-LAPSE VCRS .........................................................................15
WIRING ALARM INPUTS ......................................................................................... 16
CONNECTING A KBD4000 SERIES KEYBOARD (OPTIONAL) .............................. 17
SINGLE KEYBOARD ........................................................................................17
STAR CONFIGURATION OF MULTIPLEXERS ................................................ 18
CONNECTING AN MX4000SVR SERVER WITH KEYBOARDS (OPTIONAL) ....... 19
CONNECTING A MULTIPLEXER WITH CM6700 SCU (OPTIONAL) ......................20
POWERING THE MULTIPLEXER ............................................................................21
MINIMUM PROGRAMMING .....................................................................................21
PROGRAMMING ..............................................................................................................22
CODE FILE PROGRAMMING SWITCH ...................................................................22
PASSWORD ............................................................................................................. 22
CHANGING THE LANGUAGE .................................................................................. 23
GENERAL MENU INFORMATION ............................................................................24
MENU NAVIGATION AND EDITING ................................................................. 24
ENTERING THE MENU SYSTEM ....................................................................24
MENUS .....................................................................................................................26
MAIN SELECTION MENU (QUAD BUTTON)...................................................26
SYSTEM (BASIC) SETUP (VIEW BUTTON) .................................................... 27
SYSTEM ADVANCED SETUP (VIEW BUTTON) ............................................. 29
RECORD SETUP (LIVE/VCR BUTTON) ..........................................................31
CUSTOM VCR SETUP ..................................................................................... 33
CAMERA SETUP (CAMERA BUTTON)............................................................ 34
SEQUENCE SETUP (SEQUENCE BUTTON) ..................................................35
PROGRAMMING MENU DEFAULTS .......................................................................36
SPECIFIC APPLICATIONS PROGRAMMING ..................................................................37
KBD4000/KBD4002/KBD4000V PROGRAMMING (OPTIONAL) .............................37
PAN AND TILT CONTROL QUICK SETUP ............................................................... 37
GENEX INSTRUCTIONS ................................................................................. 37
SPECTRA/ESPRIT MAIN MENU ACCESS ......................................................38
TESTING ...........................................................................................................................38
RECORDING AND PLAYBACK ................................................................................38
KBD4000/KBD4002/KBD4000V START-UP TEST ...................................................38
MX4000SVR (SINGLE MODE) START-UP TEST ....................................................39
ALARM, RELAY, AND VCR ....................................................................................... 39
OPERATION ..................................................................................................................... 40
ALARM LOG ............................................................................................................. 43
TROUBLESHOOTING ......................................................................................................43
RESET ......................................................................................................................44
SPECIFICATIONS............................................................................................................. 45
INDEX ...............................................................................................................................46
REGULATORY NOTICES .................................................................................................48
WARRANTY AND RETURN INFORMATION....................................................................48

Pelco Manual C1995M-A (10/01) 3
LIST OF ILLUSTRATIONS
FigurePage
1Stand-Alone Multiplexer ..................................................................................... 7
2Multiplexer with KBD4000 Keyboard .................................................................7
3Multiplexers with KBD4000 Keyboards and MX4000SVR .................................8
4Multiplexer with CM6700 Matrix Switcher ..........................................................9
5Rack Installation – One Multiplexer .................................................................. 10
6Rack Installation – Two Multiplexers ................................................................. 11
7Camera Wiring Example ...................................................................................12
8VCR Wiring Example, One VCR ....................................................................... 14
9Pelco Time-Lapse VCR Wiring Example ..........................................................15
10 Alarm Wiring Example ...................................................................................... 16
11 Connecting the Keyboard to the Multiplexer .....................................................17
12 Star Configuration of Multiplexers ..................................................................... 18
13 Connecting KBD4000/KBD4002 Keyboards to the Server ...............................19
14 Daisy Chaining Multiplexers to the Server ........................................................19
15 Connecting Multiplexer to a CM6700 SCU .......................................................20
16 Menu Access Buttons ....................................................................................... 25
17 Main Selection Menu ........................................................................................ 26
18 System (Basic) Setup Menu ............................................................................. 27
19 Alarm Wiring Example ...................................................................................... 28
20 System Advanced Setup Menu ......................................................................... 29
21 Monitor Menus for Multiple Units in One System .............................................. 30
22 Record Setup Menu ..........................................................................................31
23 Custom VCR Setup Menu ................................................................................. 33
24 Camera Menu ...................................................................................................34
25 Camera Sequence Menu ..................................................................................35
26 Multiplexer Front Panel .....................................................................................40
27 Alarm Log .......................................................................................................... 43
LIST OF TABLES
Table Page
AVideo Coaxial Cable Requirements .................................................................. 13
BRJ-45 Pin-Outs ................................................................................................. 20
CProgramming Menu Defaults ............................................................................36
DFront Panel Controls .........................................................................................40
EOperation Guide ................................................................................................ 41

4Pelco Manual C1995M-A (10/01)
This symbol indicates that dangerous
voltage constituting a risk of electric shock
is present within this unit.
This symbol indicates that there are
important operating and maintenance
instructions in the literature accompanying
this unit.
CAUTION:
RISK OF ELECTRIC SHOCK.
DO NOT OPEN.
IMPORTANT SAFEGUARDS AND WARNINGS
1. Read, keep, and follow these instructions.
2. Heed all warnings.
3. There are no user-serviceable parts inside this unit. Only authorized service personnel
may open the unit.
4. Installation and servicing should only be done by qualified service personnel and
conform to all local codes.
5. WARNING: To reduce the risk of fire or electric shock, do not expose this unit to rain
or moisture if this unit is designed for indoor use only.
6. Unless this unit is specifically marked as a NEMA Type 3, 3R, 3S, 4, 4X, 6 or 6P
enclosure, it is designed for indoor use only and it must not be installed where
exposed to rain or moisture.
7. Do not expose this unit to dripping or splashing. Do not place objects filled with liquids,
such as vases, on this unit.
8. Do not block any ventilation openings. Install in accordance with the manufacturer’s
instructions.
9. The installation method and materials should be capable of supporting four times the
weight of the unit and equipment.
10. Do not install near any heat source.
11. Only use attachments/accessories specified by the manufacturer.
12. Clean only with dry cloth.
13. Do not defeat the safety purpose of the polarized or grounding-type plug.
14. Protect the power cord from being walked on or pinched, particularly at plugs,
convenience receptacles, and the point where they exit from the unit.
15. Unplug this unit during lightning storms or when unused for long periods of time.
The product and/or manual may bear the following marks:
Please thoroughly familiarize yourself with the information in this manual prior to installation
and operation.
FOR QUALIFIED SERVICE PERSONNEL ONLY
1. Only use replacement parts recommended by Pelco.
2. After replacement/repair of this unit’s electrical components, conduct a resistance
measurement between line and exposed parts to verify the exposed parts have not
been connected to line circuitry.
3. CAUTION: Danger of explosion if battery is incorrectly replaced.
Replace only with the same or equivalent type.
Battery should only be replaced by authorized service personnel.

Pelco Manual C1995M-A (10/01) 5
DESCRIPTION
WHAT IS A VIDEO MULTIPLEXER?
A four-channel (or quad) multiplexer lets you record pictures from up to four cameras on a
single VCR. You can also watch up to four cameras simultaneously on one screen, either
live or in playback. For closer detail, you can choose full-screen viewing without losing
detail (as occurs with “quad” devices that compress four pictures into one recording).
The multiplexer acts as an interface between the CCTV cameras and the VCR. It switches
between cameras much like a sequential switcher, except a multiplexer must switch at
exactly the same rate as the VCR is recording so just one video picture (field) is recorded
from each camera before it switches to the next camera. The reason is that, with several
cameras, you need to switch as quickly as possible to minimize the time gap between
successive pictures from a particular camera.
Recording can be done on regular or time-lapse VCRs. Time-lapse VCRs are similar to
regular VHS recorders except time-lapse VCRs can record as many as 960 hours of video
on a single T-120 (two-hour) VHS cassette. Even the lowest cost models have longer
recording times than a regular VCR.
If you connect one camera to a multiplexer and record at two-hour speed on a time-lapse
recorder, motion appears normal when you play the tape. But as you add more cameras to
the multiplexer, it must switch between cameras, allowing a gap in the pictures recorded for
any one camera. The more cameras, the longer the gap. Motion on playback becomes
jerky because of missing video.
Not only does the number of cameras affect the time gap, so does recording speed. The
slower the speed, the longer the gap. Normal recording speed for full motion is two-hour
mode. Recording 12, 48, or 960 hours of video on a two-hour tape means a lot of video is
left out.
Thus, the more cameras and the slower the recording speed, the longer the time gap
between recorded pictures for each camera. Also, having both black and white and color
cameras together in a system—rather than just one kind—slows switching. Important video
could be lost.

6Pelco Manual C1995M-A (10/01)
GENEX® SERIES MULTIPLEXERS
The MX4004 Genex® Series duplex multiplexers can accept video inputs from a maximum
of four cameras. You can work in any of four languages: English (default), French, German,
or Spanish.
These duplex multiplexers let you view multi-screen video while recording or playing tapes
using regular or time-lapse VCRs. MX4004 multiplexers do not record and play back
simultaneously.
•The main monitor displays video from a single camera or from multiple cameras.
Video can be either live or from a tape playback. Multiple-screen displays can be in a
four-camera format.
•A spot monitor displays live video from a single camera. A spot monitor is optional, but
increases the flexibility of your system. For example, you can keep an eye on all
cameras in a multiple-screen format on the main monitor while watching a full-screen
view of any one camera on the spot monitor. Or, if you are playing a tape on the main
monitor, you can use the spot monitor to watch live video.
Cameras can be sequenced on all monitors.
There are four alarm inputs—one per camera—that tag the camera images when an alarm
is activated. You can program main and spot monitors to display alarms. Alarm inputs also
activate a relay output, which can be used to change a VCR to its programmed alarm
recording speed. When there is an alarm, the VCR (depending on how it is programmed)
will either record alarm cameras only or record both alarm and non-alarm cameras.
MODELS
MX4004CD 4-channel, color duplex multiplexer, NTSC standard, 12 VDC (FCC)
MX4004CD-X Same as MX4004CD except PAL standard

Pelco Manual C1995M-A (10/01) 7
ALARMS
COM-IN
COM-OUT
12 VDC
1 2 3 4 H 0
OUT IN
SVHS
VCR
MAIN
SVHS75 OHMS
1234
SPOT
IN
OUT
123 4
CAMERAS - 4 MAXIMUM
SPOT
MONITOR
(OPTIONAL) MAIN
MONITOR
IN OUT
VCR
MX4004 MULTIPLEXER
ALARMS
COM-IN
COM-OUT
12 VDC
1 2 3 4 H 0
OUT IN
SVHS
VCR
MAIN
SVHS75 OHMS
1234
SPOT
IN
OUT
123 4
CAMERAS - 4 MAXIMUM
SPOT
MONITOR
(OPTIONAL) MAIN
MONITOR
IN OUT
VCR
TO COM IN OF NEXT MULTIPLEXER-
16 MULTIPLEXERS MAXIMUM
MX4004 MULTIPLEXER
KBD4000
00149
Figure 1. Stand-Alone Multiplexer
Figure 2. Multiplexer with KBD4000 Keyboard
APPLICATIONS
The MX4004 Genex Series lets you configure your system in various ways.
The simplest system is a stand-alone multiplexer (Figure 1). Just connect cameras,
monitors, a VCR, and alarm inputs. Front panel push buttons control the multiplexer.
By adding a KBD4000/KBD4002/KBD4000V keyboard to the multiplexer (Figure 2), you
can control 1-16 multiplexers from up to 25 feet (7.6 m) away with the cable supplied with
the keyboard. You can obtain greater distances between the multiplexer and the keyboard
by providing a Pelco KBDKIT(-X) and your own cable.
A keyboard also lets you control moveable cameras. Control systems for moveable
cameras must be Coaxitron® compatible. In Figure 1 cameras are fixed.
The systems shown in Figures 1 and 2 are for a single operator only. To permit up to four
operators to use the system, add an MX4000SVR Multiplexer Server, as shown in Figure 3.
Main and spot monitor outputs from each multiplexer are connected to the server, providing
two video channels. The design is not a true matrix, however, because only two operators
(instead of all operators in a true matrix) can select cameras from the same multiplexer at the
same time, one operator using the main monitor and the other operator using the spot monitor.
If a true matrix configuration is necessary in which all operators can access a multiplexer, a
matrix switcher (such as Pelco’s CM6700) can be used. Refer to Figure 4. However, only one
multiplexer can be used. In this example, looped video is from individual cameras; video from
the main monitor can be either from individual cameras or from multiplexed cameras.
NOTE:
The KBD4000,
KBD4002, and KBD4000V
keyboards in combination
with a multiplexer provide
Coaxitron control of pan, tilt,
and lens functions.
When used with 32-bit ex-
tended Coaxitron receivers,
such as Intercept
®
, Spectra
®
,
IRD/ERD2000 Series, and
LRD41C21/LRD41C22 Se-
ries, the KBD4000/KBD4002/
KBD4000V keyboard in con-
junction with a multiplexer will
support all the functions of a
15-bit standard Coaxitron
receiver, including the setting
and calling of presets and
patterns. It will not support
programming of labels for
presets or patterns. If labels
for presets or patterns are
required, program them with
a different control, such as
the MPT9500.

8Pelco Manual C1995M-A (10/01)
Figure 3. Multiplexers with KBD4000 Keyboards and MX4000SVR
ALARMS
COM-IN
COM-OUT
12 VDC
1 2 3 4 H 0
OUT IN
SVHS
VCR
MAIN
SVHS75 OHMS
1234
SPOT
IN
OUT
123 4
ALARMS
COM-IN
COM-OUT
12 VDC
1 2 3 4 H 0
OUT IN
SVHS
VCR
MAIN
SVHS75 OHMS
1234
SPOT
IN
OUT
123 4
ALARMS
COM-IN
COM-OUT
12 VDC
1 2 3 4 H 0
OUT IN
SVHS
VCR
MAIN
SVHS75 OHMS
1234
SPOT
IN
OUT
123 4
LOCAL
KEYBOARD
MUX(S)
MAIN
SPOT
MULTIPLEXER INPUTS
1 2 3 4 5 6 7 8
1 2 3 4 5 6 7 8
VIDEO OUTPUTS
1
2
3
4
F2F3
PRESETMACRO
78
0
CAM
VCR
LOCAL PORT
REMOTE
PORT
KBD4000 KEYBOARDS
MONITORS - 4 MAXIMUM
MAIN MONITOR
OUTPUT FROM
MULTIPLEXER
SPOT MONITOR
OUTPUT FROM
MULTIPLEXER
(OPTIONAL)
F2F3
PRESETMACRO
78
0
CAM
1
2
3
4
5
6
7
8
TO ADDITONAL KEYBOARDS
UP TO 2 MORE
KBDKIT (-X)
12 VAC
VCR
VCR
SERVER
MULTIPLEXER
MULTIPLEXER
MULTIPLEXER
1
2
3
45
6
7
8
WALL BLOCK
TERMINALS

Pelco Manual C1995M-A (10/01) 9
Figure 4. Multiplexer with CM6700 Matrix Switcher
1
2
3
45
6
7
8
R+R-TT+
LOCAL
ON
ON
1234
1234
1
2
3
4
5
6
7
8
12 VAC
1
2
3
4
5
6
7
8
ON
ON
1234
KBD300
KBD300
MULTIPLEXER
WALL BLOCK
WALL BLOCK
TERMINALS
USER-SUPPLIED CABLE
BETWEEN REMOTE
KEYBOARD PORT AND
ALL WALL BLOCKS
TO
ADDITIONAL
KEYBOARDS
KBDKIT
VIDEO INPUTS
1 3 5 7 9 1 13 15
2 4 6 8 10 12 14 16
VIDEO OUTPUTS
1
2
3
4
ALARMS
COM-IN
COM-OUT
12 VDC
1 2 3 4 H 0
OUT IN
SVHS
VCR
MAIN
SVHS75 OHMS
1234
SPOT
IN
OUT
123 4
MULTIPLEXER
CM6700 MATRIX SWITCHER

10 Pelco Manual C1995M-A (10/01)
INSTALLATION
Unpack and inspect all parts carefully. The following parts are supplied:
1MX4004 Series multiplexer
16-foot (1.8 m) data cable with RJ-45 connectors
1Wall transformer
1Power cord (PAL models only)
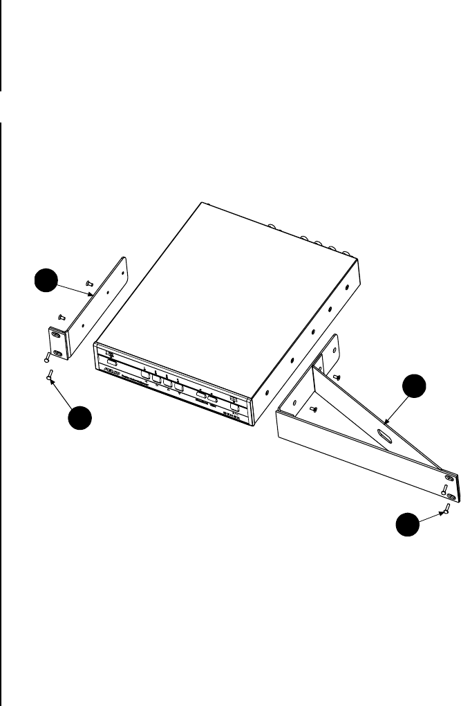
MOUNTING
Place the multiplexer on a flat surface or install it in a 19-inch (48.26 cm) equipment rack.
To install in an equipment rack, you will need the optional RK100 rack mount kit that must
be ordered. Remove the four feet beneath the unit and refer to either Figure 5 or Figure 6.
Use the brackets and hardware supplied with the kit.
Figure 5. Rack Installation – One Multiplexer
SINGLE MOUNT
1. Refer to Figure 5. Remove the front two screws from both sides of the multiplexer. Use
two of the screws to attach the short rack ear to either the left or right side of the unit
(Figure 5 shows left-side installation).
2. Use the remaining two screws to attach the long rack ear to the opposite side of the unit.
3. Use the four supplied black screws to mount the assembly in the rack.
1
3
3
2

Pelco Manual C1995M-A (10/01) 11
Figure 6. Rack Installation – Two Multiplexers
5
45
1
1
32
DOUBLE MOUNT
1. Refer to Figure 6. Remove the front two screws from both sides of the multiplexer. Use
four of the screws to attach the short rack ears to the outer sides of each unit.
2. Use two of the screws to attach the V-bracket to the inner side of the right unit.
3. Use the remaining screws to attach the mounting block to the inner side of the left unit.
4. Do the following to connect the multiplexers: Put the V-bracket into the mounting
block. Fasten the multiplexers together with the four supplied 6-32 x .312-inch,
Phillips, pan head screws.
5. Use the four supplied black, Phillips, pan head screws to mount the assembly in the
rack.
NOTE:
You need to locate
the multiplexer near an elec-
trical outlet in order to initial-
ize the unit (refer to step 9,
Powering the Multiplexer
).
Mounting it in a rack may
make this difficult.

12 Pelco Manual C1995M-A (10/01)
CONNECTING CAMERAS
ALARMS
COM-IN
COM-OUT
12 VDC
1 2 3 4 H 0
OUT IN
SVHS
VCR
MAIN
SVHS75 OHMS
1234
SPOT
IN
OUT
123 4
LOOPING INPUTS
LOOPED VIDEO
NON-LOOPING INPUTS
00154
Figure 7. Camera Wiring Example
Video inputs can come from any conventional source. No external camera synchronization
is required. Table A shows the type of video coaxial cable to use.
To connect cameras (refer to Figure 7):
1. Connect the coaxial cables from your cameras or receivers to the IN connectors. If
you are using moveable cameras, the receivers must be Coaxitron compatible.
Stand-Alone Multiplexer – Connect fixed cameras to channel inputs.
Multiplexer with KBD4000/KBD4002/KBD4000V – Connect fixed or moveable
cameras to channel inputs.
Multiplexer with KBD4000/KBD4002/KBD4000V and MX4000SVR Server –
Connect fixed or moveable cameras to channel inputs.
Multiplexer with CM6700 – See step 2.
2. If you want to loop a video signal out to another device, connect coaxial cables from
the looping OUT connectors to the external equipment inputs. Termination for each
camera input at the multiplexer must be changed from 75 ohms to high impedance
through DIP switches on the rear of the multiplexer.
Multiplexer with CM6700 – Connect fixed or moveable cameras to the multiplexer
first, and then loop them to the CM6700 (refer to Figure 4). Termination for each
camera input at the multiplexer must be changed from 75 ohms to high impedance
through DIP switches on the rear of the multiplexer.
IMPORTANT:
Camera
power should be wired in
phase to all cameras. When
cameras are sequenced,
they will roll on the spot
monitor if they are out of
phase. On the main monitor,
cameras are digitally time
corrected and will not roll
when sequenced if they are
out of phase.

Pelco Manual C1995M-A (10/01) 13
CONNECTING MONITORS
Refer to Table A for the type of video coaxial cable to use.
Main Monitor – Connect the video input of your monitor to the multiplexer’s MAIN output
using standard BNC connector and coaxial cable. If your color monitor supports SVHS, you
can use a special SVHS cable between your monitor and the multiplexer.
Spot Monitor (Optional) – Connect your spot monitor to the SPOT output.
NOTE:
Skip this step if you
are connecting your multi-
plexer to an MX4000SVR or
to a CM6700 SCU.
Cable Type* Maximum Distance
RG59/U 750 ft (229 m)
RG6/U 1,000 ft (305 m)
RG11/U 1,500 ft (457 m)
*Minimum cable requirements:
75 ohms impedance
All-copper center conductor
All-copper braided shield with 95% braid coverage
Table A. Video Coaxial Cable Requirements

14 Pelco Manual C1995M-A (10/01)
VCR HOOKUP, HEAD PULSE SWITCHING, AND PROGRAMMING
STANDARD VCRS
If you have a Pelco VCR, proceed to Pelco’s Time-Lapse VCRs.
ALARMS
COM-IN
COM-OUT
12 VDC
1 2 3 4 H 0
OUT IN
SVHS
VCR
MAIN
SVHS75 OHMS
1234
SPOT
IN
OUT
1234
VCR (STANDARD OR SVHS)
RECORD/PLAY
GROUND
HEAD
SWITCHING
PULSE
Figure 8. VCR Wiring Example, One VCR
1. Connect the video to the multiplexer video connectors. For standard VCRs, use the
BNC connectors (refer to Table A). For SVHS VCRs, use the SVHS connectors (use
video cable designed for SVHS).
Refer to Figure 8.
a. Connect VCR OUT on the multiplexer to the video IN on the VCR.
b. Connect VCR IN on the multiplexer to the video OUT on the VCR.
2. The multiplexer’s camera switching rate must match the VCR’s recording speed. Use
one of the two ways shown below:
Head Switching Pulse (VCR Switch Pulse)
This is the most reliable way to synchronize the multiplexer and VCR. The pulse from
the VCR tells the multiplexer how fast to switch between cameras. (If you use this
method, you do not need to program the rate; however, you must set VCR Switch
Pulse to ENABLED + or ENABLED – [depending on whether the VCR sends a
positive or negative pulse to activate recording] in the Record Setup menu.) You can
pull the eight-pin plug-in terminal block out of the connector on the back of the
multiplexer to make wiring easier.
Refer to Figure 8 and connect the H (head switching) terminal and ground from the
multiplexer to the VCR.
Programming
You can synchronize the VCR and multiplexer by programming the multiplexer
switching rate to the VCR’s recording speed. No wiring is required. Refer to the
Programming
section.
Proceed to
Wiring Alarm Inputs
.

Pelco Manual C1995M-A (10/01) 15
PELCO’S TIME-LAPSE VCRS
ALARMS
COM-IN
COM-OUT
12 VDC
1 2 3 4 H 0
OUT IN
SVHS
VCR
MAIN
SVHS75 OHMS
1234
SPOT
IN
OUT
1234
PELCO TIME-LAPSE VCR
A
B
REMOTE
RESET
IN
GND CLK
AUDIO VIDEO
IN OUT
CAL
OUT
OUT
MIC
ALM
IN
RECSET RST MODE
00137
Figure 9. Pelco Time-Lapse VCR Wiring Example
To connect one of Pelco’s Time-Lapse VCR Models TLR2024, TLR3024, TLR3040,
TLR2096, TLR2168, or TLR2168S to the multiplexer (refer to Figure 9):
1. Connect BNC video cable between the VCR connectors on the multiplexer and the
VIDEO connectors on the VCR.
2. Head (or VCR) Switching Pulse lets the VCR control the multiplexer’s recording speed.
It is the most efficient recording method. To wire (refer to the “B” lines in Figure 9):
a. Connect the VCR’s CLK output to the multiplexer head switching (H) input to
synchronize camera switching.
b. Connect the multiplexer’s ground terminal to the VCR’s GND terminal.
3. Alarm recording starts and stops when there are alarms. To wire (refer to the “A” lines
in Figure 10):
a. Connect the multiplexer’s TTL output relay (O) terminal to the VCR’s SET IN
(alarm input) or ALM IN terminal.
b. Connect the multiplexer’s ground terminal to the VCR’s GND terminal.
NOTE:
The TTL output re-
lay (O) terminal is designed
to be used with devices un-
der 5 mA.

16 Pelco Manual C1995M-A (10/01)
WIRING ALARM INPUTS
ALARMS
COM-IN
COM-OUT
12 VDC
1 2 3 4 H 0
OUT IN
SVHS
VCR
MAIN
SVHS75 OHMS
1234
SPOT
IN
OUT
123 4
VCR (STANDARD OR SVHS)
VIDEO INPUT
CORRESPONDS
TO ALARM INPUT
GROUND
ALARM
RECORD
SIGNAL
Figure 10. Alarm Wiring Example
Alarm inputs require a ground signal through a contact opening or closure, such as a switch
or relay.
To wire the alarm inputs (refer to Figure 10):
1. Connect one wire from the alarm source (for example, a door) to one of the alarm
input pins of the multiplexer. The alarm input must correspond to the camera input.
There is only one alarm input per camera.
You can pull the eight-pin plug-in terminal block out of the connector on the back of
the multiplexer to make wiring easier.
2. Connect a second wire from the alarm source to one of the ground connections on the
eight-pin plug-in terminal block on the back of the multiplexer.
3. If your VCR has an alarm input to change the VCR to its alarm recording speed when
the multiplexer receives an alarm, connect the VCR alarm input to the TTL output
relay (O) contact on the multiplexer. Connect a wire from the multiplexer’s ground
connection to ground on the VCR.
NOTE:
The TTL output re-
lay (O) terminal is designed
to be used with devices un-
der 5 mA. You can program
the relay as normally open
or normally closed through
the software.

Pelco Manual C1995M-A (10/01) 17
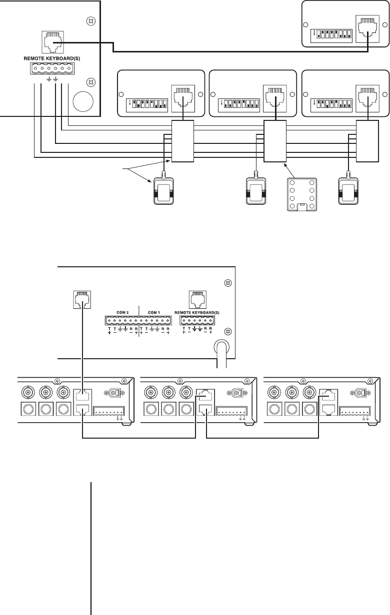
CONNECTING A KBD4000 SERIES KEYBOARD (OPTIONAL)
Figure 11. Connecting the Keyboard to the Multiplexer
SINGLE KEYBOARD
This installation is for a single keyboard plugged into a Genex multiplexer. Refer to Figure 2
in the
Applications
section for an overview of a typical application.
1. Remove the DIP switch cover plate on the back of the keyboard. Set the DIP switches
(refer to the keyboard manual). Replace the plate.
2. Plug the supplied 25-foot (7.6 m) cable into the back of the KBD4000/KBD4002
keyboard and into COM IN on the back of the multiplexer. Refer to Figure 12. To
connect a KBD4000V keyboard to the multiplexer, refer to the KBD4000V manual.
3. If you are going to daisy chain multiplexers (16 maximum), use the 6-foot (1.8 m) data
cables supplied with the multiplexers (refer to Figure 14). Connect a cable from the
first multiplexer’s COM OUT port to the second multiplexer’s COM IN port, then
connect the second multiplexer’s COM OUT port to the third multiplexer’s COM IN
port. Continue to unit 16 if necessary.
ALARMS
COM-IN
COM-OUT
12 VDC
1 2 3 4 H 0
OUT IN
SVHS
VCR
MAIN
SVHS75 OHMS
1234
SPOT
IN
OUT
123 4
MULTIPLEXER KBD4000

18 Pelco Manual C1995M-A (10/01)
STAR CONFIGURATION OF MULTIPLEXERS
The CM9760-CDU-T can be used as a distribution unit for a star configuration of Genex
Series multiplexers. Refer to Figure 12.
ALARMS
COM-IN
COM-OUT
12 VDC
1 2 3 4 H 0
OUT IN
SVHS
VCR
MAIN
SVHS75 OHMS
1234
SPOT
IN
OUT
123 4
ALARMS
COM-IN
COM-OUT
12 VDC
1 2 3 4 H 0
OUT IN
SVHS
VCR
MAIN
SVHS75 OHMS
1234
SPOT
IN
OUT
1234
1
2
3
45
6
7
8
TO COM IN, STRAIGHT CABLE (SUPPLIED WITH KBD4000)
COM OUT FROM MUX 1, FLIPPED CABLE
(SUPPLIED WITH CM9760-CDU-T)
COM OUT FROM MUX 1 TO COM IN
OF THE CM9760-CDU-T
RJ-45 WALL BLOCK (NOT SUPPLIED, ORDERED
SEPARATELY AS PART# CON12J008Z03G0Z)
TYPICAL OF 15
TWISTED PAIR
(NOT SUPPLIED)
TX -
TX + TO COM IN, STRAIGHT CABLE
(SUPPLIED WITH UNIT)
KBD4000
CM9760-CDU-T
3
4
2
1
00143
Figure 12. Star Configuration of Multiplexers
1. Connect the KBD4000/KBD4002 keyboard to the COM IN port of multiplexer 1 using a
straight cable. To connect a KBD4000V, refer to the KBD4000V manual.
2. Connect the COM OUT port of multiplexer 1 to the COM IN port of the CM9760-CDU-T
using a flipped cable.
3. Connect TX+ and TX- from the CM9760-CDU-T to pin 1 and pin 2 (respectively) on
the RJ-45 wall block.
4. Connect the RJ-45 wall block to the COM IN port of multiplexer 2 using a straight cable.
5. Repeat steps 3 and 4 for connecting additional multiplexers to outputs 2-15 on the
CM9760-CDU-T. Each multiplexer requires its own wall block.

Pelco Manual C1995M-A (10/01) 19
CONNECTING AN MX4000SVR SERVER WITH KEYBOARDS (OPTIONAL)
Figure 13. Connecting KBD4000/KBD4002 Keyboards to the Server
R+R-T-T+
LOCAL
KEYBOARD
ON
12345678
ON
12345678
ON
12345678
ON
12345678
1 TX+
2 TX-
3 12VAC
4 12VAC
5 GND
6NC
7 RX-
8 RX+
1 TX+
2 TX-
3 12VAC
4 12VAC
5 GND
6NC
7 RX-
8 RX+
1 TX+
2 TX-
3 12VAC
4 12VAC
5 GND
6NC
7 RX-
8 RX+
ADDRESS #2 (REMOTE)
CONTROLS MONITOR 2 ADDRESS #3 (REMOTE)
CONTROLS MONITOR 3 ADDRESS #4 (REMOTE)
CONTROLS MONITOR 4
ADDRESS #1 (LOCAL)
CONTROLS MONITOR 1
KBDKIT MULTIPLEXER
WALL BLOCK
1
2
3
45
6
7
8
Figure 14. Daisy Chaining Multiplexers to the Server
LOCAL
KEYBOARD
MUX(S)
SERVER
MULTIPLEXER 1 MULTIPLEXER 2 MULTIPLEXER 3
ALARMS
COM-IN
COM-OUT
12 VDC
1 2 3 4 H 0
OUT IN
SVHS
VCR
MAIN
SVHS
ALARMS
COM-IN
COM-OUT
12 VDC
1 2 3 4 H 0
OUT IN
SVHS
VCR
MAIN
SVHS
ALARMS
COM-IN
COM-OUT
12 VDC
1 2 3 4 H 0
OUT IN
SVHS
VCR
MAIN
SVHS
This installation is for up to four keyboards connected to a Genex MX4000SVR Multiplexer
Server. Refer to Figure 3 in the
Applications
section for an overview of a typical application.
1. Remove the DIP switch cover plates on the backs of the keyboards. Set the DIP
switches (refer to Figure 14). Replace the plates.
2. Wire the keyboards as shown in Figure 13. To connect KBD4000V keyboards, refer to
the KBD4000V manual.
3. If you are going to daisy chain multiplexers (eight maximum), use the 6-foot (1.8 m)
data cables supplied with the multiplexers (refer to Figure 14). Connect a cable from
the first multiplexer’s COM OUT port to the second multiplexer’s COM IN port, then
connect the second multiplexer’s COM OUT port to the third multiplexer’s COM IN
port, etc. Continue to unit 8 if necessary.

20 Pelco Manual C1995M-A (10/01)
NOTE:
A KBD4000/KBD4002/KBD4000V keyboard cannot be used when a multiplexer is
used with a CM6700 SCU.
Refer to Figure 4 in the
Applications
section for an overview of a typical application. Refer
to Figure 15 for wiring the multiplexer. Refer to Table B for RJ-45 pin-outs.
1. Connect the MAIN monitor output from the multiplexer to VIDEO INPUT 5 on the rear
of the CM6700 Switcher/Controller Unit (SCU).
2. Connect the multiplexer to the CM6700 keyboard.
CONNECTING A MULTIPLEXER WITH CM6700 SCU (OPTIONAL)
Multiplexer Keyboards
Pin Function Function
1RX+ TX+
2RX- TX-
312 VDC 12 AC/DC
4open 12 VAC
5Gnd Gnd
6NC NC
7TX- RX-
8TX+ RX+
PIN 1
Table B. RJ-45 Pin-Outs
Figure 15. Connecting Multiplexer to a CM6700 SCU
1
2
3
45
6
7
8
R+R-TT+
LOCAL
ON
ON
1234
1
2
3
4
5
6
7
8
12 VAC
1
2
3
4
5
6
7
8
ON
ON
1234
KBD300
KBD300
MULTIPLEXER
WALL BLOCK
WALL BLOCK
TERMINALS
USER-SUPPLIED CABLE
BETWEEN REMOTE
KEYBOARD PORT AND
ALL WALL BLOCKS
TO
ADDITIONAL
KEYBOARDS
KBDKIT
VIDEO INPUTS
1 3 5 7 9 1 13 15
2 4 6 8 10 12 14 16
VIDEO OUTPUTS
1
2
3
4
ALARMS
COM-IN
COM-OUT
12 VDC
1 2 3 4 H 0
OUT IN
SVHS
VCR
MAIN
SVHS75 OHMS
1234
SPOT
IN
OUT
123 4
MULTIPLEXER
CM6700 MATRIX SWITCHER

Pelco Manual C1995M-A (10/01) 21
POWERING THE MULTIPLEXER
Use the following procedure to initialize multiplexers being powered up for the first time or
after extended storage. This clears any random data remaining in the multiplexer and
initializes the memory for user programming.
1. Turn on power to cameras, monitors, and any equipment connected to the multiplexer.
2. Plug the transformer cord into the multiplexer.
3. Hold down the VIEW button on the multiplexer’s front panel while plugging the wall
transformer into an electrical outlet. The monitor displays PLEASE WAIT and begins a
20-second countdown. After the countdown finishes, this initialization screen disap-
pears, all programming menus are at their default settings, and the multiplexer is
ready to use.
MINIMUM PROGRAMMING
As a minimum, you must program the following to operate your system:
•Video Termination
Set terminations for all video inputs with the DIP switches on the rear of the multiplexer.
•Coaxitron Format (Camera Protocol)
Set in respective Camera menu for PTZ camera control.
•Unit ID and Communication Type
Set in the Advanced System Setup menu.
Refer to the
Programming
section to program the multiplexer from the front panel. Refer to
your keyboard manual to program the multiplexer with the keyboard, or refer to the
Specific
Applications Programming
section in this manual.
NOTE:
If the reach be-
tween the electrical outlet
and the VIEW button is too
far, try the following. Detach
the transformer cord from
the rear of the multiplexer,
plug into the outlet first, and
then plug the transformer
cord into the multiplexer. A
rack-mounted unit may
require two people.

22 Pelco Manual C1995M-A (10/01)
PROGRAMMING
Programming of setups for system, camera, VCR, camera sequencing, and alarm handling
is done through on-screen menus displayed on the main monitor.
There are two ways to program the multiplexer:
• From the multiplexer front panel. This section provides detailed information.
•From the KBD4000/KBD4002/KBD4000V keyboard. Follow the instructions in your
keyboard manual, or refer to the
Specific Applications Programming
section in this
manual.
CODE FILE PROGRAMMING SWITCH
An unlabelled switch on the multiplexer’s rear panel is for factory use only. It is used for
programming code files. In the up (OFF) position it prevents changes; in the down (ON)
position it allows programming. The switch is located to the right of the termination DIP
switches.
PASSWORD
You can program the multiplexer to request a password to access programming menus.
Enable the password in the Advanced System Setup menu (refer to the
Advanced System
Setup [View Button]
section).
The universal password is 4212 and cannot be changed. You must enter this password by
pressing the camera number keys whenever a password is requested.
NOTE:
Whenever a multi-
plexer server is installed, you
must enter programming
mode from the multiplexer’s
front panel. After doing so,
you can program the multi-
plexer through its front panel
or you can navigate and
make programming selec-
tions through the keyboard.

Pelco Manual C1995M-A (10/01) 23
CHANGING THE LANGUAGE
You can work in any of four languages: English, French, German, or Spanish.
There are two ways to set the language you want to work in: change the language selection
on the Main menu or reset the unit.
•Change on the Main Menu
1. Hold down the Quad button for more than three seconds to access the Main
menu.
2. Use the up arrow to position the cursor on the Language line.
3. Press the +/- button to cycle to the next language. The cursor will move to
highlight Exit.
4. If necessary, repeat steps 2 and 3 until you have the language you want.
5. When you have the desired language, arrow to one of the other menu options or
press the +/- button when Exit is highlighted.
•Reset the Unit
1. If the multiplexer is plugged in, unplug it.
2. Reset the multiplexer to factory defaults by holding down the VIEW button while
plugging in the multiplexer. Continue holding down the button until the Initializa-
tion menu appears.
Any programming you have already done will be lost. Also, any time you do a
reset, the unit defaults to the last language that was active.
3. A timer at the bottom of the screen begins a countdown. You must select the
language you want before the timer runs out (step 4).
4. Use the number buttons on the front of the multiplexer to highlight the software
version (language) you want: button number 1 = English, 2 = French, 3 = German,
4 = Spanish.
5. Let the timer run out. The language you chose is now active, as are the factory
defaults.
6. Program the multiplexer as desired.

24 Pelco Manual C1995M-A (10/01)
GENERAL MENU INFORMATION
MENU NAVIGATION AND EDITING
•When you enter a menu, the cursor is on EXIT. Pressing the arrow buttons moves the
cursor one position. Holding them down moves the cursor continuously through
selections until you release them.
•Pressing the +/- button changes the current selection.
•Double-pressing the +/- button changes the direction of the values—from increasing
value to decreasing value.
•Changing the camera number calls up the camera menu for that particular camera.
The cursor moves to EXIT.
• Holding the +/- button scrolls slowly through the choices for the entry.
ENTERING THE MENU SYSTEM
You can enter menus from Live or Playback mode. Press and hold, for more than three
seconds, any of the following buttons on the multiplexer’s front panel during normal operation:
• QUAD button — to enter the Main Selection menu (from here you can enter the other
menus, except for the Custom VCR Setup menu)
•LIVE/VCR button — to enter the Record Setup menu
•CAM 1-4 buttons — to enter the respective Camera Setup menu
•SEQ button — to enter the Sequence Setup menu
•VIEW button — to enter the System Setup menu

Pelco Manual C1995M-A (10/01) 25
Figure 16. Menu Access Buttons
VCR
LIVE 1 2 3 4
Duplex Color Multiplexer
SEQUENCE VIEW
CUSTOM VCR SET-UP
RECORD SPEED
SWITCH INTERVAL
ALARM RECORD SET-UP
00
MAIN MENU EXIT
NORMAL RECORD SET-UP
2 / 6 / 8Hr
003
RECORD SPEED
SWITCH INTERVAL
2 / 6 / 8Hr
003
RECORD SET-UP
NORMAL REC. SPEED
ALARM REC. SPEED
VCR TYPE
VCR VIDEO FORMAT
VCR SWITCH PULSE
2 / 6 / 8Hr
2 / 6 / 8Hr
ALARM HANDLING
MAIN MENU EXIT
VCR SET-UP
UNIVERSAL
COMPOSITE
DISABLED
RECORD ALARMS
ALARM RECORD TIME
PLAYBACK FORMAT
AS A PRIORITY
ALARM DURATION
PELCO
CONFIGURE CUSTOM VCR
SYSTEM SET-UP
TIME
DATE
NORMAL RECORD SPEED
ALARM RECORD SPEED
MAIN MONITOR VIDEO
MAIN MONITOR DISPLAY
17:38:19
09-06-00
2 / 6 / 8Hr
2 / 6 / 8Hr
TIME DISPLAY
TITLE DISPLAY
ON
ON
COMPOSITE
HIGH RESOLUTION
GLOBAL SET-UPS
RESET ALL ALARM INPUTS TO NORMALLY
OPENED CLOSED DISABLED
RESET ALL SEQ DWELL RATES TO 00
MAIN MENU EXIT ADVANCED SET-UP
ADVANCED SYSTEM SET-UP
DATE FORMAT
PASSWORD
FRONT PANEL CONTROL
MAIN MENU EXIT BASIC SET-UP
MM-DD-YY
DISABLED
ENABLED
MAIN MONITOR DISPLAY
SPOT MONITOR DISPLAY SEQUENCE
RESPONDS TO NONE
RESPONDS TO ALARMS
UNIT ID. 001
COMM TYPE MASTER (KBD-T/D)
FULL SCREEN SEQUENCE SETTINGS
CAMERA 1
CAMERA 2
CAMERA 3
CAMERA 4
MAIN MENU EXIT
02
02
02
02
SEC
ALARM LOG
NO.
01
02
03
04
05
06
07
08
09
10
11
12
13
14
15
16
17
18
CAMERA
16
03
11
14
11
11
11
09
11
14
07
11
16
14
03
08
11
14
TIME
23:59:59
12:02:10
12:04:14
12:05:37
12:09:29
12:13:19
12:17:25
13:14:26
13:49:49
13:54:14
15:44:33
16:19:56
16:26:35
17:04:22
19:10:17
20:32:58
20:45:40
21:19:32
DATE
12-29-99
10-30-99
12-30-99
12-30-99
12-30-99
12-30-99
12-30-99
12-30-99
12-31-99
12-31-99
12-31-99
12-31-99
12-31-99
12-31-99
12-31-99
12-31-99
12-31-99
12-31-99
TO PAGE
MAIN SELECTION MENU
RECORD SETUP
CAMERA 1 SETUP
CAMERA 2 SETUP
CAMERA 3 SETUP
CAMERA 4 SETUP
SEQUENCE SETUP
SYSTEM SETUP
SYSTEM ADVANCED SETUP
LANGUAGE :
CAMERA 1
TITLE:
COVERT:
ALARM:
COAXITRON:
DWELL:
MAIN MENU EXIT
1
DISABLED
OPEN
EXTENDED
O2
00127
EXIT
ENGLISH
BACK
QUAD MAIN MONITOR ONLY
02

26 Pelco Manual C1995M-A (10/01)
MENUS
The word LIVE or VCR is always displayed on the main monitor.
MAIN SELECTION MENU (QUAD BUTTON)
Figure 17. Main Selection Menu
MAIN SELECTION MENU
RECORD SETUP
CAMERA 1SETUP
CAMERA 2SETUP
CAMERA 3SETUP
CAMERA 4SETUP
SEQUENCE SETUP
SYSTEM SETUP
SYSTEM ADVANCED SETUP
LANGUAGE :
00135
EXIT
ENGLISH
This menu lets you access the other menus (except the Custom VCR Setup menu, which
must be accessed through the Record Setup menu), as follows:
1. Press the QUAD button for about three seconds until the Main Selection menu
appears. The currently selected menu item blinks.
2. Use the arrow buttons to move between items on the screen.
3. When the cursor is on the menu you want to access, press the +/- button to select it.
4. To exit programming mode, position the cursor on EXIT and then press the +/- button.

Pelco Manual C1995M-A (10/01) 27
SYSTEM (BASIC) SETUP (VIEW BUTTON)
Figure 18. System (Basic) Setup Menu
To program the main system parameters:
1. Select SYSTEM/QUICK SETUP on the Main Selection menu or press the VIEW
button for about three seconds until the System Setup menu appears. Type the
password, if requested. The currently selected menu item blinks.
2. Use the arrow buttons to move between items on the screen.
3. When the menu item you desire is highlighted (blinking), press the +/- button to cycle
through the options to select the one you want.
Time and Date
Set the current time (24-hour clock) and date.
Time Display
ON – Displays the time on the main monitor.
OFF – Time is not shown on the main monitor.
Title Display
This field shows a maximum of 12 characters.
ON – Displays camera titles and the word LIVE or VCR on the monitors.
OFF – Camera titles are not shown on the monitors. The word LIVE or VCR is shown
on the main monitor.
Record Speeds
Sets the VCR’s normal and alarm recording speeds. Setting the speeds in the System
Setup menu also sets the speeds in the Record Setup and Custom VCR Setup menus.
Main Monitor Video
Composite is standard video on coaxial cable. SVHS is higher resolution video on a
special cable.
Main Monitor Display
The options are High Resolution or Reduced Flicker. Select Reduced Flicker when the
monitor screen flickers, such as from a neon light. Flickering is more pronounced in
PAL format multiplexers. (You can also “smooth” the picture by double clicking the
Quad key while in quad view, which toggles the main monitor display between High
Resolution and Reduced Flicker.)
*2/6/8 HR FOR NTSC MODEL MULTIPLEXERS, 3 HR FOR PAL MODELS.
REMAINING RECORD SPEEDS DEPEND ON VCR MODEL.
SYSTEM SET-UP
TIME
DATE
NORMAL RECORD SPEED
ALARM RECORD SPEED
MAIN MONITOR VIDEO
MAIN MONITOR DISPLAY
17:38:19
09-06-00
2 / 6 / 8Hr
2 / 6 / 8Hr
TIME DISPLAY
TITLE DISPLAY
ON
ON
COMPOSITE
HIGH RESOLUTION
GLOBAL SET-UPS
RESET ALL ALARM INPUTS TO NORMALLY
OPENED CLOSED DISABLED
RESET ALL SEQ DWELL RATES TO 00
MAIN MENU EXIT ADVANCED SET-UP 00 TO 99
HIGH RESOLUTION
REDUCED FLICKER
COMPOSITE
SVHS
*2, 6, OR 8Hr 120 Hr
12 Hr 168 Hr
16 Hr 180 Hr
18 Hr 240 Hr
24 Hr 360 Hr
48 Hr 480 Hr
72 Hr 600 Hr
84 Hr 720 Hr
96 Hr 960 Hr
ON / OFF
00132

28 Pelco Manual C1995M-A (10/01)
GLOBAL SETUPS
Alarm Inputs
Program alarm inputs for normally opened operation, normally closed operation, or disabled.
Normally Closed = current flow = alarm switch or relay closed
Normally Open = no current flow = alarm switch or relay open
Figure 19. Alarm Wiring Example
ALARMS
COM-IN
COM-OUT
12 VDC
1 2 3 4 H 0
OUT IN
SVHS
VCR
MAIN
SVHS75 OHMS
1234
SPOT
IN
OUT
123 4
VCR (STANDARD OR SVHS)
VIDEO INPUT
CORRESPONDS
TO ALARM INPUT
GROUND
ALARM
RECORD
SIGNAL
In the example in Figure 19, current flows through the contacts (switch) in the door when
it is closed. When the door is open, no current flows. To cause an alarm when the door
is opened, program the alarm input for normally closed (door is normally closed). To
cause an alarm when the door is closed, program the alarm input for normally open.
•To globally set alarm inputs, select OPENED, CLOSED, or DISABLED.
•To individually set alarm inputs, refer to the
Camera Setup
section.
•To determine how alarms are recorded and for how long, refer to the
Record
Setup
section.
Dwell Rates
Sets the sequence dwell rate (how long each camera’s view is sent to the multiplexer)
in seconds for all cameras. To set individual rates, refer to the
Sequence Setup
section.
4. When you finish all the changes you want to make, go to EXIT or ADVANCED SET-UP.
5. Press the +/- button to exit programming mode or to go to the Advanced Setup menu.

Pelco Manual C1995M-A (10/01) 29
SYSTEM ADVANCED SETUP (VIEW BUTTON)
Figure 20. System Advanced Setup Menu
To program the advanced main system parameters:
1. Do one of the following:
• Select SYSTEM ADVANCED SETUP on the Main Selection menu. Type the
password if requested. The System Advanced Setup menu appears.
• Press the VIEW button for about three seconds until the System Setup menu
appears. Type the password if requested.
a. Use the arrow buttons to highlight ADVANCED SET-UP.
b. Press the +/- button. The System Advanced Setup menu appears.
2. Use the arrow buttons to move between items on the screen.
3. When the menu item you desire is highlighted (blinking), press the +/- button to cycle
through the options.
Date Format
Set the format for displaying the date on the main monitor.
Password
Enables or disables password control to access programming menus.
Front Panel Control
Enables or disables the front panel buttons to operate the multiplexer. You can access
programming menus in either mode.
Main Monitor Display
Select ALARMS if you want the main monitor to switch to cameras that have alarms. If
you are using the main monitor for normal video and you do not want alarms to
override what you are observing, select NONE.
ADVANCED SYSTEM SET-UP
DATE FORMAT
PASSWORD
FRONT PANEL CONTROL
MAIN MENU EXIT BASIC SET-UP
MM-DD-YY
MM-DD-YY
DISABLED
ENABLED ENABLED
DISABLED
MAIN MONITOR DISPLAY
SPOT MONITOR DISPLAY SEQUENCE
RESPONDS TO NONE
RESPONDS TO ALARMS
UNIT ID. 001
COMM TYPE MASTER (KBD-T/D)
NONE
ALARMS
SEQUENCE
BLANK
TRACK MAIN
001-230
MASTER (KBD-T/D)
SLAVE
00129
MM
-DD -YY
NOTE:
In alarms mode, an
alarm signal is produced
when a remote switch opens
or closes a ground in the
multiplexer; for example, if a
switch is on a door and the
door is opened.

30 Pelco Manual C1995M-A (10/01)
Spot Monitor Display/Responds To
If you want the spot monitor to switch to cameras that have alarms, select BLANK,
SEQUENCE, or TRACK MAIN, then under RESPONDS TO select ALARM. If you are
using the spot monitor for normal video and you do not want alarms to override what
you are observing, select NONE.
BLANK – Lets you view an individual camera, but you cannot run a sequence. An
alarm will override the camera you are viewing. When the alarm goes away, the
screen returns to the camera you were viewing. Press the SEQUENCE button to
return to a blank screen.
SEQUENCE – Lets you view an individual camera or run a sequence. An alarm will
override what you are observing. When the alarm goes away, the screen returns to the
camera or sequence you were viewing.
TRACK MAIN – The spot monitor follows the camera switching that occurs on the
main monitor. This feature is used when a KBD4000 keyboard is connected to the
multiplexer for controlling moveable cameras on the main monitor.
Unit ID
This is the multiplexer’s address. If your system has more than one multiplexer, each
multiplexer must have its own address. (Incorrect Unit ID and Comm Type entries are
common causes of playback and P/T control problems. Set Unit ID to a numeric
value—and not 000.) Refer to Figure 21.
Figure 21. Monitor Menus for Multiple Units in One System
Comm Type
•If you have a stand-alone multiplexer, it must be the master.
•If you have a KBD4000/KBD4002/KBD4000V keyboard in polled communication
mode (keyboard switch 4 OFF): This is the normal mode of communication. If
you have one multiplexer connected to a keyboard, the multiplexer must be set
for master. If you have more than one multiplexer connected to a keyboard, one
multiplexer must be the master and all others slaves (refer to Figure 21). The
keyboard must be connected to the master multiplexer.
• If you have a KBD4000/KBD4002/KBD4000V keyboard in non-polled mode
(keyboard switch 4 ON): All multiplexers are slaves and the keyboard is the
master. Refer to your keyboard manual for more information about polled and
non-polled modes.
•If you have an MX4000SVR server: If you have one multiplexer connected to a
server, it must be set for master. If you have more than one multiplexer con-
nected to a server, one multiplexer must be the master and all others slaves
(refer to Figure 21). The server must be connected to the master multiplexer.
4. When you finish all the changes you want to make, go to EXIT or BASIC SET-UP.
5. Press the +/- button to exit programming mode or to go to the System (Basic) Setup
menu.
ADVANCED SYSTEM SET-UP
DATE FORMAT
PASSWORD
FRONT PANEL CONTROL
MAIN MENU EXIT BASIC SET-UP
MM-DD-YY
DISABLED
ENABLED
MAIN MONITOR DISPLAY
SPOT MONITOR DISPLAYSEQUENCE
RESPONDS TO NONE
RESPONDS TO ALARM
UNIT ID.
COMM TYPE
MULTIPLEXER 2
002
SLAVE
ADVANCED SYSTEM SET-UP
DATE FORMAT
PASSWORD
FRONT PANEL CONTROL
MAIN MENU EXIT BASIC SET-UP
MM-DD-YY
DISABLED
ENABLED
MAIN MONITOR DISPLAY
SPOT MONITOR DISPLAY SEQUENCE
RESPONDS TO NONE
RESPONDS TO ALARM
UNIT ID.
COMM TYPE
MULTIPLEXER 1
MASTER (KBD-T/D)
001
ADVANCED SYSTEM SET-UP
DATE FORMAT
PASSWORD
FRONT PANEL CONTROL
MAIN MENU EXIT BASIC SET-UP
MM-DD-YY
DISABLED
ENABLED
MAIN MONITOR DISPLAY
SPOT MONITOR DISPLAY SEQUENCE
RESPONDS TO NONE
RESPONDS TO ALARM
UNIT ID.
COMM TYPE
MULTIPLEXER 3
003
SLAVE
00136
NOTE:
Remember, one
multiplexer must be the
master. If your system uses
multiple multiplexers, one
must be programmed as
master and the others as
slaves.
NOTE:
Do not program the
unit ID from the keyboard. It
must be programmed from
the front panel.

Pelco Manual C1995M-A (10/01) 31
RECORD SETUP (LIVE/VCR BUTTON)
Figure 22. Record Setup Menu
To program the VCR recording parameters:
1. Select RECORD SETUP on the Main Selection menu or press the LIVE/VCR button
for about three seconds until the Record Setup menu appears. Type the password, if
requested. The currently selected menu item blinks.
2. Use the arrow buttons to move between items on the screen.
3. When the menu item you desire is highlighted (blinking), press the +/- button to cycle
through the options to select the one you want.
Record Speeds
Sets the VCR’s normal and alarm recording speeds. Setting speeds in the Record
Setup menu also sets speeds in the System Setup and Custom VCR Setup menus.
VCR Type
Select from among the available VCRs. If your VCR is not listed among the options,
do one of the following:
• Select UNIVERSAL. In the recording speed menu item at the top of the screen,
select an option your VCR will support.
• Select CUSTOM. Then go to CONFIGURE CUSTOM VCR and press the +/-
button to access the Custom VCR Setup menu. The switch interval can be
changed only while in this setting.
VCR Video Format
Composite is standard video on a coaxial cable. SVHS is higher resolution video on a
special cable.
RECORD SET-UP
NORMAL REC. SPEED
ALARM REC. SPEED
VCR TYPE
VCR VIDEO FORMAT
VCR SWITCH PULSE
2 / 6 / 8Hr
2 / 6 / 8Hr
ALARM HANDLING
MAIN MENU EXIT ALARM DURATION
30 SECONDS
1 MINUTE
2 MINUTES
5 MINUTES
10 MINUTES
15 MINUTES
COMPOSITE
SVHS
CUSTOM
UNIVERSAL
*2, 6, or 8Hr 120 Hr
12 Hr 168 Hr
16 Hr 180 Hr
18 Hr 240 Hr
24 Hr 360 Hr
48 Hr 480 Hr
72 Hr 600 Hr
84 Hr 720 Hr
96 Hr 960 Hr
VCR SET-UP
UNIVERSAL
COMPOSITE
DISABLED
ENABLED +
ENABLED -
DISABLED
RECORD ALARMS
ALARM RECORD TIME
PLAYBACK FORMAT
AS A PRIORITY
ALARM DURATION
PELCO
AS A PRIORITY
ONLY
PELCO
ROBOT
DM
* 2/6/8 HR FOR NTSC MODEL MULTIPLEXERS, 3 HR FOR PAL MODELS.
REMAINING RECORD SPEEDS DEPEND ON VCR MODEL.
CONFIGURE CUSTOM VCR
(MAKES)
00133

32 Pelco Manual C1995M-A (10/01)
VCR Switch Pulse
ENABLED + means the multiplexer waits for a positive head switching pulse from the
VCR. If the multiplexer does not get a pulse from the VCR (because of a broken wire
or the VCR does not give a pulse in some modes), it may appear the multiplexer is not
working properly.
ENABLE – (minus sign) means the multiplexer waits for a negative head switching
pulse from the VCR.
DISABLED means the head switching pulse is not used.
(Incorrect VCR Switch Pulse entry is a common cause of playback and P/T control
problems.)
Alarm Handling
Determines how alarms are recorded and for how long.
Record Alarms
AS A PRIORITY updates and records cameras with an alarm more often than
cameras without an alarm.
ONLY records only cameras with an alarm.
Playback Format
Tapes made using Pelco—and most Robot and DM—multiplexers can be played.
Configure Custom VCR
Press the +/- button when selected to get to the Custom VCR Setup menu.
4. When you finish all the changes you want to make, go to EXIT.
5. Press the +/- button to exit programming mode.

Pelco Manual C1995M-A (10/01) 33
CUSTOM VCR SETUP
Figure 23. Custom VCR Setup Menu
To program advanced VCR parameters:
1. Select RECORD SETUP on the Main Selection menu or press the LIVE/VCR button
for about three seconds until the Record Setup menu appears. Type the password, if
requested. The currently selected menu item blinks.
2. Make sure VCR Type in the Record Setup menu is set to CUSTOM.
3. Use the arrow buttons to highlight CONFIGURE CUSTOM VCR.
4. Press the +/- button. The Custom VCR Setup menu appears.
5. Use the arrow buttons to move between items on the screen.
6. When the menu item you desire is highlighted (blinking), press the +/- button to cycle
through the options.
Record Speeds
Sets the VCR’s normal and alarm recording speeds.
Setting speeds in the Custom VCR Setup menu also sets speeds in the System Setup
and Record Setup menus.
Switch Interval
Switch interval is the number of fields recorded by the VCR before switching to the
next camera.
After you select the setting in RECORD SPEED, arrow down to the SWITCH
INTERVAL field. This will make the multiplexer automatically set the switch interval.
You cannot change it. However, if VCR TYPE in the Record Set Up menu is set to
CUSTOM, you are allowed to set the switch interval.
7. When you finish all the changes you want to make, go to EXIT.
8. Press the +/- button to exit programming mode or to return to the Record Setup menu.
CUSTOM VCR SET-UP
RECORD SPEED
SWITCH INTERVAL
ALARM RECORD SET-UP
00
MAIN MENU EXIT
001 TO 512**
*2, 6, or 8Hr 120 H
r
12 Hr 168 H
r
16 Hr 180 H
r
18 Hr 240 H
r
24 Hr 360 H
r
48 Hr 480 H
r
72 Hr 600 H
r
84 Hr 720 H
r
96 Hr 960 H
r
NORMAL RECORD SET-UP
2 / 6 / 8Hr
003
* 2/6/8 HR FOR NTSC MODEL MULTIPLEXERS, 3 HR FOR PAL MODELS.
REMAINING RECORD SPEEDS DEPEND ON VCR MODEL.
** VCR TYPE IN RECORD SETUP MENU MUST BE SET TO CUSTOM IN
ORDER TO MAKE SELECTIONS.
RECORD SPEED
SWITCH INTERVAL
2 / 6 / 8Hr
003
00134
BACK

34 Pelco Manual C1995M-A (10/01)
CAMERA SETUP (CAMERA BUTTON)
Figure 24. Camera Menu
Each of the four cameras has its own setup screen. To program a camera input:
1. Select CAMERA (1-4) SETUP on the Main Selection menu or press the desired
CAMERA button for about three seconds until the Camera menu appears. Type the
password, if requested. The currently selected menu item blinks.
2. Use the arrow buttons to move between items on the screen.
3. When the menu option you desire is highlighted (blinking), press the +/- button to
cycle through the options to select the one you want. Use the right arrow button to
advance to the next character position when titling a camera.
Title
Enter a title for this particular camera.
Covert
DISABLED – Use when you want the camera view to appear on the monitor. This is
the default.
ENABLED – Use when you want to record a camera view but do not want the picture
to appear on the monitor. The monitor will show only the camera number on a black
background; however, the videotape will record what the camera sees. (You might use
this if you do not want the operator or visitors to see the picture but want it recorded.)
You can set each camera individually.
(If you play back the tape on the same equipment, any covert picture will still appear
blanked. Change the setting to DISABLED to see the picture.)
Alarm
Refer to the
System Setup
section for an explanation of normally closed and normally
open operation. You can also disable the alarm function.

Pelco Manual C1995M-A (10/01) 35
Coaxitron
EXTENDED – Use when your system has moveable cameras controlled by 32-bit
Coaxitron receivers, such as Esprit™, Intercept, Spectra, IRD/ERD2000 Series, and
LRD41C21/LRD41C22 Series.
OFF – Use when your system has fixed cameras only.
STANDARD – Use when your system has moveable cameras controlled by 15-bit
Coaxitron receivers, such as the CX9000 Series, the PT7700, and the ED25/27/28/29.
Dwell
Select the dwell rate for alarms in seconds. The default is two seconds.
4. To program another camera, go to MAIN MENU and press the +/- button.
(Or, you can do the following: Move to the next camera menu by positioning the cursor
on the camera number at the top of the menu screen and pressing the +/- button. This
takes you to the next camera menu.)
5. When you finish all the changes you want to make, go to EXIT.
6. Press the +/- button to exit programming mode.
SEQUENCE SETUP (SEQUENCE BUTTON)
Figure 25. Camera Sequence Menu
Sequencing can be programmed in full-screen or four-camera display. LEDs above the
camera buttons will illuminate to indicate which cameras are being displayed.
To program camera sequencing:
1. Select SEQUENCE SETUP on the Main Selection Menu or press the SEQUENCE
button for about three seconds until the Sequence menu appears. Type the password,
if requested. The currently selected menu item blinks.
2. Use the arrow buttons to move between items on the screen.
3. When the menu item you desire is highlighted (blinking), press the +/- button to cycle
through the options to select the one you want.
Seconds
Set the dwell rate for each camera and the quad display. Select 0 to skip a camera or
the quad display.
4. When you finish all the changes you want to make, go to EXIT.
5. Press the +/- button to exit programming mode.
FULL
SCREEN
SEQUENCE
SETTINGS
CAMERA 1
CAMERA 2
CAMERA 3
CAMERA 4
MAIN MENU EXIT
02
02
02
02
SEC
QUAD MAIN MONITOR ONLY
02
00887

36 Pelco Manual C1995M-A (10/01)
PROGRAMMING MENU DEFAULTS
Table C. Programming Menu Defaults
Menu Item Default
System (Basic) Time display On
Setup Title display On
Normal record speed 2/6/8 Hr (NTSC), 3 Hr (PAL)
Alarm record speed 2/6/8 Hr (NTSC), 3 Hr (PAL)
Main monitor video Composite
Main monitor display High resolution
Reset all alarm inputs to normally Opened
Reset all sequence dwell rates to 02
Advanced Date format MM-DD-YY (NTSC)
System Setup DD-MM-YY (PAL)
Password Disabled
Front panel control Enabled
Main monitor display responds to None
Spot monitor display Sequence
responds to Alarm
Unit ID 001
Comm type Master (KBD-T/D)
Record Setup Normal record speed 2/6/8 Hr (NTSC), 3 Hr (PAL)
Alarm record speed 2/6/8 Hr (NTSC), 3 Hr (PAL)
VCR type Universal
VCR video format Composite
VCR switch pulse Disabled
Record alarms As a priority
Alarm record time Alarm duration
Playback format Pelco
Custom VCR Normal record speed 2/6/8 Hr (NTSC), 3 Hr (PAL)
Setup Normal switch interval 003
Alarm record speed 2/6/8 Hr (NTSC), 3 Hr (PAL)
Alarm switch interval 003
Camera Title Camera number
Covert Disabled
Alarm Open
Coaxitron Extended
Dwell 2 seconds
Sequence Individual camera dwell time 02
Quad dwell time 02

Pelco Manual C1995M-A (10/01) 37
SPECIFIC APPLICATIONS PROGRAMMING
KBD4000/KBD4002/KBD4000V PROGRAMMING (OPTIONAL)
Before you can use the keyboard to control the multiplexer, you must do the following at the
multiplexer front panel:
1. Hold down the VIEW button for approximately three seconds until the System Setup
menu appears.
2. Highlight ADVANCED SETUP with the arrow buttons. Press +/-. The Advanced
System Setup menu appears. Skip step 3 if you have only one multiplexer.
3. Arrow to UNIT ID. Press +/- to select the multiplexer’s unit ID (address).
4. Arrow to COMM TYPE. In polled communication mode (switch 4 off), one multiplexer
must be the master and all others slaves. In non-polled mode (switch 4 on), all
multiplexers must be slaves.
5. Arrow to EXIT. Press +/-.
You can now use the keyboard to program multiplexers. To do so: access menus with the
menu keys, and then use the joystick or pan and tilt keys to move between items on the
screen. When your menu item is highlighted (blinking), do one of the following:
•Press OPEN to cycle through options if a menu item has multiple options.
•Press OPEN to select if the menu item has only one option.
(Note that to access a Spectra or Esprit camera’s main programming menu with a
KBD4000/KBD4002/KBD4000V, you need to be viewing the spot monitor, call the camera,
enter 95 (28 if in 32-preset mode), and hold the PRESET key until the menu appears.)
PAN AND TILT CONTROL QUICK SETUP
GENEX INSTRUCTIONS
1. Hold down the VIEW button on the front of the multiplexer for about three seconds
until the System Setup menu appears.
2. Arrow to ADVANCED SETUP and press the +/- button. The Advanced System Setup
menu appears.
3. If you have one monitor on your system, go to SPOT MONITOR DISPLAY and
highlight SEQUENCE. Press the +/- button twice to change the field to TRACK MAIN.
4. Arrow to UNIT ID. Press +/- to select the multiplexer’s unit ID (address).
5. Go to COMM TYPE and use the +/- button to toggle between MASTER and SLAVE.
6. Press and release the CAMERA number key for the pan and tilt. The Camera menu
appears.
7. Arrow to COAXITRON FORMAT. If the P/T is 32-bit (Spectra, Esprit, Intercept, or
LRD41C21/LRD41C22 Series), set to EXTENDED. If the receiver is 15-bit, set to
STANDARD.
8. Go to EXIT and press the +/- button.
NOTE:
Whenever a multi-
plexer server is installed,
you enter programming
mode from the multiplexer’s
front panel. After doing so,
you can program the multi-
plexer through its front panel
or you can navigate and
make programming selec-
tions through the keyboard.
TIP:
In any menu, you can
use the OPEN key to scroll
options forward and the
CLOSE key to scroll back-
ward. You can use the pan
left/right buttons or joystick
to navigate multiple options
on the same line.
NOTE:
Do not try to
change the unit ID from the
keyboard.

38 Pelco Manual C1995M-A (10/01)
SPECTRA/ESPRIT MAIN MENU ACCESS
You can call up the Spectra or Esprit main menu by programming preset 95 (28 if in 32-
preset mode).
If you are using a KBD4000 Series keyboard: Press the SPOT MONITOR key. Enter 95,
and then hold the PRESET key until the main menu appears.
Refer to either the SD5 Series Spectra II and Spectra Lite Dome Systems or ES3000
Series Esprit Integrated Positioning System installation/operation manuals for full program-
ming and operating instructions.
TESTING
RECORDING AND PLAYBACK
1. Set the VCR hour mode to match the multiplexer’s normal recording speed. (Refer to
the
Record Setup
[Live/VCR or Display/Record Button]
section.)
2. Put the VCR into RECORD mode for 3-5 minutes. (The multiplexer must be in LIVE
mode to record.)
3. Stop the VCR and rewind the tape to its starting point.
4. Place the multiplexer in VCR mode and press VIEW. Ensure the VIEW LED is lit.
5. Press PLAY on the VCR.
6. Adjust tracking on the VCR until all distortion or snow disappears and the picture is
clear. Make sure the black bar across the top of the screen (with white dashes blinking
on and off) is completely clear and noise-free.
7. Press VIEW so the LED is not lit. The unit should decode the tape properly.
KBD4000/KBD4002/KBD4000V START-UP TEST
1. Press 1 on the keyboard, and then UNIT. The blank LED should change to “1”.
2. Press MAIN.
3. Press the 4-screen button. The picture should change.
NOTE:
There are three
ways of programming record
functions: universal mode,
switch pulse mode, and
programmed mode. The
simplest is universal mode,
which is shown here.
NOTE:
You must initialize
the keyboard after a power
failure or after unplugging
and reconnecting the
keyboard.

Pelco Manual C1995M-A (10/01) 39
MX4000SVR (SINGLE MODE) START-UP TEST
1. Press 1 on the keyboard, and then UNIT.
2. Press MAIN.
3. Press the 4-screen button. The picture should change.
4. Press SPOT.
5. Press button 1 on the multiplexer.
6. Press 1, Cam, 2, Cam. The monitor should display a full-screen image of camera 1,
and then camera 2.
ALARM, RELAY, AND VCR
1. Select the four-screen display on the multiplexer. Four cameras should be displayed.
2. Short the alarm 1 contact (refer to Figure 11). The monitor that is set to respond to
alarms should switch to camera 1 and the VCR should start recording.
NOTE:
You must initialize
the keyboard after a power
failure or after unplugging
and reconnecting the key-
board.

40 Pelco Manual C1995M-A (10/01)
Table D. Front Panel Controls
BUTTON
LIVE/VCR
CAMERA
SEQUENCE
VIEW
FUNCTION
Toggles main monitor display between live inputs and playback from
VCR. In LIVE mode, the red LED lights.
Displays or exits the Record Setup menu on the main monitor.
Switches the selected camera to the main monitor (live or playback).
Switches the selected camera to the spot monitor (live only).
Displays the Camera menu on the main monitor.
Initiates or stops sequence on the main monitor.
Initiates or stops sequence on the spot monitor.
Displays or exits the Sequence menu on the main monitor.
In LIVE mode, shows the multiplexed output to the VCR. Press
again to exit.
In VCR mode, shows the multiplexed input from the VCR. Press
again to exit.
Toggles Alarm Log on the main monitor between on/off. Press once
more to exit Alarm Log; twice more to clear Alarm Log. Clears list
when toggles off.
Displays or exits System Setup menu on the main monitor.
Displays a group of four cameras on the main monitor.
Toggles reduced flicker mode on/off.
Displays main selection menu.
OPERATION
Press once.
Press for 3 seconds.
Press once.
Press twice.
Press for 3 seconds.
Press once.
Press twice.
Press for 3 seconds.
Press once.
Press twice.
Press for 3 seconds.
Press once.
Press twice.
Press for 3 seconds.
VCR
LIVE 1 2 3 4
Duplex Color Multiplexer
SEQUENCE VIEW
Figure 26. Multiplexer Front Panel
Refer to Figure 27 for a view of the front panel.
NOTE:
To access the
menu on a Pelco VCR from
the multiplexer: put the mul-
tiplexer in VCR mode, press
and release the VIEW but-
ton on the multiplexer, and
then press and release the
DISPLAY button on the
VCR.
OPERATION

Pelco Manual C1995M-A (10/01) 41
OPERATION
Call a camera to
the main monitor.
Call a camera to
the spot monitor.
Set main
tracking.
Run a sequence
of cameras on
the main monitor.
Run a sequence
of cameras on
the spot monitor.
Stop a sequence.
Record a tape.
Play a tape.
FRONT PANEL COMMAND
1. Make sure the LIVE/VCR LED on the left
of the front panel is ON. If the light is not
on, press the LIVE/VCR button to toggle
the light ON.
2. Press any CAMERA button.
Press any CAMERA button twice.
1. Go to the Advanced System Setup menu.
2. Press the arrow buttons so the cursor
highlights SPOT MONITOR DISPLAY.
3. Press the +/- button until TRACK MAIN is
displayed.
4. Exit the Advanced System Setup menu.
1. Press the LIVE/VCR button to select live
or tape playback mode. The LED is ON in
live mode.
2. Press the SEQUENCE button.
Press the SEQUENCE button twice.
Press the SEQUENCE button once or press
any camera button to stop a sequence on the
main monitor. Press the SEQUENCE button
or any camera button twice to stop a
sequence on the spot monitor.
Recording is done automatically as long as
the multiplexer is in LIVE mode and a VCR is
connected and it is in RECORD mode.
1. Make sure the LIVE/VCR LED on the left
of the front panel is OFF. If the light is not
off, press the LIVE/VCR button to toggle
the light OFF.
2. Turn on the VCR and press the PLAY
button.
3. Press the button of the camera you want
to view, or press a button below the 4-
screen icon for multiple camera playback.
4. Press LIVE to return to a live picture.
FUNCTION
Stops a sequence if one is in progress.
Displays the camera on the main
monitor.
Displays the camera on the spot
monitor.
Spot monitor follows the camera
switching that occurs on the main
monitor in single-camera mode. In multi-
camera mode, the spot monitor switches
to camera 1.
Starts the programmed sequence of
individual cameras and the quad screen
on the main monitor.
Starts the sequence of individual
cameras on the spot monitor.
Stops the sequence. The monitor
dislays video from the camera on
which the sequence stops.
Records all cameras connected to the
multiplexer.
Display the recorded cameras in the
selected format on the main monitor.
NOTE:
Pelco Genex multiplexers
can normally decode tapes made with
certain Dedicated Microcomputers
Limited multiplexers. However, a few
DM™ models create tapes that are
incompatible with Genex multiplexers.
With a programming change, Genex
multiplexers can decode tapes made
with two of these models—DM/SPQ4/
S/N/09U and DM/SPC4/D/N/16M
(refer to Pelco Tech Tip 00-3038).
Tapes made with model DMSPR2AS/
C/M/M cannot be decoded.
Table E. Operation Guide
(
Continuted on next page)

42 Pelco Manual C1995M-A (10/01)
Table E. Operation Guide
(Continued)
Deactivates the alarm.
Deactivates the alarms.
Deactivates the alarm.
Deactivates the alarms.
Displays or removes the alarm log on
the main monitor.
Main and spot monitors respond to
programming instructions. If there are
multiple alarms, monitors will sequence
cameras. Monitors will return to previous
operation about 15 seconds after alarms
have timed out.
In alarms mode, any alarm will take
precedence and override the camera
being displayed.
Turns reduced flicker on and off.
1. For a single alarm, press the VIEW button
once.
2. For multiple alarms, press the VIEW
button once each time a camera with an
alarm sequences to the main monitor.
1. For a single alarm, press the VIEW button
twice.
2. For multiple alarms, press the VIEW
button twice each time a camera with an
alarm sequences to the spot monitor. This
clears the alarm log.
1. Press the VIEW button twice to display
the alarm log.
2. Do one of the following to close the log.
a. Press the view button twice to clear
the list and close the log.
b. Press any front panel button (except
SEQUENCE) once to close the log
without clearing the alarm list. (If
there are more than 18 alarms
logged, use the up/down arrows to
scroll through the list.)
Program alarms in the System Setup, Record
Setup, Camera, and Advanced System Setup
menus.
Double-press the 4-screen button.
Deactivate
alarm(s) for
camera display on
the main monitor.
Deactivate
alarm(s) for
camera display on
the spot monitor.
Open or close a
log of the last 72
alarms.
Display and record
alarms.
Toggle reduced
flicker.

Pelco Manual C1995M-A (10/01) 43
ALARM LOG
ALARM LOG
NO.
01
02
03
04
05
06
07
08
09
10
11
12
13
14
15
16
17
18
CAMERA
16
03
11
14
11
11
11
09
11
14
07
11
16
14
03
08
11
14
TIME
23:59:59
12:02:10
12:04:14
12:05:37
12:09:29
12:13:19
12:17:25
13:14:26
13:49:49
13:54:14
15:44:33
16:19:56
16:26:35
17:04:22
19:10:17
20:32:58
20:45:40
21:19:32
DATE
12-29-99
10-30-99
12-30-99
12-30-99
12-30-99
12-30-99
12-30-99
12-30-99
12-31-99
12-31-99
12-31-99
12-31-99
12-31-99
12-31-99
12-31-99
12-31-99
12-31-99
12-31-99
TO PAGE
Figure 27. Alarm Log
The alarm log lists the last 72 alarms. Alarm number 1 is the most recent. If there are more
than 18 alarms in the log, up and down arrows and the words “PRESS UP OR DOWN
ARROW TO PAGE” appear at the bottom of the screen.
1. To access the log, double-press the VIEW button on the multiplexer’s front panel (you
cannot use the keyboard to access this log). The log appears.
2. If there are more than 18 alarms, use the up and down arrows to move forward and
backward by sets of 18 (72 total).
3. If you want to clear the log, press VIEW twice while looking at the log.
4. To exit without clearing, press any key.
TROUBLESHOOTING
If you have difficulty operating your system, run through the following checklist to see if you
can solve the problem.
1. Are the keyboard switches set properly?
2. Is the equipment wired properly?
3. Are the menu options in the multiplexers and server set properly?
4. Is the LIVE/VCR LED on for live video and off for tape playback?
5. The main monitor displays individual or multiple camera images. The spot monitor
displays full-screen views only.
6. SPOT MONITOR must be selected to operate presets, patterns, and auxiliaries.
7. Tape playback can be done only on the main monitor and only while in VCR mode.
8. Moveable cameras must be Coaxitron compatible and the proper Coaxitron format
selected in the multiplexer’s Camera menu. If the proper format is not selected, the
camera will either not move or have sluggish control.

44 Pelco Manual C1995M-A (10/01)
9. Moveable cameras can be operated with the joystick or pan and tilt keys:
•From the main monitor if the spot monitor is programmed to track the main
monitor.
• From the spot monitor if the spot monitor is chosen.
Also, the camera will move on the main monitor if the same camera is being shown on
both the main and spot monitors.
10. The position of switch 7 on the keyboard determines how you call cameras.
•If the switch is ON, all cameras are addressed consecutively. Do not count just
the cameras installed. Count 16 camera inputs per multiplexer, even if a
multiplexer has only two inputs. The first input of multiplexer 1 is always camera
1, the first input of multiplexer 2 is always 17, the second input of multiplexer 3 is
always camera 34.
•If the switch is OFF, cameras are addressed in groups of four according to the
address of the multiplexer. Select a multiplexer (for example, number 3), then
choose a camera (1-4).
11. If you have one multiplexer, it must be the master. If you have more than one
multiplexer, any one of them must be the master and all others slaves (multiplexer’s
Advanced System Setup menu).
If you have a keyboard and switch 4 is OFF (polled communication mode), one
multiplexer must be the master and all others slaves. If switch 4 is ON (non-polled
mode), all multiplexers are slaves and the keyboard is the master.
12. If you have more than one multiplexer, each must have a different address
(multiplexer’s Advanced System Setup menu).
13. If you have a server, the multiplexer’s address must correspond to the input to which it
is connected on the server. For example, if the multiplexer goes to input 4 on the
server, the multiplexer must be address 4.
14. If you have a server, each keyboard must have its own address.
15. If you have a server, each keyboard controls its corresponding monitors. In single
mode, keyboard 1 controls monitor 1, keyboard 2 controls monitor 2, etc. In paired
mode, keyboard 1 controls monitor 1 (main) and monitor 2 (spot), and keyboard 3
controls monitor 3 (main) and monitor 4 (spot). In paired mode, keyboards 2 and 4 are
not used.
16. Adjust the VCR’s head tracking control until the picture stabilizes if:
a. the picture appears jittery when the multiplexer is in VCR playback mode, or
b. one camera view sequences out of order when the multiplexer is in multi-screen
VCR playback mode.
RESET
To reset the multiplexer:
1. Unplug the power cord/transformer.
2. Hold down the VIEW button on the multiplexer’s front panel while plugging the power
cord/transformer into an electrical outlet.
3. When the Initialization menu appears, release the VIEW button. The monitor indicates
PLEASE WAIT and begins a 20-second countdown. When the countdown finishes,
this menu disappears, all programming menus are at their default settings, and the
multiplexer is ready for use.
4. Reprogram the multiplexer. Refer to the
Programming
section.

Pelco Manual C1995M-A (10/01) 45
SPECIFICATIONS
VIDEO
Input Level: 1 Vp-p, composite
NTSC: 525 lines, 60 fields/second
PAL: 625 lines, 50 fields/second
Digital Full
Screen Image: 720 (H) x 480 (V) pixels full screen
1440 bytes horizontal memory
12 MB display image memory
8-bit luminance, 256 shades of gray
8-bit chrominance, over 16 million colors
Format: CCIR 601 4:2:2
Sampling Rate: 13.5 MHz
Geometric Error: Less than 1 percent, all modes
Analog Processing
Bandwidth: 20 MHz
Differential Phase: Less than 2 degrees
Differential Gain: Less than 2 percent
Character Generator: Bit mapped
ELECTRICAL
Operating Voltage: 12 VDC (±10%)
Power: Less than 10 watts
Video Inputs: 4, BNC, looping with rear DIP switch selectable termination, 75
ohms or Hi-Z
Monitor Outputs: 2
Main: BNC, 75 ohms
4-pin mini-DIN, Y/C output (SVHS)
Spot: BNC, 75 ohms
VCR Inputs: 1
VCR In: BNC, composite, 75 ohms
4-pin mini-DIN, Y/C input (SVHS)
VCR Outputs: 1
VCR Out: BNC, composite, 75 ohms
4-pin mini-DIN, Y/C output (SVHS)
Alarm Inputs: 4 individually programmable for N.O. or N.C.
Alarm Outputs: 1
GENERAL
Operating
Temperature: 32° to 122°F (0° to 50°C)
Relative Humidity: 90% (non-condensing)
Construction: Aluminum
Finish: Black
Dimensions: 1.7 (H) x 8.4 (W) x 12.2 (D) inches (4.3 x 21.3 x 31.0 cm)
Weight: 3.4 lb (1.5 kg)
46 Pelco Manual C1995M-A (10/01)
INDEX
A
Advanced system setup 29
Alarm handling 32
Alarm inputs 28, 34
Alarm log 43
Alarm/relay/VCR scenario testing 39
Alarms
description 6
installation 16
open/closed/disabled 28
C
Camera setup 34
CM6700 switcher/controller unit 20
CM9760-CDU-T 18
Coaxitron format 35
Comm type 30
Configure custom VCR 32
Covert mode 34
Custom VCR setup 33
D
Daisy chaining multiplexers 19
Date 27
Date format 29
Distribution unit in star configuration 18
Duplex multiplexers description 6
Dwell 35
Dwell rates 28
E
Esprit main menu 38
F
Front panel control 29
G
Genex pan/tilt control quick setup instructions 37
Global setups 28
H
Head switching pulse 14, 32
I
Initializing multiplexers 21
Installation
alarms 16
cameras 12
keyboard quick programming 37
mounting 11
Pelco time-lapse VCRs 15
powering the multiplexer 21
with CM6700 switcher/controller 20
with KBD4000 keyboard 17
with MX4000SVR server 19
K
Keyboard 17
Keyboard description 7
Keyboard quick programming 37
L
Live/VCR button 31
M
Main monitor description 6
Main monitor display 27, 29
Main monitor menu 27
Main selection menu 26
Master multiplexer 44
Matrix switcher description 7
Menu defaults 36
Monitor types 6
Multiplexer resetting 44
MX4000SVR server 19
MX4000SVR testing 39
N
Normally open/closed 28
O
O terminal 15, 16
P
Pan/tilt control quick setup 37
Password 22, 29
Playback format 32
Programming
advanced system setup 29
alarm quick programming 28
camera setup 34
custom VCR setup 33
keyboard quick programming 37
main selection 26
quad button 26
record setup (live/VCR button) 31
sequence setup (sequence button) 35
system setup (view button) 27
view button 27
Protection switch 22
Q
Quad button 26
Quick setup pan/tilt control 37
R
Record setup 31
Record speeds 27, 31, 33
Recording/playback testing 38
Relay testing 39
Resetting the multiplexer 44
Pelco Manual C1995M-A (10/01) 47
S
Seconds (sequence) 35
Sequence button 35
Sequence seconds 35
Sequence setup 35
Slave multiplexers 44
Spectra main menu 38
Spectra/Esprit pan/tilt control quick setup 38
Spot monitor description 6
Spot monitor display 30
Star configuration of multiplexers 18
Switch interval 33
Switching pulse 32
System setup menu 27
T
Testing an alarm/relay/VCR scenario 39
Testing for recording/playback 38
Testing with the MX4000SVR 39
Time 27
Time display 27
Time-lapse recording description 5
Title 34
Title display 27
TTL relay 15, 16
U
Unit ID 30
V
VCR switch pulse 32
VCR type 31
VCR video format 31
View button 27

48 Pelco Manual C1995M-A (10/01)
REVISION HISTORY
Manual # Date Comments
C1995M 7/01 Original version.
C1995M-A 10/01 Changed camera addressing information in the
Troubleshooting
section.
Pelco, the Pelco logo, Camclosure, Esprit, Genex, Legacy, and Spectra are registered trademarks of Pelco. ©Copyright 2001, Pelco.
Endura and ExSite are trademarks of Pelco. All rights reserved.
REGULATORY NOTICES
This equipment has been tested and found to comply with the limits of a Class B digital
device, pursuant to part 15 of the FCC rules. These limits are designed to provide
reasonable protection against harmful interference in a residential installation. This
equipment generates, uses, and can radiate radio frequency energy and, if not installed
and used in accordance with the instructions, may cause harmful interference to radio
communications. However there is no guarantee that the interference will not occur in a
particular installation. If this equipment does cause harmful interference to radio or
television reception, which can be determined by turning the equipment off and on, the user
is encouraged to try and correct the interference by one or more of the following measures:
•Reorient or relocate the receiving antenna.
•Increase the separation between the equipment and the receiver.
•Connect the equipment into an outlet on a circuit different from that to which the re-
ceiver is connected.
•Consult the dealer or an experienced radio/TV technician for help.
PRODUCT WARRANTY AND RETURN INFORMATION
WARRANTY
Pelco will repair or replace, without charge, any merchandise proved defective in material or
workmanship for a period of one year after the date of shipment.
Exceptions to this warranty are as noted below:
• Five years on FT/FR8000 Series fiber optic products.
• Three years on Genex® Series products (multiplexers, server, and keyboard).
•Three years on Camclosure® and fixed camera models, except the CC3701H-2,
CC3701H-2X, CC3751H-2, CC3651H-2X, MC3651H-2, and MC3651H-2X camera models,
which have a five-year warranty.
•Two years on standard motorized or fixed focal length lenses.
•Two years on Legacy®, CM6700/CM6800/CM9700 Series matrix, and DF5/DF8 Series
fixed dome products.
•Two years on Spectra®, Esprit®, ExSite™, and PS20 scanners, including when used in
continuous motion applications.
•Two years on Esprit® and WW5700 Series window wiper (excluding wiper blades).
•Eighteen months on DX Series digital video recorders, NVR300 Series network video
recorders, and Endura™ Series distributed network-based video products.
•One year (except video heads) on video cassette recorders (VCRs). Video heads will be
covered for a period of six months.
•Six months on all pan and tilts, scanners or preset lenses used in continuous motion
applications (that is, preset scan, tour and auto scan modes).
Pelco will warrant all replacement parts and repairs for 90 days from the date of Pelco
shipment. All goods requiring warranty repair shall be sent freight prepaid to Pelco, Clovis,
California. Repairs made necessary by reason of misuse, alteration, normal wear, or accident
are not covered under this warranty.
Pelco assumes no risk and shall be subject to no liability for damages or loss resulting from
the specific use or application made of the Products. Pelco’s liability for any claim, whether
based on breach of contract, negligence, infringement of any rights of any party or product
liability, relating to the Products shall not exceed the price paid by the Dealer to Pelco for
such Products. In no event will Pelco be liable for any special, incidental or consequential
damages (including loss of use, loss of profit and claims of third parties) however caused,
whether by the negligence of Pelco or otherwise.
The above warranty provides the Dealer with specific legal rights. The Dealer may also have
additional rights, which are subject to variation from state to state.
If a warranty repair is required, the Dealer must contact Pelco at (800) 289-9100 or
(559) 292-1981 to obtain a Repair Authorization number (RA), and provide the following
information:
1. Model and serial number
2. Date of shipment, P.O. number, Sales Order number, or Pelco invoice number
3. Details of the defect or problem
If there is a dispute regarding the warranty of a product which does not fall under the
warranty conditions stated above, please include a written explanation with the product
when returned.
Method of return shipment shall be the same or equal to the method by which the item was
received by Pelco.
RETURNS
In order to expedite parts returned to the factory for repair or credit, please call the factory at
(800) 289-9100 or (559) 292-1981 to obtain an authorization number (CA number if returned
for credit, and RA number if returned for repair).
All merchandise returned for credit may be subject to a 20% restocking and refurbishing
charge.
Goods returned for repair or credit should be clearly identified with the assigned CA or RA
number and freight should be prepaid. Ship to the appropriate address below.
If you are located within the continental U.S., Alaska, Hawaii or Puerto Rico, send goods to:
Service Department
Pelco
3500 Pelco Way
Clovis, CA 93612-5699
If you are located outside the continental U.S., Alaska, Hawaii or Puerto Rico and are
instructed to return goods to the USA, you may do one of the following:
If the goods are to be sent by a COURIER SERVICE, send the goods to:
Pelco
3500 Pelco Way
Clovis, CA 93612-5699 USA
If the goods are to be sent by a FREIGHT FORWARDER, send the goods to:
Pelco c/o Expeditors
473 Eccles Avenue
South San Francisco, CA 94080 USA
Phone: 650-737-1700
Fax: 650-737-0933