Pentair Minimax Ch Users Manual 472128_revB.p65
CH to the manual f1e54522-7f2a-40a0-b20a-e6ea6dbeff41
2015-02-06
: Pentair Pentair-Minimax-Ch-Users-Manual-518046 pentair-minimax-ch-users-manual-518046 pentair pdf
Open the PDF directly: View PDF
.
Page Count: 36

Rev. B 1-17-03 P/N 472128
1
1
FOR YOUR SAFETY - READ BEFORE OPERATING
Warning: If you do not follow these instructions exactly, a fire or explosion may
result, causing property damage, personal injury or loss of life.
For additional free copies of this manual; call (800) 831-7133.
Do not store or use gasoline or other flammable vapors and
liquids in the vicinity of this or other appliances.
For Your
Safety
Warning: Improper installation, adjustment, alteration, service or maintenance can
cause property damage, personal injury or death. Installation and service must be
performed by a qualified installer, service agency or the gas supplier.
MiniMax CH
POOL & SPA HEATERS
OPERATION & INSTALLATION MANUAL
WARNING
WHAT TO DO IF YOU SMELL GAS
•Do not try to light any appliance.
• Do not touch any electrical switch; do not use any phone in your building.
• Immediately call your gas supplier from a neighbor's phone.
Follow the gas supplier's instructions.
• If you cannot reach your gas supplier, call the fire department.
WARNING
U.S. Patent Numbers
6,295,980
5,318,007 - 5,228,618
5,201,307 - 4,595,825
Pentair Pool Products, Inc.
1620 Hawkins Ave., Sanford, NC 27330 • (919) 774-4151
10951 W. Los Angeles Ave., Moorpark, CA 93021 • (805) 523-2400
1
To
Consumer
Retain For
Future
Reference
®

P/N 472128 Rev. B 1-17-03
2
Table of Contents
Introduction ............................................................................................................... 3
Important Notices ...................................................................................................................................................................... 3
Warranty Information ................................................................................................................................................................. 4
Operation .................................................................................................................... 4
Safety Rules .............................................................................................................................................................................. 4
Millivolt Lighting/Operation - Natural & Propane ........................................................................................................................ 5
Operating (Controls) .................................................................................................................................................................. 6
Maintenance ............................................................................................................... 7
Maintenance Instructions ........................................................................................................................................................... 7
Relief Valve ................................................................................................................................................................................ 7
Energy Saving Tips .................................................................................................................................................................... 7
Spring and Fall Operation .......................................................................................................................................................... 7
Winter Operation ....................................................................................................................................................................... 7
Chemical Balance ...................................................................................................................................................................... 8
Installation Instructions ............................................................................................ 9
Specifications .......................................................................................................................... 9
Plumbing Connections ........................................................................................................... 10
Plumbing/Valves ........................................................................................................................................................................ 10
Manual Bypass .......................................................................................................................................................................... 10
Below Pool Installation .............................................................................................................................................................. 10
Water Connections.................................................................................................................. 11
Reverse Water Connections ...................................................................................................................................................... 11
Insulating High Limits when Reversing Heads ........................................................................................................................... 11
Gas Connections ..................................................................................................................... 12
Gas Line Installation .................................................................................................................................................................. 12
Pipe Sizing Chart/Gas Pressure Requirements ......................................................................................................................... 12
Pipe Sizing Chart/Propane 2 Stage Regulation ......................................................................................................................... 13
Regulated Manifold Pressure Test ............................................................................................................................................. 13
Ventilation ................................................................................................................................ 14
Outdoor Installation Requirements ............................................................................................................................................ 14
Outdoor Cap Installation ............................................................................................................................................................ 14
Indoor Installation Requirements ............................................................................................................................................... 15
Installation on Floors Constructed of Combustible Materials ..................................................................................................... 16
Indoor Draft Hood Installation .................................................................................................................................................... 16
Electrical .................................................................................................................................. 17
Millivolt Wiring Diagram ............................................................................................................................................................. 17
Trouble Shooting (General) ....................................................................................... 18
MiniMax CH Parts List & Exploded View ................................................................. 19-21
MiniMax CH (150 IID Model) Appendix ..................................................................... A1-A9
MiniMax CH (150 IID Model) Parts List & Exploded View ....................................... A10-A12
Warranty Information ................................................................................................. Back Cover

Rev. B 1-17-03 P/N 472128
3
MiniMax CH
Pool and Spa Heaters
Congratulations on your purchase of a MiniMax CH high performance heating system. Proper installation
and service of your new heating system and correct chemical maintenance of the water will ensure years of
enjoyment. The MiniMax CH is a compact, lightweight and efficient gas fired high performance pool and
spa heater that can be directly connected to schedule 40 PVC pipe and has a built-in top. The MiniMax CH
is a millivolt heater and has a self sustaining pilot and requires NO external power source.
IMPORTANT NOTICES
...For the installer and operator of the MiniMax CH pool and spa heater. The manufacturer’s warranty may
be void if, for any reason, the heater is improperly installed and/or operated. Be sure to follow the
instructions set forth in this manual. If you need any more information, or if you have any questions
regarding to this pool heater, please contact Pentair Pool Products, Inc. at (800) 831-7133.
These heaters are designed for the heating of swimming pools and spas, and should never be employed for
use as space heating boilers, general purpose water heaters, in non-stationary installations, or for the heating
of salt water.
CAUTION
OPERATING THIS HEATER CONTINUOUSLY AT WATER TEMPERATURE BELOW 68° F. WILL CAUSE
HARMFUL CONDENSATION AND WILL DAMAGE THE HEATER AND WILL VOID THE WARRANTY.
Do not use the heater to protect pools or spas from freezing if the final maintenance temperature desired is
below 68° F. as this will cause condensation related problems.
CODE REQUIREMENTS
The installation must conform with local codes or in the absence of local codes with the latest
National Fuel Gas Code, ANSI Z223.1, and the latest edition of the National Electrical Code, NFPA 70.
Installation in Canada to be made in accordance with the latest CAN/CGA-B149.1 or .2 and
CSA C22.1 Canadian Electric Code, part 1.
Introduction

P/N 472128 Rev. B 1-17-03
4
Operation
This instruction manual provides operating
instructions, installation and service information for
the MiniMax CH high performance heater. The
information in this manual applies to the MiniMax
CH 150, 200, 250, 300, 350, and 400 natural gas
and propane (LP) models.
It is very important that the owner/installer read and
understand the section covering installation
instructions, and recognize the local and state codes
before installing the MiniMax CH. History and
experience has shown that most heater damage is
caused by improper installation practices.
SAFETY RULES
1. Spa or hot tub water temperatures should never
exceed 104° F (40° C). A temperature of 100° F
(38° C) is considered safe for a healthy adult.
Special caution is suggested for young children.
2. Drinking of alcoholic beverages before or during
spa or hot tub use can cause drowsiness which
could lead to unconsciousness and subsequently
result in drowning.
3. Pregnant women beware! Soaking in water
above 102° F (39° C) can cause fetal damage
during the first three months of pregnancy
(resulting in the birth of a brain-damaged or
deformed child). Pregnant women should stick
to the 100° F (38° C) maximum rule.
4. Before entering the spa or hot tub, the user
should check the water temperature with an
accurate thermometer. Spa or hot tub
thermostats may err in regulating water
temperatures by as much as 4° F (2.2° C).
5. Persons with a medical history of heart disease,
circulatory problems, diabetes or blood pressure
problems should obtain their physician's advice
before using spas or hot tubs.
6. Persons taking medication which induce
drowsiness, such as tranquilizers, antihistamines
or anticoagulants should not use spas or hot
tubs.
Should overheating occur or the gas supply fail to shut off, turn off the manual gas control valve to the
appliance. Do not use this heater if any part has been under water. Immediately call a qualified service
technician to inspect the heater and to replace any part of control system and gas control which has been
under water.
WARNING
WARRANTY INFORMATION
The MiniMax CH pool heater is sold with a limited
factory warranty. Specific details are described on
the back cover of this manual and a copy of the
warranty and warranty registration card are
included with the product. Return the warranty
registration card after filling in the serial number
from the rating plate inside the heater.
Pentair Pool Products’ high standards of excellence
include a policy of continuous product improvement
resulting in your state-of-the-art heater. We reserve
the right to make improvements which change the
specifications of the heater without incurring an
obligation to update the current heater equipment.
Operation (contd.)

Rev. B 1-17-03 P/N 472128
5
Operation (contd.)
FOR YOUR SAFETY: READ BEFORE LIGHTING
A. This heater is equipped with a pilot which must be
lighted manually. When lighting the pilot, follow
these instructions exactly.
B. BEFORE LIGHTING smell all around the heater
area for gas. Be sure to smell next to the floor
because some gas is heavier than air and will settle
on the floor.
WHAT TO DO IF YOU SMELL GAS
- Do not try to light any heater.
- Do not touch any electrical switch; do not use any
phone in your building.
- Immediately call your gas supplier from a neighbor's
phone. Follow the gas supplier's instructions.
- If you cannot reach your gas supplier, call the Fire
Department.
C. Use only your hand to push in or turn the gas control
knob. Never use tools. If the knob will not push in or
turn by hand, don't try to repair it. Call a qualified
service technician. Forced or attempted repair may
result in a fire or explosion.
D. Do not use this heater if any part has been under
water. Immediately call a qualified service
technician to inspect the heater and to replace any
part of the control system and any gas control which
has been under water.
MINIMAX CH MILLIVOLT LIGHTING/OPERATION-NATURAL GAS & PROPANE
1. STOP! Read the safety information above.
2. Set the thermostat to the lowest setting.
3. Turn off electric power to the heater.
4. Push in gas control knob slightly and turn clock-
wise to “OFF”.
Gas control knobs shown in “OFF” position.
NOTE
Knob cannot be turned from “Pilot to “OFF”” unless
knob is pushed in slightly. DO NOT FORCE.
5. Wait five (5) minutes to clear out any gas. If you then
smell gas, STOP! Follow "B" in the safety informa-
tion above. If you don't smell gas, go to the next step.
6. Push in gas control knob slightly and turn counter-
clockwise to “Pilot”.
If you do not follow these instructions exactly, a fire or explosion may result causing personal injury, loss of life
and property damage.
Since propane gas is heavier than air, escaping propane will accumulate and remain at ground level. Do not
attempt to light the heater. If you suspect a propane leak, lighting the heater can result in a fire or explosion
which can cause personal injury, death, and property damage.
WARNING
7. Push the control knob all the way and hold in.
Immediately light the pilot with Presslite matchless
ignition system by pressing the red igniter button
(located at the panel next to the gas valve). Continue
to hold the control knob in for about one (1) minute
after the pilot is lit. Release knob and it will pop
back up. Pilot should remain lit. If it goes out, repeat
steps 4 through 7.
• If knob does not pop up when released, stop and
immediately call your service technician or gas
supplier.
• If the pilot will not stay lit
after several tries, turn the
gas control knob to “OFF”
and call your service
technician or gas supplier.
8. Turn knob on gas control
counterclockwise to
“ON”.
9. Replace the control access
door.
10. Set the thermostat to the
desired setting.
LIGHTING INSTRUCTIONS
TO TURN OFF GAS TO HEATER
1. Set the thermostat to lowest setting.
2. Turn off all electric power to the heater if service is
to be performed.
3. Remove control access door.
4. Push in gas control knob slightly and turn clockwise
to "OFF". Do not force.
5. Replace control access door.
Robertshaw Millivolt Gas Valve Honeywell Millivolt Gas Valve
Figure 1. Figure 2.
Figure 3.
Figure 4. Pilot

P/N 472128 Rev. B 1-17-03
6
Knob Stopper
Screw A
OPERATING (CONTROLS)
Dual Temperature Control System
Operation (contd.)
For convenience and economy all MiniMax CH
heaters are equipped with two thermostats on the
front of the heater control panel; see Figure 5.
THERMOSTAT KNOB STOPPER
Each thermostat is equipped with a mechanical
stop that can be locked or unlocked with use of a
screwdriver to prevent temperatures in excess of
that desired by the user; see Figure 6.
The maximum setting can be adjusted by
loosening the screw "A" and turning the stopper
dial to desired maximum setting. Lock the setting
by tightening the screw. The Mechanical stop is
under the knob. Ensure that the knob is stopping at the correct position when the knob is rotated clockwise
from a lower temperature position. (See Thermostat Adjustment.)
NOTE
To eliminate error due to piping heat losses, measure pool temperature with an accurate
thermometer directly at the pool or spa.
THERMOSTAT ADJUSTMENT
The knob with locking feature eliminates the need for
constant thermostat adjustments. Set the knob pointer to
the desired pool or spa temperature.
If further adjustment is needed, rotate the knob until the
desired temperature is obtained. This knob position
corresponding to your desired maximum pool or spa
temperature may now be preset (locked) by the knob
stopper which prevents the knob from being turned
beyond the maximum temperature you set.
POWER (THERMOSTAT SELECT) SWITCH
The Pool/Off/Spa switch allows the heater to be turned
off when heating is not desired.
1. “Pool” position - Maintains selected pool temperature.
2. “Off” position - Heater will not come on regardless of drop in pool or spa temperature.
3. “Spa” position - This allows separate control of spa water temperature or an alternate lower pool
temperature.
Figure 5.
Figure 6.
SPAPOOL
COLD COLDHOT HOT
OFF
POOL TEMP SPA TEMP

Rev. B 1-17-03 P/N 472128
7
MAINTENANCE INSTRUCTIONS
It is recommended that you check the following items at least
every six months and at the beginning of every swimming
season.
1. Examine the venting system. Make sure there are no ob-
structions in the flow of combustion and ventilation air.
2. Visually inspect the main burner and the pilot burner
flame. The normal color of the flame is blue. When flame
appears yellow, burners should be inspected and cleaned;
see Figure 8.
3. Keep the heater area clear and free from combustibles
and flammable liquids.
Maintenance
Pressure Relief Valve
In some installations, a
pressure relief valve
(PRV) is required on the
MiniMax CH heater. To
install a PRV, carefully
drill a 3/8 in. hole in
center of 3/4 in. NPT
port (on main header)
being careful to drill
only thru wall at bottom
of 3/4 in. NPT port and
no deeper—now thread
in the 3/4 NPT PRV. (Sold separately.)
ENERGY SAVING TIPS
1. If possible, keep pool or spa covered when not in use.
This will not only cut heating costs, but also keep dirt and
debris from settling in the pool and conserve chemicals.
2. Reduce the pool thermostat setting to 78° F. or lower.
This is accepted as being the most healthy temperature
for swimming by the American Red Cross.
3. Use an accurate thermometer.
4. When the proper maximum thermostat settings have been
determined, tighten the thermostat knob stopper.
5. Set time clock to start circulation system no earlier than
daybreak. The swimming pool loses less heat at this time.
6. For pools that are only used on the weekends, it is not
necessary to leave the thermostat set at 78° F. Lower the
temperature to a range that can be achieved easily in one
day. Generally, this would be 10° F. to 15° F., if pool
heater is sized properly.
7. During the winter or while on vacation, turn the heater off.
8. Set up a regular program of preventative maintenance
for the heater each new swimming season. Check heat
exchanger, controls, burners, operation, etc.
SPRING AND FALL OPERATION
If the pool is being used occasionally, do not turn the heater completely off. Set the thermostat down to 65° F. This will
keep the pool and the surrounding ground warm enough to bring the pool up to a comfortable swimming temperature in a
shorter period of time.
CAUTION
OPERATING THIS HEATER CONTINUOUSLY AT WATER TEMPERATURE BELOW 68° F. WILL CAUSE HARMFUL
CONDENSATION AND WILL DAMAGE THE HEATER AND WILL VOID THE WARRANTY.
If the pool won't be used for a month or more, turn the heater off at the main gas valve. For areas where there is no danger of
water freezing, water should circulate through the heater all year long, even though you are not heating your swimming pool.
The MiniMax CH should not be operated out doors at temperatures below 0° F. for propane and -20° F. for natural gas. Where
freezing is possible, it is necessary to drain the water from the heater. This may be done by opening the drain valve located at
the inlet/outlet header (see Figure 9.) allowing all water to drain out of the heater. It would be a good practice to use
compressed air to blow the water out of the heat exchanger. (See additional notes under Important Notices in Introduction
on page 3.)
WINTER OPERATION
Figure 8.
Blue Flame
Figure 7.
FOR PRV
INSTALLATION
DRILL THRU
THE NPT PORT
REMOVE FLOW VALVE
BEFORE DRILLING
THE NPT PORT
Figure 9.
CAUTION
REMOVE THE FLOW VALVE ASSEMBLY WHEN DRILLING
THE HOLE TO INSTALL A PRV. OTHERWISE, YOU WILL
DRILL INTO THE VALVE ASSEMBLY.

P/N 472128 Rev. B 1-17-03
8
CHEMICAL BALANCE
POOL AND SPA WATER
Your Pentair Pool Products pool heater was designed
specifically for your spa or pool and will give you many
years of trouble free service provided you keep your
water chemistry in proper condition.
Three major items that can cause problems with your
pool heater are improper pH, disinfectant residual, and
total alkalinity. These items, if not kept properly
balanced, can shorten the life of the heater and cause
permanent damage.
WHAT A DISINFECTANT DOES
Two pool guests you do not want are algae and bacteria.
To get rid of them and make pool water sanitary for
swimming - as well as to improve the water's taste, odor
and clarity - some sort of disinfectant must be used.
Chlorine and bromine are universally approved by health
authorities and are accepted disinfecting agents for
bacteria control.
WHAT IS A DISINFECTANT
RESIDUAL?
When you add chlorine or bromine to the pool water, a
portion of the disinfectant will be consumed in the
process of destroying bacteria, algae and other
oxidizable materials. The disinfectant remaining is
called chlorine residual or bromine residual. You can
determine the disinfectant residual of your pool water
with a reliable test kit, available from your local pool
supply store.
You must maintain a disinfectant residual level adequate
enough to assure a continuous kill of bacteria or virus
introduced into pool water by swimmers, through the air,
from dust, rain or other sources.
It is wise to test pool water regularly. Never allow
chlorine residual to drop below 0.6 ppm (parts per
million). The minimum level for effective chlorine or
bromine residual is 1.4 ppm.
pH - The term pH refers to the acid/alkaline balance of
water expressed on a numerical scale from 0 to 14. A test
kit for measuring pH balance of your pool water is
available from your local pool supply store; see Table 1.
Maintenance (contd.)
RULE: 7.4 to 7.6 is a desirable pH range. It is essential
to maintain correct pH, see Table 2.
If pH becomes too high (over alkaline), it
has these effects:
1. Greatly lowers the ability of chlorine to destroy
bacteria and algae.
2. Water becomes cloudy.
3. There is more danger of scale formation on the
plaster or in the heat exchanger.
4. Filter elements may become blocked.
If pH is too low (over acid) the following
conditions may occur:
1. Excessive eye burn or skin irritation.
2. Etching of the plaster.
3. Corrosion of metal fixtures in the filtration and
recirculation system, which may create brown, blue,
green, or sometimes almost black stains on the
plaster.
4. Corrosion of copper in the heater, which may cause
leaks.
5. If you have a sand and gravel filter, the alum used as
a filter aid may dissolve and pass through the filter.
CAUTION: Do not test for pH when the chlorine
residual is 3.0 ppm or higher, or bromine residual
is 6.0 ppm or higher. See your local pool supply
store for help in properly balancing your water
chemistry.
RULE: Chemicals that are acid lower pH. Chemicals
that are alkaline raise pH.
Heat exchanger damage resulting from chemical
imbalance is not covered by the warranty.
CAUTION
Muriatic Acid has a pH of about 0. Pure water is 7
(neutral). Weak Lye solution have a pH of 13-14.
pH Chart
Table 1.
Strongly Acid Neutral Strongly Alkaline
0 1 2 3 4 5 6 7 8 9 10 11 12 13 14
ALKALINITY High - Low:
"Total alkalinity" is a measurement of the total amount
of alkaline chemicals in the water, and control pH to a
great degree. (It is not the same as pH which refers
merely to the relative alkalinity/acidity balance.) Your
pool water's total alkalinity should be 100 - 140 ppm to
permit easier pH control.
A total alkalinity test is simple to perform with a
reliable test kit. You will need to test about once a
week and make proper adjustments until alkalinity is
in the proper range. Then, test only once every month
or so to be sure it is being maintained. See your local
pool dealer for help in properly balancing the water
chemistry.
7.2
6.8 7.0 7.4 7.6 7.8 8.0 8.2 8.4
Add Soda, Ash or
Sodium Bicarbonate
Add AcidMarginalIdealMarginal
pH Control Chart
Table 2.

Rev. B 1-17-03 P/N 472128
9
Installation Instructions
IMPORTANT NOTICE: These installation instructions are designed for use by qualified personnel
only, trained especially for installation of this type of heating equipment and related components. Some
states require installation and repair by licensed personnel. If this applies in your state, be sure your
contractor bears the appropriate license.
SPECIFICATIONS
ledoMmiD"A"miD"B"
051.ni8/771.ni½6
002.ni8/702.ni½9
052.ni8/732.ni½21
003.ni8/762.ni½51
053.ni8/792.ni½81
004.ni8/333.ni8/322
ledoMmiD"A"miD"B"miD"C"miD"D"
051.ni8/771.ni½6.ni¾7.ni¾93
002.ni8/702.ni½9.ni01.ni¾24
052.ni8/732.ni½21.ni01.ni¾24
003.ni8/762.ni½51.ni¼01.ni¾34
053.ni8/792.ni½81.ni31.ni¾74
004.ni8/333.ni8/322.ni71.ni¾15
ledoMmiD"A"miD"B"miD"C"miD"D"miD"E"
051.ni8/771.ni½6.ni31.ni¾25.ni6
002.ni8/702.ni½9.ni31.ni8/735.ni7
052.ni8/732.ni½21.ni31.ni8/735.ni7
003.ni8/762.ni½51.ni31.ni55.ni8
053.ni8/792.ni½81.ni31.ni65.ni9
004.ni8/333.ni8/322.ni71.ni¾06.ni01
Outdoor installation - stackless
Indoor installation - stack (USA only)
Outdoor shelter installation (Canada)
Outdoor installation - with vent kit
Table 3.
Table 4.
Table 5.
FRONT VIEW SIDE VIEW
"D"
DIM
"C"
DIM.
5
4.875
"A" DIM.
"B" DIM.
"E" DIM.
211
2
1
2
28
137
8
107
8
GAS LINE
OPENING
TM
HIGH PERFORMANCE HEATER
CH
SPAPOOL
COLD COLDHOT HOT
OFF
POOL TEMP SPA TEMP
28"
"D"
DIM
"A" DIM.
5
4.875
"B" DIM.
"E" DIM.
"C"
DIM.
2
1
21
2
1
TM
HIGH PERFORMANCE HEATER
CH
SPAPOOL
COLD COLDHOT HOT
OFF
POOL TEMP SPA TEMP
TM
21 1
2
13 7
8
1
2 "A" DIM.
"B" DIM.
32
5
4.875
HIGH PERFORMANCE HEATER
CH
SPAPOOL
COLD COLDHOT HOT
OFF
POOL TEMP SPA TEMP

P/N 472128 Rev. B 1-17-03
10
PUMP
FILTER
POOL
HEATER
CHECK
VALVE
MANUAL
BY-PASS ISOLATION
VALVE
ISOLATION
VALVE
TO
POOL
CHECK
VALVE
FROM
POOL
2
1
3
SPA TEMP
HOT
POOL TEMP
COLD
OFF
SPA
POOL
THERMOSTAT SELECT
HOT
COLD
Installation (contd.)
Figure 10.
Optional.
Required when installation is below water level.
Required when flow rates exceed 120 gpm.
3
1
2
PLUMBING CONNECTIONS
The MiniMax CH heater has the unique capability of
direct schedule 40 PVC plumbing connections.
CAUTION
Before operating the heater on a new installation,
turn on the circulation pump and bleed all the air
from the filter using the air relief valve on top of the
filter. Water should flow freely through the heater.
Do not operate the heater unless water in the pool/
spa is at the proper level.
PLUMBING
VALVES
When any equipment is located below the surface
of the pool or spa, valves should be placed in the
circulation piping system to isolate the equipment
from the pool or spa.
Check valves are recommended to prevent back
siphon.
CAUTION
Exercise care when installing chemical feeders so
as to not allow back siphoning of chemical into the
heater, filters or pump. When chemical feeders are
installed in the circulation of the piping system,
make sure the feeder outlet line is down stream of
the heater, and is equipped with a positive seal
non-corrosive “Check Valve”, (P/N R172288),
between the feeder and heater.
ledoM.niM*.xaM
05102021
00202021
05203021
00303021
05304021
00404021
dednemmocermumixamehtdeecxetonoD*
.gnipipgnitcennocehtrofetarwolf
Table 6.
MANUAL BY-PASS
Where the flow rate exceeds the maximum 120
GPM, a manual bypass should be installed and
adjusted. After adjustments are made, the valve
handle should be removed to avoid tampering.
BELOW POOL INSTALLATION
If the heater is below water level, the pressure
switch should be adjusted. This adjustment must
be done by a qualified service technician.
See following CAUTION.
CAUTION
BELOW OR ABOVE POOL INSTALLATION
The water pressure switch is set in the factory at 1½
PSI. This setting is for a heater installed at pool level or
within 3’ above or 3’ below. If the heater is to be installed
more that 3’ above or 3’ below, the water pressure switch
must be adjusted by a qualified service technician.
FLOW SWITCH
If the heater is installed more the 6’ above the pool or
more than 10’ below the pool level, you will be beyond
the limits of the pressure switch and a flow switch must
be installed. Locate and install the flow switch externally
on the outlet piping from the heater, as close as possible
to the heater. Connect the flow switch wires in place of
the water pressure switch wires.

Rev. B 1-17-03 P/N 472128
11
WATER CONNECTIONS
Reversible Inlet/Outlet Connection
The MiniMax CH heater is factory assembled with
right side inlet/outlet water connections. The inlet/
outlet header can be reversed for left side water
connections without removing the heat exchanger.
Reversing Water Connections
Disassembly
Tools needed:
1/4 in Nut Driver
9/16 in. Socket and Wrench
1/2 in. & 9/16 in. Open Wrench
Screw Driver(s) - (Flathead & Phillips)
1. Remove the inspection plates.
2. Disconnect all wires from the high-limit
switches except the short jumper wire. The
exact order of the disconnection is not
important.
NOTE
There is no reason to remove the high-limit
and pressure switches or the thermister from the
front header during the reversing procedure, as
they will be in the proper location when
installed on the left side.
3. Disconnect the pressure switch wiring.
4. Disconnect the thermostat thermister leads from
the control board.
5. Exchange the in/out header with the return
header. Replace the heat exchanger tube seals
with new seals provided in the Quick-Flange
Accessory Bag.
6. Install the temperature sensing bulb by passing
the wires through the hole provided on the left
side of the brace panel. Route wires through the
support bracket.
7. Reconnect all the high limit wires. Reconnect
the pressure switch wiring. Route the wires
through the same hole as the thermostat sensor
wires and reconnect thermister to the board.
8. Reinstall the inspection plates.
Installation (contd.)
INSULATING THE HIGH LIMITS
When Reversing Heads on the
MiniMax CH Heater
On the MiniMax CH heater there is insulation installed
by the factory on the return head side of the heaters.
This insulation is there so that if the heads are reversed
in the field, during initial installation of the heater, the
reflected heat from the flue collector will be insulated
from the high limits.
Return head in position before removal.
This view shows the insulation installed by the factory.
Return head removed and new tube seals installed. Now
ready to accept the installation of the main head.
Lift the installation to allow the main head to be installed.
When head is placed into position, release the insulation;
it will now shield the high limits from the heat produced
by the flue collector.

P/N 472128 Rev. B 1-17-03
12
Pipe Sized For Length Of Run In Equivalent Feet Table 7.
SNOITCENNOCENILSAGROFGNIZISEPIP
HTGNELEPIPTNELAVIUQEMUMIXAM
tooFcibuCrep.U.T.B0001tasaglarutaN
tooFcibuCrep.U.T.B0052tasaGenaporP
LEDOM
”2/1”4/3”1”4/1-1”2/1-1”2”2/1-2
TANORPTANORPTANORPTANORPTANORPTANORPTANORP
001&57’02’05’05’051’051’006 --------
051’01’04’05’051’051’006 --------
002-’02’03’08’521’052’054’006 ------
052-’01’02’05’07’051’052’005’006 -----
003--’01’03’05’001’002’053’004’006 ----
053--’01’02’03’07’521’052’052’005’005 ---
004 --- ’01’02’06’001’051’002’054’004 ---
525 --- ’5’51’53’56’051’031’063’093’007--
057 ----- ’02’53’08’57’081’062’006--
009 ----- ’51’02’05’54’08’051’063’004-
GAS CONNECTIONS
GAS LINE INSTALLATIONS
Before installing the gas line, be sure to check which gas the heater has been designed to burn. This is
important because different types of gas require different gas pipe sizes. The rating plate on the heater will
indicate which gas the heater is designed to burn. Tables 7-9, on pages 12 and 13, shows which size pipe is
required for the distance from the gas meter to the heater. The table is for natural gas at a specific gravity
of .65 and propane at specific gravity of 1.5.
When sizing gas lines, calculate three (3) additional feet of straight pipe for every elbow used.
When installing the gas line, avoid getting dirt, grease or other foreign material in the pipe as this may cause
damage to the gas valve, which may result in heater failure.
The gas meter should be checked to make sure that it will supply enough gas to the heater and any other
appliances that may be used on the same meter.
The gas line from the meter will usually be of a larger size than the gas valve supplied with the heater.
Therefore a reduction of the connecting gas pipe will be necessary. Make this reduction as close to the
heater as possible.
The heater and any other gas appliances must be disconnected from the gas supply piping system during any
pressure testing on that system, (greater that ½ PSIG).
The heater and its gas connection must be leak tested before placing the heater in operation. Do not use
flame to test the gas line. Use soapy water or another nonflammable method.
A manual main shut-off valve must be installed externally to the heater.
WARNING
Do not install the gas line union inside the heater cabinet. This will void your warranty.
Installation (contd.)

Rev. B 1-17-03 P/N 472128
13
Installation (contd.)
PROPANE 2 STAGE REGULATION
In many “RESIDENTIAL” Propane gas line installations, the gas supplier and or installer will utilize a two stage regulation
process where by at the supply tank they will install the first stage gas regulator, which would be at a higher pressure, usually
10 psi and can be for longer distance and in a smaller pipe size. Then within a short distance from the heater they will install
a second regulator, which is the second stage, and this would be set at the reguired inlet pressure of 11 inches of W.C. for all the
Pentair Pool Heaters.
gniziSepiPsaG"erusserPhgiH"enOegatS
HTGNELEPIPTNELAVIUQEMUMIXAM
ledoMteeF05ot0teeF001ot05teeF051ot001
001&57.ni2/1.ni2/1.ni2/1
051.ni2/1.ni2/1.ni2/1
002.ni2/1.ni2/1.ni2/1
052.ni2/1.ni2/1.ni2/1
003.ni2/1.ni2/1.ni2/1
053.ni2/1.ni2/1.ni2/1
004.ni2/1.ni2/1.ni2/1
gniziSepiPsaG"erusserPwoL"owTegatS
HTGNELEPIPTNELAVIUQEMUMIXAM
ledoMteeF01ot0teeF02ot01
001&57.ni2/1.ni2/1
051.ni2/1.ni2/1
002.ni2/1.ni4/3
052.ni2/1.ni4/3
003.ni4/3.ni4/3
053.ni4/3.ni4/3
004.ni4/3.ni4/3
Table 10.
Natural Propane
Maximum inlet gas pressure 10 in. WC 14 in. WC
Minimum inlet gas pressure **5 in. WC 12 in. WC
Normal manifold pressure 4 in. WC 11 in. WC
** 6 WC for 400 model
*All Readings are taken with the heater fired. Any adjustments
made with heater off will give incorrect readings.
HONEYWELL
PILOT
1/2 P.S.I.
PILOT
ADJ.
REGULATOR
ADJUSTMENT CAP
PRESS
TAP
MINIMAX CH GAS PRESSURE REQUIREMENTS*
Figure 11.
Table 8. Table 9.
REGULATED MANIFOLD PRESSURE TEST
1. Attach the manometer to the heater jacket.
2. Shut off the main gas valve.
3. Remove 1/8 in. NPT plug on the outlet side of
the valve and screw in the fitting from the
manometer kit.
4. Connect the manometer hose to the fitting.
5. Fire the heater.
6. The manometer must read 4 in. WC for natural
gas, 11 in. WC for propane gas, while the heater
is operating.
7. For adjustment, remove the Regulator
Adjustment Cap and using a screwdriver turn the
screw clockwise to increase - counterclockwise
to decrease gas pressure.
CAUTION
The use of Flexible Connectors (FLEX) is NOT
recommended as they cause high gas pressure drops.
Pipe Sized For Length Of Run In Equivalent Feet, (cont’d.)

P/N 472128 Rev. B 1-17-03
14
24"
DOOR
18"
6"
6"
VENTILATION
OUTDOOR INSTALLATION ONLY
For outdoor installation with built in vent top, the heater
must be placed in a suitable area on a level,
noncombustible surface. Do not install the heater under
an overhang with clearances less than 3 feet from the top
of the heater. The area under an overhang must be open
on three sides.
IMPORTANT!
In an outdoor installation it is important to protect
your heater from water damage. Ensure water is
diverted from overhanging eves with a proper gutter/
drainage system. The heater must be set on a level
foundation for proper rain drainage.
Maintain minimum clearances as indicated below. Install
a minimum of 4 feet below, and 4 feet horizontally from
any opening to a building.
The heater should not be installed closer than 6 inches to
any fences, walls or shrubs at any side or back, or any
combustible material, nor closer than 18 inches at the
plumbing side. A minimum clearance of 24 inches must
be maintained at the front of the heater.
Installation (contd.)
STACK TYPE OUTDOOR VENT KIT
IMPORTANT!
When locating the heater, consider that high
winds can roll over or deflect off adjacent
buildings and walls. Normally, placing the
heater at least three feet from any wall will
minimize downdraft.
Unusually high prevailing wind conditions and
downdrafts may require the use of a stack type
outdoor vent kit (available at additional cost).
NOTE
This unit shall not be operated outdoors at
temperatures below 0o F. for propane and -20o F. for
natural gas.
Figure 14.Figure 13.
ledoMpaCtneV.oNtcudorP.aiDtneV
05151VO732064.ni6
00202VO222064.ni7
05252VO322064.ni7
00303VO422064.ni8
05353VO522064.ni9
00404VO622064.ni01
OUTDOOR VENT CAP INSTALLATION
The MiniMax CH heater is shipped standard as an
outdoor stackless unit. To install the outdoor vent kit:
1. Take out the louvered outer top after first
removing all 1/4 in. sheet metal screws attaching
it along its perimeter to the cabinet. Set it aside.
2. Place the flue adaptor over the flue collector
opening. Temporarily, put the top cover, from the
kit, on with the label to the front of the heater.
Center the flue adaptor evenly inside the top cover
flue stack opening. Remove the top cover and
secure the centered flue adaptor to the inner panel
with the provided #8 x 1/2 in. drill qwik screws.
3. Place the top cover, with the hole for the stack, on
the heater cabinet.
4. Install the vent stack through the hole in the top
cover, over the flue adaptor top ring.
5. Using a 3/32 in. drill bit, position the “L” bracket
to hold the top cover and outdoor stack. Drill the
pilot holes through the “L” bracket holes to accept
the screws.
6. Secure the vent stack and the inner top with the
#8 x 1/4 in. sheet metal screws through the “L”
brackets.
Outdoor Stack
Top Cover
Flue Adaptor
Inner Panel
Flue Collector
Figure 12.
Table 11.

Rev. B 1-17-03 P/N 472128
15
INDOOR INSTALLATION (USA ONLY)
OUTDOOR SHELTER INSTALLATION
(CANADA)
All products of combustion and vent gases must be
completely removed to the outside atmosphere
through a vent pipe which is connected to the draft
hood. A vent pipe extension of the same size must
be connected to the draft hood and extended at least
2 feet higher than highest point of the roof within a
10 foot horizontal radius, and at least 3 ft. higher
than the point at which it passes through the roof, or
as permitted by local code; see Figures 15 and 16.
The vent should terminate with an approved vent
cap (weather cap) for protection against rain or
blockage by snow. Double-wall vent pipe and an
approved roof jack shall be employed through the
roof penetration. The use of double-walled type B
vent pipe is recommended.
The draft hood must be installed so as to be in the
same atmospheric pressure zone as the
combustion air inlet to the pool heater. The
certified (factory) draft hood must not be
modified in any way and must be employed in
every indoor installation.
The heater must be located as close as practical to
a chimney or gas vent. The heater should be
installed at least 5 feet away from the pool or spa.
The heater must be placed in a suitable room on a
non-combustible floor or on a non-combustible
base and in an area where leakage from heat
exchanger or water connections will not result in
damage to the area adjacent to the heater or the
structure. When such locations cannot be
avoided, it is recommended that a suitable drain
pan with adequate drainage, be installed under the
heater. The pan must not restrict air flow.
Installations in basements, garages, or
underground structures where flammable liquids
may be stored must have the heater elevated 18
inches from the floor using a non-combustible
base. The following minimum clearances from
combustible materials must be provided.
Side Front Back Top
Water Connection 18 in. 24 in.
Remaining 6 in. 6 in.
Ceiling Clearance 36 in.*
*To ceiling or roof.
Installation (contd.)
Figure 16.
Height above
any roof surface
within 10 ft.
horizontally
Vent Cap
Ridge
Chimney
3 ft. min.
2 ft. min.
10 ft.
Roof
Jack
More Than10 ft.
Figure 15.
* Rise
Air Supply
Gas Combustion
Air Supply
Ventilation
Vent Cap and
Riser Furnished
by Installer
* 1” Rise Per Foot
Recommended

P/N 472128 Rev. B 1-17-03
16
SHEET
METAL
BLOCKS
HOLLOW MASONARY BLOCKS, NOT LESS THAN
4" THICK (LAID WITH ENDS UNSEALED AND JOINTS
MATCHED FOR AIR CIRCULATION). COVER BLOCKS
WITH 24 GA. (MIN.) GALVANIZED SHEET METAL.
HIGH PERFORMANCE HEATER
6" Min.
6" Min.
TM
BASE FOR USE ON
COMBUSTIBLE FLOORS
HOT
SPA TEMP
HOT
POOL TEMP
COLD
OFF
SPA
POOL
THERMOSTAT SELECT
HOT
COLD
edistuOmorFriAllA
ledoM
noitsubmoCrofriA
.nI.qS
noitalitneVriA
.nI.qS
0517373
0020505
0523636
0037777
0530909
004001001
Table 13.
Table 12.
ledoMdooHtfarD.oNtcudorP.aiDtneV
05151HD722064.ni6
00202HD822064.ni7
05252HD032064.ni7
00303HD132064.ni8
05353HD332064.ni9
00404HD432064.ni01
Table 15.
edisnImorFriAllA
ledoM
noitsubmoCrofriA
.nI.qS
noitalitneVriA
.nI.qS
051051051
002002002
052052052
003003003
053053053
004004004
Figure 17.
ledoMtiKesaBelbitsubmoC-noN
051983174
002093174
052193174
003293174
053393174
004493174
Table 14.
CAUTION
Chemicals should not be stored near the heater
installation. Combustion air can be contaminated by
corrosive chemical fumes which can void the warranty.
NOTE
The heater requires two uninterrupted air supply
openings; one for ventilation and one to supply oxygen
for proper gas combustion. The air supply openings
should be sized according to Tables 12. and 13.
Air supply requirements below apply to all
MiniMax heaters
All opening sizes are minimum and unobstructed.
I
NSTALLATION ON FLOORS CONSTRUCTED
OF COMBUSTIBLE MATERIALS
The heater may be placed on a “combustible floor”
using either of the two methods listed below:
a) Use Listed Factory Non-combustible Base Kit
for use on combustible floors.
Installation (contd.)
b) Construct a non-combustible base from masonry
blocks as illustrated, see Figure 17.
STACK TYPE INDOOR DRAFT HOOD KIT
The proper draft hood and adapter must be installed on
the heater as shown below:
Screw
(2 PLC's)
HEATER
Top Cover
Adaptor
Draft Hood
INDOOR DRAFT HOOD INSTALLATION
1. Take out the louvered outer top piece after first
removing the sheet metal screws, attaching it to
the cabinet.
2. Install the adaptor
(vent kit).
3. Install the top cover
(vent kit).
4. Install the draft hood
(vent kit).
Use the provided screws
to secure the vent
assembly. Figure 18.

Rev. B 1-17-03 P/N 472128
17
Installation (contd.)
NOTE: When connecting a remote control to the MiniMax CH, you must install the low voltage
thermostat wires in separate conduit from ANY line voltage wires. Failure to follow these
instructions will cause the thermostat relay to react erratically..
Figure 19.
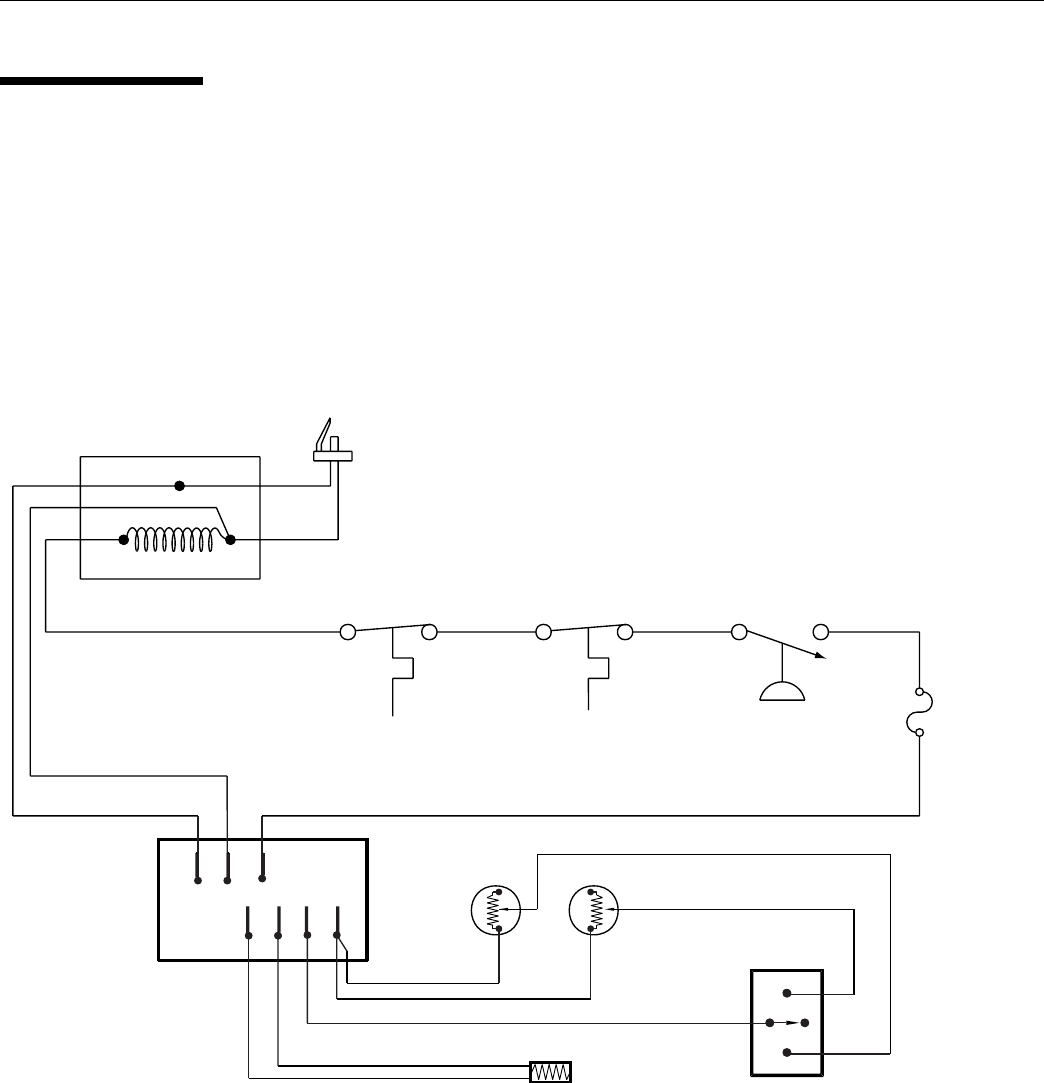
ELECTRICAL
MiniMax CH Millivolt Wiring Diagram
WHT
GAS VALVE
ORN
WHT
HI-LIMIT
OFF
SPA
WHT
WHT
SHUT-OFF
SAFETY
SWITCH
PRESS
WHT
POOL
PILOT
GENERATOR
THERMAL
CUT-OFF
TH PP
TH/PP
POT 1
THERMOSTAT BOARD
POT 2
TH/PP
PP
POT
SENSOR
SEN TH
WHT
MINIMAX WIRING DIAGRAM (MILLIVOLT) DUAL THERM
(HONEYWELL ELECTRONIC)
IF ORIGINAL FACTORY WIRING MUST BE REPLACED, INSTALLER MUST SUPPLY UL OR CSA (IF CANADA)
APPROVED WIRE, 18 GAUGE, 600V, 105 C˚ TEMPERATURE RATING. THERMAL FUSE WIRING MUST BE
REPLACED WITH UL OR CSA (IF CANADA) APPROVED WIRE, 18 GAUGE, 600V, 125 C˚ TEMPERATURE RATING.
INTERCONNECTING WIRING TO APPLIANCE MUST CONFORM TO THE NATIONAL ELECTRICAL CODE OR
SUPERCEDING LOCAL (WIRING) CODES.
WHT
RED

P/N 472128 Rev. B 1-17-03
18
Possible Cause Remedy
Heater will not come on
Pump not running Place pump in operation
Pump air locked Check for leaks
Filter dirty Clean filter
Pump strainer clogged Clean strainer
Defective wiring or connection Repair or replace wires
Defective pressure switch Replace switch
Defective gas controls Call serviceperson
On-Off switch in "OFF" position Turn switch to "ON"
Heater Short Cycling (Rapid On and Off Operation)
Insufficient water flow Clean filter and pump strainer
Defective wiring Repair or replace wiring
Defective flow valve or out of adjustment Call serviceperson
Defective hi-limit and/or thermostat Call serviceperson
Heater Makes Knocking Noises,
Make sure all valves on system are open
Heater operating after pump has shut off Shut off gas supply and call serviceperson
Heater exchanger scaled Shut off gas supply and call serviceperson
Troubleshooting - General
CAUTION
Please consult the latest edition of the “MiniMax Service Manual” for complete service and repair
instructions. Repairs should only be attempted by properly trained service personnel.

Rev. B 1-17-03 P/N 472128
19
MINIMAX CH HEATER - ALL MODELS
HOT
32
31
30
34
8
36
17
33
14
10
11
12 13
16
35
1a
18
7
6
9
1
28
29
20
15
27
23
24
22
21
25
26
19
37
2
3
4
5
SPOTRENNI
.oNledoM.oNtraP
051420074
002520074
052620074
003720074
053820074
004920074

P/N 472128 Rev. B 1-17-03
20
MiniMax CH Parts List
METI NOITPIRCSED YTQ 051 002 052 003 053 004
1)roodni(.yssatiktneV1722064 822064 032064 132064 332064 432064
a1)roodtuo(.yssatiktneV1732064 222064 322064 422064 522064 622064
2redaehnruteR1499070 499070 499070 499070 499070 499070
3regnahcxetaeh,tloB61199174199174199174199174199174199174
4DO"1DI"8/3rehsaW61481270 481270481270481270481270481270
5teksaglaesebuT81159070 159070 159070 159070 159070 159070
6bonktatsomrehT2481074 481074 481074481074481074 481074
7)worhtelbuod&elopelgnis(rekcorhctiwS1681074681074681074681074681074681074
8tlovilliM-)etelpmoc(.yssalenaplortnoC1571274 471274371274271274171274071274
9tlovilliM-rooD1864570 406570 884570 506570 606570 094570
01renrubdlofinaM1652070 525570 752070 625570 725570 852070
11 tlovilliM-larutanevlavsaG1754570 754570 754570 754570 754570 754570
tlovilliM-enaporpevlavsaG1854570 854570 854570 854570 854570 854570
21tlovilliM-ebuttoliP480670 480670 580670 580670 680670 680670
31 tlovilliM-)etelpmoc(larutan.yssayartrenruB1394570 694570 494570 794570 894570 594570
tlovilliM-)etelpmoc(enaporp.yssayartrenruB1205570 505570 305570 605570 705570 405570
.AE2.AE3.AE4.AE5.AE6.AE7
41renruB032070 032070 032070 032070 032070 032070
a41tekcarbtoliphtiwrenruB)nwohston(1055074055074055074055074055074055074
51hctiwserusserP1276174 276174 276174 276174 276174 276174
61)etelpmoc(.yssarebmahcnoitsubmoC1858370 685570 758370 785570 885570 658370
71.yssaretingietilsserP1954570 954570 954570 954570 954570 954570
81retemoitnetoP2876174 876174 876174 876174 876174876174
91.yssaevlavwolF1057174 057174 057174057174 057174057174
02°511tatsomrehttimiL-iH1785174785174785174 785174785174 785174
12.ni2,daehklub-rotpadA2144174144174144174144174144174144174
22gnirdaehklub-rotpadA2044472044472 044472044472044472 044472
32.yssadlofinamniaM1399174399174399174399174399174399174
42.yssaredaehniaM1299174 299174 299174299174299174299174
52mottobdlofinamniaM1914174914174914174914174914174914174
62mottobdlofinamniam,paC1024174024174024174024174024174024174
72°051tatsomrehttimiL-iH1496174 496174 496174 496174 496174 496174
82 )sdaehtuohtiw(regnahcxetaeH1131274 231274331274431274531274 631274
)sdaehhtiw(regnahcxetaeH1961274 861274761274 661274561274 461274
92
elffaB
.ae8.ae8.ae8.ae8.ae61.ae61
772070 955570 672070 065570 772070 872070
03004noselffab)2(nwoddlohelffaB1018370 018370 018370 018370 018370 018370

Rev. B 1-17-03 P/N 472128
21
MiniMax CH Parts List, contd.
METI NOITPIRCSED YTQ 051 002 052 003 053 004
13rotcelloceulF1468370 226570 368370 326570 426570 268370
23.yssapotroodtuO1174074 274074 374074 474074 574074 674074
33)ylnostinusaGenaporP(dleihskcabthgiL1387570 487570 587570 687570 787570 887570
43)sledomtlovilliM(tatsomrehtcinortcelE1776174776174776174 776174776174 776174
53)nruter(lenaP1987370987370987370987370987370987370
63)tuo/ni(lenaP1721274721274721274721274721274721274
73)sledomtlovilliM(etelpmoc)eborp(rotsimrehT1101274101274101274101274101274101274
nwohStoN*
*tekcarbgnitnuomcitsalP517070 517070 517070 517070 517070 517070
*ssenraheriwrofspilC772174772174772174772174772174772174
*tlovilliM-tiKeriW115570 115570 115570 115570 115570 115570
*HH"4/1x8wercS307170 307170 307170 307170 307170 307170
*HH"2/1x8wercS896170 896170 896170 896170 896170 896170
*"4/1x6wercS617170 617170 617170 617170 617170 617170
*"4/1x23-01wercS956170 956170 956170 956170 956170 956170
*61/3x23-01wercS296570 296570 296570 296570 296570 296570
*"2/1gnihsuB155070 155070 155070 155070 155070 155070
*reppotsbonkmrehT2414074414074414074 414074414074 414074
*'4/3x81-"61/5tloB2527370 527370 527370 527370 527370 527370
*
*
.ae3
ProN
.ae4
ProN
.ae5
ProN
.ae6
ProN
.ae7
ProN
.ae8
ProN
larutanrenrubniamecifirO727370 727370 727370 727370 727370 727370
enaporprenrubniamecifirO827370 827370 827370 827370 827370 827370
*tlovilliM-larutan-toliP1292174292174292174292174292174292174
*tlovilliM-enaporp-toliP1192174192174192174192174192174192174
*rotareneg-toliP1515170 515170 515170 515170 515170 515170
*knilelbisuf-ffotuclamrehT1371570 371570 371570 371570 371570 371570
*)evlav-wolf(tnemelerewoP1871074871074871074871074871074871074
*dleihsniartoliP1392174392174392174392174392174392174
*)ylno(edortceletoliP1823174823174823174823174823174823174
*stekcarb"L"3045470045470045470045470045470045470
*VM,tolip973QretpadatekcarB172174172174172174172174172174172174
*repmuJ352270352270352270352270352270352270
*hctalrooD042170042170042170042170042170042170

P/N 472128 Rev. B 1-17-03
22
NOTES

Rev. B 1-17-03 P/N 472128
23
1
FOR YOUR SAFETY - READ BEFORE OPERATING
Warning: If you do not follow these instructions exactly, a fire or explosion may
result, causing property damage, personal injury or loss of life.
For additional free copies of this manual; call (800) 831-7133.
Do not store or use gasoline or other flammable vapors and
liquids in the vicinity of this or other appliances.
For Your
Safety
Warning: Improper installation, adjustment, alteration, service or maintenance can
cause property damage, personal injury or death. Installation and service must be
performed by a qualified installer, service agency or the gas supplier.
MiniMax® CH (150 IID Model)
POOL & SPA HEATERS
OPERATION & INSTALLATION MANUAL
(APPENDIX)
WARNING
WHAT TO DO IF YOU SMELL GAS
•Do not try to light any appliance.
• Do not touch any electrical switch; do not use any phone in your building.
• Immediately call your gas supplier from a neighbor's phone.
Follow the gas supplier's instructions.
• If you cannot reach your gas supplier, call the fire department.
WARNING
U.S. Patent Numbers
6,295,980
5,318,007 - 5,228,618
5,201,307 - 4,595,825
Pentair Pool Products, Inc.
1620 Hawkins Ave., Sanford, NC 27330 • (919) 774-4151
10951 W. Los Angeles Ave., Moorpark, CA 93021 • (805) 523-2400
1
A-1

P/N 472128 Rev. B 1-17-03
24
Operation
FOR YOUR SAFETY: READ BEFORE LIGHTING
A. This heater is equipped with an ignition device
which automatically lights the pilot. Do not try
to light the pilot by hand.
B. BEFORE OPERATING smell all around the
heater area for gas. Be sure to smell next to
the floor because some gas is heavier than air
and will settle on the floor.
WHAT TO DO IF YOU SMELL GAS
- Do not try to light any heater.
- Do not touch any electrical switch; do not use
any phone in your building.
- Immediately call your gas supplier from a
neighbor's phone. Follow the gas supplier's
instructions.
- If you cannot reach your gas supplier, call the
Fire Department.
C. Use only your hand to push in or turn the gas
control knob. Never use tools. If the knob will
not push in or turn by hand, don't try to repair it.
Call a qualified service technician. Forced or
attempted repair may result in a fire or explosion.
D. Do not use this heater if any part has been under
water. Immediately call a qualified service
technician to inspect the heater and to replace
any part of the control system and any gas
control which has been under water.
E. The MiniMax CH incorporates (9) nine
indicator lights to aid you in the operation of the
heater, and to assist in diagnosing a failure in the
heater’s function.
MINIMAX CH (150 IID) ELECTRONIC IGNITION LIGHTING/OPERATION - NATURAL GAS
1. STOP! Read the safety information above.
2. Set the thermostat to the lowest setting.
3. Turn off electric power to the heater.
4. This heater is equipped with an ignition device
which automatically lights the pilot. Do not try
to light the pilot by hand.
5. Remove the control access door.
6. Push in gas control knob slightly and turn clock-
wise to “OFF”.
7. Wait five (5) minutes to clear out any gas. If you
then smell gas, STOP! Follow "B" in the safety
information above. If you don't smell gas, go to the
next step.
8. Turn knob on gas control counterclockwise
to “ON”; see Figure 1.
If you do not follow these instructions exactly, a fire or explosion may result causing personal injury, loss of life
and property damage.
Do not attempt to light the heater if you suspect a natural gas leak. Lighting the heater can result in a fire or
explosion which can cause personal injury, death, and property damage.
WARNING
9. Replace the control access door.
10. Turn on the electrical power to the heater.
11. Set the thermostat to the desired setting.
12. If the heater will not operate, follow the instruc-
tions "To Turn Off Gas To Heater" and call your
service technician or gas supplier.
OPERATING INSTRUCTIONS
TO TURN OFF GAS TO APPLIANCE
1. Set the thermostat to lowest setting.
2. Turn off all electric power to the heater if
service is to be performed.
3. Remove control access door.
4. Push in gas control knob slightly and turn
clockwise to "OFF". Do not force.
5. Replace control access door.
Gas control knob shown in “ON” position.Figure 1.
Gas
Inlet
OFF
ON
A-2

Rev. B 1-17-03 P/N 472128
25
Operation (contd.)
FOR YOUR SAFETY: READ BEFORE LIGHTING
NOTE
The MiniMax CH propane models have special features for additional safety and protection.
Read the safety instructions for natural gas (page A-2) before proceeding.
MINIMAX CH (150 IID) ELECTRONIC IGNITION LIGHTING/OPERATION - PROPANE
1. STOP! Read the safety information above.
2. Set the thermostat to the lowest setting.
3. Turn off electric power to the heater.
4. This heater is equipped with an ignition device
which automatically lights the pilot. Do not try to
light the pilot by hand.
5. Remove the control access door.
6. Push in gas control knob slightly and turn clock-
wise to “OFF”.
7. Wait five (5) minutes to clear out any gas. If you
then smell gas, STOP! Follow "B" in the safety
information on page 5. If you don't smell gas, go to
the next step.
8. Turn knob on gas control counterclockwise
to “ON”; see Figure 2.
If you do not follow these instructions exactly, a fire or explosion may result causing personal injury, loss of life
and property damage.
Since propane gas is heavier than air, escaping propane will accumulate and remain at ground level. Do not
attempt to light the heater. If you suspect a propane leak, lighting the heater can result in a fire or explosion
which can cause personal injury, death, and property damage.
WARNING
9. Replace the control access door.
10. Turn on the electrical power to the heater.
11. Set the thermostat to the desired setting.
12. If the heater will not operate, follow the instruc-
tions "To Turn Off Gas To Heater" and call your
service technician or gas supplier.
OPERATING INSTRUCTIONS
TO TURN OFF GAS TO APPLIANCE
1. Set the thermostat to lowest setting.
2. Turn off all electric power to the heater if
service is to be performed.
3. Remove control access door.
4. Push in gas control knob slightly and turn
clockwise to "OFF". Do not force.
5. Replace control access door.
WHAT TO DO IF YOU SMELL GAS
- Do not try to light matches or lighter.
- Do not try to light any heater.
- Do not touch any electrical switch; do not
use any phone in your building.
- Shut off gas line at propane tank.
- Immediately call your gas supplier from a
neighbor's phone. Follow the gas supplier's
instructions.
- If you cannot reach your gas supplier, call the
Fire Department.
- Do not tamper with the heater because it is
dangerous and voids all warranties.
Safety Lockout:
This MiniMax CH Propane Heater is equipped with a 100% safety lockout feature. If the pilot does not light
within a maximum of 90 seconds, lockout will occur.
Gas control knob shown in “ON” position.Figure 2.
Gas
Inlet
OFF
ON
A-3

P/N 472128 Rev. B 1-17-03
26
Knob Stopper
Screw A
OPERATING (CONTROLS)
Dual Temperature Control System - (Electronic and Millivolt Models)
Operation (contd.)
For convenience and economy all MiniMax CH heaters
are equipped with two thermostats on the front of the heater
control panel; see Figure 3.
Figure 3.
Figure 4.
THERMOSTAT KNOB STOPPER
Each thermostat is equipped with a mechanical stop that
can be locked or unlocked with use of a screwdriver to
prevent temperatures in excess of that desired by the user;
see Figure 4.
The maximum setting can be adjusted by loosening the screw
"A" and turning the stopper dial to desired maximum setting.
Lock the setting by tightening the screw. The Mechanical
stop is under the knob. Ensure that the knob is stopping at the
correct position when the knob is rotated clockwise from a
lower temperature position. (See Thermostat Adjustment.)
NOTE
To eliminate error due to piping heat losses,
measure pool temperature with an accurate
thermometer directly at the pool or spa.
THERMOSTAT ADJUSTMENT
The knob with locking feature eliminates the need for
constant thermostat adjustments. Set the knob pointer to
the desired pool or spa temperature.
If further adjustment is needed, rotate the knob until the
desired temperature is obtained. This knob position
corresponding to your desired maximum pool or spa
temperature may now be preset (locked) by the knob
stopper which prevents the knob from being turned beyond
the maximum temperature you set.
POWER (THERMOSTAT SELECT) SWITCH
The Pool/Off/Spa switch allows the heater to be turned off
when heating is not desired.
1. “Pool” position - Maintains selected pool
temperature.
2. “Off” position - Heater will not come on regardless
of drop in pool or spa temperature.
3. “Spa” position - This allows separate control of spa
water temperature.
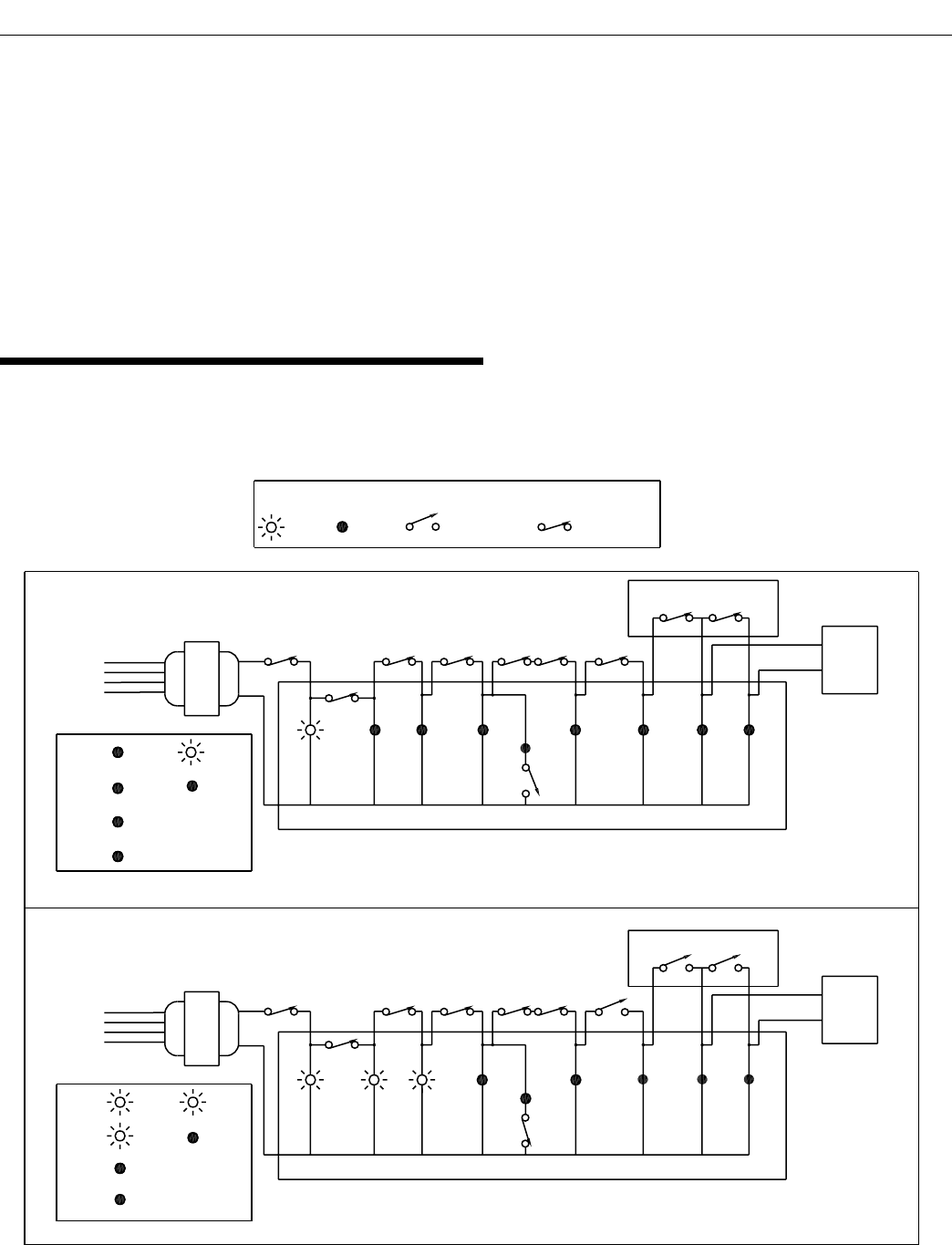
INDICATOR LIGHT DESCRIPTION
The MiniMax Pool Heater provides nine status indicator lights, six can be seen from the front of the control panel which
help you understand the operation of the heater. If something should go wrong, the lights will aid in troubleshooting the
problem. Three additional lights can be seen after opening the control panel. These three lights give the service technician
advanced troubleshooting capability. All the LED lights are green with the exception of the red service LED.
AUXILIARY (AUX)
This light is on when it indicates the remote switch contacts
are closed. This allows you to observe if your remote switch
is properly closing the heater control circuit. When shipped
from the factory a jumper is installed to maintain closed
circuit in the absence of a remote switch.
PRESSURE (PRESS)
This light is on when Spa/Pool Selector switch is on,
indicates the circulation pump is running properly. If
pressure light fails to light, the pump may have lost its
prime or water flow may be restricted by an inadvertently
closed valve or clogged filter or pump basket. If you have
determined that there is no water flow restriction to the
heater, you should call a qualified serviceman.
POWER LIGHT (POWER)
The light is on at all times, in any switch position, indicating
24 VAC power is being supplied to the control circuit. If it
fails to light, no other light will be on. Possible causes are:
a) external power to the heater is disconnected, check
service panel circuit breaker or fuses; b) local circuit
breaker inside the transformer has tripped -- investigate
cause before resetting; c) transformer has failed.
THERMOSTAT (TSTAT)
This light is on when the thermostat contacts close, signaled
by the water temperature falling below the setpoint, calling
for the heater to fire to maintain the desired water
temperature.
A-4

Rev. B 1-17-03 P/N 472128
27
Operation (contd.)
HEAT (HEAT)
The heat light is on any time the thermostat has
signaled a call for heat which initializes the ignition
safety firing circuit -- the light comes on to indicate
successful firing of the main burners.
SERVICE (SERVICE)
The service light is off during normal operation of
heater. The light only comes on if a problem with a
control has occurred or when the heater is first
firing. The problem must be investigated by the
serviceman prior to attempts to fire the heater again.
The diagrams that follow give examples of
troubleshooting a malfunctioning heater using the
assistance of the indicator lights.
TROUBLESHOOTING (CONTROLS)
Example of troubleshooting with the assistance of the indicator lights.
PWR TSTAT RMT PRESS
SRVE
HI TEMP TFUSE
GAS VALVE
MV
MV
IGNITION MODULE
IND GND VAL
MV HEAT
CLOSE IF
NO MV
THERMOSTAT
RELAY
REMOTE PRESS TFUSE
HI TEMP
LIMIT SWITCHESBREAKER
CIRCUIT
TRANSFORMER
INCOMING
LINE VOLTAGE
THERMOSTAT CIRCUIT BOARD
LIMIT SWITCHES
HI TEMP
NO MV
CLOSE IF
THERMOSTAT CIRCUIT BOARD
TRANSFORMER
LINE VOLTAGE
INCOMING
PWR
CIRCUIT
BREAKER
TSTAT RMT
RELAY
THERMOSTAT
REMOTE
PRESS
SRVE
PRESS HI TEMP
MVTFUSE
TFUSE
HEAT
IGNITION MODULE
IND GND VAL GAS VALVE
MV
MV
WATER AT SELECTED TEMPERATURE.... NORMAL OPERATION
THERMOSTAT CALLING FOR HEAT - PUMP OFF(NO PRESSURE) BLOCKS FIRING
NORMAL OPERATION
SYMBOL TABLE
LED LIT LED OFF
SWITCH OR DEVICE
OPEN CIRCUIT
(BLOCK CURRENT)
SWITCH OR DEVICE
CLOSED CIRCUIT
(PASS CURRENT)
THERM
AUX
PRESS
HEAT
POWER
SERVICE
FRONT PANEL LEDS
FRONT PANEL LEDS
HEAT
PRESS
AUX
THERM
SERVICE
POWER
OR POOL/OFF/SPA THERMOSTAT SELECT SWITCH OFF.... NORMAL OPERATION
A-5

P/N 472128 Rev. B 1-17-03
28
TROUBLESHOOTING (CONTROLS) - Continued
Operation (contd.)
PRESS
PRESS
HEATER FIRING - NORMAL OPERATION
NOTE: SERVICE LED LIT FLAGS PROBLEM, TFUSE LED OFF SHOWS PROBLEM
PRESS
PRESS
THERMOSTAT CALLING FOR HEAT - BLOWN THERMAL FUSE BLOCKS FIRING
FRONT PANEL LEDS
HEAT
PRESS
AUX SERVICE
TRANSFORMER
THERM POWER
INCOMING
LINE VOLTAGE
FRONT PANEL LEDS
PRESS
HEAT
AUX
THERMOSTAT
PWR
CIRCUIT
BREAKER
TSTAT
RELAY
RMT
REMOTE
TRANSFORMER
THERM
INCOMING
LINE VOLTAGE
THERMOSTAT
PWR
BREAKER
CIRCUIT
TSTAT
RELAY
RMT
REMOTE
THERMOSTAT CIRCUIT BOARD
NO MV
CLOSE IF
IGNITION MODULE
SRVE
HI TEMP
LIMIT SWITCHES
HI TEMP
TFUSE MV
IND
TFUSE
GND
THERMOSTAT CIRCUIT BOARD
GAS VALVE
HEAT
VAL
MV
MV
IGNITION MODULE
SRVE
CLOSE IF
NO MV
HI TEMP
LIMIT SWITCHES
HI TEMP
TFUSE MV
IND
TFUSE
GND GAS VALVE
HEAT
VAL
MV
MV
POWER
SERVICE
IS IN THERMAL FUSE CIRCUIT
SYMBOL TABLE
LED LIT LED OFF
SWITCH OR DEVICE
OPEN CIRCUIT
(BLOCK CURRENT)
SWITCH OR DEVICE
CLOSED CIRCUIT
(PASS CURRENT)
A-6

Rev. B 1-17-03 P/N 472128
29
REGULATED MANIFOLD PRESSURE TEST
1. Attach the manometer to the heater jacket.
2. Shut off the main gas valve.
3. Remove 1/8 in. NPT plug on the outlet side of the valve and
screw in the fitting from the manometer kit.
4. Connect the manometer hose to the fitting.
5. Fire the heater.
6. The manometer must read 4 in. WC for natural gas,
11 in. WC for propane gas, while the heater is operating.
7. For adjustment, remove the Regulator Adjustment Cap and
using a screwdriver turn the screw clockwise to increase -
counterclockwise to decrease gas pressure.
HONEYWELL
PILOT
1/2 P.S.I.
PILOT
ADJ.
REGULATOR
ADJUSTMENT CAP
PRESS
TAP
OFF
ON
Regulator Adjustment Cap
1/8" NPT Plug
(Manifold Press)
1/8" NPT Plug
(Inlet Press)
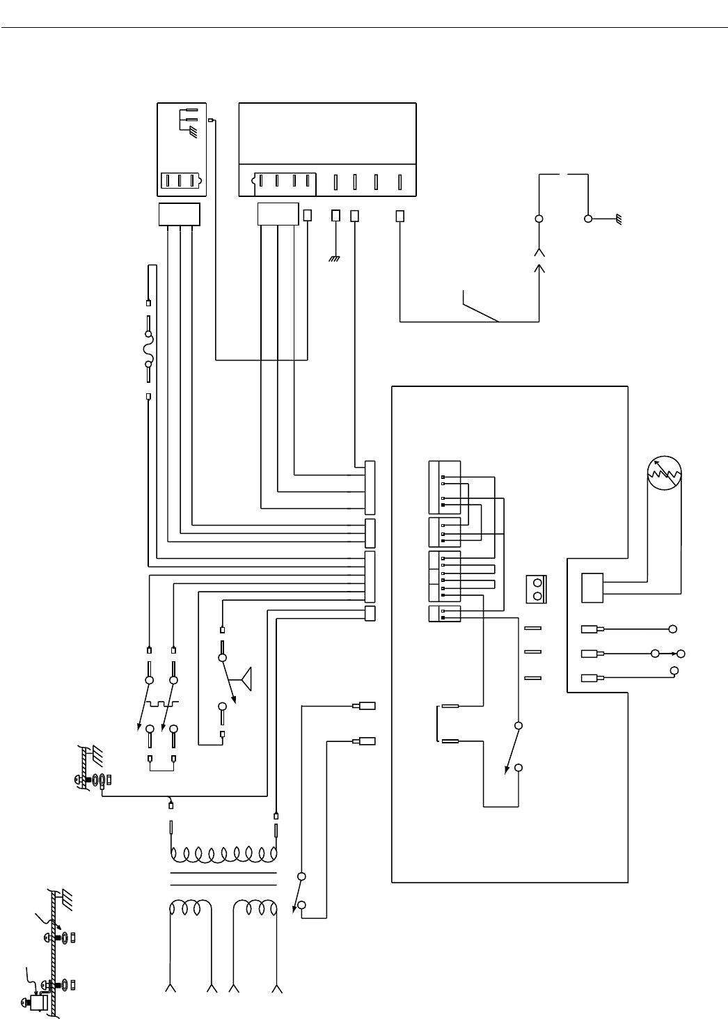
ELECTRICAL, IID ELECTRONIC UNITS
Electrical Rating
60 Hz 115 V.A.C. or 230 V.A.C.
50/60 Hz 208 V.A.C. or 240 V.A.C.
Figure 6.
Figure 5.
Transformer Wiring Instruction
Installation
A-7
NOTE
If any of the original wiring supplied with this
heater must be replaced, installer must supply
(No. 18 AWG 105° C. U.L. approved AWM low
energy stranded) copper wire or it's equivalent.
In Canada: wires must be CSA approved.
WARNING
The heater must be electrically grounded and
bonded in accordance with local codes or, in the
absence of local codes, with the latest national
electrical codes ANSI/NFPA No. 70.
In Canada: CSA standard C22.1 Canada Electrical
Code Part 1 and/or local codes.
Always use crimp type connectors when connecting
two wires.
This heater is equipped with a reversible junction box
to allow line voltage to be wired from either side.

P/N 472128 Rev. B 1-17-03
30
Installation (contd.)
RED
WHT
BLU
MV
PV/MV
PV
GAS VALVE
MV/PV
GND
(BURNER)
24 V
TH-W
( OPT )
SPARK
THERMOSTAT
CIRCUIT BOARD
SPST. EXTERNAL ON/OFF SWITCH
HIGH LIMIT
THERMAL SWITCHES
WATER PRESSURE
SWITCH
JUMPER REQUIRED IF NO REMOTE SWITCH
CONTROL RELAY
CLOSE ON CALL
FOR HEAT
POOL OFF SPA
THERMOSTAT SELECT SWITCH
TEMPERATURE
PROBE
GND
MV
IGNITION MODULE
SPARK IGNITER
IGNITION WIRE
RED
BLU
WHT
THERMAL FUSE
RED
RED
WHT
WHT
PV
ORG
P4 P7 PI0 P11
J4 J7 JI0 J11
J5
J6 J8 J9
P8
P6 P5 P9
25D K .032 D.C TAB
J2 J3
BLK
BLK
PLUG
MV
MV/PV
PV
PLUG
GRN
IGNITION RETURN
F1 F2
W1 W2
MV
PV
PV/MV
6
1
1
1
1
2
2
2
2
3
3
3
4
4
5
L1-1 L1-2
L2-1 L2-2
1111
GRN
WHT
ORG
24V VLV IGN MODULE
AUX.
CONTACTS
TPROBE
SPA COM POOL
EXTERNAL
BOND LUG
CHASSIS
TERMINATE SUPPLY SAFETY GROUND WIRE (GREEN) HERE
GROUND SCREW WITH PAINT CUTTING WASHER
SHEET METAL
INTERCONNECTING WIRING TO APPLIANCE MUST CONFORM TO THE NATIONAL ELECTRICAL
THERMAL FUSE WIRING MUST BE REPLACED WITH UL OR CSA (IF CANADA) APPROVED
UL OR CSA (IF CANADA) APPROVED WIRE, 18 GAUGE, 600V, 105 C TEMPERATURE RATING.
IF ORIGINAL FACTORY WIRING MUST BE REPLACED, INSTALLER MUST SUPPLY
CODE OR SUPERCEDING LOCAL (WIRING) CODES.
WIRE, 18 GAUGE, 600V, 125 C TEMPERATURE RATING..
MiniMax Plus WIRING DIAGRAM
PRESS
HLMT
TFUSE
GRN
WHT/RED
WHT/BLK
BLK
RED
T2
T1
CHASSIS
SHEET METAL
MiniMax CH (150 IID Model) Electronic Ignition Wiring Diagram
A-8
MiniMax CH 150 IID Wiring Diagram

Rev. B 1-17-03 P/N 472128
31
Installation (contd.)
SPA COM POOL TPROBE
OUT RETURN
24 VAC HILMT IGNITION MOD
EXT SWITCH
THERMOSTAT CIRCUIT BOARD
JUMPER REQUIRED IF NO 2 WIRE REMOTE SWITCH
POOL/OFF/SPA
FRONT PANEL
THERMOSTAT SELECT SWITCH
TFUSE VALVE
PRESS
SPA COM POOL TPROBE
OUT RETURN
24 VAC HILMT IGNITION MOD
EXT SWITCH
THERMOSTAT CIRCUIT BOARD
JUMPER REQUIRED IF NO 2 WIRE REMOTE SWITCH
POOL/
OFF/SPA
FRONT PANEL
THERMOSTAT SELECT SWITCH
TFUSE VALVE
REMOTE POOL/OFF/SPA
THERMOSTAT SELECT SWITCH
PRESS
NOTE: When connecting a remote control to the MiniMax CH, you must install the low voltage
thermostat wires in separate conduit from ANY line voltage wires. Failure to follow these
instructions will cause the thermostat relay to react erratically..
REMOTE SWITCH DUAL THERM IID ONLY
Figure 7.
Figure 8.
3 Wire Remote
2 Wire Remote
A-9

P/N 472128 Rev. B 1-17-03
32
MINIMAX CH HEATER - 150 IID MODEL
HOT
32
31
30
34
8
36
37
33
14
10
11
12 13
16
35
1a
6
7
18
9
1
28
29
20
15
27
23
24
22
21
25
26
19
37
2
3
4
5
17 38
POTRENNI
.oNledoM.oNtraP
051420074
A-10

Rev. B 1-17-03 P/N 472128
33
MiniMax CH Parts List - 150 IID Model
METI NOITPIRCSED YTQ 051
1)roodni(.yssatiktneV1722064
a1)roodtuo(.yssatiktneV1732064
2redaehnruteR1499070
3regnahcxetaeh,tloB61199174
4DO"1DI"8/3rehsaW61481270
5teksaglaesebuT81159070
6ledoMDII-draobtiucrictatsomrehTcinortcelE1971074
7)worhtelbuod&elopelgnis(rekcorhctiwS1681074
8larutaNDII-)etelpmoc(.yssalenaplortnoC1151274
enaporPDII-)etelpmoc(.yssalenaplortnoC1191274
9DIIrotlovilliM-rooD1864570
01renrubdlofinaM1652070
11 DII-larutaNevlavsaG1899370
DII-enaporPevlavsaG1999370
21DII-ebuttoliP 191570
31 DII-)etelpmoc(larutaN.yssayartrenruB1257370
DII-)etelpmoc(enaporP.yssayartrenruB1609370
.AE2
41renruB 032070
a41tekcarbtoliphtiwrenruB)nwohston(1055074
51hctiwserusserP1276174
61)etelpmoc(.yssarebmahcnoitsubmoC1858370
71egatlovlaud-rekaerbtiucric/w-remrofsnarT1063174
81bonktatsomrehT2481074
91.yssaevlavwolF1057174
02°511tatsomrehttimiL-iH1785174
12.ni2,daehklub-rotpadA2144174
22gnirdaehklub-rotpadA2044472
32.yssadlofinamniaM1399174
42.yssaredaehniaM1299174
52mottobdlofinamniaM1914174
62mottobdlofinamniam,paC1024174
72°051tatsomrehttimiL-iH1496174
82 )sdaehtuohtiw(regnahcxetaeH1131274
)sdaehhtiw(regnahcxetaeH1961274
92
elffaB
.ae8
772070
03004noselffab)2(nwoddlohelffaB1018370
A-11

P/N 472128 Rev. B 1-17-03
34
MiniMax CH Parts List - 150 IID Model, contd.
METI NOITPIRCSED YTQ 051
13rotcelloceulF1468370
23.yssapotroodtuO1174074
33)ylnostinusaGenaporP(dleihskcabthgiL1387570
43 saGlarutaNeludoM1485370
saGenaporPeludoM1585370
53)nruter(lenaP1987370
63)tuo/ni(lenaP1721274
73DII-etelpmoc)eborp(rotsimrehT1665174
83xoBnoitcnuJ1221074
nwohStoN*
*tekcarbgnitnuomcitsalP 517070
*ssenraheriwrofspilC 772174
*tlovilliM-tiKeriW 115570
*HH"4/1x8wercS 307170
*HH"2/1x8wercS 896170
*"4/1x6wercS 617170
*"4/1x23-01wercS 956170
*61/3x23-01wercS 296570
*"2/1gnihsuB 155070
*reppotsbonkmrehT2414074
*'4/3x81-"61/5tloB2527370
*
*
.ae3
ProN
larutanrenrubniamecifirO 727370
enaporprenrubniamecifirO 827370
*tlovilliM-larutan-toliP1292174
*tlovilliM-enaporp-toliP1192174
*rotareneg-toliP1515170
*knilelbisuf-ffotuclamrehT1371570
*)evlav-wolf(tnemelerewoP1871074
*dleihsniartoliP1392174
*)ylno(edortceletoliP1823174
*stekcarb"L"3045470
*VM,tolip973QretpadatekcarB 172174
*repmuJ 352270
*hctalrooD 042170
A-12

Rev. B 1-17-03 P/N 472128
35
NOTES
A-13

P/N 472128 Rev. B 1-17-03
36
40
MiniMax® CH Heaters
Limited Warranty
Your MiniMax CH pool heater is another quality product from Pentair Pool Products, Inc.
and is backed by the following warranty.
1. The following parts are warranted for 5 years from date of purchase:
The MiniMax CH cabinet and combustion chamber, the main burners and burner
manifold, the inlet/outlet header and the return header. This warranty does not cover
rusting or corrosion on cabinets or burners that does not affect the heater's operation.
2. The following parts are covered for 2 years from date of purchase:
The automatic flow control valve, all controls, heat exchanger, pilot generator and the
pilot assembly.
This warranty only applies to the original purchaser.
3. This warranty shall not apply to any units or parts which have been subject to accident,
negligence, alteration, abuse, misapplication or misuse.
The above warranty applies only if the heater is installed and operated in complete
compliance with the installation and operation manual provided with each unit. Copies of
this manual are available by writing to Pentair Pool Products, Inc., at the address below.
Pentair Pool Products, Inc. assumes no liability except for the repair or replacements of
parts as specified above. Ship defective parts or equipment along with serial number and
purchase date, transportation prepaid to the address below. Purchaser shall be responsible
for freight charges for return of merchandise to purchaser. Some states do not allow
exclusion or limitation of incidental or consequential damages so the above may not apply
to you.
This warranty gives you specific legal rights, and you may also have other rights which
vary from state to state.
HEATER SERIAL NUMBER
(Please Fill In)
Pentair Pool Products, Inc.
1620 Hawkins Ave., Sanford, NC 27330 • (919) 774-4151
10951 W. Los Angeles Ave., Moorpark, CA 93021 • (805) 523-2400