Philips 8 Bit Microcontroller With Two Clock 80C51 Core Um10109 Users Manual ..P89LPC932A1 ..8
UM10109 to the manual 9352aeca-894b-41ec-a793-c7d196361b75
2015-02-05
: Philips Philips-8-Bit-Microcontroller-With-Two-Clock-80C51-Core-Um10109-Users-Manual-382825 philips-8-bit-microcontroller-with-two-clock-80c51-core-um10109-users-manual-382825 philips pdf
Open the PDF directly: View PDF
.
Page Count: 133 [warning: Documents this large are best viewed by clicking the View PDF Link!]
- 1. Introduction
- 2. Clocks
- 3. Interrupts
- 4. I/O ports
- 5. Power monitoring functions
- 6. Reset
- 7. Timers 0 and 1
- 8. Real-time clock system timer
- 9. Capture/Compare Unit (CCU)
- 10. UART
- 10.1 Mode 0
- 10.2 Mode 1
- 10.3 Mode 2
- 10.4 Mode 3
- 10.5 SFR space
- 10.6 Baud Rate generator and selection
- 10.7 Updating the BRGR1 and BRGR0 SFRs
- 10.8 Framing error
- 10.9 Break detect
- 10.10 More about UART Mode 0
- 10.11 More about UART Mode 1
- 10.12 More about UART Modes 2 and 3
- 10.13 Framing error and RI in Modes 2 and 3 with SM2 = 1
- 10.14 Break detect
- 10.15 Double buffering
- 10.16 Double buffering in different modes
- 10.17 Transmit interrupts with double buffering enabled (Modes 1, 2, and 3)
- 10.18 The 9th bit (bit 8) in double buffering (Modes 1, 2, and 3)
- 10.19 Multiprocessor communications
- 10.20 Automatic address recognition
- 11. I2C interface
- 12. Serial Peripheral Interface (SPI)
- 13. Analog comparators
- 14. Keypad interrupt (KBI)
- 15. Watchdog timer (WDT)
- 16. Additional features
- 17. Data EEPROM
- 18. Flash memory
- 18.1 General description
- 18.2 Features
- 18.3 Flash programming and erase
- 18.4 Using Flash as data storage: IAP-Lite
- 18.5 In-circuit programming (ICP)
- 18.6 ISP and IAP capabilities of the P89LPC932A1
- 18.7 Boot ROM
- 18.8 Power on reset code execution
- 18.9 Hardware activation of Boot Loader
- 18.10 In-system programming (ISP)
- 18.11 Using the In-system programming (ISP)
- 18.12 In-application programming (IAP)
- 18.13 IAP authorization key
- 18.14 Flash write enable
- 18.15 Configuration byte protection
- 18.16 IAP error status
- 18.17 User configuration bytes
- 18.18 User security bytes
- 18.19 Boot Vector register
- 18.20 Boot status register
- 19. Instruction set
- 20. Disclaimers
- 21. Trademarks
- 22. Contents

UM10109
P89LPC932A1
8-bit microcontroller with two-clock 80C51 core
Rev. 02 — 23 May 2005 User manual
Document information
Info Content
Keywords P89LPC932, P89LPC932A1
Abstract Technical information for the P89LPC932A1 device.

© Koninklijke Philips Electronics N.V. 2005. All rights reserved.
User manual Rev. 02 — 23 May 2005 2 of 133
Philips Semiconductors UM10109
P89LPC932A1 User manual
Contact information
For additional information, please visit: http://www.semiconductors.philips.com
For sales office addresses, please send an email to: sales.addresses@www.semiconductors.philips.com
Revision history
Rev Date Description
2 20050523 •Corrected typographical error in Table 35 “Capture compare control register (CCRx -
address Exh) bit description”.
•Corrected Table 92 “Data EEPROM control register (DEECON address F1h) bit
allocation” and Table 93 “Data EEPROM control register (DEECON address F1h) bit
description”.
•Removed “with 8-bit A/D” from title.
•Revised Table 37 “Output compare pin behavior” for OCMx1:0 =10.
1 20040802 Initial version

© Koninklijke Philips Electronics N.V. 2005. All rights reserved.
User manual Rev. 02 — 23 May 2005 3 of 133
Philips Semiconductors UM10109
P89LPC932A1 User manual
1. Introduction
The P89LPC932A1 is a single-chip microcontroller designed for applications demanding
high-integration, low cost solutions over a wide range of performance requirements. The
P89LPC932A1 is based on a high performance processor architecture that executes
instructions in two to four clocks, six times the rate of standard 80C51 devices. Many
system-level functions have been incorporated into the P89LPC932A1 in order to reduce
component count, board space, and system cost.
1.1 Comparison to the P89LPC932 device
The P89LPC932A1 includes several improvements compared to the P89LPC932. These
improvements are described below.
1.1.1 Byte-erasability (IAP-Lite)
The original P89LPC932 allowed from 1 byte to 64 bytes of user code memory, in a single
page, to be programmed using an IAP function call. The bytes to be programmed needed
to have been previously erased using either a page erase, sector erase, or chip erase (in a
parallel programmer) command. Thus code memory was erased in 64 byte, 1 kB, or 8 kB
groups. The P89LPC932A1 allows from 1 byte to 64 bytes of a page of user code memory
to be erased and reprogrammed in a single operation. The bytes to be erased and
reprogrammed may be randomly addressed within a single page. Only the bytes so
addressed will be affected. See Section 18.4 “Using Flash as data storage: IAP-Lite” on
page 109.
1.1.2 Serial in-circuit programming (ICP)
In-Circuit Programming is a method intended to allow low cost commercial programmers
to program and erase these devices without removing the microcontroller from the
system. The In-Circuit Programming facility consists of a series of internal hardware
resources to facilitate remote programming of the P89LPC932A1 through a two-wire serial
interface. Philips has made in-circuit programming in an embedded application possible
with a minimum of additional expense in components and circuit board area. The ICP
function uses five pins (VDD, VSS, P0.5, P0.4, and RST). Only a small connector needs to
be available to interface your application to an external programmer in order to use this
feature. This function was not available on the P89LPC932 device.
1.1.3 ‘On-the-fly’ clock selection
The RC Oscillator can be selected as the source for the CPU clock (CCLK) by using the
RCCLK bit in the TRIM register (TRIM.7). This bit allows for fast ‘on-the-fly’ switching
between the RC Oscillator and the clock source selected by the oscillator type select bits,
FOSC[2:0], in UCFG1, without the need to reset the device. This functionality was not
available on the P89LPC932. See Table 5 “On-chip RC oscillator trim register (TRIM -
address 96h) bit description” on page 22.

© Koninklijke Philips Electronics N.V. 2005. All rights reserved.
User manual Rev. 02 — 23 May 2005 4 of 133
Philips Semiconductors UM10109
P89LPC932A1 User manual
1.1.4 Increased ISP/IAP functionality
1.1.4.1 Support for the watchdog timer
The ISP code has been modified to set the WDT prescaler (in WDCON) and WDL register
to their maximum values. Other WDCON bits are unchanged and the ISP code does not
explicitly enable or disable the WDT. Periodic feeds are provided within the ISP code to
support applications that entered the ISP code with an enabled WDT. This functionality
was not provided in the ISP code on the P89LPC932.
1.1.4.2 XDATA data buffer option added for programming code memory
The “program user code page” function on the P89LPC932 used IDATA as the 64 byte
data buffer. An option is provided to allow the user to specify that XDATA is to be used
instead as the buffer source. If the F1 flag (PSW.1) is set, then XDATA is used. If the F1
flag (PSW.1) is cleared, then IDATA is used.
1.1.4.3 Port 0 initialization
On the P89LPC932 the ISP code during initialization programmed all bits of Port 0 to the
quasi-bidirectional mode and set these port pins HIGH. This has been changed such that
only the TxD and RxD pins have their port mode programmed during ISP initialization. All
other Port 0 pins remain in their previous state (for example, input-only mode following a
reset).
1.1.4.4 Direct load of UART baud rate fix
A bug identified in the “direct load of baud rate” ISP function has been fixed. The baud rate
source for this function has been changed from Timer 1 to the BRG.
1.1.4.5 Boot Vector and IAP entry points modified
To protect against errant code execution incrementing into the ISP or IAP routines,
software reset instructions have been added to the beginning of these code blocks. This
required that the ISP and IAP entry points be changed. The ISP entry point has changed
to 1F00H resulting in a default Boot Vector of 1FH. The IAP entry point has changed to
FF03H.
1.1.4.6 IAP authorization key
IAP functions which write or erase code memory require an authorization key be set by
the calling routine prior to performing the IAP function call. This authorization key is set by
writing 96H to RAM location FFH. See Section 18.13 “IAP authorization key” on page 118
After the function call is processed by the IAP routine, the authorization key will be
cleared. Thus it is necessary for the authorization key to be set prior to EACH call to
PGM_MTP that requires a key. If an IAP routine that requires an authorization key is
called without a valid authorization key present, the MCU will perform a reset.
1.1.4.7 Hardware write enable (WE) key
This device has hardware write enable protection. This protection applies to both ISP and
IAP modes and applies to both the user code memory space and the user configuration
bytes (UCFG1, BOOTVEC, and BOOTSTAT). This protection does not apply to
commercial programmer modes. When enabled, user code requesting a write function via
IAP or IAP-Lite will need to explicitly set a Write Enable flag prior to requesting the write
function. See Section 18.14 “Flash write enable” on page 119

© Koninklijke Philips Electronics N.V. 2005. All rights reserved.
User manual Rev. 02 — 23 May 2005 5 of 133
Philips Semiconductors UM10109
P89LPC932A1 User manual
1.1.4.8 Configuration byte protection
A separate write protection bit has been provided for the “configuration bytes”. These
bytes include UCFG1, BootStat, Boot Vector, and the sector security bytes. This write
protection applies for ISP and IAP modes. It does not apply to commercial programmer
modes. See Section 18.15 “Configuration byte protection” on page 119
1.1.5 Previous errata fix
Most known errata on the P89LPC932 devices has been fixed on the P89LPC932A1
device. For current errata information on the P89LPC932A1, if any, please see the
P89LPC932A1 errata sheet.
1.2 Pin configuration
Fig 1. P89LPC932A1 TSSOP28 pin configuration.
P89LPC932A1FDH
002aaa886
1
2
3
4
5
6
7
8
9
10
11
12
13
14
16
15
18
17
20
19
22
21
24
23
26
25
28
27
ICB/P2.0
OCD/P2.1
KBI0/CMP2/P0.0
OCC/P1.7
OCB/P1.6
RST/P1.5
VSS
XTAL1/P3.1
CLKOUT/XTAL2/P3.0
INT1/P1.4
SDA/INT0/P1.3
SCL/T0/P1.2
MOSI/P2.2
MISO/P2.3
P2.7/ICA
P2.6/OCA
P0.1/CIN2B/KBI1
P0.2/CIN2A/KBI2
P0.3/CIN1B/KBI3
P0.4/CIN1A/KBI4
P0.5/CMPREF/KBI5
VDD
P0.6/CMP1/KBI6
P0.7/T1/KBI7
P1.0/TXD
P1.1/RXD
P2.5/SPICLK
P2.4/SS

© Koninklijke Philips Electronics N.V. 2005. All rights reserved.
User manual Rev. 02 — 23 May 2005 6 of 133
Philips Semiconductors UM10109
P89LPC932A1 User manual
Fig 2. P89LPC932A1 PLCC28 pin configuration.
Fig 3. P89LPC932A1 HVQFN28 pin configuration.
P89LPC932A1FA
002aaa887
5
6
7
8
9
10
11
25
24
23
22
21
20
19
12
13
14
15
16
17
18
4
3
2
1
28
27
26
P1.6/OCB
P1.5/RST
VSS
P3.1/XTAL1
P3.0/XTAL2/CLKOUT
P1.4/INT1
P1.3/INT0/SDA
P1.7/OCC
P0.0/CMP2/KBI0
P2.1/OCD
P2.0/ICB
P2.7/ICA
P2.6/OCA
P0.1/CIN2B/KBI1
P0.2/CIN2A/KBI2
P0.3/CIN1B/KBI3
P0.4/CIN1A/KBI4
P0.5/CMPREF/KBI5
VDD
P0.6/CMP1/KBI6
P0.7/T1/KBI7
P1.2/T0/SCL
P2.2/MOSI
P2.3/MISO
P2.4/SS
P2.5/SPICLK
P1.1/RXD
P1.0/TXD
002aaa889
P89LPC932A1FHN
Transparent top view
7 15
6 16
5 17
4 18
319
2 20
1 21
8
9
10
11
12
13
14
28
27
26
25
24
23
22
terminal 1
index area
P1.7/OCC
P2.7/ICA
P2.1/OCD
P2.0/ICB
P0.0/CMP2/KBI0
P2.6/OCA
P0.1/CIN2B/KBI1
P2.4/SS
P2.2/MOSI
P2.3/MISO
P1.2/T0/SCL
P2.5/SPICLK
P1.0/TXD
P1.1/RXD
P1.4/INT1
P1.3/INT0/SDA
P3.0/XTAL2/CLKOUT
P3.1/XTAL1
VSS
P1.5/RST
P1.6/OCB
P0.6/CMP1/KBI6
P0.7/T1/KBI7
P0.5/CMPREF/KBI5
VDD
P0.4/CIN1A/KBI4
P0.3/CIN1B/KBI3
P0.2/CIN2A/KBI2

© Koninklijke Philips Electronics N.V. 2005. All rights reserved.
User manual Rev. 02 — 23 May 2005 7 of 133
Philips Semiconductors UM10109
P89LPC932A1 User manual
1.3 Pin description
Table 1: Pin description
Symbol Pin Type Description
TSSOP28,
PLCC28
HVQFN28
P0.0 to P0.7 3, 26, 25,
24, 23, 22,
20, 19
27, 22, 21,
20, 19, 18,
16, 15
I/O Port 0: Port 0 is an 8-bit I/O port with a user-configurable output type.
During reset Port 0 latches are configured in the input only mode with the
internal pull-up disabled. The operation of Port 0 pins as inputs and
outputs depends upon the port configuration selected. Each port pin is
configured independently. Refer to Section 4.1 “Port configurations” and
the P89LPC932A1 data sheet, Static characteristics for details.
The Keypad Interrupt feature operates with Port 0 pins.
All pins have Schmitt triggered inputs.
Port 0 also provides various special functions as described below:
327I/OP0.0 — Port 0 bit 0.
OCMP2 — Comparator 2 output.
IKBI0 — Keyboard input 0.
26 22 I/O P0.1 — Port 0 bit 1.
ICIN2B — Comparator 2 positive input B.
IKBI1 — Keyboard input 1.
25 21 I/O P0.2 — Port 0 bit 2.
ICIN2A — Comparator 2 positive input A.
IKBI2 — Keyboard input 2.
24 20 I/O P0.3 — Port 0 bit 3.
ICIN1B — Comparator 1 positive input B.
IKBI3 — Keyboard input 3.
23 19 I/O P0.4 — Port 0 bit 4.
ICIN1A — Comparator 1 positive input A.
IKBI4 — Keyboard input 4.
22 18 I/O P0.5 — Port 0 bit 5.
ICMPREF — Comparator reference (negative) input.
IKBI5 — Keyboard input 5.

© Koninklijke Philips Electronics N.V. 2005. All rights reserved.
User manual Rev. 02 — 23 May 2005 8 of 133
Philips Semiconductors UM10109
P89LPC932A1 User manual
P0.0 to P0.7
(continued)
20 16 I/O P0.6 — Port 0 bit 6.
OCMP1 — Comparator 1 output.
IKBI6 — Keyboard input 6.
19 15 I/O P0.7 — Port 0 bit 7.
I/O T1 — Timer/counter 1 external count input or overflow output.
IKBI7 — Keyboard input 7.
Table 1: Pin description …continued
Symbol Pin Type Description
TSSOP28,
PLCC28
HVQFN28

© Koninklijke Philips Electronics N.V. 2005. All rights reserved.
User manual Rev. 02 — 23 May 2005 9 of 133
Philips Semiconductors UM10109
P89LPC932A1 User manual
P1.0 to P1.7 18, 17, 12,
11, 10, 6,
5, 4
14, 13, 8,
7, 6, 2, 1,
28
I/O, I [1] Port 1: Port 1 is an 8-bit I/O port with a user-configurable output type,
except for three pins as noted below. During reset Port 1 latches are
configured in the input only mode with the internal pull-up disabled. The
operation of the configurable Port 1 pins as inputs and outputs depends
upon the port configuration selected. Each of the configurable port pins
are programmed independently. Refer to Section 4.1 “Port configurations”
and the P89LPC932A1 data sheet, Static characteristics for details.
P1.2 to P1.3 are open drain when used as outputs. P1.5 is input only.
All pins have Schmitt triggered inputs.
Port 1 also provides various special functions as described below:
18 14 I/O P1.0 — Port 1 bit 0.
OTXD — Transmitter output for the serial port.
17 13 I/O P1.1 — Port 1 bit 1.
IRXD — Receiver input for the serial port.
12 8 I/O P1.2 — Port 1 bit 2 (open-drain when used as output).
I/O T0 — Timer/counter 0 external count input or overflow output (open-drain
when used as output).
I/O SCL — I2C serial clock input/output.
11 7 I/O P1.3 — Port 1 bit 3 (open-drain when used as output).
IINT0 — External interrupt 0 input.
I/O SDA — I2C serial data input/output.
10 6 I P1.4 — Port 1 bit 4.
IINT1 — External interrupt 1 input.
62 IP1.5 — Port 1 bit 5 (input only).
IRST — External Reset input during power-on or if selected via UCFG1.
When functioning as a reset input, a LOW on this pin resets the
microcontroller, causing I/O ports and peripherals to take on their default
states, and the processor begins execution at address 0. Also used
during a power-on sequence to force In-System Programming mode.
When using an oscillator frequency above 12 MHz, the reset input
function of P1.5 must be enabled. An external circuit is required to
hold the device in reset at powerup until VDD has reached its
specified level. When system power is removed VDD will fall below
the minimum specified operating voltage. When using an oscillator
frequency above 12 MHz, in some applications, an external
brownout detect circuit may be required to hold the device in reset
when VDD falls below the minimum specified operating voltage.
51 I/OP1.6 — Port 1 bit 6.
OOCB — Output Compare B
428I/OP1.7 — Port 1 bit 7.
OOCC — Output Compare C
Table 1: Pin description …continued
Symbol Pin Type Description
TSSOP28,
PLCC28
HVQFN28

© Koninklijke Philips Electronics N.V. 2005. All rights reserved.
User manual Rev. 02 — 23 May 2005 10 of 133
Philips Semiconductors UM10109
P89LPC932A1 User manual
P2.0 to P2.7 1, 2, 13,
14, 15, 16,
27, 28
25, 26, 9,
10, 11, 12,
23, 24
I/O Port 2: Port 2 is an 8-bit I/O port with a user-configurable output type.
During reset Port 2 latches are configured in the input only mode with the
internal pull-up disabled. The operation of Port 2 pins as inputs and
outputs depends upon the port configuration selected. Each port pin is
configured independently. Refer to Section 4.1 “Port configurations” and
the P89LPC932A1 data sheet, Static characteristics for details.
All pins have Schmitt triggered inputs.
Port 2 also provides various special functions as described below:
125I/OP2.0 — Port 2 bit 0.
IICB — Input Capture B
226I/OP2.1 — Port 2 bit 1.
OOCD — Output Compare D
13 9 I/O P2.2 — Port 2 bit 2.
I/O MOSI — SPI master out slave in. When configured as master, this pin is
output; when configured as slave, this pin is input.
14 10 I/O P2.3 — Port 2 bit 3.
I/O MISO — When configured as master, this pin is input, when configured
as slave, this pin is output.
15 11 I/O P2.4 — Port 2 bit 4.
ISS — SPI Slave select.
16 12 I/O P2.5 — Port 2 bit 5.
I/O SPICLK — SPI clock. When configured as master, this pin is output;
when configured as slave, this pin is input.
27 23 I/O P2.6 — Port 2 bit 6.
OOCA — Output Compare A
28 24 I/O P2.7 — Port 2 bit 7.
IICA — Input Capture A
Table 1: Pin description …continued
Symbol Pin Type Description
TSSOP28,
PLCC28
HVQFN28

© Koninklijke Philips Electronics N.V. 2005. All rights reserved.
User manual Rev. 02 — 23 May 2005 11 of 133
Philips Semiconductors UM10109
P89LPC932A1 User manual
[1] Input/Output for P1.0 to P1.4, P1.6, P1.7. Input for P1.5.
P3.0 to P3.1 9, 8 5, 4 I/O Port 3: Port 3 is a 2-bit I/O port with a user-configurable output type.
During reset Port 3 latches are configured in the input only mode with the
internal pull-up disabled. The operation of Port 3 pins as inputs and
outputs depends upon the port configuration selected. Each port pin is
configured independently. Refer to Section 4.1 and the P89LPC932A1
data sheet, Static characteristics for details.
All pins have Schmitt triggered inputs.
Port 3 also provides various special functions as described below:
95 I/OP3.0 — Port 3 bit 0.
OXTAL2 — Output from the oscillator amplifier (when a crystal oscillator
option is selected via the FLASH configuration.
OCLKOUT — CPU clock divided by 2 when enabled via SFR bit (ENCLK -
TRIM.6). It can be used if the CPU clock is the internal RC oscillator,
watchdog oscillator or external clock input, except when XTAL1/XTAL2
are used to generate clock source for the Real-Time clock/system timer.
84 I/OP3.1 — Port 3 bit 1.
IXTAL1 — Input to the oscillator circuit and internal clock generator
circuits (when selected via the FLASH configuration). It can be a port pin
if internal RC oscillator or watchdog oscillator is used as the CPU clock
source, and if XTAL1/XTAL2 are not used to generate the clock for the
Real-Time clock/system timer.
VSS 73 IGround: 0 V reference.
VDD 21 17 I Power Supply: This is the power supply voltage for normal operation as
well as Idle and Power-down modes.
Table 1: Pin description …continued
Symbol Pin Type Description
TSSOP28,
PLCC28
HVQFN28

© Koninklijke Philips Electronics N.V. 2005. All rights reserved.
User manual Rev. 02 — 23 May 2005 12 of 133
Philips Semiconductors UM10109
P89LPC932A1 User manual
Fig 4. P89LPC932A1 block diagram.
ACCELERATED 2-CLOCK 80C51 CPU
8 kB
CODE FLASH
256-BYTE
DATA RAM
PORT 2
CONFIGURABLE I/Os
PORT 1
CONFIGURABLE I/Os
PORT 0
CONFIGURABLE I/Os
KEYPAD
INTERRUPT
PROGRAMMABLE
OSCILLATOR DIVIDER CPU
clock
CONFIGURABLE
OSCILLATOR
ON-CHIP
RC
OSCILLATOR
internal
bus
CRYSTAL
OR
RESONATOR
POWER MONITOR
(POWER-ON RESET,
BROWNOUT RESET)
002aaa885
UART
ANALOG
COMPARATORS
512-BYTE
AUXILIARY RAM
I2C-BUS
512-BYTE
DATA EEPROM
PORT 3
CONFIGURABLE I/Os
CCU (CAPTURE/
COMPARE UNIT)
P89LPC932A1
WATCHDOG TIMER
AND OSCILLATOR
TIMER 0
TIMER 1
REAL-TIME CLOCK/
SYSTEM TIMER
SPI

© Koninklijke Philips Electronics N.V. 2005. All rights reserved.
User manual Rev. 02 — 23 May 2005 13 of 133
Philips Semiconductors UM10109
P89LPC932A1 User manual
1.4 Special function registers
Remark: Special Function Registers (SFRs) accesses are restricted in the following ways:
•User must not attempt to access any SFR locations not defined.
•Accesses to any defined SFR locations must be strictly for the functions for the SFRs.
•SFR bits labeled ‘-’, ‘0’ or ‘1’ can only be written and read as follows:
–‘-’ Unless otherwise specified, must be written with ‘0’, but can return any value
when read (even if it was written with ‘0’). It is a reserved bit and may be used in
future derivatives.
–‘0’ must be written with ‘0’, and will return a ‘0’ when read.
–‘1’ must be written with ‘1’, and will return a ‘1’ when read.

xxxxxxxxxxxxxxxxxxxxx xxxxxxxxxxxxxxxxxxxxxxxxxx xxxxxxx x x x xxxxxxxxxxxxxxxxxxxxxxxxxxxxxx xxxxxxxxxxxxxxxxxxx xx xx xxxxx
xxxxxxxxxxxxxxxxxxxxxxxxxxx xxxxxxxxxxxxxxxxxxx xxxxxx xxxxxxxxxxxxxxxxxxxxxxxxxxxxxxxxxxx xxxxxxxxxxxx x x
xxxxxxxxxxxxxxxxxxxxx xxxxxxxxxxxxxxxxxxxxxxxxxxxxxx xxxxx xxxxxxxxxxxxxxxxxxxxxxxxxxxxxxxxxxxxxxxxxxxxxxxxxx xxxxxxxx
xxxxxxxxxxxxxxxxxxxxxxxxx xxxxxxxxxxxxxxxxxxxx xxx
© Koninklijke Philips Electronics N.V. 2005. All rights reserved.
User manual Rev. 02 — 23 May 2005 14 of 133
Philips Semiconductors UM10109
P89LPC932A1 User manual
Table 2: P89LPC932A1 Special function registers
* indicates SFRs that are bit addressable.
Name Description SFR
addr.
Bit functions and addresses Reset value
MSB LSB Hex Binary
Bit address E7 E6 E5 E4 E3 E2 E1 E0
ACC* Accumulator E0H 00 0000 0000
AUXR1 Auxiliary function register A2H CLKLP EBRR ENT1 ENT0 SRST 0 - DPS 00 0000 00x0
Bit address F7 F6 F5 F4 F3 F2 F1 F0
B* B register F0H 00 0000 0000
BRGR0[2] Baud rate generator rate
low
BEH 00 0000 0000
BRGR1[2] Baud rate generator rate
high
BFH 00 0000 0000
BRGCON Baud rate generator
control
BDH------SBRGSBRGEN00
[2] xxxx xx00
CCCRA Capture compare A control
register
EAH ICECA2 ICECA1 ICECA0 ICESA ICNFA FCOA OCMA1 OCMA0 00 0000 0000
CCCRB Capture compare B control
register
EBH ICECB2 ICECB1 ICECB0 ICESB ICNFB FCOB OCMB1 OCMB0 00 0000 0000
CCCRC Capture compare C control
register
ECH-----FCOCOCMC1OCMC000xxxxx000
CCCRD Capture compare D control
register
EDH-----FCODOCMD1OCMD000xxxxx000
CMP1 Comparator 1 control
register
ACH - - CE1 CP1 CN1 OE1 CO1 CMF1 00[1] xx00 0000
CMP2 Comparator 2 control
register
ADH - - CE2 CP2 CN2 OE2 CO2 CMF2 00[1] xx00 0000
DEECON Data EEPROM control
register
F1H EEIF HVERR ECTL1 ECTL0 - - - EADR8 0E 0000 1110
DEEDAT Data EEPROM data
register
F2H 00 0000 0000
DEEADR Data EEPROM address
register
F3H 00 0000 0000
DIVM CPU clock divide-by-M
control
95H 00 0000 0000
DPTR Data pointer (2 bytes)

xxxxxxxxxxxxxxxxxxxxx xxxxxxxxxxxxxxxxxxxxxxxxxx xxxxxxx x x x xxxxxxxxxxxxxxxxxxxxxxxxxxxxxx xxxxxxxxxxxxxxxxxxx xx xx xxxxx
xxxxxxxxxxxxxxxxxxxxxxxxxxx xxxxxxxxxxxxxxxxxxx xxxxxx xxxxxxxxxxxxxxxxxxxxxxxxxxxxxxxxxxx xxxxxxxxxxxx x x
xxxxxxxxxxxxxxxxxxxxx xxxxxxxxxxxxxxxxxxxxxxxxxxxxxx xxxxx xxxxxxxxxxxxxxxxxxxxxxxxxxxxxxxxxxxxxxxxxxxxxxxxxx xxxxxxxx
xxxxxxxxxxxxxxxxxxxxxxxxx xxxxxxxxxxxxxxxxxxxx xxx
© Koninklijke Philips Electronics N.V. 2005. All rights reserved.
User manual Rev. 02 — 23 May 2005 15 of 133
Philips Semiconductors UM10109
P89LPC932A1 User manual
DPH Data pointer high 83H 00 0000 0000
DPL Data pointer low 82H 00 0000 0000
I2ADR I2C slave address register DBH I2ADR.6 I2ADR.5 I2ADR.4 I2ADR.3 I2ADR.2 I2ADR.1 I2ADR.0 GC 00 0000 0000
Bit address DF DE DD DC DB DA D9 D8
I2CON* I2C control register D8H - I2EN STA STO SI AA - CRSEL 00 x000 00x0
I2DAT I2C data register DAH
I2SCLH Serial clock generator/SCL
duty cycle register high
DDH 00 0000 0000
I2SCLL Serial clock generator/SCL
duty cycle register low
DCH 00 0000 0000
I2STAT I2C status register D9H STA.4 STA.3 STA.2 STA.1 STA.0 0 0 0 F8 1111 1000
ICRAH Input capture A register
high
ABH 00 0000 0000
ICRAL Input capture A register
low
AAH 00 0000 0000
ICRBH Input capture B register
high
AFH 00 0000 0000
ICRBL Input capture B register
low
AEH 00 0000 0000
Bit address AF AE AD AC AB AA A9 A8
IEN0* Interrupt enable 0 A8H EA EWDRT EBO ES/ESR ET1 EX1 ET0 EX0 00 0000 0000
Bit address EF EE ED EC EB EA E9 E8
IEN1* Interrupt enable 1 E8H EIEE EST - ECCU ESPI EC EKBI EI2C 00[1] 00x0 0000
Bit address BF BE BD BC BB BA B9 B8
IP0* Interrupt priority 0 B8H - PWDRT PBO PS/PSR PT1 PX1 PT0 PX0 00[1] x000 0000
IP0H Interrupt priority 0 high B7H - PWDRT
H
PBOH PSH/
PSRH
PT1H PX1H PT0H PX0H 00[1] x000 0000
Bit address FF FE FD FC FB FA F9 F8
IP1* Interrupt priority 1 F8H PIEE PST - PCCU PSPI PC PKBI PI2C 00[1] 00x0 0000
IP1H Interrupt priority 1 high F7H PIEEH PSTH - PCCUH PSPIH PCH PKBIH PI2CH 00[1] 00x0 0000
Table 2: P89LPC932A1 Special function registers …continued
* indicates SFRs that are bit addressable.
Name Description SFR
addr.
Bit functions and addresses Reset value
MSB LSB Hex Binary

xxxxxxxxxxxxxxxxxxxxx xxxxxxxxxxxxxxxxxxxxxxxxxx xxxxxxx x x x xxxxxxxxxxxxxxxxxxxxxxxxxxxxxx xxxxxxxxxxxxxxxxxxx xx xx xxxxx
xxxxxxxxxxxxxxxxxxxxxxxxxxx xxxxxxxxxxxxxxxxxxx xxxxxx xxxxxxxxxxxxxxxxxxxxxxxxxxxxxxxxxxx xxxxxxxxxxxx x x
xxxxxxxxxxxxxxxxxxxxx xxxxxxxxxxxxxxxxxxxxxxxxxxxxxx xxxxx xxxxxxxxxxxxxxxxxxxxxxxxxxxxxxxxxxxxxxxxxxxxxxxxxx xxxxxxxx
xxxxxxxxxxxxxxxxxxxxxxxxx xxxxxxxxxxxxxxxxxxxx xxx
© Koninklijke Philips Electronics N.V. 2005. All rights reserved.
User manual Rev. 02 — 23 May 2005 16 of 133
Philips Semiconductors UM10109
P89LPC932A1 User manual
KBCON Keypad control register 94H ------PATN
_SEL
KBIF 00[1] xxxx xx00
KBMASK Keypad interrupt mask
register
86H 00 0000 0000
KBPATN Keypad pattern register 93H FF 1111 1111
OCRAH Output compare A register
high
EFH 00 0000 0000
OCRAL Output compare A register
low
EEH 00 0000 0000
OCRBH Output compare B register
high
FBH 00 0000 0000
OCRBL Output compare B register
low
FAH 00 0000 0000
OCRCH Output compare C register
high
FDH 00 0000 0000
OCRCL Output compare C register
low
FCH 00 0000 0000
OCRDH Output compare D register
high
FFH 00 0000 0000
OCRDL Output compare D register
low
FEH 00 0000 0000
Bit address 87 86 85 84 83 82 81 80
P0* Port 0 80H T1/KB7 CMP1
/KB6
CMPREF
/KB5
CIN1A
/KB4
CIN1B
/KB3
CIN2A
/KB2
CIN2B
/KB1
CMP2
/KB0
[1]
Bit address 97 96 95 94 93 92 91 90
P1* Port 1 90H OCC OCB RST INT1 INT0/
SDA
T0/SCL RXD TXD [1]
Bit address 97 96 95 94 93 92 91 90
P2* Port 2 A0H ICA OCA SPICLK SS MISO MOSI OCD ICB [1]
Bit address B7 B6 B5 B4 B3 B2 B1 B0
P3*Port3 B0H------XTAL1XTAL2 [1]
P0M1 Port 0 output mode 1 84H (P0M1.7) (P0M1.6) (P0M1.5) (P0M1.4) (P0M1.3) (P0M1.2) (P0M1.1) (P0M1.0) FF[1] 1111 1111
Table 2: P89LPC932A1 Special function registers …continued
* indicates SFRs that are bit addressable.
Name Description SFR
addr.
Bit functions and addresses Reset value
MSB LSB Hex Binary

xxxxxxxxxxxxxxxxxxxxx xxxxxxxxxxxxxxxxxxxxxxxxxx xxxxxxx x x x xxxxxxxxxxxxxxxxxxxxxxxxxxxxxx xxxxxxxxxxxxxxxxxxx xx xx xxxxx
xxxxxxxxxxxxxxxxxxxxxxxxxxx xxxxxxxxxxxxxxxxxxx xxxxxx xxxxxxxxxxxxxxxxxxxxxxxxxxxxxxxxxxx xxxxxxxxxxxx x x
xxxxxxxxxxxxxxxxxxxxx xxxxxxxxxxxxxxxxxxxxxxxxxxxxxx xxxxx xxxxxxxxxxxxxxxxxxxxxxxxxxxxxxxxxxxxxxxxxxxxxxxxxx xxxxxxxx
xxxxxxxxxxxxxxxxxxxxxxxxx xxxxxxxxxxxxxxxxxxxx xxx
© Koninklijke Philips Electronics N.V. 2005. All rights reserved.
User manual Rev. 02 — 23 May 2005 17 of 133
Philips Semiconductors UM10109
P89LPC932A1 User manual
P0M2 Port 0 output mode 2 85H (P0M2.7) (P0M2.6) (P0M2.5) (P0M2.4) (P0M2.3) (P0M2.2) (P0M2.1) (P0M2.0) 00[1] 0000 0000
P1M1 Port 1 output mode 1 91H (P1M1.7) (P1M1.6) - (P1M1.4) (P1M1.3) (P1M1.2) (P1M1.1) (P1M1.0) D3[1] 11x1 xx11
P1M2 Port 1 output mode 2 92H (P1M2.7) (P1M2.6) - (P1M2.4) (P1M2.3) (P1M2.2) (P1M2.1) (P1M2.0) 00[1] 00x0 xx00
P2M1 Port 2 output mode 1 A4H (P2M1.7) (P2M1.6) (P2M1.5) (P2M1.4) (P2M1.3) (P2M1.2) (P2M1.1) (P2M1.0) FF[1] 1111 1111
P2M2 Port 2 output mode 2 A5H (P2M2.7) (P2M2.6) (P2M2.5) (P2M2.4) (P2M2.3) (P2M2.2) (P2M2.1) (P2M2.0) 00[1] 0000 0000
P3M1Port3 output mode1B1H------(P3M1.1)(P3M1.0)03
[1] xxxx xx11
P3M2Port3 output mode2B2H------(P3M2.1)(P3M2.0)00
[1] xxxx xx00
PCON Power control register 87H SMOD1 SMOD0 BOPD BOI GF1 GF0 PMOD1 PMOD0 00 0000 0000
PCONA Power control register A B5H RTCPD DEEPD VCPD - I2PD SPPD SPD CCUPD 00[1] 0000 0000
Bit address D7 D6 D5 D4 D3 D2 D1 D0
PSW* Program status word D0H CY AC F0 RS1 RS0 OV F1 P 00 0000 0000
PT0AD Port 0 digital input disable F6H - - PT0AD.5 PT0AD.4 PT0AD.3 PT0AD.2 PT0AD.1 - 00 xx00 000x
RSTSRC Reset source register DFH - - BOF POF R_BK R_WD R_SF R_EX [3]
RTCCON Real-time clock control D1H RTCF RTCS1 RTCS0 - - - ERTC RTCEN 60[1][6] 011x xx00
RTCH Real-time clock register
high
D2H 00[6] 0000 0000
RTCL Real-time clock register
low
D3H 00[6] 0000 0000
SADDR Serial port address
register
A9H 00 0000 0000
SADEN Serial port address enable B9H 00 0000 0000
SBUF Serial Port data buffer
register
99H xx xxxx xxxx
Table 2: P89LPC932A1 Special function registers …continued
* indicates SFRs that are bit addressable.
Name Description SFR
addr.
Bit functions and addresses Reset value
MSB LSB Hex Binary

xxxxxxxxxxxxxxxxxxxxx xxxxxxxxxxxxxxxxxxxxxxxxxx xxxxxxx x x x xxxxxxxxxxxxxxxxxxxxxxxxxxxxxx xxxxxxxxxxxxxxxxxxx xx xx xxxxx
xxxxxxxxxxxxxxxxxxxxxxxxxxx xxxxxxxxxxxxxxxxxxx xxxxxx xxxxxxxxxxxxxxxxxxxxxxxxxxxxxxxxxxx xxxxxxxxxxxx x x
xxxxxxxxxxxxxxxxxxxxx xxxxxxxxxxxxxxxxxxxxxxxxxxxxxx xxxxx xxxxxxxxxxxxxxxxxxxxxxxxxxxxxxxxxxxxxxxxxxxxxxxxxx xxxxxxxx
xxxxxxxxxxxxxxxxxxxxxxxxx xxxxxxxxxxxxxxxxxxxx xxx
© Koninklijke Philips Electronics N.V. 2005. All rights reserved.
User manual Rev. 02 — 23 May 2005 18 of 133
Philips Semiconductors UM10109
P89LPC932A1 User manual
Bit address 9F 9E 9D 9C 9B 9A 99 98
SCON* Serial port control 98H SM0/FE SM1 SM2 REN TB8 RB8 TI RI 00 0000 0000
SSTAT Serial port extended status
register
BAH DBMOD INTLO CIDIS DBISEL FE BR OE STINT 00 0000 0000
SP Stack pointer 81H 07 0000 0111
SPCTL SPI control register E2H SSIG SPEN DORD MSTR CPOL CPHA SPR1 SPR0 04 0000 0100
SPSTAT SPI status register E1H SPIF WCOL - - ----0000xxxxxx
SPDAT SPI data register E3H 00 0000 0000
TAMOD Timer 0 and 1 auxiliary
mode
8FH - - - T1M2 - - - T0M2 00 xxx0 xxx0
Bit address 8F 8E 8D 8C 8B 8A 89 88
TCON* Timer 0 and 1 control 88H TF1 TR1 TF0 TR0 IE1 IT1 IE0 IT0 00 0000 0000
TCR20* CCU control register 0 C8H PLEEN HLTRN HLTEN ALTCD ALTAB TDIR2 TMOD21 TMOD20 00 0000 0000
TCR21 CCU control register 1 F9H TCOU2 - - - PLLDV.3 PLLDV.2 PLLDV.1 PLLDV.0 00 0xxx 0000
TH0 Timer 0 high 8CH 00 0000 0000
TH1 Timer 1 high 8DH 00 0000 0000
TH2 CCU timer high CDH 00 0000 0000
TICR2 CCU interrupt control
register
C9H TOIE2 TOCIE2D TOCIE2C TOCIE2B TOCIE2A - TICIE2B TICIE2A 00 0000 0x00
TIFR2 CCU interrupt flag register E9H TOIF2 TOCF2D TOCF2C TOCF2B TOCF2A - TICF2B TICF2A 00 0000 0x00
TISE2 CCU interrupt status
encode register
DEH-----ENCINT.
2
ENCINT.
1
ENCINT.
0
00 xxxx x000
TL0 Timer 0 low 8AH 00 0000 0000
TL1 Timer 1 low 8BH 00 0000 0000
TL2 CCU timer low CCH 00 0000 0000
TMOD Timer 0 and 1 mode 89H T1GATE T1C/T T1M1 T1M0 T0GATE T0C/T T0M1 T0M0 00 0000 0000
TOR2H CCU reload register high CFH 00 0000 0000
TOR2L CCU reload register low CEH 00 0000 0000
TPCR2H Prescaler control register
high
CBH------TPCR2H.
1
TPCR2H.
0
00 xxxx xx00
Table 2: P89LPC932A1 Special function registers …continued
* indicates SFRs that are bit addressable.
Name Description SFR
addr.
Bit functions and addresses Reset value
MSB LSB Hex Binary

xxxxxxxxxxxxxxxxxxxxx xxxxxxxxxxxxxxxxxxxxxxxxxx xxxxxxx x x x xxxxxxxxxxxxxxxxxxxxxxxxxxxxxx xxxxxxxxxxxxxxxxxxx xx xx xxxxx
xxxxxxxxxxxxxxxxxxxxxxxxxxx xxxxxxxxxxxxxxxxxxx xxxxxx xxxxxxxxxxxxxxxxxxxxxxxxxxxxxxxxxxx xxxxxxxxxxxx x x
xxxxxxxxxxxxxxxxxxxxx xxxxxxxxxxxxxxxxxxxxxxxxxxxxxx xxxxx xxxxxxxxxxxxxxxxxxxxxxxxxxxxxxxxxxxxxxxxxxxxxxxxxx xxxxxxxx
xxxxxxxxxxxxxxxxxxxxxxxxx xxxxxxxxxxxxxxxxxxxx xxx
© Koninklijke Philips Electronics N.V. 2005. All rights reserved.
User manual Rev. 02 — 23 May 2005 19 of 133
Philips Semiconductors UM10109
P89LPC932A1 User manual
[1] All ports are in input only (high-impedance) state after power-up.
[2] BRGR1 and BRGR0 must only be written if BRGEN in BRGCON SFR is logic 0. If any are written while BRGEN = 1, the result is unpredictable.
[3] The RSTSRC register reflects the cause of the P89LPC932A1 reset. Upon a power-up reset, all reset source flags are cleared except POF and BOF; the power-on reset value is
xx110000.
[4] After reset, the value is 111001x1, i.e., PRE2-PRE0 are all logic 1, WDRUN = 1 and WDCLK = 1. WDTOF bit is logic 1 after watchdog reset and is logic 0 after power-on reset.
Other resets will not affect WDTOF.
[5] On power-on reset, the TRIM SFR is initialized with a factory preprogrammed value. Other resets will not cause initialization of the TRIM register.
[6] The only reset source that affects these SFRs is power-on reset.
TPCR2L Prescaler control register
low
CAH TPCR2L.
7
TPCR2L.
6
TPCR2L.
5
TPCR2L.
4
TPCR2L.
3
TPCR2L.
2
TPCR2L.
1
TPCR2L.
0
00 0000 0000
TRIM Internal oscillator trim
register
96H RCCLK ENCLK TRIM.5 TRIM.4 TRIM.3 TRIM.2 TRIM.1 TRIM.0 [5] [6]
WDCON Watchdog control register A7H PRE2 PRE1 PRE0 - - WDRUN WDTOF WDCLK [4] [6]
WDL Watchdog load C1H FF 1111 1111
WFEED1 Watchdog feed 1 C2H
WFEED2 Watchdog feed 2 C3H
Table 2: P89LPC932A1 Special function registers …continued
* indicates SFRs that are bit addressable.
Name Description SFR
addr.
Bit functions and addresses Reset value
MSB LSB Hex Binary

© Koninklijke Philips Electronics N.V. 2005. All rights reserved.
User manual Rev. 02 — 23 May 2005 20 of 133
Philips Semiconductors UM10109
P89LPC932A1 User manual
1.5 Memory organization
The various P89LPC932A1 memory spaces are as follows:
DATA — 128 bytes of internal data memory space (00h:7Fh) accessed via direct or
indirect addressing, using instruction other than MOVX and MOVC. All or part of the Stack
may be in this area.
IDATA — Indirect Data. 256 bytes of internal data memory space (00h:FFh) accessed via
indirect addressing using instructions other than MOVX and MOVC. All or part of the
Stack may be in this area. This area includes the DATA area and the 128 bytes
immediately above it.
SFR — Special Function Registers. Selected CPU registers and peripheral control and
status registers, accessible only via direct addressing.
CODE — 64 kB of Code memory space, accessed as part of program execution and via
the MOVC instruction. The P89LPC932A1 has 8 kB of on-chip Code memory.
Fig 5. P89LPC932A1 memory map.
002aaa948
0000h
03FFh
0400h
07FFh
0800h
0BFFh
0C00h
0FFFh
SECTOR 0
SECTOR 1
SECTOR 2
SECTOR 3
1000h
13FFh
1400h
17FFh
1800h
1BFFh
1C00h
1E00h
1FFFh
SECTOR 4
SECTOR 5
SECTOR 6
FFEFh
FF00h IAP entry-
points
SECTOR 7
ISP CODE
(512B)*
SPECIAL FUNCTION
REGISTERS
(DIRECTLY ADDRESSABLE)
128 BYTES ON-CHIP
DATA MEMORY (STACK,
DIRECT AND INDIR. ADDR.)
4 REG. BANKS R[7:0]
data memory
(DATA, IDATA)
DATA
128 BYTES ON-CHIP
DATA MEMORY (STACK
AND INDIR. ADDR.)
IDATA (incl. DATA)
FFEFh
FF1Fh
FF00h
entry points for:
-51 ASM. code
-C code
IDATA routines
1FFFh
1E00h
entry points for:
-UART (auto-baud)
-I2C, SPI, etc.*
flexible choices:
-as supplied (UART)
-Philips libraries*
-user-defined
ISP serial loader
entry
points
read-protected
IAP calls only
Table 3: Data RAM arrangement
Type Data RAM Size (bytes)
DATA Directly and indirectly addressable memory 128
IDATA Indirectly addressable memory 256

© Koninklijke Philips Electronics N.V. 2005. All rights reserved.
User manual Rev. 02 — 23 May 2005 21 of 133
Philips Semiconductors UM10109
P89LPC932A1 User manual
2. Clocks
2.1 Enhanced CPU
The P89LPC932A1 uses an enhanced 80C51 CPU which runs at six times the speed of
standard 80C51 devices. A machine cycle consists of two CPU clock cycles, and most
instructions execute in one or two machine cycles.
2.2 Clock definitions
The P89LPC932A1 device has several internal clocks as defined below:
OSCCLK — Input to the DIVM clock divider. OSCCLK is selected from one of four clock
sources and can also be optionally divided to a slower frequency (see Figure 6 and
Section 2.8 “CPU Clock (CCLK) modification: DIVM register”). Note: fosc is defined as the
OSCCLK frequency.
CCLK — CPU clock; output of the DIVM clock divider. There are two CCLK cycles per
machine cycle, and most instructions are executed in one to two machine cycles (two or
four CCLK cycles).
RCCLK — The internal 7.373 MHz RC oscillator output.
PCLK — Clock for the various peripheral devices and is CCLK⁄2.
2.2.1 Oscillator Clock (OSCCLK)
The P89LPC932A1 provides several user-selectable oscillator options. This allows
optimization for a range of needs from high precision to lowest possible cost. These
options are configured when the FLASH is programmed and include an on-chip watchdog
oscillator, an on-chip RC oscillator, an oscillator using an external crystal, or an external
clock source. The crystal oscillator can be optimized for low, medium, or high frequency
crystals covering a range from 20 kHz to 12 MHz.
2.2.2 Low speed oscillator option
This option supports an external crystal in the range of 20 kHz to 100 kHz. Ceramic
resonators are also supported in this configuration.
2.2.3 Medium speed oscillator option
This option supports an external crystal in the range of 100 kHz to 4 MHz. Ceramic
resonators are also supported in this configuration.
2.2.4 High speed oscillator option
This option supports an external crystal in the range of 4 MHz to 12 MHz. Ceramic
resonators are also supported in this configuration.
2.3 Clock output
The P89LPC932A1 supports a user-selectable clock output function on the XTAL2 /
CLKOUT pin when the crystal oscillator is not being used. This condition occurs if a
different clock source has been selected (on-chip RC oscillator, watchdog oscillator,
external clock input on X1) and if the Real-time Clock is not using the crystal oscillator as
its clock source. This allows external devices to synchronize to the P89LPC932A1. This
output is enabled by the ENCLK bit in the TRIM register

© Koninklijke Philips Electronics N.V. 2005. All rights reserved.
User manual Rev. 02 — 23 May 2005 22 of 133
Philips Semiconductors UM10109
P89LPC932A1 User manual
The frequency of this clock output is 1⁄2 that of the CCLK. If the clock output is not needed
in Idle mode, it may be turned off prior to entering Idle, saving additional power. Note: on
reset, the TRIM SFR is initialized with a factory preprogrammed value. Therefore when
setting or clearing the ENCLK bit, the user should retain the contents of other bits of the
TRIM register. This can be done by reading the contents of the TRIM register (into the
ACC for example), modifying bit 6, and writing this result back into the TRIM register.
Alternatively, the ‘ANL direct’ or ‘ORL direct’ instructions can be used to clear or set bit 6
of the TRIM register.
2.4 On-chip RC oscillator option
The P89LPC932A1 has a TRIM register that can be used to tune the frequency of the RC
oscillator. During reset, the TRIM value is initialized to a factory pre-programmed value to
adjust the oscillator frequency to 7.373 MHz, ±1 %. (Note: the initial value is better than
1 %; please refer to the P89LPC932A1 data sheet for behavior over temperature). End
user applications can write to the TRIM register to adjust the on-chip RC oscillator to other
frequencies. Increasing the TRIM value will decrease the oscillator frequency.
2.5 Watchdog oscillator option
The watchdog has a separate oscillator which has a frequency of 400 kHz. This oscillator
can be used to save power when a high clock frequency is not needed.
2.6 External clock input option
In this configuration, the processor clock is derived from an external source driving the
XTAL1 / P3.1 pin. The rate may be from 0 Hz up to 18 MHz. The XTAL2 / P3.0 pin may be
used as a standard port pin or a clock output. When using an oscillator frequency
above 12 MHz, the reset input function of P1.5 must be enabled. An external circuit
is required to hold the device in reset at powerup until VDD has reached its specified
Table 4: On-chip RC oscillator trim register (TRIM - address 96h) bit allocation
Bit 76543210
Symbol RCCLK ENCLK TRIM.5 TRIM.4 TRIM.3 TRIM.2 TRIM.1 TRIM.0
Reset 0 0 Bits 5:0 loaded with factory stored value during reset.
Table 5: On-chip RC oscillator trim register (TRIM - address 96h) bit description
Bit Symbol Description
0 TRIM.0 Trim value. Determines the frequency of the internal RC oscillator. During reset,
these bits are loaded with a stored factory calibration value. When writing to either
bit 6 or bit 7 of this register, care should be taken to preserve the current TRIM value
by reading this register, modifying bits 6 or 7 as required, and writing the result to
this register.
1TRIM.1
2TRIM.2
3TRIM.3
4TRIM.4
5TRIM.5
6 ENCLK when = 1, CCLK⁄2 is output on the XTAL2 pin provided the crystal oscillator is not
being used.
7 RCCLK when = 1, selects the RC Oscillator output as the CPU clock (CCLK). This allows for
fast switching between any clock source and the internal RC oscillator without
needing to go through a reset cycle. The original P89LPC932 required a reset
cycle in order to switch between clock sources.

© Koninklijke Philips Electronics N.V. 2005. All rights reserved.
User manual Rev. 02 — 23 May 2005 23 of 133
Philips Semiconductors UM10109
P89LPC932A1 User manual
level. When system power is removed VDD will fall below the minimum specified
operating voltage. When using an oscillator frequency above 12 MHz, in some
applications, an external brownout detect circuit may be required to hold the device
in reset when VDD falls below the minimum specified operating voltage.
2.7 Oscillator Clock (OSCCLK) wake-up delay
The P89LPC932A1 has an internal wake-up timer that delays the clock until it stabilizes
depending to the clock source used. If the clock source is any of the three crystal
selections, the delay is 992 OSCCLK cycles plus 60 µs to 100 µs. If the clock source is
either the internal RC oscillator or the Watchdog oscillator, the delay is 224 OSCCLK
cycles plus 60 µs to 100 µs.
Note: The oscillator must be configured in one of the following modes: Low frequency crystal,
medium frequency crystal, or high frequency crystal.
(1) A series resistor may be required to limit crystal drive levels. This is especially important for low
frequency crystals (see text).
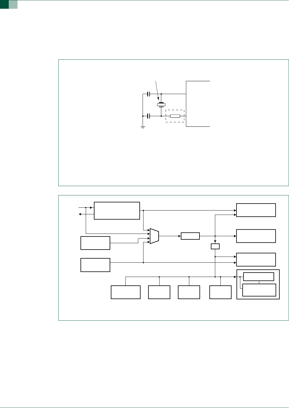
Fig 6. Using the crystal oscillator.
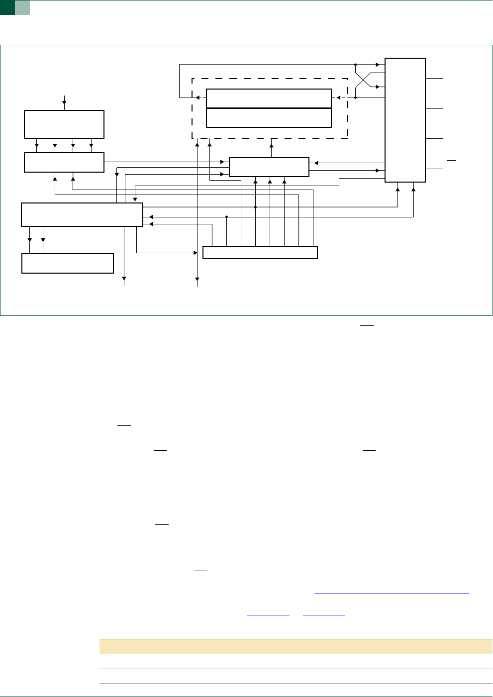
Fig 7. Block diagram of oscillator control.
002aab008
P89LPC932A1
XTAL1
XTAL2
quartz crystal or
ceramic resonator
(1)
÷2
002aaa891
RTC
CPU
WDT
DIVM CCLK
UART
OSCCLK
I2C-BUS
PCLK
TIMER 0 AND
TIMER 1
HIGH FREQUENCY
MEDIUM FREQUENCY
LOW FREQUENCY
XTAL1
XTAL2
RC
OSCILLATOR
WATCHDOG
OSCILLATOR
(7.3728 MHz ±1 %) PCLK
RCCLK
SPI
CCU
(P89LPC932A1)
32 × PLL
+20 %
−30 %
(400 kHz )

© Koninklijke Philips Electronics N.V. 2005. All rights reserved.
User manual Rev. 02 — 23 May 2005 24 of 133
Philips Semiconductors UM10109
P89LPC932A1 User manual
2.8 CPU Clock (CCLK) modification: DIVM register
The OSCCLK frequency can be divided down, by an integer, up to 510 times by
configuring a dividing register, DIVM, to provide CCLK. This produces the CCLK
frequency using the following formula:
CCLK frequency = fosc / (2N)
Where: fosc is the frequency of OSCCLK, N is the value of DIVM.
Since N ranges from 0 to 255, the CCLK frequency can be in the range of fosc to fosc/510.
(for N = 0, CCLK = fosc).
This feature makes it possible to temporarily run the CPU at a lower rate, reducing power
consumption. By dividing the clock, the CPU can retain the ability to respond to events
other than those that can cause interrupts (i.e. events that allow exiting the Idle mode) by
executing its normal program at a lower rate. This can often result in lower power
consumption than in Idle mode. This can allow bypassing the oscillator start-up time in
cases where Power-down mode would otherwise be used. The value of DIVM may be
changed by the program at any time without interrupting code execution.
2.9 Low power select
The P89LPC932A1 is designed to run at 12 MHz (CCLK) maximum. However, if CCLK is
8 MHz or slower, the CLKLP SFR bit (AUXR1.7) can be set to a logic 1 to lower the power
consumption further. On any reset, CLKLP is logic 0 allowing highest performance. This
bit can then be set in software if CCLK is running at 8 MHz or slower.
3. Interrupts
The P89LPC932A1 uses a four priority level interrupt structure. This allows great flexibility
in controlling the handling of the P89LPC932A1’s 15 interrupt sources.
Each interrupt source can be individually enabled or disabled by setting or clearing a bit in
the interrupt enable registers IEN0 or IEN1. The IEN0 register also contains a global
enable bit, EA, which enables all interrupts.
Each interrupt source can be individually programmed to one of four priority levels by
setting or clearing bits in the interrupt priority registers IP0, IP0H, IP1, and IP1H. An
interrupt service routine in progress can be interrupted by a higher priority interrupt, but
not by another interrupt of the same or lower priority. The highest priority interrupt service
cannot be interrupted by any other interrupt source. If two requests of different priority
levels are received simultaneously, the request of higher priority level is serviced.
If requests of the same priority level are pending at the start of an instruction cycle, an
internal polling sequence determines which request is serviced. This is called the
arbitration ranking. Note that the arbitration ranking is only used for pending requests of
the same priority level. Ta b l e 7 summarizes the interrupt sources, flag bits, vector
addresses, enable bits, priority bits, arbitration ranking, and whether each interrupt may
wake-up the CPU from a Power-down mode.

© Koninklijke Philips Electronics N.V. 2005. All rights reserved.
User manual Rev. 02 — 23 May 2005 25 of 133
Philips Semiconductors UM10109
P89LPC932A1 User manual
3.1 Interrupt priority structure
There are four SFRs associated with the four interrupt levels: IP0, IP0H, IP1, IP1H. Every
interrupt has two bits in IPx and IPxH (x = 0, 1) and can therefore be assigned to one of
four levels, as shown in Ta bl e 7 .
The P89LPC932A1 has two external interrupt inputs in addition to the Keypad Interrupt
function. The two interrupt inputs are identical to those present on the standard 80C51
microcontrollers.
These external interrupts can be programmed to be level-triggered or edge-triggered by
clearing or setting bit IT1 or IT0 in Register TCON. If ITn = 0, external interrupt n is
triggered by a low level detected at the INTn pin. If ITn = 1, external interrupt n is edge
triggered. In this mode if consecutive samples of the INTn pin show a high level in one
cycle and a low level in the next cycle, interrupt request flag IEn in TCON is set, causing
an interrupt request.
Since the external interrupt pins are sampled once each machine cycle, an input high or
low level should be held for at least one machine cycle to ensure proper sampling. If the
external interrupt is edge-triggered, the external source has to hold the request pin high
for at least one machine cycle, and then hold it low for at least one machine cycle. This is
to ensure that the transition is detected and that interrupt request flag IEn is set. IEn is
automatically cleared by the CPU when the service routine is called.
If the external interrupt is level-triggered, the external source must hold the request active
until the requested interrupt is generated. If the external interrupt is still asserted when the
interrupt service routine is completed, another interrupt will be generated. It is not
necessary to clear the interrupt flag IEn when the interrupt is level sensitive, it simply
tracks the input pin level.
If an external interrupt has been programmed as level-triggered and is enabled when the
P89LPC932A1 is put into Power-down mode or Idle mode, the interrupt occurrence will
cause the processor to wake-up and resume operation. Refer to Section 5.3 “Power
reduction modes” for details.
3.2 External Interrupt pin glitch suppression
Most of the P89LPC932A1 pins have glitch suppression circuits to reject short glitches
(please refer to the P89LPC932A1 data sheet, Dynamic characteristics for glitch filter
specifications). However, pins SDA/INT0/P1.3 and SCL/T0/P1.2 do not have the glitch
suppression circuits. Therefore, INT1 has glitch suppression while INT0 does not.
Table 6: Interrupt priority level
Priority bits
IPxH IPx Interrupt priority level
0 0 Level 0 (lowest priority)
01Level 1
10Level 2
11Level 3

© Koninklijke Philips Electronics N.V. 2005. All rights reserved.
User manual Rev. 02 — 23 May 2005 26 of 133
Philips Semiconductors UM10109
P89LPC932A1 User manual
Table 7: Summary of interrupts
Description Interrupt flag
bit(s)
Vector
address
Interrupt enable
bit(s)
Interrupt
priority
Arbitration
ranking
Power-
down
wake-up
External interrupt 0 IE0 0003h EX0 (IEN0.0) IP0H.0, IP0.0 1 (highest) Yes
Timer 0 interrupt TF0 000Bh ET0 (IEN0.1) IP0H.1, IP0.1 4 No
External interrupt 1 IE1 0013h EX1 (IEN0.2) IP0H.2, IP0.2 7 Yes
Timer 1 interrupt TF1 001Bh ET1 (IEN0.3) IP0H.3, IP0.3 10 No
Serial port Tx and Rx TI and RI 0023h ES/ESR (IEN0.4) IP0H.4, IP0.4 13 No
Serial port Rx RI
Brownout detect BOF 002Bh EBO (IEN0.5) IP0H.5, IP0.5 2 Yes
Watchdog timer/Real-time
clock
WDOVF/RTCF 0053h EWDRT (IEN0.6) IP0H.6, IP0.6 3 Yes
I2C interrupt SI 0033h EI2C (IEN1.0) IP0H.0, IP0.0 5 No
KBI interrupt KBIF 003Bh EKBI (IEN1.1) IP0H.0, IP0.0 8 Yes
Comparators 1 and 2
interrupts
CMF1/CMF2 0043h EC (IEN1.2) IP0H.0, IP0.0 11 Yes
SPI interrupt SPIF 004Bh ESPI (IEN1.3) IP1H.3, IP1.3 14 No
Capture/Compare Unit 005Bh ECCU(IEN1.4) IP1H.4, IP1.4 6 No
Serial port Tx TI 006Bh EST (IEN1.6) IP0H.0, IP0.0 12 No
Data EEPROM ADCI1, BNDI1 0073h EAD (IEN1.7) IP1H.7, IP1.7 15 (lowest) No

© Koninklijke Philips Electronics N.V. 2005. All rights reserved.
User manual Rev. 02 — 23 May 2005 27 of 133
Philips Semiconductors UM10109
P89LPC932A1 User manual
4. I/O ports
The P89LPC932A1 has four I/O ports: Port 0, Port 1, Port 2, and Port 3. Ports 0, 1, and 2
are 8-bit ports and Port 3 is a 2-bit port. The exact number of I/O pins available depends
upon the clock and reset options chosen (see Ta b l e 8 ).
[1] Required for operation above 12 MHz.
(1) See Section 9 “Capture/Compare Unit (CCU)”.
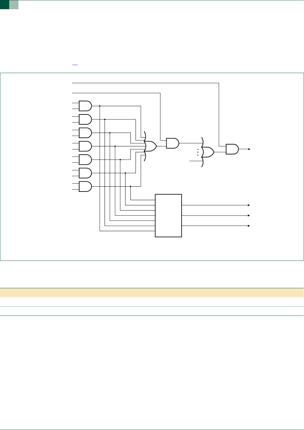
Fig 8. Interrupt sources, interrupt enables, and power-down wake-up sources.
002aaa892
IE0
EX0
IE1
EX1
BOPD
EBO
KBIF
EKBI
interrupt
to CPU
wake-up
(if in power-down)
EWDRT
CMF2
CMF1
EC
EA (IE0.7)
TF1
ET1
TI & RI/RI
ES/ESR
TI
EST
SI
EI2C
SPIF
ESPI
RTCF
ERTC
(RTCCON.1)
WDOVF
TF0
ET0
any CCU interrupt (1)
ECCU
EIEE
EEIF
Table 8: Number of I/O pins available
Clock source Reset option Number of I/O
pins
On-chip oscillator or watchdog
oscillator
No external reset (except during power up) 26
External RST pin supported 25
External clock input No external reset (except during power up) 25
External RST pin supported[1] 24
Low/medium/high speed oscillator
(external crystal or resonator)
No external reset (except during power up) 24
External RST pin supported[1] 23

© Koninklijke Philips Electronics N.V. 2005. All rights reserved.
User manual Rev. 02 — 23 May 2005 28 of 133
Philips Semiconductors UM10109
P89LPC932A1 User manual
4.1 Port configurations
All but three I/O port pins on the P89LPC932A1 may be configured by software to one of
four types on a pin-by-pin basis, as shown in Ta b l e 9 . These are: quasi-bidirectional
(standard 80C51 port outputs), push-pull, open drain, and input-only. Two configuration
registers for each port select the output type for each port pin.
P1.5 (RST) can only be an input and cannot be configured.
P1.2 (SCL/T0) and P1.3 (SDA/INT0) may only be configured to be either input-only or
open drain.
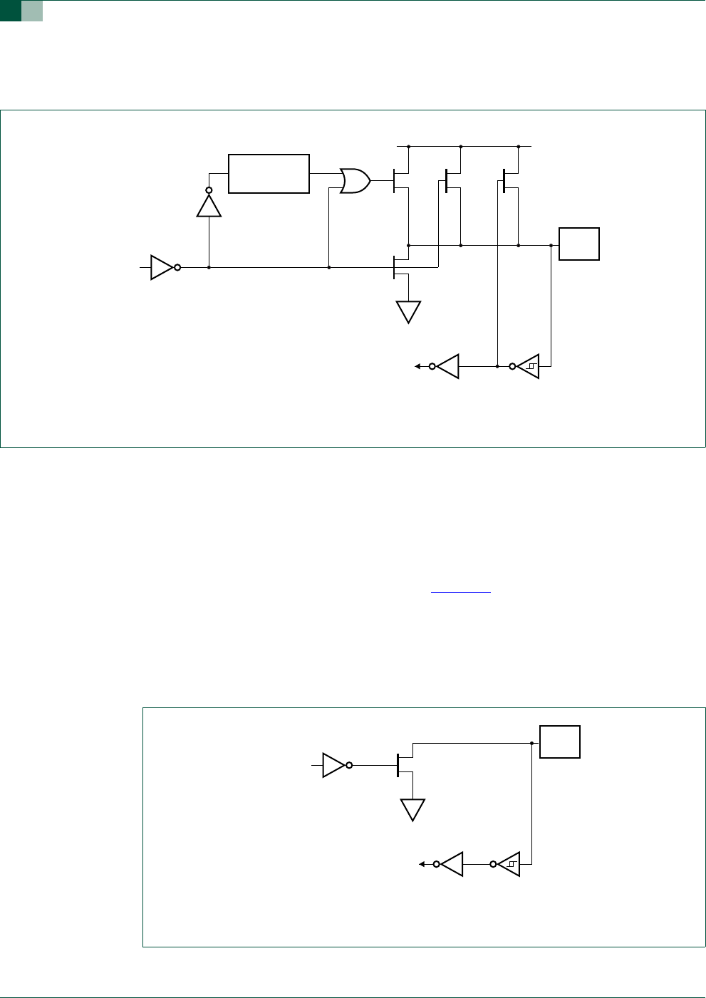
4.2 Quasi-bidirectional output configuration
Quasi-bidirectional outputs can be used both as an input and output without the need to
reconfigure the port. This is possible because when the port outputs a logic high, it is
weakly driven, allowing an external device to pull the pin low. When the pin is driven low, it
is driven strongly and able to sink a large current. There are three pull-up transistors in the
quasi-bidirectional output that serve different purposes.
One of these pull-ups, called the ‘very weak’ pull-up, is turned on whenever the port latch
for the pin contains a logic 1. This very weak pull-up sources a very small current that will
pull the pin high if it is left floating.
A second pull-up, called the ‘weak’ pull-up, is turned on when the port latch for the pin
contains a logic 1 and the pin itself is also at a logic 1 level. This pull-up provides the
primary source current for a quasi-bidirectional pin that is outputting a 1. If this pin is
pulled low by an external device, the weak pull-up turns off, and only the very weak pull-up
remains on. In order to pull the pin low under these conditions, the external device has to
sink enough current to overpower the weak pull-up and pull the port pin below its input
threshold voltage.
The third pull-up is referred to as the ‘strong’ pull-up. This pull-up is used to speed up
low-to-high transitions on a quasi-bidirectional port pin when the port latch changes from a
logic 0 to a logic 1. When this occurs, the strong pull-up turns on for two CPU clocks
quickly pulling the port pin high.
The quasi-bidirectional port configuration is shown in Figure 9.
Although the P89LPC932A1 is a 3 V device most of the pins are 5 V-tolerant. If 5 V is
applied to a pin configured in quasi-bidirectional mode, there will be a current flowing from
the pin to VDD causing extra power consumption. Therefore, applying 5 V to pins
configured in quasi-bidirectional mode is discouraged.
A quasi-bidirectional port pin has a Schmitt-triggered input that also has a glitch
suppression circuit
Table 9: Port output configuration settings
PxM1.y PxM2.y Port output mode
0 0 Quasi-bidirectional
0 1 Push-pull
1 0 Input only (high-impedance)
1 1 Open drain

© Koninklijke Philips Electronics N.V. 2005. All rights reserved.
User manual Rev. 02 — 23 May 2005 29 of 133
Philips Semiconductors UM10109
P89LPC932A1 User manual
(Please refer to the P89LPC932A1 data sheet, Dynamic characteristics for glitch filter
specifications).
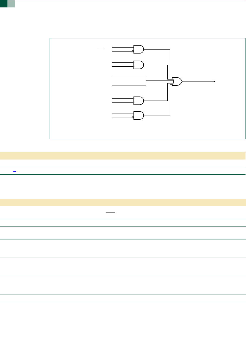
4.3 Open drain output configuration
The open drain output configuration turns off all pull-ups and only drives the pull-down
transistor of the port pin when the port latch contains a logic 0. To be used as a logic
output, a port configured in this manner must have an external pull-up, typically a resistor
tied to VDD. The pull-down for this mode is the same as for the quasi-bidirectional mode.
The open drain port configuration is shown in Figure 10.
An open drain port pin has a Schmitt-triggered input that also has a glitch suppression
circuit.
Please refer to the P89LPC932A1 data sheet, Dynamic characteristics for glitch filter
specifications.
Fig 9. Quasi-bidirectional output.
002aaa914
2 CPU
CLOCK DELAY
port latch
data
weakstrong
input
data
very
weak
PP P
VDD
PORT
PIN
glitch rejection
Fig 10. Open drain output.
002aaa915
port latch
data
input
data
glitch rejection
PORT
PIN

© Koninklijke Philips Electronics N.V. 2005. All rights reserved.
User manual Rev. 02 — 23 May 2005 30 of 133
Philips Semiconductors UM10109
P89LPC932A1 User manual
4.4 Input-only configuration
The input port configuration is shown in Figure 11. It is a Schmitt-triggered input that also
has a glitch suppression circuit.
(Please refer to the P89LPC932A1 data sheet, Dynamic characteristics for glitch filter
specifications).
4.5 Push-pull output configuration
The push-pull output configuration has the same pull-down structure as both the open
drain and the quasi-bidirectional output modes, but provides a continuous strong pull-up
when the port latch contains a logic 1. The push-pull mode may be used when more
source current is needed from a port output.
The push-pull port configuration is shown in Figure 12.
A push-pull port pin has a Schmitt-triggered input that also has a glitch suppression
circuit.
(Please refer to the P89LPC932A1 data sheet, Dynamic characteristics for glitch filter
specifications).
Fig 11. Input only.
002aaa916
input
data
PORT
PIN
glitch rejection
Fig 12. Push-pull output.
002aaa917
port latch
data
input
data
PORT
PIN
strong
glitch rejection
V
DD
P
N

© Koninklijke Philips Electronics N.V. 2005. All rights reserved.
User manual Rev. 02 — 23 May 2005 31 of 133
Philips Semiconductors UM10109
P89LPC932A1 User manual
4.6 Port 0 and Analog Comparator functions
The P89LPC932A1 incorporates two Analog Comparators. In order to give the best
analog performance and minimize power consumption, pins that are being used for
analog functions must have both the digital outputs and digital inputs disabled.
Digital outputs are disabled by putting the port pins into the input-only mode as described
in the Port Configurations section (see Figure 11).
Digital inputs on Port 0 may be disabled through the use of the PT0AD register. Bits 1
through 5 in this register correspond to pins P0.1 through P0.5 of Port 0, respectively.
Setting the corresponding bit in PT0AD disables that pin’s digital input. Port bits that have
their digital inputs disabled will be read as 0 by any instruction that accesses the port.
On any reset, PT0AD bits 1 through 5 default to logic 0s to enable the digital functions.
4.7 Additional port features
After power-up, all pins are in Input-Only mode. Please note that this is different from
the LPC76x series of devices.
•After power-up, all I/O pins except P1.5, may be configured by software.
•Pin P1.5 is input only. Pins P1.2 and P1.3 are configurable for either input-only or
open drain.
Every output on the P89LPC932A1 has been designed to sink typical LED drive current.
However, there is a maximum total output current for all ports which must not be
exceeded. Please refer to the P89LPC932A1 data sheet for detailed specifications.
All ports pins that can function as an output have slew rate controlled outputs to limit noise
generated by quickly switching output signals. The slew rate is factory-set to
approximately 10 ns rise and fall times.
Table 10: Port output configuration
Port pin Configuration SFR bits
PxM1.y PxM2.y Alternate usage Notes
P0.0 P0M1.0 P0M2.0 KBIO, CMP2
P0.1 P0M1.1 P0M2.1 KBI1, CIN2B Refer to Section 4.6 “Port 0 and
Analog Comparator functions” for
usage as analog inputs.
P0.2 P0M1.2 P0M2.2 KBI2, CIN2A
P0.3 P0M1.3 P0M2.3 KBI3, CIN1B
P0.4 P0M1.4 P0M2.4 KBI4, CIN1A
P0.5 P0M1.5 P0M2.5 KBI5, CMPREF
P0.6 P0M1.6 P0M2.6 KBI6, CMP1
P0.7 P0M1.7 P0M2.7 KBI7, T1
P1.0 P1M1.0 P1M2.0 TxD
P1.1 P1M1.1 P1M2.1 RxD
P1.2 P1M1.2 P1M2.2 T0, SCL Input-only or open-drain
P1.3 P1M1.3 P1M2.3 INTO, SDA input-only or open-drain
P1.4 P1M1.4 P1M2.4 INT1
P1.5 P1M1.5 P1M2.5 RST

© Koninklijke Philips Electronics N.V. 2005. All rights reserved.
User manual Rev. 02 — 23 May 2005 32 of 133
Philips Semiconductors UM10109
P89LPC932A1 User manual
5. Power monitoring functions
The P89LPC932A1 incorporates power monitoring functions designed to prevent incorrect
operation during initial power-on and power loss or reduction during operation. This is
accomplished with two hardware functions: Power-on Detect and Brownout Detect.
5.1 Brownout detection
The Brownout Detect function determines if the power supply voltage drops below a
certain level. The default operation for a Brownout Detection is to cause a processor reset.
However, it may alternatively be configured to generate an interrupt by setting the BOI
(PCON.4) bit and the EBO (IEN0.5) bit.
Enabling and disabling of Brownout Detection is done via the BOPD (PCON.5) bit, bit field
PMOD1/PMOD0 (PCON[1:0]) and user configuration bit BOE (UCFG1.5). If BOE is in an
unprogrammed state, brownout is disabled regardless of PMOD1/PMOD0 and BOPD. If
BOE is in a programmed state, PMOD1/PMOD0 and BOPD will be used to determine
whether Brownout Detect will be disabled or enabled. PMOD1/PMOD0 is used to select
the power reduction mode. If PMOD1/PMOD0 = ‘11’, the circuitry for the Brownout
Detection is disabled for lowest power consumption. BOPD defaults to logic 0, indicating
brownout detection is enabled on power-on if BOE is programmed.
If Brownout Detection is enabled, the brownout condition occurs when VDD falls below the
Brownout trip voltage, VBO (see P89LPC932A1 data sheet, Static characteristics), and is
negated when VDD rises above VBO. If the P89LPC932A1 device is to operate with a
power supply that can be below 2.7 V, BOE should be left in the unprogrammed state so
that the device can operate at 2.4 V, otherwise continuous brownout reset may prevent the
device from operating.
If Brownout Detect is enabled (BOE programmed, PMOD1/PMOD0 ≠ ‘11’, BOPD = 0),
BOF (RSTSRC.5) will be set when a brownout is detected, regardless of whether a reset
or an interrupt is enabled. BOF will stay set until it is cleared in software by writing a
logic 0 to the bit. Note that if BOE is unprogrammed, BOF is meaningless. If BOE is
programmed, and a initial power-on occurs, BOF will be set in addition to the power-on
flag (POF - RSTSRC.4).
For correct activation of Brownout Detect, certain VDD rise and fall times must be
observed. Please see the data sheet for specifications.
P1.6 P1M1.6 P1M2.6
P1.7 P1M1.7 P1M2.7
P3.0 P3M1.0 P3M2.0 CLKOUT, XTAL2
P3.1 P3M1.1 P3M2.1 XTAL1
Table 10: Port output configuration …continued
Port pin Configuration SFR bits
PxM1.y PxM2.y Alternate usage Notes

© Koninklijke Philips Electronics N.V. 2005. All rights reserved.
User manual Rev. 02 — 23 May 2005 33 of 133
Philips Semiconductors UM10109
P89LPC932A1 User manual
[1] Cannot be used with operation above 12 MHz as this requires VDD of 3.0 V or above.
5.2 Power-on detection
The Power-On Detect has a function similar to the Brownout Detect, but is designed to
work as power initially comes up, before the power supply voltage reaches a level where
the Brownout Detect can function. The POF flag (RSTSRC.4) is set to indicate an initial
power-on condition. The POF flag will remain set until cleared by software by writing a
logic 0 to the bit. Note that if BOE (UCFG1.5) is programmed, BOF (RSTSRC.5) will be
set when POF is set. If BOE is unprogrammed, BOF is meaningless.
5.3 Power reduction modes
The P89LPC932A1 supports three different power reduction modes as determined by
SFR bits PCON[1:0] (see Ta b l e 1 2 ).
Table 11: Brownout options[1]
BOE
(UCFG1.5)
PMOD1/
PMOD0
(PCON[1:0])
BOPD
(PCON.5)
BOI
(PCON.4)
EBO
(IEN0.5)
EA (IEN0.7) Description
0 (erased) XX X X X X Brownout disabled. VDD
operating range is 2.4 V to 3.6 V.
1(program
med)
11 (total
power-down)
XXXX
≠ 11 (any mode
other than total
power-down)
1 (brownout
detect
power-down)
X X X Brownout disabled. VDD
operating range is 2.4 V to 3.6 V.
However, BOPD is default to
logic 0 upon power-up.
0 (brownout
detect active)
0 (brownout
detect
generates
reset)
X X Brownout reset enabled. VDD
operating range is 2.7 V to 3.6 V.
Upon a brownout reset, BOF
(RSTSRC.5) will be set to
indicate the reset source. BOF
can be cleared by writing a
logic 0 to the bit.
1 (brownout
detect
generates an
interrupt)
1 (enable
brownout
interrupt)
1 (global
interrupt
enable)
Brownout interrupt enabled. VDD
operating range is 2.7 V to 3.6 V.
Upon a brownout interrupt, BOF
(RSTSRC.5) will be set. BOF can
be cleared by writing a logic 0 to
the bit.
0 X Both brownout reset and
interrupt disabled. VDD operating
range is 2.4 V to 3.6 V. However,
BOF (RSTSRC.5) will be set
when VDD falls to the Brownout
Detection trip point. BOF can be
cleared by writing a logic 0 to the
bit.
X0

© Koninklijke Philips Electronics N.V. 2005. All rights reserved.
User manual Rev. 02 — 23 May 2005 34 of 133
Philips Semiconductors UM10109
P89LPC932A1 User manual
Table 12: Power reduction modes
PMOD1
(PCON.1)
PMOD0
(PCON.0)
Description
0 0 Normal mode (default) - no power reduction.
0 1 Idle mode. The Idle mode leaves peripherals running in order to allow them to activate the
processor when an interrupt is generated. Any enabled interrupt source or reset may terminate Idle
mode.
1 0 Power-down mode:
The Power-down mode stops the oscillator in order to minimize power consumption.
The P89LPC932A1 exits Power-down mode via any reset, or certain interrupts - external pins
INT0/INT1, brownout Interrupt, keyboard, Real-time Clock/System Timer), watchdog, and
comparator trips. Waking up by reset is only enabled if the corresponding reset is enabled, and
waking up by interrupt is only enabled if the corresponding interrupt is enabled and the EA SFR bit
(IEN0.7) is set. External interrupts should be programmed to level-triggered mode to be used to exit
Power-down mode.
In Power-down mode the internal RC oscillator is disabled unless both the RC oscillator has been
selected as the system clock AND the RTC is enabled.
In Power-down mode, the power supply voltage may be reduced to the RAM keep-alive voltage
VRAM. This retains the RAM contents at the point where Power-down mode was entered. SFR
contents are not guaranteed after VDD has been lowered to VRAM, therefore it is recommended to
wake-up the processor via Reset in this situation. VDD must be raised to within the operating range
before the Power-down mode is exited.
When the processor wakes up from Power-down mode, it will start the oscillator immediately and
begin execution when the oscillator is stable. Oscillator stability is determined by counting 1024
CPU clocks after start-up when one of the crystal oscillator configurations is used, or 256 clocks
after start-up for the internal RC or external clock input configurations.
Some chip functions continue to operate and draw power during Power-down mode, increasing the
total power used during power-down. These include:
•Brownout Detect
•Watchdog Timer if WDCLK (WDCON.0) is logic 1.
•Comparators (Note: Comparators can be powered down separately with PCONA.5 set to
logic 1 and comparators disabled);
•Real-time Clock/System Timer (and the crystal oscillator circuitry if this block is using it, unless
RTCPD, i.e., PCONA.7 is logic 1).
1 1 Total Power-down mode: This is the same as Power-down mode except that the Brownout
Detection circuitry and the voltage comparators are also disabled to conserve additional power.
Note that a brownout reset or interrupt will not occur. Voltage comparator interrupts and Brownout
interrupt cannot be used as a wake-up source. The internal RC oscillator is disabled unless both
the RC oscillator has been selected as the system clock AND the RTC is enabled.
The following are the wake-up options supported:
•Watchdog Timer if WDCLK (WDCON.0) is logic 1. Could generate Interrupt or Reset, either
one can wake up the device
•External interrupts INTO/INT1 (when programmed to level-triggered mode).
•Keyboard Interrupt
•Real-time Clock/System Timer (and the crystal oscillator circuitry if this block is using it, unless
RTCPD, i.e., PCONA.7 is logic 1).
Note: Using the internal RC-oscillator to clock the RTC during power-down may result in relatively
high power consumption. Lower power consumption can be achieved by using an external low
frequency clock when the Real-time Clock is running during power-down.

© Koninklijke Philips Electronics N.V. 2005. All rights reserved.
User manual Rev. 02 — 23 May 2005 35 of 133
Philips Semiconductors UM10109
P89LPC932A1 User manual
Table 13: Power Control register (PCON - address 87h) bit allocation
Bit 76543210
Symbol SMOD1 SMOD0 BOPD BOI GF1 GF0 PMOD1 PMOD0
Reset00000000
Table 14: Power Control register (PCON - address 87h) bit description
Bit Symbol Description
0 PMOD0 Power Reduction Mode (see Section 5.3)
1PMOD1
2 GF0 General Purpose Flag 0. May be read or written by user software, but has no effect
on operation
3 GF1 General Purpose Flag 1. May be read or written by user software, but has no effect
on operation
4 BOI Brownout Detect Interrupt Enable. When logic 1, Brownout Detection will generate a
interrupt. When logic 0, Brownout Detection will cause a reset
5 BOPD Brownout Detect power-down. When logic 1, Brownout Detect is powered down and
therefore disabled. When logic 0, Brownout Detect is enabled. (Note: BOPD must
be logic 0 before any programming or erasing commands can be issued. Otherwise
these commands will be aborted.)
6 SMOD0 Framing Error Location:
•When logic 0, bit 7 of SCON is accessed as SM0 for the UART.
•When logic 1, bit 7 of SCON is accessed as the framing error status (FE) for the
UART
7 SMOD1 Double Baud Rate bit for the serial port (UART) when Timer 1 is used as the baud
rate source. When logic 1, the Timer 1 overflow rate is supplied to the UART. When
logic 0, the Timer 1 overflow rate is divided by two before being supplied to the
UART. (See Section 10)
Table 15: Power Control register A (PCONA - address B5h) bit allocation
Bit 76543210
Symbol RTCPD DEEPD VCPD - I2PD SPPD SPD CCUPD
Reset00000000
Table 16: Power Control register A (PCONA - address B5h) bit description
Bit Symbol Description
0 CCUPD Compare/Capture Unit (CCU) power-down: When logic 1, the internal clock to the
CCU is disabled. Note that in either Power-down mode or Total Power-down mode,
the CCU clock will be disabled regardless of this bit. (Note: This bit is overridden by
the CCUDIS bit in FCFG1. If CCUDIS = 1, CCU is powered down.)
1 SPD Serial Port (UART) power-down: When logic 1, the internal clock to the UART is
disabled. Note that in either Power-down mode or Total Power-down mode, the
UART clock will be disabled regardless of this bit.
2 SPPD SPI power-down: When logic 1, the internal clock to the SPI is disabled. Note that in
either Power-down mode or Total Power-down mode, the SPI clock will be disabled
regardless of this bit.
3I2PDI
2C power-down: When logic 1, the internal clock to the I2C-bus is disabled. Note
that in either Power-down mode or Total Power-down mode, the I2C clock will be
disabled regardless of this bit.

© Koninklijke Philips Electronics N.V. 2005. All rights reserved.
User manual Rev. 02 — 23 May 2005 36 of 133
Philips Semiconductors UM10109
P89LPC932A1 User manual
6. Reset
The P1.5/RST pin can function as either an active low reset input or as a digital input,
P1.5. The RPE (Reset Pin Enable) bit in UCFG1, when set to 1, enables the external reset
input function on P1.5. When cleared, P1.5 may be used as an input pin. When using an
oscillator frequency above 12 MHz, the reset input function of P1.5 must be
enabled. An external circuit is required to hold the device in reset at powerup until
VDD has reached its specified level. When system power is removed VDD will fall
below the minimum specified operating voltage. When using an oscillator
frequency above 12 MHz, in some applications, an external brownout detect circuit
may be required to hold the device in reset when VDD falls below the minimum
specified operating voltage.
Note: During a power-on sequence, The RPE selection is overridden and this pin will
always functions as a reset input. An external circuit connected to this pin should not hold
this pin low during a Power-on sequence as this will keep the device in reset. After
power-on this input will function either as an external reset input or as a digital input as
defined by the RPE bit. Only a power-on reset will temporarily override the selection
defined by RPE bit. Other sources of reset will not override the RPE bit.
Note: During a power cycle, VDD must fall below VPOR (see P89LPC932A1 data sheet,
Static characteristics) before power is reapplied, in order to ensure a power-on reset.
Reset can be triggered from the following sources (see Figure 13):
•External reset pin (during power-on or if user configured via UCFG1);
•Power-on Detect;
•Brownout Detect;
•Watchdog Timer;
•Software reset;
•UART break detect reset.
For every reset source, there is a flag in the Reset Register, RSTSRC. The user can read
this register to determine the most recent reset source. These flag bits can be cleared in
software by writing a logic 0 to the corresponding bit. More than one flag bit may be set:
•During a power-on reset, both POF and BOF are set but the other flag bits are
cleared.
4- reserved
5 VCPD Analog Voltage Comparators power-down: When logic 1, the voltage comparators
are powered down. User must disable the voltage comparators prior to setting this
bit.
6 DEEPD Data EEPROM power-down: When logic 1, the Data EEPROM is powered down.
Note that in either Power-down mode or Total Power-down mode, the Data
EEPROM will be powered down regardless of this bit.
7 RTCPD Real-time Clock power-down: When logic 1, the internal clock to the Real-time
Clock is disabled.
Table 16: Power Control register A (PCONA - address B5h) bit description …continued
Bit Symbol Description

© Koninklijke Philips Electronics N.V. 2005. All rights reserved.
User manual Rev. 02 — 23 May 2005 37 of 133
Philips Semiconductors UM10109
P89LPC932A1 User manual
•For any other reset, any previously set flag bits that have not been cleared will remain
set.
[1] The value shown is for a power-on reset. Other reset sources will set their corresponding bits.
Fig 13. Block diagram of reset.
RPE (UCFG1.6)
RST pin
WDTE (UCFG1.7)
watchdog timer reset
software reset SRST (AUXR1.3)
power-on detect
UART break detect
EBRR (AUXR1.6)
brownout detect reset
BOPD (PCON.5)
chip reset
002aaa91
8
Table 17: Reset Sources register (RSTSRC - address DFh) bit allocation
Bit 76543210
Symbol - - BOF POF R_BK R_WD R_SF R_EX
Reset[1] xx110000
Table 18: Reset Sources register (RSTSRC - address DFh) bit description
Bit Symbol Description
0 R_EX external reset Flag. When this bit is logic 1, it indicates external pin reset. Cleared by software by writing a
logic 0 to the bit or a Power-on reset. If RST is still asserted after the Power-on reset is over, R_EX will be set.
1 R_SF software reset Flag. Cleared by software by writing a logic 0 to the bit or a Power-on reset
2 R_WD Watchdog Timer reset flag. Cleared by software by writing a logic 0 to the bit or a Power-on reset.(NOTE:
UCFG1.7 must be = 1)
3 R_BK break detect reset. If a break detect occurs and EBRR (AUXR1.6) is set to logic 1, a system reset will occur.
This bit is set to indicate that the system reset is caused by a break detect. Cleared by software by writing a
logic 0 to the bit or on a Power-on reset.
4 POF Power-on Detect Flag. When Power-on Detect is activated, the POF flag is set to indicate an initial power-up
condition. The POF flag will remain set until cleared by software by writing a logic 0 to the bit. (Note: On a
Power-on reset, both BOF and this bit will be set while the other flag bits are cleared.)
5 BOF Brownout Detect Flag. When Brownout Detect is activated, this bit is set. It will remain set until cleared by
software by writing a logic 0 to the bit. (Note: On a Power-on reset, both POF and this bit will be set while the
other flag bits are cleared.)
6:7 - reserved

© Koninklijke Philips Electronics N.V. 2005. All rights reserved.
User manual Rev. 02 — 23 May 2005 38 of 133
Philips Semiconductors UM10109
P89LPC932A1 User manual
6.1 Reset vector
Following reset, the P89LPC932A1 will fetch instructions from either address 0000h or the
Boot address. The Boot address is formed by using the Boot Vector as the high byte of the
address and the low byte of the address = 00h. The Boot address will be used if a UART
break reset occurs or the non-volatile Boot Status bit (BOOTSTAT.0) = 1, or the device has
been forced into ISP mode. Otherwise, instructions will be fetched from address 0000H.
7. Timers 0 and 1
The P89LPC932A1 has two general-purpose counter/timers which are upward compatible
with the 80C51 Timer 0 and Timer 1. Both can be configured to operate either as timers or
event counters (see Ta ble 2 0). An option to automatically toggle the Tx pin upon timer
overflow has been added.
In the ‘Timer’ function, the timer is incremented every PCLK.
In the ‘Counter’ function, the register is incremented in response to a 1-to-0 transition on
its corresponding external input pin (T0 or T1). The external input is sampled once during
every machine cycle. When the pin is high during one cycle and low in the next cycle, the
count is incremented. The new count value appears in the register during the cycle
following the one in which the transition was detected. Since it takes two machine cycles
(four CPU clocks) to recognize a 1-to-0 transition, the maximum count rate is 1⁄4 of the
CPU clock frequency. There are no restrictions on the duty cycle of the external input
signal, but to ensure that a given level is sampled at least once before it changes, it should
be held for at least one full machine cycle.
The ‘Timer’ or ‘Counter’ function is selected by control bits TnC/T (x = 0 and 1 for Timers 0
and 1 respectively) in the Special Function Register TMOD. Timer 0 and Timer 1 have five
operating modes (modes 0, 1, 2, 3 and 6), which are selected by bit-pairs (TnM1, TnM0)
in TMOD and TnM2 in TAMOD. Modes 0, 1, 2 and 6 are the same for both
Timers/Counters. Mode 3 is different. The operating modes are described later in this
section.
Table 19: Timer/Counter Mode register (TMOD - address 89h) bit allocation
Bit 76543210
Symbol T1GATE T1C/T T1M1 T1M0 T0GATE T0C/T T0M1 T0M0
Reset00000000
Table 20: Timer/Counter Mode register (TMOD - address 89h) bit description
Bit Symbol Description
0 T0M0 Mode Select for Timer 0. These bits are used with the T0M2 bit in the TAMOD register to determine the
Timer 0 mode (see Ta b l e 2 2 ).
1T0M1
2T0C/T Timer or Counter selector for Timer 0. Cleared for Timer operation (input from CCLK). Set for Counter
operation (input from T0 input pin).
3 T0GATE Gating control for Timer 0. When set, Timer/Counter is enabled only while the INT0 pin is high and the TR0
control pin is set. When cleared, Timer 0 is enabled when the TR0 control bit is set.

© Koninklijke Philips Electronics N.V. 2005. All rights reserved.
User manual Rev. 02 — 23 May 2005 39 of 133
Philips Semiconductors UM10109
P89LPC932A1 User manual
7.1 Mode 0
Putting either Timer into Mode 0 makes it look like an 8048 Timer, which is an 8-bit
Counter with a divide-by-32 prescaler. Figure 14 shows Mode 0 operation.
In this mode, the Timer register is configured as a 13-bit register. As the count rolls over
from all 1s to all 0s, it sets the Timer interrupt flag TFn. The count input is enabled to the
Timer when TRn = 1 and either TnGATE = 0 or INTn = 1. (Setting TnGATE = 1 allows the
Timer to be controlled by external input INTn, to facilitate pulse width measurements).
TRn is a control bit in the Special Function Register TCON (Ta bl e 2 4 ). The TnGATE bit is
in the TMOD register.
4 T1M0 Mode Select for Timer 1. These bits are used with the T1M2 bit in the TAMOD register to determine the
Timer 1 mode (see Ta b l e 2 2 ).
5T1M1
6T1C/T Timer or Counter Selector for Timer 1. Cleared for Timer operation (input from CCLK). Set for Counter
operation (input from T1 input pin).
7 T1GATE Gating control for Timer 1. When set, Timer/Counter is enabled only while the INT1 pin is high and the TR1
control pin is set. When cleared, Timer 1 is enabled when the TR1 control bit is set.
Table 20: Timer/Counter Mode register (TMOD - address 89h) bit description …continued
Bit Symbol Description
Table 21: Timer/Counter Auxiliary Mode register (TAMOD - address 8Fh) bit allocation
Bit 76543210
Symbol----T1M2---T0M2
Resetxxx0xxx0
Table 22: Timer/Counter Auxiliary Mode register (TAMOD - address 8Fh) bit description
Bit Symbol Description
0 T0M2 Mode Select for Timer 0. These bits are used with the T0M2 bit in the TAMOD register to determine the
Timer 0 mode (see Ta b l e 2 2 ).
1:3 - reserved
4 T1M2 Mode Select for Timer 1. These bits are used with the T1M2 bit in the TAMOD register to determine the
Timer 1 mode (see Ta b l e 2 2 ).
The following timer modes are selected by timer mode bits TnM[2:0]:
000 — 8048 Timer ‘TLn’ serves as 5-bit prescaler. (Mode 0)
001 — 16-bit Timer/Counter ‘THn’ and ‘TLn’ are cascaded; there is no prescaler.(Mode 1)
010 — 8-bit auto-reload Timer/Counter. THn holds a value which is loaded into TLn when it overflows.
(Mode 2)
011 — Timer 0 is a dual 8-bit Timer/Counter in this mode. TL0 is an 8-bit Timer/Counter controlled by the
standard Timer 0 control bits. TH0 is an 8-bit timer only, controlled by the Timer 1 control bits (see text).
Timer 1 in this mode is stopped. (Mode 3)
100 — Reserved. User must not configure to this mode.
101 — Reserved. User must not configure to this mode.
110 — PWM mode (see Section 7.5).
111 — Reserved. User must not configure to this mode.
5:7 - reserved

© Koninklijke Philips Electronics N.V. 2005. All rights reserved.
User manual Rev. 02 — 23 May 2005 40 of 133
Philips Semiconductors UM10109
P89LPC932A1 User manual
The 13-bit register consists of all 8 bits of THn and the lower 5 bits of TLn. The upper 3
bits of TLn are indeterminate and should be ignored. Setting the run flag (TRn) does not
clear the registers.
Mode 0 operation is the same for Timer 0 and Timer 1. See Figure 14. There are two
different GATE bits, one for Timer 1 (TMOD.7) and one for Timer 0 (TMOD.3).
7.2 Mode 1
Mode 1 is the same as Mode 0, except that all 16 bits of the timer register (THn and TLn)
are used. See Figure 15.
7.3 Mode 2
Mode 2 configures the Timer register as an 8-bit Counter (TLn) with automatic reload, as
shown in Figure 16. Overflow from TLn not only sets TFn, but also reloads TLn with the
contents of THn, which must be preset by software. The reload leaves THn unchanged.
Mode 2 operation is the same for Timer 0 and Timer 1.
7.4 Mode 3
When Timer 1 is in Mode 3 it is stopped. The effect is the same as setting TR1 = 0.
Timer 0 in Mode 3 establishes TL0 and TH0 as two separate 8-bit counters. The logic for
Mode 3 on Timer 0 is shown in Figure 17. TL0 uses the Timer 0 control bits: T0C/T,
T0GATE, TR0, INT0, and TF0. TH0 is locked into a timer function (counting machine
cycles) and takes over the use of TR1 and TF1 from Timer 1. Thus, TH0 now controls the
‘Timer 1’ interrupt.
Mode 3 is provided for applications that require an extra 8-bit timer. With Timer 0 in Mode
3, an P89LPC932A1 device can look like it has three Timer/Counters.
Note: When Timer 0 is in Mode 3, Timer 1 can be turned on and off by switching it into and
out of its own Mode 3. It can still be used by the serial port as a baud rate generator, or in
any application not requiring an interrupt.
7.5 Mode 6
In this mode, the corresponding timer can be changed to a PWM with a full period of 256
timer clocks (see Figure 18). Its structure is similar to mode 2, except that:
•TFn (n = 0 and 1 for Timers 0 and 1 respectively) is set and cleared in hardware;
•The low period of the TFn is in THn, and should be between 1 and 254, and;
•The high period of the TFn is always 256−THn.
•Loading THn with 00h will force the Tx pin high, loading THn with FFh will force the Tx
pin low.
Note that interrupt can still be enabled on the low to high transition of TFn, and that TFn
can still be cleared in software like in any other modes.

© Koninklijke Philips Electronics N.V. 2005. All rights reserved.
User manual Rev. 02 — 23 May 2005 41 of 133
Philips Semiconductors UM10109
P89LPC932A1 User manual
Table 23: Timer/Counter Control register (TCON) - address 88h) bit allocation
Bit 76543210
Symbol TF1 TR1 TF0 TR0 IE1 IT1 IE0 IT0
Reset00000000
Table 24: Timer/Counter Control register (TCON - address 88h) bit description
Bit Symbol Description
0 IT0 Interrupt 0 Type control bit. Set/cleared by software to specify falling edge/low level triggered external
interrupts.
1 IE0 Interrupt 0 Edge flag. Set by hardware when external interrupt 0 edge is detected. Cleared by hardware
when the interrupt is processed, or by software.
2 IT1 Interrupt 1 Type control bit. Set/cleared by software to specify falling edge/low level triggered external
interrupts.
3 IE1 Interrupt 1 Edge flag. Set by hardware when external interrupt 1 edge is detected. Cleared by hardware
when the interrupt is processed, or by software.
4 TR0 Timer 0 Run control bit. Set/cleared by software to turn Timer/Counter 0 on/off.
5 TF0 Timer 0 overflow flag. Set by hardware on Timer/Counter overflow. Cleared by hardware when the processor
vectors to the interrupt routine, or by software. (except in mode 6, where it is cleared in hardware)
6 TR1 Timer 1 Run control bit. Set/cleared by software to turn Timer/Counter 1 on/off
7 TF1 Timer 1 overflow flag. Set by hardware on Timer/Counter overflow. Cleared by hardware when the interrupt
is processed, or by software (except in mode 6, see above, when it is cleared in hardware).
Fig 14. Timer/counter 0 or 1 in Mode 0 (13-bit counter).
002aaa919
PCLK
Tn pin
TRn
gate
INTn pin
C/T = 0
C/T = 1
TLn
(5-bits)
THn
(8-bits) TFn
control
ENTn
Tn pin
toggle
overflow
interrupt
Fig 15. Timer/counter 0 or 1 in mode 1 (16-bit counter).
002aaa920
PCLK
Tn pin
TRn
gate
INTn pin
C/T = 0
C/T = 1
TLn
(8-bits)
THn
(8-bits) TFn
control
ENTn
Tn pin
toggle
overflow
interrupt

© Koninklijke Philips Electronics N.V. 2005. All rights reserved.
User manual Rev. 02 — 23 May 2005 42 of 133
Philips Semiconductors UM10109
P89LPC932A1 User manual
7.6 Timer overflow toggle output
Timers 0 and 1 can be configured to automatically toggle a port output whenever a timer
overflow occurs. The same device pins that are used for the T0 and T1 count inputs and
PWM outputs are also used for the timer toggle outputs. This function is enabled by
Fig 16. Timer/counter 0 or 1 in Mode 2 (8-bit auto-reload).
002aaa921
PCLK
Tn pin
TRn
gate
INTn pin
C/T = 0
C/T = 1
TLn
(8-bits)
THn
(8-bits)
TFn
control
ENTn
Tn pin
toggle
overflow
interrupt
reload
Fig 17. Timer/counter 0 Mode 3 (two 8-bit counters).
002aaa922
PCLK
osc/2
T0 pin
TR0
TR1
gate
INT0 pin
C/T = 0
C/T = 1
TL0
(8-bits) TF0
control
ENT0
(AUXR1.4)
T0 pin
(P1.2 open drain)
toggle
overflow
interrupt
TH0
(8-bits) TF1
control
ENT1
(AUXR1.5)
T1 pin
(P0.7)
toggle
overflow
interrupt
Fig 18. Timer/counter 0 or 1 in mode 6 (PWM auto-reload).
002aaa923
PCLK
TRn
gate
INTn pin
C/T = 0
TLn
(8-bits)
THn
(8-bits)
TFn
control
ENTn
Tn pin
toggle
overflow
interrupt
reload THn on falling transition
and (256 − THn) on rising transition

© Koninklijke Philips Electronics N.V. 2005. All rights reserved.
User manual Rev. 02 — 23 May 2005 43 of 133
Philips Semiconductors UM10109
P89LPC932A1 User manual
control bits ENT0 and ENT1 in the AUXR1 register, and apply to Timer 0 and Timer 1
respectively. The port outputs will be a logic 1 prior to the first timer overflow when this
mode is turned on. In order for this mode to function, the C/T bit must be cleared selecting
PCLK as the clock source for the timer.
8. Real-time clock system timer
The P89LPC932A1 has a simple Real-time Clock/System Timer that allows a user to
continue running an accurate timer while the rest of the device is powered down. The
Real-time Clock can be an interrupt or a wake-up source (see Figure 19).
The Real-time Clock is a 23-bit down counter. The clock source for this counter can be
either the CPU clock (CCLK) or the XTAL1-2 oscillator, provided that the XTAL1-2
oscillator is not being used as the CPU clock. If the XTAL1-2 oscillator is used as the CPU
clock, then the RTC will use CCLK as its clock source regardless of the state of the
RTCS1:0 in the RTCCON register. There are three SFRs used for the RTC:
RTCCON — Real-time Clock control.
RTCH — Real-time Clock counter reload high (bits 22 to 15).
RTCL — Real-time Clock counter reload low (bits 14 to 7).
The Real-time clock system timer can be enabled by setting the RTCEN (RTCCON.0) bit.
The Real-time Clock is a 23-bit down counter (initialized to all 0’s when RTCEN = 0) that is
comprised of a 7-bit prescaler and a 16-bit loadable down counter. When RTCEN is
written with logic 1, the counter is first loaded with (RTCH, RTCL, ‘1111111’) and will
count down. When it reaches all 0’s, the counter will be reloaded again with (RTCH,
RTCL, ‘1111111’) and a flag - RTCF (RTCCON.7) - will be set.
Fig 19. Real-time clock/system timer block diagram.
RTCH RTCL RTC RESET
power-on
reset
RELOAD ON UNDERFLOW
MSB LSB
÷128
23-BIT DOWN COUNTER
wake-up from power-down
Interrupt if enabled
(shared with WDT)
002aaa924
ERTC
RTCF
RTC underflow flag
RTCEN
RTC enable
7-BIT PRESCALER
RTCS1 RTCS2
RTC clk select
CCLK
internal
oscillators
LOW FREQUENCY
MEDIUM FREQUENCY
HIGH FREQUENCY
XTAL2 XTAL1

© Koninklijke Philips Electronics N.V. 2005. All rights reserved.
User manual Rev. 02 — 23 May 2005 44 of 133
Philips Semiconductors UM10109
P89LPC932A1 User manual
8.1 Real-time clock source
RTCS1/RTCS0 (RTCCON[6:5]) are used to select the clock source for the RTC if either
the Internal RC oscillator or the internal WD oscillator is used as the CPU clock. If the
internal crystal oscillator or the external clock input on XTAL1 is used as the CPU clock,
then the RTC will use CCLK as its clock source.
8.2 Changing RTCS1/RTCS0
RTCS1/RTCS0 cannot be changed if the RTC is currently enabled (RTCCON.0 = 1).
Setting RTCEN and updating RTCS1/RTCS0 may be done in a single write to RTCCON.
However, if RTCEN = 1, this bit must first be cleared before updating RTCS1/RTCS0.
8.3 Real-time clock interrupt/wake-up
If ERTC (RTCCON.1), EWDRT (IEN1.0.6) and EA (IEN0.7) are set to logic 1, RTCF can
be used as an interrupt source. This interrupt vector is shared with the watchdog timer. It
can also be a source to wake-up the device.
8.4 Reset sources affecting the Real-time clock
Only power-on reset will reset the Real-time Clock and its associated SFRs to their default
state.
Table 25: Real-time Clock/System Timer clock sources
FOSC2:0 RCCLK RTCS1:0 RTC clock source CPU clock source
000 0 00 High frequency crystal High frequency crystal
/DIVM
01
10
11 High frequency crystal
/DIVM
1 00 High frequency crystal Internal RC oscillator
01
10
11 Internal RC oscillator
001 0 00 Medium frequency crystal Medium frequency crystal
/DIVM
01
10
11 Medium frequency crystal
/DIVM
1 00 Medium frequency crystal Internal RC oscillator
01
10
11 Internal RC oscillator

© Koninklijke Philips Electronics N.V. 2005. All rights reserved.
User manual Rev. 02 — 23 May 2005 45 of 133
Philips Semiconductors UM10109
P89LPC932A1 User manual
010 0 00 Low frequency crystal Low frequency crystal
/DIVM
01
10
11 Low frequency crystal
/DIV
1 00 Low frequency crystal Internal RC oscillator
01
10
11 Internal RC oscillator
011 0 00 High frequency crystal Internal RC oscillator
/DIVM
01 Medium frequency crystal
10 Low frequency crystal
11 Internal RC oscillator
/DIVM
1 00 High frequency crystal Internal RC oscillator
01 Medium frequency crystal
10 Low frequency crystal
11 Internal RC oscillator
100 0 00 High frequency crystal Watchdog oscillator
/DIVM
01 Medium frequency crystal
10 Low frequency crystal
11 Watchdog oscillator /DIVM
1 00 High frequency crystal Internal RC oscillator
01 Medium frequency crystal
10 Low frequency crystal
11 Internal RC oscillator
101 x xx undefined undefined
110 x xx undefined undefined
111 0 00 External clock input External clock input
/DIVM
01
10
11 External clock input /DIVM
1 00 External clock input Internal RC oscillator
01
10
11 Internal RC oscillator
Table 26: Real-time Clock Control register (RTCCON - address D1h) bit allocation
Bit 7 6 5 4 3 2 1 0
Symbol RTCF RTCS1 RTCS0 - - - ERTC RTCEN
Reset011xxx00
Table 25: Real-time Clock/System Timer clock sources …continued
FOSC2:0 RCCLK RTCS1:0 RTC clock source CPU clock source

© Koninklijke Philips Electronics N.V. 2005. All rights reserved.
User manual Rev. 02 — 23 May 2005 46 of 133
Philips Semiconductors UM10109
P89LPC932A1 User manual
9. Capture/Compare Unit (CCU)
This unit features:
•A 16-bit timer with 16-bit reload on overflow
•Selectable clock (CCUCLK), with a prescaler to divide the clock source by any integer
between 1 and 1024.
•Four Compare / PWM outputs with selectable polarity
•Symmetrical / Asymmetrical PWM selection
•Seven interrupts with common interrupt vector (one Overflow, 2xCapture,
4xCompare), safe 16-bit read/write via shadow registers.
•Two Capture inputs with event counter and digital noise rejection filter
Table 27: Real-time Clock Control register (RTCCON - address D1h) bit description
Bit Symbol Description
0 RTCEN Real-time Clock enable. The Real-time Clock will be enabled if this bit is logic 1.
Note that this bit will not power-down the Real-time Clock. The RTCPD bit
(PCONA.7) if set, will power-down and disable this block regardless of RTCEN.
1 ERTC Real-time Clock interrupt enable. The Real-time Clock shares the same interrupt
as the watchdog timer. Note that if the user configuration bit WDTE (UCFG1.7)
is logic 0, the watchdog timer can be enabled to generate an interrupt. Users
can read the RTCF (RTCCON.7) bit to determine whether the Real-time Clock
caused the interrupt.
2:4 - reserved
5 RTCS0 Real-time Clock source select (see Ta bl e 2 5 ).
6RTCS1
7 RTCF Real-time Clock Flag. This bit is set to logic 1 when the 23-bit Real-time Clock
reaches a count of logic 0. It can be cleared in software.

© Koninklijke Philips Electronics N.V. 2005. All rights reserved.
User manual Rev. 02 — 23 May 2005 47 of 133
Philips Semiconductors UM10109
P89LPC932A1 User manual
9.1 CCU Clock (CCUCLK)
The CCU runs on the CCUCLK, which can be either PCLK in basic timer mode or the
output of a PLL (see Figure 20). The PLL is designed to use a clock source between
0.5 MHz to 1 MHz that is multiplied by 32 to produce a CCUCLK between 16 MHz and
32 MHz in PWM mode (asymmetrical or symmetrical). The PLL contains a 4-bit divider
(PLLDV3:0 bits in the TCR21 register) to help divide PCLK into a frequency between
0.5 MHz and 1 MHz
9.2 CCU Clock prescaling
This CCUCLK can further be divided down by a prescaler. The prescaler is implemented
as a 10-bit free-running counter with programmable reload at overflow. Writing a value to
the prescaler will cause the prescaler to restart.
9.3 Basic timer operation
The Timer is a free-running up/down counter counting at the pace determined by the
prescaler. The timer is started by setting the CCU Mode Select bits TMOD21 and
TMOD20 in the CCU Control Register 0 (TCR20) as shown in the table in the TCR20
register description (Ta bl e 3 2 ).
The CCU direction control bit, TDIR2, determines the direction of the count. TDIR2 = 0:
Count up, TDIR2 = 1: Count down. If the timer counting direction is changed while the
counter is running, the count sequence will be reversed in the CCUCLK cycle following the
write of TDIR2. The timer can be written or read at any time and newly-written values will
take effect when the prescaler overflows. The timer is accessible through two SFRs,
TL2(low byte) and TH2(high byte). A third 16-bit SFR, TOR2H:TOR2L, determines the
overflow reload value. TL2, TH2 and TOR2H, TOR2L will be 0 after a reset
Fig 20. Capture Compare Unit block diagram.
16-BIT SHADOW REGISTER
TOR2H TO TOR2L 16-BIT SHADOW REGISTER
OCRxH TO OCRxL
16-BIT CAPTURE
REGISTER ICRxH, L
INTERRUPT FLAG
TICF2x SET
EVENT
COUNTER
NOISE
FILTER
ICNFx
EDGE
SELECT
ICESx
16-BIT COMPARE
VALUE
TIMER > COMPARE
16-BIT TIMER RELOAD
REGISTER
16-BIT UP/DOWN TIMER
WITH RELOAD
FCOx
OCA
ICA
ICB
OCB
OVERFLOW/
UNDERFLOW
OCC
OCD
COMPARE CHANNELS A TO D
CAPTURE CHANNELS A, B
002aab009
10-BIT DIVIDER
32 × PLL
4-BIT
DIVIDER

© Koninklijke Philips Electronics N.V. 2005. All rights reserved.
User manual Rev. 02 — 23 May 2005 48 of 133
Philips Semiconductors UM10109
P89LPC932A1 User manual
Up-counting: When the timer contents are FFFFH, the next CCUCLK cycle will set the
counter value to the contents of TOR2H:TOR2L.
Down-counting: When the timer contents are 0000H, the next CCUCLK cycle will set the
counter value to the contents of TOR2H:TOR2L. During the CCUCLK cycle when the
reload is performed, the CCU Timer Overflow Interrupt Flag (TOIF2) in the CCU Interrupt
Flag Register (TIFR2) will be set, and, if the EA bit in the IEN0 register and ECCU bit in
the IEN1 register (IEN1.4) are set, program execution will vector to the overflow interrupt.
The user has to clear the interrupt flag in software by writing a logic 0 to it.
When writing to the reload registers, TOR2H and TOR2L, the values written are stored in
two 8-bit shadow registers. In order to latch the contents of the shadow registers into
TOR2H and TOR2L, the user must write a logic 1 to the CCU Timer Compare/Overflow
Update bit TCOU2, in CCU Timer Control Register 1 (TCR21). The function of this bit
depends on whether the timer is running in PWM mode or in basic timer mode. In basic
timer mode, writing a one to TCOU2 will cause the values to be latched immediately and
the value of TCOU2 will always read as zero. In PWM mode, writing a one to TCOU2 will
cause the contents of the shadow registers to be updated on the next CCU Timer
overflow. As long as the latch is pending, TCOU2 will read as one and will return to zero
when the latching takes place. TCOU2 also controls the latching of the Output Compare
registers OCR2A, OCR2B and OCR2C.
When writing to timer high byte, TH2, the value written is stored in a shadow register.
When TL2 is written, the contents of TH2’s shadow register is transferred to TH2 at the
same time that TL2 gets updated. Thus, TH2 should be written prior to writing to TL2. If a
write to TL2 is followed by another write to TL2, without TH2 being written in between, the
value of TH2 will be transferred directly to the high byte of the timer.
If the 16-bit CCU Timer is to be used as an 8-bit timer, the user can write FFh (for
upcounting) or 00h (for downcounting) to TH2. When TL2 is written, FFh:TH2 (for
upcounting) and 00h (for downcounting) will be loaded to CCU Timer. The user will not
need to rewrite TH2 again for an 8-bit timer operation unless there is a change in count
direction
When reading the timer, TL2 must be read first. When TL2 is read, the contents of the
timer high byte are transferred to a shadow register in the same PCLK cycle as the read is
performed. When TH2 is read, the contents of the shadow register are read instead. If a
read from TL2 is followed by another read from TL2 without TH2 being read in between,
the high byte of the timer will be transferred directly to TH2.
Table 28: CCU prescaler control register, high byte (TPCR2H - address CBh) bit allocation
Bit 76543210
Symbol------TPCR2H.1TPCR2H.0
Resetxxxxxx00
Table 29: CCU prescaler control register, high byte (TPCR2H - address CBh) bit description
Bit Symbol Description
0 TPCR2H.0 Prescaler bit 8
1 TPCR2H.1 Prescaler bit 9

© Koninklijke Philips Electronics N.V. 2005. All rights reserved.
User manual Rev. 02 — 23 May 2005 49 of 133
Philips Semiconductors UM10109
P89LPC932A1 User manual
9.4 Output compare
The four output compare channels A, B, C and D are controlled through four 16-bit SFRs,
OCRAH:OCRAL, OCRBH:OCRBL, OCRCH:OCRCL, OCRDH: OCRDL. Each output
compare channel needs to be enabled in order to operate. The channel is enabled by
selecting a Compare Output Action by setting the OCMx1:0 bits in the Capture Compare x
Control Register – CCCRx (x = A, B, C, D). When a compare channel is enabled, the user
Table 30: CCU prescaler control register, low byte (TPCR2L - address CAh) bit allocation
Bit 76543210
Symbol TPCR2L.7 TPCR2L.6 TPCR2L.5 TPCR2L.4 TPCR2L.3 TPCR2L.2 TPCR2L.1 TPCR2L.0
Reset00000000
Table 31: CCU prescaler control register, low byte (TPCR2L - address CAh) bit description
Bit Symbol Description
0 TPCR2L.0 Prescaler bit 0
1 TPCR2L.1 Prescaler bit 1
2 TPCR2L.2 Prescaler bit 2
3 TPCR2L.3 Prescaler bit 3
4 TPCR2L.4 Prescaler bit 4
5 TPCR2L.5 Prescaler bit 5
6 TPCR2L.6 Prescaler bit 6
7 TPCR2L.7 Prescaler bit 7
Table 32: CCU control register 0 (TCR20 - address C8h) bit allocation
Bit 76543210
Symbol PLLEN HLTRN HLTEN ALTCD ALTAB TDIR2 TMOD21 TMOD20
Reset00000000
Table 33: CCU control register 0 (TCR20 - address C8h) bit description
Bit Symbol Description
1:2 TMOD20/21 CCU Timer mode (TMOD21, TMOD20):
00 — Timer is stopped
01 — Basic timer function
10 — Asymmetrical PWM (uses PLL as clock source)
11 — Symmetrical PWM (uses PLL as clock source)
2 TDIR2 Count direction of the CCU Timer. When logic 0, count up, When logic 1, count down.
3 ALTAB PWM channel A/B alternately output enable. When this bit is set, the output of PWM channel A and B
are alternately gated on every counter cycle.
4 ALTCD PWM channel C/D alternately output enable. When this bit is set, the output of PWM channel C and D
are alternately gated on every counter cycle.
5 HLTEN PWM Halt Enable. When logic 1, a capture event as enabled for Input Capture A pin will immediately
stop all activity on the PWM pins and set them to a predetermined state.
6 HLTRN PWM Halt. When set indicates a halt took place. In order to re-activate the PWM, the user must clear
the HLTRN bit.
7 PLLEN Phase Locked Loop Enable. When set to logic 1, starts PLL operation. After the PLL is in lock this bit it
will read back a one.

© Koninklijke Philips Electronics N.V. 2005. All rights reserved.
User manual Rev. 02 — 23 May 2005 50 of 133
Philips Semiconductors UM10109
P89LPC932A1 User manual
will have to set the associated I/O pin to the desired output mode to connect the pin.
(Note: The SFR bits for port pins P2.6, P1.6, P1.7, P2.1 must be set to logic 1 in order for
the compare channel outputs to be visible at the port pins.) When the contents of TH2:TL2
match that of OCRxH:OCRxL, the Timer Output Compare Interrupt Flag - TOCFx is set in
TIFR2. This happens in the CCUCLK cycle after the compare takes place. If EA and the
Timer Output Compare Interrupt Enable bit – TOCIE2x (in TICR2 register), as well as
ECCU bit in IEN1 are all set, the program counter will be vectored to the corresponding
interrupt. The user must manually clear the bit by writing a logic 0 to it.
Two bits in OCCRx, the Output Compare x Mode bits OCMx1 and OCMx0 select what
action is taken when a compare match occurs. Enabled compare actions take place even
if the interrupt is disabled.
In order for a Compare Output Action to occur, the compare values must be within the
counting range of the CCU timer.
When the compare channel is enabled, the I/O pin (which must be configured as an
output) will be connected to an internal latch controlled by the compare logic. The value of
this latch is zero from reset and can be changed by invoking a forced compare. A forced
compare is generated by writing a logic 1 to the Force Compare x Output bit – FCOx bit in
OCCRx. Writing a one to this bit generates a transition on the corresponding I/O pin as set
up by OCMx1/OCMx0 without causing an interrupt. In basic timer operating mode the
FCOx bits always read zero. (Note: This bit has a different function in PWM mode.) When
an output compare pin is enabled and connected to the compare latch, the state of the
compare pin remains unchanged until a compare event or forced compare occurs.
When the user writes to change the output compare value, the values written to OCRH2x
and OCRL2x are transferred to two 8-bit shadow registers. In order to latch the contents of
the shadow registers into the capture compare register, the user must write a logic 1 to the
CCU Timer Compare/Overflow Update bit TCOU2, in the CCU Control Register 1 -
TCR21. The function of this bit depends on whether the timer is running in PWM mode or
Table 34: Capture compare control register (CCRx - address Exh) bit allocation
Bit 76543210
Symbol ICECx2 ICECx1 ICECx0 ICESx ICNFx FCOx OCMx1 OCMx0
Reset00000000
Table 35: Capture compare control register (CCRx - address Exh) bit description
Bit Symbol Description
0 OCMx0 Output Compare x Mode. See Table 37 “Output compare pin behavior”
1OCMx1
2 FCOx Force Compare X Output Bit. When set, invoke a force compare.
3 ICNFx Input Capture x Noise Filter Enable Bit. When logic 1, the capture logic needs to see four consecutive
samples of the same value in order to recognize an edge as a capture event. The inputs are sampled
every two CCLK periods regardless of the speed of the timer.
4 ICESx Input Capture x Edge Select Bit. When logic 0: Negative edge triggers a capture, When logic 1: Positive
edge triggers a capture.
5 ICECx0 Capture Delay Setting Bit 0. See Ta bl e 3 6 for details.
6 ICECx1 Capture Delay Setting Bit 1. See Ta bl e 3 6 for details.
7 ICECx2 Capture Delay Setting Bit 2. See Ta bl e 3 6 for details.

© Koninklijke Philips Electronics N.V. 2005. All rights reserved.
User manual Rev. 02 — 23 May 2005 51 of 133
Philips Semiconductors UM10109
P89LPC932A1 User manual
in basic timer mode. In basic timer mode, writing a one to TCOU2 will cause the values to
be latched immediately and the value of TCOU2 will always read as zero. In PWM mode,
writing a one to TCOU2 will cause the contents of the shadow registers to be updated on
the next CCU Timer overflow. As long as the latch is pending, TCOU2 will read as one and
will return to zero when the latch takes place. TCOU2 also controls the latching of all the
Output Compare registers as well as the Timer Overflow Reload registers - TOR2.
9.5 Input capture
Input capture is always enabled. Each time a capture event occurs on one of the two input
capture pins, the contents of the timer is transferred to the corresponding 16-bit input
capture register ICRAH:ICRAL or ICRBH:ICRBL. The capture event is defined by the
Input Capture Edge Select – ICESx bit (x being A or B) in the CCCRx register. The user
will have to configure the associated I/O pin as an input in order for an external event to
trigger a capture.
A simple noise filter can be enabled on the input capture input. When the Input Capture
Noise Filter ICNFx bit is set, the capture logic needs to see four consecutive samples of
the same value in order to recognize an edge as a capture event. The inputs are sampled
every two CCLK periods regardless of the speed of the timer.
An event counter can be set to delay a capture by a number of capture events. The three
bits ICECx2, ICECx1 and ICECx0 in the CCCRx register determine the number of edges
the capture logic has to see before an input capture occurs.
When a capture event is detected, the Timer Input Capture x (x is A or B) Interrupt Flag –
TICF2x (TIFR2.1 or TIFR2.0) is set. If EA and the Timer Input Capture x Enable bit –
TICIE2x (TICR2.1 or TICR2.0) is set as well as the ECCU (IEN1.4) bit is set, the program
counter will be vectored to the corresponding interrupt. The interrupt flag must be cleared
manually by writing a logic 0 to it.
When reading the input capture register, ICRxL must be read first. When ICRxL is read,
the contents of the capture register high byte are transferred to a shadow register. When
ICRxH is read, the contents of the shadow register are read instead. (If a read from ICRxL
is followed by another read from ICRxL without ICRxH being read in between, the new
value of the capture register high byte (from the last ICRxL read) will be in the shadow
register).
Table 36: Event delay counter for input capture
ICECx2 ICECx1 ICECx0 Delay (numbers of edges)
0000
0011
0102
0113
1004
1015
1107
11115

© Koninklijke Philips Electronics N.V. 2005. All rights reserved.
User manual Rev. 02 — 23 May 2005 52 of 133
Philips Semiconductors UM10109
P89LPC932A1 User manual
9.6 PWM operation
PWM Operation has two main modes, asymmetrical and symmetrical. These modes of
timer operation are selected by writing 10H or 11H to TMOD21:TMOD20 as shown in
Section 9.3 “Basic timer operation”.
In asymmetrical PWM operation, the CCU Timer operates in downcounting mode
regardless of the setting of TDIR2. In this case, TDIR2 will always read 1.
In symmetrical mode, the timer counts up/down alternately and the value of TDIR2 has no
effect. The main difference from basic timer operation is the operation of the compare
module, which in PWM mode is used for PWM waveform generation. Ta b l e 3 7 shows the
behavior of the compare pins in PWM mode.
The user will have to configure the output compare pins as outputs in order to enable the
PWM output. As with basic timer operation, when the PWM (compare) pins are connected
to the compare logic, their logic state remains unchanged. However, since the bit FCO is
used to hold the halt value, only a compare event can change the state of the pin.
The CCU Timer Overflow interrupt flag is set when the counter changes direction at the
top. For example, if TOR contains 01FFH, CCU Timer will count: …01FEH, 01FFH,
01FEH,… The flag is set in the counter cycle after the change from TOR to TOR-1.
Fig 21. Asymmetrical PWM, downcounting.
Fig 22. Symmetrical PWM.
TOR2
compare value
timer value
non-inverted
inverted
0x0000
002aaa89
3
TOR2
compare value
timer value
non-inverted
inverted
002aaa894
0

© Koninklijke Philips Electronics N.V. 2005. All rights reserved.
User manual Rev. 02 — 23 May 2005 53 of 133
Philips Semiconductors UM10109
P89LPC932A1 User manual
When the timer changes direction at the bottom, in this example, it counts …,0001H,
0000H, 0001H,… The CCU Timer overflow interrupt flag is set in the counter CCUCLK
cycle after the transition from 0001H to 0000H.
The status of the TDIR2 bit in TCR20 reflects the current counting direction. Writing to this
bit while operating in symmetrical mode has no effect.
9.7 Alternating output mode
In asymmetrical mode, the user can program PWM channels A/B and C/D as alternating
pairs for bridge drive control. By setting ALTAB or ALTCD bits in TCR20, the output of
these PWM channels are alternately gated on every counter cycle. This is shown in the
following figure:
[1] x = A, B, C, D
[2] ‘ON’ means in the CCUCLK cycle after the event takes place.
Fig 23. Alternate output mode.
Table 37: Output compare pin behavior
OCMx1[1] OCMx0[1] Output Compare pin behavior
Basic timer mode Asymmetrical PWM Symmetrical PWM
0 0 Output compare disabled. On power-on, this is the default state, and pins
are configured as inputs.
0 1 Set when compare in
operation. Cleared on
compare match.[2]
Non-Inverted PWM. Set
on compare match.
Cleared on CCU Timer
underflow.
Non-Inverted PWM.
Cleared on compare
match, upcounting. Set
on compare match,
downcounting.
1 0 invalid configuration
1 1 Toggles on compare
match[2]
Inverted PWM. Cleared
on compare match. Set
on CCU Timer
underflow.[2]
Inverted PWM. Set on
compare match,
upcounting. Cleared on
compare match,
downcounting.[2]
TIMER VALUE
002aaa895
0
TOR2
COMPARE VALUE A (or C)
COMPARE VALUE B (or D)
PWM OUTPUT A (or C) (P2.6)
PWM OUTPUT B (or D) (P1.6)

© Koninklijke Philips Electronics N.V. 2005. All rights reserved.
User manual Rev. 02 — 23 May 2005 54 of 133
Philips Semiconductors UM10109
P89LPC932A1 User manual
9.8 Synchronized PWM register update
When the OCRx registers are written, a built in mechanism ensures that the value is not
updated in the middle of a PWM pulse. This could result in an odd-length pulse. When the
registers are written, the values are placed in two shadow registers, as is the case in basic
timer operation mode. Writing to TCOU2 will cause the contents of the shadow registers
to be updated on the next CCU Timer overflow. If OCRxH and/or OCRxL are read before
the value is updated, the most currently written value is read.
9.9 HALT
Setting the HLTEN bit in TCR20 enables the PWM Halt Function. When halt function is
enabled, a capture event as enabled for the Input Capture A pin will immediately stop all
activity on the PWM pins and set them to a predetermined state defined by FCOx bit. In
PWM Mode, the FCOx bits in the CCCRx register hold the value the pin is forced to during
halt. The value of the setting can be read back. The capture function and the interrupt will
still operate as normal even if it has this added functionality enabled. When the PWM unit
is halted, the timer will still run as normal. The HLTRN bit in TCR20 will be set to indicate
that a halt took place. In order to re-activate the PWM, the user must clear the HLTRN bit.
The user can force the PWM unit into halt by writing a logic 1 to HLTRN bit.
9.10 PLL operation
The PWM module features a Phase Locked Loop that can be used to generate a
CCUCLK frequency between 16 MHz and 32 MHz. At this frequency the PWM module
provides ultrasonic PWM frequency with 10-bit resolution provided that the crystal
frequency is 1 MHz or higher (The PWM resolution is programmable up to 16 bits by
writing to TOR2H:TOR2L). The PLL is fed an input signal of 0.5 MHz to 1 MHz and
generates an output signal of 32 times the input frequency. This signal is used to clock the
timer. The user will have to set a divider that scales PCLK by a factor of 1 to 16. This
divider is found in the SFR register TCR21. The PLL frequency can be expressed as
follows:
PLL frequency = PCLK / (N+1)
Where: N is the value of PLLDV3:0.
Since N ranges in 0 to 15, the CCLK frequency can be in the range of PCLK to PCLK⁄16.
Table 38: CCU control register 1 (TCR21 - address F9h) bit allocation
Bit 76543210
SymbolTCOU2---PLLDV.3PLLDV.2PLLDV.1PLLDV.0
Reset0xxx0000

© Koninklijke Philips Electronics N.V. 2005. All rights reserved.
User manual Rev. 02 — 23 May 2005 55 of 133
Philips Semiconductors UM10109
P89LPC932A1 User manual
Setting the PLLEN bit in TCR20 starts the PLL. When PLLEN is set, it will not read back a
one until the PLL is in lock. At this time, the PWM unit is ready to operate and the timer
can be enabled. The following start-up sequence is recommended:
1. Set up the PWM module without starting the timer.
2. Calculate the right division factor so that the PLL receives an input clock signal of
500 kHz - 1 MHz. Write this value to PLLDV.
3. Set PLLEN. Wait until the bit reads one
4. Start the timer by writing a value to bits TMOD21, TMOD20
When the timer runs from the PLL, the timer operates asynchronously to the rest of the
microcontroller. Some restrictions apply:
•The user is discouraged from writing or reading the timer in asynchronous mode. The
results may be unpredictable
•Interrupts and flags are asynchronous. There will be delay as the event may not
actually be recognized until some CCLK cycles later (for interrupts and reads)
9.11 CCU interrupt structure
There are seven independent sources of interrupts in the CCU: timer overflow, captured
input events on Input Capture blocks A/B, and compare match events on Output Compare
blocks A through D. One common interrupt vector is used for the CCU service routine and
interrupts can occur simultaneously in system usage. To resolve this situation, a priority
encode function of the seven interrupt bits in TIFR2 SFR is implemented (after each bit is
AND-ed with the corresponding interrupt enable bit in the TICR2 register). The order of
priority is fixed as follows, from highest to lowest:
•TOIF2
•TICF2A
•TICF2B
•TOCF2A
•TOCF2B
•TOCF2C
•TOCF2D
An interrupt service routine for the CCU can be as follows:
1. Read the priority-encoded value from the TISE2 register to determine the interrupt
source to be handled.
Table 39: CCU control register 1 (TCR21 - address F9h) bit description
Bit Symbol Description
0:3 PLLDV.3:0 PLL frequency divider.
4:6 - Reserved.
7 TCOU2 In basic timer mode, writing a logic 1 to TCOU2 will cause the values to be latched immediately and the
value of TCOU2 will always read as logic 0. In PWM mode, writing a logic 1 to TCOU2 will cause the
contents of the shadow registers to be updated on the next CCU Timer overflow. As long as the latch is
pending, TCOU2 will read as logic 1 and will return to logic 0 when the latching takes place. TCOU2 also
controls the latching of the Output Compare registers OCRAx, OCRBx and OCRCx.

© Koninklijke Philips Electronics N.V. 2005. All rights reserved.
User manual Rev. 02 — 23 May 2005 56 of 133
Philips Semiconductors UM10109
P89LPC932A1 User manual
2. After the current (highest priority) event is serviced, write a logic 0 to the
corresponding interrupt flag bit in the TIFR2 register to clear the flag.
3. Read the TISE2 register. If the priority-encoded interrupt source is ‘000’, all CCU
interrupts are serviced and a return from interrupt can occur. Otherwise, return to step
2 for the next interrupt.
Fig 24. Capture/compare unit interrupts.
002aaa896
interrupt to
CPU
TOIE2 (TICR2.7)
TOIF2 (TIFR2.7)
TICIE2A (TICR2.0)
TICF2A (TIFR2.0)
TICIE2B (TICR2.1)
TICF2B (TIFR2.1)
TOCIE2A (TICR2.3)
TOCF2A (TIFR2.3)
TOCIE2B (TICR2.4)
TOCF2B (TIFR2.4)
TOCIE2C (TICR2.5)
TOCF2C (TIFR2.5)
TOCIE2D (TICR2.6)
TOCF2D (TIFR2.6)
EA (IEN0.7)
ECCU (IEN1.4)
PRIORITY
ENCODER
other
interrupt
sources
ENCINT.0
ENCINT.1
ENCINT.2
Table 40: CCU interrupt status encode register (TISE2 - address DEh) bit allocation
Bit 76543210
Symbol-----ENCINT.2ENCINT.1ENCINT.0
Resetxxxxx000

© Koninklijke Philips Electronics N.V. 2005. All rights reserved.
User manual Rev. 02 — 23 May 2005 57 of 133
Philips Semiconductors UM10109
P89LPC932A1 User manual
Table 41: CCU interrupt status encode register (TISE2 - address DEh) bit description
Bit Symbol Description
2:0 ENCINT.2:0 CCU Interrupt Encode output. When multiple interrupts happen, more than one interrupt flag is set in
CCU Interrupt Flag Register (TIFR2). The encoder output can be read to determine which interrupt is
to be serviced. The user must write a logic 0 to clear the corresponding interrupt flag bit in the TIFR2
register after the corresponding interrupt has been serviced. Refer to Ta b l e 4 3 for TIFR2 description.
000 — No interrupt pending.
001 — Output Compare Event D interrupt (lowest priority)
010 — Output Compare Event C interrupt.
011 — Output Compare Event B interrupt.
100 — Output Compare Event A interrupt.
101 — Input Capture Event B interrupt.
110 — Input Capture Event A interrupt.
111 — CCU Timer Overflow interrupt (highest priority).
3:7 - Reserved.
Table 42: CCU interrupt flag register (TIFR2 - address E9h) bit allocation
Bit 76543210
Symbol TOIF2 TOCF2D TOCF2C TOCF2B TOCF2A - TICF2B TICF2A
Reset00000x00
Table 43: CCU interrupt flag register (TIFR2 - address E9h) bit description
Bit Symbol Description
0 TICF2A Input Capture Channel A Interrupt Flag Bit. Set by hardware when an input capture event is detected.
Cleared by software.
1 TICF2B Input Capture Channel B Interrupt Flag Bit. Set by hardware when an input capture event is detected.
Cleared by software.
2 - Reserved for future use. Should not be set to logic 1 by user program.
3 TOCF2A Output Compare Channel A Interrupt Flag Bit. Set by hardware when the contents of TH2:TL2 match that
of OCRHA:OCRLA. Compare channel A must be enabled in order to generate this interrupt. If EA bit in
IEN0, ECCU bit in IEN1 and TOCIE2A bit are all set, the program counter will vectored to the
corresponding interrupt. Cleared by software.
4 TOCF2B Output Compare Channel B Interrupt Flag Bit. Set by hardware when the contents of TH2:TL2 match that
of OCRHB:OCRLB. Compare channel B must be enabled in order to generate this interrupt. If EA bit in
IEN0, ECCU bit in IEN1 and TOCIE2B bit are set, the program counter will vectored to the corresponding
interrupt. Cleared by software.
5 TOCF2C Output Compare Channel C Interrupt Flag Bit. Set by hardware when the contents of TH2:TL2 match that
of OCRHC:OCRLC. Compare channel C must be enabled in order to generate this interrupt. If EA bit in
IEN0, ECCU bit in IEN1 and TOCIE2C bit are all set, the program counter will vectored to the
corresponding interrupt. Cleared by software.
6 TOCF2D Output Compare Channel D Interrupt Flag Bit. Set by hardware when the contents of TH2:TL2 match that
of OCRHD:OCRLD. Compare channel D must be enabled in order to generate this interrupt. If EA bit in
IEN0, ECCU bit in IEN1 and TOCIE2D bit are all set, the program counter will vectored to the
corresponding interrupt. Cleared by software.
7 TOIF2 CCU Timer Overflow Interrupt Flag bit. Set by hardware on CCU Timer overflow. Cleared by software.

© Koninklijke Philips Electronics N.V. 2005. All rights reserved.
User manual Rev. 02 — 23 May 2005 58 of 133
Philips Semiconductors UM10109
P89LPC932A1 User manual
10. UART
The P89LPC932A1 has an enhanced UART that is compatible with the conventional
80C51 UART except that Timer 2 overflow cannot be used as a baud rate source. The
P89LPC932A1 does include an independent Baud Rate Generator. The baud rate can be
selected from the oscillator (divided by a constant), Timer 1 overflow, or the independent
Baud Rate Generator. In addition to the baud rate generation, enhancements over the
standard 80C51 UART include Framing Error detection, break detect, automatic address
recognition, selectable double buffering and several interrupt options.
The UART can be operated in 4 modes, as described in the following sections.
10.1 Mode 0
Serial data enters and exits through RxD. TxD outputs the shift clock. 8 bits are
transmitted or received, LSB first. The baud rate is fixed at 1⁄16 of the CPU clock frequency.
10.2 Mode 1
10 bits are transmitted (through TxD) or received (through RxD): a start bit (logic 0), 8
data bits (LSB first), and a stop bit (logic 1). When data is received, the stop bit is stored in
RB8 in Special Function Register SCON. The baud rate is variable and is determined by
the Timer 1 overflow rate or the Baud Rate Generator (see Section 10.6 “Baud Rate
generator and selection” on page 59).
Table 44: CCU interrupt control register (TICR2 - address C9h) bit allocation
Bit 76543210
Symbol TOIE2 TOCIE2D TOCIE2C TOCIE2B TOCIE2A - TICIE2B TICIE2A
Reset00000x00
Table 45: CCU interrupt control register (TICR2 - address C9h) bit description
Bit Symbol Description
0 TICIE2A Input Capture Channel A Interrupt Enable Bit. If EA bit and this bit all be set, when a capture event is
detected, the program counter will vectored to the corresponding interrupt.
1 TICIE2B Input Capture Channel B Interrupt Enable Bit. If EA bit and this bit all be set, when a capture event is
detected, the program counter will vectored to the corresponding interrupt.
2 - Reserved for future use. Should not be set to logic 1 by user program.
3 TOCIE2A Output Compare Channel A Interrupt Enable Bit. If EA bit and this bit are set to 1, when compare channel
is enabled and the contents of TH2:TL2 match that of OCRHA:OCRLA, the program counter will vectored
to the corresponding interrupt.
4 TOCIE2B Output Compare Channel B Interrupt Enable Bit. If EA bit and this bit are set to 1, when compare channel
B is enabled and the contents of TH2:TL2 match that of OCRHB:OCRLB, the program counter will
vectored to the corresponding interrupt.
5 TOCIE2C Output Compare Channel C Interrupt Enable Bit. If EA bit and this bit are set to 1, when compare channel
C is enabled and the contents of TH2:TL2 match that of OCRHC:OCRLC, the program counter will
vectored to the corresponding interrupt.
6 TOCIE2D Output Compare Channel D Interrupt Enable Bit. If EA bit and this bit are set to 1, when compare channel
D is enabled and the contents of TH2:TL2 match that of OCRHD:OCRLD, the program counter will
vectored to the corresponding interrupt.
7 TOIE2 CCU Timer Overflow Interrupt Enable bit.

© Koninklijke Philips Electronics N.V. 2005. All rights reserved.
User manual Rev. 02 — 23 May 2005 59 of 133
Philips Semiconductors UM10109
P89LPC932A1 User manual
10.3 Mode 2
11 bits are transmitted (through TxD) or received (through RxD): start bit (logic 0), 8 data
bits (LSB first), a programmable 9th data bit, and a stop bit (logic 1). When data is
transmitted, the 9th data bit (TB8 in SCON) can be assigned the value of 0 or 1. Or, for
example, the parity bit (P, in the PSW) could be moved into TB8. When data is received,
the 9th data bit goes into RB8 in Special Function Register SCON and the stop bit is not
saved. The baud rate is programmable to either 1⁄16 or 1⁄32 of the CCLK frequency, as
determined by the SMOD1 bit in PCON.
10.4 Mode 3
11 bits are transmitted (through TxD) or received (through RxD): a start bit (logic 0), 8
data bits (LSB first), a programmable 9th data bit, and a stop bit (logic 1). Mode 3 is the
same as Mode 2 in all respects except baud rate. The baud rate in Mode 3 is variable and
is determined by the Timer 1 overflow rate or the Baud Rate Generator (see Section 10.6
“Baud Rate generator and selection” on page 59).
In all four modes, transmission is initiated by any instruction that uses SBUF as a
destination register. Reception is initiated in Mode 0 by the condition RI = 0 and REN = 1.
Reception is initiated in the other modes by the incoming start bit if REN = 1.
10.5 SFR space
The UART SFRs are at the following locations:
10.6 Baud Rate generator and selection
The P89LPC932A1 enhanced UART has an independent Baud Rate Generator. The baud
rate is determined by a value programmed into the BRGR1 and BRGR0 SFRs. The UART
can use either Timer 1 or the baud rate generator output as determined by BRGCON[2:1]
(see Figure 25). Note that Timer T1 is further divided by 2 if the SMOD1 bit (PCON.7) is
set. The independent Baud Rate Generator uses CCLK.
Table 46: UART SFR addresses
Register Description SFR location
PCON Power Control 87H
SCON Serial Port (UART) Control 98H
SBUF Serial Port (UART) Data Buffer 99H
SADDR Serial Port (UART) Address A9H
SADEN Serial Port (UART) Address Enable B9H
SSTAT Serial Port (UART) Status BAH
BRGR1 Baud Rate Generator Rate High Byte BFH
BRGR0 Baud Rate Generator Rate Low Byte BEH
BRGCON Baud Rate Generator Control BDH

© Koninklijke Philips Electronics N.V. 2005. All rights reserved.
User manual Rev. 02 — 23 May 2005 60 of 133
Philips Semiconductors UM10109
P89LPC932A1 User manual
10.7 Updating the BRGR1 and BRGR0 SFRs
The baud rate SFRs, BRGR1 and BRGR0 must only be loaded when the Baud Rate
Generator is disabled (the BRGEN bit in the BRGCON register is logic 0). This avoids the
loading of an interim value to the baud rate generator. (CAUTION: If either BRGR0 or
BRGR1 is written when BRGEN = 1, the result is unpredictable.)
10.8 Framing error
A Framing error occurs when the stop bit is sensed as a logic 0. A Framing error is
reported in the status register (SSTAT). In addition, if SMOD0 (PCON.6) is 1, framing
errors can be made available in SCON.7. If SMOD0 is 0, SCON.7 is SM0. It is
recommended that SM0 and SM1 (SCON[7:6]) are programmed when SMOD0 is logic 0.
Table 47: UART baud rate generation
SCON.7
(SM0)
SCON.6
(SM1)
PCON.7
(SMOD1)
BRGCON.1
(SBRGS)
Receive/transmit baud rate for UART
00XX CCLK⁄16
0100 CCLK⁄(256−TH1)64
10 CCLK⁄(256−TH1)32
X1 CCLK⁄((BRGR1, BRGR0)+16)
100X CCLK⁄32
1X CCLK⁄16
1100 CCLK⁄(256−TH1)64
10 CCLK⁄(256−TH1)32
X1 CCLK⁄((BRGR1, BRGR0)+16)
Table 48: Baud Rate Generator Control register (BRGCON - address BDh) bit allocation
Bit 7 6 5 4 3 2 1 0
Symbol-------SBRGSBRGEN
Resetxxxxxx0 0
Table 49: Baud Rate Generator Control register (BRGCON - address BDh) bit description
Bit Symbol Description
0 BRGEN Baud Rate Generator Enable. Enables the baud rate generator. BRGR1 and
BRGR0 can only be written when BRGEN = 0.
1 SBRGS Select Baud Rate Generator as the source for baud rates to UART in modes 1 and
3 (see Tabl e 4 7 for details)
2:7 - reserved
Fig 25. Baud rate generation for UART (Modes 1, 3).
baud rate modes 1 and 3
SBRGS = 1
SBRGS = 0
SMOD1 = 0
SMOD1 = 1
timer 1 overflow
(PCLK-based)
baud rate generator
(CCLK-based)
002aaa897
÷2

© Koninklijke Philips Electronics N.V. 2005. All rights reserved.
User manual Rev. 02 — 23 May 2005 61 of 133
Philips Semiconductors UM10109
P89LPC932A1 User manual
10.9 Break detect
A break detect is reported in the status register (SSTAT). A break is detected when any 11
consecutive bits are sensed low. Since a break condition also satisfies the requirements
for a framing error, a break condition will also result in reporting a framing error. Once a
break condition has been detected, the UART will go into an idle state and remain in this
idle state until a stop bit has been received. The break detect can be used to reset the
device and force the device into ISP mode by setting the EBRR bit (AUXR1.6)
Table 50: Serial Port Control register (SCON - address 98h) bit allocation
Bit76543210
Symbol SM0/FE SM1 SM2 REN TB8 RB8 TI RI
Resetxxxxxx00
Table 51: Serial Port Control register (SCON - address 98h) bit description
Bit Symbol Description
0 RI Receive interrupt flag. Set by hardware at the end of the 8th bit time in Mode 0, or
approximately halfway through the stop bit time in Mode 1. For Mode 2 or Mode 3,
if SMOD0, it is set near the middle of the 9th data bit (bit 8). If SMOD0 = 1, it is set
near the middle of the stop bit (see SM2 - SCON.5 - for exceptions). Must be
cleared by software.
1 TI Transmit interrupt flag. Set by hardware at the end of the 8th bit time in Mode 0, or
at the stop bit (see description of INTLO bit in SSTAT register) in the other modes.
Must be cleared by software.
2 RB8 The 9th data bit that was received in Modes 2 and 3. In Mode 1 (SM2 must be 0),
RB8 is the stop bit that was received. In Mode 0, RB8 is undefined.
3 TB8 The 9th data bit that will be transmitted in Modes 2 and 3. Set or clear by software
as desired.
4 REN Enables serial reception. Set by software to enable reception. Clear by software to
disable reception.
5 SM2 Enables the multiprocessor communication feature in Modes 2 and 3. In Mode 2 or
3, if SM2 is set to 1, then Rl will not be activated if the received 9th data bit (RB8)
is 0. In Mode 0, SM2 should be 0. In Mode 1, SM2 must be 0.
6 SM1 With SM0 defines the serial port mode, see Ta bl e 5 2 .
7 SM0/FE The use of this bit is determined by SMOD0 in the PCON register. If SMOD0 = 0,
this bit is read and written as SM0, which with SM1, defines the serial port mode. If
SMOD0 = 1, this bit is read and written as FE (Framing Error). FE is set by the
receiver when an invalid stop bit is detected. Once set, this bit cannot be cleared
by valid frames but is cleared by software. (Note: UART mode bits SM0 and SM1
should be programmed when SMOD0 is logic 0 - default mode on any reset.)
Table 52: Serial Port modes
SM0, SM1 UART mode UART baud rate
00 Mode 0: shift register CCLK⁄16 (default mode on any reset)
01 Mode 1: 8-bit UART Variable (see Ta bl e 4 7 )
10 Mode 2: 9-bit UART CCLK⁄32 or CCLK⁄16
11 Mode 3: 9-bit UART Variable (see Ta bl e 4 7 )

© Koninklijke Philips Electronics N.V. 2005. All rights reserved.
User manual Rev. 02 — 23 May 2005 62 of 133
Philips Semiconductors UM10109
P89LPC932A1 User manual
10.10 More about UART Mode 0
In Mode 0, a write to SBUF will initiate a transmission. At the end of the transmission, TI
(SCON.1) is set, which must be cleared in software. Double buffering must be disabled in
this mode.
Reception is initiated by clearing RI (SCON.0). Synchronous serial transfer occurs and RI
will be set again at the end of the transfer. When RI is cleared, the reception of the next
character will begin. Refer to Figure 26
Table 53: Serial Port Status register (SSTAT - address BAh) bit allocation
Bit 7 6 5 4 3 2 1 0
Symbol DBMOD INTLO CIDISDBISELFE BR OE STINT
Resetxxxxxx00
Table 54: Serial Port Status register (SSTAT - address BAh) bit description
Bit Symbol Description
0 STINT Status Interrupt Enable. When set = 1, FE, BR, or OE can cause an interrupt. The
interrupt used (vector address 0023h) is shared with RI (CIDIS = 1) or the
combined TI/RI (CIDIS = 0). When cleared = 0, FE, BR, OE cannot cause an
interrupt. (Note: FE, BR, or OE is often accompanied by a RI, which will generate
an interrupt regardless of the state of STINT). Note that BR can cause a break
detect reset if EBRR (AUXR1.6) is set to logic 1.
1 OE Overrun Error flag is set if a new character is received in the receiver buffer while it
is still full (before the software has read the previous character from the buffer), i.e.,
when bit 8 of a new byte is received while RI in SCON is still set. Cleared by
software.
2 BR Break Detect flag. A break is detected when any 11 consecutive bits are sensed
low. Cleared by software.
3 FE Framing error flag is set when the receiver fails to see a valid STOP bit at the end
of the frame. Cleared by software.
4 DBISEL Double buffering transmit interrupt select. Used only if double buffering is enabled.
This bit controls the number of interrupts that can occur when double buffering is
enabled. When set, one transmit interrupt is generated after each character written
to SBUF, and there is also one more transmit interrupt generated at the beginning
(INTLO = 0) or the end (INTLO = 1) of the STOP bit of the last character sent (i.e.,
no more data in buffer). This last interrupt can be used to indicate that all transmit
operations are over. When cleared = 0, only one transmit interrupt is generated per
character written to SBUF. Must be logic 0 when double buffering is disabled. Note
that except for the first character written (when buffer is empty), the location of the
transmit interrupt is determined by INTLO. When the first character is written, the
transmit interrupt is generated immediately after SBUF is written.
5 CIDIS Combined Interrupt Disable. When set = 1, Rx and Tx interrupts are separate.
When cleared = 0, the UART uses a combined Tx/Rx interrupt (like a conventional
80C51 UART). This bit is reset to logic 0 to select combined interrupts.
6 INTLO Transmit interrupt position. When cleared = 0, the Tx interrupt is issued at the
beginning of the stop bit. When set = 1, the Tx interrupt is issued at end of the stop
bit. Must be logic 0 for mode 0. Note that in the case of single buffering, if the Tx
interrupt occurs at the end of a STOP bit, a gap may exist before the next start bit.
7 DBMOD Double buffering mode. When set = 1 enables double buffering. Must be logic 0 for
UART mode 0. In order to be compatible with existing 80C51 devices, this bit is
reset to logic 0 to disable double buffering.

© Koninklijke Philips Electronics N.V. 2005. All rights reserved.
User manual Rev. 02 — 23 May 2005 63 of 133
Philips Semiconductors UM10109
P89LPC932A1 User manual
10.11 More about UART Mode 1
Reception is initiated by detecting a 1-to-0 transition on RxD. RxD is sampled at a rate 16
times the programmed baud rate. When a transition is detected, the divide-by-16 counter
is immediately reset. Each bit time is thus divided into 16 counter states. At the 7th, 8th,
and 9th counter states, the bit detector samples the value of RxD. The value accepted is
the value that was seen in at least 2 of the 3 samples. This is done for noise rejection. If
the value accepted during the first bit time is not 0, the receive circuits are reset and the
receiver goes back to looking for another 1-to-0 transition. This provides rejection of false
start bits. If the start bit proves valid, it is shifted into the input shift register, and reception
of the rest of the frame will proceed.
The signal to load SBUF and RB8, and to set RI, will be generated if, and only if, the
following conditions are met at the time the final shift pulse is generated: RI = 0 and either
SM2 = 0 or the received stop bit = 1. If either of these two conditions is not met, the
received frame is lost. If both conditions are met, the stop bit goes into RB8, the 8 data
bits go into SBUF, and RI is activated.
Fig 26. Serial Port Mode 0 (double buffering must be disabled).
002aaa925
transmit
RXD (data out)
RXD
(data in)
D0 D1 D5D2 D6D3 D4 D7
TXD (shift clock)
shift
S1 ... S16 S1 ... S16 S1 ... S16 S1 ... S16S1 ... S16S1 ... S16 S1 ... S16 S1 ... S16 S1 ... S16 S1 ... S16S1 ... S16S1 ... S16 S1 ... S16
write to
SBUF
TI
receive
D0 D1 D5D2 D6D3 D4 D7
TxD (shift clock)
shift
WRITE to SCON
(clear RI)
RI

© Koninklijke Philips Electronics N.V. 2005. All rights reserved.
User manual Rev. 02 — 23 May 2005 64 of 133
Philips Semiconductors UM10109
P89LPC932A1 User manual
10.12 More about UART Modes 2 and 3
Reception is the same as in Mode 1.
The signal to load SBUF and RB8, and to set RI, will be generated if, and only if, the
following conditions are met at the time the final shift pulse is generated. (a) RI = 0, and
(b) Either SM2 = 0, or the received 9th data bit = 1. If either of these conditions is not met,
the received frame is lost, and RI is not set. If both conditions are met, the received 9th
data bit goes into RB8, and the first 8 data bits go into SBUF.
10.13 Framing error and RI in Modes 2 and 3 with SM2 = 1
If SM2 = 1 in modes 2 and 3, RI and FE behaves as in the following table.
Fig 27. Serial Port Mode 1 (only single transmit buffering case is shown).
transmit
start
bit stop bit
INTLO = 0
TX clock
write to
SBUF
shift
TxD
TI
D0 D1 D5D2 D6D3 D4 D7
receive
RX
clock
shift
RI
start
bit stop bit
RxD D0 D1 D5D2 D6D3 D4 D7
002aaa92
6
÷16 reset
INTLO = 1
Fig 28. Serial Port Mode 2 or 3 (only single transmit buffering case is shown).
transmit
start
bit stop bit
stop bit
TX clock
write to
SBUF
shift
TxD
TI
D0 D1 D5D2 D6D3 D4 D7
receive
RX
clock
shift
RI
start
bit
RxD
D0 D1 D5D2 D6D3 D4 D7
002aaa92
7
TB8
RB8
÷16 reset
INTLO = 0 INTLO = 1
SMOD0 = 0 SMOD0 = 1

© Koninklijke Philips Electronics N.V. 2005. All rights reserved.
User manual Rev. 02 — 23 May 2005 65 of 133
Philips Semiconductors UM10109
P89LPC932A1 User manual
10.14 Break detect
A break is detected when 11 consecutive bits are sensed low and is reported in the status
register (SSTAT). For Mode 1, this consists of the start bit, 8 data bits, and two stop bit
times. For Modes 2 and 3, this consists of the start bit, 9 data bits, and one stop bit. The
break detect bit is cleared in software or by a reset. The break detect can be used to reset
the device and force the device into ISP mode. This occurs if the UART is enabled and the
the EBRR bit (AUXR1.6) is set and a break occurs.
10.15 Double buffering
The UART has a transmit double buffer that allows buffering of the next character to be
written to SBUF while the first character is being transmitted. Double buffering allows
transmission of a string of characters with only one stop bit between any two characters,
provided the next character is written between the start bit and the stop bit of the previous
character.
Double buffering can be disabled. If disabled (DBMOD, i.e. SSTAT.7 = 0), the UART is
compatible with the conventional 80C51 UART. If enabled, the UART allows writing to
SnBUF while the previous data is being shifted out.
10.16 Double buffering in different modes
Double buffering is only allowed in Modes 1, 2 and 3. When operated in Mode 0, double
buffering must be disabled (DBMOD = 0).
10.17 Transmit interrupts with double buffering enabled (Modes 1, 2, and 3)
Unlike the conventional UART, when double buffering is enabled, the Tx interrupt is
generated when the double buffer is ready to receive new data. The following occurs
during a transmission (assuming eight data bits):
1. The double buffer is empty initially.
2. The CPU writes to SBUF.
3. The SBUF data is loaded to the shift register and a Tx interrupt is generated
immediately.
4. If there is more data, go to 6, else continue.
5. If there is no more data, then:
–If DBISEL is logic 0, no more interrupts will occur.
Table 55: FE and RI when SM2= 1 in Modes 2 and 3
Mode PCON.6
(SMOD0)
RB8 RI FE
2 0 0 No RI when RB8 = 0 Occurs during STOP
bit
1 Similar to Figure 28, with SMOD0 = 0, RI
occurs during RB8, one bit before FE
Occurs during STOP
bit
3 1 0 No RI when RB8 = 0 Will NOT occur
1 Similar to [28], with SMOD0 = 1, RI occurs
during STOP bit
Occurs during STOP
bit

© Koninklijke Philips Electronics N.V. 2005. All rights reserved.
User manual Rev. 02 — 23 May 2005 66 of 133
Philips Semiconductors UM10109
P89LPC932A1 User manual
–If DBISEL is logic 1 and INTLO is logic 0, a Tx interrupt will occur at the beginning
of the STOP bit of the data currently in the shifter (which is also the last data).
–If DBISEL is logic 1 and INTLO is logic 1, a Tx interrupt will occur at the end of the
STOP bit of the data currently in the shifter (which is also the last data).
–Note that if DBISEL is logic 1 and the CPU is writing to SBUF when the STOP bit of
the last data is shifted out, there can be an uncertainty of whether a Tx interrupt is
generated already with the UART not knowing whether there is any more data
following.
6. If there is more data, the CPU writes to SBUF again. Then:
–If INTLO is logic 0, the new data will be loaded and a Tx interrupt will occur at the
beginning of the STOP bit of the data currently in the shifter.
–If INTLO is logic 1, the new data will be loaded and a Tx interrupt will occur at the
end of the STOP bit of the data currently in the shifter.
–Go to 3.
10.18 The 9th bit (bit 8) in double buffering (Modes 1, 2, and 3)
If double buffering is disabled (DBMOD, i.e. SSTAT.7 = 0), TB8 can be written before or
after SBUF is written, provided TB8 is updated before that TB8 is shifted out. TB8 must
not be changed again until after TB8 shifting has been completed, as indicated by the Tx
interrupt.
Fig 29. Transmission with and without double buffering.
TxD
write to
SBUF
Tx interrupt
single buffering (DBMOD/SSTAT.7 = 0), early interrupt (INTLO/SSTAT.6 = 0) is shown
TxD
write to
SBUF
Tx interrupt
double buffering (DBMOD/SSTAT.7 = 1), early interrupt (INTLO/SSTAT.6 = 0) is shown,
no ending Tx interrupt (DBISEL/SSTAT.4 = 0)
TxD
write to
SBUF
Tx interrupt
double buffering (DBMOD/SSTAT.7 = 1), early interrupt (INTLO/SSTAT.6 = 0) is shown,
with ending Tx interrupt (DBISEL/SSTAT.4 = 1)
002aaa92
8

© Koninklijke Philips Electronics N.V. 2005. All rights reserved.
User manual Rev. 02 — 23 May 2005 67 of 133
Philips Semiconductors UM10109
P89LPC932A1 User manual
If double buffering is enabled, TB8 MUST be updated before SBUF is written, as TB8 will
be double-buffered together with SBUF data. The operation described in the Section
10.17 “Transmit interrupts with double buffering enabled (Modes 1, 2, and 3)” on page 65
becomes as follows:
1. The double buffer is empty initially.
2. The CPU writes to TB8.
3. The CPU writes to SBUF.
4. The SBUF/TB8 data is loaded to the shift register and a Tx interrupt is generated
immediately.
5. If there is more data, go to 7, else continue on 6.
6. If there is no more data, then:
–If DBISEL is logic 0, no more interrupt will occur.
–If DBISEL is logic 1 and INTLO is logic 0, a Tx interrupt will occur at the beginning
of the STOP bit of the data currently in the shifter (which is also the last data).
–If DBISEL is logic 1 and INTLO is logic 1, a Tx interrupt will occur at the end of the
STOP bit of the data currently in the shifter (which is also the last data).
7. If there is more data, the CPU writes to TB8 again.
8. The CPU writes to SBUF again. Then:
–If INTLO is logic 0, the new data will be loaded and a Tx interrupt will occur at the
beginning of the STOP bit of the data currently in the shifter.
–If INTLO is logic 1, the new data will be loaded and a Tx interrupt will occur at the
end of the STOP bit of the data currently in the shifter.
9. Go to 4.
10.Note that if DBISEL is logic 1 and the CPU is writing to SBUF when the STOP bit of
the last data is shifted out, there can be an uncertainty of whether a Tx interrupt is
generated already with the UART not knowing whether there is any more data
following.
10.19 Multiprocessor communications
UART modes 2 and 3 have a special provision for multiprocessor communications. In
these modes, 9 data bits are received or transmitted. When data is received, the 9th bit is
stored in RB8. The UART can be programmed such that when the stop bit is received, the
serial port interrupt will be activated only if RB8 = 1. This feature is enabled by setting bit
SM2 in SCON. One way to use this feature in multiprocessor systems is as follows:
When the master processor wants to transmit a block of data to one of several slaves, it
first sends out an address byte which identifies the target slave. An address byte differs
from a data byte in that the 9th bit is 1 in an address byte and 0 in a data byte. With
SM2 = 1, no slave will be interrupted by a data byte. An address byte, however, will
interrupt all slaves, so that each slave can examine the received byte and see if it is being
addressed. The addressed slave will clear its SM2 bit and prepare to receive the data
bytes that follow. The slaves that weren’t being addressed leave their SM2 bits set and go
on about their business, ignoring the subsequent data bytes.
Note that SM2 has no effect in Mode 0, and must be logic 0 in Mode 1.

© Koninklijke Philips Electronics N.V. 2005. All rights reserved.
User manual Rev. 02 — 23 May 2005 68 of 133
Philips Semiconductors UM10109
P89LPC932A1 User manual
10.20 Automatic address recognition
Automatic address recognition is a feature which allows the UART to recognize certain
addresses in the serial bit stream by using hardware to make the comparisons. This
feature saves a great deal of software overhead by eliminating the need for the software to
examine every serial address which passes by the serial port. This feature is enabled by
setting the SM2 bit in SCON. In the 9 bit UART modes (mode 2 and mode 3), the Receive
Interrupt flag (RI) will be automatically set when the received byte contains either the
‘Given’ address or the ‘Broadcast’ address. The 9 bit mode requires that the 9th
information bit is a 1 to indicate that the received information is an address and not data.
Using the Automatic Address Recognition feature allows a master to selectively
communicate with one or more slaves by invoking the Given slave address or addresses.
All of the slaves may be contacted by using the Broadcast address. Two special Function
Registers are used to define the slave’s address, SADDR, and the address mask,
SADEN. SADEN is used to define which bits in the SADDR are to be used and which bits
are ‘don’t care’. The SADEN mask can be logically ANDed with the SADDR to create the
‘Given’ address which the master will use for addressing each of the slaves. Use of the
Given address allows multiple slaves to be recognized while excluding others. The
following examples will help to show the versatility of this scheme:
In the above example SADDR is the same and the SADEN data is used to differentiate
between the two slaves. Slave 0 requires a 0 in bit 0 and it ignores bit 1. Slave 1 requires
a 0 in bit 1 and bit 0 is ignored. A unique address for Slave 0 would be 1100 0010 since
slave 1 requires a 0 in bit 1. A unique address for slave 1 would be 1100 0001 since a 1 in
bit 0 will exclude slave 0. Both slaves can be selected at the same time by an address
which has bit 0 = 0 (for slave 0) and bit 1 = 0 (for slave 1). Thus, both could be addressed
with 1100 0000.
In a more complex system the following could be used to select slaves 1 and 2 while
excluding slave 0:
In the above example the differentiation among the 3 slaves is in the lower 3 address bits.
Slave 0 requires that bit 0 = 0 and it can be uniquely addressed by 1110 0110. Slave 1
requires that bit 1 = 0 and it can be uniquely addressed by 1110 and 0101. Slave 2
requires that bit 2 = 0 and its unique address is 1110 0011. To select Slaves 0 and 1 and
exclude Slave 2 use address 1110 0100, since it is necessary to make bit 2 = 1 to exclude
slave 2. The Broadcast Address for each slave is created by taking the logical OR of
SADDR and SADEN. Zeros in this result are treated as don’t-cares. In most cases,
Table 56: Slave 0/1 examples
Example 1 Example 2
Slave 0 SADDR =1100 0000 Slave 1 SADDR =1100 0000
SADEN =1111 1101 SADEN =1111 1110
Given = 1100 00X0 Given =1100 000X
Table 57: Slave 0/1/2 examples
Example 1 Example 2 Example 3
Slave 0 SADDR =1100 0000 Slave 1 SADDR =1110 0000 Slave 2 SADDR =1100 0000
SADEN =1111 1001 SADEN =1111 1010 SADEN =1111 1100
Given =1100
0XX0
Given = 1110 0X0X Given = 1110 00XX

© Koninklijke Philips Electronics N.V. 2005. All rights reserved.
User manual Rev. 02 — 23 May 2005 69 of 133
Philips Semiconductors UM10109
P89LPC932A1 User manual
interpreting the don’t-cares as ones, the broadcast address will be FF hexadecimal. Upon
reset SADDR and SADEN are loaded with 0s. This produces a given address of all ‘don’t
cares’ as well as a Broadcast address of all ‘don’t cares’. This effectively disables the
Automatic Addressing mode and allows the microcontroller to use standard UART drivers
which do not make use of this feature.
11. I2C interface
The I2C-bus uses two wires, serial clock (SCL) and serial data (SDA) to transfer
information between devices connected to the bus, and has the following features:
•Bidirectional data transfer between masters and slaves
•Multimaster bus (no central master)
•Arbitration between simultaneously transmitting masters without corruption of serial
data on the bus
•Serial clock synchronization allows devices with different bit rates to communicate via
one serial bus
•Serial clock synchronization can be used as a handshake mechanism to suspend and
resume serial transfer
•The I2C-bus may be used for test and diagnostic purposes
A typical I2C-bus configuration is shown in Figure 30. Depending on the state of the
direction bit (R/W), two types of data transfers are possible on the I2C-bus:
•Data transfer from a master transmitter to a slave receiver. The first byte transmitted
by the master is the slave address. Next follows a number of data bytes. The slave
returns an acknowledge bit after each received byte.
•Data transfer from a slave transmitter to a master receiver. The first byte (the slave
address) is transmitted by the master. The slave then returns an acknowledge bit.
Next follows the data bytes transmitted by the slave to the master. The master returns
an acknowledge bit after all received bytes other than the last byte. At the end of the
last received byte, a ‘not acknowledge’ is returned. The master device generates all of
the serial clock pulses and the START and STOP conditions. A transfer is ended with
a STOP condition or with a repeated START condition. Since a repeated START
condition is also the beginning of the next serial transfer, the I2C-bus will not be
released.
The P89LPC932A1 device provides a byte-oriented I2C interface. It has four operation
modes: Master Transmitter Mode, Master Receiver Mode, Slave Transmitter Mode and
Slave Receiver Mode

© Koninklijke Philips Electronics N.V. 2005. All rights reserved.
User manual Rev. 02 — 23 May 2005 70 of 133
Philips Semiconductors UM10109
P89LPC932A1 User manual
The P89LPC932A1 CPU interfaces with the I2C-bus through six Special Function
Registers (SFRs): I2CON (I2C Control Register), I2DAT (I2C Data Register), I2STAT (I2C
Status Register), I2ADR (I2C Slave Address Register), I2SCLH (SCL Duty Cycle Register
High Byte), and I2SCLL (SCL Duty Cycle Register Low Byte).
11.1 I2C data register
I2DAT register contains the data to be transmitted or the data received. The CPU can read
and write to this 8-bit register while it is not in the process of shifting a byte. Thus this
register should only be accessed when the SI bit is set. Data in I2DAT remains stable as
long as the SI bit is set. Data in I2DAT is always shifted from right to left: the first bit to be
transmitted is the MSB (bit 7), and after a byte has been received, the first bit of received
data is located at the MSB of I2DAT.
11.2 I2C slave address register
I2ADR register is readable and writable, and is only used when the I2C interface is set to
slave mode. In master mode, this register has no effect. The LSB of I2ADR is general call
bit. When this bit is set, the general call address (00h) is recognized.
Fig 30. I2C-bus configuration.
OTHER DEVICE
WITH I
2
C-BUS
INTERFACE
SDA
SCL
R
P
R
P
OTHER DEVICE
WITH I
2
C-BUS
INTERFACE
P1.3/SDA P1.2/SCL
P89LPC932A1
I
2
C-bus
002aaa898
Table 58: I2C data register (I2DAT - address DAh) bit allocation
Bit 7 6 5 4 3 2 1 0
Symbol I2DAT.7 I2DAT.6 I2DAT.5 I2DAT.4 I2DAT.3 I2DAT.2 I2DAT.1 I2DAT.0
Reset00000000
Table 59: I2C slave address register (I2ADR - address DBh) bit allocation
Bit 7 6 5 4 3 2 1 0
Symbol I2ADR.6 I2ADR.5 I2ADR.4 I2ADR.3 I2ADR.2 I2ADR.1 I2ADR.0 GC
Reset00000000
Table 60: I2C slave address register (I2ADR - address DBh) bit description
Bit Symbol Description
0 GC General call bit. When set, the general call address (00H) is recognized,
otherwise it is ignored.
1:7 I2ADR1:7 7 bit own slave address. When in master mode, the contents of this register has
no effect.

© Koninklijke Philips Electronics N.V. 2005. All rights reserved.
User manual Rev. 02 — 23 May 2005 71 of 133
Philips Semiconductors UM10109
P89LPC932A1 User manual
11.3 I2C control register
The CPU can read and write this register. There are two bits are affected by hardware: the
SI bit and the STO bit. The SI bit is set by hardware and the STO bit is cleared by
hardware.
CRSEL determines the SCL source when the I2C-bus is in master mode. In slave mode
this bit is ignored and the bus will automatically synchronize with any clock frequency up
to 400 kHz from the master I2C device. When CRSEL = 1, the I2C interface uses the
Timer 1 overflow rate divided by 2 for the I2C clock rate. Timer 1 should be programmed
by the user in 8 bit auto-reload mode (Mode 2).
Data rate of I2C-bus = Timer overflow rate / 2 = PCLK / (2*(256-reload value)).
If fosc = 12 MHz, reload value is 0 to 255, so I2C data rate range is 11.72 Kbit/sec to
3000 Kbit/sec.
When CRSEL = 0, the I2C interface uses the internal clock generator based on the value
of I2SCLL and I2CSCLH register. The duty cycle does not need to be 50 %.
The STA bit is START flag. Setting this bit causes the I2C interface to enter master mode
and attempt transmitting a START condition or transmitting a repeated START condition
when it is already in master mode.
The STO bit is STOP flag. Setting this bit causes the I2C interface to transmit a STOP
condition in master mode, or recovering from an error condition in slave mode.
If the STA and STO are both set, then a STOP condition is transmitted to the I2C-bus if it is
in master mode, and transmits a START condition afterwards. If it is in slave mode, an
internal STOP condition will be generated, but it is not transmitted to the bus.
Table 61: I2C Control register (I2CON - address D8h) bit allocation
Bit 7 6 5 4 3 2 1 0
Symbol - I2EN STA STO SI AA - CRSEL
Resetx00000x0
Table 62: I2C Control register (I2CON - address D8h) bit description
Bit Symbol Description
0 CRSEL SCL clock selection. When set = 1, Timer 1 overflow generates SCL, when cleared
= 0, the internal SCL generator is used base on values of I2SCLH and I2SCLL.
1- reserved
2 AA The Assert Acknowledge Flag. When set to 1, an acknowledge (low level to SDA)
will be returned during the acknowledge clock pulse on the SCL line on the
following situations:
(1)The ‘own slave address’ has been received. (2)The general call address has
been received while the general call bit (GC) in I2ADR is set. (3) A data byte has
been received while the I2C interface is in the Master Receiver Mode. (4)A data
byte has been received while the I2C interface is in the addressed Slave Receiver
Mode. When cleared to 0, an not acknowledge (high level to SDA) will be returned
during the acknowledge clock pulse on the SCL line on the following situations: (1)
A data byte has been received while the I2C interface is in the Master Receiver
Mode. (2) A data byte has been received while the I2C interface is in the addressed
Slave Receiver Mode.

© Koninklijke Philips Electronics N.V. 2005. All rights reserved.
User manual Rev. 02 — 23 May 2005 72 of 133
Philips Semiconductors UM10109
P89LPC932A1 User manual
11.4 I2C Status register
This is a read-only register. It contains the status code of the I2C interface. The least three
bits are always 0. There are 26 possible status codes. When the code is F8H, there is no
relevant information available and SI bit is not set. All other 25 status codes correspond to
defined I2C states. When any of these states entered, the SI bit will be set. Refer to
Ta b le 6 8 to Ta b l e 7 1 for details.
11.5 I2C SCL duty cycle registers I2SCLH and I2SCLL
When the internal SCL generator is selected for the I2C interface by setting CRSEL = 0 in
the I2CON register, the user must set values for registers I2SCLL and I2SCLH to select
the data rate. I2SCLH defines the number of PCLK cycles for SCL = high, I2SCLL defines
the number of PCLK cycles for SCL = low. The frequency is determined by the following
formula:
Bit Frequency = fPCLK / (2*(I2SCLH + I2SCLL))
Where fPCLK is the frequency of PCLK.
3SI I
2C Interrupt Flag. This bit is set when one of the 25 possible I2C states is entered.
When EA bit and EI2C (IEN1.0) bit are both set, an interrupt is requested when SI
is set. Must be cleared by software by writing 0 to this bit.
4 STO STOP Flag. STO = 1: In master mode, a STOP condition is transmitted to the
I2C-bus. When the bus detects the STOP condition, it will clear STO bit
automatically. In slave mode, setting this bit can recover from an error condition. In
this case, no STOP condition is transmitted to the bus. The hardware behaves as if
a STOP condition has been received and it switches to ‘not addressed’ Slave
Receiver Mode. The STO flag is cleared by hardware automatically.
5 STA Start Flag. STA = 1: I2C-bus enters master mode, checks the bus and generates a
START condition if the bus is free. If the bus is not free, it waits for a STOP
condition (which will free the bus) and generates a START condition after a delay
of a half clock period of the internal clock generator. When the I2C interface is
already in master mode and some data is transmitted or received, it transmits a
repeated START condition. STA may be set at any time, it may also be set when
the I2C interface is in an addressed slave mode. STA = 0: no START condition or
repeated START condition will be generated.
6I2EN I
2C Interface Enable. When set, enables the I2C interface. When clear, the I2C
function is disabled.
7- reserved
Table 62: I2C Control register (I2CON - address D8h) bit description …continued
Bit Symbol Description
Table 63: I2C Status register (I2STAT - address D9h) bit allocation
Bit 7 6 5 4 3 2 1 0
Symbol STA.4 STA.3 STA.2 STA.1 STA.0 0 0 0
Reset00000000
Table 64: I2C Status register (I2STAT - address D9h) bit description
Bit Symbol Description
0:2 - Reserved, are always set to 0.
3:7 STA[0:4] I2C Status code.

© Koninklijke Philips Electronics N.V. 2005. All rights reserved.
User manual Rev. 02 — 23 May 2005 73 of 133
Philips Semiconductors UM10109
P89LPC932A1 User manual
The values for I2SCLL and I2SCLH do not have to be the same; the user can give different
duty cycles for SCL by setting these two registers. However, the value of the register must
ensure that the data rate is in the I2C data rate range of 0 to 400 kHz. Thus the values of
I2SCLL and I2SCLH have some restrictions and values for both registers greater than
three PCLKs are recommended.
11.6 I2C operation modes
11.6.1 Master Transmitter mode
In this mode data is transmitted from master to slave. Before the Master Transmitter mode
can be entered, I2CON must be initialized as follows:
CRSEL defines the bit rate. I2EN must be set to 1 to enable the I2C function. If the AA bit
is 0, it will not acknowledge its own slave address or the general call address in the event
of another device becoming master of the bus and it can not enter slave mode. STA, STO,
and SI bits must be cleared to 0.
Table 65: I2C clock rates selection
Bit data rate (Kbit/sec) at fosc
I2SCLL+
I2SCLH
CRSEL 7.373 MHz 3.6865 MHz 1.8433 MHz 12 MHz 6 MHz
6 0 - 307 154 - -
7 0 - 263 132 - -
8 0 - 230 115 - 375
9 0 - 205 102 - 333
10 0 369 184 92 - 300
15 0 246 123 61 400 200
25 0 147 74 37 240 120
30 0 123 61 31 200 100
50 0 74 37 18 120 60
60 0 61 31 15 100 50
100 0 37 18 9 60 30
150 0 25 12 6 40 20
200 0 18 9 5 30 15
- 1 3.6 Kbps to
922 Kbps
Timer 1 in
mode 2
1.8 Kbps to
461 Kbps
Timer 1 in
mode 2
0.9 Kbps to
230 Kbps
Timer 1 in
mode 2
5.86 Kbps to
1500 Kbps
Timer 1 in
mode 2
2.93 Kbps to
750 Kbps
Timer 1 in
mode 2
Table 66: I2C Control register (I2CON - address D8h)
Bit 7 6 5 4 3 2 1 0
- I2EN STA STO SI AA - CRSEL
value- 1000x- bit rate

© Koninklijke Philips Electronics N.V. 2005. All rights reserved.
User manual Rev. 02 — 23 May 2005 74 of 133
Philips Semiconductors UM10109
P89LPC932A1 User manual
The first byte transmitted contains the slave address of the receiving device (7 bits) and
the data direction bit. In this case, the data direction bit (R/W) will be logic 0 indicating a
write. Data is transmitted 8 bits at a time. After each byte is transmitted, an acknowledge
bit is received. START and STOP conditions are output to indicate the beginning and the
end of a serial transfer.
The I2C-bus will enter Master Transmitter Mode by setting the STA bit. The I2C logic will
send the START condition as soon as the bus is free. After the START condition is
transmitted, the SI bit is set, and the status code in I2STAT should be 08h. This status
code must be used to vector to an interrupt service routine where the user should load the
slave address to I2DAT (Data Register) and data direction bit (SLA+W). The SI bit must be
cleared before the data transfer can continue.
When the slave address and R/W bit have been transmitted and an acknowledgment bit
has been received, the SI bit is set again, and the possible status codes are 18h, 20h, or
38h for the master mode or 68h, 78h, or 0B0h if the slave mode was enabled (setting
AA = Logic 1). The appropriate action to be taken for each of these status codes is shown
in Ta bl e 6 8 .
11.6.2 Master Receiver mode
In the Master Receiver Mode, data is received from a slave transmitter. The transfer
started in the same manner as in the Master Transmitter Mode. When the START
condition has been transmitted, the interrupt service routine must load the slave address
and the data direction bit to I2C Data Register (I2DAT). The SI bit must be cleared before
the data transfer can continue.
When the slave address and data direction bit have been transmitted and an acknowledge
bit has been received, the SI bit is set, and the Status Register will show the status code.
For master mode, the possible status codes are 40H, 48H, or 38H. For slave mode, the
possible status codes are 68H, 78H, or B0H. Refer to Ta b l e 7 0 for details.
Fig 31. Format in the Master Transmitter mode.
S R/W A DATA DATA
data transferred
(n Bytes + acknowledge)
A A/A Pslave address
logic 0 = write
logic 1 = read
from master to slave
from slave to master
A = acknowledge (SDA LOW)
A = not acknowledge (SDA HIGH)
S = START condition
P = STOP condition
002aaa929

© Koninklijke Philips Electronics N.V. 2005. All rights reserved.
User manual Rev. 02 — 23 May 2005 75 of 133
Philips Semiconductors UM10109
P89LPC932A1 User manual
After a repeated START condition, I2C-bus may switch to the Master Transmitter Mode.
11.6.3 Slave Receiver mode
In the Slave Receiver Mode, data bytes are received from a master transmitter. To
initialize the Slave Receiver Mode, the user should write the slave address to the Slave
Address Register (I2ADR) and the I2C Control Register (I2CON) should be configured as
follows:
CRSEL is not used for slave mode. I2EN must be set = 1 to enable I2C function. AA bit
must be set = 1 to acknowledge its own slave address or the general call address. STA,
STO and SI are cleared to 0.
After I2ADR and I2CON are initialized, the interface waits until it is addressed by its own
address or general address followed by the data direction bit which is 0(W). If the direction
bit is 1(R), it will enter Slave Transmitter Mode. After the address and the direction bit have
been received, the SI bit is set and a valid status code can be read from the Status
Register(I2STAT). Refer to Ta bl e 7 1 for the status codes and actions.
Fig 32. Format of Master Receiver mode.
S R Aslave address
logic 0 = write
logic 1 = read
from master to slave
from slave to master
A = acknowledge (SDA LOW)
A = not acknowledge (SDA HIGH)
S = START condition
002aaa93
0
DATA DATA
data transferred
(n Bytes + acknowledge)
A A P
Fig 33. A Master Receiver switches to Master Transmitter after sending Repeated Start.
S R ASLA
logic 0 = write
logic 1 = read
from master to slave
from slave to master
002aaa931
DATA DATA
data transferred
(n Bytes + acknowledge)
A W ASLA DATA A PA RS
A = acknowledge (SDA LOW)
A = not acknowledge (SDA HIGH)
S = START condition
P = STOP condition
SLA = slave address
RS = repeat START condition
Table 67: I2C Control register (I2CON - address D8h)
Bit 7 6 5 4 3 2 1 0
- I2EN STA STO SI AA - CRSEL
value- 10001- -

© Koninklijke Philips Electronics N.V. 2005. All rights reserved.
User manual Rev. 02 — 23 May 2005 76 of 133
Philips Semiconductors UM10109
P89LPC932A1 User manual
11.6.4 Slave Transmitter mode
The first byte is received and handled as in the Slave Receiver Mode. However, in this
mode, the direction bit will indicate that the transfer direction is reversed. Serial data is
transmitted via P1.3/SDA while the serial clock is input through P1.2/SCL. START and
STOP conditions are recognized as the beginning and end of a serial transfer. In a given
application, the I2C-bus may operate as a master and as a slave. In the slave mode, the
I2C hardware looks for its own slave address and the general call address. If one of these
addresses is detected, an interrupt is requested. When the microcontrollers wishes to
become the bus master, the hardware waits until the bus is free before the master mode is
entered so that a possible slave action is not interrupted. If bus arbitration is lost in the
master mode, the I2C-bus switches to the slave mode immediately and can detect its own
slave address in the same serial transfer.
Fig 34. Format of Slave Receiver mode.
S W Aslave address
logic 0 = write
logic 1 = read
from master to slave
from slave to master
A = acknowledge (SDA LOW)
A = not acknowledge (SDA HIGH)
S = START condition
P = STOP condition
RS = repeated START condition
002aaa932
DATA DATA
data transferred
(n Bytes + acknowledge)
A A/A P/RS
Fig 35. Format of Slave Transmitter mode.
S R Aslave address
logic 0 = write
logic 1 = read
from master to slave
from slave to master
A = acknowledge (SDA LOW)
A = not acknowledge (SDA HIGH)
S = START condition
P = STOP condition
002aaa933
DATA DATA
data transferred
(n Bytes + acknowledge)
A A P

© Koninklijke Philips Electronics N.V. 2005. All rights reserved.
User manual Rev. 02 — 23 May 2005 77 of 133
Philips Semiconductors UM10109
P89LPC932A1 User manual
Fig 36. I2C serial interface block diagram.
INTERNAL BUS
002aaa899
ADDRESS REGISTER
COMPARATOR
SHIFT REGISTER
8
I2ADR
ACK
BIT COUNTER /
ARBITRATION
AND SYNC LOGIC
8
I2DAT
TIMING
AND
CONTROL
LOGIC
SERIAL CLOCK
GENERATOR
CCLK
interrupt
INPUT
FILTER
OUTPUT
STAGE
INPUT
FILTER
OUTPUT
STAGE
P1.3
P1.3/SDA
P1.2/SCL
P1.2
timer 1
overflow
CONTROL REGISTERS AND
SCL DUTY CYCLE REGISTERS
I2CON
I2SCLH
I2SCLL
8
STATUS
DECODER
status bus
STATUS REGISTER
8
I2STAT

© Koninklijke Philips Electronics N.V. 2005. All rights reserved.
User manual Rev. 02 — 23 May 2005 78 of 133
Philips Semiconductors UM10109
P89LPC932A1 User manual
Table 68: Master Transmitter mode
Status code
(I2STAT)
Status of the I2C
hardware
Application software response Next action taken by I2C
hardware
to/from I2DAT to I2CON
STA STO SI AA
08H A START
condition has
been transmitted
Load SLA+W x 0 0 x SLA+W will be transmitted;
ACK bit will be received
10H A repeat START
condition has
been transmitted
Load SLA+W or
Load SLA+R
x 0 0 x As above; SLA+W will be
transmitted; I2C-bus switches
to Master Receiver Mode
18h SLA+W has been
transmitted; ACK
has been received
Load data byte or000xData byte will be transmitted;
ACK bit will be received
no I2DAT action or100xRepeated START will be
transmitted;
no I2DAT action or010xSTOP condition will be
transmitted;
STO flag will be reset
no I2DAT action 110xSTOP condition followed by a
START condition will be
transmitted; STO flag will be
reset.
20h SLA+W has been
transmitted;
NOT-ACK has
been received
Load data byte or000xData byte will be transmitted;
ACK bit will be received
no I2DAT action or100xRepeated START will be
transmitted;
no I2DAT action or010xSTOP condition will be
transmitted; STO flag will be
reset
no I2DAT action 110xSTOP condition followed by a
START condition will be
transmitted; STO flag will be
reset
28h Data byte in I2DAT
has been
transmitted; ACK
has been received
Load data byte or000xData byte will be transmitted;
ACK bit will be received
no I2DAT action or100xRepeated START will be
transmitted;
no I2DAT action or010xSTOP condition will be
transmitted; STO flag will be
reset
no I2DAT action 110xSTOP condition followed by a
START condition will be
transmitted; STO flag will be
reset

© Koninklijke Philips Electronics N.V. 2005. All rights reserved.
User manual Rev. 02 — 23 May 2005 79 of 133
Philips Semiconductors UM10109
P89LPC932A1 User manual
30h Data byte in I2DAT
has been
transmitted, NOT
ACK has been
received
Load data byte or000xData byte will be transmitted;
ACK bit will be received
no I2DAT action or100xRepeated START will be
transmitted;
no I2DAT action or010xSTOP condition will be
transmitted; STO flag will be
reset
no I2DAT action110xSTOP condition followed by a
START condition will be
transmitted. STO flag will be
reset.
38H Arbitration lost in
SLA+R/W or data
bytes
No I2DAT action
or
000xI
2C-bus will be released; not
addressed slave will be entered
No I2DAT action 100xA START condition will be
transmitted when the bus
becomes free.
Table 68: Master Transmitter mode …continued
Status code
(I2STAT)
Status of the I2C
hardware
Application software response Next action taken by I2C
hardware
to/from I2DAT to I2CON
STA STO SI AA
Table 69: Master Receiver mode
Status code
(I2STAT)
Status of the I2C
hardware
Application software response Next action taken by I2C hardware
to/from I2DAT to I2CON
STA STO SI STA
08H A START
condition has
been transmitted
Load SLA+R x 0 0 x SLA+R will be transmitted; ACK bit
will be received
10H A repeat START
condition has
been transmitted
Load SLA+R or x 0 0 x As above
Load SLA+W SLA+W will be transmitted; I2C-bus
will be switched to Master Transmitter
Mode
38H Arbitration lost in
NOT ACK bit
no I2DAT action or 0 0 0 x I2C-bus will be released; it will enter a
slave mode
no I2DAT action 1 0 0 x A START condition will be
transmitted when the bus becomes
free
40h SLA+R has been
transmitted; ACK
has been received
no I2DAT action or 0 0 0 0 Data byte will be received; NOT ACK
bit will be returned
no I2DAT action or 0 0 0 1 Data byte will be received; ACK bit
will be returned
48h SLA+R has been
transmitted; NOT
ACK has been
received
No I2DAT action
or
1 0 0 x Repeated START will be transmitted
no I2DAT action or 0 1 0 x STOP condition will be transmitted;
STO flag will be reset
no I2DAT action or 1 1 0 x STOP condition followed by a START
condition will be transmitted; STO
flag will be reset

© Koninklijke Philips Electronics N.V. 2005. All rights reserved.
User manual Rev. 02 — 23 May 2005 80 of 133
Philips Semiconductors UM10109
P89LPC932A1 User manual
50h Data byte has
been received;
ACK has been
returned
Read data byte 0 0 0 0 Data byte will be received; NOT ACK
bit will be returned
read data byte 0 0 0 1 Data byte will be received; ACK bit
will be returned
58h Data byte has
been received;
NACK has been
returned
Read data byte or 1 0 0 x Repeated START will be transmitted;
read data byte or 0 1 0 x STOP condition will be transmitted;
STO flag will be reset
read data byte 1 1 0 x STOP condition followed by a START
condition will be transmitted; STO
flag will be reset
Table 69: Master Receiver mode …continued
Status code
(I2STAT)
Status of the I2C
hardware
Application software response Next action taken by I2C hardware
to/from I2DAT to I2CON
STA STO SI STA
Table 70: Slave Receiver mode
Status code
(I2STAT)
Status of the I2C
hardware
Application software response Next action taken by I2C hardware
to/from I2DAT to I2CON
STA STO SI AA
60H Own SLA+W has
been received;
ACK has been
received
no I2DAT action orx000Data byte will be received and NOT
ACK will be returned
no I2DAT action x001Data byte will be received and ACK
will be returned
68H Arbitration lost in
SLA+R/Was
master; Own
SLA+W has been
received, ACK
returned
No I2DAT action
or
x000Data byte will be received and NOT
ACK will be returned
no I2DAT action x001Data byte will be received and ACK
will be returned
70H General call
address(00H) has
been received,
ACK has been
returned
No I2DAT action
or
x000Data byte will be received and NOT
ACK will be returned
no I2DAT action x001Data byte will be received and ACK
will be returned
78H Arbitration lost in
SLA+R/W as
master; General
call address has
been received,
ACK bit has been
returned
no I2DAT action orx000Data byte will be received and NOT
ACK will be returned
no I2DAT action x001Data byte will be received and ACK
will be returned
80H Previously
addressed with
own SLA address;
Data has been
received; ACK
has been returned
Read data byte orx000Data byte will be received and NOT
ACK will be returned
read data bytex001Data byte will be received; ACK bit
will be returned

© Koninklijke Philips Electronics N.V. 2005. All rights reserved.
User manual Rev. 02 — 23 May 2005 81 of 133
Philips Semiconductors UM10109
P89LPC932A1 User manual
88H Previously
addressed with
own SLA address;
Data has been
received; NACK
has been returned
Read data byte or0000Switched to not addressed SLA
mode; no recognition of own SLA or
general address
read data byte
or
0001Switched to not addressed SLA
mode; Own SLA will be recognized;
general call address will be
recognized if I2ADR.0 = 1
read data byte
or
1000Switched to not addressed SLA
mode; no recognition of own SLA or
General call address. A START
condition will be transmitted when
the bus becomes free
read data byte1001Switched to not addressed SLA
mode; Own slave address will be
recognized; General call address
will be recognized if I2ADR.0 = 1. A
START condition will be transmitted
when the bus becomes free.
90H Previously
addressed with
General call; Data
has been
received; ACK
has been returned
Read data byte orx000Data byte will be received and NOT
ACK will be returned
read data bytex001Data byte will be received and ACK
will be returned
98H Previously
addressed with
General call; Data
has been
received; NACK
has been returned
Read data byte0000Switched to not addressed SLA
mode; no recognition of own SLA or
General call address
read data byte0001Switched to not addressed SLA
mode; Own slave address will be
recognized; General call address
will be recognized if I2ADR.0 = 1.
read data byte1000Switched to not addressed SLA
mode; no recognition of own SLA or
General call address. A START
condition will be transmitted when
the bus becomes free.
read data byte1001Switched to not addressed SLA
mode; Own slave address will be
recognized; General call address
will be recognized if I2ADR.0 = 1. A
START condition will be transmitted
when the bus becomes free.
Table 70: Slave Receiver mode …continued
Status code
(I2STAT)
Status of the I2C
hardware
Application software response Next action taken by I2C hardware
to/from I2DAT to I2CON
STA STO SI AA

© Koninklijke Philips Electronics N.V. 2005. All rights reserved.
User manual Rev. 02 — 23 May 2005 82 of 133
Philips Semiconductors UM10109
P89LPC932A1 User manual
A0H A STOP condition
or repeated
START condition
has been received
while still
addressed as
SLA/REC or
SLA/TRX
No I2DAT action0000Switched to not addressed SLA
mode; no recognition of own SLA or
General call address
no I2DAT action0001Switched to not addressed SLA
mode; Own slave address will be
recognized; General call address
will be recognized if I2ADR.0 = 1.
no I2DAT action1000Switched to not addressed SLA
mode; no recognition of own SLA or
General call address. A START
condition will be transmitted when
the bus becomes free.
no I2DAT action1001Switched to not addressed SLA
mode; Own slave address will be
recognized; General call address
will be recognized if I2ADR.0 = 1. A
START condition will be transmitted
when the bus becomes free.
Table 70: Slave Receiver mode …continued
Status code
(I2STAT)
Status of the I2C
hardware
Application software response Next action taken by I2C hardware
to/from I2DAT to I2CON
STA STO SI AA
Table 71: Slave Transmitter mode
Status code
(I2STAT)
Status of the I2C
hardware
Application software response Next action taken by I2C
hardware
to/from I2DAT to I2CON
STA STO SI AA
A8h Own SLA+R has
been received;
ACK has been
returned
Load data byte orx000Last data byte will be transmitted
and ACK bit will be received
load data bytex001Data byte will be transmitted; ACK
will be received
B0h Arbitration lost in
SLA+R/W as
master; Own
SLA+R has been
received, ACK
has been returned
Load data byte orx000Last data byte will be transmitted
and ACK bit will be received
load data bytex001Data byte will be transmitted; ACK
bit will be received
B8H Data byte in
I2DAT has been
transmitted; ACK
has been received
Load data byte orx000Last data byte will be transmitted
and ACK bit will be received
load data bytex001Data byte will be transmitted; ACK
will be received

© Koninklijke Philips Electronics N.V. 2005. All rights reserved.
User manual Rev. 02 — 23 May 2005 83 of 133
Philips Semiconductors UM10109
P89LPC932A1 User manual
12. Serial Peripheral Interface (SPI)
The P89LPC932A1 provides another high-speed serial communication interface, the SPI
interface. SPI is a full-duplex, high-speed, synchronous communication bus with two
operation modes: Master mode and Slave mode. Up to 3 Mbit/s can be supported in either
Master or Slave mode. It has a Transfer Completion Flag and Write Collision Flag
Protection.
C0H Data byte in
I2DAT has been
transmitted;
NACK has been
received
No I2DAT action
or
0000Switched to not addressed SLA
mode; no recognition of own SLA or
General call address.
no I2DAT action or0001Switched to not addressed SLA
mode; Own slave address will be
recognized; General call address
will be recognized if I2ADR.0 = 1.
no I2DAT action or1000Switched to not addressed SLA
mode; no recognition of own SLA or
General call address. A START
condition will be transmitted when
the bus becomes free.
no I2DAT action 1001Switched to not addressed SLA
mode; Own slave address will be
recognized; General call address
will be recognized if I2ADR.0 = 1. A
START condition will be transmitted
when the bus becomes free.
C8H Last data byte in
I2DAT has been
transmitted
(AA = 0); ACK has
been received
No I2DAT action
or
0000Switched to not addressed SLA
mode; no recognition of own SLA or
General call address.
no I2DAT action or0001Switched to not addressed SLA
mode; Own slave address will be
recognized; General call address
will be recognized if I2ADR.0 = 1.
no I2DAT action or1000Switched to not addressed SLA
mode; no recognition of own SLA or
General call address. A START
condition will be transmitted when
the bus becomes free.
no I2DAT action 1001Switched to not addressed SLA
mode; Own slave address will be
recognized; General call address
will be recognized if I2ADR.0 = 1. A
START condition will be transmitted
when the bus becomes free.
Table 71: Slave Transmitter mode …continued
Status code
(I2STAT)
Status of the I2C
hardware
Application software response Next action taken by I2C
hardware
to/from I2DAT to I2CON
STA STO SI AA

© Koninklijke Philips Electronics N.V. 2005. All rights reserved.
User manual Rev. 02 — 23 May 2005 84 of 133
Philips Semiconductors UM10109
P89LPC932A1 User manual
The SPI interface has four pins: SPICLK, MOSI, MISO and SS:
•SPICLK, MOSI and MISO are typically tied together between two or more SPI
devices. Data flows from master to slave on the MOSI (Master Out Slave In) pin and
flows from slave to master on the MISO (Master In Slave Out) pin. The SPICLK signal
is output in the master mode and is input in the slave mode. If the SPI system is
disabled, i.e. SPEN (SPCTL.6) = 0 (reset value), these pins are configured for port
functions.
•SS is the optional slave select pin. In a typical configuration, an SPI master asserts
one of its port pins to select one SPI device as the current slave. An SPI slave device
uses its SS pin to determine whether it is selected. The SS is ignored if any of the
following conditions are true:
–If the SPI system is disabled, i.e. SPEN (SPCTL.6) = 0 (reset value)
–If the SPI is configured as a master, i.e., MSTR (SPCTL.4) = 1, and P2.4 is
configured as an output (via the P2M1.4 and P2M2.4 SFR bits);
–If the SS pin is ignored, i.e. SSIG (SPCTL.7) bit = 1, this pin is configured for port
functions.
Note that even if the SPI is configured as a master (MSTR = 1), it can still be converted to
a slave by driving the SS pin low (if P2.4 is configured as input and SSIG = 0). Should this
happen, the SPIF bit (SPSTAT.7) will be set (see Section 12.4 “Mode change on SS”)
Typical connections are shown in Figure 38 to Figure 40.
Fig 37. SPI block diagram.
002aaa900
CPU clock
DIVIDER
BY 4, 16, 64, 128
SELECT CLOCK LOGIC
SPI CONTROL REGISTER
READ DATA BUFFER
8-BIT SHIFT REGISTER
SPI CONTROL
SPI STATUS REGISTER
SPR1
SPIF
WCOL
SPR0
SPI clock (master)
PIN
CONTROL
LOGIC
S
M
S
M
M
S
MISO
P2.3
MOSI
P2.2
SPICLK
P2.5
SS
P2.4
SPI
interrupt
request
internal
data
bus
SSIG
SPEN
SPEN
MSTR
DORD
MSTR
CPHA
CPOL
SPR1
SPR0
MSTR
SPEN
clock
Table 72: SPI Control register (SPCTL - address E2h) bit allocation
Bit 7 6 5 4 3 2 1 0
Symbol SSIG SPEN DORD MSTR CPOL CPHA SPR1 SPR0
Reset00000100

© Koninklijke Philips Electronics N.V. 2005. All rights reserved.
User manual Rev. 02 — 23 May 2005 85 of 133
Philips Semiconductors UM10109
P89LPC932A1 User manual
Table 73: SPI Control register (SPCTL - address E2h) bit description
Bit Symbol Description
0 SPR0 SPI Clock Rate Select
SPR1, SPR0:
00 — CCLK⁄4
01 — CCLK⁄16
10 — CCLK⁄64
11 — CCLK⁄128
1 SPR1
2 CPHA SPI Clock PHAse select (see Figure 41 to Figure 44):
1 — Data is driven on the leading edge of SPICLK, and is sampled on the trailing
edge.
0 — Data is driven when SS is low (SSIG = 0) and changes on the trailing edge of
SPICLK, and is sampled on the leading edge. (Note: If SSIG = 1, the operation is
not defined.
3 CPOL SPI Clock POLarity (see Figure 41 to Figure 44):
1 — SPICLK is high when idle. The leading edge of SPICLK is the falling edge and
the trailing edge is the rising edge.
0 — SPICLK is low when idle. The leading edge of SPICLK is the rising edge and
the trailing edge is the falling edge.
4 MSTR Master/Slave mode Select (see Tabl e 7 7).
5 DORD SPI Data ORDer.
1 — The LSB of the data word is transmitted first.
0 — The MSB of the data word is transmitted first.
6 SPEN SPI Enable.
1 — The SPI is enabled.
0 — The SPI is disabled and all SPI pins will be port pins.
7 SSIG SS IGnore.
1 — MSTR (bit 4) decides whether the device is a master or slave.
0 — The SS pin decides whether the device is master or slave. The SS pin can be
used as a port pin (see Ta b l e 7 7 ).
Table 74: SPI Status register (SPSTAT - address E1h) bit allocation
Bit 7 6 5 4 3 2 1 0
SymbolSPIFWCOL------
Reset00xxxxxx
Table 75: SPI Status register (SPSTAT - address E1h) bit description
Bit Symbol Description
0:5 - reserved
6 WCOL SPI Write Collision Flag. The WCOL bit is set if the SPI data register, SPDAT, is
written during a data transfer (see Section 12.5 “Write collision”). The WCOL flag
is cleared in software by writing a logic 1 to this bit.
7 SPIF SPI Transfer Completion Flag. When a serial transfer finishes, the SPIF bit is set
and an interrupt is generated if both the ESPI (IEN1.3) bit and the EA bit are set. If
SS is an input and is driven low when SPI is in master mode, and SSIG = 0, this bit
will also be set (see Section 12.4 “Mode change on SS”). The SPIF flag is cleared
in software by writing a logic 1 to this bit.

© Koninklijke Philips Electronics N.V. 2005. All rights reserved.
User manual Rev. 02 — 23 May 2005 86 of 133
Philips Semiconductors UM10109
P89LPC932A1 User manual
In Figure 38, SSIG (SPCTL.7) for the slave is logic 0, and SS is used to select the slave.
The SPI master can use any port pin (including P2.4/SS) to drive the SS pin.
Figure 39 shows a case where two devices are connected to each other and either device
can be a master or a slave. When no SPI operation is occurring, both can be configured
as masters (MSTR = 1) with SSIG cleared to 0 and P2.4 (SS) configured in
quasi-bidirectional mode. When a device initiates a transfer, it can configure P2.4 as an
output and drive it low, forcing a mode change in the other device (see Section 12.4 “Mode
change on SS”) to slave.
Table 76: SPI Data register (SPDAT - address E3h) bit allocation
Bit 7 6 5 4 3 2 1 0
Symbol MSB LSB
Reset00000000
Fig 38. SPI single master single slave configuration.
Fig 39. SPI dual device configuration, where either can be a master or a slave.
002aaa901
master slave
8-BIT SHIFT
REGISTER
SPI CLOCK
GENERATOR
8-BIT SHIFT
REGISTER
MISO
MOSI
SPICLK
PORT
MISO
MOSI
SPICLK
SS
002aaa90
2
master slave
8-BIT SHIFT
REGISTER
SPI CLOCK
GENERATOR
SPI CLOCK
GENERATOR
8-BIT SHIFT
REGISTER
MISO
MOSI
SPICLK
MISO
MOSI
SPICLK
SS
SS

© Koninklijke Philips Electronics N.V. 2005. All rights reserved.
User manual Rev. 02 — 23 May 2005 87 of 133
Philips Semiconductors UM10109
P89LPC932A1 User manual
In Figure 40, SSIG (SPCTL.7) bits for the slaves are logic 0, and the slaves are selected
by the corresponding SS signals. The SPI master can use any port pin (including
P2.4/SS) to drive the SS pins.
12.1 Configuring the SPI
Ta b le 7 7 shows configuration for the master/slave modes as well as usages and directions
for the modes.
Fig 40. SPI single master multiple slaves configuration.
002aaa903
master slave
8-BIT SHIFT
REGISTER
SPI CLOCK
GENERATOR
8-BIT SHIFT
REGISTER
MISO
MOSI
SPICLK
port
port
MISO
MOSI
SPICLK
SS
slave
8-BIT SHIFT
REGISTER
MISO
MOSI
SPICLK
SS
Table 77: SPI master and slave selection
SPEN SSIG SS Pin MSTR Master
or Slave
Mode
MISO MOSI SPICLK Remarks
0xP2.4
[1] x SPI
Disabled
P2.3[1] P2.2[1] P2.5[1] SPI disabled. P2.2, P2.3, P2.4, P2.5 are used
as port pins.
1 0 0 0 Slave output input input Selected as slave.
1 0 1 0 Slave Hi-Z input input Not selected. MISO is high-impedance to avoid
bus contention.
1 0 0 1 (-> 0)[2] Slave output input input P2.4/SS is configured as an input or
quasi-bidirectional pin. SSIG is 0. Selected
externally as slave if SS is selected and is
driven low. The MSTR bit will be cleared to
logic 0 when SS becomes low.

© Koninklijke Philips Electronics N.V. 2005. All rights reserved.
User manual Rev. 02 — 23 May 2005 88 of 133
Philips Semiconductors UM10109
P89LPC932A1 User manual
[1] Selected as a port function
[2] The MSTR bit changes to logic 0 automatically when SS becomes low in input mode and SSIG is logic 0.
12.2 Additional considerations for a slave
When CPHA equals zero, SSIG must be logic 0 and the SS pin must be negated and
reasserted between each successive serial byte. If the SPDAT register is written while SS
is active (low), a write collision error results. The operation is undefined if CPHA is logic 0
and SSIG is logic 1.
When CPHA equals one, SSIG may be set to logic 1. If SSIG = 0, the SS pin may remain
active low between successive transfers (can be tied low at all times). This format is
sometimes preferred in systems having a single fixed master and a single slave driving the
MISO data line.
12.3 Additional considerations for a master
In SPI, transfers are always initiated by the master. If the SPI is enabled (SPEN = 1) and
selected as master, writing to the SPI data register by the master starts the SPI clock
generator and data transfer. The data will start to appear on MOSI about one half SPI
bit-time to one SPI bit-time after data is written to SPDAT.
Note that the master can select a slave by driving the SS pin of the corresponding device
low. Data written to the SPDAT register of the master is shifted out of the MOSI pin of the
master to the MOSI pin of the slave, at the same time the data in SPDAT register in slave
side is shifted out on MISO pin to the MISO pin of the master.
After shifting one byte, the SPI clock generator stops, setting the transfer completion flag
(SPIF) and an interrupt will be created if the SPI interrupt is enabled (ESPI, or IEN1.3 = 1).
The two shift registers in the master CPU and slave CPU can be considered as one
distributed 16-bit circular shift register. When data is shifted from the master to the slave,
data is also shifted in the opposite direction simultaneously. This means that during one
shift cycle, data in the master and the slave are interchanged.
12.4 Mode change on SS
If SPEN = 1, SSIG = 0 and MSTR = 1, the SPI is enabled in master mode. The SS pin can
be configured as an input (P2M2.4, P2M1.4 = 00) or quasi-bidirectional (P2M2.4, P2M1.4
= 01). In this case, another master can drive this pin low to select this device as an SPI
1011 Master
(idle)
input Hi-Z Hi-Z MOSI and SPICLK are at high-impedance to
avoid bus contention when the MAster is idle.
The application must pull-up or pull-down
SPICLK (depending on CPOL - SPCTL.3) to
avoid a floating SPICLK.
Master
(active)
output output MOSI and SPICLK are push-pull when the
Master is active.
11P2.4
[1] 0 Slave output input input
11P2.4
[1] 1 Master input output output
Table 77: SPI master and slave selection …continued
SPEN SSIG SS Pin MSTR Master
or Slave
Mode
MISO MOSI SPICLK Remarks

© Koninklijke Philips Electronics N.V. 2005. All rights reserved.
User manual Rev. 02 — 23 May 2005 89 of 133
Philips Semiconductors UM10109
P89LPC932A1 User manual
slave and start sending data to it. To avoid bus contention, the SPI becomes a slave. As a
result of the SPI becoming a slave, the MOSI and SPICLK pins are forced to be an input
and MISO becomes an output.
The SPIF flag in SPSTAT is set, and if the SPI interrupt is enabled, an SPI interrupt will
occur.
User software should always check the MSTR bit. If this bit is cleared by a slave select
and the user wants to continue to use the SPI as a master, the user must set the MSTR bit
again, otherwise it will stay in slave mode.
12.5 Write collision
The SPI is single buffered in the transmit direction and double buffered in the receive
direction. New data for transmission can not be written to the shift register until the
previous transaction is complete. The WCOL (SPSTAT.6) bit is set to indicate data
collision when the data register is written during transmission. In this case, the data
currently being transmitted will continue to be transmitted, but the new data, i.e., the one
causing the collision, will be lost.
While write collision is detected for both a master or a slave, it is uncommon for a master
because the master has full control of the transfer in progress. The slave, however, has no
control over when the master will initiate a transfer and therefore collision can occur.
For receiving data, received data is transferred into a parallel read data buffer so that the
shift register is free to accept a second character. However, the received character must
be read from the Data Register before the next character has been completely shifted in.
Otherwise. the previous data is lost.
WCOL can be cleared in software by writing a logic 1 to the bit.
12.6 Data mode
Clock Phase Bit (CPHA) allows the user to set the edges for sampling and changing data.
The Clock Polarity bit, CPOL, allows the user to set the clock polarity. Figure 41 -
Figure 44 show the different settings of Clock Phase bit CPHA.

© Koninklijke Philips Electronics N.V. 2005. All rights reserved.
User manual Rev. 02 — 23 May 2005 90 of 133
Philips Semiconductors UM10109
P89LPC932A1 User manual
(1) Not defined
Fig 41. SPI slave transfer format with CPHA = 0.
1 2 3 4 5 6 7 8
MSB
LSB
DORD = 0
DORD = 1
6
1
5
2
4
3
3
4
2
5
1
6
LSB
MSB
MSB
LSB
DORD = 0
DORD = 1
6
1
5
2
4
3
3
4
2
5
1
6
LSB
MSB
(1)
002aaa934
clock cycle
SPICLK (CPOL = 0)
SPICLK (CPOL = 1)
MOSI (input)
MISO (output)
SS (if SSIG bit = 0)

© Koninklijke Philips Electronics N.V. 2005. All rights reserved.
User manual Rev. 02 — 23 May 2005 91 of 133
Philips Semiconductors UM10109
P89LPC932A1 User manual
(1) Not defined
Fig 42. SPI slave transfer format with CPHA = 1.
12345678
MSB
LSB
DORD = 0
DORD = 1
6
1
5
2
4
3
3
4
2
5
1
6
LSB
MSB
MSB
LSB
DORD = 0
DORD = 1
6
1
5
2
4
3
3
4
2
5
1
6
LSB
MSB
002aaa93
5
clock cycle
SPICLK (CPOL = 0)
SPICLK (CPOL = 1)
MOSI (input)
MISO (output)
SS (if SSIG bit = 0)
(1)

© Koninklijke Philips Electronics N.V. 2005. All rights reserved.
User manual Rev. 02 — 23 May 2005 92 of 133
Philips Semiconductors UM10109
P89LPC932A1 User manual
(1) Not defined
Fig 43. SPI master transfer format with CPHA = 0.
12345678
MSB
LSB
6
1
5
2
4
3
3
4
2
5
1
6
LSB
MSB
MSB
LSB
DORD = 0
DORD = 1
6
1
5
2
4
3
3
4
2
5
1
6
LSB
MSB
002aaa93
6
clock cycle
SPICLK (CPOL = 0)
SPICLK (CPOL = 1)
MOSI (input)
MISO (output)
SS (if SSIG bit = 0)
DORD = 0
DORD = 1

© Koninklijke Philips Electronics N.V. 2005. All rights reserved.
User manual Rev. 02 — 23 May 2005 93 of 133
Philips Semiconductors UM10109
P89LPC932A1 User manual
12.7 SPI clock prescaler select
The SPI clock prescalar selection uses the SPR1-SPR0 bits in the SPCTL register (see
Ta b le 7 3 ).
13. Analog comparators
Two analog comparators are provided on the P89LPC932A1. Input and output options
allow use of the comparators in a number of different configurations. Comparator
operation is such that the output is a logic 1 (which may be read in a register and/or routed
to a pin) when the positive input (one of two selectable pins) is greater than the negative
input (selectable from a pin or an internal reference voltage). Otherwise the output is a
zero. Each comparator may be configured to cause an interrupt when the output value
changes.
13.1 Comparator configuration
Each comparator has a control register, CMP1 for comparator 1 and CMP2 for comparator
2. The control registers are identical and are shown in Ta b l e 7 9 .
The overall connections to both comparators are shown in Figure 45. There are eight
possible configurations for each comparator, as determined by the control bits in the
corresponding CMPn register: CPn, CNn, and OEn. These configurations are shown in
Figure 46.
(1) Not defined
Fig 44. SPI master transfer format with CPHA = 1.
12345678
MSB
LSB
6
1
5
2
4
3
3
4
2
5
1
6
LSB
MSB
MSB
LSB
DORD = 0
DORD = 1
6
1
5
2
4
3
3
4
2
5
1
6
LSB
MSB
002aaa93
7
Clock cycle
SPICLK (CPOL = 0)
SPICLK (CPOL = 1)
MOSI (input)
MISO (output)
SS (if SSIG bit = 0)
DORD = 0
DORD = 1

© Koninklijke Philips Electronics N.V. 2005. All rights reserved.
User manual Rev. 02 — 23 May 2005 94 of 133
Philips Semiconductors UM10109
P89LPC932A1 User manual
When each comparator is first enabled, the comparator output and interrupt flag are not
guaranteed to be stable for 10 microseconds. The corresponding comparator interrupt
should not be enabled during that time, and the comparator interrupt flag must be cleared
before the interrupt is enabled in order to prevent an immediate interrupt service.
Table 78: Comparator Control register (CMP1 - address ACh, CMP2 - address ADh) bit
allocation
Bit 7 6 5 4 3 2 1 0
Symbol - - CEn CPn CNn OEn COn CMFn
Resetxx000000
Table 79: Comparator Control register (CMP1 - address ACh, CMP2 - address ADh) bit
description
Bit Symbol Description
0 CMFn Comparator interrupt flag. This bit is set by hardware whenever the comparator
output COn changes state. This bit will cause a hardware interrupt if enabled.
Cleared by software.
1 COn Comparator output, synchronized to the CPU clock to allow reading by software.
2 OEn Output enable. When logic 1, the comparator output is connected to the CMPn pin
if the comparator is enabled (CEn = 1). This output is asynchronous to the CPU
clock.
3 CNn Comparator negative input select. When logic 0, the comparator reference pin
CMPREF is selected as the negative comparator input. When logic 1, the internal
comparator reference, Vref, is selected as the negative comparator input.
4 CPn Comparator positive input select. When logic 0, CINnA is selected as the positive
comparator input. When logic 1, CINnB is selected as the positive comparator
input.
5 CEn Comparator enable. When set, the corresponding comparator function is enabled.
Comparator output is stable 10 microseconds after CEn is set.
6:7 - reserved
Fig 45. Comparator input and output connections.
comparator 1
CP1
CN1
(P0.4) CIN1A
(P0.3) CIN1B
(P0.5) CMPREF
VREF
OE1
change detect
CO1
CMF1
interrupt
002aaa904
CMP1 (P0.6)
EC
change detect
CMF2
comparator 2
OE2
CO2
CMP2 (P0.0)
CP2
CN2
(P0.2) CIN2A
(P0.1) CIN2B

© Koninklijke Philips Electronics N.V. 2005. All rights reserved.
User manual Rev. 02 — 23 May 2005 95 of 133
Philips Semiconductors UM10109
P89LPC932A1 User manual
13.2 Internal reference voltage
An internal reference voltage, Vref, may supply a default reference when a single
comparator input pin is used. Please refer to the P89LPC932A1 data sheet for
specifications
13.3 Comparator input pins
Comparator input and reference pins maybe be used as either digital I/O or as inputs to
the comparator. When used as digital I/O these pins are 5 V tolerant. However, when
selected as comparator input signals in CMPn lower voltage limits apply. Please refer to
the P89LPC932A1 data sheet for specifications.
13.4 Comparator interrupt
Each comparator has an interrupt flag CMFn contained in its configuration register. This
flag is set whenever the comparator output changes state. The flag may be polled by
software or may be used to generate an interrupt. The two comparators use one common
interrupt vector. The interrupt will be generated when the interrupt enable bit EC in the
IEN1 register is set and the interrupt system is enabled via the EA bit in the IEN0 register.
If both comparators enable interrupts, after entering the interrupt service routine, the user
will need to read the flags to determine which comparator caused the interrupt.
When a comparator is disabled the comparator’s output, COx, goes high. If the
comparator output was low and then is disabled, the resulting transition of the comparator
output from a low to high state will set the comparator flag, CMFx. This will cause an
interrupt if the comparator interrupt is enabled. The user should therefore disable the
comparator interrupt prior to disabling the comparator. Additionally, the user should clear
the comparator flag, CMFx, after disabling the comparator.
13.5 Comparators and power reduction modes
Either or both comparators may remain enabled when Power-down mode or Idle mode is
activated, but both comparators are disabled automatically in Total Power-down mode.
If a comparator interrupt is enabled (except in Total Power-down mode), a change of the
comparator output state will generate an interrupt and wake-up the processor. If the
comparator output to a pin is enabled, the pin should be configured in the push-pull mode
in order to obtain fast switching times while in Power-down mode. The reason is that with
the oscillator stopped, the temporary strong pull-up that normally occurs during switching
on a quasi-bidirectional port pin does not take place.
Comparators consume power in Power-down mode and Idle mode, as well as in the
normal operating mode. This should be taken into consideration when system power
consumption is an issue. To minimize power consumption, the user can power-down the
comparators by disabling the comparators and setting PCONA.5 to logic 1, or simply
putting the device in Total Power-down mode.

© Koninklijke Philips Electronics N.V. 2005. All rights reserved.
User manual Rev. 02 — 23 May 2005 96 of 133
Philips Semiconductors UM10109
P89LPC932A1 User manual
13.6 Comparators configuration example
The code shown below is an example of initializing one comparator. Comparator 1 is
configured to use the CIN1A and CMPREF inputs, outputs the comparator result to the
CMP1 pin, and generates an interrupt when the comparator output changes.
CMPINIT:
MOV PT0AD,#030h ;Disable digital INPUTS on CIN1A, CMPREF.
ANL P0M2,#0CFh ;Disable digital OUTPUTS on pins that are used
ORL P0M1,#030h ;for analog functions: CIN1A, CMPREF.
MOV CMP1,#024h ;Turn on comparator 1 and set up for:
;Positive input on CIN1A.
;Negative input from CMPREF pin.
;Output to CMP1 pin enabled.
CALL delay10us ;The comparator needs at least 10 microseconds before use.
ANL CMP1,#0FEh ;Clear comparator 1 interrupt flag.
SETB EC ;Enable the comparator interrupt,
SETB EA ;Enable the interrupt system (if needed).
RET ;Return to caller.
The interrupt routine used for the comparator must clear the interrupt flag (CMF1 in this
case) before returning
a. CPn, CNn, OEn = 0 0 0 b. CPn, CNn, OEn = 0 0 1
c. CPn, CNn, OEn = 0 1 0 d. CPn, CNn, OEn = 0 1 1
e. CPn, CNn, OEn = 1 0 0 f. CPn, CNn, OEn = 1 0 1
g. CPn, CNn, OEn = 1 1 0 h. CPn, CNn, OEn = 1 1 1
Fig 46. Comparator configurations.
CINnA
CMPREF
002aaa618
COn
CINnA
CMPREF
002aaa620
COn
CMPn
CINnA
VREF (1.23 V)
002aaa621
COn
CINnA
VREF (1.23 V)
002aaa622
COn
CMPn
CINnB
CMPREF
002aaa623
COn
CINnB
CMPREF
002aaa624
COn
CMPn
CINnB
V
REF
(1.23V)
002aaa625
COn
CINnB
VREF (1.23 V)
002aaa626
COn
CMPn

© Koninklijke Philips Electronics N.V. 2005. All rights reserved.
User manual Rev. 02 — 23 May 2005 97 of 133
Philips Semiconductors UM10109
P89LPC932A1 User manual
14. Keypad interrupt (KBI)
The Keypad Interrupt function is intended primarily to allow a single interrupt to be
generated when Port 0 is equal to or not equal to a certain pattern. This function can be
used for bus address recognition or keypad recognition. The user can configure the port
via SFRs for different tasks.
There are three SFRs used for this function. The Keypad Interrupt Mask Register
(KBMASK) is used to define which input pins connected to Port 0 are enabled to trigger
the interrupt. The Keypad Pattern Register (KBPATN) is used to define a pattern that is
compared to the value of Port 0. The Keypad Interrupt Flag (KBIF) in the Keypad Interrupt
Control Register (KBCON) is set when the condition is matched while the Keypad
Interrupt function is active. An interrupt will be generated if it has been enabled by setting
the EKBI bit in IEN1 register and EA = 1. The PATN_SEL bit in the Keypad Interrupt
Control Register (KBCON) is used to define equal or not-equal for the comparison.
In order to use the Keypad Interrupt as an original KBI function like in the 87LPC76x
series, the user needs to set KBPATN = 0FFH and PATN_SEL = 0 (not equal), then any
key connected to Port0 which is enabled by KBMASK register is will cause the hardware
to set KBIF = 1 and generate an interrupt if it has been enabled. The interrupt may be
used to wake-up the CPU from Idle or Power-down modes. This feature is particularly
useful in handheld, battery powered systems that need to carefully manage power
consumption yet also need to be convenient to use.
In order to set the flag and cause an interrupt, the pattern on Port 0 must be held longer
than 6 CCLKs
Table 80: Keypad Pattern register (KBPATN - address 93h) bit allocation
Bit 76543210
S y m b o l K B PAT N . 7 K B PAT N . 6 K B PAT N . 5 K B PAT N . 4 K B PAT N . 3 K B PAT N . 2 K B PAT N . 1 K B PAT N . 0
Reset11111111
Table 81: Keypad Pattern register (KBPATN - address 93h) bit description
Bit Symbol Access Description
0:7 KBPATN.7:0 R/W Pattern bit 0 - bit 7
Table 82: Keypad Control register (KBCON - address 94h) bit allocation
Bit 76543210
Symbol------PATN_SELKBIF
Resetxxxxxx00
Table 83: Keypad Control register (KBCON - address 94h) bit description
Bit Symbol Access Description
0 KBIF R/W Keypad Interrupt Flag. Set when Port 0 matches user defined conditions specified in KBPATN,
KBMASK, and PATN_SEL. Needs to be cleared by software by writing logic 0.
1 PATN_SEL R/W Pattern Matching Polarity selection. When set, Port 0 has to be equal to the user-defined
Pattern in KBPATN to generate the interrupt. When clear, Port 0 has to be not equal to the
value of KBPATN register to generate the interrupt.
2:7 - - reserved

© Koninklijke Philips Electronics N.V. 2005. All rights reserved.
User manual Rev. 02 — 23 May 2005 98 of 133
Philips Semiconductors UM10109
P89LPC932A1 User manual
[1] The Keypad Interrupt must be enabled in order for the settings of the KBMASK register to be effective.
15. Watchdog timer (WDT)
The watchdog timer subsystem protects the system from incorrect code execution by
causing a system reset when it underflows as a result of a failure of software to feed the
timer prior to the timer reaching its terminal count. The watchdog timer can only be reset
by a power-on reset.
15.1 Watchdog function
The user has the ability using the WDCON and UCFG1 registers to control the run /stop
condition of the WDT, the clock source for the WDT, the prescaler value, and whether the
WDT is enabled to reset the device on underflow. In addition, there is a safety mechanism
which forces the WDT to be enabled by values programmed into UCFG1 either through
IAP or a commercial programmer.
The WDTE bit (UCFG1.7), if set, enables the WDT to reset the device on underflow.
Following reset, the WDT will be running regardless of the state of the WDTE bit.
The WDRUN bit (WDCON.2) can be set to start the WDT and cleared to stop the WDT.
Following reset this bit will be set and the WDT will be running. All writes to WDCON need
to be followed by a feed sequence (see Section 15.2). Additional bits in WDCON allow the
user to select the clock source for the WDT and the prescaler.
When the timer is not enabled to reset the device on underflow, the WDT can be used in
‘timer mode’ and be enabled to produce an interrupt (IEN0.6) if desired
The Watchdog Safety Enable bit, WDSE (UCFG1.4) along with WDTE, is designed to
force certain operating conditions at power-up. Refer to Ta b l e 8 6 for details.
Table 84: Keypad Interrupt Mask register (KBMASK - address 86h) bit allocation
Bit 76543210
Symbol KBMASK.7 KBMASK.6 KBMASK.5 KBMASK.4 KBMASK.3 KBMASK.2 KBMASK.1 KBMASK.0
Reset00000000
Table 85: Keypad Interrupt Mask register (KBMASK - address 86h) bit description
Bit Symbol Description
0 KBMASK.0 When set, enables P0.0 as a cause of a Keypad Interrupt.
1 KBMASK.1 When set, enables P0.1 as a cause of a Keypad Interrupt.
2 KBMASK.2 When set, enables P0.2 as a cause of a Keypad Interrupt.
3 KBMASK.3 When set, enables P0.3 as a cause of a Keypad Interrupt.
4 KBMASK.4 When set, enables P0.4 as a cause of a Keypad Interrupt.
5 KBMASK.5 When set, enables P0.5 as a cause of a Keypad Interrupt.
6 KBMASK.6 When set, enables P0.6 as a cause of a Keypad Interrupt.
7 KBMASK.7 When set, enables P0.7 as a cause of a Keypad Interrupt.

© Koninklijke Philips Electronics N.V. 2005. All rights reserved.
User manual Rev. 02 — 23 May 2005 99 of 133
Philips Semiconductors UM10109
P89LPC932A1 User manual
Figure 49 shows the watchdog timer in watchdog mode. It consists of a programmable
13-bit prescaler, and an 8-bit down counter. The down counter is clocked (decremented)
by a tap taken from the prescaler. The clock source for the prescaler is either PCLK or the
watchdog oscillator selected by the WDCLK bit in the WDCON register. (Note that
switching of the clock sources will not take effect immediately - see Section 15.3).
The watchdog asserts the watchdog reset when the watchdog count underflows and the
watchdog reset is enabled. When the watchdog reset is enabled, writing to WDL or
WDCON must be followed by a feed sequence for the new values to take effect.
If a watchdog reset occurs, the internal reset is active for at least one watchdog clock
cycle (PCLK or the watchdog oscillator clock). If CCLK is still running, code execution will
begin immediately after the reset cycle. If the processor was in Power-down mode, the
watchdog reset will start the oscillator and code execution will resume after the oscillator
is stable.
15.2 Feed sequence
The watchdog timer control register and the 8-bit down counter (See Figure 48) are not
directly loaded by the user. The user writes to the WDCON and the WDL SFRs. At the end
of a feed sequence, the values in the WDCON and WDL SFRs are loaded to the control
register and the 8-bit down counter. Before the feed sequence, any new values written to
Table 86: Watchdog timer configuration
WDTE WDSE FUNCTION
0 x The watchdog reset is disabled. The timer can be used as an internal timer and
can be used to generate an interrupt. WDSE has no effect.
1 0 The watchdog reset is enabled. The user can set WDCLK to choose the clock
source.
1 1 The watchdog reset is enabled, along with additional safety features:
1. WDCLK is forced to 1 (using watchdog oscillator)
2. WDCON and WDL register can only be written once
3. WDRUN is forced to 1
Fig 47. Watchdog Prescaler.
÷2÷2÷2÷2÷2÷2÷2
PRE2
PRE1
PRE0
watchdog
oscillator
PCLK
÷32
÷64÷32 ÷128 ÷256 ÷512 ÷1024 ÷2048 ÷4096
to watchdog
down counter
(after one prescaler
count delay)
DECODE
002aaa938
000
001
010
011
100
101
110
111
WDCLK AFTER
A WATCHDOG
FEED SEQUENCE

© Koninklijke Philips Electronics N.V. 2005. All rights reserved.
User manual Rev. 02 — 23 May 2005 100 of 133
Philips Semiconductors UM10109
P89LPC932A1 User manual
these two SFRs will not take effect. To avoid a watchdog reset, the watchdog timer needs
to be fed (via a special sequence of software action called the feed sequence) prior to
reaching an underflow.
To feed the watchdog, two write instructions must be sequentially executed successfully.
Between the two write instructions, SFR reads are allowed, but writes are not allowed.
The instructions should move A5H to the WFEED1 register and then 5AH to the WFEED2
register. An incorrect feed sequence will cause an immediate watchdog reset. The
program sequence to feed the watchdog timer is as follows:
CLR EA ;disable interrupt
MOV WFEED1,#0A5h ;do watchdog feed part 1
MOV WFEED2,#05Ah ;do watchdog feed part 2
SETB EA ;enable interrupt
This sequence assumes that the P89LPC932A1 interrupt system is enabled and there is a
possibility of an interrupt request occurring during the feed sequence. If an interrupt was
allowed to be serviced and the service routine contained any SFR writes, it would trigger a
watchdog reset. If it is known that no interrupt could occur during the feed sequence, the
instructions to disable and re-enable interrupts may be removed.
In watchdog mode (WDTE = 1), writing the WDCON register must be IMMEDIATELY
followed by a feed sequence to load the WDL to the 8-bit down counter, and the WDCON
to the shadow register. If writing to the WDCON register is not immediately followed by the
feed sequence, a watchdog reset will occur.
For example: setting WDRUN = 1:
MOV ACC,WDCON ;get WDCON
SETB ACC.2 ;set WD_RUN=1
MOV WDL,#0FFh ;New count to be loaded to 8-bit down counter
CLR EA ;disable interrupt
MOV WDCON,ACC ;write back to WDCON (after the watchdog is enabled, a feed
must occur ; immediately)
MOV WFEED1,#0A5h ;do watchdog feed part 1
MOV WFEED2,#05Ah ;do watchdog feed part 2
SETB EA ;enable interrupt
In timer mode (WDTE = 0), WDCON is loaded to the control register every CCLK cycle
(no feed sequence is required to load the control register), but a feed sequence is required
to load from the WDL SFR to the 8-bit down counter before a time-out occurs.
The number of watchdog clocks before timing out is calculated by the following equations:
(1)
where:
PRE is the value of prescaler (PRE2 to PRE0) which can be the range 0 to 7, and;
WDL is the value of watchdog load register which can be the range of 0 to 255.
The minimum number of tclks is:
(2)
tclks 2 5 PRE+()
()WDL 1+()1+=
tclks 2 50+()
()01+()133=+=

© Koninklijke Philips Electronics N.V. 2005. All rights reserved.
User manual Rev. 02 — 23 May 2005 101 of 133
Philips Semiconductors UM10109
P89LPC932A1 User manual
The maximum number of tclks is:
(3)
Ta b le 8 9 shows sample P89LPC932A1 timeout values.
tclks 2 57+()
()255 1+()1 1048577=+=
Table 87: Watchdog Timer Control register (WDCON - address A7h) bit allocation
Bit 76543210
Symbol PRE2 PRE1 PRE0 - - WDRUN WDTOF WDCLK
Reset111xx11/01
Table 88: Watchdog Timer Control register (WDCON - address A7h) bit description
Bit Symbol Description
0 WDCLK Watchdog input clock select. When set, the watchdog oscillator is selected. When cleared, PCLK is
selected. (If the CPU is powered down, the watchdog is disabled if WDCLK = 0, see Section 15.5). (Note: If
both WDTE and WDSE are set to 1, this bit is forced to 1.) Refer to Section 15.3 for details.
1 WDTOF Watchdog Timer Time-Out Flag. This bit is set when the 8-bit down counter underflows. In watchdog mode,
a feed sequence will clear this bit. It can also be cleared by writing a logic 0 to this bit in software.
2 WDRUN Watchdog Run Control. The watchdog timer is started when WDRUN = 1 and stopped when WDRUN = 0.
This bit is forced to 1 (watchdog running) and cannot be cleared to zero if both WDTE and WDSE are set to
1.
3:4 - reserved
5PRE0
Clock Prescaler Tap Select. Refer to Ta bl e 8 9 for details.6PRE1
7PRE2
Table 89: Watchdog timeout vales
PRE2 to PRE0 WDL in decimal) Timeout Period
(in watchdog clock
cycles)
Watchdog Clock Source
400 KHz Watchdog
Oscillator Clock
(Nominal)
12 MHz CCLK (6 MHz
CCLK⁄2 Watchdog
Clock)
000 0 33 82.5 µs 5.50 µs
255 8,193 20.5 ms 1.37 ms
001 0 65 162.5 µs 10.8 µs
255 16,385 41.0 ms 2.73 ms
010 0 129 322.5 µs 21.5 µs
255 32,769 81.9 ms 5.46 ms
011 0 257 642.5 µs 42.8 µs
255 65,537 163.8 ms 10.9 ms
100 0 513 1.28 ms 85.5 µs
255 131,073 327.7 ms 21.8 ms
101 0 1,025 2.56 ms 170.8 µs
255 262,145 655.4 ms 43.7 ms

© Koninklijke Philips Electronics N.V. 2005. All rights reserved.
User manual Rev. 02 — 23 May 2005 102 of 133
Philips Semiconductors UM10109
P89LPC932A1 User manual
15.3 Watchdog clock source
The watchdog timer system has an on-chip 400 KHz oscillator. The watchdog timer can
be clocked from either the watchdog oscillator or from PCLK (refer to Figure 47) by
configuring the WDCLK bit in the Watchdog Control Register WDCON. When the
watchdog feature is enabled, the timer must be fed regularly by software in order to
prevent it from resetting the CPU.
After changing WDCLK (WDCON.0), switching of the clock source will not immediately
take effect. As shown in Figure 49, the selection is loaded after a watchdog feed
sequence. In addition, due to clock synchronization logic, it can take two old clock cycles
before the old clock source is deselected, and then an additional two new clock cycles
before the new clock source is selected.
Since the prescaler starts counting immediately after a feed, switching clocks can cause
some inaccuracy in the prescaler count. The inaccuracy could be as much as 2 old clock
source counts plus 2 new clock cycles.
Note: When switching clocks, it is important that the old clock source is left enabled for
two clock cycles after the feed completes. Otherwise, the watchdog may become disabled
when the old clock source is disabled. For example, suppose PCLK (WCLK = 0) is the
current clock source. After WCLK is set to logic 1, the program should wait at least two
PCLK cycles (4 CCLKs) after the feed completes before going into Power-down mode.
Otherwise, the watchdog could become disabled when CCLK turns off. The watchdog
oscillator will never become selected as the clock source unless CCLK is turned on again
first.
110 0 2,049 5.12 ms 341.5 µs
255 524,289 1.31 s 87.4 ms
111 0 4097 10.2 ms 682.8 µs
255 1,048,577 2.62 s 174.8 ms
Table 89: Watchdog timeout vales …continued
PRE2 to PRE0 WDL in decimal) Timeout Period
(in watchdog clock
cycles)
Watchdog Clock Source
400 KHz Watchdog
Oscillator Clock
(Nominal)
12 MHz CCLK (6 MHz
CCLK⁄2 Watchdog
Clock)

© Koninklijke Philips Electronics N.V. 2005. All rights reserved.
User manual Rev. 02 — 23 May 2005 103 of 133
Philips Semiconductors UM10109
P89LPC932A1 User manual
15.4 Watchdog Timer in Timer mode
Figure 49 shows the Watchdog Timer in Timer Mode. In this mode, any changes to
WDCON are written to the shadow register after one watchdog clock cycle. A watchdog
underflow will set the WDTOF bit. If IEN0.6 is set, the watchdog underflow is enabled to
cause an interrupt. WDTOF is cleared by writing a logic 0 to this bit in software. When an
underflow occurs, the contents of WDL is reloaded into the down counter and the
watchdog timer immediately begins to count down again.
A feed is necessary to cause WDL to be loaded into the down counter before an underflow
occurs. Incorrect feeds are ignored in this mode.
Fig 48. Watchdog Timer in Watchdog Mode (WDTE = 1).
PRE2 PRE1 PRE0 - - WDRUN WDTOF WDCLK
WDCON (A7H)
SHADOW REGISTER
PRESCALER
002aaa905
8-BIT DOWN
COUNTER
WDL (C1H)
watchdog
oscillator
PCLK
÷32
MOV WFEED1, #0A5H
MOV WFEED2, #05AH
reset (1)
Fig 49. Watchdog Timer in Timer Mode (WDTE = 0).
PRE2 PRE1 PRE0 - - WDRUN WDTOF WDCLK
WDCON (A7H)
SHADOW REGISTER
PRESCALER
002aaa939
8-BIT DOWN
COUNTER
WDL (C1H)
watchdog
oscillator
PCLK
÷32
MOV WFEED1, #0A5H
MOV WFEED2, #05AH
interrupt

© Koninklijke Philips Electronics N.V. 2005. All rights reserved.
User manual Rev. 02 — 23 May 2005 104 of 133
Philips Semiconductors UM10109
P89LPC932A1 User manual
15.5 Power-down operation
The WDT oscillator will continue to run in power-down, consuming approximately 50 µA,
as long as the WDT oscillator is selected as the clock source for the WDT. Selecting PCLK
as the WDT source will result in the WDT oscillator going into power-down with the rest of
the device (see Section 15.3). Power-down mode will also prevent PCLK from running and
therefore the watchdog is effectively disabled.
15.6 Periodic wake-up from power-down without an external oscillator
Without using an external oscillator source, the power consumption required in order to
have a periodic wake-up is determined by the power consumption of the internal oscillator
source used to produce the wake-up. The Real-time clock running from the internal RC
oscillator can be used. The power consumption of this oscillator is approximately 300 µA.
Instead, if the WDT is used to generate interrupts the current is reduced to approximately
50 µA. Whenever the WDT underflows, the device will wake-up.
16. Additional features
The AUXR1 register contains several special purpose control bits that relate to several
chip features. AUXR1 is described in Ta bl e 9 1
Table 90: AUXR1 register (address A2h) bit allocation
Bit 7 6 5 4 3 2 1 0
Symbol CLKLP EBRR ENT1 ENT0 SRST 0 - DPS
Reset000000x0
Table 91: AUXR1 register (address A2h) bit description
Bit Symbol Description
0 DPS Data Pointer Select. Chooses one of two Data Pointers.
1 - Not used. Allowable to set to a logic 1.
2 0 This bit contains a hard-wired 0. Allows toggling of the DPS bit by incrementing
AUXR1, without interfering with other bits in the register.
3 SRST Software Reset. When set by software, resets the P89LPC932A1 as if a hardware
reset occurred.
4 ENT0 When set the P1.2 pin is toggled whenever Timer 0 overflows. The output
frequency is therefore one half of the Timer 0 overflow rate. Refer to Section 7
“Timers 0 and 1” for details.
5 ENT1 When set, the P0.7 pin is toggled whenever Timer 1 overflows. The output
frequency is therefore one half of the Timer 1 overflow rate. Refer to Section 7
“Timers 0 and 1” for details.
6 EBRR UART Break Detect Reset Enable. If logic 1, UART Break Detect will cause a chip
reset and force the device into ISP mode.
7 CLKLP Clock Low Power Select. When set, reduces power consumption in the clock
circuits. Can be used when the clock frequency is 8 MHz or less. After reset this bit
is cleared to support up to 12 MHz operation.

© Koninklijke Philips Electronics N.V. 2005. All rights reserved.
User manual Rev. 02 — 23 May 2005 105 of 133
Philips Semiconductors UM10109
P89LPC932A1 User manual
16.1 Software reset
The SRST bit in AUXR1 gives software the opportunity to reset the processor completely,
as if an external reset or watchdog reset had occurred. If a value is written to AUXR1 that
contains a 1 at bit position 3, all SFRs will be initialized and execution will resume at
program address 0000. Care should be taken when writing to AUXR1 to avoid accidental
software resets.
16.2 Dual Data Pointers
The dual Data Pointers (DPTR) adds to the ways in which the processor can specify the
address used with certain instructions. The DPS bit in the AUXR1 register selects one of
the two Data Pointers. The DPTR that is not currently selected is not accessible to
software unless the DPS bit is toggled.
Specific instructions affected by the Data Pointer selection are:
INC DPTR — Increments the Data Pointer by 1
JMP@A+DPTR — Jump indirect relative to DPTR value
MOV DPTR, #data16 — Load the Data Pointer with a 16-bit constant
MOVC A, @A+DPTR — Move code byte relative to DPTR to the accumulator
MOVX A, @DPTR — Move accumulator to data memory relative to DPTR
MOVX @DPTR, A — Move from data memory relative to DPTR to the accumulator
Also, any instruction that reads or manipulates the DPH and DPL registers (the upper and
lower bytes of the current DPTR) will be affected by the setting of DPS. The MOVX
instructions have limited application for the P89LPC932A1 since the part does not have
an external data bus. However, they may be used to access Flash configuration
information (see Flash Configuration section) or auxiliary data (XDATA) memory.
Bit 2 of AUXR1 is permanently wired as a logic 0. This is so that the DPS bit may be
toggled (thereby switching Data Pointers) simply by incrementing the AUXR1 register,
without the possibility of inadvertently altering other bits in the register.
17. Data EEPROM
The P89LPC932A1 has 512 bytes of on-chip Data EEPROM that can be used to save
configuration parameters. The Data EEPROM is SFR based, byte readable, byte writable,
and erasable (via row fill and sector fill). The user can read, write, and fill the memory via
three SFRs and one interrupt:
•Address Register (DEEADR) is used for address bits 7 to 0 (bit 8 is in the DEECON
register).
•Control Register (DEECON) is used for address bit 8, setup operation mode, and
status flag bit (see Ta b l e 9 2 ).
•Data Register (DEEDAT) is used for writing data to, or reading data from, the Data
EEPROM.

© Koninklijke Philips Electronics N.V. 2005. All rights reserved.
User manual Rev. 02 — 23 May 2005 106 of 133
Philips Semiconductors UM10109
P89LPC932A1 User manual
Byte Mode: In this mode data can be read and written to one byte at a time. Data is in the
DEEDAT register and the address is in the DEEADR register. Each write requires
approximately 4 ms to complete. Each read requires three machines after writing the
address to the DEEADR register.
Row Fill: In this mode the addressed row (64 bytes, with address DEEADR[5:0] ignored) is
filled with the DEEDAT pattern. To erase the entire row to 00h or program the entire row to
FFh, write 00h or FFh to DEEDAT prior to row fill. Each row fill requires approximately
4 ms to complete.
Block Fill: In this mode all 512 bytes are filled with the DEEDAT pattern. To erase the block
to 00h or program the block to FFh, write 00h or FFh to DEEDAT prior to the block fill. Prior
to using this command EADR8 must be set = 1. Each Block Fill requires approximately
4 ms to complete.
In any mode, after the operation finishes, the hardware will set EEIF bit. An interrupt can
be enabled via the IEN1.7 bit. If IEN1.7 and the EA bits are set, it will generate an interrupt
request. The EEIF bit will need to be cleared by software.
17.1 Data EEPROM read
A byte can be read via polling or interrupt:
1. Write to DEECON with ECTL1/ECTL0 (DEECON[5:4]) = ‘00’ and correct bit 8 address
to EADR8. (Note that if the correct values are already written to DEECON, there is no
need to write to this register.)
2. Without writing to the DEEDAT register, write address bits 7 to 0 to DEEADR.
3. If both the EIEE (IEN1.7) bit and the EA (IEN0.7) bit are logic 1s, wait for the Data
EEPROM interrupt then read/poll the EEIF (DEECON.7) bit until it is set to logic 1. If
EIEE or EA is logic 0, the interrupt is disabled, only polling is enabled.
4. Read the Data EEPROM data from the DEEDAT SFR.
Table 92: Data EEPROM control register (DEECON address F1h) bit allocation
Bit 7 6 5 4 3 2 1 0
Symbol EEIF HVERR ECTL1 ECTL0 - - - EADR8
Reset000000x0
Table 93: Data EEPROM control register (DEECON address F1h) bit description
Bit Symbol Description
0 EADR8 Most significant address (bit 8) of the Data EEPROM. EADR7-0 are in DEEADR.
1:3 Reserved.
5:4 ECTL1:0 Operation mode selection:
The following modes are selected by ECTL[1:0]:
00 — Byte read / write mode.
01 — Reserved.
10 — Row (64 bytes) fill.
11 — Block fill (512 bytes).
6 HVERR High voltage error. Indicates a programming voltage error during program or erase.
7 EEIF Data EEPROM interrupt flag. Set when a read or write finishes, reset by software.

© Koninklijke Philips Electronics N.V. 2005. All rights reserved.
User manual Rev. 02 — 23 May 2005 107 of 133
Philips Semiconductors UM10109
P89LPC932A1 User manual
Note that if DEEDAT is written prior to a write to DEEADR (if DEECON[5:4] = ‘00’), a Data
EEPROM write operation will commence. The user must take caution that such cases do
not occur during a read. An example is if the Data EEPROM is read in an interrupt service
routine with the interrupt occurring in the middle of a Data EEPROM cycle. The user
should disable interrupts during a Data EEPROM write operation (see Section 17.2).
17.2 Data EEPROM write
A byte can be written via polling or interrupt:
1. Write to DEECON with ECTL1/ECTL0 (DEECON[5:4]) = ‘00’ and correct bit 8 address
to EADR8. (Note that if the correct values are already written to DEECON, there is no
need to write to this register.)
2. Write the data to the DEEDAT register.
3. Write address bits 7 to 0 to DEEADR.
4. If both the EIEE (IEN1.7) bit and the EA (IEN0.7) bit are logic 1s, wait for the Data
EEPROM interrupt then read/poll the EEIF (DEECON.7) bit until it is set to logic 1. If
EIEE or EA is logic 0, the interrupt is disabled and only polling is enabled. When EEIF
is logic 1, the operation is complete and data is written.
As a write to the DEEDAT register followed by a write to the DEEADR register will
automatically set off a write (if DEECON[5:4] = ‘00’), the user must take great caution in a
write to the DEEDAT register. It is strongly recommended that the user disables interrupts
prior to a write to the DEEDAT register and enable interrupts after all writes are over. An
example is as follows:
CLR EA ;disable interrupt
MOV DEEDAT,@R0 ;write data pattern
MOV DEEADR,@R1 ;write address for the data
SETB EA ;wait for the interrupt orpoll the DEECON.7 (EEIF) bit
17.3 Hardware reset
During any hardware reset, including watchdog and system timer reset, the state machine
that ‘remembers’ a write to the DEEDAT register will be initialized. If a write to the
DEEDAT register occurs followed by a hardware reset, a write to the DEEADR register
without a prior write to the DEEDAT register will result in a read cycle.
17.4 Multiple writes to the DEEDAT register
If there are multiple writes to the DEEDAT register before a write to the DEEADR register,
the last data written to the DEEDAT register will be written to the corresponding address.
17.5 Sequences of writes to DEECON and DEEDAT registers
A write to the DEEDAT register is considered a valid write (i.e, will trigger the state
machine to ‘remember’ a write operation is to commence) if DEECON[5:4] = ‘00’. If these
mode bits are already ‘00’ and address bit 8 is correct, there is no need to write to the
DEECON register prior to a write to the DEEDAT register.
17.6 Data EEPROM Row Fill
A row (64 bytes) can be filled with a predetermined data pattern via polling or interrupt:

© Koninklijke Philips Electronics N.V. 2005. All rights reserved.
User manual Rev. 02 — 23 May 2005 108 of 133
Philips Semiconductors UM10109
P89LPC932A1 User manual
1. Write to DEECON with ECTL1/ECTL0 (DEECON[5:4]) = ‘10’ and correct bit 8 address
to EADR8. (Note that if the correct values are already written to DEECON, there is no
need to write to this register.)
2. Write the fill pattern to the DEEDAT register. (Note that if the correct values are
already written to DEEDAT, there is no need to write to this register.)
3. Write address bits 7 to 0 to DEEADR. Note that address bits 5 to 0 are ignored.
4. If both the EIEE (IEN1.7) bit and the EA (IEN0.7) bit are logic 1s, wait for the Data
EEPROM interrupt then read/poll the EEIF (DEECON.7) bit until it is set to logic 1. If
EIEE or EA is logic 0, the interrupt is disabled and only polling is enabled. When EEIF
is logic 1, the operation is complete and row is filled with the DEEDAT pattern.
17.7 Data EEPROM Block Fill
The Data EEPROM array can be filled with a predetermined data pattern via polling or
interrupt:
1. Write to DEECON with ECTL1/ECTL0 (DEECON[5:4]) = ‘11’. Set bit EADR8 = 1.
2. Write the fill pattern to the DEEDAT register.
3. Write any address to DEEADR. Note that the entire address is ignored in a block fill
operation.
4. If both the EIEE (IEN1.7) bit and the EA (IEN0.7) bit are logic 1s, wait for the Data
EEPROM interrupt then read/poll the EEIF (DEECON.7) bit until it is set to logic 1. If
EIEE or EA is logic 0, the interrupt is disabled and only polling is enabled. When EEIF
is logic 1, the operation is complete.
18. Flash memory
18.1 General description
The P89LPC932A1 Flash memory provides in-circuit electrical erasure and programming.
The Flash can be read and written as bytes. The Sector and Page Erase functions can
erase any Flash sector (1 kB) or page (64 bytes). The Chip Erase operation will erase the
entire program memory. Five Flash programming methods are available. On-chip erase
and write timing generation contribute to a user-friendly programming interface. The
P89LPC932A1 Flash reliably stores memory contents even after 100,000 erase and
program cycles. The cell is designed to optimize the erase and programming
mechanisms. P89LPC932A1 uses VDD as the supply voltage to perform the
Program/Erase algorithms
18.2 Features
•Parallel programming with industry-standard commercial programmers
•In-Circuit serial Programming (ICP) with industry-standard commercial
programmers.(This feature was not present in the original P89LPC932).
•IAP-Lite allows individual and multiple bytes of code memory to be used for data
storage and programmed under control of the end application.(This feature was not
present in the original P89LPC932).

© Koninklijke Philips Electronics N.V. 2005. All rights reserved.
User manual Rev. 02 — 23 May 2005 109 of 133
Philips Semiconductors UM10109
P89LPC932A1 User manual
•Internal fixed boot ROM, containing low-level In-Application Programming (IAP)
routines that can be called from the end application (in addition to IAP-Lite).
•Default serial loader providing In-System Programming (ISP) via the serial port,
located in upper end of user program memory.
•Boot vector allows user provided Flash loader code to reside anywhere in the Flash
memory space, providing flexibility to the user.
•Programming and erase over the full operating voltage range
•Read/Programming/Erase using ISP/IAP/IAP-Lite
•Any flash program operation in 2 ms (4 ms for erase/program)
•Programmable security for the code in the Flash for each sector
•> 100,000 typical erase/program cycles for each byte
•10-year minimum data retention
18.3 Flash programming and erase
The P89LPC932A1 program memory consists 1 kB sectors. Each sector can be further
divided into 64-byte pages. In addition to sector erase and page erase, a 64-byte page
register is included which allows from 1 to 64 bytes of a given page to be programmed at
the same time, substantially reducing overall programming time. Five methods of
programming this device are available.
•Parallel programming with industry-standard commercial programmers.
•In-Circuit serial Programming (ICP) with industry-standard commercial programmers.
(This feature was not present in the original P89LPC932).
•IAP-Lite allows individual and multiple bytes of code memory to be used for data
storage and programmed under control of the end application.(This feature was not
present in the original P89LPC932).
•Internal fixed boot ROM, containing low-level In-Application Programming (IAP)
routines that can be called from the end application (in addition to IAP-Lite).
•A factory-provided default serial loader, located in upper end of user program
memory, providing In-System Programming (ISP) via the serial port.
18.4 Using Flash as data storage: IAP-Lite
(This feature was not present in the original P89LPC932).
The Flash code memory array of this device supports IAP-Lite in addition to standard IAP
functions. Any byte in a non-secured sector of the code memory array may be read using
the MOVC instruction and thus is suitable for use as non-volatile data storage. IAP-Lite
provides an erase-program function that makes it easy for one or more bytes within a
page to be erased and programmed in a single operation without the need to erase or
program any other bytes in the page. IAP-Lite is performed in the application under the
control of the microcontroller’s firmware using four SFRs and an internal 64-byte ‘page
register’ to facilitate erasing and programing within unsecured sectors. These SFRs are:
•FMCON (Flash Control Register). When read, this is the status register. When written,
this is a command register. Note that the status bits are cleared to logic 0s when the
command is written.

© Koninklijke Philips Electronics N.V. 2005. All rights reserved.
User manual Rev. 02 — 23 May 2005 110 of 133
Philips Semiconductors UM10109
P89LPC932A1 User manual
•FMADRL, FMADRH (Flash memory address low, Flash memory address high). Used
to specify the byte address within the page register or specify the page within user
code memory
•FMDATA (Flash Data Register). Accepts data to be loaded into the page register.
The page register consists of 64 bytes and an update flag for each byte. When a LOAD
command is issued to FMCON the page register contents and all of the update flags will
be cleared. When FMDATA is written, the value written to FMDATA will be stored in the
page register at the location specified by the lower 6 bits of FMADRL. In addition, the
update flag for that location will be set. FMADRL will auto-increment to the next location.
Auto-increment after writing to the last byte in the page register will ‘wrap-around’ to the
first byte in the page register, but will not affect FMADRL[7:6]. Bytes loaded into the page
register do not have to be continuous. Any byte location can be loaded into the page
register by changing the contents of FMADRL prior to writing to FMDATA. However, each
location in the page register can only be written once following each LOAD command.
Attempts to write to a page register location more than once should be avoided.
FMADRH and FMADRL[7:6] are used to select a page of code memory for the
erase-program function. When the erase-program command is written to FMCON, the
locations within the code memory page that correspond to updated locations in the page
register, will have their contents erased and programmed with the contents of their
corresponding locations in the page register. Only the bytes that were loaded into the
page register will be erased and programmed in the user code array. Other bytes within
the user code memory will not be affected.
Writing the erase-program command (68H) to FMCON will start the erase-program
process and place the CPU in a program-idle state. The CPU will remain in this idle state
until the erase-program cycle is either completed or terminated by an interrupt. When the
program-idle state is exited FMCON will contain status information for the cycle.
If an interrupt occurs during an erase/programming cycle, the erase/programming cycle
will be aborted and the OI flag (Operation Interrupted) in FMCON will be set. If the
application permits interrupts during erasing-programming the user code should check the
OI flag (FMCON.0) after each erase-programming operation to see if the operation was
aborted. If the operation was aborted, the user’s code will need to repeat the process
starting with loading the page register.
The erase-program cycle takes 4 ms (2 ms for erase, 2 ms for programming) to complete,
regardless of the number of bytes that were loaded into the page register.
Erasing-programming of a single byte (or multiple bytes) in code memory is accomplished
using the following steps:
•Write the LOAD command (00H) to FMCON. The LOAD command will clear all
locations in the page register and their corresponding update flags.
•Write the address within the page register to FMADRL. Since the loading the page
register uses FMADRL[5:0], and since the erase-program command uses FMADRH
and FMADRL[7:6], the user can write the byte location within the page register
(FMADRL[5:0]) and the code memory page address (FMADRH and FMADRL[7:6]) at
this time.
•Write the data to be programmed to FMDATA. This will increment FMADRL pointing to
the next byte in the page register.

© Koninklijke Philips Electronics N.V. 2005. All rights reserved.
User manual Rev. 02 — 23 May 2005 111 of 133
Philips Semiconductors UM10109
P89LPC932A1 User manual
•Write the address of the next byte to be programmed to FMADRL, if desired. (Not
needed for contiguous bytes since FMADRL is auto-incremented). All bytes to be
programmed must be within the same page.
•Write the data for the next byte to be programmed to FMDATA.
•Repeat writing of FMADRL and/or FMDATA until all desired bytes have been loaded
into the page register.
•Write the page address in user code memory to FMADRH and FMADRL[7:6], if not
previously included when writing the page register address to FMADRL[5:0].
•Write the erase-program command (68H) to FMCON, starting the erase-program
cycle.
•Read FMCON to check status. If aborted, repeat starting with the LOAD command.
An assembly language routine to load the page register and perform an erase/program
operation is shown below.
;**************************************************
;* pgm user code *
;**************************************************
;* *
;* Inputs: *
;*R3 = number of bytes to program (byte) *
;*R4 = page address MSB(byte) *
Table 94: Flash Memory Control register (FMCON - address E4h) bit allocation
Bit 76543210
Symbol (R)----HVAHVESVOI
Symbol (W) FMCMD.7 FMCMD.6 FMCMD.5 FMCMD.4 FMCMD.3 FMCMD.2 FMCMD.1 FMCMD.0
Reset00000000
Table 95: Flash Memory Control register (FMCON - address E4h) bit description
Bit Symbol Access Description
0 OI R Operation interrupted. Set when cycle aborted due to an interrupt or reset.
FMCMD.0 W Command byte bit 0.
1 SV R Security violation. Set when an attempt is made to program, erase, or CRC a secured sector or
page.
FMCMD.1 W Command byte bit 1
2 HVE R High voltage error. Set when an error occurs in the high voltage generator.
FMCMD.2 W Command byte bit 2.
3 HVA R High voltage abort. Set if either an interrupt or a brown-out is detected during a program or
erase cycle. Also set if the brown-out detector is disabled at the start of a program or erase
cycle.
FMCMD.3 W Command byte bit 3.
4:7 - R reserved
4:7 FMCMD.4 W Command byte bit 4.
4:7 FMCMD.5 W Command byte bit 5.
4:7 FMCMD.6 W Command byte bit 6.
4:7 FMCMD.7 W Command byte bit 7.

© Koninklijke Philips Electronics N.V. 2005. All rights reserved.
User manual Rev. 02 — 23 May 2005 112 of 133
Philips Semiconductors UM10109
P89LPC932A1 User manual
;*R5 = page address LSB(byte) *
;*R7 = pointer to data buffer in RAM(byte) *
;* Outputs: *
;*R7 = status (byte) *
;* C = clear on no error, set on error *
;**************************************************
LOAD EQU 00H
EP EQU 68H
PGM_USER:
MOV FMCON,#LOAD ;load command, clears page register
MOV FMADRH,R4 ;get high address
MOV FMADRL,R5 ;get low address
MOV A,R7 ;
MOV R0,A ;get pointer into R0
LOAD_PAGE:
MOV FMDAT,@R0 ;write data to page register
INC R0 ;point to next byte
DJNZ R3,LOAD_PAGE ;do until count is zero
MOV FMCON,#EP ;else erase & program the page
MOV R7,FMCON ;copy status for return
MOV A,R7 ;read status
ANL A,#0FH ;save only four lower bits
JNZ BAD ;
CLR C ;clear error flag if good
RET ;and return
BAD:
SETB C ;set error flag
RET ;and return
A C-language routine to load the page register and perform an erase/program operation is
shown below.
#include <REG931.H>
unsigned char idata dbytes[64]; // data buffer
unsigned char Fm_stat; // status result
bit PGM_USER (unsigned char, unsigned char);
bit prog_fail;
void main ()
{
prog_fail=PGM_USER(0x1F,0xC0);
}
bit PGM_USER (unsigned char page_hi, unsigned char page_lo)
{
#define LOAD0x00// clear page register, enable loading
#define EP 0x68// erase & program page
unsigned char i;// loop count

© Koninklijke Philips Electronics N.V. 2005. All rights reserved.
User manual Rev. 02 — 23 May 2005 113 of 133
Philips Semiconductors UM10109
P89LPC932A1 User manual
FMCON = LOAD; //load command, clears page reg
FMADRH = page_hi; //
FMADRL = page_lo; //write my page address to addr regs
for(i=0;i<64;i=i+1)
{
FMDATA = dbytes[i];
}
FMCON = EP; //erase & prog page command
Fm_stat = FMCON; //read the result status
if ((Fm_stat & 0x0F)!=0) prog_fail=1; else prog_fail=0;
return(prog_fail);
}
18.5 In-circuit programming (ICP)
(This feature was not present in the original P89LPC932).
In-Circuit Programming is a method intended to allow commercial programmers to
program and erase these devices without removing the microcontroller from the system.
The In-Circuit Programming facility consists of a series of internal hardware resources to
facilitate remote programming of the P89LPC932A1 through a two-wire serial interface.
Philips has made in-circuit programming in an embedded application possible with a
minimum of additional expense in components and circuit board area. The ICP function
uses five pins (VDD, VSS, P0.5, P0.4, and RST). Only a small connector needs to be
available to interface your application to an external programmer in order to use this
feature.
18.6 ISP and IAP capabilities of the P89LPC932A1
An In-Application Programming (IAP) interface is provided to allow the end user’s
application to erase and reprogram the user code memory. In addition, erasing and
reprogramming of user-programmable bytes including UCFG1, the Boot Status Bit, and
the Boot Vector is supported. As shipped from the factory, the upper 512 bytes of user
code space contains a serial In-System Programming (ISP) loader allowing for the device
to be programmed in circuit through the serial port. This ISP boot loader will, in turn, call
low-level routines through the same common entry point that can be used by the end-user
application.
18.7 Boot ROM
When the microcontroller contains a a 256 byte Boot ROM that is separate from the user’s
Flash program memory. This Boot ROM contains routines which handle all of the low level
details needed to erase and program the user Flash memory. A user program simply calls
a common entry point in the Boot ROM with appropriate parameters to accomplish the
desired operation. Boot ROM operations include operations such as erase sector, erase
page, program page, CRC, program security bit, etc. The Boot ROM occupies the
program memory space at the top of the address space from FF00 to FFFFh, thereby not
conflicting with the user program memory space. This function is in addition to the IAP-Lite
feature.

© Koninklijke Philips Electronics N.V. 2005. All rights reserved.
User manual Rev. 02 — 23 May 2005 114 of 133
Philips Semiconductors UM10109
P89LPC932A1 User manual
18.8 Power on reset code execution
The P89LPC932A1 contains two special Flash elements: the BOOT VECTOR and the
Boot Status Bit. Following reset, the P89LPC932A1 examines the contents of the Boot
Status Bit. If the Boot Status Bit is set to zero, power-up execution starts at location
0000H, which is the normal start address of the user’s application code. When the Boot
Status Bit is set to a va one, the contents of the Boot Vector is used as the high byte of the
execution address and the low byte is set to 00H.
The factory default settings for this device is shown in Ta b l e 9 6 , below.
Note: These settings are different from the original P89LPC932.
The factory pre-programmed boot loader can be erased by the user. Users who wish to
use this loader should take cautions to avoid erasing the last 1 kB sector on the device.
Instead, the page erase function can be used to erase the eight 64-byte pages located in
this sector. A custom boot loader can be written with the Boot Vector set to the custom
boot loader, if desired.
18.9 Hardware activation of Boot Loader
The boot loader can also be executed by forcing the device into ISP mode during a
power-on sequence (see Figure 50). This is accomplished by powering up the device with
the reset pin initially held low and holding the pin low for a fixed time after VDD rises to its
normal operating value. This is followed by three, and only three, properly timed low-going
pulses. Fewer or more than three pulses will result in the device not entering ISP mode.
Timing specifications may be found in the data sheet for this device.
This has the same effect as having a non-zero status bit. This allows an application to be
built that will normally execute the user code but can be manually forced into ISP
operation. If the factory default setting for the Boot Vector is changed, it will no longer point
to the factory pre-programmed ISP boot loader code. If this happens, the only way it is
possible to change the contents of the Boot Vector is through the parallel or ICP
programming method, provided that the end user application does not contain a
customized loader that provides for erasing and reprogramming of the Boot Vector and
Boot Status Bit. After programming the Flash, the status byte should be programmed to
zero in order to allow execution of the user’s application code beginning at address
0000H.
Table 96: Boot loader address and default Boot vector
Product Flash size End
address
Signature bytes Sector
size
Page
size
Pre-programmed
serial loader
Default Boot
vector
Mfg id Id 1 Id 2
P89LPC932A1 8 kB × 8 1FFFh 15h DDh 1Fh 1 kB × 864 × 8 1E00h to 1FFFh 1Fh
Fig 50. Forcing ISP mode.
002aaa912
V
DD
RST
t
RL
t
VR
t
RH

© Koninklijke Philips Electronics N.V. 2005. All rights reserved.
User manual Rev. 02 — 23 May 2005 115 of 133
Philips Semiconductors UM10109
P89LPC932A1 User manual
18.10 In-system programming (ISP)
In-System Programming is performed without removing the microcontroller from the
system. The In-System Programming facility consists of a series of internal hardware
resources coupled with internal firmware to facilitate remote programming of the
P89LPC932A1 through the serial port. This firmware is provided by Philips and embedded
within each P89LPC932A1 device. The Philips In-System Programming facility has made
in-circuit programming in an embedded application possible with a minimum of additional
expense in components and circuit board area. The ISP function uses five pins (VDD, VSS,
TxD, RxD, and RST). Only a small connector needs to be available to interface your
application to an external circuit in order to use this feature.
18.11 Using the In-system programming (ISP)
The ISP feature allows for a wide range of baud rates to be used in your application,
independent of the oscillator frequency. It is also adaptable to a wide range of oscillator
frequencies. This is accomplished by measuring the bit-time of a single bit in a received
character. This information is then used to program the baud rate in terms of timer counts
based on the oscillator frequency. The ISP feature requires that an initial character (an
uppercase U) be sent to the P89LPC932A1 to establish the baud rate. The ISP firmware
provides auto-echo of received characters. Once baud rate initialization has been
performed, the ISP firmware will only accept Intel Hex-type records. Intel Hex records
consist of ASCII characters used to represent hexadecimal values and are summarized
below:
:NNAAAARRDD..DDCC<crlf>
In the Intel Hex record, the ‘NN’ represents the number of data bytes in the record. The
P89LPC932A1 will accept up to 64 (40H) data bytes. The ‘AAAA’ string represents the
address of the first byte in the record. If there are zero bytes in the record, this field is often
set to 0000. The ‘RR’ string indicates the record type. A record type of ‘00’ is a data
record. A record type of ‘01’ indicates the end-of-file mark. In this application, additional
record types will be added to indicate either commands or data for the ISP facility. The
maximum number of data bytes in a record is limited to 64 (decimal). ISP commands are
summarized in Ta b le 9 7 . As a record is received by the P89LPC932A1, the information in
the record is stored internally and a checksum calculation is performed. The operation
indicated by the record type is not performed until the entire record has been received.
Should an error occur in the checksum, the P89LPC932A1 will send an ‘X’ out the serial
port indicating a checksum error. If the checksum calculation is found to match the
checksum in the record, then the command will be executed. In most cases, successful
reception of the record will be indicated by transmitting a ‘.’ character out the serial port.

© Koninklijke Philips Electronics N.V. 2005. All rights reserved.
User manual Rev. 02 — 23 May 2005 116 of 133
Philips Semiconductors UM10109
P89LPC932A1 User manual
Table 97: In-system Programming (ISP) hex record formats
Record type Command/data function
00 Program User Code Memory Page
:nnaaaa00dd..ddcc
Where:
nn = number of bytes to program
aaaa = page address
dd..dd= data bytes
cc = checksum
Example:
:100000000102030405006070809cc
01 Read Version Id
:00xxxx01cc
Where:
xxxx = required field but value is a ‘don’t care’
cc = checksum
Example:
:00000001cc
02 Miscellaneous Write Functions
:02xxxx02ssddcc
Where:
xxxx = required field but value is a ‘don’t care’
ss= subfunction code
dd= data
cc = checksum
Subfunction codes:
00= UCFG1
01= reserved
02= Boot Vector
03= Status Byte
04= reserved
05= reserved
06= reserved
07= reserved
08= Security Byte 0
09= Security Byte 1
0A= Security Byte 2
0B= Security Byte 3
0C= Security Byte 4
0D= Security Byte 5
0E= Security Byte 6
0F= Security Byte 7
0A= Clear Configuration Protection
Example:
:020000020347cc

© Koninklijke Philips Electronics N.V. 2005. All rights reserved.
User manual Rev. 02 — 23 May 2005 117 of 133
Philips Semiconductors UM10109
P89LPC932A1 User manual
03 Miscellaneous Read Functions
:01xxxx03sscc
Where
xxxx = required field but value is a ‘don’t care’
ss= subfunction code
cc = checksum
Subfunction codes:
00= UCFG1
01= reserved
02= Boot Vector
03= Status Byte
04= reserved
05= reserved
06= reserved
07= reserved
08= Security Byte 0
09= Security Byte 1
0A= Security Byte 2
0B= Security Byte 3
0C= Security Byte 4
0D= Security Byte 5
0E= Security Byte 6
0F= Security Byte 7
10= Manufacturer Id
11= Device Id
12= Derivative Id
Example:
:0100000312cc
04 Erase Sector/Page
:03xxxx04ssaaaacc
Where:
xxxx = required field but value is a ‘don’t care’
aaaa = sector/page address
ss= 01 erase sector
= 00 erase page
cc = checksum
Example:
:03000004010000F8
Table 97: In-system Programming (ISP) hex record formats …continued
Record type Command/data function

© Koninklijke Philips Electronics N.V. 2005. All rights reserved.
User manual Rev. 02 — 23 May 2005 118 of 133
Philips Semiconductors UM10109
P89LPC932A1 User manual
18.12 In-application programming (IAP)
Several In-Application Programming (IAP) calls are available for use by an application
program to permit selective erasing and programming of Flash sectors, pages, security
bits, configuration bytes, and device id. All calls are made through a common interface,
PGM_MTP. The programming functions are selected by setting up the microcontroller’s
registers before making a call to PGM_MTP at FF03H. The IAP calls are shown in
Ta b le 9 9 .
18.13 IAP authorization key
(This feature was not present in the original P89LPC932).
05 Read Sector CRC
:01xxxx05aacc
Where:
xxxx = required field but value is a ‘don’t care’
aa= sector address high byte
cc= checksum
Example:
:0100000504F6cc
06 Read Global CRC
:00xxxx06cc
Where:
xxxx = required field but value is a ‘don’t care’
cc= checksum
Example:
:00000006FA
07 Direct Load of Baud Rate
:02xxxx07HHLLcc
Where:
xxxx = required field but value is a ‘don’t care’
HH= high byte of timer
LL = low byte of timer
cc = checksum
Example:
:02000007FFFFcc
08 Reset MCU
:00xxxx08cc
Where:
xxxx = required field but value is a ‘don’t care’
cc = checksum
Example:
:00000008F8
Table 97: In-system Programming (ISP) hex record formats …continued
Record type Command/data function

© Koninklijke Philips Electronics N.V. 2005. All rights reserved.
User manual Rev. 02 — 23 May 2005 119 of 133
Philips Semiconductors UM10109
P89LPC932A1 User manual
IAP functions which write or erase code memory require an authorization key be set by
the calling routine prior to performing the IAP function call. This authorization key is set by
writing 96H to RAM location FFH. The following example was written using the Keil C
compiler. The methods used to access a specific physical address in memory may vary
with other compilers.
#include <ABSACC.H> /* enable absolute memory access */
#define key DBYTE[0xFF] /* force key to be at address 0xFF */
short (*pgm_mtp) (void) = 0xFF00; /* set pointer to IAP entry point */;
key = 0x96; /* set the authorization key */
pgm_mtp (); /* execute the IAP function call */
After the function call is processed by the IAP routine, the authorization key will be
cleared. Thus it is necessary for the authorization key to be set prior to EACH call to
PGM_MTP that requires a key. If an IAP routine that requires an authorization key is
called without a valid authorization key present, the MCU will perform a reset.
18.14 Flash write enable
(This feature was not present in the original P89LPC932).
This device has hardware write enable protection. This protection applies to both ISP and
IAP modes and applies to both the user code memory space and the user configuration
bytes (UCFG1, BOOTVEC, and BOOTSTAT). This protection does not apply to ICP or
parallel programmer modes. If the Activate Write Enable (AWE) bit in BOOTSTAT.7 is a
logic 0, an internal Write Enable (WE) flag is forced set and writes to the flash memory
and configuration bytes are enabled. If the Active Write Enable (AWE) bit is a logic 1, then
the state of the internal WE flag can be controlled by the user.
The WE flag is SET by writing the Set Write Enable (08H) command to FMCON followed
by a key value (96H) to FMDATA:
FMCON = 0x08;
FMDATA = 0x96;
The WE flag is CLEARED by writing the Clear Write Enable (0BH) command to FMCON
followed by a key value (96H) to FMDATA, or by a reset:
FMCON = 0x0B;
FMDATA = 0x96;
The ISP function in this device sets the WE flag prior to calling the IAP routines. The IAP
function in this device executes a Clear Write Enable command following any write
operation. If the Write Enable function is active, user code which calls IAP routines will
need to set the Write Enable flag prior to each IAP write function call.
18.15 Configuration byte protection
(This feature was not present in the original P89LPC932).
In addition to the hardware write enable protection, described above, the ‘configuration
bytes’ may be separately write protected. These configuration bytes include UCFG1,
BOOTVEC, and BOOTSTAT. This protection applies to both ISP and IAP modes and does
not apply to ICP or parallel programmer modes.

© Koninklijke Philips Electronics N.V. 2005. All rights reserved.
User manual Rev. 02 — 23 May 2005 120 of 133
Philips Semiconductors UM10109
P89LPC932A1 User manual
If the Configuration Write Protect bit (CWP) in BOOTSTAT.6 is a logic 1, writes to the
configuration bytes are disabled. If the Configuration Write Protect bit (CWP) is a logic 0,
writes to the configuration bytes are enabled. The CWP bit is set by programming the
BOOTSTAT register. This bit is cleared by using the Clear Configuration Protection (CCP)
command in IAP or ISP.
The Clear Configuration Protection command can be disabled in ISP or IAP mode by
programming the Disable Clear Configuration Protection bit (DCCP) in BOOTSTAT.7 to a
logic 1. When DCCP is set, the CCP command may still be used in ICP or parallel
programming modes. This bit is cleared by writing the Clear Configuration Protection
(CCP) command in either ICP or parallel programming modes.
18.16 IAP error status
It is not possible to use the Flash memory as the source of program instructions while
programming or erasing this same Flash memory. During an IAP erase, program, or CRC
the CPU enters a program-idle state. The CPU will remain in this program-idle state until
the erase, program, or CRC cycle is completed. These cycles are self timed. When the
cycle is completed, code execution resumes. If an interrupt occurs during an erase,
programming or CRC cycle, the erase, programming, or CRC cycle will be aborted so that
the Flash memory can be used as the source of instructions to service the interrupt. An
IAP error condition will be flagged by setting the carry flag and status information
returned. The status information returned is shown in Ta bl e 9 8 . If the application permits
interrupts during erasing, programming, or CRC cycles, the user code should check the
carry flag after each erase, programming, or CRC operation to see if an error occurred. If
the operation was aborted, the user’s code will need to repeat the operation.
Table 98: IAP error status
Bit Flag Description
0 OI Operation Interrupted. Indicates that an operation was aborted due to an interrupt occurring during a
program or erase cycle.
1 SV Security Violation. Set if program or erase operation fails due to security settings. Cycle is aborted. Memory
contents are unchanged. CRC output is invalid.
2 HVE High Voltage Error. Set if error detected in high voltage generation circuits. Cycle is aborted. Memory
contents may be corrupted.
3 VE Verify error. Set during IAP programming of user code if the contents of the programmed address does not
agree with the intended programmed value. IAP uses the MOVC instruction to perform this verify. Attempts
to program user code that is MOVC protected can be programmed but will generate this error after the
programming cycle has been completed.
4 to 7 - unused; reads as a logic 0

© Koninklijke Philips Electronics N.V. 2005. All rights reserved.
User manual Rev. 02 — 23 May 2005 121 of 133
Philips Semiconductors UM10109
P89LPC932A1 User manual
Table 99: IAP function calls
IAP function IAP call parameters
Program User Code Page (requires
‘key’)
Input parameters:
ACC = 00h
R3= number of bytes to program
R4= page address (MSB)
R5= page address (LSB)
R7= pointer to data buffer in RAM
F1= 0h = use IDATA
Return parameter(s):
R7= status
Carry= set on error, clear on no error
Read Version Id Input parameters:
ACC = 01h
Return parameter(s):
R7= IAP code version id
Misc. Write (requires ‘key’) Input parameters:
ACC = 02h
R5= data to write
R7= register address
00= UCFG1
01= reserved
02= Boot Vector
03= Status Byte
04= reserved
05= reserved
06= reserved
07= reserved
08= Security Byte 0
09= Security Byte 1
0A= Security Byte 2
0B= Security Byte 3
0C= Security Byte 4
0D= Security Byte 5
0E= Security Byte 6
0F= Security Byte 7
0A = Clear Configuration Protection
Return parameter(s):
R7= status
Carry= set on error, clear on no error

© Koninklijke Philips Electronics N.V. 2005. All rights reserved.
User manual Rev. 02 — 23 May 2005 122 of 133
Philips Semiconductors UM10109
P89LPC932A1 User manual
Misc. Read Input parameters:
ACC = 03h
R7= register address
00= UCFG1
01= reserved
02= Boot Vector
03= Status Byte
04= reserved
05= reserved
06= reserved
07= reserved
08= Security Byte 0
09= Security Byte 1
0A= Security Byte 2
0B= Security Byte 3
0C= Security Byte 4
0D= Security Byte 5
0E= Security Byte 6
0F= Security Byte 7
Return parameter(s):
R7= register data if no error, else error status
Carry= set on error, clear on no error
Erase Sector/Page (requires ‘key’) Input parameters:
ACC = 04h
R7= 00H (erase page) or 01H (erase sector)
R4= sector/page address (MSB)
R5=sector/page address (LSB)
Return parameter(s):
R7= status
Carry= set on error, clear on no error
Table 99: IAP function calls …continued
IAP function IAP call parameters

© Koninklijke Philips Electronics N.V. 2005. All rights reserved.
User manual Rev. 02 — 23 May 2005 123 of 133
Philips Semiconductors UM10109
P89LPC932A1 User manual
18.17 User configuration bytes
A number of user-configurable features of the P89LPC932A1 must be defined at
power-up and therefore cannot be set by the program after start of execution. These
features are configured through the use of an Flash byte UCFG1 shown in Ta bl e 1 0 1
Read Sector CRC Input parameters:
ACC = 05h
R7= sector address
Return parameter(s):
R4= CRC bits 31:24
R5= CRC bits 23:16
R6= CRC bits 15:8
R7= CRC bits 7:0 (if no error)
R7= error status (if error)
Carry= set on error, clear on no error
Read Global CRC Input parameters:
ACC = 06h
Return parameter(s):
R4= CRC bits 31:24
R5= CRC bits 23:16
R6= CRC bits 15:8
R7= CRC bits 7:0 (if no error)
R7= error status (if error)
Carry= set on error, clear on no error
Read User Code Input parameters:
ACC = 07h
R4= address (MSB)
R5= address (LSB)
Return parameter(s):
R7= data
Table 99: IAP function calls …continued
IAP function IAP call parameters
Table 100: Flash User Configuration Byte (UCFG1) bit allocation
Bit 76543210
Symbol WDTE RPE BOE WDSE - FOSC2 FOSC1 FOSC0
Unprogrammed
value
01100011
Table 101: Flash User Configuration Byte (UCFG1) bit description
Bit Symbol Description
0 FOSC0 CPU oscillator type select. See Section 2 “Clocks” for additional information. Combinations other than those
shown in Ta bl e 1 0 2 are reserved for future use should not be used.
1FOSC1
2FOSC2
3- reserved

© Koninklijke Philips Electronics N.V. 2005. All rights reserved.
User manual Rev. 02 — 23 May 2005 124 of 133
Philips Semiconductors UM10109
P89LPC932A1 User manual
18.18 User security bytes
This device has three security bits associated with each of its eight sectors, as shown in
Table 103
4 WDSE Watchdog Safety Enable bit. Refer to Table 86 “Watchdog timer configuration” for details.
5 BOE Brownout Detect Enable (see Section 5.1 “Brownout detection”)
6 RPE Reset pin enable. When set = 1, enables the reset function of pin P1.5. When cleared, P1.5 may be used as
an input pin. NOTE: During a power-up sequence, the RPE selection is overridden and this pin will always
functions as a reset input. After power-up the pin will function as defined by the RPE bit. Only a power-up
reset will temporarily override the selection defined by RPE bit. Other sources of reset will not override the
RPE bit.
7 WDTE Watchdog timer reset enable. When set = 1, enables the watchdog timer reset. When cleared = 0, disables
the watchdog timer reset. The timer may still be used to generate an interrupt. Refer to Table 86 “Watchdog
timer configuration” for details.
Table 101: Flash User Configuration Byte (UCFG1) bit description …continued
Bit Symbol Description
Table 102: Oscillator type selection
FOSC[2:0] Oscillator configuration
111 External clock input on XTAL1.
100 Watchdog Oscillator, 400 kHz (+20/ −30 % tolerance).
011 Internal RC oscillator, 7.373 MHz ± 2.5 %.
010 Low frequency crystal, 20 kHz to 100 kHz.
001 Medium frequency crystal or resonator, 100 kHz to 4 MHz.
000 High frequency crystal or resonator, 4 MHz to 12 MHz.
Table 103: Sector Security Bytes (SECx) bit allocation
Bit 76543210
Symbol-----EDISxSPEDISx MOVCDISx
Unprogrammed
value
00000000
Table 104: Sector Security Bytes (SECx) bit description
Bit Symbol Description
0 MOVCDISx MOVC Disable. Disables the MOVC command for sector x. Any MOVC that attempts to read a byte in a
MOVC protected sector will return invalid data. This bit can only be erased when sector x is erased.
1 SPEDISx Sector Program Erase Disable x. Disables program or erase of all or part of sector x. This bit and sector
x are erased by either a sector erase command (ISP, IAP, commercial programmer) or a 'global' erase
command (commercial programmer).
2 EDISx Erase Disable ISP. Disables the ability to perform an erase of sector x in ISP or IAP mode. When
programmed, this bit and sector x can only be erased by a 'global' erase command using a commercial
programmer. This bit and sector x CANNOT be erased in ISP or IAP modes.
3:7 - reserved

© Koninklijke Philips Electronics N.V. 2005. All rights reserved.
User manual Rev. 02 — 23 May 2005 125 of 133
Philips Semiconductors UM10109
P89LPC932A1 User manual
18.19 Boot Vector register
18.20 Boot status register
Table 105: Effects of Security Bits
EDISx SPEDISx MOVCDISx Effects on Programming
000None.
0 0 1 Security violation flag set for sector CRC calculation for the specific sector.
Security violation flag set for global CRC calculation if any MOVCDISx bit is set.
Cycle aborted. Memory contents unchanged. CRC invalid. Program/erase
commands will not result in a security violation.
0 1 x Security violation flag set for program commands or an erase page command.
Cycle aborted. Memory contents unchanged. Sector erase and global erase are
allowed.
1 x x Security violation flag set for program commands or an erase page command.
Cycle aborted. Memory contents unchanged. Global erase is allowed.
Table 106: Boot Vector (BOOTVEC) bit allocation
Bit 76543210
Symbol---BOOTV4BOOTV3BOOTV2BOOTV1BOOTV0
Factory default
value
00011111
Table 107: Boot Vector (BOOTVEC) bit description
Bit Symbol Description
0:4 BOOTV[0:4] Boot vector. If the Boot Vector is selected as the reset address, the P89LPC932A1 will start execution at
an address comprised of 00h in the lower eight bits and this BOOTVEC as the upper eight bits after a
reset.
5:7 - reserved
Table 108: Boot Status (BOOTSTAT) bit allocation
Bit 76543210
Symbol DCCP CWP AWP -----BSB
Factory default
value
00000001
Table 109: Boot Status (BOOTSTAT) bit description
Bit Symbol Description
0 BSB Boot Status Bit. If programmed to logic 1, the P89LPC932A1 will always start execution at an address
comprised of 00H in the lower eight bits and BOOTVEC as the upper bits after a reset. (See Section 6.1
“Reset vector”).
1:4 - reserved

© Koninklijke Philips Electronics N.V. 2005. All rights reserved.
User manual Rev. 02 — 23 May 2005 126 of 133
Philips Semiconductors UM10109
P89LPC932A1 User manual
5 AWP Activate Write Protection bit. When this bit is cleared, the internal Write Enable flag is forced to the set
state, thus writes to the flash memory are always enabled. When this bit is set, the Write Enable internal
flag can be set or cleared using the Set Write Enable (SWE) or Clear Write Enable (CWE) commands.
6 CWP Configuration Write Protect bit. Protects inadvertent writes to the user programmable configuration
bytes (UCFG1, BOOTVEC, and BOOTSTAT). If programmed to a logic 1, the writes to these registers
are disabled. If programmed to a logic 0, writes to these registers are enabled.
This bit is set by programming the BOOTSTAT register. This bit is cleared by writing the Clear
Configuration Protection (CCP) command to FMCON followed by writing 96H to FMDATA.
7 DCCP Disable Clear Configuration Protection command. If Programmed to ‘1’, the Clear Configuration
Protection (CCP) command is disabled during ISP or IAP modes. This command can still be used in
ICP or parallel programmer modes. If programmed to ‘0’, the CCP command can be used in all
programming modes. This bit is set by programming the BOOTSTAT register. This bit is cleared by
writing the Clear Configuration Protection (CCP) command in either ICP or parallel programmer modes.
Table 109: Boot Status (BOOTSTAT) bit description …continued
Bit Symbol Description

© Koninklijke Philips Electronics N.V. 2005. All rights reserved.
User manual Rev. 02 — 23 May 2005 127 of 133
Philips Semiconductors UM10109
P89LPC932A1 User manual
19. Instruction set
Table 110: Instruction set summary
Mnemonic Description Bytes Cycles Hex
code
ARITHMETIC
ADD A,Rn Add register to A 1 1 28 to 2F
ADD A,dir Add direct byte to A 2 1 25
ADD A,@Ri Add indirect memory to A 1 1 26 to 27
ADD A,#data Add immediate to A 2 1 24
ADDC A,Rn Add register to A with carry 1 1 38 to 3F
ADDC A,dir Add direct byte to A with carry 2 1 35
ADDC A,@Ri Add indirect memory to A with
carry
1 1 36 to 37
ADDC A,#data Add immediate to A with carry 2 1 34
SUBB A,Rn Subtract register from A with
borrow
1 1 98 to 9F
SUBB A,dir Subtract direct byte from A with
borrow
2195
SUBB A,@Ri Subtract indirect memory from A
with borrow
1 1 96 to 97
SUBB A,#data Subtract immediate from A with
borrow
2194
INC A Increment A 1 1 04
INC Rn Increment register 1 1 08 to 0F
INC dir Increment direct byte 2 1 05
INC @Ri Increment indirect memory 1 1 06 to 07
DEC A Decrement A 1 1 14
DEC Rn Decrement register 1 1 18 to 1F
DEC dir Decrement direct byte 2 1 15
DEC @Ri Decrement indirect memory 1 1 16 to 17
INC DPTR Increment data pointer 1 2 A3
MUL AB Multiply A by B 1 4 A4
DIV AB Divide A by B 1 4 84
DA A Decimal Adjust A 1 1 D4
LOGICAL
ANL A,Rn AND register to A 1 1 58 to 5F
ANL A,dir AND direct byte to A 2 1 55
ANL A,@Ri AND indirect memory to A 1 1 56 to 57
ANL A,#data AND immediate to A 2 1 54
ANL dir,A AND A to direct byte 2 1 52
ANL dir,#data AND immediate to direct byte 3 2 53
ORL A,Rn OR register to A 1 1 48 to 4F
ORL A,dir OR direct byte to A 2 1 45

© Koninklijke Philips Electronics N.V. 2005. All rights reserved.
User manual Rev. 02 — 23 May 2005 128 of 133
Philips Semiconductors UM10109
P89LPC932A1 User manual
ORL A,@Ri OR indirect memory to A 1 1 46 to 47
ORL A,#data OR immediate to A 2 1 44
ORL dir,A OR A to direct byte 2 1 42
ORL dir,#data OR immediate to direct byte 3 2 43
XRL A,Rn Exclusive-OR register to A 1 1 68 to 6F
XRL A,dir Exclusive-OR direct byte to A 2 1 65
XRL A, @Ri Exclusive-OR indirect memory to
A
1 1 66 to 67
XRL A,#data Exclusive-OR immediate to A 2 1 64
XRL dir,A Exclusive-OR A to direct byte 2 1 62
XRL dir,#data Exclusive-OR immediate to direct
byte
3263
CLR A Clear A 1 1 E4
CPL A Complement A 1 1 F4
SWAP A Swap Nibbles of A 1 1 C4
RL A Rotate A left 1 1 23
RLC A Rotate A left through carry 1 1 33
Rotate A right RR A 1 1 03
RRC A Rotate A right through carry 1 1 13
DATA TRANSFER
MOV A,Rn Move register to A 1 1 E8 to EF
MOV A,dir Move direct byte to A 2 1 E5
Move indirect memory to A MOV A,@Ri 1 1 E6 to E7
MOV A,#data Move immediate to A 2 1 74
MOV Rn,A Move A to register 1 1 F8 to FF
MOV Rn,dir Move direct byte to register 2 2 A8 to AF
MOV Rn,#data Move immediate to register 2 1 78 to 7F
MOV dir,A Move A to direct byte 2 1 F5
MOV dir,Rn Move register to direct byte 2 2 88 to 8F
MOV dir,dir Move direct byte to direct byte 3 2 85
MOV dir,@Ri Move indirect memory to direct
byte
2 2 86 to 87
MOV dir,#data Move immediate to direct byte 3 2 75
MOV @Ri,A Move A to indirect memory 1 1 F6 to F7
MOV @Ri,dir Move direct byte to indirect
memory
22A6 to A7
MOV @Ri,#data Move immediate to indirect
memory
2 1 76 to 77
MOV DPTR,#data Move immediate to data pointer 3 2 90
MOVC A,@A+DPTR Move code byte relative DPTR to
A
1293
MOVC A,@A+PC Move code byte relative PC to A 1 2 94
Table 110: Instruction set summary …continued
Mnemonic Description Bytes Cycles Hex
code

© Koninklijke Philips Electronics N.V. 2005. All rights reserved.
User manual Rev. 02 — 23 May 2005 129 of 133
Philips Semiconductors UM10109
P89LPC932A1 User manual
MOVX A,@Ri Move external data(A8) to A 1 2 E2 to E3
MOVX A,@DPTR Move external data(A16) to A 1 2 E0
MOVX @Ri,A Move A to external data(A8) 1 2 F2 to F3
MOVX @DPTR,A Move A to external data(A16) 1 2 F0
PUSH dir Push direct byte onto stack 2 2 C0
POP dir Pop direct byte from stack 2 2 D0
XCH A,Rn Exchange A and register 1 1 C8 to
CF
XCH A,dir Exchange A and direct byte 2 1 C5
XCH A,@Ri Exchange A and indirect memory 1 1 C6 to C7
XCHD A,@Ri Exchange A and indirect memory
nibble
11D6 to D7
BOOLEAN
Mnemonic Description Bytes Cycles Hex
code
CLR C Clear carry 1 1 C3
CLR bit Clear direct bit 2 1 C2
SETB C Set carry 1 1 D3
SETB bit Set direct bit 2 1 D2
CPL C Complement carry 1 1 B3
CPL bit Complement direct bit 2 1 B2
ANL C,bit AND direct bit to carry 2 2 82
ANL C,/bit AND direct bit inverse to carry 2 2 B0
ORL C,bit OR direct bit to carry 2 2 72
ORL C,/bit OR direct bit inverse to carry 2 2 A0
MOV C,bit Move direct bit to carry 2 1 A2
MOV bit,C Move carry to direct bit 2 2 92
BRANCHING
ACALL addr 11 Absolute jump to subroutine 2 2 116F1
LCALL addr 16 Long jump to subroutine 3 2 12
RET Return from subroutine 1 2 22
RETI Return from interrupt 1 2 32
AJMP addr 11 Absolute jump unconditional 2 2 016E1
LJMP addr 16 Long jump unconditional 3 2 02
SJMP rel Short jump (relative address) 2 2 80
JC rel Jump on carry = 1 2 2 40
JNC rel Jump on carry = 0 2 2 50
JB bit,rel Jump on direct bit = 1 3 2 20
JNB bit,rel Jump on direct bit = 0 3 2 30
JBC bit,rel Jump on direct bit = 1 and clear 3 2 10
JMP @A+DPTR Jump indirect relative DPTR 1 2 73
Table 110: Instruction set summary …continued
Mnemonic Description Bytes Cycles Hex
code

© Koninklijke Philips Electronics N.V. 2005. All rights reserved.
User manual Rev. 02 — 23 May 2005 130 of 133
Philips Semiconductors UM10109
P89LPC932A1 User manual
JZ rel Jump on accumulator = 0 2 2 60
JNZ rel Jump on accumulator ≠ 0 2270
CJNE A,dir,rel Compare A, direct jne relative 3 2 B5
CJNE A,#d,rel Compare A, immediate jne
relative
32B4
CJNE Rn,#d,rel Compare register, immediate jne
relative
32B8 to BF
CJNE @Ri,#d,rel Compare indirect, immediate jne
relative
32B6 to B7
DJNZ Rn,rel Decrement register, jnz relative 2 2 D8 to
DF
DJNZ dir,rel Decrement direct byte, jnz
relative
32D5
MISCELLANEOUS
NOP No operation 1 1 00
Table 110: Instruction set summary …continued
Mnemonic Description Bytes Cycles Hex
code

Philips Semiconductors UM10109
P89LPC932A1 User manual
© Koninklijke Philips Electronics N.V. 2005. All rights reserved.
User manual Rev. 02 — 23 May 2005 131 of 133
20. Disclaimers
Life support — These products are not designed for use in life support
appliances, devices, or systems where malfunction of these products can
reasonably be expected to result in personal injury. Philips Semiconductors
customers using or selling these products for use in such applications do so
at their own risk and agree to fully indemnify Philips Semiconductors for any
damages resulting from such application.
Right to make changes — Philips Semiconductors reserves the right to
make changes in the products - including circuits, standard cells, and/or
software - described or contained herein in order to improve design and/or
performance. When the product is in full production (status ‘Production’),
relevant changes will be communicated via a Customer Product/Process
Change Notification (CPCN). Philips Semiconductors assumes no
responsibility or liability for the use of any of these products, conveys no
licence or title under any patent, copyright, or mask work right to these
products, and makes no representations or warranties that these products are
free from patent, copyright, or mask work right infringement, unless otherwise
specified.
Application information — Applications that are described herein for any
of these products are for illustrative purposes only. Philips Semiconductors
make no representation or warranty that such applications will be suitable for
the specified use without further testing or modification.
21. Trademarks
Notice — All referenced brands, product names, service names and
trademarks are the property of their respective owners.
I2C-bus (logo) — is a trademark of Philips Semicondoctors.

Philips Semiconductors UM10109
P89LPC932A1 User manual
© Koninklijke Philips Electronics N.V. 2005. All rights reserved.
User manual Rev. 02 — 23 May 2005 132 of 133
continued >>
22. Contents
1 Introduction . . . . . . . . . . . . . . . . . . . . . . . . . . . . 3
1.1 Comparison to the P89LPC932 device. . . . . . . 3
1.1.1 Byte-erasability (IAP-Lite). . . . . . . . . . . . . . . . . 3
1.1.2 Serial in-circuit programming (ICP). . . . . . . . . . 3
1.1.3 ‘On-the-fly’ clock selection . . . . . . . . . . . . . . . . 3
1.1.4 Increased ISP/IAP functionality . . . . . . . . . . . . 4
1.1.4.1 Support for the watchdog timer. . . . . . . . . . . . . 4
1.1.4.2 XDATA data buffer option added for programming
code memory . . . . . . . . . . . . . . . . . . . . . . . . . . 4
1.1.4.3 Port 0 initialization. . . . . . . . . . . . . . . . . . . . . . . 4
1.1.4.4 Direct load of UART baud rate fix . . . . . . . . . . . 4
1.1.4.5 Boot Vector and IAP entry points modified . . . . 4
1.1.4.6 IAP authorization key . . . . . . . . . . . . . . . . . . . . 4
1.1.4.7 Hardware write enable (WE) key . . . . . . . . . . . 4
1.1.4.8 Configuration byte protection . . . . . . . . . . . . . . 5
1.1.5 Previous errata fix. . . . . . . . . . . . . . . . . . . . . . . 5
1.2 Pin configuration. . . . . . . . . . . . . . . . . . . . . . . . 5
1.3 Pin description . . . . . . . . . . . . . . . . . . . . . . . . . 7
1.4 Special function registers . . . . . . . . . . . . . . . . 13
1.5 Memory organization . . . . . . . . . . . . . . . . . . . 20
2 Clocks . . . . . . . . . . . . . . . . . . . . . . . . . . . . . . . . 21
2.1 Enhanced CPU. . . . . . . . . . . . . . . . . . . . . . . . 21
2.2 Clock definitions . . . . . . . . . . . . . . . . . . . . . . . 21
2.2.1 Oscillator Clock (OSCCLK). . . . . . . . . . . . . . . 21
2.2.2 Low speed oscillator option . . . . . . . . . . . . . . 21
2.2.3 Medium speed oscillator option . . . . . . . . . . . 21
2.2.4 High speed oscillator option . . . . . . . . . . . . . . 21
2.3 Clock output . . . . . . . . . . . . . . . . . . . . . . . . . . 21
2.4 On-chip RC oscillator option. . . . . . . . . . . . . . 22
2.5 Watchdog oscillator option . . . . . . . . . . . . . . . 22
2.6 External clock input option . . . . . . . . . . . . . . . 22
2.7 Oscillator Clock (OSCCLK) wake-up delay. . . 23
2.8 CPU Clock (CCLK) modification: DIVM
register . . . . . . . . . . . . . . . . . . . . . . . . . . . . . . 24
2.9 Low power select . . . . . . . . . . . . . . . . . . . . . . 24
3 Interrupts . . . . . . . . . . . . . . . . . . . . . . . . . . . . . 24
3.1 Interrupt priority structure . . . . . . . . . . . . . . . . 25
3.2 External Interrupt pin glitch suppression . . . . 25
4 I/O ports . . . . . . . . . . . . . . . . . . . . . . . . . . . . . . 27
4.1 Port configurations . . . . . . . . . . . . . . . . . . . . . 28
4.2 Quasi-bidirectional output configuration . . . . . 28
4.3 Open drain output configuration . . . . . . . . . . . 29
4.4 Input-only configuration . . . . . . . . . . . . . . . . . 30
4.5 Push-pull output configuration . . . . . . . . . . . . 30
4.6 Port 0 and Analog Comparator functions . . . . 31
4.7 Additional port features. . . . . . . . . . . . . . . . . . 31
5 Power monitoring functions . . . . . . . . . . . . . . 32
5.1 Brownout detection . . . . . . . . . . . . . . . . . . . . 32
5.2 Power-on detection . . . . . . . . . . . . . . . . . . . . 33
5.3 Power reduction modes . . . . . . . . . . . . . . . . . 33
6 Reset . . . . . . . . . . . . . . . . . . . . . . . . . . . . . . . . 36
6.1 Reset vector. . . . . . . . . . . . . . . . . . . . . . . . . . 38
7 Timers 0 and 1 . . . . . . . . . . . . . . . . . . . . . . . . . 38
7.1 Mode 0 . . . . . . . . . . . . . . . . . . . . . . . . . . . . . . 39
7.2 Mode 1 . . . . . . . . . . . . . . . . . . . . . . . . . . . . . . 40
7.3 Mode 2 . . . . . . . . . . . . . . . . . . . . . . . . . . . . . . 40
7.4 Mode 3 . . . . . . . . . . . . . . . . . . . . . . . . . . . . . . 40
7.5 Mode 6 . . . . . . . . . . . . . . . . . . . . . . . . . . . . . . 40
7.6 Timer overflow toggle output . . . . . . . . . . . . . 42
8 Real-time clock system timer. . . . . . . . . . . . . 43
8.1 Real-time clock source. . . . . . . . . . . . . . . . . . 44
8.2 Changing RTCS1/RTCS0 . . . . . . . . . . . . . . . 44
8.3 Real-time clock interrupt/wake-up . . . . . . . . . 44
8.4 Reset sources affecting the Real-time clock . 44
9 Capture/Compare Unit (CCU). . . . . . . . . . . . . 46
9.1 CCU Clock (CCUCLK) . . . . . . . . . . . . . . . . . . 47
9.2 CCU Clock prescaling . . . . . . . . . . . . . . . . . . 47
9.3 Basic timer operation . . . . . . . . . . . . . . . . . . . 47
9.4 Output compare . . . . . . . . . . . . . . . . . . . . . . . 49
9.5 Input capture . . . . . . . . . . . . . . . . . . . . . . . . . 51
9.6 PWM operation . . . . . . . . . . . . . . . . . . . . . . . 52
9.7 Alternating output mode. . . . . . . . . . . . . . . . . 53
9.8 Synchronized PWM register update . . . . . . . 54
9.9 HALT . . . . . . . . . . . . . . . . . . . . . . . . . . . . . . . 54
9.10 PLL operation. . . . . . . . . . . . . . . . . . . . . . . . . 54
9.11 CCU interrupt structure . . . . . . . . . . . . . . . . . 55
10 UART . . . . . . . . . . . . . . . . . . . . . . . . . . . . . . . . 58
10.1 Mode 0 . . . . . . . . . . . . . . . . . . . . . . . . . . . . . . 58
10.2 Mode 1 . . . . . . . . . . . . . . . . . . . . . . . . . . . . . . 58
10.3 Mode 2 . . . . . . . . . . . . . . . . . . . . . . . . . . . . . . 59
10.4 Mode 3 . . . . . . . . . . . . . . . . . . . . . . . . . . . . . . 59
10.5 SFR space . . . . . . . . . . . . . . . . . . . . . . . . . . . 59
10.6 Baud Rate generator and selection . . . . . . . . 59
10.7 Updating the BRGR1 and BRGR0 SFRs. . . . 60
10.8 Framing error . . . . . . . . . . . . . . . . . . . . . . . . . 60
10.9 Break detect. . . . . . . . . . . . . . . . . . . . . . . . . . 61
10.10 More about UART Mode 0 . . . . . . . . . . . . . . . 62
10.11 More about UART Mode 1 . . . . . . . . . . . . . . . 63
10.12 More about UART Modes 2 and 3 . . . . . . . . . 64
10.13 Framing error and RI in Modes 2 and 3 with
SM2 = 1 . . . . . . . . . . . . . . . . . . . . . . . . . . . . . 64
10.14 Break detect. . . . . . . . . . . . . . . . . . . . . . . . . . 65
10.15 Double buffering. . . . . . . . . . . . . . . . . . . . . . . 65
10.16 Double buffering in different modes . . . . . . . . 65

© Koninklijke Philips Electronics N.V. 2005
All rights are reserved. Reproduction in whole or in part is prohibited without the prior
written consent of the copyright owner. The information presented in this document does
not form part of any quotation or contract, is believed to be accurate and reliable and may
be changed without notice. No liability will be accepted by the publisher for any
consequence of its use. Publication thereof does not convey nor imply any license under
patent- or other industrial or intellectual property rights.
Date of release: 23 May 2005
Published in the Netherlands
Philips Semiconductors UM10109
P89LPC932A1 User manual
10.17 Transmit interrupts with double buffering enabled
(Modes 1, 2, and 3) . . . . . . . . . . . . . . . . . . . . 65
10.18 The 9th bit (bit 8) in double buffering (Modes 1, 2,
and 3) . . . . . . . . . . . . . . . . . . . . . . . . . . . . . . . 66
10.19 Multiprocessor communications . . . . . . . . . . . 67
10.20 Automatic address recognition . . . . . . . . . . . . 68
11 I2C interface . . . . . . . . . . . . . . . . . . . . . . . . . . . 69
11.1 I2C data register . . . . . . . . . . . . . . . . . . . . . . . 70
11.2 I2C slave address register. . . . . . . . . . . . . . . . 70
11.3 I2C control register . . . . . . . . . . . . . . . . . . . . . 71
11.4 I2C Status register . . . . . . . . . . . . . . . . . . . . . 72
11.5 I2C SCL duty cycle registers I2SCLH and
I2SCLL . . . . . . . . . . . . . . . . . . . . . . . . . . . . . . 72
11.6 I2C operation modes. . . . . . . . . . . . . . . . . . . . 73
11.6.1 Master Transmitter mode . . . . . . . . . . . . . . . . 73
11.6.2 Master Receiver mode . . . . . . . . . . . . . . . . . . 74
11.6.3 Slave Receiver mode . . . . . . . . . . . . . . . . . . . 75
11.6.4 Slave Transmitter mode . . . . . . . . . . . . . . . . . 76
12 Serial Peripheral Interface (SPI) . . . . . . . . . . . 83
12.1 Configuring the SPI . . . . . . . . . . . . . . . . . . . . 87
12.2 Additional considerations for a slave . . . . . . . 88
12.3 Additional considerations for a master . . . . . . 88
12.4 Mode change on SS . . . . . . . . . . . . . . . . . . . . 88
12.5 Write collision . . . . . . . . . . . . . . . . . . . . . . . . . 89
12.6 Data mode . . . . . . . . . . . . . . . . . . . . . . . . . . . 89
12.7 SPI clock prescaler select. . . . . . . . . . . . . . . . 93
13 Analog comparators . . . . . . . . . . . . . . . . . . . . 93
13.1 Comparator configuration . . . . . . . . . . . . . . . . 93
13.2 Internal reference voltage . . . . . . . . . . . . . . . . 95
13.3 Comparator input pins . . . . . . . . . . . . . . . . . . 95
13.4 Comparator interrupt . . . . . . . . . . . . . . . . . . . 95
13.5 Comparators and power reduction modes . . . 95
13.6 Comparators configuration example. . . . . . . . 96
14 Keypad interrupt (KBI). . . . . . . . . . . . . . . . . . . 97
15 Watchdog timer (WDT) . . . . . . . . . . . . . . . . . . 98
15.1 Watchdog function . . . . . . . . . . . . . . . . . . . . . 98
15.2 Feed sequence . . . . . . . . . . . . . . . . . . . . . . . . 99
15.3 Watchdog clock source . . . . . . . . . . . . . . . . 102
15.4 Watchdog Timer in Timer mode . . . . . . . . . . 103
15.5 Power-down operation . . . . . . . . . . . . . . . . . 104
15.6 Periodic wake-up from power-down without an
external oscillator . . . . . . . . . . . . . . . . . . . . . 104
16 Additional features . . . . . . . . . . . . . . . . . . . . 104
16.1 Software reset. . . . . . . . . . . . . . . . . . . . . . . . 105
16.2 Dual Data Pointers . . . . . . . . . . . . . . . . . . . . 105
17 Data EEPROM. . . . . . . . . . . . . . . . . . . . . . . . . 105
17.1 Data EEPROM read . . . . . . . . . . . . . . . . . . . 106
17.2 Data EEPROM write . . . . . . . . . . . . . . . . . . . 107
17.3 Hardware reset . . . . . . . . . . . . . . . . . . . . . . . 107
17.4 Multiple writes to the DEEDAT register . . . . 107
17.5 Sequences of writes to DEECON and DEEDAT
registers . . . . . . . . . . . . . . . . . . . . . . . . . . . . 107
17.6 Data EEPROM Row Fill . . . . . . . . . . . . . . . . 107
17.7 Data EEPROM Block Fill . . . . . . . . . . . . . . . 108
18 Flash memory . . . . . . . . . . . . . . . . . . . . . . . . 108
18.1 General description . . . . . . . . . . . . . . . . . . . 108
18.2 Features. . . . . . . . . . . . . . . . . . . . . . . . . . . . 108
18.3 Flash programming and erase . . . . . . . . . . . 109
18.4 Using Flash as data storage: IAP-Lite . . . . . 109
18.5 In-circuit programming (ICP) . . . . . . . . . . . . 113
18.6 ISP and IAP capabilities of the
P89LPC932A1 . . . . . . . . . . . . . . . . . . . . . . . 113
18.7 Boot ROM . . . . . . . . . . . . . . . . . . . . . . . . . . 113
18.8 Power on reset code execution . . . . . . . . . . 114
18.9 Hardware activation of Boot Loader. . . . . . . 114
18.10 In-system programming (ISP) . . . . . . . . . . . 115
18.11 Using the In-system programming (ISP) . . . 115
18.12 In-application programming (IAP) . . . . . . . . 118
18.13 IAP authorization key . . . . . . . . . . . . . . . . . . 118
18.14 Flash write enable . . . . . . . . . . . . . . . . . . . . 119
18.15 Configuration byte protection . . . . . . . . . . . . 119
18.16 IAP error status . . . . . . . . . . . . . . . . . . . . . . 120
18.17 User configuration bytes . . . . . . . . . . . . . . . 123
18.18 User security bytes . . . . . . . . . . . . . . . . . . . 124
18.19 Boot Vector register . . . . . . . . . . . . . . . . . . . 125
18.20 Boot status register . . . . . . . . . . . . . . . . . . . 125
19 Instruction set . . . . . . . . . . . . . . . . . . . . . . . . 127
20 Disclaimers . . . . . . . . . . . . . . . . . . . . . . . . . . 131
21 Trademarks . . . . . . . . . . . . . . . . . . . . . . . . . . 131