Pioneer Deh 5400Bt Users Manual
DEH-5400BT to the manual e4906515-bcac-4ff2-9e66-ac9c6940246f
2015-01-26
: Pioneer Pioneer-Deh-5400Bt-Users-Manual-333518 pioneer-deh-5400bt-users-manual-333518 pioneer pdf
Open the PDF directly: View PDF
.
Page Count: 68

Thank you for purchasing this PIONEER
product
To ensure proper use, please read through this
manual before using this product. It is especially
important that you read and observe WARN-
INGs and CAUTIONs in this manual. Please
keep the manual in a safe and accessible place for
future reference.
FCC ID: AJDK042
MODEL NO.: DEH-6400BT/DEH-5400BT/DEH-
64BT
IC: 775E-K042
This device complies with Part 15 of FCC
Rules and Industry Canada licence-exempt
RSS standard(s). Operation is subject to the
following two conditions: (1) this device may
not cause interference, and (2) this device
must accept any interference, including inter-
ference that may cause undesired operation
of this device.
This transmitter must not be co-located or op-
erated in conjunction with any other antenna
or transmitter.
The antenna for Bluetooth cannot be removed
(or replaced) by user.
This equipment complies with FCC/IC radia-
tion exposure limits set forth for an uncon-
trolled environment and meets the FCC radio
frequency (RF) Exposure Guidelines in Sup-
plement C to OET65 and RSS-102 of the IC
radio frequency (RF) Exposure rules. This
equipment has very low levels of RF energy
that it deemed to comply without maximum
permissive exposure evaluation (MPE). But it
is desirable that it should be installed and op-
erated keeping the radiator at least 20 cm or
more away from person’s body (excluding ex-
tremities: hands, wrists, feet and ankles).
Information to User
Alteration or modifications carried out with-
out appropriate authorization may invalidate
the user’s right to operate the equipment.
Note
This equipment has been tested and found to
comply with the limits for a Class B digital de-
vice, pursuant to Part 15 of the FCC Rules. These
limits are designed to provide reasonable protec-
tion against harmful interference in a residential
installation. This equipment generates, uses and
can radiate radio frequency energy and, if not in-
stalled and used in accordance with the instruc-
tions, may cause harmful interference to radio
communications. However, there is no guaran-
tee that interference will not occur in a particu-
lar installation. If this equipment does cause
harmful interference to radio or television recep-
tion, which can be determined by turning the
equipment off and on, the user is encouraged to
try to correct the interference by one or more of
the following measures:
- Reorient or relocate the receiving antenna.
- Increase the separation between the equip-
ment and receiver.
- Connect the equipment into an outlet on a cir-
cuit different from that to which the receiver is
connected.
- Consult the dealer or an experienced radio/TV
technician for help.
The Safety of Your Ears is in
Your Hands
Get the most out of your equipment by playing it
at a safe level—a level that lets the sound come
through clearly without annoying blaring or dis-
tortion and, most importantly, without affecting
your sensitive hearing. Sound can be deceiving.
Over time, your hearing “comfort level”adapts to
higher volumes of sound, so what sounds “nor-
mal”can actually be loud and harmful to your
hearing. Guard against this by setting your
equipment at a safe level BEFORE your hearing
adapts.
ESTABLISH A SAFE LEVEL:
!Set your volume control at a low setting.
!Slowly increase the sound until you can hear
it comfortably and clearly, without distortion.
!Once you have established a comfortable
sound level, set the dial and leave it there.
BE SURE TO OBSERVE THE
FOLLOWING GUIDELINES:
!Do not turn up the volume so high that you
can’t hear what’s around you.
!Use caution or temporarily discontinue use
in potentially hazardous situations.
!Do not use headphones while operating a
motorized vehicle; the use of headphones
may create a traffic hazard and is illegal in
many areas.
About this unit
The tuner frequencies on this unit are allocated
for use in North America. Use in other areas
may result in poor reception.
WARNING
Handling the cord on this product or cords asso-
ciated with accessories sold with the product
may expose you to chemicals listed on proposi-
tion 65 known to the State of California and
other governmental entities to cause cancer and
birth defect or other reproductive harm. Wash
hands after handling.
CAUTION:
USE OF CONTROL OR ADJUSTMENT OR
PERFORMANCE OF PROCEDURES
OTHER THAN THOSE SPECIFIED HEREIN
MAY RESULT IN HAZARDOUS RADIATION
EXPOSURE.
CAUTION:
THE USE OF OPTICAL INSTRUMENTS
WITH THIS PRODUCT WILL INCREASE
EYE HAZARD.
CAUTION
!Do not allow this unit to come into contact
with liquids. Electrical shock could result.
Also, damage to this unit, smoke, and over-
heating could result from contact with
liquids.
!Always keep the volume low enough to hear
outside sounds.
!Avoid exposure to moisture.
!If the battery is disconnected or discharged,
any preset memory will be erased.
Important (Serial number)
The serial number is located on the bottom of
this unit. For your own security and conven-
ience, be sure to record this number on the en-
closed warranty card.
Note
Function setting operations are completed even
if the menu is cancelled before the operations
are confirmed.
Before you start
2
Section
Before you start
En
01

About this manual
!In the following instructions, USB memories
and USB audio players are collectively re-
ferred to as “USB storage device”.
!In this manual, iPod and iPhone will be re-
ferred to as “iPod”.
Demo mode
Important
!Failure to connect the red lead (ACC) of this
unit to a terminal coupled with ignition
switch on/off operations may lead to battery
drain.
!Remember that if the feature demo contin-
ues operating when the car engine is turned
off, it may drain battery power.
The demo starts automatically if you do not oper-
ate this unit within about 30 seconds since the
unit was last operated or if the ignition switch is
set to ACC or ON while the unit is turned off. To
cancel the demo mode, you need to display the
initial settings. Select DEMO (demo display set-
ting) and turn off the demo display. For details,
refer to Initial settings on page 11.
After-sales service for
Pioneer products
Please contact the dealer or distributor from
where you purchased this unit for after-sales
service (including warranty conditions) or any
other information. In case the necessary infor-
mation is not available, please contact the com-
panies listed below:
Please do not ship your unit to the companies at
the addresses listed below for repair without ad-
vance contact.
U.S.A.
Pioneer Electronics (USA) Inc.
CUSTOMER SUPPORT DIVISION
P.O. Box 1760
Long Beach, CA 90801-1760
800-421-1404
CANADA
Pioneer Electronics of Canada, Inc.
CUSTOMER SATISFACTION DEPARTMENT
340 Ferrier Street
Unit 2
Markham, Ontario L3R 2Z5, Canada
1-877-283-5901
905-479-4411
For warranty information please see the Limited
Warranty sheet included with this unit.
In case of trouble
Should this unit fail to operate properly, please
contact your dealer or nearest authorized
PIONEER Service Station.
Visit our website
http://www.pioneerelectronics.com
in Canada
http://www.pioneerelectronics.ca
!Learn about product updates (such as firm-
ware updates) for your product.
!Register your product to receive notices
about product updates and to safeguard pur-
chase details in our files in the event of loss
or theft.
!Access owner’s manuals, spare parts infor-
mation, service information, and much
more.
Head unit
b c dea87
12 3 4 5 6
9
Part Part
1h(eject) 8(back/display)
2(list) 9c/d
3MULTI-CONTROL
(M.C.)aBAND/(iPod
control)
4SRC/OFF b1to 6
5Disc loading slot c(clock)
6USB port d
AUX input jack
(3.5 mm stereo
jack)
7(phone/on
hook) eDetach button
CAUTION
!Use an optional Pioneer USB cable (CD-
U50E) to connect the USB audio player/USB
memory as any device connected directly to
the unit will protrude out from the unit and
may be dangerous.
!Do not use unauthorized products.
Remote control
f
j
i
g
h
k
a
m
l
4
9
Part Operation
fVOLUME Press to increase or decrease
volume.
gMUTE Press to mute. Press again to
unmute.
ha/b
Press to recall preset stations.
Press to select the next/pre-
vious folder.
i
While operating the phone,
press to end a call or reject an
incoming call.
jDISP/SCRL
Press to select different dis-
plays.
Press and hold to turn dimmer
on or off.
kePress to pause or resume play-
back.
English
Before you start
3
Section
Operating this unit
En
01
02

Part Operation
l
Press to start talking on the
phone while operating a
phone.
mLIST/
ENTER
Press to display the disc title,
track title, folder, or file list de-
pending on the source.
Press to display the list de-
pending on the source.
While in the operating menu,
press to control functions.
Display indication
1
9
3
2 4
5
6
8
7
Indicator State
1
Main dis-
play sec-
tion
!Tuner: band and frequency
!Built-in CD, USB storage
device and iPod: elapsed
playback time and text in-
formation
2(list) The list function is being oper-
ated.
3(iPod
control)
This unit’s iPod function is op-
erated from your iPod.
4LOC Local seek tuning is on.
5(re-
peat) Track or folder repeat is on.
Indicator State
6
(ran-
dom/shuf-
fle)
Random play is on.
The iPod source is selected
and the shuffle or shuffle all
function is on.
7(auto
answer)
Shows when the automatic an-
swering function is on.
8(Bluetooth
indicator)
Connected to a Bluetooth de-
vice.
The line is on hold.
9(sound re-
triever)
The sound retriever function is
on.
Set up menu
When you turn the ignition switch to ON after in-
stallation, set up menu appears on the display.
You can set up the menu options below.
1 After installation of this unit, turn the
ignition switch to ON.
SET UP appears.
2 Turn M.C. to switch to YES. Press M.C. to
select.
#If you do not operate for 30 seconds, the set up
menu will not be displayed.
#If you prefer not to set up at this time, turn M.C.
to switch to NO. Press to select.
If you select NO, you cannot set up in the set up
menu.
3 Perform the following procedures to set
the menu.
To proceed to the next menu option, you need to
confirm your selection.
CLOCK SET (setting the clock)
1Turn M.C. to adjust hour.
2Press M.C. to select minute.
3Turn M.C. to adjust minute.
4Press M.C. to confirm the selection.
DEMO (demo display setting)
1Turn M.C. to set the demo display to on or off.
2Press M.C. to confirm the selection.
QUIT appears.
4 To finish your settings, turn M.C. to select
YES. Press to select.
#If you prefer to change your setting again, turn
M.C. to switch to NO. Press to select.
Notes
!You can set up the menu options in the initial
settings. For details about the settings, refer
to Initial settings on page 11.
!You can cancel set up menu by pressing
SRC/OFF.
Basic operations
Important
!Handle gently when removing or attaching
the front panel.
!Avoid subjecting the front panel to excessive
shock.
!Keep the front panel out of direct sunlight
and high temperatures.
!To avoid damaging the device or vehicle inte-
rior, remove any cables and devices attached
to the front panel before detaching it.
Removing the front panel to protect your unit from
theft
1Press the detach button to release the front
panel.
2Push the front panel upward (M) and then pull
it toward (N) you.
3Always keep the detached front panel in a pro-
tection device such as a protection case.
Re-attaching the front panel
1Slide the front panel to the left.
Make sure to insert the tabs on the left side of
the head unit into the slots on the front panel.
2Press the right side of the front panel until it is
firmly seated.
If you cannot attach the front panel to the
head unit successfully, make sure that you are
placing the front panel onto the head unit cor-
rectly. Forcing the front panel into place may
result in damage to the front panel or head
unit.
Turning the unit on
1Press SRC/OFF to turn the unit on.
Turning the unit off
1Press and hold SRC/OFF until the unit turns
off.
Operating this unit
4
Section
Operating this unit
En
02

Selecting a source
1Press SRC/OFF to cycle between:
TUNER (tuner)—CD (built-in CD player)—USB
(USB)/iPod (iPod)—AUX (AUX)—BT AUDIO
(Bluetooth audio)
Adjusting the volume
1Turn M.C. to adjust the volume.
CAUTION
For safety reasons, park your vehicle when re-
moving the front panel.
Note
When this unit’s blue/white lead is connected to
the vehicle’s auto-antenna relay control termi-
nal, the vehicle’s antenna extends when this
unit’s source is turned on. To retract the anten-
na, turn the source off.
Use and care of the remote
control
Using the remote control
1Point the remote control in the direction of the
front panel to operate.
When using for the first time, pull out the film
protruding from the tray.
Replacing the battery
1Slide the tray out on the back of the remote
control.
2Insert the battery with the plus (+) and minus
(–) poles aligned properly.
WARNING
!Keep the battery out of the reach of children.
Should the battery be swallowed, consult a
doctor immediately.
!Batteries (battery pack or batteries installed)
must not be exposed to excessive heat such
as sunshine, fire or the like.
CAUTION
!Use one CR2025 (3 V) lithium battery.
!Remove the battery if the remote control is
not used for a month or longer.
!There is a danger of explosion if the battery is
incorrectly replaced. Replace only with the
same or equivalent type.
!Do not handle the battery with metallic tools.
!Do not store the battery with metallic ob-
jects.
!If the battery leaks, wipe the remote control
completely clean and install a new battery.
!When disposing of used batteries, comply
with governmental regulations or environ-
mental public institutions’rules that apply in
your country/area.
!“Perchlorate Material –special handling may
apply.
See www.dtsc.ca.gov/hazardouswaste/
perchlorate. (Applicable to California,
U.S.A.)”
Important
!Do not store the remote control in high tem-
peratures or direct sunlight.
!The remote control may not function properly
in direct sunlight.
!Do not let the remote control fall onto the
floor, where it may become jammed under
the brake or accelerator pedal.
Using Bluetooth telephone
Important
!Since this unit is on standby to connect with
your cellular phone via Bluetooth wireless
technology, using it without the engine run-
ning can drain the battery power.
!Operations may vary depending on the kind
of cellular phone.
!Advanced operations that require attention
such as dialing numbers on the monitor,
using the phone book, etc., are prohibited
while driving. Park your vehicle in a safe
place when using these advanced opera-
tions.
Setting up for hands-free phoning
Before you can use the hands-free phoning
function you must set up the unit for use with
your cellular phone.
1Connection
Operate the Bluetooth telephone connection
menu. Refer to Connection menu operation on
page 8.
2Function settings
Operate the Bluetooth telephone function
menu. Refer to Phone menu operation on page
10.
Basic operations
Making a phone call
1Refer to Phone menu operation on page 10.
Answering an incoming call
1When a call is received, press M.C.
Ending a call
1Press .
Rejecting an incoming call
1When a call is received, press .
Answering a call waiting
1When a call is received, press M.C.
Switching between callers on hold
1Press M.C.
Canceling call waiting
1Press .
Adjusting the other party’s listening volume
1Press cor dwhile talking on the phone.
!When private mode is on, this function is not
available.
Turning private mode on or off
1Press BAND/while talking on the phone.
Switching the information display
1Press while talking on the phone.
Notes
!If private mode is selected on the cellular
phone, hands-free phoning may not be avail-
able.
!The estimated call time appears in the dis-
play (this may differ slightly from the actual
call time).
Menu operations identical
for set up menu/function
settings/audio adjustments/
initial settings/lists
Returning to the previous display
Returning to the previous list (the folder one level
higher)
1Press .
Returning to the ordinary display
Canceling the initial setting menu/set up menu
1Press BAND/.
Returning to the ordinary display from the list
1Press BAND/.
English
Operating this unit
5
Section
Operating this unit
En
02

Tuner
Basic operations
Selecting a band
1Press BAND/until the desired band (FM1,
FM2,FM3 for FM or AM) is displayed.
Press BAND until the desired band (FM1,
FM2,FM3 for FM or AM) is displayed.
Recalling preset stations
1Press cor d.
!If MAN (manual tuning) is selected in SEEK,
you cannot recall preset stations. You need to
select PCH (preset channel) in SEEK. For de-
tails about the settings, refer to SEEK (left/right
key setting) on this page.
Manual tuning (step by step)
1Press cor d.
!If PCH (preset channel) is selected in SEEK,
you cannot tune up or down manually. You
need to select MAN (manual tuning) in SEEK.
For details about the settings, refer to SEEK
(left/right key setting) on this page.
Seeking
1Press and hold cor d, and then release.
You can cancel seek tuning by briefly pressing
cor d.
While pressing and holding cor d, you can
skip stations. Seek tuning starts as soon as
you release cor d.
Storing and recalling stations
for each band
Using preset tuning buttons
1 When you find a station that you want
to store in memory, press one of the preset
tuning buttons (1 to 6) and hold until the
preset number stops flashing.
2 Press one of the preset tuning buttons (1
to 6) to select the desired station.
Switching the display
Selecting the desired text information
1Press .
Program service name/frequency—song title/
artist name—entertainment—frequency
!Depending on the band, text information can
be changed.
!Text information items that can be changed
depend on the area.
Function settings
1 Press M.C. to display the main menu.
2 Turn M.C. to change the menu option
and press to select FUNCTION.
3 Turn M.C. to select the function.
After selecting, perform the following proce-
dures to set the function.
BSM (best stations memory)
BSM (best stations memory) automatically stores
the six strongest stations in the order of their sig-
nal strength.
1Press M.C. to turn BSM on.
To cancel, press M.C. again.
LOCAL (local seek tuning)
Local seek tuning lets you tune in to only those
radio stations with sufficiently strong signals for
good reception.
1Press M.C. to select the desired setting.
FM: OFF—LV1 —LV2—LV3—LV4
AM: OFF—LV1 —LV2
The highest level setting allows reception of
only the strongest stations, while lower levels
allow the reception of weaker stations.
SEEK (left/right key setting)
You can assign a function to the left and right keys
of the unit.
Select MAN (manual tuning) to tune up or down
manually or select PCH (preset channel) to switch
between preset channels.
1Press M.C. to select MAN or PCH.
CD/CD-R/CD-RW and USB
storage devices
Basic operations
Playing a CD/CD-R/CD-RW
1Insert the disc into the disc loading slot with
the label side up.
Ejecting a CD/CD-R/CD-RW
1Press h.
Playing songs on a USB storage device
1Open the USB port cover.
2Plug in the USB storage device using a USB
cable.
A song will be played automatically.
Stopping playback of files on a USB storage de-
vice
1You may disconnect the USB storage device at
any time.
The unit stops playback.
Selecting a folder
1Press 1/or 2/ .
Selecting a track
1Press cor d.
Fast forwarding or reversing
1Press and hold cor d.
!When playing compressed audio, there is no
sound during fast forward or reverse.
Returning to root folder
1Press and hold BAND/.
Switching between compressed audio and CD-DA
1Press BAND/.
Switching between playback memory devices
You can switch between playback memory devices
on USB storage devices with more than one Mass
Storage Device-compatible memory device.
1Press BAND/.
!You can switch between up to 32 different
memory devices.
Note
Disconnect USB storage devices from the unit
when not in use.
Displaying text information
Selecting the desired text information
1Press .
!Depending on the version of iTunes used to
write MP3 files to a disc or media file types, in-
compatible text stored within an audio file may
be displayed incorrectly.
!Text information items that can be changed
depend on the media.
Selecting and playing files/
tracks from the name list
1 Press to switch to the file/track name
list mode.
2 Use M.C. to select the desired file name
(or folder name).
Changing the file or folder name
1Turn M.C.
Playing
1When a file or track is selected, press M.C.
Operating this unit
6
Section
Operating this unit
En
02

Viewing a list of the files (or folders) in the se-
lected folder
1When a folder is selected, press M.C.
Playing a song in the selected folder
1When a folder is selected, press and hold M.C.
Advanced operations using
special buttons
Selecting a repeat play range
1Press 6/to cycle between the following:
CD/CD-R/CD-RW
!ALL –Repeat all tracks
!ONE –Repeat the current track
!FLD –Repeat the current folder
USB audio player/USB memory
!ALL –Repeat all files
!ONE –Repeat the current file
!FLD –Repeat the current folder
Playing tracks in random order
1Press 5/to turn random play on or off.
Tracks in a selected repeat range are played in
random order.
!To change songs during random play, press d
to switch to the next track. Pressing crestarts
playback of the current track from the begin-
ning of the song.
Pausing playback
1Press 4/PAUSE to pause or resume.
Enhancing compressed audio and restoring rich
sound (sound retriever)
1Press 3/S.Rtrv to cycle between:
1—2—OFF (off)
1is effective for low compression rates, and 2
is effective for high compression rates.
Function settings
1 Press M.C. to display the main menu.
2 Turn M.C. to change the menu option
and press to select FUNCTION.
3 Turn M.C. to select the function.
After selecting, perform the following proce-
dures to set the function.
REPEAT (repeat play)
1Press M.C. to select a repeat play range.
For details, refer to Selecting a repeat play range
on this page.
RANDOM (random play)
1Press M.C. to turn random play on or off.
PAUSE (pause)
1Press M.C. to pause or resume.
S.RTRV (sound retriever)
Automatically enhances compressed audio and
restores rich sound.
1Press M.C. to select the desired setting.
For details, refer to Enhancing compressed
audio and restoring rich sound (sound retriever)
on this page.
iPod
Basic operations
Playing songs on an iPod
1Open the USB port cover.
2Connect an iPod to the USB cable using an
iPod Dock Connector.
A song will be played automatically.
Selecting a song (chapter)
1Press cor d.
Selecting an album
1Press 1/or 2/ .
!The album may not be selected correctly if the
iPod has more than one album with the same
title on it. Select the album you want to listen
to using list search. For details, refer to Brows-
ing for a song on this page.
Fast forwarding or reversing
1Press and hold cor d.
Notes
!The iPod cannot be turned on or off when the
control mode is set to CTRL AUDIO.
!Disconnect headphones from the iPod be-
fore connecting it to this unit.
!The iPod will turn off about two minutes after
the ignition switch is set to OFF.
Displaying text information
Selecting the desired text information
1Press .
Browsing for a song
1 Press to switch to the top menu of list
search.
2 Use M.C. to select a category/song.
Changing the name of the song or category
1Turn M.C.
Playlists—artists—albums—songs—podcasts
—genres—composers—audiobooks
Playing
1When a song is selected, press M.C.
Viewing a list of songs in the selected category
1When a category is selected, press M.C.
Playing a song in the selected category
1When a category is selected, press and hold
M.C.
Searching the list by alphabet
1When a list for the selected category is dis-
played, press to switch to alphabet search
mode.
!You also can switch to alphabet search
mode by turning M.C. twice.
2Turn M.C. to select a letter.
3Press M.C. to display the alphabetical list.
!To cancel searching, press .
Notes
!You can play playlists created with the PC ap-
plication (MusicSphere). The application will
be available on our website.
!Playlists that you created with the PC appli-
cation (MusicSphere) are displayed in abbre-
viated form.
Advanced operations using
special buttons
Selecting a repeat play range
1Press 6/to cycle between the following:
!OFF –Repeat off
!ONE –Repeat the current song
!ALL –Repeat all songs in the selected list
!You cannot select OFF when CTRL AUDIO is
selected. Refer to Operating this unit’siPod
function from your iPod on the next page.
Playing all songs in random order (shuffle all)
1Press 5/to turn shuffle all on.
!When the control mode is set to CTRL iPod/
CTRL APP, shuffle play is on.
English
Operating this unit
7
Section
Operating this unit
En
02

Pausing playback
1Press 4/PAUSE to pause or resume.
Enhancing compressed audio and restoring rich
sound (sound retriever)
1Press 3/S.Rtrv to cycle between:
1—2—OFF (off)
1is effective for low compression rates, and 2
is effective for high compression rates.
Playing songs related to the
currently playing song
You can play songs from the following lists.
•Album list of the currently playing artist
•Song list of the currently playing album
•Album list of the currently playing genre
1 Press and hold M.C. to switch to link play
mode.
2 Turn M.C. to change the mode; press to
select.
!ARTIST –Plays an album of the artist cur-
rently being played.
!ALBUM –Plays a song from the album cur-
rently being played.
!GENRE –Plays an album from the genre cur-
rently being played.
The selected song/album will be played after the
currently playing song.
Notes
!The selected song/album may be canceled if
you operate functions other than link search
(e.g. fast forward and reverse).
!Depending on the song selected to play, the
end of the currently playing song and the be-
ginning of the selected song/album may be
cut off.
Operating this unit’s iPod
function from your iPod
You can listen to the sound from your iPod appli-
cations using your car’s speakers, when
CTRL APP is selected.
!This function is not compatible with iPod
nano 1st generation.
APP Mode is compatible with the following iPod
models.
!iPhone 4 (software version 4.1 or later)
!iPhone 3GS (software version 3.0 or later)
!iPhone 3G (software version 3.0 or later)
!iPhone (software version 3.0 or later)
!iPod touch 4th generation (software version
4.1 or later)
!iPod touch 3rd generation (software version
3.0 or later)
!iPod touch 2nd generation (software version
3.0 or later)
!iPod touch 1st generation (software version
3.0 or later)
%Press BAND/ to switch the control
mode.
!CTRL iPod –This unit’s iPod function can be
operated from the connected iPod.
!CTRL APP –Play back the sound from your
iPod applications.
!CTRL AUDIO –This unit’s iPod function can
be operated from this unit.
Notes
!Switching the control mode to CTRL iPod/
CTRL APP pauses song playback. Operate
the iPod to resume playback.
!The following functions are still accessible
from the unit even if the control mode is set
to CTRL iPod/CTRL APP.
—Pausing
—Fast forward/reverse
—Selecting a song (chapter)
!When the control mode is set to CTRL iPod,
operations are limited as follows:
—The function settings are not available.
—The browse function cannot be operated from
this unit.
Function settings
1 Press M.C. to display the main menu.
2 Turn M.C. to change the menu option
and press to select FUNCTION.
3 Turn M.C. to select the function.
After selecting, perform the following proce-
dures to set the function.
!When the control mode is set to CTRL iPod/
CTRL APP, only PAUSE or S.RTRV is avail-
able.
REPEAT (repeat play)
1Press M.C. to select a repeat play range.
For details, refer to Selecting a repeat play range
on the previous page.
SHUFFLE (shuffle)
1Press M.C. to select your favorite setting.
!SNG –Play back songs in the selected list
in random order.
!ALB –Play back songs from a randomly se-
lected album in order.
!OFF –Cancel random play.
SHUFFLE ALL (shuffle all)
1Press M.C. to turn shuffle all on.
To turn off, set SHUFFLE in the FUNCTION
menu to off.
LINK PLAY (link play)
1Press M.C. to display the setting mode.
2Turn M.C. to change the mode; press to select.
For details about the settings, refer to Playing
songs related to the currently playing song on
this page.
PAUSE (pause)
1Press M.C. to pause or resume.
AUDIO BOOK (audiobook speed)
1Press M.C. to display the setting mode.
2Turn M.C. to select your favorite setting.
!FASTER –Playback at a speed faster than
normal
!NORMAL –Playback at normal speed
!SLOWER –Playback at a speed slower
than normal
3Press M.C. to confirm the selection.
S.RTRV (sound retriever)
Automatically enhances compressed audio and
restores rich sound.
1Press M.C. to select the desired setting.
For details, refer to Enhancing compressed
audio and restoring rich sound (sound retriever)
on this page.
Using Bluetooth wireless
technology
Connection menu operation
Important
!Be sure to park your vehicle in a safe place
and apply the parking brake when perform-
ing this operation.
!Connected devices may not operate properly
if more than one is connected at a time. Con-
necting one device at a time is recom-
mended.
1 Press and hold to display the connec-
tion menu.
#You cannot operate this step during a call.
Operating this unit
8
Section
Operating this unit
En
02

2 Turn M.C. to select the function.
After selecting, perform the following proce-
dures to set the function.
DEVICELIST (connecting or disconnecting a de-
vice from the device list)
!When no device is selected in the device list,
this function is not available.
1Press M.C. to display the setting mode.
2Turn M.C. to select the name of a device you
want to connect/disconnect.
!Press and hold M.C. to switch the
Bluetooth device address and device
name.
3Press M.C. to connect/disconnect the selected
device.
If the connection is established, *is indicated
on the device name.
DEL DEVICE (deleting a device from the device
list)
!When no device is selected in the device list,
this function is not available.
1Press M.C. to display the setting mode.
2Turn M.C. to select the name of a device you
want to delete.
!Press and hold M.C. to switch the
Bluetooth device address and device
name.
3Press M.C. to display DELETE YES.
4Press M.C. to delete a device information from
the device list.
!While this function is in use, do not turn off
the engine.
ADD DEVICE (connecting a new device)
1Press M.C. to start searching.
!To cancel, press M.C. while searching.
2Turn M.C. to select a device from the device
list.
!If the desired device is not displayed, select
RE-SEARCH.
!6-digit number appears on the display of
this unit. Once the connection is estab-
lished, this number disappears.
!Press and hold M.C. to switch the
Bluetooth device address and device
name.
3Press M.C. to connect the selected device.
!To complete the connection, check the de-
vice name (DEH-6400BT/DEH-5400BT/
DEH-64BT) and enter the PIN code on your
device.
!PIN code is set to 0000 as the default. You
can change this code.
!If you are unable to complete the connec-
tion using this unit, use the device to con-
nect to the unit.
!If 3 devices are already paired, DEVICE-
FULL is displayed and it is not possible to
perform this operation. In this case, delete
a paired device first.
SPCLDEVICE (setting a special device)
Bluetooth devices that are difficult to establish a
connection with are called special devices. If your
Bluetooth device is listed as a special device, se-
lect the appropriate one.
1Press M.C. to display the setting mode.
!If 3 devices are already paired, DEVICE-
FULL is displayed and it is not possible to
perform this operation. In this case, delete
a paired device first.
2Turn M.C. to display a special device. Press to
select.
3Turn M.C. to display this unit’s device name,
Bluetooth device address and PIN code.
4Use a device to connect to this unit.
!To complete the connection, check the de-
vice name (DEH-6400BT/DEH-5400BT/
DEH-64BT) and enter the PIN code on your
device.
!PIN code is set to 0000 as the default. You
can change this code.
A. CONN (connecting to a Bluetooth device auto-
matically)
1Press M.C. to turn automatic connection on or
off.
VISIBLE (setting the visibility of this unit)
To check the availability of this unit from other de-
vices, Bluetooth visibility of this unit can be turned
on.
1Press M.C. to turn the visibility of this unit on
or off.
!While setting SPCLDEVICE, Bluetooth visi-
bility of this unit is turned on temporarily.
PIN CODE (PIN code input)
To connect your device to this unit via Bluetooth
wireless technology, you need to enter a PIN code
on your device to verify the connection. The default
code is 0000, but you can change it with this func-
tion.
1Press M.C. to display the setting mode.
2Turn M.C. to select a number.
3Press M.C. to move the cursor to the next posi-
tion.
4After inputting PIN code, press and hold M.C.
!After inputting, pressing M.C. returns you
to the PIN code input display, and you can
change the PIN code.
DEV. INFO (Bluetooth device address display)
1Press M.C. to display the setting mode.
2Turn M.C. left to switch to the Bluetooth device
address.
Turning M.C. right returns to the device name.
Bluetooth Audio
Important
!Depending on the Bluetooth audio player
connected to this unit, the available opera-
tions will be limited to the following two lev-
els:
—A2DP profile (Advanced Audio Distribution
Profile): You can only playback songs on your
audio player.
—AVRCP profile (Audio/Video Remote Control
Profile): You can perform playback, pause
playback, select songs, etc.
!Since there are a number of Bluetooth audio
players available on the market, available op-
erations will vary extensively. When operating
your player with this unit, refer to the instruc-
tion manual that came with your Bluetooth
audio player as well as this manual.
!Information related to a song (such as the
elapsed playing time, song title, song index,
etc.) cannot be displayed on this unit.
English
Operating this unit
9
Section
Operating this unit
En
02

!As the signal from your cellular phone may
cause noise, avoid using it when you are lis-
tening to songs on your Bluetooth audio
player.
!When a call is in progress on the cellular
phone connected to this unit via Bluetooth
wireless technology, the sound of the
Bluetooth audio player connected to this unit
is muted.
!When the Bluetooth audio player is in use,
you cannot connect to a Bluetooth telephone
automatically.
!Playback continues even if you switch from
your Bluetooth audio player to another
source while listening to a song.
Even though your audio player does not contain
a Bluetooth module, you can still control it from
this unit via Bluetooth wireless technology using
a Bluetooth adapter (sold separately).
Setting up for Bluetooth audio
Before you can use the Bluetooth audio function
you must set up the unit for use with your
Bluetooth audio player. This entails establishing
a Bluetooth wireless connection between this
unit and your Bluetooth audio player, and pair-
ing your Bluetooth audio player with this unit.
Basic operations
Fast forwarding or reversing
1Press and hold cor d.
Selecting a track
1Press cor d.
Starting playback
1Press BAND/.
Function settings
1 Press M.C. to display the main menu.
2 Turn M.C. to change the menu option
and press to select FUNCTION.
3 Turn M.C. to select the function.
After selecting, perform the following proce-
dures to set the function.
PLAY (play)
1Press M.C. to start playback.
STOP (stop)
1Press M.C. to stop the playback.
PAUSE (pause)
1Press M.C. to turn pause on.
Phone menu operation
Important
Be sure to park your vehicle in a safe place and
apply the parking brake when performing this
operation.
1 Press to display the phone menu.
2 Turn M.C. to select the function.
After selecting, perform the following proce-
dures to set the function.
MISSED (missed call history)
DIALED (dialed call history)
RECEIVED (received call history)
1Press M.C. to display the phone number list.
2Turn M.C. to select a name or phone number.
3Press M.C. to make a call.
!When you find a phone number that you
want to store in memory, press and hold
one of the preset tuning buttons (1to 6).
!Press one of preset buttons 1to 6to recall
the desired preset number.
PHONE BOOK (phone book)
!The phone book in your cellular phone will be
transferred automatically when the phone is
connected to this unit.
!Depending on the cellular phone, the phone
book may not be transferred automatically. In
this case, operate your cellular phone to trans-
fer the phone book. The visibility of this unit
should be on. Refer to VISIBLE (setting the visi-
bility of this unit) on the previous page.
1Press M.C. to display SEARCH (alphabetical
list).
2Turn M.C. to select the first letter of the name
you are looking for.
!Press and hold M.C. to select the desired
character type.
3Press M.C. to display a registered name list.
4Turn M.C. to select the name you are looking
for.
5Press M.C. to display the phone number list.
6Turn M.C. to select a phone number you want
to call.
!When you find a phone number that you
want to store in memory, press and hold
one of the preset tuning buttons (1to 6).
!Press one of preset buttons 1to 6to recall
the desired preset number.
7Press M.C. to make a call.
PRESET1-6 (preset phone numbers)
1Press M.C. to display the setting mode.
2Use M.C. to select the desired preset number.
Turn to change the menu option. Press to se-
lect.
!You can also press one of the preset num-
ber buttons 1to 6to select a number.
3Press M.C. to make a call.
PHONE FUNC (phone function)
You can set A. ANSR and R.TONE from this menu.
For details, refer to Function and operation on this
page.
Function and operation
1 Display PHONE FUNC.
Refer to PHONE FUNC (phone function) on this
page.
2 Press M.C. to display the function menu.
3 Turn M.C. to select the function.
After selecting, perform the following proce-
dures to set the function.
A. ANSR (automatic answering)
1Press M.C. to turn automatic answering on or
off.
R.TONE (ring tone select)
1Press M.C. to turn the ring tone on or off.
PB INVT (phone book name view)
1Press M.C. to switch between the lists of
names.
Audio adjustments
1 Press M.C. to display the main menu.
2 Turn M.C. to change the menu option
and press to select AUDIO.
3 Turn M.C. to select the audio function.
After selecting, perform the following proce-
dures to set the audio function.
Operating this unit
10
Section
Operating this unit
En
02

FAD/BAL (fader/balance adjustment)
1Press M.C. to display the setting mode.
2Press M.C. to cycle between fader (front/rear)
and balance (left/right).
3Turn M.C. to adjust speaker balance.
!When the rear output and RCA output setting
are SW, you cannot adjust front/rear speaker
balance. Refer to REAR-SP (rear output setting)
on this page. Refer to PREOUT (preout setting)
on this page.
PRESET EQ (equalizer recall)
1Press M.C. to display the setting mode.
2Turn M.C. to select the equalizer.
DYNAMIC—VOCAL—NATURAL—CUSTOM
—FLAT—POWERFUL
3Press M.C. to confirm the selection.
TONE CTRL (equalizer adjustment)
!Adjusted equalizer curve settings are stored in
CUSTOM.
1Press M.C. to display the setting mode.
2Press M.C. to select BASS (bass)/MID (mid)/
TREBLE (treble).
3Turn M.C. to adjust the level.
Adjustment range: +6 to –6
LOUD (loudness)
Loudness compensates for deficiencies in the low-
frequency and high-frequency ranges at low vol-
ume.
1Press M.C. to select the desired setting.
OFF (off)—LOW(low)—HI (high)
SUB.W (subwoofer on/off setting)
This unit is equipped with a subwoofer output
which can be turned on or off.
1Press M.C. to select the desired setting.
NOR (normal phase)—REV (reverse phase)—
OFF (subwoofer off)
SUB.W CTRL (subwoofer adjustment)
The cut-off frequency and output level can be ad-
justed when the subwoofer output is on.
Only frequencies lower than those in the selected
range are outputted from the subwoofer.
!When you select OFF in SUB.W, you cannot se-
lect this function. For details, refer to SUB.W
(subwoofer on/off setting) on this page.
1Press M.C. to display the setting mode.
2Press M.C. to cycle between the cut-off fre-
quency and output level of the subwoofer.
Cut-off frequency (Cut-off frequency display
flashes.)—Output level (Output level display
flashes.)
3Turn M.C. to select the desired setting.
Cut-off frequency: 50HZ—63HZ—80HZ—
100HZ—125HZ
Output level: –24 to +6
SLA (source level adjustment)
SLA (Source level adjustment) lets you adjust the
volume level of each source to prevent radical
changes in volume when switching between sour-
ces.
!Settings are based on the FM volume level,
which remains unchanged.
!The AM volume level can also be adjusted with
this function.
!When selecting FM as the source, you cannot
switch to SLA.
1Press M.C. to display the setting mode.
2Turn M.C. to adjust the source volume.
Adjustment range: +4 to –4
3Press M.C. to confirm the selection.
Initial settings
1 Press and hold SRC/OFF until the unit
turns off.
2 Press M.C. and hold until function name
appears in the display.
3 Turn M.C. to select the initial setting.
After selecting, perform the following proce-
dures to set the initial setting.
CLOCK SET (setting the clock)
1Press M.C. to display the setting mode.
2Press M.C. to select the segment of the clock
display you wish to set.
Hour—Minute
3Turn M.C. to adjust the clock.
AUX (auxiliary input)
Activate this setting when using an auxiliary de-
vice connected to this unit.
1Press M.C. to turn AUX on or off.
USB PNP (plug and play)
This setting allows you to switch your source to
USB/iPod automatically.
1Press M.C. to turn the plug and play function
on or off.
ON –When a USB storage device/iPod is con-
nected, depending on the type of device, the
source is automatically switched to USB/iPod
when you turn on the engine. If you disconnect
your USB storage device/iPod, this unit’s
source is turned off.
OFF –When a USB storage device/iPod is con-
nected, the source is not switched to USB/
iPod automatically. Please change the source
to USB/iPod manually.
REAR-SP (rear output setting)
The rear speaker leads output can be used for full-
range speaker or subwoofer connection.
If you switch to SW, you can connect a rear speak-
er lead directly to a subwoofer without using an
auxiliary amp.
Initially, REAR-SP is set for rear full-range speaker
connection (FUL).
1Press M.C. to select the desired setting.
FUL—SW
!Even if you change this setting, there will
be no output if you select OFF in SUB.W
(Refer to SUB.W (subwoofer on/off setting)
on this page).
!If you change this setting, subwoofer out-
put in the audio menu will return to the fac-
tory settings.
PREOUT (preout setting)
The RCA outputs can be used for rear speaker or
subwoofer connection.
If you switch to SW, you can connect a rear speak-
er lead directly to a subwoofer without using an
auxiliary amp.
Initially, PREOUT is set for rear full-range speaker
connection (SW).
1Press M.C. to select the desired setting.
SW—REA
!Even if you change this setting, there will
be no output if you select OFF in SUB.W
(Refer to SUB.W (subwoofer on/off setting)
on this page).
!If you change this setting, subwoofer out-
put in the audio menu will return to the fac-
tory settings.
DEMO (demo display setting)
1Press M.C. to turn the demo display on or off.
SCROLL (scroll mode setting)
English
Operating this unit
11
Section
Operating this unit
En
02

When ever scroll is set to ON, recorded text infor-
mation scrolls continuously in the display. Set to
OFF if you prefer the information to scroll just
once.
1Press M.C. to turn the ever scroll on or off.
BT AUDIO (Bluetooth audio activation)
You need to activate the BT AUDIO source in order
to use a Bluetooth audio player.
1Press M.C. to turn the BT AUDIO source on or
off.
BT CLEAR (resetting the Bluetooth wireless tech-
nology module)
Bluetooth device data can be deleted. To protect
personal information, we recommend deleting
this data before transferring the unit to other per-
sons. The following settings will be deleted.
!phone book entries on the Bluetooth tele-
phone
!preset numbers on the Bluetooth telephone
!registration assignment of the Bluetooth tele-
phone
!call history of the Bluetooth telephone
!information of the connected Bluetooth tele-
phone
!PIN code of the Bluetooth device
1Press M.C. to show the confirmation display.
YES is displayed. Clearing memory is now on
standby.
If you do not want to reset phone memory, turn
M.C. to display CANCEL and press to select.
2Press M.C. to clear the memory.
CLEARED is displayed and the settings are de-
leted.
!While this function is in use, do not turn
off the engine.
BT VERSION (Bluetooth version display)
You can display the system versions of this unit
and of Bluetooth module.
1Press M.C. to display the information.
S/W UPDATE (updating the software)
This function is used to update this unit with the
latest software. For information on the software
and updating, refer to our website.
!Never turn the unit off while the software is
being updated.
1Press M.C. to display the data transfer mode.
Follow the on-screen instructions to finish up-
dating the software.
Selecting the illumination color
Only for DEH-6400BT and DEH-64BT.
This unit is equipped with multiple-color illumi-
nation. You can select desired colors for the keys
and display of this unit. You also can customize
the colors you want to use.
Selecting the key color from the
illumination color list
Only for DEH-6400BT and DEH-64BT.
You can select desired colors for the keys of this
unit.
1 Press M.C. to display the main menu.
2 Turn M.C. to display ILLUMI and press to
select.
3 Turn M.C. to display KEY COLOR and
press to select.
4 Turn M.C. to select the illumination color.
You can select one option from the following list.
!30 preset colors (WHITE to ROSE)
!SCAN (cycle through all colors)
!3 sets of colors (WARM,AMBIENT,CALM)
!CUSTOM (customized illumination color)
5 Press M.C. to confirm the selection.
Notes
!When SCAN is selected, the system auto-
matically cycles through the 30 preset colors.
!When WARM is selected, the system auto-
matically cycles through the warm colors.
!When AMBIENT is selected, the system au-
tomatically cycles through the ambient col-
ors.
!When CALM is selected, the system auto-
matically cycles through the calm colors.
!When CUSTOM is selected, the customized
color saved is selected.
Selecting the display color from
the illumination color list
Only for DEH-6400BT and DEH-64BT.
You can select the desired colors for the display
of this unit.
1 Press M.C. to display the main menu.
2 Turn M.C. to display ILLUMI and press to
select.
3 Turn M.C. to display DISP COLOR and
press to select.
4 Turn M.C. to select the illumination color.
You can select one option from the following list.
!30 preset colors (WHITE to ROSE)
!SCAN (cycle through all colors)
!3 sets of colors (WARM,AMBIENT,CALM)
!CUSTOM (customized illumination color)
5 Press M.C. to confirm the selection.
Note
For details about colors on the list, refer to Se-
lecting the key color from the illumination color
list on this page.
Selecting key and display color
from the illumination color list
Only for DEH-6400BT and DEH-64BT.
You can select the desired colors for the keys
and display of this unit.
1 Press M.C. to display the main menu.
2 Turn M.C. to display ILLUMI and press to
select.
3 Turn M.C. to display BOTH COLOR and
press to select.
4 Turn M.C. to select the illumination color.
You can select one option from the following list.
!30 preset colors (WHITE to ROSE)
!SCAN (cycle through all colors)
5 Press M.C. to confirm the selection.
Notes
!You cannot select 3 sets of preset colors and
CUSTOM in this function.
!Once you select a color in this function, col-
ors on the keys and display of this unit auto-
matically switch to the color you selected.
!For details about colors on the list, refer to
Selecting the key color from the illumination
color list on this page.
Customizing the illumination color
Only for DEH-6400BT and DEH-64BT.
1 Press M.C. to display the main menu.
2 Turn M.C. to display ILLUMI and press to
select.
3 Turn M.C. to display KEY COLOR or
DISP COLOR. Press to select.
Operating this unit
12
Section
Operating this unit
En
02

4 Press M.C. and hold until the customizing
illumination color setting appears in the dis-
play.
5 Press M.C. to select the primary color.
R(red)—G(green)—B(blue)
6 Turn M.C. to adjust the brightness level.
Adjustment range: 0to 60
#You cannot select a level below 10 for all three of
R(red), G(green), and B(blue) at the same time.
#You can also perform the same operation on
other colors.
Notes
!You cannot create a custom illumination
color when SCAN or a set of colors (WARM,
AMBIENT,orCALM) is selected.
!You can create custom illumination colors
for both KEY COLOR and DISP COLOR.
Switching the dimmer setting
You can adjust the brightness of illumination.
%Press and hold .
Using an AUX source
1 Insert the stereo mini plug into the AUX
input jack.
2 Press SRC/OFF to select AUX as the
source.
Note
AUX cannot be selected unless the auxiliary set-
ting is turned on. For more details, refer to AUX
(auxiliary input) on page 11.
Turning the clock display on
or off
%Press to turn the clock display on or
off.
#The clock display disappears temporarily when
you perform other operations, but the clock display
appears again after 25 seconds.
Connections
WARNING
!Use speakers over 50 W (output value) and
between 4 Wto 8 W(impedance value). Do
not use 1 Wto 3 Wspeakers for this unit.
!The black cable is ground. When installing
this unit or power amp (sold separately),
make sure to connect the ground wire first.
Ensure that the ground wire is properly con-
nected to metal parts of the car’s body. The
ground wire of the power amp and the one of
this unit or any other device must be con-
nected to the car separately with different
screws. If the screw for the ground wire loos-
ens or falls out, it could result in fire, genera-
tion of smoke or malfunction.
Ground wire
Metal parts of car’s bod
y
POWER AMP
Other devices
(Another electronic
device in the car)
Important
!When installing this unit in a vehicle without
an ACC (accessory) position on the ignition
switch, failure to connect the red cable to the
terminal that detects operation of the ignition
key may result in battery drain.
O
N
S
T
A
R
T
O
F
F
ACC position No ACC position
!Use this unit with a 12-volt battery and nega-
tive grounding only. Failure to do so may re-
sult in a fire or malfunction.
!To prevent a short-circuit, overheating or mal-
function, be sure to follow the directions
below.
—Disconnect the negative terminal of the bat-
tery before installation.
—Secure the wiring with cable clamps or adhe-
sive tape. Wrap adhesive tape around wiring
that comes into contact with metal parts to
protect the wiring.
—Place all cables away from moving parts,
such as the shift lever and seat rails.
—Place all cables away from hot places, such
as near the heater outlet.
—Do not connect the yellow cable to the battery
by passing it through the hole to the engine
compartment.
—Cover any disconnected cable connectors
with insulating tape.
—Do not shorten any cables.
—Never cut the insulation of the power cable of
this unit in order to share the power with
other devices. The current capacity of the
cable is limited.
—Use a fuse of the rating prescribed.
—Never wire the negative speaker cable directly
to ground.
—Never band together negative cables of multi-
ple speakers.
!When this unit is on, control signals are sent
through the blue/white cable. Connect this
cable to the system remote control of an ex-
ternal power amp or the vehicle’s auto-anten-
na relay control terminal (max. 300 mA
12 V DC). If the vehicle is equipped with a
glass antenna, connect it to the antenna
booster power supply terminal.
!Never connect the blue/white cable to the
power terminal of an external power amp.
Also, never connect it to the power terminal
of the auto antenna. Doing so may result in
battery drain or a malfunction.
English
Operating this unit
13
Section
Installation
En
02
03

This unit
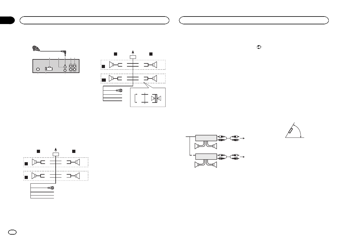
1
3
2
678
4
5
1Power cord input
2Microphone input
3Microphone
4Rear output or subwoofer output
5Front output
6Antenna input
7Fuse (10 A)
8Wired remote input
Hard-wired remote control adaptor can be
connected (sold separately).
Power cord
Perform these connections when not connect-
ing a rear speaker lead to a subwoofer.
1
8
9
c
d
6
32
4
5
7
a
b
e
f
h
g
LR
F
R
Perform these connections when using a sub-
woofer without the optional amplifier.
1
8
9
c
d
6
32
4
7
a
b
a
b
e
f
h
g
LR
F
SW
i
j
d
c
k l
1To power cord input
2Left
3Right
4Front speaker
5Rear speaker
6White
7White/black
8Gray
9Gray/black
aGreen
bGreen/black
cViolet
dViolet/black
eBlack (chassis ground)
Connect to a clean, paint-free metal location.
fYellow
Connect to the constant 12 V supply termi-
nal.
gRed
Connect to terminal controlled by ignition
switch (12 V DC).
hBlue/white
Connect to system control terminal of the
power amp or auto-antenna relay control ter-
minal (max. 300 mA 12 V DC).
iSubwoofer (4 Ω)
jWhen using a subwoofer of 70 W (2 Ω), be
sure to connect the subwoofer to the violet
and violet/black leads of this unit. Do not
connect anything to the green and green/
black leads.
kNot used.
lSubwoofer (4 Ω)× 2
Notes
!With a 2 speaker system, do not connect any-
thing to the speaker leads that are not con-
nected to speakers.
!Change the initial setting of this unit. Refer
to REAR-SP (rear output setting) on page 11.
Refer to PREOUT (preout setting) on page 11.
The subwoofer output of this unit is monau-
ral.
Power amp (sold separately)
Perform these connections when using the op-
tional amplifier.
1
1
3
2
4
55
3
2
6
77
1System remote control
Connect to Blue/white cable.
2Power amp (sold separately)
3Connect with RCA cables (sold separately)
4To Front output
5Front speaker
6To Rear output or subwoofer output
7Rear speaker or subwoofer
Installation
Important
!Check all connections and systems before
final installation.
!Do not use unauthorized parts as this may
cause malfunctions.
!Consult your dealer if installation requires
drilling of holes or other modifications to the
vehicle.
!Do not install this unit where:
—it may interfere with operation of the vehicle.
—it may cause injury to a passenger as a result
of a sudden stop.
!The semiconductor laser will be damaged if
it overheats. Install this unit away from hot
places such as near the heater outlet.
!Optimum performance is obtained when the
unit is installed at an angle of less than 60°.
60°
DIN front/rear mount
This unit can be properly installed using either
front-mount or rear-mount installation.
Use commercially available parts when instal-
ling.
DIN Front-mount
1 Insert the mounting sleeve into the dash-
board.
For installation in shallow spaces, use the sup-
plied mounting sleeve. If there is enough space,
use the mounting sleeve that came with the ve-
hicle.
Installation
14
Section
Installation
En
03

2 Secure the mounting sleeve by using a
screwdriver to bend the metal tabs (90°) into
place.
1
2
1Dashboard
2Mounting sleeve
3 Install the unit as illustrated.
1
2
3
4
5
1Nut
2Firewall or metal support
3Metal strap
4Screw
5Screw (M4 × 8)
#Make sure that the unit is installed securely in
place. An unstable installation may cause skipping
or other malfunctions.
DIN Rear-mount
1 Determine the appropriate position
where the holes on the bracket and the side
of the unit match.
2 Tighten two screws on each side.
1
2
3
1Screw
2Mounting bracket
3Dashboard or console
!Use either truss (5 mm × 8 mm) or flush sur-
face (5 mm × 9 mm) screws, depending on
the bracket screw holes.
Removing the unit
1 Remove the trim ring.
1Trim ring
2Notched tab
!Releasing the front panel allows easier ac-
cess to the trim ring.
!When reattaching the trim ring, point the
side with the notched tab down.
2 Insert the supplied extraction keys into
both sides of the unit until they click into
place.
3 Pull the unit out of the dashboard.
Removing and re-attaching the
front panel
You can remove the front panel to protect your
unit from theft.
Press the detach button and push the front
panel upward and pull it toward you.
For details, refer to Removing the front panel to
protect your unit from theft and Re-attaching the
front panel on page 4.
Securing the front panel
The front panel can be secured with the sup-
plied screw.
1
1Screw
Installing the microphone
CAUTION
It is extremely dangerous to allow the micro-
phone lead to become wound around the steer-
ing column or shift lever. Be sure to install the
unit in such a way that it will not obstruct driv-
ing.
Note
Install the microphone in a position and orienta-
tion that will enable it to pick up the voice of the
person operating the system.
When installing the microphone
on the sun visor
1 Install the microphone on the micro-
phone clip.
1
2
1Microphone
2Microphone clip
2 Install the microphone clip on the sun
visor.
With the sun visor up, install the microphone
clip. (Lowering the sun visor reduces the voice
recognition rate.)
English
Installation
15
Section
Installation
En
03

1
2
1Microphone clip
2Clamp
When installing the microphone
on the steering column
1 Install the microphone on the micro-
phone clip.
2
1
3
4
1Microphone
2Microphone base
3Microphone clip
4Fit the microphone lead into the groove.
#Microphone can be installed without using mi-
crophone clip. In this case, detach the microphone
base from the microphone clip. To detach the micro-
phone base from the microphone clip, slide the mi-
crophone base.
2 Install the microphone clip on the steer-
ing column.
1
2
3
1Double-sided tape
2Install the microphone clip on the rear side of
the steering column.
3Clamp
Adjusting the microphone angle
The microphone angle can be adjusted.
Installation
16
Section
Installation
En
03

Troubleshooting
Symptom Cause Action
The display il-
lumination
turns on and
off at random.
Demo mode is
on.
Turn off the demo
display setting. ()
The display
automatically
returns to the
ordinary dis-
play.
You did not per-
form any opera-
tion within
about 30 sec-
onds.
Perform operation
again.
The repeat
play range
changes un-
expectedly.
Depending on
the repeat play
range, the se-
lected range
may change
when another
folder or track is
being selected
or during fast
forwarding/re-
versing.
Select the repeat
play range again.
A subfolder is
not played
back.
Subfolders can-
not be played
when FLD (fold-
er repeat) is se-
lected.
Select another re-
peat play range.
NO XXXX ap-
pears when a
display is
changed (NO
TITLE, for ex-
ample).
There is no em-
bedded text in-
formation.
Switch the display
or play another
track/file.
Symptom Cause Action
The unit is
malfunction-
ing.
There is inter-
ference.
You are using a
device, such as
a cellular
phone, that
transmits elec-
tric waves near
the unit.
Move electrical
devices that may
be causing the in-
terference away
from the unit.
The sound
from the
Bluetooth
audio source
is not played
back.
There is a call in
progress on a
Bluetooth con-
nected cellular
phone.
The sound will be
played back when
the call is termi-
nated.
A Bluetooth-
connected cel-
lular phone is
currently being
operated.
Do not operate
the cellular phone
at this time.
A call was
made with a
Bluetooth-con-
nected cellular
phone and then
immediately ter-
minated. As a
result, commu-
nication be-
tween this unit
and the cellular
phone was not
terminated
properly.
Reconnect the
Bluetooth con-
nection between
this unit and the
cellular phone.
Error messages
When you contact your dealer or your nearest
Pioneer Service Center, be sure to note the error
message.
Built-in CD Player
Message Cause Action
ERROR-07,
11, 12, 17, 30
The disc is dirty. Clean the disc.
The disc is
scratched.
Replace the disc.
ERROR-07,
10, 11, 12,
15, 17, 30,
A0
There is an elec-
trical or me-
chanical error.
Turn the ignition
switch OFF and
back ON, or
switch to a differ-
ent source, then
back to the CD
player.
ERROR-15 The inserted
disc is blank.
Replace the disc.
ERROR-23 Unsupported
CD format.
Replace the disc.
FRMT READ Sometimes
there is a delay
between the
start of playback
and when you
start to hear any
sound.
Wait until the
message disap-
pears and you
hear sound.
NO AUDIO The inserted
disc does not
contain any
playable files.
Replace the disc.
SKIPPED The inserted
disc contains
DRM protected
files.
Replace the disc.
PROTECT All the files on
the inserted
disc are em-
bedded with
DRM.
Replace the disc.
USB storage device/iPod
Message Cause Action
NO DEVICE When plug and
play is off, no
USB storage de-
vice or iPod is
connected.
!Turn the plug
and play on.
!Connect a com-
patible USB stor-
age device/iPod.
FRMT READ Sometimes
there is a delay
between the
start of playback
and when you
start to hear any
sound.
Wait until the
message disap-
pears and you
hear sound.
NO AUDIO There are no
songs.
Transfer the audio
files to the USB
storage device
and connect.
The connected
USB storage de-
vice has secur-
ity enabled.
Follow the USB
storage device in-
structions to dis-
able the security.
SKIPPED The connected
USB storage de-
vice contains
files embedded
with Windows
MediaäDRM 9/
10.
Play an audio file
not embedded
with Windows
Media DRM 9/10.
PROTECT All the files in
the USB storage
device are em-
bedded with
Windows Media
DRM 9/10.
Transfer audio
files not em-
bedded with
Windows Media
DRM 9/10 to the
USB storage de-
vice and connect.
English
Additional information
17
Appendix
Additional information
En

Message Cause Action
N/A USB The USB device
connected to is
not supported
by this unit.
!Connect a USB
Mass Storage
Class compliant
device.
!Disconnect
your device and
replace it with a
compatible USB
storage device.
CHECK USB The USB con-
nector or USB
cable has short-
circuited.
Check that the
USB connector or
USB cable is not
caught in some-
thing or dam-
aged.
The connected
USB storage de-
vice consumes
more than
500 mA (maxi-
mum allowable
current).
Disconnect the
USB storage de-
vice and do not
use it. Turn the
ignition switch to
OFF, then to ACC
or ON and then
connect only
compliant USB
storage devices.
The iPod oper-
ates correctly
but does not
charge.
Make sure the
connection cable
for the iPod has
not shorted out
(e.g., not caught
in metal objects).
After checking,
turn the ignition
switch OFF and
back ON, or dis-
connect the iPod
and reconnect.
Message Cause Action
ERROR-19 Communication
failed.
!Perform one of
the following op-
erations.
–Turn the ignition
switch OFF and
back ON.
–Disconnect the
USB storage de-
vice.
–Change to a dif-
ferent source.
Then, return to
the USB source.
!Disconnect the
cable from the
iPod. Once the
iPod’s main
menu is dis-
played, reconnect
the iPod and reset
it.
iPod failure. Disconnect the
cable from the
iPod. Once the
iPod’s main
menu is dis-
played, reconnect
the iPod and reset
it.
ERROR-23 USB storage de-
vice was not for-
matted with
FAT12, FAT16 or
FAT32.
USB storage de-
vice should be for-
matted with
FAT12, FAT16 or
FAT32.
Message Cause Action
ERROR-16 The iPod firm-
ware version is
old.
Update the iPod
version.
iPod failure. Disconnect the
cable from the
iPod. Once the
iPod’s main
menu is dis-
played, reconnect
the iPod and reset
it.
STOP There are no
songs in the
current list.
Select a list that
contains songs.
NOT FOUND No related
songs.
Transfer songs to
the iPod.
Bluetooth device
Message Cause Action
ERROR-10 The power failed
for the
Bluetooth mod-
ule of this unit.
Turn the ignition
switch OFF and
then to ACC or
ON.
If the error mes-
sage is still dis-
played after
performing the
above action,
please contact
your dealer or an
authorized
Pioneer Service
Station.
Handling guidelines
Discs and player
Use only discs that feature either of the following
two logos.
Use 12-cm discs. Do not use 8-cm discs or an
adapter for 8-cm discs.
Use only conventional, fully circular discs. Do not
use shaped discs.
Do not insert anything other than a CD into the
CD loading slot.
Do not use cracked, chipped, warped, or other-
wise damaged discs as they may damage the play-
er.
Unfinalized CD-R/RW discs cannot be played
back.
Do not touch the recorded surface of the discs.
Store discs in their cases when not in use.
Do not attach labels, write on or apply chemicals
to the surface of the discs.
To clean a CD, wipe the disc with a soft cloth out-
ward from the center.
Condensation may temporarily impair the player’s
performance. Let it rest for about one hour to ad-
just to a warmer temperature. Also, wipe any
damp discs off with a soft cloth.
Additional information
18
Appendix
Additional information
En

Playback of discs may not be possible because of
disc characteristics, disc format, recorded applica-
tion, playback environment, storage conditions,
and so on.
Road shocks may interrupt disc playback.
When using discs that can be printed on label sur-
faces, check the instructions and the warnings of
the discs. Depending on the discs, inserting and
ejecting may not be possible. Using such discs
may result in damage to this equipment.
Do not attach commercially available labels or
other materials to the discs.
!The discs may warp making the disc unplay-
able.
!The labels may come off during playback and
prevent ejection of the discs, which may result
in damage to the equipment.
USB storage device
Connections via USB hub are not supported.
Do not connect anything other than a USB stor-
age device.
Firmly secure the USB storage device when driv-
ing. Do not let the USB storage device fall onto the
floor, where it may become jammed under the
brake or accelerator pedal.
Depending on the USB storage device, the follow-
ing problems may occur.
!Operations may vary.
!The storage device may not be recognized.
!Files may not be played back properly.
!The device may generate noise in the radio.
iPod
Do not leave the iPod in places with high tempera-
tures.
To ensure proper operation, connect the dock con-
nector cable from the iPod directly to this unit.
Firmly secure the iPod when driving. Do not let the
iPod fall onto the floor, where it may become
jammed under the brake or accelerator pedal.
About iPod settings
!When an iPod is connected, this unit changes
the EQ (equalizer) setting of the iPod to off in
order to optimize the acoustics. When you dis-
connect the iPod, the EQ returns to the original
setting.
!You cannot set Repeat to off on the iPod when
using this unit. Repeat is automatically
changed to All when the iPod is connected to
this unit.
Incompatible text saved on the iPod will not be dis-
played by the unit.
DualDiscs
DualDiscs are two-sided discs that have a record-
able CD for audio on one side and a recordable
DVD for video on the other.
Since the CD side of DualDiscs is not physically
compatible with the general CD standard, it may
not be possible to play the CD side with this unit.
Frequent loading and ejecting of a DualDisc may
result in scratches on the disc. Serious scratches
can lead to playback problems on this unit. In
some cases, a DualDisc may become stuck in the
disc loading slot and will not eject. To prevent this,
we recommend you refrain from using DualDisc
with this unit.
Please refer to the information from the disc man-
ufacturer for more detailed information about
DualDiscs.
Compressed audio
compatibility (disc, USB)
WMA
File extension: .wma
Bit rate: 48 kbps to 320 kbps (CBR), 48 kbps to
384 kbps (VBR)
Sampling frequency: 32 kHz, 44.1 kHz, 48 kHz
Windows Media Audio Professional, Lossless,
Voice/DRM Stream/Stream with video: Not com-
patible
MP3
File extension: .mp3
Bit rate: 8 kbps to 320 kbps (CBR), VBR
Sampling frequency: 8kHz to 48 kHz (32 kHz,
44.1 kHz, 48 kHz for emphasis)
Compatible ID3 tag version: 1.0, 1.1, 2.2, 2.3, 2.4
(ID3 tag Version 2.x is given priority over Version
1.x.)
M3u playlist: Not compatible
MP3i (MP3 interactive), mp3 PRO: Not compatible
WAV
File extension: .wav
Quantization bits: 8 and 16 (LPCM), 4 (MS
ADPCM)
Sampling frequency: 16 kHz to 48 kHz (LPCM),
22.05 kHz and 44.1 kHz (MS ADPCM)
Supplemental information
Only the first 32 characters can be displayed as a
file name (including the file extension) or a folder
name.
This unit may not operate correctly depending on
the application used to encode WMA files.
There may be a slight delay at the start of playback
of audio files embedded with image data or audio
files stored on a USB storage device that has nu-
merous folder hierarchies.
Disc
Playable folder hierarchy: up to eight tiers (A prac-
tical hierarchy is less than two tiers).
Playable folders: up to 99
Playable files: up to 999
File system: ISO 9660 Level 1 and 2, Romeo, Joliet
Multi-session playback: Compatible
Packet write data transfer: Not compatible
Regardless of the length of blank sections be-
tween the songs from the original recording, com-
pressed audio discs play with a short pause
between songs.
USB storage device
Playable folder hierarchy: up to eight tiers (A prac-
tical hierarchy is less than two tiers).
Playable folders: up to 500
Playable files: up to 15 000
Playback of copyright-protected files: Not compati-
ble
English
Additional information
19
Appendix
Additional information
En

Partitioned USB storage device: Only the first par-
tition can be played.
There may be a slight delay when starting play-
back of audio files on a USB storage device with
numerous folder hierarchies.
CAUTION
Do not leave discs or a USB storage device in
any place that is subject to high temperatures.
iPod compatibility
This unit supports only the following iPod models.
Supported iPod software versions are shown
below. Older versions may not be supported.
Made for
!iPhone 4 (software version 4.1)
!iPhone 3GS (software version 3.0.1)
!iPhone 3G (software version 2.0)
!iPhone (software version 1.1.1)
!iPod nano 6th generation (software version
1.0)
!iPod nano 5th generation (software version
1.0.1)
!iPod nano 4th generation (software version
1.0)
!iPod nano 3rd generation (software version
1.0)
!iPod nano 2nd generation (software version
1.1.2)
!iPod nano 1st generation (software version
1.2.0)
!iPod touch 4th generation (software version
4.1)
!iPod touch 3rd generation (software version
3.1.1)
!iPod touch 2nd generation (software version
2.1.1)
!iPod touch 1st generation (software version
1.1)
!iPod classic 160GB (software version 2.0.2)
!iPod classic 120GB (software version 2.0)
!iPod classic (software version 1.0)
Depending on the generation or version of the
iPod, some functions may not be available.
Operations may vary depending on the software
version of iPod.
When using an iPod, an iPod Dock Connector to
USB Cable is required.
A Pioneer CD-IU51 interface cable is also avail-
able. For details, consult your dealer.
About the file/format compatibility, refer to the
iPod manuals.
Audiobook, Podcast: Compatible
CAUTION
Pioneer accepts no responsibility for data lost
on the iPod, even if that data is lost while this
unit is used.
Sequence of audio files
The user cannot assign folder numbers and
specify playback sequences with this unit.
Example of a hierarchy
Level 1 Level 2 Level 3 Level 4
01
02
03
04
05
: Folder
: Compressed
audio file
01 to 05: Folder
number
1to 6: Playback
sequence
Disc
Folder selection sequence or other operation
may differ depending on the encoding or writing
software.
USB storage device
Playback sequence is the same as recorded se-
quence in the USB storage device.
To specify the playback sequence, the following
method is recommended.
1Create a file name that includes numbers
that specify the playback sequence (e.g.,
001xxx.mp3 and 099yyy.mp3).
2Put those files into a folder.
3Save the folder containing files on the USB
storage device.
However, depending on the system environment,
you may not be able to specify the playback se-
quence.
For USB portable audio players, the sequence is
different and depends on the player.
Bluetooth profiles
In order to use Bluetooth wireless technology,
devices must be able to interpret certain pro-
files. This unit is compatible with the following
profiles.
!GAP (Generic Access Profile)
!SDP (Service Discovery Protocol)
!OPP (Object Push Profile)
!HFP (Hands Free Profile)
!HSP (Head Set Profile)
!PBAP (Phone Book Access Profile)
!A2DP (Advanced Audio Distribution Profile)
!AVP (Audio/Video Profile)
!AVRCP (Audio/Video Remote Control Profile)
1.0
Copyright and trademark
Bluetooth
The Bluetoothâword mark and logos are regis-
tered trademarks owned by Bluetooth SIG, Inc.
and any use of such marks by Pioneer
Corporation is under license. Other trademarks
and trade names are those of their respective
owners.
iTunes
Apple and iTunes are trademarks of Apple Inc.,
registered in the U.S. and other countries.
Additional information
20
Appendix
Additional information
En

MP3
Supply of this product only conveys a license for
private, non-commercial use and does not con-
vey a license nor imply any right to use this prod-
uct in any commercial (i.e. revenue-generating)
real time broadcasting (terrestrial, satellite,
cable and/or any other media), broadcasting/
streaming via internet, intranets and/or other
networks or in other electronic content distribu-
tion systems, such as pay-audio or audio-on-de-
mand applications. An independent license for
such use is required. For details, please visit
http://www.mp3licensing.com.
WMA
Windows Media is either a registered trademark
or trademark of Microsoft Corporation in the
United States and/or other countries.
This product includes technology owned by
Microsoft Corporation and cannot be used or
distributed without a license from Microsoft
Licensing, Inc.
iPod & iPhone
iPhone, iPod, iPod classic, iPod nano, and iPod
touch are trademarks of Apple Inc., registered in
the U.S. and other countries.
“Made for iPod”and “Made for iPhone”mean
that an electronic accessory has been designed
to connect specifically to iPod or iPhone, respec-
tively, and has been certified by the developer to
meet Apple performance standards. Apple is
not responsible for the operation of this device
or its compliance with safety and regulatory
standards. Please note that the use of this ac-
cessory with iPod or iPhone may affect wireless
performance.
Specifications
General
Power source ................... 14.4 V DC (10.8 V to 15.1 V al-
lowable)
Grounding system ............ Negative type
Maximum current consumption
................................... 10.0 A
Dimensions (W × H × D):
DIN
Chassis .............. 178mm × 50mm ×
165 mm
(7 in. × 2 in. × 6-1/2 in.)
Nose .................. 188mm × 58mm ×
16 mm
(7-3/8 in.× 2-1/4 in.× 5/8 in.)
D
Chassis .............. 178mm × 50mm ×
165 mm
(7 in.× 2 in.× 6-1/2 in.)
Nose .................. 170mm × 46mm ×
16 mm
(6-3/4 in.× 1-3/4 in.× 5/8 in.)
Weight ............................. 1.2 kg (2.6 lbs)
Audio
Maximum power output ... 50 W × 4
70 W × 1/2 W(for subwoofer)
Continuous power output
................................... 22W × 4 (50 Hz to 15000Hz,
5 % THD, 4 Wload, both chan-
nels driven)
Load impedance .............. 4 W(4 Wto 8 Wallowable)
Preout maximum output level
................................... 2.0 V
Tone controls:
Bass
Frequency .......... 100Hz
Gain .................. ±12 dB
Mid
Frequency .......... 1kHz
Gain .................. ±12 dB
Treble
Frequency .......... 10 kHz
Gain .................. ±12 dB
Subwoofer (mono):
Frequency ................. 50 Hz/63 Hz/80 Hz/100 Hz/
125 Hz
Slope ........................ –18 dB/oct
Gain ......................... +6dB to –24 dB
Phase ....................... Normal/Reverse
CD player
System ............................ Compact disc audio system
Usable discs .................... Compact disc
Signal-to-noise ratio ......... 94 dB (1kHz) (IHF-A network)
Number of channels ........ 2 (stereo)
MP3 decoding format ...... MPEG-1 & 2 Audio Layer 3
WMA decoding format ..... Ver. 7, 7.1, 8, 9, 10, 11, 12 (2 ch
audio)
(Windows Media Player)
WAV signal format ........... Linear PCM & MS ADPCM
(Non-compressed)
USB
USB standard specification
................................... USB 2.0 full speed
Maximum current supply
................................... 1A
USB Class ....................... MSC (Mass Storage Class)
File system ....................... FAT12, FAT16, FAT32
MP3 decoding format ...... MPEG-1 & 2 Audio Layer 3
WMA decoding format ..... Ver. 7, 7.1, 8, 9, 10, 11, 12 (2 ch
audio)
(Windows Media Player)
WAV signal format ........... Linear PCM & MS ADPCM
(Non-compressed)
FM tuner
Frequency range .............. 87.9 MHz to 107.9 MHz
Usable sensitivity ............. 9dBf (0.8 µV/75 W, mono, S/N:
30 dB)
Signal-to-noise ratio ......... 72 dB (IHF-A network)
AM tuner
Frequency range .............. 530 kHz to 1710 kHz
Usable sensitivity ............. 25 µV (S/N: 20 dB)
Signal-to-noise ratio ......... 62 dB (IHF-A network)
Bluetooth
Version ............................ Bluetooth 3.0 certified
Output power ................... +4dBm Maximum
(Power class 2)
CEA2006 Specifications
Power output ................... 14 W RMS × 4 Channels (4 W
and ≦1 % THD+N)
S/N ratio .......................... 91 dBA (reference: 1 W into
4W)
Note
Specifications and the design are subject to
modifications without notice.
English
Additional information
21
Appendix
Additional information
En

Nous vous remercions d’avoir acheté cet ap-
pareil PIONEER
Pour garantir une utilisation correcte, lisez bien
ce mode d’emploi avant d’utiliser cet appareil. Il
est particulièrement important que vous lisiez et
respectiez les indications ATTENTION et PRÉ-
CAUTION de ce mode d’emploi. Conservez-le
dans un endroit sûr et facilement accessible pour
toute consultation ultérieure.
ID FCC: AJDK042
NO DE MODÈLE: DEH-6400BT/DEH-5400BT/
DEH-64BT
IC: 775E-K042
Le présent appareil est conforme aux la partie
15 des règles de la FCC et CNR d’Industrie Ca-
nada applicables aux appareils radio exempts
de licence. L’exploitation est autorisée aux
deux conditions suivantes: (1) l’appareil ne
doit pas produire de brouillage, et (2) l’utilisa-
teur de l’appareil doit accepter tout brouillage
radioélectrique subi, même si le brouillage
est susceptible d’en compromettre le fonc-
tionnement.
L’antenne de Bluetooth ne peut pas être sup-
primé (ou remplacé) par l’utilisateur.
Cet équipement est conforme aux limites
d’exposition aux radiations FCC/IC définies
dans un environnement non contrôlé et res-
pecte les Règles d’Exposition aux fréquences
radio (RF) FCC définies dans le Supplément C
de OET65 et RSS-102 des règles IC d’exposi-
tion aux fréquences radio (RF). Cet équipe-
ment a des niveaux d’énergie RF très faibles
qui sont estimés être conformes sans évalua-
tion de l’exposition maximale autorisée
(MPE). Mais il est souhaitable que l’équipe-
ment soit installé et utilisé en laissant le ra-
diateur à au moins 20 cm de la personne (à
l’exclusion des extrémités : mains, poignets,
pieds et chevilles).
Informations pour l’utilisateur
Toute altération ou modification effectuée
sans autorisation appropriée peut invalider le
droit de l’utilisateur à faire fonctionner
l’équipement.
La protection de votre ouïe
est entre vos mains
Pour assurer le rendement optimal de votre ma-
tériel et –plus important encore –la protection
de votre ouïe, réglez le volume à un niveau rai-
sonnable. Pour ne pas altérer votre sens de la
perception, le son doit être clair mais ne pro-
duire aucun vacarme et être exempt de toute
distorsion. Votre ouïe peut vous jouer des tours.
Avec le temps, votre système auditif peut en
effet s’adapter à des volumes supérieurs, et ce
qui vous semble un « niveau de confort normal
» pourrait au contraire être excessif et contri-
buer à endommager votre ouïe de façon perma-
nente. Le réglage de votre matériel à un volume
sécuritaire AVANT que votre ouïe s’adapte vous
permettra de mieux vous protéger.
CHOISISSEZ UN VOLUME
SÉCURITAIRE :
!Réglez d’abord le volume à un niveau infé-
rieur.
!Montez progressivement le volume jusqu’à
un niveau d’écoute confortable ; le son doit
être clair et exempt de distorsions.
!Une fois que le son est à un niveau confor-
table, ne touchez plus au bouton du volume.
N’OUBLIEZ PAS DE RESPECTER LES
DIRECTIVES SUIVANTES :
!Lorsque vous montez le volume, assurez-
vous de pouvoir quand même entendre ce
qui se passe autour de vous.
!Faites très attention ou cessez temporaire-
ment l’utilisation dans les situations pouvant
s’avérer dangereuses.
!N’utilisez pas des écouteurs ou un casque
d’écoute lorsque vous opérez un véhicule
motorisé ; une telle utilisation peut créer des
dangers sur la route et est illégale à de nom-
breux endroits.
Quelques mots sur cet appareil
Les fréquences du syntoniseur de cet appareil
sont attribuées pour une utilisation en Amérique
du Nord. Son utilisation dans d’autres régions
peut se traduire par une réception de mauvaise
qualité.
PRÉCAUTION
!Ne laissez pas cet appareil entrer en contact
avec des liquides. Cela pourrait provoquer
une électrocution. Tout contact avec des li-
quides pourrait aussi provoquer des domma-
ges, de la fumée et une surchauffe de
l’appareil.
!Maintenez le niveau d’écoute à une valeur
telle que vous puissiez entendre les sons pro-
venant de l’extérieur.
!Évitez tout contact avec l’humidité.
!Si la batterie est débranchée ou déchargée,
le contenu de la mémoire sera effacé.
Remarque
Les opérations de réglage des fonctions sont va-
lidées même si le menu est annulé avant la
confirmation des opérations.
Quelques mots sur ce mode
d’emploi
!Dans les instructions suivantes, les mémoi-
res USB et les lecteurs audio USB sont col-
lectivement appelés “périphériques de
stockage USB”.
!Dans ce manuel, iPod et iPhone sont dési-
gnés par le terme “iPod”.
Mode de démonstration
Important
!La non-connexion du fil rouge (ACC) de cet
appareil à une borne couplée avec les opéra-
tions de mise en/hors service du contact d’al-
lumage peut conduire au déchargement de
la batterie.
!Rappelez-vous que si la démonstration des
fonctions continue à fonctionner quand le
moteur est coupé, cela peut décharger la
batterie.
La démonstration démarre automatiquement si
vous n’utilisez pas cet appareil dans les 30 se-
condes environ depuis la dernière opération ou
si le contact est réglé sur ACC ou ON alors que
l’appareil est hors service. Pour annuler le mode
de démonstration, vous devez afficher les régla-
ges initiaux. Sélectionnez DEMO (réglage de l’af-
fichage de démonstration) et désactivez
l’affichage de démonstration. Pour les détails,
reportez-vous à la page 33, Réglages initiaux.
Avant de commencer
22
Section
Avant de commencer
Fr
01

Service après-vente des
produits Pioneer
Veuillez contacter le revendeur ou le distributeur
auprès duquel vous avez acheté cet appareil
pour le service après vente (y compris les condi-
tions de garantie) ou pour toute autre informa-
tion. Dans le cas où les informations
nécessaires ne sont pas disponibles, veuillez
contacter les sociétés indiquées ci-dessous :
N’expédiez pas l’appareil pour réparation à l’une
des adresses figurant ci-dessous sans avoir pris
contact au préalable.
États-Unis
Pioneer Electronics (USA) Inc.
CUSTOMER SUPPORT DIVISION
P.O. Box 1760
Long Beach, CA 90801-1760
800-421-1404
CANADA
Pioneer Électroniques du Canada, Inc.
Département de service aux consommateurs
340 Ferrier Street
Unit 2
Markham, Ontario L3R 2Z5, Canada
1-877-283-5901
905-479-4411
Pour connaître les conditions de garantie, repor-
tez-vous au document Garantie limitée qui ac-
compagne cet appareil.
En cas d’anomalie
En cas d’anomalie, veuillez contacter votre re-
vendeur ou le centre d’entretien agréé par
PIONEER le plus proche.
Visitez notre site Web
http://www.pioneerelectronics.com
au Canada
http://www.pioneerelectronics.ca
!Informez-vous sur les mises à jour disponi-
bles pour votre produit (telles que les mises
à jour du firmware).
!Enregistrez votre produit afin de recevoir des
notifications concernant les mises à jour du
produit, ainsi que pour sauvegarder les dé-
tails de votre achat dans nos fichiers en cas
de perte ou de vol.
!Accédez aux modes d’emploi, aux informa-
tions relatives aux pièces de rechange et à
l’entretien, et à beaucoup d’autres informa-
tions.
Appareil central
b c dea87
12 3 4 5 6
9
Partie Partie
1h(éjection) 8(retour/affi-
chage)
2(liste) 9c/d
3MULTI-CONTROL
(M.C.)a
BAND/
(contrôle de
l’iPod)
4SRC/OFF b1à6
5Fente de charge-
ment des disques c(horloge)
6Port USB d
Jack d’entrée
AUX (jack stéréo
3,5 mm)
7(téléphone/
raccroché) eTouche de retrait
de la face avant
PRÉCAUTION
!Utilisez un câble USB Pioneer optionnel (CD-
U50E) pour connecter le lecteur audio USB/
la mémoire USB, étant donné que n’importe
quel périphérique relié directement à l’appa-
reil dépassera de l’appareil et peut s’avérer
dangereux.
!N’utilisez pas de produits non autorisés.
Télécommande
f
j
i
g
h
k
a
m
l
4
9
Partie Utilisation
fVOLUME
Appuyez sur ces touches pour
augmenter ou diminuer le ni-
veau sonore.
gMUTE
Appuyez sur cette touche pour
couper le son. Appuyez à nou-
veau pour réactiver le son.
ha/b
Appuyez sur cette touche pour
rappeler des stations.
Appuyez sur cette touche pour
choisir le dossier suivant/pré-
cédent.
i
Quand vous utilisez un télé-
phone, appuyez pour terminer
un appel ou rejeter un appel
entrant.
jDISP/SCRL
Appuyez sur cette touche pour
choisir un affichage différent.
Appuyez de façon prolongée
sur cette touche pour mettre
l’atténuateur de luminosité en
service ou hors service.
ke
Appuyez sur cette touche pour
mettre en pause ou reprendre
la lecture.
Français
Avant de commencer
23
Section
Utilisation de l’appareil
Fr
01
02

Partie Utilisation
l
Appuyez pour commencer à
parler dans le téléphone lors
de l’utilisation d’un téléphone.
mLIST/
ENTER
Appuyez sur cette touche pour
afficher la liste des titres des
disques, des titres des plages,
des dossiers ou des fichiers
selon la source.
Appuyez sur cette touche pour
afficher la liste en fonction de
la source.
Appuyez sur cette touche pour
contrôler les fonctions lorsque
vous utilisez le menu.
Indications affichées
1
9
3
2 4
5
6
8
7
Indica-
teur État
1
Section
d’afficha-
ge princi-
pal
!Syntoniseur : gamme et fré-
quence
!Lecteur de CD intégré, péri-
phérique de stockage USB
et iPod : temps de lecture
écoulé et informations tex-
tuelles
2(liste) La fonction liste est utilisée.
Indica-
teur État
3(contrôle
de l’iPod)
La fonction iPod de cet appa-
reil est utilisée à partir de votre
iPod.
4LOC L’accord automatique sur une
station locale est en service.
5
(répéti-
tion de la
lecture)
La fonction de répétition d’une
plage ou d’un dossier est acti-
vée.
6
(lec-
ture aléa-
toire)
La lecture aléatoire est activée.
La source iPod est sélection-
née et la fonction de lecture
aléatoire ou lecture aléatoire
de toutes les plages est acti-
vée.
7
(ré-
ponse au-
tomati-
que)
Indique quand la fonction ré-
ponse automatique est en ser-
vice.
8
(indica-
teur
Bluetooth)
Connecté à un périphérique
Bluetooth.
La ligne est en attente.
9(sound re-
triever)
La fonction Sound Retriever est
activée.
Menu de configuration
Lorsque vous mettez le contact d’allumage sur
ON après l’installation, le menu de configura-
tion s’affiche sur l’écran.
Vous pouvez configurer les options de menu ci-
dessous.
1 Après avoir installé l’appareil, mettez le
contact d’allumage sur ON.
SET UP s’affiche.
2 Tournez M.C. pour passer à YES. Appuyez
sur M.C. pour sélectionner.
#Si vous n’effectuez aucune opération dans les
30 secondes environ, le menu de configuration ne
s’affichera pas.
#Si vous préférez ne pas effectuer la configuration
pour l’instant, tournez M.C. pour passer à NO. Ap-
puyez pour sélectionner.
Si vous sélectionnez NO, vous ne pouvez pas effec-
tuer de réglage dans le menu de configuration.
3 Effectuez les procédures suivantes pour
configurer le menu.
Pour passer à la prochaine option de menu,
vous devez confirmer votre sélection.
CLOCK SET (réglage de l’horloge)
1Tournez M.C. pour régler l’heure.
2Appuyez sur M.C. pour sélectionner les minu-
tes.
3Tournez M.C. pour régler les minutes.
4Appuyez sur M.C. pour confirmer la sélection.
DEMO (réglage de l’affichage de démonstration)
1Appuyez sur M.C. pour activer ou désactiver
l’affichage de démonstration.
2Appuyez sur M.C. pour confirmer la sélection.
QUIT s’affiche.
4 Pour terminer la configuration, tournez
M.C. pour sélectionner YES. Appuyez pour
sélectionner.
#Si vous souhaitez modifier à nouveau vos régla-
ges, tournez M.C. pour passer à NO. Appuyez pour
sélectionner.
Remarques
!Vous pouvez configurer les options de menu
dans les réglages initiaux. Pour des détails
sur les réglages, reportez-vous à la page 33,
Réglages initiaux.
!Vous pouvez annuler le menu de configura-
tion en appuyant sur SRC/OFF.
Opérations de base
Important
!Lorsque vous enlevez ou remontez la face
avant, manipulez-la doucement.
!Évitez de heurter la face avant.
!Conservez la face avant à l’abri des tempéra-
tures élevées et de la lumière directe du so-
leil.
!Pour éviter d’endommager le périphérique
ou l’intérieur du véhicule, retirez tous les câ-
bles et périphériques connectés à la face
avant, avant d’enlever cette dernière.
Utilisation de l’appareil
24
Section
Utilisation de l’appareil
Fr
02

Retrait de la face avant pour protéger l’appareil
contre le vol
1Appuyez sur la touche de retrait pour libérer la
face avant.
2Poussez la face avant vers le haut (M), puis
tirez-la vers vous (N).
3Conservez toujours la face avant dans un boî-
tier de protection lorsqu’elle est détachée.
Remontage de la face avant
1Faites glisser la face avant vers la gauche.
Assurez-vous d’insérer les encoches sur le
côté gauche de l’appareil central dans les fen-
tes du panneau de commande.
2Appuyez sur le côté droit de la face avant jus-
qu’àcequ’elle soit bien en place.
Si vous ne pouvez pas monter la face avant
sur l’appareil central, vérifiez que la face avant
est correctement placée sur l’appareil central.
Forcer la face avant en position risque de l’en-
dommager ou d’endommager l’appareil cen-
tral.
Mise en service de l’appareil
1Appuyez sur SRC/OFF pour mettre en service
l’appareil.
Mise hors service de l’appareil
1Maintenez la pression sur SRC/OFF jusqu’àce
que l’appareil soit mis hors tension.
Choix d’une source
1Appuyez sur SRC/OFF pour parcourir les op-
tions disponibles :
TUNER (syntoniseur)—CD (lecteur de CD inté-
gré)—USB (USB)/iPod (iPod)—AUX (AUX)—
BT AUDIO (audio Bluetooth)
Réglage du volume
1Tournez M.C. pour régler le volume.
PRÉCAUTION
Pour des raisons de sécurité, garez votre véhi-
cule pour retirer la face avant.
Remarque
Si le fil bleu/blanc de l’appareil est relié à la
prise de commande du relais de l’antenne moto-
risée du véhicule, celle-ci se déploie lorsque la
source est mise en service. Pour rétracter l’an-
tenne, mettez la source hors service.
Utilisation et entretien de la
télécommande
Utilisation de la télécommande
1Pointez la télécommande dans la direction de
la face avant de l’appareil à télécommander.
Lors de la première utilisation, retirez le film
qui dépasse du porte-pile.
Remplacement de la pile
1Sortez le porte-pile de l’arrière de la télécom-
mande en le faisant glisser.
2Insérez la pile en respectant les polarités (+)
et (–).
ATTENTION
!Conservez la pile hors de portée des enfants.
Au cas où la pile serait avalée, consultez im-
médiatement un médecin.
!Les piles ne doivent pas être exposées à des
températures élevées telles que la lumière di-
recte du soleil, des flammes ou toute autre
source de chaleur similaire.
PRÉCAUTION
!Utilisez une pile au lithium CR2025 (3 V).
!Retirez la pile si la télécommande n’est pas
utilisée pendant un mois ou plus.
!Remplacer la pile de manière incorrecte peut
créer un risque d’explosion. Remplacez la
pile uniquement par une pile identique ou de
type équivalent.
!Ne manipulez pas la pile avec un outil métal-
lique.
!Ne conservez pas la pile avec des objets mé-
talliques.
!Si la pile fuit, nettoyez soigneusement la télé-
commande, puis insérez une pile neuve.
!Lors de la mise au rebut des piles usagées,
respectez les règlements nationaux ou les
instructions locales en vigueur dans le pays
ou la région en matière de conservation ou
de protection de l’environnement.
Important
!Ne laissez pas la télécommande exposée à
des températures élevées ou à la lumière di-
recte du soleil.
!La télécommande peut ne pas fonctionner
correctement à la lumière directe du soleil.
!Ne laissez pas la télécommande tomber sur
le plancher, où elle pourrait gêner le bon
fonctionnement de la pédale de frein ou d’ac-
célérateur.
Utilisation du téléphone
Bluetooth
Important
!Comme cet appareil est en attente d’une
connexion avec votre téléphone cellulaire via
la technologie sans fil Bluetooth, son utilisa-
tion avec le moteur arrêté peut décharger la
batterie.
!Les opérations peuvent différer selon le type
de téléphone cellulaire.
!Les opérations avancées qui requièrent votre
attention, telles que composer des numéros
sur le moniteur, utiliser l’annuaire, etc. sont
interdites pendant que vous conduisez.
Garez correctement votre voiture lorsque
vous utilisez ces opérations avancées.
Réglage pour la téléphonie
mains libres
Avant de pouvoir utiliser la fonction téléphonie
mains libres, vous devez préparer l’appareil pour
une utilisation avec votre téléphone cellulaire.
1Connexion
Utilisez le menu de connexion du téléphone
Bluetooth. Reportez-vous à la page 30, Utilisa-
tion du menu de connexion.
2Réglages des fonctions
Utilisez le menu des fonctions du téléphone
Bluetooth. Reportez-vous à la page 31, Utilisa-
tion du menu du téléphone.
Opérations de base
Exécution d’un appel
1Reportez-vous à la page 31, Utilisation du
menu du téléphone.
Réponse à un appel entrant
1Lors de la réception d’un appel, appuyez sur
M.C.
Français
Utilisation de l’appareil
25
Section
Utilisation de l’appareil
Fr
02

Fin d’un appel
1Appuyez sur .
Rejet d’un appel entrant
1Lors de la réception d’un appel, appuyez sur
.
Réponse à un appel en attente
1Lors de la réception d’un appel, appuyez sur
M.C.
Commutation entre les appelants en attente
1Appuyez sur M.C.
Annulation des appels en attente
1Appuyez sur .
Réglage du volume d’écoute du destinataire
1Appuyez sur cou dpendant que vous parlez
au téléphone.
!Quand le mode privé est sélectionné, cette
fonction n’est pas disponible.
Mise en ou hors service du mode privé
1Appuyez sur BAND/pendant que vous par-
lez au téléphone.
Changement de l’écran d’informations
1Appuyez sur pendant que vous parlez au
téléphone.
Remarques
!Si le mode privé est sélectionné sur le télé-
phone cellulaire, la téléphonie mains libres
peut ne pas être disponible.
!La durée estimée de l’appel est affichée (elle
peut différer légèrement de la durée réelle de
l’appel).
Opérations communes des
menus pour le(s) menu de
configuration/réglages des
fonctions/réglages audio/
réglages initiaux/listes
Retour à l’affichage précédent
Retour à la liste précédente (le dossier de niveau
immédiatement supérieur)
1Appuyez sur .
Retour à l’affichage ordinaire
Annulation du menu des réglages initiaux/menu
de configuration
1Appuyez sur BAND/.
Retour à l’affichage ordinaire à partir de la liste
1Appuyez sur BAND/.
Syntoniseur
Opérations de base
Sélection d’une gamme
1Appuyez sur BAND/jusqu’à ce que la
gamme désirée (FM1,FM2,FM3 en FM ou
AM)s’affiche.
Appuyez sur BAND jusqu’à ce que la gamme
désirée, FM1,FM2,FM3 en FM ou AM, soit af-
fichée.
Rappel des fréquences en mémoire
1Appuyez sur cou d.
!Si MAN (accord manuel) est sélectionné dans
le réglage SEEK, vous ne pouvez pas rappeler
les fréquences en mémoire. Vous devez sélec-
tionner PCH (canaux présélectionnés) dans
SEEK. Pour des détails sur les réglages, repor-
tez-vous à la page suivante, SEEK (réglage de la
touche droite/gauche).
Accord manuel (pas à pas)
1Appuyez sur cou d.
!Si PCH (canaux présélectionnés) est sélec-
tionné dans le réglage SEEK, vous ne pouvez
pas effectuer un accord de fréquence manuel-
lement. Vous devez sélectionner MAN (accord
manuel) dans SEEK. Pour des détails sur les
réglages, reportez-vous à la page suivante,
SEEK (réglage de la touche droite/gauche).
Recherche
1Appuyez de façon continue sur cou d, puis
relâchez.
Vous pouvez annuler l’accord automatique en
appuyant brièvement sur cou d.
Lorsque vous appuyez sur cou dde façon
prolongée, vous pouvez sauter des stations.
L’accord automatique démarre dès que vous
relâchez cou d.
Enregistrement et rappel des
stations pour chaque gamme
Utilisation des touches de présélection
1 Lorsque se présente une station que vous
désirez mettre en mémoire, maintenez la
pression sur une des touches de présélection
(1 à 6) jusqu’à ce que le numéro de la présé-
lection cesse de clignoter.
2 Appuyez sur une des touches de présé-
lection (1 à 6) pour sélectionner la station dé-
sirée.
Changement de l’affichage
Sélection des informations textuelles désirées
1Appuyez sur .
Nom du service de programme/fréquence—
titre de la plage musicale/nom de l’interprète
—divertissement—fréquence
!En fonction de la gamme sélectionnée, les in-
formations textuelles peuvent être différentes.
!Les informations textuelles pouvant être modi-
fiées dépendent de la région.
Réglages des fonctions
1 Appuyez sur M.C. pour afficher le menu
principal.
2 Tournez M.C. pour changer l’option de
menu et appuyez pour sélectionner
FUNCTION.
3 Tournez M.C. pour sélectionner la fonc-
tion.
Après avoir sélectionné la fonction, effectuez les
procédures de paramétrage suivantes.
BSM (mémoire des meilleures stations)
La fonction BSM (mémoire des meilleures sta-
tions) mémorise automatiquement les six stations
les plus fortes dans l’ordre de la force du signal.
1Appuyez sur M.C. pour mettre la fonction BSM
en service.
Pour annuler, appuyez de nouveau sur M.C.
LOCAL (accord automatique sur une station lo-
cale)
Utilisation de l’appareil
26
Section
Utilisation de l’appareil
Fr
02

L’accord automatique sur une station locale ne
s’intéresse qu’aux stations de radio dont le signal
reçu est suffisamment puissant pour garantir une
réception de bonne qualité.
1Appuyez sur M.C. pour choisir le mode désiré.
FM : OFF—LV1—LV2—LV3—LV4
AM : OFF—LV1—LV2
La valeur la plus élevée permet la réception
des seules stations très puissantes ; les autres
valeurs autorisent la réception de stations
moins puissantes.
SEEK (réglage de la touche droite/gauche)
Vous pouvez assigner une fonction aux touches
droite et gauche de l’appareil.
Sélectionnez MAN (accord manuel) pour effectuer
un accord de fréquence manuellement ou sélec-
tionnez PCH (canaux présélectionnés) pour chan-
ger de canal présélectionné.
1Appuyez sur M.C. pour sélectionner MAN ou
PCH.
CD/CD-R/CD-RW et
périphériques de stockage USB
Opérations de base
Lecture d’un CD/CD-R/CD-RW
1Introduisez un disque, l’étiquette vers le haut,
dans le logement de chargement des disques.
Éjection d’un CD/CD-R/CD-RW
1Appuyez sur h.
Lecture de plages musicales sur un périphérique
de stockage USB
1Ouvrez le capot du port USB.
2Branchez le périphérique de stockage USB en
utilisant un câble USB.
Une plage musicale sera lue automatique-
ment.
Arrêt de la lecture de fichiers sur un périphérique
de stockage USB
1Vous pouvez débrancher le périphérique de
stockage USB à tout moment.
L’appareil arrête la lecture.
Sélection d’un dossier
1Appuyez sur 1/ou 2/ .
Sélection d’une plage
1Appuyez sur cou d.
Avance ou retour rapide
1Appuyez de façon continue sur cou d.
!Lors de la lecture d’un disque d’audio
compressé, aucun son n’est émis pendant l’a-
vance ou le retour rapide.
Retour au dossier racine
1Appuyez sur BAND/de façon prolongée.
Commutation entre les modes audio compressé
et CD-DA
1Appuyez sur BAND/.
Commutation entre les périphériques de mémoire
de lecture
Vous pouvez basculer entre les périphériques de
mémoire sur les périphériques de stockage USB
ayant plus d’un périphérique de mémoire compa-
tible avec la norme Mass Storage Class pour ef-
fectuer la lecture.
1Appuyez sur BAND/.
!Vous pouvez basculer entre 32 différents péri-
phériques de mémoire maximum.
Remarque
Débranchez les périphériques de stockage USB
de l’appareil lorsque vous ne l’utilisez pas.
Affichage des informations
textuelles
Sélection des informations textuelles désirées
1Appuyez sur .
!Selon la version de iTunes utilisée pour enre-
gistrer les fichiers MP3 sur un disque ou les
types de fichiers média, des informations tex-
tuelles incompatibles enregistrées dans le fi-
chier audio peuvent ne pas s’afficher
correctement.
!Les informations textuelles pouvant être modi-
fiées dépendent du média.
Sélection et lecture des fichiers/
plages à partir de la liste des noms
1 Appuyez sur pour passer en mode
liste des noms de fichiers/plages.
2 Utilisez M.C. pour sélectionner le nom de
fichier (ou nom de dossier) désiré.
Modification du nom de fichier ou de dossier
1Tournez M.C.
Lecture
1Lorsqu’un fichier ou une plage est sélection-
né(e), appuyez sur M.C.
Affichage d’une liste des fichiers (ou des dossiers)
dans le dossier sélectionné
1Quand un dossier est sélectionné, appuyez sur
M.C.
Lecture d’une plage musicale dans le dossier sé-
lectionné
1Quand un dossier est sélectionné, appuyez sur
M.C. de façon prolongée.
Utilisation avancée à l’aide de
touches spéciales
Sélection d’une étendue de répétition de lecture
1Appuyez sur 6/pour parcourir les options
disponibles :
CD/CD-R/CD-RW
!ALL –Répétition de toutes les plages
!ONE –Répétition de la plage en cours de
lecture
!FLD –Répétition du dossier en cours de
lecture
Lecteur audio USB/mémoire USB
!ALL –Répétition de tous les fichiers
!ONE –Répétition du fichier en cours de
lecture
!FLD –Répétition du dossier en cours de
lecture
Lecture des plages dans un ordre aléatoire
1Appuyez sur 5/pour activer ou désactiver
la lecture aléatoire.
Les plages d’une étendue de répétition sélec-
tionnée sont lues dans un ordre aléatoire.
!Pour changer de plage musicale pendant la
lecture aléatoire, appuyez sur dpour passer à
la plage suivante. Appuyer sur cpermet de re-
commencer la lecture de la plage musicale en
cours à partir du début.
Pause de la lecture
1Appuyez sur 4/PAUSE pour mettre en pause
ou reprendre la lecture.
Amélioration de l’audio compressé et restauration
d’un son riche (sound retriever (correcteur de son
compressé))
1Appuyez sur 3/S.Rtrv pour parcourir les op-
tions disponibles :
1—2—OFF (désactivé)
1est efficace pour les faibles taux de compres-
sion et 2est efficace pour les taux de compres-
sion élevés.
Français
Utilisation de l’appareil
27
Section
Utilisation de l’appareil
Fr
02

Réglages des fonctions
1 Appuyez sur M.C. pour afficher le menu
principal.
2 Tournez M.C. pour changer l’option de
menu et appuyez pour sélectionner
FUNCTION.
3 Tournez M.C. pour sélectionner la fonc-
tion.
Après avoir sélectionné la fonction, effectuez les
procédures de paramétrage suivantes.
REPEAT (répétition de la lecture)
1Appuyez sur M.C. pour sélectionner une éten-
due de répétition de lecture.
Pour les détails, reportez-vous à la page précé-
dente, Sélection d’une étendue de répétition de
lecture.
RANDOM (lecture aléatoire)
1Appuyez sur M.C. pour mettre en service ou
hors service la lecture aléatoire.
PAUSE (pause)
1Appuyez sur M.C. pour mettre en pause ou re-
prendre la lecture.
S.RTRV (sound retriever)
Améliore automatiquement l’audio compressé et
restaure un son riche.
1Appuyez sur M.C. pour choisir le mode désiré.
Pour les détails, reportez-vous à la page précé-
dente, Amélioration de l’audio compressé et res-
tauration d’un son riche (sound retriever
(correcteur de son compressé)).
iPod
Opérations de base
Lecture de plages musicales sur un iPod
1Ouvrez le capot du port USB.
2Connecter un iPod au câble USB à l’aide d’un
connecteur Dock iPod.
Une plage musicale sera lue automatique-
ment.
Sélection d’une plage musicale (d’un chapitre)
1Appuyez sur cou d.
Sélection d’un album
1Appuyez sur 1/ou 2/ .
!L’album peut ne pas être sélectionné correcte-
ment s’il y a plus d’un album avec le même
titre sur l’iPod. Sélectionnez l’album que vous
souhaitez écouter à l’aide de la recherche par
liste. Pour les détails, reportez-vous à cette
page, Recherche d’une plage musicale.
Avance ou retour rapide
1Appuyez de façon continue sur cou d.
Remarques
!L’iPod ne peut pas être mis en service ou
hors service lorsque le mode de commande
est réglé sur CTRL AUDIO.
!Débranchez les écouteurs de l’iPod avant de
le connecter à cet appareil.
!L’iPod sera mis hors service environ deux mi-
nutes après que le contact d’allumage est
mis en position OFF (coupé).
Affichage des informations
textuelles
Sélection des informations textuelles désirées
1Appuyez sur .
Recherche d’une plage musicale
1 Appuyez sur pour passer au menu
principal de la recherche par liste.
2 Utilisez M.C. pour sélectionner une caté-
gorie/plage musicale.
Modification du nom d’une plage musicale/caté-
gorie
1Tournez M.C.
Listes de lecture—interprètes—albums—pla-
ges musicales—podcasts—genres—composi-
teurs—livres audio
Lecture
1Quand une plage musicale est sélectionnée,
appuyez sur M.C.
Affichage d’une liste des plages musicales dans
la catégorie sélectionnée
1Quand une catégorie est sélectionnée, ap-
puyez sur M.C.
Lecture d’une plage musicale dans la catégorie
sélectionnée
1Quand une catégorie est sélectionnée, ap-
puyez sur M.C. de façon prolongée.
Recherche par ordre alphabétique dans la liste
1Lorsque la liste de la catégorie sélectionnée
s’affiche, appuyez sur pour activer le mode
de recherche par ordre alphabétique.
!Vous pouvez également passer en mode
de recherche par ordre alphabétique en
tournant M.C. deux fois.
2Tournez M.C. pour sélectionner une lettre.
3Appuyez sur M.C. pour afficher la liste alpha-
bétique.
!Pour annuler la recherche, appuyez sur .
Remarques
!Vous pouvez lire les listes de lecture crées à
l’aide de l’application PC (MusicSphere).
L’application sera disponible sur notre site
web.
!Les listes de lecture créées à l’aide de l’appli-
cation PC (MusicSphere) sont affichées sous
forme abrégée.
Utilisation avancée à l’aide de
touches spéciales
Sélection d’une étendue de répétition de lecture
1Appuyez sur 6/pour parcourir les options
disponibles :
!OFF –Répétition désactivée
!ONE –Répétition de la plage musicale en
cours de lecture
!ALL –Répétition de toutes les plages musi-
cales de la liste sélectionnée
!Vous ne pouvez pas sélectionner OFF quand
CTRL AUDIO est sélectionné. Reportez-vous à
la page suivante, Utilisation de la fonction iPod
de cet appareil à partir de votre iPod.
Lecture de toutes les plages musicales dans un
ordre aléatoire (lecture aléatoire de toutes les pla-
ges)
1Appuyez sur 5/pour mettre en service la
fonction de lecture aléatoire de toutes les pla-
ges.
!Lorsque le mode de commande est réglé sur
CTRL iPod/CTRL APP, la lecture aléatoire est
activée.
Utilisation de l’appareil
28
Section
Utilisation de l’appareil
Fr
02

Pause de la lecture
1Appuyez sur 4/PAUSE pour mettre en pause
ou reprendre la lecture.
Amélioration de l’audio compressé et restauration
d’un son riche (sound retriever (correcteur de son
compressé))
1Appuyez sur 3/S.Rtrv pour parcourir les op-
tions disponibles :
1—2—OFF (désactivé)
1est efficace pour les faibles taux de compres-
sion et 2est efficace pour les taux de compres-
sion élevés.
Lecture de plages musicales
liées à la plage musicale en
cours de lecture
Vous pouvez lire des plages musicales dans les
listes suivantes.
•Liste d’albums de l’interprète en cours de lec-
ture
•Liste de plages musicales de l’album en cours
de lecture
•Liste d’albums du genre en cours de lecture
1 Appuyez de façon prolongée sur M.C.
pour activer le mode de lecture en liaison.
2 Tournez M.C. pour changer le mode, ap-
puyez pour sélectionner.
!ARTIST –Lit un album de l’interprète en
cours de lecture.
!ALBUM –Lit une plage musicale de l’album
en cours de lecture.
!GENRE –Lit un album du genre en cours de
lecture.
La plage musicale/l’album sélectionné sera lu
après la lecture de la plage musicale en cours.
Remarques
!La plage musicale/l’album sélectionné peut
être annulé si vous utilisez d’autres fonctions
que la fonction de recherche de liaison (re-
tour rapide et avance rapide, par exemple).
!En fonction de la plage musicale sélection-
née pour la lecture, la fin de la plage en
cours de lecture et le début de la plage musi-
cale/de l’album sélectionné peuvent être
tronqués.
Utilisation de la fonction iPod de
cet appareil à partir de votre iPod
Vous pouvez écouter l’audio des applications de
votre iPod depuis les haut-parleurs de votre véhi-
cule lorsque CTRL APP est sélectionné.
!Cette fonction n’est pas compatible avec les
iPod nano 1ère génération.
Le mode APP est compatible avec les modèles
d’iPod suivants.
!iPhone 4 (version logicielle 4.1 ou ultérieure)
!iPhone 3GS (version logicielle 3.0 ou ulté-
rieure)
!iPhone 3G (version logicielle 3.0 ou ulté-
rieure)
!iPhone (version logicielle 3.0 ou ultérieure)
!iPod touch 4ème génération (version logi-
cielle 4.1 ou ultérieure)
!iPod touch 3ème génération (version logi-
cielle 3.0 ou ultérieure)
!iPod touch 2ème génération (version logi-
cielle 3.0 ou ultérieure)
!iPod touch 1ère génération (version logicielle
3.0 ou ultérieure)
%Appuyez sur BAND/ pour changer le
mode de commande.
!CTRL iPod –La fonction iPod de cet appareil
peut être utilisée à partir de l’iPod connecté.
!CTRL APP –Lecture de l’audio des applica-
tions de votre iPod.
!CTRL AUDIO –La fonction iPod de cet appa-
reil peut être utilisée à partir de cet appareil.
Remarques
!Régler le mode de commande sur
CTRL iPod/CTRL APP met en pause la lec-
ture d’une plage musicale. Utilisez l’iPod
pour reprendre la lecture.
!Les fonctions suivantes sont toujours acces-
sibles à partir de l’appareil même si le mode
de commande est réglé sur CTRL iPod/
CTRL APP.
—Pause
—Avance/retour rapide
—Sélection d’une plage musicale (d’un chapi-
tre)
!Lorsque le mode de commande est réglé sur
CTRL iPod, les opérations sont limitées
comme suit :
—Les réglages des fonctions ne sont pas dispo-
nibles.
—La fonction de recherche ne peut pas être uti-
lisée à partir de cet appareil.
Réglages des fonctions
1 Appuyez sur M.C. pour afficher le menu
principal.
2 Tournez M.C. pour changer l’option de
menu et appuyez pour sélectionner
FUNCTION.
3 Tournez M.C. pour sélectionner la fonc-
tion.
Après avoir sélectionné la fonction, effectuez les
procédures de paramétrage suivantes.
!Lorsque le mode de commande est réglé sur
CTRL iPod/CTRL APP, uniquement PAUSE ou
S.RTRV est disponible.
REPEAT (répétition de la lecture)
1Appuyez sur M.C. pour sélectionner une éten-
due de répétition de lecture.
Pour les détails, reportez-vous à la page précé-
dente, Sélection d’une étendue de répétition de
lecture.
SHUFFLE (lecture aléatoire)
1Appuyez sur M.C. pour choisir votre réglage fa-
vori.
!SNG –Lecture des plages musicales dans
un ordre aléatoire à l’intérieur de la liste sé-
lectionnée.
!ALB –Lecture dans l’ordre de plages musi-
cales à partir d’un album sélectionné au
hasard.
!OFF –Annulation de la lecture aléatoire.
SHUFFLE ALL (lecture aléatoire de toutes les pla-
ges)
1Appuyez sur M.C. pour mettre en service la
lecture aléatoire de toutes les plages.
Pour mettre hors service, mettez SHUFFLE
hors service dans le menu FUNCTION.
LINK PLAY (lecture en liaison)
1Appuyez sur M.C. pour afficher le mode de pa-
ramétrage.
2Tournez M.C. pour changer le mode, appuyez
pour sélectionner.
Pour des détails sur les réglages, reportez-vous
à cette page, Lecture de plages musicales liées
à la plage musicale en cours de lecture.
PAUSE (pause)
1Appuyez sur M.C. pour mettre en pause ou re-
prendre la lecture.
AUDIO BOOK (vitesse du livre audio)
Français
Utilisation de l’appareil
29
Section
Utilisation de l’appareil
Fr
02

1Appuyez sur M.C. pour afficher le mode de pa-
ramétrage.
2Tournez M.C. pour choisir le réglage désiré.
!FASTER –Lecture plus rapide que la vi-
tesse normale
!NORMAL –Lecture à la vitesse normale
!SLOWER –Lecture plus lente que la vitesse
normale
3Appuyez sur M.C. pour confirmer la sélection.
S.RTRV (sound retriever)
Améliore automatiquement l’audio compressé et
restaure un son riche.
1Appuyez sur M.C. pour choisir le mode désiré.
Pour les détails, reportez-vous à la page précé-
dente, Amélioration de l’audio compressé et res-
tauration d’un son riche (sound retriever
(correcteur de son compressé)).
Utilisation de la technologie
sans fil Bluetooth
Utilisation du menu de connexion
Important
!Lorsque vous effectuez cette opération, assu-
rez-vous de garer votre véhicule dans un en-
droit sûr et de mettre le frein à main.
!Si plus d'un périphérique est connecté à la
fois, les périphériques connectés peuvent ne
pas fonctionner correctement. La connexion
d'un seul périphérique à la fois est recom-
mandée.
1 Appuyez de façon prolongée sur pour
afficher le menu de connexion.
#Vous ne pouvez pas effectuer cette étape pen-
dant un appel téléphonique.
2 Tournez M.C. pour sélectionner la fonc-
tion.
Après avoir sélectionné la fonction, effectuez les
procédures de paramétrage suivantes.
DEVICELIST (connexion ou déconnexion d’un péri-
phérique de la liste des périphériques)
!Quand aucun périphérique n’est sélectionné
dans la liste des périphériques, la fonction
n’est pas disponible.
1Appuyez sur M.C. pour afficher le mode de pa-
ramétrage.
2Tournez M.C. pour sélectionner le nom de l’ap-
pareil que vous voulez connecter/déconnecter.
!Appuyez de façon prolongée sur M.C. pour
changer l’adresse de l’appareil Bluetooth
et le nom d’appareil.
3Appuyez sur M.C. pour connecter/déconnecter
l’appareil sélectionné.
Si la connexion est établie, *s’affiche sur le
nom d’appareil.
DEL DEVICE (suppression d’un périphérique de la
liste des périphériques)
!Quand aucun périphérique n’est sélectionné
dans la liste des périphériques, la fonction
n’est pas disponible.
1Appuyez sur M.C. pour afficher le mode de pa-
ramétrage.
2Tournez M.C. pour sélectionner le nom de l’ap-
pareil que vous voulez supprimer.
!Appuyez de façon prolongée sur M.C. pour
changer l’adresse de l’appareil Bluetooth
et le nom d’appareil.
3Appuyez sur M.C. pour afficher DELETE YES.
4Appuyez sur M.C. pour supprimer des informa-
tions sur un appareil de la liste des périphéri-
ques.
!Ne coupez pas le moteur pendant l’utilisation
de cette fonction.
ADD DEVICE (connexion d’un nouveau périphé-
rique)
1Appuyez sur M.C. pour commencer la recher-
che.
!Pour annuler, appuyez sur M.C. pendant la
recherche.
2Tournez M.C. pour sélectionner un téléphone
de la liste.
!Si le téléphone souhaité n’est pas affiché,
sélectionnez RE-SEARCH.
!Le nombre de 6 chiffres s’affiche sur l’é-
cran de l’appareil. Ce nombre disparaît une
fois la connexion est établie.
!Appuyez de façon prolongée sur M.C. pour
changer l’adresse de l’appareil Bluetooth
et le nom d’appareil.
3Appuyez sur M.C. pour connecter le téléphone
sélectionné.
!Pour terminer la connexion, vérifiez le nom
de l’appareil (DEH-6400BT/DEH-5400BT/
DEH-64BT) et entrez le code PIN sur votre
appareil.
!Par défaut, le code PIN est fixé à 0000.
Vous pouvez changer ce code.
!Si vous ne pouvez pas terminer la conne-
xion à l’aide de cet appareil, utilisez le péri-
phérique pour effectuer la connexion à
l’appareil.
!Si 3 appareils sont déjà appairés, DEVICE-
FULL s’affiche et il est impossible de réali-
ser cette opération. Dans ce cas,
supprimez d’abord un appareil appairé.
SPCLDEVICE (réglage d’un appareil spécial)
Les périphériques Bluetooth avec lesquels il est
difficile d’établir une connexion sont appelés des
périphériques spéciaux. Si votre périphérique
Bluetooth figure dans la liste des périphériques
spéciaux, sélectionnez-le.
1Appuyez sur M.C. pour afficher le mode de pa-
ramétrage.
!Si 3 appareils sont déjà appairés, DEVICE-
FULL s’affiche et il est impossible de réali-
ser cette opération. Dans ce cas,
supprimez d’abord un appareil appairé.
2Tournez M.C. pour afficher un appareil spécial.
Appuyez pour sélectionner.
3Tournez M.C. pour afficher le nom d’appareil,
l’adresse de périphérique Bluetooth et le code
PIN.
4Utilisez un périphérique pour le connecter à
cet appareil.
!Pour terminer la connexion, vérifiez le nom
de l’appareil (DEH-6400BT/DEH-5400BT/
DEH-64BT) et entrez le code PIN sur votre
appareil.
!Par défaut, le code PIN est fixé à 0000.
Vous pouvez changer ce code.
A. CONN (connexion automatique à un appareil
Bluetooth)
1Appuyez sur M.C. pour activer ou désactiver la
connexion automatique.
VISIBLE (réglage de la visibilité de cet appareil)
Pour vérifier la disponibilité de cet appareil à partir
d’autres appareils, la visibilité Bluetooth de cet ap-
pareil peut être activée.
1Appuyez M.C. pour activer ou désactiver la visi-
bilité de cet appareil.
!Lors du réglage SPCLDEVICE, la visibilité
Bluetooth de cet appareil est temporaire-
ment activée.
PIN CODE (saisie du code PIN)
Utilisation de l’appareil
30
Section
Utilisation de l’appareil
Fr
02

Pour connecter votre périphérique à cet appareil
via la technologie sans fil Bluetooth, vous devez
entrer un code PIN sur votre périphérique pour vé-
rifier la connexion. Le code par défaut est 0000,
mais vous pouvez le modifier en utilisant cette
fonction.
1Appuyez sur M.C. pour afficher le mode de pa-
ramétrage.
2Tournez M.C. pour sélectionner un numéro.
3Appuyez sur M.C. pour placer le curseur sur la
position suivante.
4Après avoir saisi le code PIN, appuyez de
façon prolongée sur M.C.
!Une fois la saisie effectuée, appuyer sur M.
C. vous ramène à l’écran de saisie du code
PIN, et vous pouvez changer le code PIN.
DEV. INFO (affichage de l’adresse de l’appareil
Bluetooth)
1Appuyez sur M.C. pour afficher le mode de pa-
ramétrage.
2Tournez M.C. vers la gauche pour passer à l’a-
dresse de périphérique Bluetooth.
Tourner M.C. vers la droite fait revenir au nom
d’appareil.
Audio Bluetooth
Important
!Selon le lecteur audio Bluetooth connecté à
cet appareil, les opérations disponibles sont
limitées aux deux niveaux suivants :
—Profil A2DP (Advanced Audio Distribution
Profile) : Vous pouvez seulement écouter des
plages musicales sur votre lecteur audio.
—Profil AVRCP (Audio/Video Remote Control
Profile): Vous pouvez écouter, interrompre la
lecture, sélectionner des plages musicales,
etc.
!Comme il existe un certain nombre de lec-
teurs audio Bluetooth disponibles sur le mar-
ché, les opérations disponibles varient
sensiblement. Lorsque vous utilisez votre lec-
teur avec cet appareil, référez-vous au mode
d’emploi livré avec votre lecteur audio
Bluetooth ainsi qu’au présent mode d’em-
ploi.
!Les informations sur une plage musicale
(durée de lecture écoulée, titre de la plage,
index de la plage, etc.) ne peuvent pas être
affichées sur cet appareil.
!Le signal provenant de votre téléphone cellu-
laire pouvant occasionner des interférences,
évitez de l’utiliser lorsque vous écoutez des
plages musicales sur votre lecteur audio
Bluetooth.
!Lorsque vous passez un appel avec le télé-
phone cellulaire connecté à cet appareil via
la technologie sans fil Bluetooth, le son du
lecteur audio Bluetooth connecté à cet appa-
reil est coupé.
!Lors de l’utilisation du lecteur audio
Bluetooth, vous ne pouvez pas vous connec-
ter automatiquement à un téléphone
Bluetooth.
!La lecture continue même si vous basculez
de votre lecteur audio Bluetooth vers une
autre source pendant l’écoute d’une plage
musicale.
Même si votre lecteur audio ne contient pas de
module Bluetooth, vous pouvez quand même le
contrôler à partir de cet appareil via la technolo-
gie sans fil Bluetooth en utilisant un adaptateur
Bluetooth (vendu séparément).
Réglage de l’audio Bluetooth
Avant de pouvoir utiliser la fonction audio
Bluetooth, vous devez régler l’appareil pour utili-
ser votre lecteur audio Bluetooth. Ceci implique
d’établir une connexion sans fil Bluetooth entre
l’appareil et votre lecteur audio Bluetooth et
d’appairer votre lecteur audio Bluetooth avec
cet appareil.
Opérations de base
Avance ou retour rapide
1Appuyez de façon continue sur cou d.
Sélection d’une plage
1Appuyez sur cou d.
Démarrage de la lecture
1Appuyez sur BAND/.
Réglages des fonctions
1 Appuyez sur M.C. pour afficher le menu
principal.
2 Tournez M.C. pour changer l’option de
menu et appuyez pour sélectionner
FUNCTION.
3 Tournez M.C. pour sélectionner la fonc-
tion.
Après avoir sélectionné la fonction, effectuez les
procédures de paramétrage suivantes.
PLAY (lecture)
1Appuyez sur M.C. pour commencer la lecture.
STOP (arrêt)
1Appuyez sur M.C. pour arrêter la lecture.
PAUSE (pause)
1Appuyez sur M.C. pour activer la pause.
Utilisation du menu du téléphone
Important
Lorsque vous effectuez cette opération, assurez-
vous de garer votre véhicule dans un endroit sûr
et de mettre le frein à main.
1 Appuyez sur pour afficher le menu du
téléphone.
2 Tournez M.C. pour sélectionner la fonc-
tion.
Après avoir sélectionné la fonction, effectuez les
procédures de paramétrage suivantes.
MISSED (historique des appels manqués)
DIALED (historique des appels effectués)
RECEIVED (historique des appels reçus)
1Appuyez sur M.C. pour afficher la liste des nu-
méros de téléphone.
2Tournez M.C. pour sélectionner un nom ou un
numéro de téléphone.
3Appuyez sur M.C. pour effectuer un appel.
!Lorsque vous trouvez un numéro de télé-
phone que vous souhaitez enregistrer en
mémoire, appuyez de façon prolongée sur
l’une des touches de présélection (1à6).
!Appuyez sur une des touches de présélec-
tion 1à6pour rappeler le numéro de pré-
sélection désiré.
PHONE BOOK (annuaire)
Français
Utilisation de l’appareil
31
Section
Utilisation de l’appareil
Fr
02

!L’annuaire de votre téléphone cellulaire sera
transféré automatiquement lorsque le télé-
phone est connecté à cet appareil.
!En fonction du téléphone cellulaire, l’annuaire
risque de ne pas être transféré automatique-
ment. Dans ce cas, utilisez votre téléphone cel-
lulaire pour transférer l’annuaire. La visibilité
de cet appareil doit être activée. Reportez-vous
à la page 30, VISIBLE (réglage de la visibilité de
cet appareil).
1Appuyez sur M.C. pour afficher SEARCH (liste
alphabétique).
2Poussez M.C. pour sélectionner la première
lettre du nom que vous recherchez.
!Appuyez sur M.C. de façon prolongée pour
choisir le type des caractères à utiliser.
3Appuyez sur M.C. pour afficher une liste de
noms enregistré.
4Tournez M.C. pour sélectionner le nom que
vous recherchez.
5Appuyez sur M.C. pour afficher la liste des nu-
méros de téléphone.
6Tournez M.C. pour sélectionner le numéro de
téléphone à appeler.
!Lorsque vous trouvez un numéro de télé-
phone que vous souhaitez enregistrer en
mémoire, appuyez de façon prolongée sur
l’une des touches de présélection (1à6).
!Appuyez sur une des touches de présélec-
tion 1à6pour rappeler le numéro de pré-
sélection désiré.
7Appuyez sur M.C. pour effectuer un appel.
PRESET1-6 (numéros de téléphone présélection-
nés)
1Appuyez sur M.C. pour afficher le mode de pa-
ramétrage.
2Utilisez M.C. pour choisir le numéro de présé-
lection désiré.
Tournez pour changer l’option de menu. Ap-
puyez pour sélectionner.
!Vous pouvez aussi appuyer sur une des
touches de présélection 1à6pour sélec-
tionner un numéro.
3Appuyez sur M.C. pour effectuer un appel.
PHONE FUNC (fonction téléphone)
Vous pouvez régler A. ANSR et R.TONE à partir de
ce menu. Pour les détails, reportez-vous à cette
page, Fonction et utilisation.
Fonction et utilisation
1 Affichez PHONE FUNC.
Reportez-vous à cette page, PHONE FUNC (fonc-
tion téléphone).
2 Appuyez sur M.C. pour afficher le menu
des fonctions.
3 Tournez M.C. pour sélectionner la fonc-
tion.
Après avoir sélectionné la fonction, effectuez les
procédures de paramétrage suivantes.
A. ANSR (réponse automatique)
1Appuyez sur M.C. pour activer ou désactiver la
réponse automatique.
R.TONE (sélection de la sonnerie)
1Appuyez sur M.C. pour activer ou désactiver la
sonnerie.
PB INVT (affichage des noms de l’annuaire)
1Touchez M.C. pour basculer entre les listes de
noms.
Réglages sonores
1 Appuyez sur M.C. pour afficher le menu
principal.
2 Tournez M.C. pour changer l’option de
menu et appuyez pour sélectionner AUDIO.
3 Tournez M.C. pour sélectionner la fonc-
tion audio.
Après avoir sélectionné la fonction audio, effec-
tuez les procédures de paramétrage suivantes.
FAD/BAL (réglage de l’équilibre avant-arrière/
droite-gauche)
1Appuyez sur M.C. pour afficher le mode de pa-
ramétrage.
2Appuyez sur M.C. pour basculer entre l’équili-
bre avant-arrière/droite-gauche.
3Tournez M.C. pour régler l’équilibre sonore
entre les haut-parleurs.
!Si les réglages de la sortie arrière et de la sortie
RCA sont SW, vous ne pouvez pas régler l’équi-
libre des haut-parleurs avant-arrière. Reportez-
vous à la page suivante, REAR-SP (réglage de la
sortie arrière). Reportez-vous à la page sui-
vante, PREOUT (réglage du préamp).
PRESET EQ (rappel de l’égaliseur)
1Appuyez sur M.C. pour afficher le mode de pa-
ramétrage.
2Tournez M.C. pour sélectionner l’égaliseur.
DYNAMIC—VOCAL—NATURAL—CUSTOM
—FLAT—POWERFUL
3Appuyez sur M.C. pour confirmer la sélection.
TONE CTRL (réglage de l’égaliseur)
!Les réglages de la courbe d’égalisation ajustée
sont mémorisés dans CUSTOM.
1Appuyez sur M.C. pour afficher le mode de pa-
ramétrage.
2Appuyez sur M.C. pour sélectionner BASS
(graves)/MID (médiums)/TREBLE (aigus).
3Tournez M.C. pour régler le niveau.
Plage de réglage : +6 à–6
LOUD (correction physiologique)
La correction physiologique a pour objet d’accen-
tuer les hautes et les basses fréquences à bas ni-
veaux d’écoute.
1Appuyez sur M.C. pour choisir le mode désiré.
OFF (désactivé)—LOW (faible)—HI (élevé)
SUB.W (réglage en service/hors service du haut-
parleur d’extrêmes graves)
Cet appareil est équipé d’une sortie haut-parleur
d’extrêmes graves qui peut être mise en service
ou hors service.
1Appuyez sur M.C. pour choisir le mode désiré.
NOR (phase normale)—REV (phase inversée)
—OFF (haut-parleur d’extrêmes graves désac-
tivé)
SUB.W CTRL (réglage du haut-parleur d’extrêmes
graves)
Utilisation de l’appareil
32
Section
Utilisation de l’appareil
Fr
02

La fréquence de coupure et le niveau de sortie
peuvent être réglés lorsque la sortie haut-parleur
d’extrêmes graves est activée.
Seules les fréquences inférieures à celles de la
plage sélectionnée sont produites par le haut-par-
leur d’extrêmes graves.
!Quand vous sélectionnez OFF dans SUB.W,
vous ne pouvez pas sélectionner cette fonc-
tion. Pour les détails, reportez-vous à la page
précédente, SUB.W (réglage en service/hors
service du haut-parleur d’extrêmes graves).
1Appuyez sur M.C. pour afficher le mode de pa-
ramétrage.
2Appuyez sur M.C. pour basculer entre la fré-
quence de coupure et le niveau de sortie du
haut-parleur d’extrêmes graves.
Fréquence de coupure (L’affichage de la fré-
quence de coupure clignote.)—Niveau de sor-
tie (L’affichage du niveau de sortie clignote.)
3Tournez M.C. pour choisir le réglage désiré.
Fréquence de coupure : 50HZ—63HZ—80HZ
—100HZ—125HZ
Niveau de sortie : –24 à+6
SLA (réglage du niveau de la source)
La fonction SLA (réglage du niveau de la source)
permet d’ajuster les niveaux sonores de chaque
source afin d’éviter que ne se produisent de fortes
variations d’amplitude sonore lorsque vous passez
d’une source à l’autre.
!Les réglages sont basés sur le niveau du vo-
lume FM qui lui, demeure inchangé.
!Le niveau du volume AM peut également être
réglé avec cette fonction.
!Si FM a été choisie comme source, vous ne
pouvez pas afficher la fonction SLA.
1Appuyez sur M.C. pour afficher le mode de pa-
ramétrage.
2Tournez M.C. pour régler le volume de la
source.
Plage de réglage : +4 à–4
3Appuyez sur M.C. pour confirmer la sélection.
Réglages initiaux
1 Maintenez la pression sur SRC/OFF jus-
qu’à ce que l’appareil soit mis hors tension.
2 Appuyez sur M.C. et maintenez la touche
enfoncée jusqu’à ce que le nom de la fonc-
tion apparaisse sur l’affichage.
3 Tournez M.C. pour sélectionner le réglage
initial.
Après avoir sélectionné le réglage initial, effec-
tuez les procédures de paramétrage suivantes.
CLOCK SET (réglage de l’horloge)
1Appuyez sur M.C. pour afficher le mode de pa-
ramétrage.
2Appuyez sur M.C. pour sélectionner le seg-
ment de l’affichage de l’horloge que vous vou-
lez régler.
Heure—Minute
3Tournez M.C. pour régler l’horloge.
AUX (entrée auxiliaire)
Activez ce réglage lorsque vous utilisez un appa-
reil auxiliaire connecté à cet appareil.
1Appuyez sur M.C. pour mettre AUX en service
ou hors service.
USB PNP (Plug-and-Play)
Ce réglage vous permet de commuter votre source
sur USB/iPod automatiquement.
1Appuyez sur M.C. pour activer ou désactiver la
fonction Plug-and-Play.
ON –Lorsqu’un périphérique de stockage
USB ou un iPod est connecté, la source peut,
selon le type de périphérique, basculer auto-
matiquement sur USB/iPod lorsque vous met-
tez le moteur en marche. Si vous déconnectez
le périphérique de stockage USB/l’iPod, la
source de cet appareil est mise hors tension.
OFF –Lorsqu’un périphérique de stockage
USB ou un iPod est connecté, la source n’est
pas automatiquement commutée sur USB/
iPod. Basculez la source manuellement sur
USB/iPod.
REAR-SP (réglage de la sortie arrière)
La sortie de connexion des haut-parleurs arrière
peut être utilisée pour la connexion d’un haut-par-
leur pleine gamme ou d’un haut-parleur d’extrê-
mes graves.
Si vous basculez sur SW, vous pouvez connecter
une borne de haut-parleur arrière à un haut-par-
leur d’extrêmes graves directement, sans utiliser
un amplificateur auxiliaire.
Initialement, REAR-SP est réglé pour la connexion
d’un haut-parleur arrière pleine gamme (FUL).
1Appuyez sur M.C. pour choisir le mode désiré.
FUL—SW
!Même si vous changez ce réglage, la sortie
ne fonctionnera pas si OFF est sélectionné
dans SUB.W. (Reportez-vous à la page pré-
cédente, SUB.W (réglage en service/hors
service du haut-parleur d’extrêmes graves).)
!Si vous modifiez ce réglage, la sortie haut-
parleur d’extrêmes graves est reposition-
née sur les réglages d’usine dans le menu
audio.
PREOUT (réglage du préamp)
Les sorties RCA peuvent être utilisées pour la
connexion d’un haut-parleur arrière ou d’un haut-
parleur d’extrêmes graves..
Si vous basculez sur SW, vous pouvez connecter
une borne de haut-parleur arrière à un haut-par-
leur d’extrêmes graves directement, sans utiliser
un amplificateur auxiliaire.
Initialement, PREOUT est réglé pour la connexion
d’un haut-parleur arrière pleine gamme (SW).
1Appuyez sur M.C. pour choisir le mode désiré.
SW—REA
!Même si vous changez ce réglage, la sortie
ne fonctionnera pas si OFF est sélectionné
dans SUB.W. (Reportez-vous à la page pré-
cédente, SUB.W (réglage en service/hors
service du haut-parleur d’extrêmes graves).)
!Si vous modifiez ce réglage, la sortie haut-
parleur d’extrêmes graves est reposition-
née sur les réglages d’usine dans le menu
audio.
DEMO (réglage de l’affichage de démonstration)
1Appuyez sur M.C. pour mettre l’affichage de
démonstration en service ou hors service.
SCROLL (réglage du mode de défilement)
Quand la fonction Ever Scroll est réglée sur ON,
les informations textuelles enregistrées défilent en
permanence. Réglez-la sur OFF si vous préférez
que l’information défile une fois seulement.
1Appuyez sur M.C. pour mettre la fonction de
défilement permanent en service ou hors ser-
vice.
BT AUDIO (activation audio Bluetooth)
Pour utiliser un lecteur audio Bluetooth, vous
devez activer la source BT AUDIO.
1Appuyez sur M.C. pour mettre la source BT
AUDIO en service ou hors service.
BT CLEAR (réinitialisation du module technologie
sans fil Bluetooth)
Français
Utilisation de l’appareil
33
Section
Utilisation de l’appareil
Fr
02

Les données du périphérique Bluetooth peuvent
être supprimées. Pour protéger vos informations
personnelles, nous vous recommandons de sup-
primer ces données avant de transmettre l’appa-
reil à d’autres personnes. Les réglages suivants
seront supprimés.
!entrées d’annuaire sur le téléphone Bluetooth
!numéros de présélection sur le téléphone
Bluetooth
!affectation d’enregistrement du téléphone
Bluetooth
!historique des appels du téléphone Bluetooth
!informations sur le téléphone Bluetooth
connecté
!Code PIN du périphérique Bluetooth
1Appuyez sur M.C. pour afficher l’écran de
confirmation.
YES s’affiche. L’effacement de la mémoire est
maintenant en attente.
Si vous ne voulez pas réinitialiser la mémoire
du téléphone, tournez M.C. pour afficher CAN-
CEL et appuyez dessus pour sélectionner cette
fonction.
2Appuyez sur M.C. pour effacer la mémoire.
CLEARED s’affiche et les réglages sont suppri-
més.
!Ne coupez pas le moteur pendant l’utilisa-
tion de cette fonction.
BT VERSION (affichage de la version Bluetooth)
Vous pouvez afficher les versions du système de
cet appareil et du module Bluetooth.
1Appuyez sur M.C. pour afficher les informa-
tions.
S/W UPDATE (mise à jour du logiciel)
Cette fonction est utilisée pour effectuer une mise
à jour de cet appareil avec le logiciel le plus ré-
cent. Pour plus d’informations sur le logiciel et la
mise à jour, consultez notre site Web.
!Ne mettez jamais l’appareil hors service lors
de la mise à jour du logiciel.
1Appuyez sur M.C. pour afficher le mode de
transfert des données.
Suivez les instructions à l’écran pour finir la
mise à jour du logiciel.
Choix de la couleur de
l’éclairage
Seulement pour DEH-6400BT et DEH-64BT.
Cet appareil dispose d’un éclairage multicolore.
Vous pouvez sélectionner les couleurs désirées
pour les touches et l’écran de cet appareil. Il est
également possible de personnaliser les cou-
leurs que vous voulez utiliser.
Sélection de la couleur des
touches dans la liste des
couleurs d’éclairage
Seulement pour DEH-6400BT et DEH-64BT.
Vous pouvez sélectionner les couleurs désirées
pour les touches de cet appareil.
1 Appuyez sur M.C. pour afficher le menu
principal.
2 Tournez M.C. pour afficher ILLUMI, puis
appuyez pour sélectionner.
3 Tournez M.C. pour afficher KEY COLOR,
puis appuyez pour sélectionner.
4 Tournez M.C. pour choisir la couleur d’é-
clairage.
Vous pouvez sélectionner une option dans la
liste suivante.
!30 couleurs présélectionnées (WHITE à
ROSE)
!SCAN (parcourir les différentes couleurs)
!3 catégories de couleurs (WARM,AMBIENT,
CALM)
!CUSTOM (couleur d’éclairage personnalisée)
5 Appuyez sur M.C. pour confirmer la sélec-
tion.
Remarques
!Quand SCAN est sélectionné, les 30 couleurs
présélectionnées défilent automatiquement.
!Quand WARM est sélectionné, les couleurs
chaudes défilent automatiquement.
!Quand AMBIENT est sélectionné, les cou-
leurs ambiantes défilent automatiquement.
!Quand CALM est sélectionné, les couleurs
calmes défilent automatiquement.
!Quand CUSTOM est sélectionné, la couleur
personnalisée enregistrée est sélectionnée.
Sélection de la couleur d’éclairage
de l’afficheur à partir de la liste
des couleurs d’éclairage
Seulement pour DEH-6400BT et DEH-64BT.
Vous pouvez sélectionner les couleurs souhai-
tées pour l’afficheur de cet appareil.
1 Appuyez sur M.C. pour afficher le menu
principal.
2 Tournez M.C. pour afficher ILLUMI, puis
appuyez pour sélectionner.
3 Tournez M.C. pour afficher DISP COLOR,
puis appuyez pour sélectionner.
4 Tournez M.C. pour choisir la couleur d’é-
clairage.
Vous pouvez sélectionner une option dans la
liste suivante.
!30 couleurs présélectionnées (WHITE à
ROSE)
!SCAN (parcourir les différentes couleurs)
!3 catégories de couleurs (WARM,AMBIENT,
CALM)
!CUSTOM (couleur d’éclairage personnalisée)
5 Appuyez sur M.C. pour confirmer la sélec-
tion.
Remarque
Pour des détails sur les couleurs de la liste, re-
portez-vous à cette page, Sélection de la couleur
des touches dans la liste des couleurs d’éclai-
rage.
Sélection de la couleur d’éclairage
des touches et de l’afficheur à partir
de la liste des couleurs d’éclairage
Seulement pour DEH-6400BT et DEH-64BT.
Vous pouvez sélectionner les couleurs souhai-
tées pour les touches et l’afficheur de cet appa-
reil.
1 Appuyez sur M.C. pour afficher le menu
principal.
2 Tournez M.C. pour afficher ILLUMI, puis
appuyez pour sélectionner.
3 Tournez M.C. pour afficher BOTH COLOR,
puis appuyez pour sélectionner.
4 Tournez M.C. pour choisir la couleur d’é-
clairage.
Vous pouvez sélectionner une option dans la
liste suivante.
!30 couleurs présélectionnées (WHITE à
ROSE)
Utilisation de l’appareil
34
Section
Utilisation de l’appareil
Fr
02

!SCAN (parcourir les différentes couleurs)
5 Appuyez sur M.C. pour confirmer la sélec-
tion.
Remarques
!Vous ne pouvez pas sélectionner 3 catégories
de couleurs présélectionnées et CUSTOM
dans cette fonction.
!Une fois que vous avez sélectionné une cou-
leur dans cette fonction, les couleurs des
touches et de l’écran de l’appareil passent
automatiquement à la couleur que vous avez
sélectionnée.
!Pour des détails sur les couleurs de la liste,
reportez-vous à la page précédente, Sélection
de la couleur des touches dans la liste des
couleurs d’éclairage.
Personnalisation de la couleur
d’éclairage
Seulement pour DEH-6400BT et DEH-64BT.
1 Appuyez sur M.C. pour afficher le menu
principal.
2 Tournez M.C. pour afficher ILLUMI, puis
appuyez pour sélectionner.
3 Tournez M.C. pour afficher KEY COLOR
ou DISP COLOR. Appuyez pour sélectionner.
4 Appuyez sur M.C. jusqu’à ce que le ré-
glage de la couleur d’éclairage personnalisée
apparaisse sur l’afficheur.
5 Appuyez sur M.C. pour sélectionner la
couleur primaire.
R(rouge)—G(vert)—B(bleu)
6 Tournez M.C. pour régler le niveau de la
luminosité.
Plage de réglage: 0à60
#Vous ne pouvez pas sélectionner un niveau en-
dessous de 10 pour les trois couleurs R(rouge), G
(vert) et B(bleu) en même temps.
#Vous pouvez aussi effectuer la même opération
sur d’autres couleurs.
Remarques
!Vous ne pouvez pas créer de couleur d’éclai-
rage personnalisée si l’option SCAN ou une
catégorie de couleurs (WARM,AMBIENT ou
CALM) est sélectionnée.
!Vous pouvez créer des couleurs d’éclairage
personnalisées pour KEY COLOR et
DISP COLOR.
Mise en service ou hors service
de l’atténuateur de luminosité
Vous pouvez ajuster la luminosité de l’éclairage.
%Appuyez sur de façon prolongée.
Utilisation d’une source AUX
1 Insérez la mini prise stéréo dans le jack
d’entrée AUX.
2 Appuyez sur SRC/OFF pour choisir AUX
comme source.
Remarque
Vous ne pouvez pas sélectionner AUX à moins
que le réglage auxiliaire soit activé. Pour plus de
détails, reportez-vous à la page 33, AUX (entrée
auxiliaire).
Mise en service ou hors service
de l’affichage de l’horloge
%Appuyez sur pour mettre l’affichage
de l’horloge en service ou hors service.
#L’affichage de l’horloge disparaît momentané-
ment quand une autre opération est réalisée ; il ap-
paraît à nouveau 25 secondes plus tard.
Français
Utilisation de l’appareil
35
Section
Utilisation de l’appareil
Fr
02

Connexions
ATTENTION
!Utilisez des haut-parleurs avec une puis-
sance de sortie de 50 W et une impédance
de 4 Wà8W.N’utilisez pas des haut-parleurs
d’impédance 1 Wà3Wavec cet appareil.
!Le câble noir est la masse. Lorsque vous in-
stallez cet appareil ou un amplificateur de
puissance (vendu séparément), assurez-vous
de connecter le fil de masse en premier. As-
surez-vous que le fil de masse est connecté
correctement aux parties métalliques de la
carrosserie du véhicule. Le fil de masse de
l’amplificateur de puissance et celui de cet
appareil ou de tout autre appareil doivent
être connectés au véhicule séparément et
avec des vis différentes. Si la vis du fil de
masse se desserre ou tombe, il peut en résul-
ter un incendie, de la fumée ou un dysfonc-
tionnement.
Important
!Lors de l’installation de cet appareil dans un
véhicule sans position ACC (accessoire) sur
le contacteur d’allumage, ne pas connecter
le câble rouge à la borne qui détecte l’utilisa-
tion de la clé de contact peut entraîner le dé-
chargement de la batterie.
O
N
S
T
A
R
T
O
F
F
Avec position ACC Sans position ACC
!Utilisez cet appareil uniquement sur des vé-
hicules avec une batterie 12 volts et une
mise à la masse du négatif. Le non respect
de cette prescription peut engendrer un in-
cendie ou un dysfonctionnement.
!Pour éviter un court-circuit, une surchauffe
ou un dysfonctionnement, assurez-vous de
respecter les instructions suivantes.
—Déconnectez la borne négative de la batterie
avant l’installation.
—Fixez le câblage avec des serre-fils ou de la
bande adhésive. Pour protéger le câblage, en-
roulez dans du ruban adhésif les parties du
câblage en contact avec des pièces en métal.
—Placez les câbles à l’écart de toutes les par-
ties mobiles, telles que le levier de vitesse et
les rails des sièges.
—Placez les câbles à l’écart de tous les endroits
chauds, par exemple les sorties de chauf-
fage.
—Ne reliez pas le câble jaune à la batterie à tra-
vers le trou dans le compartiment moteur.
—Recouvrez tous les connecteurs de câbles qui
ne sont pas connectés avec du ruban adhésif
isolant.
—Ne raccourcissez pas les câbles.
—Ne coupez jamais l’isolation du câble d’ali-
mentation de cet appareil pour partager l’ali-
mentation avec d’autres appareils. La
capacité en courant du câble est limitée.
—Utilisez un fusible correspondant aux caracté-
ristiques spécifiées.
—Ne câblez jamais le câble négatif du haut-par-
leur directement à la masse.
—Ne réunissez jamais ensemble les câbles né-
gatifs de plusieurs haut-parleurs.
!Lorsque cet appareil est sous tension, les si-
gnaux de commande sont transmis via le
câble bleu/blanc. Connectez ce câble à la té-
lécommande du système d’un amplificateur
de puissance externe ou à la borne de
commande du relais de l’antenne motorisée
du véhicule (max. 300 mA 12 V CC). Si le véhi-
cule est équipé d’une antenne intégrée à la
lunette arrière, connectez-le à la borne d’ali-
mentation de l’amplificateur d’antenne.
!Ne reliez jamais le câble bleu/blanc à la
borne d’alimentation d’un amplificateur de
puissance externe. De même, ne le reliez pas
à la borne d’alimentation de l’antenne moto-
risée. Dans le cas contraire, il peut en résul-
ter un déchargement de la batterie ou un
dysfonctionnement.
Cet appareil
1
3
2
678
4
5
1Entrée cordon d’alimentation
2Entrée microphone
3Microphone
4Sortie arrière ou haut-parleur d’extrêmes gra-
ves
5Sortie avant
6Entrée antenne
7Fusible (10 A)
8Entrée télécommande câblée
Un adaptateur de télécommande câblée
(vendu séparément) peut être connecté.
Cordon d’alimentation
Réalisez ces connexions lorsqu’aucun fil de
haut-parleur arrière n’est connecté à un haut-
parleur d’extrêmes graves.
1
8
9
c
d
6
32
4
5
7
a
b
e
f
h
g
LR
F
R
Réalisez ces connexions lors de l’utilisation d’un
haut-parleur d’extrêmes graves sans amplifica-
teur optionnel.
1
8
9
c
d
6
32
4
7
a
b
a
b
e
f
h
g
LR
F
SW
i
j
d
c
k l
1Vers l’entrée cordon d’alimentation
2Gauche
3Droite
4Haut-parleur avant
Installation
36
Section
Installation
Fr
03

5Haut-parleur arrière
6Blanc
7Blanc/noir
8Gris
9Gris/noir
aVert
bVert/noir
cViolet
dViolet/noir
eNoir (masse du châssis)
Connectez sur un endroit métallique propre,
non recouvert de peinture.
fJaune
Connectez à la borne d’alimentation 12 V per-
manente.
gRouge
Connectez à la borne contrôlée par le
contact d’allumage (12 V CC).
hBleu/blanc
Connectez à la broche de commande du sys-
tème de l’amplificateur de puissance ou à la
broche de commande du relais de l’antenne
automatique (max. 300 mA 12 V CC).
iHaut-parleur d’extrêmes graves (4 Ω)
jLors de l’utilisation d’un haut-parleur d’extrê-
mes graves de 70 W (2 Ω), assurez-vous de
connecter le haut-parleur d’extrêmes graves
aux fils violet et violet/noir de cet appareil. Ne
connectez aucun périphérique aux fils vert et
vert/noir.
kNon utilisée.
lHaut-parleur d’extrêmes graves (4 Ω)×2
Remarques
!Avec un système à 2 haut-parleurs, ne
connectez rien aux fils des haut-parleurs qui
ne sont pas connectés à des haut-parleurs.
!Changez les réglages initiaux de cet appareil.
Reportez-vous à la page 33, REAR-SP (réglage
de la sortie arrière). Reportez-vous à la page
33, PREOUT (réglage du préamp).
La sortie haut-parleur d’extrêmes graves de
cet appareil est monaurale.
Amplificateur de puissance
(vendu séparément)
Réalisez ces connexions lors de l’utilisation d’un
amplificateur optionnel.
1
1
3
2
4
55
3
2
6
77
1Télécommande du système
Connectez au câble bleu/blanc.
2Amplificateur de puissance (vendu séparé-
ment)
3Connectez avec des câbles RCA (vendus sé-
parément)
4Vers la sortie avant
5Haut-parleur avant
6Sortie arrière ou haut-parleur d’extrêmes gra-
ves
7Haut-parleur arrière ou haut-parleur d’extrê-
mes graves
Installation
Important
!Vérifiez toutes les connexions et tous les sys-
tèmes avant l’installation finale.
!N’utilisez pas de pièces non autorisées car il
peut en résulter des dysfonctionnements.
!Consultez votre revendeur si l’installation né-
cessite le perçage de trous ou d’autres modi-
fications du véhicule.
!N’installez pas cet appareil là où :
—il peut interférer avec l’utilisation du véhicule.
—il peut blesser un passager en cas d’arrêt
soudain du véhicule.
!Le laser à semi-conducteur sera endommagé
s’il devient trop chaud. Installez cet appareil
àl’écart de tous les endroits chauds, par
exemple les sorties de chauffage.
!Des performances optimales sont obtenues
quand l’appareil est installé à un angle infé-
rieur à 60°.
60°
Montage avant/arrière DIN
Cet appareil peut être installé correctement soit
en montage frontal ou en montage arrière.
Utilisez des pièces disponibles dans le
commerce lors de l’installation.
Montage frontal DIN
1 Insérez le manchon de montage dans le
tableau de bord.
Lors de l’installation de cet appareil dans un es-
pace peu profond, utilisez le manchon de mon-
tage fourni. Si l’espace est insuffisant, utilisez le
manchon de montage fourni avec le véhicule.
2 Fixez le manchon de montage en utilisant
un tournevis pour courber les pattes métalli-
ques (90°) en place.
1
2
1Tableau de bord
2Manchon de montage
3 Installez l’appareil comme indiqué sur la
figure.
1
2
3
4
5
1Écrou
2Pare-feu ou support métallique
3Attache en métal
4Vis
5Vis (M4 × 8)
#Assurez-vous que l’appareil est correctement mis
en place. Toute installation instable peut entraîner
des sauts ou autres dysfonctionnements.
Montage arrière DIN
1 Déterminez la position appropriée où les
trous sur le support et sur le côté de l’appa-
reil se correspondent.
2 Serrez deux vis de chaque côté.
1
2
3
1Vis
2Support de montage
Français
Installation
37
Section
Installation
Fr
03

3Tableau de bord ou console
!Utilisez des vis à tête bombée (5 mm × 8
mm) ou des vis en affleurement (5 mm × 9
mm), selon la forme des trous de vis dans le
support.
Retrait de l’appareil
1 Retirez l’anneau de garniture.
1Anneau de garniture
2Encoche
!Relâcher la face avant permet d’accéder plus
facilement à l’anneau de garniture.
!Quand vous remontez l’anneau de garniture,
pointez le côté avec l’encoche vers le bas.
2 Insérez les clés d’extraction fournies dans
les deux côtés de l’appareil jusqu’àcequ’el-
les s’enclenchent en place.
3 Tirez l’appareil hors du tableau de bord.
Retrait et remontage de la face
avant
Vous pouvez retirer la face avant pour protéger
l’appareil contre le vol.
Appuyez sur la touche de retrait, puis poussez la
face avant vers le haut et tirez-la vers vous.
Pour les détails, reportez-vous à Retrait de la face
avant pour protéger l’appareil contre le vol et à la
page 25, Remontage de la face avant.
Fixation de la face avant
La face avant peut être fixée avec la vis fournie.
1
1Vis
Installation du microphone
PRÉCAUTION
Il est extrêmement dangereux de laisser le fil du
microphone s’enrouler autour de la colonne de
direction ou du levier de vitesse. Assurez-vous
d’installer cet appareil de telle manière qu’il ne
gêne pas la conduite.
Remarque
Installez le microphone dans une position et
une orientation qui lui permette de capter la voix
de la personne qui utilise le système.
Si vous installez le microphone
sur le pare-soleil
1 Installez le microphone sur le clip micro-
phone.
1
2
1Microphone
2Clip microphone
2 Installez le clip microphone sur le pare-
soleil.
Avec le pare-soleil relevé, installez le clip micro-
phone. (Abaisser le pare-soleil réduit le taux de
reconnaissance vocale.)
1
2
1Clip microphone
2Serre-fils
Si vous installez le microphone
sur la colonne de direction
1 Installez le microphone sur le clip micro-
phone.
2
1
3
4
1Microphone
2Base pour microphone
3Clip microphone
4Insérez le fil du microphone dans la fente.
#Le microphone peut être installé sans le clip mi-
crophone. Dans ce cas, détachez la base pour micro-
phone du clip microphone. Pour détacher la base
pour microphone du clip microphone, faites-la glis-
ser.
Installation
38
Section
Installation
Fr
03

2 Installez le clip microphone sur la colonne
de direction.
1
2
3
1Bande double face
2Installez le clip microphone sur la face arrière
de la colonne de direction.
3Serre-fils
Réglage de l’angle du microphone
L’angle du microphone peut être réglé.
Dépannage
Symptôme Causes possi-
bles
Action correc-
tive
L’éclairage de
l’écran est ac-
tivé et désac-
tivé de façon
aléatoire.
Le mode dé-
monstration est
activé.
Désactivez le ré-
glage de l’affi-
chage de
démonstration. ()
L’écran re-
vient automa-
tiquement à
l’affichage or-
dinaire.
Vous n’avez exé-
cuté aucune
opération pen-
dant 30 secon-
des.
Réexécutez l’opé-
ration.
L’étendue de
répétition de
lecture
change de
manière inat-
tendue.
En fonction de
l’étendue de ré-
pétition de lec-
ture, l’étendue
sélectionnée
peut changer
lors de la sélec-
tion d’un autre
dossier ou
d’une autre
plage ou pen-
dant l’avance
ou le retour ra-
pide.
Resélectionnez
l’étendue de répé-
tition de lecture.
Un sous-dos-
sier n’est pas
lu.
Il est impossible
de lire les sous-
dossiers lorsque
FLD (répétition
du dossier) est
sélectionné.
Sélectionnez une
autre étendue de
répétition de lec-
ture.
NO XXXX ap-
paraît lors de
la modifica-
tion de l’affi-
chage (par
exemple NO
TITLE).
Aucune infor-
mation textuelle
n’est intégrée.
Basculez l’affi-
chage ou la lec-
ture sur une autre
plage/un autre fi-
chier.
Symptôme Causes possi-
bles
Action correc-
tive
L’appareil ne
fonctionne
pas correcte-
ment.
Il y a des in-
terférences.
Vous utilisez un
autre appareil,
tel qu’un télé-
phone cellu-
laire, qui
transmet des
ondes électro-
magnétiques à
proximité de
l’appareil.
Éloignez tous les
appareils électri-
ques qui pourrait
provoquer des in-
terférences.
Le son de la
source audio
Bluetooth
n’est pas lu.
Un appel est en
cours sur un té-
léphone por-
table Bluetooth
connecté.
Le son sera lu
quand la commu-
nication sera ter-
minée.
Un téléphone
portable
Bluetooth
connecté est en
cours d’utilisa-
tion.
N’utilisez pas le
téléphone por-
table pour l’ins-
tant.
Un appel a été
fait avec un télé-
phone portable
Bluetooth
connecté puis
immédiatement
coupé. Il en ré-
sulte que la
communication
entre cet appa-
reil et le télé-
phone portable
n’a pas été cou-
pée correcte-
ment.
Refaites la conne-
xion Bluetooth
entre cet appareil
et le téléphone
portable.
Français
Installation
39
Section
Informations complémentaires
Fr
03

Messages d’erreur
Quand vous contactez votre distributeur ou le
Service d’entretien agréé par Pioneer le plus
proche, n’oubliez pas de noter le message d’er-
reur.
Lecteur de CD intégré
Message Causes possi-
bles
Action correc-
tive
ERROR-07,
11, 12, 17, 30
Le disque est
sale.
Nettoyez le
disque.
Le disque est
rayé.
Utilisez un autre
disque.
ERROR-07,
10, 11, 12,
15, 17, 30,
A0
Une erreur mé-
canique ou
électrique est
survenue.
Coupez et remet-
tez le contact d’al-
lumage ou
choisissez une
autre source, puis
revenez au lecteur
de CD.
ERROR-15 Le disque inséré
est vierge.
Utilisez un autre
disque.
ERROR-23 Format CD non
pris en charge.
Utilisez un autre
disque.
FRMT READ Le début de la
lecture et le
début de l’émis-
sion des sons
sont parfois dé-
calés.
Attendez que le
message dispa-
raisse pour enten-
dre les sons.
NO AUDIO Le disque inséré
ne contient pas
de fichiers pou-
vant être lus.
Utilisez un autre
disque.
SKIPPED Le disque inséré
contient des fi-
chiers protégés
par DRM.
Utilisez un autre
disque.
Message Causes possi-
bles
Action correc-
tive
PROTECT Tous les fichiers
sur le disque in-
séré intègrent la
protection par
DRM.
Utilisez un autre
disque.
Périphérique de stockage USB/iPod
Message Causes possi-
bles
Action correc-
tive
NO DEVICE Quand la fonc-
tion Plug-and-
Play est hors
service, aucun
périphérique de
stockage USB
et aucun iPod
n’est connecté.
!Mettez la fonc-
tion Plug-and-
Play en service.
!Connectez un
périphérique de
stockage USB/
iPod compatible.
FRMT READ Le début de la
lecture et le
début de l’émis-
sion des sons
sont parfois dé-
calés.
Attendez que le
message dispa-
raisse pour enten-
dre les sons.
NO AUDIO Absence de pla-
ges musicales.
Transférez les fi-
chiers audio vers
le périphérique de
stockage USB et
procédez à la
connexion.
La sécurité est
activée sur le
périphérique de
stockage USB.
Suivez les instruc-
tions du périphé-
rique de stockage
USB pour désacti-
ver la sécurité.
Message Causes possi-
bles
Action correc-
tive
SKIPPED Le périphérique
de stockage
USB connecté
contient des fi-
chiers intégrant
la protection
Windows Me-
diaäDRM 9/10.
Lisez un fichier
audio n’intégrant
pas la protection
Windows Media
DRM 9/10.
PROTECT Tous les fichiers
du périphérique
de stockage
USB intègrent
la protection
Windows Media
DRM 9/10.
Transférez des fi-
chiers audio n’in-
tégrant pas la
protection
Windows Media
DRM 9/10 vers le
périphérique de
stockage USB et
procédez à la
connexion.
N/A USB L’appareil USB
connecté n’est
pas pris en
charge par cet
appareil.
!Connectez un
périphérique de
stockage de
masse USB
compatible.
!Déconnectez
votre périphérique
et remplacez-le
par un périphé-
rique de stockage
USB compatible.
Message Causes possi-
bles
Action correc-
tive
CHECK USB Le connecteur
USB ou le câble
USB est en
court-circuit.
Vérifiez que le
connecteur USB
ou le câble USB
n’est pas coincé
ou endommagé.
Le périphérique
de stockage
USB connecté
consomme plus
de 500 mA (cou-
rant maximal
autorisé).
Déconnectez le
périphérique de
stockage USB et
ne l’utilisez pas.
Mettez le contact
sur OFF, puis sur
ACC ou ON, et ne
connectez que
des périphériques
de stockage USB
compatibles.
L’iPod fonc-
tionne correcte-
ment mais n’est
pas chargé.
Assurez-vous que
le câble de conne-
xion de l’iPod
n’est pas en
court-circuit (par
exemple, qu’il
n’est pas coincé
dans des objets
métalliques).
Après avoir véri-
fié, mettez le
contact d’allu-
mage sur OFF
puis sur ON, ou
déconnectez
l’iPod et recon-
nectez-le.
Informations complémentaires
40
Annexe
Informations complémentaires
Fr

Message Causes possi-
bles
Action correc-
tive
ERROR-19 Panne de
communica-
tion.
!Effectuez une
des opérations
suivantes.
–Coupez et remet-
tez le contact d’al-
lumage.
–Déconnectez le
périphérique de
stockage USB.
–Choisissez une
autre source.
Revenez ensuite à
la source USB.
!Déconnectez le
câble de l’iPod.
Quand le menu
principal de l’iPod
est affiché, recon-
nectez et réinitiali-
sez l’iPod.
Panne iPod. Déconnectez le
câble de l’iPod.
Quand le menu
principal de l’iPod
est affiché, recon-
nectez et réinitiali-
sez l’iPod.
ERROR-23 Le périphérique
de stockage
USB n’a pas été
formaté avec
FAT12, FAT16 ou
FAT32.
Le périphérique
de stockage USB
doit être formaté
avec FAT12, FAT16
ou FAT32.
Message Causes possi-
bles
Action correc-
tive
ERROR-16 La version du
firmware de
l’iPod est an-
cienne.
Mettez à jour la
version de l’iPod.
Panne iPod. Déconnectez le
câble de l’iPod.
Quand le menu
principal de l’iPod
est affiché, recon-
nectez et réinitiali-
sez l’iPod.
STOP Aucune plage
musicale dans
la liste en
cours.
Sélectionnez une
liste qui contient
les plages musi-
cales.
NOT FOUND Aucune plage
musicale
connexe.
Transférez les pla-
ges musicales sur
l’iPod.
Périphérique Bluetooth
Message Causes possi-
bles
Action correc-
tive
ERROR-10 Coupure de
courant au ni-
veau du module
Bluetooth de
cet appareil.
Mettez le contact
sur OFF, puis sur
ACC ou ON.
Si le message
d’erreur s’affiche
encore après l’e-
xécution de cette
action, consultez
votre distributeur
ou un centre d’en-
tretien agréé par
Pioneer.
Conseils sur la manipulation
Disques et lecteur
Utilisez uniquement des disques affichant l’un ou
l’autre des logos suivants.
Utilisez des disques 12 cm. N’utilisez pas de dis-
ques 8 cm ni un adaptateur pour disques 8 cm.
Utilisez seulement des disques conventionnels de
forme circulaire. N’utilisez pas de disques ayant
une forme particulière.
N’introduisez aucun objet dans le logement pour
CD autre qu’un CD.
N’utilisez pas de disques fendillés, ébréchés, voi-
lés ou présentant d’autres défauts, car ils peuvent
endommager le lecteur.
Les disques CD-R/RW non finalisés ne peuvent
pas être lus.
Ne touchez pas la surface enregistrée des dis-
ques.
Rangez les disques dans leur coffret dès que vous
ne les écoutez plus.
Ne posez aucune étiquette sur la surface des dis-
ques, n’écrivez pas sur un disque, n’appliquez
aucun agent chimique sur un disque.
Pour nettoyer un CD, essuyez le disque avec un
chiffon doux en partant du centre vers l’extérieur.
La condensation peut perturber temporairement
le fonctionnement du lecteur. Laissez celui-ci s’a-
dapter à la température plus élevée pendant une
heure environ. Essuyez également les disques hu-
mides avec un chiffon doux.
La lecture de certains disques peut être impos-
sible en raison des caractéristiques du disque, de
son format, de l’application qui l’a enregistré, de
l’environnement de lecture, des conditions de
stockage ou d’autres conditions.
Les cahots de la route peuvent interrompre la lec-
ture d’un disque.
Lors de l’utilisation de disques dont la surface de
l’étiquette est imprimable, vérifiez les instructions
et les avertissements des disques. L’insertion et
l’éjection peut ne pas être possible selon les dis-
ques. L’utilisation d’un tel disque risque d’endom-
mager cet appareil.
Ne posez aucune étiquette disponible dans le
commerce ou tout autre matériau sur la surface
des disques.
!Les disques pourraient se déformer et devenir
injouables.
!Les étiquettes pourraient se décoller pendant
la lecture et empêcher l’éjection des disques,
ce qui pourrait endommager l’appareil.
Périphérique de stockage USB
Les connexions via un concentrateur USB ne sont
pas prises en charge.
Ne connectez aucun autre périphérique qu’un pé-
riphérique de stockage USB.
Français
Informations complémentaires
41
Annexe
Informations complémentaires
Fr

Fixez fermement le périphérique de stockage USB
lors de la conduite. Ne laissez pas le périphérique
de stockage USB tomber sur le plancher, où il
pourrait gêner le bon fonctionnement de la pédale
de frein ou d’accélérateur.
En fonction du périphérique de stockage USB, les
problèmes suivants peuvent survenir.
!Le fonctionnement peut varier.
!Le périphérique de stockage peut ne pas être
reconnu.
!Les fichiers peuvent ne pas être lus correcte-
ment.
!Le périphérique peut générer des parasites
radio.
iPod
Ne laissez pas l’iPod dans un endroit soumis à
une température élevée.
Pour garantir un fonctionnement correct, reliez le
câble du connecteur de la station d’accueil de
l’iPod directement à cet appareil.
Attachez fermement l’iPod pendant que vous
conduisez. Ne laissez pas l’iPod tomber sur le
plancher, où il pourrait gêner le bon fonctionne-
ment de la pédale de frein ou d’accélérateur.
Quelques mots sur les réglages de l’iPod
!Lorsqu’un iPod est connecté, cet appareil dés-
active le réglage EQ (égaliseur) de l’iPod afin
d’optimiser l’acoustique. Le réglage EQ origi-
nal est rétabli lorsque l’iPod est déconnecté.
!Vous ne pouvez pas mettre la fonction de répé-
tition hors service sur l’iPod quand vous utili-
sez cet appareil. La fonction de répétition est
positionnée automatiquement sur répétition
de toutes les plages quand vous connectez
l’iPod à cet appareil.
Tout texte incompatible enregistré sur l’iPod ne
sera pas affiché par cet appareil.
DualDiscs
Les DualDiscs sont des disques à deux faces avec
un CD enregistrable pour l’audio sur une face et
un DVD enregistrable pour la vidéo sur l’autre.
Comme la face CD des DualDiscs n’est pas physi-
quement compatible avec le standard CD général,
la lecture de la face CD sur cet appareil peut ne
pas être possible.
Charger et éjecter fréquemment un DualDisc peut
provoquer des rayures sur le disque. Des rayures
importantes peuvent entraîner des problèmes de
lecture sur cet appareil. Dans certains cas, un
DualDisc peut se retrouver bloqué dans le loge-
ment pour CD et ne sera pas éjecté. Pour éviter
cela, nous vous recommandons de vous abstenir
d’utiliser des DualDiscs avec cet appareil.
Pour des informations plus détaillées sur les
DualDiscs, veuillez vous reporter aux informations
fournies par le fabricant des disques.
Formats audio compressés
compatibles (disque, USB)
WMA
Extension de fichier : .wma
Débit binaire : 48 kbit/s à 320 kbit/s (CBR), 48
kbit/s à 384 kbit/s (VBR)
Fréquence d’échantillonnage : 32 kHz, 44,1 kHz, 48
kHz
Windows Media Audio Professional, Lossless,
Voice/DRM Stream/Stream avec vidéo: incompa-
tible
MP3
Extension de fichier : .mp3
Débit binaire : 8 kbit/s à 320 kbit/s (CBR), VBR
Fréquence d’échantillonnage : 8 kHz à 48 kHz
(32 kHz, 44,1 kHz, 48kHz pour accentuation)
Version étiquette ID3 compatible: 1.0, 1.1, 2.2, 2.3,
2.4 (la Version 2.x de l’étiquette ID3 a priorité sur la
Version 1.x.)
Liste de lecture m3u : incompatible
MP3i (MP3 interactif), mp3 PRO : incompatible
WAV
Extension de fichier : .wav
Bits de quantification : 8 et 16 (LPCM), 4 (MS
ADPCM)
Fréquence d’échantillonnage : 16 kHz à 48 kHz
(LPCM), 22,05 kHz et 44,1 kHz (MS ADPCM)
Informations supplémentaires
Seuls les 32 premiers caractères d’un nom de fi-
chier (incluant l’extension de fichier) ou d’un nom
de dossier peuvent être affichés.
Cet appareil peut ne pas fonctionner correctement
selon l’application utilisée pour encoder les fi-
chiers WMA.
Il peut se produire un léger retard au début de la
lecture de fichiers audio intégrés avec des don-
nées image ou de fichiers audio stockés sur un pé-
riphérique de stockage USB avec de nombreuses
hiérarchies de dossiers.
Disque
Hiérarchie des dossiers pouvant être lus : jusqu’à
8 niveaux (dans la pratique, la hiérarchie compte
moins de 2 niveaux).
Dossiers pouvant être lus : jusqu’à99
Fichiers pouvant être lus : jusqu’à 999
Système de fichiers : ISO 9660 Niveau 1 et 2,
Romeo, Joliet
Lecture multi-session : compatible
Transfert des données en écriture par paquet : in-
compatible
Quelle que soit la durée du silence entre les pla-
ges musicales de l’enregistrement original, la lec-
ture des disques d’audio compressé s’effectue
avec une courte pause entre les plages musicales.
Périphérique de stockage USB
Hiérarchie des dossiers pouvant être lus : jusqu’à
8 niveaux (dans la pratique, la hiérarchie compte
moins de 2 niveaux).
Dossiers pouvant être lus : jusqu’à 500
Fichiers pouvant être lus : jusqu’à 15 000
Lecture des fichiers protégés par des droits d’au-
teur : incompatible
Périphérique de stockage USB partitionné : Seule
la première partition peut être lue.
Il peut se produire un léger retard au début de la
lecture de fichiers audio sur un périphérique de
stockage USB avec de nombreuses hiérarchies de
dossiers.
PRÉCAUTION
Ne laissez pas de disques ou un périphérique de
stockage USB dans un lieu où les températures
sont élevées.
Informations complémentaires
42
Annexe
Informations complémentaires
Fr

Compatibilité iPod
Cet appareil prend en charge uniquement les mo-
dèles d’iPod suivants. Les versions du logiciel iPod
prises en charge sont indiquées ci-dessous. Les
versions antérieures ne sont pas prises en charge.
Conçu pour
!iPhone 4 (version logicielle 4.1)
!iPhone 3GS (version logicielle 3.0.1)
!iPhone 3G (version logicielle 2.0)
!iPhone (version logicielle 1.1.1)
!iPod nano 6ème génération (version logicielle
1.0)
!iPod nano 5ème génération (version logicielle
1.0.1)
!iPod nano 4ème génération (version logicielle
1.0)
!iPod nano 3ème génération (version logicielle
1.0)
!iPod nano 2ème génération (version logicielle
1.1.2)
!iPod nano 1ère génération (version logicielle
1.2.0)
!iPod touch 4ème génération (version logicielle
4.1)
!iPod touch 3ème génération (version logicielle
3.1.1)
!iPod touch 2ème génération (version logicielle
2.1.1)
!iPod touch 1ère génération (version logicielle
1.1)
!iPod classic 160 Go (version logicielle 2.0.2)
!iPod classic 120 Go (version logicielle 2.0)
!iPod classic (version logicielle 1.0)
Selon la génération ou la version de l’iPod, certai-
nes fonctions peuvent ne pas être disponibles.
Les opérations peuvent différer selon la version du
logiciel iPod.
Quand vous utilisez un iPod, un câble iPod Dock
Connector vers USB est requis.
Un câble d’interface CD-IU51 Pioneer est égale-
ment disponible. Pour plus de détails, consultez
votre revendeur.
Pour des détails sur la compatibilité fichier/format,
reportez-vous aux manuels de l’iPod.
Livre audio, podcast : compatible
PRÉCAUTION
Pioneer n’accepte aucune responsabilité en cas
de perte de données sur l’iPod, même si la perte
de données se produit pendant l’utilisation de
cet appareil.
Séquence des fichiers audio
Sur cet appareil, l’utilisateur ne peut pas affecter
de numéros de dossier ni spécifier les séquen-
ces de lecture.
Exemple de hiérarchie
1
2
3
4
5
6
01
02
03
04
05
Niveau 1 Niveau 2 Niveau 3 Niveau 4
: Dossier
: Fichier audio
compressé
01 à 05 : Numéro de
dossier
1à6: Séquence
de lecture
Disque
La séquence de sélection des dossiers ou d’au-
tres opérations peut différer en fonction du logi-
ciel de codage ou d’écriture.
Périphérique de stockage USB
La séquence de lecture est identique à la sé-
quence enregistrée dans le périphérique de
stockage USB.
Pour spécifier la séquence de lecture, la mé-
thode suivante est recommandée.
1Créez un nom de fichier en incluant des
nombres qui spécifient la séquence de lec-
ture (par exemple, 001xxx.mp3 et 099yyy.
mp3).
2Placez ces fichiers dans un dossier.
3Enregistrez le dossier contenant les fichiers
sur le périphérique de stockage USB.
Toutefois, avec certains environnements sys-
tème, vous ne pouvez pas spécifier la séquence
de lecture.
Pour les lecteurs audio portables USB, la sé-
quence est différente et dépend du lecteur.
Profils Bluetooth
Pour utiliser la technologie sans fil Bluetooth,
les appareils doivent pouvoir interpréter certains
profils. Cet appareil est compatible avec les pro-
fils suivants.
!GAP (Generic Access Profile)
!SDP (Service Discovery Protocol)
!OPP (Object Push Profile)
!HFP (Hands Free Profile)
!HSP (Head Set Profile)
!PBAP (Phone Book Access Profile)
!A2DP (Advanced Audio Distribution Profile)
!AVP (Audio/Video Profile)
!AVRCP (Audio/Video Remote Control Profile)
1.0
Droits d’auteur et marques
commerciales
Bluetooth
La marque de mot et les logos Bluetoothâsont
des marques déposées appartenant à Bluetooth
SIG, Inc. et toute utilisation de ces marques par
Pioneer Corporation est faite sous licence. Les
autres marques de commerce ou noms
commerciaux sont la propriété de leur proprié-
taire respectif.
iTunes
Apple et iTunes sont des marques commerciales
d’Apple Inc., enregistrées aux États-Unis et dans
d’autres pays.
MP3
La vente de ce produit comporte seulement une
licence d’utilisation privée, non commerciale, et
ne comporte pas de licence ni n’implique aucun
droit d’utilisation de ce produit pour une diffu-
sion commerciale (c’est-à-dire générant des re-
venus) en temps réel (terrestre, par satellite,
câble et/ou tout autre média), diffusion/stream-
ing via internet, des intranets et/ou d’autres sys-
tèmes électroniques de distribution de contenu,
telles que les applications audio payante ou
audio sur demande. Une licence indépendante
est requise pour de telles utilisations. Pour les
détails, veuillez visiter le site
http://www.mp3licensing.com.
WMA
Windows Media est une marque déposée ou
une marque commerciale de Microsoft
Corporation aux États-Unis et/ou dans d’autres
pays.
Ce produit intègre une technologie détenue par
Microsoft Corporation, qui ne peut être utilisée
et distribuée que sous licence de Microsoft
Licensing, Inc.
Français
Informations complémentaires
43
Annexe
Informations complémentaires
Fr

iPod et iPhone
iPhone, iPod, iPod classic, iPod nano et iPod
touch sont des marques commerciales de Apple
Inc. déposées aux États-Unis et dans d’autres
pays.
Les accessoires électroniques portant la men-
tion « Made for iPod » et « Made for iPhone »
ont été conçus pour fonctionner respectivement
avec un iPod ou un iPhone et sont certifiés
conformes aux exigences d’Apple par le fabri-
cant. Apple n’est pas responsable pour le fonc-
tionnement de cet appareil ou de sa
compatibilité avec les normes réglementaires et
de sécurité. Veuillez noter que l’emploi de cet
accessoire avec un iPod ou un iPhone peut af-
fecter les performances sans fil.
Caractéristiques techniques
Généralités
Tension d’alimentation ..... 14,4 V CC (10,8 V à 15,1 V ac-
ceptable)
Mise à la masse ............... Pôle négatif
Consommation maximale
................................... 10,0 A
Dimensions (L × H × P) :
DIN
Châssis .............. 178mm × 50mm ×
165 mm
Panneau avant ... 188mm × 58 mm ×
16 mm
D
Châssis .............. 178mm × 50mm ×
165 mm
Panneau avant ... 170mm × 46 mm ×
16 mm
Poids ............................... 1,2 kg
Audio
Puissance de sortie maximale
................................... 50 W × 4
70 W × 1/2 W(pour le haut-
parleur d’extrêmes graves)
Puissance de sortie continue
................................... 22W×4 (50 Hz à 15000Hz,
DHT 5 %, impédance de
charge 4 W, avec les deux ca-
naux entraînés)
Impédance de charge ...... 4W(4 Wà8Wacceptable)
Niveau de sortie maximum de la sortie préamp
................................... 2,0 V
Contrôles de tonalité :
Grave
Fréquence .......... 100Hz
Gain .................. ±12 dB
Moyen
Fréquence .......... 1kHz
Gain .................. ±12 dB
Aigus
Fréquence .......... 10 kHz
Gain .................. ±12 dB
Haut-parleur d’extrêmes graves (mono) :
Fréquence ................. 50 Hz/63 Hz/80 Hz/100 Hz/
125 Hz
Pente ........................ –18 dB/octave
Gain ......................... +6dB à –24 dB
Phase ....................... Normale/Inverse
Lecteur de CD
Système ........................... Compact Disc Digital Audio
Disques utilisables ........... Disques compacts
Rapport signal/bruit ......... 94dB (1 kHz) (réseau IHF-A)
Nombre de canaux ........... 2 (stéréo)
Format de décodage MP3
................................... MPEG-1 & 2 Couche Audio 3
Format de décodage WMA
................................... Ver. 7, 7.1, 8, 9, 10, 11, 12 (2ca-
naux audio)
(Windows Media Player)
Format du signal WAV ...... PCM Linéaire & MS ADPCM
(Non compressé)
USB
Spécification standard USB
................................... USB 2.0 vitesse pleine
Alimentation maximale .... 1 A
Classe USB ...................... MSC (Mass Storage Class)
Système de fichiers .......... FAT12, FAT16, FAT32
Format de décodage MP3
................................... MPEG-1 & 2 Couche Audio 3
Format de décodage WMA
................................... Ver. 7, 7.1, 8, 9, 10, 11, 12 (2ca-
naux audio)
(Windows Media Player)
Format du signal WAV ...... PCM Linéaire & MS ADPCM
(Non compressé)
Syntoniseur FM
Gamme de fréquence ....... 87,9 MHz à 107,9 MHz
Sensibilité utile ................ 9dBf (0,8 µV/75 W, mono, S/B :
30 dB)
Rapport signal/bruit ......... 72dB (réseau IHF-A)
Syntoniseur AM
Gamme de fréquence ....... 530 kHz à 1710 kHz
Sensibilité utile ................ 25 µµV (S/B : 20 dB)
Rapport signal/bruit ......... 62 dB (réseau IHF-A)
Bluetooth
Version ............................ Certifié Bluetooth 3.0
Puissance de sortie .......... +4 dBm maximum
(Classe de puissance 2)
Caractéristiques CEA2006
Puissance de sortie .......... 14 W RMS x 4 Canaux (4 Wet
≦1 % DHT+B)
Rapport S/B ..................... 91dBA (référence : 1 W sur
4W)
Remarque
Les caractéristiques et la présentation peuvent
être modifiées sans avis préalable.
Informations complémentaires
44
Annexe
Informations complémentaires
Fr

Français
45Fr

Gracias por haber adquirido este producto
PIONEER
Lea con detenimiento este manual antes de utili-
zar el producto por primera vez para que pueda
darle el mejor uso posible. Es muy importante
que lea y cumpla con la información que apare-
ce bajo los mensajes de ADVERTENCIA y
PRECAUCIÓN en este manual. Una vez leído,
guarde el manual en un lugar seguro y a mano
para poder consultarlo en el futuro.
Acerca de esta unidad
Las frecuencias del sintonizador de esta unidad
están asignadas para su uso en América del
norte. El uso en otras áreas puede causar una
recepción deficiente.
PRECAUCIÓN
!No permita que esta unidad entre en contac-
to con líquidos, ya que puede producir una
descarga eléctrica. Además, el contacto con
líquidos puede causar daños en la unidad,
humo y recalentamiento.
!Mantenga siempre el volumen lo suficiente-
mente bajo como para poder escuchar los
sonidos que provienen del exterior.
!Evite la exposición a la humedad.
!Si se desconecta o se descarga la batería,
todas las memorias preajustadas se borra-
rán.
Nota
Las operaciones se realizan incluso si se cance-
la el menú antes de confirmar.
Acerca de este manual
!En las siguientes instrucciones, las memo-
rias USB y los reproductores de audio USB
son denominados conjuntamente “dispositi-
vo de almacenamiento USB”.
!En este manual, se utiliza el término “iPod”
para denominar tanto a iPod como a iPhone.
Modo de demostración
Importante
!Si no se conecta el cable rojo (ACC) de esta
unidad a un terminal acoplado con las fun-
ciones de activación/desactivación de la
llave de encendido del automóvil, se puede
descargar la batería.
!Recuerde que si este modo de demostración
sigue funcionando cuando el motor del ve-
hículo está apagado, se puede descargar la
batería.
La demostración se inicia automáticamente si
transcurren unos 30 segundos sin usar ninguna
función desde la última vez que la utilizó y si la
llave de encendido del automóvil está en ACC o
en ON mientras la unidad está apagada. Para
cancelar el modo de demostración, vaya al
menú de ajustes iniciales. Seleccione DEMO
(ajuste de la visualización de la demostración) y
desactive la demostración. Para más informa-
ción, consulte Ajustes iniciales en la página 56.
Servicio posventa para
productos Pioneer
Póngase en contacto con el concesionario o dis-
tribuidor al que compró esta unidad para obte-
ner el servicio posventa (incluidas las
condiciones de garantía) o cualquier otra infor-
mación. En caso de que no esté disponible la in-
formación necesaria, póngase en contacto con
las empresas enumeradas abajo.
No envíe su producto para su reparación a las
empresas cuyas direcciones se indican abajo
sin haberse puesto antes en contacto con ellas.
EE.UU.
Pioneer Electronics (USA) Inc.
CUSTOMER SUPPORT DIVISION
P.O. Box 1760
Long Beach, CA 90801-1760
800-421-1404
CANADÁ
Pioneer Electronics of Canada, Inc.
CUSTOMER SATISFACTION DEPARTMENT
340 Ferrier Street
Unit 2
Markham, Ontario L3R 2Z5, Canadá
1-877-283-5901
905-479-4411
Para obtener información sobre la garantía,
véase la hoja de Garantía limitada adjunta a este
producto.
En caso de problemas
En caso de que esta unidad no funcione correc-
tamente, póngase en contacto con su concesio-
nario o con el centro de servicio PIONEER
autorizado más cercano.
Visite nuestro sitio Web
http://www.pioneerelectronics.com
en Canadá
http://www.pioneerelectronics.ca
!Infórmese de las últimas actualizaciones
(por ejemplo, acutalizaciones de firmware)
para su producto.
!Registre su producto para recibir informa-
ción sobre acualizaciones del producto y
para mantener la seguridad de los detalles
de su compra en nuestros archivos en caso
de pérdida o robo.
!Acceso a manuales del propietario, informa-
ción sobre piezas de recambio y mucho más.
Antes de comenzar
46
Sección
Antes de comenzar
Es
01

Unidad principal
b c dea87
12 3 4 5 6
9
Parte Parte
1h(expulsar) 8(parte poste-
rior/display)
2(lista) 9c/d
3MULTI-CONTROL
(M.C.)aBAND/(control
de iPod)
4SRC/OFF b1a6
5Ranura de carga
de discos c(reloj)
6Puerto USB d
Conector de en-
trada AUX (co-
nector estéreo de
3,5 mm)
7(teléfono/co-
nectado) eBotón de soltar
PRECAUCIÓN
!Utilice un cable USB Pioneer opcional (CD-
U50E) para conectar el reproductor de audio
USB / memoria USB, ya que cualquier dispo-
sitivo conectado directamente a la unidad
sobresaldrá de ésta y podría resultar peligro-
so.
!No utilice productos no autorizados.
Mando a distancia
f
j
i
g
h
k
a
m
l
4
9
Parte Operación
fVOLUME Pulse para aumentar o dismi-
nuir el volumen.
gMUTE
Pulse para silenciar. Pulse de
nuevo para desactivar el silen-
ciamiento.
ha/b
Pulse este botón para recupe-
rar las emisoras presintoni-
zadas.
Presione estos botones para
seleccionar la carpeta siguien-
te/anterior.
i
Mientras utiliza el teléfono,
pulse este botón para finalizar
una llamada o rechazar una
llamada entrante.
jDISP/SCRL
Pulse este botón para seleccio-
nar diferentes visualizaciones.
Manténgalo pulsado para acti-
var y desactivar el reductor de
luz.
kePulse este botón para pausar o
reanudar.
Parte Operación
l
Pulse este botón para comen-
zar a hablar por teléfono mien-
tras utiliza un teléfono.
mLIST/
ENTER
Pulse para visualizar la lista de
título del disco, la lista de título
de la pista, la lista de carpetas
o la lista de archivos según la
fuente.
Pulse para visualizar la lista
según la fuente de que se
trate.
Cuando esté en el menú de
funcionamiento, pulse para
controlar las funciones.
Indicaciones del display
1
9
3
2 4
5
6
8
7
Indicador Estado
1
Sección
principal
del display
!Sintonizador: banda y fre-
cuencia
!Reproductor de CD incor-
porado, dispositivo de al-
macenamiento USB e iPod:
tiempo de reproducción
transcurrido e información
de texto
2(lista) Se está utilizando la función de
la lista.
Indicador Estado
3(control
de iPod)
La función iPod de la unidad
se controlará desde el iPod.
4LOC Sintonización por búsqueda
local activada.
5(repeti-
ción)
La repetición de carpeta o
pista está activada.
6
(alea-
torio/re-
produc-
ción alea-
toria)
La reproducción aleatoria está
activada.
Está seleccionado iPod como
fuente y están activadas las
funciones de reproducción
aleatoria.
7
(res-
puesta
automáti-
ca)
Aparece cuando la función de
respuesta automática está acti-
vada.
8
(indica-
dor de
Bluetooth)
Hay conexión con un dispositi-
vo Bluetooth.
La línea está en espera.
9(Sound
Retriever)
La función Sound Retriever
(restauración del sonido) está
activada.
Menú de configuración
Una vez instalada la unidad, al poner en ON la
llave de encendido del automóvil aparecerá el
menú de configuración.
Se pueden configurar las opciones del menú
que se describen a continuación.
1 Una vez instalada la unidad, gire la llave
de encendido hasta la posición ON.
Aparece SET UP.
Español
Utilización de esta unidad
47
Sección
Utilización de esta unidad
Es
02

2 Gire M.C. para cambiar a YES. Para selec-
cionar, pulse M.C.
#El menú de configuración desaparece si no se
utiliza la unidad durante 30 segundos.
#Si prefiere dejar la configuración para más tarde,
gire M.C. para cambiar a NO y púlselo para realizar
la selección.
Si selecciona NO, no podrá realizar cambios en el
menú de configuración.
3 Siga los siguientes pasos para ajustar el
menú:
Para avanzar a la siguiente opción del menú
debe confirmar primero su selección.
CLOCK SET (ajuste del reloj)
1Gire M.C. para ajustar la hora.
2Pulse M.C. para seleccionar los minutos.
3Gire M.C. para ajustar los minutos.
4Pulse M.C. para confirmar la selección.
DEMO (ajuste de la visualización de la demostra-
ción)
1Gire M.C. para activar o desactivar la demos-
tración.
2Pulse M.C. para confirmar la selección.
Aparece QUIT.
4 Para finalizar la configuración, gire M.C.
para seleccionar YES y púlselo para seleccio-
narlo.
#Si prefiere volver a cambiar la configuración, gire
M.C. para cambiar a NO y púlselo para realizar la se-
lección.
Notas
!Se pueden configurar las opciones del menú
en los ajustes iniciales. Si desea más infor-
mación sobre los ajustes, consulte Ajustes
iniciales en la página 56.
!Si desea cancelar el menú de configuración,
pulse SRC/OFF.
Funcionamiento básico
Importante
!Proceda con cuidado al retirar o colocar el
panel delantero.
!Evite someter el panel delantero a impactos
excesivos.
!Mantenga el panel frontal fuera del alcance
de la luz solar directa y no lo exponga a altas
temperaturas.
!Para evitar que el dispositivo o el interior del
vehículo sufran daños, retire todos los cables
o dispositivos conectados al panel delantero
antes de extraerlo.
Extracción del panel delantero para proteger la
unidad contra robo
1Pulse el botón de soltar para liberar el panel
delantero.
2Empuje el panel delantero hacia arriba (M)y
tire de él hacia sí (N).
3Mantenga siempre el panel delantero que se
ha extraído en su medio de protección, como
por ejemplo su caja protectora.
Colocación del panel delantero
1Deslice el panel hacia la izquierda.
Inserte las pestañas que hay en la parte iz-
quierda de la unidad principal dentro de las ra-
nuras del panel delantero.
2Pulse el lado derecho del panel delantero
hasta que se ajuste correctamente.
Si no logra encajar adecuadamente el panel
delantero a la unidad principal, colóquelo en
la unidad principal de la forma correcta. No
apriete ni use la fuerza para encajarlo, ya que
puede provocar daños en el panel delantero o
en la unidad principal.
Encendido de la unidad
1Pulse SRC/OFF para encender la unidad.
Apagado de la unidad
1Mantenga pulsado SRC/OFF hasta que se apa-
gue la unidad.
Selección de una fuente
1Pulse SRC/OFF para desplazarse entre:
TUNER (sintonizador)—CD (reproductor de
CD incorporado)—USB (USB)/iPod (iPod)—
AUX (AUX)—BT AUDIO (audio Bluetooth)
Ajuste del volumen
1Gire M.C. para ajustar el volumen.
PRECAUCIÓN
Por motivos de seguridad, detenga su vehículo
antes de extraer el panel delantero.
Nota
Si el cable azul/blanco de esta unidad está co-
nectado al terminal de control del relé de la an-
tena automática del vehículo, la antena se
extiende cuando se enciende el equipo. Para re-
traer la antena, apague la fuente.
Uso y cuidado del mando a
distancia
Uso del mando a distancia
1Apunte el mando a distancia hacia el panel
delantero para que funcione la unidad.
Al utilizar el mando a distancia por primera
vez, extraiga la película que sobresale de la
bandeja.
Reemplazo de la batería
1Deslice y extraiga la bandeja de la parte poste-
rior del mando a distancia.
2Inserte la pila con los polos positivo (+) y ne-
gativo (–) en la dirección correcta.
Utilización de esta unidad
48
Sección
Utilización de esta unidad
Es
02

ADVERTENCIA
!Mantenga la pila fuera del alcance de los
niños. En caso de ingestión accidental de
ésta, consulte a un médico de inmediato.
!Las pilas o baterías no deben exponerse a
altas temperaturas ni fuentes de calor como
el sol, el fuego, etc.
PRECAUCIÓN
!Utilice una sola pila de litio CR2025 (3 V).
!Extraiga la pila si no piensa utilizar el mando
a distancia durante un mes o más tiempo.
!Si la pila se sustituye de forma incorrecta
existe riesgo de explosión. Reemplácela sólo
por una del mismo tipo o equivalente.
!No manipule la pila con herramientas metáli-
cas.
!No guarde la pila junto con objetos metáli-
cos.
!De producirse fugas en la pila, limpie com-
pletamente el mando a distancia e instale
una pila nueva.
!Para desechar las pilas usadas, cumpla con
los reglamentos gubernamentales o las nor-
mas ambientales pertinentes de las institu-
ciones públicas aplicables en su país/zona.
Importante
!No guarde el mando a distancia en lugares
expuestos a altas temperaturas o a la luz
solar directa.
!Es posible que el mando a distancia no fun-
cione correctamente si lo expone a la luz
solar directa.
!No deje caer el mando a distancia al suelo,
ya que puede quedar atascado debajo del
freno o del acelerador.
Uso del teléfono Bluetooth
Importante
!Puesto que esta unidad se encuentra en es-
pera, si se conecta con su teléfono móvil me-
diante la tecnología inalámbrica Bluetooth
sin encender el motor, se puede descargar la
batería.
!El funcionamiento puede variar según el tipo
de teléfono móvil.
!Las operaciones avanzadas que exigen con-
centración, como marcar números en la pan-
talla, usar el directorio de teléfonos, etc.,
están prohibidas mientras se conduce. De-
tenga su vehículo en un lugar seguro cuando
tenga que utilizar estas funciones avan-
zadas.
Configuración de la función
manos libres
Antes de poder hacer uso de la función manos
libres, deberá configurar la unidad para su utili-
zación con el teléfono móvil.
1Conexión
Ponga en funcionamiento el menú de cone-
xión del teléfono Bluetooth. Consulte Funcio-
namiento del menú de conexión en la página
53.
2Ajustes de funciones
Utilice el menú de funciones del teléfono
Bluetooth. Consulte Funcionamiento del menú
del teléfono en la página 55.
Funcionamiento básico
Realización de una llamada telefónica
1Consulte Funcionamiento del menú del teléfono
en la página 55.
Atender una llamada entrante
1Cuando reciba una llamada, pulse M.C.
Finalización de una llamada
1Pulse .
Rechazo de una llamada entrante
1Cuando reciba una llamada, pulse .
Responder a una llamada en espera
1Cuando reciba una llamada, pulse M.C.
Cambio entre los interlocutores de llamadas en
espera
1Pulse M.C.
Cancelación de una llamada en espera
1Pulse .
Ajuste del volumen de escucha de la parte a la
que se llama
1Pulse codmientras habla por teléfono.
!Si el modo privado está activado, esta función
no está disponible.
Activación y desactivación del modo privado
1Pulse BAND/mientras habla por teléfono.
Cambio de la visualización de información
1Pulse mientras habla por teléfono.
Notas
!Si en el teléfono móvil está seleccionado el
modo privado, puede que la función de
manos libres no esté disponible.
!El tiempo estimado de la llamada aparece en
el display (esto puede diferir ligeramente del
tiempo de llamada real).
Operaciones del menú
idénticas para los ajustes del
menú de configuración/de
función/de audio/iniciales/listas
Para volver a la visualización anterior
Para volver a la lista anterior (la carpeta de un
nivel superior)
1Pulse .
Para volver a la visualización normal
Para cancelar el menú de ajustes iniciales/confi-
guración
1Pulse BAND/.
Para volver a la visualización normal desde la lista
1Pulse BAND/.
Sintonizador
Funcionamiento básico
Selección de una banda
1Pulse BAND/hasta que se visualice la
banda deseada (FM1,FM2 yFM3 para FM o
AM).
Presione BAND hasta que se visualice la
banda deseada (FM1,FM2,FM3 para FM o
AM).
Recuperación de emisoras prefijadas
1Pulse cod.
!Si está seleccionado MAN (sintonización ma-
nual) en SEEK, no podrá recuperar las emiso-
ras presintonizadas. Para ello, seleccione PCH
(canal presintonizado) en SEEK. Para más in-
formación sobre los ajustes, consulte SEEK
(ajuste tecla izquierda/derecha) en la página si-
guiente.
Español
Utilización de esta unidad
49
Sección
Utilización de esta unidad
Es
02

Sintonización manual (paso a paso)
1Pulse cod.
!Si está seleccionado PCH (canal presintoniza-
do) en SEEK, no se podrá subir ni bajar la fre-
cuencia de forma manual. Para ello,
seleccione MAN (sintonización manual) en
SEEK. Para más información sobre los ajustes,
consulte SEEK (ajuste tecla izquierda/derecha)
en esta página.
Búsqueda
1Mantenga pulsado cody luego suéltelo.
Se puede cancelar la sintonización por bús-
queda pulsando brevemente cod.
Al mantener pulsado codse pueden saltar
las emisoras. La sintonización por búsqueda
comienza inmediatamente después de que
suelte cod.
Almacenamiento y recuperación
de emisoras para cada banda
Uso de los botones de ajuste de
presintonías
1 Cuando encuentre la emisora que desea
almacenar en la memoria, pulse uno de los
botones de ajuste de presintonías (1 a 6) y
manténgalo pulsado hasta que el número de
presintonía deje de parpadear.
2 Pulse uno de los botones de ajuste de
presintonías (1 a 6) para seleccionar la emiso-
ra deseada.
Cambio de la visualización
Selección de la información de texto deseada
1Pulse .
Nombre del programa/frecuencia—título de la
canción/nombre del artista—visualización—
frecuencia
!Dependiendo de la banda, puede cambiarse la
información de texto.
!Los elementos de información de texto pueden
cambiar según la zona.
Ajustes de funciones
1 Pulse M.C. para acceder al menú princi-
pal.
2 Gire M.C. para cambiar la opción de
menú y pulse para seleccionar FUNCTION.
3 Gire M.C. para seleccionar la función.
Una vez seleccionada, siga los siguientes pasos
para ajustar la función:
BSM (memoria de las mejores emisoras)
BSM (memoria de las mejores emisoras) guarda
automáticamente las seis emisoras más fuertes
ordenadas por la intensidad de la señal.
1Pulse M.C. para activar la función BSM.
Para cancelar, vuelva a pulsar M.C.
LOCAL (sintonización por búsqueda local)
La sintonización por búsqueda local le permite
sintonizar sólo las emisoras de radio con señales
lo suficientemente intensas como para asegurar
una correcta recepción.
1Pulse M.C. para seleccionar el ajuste deseado.
FM: OFF—LV1 —LV2—LV3—LV4
AM: OFF—LV1 —LV2
El ajuste de nivel superior sólo permite recibir
las emisoras con las señales más intensas,
mientras que los ajustes más bajos permiten
recibir las emisoras con señales más débiles.
SEEK (ajuste tecla izquierda/derecha)
Es posible asignar funciones a las teclas derecha
e izquierda de la unidad.
Seleccione MAN (sintonización manual) para
subir o bajar la frecuencia de forma manual o se-
leccione PCH (canal presintonizado) para cambiar
entre los canales presintonizados.
1Pulse M.C. para seleccionar MAN oPCH.
CD/CD-R/CD-RW y dispositivos
de almacenamiento USB
Funcionamiento básico
Reproducción de un CD/CD-R/CD-RW
1Inserte el disco en la ranura de carga de dis-
cos con el lado de la etiqueta hacia arriba.
Expulsión de un CD/CD-R/CD-RW
1Pulse h.
Reproducción de canciones de un dispositivo de
almacenamiento USB
1Abra la tapa del puerto USB.
2Conecte el dispositivo de almacenamiento
USB mediante un cable USB.
Automáticamente comenzará la reproducción
de una canción.
Detención de la reproducción de archivos en un
dispositivo de almacenamiento USB
1Puede desconectar el dispositivo de almace-
namiento USB en cualquier momento.
La unidad detendrá la reproducción.
Selección de una carpeta
1Pulse 1/o2/ .
Selección de una pista
1Pulse cod.
Avance rápido o retroceso
1Mantenga pulsado cod.
!Al reproducir audio comprimido, no hay soni-
do durante el avance rápido o el retroceso.
Regreso a la carpeta raíz
1Mantenga pulsado BAND/.
Cambio entre audio comprimido y CD-DA
1Pulse BAND/.
Cambiar entre dispositivos de almacenamiento re-
productores
Puede cambiar entre varios reproductores en dis-
positivos de almacenamiento USB que incorporen
más de un dispositivo de memoria compatible
con dispositivos de almacenamiento masivo.
1Pulse BAND/.
!Puede alternar hasta 32 dispositivos de alma-
cenamiento diferentes.
Nota
Desconecte los dispositivos de almacenamiento
USB de la unidad cuando no los utilice.
Visualización de información de
texto
Selección de la información de texto deseada
1Pulse .
!Según la versión de iTunes utilizada para gra-
bar archivos MP3 en un disco u otro tipo de ar-
chivos de medios, es posible que los textos
contenidos en el archivo de audio no se mues-
tren correctamente si su formato es incompa-
tible.
!Los elementos de información de texto pueden
cambiar según el tipo de medio.
Utilización de esta unidad
50
Sección
Utilización de esta unidad
Es
02

Selección y reproducción de
archivos/pistas de la lista de
nombres
1 Pulse para cambiar al modo de lista
por nombre de archivo/pista.
2 Utilice M.C. para seleccionar el nombre
del archivo deseado (o de la carpeta).
Cambio del nombre del archivo o la carpeta
1Gire M.C.
Reproducción
1Tras seleccionar un archivo o una pista, pulse
M.C.
Visualización de una lista de los archivos (o las
carpetas) de la carpeta seleccionada
1Tras seleccionar una carpeta, pulse M.C.
Reproducción de una canción de la carpeta selec-
cionada
1Tras seleccionar una carpeta, mantenga pulsa-
do M.C.
Operaciones avanzadas mediante
el uso de botones especiales
Selección de una gama de repetición de reproduc-
ción
1Pulse 6/para desplazarse entre las siguien-
tes opciones:
CD/CD-R/CD-RW
!ALL –Repite todas las pistas
!ONE –Repite la pista actual
!FLD –Repite la carpeta actual
Reproductor de audio USB/memoria USB
!ALL –Repite todos los archivos
!ONE –Repite el archivo actual
!FLD –Repite la carpeta actual
Reproducción de las pistas en orden aleatorio
1Pulse 5/para activar o desactivar la repro-
ducción aleatoria.
Las pistas de una gama de repetición seleccio-
nada se reproducen en orden aleatorio.
!Para cambiar de canción durante la reproduc-
ción aleatoria, pulse dpara pasar a la siguien-
te pista. Al pulsar cse vuelve a reproducir la
pista actual desde el principio de la canción.
Interrupción de la reproducción
1Pulse 4/PAUSE para pausar o reanudar.
Mejora del audio comprimido y restauración del
sonido óptimo (Sound Retriever)
1Pulse 3/S.Rtrv para desplazarse entre:
1—2—OFF (desactivado)
1es efectivo para tasas de compresión baja, y
2para tasas de compresión alta.
Ajustes de funciones
1 Pulse M.C. para acceder al menú princi-
pal.
2 Gire M.C. para cambiar la opción de
menú y pulse para seleccionar FUNCTION.
3 Gire M.C. para seleccionar la función.
Una vez seleccionada, siga los siguientes pasos
para ajustar la función:
REPEAT (repetición de reproducción)
1Pulse M.C. para seleccionar la gama de repeti-
ción de reproducción.
Para obtener más información, consulte Selec-
ción de una gama de repetición de reproducción
en esta página.
RANDOM (reproducción aleatoria)
1Pulse M.C. para activar o desactivar la repro-
ducción aleatoria.
PAUSE (pausa)
1Pulse M.C. para pausar o reanudar.
S.RTRV (Sound Retriever)
Mejora automáticamente el audio comprimido y
restaura el sonido óptimo.
1Pulse M.C. para seleccionar el ajuste deseado.
Para obtener más información, consulte Mejo-
ra del audio comprimido y restauración del soni-
do óptimo (Sound Retriever) en esta página.
iPod
Funcionamiento básico
Reproducción de canciones en un iPod
1Abra la tapa del puerto USB.
2Conecte un iPod al cable USB utilizando un
conector del Dock del iPod.
Automáticamente comenzará la reproducción
de una canción.
Selección de una canción (capítulo)
1Pulse cod.
Selección de un álbum
1Pulse 1/o2/ .
!Es posible que el álbum no se seleccione co-
rrectamente si el iPod tiene más de un álbum
con el mismo título. Seleccione el álbum que
desee escuchar usando la búsqueda de listas.
Si desea más información, consulte Para bus-
car una canción en esta página.
Avance rápido o retroceso
1Mantenga pulsado cod.
Notas
!El iPod no puede encenderse o apagarse
cuando el modo de control está ajustado en
CTRL AUDIO.
!Desconecte los auriculares del iPod antes de
conectarlo a esta unidad.
!El iPod se apagará aproximadamente dos mi-
nutos después de que la llave de encendido
del automóvil se ponga en OFF.
Visualización de información de
texto
Selección de la información de texto deseada
1Pulse .
Para buscar una canción
1 Para ir al menú superior de la búsqueda
de listas, pulse .
2 Utilice M.C. para seleccionar una catego-
ría/canción.
Cambio del nombre de la canción o la categoría
1Gire M.C.
Listas de reproducción—artistas—álbumes—
canciones—podcasts—géneros—composito-
res—audiolibros
Reproducción
1Tras seleccionar una canción, pulse M.C.
Español
Utilización de esta unidad
51
Sección
Utilización de esta unidad
Es
02

Visualización de una lista de canciones de la cate-
goría seleccionada
1Tras seleccionar una categoría, pulse M.C.
Reproducción de una canción de la categoría se-
leccionada
1Tras seleccionar una categoría, mantenga pul-
sado M.C.
Búsqueda alfabética en las listas
1Cuando se visualice una lista de la categoría
seleccionada, pulse para cambiar al modo
de búsqueda alfabética.
!Es posible cambiar al modo de búsqueda
por orden alfabético girando M.C. dos
veces.
2Haga girar M.C. para seleccionar una letra.
3Pulse M.C. para visualizar la lista alfabética.
!Para cancelar la búsqueda, pulse .
Notas
!Es posible reproducir listas creadas con el
programa MusicSphere. Dicho programa es-
tará disponible en nuestro sitio web.
!Las listas de reproducción creadas con el
programa MusicSphere se muestran de
forma abreviada.
Operaciones avanzadas mediante
el uso de botones especiales
Selección de una gama de repetición de reproduc-
ción
1Pulse 6/para desplazarse entre las siguien-
tes opciones:
!OFF –Desactiva la repetición
!ONE –Repite la canción actual
!ALL –Repite todas las canciones de la
lista seleccionada
!Si está seleccionado CTRL AUDIO, no podrá
seleccionar la opción OFF. Consulte Uso de la
función iPod de esta unidad desde el iPod en
esta página.
Reproducción de todas las canciones en orden
aleatorio (shuffle all)
1Pulse 5/para activar la función de repro-
ducción aleatoria.
!Cuando el modo de control está ajustado en
CTRL iPod/CTRL APP, está activada la repro-
ducción aleatoria.
Interrupción de la reproducción
1Pulse 4/PAUSE para pausar o reanudar.
Mejora del audio comprimido y restauración del
sonido óptimo (Sound Retriever)
1Pulse 3/S.Rtrv para desplazarse entre:
1—2—OFF (desactivado)
1es efectivo para tasas de compresión baja, y
2para tasas de compresión alta.
Reproducción de canciones
relacionadas con la canción que
se está reproduciendo
Se pueden reproducir canciones de las siguien-
tes listas:
•Lista de álbumes del artista que se está repro-
duciendo
•Lista de canciones del álbum que se está re-
produciendo
•Lista de álbumes del género que se está repro-
duciendo
1 Mantenga pulsado M.C. para cambiar al
modo de reproducción de enlace.
2 Haga girar M.C. para cambiar el modo y
pulse para seleccionarlo.
!ARTIST –Reproduce un álbum del artista
que se está reproduciendo.
!ALBUM –Reproduce una canción del álbum
que se está reproduciendo.
!GENRE –Reproduce un álbum del género
que se está reproduciendo.
La canción o el álbum seleccionado se reprodu-
cirá después de la canción que se esté reprodu-
ciendo en ese momento.
Notas
!Se puede cancelar la canción o el álbum se-
leccionado mediante funciones diferentes a
la búsqueda de enlace (p. ej., avance rápido
y retroceso).
!Según la canción seleccionada, pueden cor-
tarse el final de la canción que se está repro-
duciendo o el principio de la canción o del
álbum seleccionados.
Uso de la función iPod de esta
unidad desde el iPod
Puede escuchar el sonido de las aplicaciones
que tenga en el iPod a través de los altavoces
del automóvil cuando está seleccionado
CTRL APP.
!Esta función no es compatible con el iPod
nano de 1ª generación.
El modo APP es compatible con los siguientes
modelos de iPod:
!iPhone 4 (versión del software 4.1 o poste-
rior)
!iPhone 3GS (versión del software 3.0 o poste-
rior)
!iPhone 3G (versión del software 3.0 o poste-
rior)
!iPhone (versión del software 3.0 o posterior)
!iPod touch de 4ª generación (versión del soft-
ware 4.1 o posterior)
!iPod touch de 3ª generación (versión del soft-
ware 3.0 o posterior)
!iPod touch de 2ª generación (versión del soft-
ware 3.0 o posterior)
!iPod touch de 1ª generación (versión del soft-
ware 3.0 o posterior)
%Pulse BAND/ para cambiar el modo de
control.
!CTRL iPod –La función iPod de esta unidad
se puede utilizar desde el iPod conectado.
!CTRL APP –Reproduce el sonido de las apli-
caciones del iPod.
!CTRL AUDIO –La función iPod de esta uni-
dad se puede utilizar desde esta unidad.
Notas
!Al cambiar el modo de control a CTRL iPod/
CTRL APP, se interrumpe la reproducción de
la canción. Utilice el iPod para reanudar la
reproducción.
!Las siguientes funciones estarán disponibles
en esta unidad incluso si se ajusta el modo
de control en CTRL iPod/CTRL APP.
Utilización de esta unidad
52
Sección
Utilización de esta unidad
Es
02

—Pausa
—Avance rápido/retroceso
—Selección de una canción (capítulo)
!Cuando el modo de control esté ajustado en
CTRL iPod, las operaciones estarán limitadas
de la siguiente manera:
—No se puede ajustar la configuración.
—La función de exploración no puede utilizarse
desde esta unidad.
Ajustes de funciones
1 Pulse M.C. para acceder al menú princi-
pal.
2 Gire M.C. para cambiar la opción de
menú y pulse para seleccionar FUNCTION.
3 Gire M.C. para seleccionar la función.
Una vez seleccionada, siga los siguientes pasos
para ajustar la función:
!Cuando el modo de control está ajustado en
CTRL iPod/CTRL APP, sólo están disponibles
PAUSE yS.RTRV.
REPEAT (repetición de reproducción)
1Pulse M.C. para seleccionar la gama de repeti-
ción de reproducción.
Para obtener más información, consulte Selec-
ción de una gama de repetición de reproducción
en la página anterior.
SHUFFLE (reproducción aleatoria)
1Pulse M.C. para seleccionar el ajuste que pre-
fiera.
!SNG –Reproduce canciones siguiendo un
orden aleatorio dentro de la lista.
!ALB –Reproduce canciones siguiendo un
orden aleatorio dentro del álbum.
!OFF –Cancela la reproducción aleatoria.
SHUFFLE ALL (reproducción aleatoria de todas las
canciones)
1Pulse M.C. para activar la función de repro-
ducción aleatoria de todas las canciones
(shuffle all).
Para desactivarla, desactive SHUFFLE en el
menú FUNCTION.
LINK PLAY (reproducción de enlace)
1Pulse M.C. para mostrar el modo de ajuste.
2Haga girar M.C. para cambiar el modo y pulse
para seleccionarlo.
Para obtener detalles sobre los ajustes, consul-
te Reproducción de canciones relacionadas con
la canción que se está reproduciendo en la pági-
na anterior.
PAUSE (pausa)
1Pulse M.C. para pausar o reanudar.
AUDIO BOOK (velocidad del audiolibro)
1Pulse M.C. para mostrar el modo de ajuste.
2Gire M.C. para seleccionar su ajuste favorito.
!FASTER –Reproducción con velocidad su-
perior a la normal
!NORMAL –Reproducción con velocidad
normal
!SLOWER –Reproducción con velocidad in-
ferior a la normal
3Pulse M.C. para confirmar la selección.
S.RTRV (Sound Retriever)
Mejora automáticamente el audio comprimido y
restaura el sonido óptimo.
1Pulse M.C. para seleccionar el ajuste deseado.
Para obtener más información, consulte Mejo-
ra del audio comprimido y restauración del soni-
do óptimo (Sound Retriever) en la página
anterior.
Uso de la tecnología
inalámbrica Bluetooth
Funcionamiento del menú de
conexión
Importante
!Estacione siempre el vehículo en un lugar se-
guro y ponga el freno de mano para realizar
esta operación.
!Los dispositivos conectados pueden pre-
sentar problemas de funcionamiento si se
conecta más de uno a la vez. Se recomienda
que se conecten los dispositivos de uno en
uno.
1 Mantenga pulsado para mostrar el
menú de conexión.
#No se puede utilizar este paso durante una lla-
mada.
2 Gire M.C. para seleccionar la función.
Una vez seleccionada, siga los siguientes pasos
para ajustar la función:
DEVICELIST (conexión o desconexión de un dispo-
sitivo desde la lista de dispositivos)
!Si no hay seleccionado ningún dispositivo de
la lista, esta función no estará disponible.
1Pulse M.C. para mostrar el modo de ajuste.
2Gire M.C. para seleccionar el nombre del dis-
positivo que desea conectar o desconectar.
!Mantenga pulsado M.C. para cambiar la
dirección del dispositivo Bluetooth y el
nombre del dispositivo.
3Pulse M.C. para conectar o desconectar el dis-
positivo seleccionado.
Si se establece la conexión, se indicará *en
el nombre de dispositivo.
DEL DEVICE (eliminación de un dispositivo de la
lista)
!Si no hay seleccionado ningún dispositivo de
la lista, esta función no estará disponible.
1Pulse M.C. para mostrar el modo de ajuste.
2Gire M.C. para seleccionar el nombre del dis-
positivo que desee eliminar.
!Mantenga pulsado M.C. para cambiar la
dirección del dispositivo Bluetooth y el
nombre del dispositivo.
3Pulse M.C. para visualizar DELETE YES.
4Pulse M.C. para eliminar la información de un
dispositivo de la lista.
!No apague el motor mientras se esté utilizan-
do esta función.
ADD DEVICE (conexión de un nuevo dispositivo)
Español
Utilización de esta unidad
53
Sección
Utilización de esta unidad
Es
02

1Pulse M.C. para comenzar la búsqueda.
!Para cancelar, pulse M.C. mientras se reali-
za la búsqueda.
2Gire M.C. para seleccionar un dispositivo de la
lista.
!Si no aparece el dispositivo deseado, selec-
cione RE-SEARCH.
!En el display de esta unidad verá un núme-
ro de 6 dígitos, el cual desaparece una vez
establecida la conexión.
!Mantenga pulsado M.C. para cambiar la
dirección del dispositivo Bluetooth y el
nombre del dispositivo.
3Pulse M.C. para conectar el dispositivo selec-
cionado.
!Para completar la conexión, verifique el
nombre del dispositivo (DEH-6400BT/
DEH-5400BT/DEH-64BT) e introduzca el
código PIN en su dispositivo.
!El ajuste predefinido del código PIN es
0000. Si desea cambiar este código.
!Si no se puede terminar de establecer la
conexión con esta unidad, utilice el dispo-
sitivo para la conexión con la unidad.
!Si ya hay 3 dispositivos emparejados, apa-
recerá DEVICEFULL y no se podrá emplear
esta función. En este caso, será preciso eli-
minar primero un dispositivo emparejado.
SPCLDEVICE (ajuste de un dispositivo especial)
Los dispositivos Bluetooth con los que resulta difí-
cil establecer una conexión se denominan disposi-
tivos especiales. Si su dispositivo Bluetooth
aparece en la lista de dispositivos especiales, se-
leccione el dispositivo adecuado.
1Pulse M.C. para mostrar el modo de ajuste.
!Si ya hay 3 dispositivos emparejados, apa-
recerá DEVICEFULL y no se podrá emplear
esta función. En este caso, será preciso eli-
minar primero un dispositivo emparejado.
2Gire M.C. para visualizar un dispositivo espe-
cial y púlselo para realizar la selección.
3Gire M.C. para mostrar el nombre de dispositi-
vo de esta unidad, la dirección del dispositivo
Bluetooth y el código PIN.
4Use un dispositivo para la conexión con esta
unidad.
!Para completar la conexión, verifique el
nombre del dispositivo (DEH-6400BT/
DEH-5400BT/DEH-64BT) e introduzca el
código PIN en su dispositivo.
!El ajuste predefinido del código PIN es
0000. Si desea cambiar este código.
A. CONN (conexión automática con un dispositivo
Bluetooth)
1Pulse M.C. para activar o desactivar la cone-
xión automática.
VISIBLE (ajuste de la visibilidad de esta unidad)
Para comprobar la disponibilidad de esta unidad
desde otros dispositivos, se podrá activar la visibi-
lidad Bluetooth de esta unidad.
1Pulse M.C. para activar o desactivar la visibili-
dad de esta unidad.
!Si se ajusta SPCLDEVICE, se activa tempo-
ralmente la visibilidad Bluetooth de esta
unidad.
PIN CODE (introducción del código PIN)
Para conectar su dispositivo a esta unidad a través
de tecnología inalámbrica Bluetooth, debe intro-
ducir el código PIN en su dispositivo para verificar
la conexión. El código predefinido es 0000, aun-
que puede cambiarlo siguiendo estos pasos:
1Pulse M.C. para mostrar el modo de ajuste.
2Haga girar M.C. para seleccionar un número.
3Pulse M.C. para mover el cursor a la posición
siguiente.
4Introduzca el código PIN y mantenga pulsado
M.C.
!Una vez introducido, al pulsar M.C. se vol-
verá a la pantalla de introducción de códi-
go PIN y se podrá cambiar.
DEV. INFO (visualización de la dirección del dispo-
sitivo Bluetooth)
1Pulse M.C. para mostrar el modo de ajuste.
2Gire M.C. hacia la izquierda para cambiar a la
dirección del dispositivo Bluetooth.
Gire M.C. hacia la derecha para regresar al
nombre del dispositivo.
Audio Bluetooth
Importante
!Según el reproductor de audio Bluetooth co-
nectado a esta unidad, las operaciones dis-
ponibles se limitan a los dos niveles
siguientes:
—Perfil A2DP (Advanced Audio Distribution
Profile): sólo se pueden reproducir canciones
en su reproductor de audio.
—Perfil AVRCP (Audio/Video Remote Control
Profile): puede reproducir, detener la repro-
ducción, seleccionar canciones, etc.
!Ya que hay diversos reproductores de audio
Bluetooth disponibles en el mercado, las fun-
ciones disponibles pueden variar amplia-
mente. Consulte el manual de instrucciones
de su reproductor de audio Bluetooth, así
como este manual, mientras utilice su repro-
ductor con esta unidad.
!No es posible mostrar en esta unidad la in-
formación relativa a una canción (p. ej.: tiem-
po de reproducción transcurrido, título de la
canción, índice de canciones, etc.).
!Ya que la señal de su teléfono móvil puede
ocasionar ruido, procure no utilizarlo mien-
tras esté escuchando canciones en su repro-
ductor de audio Bluetooth.
!Mientras habla con el teléfono móvil conec-
tado a esta unidad a través de tecnología ina-
lámbrica Bluetooth, el sonido del
reproductor de audio Bluetooth conectado a
esta unidad se silencia.
!Cuando se está usando el reproductor de
audio Bluetooth, no se puede conectar a un
teléfono Bluetooth automáticamente.
!La reproducción continúa incluso al cambiar
de su reproductor de audio Bluetooth a otra
fuente mientras escucha una canción.
Aunque su reproductor de audio no esté provis-
to de un módulo Bluetooth, lo puede controlar
desde esta unidad a través de tecnología ina-
lámbrica Bluetooth por medio de un adaptador
Bluetooth (se vende por separado).
Ajuste de audio Bluetooth
Antes de que pueda utilizar la función de audio
Bluetooth debe configurar la unidad para el uso
con su reproductor de audio Bluetooth. Esto im-
plica establecer una conexión inalámbrica
Bluetooth entre esta unidad y su reproductor de
audio Bluetooth, y emparejar dicho reproductor
de audio Bluetooth con esta unidad.
Utilización de esta unidad
54
Sección
Utilización de esta unidad
Es
02

Funcionamiento básico
Avance rápido o retroceso
1Mantenga pulsado cod.
Selección de una pista
1Pulse cod.
Inicio de reproducción
1Pulse BAND/.
Ajustes de funciones
1 Pulse M.C. para acceder al menú princi-
pal.
2 Gire M.C. para cambiar la opción de
menú y pulse para seleccionar FUNCTION.
3 Gire M.C. para seleccionar la función.
Una vez seleccionada, siga los siguientes pasos
para ajustar la función:
PLAY (reproducir)
1Pulse M.C. para comenzar la reproducción.
STOP (detener)
1Pulse M.C. para detener la reproducción.
PAUSE (pausar)
1Pulse M.C. para activar la pausa.
Funcionamiento del menú del
teléfono
Importante
Estacione siempre el vehículo en un lugar segu-
ro y ponga el freno de mano para realizar esta
operación.
1 Pulse para mostrar el menú del teléfo-
no.
2 Gire M.C. para seleccionar la función.
Una vez seleccionada, siga los siguientes pasos
para ajustar la función:
MISSED (historial de llamadas perdidas)
DIALED (historial de llamadas marcadas)
RECEIVED (historial de llamadas recibidas)
1Pulse M.C. para mostrar la lista de números
de teléfono.
2Gire M.C. para seleccionar un número de telé-
fono o un nombre.
3Pulse M.C. para hacer una llamada.
!Cuando encuentre el número de teléfono
que desea almacenar en la memoria, man-
tenga pulsado uno de los botones de ajus-
te de presintonías (de 1a6).
!Pulse uno de los botones predefinidos de 1
a6para acceder al número predefinido de-
seado.
PHONE BOOK (directorio de teléfonos)
!El directorio de teléfonos del teléfono móvil se
transferirá automáticamente cuando el teléfo-
no esté conectado a esta unidad.
!En función del teléfono móvil, puede que no se
transfiera automáticamente el directorio de te-
léfonos. En este caso, utilice el teléfono móvil
para transferir el directorio. La visibilidad de
esta unidad debe estar activada. Consulte
VISIBLE (ajuste de la visibilidad de esta unidad)
en la página anterior.
1Pulse M.C. para visualizar SEARCH (lista alfa-
bética).
2Gire M.C. para seleccionar la primera letra del
nombre que está buscando.
!Mantenga pulsado M.C. para seleccionar
el tipo de carácter deseado.
3Pulse M.C. para seleccionar una lista de nom-
bres registrados.
4Gire M.C. para seleccionar el nombre que está
buscando.
5Pulse M.C. para mostrar la lista de números
de teléfono.
6Gire M.C. para seleccionar el número de telé-
fono al que desea llamar.
!Cuando encuentre el número de teléfono
que desea almacenar en la memoria, man-
tenga pulsado uno de los botones de ajus-
te de presintonías (de 1a6).
!Pulse uno de los botones predefinidos de 1
a6para acceder al número predefinido de-
seado.
7Pulse M.C. para hacer una llamada.
PRESET1-6 (números de teléfono prefijados)
1Pulse M.C. para mostrar el modo de ajuste.
2Utilice M.C. para seleccionar el número de
presintonía que desee.
Gire el control para cambiar la opción de
menú y púlselo para seleccionar.
!También puede pulsar uno de los botones
de número de presintonía 1a6para selec-
cionar un número.
3Pulse M.C. para hacer una llamada.
PHONE FUNC (función del teléfono)
Se puede ajustar A. ANSR yR.TONE en este
menú. Para obtener más información, consulte
Función y operación en esta página.
Función y operación
1 Muestre PHONE FUNC.
Consulte PHONE FUNC (función del teléfono) en
esta página.
2 Pulse M.C. para visualizar el menú de fun-
ciones.
3 Gire M.C. para seleccionar la función.
Una vez seleccionada, siga los siguientes pasos
para ajustar la función:
A. ANSR (respuesta automática)
1Pulse M.C. para activar o desactivar la res-
puesta automática.
R.TONE (selección del tono de llamada)
1Pulse M.C. para activar o desactivar el tono de
llamada.
PB INVT (visualización de nombres del directorio
de teléfonos)
1Pulse M.C. para cambiar entre las listas de
nombres.
Español
Utilización de esta unidad
55
Sección
Utilización de esta unidad
Es
02

Ajustes de audio
1 Pulse M.C. para acceder al menú princi-
pal.
2 Gire M.C. para cambiar la opción de
menú y pulse para seleccionar AUDIO.
3 Gire M.C. para seleccionar la función de
audio.
Una vez seleccionada, siga los siguientes pasos
para ajustar la función de audio:
FAD/BAL (ajuste del fader/balance)
1Pulse M.C. para mostrar el modo de ajuste.
2Pulse M.C. para cambiar entre fader (delante-
ro/trasero) y balance (izquierdo/derecho).
3Gire M.C. para ajustar el balance entre los alta-
voces.
!Cuando el ajuste de las salidas posterior y
RCA es SW, no se puede ajustar el balance
entre los altavoces delanteros/traseros. Con-
sulte REAR-SP (ajuste de la salida posterior) en
esta página y PREOUT (configuración del
preamplificador) en esta página.
PRESET EQ (recuperación de ecualizador)
1Pulse M.C. para mostrar el modo de ajuste.
2Gire M.C. para seleccionar el ecualizador.
DYNAMIC—VOCAL—NATURAL—CUSTOM
—FLAT—POWERFUL
3Pulse M.C. para confirmar la selección.
TONE CTRL (ajuste de ecualizador)
!Los ajustes de la curva de ecualización confi-
gurados se almacenan en CUSTOM.
1Pulse M.C. para mostrar el modo de ajuste.
2Pulse M.C. para seleccionar BASS (graves)/
MID (medios)/TREBLE (agudos).
3Gire M.C. para ajustar el nivel.
Gama de ajuste: de +6 a–6.
LOUD (sonoridad)
La sonoridad compensa las deficiencias en las
gamas de frecuencias bajas y altas cuando se es-
cucha a un volumen bajo.
1Pulse M.C. para seleccionar el ajuste deseado.
OFF (desactivado)—LOW (bajo)—HI (alto)
SUB.W (ajuste de subgraves activado/desactiva-
do)
Esta unidad está equipada con una salida de sub-
graves que se puede activar o desactivar.
1Pulse M.C. para seleccionar el ajuste deseado.
NOR (fase normal)—REV (fase inversa)—OFF
(subgraves desactivados)
SUB.W CTRL (ajuste de subgraves)
Se puede ajustar la frecuencia de corte y el nivel
de salida cuando la salida de subgraves está acti-
vada.
Sólo las frecuencias más bajas que aquellas en la
gama seleccionada se generan por el altavoz de
subgraves.
!Si selecciona OFF en SUB.W, no se podrá se-
leccionar esta función. Para más información,
consulte SUB.W (ajuste de subgraves activado/
desactivado) en esta página.
1Pulse M.C. para mostrar el modo de ajuste.
2Pulse M.C. para desplazarse entre la frecuen-
cia de corte y el nivel de salida del altavoz de
subgraves.
Frecuencia de corte (se ilumina el display de la
frecuencia de corte)—Nivel de salida (se ilumi-
na el display del nivel de salida).
3Gire M.C. para seleccionar el ajuste deseado.
Frecuencia de corte: 50HZ—63HZ—80HZ—
100HZ—125HZ
Nivel de salida: de –24 a+6
SLA (ajuste del nivel de fuente)
SLA (ajuste del nivel de fuente) le permite ajustar
el nivel de volumen de cada fuente para evitar
cambios radicales en el volumen cuando se cam-
bia entre las fuentes.
!Los ajustes se basan en el nivel de volumen de
FM, que se mantiene inalterado.
!El nivel del volumen de AM también se puede
ajustar con esta función.
!Al seleccionar FM como fuente, no se puede
cambiar a SLA.
1Pulse M.C. para mostrar el modo de ajuste.
2Gire M.C. para ajustar el volumen de la fuente.
Gama de ajuste: de +4 a–4.
3Pulse M.C. para confirmar la selección.
Ajustes iniciales
1 Mantenga pulsado SRC/OFF hasta que se
apague la unidad.
2 Presione M.C. y mantenga presionado
hasta que el nombre de la función aparezca
en el display.
3 Gire M.C. para seleccionar el ajuste ini-
cial.
Una vez seleccionada, siga los siguientes pasos
para configurar el ajuste inicial:
CLOCK SET (ajuste del reloj)
1Pulse M.C. para mostrar el modo de ajuste.
2Pulse M.C. para seleccionar el segmento de la
pantalla del reloj que desea ajustar.
Hora—Minuto
3Gire M.C. para ajustar el reloj.
AUX (entrada auxiliar)
Active este ajuste si utiliza un dispositivo auxiliar
conectado a esta unidad.
1Pulse M.C. para activar o desactivar AUX.
USB PNP (plug and play)
Este ajuste permite cambiar la fuente a USB/iPod
automáticamente.
1Pulse M.C. para activar o desactivar Plug and
Play.
ON –Si está conectado un dispositivo de al-
macenamiento USB o un iPod, y dependiendo
del tipo de dispositivo, la fuente cambia auto-
máticamente a USB/iPod al arrancar el motor.
Si se desconecta el dispositivo de almacena-
miento USB o el iPod, se apaga la fuente de la
unidad.
OFF –Cuando un dispositivo de almacena-
miento USB o un iPod está conectado, la fuen-
te no cambia automáticamente a USB/iPod.
Cambie la fuente a USB/iPod manualmente.
REAR-SP (ajuste de la salida posterior)
La salida de cables de altavoces traseros se puede
usar para la conexión de altavoces de toda la
gama o de subgraves.
Si cambia a SW, podrá conectar un cable de alta-
voz trasero directamente a un altavoz de subgra-
ves sin tener que usar un amplificador auxiliar.
En principio, REAR-SP está ajustado para una co-
nexión de altavoces traseros de toda la gama
(FUL).
1Pulse M.C. para seleccionar el ajuste deseado.
FUL—SW
!Aunque cambie este ajuste, no se podrá
realizar la salida si ha seleccionado OFF en
SUB.W (consulte SUB.W (ajuste de subgra-
ves activado/desactivado) en esta página).
!Si cambia este ajuste, la salida de subgra-
ves retomará los ajustes de fábrica en el
menú de audio.
PREOUT (configuración del preamplificador)
Utilización de esta unidad
56
Sección
Utilización de esta unidad
Es
02

Las salidas de RCA pueden usarse para conectar
los subgraves o los altavoces traseros.
Si cambia a SW, podrá conectar un cable de alta-
voz trasero directamente a un altavoz de subgra-
ves sin necesidad de un amplificador auxiliar.
En principio, PREOUT está ajustado para una co-
nexión de altavoces traseros de toda la gama
(SW).
1Pulse M.C. para seleccionar el ajuste deseado.
SW—REA
!Aunque cambie este ajuste, no se podrá
realizar la salida si ha seleccionado OFF en
SUB.W (consulte SUB.W (ajuste de subgra-
ves activado/desactivado) en la página ante-
rior).
!Si cambia este ajuste, la salida de subgra-
ves retomará los ajustes de fábrica en el
menú de audio.
DEMO (ajuste de la visualización de la demostra-
ción)
1Pulse M.C. para activar o desactivar la visuali-
zación de la demostración.
SCROLL (ajuste del modo de desplazamiento)
Si la función de desplazamiento continuo está
ajustada en ON, la información de texto que hay
registrada se desplaza de manera ininterrumpida
por el display. Seleccione OFF si desea que la in-
formación se desplace una sola vez.
1Pulse M.C. para activar o desactivar el despla-
zamiento continuo.
BT AUDIO (activación de audio Bluetooth)
Es necesario activar la fuente BT AUDIO para utili-
zar un reproductor de audio Bluetooth.
1Pulse M.C. para activar o desactivar la fuente
BT AUDIO.
BT CLEAR (restablecimiento del módulo de tecno-
logía inalámbrica Bluetooth)
Es posible eliminar los datos del dispositivo
Bluetooth. Para proteger la información personal,
le recomendamos eliminar estos datos antes de
transferir la unidad a otras personas. Se elimina-
rán los siguientes ajustes:
!entradas del directorio de teléfonos en el telé-
fono Bluetooth
!números de presintonía que haya en el teléfo-
no Bluetooth
!asignación de registro del teléfono Bluetooth
!historial de llamadas del teléfono Bluetooth
!información del dispositivo Bluetooth conec-
tado
!código PIN del dispositivo Bluetooth
1Pulse M.C. para mostrar la pantalla de confir-
mación.
Se visualiza YES. La función Borrar memoria
se ajustará ahora en modo en espera.
Si no desea borrar la memoria del teléfono,
gire M.C. para mostrar CANCEL y púlselo para
realizar la selección.
2Pulse M.C. para borrar la memoria.
Se muestra CLEARED y se eliminan los ajus-
tes.
!No apague el motor mientras se esté utili-
zando esta función.
BT VERSION (visualización de la versión de
Bluetooth)
Se pueden visualizar las versiones del sistema de
esta unidad y del módulo Bluetooth.
1Pulse M.C. para mostrar la información.
S/W UPDATE (actualización del software)
Esta función se utiliza para actualizar esta unidad
con la última versión del software disponible. Para
más información sobre el software y la actualiza-
ción, consulte nuestro sitio web.
!Nunca desconecte la unidad mientras el soft-
ware se esté actualizando.
1Pulse M.C. para mostrar el modo de transfe-
rencia de datos.
Para finalizar la actualización, siga las instruc-
ciones en pantalla.
Selección de la iluminación
en color
Sólo para DEH-6400BT y DEH-64BT.
Esta unidad dispone de iluminación multicolor.
Puede seleccionar los colores que desee para
las teclas y el display de esta unidad. También
es posible personalizar los colores que desee
aplicar.
Selección del color de las teclas de
la lista de colores de la iluminación
Sólo para DEH-6400BT y DEH-64BT.
Es posible elegir los colores de las teclas de esta
unidad.
1 Pulse M.C. para acceder al menú princi-
pal.
2 Gire M.C. para visualizar ILLUMI y púlselo
para realizar la selección.
3 Gire M.C. para visualizar KEY COLOR y
púlselo para realizar la selección.
4 Gire M.C. para seleccionar el color de la
iluminación.
Puede seleccionar una opción de la siguiente
lista:
!30 colores predefinidos (de WHITE aROSE)
!SCAN (ver todos los colores)
!3 paletas de colores (WARM,AMBIENT,
CALM)
!CUSTOM (color de iluminación personaliza-
do)
5 Pulse M.C. para confirmar la selección.
Notas
!Al seleccionar SCAN el sistema va mostran-
do automáticamente los 30 colores predeter-
minados.
!Al seleccionar WARM el sistema va mostran-
do automáticamente los colores cálidos.
!Al seleccionar AMBIENT el sistema va mos-
trando automáticamente los colores natura-
les.
!Al seleccionar CALM el sistema va mostran-
do automáticamente los colores suaves.
!Para seleccionar el color personalizado que
ha guardado, seleccione CUSTOM.
Selección del color del display de
la lista de colores de la iluminación
Sólo para DEH-6400BT y DEH-64BT.
Es posible elegir los colores del display de esta
unidad.
1 Pulse M.C. para acceder al menú princi-
pal.
2 Gire M.C. para visualizar ILLUMI y púlselo
para realizar la selección.
3 Gire M.C. para visualizar DISP COLOR y
púlselo para realizar la selección.
4 Gire M.C. para seleccionar el color de la
iluminación.
Puede seleccionar una opción de la siguiente
lista:
!30 colores predefinidos (de WHITE aROSE)
Español
Utilización de esta unidad
57
Sección
Utilización de esta unidad
Es
02

!SCAN (ver todos los colores)
!3 paletas de colores (WARM,AMBIENT,
CALM)
!CUSTOM (color de iluminación personaliza-
do)
5 Pulse M.C. para confirmar la selección.
Nota
Para más información sobre los colores de la
lista, consulte Selección del color de las teclas de
la lista de colores de la iluminación en la página
anterior.
Selección del color de las teclas
y del display de la lista de
colores de la iluminación
Sólo para DEH-6400BT y DEH-64BT.
Es posible elegir los colores de las teclas y el dis-
play de esta unidad.
1 Pulse M.C. para acceder al menú princi-
pal.
2 Gire M.C. para visualizar ILLUMI y púlselo
para realizar la selección.
3 Gire M.C. para visualizar BOTH COLOR y
púlselo para realizar la selección.
4 Gire M.C. para seleccionar el color de la
iluminación.
Puede seleccionar una opción de la siguiente
lista:
!30 colores predefinidos (de WHITE aROSE)
!SCAN (ver todos los colores)
5 Pulse M.C. para confirmar la selección.
Notas
!En esta función no es posible seleccionar
tres paletas de colores predefinidos y
CUSTOM.
!Una vez que seleccione un color en esta fun-
ción, los colores de las teclas y del display de
esta unidad cambian automáticamente al
color que ha seleccionado.
!Para más información sobre los colores de la
lista, consulte Selección del color de las teclas
de la lista de colores de la iluminación en la
página anterior.
Personalización de la
iluminación en color
Sólo para DEH-6400BT y DEH-64BT.
1 Pulse M.C. para acceder al menú princi-
pal.
2 Gire M.C. para visualizar ILLUMI y púlselo
para realizar la selección.
3 Gire M.C. para visualizar KEY COLOR o
DISP COLOR. Púlselo para realizar la selec-
ción.
4 Mantenga pulsado M.C. hasta que el
ajuste de la iluminación personalizada apa-
rezca en la pantalla.
5 Pulse M.C. para seleccionar el color pri-
mario.
R(rojo)—G(verde)—B(azul)
6 Gire M.C. para ajustar el nivel de brillo.
Gama de ajuste: de 0a60
#No puede seleccionar un nivel por debajo de 10
en R(rojo), G(verde) y B(azul) a la vez.
#Puede realizar la misma operación en otros colo-
res.
Notas
!No es posible crear un color de iluminación
personalizado si se ha seleccionado SCAN o
una paleta de colores (WARM,AMBIENT o
CALM).
!Es posible crear iluminación en colores per-
sonalizados tanto para KEY COLOR como
para DISP COLOR.
Cambio del ajuste del
atenuador de luz
Puede ajustar el nivel de brillo.
%Mantenga pulsado .
Uso de una fuente AUX
1 Inserte el miniconector estéreo en el co-
nector de entrada AUX.
2 Pulse SRC/OFF para seleccionar AUX
como fuente.
Nota
No se puede seleccionar AUX si no se activa el
ajuste auxiliar. Para obtener más información,
consulte AUX (entrada auxiliar) en la página 56.
Activación y desactivación
de la visualización del reloj
%Pulse para activar o desactivar la visua-
lización del reloj.
#La visualización del reloj desaparece momentá-
neamente cuando se utilizan otras funciones, pero
vuelve a aparecer después de 25 segundos.
Utilización de esta unidad
58
Sección
Utilización de esta unidad
Es
02

Conexiones
ADVERTENCIA
!Utilice altavoces de más de 50 W (valor de
salida) y de entre 4 Wy8W(valor de impe-
dancia). No utilice altavoces de 1 Wa3W
con esta unidad.
!El cable negro es el cable a tierra. Cuando
instale esta unidad o el amplificador de po-
tencia (vendido por separado), siempre co-
necte primero el cable a tierra. Compruebe
que el cable de tierra está conectado adecua-
damente a las partes metálicas de la carroce-
ría del automóvil. El cable a tierra del
amplificador, el de esta unidad o el de cual-
quier otro dispositivo debe conectarse al
automóvil por separado usando tornillos dife-
rentes. Si el tornillo para el cable a tierra se
afloja o se cae, puede provocar incendios,
humo o averías.
Importante
!Cuando esta unidad se instale en un ve-
hículo sin posición ACC (accesorio) en la
llave de encendido, el cable rojo se debe co-
nectar al terminal que pueda detectar la ope-
ración de la llave de encendido. De lo
contrario, puede descargarse la batería.
O
N
S
T
A
R
T
O
F
F
Posición ACC Sin posición ACC
!Utilice esta unidad únicamente con una ba-
tería de 12 voltios y conexión a tierra negati-
va. De lo contrario, pueden producirse
incendios o averías.
!Para evitar cortocircuitos, sobrecalentamien-
to o fallos de funcionamiento, asegúrese de
seguir las siguientes instrucciones.
—Desconecte el terminal negativo de la batería
antes de la instalación.
—Asegure el cableado con pinzas para cables
o cinta adhesiva. Envuelva con cinta adhesiva
las partes en contacto con piezas metálicas
para proteger el cableado.
—Mantenga los cables alejados de las partes
móviles, como la palanca de cambios y los
raíles de los asientos.
—Coloque todos los cables alejados de lugares
calientes, como cerca de la salida del calefac-
tor.
—No conecte el cable amarillo a la batería pa-
sándolo a través del orificio hasta el compar-
timiento del motor.
—Cubra con cinta aislante los conectores de
cables que queden desconectados.
—No acorte ningún cable.
—Nunca corte el aislamiento del cable de ali-
mentación de esta unidad para compartir la
corriente con otros equipos. La capacidad de
corriente del cable es limitada.
—Utilice un fusible con la intensidad nominal
indicada.
—Nunca conecte el cable negativo de los alta-
voces directamente a tierra.
—Nunca empalme los cables negativos de va-
rios altavoces.
!Cuando se enciende esta unidad, se emite
una señal de control a través del cable azul/
blanco. Conecte este cable al mando a dis-
tancia del sistema de un amplificador de po-
tencia externo o al terminal de control del
relé de la antena automática del vehículo
(máx. 300 mA 12 V CC). Si el vehículo posee
una antena integrada en el cristal del para-
brisas, conéctela al terminal de la fuente de
alimentación del amplificador de la antena.
!Nunca conecte el cable azul/blanco al termi-
nal de potencia de un amplificador de poten-
cia externo. Ni tampoco lo conecte al
terminal de potencia de la antena automáti-
ca. De lo contrario, puede descargarse la ba-
tería o producirse un fallo de
funcionamiento.
Esta unidad
1
3
2
678
4
5
1Entrada del cable de alimentación
2Entrada del micrófono
3Micrófono
4Salida trasera o salida de subgraves
5Salida delantera
6Entrada de la antena
7Fusible (10 A)
8Entrada remota conectada
Es posible conectar un adaptador de mando
a distancia físicamente conectado (se vende
por separado).
Cable de alimentación
Realice estas conexiones cuando no esté conec-
tado un altavoz trasero a uno de subgraves.
1
8
9
c
d
6
32
4
5
7
a
b
e
f
h
g
LR
F
R
Realice estas conexiones cuando esté usando
un altavoz de subgraves sin el amplificador op-
cional.
1
8
9
c
d
6
32
4
7
a
b
a
b
e
f
h
g
LR
F
SW
i
j
d
c
k l
1A la toma del cable de alimentación
2Izquierda
3Derecha
4Altavoz delantero
Español
Instalación
59
Sección
Instalación
Es
03

5Altavoz trasero
6Blanco
7Blanco/negro
8Gris
9Gris/negro
aVerde
bVerde/negro
cVioleta
dVioleta/negro
eNegro (toma de tierra del chasis)
Conectar a una parte metálica limpia, sin
pintura.
fAmarillo
Conectar al terminal de alimentación cons-
tante 12 V.
gRojo
Conectar al terminal controlado por la llave
de encendido (12 V CC).
hAzul/blanco
Conectar al terminal de control del sistema
del amplificador de potencia o al terminal de
control del relé de la antena (máx. 300 mA 12
V CC).
iAltavoz de subgraves (4 Ω)
jAl usar un altavoz de subgraves de 70 W (2
Ω), conecte el mismo a los cables violeta y
violeta/negro de esta unidad. No conecte
nada al cable verde ni al verde/negro.
kNo se utiliza.
lAltavoz de subgraves (4 Ω)×2
Notas
!Con un sistema de 2 altavoces, no conecte
ningún otro aparato a las salidas de cable
que no estén conectadas a los altavoces.
!Cambie la configuración inicial de esta uni-
dad. Consulte REAR-SP (ajuste de la salida
posterior) en la página 56 y PREOUT (configu-
ración del preamplificador) en la página 56.
La salida de graves de esta unidad es mo-
noaural.
Amplificador de potencia (se
vende por separado)
Realice estas conexiones cuando utilice el am-
plificador opcional.
1
1
3
2
4
55
3
2
6
77
1Control remoto del sistema
Conexión a cable azul/blanco.
2Amplificador de potencia (se vende por sepa-
rado)
3Conectar con cables RCA (se venden por se-
parado)
4Salida delantera
5Altavoz delantero
6A la salida trasera o salida de subgraves
7Altavoz trasero o altavoz de subgraves
Instalación
Importante
!Compruebe todas las conexiones y sistemas
antes de la instalación final.
!No utilice piezas no autorizadas, ya que pue-
den causar fallos de funcionamiento.
!Consulte a su distribuidor si para la instala-
ción es necesario taladrar orificios o hacer
otras modificaciones al vehículo.
!No instale esta unidad en un lugar donde:
—pueda interferir con la conducción del ve-
hículo.
—pueda lesionar a un pasajero como conse-
cuencia de un frenazo brusco.
!El láser semiconductor se dañará si se sobre-
calienta. Instale esta unidad alejada de
zonas que alcancen altas temperaturas,
como cerca de la salida del calefactor.
!Se logra un rendimiento óptimo si la unidad
se instala en un ángulo inferior a 60°.
60°
Montaje delantero/posterior de DIN
Esta unidad puede instalarse correctamente
tanto si se realiza una instalación frontal o trase-
ra.
En la instalación, emplee piezas disponibles en
el mercado.
Montaje delantero DIN
1 Inserte el manguito de montaje en el sal-
picadero.
Si realiza la instalación en un espacio poco pro-
fundo, utilice el manguito de montaje suminis-
trado. Si hay suficiente espacio, utilice el
manguito de montaje que venía con el vehículo.
2 Fije el manguito de montaje utilizando
un destornillador para doblar las pestañas
metálicas (90°) y colocarlas en su lugar.
1
2
1Salpicadero
2Manguito de montaje
3 Instale la unidad según la ilustración.
1
2
3
4
5
1Tuerca
2Muro cortafuego o soporte de metal
3Correa metálica
4Tornillo
5Tornillo (M4 × 8)
#Asegúrese de que la unidad esté firmemente ins-
talada en su lugar. Una instalación inestable puede
causar saltos en el audio o un mal funcionamiento
de la unidad.
Montaje trasero DIN
1 Determine la posición correcta, de modo
que los orificios del soporte y del lateral de
la unidad coincidan.
2 Apriete los dos tornillos en cada lado.
1
2
3
1Tornillo
2Carcasa
Instalación
60
Sección
Instalación
Es
03

3Salpicadero o consola
!Utilice tornillos de cabeza redonda (5 mm ×
8 mm) o tornillos de cabeza embutida (5 mm
× 9 mm), según los orificios roscados del so-
porte.
Extracción de la unidad
1 Retire el anillo de guarnición.
1Anillo de guarnición
2Pestaña con muesca
!Libere el panel delantero para acceder más
fácilmente al anillo de guarnición.
!Al volver a colocar el anillo de guarnición,
oriente hacia abajo la pestaña con muesca.
2 Inserte en ambos lados de la unidad las
llaves de extracción provistas hasta que se
escuche un ligero chasquido.
3 Extraiga la unidad del salpicadero.
Retirada y colocación del panel
delantero
Puede extraer el panel delantero para proteger
la unidad contra robo.
Pulse el botón de soltar, empuje el panel delan-
tero hacia arriba y tire de él hacia sí.
Para obtener más información, consulte Extrac-
ción del panel delantero para proteger la unidad
contra robo yColocación del panel delantero en la
página 48.
Fijación del panel delantero
El panel delantero puede fijarse con el tornillo
suministrado.
1
1Tornillo
Instalación del micrófono
PRECAUCIÓN
Es muy peligroso que el cable del micrófono se
enrolle alrededor de la columna de dirección o
la palanca de cambios. Asegúrese de instalar la
unidad de tal forma que no dificulte la conduc-
ción.
Nota
Instale el micrófono en una posición y orien-
tación que permita detectar la voz de la persona
que utiliza el sistema.
Instalación del micrófono en el
parasol
1 Instale el micrófono en la abrazadera del
micrófono.
1
2
1Micrófono
2Pinza
2 Instale la abrazadera del micrófono en el
parasol.
Levante el parasol e instale la pinza del micrófo-
no (si lo baja reduce la capacidad del reconoci-
miento de voz).
1
2
1Pinza
2Abrazadera
Instalación del micrófono en la
columna de dirección
1 Instale el micrófono en la abrazadera del
micrófono.
2
1
3
4
1Micrófono
2Base del micrófono
3Pinza
4Ajuste el cable del micrófono en la ranura.
#El micrófono puede instalarse sin necesidad de
la pinza. Si lo hace así, separe primero la base del
micrófono de la pinza deslizando la base del micró-
fono.
Español
Instalación
61
Sección
Instalación
Es
03

2 Instale la abrazadera del micrófono en la
columna de dirección.
1
2
3
1Cinta adhesiva de doble cara
2Instale la abrazadera del micrófono en la
parte trasera de la columna de dirección.
3Abrazadera
Ajuste del ángulo del micrófono
Se puede ajustar el ángulo del micrófono.
Solución de problemas
Síntoma Causa Resolución
La luz se
apaga y en-
ciende aleato-
riamente.
Activado el
modo de de-
mostración.
Desactive el ajus-
te de la visualiza-
ción de la
demostración. ()
La pantalla
vuelve auto-
máticamente
a la visualiza-
ción normal.
No ha realizado
ninguna opera-
ción en aproxi-
madamente 30
segundos.
Realice la opera-
ción de nuevo.
La gama de
repetición de
reproducción
cambia de
manera ines-
perada.
Dependiendo
de la gama de
repetición de re-
producción, la
gama seleccio-
nada puede
cambiar cuando
se selecciona
otra carpeta o
pista o cuando
se utilice el
avance rápido/
retroceso.
Seleccione de
nuevo la gama de
repetición de re-
producción.
No se repro-
duce una sub-
carpeta.
No se pueden
reproducir las
subcarpetas
cuando se se-
lecciona FLD
(repetición de
carpeta).
Seleccione otra
gama de repeti-
ción de reproduc-
ción.
NO XXXX
aparece cuan-
do se cambia
un display
(NO TITLE,
por ejemplo).
No hay informa-
ción de texto in-
corporada.
Cambie el display
o reproduzca otra
pista/archivo.
Síntoma Causa Resolución
La unidad no
funciona co-
rrectamente.
Hay una inter-
ferencia.
Está usando un
dispositivo,
como un teléfo-
no móvil, que
transmite ondas
eléctricas cerca
de la unidad.
Aleje de la unidad
los dispositivos
eléctricos que
puedan estar cau-
sando interferen-
cias.
El sonido de
la fuente de
audio
Bluetooth no
se reproduce.
Está hablando
con un teléfono
móvil conec-
tado por
Bluetooth.
El sonido se re-
producirá cuando
se termine la lla-
mada.
Un teléfono
móvil conec-
tado por
Bluetooth está
en funciona-
miento.
No utilice el telé-
fono móvil en
este momento.
Se ha realizado
una llamada
con un teléfono
móvil conec-
tado por
Bluetooth y se
ha terminado
inmediatamen-
te. Como resul-
tado, la
comunicación
entre esta uni-
dad y el teléfono
móvil no ha fi-
nalizado correc-
tamente.
Vuelva a estable-
cer la conexión
Bluetooth entre
esta unidad y el
teléfono móvil.
Mensajes de error
Anote el mensaje de error antes de contactar
con su concesionario o con el servicio técnico
oficial de Pioneer más cercano.
Instalación
62
Sección
Información adicional
Es
03

Reproductor de CD incorporado
Mensaje Causa Resolución
ERROR-07,
11, 12, 17, 30
El disco está
sucio.
Limpie el disco.
El disco está ra-
yado.
Sustituya el disco.
ERROR-07,
10, 11, 12,
15, 17, 30,
A0
Se ha producido
un error eléctri-
co o mecánico.
Cambie la llave
de encendido del
automóvil a la po-
sición de desacti-
vación y luego
pase de nuevo a
activación, o cam-
bie a una fuente
diferente, y des-
pués vuelva a ac-
tivar el
reproductor de
CD.
ERROR-15 El disco inser-
tado aparece en
blanco
Sustituya el disco.
ERROR-23 Formato de CD
no compatible.
Sustituya el disco.
FRMT READ A veces se pro-
duce un retraso
entre el comien-
zo de la repro-
ducción y la
emisión del so-
nido.
Espere hasta que
el mensaje desa-
parezca y oiga so-
nido.
NO AUDIO El disco inser-
tado no contie-
ne archivos
reproducibles.
Sustituya el disco.
SKIPPED El disco inser-
tado contiene
archivos prote-
gidos con DRM.
Sustituya el disco.
Mensaje Causa Resolución
PROTECT Todos los archi-
vos del disco in-
sertado tienen
DRM integrado.
Sustituya el disco.
Dispositivo de almacenamiento USB o iPod
Mensaje Causa Resolución
NO DEVICE Cuando Plug
and Play está
desactivado, no
hay conectado
ningún disposi-
tivo USB ni nin-
gún iPod.
!Active Plug and
Play.
!Conecte un dis-
positivo de alma-
cenamiento USB
o un iPod compa-
tible.
FRMT READ A veces se pro-
duce un retraso
entre el comien-
zo de la repro-
ducción y la
emisión del so-
nido.
Espere hasta que
el mensaje desa-
parezca y oiga so-
nido.
NO AUDIO No hay cancio-
nes.
Transfiera los ar-
chivos de audio al
dispositivo de al-
macenamiento
USB y conéctelo.
El dispositivo de
almacenamien-
to USB conec-
tado tiene la
seguridad acti-
vada.
Para desactivar la
seguridad, siga
las instrucciones
del dispositivo de
almacenamiento
USB.
Mensaje Causa Resolución
SKIPPED El dispositivo de
almacenamien-
to USB conec-
tado contiene
archivos inte-
grados con
Windows Me-
diaäDRM 9/10.
Reproduzca un
archivo de audio
que no esté inte-
grado con
Windows Media
DRM 9/10.
PROTECT Todos los archi-
vos del disposi-
tivo de
almacenamien-
to USB están in-
tegrados con
Windows Media
DRM 9/10.
Transfiera archi-
vos de audio no
integrados con
Windows Media
DRM 9/10 al dis-
positivo de alma-
cenamiento USB
y conéctelo.
N/A USB El dispositivo
USB conectado
no es compati-
ble con esta
unidad.
!Conecte un dis-
positivo que cum-
pla con la clase
de almacena-
miento masivo
USB.
!Desconecte su
dispositivo y susti-
túyalo por un dis-
positivo de
almacenamiento
USB compatible.
Mensaje Causa Resolución
CHECK USB El conector
USB o el cable
USB está corto-
circuitado.
Compruebe que
el conector USB o
el cable USB no
esté enganchado
en algo ni daña-
do.
El dispositivo de
almacenamien-
to USB conec-
tado consume
más de 500 mA
(corriente máxi-
ma permitida).
Desconecte el
dispositivo de al-
macenamiento
USB y no lo utili-
ce. Coloque la
llave de encendi-
do del automóvil
en posición OFF,
luego en ACC u
ON y, a continua-
ción, conecte úni-
camente disposi-
tivos de
almacenamiento
USB compatibles.
El iPod funciona
correctamente
pero no se
carga.
Compruebe que
el cable de cone-
xión del iPod no
esté cortocircui-
tado (p. ej., atra-
pado entre
objetos metáli-
cos). Una vez con-
firmado, cambie
la llave de encen-
dido del automó-
vil a la posición
de desactivación
y luego pase de
nuevo a activa-
ción; o bien des-
conecte una vez
el iPod y conécte-
lo de nuevo.
Español
Información adicional
63
Apéndice
Información adicional
Es

Mensaje Causa Resolución
ERROR-19 Error de comu-
nicación.
!Realice una de
las siguientes
operaciones:
–Cambie la llave
de encendido del
automóvil a la po-
sición de desacti-
vación y luego
pase de nuevo a
activación.
–Desconecte el
dispositivo de al-
macenamiento
USB.
–Cambie a una
fuente diferente.
Después vuelva a
la fuente USB.
!Desconecte el
cable del iPod.
Una vez que apa-
rezca el menú
principal del iPod,
vuelva a conectar
el iPod y reinície-
lo.
Fallo del iPod. Desconecte el
cable del iPod.
Una vez que apa-
rezca el menú
principal del iPod,
vuelva a conectar
el iPod y reinície-
lo.
ERROR-23 El dispositivo de
almacenamien-
to USB no está
formateado con
FAT12, FAT16 ni
FAT32.
El dispositivo de
almacenamiento
USB debe forma-
tearse con FAT12,
FAT16 o FAT32.
Mensaje Causa Resolución
ERROR-16 La versión de
firmware del
iPod es antigua.
Actualice la ver-
sión del iPod.
Fallo del iPod. Desconecte el
cable del iPod.
Una vez que apa-
rezca el menú
principal del iPod,
vuelva a conectar
el iPod y reinície-
lo.
STOP No hay cancio-
nes en la lista
actual.
Seleccione una
lista que conten-
ga canciones.
NOT FOUND No hay cancio-
nes relaciona-
das.
Transfiera cancio-
nes al iPod.
Dispositivo Bluetooth
Mensaje Causa Resolución
ERROR-10 Fallo de corrien-
te en el módulo
Bluetooth de
esta unidad.
Desconecte (posi-
ción OFF) la llave
de encendido y
después colóque-
la en ACC o en
ON.
Si el mensaje de
error se sigue
mostrando des-
pués de hacer lo
mencionado ante-
riormente, no
dude en contactar
con el distribuidor
o con el servicio
técnico oficial de
Pioneer.
Pautas para el manejo
Discos y reproductor
Utilice únicamente discos que tengan uno de
estos dos logotipos:
Utilice discos de 12 cm. No utilice discos de 8 cm
o un adaptador de discos de 8 cm.
Utilice sólo discos convencionales y completa-
mente circulares. No use discos con formas irre-
gulares.
No inserte ningún otro elemento que no sea un
CD en la ranura de inserción de CD.
No use discos con roturas, picaduras, deformados
o dañados de otro modo, ya que pueden causar
daños al reproductor.
No es posible reproducir discos CD-R/RW no fina-
lizados.
No toque la superficie grabada de los discos.
Cuando no utilice los discos, guárdelos en sus
cajas.
No fije etiquetas, no escriba ni aplique sustancias
químicas en la superficie de los discos.
Para limpiar un CD, pásele un paño suave desde
el centro hacia afuera.
La condensación puede afectar temporalmente al
rendimiento del reproductor. Deje de usarlo duran-
te una hora aproximadamente para que se adapte
a la temperatura más cálida. Además, si los dis-
cos tienen humedad, séquelos con un paño
suave.
Quizá no pueda reproducir algunos discos debido
a sus características, formato, programas graba-
dos, entorno de reproducción, condiciones de al-
macenamiento u otras causas.
Las vibraciones en las carreteras pueden inte-
rrumpir la reproducción de un disco.
Al usar discos de superficie imprimible para eti-
quetas, lea primero las instrucciones y las adver-
tencias de los discos. Es posible que algunos
discos no puedan insertarse ni expulsarse. La utili-
zación de este tipo de discos puede dañar el equi-
po.
No pegue etiquetas compradas por separado ni
otro tipo de material a los discos.
!Los discos podrían combarse y no podrán re-
producirse.
!Las etiquetas pueden despegarse durante la
reproducción, evitando la expulsión del disco y
causando de este modo daños en el equipo.
Dispositivo de almacenamiento
USB
No se admiten las conexiones a través de un con-
centrador USB.
No conecte ningún otro objeto que no sea un dis-
positivo de almacenamiento USB.
Información adicional
64
Apéndice
Información adicional
Es

Cuando conduzca, fije el dispositivo de almacena-
miento USB firmemente. No deje caer el dispositi-
vo de almacenamiento USB al suelo, ya que
puede quedar atascado debajo del freno o del ace-
lerador.
Se pueden producir los siguientes problemas
según el dispositivo de almacenamiento USB que
se utilice.
!Las operaciones pueden variar.
!Es posible que no se reconozca el dispositivo
de almacenamiento.
!Puede que los archivos no se reproduzcan co-
rrectamente.
!El dispositivo puede generar ruido en la radio.
iPod
No deje el iPod en lugares expuestos a una tempe-
ratura elevada.
Para asegurar un funcionamiento correcto, conec-
te el cable conector del Dock del iPod directamen-
te a esta unidad.
Cuando conduzca, fije el iPod firmemente. No
deje caer el iPod al suelo, ya que puede quedar
atascado debajo del freno o del acelerador.
Acerca de los ajustes del iPod
!Cuando el iPod está conectado, esta unidad
desactiva el ajuste EQ (ecualizador) del iPod
para mejorar la acústica. Al desconectar el
iPod, el EQ retoma su valor original.
!No puede desactivar la Repetición del iPod
cuando utiliza esta unidad. La Repetición se
cambiará automáticamente a Todo cuando el
iPod esté conectado a esta unidad.
La unidad no mostrará el texto incompatible guar-
dado en el iPod.
DualDisc
Los discos DualDisc (discos dobles) son discos de
dos caras que incluyen un CD grabable de audio
en una cara y un DVD grabable de vídeo en la otra
cara.
Debido a que la cara del CD de los discos
DualDisc no es físicamente compatible con el es-
tándar general de CD, es posible que no se pueda
reproducir la cara del CD en esta unidad.
La carga y expulsión frecuente de un disco
DualDisc puede producir ralladuras en el disco.
Las ralladuras graves pueden producir problemas
de reproducción en esta unidad. En algunos
casos, un DualDisc puede atascarse en la ranura
de carga del disco y no se expulsará. Para evitarlo,
recomendamos que no utilice DualDisc en esta
unidad.
Consulte la información del fabricante del disco
para obtener más información sobre DualDisc.
Compatibilidad con audio
comprimido (disco, USB)
WMA
Extensión de archivo: .wma
Velocidad de grabación: de 48 kbps a 320 kbps
(CBR) y de 48 kbps a 384 kbps (VBR)
Frecuencia de muestreo: 32 kHz, 44,1 kHz, 48 kHz
Windows Media Audio Professional, Lossless,
Voice/DRM Stream/Stream con vídeo: no compati-
ble
MP3
Extensión de archivo: .mp3
Velocidad de grabación: de 8 kbps a 320 kbps
(CBR), VBR
Frecuencia de muestreo: de 8 kHz a 48 kHz
(32 kHz, 44,1 kHz, 48kHz para énfasis)
Versiones de etiqueta ID3 compatibles: 1.0, 1.1,
2.2, 2.3, 2.4 (la etiqueta ID3 versión 2.x tiene priori-
dad sobre la versión 1.x)
Lista de reproducción M3u: no compatible
MP3i (MP3 interactivo), mp3 PRO: no compatible
WAV
Extensión de archivo: .wav
Bits de cuantificación: 8 y 16 (LPCM), 4 (MS
ADPCM)
Frecuencia de muestreo: 16 kHz a 48 kHz (LPCM),
22,05 kHz y 44,1 kHz (MS ADPCM)
Información complementaria
Sólo se pueden visualizar los primeros 32 caracte-
res como nombre de archivo (incluida la exten-
sión) o nombre de carpeta.
Esta unidad puede no funcionar correctamente,
dependiendo de la aplicación utilizada para codifi-
car archivos WMA.
Puede producirse una pequeña demora cuando
se inicie la reproducción de archivos de audio que
contienen datos de imágenes o archivos de audio
almacenados en un dispositivo USB con numero-
sas jerarquías de carpetas.
Disco
Jerarquía de carpetas reproducibles: hasta ocho
niveles (una jerarquía práctica de carpetas tiene
menos de dos niveles).
Carpetas reproducibles: hasta 99
Archivos reproducibles: hasta 999
Sistema de archivos: ISO 9660 Nivel 1 y 2, Romeo,
Joliet
Reproducción multisesión: compatible
Transferencia de datos en formato Packet Write:
no compatible
Independientemente de la longitud de la seccio-
nes en blanco que haya entre las canciones de la
grabación original, los discos de audio comprimi-
dos se reproducirán con una breve pausa entre
cada canción.
Dispositivo de almacenamiento
USB
Jerarquía de carpetas reproducibles: hasta ocho
niveles (una jerarquía práctica de carpetas tiene
menos de dos niveles).
Carpetas reproducibles: hasta 500
Archivos reproducibles: hasta 15 000
Reproducción de archivos protegidos por dere-
chos de autor: no compatible
Dispositivo de almacenamiento USB particionado:
sólo se puede reproducir la primera partición.
Puede producirse cierto retraso cuando se inicie
la reproducción de archivos de audio en un dispo-
sitivo de almacenamiento USB con numerosas je-
rarquías de carpetas.
PRECAUCIÓN
No deje discos ni dispositivos de almacena-
miento USB en lugares expuestos a altas tempe-
raturas.
Español
Información adicional
65
Apéndice
Información adicional
Es

Compatibilidad con iPod
Esta unidad sólo es compatible con los siguientes
modelos de iPod. Las versiones compatibles del
software iPod se muestran abajo. Es posible que
las versiones más antiguas no sean compatibles.
Hecho para
!iPhone 4 (versión del software 4.1)
!iPhone 3GS (versión del software 3.0.1)
!iPhone 3G (versión del software 2.0)
!iPhone (versión del software 1.1.1)
!iPod nano de 6ª generación (versión del soft-
ware 1.0)
!iPod nano de 5ª generación (versión del soft-
ware 1.0.1)
!iPod nano 4ª generación (versión del software
1.0)
!iPod nano 3ª generación (versión del software
1.0)
!iPod nano 2ª generación (versión del software
1.1.2)
!iPod nano 1ª generación (versión del software
1.2.0)
!iPod touch de 4ª generación (versión del soft-
ware 4.1)
!iPod touch 3ª generación (versión del software
3.1.1)
!iPod touch 2ª generación (versión del software
2.1.1)
!iPod touch 1ª generación (versión del software
1.1)
!iPod classic 160 GB (versión del software 2.0.2)
!iPod classic 120GB (versión del software 2.0)
!iPod classic (versión del software 1.0)
Según la generación o versión del iPod, es posible
que algunas funciones no estén disponibles.
Las funciones pueden variar según la versión de
software del iPod.
Al utilizar un iPod se requiere un conector del
Dock del iPod para el cable USB.
El cable de la interfaz CD-IU51 de Pioneer también
está disponible. Para obtener información, consul-
te con su proveedor.
Si desea más información sobre la compatibilidad
de archivos y formatos, consulte los manuales del
iPod.
Audiolibro, podcast: compatible
PRECAUCIÓN
Pioneer no asume ninguna responsabilidad por
la pérdida de datos en el iPod, incluso si la pér-
dida ocurre durante el uso de esta unidad.
Secuencia de archivos de audio
El usuario no puede asignar números de carpe-
ta ni especificar secuencias de reproducción
con esta unidad.
Ejemplo de una jerarquía
1
2
3
4
5
6
01
02
03
04
05
Nivel 1 Nivel 2 Nivel 3 Nivel 4
: carpeta
: archivo de audio
comprimido
01 a 05: número de
carpeta
1a6: secuencia
de reproducción
Disco
La secuencia de selección de carpetas u otras
operaciones pueden diferir, dependiendo del
software de codificación o escritura.
Dispositivo de almacenamiento
USB
La secuencia de reproducción es la misma que
la secuencia grabada en el dispositivo de alma-
cenamiento USB.
Para especificar la secuencia de reproducción,
se recomienda el siguiente método.
1Cree un nombre del archivo que incluya nú-
meros que especifiquen la secuencia de re-
producción (p. ej., 001xxx.mp3 y 099yyy.mp3).
2Coloque esos archivos en una carpeta.
3Guarde la carpeta que contiene los archivos
en el dispositivo de almacenamiento USB.
Sin embargo, dependiendo del entorno del siste-
ma, tal vez no pueda especificar la secuencia de
reproducción.
Para reproductores de audio portátiles USB, la
secuencia es diferente y depende del reproduc-
tor.
Perfiles Bluetooth
Para utilizar la tecnología inalámbrica
Bluetooth, los dispositivos deben ser capaces de
interpretar ciertos perfiles. Esta unidad es com-
patible con los siguientes:
!GAP (Generic Access Profile)
!SDP (Service Discovery Protocol)
!OPP (Object Push Profile)
!HFP (Hands Free Profile)
!HSP (Head Set Profile)
!PBAP (Phone Book Access Profile)
!A2DP (Advanced Audio Distribution Profile)
!AVP (Audio/Video Profile)
!AVRCP (Audio/Video Remote Control Profile)
1.0
Copyright y marcas registradas
Bluetooth
La marca literal y los logotipos Bluetoothâson
marcas registradas propiedad de Bluetooth SIG,
Inc., y cualquier uso de dichas marcas por
Pioneer Corporation se hace bajo licencia. Otras
marcas y nombres comerciales son propiedad
de sus respectivos propietarios.
iTunes
Apple e iTunes son marcas comerciales de
Apple Inc., registradas en los EE.UU. y en otros
países.
MP3
La venta de este producto sólo otorga una licen-
cia para su uso privado, no comercial. No otorga
ninguna licencia ni concede ningún derecho a
utilizar este producto en transmisiones comer-
ciales (es decir, lucrativas) en tiempo real (te-
rrestres, vía satélite, por cable y/o por cualquier
otro medio), transmisiones/streaming por Inter-
net, intranets y/u otras redes o en otros sistemas
de distribución de contenido electrónico, como
por ejemplo, aplicaciones de pago por escucha
(pay-audio) o audio bajo demanda (audio-on-de-
mand). Se necesita una licencia independiente
para su uso comercial. Para obtener más infor-
mación, visite
http://www.mp3licensing.com.
WMA
Windows Media es una marca registrada o una
marca de fábrica de Microsoft Corporation en
los Estados Unidos y/u otros países.
Este producto incluye tecnología propiedad de
Microsoft Corporation, y no se puede usar ni dis-
tribuir sin una licencia de Microsoft Licensing,
Inc.
Información adicional
66
Apéndice
Información adicional
Es

iPod y iPhone
iPhone, iPod, iPod classic, iPod nano y iPod son
marcas comerciales de Apple Inc., registradas
en los EE.UU. y en otros países.
“Made for iPod”y“Made for iPhone”significan
que un accesorio electrónico ha sido diseñado
para ser conectado específicamente a un iPod o
a un iPhone, respectivamente, y ha sido homolo-
gado por quien lo desarrolló para cumplir con
las normas de funcionamiento de Apple. Apple
no es responsable del funcionamiento de este
aparato ni de que cumpla con las normas de se-
guridad y reguladoras. Tenga presente que el
empleo de este accesorio con un iPod o iPhone
puede afectar la operación inalámbrica.
Especificaciones
Generales
Fuente de alimentación .... 14,4 V CC (10,8 V a 15,1 V per-
misible)
Sistema de derivación a tierra
................................... Tipo negativo
Consumo máximo de corriente
................................... 10,0 A
Dimensiones (An × Al × Pr):
DIN
Bastidor ............. 178mm × 50mm ×
165 mm
Cara anterior ...... 188mm × 58mm ×
16 mm
D
Bastidor ............. 178mm × 50mm ×
165 mm
Cara anterior ...... 170mm × 46mm ×
16 mm
Peso ................................ 1,2 kg
Audio
Potencia de salida máxima
................................... 50 W × 4
70 W × 1/2 W(para altavoz de
subgraves)
Potencia de salida continua
................................... 22W × 4 (50 a 15 000 Hz, 5%
THD, 4 Wde carga, ambos ca-
nales activados)
Impedancia de carga ....... 4W(4 Wa8Wpermisibles)
Nivel de salida máxima del preamplificador
................................... 2,0 V
Controles de tono:
Graves
Frecuencia ......... 100Hz
Ganancia ........... ±12 dB
Medios
Frecuencia ......... 1kHz
Ganancia ........... ±12 dB
Agudos
Frecuencia ......... 10 kHz
Ganancia ........... ±12 dB
Altavoz de subgraves (mono):
Frecuencia ................ 50 Hz/63 Hz/80 Hz/100 Hz/
125 Hz
Pendiente ................. –18 dB/oct
Ganancia .................. +6dB a –24 dB
Fase .......................... Normal/Inversa
Reproductor de CD
Sistema ........................... Sistema de audio de discos
compactos
Discos utilizables ............. Disco compacto
Relación de señal a ruido
................................... 94dB (1 kHz) (red IHF-A)
Número de canales .......... 2 (estéreo)
Formato de decodificación MP3
................................... MPEG-1 & 2 Audio Layer 3
Formato de decodificación WMA
................................... Ver. 7, 7.1, 8, 9, 10, 11, 12
(audio 2 canales)
(Windows Media Player)
Formato de señal WAV ..... PCM lineal & MS ADPCM
(No comprimido)
USB
Especificación de la norma USB
................................... USB 2.0 velocidad máxima
Suministro máximo de corriente
................................... 1A
Clase USB ....................... MCS (Clase de almacena-
miento masivo)
Sistema de archivos ......... FAT12, FAT16, FAT32
Formato de decodificación MP3
................................... MPEG-1 & 2 Audio Layer 3
Formato de decodificación WMA
................................... Ver. 7, 7.1, 8, 9, 10, 11, 12
(audio 2 canales)
(Windows Media Player)
Formato de señal WAV ..... PCM lineal & MS ADPCM
(No comprimido)
Sintonizador de FM
Gama de frecuencias ....... 87,9 MHz a 107,9 MHz
Sensibilidad utilizable ...... 9dBf (0,8 µV/75 W, mono,
señal/ruido: 30 dB)
Relación de señal a ruido
................................... 72dB (red IHF-A)
Sintonizador de AM
Gama de frecuencias ....... 530 kHz a 1 710 kHz
Sensibilidad utilizable ...... 25 µV (señal/ruido: 20 dB)
Relación de señal a ruido
................................... 62 dB (red IHF-A)
Bluetooth
Versión ............................ Certificada para Bluetooth 3.0
Potencia de salida ............ Máxima +4 dBm
(Clase de potencia 2)
Especificaciones CEA2006
Potencia de salida ............ 14 W RMS × 4 canales (4 Wy
≦1 % THD+N)
Relación de señal a ruido
................................... 91dBA (referencia: 1 W a 4 W)
Nota
Las especificaciones y el diseño están sujetos a
modificaciones sin previo aviso.
Español
Información adicional
67
Apéndice
Información adicional
Es

PIONEER CORPORATION
1-1, Shin-ogura, Saiwai-ku, Kawasaki-shi,
Kanagawa 212-0031, JAPAN
PIONEER ELECTRONICS (USA) INC.
P.O. Box 1540, Long Beach, California 90801-1540, U.S.A.
TEL: (800) 421-1404
PIONEER EUROPE NV
Haven 1087, Keetberglaan 1, B-9120 Melsele, Belgium/Belgique
TEL: (0) 3/570.05.11
PIONEER ELECTRONICS ASIACENTRE PTE. LTD.
253 Alexandra Road, #04-01, Singapore 159936
TEL: 65-6472-7555
PIONEER ELECTRONICS AUSTRALIA PTY. LTD.
5 Arco Lane, Heatherton, Victoria, 3202 Australia
TEL: (03) 9586-6300
PIONEER ELECTRONICS OF CANADA, INC.
340 Ferrier Street, Unit 2, Markham, Ontario L3R 2Z5, Canada
TEL: 1-877-283-5901
TEL: 905-479-4411
PIONEER ELECTRONICS DE MEXICO, S.A. de C.V.
Blvd.Manuel Avila Camacho 138 10 piso
Col.Lomas de Chapultepec, Mexico, D.F. 11000
TEL: 55-9178-4270
先鋒股份有限公司
台北市內湖區瑞光路407號8樓
電話:(02) 2657-3588
先鋒電子(香港)有限公司
香港九龍尖沙咀海港城世界商業中心
9樓901-6室
電話:(0852) 2848-6488
ã2011 PIONEER CORPORATION. All rights reserved.
ã2011 PIONEER CORPORATION. Tous droits de reproduction et de traduction réservés. Printed in Thailand
Imprimé en Thaïlande
<QRD3096-B/N> UC
<KKMZX> <11F00000>
