Precision Enterprise CT404DM 2.4GHz WIRELESS DIGITAL RECEIVER User Manual CT304SD user s manual
Precision Enterprise Ltd 2.4GHz WIRELESS DIGITAL RECEIVER CT304SD user s manual
Users Manual

CT404DM
user's manual
Product Name:2.4GHz Wireless digital receiver
Product Model:CT404DM
1 Introduction
This mini size product adopt with an advanced microwave and wireless transfer
technology developed and manufactured by 2.4GHz wireless digital receiving modules,
which has a stable performance and strong anti-interference function. This product can be
used for wireless cameras to record wireless camera signals.
2 What's included:
The following devices should be included in the box. Please check that you have them all
before installation.
A One receiver
B One power adapter for receivers
C One RCA cable
3 Main features.
3.1 Support up to 4 cameras synchronous. .
3.2 Digital 2.4G wireless modules.
3.3 Support A/V output
3.4 Support AE and AWB
3.5 Support OSD screen-controlled operation
3.6 Support 4 Channels display in Quad
3.7 Support automatically channels switch
3.8 Transmission distance up to 100M ( open space )
3.9 M-JPEG format Compression
3.10 Support 2 times digital zoom

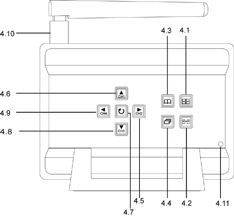
4 Buttons
4.1 Mode switching Switch from quad mode to single channel mode
4.2 Pairing Pairing the cameras and receiver
4.3 Menu OSD menu display
4.4 Auto Scan Switching the channels automatically with set time interval
4.5 Right/CH2 Move to the Right / Switch to Channel 2
4.6 Up/CH1 Move Up / Switch to Channel 1
4.7 Manual Scan Switching the channel manually
4.8 Down/Ch3: Move Down / Switch to Channel 3
4.9 Left/CH4 Move to the Left / Switch to Channel 4
4.10 SMA antenna SMA antenna plug in
4.11 Power LED Red Light when power on

5 Back panel
5.1 DC 5V/9V input
5.2 A/V output
6 Menu
Enter the Menu option to setup the main feature of this product.
Through Right/Left button can adjust parameters, and through Up/Down button can
select the features to set.
6.1 ZOOM in: Select ON/OFF to enable the zoom in function. This product can support
zoom in the images for 2 times.
6.2 SCAN TIME: In this option can setting the intervals for switching channel
automatically. 5 seconds ~20 seconds, time for interval for scanning.
6.3 AUDIO VOL: Adjust the volume of the audio range from 0 to 20. Use the Left/right
button to reduce/increase the volume.
6.4 BRIGHTNESS: Adjust the brightness of images output, range of brightness is 0~5,
use the Left/right button to adjust it.

6.5 PAIR: In this option you can pair the cameras with the specific channels, press the
Pair button, through the Right/Left button can choose the channel; one channel can
only pair with one camera. After selecting the specific channel and press the pair
button there will appears the matching information as follows:
Press the Pair the button on corresponding camera and wait for a while, the
monitor which connected to the receiver will appear the images from the
cameras that have matched. Pairing succeeded.
6.6 TV OUT: In this option allow you to select the 2 different format (NTSC/PAL) for
video output resources.
6.7 Channels selection hot keys
You may select channel by using corresponding hot key as below to manually
choosing channels.
Channel 1:Up
Channel 2:Right
Channel 3:Down
Channel 4:Left;
Circulation Button:Monitor screen circularly output the image form Channel 1~
Channel4~Channel1. The receiver will skip the channels that cameras are not
available.
7 Troubleshooting
Symptom Remedy
The power does not
turn on.
z Check that the AC power cord is connected securely.
z (In case of power failure) Check the breaker.
No image display on
monitor
z Check if Monitor it is on and work under NTSC / PAL
model
z Check monitors video cable and connections.
z Check camera video cable and connections.

z Confirm that the camera has power offered.
z
There is no sound.
z Check if the audio output is well connected with monitor.
Interruption in
Image and Sound
z If there is a microwave oven close by, turn the microwave oven
off.
z You may have other units that run on the 2.4GHz signal. Move
their base away from both the transmitter and/or the receiver
z Your home may have a metal frame that reduces the range of the
unit. Contact your SVAT customer service for more information
Poor Reception
Quality
z Move the Cameras and/or the receiver around to see it reception
improves.
z Make sure all the A/V cables are plugged firmly and tightly..
8 Technical specifications
Power input DC+5V
Video output RCA x 1
Audio output RCA x 1
Video format NTSC/PAL
Type of antenna SMA antenna
Auto-channel
switch
yes
Auto-switch time 5~20seconds
Camera Support up to 4 cameras at the same time
Brightness
adjustment
0~5

Digital zoom 2 times
Four split-screen yes
Transmission
distance
100M(test in the open air)
OSD menu yes
9 Notes
9.1 This product can not be folded, pressed or impacted.
9.2 The repairing of this product can only be done by the Professionals.
9.3 The parts of this product can not be open by non-professionals.
9.4 This product can not be used in high temperature environments.
9.5 Replacement Parts – When replacement parts are required, be sure the service technician
has used replacement parts specified by the manufacturer or have the same characteristics
as the original part. Unauthorized substitutions may result in fire, electric shock or other
hazards.
9.6 Precision Electronics Co., Ltd. does not have the responsibility if customer attempt
for any illegal use of this product.
9.7 The book is finally be interpreted by Precision Electronics Co., Ltd.
10 Antenna Requirent
According to the FCC Part 15 Paragraph 15.203, an intentional radiator shall be designed to
ensure that no antenna other than that furnished by the responsible party shall be used with the
device. The use of a permanently attached antenna to the intentional radiator shall be considered
sufficient to comply with the provisions of this section. This product has a permanent antenna,
fulfill the requirement of this section
FCC NOTE:
This device complies with Part 15 of the FCC Rules. Operation is subject to the
following two conditions:(1)this device may not cause harmful interference, and (2)
this device must accept any interference received, including interference that may
cause undesired operation.
FCC NOTE:
The manufacturer is not responsible for any radio or TV interference caused by
unauthorized modifications to this equipment. Such modifications could void the
user's authority to operate the equipment.