Precision Power Pcx 250 Users Manual
PCX 250 to the manual 7ca18ec0-7f51-3524-715b-dd844e258077
2015-02-06
: Precision-Power Precision-Power-Pcx-250-Users-Manual-520198 precision-power-pcx-250-users-manual-520198 precision-power pdf
Open the PDF directly: View PDF
.
Page Count: 12

PrecisionPower 9235 South McKemy Street, Tempe, Arizona 85284 www.precisionpower.com
8900-4005
PCX250
PCX280

Power Bandwidth 10 Hz - 50 kHz
Total Harmonic Distortion < 0.02 %
S/N Ratio > 110dB
Input Topology Instrumentation
Input Sensitivity 150mv - 12 Volts RMS
Input Impedance 10k Ohms
Load Impedance (stereo) 2 - 8 Ohms
Load Impedance (bridged) 4 - 8 Ohms
Supply Voltage 11 - 15 Volts
Damping Factor >500
Slew Rate >50 V/µS
QBASS™ Up to +12dB Boost @ 40Hz
QBASS PLUS™ Up to +18dB Boost
@ 30, 36, 44, or 60Hz
Crossovers 12dB/Octave
Crossover Frequency 30-4kHz
Idle Current: PCX 250 1.5 Amps
PCX 280 2 Amps
NEW! Advanced Instrumentation Input Stage.
NEW! 12dB/Octave; HP/LP/FULL; 30-4kHz Crossover.
NEW! Independent Line Output Crossover 30-4kHz.
Adaptive PWM Power Supply.
Triple Darlington Output Stage.
AP-IV Protection Circuitry.
Forced Air Thermal Management. (PCX 280)
QBASS ™ Bass Boost (PCX 250)
QBASS Plus™ Bass Boost. (PCX 280)
High Voltage Input Capability with -12dB Attenuation Switch.
Gold Plated RCAInput and Output Connectors.
PowerLock™ Speaker and Power Wire Connectors.
Mixed Mono/Stereo Operation.
3-Yr Warranty when installed by an Authorized PrecisionPower Dealer.
MODEL 4ohm STEREO 2ohm STEREO 4ohm MONO
PCX 250 2 X 50 2 X 100 1 X 200
PCX 280 2 X 80 2 X 160 1 X 320
* ALL POWER RATINGS SHOWN ARE TESTED @ 12V; 20-20kHz
1
20

You will need to install an in-line fuse or circuit breaker in the power wire
within 18" of the battery. This fuse or circuit breaker is to protect your vehicle
from fire in case the power wire shorts to the vehicle body. If you are only
using one amplifier, use the fuse rating indicated in this chart. If you are using
more than one amplifier, add up the fuse ratings for all the amplifiers. This sum is
the rating for your main fuse or circuit breaker.You may also want to add a power
distribution block near your amplifiers to distribute large gauge power cable to
multiple amplifiers.
NOTE: TOOLS ARE NOT SUPPLIED
Small flat blade screwdriver
Phillips screwdriver (#2 or medium sized)
Wire cutters
Wire strippers
4 - #6 round head screws, and 1 - #8 sheet metal screw (or nut, bolt, flat washer
star washer) [see detail]
2 - Ring connectors (large enough to accommodate your method of grounding)
In-line fuse or circuit breaker - see fuse chart below
Power and ground wire - see Power Wire Calculator on page 4
Speaker wire - 12 to 16 gauge
Grommets (sized to work with the power wire you plan to use in your installation)
Tube of silicone sealant
Amplifier
PCX 250
PCX 280
Maximum Fuse Rating
30 Amp
35 Amp
318

Before beginning, disconnect the negative (-) terminal of the battery prior to
working on the positive (+) terminal to prevent a short to ground. This is important,
unless you want to spend the rest of your life with a nickname like "Sparky," or
"Smokey." Reconnect the negative terminal only after all connections have been
made.
5
Warning! A Main Fuse must be installed within 18" of battery!
16

Once you have run both the power and ground wires, it's time to connect the
cables to the amplifier. Cut off excess wire and, using wire strippers, strip the ends
of the power and ground cables approximately 1/4 inch. Locate the PowerLock
power and ground connector (supplied). With a small flat bladed screw driver,
loosen the screws before attempting to insert the cables. Insert the wires into the
appropriate hole, and tighten the screws. Check for stray strands of wire which
may short out. Once the wires are secure, the PowerLock™ may be plugged into
the amplifier. The Power/Ground PowerLock™ will accommodate 6 gauge wire
for the PCX 250 and PCX 280.
Power/Ground PowerLock™
7
Short Circuit Protection engaged: The amplifier will turn off and try to come
back on immediately. The amplifier will cycle like this indefinitely, with "blips" of
sound each time. If this is the case, check your speakers and wiring for low
impedance and short circuits.
Thermal Protection engaged: The amplifier will turn off and several minutes
later will come back on. In this case, ensure that there is nothing blocking the
normal convective airflow of the amplifier. No obstruction should be within 2" of
the amplifier on all sides.
NOTE: Low battery voltage will cause the amplifier to run warmer and
possibly damage the amplifier.
NO SOUND Is the LED lit?
YES NO
Check Power and Remote turn-on
wire for voltage. Make sure Ground
wire is secure.
STILL NO SOUND
See your Authorized PrecisionPower Dealer or call 1-800-62POWER.
SOUND IN ONE CHANNEL ONLY
Reverse left and right speakers by unplugging the speaker connector, turning it
over and plugging it back in.
SOUND IS NOW IN
OPPOSITE CHANNEL SAME CHANNEL
Reverse RCA inputs Problem is in the speaker or
speaker wire of the silent channel
SOUND IS NOW IN
OPPOSITE CHANNEL SAME CHANNEL
Reverse RCAs at head unit Problem is in the Amplifier. See your
local Authorized PrecisionPower Dealer
or call 1-800-62POWER.
SOUND IS NOW IN
OPPOSITE CHANNEL SAME CHANNEL
Problem is in the head unit Problem is in the RCAcables
or before the amplifier
14

9
1. Adjust all amplifier input gain controls to just above minimum sensitivity (fully
counterclockwise).
2. Using the cleanest music source (CD) playing, turn up the head unit source
volume until you can hear distortion. Now turn it down a bit until you cannot hear
the distortion (u s u a l l y just below full volume).
3. Increase the Amplifier gain (clockwise) until the onset of audible distortion.
Then decrease the gain to the point just before the distortion starts. This setting
minimizes background noise and prevents overload.
4. Repeat step 3 for any remaining amplifiers in the system.
Your New! PCX™ amplifier has a TC-X Crossover (Total Control X-over©) 30-
4kHz (See page 19 for crossover Detent Chart). 12dB per octave phase correlat-
ed crossover built in to provide superior system flexibility without the added
expense and installation of an outboard crossover. The speaker outputs of
your amplifier are high-pass, low-pass, or all-pass depending to the HP/LP/Full
switch on the front endplate. You would choose low pass (switch middle) to use
this amp for subwoofers, choose high pass (switch left), or full (switch right) to use
this amp for full range speakers.
The RCAoutputs are controlled by a separate HP/LP/Full switch, and are always
independent of the speaker output crossover. As well as being able to independently
select HP/LP/Full, your new P C X ™ amplifier allows independent selection of
frequencies from 30-4kHz (See page 19).
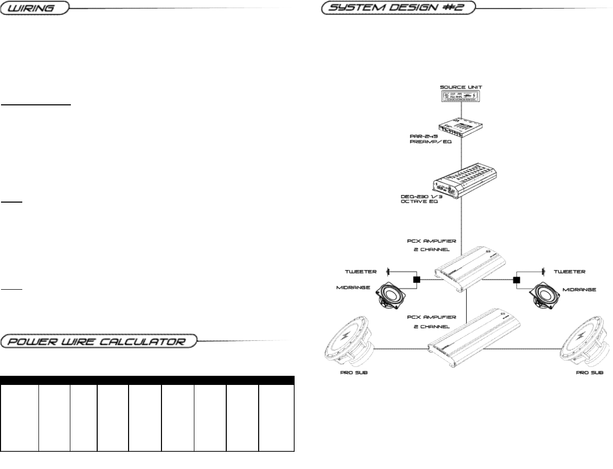
NOTE: The System Diagrams beginning on page 15 show several ways to use
the virtually unlimited PCX™ amplifiers internal crossovers in your system.
12
1. Cooling Plenums: Maintain a minimum 2” clearance around cooling plenums
for proper amplifier cooling.
2. Crossover HP/LP/FULL Select Switch: Adjust this switch to select the
HPF/LPF/FULLfunction for the speaker outputs.
3. Crossover Frequency Selector Control: Use this control to adjust the
crossover frequency for the speaker output. (See Crossover frequency chart pg.19)
4. RCA I n p u t s : Connect the RCA cables from source unit, or line driver to these
RCAconnectors.
5. Gain Control: Use this control to match the output level of the source-unit to
the input of the amplifier.
6. -12dB Input Attenuation: Push this switch ‘ I N ’ for high voltage input (4V- 1 2 V )
c a p a b i l i t y. This button pushed ‘ I N ’ must be used for speaker level input on common
ground head-units or for high voltage line drivers.
7. Q B A S S ™ Frequency Control: Buttons 1 and 2 offer the capability of selecting
30, 36, 44, or 60Hz to boost by the QBASS™ Control. (See page #2)
8. Output Crossover HP/LP/FULL Select Switch: Adjust this switch to select
the HP/LP/FULL function for the RCAoutputs.
9. Output Crossover Frequency Knob: Use this control to adjust the crossover
frequency for the RCAoutput. (See Crossover frequency chart pg.19)
10. RCA O u t p u t s : Left and right RCA outputs provide HP/LP/Full; 30-4KHz to
another amplifier.
11. Speaker Output Connections: Plug the speaker PowerLock™ connector in
here.
PCX 250, 280 Control Panel

All two-channel PCX™amplifiers are capable of being bridged into a 4 ohm mono
output without switches or bridging modules. This feature permits the creation of
a mono channel for a subwoofer or center channel. Deriving the mono channel
is accomplished by using the Left Channel Positive wire ( L + ) as the positive speaker
wire and the Right Channel Negative wire (R-) as the negative speaker wire.
N O T E : It is important that a minimum 4 ohm impedance is observed. If the
impedance drops below 4 ohms while the amplifier is wired in the bridged
configuration, the amplifier's protection circuitry (AM-IV) may engage.
Run the speaker wires from the amplifier location through the vehicle to the
speakers. Observe the same precautions for routing these wires that you followed
for running the power and remote turn-on wires. Cut o ff excess and, using wire
strippers, strip 1/4 inch of insulation. Locate the speaker/remote turn-on
P o w e rL o c k c o n n e c t o r. Loosen the outer screws on the underside of the connector.
Insert the speaker leads into the end. Check to be sure you've maintained proper
polarity before securing each wire, and plug the PowerLock into the amplifier.
10
The Advanced Instrumentation Input has trickled down from the $15,000
PrecisionPower2500F1.This circuit completely isolates the chassis ground from
the audio circuit of the amplifier and reduces noise radiated into your signal cables
by up to 40dB. This is equivalent to a noise reduction of approximately one hundred
times what the noise level would be without this circuitry. It provides all the benefits
of a true 'balanced' line without the need of any special cables (see diagram
below). This type of input works with any conventional RCAcable.
There are two sets of RCA jacks on the front end of your amplifier. The RCA
cables from your source unit go in the set labeled INPUTS. If your source unit doesn't
have RCA outputs don't worry. Simply add a set of RCA plugs (available at your
dealer) to your front or rear set of speaker leads (see drawing below), plug them
into the input jacks, and push to the IN the -12dB input attenuation switch.
11

1. Cooling Plenums: Maintain a minimum 2” clearance around cooling plenums
for proper amplifier cooling.
2. QBASS™ Control: Add more bass to the system by turning this control clock-
wise to boost the selected QBASS™ frequency up to 18dB.
3. QBASS™ Remote Port: Port to plug in the optional QBASS Plus™ Remote
knob.
4. Power & Ground Connections: After connecting the power and ground
cables to the PowerLock™ wire connector, plug it in here.
5. Power Indicator: Agreen light indicates that the amplifier power is ON.
8
To manage the additional heat associated with higher output capability, a thermally
controlled fan has been designed into the PCX 280. When the heatsink temperature
reaches a pre-determined value, the fan is activated and cool air is drawn in
through the lower intake vents on the endplate. This cool air flows below the circuit
board, through the fan and across the internal fins, cooling the heatsink. T h e
warm air is then forced out through the upper endplate exhaust vents.
The New! PCX™ amplifiers mass has been increased by 2 lbs. per linear foot
over last year’s P O W E R C L A S S ™ amplifiers, resulting in far superior heat
dissipation. The unique heatsink on your PCX™amplifier has been designed with
fins on the inside of the aluminum extrusion. This allows for the transfer of heat
from the circuitry to the heatsink fins and out through the vents in the endplates.
Be sure you have ample space around the amplifier for cooling; at least 2" on all
sides.
13
PCX 280 Power Panel
PCX 250 Power Panel
1
1
5
4
2345

If your grand total current draw is over 100 amps (or total output power is over
600 watts), you are probably exceeding the capability of your charging system.
Dimming lights and fluctuating voltage are solid indicators that you need to
upgrade your alternator, battery, or both. Keep in mind that your amplifiers simply
convert electrical energy to acoustical energy, and any electrical deficiency will
compromise the performance of your sound system. For more information about
charging system upgrades, see your local authorized PrecisionPower Dealer or
call PrecisionPower Technical Support at 1-800-62POWER x 229.
Locate an area near the amplifier(s) that is metal and clean an area about the size
of a quarter to bare metal. Inspect the area around and underneath to be sure you
won't drill into wires, brake or fuel lines, etc. Drill a pilot hole in the middle of this
area. Terminate the ground wire with a ring connector and attach it to the bare
metal using a #8 sheet metal screw and washer or preferably, a bolt, nut and a
star washer (not supplied). We suggest crimping and soldering this connection.
After the connection is complete, coat the area (on both sides) with silicone or
some similar material to prevent rust from developing on the bare metal. If your
grand total current draw is over 50 amps (or total output power is over 300 watts),
you should run a separate ground wire beside your power wire from the battery
to the amplifier(s). Keep the ground and power wires as close together as possi-
ble, and use the same gauge wire for both. This will ensure that you have a good
ground path, and may eliminate such potential problems as engine noise and
overheated amplifiers.
6
The ability to run stereo speakers while simultaneously running a mono output
from the same amplifier is accomplished by running the stereo speakers normally
and tapping into the appropriate wires for the "mixed mono" channel (left channel
positive for the positive speaker wire and right channel negative for the negative
speaker wire). Speaker impedance should be no lower than 2 Ohms on the stereo
channels and 4 ohms on the mono channel.
NOTE: Passive crossovers must be used for "mixed mono" operation. Choose a
low pass crossover around 100Hz for your subwoofer, then choose a high pass
crossover for your stereo channels. The high pass crossover must be at the same
or slightly higher frequency than the low pass crossover to maintain the correct
impedance. See your PrecisionPower dealer or call 1-800-62POWER for more
information about passive crossovers.
15

The following is a basic formula to be used as a guide to determine current draw.
A50% amplifier efficiency rating is used as an average. Your new P C X™a m p l i f i e r
is more efficient than most other amplifiers. This formula is to be used as a guideline.
Using wire of a larger gauge can only improve the current transfer of your system.
Do not use smaller gauge wire.
Total Amplifier RMS output x 2 = Total Input Wattage from car
Total Input Wattage = Current Draw (in Amps)
Supply Voltage
Example: APOWERCLASS™ PCX 280 amplifier has two channels at 80w per
channel RMS rating into 4 Ohms (80 x 2 = 160).
You would use the formula in the following way:
160W x 2 = 320W
320W = 26.6 Amps Total current draw.
12V
If the same amplifier is driven into a 2 Ohm stereo or 4 Ohm mono load, double
it's 4 Ohm RMS rating. All POWERCLASS™ amplifiers will effectively double their
power at this load.
160W x 2 x 2 = 640W
640W = 53.3 Amps Total current draw.
12V
If you are using more than one amplifier, add up the total current draw for all of
them and choose the appropriate gauge based on the grand total.
NOTE: The ground wire must be the same gauge or larger as the power wire.
Recommended Minimum Gauge
(in amps) Up to 4ft. 4 to 7ft. 7 to 10ft. 10 to 13ft. 13 to 16ft. 16 to 19ft. 19 to 22ft. 22 to 28ft.
25-50 10 10 8 8 6 6 4 4
50-65 8 8 6 4 4 4 4 2
65-85 6 6 4 4 2 2 2 0
85-105 6 6 4 2 2 2 2 0
105-125 4 4 4 2 2 0 0 0
125-150 2 2 2 2 0 0 0 00
150-200 0 0 0 0 00 00 00 000
200-250 00 00 00 000 000 000 000 0000
Total Current Draw Length Of Wire To Be Run
17

QBASS™ (PCX 250)
Up to 12dB of Boost centered at 40Hz, with a Q-Factor of 2.
Optional QBASS REMOTE™:This boost control can be mounted in the dash and
will supersede the boost control on the endplate.
P r e c i s i o nP o w e rP C X ™ amplifiers no longer need an optional Q P O RT ™ to connect
m u l t i p l e QBASS PLUS™ equipped amplifiers while using one Q B A S S
REMOTE™.The new QBASS PLUS™ circuitry in the PCX™ amplifiers is now
positioned before the crossover circuit. In doing this, PrecisionPower engineers
have allowed you to daisy chain your RCAoutput to the next amplifier input, causing
the first amplifier’s Q BASS Remote™ to become the master control amplifier. See
your Authorized PrecisionP o w e r D e a l e r for more information! (See diagram pg.18)
Q BASS™ Settings
1 2 Freq.
IN IN 30Hz
IN OUT 36Hz
OUT IN 44Hz
OUT OUT 60Hz
2 19
QBASS Plus™ (PCX 280)
Up to 18dB of Boost with selectable center frequency at 30Hz, 36Hz, 44Hz or
60Hz, with a Q-Factor of 2.
Optional QBASS REMOTE™ (PCX 280)
This boost control can be mounted in the dash and will supersede the boost con-
trol on the amplifier endplate.

Do not attempt to service P r e c i s i o nP o w e r products yourself. Performing
exploratory surgery on your audio equipment yourself will void the warranty. Many
parts of your P r e c i s i o nP o w e r product are custom built to our specifications. Our
factory parts are not made available to anyone else nor are they for sale. Our goal
is to make sure that your PrecisionPower product will always sound as good as
the day it was purchased. Contact your Authorized PrecisionPower Dealer about
obtaining any warranty service through PrecisionPower. (See Warranty inside
back cover)
The extended use of a high powered audio system may result in hearing loss or
damage. While PrecisionPower systems are capable of "Concert Level" volumes
with incredible accuracy, they are also designed for you to enjoy at more reasonable
levels all of the sonic subtleties created by musicians. Please try to observe all
local sound ordinances.
And thank you for choosing PrecisionPower audio equipment. At PrecisionPower
we proudly design, engineer and manufacture audio products at our production
facilities. Our award winning engineering team utilizes innovative technology to
c o n s i s t e n t ly deliver Absolutely State of the Art T M performance, sound quality,
reliability, and value. This PrecisionPower product reflects our commitment to
offer you unparalleled versatility and quality for years of dependable service and
listening enjoyment.
This warranty gives you specific legal rights, and you may also have other rights which vary from state
to state. PrecisionPower warrants its products to be free from defects in materials and workmanship
under normal use and service for a period of three (3) years from the date of original purchase when
the unit is installed by an Authorized Dealer. Non-Authorized Dealer installed products carry a one (1)
year parts and ninety (90) days labor limited warranty. The extent and conditions of Limited Warranty
are as follows:
1. Authorized Dealer Installed Products: PrecisionPower will either repair or replace at no charge, to
the original purchaser, any unit which PrecisionPower examination discloses to be defective and
under warranty, provided the defect occurs within three (3) years from the date of original purchase
when the unit is installed by an Authorized Dealer and the product is returned immediately to
PrecisionPower. This warranty is not transferable.
2. Non-Authorized Dealer Installed Products: PrecisionPower will either repair or replace at no charge,
to the original purchaser, any unit which PrecisionPower examination discloses to be defective and
under warranty, provided the defect occurs within ninety (90) days from the date of purchase and the
product is returned immediately to PrecisionPower. Warranty claims beyond ninety (90) days for Non-
Authorized Dealer Installed Products will be for parts only and will extend for one (1) year from the
date of purchase. This warranty is not transferable.
3. Internet and mail order products purchased from non authorized PrecisionPower dealers are not
subject to factory warranty. PrecisionPower does not endorse or approve of internet and mail order
sales, but will repair products at current non warrantied part and labor rates.
4. The date of purchase and proof of Authorized Dealer Installation of a PrecisionPower product must
be established by an original sales receipt which must accompany the article being re-turned for war-
ranty work.
5 . This warranty shall NOTapply to any P r e c i s i o nP o w e r product found to have the original factory serial
number removed or defaced. All products received (by PrecisionPower) for in warranty or out of war-
ranty repair, with their original serial numbers removed or defaced, will NOT be repaired and will be
returned to sender, freight collect. Refer to original packaging for the serial number of your component
speakers.
6. The provisions of this warranty shall not apply to any PrecisionPower product used for a purpose
for which it is not designed, which has been repaired or altered in any way, or which has been con-
nected, installed, or adjusted other than in accordance with the instructions furnished in
PrecisionPower owner’s manual. Nor shall this warranty apply to any part which has been subject to
misuse, neglect, or accident.
7. PrecisionPower does not authorize any other persons to assume any other liability in connection
with its products. THIS WA R R A N T Y IS THE ONLY EXPRESS WA R R A N T Y MADE BY
P r e c i s i o nP o w e r APPLICABLE TO ITS PRODUCTS. A N Y IMPLIED WA R R A N T Y OR MER-
CHANTABILITY OR FITNESS FOR A PARTICULAR PURPOSE APPLICABLE TO PrecisionPower
PRODUCTS IS LIMITED IN DURATION TO THE DURATION OF THIS LIMITED WARRANTY.
PrecisionPower SHALL NOT BE LIABLE FOR THE INCIDENTAL, CONSEQUENTIAL, OR COM-
MERCIAL DAMAGES RESULTING FROM THE BREACH OF THIS WRITTEN WARRANTY. Some
states or provinces do not allow the exclusion or limitation of incidental or consequential damages or
limitations on how long an implied warranty lasts;so the above limitations or exclusions may not apply
to you.
8. Your product will be serviced on an in-warranty basis within the warranty period for the correction
of warranted defects. If improper operation of your PrecisionPower product should occur, contact your
Authorized Dealer for assistance with the return and factory repair of your PrecisionPower product. If
an Authorized Dealer is not available, return the unit including your name, telephone number, return
address, a copy of your sales receipt, and a description of the problem to:
PrecisionPower
Service Department
9235 S. McKemy Street
Tempe, AZ 85284
TO RETURN PrecisionPower PRODUCTS OUTOF WARRANTY: Return the unit, postage prepaid,
in the original protective carton. Please include a description of the problem and, if desired, a request
for an estimate of repair costs. Unless a request for an estimate is included, the unit will be repaired
as necessary. Please contact PrecisionPower Customer Service at 1-800-62-POWER for questions
concerning out of warranty repair charges. Repaired unit will be returned with an itemized statement,
C.O.D.
Three-Year Limited U.S.A Warranty
21