Princeton 4411 0087 ST 133 Controller Manual User To The Caa978c3 E71f 45c5 Bb21 872ada6c7f8c
User Manual: Princeton 4411-0087 to the manual
Open the PDF directly: View PDF
.
Page Count: 120 [warning: Documents this large are best viewed by clicking the View PDF Link!]
- Table of Contents
- Manual Overview
- Chapter 1Description
- Chapter 2Getting Started
- Chapter 3First Light
- Chapter 4Temperature Control
- Chapter 5Timing Modes
- Chapter 6Exposure and Readout
- Appendix ASpecifications
- Appendix BPTG Module
- Appendix CTTL Control
- Appendix DCleaning and Maintenance
- Appendix E Outline Drawings ofST-133 Controller
- Appendix F Plug-In Modules
- Appendix GInterline CCD Cameras
- Appendix HDIF Camera(Double Image Feature)
- Appendix IInstalling theComputer-Controller Interface
- Warranty & Service
- Limited Warranty: Roper Scientific Analytical Instrumentatio
- Basic Limited One (1) Year Warranty
- Limited One (1) Year Warranty on Refurbished or Discontinued
- Normal Wear Item Disclaimer
- VersArray (XP) Vacuum Chamber Limited Lifetime Warranty
- Sealed Chamber Integrity Limited 24 Month Warranty
- Vacuum Integrity Limited 24 Month Warranty
- Image Intensifier Detector Limited One Year Warranty
- X-Ray Detector Limited One Year Warranty
- Software Limited Warranty
- Owner's Manual and Troubleshooting
- Your Responsibility
- Contact Information
- Limited Warranty: Roper Scientific Analytical Instrumentatio
- Index

4411-0087
Version 3.B
May 14, 2004
*4411-0087*
©Copyright 2004 Roper Scientific, Inc.
3660 Quakerbridge Rd
Trenton, NJ 08619
TEL: 800-874-9789 / 609-587-9797
FAX: 609-587-1970
All rights reserved. No part of this publication may be reproduced by any means without the written
permission of Roper Scientific, Inc.
Printed in the United States of America.
IPLab is a trademark of Scanalytics, Inc.
Logitech is a registered trademark of Logitech.
Mac and Macintosh are registered trademarks of Apple Computer, Inc.
NuBus is a trademark of Texas Instruments.
Pentium is a trademark of Intel Corporation.
Programmable Timing Generator is a trademark and PI-MAX is a registered trademark of Roper
Scientific, Inc.
Radio Shack is a registered trademark of TRS Quality, Inc.
SpectraPro is a registered trademark of Acton Research Corporation.
TAXI is a registered trademark of AMD Corporation.
Windows and Windows NT are registered trademarks of Microsoft Corporation in the United States
and/or other countries.
The information in this publication is believed to be accurate as of the publication release date. However,
Roper Scientific, Inc. does not assume any responsibility for any consequences including any damages
resulting from the use thereof. The information contained herein is subject to change without notice.
Revision of this publication may be issued to incorporate such change.

iii
Table of Contents
Manual Overview................................................................................................. 7
Safety Related Symbols Used in This Manual ................................................................... 8
Chapter 1 Description......................................................................................... 9
Introduction......................................................................................................................... 9
Chapter 2 Getting Started................................................................................. 11
Introduction....................................................................................................................... 11
Unpacking......................................................................................................................... 11
Equipment and Parts Inventory......................................................................................... 11
Grounding and Safety....................................................................................................... 12
Environmental Requirements............................................................................................ 12
Power Requirements......................................................................................................... 13
Computer Requirements ................................................................................................... 13
Controller Features ........................................................................................................... 15
Software Installation......................................................................................................... 24
Imaging Field of View...................................................................................................... 24
Summary........................................................................................................................... 25
Chapter 3 First Light ......................................................................................... 27
Introduction....................................................................................................................... 27
Imaging............................................................................................................................. 27
Spectroscopy..................................................................................................................... 32
Summary........................................................................................................................... 36
Chapter 4 Temperature Control ....................................................................... 37
Introduction....................................................................................................................... 37
Cooling (TE, NTE, NTE 2, RTE, XTE, PI-MAX)........................................................... 38
Cooling (LN)..................................................................................................................... 38
Cooling and Vacuum ........................................................................................................ 39
Problems ........................................................................................................................... 39
Chapter 5 Timing Modes .................................................................................. 41
Introduction....................................................................................................................... 41
Fast Mode or Safe Mode...................................................................................................41
Standard Timing Modes.................................................................................................... 42
External Sync with Continuous Cleans Timing................................................................ 46
Internal Sync..................................................................................................................... 47
Frame Transfer Mode ....................................................................................................... 47
Kinetics Mode...................................................................................................................49
Chapter 6 Exposure and Readout ................................................................... 53
Exposure ........................................................................................................................... 53
Readout of the Array......................................................................................................... 58
Digitization ....................................................................................................................... 62

iv ST-133 Controller Manual Version 3.B
Appendix A Specifications............................................................................... 63
CCD Arrays ......................................................................................................................63
Temperature Control......................................................................................................... 63
Inputs ................................................................................................................................ 63
Outputs.............................................................................................................................. 64
Input/Outputs .................................................................................................................... 64
A/D Converters.................................................................................................................64
Exposure (Integration) Time............................................................................................. 64
Shutter Compensation Time ............................................................................................. 65
Computer Requirements ................................................................................................... 65
Miscellaneous ...................................................................................................................66
Appendix B PTG Module .................................................................................. 67
Description........................................................................................................................ 67
Specifications.................................................................................................................... 67
Operation .......................................................................................................................... 70
Appendix C TTL Control................................................................................... 75
Introduction....................................................................................................................... 75
TTL In............................................................................................................................... 75
Buffered vs. Latched Inputs.............................................................................................. 76
TTL Out............................................................................................................................ 76
TTL Diagnostics Screen ................................................................................................... 77
Hardware Interface............................................................................................................ 77
Appendix D Cleaning and Maintenance.......................................................... 79
Cleaning............................................................................................................................ 79
Changing the ST-133 Line Voltage and Fuses ................................................................. 80
Appendix E Outline Drawings of ST-133 Controller ..................................... 81
Appendix F Plug-In Modules........................................................................... 83
Introduction....................................................................................................................... 83
Removing/Installing a Plug-In Module ............................................................................ 83
Appendix G Interline CCD Cameras ................................................................ 85
Introduction....................................................................................................................... 85
Overlapped vs. Non-Overlapped Operation ..................................................................... 85
Timing Options in Overlapped Readout Mode................................................................. 86
Exposure ........................................................................................................................... 88
Readout of the Array......................................................................................................... 89
Appendix H DIF Camera (Double Image Feature) .......................................... 93
Introduction....................................................................................................................... 93
Timing Modes................................................................................................................... 94
Tips and Tricks ............................................................................................................... 101
Appendix I Installing the Computer-Controller Interface ............................ 103
Introduction..................................................................................................................... 103
Installing the Application Software ................................................................................ 103
Setting up a PCI Interface............................................................................................... 104

Table of Contents v
Setting up a USB 2.0 Interface ....................................................................................... 108
ISA Serial Card............................................................................................................... 109
Warranty & Service ......................................................................................... 111
Limited Warranty: Roper Scientific Analytical Instrumentation.................................... 111
Contact Information........................................................................................................ 114
Index ................................................................................................................. 115
Figures
Figure 1. Power Switch Location (ST-133A and ST-133B)............................................ 15
Figure 2. ST-133 Rear Panel with 70 V Shutter Option.................................................. 16
Figure 3. Monitor Display of CCD Image Center Area................................................... 19
Figure 4. WinView/32 Controller/Camera Setup Tab Page ............................................20
Figure 5. NOTSCAN and SHUTTER Signals................................................................. 21
Figure 6. Imaging Field of View...................................................................................... 24
Figure 7. System Connection Diagram (TE Camera)......................................................29
Figure 8. System Connection Diagram (TE Camera and Spectrometer)......................... 33
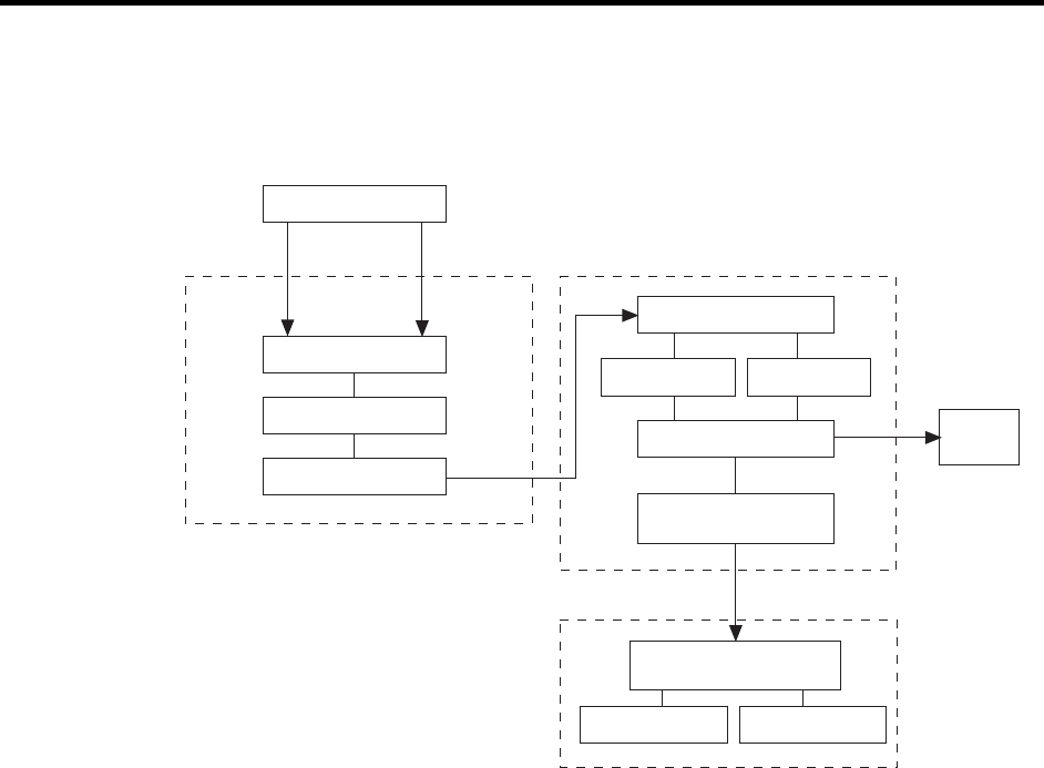
Figure 9. Flowcharts of Safe and Fast Mode Operations................................................. 43
Figure 10. Free Run Timing Chart, part of the chart in Figure 9..................................... 44
Figure 11. Free Run Timing Diagram.............................................................................. 44
Figure 12. Chart showing Two External Sync Timing Options ...................................... 45
Figure 13. Timing Diagram for the External Sync Mode................................................ 46
Figure 14. Continuous Cleans Operation Flow Chart...................................................... 46
Figure 15. Continuous Cleans Timing Diagram..............................................................47
Figure 16. Frame Transfer where t
w1
+ t
exp
+ t
c
< t
R
......................................................... 48
Figure 17. Frame Transfer where t
w1 +
t
exp
+ t
c
> t
R
......................................................... 49
Figure 18. Frame Transfer where Pulse arrives after Readout......................................... 49
Figure 19. Kinetics Readout ............................................................................................ 50
Figure 20. Hardware Setup Dialog Box........................................................................... 50
Figure 21. Experiment Setup Dialog Box........................................................................ 50
Figure 22. Free Run Timing Diagram.............................................................................. 51
Figure 23. Single Trigger Timing Diagram..................................................................... 51
Figure 24. Multiple Trigger Timing Diagram.................................................................. 52
Figure 25. Block Diagram of Light Path in System......................................................... 53
Figure 26. Exposure of the CCD with Shutter Compensation......................................... 54
Figure 27. Analog Gain Switch on TE- and LN-cooled Cameras .................................. 57
Figure 28. Full Frame at Full Resolution......................................................................... 58
Figure 29. 2 × 2 Binning for Images................................................................................ 60
Figure 30. Frame Transfer Readout.................................................................................62
Figure 31. ST-133 with Programmable Timing Generator and PCI (TAXI) Interface
Control Module............................................................................................... 67
Figure 32. Auxiliary Trigger Output................................................................................ 68
Figure 33. Typical System Cabling ................................................................................. 70
Figure 34. Camera State Dialog Box ............................................................................... 71
Figure 35. Pulsers Dialog Box......................................................................................... 72
Figure 36. PTG Dialog Box............................................................................................. 72
Figure 37. Experiments with the PI-MAX....................................................................... 73
Figure 38. TTL In/Out Connector.................................................................................... 77

vi ST-133 Controller Manual Version 3.B
Figure 39. Power Input Module....................................................................................... 80
Figure 40. Fuse Holder .................................................................................................... 80
Figure 41. ST-133A Controller Dimensions.................................................................... 81
Figure 42. ST-133B Controller Dimensions....................................................................81
Figure 43. Module Installation......................................................................................... 84
Figure 44. Overlapped Mode where t
w1
+ t
exp
+ t
c
< t
R
..................................................... 87
Figure 45. Overlapped Mode where t
w1
+ t
exp
+ t
c
> t
R
..................................................... 87
Figure 46. Overlapped Mode where Pulse arrives after Readout .................................... 88
Figure 47. Non-Overlapped Mode Exposure of the CCD with Shutter Compensation... 89
Figure 48. Overlapped Mode Exposure and Readout...................................................... 90
Figure 49. Non-Overlapped Mode Exposure and Readout.............................................. 91
Figure 50. 2 × 2 Binning for Images................................................................................ 92
Figure 51. Freerun Mode Timing..................................................................................... 95
Figure 52. Setup using to trigger an Event ...................................................... 95
Figure 53. Timing for Experiment Setup shown in Figure 52......................................... 95
Figure 54. Timing Diagram for Typical IEC Measurement ............................................ 97
Figure 55. Setup for IEC Eexperiment with Two Lasers................................................. 97
Figure 56. Timing Diagram for IEC Experiment with Two Lasers................................. 98
Figure 57. Another Hardware Setup for an IEC Measurement........................................ 98
Figure 58. EEC Timing Example with Exposure Time in Software set to t
ex
.................. 99
Figure 59. ESABI Timing Example; Image Exposure Time = t
exp
set in Software ....... 100
Figure 60. WinSpec Installation: Interface Card Driver Selection ................................ 103
Figure 61. ISA Board Switch and Jumper Settings ....................................................... 110
Figure 62. Computer Expansion Slots for installing an ISA Buffer Card ..................... 110
Tables
Table 1. Shutter Setting Selection.................................................................................... 16
Table 2. Approximate Temperature Range vs. CCD Model............................................ 38
Table 3. Camera Timing Modes ...................................................................................... 41
Table 4. Approximate Readout Time of a Single Frame for Some CCD Arrays ............59
Table 5. Well Capacity for Some CCD Arrays................................................................ 61
Table 6. Bit Values with Decimal Equivalents: 1 = High, 0 = Low............................... 76
Table 7. TTL In/Out Connector Pinout............................................................................ 77
Table 8. PCI Driver Files and Locations ....................................................................... 105
Table 9. I/O Address & Interrupt Assignments Before Installing Serial Card .............. 106
Table 10. I/O Address & Interrupt Assignments After Installing Serial Card............... 106
Table 11. USB Driver Files and Locations.................................................................... 109

7
Manual Overview
Note: The general identifier "ST-133" is used for both the ST-133A Controller and the
ST-133B Controller. Where there is a difference, the specific identifier is used.
Chapter 1, Description provides an overview of the ST-133 Controller and
Camera.
Chapter 2, Getting Started discusses introductory topics such as unpacking,
equipment inventory, grounding and power requirements. It also includes
detailed descriptions of the controller and camera features, together with
information on mounting the camera and lens.
Chapter 3, First Light provides a step-by-step procedure for placing the system in
operation the first time.
Chapter 4, Temperature Control discusses how to establish and maintain
temperature control. Also provides information on the effects of long-term
vacuum degradation on cooling capability and temperature control.
Chapter 5, Timing Modes discusses the basic Controller timing modes and
related topics, including Fast Mode vs. Safe Mode, Free Run, External Sync,
Continuous Cleans and Frame Transfer.
Chapter 6, Exposure and Readout discusses Exposure and Readout, together
with many peripheral topics, including shuttered and unshuttered exposure,
saturation, dark charge, binning and frame-transfer readout.
Appendix A, Specifications includes complete controller and camera
specifications.
Appendix B, PTG Module contains a description of the Programmable Timing
Generator™ (PTG) together with the PTG specifications and operating
instructions.
Appendix C, TTL Control discusses the purpose and operation of the TTL In/Out
function.
Appendix D, Cleaning Instructions discusses how to clean the system
Controller, Camera and optics.
Appendix E, Outline Drawing contains outline drawings of the ST-133A and ST-
133B Controllers.
Appendix F, Plug-In Modules provides a brief overview of the plug-in modules,
including directions for their installation and removal.
Appendix G, Interline CCD Cameras describes operating considerations for
cameras having an Interline CCD.
Appendix H, MicroMAX DIF Camera describes DIF (Dual Image Feature)
camera and its operation.
Appendix I, Installing the Computer-Controller Interface provides detailed
directions for installing either the PCI (TAXI®) or USB 2.0 interface in the
computer and making connections to the Controller.

8 ST-133 Controller Manual Version 3.B
Safety Related Symbols
Used in This Manual
Caution! The use of this symbol on equipment indicates that one or
more nearby items should not be operated without first consulting the
manual. The same symbol appears in the manual adjacent to the text
that discusses the hardware item(s) in question.
Caution! Risk of electric shock! The use of this symbol on
equipment indicates that one or more nearby items pose an electric
shock hazard and should be regarded as potentially dangerous. This
same symbol appears in the manual adjacent to the text that discusses
the hardware item(s) in question.

9
Chapter 1
Description
Introduction
Overview: The Model ST-133 is a compact, high performance
CCD Camera Controller for operation with Princeton
Instruments* cameras. Designed for high speed and high
performance image acquisition, the controller offers data transfer
at speeds up to 1 megapixel per second, standard video output for
focusing and alignment and a wide selection of A/D converters to
meet a variety of different speed and resolution requirements.
Function: Able to operate with a variety of different cameras and CCD arrays, with
support for several popular computer platforms and application software packages, the
ST-133 Controller makes it possible to assemble an image acquisition system precisely
tailored to your specific needs. In operation, analog data acquired by the camera is routed
to the controller where it is converted to digital data by specially designed, low-noise
electronics supporting a scientific grade Analog-to-Digital (A/D) converter.
Two complete analog channels, each with its own A/D converter, are available, with
switching between the two channels under software control for total experiment
automation.*
Modular Design: In addition to containing the power supply, the controller contains
the analog and digital electronics, scan control and exposure timing hardware, and
controller I/O connectors, all mounted on user-accessible plug-in modules. A
Programmable Timing Generator™ (PTG) module is also available that allows the
controller to be used in conjunction with the PI-MAX
® camera in gated experiments
without need for an external timing generator. This highly modularized design gives
flexibility and allows for convenient servicing.
Flexible Readout: There is provision for extremely flexible readout of the CCD.
Readout modes supported include full resolution, simultaneous multiple subimages, and
nonuniform binning. Single or multiple software-defined regions of interest can also be
tested without having to digitize all the pixels of the array. Completely flexible exposure,
set through software, is also fully supported.
*
The ST-133 controller must be factory configured for operation with an LN-cooled detector.
For this reason, a controller purchased for operation with an LN-cooled detector can only be
used with an LN-cooled detector. Similarly, a controller purchased for operation with a
TE-cooled detector cannot be used with an LN-cooled detector.
*
Depending on the camera with which the ST-133 is intended to operate, a given ST-133 may
support one or two A/D converters. The converter(s) must be specified at the time of purchase.

10 ST-133 Controller Manual Version 3.B
High Speed Data Transfer: Data is transferred directly to the host computer memory
via a high-speed interface (TAXI or USB 2.0 protocol) link. A frame buffer with standard
composite video, either RS-170 (EIA) or CCIR, whichever was ordered, may also be
provided. The digital data at the output of the A/D converter is then transferred at high
speeds to the host computer.
For the TAXI protocol, a proprietary PCI card places the data from the controller directly
into the host computer RAM using Direct Memory Access (DMA). The DMA transfer
process ensures that the data arrives at sufficiently high speed to prevent data loss from
the controller. Since the data transfer rate is much higher than the output rate from the
A/D, the latter becomes the limiting factor for the data acquisition rate. Once the digital
data is in RAM, the image acquisition program can transfer the image into its own
working RAM for viewing and further processing.
Applications: With its small size, fully integrated design, support for a variety of
cameras, CCD arrays, and computers, temperature control, advanced exposure control
timing, and sophisticated readout capabilities, the ST-133 Controller is well suited to
both general spectroscopy, macro imaging and microscopy applications.

11
Chapter 2
Getting Started
Introduction
This chapter will help you get off to a good start with your ST-133 Controller. In addition
to descriptions of such basics as unpacking and grounding safety, the chapter includes
discussions of the requirements that have to be met before the camera can be switched on.
Included are environmental, power, computer, and software requirements. Also provided
are descriptions of the front and rear panels of the components, together with discussions
of mounting, imaging and other topics. Users are advised to read this chapter in its
entirety before powering up the system.
Unpacking
During unpacking, check the controller for possible signs of shipping damage. If there are
any, notify Roper Scientific and file a claim with the carrier. If damage is not apparent
but controller specifications cannot be achieved, internal damage may have occurred in
shipment.
Equipment and Parts Inventory
The complete system consists of a camera, a controller and other components as follows:
• Camera to Controller cable: DB25 to DB25 cable. Standard length is 10 ft
(6050-0321 for TE-cooled cameras; 6050-0361 for LN-cooled). Also available in 6’,
15’, 20’, and 30’ lengths.
• Controller to Computer Interface (TAXI or USB 2.0):
Note: For convenience, in the following operating-procedure discussions, this
manual refers to a Pentium™ PC equipped with a PCI high-speed interface card and
using WinView/32 software. Nevertheless, the manual does apply as well to
operation with other computers and software. Interface components, as follows,
could be required.
• TAXI interface
High Speed PCI Interface board: High-speed serial interface card installed in
the host computer.
TAXI Interface Control Module: Interface module installed in the ST-133.
Cable: DB9 to DB9 cable. Standard length is 25 ft (6050-0148-CE). Lengths
up to 165 ft (50 m) are available.

12 ST-133 Controller Manual Version 3.B
• USB 2.0 interface (Supported by versions 2.5.14 and higher of WinView/32
and WinSpec/32. PTG and USB 2.0 compatibility supported by versions
2.5.15 and higher.)
USB 2.0 Card: USB 2.0 interface card installed in the host computer.
USB 2.0 Interface Control Module: Interface module installed in the
ST-133.
Cable: USB cable. Standard length is 16.4 feet (5 meters) (6050-0494). Other
lengths may be available. Contact Customer Service for more information
• PTG to PI-MAX cable: (6050-0369 or 6050-0406) if PTG is installed. This cable
interconnects the Timing Gen connector on the PTG module with the Timing Gen
connector on the PI-MAX.
• Computer: Can be purchased from Roper Scientific or provided by user.
• Other Components:
• Intensified cameras would additionally require a high-voltage power supply
and/or gate pulser.
Note: The PI-MAX camera is an exception because its high-voltage pulsing
circuits are internal. It would, however, still require a PTG or DG535 Timing
Generator.
Grounding and Safety
The apparatus described in this manual is of Class I category as defined in IEC
Publication 348 (Safety Requirements for Electronic Measuring Apparatus). It is
designed for indoor operation only. Before turning on the controller, the ground prong of
the power cord plug must be properly connected to the ground connector of the wall
outlet. The wall outlet must have a third prong, or must be properly connected to an
adapter that complies with these safety requirements.
If the equipment is damaged, the protective grounding could be disconnected. Do not use
damaged equipment until its safety has been verified by authorized personnel.
Disconnecting the protective earth terminal, inside or outside the apparatus, or any
tampering with its operation is also prohibited.
Inspect the supplied power cord. If it is not compatible with the power socket, replace the
cord with one that has suitable connectors on both ends.
Replacement power cords or power plugs must have the same polarity as that of the
original ones to avoid hazard due to electrical shock.
Environmental Requirements
• Storage temperature -20°C to 55°C
• Operating environment 0°C to 30°C
• Operating temperature range over which specifications can be met is 18° C to 23° C
WARNING
WARNING

Chapter 2 Getting Started 13
• Relative humidity ≤50% noncondensing.
Power Requirements
The ST-133 Controller can operate from any one of four different nominal line voltages:
100, 120, 220, or 240 VAC. Refer to the Fuse/Voltage label on the back of the ST-133
for fuse, voltage, and power consumption information.
The plug on the line cord supplied with the system should be compatible with the line-
voltage outlets in common use in the region to which the system is shipped. If the line
cord plug is incompatible, a compatible plug should be installed, taking care to maintain
the proper polarity to protect the equipment and assure user safety.
The power module contains the voltage selector drum, fuses and the power cord
connector. The appropriate voltage setting is set at the factory and can be seen on the
back of the power module.
Each setting actually defines a range and you should select the setting that is closest to the
actual line voltage. The fuse and power requirements are printed on the panel above the
power module. The Power Module contains two fuses. The two fuses are of different
values and both change according to the value of the selected line voltage as indicated on
the back panel.
The correct fuses for the country where the ST-133 is to be shipped are
installed at the factory.
If you need to replace a fuse or change the voltage selection, refer to Appendix D,
page 80, for instructions.
Be sure to use the proper fuse values and types for the controller and camera to be
properly protected.
Computer Requirements
Host Computer Type
Note: The following information is only intended to give an approximate indication of
the computer requirements. Please contact the factory to determine your specific needs.
TAXI Protocol:
• AT-compatible computer with 200 MHz Pentium® II (or better).
• Windows® 95, Windows® 98SE, Windows® ME, Windows NT®, Windows®
2000, or Windows® XP operating system.
• High speed PCI serial card (or an unused PCI card slot). Computers purchased
from Roper Scientific are shipped with the PCI card installed if High speed PCI
was ordered.
• Minimum of 32 Mbytes of RAM for CCDs up to 1.4 million pixels. Collecting
multiple spectra at full frame or high speed may require 128 Mbytes or more of
RAM.
• CD-ROM drive.
• Hard disk with a minimum of 80 Mbytes available. A complete installation of the
program files takes about 17 Mbytes and the remainder is required for data
WARNING

14 ST-133 Controller Manual Version 3.B
storage, depending on the number and size of spectra collected. Disk level
compression programs are not recommended.
• Super VGA monitor and graphics card supporting at least 256 colors with at least
1 Mbyte of memory. Memory requirement is dependent on desired display
resolution.
• Two-button Microsoft compatible serial mouse or Logitech three-button
serial/bus mouse.
USB 2.0 Protocol:
• AT-compatible computer with Pentium 3 or better processor and runs at 1 GHz or
better.
• Windows 2000 (with Service Pack 3), Windows XP (with Service Pack 1) or
later operating system.
• Native USB 2.0 support on the motherboard or USB Interface Card (Orange
Micro 70USB90011 USB2.0 PCI is recommended for desktop computers and the
SIIG, Inc. USB 2.0 PC Card, Model US2246 is recommended for laptop
computers).
• Minimum of 256 Mb of RAM.
• CD-ROM drive.
• Hard disk with a minimum of 80 Mbytes available. A complete installation of the
program files takes about 17 Mbytes and the remainder is required for data
storage, depending on the number and size of spectra collected. Disk level
compression programs are not recommended.
• Super VGA monitor and graphics card supporting at least 256 colors with at least
1 Mbyte of memory. Memory requirement is dependent on desired display
resolution.
• Two-button Microsoft compatible serial mouse or Logitech three-button
serial/bus mouse.

Chapter 2 Getting Started 15
Controller Features
Front Panel
POWER Switch and Indicator: The power switch location and characteristics depend on
the version of ST-133 Controller that was shipped with your system. In some
versions, the power switch is located on the on the front panel and has an integral
indicator LED that lights whenever the ST-133 is powered. In other versions, the
power switch is located on the back of the ST-133 and does not include an indicator
LED. Figure 1 shows the two locations
O
|
LEFT: FUSES: RIGHT:
0.75A - T 100 - 120V
~
3.50A - T
1.25 A - T 220 - 240 V
~
1.80A - T
50-60Hz 420 W MAX
SHUTTER CONTROL
REMOTE SETTING
120Vac
~
lO
Figure 1. Power Switch Location
(ST-133A and ST-133B)
Back Panel
Fan: There is an internal fan located at the back panel behind the exhaust grill. Its
purpose is simply to cool the controller electronics. This fan runs continuously
whenever the controller is powered. Air enters the unit through ventilation slots on
the sides and bottom, flows past the warm electronic components as it rises, and is
drawn out the rear of the controller by the fan. It is important that there be an
adequate airflow for proper functioning. As long as both the controller’s intake
ventilation slots and the fan aren’t obstructed, the controller will remain quite cool.
Shutter Control:* Directly below the fan are the Shutter Power connector and the
Shutter Setting dial. The Shutter Power connector can be used to drive an
external shutter if the camera isn’t equipped with an internal shutter.
If the camera is equipped with an internal shutter, then the Shutter Power connector
should not be used to drive an external (second) shutter. This configuration will result in
under-powering both shutters and may cause damage to the system. In a system that
requires both an internal and an external shutter, use the TTL SHUTTER signal,
provided as the default output at the connector, to control the external shutter.
*
If an ST-133 is shipped with a camera having an Interline CCD chip, the Shutter Control
Remote connector and Setting dial may not be supplied. If this is the case, the corresponding
panel openings will be plugged.
WARNING!

16 ST-133 Controller Manual Version 3.B
Suitable driver electronics will also be required. See the Note on page 20 for
information on how the signal provided at the connector is selected.
REMOTE: The shutter-drive pulses are provided at the Remote connector.
WARNING
:
Dangerous live potentials are present at the Remote Shutter Power
connector. To avoid shock hazard, the Controller power should be OFF when connecting
or disconnecting a remote shutter.
SETTING: The Shutter Setting selector sets the shutter hold
voltage. Each shutter type, whether internal or
external, requires a different setting. Consult the table
below to determine the proper setting for your
shutter. The Shutter Setting dial is correctly set at the
factory for the camera’s internal shutter if one is
present.
Note: With a PI-MAX camera, the setting doesn’t
matter, unless the system includes an external shutter
(typically a slit shutter for spectroscopy) to be powered
from the ST-133. If this is the case, the correct setting
would be "1".
SHUTTER CONTROL
REMOTE SETTING
70V
OPT.
4
Figure 2. ST-133 Rear
Panel with 70 V Shutter
Option
Shutter Setting* Shutter Type
1 25 mm Roper Scientific supplied External shutter
(typically an Entrance slit shutter)
2 25 mm Roper Scientific Internal shutter
4 35 mm Roper Scientific Internal shutter (requires 70 V
Shutter option)
5 40 mm Roper Scientific Internal shutter (supplied with
LN camera having a 1340 × 1300 or larger CCD)
* Shutter settings 0, 3, and 6-9 are unused and are reserved for future use.
Table 1. Shutter Setting Selection
An incorrect setting may cause the shutter to malfunction or be damaged. Cameras
having a 35 mm shutter, such as an NTE having the 1340 × 1300 CCD, must be used
with an ST-133 having the 70 V shutter option installed (indicated on the back panel as
shown in Figure 2). An ST-133 having this option cannot be used with a camera having
the small (standard) shutter, even by selecting a lower number, because the shutter could
be permanently damaged by the high drive voltage and larger stored energy required to
drive the 70 V shutter.
WARNING

Chapter 2 Getting Started 17
Power Input Module: This assembly, located at the lower right of the controller back
panel, has three functions:
• Connecting the AC power;
• Selecting the line voltage, and
• Protective Fusing.
Controller Modules: There are three controller board slots. Two are occupied by the
plug-in cards that provide various controller functions in all ST-133s. The
Programmable Timing Generator, if present, is installed in the third slot.
Otherwise the third slot is covered by a blank panel. The left-most plug-in card is
the Analog Control module. Adjacent to it is the Interface Control module.
The modules align with top and bottom tracks and mate with a passive
backplane. For proper operation, the location of the modules should not be
changed. Each board is secured by two screws that additionally serve to ground
each module’s front panel. A detailed discussion of how to remove and insert
modules is provided in Appendix F, which begins on page 83.
To minimize the risk of equipment damage, a module should never be removed or
installed when the system is powered.
If you should remove a module, take care not to overtighten the screws when you
reinstall it. They should be tightened with a screwdriver to where they are snug and no
further. Excessive tightening could damage the internal brackets.
Analog/Control Module: This module, which should always be located in the
left-most slot, provides the following functions:
• Pixel A/D conversion,
• CCD scan control,
• Timing and synchronization of readouts,
• Video output control, and
• Temperature control.
In addition to the 25-pin connector provided for the camera cable, there are four
BNC connectors and an LED, as discussed in the following paragraphs.
TEMP LOCK LED: This lights to indicate that the temperature control loop has
locked and that the temperature of the CCD array will be stable to within
± 0.05°C. The actual lower temperature limit that can be achieved will
depend on a number of factors, including the laboratory temperature, and
on whether the optional fan accessory has been installed.
WARNING
WARNING

18 ST-133 Controller Manual Version 3.B
Note: There is provision in the hardware for reading out the array
temperature at the computer. This temperature feedback display is very
convenient for monitoring the temperature control status as it progresses
towards temperature lock. To determine when lock occurs, however, use
the Temperature Lock indication (LED or locked message displayed in
the WinView/32 Setup/Detector Temperature dialog box). Note that it
may take another 20 minutes after lock is reported before maximum
stability is achieved.
VIDEO / AUX BNC connector: Depending on the system, this connector may
be labeled Video or Aux.
Aux: Not currently activated. Reserved for future use.
Video: The composite video output is provided at this connector. The
amplitude is 1 V pk-pk and the source impedance is 75 Ω. Either RS-170
(EIA) or CCIR standard video can be provided and must be specified
when the system is ordered. The video should be connected to the
monitor via 75 Ω coaxial cable and it must be terminated into 75 Ω.
Many monitors have a switch to select either terminated or unterminated
operation.
Note: If more than one device is connected to the video output, the last
device is the one that should to be terminated in 75 Ω. For example, to
connect the video output to a VCR as well as to a monitor, the cable from
the controller video output should be connected to the video input connector
of the VCR, and another 75 Ω cable should extend from the video output
connector of the VCR to the 75Ω input of the monitor. Do not use a BNC
TEE to connect the controller video output to multiple devices.
One of the limitations of scientific non-video rate cameras has been their
difficulty in focusing and locating fields of view. The ST-133 solves this
problem by its combination of high-speed operation with the
implementation of true video output. This makes focusing and field
location as simple as with a video camera. This video output also makes
possible archiving an experiment on a VCR, producing hardcopy data on
a video printer, or even implementing autofocusing stages.
The video output must be selected by the Application software. In the
case of WinView/32, this is done by selecting Video from the
Acquisition menu. There is also provision in WinView/32 for intensity-
scaling the video output, that is, selecting the specific gray levels to be
displayed on the 8 bit video output.
In addition to intensity-scaling, you also need to be concerned about how
the array pixels map to the video display. The 756×486 resolution of a
typical video monitor corresponds well with the array size of a Kodak
KAF-0400 (768 x 512) or EEV CCD-37 (512 x 512).
In the case of an EEV CCD47-10 (1024×1024), the number of array
pixels far exceeds the number of monitor pixels and mapping must be
considered more carefully. WinView/32 software’s Video Focus mode
(accessed from the Acquisition Menu) provides a Pan function that
allows any one of nine different subsets of the array image to be selected

Chapter 2 Getting Started 19
for viewing on the video monitor with only a single-frame delay. An
associated zoom function provides 1x, 2x, or 4x viewing. At 1x, the
entire array image is displayed, but at reduced resolution (pixels are
discarded and fine detail could be lost). At 2x, the mapping is 1:1 and the
image portion selected by the Pan function is provided. The regions
overlap, allowing the entire array image to be examined with no loss of
resolution. At 4x, array pixels are enlarged so that a smaller part of the
array image is displayed as selected by the Pan function.
Once proper focus has been achieved, the user can transfer to normal data-
acquisition operation. The video output remains operative, but with a more
limited and fixed view because of the resolution limitation of RS-170 video.
Although this view is sufficient to cover the image from a small CCD array
in its entirety, it will not cover all the pixels from a large array. Instead, a
subset from the center of the image will be shown. For example, in the case
of the Kodak KAF-1400 (1317 x 1035), the monitor would display the
756×486 area from the center of the CCD image as shown in Figure 3.
Figure 3. Monitor Display of CCD Image Center Area
In post-acquisition processing the WinView/32 ROI (Region of Interest)
capability allows any portion of an acquired image to be displayed on the
computer monitor.
Again, note that the described video output behavior applies specifically
for the WinView/32 software only. Other application software may
provide different video output capabilities.
EXT SYNC BNC connector: This TTL input, which has a 10 kΩ pullup
resistor, allows data acquisition and readout to be synchronized with
external events. In the External Sync mode, readout is initiated when the
signal (typically a pulser trigger output) applied to the Ext Sync
connector is detected. Through software you can select either positive or
negative edge triggering (default = negative). See Chapter 5, Timing
Modes for detailed information.

20 ST-133 Controller Manual Version 3.B
Note: There are three sync modes, Free Run, External Sync and
Internal Sync selectable via software (WinView/32 Experiment Setup
Timing tab page). Internal Sync mode operation, which does not
require a connection to Ext Sync, is only available if a PTG Timing
Generator is installed. If the timing generator is a DG535, the D output of
the DG535’s D output is applied to Ext Sync to initiate readout.
BNC connector: In WinView/32
or WinSpec/32 (ver. 2.4 and
higher) the signal (
(NOTSCAN) or SHUTTER)
provided at this connector is
software-selectable. The default
is SHUTTER.
Note: When the signal at the
connector is software-
selectable, the Logic Out output
on the Controller/Camera tab
page (Figure 4) indicates the
selected signal, either
SHUTTER or NOTSCAN. If
the selection function isn’t
present in the software, you
may have an older controller
and an internal jumper must be
Figure 4. WinView/32 Controller/Camera
Setup Tab Page
moved to change the selection. Contact the factory (see page 114)
Customer Support Dept. for information on how to change the jumper
setting. Because the default jumper selection is SHUTTER, used to inhibit
the pulser/timing generator, it is unlikely that the selection will require
changing.
NOTSCAN reports when the controller is finished reading out the CCD
array. NOTSCAN is high when the CCD array is not being scanned,
then drops low when readout begins, returning to high when the process
is finished.
SHUTTER, the default selection, reports when the shutter is opened and
can be used to synchronize external shutters. SHUTTER is low when the
shutter is closed and goes high when the shutter is activated, dropping
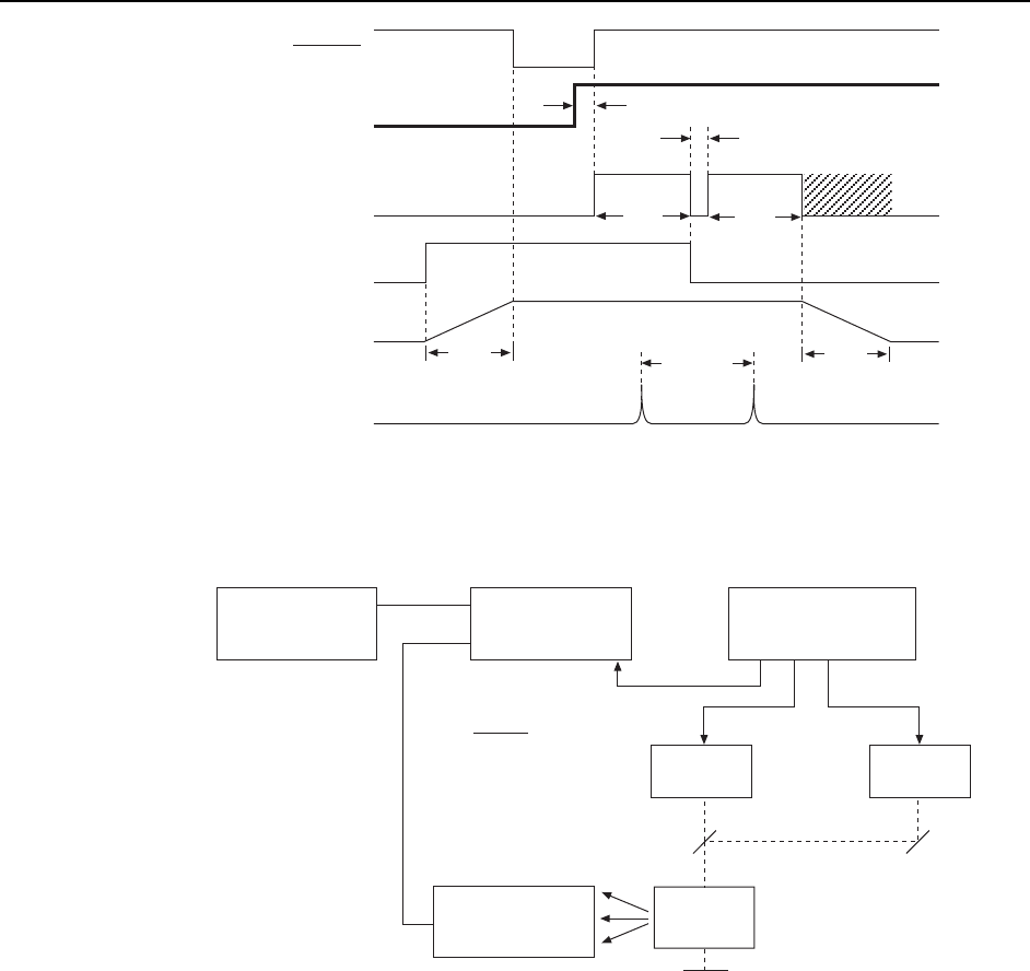
low again after the shutter closes. As shown in Figure 5, except that the
signal includes cleaning activity and t
c
, the shutter compensation time
(time allowed for the shutter to close), the two signals are similar.

Chapter 2 Getting Started 21
texp
tc
Shutter
tR
NOTSCAN
tc= Shutter Compensation Time
tR= Readout Time
texp = Exposure Time
Figure 5. NOTSCAN and SHUTTER Signals
Note: In frame-transfer operation, where the exposure cycle and readout
cycle overlap, the timing changes as discussed in Chapter 5 and the
system would not ordinarily include an operating shutter.
When the ST-133 is controlling a Princeton Instruments intensified camera*,
SHUTTER has other functions. If shutter-mode operation is selected at the
IIC-100, IIC-200 or MCP-100 and there is no signal applied to the
SHUTTER IN connector of the IIC-100, IIC-200 or MCP-100, the
intensifier is biased on continuously and the camera "sees light" for as long
as the high voltage is applied. If the ST-133’s SHUTTER output is applied
to the SHUTTER IN connector of the IIC-100, IIC-200 or MCP-100, the
intensifier can be turned ON or OFF in much the same way as it is in gated
operation, but at slower speeds, allowing exposures from 50 µs to 2.3 hours
to be set from software.
In gated operation it is desirable that the intensifier be biased off when
the array is being read out to prevent artifacts from being coupled into
the video from the high-voltage switching. The SHUTTER signal
normally provides this function. With an FG-100 Pulser, this signal
would be applied to the pulser’s Enable input. With a PG-200 Pulser, it
would be applied to the pulser’s input. With a DG535 Timing
Generator, the SHUTTER signal is applied to the DG535’s Inhibit
input.
BNC connector: After a Start Acquisition command, this output
changes state on completion of the array cleaning cycles that precede the
first exposure. Initially high, it goes low to mark the beginning of the
first exposure. In free run operation it remains low until the system in
halted. If a specific number of frames have been programmed, it remains
low until all have been taken, then returns high.
*
SHUTTER is not required to inhibit the intensifier if using a PI-MAX camera controlled by an
ST-133 equipped with a PTG. With this combination, the inhibit function is accomplished by
selecting the Internal Sync mode (WinView/32 or WinSpec/32; Acquisition| Experiment
Setup|Timing|Timing Mode selection).

22 ST-133 Controller Manual Version 3.B
F and S Zero adjustments: These 10-turn potentiometers control the offset
values of the Fast (F) and Slow (S) A/D converters. The offset is a voltage
that is added to the signal to bring the A/D output to a non-zero value,
typically 50-100 counts. This offset value ensures that all the true variation
in the signal can really be seen and not lost below the A/D "0" value. Since
the offset is added to the signal, these counts only minimally reduce the
range of the signal to a value in the range of 50-100 counts lower.
Adjusting a potentiometer clockwise increases the counts while rotating it
counterclockwise decreases the counts. For controllers with only one A/D
converter (F), the second pot (S) will not be activated.
Note that the offset is preadjusted for optimum system performance at
the factory and should not normally need adjusting. However, to
accommodate the widest possible range of measurement conditions,
these adjustments are made user accessible.
If these potentiometers are not present, offset may be software-adjustable.
Do not adjust the offset values to zero, or some low-level data will be missed.
Detector connector: A cable* that interconnects the Controller and the Camera
connects to this 25-pin connector (type DB25). This connector, the cable,
and the corresponding connector on the camera are configured so that the
cable cannot be installed incorrectly. Note that this cable is secured by a
slide-lock mechanism at the end that connects to the controller. The other
end will be secured by screws or by a slide-lock as required by the camera.
To ensure reliable operation, it is essential that both ends of the cable
connector be secured before powering the controller.
Always turn the power off at the Controller before connecting or disconnecting a cable
that interconnects the camera and controller or serious damage to the CCD may result.
This damage is NOT covered by the manufacturer’s warranty.
Interface Control Module: Depending on your system, either the TAXI or the
USB 2.0 Interface Control Module will be installed in the second from the left slot
(as you face the rear of the ST-133). This module provides the following functions:
• TTL In/Out Programmable Interface
• Communications Control (TAXI or USB 2.0 protocol)
Note: USB 2.0 protocol is supported by versions 2.5.14 and higher of
WinView/32 and WinSpec/32. PTG and USB 2.0 compatibility is supported by
versions 2.5.15 and higher.
*
If using a PI-MAX camera with an ST-133 equipped with a PTG, there will be two cables
between the Controller and the Camera. The first goes from the Detector connector of the
Controller to the Power/Signal connector of the PI-MAX. The second cable goes from the
Timing Gen connector of the PTG to the Timing Gen connector of the PI-MAX.
Caution
WARNING

Chapter 2 Getting Started 23
TTL IN/OUT connector: (TAXI and USB 2.0) This 25-pin connector (type
DB25) provides a programmable interface. There are eight input bits and
eight output bits that can be written to or polled to provide additional
control or functionality. For the IN lines, a bit can be set to the buffered
state, resulting in a real-time sample or it can be set to the latched state,
where the signal is maintained once set. See Appendix C for a
description of the pin assignments and refer to your software manual for
calling conventions.
AUX BNC connector: (TAXI and USB 2.0) Not currently activated.
Reserved for future use.
SERIAL COM connector: (TAXI) The cable that goes to the computer
connects to this DB9 connector. Its purpose is to provide two-way serial
communication between the controller and the computer. When
connecting this cable, it is essential that the cable connector locking
screws be tightened securely to ensure reliable operation.
If the application requires use of the optional fiber-optic data link to
increase the maximum allowable distance between the Camera and the
computer, the fiber-optic "pod" would be connected to the Serial Com
connector with a short length of cable. Then the long-distance cable
would be connected to the pod. A similar fiber-optic pod connection
would be required at the computer.
See Appendix I, Installing the Computer-Controller Interface, for detailed
information on installing and testing the TAXI serial interface link.
USB 2.0 connector: (USB 2.0) The USB cable that goes to the computer
connects to this connector. Its purpose is to provide two-way
communication between the controller and the computer.
To minimize any possible risk to system equipment, we recommend that the interface
cable (TAXI or USB) not be connected or disconnected when the system is powered.
Programmable Timing Generator Module: This module should always be located
in the third slot. See Appendix B for a detailed description of the PTG and its
operation. In brief, the PTG module provides the following functions:
Ext. Trig. In: The PTG can be either internally or externally triggered as
selected in software. If external triggering is selected, the PTG will be
triggered by an externally derived trigger pulse applied to this input. The
threshold (range ±5 V), slope, coupling mode (ac or dc), and input
impedance (High or 50 Ω) are selectable in software.
Pre. Trig. In: TTL level used only to start a bracket pulse.
T0: TTL Trigger output coincident with PI-MAX gate. This output does not need
to be connected to PI-MAX.
Timing Gen: Gate Start/Stop and Bracket signals are provided at this connector.
This output must be cabled to the PI-MAX Timing Gen connector.
Caution

24 ST-133 Controller Manual Version 3.B
Aux. Trig. Out: Ac coupled variable delay trigger output for synchronizing
other system components with PTG. The host software sets the Delay
Time of the auxiliary trigger output with respect to the PTG trigger time.
This output does not need to be connected to PI-MAX.
Trig. Indicator: LED trigger indicator. 100 ms flash is produced each time the
PTG triggers. With repetition rates faster than 10 Hz, indicator glows
continuously.
Power Input Module: This module contains the line-cord socket, the Power On/Off
switch and two fuses. The power and fuse requirements are printed on the panel above
the module. For more detailed information, see "Power Requirements" on page 13.
Software Installation
It is necessary to install the application software before the controller can be operated and
data acquired. The installation procedure will vary according to the computer type,
operating controller, and type of application software. See your software manual for
detailed software installation and software operation information.
Imaging Field of View
When used for two-dimensional imaging applications, Princeton Instruments cameras
closely imitate a standard 35 mm camera. Since the CCD is not the same size as the film
plane of a 35 mm camera, the field of view at a given distance is somewhat different. The
imaging field of view is indicated in Figure 6.
D
O
B
S
Object
Lens
CCD
Figure 6. Imaging Field of View
D = distance between the object and the CCD
B = 46.5 mm for F mount; 17.5 mm for C mount
F = focal length of lens
S = CCD horizontal or vertical dimension
O = horizontal or vertical field of view covered at a distance D
M = magnification
The field of view is:
where
O = SM,()
M =FD
D – B
2

Chapter 2 Getting Started 25
Summary
This completes Getting Started. You should now have a reasonable understanding of how
the controller hardware is used. Other topics, which could be quite important in certain
situations, are discussed in the following chapters. See the appropriate application
software manual for information on using the software to control the controller.

26 ST-133 Controller Manual Version 3.B
This page intentionally left blank.

27
Chapter 3
First Light
Introduction
Note: The instructions in this chapter are for an ST-133 operated with a TE-cooled
camera. They do not apply to the PI-MAX or LN-cooled cameras. See the PI-MAX
system manual for detailed information regarding that camera. In the case of an LN-
cooled camera, Dewar and liquid nitrogen considerations make placing the system in
operation more complex. Because these issues are not discussed in this manual, if the
system includes an LN-cooled camera, refer to the system manual for guidance.
Image intensified CCD cameras (ICCDs) can be destroyed if continuously exposed to
light levels higher than twice the A/D saturation level. If you are using an intensified
camera, it is critical that you not establish conditions that could result in damage to the
intensifier. High intensity sources such as lasers can even cause spot damage to occur
without the protection circuits detecting the overload at all. For simplicity, the following
checks are done in the shutter mode in which the intensifier sees light continuously. To
prevent damage to the camera, do not turn on the controller power until directed to do so.
Also, it is important that the lab lighting be subdued when working with an intensified
camera. If a sustained alarm indication occurs when the controller is turned on, either
completely cover the intensifier with a black cloth or reduce the laboratory illumination
to reduce the light to a safe level still further until safe operating conditions are
established. See your system manual for additional information!
Imaging
This section provides step-by-step instructions for making an imaging measurement. A
section on making a spectroscopy measurement is also provided starting on page 32.
At this point a lens should be mounted on the camera or the camera mounted on a
microscope. See your system manual for lens and camera mounting instructions. A
suggested procedure for operating the system and viewing your first images follows.
Note that the intent of this simple procedure is to help you gain basic familiarity with the
operation of your ST-133 based system and to demonstrate that it is functioning properly.
Once basic familiarity has been established, then operation with other operating
configurations, ones with more complex timing modes, can be established as described in
Chapter 5, Timing Modes. An underlying assumption of this procedure is that a video
monitor is available. Although it is possible to dispense with the monitor and simply view
the images on the computer monitor’s screen, operations such as focusing will be much
easier with a video monitor because the displayed data is updated much more quickly and
will be as close to current as possible.
To carry out this procedure, it will be necessary to have a basic grasp of the applications
software. Refer to your software manual for the required information.
WARNING

28 ST-133 Controller Manual Version 3.B
Before You Start, if your system includes a microscope Xenon or Hg arc lamp, it is
CRITICAL to turn off all electronics adjacent to the arc lamp, especially your digital
camera system and your computer hardware (monitors included) before turning on the
lamp power.
Powering up a microscope Xenon or Hg arc lamp causes a large EMF spike to be
produced that can cause damage to electronics that are running in the vicinity of the lamp.
We advise that you place a clear warning sign on the power button of your arc lamp
reminding all workers to follow this procedure. While Roper Scientific has taken great
care to isolate its sensitive circuitry from EMF sources, we cannot guarantee that this
protection will be sufficient for all EMF bursts. Therefore, in order to fully guarantee the
performance of your system, you must follow this startup procedure.
Assumptions
The following procedure assumes that
1. You have already set up your system in accordance with the instructions in the
system manual.
2. You have read the previous sections of this chapter.
3. You are familiar with the application software.
4. The system is air-cooled. (If your camera is liquid-assisted TE-cooled, liquid-cooled
TE, or LN-cooled be sure to review the appropriate setup information in the system
manual before proceeding.)
5. The system is being operated in imaging mode.
6. The target is a sharp image, text, or a drawing that can be used to verify that the
camera is "seeing" and can be used to maximize focus.
Warnings
Before You Start, if your system includes a microscope Xenon or Hg arc lamp, it is
CRITICAL to turn off all electronics adjacent to the arc lamp, especially your digital
camera system and your computer hardware (monitors included) before turning on the
lamp power.
Powering up a microscope Xenon or Hg arc lamp causes a large EMF spike to be
produced that can cause damage to electronics that are running in the vicinity of the lamp.
We advise that you place a clear warning sign on the power button of your arc lamp
reminding all workers to follow this procedure. While Roper Scientific has taken great
care to isolate its sensitive circuitry from EMF sources, we cannot guarantee that this
protection will be sufficient for all EMF bursts. Therefore, in order to fully guarantee the
performance of your system, you must follow this startup procedure.
WARNING
WARNING

Chapter 3 First Light 29
Getting Started
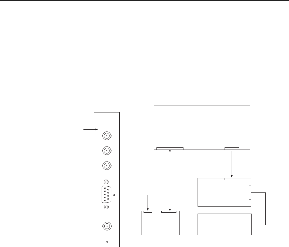
1. If the system cables haven’t as yet been installed, connect them as follows (system
power off). See Figure 7.
• Connect the 25-pin cable from the DETECTOR connector on the
Analog/Control module panel to the mating connector at the camera. Be sure to
secure the cable at both ends.
• Connect one end of the interface cable to the SERIAL COM or USB 2.0 connector
on the Interface Control module panel. Connect the other end to the computer
interface as described in Appendix I. Be sure to secure both ends of the cable.
• Connect the line cord from the Power Input assembly on the back of the
controller to a suitable source of AC power.
2. Mount a test target in front of the camera.
3. If you haven’t already done so, install a lens on the camera or connect it to your
microscope or other system optics, whichever applies. See the manual for your
particular camera. The initial lens settings aren’t important but it may prove
convenient to set the focus to approximately the anticipated distance and to begin
with a small aperture setting.
Coolant
Circulator
Shutter
Inlet
Outlet
110/220
Camera
Detector-Controller
EXPERIMENT
Computer
Controller
Detector 110/22
110/220
Serial Com
or USB 2.0
Interface cable
(TAXI or USB 2.0)
Figure 7. System Connection Diagram (TE Camera)
4. If the TE-cooled camera requires coolant, connect a source of liquid coolant. For
purposes of these checks, ordinary tap water will be fine. Liquid cooling may be
necessary with TE cameras (some CCDs, such as the SITe 512x512, don’t operate
correctly unless cooled to approximately -40°C.) With liquid cooling you will be able
to cool TE cameras to -50°C. Without liquid cooling, a TE camera can only lock to
-5°C, unless it is a model having forced air cooling, in which case temperature lock
down to -40°C (-90°C for the XTE) can be achieved.
5. Turn on the controller power.
Notes:
1. A camera overload alarm may sound briefly and then stop. This is normal and is
not a cause for concern. However, if the alarm sounds continuously, even with no
light entering the camera, something is wrong. Turn off the power and contact
the factory for guidance.

30 ST-133 Controller Manual Version 3.B
2. With USB 2.0, the controller must be turned on before WinView/32 or
WinSpec/32 is opened and WinView/32 or WinSpec/32 must be closed before
the controller is turned off.
6. Turn on the computer power.
7. Start the application software.
Note: If using software other than WinView/32 or WinSpec/32, these instructions
will have to be appropriately adapted.
8. If the camera requires coolant, start the coolant flow or fill the LN Dewar.
9. Block light from the lens.
Setting the Parameters
Note: The following procedure is based on WinView/32: you will need to modify it if
you are using a different application. Basic familiarity with the WinView/32 software is
assumed. If this is not the case, you may want to review the software manual or have it
available while performing this procedure.
Set the software parameters as follows:
Environment dialog (Setup|Environment): Verify that the DMA Buffer size is
8 Mbytes (min.). Large arrays may require a larger buffer size. If you change the
buffer size, you will have to reboot the computer for this memory allocation to
be activated, and then restart WinView.
Controller|Camera tab page (Setup|Hardware): Controller and Detector
parameters should be set automatically to the proper values for your system.
However, you can click on the
Load Defaults From Controller
button on this
tab page to load the default settings.
• Use PVCAM: If you are using the USB 2.0 interface, verify that the box is
checked.
• Controller type: ST-133
• Controller version: 3 or higher
• Camera type: Select the array installed in your camera.
• Shutter type: None, Large, or Remote (system dependent).
• Readout mode: Full frame.
Detector Temperature (Setup|Detector Temperature…): -40°C for
air-cooled. When the array temperature reaches the set temperature, the green
Temp Lock LED on the rear of the ST-133 will light and there will be a
locked indication at the computer monitor. Note that some overshoot may
occur. This could cause temperature lock to be briefly lost and then quickly re-
established. If you are reading the actual temperature reported by the application
software, there may be a small difference between the set and reported
temperature when lock is established. This is normal and does not indicate a
system malfunction. Once lock is established, the temperature will be stable to
within ±0.05°C.
Interface tab page (Setup|Hardware): High Speed PCI (or PCI(Timer))
Note: This tab page is not available if you are using the USB 2.0 interface.

Chapter 3 First Light 31
Cleans and Skips tab page (Setup|Hardware): Default
Experiment Setup Main tab page (Acquisition|Experiment Setup…):
• Exposure Time: 100 ms
• Accumulations & Number of Images: 1
Experiment Setup ROI tab page (Acquisition|Experiment Setup…): Use
this function to define the region of interest (ROI).
• Imaging Mode: Selected
• Clicking on Full loads the full size of the chip into the edit boxes.
Experiment Setup Timing tab page (Acquisition|Experiment Setup…):
• Timing Mode: Free Run
• Shutter Control: Normal
• Safe Mode vs. Fast Mode: Safe
Acquiring Data
1. If you are using WinView/32 and the computer monitor for focusing, select
Focus
from the Acquisition menu. Successive images will be sent to the monitor as
quickly as they are acquired.
2. Adjust the lens aperture, intensity scaling, and focus for the best image as viewed on
the computer monitor. Some imaging tips follow:
• Begin with the lens blocked off and then set the lens at the smallest possible
aperture (largest f-stop number).
• Make sure there is a suitable target in front of the lens. An object with text or
graphics works best. If working with a microscope, use any easily viewed
specimen.
• Adjust the intensity scaling and lens aperture until a suitable setting is found. An
initial intensity scaling setting of 4096 (for a 12-bit A/D) or 65536 (for a 16-bit
A/D) assures that the image won’t be missed altogether but could be dim. Once
you’ve determined that the image is present, select a lower setting for better
contrast. Check the brightest regions of the image to determine if the A/D
converter is at full-scale. A 12-bit A/D is at full scale when the brightest parts of
the image reach an intensity of 4095. A 16-bit A/D is at full scale when the
brightest parts of the image reach an intensity of 65535.Adjust the aperture to
where it is just slightly smaller (higher f-stop) than the setting where maximum
brightness on any part of the image occurs.
• Set the focus adjustment of the lens for maximum sharpness in the viewed image.
• In the case of a camera with an F-mount, the camera lens adapter itself also has a
focus adjustment. If necessary, this focus can be changed to bring the image into
range of the lens focus adjustment. Refer to the system manual for instructions on
how to do this.

32 ST-133 Controller Manual Version 3.B
3. After you have focused the camera, you can stop Focus mode, continue Focus
mode, begin Acquire mode, or wait for the CCD to reach the operating temperature
before going to Acquire mode.
4. If the array is cooled by LN, empty the Dewar before turning off the controller. If a
coolant circulator or a chiller/circulator is being used to cool the array, stop the flow
before turning off the controller.
Note: Exposing the CCD to bright light (10× saturation) when cold (<-70°C) will
cause the dark current in the exposed pixels to be 3 to 10 times higher than normal
for that operating temperature. This effect is due to the formation of temporary traps.
The effect can be reversed by allowing the camera to warm up to room temperature.
Spectroscopy
The following paragraphs provide step-by-step instructions for placing your spectroscopy
system in operation the first time. The intent of this simple procedure is to help you gain
basic familiarity with the operation of your system and to demonstrate that it is
functioning properly. Once basic familiarity has been established, then operation with
other operating configurations, ones with more complex timing modes, can be performed.
An underlying assumption for the procedure is that the detector is to be operated with a
spectrograph such as the Acton SpectraPro® 300i (SP300i) on which it has been properly
installed. See your system manual for mounting instructions. A suitable light source, such as
a mercury pen-ray lamp, should be mounted in front of the entrance slit of the spectrograph.
Any light source with line output can be used. Standard fluorescent overhead lamps have
good calibration lines as well. If there are no "line' sources available, it is possible to use a
broadband source such as tungsten for the alignment. If this is the case, use a wavelength
setting of 0.0 nm for alignment purposes.
Note: If you purchased an optical-fiber adapter and cable, install them only after the
regular alignment procedure has been successfully completed. Consult the Optical Fiber
Adapter manual for specific instructions.
In a typical spectrograph, light enters the entrance slit and is collected by a collimating
mirror. Collimated light strikes the grating and is dispersed into individual wavelengths
(colors). Each wavelength leaves the grating at a different angle and is reimaged by a
focusing mirror onto the intensifier photocathode at the exit focal plane. Essentially, what a
spectrograph does is to form an image of the entrance slit in the exit focal plane with each
position in the plane representing a different wavelength. As each wavelength images at a
different horizontal position, the spectrum of the input light is spread across the CCD.
Individual wavelengths focused at different horizontal positions along the exit port of the
spectrograph are detected simultaneously. Rotating the diffraction grating scans wavelengths
across the CCD, allowing the intensity at individual wavelengths to be readily measured.

Chapter 3 First Light 33
Assumptions
The following procedure assumes that
1. You have already set up your system in accordance with the instructions in the
system manual.
2. You have read the previous sections of this chapter.
3. You are familiar with the application software.
4. The system is air-cooled. (If your camera is liquid-assisted TE-cooled, liquid-cooled
TE, or LN-cooled be sure to review the appropriate setup information in the system
manual before proceeding.)
5. The system is being operated in spectroscopy mode.
6. An entrance slit shutter is not being controlled by the ST-133.
Getting Started
1. If the system cables haven’t as yet been installed, connect them as follows (system
power off). See Figure 8.
• Connect the 25-pin cable from the DETECTOR connector on the
Analog/Control module panel to the mating connector at the camera. Be sure to
secure the cable at both ends.
• Connect one end of the interface cable to the SERIAL COM or USB 2.0 connector
on the Interface Control module panel. Connect the other end to the computer
interface as described in Appendix I. Be sure to secure both ends of the cable.
• Connect the line cord from the Power Input assembly on the back of the
controller to a suitable source of AC power.
Coolant
Circulator
Shutter
EXPERIMENT
Inlet
Outlet
110/220
Detector
Detector-Controller
Spectrometer
Computer
Controller
Detector 110/22
110/220
Serial Com
or USB 2.0
Interface cable
(TAXI or USB 2.0)
Figure 8. System Connection Diagram (TE Camera and Spectrometer)
2. Set the spectrometer entrance slit width to minimum (10 µm if possible).
3. If the TE-cooled camera requires coolant, connect a source of liquid coolant. For
purposes of these checks, ordinary tap water will be fine. Liquid cooling may be
necessary with TE cameras (some CCDs, such as the SITe 512x512, don’t operate
correctly unless cooled to approximately -40°C.) With liquid cooling you will be able
to cool TE cameras to -50°C. Without liquid cooling, a TE camera can only lock to

34 ST-133 Controller Manual Version 3.B
-5°C, unless it is a model having forced air cooling, in which case temperature lock
down to -40°C (-90°C for the XTE) can be achieved.
4. Turn on the controller power.
Notes:
1. A camera overload alarm may sound briefly and then stop. This is normal and is
not a cause for concern. However, if the alarm sounds continuously, even with no
light entering the camera, something is wrong. Turn off the power and contact
the factory for guidance.
2. With USB 2.0, the controller must be turned on before WinView/32 or
WinSpec/32 is opened and WinView/32 or WinSpec/32 must be closed before
the controller is turned off.
5. Turn on the computer power.
6. Start the application software.
Note: If using software other than WinSpec/32, these instructions will have to be
appropriately adapted.
7. Start the coolant flow or fill the LN Dewar.
Setting the Parameters
Note: The following procedure is based on WinSpec/32: you will need to modify it if
you are using a different application. Basic familiarity with the WinSpec/32 software is
assumed. If this is not the case, you may want to review the software manual or have it
available while performing this procedure.
Set the software parameters as follows:
Environment dialog (Setup|Environment): Verify that the DMA Buffer size is
8 Mbytes (min.). Large arrays may require a larger buffer size. If you change the
buffer size, you will have to reboot the computer for this memory allocation to
be activated, and then restart WinSpec.
Controller|Camera tab page (Setup|Hardware): Controller and Detector
parameters should be set automatically to the proper values for your system.
However, you can click on the
Load Defaults From Controller
button on this
tab page to load the default settings.
• Use PVCAM: If you are using the USB 2.0 interface, verify that the box is
checked.
• Controller type: ST-133
• Controller type: ST-133
• Controller version: 3 or higher
• Camera type: Select the array installed in your detector.
• Shutter type: None or Remote.
• Readout mode: Full frame.

Chapter 3 First Light 35
Detector Temperature (Setup|Detector Temperature…): -40°C for
air-cooled. When the array temperature reaches the set temperature, the green
Temp Lock LED on the rear of the ST-133 will light and there will be a
locked indication at the computer monitor. Note that some overshoot may
occur. This could cause temperature lock to be briefly lost and then quickly re-
established. If you are reading the actual temperature reported by the application
software, there may be a small difference between the set and reported
temperature when lock is established. This is normal and does not indicate a
system malfunction. Once lock is established, the temperature will be stable to
within ±0.05°C.
Interface tab page (Setup|Hardware): High Speed PCI (or PCI(Timer))
Note: This tab page is not available if you are using the USB 2.0 interface.
Cleans and Skips tab page (Setup|Hardware): Default
Experiment Setup Main tab page (Acquisition|Experiment Setup…):
• Exposure Time: 100 ms
• Accumulations & Number of Images: 1
Experiment Setup ROI tab page (Acquisition|Experiment Setup…): Use
this function to define the region of interest (ROI).
• Spectroscopy Mode: Selected
• Clicking on Full loads the full size of the chip into the edit boxes.
Experiment Setup Timing tab page (Acquisition|Experiment Setup…):
• Timing Mode: Free Run
• Shutter Control: Normal
• Safe Mode vs. Fast Mode: Safe
Focusing
The mounting hardware provides two degrees of freedom, focus and rotation. In this
context, focus means to physically move the detector back and forth through the focal
plane of the spectrograph. The approach taken is to slowly move the detector in and out
of focus and adjust for optimum while watching a live display on the monitor, followed
by rotating the detector and again adjusting for optimum. The following procedure,
which describes the focusing operation with an Acton 300I spectrograph, can be easily
adapted to other spectrographs.
1. Mount a light source such as a mercury pen-ray type in front of the entrance slit of
the spectrograph. Any light source with line output can be used. Standard fluorescent
overhead lamps have good calibration lines as well. If there are no "line" sources
available, it is possible to use a broadband source such as tungsten for the alignment.
If this is the case, use a wavelength setting of 0.0 nm for alignment purposes.
2. With the spectrograph properly connected to the controller, turn the power on, wait
for the spectrograph to initialize. Then set it to 435.8 nm if using a mercury lamp or
to 0.0 nm if using a broadband source.

36 ST-133 Controller Manual Version 3.B
Hint: Overhead fluorescent lights produce a mercury spectrum. Use a white card
tilted at 45 degrees in front of the entrance slit to reflect overhead light into the
spectrograph. Select 435.833 as the spectral line.
3. Set the slit to 25 µm. If necessary, adjust the Exposure Time to maintain optimum
(near full-scale) signal intensity.
4. Slowly move the detector in and out of focus. You should see the spectral line go
from broad to narrow and back to broad. Leave the detector set for the narrowest
achievable line. You may want to use the Focus Helper function (Process|Focus
Helper…) to determine the narrowest line width: it can automatically locate peaks
and generate a report on peak characteristics during live data acquisition (see the
WinSpec/32 on-line help for more information).
Note that the way focusing is accomplished depends on the spectrograph, as follows:
• Long focal-length spectrographs such as the Acton 300i: The
mounting adapter includes a tube that slides inside another tube to move the
detector in or out as required to achieve optimum focus.
• Short focal-length spectrographs: There is generally a focusing
mechanism on the spectrograph itself which, when adjusted, will move the
optics as required to achieve proper focus.
• No focusing adjustment: If there is no focusing adjustment, either
provided by the spectrograph or by the mounting hardware, then the only
recourse will be to adjust the spectrograph’s focusing mirror.
5. Next adjust the rotation. You can do this by rotating the detector while watching a
live display of the line. The line will go from broad to narrow and back to broad.
Leave the detector rotation set for the narrowest achievable line.
Alternatively, take an image, display the horizontal and vertical cursor bars, and
compare the vertical bar to the line shape on the screen. Rotate the detector until the
line shape on the screen is parallel with the vertical bar.
Note: When aligning other accessories, such as fibers, lenses, optical fiber adapters,
first align the spectrograph to the slit. Then align the accessory without disturbing the
detector position. The procedure is identical to that used to focus the spectrograph
(i.e., do the focus and alignment operations while watching a live image).
Summary
This completes First Light. If the system functioned as described, you can be reasonably
sure it has arrived in good working order. In addition, you should have a basic
understanding of how the system hardware is used. Other topics, which are important
under certain conditions, are discussed in the following chapters. See the appropriate
application software manual for information on using the software to control the system.

37
Chapter 4
Temperature Control
Introduction
Temperature control is done via software. Once the desired array temperature has been
set, the hardware controls the thermoelectric cooling circuits in the camera so as to reduce
the array temperature to the set value. On reaching that temperature, the control loop
locks to the set temperature for stable and reproducible performance. The green TEMP
LOCK indicator on the Analog/Control module panel lights to indicate that temperature
lock has been reached (temperature stable to within ±0.05°C). If using WinView/32,
there will also be a TEMP LOCK indication in the Detector Temperature dialog box.
This on-screen indication allows easy verification of temperature lock in experiments
where the computer and controller are widely separated. There is also provision for
reading out the actual temperature at the computer so that the cooling progress can be
monitored.
Because the control loop is designed to achieve temperature lock as quickly as possible,
overshoot may occur. If this happens, the TEMP LOCK indicator will light, then
extinguish briefly during the overshoot, then light again and remain lighted as stable
control is re-established. This is normal behavior and should not be a cause for concern.
Should a low temperature be set initially and then a higher one, this overshoot would
probably not occur because the temperature control loop doesn’t drive the temperature
higher, but rather waits passively for temperature rise to occur. Optimum noise
performance is achieved by operating at the lowest temperature at which temperature
lock can be maintained. Typical values for the lowest temperature can vary over a wide
range and will depend on a number of factors, including the camera type, as discussed in
the individual system manuals.
With passive cooling alone, at an ambient temperature of 25°C, temperature lock to a
temperature in the camera’s operating range should typically take about ten minutes.
However, the time required to achieve lock can vary over a considerable range,
depending on such factors as the camera type, CCD array type, type of cooling, etc. Also,
if the lab is particularly warm, achieving temperature lock might take a little longer (30
minutes maximum), or the lowest temperature at which lock can be achieved could be a
little higher. Once lock occurs, it’s okay to begin focusing. However, you should wait an
additional twenty minutes before taking quantitative data so that the system has time to
achieve optimum thermal stability.

38 ST-133 Controller Manual Version 3.B
Cooling (TE, NTE, NTE 2, RTE, XTE, PI-MAX)
These cameras are ordinarily equipped with a multi-stage Peltier type cooler that is thermally
coupled to the CCD. This device uses injected current to draw heat away from the CCD
surface. The heat is sequentially transferred through the Peltier stages and from there to the
outer shell of the camera via a heat transfer block. The method used to remove the heat from
the camera depends on the camera type. In the case of RTE (Round Head) cameras, fins on
the body of the camera radiate the heat to the surrounding atmosphere. In addition, there is
provision for optional air cooling via an accessory fan for enhanced cooling performance. A
cooling fan is standard in the PI-MAX camera. Depending on the thermoelectrically-cooled
camera body style, it may have air-cooling, liquid cooling, or liquid-assisted cooling in
addition to the cooling provided by the Peltier.
Cooling (LN)
LN cameras have several sections. The front enclosure contains the CCD array seated on
a cold finger. This finger is in contact with the LN Dewar and has a heater to regulate the
CCD temperature. The front enclosure opens into the vacuum jacket that surrounds the
internal LN Dewar.
LN cameras use liquid nitrogen to reduce the temperature of the CCD. The liquid
nitrogen is stored in a Dewar that is enclosed in a vacuum jacket for minimal external
thermal losses. The chip temperature is regulated by a heating element driven by closed-
loop proportional control circuitry. A thermal sensing diode attached to the cooling block
of the camera monitors the chip temperature. The temperature can be controlled over a
40° to 50° range Celsius. The exact range depends on the CCD device, as indicated in the
Table 2.
CCD Model Approximate Range
1024HER, 1024EHRB -50°C to -100°C
All other arrays. -80°C to -120°C
Table 2. Approximate Temperature Range vs. CCD Model
LN-cooled CCDs, because of their low operating temperatures, must always be connected
to an operating controller. If the controller power is turned off with liquid nitrogen
remaining in the Dewar, the CCD will quickly become saturated with charge, which
cannot be readily removed without warming the camera to room temperature.
1. Never remove the camera’s front window; ice will form immediately, destroying the
array. Operations requiring contact with the device can only be performed at the
factory.
2. Never operate the camera cooled without proper evacuation. This could destroy the
CCD!
Caution
WARNINGS

Chapter 4 Temperature Control 39
Cooling and Vacuum
Many cameras incorporate a vacuum chamber for enhanced cooling performance. With
time, there can be a gradual deterioration of the camera’s vacuum. This is turn may
eventually affect temperature performance to where it may no longer be possible to
achieve temperature lock at the lowest temperatures. In the kind of low-light imaging
applications for which cooled CCD cameras are so well suited, it is highly desirable to
maintain the controller’s temperature performance because the lower the temperature, the
lower the thermal noise will be and the better the signal-to-noise ratio.
Vacuum deterioration occurs primarily as a result of outgassing occurring in the vacuum
chamber. Because outgassing normally diminishes with time, the rate of vacuum
deterioration in new cameras will be faster than in older ones. As a result, for example, a
camera that has to be repumped after perhaps a year of operation, may not have to be
pumped again for several years.
In any case, should you notice a gradual deterioration in temperature control performance
indicative of vacuum deterioration, the camera can be repumped. Contact the factory
Technical Support Dept. for information on refreshing the vacuum. See page 114 for
contact information.
The CCD array is subject to damage from condensation if exposed to atmospheric
moisture when cold. For this reason, the camera should be kept properly evacuated.
Problems
If temperature lock cannot be achieved or maintained, it will be necessary to find and
correct the problem to be assured of good measurement results. Possible causes could
include:
• The vacuum has deteriorated as described above and needs to be refreshed.
• The connectors of the cable that interconnects the controller and the camera need to
be secured (slide-lock latch or screws as required).
• The internal temperature of the camera has gotten too high, such as might occur if the
operating environment is particularly warm or if you are attempting to operate at a
temperature colder than the specified limit. Both TE and RTE cameras are equipped
with a thermal-protection switch that shuts the cooler circuits down if the internal
temperature exceeds a preset limit. Typically, camera operation is restored
automatically in about ten minutes. Although the thermo-protection switch will
protect the camera, you are nevertheless advised to power down and correct the
operating conditions that caused the thermal-overload to occur.
WARNING

40 ST-133 Controller Manual Version 3.B
This page intentionally left blank.

41
Chapter 5
Timing Modes
Introduction
Mode Shutter
Free Run Normal
External Sync Normal
External Sync PreOpen
External Sync with
Continuous Cleans Normal
External Sync with
Continuous Cleans PreOpen
The Princeton Instruments ST-133
Controller has been designed to allow the
greatest possible flexibility when
synchronizing data collection with an
experiment.
The chart to the right lists the timing mode
combinations. Use this chart in
combination with the detailed descriptions
in this chapter to determine the optimal
timing configuration.
Table 3. Camera Timing Modes
Fast Mode or Safe Mode
The WinView/32 Experiment Setup Timing tab page allows the user to choose Fast
Mode or Safe Mode. Figure 9 is a flow chart comparing the two modes. In Fast Mode
operation, the ST-133 runs according to the timing of the experiment, with no
interruptions from the computer. In Safe Mode operation, the computer processes each
frame as it is received. The ST-133 cannot collect the next frame until the previous frame
has been completely processed.
Fast Mode operation is primarily for collecting "real-time" sequences of experimental
data, where timing is critical and events cannot be missed. Once the ST-133 is sent the
Start Acquisition command by the computer, all frames are collected without further
intervention from the computer. The advantage of this timing mode is that timing is
controlled completely through hardware. A drawback to this mode is that the computer
will only display frames when it is not performing other tasks. Image display has a lower
priority, so the image on the screen may lag several images behind. A second drawback is
that a data overrun may occur if the number of images collected exceeds the amount of
allocated RAM or if the computer cannot keep up with the data rate.
Safe Mode operation is primarily useful for experiment setup, including alignment and
focusing, when it is necessary to have the most current image displayed on the screen. It
is also useful when data collection must be coordinated with external devices such as
external shutters and filter wheels. As seen in , in Safe Mode operation, the computer
controls when each frame is taken. After each frame is received, the camera sends the
Stop Acquisition command to the camera, instructing it to stop acquisition. Once that

42 ST-133 Controller Manual Version 3.B
frame is completely processed and displayed, another Start Acquisition command is sent
from the computer to the camera, allowing it to take the next frame. Display is therefore,
at most, only one frame behind the actual data collection.
One disadvantage of the Safe mode is that events may be missed during the experiment,
since the ST-133 is disabled for a short time after each frame.
Standard Timing Modes
The basic ST-133 timing modes are Free Run, External Sync, External Sync with
Continuous Cleans, and Internal Sync (available only if the ST-133 has a PTG installed).
These timing modes are combined with the Shutter options to provide the widest variety
of timing modes for precision experiment synchronization.
The shutter options available include Normal, PreOpen, Disable Opened or Disable
Closed. Disable simply means that the shutter will not operate during the experiment.
Disable closed is useful for making dark charge measurements, or when no shutter is
present in the controller. PreOpen, available in the External Sync and External Sync with
Continuous Cleans modes, opens the shutter as soon as the ST-133 is ready to receive an
External Sync pulse. This is required if the time between the External Sync pulse and the
event is less than a few milliseconds, the time it takes the shutter to open.
The shutter timing is shown in the timing diagrams that follow. Except for Free Run,
where the modes of shutter operation are identical, both Normal and PreOpen lines are
shown in the timing diagrams and flow chart.
The timing diagrams are labeled indicating the exposure time (t
exp
), shutter compensation
time (t
c
), and readout time (t
R
). These parameters are discussed in more detail in
Chapter 6.

Chapter 5 Timing Modes 43
Background or
flatfield on?
Computer programs
camera with exposure
and binning parameters
Start acquisition
command sent from
computer to camera
Cleans performed
1 frame collected
as per timing mode
Background and/or
flatfield correction
performed
Frame displayed
Frames
complete?
Stop
Ye s
Ye s
No
No
Start
Computer programs
camera with exposure
and binning parameters
Cleans performed
1 frame collected
as per timing mode
Stop
Stop acquisition
command sent from
computer to camera
Background or
flatfield on?
Background and/or
flatfield correction
performed
Ye s
No
Frames
complete?
Ye s
No
During next acquisition
frames are displayed as
time permits
Safe Mode
Start
Fast Mode
Start acquisition
command sent from
computer to camera
Stop acquisition
command sent from
computer to camera
Figure 9. Flowcharts of Safe and Fast Mode Operations

44 ST-133 Controller Manual Version 3.B
Free Run timing
In the Free Run mode the controller does not
synchronize with the experiment in any way. The
shutter opens as soon as the previous readout is
complete, and remains open for the exposure time,
t
exp
. Any External Sync signals are ignored. This
mode is useful for experiments with a constant light
source, such as a CW laser or a DC lamp. Other
experiments that can utilize this mode are high
repetition studies, where the number of shots that
occur during a single shutter cycle is so large that it
appears to be continuous illumination.
Other experimental equipment can be synchronized
to the ST-133 controller by using the output signal
(software-selectable SHUTTER or NOTSCAN) from
the connector. Shutter operation and the
NOTSCAN output signal are shown in Figure 11.
Shutter opens
Shutter remains open
for preprogrammed
exposure time
System waits while
shutter closes
Figure 10. Free Run Timing Chart,
part of the chart in Figure 9
Shutter Open Close Open Close Open Close
Read Read Read
First exposure
Data
stored
Third
exposure Data
stored
texp tctR
Second
exposure
Data
stored
NOTSCAN
Figure 11. Free Run Timing Diagram
External Sync timing
In this mode all exposures are synchronized to an external source. As shown in the flow
chart, Figure 12, this mode can be used in combination with Normal or PreOpen Shutter
operation. In Normal Shutter mode, the controller waits for an External Sync pulse, then
opens the shutter for the programmed exposure period. As soon as the exposure is
complete, the shutter closes and the CCD array is read out. The shutter requires
several msec to open completely, depending on the model of shutter. (Shutter
compensation time is discussed in Chapter 6.)
Since the shutter requires up to 28 msec to fully open, the External Sync pulse provided
by the experiment must precede the actual signal by at least that much time. If not, the
shutter will not be open for the duration of the entire signal, or the signal may be missed
completely.
Also, since the amount of time from initialization of the experiment to the first External
Sync pulse is not fixed, an accurate background subtraction may not be possible for the
first readout. In multiple-shot experiments this is easily overcome by simply discarding
the first frame.

Chapter 5 Timing Modes 45
In the PreOpen Shutter mode, on the other hand, shutter operation is only partially
synchronized to the experiment. As soon as the controller is ready to collect data, the
shutter opens. Upon arrival of the first External Sync pulse at the ST-133, the shutter
remains open for the specified exposure period, closes, and the CCD is read out. As soon
as readout is complete, the shutter reopens and waits for the next frame.
Shutter opens
Shutter remains open
for preprogrammed
exposure time
System waits while
shutter closes
Shutter opens
Controller waits for
External Sync pulse
Controller waits for
External Sync pulse
(shutter preopen) (shutter normal)
Figure 12. Chart showing Two External Sync Timing Options
The PreOpen mode is useful in cases where an External Sync pulse cannot be provided
5-28 msec before the actual signal occurs. Its main drawback is that the CCD is exposed
to any ambient light while the shutter is open between frames. If this ambient light is
constant, and the triggers occur at regular intervals, this background can also be
subtracted, providing that it does not saturate the CCD. As with the Normal Shutter
mode, accurate background subtraction may not be possible for the first frame.
Also note that, in addition to signal from ambient light, dark charge accumulates during
the "wait" time (t
w
). Any variation in the external sync frequency also affects the amount
of dark charge, even if light is not falling on the CCD during this time.
Note: If EXT SYNC is still active at the end of the readout, the hardware will interpret
this as a second sync pulse, and so on.

46 ST-133 Controller Manual Version 3.B
Shutter (Normal) Open Close Open Close Open Close
Read Read Read
Shutter (Preopen) Open Close Open Close Open Close
External Sync
(negative polarity shown)
First wait
and exposure
Data
stored
Second wait
and exposure
Third wait
and exposure
Data
stored
Data
stored
t
exp
t
c
t
R
t
w1
NOTSCAN
Figure 13. Timing Diagram for the External Sync Mode
External Sync with Continuous Cleans Timing
Another timing mode available with an ST-133 controller is called Continuous Cleans. In
addition to the standard "cleaning" of the array, which occurs after the controller is
enabled, Continuous Cleans will remove any charge from the array until the moment the
External Sync pulse is received.
Shutter opens
Shutter remains open
for preprogrammed
exposure time
System waits while
shutter closes
Shutter opens
CCD is continuously
cleaned until External Sync
pulse is received
(shutter preopen) (shutter normal)
CCD is continuously
cleaned until External Sync
pulse is received
Figure 14. Continuous Cleans Operation Flow Chart
Once the External Sync pulse is received, cleaning of the array stops as soon as the
current row is shifted, and frame collection begins. With Normal Shutter operation the
shutter is opened for the set exposure time. With PreOpen Shutter operation the shutter is
open during the continuous cleaning, and once the External Sync pulse is received the
shutter remains open for the set exposure time, then closes. If the vertical rows are shifted
midway when the External Sync pulse arrives, the pulse is saved until the row shifting is

Chapter 5 Timing Modes 47
completed, to prevent the CCD from getting "out of step." As expected, the response
latency is on the order of one vertical shift time, from 1-30 µsec depending on the array.
This latency does not prevent the incoming signal from being detected, since photo
generated electrons are still collected over the entire active area. However, if the signal
arrival is coincident with the vertical shifting, image smearing of up to one pixel is
possible. The amount of smearing is a function of the signal duration compared to the
single vertical shift time.
Note: If EXT SYNC is still active at the end of the readout, the hardware will interpret
this as a second sync pulse, and so on.
Shutter (Normal) Open Close Open Close Open Close
Read Read Read
Shutter (Preopen) Open Close Open Close Open Close
External Sync
NOTSCAN
Figure 15. Continuous Cleans Timing Diagram
Internal Sync
Internal Sync operation, in which the synchronization handshake is implemented via the
backplane of an ST-133, does not require a connection to the Ext Sync connector. With
respect to timing considerations, the mode is very similar to the Ext Sync mode. Note that
the Int. Sync. mode is only available if an ST-133 has a PTG installed.
Frame Transfer Mode
In frame transfer operation, half the CCD is used for sensing light and the other half for
storage and readout. Not all CCD arrays are capable of readout in this mode, as it requires
that charge be shifted independently in the two halves of the array. See Chapter 6 for a
detailed discussion of readout in the frame-transfer mode operation; the primary focus of
this section is frame-transfer timing.
There are two timing options available in frame transfer mode, Free Run and External
Sync. Both are similar to their counterparts in full frame (standard) operation, except that
in frame transfer operation a shutter is not generally used. Because there is no shutter (or
the shutter is only closed after the camera has collected a series of frames), shutter
Normal, PreOpen, or Disable have no physical meaning here. The exposure half of the
array sees light continuously. The actual exposure time is the time between data transfers
from the exposure half of the array to the storage half of the array, and may be longer
than the programmed exposure, texp. Data transfer from the exposure half of the array to
the storage half occurs very quickly at the start of each read. During the read, the stored
data is shifted to the array’s output port, the same as in standard operation.

48 ST-133 Controller Manual Version 3.B
In Free Run frame-transfer mode operation, half the array is exposed for the set exposure
time (t
exp
). Then the data transfer to the storage half of the array takes place, marking the
start of the read and the beginning of a new exposure.
In External Sync frame-transfer mode operation, the camera reads out one frame for
every External Sync pulse received, providing the frequency of the External Sync pulse
doesn’t exceed the maximum rate possible with the system. Other than for the first
readout, initiated by starting acquisition, a Sync Pulse must be detected before the
subsequent readout can occur. If operating without a shutter, the actual exposure time is
set by the period of the sync signal. There is one exception, if the programmed exposure
time is less than the readout time, then the actual exposure time is simply equal to t
R,
the
readout time (marked by NOTSCAN low). More specifically, if the readout time, t
R
, is
greater than the sum of t
w1
, the time the controller waits for the first External Sync pulse,
plus t
exp
, the programmed exposure time, plus t
c
, the shutter compensation time, then the
actual exposure time will equal t
R.
If an External Sync pulse is detected during each read,
frames will follow one another as rapidly as possible as shown in Figure 16. In these
figures, Shutter indicates the programmed exposure time. If a shutter were present and
active, it would also be the actual exposure time.
Prior to the first readout, clean cycles are performed on the array. When the software
issues a Start Acquisition command, the first readout is generated in hardware and the
rapid data transfer from the exposure half of the array to the storage half of the array
occurs (marking the beginning of the first exposure). The initial data read are discarded
because they are not meaningful. The first exposure continues until the next data transfer,
which occurs at the beginning of the next readout, 50 ns after the first readout ends. The
data acquired during the first exposure is then read out. This pattern continues for the
duration of the experiment so that, during each frame, the data acquired during the
previous frame is read out.
NOTSCAN
Shutter
External Sync
(negative polarity shown)
texp
tw1
50ns min.pulse between frames
tRtRtRtR
actual exposure time
cleans acquisition
Figure 16. Frame Transfer where t
w1
+ t
exp
+ t
c
< t
R
Figure 17 shows the case where the programmed storage time is greater than the time
required to read out the storage half of the array, that is, where t
w1
+ t
exp
+ t
c
> t
R
. In this
case, the programmed exposure time will dominate in determining the actual exposure
time. In the situation depicted in Figure 17, the External Sync pulse arrives during the
readout. As always, the External Sync pulse must be detected before the next readout can
occur. However, there is no requirement as to when it must be applied or even that it be
periodic. The timing of the External Sync pulse is entirely at the user’s discretion. In
Figure 18, the External Sync pulse is shown arriving after the read. Detection of the
External Sync pulse enables a new readout to occur on completion t
exp
+ t
c.

Chapter 5 Timing Modes 49
NOTSCAN
Shutter
External Sync
(negative polarity shown)
texp
tw1 tR
tc
cleans acquisition
tRtRtRtR
actual exposure time
Figure 17. Frame Transfer where t
w1 +
t
exp
+ t
c
> t
R
External Sync
(negative polarity shown)
NOTSCAN
Shutter
tw1
tc
texp
cleans acquisition
tRtRtRtR
actual exposure time
Figure 18. Frame Transfer where Pulse arrives after Readout
Kinetics Mode
Introduction
Kinetics mode uses the CCD to expose and store a limited number of images in rapid
succession. The time it takes to shift each line (or row) on the CCD is as short as a few
hundred nanoseconds to few microseconds, depending on the CCD. Therefore the time
between images can be as short as a few microseconds. Kinetics mode allows frame
transfer CCDs to take time-resolved images/spectra.
Note: Kinetics mode is an option, so the controller must be programmed before your
order is shipped. If the Kinetics option has been installed in the ST-133, this readout
mode will be made available when you select the appropriate camera type on the
Hardware Setup
dialog box.
Below is a simplified illustration of kinetics mode. Returning to our 4 × 6 CCD example,
in this case 2/3 of the array is masked, either mechanically or optically. The shutter opens
to expose a 4 × 2 region. While the shutter remains open, charge is quickly shifted just
under the mask, and the exposure is repeated. After a third image is collected the shutter
is closed and the CCD is read out. Since the CCD can be read out slowly, very high
dynamic range is achieved. Shifting and readout are shown in Figure 19.

50 ST-133 Controller Manual Version 3.B
12
4
A2
A1
B2
B1
C2
C1
D2
D1
A2
A1
B2
B1
C2
C1
D2
D1
3
56
A2
A1
B2
B1
C2
C1
D2
D1
A4
A3
B4
B3
C4
C3
D4
D3
A6
A5
B6
B5
C6
C5
D6
D5
A2
A1
B2
B1
C2
C1
D2
D1
A4
A3
B4
B3
C4
C3
D4
D3
A6
A5
B6
B5
D6
C5
D6
D5
A2
A1
B2
B1
C2
C1
D2
D1
A4
A3
B4
B3
C4
C3
D4
D3
A4
A3
B4
B3
C4
C3
D4
D3
A2
A1
B2
B1
C2
C1
D2
D1
Expose Shift
Shift Expose Readout
Expose
Figure 19. Kinetics Readout
Timing Modes
Kinetics mode has three timing modes: Free Run, Single Trigger, and Multiple Trigger.
Figure 20. Hardware Setup Dialog Box Figure 21. Experiment Setup Dialog Box

Chapter 5 Timing Modes 51
Free Run
In the Free Run Kinetics mode, the controller takes a series of images, each with the
Exposure time set through the software (in WinView32, the exposure time is set on the
Experiment Setup|Main tab page). The time between image frames, which may be as
short as a few microseconds, is limited by the time required to shift an image under the mask:
this interimage time equals the Vertical Shift rate (specified in
µ
sec/row) multiplied by the
Window Size (the number of rows allocated for an image frame). The exact number of
frames depends on the selected Window Size and is equal to the number of pixels
perpendicular to the shift register divided by the Window Size.
Example: Referring to the readout shown in Figure 19, there are 6 pixels perpendicular to
the shift register and the Window Size is 2 pixels high. The number of frames is 3. If the
Vertical Shift Rate for the CCD is 1.6
µ
sec/row, the Shift time will be 3.2
µ
sec per frame.
Integrate signals (SHUTTER) or Readout signals (NOTSCAN) are provided at the
BNC for timing measurements.
NOTSCAN Signal
Shutter
opening
time
Shutter
closing
time Readout
START ACQUIRE command from the software issent automatically
when ACQUIRE or FOCUS is clicked on in the software.
Exposure
Shift
SHUTTER Signal
START ACQUIRE
Figure 22. Free Run Timing Diagram
Single Trigger
Single Trigger Kinetics mode takes an entire series of images with each External Trigger
Pulse (applied at the Ext. Sync BNC on the control board of ST-133). After the series is
complete the shutter closes and the CCD is read out at normal speeds. Once the readout is
complete the camera is ready for the next series of exposures. This timing is shown in
Figure 23, where a single External trigger pulse is used to collect a burst of 6 frames.
NOTSCAN Signal
Shutter
opening
time
Shutter
closing
time Readout
START ACQUIRE command from the software issent automatically
when ACQUIRE or FOCUS is clicked on in the software.
External Trigger
Exposure
Shift
SHUTTER Signal
START ACQUIRE
Figure 23. Single Trigger Timing Diagram

52 ST-133 Controller Manual Version 3.B
Multiple Trigger
Multiple Trigger Kinetics mode takes a single image in the series for each External Sync
pulse received by the controller. Once the series is complete the shutter closes and
readout begins. Since the shutter is open during the entire series of images, if the External
Sync pulses are irregularly spaced then the exposures will be of different lengths. Once
the series has been read out the camera is ready for the next series. This timing is shown
in Figure 24, where a series of 6 frames is collected with 6 External Sync pulses.
NOTSCAN Signal
Shutter
opening
time
Shutter
closing
time Readout
START ACQUIRE command from the software issent automatically
when ACQUIRE or FOCUS is clicked on in the software.
External Triggers
Exposure
Shift
SHUTTER Signal
START ACQUIRE
Figure 24. Multiple Trigger Timing Diagram

53
Chapter 6
Exposure and Readout
Before each image from the CCD array appears on the computer screen, it must first be
read, digitized, and transferred to the computer. Figure 25 is a block diagram of the
image-signal path.
CCD
Preamp
Cable driver
Incoming photons
Up/down integrator
Fast A/D
Display
ST-133A Controller
Computer
Slow A/D
Storage
Digital processor Video
display
Camera
Interface board
RS PCI or USB 2.0
Interface module
TAXI or USB 2.0
Figure 25. Block Diagram of Light Path in System
The remainder of this chapter describes the exposure, readout, and digitization of the
image. Included are descriptions of binning for imaging applications and the specialized
ST-133 timing modes.
Exposure
Charge coupled devices can be roughly thought of as a two-dimensional grid of
individual photodiodes (called pixels), each connected to its own charge storage "well."
Each pixel senses the intensity of light falling on its collection area, and stores a
proportional amount of charge in its associated "well." Once charge accumulates for the
specified exposure time, the pixels are read out serially.
CCD arrays perform three essential functions: photons are transduced to electrons,
integrated and stored, and finally read out. CCDs are very compact and rugged.
Unintensified, uncoated CCDs can withstand direct exposure to relatively high light

54 ST-133 Controller Manual Version 3.B
levels, magnetic fields and RF radiation. They are easily cooled and can be precisely
thermostated to within a few tens of millidegrees.
Because CCD arrays, like film and other media, are always sensitive to light, light must not
be allowed to fall on the array during readout. Unintensified full-frame CCD cameras like the
ST-133 use a mechanical shutter to prevent light from reaching the CCD during readout.
ICCD (intensified) cameras use an image intensifier to gate the light on and off.
The software allows the user to set the length of time the camera is allowed to integrate
the incoming light. This is called the exposure time. During each scan, the shutter or
intensifier is enabled for the duration of the exposure period, allowing the pixels to
register light.
Exposure with a Mechanical Shutter
For some CCD arrays, the ST-133 uses a mechanical shutter to control exposure of the
CCD. The diagram in Figure 26 shows how the exposure period is measured. The
NOTSCAN signal, provided at the BNC on the ST-133 Analog/Control panel,
can be used to monitor the exposure and readout cycle (t
R
). This signal is also shown in
Figure 26. The value of t
c
is shutter type dependent, and will be configured automatically
for cameras shipped with an internal shutter.
NOTSCAN
Mechanical Shutter
Acquire Readout
ClosedOpen
Exposure time Shutter compensation
t
exp
t
c
Figure 26. Exposure of the CCD with Shutter Compensation
NOTSCAN is low during readout, high during exposure, and high during shutter
compensation time.
Since most shutters behave like an iris, the opening and closing of the shutter will cause
the center of the CCD to be exposed slightly longer than the edges. It is important to
realize this physical limitation, particularly when using short exposures.
Exposure with an Image Intensifier
Although the standard camera is not intensified, it is possible to connect it to a
lens-coupled intensifier, making the following general discussion of intensified operation
applicable.
ICCD (intensified) cameras use an image intensifier both to gate light on and off and to
greatly increase the brightness of the image. In these cameras the image intensifier
detects and amplifies the light, and the CCD is used for readout.
The exposure programmed by software in this case refers to duration of gating of the
intensifier. For shorter exposures, a Princeton Instruments pulser is required.
The MCP (microchannel plate) of the intensifier is composed of more than 106 individual
miniature electron multipliers with an excellent input to output spatial geometric

Chapter 6 Exposure and Readout 55
accuracy. Intensifier gain is varied by adjusting the voltage across the MCP or the voltage
across the MCP output and the phosphor. This second parameter is a factory adjustment,
as it affects both the gain and the resolution of the intensifier.
Detection of extremely weak Continuous Wave (CW) signals, e.g., luminescence and
Raman scattering from solid state samples, is typically limited by the dark current of the
intensifier’s photocathode, usually referred to as the equivalent brightness intensity
(EBI). All standard intensified cameras made by Roper Scientific have the lowest EBI
values possible.
Continuous Exposure (no shuttering)
For full-frame CCDs, the standard camera is equipped with an integral shutter. However,
inasmuch as it is possible to order the camera without a shutter, the following general
discussion of unshuttered operation is provided.
Unlike video rate CCD cameras, slow scan scientific cameras require a shutter to prevent
"smearing" of features during readout. This is because during readout, charge is moved
horizontally or vertically across the surface of the CCD. If light is falling on the CCD
during readout then charge will continue to accumulate, blurring the image along one
direction only.
For some experimental applications a shutter is not required because no light falls on the
CCD during readout. If the light source can be controlled electronically via the
NOTSCAN or SHUTTER signal (from the BNC), the CCD can be read out in
darkness.
Cameras with frame-transfer capability may be used with or without a shutter. When
operating without a shutter, image smearing may occur, depending on the exact nature of
the experiment. This effect, caused by light falling on the CCD array as the charge is
shifted to the masked area, occurs only if the CCD is illuminated during shifting. In the
case of intensified cameras (ICCDs), this effect can be eliminated by using a fast
phosphor and gating the intensifier at the same frame rate as the CCD.
The fraction of total signal due to smearing is the ratio of the amount of time spent
shifting divided by the exposure time between frames. Faster shifting and/or longer
exposure times will minimize this effect. Note that while 1% smear is insignificant in an
8-bit camera (256 gray levels), in a 12-bit camera (over 4,000 gray levels) 1% smearing
is over 40 counts, enough to obscure faint features in a high dynamic range image.
Saturation
When signal levels in some part of the image are very high, charge generated in one pixel
may exceed the "well capacity" of the pixel, spilling over into adjacent pixels in a process
called "blooming." In this case a more frequent readout is advisable, with signal
averaging to enhance S/N (Signal-to-Noise ratio) accomplished through the software.
For signal levels low enough to be readout-noise limited, longer exposure times, and
therefore longer signal accumulation in the CCD, will improve the S/N ratio
approximately linearly with the length of exposure time. There is, however, a maximum
time limit for on-chip averaging, determined by either the saturation of the CCD by the
signal or the loss of dynamic range due to the buildup of dark charge in the pixels (see
below).

56 ST-133 Controller Manual Version 3.B
Dark Charge
Dark charge or dark current is the thermally induced buildup of charge in the CCD over
time. The statistical noise associated with this charge is known as dark noise,. Dark
charge values vary widely from one CCD array to another and are exponentially
temperature dependent. At the typical operating temperature of a camera dark charge may
be reduced by a factor of ~2 for every 6º reduction in temperature. In the case of cameras
that have MPP type arrays, the average dark charge is extremely small. However, the
dark-charge distribution is such that a significant number of pixels may exhibit a much
higher dark charge, limiting the maximum practical exposure. Dark charge effect is more
pronounced in the case of cameras having a non-MPP array.
With the light into the camera completely blocked, the CCD will collect a dark charge
pattern, dependent on the exposure time and camera temperature. The longer the
exposure time and the warmer the camera, the larger and less uniform this background
will appear. Thus, to minimize dark-charge effects, you should operate with the lowest
CCD temperature possible.
Notes:
1. Do not be concerned about either the baseline (DC) level of this background or its
shape unless it is very high, i.e., > 1000 counts with 16-bit A/D or > 400 counts with
a 12-bit A/D. What you see is not noise. It is a fully subtractable readout pattern.
Each CCD has its own dark charge pattern, unique to that particular device. Simply
acquire and save a dark charge "background image" under conditions identical to
those used to acquire the "actual" image. Subtracting the background image from the
actual image will significantly reduce dark-charge effects.
2. The baseline can be adjusted by using the F and S Zero pots located on the rear panel of
the controller. If these pots are not present, the baseline may be software-adjustable.
3. Offset and excess noise problems are more likely to occur if the controller and
camera weren’t calibrated and tested as a system at the factory.
If you observe a sudden change in the baseline signal you may have excessive humidity
in the vacuum enclosure of the camera. Turn off the controller (if LN-cooled, remove the
liquid nitrogen, also) and have the camera repumped before resuming normal operation.
Contact the factory Customer Support Dept. for information on how to refresh the
vacuum. See page 114 for contact information.
Output Amplifier Selection
Some camera systems are available with dual output amplifiers. If your system has dual
output amplifiers, you can choose the array output amplifier (High Capacity or Low
Noise) via the WinView/32 on the
Acquisition|Experiment Setup…|Main
tab page. The
High Capacity amplifier selection provides a well capacity that is approximately 3 times
the well capacity for the Low Noise amplifier selection. High Capacity is suitable when
you have intense light signals or signals with high dynamic range. The Low Noise
amplifier provides superior signal-to-noise performance and is suitable when you have
weak signals.
Note: The choice of output amplifier and analog gain setting should be considered
together for the best signal capture.
Caution

Chapter 6 Exposure and Readout 57
Analog Gain Control
Analog gain control is used to change the number of electrons required to generate an
Analog-to-Digital Unit (ADU, also known as a count). In WinView/32, the analog gain
choices are Low, Medium, and High. Users who measure high-level signals may wish to
select Low to allow digitization of larger signals. At Medium gain, the camera has
typically been calibrated so the overall noise is ~1 ADU RMS. This setting is suitable for
experiments within the mid-level intensity range. Users who consistently measure low-
level signals may wish to select High, which requires fewer electrons to generate an
ADU and reduces some sources of noise. This is a particularly important consideration in
absorbance measurements.
Example: The following descriptions assume that the actual incoming light level is
identical in all three instances. The numbers used demonstrate the effect of changing a
gain setting and do not reflect actual camera performance.
Low requires eight electrons to generate one ADU. Strong signals can be acquired
without flooding the CCD array. If the gain is set to Low and the spectra or images
appear weak, you may want to change the gain setting to Medium or High.
Medium requires four electrons to generate one ADU. If the gain is set to Medium
and the spectra or images do not appear to take up the fully dynamic range of the
CCD array, you may want to change the gain setting to High. If the CCD array
appears to be flooded with light, you may want to change the setting to Low.
High requires two electrons to generate one ADU and some noise sources are
reduced. Because fewer electrons are needed to generate an ADU, weaker signals can
be more readily detected. Lower noise further enhances the ability to acquire weak
signals. If the CCD array appears to be flooded with light, you may want to change
the setting to Medium or Low.
Analog gain is software-selectable for many of
the Princeton Instrument cameras. In
WinView/32, gain selection is made on the
Acquisition| Experiment Setup…|ADC
tab
card. If there is no Analog Gain parameter on
that tab card, analog gain may not be selectable
or it may be controlled by a gain switch on the
camera, as is the case with older TE- and LN-
cooled cameras (see Figure 27).
Note: When software-selection of Analog Gain
is available, this selection will override any
hardware setting that may be selected at the
camera.
GAIN SWITCH
(Inactive when Gain is
software-controlled)
Low
Medium
High
GAIN SWITCH
(Inactive when Gain is
software-controlled)
Figure 27. Analog Gain Switch on
TE- and LN-cooled Cameras

58 ST-133 Controller Manual Version 3.B
Readout of the Array
In this section, a simple 6 × 4 pixel CCD is used to demonstrate how charge is shifted and
digitized. As described below, two different types of readout are available. Full frame
readout, for full frame CCDs, reads out the entire CCD surface at the same time. Frame
transfer operation assumes half of the CCD is for data collection and half of the array is a
temporary storage area.
Full Frame Readout
The upper left drawing in Figure 28 represents a CCD after exposure but before the
beginning of readout. The capital letters represent different amounts of charge, including
both signal and dark charge. This section explains readout at full resolution, where every
pixel is digitized separately.
Readout of the CCD begins with the simultaneous shifting of all pixels one column
toward the "shift register," in this case the column on the far right. The shift register is a
single line of pixels along one side of the CCD, not sensitive to light and used for readout
only. Typically the shift register pixels hold twice as much charge as the pixels in the
imaging area of the CCD.
Readout of the CCD begins with the
simultaneous shifting of all pixels
one row toward the "shift register,"
in this case the row on the top. The
shift register is a single line of
pixels along the top of the CCD, not
sensitive to light and used for
readout only. Typically the shift
register pixels hold twice as much
charge as the pixels in the imaging
area of the CCD.
After the first row is moved into the
shift register, the charge now in the
shift register is shifted toward the
output node, located at one end of
the shift register. As each value is
"emptied" into this node it is
digitized. Only after all pixels in the
first row are digitized is the second
row moved into the shift register.
The order of shifting in our example
is therefore A1, B1, C1, D1, A2, B2,
C2, D2, A3....
1
A2
A1
B2
B1
C2
C1
D2
D1
A4
A3
B4
B3
C4
C3
D4
D3
A6
A5
B6
B5
C6
C5
D6
D5
A1 B1 C1 D1
4
A2
B1
B2
C1
C2
D1
D2
A4
A3
B4
B3
C4
C3
D4
D3
A6 B6
C6
D6
2
A2 B2 C2 D2
A4
A3
B4
B3
C4
C3
D4
D3
A6 B6
C6
D6
3
A2
A1
B2
B1
C2
C1
D2
D1
A4
A3
B4
B3
C4
C3
D4
D3
A6 B6
C6
D6
A5 B5 C5 D5
A5 B5 C5 D5 A5 B5 C5 D5
Figure 28. Full Frame at Full Resolution
After charge is shifted out of each pixel the remaining charge is zero, meaning that the
array is immediately ready for the next exposure.
Below are the equations that determine the rate at which the CCD is read out. Tables of
values for CCDs supported at the time of the printing of this manual also appear below.

Chapter 6 Exposure and Readout 59
The time needed to take a full frame at full resolution is:
t
R
+ t
exp
+ t
c
(1)
where
t
R
is the CCD readout time,
t
exp
is the exposure time, and
t
c
is the shutter compensation time.
The readout time is approximately given by:
t
R
= [N
x
· N
y
· (t
sr
+ t
v
)] + (N
x
· t
i
) (2)
where
N
x
is the smaller dimension of the CCD
N
y
is the larger dimension of the CCD
t
sr
is the time needed to shift one pixel out of the shift register
t
v
is the time needed to digitize a pixel
t
i
is the time needed to shift one line into the shift register
t
s
is the time needed to discard a pixel
The readout times for a number of different CCD arrays are provided in Table 4 below.
CCD Array 1 MHz Readout Time (t
R
)
EEV CCD-37 512 x 512 0.28 sec.
Kodak KAF-0400 768 x 512 0.5 sec.
Kodak KAF-1400 1317 x 1035 1.5 sec.
Table 4. Approximate Readout Time of a Single Frame for Some CCD Arrays
A subsection of the CCD can be read out at full resolution, sometimes dramatically
increasing the readout rate while retaining the highest resolution in the region of interest
(ROI). To approximate the readout rate of an ROI, in Equation 2 substitute the x and y
dimensions of the ROI in place of the dimensions of the full CCD. Some overhead time,
however, is required to read out and discard the unwanted pixels.
Image Readout with Binning
Binning is the process of adding the data from adjacent pixels together to form a single
pixel (sometimes called a super-pixel), and it can be accomplished in either hardware or
software. Rectangular groups of pixels of any size may be binned together, subject to
some hardware and software limitations.
Hardware binning is performed before the signal is read out by the preamplifier. For
signal levels that are readout noise limited this method improves S/N ratio linearly with
the number of pixels grouped together. For signals large enough to render the camera

60 ST-133 Controller Manual Version 3.B
photon shot noise limited, the S/N ratio improvement is roughly proportional to the
square-root of the number of pixels binned.
Figure 29 shows an example of 2 × 2 binning. Each pixel of the image displayed by the
software represents 4 pixels of the CCD array. Rectangular bins of any size are possible.
Binning also reduces readout time and the burden on computer memory, but at the
expense of resolution. Since shift register pixels typically hold only twice as much charge
as image pixels, the binning of large sections may result in saturation and "blooming", or
spilling of charge back into the image area.
++++
2
A2 B2 C2 D2
A4
A3
B4
B3
C4
C3
D4
D3
A6
A5
B6
B5
C
6
C5
D6
D5
A1 B1 C1 D1
++
+++
C2 D2
C1 D1
3
A2 B2
A4
A3
B4
B3
C4
C3
D4
D3
A6
A5
B6
B5
C
6
C5
D6
D5
A1 B1
++
+
4
C2 D2
A4
A3
B4
B3
C4
C3
D4
D3
A6
A5
B6
B5
C
6
C5
D6
D5
C1 D1
1
A2
A1
B2
B1
C2
C1
D2
D1
A4
A3
B4
B3
C4
C3
D4
D3
A6
A5
B6
B5
C
6
C5
D6
D5
Figure 29. 2 × 2 Binning for Images
The readout rate for n × n binning is approximated using a more general version of the
full resolution equation. The modified equation is:
t=N N t
n
t
n+N t
Rxy
sr v
2xi
+
(3)

Chapter 6 Exposure and Readout 61
Binning in Software
One limitation of hardware binning is that the shift register pixels and the output node are
typically only 2-3 times the size of imaging pixels as shown in Table 5. Consequently, if
the total charge binned together exceeds the capacity of the shift register or output node,
the data will be lost.
CCD Array Imaging Section
Well Capacity
Horizontal Shift
Register Well
Capacity
Preamp Node
Well Capacity
EEV 512 x 512 100 x 10
3
electrons 200 x 10
3
electrons 400 x 10
3
electrons
Kodak 768 x 512 85 x 10
3
electrons 170 x 10
3
electrons 340 x 10
3
electrons
Kodak 1317 x 1035 45 x 10
3
electrons 90 x 10
3
electrons 180 x 10
3
electrons
Table 5. Well Capacity for Some CCD Arrays
This restriction strongly limits the number of pixels that may be binned in cases where there
is a small signal superimposed on a large background, such as signals with a large
fluorescence. Ideally, one would like to bin many pixels to increase the S/N ratio of the weak
peaks but this cannot be done because the fluorescence would quickly saturate the CCD.
The solution is to perform the binning in software. Limited hardware binning may be used
when reading out the CCD. Additional binning is accomplished in software, producing a
result that represents many more photons than was possible using hardware binning.
Software averaging can improve the S/N ratio by as much as the square-root of the
number of scans. Unfortunately, with a high number of scans, i.e., above 100, camera 1/f
noise may reduce the actual S/N ratio to slightly below this theoretical value. Also, if the
light source used is photon-flicker limited rather than photon shot-noise limited, this
theoretical signal improvement cannot be fully realized. Again, background subtraction
from the raw data is necessary.
This technique is also useful in high light level experiments, where the camera is again
photon shot-noise limited. Summing multiple pixels in software corresponds to collecting
more photons, and results in a better S/N ratio in the measurement.
Frame Transfer Readout
The ST-133 fully supports frame transfer readout. Operation in this mode is very similar
to the operation of video rate cameras. Half of the CCD is exposed continuously, raising
the exposure duty cycle to nearly 100%. The other half of the CCD is masked to prevent
exposure, and it is here that the image is "stored" until it can be read out.
Figure 30 shows the readout of a masked version of our sample 4 × 6 CCD. The shading
represents the masked area (masking is on the array).

62 ST-133 Controller Manual Version 3.B
54
12
Charge accumulates in
unmasked cells during
exposure.
Accumulated charge in
exposed cells is quickly
transferred under mask.
Shifting continues until all masked
data has been shifted into serial
register and from there to the Output
Node.
A2
A1
B2
B1
C2
C1
D2
D1
A3 B3 C3 D3
Charges in serial register shift into
Output Node, emptying the register
so the next line can be transferred in.
A2
A1
B2
B1
C2
C1
D2
D1
A3 B3 C3 D3
A4 B4 C4 D4
A6 B6
C6
D6
A5 B5 C5 D5
A2
A1
B2 C2 D2
A3 B3 C3 D3
A4 B4 C4 D4
A6 B6
C6
D6
A5 B5 C5 D5
B1 C1 D1
A3 B3 C3 D3
A4 B4 C4 D4
B3
A4 B4 C4 D4
A6 B6
C6
D6
A5 B5 C5 D5
C3 D3
3
Charge from cells A1-D1 shifted
to serial register. Exposed cells
accumulate new charge.
6
All data from first exposure has been
shifted out. Second exposure continues.
Initial conditions are restored.
A2
A1
B2
B1
C2
C1
D2
D1
A3 B3 C3 D3
A3 B3 C3 D3
A4 B4 C4 D4
A4 B4 C4 D4
A6 B6
C6
D6
A5 B5 C5 D5
Figure 30. Frame Transfer Readout
Only the exposed region collects charge. At the end of the exposure, the charge is quickly
shifted into the masked region. Since the shifting is accomplished in a short time, i.e., a
few milliseconds, the incident light causes only minimal "smearing" of the signal. While
the exposed region continues collecting data, the masked region is read out and digitized.
The percentage of smearing given by the equation below is simply the time needed to
shift all rows from the imaging area divided by the exposure time.
Nt
t
xi
exp
(4)
Digitization
During readout, an analog signal representing the charge of each pixel (or binned group
of pixels) is digitized. The number of bits per pixel is based on both the hardware and the
settings programmed into the camera through the software. One A/D converter (one
digitization speed) is standard with the ST-133. However, the ST-133 will support multiple
digitization speeds (software-selectable readout rates) if the Dual A/D Converters option is
ordered or if a 2 MHz version of the ST-133 is ordered for the system.
Multiple digitization provides optimum signal-to-noise ratios at all readout speeds.
Because the readout noise of CCD arrays increases with the readout rate, it is sometimes
necessary to trade off readout speed for high dynamic range. In the most common ST-133
configurations, there will be a 1 MHz conversion speed for the fastest possible data
collection and a 100 kHz or 50 kHz conversion speed for use where noise performance is
the paramount concern. Switching between the conversion speeds is completely under
software control for total experiment automation.

63
Appendix A
Specifications
CCD Arrays
Spectral Range
400-1080 nm; 190-1080 nm with UV-to-visible coating on the CCD
Types
The ST-133 can be operated with many different Princeton Instruments cameras, each of
which is available with a variety of different CCD chips as specified at the time of order.
Contact the factory for up-to-date information on the performance characteristics of the
array installed in your particular camera.
Temperature Control
Setting Mechanism: Temperature is set by the application software.
Display: The actual temperature can be displayed at the computer by the application
software.
Stability: ±0.050°C over entire temperature range
Temperature Range: A function of camera type; see manual for your particular
camera.
Time to Lock: A function of camera type; see manual for your particular camera.
Inputs
Note: See Appendix B, PTG Module, for information about the PTG connectors.
EXT SYNC: TTL input (BNC) to allow data acquisition to be synchronized with
external events. Sense can be positive or negative going as set in software.
Synchronization and Trigger Modes are discussed in Chapter 5.

64 ST-133 Controller Manual Version 3.B
Outputs
Note: See Appendix B, PTG Module, for information about the PTG connectors.
VIDEO: 1 V pk-pk from 75 Ω, BNC connector. Either RS-170 (EIA) or CCIR standard
video as specified when system was ordered. Requires connection via 75 Ω cable that
must be terminated into 75 Ω.
: TTL output (BNC) for monitoring camera status. Logic output is software-
selectable as either NOTSCAN or SHUTTER. When the logic output is NOTSCAN,
it is at a TTL low when CCD is being read; otherwise high. When the logic output is
SHUTTER, the output precisely brackets shutter-open time (exclusive of shutter
compensation) and can be used to control an external shutter or to inhibit a pulser or
timing generator. Default selection is SHUTTER.
: TTL output (BNC); marks start of first exposure. When run is initiated,
remains high until completion of cleaning cycles preceding first exposure, then goes
low and remains low for duration of run.
Input/Outputs
SERIAL COM: (TAXI) Data link to computer via proprietary cable connected to this
9-pin "D" connector. Cable lengths to 165 feet (50 m) available.
USB 2.0: (USB 2.0) Data link to computer via 5 meter USB cable connected to this
connector.
A/D Converters
The ST-133 is available in a number of different configurations. The configuration
provided for a specific order is determined primarily by the choice of camera specified at
the time of purchase. With some configurations it is possible to have two A/D converters
installed. With others there can only be one. Both 12- and 16-bit converters are available
at speeds as high as 1 MHz. Not all converters are available for all cameras. Some
converters run at one speed only. Others can operate at more than one speed as selected
in software. Low-speed operation gives better noise performance; high-speed operation
allows faster data acquisition.
Readout Rate: A function of the installed converter. Speeds as high as 1 MHz (12- and
16-bits) and as low as 50 kHz are currently available.
Linearity: better than 1%.
Readout noise: 1-1.2 counts RMS on standard controllers.
Exposure (Integration) Time
5 msec to 2.3 hours (full frame or frame transfer).

Appendix A Specifications 65
Shutter Compensation Time
The following numbers apply for a 1 MHz ST-133.
Shutter Exposure
Vincent (small) 8.0 msec
Prontor 40 (large) 28.0 msec
Prontor 23 (external) 8.0 msec
Intensified (electronic) 6.0 msec
NONE 200 nsec
Computer Requirements
Depending on the communication protocol (TAXI or USB 2.0) the ST-133 is most
commonly used with a Pentium computer configured as follows.
Type:
TAXI: 200 MHz Pentium® II (or better)
USB 2.0: 1 GHz Pentium 3 (or better)
Memory (RAM):
TAXI: Minimum of 32 Mbytes; possibly more depending on experiment design and
size of CCD Array.
USB 2.0: Minimum of 256 Mb of RAM.
Operating System:
TAXI: Windows 95
®, Windows NT® or later for WinView/32 and WinSpec/32.
USB 2.0: Windows 2000 (with Service Pack 3), Windows XP (with Service Pack 1)
or later operating system.
Interface:
TAXI: PCI High-Speed Serial I/O card
USB 2.0: USB Interface Card (Orange Micro 70USB90011 USB2.0 PCI is
recommended)

66 ST-133 Controller Manual Version 3.B
Miscellaneous
Dimensions: See Appendix E.
Controller Weight: 5.45 kg.
Power Requirements: Nominally 100, 120, 220 or 240 V AC, 47-63 Hz, 300 watts;
required DC voltages are generated in the controller. Power to camera is applied via
controller cable.
Environmental Requirements:
Storage temperature: -20° C to 55° C;
Operating temperature range over which specifications can be met: 18° C to 23° C;
Relative humidity: ≤50% noncondensing.
TTL Requirements: Rise time ≤ 40 nsec, Duration ≥ 100 nsec.

67
Appendix B
PTG Module
Description
The Princeton Instruments
Programmable Timing Generator
(PTG) is a plug-in module designed
for operation in the ST-133
Controller. Incorporating the Timing
Generator into the Controller in this
manner allows pulsed operation of
the PI-MAX camera in pulsed
measurements without the
inconvenience and expense of a
separate timing generator. The novel
and highly integrated design of the
PTG, with its advanced high-speed
electronics, low insertion delay and
wide range of programmable
functions, achieves superior
performance as the ultimate gate
controller for the PI-MAX camera.
Note: The combination of PTG and
the USB 2.0 interface is supported by
versions 2.5.15 and higher of
WinView/32 and WinSpec/32.
T
0
120Vac
~
50-60Hz
FUSES: LEFT: RIGHT:
100 - 120V ~ 0.75A - T 2.50A - T
220 - 240 V ~ 0.30A - T 1.25 A - T
SHUTTER CONTROL
REMOTE SETTING
EXT. TRIG. IN
PRE. TRIG. IN
TIMING GEN.
AUX. TRIG. OUT
TRIG.
Figure 31. ST-133 with Programmable Timing
Generator and PCI (TAXI) Interface Control Module
Specifications
Back panel I/O
Pre-Trigger Input: BNC (10 kΩ impedance), TTL level used only to start a bracket
pulse.
External Trigger Input: BNC, fully configurable trigger input (see Trigger
specifications below).
T0 Output (Selected Trigger Output): BNC, TTL level, output of trigger selector. If
burst pulsing is turned Off, the T0 Output is asserted after either an External or an
Internal trigger and a pulse ensemble is then produced. The T0 Output is deasserted
when a pulse ensemble is completed. A pulse ensemble consists of a Gate Start pulse,
a Gate Stop pulse and an Auxiliary pulse.

68 ST-133 Controller Manual Version 3.B
If burst pulsing is turned On, the T0 Output is deasserted when the last pulse
ensemble is completed.
Auxiliary Trigger Output: BNC,
AC-coupled pulse output. The
auxiliary timer's output is
available to the user through a
rear panel BNC for triggering
other system components. The
host software sets the Delay
Time of the auxiliary trigger
output with respect to the PTG
trigger time.
Figure 32 is an oscilloscope
screen capture of the Auxiliary
Trigger output. For proper
timing, users should trigger on
the leading edge of the output
Figure 32. Auxiliary Trigger Output
waveform (point 1 as indicated in Figure 32 and not at point 2, 3, or 4).Use positive-
edge triggering and a positive trigger level from +1.0 to +1.5 V. If using it to drive
logic, we suggest that the 74HCT or 74ACT logic-device families be used.
Timing Gen Interface: DB9 connector carrying the Start, Stop and Bracket Pulse
signals. These signals are connected to the head to control the photocathode and
MCP gating and are not directly available.
Gate Start pulse: switches photocathode On.
Gate Stop pulse: switches photocathode Off.
Bracket Pulse: In bracket pulsing On operation, biases MCP On; timing controlled
by software; asserted before Gate Start* and deasserted after Gate Stop.
Operating modes
Continuous: Pulse Width and Pulse Delay remain constant over the course of the
measurement for all triggers.
Sequential: Pulse Width, Pulse Delay, or both change as the measurement progresses.
Fixed: Incremental change in Pulse Width and/or Pulse Delay is constant for each
trigger.
Exponential: Incremental change in Pulse Width and/or Pulse Delay varies with
each trigger; well suited to fluorescence decay experiments.
Anticipated Trigger: Allows bracket pulsing operation with repetitive trigger source
having a fixed period. Hardware determines trigger period and starts bracket pulse at
specified interval prior to trigger.
Trigger
Modes:
Internal: PTG generates triggers at the specified frequency; each trigger initiates a
pulse ensemble that is applied to PI-MAX.
*
Value differs for each head (500 ns to 700 ns typical) and is stored in NVRAM.

Appendix B PTG Module 69
External: Each trigger applied to Ext. Trig. In BNC initiates a pulse ensemble that is
applied to PI-MAX.
Readout Cycle: Readout cycle is triggered through the ST-133 backplane if Int. Sync.
is selected on Experiment Setup Timing tab page.
Enabling: Handshakes that prevent a readout from occurring while the PTG is busy and
that prevent the PTG from pulsing the photocathode ON while a readout cycle is in
progress are performed through the backplane.
External Trigger:
Levels: -6 V to + 6 V DC
External Level Resolution: 48 mV
Slope: selectable.
Coupling: AC and DC selectable.
Input Hysteresis: 100 mV
Repetition Rate: up to 1 MHz
Bandwidth: 700 MHz
Internal Trigger:
Repetition rate:
minimum: 0.1 Hz
maximum: 1 MHz
resolution: 12.5 ns
Timing
Trigger gate start delay:
minimum: 24 ns
maximum: 20 ms*
resolution: 0.04 ns
Gate Pulse width:
minimum: 0.0 ns
maximum: 20 ms*
resolution: 0.04 ns
Trigger to Auxiliary delay:
minimum: 24 ns
maximum: 10 ms
resolution: 0.04 ns
*
start delay + gate width = 20 ms maximum

70 ST-133 Controller Manual Version 3.B
Operation
Introduction
Operation of the PTG module is quite simple. Most of the functions are performed
automatically through the backplane and the parameters are set via the Pulser Setup
screens of the host software (WinView/32 or WinSpec/32, version 2.4 and higher).
Operated in the External Trigger mode, a trigger is applied to the Ext. Trig. In
connector. No other connections to the PTG’s BNC connectors are required. When
operated in the Internal Trigger mode, unless a PTG output is used to trigger a peripheral
system component, no connections to the BNC connectors would be required at all.
Figure 33 illustrates the connections in a typical system.
PTG ST-133A Controller
Computer
High Speed
Serial Link
Spectrograph
(320PI)
GPIB
Timing
Gen Signal/
Power
PI-MAX
EXT. TRIG. IN
PRE. TRIG. IN
TIMING GEN.
AUX. TRIG. OUT
TRIG.
Detector Serial Comm
Trig IN
T0
6050-0369
6050-0336
Figure 33. Typical System Cabling
Handshakes
There are two possible conflicts that need to be avoided when pulsing an intensifier.
• To prevent artifacts from the laser from affecting the data, a readout should not be
initiated while the PTG is busy.
• Triggering the timing generator should be inhibited while a readout is in progress to
prevent high-voltage pulses from causing artifacts in the data.
The handshakes to accomplish these enabling/inhibiting operations take place
automatically, the necessary signals being exchanged via the backplane. No extra cabling
or operator intervention is required.

Appendix B PTG Module 71
Internal Synchronization
It is necessary to initiate a readout after each exposure. In a system having a PTG, this is
accomplished automatically by operating the PTG in the Internal Sync mode. This mode
is established by making the following Experiment Setup selections:
1. Experiment Setup Main tab page: Set the Exposure Time to 0.
2. Experiment Setup Timing tab page: Select Internal Sync Timing Mode, deselect
the Continuous Cleans check box, select Disabled Opened for the Shutter
Control, and select the PreOpen check box.
It is not necessary to connect a signal to the ST-133’s Ext Sync BNC connector.
Notes:
1. Internal Sync only appears as a selection if PTG has been selected as the active
timing generator via the Pulsers dialog box, which opens when Pulsers is selected on
the host software Setup menu.
2. Users also have the option of selecting either the Free Run or External Sync Timing
mode. In the Ext Sync mode, each readout is initiated by applying an appropriately
timed TTL edge to the ST-133’s Ext Sync BNC connector. You can select either the
positive-going or negative-going edge via the Trigger Edge parameter, which is also
located on the Experiment Setup Timing tab page of the host software.
Software
Both WinView/32 and WinSpec/32 support the PTG. In both programs, pulser support
must be selected when the software is installed, as discussed in the Installation chapter of
the software manual.
Procedure
Basic PTG operation is reviewed in the following paragraphs. The individual dialog box
and tab page selections are discussed in detail in the PTG manual.
1. Following the intensifier precautions stated in the hardware manuals, turn on the
Controller (PTG installed). If the Controller isn’t turned on, the software won’t be
able to control the PTG.
2. Select the WinView/32 or WinSpec/32 icon.
Note: The gate functions of the PI-MAX
camera are controlled by the PTG. If the
system is equipped with a PI-MAX camera,
the Camera State dialog box (Figure 34) will
appear after the controller has been
turned on and the software is started.
Although the software always initially places
the PI-MAX in Safe mode, the user has the
option of restarting with the last settings or
reverting to the factory defaults, which are:
Figure 34. Camera State Dialog Box
Mode: Safe
Exposure Time: 10 ms
Intensifier Gain: precisely midrange (128 on arbitrary 1 to 256 Intensifier Gain
scale).

72 ST-133 Controller Manual Version 3.B
3. On the Setup menu select
Pulsers to open the Pulsers
dialog box.
4. Select PTG. Then click on the
Setup Pulser button. The PTG
dialog box (Figure 36) will open.
If PTG is grayed out on the
Pulsers dialog box, PTG support
has not been installed.
Figure 35. Pulsers Dialog Box
Figure 36. PTG Dialog Box
Triggers and Gating Setup
The remainder of the setup information is detailed in the PTG manual. Please refer to that
document when selecting trigger and gating modes and setting their respective timing
parameters.
Experiments
The kinds of experiments that can be performed with a PI-MAX camera and PTG are
shown in Figure 37. Of the many gated measurements that can be performed with a
PI-MAX and PTG, most will fall into one of the following categories:
• Static Gate: This type of experiment may also be referred to as "Repetitive-
Continuous". There is a repetitive trigger, and the Gate Width and Gate Delay are
fixed. Some variable in the experiment such as pressure, concentration, wavelength
or temperature is varied.

Appendix B PTG Module 73
• Swept Gate: In this type of experiment, Gate Width, Gate Delay, or both may be
varied.
Repetitive-Sequential 1: The Trigger is repetitive, Gate Width is fixed, and Delay is
varied over the course of the measurement. The result of the experiment is a plot of
intensity vs. time, such as might be obtained with a sampling oscilloscope. This
technique is used to measure lifetime decays.
Repetitive-Sequential 2: The Trigger is repetitive and Gate Width and Delay are
varied over the course of the measurement. Gate Width and Delay can be
incremented in a linear fashion or in an exponential fashion. Increasing the Gate
Width is useful for trying to find fine detail in a weak decaying signal. If you choose
linear, you have to take a lot more points. Exponential lets you take data points closer
together where the signal is changing rapidly and further apart where the signal is
changing slowly.
• Single Shot: A single shot experiment is one where you’ve only got one chance to
catch the data. Any experiment that can’t be repeated more often than once a minute,
such as high power lasers, and explosives, is considered a single shot. You have to catch
the trigger when it comes. Prior to the event, the CCD runs in continuous cleans mode.
You don’t have the luxury of having the CCD just sitting there doing nothing because
the CCD will be accumulating dark current. When the trigger arrives, the intensifier
gates, the continuous cleans stop, and the array is read out with a minimum of dark
current.
All I
CCD
Experiments
Single Shot Kinetics
Slow (10 ms to 100 ms)
Multiple Spectra
Single Shot
Fast (ns)
F.O. delay array
2 ns to 100 ns
Kinetics
Streak
Camera
One Shot
Repetitive
Swept Gate
sweep gate delay
sweep gate width
sweep both
(linear or exponential)
Static Gate
fixed
gate width & delay
3rd variable
(pressure,
temperature,
b )
o
CW
Cooled Photocathode
Photon Starved
Gated
Figure 37. Experiments with the PI-MAX
Please refer to the PTG manual for detailed information on hardware and software setup
for these types of experiments.

74 ST-133 Controller Manual Version 3.B
This page intentionally left blank.

75
Appendix C
TTL Control
TTL In/Out control is not currently supported under USB 2.0.
Introduction
This connector provides 8 TTL lines in, 8 TTL lines out and an input control line.
Figure 38 illustrates the connector and lists the signal/pin assignments.
Princeton Instrument’s WinView/32 and WinSpec/32 software packages incorporate
WinX32 Automation, a programming language that can be used to automate performing a
variety of data acquisition and data processing functions, including use of the TTL
IN/OUT functions. WinX32 Automation can be implemented in programs written in
Visual Basic. See the WinX32 documentation for more detailed information.
TTL In
The user controls the 8 TTL Input lines, setting them high (+5 V; TTL 1) or low (0 V;
TTL 0). When the lines are read, the combination of highs and lows read defines a
decimal number which the computer can use to make a decision and initiate actions as
specified in the your program. If a TTL IN line is low, its numeric value is 0. If a TTL IN
line is high, its numeric value is as follows.
TTL IN Value TTL IN Value
1 1 5 16
2 2 6 32
3 4 7 64
4 8 8 128
This coding allows any decimal value from 0 to 255 to be defined. Thus, as many as 256
different sets of conditions can be specified, at the user’s discretion, using the TTL IN
lines. Any unused lines will default to TTL high (+5 V). For example, to define the
number three, the user would simply set the lines TTL IN 1 and TTL IN 2 both high
(+5 V). It would be necessary to apply TTL low to the remaining six lines because they
would otherwise default to TTL high as well.
TTL IN Value TTL IN Value
1 High (1) 5 Low (0)
2 High (2) 6 Low (0)
3 Low (0) 7 Low (0)
4 Low (0) 8 Low (0)
Table 6 illustrates this coding for decimal values 0 through 7. Obviously this table could
easily be extended to show the coding for values all the way to 255.

76 ST-133 Controller Manual Version 3.B
Decimal
Equiv.
TTL
IN/OUT 8
1= dec 128
TTL
IN/OUT 7
1=dec 64
TTL
IN/OUT 6
1=dec 32
TTL
IN/OUT 5
1=dec 16
TTL
IN/OUT 4
1=dec 8
TTL
IN/OUT 3
1=dec 4
TTL
IN/OUT 2
1=dec 2
TTL
IN/OUT 1
1=dec 1
0 0 0 0 0 0 0 0 0
1 0 0 0 0 0 0 0 1
2 0 0 0 0 0 0 1 0
3 0 0 0 0 0 0 1 1
4 0 0 0 0 0 1 0 0
5 0 0 0 0 0 1 0 1
6 0 0 0 0 0 1 1 0
7 0 0 0 0 0 1 1 1
Table 6. Bit Values with Decimal Equivalents:
1 = High,
0 = Low
Buffered vs. Latched Inputs
In controlling the TTL IN lines, users also have the choice of two input-line states,
buffered or latched. In the buffered state, the line levels must remain at the intended
levels until they are read. With reference to the preceding example, the high level at TTL
IN 1 and TTL IN 2 would have to be maintained until the lines are read. In the latched
state, the applied levels continue to be available until read, even if they should change at
the TTL IN/OUT connector.
This control is accomplished using the EN/CLK TTL input (pin 6). If EN/CLK is open or
high, buffered operation is established and the levels reported to the macro will be those
in effect when the READ is made. With reference to our example, if pin 6 were left
unconnected or a TTL high applied, TTL IN 1 and TTL IN 2 would have to be held high
until read. If, on the other hand, EN/CLK were made to go low while TTL IN 1 and TTL
IN 2 were high, those values would be latched for as long as EN/CLK remained low. The
levels actually present at TTL IN 1 and TTL IN 2 could then change without changing
the value that would be read by software.
TTL Out
The state of the TTL OUT lines is set from WinView/32. Typically, a program
monitoring the experiment sets one or more of the TTL Outputs. Apparatus external to
the ST-133 interrogates the lines and, on detecting the specified logic levels, takes the
action appropriate to the detected condition. The coding is the same as for the input lines.
There are eight output lines, each of which can be set low (0) or high (1). The
combination of states defines a decimal number as previously described for the TTL IN
lines.

Appendix C TTL Control 77
Pin # Assignment Pin # Assignment
1 IN 1 14 IN 2
2 IN 3 15 IN 4
3 IN 5 16 IN 6
4 IN 7 17 IN 8
5 GND 18 GND
6 EN/CLK 19 Reserved
7 (future use) 20 GND
8 GND 21 OUT 2
9 OUT 1 22 OUT 4
10 OUT 3 23 OUT 6
11 OUT 5 24 OUT 8
12 OUT 7 25 GND
13 Reserved
Table 7. TTL In/Out Connector Pinout Figure 38. TTL
In/Out Connector
TTL Diagnostics Screen
Note that WinView/32 provides a TTL Diagnostics screen (located in WinView/32 under
Hardware Setup - Diagnostics) that can be used to test and analyze the TTL In/Out lines.
Hardware Interface
A cable will be needed to connect the TTL In/Out connector to the experiment. The
design will vary widely according to each user’s needs, but a standard 25-pin female type
D-subminiature connector will be needed to mate with the TTL In/Out connector at the
ST-133. The hardware at the other end of the cable will depend entirely on the user’s
requirements. If the individual connections are made using coaxial cable for maximum
noise immunity (recommended), the center conductor of the coax should connect to the
proper signal pin and the cable shield should connect to the nearest available ground
(grounds are conveniently provided at pins 5, 8, 18 and 20). Connector hardware and
cables of many different types are widely available and can often be obtained locally,
such as at a nearby electronics store. A list of possibly useful items follows. Note that,
although the items listed may be appropriate in many situations, they might not meet your
specific needs.

78 ST-133 Controller Manual Version 3.B
• 25-pin female type D-subminiature solder type connector (Radio Shack® part no.
276-1548B).
• RG/58U coaxial cable.
• Shielded Metalized hood (Radio Shack part no. 276-1536A).
• BNC connector(s) type UG-88 Male BNC connector (Radio Shack part no. 278-103).
Example
Suppose you needed to build a cable to monitor the line TTL OUT 1. One approach
would be to build a cable assembly as described in the following paragraphs. This
procedure could easily be adapted to other situations.
1. Begin with a 25-pin female type D-subminiature solder type connector (Radio Shack
part no. 276-1548B). This connector has 25 solder points open on the back.
2. Referring to Table 7, note that pin 8 = GND and pin 9 = TTL OUT 1.
3. Using coaxial cable type RG/58U (6 feet length), strip out the end and solder the
outer sheath to pin 8 (GND) and the inner line to pin 9 (TTL OUT 1). Then apply
shielding to the lines to insulate them.
4. Mount the connector in a Shielded Metalized hood (Radio Shack part no.
276-1536A).
5. Build up the cable (you can use electrical tape) to where the strain relief clamp holds.
6. Connect a BNC connector (UG-88 Male BNC connector) to the free end of the cable
following the instructions supplied by Radio Shack on the box (Radio Shack part no.
278-103).
7. To use this cable, connect the DB25 to the TTL IN/OUT connector on the back of the
ST-133 controller.
8. To check the cable, start WinView/32 and open the TTL Diagnostics screen (located
in WinView under Hardware Setup - Diagnostics). Click the Write radio button.
Then click the Output Line 1 box. Next click the OK button to actually set TTL
OUT 1 high. Once you set the voltage, it stays until you send a new command.
9. Measure the voltage at the BNC connector with a standard voltmeter (red on the
central pin, black on the surrounding shielding). Before clicking OK at the TTL
Diagnostics screen you should read 0 V. After clicking OK you should read +5 V.
Note that adding a second length of coaxial cable and another BNC connector would be
straightforward. However, as you increase the number of lines to be monitored, it
becomes more convenient to consider using a multiple conductor shielded cable rather
than individual coaxial cables.

79
Appendix D
Cleaning and Maintenance
Turn off all power to the equipment and secure all covers before cleaning the units.
Otherwise, damage to the equipment or injury to yourself could occur.
Cleaning
Controller and Camera
Although there is no periodic maintenance that must be performed on the ST-133
Controller or on the Camera, users are advised to clean these components from time to
time by wiping them down with a clean damp cloth. This operation should only be done
on the external surfaces and with all covers secured. In dampening the cloth, use clean
water only. No soap, solvents or abrasives should be used. Not only are they not required,
but they could damage the finish of the surfaces on which they are used.
Optical Surfaces
Optical surfaces may need to be cleaned due to the accumulation of atmospheric dust. We
advise that the drag-wipe technique be used. This involves dragging a clean cellulose
lens tissue dampened with clean anhydrous methanol over the optical surface to be
cleaned. Do not allow any other material to touch the optical surfaces.
WARNING

80 ST-133 Controller Manual Version 3.B
Changing the ST-133 Line Voltage and Fuses
The appropriate voltage setting for your country is set at the factory and can be seen on
the back of the power module. If your voltage source changes, you will need to change
the voltage setting and you may need to change the fuse configuration.
Use proper fuse values and types for the controller and detector to be properly protected.
To Change Voltage and Fuse Configuration:
Before opening the power module, turn the Controller OFF and unplug the
powercord.
1. As shown in Figure 39, place the flat
side of a flat bladed screwdriver
parallel to the back of the Controller
and behind the small tab at the top of
the power module, and twist the
screwdriver slowly but firmly to pop
the module open.
2. To change the voltage setting, roll the
selector drum until the setting that is
closest to the actual line voltage is
facing outwards.
3. Confirm the fuse ratings by removing the
two white fuse holders. To do so, simply
insert the flat blade of the screwdriver
behind the front tab of each fuse holder
and gently pry the assembly out.
120Vac
~
Selector Drum
Fuse Holders
Figure 39. Power Input Module
Figure 40. Fuse Holder
4. Refer to the Fuse/Voltage label (above or below the Power Module) to see which
fuses are required by the selected voltage. If Controller power switch is on the back
of the ST-133, the Fuse/Voltage label is located below the Power Module.
5. After inspecting and if necessary, changing the fuses to those required by the
selected voltage, reinstall the holders with the arrow facing to the right.
6. Close the power module and verify that the correct voltage setting is displayed.
7. Verify that the Controller power switch is in the OFF position and then plug the
powercord back into the power module.
WARNING!
WARNING!

81
Appendix E
Outline Drawings of
ST-133 Controller
Note: Dimensions are in inches and mm.
5.25
(13.34)
13.63
(34.62)
8.75
(22.23)
Figure 41. ST-133A Controller Dimensions
Figure 42. ST-133B Controller Dimensions

82 ST-133 Controller Manual Version 3.B
This page intentionally left blank.

83
Appendix F
Plug-In Modules
Introduction
The ST-133 Controller has three plug-in slots. The Analog/Control module (leftmost slot
when the controller is viewed from the rear) and the Interface Control module (either a
TAXI or a USB 2.0 compatible module in the middle slot) are always provided. The third
slot is covered with a blank panel unless a PTG module has been installed.
If a module is ever removed for any reason, internal settings should not be disturbed.
Changing a setting could radically alter the controller’s performance. Restoring normal
operation again without proper equipment and guidance would be very difficult, and it
might be necessary to return the unit to the factory for recalibration.
Modules should never be removed or installed when the controller is under power. If a
module is removed or installed when the controller is powered, permanent equipment
damage could occur which would not be covered by the warranty.
Removing/Installing a Plug-In Module
1. Always turn the Controller OFF before removing or installing a module. If a
module is removed or installed when the controller is powered, permanent
equipment damage could occur which would not be covered by the warranty.
2. Before handling any boards, take precautions to prevent electrostatic discharge
(ESD). The modules are susceptible to ESD damage. Damage caused by
improper handling is not covered by the Warranty.
To Remove a Module:
1. Verify that the Controller has been turned OFF.
2. Rotate the two locking screws (one at the top of the module and one at the
bottom) counterclockwise until they release from the chassis.
3. Then, grasp the module and pull it straight out.
4. Set the module aside in a safe place. If you are replacing it with another module,
as in the case of exchanging a TAXI module with a USB 2.0 module, you may be
able to use the packaging from the new module to store the module being
replaced. This packaging is usually an antistatic bag that will protect the module
components from electrostatic discharge.
WARNING
WARNINGS!

84 ST-133 Controller Manual Version 3.B
Washer
Screw
Side of
ST-133
Figure 43. Module Installation
To Install a Module:
Installing a module is a bit more complex because you first have to be sure the locking
screws are aligned correctly. The following procedure is suggested.
1. Verify that the Controller has been turned OFF.
2. Remove the replacement module from its antistatic packaging. This packaging is
designed to protect the module components from electrostatic discharge.
3. Rotate the two locking screws counterclockwise until the threads on the screws
engage those of the module panel. See Figure 43. By doing this, the screws will
be perfectly perpendicular to the module panel and will align perfectly when the
module is inserted.
4. Insert the module so that the top and bottom edges of the board are riding in the
proper guides.
5. Gently but firmly push the module in until the 64-pin DIN connector at the back
of the module mates with the corresponding connector on the backplane, leaving
the module panel resting against the controller back panel.
6. Rotate the two locking screws clockwise. As the screws are rotated, they will first
disengage from the module panel threads, and then begin to engage those of the
bracket behind the controller panel.
Tighten the screws to where they are just snug. Do not tighten them any further because
you could easily bend the mating bracket.
WARNING!

85
Appendix G
Interline CCD Cameras
Introduction
This appendix discusses the operation and theory of a Princeton Instruments camera with
an interline CCD. Operationally, a camera with a conventional CCD and one having an
interline CCD are quite similar, the principal difference being that a shutter would
ordinarily not be required if the camera has an interline chip.
The function of the camera is to collect very low intensity light and convert the energy
into a quantitative, electronic signal (photo-electrons) over a two-dimensional space. To
do this, light from the subject is focused onto an interline CCD array, in which imaging
and light-insensitive readout registers alternate and where the specified number of
columns of pixels for the chip is, in fact, the number of register pairs. Because the charge
on each image pixel never has to transfer more than one row, the transfer can be made
very quickly without smearing.
It is important to note that an interline chip can operate in either of two timing modes,
overlapped or non-overlapped. The operating mode is always overlapped unless the
exposure time is shorter than the readout time, in which case non-overlapped operation is
automatically selected by the controlling software. Because overlapped operation is
faster, it is generally preferable to operate in the overlapped mode for the fastest possible
data acquisition.
In some situations, increasing the exposure time slightly will cause the camera to switch
from non-overlapped to overlapped operation. When this happens, the video may blank
for a moment as the unit is reprogrammed, and then reappear with approximately double
the frame rate that was available when it was operating non-overlapped. Detailed
discussions of how the interline camera works and the implications for operation follow.
Available interline CCD formats include the Sony ICX061 1300×1030. A special
clocking mode to minimize background signal is supported. Contact Roper Scientific for
more information.
Overlapped vs. Non-Overlapped Operation
There are two basic operating modes, overlapped and non-overlapped. Operated in the
overlapped mode, at the end of the exposure time, readout begins and a new exposure is
initiated immediately. This mode allows the fastest possible speed. And, because the
charge only has to transfer to the adjacent row, there is no smearing.
Non-overlapped mode operation is selected automatically by the controlling software
when the exposure time is less than the readout time. In non-overlapped operation, at the
end of the exposure time, the image is transferred to the storage sites and no further
accumulation occurs (the photo-receptors are switched off). The accumulated charge on

86 ST-133 Controller Manual Version 3.B
each cell of the array is transferred out of the CCD array, amplified, and sent to the
controller as an analog signal, where it is digitized prior to transfer to the computer. .
Note that mechanical shuttering is not required in either mode, although it is available as
an option. Mechanical shuttering allows a much higher on/off ratio to be attained, which
may offer distinct advantages with short exposure times.
Timing Options in Overlapped Readout Mode
Interline CCD sensors have columns of imaging cells alternating with columns of storage
cells. During readout, the charge stored in the photo-sensitive imaging cells move only
one row to the adjacent storage cells. From there they move downwards to the readout
register and from there to the output node. This scheme serves to allow high speeds, no
smearing and shutterless operation, a distinct advantage over frame-transfer sensors
where the cell contents can be contaminated by the charge in other cells as data is moved
across the CCD and under the mask.
There are two timing options available in the overlapped mode, Free Run and External
Sync. Select None as the Shutter Type if using WinView/32 software and operating
without a shutter. In both Free Run and External Sync operation, the array photosensors
see light continuously. The actual exposure time is the time between data transfers from a
photo-sensitive imaging cell to the adjacent storage cell, and may be longer than the
programmed exposure, t
exp
. Data transfer from the photo-sensitive imaging cells to the
storage cells occurs very quickly at the start of each readout. During the read, the stored
data is shifted to the array’s readout register and from there to the output node.
In Free Run overlapped mode operation, the imaging cells are exposed for the set
exposure time (t
exp
). Then the data transfer to the storage cells takes place, marking the
start of the read and the beginning of a new exposure.
In the External Sync mode, overlapped operation only is provided. The camera reads out
one frame for every External Sync pulse received, providing the frequency of the
External Sync pulse does not exceed the maximum rate possible with the system. A sync
pulse must be detected before the subsequent readout can occur. If operating without a
shutter, the actual exposure time is set by the period of the sync signal. There is one
exception as described in the following paragraph.
If the programmed exposure time is less than the readout time in the External Sync mode,
then the actual exposure time is simply equal to t
R
,
the readout time (marked by
NOTSCAN low). More specifically, if the readout time, t
R
, is greater than the sum of t
w1
,
the time the controller waits for the first External Sync pulse, plus t
exp
, the programmed
exposure time, plus t
c
, the shutter compensation time (zero with None selected as the Shutter
type), then the actual exposure time will equal t
R
. If an External Sync pulse is detected during
each read, frames will follow one another as rapidly as possible as shown in Figure 44. In the
figures that follow, Shutter indicates the programmed exposure time. If a shutter were present
and active, it would also be the actual exposure time.
Prior to the first readout, clean cycles are performed on the array. When the software
issues a Start Acquisition command, the first exposure begins. Time counting of the
programmed Exposure Time begins when the sync pulse arrives at the Ext Sync
connector. The exposure ends on completion of the programmed Exposure Time. Then
the data acquired during the first exposure is read out while the next frame of data is

Appendix G Interline CCD Cameras 87
being acquired. This pattern continues for the duration of the experiment so that, during
each frame, the data acquired during the previous frame is read out.
NOTSCAN
Shutter
External Sync
(negative polarity shown)
t
exp
t
w1
50ns min.pulse between frames
t
R
t
R
t
R
t
R
actual exposure time
cleans acquisition
Figure 44. Overlapped Mode where t
w1
+ t
exp
+ t
c
< t
R
Figure 45 shows the case where the programmed exposure time is greater than the time
required to read out the storage half of the array, that is, where t
w1
+ t
exp
+ t
c
> t
R
. In this
case, the programmed exposure time will dominate in determining the actual exposure
time. In the situation depicted in Figure 45, the External Sync pulse arrives during the
readout. As always, the External Sync pulse must be detected before the next readout can
occur. However, there is no requirement as to when it must be applied or even that it be
periodic. The timing of the External Sync pulse is entirely at the your discretion. In
Figure 46, the External Sync pulse is shown arriving after the read. Detection of the
External Sync pulse enables a new readout to occur on completion t
exp
+ t
c
.
NOTSCAN
Shutter
External Sync
(negative polarity shown)
t
exp
t
w1
t
R
t
c
cleans acquisition
t
R
t
R
t
R
t
R
actual exposure time
Figure 45. Overlapped Mode where t
w1
+ t
exp
+ t
c
> t
R

88 ST-133 Controller Manual Version 3.B
External Sync
(negative polarity shown)
NOTSCAN
Shutter
tw1
tc
texp
cleans acquisition
tRtRtRtR
actual exposure time
Figure 46. Overlapped Mode where Pulse arrives after Readout
Exposure
CCD arrays perform three essential functions: photons are transduced to electrons,
integrated and stored, and finally read out. The software allows you to set the length of
time that incoming light will be allowed to integrated on the CCD. This time is called the
exposure time. Interline transfer CCDs contain alternate columns of imaging and storage
cells that work in pairs. Light impinging on the imaging cells cause a charge buildup. As
previously explained, the operating mode is always overlapped unless the exposure time
is shorter than the readout time, in which case non-overlapped operation is automatically
selected.
Note: The storage cells of an interline chip are quite light insensitive (the ratio of the
light sensitivity of the storage cells, which are masked, to the light sensitivity of the
imaging cells is ~4000:1). However, even with a rejection ratio of ~4000:1, there may be
situations where this may not be sufficient to prevent light leakage from significantly
affecting the data. That this is so becomes apparent when the on/off time factors are
considered. In an experiment with a very short exposure compared to the readout rate, the
ratio of the readout time to the exposure time may easily be of the same order as the
rejection ratio of the interline chip storage cells. Where this is the case, the signal buildup
in the storage cells during the readout time may equal the signal transferred from the
imaging cells to the storage cells at the end of the exposure time. The effect of this signal
will be to cause data smearing. The only solutions to this problem at this time are to
increase the exposure time to where the effect is insignificant, use a shutter, or to use a
gated light source.
Exposure with a Mechanical Shutter
As previously discussed, even though an interline CCD ordinarily doesn’t require a
mechanical shutter, a mechanical shutter can be incorporated into the system
advantageously in certain situations. The diagram in Figure 47 shows how the exposure
period is measured in shuttered operation. The output can be used to monitor the
exposure and readout cycle (t
R
). This signal is also shown in Figure 47. The value of t
c
is
shutter type dependent, and will be configured automatically for systems shipped with an
internal shutter.

Appendix G Interline CCD Cameras 89
NOTSCAN
Mechanical Shutter
Acquire Readout
ClosedOpen
Exposure time Shutter compensation
t
exp
t
c
Figure 47. Non-Overlapped Mode Exposure of the CCD with Shutter Compensation
NOTSCAN is low during readout, high during exposure, and high during shutter
compensation time.
Since most shutters behave like an iris, the opening and closing of the shutter will cause
the center of the CCD to be exposed slightly longer than the edges. It is important to
realize this physical limitation, particularly when using short exposures.
Continuous Exposure (no shuttering)
Cameras with interline capability may be used with or without a shutter. When operating
without a shutter, image smearing may occur due to a small amount of light leaking
through to the storage cells during the readout time. In the case of lens-coupled
intensified cameras (ICCDs), this effect can be eliminated by using a fast phosphor and
gating the intensifier at the same frame rate as the CCD.
The fraction of total signal due to smearing is the ratio of the readout time to the exposure
time divided by ~4000. Faster readout or longer exposure times will minimize this effect.
Note that while 1% smear is insignificant in an 8-bit camera (256 gray levels), in a 12-bit
camera (over 4,000 gray levels) 1% smearing is over 40 counts, enough to obscure faint
features in a high dynamic range image.
Readout of the Array
In this section, a simple 6 × 4 pixel interline CCD is used to demonstrate how charge is
shifted and digitized. As described below, two different types of readout, overlapped and
non-overlapped can occur. In overlapped operation, each exposure begins while the
readout of the previous one is still in progress. In non-overlapped operation (selected
automatically if the exposure time is shorter than the readout time) each readout goes to
completion before the next exposure begins.
Overlapped Operation Exposure and Readout
Figure 48 illustrates exposure and readout when operating in the overlapped mode. Figure 48
contains four parts, each depicting a later stage in the exposure-readout cycle. Eight columns
of cells are shown. Columns 1, 3, 5 and 7 contain imaging cells while columns 2, 4, 6 and 8
contain storage cells. The readout register is shown below the array.
Part 1 of the figure shows the array early in the exposure. The imaging cells contain
charge proportional to the amount of light integrated on each of them. The storage cells
are empty because no charge has been transferred to them. The arrows between adjacent
imaging and storage cells indicate the direction the charge will be shifted when the
transfer occurs.

90 ST-133 Controller Manual Version 3.B
Part 2 of Figure 48 shows the situation early in the readout. The charge in the imaging
cells has been transferred to the adjacent storage cells and downshifting to the readout
register has started. Note that a new exposure begins immediately.
Part 3 of Figure 48 shows the transfer to the readout register continuing. The uppermost
two cells in each column are shown empty. Each row of charges is moved in turn into the
readout register and from there out of the array for further processing. The process
continues until all charges have been completely transferred out of the array. The imaging
cells continue accumulating charge throughout the readout process. Integrating in this
way while the readout takes place achieves the maximum possible time efficiency.
Part 4 of Figure 48 illustrates the situation at the end of the readout. The storage cells and
readout register are empty, but charge accumulation in the imaging cells continues until
the end of the programmed exposure.
43
12
Empty Readout Register. Exposure
has ended and image is being
transferred to storage cells.
Image has been shifted to storage cells, first
line has been shifted to Readout Register,
and second exposure begins.
Charge from first cell has been
shifted to the Output Node.
After first image is read out,storage cells are
empty. Second exposure continues.
A2
A1
B2
B1
A4
A3
B4
B3
A6
A5
B6
B5
C2
C1
C4
C3
C6
C5
A1 B1 C1
A2 B2
A4
A3
B4
B3
A6
A5
B6
B5
C2
C4
C3
C6
C5
D2
D1
E2
E1
D4
D3
E4
E3
D6
D5
E6
E5
F2
F1
F4
F3
F
6
F5
A1 B1 C1
A2 B2
A4
A3
B4
B3
A6
A5
B6
B5
C2
C4
C3
C6
C5
D2
D1
E2
E1
D4
D3
E4
E3
D6
D5
E6
E5
F2
F1
F4
F3
F
6
F5
D2
D1
E2
E1
D4
D3
E4
E3
D6
D5
E6
E5
F2
F1
F4
F3
F
6
F5
Figure 48. Overlapped Mode Exposure and Readout
Non-Overlapped Operation Exposure and Readout
Figure 49 illustrates exposure and readout when operating in the non-overlapped mode.
Non-overlapped operation occurs automatically any time the exposure time is shorter
than the readout time. Figure 49 contains four parts, each depicting a later stage in the
exposure-readout cycle.
Part 1 of the figure shows the array early in the exposure. The imaging cells contain charge
proportional to the amount of light integrated on each of them. The storage cells are empty

Appendix G Interline CCD Cameras 91
because no charge has been transferred to them. The arrows between adjacent imaging and
storage cells indicate the direction the charge will be shifted when the transfer occurs.
Part 2 of Figure 49 shows the situation early in the readout cycle. The charge in the imaging
cells has been transferred to the adjacent storage cells and down-shifting to the readout
register has started. Note that a second exposure doesn’t begin while the readout is in
progress.
Part 3 of Figure 49 shows the transfer to the readout register continuing. Two cells in each
column are shown empty, indicating the continuing downward movement of charge. The
charges are moved to the readout register and from there out of the array for further
processing. The process continues until the storage cells’ contents have been completely
transferred out of the array. The imaging cells are electronically switched off and do not
accumulate any charge as the readout takes place. Because this scheme is less time efficient
than that used in the overlapped mode, the frame rate may be lower in non-overlapped
operation than it is in overlapped operation with the some exposure time settings.
Part 4 of Figure 49 illustrates the situation at the end of the readout. Both the imaging and
storage cells are empty. In Freerun operation, the imaging cells will be switched back on
immediately, allowing charge accumulation to begin. In Ext Sync operation with no
PreOpen, they are not switched back on until after the External Sync pulse is detected.
43
12
Empty Readout Register. Exposure
has ended and image is being
transferred to storage cells.
Image has been shifted to storage cells and
first line has been shifted to Readout Register.
After first image are read out, storage cells are
empty. Second exposure begins if in Freerun
mode. Otherwise, waits for Ext Sync.
A2
A1
B2
B1
A4
A3
B4
B3
A6
A5
B6
B5
C2
C1
C4
C3
C6
C5
A1 B1 C1
A2 B2
A4
A3
B4
B3
A6
A5
B6
B5
C2
C4
C3
C6
C5
Charge from first cell has been
shifted to the Output Node.
A1 B1 C1
A2 B2
A4
A3
B4
B3
A6
A5
B6
B5
C2
C4
C3
C6
C5
Figure 49. Non-Overlapped Mode Exposure and Readout
A subsection of the CCD can be read out at full resolution, sometimes increasing the
readout rate while retaining the highest resolution in the region of interest (ROI).

92 ST-133 Controller Manual Version 3.B
Image readout with binning
Binning is the process of adding the data from adjacent cells together. It can be
accomplished in either hardware or software. Rectangular groups of cells of any size may
be binned together, subject to some hardware and software limitations.
Hardware binning is performed before the signal is read out by the preamplifier. For
signal levels that are readout noise limited this method improves S/N ratio linearly with
the number of cells grouped together. For signals large enough to render the camera
photon shot noise limited, the S/N ratio improvement is roughly proportional to the
square-root of the number of pixels binned.
Figure 50 shows an example of 2 × 2 binning. Each cell of the image displayed by the
software represents 4 cells of the CCD array. Rectangular bins of any size are possible.
Empty Readout Register. Exposure has ended
and image has been shifted to storage cells.
Charges from two storage cells in each column has
been shifted to Readout Register. and added.
After sum of first four charges have been transferred
from Output Node, next four charges are shifted into
Output Node and added.
Four charges have been shifted to the Output
Node and added.
A1 B1 C1
A2 B2
A4
A3
B4
B3
A6
A5
B6
B5
C2
C4
C3
C6
C5
D1
D2
D4
D3
D
6
D5
A4
A3
B4
B3
A6
A5
B6
B5
C4
C3
C6
C5
D4
D3
D
6
D5
C1
C2
+
D1
D2
+
A1
A2
+
B1
B2
+
+
A4
A3
B4
B3
A6
A5
B6
B5
C4
C3
C6
C5
D4
D3
D
6
D5
C1
C2
+
D1
D2
+
+
A4
A3
B4
B3
A6
A5
B6
B5
C4
C3
C6
C5
D4
D3
D
6
D5
A1
A2
+
C1
C2
+
D1
D2
+
B1
B2
+
12
43
Figure 50. 2 × 2 Binning for Images

93
Appendix H
DIF Camera
(Double Image Feature)
Introduction
This Appendix describes operation of a DIF system. Both the Controller and a Interline
camera must have factory modifications installed for DIF operation. In addition to the
internal changes and installation of a back panel switch, a camera modified for DIF
operation would ordinarily include a mechanical shutter. Execution of the DIF functions
is done via the WinView/32 software (v2.2 or higher), which, when controlling a DIF
system, provides three timing modes unique to DIF systems.
Basically, a DIF system is one that has been factory modified to allow images to be taken
in pairs with very short exposure times (as small as 1 µs). This capability makes it ideal
for use in experiments where the goal is to obtain two fast successive images for the
purpose of characterizing a time-differentiated laser-strobed process. LIF and velocity
measurements are specific measurements that can be easily performed using the DIF
system.
The ability of the interline chip to quickly transfer an image under the masked columns
and hold it there makes this method of acquiring images possible. As soon as the first
image is acquired, it is shifted under the masked area and held. The second exposure
begins and is continuously held in the photodiode region until the mechanical shutter
closes. Light entering the camera while waiting for the shutter to close is small compared
to that captured during the strobed event and has little effect on the acquired data.
In addition to the FreeRun mode, which allows single image acquisitions, three DIF
timing modes, IEC (Internal Exposure Control), EEC (External Exposure Control) and
ESABI (Electronic Shutter Active Between Images) are provided. Each works basically
as follows.
IEC: Allows two successive fast images of equal duration to be acquired, with the
second image acquisition taking place immediately after the first. Acquisition is
initiated by applying a single externally derived trigger to the controllers Ext.
Sync connector.
EEC: Allows two successive fast images of differing duration to be acquired, with the
second image acquisition taking place immediately after the first. Acquisition is
initiated by applying a single externally derived trigger to the controllers Ext.
Sync connector, the same as in IEC operation.
ESABI: Allows two fast images of equal duration to be acquired. Unlike the IEC and
EEC modes, in the ESABI mode, two pulses are applied to the Ext. Sync
connector. Each initiates a separate acquisition, allowing the you to set the time
between acquisitions by externally adjusting the time between the two applied
pulses.

94 ST-133 Controller Manual Version 3.B
When the data is saved, both images are saved in a single *.spe file. The header is
followed by frame 1 and then immediately afterwards by frame 2. This system makes it
convenient to later load the images from the file for post processing analysis.
Notes:
1. For most of the MicroMAX DIF cameras, the ESABI timing mode is activated and
deactivated via the application software. If a MicroMAX DIF camera has a switch on
its back panel, this switch must be set to the ACTIVE position for operation in the
ESABI timing mode. At all other times it must be set to INACTIVE.
2. The Readout Mode set on the Controller/Camera Hardware Setup tab page must be
set to Full Frame for DIF operation. Do not select the Interline Readout mode,
even though, intuitively, Interline may seem to be the logical choice.
3. In the IEC, EEC or ESABI timing mode, set the Number of Images to 2 and
Accumulations to 1.
4. On the Setup Hardware Cleans/Skips tab page, click the Load Factory Values
button. This step is necessary for proper operation of the interline camera.
Timing Modes
The timing modes on the Timing tab page (Acquisition menu - Experiment Setup) when
using a DIF camera area as follows:
FREERUN (single shot),
IEC: Internal Exposure Control (two shot),
EEC: External Exposure Control (two shot), and
ESABI: Electronic Shutter Active Between Images (two shot).
Each of these modes is discussed in the following paragraphs.
Free Run
The Free Run mode allows the user to capture single images. The exposure time is set on
the Experiment Setup Main tab page, the same as in non-DIF systems, with the
difference that the exposure time can be as short as one 1 µs (maximum exposure time is
14.3 minutes). It often proves convenient to simply disable the mechanical shutter open
in Free Run operation. The shutter requires ~8 ms to open and 8 ms to close. The camera
waits until the shutter is completely open before acquiring the image, and in a typical
experiment, the second image acquisition will be over long before the shutter closes.
Readout doesn’t occur until the shutter closes.
The signal output of the controller can be used to trigger external equipment,
such as the laser. As soon as the shutter is completely opened and all of the cleans have
been performed, goes low to indicate that the camera is ready to capture an
image. As soon as the first exposure actually begins, returns high, as shown in
Figure 51. Thus, the positive going edge of the output marks the start of the first
exposure. In Freerun operation, the time that remains low will typically be in
the range of 400 to 600 ns.

Appendix H DIF Camera 95
EXPOSURE
400 ns
READY
Figure 51. Freerun Mode Timing
Example: Figure 52 shows an experiment where the rising edge of the signal is
used to trigger a DG535 Delay Generator, which provides the required delay and
triggers a laser source, Q switch, or other device.
Computer DG535
Camera
Head
Controller
Q Switch
READY
Figure 52. Setup using to trigger an Event
Figure 53 illustrates the timing for a typical experiment like that shown in
Figure 52.
EXPOSURE
400 ns
To Q Switch
1 µs
2 µs
READY
Figure 53. Timing for Experiment Setup shown in Figure 52

96 ST-133 Controller Manual Version 3.B
Summary of Free Run Timing mode
• Allows user to capture single images.
• Requires that the switch, if present on the back of the camera, be set to INACTIVE.
• Uses Exposure Time set via software Experiment Setup.
• Exposure time range is 1 µs < Exp. Time < 14.3 minutes
• Exposure does not occur until the mechanical shutter is completely open and readout
does not begin until the mechanical shutter is completely closed.
• The mechanical shutter may, however, be disabled open.
• The signal on the back of the controller may be used as a trigger to other
external hardware. goes low when the system is ready to capture an image,
then is reset high once exposure begins. In the FREERUN timing mode, this will be
a short (400 ns to 600 ns) TTL 0 pulse.
IEC (Internal Exposure Control)
In this mode, a single external trigger applied to Ext Sync initiates two successive image
acquisitions of equal duration. The Exposure Time is set in software (Experiment Setup
Main tab page and elsewhere) the same as in a standard system and can be as short as 1
µs. On initiating the acquisition (ACQ button or Acquire on the Acquisition menu), the
initialization routine runs and the shutter opens. When the shutter is completely open,
drops low and remains in that state until an external trigger is applied to Ext
Sync. Continuous cleaning takes place until the trigger is applied. When the trigger is
sensed, the first exposure begins and the first image is captured (shifted under the masked
columns and held there). The exposure for capture of the second image begins. This
sequence is illustrated in Figure 54.
If an external trigger is applied before goes low, it will be ignored. Thus the
trigger source could be running continuously at some repetition rate (as long as that rep
rate is fairly slow), but capture wouldn’t occur until goes low. Once that trigger
comes in, it begins exposure of the first image. The exposure time is that set on the
Experiment Setup Main tab page. For example, if the exposure time is set to 5 µs, the
first image will be 5 µs. After an additional 5 µs (second exposure), the shutter will begin
to close. Even though the shutter takes ~8 ms to close, the presumption is that the strobe
will be timed to occur during the 5 µs second exposure time. It would also be possible to
strobe and capture while the shutter is in the act of closing. However, that would
generally not be advisable because it would introduce non-linearity effects from the
closing shutter. It is better to have capture occur during the time allotted for it. Once the
shutter is closed, the readout begins. The first image captured is the first one read out.
Example 1: An external trigger initiates the imaging process. goes low when
the system is ready. Once is low, an external trigger applied to
Ext Sync initiates the double image capture. Figure 54 illustrates the
timing for a typical IEC experiment with an exposure time of 5 µs.

Appendix H DIF Camera 97
Images 5 µs
Mechanical
Shutter 8 ms
8 ms
EXT. SYNC. 200 ns
NOTSCAN
5 µs
Image1 Image 2
~200 ns
Laser Output
>200 ns
Laser 1 Laser 2
READY
Figure 54. Timing Diagram for Typical IEC Measurement
Figure 55 illustrates the interconnections that might be used for such an experiment
with two lasers. Figure 56 shows the timing for the two-laser experiment.
Delay Generator
(i.e.,DG535)
Camera
Head
Controller
ABC
EXT SYNC
Laser 2Laser 1
Sample
Volume
STOP
Computer
A DG535 can run at a
fairly slow rep rate or
use READY signal as
a trigger.
Figure 55. Setup for IEC Eexperiment with Two Lasers

98 ST-133 Controller Manual Version 3.B
Images
EXT. SYNC.
Mechanical
Shutter 8 ms
8 ms
NOTSCAN
Laser Output
Image 1 Image 2
5 µs 5 µs
Laser 1 Laser 2
>200 ns
200 ns
READY
Figure 56. Timing Diagram for IEC Experiment with Two Lasers
Example 2: As shown in Figure 57, the signal from the controller can be used
to trigger the controller by connecting it back into the EXT SYNC connector. At
the same time, it can be used to trigger a DG535.
Delay Generator
(i.e.,DG535)
Camera
Head
Controller
Ext. AB
Laser 2
Laser 1
Computer
EXT SYNC
READY
Figure 57. Another Hardware Setup for an IEC Measurement
Note: This setup will not work in the EEC mode or the ESABI mode.
Summary of IEC Timing mode
• Gives the user the ability to capture two images before readout.
• Requires that the switch, if present on the back of the camera, be set to INACTIVE.
• The Exposure Time set in software on the Experiment Setup Main tab page becomes
the exposure time of the first image and also the wait before closing the mechanical
shutter.
• An external trigger is required to initiate the imaging process. The goes low
when the system is ready. Once is low, an external trigger applied to the
EXT SYNC connector initiates the double image capture.

Appendix H DIF Camera 99
EEC (External Exposure Control)
Gives the user the ability to capture two images before readout with a different exposure
time for each. EEC uses the external trigger to control the exposure time of the first
image and the exposure time set in software to control the exposure time of the second
image. When the external trigger applied to Ext Sync is detected, the first exposure
begins. The end of the trigger marks the end of the first image and the start of the second.
After an interval equal to the exposure time set on the Experiment Setup Main tab page,
the shutter closes. As in the IEC mode, the system is receptive to an applied trigger when
goes low. Note that the shutter can be disabled open. With the shutter disabled
open, if reading out a full array, the second exposure time would actually last ~1.4 s. If
reading out a single strip, the readout time (and hence the second exposure) would be
much shorter, on the order of a few hundred microseconds. Generally though, the
experiment timing would be set up so that the second strobed event would occur during
the second image time as set by the Exposure Time parameter on the Experiment Setup
Main tab page.
Example: The exposure time for the first image is controlled with the signal applied to
the EXT. SYNC connector. The exposure time for the second image is the
exposure time set in software under Experiment Setup. An external trigger
supplied by the user is required to initiate the imaging process and control the
first image exposure time. The controller signal goes low when the
camera is ready to begin imaging. Figure 58 illustrates an EEC timing
example.
EXT. SYNC. (A)
Images
t
exp
Mechanical
Shutter
8 ms
8 ms
NOTSCAN
Image 1
t
sync
Image 2
200 ns
READY
Figure 58. EEC Timing Example with Exposure Time in Software set to t
ex
Summary of EEC Timing mode
• Enables double image capture under external control.
• Requires that the switch, if present on the back of the camera, be set to INACTIVE.
• The width of the pulse applied to Ext Sync sets the exposure time of the first image.
The Exposure Time set in software on the Experiment Setup Main tab page sets the
second image time, at the end of which the shutter begins to close.
• An external trigger is required to initiate the imaging process. The goes low
when the system is ready. Once is low, an external trigger applied to the
Ext Sync connector initiates the double image capture.

100 ST-133 Controller Manual Version 3.B
ESABI (Electronic Shutter Active Between Images)
The last timing mode, ESABI, allows separation time between the two images. This
mode gives the user the ability to capture two images and use the interline chip’s
electronic shutter feature between images so that no signal is integrated in the time
between. The exposure time for both images is the same but they can be separated in
time. Each time the camera is ready to receive a trigger, goes low. Thus
goes low twice during each ESABI cycle and the controller can be triggered
once by a sync pulse applied to Ext Sync each time. Thus two sync pulses are required,
one for each image, during each double capture. The programmed Exposure Time, as set
on the Experiment Setup Main tab page, sets the first image time and the time after the
start of the second image time when the shutter begins to close. Figure 59 illustrates
ESABI mode timing.
Note that charge produced by light impinging on the photosensors during the interval
between the two images is discarded and does not affect the second image. The time
between the first and second image can be as long as required according to the
experimental requirements. This can be particularly useful in fluorescence measurements.
By doing captures with different intervals between the two images, the fluorescence
decay characteristics can be easily measured.
Image 1
EXT. SYNC. (A)
Images
t
trig
Mechanical
Shutter
8 ms
8 ms
NOTSCAN
t
trig
Image 2
No Signal
Integration
t
exp
t
exp
200 ns200 ns
READY
Figure 59. ESABI Timing Example; Image Exposure Time = t
exp
set in Software
Note: To prevent the second image from occurring immediately after the first one, the
input trigger pulse, t
trig
, must be shorter than the exposure time t
exp
.
Summary of ESABI Timing mode
• The exposure time selected in Experiment Setup sets the exposure time of both the
first and second image.
• Requires that the switch, if present on the back of the camera, be set to INACTIVE.
•
An externally derived trigger edge applied to Ext Sync is required to begin each
image exposure period.
•
goes low when the system is ready to capture each image.

Appendix H DIF Camera 101
Tips and Tricks
Lab Illumination
In DIF measurements, it is necessary to remain mindful of the possibility of laboratory
light affecting the images. Because the first image can be timed with precision, laboratory
light that reaches the camera would generally not be a problem in the first image,
particularly if the capture time is short (few microseconds). The second image, on the
other hand, is much more susceptible to degradation from laboratory illumination
because, even though the second image time may be set to just a few microseconds, the
time to close the shutter, ~8 ms, must be added to that value. Light impinging on the
photosensors during that time will be integrated with the second image. Unless the
experiment is arranged so that background light can’t reach the camera, or unless the
signal is quite bright, the possibility of the second image becoming degraded must be
considered. Where this source of degradation is a problem, the solution may be to sharply
reduce the laboratory illumination. It should be noted though, that the signal from many
strobed measurements will be sufficiently bright to allow normal laboratory illumination
to be maintained.
Background Subtraction
In any of the double imaging modes, a good idea would be to block both of your light
sources and go ahead and take two images in the same DIF mode and with the same
settings as will be used for the real measurements. The result will be two background
images that can later be subtracted from the experimental data images.
Background subtraction allows you to automatically subtract any constant background in
your signal. This includes both constant offsets caused by the amplifier system in the
controller as well as time-dependent (but constant for a fixed integration time) buildup of
dark charge. The background subtract equation is:
(Raw image data – Background) = Corrected image data.
When background and flatfield operations are both performed, background subtraction is
always performed first.
Flatfield Correction
Flatfield correction allows the user to divide out small nonuniformities in gain from pixel
to pixel. Flatfield correction is done before the images are saved to RAM or disk.
Directions for doing Flatfield correction are provided in the WinView/32 software
manual.
Mask Bleed-through Correction
As described previously, the first image is stored under the mask while the second image
is being acquired. Although the mask is basically opaque (light attenuation is on the order
of 4000:1), a small amount of illumination does get through and could influence some
measurements. One solution would be to establish a correction file by taking the first
image with the light source dark, and the second image with the light source on. Any
bleed through the mask during the second image will appear in the first image. This data
could then be stored and used later to correct "real" first images in a post-processing math
operation.

102 ST-133 Controller Manual Version 3.B
This page intentionally left blank.

103
Appendix I
Installing the
Computer-Controller Interface
Introduction
This appendix will lead you through the process of installing the communications
interface between the ST-133 and the host computer. Following these steps explicitly will
help insure proper connection to your computer.
Note: If the computer is purchased from Roper Scientific, it will be shipped with the
appropriate card already installed. The USB 2.0 interface is supported by WinView/32
and WinSpec/32, version 2.5.14 and higher. The ISA interface is supported in
WinView/32 and WinSpec/32 through version 2.5.X. ISA will not be supported by
versions 2.6 and higher.
To avoid risk of dangerous electrical shock, the computer power should be OFF when
installing the computer interface. Users are advised to review the documentation for their
computer before performing the installation.
Installing the Application Software
Installation is performed via the
WinView/32 or WinSpec/32
installation process. If you are
installing WinView or WinSpec for
the first time and have a TAXI
interface, you should run the
installation before the PCI interface
card is installed in the host
computer. On the
Select
Components
dialog box (see
Figure 60), click on the
AUTO PCI
button to install the interface card
drivers (PCI and the Roper
Scientific USB drivers) and the
most commonly installed program
files. Select the
Custom
button if
you want to choose among the
Figure 60. WinSpec Installation: Interface Card Driver
Selection
available program files or do not want to install the PCI driver.
Note: WinView/32 and WinSpec/32 (versions 2.6.0 and higher) do not support the ISA
interface.
WARNING

104 ST-133 Controller Manual Version 3.B
Setting up a PCI Interface
Introduction
A PCI card must be installed in the host computer if the communication between
computer and controller uses the TAXI protocol (i.e., the
Interface Control
Module
installed in the ST-133 has a 9-pin
SERIAL COM
connector as shown in the
figure at right). With TAXI protocol, the standard cable provided with an ST-133
is 7.6 meters (25 feet) (cable lengths up to 50 meters are available) and the
digitization rate may be as high as 5 MHz.
A computer purchased from Roper Scientific will be shipped with the PCI card
already installed. Otherwise, a PCI card will be shipped with the system and you
will have to install it in the host computer at your location.
Note: The PCI card can be installed and operated in any Macintosh having a
PCI bus, allowing the ST-133 to be controlled from the Macintosh via IPLab™
software and the PI Extension.
TTL IN/OUT
AUX
SERIAL COM
If using WinView/32 or WinSpec/32 software, either
High Speed PCI
or
PCI(Timer)
can
be the selected Interface type. This selection is accessed on the
Hardware
Setup|Interface
tab page.
High Speed PCI
allows data transfer to be interrupt-driven
and gives the highest performance in some situations.
PCI(Timer)
allows data transfer to
be controlled by a polling timer. This selection is recommended when there are multiple
devices sharing the same interrupt.
PCI Installation
To Replace a USB 2.0 Interface Control Module with a TAXI Module: If you
ordered a TAXI Interface Control module separately and are retrofitting an ST-133 that
you already own, follow the module replacement instructions in "Removing/Installing a
Plug-In Module" starting on page 83.
To Install a PCI Serial Buffer Card in the Host Computer:
1. Review the documentation for your computer and PCI card before continuing
with this installation.
2. To avoid risk of dangerous electrical shock and damage to the computer, verify
that the computer power is OFF.
3. Remove the computer cover and verify that there is an available PCI slot.
4. Install the PCI card in the slot.
5. Make sure that the card is firmly seated and secure it.
6. Replace and secure the computer cover and turn on the computer only. If an error
occurs at bootup, either the PCI card was not installed properly or there is an address
or interrupt conflict. Refer to "Power-On Checks", page 105, for instructions.
Note: The PCI card has no user-changeable jumpers or switches.
Administrator privileges are required under Windows NT®, Windows® 2000, and
Windows® XP to install software and hardware.
To Install the PCI Card Driver
The following information assumes that you have already installed the WinView/32 or
WinSpec/32 software.
Caution

Appendix I Installing the Computer Interface 105
1. After you have secured the PCI card in the computer and replaced the cover, turn
the computer on.
2. At bootup, Windows will try to install the new hardware. If it cannot locate the
driver, you will be prompted to enter the directory path, either by keyboard entry
or by using the browse function.
If you selected AUTO PCI during the application software installation,
WinView/32 or WinSpec/32 automatically put the required INF file into the
Windows/INF directory and put the PCI card driver file in the
"Windows"/System32/ Drivers directory. Refer to Table 8 below for the appropriate
file names and locations.
Windows Version PCI INF Filename
Located in "Windows"/INF
directory*
PCI Device Driver Name
Located in "Windows"/System32/Drivers
directory
Windows
®
2000
and XP rspi.inf (in WINNT/INF, for
example) rspipci.sys (in WINNT/System32/Drivers,
for example)
Windows NT
®
N/A pi_pci.sys
Windows
®
95, 98,
and Windows
®
ME pii.inf pivxdpci.vxd
* The INF directory may be hidden.
Table 8. PCI Driver Files and Locations
Power-On Checks
Introduction
Before proceeding, be sure the PCI Serial Buffer Board is firmly mounted in the slot.
Replace the cover of the computer and turn on the computer only.
Conflicts
One of the many advantages that PCI offers over ISA is that the whole issue of address
and interrupt assignments is user transparent and under BIOS control. As a result, users
typically do not have to be concerned about jumpers or switches when installing a PCI
card. Nothing more should be required than to plug in the card, make the connections,
and operate the system. As it turns out, however, in certain situations conflicts may
nevertheless occur and user intervention will be required to resolve them.
Typical PCI motherboards have both ISA and PCI slots and will have both PCI and ISA
cards installed. In the case of the ISA cards, the I/O address and Interrupt assignments
will have been made by the user and the BIOS will not know which addresses and
interrupts have been user assigned. When a PCI card is installed, the BIOS checks for
available addresses and interrupt levels and automatically assigns them so that there are
no PCI address or interrupt conflicts. However, because the BIOS doesn't know about the
user-assigned ISA I/O address and interrupt level assignments, it is possible that a PCI
card will be assigned an address or interrupt that is already assigned to an ISA card. If
this happens, improper operation will result. Specifically, the problems could range from
erratic operation under specific conditions to complete system failure. If such a conflict
occurs, because the user has no control over the PCI address and interrupt assignments,
there will be no recourse but to examine the ISA assignments and change them to values
that do not conflict. Most (but by no means all) ISA cards make provision for selecting

106 ST-133 Controller Manual Version 3.B
alternative I/O addresses and interrupt levels so that conflicts can be resolved. Software is
available to help identify specific conflicts.
The following example may serve to illustrate the problem. Suppose you had a system with
an ISA network card, a PCI video card and an ISA sound card. Further suppose that you
were then going to install a PCI Serial Buffer card. Before installing the PCI Serial card, the
I/O address and interrupt assignments for the installed cards might be as follows.
Slot Type Status I/O Address(s) Interrupt
1 (ISA) ISA Network Card 200-210 11
2 (PCI) PCI Video Card FF00-FFFF 15
3 (ISA) ISA Sound Card 300-304 9
4 (PCI) Empty N/A N/A
Table 9. I/O Address & Interrupt Assignments
Before Installing Serial Card
As shown, there are no conflicts, allowing the three peripheral cards to operate properly.
If the PCI Serial card were then installed, the BIOS would interrogate the PCI cards and
may reassign them new address and interrupt values as follows.
Slot Type Status I/O Address(s) Interrupt
1 (ISA) ISA Network Card 200-210 11
2 (PCI) PCI Video Card FE00-FEFF 11
3 (ISA) ISA Sound Card 300-304 9
4 (PCI) Princeton Instruments PCI
Serial Card FF80-FFFF 15
Table 10. I/O Address & Interrupt Assignments
After Installing Serial Card
As indicated, there is now an interrupt conflict between the ISA Network Card and the
PCI Video card (both cards have been assigned Interrupt 11), causing the computer to no
longer function normally. This doesn't mean that the PCI Serial card is defective because
the computer stops functioning properly when the Serial card is installed. What it does
mean is that there is an interrupt conflict that can be resolved by changing the interrupt
level on the conflicting Network card in this example. It is up to the user to consult the
documentation for any ISA cards to determine how to make the necessary change.
Note: Changing the order of the PCI cards, that is, plugging them into different slots,
could change the address and interrupt assignments and possibly resolve the conflict.
However, this would be a trial and error process with no guarantee of success.
Diagnostics Software
Many diagnostics programs, both shareware and commercial, are available to help resolve
conflicts. Most often, all that's required is a program that will read and report the address and

Appendix I Installing the Computer Interface 107
interrupt assignments for each PCI device in the computer. One such program available from
Roper Scientific's Technical Support department is called PCICHECK. When the program is
run, it reports the address and interrupt assignments for the first PCI device it finds. Each
time the spacebar is pressed, it moves on to the next one and reports the address and interrupt
assignments for that one as well. In a few moments this information can be obtained for
every PCI device in the computer. Note that, even though there are generally only three PCI
slots, the number of PCI devices reported may be larger because some PCI devices may be
built onto the motherboard. A good strategy for using the program would be to run it before
installing the PCI Serial card. Then run it again after installing the card and note any address
or interrupt assignments that may have changed. This will allow you to easily focus on the
ones that may be in conflict with address or interrupt assignments on ISA cards. It might be
noted that there are many programs, such as the MSD program supplied by Microsoft, that
are designed to read and report address and interrupt assignments, including those on ISA
cards. Many users have had mixed results at best using these programs.
Operation
There are no operating considerations that are unique to the PCI Serial card. The card can
easily accept data as fast as any Princeton Instruments System now available can send it. The
incoming data is temporarily stored in the card’s memory, and then transferred to the main
computer memory when the card gains access to the bus. The PCI bus arbitration scheme
assures that, as long as every PCI card conforms to the PCI guidelines, the on-board memory
will never overflow.
Unfortunately, there are some PCI peripheral cards that do not fully conform to the PCI
guidelines and that take control of the bus for longer periods than the PCI specification
allows. Certain video cards (particularly those that use the S3 video chip) are notorious in this
respect. Usually you will be able to recognize when memory overflow occurs because the
displayed video will assume a split-screen appearance and/or the message Hardware
Conflict will be displayed (WinView/32 or WinSpec/32). At the same time, the LED on the
upper edge of the PCI Serial card will light.
Users are thus advised not to take any actions that would worsen the possibility of memory
overflow occurring when taking data. In that regard, avoid multitasking while taking data.
Specific operations to avoid include multitasking (pressing ALT TAB or ALT ESC to start
another program), or running a screensaver program.

108 ST-133 Controller Manual Version 3.B
Setting up a USB 2.0 Interface
Introduction
Administrator privileges are required under Windows® 2000 and Windows®
XP to install software and hardware.
Your system has been configured to use the USB communication protocol if the
Interface Control Module
installed in the ST-133 has a
USB 2.0
connector as
shown in the figure at right). The advantages to the USB 2.0 interface are that it
uses a much higher data transfer rate than many common serial data formats (such
as the TAXI protocol) and it simplifies the connection to external devices. USB
supports "plug and play" -- you do not need to be heavily involved in the setup
process. The limitations are that the maximum cable length is 5 meters (16.4 feet)
and that 1 MHz is currently the upper digitization rate limit for the ST-133.
The USB 2.0 interface is supported by WinView/32 and WinSpec/32, versions
2.5.14 and higher.
TTL
IN/OUT
AUX
USB 2.0
USB 2.0 Installation
To Replace a TAXI Module Interface Control Module with a USB 2.0 Module:
If you ordered a USB 2.0 Interface module separately and are retrofitting an ST-133 that
you already own, follow the module replacement instructions in "Removing/Installing a
Plug-In Module" starting on page 83.
To Install the USB 2.0 Interface:
The following information assumes that:
• You have verified that the host computer meets the required specifications for
USB 2.0 communication with the camera system (see page 13).
• A USB 2.0 board and its driver are installed in the host computer.
• The ST-133 has an installed USB 2.0 Interface Control module.
• You have already installed the WinView/32 or WinSpec/32 software
(versions 2.5.14 and higher). Versions 2.5.14 and higher automatically
install the driver and INF files required to support the USB 2.0 Interface
Control module.
1. Before installing the Roper Scientific USB2 Interface, we recommend that you
defragment the host computer's hard disk. This operation reduces the time the
computer spends locating files. Typically, the "defrag" utility "Disk
Defragmenter" can be accessed from the Windows® Start menu and can
usually accessed from the Programs/Accessories/System Tools subdirectory.
2. After defragmenting the hard disk, turn off the computer and make the USB
cable connections between the host computer and the ST-133. Then, turn the
ST-133 on before turning on the host computer.
3. At bootup, Windows will detect the Roper Scientific USB2 Interface hardware
(i.e., the USB 2.0 Interface Control module). You may be prompted to enter
the directory path(s) for the apausbprop.dll and/or the apausb.sys file(s), either
by keyboard entry or by using the browse function.

Appendix I Installing the Computer Interface 109
If you selected AUTO PCI during the application software installation,
WinView/WinSpec automatically put the required INF, DLL, and USB driver
file in the "Windows" directories shown below. Refer to Table 11 below for the
appropriate file names and locations.
Windows
Version
USB INF Filename
Located in
"Windows"/INF
directory*
USB Properties DLL
Located in
"Windows"/System32
directory
USB Device Driver Name
Located in
"Windows"/System32/Drivers
directory
Windows
®
2000 and
XP
rsusb2k.inf (in
WINNT/INF, for
example)
apausbprop.dll (in
WINNT/System32, for
example)
apausb.sys (in
WINNT/System32/Drivers, for
example)
* The INF directory may be hidden.
Table 11. USB Driver Files and Locations
ISA Serial Card
Introduction
ISA Serial boards were available before the PCI board, now standard, or the USB 2.0
interface were developed. ISA Serial Buffer boards are still supported through version
2.5.X of the WinView/32 and WinSpec/32 application software. Version 2.6 and higher
will not support ISA.
Note: An ISA serial interface card operated in an ISA slot can support data transfer rates
as high as 1 MHz (WinView or WinSpec software ver. 1.4.3 or later).
A screwdriver may be needed to remove screws from the computer (the type varies from
computer to computer). A small, flat-bladed screwdriver is needed to connect both ends
of the serial cable.
Checking the ISA Serial Board Jumpers
Before installing an ISA Interface Board, its address should be confirmed. The factory
default address is 0A00. This address can be confirmed or changed by comparing the 8
dip switches found on the board with Figure 61. The ISA Serial Buffer board is set to
interrupt level 10 and uses DMA channels 5 and 6. The interrupt level can be changed by
the user, as long as both hardware and software are set to the same interrupt. Figure 61
shows all possible configurations. If the default DMA channels present a problem,
contact the factory for more information.
Since interrupts and DMA channels cannot be shared, make sure no other boards in your
computer use this interrupt or these DMA channels.
Installation
1. Remove the expansion slot cover on the rear panel of the I/O slot selected.
2. Insert the ISA Serial Interface card as far as possible into the appropriate ISA
socket. Then secure the Serial Buffer Board by reinstalling the expansion slot
cover screw.
3. Connect the serial cable to the 9-pin cable on the ISA Serial Buffer Board
mounting panel. The other end of the serial cable connects to the SERIAL COM
Caution

110 ST-133 Controller Manual Version 3.B
connector on the TAXI Interface Control Module panel. Take care to tighten the
screws at both ends of the cable using a small, flat-bladed screwdriver.
Figure 61. ISA Board Switch and Jumper Settings
Figure 62. Computer Expansion Slots for installing an ISA Buffer Card
Power-On Checks
Replace the cover of the computer and turn on the computer only. If an error occurs at
boot up, either the Serial Buffer Board is not installed properly or there is an address or
interrupt conflict. Turn off the computer, try a new address or interrupt and reinstall the
card. Be sure the Serial Buffer Board is firmly mounted in the slot.

111
Warranty & Service
Limited Warranty: Roper Scientific Analytical Instrumentation
Roper Scientific, Inc. ("Roper Scientific," us," "we," "our") makes the following limited
warranties. These limited warranties extend to the original purchaser ("You", "you")
only and no other purchaser or transferee. We have complete control over all warranties
and may alter or terminate any or all warranties at any time we deem necessary.
Basic Limited One (1) Year Warranty
Roper Scientific warrants this product against substantial defects in materials and / or
workmanship for a period of up to one (1) year after shipment. During this period, Roper
Scientific will repair the product or, at its sole option, repair or replace any defective part
without charge to you. You must deliver the entire product to the Roper Scientific factory
or, at our option, to a factory-authorized service center. You are responsible for the
shipping costs to return the product. International customers should contact their local
Roper Scientific authorized representative/distributor for repair information and
assistance, or visit our technical support page at www.roperscientific.com.
Limited One (1) Year Warranty on Refurbished or Discontinued
Products
Roper Scientific warrants, with the exception of the CCD imaging device (which carries
NO WARRANTIES EXPRESS OR IMPLIED), this product against defects in materials
or workmanship for a period of up to one (1) year after shipment. During this period,
Roper Scientific will repair or replace, at its sole option, any defective parts, without
charge to you. You must deliver the entire product to the Roper Scientific factory or, at
our option, a factory-authorized service center. You are responsible for the shipping costs
to return the product to Roper Scientific. International customers should contact their
local Roper Scientific representative/distributor for repair information and assistance or
visit our technical support page at www.roperscientific.com.
Normal Wear Item Disclaimer
Roper Scientific does not warrant certain items against defect due to normal wear and
tear. These items include internal and external shutters, cables, and connectors. These
items carry no warranty, expressed or implied.
VersArray (XP) Vacuum Chamber Limited Lifetime Warranty
Roper Scientific warrants that the cooling performance of the system will meet our
specifications over the lifetime of the VersArray (XP) detector or Roper Scientific will, at
its sole option, repair or replace any vacuum chamber components necessary to restore
the cooling performance back to the original specifications at no cost to the original
purchaser. Any failure to "cool to spec" beyond our Basic (1) year limited warranty from
date of shipment, due to a non-vacuum-related component failure (e.g., any components
that are electrical/electronic) is NOT covered and carries NO WARRANTIES
EXPRESSED OR IMPLIED. Responsibility for shipping charges is as described above
under our Basic Limited One (1) Year Warranty.

112 ST-133 Controller Manual Version 3.B
Sealed Chamber Integrity Limited 24 Month Warranty
Roper Scientific warrants the sealed chamber integrity of all our products for a period of
twenty-four (24) months after shipment. If, at anytime within twenty-four (24) months
from the date of delivery, the detector should experience a sealed chamber failure, all
parts and labor needed to restore the chamber seal will be covered by us. Open chamber
products carry NO WARRANTY TO THE CCD IMAGING DEVICE, EXPRESSED OR
IMPLIED. Responsibility for shipping charges is as described above under our Basic
Limited One (1) Year Warranty.
Vacuum Integrity Limited 24 Month Warranty
Roper Scientific warrants the vacuum integrity of all our products for a period of up to
twenty-four (24) months from the date of shipment. We warrant that the detector head
will maintain the factory-set operating temperature without the requirement for customer
pumping. Should the detector experience a Vacuum Integrity failure at anytime within
twenty-four (24) months from the date of delivery all parts and labor needed to restore
the vacuum integrity will be covered by us. Responsibility for shipping charges is as
described above under our Basic Limited One (1) Year Warranty.
Image Intensifier Detector Limited One Year Warranty
All image intensifier products are inherently susceptible to Phosphor and/or
Photocathode burn (physical damage) when exposed to high intensity light. Roper
Scientific warrants, with the exception of image intensifier products that are found to
have Phosphor and/or Photocathode burn damage (which carry NO WARRANTIES
EXPRESSED OR IMPLIED), all image intensifier products for a period of one (1) year
after shipment. See additional Limited One (1) year Warranty terms and conditions
above, which apply to this warranty. Responsibility for shipping charges is as described
above under our Basic Limited One (1) Year Warranty.
X-Ray Detector Limited One Year Warranty
Roper Scientific warrants, with the exception of CCD imaging device and fiber optic
assembly damage due to X-rays (which carry NO WARRANTIES EXPRESSED OR
IMPLIED), all X-ray products for one (1) year after shipment. See additional Basic
Limited One (1) year Warranty terms and conditions above, which apply to this
warranty. Responsibility for shipping charges is as described above under our Basic
Limited One (1) Year Warranty.
Software Limited Warranty
Roper Scientific warrants all of our manufactured software discs to be free from
substantial defects in materials and / or workmanship under normal use for a period of
one (1) year from shipment. Roper Scientific does not warrant that the function of the
software will meet your requirements or that operation will be uninterrupted or error free.
You assume responsibility for selecting the software to achieve your intended results and
for the use and results obtained from the software. In addition, during the one (1) year
limited warranty. The original purchaser is entitled to receive free version upgrades.
Version upgrades supplied free of charge will be in the form of a download from the
Internet. Those customers who do not have access to the Internet may obtain the version
upgrades on a CD-ROM from our factory for an incidental shipping and handling charge.
See Item 12 in the following section of this warranty ("Your Responsibility") for more
information.

Warranty & Service 113
Owner's Manual and Troubleshooting
You should read the owner’s manual thoroughly before operating this product. In the
unlikely event that you should encounter difficulty operating this product, the owner’s
manual should be consulted before contacting the Roper Scientific technical support staff
or authorized service representative for assistance. If you have consulted the owner's
manual and the problem still persists, please contact the Roper Scientific technical
support staff or our authorized service representative. See Item 12 in the following
section of this warranty ("Your Responsibility") for more information.
Your Responsibility
The above Limited Warranties are subject to the following terms and conditions:
1. You must retain your bill of sale (invoice) and present it upon request for service
and repairs or provide other proof of purchase satisfactory to Roper Scientific.
2. You must notify the Roper Scientific factory service center within (30) days
after you have taken delivery of a product or part that you believe to be
defective. With the exception of customers who claim a "technical issue" with
the operation of the product or part, all invoices must be paid in full in
accordance with the terms of sale. Failure to pay invoices when due may result
in the interruption and/or cancellation of your one (1) year limited warranty
and/or any other warranty, expressed or implied.
3. All warranty service must be made by the Roper Scientific factory or, at our option,
an authorized service center.
4. Before products or parts can be returned for service you must contact the Roper
Scientific factory and receive a return authorization number (RMA). Products or
parts returned for service without a return authorization evidenced by an RMA
will be sent back freight collect.
5. These warranties are effective only if purchased from the Roper Scientific
factory or one of our authorized manufacturer's representatives or distributors.
6. Unless specified in the original purchase agreement, Roper Scientific is not
responsible for installation, setup, or disassembly at the customer’s location.
7. Warranties extend only to defects in materials or workmanship as limited above
and do not extend to any product or part which has:
• been lost or discarded by you;
• been damaged as a result of misuse, improper installation, faulty or
inadequate maintenance or failure to follow instructions furnished by us;
• had serial numbers removed, altered, defaced, or rendered illegible;
• been subjected to improper or unauthorized repair; or
• been damaged due to fire, flood, radiation, or other "acts of God" or other
contingencies beyond the control of Roper Scientific.
8. After the warranty period has expired, you may contact the Roper Scientific
factory or a Roper Scientific-authorized representative for repair information
and/or extended warranty plans.
9. Physically damaged units or units that have been modified are not acceptable for
repair in or out of warranty and will be returned as received.

114 ST-133 Controller Manual Version 3.B
10. All warranties implied by state law or non-U.S. laws, including the implied
warranties of merchantability and fitness for a particular purpose, are expressly
limited to the duration of the limited warranties set forth above. With the
exception of any warranties implied by state law or non-U.S. laws, as hereby
limited, the forgoing warranty is exclusive and in lieu of all other warranties,
guarantees, agreements, and similar obligations of manufacturer or seller with
respect to the repair or replacement of any parts. In no event shall Roper
Scientific’s liability exceed the cost of the repair or replacement of the defective
product or part.
11. This limited warranty gives you specific legal rights and you may also have other
rights that may vary from state to state and from country to country. Some states
and countries do not allow limitations on how long an implied warranty lasts,
when an action may be brought, or the exclusion or limitation of incidental or
consequential damages, so the above provisions may not apply to you.
12. When contacting us for technical support or service assistance, please refer to the
Roper Scientific factory of purchase, contact your authorized Roper Scientific
representative or reseller, or visit our technical support page at
www.roperscientific.com.
Contact Information
Roper Scientific's manufacturing facility for this product is located at the following
address:
Roper Scientific
3660 Quakerbridge Road
Trenton, NJ 08619 (USA)
Tel: 800-874-9789 / 609-587-9797
Fax: 609-587-1970
Technical Support E-mail: techsupport@roperscientific.com
For technical support and service outside the United States, see our web page at
www.roperscientific.com. An up-to-date list of addresses, telephone numbers, and e-mail
addresses of Roper Scientific's overseas offices and representatives is maintained on the
web page.

115
Index
#
connector 20
64-pin DIN connector 84
A-B
A/D converters 62, 64
zero adjustments 22
Accessories, alignment of 36
Actual exposure time 47, 86
Analog gain control 57
Analog/Control module 17
AUX BNC connector 23
Aux Trig Out 24
Auxiliary Trigger output 68
Background DC level 56
Background subtraction 44
Back-plane 17
Baseline signal 56
Binning
computer memory burden 60
hardware 59, 92
readout time 60
resolution loss 60
restrictions due to well capacity 61
software 61
effect on S/N ratio 61
high light level measurements 61
shot-noise limited measurements 61
Blooming 55
Bracket pulsing 68
C
Cables 11
Calibration, spectrometer
suitable light sources 35
Camera State 71
Camera types 9
Cautions
baseline signal shift 56
DMA and Interrupt 109
excessive humidity in CCD chamber 56
offset adjustments 22
serial cable 23
CCD array
readout theory 58
shift register 58
CCD arrays
blooming 55
dark charge effects 56
functions performed 53, 88
maximum on-chip integration 55
readout of 58, 89
shutter function 54
signal-to-noise ratio vs on chip
integration time 55
theory of operation 53
well capacity 55
table of 61
CCIR 18
Cleaning
controller and camera 79
optics 79
Compensation time, shutter 54
Composite video output 18
Computer interface installation 103
Computer requirements 65
Contact information 114
Controller modules 17
Cooling 38
LN cameras 38
TE cameras 38
Cooling and vacuum 39
D
Dark charge 45
definition of 56
dynamic range 55
pattern 56
temperature dependence 56
typical values 56
Dark current 56
Data smearing 88
Data transfer 10
DETECTOR connector 22
Detector, rotation of 36
DIF camera 93
background subtraction 101
EEC timing mode 99
Flatfield correction 101
Free Run timing mode 94
IEC timing mode 96
laboratory illumination 101
Mask Throughput correction 101

116 ST-133 Controller Manual Version 3.B
DIF camera (cont.)
Tips and Tricks 101
Digitization 62
DMA buffer size 30, 34
Dual A/D converters 62
Dual Image Feature (DIF) camera
see DIF camera 93
Dynamic range 55
E
EBI 55
EEC timing mode 99
EIA 18
EMF spike 28
ENABLE Input (pulser) 21
Enabling 69
Environmental requirements 12
Equivalent Brightness Intensity (EBI) 55
Experiment types 72
Exposure 54, 88
image intensifier 54
readout 53
shutter 54
Exposure time 42
actual 47, 86
programmed 47, 86
EXT SYNC connector 19
Ext Trig In 23
External shutter 15
External Sync
background subtraction 44
dark charge accumulation 45
frame-transfer 48
input pulse 44
overlapped mode 86
shutter synchronization 44
timing 44
timing mode 44
External synchronization 44
F
F and S Zero adjustments 22
Fan 15
Fast mode 41
data acquisition 41
flowchart 43
image update lag 41
FG-100 Enable input 21
Fiber-optic data link 23
Field of view 24
First Light
imaging 29, 33
spectroscopy 32
Focusing
alignment 35
Focusing (cont.)
video output 18
Frame transfer
CCD requirements 47
external sync 48
Freerun 48
mode 47
readout 61
smearing 55
timing 47
Free Run
DIF camera 94
experiments best suited for 44
Frame transfer 48
Overlapped mode 86
timing 44
timing diagram 44
timing flow chart 44
timing mode 44
Full frame readout 58
Fuse replacement 80
G-J
Gain control 57
Gated operation, smearing 88
Grounding and safety 12
Hardware binning 59, 92
Humidity
environmental operating range 13
in vacuum enclosure 56
I/O 67
I/O Address conflicts 105
ICCD 54
IEC Publication 348 12
IEC timing mode 96
IIC-100 21
IIC-100, IIC-200 or MCP-100
Shutter In connector 21
IIC-200 21
Image intensifier 54
Imaging 27
Imaging field of view 24
Indicator, TEMP LOCK 37
INHIBIT 21
Installation
PCI card driver 105
PCI drivers 103
software 103
USB 2.0 driver 109
Intensified CCD cameras 54
Intensifier
EBI 55
fiber optic vs relay lens 54
MCP 54
Intensifier (cont.)

Index 117
theory and function 54
Interface card
driver installation 103
PCI
High Speed PCI 104
PCI(Timer) 104
Interface Control module 17, 22
Interline CCD
camera 85
sensors 86
smearing 89
Internal Sync operation 47
Internal Synchronization 71
Interrupt conflicts 105
ISA serial interface card 109
I/O address, DMA channel, and interrupt
level 109
installation 109
K-M
Kinetics mode 49
option 49
timing modes 50
Lens Coupled Intensifier (LCI) 54
Line voltage
selection 13
selector drum 13
Line voltage selection (ST-133)
procedure 80
LN camera operation
Cautions and Warnings 38
coolant 38
cooling of 38
Logic-device families 68
MCP 54
MCP-100 21
Mechanical shuttering 88
Memory allocation 30, 34
Mercury spectrum, fluorescent lights 36
Microchannel Plate (MCP) 54
Microscopy
arc lamp EMF spike damage warning 28
Xenon or Hg lamp EMF spike 28
Module
installation 84
removal 83
N-O
Non-Overlapped operating mode 85
example 90
NOT READY connector 21
NOTSCAN 20
signal 64
timing 54, 89
Operating modes 68
Operating procedure 71
Operation of the PTG module 70
Optical-fiber adapter and cable 32
Outgassing 39
Outline drawing 82
Overlapped operating mode 85
example 89
external sync 86
Freerun 86
readout 86
P-Q
Passive back-plane 17
PCI card driver installation 105
PCI installation and operation
diagnostics software 107
non-conforming peripheral cards 107
PCI serial interface card
driver installation 103, 105
installation 104
Peltier type cooler 38
PG-200 Inhibit input 21
PI-MAX camera
cabling to PTG 12
cooling 38
experiment types 72
first light refer to the PI-MAX manual
gate functions 71
PTG 9
pulsed operation 67
shutter setting 16
Timing Gen connector 23
timing generators 12
Plug-in modules 17
Plug-in modules, installation and removal 83
Power cord 13
Power input module 17, 24
Power switch and indicator 15
Pre Trig In 23
Preopen Shutter mode 45
Procedures
familiarization and checkout 29, 33
First images 29, 33
line voltage selection and line fuse 80
plug-in module installation/removal 84
Programmable interface (PTG) 23
Aux Trig Out 24
Auxiliary Trigger output 68
connector 75
description 67
Ext Trig In 23
External Trigger 69
handshakes 70
Programmable interface (PTG) (cont.)
Internal Sync operation 47

118 ST-133 Controller Manual Version 3.B
Internal Trigger 69
module 23
Pre Trig In 23
Sel Trig Out 23
software control 71
specifications 67
timing 69
Timing Gen 23
Timing Gen interface 68
Trig Indicator 24
triggering 69
R
Readout
binning 59, 92
hardware 59, 92
frame transfer 61
subsection of array 59, 92
time 42
Readout rate
control of 62
precision vs speed tradeoff 62
Readout times (full frame) for several CCD
types
table of 59
Resolution, loss of with binning 60
ROI (Region of Interest) 19
RS-170 (EIA) 18
S
S/N ratio 55, 61
Safe mode
as used for setting up 41
fast image update 41
flowchart 43
missed events 42
Saturation 55
Sel Trig Out 23
serial buffer board 103
SERIAL COM connector 23
Shift register 58
Shutter
compensation time 54, 65
drive selector 16
exposure 54
external 15
shutter power connector 15
synchronization 20
modes
Disable 42
Normal 42
Preopen 42, 45
physical limitations vs. exposure 54, 89
SHUTTER IN connector 21
Shutter Power connector 15
Shutter Setting dial 15
SHUTTER signal 20, 21, 64
Signal-to-noise ratio
on-chip integration 55
Smearing 55, 88
frame transfer cameras 55
interline CCDs 89
Smearing in gated operation 88
Software binning 61
Software installation 24
Specifications
inputs and outputs 63
temperature control 63
Spectroscopy 32
ST-133, introduction and description 9
Start pulse 68
Stop pulse 68
System components 11
T-V
TAXI card installation 104
Technical support 114
TEMP LOCK indicator 37
Temperature
effect of vacuum deterioration 39
environmental operating range 12
lock 37
lock indicator 17
overshoot 37
problems 39
readout 18
specifications 63
storage 12
Termination of video output 18
Timing control 41
Timing Gen 23
Timing Gen interface 68
Timing modes 41, 42
Trig Indicator 24
TTL In/Out
connector 23
hardware interface 77
pin assignments 75
Unpacking and initial inspection 11
USB 2.0 installation 108
Vacuum deterioration 39
VCR 18
Ventilation
requirements 15
slots 15
Video Focus mode 18
Video output
constraints on during data acquisition 19
focusing 18

Index 119
W-Z
Warnings
camera-controller cable 22
cleaning 79
condensation damage to CCD arrays 39
damage from input light overload 27
fuse type 13
ice damage after removing front window 38
module installation/removal under power 83
module securing screws 17
opening the ST-133 power module 80
operating unevacuated detector 38
overtightening the ST-133 module screws
84
plug-in module removal under power 17
protective grounding 12
replacement power cord 12
shutter drive limitations 15
shutter drive setting 16
Shutter Power Output voltage 16
ST-133 fuse type 80
ST-133 module installation/removal
under power 83
Warnings (cont.)
Xenon and Hg arc lamps 28
Warranties
image intensifier detector 112
normal wear item disclaimer 111
one year 111
one year on refurbished/discontinued
products 111
owner's manual and troubleshooting 113
sealed chamber 112
software 112
vacuum integrity 112
VersArray (XP) vacuum chamber 111
x-ray detector 112
your responsibility 113
Website 114
Well capacity 55
restrictions on hardware binning 61
WinView/32
ROI 19
Video focus mode 18
Zero adjustments 22
A/D converters 22

120 ST-133 Controller Manual Version 3.B
This page intentionally left blank.