Proform 297771 595Le Treadmill Users Manual *297771 152057
Proform-297771-Owner-S-Manual proform-297771-owner-s-manual
831.297771 cce76d99-b367-42fb-9fa8-659ef0ab913c
831.297771 to the manual cce76d99-b367-42fb-9fa8-659ef0ab913c
2015-04-13
: Proform Proform-297771-595Le-Treadmill-Users-Manual-697491 proform-297771-595le-treadmill-users-manual-697491 proform pdf
Open the PDF directly: View PDF
.
Page Count: 18

USER'S MANUAL
¨
CAUTION
Read all precautions and instruc-
tions in this manual before using
this equipment. Save this manual
for future reference.
Serial Number
Decal
Model No. 831.297771
Serial No.
Find the serial number in the location
shown below. Write the serial number
in the space above for reference.
SEARS, ROEBUCK AND CO., HOFFMAN ESTATES, IL 60179

2
TABLE OF CONTENTS
IMPORTANT PRECAUTIONS . . . . . . . . . . . . . . . . . . . . . . . . . . . . . . . . . . . . . . . . . . . . . . . . . . . . . . . . . . . . . . . . .2
BEFORE YOU BEGIN . . . . . . . . . . . . . . . . . . . . . . . . . . . . . . . . . . . . . . . . . . . . . . . . . . . . . . . . . . . . . . . . . . . . . . .4
ASSEMBLY . . . . . . . . . . . . . . . . . . . . . . . . . . . . . . . . . . . . . . . . . . . . . . . . . . . . . . . . . . . . . . . . . . . . . . . . . . . . . . .5
OPERATION AND ADJUSTMENT . . . . . . . . . . . . . . . . . . . . . . . . . . . . . . . . . . . . . . . . . . . . . . . . . . . . . . . . . . . . .7
HOW TO FOLD AND MOVE THE TREADMILL . . . . . . . . . . . . . . . . . . . . . . . . . . . . . . . . . . . . . . . . . . . . . . . . . .11
TROUBLE-SHOOTING . . . . . . . . . . . . . . . . . . . . . . . . . . . . . . . . . . . . . . . . . . . . . . . . . . . . . . . . . . . . . . . . . . . . .12
CONDITIONING GUIDELINES . . . . . . . . . . . . . . . . . . . . . . . . . . . . . . . . . . . . . . . . . . . . . . . . . . . . . . . . . . . . . . .14
PART LIST . . . . . . . . . . . . . . . . . . . . . . . . . . . . . . . . . . . . . . . . . . . . . . . . . . . . . . . . . . . . . . . . . . . . . . . . . . . . . . .15
ORDERING REPLACEMENT PARTS . . . . . . . . . . . . . . . . . . . . . . . . . . . . . . . . . . . . . . . . . . . . . . . . . .Back Cover
FULL 90-DAY WARRANTY . . . . . . . . . . . . . . . . . . . . . . . . . . . . . . . . . . . . . . . . . . . . . . . . . . . . . . . . . . .Back Cover
Note: An EXPLODED DRAWING is attached in the center of this manual.
1. It is the responsibility of the owner to ensure
that all users of this treadmill are adequately
informed of all warnings and precautions.
2. Use the treadmill only as described in this
manual.
3. Place the treadmill on a level surface, with at
least eight feet of clearance behind it. Do not
place the treadmill on any surface that blocks
air openings. To protect the floor or carpet
from damage, place a mat under the treadmill.
4. Keep the treadmill indoors, away from mois-
ture and dust. Do not put the treadmill in a
garage or covered patio, or near water.
5. Do not operate the treadmill where aerosol
products are used or where oxygen is being
administered.
6. Keep children under the age of 12 and pets
away from the treadmill at all times.
7. The treadmill should not be used by persons
weighing more than 250 pounds.
8. Never allow more than one person on the
treadmill at a time.
9. Wear appropriate exercise clothing when
using the treadmill. Do not wear loose cloth-
ing that could become caught in the treadmill.
Athletic support clothes are recommended for
both men and women. Always wear athletic
shoes. Never use the treadmill with bare feet,
wearing only stockings, or in sandals.
10. When connecting the power cord (see page 7),
plug the power cord into a surge suppressor
(not included) and plug the surge suppressor
into a grounded circuit capable of carrying 15
or more amps. No other appliance should be
on the same circuit. Do not use an extension
cord.
11. Use only a single-outlet surge suppressor
that is UL 1449 listed as a transient voltage
surge suppressor (TVSS). The surge suppres-
sor must have a UL suppressed voltage rating
of 400 volts or less and a minimum surge dis-
sipation of 450 joules. The surge suppressor
must be electrically rated for 120 volts AC and
15 amps.
12. Keep the power cord and the surge suppres-
sor away from heated surfaces.
13. Never move the walking belt while the power
is turned off. Do not operate the treadmill if
the power cord or plug is damaged, or if the
treadmill is not working properly. (See
BEFORE YOU BEGIN on page 4 if the tread-
mill is not working properly.)
WARNING: To reduce the risk of burns, fire, electric shock, or injury to persons, read the
following important precautions and information before operating the treadmill.
IMPORTANT PRECAUTIONS

3
14. Never start the treadmill while you are stand-
ing on the walking belt. Always hold the
handrails while using the treadmill.
15. The treadmill is capable of high speeds.
Adjust the speed in small increments to avoid
sudden jumps in speed.
16. The pulse sensor is not a medical device.
Various factors, including the user's move-
ment, may affect the accuracy of heart rate
readings. The pulse sensor is intended only
as an exercise aid in determining heart rate
trends in general.
17. To reduce the possibility of the treadmill over-
heating, do not operate the treadmill continu-
ously for longer than one hour.
18. Never leave the treadmill unattended while it
is running. Always remove the key, unplug
the power cord, and move the on/off switch to
the off position when the treadmill is not in
use. (See the drawing on page 4 for the loca-
tion of the on/off switch.)
19. Do not attempt to raise, lower, or move the
treadmill until it is properly assembled. (See
ASSEMBLY on page 5, and HOW TO MOVE
THE TREADMILL on page 11.) You must be
able to safely lift 45 pounds (20 kg) in order to
raise, lower, or move the treadmill.
20. Do not change the incline of the treadmill by
placing objects under the treadmill.
21. When folding or moving the treadmill, make
sure that the storage latch is fully closed.
22. Inspect and tighten all parts of the treadmill
regularly.
23. Never drop or insert any object into any opening.
24. DANGER: Always unplug the power
cord immediately after use, before cleaning
the treadmill, and before performing the main-
tenance and adjustment procedures de-
scribed in this manual. Never remove the
motor hood unless instructed to do so by an
authorized service representative. Servicing
other than the procedures in this manual
should be performed by an authorized service
representative only.
25. This treadmill is intended for in-home use
only. Do not use this treadmill in any commer-
cial, rental, or institutional setting.
WARNING: Before beginning this or any exercise program, consult your physician. This
is especially important for persons over the age of 35 or persons with pre-existing health problems.
Read all instructions before using. SEARS assumes no responsibility for personal injury or property
damage sustained by or through the use of this product.
SAVE THESE INSTRUCTIONS
The decals shown have been placed on
your treadmill. If a decal is missing, or if
it is not legible, please call our toll-free
HELPLINE to order a free replacement
decal. Apply the decal in the location
shown.

4
Thank you for selecting the new PROFORM¨595LE
treadmill. The 595LE treadmill combines advanced
technology with innovative design to let you enjoy an
excellent form of cardiovascular exercise in the conve-
nience and privacy of your home. And when youÕre not
exercising, the unique 595LE can be folded up, requir-
ing less than half the floor space of other treadmills.
For your benefit, read this manual carefully before
using the treadmill. If you have additional questions,
please call our toll-free HELPLINE at 1-800-736-6879,
Monday through Saturday, 7 a.m. until 7 p.m. Central
Time (excluding holidays). To help us assist you,
please note the product model number and serial num-
ber before calling. The model number of the treadmill
is 831.297771. The serial number can be found on a
decal attached to the treadmill (see the front cover of
this manual for the location).
Before reading further, please review the drawing
below and familiarize yourself with the parts that are
labeled.
BEFORE YOU BEGIN
Handrail
Console
Storage Latch
Book Holder
Key/Clip
Circuit
Breaker
On/Off Switch
Walking Belt
Cushioned Walking Platform
Front
Wheel
Foot Rails
Power Cord
Rear Roller
Adjustment Bolts
Water Bottle
Holder (Bottle
not included)
RIGHT SIDELEFT SIDE

5
1. With the help of a second person, carefully raise the
treadmill to the upright position. While a second person
tips the treadmill to one side and holds it, insert one of
the Extension Legs (103) into the treadmill as shown.
Make sure that the Extension Leg is turned so the
Warning Decal (20) is on top. Tighten two of the four
Short Screws (101) into the treadmill and the Extension
Leg.
Next, tip the treadmill to the other side and attach the
other Extension Leg (not shown) in the same way. Lower
the side of the treadmill so that both Extension Legs
(103) are resting flat on the floor.
1
2. Refer to HOW TO LOWER THE TREADMILL FOR
USE on page 11. Follow the instructions in step 2 to
lower the treadmill.
Without removing the tape from the Latch (77), attach
the Latch to the left Upright (82) with two 3/4Ó Screws
(81). Make sure that the Screws are tight, but do not
overtighten them; if the Screws are overtightened,
the Latch will not slide smoothly. After the Latch is
attached, remove any visible tape.
Note: The inset drawing shows how the parts of the
Latch (77) fit together.
77
81
82
2
ASSEMBLY
Assembly requires two people. Set the treadmill in a cleared area and remove all packing materials. Do not
dispose of the packing materials until assembly is completed. Assembly requires the included allen wrench
and your own phillips screwdriver , adjustable wrench and scissors .
Spacer
Springs
Bracket
Latch
20
101
103
3. Cut the plastic tie off the bracket on the base of each
Upright (82).
Next, cut the plastic tie off the Left Handrail (74).
Position the Left Handrail on the left Upright (82). The
bracket on the base of the left Upright should be inside
of the lower end of the Left Handrail, as shown in the
inset drawing.
Plastic
Tie
74
82
Plastic
Tie
82
3
Bracket
74

4. While a second person holds the Right Handrail (85) and
the Console Base (87) near the right Upright (82), cut the
indicated plastic ties off the Right Handrail. Do not cut
the other plastic tie off the Right Handrail. Next, cut
the plastic tie off the Upright Wire Harness (34) in the
right Upright (82). Do not drop the Upright Wire
Harness into the right Upright.
Refer to the inset drawing. Connect the Upright Wire
Harness (34) to the Console Wire Harness (48). The
latch on the Console Wire Harness should snap onto the
Upright Wire Harness. If the Wire Harnesses do not fit
together easily, turn them; do not force the Wire
Harnesses together. Next, connect the right pulse wire
(with the ÒRÓ tag), the left pulse wire, and the ground wire
to the corresponding connectors on the Console Wire
Harness (48); make sure that the wires with tags are
connected to each other.
Do not
cut
Cut
Plastic
Ties
Cut Plastic Tie
85
87 48
48
34
Right Left Ground
82
34
4
5. Note that there is still a plastic tie in the Right
Handrail (85); do not remove this plastic tie.
Position the Right Handrail (85) on the right Upright (82)
as shown. The bracket on the base of the right Upright
should be inside of the lower end of the right Handrail, as
shown in the inset drawing.
While holding the Console Base (87) near the Right
Handrail (85), feed the Console Wire Harness (48) into
the Right Handrail. Next, place the Console Base on the
Handrails (74, 85). Insert any remaining Console Wire
Harness into the Right Handrail.
Thread two Handrail Bolts (78) with Handrail Washers
(36) into the Left Handrail (74) and the left Upright (82) as
shown. Do not tighten the Handrail Bolts yet. Next,
thread two Handrail Bolts (78) with Handrail Washers
(36) into the Right Handrail (85) and the right Upright
(82). Do not tighten the Handrail Bolts yet. Be careful
to avoid damaging the Console Wire Harness (48).
74
78
48
Do not
Remove
this
Plastic
Tie
82
82
78
36 36
87
36
85
5
Bracket
85
6. Attach the Console Base (87) to the Left and Right
Handrails (74, 85) with four Long Screws (114).
Refer to assembly step 5. Tighten the four Handrail
Bolts (78) used in assembly step 5.
Press two Small Upright Plugs (79) into the holes near
the upper ends of the Uprights (82).
82
79
74
114
85 114
687
100
99
82
7. Remove the backing from the Adhesive Clip (99). Press
the Adhesive Clip onto the base of the right Upright (82)
as shown. Press the Allen Wrench (100) into the
Adhesive Clip.
8. Make sure that all parts are tightened before you
use the treadmill. To protect the floor or carpet, place
a mat under the treadmill.
7
78
6

7
OPERATION AND ADJUSTMENT
THE PERFORMANT LUBETM WALKING BELT
Your treadmill features a walking belt coated with
PERFORMANT LUBETM, a high-performance lubricant.
IMPORTANT: Never apply silicone spray or other
substances to the walking belt or the walking plat-
form. Such substances will deteriorate the walking
belt and cause excessive wear.
HOW TO PLUG IN THE POWER CORD
Your treadmill, like any other type of sophisticated
electronic equipment, can be seriously damaged by
sudden voltage changes in your homeÕs power.
Voltage surges, spikes, and noise interference can
result from weather conditions or from other appliances
being turned on or off. To decrease the possibility of
your treadmill being damaged, always use a surge
suppressor with your treadmill (see drawing 1 at
the right).
Surge suppressors are sold at most hardware stores
and department stores. Use only a single-outlet surge
suppressor that is UL 1449 listed as a transient voltage
surge suppressor (TVSS). The surge suppressor must
have a UL suppressed voltage rating of 400 volts or
less and a minimum surge dissipation of 450 joules.
The surge suppressor must be electrically rated for
120 volts AC and 15 amps.
This product must be grounded. If it should malfunc-
tion or break down, grounding provides a path of least
resistance for electric current to reduce the risk of elec-
tric shock. This product is equipped with a cord having
an equipment-grounding conductor and a grounding
plug. Plug the power cord into a surge suppressor,
and plug the surge suppressor into an appropriate
outlet that is properly installed and grounded in
accordance with all local codes and ordinances.
This product is for use on a nominal 120-volt circuit,
and has a grounding plug that looks like the plug illus-
trated in drawing 1 below. A temporary adapter that
looks like the adapter illustrated in drawing 2 may be
used to connect the surge suppressor to a 2-pole
receptacle as shown in drawing 2 if a properly
grounded outlet is not available.
The temporary adapter should be used only until a
properly grounded outlet (drawing 1) can be installed
by a qualified electrician.
The green-colored rigid ear, lug, or the like extending
from the adapter must be connected to a permanent
ground such as a properly grounded outlet box cover.
Whenever the adapter is used it must be held in place
by a metal screw. Some 2-pole receptacle outlet box
covers are not grounded. Contact a qualified elec-
trician to determine if the outlet box cover is
grounded before using an adapter.
DANGER: Improper connection
of the equipment-grounding conductor can
result in an increased risk of electric shock.
Check with a qualified electrician or service-
man if you are in doubt as to whether the
product is properly grounded. Do not modify
the plug provided with the productÑif it will
not fit the outlet, have a proper outlet
installed by a qualified electrician.
1
2
Grounded Outlet Box
Grounded Outlet Box
Grounding Plug
Surge Suppressor
Surge Suppressor
Grounding Pin
Adapter
Lug
Metal Screw
Grounded Outlet
Grounding Pin

8
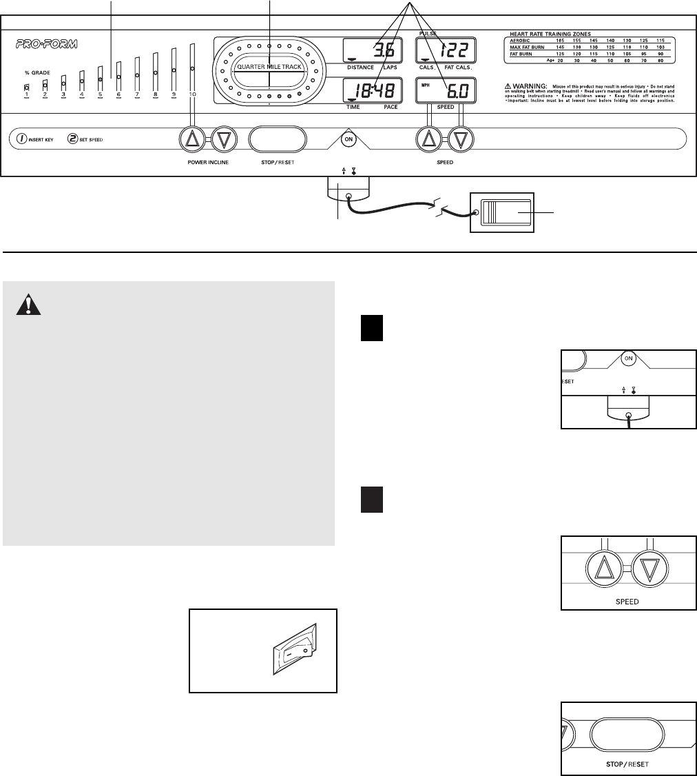
CONSOLE DIAGRAM
Clip
Key
Displays
LED Track
Incline Display
STEP-BY-STEP CONSOLE OPERATION
Before operating the
console, make sure that
the on/off switch near
the power cord is in the
on position.
Next, make sure that the key is removed from the
console and then plug in the power cord (see HOW TO
PLUG IN THE POWER CORD on page 7).
When you are ready to begin exercising, step onto the
foot rails of the treadmill. Find the clip attached to the
key (see the drawing above), and slide the clip onto
the waistband of your clothing.
Follow the steps below to operate the console.
Insert the key fully into the console.
When the key is
inserted, one indicator
will light in the incline
display, one indicator
will light in the LED
track, and the four
displays will light.
Press the SPEED
▲▲
button to start the walking
belt.
A moment after the
SPEED
▲▲
button is
pressed, the walking belt
will begin to move. Hold
the handrails and care-
fully begin walking.
As you exercise, change the speed of the walking
belt as desired by pressing the SPEED buttons.
To stop the walking belt,
press the STOP/RESET
button. The TIME/PACE
display will begin to flash.
To restart the walking
belt, press the SPEED
▲▲
button again. To stop the walking belt and reset
the displays, press the STOP/RESET button for
about two seconds.
2
1
CAUTION: Before operating the
console, read the following precautions.
¥ Do not stand on the walking belt when turn-
ing on the power.
¥ Always wear the clip (see the drawing above)
while operating the treadmill.
¥ Adjust the speed in small increments.
¥ To reduce the possibility of electric shock, keep
the console dry. Avoid spilling liquids on the
console, and use only a sealed water bottle.
On
Position
Note: If there is a thin sheet of clear plastic
on the face of the console, remove it.

9
Change the incline of the treadmill as desired.
To change the incline of the treadmill, press the
incline buttons. Each time one of the buttons is
pressed, the incline will change by 0.5%. The but-
tons can be held down to change the incline rapidly.
Note: In the incline display, the first indicator will
light when the incline is set at 1.5%. The second
indicator will light when the incline is set at 2% or
2.5%, the third indicator will light when the incline
is set at 3% or 3.5%, and so forth. After the incline
buttons are pressed, it will take a moment for the
treadmill to reach the selected incline setting.
Follow your progress with the LED track and
the four displays.
The LED TrackÑ
The LED track rep-
resents a distance
of 1/4 mile. As you
exercise, the indi-
cators around the
track will light one
at a time until you
have completed 1/4 mile. A new lap will then begin.
DISTANCE/LAPS
displayÑThis display
shows the distance that
you have walked or run
and the number of laps
you have completed (one
lap equals 1/4 mile). The display will alternate
between one number and the other every seven
seconds, as shown by the arrows in the display.
TIME/PACE displayÑ
This display shows the
elapsed time and your cur-
rent pace (pace is mea-
sured in minutes per mile).
The display will alternate
between one number and the other every seven
seconds, as shown by the arrows in the display.
SPEED displayÑThis
display shows the speed
of the walking belt, in
miles per hour or kilome-
ters per hour. The letters
ÒMPHÓ or ÒKPHÓ will ap-
pear to show which unit of measurement is selected.
To change the unit of
measurement, hold down
the STOP/RESET button
while inserting the key
into the console. An ÒE,Ó
for english miles, or an
ÒM,Ó for metric kilometers, will appear in the DIS-
TANCE/LAPS display. Press the SPEED
▲▲
button
to change the unit of measurement. Remove and
then reinsert the key.
CALS/FAT CALS/
PULSE displayÑThis
display shows the ap-
proximate numbers of
calories and fat calories
you have burned (see
FAT BURNING on page 14). Every seven sec-
onds, the display will change from one number to
the other, as shown by the arrows in the display.
This display will also show your heart rate when
the pulse sensor is used (see step 5).
Measure your pulse, if desired.
Stand on the
foot rails and
place your
hands on the
metal contacts
on the handrail.
Your palms
must be resting
on the upper
contacts, and
your fingers must
be touching the
lower contactsÑ
avoid moving
your hands. When your heart rate is detected, the
heart-shaped indicator in the CALS/FAT CALS/
PULSE display flashes steadily and a ÒPÓ appears
in the display. After a few seconds, three dashes
will appear in the display and your heart rate will
be shown. For the most accurate heart rate read-
ing, continue to hold the contacts for about 15 sec-
onds.
Try the sensor several times until you become
familiar with it. Remember to stand still while mea-
suring your pulse.
5
4
3
Metal Contacts
Arrow

10
When you are finished, remove the key.
Step onto the foot rails
and remove the key
from the console. Keep
the key in a secure
place.
In addition, move the on/off switch to the off posi-
tion. (See the drawing near the bottom of page 8.)
THE INFORMATION MODE
To access the information mode, hold down the STOP/
RESET button while inserting the key into the console.
An ÒE,Ó for english miles, or an
ÒM,Ó for metric kilometers, will
appear in the DISTANCE/
LAPS display. Press the
SPEED
▲▲
button to change
the unit of measurement.
The TIME/PACE display will
show the total number of
hours the treadmill has been
used.
The SPEED display will show
the total number of miles that
the walking belt has moved.
To exit the information mode, remove the key from the
console.
6

HOW TO FOLD AND MOVE THE TREADMILL
HOW TO FOLD THE TREADMILL FOR STORAGE
Before folding the treadmill, adjust the incline to the
lowest position. If this is not done, the treadmill may be
permanently damaged. Next, unplug the power cord.
CAUTION: You must be able to safely lift 45 pounds (20
kg) in order to raise, lower, or move the treadmill.
1. Hold the treadmill with your hands in the locations shown
at the right. CAUTION: To decrease the possibility of in-
jury, bend your legs and keep your back straight. As
you raise the treadmill, make sure to lift with your legs
rather than your back. Raise the treadmill about halfway
to the vertical position.
2. Move your right hand to the position shown and hold the
treadmill firmly. Using your left thumb, slide the storage
latch to the left and hold it. Raise the treadmill until the
storage latch closes over the catch. Make sure that the
storage latch is fully closed over the latch catch.
To protect the floor or carpet from damage, place a
mat under the treadmill. Keep the treadmill out of
direct sunlight. Do not leave the treadmill in the stor-
age position in temperatures above 85¡ Fahrenheit.
HOW TO MOVE THE TREADMILL
Before moving the treadmill, convert the treadmill to the stor-
age position as described above. Make sure that the stor-
age latch is closed fully over the catch.
1. Hold the handrails as shown and place one foot against a
wheel. Do not hold or push on the book holder or the
book holder may be damaged.
2. Tilt the treadmill back until it rolls freely on the front wheels.
Carefully move the treadmill to the desired location. Never
move the treadmill without tipping it back. To reduce
the risk of injury, use extreme caution while moving
the treadmill. Do not attempt to move the treadmill
over an uneven surface.
3. Place one foot on the base, and carefully lower the tread-
mill until it is resting in the storage position.
HOW TO LOWER THE TREADMILL FOR USE
1. Refer to drawing 2 above. Hold the upper end of the treadmill with your right hand as shown. Using your left
thumb, slide the storage latch to the left and hold it. Pivot the treadmill down until the frame is past the storage
latch.
2. Refer to drawing 1 above. Hold the treadmill firmly with both hands, and lower the treadmill to the floor.
CAUTION: To decrease the possibility of injury, bend your legs and keep your back straight.
Book Holder
Base
Front Wheels
Storage
Latch
Latch
Catch
Closed
Open
1
2
3
11

12
TROUBLE-SHOOTING
Most treadmill problems can be solved by following the simple steps below. Find the symptom that
applies, and follow the steps listed. If further assistance is needed, call our toll-free HELPLINE at
1-800-736-6879, Monday through Saturday, 7 a.m. until 7 p.m. Central Time (excluding holidays).
PROBLEM: THE POWER DOES NOT TURN ON
SOLUTION: a. Make sure that the power cord is plugged into a surge suppressor, and that the surge suppressor
is plugged into a properly grounded outlet (see page 7). Use only a single-outlet surge suppressor
that is UL 1449 listed as a transient voltage surge suppressor (TVSS). The surge suppressor
must have a UL suppressed voltage rating of 400 volts or less and a minimum surge dissipation
of 450 joules. The surge suppressor must be electrically rated for 120 volts AC and 15 amps.
b. After the power cord has been plugged in, make sure that the key is fully inserted into the con-
sole. See step 1 on page 8.
c. Check the circuit breaker located on the treadmill
near the power cord. If the switch protrudes as
shown, the circuit breaker has tripped. To reset the
circuit breaker, wait for five minutes and then press
the switch back in.
d. Check the on/off switch located on the treadmill
near the power cord. The switch must be in the on
position.
PROBLEM: THE POWER TURNS OFF DURING USE
SOLUTION: a. Check the circuit breaker located on the treadmill frame near the power cord (see 1. c. above). If
the circuit breaker has tripped, wait for five minutes and then press the switch back in.
b. Make sure that the power cord is plugged in.
c. Remove the key from the console. Reinsert the key fully into the console. See step 1 on page 8.
d. Make sure that the on/off switch is in the on position.
e. If the treadmill still will not run, please call our toll-free HELPLINE.
PROBLEM: THE DISPLAYS OF THE CONSOLE DO NOT FUNCTION PROPERLY
SOLUTION: a. Remove the six screws from the hood. Carefully re-
move the hood. Locate the Reed Switch (21) and the
Magnet (43) on the left side of the Pulley (42). Turn
the Pulley until the Magnet is aligned with the Reed
Switch. Make sure that the gap between the
Magnet and the Reed Switch is about 1/8Ó. If nec-
essary, loosen the Reed Switch Screw (76) and move
the Reed Switch slightly. Retighten the Screw. Re-at-
tach the hood, and run the treadmill for a few minutes
to check for a correct speed reading.
Tripped
Reset
Tripped
c
Reset
On
Position
d
43
21
76
Top
View
1/8Ó
42

13
PROBLEM: The walking belt slows when walked on
SOLUTION: a. Use only a UL-listed surge protector, rated at 15 amps, with a 14-gauge cord of five feet or less in
length.
b. If the walking belt is overtightened, treadmill perfor-
mance may decrease and the walking belt may be
permanently damaged. Remove the key and UN-
PLUG THE POWER CORD. Using the allen wrench,
turn both rear roller adjustment bolts counterclock-
wise, 1/4 of a turn. When the walking belt is properly
tightened, you should be able to lift each side of the
walking belt 3 to 4 inches off the walking platform. Be
careful to keep the walking belt centered. Plug in the
power cord, insert the key and run the treadmill for a
few minutes. Repeat until the walking belt is properly
tightened.
c. If the walking belt still slows when walked on, please call our toll-free HELPLINE.
PROBLEM: The walking belt is off-center when walked on
SOLUTION: a. If the walking belt has shifted to the left, first remove
the key and UNPLUG THE POWER CORD. Using
the allen wrench, turn the left rear roller adjustment
bolt clockwise, and the right bolt counterclockwise,
1/4 of a turn each. Be careful not to overtighten the
walking belt. Plug in the power cord, insert the key
and run the treadmill for a few minutes. Repeat until
the walking belt is centered.
b. If the walking belt has shifted to the right, first remove
the key and UNPLUG THE POWER CORD. Using
the allen wrench, turn the left rear roller adjustment
bolt counterclockwise, and the right bolt clockwise,
1/4 of a turn each. Be careful not to overtighten the
walking belt. Plug in the power cord, insert the key
and run the treadmill for a few minutes. Repeat until
the walking belt is centered.
PROBLEM: The walking belt slips when walked on
SOLUTION: a. If the walking belt slips when walked on, first remove
the key and UNPLUG THE POWER CORD. Using
the allen wrench, turn both rear roller adjustment
bolts clockwise, 1/4 of a turn. When the walking belt
is correctly tightened, you should be able to lift each
side of the walking belt 3 to 4 inches off the walking
platform. Be careful to keep the walking belt centered.
Plug in the power cord, insert the key and carefully
walk on the treadmill for a few minutes. Repeat until
the walking belt is properly tightened.
Rear Roller Adjustment Bolts
3ÓÐ4Ó
b
b
a
a

14
CONDITIONING GUIDELINES
The following guidelines will help you to plan your ex-
ercise program. RememberÑthese are general guide-
lines only. For more detailed exercise information, ob-
tain a reputable book or consult your physician.
EXERCISE INTENSITY
Whether your goal is to burn fat or to strengthen your
cardiovascular system, the key to achieving the
desired results is to exercise with the proper intensity.
The proper intensity level can be found by using your
heart rate as a guide. The chart below shows recom-
mended heart rates for fat burning and aerobic exercise.
To find the proper heart rate for you, first find your age
near the bottom of the chart (ages are rounded off to
the nearest ten years). Next, find the three numbers
above your age. The three numbers define your Òtrain-
ing zone.Ó The lower two numbers are recommended
heart rates for fat burning; the higher number is the
recommended heart rate for aerobic exercise.
To measure your heart rate during exercise, use the
pulse sensor. If your heart rate is too high or too low,
adjust the speed and incline of the treadmill.
Fat Burning
To burn fat effectively, you must exercise at a relatively
low intensity level for a sustained period of time.
During the first few minutes of exercise, your body
uses easily accessible carbohydrate calories for en-
ergy. Only after the first few minutes does your body
begin to use stored fat calories for energy. If your goal
is to burn fat, adjust the speed and incline of the tread-
mill until your heart rate is near the lowest number in
your training zone.
For maximum fat burning, adjust the speed and incline
of the treadmill until your heart rate is near the middle
number in your training zone.
Aerobic Exercise
If your goal is to strengthen your cardiovascular sys-
tem, your exercise must be Òaerobic.Ó Aerobic exercise
is activity that requires large amounts of oxygen for
prolonged periods of time. This increases the demand
on the heart to pump blood to the muscles, and on the
lungs to oxygenate the blood. For aerobic exercise,
adjust the speed and incline of the treadmill until your
heart rate is near the highest number in your training
zone.
WORKOUT GUIDELINES
Each workout should include the following three parts:
A Warm-upÑStart each workout with 5 to 10 minutes
of stretching and light exercise. A proper warm-up in-
creases your body temperature, heart rate and circula-
tion in preparation for exercise.
Training Zone ExerciseÑAfter warming up, increase
the intensity of your exercise until your pulse is in your
training zone for 20 to 60 minutes. (During the first few
weeks of your exercise program, do not keep your
pulse in your training zone for longer than 20 minutes.)
Breathe regularly and deeply as you exerciseÑnever
hold your breath.
A Cool-downÑFinish each workout with 5 to 10 min-
utes of stretching to cool down. This will increase the
flexibility of your muscles and will help prevent post-ex-
ercise problems.
Exercise Frequency
To maintain or improve your condition, complete three
workouts each week, with at least one day of rest be-
tween workouts. After a few months, you may com-
plete up to five workouts each week if desired.
The key to success is to make exercise a regular and
enjoyable part of your everyday life.
WARNING: Before beginning this
or any exercise program, consult your physi-
cian. This is especially important for individu-
als over the age of 35 or individuals with pre-
existing health problems.
The pulse sensor is not a medical device.
Various factors, including your movement,
may affect the accuracy of heart rate readings.
The sensor is intended only as an exercise aid
in determining heart rate trends in general.

PART LISTÑModel No. 831.297771 R1298A
1 1 Motor Belt
2 1 Pulley/Flywheel/Fan
3 4 Motor Nut
4* 1 Motor/Pulley/Flywheel/Fan
5 3 Incline Motor Bolt
6 1 Incline Motor Spacer
7 1 Incline Motor
8 1 Stop Bracket
9 1 Small Nut
10 2 Star Washer
11 1 Optic Switch
12 1 Frame
13 1 Small Bolt
14 1 Incline Optic Disk
15 8 Incline Motor Nut
16 16 Screw
17 4 Plastic Stand-Off
18 2 Hood Bracket (short)
19 1 Hood Bracket (long)
20 2 Warning Decal
21 1 Reed Switch
22 1 Reed Switch Clip
23 1 Motor/Controller Wire
24 1 Controller
25 1 Electronics Bracket
26 1 Circuit Breaker
27 1 Power Cord
28 1 Power Cord Grommet
29 1 On/Off Switch
30 1 Inlet Bracket
31 1 Incline Leg
32 2 Frame Pivot Bolt
33 2 Frame Pivot Spacer
34 1 Upright Wire Harness
35 1 Front Roller Adj. Bolt
36 7 Handrail Washer/Roller Adj. Washer
37 1 Choke
38 4 Motor Bolt
39 2 Cap Screw
40 1 Left Foot Rail Cap
41 2 Foot Rail
42 1 Front Roller/Pulley
43 1 Magnet
44 4 Platform Screw
45 4 Isolator
46 10 Isolator Screw
47 17 Belly Pan Fastener
48 1 Console Wire Harness
49 2 Belt Guide
50 1 Console Cover
51 1 Front Belly Pan
52 1 Power Supply
53 2 Cable Tie Clamp
54 1 Cable Tie
55 1 Walking Belt
56 2 Roller Guard
57 1 Rear Roller
58 2 Rear Isolator
59 2 Rear Foot
60 2 Rear Foot Screw
61 1 Ground Wire
62 1 Ground Wire Screw
63 1 Belly Pan
64 1 Rear Endcap
65 2 Rear Roller Adj. Bolt
66 1 Motor
67 1 Latch Decal
68 2 Rear Platform Screw
69 2 Catch Screw
70 1 Latch Catch
71 1 Walking Platform
72 5 8Ó cable Tie
73 1 Plastic Plate
74 1 Left Handrail
75 2 Handrail Endcap
76 7 Reed Switch Screw/Belly Pan Screw
77 1 Storage Latch
78 4 Handrail Bolt
79 2 Small Upright Plug
80 4 Cage Nut
81 2 3/4Ó Screw
82 1 Upright
83 2 Incline Leg Pivot Bolt
84 2 Incline Leg Pivot Washer
85 1 Right Handrail
86 2 Wheel Bolt
87 1 Console Base
88 1 Console
89 4 Motor Star Washer
90 1 Key/Clip
91 1 Incline Motor Plate
92 2 Wheel Nut
93 4 Pulse Sensor
94 1 Motor Hood
95 2 Front Wheel
96 2 Pulse Bar Bolt
97 4 Base Pad
98 4 Base Pad Screw
99 1 Wrench Clip
100 1 Allen Wrench
101 13 Console Screw/Base Leg Screw
102 1 Upright Hole Plug
103 2 Extension Leg
104 2 Extension Leg Cap
105 1 Shock
106 1 Upright Grommet
107 1 Incline Motor Shield
108 1 Book Holder
109 1 Right Foot Rail Cap
110 4 Endcap Clip
111 2 Foot Rail Insert
112 1 Motor Tension Nut
113 1 Motor Tension Bolt
114 4 Long Screw
115* 1 Pulse Bar
# 1 8Ó Blue Wire, 2 Female
# 1 4Ó Blue Wire, 2 Female
# 1 10Ó White Wire, 2 Female
# 1 4Ó White Wire, Male/Female
# 1 9Ó Wire Harness
# 1 4Ó Black Wire Harness, 2 Female
# 1 4Ó Green Wire, F/Ring
# 1 User's Manual
* Includes all parts shown in the box
# These parts are not illustrated
Key No. Qty. Description Key No. Qty. Description
15

41
27
28
29
16
30
16
26
25
16
24
18
16
15
8
57
6
13
19
16
5
15
35
36
32
33
15
31
37
16
38
39
15
15
76 18
16
22
21
3
1
3
4*
2
39
40
109
33
43
42
32
45 44
46
44
45
46
41
71
55
44
44
45
76
49
46
47
16
47
45
46
47
47 46
53
54
59
60
62
61
64
58
65
60
59
47
63
56
57
67
56
58
70
69
76
76
51
15
10
11
10
14
9
66
36
65
36
68
68
76
110
110
12
23
17
52
111
111
112
113
112
89
16
73
EXPLODED DRAWINGÑModel No. 831.297771 R1298A

90
84
97
98
103 100
101
97
98
107
97
98
99
83
84
84
83
82
77
16
16
16
94
78 101
91
106
62
104
86
92
95
97
98
103
104
72
73
101
105
101
75
74
81
80
114
78
75
80
114
79
78
87
101
101
101
101
88
85
86
95
92
16
50
80
80
102
78
20
20
34
108
34
79
36
36
36
36
96
93
93
93 93
115* 96
84
EXPLODED DRAWINGÑModel No. 831.297771 R1298A

Part No. 152057 H04504-C R1298A Printed in USA © 1998 Sears, Roebuck and Co.
The model number and serial number of your PROFORM¨595LE
treadmill are listed on a decal attached to the frame. See the front
cover of this manual to find the location of the decal.
All replacement parts are available for immediate purchase or
special order when you visit your nearest SEARS Service Center.
To request service or to order parts by telephone, call the toll-free
numbers listed at the left.
When requesting help or service, or ordering parts, please be
prepared to provide the following information:
¥ The NAME OF THE PRODUCT (PROFORM¨595LE treadmill)
¥ The MODEL NUMBER OF THE PRODUCT (831.297771)
¥ The KEY NUMBER AND DESCRIPTION OF THE PART (see the
EXPLODED DRAWING and PART LIST included in this manual)
Model No. 831.297771
QUESTIONS?
If you find that:
¥ you need help assembling or
operating the PROFORM 595LE
treadmill
¥ a part is missing
¥ or you need to schedule repair
service
call our toll-free HELPLINE
1-800-736-6879
MondayÐSaturday, 7 amÐ7 pm
Central Time (excluding holidays)
REPLACEMENT
PARTS
If parts become worn and need
to be replaced, call the following
toll-free number
1-800-FON-PART
(1-800-366-7278)
FULL 90 DAY WARRANTY
For 90 days from the date of purchase, if failure occurs due to defect in material or workmanship in this
SEARS TREADMILL EXERCISER, contact the nearest SEARS Service Center throughout the United
States and SEARS will repair or replace the TREADMILL EXERCISER, free of charge.
This warranty does not apply when the TREADMILL EXERCISER is used commercially or for rental pur-
poses.
This warranty gives you specific legal rights, and you may also have other rights which vary from state
to state.
SEARS, ROEBUCK AND CO., DEPT. 817WA, HOFFMAN ESTATES, IL 60179