Proview Computer Monitor 786Pf Users Manual Service
786PF to the manual 0222c795-c067-46f0-bc16-7f9e84278d83
2015-02-06
: Proview Proview-Proview-Computer-Monitor-786Pf-Users-Manual-520987 proview-proview-computer-monitor-786pf-users-manual-520987 proview pdf
Open the PDF directly: View PDF
.
Page Count: 45

786PF
Service Manual
PROVIEW ELECTRONICS CO.,LTD
6F,No.1,Pau-Sheng Road,Yung-Ho City,Taipei 234,Taiwan
Tel : (886-2) 2231-6789 , Fax :(886-2) 2231-5678
1
1

TABLE OF CONTENTS
SERVICE WARNING·····································1
A. IMPORTANT SAFETY INSTRUCTION·····················1
B. SPECIFICATIONS····································2
C. TIMING CHART······································5
D. CONTROL LOCATION·································6
E. ADJUSTMENT CONTROL LOCATION·····················7
F. ADJUSTMENT PROCEDURE····························8
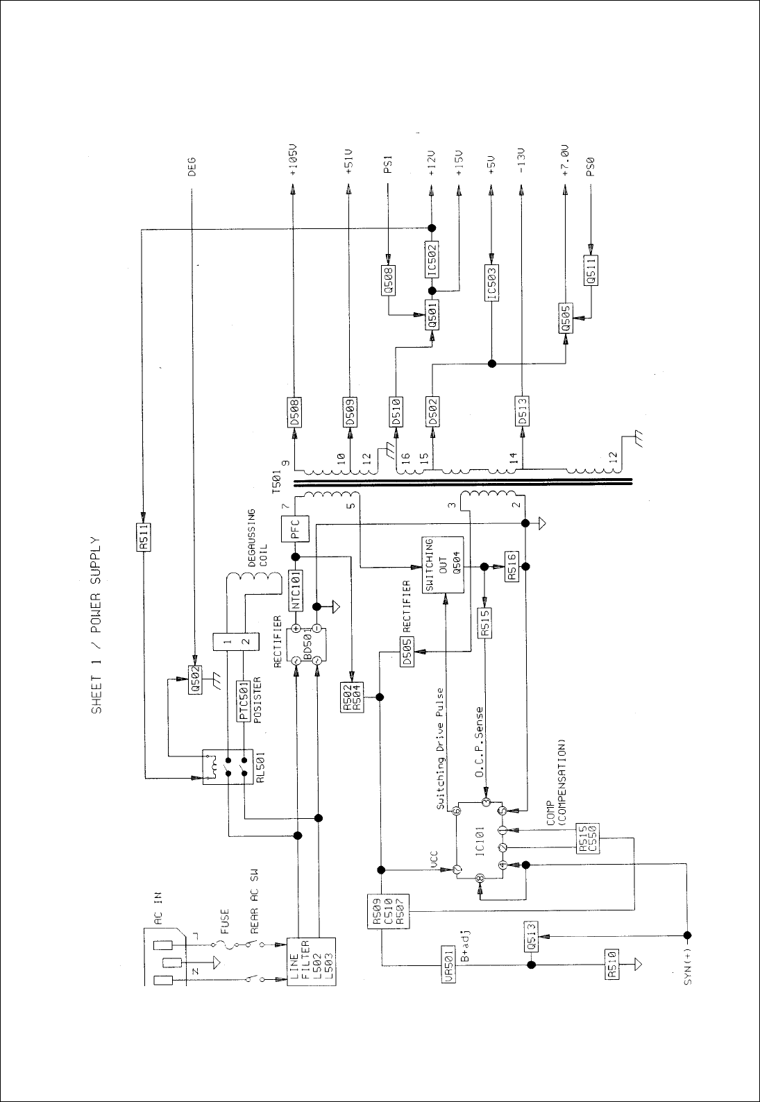
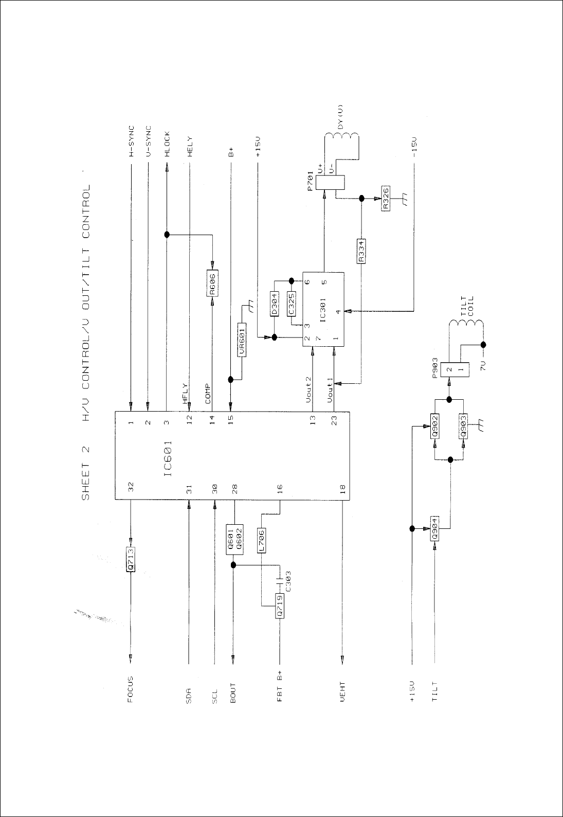
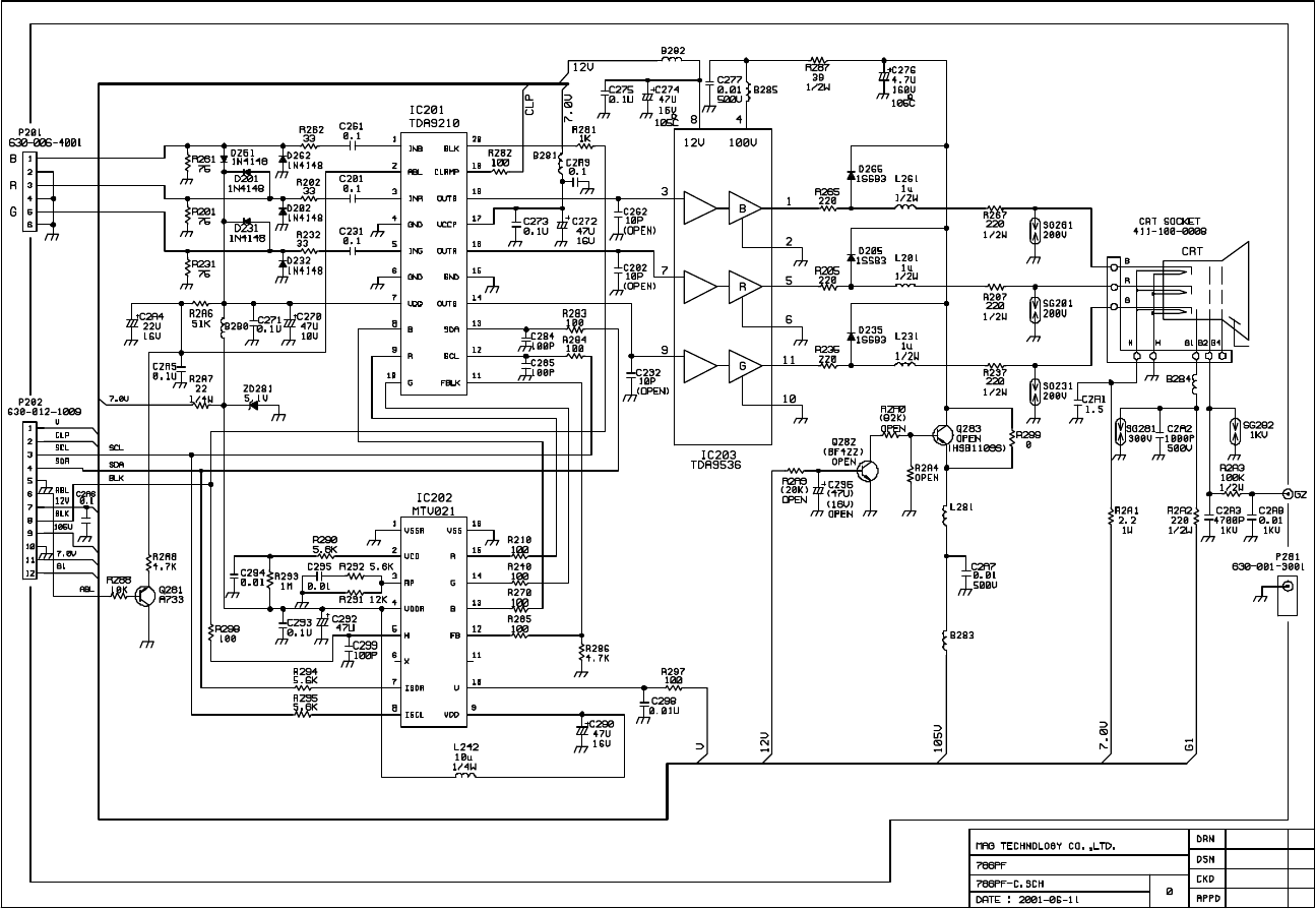
G. BLOCK DIAGRAM···································13
H. TROUBLE SHOOTING HINTS···························19
I. REPLACEMENT PARTS LIST···························27
J. CONDUCTION VIEW·································59
K. SCHEMATIC DIAGRAM·······························61
WARNING
2

To prevent from fire or shock hazard,do not expose monitor to any rain or any form of water.High
voltage is inside the monitor so please do not remove the back cover of the cabinet if you are not a qualified
monitor engineer.
Contact the local dealer or the nearest MAG branch office if you need help.
A. IMPORTANT SAFETY INSTRUCTION
Prior to using this service manual,please ensure that you have carefully followed all the procedures outlined in
the user's manual for this product.
1. Read all of these instructions.
2. Save these instructions.
3. Follow all warnings and instructions a marked on the product.
4. Unplug this product from the wall outlet before cleaning.Do not use liquid cleaners or aerosol
cleaners, use a damp cloth for cleaning.
5. Do not use this product near water.
6. Do not place this product on an unstable cart,stand or tablle.The product may fall,causing serious
damage to the product.
7. Slots and openings in the cabinet and the back or bottom are provided for ventilation,to ensure
reliable operation of the product and to protect it from overheating,those openings must not be
blocked or covered.The openings should never be blocked by placing the product on a bed,sofa, rug,
or other similar surface.This product should not be placed in a built-in installation less proper
ventilation is provided.
8. This products should be operated from the type of power source indicated on the marketin label.
If you are not sure of the type of power available, consult your dealer or local power company
9. This product is equipped with a 3-wire grounding type plug,a plug having a third (grounding)
pin.This plug will only fit into a grounding-type power outlet.This is a safety feature,if you are
unable to insert the plug into the outlet,contact your electrician to replace your obsolete outlet.Do
not defeat the purpose of the grounding-type plug.
10. Do not allow anything to rest on the power cord.Do not locate this product where persons will walk
on the cord.
11. If an extension cord is used with this product,make sure that the total of the ampere ratings on the
product plugged into the extension cord to the waplugged into outlet does not exceed 15 ampere.
12. Never push objects of any kind into this product through cabinet slots as they may touch dangerous
voltage points or short out parts that could result in a risk of fire or electric shock.Never spill liquid
of any kind on the product.
13. Do not attempt to service this product yourself,as opening or removing covers may expose you to
dangerous voltage points or other risks.Refer all servicing to service personnel.
14. Unplug this product from the wall outlet and refer servicing to qualified service personnel under the
following conditions.
a. When the power cord or plug is damaged or frayed.
b. If liquid has been spilled into the product.
c. If the product has been exposed to rain or water.
d. If the product does not operate normally,when the operating instructions are followed.Adjust
only those controls that are covered by the operating instructions since improper adjustment of
other controls may result in damage and will often require extension work by a qualified
technician to restore the product to normal operation.
e. If the product has been dropped or the cabinet has been damaged.
f. If the product exhibits a distinct change in performance,indicating a need for service.
For Model 786PF
WARNING : This product included critical components which are essential for X-Radiation safety.
3

See service manual for proper replacement.Maximum 2nd anode voltage must not exceed
30KV at any operating conditions.
To measure 2nd voltage use high impedance meter connect (-) chassis, use a high voltage
lead from (+) to 2nd anode.
VR501,VR601 has been sealed against improper replacement or defeating the control.
Instructions for proper replacement of such sealed controls should also be provided in the
service information.
B. SPECIFICATIONS
786PF
4

1. Screen 17“ 0.25mm dot pitch,Pure Flat Square
Tube,90°deflection, Anti-glare,Anti-static,Anti-reflection.
2. Visible Image Area 16.0 inch
3. Active Display Area 310mm (H) × 230mm (V)
4. Synchronization Range
Horizontal
Vertical
30 – 86 KHz
50 – 160 Hz
5. Power Source 100 – 240 Vac , 60/50 Hz
6. Power Consumption 120W (max.)
7. Input Signal
Video
Sync.
Analog R.G.B. , 0.7Vp-p / 75 Ohm
TTL level,positive or negative polarity
8. Connection Type 15 Pin D Type
9. Resolution 1600 × 1200 pixels
10. Color Temperature 9300ºK / 6500ºK
11. Dimension (W×H×D) 410 × 418 × 423 (mm)
12. Monitor Weight 16.8Kg (37.0Lbs)
13. Base Operation
Tilt
Swivel
- 5º / + 15º
- 45º / + 45º
14. Power Saving
ON
OFF
< 120W
< 5W
15. Signal Connector Pin Assignment
Pin No.
1. Red
2. Green
3. Blue
4. Ground
5. Self Test
6. Red Ground
7. Green Ground
8. Blue Ground
9. Not Connected
10. Sync. Ground
11. Ground
12. SDA
13. Horizontal Sync.
14. Vertical Sync.
15. SCL
C. TIMING CHART
A : Period
B : Active
5
5
Video C : Sync Width

D : Back Porch
D B E E : Front porch
6
Sync.
C
A
Preset
Modes
VGA
640
×
480
VGA
720
×
400
VESA
800
×
600
VESA
640
×
480
XGA
1024
×
768
SIEMENS
640
×
480
VESA
800
×
600
VESA
1024
×
768
SIEMENS
800
×
600
VESA
1024
×
768
VESA
1280
×
1024
Dot Rate
(MHz) 25.175 28.322 40.000 36.000 65.000 40.500 56.25 78.750 67.5 94.5 135
F.H
(KHz) 31.469 31.469 37.879 43.269 48.363 50.600 53.674 60.023 63.92 68.677 79.976
A- Period
(uS) 31.778 31.778 26.400 23.111 20.677 19.752 18.631 16.660 15.644 14.561 12.504
B- Active
(uS) 25.422 25.422 20.000 17.778 15.754 15.802 14.222 13.003 11.852 10.836 9.481
C- Sync
(uS) 3.813 3.813 3.200 1.556 2.092 1.58 1.138 1.219 0.948 1.016 1.067
D-Back
Porch (uS) 1.907 1.907 2.200 2.222 2.462 1.975 2.702 2.235 2.370 2.201 1.837
E-Front
Porch (uS) 0.318 0.318 1.000 1.556 0.369 0.395 0.569 0.203 0.474 0.508 0.119
F . V
(Hz) 59.941 70.087 60.317 85.0 60.004 100.1 85.061 75.029 100.0 84.997 75.025
A- Period
(Ms) 16.683 14.268 16.579 11.764 16.666 9.995 11.756 13.328 9.997 11.765 13.329
B- Active
(mS) 15.253 12.711 15.840 11.093 15.880 9.481 11.179 12.795 9.387 11.183 12.804
C- Sync
(mS) 0.064 0.064 0.106 0.069 0.124 0.059 0.056 0.050 0.047 0.044 0.038
D-Back
Porch (mS) 1.049 1.112 0.607 0.578 0.600 0.435 0.503 0.466 0.548 0.524 0.475
E-Front
Porch (mS) 0.254 0.222 0.026 0.023 0.062 0.02 0.019 0.017 0.016 0.015 0.013
H/V
SYNC -. - - . + -. - + . + -. - -. - + . + + . + + . + + . + + . +
Interlaced NON NON NON NON NON NON NON NON NON NON NON
D. CONTROL LOCATION
Font control panel

a. Power Switch
b. Power Indicator
c.Encoder
d. Enhance Key
E. ADJUSTMENT CONTROL LOCATION
7

IC901
VR501
VR601
IC601
FBT
L705
T501
C504
Q504
F501
Q703
F. ADJUSTMENT PROCEDURE
ITEM
Program Menu.
﹟Test Meter
﹡Test Point
﹫Pattern
Operation
Adjusting
Value
8

A
B+
Adjust
﹟Digital Voltmeter
﹡D510 Negative
﹫Crosshatch Pattern
(31.5KHz,640x480)
1. Make the adjustment to the value shown at right
by turning the VR501 on the main PCB.
15.5V
±0.2V
B
High Voltage
Adjust
﹟Digital Voltmeter
﹟High Voltage
Probe
﹡Anode Cap-GND
﹫Crosshatch Pattern
(31.5KHz,640x480)
1. Turn the power switch of the monitor OFF.
2. Connect high voltage probe to Anode Cap and
GND.
3. Turn the power switch of the monitor ON.
(15 minutes)
4. Make the adjustment to the value shown at right
by turning the VR601 on the main PCB.
26.0KV
C
Preset
Adjust
﹫Crosshatch
(31.5KHz,640x480)
1. Turn the power switch of the monitor OFF.
2. Hold encorder key,then turn the power switch of
the monitor ON.
3. Turn encorder key,make sure into preset picture,
if not ,please return 1-2.
4. Please following the procedure of selection and
adjusting an item using the OSD system as below
steps for main function adjusent.
Step 1 : Press and relese the OSD control knob to
activate the OSD menu.
Step 2 : Turn the knob to highlight the desired option
of OSD icon.
Step 3 : Press and release the knob again to access
the option. The color of the inner area of the
OSD will changed from blue to green.
Step 4 : To make your adjustment,turn the knob
Clockwise to increase or countclockwise
to decrease the setting.
Step 5 : Press and release the knob again to store
the change.the color of the inner area will
go back to blue.You can select EXIT icon
and press the knob the exit the OSD menu.
Contrast :
MAX.
Brightness
MAX.
H-Size :
310mm
V-Size :
230mm
H-Posi. :
Center
V-Posi :
Center
ITEM
Program Menu.
﹟Test Meter
﹡Test Point
﹫Pattern
Operation
Adjusting
Value
9

D
Background
White
Balance
Adjust
﹟Color Analyzer
﹫R.G.B off
(68KHz,1024x768)
1. Set the contrast to MAX.,Brightness to Y=0.7
set color is 9300°K using the OSD.
2. Set the OSD to COLOR of sub menu and press
knob.
3. Make the adjustment R.G.B BIAS low light to
the value shown at right by using encorder.
Y = 0.7
±0.1FL
x = 0.283
±0.01
y = 0.297
±0.01
E
White
Balance
Adjust
﹟Color Analyzer
﹟Oscilloscope
﹡Cathode G
﹫3” block
(68KHz,1024x768)
1. Move the OSD to the R.G.B. DRIVE.
2. Move the OSD to the G DRIVE and make the
adjustment to the value shown at right by using
encorder.
3. Move the OSD to the R,B-DRIVE and make the
Adjustment to the value shown at right by using
Encorder.
37VP-P
x = 0.283
±0.01
y = 0.297
±0.01
F
ABL
Adjust
﹟Color Analyzer
﹫Full White
(64KHz,1280x1024)
1. Set the contrast to MAX.,Brightness to MAX.
2. Make the adjustment to the value shown at right
by adjustment ABL on the OSD menu.
Y = 33FL
G
Other
Function
Seting
﹫Full White
(64KHz,1280x1024)
1. Set the FREQ. to 87
2. Set the OSD to MAG
3. Set the BURN to Disable
4. Set the TIME to 15
5. Set the DEFO to TDA9113/9112
H
Dynamic
Focus
Adjust
﹟Oscilloscope
﹡FBT Pin14
﹫Full White
(31.5KHz,640x480)
1. Set the contrast to MAX.,and adjustment
Brightness to the raster just appear.
2. Make the adjustment to the value shown at right
by adjust the VF on the OSD menu.
3. Make the check to the value shown at right by
adjust the HF on the OSD menu.
VF :
140
±10VP-P
HF :
430
±10VP-P
I
Purity
Adjust
﹫Magenta color
(31.5KHz,640x480)
1. Adjust the purity magnet is in magneta color.
2. Turning two overlapping pawels in opposite
directions.
3. Move them until they are at the same angle,
9 o’clock and 3 o’clock respectively.
ITEM
Program Menu.
﹟Test Meter
﹡Test Point
﹫Pattern
Operation
Adjusting
Value
10

J
Static
Convergence
Adjust
﹫Magenta color
(31.5KHz,640x480)
1. Open the two pawels of the 4 pole magnets to
allow the red and blue vertical lines to unite.
2. Open and rotate the two pawels at a contrast
angle so that the red and blue horizontal lines
can unite.
3. If the vertical lines deviates,open the two powals
at the deviation position and make a monitor
adjustment by changing its angle.
4. Display white crosshatch pattern.
5. Make the red and blue vertical lines at the
center unite with the green by opening the two
6 pole pawels.
6. Rotate the two pawels at contrast angle so that
the red and blue horizontal lines can unite with
the green.
7. If the vertical lines deviate,change the angle of
Pawels from the deviation position.
11

12

13

G. BLOCK DIAGRAM
14
14

15
15

16
16

17
17

18
18

19

H. TROUBLE SHOOTING HINTS
20
IC501 (7)
> 14 V ?
No No
Yes
No
Yes
No
Yes
No
Yes
NO POWER
T501 (7)
160 V ?
IC501(6)
14Vp-p ?
D510 (-)
15.5V ?
CHECK
F501,D514 ,
D515,D516,
D517
CHECK
IC501,R539,
D505,ZD551
CHECK
D510,Q501,
Q508
CHECK
IC501,Q504
CIRCUIT
SHORT
BRIGHT HOR. LINE
APPEAR ON THE
SCREEN
T501(7) VOLTAGE
AC120V IN 160V
AC220V IN 294V
AC230V IN 308V

21
No
NO
RASTER
Yes
No
Yes
No
Yes
No
Yes
IC301 (2)
CRT G1
-20V~
-80V ?
12 V ?
IC301 (4)
-12 V ?
IC301 (1)
0.7 VP-P ?
IC301 (5)
48 VP-P ?
CHECK
Q710 (E)
-0.6V ?
15V
LINE
IC901(4)
-1.5V~-1.8V
CHECK
IC901
Surrounding
CKT
CHECK
-12V LINE
CHECK
IC601
CHECK
IC301
CHECK
CRT DY

22
No No No
Yes Yes
No No
Yes Yes No
No
Yes
No
Yes
No
Yes
HEATER
VOLT
6.3 V ?
CRT
EHT
26KV ?
CRT G2
600V ?
CRT
KR,KG,KB
VOLTAGE
?
CHECK
B+ VOLT
7.2 V ?
CHECK
Q711(B)
<0.7 V ?
CHECK
IC601
CHECK
IC901
CHECK
Deflection
Horizontal
CKT
CHECK
T701 FBT
VIDEO CKT
FAILURE
DEFLECTIVE
HOR. CKT
CHECK
CRT TUBE
CHECK
IC901(24)
> 2.0 V ?
CHECK
VIDEO
CKT

23
VESA STANDARD DPMS
ITEM
MODE
H/V Sync. VIDEO LED
GREEN
NORMAL ON/ON NORMAL ON
STAND BY OFF/ON OFF FLICKER
SUSPEND ON/OFF OFF FLICKER
Yes
No
o Yes No Yes
No Yes No
No
No Yes Yes
No Yes
No Yes No
No
Yes
986N:T701(3) Voltage for each mode
Fh T701(3) B+
31.5KHz 63V
37KHz 77V
48KHz 93V
54KHz 104V
56KHz 111V
64KHz 127V
68KHz 139V
75KHz 153V
80KHz 166V
86KHz 181V
Q703 (C)
1.0 ~ 1.2
VP-P?
IC901(40)
(41) H/V
SIGNAL
?
K
Q703 (B)
DRIVE
PULSE
Q702 (G)
DRIVE
PULSE
CHECK
B+ 51V
CHECK
B+ = 15V?
CHECK
CHECK
PC NO RASTER
CHECK
FBT
CHECK
B+ 51V
REPLACE
Q703
CHECK
15V LINE
CHECK
IC601
OFF MODE
FAILURE
Q703
FAILURE
T701 (3)
B+ ?
CHECK
T702
Q601,
Q602 (B)
BOUT
CHECK
Q601,Q602
Q719,(G)
DRIVE
PULSE?
CHECK
Q719
CHECK
IC601
SURRONDING
CKT

Yes
24
No
No
Yes
No
Yes
No
Yes
No
IC901(20)
PS 0
0 V ?
Q505 (C)
7.0 V ?
CHECK
Q511 (B)
0 V ?
CHECK
IC901
CHECK
IC901
CHECK
Q505
CHECK
Q511
P903
OK ?
NO ROTATION

Yes
25
No
NO CHARACTERS
MISSING ONE
COLOR
Yes
No
Yes
No
Yes
No
Yes
Example:Missing Green
No
Yes
Q902 (c)
15 V ?
IC203 (3)
39 VP-P ?
R979
7 V ?
Q902 (B)
Q903 (B)
1.5~13V ?
CHECK
V LIN
CHECK
IC203 15 E
CHECK
Q902
Q903
CHECK
7V LINE
CHECK
Q904
CRT KG
80V0-P?
NO CHECK
Rotation Coil
RASTER
Q904 (B)
0~2.5V ?
CHECK
IC901

No
26
Yes
No
Yes
No
Yes
No
Yes
No
Yes
Example : Missing Green
Condition : OSD on
Yes Yes
No No
Yes
IC203
(8)
12 V ?
IC201
(10)
5 V ?
IC201 (7)
0.7VP-P ?
IC201
(19)
0.4 V ?
CHECK
IC201
CHECK
12V
CHECK
IC201
CHECK I/P
SIGNAL
CHECK
IC901
(32)
OSD DOES NOT
WORK
IC201 (19)
OSD G
5V0-P?
IC201(24)
7V ?
IC202 (3)
5 V0-P ?
CHECK
IC201
CHECK
M703
BLK ?

No
Yes
No
27
IC202(6)
4.2VP-P ?
I. REPLACEMENT PARTS LIST
786PF
Spare Parts List REV:A
Location. Parts Number Parts Description Q’ty
R631 210-100-0256
10Ω 1/2W 1
R734 210-100-0256
10Ω 1/2W 1
R762 210-100-0456
10Ω 1/4W 1
R7A2 210-100-0856
10Ω 1/8W 1
R612,611,663,912,918,926,927,976
R977 210-101-0456 100Ω 1/4W 9
CHECK
80V ?
CHECK
D203

R205,235,265,281,284,285,516,664
R711A,918A,942,943,952,953,982
R984,985
210-101-0856 100Ω 1/8W 17
R703 210-101-0856
100Ω 1/8W 1
R736 210-102-0256
1KΩ 1/2W 1
R525,740,754,7A8 210-102-0456 1KΩ 1/4W 4
R210,240,270,533,546,626,755,793
R974,993 210-102-0856 1KΩ 1/8W 10
R991 210-102-0856
1KΩ 1/8W 1
R529,536,610,983 210-103-0456
10KΩ 1/4W 4
R288,291,510,590, 606,615, 630, 651
R730,931,947 210-103-0856 10KΩ 1/8W 11
R710 210-203-0856
20KΩ 1/8W 1
R724 210-103-0856
10KΩ 1/8W 1
R797A 210-103-0856
10KΩ 1/8W 1
R2A3,770 210-104-0256
100KΩ 1/2W 2
R508,731 210-104-0456
100KΩ 1/4W 2
R725 210-104-0456
100KΩ 1/4W 1
R767 210-104-0856
100KΩ 1/8W 1
R757 210-105-0456
1MΩ 1/4W 1
R745 210-112-0856
1.1KΩ 1/8W 1
R737 210-134-0456
130KΩ 1/4W 1
R929 210-683-0456
68KΩ 1/4W 1
R303 210-123-0456
12KΩ 1/4W 1
R666 210-223-0856 22KΩ 1/8W 1
R768 210-133-0856
13KΩ 1/8W 1
R761 210-272-0456 2.7KΩ 1/4W 1
R602 210-153-0456
15KΩ 1/4W 1
R608 210-153-0856
15KΩ 1/8W 1
R515,589 210-154-0856
150KΩ 1/8W 2
R614 210-182-0856
1.8KΩ 1/8W 1
R797A 210-183-0856
18KΩ 1/8W 1
R914 210-203-0456
20KΩ 1/4W 1
R629 210-203-0856
20KΩ 1/8W 1
R307,732 210-2R2-0456
2.2Ω 1/4W 2
R2A7 210-220-0456
22Ω 1/4W 1
R207,237,267, 210-221-0256
220Ω 1/2W 3
R534 210-221-0456
220Ω 1/4W 1
R205,235.265,910,911 210-221-0856
220Ω 1/8W 5
R741 210-222-0856
2.2KΩ 1/8W 1
28

R706,708 210-222-0856
2.2KΩ 1/8W 2
R535,654,728 210-223-0856
22KΩ 1/8W 3
R667 210-223-0856
22KΩ 1/8W 1
R723 210-223-0856
22KΩ 1/8W 1
R717 210-223-0856
22KΩ 1/8W 1
R794A 210-245-0856
2.4MΩ 1/8W 1
R308 210-471-0256
470Ω 1/2W 1
R521,713 210-271-0456 270Ω 1/4W 2
R670,7A1 210-302-0856 3.0KΩ 1/8W 2
R514 210-303-0456
30KΩ 1/4W 1
R979 210-330-0456
33Ω 1/4W 1
R7A6 210-331-0856
330Ω 1/8W 1
R601,665 210-332-0856
3.3KΩ 1/8W 2
R604 210-332-0856
3.3KΩ 1/8W 1
R707 210-332-0856
3.3KΩ 1/8W 1
R603 210-333-0456
33KΩ 1/4W 1
R588 210-333-0856
33KΩ 1/8W 1
R7A7 210-334-0256
330KΩ 1/2W 1
R733 210-334-0456
330KΩ 1/4W 1
R207,237,267 210-334-0856
330KΩ 1/8W 1
R724,730 210-363-0856
36KΩ 1/8W 2
R544 210-363-0456
36KΩ 1/4W 1
R287 210-390-0256
39Ω 1/2W 1
R765 210-392-0856
3.9KΩ 1/8W 1
R7A3,928 210-393-0856
39KΩ 1/8W 2
R615 210-103-0856
10KΩ 1/8W 1
R588 210-433-0856
43KΩ 1/8W 1
R712 210-4R7-0456
4.7Ω 1/4W 1
R202,232,262,551,726,729
L200,L230,L260 210-470-0856 47Ω 1/8W 9
R726 210-470-0856
47Ω 1/8W 1
R908 210-471-0456 470Ω 1/4W 1
R771 210-471-0856 470Ω 1/8W 1
R509,532,617,618, 903 210-472-0456 4.7KΩ 1/4W 5
R980 210-472-0456 4.7KΩ 1/4W 1
R901 210-472-0456
622-10a-9101
4.7KΩ 1/4W
Jumper 1
R283,2A8,620,653,727,741,933,934,
R975,989,994 210-472-0856 4.7KΩ 1/8W 11
R718 210-472-0856 4.7KΩ 1/8W 1
R992,716,722,722A 210-472-0856 4.7KΩ 1/8W 1
29

R619,669 210-473-0456 47KΩ 1/4W 2
R290,507,522,622,932,940,941, 210-473-0856 47KΩ 1/8W 7
R501 210-474-0256 470K 1/2W 1
R206,236,266,2A2 210-510-0256 51Ω 1/2W 4
R739,760 210-512-0856 5.1KΩ 1/8W 2
R2A6 210-513-0856 51KΩ 1/8W 1
R905 210-561-0456 560Ω 1/4W 1
R920 210-561-0856 560Ω 1/8W 1
R334 210-562-0456
5.6KΩ 1/4W 1
R290.292.294.295 210-562-0856
5.6KΩ 1/8W 4
R604 210-562-0856
5.6KΩ 1/8W 1
R668 210-563-0456
56KΩ 1/4W 1
R292 210-622-0856
6.2KΩ 1/8W 1
R738 210-562-0856
5.6KΩ 1/8W 1
R520 210-6R8-0456
6.8Ω 1/4W 1
R791 210-682-0856
6.8KΩ 1/8W 1
R746 210-682-0856
6.8KΩ 1/8W 1
R588 210-683-0856
68KΩ 1/8W 1
R744 210-683-0856
68KΩ 1/8W 1
R201.231.261 210-750-0856
75Ω 1/8W 3
R981 210-752-0456
7.5KΩ 1/4W 1
R652 210-822-0856 8.2KΩ 1/8W 1
R766 210-682-0856 6.8KΩ 1/8W 1
R616 210-823-0856 82KΩ 1/8W 1
R605 210-823-0856 82KΩ 1/8W 1
R539 210-9R1-0256
9.1Ω 1/8W 1
R703A 213-1R0-1059
1.0Ω R-NF 1W 1
R2A1 213-2R2-1059
2.2Ω R-NF 1W 1
R2A4 213-7R5-1059
7.5Ω R-NF 1W 1
R758 213-102-2059
1KΩ R-NF 2W 1
R326 213-R91-1055
0.91Ω R-MNF 1W 1
R502,504 213-823-2059
82KΩ R-MNF 2W 2
R732 214-2R2-0259
2.2Ω R-FR 1/2W 1
RP901 216-472-0457
4.7KΩ ±5% R-NW 1
NTC501 218-7R0-0871
7Ω 8A NTC 1
PTC501 219-9R0-0171
9Ω PTC 1
R711 220-150-2059
15Ω R-MNF 2W 1
R704 220-331-2059
330Ω R-MNF 2W 1
R777 220-2R2-1059
2.2Ω R-MNF 1W 1
30

R513 220-2R7-3059 2.7Ω R-MNF 3W 1
R714 220-R47-3059
0.47Ω R-MNF 3W 1
R623 220-4R7-2059
4.7Ω R-MNF 2W 1
R528 220-561-1059
560Ω R-MNF 1W 1
R503 220-753-3059
75KΩ R-MNF 3W 1
R705 220-8R2-2059
8.2Ω R-MNF 2W 1
R609 221-081-1152
11.5KΩ 1% 1/8W 1
R749 221-081-2400
240Ω 1% 1/8W 1
R747 221-081-2702
27KΩ 1% 1/8W 1
R752 221-081-3003
300KΩ 1% 1/8W 1
R751 221-081-3003
300KΩ 1% 1/8W 1
R302 221-081-3572
35.7KΩ 1% 1/8W 1
R753 221-081-3242
32.4KΩ 1% 1/8W 1
R748 221-081-5101
5.1KΩ 1% 1/8W 1
R613 221-081-5621
5.62KΩ 1% 1/8W 1
R333 221-081-5761
5.76KΩ 1% 1/8W 1
R750 221-081-6190
619Ω 1% 1/8W 1
PTC502 222-040-7200T Polyswitch 0.4A/72V 1
VR501,VR601 231-202-0677 2K,VR 2
R526 232-R22-2059 0.22Ω R-WR 2W 1
R759 232-R30-3059
0.3Ω R-WR 3W 1
C935,948 300-1R0-5020 1.0u 50V E.C 2
C949 300-1R0-5020 1.0u 50V E.C 1
C205,235,265 300-1R0-0122 1.0u 100V E.C 3
C922 300-100-1620 10u 16V E.C 1
C270,274,582,704,907 300-100-5020 10u 50V E.C 5
C725 300-100-5020 10u 50V E.C 1
C275,276,278 300-100-0120 10u 100V E.C 3
C722 300-100-0423 10u 250V E.C 1
C505,507,527,601 300-101-1623 100u 16V E.C 4
C523 300-101-2520 100u 25V E.C 1
C325,703 300-101-3520 100u 35V E.C 2
C525 300-102-1623 1000u 16V E.C 1
C323,520 300-102-2523 1000u 25V E.C 105 C 1
C206,236,266 300-R22-0122 0.22u 100V E.C 1
C716 300-2R2-0423-SL 2.2u 250V E.C Lesr 1
C623,742 300-220-1620 22u 16V E.C 2
C520 300-220-0222 22u 160V E.C 1
C504 300-221-0522 220u 400V E.C 1
31

C521 300-331-0123 330u 100V E.C 105C 1
C510,612,613,715,774, 901 300-4R7-5020 4.7u 50V E.C 6
C773 300-4R7-5020 4.7u 50V E.C 1
C772 300-4R7-5020 4.7u 50V E.C 1
C272,2A4,607,615 300-470-1620 47u 16V E.C 4
C745 300-470-1620 47u 16V E.C 1
C744 300-470-0120 47u 100V E.C 1
C501,519,305 300-471-2520 470u 25V E.C 3
C701 300-6R8-5020 6.8u 50V E.C 1
R545 300-680-3520 68u 35V E.C 1
C609 305-103-0550 0.01u 50V PE 1
C292,626,627,628,629,905,906,914
C915,916,917 307-101-1170 100p 50V C.C 11
C518,618A,771,740A 307-102-1160 1000p 50V C.C 4
C2A2 307-102-3570 1000p 500V C.C 1
C602,778,779 307-103-1170 0.01u 50V C.C 3
C277,2A7,506,515,528,746,747 307-103-3570 0.01u 500V C.C 7
C714 307-103-3570 0.01u 500V C.C 1
C603,622 307-104-1770 0.1u 50V 10% C.C 2
C614 307-221-1170 220p 50V 10% C.C 1
C517,551,552,733 307-221-3570 220p 500V C.C 4
C718 307-221-3570 220p 500V C.C 1
C294 307-182-1170 1800p 50V C.C 1
C550,625,705 307-222-1170 2200p 50V C.C 3
C776 307-222-1170 2200p 50V C.C 1
C726 307-222-3570 2200p 500V C.C 1
C618 307-223-1170 0.022u 50V C.C 1
C515 307-223-3570 0.022u 500V C.C 1
C2A9 307-330-1170 33p 50V C.C. 1
C509,751,752 307-331-1170 330p 50V C.C. 3
C748,749,912,911 307-471-1170 470p 50V 10% C.C 4
C526,741 307-471-3570 470p 500V 10% C.C 2
C780 307-822-1170 8200p 50V 10% C.C 1
C2A3 307-472-6570 4700p 2KV C.C 1
C583 307-561-1160 560p 50V C.C. 1
C740 308-301-1152 300p 50V C.C. NPO 1
C918,919 308-470-1150 47p 50V C.C. NPO 2
C792 308-101-6860 100p 2KV 10% C.C 1
C732 309-102-1552 1000p 1.5KV PHM 1
C713 309-332-1052 3300p 1KV PHM 1
32

C712 309-432-1552 4300p 1.5KV PHM 1
C620,790 310-104-0252 0.1u 250V MEM 2
C710 310-823-0252 0.082u 250V MPP 1
C716 310-225-0252-H 2.2u 250V MPP 1
C717 310-224-0452 0.22u 400V MPP 1
C709 310-274-0252 0.27u 250V MPP 1
C731 310-824-0452 0.82u 250V MPP 1
C508,524 315-224-2572 0.22u 250V X-CAP 2
C502,503,555 317-222-4072 2200p 400V Y-CAP 3
C619 318-102-0550 1000p 50V. MEM 1
C611 318-103-0550 0.01u 50V. MEM 1
C310,608,721 318-104-0550 0.1u 50V MEM 3
C620,790 318-104-0250 0.1u 250V MEM 2
C727 318-105-1052 1u 100V MEM 1
C793 318-152-0152 1500p 100V. MEM 1
C605 318-154-0550 0.15u 50V MEM 1
C307 318-224-0550 0.22u 50V MEM 1
C606 318-474-0550 0.47u 50V MEM 1
C309 318-682-0550 6800p 50V 10% MEM 1
C719,720 319-101-1060 100p 1KV C.C 2
C522 319-221-1060 220p 1KV 10% C.C 1
C516 326-222-0520 2200p 50V 2% PL 1
C610 326-821-0520 820p 50V 2% PL 1
C201,231,261,701 328-103-2260 0.01u 50V C.C 4
C777 328-103-2260 0.01u 50V C.C 1
C708,778 328-103-2260 0.01u 50V C.C 2
C271,291,293,295,202,232,262,2A1,
C2A5,2A6,603,622,616,513,903,904,
C 908,909,920,921,902A,902B,724
328-104-2690 0.1u 50V C.C 23
C702,730 328-104-2690 0.1u 50V C.C 2
SW902,903 401-170-D200 Tact Switch 2
SW901 401-240-0501 Encoder 1
SW501 401-270-0402 Soft Power Switch 1
RL501 402-001-212DM DSA-SS-212DM5 Relay 1
RL701 402-001-212DM5 DSA-SS-212DM5 Relay 1
JK302 409-003-0104A Phone Jack 3Pin 1
JK301 409-003-0201A DC Jack 3Pin 1
IC902 Socket 410-008-0102 IC902 Socket 8Pin 1
CRT SOCKET (17”) 411-100-0006 CRT Socket 1
P501 412-600-0001 AC Inlet Socket 1
33

SG281 430-301-0001 300V 1
IC902 501-000-2408 AT24C08 1
IC901 503-100-62P2-P CPU 1
IC201 504-550-1237 LM1237 1
IC202 504-000-2480 LM2480 1
IC203 504-000-2469 TDA2469 1
IC203 Heat Sink 123-003-P6SE-E IC203 H.S 1
IC301 504-900-8172 TDA8172 1
IC301 Heat Sink 120-002-P6SE-B IC301,H.S 1
Silicon Rubber 120-100-2001 For IC301 1
Shoulder Washers 540-500-2002C For IC301 1
IC501 504-200-3842A KA3842A 1
IC502 505-1R5-7812 LM7812 (TO-220) 1
IC503 505-093-76285 AMC76289 300mA/5V 1
IC601 504-700-9116 TDA9116 1
IC203 504-000-2469 LM2469 1
Q281,602,653,714,715,903 510-000-0733 2SA733 6
Q505 510-010-772SP HSB772S (TO – 92) 1
Q502,508,511,513,601,606,651,708
Q711,722,902,904,907 510-023-0945 2SC945P 13
Q710 510-200-0423 BF423 1
Q702 511-001-2865 2SK2865 1
Q704, 725 510-023-0945 2SC945P 2
Q706 510-023-0945 2SC945P 1
Q726 510-023-0945-P 2SC945P 1
Q501 510-010-0772 HSB772 (TO – 126 ) 1
Q701 510-010-0772 HSB772 (TO – 126 ) 1
Q713 510-300-SA44 HMPSA44 1
Q504 511-001-2141
511-001-2746
2SK2141
2SK2746 (For PFC) 1
Q504 Heat Sink 120-001-P6SE- Q504 Heat Sink 1
Q717 510-250-0122 TIF122 1
Silicon Rubber 540-100-2001 For Q717,Q719,D719 1
Shoulder Washers 540-500-2002-C For Q717,Q719 1
Q703 510-023-5411 2SC5411 1
Q703 Heat Sink 120-001-P6SE-E Q717,703,D709,Q719 H.S 1
Q707 511-005-0644 IRF644 1
Q719,709 511-005-0634 IRF634 2
LED901 520-005-73GD
5ψ LED 1
D304 520-010-4002 1N4002 1
34

D201,231,261,202,232,262,203,233
D263,503,507,518,532,601,602,603
D604,606,610,611,711A,713,714,716
D720,725,752,753, 901,902,904
520-001-4148 1N4148 31
D605 520-001-4148 1N4148 1
D703,704 520-001-4148 1N4148 2
D505,712,715,708 520-010-4936 1N4936 4
D707 520-010-4936 1N4936 1
D711 520-010-4937 1N4937 1
ZD702 521-005-03R6 HZ4A2 (3.6V) 1
ZD281,701,901,902,903,904.281 521-005-05R0 HZ5C1 7
ZD601,612 521-005-13R0 HZ13V 2
ZD551 521-005-18R0 HZ18V 1
ZD502 521-005-30R0 HZ30V 1
ZD501 521-005-56R0 HZ56V 1
D205.235.265 522-010-SS83 1SS83 3
D501 522-010-T42M BYT42M 1
D513 522-020-H203 HER203 1
D508 522-020-H207-F HER207G-F 1
D514,515,516,517 522-020-L205 RL205 4
D502,510 522-030-H303G-F HER303G 2
D719 522-030-H305G-F HER305G 1
D509 522-030-H305G HER305G 1
D509 Heat Sink 120-001-0916-C D509 Heat Sink 1
D709 522-050-023M ESC023M-15 1
D705 522-010-5818 1N5818 1
X901 530-120-0001 RESONATOR,12MHz 1
F501 550-141-3000 3.15A,250V 1
FUSE CLIP 551-021-0001 2
Wire 620-040-0200 G3 to G3’ 1
P502 630-002-2002 2P 1.56D Base 1
P701 630-004-3001 4P 2.36D Base 1
P281,505,TCO 630-001-3001 1P 2.36D 3
P601 630-002-1009 For X-Ray Test 1
P301,901 630-002-4001 2P 0.6D 2
P902 630-005-4001 For Signal Cable 1
P903 630-003-4003 3P Pitch 2.5mm 1
P905 630-009-1009 9P Pitch 2.0mm 1
P201 630-006-4001R 6P 2.0mm Base 1
P202 630-012-1009 12P 2.0mm Base 1
35

POWER CORD 600-151-2804D 150mm 1
SIGNAL CABLE 610-171-15801 Signal Cable 1
Rear Support Bracket 121-001-P6SE-B 1
Rear Bracket 121-002-P6SE-A 1
CRT Cover 123-004-P6SE 1
CRT DY Cover 123-002-768I-A For TCO 1
CRT
700-119-246P
700-117-25PF-2
700-117-26SS
700-117-2806
700-115-2823
986NS
787NS
786NS
772NS
562NS
1
T703 730-400-770VC Focus choke 1
T501 730-102-P6SE-A Power Converter 1
T702 730-200-770VC H-Driver 1
T701 730-302-P6SE FBT 1
Degaussing Coil 735-017-X771-C 1
L200.260 745-R68-1162 0.68uH 1/2W 2
L230,201,231,261 745-R33-1162 0.33uH 1/2W 4
L703 745-151-2084 H-Size Coil 150uH 1
L704 745-720-2084 Step Up Coil 72uH 1
L502 750-100-770VC Line-Filter 1
L503 750-150-K998 Line-Filter 1
B280,284,B283,L706,701,511,515,
L900,R585,Q504(G) 760-100-0002 Bead Core 10
L506,507,508,509,510,512,701 760-000-0001 Bead Core 7
L703A 760-100-0001-T Bead Cord 1
Ground Wire 800-100-772NS-A For CRT 1
T505 730-122-P7SE-2 PFC Choke 180uF 1
C571 318-684-4052-Y 0.68uF 400V MM-CON 1
C572 ,574 307-103-3572 0.01uF 500V C.C 2
C573 307-471-3170 470pF 500V C.C 1
D552 522-023-H308 HER308G 1
D551 522-010-H105 HER105 1
J. CONDUCTION VIEW
MAIN BOARD (Component Side)
36

MAIN BOARD (Soild Side)
37

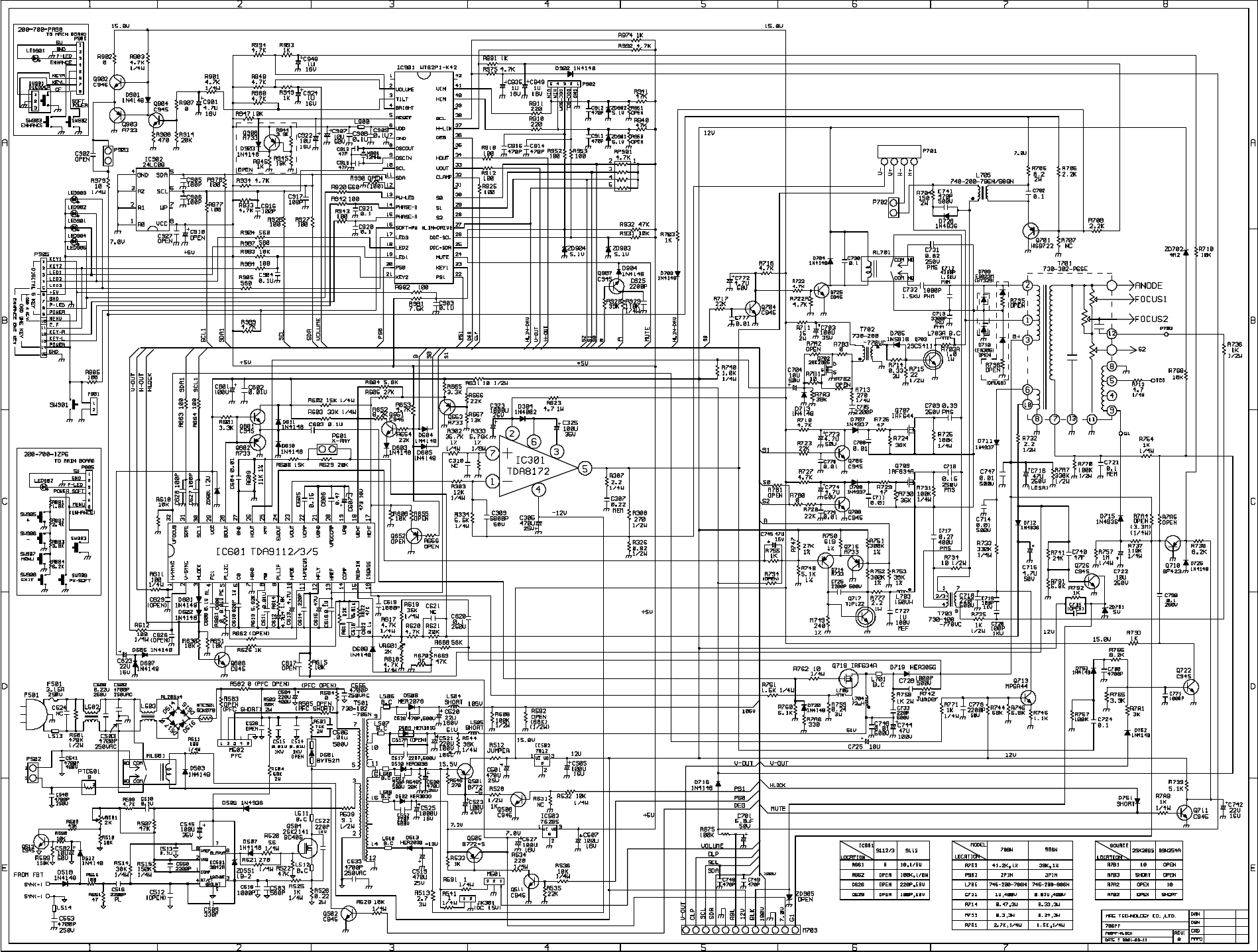
K. SCHEMATIC DIAGRAM
38

MEMO
42
42





