Q Logic 3200 Users Manual 8200+3200 Series User's Guide
8200 to the manual 3e8acc6b-d97c-44cf-b34a-51a1993e7cdf
2015-02-05
: Q-Logic Q-Logic-3200-Users-Manual-492475 q-logic-3200-users-manual-492475 q-logic pdf
Open the PDF directly: View PDF
.
Page Count: 170 [warning: Documents this large are best viewed by clicking the View PDF Link!]
- Table of Contents
- Preface
- Quick Start
- 1 Product Overview
- What is a Converged Network Adapter?
- What is an Intelligent Ethernet Adapter?
- Functionality and Features
- Adapter Specifications
- Converged Network Adapter SuperInstaller Installation
- Multi-boot Image for 10Gb Converged Network Adapter—CNA Function Configuration Utility
- Installing the QLogic Adapter vCenter Plug-in for ESX/ESXi
- Introduction
- Requirements
- Installing the QLogic Adapter CIM Provider
- Starting the QLogic Adapter CIM Provider
- Removing the QLogic Adapter CIM Provider
- Starting the QLogic Adapter vCenter Plug-in
- Removing the QLogic Adapter vCenter Plug-in
- Installing the Flash Utility
- Updating the Flash
- Using the vCenter Plug-in on a Tomcat Server
- Plug-in Unregistration from a Manual Installation
- Launching the Plug-in from vSphere Client
- 2 Configuring NIC
- Installing NIC in Linux
- Installing NIC in ESX/ESXi
- Installing NIC in Windows
- Configuring PXE Boot
- Configuring Driver Software Parameters
- QLogic Device Windows Property Pages
- VLAN Configuration
- Teaming/Bonding
- NIC Partitioning (NPAR)
- NIC TroubleShooting/Diagnostics
- 3 Configuring iSCSI
- 4 Configuring FCoE
- A Adapter LEDs
- Glossary
- Index

SN0054671-00 B
User’s Guide
Converged Network Adapters and
Intelligent Ethernet Adapters
8200 and 3200 Series

ii SN0054671-00 B
User’s Guide—Converged Network Adapters and
Intelligent Ethernet Adapters
Information furnished in this manual is believed to be accurate and reliable. However, QLogic Corporation assumes no
responsibility for its use, nor for any infringements of patents or other rights of third parties which may result from its
use. QLogic Corporation reserves the right to change product specifications at any time without notice. Applications
described in this document for any of these products are for illustrative purposes only. QLogic Corporation makes no
representation nor warranty that such applications are suitable for the specified use without further testing or
modification. QLogic Corporation assumes no responsibility for any errors that may appear in this document.
Document Revision History
Revision A, March 31, 2011
Revision B, October 31, 2011
Changes Sections Affected
Added “Intelligent Ethernet Adapters” to title. Title page
Renamed Windows Property Pages to QLogic
Device Windows Property Page.
All
Remove references to Release Notes. “Related Materials” on page xvi, “Supported Operating
Systems” on page 1-3, “ESX/ESXi Server” on
page 1-11
Added “Intelligent Ethernet Adapters” to first
sentence.
“Intended Audience” on page xvi
Removed QLE8xxx nomenclature from agency
certification where the requirements apply to
both 8200 and 3200 Series adapters.
“EMI and EMC Requirements” on page xix, “CNS
13438: Class A” on page xx
Added “iSCSI” to the first and second sen-
tences.
“What is a Converged Network Adapter?” on page 1-1
Under multi-boot capability, removed unified
extensible firmware interface (UEFI).
“Features” on page 1-1
Removed Step 1, Verify Package Contents.
Updated the instructions in “Step 2. Install the
Adapter Drivers” on page xxv.
Updated the instructions in “Step 3. Install
QConvergeConsole®” on page xxv.
Add instructions “Step 4. Update the Flash” on
page xxvi.
Quick Start
Added “multi-boot image” to the first bullet. “Additional Resources” on page xxvi
Changed the first sentence to “A Converged
Network Adapter is a multifunction adapter that
combines the capabilities of a Fibre Channel
adapter, an iSCSI adapter, and an Ethernet
NIC.
“What is a Converged Network Adapter?” on page 1-1

User’s Guide—Converged Network Adapters and
Intelligent Ethernet Adapters
SN0054671-00 B Page iii
Moved PXE parameter from Function parame-
ter to Protocol parameter.
Removed PXE note about LOM with PXE
parameter.
Removed bote and embedded LOM with the
Protocol parameter.
“Protocol” on page 1-9
Removed references to iBFT. “Multi-boot Image for 10Gb Converged Network
Adapter—CNA Function Configuration Utility” on
page 1-5, “Protocol” on page 1-9, Function parameter
section (removed)
Changed section title (removed utility name).
Removed Function parameter section.
“Adapter Configuration Utility” on page 1-8
Updated Readme file name. “Installing NIC in ESX/ESXi” on page 2-1, “Installing
iSCSI in Linux” on page 3-1, “Installing iSCSI in ESX”
on page 3-2, “Installing FCoE in Linux” on page 4-1
Added ESXi to section title. “Installing NIC in ESX/ESXi” on page 2-1
Removed phantomcore Utility section. from “Linux NIC Driver Management Applications” on
page 2-6
Corrected values for Priority & VLAN Tag
parameter in Table 2-1.
“QLogic Device Windows Property Pages” on
page 2-9.
Added new section about link aggregation con-
trol protocol (LACP).
“Using LACP on 8200 Series Adapters for Windows”
on page 2-35
Changed the NPAR instructions. “NIC Partitioning (NPAR)” on page 2-38, and all asso-
ciated subsections
Removed the note stating that external and
internal loopback tests are not supported.
“Linux Diagnostics” on page 2-73, “QLogic Device
Windows Property Page Diagnostics” on page 2-76
Corrected the name of the iSCSI VMware
readme file.
“Installing iSCSI in ESX” on page 3-2
Added the sentence “Use Fast!UTIL to pro-
gram the QLogic iSCSI adapter to boot
from the SAN” to the end of the first para-
graph.
“iSCSI Boot Setup Using Fast!UTIL” on page 3-6
Changed the iSCSI boot setting instructions. “Configuring iSCSI Boot Settings” on page 3-7
Changed section heading to add IPv4;
removed note about IPv6 not being supported.
“DHCP Boot Setup for iSCSI Boot (IPv4)” on page 3-8

Page iv SN0054671-00 B
User’s Guide Converged Network Adapters and
Intelligent Ethernet Adapters
Removed iBFT section. from “Configuring iSCSI” on page 3-1
Removed the “Configuring FCoE Driver
Parameters with vCenter Plugin” section.
from “Driver Parameters” on page 4-4
Added index. “Index” on page Index-1

SN0054671-00 B v
Table of Contents
Preface
What’s in This Guide . . . . . . . . . . . . . . . . . . . . . . . . . . . . . . . . . . . . . . . . . . xv
Intended Audience . . . . . . . . . . . . . . . . . . . . . . . . . . . . . . . . . . . . . . . . . . . . xvi
Related Materials . . . . . . . . . . . . . . . . . . . . . . . . . . . . . . . . . . . . . . . . . . . . . xvi
Documentation Conventions . . . . . . . . . . . . . . . . . . . . . . . . . . . . . . . . . . . . xvi
License Agreements. . . . . . . . . . . . . . . . . . . . . . . . . . . . . . . . . . . . . . . . . . . xvii
Technical Support. . . . . . . . . . . . . . . . . . . . . . . . . . . . . . . . . . . . . . . . . . . . . xvii
Training . . . . . . . . . . . . . . . . . . . . . . . . . . . . . . . . . . . . . . . . . . . . . . . . xviii
Contact Information . . . . . . . . . . . . . . . . . . . . . . . . . . . . . . . . . . . . . . . xviii
Knowledge Database . . . . . . . . . . . . . . . . . . . . . . . . . . . . . . . . . . . . . xviii
Legal Notices . . . . . . . . . . . . . . . . . . . . . . . . . . . . . . . . . . . . . . . . . . . . . . . . xix
Warranty . . . . . . . . . . . . . . . . . . . . . . . . . . . . . . . . . . . . . . . . . . . . . . . xix
Laser Safety . . . . . . . . . . . . . . . . . . . . . . . . . . . . . . . . . . . . . . . . . . . . xix
FDA Notice . . . . . . . . . . . . . . . . . . . . . . . . . . . . . . . . . . . . . . . . . xix
Agency Certification. . . . . . . . . . . . . . . . . . . . . . . . . . . . . . . . . . . . . . . xix
EMI and EMC Requirements . . . . . . . . . . . . . . . . . . . . . . . . . . . xix
CNS 13438: Class A. . . . . . . . . . . . . . . . . . . . . . . . . . . . . . . . . . xx
MIC: Class A. . . . . . . . . . . . . . . . . . . . . . . . . . . . . . . . . . . . . . . . xx
Product Safety Compliance. . . . . . . . . . . . . . . . . . . . . . . . . . . . . . . . . xxi
Quick Start
Installation Instructions. . . . . . . . . . . . . . . . . . . . . . . . . . . . . . . . . . . . . . . . . xxiii
Step 1. Install the Adapter Hardware . . . . . . . . . . . . . . . . . . . . . . . . . . . . . . xxiii
Step 2. Install the Adapter Drivers . . . . . . . . . . . . . . . . . . . . . . . . . . . . . . . . xxv
Step 3. Install QConvergeConsole® . . . . . . . . . . . . . . . . . . . . . . . . . . . . . . . xxv
Step 4. Update the Flash . . . . . . . . . . . . . . . . . . . . . . . . . . . . . . . . . . . . . . . xxvi
Additional Resources . . . . . . . . . . . . . . . . . . . . . . . . . . . . . . . . . . . . . . . . . . xxvi
1 Product Overview
What is a Converged Network Adapter? . . . . . . . . . . . . . . . . . . . . . . . . . . . 1-1
What is an Intelligent Ethernet Adapter? . . . . . . . . . . . . . . . . . . . . . . . . . . . 1-1

vi SN0054671-00 B
User’s Guide—Converged Network Adapters and Intelligent Ethernet Adapters
8200 and 3200 Series
Functionality and Features. . . . . . . . . . . . . . . . . . . . . . . . . . . . . . . . . . . . . . 1-1
Functional Description. . . . . . . . . . . . . . . . . . . . . . . . . . . . . . . . . . . . . 1-1
Features . . . . . . . . . . . . . . . . . . . . . . . . . . . . . . . . . . . . . . . . . . . . . . . 1-1
Supported Operating Systems . . . . . . . . . . . . . . . . . . . . . . . . . . . . . . 1-3
Adapter Specifications . . . . . . . . . . . . . . . . . . . . . . . . . . . . . . . . . . . . . . . . . 1-3
Physical Characteristics . . . . . . . . . . . . . . . . . . . . . . . . . . . . . . . . . . . 1-3
Standards Specifications . . . . . . . . . . . . . . . . . . . . . . . . . . . . . . . . . . . 1-3
Environmental Specifications. . . . . . . . . . . . . . . . . . . . . . . . . . . . . . . . 1-4
Converged Network Adapter SuperInstaller Installation. . . . . . . . . . . . . . . . 1-5
QLogic Windows SuperInstaller . . . . . . . . . . . . . . . . . . . . . . . . . . . . . 1-5
QLogic Linux SuperInstaller . . . . . . . . . . . . . . . . . . . . . . . . . . . . . . . . 1-5
Multi-boot Image for 10Gb Converged Network Adapter—CNA Function
Configuration Utility . . . . . . . . . . . . . . . . . . . . . . . . . . . . . . . . . . . . . . . . . . 1-5
Operating System Support . . . . . . . . . . . . . . . . . . . . . . . . . . . . . . . . . 1-5
Multi-boot Package Contents . . . . . . . . . . . . . . . . . . . . . . . . . . . . . . . 1-5
Converged Network Adapter Function Configuration Package
Contents . . . . . . . . . . . . . . . . . . . . . . . . . . . . . . . . . . . . . . . . . . . . . . 1-6
Using QLflash . . . . . . . . . . . . . . . . . . . . . . . . . . . . . . . . . . . . . . . . . . . 1-6
Updating the Multi-boot Code. . . . . . . . . . . . . . . . . . . . . . . . . . . 1-6
QLflash Command Line Options . . . . . . . . . . . . . . . . . . . . . . . . 1-7
Adapter Configuration Utility . . . . . . . . . . . . . . . . . . . . . . . . . . . . . . . . 1-8
Type . . . . . . . . . . . . . . . . . . . . . . . . . . . . . . . . . . . . . . . . . . . . . . 1-9
MinBW%. . . . . . . . . . . . . . . . . . . . . . . . . . . . . . . . . . . . . . . . . . . 1-9
Protocol . . . . . . . . . . . . . . . . . . . . . . . . . . . . . . . . . . . . . . . . . . . 1-9
Restore to Non-NIC Partition Settings . . . . . . . . . . . . . . . . . . . . 1-9
Exit the CNA Function Configuration Utility . . . . . . . . . . . . . . . . 1-9
Installing the QLogic Adapter vCenter Plug-in for ESX/ESXi. . . . . . . . . . . . 1-10
Introduction . . . . . . . . . . . . . . . . . . . . . . . . . . . . . . . . . . . . . . . . . . . . . 1-10
Requirements . . . . . . . . . . . . . . . . . . . . . . . . . . . . . . . . . . . . . . . . . . . 1-11
ESX/ESXi Server . . . . . . . . . . . . . . . . . . . . . . . . . . . . . . . . . . . . 1-11
vCenter Server . . . . . . . . . . . . . . . . . . . . . . . . . . . . . . . . . . . . . . 1-11
Tomcat Web Server . . . . . . . . . . . . . . . . . . . . . . . . . . . . . . . . . . 1-11
Installing the QLogic Adapter CIM Provider . . . . . . . . . . . . . . . . . . . . 1-12
Initial Installation . . . . . . . . . . . . . . . . . . . . . . . . . . . . . . . . . . . . . 1-12
Subsequent Update Installation . . . . . . . . . . . . . . . . . . . . . . . . . 1-13
Starting the QLogic Adapter CIM Provider . . . . . . . . . . . . . . . . . . . . . 1-13
Removing the QLogic Adapter CIM Provider . . . . . . . . . . . . . . . . . . . 1-13
Starting the QLogic Adapter vCenter Plug-in. . . . . . . . . . . . . . . . . . . . 1-15
Removing the QLogic Adapter vCenter Plug-in. . . . . . . . . . . . . . . . . . 1-15
Installing the Flash Utility. . . . . . . . . . . . . . . . . . . . . . . . . . . . . . . . . . . 1-15

SN0054671-00 B vii
User’s Guide—Converged Network Adapters and Intelligent Ethernet Adapters
8200 and 3200 Series
Updating the Flash . . . . . . . . . . . . . . . . . . . . . . . . . . . . . . . . . . . . . . . 1-16
Using the vCenter Plug-in on a Tomcat Server . . . . . . . . . . . . . . . . . . 1-17
Installing Tomcat on Linux . . . . . . . . . . . . . . . . . . . . . . . . . . . . . 1-17
Starting and Stopping Tomcat on Linux . . . . . . . . . . . . . . . . . . . 1-18
Installing Tomcat on Windows . . . . . . . . . . . . . . . . . . . . . . . . . . 1-18
Starting and Stopping Tomcat on Windows . . . . . . . . . . . . . . . . 1-18
Installing the vCenter Plug-in on Tomcat . . . . . . . . . . . . . . . . . . 1-19
Plug-in Unregistration from a Manual Installation . . . . . . . . . . . . . . . . 1-19
Launching the Plug-in from vSphere Client . . . . . . . . . . . . . . . . . . . . . 1-20
2 Configuring NIC
Installing NIC in Linux . . . . . . . . . . . . . . . . . . . . . . . . . . . . . . . . . . . . . . . . . 2-1
Packaging Content . . . . . . . . . . . . . . . . . . . . . . . . . . . . . . . . . . . . . . . 2-1
Linux OS Support . . . . . . . . . . . . . . . . . . . . . . . . . . . . . . . . . . . . . . . . 2-1
Supported Features. . . . . . . . . . . . . . . . . . . . . . . . . . . . . . . . . . . . . . . 2-1
Using the Driver. . . . . . . . . . . . . . . . . . . . . . . . . . . . . . . . . . . . . . . . . . 2-1
Installing NIC in ESX/ESXi. . . . . . . . . . . . . . . . . . . . . . . . . . . . . . . . . . . . . . 2-1
Packaging Content . . . . . . . . . . . . . . . . . . . . . . . . . . . . . . . . . . . . . . . 2-2
ESX OS Support . . . . . . . . . . . . . . . . . . . . . . . . . . . . . . . . . . . . . . . . . 2-2
Using the Driver. . . . . . . . . . . . . . . . . . . . . . . . . . . . . . . . . . . . . . . . . . 2-2
Installing NIC in Windows . . . . . . . . . . . . . . . . . . . . . . . . . . . . . . . . . . . . . . 2-2
Packaging Content . . . . . . . . . . . . . . . . . . . . . . . . . . . . . . . . . . . . . . . 2-2
Windows OS Support . . . . . . . . . . . . . . . . . . . . . . . . . . . . . . . . . . . . . 2-2
Using the Driver. . . . . . . . . . . . . . . . . . . . . . . . . . . . . . . . . . . . . . . . . . 2-2
Configuring PXE Boot . . . . . . . . . . . . . . . . . . . . . . . . . . . . . . . . . . . . . . . . . 2-3
Configuring Driver Software Parameters . . . . . . . . . . . . . . . . . . . . . . . . . . . 2-6
Linux NIC Driver Management Applications . . . . . . . . . . . . . . . . . . . . 2-6
qaucli Utility . . . . . . . . . . . . . . . . . . . . . . . . . . . . . . . . . . . . . . . . 2-7
ethtool Utility . . . . . . . . . . . . . . . . . . . . . . . . . . . . . . . . . . . . . . . . 2-7
QLogic Device Windows Property Pages. . . . . . . . . . . . . . . . . . . . . . . . . . . 2-9
Configuring NIC Driver Parameters with QCC GUI. . . . . . . . . . . . . . . 2-13
Configuring NIC Driver Parameters with QCC Interactive CLI . . . . . . 2-14
Configuring NIC Driver Parameters with QCC Non-Interactive CLI . . 2-14
VLAN Configuration . . . . . . . . . . . . . . . . . . . . . . . . . . . . . . . . . . . . . . . . . . . 2-14
VLAN Configuration with QCC GUI. . . . . . . . . . . . . . . . . . . . . . . . . . . 2-14
VLAN Configuration with the QCC Interactive CLI . . . . . . . . . . . . . . . 2-14
VLAN Configuration with the QCC Non-Interactive CLI . . . . . . . . . . . 2-14

viii SN0054671-00 B
User’s Guide—Converged Network Adapters and Intelligent Ethernet Adapters
8200 and 3200 Series
Teaming/Bonding . . . . . . . . . . . . . . . . . . . . . . . . . . . . . . . . . . . . . . . . . . . . . 2-14
Windows Teaming . . . . . . . . . . . . . . . . . . . . . . . . . . . . . . . . . . . . . . . . 2-14
Team MAC Address . . . . . . . . . . . . . . . . . . . . . . . . . . . . . . . . . . 2-15
Teaming Modes . . . . . . . . . . . . . . . . . . . . . . . . . . . . . . . . . . . . . 2-15
Using the CLI for Teaming. . . . . . . . . . . . . . . . . . . . . . . . . . . . . . . . . . 2-19
Using the Team Management GUI . . . . . . . . . . . . . . . . . . . . . . . . . . . 2-19
Teaming Configuration. . . . . . . . . . . . . . . . . . . . . . . . . . . . . . . . . . . . . 2-20
Creating a Team . . . . . . . . . . . . . . . . . . . . . . . . . . . . . . . . . . . . . 2-21
Modifying a Team . . . . . . . . . . . . . . . . . . . . . . . . . . . . . . . . . . . . 2-27
Deleting a Team . . . . . . . . . . . . . . . . . . . . . . . . . . . . . . . . . . . . . 2-33
Saving and Restoring Teaming Configuration . . . . . . . . . . . . . . 2-34
Viewing Teaming Statistics . . . . . . . . . . . . . . . . . . . . . . . . . . . . . . . . . 2-34
Linux Bonding/Failover/Aggregation . . . . . . . . . . . . . . . . . . . . . . . . . . 2-34
Using LACP on 8200 Series Adapters for Windows . . . . . . . . . . . . . . 2-35
NIC Partitioning (NPAR) . . . . . . . . . . . . . . . . . . . . . . . . . . . . . . . . . . . . . . . . 2-38
Setup Requirements . . . . . . . . . . . . . . . . . . . . . . . . . . . . . . . . . . . . . . 2-39
NPAR Configuration . . . . . . . . . . . . . . . . . . . . . . . . . . . . . . . . . . . . . . 2-40
NIC Partitioning Options . . . . . . . . . . . . . . . . . . . . . . . . . . . . . . . 2-40
Personality Changes . . . . . . . . . . . . . . . . . . . . . . . . . . . . . . . . . 2-41
Quality of Service . . . . . . . . . . . . . . . . . . . . . . . . . . . . . . . . . . . . 2-42
eSwitch . . . . . . . . . . . . . . . . . . . . . . . . . . . . . . . . . . . . . . . . . . . . 2-43
Configuration Management Tools. . . . . . . . . . . . . . . . . . . . . . . . 2-44
NPAR Setup and Management Options . . . . . . . . . . . . . . . . . . . . . . . 2-46
Overview. . . . . . . . . . . . . . . . . . . . . . . . . . . . . . . . . . . . . . . . . . . 2-46
QLogic OptionROM at POST . . . . . . . . . . . . . . . . . . . . . . . . . . . 2-47
QConvergeConsole (QCC) GUI . . . . . . . . . . . . . . . . . . . . . . . . . 2-51
QConvergeConsole (QCC) CLI . . . . . . . . . . . . . . . . . . . . . . . . . 2-55
QLogic Device Windows Properties Page . . . . . . . . . . . . . . . . . 2-60
NPAR Setup . . . . . . . . . . . . . . . . . . . . . . . . . . . . . . . . . . . . . . . . . . . . 2-68
Default Settings . . . . . . . . . . . . . . . . . . . . . . . . . . . . . . . . . . . . . 2-69
Configuration Options. . . . . . . . . . . . . . . . . . . . . . . . . . . . . . . . . 2-69
NPAR Configuration Parameters and Setup Tools . . . . . . . . . . . 2-70
Frequently Asked Questions about NPAR. . . . . . . . . . . . . . . . . . . . . . 2-71
NIC Partitioning . . . . . . . . . . . . . . . . . . . . . . . . . . . . . . . . . . . . . 2-71
Networking . . . . . . . . . . . . . . . . . . . . . . . . . . . . . . . . . . . . . . . . . 2-73

SN0054671-00 B ix
User’s Guide—Converged Network Adapters and Intelligent Ethernet Adapters
8200 and 3200 Series
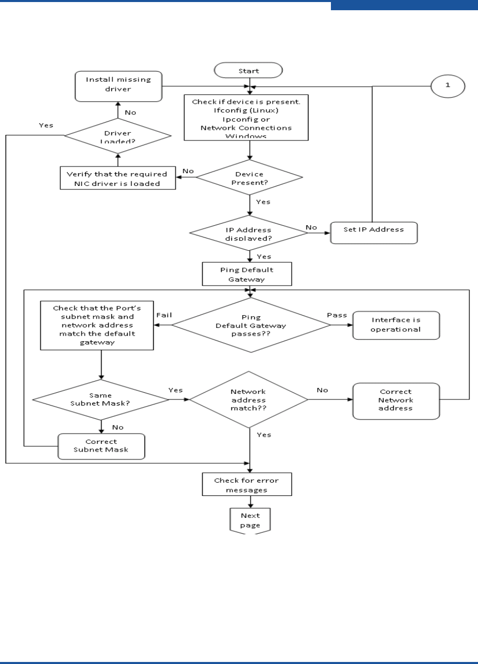
NIC TroubleShooting/Diagnostics . . . . . . . . . . . . . . . . . . . . . . . . . . . . . . . . 2-73
NIC Linux Diagnostics . . . . . . . . . . . . . . . . . . . . . . . . . . . . . . . . . . . . . 2-73
Linux Diagnostics . . . . . . . . . . . . . . . . . . . . . . . . . . . . . . . . . . . . 2-73
QLogic Device Windows Property Page Diagnostics . . . . . . . . . . . . . 2-76
Running Windows User Diagnostics. . . . . . . . . . . . . . . . . . . . . . 2-76
Windows Diagnostic Test Descriptions. . . . . . . . . . . . . . . . . . . . 2-81
Windows Diagnostic Test Messages . . . . . . . . . . . . . . . . . . . . . 2-83
NIC Troubleshooting Guidelines . . . . . . . . . . . . . . . . . . . . . . . . . . . . . 2-87
3 Configuring iSCSI
iSCSI Overview . . . . . . . . . . . . . . . . . . . . . . . . . . . . . . . . . . . . . . . . . . . . . . 3-1
Installing iSCSI in Linux . . . . . . . . . . . . . . . . . . . . . . . . . . . . . . . . . . . . . . . . 3-1
Packaging Content . . . . . . . . . . . . . . . . . . . . . . . . . . . . . . . . . . . . . . . 3-1
Linux OS Support . . . . . . . . . . . . . . . . . . . . . . . . . . . . . . . . . . . . . . . . 3-1
Supported Features. . . . . . . . . . . . . . . . . . . . . . . . . . . . . . . . . . . . . . . 3-1
Deploying the Driver . . . . . . . . . . . . . . . . . . . . . . . . . . . . . . . . . . . . . . 3-1
Driver System Parameters . . . . . . . . . . . . . . . . . . . . . . . . . . . . . . . . . 3-1
Installing iSCSI in ESX . . . . . . . . . . . . . . . . . . . . . . . . . . . . . . . . . . . . . . . . 3-2
Packaging Content . . . . . . . . . . . . . . . . . . . . . . . . . . . . . . . . . . . . . . . 3-2
ESX OS Support . . . . . . . . . . . . . . . . . . . . . . . . . . . . . . . . . . . . . . . . . 3-2
Using the Driver. . . . . . . . . . . . . . . . . . . . . . . . . . . . . . . . . . . . . . . . . . 3-2
Installing the Driver . . . . . . . . . . . . . . . . . . . . . . . . . . . . . . . . . . . . . . . 3-2
Installing iSCSI in Windows . . . . . . . . . . . . . . . . . . . . . . . . . . . . . . . . . . . . . 3-2
Packaging Content . . . . . . . . . . . . . . . . . . . . . . . . . . . . . . . . . . . . . . . 3-2
Windows OS Support . . . . . . . . . . . . . . . . . . . . . . . . . . . . . . . . . . . . . 3-2
Using the Driver. . . . . . . . . . . . . . . . . . . . . . . . . . . . . . . . . . . . . . . . . . 3-2
iSCSI Configuration . . . . . . . . . . . . . . . . . . . . . . . . . . . . . . . . . . . . . . . . . . . 3-3
iSCSI Configuration with QCC GUI . . . . . . . . . . . . . . . . . . . . . . . . . . . 3-3
iSCSI Configuration with Interactive QCC CLI . . . . . . . . . . . . . . . . . . 3-3
iSCSI Configuration with Non-Interactive CLI . . . . . . . . . . . . . . . . . . . 3-3
iSCSI Initiator . . . . . . . . . . . . . . . . . . . . . . . . . . . . . . . . . . . . . . . . . . . . . . . . 3-3
Configuring an iSCSI Initiator in Linux . . . . . . . . . . . . . . . . . . . . . . . . 3-3
Configuring an iSCSI Initiator in Windows. . . . . . . . . . . . . . . . . . . . . . 3-4
Configuring an iSCSI Initiator in VMware . . . . . . . . . . . . . . . . . . . . . . 3-6
iSCSI Name Server iSNS. . . . . . . . . . . . . . . . . . . . . . . . . . . . . . . . . . . . . . . 3-6

xSN0054671-00 B
User’s Guide—Converged Network Adapters and Intelligent Ethernet Adapters
8200 and 3200 Series
iSCSI Boot . . . . . . . . . . . . . . . . . . . . . . . . . . . . . . . . . . . . . . . . . . . . . . . . . . 3-6
iSCSI Boot Setup Using Fast!UTIL . . . . . . . . . . . . . . . . . . . . . . . . . . . 3-6
Accessing Fast!UTIL . . . . . . . . . . . . . . . . . . . . . . . . . . . . . . . . . 3-7
Configuring iSCSI Boot Settings. . . . . . . . . . . . . . . . . . . . . . . . . 3-7
DHCP Boot Setup for iSCSI Boot (IPv4) . . . . . . . . . . . . . . . . . . . . . . . 3-8
iSCSI Boot Setup Using QCC CLI. . . . . . . . . . . . . . . . . . . . . . . . . . . . 3-8
Configuring iSCSI Boot using the QCC CLI . . . . . . . . . . . . . . . . 3-8
Configuring iSCSI DHCP Boot Options using QCC CLI. . . . . . . 3-8
Configuring iSCSI DHCP Boot Options using Interactive
QCC CLI. . . . . . . . . . . . . . . . . . . . . . . . . . . . . . . . . . . . . . . . . . 3-8
Configuring iSCSI DHCP Boot Options using Non-interactive
QCC CLI. . . . . . . . . . . . . . . . . . . . . . . . . . . . . . . . . . . . . . . . . . 3-8
iSCSI Boot Setup Using QCC GUI . . . . . . . . . . . . . . . . . . . . . . . 3-9
iSCSI TroubleShooting. . . . . . . . . . . . . . . . . . . . . . . . . . . . . . . . . . . . . . . . . 3-9
iSCSI Diagnostics . . . . . . . . . . . . . . . . . . . . . . . . . . . . . . . . . . . . . . . . 3-9
iSCSI Diagnostics using QCC GUI. . . . . . . . . . . . . . . . . . . . . . . 3-9
iSCSI Diagnostics using Interactive QCC CLI . . . . . . . . . . . . . . 3-9
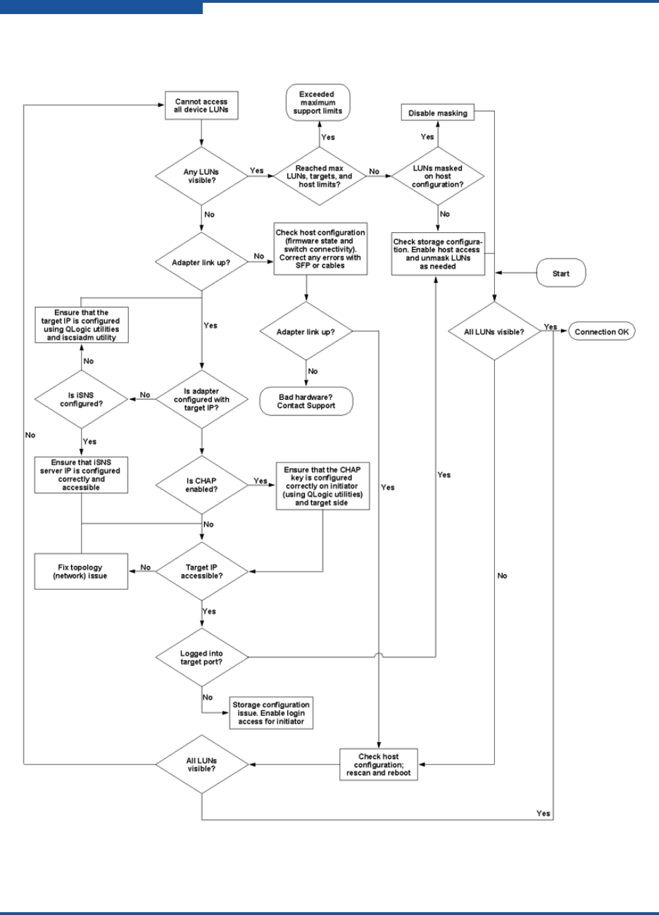
iSCSI Troubleshooting Diagram . . . . . . . . . . . . . . . . . . . . . . . . . . . . . 3-10
4 Configuring FCoE
Installing FCoE. . . . . . . . . . . . . . . . . . . . . . . . . . . . . . . . . . . . . . . . . . . . . . . 4-1
Installing FCoE in Linux . . . . . . . . . . . . . . . . . . . . . . . . . . . . . . . . . . . 4-1
Packaging Content . . . . . . . . . . . . . . . . . . . . . . . . . . . . . . . . . . . 4-1
Linux OS Support . . . . . . . . . . . . . . . . . . . . . . . . . . . . . . . . . . . . 4-1
Supported Features . . . . . . . . . . . . . . . . . . . . . . . . . . . . . . . . . . 4-1
Deploying the Driver . . . . . . . . . . . . . . . . . . . . . . . . . . . . . . . . . . 4-1
Driver System Parameters . . . . . . . . . . . . . . . . . . . . . . . . . . . . . 4-1
Boot From SAN . . . . . . . . . . . . . . . . . . . . . . . . . . . . . . . . . . . . . 4-1
Firmware Installation. . . . . . . . . . . . . . . . . . . . . . . . . . . . . . . . . . 4-2
Installing FCoE in ESX . . . . . . . . . . . . . . . . . . . . . . . . . . . . . . . . . . . . 4-2
Packaging Content . . . . . . . . . . . . . . . . . . . . . . . . . . . . . . . . . . . 4-2
ESX OS Support. . . . . . . . . . . . . . . . . . . . . . . . . . . . . . . . . . . . . 4-2
Using the Driver . . . . . . . . . . . . . . . . . . . . . . . . . . . . . . . . . . . . . 4-2
Installing FCoE in Windows . . . . . . . . . . . . . . . . . . . . . . . . . . . . . . . . 4-2
Packaging Content . . . . . . . . . . . . . . . . . . . . . . . . . . . . . . . . . . . 4-2
Windows OS Support . . . . . . . . . . . . . . . . . . . . . . . . . . . . . . . . . 4-2
Using the Driver . . . . . . . . . . . . . . . . . . . . . . . . . . . . . . . . . . . . . 4-2
Driver Parameters . . . . . . . . . . . . . . . . . . . . . . . . . . . . . . . . . . . 4-2

SN0054671-00 B xi
User’s Guide—Converged Network Adapters and Intelligent Ethernet Adapters
8200 and 3200 Series
QLogic Adapter Parameters. . . . . . . . . . . . . . . . . . . . . . . . . . . . . . . . . . . . . 4-3
Setting QLogic Adapter Parameters with the QCC GUI . . . . . . . . . . . 4-3
Setting QLogic Adapter Parameters with the Interactive QCC CLI . . 4-3
Setting QLogic Adapter Parameters with the Non-Interactive
QCC CLI . . . . . . . . . . . . . . . . . . . . . . . . . . . . . . . . . . . . . . . . . . . . . . 4-3
Target Persistent Binding . . . . . . . . . . . . . . . . . . . . . . . . . . . . . . . . . . . . . . . 4-3
Configuring Persistent Binding with the QCC GUI . . . . . . . . . . . . . . . 4-3
Configuring Persistent Binding with the Interactive QCC CLI . . . . . . . 4-3
Configuring Persistent Binding with the Non-Interactive QCC CLI . . . 4-3
Boot Devices Configuration . . . . . . . . . . . . . . . . . . . . . . . . . . . . . . . . . . . . . 4-3
Configuring Boot Devices with the QCC GUI . . . . . . . . . . . . . . . . . . . 4-3
Configuring Boot Devices with the Interactive QCC CLI . . . . . . . . . . 4-3
Configuring Boot Devices with the Non-Interactive QCC CLI . . . . . . . 4-3
Configuring Boot Devices with the BIOS. . . . . . . . . . . . . . . . . . . . . . . 4-4
Virtual Ports (NPIV) . . . . . . . . . . . . . . . . . . . . . . . . . . . . . . . . . . . . . . . . . . . 4-4
Configuring NPIV with the QCC GUI. . . . . . . . . . . . . . . . . . . . . . . . . . 4-4
Configuring NPIV with the Interactive QCC CLI . . . . . . . . . . . . . . . . . 4-4
Configuring NPIV with the Non-Interactive QCC CLI . . . . . . . . . . . . . 4-4
Driver Parameters . . . . . . . . . . . . . . . . . . . . . . . . . . . . . . . . . . . . . . . . . . . . 4-4
Configuring FCoE Driver Parameters with the QCC GUI . . . . . . . . . . 4-4
Configuring FCoE Driver Parameters with the Interactive QCC CLI . 4-4
Configuring FCoE Driver Parameters with the Non-Interactive
QCC CLI . . . . . . . . . . . . . . . . . . . . . . . . . . . . . . . . . . . . . . . . . . . . . . 4-4
Selective LUNS . . . . . . . . . . . . . . . . . . . . . . . . . . . . . . . . . . . . . . . . . . . . . . 4-4
Configuring Selective LUNS with the QCC GUI . . . . . . . . . . . . . . . . . 4-4
Configuring Selective LUNS with the Interactive QCC CLI . . . . . . . . 4-4
Configuring Selective LUNS with the Non-Interactive QCC CLI . . . . . 4-5
Troubleshooting . . . . . . . . . . . . . . . . . . . . . . . . . . . . . . . . . . . . . . . . . . . . . . 4-5
FCoE Diagnostics . . . . . . . . . . . . . . . . . . . . . . . . . . . . . . . . . . . . . . . . 4-5
FCoE Diagnostics using QCC GUI. . . . . . . . . . . . . . . . . . . . . . . 4-5
FCoE Diagnostics using Interactive QCC CLI . . . . . . . . . . . . . . 4-5
FCoE Troubleshooting Diagram . . . . . . . . . . . . . . . . . . . . . . . . . 4-6
A Adapter LEDs
Glossary
Index

xii SN0054671-00 B
User’s Guide—Converged Network Adapters and Intelligent Ethernet Adapters
8200 and 3200 Series
List of Figures
Figure Page
i Illustration of Server Motherboard and Slots . . . . . . . . . . . . . . . . . . . . . . . . . . . . . . xxiv
1-1 vSphere Client Showing QLogic Adapter Tab . . . . . . . . . . . . . . . . . . . . . . . . . . . . . 1-10
1-2 vCenter Plug-in Requirements . . . . . . . . . . . . . . . . . . . . . . . . . . . . . . . . . . . . . . . . . 1-11
2-1 Dell BIOS: Integrated Devices . . . . . . . . . . . . . . . . . . . . . . . . . . . . . . . . . . . . . . . . . 2-3
2-2 QLogic 8200 CNA Function Configuration. . . . . . . . . . . . . . . . . . . . . . . . . . . . . . . . 2-4
2-3 BIOS: Boot Settings . . . . . . . . . . . . . . . . . . . . . . . . . . . . . . . . . . . . . . . . . . . . . . . . . 2-5
2-4 Embedded NIC 1 QLogic PXE. . . . . . . . . . . . . . . . . . . . . . . . . . . . . . . . . . . . . . . . . 2-6
2-5 Team Management Property Page . . . . . . . . . . . . . . . . . . . . . . . . . . . . . . . . . . . . . 2-20
2-6 Creating a Team. . . . . . . . . . . . . . . . . . . . . . . . . . . . . . . . . . . . . . . . . . . . . . . . . . . . 2-21
2-7 Creating a Failsafe Team . . . . . . . . . . . . . . . . . . . . . . . . . . . . . . . . . . . . . . . . . . . . . 2-23
2-8 Creating a Switch-Independent Load Balancing Team . . . . . . . . . . . . . . . . . . . . . . 2-24
2-9 Creating an 802.3ad Static Team . . . . . . . . . . . . . . . . . . . . . . . . . . . . . . . . . . . . . . . 2-25
2-10 Creating an 802.3ad Dynamic Team . . . . . . . . . . . . . . . . . . . . . . . . . . . . . . . . . . . . 2-26
2-11 Confirming New Team Creation . . . . . . . . . . . . . . . . . . . . . . . . . . . . . . . . . . . . . . . . 2-27
2-12 Adding a Team . . . . . . . . . . . . . . . . . . . . . . . . . . . . . . . . . . . . . . . . . . . . . . . . . . . . . 2-28
2-13 Modifying Advanced Team Properties . . . . . . . . . . . . . . . . . . . . . . . . . . . . . . . . . . . 2-29
2-14 Modifying Team Properties. . . . . . . . . . . . . . . . . . . . . . . . . . . . . . . . . . . . . . . . . . . . 2-31
2-15 Modifying Failsafe Team Properties. . . . . . . . . . . . . . . . . . . . . . . . . . . . . . . . . . . . . 2-32
2-16 Modifying the Team Type . . . . . . . . . . . . . . . . . . . . . . . . . . . . . . . . . . . . . . . . . . . . . 2-33
2-17 Enabling LACP. . . . . . . . . . . . . . . . . . . . . . . . . . . . . . . . . . . . . . . . . . . . . . . . . . . . . 2-35
2-18 LACP Configuration with One vPC . . . . . . . . . . . . . . . . . . . . . . . . . . . . . . . . . . . . . 2-36
2-19 LACP Configuration with Two vPCs. . . . . . . . . . . . . . . . . . . . . . . . . . . . . . . . . . . . . 2-36
2-20 Invalid LACP Configuration (One vPC Linked to Two Nexus 5x00s). . . . . . . . . . . . 2-37
2-21 Invalid LACP Configuration (Two vPCs Linked Separately to Two Nexus 5x00s) . . 2-37
2-22 NPAR Default Function Settings . . . . . . . . . . . . . . . . . . . . . . . . . . . . . . . . . . . . . . . 2-41
2-23 POST Test Screen Prompt to Enter Setup Menu. . . . . . . . . . . . . . . . . . . . . . . . . . . 2-47
2-24 Function Configuration Screen. . . . . . . . . . . . . . . . . . . . . . . . . . . . . . . . . . . . . . . . . 2-48
2-25 Selecting NIC Function Type to Change . . . . . . . . . . . . . . . . . . . . . . . . . . . . . . . . . 2-49
2-26 Selecting iSCSI Function Type to Change. . . . . . . . . . . . . . . . . . . . . . . . . . . . . . . . 2-49
2-27 Selecting FCoE Function Type to Change. . . . . . . . . . . . . . . . . . . . . . . . . . . . . . . . 2-50
2-28 Adjusting the Minimum Bandwidth. . . . . . . . . . . . . . . . . . . . . . . . . . . . . . . . . . . . . . 2-50
2-29 Saving Configuration Changes . . . . . . . . . . . . . . . . . . . . . . . . . . . . . . . . . . . . . . . . 2-51
2-30 NIC Partitioning Configuration Page . . . . . . . . . . . . . . . . . . . . . . . . . . . . . . . . . . . . 2-53
2-31 NIC Partitioning—General Management Page . . . . . . . . . . . . . . . . . . . . . . . . . . . . 2-54
2-32 Selecting Option 6 to View NPAR Information Options . . . . . . . . . . . . . . . . . . . . . . 2-56
2-33 Selecting Option 2 to View NPAR Port Information . . . . . . . . . . . . . . . . . . . . . . . . . 2-56
2-34 NPAR Configuration Selection Screen. . . . . . . . . . . . . . . . . . . . . . . . . . . . . . . . . . . 2-57
2-35 Selecting NPAR Configuration . . . . . . . . . . . . . . . . . . . . . . . . . . . . . . . . . . . . . . . . . 2-57
2-36 Selecting to Modify Minimum Bandwidth . . . . . . . . . . . . . . . . . . . . . . . . . . . . . . . . . 2-58
2-37 Setting Bandwidth Changes to Persist. . . . . . . . . . . . . . . . . . . . . . . . . . . . . . . . . . . 2-59
2-38 Selecting Function Type on Linux System . . . . . . . . . . . . . . . . . . . . . . . . . . . . . . . . 2-60
2-39 Selecting Properties from the Context Menu . . . . . . . . . . . . . . . . . . . . . . . . . . . . . . 2-61
2-40 Enabling Partition. . . . . . . . . . . . . . . . . . . . . . . . . . . . . . . . . . . . . . . . . . . . . . . . . . . 2-62

SN0054671-00 B xiii
User’s Guide—Converged Network Adapters and Intelligent Ethernet Adapters
8200 and 3200 Series
2-41 Partition Enabled . . . . . . . . . . . . . . . . . . . . . . . . . . . . . . . . . . . . . . . . . . . . . . . . . . . 2-63
2-42 Selecting Convert to NIC from Context Menu . . . . . . . . . . . . . . . . . . . . . . . . . . . . . 2-64
2-43 Selecting Configure Function for Function 0 . . . . . . . . . . . . . . . . . . . . . . . . . . . . . . 2-65
2-44 Entering New Bandwidth Values . . . . . . . . . . . . . . . . . . . . . . . . . . . . . . . . . . . . . . . 2-66
2-45 NIC Partition Management Property Sheet . . . . . . . . . . . . . . . . . . . . . . . . . . . . . . . 2-67
2-46 eSwitch Statistics for Function 0 . . . . . . . . . . . . . . . . . . . . . . . . . . . . . . . . . . . . . . . 2-68
2-47 Diagnostics Tests on Windows. . . . . . . . . . . . . . . . . . . . . . . . . . . . . . . . . . . . . . . . . 2-77
2-48 NIC Troubleshooting Diagram 1. . . . . . . . . . . . . . . . . . . . . . . . . . . . . . . . . . . . . . . . 2-87
2-49 NIC Troubleshooting Diagram 2. . . . . . . . . . . . . . . . . . . . . . . . . . . . . . . . . . . . . . . . 2-88
3-1 iSCSI Troubleshooting Diagram. . . . . . . . . . . . . . . . . . . . . . . . . . . . . . . . . . . . . . . . 3-10
4-1 FCoE Troubleshooting Diagram. . . . . . . . . . . . . . . . . . . . . . . . . . . . . . . . . . . . . . . . 4-6
List of Tables
Table Page
1-1 Environmental Specifications . . . . . . . . . . . . . . . . . . . . . . . . . . . . . . . . . . . . . . . . . . 1-4
2-1 Windows Driver Configurable Parameters. . . . . . . . . . . . . . . . . . . . . . . . . . . . . . . . 2-9
2-2 Windows Teaming Modes . . . . . . . . . . . . . . . . . . . . . . . . . . . . . . . . . . . . . . . . . . . . 2-15
2-3 NPAR Operating System Requirements . . . . . . . . . . . . . . . . . . . . . . . . . . . . . . . . . 2-39
2-4 NPAR Management Tool and Driver Requirements. . . . . . . . . . . . . . . . . . . . . . . . . 2-39
2-5 NPAR Configuration Options . . . . . . . . . . . . . . . . . . . . . . . . . . . . . . . . . . . . . . . . . . 2-42
2-6 Default Configuration . . . . . . . . . . . . . . . . . . . . . . . . . . . . . . . . . . . . . . . . . . . . . . . . 2-69
2-7 Configuration Options . . . . . . . . . . . . . . . . . . . . . . . . . . . . . . . . . . . . . . . . . . . . . . . 2-69
2-8 NPAR Configuration Parameters and Setup Tools. . . . . . . . . . . . . . . . . . . . . . . . . . 2-70
2-9 NPAR Wake-on-LAN (WOL) and PXE Boot Support . . . . . . . . . . . . . . . . . . . . . . . . 2-70
2-10 Windows QConvergeConsole CLI—Selecting a Protocol in Menu Mode . . . . . . . . 2-78
2-11 Windows QConvergeConsole CLI—Selecting a Protocol in Legacy Mode . . . . . . . 2-78
2-12 Windows QConvergeConsole CLI—Getting Help . . . . . . . . . . . . . . . . . . . . . . . . . . 2-79
2-13 Windows QConvergeConsole CLI—Miscellaneous Commands . . . . . . . . . . . . . . . 2-79
2-14 Windows QConvergeConsole CLI—Diagnostic Test Commands . . . . . . . . . . . . . . 2-79
2-15 Running Windows Diagnostic Tests in the CLI. . . . . . . . . . . . . . . . . . . . . . . . . . . . . 2-81
2-16 Windows Diagnostic Test Messages . . . . . . . . . . . . . . . . . . . . . . . . . . . . . . . . . . . . 2-83
A-1 QLE824x and QLE324x LED Scheme. . . . . . . . . . . . . . . . . . . . . . . . . . . . . . . . . . . A-1

xiv SN0054671-00 B
User’s Guide—Converged Network Adapters and Intelligent Ethernet Adapters
8200 and 3200 Series

SN0054671-00 B xv
Preface
This guide provides detailed instructions on the installation, configuration, and
troubleshooting of 8200 and 3200 Series Adapters for Windows®, Linux®, and
VMware®. It also provides details on the use of QLogic adapter features to
enhance the value of server virtualization using VMware ESX/ESXi 4.0. Such
features include virtual adapter configuration using N_Port ID virtualization (NPIV)
and boot-from-SAN configuration.
What’s in This Guide
This guide is organized into the following sections and appendices:
This Preface describes the intended audience, related materials, document
conventions used, license agreements, technical support, and legal notices.
The Quick Start section provides high-level hardware and software
installation instructions for advanced users.
The Product Overview provides a product introduction and specifications;
information about the multi-boot image (CNA Function Configuration Utility);
and detailed installation instructions for the SuperInstaller and vCenter
Plug-in for ESX/ESXi.
The Configuring NIC section describes installing the NIC driver and agent
across operating systems (OSs); configuring the PXE boot; how to use
driver parameters, VLANs, and teaming/bonding; and troubleshooting NIC
issues.
The Configuring iSCSI section describes installing the iSCSI driver and
agent across OSs; configuring iSCSI; how to use the iSCSI initiator, iSNS,
and iSCSI boot; and troubleshooting iSCSI issues.
The Configuring FCoE section describes installing the Fibre Channel over
Ethernet (FCoE) driver and agent across OSs; setting HBA parameters;
configuring the boot device, N_Port ID virtualization (NPIV), driver
parameters, and selective LUNs; and troubleshooting FCoE issues.
The Glossary describes many of the terms used in this guide.

Preface
Intended Audience
xvi SN0054671-00 B
Intended Audience
This guide is intended for those responsible for deploying QLogic Fibre Channel,
Converged Network, and Intelligent Ethernet Adapters on Windows, Linux, and
VMware: users ranging from end users, such as data center managers and
system administrators, to the test and development community.
Related Materials
For additional information, refer to the 8200 and 3200 Series Adapters Read Me
files, the QConvergeConsole User’s Guide, and the QConvergeConsole CLI
User’s Guide, available on the QLogic Web site, Downloads page:
http://driverdownloads.qlogic.com.
Documentation Conventions
This guide uses the following documentation conventions:
The 8200 and 3200 Series Adapters are also referred to as QLogic Adapter
and adapters.
NOTE: provides additional information.
CAUTION! indicates the presence of a hazard that has the potential of
causing damage to data or equipment.
WARNING!! indicates the presence of a hazard that has the potential of
causing personal injury.
Text in blue font indicates a hyperlink (jump) to a figure, table, or section in
this guide, and links to Web sites are shown in underlined blue. For
example:
Table 9-2 lists problems related to the user interface and remote agent.
See “Installation Checklist” on page 3-6.
For more information, visit www.qlogic.com.
Text in bold font indicates user interface elements such as a menu items,
buttons, check boxes, or column headings. For example:
Click Start, point to Programs, point to Accessories, and then click
Command Prompt.
Under Notification Options, select the Warning Alarms check box.

Preface
License Agreements
SN0054671-00 B xvii
Text in Courier font indicates a file name, directory path, or command line
text. For example:
To return to the root directory from anywhere in the file structure:
Type cd /root and press ENTER.
Enter the following command: sh ./install.bin
Key names and key strokes are indicated with UPPERCASE:
Press the CTRL+P keys.
Press the UP ARROW key.
Text in italics indicates terms, emphasis, variables, or document titles. For
example:
For a complete listing of license agreements, refer to the QLogic
Software End User License Agreement.
What are shortcut keys?
To enter the date type mm/dd/yyyy (where mm is the month, dd is the
day, and yyyy is the year).
Topic titles between quotation marks identify related topics either within this
manual or in the online help, which is also referred to as the help system
throughout this document.
License Agreements
Refer to the QLogic Software End User License Agreement for a complete listing
of all license agreements affecting this product.
Technical Support
Customers should contact their authorized maintenance provider for technical
support of their QLogic products. QLogic-direct customers may contact QLogic
Technical Support; others will be redirected to their authorized maintenance
provider.
Visit the QLogic support Web site listed in Contact Information for the latest
firmware and software updates.
QLogic Technical Support for products under warranty is available during local
standard working hours excluding QLogic Observed Holidays. For customers with
extended service, consult your plan for available hours.
For details about available service plans, or for information about renewing and
extending your service, visit the Service Program web page at
http://www.qlogic.com/services.

Preface
Technical Support
xviii SN0054671-00 B
Training
QLogic offers training for technical professionals for all iSCSI, Converged
Network, InfiniBand, and Fibre Channel products. From the main QLogic web
page at www.qlogic.com, click the Support tab at the top, then click Training and
Certification on the left. The QLogic Global Training Portal offers online courses,
certification exams, and scheduling of in-person training.
Technical Certification courses include installation, maintenance and
troubleshooting QLogic products. Upon demonstrating knowledge using live
equipment, QLogic awards a certificate identifying the student as a certified
professional. You can reach the training professionals at QLogic by e-mail at
training@qlogic.com.
Contact Information
For Support phone numbers, see the Contact Support link at support.qlogic.com.
Knowledge Database
The QLogic knowledge database is an extensive collection of QLogic product
information that you can search for specific solutions. We are constantly adding to
the collection of information in our database to provide answers to your most
urgent questions. Access the database from the QLogic Support Center:
http://support.qlogic.com.
Support Headquarters QLogic Corporation
4601 Dean Lakes Blvd.
Shakopee, MN 55379 USA
QLogic Web Site www.qlogic.com
Technical Support Web Site http://support.qlogic.com
Technical Support E-mail support@qlogic.com
Technical Training E-mail training@qlogic.com

Preface
Legal Notices
SN0054671-00 B xix
Legal Notices
Warranty
For warranty details, please check the QLogic Web site at
http://www.qlogic.com/Support/Pages/Warranty.aspx.
Laser Safety
FDA Notice
This product complies with DHHS Rules 21CFR Chapter I, Subchapter J. This
product has been designed and manufactured according to IEC60825-1 on the
safety label of laser product.
Class 1 Laser Product Caution—Class 1 laser radiation when open
Appareil laser de classe 1 Do not view directly with optical instruments
Produkt der Laser Klasse 1
Luokan 1 Laserlaite Attention—Radiation laser de classe 1
Ne pas regarder directement avec des instruments
optiques Vorsicht—Laserstrahlung der Klasse 1
bei geöffneter Abdeckung
Direktes Ansehen mit optischen Instrumenten
vermeiden
Varoitus—Luokan 1 lasersäteilyä, kun laite on auki
Älä katso suoraan laitteeseen käyttämällä optisia
instrumenttej
Agency Certification
The following sections contain a summary of EMC/EMI test specifications
performed on the QLogic adapters to comply with radiated emission, radiated
immunity, and product safety standards.
EMI and EMC Requirements
FCC Part 15 compliance: Class A FCC compliance information
statement: This device complies with Part 15 of the FCC Rules. Operation is
subject to the following two conditions: (1) this device may not cause harmful
interference, and (2) this device must accept any interference received, including
interference that may cause undesired operation.
ICES-003 compliance: Class A This Class A digital apparatus complies
with Canadian ICES-003.Cet appareil numériqué de la classe A est conformé à la
norme NMB-003 du Canada.
CLASS I LASER

Preface
Legal Notices
xx SN0054671-00 B
CE Mark 2004/108/EC EMC Directive compliance:
EN55022:2006+A1:2007/CISPR22:2006: Class A
EN55024:1998
EN61000-3-2: Harmonic Current Emission
EN61000-3-3: Voltage Fluctuation and Flicker
Immunity Standards
EN61000-4-2: ESD
EN61000-4-3: RF Electro Magnetic Field
EN61000-4-4: Fast Transient/Burst
EN61000-4-5: Fast Surge Common/ Differential
EN61000-4-6: RF Conducted Susceptibility
EN61000-4-8: Power Frequency Magnetic Field
EN61000-4-11: Voltage Dips and Interrupt
VCCI: 2009-04 Class A
AS/NZS CISPR22: Class A
CNS 13438: Class A
This is a Class A product. In a domestic environment, this product may cause radio
interference, in which case, the user may be required to take adequate measures.
MIC: Class A
Korea RRA Class A Certified
Product Name/Model Fibre Channel Adapter
Certification holder—QLogic Corporation
Manufactured date—Refer to date code listed
on product
Manufacturer/Country of origin QLogic
Corporation/USA
A class equipment
(Business purpose info/telecommunica-
tions equipment)
As this equipment has undergone EMC registration for
business purpose, the seller and/or the buyer is asked
to beware of this point and in case a wrongful sale or
purchase has been made, it is asked that a change to
household use be made.

Preface
Legal Notices
SN0054671-00 B xxi
Korean Language Format— Class A
Product Safety Compliance
UL, cUL product safety: 8200 and 3200 Series Adapters
UL60950-1 (2nd Edition), 2007-03-3-27
UL CSA C22.2 60950-1-07 (2nd Edition)
Use only with listed ITE or equivalent.
Complies with 21 CFR 1040.10 and 1040.11.
2006/95/EC low voltage directive: 8200 and 3200 Series Adapters
TUV:
EN60950-1:2006+A11 2nd Edition
EN60825-1:1994+A1+A2
EN60825-2:2004+A1
IEC60950-1 2nd Edition (2005) CB
CB Certified to IEC 60950-1 2nd Edition

Preface
Legal Notices
xxii SN0054671-00 B

SN0054671-00 B xxiii
Quick Start
Installation Instructions
This Quick Start section describes how to install and configure your new QLogic
converged network adapter in three simple steps:
Step 1. Install the Adapter Hardware
Step 2. Install the Adapter Drivers
Step 3. Install QConvergeConsole®
Step 4. Update the Flash
Step 1. Install the Adapter Hardware
To install the adapter hardware, you need to open the computer and locate the
appropriate bus slot. If necessary, consult your computer system manual for
instructions on how to remove the computer cover.
Follow these steps to install the adapter hardware:
1. Power off the computer and all attached devices such as monitors, printers,
and external components.
2. Disconnect the power cable.
3. Remove the computer cover and find an empty PCIe® x8 (or larger) bus slot.
4. Pull out the slot cover (if any) by removing the screw or releasing the lever.
5. Install the low-profile bracket (if required).
CAUTION!
Keep the adapter in the antistatic bag until installation. The adapter contains
parts that can be damaged by electrostatic discharge (ESD). Before
handling the adapter, use standard methods to discharge static electricity.
Place the adapter on the bag when examining it. Retain the bag for future
use.

Quick Start
Step 1. Install the Adapter Hardware
xxiv SN0054671-00 B
6. Grasp the adapter by the top edge and seat it firmly into the appropriate slot
(see Figure i).
Figure i Illustration of Server Motherboard and Slots
7. Refasten the adapter’s retaining bracket using the existing screw or lever.
8. Close the computer cover.
9. Plug the appropriate Ethernet cable (either copper or optical) into the
adapter.
Optical models ship with optical transceivers already installed. The
8200 and 3200 Series Adapters will only operate with optical
transceivers sold by QLogic.
For copper connectivity, see the list of approved SFP+ direct-attach
copper cables on QLogic's Web site:
http://www.qlogic.com/Resources/Documents/LineCards/Copper_Cabl
es_Support_Matrix_Line_Card.pdf
10. Plug in the power cable and turn on the computer.
ADAPTER
RETAINING
BRACKET
LEVER
SLOT COVERS
SYSTEM
CHASSIS
PCI EXPRESS x8
(OR LARGER) SLOT
REQUIRED FOR
QLOGIC ADAPTERS.
SCREW
ADAPTER

Quick Start
Step 2. Install the Adapter Drivers
SN0054671-00 B xxv
Step 2. Install the Adapter Drivers
To install the adapter drivers:
1. Go to the QLogic Driver Downloads/Documentation page at
http://driverdownloads.qlogic.com.
2. Click QLogic Products.
3. Click Guided Search.
A window opens prompting you to Enter your search criteria.
4. Provide the information necessary:
a. In the Select a Product Type menu, select Adapters.
b. In the Select by Model or by OS, select by Model.
c. In the Select the Product Technology menu, select either
Converged Network Adapters or Intelligent Ethernet Adapters, as
appropriate.
d. In the Select the Model menu, select your QLogic Adapter.
e. In the Select the Desired Item menu, select Drivers.
f. Click Search.
5. Scroll through the options that are shown; select the appropriate driver.
6. Click Download Now.
7. Follow the installation instructions included in the Readme file for the
downloaded driver.
Step 3. Install QConvergeConsole®
To install QConvergeConsole:
1. Go to the QLogic Driver Downloads/Documentation page at
http://driverdownloads.qlogic.com.
2. Click QLogic Products.
3. Click Guided Search.
A window opens prompting you to Enter your search criteria.
4. Provide the information necessary:
a. In the Select a Product Type menu, select Adapters.
b. In the Select by Model or by OS, select by Model.

Quick Start
Step 4. Update the Flash
xxvi SN0054671-00 B
c. In the Select the Product Technology menu, select either
Converged Network Adapters or Intelligent Ethernet Adapters, as
appropriate.
d. In the Select the Model menu, select your QLogic Adapter.
e. In the Select the Desired Item menu, select Management Tools.
f. Click Search.
5. Scroll through the list that appears and select the QConvergeConsole
version for your operating system.
6. Click Download Now.
7. Follow the instructions in the QConvergeConsole readme file for installing
the downloaded software.
Step 4. Update the Flash
Download and update the QLogic adapter with the latest required version of the
Flash Image from http://driverdownloads.qlogic.com.
The Flash image package for the 8200 and 3200 Series Adapters includes boot
code, firmware, and the Flash update utility. Refer to the Readme file on the
QLogic Web site for details on the package contents and update instructions
(http://driverdownloads.qlogic.com).
Additional Resources
To obtain the most current drivers, management tools, multi-boot image,
user instructions, and documentation, please visit the QLogic Web site at
http://driverdownloads.qlogic.com and download the latest versions.
See What’s in This Guide for descriptions of user instructions provided in
this document.
For important product information, including warranty, laser safety, and
agency certification, and see the Legal Notices section.
For descriptions and procedures related to QConvergeConsole, use the
built-in help system.

SN0054671-00 B 1-1
1Product Overview
What is a Converged Network Adapter?
A Converged Network Adapter is a multifunction adapter that combines the
capabilities of a Fibre Channel adapter, an iSCSI adapter, and an Ethernet NIC. A
Converged Network Adapter provides simultaneous Fibre Channel, iSCSI, and
Ethernet traffic over a shared 10Gb Ethernet link.
What is an Intelligent Ethernet Adapter?
The Intelligent Ethernet Adapter is a multifunction adapter which, by default,
supports one Ethernet function per port and can be expanded to four Ethernet
functions per port.
Functionality and Features
This section provides the following information:
“Functional Description” on page 1-1
“Features” on page 1-1
“Supported Operating Systems” on page 1-3
Functional Description
The 8200 Series Adapters are Converged Network Adapters, and the 3200 Series
Adapters are Intelligent Ethernet Adapters (IEA). The 8200 Series Adapters
support 210GbE Enhanced Ethernet, FCoE, and iSCSI. The 3200 Series
Adapters support 210GbE Enhanced Ethernet ports.
Features
The 8200 and 3200 Series Adapters provide the following features:
NIC partitioning (NPAR)
Message signaled interrupts (MSI-X)
Device management for LAN and SAN

1–Product Overview
Functionality and Features
1-2 SN0054671-00 B
Multi-boot capability including:
Preboot-eXecution environment (PXE)
iSCSI (8200 Series Adapters only)
Fibre Channel (8200 Series Adapters only)
PCIe 2.0 8
User diagnostics that can be run from the CLI and the GUI
Ethernet functions include:
210 GbE
Priority and virtual LAN (VLAN) tagging
Jumbo frames up to 9618 bytes
Advanced teaming
VLAN configuration and management
Preservation of teaming and VLAN configuration information during
driver upgrade
Enhanced Ethernet functions include:
Priority-based flow control (802.1Qbb)
Enhanced transmission selection (802.1Qaz)
Data center bridging exchange protocol (802.1Qaz)
Link aggregation (802.3ad)
Advanced stateless offload features include:
IP, TCP, and UDP checksums
Large send offload (LSO)
Large receive offload (LRO)
Stateful offload features (8200 Series Adapters only) include:
iSCSI
FCoE
Several advanced management features for iSCSI and Fibre Channel
adapters, including QConvergeConsole (QCC) (GUI and CLI) and NIC
partitioning (NPAR)
Interrupt management and scalability features including:
Receive side scaling (RSS)
Interrupt moderation

1–Product Overview
Adapter Specifications
SN0054671-00 B 1-3
Flow control
Locally administered address (LAA)
Enhanced optimization with MSI, MSI-X, and NetQueue
Supported Operating Systems
The 8200 and 3200 Series Adapters support commonly used operating systems
(OSs): Windows, Linux, Solaris®, and ESX®.
For a detailed list of the currently supported operating systems, refer to the
adapter’s Readme files on the QLogic Web site:
http://driverdownloads.qlogic.com
Adapter Specifications
Physical Characteristics
The 8200 and 3200 Series Adapters are implemented as low-profile PCIe cards.
The adapters ship with a full-height bracket for use in a standard PCIe slot or an
optional spare low-profile bracket for use in a low-profile PCIe slot. Low-profile
slots are typically found in compact servers.
Standards Specifications
The 8200 and 3200 Series adapters support the following standards
specifications:
IEEE: 802.3ae (10 Gb Ethernet)
IEEE: 8021q (VLAN)
IEEE: 802.3ad (Link Aggregation)
IEEE: 802.1p (Priority Encoding)
IEEE: 802.3x (Flow Control)
IEEE: 802.1Qbb (Priority Based Flow Control)
IEEE: 802.1Qaz (Enhanced Transmission Selection)
IPv4 Specification (RFC791)
IPv6 Specification (RFC2460)
TCP/UDP Specification (RFC793/768)
ARP Specification (RFC826)
SCSI-3 Fibre Channel Protocol (SCSI-FCP)
Fibre Channel Tape (FC-TAPE) Profile
SCSI Fibre Channel Protocol-2 (FCP-2)
Second Generation FC Generic Services (FC-GS-2)
Third Generation FC Generic Services (FC-GS-3)
iSCSI (RFC3720)

1–Product Overview
Adapter Specifications
1-4 SN0054671-00 B
Environmental Specifications
The environmental specifications are listed in Table 1-1.
Table 1-1. Environmental Specifications
Condition Operating Non-Operating
Temperature Ranges
(for Altitude=900 m or 2952.75 ft)
10°C to 55°C a
(50°F to 131°F)
a200LFM is required to operate at this temperature.
–40°C to 65°C
(–40°C to 149°F)
Temperature Ranges
(for Altitude >900 m or 2952.75 ft)
10°C to n°C b
(50°F to n°F c)
bUse the following formulas to calculate the maximum operating temperature (in °C) for a specific
altitude. Use the first formula if the altitude is stated in meters and the second formula if the altitude
is stated in feet.
cUse the following formulas to calculate the maximum operating temperature (in °F) for a specific
altitude. Use the first formula if the altitude is stated in meters and the second formula if the altitude
is stated in feet.
–40°C to 65°C
(–40°F to 149°F)
Temperature Gradient Maximum
per 60 Min.
10°C 20°C
Humidity Percent Ranges—Non-
condensing
20% to 80%
(Max. Wet bulb temper-
ature= 29°C) d
dMaximum corrosive contaminant levels measured at =50% relative humidity; see Table 3 in
ISA-71.04-1985.
5% to 95%
(Max. Wet bulb temper-
ature= 38°C)d
Humidity Gradient Maximum
per 60 Minutes
10% 10%
Altitude Ranges—Low Limits –15.2m (–50 ft) –15.2m (–50 ft)
Altitude Ranges—High Limits 3,048m (10,000 ft) 10,668m (35,000 ft)
Airborne Contaminants—ISA-71
Level
G1d G1d

1–Product Overview
Converged Network Adapter SuperInstaller Installation
SN0054671-00 B 1-5
Converged Network Adapter SuperInstaller
Installation
QLogic Windows SuperInstaller
Refer to the QLogic Windows SuperInstaller Readme file for information.
QLogic Linux SuperInstaller
Refer to the QLogic Linux SuperInstaller Readme file for information.
Multi-boot Image for 10Gb Converged Network
Adapter—CNA Function Configuration Utility
This section contains the following information:
“Operating System Support” on page 1-5
“Multi-boot Package Contents” on page 1-5
“Converged Network Adapter Function Configuration Package Contents” on
page 1-6
“Using QLflash” on page 1-6
“Updating the Multi-boot Code” on page 1-6
“QLflash Command Line Options” on page 1-7
“Adapter Configuration Utility” on page 1-8
Operating System Support
This multi-boot code supports DOS, Windows Server® 2008; Solaris x86; and
Linux on IA32, AMD64, and Intel® x64-based systems. Refer to the Readme file
for OS information.
Multi-boot Package Contents
The multi-boot package for 8200 and 3200 Series Adapters is a compressed file
that contains the 82xx/32xx BIOS, UEFI, PXE, and firmware. This package also
includes the QLflash application.

1–Product Overview
Multi-boot Image for 10Gb Converged Network Adapter—CNA Function Configuration
1-6 SN0054671-00 B
Converged Network Adapter Function Configuration Package
Contents
The following files are included for updating the adapter multi-boot code:
update.bat—DOS batch file that calls the executable files to update the
adapter multi-boot.
QLflash.exe—Utility to update multi-boot code and firmware.
DOS4GW.exe—This file is required to use the QLflash.exe.
p3pyyyyy.bin—Combined binary file, which includes the binaries for the
BIOS, UEFI, PXE, and firmware.
Using QLflash
QLflash is a native DOS utility. Refer to the Readme file for more information. To
run this utility, boot to a DOS hard drive or USB removable drive.
Utility Version:
/VER = Display version of the QLflash utility
Help Options:
/? = Help menu
Updating the Multi-boot Code
To write the multi-boot code to Flash memory:
1. Insert the QLogic Adapter in the system.
2. Boot to DOS.
3. Run the update script at the command prompt:
C:\>update.bat
This script program updates the multi-boot image on the adapter.
4. Reboot the system.
NOTE:
You can also use the QConvergeConsole (QCC) GUI/CLI to flash the
multi-boot image. After the multi-boot code is updated, power cycle the
server for the new changes to take effect.

1–Product Overview
Multi-boot Image for 10Gb Converged Network Adapter—CNA Function Configuration
SN0054671-00 B 1-7
QLflash Command Line Options
The executable file QLflash.exe is used by the UPDATE.BAT file to update your
adapter multi-boot code. The application QLflash.exe may be used to read,
write, or verify either the multi-boot image or the NVRAM on the adapter.
The following paragraphs describe the command line options available with this
utility. Use of QLflash will modify the way your adapter operates, and it must be
used with extreme caution.
Certain features (that is, the NVRAM options) may require additional data.
Files and passwords are not provided in this file.
QLflash Options
QLflash.exe <1...N | ALL> [options]
/SLT
SLT: Sets the application to silent mode
Use application return code for success or failure
/SIL=filename.ext
SIL: Load multiflash image from file
/PRV | /VPP | /PRN
PRV: Print firmware versions
VPP: Print VPD contents
PRN: Print MAC addresses and worldwide port name (WWPN)
/CFU=filename.ext | /CFS=filename.ext | /CFC=filename.ext
CFU: Flash board configuration from file
CFS: Save board configuration file (need template file BRDCFG.DAT)
CFC: Compare board configuration to a binary file
/NVU=filename.ext | /NVS=filename.ext | /NVC=filename.ext
NVU: Flash NVRAM from file
NVS: Save NVRAM to file (need template file NVRAM.DAT)
NVC: Compare Flash to NVRAM file
/UIL=filename.ext | /UIS=filename.ext | /UIC=filename.ext
UIL: Flash user information data from file
UIS: Save user information data to file
UIC: Compare user information data to a binary file

1–Product Overview
Multi-boot Image for 10Gb Converged Network Adapter—CNA Function Configuration
1-8 SN0054671-00 B
Adapter Configuration Utility
This section provides detailed configuration information for advanced users who
want to customize the configuration of the 8200 and 3200 Series Adapters and
the connected devices. You can configure the adapters using the CNA Function
Configuration utility.
To access the CNA Function Configuration utility, press ALT+Q during the adapter
initialization (it may take a few seconds for the menu to appear). If you have more
than one adapter, the utility will ask you to select the adapter you want to
configure. After changing the settings, the utility reboots your system to load the
new parameters.
Upon entering the CNA Function Configuration utility, the following selections are
available from the Setup Menu/Function Configuration menu:
“Type” on page 1-9
“MinBW%” on page 1-9
“Protocol” on page 1-9
“Restore to Non-NIC Partition Settings” on page 1-9
“Exit the CNA Function Configuration Utility” on page 1-9
NOTE:
If you used an FC RAID target in a cluster environment, you should
enable the Enable Target Reset = Enabled (Advanced
Adapter Settings).
Use the /I option if the update utility, QLflash, does not detect your
adapter.
QLogic recommends disabling the internal disk before installing the OS
or booting to the FCoE disk.
NOTE:
The CNA Function Configuration utility does not run on SUN™ SPARC®
systems.
CAUTION!
If the configuration settings are incorrect, your adapter may not function
properly.

1–Product Overview
Multi-boot Image for 10Gb Converged Network Adapter—CNA Function Configuration
SN0054671-00 B 1-9
Type
Enter to set a function to a particular type:
NIC—The function will support NIC protocol.
None—The function will be disabled.
iSCSI—The function will support iSCSI protocol.
FCoE—The function will support FCoE protocol.
MinBW%
Enter to specify the percentage of bandwidth allocated to the function. The
combined MinBW% values for a port’s functions cannot exceed 100 percent.
Protocol
The Protocol parameter applies only to only function 0 and function 1.
PXE—PXE will be supported on the NIC.
Adapter Settings
Press the ENTER key on the Function number to access Adapter Settings, and to
configure PXE Boot.
PXE. The following settings are available when Protocol is set to PXE:
Setup Menu Wait Time (0–15: the default is 5 seconds)
Specifies the time in seconds the menu will wait.
Enable PXE Boot (Enabled/Disabled: Default—Disabled)
Enter to toggle between Enabled and Disabled. Use the Enable PXE
Boot option to attempt a PXE boot on the selected function.
Restore to Non-NIC Partition Settings
Press the ENTER key to restore the NIC partition settings.
Exit the CNA Function Configuration Utility
Press the ENTER key to select from the following:
Reboot System
Return to Fast!UTIL
NOTE:
Functions 0 through 3 support only NIC or None. Functions 4 and 5 support
NIC, iSCSI, or None. Functions 6 and 7 support NIC, FCoE, or None.

1–Product Overview
Installing the QLogic Adapter vCenter Plug-in for ESX/ESXi
1-10 SN0054671-00 B
Installing the QLogic Adapter vCenter Plug-in for
ESX/ESXi
This section on installing the QLogic Adapter vCenter Plug-in contains the
following:
“Introduction” on page 1-10
“Requirements” on page 1-11
“Installing the QLogic Adapter CIM Provider” on page 1-12
“Starting the QLogic Adapter CIM Provider” on page 1-13
“Removing the QLogic Adapter CIM Provider” on page 1-13
“Starting the QLogic Adapter vCenter Plug-in” on page 1-15
“Removing the QLogic Adapter vCenter Plug-in” on page 1-15
“Installing the Flash Utility” on page 1-15
“Updating the Flash” on page 1-16
“Using the vCenter Plug-in on a Tomcat Server” on page 1-17
“Plug-in Unregistration from a Manual Installation” on page 1-19
“Launching the Plug-in from vSphere Client” on page 1-20
Introduction
The QLogic Adapter vCenter Plug-in is a user-interface extension to the vSphere™
Client that allows you to manage and configure QLogic adapters, including the NIC
partitioning feature, on ESX and ESXi servers. When the you select an ESX or ESXi
host that has QLogic adapters installed, the extension appears in the client as an
additional tab named
QLogic Adapter
, as shown in
Figure 1-1
.
Figure 1-1. vSphere Client Showing QLogic Adapter Tab

1–Product Overview
Installing the QLogic Adapter vCenter Plug-in for ESX/ESXi
SN0054671-00 B 1-11
Requirements
The QLogic Adapter vCenter Plug-in requires the components in Figure 1-2 to be
installed and running.
Figure 1-2. vCenter Plug-in Requirements
QLogic provides the following components that must be installed on the ESX or
ESXi Server, vCenter Server, and Tomcat Web Server.
ESX/ESXi Server
QLogic Adapter with firmware and driver
QLogic Adapter CIM Provider
vCenter Server
QLogic XML configuration file to register the plug-in to the vCenter Server
Tomcat Web Server
QLogic Web-based extension to the vSphere Client

1–Product Overview
Installing the QLogic Adapter vCenter Plug-in for ESX/ESXi
1-12 SN0054671-00 B
Installing the QLogic Adapter CIM Provider
The QLogic Adapter CIM Provider for VMware ESX was generated as a vSphere
Installation Bundle (VIB) file. A VIB contains the complete set of files and binaries
required to install the provider on VMware ESX/ESXi. The
offline-bundle.zip file contains the VIB and the necessary metadata to
install the provider on VMware ESX/ESXi.
This section provides the following installation procedures for the CIM Provider:
Initial Installation
Subsequent Update Installation
Initial Installation
To install the QLogic Adapter CIM Provider using the esxupdate command (ESX
systems only):
1. Copy the offline-bundle.zip file into the root directory (/) of the ESX
system.
2. Issue the esxupdate command as follows:
# cd /
# esxupdate --bundle offline-bundle.zip --nodeps –nosigcheck
--maintenancemode update
To install the QLogic Adapter CIM Provider from a remote host using the vSphere
CLI vihostupdate command (ESXi systems only):
1. Copy the offline-bundle.zip file to any location on the host where
either the vSphere CLI package is installed or the vSphere Management
Assistant (vMA) is hosted.
2. Navigate to the location of the offline-bundle.zip file.
3. Issue the vihostupdate command to install the offline bundle as follows:
# vihostupdate.pl <conn_options> --install --bundle
offline-bundle.zip --nosigcheck
For available options, refer to the vihostupdate page.
NOTE:
To update the provider from a remote host using the vihostupdate
command, make sure that the ESXi system is in maintenance mode. To put
the ESXi host in maintenance mode using vSphere Client, select Inventory,
select Host, and then select Enter Maintenance Mode.

1–Product Overview
Installing the QLogic Adapter vCenter Plug-in for ESX/ESXi
SN0054671-00 B 1-13
4. Follow the on-screen instructions to complete the installation. You may need
to reboot the ESXi system.
Subsequent Update Installation
To update the QLogic Adapter CIM Provider after a prior VIB installation:
1. Follow the instructions in “Removing the QLogic Adapter CIM Provider” on
page 1-13 to remove the existing VIB.
2. Follow the instructions in “Initial Installation” on page 1-12 to install the
new VIB.
Starting the QLogic Adapter CIM Provider
After a system startup, the Small Footprint CIM Broker (SFCB) CIM object
manager (CIMOM) in the ESX system should start automatically and load the
QLogic Adapter CIM Provider when necessary.
For ESX systems, you can also manually stop, start, or restart the SFCB CIMOM
by issuing the following commands.
To stop the SFCB CIMOM and the QLogic Adapter CIM Provider:
# /etc/init.d/sfcbd-watchdog stop
To start the SFCB CIMOM and the QLogic Adapter CIM Provider:
# /etc/init.d/sfcbd-watchdog start
To restart the SFCB CIMOM and the QLogic Adapter CIM Provider:
# /etc/init.d/sfcbd-watchdog restart
After starting the SFCB CIMOM, use a CIM client utility to query the QLogic
Adapter CIM Provider for information.
Removing the QLogic Adapter CIM Provider
To remove the QLogic Adapter CIM Provider, use either the esxupdate or
vihostupdate command.
NOTE:
For more details on vihostupdate, refer to the documents on the VMware
vSphere Command-Line Interface Documentation page, located here:
http://www.vmware.com/support/developer/vcli/

1–Product Overview
Installing the QLogic Adapter vCenter Plug-in for ESX/ESXi
1-14 SN0054671-00 B
To uninstall the QLogic Adapter CIM Provider using the esxupdate command:
1. Query and find the existing VIB you are updating as follows:
# esxupdate query --vib-view | grep qlogic
For example, the VIB ID may have a format similar to the following:
ESX/ESXi 4.0: cross_qlogic-nic-provider_400.x.x.x-000000
ESX/ESXi 4.1: cross_qlogic-nic-provider_410.x.x.x-000000
where x.x.x is the version number of the existing provider.
2. Remove the existing VIB as follows:
# esxupdate remove -b <vibID>
To uninstall from a remote host using the vihostupdate command:
1. From a console on the host where the vSphere CLI package is installed or
vMA is hosted, query to find the Bulletin ID of the existing provider:
# vihostupdate.pl <conn_options> --query\
For example, the Bulletin ID may have a format similar to the following:
ESX/ESXi 4.0: QLGC_NIC_PROVIDER-ESX-4.0.0-qlogic-nic-provider-x.x.x
ESX/ESXi 4.1: QLGC_NIC_PROVIDER-ESX-4.1.0-qlogic-nic-provider-x.x.x
where x.x.x is the version number of the existing provider.
2. Remove the existing VIB as follows:
# vihostupdate.pl <conn_options> --remove --bulletin
<bulletinID>
NOTE:
To uninstall the provider from a remote host using the vihostupdate
command, make sure that the ESX/ESXi system is in maintenance mode.
To put the ESX/ESXi host in maintenance mode using vSphere Client, select
Inventory, select Host, and then select Enter Maintenance Mode.
NOTE:
For more details on vihostupdate, refer to the documents on the
VMware vSphere Command-Line Interface Documentation page,
located here:
http://www.vmware.com/support/developer/vcli/

1–Product Overview
Installing the QLogic Adapter vCenter Plug-in for ESX/ESXi
SN0054671-00 B 1-15
Starting the QLogic Adapter vCenter Plug-in
To start the QLogic Adapter vCenter Plug-in:
1. Start the VMware vSphere Client and connect to the vCenter Server by
entering the IP address or name, user name, and password.
2. Click Login.
3. If the Security Warning dialog box appears, click Ignore to use the current
SSL certificate.
If you start and connect the vSphere Client directly to an ESX/ESXi
server, the vCenter plug-in does not open.
If you have not already done so, create a data center and add the ESX
server.
4. In the left pane, select the IP address of the VMware server.
5. In the right pane, click the QLogic Adapter tab to view the Web page.
The vCenter plug-in retrieves the adapter information from the server.
Removing the QLogic Adapter vCenter Plug-in
To remove the QLogic Adapter vCenter Plug-in:
1. In the Windows Control Panel, select Add or Remove Programs.
2. In the Add or Remove Programs dialog box, select the QLogic Adapter
vCenter Plug-in, and then click Change/Remove.
3. Follow the instructions in the QLogic Adapter vCenter Plug-in installer to
remove the plug-in.
Installing the Flash Utility
For ESX, before you perform a Flash update on QLogic Adapters using the
QLogic Adapter vCenter Plug-in, ensure that the QLflash utility is also installed on
the ESX system.
To install the QLflash utility on ESX:
1. Unzip the esx_qlflash.zip file, which contains the qlflash
userworld executable.
2. Copy the QLflash binary file to the /usr/lib/vmware/bin/ directory.
NOTE:
If the server does not have the QLogic Adapter CIM Provider and
adapters installed, or if the vCenter Plug-in installation and registration
was not successful, the QLogic Adapter tab is not shown.

1–Product Overview
Installing the QLogic Adapter vCenter Plug-in for ESX/ESXi
1-16 SN0054671-00 B
3. Add executable permission for QLflash by issuing the following command:
# chmod +x qlflash
4. If it does not already exist, edit and append the
/usr/lib/vmware/bin/qlflash entry in the
/etc/vmware/UserWorldBinaries.txt file.
For ESXi, the QLflash utility is not required, so no additional steps are necessary.
Updating the Flash
To update the Flash from the QLogic Adapter vCenter Plug-in:
1. Follow the instructions in “Starting the QLogic Adapter vCenter Plug-in” on
page 1-15 to start the vCenter plug-in.
2. In the left pane of the QLogic Adapter page, select the adapter, and then
click the Update Adapter Flash Image link.
3. In the Select Flash File for Update dialog box, click Browse.
4. In the Choose File to Upload dialog box, select the .bin Flash file from the
extracted Flash kit package that is compatible with your adapter, and then
click Open.
5. In the Select Flash File for Update dialog box, click Send.
6. Verify the current Flash version and file version, and then click OK to
continue the update.
7. When asked “Do you want to reset the adapter to activate the firmware
immediately after successful update?,” click OK if you want the new
firmware to take effect immediately. Or, click Cancel to have the new
firmware take effect after the next system reboot.
8. Wait for the Flash update process to complete. Processing time depends on
the network connection and the system configuration. Do not interrupt the
update process.
NOTE:
For ESX systems, before you perform a Flash update on a QLogic Adapter
using the vCenter Plug-in, ensure that the QLflash utility is also installed.
Follow the instructions in the Installing the Flash Utility section.

1–Product Overview
Installing the QLogic Adapter vCenter Plug-in for ESX/ESXi
SN0054671-00 B 1-17
9. In the Flash update successful completion message box, click OK.
10. If you clicked OK in Step 7, you can click Refresh to verify the new firmware
version. Otherwise, you must reboot the system for the new firmware to take
effect.
Using the vCenter Plug-in on a Tomcat Server
VMware requires that all vCenter plug-ins are web-based applications hosted on a
Tomcat Server, which can be downloaded and installed on Linux and Windows
systems. Here is a link to Tomcat:
http://tomcat.apache.org/
The QLogic vCenter Plug-in supports Tomcat 5, 6, and 7. The installer
dynamically detects the Tomcat version and installs accordingly.
This section provides the following procedures for using the vCenter Plug-in on a
Tomcat Server:
“Installing Tomcat on Linux” on page 1-17
“Starting and Stopping Tomcat on Linux” on page 1-18
“Installing Tomcat on Windows” on page 1-18
“Starting and Stopping Tomcat on Windows” on page 1-18
Installing Tomcat on Linux
To install Tomcat on a Linux OS:
1. Go to the following URL:
http://tomcat.apache.org/download-55.cgi
2. Locate the following directory and file:
Binary Distribution > Core > tar.gz
(apache-tomcat-5.5.28.tar.gz)
3. Unzip the tar.gz file by issuing the following command:
root # tar zxf file.tar.gz
CAUTION!
The Flash update may take up to 10 minutes to complete. Do not
cancel the task or reboot the server during this time. Doing so may
corrupt the firmware on the adapter.

1–Product Overview
Installing the QLogic Adapter vCenter Plug-in for ESX/ESXi
1-18 SN0054671-00 B
4. Create a symbolic link to a Tomcat directory by issuing the following
command:
# ln -s apache-tomcat-5.5.28 tomcat
where setting variables include the following:
export JAVA_HOME=/root/gwt/jdk1.6.0_17/
export CATALINA_HOME=/root/gwt/tomcat/
Starting and Stopping Tomcat on Linux
To start Tomcat, issue the following command:
# $CATALINA_HOME/bin/startup.sh
To stop Tomcat, issue the following command:
# $CATALINA_HOME/bin/shutdown.sh
Installing Tomcat on Windows
To install Tomcat on a Windows OS:
1. Go to either of the following URLs:
http://tomcat.apache.org/download-60.cgi
http://tomcat.apache.org/download-70.cgi
2. Locate the following directory and file:
Binary Distribution > Core > 32-bit/64-bit Windows Service
Installer
3. To install the Tomcat service, get the 32-bit/64-bit Windows Service Installer,
save it, and run it.
Starting and Stopping Tomcat on Windows
To start and stop Tomcat on a Windows OS:
1. Go to Computer Management > Services and Application > Services >
Apache Tomcat <version number>.
2. Right-click, and then select Start /Stop to initiate Tomcat service, or select
Stop to halt the Tomcat service.

1–Product Overview
Installing the QLogic Adapter vCenter Plug-in for ESX/ESXi
SN0054671-00 B 1-19
Installing the vCenter Plug-in on Tomcat
To install the vCenter Plus-in on a Tomcat Server:
1. Download the QLogic Adapter vCenter Plug-in installer EXE; for example,
QLogic Adapter VI Plugin 1.0.4.exe.
2. Run the installer by double-clicking the EXE file or by typing the name of the
EXE on a command prompt.
The InstallAnywhere installer prepares to install the QLogic Adapter vCenter
Plug-in.
3. On the Introduction window, click Next.
4. On the Please Wait window, wait while the QLogic Adapter vCenter Plug-in
is configured for your system.
5. On the Choose Install Folder window, either accept the default installation
directory, or click Choose to specify a different folder.
6. Click Install to install files to the installation directory specified in the
previous step.
A progress window shows the status of the installation.
7. On the User Input window, type your vCenter Server IP address, username,
and password, as well as the IP address of your local Tomcat Server. Then
click Next to continue.
8. On the Please Wait window, wait while the QLogic Adapter vCenter Plug-in
is configured for your system and registers the plug-in with the vCenter
Server.
9. On the Registration Result window, click Finish to complete the plug-in
installation.
Plug-in Unregistration from a Manual Installation
If you have performed a manual installation of the vCenter plug-in, you must
perform a manual uninstall before running the vCenter installation wizard.
VMware provides two type of scripts for vCenter plug-in registration:
For Windows PowerShell® scripting:
http://communities.vmware.com/docs/DOC-4521
For Perl:
http://communities.vmware.com/docs/DOC-4530

1–Product Overview
Installing the QLogic Adapter vCenter Plug-in for ESX/ESXi
1-20 SN0054671-00 B
1. Before you can use the script, download the appropriate VI SDK from
VMware.
For PowerShell, download vSphere PowerCLI:
http://communities.vmware.com/community/vmtn/vsphere/automationtools/
powercli
For Perl VI SDK, download vSphere SDK for Perl:
http://www.vmware.com/support/developer/viperltoolkit/
2. After you download and install the SDK and the registration script, follow the
VMware instructions to register the vCenter Plug-in.
For example, the Perl unregister command is:
perl registerPlugin.pl --server="127.0.0.1"
-username="administrator" --password="password"
--key="com.qlogic.QLogicAdapterVIPlugIn" --action="remove"
3. Replace the username and password with the correct information to log into
the vCenter Server.
Launching the Plug-in from vSphere Client
To launch the plug-in from vSphere client:
1. Start the vSphere Client and connect to the vCenter Server. (If you start and
connect the vSphere Client directly to an ESX or ESXi server, the vCenter
plug-in does not appear.)
2. If you have not already done so, create a data center and add the ESX
server.
3. In the left pane, select the server.
A row of tabs appear in the right pane. If the server has QLogic Adapter CIM
Provider and adapters installed, and if the vCenter plug-in installation and
registration were successful, the QLogic Adapter tab appears in the tab
row.
4. Click the QLogic Adapter tab to view a web page.

SN0054671-00 B 2-1
2Configuring NIC
This section describes the driver and QConvergeConsole (QCC) agent
installation, configuration, operation, and troubleshooting of the NIC function of
the 8200 and 3200 Series Adapters. Refer to the QCC User’s Guide for
information on QCC Agents.
Installing NIC in Linux
Refer to the Intelligent Ethernet Adapter and Converged Network Adapter Inbox
Driver Update Readme file for information.
Packaging Content
Refer to the Intelligent Ethernet Adapter and Converged Network Adapter Inbox
Driver Update Readme file for information.
Linux OS Support
Refer to the Intelligent Ethernet Adapter and Converged Network Adapter Inbox
Driver Update Readme file for information.
Supported Features
Refer to the Intelligent Ethernet Adapter and Converged Network Adapter Inbox
Driver Update Readme file for information.
Using the Driver
Refer to the Intelligent Ethernet Adapter and Converged Network Adapter Inbox
Driver Update Readme file for information on installing the driver, removing the
driver, and driver system parameters.
Installing NIC in ESX/ESXi
Refer to the Intelligent Ethernet Adapter and Converged Network Adapter
Networking Driver for ESX/ESXi Readme file for information.

2–Configuring NIC
Installing NIC in Windows
2-2 SN0054671-00 B
Packaging Content
Refer to the Intelligent Ethernet Adapter and Converged Network Adapter
Networking Driver for ESX/ESXi Readme file for information.
ESX OS Support
Refer to the Intelligent Ethernet Adapter and Converged Network Adapter
Networking Driver for ESX/ESXi Readme file for information.
Using the Driver
Refer to the Intelligent Ethernet Adapter and Converged Network Adapter
Networking Driver for ESX/ESXi Readme file for information on installing and
removing the driver.
Installing NIC in Windows
Refer to the Intelligent Ethernet Adapter and Converged Network Adapter NDIS
Miniport Driver for Windows Readme file for information.
Packaging Content
Refer to the Intelligent Ethernet Adapter and Converged Network Adapter NDIS
Miniport Driver for Windows Readme file for information.
Windows OS Support
Refer to the Intelligent Ethernet Adapter and Converged Network Adapter NDIS
Miniport Driver for Windows Readme file for information.
Using the Driver
Refer to the Intelligent Ethernet Adapter and Converged Network Adapter NDIS
Miniport Driver for Windows Readme file for information on installing and
removing the driver.

2–Configuring NIC
Configuring PXE Boot
SN0054671-00 B 2-3
Configuring PXE Boot
This section provides procedures for configuring the 8200 and 3200 Series
Adapters to perform PXE boot. The example uses function 1 and NIC 1.
To configure PXE boot:
1. Enter the system BIOS by pressing the F2 key.
2. On the BIOS window (Figure 2-1), select Integrated Devices, and then
press the ENTER key.
Figure 2-1. Dell BIOS: Integrated Devices
3. Set the Embedded NIC1 and NIC2 option to Enabled.
4. Set the Embedded NIC1 option to Enabled with PXE.
5. Press the ESCAPE key twice, and then select Save changes and exit.
The system reboots.
6. (Optional) During POST, press the CTRL+Q keys to enter the QLogic 8200
Series / 3200 Series CNA Function Configuration window.

2–Configuring NIC
Configuring PXE Boot
2-4 SN0054671-00 B
7. On the CNA Function Configuration main window, ensure that Protocol is
set to PXE (Figure 2-2).
Figure 2-2. QLogic 8200 CNA Function Configuration
8. Press the ESC key to exit.
9. Select Save changes to save your edits, exit, and reboot the system.
10. During POST, press the F2 key to enter the BIOS system.

2–Configuring NIC
Configuring Driver Software Parameters
2-6 SN0054671-00 B
13. Select the Embedded NIC 1 QLogic PXE... entry, and then press the UP
ARROW key to move this entry to the first position (Figure 2-4).
Figure 2-4. Embedded NIC 1 QLogic PXE
14. Press the ESCAPE key, and then select Save changes and exit.
The system reboots.
15. After the system reboot, follow the screen prompt for PXE boot server for the
installation of OS of your choice.
Configuring Driver Software Parameters
Linux NIC Driver Management Applications
Overview
The following sections describe how to configure and manage the driver and
adapter using Linux management utilities.
Viewing and Changing Adapter Properties on Linux
Use the following Linux utilities to view and change adapter properties:
“qaucli Utility” on page 2-7
“ethtool Utility” on page 2-7

2–Configuring NIC
Configuring Driver Software Parameters
SN0054671-00 B 2-7
qaucli Utility
Install QConvergeConsole CLI (qaucli) from the following packages supplied by
QLogic:
QConvergeConsoleCLI-<version>_linux_<arch>.install.tar.gz—
Package file
QConvergeConsoleCLI-<version>_<arch>.rpm—RPM installer
package file
Example RPM Package Installation
To determine if QCC is installed and to find the full name of the installed QCC
RPM package, issue the following command using the partial name
QConvergeConsoleCLI as an argument to grep:
rpm –qa | grep QConvergeConsoleCLI
1. To check for an older version of the RPM package, issue the following
command:
rpm –qa QConvergeConsoleCLI
2. If an older version is found, erase that version by issuing the following
command:
rpm –e QConvergeConsoleCLI
3. To install the new version, issue the following command:
rpm –ihv QConvergeConsoleCLI-1.0.00-04.i386.rpm
The utility is installed in the
/opt/QLogic_Corporation/QConvergeConsoleCLI directory.
ethtool Utility
Use the ethtool utility to view adapter statistics and configure interface options.
For additional details, refer to qlcnic driver man page and ethtool man page.
Examples
To disable transmit segmentation offload, issue the following command, where
[n] represents a numerical value for a specific instance:
ethtool -K eth[n] tso off
To list interface statistics, issue the following command, where [n] represents a
numerical value for a specific instance:
ethtool –S eth[n]

2–Configuring NIC
Configuring Driver Software Parameters
2-8 SN0054671-00 B
Sample Output 1
ethtool -S eth8
NIC statistics:
xmit_called: 6
xmit_finished: 6
rx_dropped: 0
tx_dropped: 0
csummed: 0
rx_pkts: 0
lro_pkts: 0
rx_bytes: 0
tx_bytes: 468
lrobytes: 0
lso_frames: 0
xmit_on: 0
xmit_off: 0
skb_alloc_failure: 0
null skb: 0
null rxbuf: 0
rx dma map error: 0
In the following example, ethtool eth[n] lists interface settings.
Sample Output 2
Ethtool eth8
Settings for eth8:
Supported ports: [ TP FIBRE ]
Supported link modes:
Supports auto-negotiation: No
Advertised link modes: 10000baseT/Full
Advertised auto-negotiation: No
Speed: 10000Mb/s
Duplex: Full
Port: FIBRE
PHYAD: 1
Transceiver: external
Auto-negotiation: off
Supports Wake-on: g
Wake-on: g
Current message level: 0x00000000 (0)
Link detected: yes

2–Configuring NIC
QLogic Device Windows Property Pages
SN0054671-00 B 2-9
QLogic Device Windows Property Pages
To access the property pages in Windows:
1. Access the Device Manager as follows:
a. On the Windows desktop, click Start, Control Panel, click
Administrative Tools, and then click Computer Management.
b. In the Computer Management dialog box, click Device Manager.
2. In the left pane of the Device Manager dialog box, right-click QLogic 10Gb
Ethernet Adapter, and then click Properties.
3. On the adapter properties dialog box, click the Advanced tab to bring that
page to the front.
4. On the Advanced page, configure the parameters specified in the Table 2-1.
5. (Optional) Click other tabs to bring those pages to the front and view or
change settings, for example:
Click the Information tab to view the configuration.
Click the Details tab to view NIC driver details. On the Details page,
click items under Property to view the selected item's value.
Click the Driver tab to update, rollback, disable, or uninstall the NIC
driver.
Click the Resource tab to view resource settings.
Click the Statistics tab to view the transmit and receive (general and
QLogic-customized) statistics gathered while the NIC is operational.
6. When you are through viewing and changing driver properties, click OK to
close the dialog box, or click Cancel to revert to the previous driver
configuration.
Table 2-1. Windows Driver Configurable Parameters
Property Description
Completion Queue Size Specifies the size for the ring where command com-
pletion and incoming receive indication status will be
posted.
Registry Key: CompletionQueueSize
Default: 16384
Values: 1024, 2048, 4096, 8192, 16384,
32768

2–Configuring NIC
QLogic Device Windows Property Pages
2-10 SN0054671-00 B
Flow Control Sets the hardware flow control parameters.
Registry Key: *FlowControl
Default: Rx and Tx Enabled
Values: Disabled, Rx Enabled, Tx Enabled,
Rx and Tx Enabled
Health Monitoring Checks health of firmware, monitors normal opera-
tion, and ensures recovery of the firmware.
Interrupt Moderation Allows interrupt coalescing during receive and trans-
mit operation.
Registry Key: *InterruptModeration
Default: Disabled
Values: Enabled, Disabled
IPv4 Checksum Offload Enables and disables IPv4 checksum offload.
Registry Key: *IPChecksumOffloadIPv4
Default: Rx and Tx Enabled.
Values: Disabled, Rx and Tx Enabled, Rx
Enabled, Tx Enabled
Large Receive Offload Enables and disables TCP large receive offload.
Enables collapsing of multiple MTU size TCP packets
into bigger segments before handing these over to
the host.
Registry Key: LRO
Default: Enabled
Values: Enabled, Disabled
Large Send Offload V1 IP4 Enables and disables TCP large send offload. Allows
host TCP stack to give bigger than maximum seg-
ment size (MSS) packets to the driver, and then with
the help of hardware, splits the larger segments into
MTU size packets before sending them on the wire.
Registry Key: *LsoV1IPv4
Default: Enabled.
Values: Enabled, Disabled
Size of LSO v1: 64K
Table 2-1. Windows Driver Configurable Parameters (Continued)
Property Description

2–Configuring NIC
QLogic Device Windows Property Pages
SN0054671-00 B 2-11
Large Send Offload V2 IP4 Enables and disables TCP large send offload. Allows
the host TCP stack to give bigger than MSS packets
to the driver, and then with the help of hardware, splits
the larger segments into MTU size packets before
sending them on the wire.
Registry Key: *LsoV2IPv4
Default: Enabled
Values: Enabled, Disabled
Size of LSO v2: 128K
Large Send Offload V2 IP6 Enables and disables TCP large send offload. Allows
host TCP stack to give bigger than MSS packets to
the driver, and then with the help of hardware, splits
the larger segments into MTU size packets before
sending them on the wire.
Registry Key: *LsoV2IPv6
Default: Enabled
Values: Enabled, Disabled
Size of LSO v2: 128K
Locally Administered Address Defines the locally administered address (LAA) that
users and administrators can set on this interface.
This address overrides the permanent address of the
QLogic adapter (that may have been Flashed into the
hardware).
Registry Key: NetworkAddress
Format: Hexadecimal
Options: Value (a value is required, enter the 12 hex
bytes of the MAC address to be used), or not present.
Max Ethernet Frame Size Specifies the Ethernet frame size for packet transmis-
sion and receipt (includes the MAC header).
Reg Key: MaxFrameSize
Default: 1514 (corresponds to 1514 bytes on the wire
+ 4 bytes of CRC)
Max: 9614
Min: 142 (Windows 2003), 590 (Windows 2008)
Table 2-1. Windows Driver Configurable Parameters (Continued)
Property Description

2–Configuring NIC
QLogic Device Windows Property Pages
2-12 SN0054671-00 B
Max Jumbo Buffers Specifies the number of jumbo-sized receive buffers
allocated for the jumbo ring (not frame).
Reg Key: RxJumboRingSize
Default: 4096
Values: 1024, 2048, 4096, 8192
Number of Receive Buffers Specifies the number of buffers allocated for receiving
standard MTU size (1514 byte) packets.
Registry Key: *ReceiveBuffers
Values: 1024, 2048,4096,8192,16384,32768
Default: 16384
Number of Transmit Buffers Specifies the number of stage buffers used by the
driver during transmit.
Registry Key: *TransmitBuffers
Values: 1024, 2048, 4096
Default: 1024
Priority & VLAN Tag Enables and disables support for 802.1pQ priority
tagging. This property must be enabled to set the
VLAN ID.
Registry Key: PQTagging
Default: Priority & VLAN Enabled
Values: Priority & VLAN Enabled; Prior-
ity & VLAN Disabled; Priority Disabled,
VLAN Enabled; Priority Enabled, VLAN
Disabled
Receive Side Scaling Enables and disables the RSS feature.
Registry Key: RSS
Default: Enabled
Values: Enabled, Disabled
Receive Side Scaling Rings Specifies the number of RSS rings used.
Registry Key: MaxStatusRings
Default: 2
Values: 1-4
Table 2-1. Windows Driver Configurable Parameters (Continued)
Property Description

2–Configuring NIC
QLogic Device Windows Property Pages
SN0054671-00 B 2-13
Configuring NIC Driver Parameters with QCC GUI
Refer to the QConvergeConsole Help System: Setting General NIC Port
Parameters and Setting Advanced NIC Port Parameters for information.
TCP Checksum Offload IPv4 Enables and disables the TCP transmit and receive
checksum offload.
Registry Key: *TCPChecksumOffloadIPv4
Default: Rx and Tx Enabled
Values: Disabled, Rx Enabled, Tx Enabled,
Rx and Tx Enabled
TCP Checksum Offload IPv6 Enables and disables the TCP transmit and receive
checksum offload.
Registry Key: *TCPChecksumOffloadIPv6
Default: Rx and Tx Enabled
Values: Disabled, Rx Enabled, Tx Enabled,
Rx and Tx Enabled
UDP Checksum Offload IPv4 Enables and the disables the user datagram protocol
(UDP) transmit and receive checksum offload.
Registry Key: *UDPChecksumOffloadIPv4
Default: Rx and Tx Enabled
Values: Disabled, Rx Enabled, Tx Enabled,
Rx and Tx Enabled
UDP Checksum Offload IPv6 Enables and disables the UDP transmit and receive
checksum offload.
Registry Key: *UDPChecksumOffloadIPv6
Default: Rx and Tx Enabled
Values: Disabled, Rx Enabled, Tx Enabled,
Rx and Tx Enabled
VLAN ID for Setting If the Priority and VLAN Tag is enabled, this parame-
ter specifies a VLAN ID for this interface (also
exposed through the standard object identifier (OID)).
Registry Key: VlanId
Default: 0 (no VLAN)
Range: 0-4094
Table 2-1. Windows Driver Configurable Parameters (Continued)
Property Description

2–Configuring NIC
VLAN Configuration
2-14 SN0054671-00 B
Configuring NIC Driver Parameters with QCC Interactive CLI
Refer to the QConvergeConsole CLI User's Guide: section 7, “NIC Interactive
Commands,” for information.
Configuring NIC Driver Parameters with QCC Non-Interactive
CLI
Refer to the QConvergeConsole CLI User's Guide, section 4, “NIC Noninteractive
commands,” for information.
VLAN Configuration
VLAN Configuration with QCC GUI
Refer to the QConvergeConsole Help System: Setting Advanced NIC Port
Parameters for information.
VLAN Configuration with the QCC Interactive CLI
Refer to the appropriate section in the QConvergeConsole CLI User's Guide for
information.
VLAN Configuration with the QCC Non-Interactive CLI
Refer to the appropriate section in the QConvergeConsole CLI User's Guide for
information.
Teaming/Bonding
Windows Teaming
You can group together multiple network adapters in a server to make a team.
Individual adapters that are part of a team operate as a team rather than
standalone adapters. A team provides traffic load balancing across the member
adapters and fault tolerance when some, but not all, of the members lose
connectivity.
To enable teaming functionality, install the teaming driver in addition to the basic
NIC.

2–Configuring NIC
Teaming/Bonding
SN0054671-00 B 2-15
Team MAC Address
At initialization, the teaming driver selects the team’s MAC address to be the MAC
of one of the teamed adapters. In general, the first adapter to come up is chosen
as the preferred primary adapter. The preferred primary’s MAC address is
assigned to the MAC address of the team. Alternately, you can choose any valid
MAC address as the team’s static MAC address, also called the locally
administered address (LAA). Make sure any provided LAA is unique for the local
Ethernet network. This provision gives the system administrator more flexibility in
configuring the MAC address for a team when necessary.
Teaming Modes
Teaming is designed to improve reliability and fault tolerance of networks and to
enhance performance by efficient load balancing.
The following NIC teaming modes are provided:
Failsafe Mode ensures that an alternate standby or redundant adapter
becomes active if the primary network connection fails.
Switch Independent Load-Balancing Mode ensures distribution of
transmit loads across the teamed adapters.
Link Aggregation Modes (802.3ad static, 802.3ad dynamic (active and
passive link aggregation control protocol [LACP])) enables the use of
multiple adapters together as a single, virtual adapter with the aggregated
capacity of its individual adapters.
All team types—failsafe, switch-independent load balancing, and link
aggregation—can be heterogeneous as well as homogeneous. Every team must
have at least one QLogic Adapter.
Table 2-2 shows that failsafe and transmit load-balancing modes are switch
independent, which means they do not require switch configuration. LACP or
802.3ad require switch ports configured for LACP.
Table 2-2. Windows Teaming Modes
Mode Failover
Capability
Switch
Dependency
System Fault
Tolerance
(SFT)
Load
Balancing
Number of
Ports per Team
(Range a
)
Failsafe Yes: Layer 2 No Yes No 2–16
Transmit load
balancing
Yes No Yes Yes: Layers
3 or 4
2–16

2–Configuring NIC
Teaming/Bonding
2-16 SN0054671-00 B
Failsafe Mode
The failsafe mode provides Layer 2 fault tolerance. Failsafe provides high
reliability through redundancy in the event of port failure. When the primary
network connection is down, data traffic is automatically transferred to a
secondary, standby connection. The preferred primary adapter can be specified
either by the system administrator or by the teaming driver (if the admin does not
select the preferred adapter). When the teaming driver needs to make the
selection, it selects the best adapter in terms of bandwidth, health, and capability.
The preferred primary must always be a QLogic Adapter.
The administrator can also choose one of the following failback types to specify
the behavior when connection to the preferred primary is restored after a period of
failure:
None—When the preferred primary becomes operational again, the driver
does not automatically switch back the primary to the active adapter.
Preferred Primary—When the preferred primary becomes operational
again, the driver automatically switches back the primary as the active
adapter. The network traffic resumes to the primary adapter from the
standby adapter. The traffic stays with the secondary adapter only as long as
the primary adapter is down.
Auto Select—Use this option to enable the teaming driver to automatically
select the best adapter based on parameters such as bandwidth, link state,
health, and so on.
In failsafe mode, the standby adapter could be dissimilar in the individual features
supported and capacity, and may come from a different vendor.
All the adapters in the team share a common team MAC address. This is either a
locally administered MAC address or a default MAC address specified by the
driver. Only one adapter at a time in the team is active for network traffic. No two
same MAC addresses are exposed to the switch at the same time.
Static
802.3ad
Yes Yes Yes Yes 2–16
Dynamic
802.3ad
Yes Yes Yes Yes 2–16
a16×16 ports can be aggregated per system: 16 ports per team and 16 teams per system.
Table 2-2. Windows Teaming Modes (Continued)
Mode Failover
Capability
Switch
Dependency
System Fault
Tolerance
(SFT)
Load
Balancing
Number of
Ports per Team
(Range a
)

2–Configuring NIC
Teaming/Bonding
SN0054671-00 B 2-17
Failsafe mode is inherent in all other teaming modes and is switch agnostic.
Switch-Independent Load Balancing Mode
Switch-independent load balancing mode provides a failsafe feature and supports
transmit load balancing. For receive load balancing, use the 802.3ad modes.
In this mode, the outbound traffic is efficiently distributed across the member
adapters to increase the transmit bandwidth. Traffic load balancing is
connection-based to avoid out-of-order packet delivery. The administrator can
select one of the following load distribution types:
Auto Select indicates that the load is distributed based on the target IP
address (IPv4 or IPv6) and port number. This option ensures a one-to-one
correspondence between a traffic flow and a team adapter.
MAC address based indicates that the load is distributed based on the
target MAC address.
In switch-independent load balancing, a team receives the traffic on the preferred
primary adapter. If the preferred primary adapter fails, the receive load switches to
a secondary adapter (failover operation). If the preferred primary adapter
becomes operational again, the receive load fails back to the preferred primary
adapter (failback operation). Thus, a switch-independent load balancing team also
behaves like a failsafe team. Each time the preferred primary changes due to
failover or failback, other network elements are notified of the change in the
primary adapter through team gratuitous address resolution protocols (ARPs).
Link Aggregation Mode
link aggregation provides increased bandwidth and high reliability by combining
several NICs into a single, logical, network interface called a link aggregation
group (LAG). The link aggregation is scalable, meaning an adapter can be added
or deleted either statically or dynamically from a team.
Traffic from all the team ports that form a LAG have the same MAC address,
which is the MAC address of the team. If a new adapter joins the LAG, or an
adapter forming the LAG fails, the LAG becomes operational again after a brief
exchange of protocols between the switch and the server. QLogic Adapters are
rapidly aggregated, with a latency of 1 to 2 seconds.
Two options are available in the link aggregation mode:
Static link aggregation
Dynamic link aggregation
NOTE:
The switch must support the IEEE 802.3ad standard for the preceding two
link aggregation modes to work.

2–Configuring NIC
Teaming/Bonding
2-18 SN0054671-00 B
Static Link Aggregation (SLA)
Static link aggregation (SLA, 802.3ad static protocols with generic trunking) is a
switch-assisted teaming mode, where the switch must be 802.3ad compliant. The
switch ports must be configured so that the switch perceives adapters from a LAG
as a single, virtual adapter.
In SLA, the ports on the switch are active by default. There is no negotiation
between the switch and the teaming driver to decide on adapters participating in
aLAG.
In SLA mode, the protocol stack responds to ARP requests with a single,
advertised MAC address, and an IP address corresponding to the LAG. Each
physical adapter in the team uses the same team MAC address during
transmission. As the switch (at the other end of link) is aware of the trunking
teaming mode, it appropriately modifies the forwarding table to indicate the trunk
as a single virtual port. This modification ensures correct traffic routing on the
receive side as well. In this mode, the switch also distributes receive traffic across
the member adapters.
Dynamic Link Aggregation (DLA)
Dynamic link aggregation (DLA) with LACP is similar to SLA except that LACP
allows self configuration of LAG through handshaking between the switch and the
intermediate driver. For the team to function, LACP must be enabled at both ends
of the link: the server and the switch. LACP (802.3ad dynamic) allows switch ports
to dynamically communicate with the teaming driver, allowing controlled addition
and removal of ports from the team.
Link aggregation mode has transmit load balancing and fail safety support. If a
link connected through a participant port of a link-aggregated team goes down,
LACP provides failover and load balancing across the remaining members of the
team. In addition, if a new member port is added to the team or is removed from
the team, the switch performs load rebalancing for the receive operation and the
driver performs load balancing for the transmit operation, to accommodate the
change in configuration.
Transmit load distribution in LACP provides the following options:
None indicates no traffic distribution. Only a single “active” adapter is used
for transmit. The driver selects the active adapter based on LACP state
information.
Auto Select indicates that the load is distributed based on the target IP
address and port number. This option ensures a one-to-one correspondence
between a traffic flow and a team adapter.
MAC address based indicates that the load is distributed based on the
target MAC address.

2–Configuring NIC
Teaming/Bonding
SN0054671-00 B 2-19
Using the CLI for Teaming
You can view, create, configure, and delete teams using the QConvergeConsole
CLI utility.
To view a list of teams, issue the following command:
qaucli -nic –teamlist
To view team information, issue the following command:
qaucli -nic -teaminfo <team_inst|ALL>
To preview available ports before configuring a new team, issue the following
command:
qaucli -nic -teamnew_portspreview
To configure a new team, issue the following command:
qaucli -nic -teamnew <team_type> <port_insts|ALL>
where port_insts are the ports indices separated by commas (for example, 1,2)
and team_type is either 1=Fail Over or 2=Load Balanced.
To delete a team, issue the following command:
qaucli -nic -teamdel <team_inst|ALL>
Using the Team Management GUI
Use the Team Management property page to manage the following
teaming-related activities:
Viewing network topology
Creating, modifying, and deleting teams
Viewing and changing team properties
Adding and deleting virtual adapters
To open the Team Management property page:
1. In Windows, access the Computer Management dialog box, and then click
Device Manager in the left pane.
2. Under Network adapters, right-click the QLogic 10Gigabit Ethernet
adapter, and then select Properties.

2–Configuring NIC
Teaming/Bonding
2-20 SN0054671-00 B
3. Click the Team Management tab to bring that page to the front (Figure 2-5)
and perform teaming-related management.
Figure 2-5. Team Management Property Page
On the Team Management page, the Teams and Adapters pane on the left lists
the network devices currently present on this system, including:
Teams and virtual adapters, as well as their member physical adapters
QLogic and other vendor adapters
Teaming Configuration
Teaming configuration includes creating, modifying, and deleting teams, and
viewing team statistics on the Team Management property page. To launch the
Team Management property page, see “Using the Team Management GUI” on
page 2-19.

2–Configuring NIC
Teaming/Bonding
SN0054671-00 B 2-21
Information on teaming configuration includes the following:
“Creating a Team” on page 2-21
“Modifying a Team” on page 2-27
“Deleting a Team” on page 2-33
“Saving and Restoring Teaming Configuration” on page 2-34
Creating a Team
To create a team:
1. To create a team, right-click the Teams folder icon, and then click Create
Team (Figure 2-6).
Figure 2-6. Creating a Team
2. The software automatically picks a unique team name, or you can enter your
own team name. Team names must be unique on a system.

2–Configuring NIC
Teaming/Bonding
2-22 SN0054671-00 B
3. On the Create Team dialog box, specify the following (see the message
pane at the bottom of the dialog box for more details), and then click OK to
return to the adapter properties:
Name—Type a name for the new team.
Type—Select the teaming mode by clicking either Failsafe Team,
802.3ad Static Team, 802.3ad Dynamic Team, or Switch
Independent Load Balancing. If you select the 802.3ad dynamic
option, you must also select one of the following options:
Active LACP: LACP is a Layer 2 protocol that controls the
teaming of physical ports into an aggregated set. LACP
discovers if a host’s ports are connected to a switch that supports
aggregation on the connected ports and configures those ports
into an aggregation bundle. For LACP to operate, one side has to
be Active LACP. The Active LACP side of the protocol initiates
the protocol.
Passive LACP: The Passive LACP side responds to the active
LACP requests.
Adapters to Add—Select the check box next to each adapter that
should form the team.
Use default MAC Address—Select this check box to have the driver
assign a MAC address, or clear the check box to select a
locally-administered MAC address from the list.
Select Preferred Primary Adapter—Choose a preferred primary
adapter for the team from the list of teamed adapters, or None to allow
the driver to assign the preferred primary adapter.
Failback Type—If this is a Failsafe Team, select a failback type of
None, Auto Select, or Preferred Primary.
Load Balancing Type—If this is an 802.3ad Static Team or 802.3ad
Dynamic Team, select the type of load balancing: Auto, MAC Address
Based, or None.
Distribution Type—If this is a Switch Independent Load Balancing
team type, select a distribution type of either Auto Select or MAC
Address Based.
Advanced—Click this button to configure QLogic-specific team
capabilities such as RSS, MTU, or various offloads. These properties
configure the member adapters to avoid any conflict after a team has
been created.

2–Configuring NIC
Teaming/Bonding
2-24 SN0054671-00 B
Figure 2-8. Creating a Switch-Independent Load Balancing Team

2–Configuring NIC
Teaming/Bonding
SN0054671-00 B 2-25
Figure 2-9. Creating an 802.3ad Static Team

2–Configuring NIC
Teaming/Bonding
2-26 SN0054671-00 B
Figure 2-10. Creating an 802.3ad Dynamic Team

2–Configuring NIC
Teaming/Bonding
SN0054671-00 B 2-27
To confirm if a team has been successfully created, view the Team and Adapters
pane on the Team Management page.
Figure 2-11 shows an example of a newly-formed team. The Team Data pane on
the right shows the properties, information, and status of the team or adapter that
is currently selected in the Teams and Adapters pane on the left.
Figure 2-11. Confirming New Team Creation
Modifying a Team
A team can be modified by:
Adding or removing one or more team members to a team.
Modifying the team properties.

2–Configuring NIC
Teaming/Bonding
2-28 SN0054671-00 B
To add team members:
1. On the Team Management property page, right-click the unteamed adapter
to add to a team.
2. On the shortcut menu, point to Add to Team, and then click the team to
which you want to add the adapter (Figure 2-12).
Figure 2-12. Adding a Team
NOTE:
You cannot add an adapter to a team that is already a member of another
team. Teaming of teams is not supported.

2–Configuring NIC
Teaming/Bonding
SN0054671-00 B 2-29
To remove an adapter from a team:
1. On the Team Management property page, right-click the adapter to be
removed from the team.
2. On the shortcut menu, click Remove from Team.
3. At least two adapters must be present in a team. If an adapter is no longer
required to be a member of a team, it can be removed from the team.
To change a team property:
For the VLAN and teaming solution to work correctly, the properties of all teamed
adapters and adapters with multiple VLANs must remain synchronized with the
team properties. Ensure that you change the properties of a team and an adapter
with VLANs only on the Team Management page.
1. On the Team Management page, in the right pane under Team Data,
expand the Properties list.
2. Double-click the team property you need to change.
3. In the Advanced Team Properties dialog box (Figure 2-13), specify a new
property value, and then click OK.
Figure 2-13. Modifying Advanced Team Properties
NOTE:
A team must include at least one QLogic Adapter. A QLogic Adapter is
allowed to be deleted from a team only if it is not the last QLogic-teamed
Adapter.

2–Configuring NIC
Teaming/Bonding
2-30 SN0054671-00 B
The team properties change takes effect immediately. Changing team properties
causes the driver to reload, which could result in a momentary loss of connectivity.
NOTE:
To ensure that the properties of all teamed adapters and adapters with
VLANs remain synchronized with the team properties, do not directly modify
the adapter properties on the Advanced page. If an adapter property
becomes out of sync with its team properties, change either the team or
adapter property so that they are the same on each, and then reload the
team. To reload a team: On the Team Management page, in the left pane
under Teams and Adapters, right-click the team name, and then click
Reload Team.

2–Configuring NIC
Teaming/Bonding
SN0054671-00 B 2-31
To modify team composition:
1. On the Team Management page, in the left pane under Teams and
Adapters, right-click the team name whose properties are to be changed.
2. On the shortcut menu, click Modify Team (Figure 2-14).
Figure 2-14. Modifying Team Properties
3. In the Modify Team Properties dialog box, change the team parameters as
needed, and then click OK.

2–Configuring NIC
Teaming/Bonding
SN0054671-00 B 2-33
Example 2
You can change the team type and the corresponding team attributes. For
example, you can change from failsafe to switch-independent load balancing, or
from 802.3ad static team to 802.3ad dynamic team. Figure 2-16 shows a failsafe
team modification, which shows the new team type and default values for team
attributes. You can manually change attribute values.
Figure 2-16. Modifying the Team Type
Deleting a Team
To delete a team:
1. On the Team Management property page, in the left pane under Teams
and Adapters, right-click the team name to be deleted.
2. On the shortcut menu, click Delete team.

2–Configuring NIC
Teaming/Bonding
2-34 SN0054671-00 B
Saving and Restoring Teaming Configuration
QLogic recommends that you periodically save the configuration to prevent any
accidental loss of network topology and settings. Current configuration including
the teams, VLANs, and properties can be saved to a file. Restoring an earlier
configuration results in the destruction of the current configuration.
To save a configuration:
1. On the Team Management page under Teams and Adapters, right-click
the Teams folder.
2. On the shortcut menu, click Save to File.
3. Enter a location to save the configuration.
To restore a configuration:
1. On the Team Management page under Teams and Adapters, right-click
the Teams folder.
2. On the shortcut menu, click Restore From File.
3. Select a previously saved configuration file.
Viewing Teaming Statistics
You can view teaming and Ethernet statistics using the QConvergeConsole
(QCC) CLI utility.
To view teaming statistics, issue the following command:
qaucli -nic -statport
To reset the Ethernet statistics counter, issue the following command:
qaucli -nic -sreset [cna_port_inst]
To display Ethernet port statistics, issue the following command:
qaucli -nic -statport [cna_port_inst]
To undo the reset of Ethernet statistics counters, issue the following command:
qaucli -nic -sunreset [cna_port_inst]
Linux Bonding/Failover/Aggregation
The Linux qlcnic driver supports all the standard bonding modes supported by
the Linux bonding driver for bonding, failover, and aggregation. Refer to the Linux
bonding driver documentation for additional details on the bonding modes.

2–Configuring NIC
Teaming/Bonding
SN0054671-00 B 2-35
Using LACP on 8200 Series Adapters for Windows
By default, link aggregation control protocol (LACP) is disabled on 8200 Series
Adapters (it is enabled by default in the 3200 Series Adapters).
Perform the following steps using QLogic Device Windows Properties Page to
enable LACP on a 8200 Series Adapter.
1. Log in to the server that contains installed 8200 Series Adapters.
2. Open the Server Manager and select Diagnostics > Device Manager >
Network Adapters.
3. Right-click the first QLogic 10 Gigabit Ethernet CNA device and select
Properties from the context menu (Figure 2-39).
4. Click the Team Management tab.
5. In Teams and Adapters, click Teams, and then click Custom Settings.
The Teaming custom settings dialog box displays (Figure 2-17).
Figure 2-17. Enabling LACP
6. Select the Allow 802.3as team over CNA check box, and then click OK.
The network must be configured to a Cisco-supported configuration, as described
in the following paragraphs. This information is from the Cisco support forum
thread, https://supportforums.cisco.com/thread/2071713.
NOTE:
This feature is available only on Cisco® systems (Cisco FCoE switch).

2–Configuring NIC
Teaming/Bonding
2-36 SN0054671-00 B
A virtual fabric channel (vFC) can be bound inside a virtual port channel (vPC)
because the Cicso Nexus® 5x00 (FCF) sees only one link.
Figure 2-18 illustrates a valid configuration with one vPC.
Figure 2-18. LACP Configuration with One vPC
The vFC must be bound by a physical interface in a vPC configuration.
If a server has four Converged Network Adapter ports, then two vPCs can be
created, as shown in Figure 2-19.
Figure 2-19. LACP Configuration with Two vPCs
An vFC cannot be bound from a server with multiple links in the same
Nexus 5x00.

2–Configuring NIC
Teaming/Bonding
SN0054671-00 B 2-37
The configurations in Figure 2-20 and Figure 2-21 are unsupported because the
vPC can be bound to only one interface.
Figure 2-20. Invalid LACP Configuration (One vPC Linked to Two Nexus 5x00s)
Figure 2-21. Invalid LACP Configuration (Two vPCs Linked Separately to Two
Nexus 5x00s)

2–Configuring NIC
NIC Partitioning (NPAR)
2-38 SN0054671-00 B
For information on configuring Cisco Nexus switches for vPCs, see to the
following:
Cisco Nexus 5000 Series Configuring vPCs at:
http://www.cisco.com/en/US/docs/switches/datacenter/sw/4_2/nx-os/
interfaces/configuration/guide/if_vPC.pdf
http://www.cisco.com/en/US/prod/collateral/switches/ps9441/ps9670/
configuration_guide_c07-543563.html
Cisco Nexus 5000 Series FCoE Configuration Guide at:
http://www.cisco.com/en/US/docs/switches/datacenter/nexus5000/sw/fcoe/
502_n1_1/Cisco_n5k_fcoe_config_gd_re_502_n1_1.pdf
Cisco Nexus 5000 Series CLI Reference Manual
NIC Partitioning (NPAR)
NIC Partitioning (NPAR) provides the ability to create multiple physical functions
on the PCIe bus that share a single physical port. Each physical function is a PCI
endpoint (PCIe) that can have a device driver attached to it.
The NPAR feature in 8200 and 3200 Series Adapters allows you to partition a
single 10GbE NIC port into up to four individual partitions with user-configurable
bandwidth and interface type (personality). The partitioning options are not limited
to NIC as the name NPAR indicates; it extends to converged fabric partitioning by
enabling you to assign iSCSI or FCoE protocols to certain partitions.
For example, each partition can be either native Ethernet NIC, or configured to
support iSCSI or FCoE storage devices with different PCIe endpoint device class
code. Both iSCSI and FCoE operate in full hardware offload mode.
The QLogic NPAR solution is OS and switch agnostic, which means NPAR does
not require a proprietary switch to operate; however, the adapter does require the
OS-specific QLogic adapter driver for each supported protocol (NIC, iSCSI, and
FCoE). It also means NPAR bandwidth allocation can regulate only transmit traffic
(not receive traffic).
After you have configured the NIC partitions as desired on the 8200 and 3200
Series Adapters’ ports, you must reboot the server for the personality changes to
take effect.
You can modify the minimum and maximum bandwidth for each NPAR. The
changes take effect immediately without rebooting the server. The minimum and
maximum bandwidths are specified as percentages of the link bandwidth, where:
Minimum bandwidth is the minimum bandwidth guaranteed to a partition.
Maximum bandwidth is the maximum value that a partition is permitted to
use.

2–Configuring NIC
NIC Partitioning (NPAR)
SN0054671-00 B 2-39
Setup Requirements
Table 2-3 and Table 2-4 provide the requirements for applying NPAR functionality
to 8200 and 3200 Series Adapters installed in host servers within SANs.
Table 2-3. NPAR Operating System Requirements
Operating Systems Platforms
Linux RHEL5.6 and later, x86 and x64
RHEL6.0 and later, x64 only
SLES10 SP4 and later, x64 only
SLES11 SP1 and later, x64 only
Citrix®XenServer® 6.0 and later
Windows Windows Server 2008 SP2, Windows Server 2008 R2
SP1
Hyper-V® a
aIf a partitioned NIC is configured for use in a Hyper-V network virtualization stack, virtual message
queue (VMQ) must be enabled. To enable VMQ on a management OS with physical network
adapters less than 10Gbps, enter the following command in a command prompt window: reg add
HKEY_LOCAL_MACHINE\SYSTEM\CurrentControlSet\services\VMSMP\Parameters /v
BelowTenGigVmqEnabled /t REG_DWORD /d 1 /f
For the latest list of operating systems that support NPAR for QLogic Adapters, please check
http://driverdownloads.qlogic.com.
Table 2-4. NPAR Management Tool and Driver Requirements
SW Components Description
Management Tools
QLogic OptionROM Flash image containing firmware and boot code
QLogic QConvergeCon-
sole GUI/CLI
Management tools that can be utilized for NPAR configura-
tion and management
QLogic Device Windows
Properties Page
Can be used for NPAR configuration and management in
Windows
Drivers
Adapter drivers NIC, FCoE, and iSCSI drivers
Management tools and drivers are located on the QLogic Web site
http://driverdownloads.qlogic.com.

2–Configuring NIC
NIC Partitioning (NPAR)
2-40 SN0054671-00 B
NPAR Configuration
This section defines NPAR configuration, options, and management tools you can
use to set up NPAR on the 8200 and 3200 Series Adapters.
In addition to defining NPAR, this section describes:
“NIC Partitioning Options” on page 2-40
“Personality Changes” on page 2-41
“Quality of Service” on page 2-42
“eSwitch” on page 2-43
“Configuration Management Tools” on page 2-44
NIC Partitioning Options
The NPAR feature in 8200 and 3200 Series Adapters provides the ability to create
multiple PCIe physical functions for each physical 10 GbE port on the adapter.
Each PCIe function appears as an independent interface to the host operating
system or hypervisor.
When the 8200 and 3200 Series Adapters are configured as Ethernet-only, each
adapter contains eight Ethernet functions.
By default, NPAR functionality is disabled on the adapters, having only two
Ethernet functions enabled. Depending on the feature personality mapping
supported on the adapter, you can enable additional Ethernet or storage
functions.
The PCI function number assignment is as follows:
Functions 0 and 1 are always NIC, function 0 for port 0 and function 1 for
port 1; any of the other functions can be individually enabled or disabled.
NIC, iSCSI, and FCoE have fixed function numbers.
Functions 2 and 3 can only be NIC personalities.
Functions 4 and 5 can be iSCSI or NIC personalities.
Functions 6 and 7 can be FCoE or NIC personalities.
You can configure only one iSCSI and one FCoE personality for each
physical port.
The 8200 and 3200 Series Adapters support a maximum of 64 Layer-2 MAC
address filters across all partitions, which limits the number of virtual network
adapters that can be created on a partitioned NIC. The NIC driver evenly
distributes the number of filters across all NIC partitions.
For example, if the NIC adapter has four NIC partitions, two NIC partitions per
physical port, then each NIC partition gets 16 filters (64/4 = 16). In this case, do
not create more than 16 virtual network adapters on any NIC function that is
configured to be used by a Hyper-V network virtualization stack.

2–Configuring NIC
NIC Partitioning (NPAR)
SN0054671-00 B 2-41
The VLAN and teaming solutions on partitioned NIC functions have the following
restrictions:
A failsafe team cannot be created using NIC functions that belong to the
same physical port. For example, physical function 2 (PF2) cannot be a
backup for PF0 because both functions are partitions of the same physical
port.
802.3ad link aggregation teams are not allowed on partitioned NIC
functions.
Figure 2-22 shows the default NPAR function settings.
Figure 2-22. NPAR Default Function Settings
Personality Changes
Based on your operating environment, you can use your preferred management
tool to change or disable PCI functions on either physical port. Using this feature
lets you divide each physical port into up to four partitions, configured to support
one of the following PCI function types: NIC, FCoE, or iSCSI.
NOTE:
Throughout this section, the terms personality and function type are used
interchangeably.

2–Configuring NIC
NIC Partitioning (NPAR)
2-42 SN0054671-00 B
Table 2-5 shows the port identifications and the possible NPAR configurations.
Quality of Service
Quality of service (QoS) refers to the bandwidth allocation assigned to each
partition used to send and receive data between the adapter port and connected
devices.
Each physical port on the 8200 and 3200 Series Adapters can send and receive
data at up to 10Gbps in both directions at the same time. When the physical port
is partitioned into four partitions, the port bandwidth is divided between each port
partition according to traffic demands.
You can set QoS for each port partition by setting minimum and maximum
percentages of the physical port's bandwidth for each partition. This feature helps
guarantee a transmission rate for each partition that requires a particular
bandwidth to run critical applications using port partitions. The setting for a given
QoS can resolve bottlenecks that exist when virtual machines (VMs) contend for
port bandwidth.
Enhanced transition selection (ETS) controls the actual bandwidth allocation at
the network port. The bandwidth allocation under ETS is typically 50 percent for
FCoE traffic and 50 percent for Non-FCoE traffic (NIC and iSCSI). Therefore,
NPAR QoS allocations among the NIC partitions for a given port allocate a
percentage of the Non-FCoE portion of the bandwidth.
Table 2-5. NPAR Configuration Options
Function
Number Function Type Physical Port
Number Notes
0 NIC 0 Always present. Always
NIC. Cannot be disabled.
1 NIC 1
2 NIC 0 NIC or disabled
3NIC 1
4iSCSI/NIC 0iSCSI, NIC, or disabled
5iSCSI/NIC 1
6 FCoE/NIC 0 FCoE, NIC, or disabled
7 FCoE/NIC 1
Only one iSCSI and/or FCoE function per physical port. NIC, iSCSI, and FCoE have fixed function
numbers. Functions 2–7 can be independently disabled.

2–Configuring NIC
NIC Partitioning (NPAR)
SN0054671-00 B 2-43
NPAR QoS allows NIC partitions to each allocate a minimum guaranteed portion
of the available bandwidth. QoS bandwidth only applies only to NIC partitions.
iSCSI partitions are not supported by the QoS bandwidth allocation. This brings
up the possibility that, if the total minimum allocated bandwidth across the NIC
partitions equals 100 percent, then the iSCSI partition will be limited to 1 percent
of the NIC bandwidth portion in high-utilization conditions.
To ensure that iSCSI has more than 1 percent of bandwidth available in
high-utilization conditions, set the total NPAR QoS minimum bandwidth settings
so that they equal less than 100 percent.
Example
An NPAR enabled port has two NIC partitions, one iSCSI partition, and one
FCoE partition.
ETS allocates 50 percent of the network bandwidth to FCoE traffic and
50 percent to non-FCoE traffic.
The NPAR QoS minimum bandwidth setting for each NIC partition is
50 percent.
This setting means that each NIC partition is guaranteed 50 percent of
50 percent of 10Gb, or 2.5Gb each.
If at any time the FCoE partition is using 5Gb of bandwidth and each NIC
partition is using 2.5Gb, then the iSCSI partition is left with only 50Mb of
bandwidth.
If, however, the NIC partitions each allocated 45 percent of the non-FCoE
traffic, then the total allocated bandwidth would be 90 percent.
The remaining 10 percent (or 500 Mb) would then be effectively
reserved for the iSCSi partition.
eSwitch
The 8200 and 3200 Series Adapters support embedded switch (eSwitch)
functionality, which provides a basic VLAN-aware Layer-2 switch for Ethernet
frames. Each physical port has one instance of an eSwitch, which supports all
NPARs on that physical port.
The eSwitch operation is transparent and the administrator does not need to
perform any specific configuration. The ability to view eSwitch statistics depends
on your operating environment and management tool.
The QLogic drivers download the VM MAC addresses to the firmware, which
enables the firmware and hardware to switch the packets destined for VMs on the
host.
For traffic to flow from one eSwitch to another, it must first pass through an
external switch or have been forwarded by a VM that has a path through both
eSwitches.

2–Configuring NIC
NIC Partitioning (NPAR)
2-44 SN0054671-00 B
Configuration Management Tools
Depending on your operating environment and preferred system management
techniques, you can use any of the following tools to set up NIC partitions
(NPARs) on 8200 and 3200 Series Adapters’ ports to meet your system’s
networking requirements:
“QLogic OptionROM at POST” on page 2-44
“QConvergeConsole (QCC) GUI” on page 2-44
“QConvergeConsole (QCC) CLI” on page 2-45
“QLogic Device Windows Properties Page” on page 2-46
QLogic OptionROM at POST
The QLogic OptionROM is flashed on the 8200 and 3200 Series Adapters at the
factory. When you first start the server that contains 8200 and 3200 Series
Adapters, the power-on self test (POST) starts. Running the POST test gives you
access to the OptionROM utility.
For procedures on setting up NPAR and eSwitch parameters using the
OptionROM while powering up the host server, see “QLogic OptionROM at POST”
on page 3-10.
QConvergeConsole (QCC) GUI
The QConvergeConsole unified adapter Web management interface is a
web-based client/server application that allows for centralized management and
configuration of QLogic adapters within the entire network (LAN and SAN).
On the server side, the QConvergeConsole runs as an Apache Tomcat Server
web application. After the application is launched on the web server, you can
connect to the QConvergeConsole's GUI through a browser, either locally on the
server or remotely from another computer. Your browser window becomes the
client used to connect to servers that host the 8200 and 3200 Series Adapters and
connected storage devices within the network.
In addition to the configuration and management tools available through the
QConvergeConsole GUI, the QCC enables you to partition and configure NIC
ports and eSwitch parameters on 8200 and 3200 Series Adapters.
Follow the procedures in the QConvergeConsole User’s Guide to install the
application on a Windows or Linux server. Before using the QCC GUI to configure
NPAR on your 8200 and 3200 Series Adapters, you must also install the drivers
on the server where the 8200 and 3200 Series Adapters reside.

2–Configuring NIC
NIC Partitioning (NPAR)
SN0054671-00 B 2-45
Before configuring NPAR, do the following:
Use the QLogic SuperInstaller for your host server’s operating system
(Windows or Linux) to install the Fibre Channel/FCoE, NIC, and iSCSI
drivers on the server where the adapters reside. To download the installers
and drivers, go to http://driverdownloads.qlogic.com.
Make sure the remote agents are running on the Tomcat Server where the
QCC GUI application resides:
Fibre Channel/FCoE (qlremote)
NIC (netqlremote)
iSCSI (iqlremote)
For help using the QCC GUI, use the help system, available through the QCC GUI
browser-based menu option Help > Browse Contents.
For procedures on setting up NPAR and eSwitch parameters using the QCC GUI,
see “QConvergeConsole (QCC) CLI” on page 3-21.
QConvergeConsole (QCC) CLI
QConvergeConsole (QCC) CLI is a management utility that centralizes
management and configuration of QLogic adapters within the entire network (LAN
and SAN).
QCC manages iSCSI, Ethernet, and FCoE functions on 8200 and 3200 Series
Adapters installed in a Linux or Windows environment.
In addition to the configuration and management capabilities available through the
QConvergeConsole CLI, the QCC CLI enables you to partition and configure NIC
ports and eSwitch parameters on 8200 and 3200 Series Adapters.
Follow the procedures for your operating system in the QConvergeConsole CLI
User’s Guide to install the application on the host server.
For command references needed while using QCC CLI, refer to the
QConvergeConsole CLI User’s Guide.
Before using QCC CLI to configure NPAR on your 8200 and 3200 Series
Adapters, you must install the OS-specific drivers on the server where the 8200
and 3200 Series Adapters reside. You can use the QLogic SuperInstaller for your
host server’s operating system (Windows or Linux) to install the Fibre
Channel/FCoE, NIC, and iSCSI drivers. To download the drivers, go to
http://driverdownloads.qlogic.com.
For procedures on setting up NPAR and eSwitch parameters using the QCC CLI,
see “QConvergeConsole (QCC) CLI” on page 3-21.

2–Configuring NIC
NIC Partitioning (NPAR)
2-46 SN0054671-00 B
QLogic Device Windows Properties Page
Servers that run on supported Windows operating systems have the
Windows-based tools available for configuring QLogic adapters. These tools
enable you to use the QLogic Device Windows Properties Page to set up and
manage NIC partitions.
For system requirements, see “Setup Requirements” on page 2-39.
For procedures on using this native server management tool on a Windows
Server to configure NPAR on the 8200 and 3200 Series Adapters’ NIC ports, see
“Windows Device Manager” on page 3-27.
NPAR Setup and Management Options
This section describes how to configure NIC partitions (NPARs) on 8200 and 3200
Series Adapters installed in a host server within a SAN. Procedures for
establishing quality of service (QoS) for each partition and viewing the eSwitch
parameters and statistics are included.
This section provides setup procedures using the following management tools:
“QLogic OptionROM at POST” on page 2-47
“QConvergeConsole (QCC) GUI” on page 2-51
“QConvergeConsole (QCC) CLI” on page 2-55
“QLogic Device Windows Properties Page” on page 2-60
Overview
Depending on your operating environment and preferred system management
techniques, you can use any of the tools described in this section to set up NIC
partitions (NPARs) on 8200 and 3200 Series Adapters’ ports to meet your
system’s networking requirements.
When you first start the server that contains the 8200 and 3200 Series Adapters,
the power-on self test (POST) starts. Running POST gives you access to one of
the configuration tools you can use to set up NIC partitions on 8200 and 3200
Series Adapters’ ports: QLogic OptionROM.
NOTE:
These procedures assume you have either local or remote access to a host
server with at least one installed 8200 and 3200 Series Adapter, as well as
the necessary drivers and management tools.

2–Configuring NIC
NIC Partitioning (NPAR)
SN0054671-00 B 2-47
The QConvergeConsole GUI and CLI tools work on both Linux and Windows
Servers. If you prefer using a browser-based GUI interface, you can use the
QConvergeConsole GUI to partition Ethernet ports into NIC, FCoE, or iSCSI
partitions and establish quality of service (QoS) by adjusting the bandwidth
settings. As an alternative, you can use QConvergeConsole CLI to set up
partitions using a command line interface in either interactive or non-interactive
mode.
On Windows host servers, you can use the QLogic Device Windows Properties
Page to set up and manage NIC partitions (for more information, see “QLogic
Device Windows Properties Page” on page 2-60).
QLogic OptionROM at POST
When you first start the host server that contains 8200 and 3200 Series Adapters,
the power-on self test (POST) starts. Running the POST test gives you access to
the OptionROM utility.
To set up NPAR using OptionROM:
1. When the screen prompts you to enter the setup menu (Figure 2-23) during
the POST test, press Ctrl+Q to enter the OptionROM setup.
Figure 2-23. POST Test Screen Prompt to Enter Setup Menu

2–Configuring NIC
NIC Partitioning (NPAR)
2-48 SN0054671-00 B
2. Select the adapter you want to manage on the QLogic CNA Function
Configuration screen.
The screen displays a list of functions available to the selected adapter
(Figure 2-24).
Figure 2-24. Function Configuration Screen
NOTE:
For a list of NPAR configuration options, see “NPAR Setup” on
page 2-68.

2–Configuring NIC
NIC Partitioning (NPAR)
SN0054671-00 B 2-51
5. Save your changes (Figure 2-29).
Figure 2-29. Saving Configuration Changes
6. Reboot the host server after completing NPAR configuration.
QConvergeConsole (QCC) GUI
The QConvergeConsole is a web-based client/server application that allows for
centralized management and configuration of QLogic adapters within the entire
network (LAN and SAN). On the server side, QConvergeConsole runs as an
Apache Tomcat Server web application. After the application is launched on the
web server, you can connect to QConvergeConsole's GUI through a browser,
either locally on the server or remotely from another computer. Your browser
window becomes the client used to connect to servers that host the 8200 and
3200 Series Adapters and connected storage devices within the network.
You can use QCC GUI to configure and manage 8200 and 3200 Series Adapters
installed on either Linux or Windows host servers.
NOTE:
Do not set any bandwidth percentages for the FCoE function. The
adapter uses the enhanced transmission selection (ETS) settings for
determining FCoE bandwidth. The NIC bandwidth settings configured
in the Figure 2-28 are not a percentage of the line rate (10Gb): they
are a percentage of the NIC bandwidth allocated to this NIC port
through ETS on the switch.

2–Configuring NIC
NIC Partitioning (NPAR)
2-52 SN0054671-00 B
For procedures on installing and starting this management tool, refer to the
QConvergeConsole User's Guide. For help configuring and managing the 8200
and 3200 Series Adapters using this management tool, refer to the
QConvergeConsole online help system.
To set up NIC partitions using the QCC GUI:
1. Configure NIC Partitions
2. Set Up Quality of Service (QoS)
Configure NIC Partitions
You can use QCC to configure and manage NPAR functions for both physical
ports through the NIC Partitioning tab, available only on Port 1. You can enable or
disable NPAR functions on either physical port and must reboot the operating
system to apply the changes. When the NPAR function is enabled, each physical
port divides its bandwidth function between four physical functions or physical
PCIe functions, configured to support one of the following function types: NIC,
FCoE, or iSCSI. QCC represents each function type as a personality.
For tables that show the default NPAR function settings, as well as the possible
configurations, see “NPAR Setup” on page 2-68.
Table 2-5 shows the port identifications and the possible NPAR configurations.
To configure the NIC partitions and change personalities:
1. Expand a 8200 and 3200 Series Adapters node in the QConvergeConsole
system tree.
2. Expand the physical Port 1 node and select the NIC port. The content pane
displays two additional tabs that are not available on NIC ports for physical
Port 2.

2–Configuring NIC
NIC Partitioning (NPAR)
SN0054671-00 B 2-53
3. Select the NIC Partitioning tab. The NIC Partitioning Configuration page
displays configuration details that apply to the selected NPAR configuration
and personality options (Figure 2-30).
Figure 2-30. NIC Partitioning Configuration Page
4. Select the physical port you want to configure from the Physical Port
drop-down list.
5. If you want to change its function type, select the NIC partition and select the
desired protocol from the Function Type drop-down list.
6. Click Save to save any changes. The Security Check dialog box may
appear. In the Enter Password box, type the password, and then click OK.
7. Reboot the operating system to apply the changes.
8. Verify that the configured ports have the most current drivers installed.
9. If necessary, update the driver for the port protocol.
Set Up Quality of Service (QoS)
QConvergeConsole lets you set quality of service (QoS) for each partition by
setting minimum and maximum percentages of the physical port's bandwidth for
each partition.

2–Configuring NIC
NIC Partitioning (NPAR)
2-54 SN0054671-00 B
To set the QoS:
1. Expand a 8200 and 3200 Series Adapters node in the QConvergeConsole
system tree.
2. Expand the physical Port 1 node and select the NIC port. The content pane
displays two additional tabs that are not available on NIC ports for physical
Port 2.
3. Select the NIC Partitioning tab, and then click the Management sub-tab.
The NIC Partitioning Management General page displays configuration
details that apply to the selected NPAR (Figure 2-31).
Figure 2-31. NIC Partitioning—General Management Page
4. Click the down arrow and select the NIC partition (NPAR0, NPAR1, NPAR2,
or NPAR3) from the drop-down list.
Information and configuration fields related to the selected NIC partition
include:
Default MAC Address. The MAC address set at the manufacturer.
Location. The logical location in the system: PCI bus number, device
number, and function number.
NOTE:
The NIC Partitioning page applies to NIC ports only for NPAR-enabled 8200
and 3200 Series Adapters.

2–Configuring NIC
NIC Partitioning (NPAR)
SN0054671-00 B 2-55
NPAR PCI Function Number. The function number (0, 1, 2, 3, 4, 5, 6,
or 7) of the eight PCIe function numbers claimed by the adapter.
NPAR Function Type. This field correlates to the personality of the
selected NPAR (PCIe) function: NIC, iSCSI, or FCoE.
Minimum Bandwidth (%). Use the UP ARROW and DOWN ARROW
keys to scroll between 0% to 100% to set the bandwidth you want to
guarantee for data sent over the selected partition. Each additional
percent increments the bandwidth by 100Mbps. For example, setting
the minimum bandwidth to 5 percent guarantees sending and
receiving data over the selected port at 500Mbps.
Maximum Bandwidth (%). The maximum allowed bandwidth is
specified as a percentage of the link speed. Use UP ARROW and
DOWN ARROW keys to scroll between 0% to 100% to set the
maximum bandwidth for data sent over the selected partition. Each
additional percent increments the bandwidth by 100Mbps. For
example, setting the maximum bandwidth to 100 percent allows for
sending and receiving data over the selected partition at up to
10,000Mbps.
5. Repeat the previous step to configure the minimum and maximum
bandwidth on the other partitions.
6. When you are finished making changes, click Save to save any changes to
the advanced parameters of the adapter. The Security Check dialog box
may appear. In the Enter Password box, type the password, and then click
OK.
QConvergeConsole (QCC) CLI
QConvergeConsole Command Line Interface (CLI) is a management utility that
centralizes management and configuration of QLogic adapters within the entire
network (LAN and SAN).
You can use the QCC CLI tool in either interactive or non-interactive mode to
configure and manage 8200 and 3200 Series Adapters installed on either Linux or
Windows host servers.
This section outlines the steps for setting up NIC partitions using QCC CLI in
interactive mode. The displayed commands apply to both Linux and Windows
operating systems.
For procedures on installing and starting this management tool, refer to the
QConvergeConsole CLI User's Guide.
NOTE:
The settings are persistent across reboots.

2–Configuring NIC
NIC Partitioning (NPAR)
2-56 SN0054671-00 B
To set up NIC partitions using QCC CLI:
1. Start the QCC CLI interface and select option 6: NIC Partitioning
<NPAR> Information (Figure 2-32).
Figure 2-32. Selecting Option 6 to View NPAR Information Options
2. Enter option 2: NPAR Port Information (Figure 2-33).
Figure 2-33. Selecting Option 2 to View NPAR Port Information

2–Configuring NIC
NIC Partitioning (NPAR)
SN0054671-00 B 2-57
The NPAR Configuration Selection Page displays the current configuration
(Figure 2-34).
Figure 2-34. NPAR Configuration Selection Screen
3. Return to the main menu after viewing the NPAR information and select
option 7: NIC Partitioning <NPAR> Configuration (Figure 2-35).
Figure 2-35. Selecting NPAR Configuration

2–Configuring NIC
NIC Partitioning (NPAR)
2-58 SN0054671-00 B
4. Select option 1: NPAR Configuration to display the NPAR
Configuration menu, which provides the following options:
1: Bandwidth Configuration
2: Change PCI Function Personality
5. Configure the bandwidth settings to meet your system requirements.
For example, to change the bandwidth of the function 1 NIC partition:
a. Select option 1: Bandwidth Configuration.
b. Select option 1: Function:1.
c. Select option 1: Modify Minimum Bandwidth (Figure 2-36).
Figure 2-36. Selecting to Modify Minimum Bandwidth
d. At the prompt, enter the percent value of bandwidth you want
committed to the selected function.
e. Enter the percent value of bandwidth you want to limit the selected
function to.

2–Configuring NIC
NIC Partitioning (NPAR)
SN0054671-00 B 2-59
f. Specify whether you want the bandwidth settings to persist across
reboots (Figure 2-37).
Figure 2-37. Setting Bandwidth Changes to Persist
6. Return to the NIC Partitioning <NPAR> Configuration Selection screen.
7. Change the personalities of each function to meet your system
requirements. For example:
a. Select option 2: Change PCI Function Personality.
b. Select the port number, 1 or 2.
c. Select the function number. The command line displays a list of
options with choices that apply to the selected function number. This
mode prevents you from assigning a function type that does not apply
to a given function number.
d. Set the personality type by selecting the option number that identifies
the desired function type. Depending on the function number and
current state, this could be Disabled, NIC, FCoE, or iSCSI.
NOTE:
For a list of NPAR configuration options, see “NPAR Setup” on
page 2-68.

2–Configuring NIC
NIC Partitioning (NPAR)
2-60 SN0054671-00 B
Figure 2-38 shows the CLI commands leading to the option for changing a
function type on a Linux system.
Figure 2-38. Selecting Function Type on Linux System
8. Return to the main menu and select option 8: NIC Partitioning <NPAR>
Statistics to view the Statistics. Navigate through the menu selections to
view eSwitch statistics.
9. After you have finished setting the NIC partitions as desired, reboot the host
server for the changes to take effect.
QLogic Device Windows Properties Page
On a Windows Server that hosts 8200 and 3200 Series Adapters, you can use the
QLogic Device Windows Properties Page to set up NIC partitions (NPAR). You
can also use it to view eSwitch statistics.
To set up NPAR using the QLogic Device Windows Properties Page:
1. Configure NPAR
2. Change Personalities
3. Manage Bandwidth
4. View eSwitch Statistics

2–Configuring NIC
NIC Partitioning (NPAR)
SN0054671-00 B 2-61
Configure NPAR
You can use the NIC Partition Management tab in the device properties page to
enable NPAR and configure the 10GbE physical port into a multi-function storage
and networking port.
To set up NPAR on an 8200 and 3200 Series Adapters’ port:
1. Log in to the server that contains installed 8200 and 3200 Series Adapters.
2. Open the Server Manager and select Diagnostics > Device Manager >
Network Adapters.
3. Right-click the first QLogic 10 Gigabit Ethernet CNA device and select
Properties from the context menu (Figure 2-39).
Figure 2-39. Selecting Properties from the Context Menu
4. From the Adapter Properties page, do the following:
a. Select the NIC Partition Management tab.
b. Right-click the function number you want to enable.

2–Configuring NIC
NIC Partitioning (NPAR)
SN0054671-00 B 2-63
When partitioning is enabled, the Adapter Properties page appears as
shown in Figure 2-41.
Figure 2-41. Partition Enabled
5. Click OK to close the message box that displays the following information:
This change requires a reboot. Proceed?
6. Click OK to close the message box that displays the following information:
Please reboot the system now
7. Reboot the host server to make the changes take effect.

2–Configuring NIC
NIC Partitioning (NPAR)
2-64 SN0054671-00 B
Change Personalities
To change function types (personalities) as needed for your network:
1. From the Server Manager, select Diagnostics > Device Manager >
Network Adapters.
2. Right-click the desired QLogic 10 Gigabit Ethernet CNA device to change
the function type and select Properties from the context menu.
3. On the NIC Partition Management tab, right-click one of the enabled
functions and select Convert to <Protocol> from the context menu
(Figure 2-42).
Figure 2-42. Selecting Convert to NIC from Context Menu
4. Repeat these procedures to change the function types as desired.

2–Configuring NIC
NIC Partitioning (NPAR)
SN0054671-00 B 2-65
Manage Bandwidth
Using the NIC Partition Management tab in the Windows device properties page,
you can allocate minimum and maximum bandwidth for each NIC function.
1. From the 8200 and 3200 Series Adapters Adapter Properties page, select
the NIC Partition Management tab.
2. Right-click the function number for the port you want to configure and select
Configure Function from the context menu (Figure 2-43).
Figure 2-43. Selecting Configure Function for Function 0

2–Configuring NIC
NIC Partitioning (NPAR)
2-66 SN0054671-00 B
3. Use the Configure Function dialog box to set the minimum and maximum
bandwidth percentages, New Minimum BW (%) and New Maximum BW
(%) (Figure 2-44).
Figure 2-44. Entering New Bandwidth Values
4. If desired, select the Make settings permanent check box to retain the new
settings.
5. Click OK to save your changes.
NOTE:
Enhanced transmission service (ETS) only specifies the division of
bandwidth between FCoE and non-FCoE traffic. It does not specify the
bandwidth allocated to the NIC or iSCSI partitions. When the switch
sets ETS values, the ETS bandwidth parameters take precedence.
The FCoE partition is allocated the bandwidth specified for FCoE in the
ETS parameters. The non-FCoE bandwidth is divided between the NIC
and iSCSI partitions in the proportion specified by the NPAR
management UI. In other words, when ETS is in effect, the NIC and
iSCSI bandwidth values specified by the NPAR management UI are no
longer a percentage of the total bandwidth. Instead, they are a
percentage of the non-FCoE bandwidth.
NOTE:
If you do not select this option, the bandwidth values will revert to the
default settings after you reboot the host server.

2–Configuring NIC
NIC Partitioning (NPAR)
SN0054671-00 B 2-67
The new bandwidth values appear in the right pane of the NIC Partition
Management property sheet (Figure 2-45).
Figure 2-45. NIC Partition Management Property Sheet
6. Click OK at the bottom of the Properties page to close it.
View eSwitch Statistics
You can use the Window Device Manager’s NIC Partition Management window to
view eSwitch statistics for enabled partitions.
To display eSwitch statistics:
1. From the 8200 and 3200 Series Adapters Adapter Properties page, select
the NIC Partition Management tab.
2. Right-click the function number for the port you want to review and select
eSwitch Statistics from the context menu.

2–Configuring NIC
NIC Partitioning (NPAR)
2-68 SN0054671-00 B
A window opens that displays the statistics (Figure 2-46).
Figure 2-46. eSwitch Statistics for Function 0
3. After reviewing the statistics, click OK or Cancel to close the pop-up
window.
NPAR Setup
This section provides NPAR reference tables you can use when configuring NIC
partitions using the various tools available.

2–Configuring NIC
NIC Partitioning (NPAR)
SN0054671-00 B 2-69
Default Settings
Before configuring NIC partitions, the 8200 and 3200 Series Adapters appear as a
simple dual-port 10GbE adapter with the NPAR settings shown in Table 2-6.
Configuration Options
Depending on your system requirements and operating environment, you may set
up the 8200 and 3200 Series Adapters’ port partitions to support different function
types. Table 2-7 shows the available function types and configurable parameters.
Table 2-6. Default Configuration
Function
Number Function Type
Physical
Port
Number
Minimum
Bandwidth
(%)
Maximum
Bandwidth
(%)
Default
Function Type
0 NIC 0 0 100 Enabled as NIC
1 NIC 1 0 100 Enabled as NIC
Table 2-7. Configuration Options
Function
Number Function Type
Physical
Port
Number
Minimum
Bandwidth a
(%)
aMinimum Bandwidth: Minimum guaranteed bandwidth, specified as a percentage of the link speed. The total across
all partitions will add up to less than the maximum link bandwidth. The queue’s rate will be allowed to exceed the
specified value up to max-rate, if excess bandwidth is available on the physical port link.
Maximum
Bandwidth b
(%)
bMaximum bandwidth: Maximum allowed bandwidth, specified as a percentage of the link speed. The queue’s rate will
not be allowed to exceed the specified value, even if excess bandwidth is available on the physical port link. The total
across all partitions may not be greater than the maximum link bandwidth.
Default Function
Type
0 NIC 0 0 100 NIC
1 NIC 1 0 100 NIC
2Disabled/NIC 0 0 100 NIC
3 Disabled/NIC 1 0 100 NIC
4iSCSI/NIC/Disabled 0 0 100 iSCSI
5 iSCSI/NIC/Disabled 1 0 100 iSCSI
6FCoE/NIC/Disabled 0 0 100 FCoE
7 FCoE/NIC/Disabled 1 0 100 FCoE

2–Configuring NIC
NIC Partitioning (NPAR)
2-70 SN0054671-00 B
NPAR Configuration Parameters and Setup Tools
Table 2-8 identifies which parameters you can configure using each of the
available management tools.
Table 2-8. NPAR Configuration Parameters and Setup Tools
Tools/Configurable NPAR
Parameters
Function
Type a
aThese changes require a system reboot to take effect. Refer to Ta ble 2-7 for the available function type options of each
partition.
Minimum Bandwidth b
(range 0-100%)
bFor FCoE, DCBX/ETS negotiated bandwidth will overwrite manually configured bandwidth.
Maximum Bandwidthb
(range 0-100%)
QLogic NIC OptionROM
(Press CTRL+Q during
POST)
Yes Yes, configurable Not configurable, read-only
QLogic QConvergeConsole
GUI/CLI for supported
Windows and Linux operating
systems
Yes Yes, configurable but only
for NIC partitions, not for
storage (iSCSI/FCoE)
partitions
Yes, configurable but only
for NIC partitions, not for
storage (iSCSI/FCoE)
partitions
QLogic Windows Device
Manager—NIC Property Page
Yes Yes, configurable but only
for NIC partitions, not for
storage (iSCSI/FCoE)
partitions
Yes, configurable but only
for NIC partitions, not for
storage (iSCSI/FCoE)
partitions
Table 2-9. NPAR Wake-on-LAN (WOL) and PXE Boot Support
NPAR
Partition WOL PXE Boot
Function 0 Yes Yes
Function 1 Yes Yes
Function 2 No No
Function 3 No No
Function 4 No No
Function 5 No No
Function 6 No No
Function 7 No No

2–Configuring NIC
NIC Partitioning (NPAR)
SN0054671-00 B 2-71
Frequently Asked Questions about NPAR
NIC Partitioning
Q: What is NIC Partitioning (NPAR)?
NIC Partitioning (NPAR) is a method of dividing each QLogic Adapter Ethernet
port into a maximum of four partitions or virtual ports (eight virtual ports per
adapter). These virtual ports can be assigned NIC, FCoE, or iSCSI personalities,
and users can apply QoS settings by flexibly allocating minimum guaranteed
bandwidth to each virtual port.
Q: How is NPAR different from SR-IOV?
Single root I/O virtualization (SR-IOV) is an industry-developed specification that
identifies how a single PCI device can be partitioned and shared natively with
multiple OSs on the same physical host. NPAR is similar to SR-IOV in that both
allow partitioning a physical port into multiple partitions. With NPAR, the physical
port is partitioned into multiple physical PCIe functions. However, in the case of
SR-IOV, the physical port is partitioned into multiple virtual PCIe functions. This
difference in partitioning allows NPAR to be deployed in both bare metal
(non-virtualized) OSs and virtualized OSs. In contrast, SR-IOV is primarily
targeted towards virtualized platforms.
To deploy SR-IOV today, you will need to ensure a minimum level of infrastructure
(server hardware and OS) support for SR-IOV. Whereas NPAR is available today
with the 8200 and 3200 Series Adapters and supported with all major OSs,
including Windows and Linux, without any specific minimum server hardware or
OS support requirements, SR-IOV is not currently supported on Windows.
Q: How does NPAR allow me to use fewer adapters?
With NPAR, users can create up to eight virtual ports per QLogic Adapter. Each
virtual port can be a NIC, FCoE, or iSCSI port with minimum guaranteed
bandwidth. This means a single adapter can now replace multiple 1GbE NICs,
Fibre Channel Host Bus Adapters, and iSCSI Host Bus Adapters.
Q: How many MAC addresses are supported by my adapter?
Eight MAC addresses are supported in total—one for each physical function.
Q: What does “switch-agnostic” mean? What are the benefits?
Switch-agnostic means that the NPAR feature works when the 8200 and 3200
Series Adapters are connected to a 10GbE switch. This implementation gives you
broad interoperability in your environment and more freedom when choosing your
10GbE switch.

2–Configuring NIC
NIC Partitioning (NPAR)
2-72 SN0054671-00 B
Q: What’s the difference between a physical function and a virtual function?
Physical functions are full-featured PCIe functions that operate like normal PCI
physical devices in terms of discovery, configuration, and management. Virtual
functions are “lightweight” (minimized functionality support) PCIe functions that
are derived from the physical PCIe functions.
Q: Is NPAR included when I purchase my adapter?
Yes. Full NPAR functionality comes with your purchase. There are no additional
licensing fees incurred.
Q: What protocols are supported with NPAR?
The function types supported on the virtual ports are TCP/IP (NIC), iSCSI, and
FCoE.
Q: How is the QoS set? How does the bandwidth allocation work? What
tools are used to set bandwidth?
The QoS parameter setting is supported from a minimum bandwidth of 100Mbps
to 10Gbps. The settings can be allocated in blocks of 100Mbps increments (as a
percentage of the total bandwidth).
There are three tools that users can employ to configure NPAR functionality:
Pre-boot utility
QLogic’s QConvergeConsole management tool (GUI and CLI)
Microsoft Windows® properties pages
Q: Is one virtual port’s unused bandwidth available for use by other active
virtual ports?
Yes. The minimum settings are bandwidth guarantees, specified as a percentage
of the link speed. If one or more virtual ports are not consuming their full allotment,
that bandwidth can be temporarily consumed by other virtual ports if they need
more than their guaranteed allotment.
Q: What OSs are supported with NPAR?
Currently, the following OS support is available: Microsoft Windows Server™ 2003
R2/SP2, 2008/2008 SP2/2008 R2; Red Hat Linux® 5.5, 6.0; Novell® SLES 10 SP3,
SLES 11 SP1. For the latest list of supported operating systems, please check the
QLogic Web site.

2–Configuring NIC
NIC TroubleShooting/Diagnostics
SN0054671-00 B 2-73
Networking
Q: Why use teaming?
Teaming allows for high link availability (fault tolerance). If one of the underlying
physical NICs is broken or its cable has been unplugged, the OS will detect the
fault condition and automatically move traffic to another NIC in the bond. This
capability eliminates a single point of failure for any one physical NIC and makes
the overall network connection fault tolerant.
In addition, teaming helps with load balancing. Outgoing traffic is automatically
load balanced based on the destination address between the available physical
NICs. Load balancing of incoming traffic can be achieved with a suitable network
switch.
Q: What advantages does teaming provide?
Teaming can improve availability and capacity.
Q: How does teaming work?
Users create, modify, and delete teams (or bonds) using tools that are available
from their OSs. Creating a team involves picking which available physical ports
belong to the team, and then choosing which type of team to create. The type of
teams that are available depends on the OS that is deployed.
Q: What are its limitations?
Switch-dependent teaming is not currently supported whenever iSCSI or FCoE is
enabled on the partition.
Q: Is WoL supported?
No, WoL is not supported on the 8200 and 3200 Series Adapters.
NIC TroubleShooting/Diagnostics
NIC Linux Diagnostics
Linux Diagnostics
This section covers the following information for user diagnostics for Linux NIC
driver management applications:
“Running Linux User Diagnostics” on page 2-74
“Linux Diagnostic Test Descriptions” on page 2-75
“Linux Diagnostic Test Messages” on page 2-76

2–Configuring NIC
NIC TroubleShooting/Diagnostics
2-74 SN0054671-00 B
Running Linux User Diagnostics
Linux user diagnostics include QConvergeConsole diagnostics and ethtool
diagnostics.
QConvergeConsole Diagnostics
QConvergeConsole CLI-based diagnostics include the following commands:
To enable or disable the port beacon, issue the following command:
qaucli -pr nic -beacon [cna_port_inst] <on|off>
To run an internal loopback test, issue the following command:
qaucli -pr nic -intloopback <cna_port_inst> <tests_num>
<on_error>
where tests_num is the number of tests (1–65535) and on_error is either
0=Ignore or 1=Abort
To perform a Flash test, issue the following command:
qaucli -pr nic testflash [cna_port_inst]
To perform a hardware test, issue the following command:
qaucli -pr nic -testhw [cna_port_inst]
To perform an interrupt test, issue the following command:
qaucli -pr nic -testinterrupt [cna_port_inst]
To perform a link test, issue the following command:
qaucli -pr nic -testlink [cna_port_inst]
To perform a register test, issue the following command:
qaucli -pr nic -testregister [cna_port_inst]
NOTE:
Information on installing and starting the GUI version of QLogic's
QConvergeConsole utility is provided in the QConvergeConsole User's
Guide. All procedural information for that utility is covered in the
QConvergeConsole Help System.

2–Configuring NIC
NIC TroubleShooting/Diagnostics
SN0054671-00 B 2-75
To display transceiver DMI data, issue the following command:
qaucli -pr nic -trans [cna_port_inst]
Ethtool Diagnostics
To perform an adapter self-test using ethtool-based diagnostics, issue the
following command:
# ethtool -t eth<x> offline
The self-test includes the following:
Loopback test
Interrupt test
Link test
Register test
Examples
# ethtool -t eth8 offline
The test result is PASS
The test extra info:
Register_Test_on_offline 0
Link_Test_on_offline 0
Interrupt_Test_offline 0
Loopback_Test_offline 0
# ethtool -t eth4
The test result is PASS
The test extra info:
Register_Test_on_offline 0
Link_Test_on_offline 0
Interrupt_Test_offline 0
Loopback_Test_offline 0
Linux Diagnostic Test Descriptions
Internal Loopback Test performs internal packet loopback.
Flash Test verifies the Flash read and write.
Hardware Test verifies that the hardware is running.
Interrupt Test enables and disables the interrupt and functional verification
tests.

2–Configuring NIC
NIC TroubleShooting/Diagnostics
2-76 SN0054671-00 B
Link Test verifies that the port is linked, meaning that the port has a good
cable attached to the port and that other end of the cable is connected to an
operational Ethernet port, either another NIC port or a network device, such
as a switch.
Register Test verifies the NIC register read and write.
Linux Diagnostic Test Messages
Test information and PASS or FAIL messages are displayed for each of the tests
listed in “Linux Diagnostic Test Descriptions” on page 2-75.
QLogic Device Windows Property Page Diagnostics
This section covers the following information for user diagnostics for Windows NIC
driver management applications:
“Running Windows User Diagnostics” on page 2-76
“Windows Diagnostic Test Descriptions” on page 2-81
“Windows Diagnostic Test Messages” on page 2-83
Running Windows User Diagnostics
You can run user diagnostics using either the QConvergeConsole GUI or the CLI.
To run user diagnostics in the GUI:
1. Access the Windows Control Panel, and then open the Device Manager.
2. In the Device Manager, right-click the QLogic 10Gb Ethernet adapter, and
then on the shortcut menu, click Properties.
NOTE:
Information on installing and starting the GUI version of QLogic's
QConvergeConsole utility is provided in the QConvergeConsole User's
Guide. All procedural information for that utility is covered in the
QConvergeConsole Help System.

2–Configuring NIC
NIC TroubleShooting/Diagnostics
SN0054671-00 B 2-77
3. On the adapter properties page, click the Diagnostics tab. Figure 2-47
shows the Diagnostics page.
Figure 2-47. Diagnostics Tests on Windows
4. Under Diagnostic Tests, select one or more check boxes indicating the
tests you want to run: Hardware Test, Register Test, Interrupt Test,
Loopback Test, and Link Test. (“Windows Diagnostic Test Descriptions” on
page 2-81 describes each test type.)
5. Click Run Tests.
NOTE:
Only one test can run at a time. Multiple tests can run sequentially.

2–Configuring NIC
NIC TroubleShooting/Diagnostics
2-78 SN0054671-00 B
To run user diagnostics in the CLI:
Use QConvergeConsole CLI (qaucli), a unified command line utility, to manage
all QLogic adapter models, including running user diagnostics. The overall option
(-pr <protocol>) allows you to start the utility with a specific protocol type: NIC,
iSCSI, or Fibre Channel. If you do not specify a protocol, all protocols are enabled
by default. Table 2-10 and Table 2-11 list the QConvergeConsole commands for
selecting a protocol.
Table 2-10. Windows QConvergeConsole CLI—Selecting a Protocol in
Menu Mode
Command Description
qaucli Start QConvergeConsole CLI in interactive
mode
qaucli -pr nic [options] Issue NIC command line options
qaucli -pr iscsi [options] Issue iSCSI command line options
qaucli -pr fc [options] Issue Fibre Channel and FCoE command line
options
qaucli -npar [options] Issue NPAR command line options
Table 2-11. Windows QConvergeConsole CLI—Selecting a Protocol in
Legacy Mode
Command Description
qaucli -nic [options] Use NIC legacy command line
netscli [options] Use NIC legacy command line
qaucli iscsi [options] Use iSCSI legacy command line
iscli [options] Use iSCSI legacy command line
qaucli -fc [options] Use Fibre Channel legacy command line
scli [options] Use Fibre Channel legacy command line

2–Configuring NIC
NIC TroubleShooting/Diagnostics
SN0054671-00 B 2-79
Diagnostic help commands, and command options available for each specific
protocol, are available by specifying -h to the protocol, as shown in Table 2-12.
Table 2-13 lists miscellaneous Windows diagnostics commands.
Table 2-14 lists the Windows CLI diagnostic test commands. Note that while
running these tests, network traffic is interrupted.
Table 2-12. Windows QConvergeConsole CLI—Getting Help
Command Description
-h Print usage of a specific adapter type, and then exit
qaucli -pr nic -h Print NIC protocol usage, and then exit
qaucli -pr fc -h Print Fibre Channel and FCoE protocol usage, and then
exit
qaucli -pr iscsi -h Print iSCSI protocol usage, and then exit
qaucli -npar -h Print NPAR commands usage, and then exit
Table 2-13. Windows QConvergeConsole CLI—Miscellaneous
Commands
Command Description
qaucli -v Print version number, and then exit
qaucli -h Print usage, and then exit
Table 2-14. Windows QConvergeConsole CLI—Diagnostic Test
Commands
Command Description
-i
--interface
Specifies the interface type (NX_NIC,
NX_NIC1, and so on)
-a
--all
Perform all tests, regardless of default
-D
--default
Perform only the default test
-R
--CRegs
Test all control registers (default)

2–Configuring NIC
NIC TroubleShooting/Diagnostics
2-80 SN0054671-00 B
For every test performed, the diagnostic utility shows the following data:
Total number of attempts
Number of successful completions
Number of failures
You can either perform all tests in succession, or perform only specific tests
specified by the preceding command-line parameters.
-I
--IRQS
Test interrupt mechanism (default)
-L
--IntLB
Internal loopback test (default)
-H
--Hw
Hardware test (default)
-S
--LinkST
Link status test (default)
-nR
--noCRegs
No control registers test (combine –D or –a)
-nl
--noIRQS
No interrupt test (combine –D or –a)
-nL
--noIntLP
No internal loopback test (combine –D or –a)
-nH
--noHw
No hardware test (combine –D or –a)
-nS
--noLinkSt
No link status test (combine –D or –a)
-h
--help
View help text
Table 2-14. Windows QConvergeConsole CLI—Diagnostic Test
Commands (Continued)
Command Description

2–Configuring NIC
NIC TroubleShooting/Diagnostics
SN0054671-00 B 2-81
You can run additional diagnostics in the CLI as listed in the following table. To
determine the cna_port_inst, issue the qaucli -nic –i command as shown
in Table 2-15.
Windows Diagnostic Test Descriptions
This section provides descriptions of the following Windows diagnostic tests:
“Hardware Test” on page 2-82
“Register Test” on page 2-82
“Interrupt Test” on page 2-82
“Loopback Test” on page 2-82
“Link Test” on page 2-82
Table 2-15. Running Windows Diagnostic Tests in the CLI
Test Type Command
External Loopback qaucli -nic -extloopback <cna_port_inst>
<tests_num> <on_error>
Where <tests_num> specifies the number of tests,
1–65535, and <on_error> is either 0=Ignore or 1=Abort.
NOTE: This test requires a pass-through module to be con-
figured for both ports. Test runs between two ports. Single
port loopback is not supported.
Flash qaucli –nic –testflash [cna_port_inst]
Hardware qaucli –nic –testhw [cna_port_inst]
Internal Loopback qaucli -nic -intloopback <cna_port_inst>
<tests_num> <on_error>
Where <tests_num> specifies the number of tests,
1–65535, and <on_error> is either 0=Ignore or 1=Abort
Interrupt qaucli –nic –testinterrupt [cna_port_inst]
Link qaucli -nic -testlink [cna_port_inst]
Ping (IPv4) qaucli -nic -ping <cna_port_inst>
<hostname_or_IPv4> [<count> <pocket_size>
<timeout_ms> <TTL>]
Where the default values are count=5,
pocket_size=525, timeout_ms=1000, and TTL=30
Register qaucli -nic -testregister [cna_port_inst]
Transceiver DMI Data qaucli -nic -trans [cna_port_inst]

2–Configuring NIC
NIC TroubleShooting/Diagnostics
2-82 SN0054671-00 B
Hardware Test
The hardware test checks the status of various hardware blocks, including DMA
engines, receive engine, and on-board processor meta cores.
Register Test
The register test performs device register read/write accesses.
Interrupt Test
The interrupt test checks the ability of the hardware to create an interrupt and the
ability of the driver to process the interrupt by forcing the generation of a
predetermined number of interrupts. The test succeeds if the device generates the
interrupts and the driver processes all interrupts expected.
Loopback Test
The loopback test is a diagnostic tool that routes transmit data through a loopback
connector back to the same adapter.
Link Test
The link test inspects the link status (up or down) by checking the physical
communication channel between the host and the firmware.

2–Configuring NIC
NIC TroubleShooting/Diagnostics
SN0054671-00 B 2-83
Windows Diagnostic Test Messages
If a test fails, an appropriate error code is generated and displayed, as shown in
Table 2-16. Note that this table does not list error messages for the interrupt and
link tests.
Table 2-16. Windows Diagnostic Test Messages
Test Error Message Description
Loopback LB_TEST_OK Loopback test has passed
LB_SEND_WAIT_QUEUE
_ERR
Send queue blocked
LB_NORCV_ERR Receive packet not received
LB_NOMEM_ERR No memory error
LB_TX_QUEUE_ERR Transmit queue error
LB_SHORT_DATA_ERR Looped data short error
LB_SEQUENCE_ERR Looped data out of sequence
LB_DATA_ERR Looped data corrupted
LB_ERR_CNT Looped error count
Register CR_TEST_OK Control register test passed
CR_NIU_MODE Network interface unit (NIU) error
CR_PHY Physical layer (PHY) error
CR_ERRCNT Control register error count
Hardware HW_TEST_OK Hardware test has passed
HW_DMA_BZ_0 DMA channel 0 is busy
HW_DMA_BZ_1 DMA channel 1 is busy
HW_DMA_BZ_2 DMA channel 2 is busy
HW_DMA_BZ_3 DMA channel 3 is busy

2–Configuring NIC
NIC TroubleShooting/Diagnostics
2-84 SN0054671-00 B
Hardware
(Continued)
HW_SRE_PBI_HALT Segmentation and reassembly engine
currently halted
HW_SRE_L1IPQ Segmentation and reassembly engine
currently paused due to L1 IPQ dis-
card failure
HW_SRE_L2IPQ Segmentation and reassembly engine
currently paused due to L2 IPQ dis-
card failure
HW_SRE_FREEBUF Segmentation and reassembly engine
free buffer list is currently empty
HW_IPQ IPQ is currently not empty
HW_PQ_W_PAUSE PQ write pause previously detected
HW_PQ_W_FULL PQ write full previously detected
HW_IFQ_W_PAUSE IFQ write pause previously detected
HW_IFQ_W_FULL IFQ write full previously detected
HW_MEN_BP_TOUT Memory backpressure timeout previ-
ously detected
HW_DOWN_BP_TOUT Downstream backpressure timeout
previously detected
HW_FBUFF_POOL_WM Free buffer pool low watermark previ-
ously detected
HW_PBUF_ERR Packet buffer error previously
detected
HW_PBUF_ERR Packet buffer error previously
detected
HW_FM_MSG_HDR FM message header error previously
detected
HW_FM_MSG FM message error previously
detected
HW_EPG_CTRL_Q Egress packet generator (EPG) con-
trol queue is backed up
HW_EPG_MSG_BUF EPG message buffer error
Table 2-16. Windows Diagnostic Test Messages (Continued)
Test Error Message Description

2–Configuring NIC
NIC TroubleShooting/Diagnostics
SN0054671-00 B 2-85
For example:
qaucli -nic -testlink
=== Link Test for 1. CNA Port Index ===
Function is not supported by this hardware/driver/api stack
=== Link Test for 2. CNA Port Index ===
Function is not supported by this hardware/driver/api stack
=== Link Test for 3. CNA Port Index ===
Function is not supported by this hardware/driver/api stack
=== Link Test for 4. CNA Port Index ===
Function is not supported by this hardware/driver/api stack
=== Link Test for 5. CNA Port Index ===
Link Test Starts...
Test Status: Passed (Passed=1, Failed=0, ErrorCode=0)
Register Test Results:
Status=Passed
Passed=1, Failed=0, ErrorCode=0
=== Link Test for 6. CNA Port Index ===
Link Test Starts...
Test Status: Passed (Passed=1, Failed=0, ErrorCode=0)
Register Test Results:
Status=Passed
Passed=1, Failed=0, ErrorCode=0
Hardware
(Continued)
HW_EPG_QREAD_TOUT EPG read queue timeout
HW_EPG_QWRITE_TOUT EPG write queue timeout
HW_EPG_CQ_W_FULL EPG completion queue write full
HW_EPG_MSG_CHKSM Egress packet generator (EPG) mes-
sage checksum error
HW_EPG_MTLQ_TOUT EPG MTL queue fetch timeout
HW_PEG0 PEG 0 is not used
HW_PEG1 PEG 1 is not used
HW_PEG2 PEG 2 is not used
HW_PEG3 PEG 3 is not used
HW_ERRCNT Hardware error count
Table 2-16. Windows Diagnostic Test Messages (Continued)
Test Error Message Description

2–Configuring NIC
NIC TroubleShooting/Diagnostics
2-86 SN0054671-00 B
QCC GUI Diagnostics
Refer to the QConvergeConsole Help System: Performing NIC Port Diagnostics
for information.
QCC CLI Diagnostics QCC Interactive CLI
Refer to the QConvergeConsole User's Guide for information.
QCC CLI Diagnostics QCC Non-Interactive CLI
Refer to the QConvergeConsole User's Guide, section 4, “NIC Noninteractive
Commands,” for information.

2–Configuring NIC
NIC TroubleShooting/Diagnostics
SN0054671-00 B 2-87
NIC Troubleshooting Guidelines
Figure 2-48. NIC Troubleshooting Diagram 1

2–Configuring NIC
NIC TroubleShooting/Diagnostics
2-88 SN0054671-00 B
Figure 2-49. NIC Troubleshooting Diagram 2

SN0054671-00 B 3-1
3Configuring iSCSI
iSCSI Overview
This section describes the driver and agent installation, configuration, operation,
and troubleshooting of the iSCSI function of the 8200 Series Converged Network
Adapter.
Installing iSCSI in Linux
Refer to the iSCSI Adapter Inbox Driver Update Readme file for information.
Packaging Content
Refer to the iSCSI Adapter Inbox Driver Update Readme file for information.
Linux OS Support
Refer to the iSCSI Adapter Inbox Driver Update Readme file for information.
Supported Features
Refer to the iSCSI Adapter Inbox Driver Update Readme file for information.
Deploying the Driver
Refer to the iSCSI Adapter Inbox Driver Update Readme file for information.
Driver System Parameters
Refer to the iSCSI Adapter Inbox Driver Update Readme file for information.

3–Configuring iSCSI
Installing iSCSI in ESX
3-2 SN0054671-00 B
Installing iSCSI in ESX
Refer to the iSCSI Adapter Driver and IMA Plug-in for VMware ESX/ESXi 4.1.x
Readme file for information.
Packaging Content
Refer to the iSCSI Adapter Driver and IMA Plug-in for VMware ESX/ESXi 4.1.x
Readme file for information.
ESX OS Support
Refer to the iSCSI Adapter Driver and IMA Plug-in for VMware ESX/ESXi 4.1
Readme file for information.
Using the Driver
Refer to the iSCSI Adapter Driver and IMA Plug-in for VMware ESX/ESXi 4.1.x
Readme file for information.
Installing the Driver
Refer to the iSCSI Adapter Driver and IMA Plug-in for VMware ESX/ESXi 4.1.x
Readme file for information.
Installing iSCSI in Windows
Refer to the iSCSI Adapter STOR Miniport Driver for Windows Readme file for
information.
Packaging Content
Refer to the iSCSI Adapter STOR Miniport Driver for Windows Readme file for
information.
Windows OS Support
Refer to the iSCSI Adapter STOR Miniport Driver for Windows Readme file for
information.
Using the Driver
Refer to the iSCSI Adapter STOR Miniport Driver for Windows Readme file for
information on how to create the driver disk, install the driver, and remove the
driver.

3–Configuring iSCSI
iSCSI Configuration
SN0054671-00 B 3-3
iSCSI Configuration
iSCSI Configuration with QCC GUI
Refer to the QConvergeConsole Help System for information.
iSCSI Configuration with Interactive QCC CLI
Refer to the QConvergeConsole CLI User's Guide for information.
iSCSI Configuration with Non-Interactive CLI
Refer to the QConvergeConsole CLI User's Guide, “iSCSI Noninteractive
Commands” section for information.
iSCSI Initiator
Configuring an iSCSI Initiator in Linux
Use QConvergeConsole CLI to configure the iSCSI initiator for Linux.
To configure a Linux iSCSI initiator:
1. Access the QConvergeConsole CLI by entering qaucli in a terminal
window.
2. On the QConvergeConsole CLI Main Menu, select 2, Adapter
Configuration.
3. On the Adapter Type Configuration Selection menu, select 1, CNA
Configuration.
4. On the Converged Network Adapter (CNA) Protocol Type Selection menu,
select 1, CNA iSCSI Configuration.
5. On the Converged Network Adapter (CNA) iSCSI Configuration menu,
select 3, Port IP Settings.
6. Select the Converged Network Port you want to configure.
7. Select 2, Configure IP Settings.
8. Complete the interactive list of settings as follows:
a. Enable IPv4 [on]: Press the ENTER key to accept the default.
b. DHCP to obtain IPv4 Network Information: [off]: Press
the ENTER key to accept the default.
c. IP_Address []: Type the IP address of the initiator system, and
then press the ENTER key.
d. IP_Subnet_Mask [255.255.255.0]: Type the appropriate
subnet mask, and then press the ENTER key.

3–Configuring iSCSI
iSCSI Initiator
3-4 SN0054671-00 B
e. IP_Gateway [0.0.0.0]: Press the ENTER key to accept the
default.
f. Enable IPv6 [off]: Press the ENTER key to accept the default.
9. On the options menu that opens, select 3, Save changes and reset HBA (if
necessary).
10. At the prompt for both ports, type Yes.
11. To return to the Converged Network Adapter (CNA) iSCSI Configuration
menu, type p and press the ENTER key, and then type p and press the
ENTER key again.
12. On the Converged Network Adapter (CNA) iSCSI Configuration menu,
select 4, Target Configuration.
13. Select the same Converged Network Port you selected in Step 6.
14. Select 6, Add a Target.
15. Complete the interactive list of settings as follows:
a. IPv6 Target? [off]: Press the ENTER key to accept the default.
b. TGT_iSCSI_Name []: Type the iSCSI qualified name (IQN) of the
iSCSI target to connect to, and then press the ENTER key.
c. TGT_Port [3260]: Press the ENTER key to accept the default.
d. TGT_TargetIPAddress [0.0.0.0]: Type the IP address of the
target, and then press the ENTER key.
16. On the options menu that opens, select 12, Save Target/CHAP Changes.
The iSCSI initiator is now configured to connect to the iSCSI target.
Configuring an iSCSI Initiator in Windows
Use QConvergeConsole CLI to configure the iSCSI initiator for Windows.
To configure a Windows iSCSI initiator:
1. Access the QConvergeConsole CLI either by double-clicking the QCC CLI
desktop icon or by entering qaucli in the CMD window.
2. On the QConvergeConsole CLI Main Menu, select 2, Adapter
Configuration.
3. On the Adapter Type Configuration Selection menu, select 1, CNA
Configuration.
4. On the Converged Network Adapter (CNA) Protocol Type Selection menu,
select 1, CNA iSCSI Configuration.
5. On the Converged Network Adapter (CNA) iSCSI Configuration menu,
select 3, Port IP Settings.

3–Configuring iSCSI
iSCSI Initiator
SN0054671-00 B 3-5
6. Select the Converged Network Port you want to configure.
7. Select 2, Configure IP Settings.
8. Complete the interactive list of settings as follows:
a. Enable IPv4 [on]: Press the ENTER key to accept the default.
b. DHCP to obtain IPv4 Network Information: [off]: Press
the ENTER key to accept the default.
c. IP_Address []: Type the IP address of the initiator system, and
then press the ENTER key.
d. IP_Subnet_Mask [255.255.255.0]: Type the appropriate
subnet mask, and then press the ENTER key.
e. IP_Gateway [0.0.0.0]: Press the ENTER key to accept the
default.
f. Enable IPv6 [off]: Press the ENTER key to accept the default.
9. On the options menu that opens, select 3, Save changes and reset HBA (if
necessary).
10. At the prompt for both ports, type Yes.
11. To return to the Converged Network Adapter (CNA) iSCSI Configuration
menu, type p and press the ENTER key, and then type p and press the
ENTER key again.
12. On the Converged Network Adapter (CNA) iSCSI Configuration menu,
select 4, Target Configuration.
13. Select the same Converged Network Port you selected in Step 6.
14. Select 6, Add a Target.
15. Complete the interactive list of settings as follows:
a. IPv6 Target? [off]: Press the ENTER key to accept the default.
b. TGT_iSCSI_Name []: Type the iSCSI qualified name (IQN) of the
iSCSI target to connect to, and then press the ENTER key.
c. TGT_Port [3260]: Press the ENTER key to accept the default.
d. TGT_TargetIPAddress [0.0.0.0]: Type the IP address of the
target, and then press the ENTER key.
16. On the options menu that appears, select 12, Save Target/CHAP Changes.
The iSCSI initiator is now configured to connect to the iSCSI target.

3–Configuring iSCSI
iSCSI Name Server iSNS
3-6 SN0054671-00 B
Configuring an iSCSI Initiator in VMware
The software iSCSI initiator must be enabled for ESX/ESXi to be able to use it for
accessing iSCSI storage.
To configure an ESX/ESXi initiator:
1. Log in to the vSphere Client.
2. In the inventory panel, select a server to which to connect.
3. Click the Configuration tab.
4. In the Hardware panel, click Storage Adapters.
5. From the list of available storage adapters, select the iSCSI initiator you
want to configure, and then click Properties.
6. Click Configure.
The General Properties dialog box shows the initiator’s status, default name,
and alias.
7. To enable the initiator, click Enabled.
8. (Optional) To change the default iSCSI name for your initiator, type a new
name. The name you enter must be worldwide unique and properly
formatted so that all storage devices can recognize the software iSCSI
initiator.
9. To save your changes, click OK.
iSCSI Name Server iSNS
Refer to the Configuring iSNS to Automatically Discover Targets section in the
QConvergeConsole Help System for information.
iSCSI Boot
iSCSI Boot Setup Using Fast!UTIL
Fast!UTIL is the QLogic iSCSI BIOS Configuration utility that configures the iSCSI
TCP/IP offload engine (TOE). Use Fast!UTIL to program the QLogic iSCSI
adapter to boot from the SAN.
NOTE:
If you change the iSCSI name, it is used for new iSCSI sessions. Existing
sessions do not use new settings until you log out and log in again.

3–Configuring iSCSI
iSCSI Boot
SN0054671-00 B 3-7
Accessing Fast!UTIL
To access Fast!UTIL for PXE, iSCSI, and FCoE, respectively, press the CTRL+Q
keys during the QLogic 8200 and 3200 Series Adapters BIOS initialization when
the PXE, iSCSI, or FCoE QLogic banner displays.
It may take a few seconds for the Fast!UTIL menu to appear. The Fast!UTIL
Options menu for iSCSI contains the following selections:
Configuration Settings
Scan iSCSI Devices
iSCSI Disk Utility
Ping Utility
Loopback Test
Reinit Adapter
Select Host Adapter
Exit Fast!UTIL
Fast!UTIL prompts you to select the adapter you want to configure. After changing
the settings, exit and reboot your system to load the new Fast!UTIL parameters.
Configuring iSCSI Boot Settings
Perform the following steps to configure the iSCSI boot settings.
Find the QLogic Adapter iSCSI name and IP address:
1. From the Fast!UTIL Options menu for iSCSI, select Configuration
Settings.
2. Select Host Adapter Settings.
3. Write down the iSCSI name and IP address.
Configure the QLogic Adapter to boot from the SAN:
1. Have the QLogic Adapter directly connected, or through a switch, to the
storage device. Be sure the storage device and the switch (if used) are both
powered up and completely initialized before proceeding. Be sure all
devices are visible to all other devices on the switch. If VLANs are enabled,
the QLogic Adapter and storage device must be on the same VLAN. Refer
to the switch vendor documentation on switch configuration.
2. Ensure that the storage device allows access to the QLogic Adapter. Refer
to the vendor-specific documentation to determine how to enable this
access.
3. If you have not already done so, download and install the BIOS on the
QLogic Adapter.
The latest BIOS is available on the QLogic Web site,
http:\\driverdownloads.qlogic.com.

3–Configuring iSCSI
iSCSI Boot
3-8 SN0054671-00 B
4. Start the system; press Ctrl+Q when the BIOS screen for the QLogic
Adapter opens.
The Fast!UTIL Options menu opens.
5. Select Configuration Settings.
6. Select Host Adapter Settings.
7. Enable the Host Adapter BIOS.
8. Press ESC to exit the Host Adapter Settings window.
9. Select iSCSI Boot Settings.
10. Enable iSCSI Boot.
DHCP Boot Setup for iSCSI Boot (IPv4)
DHCP boot provides a method for the iSCSI initiator to acquire target parameters
from a DHCP server. To configure the DHCP server to support iSCSI boot, first
ensure that your DHCP server is set up.
iSCSI Boot Setup Using QCC CLI
Refer to the QConvergeConsole CLI User’s Guide for information.
Configuring iSCSI Boot using the QCC CLI
Refer to the QConvergeConsole CLI User’s Guide for information.
Configuring iSCSI Boot using Interactive QCC CLI
Refer to the QConvergeConsole CLI User’s Guide for information.
Configuring iSCSI Boot using Non-interactive QCC CLI
Refer to the QConvergeConsole CLI User's Guide, “iSCSI Noninteractive
Commands” section for information.
Configuring iSCSI DHCP Boot Options using QCC CLI
Refer to the QConvergeConsole CLI User's Guide, “iSCSI Noninteractive
Commands” section for information.
Configuring iSCSI DHCP Boot Options using Interactive QCC CLI
Refer to the QConvergeConsole CLI User's Guide for information.
Configuring iSCSI DHCP Boot Options using Non-interactive QCC CLI
Refer to the QConvergeConsole CLI User's Guide, “iSCSI Noninteractive
Commands” section for information.

3–Configuring iSCSI
iSCSI TroubleShooting
SN0054671-00 B 3-9
iSCSI Boot Setup Using QCC GUI
Refer to the Configuring Boot Settings section in the QConvergeConsole Help
System for information.
Configuring iSCSI Boot using the QCC GUI
Refer to the Configuring Boot Settings section in the QConvergeConsole Help
System for information.
Configuring iSCSI DHCP Boot Options
Refer to the Configuring Boot Settings section in the QConvergeConsole Help
System for information.
iSCSI TroubleShooting
iSCSI Diagnostics
iSCSI Diagnostics using QCC GUI
Refer to QConvergeConsole Help System: Pinging an iSCSI Port Target for
information.
iSCSI Diagnostics using Interactive QCC CLI
Refer to the QConvergeConsole CLI User's Guide for information.

3–Configuring iSCSI
iSCSI TroubleShooting
3-10 SN0054671-00 B
iSCSI Troubleshooting Diagram
Figure 3-1. iSCSI Troubleshooting Diagram

SN0054671-00 B 4-1
4Configuring FCoE
This section describes the driver and agent installation, configuration, operation,
and troubleshooting of the FCoE function of the 8200 Series Converged Network
Adapters.
Installing FCoE
Installing FCoE in Linux
Refer to the Linux Fibre Channel Adapter and Converged Network Adapter Inbox
Driver Update Readme file for information.
Packaging Content
Refer to the Linux Fibre Channel Adapter and Converged Network Adapter Inbox
Driver Update Readme file for information.
Linux OS Support
Refer to the Linux Fibre Channel Adapter and Converged Network Adapter Inbox
Driver Update Readme file for information.
Supported Features
Refer to the Linux Fibre Channel Adapter and Converged Network Adapter Inbox
Driver Update Readme file for information.
Deploying the Driver
Refer to the Linux Fibre Channel Adapter and Converged Network Adapter Inbox
Driver Update Readme file for information.
Driver System Parameters
Refer to the Linux Fibre Channel Adapter and Converged Network Adapter Inbox
Driver Update Readme file for information.
Boot From SAN
Refer to the Linux Fibre Channel Adapter and Converged Network Adapter Inbox
Driver Update Readme file for information.

4–Configuring FCoE
Installing FCoE
4-2 SN0054671-00 B
Firmware Installation
Refer to the Linux Fibre Channel Adapter and Converged Network Adapter Inbox
Driver Update Readme file for information.
Installing FCoE in ESX
Refer to the Fibre Channel and Fibre Channel over Ethernet (FCoE) Driver for
VMware ESX/ESXi 4.0.x and 4.1 Readme file for information.
Packaging Content
Refer to the Fibre Channel and Fibre Channel over Ethernet (FCoE) Driver for
VMware ESX/ESXi 4.0.x and 4.1 Readme file for information.
ESX OS Support
Refer to the Fibre Channel and Fibre Channel over Ethernet (FCoE) Driver for
VMware ESX/ESXi 4.0.x and 4.1 Readme file for information.
Using the Driver
Refer to the Fibre Channel and Fibre Channel over Ethernet (FCoE) Driver for
VMware ESX/ESXi 4.0.x and 4.1 Readme file for information on how to create the
driver disk, install the driver, and remove the driver.
Installing FCoE in Windows
Refer to the Converged Network Adapter FCoE STOR Miniport Driver for
Windows Readme file for information.
Packaging Content
Refer to the Converged Network Adapter FCoE STOR Miniport Driver for
Windows Readme file for information.
Windows OS Support
Refer to the Converged Network Adapter FCoE STOR Miniport Driver for
Windows Readme file for information.
Using the Driver
Refer to the Converged Network Adapter FCoE STOR Miniport Driver for
Windows Readme file for information on how to create the driver disk, install the
driver, and remove the driver.
Driver Parameters
Refer to the Converged Network Adapter FCoE STOR Miniport Driver for
Windows Readme file for information about Storport and driver registry
parameters.

4–Configuring FCoE
QLogic Adapter Parameters
SN0054671-00 B 4-3
QLogic Adapter Parameters
Setting QLogic Adapter Parameters with the QCC GUI
Refer to the QConvergeConsole Help System: Managing Fibre Channel and
FCoE Adapters and Ports for information.
Setting QLogic Adapter Parameters with the Interactive QCC
CLI
Refer to the QConvergeConsole CLI User’s Guide for information.
Setting QLogic Adapter Parameters with the Non-Interactive
QCC CLI
Refer to the QConvergeConsole CLI User's Guide, “Fibre Channel Noninteractive
Commands” section for information.
Target Persistent Binding
Configuring Persistent Binding with the QCC GUI
Refer to QConvergeConsole Help System for information.
Configuring Persistent Binding with the Interactive QCC CLI
Refer to the QConvergeConsole CLI User’s Guide for information.
Configuring Persistent Binding with the Non-Interactive QCC
CLI
Refer to QConvergeConsole CLI User’s Guide, “Fibre Channel Noninteractive
Commands” section for information.
Boot Devices Configuration
Configuring Boot Devices with the QCC GUI
Refer to QConvergeConsole Help System: HBA Parameters-Viewing or Modifying
Port Parameters - Boot Device Selection for information.
Configuring Boot Devices with the Interactive QCC CLI
Refer to the QConvergeConsole CLI User’s Guide for information.
Configuring Boot Devices with the Non-Interactive QCC CLI
Refer to the QConvergeConsole CLI User's Guide, “Fibre Channel Noninteractive
Commands” section for information.

4–Configuring FCoE
Virtual Ports (NPIV)
4-4 SN0054671-00 B
Configuring Boot Devices with the BIOS
Refer to “Using QLflash” on page 1-6 for information.
Virtual Ports (NPIV)
Configuring NPIV with the QCC GUI
Refer to the QConvergeConsole Help System: Using Virtualization (NPIV) for
information.
Configuring NPIV with the Interactive QCC CLI
Refer to the QConvergeConsole CLI User's Guide for information.
Configuring NPIV with the Non-Interactive QCC CLI
Refer to the QConvergeConsole CLI User's Guide, “Fibre Channel Noninteractive
Commands” section for information.
Driver Parameters
Configuring FCoE Driver Parameters with the QCC GUI
Refer to the QConvergeConsole Help System: HBA Parameters-Viewing or
Modifying Port Parameters for information.
Configuring FCoE Driver Parameters with the Interactive QCC
CLI
Refer to the QConvergeConsole CLI User's Guide for information.
Configuring FCoE Driver Parameters with the Non-Interactive
QCC CLI
Refer to the QConvergeConsole CLI User's Guide, “Fibre Channel Noninteractive
Commands” section for information.
Selective LUNS
Configuring Selective LUNS with the QCC GUI
Refer to the QConvergeConsole Help System for information.
Configuring Selective LUNS with the Interactive QCC CLI
Refer to the QConvergeConsole CLI User's Guide for information.

4–Configuring FCoE
Troubleshooting
SN0054671-00 B 4-5
Configuring Selective LUNS with the Non-Interactive QCC CLI
Refer to the QConvergeConsole CLI User's Guide, “Fibre Channel Noninteractive
Commands” section for information.
Troubleshooting
FCoE Diagnostics
FCoE Diagnostics using QCC GUI
Refer to the QConvergeConsole Help System: Performing Diagnostics section for
information.
FCoE Diagnostics using Interactive QCC CLI
Refer to the QConvergeConsole CLI User's Guide for information.

4–Configuring FCoE
Troubleshooting
4-6 SN0054671-00 B
FCoE Troubleshooting Diagram
Figure 4-1. FCoE Troubleshooting Diagram

SN0054671-00 B A-1
AAdapter LEDs
The LED behavior for the 8200 and 3200 Series Adapters is defined in Table A-1.
Table A-1. QLE824x and QLE324x LED Scheme
Link LED Activity LED Activity
Off Off Power off
Off Off Power on (no link)
On On Power on/link established, no activity
On Flashing Power on/link established, LAN and/or SAN activity

A–Adapter LEDs
A-2 SN0054671-00 B

SN0054671-00 B Glossary-1
Glossary
adapter
The board that interfaces between the
host system and the target devices.
Adapter is synonymous with host bus
adapter, host channel adapter (HCA), host
adapter, and adapter board.
adapter port
A port on the adapter board.
adapter port beacon
An LED on the adapter. Flashing it enables
you to locate the adapter.
alias
A user-defined name for an adapter,
adapter port, logical disk, or subsystem.
Basic input output system (BIOS)
The program (or utility) that serves as an
interface between the hardware and the
operating system and allows booting from
the adapter at startup.
boot device
The device, usually a the hard disk, that
contains the operating system the BIOS
uses to boot from when the computer is
started.
boot from SAN
The ability for each server on a network to
boot their operating system from a Fibre
Channel RAID unit located on the SAN,
rather than from a local disk or
direct-attached storage (DAS). This
enables easier SAN management
because you can replace a server and
boot it from the Fibre Channel RAID unit.
challenge-handshake authentication
protocol (CHAP)
CHAP is used for remote logon, usually
between a client and server or a Web
browser and Web server. A
challenge/response is a security mecha-
nism for verifying the identity of a person
or process without revealing a secret
password that is shared by the two
entities. Also referred to as a” three-way
handshake.”
Converged Network Adapter
QLogic Converged Network Adapters
support both data networking (TCP/IP)
and storage networking (Fibre Channel)
traffic on a single I/O adapter using two
new technologies: Enhanced Ethernet and
Fibre Channel over Ethernet.
cyclic redundancy check (CRC)
A type of check value designed to catch
most transmission errors.

User’s Guide Converged Network Adapter
8200 and 3200 Series Adapters
Glossary-2 SN0054671-00 B
device
A computer subsystem, such an adapter
card, which mediates data in a computer
network. The term “device” is used inter-
changeably with “target” and “target
device.”
driver
The software that interfaces between the
file system and a physical data storage
device or network media.
dynamic host configuration protocol
(DCHP)
Enables computers on an IP network to
extract their configuration from servers
that have information about the computer
only after it is requested.
Enhanced Ethernet
Also called data center Ethernet or
converged enhanced Ethernet. Refers to
new enhancements to the existing
Ethernet standard that eliminate Ethernet’s
inherent lossy nature and make 10Gb
Ethernet a viable storage networking
transport.
Ethernet
The most widely used LAN technology that
transmits information between computers,
typically at speeds of 10 and 100 million
bits per second (Mbps).
failover path
Software feature that ensures data avail-
ability and system reliability by assigning
alternate path and automatic adapter
failover for device resources.
Fast!UTIL
QLogic Fast!UTIL™ Fibre Channel
Adapter BIOS utility.
Fibre Channel
High-speed serial interface technology
that supports other higher layer protocols
such as SCSI and IP, and is primarily used
in SANs. Standardized under ANSI
in 1994.
Fibre Channel over Ethernet (FCoE)
Fibre Channel over Ethernet. A new
technology defined by the T11 standards
body that allows traditional Fibre Channel
storage networking traffic to travel over an
Ethernet link by encapsulating Fibre
Channel frames inside Layer 2 Ethernet
frames. For more information, visit
www.fcoe.com.
Flash
Nonvolatile memory where the boot code
is saved. At times, Flash and boot code
are used interchangeably.
Internet protocol (IP)
A method by which data is sent from one
computer to another over the Internet. IP
specifies the format of packets, also called
datagrams, and the addressing scheme.
Internet small computer system interface
(iSCSI)
Protocol that encapsulates data into IP
packets to send over Ethernet connec-
tions. An alternative to FCIP.
load balancing
A software feature that improves system
performance by balancing device access
between multiple ports or adapters for
maximum resource efficiency.
local area network (LAN)
Network typically with transmissions less
than 5km.

SN0054671-00 B Glossary-3
User’s Guide Converged Network Adapter
8200 and 3200 Series Adapters
logical unit number (LUN)
A subdivision of a SCSI target. It is the
small integer handle that differentiates an
individual disk drive or partition (volume)
within a common SCSI target device such
as a disk array.
Technically, a LUN can be a single
physical disk drive, multiple physical disk
drives, or a portion (volume) of a single
physical disk drive. However, LUNs are
typically not entire disk drives but rather
virtual partitions (volumes) of a RAID set.
Using LUNs, the Fibre Channel host can
address multiple peripheral devices that
may share a common controller.
loopback
Diagnostic tool that routes transmit data
through a loopback connector back to the
same adapter.
message signaled interrupts (MSI/MSI-X)
One of two PCI-defined extensions to
support message signaled interrupts
(MSI), in PCI 2.2 and later and PCIe. MSIs
are an alternative way of generating an
interrupt through special messages that
allow emulation of a pin assertion or
deassertion.
MSI-X (defined in PCI 3.0) allows a device
to allocate any number of interrupts
between 1 and 2048 and gives each inter-
rupt separate data and address registers.
Optional features in MSI (64-bit
addressing and interrupt masking) are
mandatory with MSI-X.
network interface controller/card (NIC)
A computer circuit board or card that is
installed in a computer so that it can be
connected to a network.
node port (N_Port)
Node port. A port that connects by a
point-to-point link to either a single N_Port
or a single G_Port. N_Ports handle
creation, detection, and flow of message
units to and from the connected systems.
N_Ports are end ports in virtual
point-to-point links through a fabric, for
example N_Port to F_Port to F_Port to
N_Port using a single Fibre Channel fabric
switch.
N_Port ID virtualization (NPIV)
The ability for a single physical Fibre
Channel end point (N_Port) to support
multiple, uniquely addressable, logical end
points. With NPIV, a host Fibre Channel
adapter is shared in such a way that each
virtual adapter is assigned to a virtual
server and is separately identifiable within
the fabric. Connectivity and access privi-
leges within the fabric are controlled by
identification of each virtual adapter and,
hence, the virtual server using each virtual
adapter.
Nonvolatile random access memory
(NVRAM)
A type of memory that retains data (config-
uration settings) even when power is
removed. You can manually configure
NVRAM settings or restore them from a
file.
path
A path to a device is a combination of an
adapter port instance and a target port as
distinct from internal paths in the fabric
network. A fabric network appears to the
operating system as an opaque network
between the adapter (initiator) and the
target.

User’s Guide Converged Network Adapter
8200 and 3200 Series Adapters
Glossary-4 SN0054671-00 B
path (continued)
Because a path is a combination of an
adapter and a target port, it is distinct from
another path if it is accessed through a
different adapter or it is accessing a
different target port. Consequently, when
switching from one path to another, the
driver might be selecting a different
adapter (initiator), a different target port, or
both.
This is important to the driver when
selecting the proper method of failover
notification. It can make a difference to the
target device, which might have to take
different actions when receiving retries of
the request from another initiator or on a
different port.
PCIe (PCI Express)
A third-generation input/output (I/O)
standard that allows enhanced Ethernet
network performance beyond that of the
older peripheral component interconnect
(PCI) and PCI extended (PCI-x) desktop
and server slots.
port
Access points in a device where a link
attaches. The most common port types
are:
N_Port is a Fibre Channel device port
that supports point-to-point topology.
NL_Port is a Fibre Channel device port
that supports loop topology.
F_Port is a port in a fabric where an
N_Port can attach.
FL_Port is a port in a fabric where an
NL_Port can attach.
port instance
The number of the port in the system.
Each adapter may have one or multiple
ports, identified with regard to the adapter
as port 0, port 1 and so forth. To avoid
confusion when dealing with a system
containing numerous ports, each port is
assigned a port instance number when the
system boots up. So port 0 on an adapter
might have a port instance number of 8 if it
is the eighth port discovered by the
system.
quality of service (QoS)
Methods used to prevent bottlenecks and
ensure business continuity when transmit-
ting data over virtual ports by setting priori-
ties and allocating bandwidth.
redundant array of
independent/inexpensive disks (RAID)
Fault-tolerant disks that look like either
single or multiple volumes to the server.
small computer systems interface (SCSI)
The original SCSI specification was a
hardware bus specification and a
packet-oriented protocol specification for
communicating on that bus. SCSI over
Fibre Channel uses the packet-oriented
protocol to communicate with storage
devices on the Fibre Channel.
storage area network (SAN)
Multiple storage units (disk drives) and
servers connected by networking topology.

SN0054671-00 B Glossary-5
User’s Guide Converged Network Adapter
8200 and 3200 Series Adapters
target
The storage-device endpoint of a SCSI
session. Initiators request data from
targets (usually disk-drives, tape-drives, or
other media devices). Typically, a SCSI
peripheral device is the target but an
adapter may, in some cases, be a target. A
target can contain many LUNs.
A target is a device that responds to a
request by an initiator (the host system).
Peripherals are targets, but for some
commands (for example, a SCSI COPY
command), the peripheral may act as an
initiator.
transmission control protocol/Internet
protocol (TCP/IP)
Basic communication language of the
Internet.
UEFI
A specification detailing an interface that
helps hand off control of the system for the
pre-boot environment (that is, after the
system is powered on, but before the
operating system starts) to an operating
system, such as Windows or Linux. UEFI
provides a clean interface between
operating systems and platform firmware
at boot time, and supports an architec-
ture-independent mechanism for initial-
izing add-in cards.
worldwide port name (WWPN)
Unique 64-bit address assigned to each
port on a device. One WWNN may contain
multiple WWPN addresses.

User’s Guide Converged Network Adapter
8200 and 3200 Series Adapters
Glossary-6 SN0054671-00 B

SN0054671-00 B Index-1
Index
–pr <protocol> command 2-78
A
adapter
definition of Glossary-1
port beacon, definition of Glossary-1
port, definition of Glossary-1
adding team members 2-28
advanced stateless offload features 1-2
Agency certification, QLogic Adapters xix
agents, remote 2-45
airborne contaminants 1-4
alias, definition of Glossary-1
altitude ranges 1-4
audience for this guide xvi
B
bandwidth
adjusting 2-47
allocation 2-42
maximum 2-38, 2-55
minimum 2-38, 2-55
QCC CLI option 2-58
QCC GUI, setting with 2-53
user-configurable 2-38
Windows Device Manager, modifying in 2-65
Basic input output system, See BIOS
BIOS, boot devices, configuring in 4-4
BIOS, definition of Glossary-1
boot
devices, BIOS, configuring with 4-4
devices, configuring with QCC CLI 4-3
devices, configuring with QCC GUI 4-3
devices, definition of Glossary-1
from SAN, definition of Glossary-1
iSCSI boot setup 3-6
C
challenge-handshake authentication protocol,
See CHAP
CHAP, definition of Glossary-1
Citrix, NPAR supported platforms for 2-39
CNA Function Configuration Utility 1-5, 1-8
command line options for QLflash 1-7
Completion Queue Size parameter 2-9
configuration, management tools for 2-44
configuration, NPAR options 2-42, 2-69
configuring
driver software parameters 2-6
iSCSI function 3-3
NPAR 2-40
NPAR with QCC CLI 2-55
PXE boot 2-3
Converged Network Adapter 1-1, Glossary-1
copper cables xxiv
CRC, definition of Glossary-1
creating a team 2-21
cyclic redundancy check, See CRC
D
DCHP, configuring to support iSCSI boot 3-8
DCHP, definition of Glossary-2

User’s Guide—Converged Network Adapters and Intelligent Ethernet Adapters
8200 and 3200 Series
Index-2 SN0054671-00 B
defaults, NPAR 2-69
defaults, NPAR configuration 2-41
Device Manager 2-9
device, definition of Glossary-2
diagnostics
ethtool 2-75
FCoE function 4-5
iSCSI function 3-9
Linux text messages 2-76
NIC, running in Linux 2-74
QCC CLI 2-86
QCC GUI 2-86
QLogic Device Windows Property Page 2-76
Windows QCC CLI diagnostic test
commands 2-79
Windows test messages 2-83
DLA 2-18
documentation, related xvi
downloading QLogic drivers, management
tools, multi-boot image, instructions,
documentation xxvi
driver
definition of Glossary-2
NPAR, used with 2-39
parameters, configuring with QCC CLI 4-4
parameters, configuring with QCC GUI 4-4
QLogic Adapter, installing xxv
software parameters, configuring 2-6
dynamic
host configuration protocol, See DHCP
link aggregation mode 2-18
link aggregation, See DLA
E
EMC xix
EMI xix
Enhanced
Ethernet functions 1-2
Ethernet, definition of Glossary-2
transition selection, See ETS
environmental specifications 1-4
ESD rules xxiii
eSwitch, definition of 2-43
eSwitch, statistics in Windows Device
Manager 2-67
ESX/ESXi server 1-11
ESX/ESXi, installing NIC function on 2-1
esxupdate command 1-12, 1-13
Ethernet
definition of Glossary-2
frames 2-43
functions 1-2
ethtool diagnostics 2-75
ethtool utility, described 2-7
ETS 2-42, 2-66
external loopback test 2-81
F
failover path, definition of Glossary-2
failsafe mode 2-16
failsafe team 2-32
Fast!UTIL, definition of Glossary-2
Fast!UTIL, iSCSI boot setup, configuring with
3-6
FCoE
definition of Glossary-2
diagnostics 4-5
Linux, installing in 4-1
troubleshooting 4-6
VMware, installing in 4-2
Windows, installing in 4-2
FDA notice xix
features
interrupt management 1-2
QLogic Adapters 1-1
scalability 1-2
Fibre Channel over Ethernet, See FCoE
Fibre Channel, definition of Glossary-2
Flash
definition of Glossary-2
test 2-75, 2-81
updating 1-16
Flow Control parameter 2-10

SN0054671-00 B Index-3
User’s Guide Converged Network Adapters and Intelligent Ethernet Adapters
8200 and 3200 Series
function numbers 2-40
function, NPAR PCI function number 2-55
H
hardware test 2-75, 2-81, 2-82, 2-83
Health Monitoring parameter 2-10
help commands for NIC diagnostics in QCC
CLI 2-79
host server 2-51, 2-55
humidity specifications 1-4
I
installing
drivers for QLogic Adapters xxv
NIC in VMware ESX 2-1
QCC CLI xxv
QCC GUI xxv
QLflash 1-15
QLogic Adapter CIM Provider 1-12
QLogic Adapter vCenter Plug-in on Tomcat
Server 1-19
QLogic Adapters xxiii
Tomcat on Linux 1-17
Tomcat on Windows 1-18
Intelligent Ethernet Adapter 1-1
internal loopback test 2-75, 2-81
Internet protocol, See IP
internet small computer system interface, See
iSCSI
Interrupt
management features 1-2
Moderation parameter 2-10
test 2-75, 2-81, 2-82
IP, definition of Glossary-2
IPv4 Checksum Offload parameter 2-10
iSCSI
definition of Glossary-2
DHCP boot options, configuring with QCC
CLI 3-8
name server iSNS 3-6
troubleshooting 3-9, 3-10
iSCSI boot
settings, configuring 3-7
setup using QCC CLI 3-8
setup using QCC GUI 3-9
iSCSI function
boot from SAN, configuring to 3-6
configuring 3-3
diagnostics 3-9
Linux, installing in 3-1
QCC CLI, configuring with 3-3
QCC GUI, configuring with 3-3
VMware, installing in 3-2
Windows, installing in 3-2
iSCSI initiator
Linux, configuring in 3-3
VMware, configuring in 3-6
Windows, configuring in 3-4
K
knowledge database xviii
L
LACP
8200 Series Adapters, enabling on 2-35
configurations (invalid) 2-37
configurations (valid) 2-36
LAN, definition of Glossary-2
Large
Receive Offload parameter 2-10
Send Offload V1 IP4 parameter 2-10
Send Offload V2 IP4 parameter 2-11
Send Offload V2 IP6 parameter 2-11
LEDs A-1
license agreements xvii
link
aggregation control protocol, See LACP
aggregation mode 2-17
test 2-76, 2-81, 2-82

User’s Guide—Converged Network Adapters and Intelligent Ethernet Adapters
8200 and 3200 Series
Index-4 SN0054671-00 B
Linux
bonding driver 2-34
bonding, failover, aggregation 2-34
diagnostic test descriptions 2-75
diagnostic test messages 2-76
FCoE, installing in 4-1
function type, changing using QCC CLI 2-60
iSCSI function, installing in 3-1
iSCSI initiator, configuring in 3-3
NIC diagnostics, running 2-74
NIC function, installing in 2-1
NPAR, supported platforms for 2-39
load balancing, definition of Glossary-2
local area network, See LAN
Locally Administered Address parameter 2-11
logical unit number, See LUNs
loopback
definition of Glossary-3
external loopback test 2-81
internal loopback test 2-81
test 2-75, 2-82, 2-83
LUNs
definition of Glossary-3
QCC CLI, configuring in 4-4
QCC GUI, configuring in 4-4
M
MAC address 2-15, 2-54
management configuration tools 2-44
management options for NPAR 2-46
materials, related xvi
Max Ethernet Frame Size parameter 2-11
Max Jumbo Buffers parameter 2-12
maximum bandwidth 2-38, 2-55
message signaled interrupts, See MSI/MSI-X
messages, Windows diagnostic test 2-83
MIC xx
MinBW% 1-9
minimum bandwidth 2-38, 2-55
minimum bandwidth percentage parameter
1-9
modes
dynamic link aggregation 2-18
failsafe 2-16
link aggregation 2-17
SLA 2-18
teaming 2-15
modifying a team 2-31, 2-33
MSI/MSI-X, definition of Glossary-3
multi-boot
code, updating 1-6
features 1-2
image 1-5
image contents 1-6
image for 10Gb CNA–CNA Function
Configuration Utility 1-5
N
N_Port ID virtualization, See NPIV
N_Port, definition of Glossary-3
netqlremote 2-45
network interface controller/card, See NIC
NIC
definition of Glossary-3
driver parameters, configuring with QCC
GUI and QCC CLI 2-13
Linux, installing on 2-1
partitioning, See NPAR
troubleshooting and diagnostics 2-73
troubleshooting guidelines 2-87
VMware ESX/ESXi, installing on 2-1
Windows, installing on 2-2
node port, See N_Port
nonvolatile random access memory, See
NVRAM

SN0054671-00 B Index-5
User’s Guide Converged Network Adapters and Intelligent Ethernet Adapters
8200 and 3200 Series
NPAR
changing personalities 2-41
configuration options 2-42, 2-69
configuration parameters 2-70
configuring 2-40
default configurations 2-41
default settings 2-69
definition of 2-38
drivers used with 2-39
management options 2-46
OptionROM, configuring with 2-47
options 2-40
overview 2-46
parameters 2-54
PCI function number 2-55
PCI function type 2-55
QCC CLI, configuring with 2-55
QCC GUI, configuring with 2-52
QLogic Device Windows Property Page,
configuring with 2-60
questions about 2-71
setup 2-46
setup requirements 2-39
setup tools for 2-70
teaming restrictions 2-41
VLAN restrictions 2-41
NPIV
definition of Glossary-3
QCC CLI, configuring with 4-4
QCC GUI, configuring with 4-4
Number of Receive Buffers parameter 2-12
Number of Transmit Buffers parameter 2-12
NVRAM, definition of Glossary-3
O
offline-bundle.zip file 1-12
operating systems supported 1-3
OptionROM
configuring NPAR with 2-47
definition of 2-44
NPAR, used with 2-39
options, NPAR 2-40
overview
iSCSI 3-1
NPAR setup 2-46
QCC CLI 2-45
QCC GUI 2-44
P
parameters, NPAR 2-54
path, definition of Glossary-3
PCI
Express, definition of Glossary-4
function number 2-40
function personality, QCC CLI 2-59
function types 2-41
NPAR PCI function number 2-55
NPAR PCI function type 2-55
PCIe, definition of Glossary-4
personalities
changing in NPAR 2-41
changing with Windows Device Manager
2-64
definition of 2-38
function type 2-52
physical characteristics 1-3
ping test 2-81
port instance, definition of Glossary-4
port, definition of Glossary-4
POST 2-47
power-on self test, see POST
Priority & VLAN Tag parameter 2-12
product safety compliance xxi
property pages, QLogic Device Windows 2-9
Protocol parameter 1-9
PXE parameter 1-9
PXE, configuring PXE boot 2-3

User’s Guide—Converged Network Adapters and Intelligent Ethernet Adapters
8200 and 3200 Series
Index-6 SN0054671-00 B
Q
qaucli utility 2-7
QCC CLI
boot devices, configuring with 4-3
configuring NPAR with 2-55
diagnostics 2-86
driver parameters, configuring with 4-4
FCoE diagnostics in 4-5
function type, changing on Linux 2-60
help commands for NIC diagnostics 2-79
installing xxv
iSCSI boot options configuration 3-8
iSCSI boot setup 3-8
iSCSI diagnostics with 3-9
iSCSI function, configuring with 3-3
iSCSI initiator in Linux, configuring 3-3
LUNs, configuring in 4-4
NIC diagnostics 2-74
NIC driver parameters, configuring with 2-14
NPAR, used with 2-39
NPIV, configuring with 4-4
overview 2-45
PCI function personality 2-59
qaucli utility 2-7
QLogic Adapter parameters, setting with 4-3
target persistent binding, configuring with
4-3
teaming, using for 2-19
user diagnostics in Windows, running 2-78
VLAN, configuring with 2-14
Windows diagnostic test commands 2-79
QCC GUI
bandwidth, setting with 2-53
boot devices, configuring with 4-3
diagnostics 2-86
driver parameters, configuring with 4-4
FCoE diagnostics in 4-5
installing xxv
iSCSI boot setup with 3-9
iSCSI diagnostics with 3-9
iSCSI function, configuring with 3-3
LUNs, configuring with 4-4
NIC driver parameters, configuring with 2-13
NPAR, configuring with 2-52
NPAR, used with 2-39, 2-52
NPIV, configuring with 4-4
overview 2-44
QLogic Adapter parameters, setting with 4-3
QoS setup with 2-53
target persistent binding, configuring with
4-3
user diagnostics, running in Windows 2-76
VLAN, configuring with 2-14
QConvergeConsole See QCC CLI and QCC
GUI
qlcnic driver 2-34
QLflash
command line options 1-7
description of 1-6
installing 1-15
QLogic
Device Windows Properties Page, definition
of 2-46
Device Windows Property Page, diagnostics
2-76
Device Windows Property Page, NPAR 2-60
driver downloads xxv
OptionROM 2-44
QLogic Adapter CIM Provider
installing 1-12
removing 1-13
starting and stopping 1-13
updating after a prior VIB installation 1-13

SN0054671-00 B Index-7
User’s Guide Converged Network Adapters and Intelligent Ethernet Adapters
8200 and 3200 Series
QLogic Adapter vCenter Plug-in
components needed for installation 1-11
description of 1-10
removing 1-15
starting 1-15
Tomcat Server, installing on 1-19
Tomcat Server, using on 1-17
unregistration from a manual installation
1-19
vSphere Client, launching from 1-20
QLogic Adapters
definition of 1-1
features 1-1
installing xxiii
LEDs A-1
physical characteristics 1-3
qlremote 2-45
QoS
definition of 2-42, Glossary-4
overview 2-47
QCC GUI, setup with 2-53
quality of service, See QoS
R
RAID, definition of Glossary-4
Receive Side Scaling parameter 2-12
Receive Side Scaling Rings parameter 2-12
redundant array of independent/inexpensive
disks, See RAID
register test 2-76, 2-81, 2-82, 2-83
related materials xvi
remote agents 2-45
removing
members from a team 2-29
QLogic Adapter CIM Provider 1-13
QLogic Adapter vCenter Plug-in 1-15
resources xxvi
RPM package, installing 2-7
S
SAN, definition of Glossary-4
scalability features 1-2
SCSI, definition of Glossary-4
server, host 2-51, 2-55
Sever, Tomcat, definition of 2-44
SFCB CIMON, starting and stopping 1-13
SLA 2-18
small computer systems interface, See SCSI
standards supported 1-3
starting
QLogic Adapter CIM Provider 1-13
QLogic Adapter vCenter Plug-in 1-15
SFCB CIMON 1-13
Tomcat Server on Linux 1-18
Tomcat Server on Windows 1-18
stateful offload features 1-2
stateless, advanced stateless offload features
1-2
static link aggregation, See SLA
statistics for teaming 2-34
stopping
QLogic Adapter CIM Provider 1-13
SFCB CIMON 1-13
Tomcat Server on Linux 1-18
Tomcat Server on Windows 1-18
storage area network, See SAN
SuperInstaller 1-5
supported operating systems 1-3
T
target
definition of Glossary-5
persistent binding, configuring with QCC CLI
4-3
persistent binding, configuring with QCC
GUI 4-3
TCP
Checksum Offload IPv4 parameter 2-13
Checksum Offload IPv6 parameter 2-13
IP, definition of Glossary-5
Team Management property page 2-19

User’s Guide—Converged Network Adapters and Intelligent Ethernet Adapters
8200 and 3200 Series
Index-8 SN0054671-00 B
teaming
configuration, saving 2-34
creating a team 2-21
deleting a team 2-33
failsafe team 2-32
MAC address 2-15
members, adding 2-28
members, removing 2-29
modes 2-15
modifying a team 2-31, 2-33
NPAR restrictions 2-41
QCC CLI, using for 2-19
statistics 2-34
Windows 2-14
technical support xvii
temperature ranges 1-4
terminology xvi
tests
external loopback 2-81
Flash 2-75, 2-81
hardware 2-75, 2-81, 2-82, 2-83
internal loopback 2-75, 2-81
interrupt 2-75, 2-81, 2-82
link 2-76, 2-81, 2-82
Linux diagnostics test messages 2-76
loopback 2-82, 2-83
ping 2-81
register 2-76, 2-81, 2-82, 2-83
transceiver DMI data 2-81
Windows QCC CLI diagnostic test
commands 2-79
Tomcat Server
definition of 2-44
Linux, installing on 1-17
Linux, stopping and starting on 1-18
QLogic Adapter vCenter Plug-in, using on
1-17
requirement for QLogic Adapter vCenter
Plug-in 1-11
Windows, installing on 1-18
Windows, stopping and starting on 1-18
training xviii
transceiver DMI data test 2-81
transmission control protocol/internet protocol,
See TCP/IP
troubleshooting
FCoE 4-6
iSCSI function 3-9, 3-10
NIC 2-73, 2-87
U
UDP Checksum Offload IPv4 parameter 2-13
UDP Checksum Offload IPv6 parameter 2-13
UEFI, definition of Glossary-5
updating Flash 1-16
updating multi-boot code 1-6
V
vCenter Server 1-11
VIB file 1-12
vihostupdate command 1-12, 1-13
VLAN
ID for Setting parameter 2-13
NPAR restrictions 2-41
QCC GUI and QCC CLI, configuring with
2-14
VMware
FCoE installation in 4-2
iSCSI initiator, configuring in 3-6
iSCSi, installing in 3-2
vSphere client 1-10
vSphere client, QLogic Adapter vCenter
Plug-in, launching from 1-20
W
Warranty and safety A-1

SN0054671-00 B Index-9
User’s Guide Converged Network Adapters and Intelligent Ethernet Adapters
8200 and 3200 Series
Windows 2-46
diagnostic test descriptions 2-81
diagnostic test messages 2-83
diagnostics, running in QCC CLI 2-78
diagnostics, running in QCC GUI 2-76
FCoE, installing in 4-2
iSCSI initiator, configuring in 3-4
iSCSI, installing in 3-2
NIC, installing on 2-2
NPAR, supported platforms for 2-39
NPAR, using with 2-39
QLogic Device Windows property pages 2-9
teaming 2-14
Windows Device Manager
bandwidth, modifying in 2-65
eSwitch statistics, viewing in 2-67
personalities, changing 2-64
worldwide port name, See WWPN
WWPN, definition of Glossary-5

User’s Guide—Converged Network Adapters and Intelligent Ethernet Adapters
8200 and 3200 Series
Index-10 SN0054671-00 B

Corporate Headquarters QLogic Corporation 26650 Aliso Viejo Parkway Aliso Viejo, CA 92656 949.389.6000 www.qlogic.com
International Offices UK | Ireland | Germany | France | India | Japan | China | Hong Kong | Singapore | Taiwan
© 2011 QLogic Corporation. Specifications are subject to change without notice. All rights reserved worldwide. QLogic, QLogic logo, Fast!UTIL, and
QConvergeConsole are trademarks or registered trademarks of QLogic Corporation. Citrix and XenServer are registered trademarks of Citrix Systems,
Inc. Cisco and Cisco Nexus are trademarks or registered trademarks of Cisco Systems, Inc. Intel is a registered trademark of Intel Corporation. Linux
is a registered trademark of Linus Torvalds. Novell is a registered trademark of Novell, Inc. PCIe is a registered trademark of PCI-SIG Corporation.
Red Hat is a registered trademark of Red Hat, Inc. Solaris is a registered trademark of Sun Microsystems, Inc. SPARC is a registered trademark of
SPARC International, Inc. in the USA and other countries. Sun is a trademark of Sun Microsystems, Inc. VMware, vSphere, and ESX are trademarks
or registered trademarks of VMware, Inc. Windows, Windows Server, Hyper-V, and PowerShell are registered trademarks of Microsoft Corporation.
All other brand and product names are trademarks or registered trademarks of their respective owners. Information supplied by QLogic Corporation
is believed to be accurate and reliable. QLogic Corporation assumes no responsibility for any errors in this brochure. QLogic Corporation reserves
the right, without notice, to make changes in product design or specifications





