Q See H 264 Pci Dvr Card Users Manual Contents
Computer Hardware to the manual 2232399a-31c5-4487-b328-1c609b602fd0
2015-01-05
: Q-See Q-See-H-264-Pci-Dvr-Card-Users-Manual-167147 q-see-h-264-pci-dvr-card-users-manual-167147 q-see pdf
Open the PDF directly: View PDF
.
Page Count: 104 [warning: Documents this large are best viewed by clicking the View PDF Link!]
- Introduction
- Summarization
- System Requirements
- System Specifications
- Hardware Installation
- Video Capture Card Hardware
- Install Video Capture Card Driver
- Run Setup.exe, and the installation interface appears as shown below:
- H.264 Series Video Capture Card Installation Interface
- Welcome Page
- Select Video Format
- Rate of Progress of Driver Installation
- Select Installation Folder
- Selecting program folder
- Driver and Application Installation Finished
- Shortcut of SuperDVR
- Installing the Software on VISTA
- Main Display Interface
- System Setup
- P.T.Z Control
- Record Search & Playing Back
- Search and Playback Interface
- Record Search
- Playing Back and Control
- Playing Back and Control
- Playing Speed Controller
- Recorded Files Browser
- Multiple Channel Playback Control
- Channel Configuration Dialog for Single Channel Playback Mode
- Channel Configuration Dialog for 4-channel Playback Mode
- Channel Configuration Dialog for 9-channel Playback Mode
- Channel Configuration Dialog for 16-channel Playing Back Mode
- Other Functions
- Remote Surveillance & Playback
- Remote Live Surveillance
- Remote Surveillance Server Configuration
- Setting up Router for Internet Access
- Notice: If you cannot use one of the HTTP ports, such as 80 because it is being used by another program, or it is being blocked by your service provider, you can use another port in the same range. If you do so then you need to forward the IP address ...
- User name and password here are the same as that used on the DVR. The default is admin and 123456.
- Port Forwarding
- Finding Router’s Public IP address
- Dynamic Domain Name Services
- To Access through Internet Explorer
- Unknown Publisher or Unsigned Program Error
- Accessing IE client
- Remote playback
- Record playback and control
- Fig 7.14 Remote playback
- Fig 7.15 Remote backup
- Select the date, channel, then click Search button. It will list all files recorded for the day.
- Click Browse button, set the saving path.
- Select files in the search area. Users can hold shift button on the keyboard and select multi files with mouse simultaneously.
- Click Backup button to do remote backup.
- Fig 7.16 Channel configuration window for 1 channel playback mode
- Fig7.17 Channel configuration window for 4 channel playback mode
- Fig 7.18 Data Preview
- Record playback and control
- System setup
- Fig 7.19 Basic Configuration
- Basic Configuration
- Camera setup
- Schedule configuration
- Alarm configuration
- Record configuration
- Motion configuration
- Fig 7.29 Motion configuration
- Definition of the setup items:
- 1. Sensitivity
- Users can set motion detection sensitivity here.
- 2. Speed
- Motion detection speed
- 3. Block number
- Set grid’s number
- 4. Select all
- Select all the areas of the channel as detection area
- 5. Clear all
- Clear all the detection areas and then users can select customized detection areas using mouse curser.
- By clicking , users can copy the setting of this channel to any other selected channel.
- EMAIL Configuration
- Fig 7.30 Email configuration
- 1. Mail server setup
- Fig 7.31 Mail server setup
- In this area, users can set receiver and sender’s E-mail SMTP server and address. Note: the address of receiver and sender can be the same.
- Relative Definitions:
- Smtp server: Sender’s SMTP, such as smtp.yahoo.com
- User name: Sender’s User Name
- Smtp port: Mail server’s port, the default value of mail server is25.
- Password: Sender’s Password
- Users can select ‘My server requires a secure connections’ or ‘My outgoing server(SMTP)requires authentication’check box according to server mail service policy of mail service supplier.
- 2. Mail setup
- Fig 7.32 Mail setup
- Fig 7.33 Attachment setup
- Enable ‘Attachment’, then the image that triggered the alarm will be sent to appointed mailbox when an alarm is triggered.
- P.T.Z Configuration
- Mobile Surveillance
- By Smart Phone with Win Mobile Pro or Classic Operating System
- First, activate the network access on the mobile phone, and then run “Internet Explorer”.
- Input the public IP address you need to use to connect as shown below:
- Click on the software name. A dialog box will pop up.
- Click “Yes” to download and install.
- PCam will be opened after installed.
- Input the server’s address, ID, and password respectively in the columns of “Server”, “User”, and “Password”. Then click “Go” to login to the DVR. It will show the picture if accessed successfully.
- Camera 1 is the default display after login. Change the camera in the drop down menu of “Channel”.
- By Smart Phone with Symbian Operating System
- First, enable the network access on mobile phone, and then run Web browser.
- Input the DVR server’s IP address in a new-built bookmark) Click this bookmark to connect with the DVR.
- A welcome window will pop up with a link to download the software. Click “install package” to download.
- The security window will pop up after downloaded and ask if you want to install the package. Click YES to install.
- A Scam shortcut icon appears on the system menu after finished.
- Run Scam program.
- Click Options--->Settings to enter login interface.
- Input the server’s address, ID and password respectively. Then click OK to login to the DVR. (See 4.1.2 Accessing the DVR over the Internet)
- It will show the camera after accessing successfully.
- Frequently Asked Questions
- Appendix 2.1 Installation
- Appendix 2.2 How to Use SuperDVR
- Appendix 2.2.1 Meanings of the indicator lights
- Appendix 2.2.2 How do the different record modes work?
- Appendix 2.2.3 How to set recycling record mode on the system
- Appendix 2.2.4 How to set auto reboot function
- Appendix 2.2.5 How to quickly setup the schedule record function
- Appendix 2.2.6 What are the byte rates for different image qualities from highest to normal?
- Appendix 2.2.7 The frame rate seems to be lower than what I set
- Appendix 2.2.8 Why can’t I select more channels to backup?
- Appendix 2.3 How to Use Network Function
- Appendix 2.3.1 How to monitor on the client-side
- Appendix 2.3.2 Why can’t I download the client-side software?
- Appendix 2.3.3 Why can’t the server be configured at the client-side?
- Appendix 2.3.4 Why can’t I see the images?
- Appendix 2.3.5 What should I do if the Internet speed is quite slow?
- Appendix 2.3.6 Why can’t I start Webcam server or RPB server?
- Appendix 2.3.7 How much hard drive space do the recorded files take up?
- Appendix 2.4 Other Questions
- Appendix 2.4.1 Why doesn’t the computer display work, or why can’t I access Window system?
- Appendix 2.4.2 Why I can’t find the recorded files?
- Appendix 2.4.3 Why is the screen’s display unstable with dithering and water-wave images?
- Appendix 2.4.4 Why does it delay playing back, and why is it slow to close and open the driver?
- Appendix 2.4.5 Why can’t I play back?
- Appendix 2.4.6 Why do I see some gray blocks on time progress bar area when playing back?
- Appendix 2.4.7 Why could I see some old recording sections that weren’t available for play back?
- Appendix 2.4.8 Precautions on changing system time
- Appendix 2.4.9 If system time must be changed, please do following preparations first
- If new time is later than current computer time (for example, change 2006/01/01 0:0:0 (current system time) to 2007/01/01 0:0:0 (target time)), the change can be made directly.
- If new time is before the current computer time (for example, change 2007/01/01 0:0:0 (current system time) to 2006/01/01 0:0:0 (target time)), first stop the video recording, backup all video data. Turn off SuperDVR, change computer time, and re-star...
- Appendix 2.4.10 How to use REPAIRDB to repair SuperDVR database
- Appendix 2.4.11 How to set power options of Microsoft VISTA system
- Quick Start for Using
- Appendix 3.1 Installation Instructions
- Insert the PCI card (But do not connect the Camera yet).
- Launch Windows.
- Windows will come up with Hardware wizard. Just click ‘Cancel’.
- Put the installation CD in the drive and open up SuperDVR folder and run the ‘Setup’ file.
- Follow the steps and in WinXP, it will come up with a message saying the program has not passed Windows logo testing, just select ‘Continue anyway’.
- Reboot computer once installation has completed.
- Appendix 3.2 Troubleshooting
- Appendix3.2.1 When opening the SuperDVR program, it says ‘ Can’t find card ’.
- Appendix 3.2.2 How to setup the web client to monitor from Internet
- On Main Computer where DVR Card Installed
- Make sure the computer is connected to Internet. DSL or Cable Modem, or T1/T3 line.
- Find out your router’s public IP address. You can go to 6Twww.myipaddress.com6T from a computer the card is installed in.
- Open up the SuperDVR program and go to basic configuration. Checkmark ENABLE Web Camera Service and Remote Play Back Service.
- Make Note of Data Port, Command Port and RPB port.
- On Remote Client Computer
- Minimum Requirement for the client computer:
- Open up Internet Explorer.
- In the IE textbox of the Internet explorer, input the router’s Public IP (see section 7.2.2).
- Select ‘Live Surveillance’ and click ‘OK’ on displayed page.
- On Desktop now you should see ‘Webcam’ and ‘Remote Playback’ icon.
- Open up Webcam, click ‘Key’ symbol icon.
- Click ‘OK’. Now you should be able to view the live video from main computer.
- To play back the Video that has been recorded in Main Computer, Select ‘Remote Playback’ on displayed page.
- Click on ‘Config’.
- Then click ‘OK’.
- Click ‘Login’. Now you should be able to play back the recorded video from Main Computer.
- On Main Computer where DVR Card Installed
- Appendix 3.1 Installation Instructions
- Function Tree
- Q-See Product Warranty


Error! Use the Home tab to apply
标题
1 to the text that you want to
appear here. Error! Use the Home
tab to apply
标题
1 to the text that
you want to appear here.
SuperDVR & H.264 Series Cards
User Manual
2
CONTENTS
1.1 Summarization ............................................................................................... 5
1.2 System Requirements ................................................................................... 7
1.2.1 QSDT4PCRC/QSDT4PCRP Card System Requirements .............................................. 7
1.2.2 QSDT8PCRP Card System Requirements ..................................................................... 8
1.2.3 QSPD4116 Card System Requirements ......................................................................... 9
1.3 System Specifications .................................................................................. 10
2.1 Video Capture Card Hardware ..................................................................... 11
2.1.1 QSDT4PCRC Card Hardware ....................................................................................... 11
2.1.2 QSDT4PCRP Card Hardware ...................................................................................... 12
2.1.3 QSDT8PCRP Card Hardware ...................................................................................... 14
2.1.4 QSPD4116 Card Hardware .......................................................................................... 15
2.1.5 Alarm Board Hardware ................................................................................................ 17
2.1.6 Connect Audio Signal .................................................................................................. 17
2.2 Install Video Capture Card Driver ................................................................ 18
3.1 Display Control Panel .................................................................................. 22
3.1.1 Display Control Panel .................................................................................................. 22
3.1.2 Display Modes ............................................................................................................. 22
3.1.3 Flip Pages ................................................................................................................... 22
3.1.4 Auto Dwell Display Mode ............................................................................................. 23
3.1.5 Capture ....................................................................................................................... 23
3.1.6 Urgent Record ............................................................................................................. 23
3.2 Login ............................................................................................................ 23
3.3 Record ......................................................................................................... 24
3.3.1 Record Modes ............................................................................................................. 24
3.3.2 Record Setup .............................................................................................................. 24
3.3.3 Record Status Panel .................................................................................................... 25
3.3.4 Manual Record Mode .................................................................................................. 26
3.3.5 Sensor Alarm Record Mode ......................................................................................... 26
3.3.6 Motion Detection Record Mode .................................................................................... 26
3.3.7 Schedule Recording .................................................................................................... 27
3.3.8 Recycling Recordings .................................................................................................. 27
4.1 Basic Configuration ..................................................................................... 28
4.2 Video Configuration ..................................................................................... 30
4.3 Motion Detection Configuration ................................................................... 31
4.3.2 Set Motion Detection Area ........................................................................................... 32
4.3.3 Clear Motion Detection Area ........................................................................................ 32
4.4 Schedule Configuration ............................................................................... 33
4.5 Motion Detection Alarm Configuration ......................................................... 34
4.5.1 Alarm Triggering Conditions Configuration ................................................................... 34
4.5.2 Alarm Record ............................................................................................................... 35
4.5.3 Alarm Output ............................................................................................................... 35
4.5.4 Auto Mail Function ....................................................................................................... 36
4.6 E-map Configuration .................................................................................... 38
4.6.1 Edit Map ...................................................................................................................... 38
4.6.2 View Map .................................................................................................................... 39
4.7 P.T.Z Control Configuration .......................................................................... 41
4.7.1 Protocol Setup ............................................................................................................. 41
4.7.2 Serial Ports Setup ........................................................................................................ 42
4.8 Users Configuration ..................................................................................... 43
4.8.1 Change User rights ...................................................................................................... 43
4.8.2 Add User ..................................................................................................................... 44

SuperDVR & H.264 Series Cards
User Manual
Error! Use the Home tab to apply
标题
1 to the text that you want to
appear here. Error! Use the Home
tab to apply
标题
1 to the text that
you want to appear here.
3
4.8.3 Delete User ................................................................................................................. 44
5.1 P.T.Z Control ……………………………………………………………………
Error! Bookmark not defined.
6.1 Record Search ............................................................................................. 50
6.2 Playing Back and Control ............................................................................ 50
6.3 Other Functions ........................................................................................... 53
6.3.1 Recorded File Backup ................................................................................................. 53
6.3.2 Delete Recorded Files ................................................................................................. 54
6.3.3 Capture Pictures .......................................................................................................... 55
6.3.4 Image Zoom in/out ....................................................................................................... 57
Remote Live Surveillance .................................................................................. 59
7.1 Remote Surveillance Server Configuration .................................................. 59
7.2 Setting up Router for Internet Access .......................................................... 60
7.2.1 Port Forwarding ........................................................................................................... 61
7.2.2 Finding Router’s Public IP address .............................................................................. 62
7.2.3 Dynamic Domain Name Services ................................................................................. 63
7.2.4 To Access through Internet Explorer ............................................................................. 63
7.2.5 Unknown Publisher or Unsigned Program Error ........................................................... 65
7.3 Accessing IE client ....................................................................................... 65
7.4 Remote playback ......................................................................................... 69
7.4.1 Record playback and control ........................................................................................ 69
7.5 System setup ............................................................................................... 72
7.5.1 Basic Configuration ...................................................................................................... 73
7.5.2 Camera setup .............................................................................................................. 74
7.5.3 Schedule configuration ................................................................................................ 75
7.5.4 Alarm configuration ...................................................................................................... 76
7.5.5 Record configuration .................................................................................................... 77
7.5.6 Motion configuration .................................................................................................... 78
7.5.7 EMAIL Configuration .................................................................................................... 79
7.5.8 P.T.Z Configuration ...................................................................................................... 81
7.6 Mobile Surveillance ..................................................................................... 83
7.6.1 Introduction to Mobile Surveillance ............................................................................... 83
7.7 By Smart Phone with Win Mobile Pro or Classic Operating System ............ 83
7.8 By Smart Phone with Symbian Operating System ....................................... 86
Appendix1 Frequently Asked Questions ....................................................... 90
Appendix 2.1 Installation ................................................................................... 90
Appendix 2.1.1 Cannot Install the SuperDVR Driver ............................................................. 90
Appendix 2.1.2 Can’t find H.264 series Devices in Device Manager ...................................... 90
Appendix 2.2 How to Use SuperDVR ................................................................ 90
Appendix 2.2.1 Meanings of the indicator lights .................................................................... 90
Appendix 2.2.2 How do the different record modes work? ..................................................... 90
Appendix 2.2.3 How to set recycling record mode on the system .......................................... 91
Appendix 2.2.4 How to set auto reboot function .................................................................... 91
Appendix 2.2.5 How to quickly setup the schedule record function ........................................ 91
Appendix 2.2.6 What are the byte rates for different image qualities from highest to normal? 91
Appendix 2.2.7 The frame rate seems to be lower than what I set ......................................... 91
Appendix 2.2.8 Why can’t I select more channels to backup? ............................................... 91
Appendix 2.3 How to Use Network Function ..................................................... 92
Appendix 2.3.1 How to monitor on the client-side .................................................................. 92
Appendix 2.3.2 Why can’t I download the client-side software? ............................................. 92
Appendix 2.3.3 Why can’t the server be configured at the client-side? .................................. 92

Error! Use the Home tab to apply
标题
1 to the text that you want to
appear here. Error! Use the Home
tab to apply
标题
1 to the text that
you want to appear here.
SuperDVR & H.264 Series Cards
User Manual
4
Appendix 2.3.4 Why can’t I see the images? ......................................................................... 92
Appendix 2.3.5 What should I do if the Internet speed is quite slow? ..................................... 93
Appendix 2.3.6 Why can’t I start Webcam server or RPB server? ......................................... 93
Appendix 2.3.7 How much hard drive space do the recorded files take up? ........................... 93
Appendix 2.4 Other Questions .......................................................................... 94
Appendix 2.4.1 Why doesn’t the computer display work, or why can’t I access Window system? ............................................................................................................................................ 94
Appendix 2.4.2 Why I can’t find the recorded files? ............................................................... 94
Appendix 2.4.3 Why is the screen’s display unstable with dithering and water-wave images? 94
Appendix 2.4.4 Why does it delay playing back, and why is it slow to close and open the driver? ............................................................................................................................................ 94
Appendix 2.4.5 Why can’t I play back? ................................................................................. 95
Appendix 2.4.6 Why do I see some gray blocks on time progress bar area when playing back? ............................................................................................................................................ 95
Appendix 2.4.7 Why could I see some old recording sections that weren’t available for play
back? ................................................................................................................................... 95
Appendix 2.4.8 Precautions on changing system time .......................................................... 95
Appendix 2.4.9 If system time must be changed, please do following preparations first ......... 96
Appendix 2.4.10 How to use REPAIRDB to repair SuperDVR database ................................ 96
Appendix 2.4.11 How to set power options of Microsoft VISTA system .................................. 96
Appendix2 Quick Start for Using ................................................................. 96
Appendix 3.1 Installation Instructions ................................................................ 96
Appendix 3.2 Troubleshooting ........................................................................... 97
Appendix3.2.1 When opening the SuperDVR program, it says ‘ Can’t find card ’. ............... 97
Appendix 3.2.2 How to setup the web client to monitor from Internet ..................................... 97
Appendix3 Function Tree ............................................................................. 99
Appendix 4.1 SuperDVR Function Tree ............................................................. 99
Appendix 4.2 System Configuration Tree ........................................................ 100
Appendix 4.3 IE Client FunctionTree ............................................................... 101
Appendix 4.4 Remote Playback Function Tree ................................................ 102

SuperDVR & H.264 Series Cards
User Manual
Error! Use the Home tab to apply
标题
1 to the text that you want to
appear here. Error! Use the Home
tab to apply
标题
1 to the text that
you want to appear here.
5
1 Introduction
1.1 Summarization
Thank you for choosing our digital video capture cards.
4 Channel, 8 Channel and 16 Channel cards adopt H.264 compression format,
and enable a maximum of 16 channels real-time surveillance in CIF resolution.
Our cards are mature and cost-effective products that should be your ideal
choices. They enable synchronous audio and video compression and
transmission along with their powerful compression rate and network
transmission function. They are widely used in banks, intelligent communities,
traffic management units, medical systems, educational systems, armed
forces and so on.
This manual is suitable for SuperDVR 6.2, which supports QSDT4PCRC,
QSDT4PCRP, QSDT8PCRP, and QSPD4116 cards.
In this manual, you will learn how to install the hardware and driver (software),
and how to setup the systems on this range of products. Please make sure
your operations with the products are strictly in accordance with the manual,
to maintain the stability of the digital surveillance systems.
The following are standard functions of these products:
• Schedule record mode
Users can choose any period in a day to record and set up record modes,
i.e. sensor alarm record, motion detection record, manual record,
Schedule Record.
• Motion detection mode
Motion detection areas are adjustable with a maximum 16 areas for each
channel. Users can also set motion detection sensitivity for each channel.
The system begins to record only when motion is detected is detected on
the channel and after motion stops it will stop recording after a certain time
period, which is adjustable by users.
• Sensor alarm record mode
The system has an external alarm which enables the system to support
alarm input and output.
• Recycling record mode
Users can set recording storage sequence for HDD partitions. The
recording storage will automatically switch to the next partition when the
current one is full. If all the partitions are full and recycling record mode is
enabled, the oldest recorded data will be covered by new data. Users can
also set HDD minimum storage alarm. Then once the present storage

Error! Use the Home tab to apply
标题
1 to the text that you want to
appear here. Error! Use the Home
tab to apply
标题
1 to the text that
you want to appear here.
SuperDVR & H.264 Series Cards
User Manual
6
space is less then the minimum storage and recycling record mode is not
enabled, recording will automatically stop.
• P.T.Z control function
Supports a number of protocols. Users can control multiple speed domes
and integrative cameras, including pan, tilt, zoom, focus and iris
adjustment for P.T.Z devices. Supports preset points and auto scout.
• User management
Different users have different rights, user names and passwords, to
ensure system security.
• Multi-channel display
Supports different multi-channel display modes, full screen display and
auto dwell display.
• Watch dog function
The 16 Channel card has watchdog function. In case SuperDVR driver or
Windows system is frozen, the watchdog will restart the computer and
login to SuperDVR system again automatically.
• One PC can contain 1 to 4 cards of the same model, up to a total of 32
channels
• Supports 320x240 (NTSC), 352x288 (PAL) standard resolutions.
• Image color is adjustable for each channel, including contrast, brightness,
hue and saturation.
• H.264 compression format greatly reduces HDD usage.
• Powerful video playback functions, including playing back, pause, stop,
fast-forward, single-frame play and image capture.
• Supports advanced search mode. Users can search by date/time, camera,
record mode, and random combination of the three methods.
• Supports recorded file backup, delete by date/time, camera.
• Conveniently extend system functions through software upgrades.
• Supports multiple languages, including Chinese (Traditional), English,
German, Spanish, Portuguese and other customized languages.
• CPU and storage resource saving by advanced technology
• Remote Surveillance and P.T.Z control through LAN, Intranet, and
Internet.
• Supports alarm pre-record.
• Supports buzzer, email alarm out.
• Can greatly decrease fragmented files while using NTFS partition.
• User-friendly graphical user interface.

SuperDVR & H.264 Series Cards
User Manual
Error! Use the Home tab to apply
标题
1 to the text that you want to
appear here. Error! Use the Home
tab to apply
标题
1 to the text that
you want to appear here.
7
1.2 System Requirements
Our H.264 series cards support video cards on Windows VISTA as long as the computer that
the card is installed in supports Vista, and Vista supports the video card being used.
1.2.1 QSDT4PCRC/QSDT4PCRP Card System Requirements
Card
PC Module
QSDT4PCRC/QSDT4PCRP
CPU Intel P4 processor 2.0G minimum
HDD 100Gb minimum free space
RAM 512MB minimum
VIDEO CARDS
Supports MOST* AGP and PCI-E Video Cards
with 64MB of RAM or more with full Direct Draw support.
*Some newer PCI-E cards are not yet supported
OS (32 bit) Win2000 /WinXP /VISTA
DirectX 9.0
Table1-1 QSDT4PCRC/QSDT4PCRP System Requirements
NOTICE
1. Motherboards listed below which have passed our testing and work well with
QSDT4PCRC/QSDT4PCRP:
• Intel 865G
• GA-945PL-S3E
• GA965P-S3
• GA-K8V7890-9
• GA-8IE2004P
• ASUS P5PL2
• ASUS P5B-E
2. VGA cards listed below which have passed our testing and work well with
QSDT4PCRP:
• ATI X1600
• ATI X300
• NVIDIA GeForce 7300LE
• NVIDIA GeForce 7600GS
•
NVIDIA GeForce 8500GT
NOTE: If recorded disk partition’s format is FAT32 and the system has
run for a long time, the system will create a lot of data fragments that
may result in system running slowly. It’s recommended to run a disk
defragmenter every 10 to 30 days. We strongly suggest that you use
NTFS format for recording disk partition.

Error! Use the Home tab to apply
标题
1 to the text that you want to
appear here. Error! Use the Home
tab to apply
标题
1 to the text that
you want to appear here.
SuperDVR & H.264 Series Cards
User Manual
8
1.2.2 QSDT8PCRP Card System Requirements
Card
PC Module
QSDT8PCRP
CPU Intel P4 processor 2.0G minimum
HDD 200GB minimum free space
RAM 512M minimum
VIDEO CARDS
Supports MOST* AGP and PCI-E Video Cards
with 64MB of RAM or more with full Direct Draw support.
*Some newer PCI-E cards are not yet supported
OS (32 bit) Win2000/WinXP/VISTA
DirectX 9.0
Table1-2 QSDT8PCRP System Requirements
Motherboards and Video cards listed below have passed our testing and work
well with QSDT8PCRP in Windows XP systems:
Motherboard
Video card
COLORFUL C975X-MVP
ATI HD2400
NVIDIA GeForce 7600
NVIDIA GeForce 7300
ASUS P5LD2-X
ATI HD2400
ATI X300
ASUS P5B
ATI HD2400
NVIDIA GeForce 7600
NVIDIA GeForce 7300
ATI X300
GA-965P-S3
ATI HD2400
NVIDIA GeForce 7300
ATI X300
GA-945PL-S3E
ATI HD2400
NVIDIA GeForce 7600
ATI X300
ASUS P5L-1394
ATI HD2400
NVIDIA GeForce 7600
ATI X300
ASUS P5GD1-VM
ATI HD2400
NVIDIA GeForce 7600
ATI X300
ATI X700
Table1-3 Motherboards and Video Cards Supporting XP
Motherboards and Video cards listed below which have passed our testing
and work well with QSPD4116 in Windows VISTA systems:
Motherboard
Video card
COLORFUL C975X-MVP
ATI HD2400

SuperDVR & H.264 Series Cards
User Manual
Error! Use the Home tab to apply
标题
1 to the text that you want to
appear here. Error! Use the Home
tab to apply
标题
1 to the text that
you want to appear here.
9
Motherboard
Video card
ASUS P5LD2-X
ATI HD2400
ATI X300
GA-965P-S3
ATI HD2400
ATI X300
ASUS P5L-1394
ATI HD2400
ATI X300
ASUS P5GD1-VM
ATI HD2400
ATI X300
ATI X700
Table1-4 Motherboards and Video Cards Support VISTA
1.2.3 QSPD4116 Card System Requirements
Card
PC Module
QSPD4116
CPU Intel P4 processor 2.0G minimum
HDD 200GB minimum free space
RAM 512MB minimum
VIDEO CARDS
Supports MOST* AGP and PCI-E Video Cards
with 128MB of RAM or more with full Direct Draw support.
*Some newer PCI-E cards are not yet supported
OS (32 bit) Windows 2000/WinXP/VISTA
DirectX 9.0
Table1-5 QSPD4116 System Requirements
Motherboards and Video cards listed below which have passed our testing
and work well with QSPD4116 in Windows XP system:
Motherboard
Video card
COLORFUL C975X-MVP
ATI HD2400
NVIDIA GeForce 7600
NVIDIA GeForce 7300
ASUS P5LD2-X
ATI HD2400
ATI X300
ASUS P5B
ATI HD2400
NVIDIA GeForce 7600
NVIDIA GeForce 7300
ATI X300
GA-965P-S3
ATI HD2400
NVIDIA GeForce 7300
ATI X300
GA-945PL-S3E
ATI HD2400
NVIDIA GeForce 7600
ATI X300
ASUS P5L-1394
ATI HD2400
NVIDIA GeForce 7600
ATI X300
ASUS P5GD1-VM
ATI HD2400
NVIDIA GeForce 7600

Error! Use the Home tab to apply
标题
1 to the text that you want to
appear here. Error! Use the Home
tab to apply
标题
1 to the text that
you want to appear here.
SuperDVR & H.264 Series Cards
User Manual
10
Motherboard
Video card
ATI X300
ATI X700
Table1-6 Motherboards and Video Cards Supporting XP
Motherboards and Video cards listed below which have passed our testing
and work well with QSPD4116 in Windows VISTA system:
Motherboard
Video card
COLORFUL C975X-MVP
ATI HD2400
ASUS P5LD2-X
ATI HD2400
ATI X300
GA-965P-S3
ATI HD2400
ATI X300
ASUS P5L-1394
ATI HD2400
ATI X300
ASUS P5GD1-VM
ATI HD2400
ATI X300
ATI X700
Table1-7 Motherboards and Video Cards Supporting VISTA
1.3 System Specifications
• Format: PAL/NTSC.
• Resolution: 320x240 (NTSC), 352x288 (PAL).
• Maximum Frame rate per channel: 25 fps (PAL), 30 ftp (NTSC). Screen
set: resolution 1024×768, color quality 16 bits or 32 bits.
• Compression code rate: 50kbps – 1.2Mbps.
• Data format: H.264.

SuperDVR & H.264 Series Cards
User Manual
Error! Use the Home tab to apply
标题
1 to the text that you want to
appear here. Error! Use the Home
tab to apply
标题
1 to the text that
you want to appear here.
11
2 Hardware Installation
2.1 Video Capture Card Hardware
2.1.1 QSDT4PCRC Card Hardware
Figure2-1 QSDT4PCRC Video Capture Card
Pin Port
Definition
Interpret
1PIN
5V
Power Source (5V)
2PIN
ALARM_COM
Alarm COM
3PIN
ALARM_NC
Alarm Normal Close
4PIN
ALARM_IN1
Alarm Input 1
5PIN
ALARM_NO
Alarm Normal Open
6PIN
ALARM_IN2
Alarm Input 2
7PIN
GND
Ground
8PIN
ALARM_IN3
Alarm Input 3
9PIN
GND
Ground
10PIN
ALARM_IN4
Alarm Input 4
Table2-1 QSDT4PCRC Card Pins

Error! Use the Home tab to apply
标题
1 to the text that you want to
appear here. Error! Use the Home
tab to apply
标题
1 to the text that
you want to appear here.
SuperDVR & H.264 Series Cards
User Manual
12
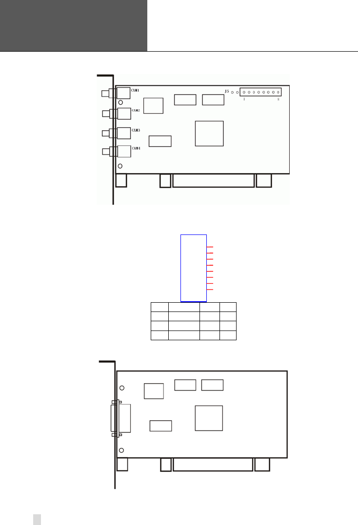
2.1.2 QSDT4PCRP Card Hardware
Figure2-2 QSDT4PCRP Video Capture Card
PIN1
AUDIO-1
PIN2
GND
PIN3
AUDIO-2
PIN4
GND
PIN5
AUDIO-3
PIN6
GND
PIN7
AUDIO-4
PIN8
GND
Figure2-3 Definition of Audio Connector’s Pins
Figure2-4 QSDT4PCRP Video Capture Card
J5
GiL-G-8P-S3T2-
E
1
2
3
4
5
6
7
8

SuperDVR & H.264 Series Cards
User Manual
Error! Use the Home tab to apply
标题
1 to the text that you want to
appear here. Error! Use the Home
tab to apply
标题
1 to the text that
you want to appear here.
13
PIN1
VIDEO-1
PIN9
GND
PIN2
GND
PIN10
AUDIO-1
PIN3
VIDEO-2
PIN11
AUDIO-2
PIN4
GND
PIN12
AUDIO-3
PIN5
VIDEO-3
PIN13
AUDIO-4
PIN6
GND
PIN14
NULL
PIN7
VIDEO-4
PIN15
GND
PIN8
GND
Figure2-5 Definition of Audio and Video Connector’s Pins
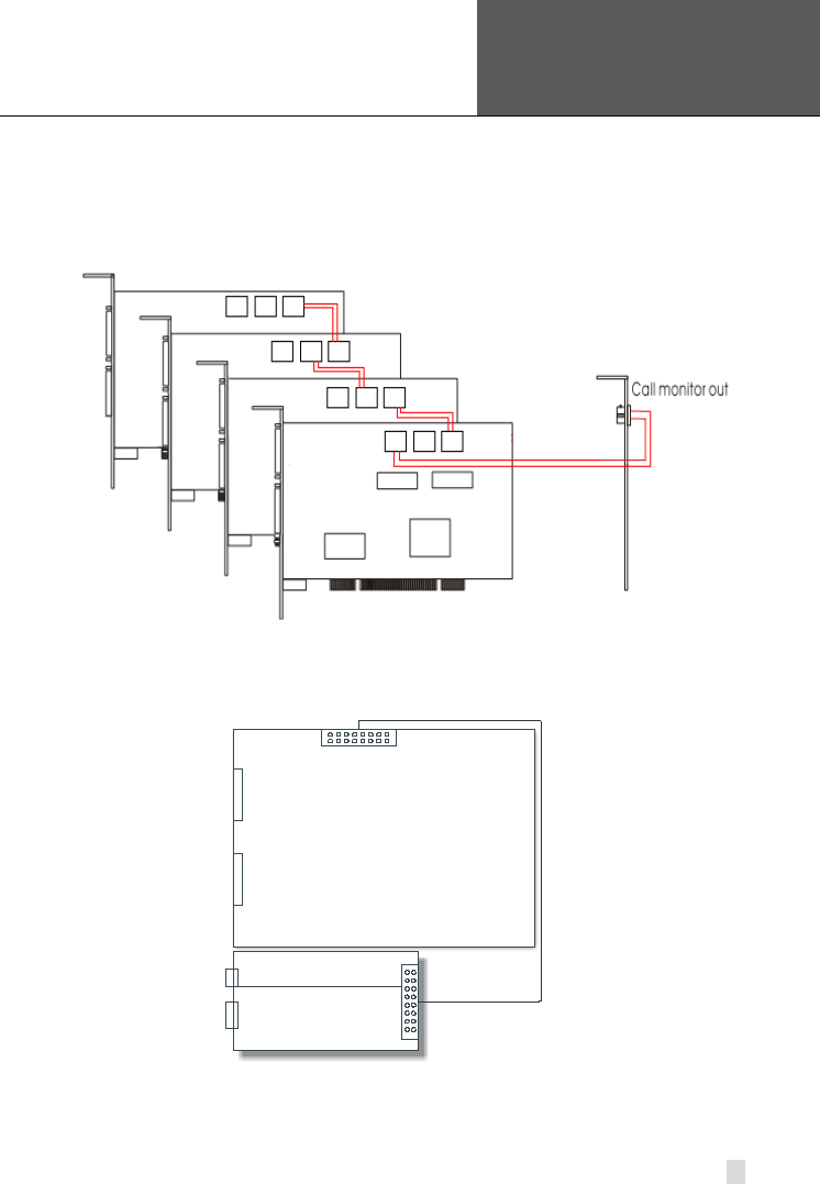
When there are multiple QSDT4PCRP cards connected together, please
connect the lines as in the following figure:
Figure2-6 Multi-Card Connection

Error! Use the Home tab to apply
标题
1 to the text that you want to
appear here. Error! Use the Home
tab to apply
标题
1 to the text that
you want to appear here.
SuperDVR & H.264 Series Cards
User Manual
14
2.1.3 QSDT8PCRP Card Hardware
Figure2-7 QSDT8PCRP Video Capture Card
PIN1 VIDEO-1 PIN9 GND
PIN2 GND PIN10 AUDIO-1
PIN3 VIDEO-2 PIN11 AUDIO-2
PIN4 GND PIN12 AUDIO-3
PIN5 VIDEO-3 PIN13 AUDIO-4
PIN6 GND PIN14 NULL
PIN7 VIDEO-4 PIN15 GND
PIN8 GND
Figure2-8 Definition of Audio and Video Connector’s Pins

SuperDVR & H.264 Series Cards
User Manual
Error! Use the Home tab to apply
标题
1 to the text that you want to
appear here. Error! Use the Home
tab to apply
标题
1 to the text that
you want to appear here.
15
When there are multiple QSDT8PCRP cards connected together, please
connect the line as in the following figure:
Figure2-9 Multi-Card Connection
2.1.4 QSPD4116 Card Hardware
Data Line
Video Line 9-16
Video Line 1-8
Data Line
Motherboard
Accessorial board
Call Monitor
Audio Line 1-16
Figure2-10 QSPD4116 Video Capture Card
The Call Monitor interface is used to connect the spot monitor.

Error! Use the Home tab to apply
标题
1 to the text that you want to
appear here. Error! Use the Home
tab to apply
标题
1 to the text that
you want to appear here.
SuperDVR & H.264 Series Cards
User Manual
16
P2
DFD202-F-26-R-T
1
2
3
4
5
6
7
8
9
10
11
12
13
14
15
16
17
18
19
20
21
22
23
24
25
26
28
27
PIN1
AUDIO2
PIN11
AUDIO3
PIN2
AUDIO4
PIN12
AUDIO5
PIN3
AUDIO6
PIN13
AUDIO7
PIN4 AUDIO8 PIN14 AUDIO9
PIN5
AUDIO10
PIN15
AUDIO11
PIN6
AUDIO12
PIN16
AUDIO13
PIN7 AUDIO14 PIN17
GND
PIN8 AUDIO15
/
PIN9
AUDIO16
PIN10
AUDIO1
PIN26
Figure2-11 Audio Connector and Pins Definition
J1
GiL-G-8P-S3T2-E
1
2
3
4
5
6
7
8
J2
GiL-G-8P-S3T2-E
1
2
3
4
5
6
7
8
PIN1
VIN-1
PIN2
GND
PIN1
VIN-5
PIN2
GND
PIN3
VIN-2
PIN4
GND
PIN3
VIN-6
PIN4
GND
PIN5
VIN-3
PIN6
GND
PIN5
VIN-7
PIN6
GND
PIN7
VIN-4
PIN8
GND
PIN7
VIN-8
PIN8
GND
Figure2-12 Video Pins Definition

SuperDVR & H.264 Series Cards
User Manual
Error! Use the Home tab to apply
标题
1 to the text that you want to
appear here. Error! Use the Home
tab to apply
标题
1 to the text that
you want to appear here.
17
2.1.5 Alarm Board Hardware
Figure2-13 Alarm Board
Figure2-14 Pins Definition of Alarm Board
Connect J2 to PC serial port and you can use alarm board on SuperDVR
system.
2.1.6 Connect Audio Signal
For QSDT4PCRP, connect the audio input device to the microphone
connector on the motherboard.
Before installing the Video Capture Card hardware in PCI port of the
motherboard, make sure you’ve installed Microsoft DirectX 9.0 or later. Then
turn on the computer, the system will display ‘Found new hardware’.
NOTICE: Just click ‘Cancel’ and ignore the pop-up message.
Insert the CD that contains H.264 series capture card driver into the CD tray,
and run Setup.exe program to install the driver. The default installation path is
‘C:\Program Files\SuperDVR’.

Error! Use the Home tab to apply
标题
1 to the text that you want to
appear here. Error! Use the Home
tab to apply
标题
1 to the text that
you want to appear here.
SuperDVR & H.264 Series Cards
User Manual
18
NOTICE: If you get the error message “Can’t find card” when
running the SuperDVR software, try restarting the computer.
2.2 Install Video Capture Card Driver
STEP1: Run Setup.exe, and the installation interface appears as shown
below:
Figure2-15 H.264 Series Video Capture Card Installation Interface
Figure2-16 Welcome Page
STEP2: Select video system, in the US we use NTSC format, click “next”

SuperDVR & H.264 Series Cards
User Manual
Error! Use the Home tab to apply
标题
1 to the text that you want to
appear here. Error! Use the Home
tab to apply
标题
1 to the text that
you want to appear here.
19
Figure2-17 Select Video Format
STEP3: Install driver first.
Figure2-18 Rate of Progress of Driver Installation
STEP4: After this process, it begins to install the application package
SuperDVR, as shown below:
Figure2-19 Select Installation Folder

Error! Use the Home tab to apply
标题
1 to the text that you want to
appear here. Error! Use the Home
tab to apply
标题
1 to the text that
you want to appear here.
SuperDVR & H.264 Series Cards
User Manual
20
STEP5: Select a folder or use the default SuperDVR, and click ‘Next’.
Figure2-20 Selecting program folder
STEP6: Click ‘Next’.
Figure2-21 Driver and Application Installation Finished
STEP7: Click ‘Finish’.
STEP8: After all the processes are finished, it will create a shortcut on the
desktop. Restart the computer and launch the surveillance program.
Figure2-22 Shortcut of SuperDVR
NOTICE: When you install the driver software on Microsoft VISTA
system, you need select the option shown below. Other steps of

SuperDVR & H.264 Series Cards
User Manual
Error! Use the Home tab to apply
标题
1 to the text that you want to
appear here. Error! Use the Home
tab to apply
标题
1 to the text that
you want to appear here.
21
installing the driver software on Microsoft VISTA systems are the
same as on Microsoft XP systems.
Figure2-23 Installing the Software on VISTA
In cases where users cannot run the SuperDVR program, restart the
computer.
You also need to disable the new user access control function in Vista. To do
so:
Click on the Start button.
Click on Control Panel
Click on User Accounts
Click on the option to “Turn user account control on or off”
Click on the check mark in the box in front of “Use user account control to
help protect your computer” to remove it.
Click on OK.

Error! Use the Home tab to apply
标题
1 to the text that you want to
appear here. Error! Use the Home
tab to apply
标题
1 to the text that
you want to appear here.
SuperDVR & H.264 Series Cards
User Manual
22
3 Main Display Interface
Run the SuperDVR program and the main display appears as shown below:
Figure3-1 SuperDVR Main Display Interface
3.1 Display Control Panel
3.1.1 Display Control Panel
Figure3-2 Display Control Panel
Display control panel includes Display Mode buttons, disk free space indicator,
and ‘Auto Dwell’ button. Every button has its built-in indicator light. When you
switch the buttons on and off, the relative indicator lights turn on and off to
indicate the working status.
NOTICE: Users can tell which buttons are working by the color of
the buttons.
3.1.2 Display Modes
Figure3-3 Display Modes Panel
3.1.3 Flip Pages
When the display mode is 1CH, 4CH, 9CH, 16CH, click , system will
display the next window according to the display mode.

SuperDVR & H.264 Series Cards
User Manual
Error! Use the Home tab to apply
标题
1 to the text that you want to
appear here. Error! Use the Home
tab to apply
标题
1 to the text that
you want to appear here.
23
3.1.4 Auto Dwell Display Mode
If users want to see all the channels in sequence, then click to enter
Auto Dwell display mode.
3.1.5 Capture
If users want to capture a picture from the screen they can click , the
system will save 32 pictures to the default folder on the disk, c:\ path.
3.1.6 Urgent Record
Click , system will be record and save all the cameras.
3.2 Login
Click , and the login window appears. Input the user name and password,
the default user name is ‘SYSTEM’ with no password, users will then access
the main interface. Users can change password for SYSTEM and create new
user names and passwords once they have entered the system.
Figure3-4 Main Interface

Error! Use the Home tab to apply
标题
1 to the text that you want to
appear here. Error! Use the Home
tab to apply
标题
1 to the text that
you want to appear here.
SuperDVR & H.264 Series Cards
User Manual
24
3.3 Record
3.3.1 Record Modes
According to different record triggering methods, video capture cards offer
users 4 different record modes:
• Schedule record mode (timer)
• Manual record mode
• Motion Detection record mode
• Sensor Alarm record mode
Motion Detection record mode and Sensor Alarm record mode are called
Alarm Record.
If users use multiple cameras to record, every camera works separately and
the recorded files are also saved separately. The parameters, i.e. camera ID,
record date/time, and record mode are all saved together with the recorded
file.
3.3.2 Record Setup
Figure3-5 Record Configuration Panel
In the ‘Record Panel’ of the Basic Configuration page, users can set all the
necessary parameters for recording.
1. Time Stamp
By selecting this option, the record date / time message appears in the
recorded file images.
2. Switch
By selecting this option, users can turn on corresponding cameras. If there is
no camera on a channel, do not select this option and you will save system
resources.
3. Manual Record
By selecting this option, the images from the selected camera will be recorded
and saved all the time (24 hour recording).

SuperDVR & H.264 Series Cards
User Manual
Error! Use the Home tab to apply
标题
1 to the text that you want to
appear here. Error! Use the Home
tab to apply
标题
1 to the text that
you want to appear here.
25
4. Manual Recording Frame Rate
Select the recording frame rate for manual record mode.
5. Schedule Record
This option allows you to record on a set schedule.
6. Schedule Record Frame Rate
Select Schedule Recording frame rate.
7. Motion Detection
By selecting this option, users can set the selected channels to record when
motion is detected in front of the camera.
8. Motion Record Frame Rate
Select recording frame rate for Motion Detection record mode.
9. Sensor Record Frame Rate
If sensors are utilized to trigger recording, users can select recording frame
rate here.
NOTICE: Users can select more than one record mode.
10. Camera Security
Users are divided into three types: Normal user, Power user and Administrator.
By selecting this option, only administrators can see the selected channels.
11. Record Quality
Select recording image quality here.
12. Audio in
SuperDVR 6.0 can support one channel of microphone audio input signal on
the PC motherboard and any audio inputs that are on the card if any. Users
can choose one video channel for each available audio input.
3.3.3 Record Status Panel
Figure3-6 Record Status Panel & Alarm Output Status Panel
Meanings of indicator light colors in row one are shown below:
• Grey light: Normal State
• Light Green light: Manual Record State
• Dark Green light: Schedule Record State
• Yellow light: Motion Detection Record State

Error! Use the Home tab to apply
标题
1 to the text that you want to
appear here. Error! Use the Home
tab to apply
标题
1 to the text that
you want to appear here.
SuperDVR & H.264 Series Cards
User Manual
26
• Red light: Sensor Alarm Record State
• Blue light: Video Loss State
When the indicator light color turns into red in row two, it means there is
an alarm output.
3.3.4 Manual Record Mode
Manual Record mode is the most commonly used recording mode. If a
special event occurs, users can select this recording mode and record
immediately.
NOTICE: You can select a high frame rate for a short time manual
recording, while selecting a low frame rate for long time Scheduled
Record.
3.3.5 Sensor Alarm Record Mode
Users can use sensors to trigger sensor alarm recording on relative channels.
At that time, the record status indicator light will turn red .
3.3.6 Motion Detection Record Mode
This will enable the system to detect image changes and begin to record by
activating motion detection and motion alarm recording. For instance,
somebody opens the door, and the system detects image changes from the
camera and begins to record, then users can play back the recorded file and
find out who opened the door. When there is no movement, the system will
not record which saves system resources, and makes it easier to find
recorded events. The indicator light color in the record status panel will be
yellow .
NOTICE: Users need to setup parameters in three places to enable
motion detection recording.
• Select ‘Motion Detection’ for desired
channels in ‘Basic
Configuration’.
• Configure the motion detection areas for desired channels in
‘Motion Detection Configuration’.
• Configure working schedule for desired channels in ‘Schedule
Configuration’.

SuperDVR & H.264 Series Cards
User Manual
Error! Use the Home tab to apply
标题
1 to the text that you want to
appear here. Error! Use the Home
tab to apply
标题
1 to the text that
you want to appear here.
27
3.3.7 Schedule Recording
Users can set working schedule for all of the recording modes in ‘Schedule
Configuration’. The dark green light in record status panel shows the
corresponding channel is in Schedule Record mode. Users can change
record mode to manual record at any time, and the dark green light will
change into a light green light .
Please refer to ‘4.4 Schedule Configuration’ for details.
3.3.8 Recycling Recordings
If users enable the Recycling Record function and all the selected HDD
partitions are full, the oldest recorded data will be overwritten by the latest
recorded data.
Users can set recording storage sequence for HDD partitions. The recording
storage will automatically jump to the next partition when the current one is
full. If all the partitions are full and recycling record mode has been enabled,
the new data will overwrite the oldest recorded data automatically. Users can
also set a HDD minimum storage alarm. Then once the present storage
space is less than the minimum storage needed, and recycling record mode
has not been enabled, the recording will automatically stop.

Error! Use the Home tab to apply
标题
1 to the text that you want to
appear here. Error! Use the Home
tab to apply
标题
1 to the text that
you want to appear here.
SuperDVR & H.264 Series Cards
User Manual
28
4 System Setup
Click to enter the main setup interface.
Figure4-1 Basic Configuration
The definitions of the buttons in Figure4-1 are shown below:
Basic Configuration
Schedule configuration
Video configuration
Motion Detection Configuration
Alarm Configuration
P.T.Z Configuration
User Configuration
Save and Return
4.1 Basic Configuration
Click to enter the basic configuration page where users can setup the
system, or just use the defaults.

SuperDVR & H.264 Series Cards
User Manual
Error! Use the Home tab to apply
标题
1 to the text that you want to
appear here. Error! Use the Home
tab to apply
标题
1 to the text that
you want to appear here.
29
Figure4-2 Caption and General Configuration
1. Dwell Interval.
If users enable Auto Dwell function on the main interface page, users can set
the dwell time, in seconds, of a screen here.
2. Caption
There are four options, None, ID, Name, and ID/Name for users to select for
all the channels.
• ‘None’ means no title or name;
• ‘ID’ means camera numbers, i.e. 1, 2, 3 and so on;
• ‘Name’ means camera names, i.e. Cam1, Cam2 and so on;
• ‘ID/Name’ means both camera number and camera name, i.e. 1/Cam1,
2/Cam2 and so on.
3. Resolution
There is one resolution option, 320×244 for users to select for all the
channels.
4. Call Monitor
Users can connect another monitor to the card and select the display modes
here.
The following area is for your recording data storage area. Please see section
3.3.8.
Figure4-3 Record Data Storage Precept
SuperDVR shows all the available HDD partitions for users. Users can select
one or more of the partitions that will be used in sequence from top to bottom.
Please refer to section 3.3.8 to learn more about recycling records.

Error! Use the Home tab to apply
标题
1 to the text that you want to
appear here. Error! Use the Home
tab to apply
标题
1 to the text that
you want to appear here.
SuperDVR & H.264 Series Cards
User Manual
30
In the following area in the basic configuration page, users can input the
computer user name and password in the relative boxes. Then when
restarting the computer system, it will give access to the system with the user
name and password that was put in the boxes.
Figure4-4 Computer System Reboot Setup
Since the windows system may become unstable after a couple of days of
continuous operating, it may cause SuperDVR to become unstable. You can
use the software support auto-reboot option to help avoid this. Select
and set the interval by day, which will guide the system to
reboot automatically according to the setup.
5. Capture browse
This item is the save path for captured files
Users can fill in the specific save path for their captured pictures.
Click to return to the main display interface.
4.2 Video Configuration
Click and enter the video configuration page as shown below. Users can
change the values of corresponding items, i.e. contrast, brightness, hue,
saturation, auto gain, by moving the levers on the bars. Click ‘Default’, and all
the values will return to the default value.

SuperDVR & H.264 Series Cards
User Manual
Error! Use the Home tab to apply
标题
1 to the text that you want to
appear here. Error! Use the Home
tab to apply
标题
1 to the text that
you want to appear here.
31
Figure4-5 Video Configuration
Definitions of the setup items:
1. Contrast
Set image color contrast.
2. Brightness
Set image brightness.
3. Hue
Set image hue.
4. Saturation
Set image Saturation
5. Default
Load defaults, i.e. reset the value of the first four items. The range of values is
from 0—255.
4.3 Motion Detection Configuration
Click and enter the Motion Detection Configuration page,

Error! Use the Home tab to apply
标题
1 to the text that you want to
appear here. Error! Use the Home
tab to apply
标题
1 to the text that
you want to appear here.
SuperDVR & H.264 Series Cards
User Manual
32
Figure4-6 Motion Detection Configuration
Definition of the setup items:
1. Sensitivity
Users can set motion detection sensitivity here.
2. Speed
Motion detection speed
3. Block Number
Set grid’s number.
4. Defaults
Reset to default settings.
5. Select All
Select the entire area of the channel as detection sensitive
6. Clear
Clear all the detection areas and then you can select a customized detection
area using the cursor.
4.3.2 Set Motion Detection Area
If users want to customize the detection area for a certain channel, first select
the camera, then select ‘Clear’ and drag the cursor in the box in the left side.
You will see a green box appear which shows the motion detection area. You
can select a maximum of 16 customized areas for each channel.
4.3.3 Clear Motion Detection Area
By clicking ‘Clear’, you can clear all the selected areas.

SuperDVR & H.264 Series Cards
User Manual
Error! Use the Home tab to apply
标题
1 to the text that you want to
appear here. Error! Use the Home
tab to apply
标题
1 to the text that
you want to appear here.
33
4.4 Schedule Configuration
Click to enter the Schedule Configuration page as shown below:
Figure4-7 Schedule Configuration
Our H.264 series cards have powerful schedule configuration options. Every
channel has three kinds of recording modes, i.e. schedule record, motion
detection record and sensor alarm record. You are able to set schedules from
Sunday to Monday separately for all of the three recording modes. Sensor
alarm recording mode has the highest priority among all recording modes.
Here users can set schedules for all modes.
When users need to edit the schedule for a channel, first select the camera
name in the three record mode groups, and select the color bars on the right
side, then select ‘Edit’ to edit schedules. Click ‘Add’ to add schedule for a
certain channel.
NOTICE: The added schedule should not be duplicate of the former
settings.
Click ‘Delete’ to delete schedule. Click ‘Clear All’ to delete all the schedules
for a certain channel.
See the Figure 4-8 Edit Schedule to see the edit schedule window for a
channel:

Error! Use the Home tab to apply
标题
1 to the text that you want to
appear here. Error! Use the Home
tab to apply
标题
1 to the text that
you want to appear here.
SuperDVR & H.264 Series Cards
User Manual
34
Figure4-8 Edit Schedule
4.5 Motion Detection Alarm Configuration
4.5.1 Alarm Triggering Conditions Configuration
The system can receive alarms from both local place and network.
Local Alarm Record Triggering Configuration
Figure4-9 Local Alarm Triggering Configuration
Explanation of options:
1. Buzzer
Users can select whether to trigger the computer buzzer if alarms have been
triggered and also select how long the buzzer sounds.
2. Pre-Alarm Record
Users can select whether to enable alarm pre-record and also pre-record
time.
3. Big Screen Holding Time
The corresponding channel will be full screen when an alarm is triggered. Set
the full screen hold time here.
4. Motion Holding Time
How long the recording continues after motion stops.
5. Sensor Holding Time
How long the recording continues after sensor stops.
6. Disk Shortage Alarm
If the Partition free space is less than the set percent, it will stop recording or
recycling, but give alarm tips according to the settings.

SuperDVR & H.264 Series Cards
User Manual
Error! Use the Home tab to apply
标题
1 to the text that you want to
appear here. Error! Use the Home
tab to apply
标题
1 to the text that
you want to appear here.
35
4.5.2 Alarm Record
Figure4-10 Alarm Trigger Method Configuration
Every sensor can trigger multiple channels to record. For example, if users
select CAM1, CAM4 and CAM5 for Sensor2, then once the sensor is
activated, CAM1, CAM4 and CAM5 will begin to record. Users can also select
the voltage, high and low, for alarm signals.
4.5.3 Alarm Output
Figure4-11 Alarm Output Configuration
Press in the main interface to access the following Alarm Configuration
area where users can setup a motion detection alarm, sensor alarm, and

Error! Use the Home tab to apply
标题
1 to the text that you want to
appear here. Error! Use the Home
tab to apply
标题
1 to the text that
you want to appear here.
SuperDVR & H.264 Series Cards
User Manual
36
HDD space shortage alarm.
1. Video Loss
Users can select alarm output for this option. For example, users select
alarm_out1 and alarm_out3 for video loss. Then video loss of any channel will
trigger alarm_out1, alarm_out3 to show a red light in the Alarm output status
panel (refer to Figure3-6 for reference to this panel).
2. Disk Alarm
When HDD available space is less than the set value (see Figure4-9), it will
trigger alarm.
3. Sensor
Sensor 1: If users have mounted sensors, when the sensors have been
activated, it will trigger the selected output alarms.
Sensor 2 - Sensor 16: Two QSPD4116 cards have a maximum of 16 sensors.
4. Motion
Motion 1: Users can set the output of motion detection alarm by different
alarms and remote alarm.
Motion 2 - Motion 16: 32CH card has maximum 16 motion alarms.
NOTICE: You should choose our additional alarm device board while
using two QSPD4116 cards for alarm I/O.
4.5.4 Auto Mail Function
Users can select the above-mentioned alarms to be output by Auto Mail.
NOTICE: Before you setup this function, make sure the DVR is set to
Motion Recording.
Click ‘Auto Mail’ icon on the left top side of alarm configuration page to enter
the following area to make Auto Mail setup, refer to Figure4-12.

SuperDVR & H.264 Series Cards
User Manual
Error! Use the Home tab to apply
标题
1 to the text that you want to
appear here. Error! Use the Home
tab to apply
标题
1 to the text that
you want to appear here.
37
Figure4-12 Auto Mail Setup Interface
In this area, users can set receiver and sender’s E-mail SMTP server and
address. Note: the address of receiver and sender can be the same.
Receiver's E-mail Address
Sender's SMTP
Sender's E-mail Address
Sender's User Name
Sender's Password
E-mail Subject
Figure4-13 Auto Mail Setup
To test the settings, click ‘Send Mail Test’. If all settings are okay, response
‘Message Sent Successfully’ will pop up. If some settings are wrong, a
warning message will pop up.
Enable ‘Attachment’, then a picture of what triggered the alarm will be sent to
the selected mailbox, refer to Figure4-14.

Error! Use the Home tab to apply
标题
1 to the text that you want to
appear here. Error! Use the Home
tab to apply
标题
1 to the text that
you want to appear here.
SuperDVR & H.264 Series Cards
User Manual
38
Figure4-14 Attachment Setup
NOTICE: For every alarm event, only one picture will be sent.
4.6 E-map Configuration
E-map is used to show full geographic range covered by the whole monitoring
system in the form of map. An E-map features simple operation and direct
display of status and is generally graded or tiered in the form of a tree
diagram.
4.6.1 Edit Map
The system only supports bmp or jpg image format.
NOTICE: You need to draw the floor plan of where you want to install the
cameras in a program such as Paint or Photoshop and save it in BMP
format before using this feature.
Click to enter ‘Emap → Emap Edit’, press right key of Load Picture in
the default interface of the map and select the required map file in the related
folder, open the file and the map will be displayed in this interface, as shown
in Figure4-15 E-Map Edit.

SuperDVR & H.264 Series Cards
User Manual
Error! Use the Home tab to apply
标题
1 to the text that you want to
appear here. Error! Use the Home
tab to apply
标题
1 to the text that
you want to appear here.
39
Figure4-15 E-Map Edit
Drag the icon of a camera to the corresponding position on the map, a
maximum of 32 cameras can be set simultaneously, Click ‘change icon’ of
camera by right key to change icon and click ‘Delete’ to cancel camera. After
editing, click right key in the map and select ‘Save Map’ to save the current
map.
A gray map icon can be drawn to the corresponding position in the map on the
right and set it as a sub-map of the current map, or click the gray map icon on
the left by right key and select ‘Open’ to build a new map. You can also click
the blue map icon on the left by right key, and select ‘Rename’ to change the
name of the map or select ‘Close’ to cancel this map.
4.6.2 View Map
Click to enter E-map, where the user can view distribution of all
cameras in the map, as in Figure4-16 View Cameras.

Error! Use the Home tab to apply
标题
1 to the text that you want to
appear here. Error! Use the Home
tab to apply
标题
1 to the text that
you want to appear here.
SuperDVR & H.264 Series Cards
User Manual
40
Figure4-16 View Cameras
When a channel alarm is triggered, the camera icon will flash a yellow alarm
signal. Select ‘Auto Show’, in case of an accidental alarm, an alarming
screen will pop out automatically and you can know about the alarming
position immediately. Click the camera head by right key to show the screen
on the spot.
NOTICE:
1. The map tree currently supports three levels and it is invalid for
any more then that.
2. For loading of a picture, when any side of length and width of the
picture exceeds size of picture frame,
it will be enlarged and
shortened proportionally and standard size of picture frame is
833x678.
3. On this interface, click camera by right key to display the spot and
the 3316 card does not support this function temporarily.
4. If ‘Auto Show’ is set in case that E-map pops up by automatic
alarming, the E-map interface set with ‘Holding Time’ without any
operation and alarm will be close automatically. ‘Auto Show’ is
invalid when the E-map is opened manually.
5. The map in the E-map is the default demonstration map, and the
user can invite an engineering merchant to make the practical map
or draw a map by their own according to their actual needs, then
scan and save it in the computer to picture.

SuperDVR & H.264 Series Cards
User Manual
Error! Use the Home tab to apply
标题
1 to the text that you want to
appear here. Error! Use the Home
tab to apply
标题
1 to the text that
you want to appear here.
41
4.7 P.T.Z Control Configuration
Click and enter PTZ Configuration:
Figure4-17 PTZ Configuration Panel
4.7.1 Protocol Setup
Users can select different protocols, serial port number for P.T.Z devices.
The settings you enter here must match the setting on the PTZ camera.
Figure4-18 P.T.Z Protocol Setup
1. Port
Users can set serial port number.
2. Protocol
Communication protocol of P.T. Z device
SuperDVR supports the following protocols:

Error! Use the Home tab to apply
标题
1 to the text that you want to
appear here. Error! Use the Home
tab to apply
标题
1 to the text that
you want to appear here.
SuperDVR & H.264 Series Cards
User Manual
42
DSCP, DH-SD, Lilian, Minking, Neon, PelcoD, PelcoP, Star, VIDO, VISCA
3. Address
Communication address of P.T.Z device (ID number)
4.7.2 Serial Ports Setup
Users should first enable the P.T.Z control function of a certain camera and
select a port number in P.T.Z Protocol Setup (refer to Figure4-18), and then
set corresponding parameters in the area below:
Figure4-19 P.T.Z Serial Port Setup
1. Port
Users can set port number.
2. Baud Rate
Set P.T.Z device Baud Rate to match setting on camera, default value is 9600.
3. Data Bits
Default value is 8.
4. Parity
Odd and even parity bit, default None.
5. Stop Bits
Default value is 1.
NOTICE: Users should look at the control board of the P.T.Z device
and get the Baud Rate, Protocol, and Address first, then enter the
same values into the SuperDVR program.

SuperDVR & H.264 Series Cards
User Manual
Error! Use the Home tab to apply
标题
1 to the text that you want to
appear here. Error! Use the Home
tab to apply
标题
1 to the text that
you want to appear here.
43
4.8 Users Configuration
Click to access the User’s Configuration area:
Figure4-20 User configuration
After installing the SuperDVR program, it will automatically create an
administrator user with the user name SYSTEM with no password. Users can
use this username to log in the system and ‘Add’, ‘Edit’ or ‘Delete’ users’
parameters.
4.8.1 Change User rights
Select a user in User Configuration area (refer to Figure4-20), and click ‘Edit’
to entire Edit User area, as shown below:
Figure4-21 User Password and Rights Edit
Users can edit user’s password and rights here, but not the user name.
The system offers three kinds of rights:

Error! Use the Home tab to apply
标题
1 to the text that you want to
appear here. Error! Use the Home
tab to apply
标题
1 to the text that
you want to appear here.
SuperDVR & H.264 Series Cards
User Manual
44
• Administrator: this user has the right to change all the settings and
playback. This user also has the right to assign users power user rights and
normal user rights.
• Power User: This type of user is authorized by the administrator. The
administrator assigns rights to power users by checking boxes in the Power
User list. Please refer to the following figure:
•
Normal User: Normal user’s rights are also assigned by the administrator.
They have the same list of available rights as Power Users. However, whether
they can possess a right is be decided by the administrator. Only if the
administrator assigns that right, will they have the right. For example, if Basic
Configuration is checked, the Normal User can access these functions.
NOTICE: Administrators can change and authorize rights to Power
Users and Normal Users, but they cannot change or authorize other
Administrators’ rights.
4.8.2 Add User
Click ‘Add’ in User Configuration (refer to Figure4-20), to access the Add
User area:
Figure4-22 Add User
Input user name, password, confirm password and select user rights, and
then click ‘OK’.
4.8.3 Delete User
Select the user name in User Configuration (refer to Figure4-20), and click
‘Delete’, and confirm delete. See below:

SuperDVR & H.264 Series Cards
User Manual
Error! Use the Home tab to apply
标题
1 to the text that you want to
appear here. Error! Use the Home
tab to apply
标题
1 to the text that
you want to appear here.
45
Figure4-23 Confirm Delete User

Error! Use the Home tab to apply
标题
1 to the text that you want to
appear here. Error! Use the Home
tab to apply
标题
1 to the text that
you want to appear here.
SuperDVR & H.264 Series Cards
User Manual
46
5 P.T.Z Control
Click in the SuperDVR main display interface (refer to Figure3-1) to
access the P.T.Z control area:
Figure5-1 P.T.Z Control Interface
Users can control P.T.Z. devices by the function buttons on the right side,
shown below:
Figure5-2 P.T.Z. Control Function Buttons Panel
In the lower circle, there are five function buttons, i.e. up, down, left, right, and
stop. The other buttons are Focus buttons (+ and -), Zoom buttons (+ and -),
and Iris buttons (+ and -). Click and to increase and decrease the
corresponding values.
When users need to use P.T.Z control, first enter P.T.Z Control Interface (refer
to Figure5-1), and click the corresponding channel (users will see a red fringe
around the channel), then users can begin to control the enabled P.T.Z.

SuperDVR & H.264 Series Cards
User Manual
Error! Use the Home tab to apply
标题
1 to the text that you want to
appear here. Error! Use the Home
tab to apply
标题
1 to the text that
you want to appear here.
47
camera.
NOTICE: After pressing left mouse button on any function button in
P.T.Z Control Function Panel (refer to Figure5-2), PTZ camera starts
moving, when user releases it, PTZ camera stops moving.
Figure5-3 Speed Adjustment
Users can select different Pan Speeds, Tilt Speeds, Focus Speeds and Zoom
Speeds for P.T.Z. devices.
1. Pan Speed
Set horizontal rotating speed.
2. Tilt Speed
Set vertical rotating speed.
3. Focus Speed
Set camera focus speed.
4. Zoom Speed
Set zoom in/ zoom out speed.
Click and a pop-up window will appear; users can choose different
presets or group sets.

Error! Use the Home tab to apply
标题
1 to the text that you want to
appear here. Error! Use the Home
tab to apply
标题
1 to the text that
you want to appear here.
SuperDVR & H.264 Series Cards
User Manual
48
Figure5-4 Preset and Group Select
Click to set Preset point and change Preset point name. Every
Group includes multiple Preset points. If users select preset1, preset2 and
preset3 for group1, preset1, preset2 and preset3 will be automatically
accessed in sequence after users select group1 for auto scout.
Figure5-5 Preset
Click , the following pop-up window will appear:
Dwell: users can set the dwell time of a preset here.
Figure5-6 Group Configuration

SuperDVR & H.264 Series Cards
User Manual
Error! Use the Home tab to apply
标题
1 to the text that you want to
appear here. Error! Use the Home
tab to apply
标题
1 to the text that
you want to appear here.
49
6 Record Search & Playing Back
Click in the SuperDVR Main Display Interface (refer to Figure3-1) and
access the following areas:
Figure6-1 Search and Playback Interface
This interface is divided into 4 parts, record search area, record playback area,
record play area, and other functions area.
Press and return to the live surveillance status.

Error! Use the Home tab to apply
标题
1 to the text that you want to
appear here. Error! Use the Home
tab to apply
标题
1 to the text that
you want to appear here.
SuperDVR & H.264 Series Cards
User Manual
50
6.1 Record Search
Figure6-2 Record Search Area
A, B and C marks the areas of the three search methods.
• A: Search by date
• B: Search in backup file and original file
• C: Search by recording mode. This is useful when user wants to look
through some important events.
Users can select one or more of the above three searching methods to search
for needed recorded files.
6.2 Playing Back and Control
Figure6-3 Playing Back and Control

SuperDVR & H.264 Series Cards
User Manual
Error! Use the Home tab to apply
标题
1 to the text that you want to
appear here. Error! Use the Home
tab to apply
标题
1 to the text that
you want to appear here.
51
Explaination of the button functions:
• : Play / Pause
• : Stop
• : Reverse. This button is valid when playing back by single channel
• : Previous Section. This button is valid when playing back by single
channel
• : Next Section. This button is valid when playing back by single
channel
• : Previous Frame. This button is valid when playing back by single
channel playing back in pause mode
• : Next Frame. This button is valid when playing back by single
channel playing back in pause mode
Users can select suitable playing speed in the area as shown below:
Figure6-4 Playing Speed Controller
The following area shows the recorded files of different channels:
Figure6-5 Recorded Files Browser
The upper bar shows the hours in a whole day. Click the bar, and it will be
magnified 10 times, therefore users can see the detailed time marks. When
searching for a certain section of the file, users can draw the scrolling-bar to
the area that most likely contains the needed section. If necessary, click the
bar once and see the magnified time marks for precise search.
The left side shows the available channels. When a certain channel has been
selected for playing back, the background color will be highlighted, or it’s dark
gray, and a tick sign will appear beside the channel title.
The main area at the center gives details of the recorded files. Different colors
of the bar show the different types of record modes of the files. The following

Error! Use the Home tab to apply
标题
1 to the text that you want to
appear here. Error! Use the Home
tab to apply
标题
1 to the text that
you want to appear here.
SuperDVR & H.264 Series Cards
User Manual
52
are the definitions of the color bars:
• Blue: Manual Record Events
• Green: Schedule Record Events
• Yellow: Motion Detection Record Events
• Red: Sensor Alarm Record Events
Click to play selected recorded files. The system offers playback in
1 Ch, 4CH, 9 CH, and 16CH. The following is the multiple channel playback
options in the control area:
Figure6-6 Multiple Channel Playback Control
The system default playiback mode is one channel. That is Camera1. If users
need to change to other channels, then click and the channel
configuration window will appear, as shown below:
Figure6-7 Channel Configuration Dialog for Single Channel Playback Mode
Users can select one channel from all the available channels for playing back.
In case user needs to playback 4 channels at the same time, then click ,
and the following channel configuration window will appear:
Figure6-8 Channel Configuration Dialog for 4-channel Playback Mode
Users can select any four channels from all the available channels for playing
back.
The system offers quick select methods for users. For example, by selecting

SuperDVR & H.264 Series Cards
User Manual
Error! Use the Home tab to apply
标题
1 to the text that you want to
appear here. Error! Use the Home
tab to apply
标题
1 to the text that
you want to appear here.
53
‘Third 4 Channels’ , Camera9, Camera10, Camera11, and Camera12 will be
quickly be selected simultaneously.
If user needs to playback 9 channels at the same time, then click , and
the following channel configuration window will appear:
Figure6-9 Channel Configuration Dialog for 9-channel Playback Mode
Users can select any 9 channels from all the available channels for playing
back. Users can also use the quick select methods in the system.
If user needs to playback 16 channels at the same time, then click , and
the following channel configuration window will appear:
Figure6-10 Channel Configuration Dialog for 16-channel Playing Back Mode
Then click ‘OK’ to play back.
TIP
Click any channel and magnify it to see the single channel. Click again to return to the
former playback mode.
6.3 Other Functions
6.3.1 Recorded File Backup
Click and enter the following menu:

Error! Use the Home tab to apply
标题
1 to the text that you want to
appear here. Error! Use the Home
tab to apply
标题
1 to the text that
you want to appear here.
SuperDVR & H.264 Series Cards
User Manual
54
Figure6-11 Recorded Files Backup
Users can select corresponding cameras and copy the recorded files to
another path in this area. This is the file backup function of the system.
The interface is divided into four areas:
• A: Camera Selection Area
• B: Time and Date Selection Area
• C: Operation Area
• D: Information Area
In A area, users can select one or more cameras.
In B area, users can set start time/date and end time/date, and then backup
the files recorded by channels selected in A area by the time interval.
In C area, users can set backup path.
Click ‘Start’ to backup files.
6.3.2 Delete Recorded Files
Click and the following window will appear:
Figure6-12 Delete Recorded Files
Users first select the channel on the left side, and then select start time/date
and end time/date of the recorded files, click ‘Start’ to delete files.

SuperDVR & H.264 Series Cards
User Manual
Error! Use the Home tab to apply
标题
1 to the text that you want to
appear here. Error! Use the Home
tab to apply
标题
1 to the text that
you want to appear here.
55
6.3.3 Capture Pictures
The definitions of the function buttons are shown below:
: Capture picture
: Print setup
: Print captured picture
NOTICE: This function is valid only in playback pause mode of
single channel.
When in single channel playback pause mode, the following color control
panel (Figure6-13) will automatically appear, which can be used to make
picture quality adjustments for the present channel, including brightness,
contrast, saturation and hue, and press ‘Default’ to restore the original
settings.
Figure6-13 Color Control Panel
When in the single channel playback pause mode, click and the
following window will appear:
Figure6-14 Capture Multiple Images in Sequence

Error! Use the Home tab to apply
标题
1 to the text that you want to
appear here. Error! Use the Home
tab to apply
标题
1 to the text that
you want to appear here.
SuperDVR & H.264 Series Cards
User Manual
56
Select path and click ‘Save’ to save the picture. User can also print the
images that have been captured.
Click and display print setup as shown below:
Figure6-15 Print Setup
By clicking users can display print preview as shown below:
Figure6-16 Print Preview
Select and then click or to move the picture up, down,
left and right. Select and then click and to zoom in and
out on the image. Press to return to the original settings. Press
‘Print’ in the print preview window to print the image directly.

SuperDVR & H.264 Series Cards
User Manual
Error! Use the Home tab to apply
标题
1 to the text that you want to
appear here. Error! Use the Home
tab to apply
标题
1 to the text that
you want to appear here.
57
6.3.4 Image Zoom in/out
When in single channel playback mode, the zoom control icons
will appear. Select and click on the channel, it will zoom out the image.
By clicking continuously, the image will be zoomed out continuously. Select
and do the some operation to get the opposite effect. Click and
recover the original size. Take the following three pictures for example.
Figure6-17 Example: original size
Figure6-18 Example: zoomed out

Error! Use the Home tab to apply
标题
1 to the text that you want to
appear here. Error! Use the Home
tab to apply
标题
1 to the text that
you want to appear here.
SuperDVR & H.264 Series Cards
User Manual
58
Figure6-19 Example: zoomed in

SuperDVR & H.264 Series Cards
User Manual
Error! Use the Home tab to apply
标题
1 to the text that you want to
appear here. Error! Use the Home
tab to apply
标题
1 to the text that
you want to appear here.
59
7 Remote Surveillance & Playback
Remote Live Surveillance
Surveillance system supports Remote Surveillance through LAN, Internet,
and Intranet. Simply enable the Webcam function of the system on a
computer which is connected to the Internet, and the computer system will
become an Internet Webcam server. On any other computer that connects to
Internet, input the public IP server address in IE browser (see 7.2.1 Finding
Router’s Public IP Address), the end users can get high quality real time
image from the server (depending on available bandwidth) and also control
the P.T.Z devices.
7.1 Remote Surveillance Server Configuration
Users should first enable the Web Camera Services in Basic Configuration
(refer to Fig 7.1) and set other settings as shown below:
Fig 7.1 Webcam Server Configuration
HTTP Port
Web service & download service port, default value is 80.
Data Port
Data transmission port, default value is 1159.
Command Port
Control command port, default value is 1160.
Picture Quality
Default value is medium.
If your internet connect does not have enough bandwidth available you can
use the Picture Quality option to send the video over the internet at a lower
quality setting then you are using for recording. That way you will be able to
see the images over the internet at lower quality while still recording at the

Error! Use the Home tab to apply
标题
1 to the text that you want to
appear here. Error! Use the Home
tab to apply
标题
1 to the text that
you want to appear here.
SuperDVR & H.264 Series Cards
User Manual
60
higher quality setting.
7.2 Setting up Router for Internet Access
To access the dvr card over the internet you would need to forward ports 80,
1159, and 1160 on the router that you have the PC with the DVR card
installed attached to, to the IP address of the PC that has the card installed.
Notice: If you cannot use one of the HTTP ports, such as 80 because it is being
used by another program, or it is being blocked by your service provider, you
can use another port in the same range. If you do so then you need to forward
the IP address of the router to the other port, change the port in the SuperDVR
settings, and you need to add the port number after the IP address. For
example, if you set the HTTP port as 82, you need to enter the IP address as
192.168.0.25:82.
User name and password here are the same as that used on the DVR. The
default is admin and 123456.
To get the IP address of the PC go to the start button, then click on run, then
type cmd into the box and click ok. At the blinking cursor type in ipconfig. The
box will now display the IP address of the computer and the default gateway,
which is the IP address of the router. See Figure 7.2

SuperDVR & H.264 Series Cards
User Manual
Error! Use the Home tab to apply
标题
1 to the text that you want to
appear here. Error! Use the Home
tab to apply
标题
1 to the text that
you want to appear here.
61
Fig 7.2 ipconfig window
7.2.1 Port Forwarding
To forward the ports you would need to access the router program by opening
an internet browser and typing the default gateway address into the address
bar and hitting enter. How you would forward the ports in the router depends
on the brand and model of router you have. If you do not have the instructions
for your router you can go to the website www.portforward.com which has
instructions on how to do this for most popular routers. On the first page click
on the orange Routers link, red square in Fig 7.3.
Fig 7.3 Port Forward Router link
then select your router from the list, then on the second page click on the
orange Default Guide link, blue box in Fig 7.4

Error! Use the Home tab to apply
标题
1 to the text that you want to
appear here. Error! Use the Home
tab to apply
标题
1 to the text that
you want to appear here.
SuperDVR & H.264 Series Cards
User Manual
62
Fig 7.4 Port Forward Default Guide link
and it will give you instructions for your router.
7.2.2 Finding Router’s Public IP address
Once the ports are forwarded you need to get the internet IP address of the
router since this is the address you will enter into the address bar of the router
on the remote computer to access the DVR card. To get this address go to the
website www.myipaddress.com on the computer where the card is installed.
The box shown as Fig 7.5 will appear on the website with the router’s public
IP address where 76.254.183.54 is displayed. Your address will obviously be
different.
Fig 7.5 myipaddress window
When you enter this address into the browser window on the remote
computer it will access the Webcam program, just click on the remote
surveillance option and it will install the program on the remote computer.
Once it is installed it will create an icon on the desktop that you can click on to
access the program in the future.

SuperDVR & H.264 Series Cards
User Manual
Error! Use the Home tab to apply
标题
1 to the text that you want to
appear here. Error! Use the Home
tab to apply
标题
1 to the text that
you want to appear here.
63
7.2.3 Dynamic Domain Name Services
You can access the DVR card through Internet Explorer from a static or
dynamic IP address; however a dynamic address can change from time to
time. How often depends on your service provider. When it changes you need
to go to back to a website such as www.myipaddress.com from the computer
with the DVR card to find out what the new IP address is. There are two
solutions to this problem. One would be to get a static IP address from your
service provider so that you do not have to be concerned with the address
changing. Another solution would to use a dynamic domain name service to
get a domain name that can be linked to your dynamic IP address. You can
register on our support site: myq-see.com and create a domain name, then
download the client software program and install it on the computer. This
software will monitor your IP address, and when it changes it will link the
domain name you created to whatever the current dynamic IP address is, so
that you do not have to be concerned with the address changing and
preventing you from accessing the DVR card. This service is provided free of
charge to our customers.
7.2.4 To Access through Internet Explorer
Once you have setup the network settings on the DVR to match the settings
of your router and forwarded the ports needed by the DVR (for remote access
over the internet), you need to modify your browser controls. You need to
allow Pop-ups. To do so go to the Internet Explorer tool bar and select the
"tools" option (RED box in Fig 7.6), then select the "Pop up Blocker" option
and select "Turn Off Pop-up Blocker” (BLUE arrows in Fig 7.6). You will also
need to enable Active X controls. To do so go to the Internet Explorer tool bar
and select the "tools" option, then "Internet Options"(GREEN arrow in Fig 7.6),
In the windows that opens (Fig 7.7) Go to "Security" (RED box in Fig 7.7),
then click the "Custom Level" button (GREEN box in Fig 7.7), then click on
OK (BLUE arrow in Fig 7.7). This will open the page shown in Fig 7.8. On this
page scroll down to the ActiveX Controls and Plug Ins and make sure they are
all set to either prompt (RED arrows) or enabled (BLUE arrows).

Error! Use the Home tab to apply
标题
1 to the text that you want to
appear here. Error! Use the Home
tab to apply
标题
1 to the text that
you want to appear here.
SuperDVR & H.264 Series Cards
User Manual
64
7.6 Internet Explorer Tool Bar
Fig 7.7 Internet Options Fig 7.8 Security Settings
NOTICE: If you still cannot connect after enabling ActiveX, on many
systems you many have another option. You can go into internet options
in Internet Explorer, enter the IP address you use to access the DVR as a
trusted site, then go to the default level button and set move the bar
down to the low setting, click apply and ok. Do not select the option to
enable protected mode or require server verification. On Vista you may
get an “unknown publisher or publisher can’t be verified” error message.
If you get one of these messages you need to go to the advanced tab,
down to the security settings, put checkmarks in the options to allow
active content to run on my computer, and allow software to run or install
even if the signature is invalid, and remove the check for the option to

SuperDVR & H.264 Series Cards
User Manual
Error! Use the Home tab to apply
标题
1 to the text that you want to
appear here. Error! Use the Home
tab to apply
标题
1 to the text that
you want to appear here.
65
check for signatures on downloaded programs.
To connect to the DVR from the remote computer you would then open an
Internet Explorer browser window and enter the internet IP of your router that
you got by going to www.myipaddress.com.
7.2.5 Unknown Publisher or Unsigned Program Error
If you get a error message that says the program cannot load because the
publisher is unknown or the program is unsigned, go to Internet Explorer,
Tools, Internet Options (refer to Fig 7.9), then go to the “Advanced” tab (RED
box in Fig 7.9), this will open the window in Fig 7.10, scroll down to “Security”,
and select the options to “Allow software to run or install even if the signature
is invalid”, and “Allow Active Content to Run Files on My Computer” (RED box
in Fig 7.10).
Fig 7.9 Advanced Options Fig 7.10 Invalid Signature
7.3 Accessing IE client
After enabling network server on the unit, and enabling ActiveX, users can
view the video from the cameras over the LAN or Internet through Internet
Explorer. Please refer to Fig7.1 IE client Server Configuration. This unit only
supports Internet Explorer browser, no other browsers are supported. It also
supports Win2000, WinXP and Vista.

Error! Use the Home tab to apply
标题
1 to the text that you want to
appear here. Error! Use the Home
tab to apply
标题
1 to the text that
you want to appear here.
SuperDVR & H.264 Series Cards
User Manual
66
Input the IP address of the computer with the card if accessing from LAN, or
the public IP address of the router if accessing from the internet, into the
Internet Explorer window to reach the window that prompts you to install the
ActiveX control, then the following window appears:
Fig 7.11 Webcam install interface
Click install button, then the Webcam main interface will appear as shown
below:
Fig 7.12 Webcam Login interface
NOTICE: The default User name is SYSTEM with no password. Users
can set user name and password on the program. Click and then
enter into the Webcam Main interface.

SuperDVR & H.264 Series Cards
User Manual
Error! Use the Home tab to apply
标题
1 to the text that you want to
appear here. Error! Use the Home
tab to apply
标题
1 to the text that
you want to appear here.
67
Fig 7.13 Webcam Main interface
Feature Explanations:
Icon
Description
Controls for PTZ Cameras: Move Up. Move
Down. Move Left rotate left. Move Right. Stop
Rotating.
PTZ 'Focus' buttons. Click button 'Focus' farther
away. Click button 'Focus' closer
PTZ 'Zoom' buttons. Click button Move camera in
closer. Click button Move camera further away.
PTZ 'Iris' button. Click button Increase the amount
of light. Click button Decrease the amount of light.
Go to a Preset Point
Set a Preset Point
Speed dome. Adjust PTZ speed. It sets the
rotational speed of the PTZ

Error! Use the Home tab to apply
标题
1 to the text that you want to
appear here. Error! Use the Home
tab to apply
标题
1 to the text that
you want to appear here.
SuperDVR & H.264 Series Cards
User Manual
68
Single channel with full screen display
Four channel mode - four cameras displayed
Contrast adjustment
Brightness adjustment
Hue adjustment
Saturation adjustment
Log in/ Log out
Record playback
System Configuration
Enable the Lan that is Master stream, has higher
frame rate and needs higher network bandwidth;
Internet that is sub stream, has low frame rate and
requires lower network bandwidth. Users can select
the stream according to their bandwidth.
Table 7-1 the function of the main interface buttons
Click the right mouse in the main interface a sub menu will appear:
Open Stream: Click this item, selected channel will open
Close Stream: Click this item, selected channel will close
Close All: Click this item, all channels will close
Full Screen: Select this item, the picture will display full screen. Double click
or click right mouse to return to the previous interface.

SuperDVR & H.264 Series Cards
User Manual
Error! Use the Home tab to apply
标题
1 to the text that you want to
appear here. Error! Use the Home
tab to apply
标题
1 to the text that
you want to appear here.
69
7.4 Remote playback
7.4.1 Record playback and control
Click button on the Webcam main interface, the remote playback
interface will appear:
Fig 7.14 Remote playback
Explaination of the button functions:
: Play/ Pause
: Stop
: Adjust the speed of playing back. Users can ajust play speed as
needed.
: Playing back backup. Users can click Backup to enter into the Remote
Backup interface:

Error! Use the Home tab to apply
标题
1 to the text that you want to
appear here. Error! Use the Home
tab to apply
标题
1 to the text that
you want to appear here.
SuperDVR & H.264 Series Cards
User Manual
70
Fig 7.15 Remote backup
STEP1: Select the date, channel, then click Search button. It will list all files
recorded for the day.
STEP2: Click Browse button, set the saving path.
STEP3: Select files in the search area. Users can hold shift button on the
keyboard and select multi files with mouse simultaneously.
STEP4: Click Backup button to do remote backup.
Notice: the backup files are AVI format. Users can play with most third
players directly.
Click the right mouse in the search area, a sub menu will appear:
If users select all channels, click Select all, then all check boxs before
channels will be selected. Users can click Clear all to clear all selected
channels; if users select a certain channel, click Select this channel, then just
this channel be selected. Users can click Clear this channel to clear that
selected channel.
: Return to previous main interface
: Multiple Channels playback control
The system default playback modes are single and four channel. If users
need to change to other channels, then click button, the following

SuperDVR & H.264 Series Cards
User Manual
Error! Use the Home tab to apply
标题
1 to the text that you want to
appear here. Error! Use the Home
tab to apply
标题
1 to the text that
you want to appear here.
71
channel configuration window will appear:
Fig 7.16 Channel configuration window for 1 channel playback mode
Users can select one channel from all the available channels for playing back.
Click , users can playback in four channel mode. Four channel
configuration window will display as shown below:
Fig7.17 Channel configuration window for 4 channel playback mode
Users can select any four channels from all the available channels for playing
back.
The following area shows the recorded files of different channels:
Fig 7.18 Data Preview
Data preview shows the recorded data for different channels during
corresponding time, the left side shows the available channels. When a
certain channel has been selected for playing back, the background color will
be highlighted, or its dark gray and a tick sign will appear beside the channel
title.
The data preview area at the center gives details of the recorded files.
Different colors of the bar show different types of records. The following are
the definitions of the color bar:

Error! Use the Home tab to apply
标题
1 to the text that you want to
appear here. Error! Use the Home
tab to apply
标题
1 to the text that
you want to appear here.
SuperDVR & H.264 Series Cards
User Manual
72
: Manual Record Events
: Schedule Record Events
: Motion Detection Record Events
: Sensor Alarm Record Events
The ruler on top of the bar shows the hours of the day. Right-click the ruler, it
will be magnified 10 times allowing users to see the time marks more clearly.
STEP1 When users want to search for a certain section of a record, draw
the bar to the desired position. If necessary, right-click the bar to see the
magnified time marks for precise search.
STEP2 Users can click button to play the selected record, Then
return to live display mode after finishing remote playback, it will display a
word ‘Connecting…’on the screen. And users may click “Large Picture” or
“Quad Picture” button to refresh the screen to get live picture.
7.5 System setup
Click and enter into the main setup interface.
Fig 7.19 Basic Configuration
Notice: When multiple clients access the system configuration interface
simultaneous, the user who enters into that interface first gets priority
and then others will not be able to access it.

SuperDVR & H.264 Series Cards
User Manual
Error! Use the Home tab to apply
标题
1 to the text that you want to
appear here. Error! Use the Home
tab to apply
标题
1 to the text that
you want to appear here.
73
7.5.1 Basic Configuration
Fig 7.20 Basic setup
1. Caption
There are four options: None, ID, Name and ID/Name to select from.
- ‘None’means no title or name.
- ‘ID’means camera numbers, i.e.1,2,3 and so on.
- ‘Name’means camera names,i.e.Cam1, Cam2 and so on.
- ‘ID/Name’means both camera number and camera name,i.e.1/Cam1,
2/Cam2 and so on.
2. Live audio
Supports one channel of microphone audio input signal on the PC
motherboard and audio inputs on the card if it has any. Users can choose the
video channel to associate with these audio signals.
In the following area in the basic configuration page, users can input the
computer user name and password in the related boxes. Then when
restarting the computer system, it will access to the system with the user
name and password input in these boxes.
Fig 7.21 Computer System Reboot Setup
As the Windows system may become unstable after a couple of days of
continuous operation. It may cause the SuperDVR system to become
unstable. The software supports auto-reboot. Select and set the
interval by day, which will guide the system to reboot automatically according
to the setups.
3. Alarm setup

Error! Use the Home tab to apply
标题
1 to the text that you want to
appear here. Error! Use the Home
tab to apply
标题
1 to the text that
you want to appear here.
SuperDVR & H.264 Series Cards
User Manual
74
The Alarm setup configuration is show below:
Fig 7.22 Alarm triggering configuration
Option Explanations:
1. Buzzer
Users can select whether to sound the computer buzzer if the alarms have
been triggered also select how long the buzzer sounds.
2. Full screen alarm
Users can select whether channel will be full screen when alarm triggered.
Set the full screen hold time here
3. Pre-alarm record
Users can select whether to enable alarm pre-recording and also pre-record
time
This option is for users to see remote live view.
4. Disk storage alarm
If the Partition’s free space is less than the assigned percentage, it will stop
recording or recycling, but give alarm tips according to the settings
5. Motion holding time
The continuous recording time after motion stopped
6. Sensor holding time
The continuous recording time after sensor stopped
7.5.2 Camera setup
Click and the camera setup configuration will appear as shown below:

SuperDVR & H.264 Series Cards
User Manual
Error! Use the Home tab to apply
标题
1 to the text that you want to
appear here. Error! Use the Home
tab to apply
标题
1 to the text that
you want to appear here.
75
Fig 7.23 Camera setup configuration
1. Title
Channel name. Users can set the channel name from Cam1, Cam2, Cam3
and Cam4.
2. Camera security
Users are divided into two standards: normal user and super admin. By
selecting this option, only administrator can see corresponding channels.
3. Time stamp
If selecting the check box, record time will be displayed on the screen when
playing back the record.
4. Net quality
There are five options to choose from: lowest, lower, medium, higher and
highest. The higher the picture quality is, the clearer the picture is, but the
more bandwidth it takes to transmit the files.
5. Audio in
If users select the check box, Webcam will record audio along with the video.
Otherwise, it will not record audio.
Notice: The default setting is that Audio input1 matches channel1 and
Audio input2 matches channel2
By clicking , users can copy the setting of this channel to any other
selected channel.
7.5.3 Schedule configuration
Click the icon to enter the Schedule Configuration page as shown below:

Error! Use the Home tab to apply
标题
1 to the text that you want to
appear here. Error! Use the Home
tab to apply
标题
1 to the text that
you want to appear here.
SuperDVR & H.264 Series Cards
User Manual
76
Fig 7.24 Schedule configuration
There are three kinds of recording modes: manual record, schedule record,
motion detection/Sensor alarm record. Users can set schedules from Sunday
to Monday separately for all of the three recording modes. Sensor alarm
recording mode has the highest priority of the options.
When users need to edit the schedule for a channel, select the camera name
in the left Camera group first.
Click icon and brush on the weekday schedule to add time; click icon
and click on the weekday schedule to delete time.
By clicking , users can copy the setting of this channel to any other
selected channel.
7.5.4 Alarm configuration
Click icon to enter into alarm configuration as shown below:
Fig 7.25 Alarm configuration
Users can set the alarm type: Motion and other. There are two alarm out
options to choose from: Buzzer and Auto mail.
1. Buzzer

SuperDVR & H.264 Series Cards
User Manual
Error! Use the Home tab to apply
标题
1 to the text that you want to
appear here. Error! Use the Home
tab to apply
标题
1 to the text that
you want to appear here.
77
Enable buzzer on board for alarm
2. Auto mail
When alarm is triggered, the system will send an email to users automatically.
By clicking , users can copy the setting of this channel to any other
selected channel.
7.5.5 Record configuration
Click icon and enter into record configuration interface as shown below:
Fig 7.26 Record configuration
1. Record setup
Fig 7.27 Record setup
Users can set three kinds of recording modes:
- Manual record
- Schedule record
- Motion record

Error! Use the Home tab to apply
标题
1 to the text that you want to
appear here. Error! Use the Home
tab to apply
标题
1 to the text that
you want to appear here.
SuperDVR & H.264 Series Cards
User Manual
78
Users can use multiple cameras to record, every camera works separately
and recorded files are also saved separately.
a. Record quality
There are five quality options to select from: lowest, lower, medium, higher
and highest. The higher the record quality is, clearer the recorded image is
and the more hard space the recording takes up.
b. Manual record
By selecting this option, the selected camera image will be recorded and
saved all the time.
c. Schedule record
By selecting this option, the selected camera image will be recorded
according to the times you setup on the schedule.
d. Motion record
By selecting this option, users can set selected channels to record when there
is motion detected in front of the camera.
2. Storage disk
Fig 7.28 Storage disk
Users can store recorded files by selecting storage disk. By checking the
‘Recycle’check box, users can setup the software to continue recording after
the hard drive is full by recording over the oldest files on the hard drive.
By clicking , users can copy the setting of this channel to any other
selected channel.
7.5.6 Motion configuration
Click icon to access the motion configuration interface as shown below:

SuperDVR & H.264 Series Cards
User Manual
Error! Use the Home tab to apply
标题
1 to the text that you want to
appear here. Error! Use the Home
tab to apply
标题
1 to the text that
you want to appear here.
79
Fig 7.29 Motion configuration
Definition of the setup items:
1. Sensitivity
Users can set motion detection sensitivity here.
2. Speed
Motion detection speed
3. Block number
Set grid’s number
4. Select all
Select all the areas of the channel as detection area
5. Clear all
Clear all the detection areas and then users can select customized
detection areas using mouse curser.
By clicking , users can copy the setting of this channel to any
other selected channel.
7.5.7 EMAIL Configuration
Click icon to access to Email configuration interface:

Error! Use the Home tab to apply
标题
1 to the text that you want to
appear here. Error! Use the Home
tab to apply
标题
1 to the text that
you want to appear here.
SuperDVR & H.264 Series Cards
User Manual
80
Fig 7.30 Email configuration
1. Mail server setup
Fig 7.31 Mail server setup
In this area, users can set receiver and sender’s E-mail SMTP server and
address. Note: the address of receiver and sender can be the same.
Relative Definitions:
Smtp server: Sender’s SMTP, such as smtp.yahoo.com
User name: Sender’s User Name
Smtp port: Mail server’s port, the default value of mail server is25.
Password: Sender’s Password
Users can select ‘My server requires a secure connections’ or ‘My
outgoing server(SMTP)requires authentication’check box according to
server mail service policy of mail service supplier.
2. Mail setup
Fig 7.32 Mail setup

SuperDVR & H.264 Series Cards
User Manual
Error! Use the Home tab to apply
标题
1 to the text that you want to
appear here. Error! Use the Home
tab to apply
标题
1 to the text that
you want to appear here.
81
Function Definitions:
Send to: Receiver’s E-mail Address
E-Mail from: Sender’s E-mail Address
Subject: E-mail Subject
Users can select‘Set Mail Internal’check box to set email send time, such as 5
seconds, 10 seconds and so on.
3. Attachment setup
Fig 7.33 Attachment setup
Enable ‘Attachment’, then the image that triggered the alarm will be sent to
appointed mailbox when an alarm is triggered.
Function Definitions:
Camera: Channel Name
Time: Display Time
Format: Image Format
Resolution: Cif and QCif
7.5.8 P.T.Z Configuration
Click icon to enter into the P.T.Z configuration as shown below:
Fig 7.34 P.T.Z Configuration

Error! Use the Home tab to apply
标题
1 to the text that you want to
appear here. Error! Use the Home
tab to apply
标题
1 to the text that
you want to appear here.
SuperDVR & H.264 Series Cards
User Manual
82
1. Protocol setup
Fig 7.35 P.T.Z Protocol setup
A. Protocol
Communication protocol of P.T.Z device
B. Port
Users can set serial port number
C. Address
Communication address of P.T.Z device (ID number)
2. Serial port setup
Users should first enable the P.T.Z control function of selected camera and
select a port number in P.T.Z Protocol Setup (refer to Fig7-30), and then set
corresponding parameters in the area below:
Fig 7.36 P.T.Z Serial port setup
A. Port
Users can set port number
B.Baud rate

SuperDVR & H.264 Series Cards
User Manual
Error! Use the Home tab to apply
标题
1 to the text that you want to
appear here. Error! Use the Home
tab to apply
标题
1 to the text that
you want to appear here.
83
Set P.T.Z device Baud rate, default value is 9600, used value must match
Baud rate on PTZ control board
C.Data bits
Default value is 8, used value much match Baud rate on PTZ control board.
D.Parity
Odd and even parity bit, default Null, used value must match Baud rate on
PTZ control board
E.Stop bits
Default value is 1, used value must match Baud rate on PTZ control board
Notice: Users should look into the P.T.Z device and get Baud rate,
Protocol and Address first, and then set other values accordingly.
By clicking , users can copy the setting of this channel to any other
selected channel.
7.6 Mobile Surveillance
7.6.1 Introduction to Mobile Surveillance
This DVR supports mobile surveillance by smart phones and PDAs with Win
Mobile Pro or Symbian operating systems that are on 3G networks. Among
these, Dopod D600 (WM5) and Dopod S1(WM6) have been tested and fully
certified that they worked well with the DVR.
You need to setup the network configuration on the DVR before you can
access mobile surveillance (Please see Chapter 7.1 Remote Live
Surveillance). The following are the instructions for the two operating
systems.
Notice
: Mobile devices can only access one channel at a time.
7.7 By Smart Phone with Win Mobile Pro or Classic
Operating System
Please use smart phones or PDAs with WinCE version supported by this unit.
STEP1: First, activate the network access on the mobile phone, and then
run “Internet Explorer”.
STEP2: Input the public IP address you need to use to connect as shown
below:

Error! Use the Home tab to apply
标题
1 to the text that you want to
appear here. Error! Use the Home
tab to apply
标题
1 to the text that
you want to appear here.
SuperDVR & H.264 Series Cards
User Manual
84
STEP3: Click on the software name. A dialog box will pop up.
STEP4: Click “Yes” to download and install.

SuperDVR & H.264 Series Cards
User Manual
Error! Use the Home tab to apply
标题
1 to the text that you want to
appear here. Error! Use the Home
tab to apply
标题
1 to the text that
you want to appear here.
85
STEP5: PCam will be opened after installed.
STEP6: Input the server’s address, ID, and password respectively in the
columns of “Server”, “User”, and “Password”. Then click “Go” to login to the
DVR. It will show the picture if accessed successfully.
STEP7: Camera 1 is the default display after login. Change the camera in
the drop down menu of “Channel”.

Error! Use the Home tab to apply
标题
1 to the text that you want to
appear here. Error! Use the Home
tab to apply
标题
1 to the text that
you want to appear here.
SuperDVR & H.264 Series Cards
User Manual
86
Notice
7.8 By Smart Phone with Symbian Operating System
: User name and password here are the same as that used on the
PC. The defaults are user name “SYSTEM” with no password.
Please use smart phones or PDAs with Symbian version supported by this
unit.
STEP1: First, enable the network access on mobile phone, and then run
Web browser.
STEP2: Input the DVR server’s IP address in a new-built bookmark) Click
this bookmark to connect with the DVR.
STEP3: A welcome window will pop up with a link to download the software.
Click “install package” to download.

SuperDVR & H.264 Series Cards
User Manual
Error! Use the Home tab to apply
标题
1 to the text that you want to
appear here. Error! Use the Home
tab to apply
标题
1 to the text that
you want to appear here.
87
STEP4: The security window will pop up after downloaded and ask if you
want to install the package. Click YES to install.
STEP5: A Scam shortcut icon appears on the system menu after finished.
STEP6: Run Scam program.

Error! Use the Home tab to apply
标题
1 to the text that you want to
appear here. Error! Use the Home
tab to apply
标题
1 to the text that
you want to appear here.
SuperDVR & H.264 Series Cards
User Manual
88
STEP7: Click Options--->Settings to enter login interface.
STEP8: Input the server’s address, ID and password respectively. Then
click OK to login to the DVR. (See 4.1.2 Accessing the DVR over the
Internet)

SuperDVR & H.264 Series Cards
User Manual
Error! Use the Home tab to apply
标题
1 to the text that you want to
appear here. Error! Use the Home
tab to apply
标题
1 to the text that
you want to appear here.
Frequently Asked Questions
89
STEP9: It will show the camera after accessing successfully.
Notice
Note: By default, if the mobile phone doesn’t do anything for 10 seconds,
the back light of phone screen will be shut down in which causes great
inconvenience to users wanting to view site images for a long time, so
you probably want to change the back light settings to give you longer
viewing time.
: User name and password here are the same with that used on
the PC. The defaults are user name “SYSTEM” with no password

Appendix1 Frequently Asked
Questions
SuperDVR & H.264 Series Cards
User Manual
90
Appendix1 Frequently
Asked Questions
Appendix 2.1 Installation
Appendix 2.1.1 Cannot Install the SuperDVR Driver
Possible causes:
• H.264 series capture card has not been installed. Before installing driver,
users should install capture card hardware in the PCI slot in the computer
case before installing the SuperDVR program.
• H.264 series capture card has not been installed correctly. Please unplug
the card and install it again or change to another PCI slot, preferably next to
the slot it was originally installed in.
• The card is not compatible with the PC system.
Appendix 2.1.2 Can’t find H.264 series Devices in Device Manager
Enter the Device Manager and cannot find corresponding H.264 series
Devices, the possible cause may be:
• Windows system error. Restart computer.
• Problem with H.264 series card. Replace the card.
• Install SuperDVR to see if it finds card and installs the driver.
Appendix 2.2 How to Use SuperDVR
Appendix 2.2.1 Meanings of the indicator lights
• Grey- Normal state
• Red - Sensor alarm
• Yellow - Motion detection alarm
• Blue - Video loss
• Light Green - Manual record state
• Dark Green - Schedule record state
•
NOTICE: Users can refer to Figure3-6 to learn more.
Appendix 2.2.2 How do the different record modes work?
Users can set more than one record mode in Record setup (refer to
Figure3-5), but actually, there is only one valid record mode for recording.
The priority order of the recording modes is: Sensor Alarm Record > Motion
Detection Record > Manual Record > Schedule Record

SuperDVR & H.264 Series Cards
User Manual
Appendix1 Frequently Asked
Questions
91
Appendix 2.2.3 How to set recycling record mode on the system
Select ‘Recycle’ in basic configuration, refer to Figure4-1.
Users can select the percent of used disk space to set up “disk shortage
alarm.” You can input percent manually or choose the selectable options such
as, 25%, 50%, and 75% to set up. For example, if selecting 50%, an alarm will
warn you when your disk space usage reaches 50%.
TIP
It is recommended that you install SuperDVR onto the partition with your Windows
system (normally C:), and save recorded files on a different partition: .
Appendix 2.2.4 How to set auto reboot function
When a Microsoft Windows system runs continuously for a couple of days the
system may become unstable; therefore, it is suggested you restart the
computer every few of days.
In the basic configuration (refer to Figure4-1), input Windows user name and
password (It is not SuperDVR user name and password), and select time
interval, then the Windows system will automatically restart according to the
set time.
If the Windows system shutdown unexpectedly, i.e. power supply is cut off,
when computer reboots, SuperDVR system will automatically restart, and
keep the settings you have entered.
TIP
Users do not need to
enable auto reboot function, but it’s suggested to input the
Windows user name and password in the relative area, therefore when the system shuts
down unexpectedly, users don’t need to input Windows and SuperDVR user names and
passwords.
Appendix 2.2.5 How to quickly setup the schedule record function
Press ‘Shift’ or ‘Ctrl’ key, and draw the cursor in corresponding areas to make
schedules for multiple channels.
Appendix 2.2.6 What are the byte rates for different image qualities from
highest to normal?
The frame rate is 30 fps, bit rate for the highest image quality is about
1.2MByte/s, and for the lowest image quality is about 50KByte/s.
Appendix 2.2.7 The frame rate seems to be lower than what I set
There is frame loss in image switch therefore the real recording frame rate is
relatively lower than the theoretic value.
Appendix 2.2.8 Why can’t I select more channels to backup?
Please draw the mouse in the channel selection area, or utilize Shift and Ctrl
key for assistance.

Appendix1 Frequently Asked
Questions
SuperDVR & H.264 Series Cards
User Manual
92
Appendix 2.3 How to Use Network Function
Appendix 2.3.1 How to monitor on the client-side
First enable ‘Web cameras service’ in basic configuration (refer to
Figure4-1).
Input the server Internet address in IE browser on the client-side, and the
necessary webcam driver will be downloaded automatically, then users need
to install the driver. After accessing the webcam main interface, click ‘Login’
and input user name and password to log in the system. (Refer to ‘Error!
Reference source not found. Error! Reference source not found. to learn
more)
Appendix 2.3.2 Why can’t I download the client-side software?
The possible causes:
• The client-side computer is not properly connected to Internet or LAN.
• The server-end has not enabled ‘Web Camera Service’.
• The default Http port is 80. It may be conflict with other Web servers, for
example IIS. If so, please change to another port (please see section 7.2)
• Windows XP SP2 will block the OCX download. You should enable
‘Internet Option Security Settings Download unsigned ActiveX controls’
(please see section 7.2.3).
Appendix 2.3.3 Why can’t the server be configured at the client-side?
The possible causes:
• It cannot be configured at the client-side, when the server is being
configured at the server-end.
• Only the last configuration is valid if different configurations are deployed
simultaneously.
Appendix 2.3.4 Why can’t I see the images?
The possible causes:
• The VGA card is too outdated or does not have enough Video RAM.
• You need to install a newer version of DirectDraw.
• SuperDVR cannot run on a version of Windows before Win2000.
• Data port or command port is conflicting with other network services
(please see section 7.2)
• The user is connected to Internet through LAN, and the network
administrator has not enabled corresponding data port or command port.
• The client-side has installed firewall software that may stop video
transmission.
• H.264 codec has not been installed properly, please download new
version of Webcam (newer version of SuperDVR).
• Slow network speed.

SuperDVR & H.264 Series Cards
User Manual
Appendix1 Frequently Asked
Questions
93
Appendix 2.3.5 What should I do if the Internet speed is quite slow?
The more channels opened, and the slower the video transmission speed,
therefore try to use one channel display mode when the network speed is
slow.
TIP
There may be some surplus channels that have no video input. Switching off the channels
will help to improve transmission speed. (Refer to ‘4.1 Basic Configuration’ about
switching on/off channels.)
Appendix 2.3.6 Why can’t I start Webcam server or RPB server?
Possible causes:
Other software is using these ports. If so, please change Webcam ports
configuration or stop other software.
Appendix 2.3.7 How much hard drive space do the recorded files take
up?
To use the table below, find the picture quality setting you are using and
multiply the used space figure by the number of cameras you are recording.
Divide the result into the amount of hard drive space available and you will get
the number of hours you can record on the available hard drive space.
Example using medium quality with 4 cameras with 200GB available:
48.12MB X 4 Cam = 192.48MB/HR, 200GB/192.48 = 1064 HRs = 44 days
Hard Drive space required per hour for each channel
Frame
rate
resolution
picture
quality
Used Space(MB/hour
)
30fps 640*480 highest 93
30fps 640*480 higher 67.44
30fps 640*480 medium 48.12

Appendix1 Frequently Asked
Questions
SuperDVR & H.264 Series Cards
User Manual
94
30fps 640*480 lowest 10.92
Appendix 2.4 Other Questions
Appendix 2.4.1 Why doesn’t the computer display work, or why can’t I
access Window system?
The capture card may not be well installed. Unplug the card and try it again.
NOTICE: Please unplug the power plug of the computer before
re-installing the card to avoid damaging the motherboard chip set.
Appendix 2.4.2 Why I can’t find the recorded files?
You do not have enough hard drive space available for recording.
Appendix 2.4.3 Why is the screen’s display unstable with dithering and
water-wave images?
Possible causes:
• Camera does not have enough power
• There is external electromagnetic disturbance, or electrostatic disturbance
on camera’s BNC connector (It is suggested you connect ground wire to the
connector).
• You may need to update the driver for the video card on the system.
• Problem with the video card. Try reinstalling the video card, or changing
the video card.
Appendix 2.4.4 Why does it delay playing back, and why is it slow to
close and open the driver?
Possible causes:
• Problem with the Windows system. Try rebooting the computer.
• There are too many recorded files or too many fragments on the HDD,
therefore it takes time to search for the files, you need delete the files that you
don’t need, or need to run disk defragmenter.
• Capture card problem.
• Computer hardware system is too outdated (processor too slow, not
enough memory, or not enough free space on hard drive).

SuperDVR & H.264 Series Cards
User Manual
Appendix1 Frequently Asked
Questions
95
Appendix 2.4.5 Why can’t I play back?
Windows Media Player has been damaged, or decoder has not been installed
properly. It is suggested you reinstall the player program or download a codec
pack from K-lite
(http://www.free-codecs.com/download/K_lite_codec_pack.htm) or
www.divx.com.
Computer problem, recorded files have been damaged. It is suggested to fix
these files using SuperAVIFix program.
Appendix 2.4.6 Why do I see some gray blocks on time progress bar
area when playing back?
Possible causes:
• User has deleted these recorded files.
• SuperDVR has deleted recorded file when recycling hard drive space.
• Recorded files cannot be opened because the recording is on.
Appendix 2.4.7 Why could I see some old recording sections that
weren’t available for play back?
Possible causes:
• You previously selected disk partitions different from the current partitions.
• Database of recorded log was damaged.
• You have installed SuperDVR on different directories.
Appendix 2.4.8 Precautions on changing system time
• The SuperDVR system provides the retrieving mechanism for video files,
which must take the system time as a retrieving reference. To change the
computer time after installation will create a high risk of wrong time reference.
• Before SuperDVR is used, it must be confirmed whether the current
computer time is correct.
• Deactivate computer auto time updating function of system.
• Make sure the motherboard of the computer is in normal state.

Appendix2 Quick Start for Using
SuperDVR & H.264 Series Cards
User Manual
96
Appendix 2.4.9 If system time must be changed, please do following
preparations first
1. If new time is later than current computer time (for example, change
2006/01/01 0:0:0 (current system time) to 2007/01/01 0:0:0 (target time)),
the change can be made directly.
2. If new time is before the current computer time (for example, change
2007/01/01 0:0:0 (current system time) to 2006/01/01 0:0:0 (target time)),
first stop the video recording, backup all video data. Turn off SuperDVR,
change computer time, and re-start SuperDVR.
Appendix 2.4.10 How to use REPAIRDB to repair SuperDVR database
Enter the installation directory of SuperDVR.
C:\ProgramFiles\SuperDVR\SuperDVR,open the REPAIRDB.EXE file. The
user ID is ‘SYSTEM’, and no password is needed to enter. After entering,
please select database to repair.
Appendix 2.4.11 How to set power options of Microsoft VISTA system
After installing VISTA system, you should enter the Start menu to choose
‘Control Panel’. Select ‘System and Maintenance’ link. And select ‘Power’
option in ‘System and Maintenance’ window. Finally, Select the ‘High
Performance Change Plan Setting’ option.
Appendix2 Quick Start
for Using
Appendix 3.1 Installation Instructions
STEP1: Insert the PCI card (But do not connect the Camera yet).
STEP2: Launch Windows.
STEP3: Windows will come up with Hardware wizard. Just click ‘Cancel’.
STEP4: Put the installation CD in the drive and open up SuperDVR folder
and run the ‘Setup’ file.
STEP5: Follow the steps and in WinXP, it will come up with a message
saying the program has not passed Windows logo testing, just select
‘Continue anyway’.
STEP6: Reboot computer once installation has completed.
For complete instructions, refer to Chapters 1-7.
Once Booted up, On Desktop there will be a ‘SuperDVR’ icon.
If this program recognizes the PCI card, program will open OK. Please log in
to the program.
Once your program is opened, now connect the Cameras.

SuperDVR & H.264 Series Cards
User Manual Appendix2 Quick Start for Using
97
Appendix 3.2 Troubleshooting
Appendix3.2.1 When opening the SuperDVR program, it says ‘ Can’t
find card ’.
Reboot one more time. If you still have the same problem, click ‘Start -
Program - SuperDVR - Install’ and then uninstall the program. Reboot the
computer. After reboot, go back to ‘Start - Program - SuperDVR - Install’. Now
click on ‘Install’ to reinstall driver. Then Reboot.
If for some reason still ‘Can’t find card ’, uninstall driver again. Shut down the
computer. Move PCI Card to another slot. Reboot it. And click ‘Cancel’ when
Windows detects it.
Then reinstall driver by going to ‘Start - Program - SuperDVR - Install’.
For other settings in the program, please read Chapters 1-7.
Appendix 3.2.2 How to setup the web client to monitor from Internet
1. On Main Computer where DVR Card Installed
STEP1: Make sure the computer is connected to Internet. DSL or Cable
Modem, or T1/T3 line.
STEP2: Find out your router’s public IP address. You can go
to www.myipaddress.com from a computer the card is installed in.
STEP3: Open up the SuperDVR program and go to basic configuration.
Checkmark ENABLE Web Camera Service and Remote Play Back Service.
STEP4: Make Note of Data Port, Command Port and RPB port.
NOTICE: If you are connecting to internet using router, you need to
configure the setup of the router and do the port forwarding. Ports
that need to be forwarded: 80, 1159, 1160 and 1161. Check your
router manual on how to setup that.
2. On Remote Client Computer
STEP1: Minimum Requirement for the client computer:
- 2.8 GHZ processor or later
-512 MB RAM
- Windows 2000 (SP4 min), Win XP (SP2 min), Vista
- MOST AGP and PCI-E cards with 64MB of Video RAM and full
Direct Draw support are supported.
- DirectX 9.0 minimum
- 100 GB free space on HDD
STEP2: Open up Internet Explorer.
If you are running XP with SP2 on Internet explorer, click ‘Tools -
Internet Option - Security - Custom Level’, and enable ‘Download

Appendix2 Quick Start for Using
SuperDVR & H.264 Series Cards
User Manual
98
unsigned ActiveX controls’ (see section 7.2.4).
STEP3: In the IE textbox of the Internet explorer, input the router’s Public IP
(see section 7.2.2).
STEP4: Select ‘Live Surveillance’ and click ‘OK’ on displayed page.
This will download the Webcam program. And then you can
download Remote Playback as well.
STEP5: On Desktop now you should see ‘Webcam’ and ‘Remote Playback’
icon.
STEP6: Open up Webcam, click ‘Key’ symbol icon.
Username: system (Password blank unless you setup a password
on the main computer).
Server: this the IP address of the Main Computer.
Data port: 1159 and Command port: 1160.
STEP7: Click ‘OK’. Now you should be able to view the live video from main
computer.
STEP8: To play back the Video that has been recorded in Main Computer,
Select ‘Remote Playback’ on displayed page.
STEP9: Click on ‘Config’.
Remote server: the IP address of main computer.
IP port: 1161.
STEP10: Then click ‘OK’.
STEP11: Click ‘Login’. Now you should be able to play back the
recorded video from Main Computer.
For more details information, please read Chapters 1-7.

SuperDVR & H.264 Series Cards
User Manual Appendix3 Function Tree
99
Appendix3 Function Tree
Appendix 4.1 SuperDVR Function Tree
Tree1 SuperDVR Functions

Appendix3 Function Tree
SuperDVR & H.264 Series Cards
User Manual
100
Appendix 4.2 System Configuration Tree
Caption Mode
Interval of AutoDwell
CallMonitor Mode
Resolution
DeInterlace
Select Disk
Recycle
Storage Disk
UserName
Password
Windows Auto Login
Enable
Interval
Time Set
Auto Reboot
Live Audio
Select Channel
Gain Adjust
Audio Config
Http Port
Enable
Data Port
Command Port
WebCam Service
Enable
RPB Port
RPB Service
Video Quality
Network Service
System Config
Switch
Name
Time Stamp
Schedule
Manual
Motion Dectect
Sensor
Record Mode
Record Quality
Schedule
Manual
Motion Dectect
Sensor
Record Frame Rate
Security
Camera Config
Basic Config
Select Camera
Brightness
Contrast
Hue
Saturation
Auto Gain Enabled
Gain Value
Gain Mode
Video ProcAmp
Schedule record
Motion Detect
Sensor Alarm
Alarm Output
Select Schedule Type
Select Schedule
Add
Edit
Delete
Schedule Operate
Schedule Config
Select Camera
Motion Area
Sensitivity
Motion Detect Config
Buzzer
Disk Shortage
Motion Hold Time
Sensor Hold Time
Prerecord Enable
Prerecord Time
Enable
PC List
Remote Alarm
System Config
Sensor Alarm Config
Output Device Config
SMTP Server
User Name
Email From
Password
Send To
Subject
Message Body
Attach Picture
Send Mail Test
AutoMail Config
Alarm Config
Port Index
Baud rate
Data bits
Parity bits
Stop bits
Serial Port
Select Camera
Enable
Protocol Type
Address
Protocol
PTZ Config
Add User
Edit Rights
Delete User
Authorization
Config
Tree2 System Configuration

SuperDVR & H.264 Series Cards
User Manual Appendix3 Function Tree
101
Appendix 4.3 IE Client FunctionTree
Tree3 IE Client Function

Appendix3 Function Tree
SuperDVR & H.264 Series Cards
User Manual
102
Appendix 4.4 Remote Playback Function Tree
Tree4 Remote Playback Function

SuperDVR & H.264 Series Cards
User Manual Appendix3 Function Tree
103
8 Q-See Product Warranty
Thank you for choosing our products.
All of our products users have a conditional free warranty repair service
for hardware within 12 months starting from purchase date, and a free
exchange service within one month (valid for manufacturing defects).
Permanent upgrading service is provided for the software.
Liability Exclusions:
(1) Equipment damage caused by improper operation
Any product malfunction, abnormalities in operation or damage caused
by following reasons are not within the free service scope of our company.
Please select payable service.
(2) Improper environment and conditions in/on which the equipment operates,
e.g., improper power, environment temperature, humidity and lightening strike
etc. that cause equipment damage.
(3) Damage caused by acts of nature: earthquake and fire etc.
(4) Equipment damage caused by the maintenance of personnel not
authorized by our company.
(5) Product sold over 12 months ago.
In order to provide various services to you, please complete registration
procedure after you purchase the product. Cut off or copy User’s Information
Card and fax or mail it to us after the card is filled in. You can also register the
product by going to the www.q-see.com website and clicking on the Register
link.
If you have questions:
Contact Us:
Mailing Address: Customer Service:
DPS Inc. Phone: 877-998-3440 x 538
8015 E. Crystal Dr Email: cs@dpsi-usa.com
Anaheim, CA 92807
Website: Tech Support:
http://www.q-see.com Phone: 877-998-3440 x 539
Fax: Email: ts@dpsi-usa.com
714-998-3509

Appendix3 Function Tree
SuperDVR & H.264 Series Cards
User Manual
104
Customer Information Card
User’s Name Mr./Mrs.
Company Name
Postal Address
Postal code
Phone Number
E-mail
Model Number of
Product
Serial Number of
Product
Purchase Date
Distributor
The material in this document is the intellectual property of our company.
No part of this manual may be reproduced, copied, translated, transmitted, or published in any form or
by any means without our company’s prior written permission.
1. Our products are under continual improvement and we reserve the right to make changes without notice.
But no guarantee is given as to the correctness of its contents.
2. We do not accept any responsibility for any harm caused by using our product.
3. The product picture may differ from the actual product, which is only for your reference. The accessories
will probably be different according to the different selling areas. For details of accessories, please refer to
your local distributor.
Copyright reserved