Qsc Dataport Amplifier Backup Panel Quick Start Guide
2014-07-06
: Qsc Qsc-Dataport-Amplifier-Backup-Panel-Quick-Start-Guide qsc-dataport-amplifier-backup-panel-quick-start-guide qsc pdf
Open the PDF directly: View PDF
.
Page Count: 80

Hardware Installation Manual
DAB-801 – DataPort amplifier backup, 8-channels
Q-SysTM Amplifier and I/O Frame Backup Accessory
*TD-000292-00*
TD-000292-00-A
DAB-801

2
EN
3
IMPORTANT SAFETY PRECAUTIONS AND EXPLANATION OF SYMBOLS
WARNING!
All products manufactured by QSC Audio Products, LLC are designed for safe operation, and have been certified by recognized product safety
agencies to meet all normal standards for this type of product. However, dangerous voltages and power levels exist within the covers of
this DataPort Amplifier Relay Panel. The user is requested to study the precautions in this manual. If the product has been dropped, dented,
soaked, or appears to have loose parts inside, the risk of shock is increased. Unplug the AC cord, and take the product to qualified service
personnel for inspection and repairs. Consult a licensed, Professional Engineer regarding physical equipment installation. Ensure that all local,
state and national regulations regarding the safety and operation of suspended equipment are understood and adhered to.
SUPPORT AND SERVICE
QSC Audio Products, LLC maintains a world-wide network of distributors and service centers. These local agencies will be able to answer your
questions and take care of any problems.
Read these instructions.1.
Keep these instructions.2.
Heed all warnings.3.
Follow all instructions.4.
WARNING: To prevent fire or electric shock, do not expose this equipment to rain or moisture. Do not use this apparatus near water.5.
Clean only with a dry cloth.6.
Do not block any ventilation openings. Install in accordance with the manufacturer’s instructions.7.
Do not install near any heat sources such as radiators, heat registers, stoves, or other apparatus that produce heat.8.
The appliance coupler is the AC mains disconnect and should remain readily operable after installation.9.
Do not defeat the safety purpose of the grounding-type plug. A grounding plug has two blades and a grounding prong. The wide blade 10.
or third prong are provided for your safety. If the provided plug does not fit your outlet, consult an electrician for the replacement of the
obsolete outlet. This apparatus should be connected to a receptacle with a protective earthing (or ground) connection.
Protect the power cord from being walked on or pinched, particularly at plugs, convenience receptacles, and the point where they exit 11.
from the apparatus.
Use only attachments/accessories specified by QSC Audio Products, LLC.12.
Use only with hardware, brackets, stands, and components sold with the apparatus or by QSC Audio Products, LLC.13.
Unplug the apparatus during lightning storms or when unused for long periods of time.14.
Refer all servicing to qualified service personnel. Servicing is required when the apparatus has been damaged in any way, such as power 15.
supply cord or plug is damaged, liquid has been spilled or objects have fallen into the apparatus, the apparatus has been exposed to rain
or moisture, does not operate normally, or has been dropped.
The lightning flash with the arrowhead symbol within an equilateral triangle is intended to alert the user to the presence of
uninsulated “dangerous” voltage within the product’s enclosure that may be of sufficient magnitude to constitute a risk of shock
to humans.
The exclamation point within an equilateral triangle is intended to alert the user to the presence of important operation and mainte-
nance (servicing) instructions in this manual.
CAUTION: TO REDUCE THE RISK OF ELECTRIC SHOCK, DO NOT REMOVE THE COVER. NO USER-SERVICEABLE PARTS INSIDE. REFER
SERVICING TO QUALIFIED PERSONNEL.

2
3
EN
Warranty (USA only; other countries, see your dealer or distributor)
Disclaimer
QSC Audio Products, LLC is not liable for any damage to this Relay Panel or any other equipment that is caused by negligence or improper installa-
tion and/or use of this product.
QSC Audio Products 3-Year Limited Warranty
QSC Audio Products, LLC (”QSC”) guarantees its products to be free from defective material and/or workmanship and will replace defective parts
and repair malfunctioning products under this warranty when the defect occurs under normal installation and use-provided the unit is returned to
our factory, one of our authorized service stations or an authorized QSC International Distributor via pre-paid transportation with a copy of proof of
purchase (i.e., sales receipt). This warranty provides that the examination of the return product must indicate, in our judgment, a manufacturing defect.
This warranty does not extend to any product which has been subjected to misuse, neglect, accident, improper installation, or where the date code
has been removed or defaced. QSC shall not be liable for incidental and/or consequential damages. This warranty gives you specific legal rights. This
limited warranty is freely transferable during the term of the warranty period. The warranty on QSC products is NOT VALID if the products have been
purchased from an unauthorized dealer/online e-tailer, or if the original factory serial number has been removed, defaced, or replaced in any way.
Damage to, or loss of any software or data residing on the product is not covered. When providing repair or replacement service, QSC will use reason-
able efforts to reinstall the product’s original software configuration and subsequent update releases, but will not provide any recovery or transfer of
software or data contained on the serviced unit not originally included in the product.
Customers may have additional rights, which vary from state to state or from country to country. In the event that a provision of this limited warranty is
void, prohibited or superseded by local laws, the remaining provisions shall remain in effect.
Periodically, this warranty is updated. To obtain the most recent version of QSC’s warranty statement, please visit www.qscaudio.com.
Contact us at 800-854-4079 or visit our website at www.qscaudio.com.
The QSC limited warranty is valid for a period of three (3) years from date of purchase in the United States and many (but not all)
other countries.
For QSC warranty information in countries other than the United States, contact your authorized QSC international distributor. A list of QSC International
distributors is available at www.qscaudio.com.
To register your QSC product online, go to www.qscaudio.com and select ”Product Registration.” Other questions regarding this warranty can be
answered by calling, e-mailing or contacting your authorized QSC distributor.
© 2009, QSC Audio Products, LLC.
Patents may apply or be pending.
QSC is a registered trademark of QSC Audio Products, LLC.
“QSC” and the QSC logo are registered with the U.S. Patent and Trademark Office.
All trademarks are the property of their respective owners.

4
EN
5
Introduction
Thank you for your purchase of the DAB-801 Q-SysTM amplifier backup system. In order to insure correct operation in the unlikely event of amplifier or
Q-Sys failure, we recommend you review all the information provided in this Installation Manual.
The DAB-801 extends Q-Sys backup capability to include designated QSC power amplifiers and I/O Frames populated with CODP4 cards. The
DAB-801 adds the ability to add N+1 amplifier redundancy to any system for up to 8 channels, as well as the ability to automatically switch all DataPort
connected amplifiers from a primary I/O Frame to a backup I/O Frame.
The DAB-801 is easily integrated into a Q-Sys based audio system. Mounted in the rear of a rack, the DAB-801 minimizes rack space consumption. AC
line connection is fast and easy; an IEC-style quick-disconnect with locking bracket ensures reliable AC mains connection. A one world power supply
operates on 100-240VAC, 50/60Hz. By using QSC standard HD-15 DataPort connectors and high current detachable terminal blocks, the DAB-801
provides an easy to install connector set. Two D-Sub 15 pin connections allow direct connection to a pair of I/O Frames for control and monitoring
of the DAB-801. Two paging modes are available for high priority paging and are activated with either a standard contact closure or +12VDC trigger
voltage. Two DAB-801 panels may be combined using the included 37 pin cable for 16 total channels of I/O Frame and N+1 redundancy.
Various LED indicators alert the user to current panel status. The LEDs include an AC power indicator, I/O Frame power status indicators, amplifier
power status indicators, I/O Frame failure indicators, and amplifier failure indicators.
Download the latest version of Q-Sys software to insure that your system will work with this accessory.
Glossary
AC Mains – The AC voltage present at a wall socket or outlet.
Backup – The redundant item in a fault-resistant system. If the primary item fails, the backup item replaces the primary item, restoring full
system operation.
CODP4 – QSC output card designed to mount internally in an I/O-Frame. Connects to 2 DataPort equipped amplifiers or a single
4-channel amplifier.
D-Sub (or DB) – A type of cabling connector whose outer shell is shaped like the capital letter D. DB type connectors have two individual
rows of pins.
DataPort – A proprietary QSC connection featured on many of our installation and touring amplifiers. Uses a HD-15 type connector.
Extension Panel – An identical DAB-801 that is connected to a master DAB-801 bringing the total system channel capability up to
16 audio channels.
Fault-tolerant – A system that continues operation, possibly at a reduced level, rather than failing completely, when some part of the system fails.
GPIO – An acronym that stands for General Purpose Input and Output.
HD15 – A high density type of cabling connector whose outer shell is shaped like the capital letter D. HD type connectors have three individual rows
of pins. The “15” indicates the total number of pins in the connector.
IEC Socket – A standard type of AC mains connector used in most consumer equipment.
I/O Frame – QSC hardware used to input and output audio signals from a Q-Sys system.
N+1 Redundancy – A system that has “N” items and a single backup item. If any single item fails, the system automatically replaces that item with the
backup. In the case of the DAB-801, amplifiers are redundant in this manner.
Primary I/O Frame – The main I/O Frame in a fault-resistant system. If the primary I/O Frame fails, the backup item will automatically restore full
system operation.
Q-SysTM – QSC Audio’s proprietary system solution.

4
5
EN
How It Should Be Used
The DAB-801 must be used as part of a Q-SysTM system. As such the DAB-801 cannot be used with any other control system. Furthermore, the
DAB-801 interfaces to QSC DataPort equipped amplifiers only.
Every amplifier connected to the DAB-801 must be the same model; the DAB-801 does not support mixing amplifier models.
Rack Mounting
The DAB-801 mounts in the rear of a rack. Use four screws and washers to mount the DAB-801 to the rear rack rails. The DAB-801 can be mounted •
in the front of a rack, however QSC does not recommend this as it complicates the routing of wire and cable.
When Mounting in a Rack Please Note:
Elevated Operating Ambient 1. – If installed in a closed or multi-unit rack assembly, the operating ambient temperature of the rack environment
may be greater than room ambient. Therefore, consideration should be given to installing the equipment in an environment compatible with the
maximum ambient temperature (Tma) shown under Specifications.
Reduced Air Flow 2. – Installation of the equipment in a rack should be such that the amount of air flow required for safe operation of the equip-
ment is not compromised.
Mechanical Loading 3. – Mounting of the equipment in the rack should be such that a hazardous condition is not achieved due to uneven
mechanical loading.
Circuit Overloading 4. – Consideration should be given to the connection of the equipment to the supply circuit and the effect that overloading of
the circuits might have on over current protection and supply wiring. Appropriate consideration of equipment nameplate ratings should be used
when addressing this concern.
Reliable Earthing 5. – Reliable earthing of rack-mounted equipment should be maintained. Particular attention should be given to supply connec-
tions other than direct connections to the branch circuit (e.g. use of power strips).
AC Mains
Connect AC power to the IEC socket on the front of the panel by locating the IEC
connector-end of the AC power cord and inserting it fully into the IEC socket on the panel.
Swing the metal retention clip up and over the end of the IEC cable to ensure that the
cable is not inadvertently disconnected.
If the cord supplied by QSC becomes lost or damaged, a replacement 18
gauge IEC power cord may be used.
The DAB-801 does not have a power switch to ensure high reliability.
Caution: Lethal voltages are present in an AC outlet.
AC Mains Disconnection
To remove the AC mains cord, unlatch the metal retention clip and grasp the IEC connector’s plastic body. Pull straight out, removing the connector
from the socket.

6
EN
7
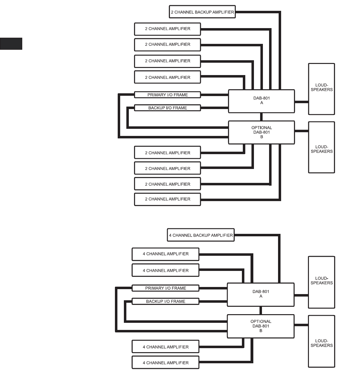
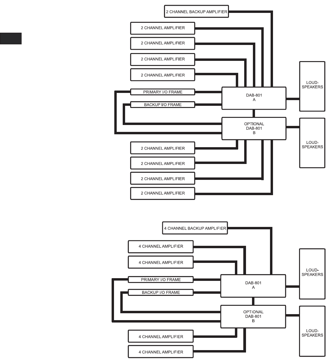
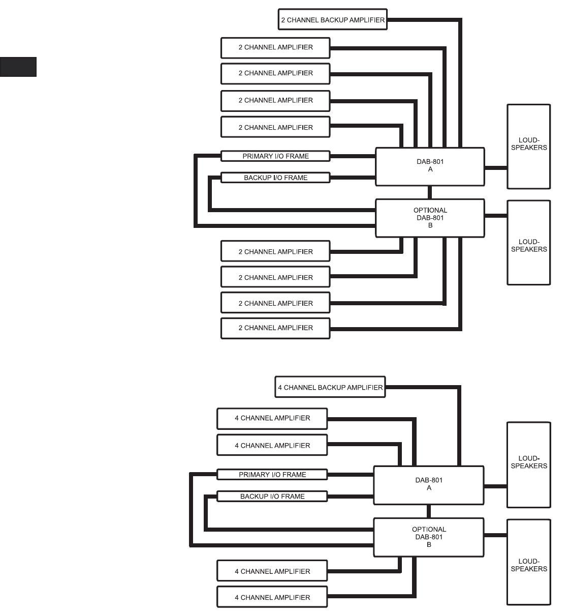
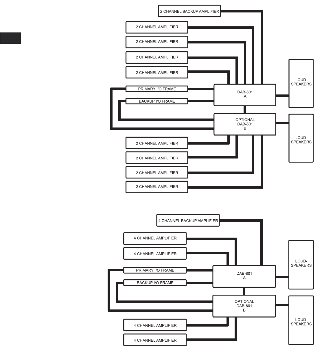
System Diagram with
2-Channel Amplifier
LED POWER Indicator
The blue LED POWER indicator will illuminate when the AC mains power cord is connected properly and the AC mains are functioning properly.
The LED POWER indicator will extinguish when the AC mains power has been removed from the panel. If the POWER indicator does not illuminate
when the IEC cable is connected, verify the AC mains line cord is properly attached to the panel and plugged into the AC outlet. Verify the outlet is
functioning properly.
System Connection Overview
System Diagram with
4-Channel Amplifier

6
7
EN
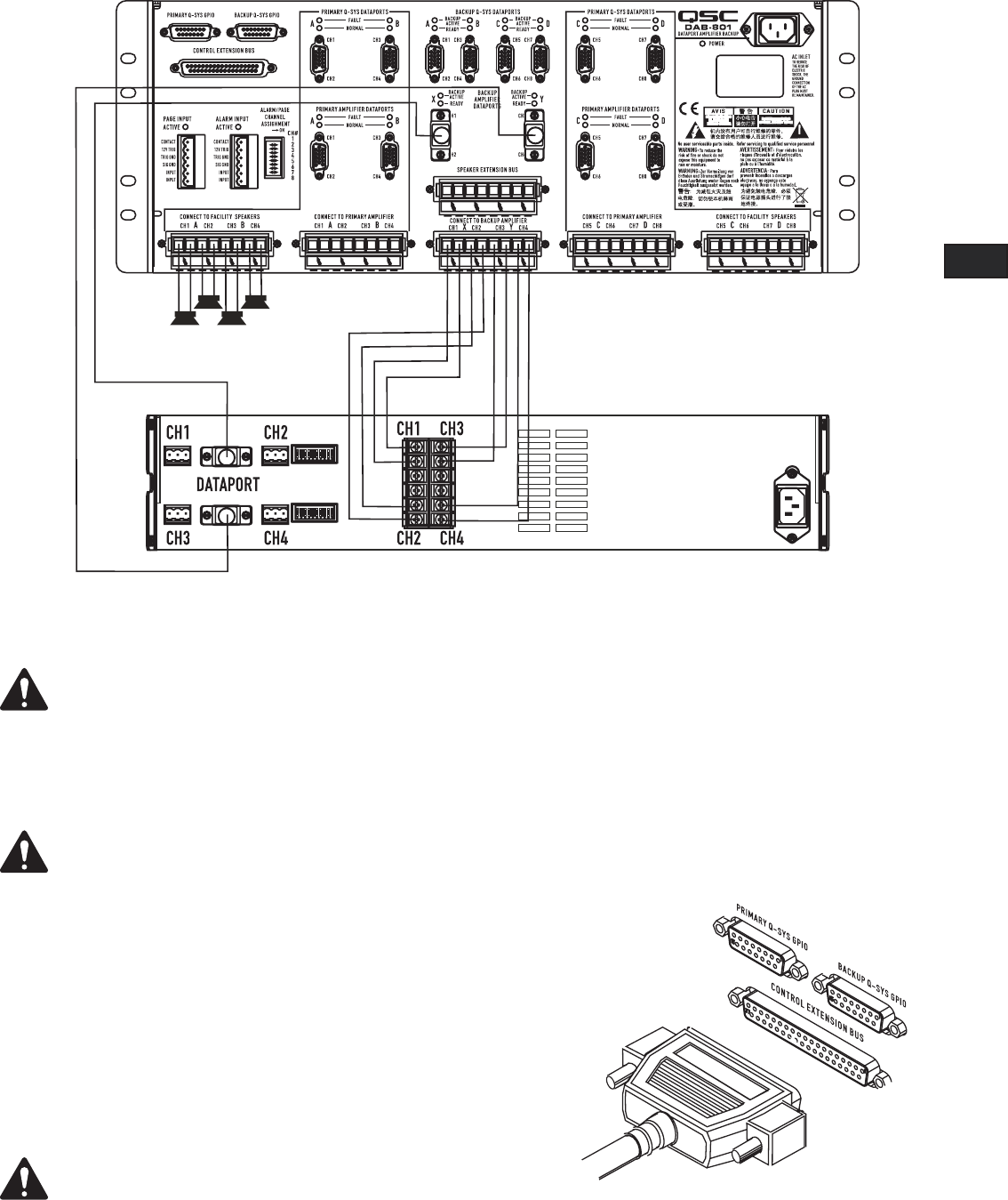
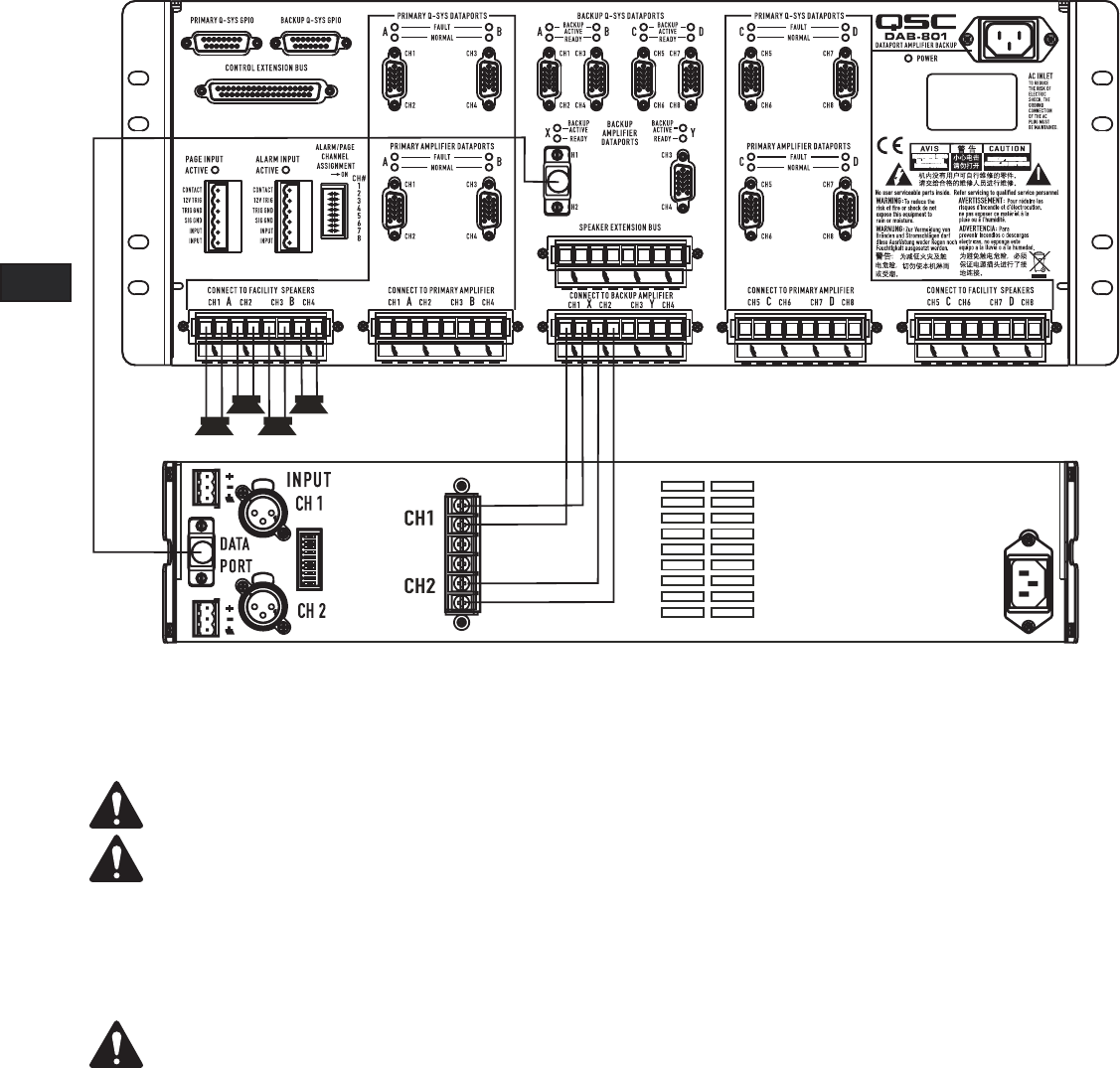
Primary I/O Frame Connections
Q SysTM Frame
DAB-801
I/O Frame DataPort Connections
Connect male to male QSC DataPort cables from the HD-15 connectors on the rear
of the primary I/O Frame to the DAB-801. DataPort connections should be made
from I/O Frame to the upper and outermost HD-15 connections on the DAB-801.
These connections are labeled “Primary Q-Sys DataPorts” and are designated with
letters A-D.
I/O Frame GPIO Connections
Connect a male to male DB-15 cable from the GPIO port on the primary I/O Frame
to the DAB-801 DB-15 connector labeled “Primary Q-Sys GPIO.”

8
EN
9
Backup I/O Frame Connections
Backup I/O Frame GPIO Connections
If a backup I/O Frame is used (optional), connect a male to male DB-15 cable from the GPIO port on the backup I/O Frame to the DAB-801 DB-15
connector labeled “Backup Q-Sys GPIO.”
2-channel backup amplifiers must use the DataPort labeled “X“ on the DAB-801. DO NOT USE DATAPORT “Y.“
Q SysTM Frame
DAB-801
Backup I/O Frame DataPort Connections
If a backup I/O Frame is used (optional), connect its HD-15 connectors to the DAB-801 using QSC DataPort cables. Backup DataPort connections
should be made from I/O Frame to the upper and innermost HD-15 connections on the DAB-801. These connections are labeled “Backup Q-Sys
DataPorts” and are designated with letters A-D.
It is important that the connections from the primary and backup I/O Frames are identical. If port A on the primary I/O Frame
connects to primary port A on the DAB-801, then port A on the backup I/O Frame must connect to backup port A on the DAB-801.

8
9
EN
Primary 2-Channel Amplifier Connections
Primary 2-Channel Amplifier Output Connections
Wire the outputs of the primary amplifiers to the green detachable terminal blocks labeled “Connect to Primary Amplifier” on the DAB-801. The
outputs of primary amplifier “A” should connect to the section of detachable terminal block that is labeled “A.”
Make sure that each amplifier output is connected to the correct section of its terminal block.
Each terminal block supports up to 4-channels of amplifier output.
Primary 2-Channel Amplifier DataPort Connections
To attach 2-channel amplifiers to the DAB-801, connect male to male QSC DataPort cables from the HD-15 connectors labeled “Primary Amplifier
DataPorts” on the DAB-801 to the HD-15 DataPort connectors on the amplifiers.

10
EN
11
Backup 2-Channel Amplifier Connections
Backup 2-Channel Amplifier DataPort Connections
To attach a backup 2-channel amplifier to the DAB-801, connect a male to male QSC DataPort cable from the HD-15 connector labeled “Backup
Amplifier DataPorts” on the DAB-801 to the HD-15 DataPort connector on the amplifier.
Primary and backup amplifiers must be of the same type and channel count.
It is mandatory that the backup DataPort labeled “X” on the DAB-801 be used for this.
Backup 2-Channel Amplifier Output Connections
Wire the outputs of the backup amplifier to the green detachable terminal block labeled “Connect to Backup Amplifier” on the DAB-801. The output of
backup amplifier “X” should connect to the section of detachable terminal block that is labeled “X.”
Backup speaker connections “Y“ should be left open.

10
11
EN
Loudspeaker Connections
To wire the loudspeakers to the DAB-801, connect the facility wiring to the green detachable terminal blocks labeled “Connect to Facility Speakers”
on the DAB-801.
Make sure that each amplifier output is connected to the correct section of its terminal block.

12
EN
13
Primary 4-Channel Amplifier DataPort Connections
To attach a 4-channel amplifier to the DAB-801, connect male to male QSC DataPort cables from the HD-15 connectors labeled “Primary Amplifier
DataPorts” on the DAB-801 to the HD-15 DataPort connectors on the amplifiers.
Primary 4-Channel Amplifier Output Connections
Wire the outputs of the primary amplifiers to the green detachable terminal blocks labeled “Connect to Primary Amplifier” on the DAB-801. The
outputs of primary amplifier “A” should connect to the section of detachable terminal block that is labeled “A.”
Make sure that each amplifier output is connected to the correct section of its terminal block.
Primary 4-Channel Amplifier Connections

12
13
EN
Extension DAB-801
If the system design requires more than 8-channels of redundancy, a second DAB-801
may be added via the extension bus.
To add a second DAB-801 use the included male to male DB-37 cable to connect the two
DB-37 ports labeled “Control Extension Bus” together.
Continue to use the primary panel for GPIO, paging and backup amplifier connections.
Use the extension panel only to connect the additional Q-SysTM DataPorts and additional
primary amplifiers.
Do not connect a backup amplifier to the extension DAB-801!
Backup 4-Channel Amplifier DataPort Connections
To attach a backup 4-channel amplifier to the DAB-801, connect male to male QSC DataPort cables from the HD-15 connector labeled “Backup
Amplifier DataPorts” on the DAB-801 to the HD-15 DataPort connectors on the amplifier.
Primary and backup amplifiers must be of the same type and channel count.
Backup 4-Channel Amplifier Output Connections
Wire the outputs of the backup amplifier to the green detachable terminal block labeled “Connect to Backup Amplifier” on the DAB-801. The output of
backup channels “X” should connect to the section of detachable terminal block that is labeled “X.”
Make sure that each amplifier output is connected to the correct section of its terminal block.
Backup 4-Channel Amplifier Connections

14
EN
15
Instead connect the detachable terminal block labeled “Speaker Extension Bus” on the extension DAB-801 to the detachable terminal block labeled
“Speaker Extension Bus” on the primary DAB-801. All other connections required for extension operation are routed internally through the DB-37 cable.
Indicators
Q-SysTM DataPort Status
There are two LEDs above each primary Q-Sys DataPort connector. The green LEDs labeled
“Normal” are illuminated when the primary Q-Sys I/O Frame is active and connected to the
DAB-801 through the GPIO connector. If the primary I/O Frame fails, the red LEDs over the
DataPorts labeled “Fault” will illuminate, indicating an I/O Frame failure. Depending on the
nature of the failure, the green LEDs may or may not extinguish. (Figure 1)
There are two LEDs above each backup Q-Sys DataPort connector. The green LEDs labeled
“Ready” are illuminated when the backup Q-Sys I/O Frame is active and connected to the
DAB-801 through the backup GPIO connector. If the primary I/O Frame fails, the yellow LEDs
over the DataPorts labeled “Backup Active” will illuminate, indicating that the backup I/O Frame
in online. (Figure 2)
Amplifier DataPort Status
There are two LEDs above each primary amplifier DataPort connector. The green LEDs labeled
“Normal” are illuminated when the primary amplifier is connected and active. If one of the
primary amplifiers fails, the red LED labeled “Fault” over the DataPorts connected to the faulty
amp will illuminate, indicating an amplifier failure. Depending on the nature of the failure, the
green LEDs may or may not extinguish. (Figure 3)
There are two LEDs above each backup amplifier DataPort connector. The green LEDs
labeled “Ready” are illuminated when the backup amplifier is connected and active. If one
of the primary amplifiers fails, the yellow LED labeled “Backup Active” over the backup
DataPort connected to the backup amp will illuminate, indicating that the backup amplifier is
in use. (Figure 4)
– Figure 1 –
– Figure 2 –
– Figure 3 –
– Figure 4 –

14
15
EN
DAB-801
Connectors
Input
Output
Other
6 position “Euro” or “Phoenix” type, QSC DataPort (HD-15), QSC GPIO (DB-15).
QSC DataPort (HD-15), 8 position high current “Euro” or “Phoenix” type.
Control Extension Bus (DB-37), IEC type AC Inlet.
Controls Page Assignment: 8 position “dip” type toggle switch.
Page/Alarm Inputs Balanced, 5k ohm, 3 Vrms.
LED Indicators POWER (blue, 1 each).
NORMAL (green, 8 each, 1 per primary DP).
FAULT (red, 8 each, 1 per primary DP).
BACKUP ACTIVE (yellow, 6 each, 1 per backup DP).
Maximum Amplifier Ratings 1200 W per channel
Power Requirements 100 – 240 VAC, 50 – 60 Hz, 12 W max.
Operating Temperature (Tma) 0°C – 40°C non condensing
Dimensions (HWD) 7" (17.8 cm) 4 RU x 19" (48.3 cm) rack mounting x 2" (5.1 cm)
Weight (net/shipping) 7.8 lb (3.5 kg) / 10.8 lb (5 kg)
Paging Section
Connection
The DAB-801 has two non-networked, analog paging inputs. Both of the
page inputs override all Q-SysTM system inputs. The first input, located on a 6
position detachable header, is labeled “Page Input.” The second input, also
located on a 6 position detachable header, is labeled “Alarm Input.” An 8
position routing switch selects which amplifier channels receive the page or
alarm signal.
Page Priority
The “Page Input,” when enabled, will override all Q-Sys system inputs on the
selected channels. The “Alarm Input,” when enabled, will override both the
Page Inputs as well as the Q-Sys system inputs.
Extension Panel
Each panel must have its own Page/Alarm signals connected, and routing
switches set.
Dimensions
Specifications
19"
48.3 cm
2"
5.1 cm
7"
17.8 cm

Mailing Address:
QSC Audio Products, LLC
1675 MacArthur Boulevard
Costa Mesa, CA 92626-1468 USA
Telephone Numbers:
Main Number: (714) 754-6175
Sales & Marketing: (714) 957-7100 or toll free (USA only) (800) 854-4079
Customer Service: (714) 957-7150 or toll free (USA only) (800) 772-2834
Facsimile Numbers:
Sales & Marketing FAX: (714) 754-6174
Customer Service FAX: (714) 754-6173
World Wide Web:
www.qscaudio.com
E-mail:
info@qscaudio.com
service@qscaudio.com
© 2009 QSC Audio Products, LLC. All rights reserved. QSC, the QSC logo and Q-Sys are registered trademarks of QSC Audio Products, LLC in the U.S. Patent and Trademark office and other countries.
All other trademarks are the property of their respective owners. Patents may apply or be pending.

Manual de instalación del hardware
DAB-801 – Reserva del amplificador DataPort, 8-canales
Amplificador y accesorio de reserva del bastidor E/S para el sistema Q-SysTM
*TD-000292-00*
TD-000292-00-A
DAB-801

2
SP
3
PRECAUCIONES DE SEGURIDAD IMPORTANTES Y EXPLICACIÓN DE LOS SÍMBOLOS
¡ADVERTENCIA!
Todos los productos fabricados por QSC Audio Products, LLC están diseñados para su operación segura, y agencias reconocidas de seguridad de los
productos certifican que cumplen con todos los estándares normales para este tipo de producto. Sin embargo, dentro del panel del relé de este amplificador
DataPort existen voltajes y niveles de energía peligrosos. Se pide al usuario leer las precauciones en este manual. Si el producto se ha caído, abollado, mojado
o parece tener piezas sueltas en su interior, se aumentará el riesgo de sufrir descargas eléctricas. Desconecte el cable de CA y lleve el producto al personal de
servicio calificado para su inspección y reparación. Consulte a un ingeniero profesional con la debida licencia con respecto a la instalación del equipo físico.
Asegúrese de comprender y acatar todas las normas locales, estatales y nacionales referentes a la seguridad y operación de equipos suspendidos.
ASISTENCIA Y SERVICIO TÉCNICO
QSC Audio Products, LLC mantiene una red internacional de distribuidores y centros de servicio. Estas agencias locales podrán responder sus preguntas y
solucionar cualquier problema.
Lea estas instrucciones.1.
Conserve estas instrucciones.2.
Ponga atención a todas las advertencias3.
Siga todas las instrucciones4.
ADVERTENCIA: Para prevenir incendios o descargas eléctricas, no exponga este equipo a la lluvia ni a la humedad. No use este aparato cerca del agua.5.
Límpielo sólo con un paño seco.6.
No obstruya ninguna abertura de ventilación. Instale el equipo de acuerdo con las instrucciones del fabricante.7.
No lo instale cerca de fuentes de calor tales como radiadores, registros térmicos, estufas ni otros aparatos que produzcan calor.8.
El acoplador del equipo es la desconexión de la línea principal de CA y debe permanecer fácilmente operable después de la instalación.9.
No anule la característica de seguridad del enchufe con conexión a tierra. Un enchufe con conexión a tierra tiene dos hojas y un terminal de conexión a 10.
tierra. La hoja ancha o el tercer terminal se proporcionan para su seguridad. Si el enchufe que se le proporciona no cabe en su tomacorriente, consulte
con un electricista para reemplazar el tomacorriente obsoleto. Este aparato debe estar conectado a un receptáculo con conexión a tierra.
Proteja el cable de alimentación para que no lo pisen ni se le comprima, particularmente en los enchufes, los receptáculos y el punto en donde éstos 11.
salen del aparato.
Use sólo piezas/accesorios especificados por QSC Audio Products, LLC.12.
Use sólo el herraje, los soportes, las bases y componentes vendidos con el aparato o por QSC Audio Products,LLC.13.
Desconecte el aparato durante tormentas eléctricas o cuando no lo vaya a usar durante periodos prolongados.14.
Refiera todo el servicio a personal calificado. Es necesario dar servicio al aparato cuando sufra algún daño, como cuando se daña el cable de 15.
alimentación eléctrica o el enchufe, cuando se derraman líquidos o caen objetos sobre el aparato, cuando éste ha estado expuesto a la lluvia o humedad,
cuando no opere normalmente o cuando se haya caído.
El símbolo de un rayo con punta de flecha dentro de un triángulo equilátero tiene el propósito de alertar al usuario de la presencia de voltaje
“peligroso” no aislado dentro de la caja del producto, que puede ser de suficiente magnitud para constituir un riesgo de descarga eléctrica a
los seres humanos.
El signo de exclamación dentro de un triángulo equilátero tiene la intención de alertar al usuario de la presencia de instrucciones importantes de
operación y mantenimiento (servicio) en este manual.
PRECAUCIÓN: PARA REDUCIR EL RIESGO DE DESCARGAS ELÉCTRICAS, NO QUITE LA CUBIERTA. EL INTERIOR NO CONTIENE
PIEZAS A LAS QUE EL USUARIO PUEDA DAR SERVICIO. REFIERA EL SERVICIO A PERSONAL CALIFICADO.

2
3
SP
Garantía (sólo para EE.UU.; para otros países, consulte con su vendedor o
distribuidor)
Cláusula de exención de responsabilidad
QSC Audio Products, LLC no es responsable por ningún daño a este panel del relé ni a ningún otro equipo, que sea causado por negligencia o instalación
y/o uso inadecuado de este producto.
Garantía limitada de 3 años de QSC Audio Products
QSC Audio Products, LLC (“QSC”) garantiza que sus productos estarán libres de materiales y/o mano de obra defectuosos y reemplazará las piezas defectuosas y
reparará los productos que funcionen mal bajo esta garantía cuando el defecto ocurra bajo condiciones normales de instalación y uso, siempre y cuando la unidad
se devuelva a nuestra fábrica, a una de nuestras estaciones autorizadas de servicio o a un distribuidor autorizado de QSC International mediante transportación
prepagada con una copia del comprobante de compra (por ejemplo, el recibo de la compra). Esta garantía requiere que la inspección del producto devuelto indique,
en nuestra opinión, un defecto de fabricación. Esta garantía no se extiende a ningún producto que haya estado sometido a uso indebido, negligencia, accidente,
instalación incorrecta, o que se haya quitado o modificado el código de la fecha. QSC tampoco será responsable por daños incidentales y/o emergentes. Esta garantía
le otorga derechos legales específicos. Esta garantía limitada es transferible durante el período de la misma. La garantía de los productos QSC NO ES VÁLIDA si los
productos se compraron de un distribuidor no autorizado o de un comerciante en línea, o si el número de serie original de fábrica se quita, altera o reemplaza de
alguna manera. El daño o pérdida de cualquier software o datos que residan en el producto no está cubierto por la garantía. Al proporcionar servicio de reparación o
reemplazo, QSC hará todos los esfuerzos razonables para reinstalar la configuración original del software del producto y las versiones de actualización subsiguientes,
pero no ofrece la recuperación ni la transferencia del software o de los datos contenidos en la unidad a la que se dio servicio que no estaban incluidos originalmente
en el producto.
Los clientes podrían tener derechos adicionales, que varían de un estado a otro o de un país a otro.
Esta garantía se actualiza periódicamente. Para obtener la versión más reciente de la declaración de garantía de QSC, visite www.qscaudio.com.
Comuníquese con nosotros al teléfono 800-854-4079 o visite nuestro sitio en Internet en www.qscaudio.com.
La garantía limitada de QSC es válida por un periodo de tres (3) años a partir de la fecha de compra en Estados Unidos y en muchos otros países
(pero no en todos).
Si desea información sobre la garantía de QSC en países que no sean Estados Unidos, comuníquese con su distribuidor internacional de QSC autorizado. Puede encontrar
una lista de los distribuidores internacionales de QSC en www.qscaudio.com.
Para registrar su producto QSC en línea, visite www.qscaudio.com y seleccione ”Product Registration” (Registro del producto). Puede recibir respuesta a otras preguntas
referentes a esta garantía llamando, enviando un mensaje electrónico o comunicándose con su distribuidor QSC autorizado.
© 2009, QSC Audio Products, LLC.
Pueden aplicar patentes o estar en trámite.
QSC es una marca comercial registrada de QSC Audio Products, LLC.
“QSC” y el logotipo de QSC están registrados con la Oficina de Patentes y Marcas Comerciales de los EE.UU..
Todas las marcas comerciales son propiedad de sus respectivos dueños.

4
SP
5
Introducción
Muchas gracias por haber comprado el sistema de reserva DAB-801 del amplificador Q-SysTM. A fin de asegurar la operación correcta en el caso poco probable de una
falla del amplificador o del sistema Q-Sys, recomendamos que lea toda la información que se proporciona en este manual de instalación.
El DAB-801 extiende la capacidad de reserva del Q-Sys para incluir amplificadores de potencia QSC designados y bastidores E/S con tarjetas CODP4. El DAB-801 añade
la capacidad de agregar redundancia N+1 de amplificador a cualquier sistema para hasta 8 canales, así como la capacidad de cambiar automáticamente todos los
amplificadores conectados a DataPort de un bastidor E/S principal a un bastidor E/S de reserva.
El DAB-801 se integra fácilmente a un sistema de audio basado en Q-Sys. Montado en la parte posterior del bastidor, el DAB-801 minimiza el consumo de espacio en
el bastidor. La conexión a la línea de CA es rápida y fácil; un desacoplador rápido estilo IEC con soporte de bloqueo asegura una conexión confiable a la línea eléctrica
de CA. Suministro eléctrico internacional, opera con 100-240 VCA, 50-60 Hz. Con el uso de conectores DataPort HD-15 estándar de QSC y bloques de terminales de
alta corriente desmontables, el DAB-801 proporciona un juego de conectores fácil de instalar. Dos conexiones D-Sub de 15 pines permiten la conexión directa a un par
de bastidores E/S para el control y la supervisión del DAB-801. Dos modalidades de señalización están disponibles para la señalización de alta prioridad, y se activan ya
sea con un cierre de contacto estándar o con un voltaje activador de +12 VCC. Se pueden combinar dos paneles DAB-801 usando el cable de 37 pines que se incluye
para obtener un total de 16 canales de bastidor E/S y redundancia N+1.
Varios indicadores LED alertan al usuario del estado actual del panel. Los LED incluyen un indicador de potencia CA, indicadores de estado de potencia del bastidor
E/S, indicadores de estado de potencia del amplificador, indicadores de falla del bastidor E/S e indicadores de falla del amplificador.
Descargue la última versión del software Q-Sys para asegurarse de que su sistema funcione con este accesorio.
Glosario
Línea eléctrica de CA – El voltaje de CA presente en un receptáculo o tomacorriente de pared.
Reserva – El artículo de redundancia en un sistema a prueba de fallas. Si el artículo principal falla, el artículo de reserva reemplaza al principal, restableciendo el
funcionamiento total del sistema.
CODP4 – Tarjeta de salida QSC diseñada para montarse internamente en un bastidor E/S. Se conecta a dos amplificadores con DataPort o a un
amplificador sencillo de cuatro canales.
D-Sub (o DB) – Un tipo de conector de cableado cuya cubierta externa tiene la forma de una letra D mayúscula. Los conectores tipo DB tienen dos filas
individuales de pines.
DataPort – Una conexión patentada de QSC que acompaña a muchos de nuestros amplificadores de instalación y para giras. Usa un conector tipo HD-15.
Panel de extensión – Un DAB-801 idéntico que está conectado a un DAB-801 maestro, aumentando la capacidad de canales total del sistema a hasta
16 canales de audio.
Tolerante a -las fallas – Un sistema que continúa funcionando, posiblemente a niveles reducidos pero sin fallar completamente, cuando alguna parte del sistema
falla.
GPIO – Abreviatura que significa General Purpose Input and Output. (entrada y salida de uso general).
HD15 – Un tipo de conector de cableado de alta densidad cuya cubierta externa tiene la forma de una letra D mayúscula. Los conectores tipo HD tienen tres filas
individuales de pines. El número “15” indica el número total de pines en el conector.
Receptáculo IEC – Un tipo estándar de conector de línea eléctrica de CA que se utiliza en la mayoría de equipos para el consumidor.
Bastidor E/S – Hardware de QSC que se usa para la entrada y la salida de señales de audio de un sistema Q-Sys.
Redundancia N+1 – Un sistema que tiene “N” artículos y un solo sistema de reserva. Si algún artículo sencillo falla, el sistema reemplaza automáticamente ese
artículo con la reserva. En el caso del DAB-801, los amplificadores son redundantes de esta manera.
Bastidor E/S principal – El bastidor E/S principal en el sistema resistente a las fallas. Si el bastidor E/S principal falla, el artículo de reserva automáticamente restablece
el funcionamiento total del sistema.
Q-SysTM – Un sistema patentado de QSC Audio.

4
5
SP
Cómo debe utilizarse
El DAB-801 debe usarse como parte de un sistema Q-SysTM. Como tal, el DAB-801 no se puede usar con ningún otro sistema de control. Más aún, el DAB-801 sólo
se conecta con amplificadores equipados con QSC DataPort.
Todo amplificador conectado al DAB-801 debe ser del mismo modelo; el DAB-801 no soporta la combinación de amplificadores de varios modelos.
Montaje en bastidor
El DAB-801 se monta en la parte posterior de un bastidor. Use cuatro tornillos y arandelas para montar el DAB-801 en los rieles posteriores del bastidor. El DAB-801 •
se puede montar en el frente de un bastidor; sin embargo, QSC no lo recomienda ya que complica el tendido de alambres y cables.
Si va a montarlo en un bastidor, por favor note:
Temperatura de operación elevada 1. – Si se instala en un conjunto cerrado o de bastidor de múltiples unidades, la temperatura de operación del entorno del
bastidor puede ser mayor que la temperatura ambiental. Por lo tanto, se debe considerar la instalación del equipo en un ambiente que sea compatible con la
temperatura ambiental máxima (maximum ambient temperature, Tma) indicada en las especificaciones.
Reducción del flujo de aire 2. – La instalación del equipo en un bastidor debe hacerse de manera tal que la cantidad de flujo de aire requerido para la operación
segura del equipo no se vea comprometida.
Carga mecánica 3. – El montaje del equipo en el bastidor debe ser tal que no se generen condiciones peligrosas debido a la carga mecánica desequilibrada.
Sobrecarga del circuito 4. – Se debe tomar en consideración la conexión del equipo al circuito de suministro y al efecto que la sobrecarga de los circuitos pueda
tener en el protector de sobrecargas y el cableado del suministro. Se debe considerar apropiadamente la capacidad indicada en la placa del equipo cuando se
aborde esta cuestión.
Conexión confiable a tierra 5. – Se debe mantener una conexión confiable a tierra del equipo montado en el bastidor. Se debe prestar atención particular a las
conexiones del suministro que no sean las conexiones directas al circuito de derivación (p. ej. uso de tiras de tomacorriente múltiples).
Línea eléctrica de CA
Conecte la línea de CA en el receptáculo IEC que se encuentra en la parte frontal del panel localizando el
extremo conector IEC del cable eléctrico de CA e insertándolo completamente en el receptáculo IEC del
panel. Gire el clip metálico de retención hacia arriba y sobre el extremo del cable IEC para asegurarse de
que el cable no sea desconectado inadvertidamente.
Si el cable suministrado por QSC se pierde o daña, puede reemplazarse con un
cable de alimentación IEC de calibre 18.
El DAB-801 no tiene un interruptor de energía para asegurar una alta confiabilidad.
Precaución: el tomacorriente de CA tiene voltajes letales.
Desconexión de la línea de CA
Para retirar el cable de la línea de CA, desconecte el clip metálico de retención y sujete el cuerpo de plástico del conector IEC. Jale directamente hacia afuera,
separando el conector del receptáculo.

6
SP
7
Diagrama del sistema con
amplificador de dos canales
LED indicador de potencia
El LED azul que indica la potencia se iluminará cuando el cable de la línea de CA esté correctamente conectado y la línea de CA esté funcionando de manera
apropiada. El LED indicador de potencia se apagará cuando la línea de CA se remueva del panel. Si el indicador de POTENCIA no se ilumina cuando se conecta el
cable IEC, verifique que la línea de CA esté correctamente conectada al panel y al tomacorriente. Verifique que el tomacorriente esté funcionando correctamente.
Resumen de la conexión del sistema
Diagrama del sistema con
amplificador de cuatro
canales

6
7
SP
Conexiones del bastidor E/S principal
Bastidor del Q SysTM
DAB-801
Conexiones DataPort del bastidor E/S
Conecte los cables QSC DataPort macho a macho de los conectores HD-15 que se
encuentran en la parte posterior del bastidor E/S principal al DAB-801. Las conexiones
DataPort se deben hacer desde el bastidor E/S hasta las conexiones HD-15 que estén más
arriba y más hacia afuera en el DAB-801. Estas conexiones están rotuladas "Primary Q-Sys
DataPorts" (DataPorts del Q-Sys principal) y están designadas con las letras A-D.
Conexiones GPIO del bastidor E/S
Conecte el cable DB-15 macho a macho desde el puerto GPIO del bastidor E/S principal al
conector DAB-801 DB-15 etiquetado "Primary Q-Sys GPIO" (Q-Sys GPIO principal).

8
SP
9
Conexiones del bastidor E/S de reserva
Conexiones de GPIO del bastidor E/S de reserva
Si se usa un bastidor E/S de reserva (opcional), conecte un cable DB-15 macho a macho desde el puerto GPIO del bastidor E/S de reserva al conector
DAB-801 DB-15 etiquetado "Backup Q-Sys GPIO" (Q-Sys GPIO de reserva).
Los amplificadores de reserva de dos canales deben usar el DataPort marcado “X“ en el DAB-801. NO USE EL DATAPORT "Y".
Bastidor del Q SysTM
DAB-801
Conexiones DataPort del bastidor E/S de reserva
Si se usa un bastidor E/S de reserva (opcional) conecte sus conectores HD-15 al DAB-801 usando los cables QSC DataPort. Las conexiones DataPort
de reserva se deben hacer desde el bastidor E/S hasta las conexiones HD-15 que estén más arriba y más hacia adentro en el DAB-801. Estas
conexiones están rotuladas "Backup Q-Sys DataPorts" (DataPorts de Q-Sys de reserva) y están designadas con las letras A-D.
Es importante que las conexiones de los bastidores E/S principal y de reserva sean idénticos. Si la salida A del bastidor E/S principal
se conecta a la salida A principal del DAB-801, entonces la salida A del bastidor E/S de reserva se debe conectar a la salida A de
reserva del DAB-801.

8
9
SP
Conexiones del amplificador principal de dos canales
Conexiones de salida del amplificador principal de dos canales
Conecte las salidas de los amplificadores principales a los bloques de terminales verdes desmontables etiquetados "Connect to Primary Amplifier" (Conectar al
amplificador principal) en el DAB-801. Las salidas del amplificador principal "A" se deben conectar a la sección del bloque terminal desmontable etiquetado con una "A".
Asegúrese de que cada salida del amplificador esté conectada a la sección correcta de su bloque de terminales.
Cada bloque de terminales tiene capacidad para hasta cuatro canales de salida del amplificador.
Conexiones DataPort del amplificador principal de dos canales
Para conectar amplificadores de dos canales al DAB-801, conecte cables QSC DataPort macho a macho desde los conectores HD-15 rotulados
"Primary Amplifier DataPorts" (DataPorts del amplificador primario) del DAB-801 a los conectores HD-15 de los amplificadores.

10
SP
11
Conexiones al amplificador de reserva de dos canales
Conexiones de DataPort del amplificador de reserva de dos canales
Para conectar un amplificador de reserva de dos canales al DAB-801, conecte un cable QSC DataPort macho a macho del conector HD-15 rotulado
"Backup Amplifier DataPorts" (DataPorts del amplificador de reserva) del DAB-801 al conector HD-15 DataPort del amplificador.
Los amplificadores principales y de reserva deben ser del mismo tipo y tener el mismo número de canales.
Es obligatorio que el DataPort de reserva rotulado “X” del DAB-801 se use para esto.
Conexiones de salida del amplificador de reserva de dos canales
Conecte las salidas del amplificador de reserva al bloque de terminales verde desmontable etiquetado "Connect to Backup Amplifier" (Conectar
al amplificador de reserva) del DAB-801. La salida del amplificador de reserva "X" se debe conectar a la sección del bloque terminal separable
etiquetado "X".
Las conexiones “Y“ del altavoz de reserva se deben dejar abiertas.

10
11
SP
Conexiones del altavoz
Para conectar los altavoces al DAB-801, conecte el cableado de las instalaciones en los bloques terminales verdes desmontables rotulados "Connect
to Facility Speakers" (Conectar a los altavoces de las instalaciones) del DAB-801.
Asegúrese de que cada salida del amplificador esté conectada a la sección correcta de su bloque de terminales.

12
SP
13
Conexiones DataPort del amplificador principal de cuatro canales
Para conectar un amplificador de cuatro canales al DAB-801, conecte los cables QSC DataPort macho a macho de los conectores HD-15 rotulados
"Primary Amplifiers DataPort" (Dataports de los amplificadores principales) del DAB-801 a los conectores HD-15 DataPort de los amplificadores.
Conexiones de salida del amplificador principal de cuatro canales
Conecte las salidas de los amplificadores principales a los bloques de terminales verdes desmontables etiquetados "Connect to Primary Amplifier"
(Conectar al amplificador principal) en el DAB-801. Las salidas del amplificador principal "A" se deben conectar a la sección del bloque terminal
desmontable etiquetado con una "A".
Asegúrese de que cada salida del amplificador esté conectada a la sección correcta de su bloque de terminales.
Conexiones del amplificador principal de cuatro canales

12
13
SP
Extensión DAB-801
Si el diseño del sistema requiere más de 8 canales de redundancia, se puede añadir un
segundo DAB-801 mediante el bus de extensión.
Para añadir un segundo DAB-801 use el cable DB-37 macho a macho para conectar las
dos salidas DB-37 rotuladas "Control Extension Bus" (Bus de extensión de control) entre
sí.
Continúe usando el panel principal para las conexiones de GPIO, señalización y del
amplificador de reserva. Use el panel de extensión sólo para conectar DataPorts Q-SysTM
y amplificadores principales adicionales.
¡No conecte un amplificador de reserva al DAB-801 de extensión!
Conexiones DataPort del amplificador de reserva de cuatro canales
Para conectar un amplificador de cuatro canales de reserva al DAB-801, conecte cables QSC DataPort macho a macho desde el conector HD-15
etiquetado "Dataports Amplifier Backup" (DataPorts del amplificador de reserva) del DAB-801 a los conectores HD-15 DataPort del amplificador.
Los amplificadores principales y de reserva deben ser del mismo tipo y tener el mismo número de canales.
Conexiones de salida del amplificador de reserva de cuatro canales
Conecte las salidas del amplificador de reserva al bloque de terminales verde desmontable etiquetado "Connect to Backup Amplifier" (Conectar
al amplificador de reserva) del DAB-801. La salida de los canales de reserva "X" se debe conectar a la sección del bloque terminal desmontable
etiquetado "X".
Asegúrese de que cada salida del amplificador esté conectada a la sección correcta de su bloque de terminales.
Conexión del amplificador de reserva de cuatro canales

14
SP
15
Conecte el bloque de terminales desmontable etiquetado "Speaker Extension Bus" (Bus de extensión del altavoz) del DAB-801 de extensión al bloque de terminales
desmontable etiquetado "Speaker Extension Bus" del DAB-801 principal. Todas las demás conexiones requeridas para la operación de la extensión están tendidas
internamente a través del cable DB-37.
Indicadores
Estado del DataPort de Q-SysTM
Hay dos LED sobre cada conector QSys DataPort principal. Los LED verdes rotulados "Normal"
se iluminan cuando el bastidor E/S de Q Sys principal está activo y conectado al DAB-801 a
través del conector GPIO. Si el bastidor E/S principal falla, los LED rojos que se encuentran
sobre los DataPorts etiquetados "Fault" (Falla) se iluminarán, indicando una falla del bastidor
E/S Dependiendo de la naturaleza de la falla, los LED verdes pueden o no apagarse. (Figura 1)
Hay dos LED sobre cada conector QSys DataPort de reserva. Los LED verdes rotulados
"Ready" (Listo) se iluminan cuando el bastidor E/S de Q Sys de reserva está activo y conectado
al DAB-801 a través del conector GPIO de reserva. Si el bastidor E/S principal falla, los LED
amarillos que se encuentran sobre los DataPorts etiquetados "Backup active" (Reserva activa)
se iluminarán, indicando que el bastidor E/S de reserva está en línea. (Figura 2)
Estado del DataPort del amplificador
Hay dos LED sobre cada conector DataPort del amplificador principal. Los LED verdes
rotulados "Normal" se iluminan cuando el amplificador principal está activo y conectado.
Si uno de los amplificadores principales falla, el LED rojo rotulado "Fault" (Falla) que se
encuentra sobre los DataPorts conectados al amplificador defectuoso se iluminará indicando
la falla del amplificador. Dependiendo de la naturaleza de la falla, los LED verdes pueden o no
apagarse. (Figura 3)
Hay dos LED sobre cada conector DataPort del amplificador de reserva. Los LED verdes
rotulados "Ready" se iluminan cuando el amplificador de reserva está activo y conectado.
Si uno de los amplificadores principales falla, el LED amarillo rotulado "Backup Active" que
se encuentra sobre el DataPort de reserva conectado al amplificador de reserva se iluminará
indicando que el amplificador de reserva se está usando. (Figura 4)
– Figura 1 –
– Figura 2 –
– Figura 3 –
– Figura 4 –

14
15
SP
DAB-801
Conectores
Entrada
Salida
Otro
Tipo "Euro" o "Phoenix" de seis posiciones, DataPort QSC (HD-15), QSC GPIO (DB-15)
QSC DataPort (HD-15), tipo "Euro" o "Phoenix" de alta corriente de 8 posiciones
Bus de extensión de control (DB-37). entrada de CA tipo IEC.
Controles Asignación de señalización: interruptor oscilante tipo "dip".
Entradas de señalización/alarma Balanceadas, 5k ohm, 3 Vrms.
Indicadores LED POTENCIA (azul, 1 de cada uno).
NORMAL (verde, 8 de cada uno, 1 por DP principal).
FALLA (rojo, 8 de cada uno, 1 por DP principal).
RESERVA ACTIVA (amarillo, 6 de cada uno, 1 por DP de reserva).
Capacidades máximas del
amplificador
1,200 W por canal
Requerimientos eléctricos 100 – 240 VCA, 50 – 60 Hz, 12 W máx.
Temperatura de operación
(Tma)
0°C – 40°C sin condensación
Dimensiones (HWD) 7" (17.8 cm) 4 RU x 19" (48.3 cm) montaje en bastidor x 2" (5.1 cm)
Peso (neto de embarque) 7.8 lb (3.5 kg) / 10.8 lb (5 kg)
Sección de señalización
Conexión
El DAB-801 tiene dos entradas de señalización analógica, sin interconexión. Ambas
entradas de señalización anulan todas las entradas del sistema Q-SysTM. La primera
entrada, localizada en un encabezamiento separable de seis posiciones está rotulada
como "Page Input" (Entrada de señalización). La segunda entrada, también ubicada
en un encabezamiento separable de seis posiciones, está etiquetada como "Alarm
input" (Entrada de alarma). Un interruptor de enrutamiento de 8 posiciones
selecciona los canales del amplificador que reciben la señal o la alarma.
Prioridad de señalización
La "entrada de señalización" cuando está activada anulará todas las entradas del
sistema Q-Sys en los canales seleccionados. La "Entrada de alarma" cuando está
activada, anulará tanto las entradas de señalización como las el sistema Q-Sys.
Panel de extensión
Cada panel debe tener sus propias señales de señalización/alarma conectadas y los
interruptores de enrutamiento ajustados.
Dimensiones
Especificaciones
19"
48.3 cm
2"
5.1 cm
7"
17.8 cm

Dirección postal:
QSC Audio Products, LLC
1675 MacArthur Boulevard
Costa Mesa, CA 92626-1468 EE.UU.
Números de teléfono:
Número principal: (714) 754-6175
Ventas y Comercialización: (714) 957-7100 o línea sin costo
(sólo EE.UU.) (800) 854-4079
Servicio al Cliente: (714) 957-7150 o línea sin costo
(sólo en EE.UU.) (800) 772-2834
Números de fax:
Ventas y Comercialización FAX: (714) 754-6174
Servicio al Cliente FAX: (714) 754-6173
World Wide Web:
www.qscaudio.com
Dirección electrónica:
info@qscaudio.com
service@qscaudio.com
© 2009 QSC Audio Products, LLC. Reservados todos los derechos. QSC, el logotipo de QSC y Q-Sys son marcas comerciales registradas de QSC Audio Products, LLC en la Oficina de Patentes
y Marcas Comerciales de EE.UU. y en otros países. Todas las demás marcas son propiedad de sus respectivos propietarios. Pueden aplicarse patentes o estar pendientes.

Manuel d'installation du matériel
DAB-801 – Système de secours d'amplificateur DataPort, 8 canaux
Système de secours d'amplificateur Q-SysTM et de logements E/S (accessoire)
*TD-000292-00*
TD-000292-00-A
DAB-801

2
FR
3
PRÉCAUTIONS IMPORTANTES ET EXPLICATION DES SYMBOLES
AVERTISSEMENT !
Tous les produits fabriqués par QSC Audio Products, LLC ont été conçus pour fonctionner de manière sûre et ils ont été certifiés par des organismes reconnus
de sécurité des produits pour satisfaire toutes les normes en vigueur pour ce type de produit. Toutefois, des tensions et des niveaux d'alimentation dangereux
sont présents à l'intérieur de ce panneau de relais d'amplificateur DataPort. L'utilisateur doit lire attentivement les précautions énoncées dans ce manuel. Si
le produit est tombé par terre, est cabossé, trempé ou semble avoir des pièces détachées à l'intérieur, le risque d'électrocution est augmenté. Débrancher le
cordon d'alimentation secteur et amener le produit dans un centre de SAV agréé pour inspection et réparation. Consulter un technicien professionnel diplômé
en cas de doute ou de question concernant l'installation physique de l'équipement. S'assurer que toutes les réglementations locales, provinciales et nationales
concernant la sécurité et le fonctionnement d'équipements suspendus sont comprises et respectées.
ASSISTANCE ET SAV
QSC Audio Products, LLC a un réseau mondial de distributeurs et de centres de SAV. Ces distributeurs locaux sont là pour répondre aux questions des clients
et résoudre leurs problèmes.
Lire ces instructions.1.
Conserver ces instructions.2.
Respecter tous les avertissements.3.
Suivre toutes les instructions.4.
AVERTISSEMENT : Pour écarter les risques d'incendie et d'électrocution, ne pas exposer ce matériel à la pluie ou l'humidité. Ne pas utiliser cet appareil 5.
près de l'eau.
Nettoyer uniquement avec un chiffon sec.6.
Ne pas bloquer les bouches d'aération. Installer conformément aux instructions du fabricant.7.
N'installer à proximité d'aucune source de chaleur comme des radiateurs, des registres de chaleur, des poêles ou d'autres appareils qui dégagent de la 8.
chaleur.
Le coupleur de l'appareil est l'interrupteur général et il doit être immédiatement utilisable après l'installation.9.
Ne pas éliminer la sécurité de la fiche de terre. Une fiche de terre a trois broches dont une broche de terre. La broche large ou troisième broche assure la 10.
sécurité. Si la fiche fournie n'entre pas dans la prise, consulter un électricien pour faire remplacer la prise obsolète. Cet appareil doit être branché sur une
prise de terre.
Protéger le cordon d'alimentation pour que personne ne puisse marcher dessus, qu'il ne puisse pas être pincé, surtout les fiches, les prises de courant 11.
d'entretien et le point d'émergence du cordon de l'appareil.
Utiliser uniquement les accessoires spécifiés par QSC Audio Products, LLC.12.
Utiliser uniquement avec la visserie, les supports, socles et composants vendus avec l'appareil ou par QSC Audio Products, LLC.13.
Débrancher l'appareil en cas d'orage électrique ou lorsqu'il est inutilisé pendant longtemps.14.
Confier toutes les réparations à un personnel qualifié. Une réparation s'impose lorsque l'appareil a été endommagé d'une manière quelconque, par 15.
exemple endommagement du cordon d'alimentation ou de sa fiche, déversement de liquide ou chute d'objets sur ou à l'intérieur de l'appareil, exposition
de l'appareil à la pluie ou l'humidité, fonctionnement anormal ou chute de l'appareil.
L'éclair fléché situé dans un triangle équilatéral a pour objet de signaler à l'utilisateur la présence d'une tension « dangereuse » non isolée
dans le boîtier du produit suffisante pour présenter un risque d'électrocution pour l'homme.
Le point d'exclamation dans un triangle équilatéral a pour objet de signaler à l'utilisateur la présence d'instructions importantes d'utilisation et de
maintenance (réparation) dans ce manuel.
ATTENTION : POUR RÉDUIRE LES RISQUE D'ÉLECTROCUTION, NE PAS RETIRER LE CAPOT. AUCUNE PIÈCE RÉPARABLE PAR
L'UTILISATEUR À L'INTÉRIEUR. CONFIER TOUTE RÉPARATION À UN PERSONNEL QUALIFIÉ.

2
3
FR
Garantie (États-Unis seulement ; dans les autres pays, consulter le revendeur
ou le distributeur)
Avis de non-responsabilité
QSC Audio Products, LLC n'est pas responsable des dommages subis par ce panneau de relais ou tout autre équipement causé par un acte de négligence ou une
installation impropre et/ou l'utilisation de ce produit.
QSC Audio Products – garantie limitée de 3 ans
QSC Audio Products, LLC (« QSC ») garantit que ses produits sont dépourvus de tout vice de fabrication et/ou de matériel et remplacera les pièces défectueuses et
réparera les produits qui fonctionnent mal dans le cadre de cette garantie si le défaut survient dans des conditions normales d'installation et d'utilisation – à condition
que l'appareil soit retourné à l'usine, à l'un de nos centres de réparation agréés ou à un distributeur international QSC agréé en port pré-payé, accompagné d'un jus-
tificatif d'achat (facture, par ex.). Cette garantie prévoit que l'examen du produit retourné doit indiquer, selon notre jugement, un défaut de fabrication. Cette garantie
ne s'étend à aucun produit qui a été soumis à une utilisation abusive, un acte de négligence, un accident, une installation incorrecte ou un produit dont le code-date
a été retiré ou effacé. QSC ne pourra être tenue pour responsable de dommages accessoires et/ou indirects. Cette garantie vous accorde des droits spécifiques. Cette
garantie limitée est librement cessible durant sa période de validité. La garantie portant sur les produits QSC n'est PAS VALABLE si les produits ont été achetés chez
un revendeur/vendeur en ligne non agréé, ou si le numéro de série de l'usine a été retiré, effacé ou remplacé d'une manière quelconque. L'altération ou la perte de
tout logiciel ou toute donnée résidant sur le produit n'est pas couverte par la garantie. Pour tout service de réparation ou de remplacement, QSC consentira des efforts
raisonnables pour réinstaller le logiciel du produit à sa configuration initiale, ainsi que les mises à jour ultérieures, mais n'assurera pas la récupération ou le transfert de
logiciel ou de données contenues sur l'appareil réparé ne figurant pas au départ sur le produit.
Les clients pourront avoir des droits supplémentaires, qui peuvent varier d'un État ou d'un pays à l'autre. Si une disposition de cette garantie limitée est nulle, interdite
ou périmée en vertu des lois locales, les dispositions restantes seront toujours en vigueur.
Cette garantie est régulièrement mise à jour. Pour obtenir la toute dernière version de la garantie de QSC, rendez-vous sur le site www.qscaudio.com.
Contactez-nous au 800-854-4079 ou visitez notre site Web www.qscaudio.com.
La garantie limitée QSC est valide pendant une période de trois (3) ans à partir de la date d'achat aux États-Unis et de nombreux autres pays (mais
pas tous).
Pour des informations sur la garantie QSC dans d'autres pays que les États-Unis, contactez votre distributeur international QSC agréé. La liste des distributeurs internationaux
QSC est disponible à www.qscaudio.com.
Pour enregistrer votre produit QSC en ligne, allez à www.qscaudio.com et sélectionnez « Product Registration ». Pour toute autre question sur cette garantie, appelez,
envoyez un courriel ou contactez votre distributeur QSC agréé.
© 2009, QSC Audio Products, LLC.
Brevets applicables ou en instance éventuellement.
QSC est une marque déposée de QSC Audio Products, LLC.
QSC et le logo QSC sont déposés auprès de l'U.S. Patent and Trademark Office.
Toutes marques sont la propriété de leur détenteur respectif.

4
FR
5
Introduction
Merci de votre achat du système de secours d'amplificateur DAB-801 Q-SysTM. Pour garantir son fonctionnement correct dans l'éventualité peu probable d'une panne
d'amplificateur ou de Q-Sys, nous vous recommandons de lire toutes les informations fournies dans ce manuel d'installation.
Le DAB-801 élargit la capacité de secours du Q-Sys pour inclure des amplificateurs de puissance QSC désignés et des logements E/S contenant des cartes CODP4.
Le DAB-801 augmente la possibilité d'ajout d'un amplificateur N+1 à tout système jusqu'à 8 canaux et permet aussi de commuter automatiquement tous les
amplificateurs DataPort connectés d'un logement E/S primaire à un logement E/S de secours.
Le DAB-801 s'intègre facilement à un système audio basé sur Q-Sys. Son installation à l'arrière d'un bâti minimise l'encombrement sur le bâti. Le branchement sur
secteur s'effectue vite et facilement ; un dispositif de déconnexion rapide de style CEI avec clip de verrouillage garantit la sûreté du branchement sur secteur. Une
alimentation universelle fonctionne sur 100-240 V~, 50/60 Hz. En utilisant des connecteurs DataPort HD-15 standard QSC et des borniers détachables haute intensité,
le DAB-801 offre un jeu de connecteurs faciles à installer. Deux connecteurs Sub-D 15 broches permettent un branchement direct sur une paire de logements E/S pour
la commande et la surveillance du DAB-801. Deux modes d'avertissement dont disponibles pour les avertissements haute priorité et s'activent suite à la fermeture
standard d'un contact ou à une tension de déclenchement de +12 V-. Deux panneaux DAB-801 peuvent être combinésà l'aide du câble 37 broches fourni pour 16
canaux au total de redondance N+1 et logement E/S.
Divers voyants signalent à l'utilisateur l'état actuel du panneau. Les voyants incluent un voyant d'alimentation, des voyants d'état d'alimentation des logements E/S, des
voyants d'état d'alimentation des amplificateurs, des voyants de panne de logement E/S et des voyants de panne d'amplificateurs.
Téléchargez la dernière version du logiciel Q-Sys pour garantir le fonctionnement de votre système avec cet accessoire.
Glossaire
Alimentation secteur (~) – Tension ~ présente au niveau d'une prise secteur (murale).
Système de secours – Élément redondant d'un système garanti contre les défaillances. Si l'élément principal tombe en panne, l'élément de secours (secondaire)
remplace le principal, rétablissant ainsi le fonctionnement complet du système.
CODP4 – Carte de sortie QSC conçue pour une installation interme dans un logement E/S. Se connecte à 2 amplificateurs équipés de DataPort ou à un
amplificateur 4 canaux.
Sub-D – Type de connecteur de câblage dont la coque a la forme d'un D. Les connecteurs de type DB ont deux rangées de broches.
DataPort – Connecteur exclusif à QSC qui est présent sur un grand nombre de nos amplificateurs d'installation et de tournées. Utilise un connecteur de type HD-15.
Panneau d'extensions – DAB-801 identique qui est connecté à un DAB-801 maître, portant la capacité totale en canaux système à 16 canaux audio.
Garanti contre les défaillances – Système qui permet la continuité du fonctionnement, éventuellement à un niveau réduit, pour éviter la défaillance complète, quand
une partie du système tombe en panne.
GPIO – Acronyme – General Purpose Input and Output.
HD15 – Type de connecteur de câblage haute densité dont la coque a la forme d'un D. Les connecteurs de type HD ont trois rangées de broches. « 15 » indique le
nombre total de broches que contient le connecteur.
Prise CEI – Type standard de connecteur d'alimentation secteur utilisé sur la plupart des équipements de consommation.
Logement E/S – Matériel QSC utilisé pour l'entrée et la sortie de signaux audio d'un système Q-Sys.
Redondance N+1 – Système qui comporte N éléments, plus un élément de secours. Si un élément subit une défaillance, le système remplace automatiquement cet
élément par l'élément de secours. Dans le cas du DAB-801, les amplificateurs sont ainsi redondants.
Logement E/S principal – Logement E/S principal dans un système garanti contre les défaillances. Si le logement E/S principal tombe en panne, le logement de
secours (secondaire) se charge de rétablir automatiquement le fonctionnement complet du système.
Q-SysTM – Solution système exclusive à QSC Audio.

4
5
FR
Mode d'emploi recommandé
Le DAB-801 doit être utilisé dans le cadre d'un système Q-SysTM. À ce titre, le DAB-801 ne peut pas être utilisé avec un autre système de commande. En outre, le
DAB-801 s'utilise en interface avec des amplificateurs équipés du DataPort QSC seulement.
Chaque amplificateur connecté au DAB-801 doit être de même modèle ; le DAB-801 ne prend pas en charge plusieurs modèles d'amplificateur à la fois.
Installation sur bâti
Le DAB-801 se monte à l'arrière d'un bâti. Utiliser quatre vis et rondelles pour installer le DAB-801 aux coulisses arrière du bâti. Le DAB-801 peut être installé à •
l'avant d'un bâti, mais QSC déconseille cette configuration dans la mesure où elle complique l'acheminement des fils et des câbles.
Remarque liée à l'installation sur bâti :
Température ambiante élevée 1. – En cas d'installation dans un bâti fermé ou multi-unité, la température ambiante d'exploitation dans l'environnement du
bâti pourra être supérieure à la température ambiante de la pièce. Par conséquent, veiller à installer l'équipement dans un environnement compatible avec la
température ambiante maximum (Tam) spécifiée.
Débit d'air réduit 2. – L'installation de l'équipement dans un bâti doit être telle que le débit d'air requis pour le fonctionnement sûr de l'équipement ne soit pas
compromis.
Charge mécanique 3. – L'installation de l'équipement dans le bâti doit être effectuée de façon à éviter tout danger en raison d'un déséquilibre des charges
mécaniques.
Surcharge du circuit 4. – Tenir compte du branchement de l'équipement au circuit d'alimentation et de l'effet éventuel de la surcharge des circuits sur la protection
électrique et les câbles d'alimentation. Pour cela, consulter les valeurs nominales sur les plaques signalétiques de l'équipement.
Mise à la terre fiable 5. – La fiabilité de la mise à la terre du matériel monté sur bâti doit être maintenue. Prêter une attention particulière aux branchements
d'alimentation qui ne sont pas des branchements directs sur le circuit de dérivation (emploi de barrettes d'alimentation, notamment).
Alimentation secteur (~)
Brancher l'alimentation secteur sur la prise CEI située à l'avant du panneau en insérant le connecteur CEI
du cordon d'alimentation secteur à fond dans la prise CEI du panneau. Basculer le clip de retenue en
métal par dessus l'extrémité du câble CEI pour éviter tout risque de débranchement accidentel.
Si le cordon fourni par QSC est égaré ou endommagé, utiliser un cordon
d'alimentation CEI de rechange 18 GA.
Le DAB-801 n'a pas d'interrupteur d'alimentation, gage de haute fiabilité.
Attention : Des tensions mortelles sont présentes dans une prise secteur.
Débranchement de l'alimentation secteur (~)
Pour débrancher le cordon secteur (~), déverrouiller le clip de retenue métallique et saisir le corps en plastique du connecteur CEI. Tirer droit pour retirer le
connecteur de la prise.

6
FR
7
Diagramme du système avec
amplificateur 2 canaux
Voyant d'alimentation POWER
Le voyant d'alimentation bleu POWER s'allume lorsque le cordon d'alimentation secteur est bien branché et que l'alimentation secteur fonctionne correctement.
Il s'éteint dès que le panneau n'est plus alimenté. Si le voyant d'alimentation POWER ne s'allume pas lorsque le câble CEI est branché, s'assurer que le cordon
d'alimentation secteur est bien branché sur le panneau et sur la prise secteur. S'assurer que la prise secteur fonctionne correctement.
Présentation des branchements du système
Diagramme du système
avec amplificateur 4 canaux

6
7
FR
Connexions de logements E/S principaux
Logement Q SysTM
DAB-801
Connexions DataPort de logements E/S
Connecter les câbles DataPort QSC mâle/mâle des connecteurs HD-15 à l'arrière
du logement E/S principal sur le DAB-801. Les branchements DataPort doivent être
établis entre le logement E/S et les connecteurs HD-15 supérieurs et extérieurs du
DAB-801. Ces connecteurs sont libellés « Primary Q-Sys DataPorts » et désignés par
les lettres A à D.
Connexions GPIO de logements E/S
Brancher un câble DB-15 mâle/mâle du port GPIO du logement E/S principal au
connecteur DB-15 DAB-801 libellé « Primary Q-Sys GPIO ».

8
FR
9
Connexions de logements E/S de secours
Connexions GPIO de logements E/S de secours
Si un logement E/S de secours est utilisé (option), brancher un câble DB-15 mâle/mâle du port GPIO du logement E/S de secours au connecteur DB-
15 DAB-801 libellé « Backup Q-Sys GPIO ».
Les amplificateurs de secours 2 canaux doivent utiliser le DataPort libellé « X » sur le DAB-801. NE PAS UTILISER LE DATAPORT « Y ».
Logement Q SysTM
DAB-801
Connexions DataPort de logements E/S de secours
Si un logement E/S de secours est utilisé (option), connectez ses connecteurs HD-15 au DAB-801 à l'aide des câbles DataPort QSC. Les branchements
DataPort de secours doivent être établis entre le logement E/S et les connecteurs HD-15 supérieurs et intérieurs du DAB-801. Ces connecteurs sont
libellés « Backup Q-Sys DataPorts » et désignés par les lettres A à D.
Il est important que les connexions entre les logements E/S principaux et de secours soient identiques. Si un port A du logement E/S
principal est connecté au port A principal du DAB-801, le port A du logement E/S/ de secours doit être connecté au port A de secours
du DAB-801.

8
9
FR
Connexions d'amplificateurs 2 canaux principaux
Connexions des sortie d'amplificateurs 2 canaux principaux
Câbler les sorties des amplificateurs principaux aux borniers détachables verts libellés « Connect to Primary Amplifier » sur le DAB-801. Les sorties de
l'amplificateur principal A doivent être connectées à la section du bornier détachable libellée « A ».
S'assurer que chaque sortie d'amplificateur est connectée à la section correcte de son bornier.
Chaque bornier accepte 4 canaux de sortie d'amplificateur maximum.
Connexions DataPort d'amplificateurs 2 canaux principaux
Pour brancher des amplificateurs 2 canaux sur le DAB-801, brancher les câbles DataPort QSC mâle/mâle entre les connecteurs HD-15 libellés
« Primary Amplifier DataPorts » du DAB-801 et les connecteurs DataPort HD-15 des amplificateurs.

10
FR
11
Connexions d'amplificateurs 2 canaux de secours
Connexions DataPort d'amplificateurs 2 canaux de secours
Pour brancher un amplificateur 2 canaux de secours sur le DAB-801, brancher un câble DataPort QSC mâle/mâle entre le connecteur HD-15 libellé
« Backup Amplifier DataPorts » du DAB-801 et le connecteur DataPort HD-15 de l'amplificateur.
Les amplificateurs principaux et de secours doivent être du même type et comporter le même nombre de canaux.
Pour cela, il est indispensable d'utiliser le DataPort de secours libellé « X » sur le DAB-801.
Connexions de sortie d'amplificateurs 2 canaux de secours
Câbler les sorties de l'amplificateur principal au bornier détachable vert libellé « Connect to Backup » sur le DAB-801. La sortie de l'amplificateur de
secours X doit être connectée à la section du bornier détachable libellée « X ».
Les branchements de haut-parleur de secours « Y » doivent rester ouverts.

10
11
FR
Branchement des haut-parleurs
Pour câbler les haut-parleurs au DAB-801, brancher le câblage de l'installation sur les borniers détachables verts libellés « Connect to Facility
Speakers » sur le DAB-801.
S'assurer que chaque sortie d'amplificateur est connectée à la section correcte de son bornier.

12
FR
13
Connexions DataPort d'amplificateurs 4 canaux principaux
Pour brancher un amplificateur 2 canaux sur le DAB-801, brancher les câbles DataPort QSC mâle/mâle entre les connecteurs HD-15 libellés « Primary
Amplifier DataPorts » du DAB-801 et les connecteurs DataPort HD-15 des amplificateurs.
Connexions des sortie d'amplificateurs 4 canaux principaux
Câblez les sorties des amplificateurs principaux aux borniers détachables verts libellés « Connect to Primary Amplifier » sur le DAB-801. Les sorties de
l'amplificateur principal A doivent être connectées à la section du bornier détachable libellée « A ».
S'assurer que chaque sortie d'amplificateur est connectée à la section correcte de son bornier.
Connexions d'amplificateurs 4 canaux principaux

12
13
FR
Extension DAB-801
Si la conception du système exige plus de 8 canaux de redondance, un second DAB-801
pourra être ajouté via le bus d'extension.
Pour ajouter un second DAB-801, utiliser le câble DB-37 mâle/mâle fourni pour connecter
les deux ports DB-37 libellés « Control Extension Bus » l'un à l'autre.
Continuer à utiliser le panneau principal pour les connexion d'amplificateur GPIO,
d'avertissement et de sauvegarde. Utiliser le panneau d'extension uniquement pour
connecter des DataPorts Q-SysTM et des amplificateurs principaux supplémentaires.
Ne pas connecter d'amplificateur de secours à l'extension DAB-801 !
Connexions DataPort d'amplificateurs 4 canaux de secours
Pour brancher un amplificateur 4 canaux de secours sur le DAB-801, brancher les câbles DataPort QSC mâle/mâle entre le connecteur HD-15 libellé
« Backup Amplifier DataPorts » du DAB-801 et les connecteurs DataPort HD-15 de l'amplificateur.
Les amplificateurs principaux et de secours doivent être du même type et comporter le même nombre de canaux.
Connexions de sortie d'amplificateurs 4 canaux de secours
Câbler les sorties de l'amplificateur principal au bornier détachable vert libellé « Connect to Backup » sur le DAB-801. La sortie des canaux de secours
X doit être connectée à la section du bornier détachable libellée « X ».
S'assurer que chaque sortie d'amplificateur est connectée à la section correcte de son bornier.
Connexions d'amplificateurs 4 canaux de secours

14
FR
15
Au lieu de connecter le bornier détachable libellé « Speaker Extension Bus » de l'extension DAB-801 au bornier détachable libellé « Speaker Extension
Bus » du DAB-801 principal. Tous les autres branchements requis pour le fonctionnement de l'extension sont acheminés à l'intérieur via le câble DB-37.
Voyants
État du DataPort Q-SysTM
Deux voyants se trouvent au-dessus de chaque connecteur Q-Sys DataPort principal. Les voyants verts
libellés « Normal » s'allument quand le logement E/S Q-Sys principal est actif et connecté au DAB-801 via
le connecteur GPIO. Si le logement E/S principal subit une défaillance, les voyants rouges au-dessus des
DataPorts libellés « Fault » s'allument, indiquant une panne de logement E/S. Selon la nature de la panne,
les voyants verts pourront s'éteindre. (Figure 1)
Deux voyants se trouvent au-dessus de chaque connecteur Q-Sys DataPort de secours. Les voyants verts
libellés « Ready » s'allument quand le logement E/S Q-Sys de secours est actif et connecté au DAB-801 via
le connecteur GPIO de secours. Si le logement E/S principal subit une défaillance, les voyants jaunes au-
dessus des DataPorts libellés « Backup Active » s'allument, indiquant que le logement E/S de sauvegarde
est en ligne. (Figure 2)
État des DataPort d'amplificateur
Deux voyants se trouvent au-dessus de chaque connecteur DataPort d'amplificateur principal. Les
voyants verts libellés « Normal » s'allument quand l'amplificateur principal est actif et connecté. Si un des
amplificateurs principaux subit une défaillance, le voyant rouge libellé « Fault » au-dessus des DataPort
connectés à l'amplificateur défaillant s'allument, indiquant une panne d'amplificateur. Selon la nature de
la panne, les voyants verts pourront s'éteindre. (Figure 3)
Deux voyants se trouvent au-dessus de chaque connecteur DataPort d'amplificateur de secours. Les
voyants verts libellés « Ready » s'allument quand l'amplificateur de secours est actif et connecté. Si un
des amplificateurs principaux subit une défaillance, le voyant jaune libellé « Backup Active » au-dessus
du DataPort de secours connecté à l'amplificateur de secours s'allume, indiquant que l'amplificateur
de secours est en cours de fonctionnement. (Figure 4)
– Figure 1 –
– Figure 2 –
– Figure 3 –
– Figure 4 –

14
15
FR
DAB-801
Connecteurs
Entrée
Sortie
Autre
Type « Euro » ou « Phoenix » à 6 positions, QSC DataPort (HD-15), QSC GPIO (DB-15).
Type « Euro » ou « Phoenix » haute intensité à 8 positions, QSC DataPort (HD-15).
Bus d'extension de commande (DB-37), entrée ~ type CEI.
Commandes Assignation d'avertissement : commutateur à bascule type DIP à 8 positions.
Entrées d'avertissement/alarme Équilibré, 5 kilo-ohms, 3 V (valeur efficace).
Voyants POWER (bleu, 1).
NORMAL (vert, 8, 1 par DP principal).
FAULT (rouge, 8, 1 par DP principal).
BACKUP ACTIVE (jaune, 6, 1 par DP de secours).
Valeurs nominales
d'amplificateur maximum
1200 W par canal
Exigences d'alimentation
secteur
100 – 240 V~, 50 – 60 Hz, 12 W max.
Température de
fonctionnement :
0°C – 40°C sans condensation
Dimensions (HxlxP) 7" (17,8 cm) 4 unités bâti x 19" (48,3 cm) fixation sur bâti x 2" (5,1 cm)
Poids (net/brut) 3,5 kg/5 kg
Section d'avertissement
Branchement
Le DAB-801 a deux entrées d'avertissement analogiques non mises en réseau.
Les deux entrées d'avertissement ont préséance sur toutes les entrées du système
Q-SysTM. La première entrée, située sur une embase détachable à 6 positions,
est libellée « Page Input ». La seconde entrée, également située sur une embase
détachable à 6 positions, est libellée « Alarm Input ». Un commutateur de routage à
8 positions permet de sélectionner quels canaux d'amplificateur reçoivent le signal
d'avertissement ou d'alarme.
Priorité d'avertissement
Lorsque l'entrée d'avertissement (Page Input) est activée, elle a préséance sur toutes
les entrées système Q-Sys sur les canaux sélectionnés. Lorsque l'entrée d'alarme
(Alarm Input) est activée, elle a préséance sur toutes les entrées d'avertissement et
entrées système Q-Sys.
Panneau d'extension
Chaque panneau doit avoir ses propres signaux d'avertissement/alarme connectés,
et ses commutateurs de routage réglés.
Dimensions
Caractéristiques techniques
19"
48,3 cm
2"
5,1 cm
7"
17,8 cm

Adresse :
QSC Audio Products, LLC
1675 MacArthur Boulevard
Costa Mesa, CA 92626-1468, États-Unis
Téléphone :
Standard : (714) 754-6175
Ventes & Marketing : (714) 957-7100 ou numéro vert
(États-Unis seulement) (800) 854-4079
Service clientèle : (714) 957-7150 ou numéro vert
(États-Unis seulement) (800) 772-2834
Télécopieur :
Fax Ventes & Marketing : (714) 754-6174
Fax Service clientèle : (714) 754-6173
Site Web :
www.qscaudio.com
E-mail :
info@qscaudio.com
service@qscaudio.com
© 2009 QSC Audio Products, LLC. Tous droits réservés. QSC, le logo QSC et Q-Sys sont des marques de QSC Audio Products, LLC déposées auprès de l'U.S. Patent and
Trademark Office et dans d'autres pays. Toutes les autres marques de commerce appartiennent à leur propriétaire respectif. Brevets éventuellement applicables ou en instance.

Hardware-Installationshandbuch
DAB-801 – DataPort-Verstärker-Backup, 8 Kanäle
Q-SysTM Verstärker- und E/A-Rahmen-Backup-Zubehör
*TD-000292-00*
TD-000292-00-A
DAB-801

2
GR
3
WICHTIGE SICHERHEITSVORKEHRUNGEN UND SYMBOLERKLÄRUNG
ACHTUNG!
Alle von QSC Audio Products, LLC hergestellten Produkte werden für einen sicheren Betrieb entwickelt und wurden von anerkannten
Produktsicherheitsinstanzen dahingehend zertifiziert, dass sie alle normalen Standards für diese Art von Produkt erfüllen. Unter den Abdeckungen der
Relaistafel dieses DataPort-Verstärkers herrschen allerdings gefährliche Spannungen und hohe Stromstärken. Wir empfehlen dem Benutzer eine gründliche
Lektüre der in diesem Handbuch beschriebenen Vorsichtsmaßnahmen. Falls das Produkt fallen gelassen oder in Flüssigkeiten eingetaucht wurde oder sich
in seinem Innern unbefestigte Teile zu befinden scheinen, steigt das Stromschlagrisiko. Ziehen Sie das Netzkabel ab und lassen Sie das Produkt von einem
qualifizierten Wartungstechniker inspizieren und reparieren. Bei Fragen zur Installation eines Geräts sollten Sie einen lizenzierten Fachtechniker hinzuziehen.
Alle anwendbaren Vorschriften und Bestimmungen in Bezug auf die Sicherheit und den Betrieb von Ausrüstung mit Hänge-Armaturen müssen verstanden
und eingehalten werden.
SUPPORT UND KUNDENDIENST
QSC Audio Products, LLC unterhält ein weltweites Netzwerk von Vertriebshändlern und Kundendienstzentren. Diese Einrichtungen vor Ort können alle Ihre
Fragen beantworten und sich eventueller Probleme annehmen.
Diese Anleitung sorgfältig durchlesen.1.
Diese Anleitung gut aufbewahren.2.
Alle Warnhinweise beachten.3.
Alle Anweisungen befolgen.4.
ACHTUNG: Zur Vermeidung von Bränden und Stromschlägen darf diese Ausrüstung weder Regen noch Feuchtigkeit ausgesetzt werden. Dieses Gerät nicht 5.
in Wassernähe verwenden.
Nur mit einem trockenen Tuch reinigen.6.
Keine Lüftungsöffnungen blockieren. Zur Installation die Anleitung des Herstellers beachten.7.
Nicht in der Nähe von Wärmequellen wie Heizkörpern, Warmluftschiebern, Öfen oder anderen Geräten aufstellen, die Wärme abstrahlen.8.
Der Gerätekoppler fungiert als Netzstrom-Trennvorrichtung und sollte nach der Installation jederzeit betriebsfähig sein.9.
Die Sicherheitsfunktion des Schutzkontaktsteckers nicht außer Kraft setzen. Ein Schutzkontaktstecker besitzt zwei Stifte und einen Erdungspol (nur für 10.
USA/Kanada). Der breite Stift bzw. der dritte Pol ist zu Ihrer Sicherheit vorgesehen. Wenn der im Lieferumfang enthaltene Stecker nicht in Ihre Steckdose
passt, ist diese veraltet und muss von einem Elektriker ersetzt werden. Dieses Gerät sollte an eine Schutzkontaktsteckdose angeschlossen werden.
Das Netzkabel so verlegen, dass niemand darauf treten oder es eingeklemmt werden kann. Dies gilt insbesondere für Stecker, Steckdosen und die Stelle, 11.
an der das Kabel aus dem Gerät austritt.
Nur von QSC Audio Products, LLC spezifiziertes Zubehör verwenden.12.
Nur mit Befestigungsteilen, Halterungen, Ständern und Komponenten verwenden, die zusammen mit dem Gerät bzw. von QSC Audio Products, LLC 13.
verkauft werden.
Das Netzkabel des Geräts während Gewittern, oder wenn es längere Zeit nicht benutzt wird, von der Steckdose abziehen.14.
Wartungsarbeiten nur von qualifiziertem Instandhaltungspersonal ausführen lassen. Das Gerät muss immer dann gewartet werden, wenn es auf 15.
irgendeine Weise beschädigt wurde, z. B. wenn das Netzkabel oder der Netzstecker beschädigt ist, Flüssigkeiten auf dem Gerät verschüttet wurden oder
Gegenstände in das Gerät gefallen sind, das Gerät Regen oder Feuchtigkeit ausgesetzt wurde, es nicht normal funktioniert oder fallen gelassen wurde.
Das aus einem Blitz mit einer Pfeilspitze bestehende Symbol in einem Dreieck soll den Benutzer auf das Vorhandensein nicht isolierter,
gefährlicher Spannungen innerhalb des Gehäuses aufmerksam machen, die stark genug sein können, um einen elektrischen Schlag zu
verursachen.
Das Ausrufezeichen in einem Dreieck soll den Benutzer auf das Vorhandensein wichtiger Betriebs- und Wartungsanleitungen in diesem Handbuch
aufmerksam machen.
VORSICHT: ZUR REDUZIERUNG DES STROMSCHLAGRISIKOS DIE ABDECKUNG NICHT ABNEHMEN. KEINE VOM BENUTZER ZU
WARTENDEN INNENKOMPONENTEN. FÜR ALLE WARTUNGSARBEITEN DAFÜR QUALIFIZIERTES PERSONAL EINSETZEN.

2
3
GR
Garantie (nur für die USA; wenden Sie sich zwecks Garantieinformationen für
andere Länder an Ihren Händler oder Vertriebshändler)
Haftungsausschluss
QSC Audio Products, LLC ist nicht für Schäden an dieser Relaistafel oder anderen Geräten haftbar, die durch Fahrlässigkeit oder eine unsachgemäße
Installation und/oder Verwendung dieses Produkts verursacht werden.
Beschränkte Dreijahresgarantie durch QSC Audio Products
QSC Audio Products, LLC („QSC“) gewährleistet, dass seine Produkte keine Material- und/oder Ausführungsfehler aufweisen, und QSC verpflichtet sich zum Ersatz
defekter Teile und zur Reparatur funktionsgestörter Produkte gemäß dieser Garantie, wenn dieser Fehler bei einer normalen Installation und unter normalen
Gebrauchsbedingungen auftritt – vorausgesetzt, dass das Gerät unter Vorauszahlung der Transportkosten und zusammen mit einer Kopie des Kaufnachweises (z. B.
der Kaufquittung) an unser Werk zurückgeschickt oder an eine unserer autorisierten Kundendienststellen eingeschickt wird. Diese Garantie setzt voraus, dass die
Prüfung des zurückgeschickten Produkts in unserem Ermessen einen Herstellungsdefekt zu erkennen gibt. Diese Garantie erstreckt sich auf keine Produkte, die einer
unsachgemäßen oder fahrlässigen Behandlung, Unfällen oder einer unvorschriftsmäßigen Installation unterlagen, oder deren Datumscode entfernt oder unkenntlich
gemacht wurde. QSC ist für keine Neben- und/oder Folgeschäden haftbar. Diese Garantie gewährt Ihnen bestimmte Rechte. Diese beschränkte Garantie ist während
der Garantiezeit frei übertragbar. Die Garantie für QSC-Produkte ist NICHT GÜLTIG, wenn die Produkte von einem nicht autorisierten Händler/Online-Händler
erworben wurden oder die werkseitig angebrachte Originalseriennummer auf irgendeine Weise entfernt, unkenntlich gemacht oder ersetzt wurde. Beschädigungen an
oder Verlust von Software oder Daten, die auf dem Produkt gespeichert sind, werden nicht durch die Garantie abgedeckt. Bei Reparatur- oder Auswechselarbeiten wird
sich QSC angemessen bemühen, die Originalsoftwarekonfiguration des Geräts und darauf folgende Update-Versionen wiederherzustellen, wird die auf dem reparierten
Gerät enthaltenen Daten, die nicht ursprünglich im Produkt enthalten waren, aber nicht wiederherstellen oder übertragen.
Manche Kunden können je nach Rechtsprechung zusätzliche und andere Rechte besitzen. Erlischt eine Klausel dieser beschränkten Garantie oder wird sie durch die
örtliche Rechtslage verboten oder außer Kraft gesetzt, bleiben die restlichen Klauseln in Kraft.
Diese Garantie wird gelegentlich aktualisiert. Die jeweils aktuellste Version der Garantieerklärung von QSC finden Sie im Internet unter www.qscaudio.com.
Sie erreichen uns telefonisch unter +1 800-854-4079 (gebührenfrei in den USA und Kanada) oder im Internet unter www.qscaudio.com.
Die beschränkte Garantie von QSC gilt in den USA und vielen (aber nicht allen) anderen Ländern für einen Zeitraum von drei (3) Jahren ab
Kaufdatum.
QSC-Garantieinformationen für andere Länder als die USA erhalten Sie von Ihrem autorisierten QSC-Händler oder Distributor. Eine Liste der internationalen QSC-Händler
und Distributoren finden Sie unter www.qscaudio.com.
Um Ihr QSC-Produkt online zu registrieren, besuchen Sie www.qscaudio.com und wählen Sie „Product Registration“ (Produktregistrierung). Andere Fragen zu dieser
Garantie können per Telefon, E-Mail oder von Ihrem autorisierten QSC-Händler beantwortet werden.
© 2009, QSC Audio Products, LLC.
Möglicherweise besteht Patentschutz oder Patente können angemeldet sein.
QSC ist eine eingetragene Marke von QSC Audio Products, LLC.
„QSC“ und das QSC-Logo sind beim Patent- und Markenamt der USA eingetragen.
Alle Marken sind Eigentum ihrer jeweiligen Inhaber.

4
GR
5
Einführung
Vielen Dank für Ihren Kauf des Verstärker-Backkup-Systems DAB-801 Q-SysTM. Um den korrekten Betrieb im unwahrscheinlichen Fall eines Verstärker- oder Q-Sys-
Ausfalls zu gewährleisten, wird empfohlen, alle Informationen in diesem Installationshandbuch genau durchzulesen.
Das DAB-801 erweitert die Q-Sys-Backup-Fähigkeit auf designierte QSC-Leistungsverstärker und E/A-Rahmen mit CODP4-Karten. Das DAB-801 ermöglicht das
Hinzufügen von N+1 Verstärkerredundanz zu jedem System für bis zu 8 Kanäle sowie das automatische Umschalten aller mit dem DataPort verbundenen Verstärker
von einem primären E/A-Rahmen auf einen Backup-E/A-Rahmen.
Das DAB-801 kann leicht in ein Audiosystem auf Q-Sys-Basis integriert werden. Das hinten im Rack eingebaute DAB-801 minimiert die Platzbelegung im Rack. Die
Netzverbindung erfolgt schnell und einfach. Ein Schnelltrennstecker des IEC-Typs mit Sperrklammer gewährleistet eine zuverlässige Verbindung mit dem Netz.
Die weltweit verwendbare Stromversorgung wird mit 100-240 V AC, 50/60 Hz betrieben. Dank der Verwendung von standardmäßigen QSC HD-15 DataPort-
Steckverbindern und abnehmbaren Hochstrom-Klemmenleisten bietet das DAB-801 einen einfach zu installierenden Anschlusssatz. Mithilfe von zwei D-Sub 15-Stift-
Anschlüssen ist eine direkte Verbindung mit einem Paar E/A-Rahmen für die Regelung und Überwachung des DAB-801 möglich. Es stehen zwei Paging-Modi für Paging
bei hoher Priorität zur Verfügung, die entweder durch standardmäßigen Kontaktschluss oder eine Auslöserspannung von +12 V DC aktiviert werden. Zwei DAB-801-
Tafeln können mit dem im Lieferumfang enthaltenen 37-Stift-Kabel kombiniert werden, um insgesamt 16 Kanäle für E/A-Rahmen und N+1-Redundanz zu erhalten.
Verschiedene LED-Anzeigen weisen den Benutzer auf den aktuellen Status der Tafel hin. Die LEDs umfassen eine AC-Betriebsanzeige, Anzeigen des Leistungsstatus des
E/A-Rahmens, Anzeigen des Leistungsstatus des Verstärkers, E/A-Rahmen-Ausfallanzeigen und Verstärkerausfallanzeigen.
Laden Sie die neueste Version der Q-Sys-Software herunter, um zu gewährleisten, dass Ihr System mit diesem Zubehörteil funktioniert.
Glossar
Netzstrom – Die Wechselspannung, mit der eine Wand- oder andere Steckdose gespeist wird.
Backup – Das redundante Objekt in einem fehlersicheren System. Bei einem Ausfall des Primärobjekts ersetzt das Backup-Objekt das Primärobjekt, wodurch der
normale Systembetrieb gewährleistet wird.
CODP4 – QSC-Ausgangskarte für den internen Einbau in einem E/A-Rahmen. Wird mit 2 Verstärkern verbunden, die mit DataPorts ausgestattet sind, oder
mit einem einzelnen 4-Kanal-Verstärker.
D-Sub (oder DB) – Kabelsteckverbindertyp, dessen äußere Hülle wie der Großbuchstabe D geformt ist. DB-Steckverbinder weisen zwei einzelne Stiftreihen auf.
DataPort – Proprietärer QSC-Anschluss an vielen unserer Festinstallations- und Tourenverstärkern. Verwendet einen Steckverbinder des Typs HD-15.
Erweiterungstafel – Ein identisches DAB-801, das mit einem Master-DAB-801 verbunden ist und die Gesamtkanalkapazität des Systems auf 16 Audiokanäle
erhöht.
Fehlertolerant – Ein System, das einen kontinuierlichen Betrieb, evtl. auch bei reduzierter Leistung, bietet, ohne bei einem Ausfall einer Systemkomponente komplett
auszufallen.
GPIO – Akronym für General Purpose Input and Output (Allgemein-E/A).
HD15 – Hoch dichter Kabelsteckverbinder, dessen äußere Hülle wie der Großbuchstabe D geformt ist. HD-Steckverbinder weisen drei einzelne Stiftreihen auf. „15“
steht für die Gesamtanzahl der Kontaktstifte des Steckverbinders.
IEC-Buchse – Standard-Netzstromanschluss, der bei den meisten Verbrauchergeräten verwendet wird.
E/A-Rahmen – QSC-Hardware für den Ein- und Ausgang von Audiosignalen von einem Q-Sys-System.
N+1-Redundanz – System mit „N“ Objekten und einem einzigen Backup-Objekt. Fällt ein Einzelobjekt aus, ersetzt das System das Objekt automatisch durch das
Backup-Objekt. Beim DAB-801 sind die Verstärker auf diese Weise redundant.
Primärer E/A-Rahmen – Der Haupt-E/A-Rahmen in einem fehlerresistenten System. Fällt der Haupt-E/A-Rahmen aus, wird der volle Systembetrieb automatisch
mithilfe des Backup-Objekts wiederhergestellt.
Q-SysTM – Proprietäre Systemlösung von QSC Audio.

4
5
GR
Korrekte Verwendung
Das DAB-801 muss als Teil eines Q-SysTM Systems eingesetzt werden. Daher kann das DAB-801 nicht mit einem anderen Regelungssystem verwendet werden. Das
DAB-801 kann außerdem nur an Verstärker mit QSC DataPort angeschlossen werden.
Es können nur Verstärker desselben Modells mit dem DAB-801 verbunden werden. Eine Kombination verschiedener Verstärkermodelle wird vom
DAB-801 nicht unterstützt.
Rack-Einbau
Das DAB-801 wird hinten in einem Rack eingebaut. Verwenden Sie zur Befestigung des DAB-801 an den hinteren Rack-Schienen vier Schrauben und •
Unterlegscheiben. Das DAB-801 kann vorne in einem Rack eingebaut werden, doch empfiehlt QSC dies nicht, weil dadurch die Verlegung der Leitungen und Kabel
komplizierter wird.
Beim Einbau in einem Rack ist Folgendes zu beachten:
Erhöhte Betriebsumgebungstemperatur 1. – Bei Einbau in einer geschlossenen oder aus mehreren Einheiten bestehenden Rackbaugruppe kann die
Betriebsumgebungstemperatur der Rack-Umgebung höher als die der Raumumgebung sein. Daher muss darauf geachtet werden, dass das Gerät in einer
Umgebung eingebaut wird, die mit der unter Technische Daten angegebenen maximalen Umgebungstemperatur (Tma) kompatibel ist.
Reduzierte Luftströmung 2. – Das Gerät ist so in ein Rack einzubauen, dass die für den sicheren Gerätebetrieb notwendige Luftströmung nicht beeinträchtigt wird.
Mechanische Last 3. – Beim Einbau des Geräts in einem Rack ist darauf zu achten, dass keine Gefahrenquelle durch ungleiche mechanische Lasten entsteht.
Überlastung von Stromkreisen 4. – Das Anschließen des Geräts an den Versorgungsstromkreis und die Auswirkungen einer Überlastung der Stromkreise auf den
Überstromschutz und die Versorgungsverdrahtung sind ebenfalls in Erwägung zu ziehen. Dazu sind die jeweiligen Angaben auf dem Typenschild heranzuziehen.
Zuverlässige Erdung 5. – Rackmontierte Geräte müssen jederzeit zuverlässig geerdet sein. Dabei ist besonders auf Versorgungsanschlüsse zu achten, die keine
direkte Verbindung mit dem Versorgungsstromkreis darstellen (z. B. Verwendung von Steckdosenleisten).
Netzanschluss
Schließen Sie den Netzstrom an der IEC-Buchse auf der Vorderseite der Tafel an, indem Sie das
IEC-Anschlussende des Netzkabels ganz in die IEC-Buchse an der Tafel einstecken. Klappen Sie die
Metallhalteklammer nach oben und über das Ende des IEC-Kabels, um zu gewährleisten, dass das Kabel
nicht versehentlich abgetrennt wird.
Wenn das von QSC gelieferte Kabel verloren geht oder beschädigt wird, kann als
Ersatz ein IEC-Netzkabel mit Leiterdurchmesser AWG 18 (1,02 mm²) verwendet
werden.
Das DAB-801 weist keinen Netzschalter auf, um eine hohe Zuverlässigkeit zu
gewährleisten.
Vorsicht: An einer Steckdose liegen möglicherweise tödliche Spannungen an.
Trennen der Netzverbindung
Um das Netzkabel abzutrennen, die Metallhalteklammer öffnen und den IEC-Kunststoffstecker fassen. Den Kunststoffstecker gerade aus der Buchse ziehen.

6
GR
7
Systemdiagramm mit
2-Kanal-Verstärker
LED-Betriebsanzeige
Die blaue LED-Betriebsanzeige leuchtet auf, wenn das Netzkabel richtig angeschlossen und die Netzstromversorgung funktionstüchtig ist. Die LED-Betriebsanzeige
erlischt, wenn der Netzschalter ausgeschaltet oder die Tafel vom Netzstrom abgetrennt wird. Leuchtet die Betriebsanzeige nicht auf, wenn das IEC-Kabel angeschlossen
ist, überprüfen Sie, ob das Netzkabel richtig an der Tafel und an einer Steckdose angeschlossen ist. Überprüfen Sie, ob die Steckdose richtig funktioniert.
Übersicht über die Systemanschlüsse
Systemdiagramm mit
4-Kanal-Verstärker

6
7
GR
Anschlüsse des primären E/A-Rahmens
Q SysTM Rahmen
DAB-801
E/A-Rahmen-DataPort-Anschlüsse
Stecker-Stecker-QSC DataPort-Kabel von den HD-15-Steckverbindern an der Rückseite
des primären E/A-Rahmens am DAB-801 anschließen. DataPort-Anschlüsse sollten vom
E/A-Rahmen zum oberen und äußersten HD-15-Anschluss am DAB-801 erfolgen. Diese
Anschlüsse sind als „Primary Q-Sys DataPorts“ beschriftet und mit den Buchstaben A-D
versehen.
E/A-Rahmen-GPIO-Anschlüsse
Stecker-Stecker-DB-15-Kabel vom GPIO-Anschluss am primären E/A-Rahmen mit dem DAB-
801 DB-15-Steckverbinder mit der Beschriftung „Primary Q-Sys GPIO“ verbinden.

8
GR
9
Backup-E/A-Rahmen-Anschlüsse
Backup-E/A-Rahmen-GPIO-Anschlüsse
Wird ein Backup-E/A-Rahmen verwendet (optional), Stecker-Stecker-DB-15-Kabel vom GPIO-Anschluss am Backup-E/A-Rahmen mit dem DAB-801
DB-15-Steckverbinder mit der Beschriftung „Backup Q-Sys GPIO“ verbinden.
Für 2-Kanal-Backup-Verstärker muss der mit „X“ gekennzeichnete DataPort am DAB-801 verwendet werden. NICHT DATAPORT „Y“
VERWENDEN!
Q SysTM Rahmen
DAB-801
Backup-E/A-Rahmen-DataPort-Anschlüsse
Wird ein Backup-E/A-Rahmen verwendet (optional), seine HD-15-Steckverbinder mittels QSC DataPort-Kabeln mit dem DAB-801 verbinden. Backup-
DataPort-Anschlüsse sollten vom E/A-Rahmen zum oberen und innersten HD-15-Anschluss am DAB-801 erfolgen. Diese Anschlüsse sind als „Backup
Q-Sys DataPorts“ beschriftet und mit den Buchstaben A-D versehen.
Die Anschlüsse vom primären und Backup-E/A-Rahmen müssen identisch sein. Wird Anschluss A am primären E/A-Rahmen mit dem
primären Anschluss A am DAB-801 verbunden, muss Anschluss A am Backup-E/A-Rahmen mit dem Backup-Anschluss A am
DAB-801 verbunden werden.

8
9
GR
Anschlüsse des primären 2-Kanal-Verstärkers
Ausgangsanschlüsse des primären 2-Kanal-Verstärkers
Die Ausgänge der primären Verstärker mit den grünen, abnehmbaren Klemmenleisten mit der Beschriftung „Connect to Primary Amplifier“ (An primären Verstärker
anschließen) am DAB-801 verbinden. Die Ausgänge des primären Verstärkers „A“ müssen mit dem Abschnitt an der abnehmbaren Klemmenleiste verbunden werden,
der mit „A“ gekennzeichnet ist.
Jeder Verstärkerausgang muss mit dem korrekten Abschnitt seiner Klemmenleiste verbunden sein.
Jede Klemmenleiste unterstützt bis zu 4 Verstärker-Ausgangskanäle.
DataPort-Anschlüsse des primären 2-Kanal-Verstärkers
Um 2-Kanal-Verstärker mit dem DAB-801 zu verbinden, die Stecker-Stecker-QSC DataPort-Kabel von den HD-15-Steckverbindern mit der Beschriftung
„Primary Amplifier DataPorts“ am DAB-801 mit den HD-15 DataPort-Steckverbindern an den Verstärkern verbinden.

10
GR
11
Anschlüsse des Backup-2-Kanal-Verstärkers
DataPort-Anschlüsse des Backup-2-Kanal-Verstärkers
Um einen Backup-2-Kanal-Verstärker mit dem DAB-801 zu verbinden, ein Stecker-Stecker-QSC DataPort-Kabel vom HD-15-Steckverbinder mit der
Beschriftung „Backup Amplifier DataPorts“ am DAB-801 mit dem HD-15 DataPort-Steckverbinder am Verstärker verbinden.
Der primäre und der Backup-Verstärker müssen vom gleichen Typ sein und die gleiche Kanalzahl aufweisen.
Dazu muss unbedingt der Backup-DataPort mit der Kennzeichnung „X“ am DAB-801 verwendet werden.
Ausgangsanschlüsse des Backup-2-Kanal-Verstärkers
Die Ausgänge des Backup-Verstärkers mit der grünen, abnehmbaren Klemmenleiste mit der Beschriftung „Connect to Backup Amplifier“ (An
Backup-Verstärker anschließen) am DAB-801 verbinden. Der Ausgang des Backup-Verstärkers „X“ muss mit dem Abschnitt an der abnehmbaren
Klemmenleiste verbunden werden, der mit „X“ gekennzeichnet ist.
Die Backup-Lautsprecheranschlüsse „Y“ müssen offen bleiben.

10
11
GR
Lautsprecheranschlüsse
Um die Lautsprecher mit dem DAB-801 zu verbinden, die Anlagenkabel mit den grünen abnehmbaren Klemmenleisten mit der Beschriftung
„Connect to Facility Speakers“ (Mit Anlagenlautsprechern verbinden) am DAB-801 verbinden.
Jeder Verstärkerausgang muss mit dem korrekten Abschnitt seiner Klemmenleiste verbunden sein.

12
GR
13
DataPort-Anschlüsse des primären 4-Kanal-Verstärkers
Um 4-Kanal-Verstärker mit dem DAB-801 zu verbinden, die Stecker-Stecker-QSC DataPort-Kabel von den HD-15-Steckverbindern mit der Beschriftung
„Primary Amplifier DataPorts“ am DAB-801 mit den HD-15 DataPort-Steckverbindern an den Verstärkern verbinden.
Ausgangsanschlüsse des primären 4-Kanal-Verstärkers
Die Ausgänge der primären Verstärker mit den grünen, abnehmbaren Klemmenleisten mit der Beschriftung „Connect to Primary Amplifier“ (An
primären Verstärker anschließen) am DAB-801 verbinden. Die Ausgänge des primären Verstärkers „A“ müssen mit dem Abschnitt an der abnehmbaren
Klemmenleiste verbunden werden, der mit „A“ gekennzeichnet ist.
Jeder Verstärkerausgang muss mit dem korrekten Abschnitt seiner Klemmenleiste verbunden sein.
Anschlüsse des primären 4-Kanal-Verstärkers

12
13
GR
Erweiterungs-DAB-801
Erfordert das System mehr als 8 Redundanzkanäle, kann über einen Erweiterungsbus ein
zweites DAB-801 hinzugefügt werden.
Um ein zweites DAB-801 hinzuzufügen, verwenden Sie das im Lieferumfang enthaltene
Stecker-Stecker-DB-37-Kabel, um die beiden DB-37-Anschlüsse mit der Beschriftung
„Control Extension Bus“ zu verbinden.
Verwenden Sie für GPIO-, Paging- und Backup-Verstärkeranschlüsse weiterhin die
primäre Tafel. Verwenden Sie die Erweiterungstafel nur, um die zusätzlichen Q-SysTM
DataPorts und weitere primäre Verstärker anzuschließen.
Backup-Verstärker nicht an das Erweiterungs-DAB-801 anschließen!
DataPort-Anschlüsse des Backup-4-Kanal-Verstärkers
Um einen Backup-4-Kanal-Verstärker mit dem DAB-801 zu verbinden, die Stecker-Stecker-QSC DataPort-Kabel vom HD-15-Steckverbinder mit der
Beschriftung „Backup Amplifier DataPorts“ am DAB-801 mit den HD-15 DataPort-Steckverbindern am Verstärker verbinden.
Der primäre und der Backup-Verstärker müssen vom gleichen Typ sein und die gleiche Kanalzahl aufweisen.
Ausgangsanschlüsse des Backup-4-Kanal-Verstärkers
Die Ausgänge des Backup-Verstärkers mit der grünen, abnehmbaren Klemmenleiste mit der Beschriftung „Connect to Backup Amplifier“ (An Backup-
Verstärker anschließen) am DAB-801 verbinden. Der Ausgang der Backup-Kanäle „X“ muss mit dem Abschnitt an der abnehmbaren Klemmenleiste
verbunden werden, der mit „X“ gekennzeichnet ist.
Jeder Verstärkerausgang muss mit dem korrekten Abschnitt seiner Klemmenleiste verbunden sein.
Anschlüsse des Backup-4-Kanal-Verstärkers

14
GR
15
Verbinden Sie stattdessen die abnehmbare Klemmenleiste mit der Beschriftung „Speaker Extension Bus“ (Lautsprecher-Erweiterungsbus) am Erweiterungs-DAB-801
mit der abnehmbaren Klemmenleiste mit der Beschriftung „Speaker Extension Bus“ am primären DAB-801. Alle anderen für den Erweiterungsbetrieb notwendigen
Anschlüsse werden intern über das DB-37-Kabel verlegt.
Anzeigen
Q-SysTM DataPort-Status
Oberhalb jedes primären Q-Sys DataPort-Anschlusses befinden sich zwei LEDs. Die grünen
LEDs mit der Aufschrift „Normal“ leuchten auf, wenn der primäre Q-Sys E/A-Rahmen aktiv und
über den GPIO-Anschluss mit dem DAB-801 verbunden ist. Fällt der primäre E/A-Rahmen aus,
leuchten die roten LEDs oberhalb der mit „Fault“ (Fehler) beschrifteten DataPorts auf. Je nach
Art des Ausfalls können die grünen LEDs weiterhin aufleuchten oder nicht. (Abbildung 1)
Oberhalb jedes Backup-Q-Sys DataPort-Anschlusses befinden sich zwei LEDs. Die grünen
LEDs mit der Aufschrift „Ready“ (Bereit) leuchten auf, wenn der Backup-Q-Sys-E/A-Rahmen
aktiv und über den Backup-GPIO-Anschluss mit dem DAB-801 verbunden ist. Fällt der primäre
E/A-Rahmen aus, leuchten die gelben LEDs oberhalb der mit „Backup Active“ beschrifteten
DataPorts auf, um zu signalisieren, dass der Backup-E/A-Rahmen aktiv ist. (Abbildung 2)
Verstärker-DataPort-Status
Oberhalb jedes primären Verstärker-DataPort-Anschlusses befinden sich zwei LEDs. Die grünen
LEDs mit der Aufschrift „Normal“ leuchten auf, wenn der primäre Verstärker angeschlossen
und aktiv ist. Fällt einer der primären Verstärker aus, leuchtet die rote LED mit der Beschriftung
„Fault“ (Fehler) oberhalb des jeweiligen DataPorts auf, der mit dem fehlerhaften Verstärker
verbunden ist. Je nach Art des Ausfalls können die grünen LEDs weiterhin aufleuchten oder
nicht. (Abbildung 3)
Oberhalb jedes Backup-Verstärker-DataPort-Anschlusses befinden sich zwei LEDs. Die
grünen LEDs mit der Aufschrift „Ready“ (Bereit) leuchten auf, wenn der Backup-Verstärker
angeschlossen und aktiv ist. Fällt einer der primären Verstärker aus, leuchtet die gelbe LED
mit der Beschriftung „Backup Active“ oberhalb des Backup-DataPorts auf, der mit dem
Backup-Verstärker verbunden ist. Dies zeigt an, dass der Backup-Verstärker verwendet wird.
(Abbildung 4)
– Abbildung 1 –
– Abbildung 2 –
– Abbildung 3 –
– Abbildung 4 –

14
15
GR
DAB-801
Anschlüsse
Eingang
Ausgang
Sonstige
6-Positions-„Euro“- oder „Phoenix“-Typ, QSC DataPort (HD-15), QSC GPIO (DB-15).
QSC DataPort (HD-15), 8-Positions-Hochstrom-„Euro“- oder „Phoenix“-Typ.
Regelungs-Erweiterungsbus (DB-37), Netzeingang, IEC-Typ
Regler Paging-Zuweisung: 8-Positions-DIP-Schalter
Paging-/Alarm-Eingänge Symmetrisch, 5000 Ohm, 3 Veff
LED-Anzeigen POWER (Strom, blau, jeweils 1)
NORMAL (grün, jeweils 8, 1 pro Primär-DP)
FAULT (Fehler, rot, jeweils 8, 1 pro Primär-DP)
BACKUP ACTIVE (Backup aktiv, gelb, jeweils 6, 1 pro Backup-DP)
Maximale Verstärkernenndaten 1200 W pro Kanal
Netzstromanforderungen 100 – 240 V AC, 50 – 60 Hz, 12 W max.
Betriebstemperatur (Tma) 0°C – 40°C nicht kondensierend
Abmessungen (HxBxT) 7" (17,8 cm) 4 RU x 19" (48,3 cm) Rack-Einbau x 2" (5,1 cm)
Gewicht (netto/Versand) 3,5 kg (7,8 lb)/5 kg (10,8 lb)
Paging-Abschnitt
Anschluss
Das DAB-801 weist zwei nicht vernetzte analoge Paging-Eingänge auf. Beide Paging-
Eingänge haben vor allen Q-SysTM Systemeingängen Vorrang. Der erste Eingang
an einem abnehmbaren 6-Positions-Sockel ist mit „Page Input“ (Paging-Eingang)
beschriftet. Der zweite Eingang, ebenfalls an einem abnehmbaren 6-Positions-Sockel,
ist mit „Alarm Input“ (Alarmeingang) beschriftet. Ein 8-Positions-Routing-Schalter
bestimmt, welche Verstärkerkanäle das Paging- oder Alarmsignal empfangen.
Paging-Priorität
Ist der Eingang „Page Input“ aktiviert, hat dieser vor allen Q-Sys-Systemeingängen auf
den ausgewählten Kanälen Vorrang. Ist der Eingang „Alarm Input“ aktiviert, hat dieser
sowohl vor den Paging-Eingängen wie vor allen Q-Sys-Systemeingängen Vorrang.
Erweiterungstafel
An jeder Tafel müssen ihre eigenen Paging-/Alarmsignale angeschlossen und die
Routing-Schalter eingestellt werden.
Abmessungen
Technische Daten
19"
48,3 cm
2"
5,1 cm
7"
17,8 cm

Adresse:
QSC Audio Products, LLC
1675 MacArthur Boulevard
Costa Mesa, CA 92626-1468 USA
Telefonnummern:
Zentrale: +1 (714) 754-6175
Verkauf und Marketing: + 1 (714) 957-7100 oder gebührenfrei
(nur in den USA) (800) 854-4079
Kundendienst: +1 (714) 957-7150 oder gebührenfrei
(nur in den USA) (800) 772-2834
Fax-Nummern:
Verkauf und Marketing - Fax: +1 (714) 754-6174
Kundendienst - Fax: +1 (714) 754-6173
Internet:
www.qscaudio.com
E-Mail:
info@qscaudio.com
service@qscaudio.com
© 2009 QSC Audio Products, LLC. Alle Rechte vorbehalten. QSC, das QSC-Logo und Q-Sys sind eingetragene Marken von QSC Audio Products, LLC und beim Patent- und Markenamt
der USA und anderer Länder angemeldet. Alle anderen Marken sind Eigentum ihrer jeweiligen Inhaber. Möglicherweise besteht Patentschutz oder Patente können angemeldet sein.

硬件安装手册
DAB-801 – DataPort 放大器 8 通道备份
Q-SysTM 放大器和 I/O 框架备份配件
*TD-000292-00*
TD-000292-00-A
DAB-801

2
SCH
3
重要的安全注意事项和符号说明
警告!
由 QSC Audio Products, LLC 制造的所有产品均经过精心设计,可保证安全工作,并且经权威的产品安全机构认证,符合此
类产品的所有常规标准。 但是,在本 DataPort 放大器的继电器面板盖内部会存在危险电压和电量。 要求用户认真阅读
本手册的注意事项。 如果产品跌落到地上、凹进、浸湿或者里面有部件松动,则会大大增加电击的危险。 拔下交流电
线,然后将本产品送交合格的维修人员进行检查和维修。 关于物理设备的安装,请咨询经认证的专业工程师。 确保理
解并遵循所有当地、州/省/自治区和国家/地区关于悬吊设备的安全和操作的规定。
支持与服务
QSC Audio Products, LLC 拥有遍及世界各地的分销和服务网络。 当地代理机构可以解答您的疑问并处理您的问题。
请阅读这些规定。1.
请保存好这些规定。2.
请谨记所有警告。3.
请遵守所有规定。4.
警告:为避免出现火灾或电击情况,请不要让此设备淋雨或受潮。 请不要在靠近水的地方使用本设备。5.
在清洁设备时只能用干布擦拭。6.
切勿堵塞通风口。 根据制造商的说明进行安装。7.
不要安装在会产生热量的热源(如散热器、热调节装置、炉子或者其他设备)附近。8.
电器耦合器是交流电源的断路设备,安装后应保持随时可用。9.
勿使接地插头的安全性失效。 接地插头有两个叶片和一个接地爪。 较宽的叶片或第三个爪手是为人身安全而提供10.
的。 如果所提供的插头与您的插座不匹配,请向电工咨询了解如何更换该旧插座。 本设备应通过保护性接地连接
到插座上。
保护电线不被踩踏或挤压,尤其要注意插头、电源插座及其与本设备的连接点。11.
仅限使用 12. QSC Audio Products, LLC 指定的附件或配件。
仅限使用随本设备或由 13. QSC Audio Products, LLC 出售的硬件、托架、支架和元件。
在雷暴天气下或长时间不用时,请断开本设备的电源连接。14.
应由合格人员进行维护。 如果由于以下情况导致本设备损坏,必须进行维修:电源线或插头损坏,液体溅到本设15.
备或物体落入本设备内部,设备遭到雨淋或受潮,不能正常工作或曾跌落。
等边三角形内带箭头的闪电符号用于警告用户该产品外壳内有非绝缘“危险”电压,会对人体产生电击危
险。
等边三角形内带惊叹号用于提醒用户本手册中重要的操作和维护(维修)规定。
小心:为避免电击危险,请不要卸下盖板。 内部无用户能维修的零件。 联络合格的专业人员进行维修。

2
3
SCH
保修(仅限于美国;其他国家/地区的用户请联系您的经销商或分销商)
免责声明
QSC Audio Products, LLC 对于因疏忽或不适当安装和/或使用本产品而对继电器面板或任何其他设备造成的损坏不承担任
何责任。
QSC Audio Products 3 年有限质保协议
QSC Audio Products, LLC (”QSC”) 担保其产品不会出现材料或制造工艺缺陷;若在正常安装和使用条件下出现质量问题,QSC
将按照本质保协议更换有缺陷的零件并维修故障产品 – 但需要您预付运费将产品送回我们的工厂、任一授权维修站或
授权的 QSC 国际分销商,并附带购买证明(即销售收据)复印件。 此质保协议规定,退回的产品必须经我们检查断定
是否存在制造缺陷。 本质保不适用于任何因误用、疏忽、意外或不正确安装导致损坏的产品或日期编码被去掉或破损
的产品。 QSC 不对意外和/或间接发生的损坏承担责任。 此质保赋予您特定的法律权力。 此有限质保在保修期内可
自由转移。 如果产品购自未经授权的零售商/网上零售商,或者以任何方式去除、涂改或覆盖了原始出厂序列号,则此
QSC 产品质保无效。 对于此产品中软件或数据的损坏或丢失,不属于质保范围。 在进行维修或更换服务时,QSC 将只
承担重新安装此产品原始配置软件及后续更新版本等合理范围内的工作,对于所维修设备上非此产品原始附带的软件或
数据,不进行任何恢复或传输操作。
客户可能享有更多权利,具体取决于所在的国家/地区或州/省/自治区。 如果本有限质保的某一条款被当地法律视为无
效、禁止或被取代,则其余条款仍然有效。
此质保会定期更新。 如需最新版本的 QSC 质保声明,请访问 www.qscaudio.com。
若要联系我们,请致电 800-854-4079 或访问我们的网站:www.qscaudio.com。
QSC 有限质保有效期为三 (3) 年,在美国和其他许多(但非全部)国家/地区均自购买之日起生效。
要了解美国之外其他国家/地区的 QSC 质保信息,请联系相应的授权 QSC 国际分销商。 可在 www.qscaudio.com 中找到
QSC 国际分销商列表。
若要在线注册您的 QSC 产品,请转至 www.qscaudio.com 并选择 ”Product Registration”(产品注册)。 对于此质保协议的其
他问题,可以通过电话、电子邮件寻求答复,或者联系授权的 QSC 分销商。
© 2009, QSC Audio Products, LLC.
已申请专利或专利待批。
QSC 是 QSC Audio Products, LLC 的注册商标。
“QSC” 和 QSC 徽标已在美国专利和商标管理局注册。
所有商标均归其各自所有者拥有。

4
SCH
5
简介
非常感谢您购买 DAB-801 Q-SysTM 放大器备份系统。 为了确保在放大器或 Q-Sys 出现故障的情况(这种情况很少见)下采
取正确操作,建议阅读本安装手册中提供的所有信息。
DAB-801 扩展了 Q-Sys 的备份能力,使其范围包括指定的 QSC 功率放大器和装有 CODP4 卡的 I/O 框架。 利用 DAB-801,
能够为任何系统(最多达 8 通道)提供 N+1 放大器冗余,并能够自动将所有通过 DataPort 连接的放大器从主 I/O 框架切换至备
份 I/O 框架。
DAB-801 可以轻松地集成到基于 Q-Sys 的音频系统中。 它安装在机架背面,因此能最大限度减少机架空间占用。 交
流线路连接方便快捷;IEC 型号的快速断开插头带有锁定托架,确保可靠地连接交流电源。 全球通用型电源可在
100-240VAC、50/60Hz 条件下工作。 通过使用 QSC 标准的 HD-15 DataPort 接头和可高电流拔插的端子板,DAB-801 提供了安装方便的接头
组。 通过两个 D-Sub 15 针接头,可以直接连接到一对 I/O 框架,以便对 DAB-801 进行监控。 有两种分页模式可用于高优先级
分页,可通过标准触点闭合或 +12VDC 触发电压激活这两种分页模式。 使用附带的 37 针电缆,可以将两个 DAB-801 面板
组合起来使用,使 I/O 框架总共达到 16 个通道并实现 N+1 冗余。
设备上有多个 LED 指示灯,可提醒用户当前面板状态。 这些 LED 指示灯包括交流电源指示灯、I/O 框架电源状态指示
灯、放大器电源状态指示灯、I/O 框架故障指示灯和放大器故障指示灯。
请下载最新版本的 Q-Sys 软件,以确保您的系统有效利用这些配件。
术语表
交流电源 – 通过墙壁插座提供的交流电压。
备份 – 容错系统中的冗余部件。 如果主部件发生故障,备份部件将替代主部件,恢复完整的系统功能。
CODP4 – QSC 输出卡,设计为在 I/O 框架内部安装。 可以连接到两个带有 DataPort 的放大器上,或一个 4 通道
放大器上。
D-Sub(或 DB)– 一种电缆接头类型,外壳形状像是大写字母 D。 DB 类型接头有两排针脚。
DataPort – 一种 QSC 专有的连接方式,可在许多设备安装和巡回演出放大器中使用。 使用 HD-15 类型的接头。
扩展面板 – 与 DAB-801 相同的设备,将其连接到主 DAB-801 上可以将系统的通道总数提高到多达 16 个音频通
道。
容错系统 – 这种系统能够连续运行,当其某个部件发生故障时,有可能降低性能级别,但不会使其彻底中止
运行。
GPIO – General Purpose Input and Output(通用输入和输出)的首字母缩写词。
HD15 – 一种高密度类型的电缆接头,外壳形状像是大写字母 D。 HD 类型的接头有三排针脚。 “15” 表示接头的
针脚总数。
IEC 插座 – 一种标准的交流电源连接器,广泛用于大多数消费类设备上。
I/O 框架 – QSC 硬件,用于向 Q-Sys 系统输入或从其中输出音频信号。
N+1 冗余 – 一种冗余系统,其中有 N 个部件和 1 个备份部件。 如果任意一个部件发生故障,系统会自动用
备份部件替代它。 对于 DAB-801,放大器具有这种形式的冗余。
主 I/O 框架 – 在容错系统中的主要 I/O 框架。 如果主 I/O 框架发生故障,备份部件将自动恢复完整的系统功
能。
Q-SysTM – QSC Audio 的专有系统解决方案。

4
5
SCH
使用方法
DAB-801 必须作为 Q-SysTM 系统的一部分进行使用。 因此,DAB-801 不能与任何其他控制系统一起使用。 更进一
步地说,DAB-801 只能通过接口与配备有 QSC DataPort 的放大器连接。
与 DAB-801 连接的所有放大器必须是同一型号;DAB-801 不支持放大器型号混用。
机架安装
DAB-801 安装在机架背面。 使用四颗螺钉和垫圈将 DAB-801 安装到背面的机架导轨上。 DAB-801 也可以安装到机
架的前面,但是 QSC 建议不要这样安装,因为这会使线缆布置更复杂。
在机架中安装时请注意下列事项:
1. 工作环境温度升高 – 如果在封闭的或包含多个设备的机架装配中进行安装,则机架环境的工作温度会
高于室温。 因此,应考虑将设备安装在适当的环境中,使其温度符合“规格”部分中列出的最高环境
温度 (Tma)。
2. 气流减少 – 在机架中安装设备时,应确保设备安全工作所需的空气流量不会减少。
3. 机械负荷 – 在机架中安装设备时,应确保不会因为机械负荷不均匀而造成危险情况。
4. 电路过载 – 应仔细考虑设备与电源电路之间的连接,以及电路过载可能对电流保护装置和供电线路造成何
种影响。 在解决此问题时,要适当参考设备铭牌上的额定电路参数。
5. 可靠的接地 – 机架安装设备必须有可靠的接地措施。 特别要注意非直接连接到分支电路上的电源连接
(比如使用电源插板)。
交流电源
找到交流电源线的 IEC 接头端,将其完全插入面板上的 IEC 插
座中,这样就可以将交流电源接入面板前面的 IEC
插座。 旋
起金属固定夹,夹住
IEC
电缆一端,确保电缆连接不会
无意间断开。
如果 QSC 提供的电源线丢失或损坏,可使用备用的 18# IEC
电源线。
DAB-801 没有可确保高可靠性的电源开关。
小心:交流电插座中存在致命电压。
断开交流电源
若要拔掉交流电源线,松开金属固定夹并抓住 IEC 接头的塑胶部位。 然后向外直拉,将接头从插座中拔出。

6
SCH
7
带有双通道放大器的系统示
意图
LED电源指示灯
当交流电源线正确连接,且交流电源供电正常时,蓝色的 LED 电源指示灯会亮起。 当从面板上拔下交流电源线
时,LED 电源指示灯熄灭。 如果连接 IEC 电缆后电源指示灯不亮,请确认是否已将交流电源线正确连接到面板并插入交流
电插座。 确认插座能够工作正常。
系统连接概述
带有 4 通道放大器的系
统示意图

6
7
SCH
主 I/O 框架连接
Q SysTM 框框
DAB-801
I/O 框架 DataPort 连接
从主 I/O 框架背面的 HD-15 接头上将公对公的 QSC DataPort 电缆连
接到 DAB-801。 DataPort 连接应该从 I/O 框架连接到 DAB-801 上部
最外侧的 HD-15 接头。 这些接头上标有“Primary Q-Sys DataPorts”(主
Q-Sys DataPort)字样并以字母 A-D 命名。
I/O 框架 GPIO 连接
从主 I/O 框架的 GPIO 端口上将公对公的 DB-15 电缆连接到 DAB-801
上标有“Primary Q-Sys GPIO”(主 Q-Sys GPIO)字样的 DB-15 接头。

8
SCH
9
备份 I/O 框架连接
备份 I/O 框架 GPIO 连接
如果使用备份 I/O 框架(可选),则从备份 I/O 框架的 GPIO 端口上将公对公的 DB-15 电缆连接到 DAB-801 上标有“Backup
Q-Sys GPIO”(备份 Q-Sys GPIO)字样的 DB-15 接头。
双通道备份放大器必须使用 DAB-801 上标有字母 “X“ 的 DataPort。 切勿使用 DATAPORT “Y“。
Q SysTM 框架
DAB-801
备份 I/O 框架 DataPort 连接
如果使用备份 I/O 框架(可选),则使用 QSC DataPort 电缆将其 HD-15 接头连接到 DAB-801。 备份 DataPort 连接应该从 I/O
框架连接到 DAB-801 上部最内侧的 HD-15 接头。 这些接头上标有“Backup Q-Sys DataPorts”(备份 Q-Sys DataPort)字样并以字
母 A-D 命名。
从主 I/O 框架和从备份 I/O 框架进行的连接必须相同,这很重要。 如果主 I/O 框架上的端口 A 连接到 DAB-801
上的主端口 A,则备份 I/O 框架上的端口 A 也必须连接到 DAB-801 上的备份端口 A。

8
9
SCH
主双通道放大器连接
主双通道放大器输出连接
将主放大器的输出连接到 DAB-801 上标有“Connect to Primary Amplifier”(连接到主放大器)字样的绿色可拔插端子板上。 主
放大器 “A” 的输出应该连接到可拔插端子板上标有字母 “A” 的部分。
确保将每路放大器输出都连接到相应端子板上的正确部分。
每个端子板可支持多达 4 通道的放大器输出。
主双通道放大器 DataPort 连接
若要将双通道放大器连接到 DAB-801,请从 DAB-801 上标有“Primary Amplifier DataPorts”(主放大器 DataPort)字样的 HD-15 接头
上,将公对公的 QSC DataPort 电缆连接到放大器上的 HD-15 DataPort 接头。

10
SCH
11
备份双通道放大器连接
备份双通道放大器 DataPort 连接
若要将备份 2 通道放大器连接到 DAB-801,请从 DAB-801 上标有“Backup Amplifier DataPorts”(备份放大器 DataPort)字样的 HD-15
接头上,将公对公的 QSC DataPort 电缆连接到放大器上的 HD-15 DataPort 接头。
主放大器和备份放大器的类型和通道数必须相同。
必须为此使用 DAB-801 上标有字母“X”的备份 DataPort。
备份双通道放大器输出连接
将备份放大器的输出连接到 DAB-801 上标有“Connect to Backup Amplifier”(连接到备份放大器)字样的绿色可拔插端子座
上。 备份放大器“X”的输出应该连接到可拔插端子板上标有字母“X”的部分。
备份扬声器接头“Y”应该空置。

10
11
SCH
扬声器连接
若要将扬声器连接到 DAB-801,请将设备电缆连接到 DAB-801 上标有“Connect to Facility Speakers”(连接到设备扬声器)字
样的绿色可拔插端子板上。
确保将每路放大器输出都连接到相应端子板上的正确部分。

12
SCH
13
主 4 通道放大器 DataPort 连接
若要将 4 通道放大器连接到 DAB-801,请从 DAB-801 上标有“Primary Amplifier DataPorts”(主放大器 DataPort)字样的 HD-15 接头
上,将公对公的 QSC DataPort 电缆连接到放大器上的 HD-15 DataPort 接头。
主 4 通道放大器输出连接
将主放大器的输出连接到 DAB-801 上标有“Connect to Primary Amplifier”(连接到主放大器)字样的绿色可拔插端子板上。 主
放大器 “A” 的输出应该连接到可拔插端子板上标有字母 “A” 的部分。
确保将每路放大器输出都连接到相应端子板上的正确部分。
主 4 通道放大器连接

12
13
SCH
扩展 DAB-801
如果系统设计需要多于 8 通道的冗余,则可以通过扩展总线增加第二
个 DAB-801。
若要增加第二个 DAB-801,请使用随附的公对公的 DB-37 电缆连接到一
起标有“Control Extension Bus”(控制扩展总线)字样的两个 DB-37 端口。
继续使用主面板进行 GPIO、分页和备份放大器连接。 扩展面板仅用于
连接增加的 Q-SysTM DataPort 和增加的主放大器。
请勿将备份放大器连接到扩展 DAB-801!
备份 4 通道放大器 DataPort 连接
若要将备份 4 通道放大器连接到 DAB-801,请从 DAB-801 上标有“Backup Amplifier DataPorts”(备份放大器 DataPort)字样的 HD-15
接头上,将公对公的 QSC DataPort 电缆连接到放大器上的 HD-15 DataPort 接头。
主放大器和备份放大器的类型和通道数必须相同。
备份 4 通道放大器输出连接
将备份放大器的输出连接到 DAB-801 上标有“Connect to Backup Amplifier”(连接到备份放大器)字样的绿色可拔插端子座上。
备份通道 “X” 的输出应该连接到可拔插端子板上标有字母 “X” 的部分。
确保将每路放大器输出都连接到相应端子板上的正确部分。
备份 4 通道放大器连接

14
SCH
15
应该将扩展 DAB-801 上标有“Speaker Extension Bus”(扬声器扩展总线)字样的可拔插端子板连接到主 DAB-801 上标有“Speaker
Extension Bus”(扬声器扩展总线)字样的可拔插端子板。 扩展操作所需的所有其他连接将在内部通过 DB-37 电缆布设。
指示灯
Q-SysTM DataPort 状态
每个主 Q-Sys DataPort 接头上方都有两个 LED 指示灯。 当主 Q-Sys I/O 框架处
于激活状态并通过 GPIO 接头连接到 DAB-801 时,标有“Normal”(正常)字样
的绿色 LED 指示灯会亮起。如果主 I/O 框架发生故障,则 DataPort 上方标
有“Fault”(故障)字样的红色 LED 指示灯会亮起,指示出现 I/O 框架故障。
绿色 LED 指示灯可能熄灭,也可能不熄灭具体取决于故障性质。(图 1)
每个备份 Q-Sys DataPort 接头上方都有两个 LED 指示灯。 当备份 Q-Sys I/O
框架处于激活状态并通过备份 GPIO 接头连接到 DAB-801 时,标有“Ready”
(就绪)字样的绿色 LED 指示灯会亮起。 如果主 I/O 框架发生故障,则
DataPort 上方标有“Backup Active”(备份激活)字样的黄色 LED 指示灯会亮起,
指示备份 I/O 框架已在联机使用中。(图 2)
放大器 DataPort 状态
每个主放大器 DataPort 接头上方都有两个 LED 指示灯。 当主放大器已经连
接好并处于激活状态时,标有“Normal”(正常)字样的绿色 LED 指示灯会亮
起。 如果某一个主放大器发生故障,则与故障放大器相连的 DataPort 上方
标有“Fault”(故障)字样的红色 LED 指示灯会亮起,指示出现放大器故障。
绿色 LED 指示灯可能熄灭,也可能不熄灭,具体取决于故障性质。(图 3)
每个备份放大器 DataPort 接头上方都有两个 LED 指示灯。 当备份放大器已
经连接好并处于激活状态时,标有“Ready”(就绪)字样的绿色 LED 指示灯会
亮起。 如果某一个主放大器发生故障,则与备份放大器相连的备份 DataPort
上方标有“Backup Active”(备份激活)字样的黄色 LED 指示灯会亮起,指示备
份放大器已在使用。(图 4)
– 图 1 –
– 图 2 –
– 图 3 –
– 图 4 –

14
15
SCH
DAB-801
接头
输入
输出
其他
6 针位欧式或 Phoenix 类型、QSC DataPort (HD-15)、QSC GPIO (DB-15)。
QSC DataPort (HD-15)、8 针位高电流欧式或 Phoenix 类型。
控制扩展总线 (DB-37)、IEC 类型的交流电插口。
控制部件 分页分配:8 位双列直插式拨动开关。
分页/警报输入 平衡输入,5000 欧姆,3 Vrms。
LED 指示灯 POWER(电源)(蓝色,每设备有 1 个)。
NORMAL(正常)(绿色,每设备有 8 个,每个主 DataPort 各有 1 个)。
FAULT(故障)(红色,每设备有 8 个,每个主 DataPort 各有 1 个)。
BACKUP ACTIVE(备份激活)(黄色,每设备有 6 个,每个备份 DataPort 各有 1 个)。
放大器最大额定功率 每通道 1200 瓦
电源要求 100 – 240 VAC,50 – 60 Hz,最大 12 瓦。
工作温度 (Tma) 0°C – 40°C,无冷凝
尺寸(高x宽x深) 7"(17.8 厘米)4 RU x 19"(48.3 厘米,机架安装) x 2"(5.1 厘米)
重量(净重/运输) 7.8 磅(3.5 千克)/10.8 磅(5 千克)
分页部分
连接
DAB-801 有两处互不连通的模拟分页输入。 这两处分页输入
均可覆盖所有的 Q-SysTM 系统输入。 第一处输入位于 6 位的
可拔插插头上,标有“Page Input”(分页输入)字样。 第二处
输入也位于 6 位的可拔插插头上,标有“Alarm Input”(警报输
入)字样。 通过一个 8 位选路开关可以选择哪些放大器通
道将接收分页信号或警报信号。
分页优先级
当启用“Page Input”(分页输入)时,它将覆盖所选通道上的所
有 Q-Sys 系统输入。 当启用“Alarm Input”(警报输入)时,它
将同时覆盖“Page Input”(分页输入)和 Q-Sys 系统输入。
扩展面板
每个面板必须连接自己的分页/警报信号以及选路开关组。
尺寸
规格
19 英寸
48.3 厘米
2 英寸
5.1 厘米
7 英寸
17.8 厘米

通信地址:
QSC Audio Products, LLC
1675 MacArthur Boulevard
Costa Mesa, CA 92626-1468 USA
电话:
总机:(714) 754-6175
销售与市场部门:(714) 957-7100 或免费电话
(仅限美国)(800) 854-4079
客户服务部门:(714) 957-7150 或免费电话
(仅限美国)(800) 772-2834
传真:
销售与市场部门传真:(714) 754-6174
客户服务部门传真:(714) 754-6173
网址:
www.qscaudio.com
电子邮件:
info@qscaudio.com
service@qscaudio.com
© 2009 QSC Audio Products, LLC. 保留所有权利。 QSC、QSC 徽标和 Q-Sys 是 QSC Audio Products, LLC 在美国专利和商标管理局以及其他国家/地区的注册商标。
其他所有商标归其各自所有者拥有。 已申请专利或专利待批。