RAKwireless Technology RAKRSR005 Wi-Fi Module User Manual xxxxx
Shenzhen Rakwireless Technology Co., Ltd. Wi-Fi Module xxxxx
Users Manual

RAK476 UART WiFi Module
Shenzhen Rakwireless Technology Co., Ltd.
www.rakwireless.com info@rakwireless.com
©2015 Rakwireless all rights reserved.
Mentioned in this document , the actual company and product names,
trademarks are their respective owners.
After update the new version, this document without prior notice.
.

Content
1.General Description.................................................................................................................. 1
2.Features......................................................................................................................................... 2
3.System Block Diagram............................................................................................................. 4
4.Module Hardware Description.............................................................................................. 5
4.1 Module photo........................................................................................................................................... 5
4.2 Package information.............................................................................................................................. 5
4.3 Pin definition............................................................................................................................................. 6
4.4 Reference design..................................................................................................................................... 7
5.Electrical Specification............................................................................................................. 8
5.1 General specification..............................................................................................................................8
5.2 802.11b Mode...........................................................................................................................................8
5.3 802. 11g Mode..........................................................................................................................................9
5.4 802. 11n HT20 Mode..............................................................................................................................9
5.5 802. 11n HT40 Mode............................................................................................................................10
6.Order information....................................................................................................................11
6.1 Order part number................................................................................................................................11
8.Contact information................................................................................................................12
9.Modification records.............................................................................................................. 13
.
7.FCC ..............................................................................................................11
Caution

1. General Description
RAK476 module is a Wi-Fi module that fully compliant with IEEE 802.11b/g/n wireless
standards, It combines an ARM-CM3 MCU, WLAN MAC, a 1T1R capable WLAN baseband,
and RF in the module. It have onboard antenna, and external antenna interface, RF output
PIN also exist in the board. RAK476 internally integrated TCP / IP protocol stack, supporting
numerous protocols such as ARP, IP, ICMP, TCP, UDP, DHCP CLIENT, DHCP SERVER, DNS and
other etc. It supports AP mode, Station mode. It also support rich AT command for all kinds
of application. Users can easily and quickly use it to wifi networking and data transmission.
The baud rate of module serial port is up to 921600bps, which can fully meet the low-rate
applications.
In network part, RAK476 supports storing network parameters in the module, and
reduce time connect to network. The module has built-in WEB server, supporting wireless
network parameters configuration, supporting wireless firmware upgrade. It also supports
WPS and EasyConfig. In application part, HTTP, MQTT, MDNS and SSL also be supported.
It also provides a bunch of configurable GPIOs which are configured as SPI ,UART, I2C,
I2S, PWM, for different applications and control usage. RAK473M integrates internal 2M
SRAM ,and 512KB DRAM and 2MB flash for complete WIFI protocol functions.
.

2
2. Features
Application
UART serial AT command set operation
Support for multiple baud rate
Support wireless configuration and OTA upgrade firmware
Support the UART interface, OTW(over the wire) upgrade function
Support for fast networking, easyconfig, WPS function
Support MDNS, MQTT, HTTP, TLS applications
Support TSL1.2
Standards Supported
802.11b/g/n compatible WLAN
802.11e QoS Enhancement (WMM)
802.11i (WPA, WPA2). Open, shared key,and pair-wise key authentication services
WIFI WPS support
Light Weight TCP/IP protocol
WLAN MAC Features
CMOS MAC, Baseband PHY, and RF in a single chip for 802.11b/g/n compatible WLAN
Complete 802.11n solution for 2.4GHz band
72.2Mbps receive PHY rate and 72.2Mbps transmit PHY rate using 20MHz bandwidth
150Mbps receive PHY rate and 150Mbps transmit PHY rate using 40MHz bandwidth
Backward compatible with 802.11b/g devices while operating in 802.11n mode
Compatible with 802.11n specification
Frame aggregation for increased MAC efficiency (A-MSDU, A-MPDU)
Low latency immediate High-Throughput Block Acknowledgement (HT-BA)
Long NAV for media reservation with CF-End for NAV release
PHY-level spoofing to enhance legacy compatibility
Power saving mechanism
WLAN PHY Feature
802.11n OFDM
.

3
One Transmit and one Receive path (1T1R)
20MHz and 40MHz bandwidth transmission
Short Guard Interval (400ns)
DSSS with DBPSK and DQPSK, CCK modulation with long and short preamble
OFDM with BPSK, QPSK, 16QAM, and 640QAM modulation. Convolutional Coding Rate:
1/2, 2/3,3/4, and 5/6
Maximum data rate 54Mbps in 802.11g and 150Mbps in 802.11n
Fast receiver Automatic Gain Control (AGC)
Peripheral Interfaces
Maximum 2 PCM with 8/16KHz sample rate
Maximum 2 SPI supported with baud rate up to 41.5MHz.
Support 4 PWM with configurable duration and duty cycle from 0 ~ 100%
Support 4 External Timer Trigger Event (ETE function) with configurable period in low
power mode
Maximum 20 GPIO pins
A high speed UART interface with baud rate up to 4MHz
.

4
3. System Block Diagram
Figure 3-1 RAK476 System Diagram
.

5
4. Module Hardware Description
4.1 Module photo
Figure 4-1 RAK476 Top View Figure 4-2 RAK476 Bottom View
4.2 Package information
Figure 4-3 Module Pin Size (mm)
.

6
4.3 Pin definition
Table 4-1: Pin Definition
Pin Serial No. Name Type Description
1,3,21,33 GND Ground
All ground pins are connected to ground pad
or the copper.
22 VCC3.3V Power 3.3V power supply.
2 RF_OUT O 2.4GHz RF output
4 VDDIO Power 3.3V for Digital IO or digital blocks
11 RESET I Module reset pin, Active low.
17 LINK O,PU Work status indicator pin of module, output
low effective.
23 TXD O Serial data communication interface send
26 RXD I Serial flow control pin, ready to receive, Active
low.
24 RTS O
Serial flow control pin, The default output low.
Active low, ready to receive data / request the
other party to send data.
25 CTS I
Serial flow control pin, Input pull. Active low,
ready to send data/request each other to send
data. High level cannot send data, low level
can send data.
Others NC NC Remain disconnected when no use
Note:
1. I - input O - output PU – pulling up PD - pulling down NC - not connected
2. Pin in NC, remains disconnected
Link indicator:
OTA upgrade ——50 ms high-speed flashing
EasyConfig, WPS configuration ——200ms fast flash
After the network connection ——On (Output Low)
.

7
Idle ——1S slow flash
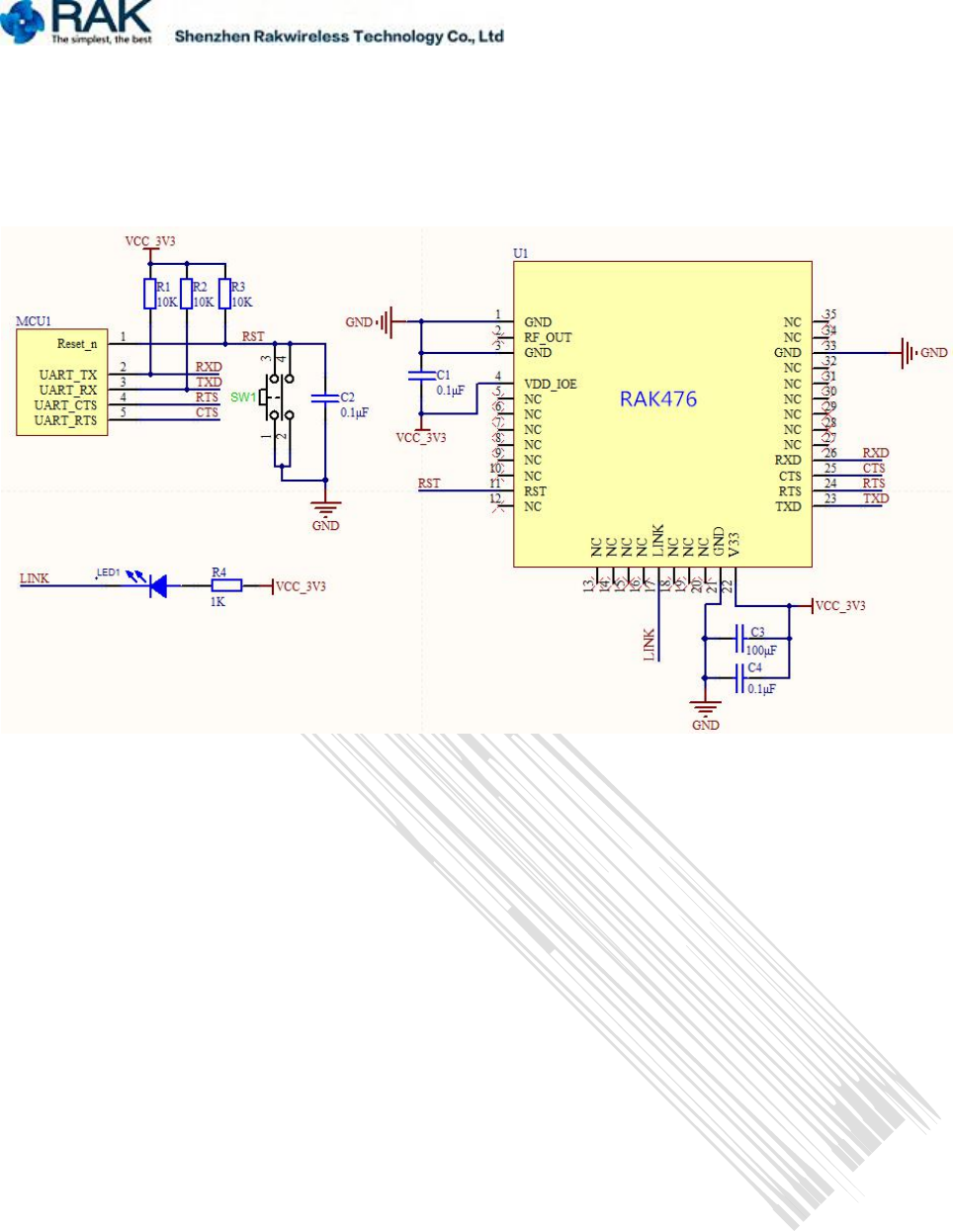
4.4 Reference design
Figure 4-4 Module Typical Design Reference
.

8
5. Electrical Specification
5.1 General specification
ITEMS CONTENTS
Operating Frequency 2.400-2.4835GHz
WiFi Standard 802.11b/g/n
Modulation
11b: DBPSK,DQPSK and CCK and DSSS
11g: BPSK,QPSK16QAM,64QAM and OFDM
11n: MCSO-15 OFD
Data rates
11b:1,2,5.5 and 11Mbps
11g:6,9,12,18,24,36,48 and 54 Mbps
11n:MCSO-15,up to 150Mbps
Host Interface UART
Dimension Typical (L x W):21mm x 18mm
Operation Temperature -20℃ to +85℃
Storage Temperature -55℃ to +125℃
Operation Voltage 3.3V±0.2V
5.2 802.11b Mode
ITEMS CONTENTS
Specification IEEE802.11b
Mode CCK
Channel CH 1to CH13
Data rate 1,2,5.5,11Mbps
1.Power Levels (calibrated) Min. Typ. Max. Unit Note
1)14dBm Target (For each antenna Port) 10.80 13.00 13.68 dBm
Frequency error -25 0 +25 kHz
3. Minimum input level sensitivity Min. Typ. Max. Unit Note
1)11Mbps(FER≤8%) --- -82 --- dBm
2)Maximum input level (FER≤8%) --- -10 --- dBm
.

9
5.3 802. 11g Mode
ITEMS CONTENTS
Specification IEEE802.11g
Mode OFDM
Channel CH 1to CH13
Data rate 6,9,12,18,24,36,48,54Mbps
1.Power Levels (calibrated) Min. Typ. Max. Unit Note
1)12dBm Target (For each antenna
Port)
9.33 10.66 11.61 dBm
2.Constellation error(EVM)@target
power
Min. Typ. Max. Unit Note
1)54Mbps --- -30 -28 dB
3.Frequency error -25 0 +25 kHz
4.Minimum input level sensitivity Min. Typ. Max. Unit
1)54Mbps(PER≤10%) --- -78 --- dBm
5.Maximum input level (PER≤10%) --- -10 --- dBm
5.4 802. 11n HT20 Mode
ITEMS CONTENTS
Specification IEEE802.11n HT20@2.4GHz
Mode OFDM
Channel CH 1to CH13
Data rate MCS0/1/2/3/4/5/6/7/8/9/10/11/12/13/
14/15
1.Power Levels Min. Typ. Max. Unit Note
1)12 dBm Target (For each antenna
Port)
9.06 10.31 11.65 dBm
2.Constellation error(EVM)@target
power
Min. Typ. Max. Unit Note
1)MCS7 --- -30 -28 dB
3.Frequency error -25 0 +25 kHz
.

10
4.Minimum input level sensitivity Min. Typ. Max. Unit
1)MCS7(PER≤10%) --- -76 --- dBm
5.Maximum input level (PER≤10%) --- -10 --- dBm
5.5 802. 11n HT40 Mode
ITEMS CONTENTS
Specification IEEE802.11n HT40@2.4GHz
Mode OFDM
Channel CH 1to CH13
Data rate (MCS index) MCS0/1/2/3/4/5/6/7/8/9/10/11/12/13/
14/15
1.Power Levels (calibrated) Min. Typ. Max. Unit Note
1)11 dBm Target (For each antenna
Port)
9.18 10.25 11.59 dBm
2.Constellation error(EVM)@target
power
Min. Typ. Max. Unit Note
1)MCS7 -30 -28 dB
3.Frequency error -25 0 +25 kHz
4.Minimum input level sensitivity Min. Typ. Max. Unit
1)MCS7(PER≤10%) --- -74 --- dBm
5.Maximum input level (PER≤10%) --- -10 --- dBm
.

11
6.Order information
6.1 Module size
Packaging: Hard plastic pallets
Weight: <= 3 g/pcs
Table 6-2: Thickness (Height)
Thickness (Height)
With Shield 3.15±0.15mm
Note: In considering height design of the product, please consider your motherboard
thickness error and product fit gap (recommended 0.10-0.15mm).
FCC
Caution
AnyChangesormodificationsnotexpresslyapprovedbythepartyresponsiblefor
compliancecouldvoidtheuserʹsauthoritytooperatetheequipment.
Thisdevicecomplieswithpart15oftheFCCRules.Operationissubjecttothe
followingtwoconditions:
(1)Thisdevicemaynotcauseharmfulinterference,and
(2)Thisdevicemustacceptanyinterferencereceived,includinginterferencethatmay
causeundesiredoperation.
Radiation
Exposure
Statement
ThisequipmentcomplieswithFCCradiationexposurelimitssetforthforan
uncontrolledenvironment.Thisequipmentshouldbeinstalledandoperatedwith
minimumdistance20cmbetweentheradiator&yourbody.
7
This module is intended for OEM integrator. The OEM integrator is still responsible for the FCC
compliance requirement of the end product, which integrates this module
The final end product must be labeled in a visible area with the following” Contains
FCC ID: 2AF6B-RAKRSR005
.
R A K 4 7 6

13
.Modification records
Edition Author Date Modification content
V1.0 Xifa chen 2016/09/22 Creating document
9
.
