RAKwireless Technology RAKSMR006 LoRa Module User Manual xxxxx

Shenzhen Rakwireless Technology Co., Ltd. LoRa Module xxxxx

Users Manual

RAK811 DatasheetCOPYRIGHT ©Shenzhen Rakwireless Technology Co., Ltd.www.rakwireless.com ETDX1606111302LoRa ModuleRAK811Datasheet V1.1© 2016 Rakwireless all rights reserved .Mentioned in this document , the actual company and productnames, trademarks are their respective owners.
RAK811 DatasheetCOPYRIGHT ©Shenzhen Rakwireless Technology Co., Ltd.www.rakwireless.com ETDX1606111302After update the new version, this document without prior notice.Content1. General Description................................................................................................................ 12. Features........................................................................................................................................23. System Block Diagram...........................................................................................................34. Hardware Description............................................................................................................44.1 Pin Outline................................................................................................................................................44.2 Pin definition...........................................................................................................................................44.3 Physical Dimensions............................................................................................................................ 65. General Specification............................................................................................................. 75.1 General specification........................................................................................................................... 75.2 Recommended Operating Rating.................................................................................................. 75.3 Specification............................................................................................................................................ 76. Layout Recommendation..................................................................................................... 87. Recommended Reflow Profile........................................................................................... 99. Contact information............................................................................................................. 1310. Change Note.......................................................................................................................... 148. information............................................................................................................. 12Label ......
RAK811 DatasheetCOPYRIGHT ©Shenzhen Rakwireless Technology Co., Ltd.ETDX160611130211. General DescriptionRAK811 Low-Power Long Range LoRa Technology Transceiver module, provides an easy touse, small size, low-power solution for long range wireless data transmission.First, The RAK811 module complies with the latest LoRaWAN Class A & C protocolspecifications, it is simple to access LWPA IOT platforms, such Actility etc. Second, it also supportLora Point to Point communications, this function can help customers implement their ownprivate long range Lora network fast.Module integrates semtech SX1276 and stm32L, offer user an serials At commands with UARTInterface .It is easy to accomplish their applications, such as simple long range sensor dataapplications with external host MCU, low-power feature is suitable for battery applications.This compact module is a total solution which developing of LORA-wan protocol techniques.The module’s applications as following:1. Automated Meters Reading2. Home and Building Automation3. Wireless Alarm and Security Systems4. Industrial Monitoring and Control5. Long Range Irrigation Systems
RAK811 DatasheetCOPYRIGHT ©Shenzhen Rakwireless Technology Co., Ltd.ETDX160611130222. FeaturesLong Range LoraWAN operating in the 863 MHz- 928 MHz frequency bandsFCC Frequency range 902MHZ~928MHZCE Frequency range 863MHZ~870MHZMIC Frequency range 921MHZ~927MHZKCC Frequency range 920MHZ~923MHZSmall size and low powerHigh Receiver Sensitivity: down to -146 dBmFSK, GFSK, and LoRa Technology modulationIIP3 = -11 dBmUp to 15 km coverage at suburban and up to 5 km coverage at urban areaLora Point to Point communication in the 860MHz-1020MHz frequency
RAK811 DatasheetCOPYRIGHT ©Shenzhen Rakwireless Technology Co., Ltd.ETDX160611130233. System Block DiagramThe block diagram of module is depicted in the figure below.Figure 3-1 System Diagram
RAK811 DatasheetCOPYRIGHT ©Shenzhen Rakwireless Technology Co., Ltd.ETDX160611130244. Hardware Description4.1 Pin Outline..PB122PB143PB154PA85PA9/UART1_TX6PA10/UART1_RX7PA12/UART1_RTS8PB4/UART1_CTS9PA1310PB516PB315BOOT017PB8 18PB9 19PA2 20PA1/UART2_RX 22PA0/UART2_TX 23RST 24GND 21GND 28RF_OUT 33GND 30GND 29GND 31GND 32GND 34PA1514PA1413VCC11GND1PB11 26PB10 25PB2 27GND12Figure 4-1 Module Pin outline4.2 Pin definitionTable 4-1: Pin DefinitionNO Name Type Description1GND -Ground connections2PB12 I/O B part for GPIO port3PB14 I/O B part for GPIO port4PB15 I/O B part for GPIO port5PA8 I/O A part for GPIO port6PA9/UART1_TX O UART1 Interface7PA10/UART1_RX I UART1 Interface8PA12/UART1_RTS O UART1 Interface9PB4/UART1_CTS I UART1 Interface10 PA13 I/O A part for GPIO port11 VCC P Main power voltage source input12 GND -Ground connections
RAK811 DatasheetCOPYRIGHT ©Shenzhen Rakwireless Technology Co., Ltd.ETDX1606111302513 PA14 I/O A part for GPIO port14 PA15 I/O A part for GPIO port15 PB3 I/O B part for GPIO port16 PB5 I/O B part for GPIO port17 BOOT0 I Boot mode GPIO enable pin18 PB8 I/O B part for GPIO port19 PB9 I/O B part for GPIO port20 PA2 I/O A part for GPIO port21 GND -Ground connections22 PA1/UART2_RX I UART2 Interface23 PA0/UART2_TX O UART2 Interface24 RST I Reset trigger input25 PB10 I/O B part for GPIO port26 PB11 I/O B part for GPIO port27 PB2 I/O B part for GPIO port28 GND -Ground connections29 GND -Ground connections30 GND -Ground connections31 GND -Ground connections32 GND -Ground connections33 RF_OUT I/O RF I/O port34 GND -Ground connections
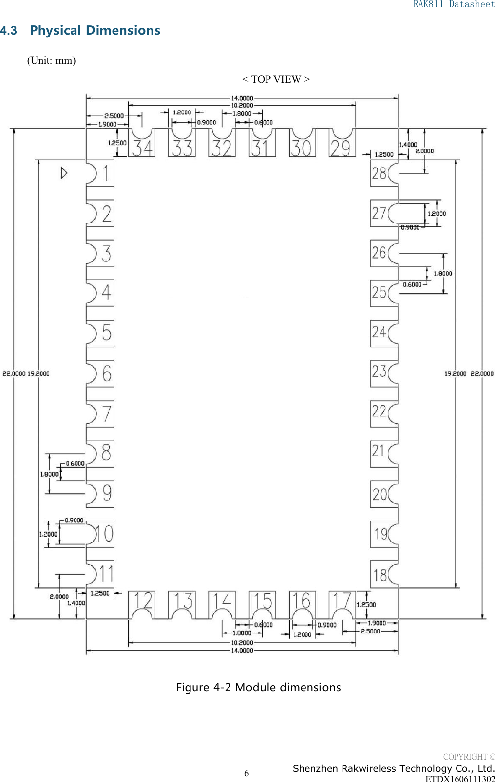
RAK811 DatasheetCOPYRIGHT ©Shenzhen Rakwireless Technology Co., Ltd.ETDX160611130264.3 Physical Dimensions(Unit: mm)< TOP VIEW >Figure 4-2 Module dimensions
RAK811 DatasheetCOPYRIGHT ©Shenzhen Rakwireless Technology Co., Ltd.ETDX160611130275. General Specification5.1 General specification5.2 Recommended Operating RatingMin. Typ. Max. UnitOperating Temperature -40 25 85 deg.CVCC 3.15 3.3 3.45 VModel Name RAK811Dimension L x W x H: 22 x 14 x 1.7 mmInterface UART1, UART2, GPIOsOperating temperature -40°C to 85°CStorage temperature -40°C to 85°C
RAK811 DatasheetCOPYRIGHT ©Shenzhen Rakwireless Technology Co., Ltd.ETDX160611130286. Layout Recommendation(Unit: mm)< TOP VIEW >
RAK811 DatasheetCOPYRIGHT ©Shenzhen Rakwireless Technology Co., Ltd.ETDX160611130297. Recommended Reflow ProfileReferred to IPC/JEDEC standard.Peak Temperature : <250°CNumber of Times : 2 times2.5℃/sec2.5°C/sec40~70 sec250℃
RAK811 DatasheetCOPYRIGHT ©Shenzhen Rakwireless Technology Co., Ltd.ETDX1606111302108. Order InformationFCCCautionAnyChangesormodificationsnotexpresslyapprovedbythepartyresponsibleforcompliancecouldvoidtheuserʹsauthoritytooperatetheequipment.Thisdevicecomplieswithpart15oftheFCCRules.Operationissubjecttothefollowingtwoconditions:(1)Thisdevicemaynotcauseharmfulinterference,and(2)Thisdevicemustacceptanyinterferencereceived,includinginterferencethatmaycauseundesiredoperation.Radiation Exposure Statement  ThisequipmentcomplieswithFCCradiationexposurelimitssetforthforanuncontrolledenvironment.Thisequipmentshouldbeinstalledandoperatedwithminimumdistance20cmbetweentheradiator&yourbody.This module is intended for OEM integrator. The OEM integrator is still responsible for the FCCcompliance requirement of the end product, which integrates this module.The final end product must be labeled in a visible area with the following" ContainsFCC ID: 2AF6B-RAKSMR006" and the frequency can't be changed by end users.
RAK811 DatasheetCOPYRIGHT ©Shenzhen Rakwireless Technology Co., Ltd.ETDX160611130219. Contact informationShanghaiFAE mailbox:allan.jin@rakwireless.comTel : 185-1082-5762Address: Room B205, Green light kechuang garden, 2588 Lane, Hongmei South road,Minhang District, ShanghaiShenzhenFAE mailbox: steven.tang@rakwireless.comTel : 0755-26506594Fax: 0755-86152201Address:RM1007,Hangsheng Technology Building,4th South Gaoxing Avenue,Park, Nanshan District,Shenzhen,China  Science and Technology
RAK811 DatasheetCOPYRIGHT ©Shenzhen Rakwireless Technology Co., Ltd.ETDX1606111302210. Change NoteVersion Date ChangeV1.0 2016-06-11 DraftV1.1 2016-11-15 Add LoraP2P mode

Navigation menu