RadioFrame Networks MCSERIESOPM MC-series, Mid-power, Outdoor Pole-mount User Manual BOOK UG
RadioFrame Networks, Inc MC-series, Mid-power, Outdoor Pole-mount BOOK UG
Users Manual

RadioFrame Networks
08/27/2007
998-5005-01 Rev X1
MC-Series Outdoor Pole Mount
Users Guide
for International iDEN Operators Forum (IIOF)

2 ©2007 RadioFrame Networks, Inc. MC-Series
CONFIDENTIAL AND PROPRIETARY
MC-Series Outdoor Pole Mount Users Guide 998-5005-01 Rev X1
©2007 RadioFrame Networks, Inc.
All rights reserved.
All trade names, trademarks, or registered trademarks are trade names, trademarks, or registered
trademarks of their respective companies.
Confidentiality
This document consists of information that is confidential and proprietary to RFN. Each reviewer of this document
agrees, with regard to such confidential and proprietary information, (1) to hold such information in strict
confidence until such information becomes publicly available through no fault or action of such reviewer, (2) if such
reviewer is an entity, to disclose such information only to those of its employees who have a need to know such
information in order to pursue a business opportunity with RFN relating to such information, and who have
executed confidentiality agreements with such reviewer sufficient to cover such information, (3) not to disclose
such information to any third party without the written consent of RFN, and (4) not to reproduce or use such
information except as necessary to pursue a business opportunity with RFN relating to such information.
Ownership
RFN owns all right, title and interest in and to the S-Series system, any products or other
commercializations thereof and any property rights related thereto (including, without limitation, any
and all patents, copyrights, trademarks, service marks, trade secrets and other intellectual property
and proprietary rights). RFN also owns all right, title and interest in and to the “S-Series” trademark.
Any licenses to such rights will only be granted pursuant to a separate agreement. No intellectual
property rights are granted in this document expressly, by implication or estoppel, or otherwise.
Copyrights and Trademarks
RadioFrame Networks is a trademark or service mark, and RadioFrame and the RadioFrame
Networks logo are registered trademarks of RadioFrame Networks, Inc. You may not use these or any
other RadioFrame Networks trademarks or service marks without the written permission of
RadioFrame Networks, Inc. All other trademarks and trade names are the property of their respective
owners. Throughout this publication, the terms RadioFrame Networks, RadioFrame and RFN signify
RadioFrame Networks, Inc.
MC-Series Outdoor Pole Mount
© Copyright 2007 RadioFrame Networks, Inc. All Rights Reserved. No part may be reproduced, in any
media, except as authorized by written permission of RadioFrame Networks, Inc.
Document History
This document is published with FrameMaker 7.2P158 using Version 1.0 (A4) / 2.1 (LTR) of the Master
Template. The information contained in this document supersedes the following document(s):
Date Doc # Document Name Revision
#
For more information about this document, or to order additional copies, please contact:
RadioFrame Networks, Inc.
9461 Willows Road NE
Suite 100
Redmond, WA 98052
Attn: Technical Information Department
or E-mail your request to: support@RadioFrameNetworks.com

Document Registration and Feedback ©2007 RadioFrame Networks, Inc. MC-Series
MC-Series Outdoor Pole Mount Users Guide
998-5005-01 Rev X1
Document Registration and Feedback
Title: MC-Series Outdoor Pole Mount Users Guide
Document Number: 998-5005-01 Revision Number: Rev X1
Publication Date: 8/27/2007
Please complete this form and return it to the Documentation Group to ensure that you receive
updates to this document. Fold this sheet and send it to the address on the back, or contact us via E-
Mail at support@radioframenetworks.com.
Fill out your name and address or attach your business card.
Please tell us your initial impressions of this documentation.
Please take a few minutes to add any comments you feel will help us to improve the usability and
quality of this document. Attach additional sheets, if necessary.
Thanks for your help!
Name:_______________________________
Address:_____________________________
_______________________________________
_________________________________
Region: _____________________________
Office Phone ( )______________________
FAX: ( )____________________________
Cell Phone: ( )_______________________
Pager: ( ) __________________________
E-Mail Address _______________________
Yes No N/A
1. Does this document appear to provide the information you require?
2. Does the information appear to be presented in a logical manner?
3. Does this document need more diagrams or illustrations?
4. Is the format accessible and easy-to-use?
5. Do you expect to use this document on a regular basis?
6. How would you rate the usability of this document on a scale of 1-5
(1=excellent)

RadioFrame Networks, Inc.
9461 Willows Road NE Suite 100
Redmond, Washington 98052
Attn: Technical Information
Fold 1st
Fold 2nd, then staple (please, no tape)
Postage
Name:
Title:
Company:
Address:
Zip:

MC-Series ©2007 RadioFrame Networks, Inc. 1
MC-Series Outdoor Pole Mount Users Guide
998-5005-01 Rev X1
Contents
Preface ............................................................................................................................. 1
Audience .................................................................................................................... 1
Purpose...................................................................................................................... 1
Scope......................................................................................................................... 1
Conventions ............................................................................................................... 2
Chapter 1 Installation Process ............................................................................1-1
1.1 Mounting the MC-Series OPM System Cabinet ...........................................1-2
1.1.1 iSCIII ........................................................................................................ 1-3
1.1.2 EAS.......................................................................................................... 1-5
1.1.3 CSU ......................................................................................................... 1-6
1.1.4 External RJ-45 Connector........................................................................ 1-7
1.2 Mounting Auxiliary Equipment..................................................................... 1-8
1.3 Cabinet-to-Site Cabling ............................................................................... 1-8
1.3.1 Matching Terminals for PDU and Ground................................................ 1-9
1.3.2 GPS surge arrestor.................................................................................. 1-9
1.3.3 RF Feed-Throughs (N-type connectors)................................................ 1-10
1.3.4 Grounding .............................................................................................. 1-11
1.3.5 T1........................................................................................................... 1-11
1.3.6 GPS Surge Arrestor............................................................................... 1-11
1.3.7 EAS Alarm Cabling ................................................................................ 1-12
1.3.8 RF (Tx / Rx and Rx diversity)................................................................. 1-12
1.3.9 Power..................................................................................................... 1-12
1.3.10 Air Conditioning...................................................................................... 1-12
Chapter 2 Initial Power-up.................................................................................... 2-1
2.1 Initial Powering Procedure ........................................................................... 2-2
2.2 System Setup .............................................................................................. 2-3
2.3 Management—Datafill, Configuration and Optimization ............................. 2-8
2.3.1 Datafill...................................................................................................... 2-8
2.3.2 Parameters that Do Not Apply to the MC-Series OPM System............... 2-8
2.3.3 Recommended Datafill Parameters......................................................... 2-9
2.3.4 rxTxGain = 0 ............................................................................................ 2-9
2.3.5 defaultTxPower........................................................................................ 2-9
2.4 System Manager, Configuration, and Optimization................................... 2-10
2.4.1 Navigating System Manager.................................................................. 2-10
2.5 Functionality Test ...................................................................................... 2-13

2 ©2007 RadioFrame Networks, Inc. MC-Series
MC-Series Outdoor Pole Mount Users Guide 998-5005-01 Rev X1
2.6 Configuring the MC-Series OPM System.................................................. 2-14
2.6.1 Navigating the System Configuration .................................................... 2-14
2.7 Optimization Procedures........................................................................... 2-25
2.7.1 Local Performance Monitoring............................................................... 2-25
2.7.2 iDEN Uplink Analysis............................................................................. 2-27
Chapter 3 System Configuration Changes......................................................... 3-1
3.1 Upgrading MC-Series OPM System Software ............................................. 3-2
3.1.1 Download MC-Series OPM System Software to the Laptop Computer... 3-2
3.1.2 Download FTP Server Software to the Laptop Computer ....................... 3-2
3.2 Update the MC-Series OPM System Software ........................................... 3-8
3.2.1 Verify the Software Download ............................................................... 3-11
3.3 Rollback to the previous version of software............................................. 3-13
3.4 Performing a System Reset ...................................................................... 3-13
Chapter 4 Final Checkout .................................................................................... 4-1
4.1 Final Checkout procedures .......................................................................... 4-2
4.1.1 Prerequisites............................................................................................ 4-2
Required Tools: ....................................................................................... 4-2
4.1.2 Checkout Procedures ............................................................................. 4-3
Chapter 5 Troubleshooting the OPM System..................................................... 5-1
5.1 Maintenance................................................................................................. 5-2
5.1.1 Annual Maintenance................................................................................ 5-2
5.2 Troubleshooting Guidelines......................................................................... 5-2
5.3 Hardware Alerts........................................................................................... 5-3
5.3.1 Fault Indications....................................................................................... 5-3
5.3.2 ABIC Indicators........................................................................................ 5-4
5.3.3 DRBS Indicators ...................................................................................... 5-5
5.3.4 OPM RF Shelf Indicators......................................................................... 5-5
5.4 Software Alerts............................................................................................ 5-6
System Manager Alarms ......................................................................... 5-6
5.4.1 Viewing System Manager Alarms............................................................ 5-6
5.4.2 OMC Alarm Code .................................................................................... 5-9
iDEN Alarm Code 4133 ......................................................................... 5-10
5.4.3 System Manager Alarms ....................................................................... 5-11
5.5 RadioBlade Transceiver Alarm Handling .................................................. 5-11
5.6 RadioBlade Troubleshooting..................................................................... 5-13
5.6.1 RadioBlade Locking Policy .................................................................... 5-13
5.6.2 Standby Blade ....................................................................................... 5-13
5.6.3 Locking Policy for RadioBlade Transceiver with Errors ......................... 5-13
5.7 Serial Log Upload Procedure .................................................................... 5-15
Chapter 6 Field Replaceable Unit (FRU) Procedures ........................................ 6-1
6.1 Field Replaceable Units (FRUs)................................................................... 6-2
6.1.1 Field Replaceable Unit (FRU) Policy ....................................................... 6-2
6.1.2 Field Replaceable Units (FRUs), Parts and Extra Supplies..................... 6-3
6.2 Power Down Procedure .............................................................................. 6-3
6.3 OPM RF Shelf ............................................................................................. 6-4

MC-Series ©2007 RadioFrame Networks, Inc. 3
MC-Series Outdoor Pole Mount Users Guide
998-5005-01 Rev X1
6.3.1 RF Shelf Replacement Procedure ........................................................... 6-5
6.3.2 Replacing a Fan in the RF Shelf.............................................................. 6-7
6.4 Replacing a Chassis: ABIC or DRBS .......................................................... 6-8
6.4.1 ABIC......................................................................................................... 6-8
6.4.2 DRBS..................................................................................................... 6-10
6.5 ABIC– FRU Replacement Procedure........................................................ 6-12
6.5.1 Replacing the CRIC ............................................................................... 6-12
6.5.2 BPC........................................................................................................ 6-14
6.5.3 ERTM..................................................................................................... 6-15
6.5.4 CRTC..................................................................................................... 6-18
6.6 Adding or Removing RadioBlade Transceivers......................................... 6-19
6.7 RadioBlade Transceiver Replacement...................................................... 6-19
6.8 Power Distribution Unit (PDU)................................................................... 6-24
6.8.1 PDU ....................................................................................................... 6-25
Appendix A General Safety Information ...............................................................A-1
A.1 Static Sensitive Precautions ........................................................................A-1
A.2 Safety Warnings ..........................................................................................A-2
A.3 Safety Warnings per Cabinet Mount Instructions ........................................A-2
Reduced Air Flow .....................................................................................A-2
Mechanical Loading .................................................................................A-3
Circuit Overloading ..................................................................................A-3
Reliable Earthing ......................................................................................A-3
A.4 Recommendations ......................................................................................A-3
Appendix B IP Address Requirements ..................................................................B-1
B.1 IP Address Requirements ...........................................................................B-1
Appendix C OPM iDEN Microcell Cabinet Stack-Up Configuration ....................C-1
C.1 Cabinet Configuration ..................................................................................C-1
C.1.1 Power Cabling...........................................................................................C-1
C.1.2 PDU Cabling .............................................................................................C-4
C.1.3 CSU Cabling .............................................................................................C-6
C.1.4 iSCIII Cabling............................................................................................C-8
C.1.5 EAS Cabling............................................................................................C-10
C.1.6 ABIC Cabling ..........................................................................................C-12
C.1.7 DRBS Cabling.........................................................................................C-14
C.1.8 RF Shelf Cabling.....................................................................................C-16
C.1.9 Top of Rack Cabling ...............................................................................C-19
Appendix D Functionality Test Procedures ..........................................................D-1

4 ©2007 RadioFrame Networks, Inc. MC-Series
MC-Series Outdoor Pole Mount Users Guide 998-5005-01 Rev X1
D.1 Interconnect and Dispatch Setup and Voice Quality Testing ......................D-1
D.2 Packet Data Service Connection and Latency ............................................D-3
D.3 Short Message Service ...............................................................................D-4
D.4 Handover and Cell Reselection ...................................................................D-4
D.5 Interconnect Connection Stability and SQE Performance ...........................D-5
D.6 Dispatch Connection Stability ......................................................................D-5
D.7 Idle SQE Testing and Validation .................................................................D-6
D.8 System Self-Recovery Test .........................................................................D-6
D.9 Packet Data Stability and Throughput .........................................................D-7
D.10 Validation of 'Unable to Key BR' Alarm .......................................................D-7
Appendix E Tx / Rx Curves ....................................................................................E-1
E.1 800E Tx Filter Response .............................................................................E-1
Appendix F BER Test Procedure ..........................................................................F-1
F.1 Bit Error Rate (BER) Diagnostic Test ..........................................................F-1
F.2 Prerequisites for Testing .............................................................................F-1
F.3 Test Tool .....................................................................................................F-2
F.4 Testing Strategy ..........................................................................................F-2
F.4.1 BER Test on an MCRB.............................................................................F-2
F.5 Equipment Connection/Setup ......................................................................F-3
F.5.1 Motorola R2660 ........................................................................................F-4
F.6 BER Test Procedure ...................................................................................F-4
F.7 RadioBlade Transceiver Pre-Test ...............................................................F-5
F.7.1 RadioBlade Transceiver BER Test...........................................................F-7
F.8 Equipment Disconnection .......................................................................... F-11
F.9 BER Test Notes Master ............................................................................. F-11
Appendix G Dangerous RF Emissions Precautions ........................................... G-1
Appendix H Repair and Technical Support ..........................................................H-1
H.1 RadioFrame Networks Support ...................................................................H-1
H.1.1 Technical Support.....................................................................................H-1
Glossary.....................................................................................................Glossary-1
Revision History...........................................................................Revision History-1

MC-Series Outdoor Pole Mount
998-5005-01 Rev X1
MC-Series ©2007 RadioFrame Networks, Inc. 1
CONFIDENTIAL AND PROPRIETARY
Preface
Audience
This document is written for the technical staff who are standards for
installing, modifying and maintaining RadioFrame Networks equipment
at International iDEN Operators Forum (IIOF) customer sites. All
specifications and requirements pertain to OPM Series System
equipment operating in 800E band with medium power amplification,
as required in some International iDEN Operators Forum (IIOF)
integrated Digital Enhanced Network (iDEN) installations.
The user of this document should be proficient with the following:
• Motorola Generation 3 Site Controller System
• iDEN OMC-R Configuration Management procedures
• Channel Service Unit (CSU) manufacturer’s specifications
• Power supply and battery manufacturer's specifications
• General Dynamics R2660 Series Communications System
Analyzer
• Fixed Network Equipment (FNE) Quality Standards
• National Electrical Code (NEC) standards
• National Fire Protection Associations (NFPA) Code 70
• ASTM (American Society For Testing and Materials)
• Bellcore Technical Specifications
• Electrostatic discharge (ESD) standards and procedures
Purpose
The purpose of this document is to provide an overview of the
RadioFrame Networks equipment and describes standards for
installing, modifying and maintaining RadioFrame Networks equipment
at IIOF’s customer sites.
Scope
This document provides instructions fro installing and operating
RadioFrame equipment.

MC-Series Outdoor Pole Mount 998-5005-01 Rev X1
2 ©2007 RadioFrame Networks, Inc. MC-Series
CONFIDENTIAL AND PROPRIETARY
Conventions
The following font and style conventions are used throughout this
document.
Convention... Used to Indicate...
Courier fixed-pitch font,
non-bold Filenames, pathnames, scripts, screen displays (shown
boxed), and lines of code
Courier fixed-pitch font,
bold Text to be entered as instructed in a procedure
Italics/Underline Menu options as they appear on the screen
ALL CAPITALS Keyboard key names, such as ENTER or CTRL
The term enter The user should type the information and press ENTER
when completed
The term type The user should type the information but should not
press ENTER when completed

MC-Series ©2007 RadioFrame Networks, Inc. 1-1
CONFIDENTIAL AND PROPRIETARY
MC-Series Outdoor Pole Mount Users Guide998-5005-01 Rev X1
Chapter 1 Installation Process
Overview
This chapter describes connecting the RadioFrame and non-RadioFrame
components within the enclosure.
Contents
1.1 Mounting the MC-Series OPM System Cabinet ...................................... 1-2
1.1.1 iSCIII.................................................................................................... 1-3
1.1.2 EAS...................................................................................................... 1-5
1.1.3 CSU ..................................................................................................... 1-6
1.1.4 External RJ-45 Connector ................................................................... 1-7
1.2 Mounting Auxiliary Equipment ................................................................. 1-8
1.3 Cabinet-to-Site Cabling ........................................................................... 1-8
1.3.1 Matching Terminals for PDU and Ground............................................ 1-9
1.3.2 GPS surge arrestor.............................................................................. 1-9
1.3.3 RF Feed-Throughs (N-type connectors)............................................ 1-10
1.3.4 Grounding...........................................................................................1-11
1.3.5 T1........................................................................................................1-11
1.3.6 GPS Surge Arrestor............................................................................1-11
1.3.7 EAS Alarm Cabling............................................................................ 1-12
1.3.8 RF (Tx / Rx and Rx diversity)............................................................. 1-12
1.3.9 Power................................................................................................. 1-12
1.3.10 Air Conditioning ................................................................................. 1-12

MC-Series Outdoor Pole Mount Users Guide 998-5005-01 Rev X1
1-2 ©2007 RadioFrame Networks, Inc. MC-Series
CONFIDENTIAL AND PROPRIETARY
1.1 Mounting the MC-Series OPM System Cabinet
Refer to the manufacturer’s documentation (included with the OPM Series System
Installation Kit) for installation procedures for mounting and securing the MC-Series
OPM system Cabinet.
This section describes procedures for mounting the following non-RadioFrame
Networks equipment in the OPM Series System Cabinet:
• iSCIII
• EAS
•CSU
Warning!
Always use two or more persons whenever moving a Cabinet. A fully configured
equipment Cabinet weighs approximately 350 lbs (159 kg).
Warning!
Any equipment installed in the OPM Series System Cabinet shall be UL listed.
Warning!
User equipment that is installed shall not draw a combined current of more than 5
Amps. This combined total shall be determined from the marked current rating
label of the equipment to be installed.

MC-Series Outdoor Pole Mount Users Guide998-5005-01 Rev X1
MC-Series ©2007 RadioFrame Networks, Inc. 1-3
CONFIDENTIAL AND PROPRIETARY
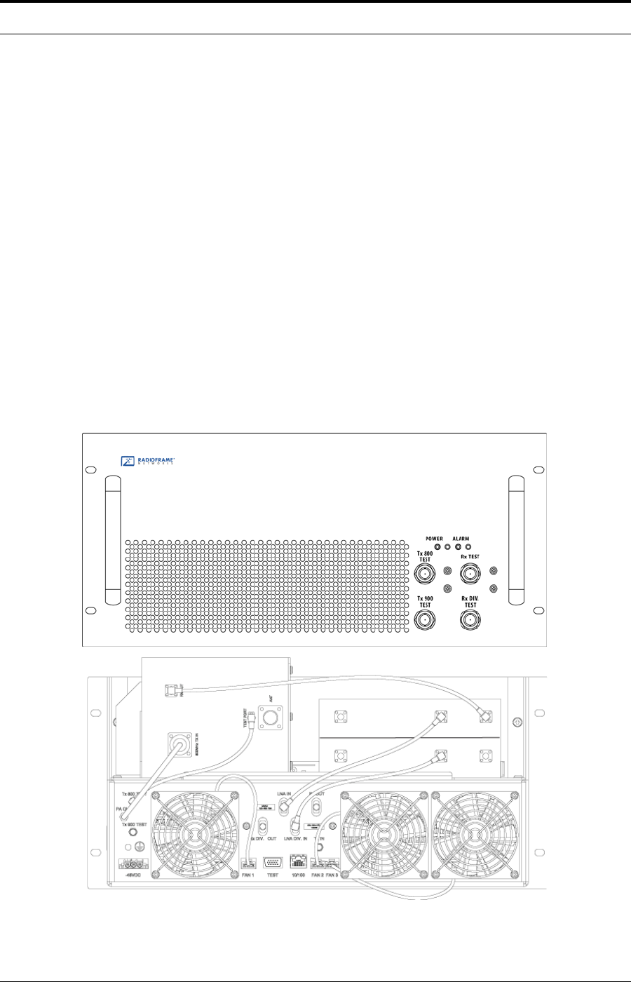
Figure 1.1 Locations of Non-RadioFrame Networks Hardware the OPM System Cabinet
1.1.1 iSCIII
Note: The iSCIII does not come pre-installed with the
OPM system. Therefore, follow this procedure to
install the component.
1. While supporting the iSCIII, slide the iSCIII into the Cabinet mounting position.
2. Mount the iSCIII in the location shown in Figure 1.1. If necessary, install side
rails in the mounting position in the Cabinet.
3. Secure the iSCIII to the Cabinet mounting rails using the four mounting screws
provided with the unit. Tighten the screws to 4.5 Nm (40 in-lb).
4. Connect the RadioFrame Networks-provided ground cable (P/N 820-0609-10;
ISC1 to GND BAR) between the Cabinet ground bar and the grounding lug on
the rear of the iSCIII, and ensure the connection is tight.

MC-Series Outdoor Pole Mount Users Guide 998-5005-01 Rev X1
1-4 ©2007 RadioFrame Networks, Inc. MC-Series
CONFIDENTIAL AND PROPRIETARY
5. Connect the RadioFrame Networks-provided power cable (P/N 820-0613-50;
PDU-CTRL_1 to ISC1) between the iSCIII power and the CTRL1 circuit breaker
on the PDU.
6. Connect the RadioFrame Networks-provided ground cable (P/N 820-0609-10;
ISC1 to GND BAR) between the Cabinet ground bar and the grounding lug on
the rear of the iSCIII, and ensure the connection is tight.
7. Connect the iSCIII according to IIOF’s installation procedure.
8. Refer to Figure 1.2. Using the RadioFrame Networks-provided coax cable (P/N
111-0001-02;ABIC-ERTM 5 MHz IN to iSCIII REF OUT-1), connect the iSCIII
port SITE REF OUT 1 [K] to the ABIC ERTM port 5 MHz IN [L].
9. Terminate the two remaining SITE REF OUT ports on the iSCIII.
10. Using the RadioFrame Networks-provided coax cable (PN 111-0001-02; ABIC-
CRTC to iSC1 REF OUT-1), connect the iSCIII port 10B2-1 to CRTC port
10Base2 iSCIII.
11. Terminate the two remaining iSCIII 10B2 ports on the iSCIII.
Note: Figure 1.2 does not show all cabling. For
complete cabling information, refer to Appendix C
(OPM iDEN Microcell Cabinet Stack-Up
Configuration).
Figure 1.2 Connections between the iSCIII and ABIC

MC-Series Outdoor Pole Mount Users Guide998-5005-01 Rev X1
MC-Series ©2007 RadioFrame Networks, Inc. 1-5
CONFIDENTIAL AND PROPRIETARY
1.1.2 EAS
Note: You need to install an EAS. Therefore, follow this
procedure:
1. While supporting the EAS, slide the EAS into the Cabinet mounting position.
2. Mount the EAS in the location shown in Figure 1.1.
3. Secure the EAS to the Cabinet mounting rails using the four mounting screws
provided with the unit. Tighten the screws to 4.5 Nm (40 in-lb).
4. Connect the RadioFrame Networks-provided ground cable (P/N 820-0609-10;
EAS to GND BAR) between the Cabinet ground bar and the grounding lug on
the rear of the EAS, and ensure the connection is tight.
5. Connect the RadioFrame Networks-provided power cable (P/N 820-0616-50;
EAS to PDU-EAS) between the EAS power and the EAS circuit breaker on the
PDU.
6. Connect EAS to each iSCIII according to IIOF’s installation procedure.
7. Refer to Figure 1.3. Connect the RadioFrame Networks-provided contact
closure alarm wires from the CONTROL port on the EAS (RJ-45) to the
STATUS connectors on the PDU (Molex).
Figure 1.3 Connection between EAS Control Port and PDU Status Connectors
Note: Figure 1.3 does not show all cabling. For
complete cabling information, refer to Appendix C
(OPM iDEN Microcell Cabinet Stack-Up
Configuration).

MC-Series Outdoor Pole Mount Users Guide 998-5005-01 Rev X1
1-6 ©2007 RadioFrame Networks, Inc. MC-Series
CONFIDENTIAL AND PROPRIETARY
1.1.3 CSU
Note: You need to install an CSU. Therefore, follow this
procedure:
1. Remove the Cabinet mounting rails from the CSU mounting location.
2. While supporting the CSU, slide the CSU into the Cabinet mounting position.
3. Mount the CSU in the location shown in the Figure 1.1. As necessary, follow the
equipment manufacturer's installation procedure for mounting the CSU.
4. Connect the RadioFrame Networks-provided ground cable (P/N 820-0609-10;
CSU to GND BAR) between the Cabinet ground bar and the grounding lug on
the rear of the CSU, and ensure the connection is tight.
5. Connect the RadioFrame Networks-provided power cable (P/N 820-0615-50;
CSU to PDU-CSU) to the CSU power.
6. Connect the other end of the power cable to the circuit breaker on the PDU.
7. Connect the CSU to the iSCIII according to IIOF’s procedure.
8. Using a CAT-5 cable, connect 10/100 Ethernet port 1 on the CSU to port 8 on
the ABIC ERTM for remote-management access.
Warning!
Always connect the power cable to the CSU before connecting the power cable to
the PDU.

MC-Series Outdoor Pole Mount Users Guide998-5005-01 Rev X1
MC-Series ©2007 RadioFrame Networks, Inc. 1-7
CONFIDENTIAL AND PROPRIETARY
Figure 1.4 Connection between CSU and ABIC
Note: Figure 1.4 does not show all of the cabling. For
complete cabling information, refer to Appendix C
(OPM iDEN Microcell Cabinet Stack-Up
Configuration).
1.1.4 External RJ-45 Connector
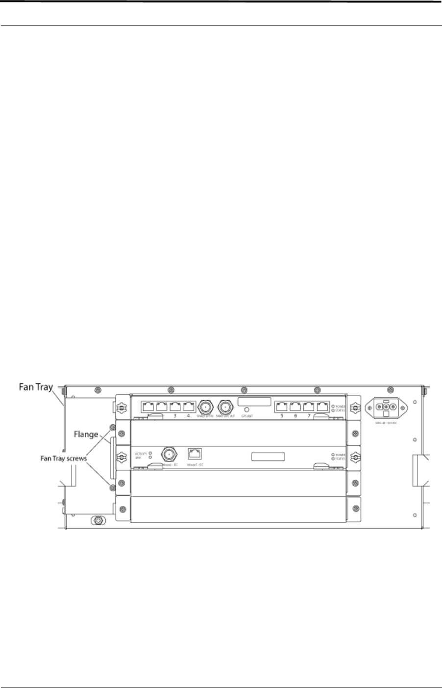
Located on the side of the enclosure is a weatherproof connector connected to
the CRIC via the front of the ABIC that allows local access to the Management
system without opening the case. Refer to Figure 1.5.

MC-Series Outdoor Pole Mount Users Guide 998-5005-01 Rev X1
1-8 ©2007 RadioFrame Networks, Inc. MC-Series
CONFIDENTIAL AND PROPRIETARY
Figure 1.5 Remote RJ-45 System Access from outside the Cabinet
1.2 Mounting Auxiliary Equipment
Follow vendor procedures for mounting the following auxiliary equipment:
• Powerplant
• Surge arrestors
• Environmental sensors
1.3 Cabinet-to-Site Cabling
Follow the IIOF’s procedures for installing the following wiring at the site, and then
complete the procedures in this section to complete the Cabinet-to-site cabling. See
Table 1.1 for rear of the enclosure connections.
• Grounding
•T1
• GPS surge arrestors
• EAS alarm cabling
• RF (Tx / Rx and Rx diversity)
• Power
• Air Conditioning (Power)

MC-Series Outdoor Pole Mount Users Guide998-5005-01 Rev X1
MC-Series ©2007 RadioFrame Networks, Inc. 1-9
CONFIDENTIAL AND PROPRIETARY
1.3.1 Matching Terminals for PDU and Ground
Select from the list of termination lugs in Table 1.1 (listed is the smallest
packaging size available); use two when connecting the powerplant to the PDU
and one when connecting the PDU ground to the top of the bus bar.
Table 1.1 Power and Ground Lugs
Note: Crimp Tool needed: CT-1700
1.3.2 GPS surge arrestor
Table 1.2 shows the surge arrestor dimensions and performance specifications.
Figure 1.6 PolyPhaser RGT Broadband DC Pass Protector
P/N AWG Config. Quantity (per Package)
LCD2-14A-Q 2 Straight 25
LCD2-14AF-Q 6 Straight 25
LCD6-14A-L 2 Right Angle 50
LCD6-14AF-L 6 Right Angle 50

MC-Series Outdoor Pole Mount Users Guide 998-5005-01 Rev X1
1-10 ©2007 RadioFrame Networks, Inc. MC-Series
CONFIDENTIAL AND PROPRIETARY
Table 1.2 DSXL PolyPhaser Specifications
1.3.3 RF Feed-Throughs (N-type connectors)
Table 1.3 Specifications for N-Type Feed-Through Connectors
Application: Bulkhead mount weatherproof when installed
Surge/Frequency/VSWR:
IEC 61000-4-5 8/20 µS waveform
20kA@800 MHz to 2.0 GHz@≤1.1:1 VSWR
18kA@800 MHz to 2.3 GHz@≤ 1.1:1 VSWR
18kA@700 MHz to 2.7 GHz@≤ 1.1:1 VSWR
Insertion Loss: 500W@920MHz
(750W@50 ° C)
Continuous Power: ≤±3 V for 3kA@ 8/20 µS waveform
Let through Voltage: ≤±3 V for 3kA@8/20 µS waveform
Let Through Energy: ≤ 0.5 µJ for 3kA@8/20 µS waveform
Temperature: -40 ° C to +85 ° C Storage/Operating
Vibration: 1G @ 5 to 100 Hz
Environmental: Meets IEC 60529 IP65
Meets Bellcore #TA-NWT-000487
Procedure 4.11 Wind driven (120 mph/193 kph) Rain Intrusion Test
RadioFrame
Networks P/N Config. / Specs. SM Electronics P/N
514-0001-99 Terminator, N-M w/ chain 2 W 6 GHz, 18 dB max VSWR @ 6 GHz STN0610C

MC-Series Outdoor Pole Mount Users Guide998-5005-01 Rev X1
MC-Series ©2007 RadioFrame Networks, Inc. 1-11
CONFIDENTIAL AND PROPRIETARY
Figure 1.7 Top of Rack (TOR) Rear of the Cabinet, Bulkhead, Cabling and Equipment
1.3.4 Grounding
1 Ground the Cabinet ground bar to the site according to IIOF’s installation
instructions using 2-hole terminal lug. Type is Panduit 2-hole, P/N LCD6-14A, or
equivalent. Required crimp tool is CT-1700.
2 Connect the site ground to the ground at the rear of the enclosure according to
IIOF’s installation procedures (see Figure 1.7 for ground location at the rear of the
enclosure).
1.3.5 T1
1. Follow IIOF procedure for routing the site T1 cable through the rear of the
enclosure as shown in Figure 1.7.
2. Connect the T1 cable to the CSU according to IIOF’s installation instructions.
1.3.6 GPS Surge Arrestor
Note: The Surge Arrestor comes installed in the
enclosure.
1. Connect each GPS surge arrestor to the GPS antenna coax according to IIOF’s
installation procedures.

MC-Series Outdoor Pole Mount Users Guide 998-5005-01 Rev X1
1-12 ©2007 RadioFrame Networks, Inc. MC-Series
CONFIDENTIAL AND PROPRIETARY
1.3.7 EAS Alarm Cabling
1. Follow IIOF’s procedure for routing the two 50-pair alarm cables through the
rear of the Cabinet, as shown in Figure 1.7.
2. Connect the two 50-pair alarm cables to the back of the EAS:
EAS: USER ALARM / CONTROL
EAS: SYSTEM ALARM / CONTROL
3. Terminate the two 50-pair alarm cables to the two blocks on the backboard,
making sure that each cable is connected to its specific block.
1.3.8 RF (Tx / Rx and Rx diversity)
The MC-Series OPM system Cabinet provides the following RF connectors at the
rear of the enclosure for connection to the site RF distribution system:
•Tx / Rx
•Div1
Connect the female N-type connectors to the onsite RF distribution system
(antenna, DAS, etc.).
1.3.9 Power
1. Connect the powerplant to the PDU using two (2) -hole terminal lugs. Type is
Panduit 2-hole, P/N LCD6-14A, or equivalent. Crimp tool needed: CT-1700.
1.3.10 Air Conditioning
The enclosure’s air conditioning (A/C) system is connected to the power supply
via a three wire cable that is routed through a conduit on the side of the enclosure
(Figure 1.8).
The A/C specifications appear in Table 1.4.
Note: The air conditioning unit requires 220 Volts AC.
Warning
Verify that all breakers in the PDU are in the OFF position prior to proceeding.
Leave them in the OFF position until instructed otherwise.

MC-Series Outdoor Pole Mount Users Guide998-5005-01 Rev X1
MC-Series ©2007 RadioFrame Networks, Inc. 1-13
CONFIDENTIAL AND PROPRIETARY
Figure 1.8 A/C Power Connection
1. Wire the three wire connector accordingly, paying attention to wiring codes.
Table 1.4 A/C Specifications
Value Measurement
230 Volts AC
Amps 4.3
Phase 1
Hz 60
Refrigerant 22
Amount 15 Oz.
Design Pressures
Low side 260 psi
High side 335 psi
Nominal values
Output 4,000 BTU
220 Volts
4.8 Amps
Hertz 50

MC-Series Outdoor Pole Mount Users Guide 998-5005-01 Rev X1
1-14 ©2007 RadioFrame Networks, Inc. MC-Series
CONFIDENTIAL AND PROPRIETARY

MC-Series ©2007 RadioFrame Networks, Inc. 2-1
CONFIDENTIAL AND PROPRIETARY
MC-Series Outdoor Pole Mount Users Guide998-5005-01 Rev X1
Overview
This chapter describes the initial power up of the system after the
components have been installed and connected to all cabling.
Contents
2.1 Initial Powering Procedure....................................................................... 2-2
2.2 System Setup .......................................................................................... 2-3
2.3 Management—Datafill, Configuration and Optimization.......................... 2-8
2.3.1 Datafill.................................................................................................. 2-8
2.3.2 Parameters that Do Not Apply to the MC-Series OPM System........... 2-8
2.3.3 Recommended Datafill Parameters..................................................... 2-9
2.3.4 rxTxGain = 0 ........................................................................................ 2-9
2.3.5 defaultTxPower.................................................................................... 2-9
2.4 System Manager, Configuration, and Optimization ............................... 2-10
2.4.1 Navigating System Manager.............................................................. 2-10
2.5 Functionality Test................................................................................... 2-13
2.6 Configuring the MC-Series OPM System .............................................. 2-14
2.6.1 Navigating the System Configuration ................................................ 2-14
2.7 Optimization Procedures ....................................................................... 2-25
2.7.1 Local Performance Monitoring........................................................... 2-25
2.7.2 iDEN Uplink Analysis ......................................................................... 2-27
Chapter 2 Initial Power-up

MC-Series Outdoor Pole Mount Users Guide 998-5005-01 Rev X1
2-2 ©2007 RadioFrame Networks, Inc. MC-Series
CONFIDENTIAL AND PROPRIETARY
2.1 Initial Powering Procedure
1. Verify that the AC power to the Air Conditioner (A/C) is on and the A/C is
operating.
2. Verify that all breakers in the PDU are in the OFF position.
3. Ensure that the power switches on the iSCIII and the EAS are all in the OFF
position.
4. Using the breakers on the PDU, turn up the equipment by completing the
following steps, verifying that each component is operational before proceeding
to the next step.
5. Using the breaker on the PDU and the power switch on the front of the iSCIII,
turn up the iSCIII, and then verify that it is operational and that GPS lock has
been established before proceeding. For more information, refer to the Motorola
document Gen 3 Site Controller System Manual, 68P80801E30-O.
6. Using the breaker on the PDU and the power switch on the front of the EAS,
turn up the EAS, and then verify that it is operational before proceeding. For
more information, refer to the Motorola document Gen 3 Site Controller System
Manual, 68P80801E30-O.
7. Using the breaker on the PDU, turn up the CSU.
8. Configure the CSU according to the manufacturer's documentation and IIOF’s
standards.
9. Using the breaker on the PDU, turn up the ABIC and DRBS, and then verify that
both components are operational before proceeding.
10. Wait approximately 3 minutes for the following indications:
DRBS:
• The STATUS LED for each Group will turn green in this order: A then C.
• The RADIOBLADE TRANSCEIVER STATUS LEDs will turn red and then
green for each present RadioBlade transceiver. If no RadioBlade
transceiver is present, the LED will not light. To verify the contents of the
DRBS, pull out the shelf (powering off is not required) and inspect the
RadioBlade transceivers and their respective status LEDs. Referring to
Figure 2.1, reinsert the DRBS. To do this, press up on one side rail
locking arm and press down on the other side rail locking arm, and then
push the unit into the Cabinet.
CRIC
• The POWER and STATUS LEDs will turn red and then green. All ABIC
card LEDs will turn green.

MC-Series Outdoor Pole Mount Users Guide998-5005-01 Rev X1
MC-Series ©2007 RadioFrame Networks, Inc. 2-3
CONFIDENTIAL AND PROPRIETARY
11. Using the breaker on the PDU, turn up the RF Shelf and then verify that the RF
Shelf is operational before proceeding. The POWER and ALARM LEDs on the
front of the RF shelf will turn green.
Figure 2.1 Location of DRBS Side Rail Locking Arms
2.2 System Setup
1. Connect the laptop to port 8 of the ABIC CRIC using an Ethernet (CAT-5) cable.

MC-Series Outdoor Pole Mount Users Guide 998-5005-01 Rev X1
2-4 ©2007 RadioFrame Networks, Inc. MC-Series
CONFIDENTIAL AND PROPRIETARY
Figure 2.2 Location of ABIC CRIC Laptop Connection Port
2. Set the laptop IP address to 192.168.200.4 and turn on DHCP.
3. Start System Manager.
4. Launch a browser session and enter the MC-Series OPM system IP address:
http://192.168.200.5. The System Manager Home page appears, which
contains five tabs to select from:
Home
Displays a welcome banner and a link for setting up users and changing the
MC-Series OPM System password.
System Configuration
Depicts the status of the ABIC and DRBS.
Alarms
Displays alarm information.
Performance Monitoring
Displays real-time performance information.
Diagnostics
Provides tools for testing.

MC-Series Outdoor Pole Mount Users Guide998-5005-01 Rev X1
MC-Series ©2007 RadioFrame Networks, Inc. 2-5
CONFIDENTIAL AND PROPRIETARY
Support
Displays support information, including online help.
Figure 2.3 System Manager Welcome Screen
5. Log in to System Manager.
6. Select the System Configuration tab to display the login window. For User
Name, type Sysadmin (case sensitive). For Password, type Radioframe
(case sensitive), and then select OK. To change the password, refer to section
Changing the System Password “Changing the System Password”.

MC-Series Outdoor Pole Mount Users Guide 998-5005-01 Rev X1
2-6 ©2007 RadioFrame Networks, Inc. MC-Series
CONFIDENTIAL AND PROPRIETARY
Figure 2.4 System Manager Log-in Window
Note: Before proceeding to iDEN Configuration, it is a
good idea to ensure that the MC-Series OPM
software is the latest released version. Refer to
section 2.6.1 .E. (Viewing Hardware and Software
Versions).
7. Select the iDEN Configuration link at the bottom of the System Configuration
page.
a. On the iDEN Configuration page, make sure the configuration agrees
with the site datafill and also the RF cabling. The sector assignments
must match the cabling inn the rear of the enclosure. All cab/pos values
must be associated with the appropriate sector. The MC-Series OPM
System will attempt to register all BRs with the cab/pos values selected
in this menu. An example configuration is shown in Figure 2.5. For more
information.

MC-Series Outdoor Pole Mount Users Guide998-5005-01 Rev X1
MC-Series ©2007 RadioFrame Networks, Inc. 2-7
CONFIDENTIAL AND PROPRIETARY
Figure 2.5 iDEN Configuration Page
8. After iDEN configuration is updated (by clicking on Save Changes), a System
Reset is required.
9. Go to the Performance Monitoring page (section Local Performance Monitoring
“Local Performance Monitoring”) and confirm that are BRs that were intended to
be brought up are in the UEA state. If there are BRs that are not active, select
the Alarms tab and review the Active Alarm Manager for any active alarms.
For more information, refer to section 5.4.3 (System Manager Alarms).
10. Validate ToR output power or go to step 12 .
11. Connect the General Dynamics R2660 Series Communication System Analyzer
to the rear of the enclosure Tx /Rx1. Then set up the R2660 for iDEN Base
mode. Enter the control channel frequency for sector 1, and then measure the
output power of that frequency.

MC-Series Outdoor Pole Mount Users Guide 998-5005-01 Rev X1
2-8 ©2007 RadioFrame Networks, Inc. MC-Series
CONFIDENTIAL AND PROPRIETARY
Note: The default is +36 dBm per carrier, assuming that
the datafill parameter defaultTxPower is set to
9.5. If necessary, adjust the datafill parameter
(refer to section 2.3.5 (defaultTxPower)).
12. Measure the SQE and frequency error for the control channel to see if they are
within specifications.
13. Verify that all BRs have the same output power.
For each channel, enter the frequency into the R2660 and verify that the SQE,
frequency error, and power level are all within specifications.
14. Repeat steps 7 through 13 as needed for each sector.
15. Review the Active Alarm Manager for any un-cleared alarms.
Refer to the section (System Manager Alarms) for more information.
2.3 Management—Datafill, Configuration and Optimization
This section describes configuration techniques that affect the behavior of the MC-
Series OPM system. The Datafill section covers the datafill parameters as they differ
from the Motorola EBTS. Section System Manager, Configuration, and Optimization
covers configuration options using System Manager, with sections Navigating
System Manager and Configuring the MC-Series OPM System introducing basic
operations and Optimization Procedures presenting optimization procedures.
The MC-Series OPM system is designed for compatibility with the Motorola EBRC
and QUAD Base Radios (BRs). However, due to architecture differences between
the two systems, not all datafill parameters apply equally to the MC-Series OPM
system.
2.3.1 Datafill
This section describes only those datafill parameters that need to be taken into
consideration when used with the MC-Series OPM system. Any datafill parameter
not described here can be assumed to behave identically to the Motorola EBTS.
This section includes:
• 2.3.2 (Parameters that Do Not Apply to the MC-Series OPM System)
Parameters that have no effect on the MC-Series OPM system
• 2.3.3 (Recommended Datafill Parameters) Parameters that RadioFrame
Networks supports, but which need to be setup differently from the typical
setup for a Motorola BR
2.3.2 Parameters that Do Not Apply to the MC-Series OPM System
The following parameters have no effect on the MC-Series OPM system. There is
no functional equivalent in the MC-Series OPM system, and as such the
parameters can be ignored.

MC-Series Outdoor Pole Mount Users Guide998-5005-01 Rev X1
MC-Series ©2007 RadioFrame Networks, Inc. 2-9
CONFIDENTIAL AND PROPRIETARY
A. combinerType
This parameter specifies the type of combiner used to connect the cells Base
Radios to the antenna. The options are hybrid and cavity. The MC-Series OPM
system is similar to a cavity type combiner physically but it does not have the
same frequency limitations as the cavity combiner that this parameter is used
for.
2.3.3 Recommended Datafill Parameters
The following parameters need to be set differently than what is currently set with
Motorola BR. These settings are not required but recommended for best
operation.
A. PCC
The power control constant is broadcast on the BCCH and is used by the MS
to calculate a target value for its transmit power. For Indoor Pico and Micro-Cell
applications this value will vary depending upon the RF environment (i.e., if
used outdoors the value will be quite different from an indoor scenario). For the
MC-Series OPM system, the setting of this parameter depends on what is
connected between the MC-Series OPM system and the antenna. The default
value should be calculated in accordance with Motorola guidance detailed in
the Datafill Parameter Guide. Lowering this parameter forces the mobile to
operate at fairly low Tx level thus conserving battery life. In cases where the
MC-Series OPM system is connected to a DAS, the gains and losses of the
paths should be taken into consideration. Additionally the level of uplink
interference should be considered when determining this value.
B. Pto (transmit power)
The Cells outbound transmit power referenced at the output of the RF
Distribution System Antenna Port. It is used as a reference point value when
computing the link budget of the system. RadioFrame Networks recommends
that the value of this parameter be set appropriate to the TOR output power,
which is determined by the defaultTxPower parameter (see below).
2.3.4 rxTxGain = 0
This parameter is the difference in gain between the receiver and transmit
antenna paths expressed in dB. The MC-Series OPM system does not use this
parameter directly.
2.3.5 defaultTxPower
Note: Refer to release notes for the proper range
information.
This is the average output power of the PA, measured at the RF connector of the
BR. For the MC-Series OPM system, this parameter can be used to adjust the
output power of the system. The gain at the shelf is fixed and cannot be altered.

MC-Series Outdoor Pole Mount Users Guide 998-5005-01 Rev X1
2-10 ©2007 RadioFrame Networks, Inc. MC-Series
CONFIDENTIAL AND PROPRIETARY
The MC-Series OPM system has a different range of output levels than a standard
Motorola EBTS, and as such, these values will map to a different set of actual Tx
output power levels. Refer to the Datafill Guide for the values and more
information.
2.4 System Manager, Configuration, and Optimization
2.4.1 Navigating System Manager
A. Logging into System Manager
1. Connect a laptop computer to port 8 of the ABIC CRIC using an Ethernet
(Cat-5) cable.
2. Start System Manager by typing the IP address of the MC-Series OPM
System into Internet Explorer (default 192.168.200.5).
3. The System Manager Home page appears and displays five tabs to select
from to set up and monitor the RadioFrame MC-Series OPM System.

MC-Series Outdoor Pole Mount Users Guide998-5005-01 Rev X1
MC-Series ©2007 RadioFrame Networks, Inc. 2-11
CONFIDENTIAL AND PROPRIETARY
Figure 2.6 System Manager Home Page
Home
Displays a welcome banner and a link for setting up users and changing the
MC-Series system password.
System Configuration
Depicts the status of the ABIC, DRBS, and RadioBlade transceivers.
Alarms
Displays alarm information.
Performance Monitoring
Displays real-time performance information.

MC-Series Outdoor Pole Mount Users Guide 998-5005-01 Rev X1
2-12 ©2007 RadioFrame Networks, Inc. MC-Series
CONFIDENTIAL AND PROPRIETARY
Diagnostics
Provides tools for testing.
Support
Displays support information, including online help.
4. To log in, select any tab.
5. For User Name, type the MC-Series OPM System user name.
6. For Password, type the MC-Series OPM System password.
7. To save the password, check ‘Save this password in your password list’
check box.
8. Select OK.
Figure 2.7 Network Password Pop-up Dialog Box
B. Changing the System Password
1. Select the Home tab, and then select the User Provisioning link.
2. For Select User Name, choose the appropriate system title from the drop-
down menu.
3. Typically, choose Sysadmin (Entire System) unless instructed to do
otherwise.

MC-Series Outdoor Pole Mount Users Guide998-5005-01 Rev X1
MC-Series ©2007 RadioFrame Networks, Inc. 2-13
CONFIDENTIAL AND PROPRIETARY
4. Type the Current Password.
5. Type the New Password and confirm it, then select Save Changes.
Figure 2.8 Set System Manager Password Dialog Box
2.5 Functionality Test
RadioFrame Networks recommends that a certification process be completed to
ensure proper operational performance and to verify the integrity of the following
services:
• Voice quality for 3:1 Interconnect Voice
• Voice quality for 6:1 Private Group Dispatch Voice
• Call setup reliability for 3:1 Interconnect Voice
• Call setup reliability for 6:1 Private and Group Dispatch Voice
• Call stability for all of the above voice services
• Connection quality, stability, delay and perceived throughput for the Packet
Data service
• Connection setup reliability for Packet Data
• Idle SQE quality and variation
• Call up SQE quality and variation
• Short Message Service
• Handover and cell reselection
• Performance will also be validated by collecting at least one week of

MC-Series Outdoor Pole Mount Users Guide 998-5005-01 Rev X1
2-14 ©2007 RadioFrame Networks, Inc. MC-Series
CONFIDENTIAL AND PROPRIETARY
performance statistical data
Refer to Appendix D (Functionality Test Procedures) for procedures to conduct
functionality testing.
Note: MC-Series OPM system does not support Circuit-
Switched data.
2.6 Configuring the MC-Series OPM System
2.6.1 Navigating the System Configuration
The System Configuration page displays icons depicting the ABIC and the DRBS
(see Figure 2.1). The colored bar beneath each icon represents the status of that
component as listed in Table 2.1.

MC-Series Outdoor Pole Mount Users Guide998-5005-01 Rev X1
MC-Series ©2007 RadioFrame Networks, Inc. 2-15
CONFIDENTIAL AND PROPRIETARY
Figure 2.9 ABIC Configuration Page Showing ABIC and DRBS Status
Table 2.1 Status Color Interpretations
Color Status Indicator Description
Green Active The component is installed, configured and operational.
Yellow Inactive The component is installed but has not been configured.
Gray Inactive Unit not installed or Port disabled
Red Alarm The component has returned an alarm condition. Refer to 5.4.3 (System
Manager Alarms) for specific alarm conditions.

MC-Series Outdoor Pole Mount Users Guide 998-5005-01 Rev X1
2-16 ©2007 RadioFrame Networks, Inc. MC-Series
CONFIDENTIAL AND PROPRIETARY
1. To view configuration information for a component, select its icon.
2. The ABIC configuration page displays the device name, IP address, building
address and other pertinent information.
3. To return to a previous page, select the component pathname at the top of the
tab (System Configuration>ABIC…), or to return to the ABIC configuration
page, select the System Configuration tab at any time.
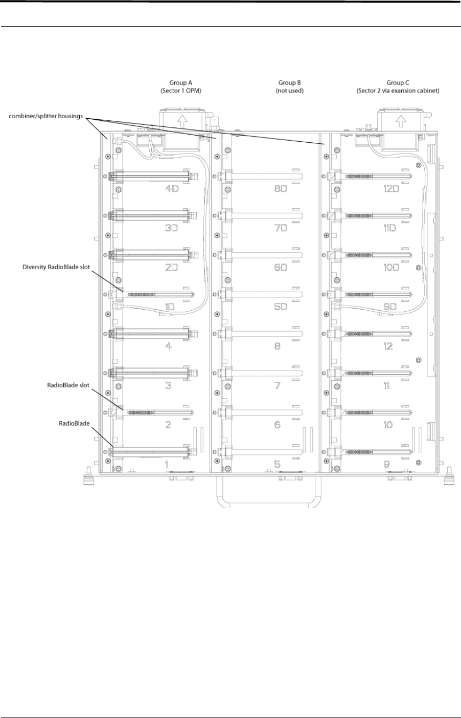
A. Viewing the Status of the RadioBlade Transceivers
The DRBS Status, RadioBlade Alarms, and RadioBlade Control (formerly
RadioBlade Statistics) pages show the MCRB. Select the DRBS STATUS link
at the bottom of the System Configuration page. The DRBS Status page
displays an icon for each RadioBlade transceiver installed in the DRBS, and
indicates the status of the RadioBlade transceiver and whether or not it is
locked. At the top of the page are three icons representing the status of each
group (A and C) in the DRBS.

MC-Series Outdoor Pole Mount Users Guide998-5005-01 Rev X1
MC-Series ©2007 RadioFrame Networks, Inc. 2-17
CONFIDENTIAL AND PROPRIETARY
Figure 2.10 RadioBlade Status Page
B. Locking and Unlocking a RadioBlade Transceiver
Select the RadioBlade transceiver icon or the RadioBlade Control link at the
top of the DRBS Status page. The RadioBlade Control page displays the
following information for each iDEN RadioBlade transceiver:
• RadioBlade transceiver Slot (1-24)
•RB ID
•State

MC-Series Outdoor Pole Mount Users Guide 998-5005-01 Rev X1
2-18 ©2007 RadioFrame Networks, Inc. MC-Series
CONFIDENTIAL AND PROPRIETARY
• RB PLL Status
• Carrier ID
• Transmit Frequency
• Cabinet
• Position
• Locked/Unlocked
To lock or unlock a RadioBlade transceiver, select the icon in the Locked/Unlocked
column.

MC-Series Outdoor Pole Mount Users Guide998-5005-01 Rev X1
MC-Series ©2007 RadioFrame Networks, Inc. 2-19
CONFIDENTIAL AND PROPRIETARY
Figure 2.11 RadioBlade Control Page
C. RadioBlade Alarms Page
The RadioBlade Alarms Page displays information for RadioBlades either on a
per-channel or per-blade basis, as appropriate for that type of alarm. This page
is shown in Figure 2.12.

MC-Series Outdoor Pole Mount Users Guide 998-5005-01 Rev X1
2-20 ©2007 RadioFrame Networks, Inc. MC-Series
CONFIDENTIAL AND PROPRIETARY
Figure 2.12 RadioBlade Alarms Page

MC-Series Outdoor Pole Mount Users Guide998-5005-01 Rev X1
MC-Series ©2007 RadioFrame Networks, Inc. 2-21
CONFIDENTIAL AND PROPRIETARY
D. Changing the Device Name, IP Address or Building Location
The System Configuration page displays the configuration for the selected
component (ABIC and DRBS) including the Device Name, IP Address, and
Building Address—this information can be changed at any time. For the ABIC,
this page also displays External IP Configuration, the information that systems
outside the MC-Series OPM System use to recognize it, including the Default
Gateway (the IP address of the CSU).
1. Select the icon of the component to be changed.
2. For Device Name, enter up to 31 alphanumeric characters to uniquely
identify the component.
3. The IP Address is assigned during the installation of the MC-Series OPM
System, and doesn’t need to be changed.
4. For Building Address, enter up to 3,000 alphanumeric characters specifying
the location of the component. Enter information such as the street address,
mailing address, building and other site information, as well as the building
floor, Telco closet and Cabinet location.
5. Select Save Changes.

MC-Series Outdoor Pole Mount Users Guide 998-5005-01 Rev X1
2-22 ©2007 RadioFrame Networks, Inc. MC-Series
CONFIDENTIAL AND PROPRIETARY
Figure 2.13 System Configuration Page, ABIC Selected Component
E. Viewing Hardware and Software Versions
Select the Software Version Information link on the System Configuration
page. The Software Version Information page depicts each component in the
MC-Series OPM System, and each board installed in each component. For
each board the page lists:
• MAC—the MAC address
• HW—hardware version
• FPGA—Field Programmable Gate Array version (manufacturer defined)
• ROM—software loaded at time of shipment

MC-Series Outdoor Pole Mount Users Guide998-5005-01 Rev X1
MC-Series ©2007 RadioFrame Networks, Inc. 2-23
CONFIDENTIAL AND PROPRIETARY
• SW Selected—currently selected software version, A or B
• SW Loaded—currently loaded software version, A or B
• SW Versions A—Software version loaded in partition A
• SW Versions B—Software version loaded in partition B
Figure 2.14 Software Version Information Page

MC-Series Outdoor Pole Mount Users Guide 998-5005-01 Rev X1
2-24 ©2007 RadioFrame Networks, Inc. MC-Series
CONFIDENTIAL AND PROPRIETARY
F. Changing the iDEN Configuration
The MC-Series OPM System operates as a series of base radios. Each
RadioBlade transceiver in the MC-Series is assigned a BR ID and sector (1, 2
or 3). And, each BR in the MC-Series OPM System is assigned a default
Cabinet position in the site datafill.
To change the default Cabinet position:
1 Select the iDEN Configuration link at the bottom of the System Configuration tab.
2 Enter the Cabinet and Position for the specified BR(s).
3 Select any Quad BRs (only one per group), according to site datafill parameters.
4 In Figure 2.15, one Quad BR has been selected: BR Instance 5 Cabinet 3
Position 5, in the first group. In this example, BRs 5 through 8 make up the Quad
BR.
5 Select the Save Changes button to save the changes.

MC-Series Outdoor Pole Mount Users Guide998-5005-01 Rev X1
MC-Series ©2007 RadioFrame Networks, Inc. 2-25
CONFIDENTIAL AND PROPRIETARY
Figure 2.15 iDEN Configuration Page
Note: The middle group (Sector 2) of the DRBS is not
available for use in the system.
2.7 Optimization Procedures
2.7.1 Local Performance Monitoring
1. In System Manager, select the Performance Monitoring tab.

MC-Series Outdoor Pole Mount Users Guide 998-5005-01 Rev X1
2-26 ©2007 RadioFrame Networks, Inc. MC-Series
CONFIDENTIAL AND PROPRIETARY
Figure 2.16 Operational Status—Performance Monitoring Page
Note: Group “B” is not supported on the OPM System
2. Select a BR icon to display the Base Radio Performance Statistics page.
3. Verify that the mean INI is within normal range (will vary depending on what is
connected between TOR and the antenna).
4. Verify that the % poor SQE does not exceed 2% on a substantial number of
packets (i.e., greater than 10,000 packets).
5. Repeat steps 2 through 4 for each BR in the system.

MC-Series Outdoor Pole Mount Users Guide998-5005-01 Rev X1
MC-Series ©2007 RadioFrame Networks, Inc. 2-27
CONFIDENTIAL AND PROPRIETARY
Figure 2.17 Base Radio Performance Statistics Page
2.7.2 iDEN Uplink Analysis
RadioFrame Networks’ iDEN Uplink Analysis Tool plots the Mean RSSI, Mean I+N
and SQE for the last 80 seconds for the BR channel which has been selected.
Figure 2.18 shows the System Manager page, accessible from the Diagnostics
tab. The analyzer prints the following information:
• Mean RSSI (----- red): Average Received Signal Strength Indicator.
• Mean I+N (----- magenta): Average Interference Plus Noise.
•SQE (
-----yellow): Signal Quality Estimate.

MC-Series Outdoor Pole Mount Users Guide 998-5005-01 Rev X1
2-28 ©2007 RadioFrame Networks, Inc. MC-Series
CONFIDENTIAL AND PROPRIETARY
Figure 2.18 Uplink Analyzer Page
A. To use the Uplink Analysis Tool:
1. Select a radio and channel:
a. Select the base radio from the BR ID menu. Select the channel from the
Logical Channel menu.
b. Click Update Graph to clear the screen and start a new graph with the
new radio and channel.
c. Click Clear Graph to reset the graph and start fresh with the current
base radio and channel.
2. Reset the graph by clicking Clear Graph, and start fresh with the current
base radio and channel.
Note: The Carrier ID is displayed in Hex for the BR
chosen.

MC-Series Outdoor Pole Mount Users Guide998-5005-01 Rev X1
MC-Series ©2007 RadioFrame Networks, Inc. 2-29
CONFIDENTIAL AND PROPRIETARY
B. Voice Loopback Diagnostic Test
The Voice Loopback Diagnostic test provides the ability to loop all inbound
voice traffic back out on the same logical channel for a given BR. This allows a
person with a mobile to do uplink and downlink testing on a given BR without
having to call someone else to monitor voice quality. The person on the Mobile
simply speaks into the mobile and can hear his or her own voice.
Note: This test can also be used to isolate voice quality
issue to the backhaul.
To use the Voice Loopback Test feature:
1. Click Start Test on the Voice Loopback Diagnostic Test Page to start the
voice packet loopback. The first call, and only the first call, set up after Start
Test is selected will be looped back. If a call other than the tester’s happens
to be set up after Start Test is selected and before the tester has the
opportunity to set up the call, the other call will be looped back.
Figure 2.19 Voice Loopback Diagnostic Test Page
2. Speak into the handset, and listen to evaluate voice quality.
3. Click Stop Test to terminate the test.
The loopback will persist on the selected BR until the Stop Test button is
selected.
The Test Status line will give a brief indication of the test state (Not Started;
Waiting for Call Setup; Started).
C. System Parameter Information Page
The System Parameter Information Page displays the type 1 iDEN System
Parameter Information that comes across the BCCH chain.

MC-Series Outdoor Pole Mount Users Guide 998-5005-01 Rev X1
2-30 ©2007 RadioFrame Networks, Inc. MC-Series
CONFIDENTIAL AND PROPRIETARY
Note: Only a subset of the BCCH information is
currently displayed.
Figure 2.20 System Parameter Information Page
Note: The datafill parameters
“hdvrCINROutboundThreshold” and
“rconCINROutboundThreshold” are modified in
the iSCIII per the iDEN specification.
The value displayed as “rsel_threshold” in the
System Parameter Information page reflects the
observed BCCH value, which is the datafill value
of “rconCINROutboundThreshold”, offset by + 14
dB. The value displayed as “hdvr_threshold” is
the datafill value “hdvrCINROutboundThreshold”,
offset by
+ 14 dB. For example, in the screen shot shown
in Figure 2.20, the datafill value corresponding to
“hdvr_threshold” would be equal to 6 (i.e., 6 +14 =
20).

MC-Series Outdoor Pole Mount Users Guide998-5005-01 Rev X1
MC-Series ©2007 RadioFrame Networks, Inc. 2-31
CONFIDENTIAL AND PROPRIETARY
System Manager is the MC-Series OPM System web-based interface. System
Manager provides status, performance, and alarm information for the MC-
Series OPM System and its components, as well as diagnostic tools and online
help. When new releases of System Manager are provided, download the new
release as described in section 3.1 (Upgrading MC-Series OPM System
Software).
If any of the following information is changed in System Manager, also note
those changes on the Equipment Inventory or site as-built documentation:
• Physical location
• IP addresses
• Port connections
• Sector locations

MC-Series Outdoor Pole Mount Users Guide 998-5005-01 Rev X1
2-32 ©2007 RadioFrame Networks, Inc. MC-Series
CONFIDENTIAL AND PROPRIETARY

MC-Series ©2007 RadioFrame Networks, Inc. 3-1
CONFIDENTIAL AND PROPRIETARY
MC-Series Outdoor Pole Mount Users Guide998-5005-01 Rev X1
Overview
The MC-Series OPM system is shipped with the latest software installed.
With each new software release, RadioFrame Networks provides its
customers with the new software and accompanying information in the
RadioFrame Networks Customer Release Notes.
Contents
3.1 Upgrading MC-Series OPM System Software......................................... 3-2
3.1.1 Download MC-Series OPM System Software to the Laptop Computer3-2
3.1.2 Download FTP Server Software to the Laptop Computer ................... 3-2
3.2 Update the MC-Series OPM System Software........................................ 3-8
3.2.1 Verify the Software Download.............................................................3-11
3.3 Rollback to the previous version of software ......................................... 3-13
3.4 Performing a System Reset................................................................... 3-13
Chapter 3 System Configuration Changes

MC-Series Outdoor Pole Mount Users Guide 998-5005-01 Rev X1
3-2 ©2007 RadioFrame Networks, Inc. MC-Series
CONFIDENTIAL AND PROPRIETARY
3.1 Upgrading MC-Series OPM System Software
The following procedures describe how to upgrade MC-Series OPM System
software. System Manager contains two separate partitions in which to install
software: active and inactive. This provides the means to revert back to a previous
version of system software if required.
3.1.1 Download MC-Series OPM System Software to the Laptop Computer
Note: If the laptop already contains the docs, platform
and iden directories for the system software in
the root, you may wish to delete these directories
and all of their contents before downloading and
extracting the latest system software. This way
you can ensure a complete clean install.
Download the latest system software, a self-extracting zip file, from:
http://www.radioframenetworks.com/partners
1. Navigate to the IIOF’s support pages. If you have not visited the RadioFrame
Networks PartnerWeb site, you will be asked to register. Use your IIOF e-mail
address and create a password.
2. Once your account is authenticated, install/extract the zip file directly into the C:/
drive on the laptop. The install creates three directories at the root level: docs,
platform and iden.
3.1.2 Download FTP Server Software to the Laptop Computer
You will need an FTP server application running on the laptop computer. If one is
already installed, you can skip to section 3.2 (Update the MC-Series OPM System
Software). The following procedure installs a shareware program (Wftpd.exe) and
configures it correctly. Use the method for your version of Windows.
A. Windows XP Method
Windows XP is capable of correctly configuring Wftpd.exe if you follow these
steps.
1. Download Wftpd.exe, a self-extracting zip file, from:
http://www.radioframenetworks.com/partners
or from
http://www.wftpd.com/
2. Open the zip file with your archive/compress/extract utility (e.g., WinZip).
3. Extract to your Windows drive root directory (e.g., C:\).
4. From the Windows Start menu, select Run.

MC-Series Outdoor Pole Mount Users Guide998-5005-01 Rev X1
MC-Series ©2007 RadioFrame Networks, Inc. 3-3
CONFIDENTIAL AND PROPRIETARY
5. Click Browse. . . in the Run dialog box and browse to
C:\Program Files\WFTPD
(Windows XP should have placed the properly configured executable
Wftpd.exe in Program Files\WFTPD. If you do not see it there, you need to
follow the Windows 2000 configuration method.)
6. In the Browse dialog box, select the file Wftpd.exe and click Open.
Figure 3.1 Executing Wftpd from the Windows XP Laptop Run Dialog Box
7. Click OK in the Run dialog box to start WFTPD.
8. Check configuration as follows: Navigate to the Security menu and select
Users/Rights... . In the User/Rights Security dialog box, select board from
the User Name drop down list.
9. Now proceed to the section 3.2 (Update the MC-Series OPM System
Software) to upgrade the system software.
B. Windows 2000 Method
1. Download Wftpd.exe, a self-extracting zip file, from:
http://www.radioframenetworks.com/partners
or from
http://www.wftpd.com/
2. Open the zip file with your archive/compress/extract utility (e.g., WinZip).
3. Extract to your Windows drive root directory (e.g., C:\).
4. From the Windows Start menu, select Run.
5. Open the FTP Server – enter C:\Wftpd.exe in the dialog box and click OK.

MC-Series Outdoor Pole Mount Users Guide 998-5005-01 Rev X1
3-4 ©2007 RadioFrame Networks, Inc. MC-Series
CONFIDENTIAL AND PROPRIETARY
Figure 3.2 Executing Wftpd from the Windows 2000 Laptop Run Dialog Box
6. The configuration in Figure 3.3 is for Wfptd:
Figure 3.3 Wftptd Settings (Bottom of Screen Shot)
7. From the Security menu, select General, configure the General Security
page as shown in Figure 3.4 and then select OK.

MC-Series Outdoor Pole Mount Users Guide998-5005-01 Rev X1
MC-Series ©2007 RadioFrame Networks, Inc. 3-5
CONFIDENTIAL AND PROPRIETARY
Figure 3.4 General Security Dialog Box Settings
8. From the Security menu, select User/rights, and for User Name select
anonymous from the drop down menu, and then select the Rights<< button
and verify that the settings are the same as shown in Figure 3.5.

MC-Series Outdoor Pole Mount Users Guide 998-5005-01 Rev X1
3-6 ©2007 RadioFrame Networks, Inc. MC-Series
CONFIDENTIAL AND PROPRIETARY
Figure 3.5 User / Rights Security Dialog Box Settings
9. Select the New User… button, and then for User Name type board in the
text box, and then select OK.
Figure 3.6 New-User Name

MC-Series Outdoor Pole Mount Users Guide998-5005-01 Rev X1
MC-Series ©2007 RadioFrame Networks, Inc. 3-7
CONFIDENTIAL AND PROPRIETARY
10. For New Password type wind, then retype wind in the Verify Password
text box, and then select OK.
Figure 3.7 Password
11. The User/Rights Security dialog box reappears, and the User Name is now
set to board. Select the Rights button and verify that the settings are the
same as shown below, and then select Done.

MC-Series Outdoor Pole Mount Users Guide 998-5005-01 Rev X1
3-8 ©2007 RadioFrame Networks, Inc. MC-Series
CONFIDENTIAL AND PROPRIETARY
Figure 3.8 User Name Set in User/Rights Security Dialog Box
12. Now proceed to the next section to upgrade the system software.
3.2 Update the MC-Series OPM System Software
The following procedure assumes that the MC-Series OPM System is currently
running at least the RadioFrame Networks 15.0 release, and that the system is to be
upgraded to the RadioFrame Networks MC 15.0 OPM load. If this is not the case, the
system must first be upgraded to a version of RadioFrame Networks software that
supports software baselining. For SW download scenarios involving other software
upgrades or downgrades, please contact RadioFrame Networks Technical Support
for specific instructions (1-800-328-0847).
The procedure also assumes that the service laptop to be used for upgrading the
system software contains the system software load extracted to the root directory
and that the correctly configured FTP server is running on the laptop. If this software
is not yet in place, please start at section 3.1.2 (Download FTP Server Software to
the Laptop Computer).
1. Connect the laptop to the MC-Series OPM System, start System Manager, and
log in (for complete instructions, refer to section 2.2 (System Setup)).
2. Navigate to the Software Download & System Reset page (Figure 3.9) by
selecting the System Configuration tab and clicking on the Software
Download & System Reset link.

MC-Series Outdoor Pole Mount Users Guide998-5005-01 Rev X1
MC-Series ©2007 RadioFrame Networks, Inc. 3-9
CONFIDENTIAL AND PROPRIETARY
Note: Before starting the download in step 3 , be sure
to clear any FTP Server Address that shows up in
the Remote Software Download Settings field.
If you need to clear an address from this field, you
must click the Save Changes button.
Figure 3.9 Download and Reset Links

MC-Series Outdoor Pole Mount Users Guide 998-5005-01 Rev X1
3-10 ©2007 RadioFrame Networks, Inc. MC-Series
CONFIDENTIAL AND PROPRIETARY
Note: iDEN Cabinet/Sector Information is not preserved
in a downgrade from a 15.0 MCRB release to any
non-MCRB release. Care should be taken to
record this information and re-enter it as
necessary after a downgrade.
Note: In the following procedures, ffs0 is partition A;
ffs1 is partition B.
3. Using the inactive partition—“Download Version A” or “Download Version B” in
System Manager—navigate to the /platform/loads/MC-Series directory, and
then run the download on the following two files (observe the Download
Successful page; if a file fails, download it again):
• rom_staging.txt
• plat_staging.txt
The inactive partition is the one that is not selected under System Reset (A or
B). Browse for the file in the text box of the inactive partition, A or B, and then
select the Download to Version… button.
4. Using the inactive partition
a. “Download Version A” or “Download Version B” in System Manager.
b. Navigate to the /iden2/loads/BplusMC-Series directory.
c. Run the download on the following file (observe the Download
Successful page; if it fails, repeat the download):
• iden_staging.txt
a. Reboot the system using System Manager to the new load and wait for
the download to complete successfully, which may take several minutes.
This release must also be downloaded to the other partition at this time.
5. Using the inactive partition
a. “Download Version A” or “Download Version B” in System Manager.
b. Navigate to the /platform/loads/MC-Series directory.
c. Run the download on the following file (observe the Download
Successful page; if it fails, repeat the download):
• plat_staging.txt
6. Using the inactive partition
a. “Download Version A” or “Download Version B” in System Manage.
b. Navigate to the /iden2/loads/BplusMC-Series directory.

MC-Series Outdoor Pole Mount Users Guide998-5005-01 Rev X1
MC-Series ©2007 RadioFrame Networks, Inc. 3-11
CONFIDENTIAL AND PROPRIETARY
c. Run the download on the following file (observe the Download
Successful page; if it fails, repeat the download):
• iden_staging.txt
a. Reboot the system using System Manager to the new load and wait for
the download to complete successfully, which may take several minutes.
3.2.1 Verify the Software Download
1. Select the Software Version Information link on the System Configuration page.

MC-Series Outdoor Pole Mount Users Guide 998-5005-01 Rev X1
3-12 ©2007 RadioFrame Networks, Inc. MC-Series
CONFIDENTIAL AND PROPRIETARY
Figure 3.10 Software Version Information Page
2. Review the SW Versions A and SW Versions B to make sure the latest software
is loaded in the correct partition.
3. Verify that the SW Selected and SW Loaded for each component in the system
is correct.

MC-Series Outdoor Pole Mount Users Guide998-5005-01 Rev X1
MC-Series ©2007 RadioFrame Networks, Inc. 3-13
CONFIDENTIAL AND PROPRIETARY
3.3 Rollback to the previous version of software
Revert to a previous version of MC-Series OPM System software only if the upgrade
fails.
1. Select the Software Download & System Reset link on the System
Configuration page.
2. On the Software Download & System Reset page (Figure 3.9), under System
Reset, select the inactive partition to revert to the previously loaded version of
software.
3. Select the Reset System button.
This reboot will take several minutes to complete. Wait for the system to come
back, and then refresh the page or reopen the web browser to force the page
to update.
3.4 Performing a System Reset
1. If necessary, connect the laptop to the MC-Series OPM System, start System
Manager, and log in (for complete instructions, refer to section 2.2 (System
Setup)).
2. Select the Software Download & System Reset on the System Configuration
page.
3. On the Software Download & System Reset page (Figure 3.9), select the Reset
System button.
4. Follow the procedure in section 6.6 to add or remove a RadioBlade transceiver.

MC-Series Outdoor Pole Mount Users Guide 998-5005-01 Rev X1
3-14 ©2007 RadioFrame Networks, Inc. MC-Series
CONFIDENTIAL AND PROPRIETARY

MC-Series ©2007 RadioFrame Networks, Inc. 4-1
CONFIDENTIAL AND PROPRIETARY
MC-Series Outdoor Pole Mount Users Guide998-5005-01 Rev X1
Overview
The procedures in this chapter describe final checkout for each portion of
the MC-Series OPM system.
Contents
4.1 Final Checkout procedures...................................................................... 4-2
4.1.1 Prerequisites........................................................................................ 4-2
4.1.2 Checkout Procedures .......................................................................... 4-3
Chapter 4 Final Checkout

MC-Series Outdoor Pole Mount Users Guide 998-5005-01 Rev X1
4-2 ©2007 RadioFrame Networks, Inc. MC-Series
CONFIDENTIAL AND PROPRIETARY
4.1 Final Checkout procedures
This chapter describes procedures for:
• Prerequisites
• Checkout procedures
• Final checkout setup
• Initial power
• System setup
• System verification
• Functionality test
4.1.1 Prerequisites
Ensure that the following has taken place:
• The T1 is live and has been tested
• The datafill has been completed, including BR Cabinet and position
assignments, and conforms to the recommended datafill shown in section
2.3.3 (Recommended Datafill Parameters).
• Site configuration is available
• All cabling and installation work has been completed and all punchlist items
corrected
Required Tools:
• R2660 Series Communication System Analyzer
• Digital RF meter
• Laptop computer to bring up the MC-Series OPM System. At a minimum,
the laptop must be loaded with the following fully functional equipment (or
equivalent):
• Pentium II / 233 MHz (Pentium III / 500 MHz recommended, or better)
• 128 MB of memory (256 MB recommended)
• 10 GB hard drive (64 MB disk drive space minimum available for
software)
• 12x (or faster) CD-ROM (USB memory stick with 64 MB recommended)
• Windows 2000 Professional or better recommended
• Internet Explorer 6.0 or later (not Mozilla Firefox)

MC-Series Outdoor Pole Mount Users Guide998-5005-01 Rev X1
MC-Series ©2007 RadioFrame Networks, Inc. 4-3
CONFIDENTIAL AND PROPRIETARY
• One Ethernet port and one 9-pin serial port
• 6-foot Cat-5 (or 5e/6) Ethernet cable (EIA/TIA 568B) to connect to the ABIC
CRIC
• Straight-through, male-to-female serial cable (DB9/RS232)
• 50 ohm 2W terminating loads for all RF ports to be used according to the
site configuration
Ensure that the following RadioFrame Networks software is available:
• CD ROM (backup)
• New versions can also be downloaded from RadioFrame Networks web site
to the local root directory (C:/)
For local software downloads, have the following available on the laptop:
• FTP server software—WFTPD32 is shareware that can be downloaded
from the following site: http://www.wftpd.com/
• Terminal emulation software (e.g., PROCOM)
4.1.2 Checkout Procedures
1. Verify that all breakers in the PDU are in the OFF position prior to proceeding.
Leave them in the OFF position until instructed otherwise.
2. Conduct a visual inspection of the cabling on the rear of the Cabinet verifying
that all connections are in place, tight, and complete.
3. Add and remove RadioBlade transceivers according to the site configuration.
Refer to section 6.7 (RadioBlade Transceiver Replacement).
4. Verify that cabling matches the site configuration.
5. Refer to Appendix C (OPM iDEN Microcell Cabinet Stack-Up Configuration).
6. Install 50 ohm 2 W terminators on all unused Tx / Rx / Rx Diversity ports on the
rear of the enclosure.
7. Verify that there is DC power at the supply terminals on the PDU and that the
polarity is correct.
Caution!
Verify that all breakers in the PDU are in the OFF position prior to proceeding.
Leave them in the OFF position until instructed otherwise.

MC-Series Outdoor Pole Mount Users Guide 998-5005-01 Rev X1
4-4 ©2007 RadioFrame Networks, Inc. MC-Series
CONFIDENTIAL AND PROPRIETARY

MC-Series ©2007 RadioFrame Networks, Inc. 5-1
CONFIDENTIAL AND PROPRIETARY
MC-Series Outdoor Pole Mount Users Guide998-5005-01 Rev X1
Overview
This chapter provides maintenance and troubleshooting guidelines fro the
OPM system.
Contents
5.1 Maintenance............................................................................................ 5-2
5.1.1 Annual Maintenance............................................................................ 5-2
5.2 Troubleshooting Guidelines ..................................................................... 5-2
5.3 Hardware Alerts....................................................................................... 5-3
5.3.1 Fault Indications................................................................................... 5-3
5.3.2 ABIC Indicators.................................................................................... 5-4
5.3.3 DRBS Indicators .................................................................................. 5-5
5.3.4 OPM RF Shelf Indicators ..................................................................... 5-5
5.4 Software Alerts ........................................................................................ 5-6
System Manager Alarms ..................................................................... 5-6
5.4.1 Viewing System Manager Alarms........................................................ 5-6
5.4.2 OMC Alarm Code ................................................................................ 5-9
iDEN Alarm Code 4133 ..................................................................... 5-10
5.4.3 System Manager Alarms ....................................................................5-11
5.5 RadioBlade Transceiver Alarm Handling................................................5-11
5.6 RadioBlade Troubleshooting ................................................................. 5-13
5.6.1 RadioBlade Locking Policy ................................................................ 5-13
5.6.2 Standby Blade.................................................................................... 5-13
5.6.3 Locking Policy for RadioBlade Transceiver with Errors ..................... 5-13
5.7 Serial Log Upload Procedure ................................................................ 5-15
Chapter 5 Troubleshooting the OPM System

MC-Series Outdoor Pole Mount Users Guide 998-5005-01 Rev X1
5-2 ©2007 RadioFrame Networks, Inc. MC-Series
CONFIDENTIAL AND PROPRIETARY
5.1 Maintenance
A report of the MC-Series OPM system should be maintained and left on site. This
report will provide metrics for possible concerns with individual components and/or
the entire system. It is important that the technician performing the checks
understand the equipment theory and operation. Review the documentation
(references) prior to verification and performing service.
For non-RadioFrame Networks hardware, refer to the equipment manufacturer’s
documentation for maintenance information and procedures. For the iSCIII and the
EAS, refer to the Gen 3 Site Controller System Manual, Motorola, 68P80801E30-O.
For the CSU, refer to the manufacturer's documentation for preventive maintenance
information.
5.1.1 Annual Maintenance
Conduct the following annual maintenance:
• Visually inspect all equipment in the MC-Series OPM system Cabinet for
loose or foreign items and for visible damage.
• Verify site-configuration cabling is correct. Refer to cabling diagrams in
Appendix C (OPM iDEN Microcell Cabinet Stack-Up Configuration).
• Conduct the BER test on each RadioBlade transceiver. Refer to Appendix F
(BER Test Procedure).
• Conduct the TOR Tx measurement (RF output measurement) on each
transmitter.
5.2 Troubleshooting Guidelines
Technicians should conduct the following troubleshooting steps in order:
1. Visually inspect for fault indication (LEDs).
2. Inspect the Alarm Manager, and follow alarm resolution procedures. Refer to
the Alarm and Event Guide as well as sections 5.4 (Software Alerts) and 5.5
(RadioBlade Transceiver Alarm Handling) of this Implementation Guide.
3. Contact the RadioFrame Networks Technical Assistance Center at: (800) 328-
0847. Also, refer to section Appendix H (Repair and Technical Support).
4. Complete and save the serial log upload if directed; refer to section 5.7 (Serial
Log Upload Procedure).
5. Refer to sections 6.2 (Power Down Procedure) and 6.1 (Field Replaceable
Units (FRUs)) as necessary.

MC-Series Outdoor Pole Mount Users Guide998-5005-01 Rev X1
MC-Series ©2007 RadioFrame Networks, Inc. 5-3
CONFIDENTIAL AND PROPRIETARY
5.3 Hardware Alerts
5.3.1 Fault Indications
This section provides fault indications for the following RadioFrame Networks
components only: ABIC, DRBS and RF Shelf. For all non-RadioFrame Networks
equipment, refer to IIOF’s or the manufacturer’s documentation.

MC-Series Outdoor Pole Mount Users Guide 998-5005-01 Rev X1
5-4 ©2007 RadioFrame Networks, Inc. MC-Series
CONFIDENTIAL AND PROPRIETARY
5.3.2 ABIC Indicators
Table 5.1 ABIC LED Indications
LED Indication Condition Corrective action
POWER
green normal condition none
not lit no power to ABIC
• Verify that ABIC circuit breaker
on PDU is ON.
• Check power connection to
PDU.
• Measure power input, and
compare with tolerances.
• Verify that the power source is
operational.
• Contact the TAC: (800) 328-
0847
STATUS
green normal condition none
not lit card(s) not receiving power • Verify power to ABIC (see “no
power to ABIC” above)
red
CRIC only
bootup not complete • Allow three minutes (approx.)
for bootup to complete.
timing not synchronized • Verify that the GPS LED on
iSCIII is green.
• Verify that the cable is
connected from ABIC ERTM port
5MHz/1PPS IN to iSCIII port
5MHz/1PPS.
• Contact the TAC: (800) 328-
0847
red
any card PLLs are not locked
• Verify that the STATUS LED on
the ABIC CRIC is green
• Check the Alarm Manager for
PLL LOCK alarm; wait 3 minutes
for PLLs to lock; if they do not:
• Verify integrity of the ABIC
Ethernet connection.
• Contact the TAC: (800) 328-
0847

MC-Series Outdoor Pole Mount Users Guide998-5005-01 Rev X1
MC-Series ©2007 RadioFrame Networks, Inc. 5-5
CONFIDENTIAL AND PROPRIETARY
5.3.3 DRBS Indicators
Table 5.2 DRBS LED Indications
5.3.4 OPM RF Shelf Indicators
LED Indication Condition Corrective action
STATUS
green normal condition none
not lit no power to DRBS
• Verify that DRBS circuit
breaker on PDU is ON.
• Check power connection to
PDU.
• Measure power input, and
compare with tolerances.
• Verify that the power
source is operational.
• Contact the TAC: (800)
328-0847
red
timing is not synchronized to
the group (A, B, or C)
Board unable to boot
• Power cycle the DRBS
using the circuit breaker on the
PDU.
• Contact the TAC: (800)
328-0847
RADIOBLADE
TRANSCEIVER
STATUS
green RadioBlade transceiver
present and operational none
not lit
RadioBlade transceiver not
present none
RadioBlade transceiver
present
• Reseat RadioBlade
transceiver.
red RadioBlade transceiver is in
error state
• Reseat RadioBlade
transceiver.
• If still red, replace
RadioBlade transceiver.

MC-Series Outdoor Pole Mount Users Guide 998-5005-01 Rev X1
5-6 ©2007 RadioFrame Networks, Inc. MC-Series
CONFIDENTIAL AND PROPRIETARY
Table 5.3 OPM RF Shelf LED Indications
5.4 Software Alerts
System Manager Alarms
The MC-Series OPM System provides fault alarming and isolation within System
Manager for individual components, which consists of detecting catastrophic faults
that prevent a component from responding to a periodic “ping”. Depending on the
severity, alarms are sent to the OMC via the iSCIII.
The Alarms/Events Reference Guide, included on the MC-Series CD and available
on the RadioFrame Networks website, lists the alarms by ID code.
All alarms passed to the OMC use the IIOF Alarm Code 35009, which uses the event
description “Unable to key BR”.
5.4.1 Viewing System Manager Alarms
1. Select the Alarms tab in System Manager to display the Active Alarm Manager.
LED Indication Condition Corrective action
POWER
green normal condition none
not lit no power to RF shelf
• Verify that RF circuit breaker on PDU
is ON.
• Check power connection to PDU.
• Measure power input, and compare
with tolerances.
• Verify that the power source is
operational.
• Contact the TAC: (800) 328-0847
ALARM
green normal condition • none
not lit not receiving power • Verify power to RF Shelf (see
“POWER” above).
red alarm condition
• Check the Alarm Manager for:
RF SHELF MINOR, replace fan.
RF SHELF MAJOR, replace RF shelf.
• Contact the TAC: (800) 328-0847

MC-Series Outdoor Pole Mount Users Guide998-5005-01 Rev X1
MC-Series ©2007 RadioFrame Networks, Inc. 5-7
CONFIDENTIAL AND PROPRIETARY
The Alarm Log displays active (un-cleared) alarms listed by date and time, and
the Alarm Details window displays information about a single selected alarm
(see Figure 5.1). A summary at the top of the page lists the current number of
Critical, Major, Minor, and Warning alarms. Alarms that are no longer active are
moved to the Alarm History Manager.
Note: If the Alarms page is empty, System Manager is
still loading the page.
Non-alarm events are displayed in the Events Log. The initial Events Log lists
all the alarms generated by RFS components. You can view a smaller list by
selecting one of the Show links at the bottom of the page. Clicking the first link
with a value of 20 in the box displays the first 20 alarms. You can enter any
number in the field.
Figure 5.1 Alarm Log Page

MC-Series Outdoor Pole Mount Users Guide 998-5005-01 Rev X1
5-8 ©2007 RadioFrame Networks, Inc. MC-Series
CONFIDENTIAL AND PROPRIETARY
Table 5.4 Alarm Log Fields
2. To view details about a specific alarm, select the Details link next to the alarm.
The Alarm Details window displays the information listed in Table 5.5.
Alarms Log Field Description
Details Displays details of the alarm in the Alarm Details window
Timestamp Date and time alarm occurred (in Greenwich meantime-GMT)
Affected Service iden: iDEN software only
asp: platform software only
RadioFrame Networks: All system software is affected (platform, iDEN)
Perceived Severity
cleared: A ‘set’ alarm has been cleared and moved to Alarm History
critical: Service affecting failure; requires immediate attention
major: Service affecting degradation; requires urgent attention
minor: Non-service affecting condition; requires scheduled attention
warning: Potential condition that may lead to a more serious alarm
Probable Cause Describes what might have caused the alarm
Specific Problem Describes the problem more specifically
Base RadioTransceiver BR ID (1 through 32) or n/a for not applicable

MC-Series Outdoor Pole Mount Users Guide998-5005-01 Rev X1
MC-Series ©2007 RadioFrame Networks, Inc. 5-9
CONFIDENTIAL AND PROPRIETARY
Table 5.5 Alarm Details Fields
5.4.2 OMC Alarm Code
All RFS MC-Series alarms sent to the OMC use the IIOF Alarm Code 35009.
Table 5.6 shows the properties for this alarm code. The Event Description for this
alarm is 'Unable to key BR'.
Alarm Details Field Description
Alarm Type
Communication: failure to convey information
Quality of service: signal degradation
Processing error: software processing fault
Equipment: equipment fault
Environmental: condition with the equipment enclosure
Eqpt Chassis Affected chassis: abic
Eqpt Rfu/Rbs Affected DRBS group: grp A or grp C
Eqpt Slot Affected chassis slot: ABIC (1-5) or DRBS (1-24)
Eqpt Type
RadioFrame Networks: unknown
rlic: ABIC CRIC
bpc: BPC or BPC+SPAM
ric: ABIC CRIC
rbs: DRBS
idenrb: RadioBlade transceiver
Eqpt Mac MAC address of the affected component
System Reaction The action taken by the system as a result of the alarm
Further Repair Actions Corrective action that should be taken as a result of the alarm
State Change Not currently used (displays ‘false’ by default)
Additional Info Miscellaneous 32-bit field

MC-Series Outdoor Pole Mount Users Guide 998-5005-01 Rev X1
5-10 ©2007 RadioFrame Networks, Inc. MC-Series
CONFIDENTIAL AND PROPRIETARY
Table 5.6 Alarm Code 35009 Properties
iDEN Alarm Code 4133
The Pole Mount system also introduces a new iDEN alarm (4133). Table 5.7
shows the properties for this alarm code.
In an OPM system with greater than 6 carriers provisioned in a sector, the default
TX power cannot exceed 9.2. It is necessary, therefore, to reconfigure the default
TX power to a value of 9.2 or less.
If more than 6 carriers are provisioned in a single sector AND the defaultTxPower
exceeds 9.2 on any of those BRs, then the maximum allowable TX Power will be
de-rated for the BRs in that Sector as shown in Table 5.8.
Event Description
IIOF Alarm Code 35009
Event Type CntrlBrd
Alarm Type Equipment Failure
Actionable Yes
Severity Minor, Major or Critical
Bounce Threshold (x) 3
Bounce Threshold Minutes 30
Duration Threshold 10
Related Alarms None
R & C RC
Outage Y/N S1_El CY
Event Description Unable to key BR
Advisor Site Service call
Comments None
Alert Names BREFCTLBD35009
Last updated 8/3/2001
Revision
Change Notes
8/3/2001: per new EBTS rules baseline.
Changed severity and threshold from GR1 to:
Severity=minor
BounceThreshold=3
Bounce Threshold Minutes=30
Duration Threshold=10
Action Create trouble ticket.
Contact Field Technician.
TS/BR

MC-Series Outdoor Pole Mount Users Guide998-5005-01 Rev X1
MC-Series ©2007 RadioFrame Networks, Inc. 5-11
CONFIDENTIAL AND PROPRIETARY
Table 5.7 Alarm Code 4133 Properties
Table 5.8 Maximum BR derated TxPower
5.4.3 System Manager Alarms
The document Alarms/Events Reference Guide lists MC-Series OPM System
alarms numerically by alarm ID (0x01, 0x02, etc.).
MC-Series alarms are based on the X.733 conventions for telecommunications
equipment. The alarms are grouped by service: either “asp” for platform faults or
“iden” for iden application faults. The “cause” field contains the X.733 cause type.
“System reaction” describes the action taken by the system as a result of this
alarm, and “repair actions” provides details on what corrective action should be
taken as a result of this alarm.
The Alarm details on the active alarm manager page of System Manager provides
additional information with respect to the board, slot number, MAC address and
equipment type.
5.5 RadioBlade Transceiver Alarm Handling
The iDEN RadioBlade transceivers Cabinet various faults and reports to the
RadioBlade controller. These faults are monitored, and if the rate at which these
faults occur surpasses a threshold, the RadioBlade transceiver (blade) is locked. The
blade will generate these faults as the result of normal actions such as re-syncing the
Event Description
IIOF Alarm Code 4133
Event Type iDEN
Severity Major
Cause Configuration Customization Error.
System reaction Set the default TX power to 9.2.
Additional Info Session ID
Repair Action In a configuration where the number of carriers per sector
exceed six, the default TX power can’t exceed 9.2.
Reconfigure the default TX power to a value of 9.2 or less.
MC-
Series
Max # Of
Carriers/
Sector
Max Power Output per Carrier @ 6
carriers with defaultTxPower set to 9.5 New de-rated Power at 9.2
OPM 12 2W 1W

MC-Series Outdoor Pole Mount Users Guide 998-5005-01 Rev X1
5-12 ©2007 RadioFrame Networks, Inc. MC-Series
CONFIDENTIAL AND PROPRIETARY
blade, locking and unlocking the blade and locking and unlocking the BR. For these
reasons, only if the blade continues to generate these faults under normal operating
circumstances is an alarm generated.
The RadioBlade transceiver faults are listed in Table 5.9.
Table 5.9 Faults by the Transceiver
If a RadioBlade transceiver generates enough errors such that it crosses the Bounce
and Duration threshold for that particular error, an alarm will be generated. This
alarm will also cause the RadioBlade Locking Policy to lock that RadioBlade
transceiver. Table 5.10 lists the fault count and fault period for an alarm to be
generated.
Table 5.10 RadioBlade Transceiver Fault Thresholds for Alarm Generation
Fault Description
PLL1 Errors The Phase Lock Loop #1 went out of lock.
PLL2 Errors The Phase Lock Loop #2 went out of lock.
PLL3 Errors The Phase Lock Loop #3 went out of lock.
Tx Underrun RadioBlade transceiver did not receive a packet in time to transmit.
Tx Overflow RadioBlade transceiver received too many packets to transmit.
Rx OverFlow Sample buffer overflowed.
Slot mismatch Received packets were not consecutive.
CRC errors Received Ethernet packets had CRC errors.
Alarm Bounce Threshold
(counts) Duration Threshold
(minutes)
PLL 1 75 12
PLL 2 75 12
PLL 3 50 12
Tx Underrun 40 12
Tx Overflow 40 12
Rx Overflow 40 12
Slot Mismatch 40 12
CRC Errors 20 12
Packet Size Errors 20 12

MC-Series Outdoor Pole Mount Users Guide998-5005-01 Rev X1
MC-Series ©2007 RadioFrame Networks, Inc. 5-13
CONFIDENTIAL AND PROPRIETARY
5.6 RadioBlade Troubleshooting
In addition to the above-mentioned errors, if the system loses communication with a
RadioBlade transceiver or is unable to read the EEPROM from the blade, then that
blade is put into an error state and if a standby blade is available it will switch over
automatically.
5.6.1 RadioBlade Locking Policy
The RadioBlade locking policy defines the actions taken by the system when a
determination is made that a RadioBlade transceiver should no longer be allowed
to remain active. This could be the result of an alarm, insertion, removal or
intervention (the user specifically locking the RadioBlade transceiver).
In general, the policy is that if a blade is taken out of service and a standby
RadioBlade transceiver is available, then the standby RadioBlade transceiver will
go into service. If no standby RadioBlade transceiver is available then the
associated BR(s) will be locked. (For the Multi-Channel RadioBlade transceiver,
the locking event locks all carriers.)
The RadioBlade locking policy is enabled by default and in effect at all times.
5.6.2 Standby Blade
A Standby Blade is an extra RadioBlade transceiver that is installed in the system
but does not have a configured BR with which to register. To setup Standby
Blades, make sure that there are more RadioBlade transceivers for each DRBS
Group than Base Radios configured in the iDEN configuration page.
In all the conditions described below, if RadioBlade transceivers are present in the
system that are in the hot-standby state, then locking the RadioBlade transceiver
(due to alarms, removal of a RadioBlade transceiver or administratively locking
RadioBlade transceivers) will result in the hot Standby Blade transceiver being
assigned to the BR that de-registered the locked RadioBlade transceiver.
5.6.3 Locking Policy for RadioBlade Transceiver with Errors
If the RadioBlade transceiver generates enough faults such that it crosses the
Bounce and Duration threshold for that particular error, an alarm will be
generated. The RadioBlade controller then notifies the associated BR, which then
locks the RadioBlade transceiver. This will result in disabling the BR.
If there is a faulty RadioBlade transceiver in the system (generating error alarms),
it is prevented from coming up after a commanded reset/system reset, but the
operator could manually unlock the RadioBlade transceiver, at which point the
RadioBlade transceiver would be assigned to a BR. (This would not prevent the
system from locking it again if an excessive error condition recurs).

MC-Series Outdoor Pole Mount Users Guide 998-5005-01 Rev X1
5-14 ©2007 RadioFrame Networks, Inc. MC-Series
CONFIDENTIAL AND PROPRIETARY
A. Removal of RadioBlade Transceiver
When a RadioBlade transceiver is physically removed, an event is generated
in the System Manager Event Log notifying the user about the RadioBlade
transceiver removal. The RadioBlade controller will then de-register the
RadioBlade transceiver from the BR(s), which will result in locking the BR(s).
A RadioBlade transceiver Insert event is generated when the RadioBlade
transceiver is inserted into the system.
B. Administrative Locking of a RadioBlade Transceiver
By definition, administrative locking of a RadioBlade transceiver is in effect if
the RadioBlade transceiver lock icon on the RadioBlade Transceiver Status
page is changed to “locked”.
The Multi-Channel RadioBlade transceiver is treated as a unit (single RBID)
with respect to administrative locking.
The following rules apply to locking a RadioBlade transceiver.
• The BR(s) associated with the administratively locked RadioBlade
transceiver will go into a Disabled state. Only that RadioBlade
transceiver will lock, and its icon will change to “locked”.
• If an administratively locked RadioBlade transceiver is replaced, the new
RadioBlade transceiver will be considered unlocked upon insertion.
(Administrative locking applies to a particular RadioBlade transceiver and
not to a particular DRBS Slot).
• Upon unlocking an administratively locked RadioBlade transceiver, the
BR that was previously disabled due to the locked state will go into the
enabled state.
The lock policy will be preserved through a system reset. Locking of the
RadioBlade transceiver will also be preserved through a system reset. Locking
of RadioBlade transceivers in the disabled state will not be preserved through a
system reset. However, after a system reset, those blades that were originally
in the disabled state due to the effects of a) the locked RadioBlade transceiver
and b) the locking policy will likely return to the disabled state.
The RadioBlade Control page of System Manager has a “Lock All / Unlock All”
feature. Refer to Figure 5.2. With an MCRB, locking the top padlock as shown
on the RadioBlade Control page will lock all carriers for that MCRB while
selecting the padlock on the individual carrier will lock only that carrier.

MC-Series Outdoor Pole Mount Users Guide998-5005-01 Rev X1
MC-Series ©2007 RadioFrame Networks, Inc. 5-15
CONFIDENTIAL AND PROPRIETARY
Figure 5.2 System Lock All / Unlock All Feature
5.7 Serial Log Upload Procedure
Complete this procedure before disconnecting and removing the ABIC, DRBS or an
RF shelf from the MC-Series OPM System Cabinet, or at the direction of
RadioFrame Networks technical support.
1. Select the Diagnostics tab in System Manager, and then select the Serial Log
Upload link.

MC-Series Outdoor Pole Mount Users Guide 998-5005-01 Rev X1
5-16 ©2007 RadioFrame Networks, Inc. MC-Series
CONFIDENTIAL AND PROPRIETARY
Figure 5.3 Serial Log Upload Link, Diagnostics Tab
2. Select the Upload Serial Log w/ IP Address button, and in the pop-up window,
enter the IP address of the component, and then select OK.
Alternately, the component can be selected from the drop-down menus, though
RadioFrame Networks recommends using the IP address method.
3. Copy the contents of the serial log window into a text file and save the text file.
4. Email the text file to the Technical Assistance Center at:
support@radioframenetworks.com

MC-Series ©2007 RadioFrame Networks, Inc. 6-1
CONFIDENTIAL AND PROPRIETARY
MC-Series Outdoor Pole Mount Users Guide998-5005-01 Rev X1
Overview
The MC-Series OPM System has been designed so that Field
Replaceable Units (FRUs) can be replaced to restore normal system
operation as quickly as possible. This chapter describes show to replace
the FRU components.
Contents
6.1 Field Replaceable Units (FRUs) .............................................................. 6-2
6.1.1 Field Replaceable Unit (FRU) Policy ................................................... 6-2
6.1.2 Field Replaceable Units (FRUs), Parts and Extra Supplies................. 6-3
6.2 Power Down Procedure........................................................................... 6-3
6.3 OPM RF Shelf ......................................................................................... 6-4
6.3.1 RF Shelf Replacement Procedure....................................................... 6-5
6.3.2 Replacing a Fan in the RF Shelf.......................................................... 6-7
6.4 Replacing a Chassis: ABIC or DRBS ...................................................... 6-8
6.4.1 ABIC .................................................................................................... 6-8
6.4.2 DRBS................................................................................................. 6-10
6.5 ABIC– FRU Replacement Procedure .................................................... 6-12
6.5.1 Replacing the CRIC........................................................................... 6-12
6.5.2 BPC ................................................................................................... 6-14
6.5.3 ERTM................................................................................................. 6-15
6.5.4 CRTC................................................................................................. 6-18
6.6 Adding or Removing RadioBlade Transceivers ..................................... 6-19
6.7 RadioBlade Transceiver Replacement .................................................. 6-19
6.8 Power Distribution Unit (PDU) ............................................................... 6-24
6.8.1 PDU ................................................................................................... 6-25
Chapter 6 Field Replaceable Unit (FRU) Procedures

MC-Series Outdoor Pole Mount Users Guide 998-5005-01 Rev X1
6-2 ©2007 RadioFrame Networks, Inc. MC-Series
CONFIDENTIAL AND PROPRIETARY
6.1 Field Replaceable Units (FRUs)
The MC-Series OPM System has been designed so that Field Replaceable Units
(FRUs) can be replaced to restore normal system operation as quickly as possible.
Refer to section Appendix H (Repair and Technical Support), Table 6.1, which lists
RadioFrame Networks FRUs. Do not attempt to repair RadioFrame Networks
equipment and components in the field. Be sure to read section 6.1.1 (Field
Replaceable Unit (FRU) Policy).
For support of RadioFrame Networks equipment, contact the RadioFrame Networks
Technical Assistance Center (TAC) at:
(US) 1-800-328-0847
For equipment not supplied by RadioFrame Networks, follow IIOF’s policies and
procedures for FRU replacement.
6.1.1 Field Replaceable Unit (FRU) Policy
The MC-Series OPM system has been designed so that Field Replaceable Units
(FRUs) can be replaced to restore normal system operation as quickly as
possible. RadioFrame Networks components are individually tested prior to
shipment. If RadioFrame Networks equipment should require service or repair,
note the following information, and then contact the RadioFrame Networks
Technical Assistance Center at (800) 328-0847:
Note: Do not attempt to repair RadioFrame Networks
equipment and components in the field.
Note: Always use a static grounding wrist strap before
handling any chassis or RadioBlade® transceiver.
• Include the serial numbers of the affected equipment.
• Give a clear return address, including:
• Securely package the FRU in its original shipping carton, if
available. Otherwise, package in a static protection bag in
a well-padded carton.
Table 6.1 lists current FRU equipment for the MC-Series OPM System. For
equipment not supplied by RadioFrame Networks, follow standard IIOF’s policies
and procedures for FRU replacement.

MC-Series Outdoor Pole Mount Users Guide998-5005-01 Rev X1
MC-Series ©2007 RadioFrame Networks, Inc. 6-3
CONFIDENTIAL AND PROPRIETARY
Table 6.1 FRU Table
6.1.2 Field Replaceable Units (FRUs), Parts and Extra Supplies
It is recommended that the IIOF purchase spares for the MC-Series OPM System
and maintain inventories in Logistics Centers for ordering on an as-needed basis.
The MC-Series OPM system has been designed so that Field Replaceable Units
(FRUs) can be replaced to restore normal system operation as quickly as
possible. Refer to the previous section 6.1.1 and the FRU table, Table 6.1.
For equipment not supplied by RadioFrame Networks, such as the EAS, iSCIII, or
CSU, follow standard IIOF policies and procedures for FRU replacement.
Note: The previous section contains recommended part
numbers (P/N) and manufacturers of various
hardware, tools and equipment used during the
installation, operations and maintenance of the
MC-Series OPM System.
6.2 Power Down Procedure
When powering down the entire MC-Series OPM System, follow these instructions.
RadioFrame
Networks PM Description
176-0610-XX Power Distribution Unit (PDU)
176-1040-XX Airlink/BTS Interface Chassis (ABIC)
176-7090-XX OPM Rx Filter
176-1076-XX OPM RF Shelf
176-1030-XX Diversity RadioBlade Transceiver Shelf (DRBS)
176-0180-XX Fan DRBS
176-1090-XX 800E Tx Filter
176-1223-01 Outdoor Pole Mount Cabinet
176-1219-XX Fan Tray (w/fans) for an ABIC Chassis
176-0011-XX Fan for DRBS and RF Shelf
176-7555-XX Base Processing Card (BPC) w/(2) SPAM-HC
176-7540-XX MC Common RadioFrame Interface Card (CRIC)
176-7562-XX Ethernet Rear Transition Module (ERTM)
176-0820-CC Coaxial RMII Transceiver Card (CRTC)
176-7502-XX 4U Chassis
176-0860-XX MCRB iDEN FRU

MC-Series Outdoor Pole Mount Users Guide 998-5005-01 Rev X1
6-4 ©2007 RadioFrame Networks, Inc. MC-Series
CONFIDENTIAL AND PROPRIETARY
Using the breakers on the PDU, power off equipment in the MC-Series OPM System
Cabinet in the following order:
1. ABIC
2. DRBS
3. RF Shelf
4. CSU
5. EAS; then ensure that the power switch on the front of the unit is in the OFF
position
6. iSCIII; then ensure that the power switch on the front of the unit is in the OFF
position
6.3 OPM RF Shelf
Figure 6.1 RF Shelf Front and Rear View

MC-Series Outdoor Pole Mount Users Guide998-5005-01 Rev X1
MC-Series ©2007 RadioFrame Networks, Inc. 6-5
CONFIDENTIAL AND PROPRIETARY
6.3.1 RF Shelf Replacement Procedure
1. Power down RadioFrame Networks equipment in the following order using
circuit breakers on the PDU:
a. ABIC
b. DRBS
c. RF shelf
2. Disconnect cabling from the back of the chassis to be replaced.
Refer to Appendix C (OPM iDEN Microcell Cabinet Stack-Up Configuration).
Index letters are keyed to the figures in this appendix.
a. Disconnect the cabling from the rear of RF Shelf. (Figure 6.1 is indexed
to the cabling figures in Appendix C (OPM iDEN Microcell Cabinet
Stack-Up Configuration).)
Table 6.2 Cables to Disconnect from Rear of RF Shelf (See NOTE)
3. Remove the 4 front mounting screws and remove the RF shelf from the
Cabinet, and then package it for shipment.
Index Disconnect From To Type
HRF Shelf x: power PDU: RF x power
ARF Shelf x: ground GND BAR ground
U-A RF Shelf x: Tx IN A DRBS 1: Tx A RF cable
S-A RF Shelf x: Rx OUT A DRBS 1: Rx A RF cable
LRF Shelf x: TX 800E OUT TOR: Tx 800E x RF cable
IRF Shelf x: RX 800E IN TOR: RF 800E x RF cable
TRF Shelf x: ALARM DRBS: ALARM INPUT A serial

MC-Series Outdoor Pole Mount Users Guide 998-5005-01 Rev X1
6-6 ©2007 RadioFrame Networks, Inc. MC-Series
CONFIDENTIAL AND PROPRIETARY
Figure 6.2 RF Shelf Mounting Screw Locations
4. Mount the replacement RF shelf.
While supporting the RF shelf, slide it into the Cabinet mounting position.
Secure the RF shelf to the Cabinet mounting rails using the four mounting
screws provided with the unit. Tighten the screws to 4.5 Nm (40 in-lb).
5. Reconnect the cabling to the replacement chassis.
Note: Use the SMA torque wrench for all SMA
connectors.
6. Using the breakers on the PDU, turn up the ABIC and DRBS and then verify
that the components are operational before proceeding.
7. Wait approximately 3 minutes for the following indicators:
DRBS:
• The STATUS LED for each group will turn green in this order: A and then
C.
• The RADIOBLADE TRANSCEIVER STATUS LEDs will turn red and then
green for each present RadioBlade transceiver. If no RadioBlade
transceiver is present, the LED will not light. To verify the contents of the
DRBS, pull out the shelf (powering off is not required) and inspect the
RadioBlade transceivers and their respective status LEDs. Reinsert the
DRBS. To do this, press up on one side rail locking arm and press down
on the other side rail locking arm, and then push the unit into the Cabinet.
For an illustration of the locking arms, refer to Figure 6.13.
ABIC CRIC:
The POWER and STATUS LEDs will turn red and then green. All other ABIC
card LEDs will turn green.

MC-Series Outdoor Pole Mount Users Guide998-5005-01 Rev X1
MC-Series ©2007 RadioFrame Networks, Inc. 6-7
CONFIDENTIAL AND PROPRIETARY
8. Using the breaker on the PDU, turn up RF Shelf and verify that the RF shelf is
operational before proceeding. The POWER and ALARM LEDs on the front of
the RF Shelf will turn green.
9. Refer to sections 2.2 (System Setup) and Appendix D (Functionality Test
Procedures) for configuration and verification.
6.3.2 Replacing a Fan in the RF Shelf
1. Verify which fan has failed (look at each fan and determine which fan(s) are not
turning).
2. Disconnect power from the fan.
3. Unscrew the two Phillips screws shown in Figure Figure 6.3.
4. Slide out the fan tray by its flange.
5. Aligning the tabs on the bottom and top with the chassis, slide in the
replacement tray pushing firmly to seat the power connector.
6. Fasten the tray in place with the Phillips screws.
7. Tighten to 10 in/lbs using a hand or electric torque driver to ensure that vibration
does not loosen the tray.
Figure 6.3 Fan Mounting Screw Locations
8. Install the fan mounting screws.
9. Tighten to 10 in/lbs using a hand or electric torque driver to ensure that vibration
does not loosen the tray.
10. Install the finger guard so that the space is aligned vertically.
11. Connect the fan power cable.
12. Verify that the fan is working.

MC-Series Outdoor Pole Mount Users Guide 998-5005-01 Rev X1
6-8 ©2007 RadioFrame Networks, Inc. MC-Series
CONFIDENTIAL AND PROPRIETARY
6.4 Replacing a Chassis: ABIC or DRBS
6.4.1 ABIC
1. Power down RadioFrame Networks equipment in the following order using
circuit breakers on the PDU:
• ABIC
• DRBS
• RF Shelf
2. Disconnect cabling from the back of the chassis to be replaced. Refer to
Appendix C (OPM iDEN Microcell Cabinet Stack-Up Configuration).
a. For the ABIC, disconnect the cabling (from the rear of the ABIC only)
listed in Table 6.3. (Table 6.3 is indexed to the cabling figures in
Appendix C (OPM iDEN Microcell Cabinet Stack-Up Configuration).)
Table 6.3 Cables to be Disconnected from the ABIC (shown grayed out)
3. Remove the 4 front mounting screws from the front of the unit (see Figure 6.4).
4. Remove the chassis from the Cabinet, and package it for shipment.
Index Disconnect From To Type
D ABIC: power PDU: ABIC power
A ABIC: ground GND BAR ground
I-1 ABIC: ERTM PORT 1 ABIC: CRTC 10baseT - ISC UTP
I-2 ABIC: ERTM PORT 2 ABIC: ERTM PORT 4 UTP
B ABIC: CRTC 10base2 - ISC ISC: 10B2-1 COAX (See Note)
C ABIC: CRTC 10baseT - ISC ABIC: ERTM PORT 1 UTP (See Note)
H ABIC: ERTM 5MHz/1PPS IN ISC: SITE REF OUT 1 COAX

MC-Series Outdoor Pole Mount Users Guide998-5005-01 Rev X1
MC-Series ©2007 RadioFrame Networks, Inc. 6-9
CONFIDENTIAL AND PROPRIETARY
Figure 6.4 Front View of ABIC Showing Screw Locations
5. Mount the replacement chassis.
a. While supporting the chassis, slide the chassis into the Cabinet
mounting position.
b. Secure the chassis to the Cabinet mounting rails using the four
mounting screws provided with the unit.
c. Tighten the screws to 4.5 Nm (40 in-lb).
6. Reconnect the cabling to the replacement chassis as defined in Step 2 .
7. Using the breakers on the PDU, turn up the ABIC and DRBS and then verify
that the components are operational before proceeding.
a. Wait approximately 3 minutes for the following indicators:
DRBS:
• The STATUS LED for each group will turn green in this order: A and then
C.
• The RADIOBLADE TRANSCEIVER STATUS LEDs will turn red and then
green for each present RadioBlade transceiver. If no RadioBlade
transceiver is present, the LED will not light. To verify the contents of the
DRBS, pull out the shelf (powering off is not required) and inspect the
RadioBlade transceivers and their respective status LEDs. Reinsert the
DRBS. To do this, press up on one side rail locking arm and press down
on the other side rail locking arm, and then push the unit into the Cabinet.
For an illustration of the locking arms, refer to Figure 6.13.

MC-Series Outdoor Pole Mount Users Guide 998-5005-01 Rev X1
6-10 ©2007 RadioFrame Networks, Inc. MC-Series
CONFIDENTIAL AND PROPRIETARY
ABIC CRIC:
• The POWER and STATUS LEDs will turn red and then green. All other
ABIC card LEDs will turn green.
8. Using the breaker on the PDU, turn up the RF Shelf and then verify it is
operational before proceeding. The POWER and ALARM LEDs on the front of
the RF Shelf will turn green.
9. Complete the procedures in sections 2.2 (System Setup) and Appendix D
(Functionality Test Procedures).
6.4.2 DRBS
1. Power down RadioFrame Networks equipment in the following order using
circuit breakers on the PDU:
• ABIC
• DRBS
• RF Shelf
2. Disconnect cabling from the back of the DRBS to be replaced.
Refer to Appendix C (OPM iDEN Microcell Cabinet Stack-Up Configuration).
Note: Table 6.4 is indexed to the cabling figures in
Appendix C (OPM iDEN Microcell Cabinet Stack-
Up Configuration).)
Table 6.4 Cables to be Disconnected from the Front of DRBS 1 (shown grayed out)
Note: The serial alarm cable (RF Shelf x ALARM to
DRBS ALARM INPUT x) is not used with the
OPM system. These cables may or may not be
present.
Index Disconnect From To Type
E DRBS: power PDU: DRBS 1 power
A DRBS: ground GND BAR ground
N DRBS: Tx A RF Shelf: Tx IN A RF cable
M DRBS: Rx A RF Shelf: Rx OUT A RF cable
K DRBS: ALARM INPUT A RF Shelf: ALARM serial (See Note)
J DRBS: 10/100 RadioFrame Networks A ABIC: ERTM PORT 1 UTP
F DRBS: 10/100 RadioFrame Networks B ABIC: ERTM PORT 2 UTP
B DRBS: 10/100 RadioFrame Networks C ABIC: ERTM PORT 3 UTP

MC-Series Outdoor Pole Mount Users Guide998-5005-01 Rev X1
MC-Series ©2007 RadioFrame Networks, Inc. 6-11
CONFIDENTIAL AND PROPRIETARY
3. Remove the 4 front mounting screws (see Figure 6.5), remove the chassis from
the Cabinet, and then package it for shipment.
Figure 6.5 Front View of DRBS Showing Mounting Screws
4. Mount the replacement chassis.
a. While supporting the chassis, slide the chassis into the Cabinet
mounting position.
b. Secure the chassis to the Cabinet mounting rails using the four
mounting screws provided with the unit.
c. Tighten the screws to 4.5 Nm (40 in-lb).
5. Reconnect the cabling to the replacement chassis as defined in Step 2 .
Note: Use the SMA torque wrench for all SMA
connectors.
6. Using the breakers on the PDU, turn up the ABIC and DRBS and then verify
that the components are operational before proceeding.
a. Wait approximately 3 minutes for the following indicators:
DRBS:
• The STATUS LED for each group will turn green in this order: A and then
C.
• The RADIOBLADE TRANSCEIVER STATUS LEDs will turn red and then
green for each present RadioBlade transceiver. If no RadioBlade
transceiver is present, the LED will not light. To verify the contents of the
DRBS, pull out the shelf (powering off is not required) and inspect the
RadioBlade transceivers and their respective status LEDs. Reinsert the
DRBS. To do this, press up on one side rail locking arm and press down
on the other side rail locking arm, and then push the unit into the Cabinet.
For an illustration of the locking arms, refer to Figure 6.13.

MC-Series Outdoor Pole Mount Users Guide 998-5005-01 Rev X1
6-12 ©2007 RadioFrame Networks, Inc. MC-Series
CONFIDENTIAL AND PROPRIETARY
ABIC CRIC:
• The POWER and STATUS LEDs will turn red and then green. All other
ABIC card LEDs will turn green.
7. Using the breaker on the PDU, turn up each RF Shelf and then verify that each
RF Shelf is operational before proceeding.
The POWER and ALARM LEDs on the front of the RF Shelf will turn green.
8. Complete the procedures in sections 2.2 (System Setup) and Appendix D
(Functionality Test Procedures).
6.5 ABIC– FRU Replacement Procedure
6.5.1 Replacing the CRIC
1. Before replacing any card (board) in the ABIC, power down RadioFrame
Networks equipment in the following order using circuit breakers on the PDU:
• ABIC
• DRBS
• RF Shelf
2. Always use a static grounding wrist strap before handling any board—do not
attach the wrist strap to any painted surface on the chassis unit.
3. Facing the ABIC, remove the CRIC that is to be replaced, following these
guidelines:
a. Loosen the blue knurled knobs on both sides of the board.
b. Pull firmly on the tabs located on the bottom of the CRIC.
c. Gently slide the CRIC straight out and away from the chassis unit so as
not to damage any components contained on the board.
4. Remove the replacement CRIC from its antistatic packaging and insert it into
the chassis unit as shown in Figure 6.6, and follow these guidelines:
a. Do not jam the board in any way while inserting it.
IMPORTANT
BEFORE REPLACING ANY CARD (board) in the ABIC, power down the
RadioFrame Networks equipment in the following order using circuit breakers on
the PDU:
• ABIC
• DRBS
• RF Shelf

MC-Series Outdoor Pole Mount Users Guide998-5005-01 Rev X1
MC-Series ©2007 RadioFrame Networks, Inc. 6-13
CONFIDENTIAL AND PROPRIETARY
b. Do not mount the board in any orientation other than that specified in the
diagram.
c. Insert the board straight into the chassis unit so as not to damage any
components contained on the board.
d. Press firmly to seat the board into the connectors within the chassis unit.
e. Tighten the blue knurled knobs on each end of the board finger tight
only—do not use a screwdriver to tighten the screws and do not over
tighten.
Figure 6.6 Replacing the CRIC
5. Place the old board in the antistatic packaging for shipment.
6. Using the breakers on the PDU, turn up the ABIC and DRBS and then verify
that the components are operational before proceeding.
a. Wait approximately 3 minutes for the following indicators:
DRBS:
• The STATUS LED for each group will turn green in this order: A and then
C.
Note: Group “C” LED will only turn green if a second
sector (in the expansion cabinet) has been
configured.
• The RADIOBLADE TRANSCEIVER STATUS LEDs will turn red and then
green for each present RadioBlade transceiver. If no RadioBlade
transceiver is present, the LED will not light. To verify the contents of the
DRBS, pull out the shelf (powering off is not required) and inspect the
RadioBlade transceivers and their respective status LEDs. Reinsert the

MC-Series Outdoor Pole Mount Users Guide 998-5005-01 Rev X1
6-14 ©2007 RadioFrame Networks, Inc. MC-Series
CONFIDENTIAL AND PROPRIETARY
DRBS. To do this, press up on one side rail locking arm and press down
on the other side rail locking arm, and then push the unit into the Cabinet.
For an illustration of the locking arms, refer to Figure 6.13.
ABIC CRIC
• The POWER and STATUS LEDs will turn red and then green. All other
ABIC card LEDs will turn green.
7. Using the breaker on the PDU, turn up each RF Shelf and then verify that each
RF Shelf is operational before proceeding.
The POWER and ALARM LEDs on the front of the RF Shelf will turn green.
8. FOR THE ABIC CRIC ONLY: complete the procedures in sections 2.2 (System
Setup) and Appendix D (Functionality Test Procedures).
6.5.2 BPC
1. Before replacing any card (board) in the ABIC, power down RadioFrame
Networks equipment in the following order using circuit breakers on the PDU:
• ABIC
• DRBS
• RF Shelves
2. Always use a static grounding wrist strap before handling any board—do not
attach the wrist strap to any painted surface on the chassis unit.
3. Facing the chassis unit, remove the BPC that is to be replaced, or the blank
faceplate, following these guidelines:
a. Loosen the blue knurled knobs on both sides of the board.
b. Pull firmly on the tabs located on the bottom of the BPC you are
replacing.
c. Gently slide the BPC straight out and away from the chassis unit so as
not to damage any components contained on the board.
4. Remove the BPC from its antistatic packaging and insert it into the chassis unit
as shown in Figure 6.7, and follow these guidelines:
a. Do not jam the board in any way while inserting it.
b. Do not mount the board in any orientation other than that specified in the
diagram.
c. Insert the board straight into the chassis unit so as not to damage any
components contained on the board.
d. Press firmly to seat the board into the connectors within the chassis unit.

MC-Series Outdoor Pole Mount Users Guide998-5005-01 Rev X1
MC-Series ©2007 RadioFrame Networks, Inc. 6-15
CONFIDENTIAL AND PROPRIETARY
e. Tighten the blue knurled knobs on each end of the board finger tight
only—do not use a screwdriver to tighten the screws and do not over
tighten.
Figure 6.7 Replacing the BPC
5. Place the old board in the antistatic packaging for shipment.
6. Using the breakers on the PDU, turn up the ABIC and DRBS and then verify
that the components are operational before proceeding.
a. Wait approximately 3 minutes for the following indicators:
DRBS:
• The STATUS LED for each group will turn green in this order: A and then
C.
• The RADIOBLADE TRANSCEIVER STATUS LEDs will turn red and then
green for each present RadioBlade transceiver. If no RadioBlade
transceiver is present, the LED will not light. To verify the contents of the
DRBS, pull out the shelf (powering off is not required) and inspect the
RadioBlade transceivers and their respective status LEDs. Reinsert the
DRBS. To do this, press up on one side rail locking arm and press down
on the other side rail locking arm, and then push the unit into the Cabinet.
For an illustration of the locking arms, refer to Figure 6.13.
ABIC CRIC
• The POWER and STATUS LEDs will turn red and then green. All other
ABIC card LEDs will turn green.
7. Using the breaker on the PDU, turn up the RF Shelf and then verify it is
operational before proceeding.
Note: The POWER and ALARM LEDs on the front of
the RF Shelf will turn green.
6.5.3 ERTM
1. Before replacing any card (board) in the ABIC, power down RadioFrame
Networks equipment in the following order using circuit breakers on the PDU:

MC-Series Outdoor Pole Mount Users Guide 998-5005-01 Rev X1
6-16 ©2007 RadioFrame Networks, Inc. MC-Series
CONFIDENTIAL AND PROPRIETARY
• ABIC
• DRBS
• RF Shelves
2. Always use a static grounding wrist strap before handling any board—do not
attach the wrist strap to any painted surface on the chassis unit.
3. Facing the rear of the ABIC, remove the ERTM that is to be replaced following
these guidelines:
a. Loosen the blue knurled knobs on both sides of the board.
b. Pull firmly on the tabs located on the bottom of the ERTM you are
replacing.
c. Gently slide the ERTM straight out and away from the chassis unit so as
not to damage any components contained on the board.
4. Remove the ERTM from its antistatic packaging and insert it into the chassis
unit as shown in 67, and follow these guidelines:
a. Check that the ERTM switch is in the correct position for the application.
The switch is located on the components side of the ERTM circuit board,
near the connector labeled “POWER”. Appropriate settings are:
A—for ERTM inserted in ABIC
b. Do not jam the board in any way while inserting it.
c. Do not mount the board in any orientation other than that specified in the
diagram.
d. Insert the board straight into the chassis unit so as not to damage any
components contained on the board.
e. Press firmly to seat the board into the connectors within the chassis unit.
f. Tighten the blue knurled knobs on each end of the board finger tight
only—do not use a screwdriver to tighten the screws and do not over
tighten.

MC-Series Outdoor Pole Mount Users Guide998-5005-01 Rev X1
MC-Series ©2007 RadioFrame Networks, Inc. 6-17
CONFIDENTIAL AND PROPRIETARY
Figure 6.8 Rear of ABIC (ERTM and CRTC)
5. Place the old board in the antistatic packaging for shipment.
6. Using the breakers on the PDU, turn up the ABIC and DRBS and then verify
that the components are operational before proceeding.
a. Wait approximately 3 minutes for the following indicators:
DRBS:
• The STATUS LED for each group will turn green in this order: A and then
C.
• The RADIOBLADE TRANSCEIVER STATUS LEDs will turn red and then
green for each present RadioBlade transceiver. If no RadioBlade
transceiver is present, the LED will not light. To verify the contents of the
DRBS, pull out the shelf (powering off is not required) and inspect the
RadioBlade transceivers and their respective status LEDs. Reinsert the
DRBS. To do this, press up on one side rail locking arm and press down
on the other side rail locking arm, and then push the unit into the Cabinet.
For an illustration of the locking arms, refer to Figure 6.13.
ABIC CRIC
• The POWER and STATUS LEDs will turn red and then green. All other
ABIC card LEDs will turn green.
7. Using the breaker on the PDU, turn up the RF Shelf and then verify it is
operational before proceeding.

MC-Series Outdoor Pole Mount Users Guide 998-5005-01 Rev X1
6-18 ©2007 RadioFrame Networks, Inc. MC-Series
CONFIDENTIAL AND PROPRIETARY
Note: The POWER and ALARM LEDs on the front of
the RF Shelf will turn green.
6.5.4 CRTC
1. Before replacing any card (board) in the ABIC, power down RadioFrame
Networks equipment in the following order using circuit breakers on the PDU:
• ABIC
• DRBS
• RF Shelf
2. Always use a static grounding wrist strap before handling any board—do not
attach the wrist strap to any painted surface on the chassis unit.
3. Facing the rear of the ABIC, remove the CRTC following these guidelines:
a. Loosen the blue knurled knobs on both sides of the board.
b. Pull firmly on the tabs located on the bottom of the CRTC.
c. Gently slide the CRTC straight out and away from the chassis unit so as
not to damage any components contained on the board.
4. Remove the CRTC from its antistatic packaging and insert it into the chassis
unit as shown in Figure 6.8, and follow these guidelines:
a. Do not jam the board in any way while inserting it.
b. Do not mount the board in any orientation other than that specified in the
diagram.
c. Insert the board straight into the chassis unit so as not to damage any
components contained on the board.
d. Press firmly to seat the board into the connectors within the chassis unit.
e. Tighten the blue knurled knobs on each end of the board finger tight
only—do not use a screwdriver to tighten the screws and do not over
tighten.
5. Place the old board in the antistatic packaging for shipment.
6. Using the breakers on the PDU, turn up the ABIC and DRBS and then verify
that the components are operational before proceeding.
a. Wait approximately 3 minutes for the following indicators:
DRBS:
• The STATUS LED for each group will turn green in this order: A and then
C.

MC-Series Outdoor Pole Mount Users Guide998-5005-01 Rev X1
MC-Series ©2007 RadioFrame Networks, Inc. 6-19
CONFIDENTIAL AND PROPRIETARY
• The RADIOBLADE TRANSCEIVER STATUS LEDs will turn red and then
green for each present RadioBlade transceiver. If no RadioBlade
transceiver is present, the LED will not light. To verify the contents of the
DRBS, pull out the shelf (powering off is not required) and inspect the
RadioBlade transceivers and their respective status LEDs. Reinsert the
DRBS. To do this, press up on one side rail locking arm and press down
on the other side rail locking arm, and then push the unit into the Cabinet.
For an illustration of the locking arms, refer to Figure 6.13.
ABIC CRIC:
• The POWER and STATUS LEDs will turn red and then green. All other
ABIC card LEDs will turn green.
7. Using the breaker on the PDU, turn up each RF Shelf and then verify that each
RF Shelf is operational before proceeding.
Note: The POWER and ALARM LEDs on the front of
the RF Shelf will turn green.
6.6 Adding or Removing RadioBlade Transceivers
The MC-Series OPM system supports hot swapping of RadioBlade transceivers.
This means that replacement of a RadioBlade transceiver can be done while the
system is live and does not require a system reset. When RadioBlade transceivers
are hot swapped no alarm is generated. Rather, a RadioBlade transceiver lock and
unlock event is placed in the System Manager Event log.
Each RadioBlade transceiver is shipped wrapped in antistatic packaging, along with
a lock-down strap and screw for securing the RadioBlade transceiver in the
RadioBlade Shelf (DRBS).
Follow the procedure in Section 6.7 (RadioBlade Transceiver Replacement) to add or
remove a RadioBlade transceiver.
6.7 RadioBlade Transceiver Replacement
The MC-Series OPM System supports hot swapping of RadioBlade transceivers.
This means replacement of a RadioBlade transceiver can be done while the system
is live and does not require a system reset. When RadioBlade transceivers are hot
swapped, no alarm is generated. Rather, a RadioBlade transceiver lock / unlock
event is placed in the System-Manager Event Log.
Each RadioBlade transceiver is shipped wrapped in antistatic packaging, along with
a lock-down strap and screw for securing the RadioBlade transceiver in the
RadioBlade Shelf (DRBS).
Note: Use an SMA torque wrench (such as the Huber &
Suhner 742-0-0-21 SMA torque wrench) for
removing and installing RadioBlade transceivers.

MC-Series Outdoor Pole Mount Users Guide 998-5005-01 Rev X1
6-20 ©2007 RadioFrame Networks, Inc. MC-Series
CONFIDENTIAL AND PROPRIETARY
Figure 6.9 Front View of the Diversity RadioBlade Shelf (DRBS)
1. Take the RadioBlade transceiver out of service by locking it (refer to the
procedure in section B. (Locking and Unlocking a RadioBlade Transceiver)).
The DRBS is comprised of two groups (A and C) from left to right. Slots in each
group are numbered as follows, from front to back:
• Group A: slots 1 through 8
• Group C: slots 17 through 24

MC-Series Outdoor Pole Mount Users Guide998-5005-01 Rev X1
MC-Series ©2007 RadioFrame Networks, Inc. 6-21
CONFIDENTIAL AND PROPRIETARY
Figure 6.10 DRBS Slot Group Arrangement
2. Pull out the DRBS using the handle on the front of the unit.
3. Remove the RadioBlade transceiver that is to be replaced.
a. Using the SMA torque wrench, disconnect the Rx and Tx cables from
the RadioBlade transceiver.
b. Loosen the screw of the lock-down strap covering the RadioBlade
transceiver, and remove the strap and screw and place them aside.
c. Gently lift and remove the RadioBlade transceiver from the slot in the
DRBS backplane.
d. Place the RadioBlade transceiver in anti-static packaging for shipment.

MC-Series Outdoor Pole Mount Users Guide 998-5005-01 Rev X1
6-22 ©2007 RadioFrame Networks, Inc. MC-Series
CONFIDENTIAL AND PROPRIETARY
Figure 6.11 RadioBlade Transceiver in Place
4. Install the replacement RadioBlade.
a. Un-package the replacement RadioBlade transceiver to be inserted into
the DRBS.
b. Insert the RadioBlade transceiver into the specified slot in the DRBS
until the connector seats firmly into the backplane of the DRBS.

MC-Series Outdoor Pole Mount Users Guide998-5005-01 Rev X1
MC-Series ©2007 RadioFrame Networks, Inc. 6-23
CONFIDENTIAL AND PROPRIETARY
c. Connect the Rx cable to the Rx port (the BOTTOM connector on the
MCRB) and Tx cable to the Tx port (the TOP connector) on the MCRB.
d. Place the lock-down strap over the RadioBlade transceiver by inserting
the two feet on the strap into the slots on the DRBS backplane, and then
hand tighten the screw into place.
Figure 6.12 Seating the RadioBlade Transceiver
5. Connect the Rx and Tx cables to the correct ports on the RadioBlade
transceiver, and use the SMA torque wrench to tighten.
6. Re-insert the DRBS into its chassis. To do this, press up on one side rail locking
arm and press down on the other side-rail locking arm, and then push the unit
into the Cabinet (see Figure 6.13).
Important:
Verify the connections are correct! Tx is the TOP connector on the MCRB; Rx is
the BOTTOM connector on the MCRB.

MC-Series Outdoor Pole Mount Users Guide 998-5005-01 Rev X1
6-24 ©2007 RadioFrame Networks, Inc. MC-Series
CONFIDENTIAL AND PROPRIETARY
Figure 6.13 RF Shelf Showing Side-Rail Locking Arm Locations
7. In System Manager, refresh the DRBS Status page until the RadioBlade
transceiver icon status bar changes from red (not present) to yellow (present
and locked). This will take approximately three minutes.
8. Unlock the RadioBlade transceiver.
Note: On the RadioBlade Transceiver Control page, the
State of the RadioBlade transceiver will change
from 2 (locked) to 11 (unlocked).
6.8 Power Distribution Unit (PDU)
The Power Distribution Unit (PDU) receives DC input and supplies power via
dedicated circuit breakers to each component in the MC-Series OPM System.

MC-Series Outdoor Pole Mount Users Guide998-5005-01 Rev X1
MC-Series ©2007 RadioFrame Networks, Inc. 6-25
CONFIDENTIAL AND PROPRIETARY
Each of the thirteen breakers has a three-position switch: ON, OFF or TRIPPED. The
single alarm output connected to each breaker is normally closed and goes open
when a breaker is tripped.
1. Verify that all breakers are in the OFF position on the front of the PDU.
2. Follow the power supply and battery manufacturer's installation and
maintenance documentation to remove power from the PDU.
3. Disconnect the powerplant from the PDU using the two lugs.
4. Remove all power connections from the back of the PDU.
5. Remove the 4 front mounting screws from the front of the PDU, and remove the
PDU from the Cabinet, and then package it for shipment.
Figure 6.14 PDU Front and Rear View
6.8.1 PDU
1. Replace the PDU component.
a. While supporting the PDU, slide it into the Cabinet mounting position.
Warning!
Verify that all breakers in the PDU are in the OFF position prior to proceeding.
Leave them in the OFF position until instructed otherwise.
Important
Before replacing the PDU verify the component is disconnected from the
powerplant.

MC-Series Outdoor Pole Mount Users Guide 998-5005-01 Rev X1
6-26 ©2007 RadioFrame Networks, Inc. MC-Series
CONFIDENTIAL AND PROPRIETARY
a. Secure the PDU to the Cabinet mounting rails using the four mounting
screws provided with the unit.
b. Tighten the screws to 4.5 Nm (40 in-lb).
2. Reconnect all power connections to the back of the PDU.
3. Follow Power supply and battery manufacturer's installation and maintenance
documentation to install power to PDU.
4. Using the breakers on the PDU, turn up the ABIC and DRBS and verify that the
components are operational before proceeding.
a. Wait approximately 3 minutes for the following indicators:
DRBS:
• The STATUS LED for each group will turn green in this order: A and then
C.
• The RADIOBLADE TRANSCEIVER STATUS LEDs will turn red and then
green for each present RadioBlade transceiver. If no RadioBlade
transceiver is present, the LED will not light. To verify the contents of the
DRBS, pull out the shelf (powering off is not required) and inspect the
RadioBlade transceivers and their respective status LEDs. Reinsert the
DRBS. To do this, press up on one side rail locking arm and press down
on the other side rail locking arm, and then push the unit into the Cabinet.
For an illustration of the locking arms, refer to Figure 6.13.
ABIC CRIC
• The POWER and STATUS LEDs will turn red and then green. All other
ABIC card LEDs will turn green.
5. Using the breaker on the PDU, turn up each RF Shelf and then verify that each
RF Shelf is operational before proceeding. The POWER and ALARM LEDs on
the front of the RF Shelf will turn green.
6. Complete the procedures in sections 2.2 (System Setup) and Appendix D
(Functionality Test Procedures).

MC-Series Outdoor Pole Mount Users Guide
998-5005-01 Rev X1
MC-Series ©2007 RadioFrame Networks, Inc. A-1
CONFIDENTIAL AND PROPRIETARY
Appendix A General Safety Information
A.1 Static Sensitive Precautions
Electrostatic discharge (ESD) can damage equipment and impair electrical circuitry.
It occurs when electronic printed circuit cards are improperly handled and can result
in complete or intermittent failures.
• Prior to handling, shipping, and servicing equipment, always put on a
conductive wrist strap connected to a grounding device to discharge any
accumulated static charges. All RadioFrame Networks FRUs ship with a
disposable anti-static wrist strap.
• Place FRUs only on an anti-static mat when removed from the system. The
conductive surface must be connected to ground through 100 k.
• Do not use non-conductive material for packaging FRUs for shipment or
storage. Wrap all FRUs with anti-static (conductive) material. Replacement
FRUs shipped from the factory are packaged in a conductive material.
• If possible, retain all original packing material for future use.
Warning!
Use extreme caution when wearing a conductive wrist strap near sources of high
voltage. The low impedance provided by the wrist strap also increases the danger
of lethal shock should accidental contact with high voltage sources occur.

MC-Series Outdoor Pole Mount Users Guide 998-5005-01 Rev X1
A-2 ©2007 RadioFrame Networks, Inc. MC-Series
CONFIDENTIAL AND PROPRIETARY
A.2 Safety Warnings
A.3 Safety Warnings per Cabinet Mount Instructions
The following or similar Cabinet mount instructions are included with the installation
instructions:
Reduced Air Flow
Installation of the equipment in the Cabinet should be such that the amount of air
flow required for safe operation of the equipment is not compromised.
Warning!
Use extreme caution when wearing a conductive wrist strap near sources of high
voltage. The low impedance provided by the wrist strap also increases the danger
of lethal shock should accidental contact with high voltage sources occur.
Warning!
Ultimate disposal of this product should be handled according to all national laws
and regulations.
Warning!
The user is cautioned that changes or modifications made to the equipment that
are not expressly approved by the party responsible for compliance, could void
the user’s authority to operate the equipment.
Warning!
To ensure FCC compliance of this equipment, it is the user’s responsibility
to obtain and use only shielded and grounded interface cables.
Warning!
FCC RF Exposure Compliance: FCC RF exposure compliance must be
addressed at the time of licensing, as required by the responsible FCC Bureau(s),
including antenna co-location requirements of §1.1307(b)(3). The applicable
exposure limits, to demonstrate compliance, are specified in FCC Part 1.1310.
Additionally, the installer of the antenna to be used with this transmitter may be
required to perform an MPE evaluation and an Environmental Assessment (EA) of
the location at the time of licensing per CFR 47 Part 1.1307. Fixed mounted
antenna(s) that are co-located with other antenna(s) must satisfy the co-location
requirements of Part 1.1307 for satisfying RF exposure compliance

MC-Series ©2007 RadioFrame Networks, Inc. A-3
CONFIDENTIAL AND PROPRIETARY
MC-Series Outdoor Pole Mount Users Guide
998-5005-01 Rev X1
Mechanical Loading
Mounting of the equipment in the Cabinet should be such that a hazardous
condition is not achieved due to uneven mechanical loading.
Circuit Overloading
Consideration should be given to the connection of the equipment to the supply
circuit and the effect that overloading of the circuits might have on overcurrent
protection and supply wiring. Appropriate consideration of equipment nameplate
ratings should be used when addressing this concern.
Reliable Earthing
Reliable earthing of Cabinet-mounted equipment should be maintained.
Particular attention should be given to supply connections other than direct
connections to the branch circuit (e.g., use of power strips).
A.4 Recommendations
• Do not work alone if potentially hazardous conditions exist.
• Never assume that power is disconnected from a circuit. Always check.
• Look carefully for possible hazards in the work area, such as moist floors,
ungrounded extension cables, frayed power cords and missing safety grounds.

MC-Series Outdoor Pole Mount Users Guide 998-5005-01 Rev X1
A-4 ©2007 RadioFrame Networks, Inc. MC-Series
CONFIDENTIAL AND PROPRIETARY

MC-Series Outdoor Pole Mount Users Guide
998-5005-01 Rev X1
MC-Series ©2007 RadioFrame Networks, Inc. B-1
CONFIDENTIAL AND PROPRIETARY
Appendix B IP Address Requirements
B.1 IP Address Requirements
The following table lists default IP addresses for RadioFrame Networks chassis
boards, and the default IP address required for logging in to the MC-Series OPM
System.
Table B.1 Address and Port Numbers for Chassis Boards
Note: There is only one BPC installed at the time of
shipping. The second BPC, (in Slot #2) is only
installed if configuring for a 2 sector site.
Device Card Type Chassis Slot/Port IP Address
Laptop N/A port 8 192.168.200. 253
ABIC
CRIC Slot 0 192.168.200. 5
BPC Slot 1 192.168.200. 6
BPC Slot 2 (See Note) 192.168.200. 7
DRBS backplane Group 1 192.168.200. 98
backplane Group 3 192.168.200. 100

MC-Series Outdoor Pole Mount Users Guide 998-5005-01 Rev X1
B-2 ©2007 RadioFrame Networks, Inc. MC-Series
CONFIDENTIAL AND PROPRIETARY

MC-Series Outdoor Pole Mount Users Guide
998-5005-01 Rev X1
MC-Series ©2007 RadioFrame Networks, Inc. C-1
CONFIDENTIAL AND PROPRIETARY
Appendix C OPM iDEN Microcell Cabinet Stack-Up
Configuration
C.1 Cabinet Configuration
MC-Series OPM system cables are labeled with their terminuses at each end. They
are routed, dressed and secured along the side of the system Cabinet.
This appendix gives representations of intra-Cabinet cabling for your reference.
Table C.1 through Table C.9 list the connections for each component in the fully
populated MC-Series OPM system. Figure C-1 through Figure C-9 show power, RF
and data path connectivity for the system.
Cables are shown splayed for clarity. The tables, which provide references for all
connections, are keyed to the figures by Index codes. Please note that the Index
codes have significance only within this appendix and do not correspond to cable or
port labeling. Some connections are indicated in the figures only by destination
Index. This is done if cabling is very similar to connections shown, and additional
lines would clutter the diagrams.
C.1.1 Power Cabling
Power and ground cabling for a fully populated system are illustrated in Table
C.1.

MC-Series Outdoor Pole Mount Users Guide 998-5005-01 Rev X1
C-2 ©2007 RadioFrame Networks, Inc. MC-Series
CONFIDENTIAL AND PROPRIETARY
Table C.1 Power Cabling, 1-Sector MC-Series OPM System
Power:
Index Label Index Label Notes
A GND SYS GND BAR:A -- Ground, power distribution unit
B –48 -- -- Power in cable is customer supplied; lug is customer
supplied—specified to be Panduit 2-hole,
PN LCD6-14A, or equivalent
CRTN
D Not Connected
PDU:E RF RFS:B –48 VDC Power, RF shelf
F Not Connected
G Not Connected
H Not Connected
PDU:I DRBS DRBS:F POWER Power, RadioBlade shelf
PDU:J CSU CSU:B -- Power, Channel Service Unit (CSU)
PDU:K CTRL iSCIII:B –48 V Power, integrated site controller (iSCIII)
L Not Connected
PDU:M EAS EAS:B –48 V Power, environmental alarm system
Not Connected
PDU:O ABIC ABIC:D -- Power, Airlink / BTS interface chassis
P Not Connected
Q Not Connected

MC-Series ©2007 RadioFrame Networks, Inc. C-3
CONFIDENTIAL AND PROPRIETARY
MC-Series Outdoor Pole Mount Users Guide
998-5005-01 Rev X1
Figure C-1 Power and Ground Connections, MC-Series OPM System

MC-Series Outdoor Pole Mount Users Guide 998-5005-01 Rev X1
C-4 ©2007 RadioFrame Networks, Inc. MC-Series
CONFIDENTIAL AND PROPRIETARY
C.1.2 PDU Cabling
Table C.2 PDU Cabling, 1-Sector MC-Series OPM System
* These ports are reserved for receive diversity option. Leave cables attached only to TOR and
secured.
From PDU: To
Index Label Index Label Notes
A GND SYS GND BAR:A -- Ground, power distribution unit
B –48 -- -- Power in cable is customer supplied; lug is customer
supplied—specified to be Panduit 2-hole,
PN LCD6-14A, or equivalent
CRTN
D STATUS EAS:F4 CONTROL Alarm feed, environmental alarm system
E RF RFS:B –48 VDC Power, RF shelf
F Not connected
G Not connected
H Not connected
I DRBS DRBS:E POWER Power, RadioBlade shelf
J CSU CSU:B -- Power, service unit
K CTRL iSCIII:B –48 V Power, integrated site controller
L Not connected
M EAS EAS:B –48 V Power, environmental alarm system
N Not connected
O ABIC ABIC:D -- Power, airlink / BTS interface chassis
P Not connected
Q Not connected

MC-Series ©2007 RadioFrame Networks, Inc. C-5
CONFIDENTIAL AND PROPRIETARY
MC-Series Outdoor Pole Mount Users Guide
998-5005-01 Rev X1
Figure C-2 PDU Cabling, 1-Sector MC-Series OPM System

MC-Series Outdoor Pole Mount Users Guide 998-5005-01 Rev X1
C-6 ©2007 RadioFrame Networks, Inc. MC-Series
CONFIDENTIAL AND PROPRIETARY
C.1.3 CSU Cabling
Table C.3 CSU Cabling, 1-Sector MC-Series OPM System
Note: Connections external to the MC-Series system
are not shown. Configure the CSU according to
the manufacturer's documentation and local
standards.
From CSU: To
Index Label Index Label Notes
A GND SYS GND BAR:B -- Ground, CSU
B –48 V PDU:J CSU Power, CSU
C-1 to C-8 LOW SPEED DATA See NOTE
D HIGH SPEED DATA 2 See NOTE
E 10/100 ETHERNET See NOTE
F MEASUREMENT INPUTS See NOTE
G INPUTS/RELAY See NOTE
H CONTACT OUTPUTS See NOTE
I T1/E1 See NOTE
J HIGH SPEED DATA 2 See NOTE

MC-Series ©2007 RadioFrame Networks, Inc. C-7
CONFIDENTIAL AND PROPRIETARY
MC-Series Outdoor Pole Mount Users Guide
998-5005-01 Rev X1
Figure C-3 CSU Cabling, 1-Sector MC-Series OPM System
Note: Connections external to the MC-Series system

MC-Series Outdoor Pole Mount Users Guide 998-5005-01 Rev X1
C-8 ©2007 RadioFrame Networks, Inc. MC-Series
CONFIDENTIAL AND PROPRIETARY
are not shown. Configure the CSU according to
the manufacturer's documentation and local
standards.
C.1.4 iSCIII Cabling
Table C.4 Cable Connections, iSCIII, OPM 1-Sector Configuration
Note: Connections external to the MC-Series OPM
System not shown. Configure the iSCIII according
to the manufacturer's documentation and IIOF’s
standards.
From iSCIII: To
Inde
xLabel Index Label Notes
A GND SYS GND BAR:C -- Ground, integrated site controller
B –48 V PDU:K CTRL 1 Power, integrated site controller
C GPS RF GND:A /TOR:CC RF, GPS, iSCIII, TOR GPS
D-1 T1/E1 1 See NOTE
D-2 T1/E1 2 See NOTE
D-3 T1/E1 3 Not connected
D-4 T1/E1 4 Not connected
E REDUND Not connected
F SERIAL Not connected
G PARALLEL EAS:D CONTROLLER A Management
H SITE REF OUT 3 Terminated
I SITE REF OUT 2 Terminated
J SITE REF OUT 1 ABIC:H 5MHz1PPSIN Reference timing
K X.21 Not connected
L 10B2-3 ABIC:B 10base2 - iSCIII Traffic path
M 10B2-2 Terminated
N 10B2-1 Terminated
O 10/100BT Not connected

MC-Series ©2007 RadioFrame Networks, Inc. C-9
CONFIDENTIAL AND PROPRIETARY
MC-Series Outdoor Pole Mount Users Guide
998-5005-01 Rev X1
Figure C-4 Cable Connections, iSCIII, OPM 1-Sector Configuration

MC-Series Outdoor Pole Mount Users Guide 998-5005-01 Rev X1
C-10 ©2007 RadioFrame Networks, Inc. MC-Series
CONFIDENTIAL AND PROPRIETARY
Note: Connections external to the MC-Series OPM
System not shown. Configure the iSCIII according
to the manufacturer's documentation and IIOF’s
standards.
C.1.5 EAS Cabling
Table C.5 EAS Cabling, 1-Sector MC-Series OPM System
Note: Connections external to the MC-Series system
not shown. Configure the EAS according to the
manufacturer's documentation and local
standards.
From EAS: To
Inde
xLabel Index Label Notes
A GND SYS GND BAR:D -- Ground, environmental alarm system
B –48 V PDU:M EAS Power, environmental alarm system
C USER ALARM / CONTROL Not connected
D CONTROLLER A iSCIII:G PARALLEL (Motorola cable PN)
E CONTROLLER B Not connected
F1 RF 2 Not connected
F2 RF 3 Not connected
F3 RF 1 Not connected
F4 CONTROL PDU:D STATUS Alarm, power distribution unit
GSYSTEM ALARM/
CONTROL Not connected

MC-Series ©2007 RadioFrame Networks, Inc. C-11
CONFIDENTIAL AND PROPRIETARY
MC-Series Outdoor Pole Mount Users Guide
998-5005-01 Rev X1
Figure C-5 EAS Cabling, 1-Sector MC-Series OPM System

MC-Series Outdoor Pole Mount Users Guide 998-5005-01 Rev X1
C-12 ©2007 RadioFrame Networks, Inc. MC-Series
CONFIDENTIAL AND PROPRIETARY
C.1.6 ABIC Cabling
Table C.6 ABIC Cabling, 1-Sector MC-Series OPM System
From ABIC: To
Inde
xLabel Index Label Notes
A GND SYS GND BAR:E -- Ground, Air/BTS Interface Chassis
B CRTC 10base2-ISC iSCIII:L-2 10B2-3 10Base2 traffic path
C CRTC 10baseT-ISC ABIC:I-1 ERTM Port 1 10BaseT traffic path
D NEG. 48 – 56 VDC PDU:O AIC Input power from power distribution unit
E-8 ERTM PORT 8 Not connected
E-7 ERTM PORT 7 Not connected
E-6 ERTM PORT 6 Not connected
E-5 ERTM PORT 5 DRBS:M 10/100 Traffic path
F GPS ANT Not connected
G 5MHz/1PPSOUT Not connected
H 5MHz/1PPSIN iSCIII:J Site Ref Out 1 Reference clock
I-4 ERTM PORT 4 Not connected
I-3 ERTM PORT 3 MPRFS:F 10/100 Traffic path
I-2 ERTM PORT 2 Not connected
I-1 ERTM PORT 1 ABIC:C CRTC 10baseT - ISC 10BaseT traffic path

MC-Series ©2007 RadioFrame Networks, Inc. C-13
CONFIDENTIAL AND PROPRIETARY
MC-Series Outdoor Pole Mount Users Guide
998-5005-01 Rev X1
Figure C-6 ABIC Cabling, 1-Sector MC-Series OPM System

MC-Series Outdoor Pole Mount Users Guide 998-5005-01 Rev X1
C-14 ©2007 RadioFrame Networks, Inc. MC-Series
CONFIDENTIAL AND PROPRIETARY
C.1.7 DRBS Cabling
Table C.7 RadioBlade Shelf Cabling, 1-Sector MC-Series OPM System
Note: RF alarms are communicated via Ethernet from
RF shelf.
From DRBS: To
Inde
xLabel Index Label Notes
A GND SYS GND BAR:F -- Ground, RadioBlade shelf
B 10/100/1000 C Not connected
C 10/100 C Not connected
D ALARM INPUT C Not connected
E FAN C DRBS:W -- Power, RadioBlade shelf, fan C
F POWER PDU:I DRBS Input power
G 10/100/1000 B Not connected
H 10/100 B Not connected
I ALARM INPUT B Not connected
J FAN B DRBS:U -- Power, RadioBlade shelf, fan B
K REF CLOCK Not connected
L 10/100/1000 A Not connected
M 10/100 A ABIC:E5 ERTM PORT 5 Traffic path, C
N ALARM INPUT A Not connected
O FAN A DRBS:S -- Power, RadioBlade shelf, fan A
P Rx A RFS:X Rx OUT RF Rx
Q Tx A RFS:W Tx IN RF Tx
R RxD A RFS:T Rx DIV. OUT RF Rx diversity
S -- DRBS:O FAN A Power, RadioBlade shelf, fan A
T RxD B Not connected
U -- DRBS:J FAN B Power, RadioBlade shelf, fan B
V RxD C Not connected
W -- DRBS:E FAN C Power, RadioBlade shelf, fan C
X Tx C Not connected
Y Rx C Not connected
Z Rx B Not connected
AA Tx B Not connected

MC-Series ©2007 RadioFrame Networks, Inc. C-15
CONFIDENTIAL AND PROPRIETARY
MC-Series Outdoor Pole Mount Users Guide
998-5005-01 Rev X1
Figure C-7 DRBS Cabling, 1-Sector MC-Series OPM System

MC-Series Outdoor Pole Mount Users Guide 998-5005-01 Rev X1
C-16 ©2007 RadioFrame Networks, Inc. MC-Series
CONFIDENTIAL AND PROPRIETARY
C.1.8 RF Shelf Cabling
Table C.8 RF Shelf Cabling, 1-Sector MC-Series OPM System
From RFS: To
Index Label Index Label Notes
A GND Rack:B -- Ground, RF shelf
B –48 VDC PDU:E RFS Power, RF shelf –48 VDC
C -- RFS:D FAN 1 Power, RF shelf, fan #1
D FAN 1 RFS:C -- Power, RF shelf, fan #1
E TEST Not connected.
F 10/100 BIC:E5 ERTM Port 5 RF shelf Status/Config. See NOTE a. See NOTE.b
a. The RF Shelf Status/Config segment is used in conjunction with MCRB.
b. This port is reserved for the receive diversity upgrade. Leave terminated in system without
receive diversity.
G FAN 2 RFS:I -- Power, RF shelf, fan #2
H FAN 3 RFS:J -- Power, RF shelf, fan #3
I -- RFS:G -- Power, RF shelf, fan #2
J -- RFS:H -- Power, RF shelf, fan #3
K Rx 800 IN Tx Filter:O Rx800 RF Rx 800, Tx Filter
L Rx OUT RFS:U LNA IN RxD, LNA Notec
c. RxD is the Rx Duplexer component.
M Not connected
N ANT TOR:DD Tx/Rx TxF, ANT, TOR Noted
O RX OUT RFS:K Rx 800 IN TxF, RxD
P Tx 800 Mhz IN RFS:Q PA OUT TxF, LNA PA
Q PA OUT RFS:P Tx 800 Mhz IN LNA PA, TxF
R Tx 800 TEST RFS:BB TEST Port LNA, Test, TxF
S Not Connected
T Rx DIV OUT -- -- Terminated, 50 ohm. See NOTEe.
U LNA IN RFS:L Rx OUT RxD, LNA
V LNA DIV IN RFS:Z Rx DIV OUT LNA Diversity, RxD receive diversity
W Tx IN DRBS:Q Tx A LNA Tx, DRBS Grp A Tx. See NOTEf.
X Rx OUT DRBS:R Rx A LNA Rx, DRBS Grp A Rx. See NOTEd.
Y Rx 800 IN TOR:EE Rx/DIV RF Rx 800 diversity; connected only to TOR. See
NOTEd.
Z Rx OUT DRFS:VLNA DIV IN RxD, LNA diversity

MC-Series ©2007 RadioFrame Networks, Inc. C-17
CONFIDENTIAL AND PROPRIETARY
MC-Series Outdoor Pole Mount Users Guide
998-5005-01 Rev X1
d. TxF is the Tx Filter assembly.
e. This connector is reserved for the receive diversity upgrade. Leave cable disconnected.
f. This connector is reserved for the receive diversity upgrade. Leave cable disconnected.

MC-Series Outdoor Pole Mount Users Guide 998-5005-01 Rev X1
C-18 ©2007 RadioFrame Networks, Inc. MC-Series
CONFIDENTIAL AND PROPRIETARY
Figure C-8 RF Shelf Cabling, 1-Sector MC-Series OPM System

MC-Series ©2007 RadioFrame Networks, Inc. C-19
CONFIDENTIAL AND PROPRIETARY
MC-Series Outdoor Pole Mount Users Guide
998-5005-01 Rev X1
C.1.9 Top of Rack Cabling
Table C.9 TOR Cabling, Back of Cabinet, 1-Sector MC-Series OPM System
Note: Reserved for receive diversity option.
From RFS: To
Index Label Index Label Notes
CC GPS iSCIII:C GPS TOR, GPS
DD Tx/Rx RFS:ANT ANT TOR, Tx/Rx, TxF ANT
EE Rx/DIV RFS:Y Rx 800 IN RF RxD 800 diversity; connected only to TOR. See Note.

MC-Series Outdoor Pole Mount Users Guide 998-5005-01 Rev X1
C-20 ©2007 RadioFrame Networks, Inc. MC-Series
CONFIDENTIAL AND PROPRIETARY
Figure C-9 TOR Cabling, 1-Sector MC-Series OPM System

MC-Series Outdoor Pole Mount Users Guide
998-5005-01 Rev X1
MC-Series ©2007 RadioFrame Networks, Inc. D-1
CONFIDENTIAL AND PROPRIETARY
Appendix D Functionality Test Procedures
D.1 Interconnect and Dispatch Setup and Voice Quality Testing
Interconnect and Dispatch voice quality will be assessed by evaluating voice links as
described in Table D.1, Table D.2 and Table D.3. RSSI and SQE measurements will
be made via the handset. These tests are to be performed on a selected sample set
of links.

MC-Series Outdoor Pole Mount Users Guide 998-5005-01 Rev X1
D-2 ©2007 RadioFrame Networks, Inc. MC-Series
CONFIDENTIAL AND PROPRIETARY
Table D.1 Interconnect Call Quality, Setup and Stability
Table D.2 Group Dispatch Call Quality, Setup and Stability
Test # MO/PSTN Carrier # RSSI
(dBm) SQE
(dBm) Quality
(1-5) Sector Duration
(Min)
1 2
2 2
3 2
4 2
5 2
PSTN/MT
1 2
2 2
3 2
4 2
5 2
MO/MT
1 2
2 2
3 2
4 2
5 2
Test # MO/MT Carrier # RSSI
(dBm) SQE
(dBm) Quality
(1-5) Sector Duration
(Min)
1 2
2 2
3 2
4 2
5 2
6 2
7 2
8 2
9 2
10 2

MC-Series ©2007 RadioFrame Networks, Inc. D-3
CONFIDENTIAL AND PROPRIETARY
MC-Series Outdoor Pole Mount Users Guide
998-5005-01 Rev X1
Table D.3 Private Dispatch Call Quality, Setup and Stability
D.2 Packet Data Service Connection and Latency
The Packet Data service will be tested and verified on the MC-Series OPM System.
Motorola's Packet Data Applet (laptop) will be used to connect to IIOF’s Packet Data
network over the MC-Series OPM System, using a tethered connection with a
Motorola handset.
Several samples of PING requests will be sent to a router in IIOF’s Packet Data
network and average round trip times will be recorded to measure latency. Table D.4
presents the data to be collected for each ping using the MC-Series OPM System.
These tests shall be performed using Windows 2000 OS, and the timeout for each
ping reply shall be set to 2000 milliseconds.
Table D.4 Packet Data Latency OPM System (Ping –n 100 –w 2000 xx.xxx.xxx.x)
Test # MO/
MT Carrier # RSSI
(dBm) SQE
(dBm) Quality
(1-5) Sector Duration
(Min)
12:30
22:30
32:30
42:30
52:30
62:30
72:30
82:30
92:30
10 2:30
Test
#Handset Carrier
#RSSI
(dBm) SQE
(dBm)
Ping
(No.
Echoes)
Router
(IP Address)
Avg.
Round-Trip
Time
(mSec)
Packet
Loss
(%)
1 100 xxx.xxx.xxx.x
2 100 xxx.xxx.xxx.x
3 100 xxx.xxx.xxx.x
4 100 xxx.xxx.xxx.x
5 100 xxx.xxx.xxx.x

MC-Series Outdoor Pole Mount Users Guide 998-5005-01 Rev X1
D-4 ©2007 RadioFrame Networks, Inc. MC-Series
CONFIDENTIAL AND PROPRIETARY
Table D.5 presents (baseline) data collected for each ping using a Motorola Macrocell in
order to average Round Trip time over the MC-Series OPM System versus over
Motorola standard Base Station equipment.
Table D.5 Packet Data Latency over Motorola EBTS
D.3 Short Message Service
The Short Message Service (SMS) will be tested and verified by initiating the
delivery of a voice mail notification to the handset via one of the iDEN RadioBlade
transceiver links.
1. Navigate on a network connection to the Internet.
2. Enter the URL for the network operator in the web browser.
3. On the IIOF’s home page, in the “Send a Text Message” box near the bottom,
enter the 10-digit Nextel phone number of the test phone. The browser will
display the mobile messaging page.
4. Enter a short text message into the field for message, and also enter a subject
in the subject line.
5. Press the Send button. The message should appear on the test phone within a
few minutes.
D.4 Handover and Cell Reselection
Handover and Cell Reselection verifies that mobiles on the MC-Series OPM System
successfully handoff to the macro-cellular network during an interconnect call.
These tests also verify that mobiles on the MC-Series OPM System perform
successful cell reselection when in an idle state. Table D.6 presents the data to be
collected for the handover and reselection tests.
Test
#Handset Carrier
#RSSI
(dBm) SQE
(dBm)
Ping
(No.
Echoes)
Router
(IP Address)
Average
Round-Trip
Time
(mSec)
Packet
Loss
(%)
1 100 xxx.xxx.xxx.x 0
2 100 xxx.xxx.xxx.x 0
3 100 xxx.xxx.xxx.x 0
4 100 xxx.xxx.xxx.x 0
5 100 xxx.xxx.xxx.x 0

MC-Series ©2007 RadioFrame Networks, Inc. D-5
CONFIDENTIAL AND PROPRIETARY
MC-Series Outdoor Pole Mount Users Guide
998-5005-01 Rev X1
Table D.6 Handover and Reselection Test Worksheet
D.5 Interconnect Connection Stability and SQE Performance
A single link for 3:1 Interconnect should be maintained for 30 minutes each. Table
D.7 presents the data to be collected for each selected link. The iDEN Field Test
Application (IFTA) is be used in “Single Cell” mode to observe the SQE performance
and plotted over time.
Table D.7 Interconnect Connection Stability Worksheet
D.6 Dispatch Connection Stability
To verify Dispatch connection stability, a Dispatch (private or group) call should be
maintained for several minutes. Table D.8 presents the data to be collected for each
dispatch call.
Test # Handover (Mobile #) Carrier # from (HEX) Carrier # to (HEX)
1
2
3
Cell Reselection (Mobile #)
1
2
3
Interconnect #1 Carrier # RSSI (dBm) SQE (dB) Sector Duration (min)
30
Interconnect #2
30
Interconnect #3

MC-Series Outdoor Pole Mount Users Guide 998-5005-01 Rev X1
D-6 ©2007 RadioFrame Networks, Inc. MC-Series
CONFIDENTIAL AND PROPRIETARY
Table D.8 Dispatch Connection Stability Worksheet
D.7 Idle SQE Testing and Validation
Using the iFTA tool in “Single Cell” mode, record the idle RSSI and SQE values for
the control channel for at least one hour per sector, while the mobile remains fixed.
D.8 System Self-Recovery Test
The following test is to determine the ability of the MC-Series OPM System to
recover from various iSC-3 conditions.
Loss of T1
While the MC-Series OPM System is operating, disconnect the T1 connection
to the iSCIII for one minute, and then reconnect it. Monitor the system
recovery, and then validate the system by placing a successful call on each
sector.
iSCIII Power Loss
While the MC-Series OPM System is operating, the iSCIII shall be power
cycled and system recovery will be monitored and validated by placing a
successful call on each sector.
Loss of GPS
While the MC-Series OPM System is operating, the GPS connection to the
iSCIII will be disconnected until all Satellites are lost and then reconnected.
System recovery will be monitored and validated by placing a successful call
on each sector.
New datafill download
System recovery will be verified by pushing a new datafill download to the
iSCIII.
Dispatch #1 Carrier # RSSI (dB) SQE (dB) Sector Quality (1-5) Duration (min)
3
Dispatch #2
4
Dispatch #3
5

MC-Series ©2007 RadioFrame Networks, Inc. D-7
CONFIDENTIAL AND PROPRIETARY
MC-Series Outdoor Pole Mount Users Guide
998-5005-01 Rev X1
D.9 Packet Data Stability and Throughput
The Packet Data stability and throughput to the Internet will be verified. A tethered
Packet Data connection will be set up on a laptop and speed tested by using the
www.bandwidthplace.com website. This continuous download of data stream will
validate system stability and help to quantify user experience of Packet Data over
the MC-Series OPM System.
D.10 Validation of 'Unable to Key BR' Alarm
While the MC-Series OPM System is operating, disconnect any system component,
from the ABIC to the DRBS, and monitor the OMC to verify that MC-Series OPM
System generates the “Unable to Key BR” alarm.
The MC-Series OPM System provides fault alarming and isolation within System
Manager for individual components, which consists of detecting catastrophic faults
that prevent an MC-Series OPM System component from responding to a periodic
“ping”. All fault alarms generated by the MC-Series OPM System are received at the
OMC via the iSCIII. The “Unable to Key BR” alarm will appear at the OMC as minor,
major or critical as follows (for more information about alarms, refer to section 2.2
(System Setup)):
Table D.9 “Unable to Key BR” Alarm Severity Indications
“Unable to Key BR” Alarm Severity Indication
minor An iDEN RadioBlade transceiver has failed.
major An RF Shelf has failed.
critical A card in a chassis unit has failed (except for the ABIC CRIC,
which is responsible for returning the alarm information.)

MC-Series Outdoor Pole Mount Users Guide 998-5005-01 Rev X1
D-8 ©2007 RadioFrame Networks, Inc. MC-Series
CONFIDENTIAL AND PROPRIETARY

MC-Series Outdoor Pole Mount Users Guide
998-5005-01 Rev X1
MC-Series ©2007 RadioFrame Networks, Inc. E-1
CONFIDENTIAL AND PROPRIETARY
Appendix E Tx / Rx Curves
E.1 800E Tx Filter Response
The 800E MHz Tx filter frequency response is shown below.

MC-Series Outdoor Pole Mount Users Guide 998-5005-01 Rev X1
E-2 ©2007 RadioFrame Networks, Inc. MC-Series
CONFIDENTIAL AND PROPRIETARY
Figure E-1 800E Band Transmit Filter Frequency Response

MC-Series ©2007 RadioFrame Networks, Inc. E-3
CONFIDENTIAL AND PROPRIETARY
MC-Series Outdoor Pole Mount Users Guide
998-5005-01 Rev X1
Figure E-2 800E Band Rx Filter Response

MC-Series Outdoor Pole Mount Users Guide 998-5005-01 Rev X1
E-4 ©2007 RadioFrame Networks, Inc. MC-Series
CONFIDENTIAL AND PROPRIETARY

MC-Series Outdoor Pole Mount Users Guide
998-5005-01 Rev X1
MC-Series ©2007 RadioFrame Networks, Inc. F-1
CONFIDENTIAL AND PROPRIETARY
Appendix F BER Test Procedure
F.1 Bit Error Rate (BER) Diagnostic Test
The Bit Error Rate (BER) Diagnostic Test is used to execute BER tests of the MC-
Series OPM System. The Diagnostic Test supports multi-channel RadioBlade
(MCRB) transceivers in the 800E MHz band. BER testing gives a pass/fail
determination for each blade and should be performed on all blades in the Diversity
RadioBlade shelf (DRBS).
The most common testing scenario involves acceptance-test plan (ATP) execution
during incoming inspection and commissioning. The MC-Series OPM System can
be taken out of service for testing during a maintenance window. The RadioBlade
transceivers can be locked as a group and then unlocked one-by-one for the BER
tests.
F.2 Prerequisites for Testing
These procedures presume that the MC-Series OPM System is in place at its site of
service and operational. Therefore, the prerequisites for operation will already have
been satisfied:
• The T1 is live and has been tested.
• The datafill has been completed, including BR Cabinet and position
assignments, and conforms to the recommended datafill.
• All site cabling and installation work has been completed and all punchlist items
corrected.
• The system is powered and operational.
• The software is at least Revision 14.x.xxx.
In addition, the following conditions are required for BER testing:
• The BER test requires that the RadioBlade Shelf be connected to an ISC.

MC-Series Outdoor Pole Mount Users Guide 998-5005-01 Rev X1
F-2 ©2007 RadioFrame Networks, Inc. MC-Series
CONFIDENTIAL AND PROPRIETARY
• The RadioBlade transceiver under test must be in the active state and unlocked
(UEA).
F.3 Test Tool
• Signal generator (sig gen)
A Motorola R2660 Communications Analyzer can be used as the source of the test
signal for the MC-Series OPM System during the BER test.
F.4 Testing Strategy
In the MC-Series OPM System as in the Motorola Enhanced Base Transceiver
Station (EBTS), BRs are identified by Cabinet and position, with frequencies
assigned in the datafill. BRs in the MC-Series are logical instances that map to
physical RadioBlade transceivers. The MCRB transceivers can be mixed in a
system (on a single DRBS) and the MCRB can operate in a Quad BR configuration.
Like the EBTS, the MC-Series OPM System can be organized as a single sector
(Omni), or as two or two sector site.
The basic BER testing strategy is to record the Base Radio (BR) and corresponding
RadioBlade configuration of the MC-Series OPM System, and then test each blade
across the power spectrum in its assigned range(s) of frequency.
F.4.1 BER Test on an MCRB
Because the MCRB supports up to six carriers, the BR to RadioBlade transceiver
ratio can range from one-to-one up to six-to-one. BER testing confirms the
functionality of the blade hardware itself at selected frequencies and sensitivity
levels, allowing you to check functionality specifically in the assigned ranges.
The MCRB can be viewed as a broadband RadioBlade transceiver in which up to
six iDEN carriers are set up in a 1.25 MHz band centered at an optimal
frequency. When testing an MCRB transceiver, the BER test start page allows an
optional center carrier to be entered. By default, if only a carrier (no center
carrier) is specified for the BER test, the test will be done at that specified carrier,
with the band centered on the specified carrier. Entering both a carrier and a
center carrier allows BER testing to be done at non-center carriers.
The procedures in this guide cover BER testing of the full complement of
RadioBlade transceivers. The BER testing methodology proceeds from sector to
sector, testing each Cabinet shelf and position in succession. Figure F-1
summarizes the process.

MC-Series ©2007 RadioFrame Networks, Inc. F-3
CONFIDENTIAL AND PROPRIETARY
MC-Series Outdoor Pole Mount Users Guide
998-5005-01 Rev X1
Figure F-1 BER Test Flow
F.5 Equipment Connection/Setup
Set up the equipment to measure Rx BER as follows:
1. Connect a laptop to port 8 of the ABIC CRIC using an Ethernet (CAT-5) cable.
2. Boot the laptop, start System Manager and log in.
3. Launch a browser session and then enter the MC-Series OPM System IP
address (http://192.168.200.5). Select the Performance Monitoring tab to
display the login window. Type the User Name, (Sysadmin, case sensitive),
and Password (Radioframe, case sensitive), and then select OK.
4. Connect Signal Generator to MC-Series OPM System

MC-Series Outdoor Pole Mount Users Guide 998-5005-01 Rev X1
F-4 ©2007 RadioFrame Networks, Inc. MC-Series
CONFIDENTIAL AND PROPRIETARY
Figure F-2 Test Equipment Connection
F.5.1 Motorola R2660
1. On the R2660, set the 10 MHz STD toggle switch to INT and power it up.
2. Connect the TOR Rx port that is being tested (e.g., 800 Rx1 to test 800 MHz)
to the RF IN/OUT or GEN OUT port on the R2660, depending on the desired
test signal level.
Note: Attenuate as required.
F.6 BER Test Procedure
Commonly, the BER test is performed during the process of commissioning an MC-
Series OPM System, and the system has not yet been brought online. If the test is to
be performed on a production system, the system must be taken out of service
during a maintenance window.
For your notes during the BER tests, there is a test notes master form, Table F.1,
from which you can make copies. This form is useful both to organize your testing
strategy and preserve the record of test results.

MC-Series ©2007 RadioFrame Networks, Inc. F-5
CONFIDENTIAL AND PROPRIETARY
MC-Series Outdoor Pole Mount Users Guide
998-5005-01 Rev X1
F.7 RadioBlade Transceiver Pre-Test
This section covers preparation for testing: determining the status of the RadioBlade
transceivers in the system, taking the system out of service and preparing the
blades and Sig Gen to run the tests. These steps presume that you are logged in to
System Manager on the monitor laptop and that the Sig Gen is connected. Refer to
F.5 (Equipment Connection/Setup).
1. Display the RadioBlade Control page (Figure F-3).
a. To navigate to this page from the System Manager home page.
b. Click the Performance Monitoring tab.
c. Click the RadioBlade Control link at the top of the iDEN Performance
Monitoring page.)

MC-Series Outdoor Pole Mount Users Guide 998-5005-01 Rev X1
F-6 ©2007 RadioFrame Networks, Inc. MC-Series
CONFIDENTIAL AND PROPRIETARY
Figure F-3 RadioBlade Control Page
RadioBlade transceivers are listed on the RadioBlade Control page by slot
number (1 through 24). If a RadioBlade transceiver is administratively
locked, the icon in the Locked/Unlocked column is closed. If the
RadioBlade transceiver is unlocked, the lock is open.
2. For reference in restoring the original system configuration, record in your
notes which RadioBlade transceivers are administratively locked.
3. Lock any unlocked RadioBlade transceivers so that none of them is
transmitting.

MC-Series ©2007 RadioFrame Networks, Inc. F-7
CONFIDENTIAL AND PROPRIETARY
MC-Series Outdoor Pole Mount Users Guide
998-5005-01 Rev X1
4. To lock a RadioBlade transceiver, select its open lock icon, and, when
prompted, select Accept. Or you can use the lock all hot link to
administratively lock all blades with one command.
F.7.1 RadioBlade Transceiver BER Test
This section covers the method to use to measure receiver BER and determine
whether each RadioBlade transceiver passes. Testing is organized by sector to
minimize the need to move the Sig Gen leads. Because you are testing an MC-
Series OPM System that is not in service, you can simply leave the leads
connected to the sector Rx port at TOR for the duration of the tests on that sector.
The testing method follows a nested loop (summarized in F.4 (Testing Strategy))
until all blades either pass or fail. Once testing on a given RadioBlade transceiver
has been completed (step 7) you repeat the test steps for the next transceiver.
Once a given sector is completely tested, you move the leads to the next sector
input port and repeat the test for each blade in the next sector.
1. Set the Motorola R2660 to generate an in-bound 1 x 6 test signal at the
desired frequency and signal level into the Rx port that corresponds to the
RadioBlade transceiver to be tested.
2. Determine the receive sensitivity threshold. Start at –120 dBm, and then
increase in 2 dB increments until the BER drops below 2%. The receive
sensitivity value should be less than –106 dBm at 2% BER.
3. Determine the max. level threshold. Start at –48 dBm and increase in 2 dB
increments until the BER goes above 2%. The maximum input power should
be greater than –40 dBm at 2% BER.
4. If either of the values called for in steps 2 and 3 is not attained, the
RadioBlade transceiver has failed specifications and should be replaced.
5. Display the RadioBlade Control page (Figure F-3), and make sure the
RadioBlade transceiver that is to be tested is not locked. If it is locked, unlock
it.
6. If you are unlocking the blade, refresh the page every 30 seconds until the
State of the RadioBlade transceiver has changed to ‘UEA’, approximately 3
minutes.
7. Select the Diagnostics tab (Figure F-4), and then select Bit Error Rate Test.

MC-Series Outdoor Pole Mount Users Guide 998-5005-01 Rev X1
F-8 ©2007 RadioFrame Networks, Inc. MC-Series
CONFIDENTIAL AND PROPRIETARY
Figure F-4 System Diagnostics Page
8. On the Bit Error Rate Test page (Figure F-5), select the RadioBlade
transceiver that is to be tested.

MC-Series ©2007 RadioFrame Networks, Inc. F-9
CONFIDENTIAL AND PROPRIETARY
MC-Series Outdoor Pole Mount Users Guide
998-5005-01 Rev X1
Figure F-5 Bit Error Rate Test Page
The Start Test page is formatted as shown in section F.3 explains the use
of the center carrier in BR testing with the MCRB.
9. Optionally, if the blade you are testing is an MCRB, you can enter a Center
Carrier (in decimal format); if no value is entered in this field, the band will be
centered on the specified carrier. Enter the Carrier ID (in decimal format) to
which the Sig Gen is set, and then select the Start Test button.
“BER Test on an MCRB” in section F.4 (Testing Strategy) explains the use of
the center carrier in BR testing with the MCRB.

MC-Series Outdoor Pole Mount Users Guide 998-5005-01 Rev X1
F-10 ©2007 RadioFrame Networks, Inc. MC-Series
CONFIDENTIAL AND PROPRIETARY
Figure F-6 Bit Error Rate Start Test Page
10. Verify that the displayed Rx Frequency matches the desired receive
frequency.
11. Approximately every second, the page reports the current BER
measurement (BER) and the running average of the ten latest BER
measurements (BER Avg). Record these results, and then select the Stop
Test button.
a. If the warning “Test Signal Timing Out of Lock” appears, cycle power to
the R2660 and set it up again to generate an in-bound 1x6 test signal at
the desired frequency and signal level into the Rx port. It may take a few
minutes for the R2660 test signal to stabilize.

MC-Series ©2007 RadioFrame Networks, Inc. F-11
CONFIDENTIAL AND PROPRIETARY
MC-Series Outdoor Pole Mount Users Guide
998-5005-01 Rev X1
b. If the only BER measurements reported are 50%, NO DATA, or both,
verify that all procedure steps have been completed. If no problems are
found, cycle power to the R2660 and set it up again to generate an in-
bound 1x6 test signal at the desired frequency and signal level into the
Rx port. It may take a few minutes for the R2660 test signal to stabilize.
If there's still no change after cycling power to the R2660, select the
Stop Test button.
12. When the BER test is complete, lock the RadioBlade transceiver that was
under test.
13. Display the RadioBlade Control page, and lock the RadioBlade transceiver
by selecting its lock icon so that it is closed (locked).
a. Refresh the page every 30 seconds until the State of the RadioBlade
transceiver has changed to ‘2’.
14. Repeat Steps 1 through 12 for each RadioBlade transceiver to be tested on
this Rx port.
15. Move the test leads to the next sector at TOR when all desired blades in the
current sector have been tested and repeat the procedure.
F.8 Equipment Disconnection
Note: Disconnect equipment after completing the BER
testing.
1. Disconnect the R2660 from the Rx port under test.
2. Display the DRBS Status page, and verify that all RadioBlade transceiver status
icons are green.
3. Disconnect the network cable from port 8 of the ABIC CRIC.
F.9 BER Test Notes Master
You can use this page to make copies of Table F.1 for use as a handy organizer and
permanent record of the BER tests.

MC-Series Outdoor Pole Mount Users Guide 998-5005-01 Rev X1
F-12 ©2007 RadioFrame Networks, Inc. MC-Series
CONFIDENTIAL AND PROPRIETARY
Table F.1 BER Test Notes Master
Sector/
Test Seq. #
BR Freq./
Cent. Freq.
(MHz)
Sensitivity
Threshold
(dBm)
Max. Level
Threshold
(dBm)
Locked/
Unlocked
After Test? Pass/Fail
Cab. Pos.

MC-Series Outdoor Pole Mount Users Guide
998-5005-01 Rev X1
MC-Series ©2007 RadioFrame Networks, Inc. G-1
CONFIDENTIAL AND PROPRIETARY
Appendix G Dangerous RF Emissions Precautions
This equipment is designed to generate and radiate radio frequency (RF) energy by
means of an external antenna. When terminated into a non-radiating RF load, the
base station equipment is certified to comply with Federal Communications
Commission (FCC) regulations pertaining to human exposure to RF radiation in
accordance with the FCC Rules Part 1 section 1.1310 as published in title 47 code
of federal regulations and procedures established in TIA/EIA TSB92, Report on
EME Evaluation for RF Cabinet Emissions Under FCC MPE Guidelines,
Compliance to FCC regulations of the final installation should be assessed and take
into account site specific characteristics such as type and location of antennas, as
well as site accessibility of occupational personnel (controlled environment) and the
general public (uncontrolled environment). This equipment should only be installed
and maintained by trained technicians. Licensees of the FCC using this equipment
are responsible for insuring that its installation and operation comply with FCC
regulations Part 1 section 1.1310 as published in title 47 code of federal regulations.
Whether a given installation meets FCC limits for human exposure to radio
frequency radiation may depend not only on this equipment but also on whether the
“environments” being assessed are being affected by radio frequency fields from
other equipment, the effects of which may add to the level of exposure.
Accordingly, the overall exposure may be affected by radio frequency generating
facilities that exist at the time the licensee’s equipment is being installed or even by
equipment installed later. Therefore, the effects of any such facilities must be
considered in site selection and in determining whether a particular installation
Warning!
The MC-Series OPM System has been approved for antennas up to +20 dBi. At
energy levels within the approved range, operation may present hazards to life
and health.
RF emission level is a function of the installation. Accordingly, it is the
responsibility of the equipment owner, and not RadioFrame Networks, Inc., to
apply signage to the site if it is required under 47 CFR 1.1310.
Please carefully read and observe the following warnings!

MC-Series Outdoor Pole Mount Users Guide 998-5005-01 Rev X1
G-2 ©2007 RadioFrame Networks, Inc. MC-Series
CONFIDENTIAL AND PROPRIETARY
meets the FCC requirements. FCC OET Bulletin 65 provides materials to assist in
making determinations if a given facility is compliant with the human exposure to RF
radiation limits. Determining the compliance of transmitter sites of various
complexities may be accomplished by means of computational methods. For more
complex sites direct measurement of power density may be more expedient.
Persons responsible for installation of this equipment are urged to consult the listed
reference material to assist in determining whether a given installation complies with
the applicable limits. In general the following guidelines should be observed when
working in or around radio transmitter sites:
Warning!
All personnel should have electromagnetic energy awareness training.
Warning!
All personnel entering the site must be authorized.
Warning!
Obey all posted signs.
Warning!
Assume all antennas are active.

MC-Series ©2007 RadioFrame Networks, Inc. G-3
CONFIDENTIAL AND PROPRIETARY
MC-Series Outdoor Pole Mount Users Guide
998-5005-01 Rev X1
Warning!
Before working on antennas, notify owners and disable appropriate transmitters.
Warning!
Maintain minimum 3 feet clearance from all antennas.
Warning!
Do not stop in front of antennas.
Warning!
Use personal RF monitors while working near antennas.
Warning!
Never operate transmitters without shields during normal operation.

MC-Series Outdoor Pole Mount Users Guide 998-5005-01 Rev X1
G-4 ©2007 RadioFrame Networks, Inc. MC-Series
CONFIDENTIAL AND PROPRIETARY
Warning!
Do not operate base station antennas in equipment rooms.

MC-Series Outdoor Pole Mount Users Guide
998-5005-01 Rev X1
MC-Series ©2007 RadioFrame Networks, Inc. H-1
CONFIDENTIAL AND PROPRIETARY
Appendix H Repair and Technical Support
H.1 RadioFrame Networks Support
RadioFrame Networks provides technical support services to IIOF for the
installation, operation and maintenance of RadioFrame Networks equipment. For
iSCIII or T1 related questions follow normal troubleshooting procedures.
Before calling...
Have the following information available prior to contacting RadioFrame Networks
Technical Assistance Center (TAC) to minimize downtime:
1. Location of the MC-Series OPM System
2. MC-Series OPM System software version
3. Symptoms of the problem
4. If an alarm was generated, the alarm information from the Alarm Log in
System Manager
5. Date the problem was first noticed
6. If the problem can be reproduced
7. What causes the problem to occur
8. Any unusual circumstances contributing to the problem (i.e., loss of power)
H.1.1 Technical Support
For support of RadioFrame Networks equipment, contact the RadioFrame
Networks Technical Assistance Center (TAC) at:
(US) 1-800-328-0847
support@radioframenetworks.com

MC-Series Outdoor Pole Mount Users Guide 998-5005-01 Rev X1
H-2 ©2007 RadioFrame Networks, Inc. MC-Series
CONFIDENTIAL AND PROPRIETARY

MC-Series Outdoor Pole Mount Users Guide998-5005-01 Rev X1
MC-Series ©2007 RadioFrame Networks, Inc. GLS-1
CONFIDENTIAL AND PROPRIETARY
Term Definition
800E Extended 800 MHz Band (800S+800U)
8PSK 8 Phase Shift Keying. Phased Shift Keying is a form of phase modu-
lation using of a discrete number of states.
ARFCN Absolute radio frequency channel number
auto-baselining A CPE software download server (SWDLS) is used to upgrade a CPE
to the required AGW software version before it is allowed to connect
to its S-AGW.
Backhaul Using the back channel on a bi-directional communications line
BER Bit Error Rate
BNC Bayonet Neil-Concelman (BNC) coaxial connector
BR Base Radio
BTS Base Transceiver Station
BTUs British Thermal Units
CALEA Communications Assistance for Law Enforcement Act
CAT5 Category 5 (Cable)
CE Conformité Européenne
CLI Client editor
CPE Customer Premise Equipment
CRIC Combined RF Front-End Interface Card (cf. BLIC—CRIC refers to the
hardware implementation of the BTS LAN interface for the S-Series)
CSU Channel Service Unit
DACS Digital Access Carrier System
DAS Distributed Antenna System
DLC Digital Line Card
DSP Digital Signal Processor
EBRC Enhance Base Radio Controller
EFR Enhanced Full Rate
EML Element Management Layer
EMS Executive Management System
ERTM Ethernet Rear Transition Module. The ERTM provides Ethernet con-
nectivity between the BCU and S-AGW Linux server (QTA).
ESD Electro-static discharge
EVM Error Vector Magnitude. The difference between the received coordi-
nates (by phase and amplitude) and the intended position (e.g. the ac-
tual transmission).
FCC Federal Communication Commission
Glossary

MC-Series Outdoor Pole Mount Users Guide 998-5005-01 Rev X1
GLS-2 ©2007 RadioFrame Networks, Inc. MC-Series
CONFIDENTIAL AND PROPRIETARY
FPGA Field Programmable Gate Array
FNE Fixed Network Equipment
FOA First Office Application
FR Full Rate
FRU Field Replaceable Unit
GPL General Public License. Software license specifically developed to
maintain free access to a computer program even if changes or addi-
tions are made to the code.
GR General Release
GUI Graphical User Interface
HVAC heating, ventilating, and air conditioning
Hz Hertz
IEC International Electrotechnical Commission
IM Inter Modulation
INI Interference and Noise Indicator
IP Internet Protocol
ISP Internet Service Provider
ISTA International Safe Transit Association
LAN Local Area Network
LMT Local Management Terminal
MAC Medium Access Control
MCRB Multi-Channel RadioBlade
MDX Media Dependent Interface
MDIX Media Dependent Interface Crossover
MHz Megahertz
MOP Method of Procedure
MNO Mobile Network Operators
MS Mobile Station
MTBF Mean Time Between Failures
NEBS Network Equipment Building Systems
NSTA National Security Telecommunications Advisory
OLCC On Line Configuration Change
OMC Operations and Management Centre
OML Object Manipulation Language
OPM Outdoor Pole Mount
PCCH Primary Control Channel
PCM Pulse-Code Modulation
PCU Packet Control Unit
PDCH Packet Data Channel. A general term used in GPRS to represent a
GPRS control timeslot in place of conventional GSM circuit switching.
PDU Power Distribution Unit

MC-Series ©2007 RadioFrame Networks, Inc. GLS-3
CONFIDENTIAL AND PROPRIETARY
MC-Series Outdoor Pole Mount Users Guide998-5005-01 Rev X1
PLL Phase Locked Loop
Provisioning Term describing the providing of services to the user.
QoS Quality of Service
RAN Radio Access Network
RF Radio Frequency
ROM Read Only Memory
RMS Root Mean Square
RSL Request-and-Status Link
RSSI Received Signal Strength Indicator
Rx Receive
SCCH Secondary Control Channel
SMA Sub-miniature Version A
SNMP Simple Network Management Protocol
SQE Signal Quality Estimator
SR Software Release
SSH Secure Shell. Provides a secure channel between a local and a re-
mote computer.
SWDL Software Download
SWDLS Software Download Server
TBD To be determined
TCH Traffic Channel
TDM Time division multiplexing. Imbedding multiple data streams into a sig-
nal.
TEI Terminal Endpoint Identifier
TMN Telecommunications Management Network
TRD Technical Requirements Document
TRX Transceiver
Tx Transmit
UL Underwriters Laboratories
xDSL Generic term for the various types of DSL/
xU Standard unit of measure regarding the height of a computer or Cabi-
net enclosure. For example 4U is an enclosure seven inches tall.

MC-Series Outdoor Pole Mount Users Guide 998-5005-01 Rev X1
GLS-4 ©2007 RadioFrame Networks, Inc. MC-Series
CONFIDENTIAL AND PROPRIETARY

MC-Series Outdoor Pole Mount Users Guide998-5005-01 Rev X1
MC-Series ©2007 RadioFrame Networks, Inc. Rev-1
CONFIDENTIAL AND PROPRIETARY
Feel free to use the Registration and Feedback format at the beginning of this document.
Submit comments and corrections to:
RadioFrame Networks, Inc.
Technical Information Department
9461 Willows Road NE, Suite 100
Redmond, WA 98052
Tel.: +1 800 328 0847 Fax: +1 425 278 2781
This document is also posted as a.pdf file on the RadioFrame Networks web site at:
http://www.radioframenetworks.com/partners
DATE REV DESCRIPTION
8/27/2007 X1 Develop first draft of the User guide.
Revision History

MC-Series Outdoor Pole Mount Users Guide 998-5005-01 Rev X1
Rev-2 ©2007 RadioFrame Networks, Inc. MC-Series
CONFIDENTIAL AND PROPRIETARY
Acknowledgments
Related Documentation
Name Position
Document # Rev Document Title
998-4005-00 B MC Series Medium Power Implementation Guide
935-0003-00 A MC-Series Medium Power Feature Implementation Document (FID)
998-4012-03 A MC-Series High-Power Dual-Band System Implementation Guide
998-5000-01 X4 Outdoor Pole Mount Implementation Guide

MC-Series Outdoor Pole Mount Users Guide998-5005-01 Rev X1
MC-Series ©2007 RadioFrame Networks, Inc. SO-1
CONFIDENTIAL AND PROPRIETARY
From: Technical Information
To: Reviewers
Re: MC-Series Outdoor Pole Mount Users Guide
Date: August 27, 2007
Initials REVIEWER COMMENTS

MC-Series Outdoor Pole Mount Users Guide 998-5005-01 Rev X1
SO-2 ©2007 RadioFrame Networks, Inc. MC-Series
CONFIDENTIAL AND PROPRIETARY