Raymarine Pathfinder Radar Scanners Handbook 81154_9
Pathfinder Radar Scanners to the manual 127f15c6-b04f-411a-b609-e51990b19684
2014-12-13
: Raymarine Raymarine-Pathfinder-Radar-Scanners-Handbook-125907 raymarine-pathfinder-radar-scanners-handbook-125907 raymarine pdf
Open the PDF directly: View PDF
.
Page Count: 66
Pathfinder
Radar
Scanners
Owner’s
Handbook
Document number: 81154_9
Date:September 2006

5
Pathfinder Radar Scanners
Owners Handbook
March 2004
Intended Use
The scanner units detailed in this handbook form part of navigational radar
systems intended for light marine use. These radar systems are only an aid to
navigation.
Safety Notices
This radar equipment must be installed and operated in accordance with the
instructions contained in this manual. Failure to do so can result in personal injury
and/or navigational inaccuracies. In particular:
1. High Voltage. The scanner unit contains high voltages. Adjustments require
specialized service procedures and tools only available to qualified service
technicians – there are no user serviceable parts or adjustments. The operator
should never remove the scanner unit internal covers or attempt to service the
equipment.
2. Electromagnetic Energy. The radar scanner transmits electromagnetic
energy. It is important that the radar is turned off whenever personnel are
required to come close to the scanner to perform work on the scanner assembly or
associated equipment.
It is recommended that the radar scanner is mounted out of range of personnel
(above head height).
Do not look directly at the antenna at close range as your eyes are the most
sensitive part of the body to electromagnetic energy.
When properly installed and operated, the use of this radar will conform to the
requirements of ANSI/IEEE C95.1-1992 Standard for Safety Levels with Respect to
Human Exposure to Radio Frequency Electromagnetic Fields, 3 Hz to 300 GHz and
NRPB, Board Statement on Restrictions on Human Exposure to Static and Time
Varying Electromagnetic Fields and Radiation, Doc NRPB, No. 5 (1993).
3. Navigation Aid. This radar unit is only an aid to navigation. Its accuracy can
be affected by many factors, including equipment failure or defects,
environmental conditions, and improper handling or use. It is the user’s

6
responsibility to exercise common prudence and navigational judgements. This
radar unit should not be relied upon as a substitute for such prudence and
judgement.
Raymarine products are supported by a network of Authorized Service
Representatives. For information on Raymarine products and services, contact
either of the following:
United States Raymarine Inc.
21 Manchester Stree
Merrimack
NH 03054-4801, USA
Telephone +1 603 881 5200
Fax +1 603 864 4756
www.raymarine.com
Europe Raymarine Limited
Anchorage Park
Portsmouth
Hampshire PO3 5TD
England
Telephone +44 (0)23 9269 3611
Fax +44 (0)23 9269 4642
www.raymarine.com
Copyright © Raymarine Ltd. 2006
The technical and graphical information contained in this handbook, to the best
of our knowledge, was correct as it went to press. However, the Raymarine policy
of continuous improvement and updating may change product specifications
without prior notice. As a result, unavoidable differences between the product
and handbook may occur from time to time, for which liability cannot be accepted
by Raymarine.
SeaTalk is a registered trademark of Raymarine Limited.
HSB and hsb2 are trademarks of Raymarine Limited.
Pathfinder is a trademark of Raymarine Limited.

7
Preface
This handbook describes the following Raymarine Pathfinder radar scanners:
5S 48" 4 kW Open Array Scanner
7S 72" 4 kW Open Array Scanner
9S 48" 10 kW Open Array Scanner
11S 72" 10 kW Open Array Scanner
These scanner units may be connected to any HSB/hsb2 or C-Series display unit.
The open array scanners must not be used with the SL70, SL70
PLUS, SL70RC PLUS or Autohelm 7" LCD Display Unit. This may
result in damage to the display due to the high power
requirements of the open array scanner.
The handbook contains very important information on the installation and
operation of your new equipment. In order to obtain the best results in operation
and performance, please read this handbook thoroughly.
Raymarine’s Technical Support representatives or your local dealer will be
available to answer any questions you may have.
Display Software Version
For full operation of the Pathfinder scanners, the display unit requires an
appropriate software version. For new displays, the correct software version is
normally already installed in the display unit and is fully compatible with the
Pathfinder scanners.
Early display units may not have the correct software and will therefore require
upgrading.
The software version can be confirmed by switching-on the display and checking
the version number during the magnetron warm-up sequence.
Note: If a scanner unit is not connected the version number is only displayed for 10 sec-
onds.
Where, necessary Software Upgrade Kits are available from your dealer,
distributor or from Raymarine. We recommend that where a repeater display is
fitted, both the repeater and the master display are upgraded.

8
C-Series Display Compatibility
To achieve full compatibility with a C-Series Display, your Raymarine radar
scanner may require upgrading. Please refer to the C-Series Display Owner’s
Handbook, or contact Technical Support for details.
The open array scanners cannot be powered from a C-Series display unit; they
must be connected to ship’s power using a split pedestal cable or pedestal
adaptor cable. Full details are provided in this handbook.
Warranty
To register your Pathfinder Radar Scanner ownership, please take a few minutes
to fill out the warranty registration card found at the end of this handbook. It is
very important that you complete the owner information and return the card to
the factory in order to receive full warranty benefits.
The radome scanner package includes a barcode label indicating the serial
number of the unit. This label should be stuck to the warranty registration card.
The open array scanner has two barcode labels indicating the serial numbers of
the pedestal and the antenna units. Both labels should be stuck to the warranty
registration card.
EMC Conformance
All Raymarine equipment and accessories are designed to the best industry
standards for use in the leisure marine environment.
The design and manufacture of Raymarine equipment and accessories conform to
the appropriate Electromagnetic Compatibility (EMC) standards, but correct
installation is required to ensure that performance is not compromised.
Declaration of Conformity
The following Declarations of Conformity, RT033, RT035, RT040 and RT041 apply
to the equipment described in this handbook.

Sheet 1 of 2
Certificate No.
RT033
We Raymarine Limited Anchorage Park
Portsmouth
Hampshire
England P03 5TD
declare, under our sole responsibility, that the products identified in this declaration, and to which this
declaration relates, are in conformity with the essential requirements of European Parliament and Council
Directive:
1999/5/EC on radio equipment and telecommunication terminal equipment and the mutual
recognition of their conformity.
Specifically this declaration includes conformity to ITU Radio Regulations on Unwanted Emissions of Radar
Systems.
Product Name: Raymarine 4kW Open Array
Scanner Unit
Product Number(s): M92654
Ancillary Units Details are given on Sheet 2
The products have been assessed to Conformity Procedure Annex IV of the Directive and by application of the
following standard(s):
EMC EN 60945 : 1997
Health & Safety EN 60945 : 1997
Out of Band Emissions ITU-R M1541
Spurious Emissions ITU-R M1177-2
The assessment is consistent with a Technical Construction File showing conformity with the essential
requirements of the Directive and has been reviewed by Notified Body No. 0191
The product is labelled with the CE conformity marking, the identification number of the Notified Body and
class identifier.
Signatory: Name Adil Abbas
Title EMC Manager
Company Name Raymarine Limited
Company Address Anchorage Park
Portsmouth, Hampshire
England PO3 5TD
Signature _________________________
Date 23rd December 2002

Sheet 2 of 2
Certificate No.
RT033
Declaration of Conformity – Schedule of Ancillary
Equipment and Radar Systems
The following units are combined with the 4kW, Open Array Scanner Unit (transceiver) listed on Sheet 1 to
form the operational Raytheon or Raymarine radar systems given below. Details of these units are included in
the Technical Construction File:
DISPLAY (one of)
Description Designation Part No.
Display Unit, 7" Mono LCD SL70M PLUS E52043
Display Unit, 7" Mono LCD/Chart SL70MRC PLUS E52044
Display Unit, 7" Mono LCD/hsb² RL70 PLUS E52031
Display Unit, 7" Mono LCD/hsb²/Chart RL70RC PLUS E52032
Display Unit, 7" CRT/hsb² R70 PLUS E52039
Display Unit, 7" CRT/hsb²/Chart R70RC PLUS E52040
Display Unit, 10" CRT/hsb² R80 PLUS E52035
Display Unit, 10" CRT/hsb²/Chart R80RC PLUS E52036
Display Unit, 7" Colour LCD SL70C PLUS E52045/E52045HB
Display Unit, 7" Colour LCD /Chart SL70CRC PLUS E52046/E52046HB
Display Unit, 7" Colour LCD/hsb² RL70C PLUS E52033/E52033HB
Display Unit, 7" Colour LCD hsb²/Chart RL70CRC PLUS E52034/E52034HB
Display Unit, 10" Colour LCD/hsb² RL80C PLUS E52037
Display Unit, 10" Colour LCD/hsb²/Chart RL80CRC PLUS E52038
Note: 7" Colour LCD Units with "HB" suffix Part No's, have higher brightness displays.
ANTENNA (one of)
Description Scanner Unit Designation
(Transceiver + Antenna)
Part No.
48" Antenna 5S M92693
72" Antenna 7S M92743
PATHFINDER RADAR SYSTEMS
Designation
Radar System Scanner Display Unit
SL75M PLUS 5S SL70M PLUS
SL75MRC PLUS 5S SL70MRC PLUS
RL75 PLUS 5S RL70 PLUS
RL75RC PLUS 5S RL70RC PLUS
R75 PLUS 5S R70 PLUS
R75RC PLUS 5S R70RC PLUS
R85 PLUS 5S R80 PLUS
R85RC PLUS 5S R80RC PLUS
SL75C PLUS 5S SL70C PLUS
SL75CRC PLUS 5S SL75CRC PLUS
RL75C PLUS 5S RL70C PLUS
RL75CRC PLUS 5S RC70CRC PLUS
RL85C PLUS 5S RL80C PLUS
RL85CRC PLUS 5S RL80CRC PLUS
Designation
Radar System Scanner Display Unit
SL77M PLUS 7S SL70M PLUS
SL77MRC PLUS 7S SL70MRC PLUS
RL77 PLUS 7S RL70 PLUS
RL77RC PLUS 7S RL70RC PLUS
R77 PLUS 7S R70 PLUS
R77RC PLUS 7S R70RC PLUS
R87 PLUS 7S R80 PLUS
R87RC PLUS 7S R80RC PLUS
SL77C PLUS 7S SL70C PLUS
SL77CRC PLUS 7S SL70CRC PLUS
RL77C PLUS 7S RL70C PLUS
RL77CRC PLUS 7S RC70CRC PLUS
RL87C PLUS 7S RL80C PLUS
RL87CRC PLUS 7S RL80CRC PLUS

Sheet 1 of 2
Certificate No.
RT035
We Raymarine Limited Anchorage Park
Portsmouth
Hampshire
England P03 5TD
declare, under our sole responsibility, that the products identified in this declaration, and to which this
declaration relates, are in conformity with the essential requirements of European Parliament and Council
Directive:
1999/5/EC on radio equipment and telecommunication terminal equipment and the mutual
recognition of their conformity.
Specifically this declaration includes conformity to ITU Radio Regulations on Unwanted Emissions of Radar
Systems.
Product Name: Raymarine 10kW Open Array
Scanner Unit
Product Number(s): M92655
Ancillary Units Details are given on Sheet 2
The products have been assessed to Conformity Procedure Annex IV of the Directive and by application of the
following standard(s):
EMC EN 60945 : 1997
Health & Safety EN 60945 : 1997
Out of Band Emissions ITU-R M1541
Spurious Emissions ITU-R M1177-2
The assessment is consistent with a Technical Construction File showing conformity with the essential
requirements of the Directive and has been reviewed by Notified Body No. 0191
The product is labelled with the CE conformity marking, the identification number of the Notified Body and
class identifier.
Signatory: Name Adil Abbas
Title EMC Manager
Company Name Raymarine Limited
Company Address Anchorage Park
Portsmouth, Hampshire
England PO3 5TD
Signature _________________________
Date February 2002

Sheet 2 of 2
Certificate No.
RT035
Declaration of Conformity – Schedule of Ancillary
Equipment and Radar Systems
The following units are combined with the 10kW, Open Array Scanner Unit (transceiver) listed on Sheet 1 to
form the operational Raymarine radar systems given below. Details of these units are included in the Technical
Construction File:
DISPLAY (one of)
Description Designation Part No.
Display Unit, 7" Mono LCD SL70M PLUS E52043
Display Unit, 7" Mono LCD/Chart SL70MRC PLUS E52044
Display Unit, 7" Mono LCD/hsb² RL70 PLUS E52031
Display Unit, 7" Mono LCD/hsb²/Chart RL70RC PLUS E52032
Display Unit, 7" CRT/hsb² R70 PLUS E52039
Display Unit, 7" CRT/hsb²/Chart R70RC PLUS E52040
Display Unit, 10" CRT/hsb² R80 PLUS E52035
Display Unit, 10" CRT/hsb²/Chart R80RC PLUS E52036
Display Unit, 7" Colour LCD SL70C PLUS E52045/E52045HB
Display Unit, 7" Colour LCD /Chart SL70CRC PLUS E52046/E52046HB
Display Unit, 7" Colour LCD/hsb² RL70C PLUS E52033/E52033HB
Display Unit, 7" Colour LCD hsb²/Chart RL70CRC PLUS E52034/E52034HB
Display Unit, 10" Colour LCD/hsb² RL80C PLUS E52037
Display Unit, 10" Colour LCD/hsb²/Chart RL80CRC PLUS E52038
Note: 7" Colour LCD Units with "HB" suffix Part No's, have higher brightness displays.
ANTENNA (one of)
Description Scanner Unit Designation
(Transceiver + Antenna)
Part No.
48" Antenna 5S M92693
72" Antenna 7S M92743
PATHFINDER RADAR SYSTEMS
Designation
Radar System Scanner Display Unit
SL79M PLUS 9S SL70M PLUS
SL79MRC PLUS 9S SL70MRC PLUS
RL79 PLUS 9S RL70 PLUS
RL79RC PLUS 9S RL70RC PLUS
R79 PLUS 9S R70 PLUS
R79RC PLUS 9S R70RC PLUS
R89 PLUS 9S R80 PLUS
R89RC PLUS 9S R80RC PLUS
SL79C PLUS 9S SL70C PLUS
SL79CRC PLUS 9S SL75CRC PLUS
RL79C PLUS 9S RL70C PLUS
RL79CRC PLUS 9S RC70CRC PLUS
RL89C PLUS 9S RL80C PLUS
RL89CRC PLUS 9S RL80CRC PLUS
Designation
Radar System Scanner Display Unit
SL711M PLUS 11S SL70M PLUS
SL711MRC PLUS 11S SL70MRC PLUS
RL711 PLUS 11S RL70 PLUS
RL711RC PLUS 11S RL70RC PLUS
R711 PLUS 11S R70 PLUS
R711RC PLUS 11S R70RC PLUS
R811 PLUS 11S R80 PLUS
R811RC PLUS 11S R80RC PLUS
SL711C PLUS 11S SL70C PLUS
SL711CRC PLUS 11S SL70CRC PLUS
RL711C PLUS 11S RL70C PLUS
RL711CRC PLUS 11S RC70CRC PLUS
RL811C PLUS 11S RL80C PLUS
RL811CRC PLUS 11S RL80CRC PLUS

Sheet 1 of 2
Certificate No.
RT040
We Raymarine Limited Anchorage Park
Portsmouth
Hampshire
England P03 5TD
declare, under our sole responsibility, that the products identified in this declaration, and to which this
declaration relates, are in conformity with the essential requirements of European Parliament and Council
Directive:
1999/5/EC on radio equipment and telecommunication terminal equipment and the mutual
recognition of their conformity.
Specifically this declaration includes conformity to ITU Radio Regulations on Unwanted Emissions of Radar
Systems.
Product Name: Raymarine 4kW Open Array
Scanner Unit
Product Number(s): M92654, from S/n 0132000
Ancillary Units C-series Displays - details given on Sheet 2
The products have been assessed to Conformity Procedure Annex IV of the Directive and by application of the
following standard(s):
EMC EN 60945 : 2002
Health & Safety EN 60945 : 2002
Out of Band Emissions ITU-R M1541
Spurious Emissions ITU-R M1177-2
The assessment is consistent with a Technical Construction File showing conformity with the essential
requirements of the Directive and has been reviewed by Notified Body No. 0191
The product is labelled with the CE conformity marking, the identification number of the Notified Body and
class identifier.
Signatory: Name Adil Abbas
Title International Compliance Manager
Company Name Raymarine Limited
Company Address Anchorage Park
Portsmouth, Hampshire
England PO3 5TD
Signature _________________________
Date 13 February 2004

Sheet 2 of 2
Certificate No.
RT040
Declaration of Conformity – Schedule of Ancillary
Equipment
The following Raymarine Display Units are combined with the Raymarine 4kW, Open Array Scanner Unit
(transceiver) listed on Sheet 1 to form the operational radar systems. Details of these units are included in the
Technical Construction File:
DISPLAY (one of)
Description Designation Part No.
Display Unit, 7" Colour LCD /Chart C70 E02018
Display Unit, 8" Colour LCD/Chart C80 E02020
Display Unit, 12" Colour LCD/Chart C120 E02022
ANTENNA (one of)
Description Scanner Unit Designation
(Transceiver + Antenna) Part No.
48" Antenna Array 5S M92693
72" Antenna Array 7S M92743

Sheet 1 of 2
Certificate No.
RT041
We Raymarine Limited Anchorage Park
Portsmouth
Hampshire
England P03 5TD
declare, under our sole responsibility, that the products identified in this declaration, and to which this
declaration relates, are in conformity with the essential requirements of European Parliament and Council
Directive:
1999/5/EC on radio equipment and telecommunication terminal equipment and the mutual
recognition of their conformity.
Specifically this declaration includes conformity to ITU Radio Regulations on Unwanted Emissions of Radar
Systems.
Product Name: Raymarine 10kW Open Array
Scanner Unit
Product Number(s): M92655, from S/n 0332000
Ancillary Units C-series Displays - details given on Sheet 2
The products have been assessed to Conformity Procedure Annex IV of the Directive and by application of the
following standard(s):
EMC EN 60945 : 2002
Health & Safety EN 60945 : 2002
Out of Band Emissions ITU-R M1541
Spurious Emissions ITU-R M1177-2
The assessment is consistent with a Technical Construction File showing conformity with the essential
requirements of the Directive and has been reviewed by Notified Body No. 0191
The product is labelled with the CE conformity marking, the identification number of the Notified Body and
class identifier.
Signatory: Name Adil Abbas
Title International Compliance Manager
Company Name Raymarine Limited
Company Address Anchorage Park
Portsmouth, Hampshire
England PO3 5TD
Signature _________________________
Date 13 February 2004

Sheet 2 of 2
Certificate No.
RT041
Declaration of Conformity – Schedule of Ancillary
Equipment
The following Raymarine Display Units are combined with the Raymarine 10kW, Open Array Scanner Unit
(transceiver) listed on Sheet 1 to form the operational radar systems. Details of these units are included in the
Technical Construction File:
DISPLAY (one of)
Description Designation Part No.
Display Unit, 7" Colour LCD /Chart C70 E02018
Display Unit, 8" Colour LCD/Chart C80 E02020
Display Unit, 12" Colour LCD/Chart C120 E02022
ANTENNA (one of)
Description Scanner Unit Designation
(Transceiver + Antenna) Part No.
48" Antenna Array 9S M92693
72" Antenna Array 11S M92743

clxxxv
Chapter 2: Overview
2.1 Introduction
This handbook provides instructions to assist you in the installation and set up of
the following radar scanners:
5S 48" 4 kW Open Array Scanner
7S 72" 4 kW Open Array Scanner
9S 48" 10 kW Open Array Scanner
11S 72" 10 kW Open Array Scanner
These scanner units may be connected to any HSB/hsb2 or C-Series display unit.
Note: To achieve full compatibility with a C-Series Display, your Raymarine radar
scanner may require upgrading. Please refer to the C-Series Display
Owner’s
Handbook
, or contact Technical Support for details.
A typical Pathfinder Radar system is illustrated below.
NMEA
SeaTalk
Display Unit
Distribution Panel
D4288-4
Scanner
12/24V Supply
12V Supply 12V Supply
Junction
Box
GPS
Compass

clxxxvi
CAUTION:
Do not use an open array scanner with an SL70, SL70 PLUS or
SL70RC PLUS 7" LCD display unit. Failure to observe this may
result in permanent damage to these display units.
The 10 kW open array scanner requires 24 V or higher; it will not
operate on 12 V systems.
This handbook is divided into three chapters as follows:
Chapter One provides information to help you plan the scanner installation. It
includes sections on Unpacking and Inspecting the Components, Selecting the
Scanner Site, Cable Requirements and Power Requirements.
Chapter Two provides detailed instructions on how to mount and connect each
type of scanner.
Chapter Three provides instructions on how to perform the system checks,
alignment and adjustments. It also provides information on maintenance and
what to do if you have problems.
EMC installation guidelines
All Raymarine equipment and accessories are designed to the best industry
standards for use in the leisure marine environment.
Their design and manufacture conforms to the appropriate Electromagnetic
Compatibility (EMC) standards, but correct installation is required to ensure that
performance is not compromised. Although every effort has been taken to ensure
that they will perform under all conditions, it is important to understand what
factors could affect the operation of the product.
The guidelines given here describe the conditions for optimum EMC performance,
but it is recognized that it may not be possible to meet all of these conditions in all
situations. To ensure the best possible conditions for EMC performance within the
constraints imposed by any location, always ensure the maximum separation
possible between different items of electrical equipment.
For optimum EMC performance, it is recommended that wherever possible:
• Raymarine equipment and cables connected to it are:
• At least 1 m (3 ft) from any equipment transmitting or cables carrying
radio signals e.g. VHF radios, cables and antennas. In the case of SSB
radios, the distance should be increased to 2 m (7 ft).
• More than 2 m (7 ft) from the path of a radar beam. A radar beam can nor-
mally be assumed to spread 20 degrees above and below the radiating
element.

clxxxvii
• The equipment is supplied from a separate battery from that used for engine
start. Voltage drops below 10 V (20 V for 10 kW open array scanners) in the
power supply to our products, and starter motor transients, can cause the
equipment to reset. This will not damage the equipment, but may cause the
loss of some information and may change the operating mode.
• Raymarine specified cables are used at all times. Cutting and rejoining these
cables can compromise EMC performance and so must be avoided unless
doing so is detailed in the installation manual.
• If a suppression ferrite is attached to a cable, this ferrite should not be
removed. If the ferrite needs to be removed during installation it must be reas-
sembled in the same position.
Section 2.1, Radome scanner
includes instruc-
tions on fitting a ferrite.
The following illustration shows a typical range of suppression ferrites fitted to
Raymarine equipment.
Connections to Other Equipment
If your Raymarine equipment is to be connected to other equipment using a cable
not supplied by Raymarine, a suppression ferrite MUST always be fitted to the
cable close to the Raymarine unit.
2.2 Unpacking and inspecting the components
Unpack your system carefully, to prevent damage to the equipment. It is good
practice to save the carton and packing for future use, in case you need to return
the unit for service. Check that you have all the correct system components. These
depend on your system package, as detailed in the following tables.
D3548-4

clxxxviii
2.3 Selecting the scanner unit site
This section provides information that affects the possible locations of the
scanner, and its position relative to the display unit and to the power supply.
The dimensions of the each scanner unit are shown in the following diagrams.
Selecting the best location for the scanner unit requires careful consideration of
the following points, to ensure reliable and trouble free operation:
Note:
In order to minimize potential interference to other systems on board ship (EMC), it
is advisable to mount the scanner on a part of the boat that is insulated from the ship’s bat-
tery negative. If you cannot do this, and encounter problems, you can fit insulating bushes
between the scanner and its mounting bracket.
•Height: The scanner unit should normally be mounted as high as practical
above the waterline, for three reasons:
• For safety reasons the scanner should be out of range of personnel, pref-
erably above head height. This avoids mechanical danger and electro-
magnetic contact, particularly with the eyes.
Table 2-1: Open array scanners
Item Part No. Supplied
with:
Option for:
4 kW Scanner Pedestal
10 kW Scanner Pedestal
48" Open Array
72" Open Array
M92654-S
M92655-S
M92693
M92743
5S, 7S
9S, 11S
5S, 9S
7S, 11S
-
-
-
-
Pathfinder Cables
Inter-unit cable 15 m heavy
Inter-unit cable 25 m heavy
Cable kit: 5 m +10 m extension
(To fit open array scanner on a radar
arch)
Extension cable 5m
Extension cable 10m
M92728
M92705
E55017
M92699
M92700
-
-
-
-
-
5S,7S, 9S, 11S
5S, 7S, 9S, 11S
5S, 7S, 9S,11S
5S, 7S, 9S, 11S
5S, 7S, 9S, 11S
Note: 9S and 11S scanners require 24/32V
C-Series Cables
Split pedestal cable 25m
Split pedestal cable 15m
Pedestal adaptor cable
E05017
E05018
E05019
-
-
-
5S, 7S, 9S, 11S
5S, 7S, 9S, 11S
5S, 7S, 9S, 11S
Software Upgrade Kit Please contact your authorized dealer or
distributor for details

clxxxix
• Radar operates at the line-of-sight, so a high mounting position gives bet-
ter long range performance.
• Surrounding large objects, in the same horizontal plane, can interfere
with the radar signal and cause blind areas or shadow sectors and false
targets on the radar screen (see below).
However, do not mount the scanner so high that it is affected by the pitching
and rolling of the vessel. In addition, you may need to lower the scanner to
avoid creating a shadow sector underneath the scanner’s beam.

cxc
Centre of rotation Centre of rotation
48"- 1306 mm (51.4 in), 72"- 1928 mm (75.9 in)
100 mm (4 in)
427 mm (16.8 in) 296 mm (11.65 in)
406 mm (16 in)
D4572-4
Weight
Pedestal: 24 kg (53.0 lb)
48" Open Array: 6 kg (13.2 lb)
72" Open Array: 9.4 kg (20.7 lb)
140 mm (5.5 in)
Minimum clearance height 510 mm (20.1 in)
150 mm (6 in)
Minimum clearance 630 mm (24.8 in)
70 mm
(2.75 in)
Compass Safe Distance: 1 m (33 in)

cxci
•Access: The scanner unit site should be easily accessible to allow mainte-
nance to be carried out safely.
•Magnetic compass: Mount the scanner unit at least 1 m away from a mag-
netic compass.
•Cable run: The maximum length of cable between the display unit and the
scanner unit should not normally exceed 20 m (60 ft) for radome scanners, or
15 m (45 ft) for open array scanners. If you need to use a longer cable power
cable lengths must be considered, refer to
Section 1.4 Cable Runs
to deter-
mine appropriate lengths.
•Shadow sectors and false echoes: Mount the scanner away from large
structures or equipment, such as the fly bridge, large engine stacks, search-
lights, horns, or masts. It is particularly important to avoid shadow sectors
near the bow. Raising or even lowering the scanner may help to reduce these
effects.
In shadow areas beyond the obstruction there will be a reduction of the
beam intensity, although not necessarily a complete cut-off; there will be a
blind sector if the subtended angle is more than a few degrees.
In some shadow sectors the beam intensity may not be sufficient to obtain an
echo from a very small object, even at close range, despite the fact that a
large vessel can be detected at a much greater range. For this reason the
angular width and relative bearing of any shadow sector must be determined
at installation. Sometimes shadowing can be seen by increasing the radar
gain until noise is present. Dark sectors indicate possible shadowed areas.
This information should be posted near the display unit and operators must
be alert for targets in these blind sectors.
It should also be noted that wet sails create shadow areas and thus sail boat
operators should be aware that radar performance may reduce in rain.
If you mount the scanner on a mast, echoes from the mast may appear on the
radar display. These can be minimized by placing absorbing material, such as
a block of wood, between the scanner and mast.
•Platform rigidity/stability: The scanner platform should not twist (caus-
ing bearing errors) or be subject to excessive vibration.
•Heat/fumes: Mount the scanner away from the top of exhaust stacks, since
the scanner and cables can be damaged by excessive heat and the corrosive
effects of exhaust gases.
For open array scanners you should also consider the following points:

cxcii
•Mounting Platform: The platform must be mechanically secure and capa-
ble of supporting the mass and inertia of the open array scanner. The com-
plete unit weighs: 48" scanner - 30 kg (66.2 lb); 72" scanner - 33.4 kg
(73.7 lb).
• The site must be clear of ropes and moving rigging.
• Sufficient clearance must be allowed to fully open the open array pedestal for
maintenance.
Mounting surface: sailboats
The scanner unit can be installed on a mast platform, an arch, or a bridge
structure. Make sure that the platform surface is flat and the scanner unit drain
hole (radome scanners) is not obstructed. Raymarine recommends that radome
scanner units are best suited for sailboat operation as open array systems are
more difficult to protect from ropes and sails.
For sailboat installations, Raymarine offers a universal mast mount kit for each
radome scanner type. This optional mount is used to fit a radome scanner to a flat
surface on a mast with a minimum diameter of 60 mm (2½ in). When using the
mast mount kit, appropriate hardware should be used for the style and structure
of the mast aboard the vessel. Typically, the scanner will be mounted near the first
set of mast spreaders. If there is any doubt concerning the appropriate type of
hardware, consult your boat dealer or representative for their recommendations.
Depending on the type of sailboat, a radar scanner guard should be installed if the
sails could touch the scanner or platform. Without a proper radar guard the
mounting platform and the radar scanner could be severely damaged.
Mounting surface: power boats
On many small vessels the scanner unit can be installed on a mast platform, an
arch, or a bridge structure, but take care to follow the scanner site guidelines,
particularly regarding height. If necessary, construct a radar mounting platform to
obtain a sufficiently high mounting position. Make sure that the platform surface
is flat and the scanner unit drain hole (radome scanners) is not obstructed. Ensure
the platform is strong enough to support the maximum shock loads likely to occur.

cxciii
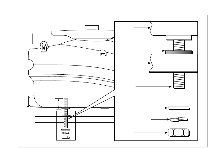
Setting the radiation plane
The scanner unit should be mounted so that the array rotates parallel to the
waterline. The radar beam is approximately 25° wide in the vertical direction,
providing good target detection during the vessel’s pitching and rolling.
Planing hull vessels, and some displacement hull vessels, adopt a higher bow
angle when the vessel is at its cruising speed. In many cases this substantially
alters and raises the radar’s main radiation plane, and can cause poor detection of
nearby targets. It may be helpful to lower the radar beam back towards the
parallel, by shimming the rear of the radar, so that the beam points slightly
downwards with respect to the waterline when the vessel is at rest.
The shims may be made from aluminium plate wedges, simple flat washers, or an
angled wooden block. For thick shims, you may need longer securing bolts than
the M8x40 bolts supplied with the radome scanner, or the M10 studding supplied
with the open array scanners.
12.5˚
12.5˚
Waterline
Ideal Radiation Plane
D3223-2
Wedge or
washers
Using shims to lower the main beam
D3229-3
Forward

cxciv
2.4 Cable Requirements
This section provides details on selecting the appropriate cables for your system.
Permissible cable lengths depend on the scanner type and the boat’s power
system. Information on inter-unit and power cables is provided for both radome
and open array scanners in the following sections.
You need to consider the following before installing the cables:
• You need to connect the scanner to the display unit and to power. The cable
required depends on the display unit and the scanner type as described below.
• All cables should be adequately clamped and protected from physical dam-
age and exposure to heat - avoid running cables through bilges or doorways,
or close to moving or hot objects.
• Acute bends must be avoided.
• Where a cable passes through an exposed bulkhead or deckhead, a water-
tight gland or
swan neck
tube should be used.
• Avoid cutting and re-joining cables (if necessary, refer to the notes below).
Scanner Cables
The cable used to connect your scanner to the display unit and power depends on
the type of scanner and display as follows:
• A radome scanner connected to a Pathfinder or C-Series display requires an
inter-unit cable. The scanner receives power via the display unit, the power
cable is supplied with the display unit but cable details are provided in this
section.
• An open array scanner connected to a Pathfinder display requires an inter-unit
cable. The scanner receives power via the display unit, the power cable is sup-
plied with the display unit but cable details are provided in this section.
• An open array scanner cannot be powered from a C-Series Display; it requires
a split pedestal cable which combines the inter-unit and power cores.
• If you are connecting a C-series display to an existing open array scanner unit
with a standard inter-unit cable, you can use the adapator cable instead of the
split pedestal cable; connect the adaptor between the inter-unit cable and the
display.
These cables are illustrated in the following diagram. Cable lengths and part
numbers are listed in
Unpacking and inspecting the components
on
page clxxxvii
.

cxcv
CAUTION:
The cable for connecting an open array scanner to a C-series
display cannot be extended.
Radome inter-unit cable for use with Pathfinder and C Series displays
Open array inter-unit cable for use with Pathfinder displays
Split pedestal cable for use with new open array scanner
and C-Series display
Adaptor cable for use with existing open array scanner and C Series display
To display or extension
(power supplied via display unit)
To display or extension
(power supplied via display unit)
To display
To power
To display
To power
D6882-1
To existing scanner
To Radome Scanner
To Open Array Scanner
To Open Array Scanner

cxcvi
Running the cable to the scanner
CAUTION:
Do not pull the cable through bulkheads using a cord attached to
the connector. This could damage the connections.
The cable entrance is at the rear of the scanner unit. If the unit is mounted on a
hollow mast the cable may be run inside the mast and then fed through the
radar’s cable entrance. Make sure that the cable does not chafe where it enters
and exits the mast.
Note:
Route the cable from the display up to the scanner, since this will require
the smallest clearance hole.
Rejoining cables
You should avoid cutting and re-joining cables. If this is necessary you must:
• Fit a ferrite on each side of the join. The specific ferrite to use depends on the
cable type - contact Raymarine for details.
• Take care not to damage any of the wires. Make sure that all the wires and, in
particular, the screen are reconnected correctly.
If you are mounting the scanner on the mast of a sailboat, and will need to unstep
the mast, you should install a suitable junction box inside the boat.
On an open array scanner, the junction box should provide a 13-way terminal strip
with a 20 A rating for power cores. It is essential that all 4 power cores are
connected and that the connection is of very low resistance as considerable
power passes through this connection. Also, you should keep the length of the un-
screened coaxial cores to less than 30 mm to maintain EMC conformance.
CAUTION:
The display connector on the scanner cable is a moulded plug that
cannot be replaced. DO NOT remove this moulded plug.
The minimum bends permitted are:
Minimum bend, light cable 60 mm (~2.5 in) radius
Minimum bend, heavy cable 82 mm (~3.75 in) radius

cxcvii
Open array scanner cables for Pathfinder displays
Inter-unit cable
The Pathfinder display inter-unit cables have a connector plug at one end for
connecting to the display unit or extension cable; the other end is prepared ready
to fit to the power and signal connectors (see
Section 2.2
).
Heavy duty cables are available in 15 m and 25 m lengths which should be
sufficient to complete the cable run required on most small vessels. For longer
runs, 5 m and 10 m extension cables are available, both have 4 power cores to
minimize voltage drops over the cable run and incorporate in-line moulded plugs.
The maximum inter-unit cable length is limited by the minimum supply voltage
and the scanner type.
CAUTION:
10 kW scanner systems cannot be used directly with 12 V systems;
they require a 12 V to 24 V converter rated to 180 W. Contact your
authorized Raymarine dealer or distributor for details.
12 V Systems (4 kW scanners only)
For vessels with 12 V power systems, the recommended cable(s) for different run
lengths are given in the following table, which assumes a minimum supply
voltage of 10.7 V (the lowest voltage likely to be reached by a 12 V battery in
normal marine use). Do not use cable combinations that are not
included in the table.
Refer to the packing list in
Section 1.2
for cable part numbers
24 V and 32 V Systems - 4 kW scanners
For vessels with 24 V and 32 V power systems, any combination of inter-unit cable
up to a maximum length of 35 m can be used.
Table 2-2: Recommended 4 kW Open Array Scanner Inter-Unit Cable(s) for
Vessels with 12 V Power Systems
Inter-Unit Cable
Length Required (m)
4 kW Scanners
55m heavy
15
15
15 m heavy
5 m heavy + 10 m extension

cxcviii
24 V and 32 V Systems - 10kW scanners
10 kW open array scanners can use any combination of inter-unit cable up to a
maximum length of 35 m. However, these systems use considerable power and
installations should be planned to minimize all cable lengths. Refer to the tables
on page 1-19,
Max. Extension Power Cable Lengths (m) - 10 kW Scanner.
Power cable
The open array scanner systems are intended for use on ships’ DC power systems
operating in the following ranges:
4 kW 10.7 to 44 V DC range (that is, 12 V, 24 V and 32 V systems)
10 kW 20 to 44 V DC range (that is, 24 V and 32 V systems).
CAUTION:
Do not use the open array scanner with an SL70, SL70 PLUS, SL70RC
PLUS or Autohelm 7" LCD display unit. Failure to observe this may
result in permanent damage to the display unit.
10 kW open array scanner systems cannot be used directly with
12 V systems; they require a 12 V to 24 V converter rated to 180 W.
Contact your authorized Raymarine dealer or distributor for
details.
Open array scanners draw considerable power from the vessels power source,
especially in high wind speeds. It is essential for reliable operation that the unit is
supplied with a low resistance power cable system, especially when operated
from a 12 V power system.
12 V systems (4 kW scanners only)
Extensions to the supplied power cable must be kept to a minimum and the power
should be fed directly from the output of the battery isolator switch via its own
dedicated cable system. It is recommended that no additional power switch is
included in this power cable.
CAUTION:
The display unit does not include a fuse for scanner power, so an
in-line fuse or circuit breaker MUST be included in the power
cable.
All power connections must be of high quality to minimize their resistance and to
remove the risk of accidental shorts. Recommended maximum power cable
extensions are given in the table below. These figures relate to the total cable
extension, from the end of the supplied 1.5 m power cable to the system battery
terminals. Do not exceed these lengths as unreliable operation may result.

cxcix
Note:
If the required extension results in unacceptably large diameter cables, use two or
more smaller gauge wires to achieve the required copper wire cross-section. For example,
using two pairs of 2 mm
2
is equivalent to using two single 4.0 mm
2
cables.
24 V and 32 V systems
These systems are less sensitive than 12 V systems to voltage loss in the power
cables. However, it is still necessary to use adequate cables to prevent excessive
power loss. The table below gives the recommended wire gauge for different
power cable extension lengths. Raymarine recommends that power is fed directly
from the output of the battery isolator switch via its own dedicated cable system.
CAUTION:
The display unit does not include a fuse for scanner power, so an
in-line fuse or circuit breaker MUST be included in the power
cable.
Note:
If the required extension results in unacceptably large diameter cables, use two or
more smaller gauge wires to achieve the required copper wire cross-section. For example,
using two pairs of 2 mm
2
is equivalent to using two single 4.0 mm
2
cables.
Table 2-3: Max. Extension Power Cable Lengths (m), 12 V Systems -
4 kW scanners
Power Cable Core Size (each core)
mm2:
AWG:
4.0
11
6.0
10
8.0
8
10.0
7
4 kW Scanners <3.0 4.5 6.0 7.5
Table 2-4: Max. Extension Power Cable Lengths (m), 24/32 V Systems -
4 kW Scanners
Power Cable Core Size (each core)
mm2:
AWG:
2.0
14
4.0
11
6.0
10
8.0
8
10.0
7
4 kW Scanners 8.0 16.0 24 32 35

cc
Table 2-5: Max. Extension Power Cable Lengths (m), 24 V Systems -
10 kW Scanners
Inter-Unit Cable(s) Power Cable Core (each core)
mm2:
AWG:
1.5
16
2.0
15
2.5
14
4.0
11
5 m Heavy 12.0 16.0 20.0 32.0
10 m Heavy 10.5 14.0 18.0 28.0
15 m Heavy 9.0 12.0 16.0 24.0
15 m Heavy + 5 m ext 7.5 10.0 13.0 20.0
15 m Heavy + 10 m ext 6.0 8.0 10.0 16.0
25 m Heavy 6.0 8.0 10.0 16.0
25 m Heavy + 5 m ext 4.5 6.0 8.0 12.0
25 m Heavy + 10 m ext. 3.0 4.0 5.0 8.0
Table 2-6: Max. Extension Power Cable Lengths (m), 32 V Systems -
10 kW Scanners
Power Cable Core Size (each core)
mm2:
AWG:
1.5
16
2.0
15
2.5
14
10 kW Scanners ≤15.0 ≤20.0 ≤25.0

cci
Open array scanner cables for C-series displays
A split pedestal cable is required to connect a compatible open array scanner to
the display unit and to the power source.
If you are connecting an existing compatible scanner to a C-Series display a
pedestal adaptor cable can be used instead of the split pedestal cable.
CAUTION:
Do not extend the split pedestal or pedestal adaptor cable.
Split pedestal cable
The split pedestal cable combines the inter-unit and power cores, divided by a
Y junction. One core has a connector plug for connecting to the display unit, the
other core is for connecting to power. The scanner end is prepared ready to fit to
the power and signal connectors (see
Section 2.2
).
Two cable lengths are available:
•25m cable provides 25m from scanner to Y junction.
•15m cable provides 15m from scanner to Y junction.
These lengths should be sufficient to complete the cable run required on most
small vessels.
Pedestal adaptor cable
The pedestal adaptor cable combines the inter-unit and power cores, divided by a
Y junction. One core has a connector plug for connecting to the display unit, the
other core is for connecting to power. The scanner end has a connector plug for
fitting to an existing inter-unit cable.
2.5 Power Requirements
Note:
Open array scanners connected to a Pathfinder display and all radome scanners re-
ceive power from the display unit via the inter-unit cable. The display power cable is sup-
plied with the display unit and details for connecting power are provided in your display
unit Owner’s Handbook. However, you should be aware of the information provided in this
section.
The DC system should be either:
• Negative grounded, with the negative battery terminal connected to the
ship’s ground.
• Floating, with neither battery terminal connected to the ship’s ground.

ccii
CAUTION:
This radar is not intended for use on “positive” ground vessels.
The power cable Earth screen connections must be connected to
the ship’s ground.
Grounding the radar system
It is important that an effective RF ground is connected to the radar system.
You must ground the radar by connecting the drain wire (screen) of the power
cable to the nearest ground point of the ship’s RF ground system. Refer to your
display unit
Owner’s Handbook
for details.
If you need to extend the wire, the extension wire should be an 8 mm braid or
AWG 10 (6.0 mm2) multi-stranded cable.
If your vessel does not have an RF system, connect the drain wire to the negative
battery terminal.
Note:
Use only this ground connection.
Power Connections
The power connection to the radar should be made at either the output of the
battery isolator switch, or at a DC power distribution panel. Raymarine
recommends that power is fed directly to the radar via its own dedicated cable
system and MUST be protected by a thermal circuit breaker or fuse, fitted close to
the power connection. Refer to the table below for isolator switch, circuit breaker
or fuse value ratings. Check all terminal connections are clean.
CAUTION:
If you do not have a thermal circuit breaker or fuse in your power
circuit, e.g. fitted to the DC distribution panel, you MUST fit an in-
line breaker or fuse to the positive (red) lead of the power cable.
Table 2-7: Isolator Switch/Thermal Breaker/Fuse Value
Vessels
Supply
Device Open Array Systems
4 kW 10 kW
Radome
Systems
12 V*
Isolator Switch min. rating 30 A n/a 20A
Thermal Breaker rating 15 A n/a 10A
Fuse value 20 A n/a 15 A

cciii
24/32 V**
Isolator Switch min. rating 15 A 15 A 15 A
Thermal Breaker rating 8 A 10 A 5 A
Fuse value 10 A 15 A 8 A
* 10 kW scanners cannot be directly connected to 12 V
**Radome systems cannot use 32V.
Table 2-7: Isolator Switch/Thermal Breaker/Fuse Value
Vessels
Supply
Device Open Array Systems
4 kW 10 kW
Radome
Systems

cciv

ccv

ccvi

ccvii
Chapter 3: Installing the Scanner
3.1 Open array scanner
Installation of the open array scanner should only be undertaken by a competent
installer. If you have any difficulty with the installation, please contact your local
Raymarine dealer or distributor.
The open array scanner is supplied in two sections; the pedestal unit and the
antenna. The pedestal unit is secured from below the mounting platform. The
open array is then secured to the pedestal. Full details for mounting the scanner
are given below.
CAUTION:
The pedestal unit has a cap fitted over the open array mounting
shaft to protect the protuding co-axial pin. This cap must be left in
place until the open array is fitted.
The pedestal base is fitted with a seal: DO NOT grease this seal.
WARNING:
The open array scanner weighs: 48" scanner - 30 kg (66.2 lb); 72"
scanner - 33.4 kg (73.7 lb). For safety reasons it is recommended
that the unit is not lifted by one person.
The unit is fitted with lifting eyes (maximum SWL 40 kg) to
facilitate the use of standard lifting accessories, e.g. rope, chain or
strop. The safe working load (SWL) of the lifting accessories
should be 150 kg. Suitable lifting equipment could include a crane,
hoist, or an appropriate rigid, overhead structure.
Alternatively, the unit is suitable for a two person lift. Care must
be taken to ensure that each person is standing on a stable
surface, and that the pedestal is held carefully to ensure it cannot
slip.
The T-bar beneath the open array antenna can be used to aid
lifting.
You should never lift the scanner by holding onto the open array
antenna.

ccviii
Securing the pedestal to the mounting platform
1. Using the paper template supplied with the scanner mounting kit, mark the
flat mounting surface with the holes and drill as indicated on the template.
Refer to
Section 1.2
when selecting the scanner unit site.
2. Stick the four self-adhesive bitumen washers over the mounting holes.
3. Ensure the lifting eyes are securely fitted to the top of the pedestal, and the
yellow protective cap is in place.
CAUTION:
To prevent damage to the internal mounting bar, ensure the stud
penetration is no more than 32 mm into the pedestal base. We
recommend you mark each stud with tape, 32 mm from one end, to
act as a gauge.
4. Grease the studs with Denso paste (supplied). Using two nuts locked together
on the stud, screw each stud into the pedestal to a maximum of 32 mm, or
until they bottom out. Remove these two nuts.
Note:
If the studding supplied is not long enough, use M10 stainless steel, grade A4-70
studding of a suitable length. Refer to the following illustration for details.
5. Using suitable lifting equipment, raise the pedestal over the mounting sur-
face. Carefully lower into position, taking care that the studs pass through the
holes without damaging the threads. Ensure that the cable inlet is pointing
aft.
WARNING:
Support the pedestal unit until it has been secured to the
mounting platform. It is important that all four sets of nuts and
washers are used to secure the pedestal to the mounting
platform.
6. Referring to the following illustration, use the four nuts and associated wash-
ers supplied to secure the pedestal. Tighten the nuts to 30 Nm (22.1 lb ft.);
ensure the scanner is tightly fitted.
Grease the nuts with Denso paste (supplied).
If required, cut-off any excess stud.

ccix
Connecting the open array scanner cable
CAUTION:
Before wiring the scanner unit check that it is securely mounted to
the platform, then make sure that the inter-unit cable is not
connected and power is not applied to the display unit. The
scanner switch must be in the OFF position.
Note:
Connection of the Pathfinder inter-unit cable and the C-series split pedestal cable is
identical.
1. Loosen the four self-retaining bolts securing the pedestal lid to the base. Pull-
up and turn the bolts anti-clockwise to lock them in the upright position.
Remove the lifting eyes.
Note:
It is important to remove lifting eyes to avoid corrosion. Retain the lifting eyes: they
will be required if the scanner is removed from its platform.
2. Open the pedestal lid. Ensure the securing stay has automatically locked into
position.
3. Referring to the following illustration, remove the cable gland nut, washer
and grommet from the watertight gland, where the cable will enter the base.
4. Slide the cable through the gland nut, washer and grommet, then into the
base. Carefully remove the heat shrink shroud, ensuring that you do not dam-
age the cable.
Lifting eye
32 mm
max.
D4573-4
Pedestal
IMPORTANT
Bitumen washer, MUST
be sticky side down
on mounting
platform
Mounting
platform
M10 plain washer
M10 spring washer
M10 stud
length = 52 mm
plus platform depth
M10 nut

ccx
5. Ensure the exposed braid is positioned in they p-clip to provide an earth, then
clamp securely into position.
Secure the cable at the entrance to pedestal base using the plastic cable
clamp.
Hand tighten the cable gland nut.
.
6. The cable is supplied prepared and ready to fit to the signal and power con-
nectors. If you need to cut the cable to length, strip off the protective outer
sleeve then use the supplied kit to prepare the cable as detailed in the follow-
ing illustration.
D4575-3

ccxi
CAUTION:
If any of the wires are incorrectly fitted, the scanner will not
function correctly.
7. Fit the 8-way plug (supplied in the kit of parts) to the cable as shown in the fol-
lowing diagram. The terminal clamps are operated using a screwdriver as
shown.
Connect the plug to the signal connector as shown. When correctly fitted the
white wire (co-axial) will be at the outer edge of the unit.
500 mm ± 10 mm
500 mm ± 10 mm
35 mm
30 mm
15 mm
Black power wires
Data wires
(6 off)
Coaxial
signal
Coaxial
screen
Red power wires
25 mm
10 mm
See Note B
See Note A
Exposed braid
Exposed braid
Exposed braid
5-6 mm strip length
5-6 mm
strip length
5mm maximum
25 mm
35 mm
25 mm
35 mm
1. Preparation of Wires
2. Heat Shrinking of Wires
3. Preparation of Earthing Braid
Apply heatshrink ensuring at least 15 mm of braid is visible.
When clamped in position the braid should make full contact with the P-clip.
Heatshrink
Form the wires into two bundles with heat-shrink tubing
(one containing the four power wires and the other containing the eight signal wires).
Notes A. Aluminium screen/polyester tape screen to remain.
B. Heat shrink sleeving fitted to keep the aluminium/polyester tape screen from
unwinding from the coaxial signal insulation.
D4579-3
1. Remove the protective sleeve to a length of 535 mm ± 10 mm.
2. Using wire cutters, carefully remove the earthing braid to a length of 500 mm ± 10 mm.
3. Prepare co-axial wire as shown.

ccxii
8. Connect the red core(s) to the terminal socket marked “+”and the black
core(s) to the terminal socket marked “-”. The terminal clamps are operated
using a screwdriver as shown in the inset diagram.
9. Using the tie-wrap fitting on the pedestal lid, secure the cable.
CAUTION:
Do not grease the seal in the pedestal lid.
10. Check the seal in the pedestal lid is correctly seated.
Grease the four self-retaining case bolts and thread holes with Denso paste
(supplied).
Close the pedestal lid, ensuring that the cable does not become trapped and
that the seal is not pushed-out at the front of the pedestal: it will help if you
support the front of the lid (by holding the mounting bracket) as you lower the
rear of the lid.
11. Tighten the four self-retaining bolts to 12 Nm (8.8 lb ft.).
Tighten the cable gland nut 1/2 turn.
2
1
Grey
Purple
Blue
Green
Yellow
Orange
Coaxial Screen
(Black)
Coaxial Inner
(White)
Signal connector
D6276-1

ccxiii
Fitting the open array to the pedestal
CAUTION:
The pedestal unit has a cap fitted over the open array mounting
shaft to protect the protuding co-axial pin. This cap must be left in
place until the open array is fitted to the pedestal.
1. Remove the cap from the open array shaft. Retain the cap, it will be required if
the open array is removed from the pedestal.
2. Grease the four securing studs with Denso paste (supplied).
CAUTION:
If the pin is damaged during the following operation you should
contact your service dealer.
3. Lift the open array into position. Carefully lower the array - to prevent damage
to the mounting pin, ensure the array remains parallel to the pedestal so that
the studs slot into the holes on the pedestal mounting bracket.
Note:
The open array mounting bracket is designed so that the array can only be fitted to
the pedestal in the correct orientation.
4. Use the four nuts and associated washers supplied to secure the array to the
pedestal as shown in the diagram below.
M8 plain washer
M8 spring washer
M8 nut
Array
Pedestal
D4580-2

ccxiv
3.2 System Connections
CAUTION:
The display connector on the scanner cable is a moulded plug that
cannot be replaced. DO NOT remove this moulded plug.
Do not use an open array scanner with an SL70, SL70 PLUS or
SL70RC PLUS 7" LCD display unit. Failure to observe this may
result in permanent damage to the display unit.
10 kW open array scanners cannot be directly connected to 12 V
systems.
Scanner Connections
The inter-unit or split pedestal cable is connected to the scanner as previously
described in
Connecting the radome scanner inter-unit cable
on
page 24
or
Connecting the open array scanner cable
on
page ccix
.
Display Connections
The inter-unit or split pedestal cable is connected to the display unit with the
moulded plug; the following illustration identifies the scanner connector on the
various display connector panels.
If you are using an inter-unit extension cable, connect this to the display unit, and
connect the supplied cable to the extension cable.
You cannot extend the split pedestal cable or pedestal adaptor cable.
Power Connections
DC power requirements are described in
Section 1.5, Power Requirements
.
Power for an open array scanner connected to a Pathfinder display and for any
radome scanner is supplied via the display unit - refer to your
Display Unit Owner’s
Handbook
for connection details.
An open array scanner is connected to a C-Series display via the split pedestal or
adapator cable.You must use the pedestal adapter cable to connect a C-Series
display to an existing open array scanner unit with a standard inter-unit cable;
connect the adaptor between the inter-unit cable and the display.
The following connections to the boat’s DC power are required:
Red Battery +ve (12/24 V)
Black Battery -ve (0 v)
Green Ground

ccxv
The open array scanner has a power switch fitted to the pedestal. This switch can
normally be left ON. However, if the scanner is being serviced or if any personnel
are in the vicinity of the open array, the switch should be set to OFF.
YG
SeaTalk
TRANSDUCER
POWER/NMEA
HSB NMEA OUT
R
NMEA
IN/OUT
DSM
SEATALKRADAR
SEATALK 2SEATALK 2
RGY
POWER/
NMEA
ANTENNA/
TRANSDUCER
NMEA SeaTalk
DISPLAY
FUSE
HSB
LCD display
Scanner
CRT display
C Series display
D6883-1
Connector Panels
Scanner
Scanner

ccxvi
Cable details
The following diagrams - one for the inter-unit cable, one for the split pedestal and
adaptor cable - illustrate the connector pins and cable core details.
1
2
35
4
7
10
11
86
9
13 12
Black
White
Orange
Black
Black
Green
Yellow
Shield
Red
Red
Violet
Blue
Grey
Video
Video RTN
*Battery --ve
Tx Trigger +
Battery --ve
Data I/O +
Tx Trigger --
Battery +ve
Data I/O --
*Battery +ve
Azimuth +
Azimuth --
1
2
3
4
5
6
7
8
9
10
11
12
13
8
7
6
5
4
3
2
1
8
7
6
5
4
3
2
1
White
Black
Orange
Yellow
Green
Blue
Purple
Grey
Red
Red
Black
Black
Video
Video Rtn
Tx Trigger +
Tx Trigger --
Data I/O +
Data I/O --
Azimuth +
Azimuth --
Battery +ve
*Battery +ve
*Battery --ve
Battery --ve
Radome
Connector
Open Array Connector
(Pathfinder display only)
Display Connector
Inter-Unit Scanner Cable
Display connections Scanner connections
* Not present on 'light', 11 core cables.
Battery +ve/--ve = 12 or 24v.
D4290-4
2
1
4
3
6
5
8
7

ccxvii
1
2
35
4
7
10
11
86
9
13 12
White
Orange
Black
Green
Yellow
Shield
Violet
Blue
Grey
Video
Video RTN
Not connected
Tx Trigger +
Not connected
Data I/O +
Tx Trigger --
Not connected
Data I/O --
Not connected
Azimuth +
Azimuth --
1
2
3
4
5
6
7
8
9
10
11
12
13
8
7
6
5
4
3
2
1
8
7
6
5
4
3
2
1
White
Black
Orange
Yellow
Green
Blue
Purple
Grey
Red
Black
Red
Black
Green
Power
Video
Video Rtn
Tx Trigger +
Tx Trigger --
Data I/O +
Data I/O --
Azimuth +
Azimuth --
Battery +ve
Battery --ve
Display Connector
Split Pedestal and Adaptor Cables
Open Array Connector
Display connections Scanner connections
Battery +ve/--ve = 12 or 24v.
D6884-1

ccxviii

ccxix

ccxx

ccxxi

ccxxii

ccxxiii
Chapter 4: Post Installation Checks and
Maintenance
Once you have installed your radar scanner and display unit, and made all the
connections, you need to check your installation. You can then set up the radar
system, align the scanner and check the display timing. In addition, for a 72" open
array scanner you need to set the antenna size to ensure the scanner rests in the
correct position when rotation stops.
Set up, alignment and timing checks are performed from the radar system display
unit. The procedures are outlined below; full details are provided in the display
unit
Owner’s Handbook
. You should read the Pathfinder radar display unit
Owner’s Handbook
and familiarize yourself with the operation of the radar.
EMC Conformance
Always check the installation before going to sea to make sure that it is not
affected by radio transmissions, engine starting etc.
4.1 System Checks and Alignment
System check
Before performing the functional test, check the following:
• All securing bolts are fully tightened and mechanical locking arrangements as
specified are in place
• All connections have been made
• All connecting wires are secured and protected as necessary
Note: If you are the boat owner and have performed the installation yourself, ask your au-
thorized installation dealer to check the installation before going to sea
.
Set up, alignment and timing checks
Switch on and initial set up
On the open array scanner, ensure the power switch on the pedestal is set to ON.
To switch on the display unit, press and hold the POWER key until the unit beeps.
The magnetron warm-up sequence should start, after which the unit should enter
Standby mode.
If necessary, adjust the lighting and contrast.
If required, change the default language settings.

ccxxiv
Checking transmission
WARNING:
The radar scanner transmits electromagnetic energy. Ensure that
the scanner has been installed according to the recommendations
given in
Chapter 1
, and that all personnel are clear of the scanner,
before switching to transmit mode.
Run through the radar operations described in the display unit
Owner’s Handbook
and check that all the expected data is displayed.
Bearing alignment
When the system is correctly installed, you must check the bearing alignment to
ensure that targets appear at their correct bearing relative to the ship’s bow, and
adjust the alignment if necessary.
Display timing adjustment
The display timing can be affected by the length of the cable used to connect the
scanner to the display unit. This in turn affects the short range accuracy shown on
the display.
It is advisable to check the display timing before using the system for navigation.
72" open array position alignment
To ensure the 72" open array scanner rests in correct position when rotation
stops, you need to adjust the radar set up as follows:
1. With the display switched on in Radar mode, press MENU then press the
RADAR SET UP soft key.
2. Use the cursor to select the ANTENNA SIZE option, then press the 6 ft soft key.
Press ENTER twice to return to the default display.
If the Radar Set Up menu option ANTENNA SIZE is not available, then you
have an older version of display software. The 72" open array scanner will
operate correctly with this display. However, for details on adjusting the open
array stopping-position, please contact your authorized Raymarine dealer or
distributor.

ccxxv
4.2 Maintenance
Warnings
The display unit and scanner unit contain
high voltage
.
Adjustments require specialized service procedures and tools
only available to qualified service technicians - there are no user
serviceable parts or adjustments and the operator should not
attempt to service the equipment. The operator should not
remove the rear cover of the display or any internal covers in the
scanner.
Always turn the radar system off before carrying out any routine
maintenance on the scanner or nearby equipment. Switch off the
display unit before removing the power cord.
Routine Checks
The radar scanners are sealed units. Maintenance procedures are therefore
limited to the following periodical checks:
• Examine the cables for signs of damage, such as chafing, cuts or nicks.
• Check that the cable connectors are firmly attached.
• Make sure the scanner and pedestal are still attached securely to the mount-
ing.
• Once a year, remove, grease and re-attach the mounting bolts securing the
scanner and pedestal.
Servicing and Safety
• Raymarine equipment should be serviced only by authorized Raymarine ser-
vice technicians. They will ensure that service procedures and replacement
parts used will not affect performance. There are no user serviceable parts in
any Raymarine product.
• Some products generate high voltages, so never handle the cables/connec-
tors when power is being supplied to the equipment.
• When powered, all electrical equipment produces electromagnetic fields.
These can cause adjacent pieces of electrical equipment to interact with one
another, with a consequent adverse effect on operation. In order to minimize
these effects and enable you to get the best possible performance from your
Raymarine equipment, guidelines are given in the installation instructions, to

ccxxvi
enable you to ensure minimum interaction between different items of equip-
ment, i.e. ensure optimum Electromagnetic Compatibility (EMC).
• Always report any EMC-related problem to your nearest Raymarine dealer.
We use such information to improve our quality standards.
• In some installations, it may not be possible to prevent the equipment from
being affected by external influences. In general this will not damage the
equipment but it can lead to spurious resetting action, or momentarily may
result in faulty operation.
4.3 Problem Solving
All Raymarine products are subjected to comprehensive test and quality
assurance programmes prior to packing and shipping. However, if this unit should
develop a fault, please refer to the following table to identify the most likely cause
and the corrective action required to restore normal operation.
If you still have a problem after referring to the table below, contact your local
dealer, national distributor or Raymarine Product Support Department for further
advice.
Always quote the product serial numbers. The display unit serial number is printed
on the back of the unit, and the scanner serial number is on the back of the
scanner near the gland.
Table 4-1: Common Problems and Their Solutions
Problem Correction
“Scanner not responding” mes-
sage.
Check that the cable connecting the scanner
to the radar display unit is firmly attached and
undamaged.
Check that the polarity of the cables is correct.
The bearing displayed on the radar
display is not the same as the actual
bearing
Perform the bearing alignment procedure
described in the display unit Owner’s Handbook
Section 8.7.
The 72” antenna stops in the wrong
position.
Refer to 72" open array position alignment.

ccxxvii
Technical Support:
Please visit out website at:
www.raymarine.com/recreational/support
where you will find a Questions & Answers database, service information and e-
mail access to the Technical Support department.
Alternatively, if you don’t have access to the world wide web, call:
1-800-539-5539 extension 2444 or
(603) 881-5200 extension 2444
Our Technical Support Specialists are available to answer questions about
installing, operating and trouble-shooting all Raymarine products.
How to Contact Raymarine (US)
For Marine Product and Services Information
Visit the Raymarine World Wide Web site for the latest information on the newest
Raymarine electronic equipment and systems at:
www.raymarine.com
For Accessories and Parts
Many Raymarine accessory items and parts can be obtained directly from your
authorized Raymarine dealer. However, if you are in need of an item not available
from the retailer, please contact Raymarine Technical Services at:
1-800-539-5539 extension 2333 or
(603) 881-5200 extension 2333.
Technical Services are available Monday through Friday 8:15 AM to 5:00 PM
Eastern Standard Time.
Please have the Raymarine item or part number ready when calling if placing an
order. If you are not sure which item is appropriate for your unit, you should first
contact the Technical Support Department at:
1-800-539-5539 ext. 2444 or
(603) 881-5200 extension 2444
to verify your requirements.

ccxxviii
For Product Repair and Service
In the unlikely event your Raymarine unit should develop a problem, please
contact your authorized Raymarine dealer for assistance. The dealer is best
equipped to handle your service requirements and can offer time saving help in
getting the equipment back into normal operation.
In the event that repairs can not be obtained conveniently, product service may
also be obtained by returning the unit to:
Raymarine Product Repair Center
221 Manchester Street
Merrimack, NH03054-4801
The Product Repair Center is open Monday through Friday 8:15 a.m. to 5:00 p.m.
Eastern Standard Time or Eastern Daylight Savings Time. All products returned to
the Repair Center are registered upon receipt. A confirmation letter will be sent to
you acknowledging the repair status and the product’s reference number. Should
you wish to inquire about the repair status of your unit, contact the Product Repair
Center at:
1-800-539-5539 extension 2118.
Please have the product reference number, or unit serial number, ready when you
call. We will do everything possible to make the repair and return your unit as
quickly as possible
How to Contact Raymarine (Europe)
In Europe, Raymarine support, service and accessories may be obtained from your
authorized dealer, or contact:
Raymarine Ltd
Anchorage Park, Portsmouth
PO3 5TD, England
Tel: +44 (0) 23 9269 3611
Fax: +44 (0) 23 9269 4642
Or visit the Raymarine World Wide Web site:
www.raymarine.com
Accessories and Parts
Raymarine accessory items and parts are available through your authorized
Raymarine dealer. Please refer to the lists of component part numbers and
optional accessories in the Installation chapter of this manual, and have the
Raymarine part number ready when speaking with your dealer.

ccxxix
If you are uncertain about what item to choose for your Raymarine unit, please
contact our Customer Services Department prior to placing your order.
Worldwide Support
Please contact the authorized distributor in the country. A list of worldwide
distributors is supplied with your system.

ccxxx

Appendix A: Specification 3
Appendix A: Specification
5S and 9S 48" Open Array Scanner Unit
General
Approvals
CE - conforms to
FCC - conforms to
1995/5/EC, EN60945
Part 80 (47CFR) and Part 2 (47CFR)
Dimensions Pedestal: 427 x 296 x 406 mm (16.8 x 10.5 x 16 in)
Array: 1306 mm (51.4 in) length
Weight Pedestal: 24 kg (53.0 lb)
Array: 6 kg (13.2 lb)
Environmental Waterproof to CFR46
Temperature range: -10° to +55°C
Humidity limit: up to 95% at 35°C
Maximum wind speed for satisfactory operation: 100 Kts
Maximum Range Scale 72 nm
5S Transmitter - 4 kW
Input Voltage 10.7 - 44 V DC (from display unit)
Power Consumption 9.2 W Standby
46 W Typical operation in light winds
61 W Max. operation in 50 Kt winds
96 W Max. operation in 100 Kt winds
Transmitter Frequency 9410 +/– 30 MHz
Peak Power Output 4 kW (nominal)
Transmitter Solid state modulator driving magnetron
Pulse Length/PRF
Normal
Expanded
Range
(nm)
Pulse Length
(μS)
PRF
(Hz)
Bandwidth
(MHz)
Pulse Length
(μS)
PRF
(Hz)
Bandwidth
(MHz)
0.125 0.065 3000 12 0.09 3000 12
0.25 0.065 300 0 12 0.09 3000 12
0.50 0.09 3000 12 0.15 3000 12
0.75 0.15 3000 12 0.25 3000 12
1.50 0.35 2000 3 0.45 1600 3
3.00 0.45 1600 3 0.60 1200 0.7

4
6.0 - 72 1.00 740 0.5 - - -
Standby Mode Magnetron heater and control left on, all other services off
Duplexer Circulator
9S Transmitter - 10 kW
Input Voltage 16 - 44 V DC (from display unit)
Power Consumption 11 W Standby
80 W Typical operation in light winds
95 W Max. operation in 50 Kt winds
140 W Max. operation in 100 Kt windS
Transmitter Frequency 9410 +/– 30 MHz
Peak Power Output 10 kW (nominal)
Transmitter Solid state modulator driving magnetron
Pulse Length/PRF
Normal Expanded
Range
(nm)
Pulse Length
(μS)
PRF
(Hz)
Bandwidth
(MHz)
Pulse Length
(μS)
PRF
(Hz)
Bandwidth
(MHz)
0.125 0.065 3000 12 0.09 3000 12
0.25 0.065 3000 12 0.09 3000 12
0.50 0.09 3000 12 0.15 3000 12
0.75 0.15 3000 12 0.25 3000 12
1.50 0.35 2000 3 0.45 1600 3
3.00 0.45 1600 3 0.60 1200 0.7
6.0 - 72 1.20 740 0.5 - - -
Standby Mode Magnetron heater and control left on, all other services off
Duplexer Circulator with integral limiter
5S Transmitter - 4 kW

Appendix A: Specification 5
Note: If the scanner is bought for use with an existing display, contact your dealer/service
agent for the latest display software to ensure you can use all the open array scanner fea-
tures.
48" Antenna
Antenna Type Slotted waveguide array
Beam Width (nominal) 1.85°
Polarization Horizontal
Antenna Side lobes Less than -22 dB
Rotation Rate 24 rpm (nominal)
Receiver
IF Frequency 60 MHz (nominal)
Receiver Characteristic Semi-log
Receiver Noise Figure Less than 5 dB
(including Low Noise Converter/Limiter & IF Receiver)
Receiver Bandwidth 12/3/0.7/0.5 MHz

6
7S and 11S 72" Open Array Scanner Unit
General
Approvals
CE - conforms to
FCC - conforms to
1995/5/EC, EN60945
Part 80 (47CFR) and Part 2 (47CFR)
Dimensions Pedestal: 427 x 296 x 406 mm (16.8 x 10.5 x 16 in)
Array: 1918 mm (75.5 in) length
Weight Pedestal: 24 kg (53.0 lb)
Array: 9.4 kg (20.7 lb)
Environmental Waterproof to CFR46
Temperature range: -10° to +55°C
Humidity limit: up to 95% at 35°C
Maximum wind speed for satisfactory operation: 100 Kts
Maximum Range Scale 72 nm
7S Transmitter - 4 kW
Input Voltage 10.7 - 44 V DC (from display unit)
Power Consumption 9.2 W Standby
46 W Typical operation in light winds
83W Max. operation in 50 Kt winds
135W Max. operation in 100 Kt winds
(min. input voltage 11.4 V for winds >75kt)
Transmitter Frequency 9410 +/– 30 MHz
Peak Power Output 4 kW (nominal)
Transmitter Solid state modulator driving magnetron
Pulse Length/PRF
Normal Expanded
Range
(nm)
Pulse Length
(μS)
PRF
(Hz)
Bandwidth
(MHz)
Pulse Length
(μS)
PRF
(Hz)
Bandwidth
(MHz)
0.125 0.065 3000 12 0.09 3000 12
0.25 0.065 300 0 12 0.09 3000 12
0.50 0.09 3000 12 0.15 3000 12
0.75 0.15 3000 12 0.25 3000 12
1.50 0.35 2000 3 0.45 1600 3
3.00 0.45 1600 3 0.60 1200 0.7
6.0 - 72 1.00 740 0.5 - - -

Appendix A: Specification 7
Standby Mode Magnetron heater and control left on, all other services off
Duplexer Circulator
11S Transmitter - 10 kW
Input Voltage 20 - 44 V DC (from display unit)
Power Consumption 11 W Standby
80 W Typical operation in light winds
117 W Max. operation in 50 Kt winds
179 W Max. operation in 100 Kt windS
Transmitter Frequency 9410 +/– 30 MHz
Peak Power Output 10 kW (nominal)
Transmitter Solid state modulator driving magnetron
Pulse Length/PRF
Normal
Expanded
Range
(nm)
Pulse Length
(μS)
PRF
(Hz)
Bandwidth
(MHz)
Pulse Length
(μS)
PRF
(Hz)
Bandwidth
(MHz)
0.125 0.065 3000 12 0.09 3000 12
0.25 0.065 3000 12 0.09 3000 12
0.50 0.09 3000 12 0.15 3000 12
0.75 0.15 3000 12 0.25 3000 12
1.50 0.35 2000 3 0.45 1600 3
3.00 0.45 1600 3 0.60 1200 0.7
6.0 - 72 1.20 740 0.5 - - -
Standby Mode Magnetron heater and control left on, all other services off
Duplexer Circulator with integral limiter
72" Antenna
Antenna Type Slotted waveguide array
Beam Width (nominal) 1.15°
Polarization Horizontal
Antenna Side lobes Less than -25 dB
Rotation Rate 24 rpm (nominal)
7S Transmitter - 4 kW

8
Note:
I
f the scanner is bought for use with an existing display, contact your dealer/service
agent for the latest display software to ensure you can use all the open array scanner fea-
tures.
Receiver
IF Frequency 60 MHz (nominal)
Receiver Characteristic Semi-log
Receiver Noise Figure Less than 5 dB
(including Low Noise Converter/Limiter & IF Receiver)
Receiver Bandwidth 12/3/0.7/0.5 MHz