Redline Communications SC1000E RedMax 4C Remote Radio Headend User Manual 70 00100 01 00 DRAFT
Redline Communications Inc. RedMax 4C Remote Radio Headend 70 00100 01 00 DRAFT
User Manual

70-00100-01-00-DRAFT Proprietary Redline Communications © 2009 Page 1 of 60 January 7, 2009
WiMAX FMC
(Fixed Mobile Convergence)
Base Station
User Manual

User
BASE STATION
Manual
Doc #70-00100-01-00-DRAFT Proprietary Redline Communications © 2009 Page 2 of 60 January 7, 2009
Copyright Information
All rights reserved January 7, 2009. The information in this document is proprietary to
Redline Communications Inc. This document may not in whole or in part be copied,
reproduced, or reduced to any medium without prior consent, in writing, from Redline
Communications Incorporated.
Contact Information:
Redline Communications Inc.
302 Town Centre Blvd. Suite 100
Markham, ON
Canada L3R 0E8
Web site:
http://www.redlinecommunications.com
Sales Inquiries:
North American
nainfo@redlinecommunications.com
Toll-free sales
1-866-633-6669
International
intlinfo@redlinecommunications.com
Support:
www.redlinecommunications.com/support/support_portal.html
Document Control:
70-00100-01-00-4C_BaseStation_UserManual-20080709a_rrh removed.docx
Disclaimer
The statements, configurations, technical data, and recommendations in this document
are believed to be accurate and reliable, but are presented without express or implied
warranty. Additionally, Redline makes no representations or warranties, either expressed
or implied, regarding the contents of this product. Redline Communications shall not be
liable for any misuse regarding this product. The information in this document is subject
to change without notice.

User
BASE STATION
Manual
Doc #70-00100-01-00-DRAFT Proprietary Redline Communications © 2009 Page 3 of 60 January 7, 2009
TABLE OF CONTENTS
1Safety & Service Notices ........................................................................ 7
1.1Safety Recommendations ......................................................................... 7
1.2Important Warning Symbols ...................................................................... 7
1.3IC RF Exposure Warnings ......................................................................... 7
1.4Safety Advisories ....................................................................................... 8
1.5Frequency Selection .................................................................................. 8
1.6Deployment in the USA -- FCC Notices .................................................... 9
1.7Electrical Safety ......................................................................................... 9
1.8Handling Static Sensitive Devices ........................................................... 10
1.9Security Features .................................................................................... 10
1.10WEEE Product Return Process ............................................................... 11
2Overview ................................................................................................. 12
Services .............................................................................................. 12
Equipment .......................................................................................... 12
Network .............................................................................................. 12
2.1Feature Summary
.................................................................................... 13
2.2WiMAX Forum Defined Architecture ........................................................ 13
2.3Feature Details ........................................................................................ 14
2.3.1IEEE 802.16e / WiMAX Compliance ....................................................... 14
2.3.2High Availability Features
........................................................................ 14
2.3.3PHY Specification ................................................................................... 14
2.3.4OFDMA ................................................................................................... 14
2.3.5Privacy .................................................................................................... 14
2.3.6Time Division Duplexing (TDD)
............................................................... 14
2.3.7CTC (Convolutional Turbo Codes) and Coding Rates ............................ 15
2.3.8Modulation ............................................................................................... 15
2.3.9Channelization ........................................................................................ 15
2.3.10Service Flows
.......................................................................................... 15
3Physical Description ............................................................................. 17
3.1Block Diagram ......................................................................................... 17
3.2Base Station Chassis .............................................................................. 18
3.3PWM - Power Module (Chassis) ............................................................. 19
3.3.1Module Description ................................................................................. 19
3.3.2Front Panel Interface ............................................................................... 20
3.3.3LED Indicators
......................................................................................... 20
3.4TCM - Transport, Clock & Control Module .............................................. 22
3.4.1Module Description ................................................................................. 22
3.4.2Module Description ................................................................................. 22
3.4.3LED Indicators
......................................................................................... 23
3.5BBM - Baseband Module ......................................................................... 24
3.5.1Module Description ................................................................................. 24
3.5.2Front Panel Interface ............................................................................... 24
3.5.3LED Indicators
......................................................................................... 25
3.6RRH - Remote Radio Headend ............................................................... 26
3.6.1Module Description ................................................................................. 26
3.6.2A2500 Radio Interface ............................................................................ 27

User
BASE STATION
Manual
Doc #70-00100-01-00-DRAFT Proprietary Redline Communications © 2009 Page 4 of 60 January 7, 2009
3.7CM - Cooling Module ............................................................................... 28
3.7.1Module Description ................................................................................. 28
3.7.2Front Panel Interface ............................................................................... 28
3.7.3LED Indicators
......................................................................................... 28
3.8PSU - Power Unit (PSU) .......................................................................... 30
3.8.1Module Description ................................................................................. 30
Mounting Shelf .................................................................................... 30
Rectifier Modules ................................................................................ 30
Monitoring and Control Module .......................................................... 31
3.8.2PSU Module Wiring ................................................................................. 31
3.8.3Front Panel Interface ............................................................................... 31
3.8.4Rear Panel Interface ............................................................................... 32
3.8.5LED Indicators
......................................................................................... 32
3.8.6Hot-Swap states LED Indicators ............................................................. 32
3.9Grounding and Surge Protection ............................................................. 33
3.9.1Base Station Chassis and Modules ........................................................ 33
3.9.2Outside Radio Module and Cabling ........................................................ 33
3.9.3Installation Environment .......................................................................... 33
3.10Antenna Systems .................................................................................... 33
4CLI Interface
........................................................................................... 34
4.1.1Physical Connections
.............................................................................. 34
4.1.2User Names and Passwords ................................................................... 35
4.1.3Telnet Connection ................................................................................... 35
4.1.4SSH Connection ...................................................................................... 35
5Operational Notes .................................................................................. 36
5.1Synchronization ....................................................................................... 36
5.2Examples of 3-Sector Configurations ...................................................... 36
5.2.1No Redundancy ...................................................................................... 37
5.2.2Basic Redundancy .................................................................................. 38
6Troubleshooting .................................................................................... 39
6.1Factory Default Settings .......................................................................... 39
6.2Recovering a Lost IP Address ................................................................. 40
6.3System Log Messages ............................................................................ 41
7Appendices ............................................................................................ 42
7.1System Technical Specifications ............................................................. 42
7.2Data Cable Specifications (Optical and Copper) ..................................... 45
7.3PSU - Power Supply Unit ........................................................................ 46
7.4System Throughput ................................................................................. 48
7.5Power Requirements ............................................................................... 49
7.6Heat dissipation (Shelf) ........................................................................... 49
7.7Heat dissipation (Remote Radio Head) ................................................... 49
7.8RF Sensitivity ........................................................................................... 50
7.9Single Omnidirectional Node Station ....................................................... 50
7.10Spectral Efficiency ................................................................................... 50
7.11GPS Synchronization .............................................................................. 51
Model 1 (Standard) – External GPS Unit ............................................ 51
Model 2 – Embedded GPS Daughterboard) ....................................... 53

User
BASE STATION
Manual
Doc #70-00100-01-00-DRAFT Proprietary Redline Communications © 2009 Page 5 of 60 January 7, 2009
7.12Base Station Part Numbers ..................................................................... 55
8Abbreviations ......................................................................................... 57
LIST OF TABLES
Table 1: Overview - Base Station Service Class Types ...................................... 15
Table 2: Phy - Chassis: Weight and Dimensions ................................................ 18
Table 3: Phy - PWM: Power Module Types ........................................................ 19
Table 4: Phy - PWM: Front Panel Interface ......................................................... 20
Table 5: Phy - PWM: Power Input Pinout (A & B) ............................................... 20
Table 6: Phy - PWM: Power Module LED Indicators ........................................... 20
Table 7: Phy - TCM: Controller Module Types .................................................... 22
Table 8: Phy - TCM: Front Panel Interface .......................................................... 22
Table 9: Phy - TCM: LED Indicators .................................................................... 23
Table 10: Phy - BBM: Module Types ................................................................... 24
Table 11: Phy - BBM: Front Panel Interface ........................................................ 24
Table 12: Phy - BBM: LED Indicators .................................................................. 25
Table 13: Phy - RRH: Module Types ................................................................... 26
Table 14: Phy - RRH: Front Panel Interface ........................................................ 27
Table 15: Phy - CM: Front Panel Interface .......................................................... 28
Table 16: Phy - CM: Cooling Module LED Indicators .......................................... 28
Table 17: Phy - PSU: Front Panel Interface ........................................................ 31
Table 18: Phy - PSU: Rear Panel Interface ......................................................... 32
Table 19: Phy - PSU: Mini Pack Power Module LEDs ........................................ 32
Table 20: BS Maint. L Hot-Swap States and LED Indications ............................. 32
Table 21: Phy - Base Station Default IP Addresses ............................................ 34
Table 22: Phy - Base Station Default Usernames and Passwords ..................... 35
Table 23: 3-Sector with No Redundancy ............................................................. 37
Table 24: 3-Sector with Basic Redundancy + Standby BBM .............................. 38
Table 25: Troubleshooting - Factory Default Settings ......................................... 39
Table 26: Troubleshooting - Event Log Messages .............................................. 41
Table 27: Spec.: Base Station ............................................................................. 42
Table 28: Spec.: Transport, Clock & Control Module (TCM) ............................... 44
Table 29: Spec.: Baseband Module (BBM) ......................................................... 44
Table 30: Spec.: SFP Module – Copper .............................................................. 44
Table 31: Spec.: SFP Module – Fiber ................................................................. 45
Table 32: Spec.: Power Module .......................................................................... 45
Table 33: Spec.: Cooling Module (CM) ............................................................... 45
Table 34: Phy - BBM: Data Cable Specifications ................................................ 45
Table 35: Spec.: PSU Power Shelf Specifications .............................................. 46
Table 36: Spec.: PSU Power Module Specifications ........................................... 46
Table 37: Spec.: RedMAX 4C Physical Layer Throughput to CPEs (Mbps) ....... 48
Table 38: Spec.: RedMAX 4C Power Dissipation (Watts) ................................... 49
Table 39: Spec.: Heat Dissipation for SC-1000 Shelf (IDU) in BTU/Hour ........... 49
Table 40: Spec.: Heat Dissipation for RRH (ODU) in BTU/Hour ......................... 49
Table 41: Spec.: RedMAX Receive Sensitivity (dBm) ......................................... 50
Table 42: Spec.: Op - Total TDD Ethernet Throughput per Sector ..................... 50
Table 43: Spec.: RedMAX 4C Spectral Efficiency (5 MHz / 10 MHz) ................. 50

User
BASE STATION
Manual
Doc #70-00100-01-00-DRAFT Proprietary Redline Communications © 2009 Page 6 of 60 January 7, 2009
Table 44: Spec.: External GPS Unit Specifications ............................................. 52
Table 45: Spec.: Internal GPS Unit Specifications .............................................. 53
LIST OF FIGURES
Figure 1 Overview - Base Station Network Architecture ..................................... 13
Figure 2: Overview - Base Station Simple Block Diagram .................................. 17
Figure 3: Phy - MicroTCA Chassis ...................................................................... 18
Figure 4: Phy - PWM: Power Module .................................................................. 19
Figure 5: Phy - TCM: MicroTCA Controller Hub Front Panel Interface ............... 22
Figure 6: Phy - BBM: Baseband Module (BBM2000) .......................................... 24
Figure 7: Phy - RRH: A2500 Remote Radio Headend ........................................ 26
Figure 8: Phy - CM: Cooling Module Front Panel ................................................ 28
Figure 9: Phy - PSU: Integrated Power Supply Unit ............................................ 30
Figure 10: Phy - PSU: Rectifier Module .............................................................. 30
Figure 11: Phy - PSU: Power Monitor and Control Module ................................. 31
Figure 12: CLI - Management Terminal Connections ......................................... 34
Figure 13: 3-Sector No Redundancy ................................................................... 37
Figure 14: 3-Sector Basic Redundancy ............................................................... 38
Figure 15: Op - Management Terminal Connections .......................................... 40
Figure 16: Spec.: External GPS Clock ................................................................ 51
Figure 17: Spec.: Internal GPS Clock ................................................................. 53

User
BASE STATION
Manual
Doc #70-00100-01-00-DRAFT Proprietary Redline Communications © 2009 Page 7 of 60 January 7, 2009
Chapter
1
1 Safety & Service Notices
1.1 Safety Recommendations
Redline strongly recommends that end-users of the equipment observe all warnings and
cautions during operation, installation, and maintenance of the system.
Failure to comply with these warnings and cautions, or with specific warnings and
cautions elsewhere in the manuals, or displayed directly on system equipment, violates
the safety standards incorporated into the design, manufacture, and intended use of the
system equipment.
Redline Communications assumes no liability for the customer’s failure to comply with
these requirements.
1.2 Important Warning Symbols
The following symbols may be encountered during installation or troubleshooting. These
warning symbols mean danger. Bodily injury may result if you are not aware of the safety
hazards involved in working with electrical equipment and radio transmitters. Familiarize
yourself with standard safety practices before continuing.
Electro-Magnetic Radiation Important Safety Notice High Voltage
1.3 IC RF Exposure Warnings
: To satisfy IC RF exposure requirements for RF
transmitting devices, where an externally mounted antenna is employed in point-to-
multipoint applications, each antenna must be separated from all persons by a distance
of at least 230 centimeters. To ensure compliance, operations at closer than this distance
is not recommended. The antenna used for this transmitter must not be collocated in
conjunction with any other antenna or transmitter.

User
BASE STATION
Manual
Doc #70-00100-01-00-DRAFT Proprietary Redline Communications © 2009 Page 8 of 60 January 7, 2009
1.4 Safety Advisories
1. Read this manual and follow all operating and safety
instructions.
2. Installation of the antenna and transceiver must be performed by professional trained
installers.
3. Position power cables to avoid possible damage to the cables.
4. Disconnect power before cleaning.
5. Protect the unit by disconnecting the power if it is not used for long periods.
6. DC power supply connection warning:
DC Power Supply Connections: Warning to Service Personnel
Caution for all models:
Units are not equipped with power switches and
activate immediately when connected to a
power source.
7. Mount the base station shelf securely in a 19-inch rack.
8. The radio transceiver units must not be located near power lines or other electrical
power circuits.
9. The system must be properly grounded to protect against power surges and
accumulated static electricity. It is the user’s responsibility to install this device in
accordance with the local electrical codes: correct installation procedures for
grounding of the transceiver unit, mast, lead-in wire and discharge unit, location of
discharge unit, size of grounding conductors and connection requirements for
grounding electrodes.
10. DC input source must be an isolated secondary DC SELV supply (60V DC max).
11. This equipment must be installed in compliance with relevant articles in National
Electric Code-NEC including chapter 8 (and equiv. Canadian Electrical Code CEC).
12. Keep all product information for future reference.
1.5 Frequency Selection
Operation in the FWA band is subject to license. The radio power and channel frequency
selections must be set correctly before the installed system is allowed to transmit. The
installed system must comply with all governing local, regional, and national regulations.
Contact authorities in the country of installation for complete information regarding the
licensing regime and operating restrictions for that regulatory domain.
Declarations of conformity are available at the following web site address:
http://www.redlinecommunications.com/conformance/

User
BASE STATION
Manual
Doc #70-00100-01-00-DRAFT Proprietary Redline Communications © 2009 Page 9 of 60 January 7, 2009
1.6 Deployment in the USA -- FCC Notices
1. The model SC-1000 base station, radio transceiver, and antenna system must be
professionally installed.
2. WARNING -- FCC RF Exposure Warning:
To satisfy FCC RF exposure requirements for RF transmitting devices, a minimum
distance of 230 cm should be maintained between any antenna of this device and
persons during device operation. To ensure compliance, operation at closer than this
distance is not recommended.
3. The antenna system must be fixed-mounted on permanent structures and must not
be collocated in combination with the antenna of any other equipment.
4. FCC Information to Users @ FCC 15.21 & 15.105:
This equipment has been tested and found to comply with the limits for a Class A
digital device, pursuant to Part 15 of the FCC Rules. These limits are designed to
provide reasonable protection against harmful interference when the equipment is
operated in a commercial environment. This equipment generates, uses, and can
radiate radio frequency energy, and if not installed and used in accordance with the
instruction manual, may cause harmful interference to radio communications.
5. FCC Information to Users @ FCC Part 27:
Allowable frequency settings are 2498.5 - 2687.25 MHz (5 MHz channel only).
6. The 2498.5 - 2687.25 MHz frequency range is a licensed band and operators must
have a valid spectrum license to operate the Redline SC-1000 base station
equipment using this band in the USA.
7. This device has been designed to operate with antenna systems having a
recommended gain of 17 dBi. The required antenna impedance is 50 ohms.
The RF output power and selection must be professionally programmed and the
equipment must be installed by the manufacturer or a trained professional installer.
8. Warning: Changes or modifications of equipment not expressly approved by Redline
Communications could void the user’s authority to operate the equipment.
1.7 Electrical Safety
1. To minimize shock hazard, the equipment chassis and enclosure must be connected
to an electrical ground. All power outlets and plugs must meet International
Electrotechnical Commission (IEC) safety standards.
2. Do not operate the system equipment in the presence of flammable gases or fumes.
Operation of any electrical equipment in such an environment constitutes a definite
safety hazard.
3. Only qualified maintenance personnel may remove equipment covers to replace
internal subassemblies, components, or perform internal adjustments.

User
BASE STATION
Manual
Doc #70-00100-01-00-DRAFT Proprietary Redline Communications © 2009 Page 10 of 60 January 7, 2009
4.
Disconnect power and discharge circuits before touching them. Do not replace
components with power cable connected -- dangerous voltages may exist even when
the power cable fusing has been removed.
5.
Do not attempt internal service or adjustment, without backup personnel available,
capable of rendering first aid and resuscitation.
1.8 Handling Static Sensitive Devices
Electrostatic Discharge (ESD) must be avoided to prevent damaging or destroy static
sensitive components. Please observe proper ESD handling procedures.
Metal oxide semiconductor (MOS) devices may be susceptible to damage from
electrostatic charge. Charges can be created by the use of nylon overalls, friction, and
by pushing hands into some types of insulation packing material, or ungrounded
soldering irons.
Observe the following precautions when handling electronic components:
- Always wear a ground strap connected to the electrostatic point on the equipment.
- Cotton clothing produces less static than nylon and other synthetic materials.
- Use a grounded metal surface or anti-static mat. Wipe clean with an anti-static cloth.
- Use all-metal tools and place on grounded surface when not being used.
- Use caution when removing components connected to electrostatic sensitive devices.
The components may provide protection from static shock.
- Do not remove the replacement device from its protective packaging until actual
installation of the device. It may be necessary to replace foam with wire, due to space
constraints.
- Printed circuit boards (PCBs) should always be handled with care. Handle only by the
edges and do not directly touch connectors, tracks, or pins.
1.9 Security Features
Redline Communications wireless systems provide security setting that can be adjusted
by the operator to meet specific applications. Redline recommends these parameters be
set according to industry recognized security practices. Considerations include
confidentiality, integrity, and availability of information. Implementation of these
recommendations and the final responsibility for the system security is the responsibility
of the system administrator and operators.

User
BASE STATION
Manual
Doc #70-00100-01-00-DRAFT Proprietary Redline Communications © 2009 Page 11 of 60 January 7, 2009
1.10 WEEE Product Return Process
In EU countries, dispose of equipment in accordance with the WEEE (Waste from
Electrical and Electronic Equipment) directive, 2002/96/EC, Redline Communications
equipment is marked with the logo shown below. The WEEE directive seeks to increase
recycling and re-use of electrical and electronic equipment. This symbol indicates that
this product should not be disposed of as part of the local municipal waste program.
Contact your local sales representative for additional information.
In non-EU countries, dispose of equipment in accordance with national and regional
regulations.

User
BASE STATION
Manual
Doc #70-00100-01-00-DRAFT Proprietary Redline Communications © 2009 Page 12 of 60 January 7, 2009
Chapter
2
2 Overview
Congratulations on your purchase of the Redline Communications RedMAX 4C wireless
broadband base station. Redline Communications is a world leader in design and
production of Broadband Wireless (BFW) systems. The RedMAX 4C base station is a
complete Mobile WiMAX (IEEE 802.16e-2005) compliant broadband wireless base
station. Fully designed as a WiMAX-based solution, the base station has demonstrated
interoperability with an emerging base of WiMAX subscriber equipment.
Services
The base station is (part of) the IEEE 802.16e-2005 definition of a base station. A base
station functions as a central hub or concentrator, connected to a WAN network access
point, and managing wireless links for remote subscribers. The base station enforces the
Quality of Service (QoS) settings over the air interface by controlling all uplink and
downlink traffic scheduling -- providing non-contention based traffic with predictable
transmission characteristics.
The base station delivers fixed, nomadic, portable, and mobile services. Portable
services provide limited handover for users moving within and across neighboring
sectors and base stations. Mobile services provide full roaming capability to maintain all
QoS (quality of service) and SLAs (service level agreements) while moving at vehicular
speeds through WiMAX coverage areas.
Equipment
The base station consists of an indoor chassis and outdoor transceiver and antenna.
Each operational wireless broadband network segment is comprised of a base station
and one or more WiMAX Forum Certified™ subscribers. Each subscriber registers and
establishes a bi-directional data link with the base station.
The base station operates under the control of an ASN gateway providing supporting
management functions including: Accounting, Inter-Base Station Mobility, Base Station
Management, Admission Control, and Access Authentication.
Network
High reliability is provided through comprehensive OAM&P (Operation, Administration,
Maintenance and Provisioning) features including: fault tolerance, alarms and TCAs
(Threshold Crossing Alerts), performance and inventory reports, and software
management. Chassis management can be performed (via the SOAP/XML interfaces)
using the Redline Management Suite (RMS) or a third party Element Management
System (EMS). The RMS uses the TMF 814 NBI (Northbound Interface) to the OSS
(Operations Support System) and SNMP MIBs.

User
BASE STATION
Manual
Doc #70-00100-01-00-DRAFT Proprietary Redline Communications © 2009 Page 13 of 60 January 7, 2009
2.1 Feature Summary
Mobile WiMAX base station
- Compliant with IEEE 802.16e-2005
- Compliant with Certification Wave II Profile
Modular components
- PICMG standard MicroTCA AMC form factor
- Multiple chassis sizes and configurations
OBSAI architecture (Open Base Station Architecture Initiative)
- Contains the main components of the OBSAI architecture
- Implements standard OBSAI interface specifications
Scalable
- Deployment in one to six sector configuration
High-availability
- Complies with the Service Availability Forum requirements
2.2 WiMAX Forum Defined Architecture
The ASN Controller performance monitoring features allow the ISP/NSP to analyze,
troubleshoot, and plan network upgrades. The ASN Controller monitors radio and IP
network performance to collect key performance indicators including RSSI, CINR, HO
activity, QoS requirements and fulfillment, IP bandwidth usage, and then forwards
performance data to an EMS/NMS. The ASN Controller also supports TCA (Threshold
Crossing Alerts) which enable the network administrator to react to network performance
problems in real-time.
Figure 1 Overview - Base Station Network Architecture

User
BASE STATION
Manual
Doc #70-00100-01-00-DRAFT Proprietary Redline Communications © 2009 Page 14 of 60 January 7, 2009
2.3 Feature Details
2.3.1 IEEE 802.16e / WiMAX Compliance
The RedMAX 4C base station supports the following Certification Wave II Mobile WiMAX
System Profile:
- WiMAX Certification Wave 2: Profile 3A: 2.5-2.7 GHz, 5/10 MHz, TDD
2.3.2 High Availability Features
The modular design of the base station chassis provides the following High Availability
(HA) features:
- Hot-swap capability for field replaceable modules
- Parallel paths with no single point of failure
- In-service software upgrade
- Fault Management: monitoring, detection, and reporting
- Checkpoint service
2.3.3 PHY Specification
The base station is designed for 2-11 GHz operation based on the WirelessMAN-
OFDMA PHY definition in the IEEE 802.16e-2005 specifications. Refer to the system
specifications for supported frequency ranges.
2.3.4 OFDMA
Orthogonal Frequency Division Multiple Access (OFDMA) is a multi-user version of the
OFDM digital modulation scheme. Multiple access is achieved in OFDMA by assigning
subsets of subcarriers to individual users - allowing simultaneous transmission from
several users.
OFDMA uses the Fast Fourier Transform (FFT) algorithm to implement modulation and
demodulation functions. Using adequate channel coding and bit-interleaving, OFDMA
can perform very well in severe multipath environments, mitigate frequency selective
fading and provide high spectral efficiency.
2.3.5 Privacy
The base station implements IEEE 802.16e-2005 Privacy Sublayer and the NWG
Standalone Model Security Architecture. The base station provides an Authentication
Relay function to manage exchanges with an Authenticator in the ASN (Authentication
Relay Protocol-EAP), and a Supplicant function in the CPE (PKMv2-EAP). This
standards-based framework provides user/device authentication and services
authorization using off-the-shelf AAA servers.
2.3.6 Time Division Duplexing (TDD)
The base station system uses time division duplexing (TDD) to transmit and receive on
the same RF channel, or separate RF channels using HD-FDD (half-duplex FDD).
These are both non-contention based methods for providing an efficient and predictable
two-way PTP or PMP cell deployment. All uplink and downlink transmission scheduling
is managed by the base station. The base station sends data traffic to subscribers, polls
for grant requests, and sends grant acknowledgements based on the total of all traffic to
all subscribers.

User
BASE STATION
Manual
Doc #70-00100-01-00-DRAFT Proprietary Redline Communications © 2009 Page 15 of 60 January 7, 2009
2.3.7 CTC (Convolutional Turbo Codes) and Coding Rates
Turbo codes are used for error correction. When used in combination with parity-check
codes, these techniques can approach the theoretical limit (Shannon limit) of maximum
information transfer rate over a noisy channel.
As part of the error correction technique, each burst of data transmitted over the wireless
interface is padded with redundant information, making it more resistant to potential
over-the-air errors. The coding rate is the ratio of user data to the total data transmitted
including the redundant error correction data. The base station supports coding rates of
1/2, 2/3, 3/4, and 5/6.
2.3.8 Modulation
The modulation technique specifies how the data is coded within the OFDMA carriers.
The base station supports BPSK, QPSK, 16 QAM (Quadrature Amplitude Modulation),
and 64 QAM modulation.
2.3.9 Channelization
The base station is a frequency-specific system, with the frequency band defined by the
transceiver unit. The base station divides the available frequency band into channels.
Allocation of channels during deployment is dependent on spectrum availability in the
licensed FWA band and local licensing requirements and conditions. Channel selection
allows planners to obtain the maximum geographic coverage, while avoiding frequency
contention in adjacent sectors.
2.3.10 Service Flows
A Service Flow represents a unidirectional data flow with separate QoS settings for
uplink and downlink. Service flows provide the ability to set up multiple connections to
each subscriber in a sector. Separate service flows can be established for uplink and
downlink traffic, where each service flow is assigned a unique service level category and
separate QoS settings. This feature allows segregation of high-speed/high-priority traffic
from less time-critical flows.
Table 1: Overview - Base Station Service Class Types
Service Class Description
UGS Unsolicited Grant Service
Provides the most stringent scheduling, maintaining
guarantees on throughput, latency, and jitter to the
levels necessary for Time Division Multiplexed (TDM)
services.
RT-VR
Real Time –Variable Rate
Service
Provides guarantees on throughput and latency, but
greater tolerance on latency. Applicable for VoIP and
video conferencing applications.
ERT-VR
Extended Real Time –
Variable Rate Service
Provides services as RT-VR, except that committed
maximum rate can be changed on the fly as requested
by subscriber signaling.
NRT-VR Non-Real Time – Variable
Rate Service Guarantees throughput only. Applicable to mission critical
data applications that are not latency-dependent.
BE Best Effort No guaranteed minimum throughput. Does allow setting a
maximum data rate.
QoS is guaranteed by a unique prioritization and rate-limiting algorithm that dynamically
adapts to wireless conditions, adjusting data throughput to maintain prioritization of
traffic. Up to five classes of service to be assigned to each subscriber.

User
BASE STATION
Manual
Doc #70-00100-01-00-DRAFT Proprietary Redline Communications © 2009 Page 16 of 60 January 7, 2009
Payloads can be classified by multiple parameters including L2 MAC source and
destination address, 802.1p/Q settings, DSCP and TOS bits, L3 IP source and
destination address, and L4 TCP/UDP port number. Ingress classification for payload
admission into the Service Flow architecture is performed at the subscriber/MS for uplink
forwarding, and at the ASN-GW for downlink forwarding.
Requests for specific QoS settings can originate from the subscriber, a host connected
to the subscriber, or a source outside the WiMAX network (e.g., an intermediate server).
Unique QoS settings can be applied for individual users.

User
BASE STATION
Manual
Doc #70-00100-01-00-DRAFT Proprietary Redline Communications © 2009 Page 17 of 60 January 7, 2009
Chapter
3
3 Physical Description
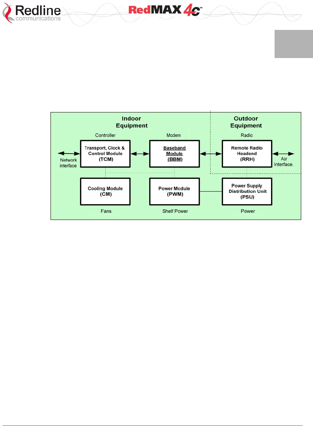
3.1 Block Diagram
The base station design uses modular building blocks based on Open Base Station
Architecture Initiative (OBSAI). This standard defines the main base station modules.
Figure 2: Overview - Base Station Simple Block Diagram
The main base station components are:
TCM: Transport, clock & control module provides traffic aggregation, control and
clock functions.
BBM: Baseband module is the WiMAX wireless modem.
RRH: Radio module is a MIMO-ready dual-head radio/antenna system.
PWM: Chassis power supply module controls power for the base station modules
and the cooling module.
CM: Cooling module contains fans providing all forced-air cooling for the base
station chassis.
PSU: PSU provides conditioned power for the base station chassis and/or the
outdoor RRH.

User
BASE STATION
Manual
Doc #70-00100-01-00-DRAFT Proprietary Redline Communications © 2009 Page 18 of 60 January 7, 2009
3.2 Base Station Chassis
The base station chassis is a carrier grade PICMG compliant MicroTCA telecom
platform. The front-loading shelf supports redundant power modules and up to 14
PICMG AMC (Advanced Mezzanine Card) modules. All cards may be inserted in any
slot with the exception of the power and MicroTCA Carrier Hub modules.
Figure 3: Phy - MicroTCA Chassis
Table 2: Phy - Chassis: Weight and Dimensions
Description Excluding Cable Tray Including Cable Tray
Height 266.7 mm / 10.5 in 266.7 mm / 10.5 in
Width 482.6 mm / 10.5 in 482.6 mm / 19 in
Depth 237.0 mm / 9.33 in 277.0 mm / 10.35 in
Empty Chassis - (incl. fans) 12.5 Kg / 27.5 lb 12.5 Kg / 27.5 lb
Full Chassis 19 Kg / 42 lb 19 Kg / 42 lb

User
BASE STATION
Manual
Doc #70-00100-01-00-DRAFT Proprietary Redline Communications © 2009 Page 19 of 60 January 7, 2009
3.3 PWM - Power Module (Chassis)
The PWM power module provides regulated DC power for all modules in the base
station chassis.
3.3.1 Module Description
The PWM features redundant inputs, allowing power to be supplied from two
independent DC sources. A second PWM module may be installed to provide
redundancy. When two PWM modules are installed and operating normally, the failure of
one PWM module will not affect operation of the base station.
The PWM module is fully 'hot swappable' and the standby unit may be removed and
installed without affecting operation of the base station (refer to 'Using the Hot-Swap
Feature' in the installation guidelines).
The TCM manages the power for each uTCA module. The uTCA Power Module
incorporates a MicroTCA EMMC (Enhanced Module Management Controller) that can
operate independently or be controlled by the TCM module. The EMMC reports voltage
and current levels, faulty power conditions, and local temperature status to the TCM.
Table 3: Phy - PWM: Power Module Types
Model Description
PWM 380 -48 VDC power supply. Maximum power output is 380 Watts.
PWM 760 -48 VDC power supply. Maximum power output is 760 Watts.
Figure 4: Phy - PWM: Power Module

User
BASE STATION
Manual
Doc #70-00100-01-00-DRAFT Proprietary Redline Communications © 2009 Page 20 of 60 January 7, 2009
3.3.2 Front Panel Interface
The following ports and controls are provided:
Table 4: Phy - PWM: Front Panel Interface
Label Type Description
[Handle] SPST
Hot-Swap request handle
Completely inserted – the module is mechanically locked and is
requesting activation
Extracted half way – the module is mechanically locked and is
requesting deactivation
Completely extracted – the module is mechanically unlocked and
can be removed when the blue led is solid on
Diagnostic USB The port is used only for factory diagnostics.
Power I/P
A / B D-Sub
7W2 Dual input MicroTCA standard module accepts -48 VDC (nominal
battery range) from two independent sources.
Table 5: Phy - PWM: Power Input Pinout (A & B)
Pin Description
A2 - Ve
1 Connected to pin 2
2 Connected to pin 1
3 Not Used
4 Not Used
5 Not Used
A1 + Ve
3.3.3 LED Indicators
The PWM module has the following front panel LED indicators:
Table 6: Phy - PWM: Power Module LED Indicators
LED Color Description
OOS Red
Out of Service Indicator
Solid On - one or more input or output voltages are below normal
level or the module temperature is exceeding critical threshold
Solid Off – the module is functional.
RDY Green
Power Supply Ready Indicator
Solid On – the module is operational and selected as active (for
redundant configurations)
Long Blink – the module is operational and designated as
standby for redundancy
Fast Blink – the module is operational only for TCM and CM
power channels
Solid Off – the module is not operational
HSMA Amber
Hardware System Management Activity (HSMA)
Blink - indicates that the PWM is communicating with the TCM

User
BASE STATION
Manual
Doc #70-00100-01-00-DRAFT Proprietary Redline Communications © 2009 Page 21 of 60 January 7, 2009
Table 6: Phy - PWM: Power Module LED Indicators
LED Color Description
HS Blue
Hot-Swap Ready Indicator
Solid ON – the module is deactivated and can safely be extracted
Long Blink – module activation in progress
Short Blink – module deactivation in progress
Solid Off – the module is activated and unsafe for extraction

User
BASE STATION
Manual
Doc #70-00100-01-00-DRAFT Proprietary Redline Communications © 2009 Page 22 of 60 January 7, 2009
3.4 TCM - Transport, Clock & Control Module
The Transport, Clock & Control Module (TCM) is a multi-purpose card combining the
OBSAI Transport Block and Control & Clock Block functions.
3.4.1 Module Description
The transport function manages traffic aggregation and the control and clock functions
provide synchronization between the base station modules. Downstream data traffic
received from the core network is distributed to the baseband modules for transmission
over the wireless network, while upstream traffic from the wireless system is aggregated
and sent over the backhaul connection to the core network.
The base station clock is synchronized by a GPS reference signal. Clock signals are
sent through the backplane to the other base station modules.
The shelf may contain up to two TCM modules for redundancy. The TCM module is fully
'hot swappable' and the standby unit may be removed and installed without affecting
operation of the base station (refer to 'Using the Hot-Swap Feature' in the installation
guidelines).
The following TCM models are available:
Table 7: Phy - TCM: Controller Module Types
TCM 1000 The TCM 1000 is the first generation base station controller module.
Figure 5: Phy - TCM: MicroTCA Controller Hub Front Panel Interface
3.4.2 Module Description
The following ports and controls are provided:
Table 8: Phy - TCM: Front Panel Interface
Label Type Description
[Handle] SPST
Hot-Swap request handle
Inserted completely – the module is mechanically locked and is
requesting activation
Extracted half way – the module is mechanically locked and is
requesting deactivation
Extracted completely – the module is mechanically unlocked and
can be removed when the blue led is solid on
Reset Push-to-
Make Press this switch to reboot the module.
Antenna SMA GPS antenna input for Trimble Bullet III or equivalent antenna.
PPS SMA
External 1 PPS GPS clock signal (LvTTL pulse). Currently not
supported by the module.
I2C Bus USB Factory diagnostics only. Do not connect USB devices !
Serial 1 DB-9
Micro
RS-232 port accepts a standard GPS 1 PPS synchronization signal.
DTE pinout - requires cross over cables.

User
BASE STATION
Manual
Doc #70-00100-01-00-DRAFT Proprietary Redline Communications © 2009 Page 23 of 60 January 7, 2009
Table 8: Phy - TCM: Front Panel Interface
Label Type Description
Serial 2 DB-9
Micro
RS-232 port for out-of-band management. DCE pinout – requires
direct cables.
Ethernet 1 RJ-45
8P8C
10/100Base-T Ethernet port. This port has an associated MAC
address. Used for out-of-band management, base station
configuration and remote power supply management.
Ethernet 2 RJ-45
8P8C 10/100Base-T Ethernet port. This port has an associated MAC
address. Used for managing a remote PSU power supply.
GbE SFP
Main transport connection between the base station and the
core/backhaul network. This port has an associated MAC address.
Copper: 100/1000Base-T
Optical: 1000Base-X
3.4.3 LED Indicators
The TCM module has the following front panel LED indicators:
Table 9: Phy - TCM: LED Indicators
LED Color Description
Hot Swap Blue
Hot-Swap Ready Indicator
Solid ON – the module is deactivated and can safely be extracted
Long Blink – module activation in progress
Short Blink – module deactivation in progress
Solid Off – the module is activated and unsafe for extraction
Fault Red
Out of Service Indicator
Solid ON – the module is out of service due to a hardware fault
detection or the module temperature is exceeding critical threshold
Long Blink – the module is out of service due to the missing
reference clock or missing synchronization frame from the GPS
Solid Off – the module is functional
Active/
Standby Green
Amber
TCM Ready Indicator
Green Solid ON – the module is performing startup and is selected
as active (for redundant configurations)
Amber Solid ON – the module is performing startup and is selected
as standby for redundancy
Green Long Blink – the module is operational and is selected as
active (for redundant configurations)
Amber Long Blink – the module is operational and is selected as
standby for redundancy
Solid Off – the module is not receiving power from the PWM

User
BASE STATION
Manual
Doc #70-00100-01-00-DRAFT Proprietary Redline Communications © 2009 Page 24 of 60 January 7, 2009
3.5 BBM - Baseband Module
The baseband module (BBM) is a WiMAX wireless modem (IEEE 802.16e PHY and
MAC).
3.5.1 Module Description
Downstream data traffic received from the core network is distributed to the baseband
modules for transmission over the wireless network, while upstream traffic from the
wireless system is aggregated and sent over the backhaul connection to the core
network. This port has an associated MAC address.
Each BBM connects to one RRH (one sector) and supports two SISO channels or one
MIMO channel. Up to six BBM (plus two standby) modules may operate concurrently.
The BBM is frequency agnostic (frequency band determined by RRH). The base station
shelf supports an N+1 redundancy configuration. The OBSAI RP3-01 interface cabling
must be provided from each standby BBM module to a radio.
The BBM module is fully 'hot swappable' and may be removed and installed without
powering off the chassis. Removing and replacing a BBM module will not affect
operation of the base station.
Table 10: Phy - BBM: Module Types
BBM 1000 SISO-based baseband module.
BBM 2000 MIMO-based baseband module.
Figure 6: Phy - BBM: Baseband Module (BBM2000)
3.5.2 Front Panel Interface
The following ports and controls are provided:
Table 11: Phy - BBM: Front Panel Interface
Label Type Description
[Handle] SPST
Hot-Swap request handle
Inserted completely – the module is mechanically locked and is
requesting activation
Extracted half way – the module is mechanically locked and is
requesting deactivation
Extracted completely – the module is mechanically unlocked and
can be removed when the blue led is solid on
A, B, C, D SFP
Connection from the base station RRH.
Optical: 1000Base-X, 100/1000Base-T
50/125 UM Fiber Optic, Type OFNR, -40°C to +75°C
Outdoor Rated – 7 mm (0.28 in) OD. X 91 m (300 ft) max. length
Max. allowable cable signal loss: 8 dB
Reset Push-to-
Make Press this switch to reboot the module.

User
BASE STATION
Manual
Doc #70-00100-01-00-DRAFT Proprietary Redline Communications © 2009 Page 25 of 60 January 7, 2009
Table 11: Phy - BBM: Front Panel Interface
Label Type Description
Ethernet RJ-45
8P8C 10/100Base-T Ethernet port. Used only for factory diagnostics.
Serial D-Sub-9 RS-232 serial port. Used only for factory diagnostics.
3.5.3 LED Indicators
The module has the following front panel LED indicators:
Table 12: Phy - BBM: LED Indicators
LED Color Description
Hot Swap Blue
Hot-Swap Ready Indicator
Solid ON – the module is deactivated and can safely be extracted
Long Blink – module activation in progress
Short Blink – module deactivation in progress
Solid Off – the module is activated and unsafe for extraction
Fault Red
Out of Service Indicator
Solid ON – the module is out of service due to a hardware fault
detection or the module temperature is exceeding the critical
threshold
Long Blink – the module is out of service due to the missing
reference clock or missing synchronization frame from TCM
Solid Off – the module is functional
Active/
Standby Green/
Amber
BBM Ready Indicator
Green Solid ON – the module is performing startup and is selected
as active (for redundant configurations)
Amber Solid ON – the module is performing startup and is selected
as standby for redundancy
Green Long Blink – the module is operational and selected as
active (for redundant configurations)
Amber Long Blink – the module is operational and selected as
standby for redundancy
Solid Off – the module is not receiving power from PWM

User
BASE STATION
Manual
Doc #70-00100-01-00-DRAFT Proprietary Redline Communications © 2009 Page 26 of 60 January 7, 2009
3.6 RRH - Remote Radio Headend
The Remote Radio Headend (RRH) is the outdoor radio transceiver.
3.6.1 Module Description
The RRH contains an OBSAI RP3-01 interface and two identical TDD RF head-ends
(RFHEs). Each RRH supports two SISO channels or one MIMO channel. Frequency
bands and power are determined by the RRH (the BBM is frequency band agnostic).
The RRH interfaces to one baseband module (BBM) using the OBSAI RP3-01 optical
interface to exchange data and control signals. Power is supplied to each RRH through
separate cabling from dedicated power modules (not base station PWM). The RRH may
be mounted up to 300 m (984 ft) away from the base station chassis. This distance can
be extended based on the fiber type and method of supplying power to the RRH.
Each RRH module has two optical interfaces. These interfaces may be used in one of
the following configurations:
- Connect RRH to a standby BBM module. The optical interface cabling must be
provided from the standby BBM modules to the radios.
- Interconnect two RRH modules (daisy-chain) to provide 1+1 redundancy or 4-branch
MIMO (future option).
Each RRH module contains two RF head-ends. The failure of one radio within the RRH
enclosure results in graceful degradation, but not loss of service.
Table 13: Phy - RRH: Module Types
RRH R2500 2.5 GHz MIMO Radio
Figure 7: Phy - RRH: A2500 Remote Radio Headend

User
BASE STATION
Manual
Doc #70-00100-01-00-DRAFT Proprietary Redline Communications © 2009 Page 27 of 60 January 7, 2009
3.6.2 A2500 Radio Interface
The following ports and controls are provided:
Table 14: Phy - RRH: Front Panel Interface
Label Type Description
Antenna RF Port N-type, female Connection to external antenna. One output port
for each (2) radio.
DC Power TBD Power supply input. The RF Module receives - 48
VDC power compliant to ETS300132-2.
Fuse TBD External access to replaceable primary fuse.
Ground Lug TBD Connect earth ground to this lug.
Optical Data &
Mgmt TBD
Interface to BBM or another radio (daisy chain).
The RRH module uses the OBSAI RP3-01 optical
interface to exchange data and management
signals with the BBM.

User
BASE STATION
Manual
Doc #70-00100-01-00-DRAFT Proprietary Redline Communications © 2009 Page 28 of 60 January 7, 2009
3.7 CM - Cooling Module
The cooling module (CM) provides forced-air cooling for the MicroTCA chassis.
3.7.1 Module Description
The CM is integral with the base station chassis and installs in a special slot below the
MicroTCA modules. The CM contains a processing system that monitors the fan
operation and reports alarm conditions. Detected component failures and predictive
failure status is logged as a system alarm event and annunciated on the front panel
LEDs.
The shelf contains multiple fans for redundancy. The CM module is fully 'hot swappable'
and may be removed and installed without powering off the chassis. Removing and
replacing a CM module will not affect operation of the base station. It is important to note
that the CM is disabled (not cooling) when the blue Hot-Swap LED is on. The base
station chassis may be safely operated for up to 10 minutes with the cooling module
disabled or removed from the chassis.
Figure 8: Phy - CM: Cooling Module Front Panel
3.7.2 Front Panel Interface
The following ports and controls are provided:
Table 15: Phy - CM: Front Panel Interface
Label Type Description
Hot-Swap
Request
Pushbutton
SPST
Push-to-
Make
Hot-Swap Request toggle pushbutton
Push and release completely - module is requesting
deactivation/activation
Ground
Lug Use this ground plug to connect an anti-static wrist strap when
servicing the base station modules.
Correct grounding procedures are essential to preventing damage to base station
electronic modules.
3.7.3 LED Indicators
The module has the following front panel LED indicators:
Table 16: Phy - CM: Cooling Module LED Indicators
Label Color Description
Fan Status
(1 & 3) Green
Red
Fan Status Indicator for fans 1 & 3
Green Solid On – the module is operational, the fans are spinning
under TCM control
Green Blinking Red – the module is operational, the fans are spinning
without TCM control
Red Solid On – the module is not operational, the fans are not
spinning
Solid Off – the module is not receiving power from the PWM

User
BASE STATION
Manual
Doc #70-00100-01-00-DRAFT Proprietary Redline Communications © 2009 Page 29 of 60 January 7, 2009
Table 16: Phy - CM: Cooling Module LED Indicators
Label Color Description
Fan Status
(2 & 4) Green
Red
Fan Status Indicator for fans 2 & 4
Green Solid On – the module is operational, the fans are spinning
under TCM control
Green Blinking Red – the module is operational, the fans are spinning
without TCM control
Red Solid On – the module is not operational, the fans are not
spinning
Solid Off – the module is not receiving power from the PWM
Hot-Swap Blue
Hot-Swap Ready Indicator
Solid ON – the module is deactivated and can safely be extracted
Long Blink - module activation in progress
Short Blink - module deactivation in progress
Solid Off – the module is activated and unsafe for extraction

User
BASE STATION
Manual
Doc #70-00100-01-00-DRAFT Proprietary Redline Communications © 2009 Page 30 of 60 January 7, 2009
3.8 PSU - Power Unit (PSU)
The PSU provides regulated DC power to the base station power module (PWM) and/or
the outdoor remote radio headend (RRH).
Complete installation, operation, and maintenance information is provided in the original
equipment manufacturers (OEM) documentation supplied with the product. Read all
information in these manuals carefully before installing and operating this equipment.
3.8.1 Module Description
The PSU can be configured to provide one or two channels of regulated 48 VDC power.
The PSU features redundant inputs, allowing power to be supplied from two independent
240 VAC sources. The PSU can also be configured in a redundant output configuration
with an optional second rectifier module installed for each DC output. When two rectifier
modules are installed and operating normally, the failure of one module will not affect the
DC power output for that channel.
Mounting Shelf
The Power Monitoring and Control module and rectifier modules mount in the PSU shelf.
This 2U assembly is suitable for installation in a standard 19 inch TELCO rack.
Figure 9: Phy - PSU: Integrated Power Supply Unit
Rectifier Modules
Each rectifier is powered by one or two 240 VAC supplies, and provides a single 48 VDC
output. Up to four rectifier modules can be installed in redundant pairs. All rectifier
modules are supervised by the Power Monitoring and Control Module.
Figure 10: Phy - PSU: Rectifier Module

User
BASE STATION
Manual
Doc #70-00100-01-00-DRAFT Proprietary Redline Communications © 2009 Page 31 of 60 January 7, 2009
Monitoring and Control Module
All rectifier input and output voltages are supervised locally by the Power Monitor and
Control Module. The base station supervises the PSU remotely using an Ethernet
connection to the module.
Figure 11: Phy - PSU: Power Monitor and Control Module
3.8.2 PSU Module Wiring
All PSU wiring connections are located inside the PSU chassis. The PSU features a
front pull-out shelf providing access to all terminal blocks.
Power input cables should have the following minimum ratings:
16 AWG/2 conductors, copper stranded, shielded, -40 C to 90 C, 8 mm (0.31 in) O.D.
3.8.3 Front Panel Interface
The following ports and controls are provided:
Table 17: Phy - PSU: Front Panel Interface
Label Type Description
[none] LCD Display Display system status messages.
USB USB The USB port is used only for factory diagnostics.
Push-to-make Up button to control the LCD display.
Push-to-make Down button to control the LCD display.
Push-to-make Enter button to control the LCD display.

User
BASE STATION
Manual
Doc #70-00100-01-00-DRAFT Proprietary Redline Communications © 2009 Page 32 of 60 January 7, 2009
3.8.4 Rear Panel Interface
The following ports and controls are provided:
Table 18: Phy - PSU: Rear Panel Interface
Label Type Description
CAN1 RJ-45, 8P8C CAN controller Port 1 and 2.
CON1 Mini Power, 10 pin Alarm I/O connections.
CON2 RJ-45, 8P8C Ethernet connection to base station (TCM module).
CON3 DB-15P Battery connections
CON4 DB-15P Battery connections
CON5 DB-15S System connections
3.8.5 LED Indicators
The PSU module has the following front panel LED indicators:
Table 19: Phy - PSU: Mini Pack Power Module LEDs
Label Color Description
Green Power on
Yellow Minor Alarm
Red Major Alarm
3.8.6 Hot-Swap states LED Indicators
The base station chassis supports redundant hot-swappable power modules. To ensure
operation of the base station is not interrupted, the defective power supply can be
replaced while the alternate power supply is installed and powered on.
Table 20: BS Maint. L Hot-Swap States and LED Indications
BLUE LED Mode Description
N/A Module Not
Installed The module is not present in the system (extracted
or waiting to be extracted).
On Module Inactive Module is powered on and initializing.
Slow Blink Module Activation
Requested Detected handle closed – waiting for activation by
shelf manager.
Off Module Active Module is fully operational
Fast Blink
Module
Deactivation
Requested
Detected handle opened – waiting for deactivation
by shelf manager.

User
BASE STATION
Manual
Doc #70-00100-01-00-DRAFT Proprietary Redline Communications © 2009 Page 33 of 60 January 7, 2009
3.9 Grounding and Surge Protection
3.9.1 Base Station Chassis and Modules
- A ground lug is provided on the base station chassis (cooling module) for connection
to earth ground.
- Individual base station modules are grounded through the chassis backplane.
3.9.2 Outside Radio Module and Cabling
- A lug is provided on the RRH (Remote Radio Headend) for connection to earth
ground.
3.9.3 Installation Environment
- The base station mounting rack must be properly grounded.
- External AC and/or DC power sources must be properly grounded.
- Power and signal cables running between the indoor and outdoor equipment must be
bonded to ground at recommended intervals.
Important: Grounding connections are provided on all Redline base station and radio
equipment. It is the user’s responsibility to install proper grounding to protect against
power surges and accumulated static electricity. The base station equipment must be
installed in accordance with the local electrical codes: correct installation procedures for
grounding of the transceiver unit, mast, lead-in wire and discharge unit, location of
discharge unit, size of grounding conductors and connection requirements for grounding
electrodes.
3.10 Antenna Systems
The base station supports multi-channel SISO, MIMO Matrix A (STC), and MIMO Matrix
B (2x2 DL, Collaborative MIMO UL). The system also implements Maximal Rate
Combining (MRC) diversity on uplink channels (when MIMO Matrix B is not used). A
selection of 60o to 360o antennas are available for the 2.5 GHz and 3.5 GHz ranges.

User
BASE STATION
Manual
Doc #70-00100-01-00-DRAFT Proprietary Redline Communications © 2009 Page 34 of 60 January 7, 2009
Chapter
4
4 CLI Interface
The base station can be monitored and configured using the Command Line Interface
(CLI) commands. This section describes the procedures for establishing a local console
or Telnet connection, the CLI command structure, and descriptions of individual CLI
commands.
The base station CLI operates in modes. This feature simplifies usage by grouping
related commands together under a specific level. After changing to the desired mode,
the user does not need to preface each command with the full pathname.
4.1.1 Physical Connections
Local management is performed through the TCM serial/console interface (Serial 2).
Remote management can be performed through the TCM Ethernet port (Ethernet 1) or
Gigabit Ethernet port (GbE).
The following diagram illustrates the management connection to the base station.
Figure 12: CLI - Management Terminal Connections
Table 21: Phy - Base Station Default IP Addresses
Port IP Address Description
Ethernet 2 10.100.2.10 Connect the Redline supplied Ethernet cable (R4C-04) to the
TCM board Ethernet 1 port. Terminate the other end of this
cable to a computer or network.
GbE 192.168.0.221
Connect the Redline supplied Ethernet cable (R4C-05) to the
TCM board GbE port. Terminate the other end of this cable
to a computer or network.

User
BASE STATION
Manual
Doc #70-00100-01-00-DRAFT Proprietary Redline Communications © 2009 Page 35 of 60 January 7, 2009
Table 21: Phy - Base Station Default IP Addresses
Ethernet 1 192.168.25.221 Out-of-band management
Serial 2 N/A
Connect the Redline supplied serial console cable (R4C-03)
to the TCM board Serial 2 port. If the host does not have a
serial connector, use an RS-232-to-USB converter. Settings:
Baud rate: 115200; Data bits: 8; Flow Control: None; Parity:
None; Stop Bits: 1
4.1.2 User Names and Passwords
The base station is shipped from factory with the following default user names and
passwords. It is suggested that during commissioning, the system administrator should
perform a system audit and assign new user names and passwords to all accounts.
Table 22: Phy - Base Station Default Usernames and Passwords
Account Username Password
Administrator Cli Cli
4.1.3 Telnet Connection
Type telnet followed by the IP address for the selected system access port and press
ENTER. Enter the account and password when prompted.
Example for GbE port:
telnet 192.168.25.221 [ENTER]
cli [ENTER]
cli [ENTER]
Result:
Copyright (c) 2006-2007 Redline Communications Inc.
http://www.redlinecommunications.com
SC1000>
Telnet Logout: To exit from the telnet session, type quit [ENTER].
4.1.4 SSH Connection
SSH login:
To begin an ssh session, type ssh followed by the IP address for the selected system
access port and press ENTER. Type the account and password when prompted.
Example:
ssh cli@192.168.25.221 [ENTER]
cli [ENTER]
Result:
Copyright (c) 2006-2007 Redline Communications Inc.
http://www.redlinecommunications.com
SC1000>
SSH logout: To exit from an ssh session, type exit then press ENTER.

User
BASE STATION
Manual
Doc #70-00100-01-00-DRAFT Proprietary Redline Communications © 2009 Page 36 of 60 January 7, 2009
Chapter
5
5 Operational Notes
5.1 Synchronization
In TDD mode, the base station and the subscribers transmit at the same frequency, and
require precise base station synchronization (timing between downlink and uplink bursts)
to minimize potential interference and ensure good performance. The IEEE 802.16
standard calls for the use of global positioning system (GPS) receivers to provide the
precise time reference for synchronization of WiMAX networks.
5.2 Examples of 3-Sector Configurations
The modularity of the base station, combined with the OBSAI capabilities, provides a
wide selection of configuration options to meet the requirements and budget of the
network carrier.

User
BASE STATION
Manual
Doc #70-00100-01-00-DRAFT Proprietary Redline Communications © 2009 Page 37 of 60 January 7, 2009
5.2.1 No Redundancy
This deployment scenario provides maximum economy without redundancy. In this
configuration, failure of the TCM or PWM module will cause the system to be
unavailable. Failure of a BBM will result in a loss of service for the affected sector.
Failure of a sector radio will revert to SISO for the affected sector or a loss of the sector
(based on the type of failure).
Table 23: 3-Sector with No Redundancy
Module Quantity Failure Mode System Action
PWM 1 Failure of PWM System unavailable
TCM 1 Failure of TCM System unavailable
BBM 1 Failure of BBM Sector unavailable
RRH 3
Failure of one RF PCB Sector reverts to SISO
Failure of digital PCB Sector unavailable
Figure 13: 3-Sector No Redundancy

User
BASE STATION
Manual
Doc #70-00100-01-00-DRAFT Proprietary Redline Communications © 2009 Page 38 of 60 January 7, 2009
5.2.2 Basic Redundancy
Basic redundancy is provided by adding standby transport, clock and control (TCM) and
power (PWM) modules. Baseband-radio link redundancy is achieved by installing a
standby BBM module with optical interface cables connecting to each sector RRH.
In this configuration, failure of a PWM or TCM module will switch to the dedicated
standby. If any single BBM fails, the system will switch to the standby BBM module. If
any single RFHE RF component fails the radio will operate in SISO mode for that sector.
Table 24: 3-Sector with Basic Redundancy + Standby BBM
Module Redundancy Failure Mode System Action
PWM 1+1 Failure of active PWM Switch to standby PWM
TCM 1+1 Failure of active TCM Switch to standby TCM
BBM Up to 4+1 Failure of one active BBM Switch to standby BBM
RRH Not provided. Failure of active RFHE Revert to SISO operation
Figure 14: 3-Sector Basic Redundancy

User
BASE STATION
Manual
Doc #70-00100-01-00-DRAFT Proprietary Redline Communications © 2009 Page 39 of 60 January 7, 2009
Chapter
6
6 Troubleshooting
6.1 Factory Default Settings
The table lists some important factory default settings for the base station chassis.
Table 25: Troubleshooting - Factory Default Settings
Setting Sub Field Value
Ethernet Interface Management Via Data port (integrated)
Management
Interface Eth 1 IP Address 192.168.25.221
Wireless Interface RF Frequency
Wireless Interface RF Reference RSSI -69 dBm
Wireless Interface RF Tx Power 36 dBm
Wireless Interface PHY Channel size 5 MHz
Wireless Interface PHY Guard Interval 1/8
Wireless Interface PHY Number of Symbols in DL 29
Wireless Interface PHY Number of Symbols in UL 18
Wireless Interface MAC Adaptive DL/UL Ratio Disabled
Wireless Interface MAC Cell Range Km 5
Wireless Interface MAC DL Ratio 54
Wireless Interface MAC Frame Duration 5 msec
Wireless Interface MAC Synchronization Mode Free Run
Admin Login Login
Password
admin
admin
Guest login Login
Password
guest
guest
*Based on 3.4 - 3.6 GHz RRH (radio).

User
BASE STATION
Manual
Doc #70-00100-01-00-DRAFT Proprietary Redline Communications © 2009 Page 40 of 60 January 7, 2009
6.2 Recovering a Lost IP Address
Use a serial cable to access the base station serial console. The configuration of the
serial port should be 115,200 bps, no parity, 8 data bits, and 1 stop bit. Use the CLI
commands to restore the IP address to a known value.
Figure 15: Op - Management Terminal Connections

User
BASE STATION
Manual
Doc #70-00100-01-00-DRAFT Proprietary Redline Communications © 2009 Page 41 of 60 January 7, 2009
6.3 System Log Messages
Table 26: Troubleshooting - Event Log Messages
Log Message Description
Input Overdrive The RRH raises an alarm if the IQ TX stream is causing
an input overdrive.
TX Gain Failure The RRH monitors the transmit gain and raises an alarm
if the gain is outside the programmable gain limits.
Frequency Lock The RRH monitors the lock status of all PLL's and raises
an alarm if an out of lock alarm occurs for a
programmable time threshold.
TX Pre-distortion alarm The RRH monitors the digital pre-distortion system and
raises an alarm if a failure is detected, e.g. TX-SRX
correlation failure etc.
RX Failure Alarm The RRH monitors the RX performance and raises an
alarm if a RX failure is detected.
Temperature Alarm The RRH monitors the internal temperature of critical
sub-assemblies and raises an alarm when a
temperature exceeds a programmable threshold.
Software Download The RRH raises an alarm if a new SW image download
fails. Unit continues to operate with the previous
software image.

User
BASE STATION
Manual
Doc #70-00100-01-00-DRAFT Proprietary Redline Communications © 2009 Page 42 of 60 January 7, 2009
Chapter
7
7 Appendices
7.1 System Technical Specifications
Table 27: Spec.: Base Station
Capacity: Scalable from one to six sectors
MAC:
Cell-based PMP deployment
802.16e-2005 compliant PMP
802.16e-2005 IP CS
Ethernet CS
QoS: UGS, RT-VR, ERT-VR, NRT-VR, BE
PHY:
IEEE 802.16e-2005 S-OFDMA (WiMAX MTG compliant)
Dynamic Time Division Duplex (TDD)
512/1024 FFT
3.5, 5, 7, 10 MHz (125 KHz channel center resolution)
MRC Receive Diversity
PUSC, FUSC, AMC 2x3 permutation
Dynamic Adaptive Modulation (bi-directional)
Auto-select modulation: QPSK, 16 QAM, 64 QAM
Auto-select coding: 1/2, 2/3, 3/4, 5/6
Channel Coding: Convolutional Turbo Codes (CTC), multiple
repetitions
Chase Combining Hybrid ARQ with CTC
MIMO: Matrix A (STC), Matrix B (2x2 downlink, Collaborative MIMO
uplink)
Interfaces - Logical:
Management: HTTP (Web server), Telnet (CLI)
R1: Base station over-the-air to CPE (IEEE 802.16e-2005 )
R3: Core Network Interface
R6: ASN connectivity
Interfaces - Physical:
Management: 10/100 Ethernet (RJ-45), RS-232 (Sub DB-9)
Radio: OBSAI RP3-01 optical interface
Synchronization: 1 PPS TTL (GPS satellite clock)
WAN: Copper: 10/100/1000Base-T
Optical: 1000Base-X, 10/100/1000Base-T
Redundancy: N+1 for baseband module
1+1 for radio, control, and power modules
Encryption:
Message Authentication Code Mode (CMAC)
802.16 Authorization Policy Support
PKMv2 Support
EAP-based authorization
Cryptographic suites: CCM-Mode 128-bit AES
TEK encryption: 128-bit AES
Management: Full management by Redline RMS (SOAP/XML)
Network Attributes:
Transparent bridge
802.1Q VLAN
802.1p network traffic prioritization

User
BASE STATION
Manual
Doc #70-00100-01-00-DRAFT Proprietary Redline Communications © 2009 Page 43 of 60 January 7, 2009
Table 27: Spec.: Base Station
DHCP client pass-through
Power Requirements: -48 VDC (Auto-sensing 18-60 VDC)
Optional 120/240 VAC (Auto-sensing 90 - 264 VAC 50/60 Hz)
Power Consumption: 280 W for single sector without redundancy
1410 W for fully redundant six-sector configuration.
Reliability (MTBF):
Availability: 99.999%
Base Station: > 400 000 hours (estimated)
Base Station modules: >400 000 hours (estimated)
Standards/Compliance:
EMC: ETSI EN 301 489-1, EN 301 489-4, EN 55022/CISPR 22
Safety: IEC 60950-1, EN 60950-1, UL 60950-1;
FCC: CFR 47, Part 15, Part 27
Dimensions: 19” rack mount 6U MicroTCA Shelf
482.6 x 266.7 x 237 mm (19.00 x 10.50 x 9.33 in) W x H x D
Operating
Temperature:
0 C to +40 C (up to 90% humidity non-condensing)
> 40 C for 5 hours (+55 C max.)
Storage Temperature: -5 C to +45 C (Δ15 C/hr, 10-95% humidity non-condensing)
Weight: 12.5 kg (27.5 lb) empty, with fan tray
19 kg (42 lb) fully equipped
Power Cable: 16 AWG/2 conductors, copper stranded, shielded
Max. allowable cable signal loss: 8 VDC
Optical Cable:
BBM to RRH:
50/125 UM Fiber Optic, Type OFNR, -40°C to +75°C
Outdoor Rated – 7 mm (0.28 in) OD. X 91 m (300 ft) max. length
Max. allowable cable signal loss: 8 dB
RF Jumper Cable 2 meter (6.5 ft) LMR-400 coaxial cable.
Maximum allowable cable signal loss: 0.5 dB
GPS Antenna Cable
15 meter (50 ft) RG-59 coaxial cable.
Refer to manufacturers recommendations for cable types and
maximum allowable cable signal loss.

User
BASE STATION
Manual
Doc #70-00100-01-00-DRAFT Proprietary Redline Communications © 2009 Page 44 of 60 January 7, 2009
Table 28: Spec.: Transport, Clock & Control Module (TCM)
Module: Transport, Clock & Control Module (TCM 1000)
OBSAI Function: Transport and Control & Clock Function
Dimensions: Double Width-Full Height Advanced Mezzanine Card (AMC)
29 x 150 x 180 mm (1.14 x 5.90 x 7.08 in) W x H x D
Functions: Classify traffic from core network and distribute to air interface
Aggregation of traffic from air interface to core network
Shelf control functionality (OAM&P)
System clock (Stratum 3 holdover of max +-0.37 ppm per 24 hrs)
Interfaces: Core network data transport port up to GbE with GBIC (SFP Gigabit
Interface Converter) or 10/100/1000 (SFP copper adapter)
Core network management port (10/100 Ethernet)
GPS synchronization input port
Operator serial console port (RS-232)
Operator network console port (10/100 Ethernet)
Opt. Redundancy: 1 + 1
Hot-Swappable: Yes
Table 29: Spec.: Baseband Module (BBM)
Module: Baseband Module (BBM 1000)
OBSAI Function: Baseband Block
Dimensions: Double Width-Full Height Advanced Mezzanine Card (AMC)
29 x 150 x 180 mm (1.14 x 5.90 x 7.08 in) W x H x D
Functions: WiMAX 802.16e-2005 modem (one BBM per sector)
Interfaces: Optical SFP port to RRH
Operator local console port (RS-232)
Operator network console port (10/100 Ethernet)
Opt. Redundancy: N + 1 per 3 sectors
Hot-Swappable: Yes
Table 30: Spec.: SFP Module – Copper
The LCP-1250RJ3SR-S is 3.3V copper small form-factor plug-able (SFP) transceiver. It offers
full duplex 1000Mb/s Ethernet by transporting data over standard CAT 5 UTP cable (category 5
unshielded twisted pair), with RJ-45 connection. It takes signals from both CAT 5 UTP cable
and the SFP SerDes interface. The system host (MAC) must enable SGMII auto-negotiation
while LCP-1250RJ3SR-S is operated to setup the partner linking at one speed of
10/100/1000Mbps by 1000Base-T auto-negotiation.
- Compatible with specifications for IEEE 802.3z/Gigabit Ethernet
- Compliant with MSA specifications for Small Form Factor Pluggable (SFP) Ports
- Hot-Pluggable SFP footprint
- Compliant with industry standard RFT electrical connector and cage
- EEPROM with serial ID functionality
- Auto-Negotiation follows IEEE 802.3u Clause 28 (1000BASE-T) and Cisco SGMII Spec.
- Compatible with the Cisco specification of SGMII interface.
- LCP-1250RJ3SR-S supports SGMII interface without clock on MAC side
- Gigabit PHY device is integrated internally
- Internal PHY IC is configurable by host system software via SFP 2-wire-interface

User
BASE STATION
Manual
Doc #70-00100-01-00-DRAFT Proprietary Redline Communications © 2009 Page 45 of 60 January 7, 2009
Table 31: Spec.: SFP Module – Fiber
Single Wavelength Transceiver
4 Gigabit Short-Wavelength SFP Transceiver (FTRJ8524P2xNy)
FTRJ8524P2xNy SFP transceiver is compatible with the Small Form Factor Pluggable MSA,
and Gigabit Ethernet and Fiber Channel.
- Up to 4.25 Gbps bi-directional data links
- Hot-pluggable SFP footprint
- Built-in digital diagnostic functions
- 850 nm Oxide VCSEL laser transmitter
- Duplex LC connector
- Up to 500 m on 50/125 µm MMF, 300 m on 62.5/125 µm MMF
- Extended operating temperature range: -20°C to 85°C
Table 32: Spec.: Power Module
Module: Power Module (PWM 380/760)
OBSAI Function: Power
Dimensions: Single Width-Full Height Advanced Mezzanine Card (AMC)
29 x 75 x 180 mm (1.14 x 2.95 x 7.08 in) W x H x D
Functions: Power for the base station chassis modules and the fan chassis
PWM 380 -- 380 Watts
PWM 760 -- 760 Watts
Interfaces: DC input: -48 VDC
AC input: 120/240 VAC (optional)
Opt. Redundancy: 1 + 1
Hot-Swappable: Yes
Table 33: Spec.: Cooling Module (CM)
Module: Cooling Module (CM)
Dimensions: 431.8 x 44.5 x 196.9 mm (17 x 1.75 x 7.75 in) W x H x D
Integrated in chassis
Functions: Forced air cooling (four fans in tray)
Monitor fan operation and report alarm conditions (signaling and LEDs)
Interfaces: Alarm signaling to the TCM (via the backplane).
Hot-Swappable: Yes
7.2 Data Cable Specifications (Optical and Copper)
Table 34: Phy - BBM: Data Cable Specifications
Optical
50/125 UM Fiber Optic, Type OFNR, -40°C to +75°C
Outdoor Rated – 7 mm (0.28 in) OD. X 91 m (300 ft) max. length
Max. allowable cable signal loss: 8 dB
Copper Standard CAT 5 UTP for data link up to 100 m (330 ft).

User
BASE STATION
Manual
Doc #70-00100-01-00-DRAFT Proprietary Redline Communications © 2009 Page 46 of 60 January 7, 2009
7.3 PSU - Power Supply Unit
Table 35: Spec.: PSU Power Shelf Specifications
AC Input
Voltage: 2 x AC feeds (85-300 VAC 1 ph)
Frequency: 45 to 66 Hz
Surge protection: Internal fuses (L & N)
Disconnect above 300 VAC
Monitoring
Local operation: Menu driven software via keypads and LCD or PC
Remote operation: Eltek PowerSuite via modem or Monitoring via Eltek WebPower
(WEB Interface, SNMP protocol and email)
Alarm output: 6 relays
DC Output
Voltage: 48 VDC
Power: 3.2 kW (66.7A at 48 VDC)
DC Distribution Options
No. of Load breaker: Up to 10 mini MCB type (2-30A)
No. of Battery fuse: Up to 4 MCB type (60A)
Programmable LVD: LVBD: 125 A
Optional LVLD: 80A
Connection options in blocks of 2 breakers (2-8, 4-6, 6-4 or 8-2)
Connections
System extractable from frame for easy access
Battery connection: Screw terminals (up to 35 mm2 lug)
Load: MCB connections
Terminal blocks (up to 4 mm2)
Alarm connection: Terminal blocks (up to 1.5 mm2)
Other Specifications
Isolation: 3.0 KVAC – input and output
1.5 KVAC – input earth
0.5 KVDC – output earth
Operating temp: -40 to 75°C (-40 to 167°F)
Storage temp: -40 to 80°C (-40 to 176°F)
Dimension: 19” mounting (446 mm + brackets)
2U height and 250 mm depth
Rec. cabinet depth: 300 mm min.
Weight (excl. rectifiers: Approx. 4.38 Kg (9.66 lbs)
Applicable Standards
Electrical safety: IEC 60950-1
UL 60950-1
EMC: ETSI EN 300 386 V.1.3.2 (telecommunication network)
EN 61000-6-1 (immunity, light industry)
EN 61000-6-2 (immunity, industry)
EN 61000-6-3 (emission, light industry)
EN 61000-6-4 (emission, industry)
Environment: ETSI EN 300 019-2
ETSI EN 300 132-2
Table 36: Spec.: PSU Power Module Specifications
AC Input
Maximum Current: Input: 4.9 A RMS maximum at nominal input and full load
Earth leakage: 1.7 mA at 250 VAC/50 Hz
Power Factor: 0.98 at 30% load or more
THD: 3.1% (230 VAC)
2.1% (115 VAC)

User
BASE STATION
Manual
Doc #70-00100-01-00-DRAFT Proprietary Redline Communications © 2009 Page 47 of 60 January 7, 2009
Input Protection: Transient protection
Mains fuse in both lines
Disconnect above 300 VAC
DC Output
Nominal output: 53.5 VDC
Float/Boost range: 48 – 57.6 VDC
Standby test range: 43.5 – 48 VDC
Output Power: 800 W at nominal input / 350W at 85 VAC
Maximum Current: 16.7 Amps at 48 VDC and nominal input
Current Sharing: ±5% from true average current between modules
Static voltage regulation: ±1.0% from 5% to 100% load
Dynamic voltage regulation: ±5.0% for 25-100% load variation, regulation time < 10 ms
Hold up time: > 20 ms; output voltage > 43.0 VDC at 80% load
Ripple and Noise: < 100 mV peak to peak, 20 MHz bandwidth
< 2 mV RMS psophometric
Output Protection: Overvoltage shutdown
Blocking diode
Short circuit proof
High temperature protection
DC Output
Efficiency: Typ. 91% at 60-100% load
Isolation: 3.0 KVAC – input and output
1.5 KVAC – input earth
0.5 KVDC – output earth
Alarms: Low mains shutdown (<85 VAC)
High temperature shutdown
Rectifier Failure
Overvoltage shutdown on output
Low voltage alarm at 43.0V
CAN bus failure
Warnings: Rectifier in power derate mode
Remote battery current limit activated
Input voltage out of range, flashing at overvoltage
Loss of CAN communication with control unit, stand alone mode
Visual indications: Green LED: ON, no faults
Red LED: rectifier failure
Yellow LED : rectifier warning
Operating temp: -40 to 75 C (-40 to 167°F)
Derating above 55 C linear to 450W at +65 C
Storage temp: -40 to 80 C (-40 to +176°F)
Cooling: 1 fan (front to back airflow)
Fan Speed: Temperature and current regulated
MTBF: > 300, 000 hours Telcordia SR-332
Issue I, method III (a) (T ambient : 25°C)
Acoustic Noise: < 45 dBA at nominal input and full load
Humidity Operating: 5% to 95% RH non-condensing
Storage: 0% to 99% RH non-condensing
Dimensions: 42.5 x 88.9 x 250 mm (1.67 x 3.5 x 9.84”) (W x H x D)
Weight 1.08 kg (2.38 lbs)
AC Input
Voltage: 2 x AC feeds (85-300 VAC 1 ph)
Frequency: 45 to 66 Hz
Surge protection: Internal fuses (L & N)
Disconnect above 300 VAC
Monitoring
Local operation: Menu driven software via keypads and LCD or PC
Remote operation: Eltek PowerSuite via modem or Monitoring via Eltek WebPower (WEB
Interface, SNMP protocol and email)

User
BASE STATION
Manual
Doc #70-00100-01-00-DRAFT Proprietary Redline Communications © 2009 Page 48 of 60 January 7, 2009
Alarm output: 6 relays
Visual indication: Green LED – System ON
Yellow LED – Minor alarm(s)
Red LED – Major alarm(s)
LCD – system status messages
Connections
Battery connection: Screw terminals (up to 35 mm2 lug)
Load: MCB connections
Terminal blocks (up to 4 mm2)
Alarm connection: Terminal blocks (up to 1.5 mm2)
7.4 System Throughput
The base station uses TDD (Time Division Duplexing) for system uplink transmissions,
employing a single frequency for both the base station and the subscriber. The PMP
downlink is a broadcast medium shared and received by all subscribers in the sector.
Transmission priorities are adjustable during provisioning of WiMAX subscribers.
For each channel bandwidth (3.5, 5, 7, and 10 MHz), there are six possible modulation
and coding combinations. In the following tables, the Ethernet throughput is the rate that
can be achieved after burst overhead and acquisitions times are removed.
Table 37: Spec.: RedMAX 4C Physical Layer Throughput to CPEs (Mbps)
Throughput (Mbps) per Sector
3.5 MHz Channel 5 MHz Channel 7 MHz Channel 10 MHz Channel
Modulation/
Code DL UL DL UL DL UL DL UL
BPSK 1/2 0.7 0.4 1.0 0.5 1.4 0.7 2.0 1.1
QPSK 1/2 1.4 0.7 2.0 1.0 2.9 1.5 4.0 2.1
QPSK 3/4 2.2 1.1 3.0 1.6 4.3 2.2 6.0 3.2
16 QAM 1/2 2.9 1.4 4.0 2.1 5.8 2.9 8.1 4.3
16 QAM 3/4 4.3 2.1 6.0 3.1 8.6 4.4 12.1 6.4
64 QAM 2/3 5.8 2.8 8.1 4.1 11.5 5.8 16.1 8.5
64 QAM 3/4 6.5 3.2 9.1 4.7 13.0 6.6 18.1 9.6
64 QAM 5/6 7.2 3.5 14.4 7.3 10.1 5.2 20.2 10.6
Note: PUSC, Excludes RTG & TTG; includes all layer 2 overhead,
Assumptions: 60:40 traffic split, 5 msec frame, cyclic prefix = 1/8.

User
BASE STATION
Manual
Doc #70-00100-01-00-DRAFT Proprietary Redline Communications © 2009 Page 49 of 60 January 7, 2009
7.5 Power Requirements
The DC wide mouth power supply supports from -18 VDC to -60 VDC. The optional AC
power supply is auto-sensing in the 90 to 132 V and 180 to 264 V ranges.
Table 38: Spec.: RedMAX 4C Power Dissipation (Watts)
Sectors without
Redundancy Sectors with Redundancy
& Diversity
Modules 1 3 4 6 1 3 4 6
BBM 50 150 200 300 100 200 300 400
TCM 30 30 30 30 60 60 60 60
Cooling Module 50 50 50 50 100 100 100 100
RRH 150 450 600 900 150 450 600 900
Total 280 680 880 1280 410 810 1060 1460
7.6 Heat dissipation (Shelf)
Table 39: Spec.: Heat Dissipation for SC-1000 Shelf (IDU) in BTU/Hour
Sectors without
Redundancy Sectors with Redundancy
& Diversity
Modules 1 3 4 6 1 3 4 6
BBM 170 510 680 1020 340 680 1020 1360
TCM 100 100 100 100 200 200 200 200
Fan Tray (CU) 170 170 170 170 170 170 170 170
Total 440 780 950 1290 710 1050 1390 1730
7.7 Heat dissipation (Remote Radio Head)
Table 40: Spec.: Heat Dissipation for RRH (ODU) in BTU/Hour
Sectors without
Redundancy Sectors with Redundancy
& Diversity
Modules 1 3 4 6 1 3 4 6
RRH 400 1200 1600 2400 400 1200 1600 2400
Total 400 1200 1600 2400 400 1200 1600 2400

User
BASE STATION
Manual
Doc #70-00100-01-00-DRAFT Proprietary Redline Communications © 2009 Page 50 of 60 January 7, 2009
7.8 RF Sensitivity
The RF sensitivity is provided in the following tables.
Table 41: Spec.: RedMAX Receive Sensitivity (dBm)
Modulation/Code
Receive Sensitivity
2.496-2.696 GHz Band 3.3-3.5 / 3.4-3.6 / 3.6-3.8 GHz Band
5 MHz
Channel 10 MHz
Channel 3.5 MHz
Channel 5 MHz
Channel 7 MHz
Channel 10 MHz
Channel
QPSK 1/2 -99.5 -96.5 -101.0 -99.5 -97.9 -96.5
QPSK 3/4 -96.1 -93.1 -97.6 -96.1 -94.5 -93.1
16 QAM 1/2 -93.8 -90.8 -95.3 -93.8 -92.2 -90.8
16 QAM 3/4 -89.7 -86.7 -91.2 -89.7 -88.1 -86.7
64 QAM 2/3 -85.5 -82.5 -87.0 -85.5 -83.9 -82.5
64 QAM 3/4 -84.4 -81.4 -85.9 -84.4 -82.8 -81.4
64 QAM 5/6 -82.5 -79.5 -84.0 -82.5 -80.9 -79.5
7.9 Single Omnidirectional Node Station
A single omnidirectional node base station can use one RF channel and one
omnidirectional type antenna. The capacity of the base station is dependent on the
channel size and is equivalent to one single channel.
Table 42: Spec.: Op - Total TDD Ethernet Throughput per Sector
Channel Bandwidth (Mbps)
Modulation Mode 3.5 MHz 5 MHz 7 MHz 10 MHz
QPSK ½ CTC, 6x 0.3 0.4 0.6 0.8
QPSK ½ CTC, 4x 0.6 0.8 1.1 1.6
QPSK ½ CTC, 2x 1.1 1.6 2.2 3.1
QPSK ½ CTC, 1x 2.2 3.1 4.5 6.2
QPSK ¾, CTC 3.3 4.7 6.7 9.4
16 QAM ½ , CTC 4.1 6.2 8.2 12.5
16 QAM ¾ , CTC 6.7 9.3 13.4 18.7
64 QAM ½, CTC 6.7 9.3 13.4 18.7
64 QAM 2/3, CTC 8.9 12.4 17.9 25.0
64 QAM ¾, CTC 10.0 14.0 20.1 28.1
7.10 Spectral Efficiency
The RF spectral efficiency is provided in the following tables.
Table 43: Spec.: RedMAX 4C Spectral Efficiency (5 MHz / 10 MHz)
Rates (Mbps) Bit Efficiency (Bits/Hz)
Modulation Over-Air Eth Net Over-Air Eth Net
64 QAM 3/4 22.9 / 45.7 14.1 / 28.1 4.6 / 4.6 2.8 / 2.8
64 QAM 2/3 22.9 / 45.7 12.5 / 25.0 4.6 / 4.6 2.5 / 2.5
16 QAM 3/4 15.3 / 30.4 9.4 / 18.7 3.1 / 3.0 1.9 / 1.9

User
BASE STATION
Manual
Doc #70-00100-01-00-DRAFT Proprietary Redline Communications © 2009 Page 51 of 60 January 7, 2009
16 QAM 1/2 15.3 / 30.4 6.2 / 12.5 3.1 / 3.0 1.2 / 1.3
QPSK 3/4 7.6 / 15.3 4.7 / 9.4 1.5 / 1.5 0.9 / 0.9
QPSK 1/2 7.6 / 15.3 3.1 / 6.2 1.5 / 1.5 0.6 / 0.6
BPSK 1/2 3.9 / 7.6 1.6 / 3.1 0.8 / 0.8 0.3 / 0.3
7.11 GPS Synchronization
Important: To minimize inter-sector RF interference, synchronization must be
used to coordinate RF transmissions of base stations.
The IEEE 802.16 standard calls for the use of GPS (Global Positioning System)
receivers to provide the precise time reference for synchronization of WiMAX networks.
Operating in TDD mode, the base station and the subscribers transmit at the same
frequency, and require precise synchronization between downlink and uplink
transmissions. Proper coordination of these activities is required to minimize interference
and ensure the best overall system performance.
The base station uses the GPS 1 PPS signal to set the frequency of the TCM onboard
clock. This TCM reference clock is used when broadcasting a radio frame
synchronization signal to all BBM and RRH modules. If the 1 PPS signal becomes
unavailable at any base station, that TCM enters 'holdover mode' to maintain the highest
accuracy until the GPS signal can be restored.
GPS reference clock systems require that a receiver be placed at each base station and
that the GPS antenna have line-of-sight satellite access. Ideally, a GPS antenna should
be mounted on a rooftop with a full 360º view of the sky, but often an antenna mounted
on the side of a building or a tower with a 180º view of the sky is adequate.
The base station provides the following synchronization schemes.
Model 1 (Standard) – External GPS Unit
The GPS component is an integrated GPS receiver/antenna module. Signal input is
through an RS-232 cable connected to the Serial 1 port on the TCM front panel.
Recommended for short cable runs (~20m).
Figure 16: Spec.: External GPS Clock

User
BASE STATION
Manual
Doc #70-00100-01-00-DRAFT Proprietary Redline Communications © 2009 Page 52 of 60 January 7, 2009
Table 44: Spec.: External GPS Unit Specifications
Mechanical
Dimensions 60 mm dia. x 34.2 mm H
Weight 50g
Connector RS232: DB9F
Mounting ¾” Thru hole or Mast bracket
Shock Vertical axis 50G, other axis 30G
Vibration 3 axis sweep = 15 minutes
(10-200 Hz log sweep)
Environmental
Operating Temp -40 to +85 C
Storage Temp -45 to +85 C
Humidity 95% max (non-condensing)
Electrical
Voltage +/-25 V
Current <100 mA
Antenna Response
Frequency 1575.42 MHz
Gain @ 90 3 dBic
@ 20 -2.0 dBic
Polarization Right Hand Circular
Axial Ratio @ 90 4 dB
@ 20 6 dB
Out-of-band rejection +/- 20 MHz: 10 dB
+/- 30 MHz: 32 dB
GPS Performance
Frequency L1, 1575.42 MHz
Channels 12 channels parallel
Sensitivity -146 dBm (min. tracked signal)
Position Accuracy < 30 meters SPS
Time to First Fix
Autonomous start < 90 sec
Cold start < 45 sec
Warm start < 7 sec
Re-acquisition < 1 sec
Serial Protocol: RS232
NMEA messages
4800 baud: GGA5, VTG, GSA, GSV on UTC second
57,600 baud: GGA5, GSA, GSV, RMC, on UTC second
1 PPS
Resolution +/- 31 nanoseconds
Accuracy 50 nanoseconds
Reporting Proprietary NMEA message TG format

User
BASE STATION
Manual
Doc #70-00100-01-00-DRAFT Proprietary Redline Communications © 2009 Page 53 of 60 January 7, 2009
Model 2 – Embedded GPS Daughterboard)
The GPS component is a daughter card on the TCM module. Signal input is through an
RJ-59 RF cable from the GPS antenna to the Antenna input (SMA) on the TCM front
panel. Recommended for short cable runs (up to 22m).
Figure 17: Spec.: Internal GPS Clock
Table 45: Spec.: Internal GPS Unit Specifications
Physical
Dimensions 66.3 mm L x 32.1 mm W x 8.5 mm H
(2.6” L x 1.3” W x 0.33” H)
Weight Approx 12.5 grams (0.4 ounce)
Environmental
Operating Temp –40 C to +85 C
Storage Temp –55 C to +105 C
Vibration
0.008 g2/Hz 5 Hz to 20 Hz
0.05 g2/Hz 20 Hz to 100 Hz
–3 dB/octave 100 Hz to 900 Hz
Humidity 5% to 95% R.H. non-condensing, at +60° C
Altitude –400 to 18,000 m max
Electrical
Prime Power +3.3 VDC ±0.3 VDC
Power Consumption GPS board only: 350 mW @ 3.3 V
Ripple Noise Max 50 mV, peak to peak from 1 Hz to 1 MHz
Antenna Fault Protection Short-circuit/open detection and protection
Interface
Connectors I/O: 8-pin (2x4) 2 mm Male Header
RF: Right-angle SMB (SMA optional)
Serial Port 1 serial port (transmit/receive)
PPS 3.3 V CMOS-compatible TTL-level pulse, once per second
Rising edge of the pulse synchronized with GPS/UTC

User
BASE STATION
Manual
Doc #70-00100-01-00-DRAFT Proprietary Redline Communications © 2009 Page 54 of 60 January 7, 2009
Table 45: Spec.: Internal GPS Unit Specifications
Protocols TSIP @ 9600 baud, 8 bits
NMEA 0183 v3.0 @ 4800 baud, 8 bits
Accessories
Rooftop Antenna Bullet III, TNC (F) 3.3 VDC with 30 dBi gain.
or Bullet III, F 5 VDC with 35 dBi gain
Transition cable SMB to F
Rooftop Antenna Kits 3 or 5 VDC
Performance
General L1 (1575.42 MHz) Frequency, C/A Code, 12-channel, parallel-
tracking receiver, DSP-based
Update Rate TSIP @ 1 Hz; NMEA @ 1 HZ
Accuracy
Horizontal Position: <6 meters (50%), <9 meters (90%)
Altitude Position: <11 meters (50%), <18 meters (90%)
Velocity: 0.06 m/sec
PPS: within 15 ns to GPS/UTC (1 Sigma)
<5 ns with quantization error removed
Acquisition
Reacquisition: <2 sec. (90%)
Hot Start: <14 sec (50%), <18 sec (90%)
Warm Start: <41 sec (50%), <45 sec (90%)
Cold Start: <46 sec (50%), <50 sec (90%)
Sensitivity Acquisition –136 dBm
Tracking –141 dBm
Operational (COCOM)
Limits
Altitude 18,000 m
Velocity 515 m/s

User
BASE STATION
Manual
Doc #70-00100-01-00-DRAFT Proprietary Redline Communications © 2009 Page 55 of 60 January 7, 2009
7.12 Base Station Part Numbers
Order Code Image Description
R4C-BBM-00001 MIMO capable base band modem with single optical
SFP for RRH connection.
R4C-CFB-PL100
Amphenol fiber cable assembly for BBM to RRH
connection. Multimode outdoor fiber optic cable.
Amphenol PT connector on RRH side and LC
connector on BBM side. Length 100 ft
R4C-CFB-PL300
Amphenol fiber cable assembly for BBM to RRH
connection. Multimode outdoor fiber optic cable.
Amphenol PT connector on RRH side and LC
connector on BBM side. Length 300 ft
R4C-CPW-L0100 16 AWG/2 Conductors, Copper Stranded, Shielded DC
power cable with Amphenol-lite connector on RRH
side. Another side not connectorized. Length 100 ft
R4C-CPW-L0300 16 AWG/2 Conductors, Copper Stranded, Shielded DC
power cable with Amphenol-lite connector on RRH
side. Another side not connectorized. Length 300 ft
R4C-CRF-11021
Amphenol RF Jumper assembly. LMR-400 coaxial
cable with two N-male connectors. Length 6.5 ft
R4C-GPS-TR00S Trimble Resolution T daughter card for TCM.
R4C-GPS-TRB00 Trimble Bullet III GPS antenna, 35 dB gain with TNC-
female connector
R4C-GPS-TRC15 15m of RG59 TNC-male to SMB-male for Trimble
Resolution T timing module.
R4C-PWM-EB000 Eltek battery backup kit
R4C-PWM-ER800 Eltek 800W power rectifier module
R4C-PWM-ESH01 Eltek power shelf with controller unit and single 800W
power rectifier module
R4C-SLF-AI00S uTCA shelf Air Impedance Plate
Prevents horizontal heat transfer between modules
R4C-SLF-AL000 Alarm module for uTCA shelf

User
BASE STATION
Manual
Doc #70-00100-01-00-DRAFT Proprietary Redline Communications © 2009 Page 56 of 60 January 7, 2009
R4C-SLF-FL00S uTCA shelf Fill Plate
R4C-SLF-FN00S uTCA shelf Fan Tray
R4C-SLF-FT00S uTCA shelf Filter Tray
R4C-SLF-PW380 -48 VDC, 380W power module for uTCA shelf with 3 ft
DC cable
R4C-SLF-PW720 -48 VDC, 720W power module for uTCA shelf with 3 ft
DC cable
R4C-SLF-uTCA0
PICMG-Compliant uTCA shelf with cooling unit
includes: (Shelf, Fan Tray, Filter Tray, Back Plate, Nine
Fill Plates, Air Impedance Plate). Power & alarm
modules are not included.
R4C-TCM-01SFP CAT5 10/100/1000 Mbps Ethernet, replaceable SFP
equipped with RJ-45 connector
R4C-TCM-10SFP Optical 1000 Mbps Ethernet, replaceable SFP
equipped with LC optical connector
R4C-TCM-G0001 Transport, control and clock card equipped with
integrated Trimble Resolution T timing module
REM-D00-3500M Gemtek 3500 MHz MIMO capable outdoor CPE for 3.4
– 3.6 GHz frequency band. Only data capable.
RPM-D00-2500M Gemtek 2500M MIMO capable indoor CPE for 2.5 –
2.7 GHz frequency band. Only data capable.
RPM-DP0-2500M Gemtek 2500M MIMO capable indoor CPE for 2.5 –
2.7 GHz frequency band. Data and phone capable.
Equipped with two analog phone line connections.

70-00100-01-00-DRAFT Proprietary Redline Communications © 2009 Page 57 of 60 January 7, 2009
8 Abbreviations
8P8C 8 Position 8 Contact
AAA Authentication, Authorization and
Accounting
AC Alternating Current
AES Advanced Encryption Standard
AMC Advanced Mezzanine Card
ARQ Automatic Repeat Request
ASN Access Service Network
ASP Application Service Provider
AWG Application Working Group
Base-T Baseband Twisted Pair
BBM Baseband Modem
BE Best Effort
BFW Broadband Fixed Wireless
BPSK Binary Phase Shift Keying
BRAS Broadband Remote Access Server
BS Base Station
BTU British Thermal Unit
C/A Code
(GPS) Coarse Acquisition
CAN Controller Area Network
CAT / UTP Category / Unshielded Twisted Pair
CCM Control and Clock Module
CEC Canadian Electrical Code
CFR Code of Federal Regulations
CINR Carrier to Interference-plus-Noise Ratio
CLI Command-line Interface
CM Cooling Module
CMAC Cipher-based Message Authentication
Code
COCOM Complete Communication (Round Rock,
TX)
CPE Customer Premises Equipment
CPRI Common Public Radio Interface
CS Communications Slot
CSN Connectivity Service Network
CTC Convolutional Turbo Codes
dB Decibel
DB
connector Database Bus connector
DB-15P D-subminiature size B – 15 Pins
dBm Decibels per milliwatt
DC Direct Current
DHCP Dynamic Host configuration Protocol
Dia Diameter
DL Down Link
DSCP Differentiated Services Code Point
DSP (GPS) Domain Specific Part
D-sub D-subminiature
EAP Extensible Authentication Protocol
EB Excess Burst
EMC Electro Magnetic Compatibility
EMMC Enhanced Module Management Controller
EMS Element Management System
EN Engineering Notice
ERT-VR Extended Real Time Variable Rate
ERT-VR Extended Real Time – Variable Rate
Service
ESD Electrostatic Discharge
ETSI European Telecommunications Standard
Institute
FCC Federal Communications Commission
FDD Frequency Division Duplex
FFT Fast Fourier Transform
FTR Federal Telecommunications
Recommendation
FUSC Fully Used Sub-Channel / Sub-Carrier
FWA Fixed-Wireless Access
GGravitational acceleration
GbE Gigabit Ethernet
GBIC Gigabit Interface Converter
GGA
GPS Global Positioning System
GSA Global mobile Suppliers Association
GW Gateway
HA Home Agent
HO Hand Over
HS Hot Swap
HSMA Hardware System Management Activity
HTTP Hypertext Transfer Protocol

User
BASE STATION
Manual
Doc #70-00100-01-00-DRAFT Proprietary Redline Communications © 2009 Page 58 of 60 January 7, 2009
I/O Input/ Output
IC Integrated Circuit
IEC International Electrotechnical Commission
IEEE Institute of Electrical and Electronics
Engineers
IP Internet Protocol
IPMI Intelligent Platform Management Interface
IQ TX Input Queuing Transmission
ISP Internet Service Provider
KVAC Kilovolts Alternating Current
KVDC Kilovolts Direct Current
L & N
(fuse) Live & Neutral
LC Link Control
LCD Liquid Crystal Display
LCP Link Control Protocol
LED Light-Emitting Diode
LMR Land Mobile Radio
LVBD Low Voltage Battery Disconnect
LVD Low Voltage Disconnect
MAC Media Access Control
MAN Metropolitan Area Network
MCB Main Circuit Breaker
MIBs Management Information Bases
MIMO Multiple Input Multiple Output
MMF Multimode Fiber
MOS Metal Oxide Semiconductor
MRC Maximal Rate Combining
MS Mobile Subscriber
MSA Metropolitan Statistical Area
MTBF Mean Time Between Failure
MTG Mobility Task Group
NBI Northbound Interface
NEC National Electric Code
NMEA National Marine Electronics Association
NMS Network Management System
NRT-VR Non-Real Time – Variable Rate Service
NRT-VR Non-Real-Time Variable Rate
NSP Network Service Provider
NWG Network Working Group
OAM&P Operation, Administration, Maintenance
and Provisioning
OBSAI Open Base Station Architecture Initiative
OBSAI
RP3 Open Base Station Architecture Initiative
Reference Point 3 Specification
OD Outside Diameter
OFDMA Orthogonal Frequency Division Multiple
Access
OFNR Optical Fiber Non-conductive Riser
OOS Out-of-Service Signaling
OP Operation/Operational
OSS Operations Support System
PCB Printed Circuit Board
PCI Peripheral Component Interconnect
PHY Physical Layer
PICMG PCI Industrial Computer Manufacturers
Group
PKM Privacy Key Management
PLL Phase-Locked Loop
PMP Point to Multipoint
PMP Paging Message Processor
PPM Parts per Million
PPS Packet Per Second
PSU Power Supply Unit
PT Payload Type
PUSC Partially Used Sub-Carrier
PWM Power Module
QAM Quadrature Amplitude Modulation
QoS Quality of Service
QPSK Quadrature Phase Shift Keying
RDY Ready
RF Radio Frequency
RF IC Radio Frequency Integrated Circuits
RFHE Radio Frequency Head-End
RFT Radio Frequency Transmitters
RH Relative Humidity
RJ-45 Registered Jack-45
RMC Remote Management Console
RMS Resource Management System
RMS Redline Management Suite
RRH RRH - Remote Radio Headend
RS-232 Recommended Standard 232
RSS Really Simple Syndication
RSSI Relative Signal Strength Indicator
RTG Receive/transmit Transition Gap
RT-VR Real Time –Variable Rate

User
BASE STATION
Manual
Doc #70-00100-01-00-DRAFT Proprietary Redline Communications © 2009 Page 59 of 60 January 7, 2009
SC1000 Sector Controller 1000
SELV Separated or safety extra-low voltage
SerDes Serializer / Deserializer
SFP Small Formfactor Pluggable
SGMII Serial Gigabit Media Independent
Interface
SIP Session Initiation Protocol
SISO Single Input Single Output
SLA Service Level Agreement
SMA SubMiniature version A
SMA
connector SubMiniature version A connector
SMB SubMiniature version B
SNMP Simple Network Management Protocol
SNMP
MIBs Simple Network Management Protocol
Management Information Bases
SOAP Simple Object Access Protocol
SPS Single Pull Station
SPST Single-Pole, Single-Throw
SRX Sampling Receiver
SSH Secure Shell Protocol
STC Space–Time Coding
TBD To Be Defined/ Developed
TCA Threshold Crossing Alerts
TCM MicroTCA Carrier Hub ?
TCM Transport, Clock & Control Module
TCP Transmission Control Protocol
TDD Time Division Duplexing
TDM Time Division Multiplexing
Telco Telephone Company
THD
TMF Transport Multiplexing Function
TNC
(antenna) Threaded Neill-Concelman
TOS Type of Service
TS Telecommunications Standard
TSIP Trimble Standard Interface Protocol
TTG Transmit/receive Transition Gap
TTL Time To Live
TX Transmission
UDP User Datagram Protocol
UGS Unsolicited Grant Service
UL Up Link
UM (Fiber
Optic) Micrometer (Micron)
USB Universal Serial Bus
UTC Universal Time Coordinator (Coordinated
Universal Time)
VAC Voltage Alternating Current
VCSEL Vertical Cavity Surface-Emitting Laser
VDC Voltage Direct Current
VLAN Virtual Local Area Network
VoD Video on Demand
VOIP Voice over IP
VTG
(serial) Virtual Technology Gateway
WEEE
Directive The Waste Electrical and Electronic
Equipment Directive
WiMAX Worldwide Interoperability for Microwave
Access
XML Extensible Markup Language

70-00100-01-00-DRAFT Proprietary Redline Communications © 2009 Page 60 of 60 January 7, 2009
(Se
302 Town Centre • Suite 100 • Markham, Ontario • Canada • L3R 0E8
www.redlinecommunications.com