SCR HRTAGLD Activity&rumination; based tag User Manual RF TAGS COMMUNICATOIN PROTOCOL

SCR Engineers Ltd. Activity&rumination; based tag RF TAGS COMMUNICATOIN PROTOCOL

manual

SCR HR-TAG-LD  SPECIFICATIONS [CONFIDENTIAL]  Meir D.  Ver 0.13
 2  2 HR_TAG_LD SPECIFICATIONS              Ver 0.13 Version History:  0.10 Initial version 0.11 Add mechanical dimensions & target market 0.12 Minor names fixes 0.13 Products names update     Contents 1. Global system specifications ............................................................................................................................................... 4 1.1. Target market ............................................................................................................................................................. 4 1.2. System components.................................................................................................................................................... 4 1.3. TAG/IDU/BU communication overview ................................................................................................................... 4 2. HR-TAG-LD Specifications ....................................................................................................................................             5 2.1. General description .................................................................................................................................................... 5 2.2. 2.4GhZ Transeiver Parameters ................................................................................................................................... 5 2.3. Optic Parameters ........................................................................................................................................................ 5 2.4. Mechanical dimensions .............................................................................................................................................. 5 2.5  Block Diagram……………………………………   ………………………………………………       …………...6 2.6. Environmental Conditions ......................................................................................................................................... 6 3.       Installing the Tag………………………………………………………………………………………… …………7
 3  3 HR_TAG_LD SPECIFICATIONS              Ver 0.13         HR-TAG-LD                                      FCC ID: AMUHRTAGLD  Manufacturer: SCR Engineers Ltd. This device complies with Part 15 of the FCC Rules. Operation is subject to the following two conditions: (1)  This device may not cause harmful interference, and (2)  this device must accept any interference received, including interference that may cause undesired operation. The FCC Wants You to know NOTE:    This equipment has been tested and found to comply with the limits for a Class B digital device, pursuant to part 15 of the FCC Rules. These limits are designed to provide reasonable protection against harmful interference in a residential installation. This equipment generates, uses and can radiate radio frequency energy and, if not installed and used in accordance with the instructions, may cause harmful interference to radio communications. However, there is no guarantee that interference will not occur in a particular installation. If this equipment does cause harmful interference to radio or television reception, which can be determined by turning the equipment off and on, the user is encouraged to try to correct the interference by one or more of the following measures:  -Reorient or relocate the receiving antenna. -Increase the separation between the equipment and receiver. -Connect the equipment into an outlet on a circuit different from that to which the receiver is connected. -Consult the dealer or an experienced radio/TV technician for help. FCC Warning Changes or modifications to this equipment not expressly approved by the party responsible for compliance (SCR Engineers Ltd.) could void the user’s authority to operate the equipment
 4  4 HR_TAG_LD SPECIFICATIONS              Ver 0.13  1. Global system specifications All units are for outdoor use, required radio regulations according to target market & Low voltage 24VDC regulation (except for tags which powered by internal battery).  1.1. Target market  Europe (EU), Swiss, Norway  USA, Canada  Eastern/North Europe (Belarus , Ukraine, Baltic states  & All former Soviet union republic)  South/Center America (Brazil, Argentina, Chile, Columbia, Peru, Ecuador, Mexico)  China  Japan  Vietnam  South Korea  India  New Zealand  Australia  South Africa  Turkey  Israel  1.2. System components        System components HR-TAG-LD – Activity & Rumination based tag with 2.4GhZ  transceiver & IRDA receiver.   H-TAG-LD – Activity based tag with 2.4GhZ transceiver & IRDA receiver.    IDU530   – Tag identification unit with CAN-Bus network interface, IRDA transmitter & 2.4GhZ  Receiver  ONLY .  IDU510 – Tag identification unit with SCR C.L. network interface, IRDA transmitter & 2.4GhZ  Receiver  ONLY  BU-500 – LD Base unit, with RS-485 network interface and 2.4GhZ transceiver.   BU-500E – LD Base unit, with 10BASE-T/100BASE-TX Ethernet network interface.     1.3. TAG/IDU/BU communication overview TagTag initiate sending dataBU500DataAckTagBU initiate sending messagesBU500AckMessage 1DataAck20 minutesMessage 1 retry*Message 2AckTag IDUDataID ReqOpticRFLegend:Only IDU can initiate ID request*When no ACK from tagNo retries when tag sends data
 5  5 HR_TAG_LD SPECIFICATIONS              Ver 0.13  2. HR-TAG-LD Specifications 2.1. General description  Tag is a unit mounted on a collar on the animal neck, used for the following: 1. Identification of animal using 2.4Ghz  and/or optical unit. 2. Measure various animal parameters, Process then and transmit them via 2.4Ghz.  The tag initiates transmission of 3 messages/hour by itself or upon request from ID unit.  Outdoor installation, sealed unit, powered from internal 3.6V battery.  2.2. 2.4GhZ Transceiver Parameters RF Transceiver: Atmel AT86RF230 RF Frequency: 2.4GHz Modulation type: QPSK RF Channels: 16 RF Channels Baud Rate: 250K Bit/Sec (Not configurable) Output power: 3dBm Antenna type: PCB Omni-directional Antenna gain: ~1dBi (Max gain: 4dBi), for H-TAG-LD Antenna gain: ~4dBi (Max gain: 7dBi), for HR-TAG-LD Average RF data: 3 messages/hour, 1mSec/message, ~30bytes/message.  2.3. Optic Parameters IRDA Receiver   2.4. Mechanical dimensions
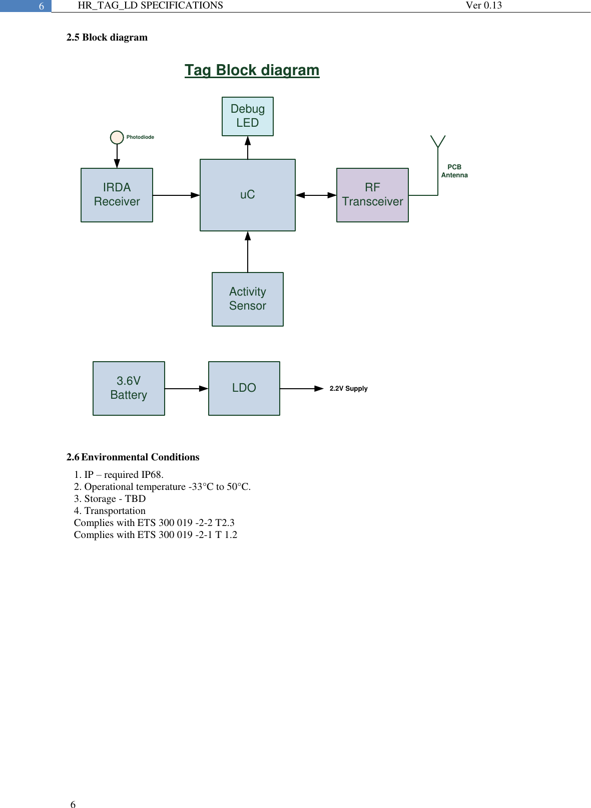
 6  6 HR_TAG_LD SPECIFICATIONS              Ver 0.13 2.5 Block diagram  uC RF TransceiverPCB AntennaDebug LEDIRDA ReceiverPhotodiodeActivity SensorTag Block diagram3.6V Battery LDO 2.2V Supply   2.6 Environmental Conditions  1. IP – required IP68.  2. Operational temperature -33°C to 50°C. 3. Storage - TBD  4. Transportation  Complies with ETS 300 019 -2-2 T2.3  Complies with ETS 300 019 -2-1 T 1.2
 7  7 HR_TAG_LD SPECIFICATIONS              Ver 0.13   3. Installing the tag  It is important to correctly attach the tags to the cow's neck in a secure manner in order to avoid them from turning or falling off.  To securely attach the tag to the cow’s neck: 1.  Ensure that your tag assembly kit includes the following parts:  i.  H-Tag ii.  Belt, Weight & Buckle   2.  Open the outside locker of buckle using the buckle opener (supplied with each system) or a large flat screwdriver. 3.  Mount the belt on the cow's neck in a way that the tag is positioned on the upper left side of the cow’s neck. (when looking from behind). 4.  Closely fasten the belt around the cow’s neck with a maximum of 1-2 fingers gap between the belt & the neck.  5.  Tighten the buckle's lever to lock the belt. Make sure that the buckle is completely closed and secured (pushed in all the way)    A properly mounted tag should look like this picture:

Navigation menu