SEGA FAVE CTF09904 Modular RFID Transmitter User Manual HW210
Sega Corporation Modular RFID Transmitter HW210
Users Manual

User Manual(HW210)
1/4
Saxa “HW210 Reader/Writer Unit” Instruction Manual
Foreword
Thank you for purchasing the HW210 Reader/Writer Unit.
This manual describes basic precautions and basic handling procedures for the HW210
Reader/Writer Unit.
Read this manual thoroughly before using the Reader/Writer Unit, and make sure that you use
the unit correctly.
CAUTION!
Please be forewarned that this company will not accept any responsibility whatsoever for any
financial damage, lost revenue, or any claims from a third party arising from the use of this
product or included products.
The specifications of this product may change without notice due to improvements to the
product.
This product is extremely sensitive to static electricity. Take care because contact with static
electricity that has built-up on your clothing or your person may damage the product.
Before touching this product, touch a metal object or take other measures to discharge any static
electricity.
Alternatively, use a neutralization tool (earth strap, etc.) whenever you are handling the product.
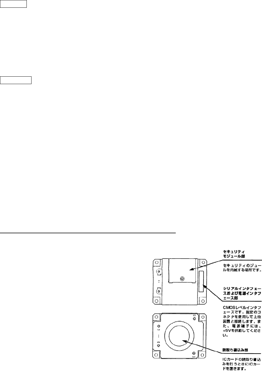
Names and Functions of Component Parts
Security Unit
This is the location where the security module is built
in.
Serial Interface and Power Interface Unit
This is a CMOS level interface. Use the specified
connector to connect to the higher-level device.
Supply +5V power to the power terminals.
Reading and Writing Unit
Place the IC card on this unit when reading from and

User Manual(HW210)
2/4
writing to the IC card.
Handling Procedures
■ Attaching the Base Plate
Securely tighten the screws to affix the HW210
Reader/Writer Unit to the mounting area (chassis,
etc.).
1) Attachment location holes
■ Installation Cautions
● Make the cable that connects the HW210 Reader/Writer Unit to the higher-level device as
short as possible.
● Do not install any metal on the upper surface of the antenna of the HW210 Reader/Writer
Unit.
● If there is any metal next to the HW210 Reader/Writer Unit, communication properties may be
degraded.
● Do not install the Reader/Writer Unit in an environment where there are large amounts of
noise, such as near a switching power supply.
● Because the antenna unit and shield case of the HW210 Reader/Writer Unit generate heat, you
will need to take heat dissipation into account.
● When you are attaching a bracket, make sure you attach it so that it does not protrude past the
attachment guide line.
Before you Decide the Unit is Malfunctioning
If you cannot get the HW210 Reader/Writer Unit to operate at all, or if the unit occasionally
malfunctions, check again that the base plate, etc. are properly connected before contacting your
supplier.

User Manual(HW210)
3/4
Specifications
Outer Dimensions: Approx. 55 mm (W) × 65 mm (D) × 18 mm (H), (excluding protrusions)
Serial Interface Unit
•Signal Level: CMOS Level
•Synchronization: Asynchronous Communication
•Transmission Speeds: 9600/19200/38400/115200 bps
•Connector: DF3-10P-2V (51)
Manufactured by Hirose Electric Co. Ltd. (Gold-Plated Contacts)
Weight: Approx. 60 g
Power Supply: DC5V ± 5% / 300 mA
Operating Temperature/Humidity: -20°C to +60°C, 35% to 85% (non-condensing)
User Manual(HW210)
4/4
This product, designed for use in Japan, is a strategic product regulated under Japanese Law. If
you plan to export or take this product out of Japan, please obtain permission from the Japanese
Government.
*************************************************************************************
FCC Part 15 and RSS-210:
This device complies with Part 15 of the FCC Rules. Operation is subject to the following two
conditions:
(1) this device may not cause harmful interference, and
(2) this device must accept any interference received, including interference that may cause
undesired operation.
FCC WARNING
Changes or modifications not expressly approved by the party responsible for compliance could
void the user’s authority to operate the equipment.
Following statement is applicable for final product(Game Machine), which mount the
Reader/Writer Unit(HW210) inside.
FCC Part 15 Subpart B Class A:
NOTICE
This equipment has been tested and found to comply with the limits for a Class A digital device,
pursuant to part 15 of the FCC Rules. These limits are designed to provide reasonable protection
against harmful interference when the equipment is operated in a commercial environment.
This equipment generates, uses, and can radiate radio frequency energy and, if not installed and
used in accordance with the instruction manual, may cause harmful interference to radio
communications. Operation of this equipment in a residential area is likely to cause harmful
interference in which case the user will be required to correct the interference at his or her own
expense.
ICES-003
This class A digital apparatus complies with Canadian ICES-003.
Cet appareil numerique de la classe A est comforme a la norme NMB-003 du Canada.
*************************************************************************************