SOUNDMAX ELECTRONICS CW8761 BT MODULE User Manual
Soundmax Electronics Limited BT MODULE
User Manual

BLUE TOOTH 4.0
1
CW8761
H.W.Data Sheet

BLUE TOOTH 4.0
2
Revision
18-11-2016 Version 1.0
16-12-2016 Version 1.1 BOM added, Operating Temperature correction

BLUE TOOTH 4.0
3
Table of Content
1 General Descriptions……………………………………………….……..4
2 Block Diagram…….……………………………………………….……..4
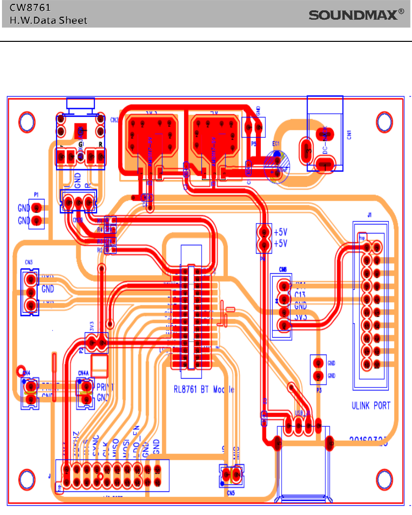
3 Schematic drawing……….……………………………………………..5-8
4 Bill of material…………………………………………………………….9
5 Electrical Specifications……………………………………………..........10
6 Test platform………………………………………………………………11

BLUE TOOTH 4.0
4
1 General Descriptions
Features
﹒ REALTEK chip set RTL8761
﹒ BLUETOOTH v4.0 mode requirement.
﹒ Support of enhanced audio applications
﹒ Small and easy to integrate.
﹒
﹒
﹒
﹒
﹒
﹒
﹒
﹒
﹒
﹒
﹒ ﹒
2 Block Diagram

BLUE TOOTH 4.0
7

BLUE TOOTH 4.0
8

BLUE TOOTH 4.0
9

BLUE TOOTH 4.0
10
PIN ASSIGMENT
PIN Name Type Description
1 GND -- GROUND
2 I/O I N.C.
3 BUART TXD 0 UART TX OUT
4 BUART RXD I UART RX IN
5 BUART RTS I UART REQUEST TO SEND
6 PCM SYNC O PCM SYNC OUT
7 PCM CLK O PCM CLOCK OUT
8 PCM MOSI O PCM DATA OUT
9 PCM MISO I PCM DATA IN
10 BT3V3 -- 3.3v DC IN
11 BT_LDO_EN I LDO ENABLE
12 GND -- GROUND
13 GND -- GROUND
14 BT O AUDIO L
15 BT R O AUDIO R
16 GND -- GROUND
17 I/O I
18 USB D- I USB UPGRADE
19 USB D+ I USB UPGRADE
20 MIC IN I AUDIO INPUT

BLUE TOOTH 4.0
11
4 Electrical Specifications
4.1. Absolute Maximum Rating
Item Symbol Rating Unit
Power supply voltage (logic) VDD -0.5 to 4.0 V
Input voltage Vin -0.5 to VDD+0.5
Power dissipation( Ta=70C ) Pd 200 mW
Storage Temperature Tstg -30 to 85 ℃
Operating Temperature Topr -20 to 70 ℃
4.2. Recommended Operating Condition
Item Symbol Min Typ. Max Unit
Power supply voltage VDD 2.8 - 3.6 V
Input voltage Vin 0 - VDD V
Operating temperature Topr -20 - 70 ℃
4.3. Electrical Characteristics
Symbol Parameter Condition Min. Typ. Max. Unit
VDD Supply voltage 2.8 - 3.6 V
VIH Input high voltage 1.6V - - V
VIL Input low voltage - - 1.4V V
RPU Pull-up resistance Vin = 0V 100K - - Ohm
RPD Pull-down resistance Vin = VDD 100K - - Ohm

BLUE TOOTH 4.0
12
5 Test platform:
Interface board:

BLUE TOOTH 4.0
13

BLUE TOOTH 4.0
14

BLUE TOOTH 4.0
15

BLUE TOOTH 4.0
16
CW8761 BT4.0 蓝牙模组 :
PIN NAME TYPE DESCRIPTION
1 GROUND DIGITAL CROUND
2 GROUND DIGITAL CROUND
3 PCM CLK I/O N.C. (NO CONNECTION)
4 PCM SYNC I/O N.C. (NO CONNECTION)
5 MIC-IN MICROPHONE INPUT
6 BT_LDO_EN ACTIVATE AT LOW LEVEL
7 BT 3V3 DC POWER 3v3 IN
8 BT 3V3 DC POWER 3v3 IN
9 PCM MOSI I/O N.C. (NO CONNECTION)
10 PCM MISO I/O N.C. (NO CONNECTION)
11 B/D+ USB D+ (FIRMWARE
UPDATE)
12 B/D- USB D- (FIRMWARE
UPDATE)
13 B UART RTS I/O N.C. (NO CONNECTION)
14 B UART RX DATA
PORT BT MODULE DATA INPUT
15 B UART TX DATA
PORT BT MODULE DATA OUTPUT
16 32K_CLK I/O N.C. (NO CONNECTION)
17 GROUND AUDIO CROUND
18 GROUND AUDIO CROUND
19 BT-R AUDIO R OUTPUT
20 BT-L AUDIO L OUTPUT

BLUE TOOTH 4.0
17
FCC Statement
This device complies with part 15 of the FCC Rules. Operation is subject to the following two conditions: (1) This device may not
cause harmful interference, and (2) this device must accept any interference received, including interference that may cause
undesired operation.
Any Changes or modifications not expressly approved by the party responsible for compliance could void the user's authority to
operate the equipment.
If the FCC identification number is not visible when the module is installed inside another device, then the outside of the device
into which the module is installed must also display a label referring to the enclosed module. This exterior label can use wording
such as the following: “Contains Transmitter Module FCC ID: 2AB7S-CW8761 Or Contains FCC ID: 2AB7S-CW8761”
When the module is installed inside another device, the user manual of the host must contain below warning statements;
1. This device complies with Part 15 of the FCC Rules. Operation is subject to the following two conditions:
(1) This device may not cause harmful interference.
(2) This device must accept any interference received, including interference that may cause undesired operation.
2. Changes or modifications not expressly approved by the party responsible for compliance could void the user's authority to
operate the equipment.
The devices must be installed and used in strict accordance with the manufacturer's instructions as described in the user
documentation that comes with the product.
Any company of the host device which install this modular with limit modular approval should perform the test of radiated
emission and spurious emission according to FCC part 15C : 15.247 and 15.209 requirement, Only if the test result comply with
FCC part 15C : 15.247 and 15.209 requirement,then the host can be sold legally.
IC STATEMENT
This device complies with Industry Canada’s licence-exempt RSSs. Operation is subject to the following two conditions:
(1) This device may not cause interference; and
(2) This device must accept any interference, including interference that may cause undesired operation of the device.
Cet appareil est conforme aux CNR exemptes de licence d'Industrie Canada . Son fonctionnement est soumis aux deux conditions
suivantes :
( 1 ) Ce dispositif ne peut causer d'interférences ; et
( 2 ) Ce dispositif doit accepter toute interférence , y compris les interférences qui peuvent causer un mauvais fonctionnement de
l'appareil.
If the IC number is not visible when the module is installed inside another device, then the outside of the device into which the
module is installed must also display a label referring to the enclosed module. This exterior label can use wording such as the
following:
“Contains IC: 11888A-CW8761”
when the module is installed inside another device, the user manual of this device must contain below warning statements;
1. This device complies with Industry Canada’s licence-exempt RSSs. Operation is subject to the following two conditions:
(1) This device may not cause interference; and
(2) This device must accept any interference, including interference that may cause undesired operation of the device.
2. Cet appareil est conforme aux CNR exemptes de licence d'Industrie Canada . Son fonctionnement est soumis aux deux
conditions suivantes :
( 1 ) Ce dispositif ne peut causer d'interférences ; et
( 2 ) Ce dispositif doit accepter toute interférence , y compris les interférences qui peuvent causer un mauvais fonctionnement de
l'appareil.
The devices must be installed and used in strict accordance with the manufacturer's instructions as described in the user
documentation that comes with the product