Samson Resolv 50A Users Manual Resolv50a_ownman_v4
Resolv 50a to the manual d55d2603-94c7-4da8-bbe9-75674ece117d
2015-02-02
: Samson Samson-Resolv-50A-Users-Manual-444577 samson-resolv-50a-users-manual-444577 samson pdf
Open the PDF directly: View PDF
.
Page Count: 52
- ENGLISH
- FRANÇAIS
- DEUTSCHE
- ESPAÑOL

Two-way Active Studio Reference Monitor
AUDIO
STUDIO REFERENCE MONITORS

Safety Instructions/Consignes de sécurité/Sicherheitsvorkehrungen/Instrucciones de seguridad
ACHTUNG:
Um die Gefahr eines Brandes oder Stromschlags zu verringern, sollten
Sie dieses Gerät weder Regen noch Feuchtigkeit aussetzen.Um die Gefahr eines
Stromschlags zu verringern, sollten Sie weder Deckel noch Rückwand des Geräts ent-
fernen. Im Innern befinden sich keine Teile, die vom Anwender gewartet werden kön-
nen. Überlassen Sie die Wartung
qualifiziertem Fachpersonal.
Der Blitz mit Pfeilspitze im
gleichseitigen Dreieck soll den Anwender vor nichtisolierter “gefährlicher Spannung”
im Geräteinnern warnen. Diese Spannung kann so hoch sein, dass die Gefahr eines
Stromschlags besteht. Das Ausrufezeichen im gleichseitigen Dreieck soll den Anwender
auf wichtige Bedienungs- und Wartungsan leitungen aufmerksam machen, die im mit-
gelieferten Informationsmaterial näher beschrieben werden.
Wichtige Sicherheitsvorkehrungen
1. Lesen Sie alle Anleitungen, bevor Sie das Gerät in Betrieb nehmen.
2. Bewahren Sie diese Anleitungen für den späteren Gebrauch gut auf.
3. Bitte treffen Sie alle beschriebenen Sicherheitsvorkehrungen.
4. Befolgen Sie die Anleitungen des Herstellers.
5. Benutzen Sie das Gerät nicht in der Nähe von Wasser oder Feuchtigkeit.
6. Verwenden Sie zur Reinigung des Geräts nur ein feuchtes Tuch.
7. Blockieren Sie keine Belüftungsöffnungen. Nehmen Sie den Einbau des Geräts nur
entsprechend den Anweisungen des Herstellers vor.
8. Bauen Sie das Gerät nicht in der Nähe von Wärmequellen wie Heizkörpern,
Wärmeklappen, Öfen oder anderen Geräten (inklusive Verstärkern) ein, die Hitze
erzeugen.
9. Setzen Sie die Sicherheitsfunktion des polarisierten oder geerdeten Steckers nicht
außer Kraft. Ein polarisierter Stecker hat zwei flache, unterschiedlich breite Pole. Ein
geerdeter Stecker hat zwei flache Pole und einen dritten Erdungsstift. Der breitere
Pol oder der dritte Stift dient Ihrer Sicherheit. Wenn der vorhandene Stecker nicht in
Ihre Steckdose passt, lassen Sie die veraltete Steckdose von einem Elektriker erset-
zen.
10. Schützen Sie das Netzkabel dahingehend, dass niemand darüber laufen und
es nicht geknickt werden kann. Achten Sie hierbei besonders auf Netzstecker,
Mehrfachsteckdosen und den Kabelanschluss am Gerät.
11. Ziehen Sie den Netzstecker des Geräts bei Gewittern oder längeren Betriebspausen
aus der Steckdose.
12. Überlassen Sie die Wartung qualifiziertem Fachpersonal. Eine Wartung ist not-
wendig, wenn das Gerät auf irgendeine Weise, beispielsweise am Kabel oder
Netzstecker beschädigt wurde, oder wenn Flüssigkeiten oder Objekte in das Gerät
gelangt sind, es Regen oder Feuchtigkeit ausgesetzt war, nicht mehr wie gewohnt
betrieben werden kann oder fallen gelassen wurde.
WARNING
: To reduce the risk of fire or electric shock, do not expose this unit to rain
or moisture. To reduce the hazard of electrical shock, do not remove cover or back.
No user serviceable parts inside. Please refer all servicing to qualified personnel.The
lightning flash with an arrowhead symbol within an equilateral triangle, is intended to
alert the user to the presence of uninsulated "dangerous voltage" within the products
enclosure that may be of sufficient magnitude to constitute a risk of electric shock to
persons. The exclamation point within an equilateral triangle is intended to alert the
user to the presence of important operating and maintenance (servicing) instructions
in the literature accompanying the product.
Important Safety Instructions
1. Please read all instructions before operating the unit.
2. Keep these instructions for future reference.
3. Please heed all safety warnings.
4. Follow manufacturers instructions.
5. Do not use this unit near water or moisture.
6. Clean only with a damp cloth.
7. Do not block any of the ventilation openings. Install in accordance with the manu-
facturers instructions.
8. Do not install near any heat sources such as radiators, heat registers, stoves, or
other apparatus (including amplifiers) that produce heat.
9. Do not defeat the safety purpose of the polarized or grounding-type plug. A polar-
ized plug has two blades with one wider than the other. A grounding type plug has
two blades and a third grounding prong. The wide blade or third prong is provided
for your safety. When the provided plug does not fit your outlet, consult an electri-
cian for replacement of the obsolete outlet.
10. Protect the power cord from being walked on and pinched particularly at plugs,
convenience receptacles and at the point at which they exit from the unit.
11. Unplug this unit during lightning storms or when unused for long periods of time.
12. Refer all servicing to qualified personnel. Servicing is required when the unit has
been damaged in any way, such as power supply cord or plug damage, or if liquid
has been spilled or objects have fallen into the unit, the unit has been exposed to
rain or moisture, does not operate normally, or has been dropped.
PRECAUCION
: Para reducir el riesgo de incendios o descargas, no permita que este
aparato quede expuesto a la lluvia o la humedad. Para reducir el riesgo de descarga
eléctrica, nunca quite la tapa ni el chasis. Dentro del aparato no hay piezas susceptibles
de ser reparadas por el usuario. Dirija cualquier reparación al servicio técnico oficial. El
símbolo del relámpago dentro del triángulo equilátero pretende advertir al usuario de
la presencia de “voltajes peligrosos” no aislados dentro de la carcasa del producto, que
pueden ser de la magnitud suficiente como para constituir un riesgo de descarga eléc-
trica a las personas. El símbolo de exclamación dentro del triángulo equilátero quiere
advertirle de la existencia de importantes instrucciones de manejo y mantenimiento
(reparaciones) en los documentos que se adjuntan con este aparato.
Instrucciones importantes de seguridad
1. Lea todo este manual de instrucciones antes de comenzar a usar la unidad.
2. Conserve estas instrucciones para cualquier consulta en el futuro.
3. Cumpla con todo lo indicado en las precauciones de seguridad.
4. Observe y siga todas las instrucciones del fabricante.
5. Nunca utilice este aparato cerca del agua o en lugares húmedos.
6. Limpie este aparato solo con un trapo suave y ligeramente humedecido.
7. No bloquee ninguna de las aberturas de ventilación. Instale este aparato de acu-
erdo a las instrucciones del fabricante.
8. No instale este aparato cerca de fuentes de calor como radiadores, calentadores,
hornos u otros aparatos (incluyendo amplificadores) que produzcan calor.
9. No anule el sistema de seguridad del enchufe de tipo polarizado o con toma de
tierra. Un enchufe polarizado tiene dos bornes, uno más ancho que el otro. Uno
con toma de tierra tiene dos bornes normales y un tercero para la conexión a
tierra. El borne ancho o el tercero se incluyen como medida de seguridad. Cuando
el enchufe no encaje en su salida de corriente, llame a un electricista para que le
cambie su salida anticuada.
10. Evite que el cable de corriente quede en una posición en la que pueda ser pisado
o aplastado, especialmente en los enchufes, receptáculos y en el punto en el que
salen de la unidad.
11. Desconecte de la corriente este aparato durante las tormentas eléctricas o cuando
no lo vaya a usar durante un periodo de tiempo largo.
12. Dirija cualquier posible reparación solo al servicio técnico oficial. Deberá hacer que
su aparato sea reparado cuando esté dañado de alguna forma, como si el cable de
corriente o el enchufe están dañados, o si se han derramado líquidos o se ha intro-
ducido algún objeto dentro de la unidad, si esta ha quedado expuesta a la lluvia o
la humedad, si no funciona normalmente o si ha caído al suelo.
ATTENTION:
Pour éviter tout risque d’électrocution ou d’incendie, ne pas exposer
cet appareil à la pluie ou à l’humidité.
Pour éviter tout risque d’électrocution, ne pas
ôter le couvercle ou le dos du boîtier.
Cet appareil ne contient aucune pièce rem-
plaçable par l'utilisateur. Confiez toutes les réparations à un personnel qualifié.
Le signe avec un éclair dans un triangle prévient l’utilisateur de la présence d’une
tension dangereuse et non isolée dans l’appareil. Cette tension constitue un risque
d’électrocution. Le signe avec un point d’exclamation dans un triangle prévient
l’utilisateur d’instructions importantes relatives à l’utilisation et à la maintenance du
produit.
Consignes de sécurité importantes
1. Veuillez lire toutes les instructions avant d’utiliser l’appareil.
2. Conserver ces instructions pour toute lecture ultérieure.
3. Lisez avec attention toutes les consignes de sécurité.
4. Suivez les instructions du fabricant.
5. Ne pas utiliser cet appareil près d’une source liquide ou dans un lieu humide.
6. Nettoyez l’appareil uniquement avec un tissu humide.
7. Veillez à ne pas obstruer les fentes prévues pour la ventilation de l’appareil.
Installez l’appareil selon les instructions du fabricant.
8. Ne pas installer près d’une source de chaleur (radiateurs, etc.) ou de tout équi-
pement susceptible de générer de la chaleur (amplificateurs de puissance par
exemple).
9. Ne pas retirer la terre du cordon secteur ou de la prise murale. Les fiches cana-
diennes avec polarisation (avec une lame plus large) ne doivent pas être modi-
fiées. Si votre prise murale ne correspond pas au modèle fourni, consultez votre
électricien.
10. Protégez le cordon secteur contre tous les dommages possibles (pincement,
tension, torsion,, etc.). Veillez à ce que le cordon secteur soit libre, en particulier à
sa sortie du boîtier.
11. Déconnectez l’appareil du secteur en présence d’orage ou lors de périodes
d’inutilisation prolongées.
12. Consultez un service de réparation qualifié pour tout dysfonctionnement (dom-
mage sur le cordon secteur, baisse de performances, exposition à la pluie, pro-
jection liquide dans l’appareil, introduction d’un objet dans le boîtier, etc.).

Copyright 2003 - 2005, Samson Technologies Corp.
Printed July, 2005 v4.0
Samson Technologies Corp.
575 Underhill Blvd.
P.O. Box 9031
Syosset, NY 11791-9031
Phone: 1-800-3-SAMSON (1-800-372-6766)
Fax: 516-364-3888
www.samsontech.com
ENGLISH
Introduction
2
RESOLV 50a Features
3
RESOLV 50a Layout
4
Front View Layout
4
R
ear
View Layout
5
Setting up the RESOLV 50a
6
Positioning the RESOLV 50a
6
Speaker Orientation
7
Connecting the
RESOLV 50a
8
Operating the
RESOLV 50a
9
Powering the RESOLV 50a
9
The Ins and The Outs 1
0
Connecting to t
he Resolv120a Subwoofer 1
1
RESOLV 50a Connections 1
2
Specifications 4
6
FRANÇAIS
Introduction 1
3
Caractéristiques de moniteurs Resolv 50a 1
4
Face avant 1
5
Face arrière 1
6
Configuration des moniteurs Resolv 50a 1
7
Généralités sur les moniteurs de référence Resolv 50a 1
7
Positionnement du Resolv 50a 1
7
Orientation des enceintes 1
8
Connexion des moniteurs Resolv 50a 1
9
Utilisation des moniteurs Resolv 50a 2
0
Réglages des Resolv 50a 2
0
Ronflements 2
0
Entrées et sorties 2
1
Connexion au Subwoofer Resolv120a 2
2
Connexion des entrées des moniteurs Resolv 50a 2
3
DEUTSCHE
Einleitung 2
4
RESOLV 50a Features 2
5
RESOLV 50a Layout 2
6
Vorderseite 2
6
Rückseite 2
7
RESOLV 50a einrichten 2
8
RESOLV 50a positionieren 2
8
Lautsprecherausrichtung 2
9
RESOLV 50a anschließen 3
0
RESOLV 50a mit Strom versorgen 3
1
Brummgeräusche! 3
1
Eingänge und Ausgänge 3
2
Anschluss an den Resolv120a Subwoofer 3
3
RESOLV 50a Anschlüsse 3
4
Technische Daten 4
6
ESPAÑOL
Introducción 3
5
Características del RESOLV 50a 3
6
Vista del panel frontal 3
7
Vista del panel trasero 3
8
Configuración del RESOLV 50a 3
9
Colocación del RESOLV 50a 3
9
Orientación de los altavoces 4
0
Conexiones rápidas del RESOLV 50a 4
1
Manejo del
RESOLV 50a 4
2
Panel de control del RESOLV 50a 4
2
Las entradas y salidas 4
3
Conexión al subwoofer
Resolv120a 4
4
Conexiones del RESOLV 50a 4
5
Especificaciones técnicas 4
6
Table of Contents

2
ENGLISH
Introduction
Thank you for purchasing the Samson RESOLV 50a Studio Reference Monitors. The Samson RESOLV
50a is a self-powered, 70 Watt monitor featuring an extended range
5
ʺ
copolymer woofer and a
1” titanium dome tweeter
. The RESOLV 50a is an ideal near field monitor system for studios, video
post production suites, fixed installations or where great sound is desired.
In these pages, you’ll find a detailed description of the features of the RESOLV 50a monitor, as well
as a guided tour through its control panel, step-by-step instructions for its setup and use, and full
specifications. You’ll also find a warranty card enclosed—please don’t forget to fill it out and mail it in
so that you can receive online technical support and so we can send you updated information about
these and other Samson products in the future.
With proper care and adequate air circulation, your RESOLV 50a will operate trouble free for many
years. We recommend you record your serial number in the space provided below for future refer-
ence.
Serial number: _____________________
Date of purchase: ___________________
Should your unit ever require servicing, a Return Authorization number (RA) must be obtained
before shipping your unit to Samson. Without this number, the unit will not be accepted. Please call
Samson at 1-800-3SAMSON (1-800-372-6766) for a Return Authorization number prior to shipping
your unit. Please retain the original packing materials and if possible, return the unit in the original
carton and packing materials.

3
ENGLISH
RESOLV 50a Features
The Samson RESOLV 50a reference monitors provide a smooth response that is accurate, and at the same time pleasant
to listen to. Here are some of its main features:
• Two-way, active studio reference monitor with ported tuned enclosure providing extremely accurate
monitoring for recording studio, post-production and multi-media applications.
• 5" Copolymer Butyl Surround woofer provides tight and controlled low frequency response.
• 1" Titanium Dome tweeter with Neodymium magnet, plus Heat-sink and Ferro-Fluid
Cooling provides smooth and sweet high frequency response.
• Bi-Amp Power with 50 watts on the LF driver and 20 watts on the HF driver.
• Active crossover utilizing a multi-pole design for linear response from bottom to top.
• 1/4-inch balanced inputs, as well as unbalanced RCA inputs make connecting to most any -10 or +
4db signal source quick and easy.
• A/V shielded for multimedia applications providing clean operation near computer monitors.
• Solid MDF (Medium Density Fiberboard) construction, extremely rigid, delivering maximum SPL.
• Black satin finish is attractive and durable thanks to the heavy textured epoxy paint.
• Three-year extended warranty.

4
ENGLISH
RESOLV 50a Layout
1 1
ʺ
TITANIUM DOME TWEETER
- Smooth high fre-
quency response produced from titanium dome,
Neodymium magnet with Ferro-fluid plus heatsink
cooling for high output.
2 PHASE PLUG
- Insures even dispersion of the high
frequencies and improves off axis listening.
3 POWER LED
- Blue LED illuminates indicating the
unit is powered on, ready for operation.
4 5
ʺ
LOW FREQUENCY DRIVER
- Heavy duty, 5
ʺ
extended range low frequency
transducer
.
5 TUNED PORT
- Quiet port design offering linear,
extended low frequency response.
6 ENCLOSURE
- Rigid MDF construction.
7 FINISH
- Sleek, black textured finish.
8 NON-SKID FEET
- Large rubber feet (included)
keep enclosure in place even at high sound pres-
sure levels.
.
Front View Layout

5
ENGLISH
1 VOLUME
- Controls the amount of output level.
2 RCA
– Used to connect signals from unbalanced,
–10dBV devices.
3 1/4-INCH PHONE
– Balanced TRS (Tip, Ring,
Sleeve) 1/4-inch phone plug used to connect
balanced or unbalanced line level signals.
RESOLV 50a Layout
Rear Panel Layout
4 POWER SWITCH
– Main power switch (when set
to the ON position) illuminates green indicat-
ing the RESOLV 50a is powered up and ready for
operation.
5 AC INLET
- Connect the supplied IEC power
cable here.

6
ENGLISH
Setting up the RESOLV 50a
Background on the RESOLV 50a Studio Reference Monitor
The RESOLV 50a is a near field reference monitor featuring a custom designed, 5
ʺ
, copolymer, low frequency driver and a
1” titanium tweeter, employing a Ferro fluid cooled voice coil and neodymium magnet. The monitor’s crossover has been
carefully designed with high quality components insuring a linear frequency and phase response. The RESOLV 50a enclo-
sure is constructed from MDF (Medium Density Fiberboard) and is finished in scuff resistant, textured paint. The monitor’s
enclosure also includes a tuned vent port that provides extended low-end response. With a low turbulence design, the
low frequency driver can move freely with minimal effect on the overall impedance. On the rear of the enclosure, you’ll
find the RESOLV 50a’s control panel, which features two input connections including a 1/4-inch, TRS balanced input and
RCA unbalanced input. These inputs are connected to RESOLV 50a’s internal bi-amp power module providing 50 watts of
power for the low frequency woofer, an active crossover, and 20 watts of power for the high frequency tweeter. You will
also find the pre-amp controls, including VOLUME knob, as well as the innovative MID PRESENCE control. This four-posi-
tion switch allows the mix engineer to contour the mid-range response of the monitor from a traditional hi-fi sound to
flat and then through two levels of aggressive mid-range response. The RESOLV 50a has been designed to provide flat,
accurate monitoring, and at the same time, to provide an adjustable response curve so that the sound of other popular
nearfield monitors can be easily emulated.
Positioning the RESOLV 50a
Near field monitoring has become the choice of many engineers in large and small studios because it minimizes the
effect of room acoustics. This is especially important in today’s project studios since the budget for room acoustics is
often close to nothing. By positioning the reference monitors in the near field (close to the listeners), you can greatly
reduce the effects of room acoustics. The most important considerations when evaluating the effects of room acoustics
are reflective surfaces that are around the monitoring area. These can include flat tabletops, glass mirrors or framed pic-
tures, large open walls and even the surface
of your mixing console. Mostly all reflected
sound will eventually reach the listening
position, but since it is slightly delayed from
the direct source, the result is random can-
cellation of some frequencies, or comb filter-
ing. If possible, remove any and all reflective
surfaces. You may also want to hang some
acoustic foam on walls that are close to the
monitors. When positioning the monitors,
you’ll want to set up what is commonly
referred to as the “mix triangle”. In this ideal
configuration, the space between the left
and right monitor is equal to the distance
from the listener to each monitor, forming an
equilateral triangle. (Figure 1.)
Prime Listening Spot
Equal Distance
Figure 1.

7
ENGLISH
Setting up the RESOLV 50a
A Moment of Reflection
When choosing the height of your monitor system, be careful to avoid reflections off the surface of the mixing console.
(Figure 3.) These reflections arrive at the listening position slightly delayed from the original sound resulting in strange
cancellations and overall unpredictable response. Visualize straight lines representing the beams of sound radiating from
the monitors and choose a height that reduces the occurrence of reflections that will end up in the prime listening spot.
(Figure 4.) In most cases, the ideal position is slightly behind and above the mixing console’s meter bridge.
Prime Listening Spot
Speaker Orientation
The RESOLV 50a’s can be used in either the vertical or horizontal position. When using the monitors in the horizontal
position, be certain to place the left and right side tweeters on the outer most sides. (Figure 2) This will improve the ste-
reo imaging and bass response by increasing the coupling of the low-end drivers.
Positioning the Resolv 50a - continued
Figure 3.
Figure 4.
®
®
Figure 2.

8
ENGLISH
Connecting the
RESOLV 50a
• Lower your mixer’s master outputs to all the way off.
• Connect the mixer’s left Control Room output to the left-side RESOLV 50a LINE INPUT and the mixer’s right
Control Room output to the right-side RESOLV 50a LINE INPUT.
• Set the RESOLV 50a’s input Volume control to the 12 o’clock position.
•
Run an audio signal (like some music from a CD) through your mixer and raise the Control Room level to a com-
fortable listening level.
RESOLV 50a Quick Connections
Note:
Before plugging in and turning on, remember the
“LAST ON, FIRST OFF
” rule of power amplifiers (and powered
monitors). When powering up your system, be sure that all the wires are connected, turn your mixer and any other out-
board gear on, and then turn your RESOLV 50a’s
on last
. When powering down, turn your RESOLV 50a’s
off first
and then
your mixer and outboard gear. This will prevent any turn-on or turn off “thumps” from possibly damaging the speakers.
The RESOLV 50a connections can be made via one of the two rear panel Audio Inputs. You can use RCA input for unbal-
anced, -10dBV level signals, or the 1/4-inch input for balanced +4dBu level signals. Follow the simple steps and diagram
below for a quick connection using a standard recording console’s Control Room outputs.

9
ENGLISH
Operating the
RESOLV 50a
RESOLV 50a Control Panel
The RESOLV 50a’s rear control panel is where you will make your connections for both AC power and audio
signals. The rear panel also contains the controls to make adjustments to the overall volume and frequency
response curve. The following section details the rear panel controls and connections:
Powering the RESOLV 50a
Since the RESOLV 50a is an active studio monitor (with an on-board power amplifier and electronic crossover), it is nec-
esary to connect the unit to an AC power supply. Make sure that the main Power switch is set to the OFF position and
connect the supplied IEC power cable into the AC inlet.
Things that go Hum!
When running power cables, be careful not to run the AC power cords or AC extension cords in parallel to
your input cables. This will help reduce any AC hum that can be picked up. If your have to cross an AC line with
an audio line, try to cross them at a 90 degree angle for the least amount of induced hum. Using the RESOLV
50a’s balanced input connectors will greatly protect against the induced hum thanks to the common mode
rejection (the induced hum is phase
canceled) that its balanced input circuit
provides.
POWER SWITCH
– The POWER
switch is used to turn on the RESOLV
50a’s active electronics. When set
to the ON position, the blue, front
panel LED will illuminate indicating
the unit is powered up and ready for
operation.
AC INLET
- Connect the supplied
IEC power cable here.
VOLUME
0 1
0 1
0
+4 INPUT
-10 INPUT
POWER
ON
OFF
DESIGNED AND ENGINEERED IN
THE UNITED ST
AT
THE UNITED STATTHE UNITED ST
ES BY SAMSON
TECHNOL
OGIES
www
.samsontech.com
CAUTION
S/N
RISK OF ELECTRIC SHOCK
DO NOT OPEN
115-230 vac ó 50Hz/60Hz 175W
POWER
RATING
MADE IN CHINA
AC
TIVE MONIT
OR SPECS:
•
70Hz – 20kHz
•
BIAMPED 50
WA
TT
WATTWA
W
TT WTT
OOFER
CO
PO
LY
MER C
ONE
•
20
WA
TT
WATTWA
TI
TA
NIUM FERRO FL
UID
TW
EETER
•
TIME ALIGNED
WA
VEGUIDE
WAVEGUIDEWA
•
MA
GNETICALL
Y SHIELDED
GNETICALLY SHIELDED GNETICALL
WA
RNING:
RESOL
V MONIT
RESOLV MONITRESOL
ORS CAN A
CHIEVE
EXTREMEL
Y HIGH SOUND
EXTREMELY HIGH SOUND EXTREMEL
PRESSURE LEVELS.
USE CA
PRESSURE LEVELS. USE CAPRESSURE LEVELS.
UTION
OR HEARING DAMA
GE MA
Y RESUL
GE MAY RESULGE MA
T
Y RESULTY RESUL
10
-5
0
-3
0
-1
5
0
30
50
100
1K
10K
30K
dBr
FREQUENCY RESPONSE
FREQUENCY (Hz)
10
-27
-21
-15
-9
0
5
100 1K 10K 30K
FREQUENCY (Hz)CROSSOVER
dBr
12
3
4
567
12
3
4
567
12
3
4
567
12
3
4
567

RESOLV 50a Control Panel - continued
VOLUME CONTROL
The VOLUME control is used to adjust the overall output level of the RESOLV 50a. When operating the
unit for the first time, start with the VOLUME control set all the way off. Slowly raise the VOLUME control
to reach a comfortable listening level.
The Ins and The Outs
The RESOLV 50a features two input connectors providing easy installation with a variety of audio devices like
recording consoles, hard disk recorders, CD players and computer sound cards, to name a few. The following
section details the RESOLV 50a’s input connectors. In addition, there is a detailed cable-wiring diagram on
page 12.
RCA AUDIO INPUT
– The RCA input
accepts unbalanced signals used to
connect signals from unbalanced,
–10dBV devices.
1/4-INCH PHONE AUDIO INPUT
A
balanced, TRS (Tip, Ring, Sleeve) 1/4-
inch phone jack is used to connect
balanced or unbalanced line level
signals.
10
ENGLISH
Operating the
RESOLV 50a
VOLUME
0 1
0 1
0
+4 INPUT
-10 INPUT
POWER
ON
OFF
DESIGNED AND ENGINEERED IN
THE UNITED ST
AT
THE UNITED STATTHE UNITED ST
ES BY SAMSON
TECHNOL
OGIES
www
.samsontech.com
CAUTION
S/N
RISK OF ELECTRIC SHOCK
DO NOT OPEN
115-230 vac ó 50Hz/60Hz 175W
POWER
RATING
MADE IN CHINA
AC
TIVE MONIT
OR SPECS:
•
70Hz – 20kHz
•
BIAMPED 50
WA
TT
WATTWA
W
OOFER
CO
PO
LY
MER C
ONE
•
20
WA
TT
WATTWA
TI
TA
NIUM FERRO FL
UID
TW
EETER
•
TIME ALIGNED
WA
VEGUIDE
WAVEGUIDEWA
•
MA
GNETICALL
Y SHIELDED
GNETICALLY SHIELDED GNETICALL
WA
RNING:
RESOL
V MONIT
RESOLV MONITRESOL
ORS CAN A
CHIEVE
EXTREMEL
Y HIGH SOUND
EXTREMELY HIGH SOUND EXTREMEL
PRESSURE LEVELS.
USE CA
PRESSURE LEVELS. USE CAPRESSURE LEVELS.
UTION
OR HEARING DAMA
GE MA
Y RESUL
GE MAY RESULGE MA
T
Y RESULTY RESUL
10
-5
0
-3
0
-1
5
0
30
50
100
1K
10K
30K
dBr
FREQUENCY RESPONSE
FREQUENCY (Hz)
10
-27
-21
-15
-9
0
5
100 1K 10K 30K
FREQUENCY (Hz)
CROSSOVER
dBr
12
3
4
567
12
3
4
567
12
3
4
567
12
3
4
567
12
3
4
567
12
3
4
567

11
ENGLISH
10 Inch Long Throw Transducer 120 Watt Amplifier
+4 INPUT
-10 INPUT
DESIGNED AND ENGINEERED IN
THE UNITED ST
AT
THE UNITED STATTHE UNITED ST
ES BY SAMSON
www
.samsontech.com
CAUTION
S/N
RISK OF ELECTRIC SHOCK
DO NOT OPEN
115-230 vac ó 50Hz/60Hz 175W
POWER
RATING
RESOL
V MONIT
RESOLV MONITRESOL
ORS CAN A
EXTREMEL
Y HIGH SOUND
EXTREMELY HIGH SOUND EXTREMEL
PRESSURE LEVELS.
USE CA
PRESSURE LEVELS. USE CAPRESSURE LEVELS.
OR HEARING DAMA
S/N
OR HEARING DAMA
S/N
GE MA
10
-27
-21
-15
-9
0
5
100 1K 10K 30K
FREQUENCY (Hz)CROSSOVER
dBr
RISK OF ELECTRIC SHOCK
DO NOT OPEN
115-230 vac ó 50Hz/60Hz 175W
POWER
RATING
10
-27
-21
-15
-9
0
5
100 1K 10K 30K
FREQUENCY (Hz)CROSSOVER
dBr
FROM MIXER
R
L
Connecting to t
he Resolv120a Subwoofer
RESOLV 50a with Mono Sub
Adding a subwoofer (and extended low frequency response) to your RESOLV 50a system is easy using the RESOLV 50a’s
LINE LEVEL inputs. Below is a typical system set-up using the RESOLV 120a with a mixer and a pair of RESOLV 50a satellite
speakers. For a detailed wiring diagram, see the section “RESOLV 50a Connections” on page 12. Follow the steps in the
diagram below to set up your system:
• Lower your mixer’s master outputs to all the way off.
• Connect the mixer’s Left output to the RESOLV 120’s LEFT PREAMP LEVEL INPUT and the mixer’s Right output to
the RESOLV 120’s RIGHT PREAMP LEVEL INPUT. Now connect the RESOLV 120’s LEFT PREAMP LEVEL OUTPUT to
the input of the left RESOLV 50a, and the RESOLV 120’s RIGHT PREAMP LEVEL OUTPUT to the input of the right
RESOLV 50a.
• Run an audio signal (like some music from a CD) through your mixer and raise the level to a comfortable
listening level.
• Now adjust the SWEEP control to the desired frequency. A good place to start is about 70 Hz. You can also use
your ears by adjusting the SWEEP control to the frequency that sounds good to you.

12
ENGLISH
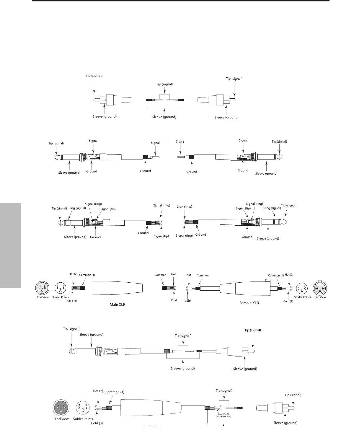
RESOLV 50a Connections
Unbalanced 1/4” to RCA Cable
Un-Balanced XLR to RCA Cable
RESOLV 50a Wiring Guide
There are several ways to interface the RESOLV 50a, depending on your exact monitoring set-up. Follow the cable dia-
grams below for connecting your monitor system.
Balanced 1/4” to 1/4” Cable
Un-Balanced 1/4” to 1/4” Cable
RCA to RCA Cable

13
FRANÇAIS
Introduction
Nous tenons à vous remercier d’avoir choisi les moniteurs de studio Samson RESOLV 50a. Les monit-
eurs Samson RESOLV 50a sont actifs, bi-amplifiés (50 + 25 Watts), d’un Woofer de 12,7 cm avec mem-
brane en copolymère et d’un Tweeter à dôme au titane de 25 mm. Les RESOLV 50a sont d’excellents
moniteurs de proximité pour les studios, la post-production vidéo, les installations fixes nécessitant
des écoutes d’une qualité parfaite.
Dans ces pages, vous trouverez une description détaillée de toutes les fonctions des moniteurs
RESOLV 50a, ainsi qu’une description des réglages, des connexions, de son utilisation et de ses carac-
téristiques techniques. Vous trouverez également une carte d’enregistrement — n’oubliez pas de la
remplir et de nous l’envoyer afin de recevoir notre lettre d’information et de pouvoir accéder à notre
service technique.
Installez et utilisez votre RESOLV 50a avec soin et veillez à assurer une ventilation suffisante. Nous
vous recommandons de noter le numéro de série du produit ci-dessous pour toute référence ultéri-
eure.
Numéro de série : _____________________
Date d’achat : ________________________
Si vous devez faire réparer l’appareil, vous devez tout d’abord obtenir un numéro de retour auprès de
Samson. Sans ce numéro, l’appareil sera refusé. Contactez Samson aux USA
au : 1-800-3SAMSON (1-800-372-6766) ou contactez votre revendeur. Les conditions de garantie et
de retour varient selon le pays de distribution. Conservez l’emballage d’origine et utilisez-le pour tout
retour en atelier.

14
FRANÇAIS
Caractéristiques de moniteurs Resolv 50a
Les moniteurs Samson RESOLV 50a offrent une réponse linéaire et précise tout en restant très agréables à l’écoute. Voici
les caractéristiques générales :
• Moniteur de studio actif deux voies avec baffle accordé offrant une écoute extrêmement fidèle pour
les studios d’enregistrement, de post-production et les applications multi-media.
• Woofer de 12,7 cm avec suspension en Copolymère Butyle pour une réponse précise et étendue dans
les basses fréquences.
• Tweeter à dôme au titane de 2,5 cm avec aimant au Néodymium. La structure de refroidissement et
l’assemblage Ferro-Fluid offrent une réponse douce et fidèle dans les aigus.
• Bi-amplification : 50 Watts pour le Woofer et 25 Watts pour le Tweeter.
• Filtre actif multi-pôle pour une réponse linéaire sur toute l’étendue du spectre sonore.
• Entrées symétriques Jack 6,35 mm, et entrées asymétriques RCA permettant l’utilisation de signaux à
-10 ou + 4 dB.
• Blindage magnétique pour les applications multimédia (utilisation près d’écrans vidéo).
• Baffle en panneaux de particules MDF, pour une puissance maximale exempte de vibrations.
• Finition noire satinée très robuste avec peinture ultra-résistante à base d’époxy.
• Garantie de 3 ans (variable selon le pays de distribution — consultez votre revendeur).

15
FRANÇAIS
Présentation des moniteurs Resolv 50a
1 TWEETER À DÔME AU TITANE DE 25 MM
-
Réponse douce dans les aigus assuré par le dôme
au titane, l’aimant Ferro-fluide au néodymium et le
radiateur de refroidissement pour une puissance de
sortie accrue.
2 AXE DE MISE EN PHASE
- Assure une dispersion
homogène des hautes fréquences et améliore
l’écoute hors-axe.
3 LED POWER
- La Led bleue indique que le moniteur
est sous tension et prêt à l’utilisation.
4 WOOFER DE 12,7 CM
- Woofer de 12,7 cm à
réponse étendue dans les basses fréquences.
5 ÉVENT ACCORDÉ
- Évent accordé offrant
une réponse linéaire étendue dans les basses
fréquences.
6 BAFFLE
- Baffle à panneaux de particules MDF.
7 FINITION
- Superbe finition noire.
8 PIEDS ANTI-DÉRAPANT
- Pieds en caoutchouc
de grande taille assurant l’ancrage parfait
du moniteur en présence de fortes pressions
sonores.
.
Face avant

16
FRANÇAIS
1 VOLUME
- Détermine le niveau général.
2
RCA
– Permet la connexion de signaux asymé-
triques à –10 dBV.
3
ENTRÉE JACK 6,35 MM
– Jack stéréo 6,35 mm
symétrique (pointe, bague, corps) permettant la
connexion de signaux symétriques ou asymé-
triques à niveau ligne.
Présentation des moniteurs Resolv 50a
Face arrière
4 INTERRUPTEUR SECTEUR
– Interrupteur
secteur principal. En position ON, il s’allume en
vert, ce qui indique que le moniteur est sous
tension et prêt à l’utilisation.
5 EMBASE SECTEUR
- Utilisez cette embase pour
connecter le cordon secteur fourni.

17
FRANÇAIS
Configuration des moniteurs Resolv 50a
Généralités sur les moniteurs de référence Resolv 50a
Les Resolv 50a sont des moniteurs de référence de proximité équipés d’un Woofer de 12,7 mm avec mem-
brane en Copolymère et d’un Tweeter au titane de 2,5 cm avec bobine Ferro fluide refroidie et aimant au
néodymium. Le filtre actif du moniteur a été conçu avec des composants de très haute qua-lité pour assurer
une réponse en fréquence linéaire tout en minimisant les déphasages dans la zone de transition. Le baffle
du Resolv 50a est construit à base de panneaux de particules de moyenne densité (MDF) recouverts d’une
peinture ultra-résistante. Le baffle du moniteur est équipé d’un évent accordé offrant une réponse étendue
dans les basses fréquences avec une génération minimum de turbulences acoustiques : le Woofer peut se
déplacer en toute liberté, avec une incidence minimale sur les variations d’impédance. En face arrière, vous
trouverez les réglages du Resolv 50a, comprenant de nombreux connecteurs d’entrée, dont une embase XLR
symétrique, un Jack stéréo 6,35 mm symétrique et des entrées RCA asymétriques. Ces entrées sont directe-
ment reliées au module interne bi-amplifié avec filtre actif du moniteur Resolv 50a, délivrant une puissance de
50 Watts pour le Woofer, et 25 Watts pour le Tweeter. Les réglages du préamplificateur offrent un bouton de
VOLUME (permettant de régler le volume général du moniteur) et un sélecteur MID PRESENCE. Ce sélecteur
à quatre positions permet à l’ingénieur du son de modifier la réponse dans les médiums pour obtenir une
réponse semblable à celle d’enceintes hi-fi ou bien une réponse plate (en passant par deux réglages de
réponse des médiums). Le moniteur Resolv 50a a été conçu pour offrir une réponse plate et une écoute pré-
cise et fidèle du signal. La modification de la réponse vous permet d’émuler facilement certains autres monit-
eurs du marché.
Positionnement du Resolv 50a
L’écoute de proximité est devenu le moyen
de contrôle privilégié par les ingénieurs
du son dans les studios de petite ou de
grande taille car ce type d’écoute mini-
mise l’incidence de l’acoustique de la pièce
sur l’écoute. Ceci est particulièrement
important dans les studios de maquette
d’aujourd’hui où le budget de traitement
acoustique de la pièce d’écoute et très
faible, voire nul. En plaçant les moniteurs à
proximité de l’auditeur, vous réduisez gran-
dement l’incidence de l’acoustique de la
pièce sur la sonorité globale. Le problème le
plus important dans l’acoustique de la pièce
vient des surfaces réfléchissantes autour
de la zone d’écoute. Celles-ci peuvent être
constituées de tables, miroirs ou cadres,
murs de grandes dimensions, voire même la surface de votre console de mixage. Les sons réfléchis atteignent
l’auditeur d’une façon ou d’une autre, mais les retards produits par les réflexions génèrent des déphasages
sonores, atténuation de certaines fréquences ou effets de filtres en peigne. Dans la mesure du possible,
supprimez toutes les surfaces réfléchissantes. Il est possible de tendre un tissu acoustique sur les murs près
des moniteurs. Il est important de créer un “triangle” d’écoute”. Grâce à cette configuration idéale, l’auditeur et
les moniteurs forment un triangle équilatéral parfait (Figure 1).
Prime Listening Spot
Equal Distance
Figure 1.
Égale distance
Point d’écoute

18
FRANÇAIS
Configuration des moniteurs Resolv 50a
Quelques réflexions...
Lorsque vous choisissez la hauteur de vos moniteurs, évitez de créer des réflexions sur la surface de la console
(Figure 3). Ces réflexions atteignent la position d’écoute avec un temps de retard qui crée des annulations de
fréquences et une réponse incontrôlables. Représentez-vous des lignes droites représentant la projection du
signal sonore en provenance des moniteurs et sélectionnez une hauteur permettant de réduire les réflexions
atteignant le point d’écoute (Figure 4). Dans la plupart des cas, la position idéale correspond au point situé au-
dessus et en arrière du bandeau de VU-mètres.
Prime Listening Spot
®
®
Figure 2.
Orientation des enceintes
Les moniteurs Resolv 50a peuvent être utilisés en position verticale ou horizontale. Lorsque vous utilisez les
moniteurs en position horizontale, assurez-vous de placer les Tweeter à l’extérieur des enceintes (Figure 2).
Ceci améliorera la définition stéréo et la réponse dans les basses en améliorant le couplage des Woofers.
Positionnement des moniteurs Resolv 50a - suite...
Figure 3.
Figure 4.

19
FRANÇAIS
Connexion des moniteurs Resolv 50a
• Diminuez le niveau de sortie de votre console de mixage au minimum.
• Reliez la sortie Control Room gauche de la console à l’entrée LINE INPUT du moniteur Resolv 50a de
gauche, et la sortie Control Room droite de la console à l’entrée LINE INPUT du moniteur Resolv 50a de
droite.
• Réglez le volume des Resolv 50a en position 2 heures.
•
Utilisez le signal d’un CD pour réaliser les essais, augmenter le niveau de la sortie
Control Room de
la table de mixage jusqu’à obtenir un niveau d’écoute confortable.
Connexion rapide des moniteurs Resolv 50a
Remarque
Remarque
:
Avant de réaliser les connexions et de placer les enceintes sous tension, souvenez-vous de la
règle de mise sous/hors tension des équipements. L’appareil placé sous tension en dernier doit être placé
hors tension en premier. Avant la mise sous tension, assurez-vous que tous les câblages sont corrects. Placez
votre console de mixage sous tension ainsi que tous les équipements externes, puis, en dernier, les moniteurs
Resolv 50a. Lors de la mise hors tension, placez les Resolv 50a hors tension en premier, puis la console de mix-
age et les équipements périphériques.
Les Resolv 50a utilisent trois formes d’entrées : RCA (signaux asymétriques à -10 dBV), ou les entrées Jack
6,35 mm ou XLR pour les signaux symétriques à +4 dBu.
En provenance des sor-
ties Control Room de la
console de
mixage

20
FRANÇAIS
Utilisation des moniteurs Resolv 50a
Réglages des Resolv 50a
La face arrière des Resolv 50a regroupe les connexions audio, l’embase secteur et les réglages de vo-lume et
de modification de la courbe de réponse.
Mise sous tension des Resolv 50a
Les Resolv 50a sont des moniteurs actifs avec amplificateurs de puissance et filtres actifs intégrés. Il est donc
nécessaire de les raccorder au secteur pour assurer leur fonctionnement. Assurez-vous que l’interrupteur
secteur de la face arrière est sur OFF avant de connecter le cordon secteur.
Ronfl ements
Veillez à toujours séparer les cordons
secteur des câbles audio pour éviter toute
induction de ronflement. Si vous devez
croiser les cordons, veillez à les croiser
avec un angle de 90 degrés. L’utilisation
des entrées symétriques des Resolv 50a
évite l’apparition de ronflements induits
par les câbles (le déphasage de la ligne
symétrique annule en effet ces ronfle-
ments).
INTERRUPTEUR SECTEUR
–
L’interrupteur secteur POWER permet
de placer les moniteurs sous/hors
tension. Lorsque les enceintes sont
sous tension, la Led de l’interrupteur
s’allume en vert. Les Resolv 50a sont
également équipées d’une Led bleue
située en face avant allumée lors du
fonctionnement.
EMBASE SECTEUR
- Utilisez cette
embase pour connecter le cordon
secteur fourni.
VOLUME
0 1
0 1
0
+4 INPUT
-10 INPUT
POWER
ON
OFF
DESIGNED AND ENGINEERED IN
THE UNITED ST
AT
THE UNITED STATTHE UNITED ST
ES BY SAMSON
TECHNOL
OGIES
www
.samsontech.com
CAUTION
S/N
RISK OF ELECTRIC SHOCK
DO NOT OPEN
115-230 vac ó 50Hz/60Hz 175W
POWER
RATING
MADE IN CHINA
AC
TIVE MONIT
OR SPECS:
•
70Hz – 20kHz
•
BIAMPED 50
WA
TT
WATTWA
W
OOFER
CO
PO
LY
MER C
ONE
•
20
WA
TT
WATTWA
TI
TA
NIUM FERRO FL
UID
TW
EETER
•
TIME ALIGNED
WA
VEGUIDE
WAVEGUIDEWA
•
MA
GNETICALL
Y SHIELDED
GNETICALLY SHIELDED GNETICALL
WA
RNING:
RESOL
V MONIT
RESOLV MONITRESOL
ORS CAN A
CHIEVE
EXTREMEL
Y HIGH SOUND
EXTREMELY HIGH SOUND EXTREMEL
PRESSURE LEVELS.
USE CA
PRESSURE LEVELS. USE CAPRESSURE LEVELS.
UTION
OR HEARING DAMA
GE MA
Y RESUL
GE MAY RESULGE MA
T
Y RESULTY RESUL
10
-5
0
-3
0
-1
5
0
30
50
100
1K
10K
30K
dBr
FREQUENCY RESPONSE
FREQUENCY (Hz)
10
-27
-21
-15
-9
0
5
100 1K 10K 30K
FREQUENCY (Hz)
CROSSOVER
dBr
12
3
4
567
12
3
4
567
12
3
4
567
12
3
4
567

21
FRANÇAIS
Utilisation des moniteurs Resolv 50a
Réglages des moniteurs Resolv 50a - suite...
VOLUME
Le volume détermine le niveau sonore de l’enceinte. Lorsque vous utilisez les moniteurs pour la première
fois, placez le volume au minimum et augmentez progressivement.
Entrées et sorties
Les Resolv 50a disposent de nombreux connecteurs d’entrées et de sorties pour assurer une installation
simple avec de nombreux équipements audio (consoles d’enregistrement, enregistreurs D-t-D, lecteurs de
CD, cartes sons, etc.). Les chapitres suivants décrivent avec précision les connecteurs d’entrée des Resolv 50a.
Consultez également les plans de câblage de la page 12.
ENTRÉE AUDIO JACK 6,35 mm
– L’entrée symétrique en Jack stéréo 6,35
mm (pointe, bague, corps) vous permet
d’utiliser des signaux d’entrée à niveau
ligne symétriques ou asymétriques.
ENTRÉE RCA
– L’entrée RCA accepte les
signaux asymétriques à niveau grand
public (–10 dBV).
VOLUME
0 1
0 1
0
+4 INPUT
-10 INPUT
POWER
ON
OFF
DESIGNED AND ENGINEERED IN
THE UNITED ST
AT
THE UNITED STATTHE UNITED ST
ES BY SAMSON
TECHNOL
OGIES
www
.samsontech.com
CAUTION
S/N
RISK OF ELECTRIC SHOCK
DO NOT OPEN
115-230 vac ó 50Hz/60Hz 175W
POWER
RATING
MADE IN CHINA
AC
TIVE MONIT
OR SPECS:
•
70Hz – 20kHz
•
BIAMPED 50
WA
TT
WATTWA
W
OOFER
CO
PO
LY
MER C
ONE
•
20
WA
TT
WATTWA
TI
TA
NIUM FERRO FL
UID
TW
EETER
•
TIME ALIGNED
WA
VEGUIDE
WAVEGUIDEWA
•
MA
GNETICALL
Y SHIELDED
GNETICALLY SHIELDED GNETICALL
WA
RNING:
RESOL
V MONIT
RESOLV MONITRESOL
ORS CAN A
CHIEVE
EXTREMEL
Y HIGH SOUND
EXTREMELY HIGH SOUND EXTREMEL
PRESSURE LEVELS.
USE CA
PRESSURE LEVELS. USE CAPRESSURE LEVELS.
UTION
OR HEARING DAMA
GE MA
Y RESUL
GE MAY RESULGE MA
T
Y RESULTY RESUL
10
-5
0
-3
0
-1
5
0
30
50
100
1K
10K
30K
dBr
FREQUENCY RESPONSE
FREQUENCY (Hz)
10
-27
-21
-15
-9
0
5
100 1K 10K 30K
FREQUENCY (Hz)
CROSSOVER
dBr
12
3
4
567
12
3
4
567
12
3
4
567
12
3
4
567
12
3
4
567
12
3
4
567

22
FRANÇAIS
10 Inch Long Throw Transducer 120 Watt Amplifier
+4 INPUT
-10 INPUT
RISK OF ELECTRIC SHOCK
DO NOT OPEN
115-230 vac ó 50Hz/60Hz 175W
POWER
RATING
AC
TIVE MONIT
OR SPECS:
•
•
20Hz – 20kHz
•
BIAMPED 50
WA
TT
WATTWA
W
CO
PO
LY
MER C
ONE
10
-5
0
-3
0
-1
5
0
30
50
dBr
FREQUENCY RESPONS
10
-27
-21
-15
-9
0
5
100 1K 10K 30K
FREQUENCY (Hz)CROSSOVER
dBr
+4 INPUT
-10 INPUT
RISK OF ELECTRIC SHOCK
DO NOT OPEN
115-230 vac ó 50Hz/60Hz 175W
POWER
RATING
AC
TIVE MONI
TO
R SPECS:
•
•
20Hz – 20kHz
•
BIAMPED 50
WA
TT
WATTWA
W
OOFER
CO
POL
YMER C
POLYMER CPOL
ONE
10
-5
0
-3
0
-1
5
0
30
50
dBr
FREQUENCY RESPONSE
10
-27
-21
-15
-9
0
5
100 1K 10K 30K
FREQUENCY (Hz)CROSSOVER
dBr
FROM MIXER
R
L
Connexion au Subwoofer Resolv120a
Moniteurs Resolv 50a avec Subwoofer mono
L’adjonction d’un Subwoofer permettant d’obtenir une réponse étendue dans le bas du spectre est très simple
: il vous suffit d’ajouter un Sub RESOLV 120a connecté aux entrées à niveau ligne des
Resolv 50a. Voici le plan de câblage type permettant d’utiliser le RESOLV 120a avec une console de mixage et
deux satellites Resolv 50a. Les entrées des Resolv 50a sont au format RCA. Pour obtenir un guide détaillé du
câblage des entrées, consultez la page 12.
• Diminuez le niveau de sortie de votre console de mixage au minimum.
• Connectez la sortie gauche de la console de mixage à l’entrée LEFT LINE INPUT du
RESOLV 120, et la sortie droite de la console de mixage à l’entrée RIGHT LINE INPUT du RESOLV 120.
Reliez la sortie gauche LEFT LINE OUTPUT du RESOLV 120 à l’entrée du Resolv 50a de gauche, et la sor-
tie droite RIGHT LINE OUTPUT du RESOLV 120 à l’entrée du Resolv 50a de droite.
•
Utilisez le signal d’un CD pour réaliser les essais, augmenter le niveau de la sortie
Control Room de
la table de mixage jusqu’à obtenir un niveau d’écoute confortable.
• Réglez maintenant la fréquence de coupure du filtre actif du Subwoofer sur 100 Hz (dans le cas des
Resolv 50a). Si vous utilisez un autre Subwoofer, consultez son mode d’emploi. Vous pouvez égale-
ment utiliser le réglage SWEEP pour sélectionner la fréquence qui vous convient le mieux à l’oreille
.
Depuis la console de mixage

23
FRANÇAIS
Connexion des entrées des moniteurs Resolv 50a
Câble asymétrique Jack 6,35 mm à RCA
Câble asymétrique XLR à RCA
Plan de câblages des moniteurs Resolv 50a
Il y a différentes façons d’utiliser les moniteurs Resolv 50a selon votre configuration matérielle. Suivez les plans
de câblage suivants correspondant à vos besoins.
Câble XLR/XLR symétrique
Jack 6,35 mm/Jack 6,35 mm symétrique
Jack 6,35 mm/Jack 6,35 mm asymétrique
Câble RCA/RCA

24
DEUTSCHE
Einleitung
Herzlichen Dank für den Kauf des Samson RESOLV 50a Studio Reference Monitors. Der Samson
RESOLV 50a ist ein aktiver 100 Watt Monitor, der sich durch einen 12.7 cm Copolymer Woofer mit
erweitertem Frequenzbereich und einem 2.5 cm Titankalotten-Tweeter auszeichnet. Der RESOLV 50a
ist das ideale Nahfeld-Monitorsystem für Studios, Video-Nachbearbei tungen, Festinstallationen und
alle Veranstaltungen, die Spitzensounds erfordern.
Auf diesen Seiten finden Sie eine detaillierte Erläuterung der Funktionen des RESOLV 50a
Subwoofers sowie eine Führung durch das Bedienfeld, schrittweise Anleitungen für die Einrichtung
und Anwendung plus umfassende Spezifikationen. Bitte vergessen Sie nicht, die beiliegende
Garantiekarte ausgefüllt an uns zurück zu senden, damit Sie online technischen Support erhalten
und wir Ihnen zukünftig aktuelle Informationen über dieses und andere Samson-Produkte zukom-
men lassen können.
Bei sorsamer Behandlung und angemessener Belüftung wird Ihr RESOLV 50a viele Jahre störungsfrei
arbeiten. Die Seriennummer Ihres Geräts sollten Sie sicherheitshalber in der Zeile unten eintragen.
Seriennummer:
Kaufdatum:
Sollte Ihr Gerät einmal gewartet werden müssen, besorgen Sie sich vor der Rücksendung an
Samson bitte eine Return Authorization Number (RA) (Rückgabeberechtigungsnummer). Ohne
diese Nummer wird das Gerät nicht angenommen. Bitte rufen Sie Samson unter der Nummer
1-800-3SAMSON (1-800-372-6766) an, um eine RA-Nummer vor der Rücksen dung zu erhalten.
Heben Sie bitte das Original-Verpackungsmaterial auf und schicken Sie das Gerät, falls möglich, im
Originalkarton und mit dem Originalverpackungsmaterial zurück.

RESOLV 50a Features
Die Samson RESOLV 50a Referenzmonitore bieten einen ausgewogenen Frequenzgang, der zudem präzise und wohlklin-
gend ist. Die wichtigsten Vorzüge sind:
• Aktiver 2-Weg Referenz-Studiomonitor mit abgestimmtem Gehäuse, der ein extrem präzises
Monitoring für Aufnahmestudios, Nachbearbeitungen und Multimedia-Anwendungen bietet.
• 12.7 cm Copolymer Butylen Surround Woofer für kompakten, kontrollierten Bass-Frequenzgang.
• 2.5 cm Titankalotten-Tweeter mit Neodym-Magnet plus Kühlkörper und Ferroflüssig-Kühlung für
einen ausgewogenen, angenehmen Höhen-Frequenzgang.
• Bi-Amp-Leistung mit 50 Watt für den LF-Treiber und 25 Watt für den HF-Treiber.
• Aktives Crossover mit Multipol-Technik für linearen Frequenzgang über das gesamte Audiospektrum.
• Symmetrische 1/4”-Eingänge sowie asymmetrische Cinch-Eingänge erlauben ein schnelles und ein-
faches Anschließen fast jeder Signalquelle von -10 dB bis + 4 dB.
• A/V-Abschirmung für Multimedia-Anwendungen ermöglicht den störungsfreien Betrieb in der Nähe
von Computermonitoren.
• Massive, extrem stabile MDF (Faserplatten) Konstruktion für maximalen Schalldruckpegel.
• Attraktive und strapazierfähige schwarze Oberfläche im Satin-Dekor aus stark texturiertem Epoxid-
Lack.
• Erweiterte 3-Jahres-Garantie.
25
DEUTSCHE

1 2.5 CM TITANKALOTTEN-TWEETER
-
Ausgewogener Höhen-Frequenzgang, erzeugt
mittels Titankalotte, Neodym-Magnet mit
Ferro-Flüssigkeit plus Kühl körper für hohe
Ausgangsleistung.
2 PHASEN-AUFSATZ
- Sorgt für ausgewogene Höhen-
Streu ung und breiteren optimalen Hörbereich.
3 POWER LED
- Bei leuchtender blauer LED ist das
Gerät eingeschaltet und betriebsbereit.
4 12.7 CM BASS-TREIBER
- Hochbelastbarer 12.7 cm
Bass-Wandler mit erweitertem Bereich
26
DEUTSCHE
RESOLV 50a Layout
5 ABGESTIMMTER PORT
- Geräuscharme Port-Kons -
truktion für erweiterten linearen Bass-Frequenzgang.
6 GEHÄUSE
- Massive Faserplatten-Konstruktion.
7 FINISH
- Eleganter, schwarz texturierter Bezug.
8 RUTSCHFESTE FÜSSE
- Große Gummifüße sorgen
auch bei hohen Schalldruckpegeln für einen sicheren
Stand des Gehäuses.
Vorderseite

1 MITTENKONTUR-REGLER
– 4-Weg-Schalter
zum Einstellen des Mitten-Frequenzgangs (in
3 dB-Schritten) und angepasster Klangverläufe,
von HiFi bis Nahfeld-Monitoring mit aggressiven
Mitten.
2 VOLUME
- Steuert den Ausgangspegel.
4 RCA/CINCH
– Zum Anschließen von asymme-
trischen –10 dBV Geräten.
5 1/4-” KLINKEN-BUCHSE
– Symmetrische TRS
(Tip, Ring, Sleeve) 1/4” Klinkenbuchse für sym-
metrische oder asymmetrische Signale.
6 POWER-SCHALTER
– Haupt-Netzschalter.
Leuchtet in der ON-Stellung grün, um anzuzei-
gen, dass der RESOLV 50a eingeschaltet und
betriebsbereit ist.
7 NETZANSCHLUSS
- Zum Anschließen des mit-
gelieferten IEC-Netzkabels.
RESOLV 50a Layout
Rückseite
27
DEUTSCHE

28
DEUTSCHE
RESOLV 50a einrichten
Hintergrundinformationen zum RESOLV 50a Referenz-Studiomonitor
Der Nahfeld-Referenzmonitor RESOLV 50a verfügt über einen speziell entwickelten 12.7 cm Copolymer Bass-
Treiber und einen 2.5 cm Titan-Tweeter, der eine Schwingspule mit Ferro-Flüssigkeitskühlung und einen
Neodym-Magneten verwendet. Das Crossover des Monitors wurde mit hochwertigen Bauteilen sorgfältig
konstruiert und garantiert einen linearen Frequenz- und Phasengang. Das Gehäuse des RESOLV 50a besteht
aus einer Faserplatte mittlerer Dichte (MDF) und ist mit einer kratzfesten, texturierten Schutzschicht überzo-
gen. Das Monitorgehäuse besitzt auch einen abgestimmten Belüf tungs port, der einen erweiterten Tiefbass-
Frequenzgang liefert, wobei der Basstreiber – dank Niedrigturbulenz-Technik – sich bei minimaler Wirkung auf
die Gesamtimpedanz frei bewegen kann. Auf der Gehäuse-Rückseite befindet sich das Bedienfeld des RESOLV
50a, das über vielfältige Eingänge, inklusive XLR symmetrisch, 1/4” TRS symmetrisch und Cinch asymme-
trisch, verfügt. Diese Eingänge sind mit dem internen Bi-Amp Modul des RESOLV 50a verbunden, das 50 Watt
Leistung für den Bass-Woofer, ein aktives Crossover und 25 Watt Leistung für den Höhen-Tweeter bereitstellt.
Hier finden Sie auch die Preamp-Regler, inklusive VOLUME-Regler, mit dem Sie den Gesamtpegel der intern-
en Endstufe einstellen können, sowie den innovativen MID PRESENCE-Regler. Mit diesem 4-Weg-Schalter
kann der Tontechniker bei der Mischung den Mitten-Frequenzgang des Monitors an einen herkömmlichen
HiFi-Klang, einen linearen Klang oder an zwei Varianten aggressiver mittenbetonter Klänge anpassen. Die
Konzeption des RESOLV 50a ermöglicht also nicht nur lineares, präzises Monitoring, sondern auch einstellbare
Frequenzkurven, mit denen sich die Klänge anderer beliebter Nahfeld-Monitore problemlos emulieren lassen.
RESOLV 50a positionieren
Viele Tontechniker in großen und kleinen Studios bevorzugen das Nahfeld-Monitoring, da es den Einfluss
der Raumakustik verringert. Dies ist bei den heutigen
Projektstudios besonders wichtig, da das Budjet für
Raumakustik häufig gar nicht existiert. Indem Sie die
Referenz-Monitore im Nahfeld (dicht am Zuhörer) aufstel-
len, können Sie den Einfluss der Raumakustik stark ver-
ringern. Die wichtigsten Erwägungen beim Abschätzen
des Raumakustik-Einflusses betreffen reflektierende
Oberflächen in der Umgebung des Abhörbereichs. Dazu
zählen flache Tischflächen, Glasspiegel oder gerahmte
Bilder, große offene Wände und sogar die Oberfläche
des Mischpults. Fast alle reflektierten Klänge treffen
früher oder später an der Abhör position ein, aber da die
Reflexionen im Bezug zum Direktschall verzögert eintref-
fen, werden manche Frequenzen wahllos ausgelöscht
– der Kammfilter-Effekt. Falls möglich, sollten Sie alle
reflektierenden Oberflächen entfernen. Sie können
auch Akustikschaum an Wänden im nahen Umfeld der Monitore aufhängen. Beim Positionieren der Monitore
sollten Sie ein sogenanntes “Mix-Dreieck” aufbauen. In dieser Idealkonfiguration entspricht der Abstand
zwischen linkem und rechtem Monitor der Entfernung vom Zuhörer zu jedem Monitor, woraus sich ein gleich-
schenkeliges Dreieck ergibt (Abbildung 1).
Prime Listening Spot
Equal Distance
Abbildung 1.

RESOLV 50a einrichten
Ein Wort zu Reflexionen
Wenn Sie Ihr Monitorsystem in der Höhe ausrichten, sollten Sie unbedingt Reflexionen durch die Ober-
fläche des Mischpults vermeiden (Abb. 3). Diese Reflexionen kommen beim Hörer minimal später als der
Originalklang an, was zu seltsamen Auslöschungen und einem insgesamt unvorhersehbaren Frequenz gang
führt. Stellen Sie sich die vom Monitor ausgehenden Schallwellen als gerade Linien vor und wählen Sie die
Monitorhöhe so, dass möglichst wenig Reflexionen an der Haupt-Abhörposition auftreten (Abb. 4). In den
meisten Fällen liegt die ideale Position etwas hinter und über den Pegel anzeigen des Mischers.
Prime Listening Spot
®
®
Abb. 2.
Lautsprecherausrichtung
Sie können den RESOLV 50a entweder in vertikaler oder horizontaler Stellung einsetzen. In der horizontalen
Stellung sollten Sie die links- und rechtsseitigen Tweeter am äußeren Rand positionieren (Abb. 2). Dadurch
verbessern Sie die Stereo-Abbildung und Bass-Betonung, da die Tiefbass-Treiber in ihrer Wirkung gekoppelt
sind.
Resolv 65 positionieren - Fortsetzung
Abb. 3.
Abb. 4.
29
DEUTSCHE

30
DEUTSCHE
RESOLV 50a anschließen
• Setzen Sie die Master-Ausgänge Ihres Mischers ganz zurück.
• Verbinden Sie den linken Control Room-Ausgang des Mischers mit dem linken LINE INPUT des RESOLV
50a und den rechten Control Room-Ausgang mit dem rechten LINE INPUT.
• Stellen Sie den Input Volume-Regler des RESOLV 50a auf 2 Uhr ein.
•
Schicken Sie ein Audiosignal
(z. B. eine Musik-CD) durch Ihren Mischer und stellen Sie den Control
Room-Pegel auf eine angenehme Abhörlautstärke ein.
Schnellanschluss des RESOLV 50a
Anmerkung:
Anmerkung:
Beim Anschließen und Einschalten sollten Sie die “Zuletzt ein/Zuerst aus” Regel für End stufen
(und Aktivmonitore) beherzigen. Beim Einschalten des Systems stellen Sie zunächst sicher, dass alle Kabel
angeschlossen sind, und schalten dann zuerst Ihren Mischer und alle anderen Peripheriegeräte und zuletzt
den RESOLV 50a ein. Beim Auschalten des Systems beginnen Sie mit dem RESOLV 50a und fahren mit dem
Mischer und den Peripheriegeräten fort.
Sie können den RESOLV 50a über einen der drei rückseitigen Audio-Eingänge anschließen. Sie können die
Cinch-Eingänge für asymmetrische -10 dBV Signale bzw. die 1/4”- oder XLR-Eingänge für symmetrische +4
dBu Signale verwenden. Anhand der folgenden einfachen Schritte und des Dia gramms können Sie schnell
eine Verbindung zu den Kontrollraum-Ausgängen eines normalen Mischers herstellen.

RESOLV 50a bedienen
RESOLV 50a Bedienfeld
Auf dem rückseitigen Bedienfeld des RESOLV 50a nehmen Sie die Strom- und Audiosignal-Anschlüsse vor.
Dieses Bedienfeld enthält auch die Regler zum Einstellen der Gesamtlautstärke und Frequenz gang-Kurve. Der
folgende Abschnitt beschreibt die rückseitigen Regler und Anschlüsse.
RESOLV 50a mit Strom versorgen
Da der RESOLV 50a ein aktiver Studiomonitor mit integrierter Endstufe und elektronischem Crossover ist,
muss er an eine Netzsteckdose angeschlossen werden. Stellen Sie den Haupt-Power-Schalter auf Off/Aus und
verbinden Sie das mitgelieferte IEC Netzkabel mit dem Netzeingang.
Brummgeräusche!
Netzkabel oder Verlängerungskabel sol lten
nie parallel zu Eingangssignal-Kabeln ver-
legt werden. Dadurch können Sie Brumm-
Einstreuungen durch das Strom netz verrin-
gern. Wenn sich Netzkabel und Audiokabel
kreuzen müssen, sollte dies in einem Winkel
von 90 Grad geschehen, um das induzierte
Brummen so gering wie möglich zu halten.
Die symmetrischen Eingänge bieten einen
guten Schutz gegen induziertes Brummen,
da deren Gleichtaktunter drückung das
induzierte Brummen durch Phasenumkehr
auslöschen.
POWER-SCHALTER
– Mit dem POWER-
Schalter schalten Sie die aktive Elektronik
des RESOLV 50a ein. In der ON-Position
leuchtet die interne LED grün – der
RESOLV 50a ist jetzt eingeschaltet und
betriebsbereit. Der RESOLV 50a besitzt
auch eine blaue LED, die ebenfalls leuch-
tet, wenn das Gerät eingeschaltet ist.
AC INLET/NETZEINGANG
- Zum
Anschließen des mitgelieferten IEC-
Netzkabels.
Auf der Rückseite des RESOLV 50a befinden sich zwei wichtige Regler zum Einstellen des
Gesamt klangs des Monitors: Mid-Presence und Volume. Sie werden diese Regler schließlich auf Ihre bevor-
zugte Position einstellen und dort belassen – vorausgesetzt, die Monitore bleiben an der gleichen Stelle
und im gleichen Studio. Wenn Sie die Monitore in einem anderen Studio aufbauen, werden Ihnen diese
Regler beim Einstellen des Klangs für den neuen Raum sehr gute Dienste leisten.
VOLUME
0 1
0 1
0
+4 INPUT
-10 INPUT
POWER
ON
OFF
DESIGNED AND ENGINEERED IN
THE UNITED ST
AT
THE UNITED STATTHE UNITED ST
ES BY SAMSON
TECHNOL
OGIES
www
.samsontech.com
CAUTION
S/N
RISK OF ELECTRIC SHOCK
DO NOT OPEN
115-230 vac ó 50Hz/60Hz 175W
POWER
RATING
MADE IN CHINA
AC
TIVE MONIT
OR SPECS:
•
70Hz – 20kHz
•
BIAMPED 50
WA
TT
WATTWA
W
TT WTT
OOFER
CO
PO
LY
MER C
ONE
•
20
WA
TT
WATTWA
TI
TA
NIUM FERRO FL
UID
TW
EETER
•
TIME ALIGNED
WA
VEGUIDE
WAVEGUIDEWA
•
MA
GNETICALL
Y SHIELDED
GNETICALLY SHIELDED GNETICALL
WA
RNING:
RESOL
V MONIT
RESOLV MONITRESOL
ORS CAN A
CHIEVE
EXTREMEL
Y HIGH SOUND
EXTREMELY HIGH SOUND EXTREMEL
PRESSURE LEVELS.
USE CA
PRESSURE LEVELS. USE CAPRESSURE LEVELS.
UTION
OR HEARING DAMA
GE MA
Y RESUL
GE MAY RESULGE MA
T
Y RESULTY RESUL
10
-5
0
-3
0
-1
5
0
30
50
100
1K
10K
30K
dBr
FREQUENCY RESPONSE
FREQUENCY (Hz)
10
-27
-21
-15
-9
0
5
100 1K 10K 30K
FREQUENCY (Hz)
CROSSOVER
dBr
12
3
4
567
12
3
4
567
12
3
4
567
12
3
4
567
31
DEUTSCHE

32
DEUTSCHE
RESOLV 50a bedienen
RESOLV 50a Bedienfeld - Fortsetzung
VOLUME-REGLER
Mit dem Volume-Regler stellen Sie den Gesamt-Ausgangspegel des RESOLV 50a ein. Drehen Sie den
Volume-Regler vorm ersten Betreiben des Monitors ganz zurück und erhöhen Sie dann den Pegel auf eine
angenehme Abhör lautstärke.
Eingänge und Ausgänge
Der RESOLV 50a bietet eine breite Aus wahl an Eingängen, an die sich die verschiedensten Audiogeräte, wie
Aufnahme pulte, Hard Disk-Recorder, CD Player und Soundkarten, anschlie ßen lassen. Die Eingänge werden
im folgenden Abschnitt detailliert beschrieben. Auf Seite 12 finden Sie zudem ein Verdrahtungsdiagramm.
CINCH AUDIO-EINGANG
– Über den Cinch-Eingang können Sie asymmetrische Signale von –10 dBV
Geräten einspeisen.
1/4” KLINKEN AUDIO-EINGANG
– Über die
symmetrische TRS 1/4” Klinkenbuchse können
Sie symmetrische oder asymmetrische Line-
Pegel-Signale anschließen. Der 1/4” Eingang ver-
fügt über eine Schaltfunktion, die bei Belegung
der Buchse die Cinch- und/oder XLR-Eingänge
ausschaltet und den 1/4” Eingang einschaltet.
Dadurch erhalten Sie einen komfortablen Patch-
Punkt zum schnellen Einschleifen einer zweiten
Signalquelle für Tests oder Betriebserweiterunge
n.
12
3
4
567
12
3
4
567
12
3
4
567
VOLUME
0 1
0 1
0
+4 INPUT
-10 INPUT
POWER
ON
OFF
DESIGNED AND ENGINEERED IN
THE UNITED ST
AT
THE UNITED STATTHE UNITED ST
ES BY SAMSON
TECHNOL
OGIES
www
.samsontech.com
CAUTION
S/N
RISK OF ELECTRIC SHOCK
DO NOT OPEN
115-230 vac ó 50Hz/60Hz 175W
POWER
RATING
MADE IN CHINA
AC
TIVE MONIT
OR SPECS:
•
70Hz – 20kHz
•
BIAMPED 50
WA
TT
WATTWA
W
OOFER
CO
PO
LY
MER C
ONE
•
20
WA
TT
WATTWA
TI
TA
NIUM FERRO FL
UID
TW
EETER
•
TIME ALIGNED
WA
VEGUIDE
WAVEGUIDEWA
•
MA
GNETICALL
Y SHIELDED
GNETICALLY SHIELDED GNETICALL
WA
RNING:
RESOL
V MONIT
RESOLV MONITRESOL
ORS CAN A
CHIEVE
EXTREMEL
Y HIGH SOUND
EXTREMELY HIGH SOUND EXTREMEL
PRESSURE LEVELS.
USE CA
PRESSURE LEVELS. USE CAPRESSURE LEVELS.
UTION
OR HEARING DAMA
GE MA
Y RESUL
GE MAY RESULGE MA
T
Y RESULTY RESUL
10
-5
0
-3
0
-1
5
0
30
50
10K
30K
dBr
FREQUENCY RESPONSE
FREQUENCY (Hz)
10
-27
-21
-15
-9
0
5
100 1K 10K 30K
FREQUENCY (Hz)CROSSOVER
dBr
12
3
4
567
12
3
4
567
12
3
4
567

10 Inch Long Throw Transducer 120 Watt Amplifier
+4 INPUT
-10 INPUT
ON
OFF
DESIGNED AND ENGINEERED IN
THE UNITED ST
AT
THE UNITED STATTHE UNITED ST
ES BY SAMSON
www
.samsontech.com
CAUTION
S/N
RISK OF ELECTRIC SHOCK
DO NOT OPEN
115-230 vac ó 50Hz/60Hz 175W
POWER
RATING
AC
TIVE MONIT
OR SPECS:
•
•
20Hz – 20kHz
•
BIAMPED 50
WA
TT
WATTWA
W
OOFER
CO
PO
LY
MER C
ONE
•
20
WA
TT
WATTWA
TI
TA
NIUM FERRO FL
OFF
NIUM FERRO FL
OFF
TW
EETER
•
TIME ALIGNED
WA
VEGUIDE
WAVEGUIDEWA
•
MA
GNETICALL
Y SHIELDED
GNETICALLY SHIELDED GNETICALL
WA
RNING:
RESOL
V MONIT
RESOLV MONITRESOL
ORS CAN A
CHIEVE
EXTREMEL
Y HIGH SOUND
EXTREMELY HIGH SOUND EXTREMEL
PRESSURE LEVELS.
USE CA
PRESSURE LEVELS. USE CAPRESSURE LEVELS.
UTION
OR HEARING DAMA
S/N
OR HEARING DAMA
S/N
GE MA
Y RESUL
Y RESUL
Y RESUL
GE MAY RESULGE MA
10
-5
0
-3
0
FREQUENCY RESPONS
10
-27
-21
-15
-9
0
5
100 1K 10K 30K
FREQUENCY (Hz)CROSSOVER
dBr
-10 INPUT
POWE
R
ES BY SAMSON
TECHNOL
OGIES
m
RISK OF ELECTRIC SHOCK
DO NOT OPEN
115-230 vac ó 50Hz/60Hz 175W
POWER
RATING
MADE IN CHINA
OGIES
MADE IN CHINA
OGIES
UID
CHIEVE
UTION
Y RESUL
Y RESUL
Y RESUL
T
Y RESULTY RESUL
1K
10K
30K
FREQUENCY RESPONSE
FREQUENCY (Hz)
10
-27
-21
-15
-9
0
5
100 1K 10K 30K
FREQUENCY (Hz)CROSSOVER
dBr
FROM MIXER
R
L
Anschluss an den Resolv120a Subwoofer
RESOLV 50a mit Mono Sub
Über die LINE LEVEL-Eingänge des RESOLV 50a können Sie Ihrem RESOLV 50a System einen Subwoofer und
Über die LINE LEVEL-Eingänge des RESOLV 50a können Sie Ihrem RESOLV 50a System einen Subwoofer und
damit einen erweiterten Tiefbass-Bereich hinzufügen. Es folgt ein typisches System-Setup, bei dem der
RESOLV 120a mit einem Mischer und einem Paar RESOLV 50a Satelliten-Lautsprechern kombiniert ist.
Die
Ein- und Ausgänge des RESOLV 120a sind mit Cinch-An schlüs sen gemäß Industriestandard bestückt. Ein detail-
liertes Verdrahtungsdiagramm finden Sie im Abschnitt “RESOLV 50a Anschlüsse” auf Seite 12. Gehen Sie zum
Einrichten des Systems wie folgt vor.
• Drehen Sie die Master-Ausgänge Ihres Mischers ganz zurück.
•
Verbinden Sie den linken Mischerausgang mit dem LEFT LINE INPUT des RESOLV 120a und den rech-
ten Mischer ausgang mit dem RIGHT LINE INPUT des RESOLV 120a. Verbinden Sie dann den LEFT LINE
OUTPUT des RESOLV 120a mit dem Eingang des linken RESOLV 50a und den RIGHT LINE OUTPUT mit
dem Eingang des rechten RESOLV 50a.
•
Schicken Sie ein Audiosignal (z. B. eine Musik-CD) durch Ihren Mischer und stellen Sie den Pegel auf
eine angenehme Abhörlautstärke ein.
• Stellen Sie dann den SWEEP-Regler auf die gewünschte Frequenz ein. Schlagen Sie den em pfohlenen
Crossover-Punkt im Handbuch Ihrer Studiomonitore nach. Sie können den SWEEP-Regler auch nach
Gehör auf die Frequenz einstellen, die am besten klingt. Ein guter Anfangs wert ist 70 Hz.
33
DEUTSCHE

DEUTSCHE
34
RESOLV 50a Anschlüsse
Asymmetrisches 1/4”- auf Cinch-Kabel
Asymmetrisches XLR- auf Cinch-Kabel
RESOLV 50a Verdrahtung
Abhängig von Ihrem Monitoring-Setup können Sie den RESOLV 50a auf mehrere Arten ins System inte-
grieren. Gehen Sie nach den folgenden Verkabelungs diagrammen vor, um Ihr Monitorsystem anzuschließen.
Symmetrisches XLR- auf XLR-Kabel
Symmetrisches 1/4”- auf 1/4”-Kabel
Asymmetrisches 1/4”- auf 1/4”-Kabel
Cinch- auf Cinch-Kabel

35
ESPAÑOL
Introducción
Gracias por comprar los nuevos monitores de referencia para estudio Samson RESOLV 50a. Este
Samson RESOLV 50a es un monitor autoamplificado a 50 watios que dispone de un woofer de 12.7
fabricado con polímeros y de rango ampliado y un tweeter convexo de 2.5 cm hecho en titanio. El
RESOLV 50a es un sistema de monitorización de campo próximo ideal para estudios de grabación,
salas de post-producción, instalaciones fijas o allí donde sea necesario un buen sonido.
En estas páginas va a encontrar una descripción detallada de las características del monitor RESOLV
50a, así como un recorrido guiado a través de su panel de control, instrucciones paso-a-paso para su
configuración y manejo y una completa tabla con sus especificaciones técnicas. También encontrará
una tarjeta de garantía—no olvide rellenarla y enviárnosla por correo para que pueda recibir soporte
técnico online y para que le podamos ofrecer información actualizada sobre este y otros productos
de Samson en el futuro.
Con unos cuidados mínimos y una circulación de aire adecuada, su RESOLV 50a funcionará sin
ningún problema durante muchos años. Le recomendamos que en las líneas siguientes anote su
número de serie para cualquier consulta en el futuro.
Número de serie: __________________
Fecha de compra: __________________
En el improbable caso de que en algún momento tenga que reparar este aparato, deberá solicitar-
nos un número de autorización de devolución (RA) para poder enviar su unidad a Samson. Sin este
número, ninguna unidad es aceptada en fábrica. Póngase en contacto con Samson en el 1-800-
3SAMSON (1-800-372-6766) para que le facilitemos este número de autorización de devolución
antes de enviarnos la unidad. Si es posible guarde el embalaje original y los materiales de protección
para devolvernos la unidad dentro de ellos.

36
ESPAÑOL
Características del RESOLV 50a
Los monitores de referencia Samson RESOLV 50a le ofrecen una respuesta suave, precisa y a la vez agradable al oído. Aquí
tiene algunas de sus características principales:
• Un monitor de referencia activo de dos vías para estudios de grabción con un recinto abierto que le
ofrece una monitorización extremadamente precisa para estudios de grabación, salas de post-produc-
ción y entornos multimedia.
• Woofer de 12.7 fabricado en polímero rodeado de butilo que ofrece una respuesta de frecuencias
graves compacta y controlada.
• Tweeter convexo de 2.5 cm fabricado en titanio con imán de neodimio, con sistema de refrigeración
de disipador de calor y fluido férrico para conseguir una respuesta en agudos dulce y suave.
• Etapa de potencia bi-amplificada con 50 watios en el cabezal de graves y 25 en el de agudos.
• Crossover activo con un diseño multipolo para conseguir una respuesta linea de abajo a arriba.
• Entradas balanceada.Phone y de 6,3 mm y así como entradas RCA no balanceadas que permiten una
fácil y rápida conexión a casi cualquier fuente de señal -10 o + 4 dB.
• Protección A/V para aplicaciones multimedia que permite un funcionamiento sin problemas al lado
de monitores de ordenador.
• Fabricación robusta en MDF (fibra de densidad media), para ofrecer el máximo nivel SPL con una total
rigidez y fiabilidad.
• Acabado en satinado negro de gran atractivo y solidez gracias a la textura de su pintura en epoxy.
• Tres años de garantía.

37
ESPAÑOL
Vista general del RESOLV 50a
1 TWEETER CONVEXO DE 2.5 CM DE TITANIO
- Una
respuesta en agudos suave y dulce gracias a su cúp-
ula de titanio, imén de neodimio con refrigeración
de fluido férrido y disipador de calor para una alta
salida.
2 TAPON DE FASE
- Asegura dispersión equilibrada
de agudos y mejora la escucha fuera de eje.
3 LED POWER
- Un piloto azul que se ilumina para
indicar que la unidad está encendida, lista para fun-
cionar.
4 CABEZAL DE GRAVES DE 12.7
- Transductor de
graves de 12.7, gran resistencia y rango ampliado.
5 ABERTURA DE GRAVES
- Un perfecto iseño de
abertura para ofrecer una respuesta en graves lin-
eal y de mayor rango.
6 CAJA ACUSTICA
- Sólida construcción en MDF.
7 ACABADO
- Acabado liso de color negro.
8 SOPORTES ANTIDESLIZANTES
- Grandes topes
de goma que hacen que el recinto acústico no se
mueva incluso a niveles de presión sonora muy
elevados.
.
Vista del panel frontal

38
ESPAÑOL
1 VOLUME
- Controla el nivel de salida.
2 RCA
– Esta entrada se usa para conectar señales
de unidades a -10 dBV, no balanceadas.
3 PHONE 6.3 MM
– Conector TRS (punta, anillo,
lateral) balanceado que se usa para conectar
señales con nivel de línea balanceadas o no bal-
ancedas.
Vista general del RESOLV 50a
Vista del panel trasero
4 INTERRUPTOR POWER
– Interruptor general de
encendido. Cuando lo coloque en la posición ON
se iluminará en verde para indicar que el RESOLV
50a está encendido y listo para su uso.
5 ENTRADA DE CA
- Conecte aquí el cable de ali-
mentación IEC que se incluye.

39
ESPAÑOL
Configuración del RESOLV 50a
Diseño e historia del monitor de referencia para estudio RESOLV 50a
El RESOLV 50a es un monitor de referencia de campo cercano que dispone de un cabezal de graves de 12.7 fabri-
cado en polímeros, con diseño exclusivo y un tweeter de 2.5 cm hecho en titanio, en el que se emplea una bobina
de voz refrigerada por fluido férrido y un imán de neodimio. El divisor o crossover del monitor ha sido cuidadosa-
mente diseñado con componentes de alta calidad para asegurar una respuesta de fase y frecuencia lineales.
El recinto acústico del RESOLV 50a está construido con MDF (fibra de densidad media) y está acabado con una
resistente pintura. La caja del monitor también dispone de una boca o abertura que ofrece una ampliación en la
respuesta de graves, lo que unico a un diseño de baja turbulencia, hace que el cabezal de graves pueda moverse
libremente con un efecto mínimo sobre la impedancia global. En la parte trasera de la caja encontrará el panel de
control del RESOLV 50a que dispone de una amplia gama de conexiones de entrada incluyendo una entrada XLR
balanceada, una entrada TRS de 6.3 mm balanceada y una RCA no balanceada. Estas entradas están conectadas
al módulo de biamplificador interno del RESOLV 50a que le da 50 watios de potencia para el woofer de graves, un
crossover activo, y 25 watios para el tweeter de agudos. También encontrará los controles del previo, incluyendo
un mando VOLUME, que se usa para ajustar el nivel global de la etapa de potencia interna, así como el innovador
control MID PRESENCEl. Este interruptor de cuatro posiciones permite al técnico de sonido modelar la respuesta de
rango medio del monitor para cubrir una gama desde el tradicional sonido hi-fi, pasando por una respuesta plana
hasta dos niveles de respuesta agresiva de medios. El RESOLV 50a ha sido diseñado para dar una señal de monitor-
ización plana y precisa, y a la vez para ofrecer una curva de respuesta ajustable para que pueda emular el sonido de
otros monitores de campo cercano famosos.
Colocación del RESOLV 50a
La monitorización de campo cercano se ha
convertido en la elección de muchos técnicos
tanto en estudios grandes como en peque-
ños porque minimiza el efecto de la acústica
de la sala. Esto es muy importante en los
estudios de proyectos de hoy en día dado
que el presupuesto que se suele contar para
trabajar en la acústica de la sala suele ser de
cero. Colocando los monitores de referen-
cia en el campo cercano (cerca del oyente),
puede reducir en gran medida el efecto de
esta acústica, siendo esto algo a tener muy
en cuenta cuando evaluamos el efecto de la
acústica sobre superficies reflexivas alrededor
de la zona de monitorización. Estas superfi-
cies pueden incluir láminas planas, espejos
o cuadros, grandes paredes planas e incluso
la propia superficie de la mesa de mezclas.
Prácticamente cualquier sonido reflejado lle-
gará a la posición de escucha, pero dado que
estará ligeramente retardado con respecto a la
fuente directa, el resultado será una cancelación aleatoria de algunas frecuencias, también llamado filtro de peine.
Si puede, elimine todas estas superficies reflexivas. También puede serle de ayuda colocar algún aislamiento acústi-
co en las paredes más cercanas a los monitores. Cuando coloque los monitores le interesará colocarlos de la forma
llamada habitualmente “triángulo de mezcla”. En esta configuración ideal, el espacio entre los dos monitores debe
ser igual a la distancia desde cada uno de ellos al oyente, formando un triángulo equilátero. (Figura 1.)
Prime Listening Spot
Equal Distance
Figura 1.

40
ESPAÑOL
Configuración del RESOLV 50a
®
®
Un momento de reflexión
Cuando esté escogiendo la altura para su sistema de monitores, tenga cuidado para evitar las reflexiones de la
superficie de su mesa de mezclas (Figura 3). Estas reflexiones llegan a la posición de escucha con un ligero retardo
con respecto al sonido original produciendo unas extrañas cancelaciones y una respuesta global impredecible.
Piense en los rayos de la radiación del sonido como en líneas rectas que salen desde los monitores y escoja una
altura que le permita reducir la aparición de estas reflexiones que terminarán en el punto de escucha. (Figura 4). En
la mayoría de los casos, la posición ideal estará ligeramente por detrás y encima del panel de medidores de la mesa
de mezclas.
Prime Listening Spot
Figura 2.
Orientación de los altavoces
Puede usar el RESOLV 50a tanto en vertical como en horizontal. Cuando utilice los monitores en la posición hori-
zontal, asegúrese de colocar los tweeters del lado izquierdo en la parte exterior de cada lado (Figura 2). Esto mejo-
rará la imagen stereo y la respuesta de graves, aumentando el acoplamiento de los cabezales de super-graves.
Colocación del Resolv 65 - continuación
Figura 3.
Figura 4.

41
ESPAÑOL
Conexión del
RESOLV 50a
• Coloque abajo del todo los controles de salidas master de la mesa de mezclas.
• Conecte la salida izquierda de sala de control de la mesa a la toma LINE INPUT izquierda del RESOLV
50a y la salida derecha correspondiente de la mesa a la LINE INPUT de la derecha.
• Ajuste el control de volumen de entrada del RESOLV 50a a la posición de las 2 en punto.
•
Dé paso a una señal audio (música desde un CD, por ejemplo) a través de su mezclador y suba el nivel
de la sala de control hasta un volumen de escucha cómodo.
Conexiones rápidas del RESOLV 50a
Nota:
Antes de conectar la unidad y encenderla, recuerde la regla “el último en encender, primero en apagar” de las
etapas de potencia (y monitores autoamplificados). Cuando encienda su sistema, asegúrese de que todos los cables
estén conectados, encienda la mesa y el resto de unidades exteriores y al final encienda el RESOLV 50a. Cuando
apague todo, primero apague el RESOLV 50a y después el resto del equipo.
Puede hacer las conexiones del RESOLV 50a a través de una de sus entradas audio del panel trasero. Puede usar las
entradas RCA para señales de -10 dBV de nivel, no balanceadas, o las entradas XLR o de 6.3 mm para señales a +4
dBm balanceadas. Siga los sencillos pasos y diagramas siguientes para hacer una rápida conexión usando las sali-
das de sala de control de una mesa de mezclas standard.

42
ESPAÑOL
Manejo del
RESOLV 50a
Panel de control del RESOLV 50a
El panel de control trasero del RESOLV 50a es el lugar en el que hará todas las conexiones para señales audio y corri-
ente. El panel trasero contiene también los controles para realizar ajustes en el volumen global y la curva de respuesta
de frecuencia. La sección siguiente le detalla los controles y conexiones de este panel.
Encendido del RESOLV 50a
Dado que el RESOLV 50a es un monitor de estudio activo con una etapa de potencia interna y un crossover elec-
trónico, debe conectar la unidad a una salida de corriente. Asegúrese de que el interruptor Power esté colocado en
la posición off y conecte el cable de alimentación IEC incluido a una salida de alterna.
¡Elementos que producen zumbidos!
Cuando coloque cable de corriente, tenga cuidado de no colocarlos estos ni otras alargaderas en paralelo a sus cables
de entrada. Esto producirá un zumbido de
alterna que puede ser captado por la unidad. Si
tiene que cruzar un cable de corriente por donde
pase una línea audio, trate de formar ángulos de
90º al menos para reducir los zumbidos. El uso
de los conectores de entrada balanceados del
RESOLV 50a le protegerá en gran medida de este
zumbido inducido gracias al modo de rechazo
común (cancelación de fase del ruido inducido)
que ofrece su circuitería de entrada balanceada.
INTERRUPTOR POWER
–
Este interrup-
tor se usa para activar los circuitos del
RESOLV 50a. Cuando esté en la posición
ON, el piloto interno se iluminará en verde,
indicando que el RESOLV 50a está encen-
dido y listo para funcionar. El RESOLV 50a
también dispone de un piloto de color
azul que se ilumina cuando la unidad está
encendida.
ENTRADA DE CA
-
Conecte aquí el
cable de corriente IEC que se incluye.
En el
panel trasero del RESOLV 50a encontrará
dos controles muy importantes para el
ajuste del sonido global del monitor, Mid-
Presence y Volume. Puede ajustar estos
controles a la posición que más le gusto y
después “olvidarlos en esa posición”. Esto
es así siempre y cuando los monitores vayan a quedar en la misma posición del mismo estudio. Si se los lleva a
otro estudio verá que estos controles le son de gran utilidad para ajustar de nuevo el sonido de acuerdo a esa
nueva sala.
VOLUME
0 1
0 1
0
+4 INPUT
-10 INPUT
POWER
ON
OFF
DESIGNED AND ENGINEERED IN
THE UNITED ST
AT
THE UNITED STATTHE UNITED ST
ES BY SAMSON
TECHNOL
OGIES
www
.samsontech.com
CAUTION
S/N
RISK OF ELECTRIC SHOCK
DO NOT OPEN
115-230 vac ó 50Hz/60Hz 175W
POWER
RATING
MADE IN CHINA
AC
TIVE MONIT
OR SPECS:
•
70Hz – 20kHz
•
BIAMPED 50
WA
TT
WATTWA
W
TT WTT
OOFER
CO
PO
LY
MER C
ONE
•
20
WA
TT
WATTWA
TI
TA
NIUM FERRO FL
UID
TW
EETER
•
TIME ALIGNED
WA
VEGUIDE
WAVEGUIDEWA
•
MA
GNETICALL
Y SHIELDED
GNETICALLY SHIELDED GNETICALL
WA
RNING:
RESOL
V MONIT
RESOLV MONITRESOL
ORS CAN A
CHIEVE
EXTREMEL
Y HIGH SOUND
EXTREMELY HIGH SOUND EXTREMEL
PRESSURE LEVELS.
USE CA
PRESSURE LEVELS. USE CAPRESSURE LEVELS.
UTION
OR HEARING DAMA
GE MA
Y RESUL
GE MAY RESULGE MA
T
Y RESULTY RESUL
10
-5
0
-3
0
-1
5
0
30
50
100
1K
10K
30K
dBr
FREQUENCY RESPONSE
FREQUENCY (Hz)
10
-27
-21
-15
-9
0
5
100 1K 10K 30K
FREQUENCY (Hz)
CROSSOVER
dBr
12
3
4
567
12
3
4
567
12
3
4
567
12
3
4
567

43
ESPAÑOL
Manejo del
RESOLV 50a
Panel de control del RESOLV 50a - continuación
CONTROL VOLUME
Este control se utiliza para ajustar el nivel de salida global del RESOLV 50a. Cuando use esta unidad por primera
vez, comience con el control de volumen abajo del todo. Vaya subiendo el valor de este control hasta llegar a
un nivel de escucha cómodo.
Las entradas y salidas
El RESOLV 50a dispone de una amplia gama de conectores de entrada que le permiten una instalación muy sencilla
con una gran variedad de unidades audio como mesas de mezclas, grabadoras de disco duro, reproductores de CD y
tarjetas de sonido, por nombrar solo unos pocos. En la sección siguiente le detallamos los conectores de entrada del
RESOLV 50a. En la página 12 puede ver además un completo diagrama de cableado.
ENTRADA AUDIO RCA
–
La entrada
RCA acepta señales no balanceadas y
se usa para conectar señales proceden-
tes de unidades con nivel de –10dBV
no balanceadas.
ENTRADA AUDIO PHONE DE 6,3
MM
–
También tiene una entrada TRS
(punta, anillo, lateral) de 6,3 mm que se
usa para conectar señales de nivel de
línea balanceadas o no balanceadas.
Esta entrada es un conector interrup-
tor, por lo que cuando introduce aquí
un conector, las entradas XLR y/o RCA
quedan desactivadas y la entrada de
6,3 mm queda activa. Esto le permite
disponer de un punto de distribución
de señal muy útil para una rápida inser-
ción de una segunda fuente de señal
para tests o ampliaciones.
VOLUME
0 1
0 1
0
+4 INPUT
-10 INPUT
POWER
ON
OFF
DESIGNED AND ENGINEERED IN
THE UNITED ST
AT
THE UNITED STATTHE UNITED ST
ES BY SAMSON
TECHNOL
OGIES
www
.samsontech.com
CAUTION
S/N
RISK OF ELECTRIC SHOCK
DO NOT OPEN
115-230 vac ó 50Hz/60Hz 175W
POWER
RATING
MADE IN CHINA
AC
TIVE MONIT
OR SPECS:
•
70Hz – 20kHz
•
BIAMPED 50
WA
TT
WATTWA
W
TT WTT
OOFER
CO
PO
LY
MER C
ONE
•
20
WA
TT
WATTWA
TI
TA
NIUM FERRO FL
UID
TW
EETER
•
TIME ALIGNED
WA
VEGUIDE
WAVEGUIDEWA
•
MA
GNETICALL
Y SHIELDED
GNETICALLY SHIELDED GNETICALL
WA
RNING:
RESOL
V MONIT
RESOLV MONITRESOL
ORS CAN A
CHIEVE
EXTREMEL
Y HIGH SOUND
EXTREMELY HIGH SOUND EXTREMEL
PRESSURE LEVELS.
USE CA
PRESSURE LEVELS. USE CAPRESSURE LEVELS.
UTION
OR HEARING DAMA
GE MA
Y RESUL
GE MAY RESULGE MA
T
Y RESULTY RESUL
10
-5
0
-3
0
-1
5
0
30
50
1K
10K
30K
dBr
FREQUENCY RESPONSE
FREQUENCY (Hz)
10
-27
-21
-15
-9
0
5
100 1K 10K 30K
FREQUENCY (Hz)
CROSSOVER
dBr
12
3
4
567
12
3
4
567
12
3
4
567
12
3
4
567
12
3
4
567
12
3
4
567

44
ESPAÑOL
10 Inch Long Throw Transducer 120 Watt Amplifier
+4 INPUT
-10 INPUT
DESIGNED AND ENGINEERED IN
THE UNITED ST
AT
THE UNITED STATTHE UNITED ST
ES BY SAMSON
www
.samsontech.com
CAUTION
S/N
RISK OF ELECTRIC SHOCK
DO NOT OPEN
115-230 vac ó 50Hz/60Hz 175W
POWER
RATING
AC
TIVE MONIT
OR SPECS:
•
•
20Hz – 20kHz
•
BIAMPED 50
WA
TT
WATTWA
W
OOFER
CO
PO
LY
MER C
ONE
•
20
WA
TT
WATTWA
TI
TA
NIUM FERRO FL
TW
EETER
•
TIME ALIGNED
WA
VEGUIDE
WAVEGUIDEWA
•
MA
GNETICALL
Y SHIELDED
GNETICALLY SHIELDED GNETICALL
WA
RNING:
RESOL
V MONIT
RESOLV MONITRESOL
ORS CAN A
EXTREMEL
Y HIGH SOUND
EXTREMELY HIGH SOUND EXTREMEL
PRESSURE LEVELS.
USE CA
PRESSURE LEVELS. USE CAPRESSURE LEVELS.
OR HEARING DAMA
S/N
OR HEARING DAMA
S/N
GE MA
10
-5
0
-3
0
-1
5
FREQUENCY RESPONS
10
-27
-21
-15
-9
0
5
100 1K 10K 30K
FREQUENCY (Hz)CROSSOVER
dBr
-10 INPUT
POWE
R
ON
OFF
DESIGNED AND ENGINEERED IN
THE UNITED ST
AT
THE UNITED STATTHE UNITED ST
ES BY SAMSON
TECHNOL
OGIES
www
.samsontech.co
m
CAUTION
S/N
RISK OF ELECTRIC SHOCK
DO NOT OPEN
115-230 vac ó 50Hz/60Hz 175W
POWER
RATING
MADE IN CHINA
OGIES
MADE IN CHINA
OGIES
OOFER
NIUM FERRO FL
OFF
NIUM FERRO FL
OFF
UID
OFF
UID
OFF
CHIEVE
UTION
OR HEARING DAMA
S/N
OR HEARING DAMA
S/N
GE MA
Y RESUL
Y RESUL
Y RESUL
GE MAY RESULGE MA
T
Y RESULTY RESUL
10
0
1K
10K
30K
FREQUENCY RESPONSE
FREQUENCY (Hz)
10
-27
-21
-15
-9
0
5
100 1K 10K 30K
FREQUENCY (Hz)CROSSOVER
dBr
FROM MIXER
R
L
Conexión al subwoofer
Resolv120a
RESOLV 50a con Mono Sub
El añadir un subwoofer y ampliar así la respuesta en graves a su sistema RESOLV 50a es muy sencillo usando las
entradas LINVEL LEVEL del RESOLV 50a. Aquí abajo tiene una configuración típica de sistema en el que se usa el
RESOLV 120a con una mesa de mezclas y un par de altavoces satélites RESOLV 50a. Las entradas del RESOLV 50a
utilizan conectores RCA standard. Si quiere ver un diagrama de cableado completo, vea la sección “Conexiones del
RESOLV 50a” en la página 12. Siga los pasos indicados en el diagrama siguiente para configurar su sistema.
• Coloque abajo del todo los controles de salidas master de la mesa de mezclasf.
• Conecte la salida izquierda de la mesa a la entrada LINE INPUT izquierda del RESOLV 120 y la salida
derecha de la mesa a la otra entrada. Conecte ahora la salida LINE OUTPUT izquierda del RESOLV 120 a
la entrada del RESOLV 50a izquierdo y la salida derecha del RESOLV 120 a la entrada del monitor saté-
lite derecho.
•
Haga pasar una señal audio (como la de un CD de música) a través de la mesa y aumente el nivel hasta
llegar a un volumen de escucha que le resulte cómodo.
• Ajuste ahora el control SWEEP a la frecuencia que quiera. Consulte el manual de instrucciones de sus
monitores de estudio para ver cual es el punto de separación recomendado. También puede ajustar
este control SWEEP de oído a la frecuencia que mejor le suene. Un buen punto medio suele ser sobre
los 70 Hz.

45
ESPAÑOL
Conexiones del RESOLV 50a
Cable de 6,3 mm no balanceado a RCA
Cable XLR no balanceado a RCA
Guía de cableado del RESOLV 50a
Hay varias formas de interconectar el RESOLV 50a, dependiendo de su montaje de monitorización concreto.
Para la conexión de su sistema de monitorización vea los siguientes diagramas de cables.
Cable XLR a XLR balanceado
Cable 6,3 mm balanceado a 6,3 mm
Cable 6,3 mm no balanceado a 6,3 mm
Cable RCA a RCA

Resolv 50A Specifications/Caractéristiques techniques/Technische Daten/Especificaciones técnicas
Specifications
Transducers: 5" copolymer woofer with butyl surround,
1-inch titanium , ferro fluid cooled tweeter
Frequency response: 63Hz - 26KHz +/-3 dB
Amplifier:
Power Rating: Low-frequency - 50 Watts RMS
High-frequency - 20 Watts RMS
Crossover Frequency: 2.3KHz, multi-pole filter
Inputs:
Unbalanced -10dBV Line Level
Connector: RCA
Balanced +4dBu Line Level
Connector: 1/4-inch, Phone TRS (Tip/Ring/Sleeve)
Enclosure:
Construction: MDF (Medium Density Fiberboard)
Finish: Black Textured Epoxy Paint
Feet: Large Rubber
Dimensions: 8” (203mm) W x 12” (305mm) H x 8 3/4”
(223mm) D
Weight: 15.2 lbs. / 6.9 kg.
20 Hz 50 100 200 500 1K 2K 5K 10K 20K 30K
dBSPL
0
10
20
30
40
50
60
70
80
90
100
110
120
SPL vs Freq
Technische Daten
Wandler: 12.7 cm Copolymer Woofer mit Butylen-
Rahmen,
2.5 cm Titan-Tweeter, Ferro
Flüssigkeitsgekühlt
Frequenzgang: 63 Hz - 26 kHz, +/-3 dB
Betriebsleistung: 97 dB SPL @ 1 W/1m
Verstärker:
Nennleistung: Bässe - 50 Watt RMS
Höhen - 25 Watt RMS
Frequenzgang: 30 Hz - 300 Hz, +/-3 dB
Crossover- Frequenz: 2,3 kHz, Multipol-Filter
Eingänge:
Asymmetrisch -10 dBV Line-Pegel
Anschluss: Cinch
Symmetrisch +4 dBu Line-Pegel
Anschluss: 1/4” Klinke TRS (Tip Ring Sleeve)
Gehäuse:
Konstruktion: MDF (Faserplatte mittlerer Dichte) Überzug:
schwarz texturierter Epoxid-Lack
Füße: große Gummifüße
Abmessungen: 235 mm (9 1/4”) B x 346 mm (13 5/8”) H x
273 mm (10 3/4”) T
Gewicht: 8,2 kg18 lbs.
Caractéristiques techniques
Haut-parleurs : Woofer de 12,7 cm à membrane copolymère
et suspension butyle ;
Tweeter de 2,5 cm au titane, refroidi par ferro
fluide
Bande passante : 63 Hz - 206kHz +/-3 dB
Rendement : 97 dB SPL à 1 W/1 m
Amplificateurs
Puissance : Woofer - 50 Watts efficace
Tweeter - 25 Watts efficace
Bande passante : 30 Hz - 30 kHz +/-3 dB
Fréquence de coupure : 2,3 kHz, filtre multi-pôle
Entrées :
Asymétriques : -10 dBV niveau ligne
Connecteurs : RCA
Symétriques : +4 dBu niveau ligne
Connecteurs : Jack stéréo 6,35 mm (pointe, bague, corps)
Baffle :
Construction : Panneaux de particules de fibre de moyenne
densité MDF
Finition : Peinture époxy noire
Pieds : Caoutchouc de grande dimension
Dimensions : 235 mm (l) x 346 mm (h) 273 mm (p)
Poids : 8,2 kg
Especificaciones técnicas
Transductores: woofer de 12.7 en polímero con recubrimien-
to de butilo, tweeter de 2.5 cm en titanio,
refrigerado por fluido férrico
Respuesta de frecuencia: 63 Hz - 26 KHz +/-3 dB
Sensibilidad: 97dB SPL @ 1 W/1m
Amplificador:
Nivel de potencia: Graves - 50 watios RMS
Agudos - 25 watios RMS
Respuesta de frecuencia: 30 Hz- 300 Hz+/-3 dB
frecuencia de separación o
crossover: 2.3 KHz, filtro multi-polo
Entradas:
No balanceada Nivel de línea -10dBV
Conector: RCA
Balanceada Nivel de línea +4dBu
Conector: TRS de 6,3 mm (punta-anillo-lateral)
Recinto acústico:
Construcción: MDF (fibra de densidad media)
Acabado: Pintura epoxy en negro
Patas: Grandes piezas de goma
Dimensiones: 9 1/4” (235mm) L x 13 5/8” (346mm) A
x 10 3/4” (273mm) P
Peso: 18 lbs. / 8.2 kg.
46

Notes
47

Notes
48

Samson Technologies Corp.
575 Underhill Blvd.
P.O. Box 9031
Syosset, NY 11791-9031
Phone: 1-800-3-SAMSON (1-800-372-6766)
Fax: 516-364-3888
www.samsontech.com