Samsung Electronics Co SMTR2000 802.11a/b/g Wireless Access Point User Manual

Samsung Electronics Co Ltd 802.11a/b/g Wireless Access Point Users Manual

Users Manual

 Ed. 00           SMT-R2000 Users Manual
   COPYRIGHT This manual is proprietary to SAMSUNG Electronics Co., Ltd. and is protected by copyright. No information contained herein may be copied, translated, transcribed or duplicated for any commercial purposes or disclosed to the third party in any form without the prior written consent of SAMSUNG Electronics Co., Ltd.   TRADEMARKS Product names mentioned in this manual may be trademarks and/or registered trademarks of their respective companies.                       This manual should be read and used as a guideline for properly installing and operating the product.  This manual may be changed for the system improvement, standardization and other technical reasons without prior notice.   If you need updated manuals or have any  questions concerning the contents of the manuals, contact our Document Center at the following address or Web site:  Address:  Document Center  18th Floor IT Center. Dong-Suwon P.O. Box 105, 416, Maetan-3dong Yeongtong-gu, Suwon-si, Gyeonggi-do, Korea 442-600 Homepage: http://www.samsungdocs.com  ©2005 SAMSUNG Electronics Co., Ltd.  All rights reserved.
SMT-R2000 Service Manual © SAMSUNG Electronics Co., Ltd. I INTRODUCTION      Purpose This manual introduces Access Point(AP)/Repeater SMT-R2000, and describes how to assemble/disassemble SMT-R2000 and troubleshoot when any failue occurs. In addition, this document describes its hardware configuration and circuits and provides the parts list for SMT-2000.   Document Content and Organization This manual consists of five Chapters and two Appendices.    CHAPTER 1. introduction of SMT-R2000 Introduces SMT-R2000 and describes the configuration and specifications of SMT-R2000.  CHAPTER 2. Assembly and Disassembly describes; How to assemble/disassemble SMT-R2000.  CHAPTER 3. Troubleshooting describes; How to troubleshoot when any failure occurs while operating SMT-R2000.
INTRODUCTION II © SAMSUNG Electronics Co., Ltd. Conventions The following types of paragraphs contain special information that must be carefully read and thoroughly understood. Such information may or may not be enclosed in a rectangular box, separating it from the main text, but is always preceded by an icon and/or a bold title.   WARNING  Provides information or instructions that the reader should follow in order to avoid personal injury or fatality.    CAUTION  Provides information or instructions that the reader should follow in order to avoid a service failure or damage to the system.   CHECKPOINT  Provides the operator with checkpoints for stable system operation.   NOTE  Indicates additional information as a reference.   Revision History EDITION DATE OF ISSUE REMARKS 00 12. 2005. Original Draft
 SMT-R2000 Service Manual © SAMSUNG Electronics Co., Ltd. III FCC CONCERNS  FCC Compliance Statement    This equipment has been tested and found to comply with the limits for a Class B digital device, pursuant to part 15 of the FCC Rules.    These limits are designed to provide reasonable protection against harmful interference in a residential installation. This equipment generates, uses and can radiate radio frequency energy and, if not installed and used in accordance with the instructions, may cause harmful interference to radio communications. However, there is  no guarantee that interference will not occur in a particular installation.    If this equipment does cause harmful interference to radio or television reception, which can be determined by turning the equipment off and on, the user is encouraged to try to correct the interference by one or more of the following measures:   - Reorient or relocate the receiving antenna.  - Increase the separation between the equipment and receiver.  - Connect the equipment into an outlet on a circuit different from that to which the receiver   is connected.  - Consult the dealer or an experienced radio/TV technician for help.   RF Exposure Statement:  The antenna(s) used for this device must be installed to provide a separation distance of at least 20 cm from all persons and must not be co-located or operating in conjunction with any other antenna or transmitter.     RF Exposure Statement:  This device is restricted to indoor use only within the 5.15-5.25 GHz band to reduce any potential for harmful interference to co-channel MSS operations.   Do not   Any changes or modifications to the equipment not expressly approved by the party responsible for compliance could void user’s authority to operate the equipment.
SMT-R2000 Service Manual © SAMSUNG Electronics Co., Ltd. IV SAFETY CONCERNS   For product safety and correct operation, the following information must be given to the operator/user and shall be read before the installation and operation.   Symbols  Caution  Indication of a general caution   Restriction  Indication for prohibiting an action for a product   Instruction  Indication for commanding a specifically required action
 SMT-R2000 Service Manual © SAMSUNG Electronics Co., Ltd. V Caution   When Removes Shield Can  When removes Shielded Can, be careful of the damage of RF terminal parts caused by heat.     CAUTION
SMT-R2000 Service Manual © SAMSUNG Electronics Co., Ltd. VI TABLE OF CONTENTS   INTRODUCTION I Purpose......................................................................................................................................................... I Document Content and Organization......................................................................................................... I Conventions................................................................................................................................................. II Revision History........................................................................................................................................... II FCC/SAFETY CONCERNS IV Symbols ......................................................................................................................................................IV Caution.........................................................................................................................................................V CHAPTER 1. Introduction of SMT-R2000 1-1 1.1 SMT-R2000 Overview.......................................................................................................................... 1-1 1.2 SMT-R2000 Configuration ................................................................................................................. 1-2 1.2.1 Front Panel of SMT-R2000....................................................................................................... 1-2 1.2.2 Rear Panel of SMT-R2000....................................................................................................... 1-3 1.3 Hardware Specification...................................................................................................................... 1-4 CHAPTER 2. Assembly and Disassembly 2-1 2.1 Configuration of SMT-2100C Main Board...................................................................................... 2-1 2.2 Disassembling...................................................................................................................................... 2-2 2.3 Assembling ........................................................................................................................................... 2-5 CHAPTER 3. Troubleshooting 3-1 3.1 LED Failure............................................................................................................................................ 3-2 3.2 Power Failure........................................................................................................................................ 3-3 3.3 Wireless Failure -5 GHz ...................................................................................................................... 3-4 3.4 Wireless Failure -2.4 GHz .................................................................................................................. 3-5 3.5 Network Connection Failure ............................................................................................................. 3-6
 SMT-R2000 Service Manual © SAMSUNG Electronics Co., Ltd. VII  LIST OF FIGURES Figure 1.1  Front Panel of SMT-R2000.............................................................................................. 1-2 Figure 1.2  Rear Panel of SMT-R2000............................................................................................... 1-3  Figure 2.1  Configuration of SMT-R2000 Main Board..................................................................... 2-1 Figure 2.2  Separating the Stand........................................................................................................ 2-2 Figure 2.3  Removing Case Screws ................................................................................................... 2-2 Figure 2.4  Separating the Case......................................................................................................... 2-3 Figure 2.5  Removing Screws ............................................................................................................. 2-3 Figure 2.6  Separating the Main Board and Bottom Case.............................................................. 2-3 Figure 2.7  Separating the Shield Can............................................................................................... 2-4 Figure 2.8  Separating the Antenna.................................................................................................... 2-4 Figure 2.9  SMT-R2000 Disassembly Diagram ................................................................................ 2-5    LIST OF TABLES Table 1.1  LEDs of SMT-R2000........................................................................................................... 1-2 Table 1.2  Ports of SMT-R2000........................................................................................................... 1-3 Table 1.3  SMT-R2000 Hardware Specification................................................................................ 1-4  Table 2.1  Main Board Parts................................................................................................................. 2-1
TABLE OF CONTENTS VIII © SAMSUNG Electronics Co., Ltd. This page is intentionally left blank.
SMT-R2000 Service Manual © SAMSUNG Electronics Co., Ltd. 1-1 CHAPTER 1.  Introduction of SMT-R2000      This chapter introduces SMT-R2000 and describes the configuration and specifications of SMT-R2000.  1.1 SMT-R2000 Overview SMT-R2000 is a wireless LAN Access Point(AP) that is available in the construction of   a wireless network and can be used as a wireless LAN repeater.   As a wireless LAN repeater, SMT-R2000 is installed within the cell area of AP or the repeater, and re-transmits the data of wireless terminals, such as wireless notebook and wireless PDA,   in the outside of the cell area of neighboring AP to AP.  Ÿ AP: The AP for wireless LAN is an access device for wireless network connection and performs the relay function among wireless terminals and wired LAN. In general, the AP has a specified use area and a specific frequency.   Ÿ Repeater: If AP signal for wireless LAN is transferred over a specified distance, the output signal will be attenuated. Therefore, a device that creates new wave or raises output voltage is required to enlarge the transfer distance. To do so, the wireless LAN repeater is used as a device to restore and relay the transfer signals.
CHAPTER 1. Introduction of SMT-R2000 1-2 © SAMSUNG Electronics Co., Ltd. 1.2 SMT-R2000 Configuration This section describes the configuration of SMT-R2000.  1.2.1 Front Panel of SMT-R2000 The front panel of SMT-R2000 is as shown in the figure below:  Figure 1.1  Front Panel of SMT-R2000  The following table describes each LED of the front panel:  Table 1.1  LEDs of SMT-R2000 LED Function Blue LED turns on Blue LED turns off  Blue LED blinks WAN WAN operation status WAN is in normal operation WAN fails to operate Data is being transmitted/received through WAN LAN LAN operation status  LAN is in normal operation LAN fails to operate Data is being transmitted/received through LAN 2.4 GHz 2.4  GHz operation status 2.4 GHz Wireless LAN is in operation 2.4 GHz Wireless LAN fail to operate Data is being transmitted/received through 2.4 GHz Wireless LAN 5 GHz 5 GHz operation status  5 GHz Wireless LAN is in operation 5 GHz Wireless LAN fail to operate Data is being transmitted/received through 5 GHz Wireless LAN PWR Power supply status  Power supply is normal Power supply fails -
 SMT-R2000 Service Manual © SAMSUNG Electronics Co., Ltd. 1-3 1.2.2 Rear Panel of SMT-R2000 The rear panel of SMT-R2000 is as shown in the figure below:  Figure 1.2  Rear Panel of SMT-R2000  The following table describes each port of the rear panel:  Table 1.2  Ports of SMT-R2000 Port Function DC IN 5 V Port for connecting to local power supply adaptor(5 V, 2 A) RESET External RESET input port of the system  WAN LAN port for connecting to WAN(RJ-45) LAN LAN port for connecting to LAN(RJ-45) SIO Used for connecting to PC to check the operational status of SMT-R2000      LAN SIO DC5V RESET WAN
CHAPTER 1. Introduction of SMT-R2000 1-4 © SAMSUNG Electronics Co., Ltd. 1.3 Hardware Specification The SMT-R2000 hardware specification is as follows:    Table 1.3  SMT-R2000 Hardware Specification Category Sub-Category Item Specification Wireless Access CSMA/CA Frequency 5.15~5.825 Ghz   Transmission Method OFDM 14 dBm (25 mW) or more in 54 Mbps mode 15 dBm (30 mW) or more in 48 Mbps mode  16 dBm (50 mW) or more in 36 Mbps mode Transmission Output 17 dBm or more in other modes Bandwidth 20 Mhz or less -20 dBr or less at Fc+/- 11 Mhz -28 dBr or less at Fc+/- 20 Mhz Spectrum Mask -40 dBr or less at Fc+/- 30 Mhz -65 dBm or less in 54 Mbps mode   Receive Sensitivity -82 dBm or less in 6 Mbps mode   -1 dB or more in 54 Mbps mode IEEE 802.11a Adjacent Channel Rejection 16 dB or more in 6 Mbps mode Wireless Access CSMA/CA Frequency 2.4~2.4835 Ghz   Transmission Method OFDM 14 dBm (25 mW) or more in 54 Mbps mode 15 dBm (30 mW) or more in 48 Mbps mode 16 dBm (50 mW) or more in 36 Mbps mode Transmission Output 17 dBm or more in other modes   Bandwidth 20 Mhz or less -20 dBr or less at Fc+/- 11 Mhz -28 dBr or less at Fc+/- 20 Mhz Spectrum Mask -40 dBr or less at Fc+/- 30 Mhz -65 dBm or less in 54 Mbps mode   Receive Sensitivity -82 dBm or less in 6 Mbps mode   -1 dB or more in 54 Mbps mode WLAN IEEE 802.11g Adjacent Channel Rejection 16 dB or more in 6 Mbps mode
 SMT-R2000 Service Manual © SAMSUNG Electronics Co., Ltd. 1-5 Table 1.3  SMT-R2000 Hardware Specification (Continued) Category Sub-Category Item Specification Wireless Access CSMA/CA Frequency 2.4~2.4835 Ghz   Transmission Method DSSS Transmission Method 17 dBm  or more Bandwidth 26 Mhz or less Spectrum Mask Primary Sidelobe: -30 bBr or less WLAN IEEE 802.11b Receive Sensitivity -76 dBm or less(11 Mbps) Built-in ANT 2 dBi Dipole ANT ANTENNA - Diversity Support- default ETHERNET - Link Speed Ethernet 10/100 base -T Adaptor Input: 100~240 VAC, 50~60 Hz   Output: 5 V, 2  A Power Supply - POE Support- IEEE802.3af compliant Dimension 115h x 60w x 35d(mm) Bottom Case - Weight 148 g or less Operational Temperature 0~45℃   Environment Temperature Storage Temperature -20~70℃ Korea Authentication for specification MIC Europe Authentication for specification CE U.S.A. Authentication for specification FCC Authentication Wi-Fi WLAN Compatibility test  802.11a/b/g Radio interoperability & WPA1.0
CHAPTER 1. Introduction of SMT-R2000 1-6 © SAMSUNG Electronics Co., Ltd.  This page is intentionally left blank.
SMT-R2000 Service Manual © SAMSUNG Electronics Co., Ltd. 2-1 CHAPTER 2.  Assembly and Disassembly      This chapter describes how to disassemble and assemble SMT-R2000.  2.1 Configuration of SMT-2100C Main Board The configuration of the SMT-R2000 main board is as shown in the figure below:  Figure 2.1  Configuration of SMT-R2000 Main Board  Table 2.1  Main Board Parts Item Description WAN/LAN/SIO Ports for connecting to WAN/LAN/SIO FLASH BOOT/Application image storage memory Ethernet PHY PHY CHIP for connecting to Ethernet 10/100 based   SDRAM Application-operation memory   CPU Main processor of SMT-R2000 RF Part(2.4/5 GHz) RF part for supporting 802.11a/b/g Antenna Connector Connector for connecting to built-in antenna WAN LAN SIO FLASH CPU RF Part(2.4 Ghz) SDRAM Antenna Connector RF part(5 Ghz) Ethernet PHY
CHAPTER 12. Assembly and Disassembly 2-2 © SAMSUNG Electronics Co., Ltd. 2.2 Disassembling This section describes how to disassemble SMT-R2000.  The main body of SMT-R2000 is disassembled according to the following order:    1)  Separating the Stand from the Main Body Separate the stand from the SMT-R2000 main body. Push off the SMT-R2000 main body and the stand in opposite directions each other, and then the stand is separated from the main body as shown in the figure below:  Figure 2.2  Separating the Stand  2)  Separating the Case Remove four screws from the bottom of the main body:    Figure 2.3  Removing Case Screws
 SMT-R2000 Service Manual © SAMSUNG Electronics Co., Ltd. 2-3 Hold on the ends of the case in the direction of the longer sides and pull out the case in the opposite directions each other, to separate the case. The figure below shows an example that the case is separated:    Figure 2.4  Separating the Case  3)  Separating the Main Board and Bottom Case Remove three screws fixing the main board and bottom case:  Figure 2.5  Removing Screws  Separate the antenna connector from the main board:  Figure 2.6  Separating the Main Board and Bottom Case
CHAPTER 12. Assembly and Disassembly 2-4 © SAMSUNG Electronics Co., Ltd. 4)  Separating the Shield Can Separate the shield can covering the RF block:  Figure 2.7  Separating the Shield Can   Caution in Removing the Shield Can    Take care not to damage RF parts from heat when removing the shield can.  5)  Separating the Antenna Separate the antenna from the bottom case as shown in the figure below:  Figure 2.8  Separating the Antenna
 SMT-R2000 Service Manual © SAMSUNG Electronics Co., Ltd. 2-5 6)  Completing the Disassembly The figure below shows the status that the SMT-R2000 disassembly is completed:  Figure 2.9  SMT-R2000 Disassembly Diagram  2.3 Assembling SMT-R2000 is assembled in the reverse order of ‘2.1 Disassembling’.
CHAPTER 12. Assembly and Disassembly 2-6 © SAMSUNG Electronics Co., Ltd.      This page is intentionally left blank.
  CHAPTER 3.  Troubleshooting      This chapter describes the troubleshooting to the failures that can occur while using   SMT-R2000.
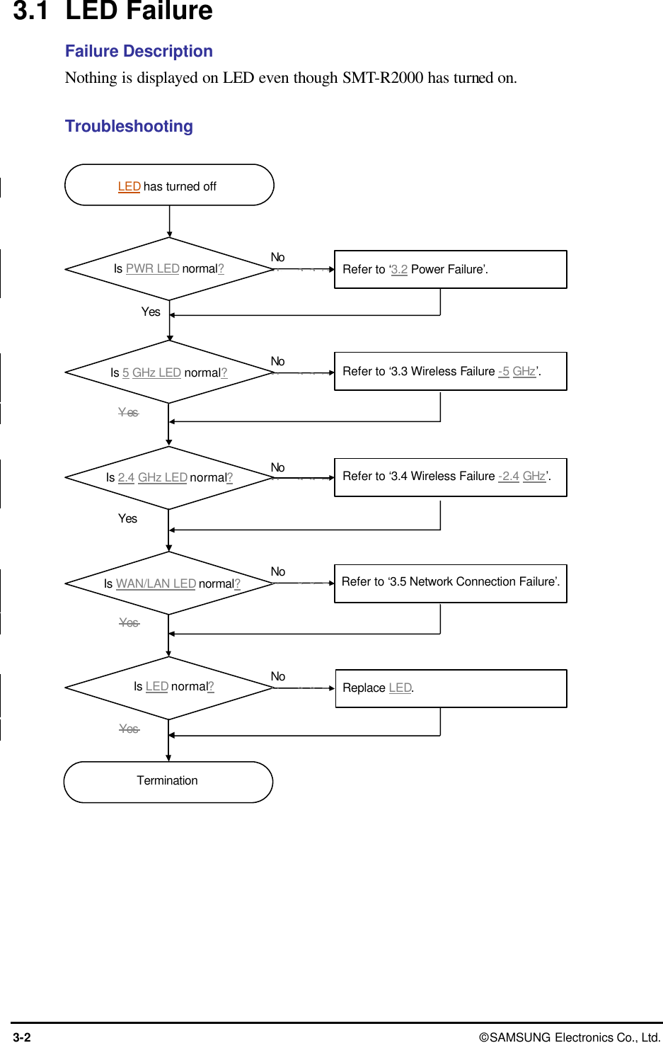
 3-2 © SAMSUNG Electronics Co., Ltd. 3.1 LED Failure Failure Description Nothing is displayed on LED even though SMT-R2000 has turned on.  Troubleshooting     Replace LED. Refer to ‘3.5 Network Connection Failure’. LED      No No??城Yes Refer to ‘3.2 Power Failure’. LED has turned off Yes Refer to ‘3.3 Wireless Failure -5 GHz’. Is 2.4 GHz LED normal? Refer to ‘3.4 Wireless Failure -2.4 GHz’. LED      Is 5 GHz LED normal? Is WAN/LAN LED normal? Is LED normal? Termination Is PWR LED normal? Yes  Yes  Yes  No No??城No No??城No No??城No No??城
 SMT-R2000 Service Manual © SAMSUNG Electronics Co., Ltd. 3-3 3.2 Power Failure Failure Description SMT-R2000’s body does not turn on because the power is not supplied to it.  Troubleshooting   No  Yes  Is Power properly supplied? Supply the Power. SMT-R2000 does not turn on. Yes Has Power Cable been properly connected ? Connect the Power Cable.   Yes  Replace the Power Cable.   Yes  Is Power Jack normal? Replace the Power Jack.   Termination Yes Is Adapter normal? Replace the Adapter.   No Yes Is Regulator normal? Check the soldering status of U32.   No No  No  No  Is Power Cable normal?
 3-4 © SAMSUNG Electronics Co., Ltd. 3.3 Wireless Failure -5 GHz Failure Description 5 GHz(IEEE802.11a) Wireless LAN service cannot be used.  Troubleshooting   Yes  No Check the stuatus of the Wireless LAN PC/Wireless LAN card. ?汾 懺?? ??? 獺?? Check the output status of U8.  - Make the distance between Wireless LAN and SMT-R2000 short.. - Remove the foreign materials between Wireless LAN and SMT-R2000. Is the distance from Wireless LAN  to SMT-R2000 short ? No Check the power/assembly satus. Check the connection status of the built-in Antenna connector.   Is the reception signal normal? Termination  Yes  Yes  No No No Can SMT-R2000 be viewed through the scan of Wireless LAN ? Yes  Is the connector of  the built-in Antenna properly connected? Is the RF output of the built-in Antenna connector normal? Wireless LAN cannot be connected.
 SMT-R2000 Service Manual © SAMSUNG Electronics Co., Ltd. 3-5 3.4 Wireless Failure -2.4 GHz Failure Description 2.4 GHz(IEEE802.11b/g) Wireless LAN service cannot be used.  Troubleshooting    Yes  2.4 GHz Wireless LAN cannot be connected.. No - Make the distance between Wireless LAN PC and SMT-R2000 short. - Remove the foreign materials between Wireless LAN PC and SMT-R2000. Is the distance from Wireless LAN PC to SMT-R2000 short? No Termination  No Can SMT-R2000 be viewed through the scan of the Wireless LAN PC? Yes  Check the status of the Wireless LAN PC/Wireless LAN card. ?汾 懺?? ??? 獺?? Is the connection of the built-in Antenna’s connector normal? Yes   No Is the RF output of the built-inAntenna connec tor (P2) normal?決塚?(EtherneYes  Is the reception signal normal? Check the Power/Assembly status of Q3. No Check the connection status of the built-inSOC1(Mini PCI 珪??)  ?? ?円決塚? 廣 ?痢 ?汾 Antenna Check the output status of U6.
 3-6 © SAMSUNG Electronics Co., Ltd. 3.5 Network Connection Failure Failure Description The access to Internet cannot be made because the connection between SMT-R2000 and Ethernet Network is not made.  Troubleshooting   The access to Internet cannot be made. Yes Is Ethernet normal? Check the Ethernet network status. Yes Has the modular jack been properly connected? Check the statuses of J2, J3connection and the cable. Yes Is Ethernet PHY normal? - Check the soldering status of U34, U35. - Replace Ethernet PHY. Yes Is T1, T5 normal? - Check the soldering status of T1, T5. - Replace T1, T5.   Termination No No No No

Navigation menu