Samsung HT DB390 20040313101241343 Chn
User Manual: Samsung HT-DB390 Samsung HT-DB390 user manual - User Manual (ver.1.0) - ENGLISH (CANADA)
Open the PDF directly: View PDF
.
Page Count: 70

DVD
HT-DB390
ASC LSM V-H/P
TV DVD RECEIVER
OPEN/CLOSE
DVD TUNER AUX
EZ VIEW
NTSC/PAL
SLOW SUB TITLE
ASC
TUNING/CH
PL II
RETURN
MENU
INFO
MUTE
MODE
ENTER
SOUND EDIT
TEST TONERDS DISPLAY
PTY– PTY+PTY SEARCH
TA
SLEEP
LOGO REPEAT
CANCEL ZOOM
WIRELESS
TUNER
MEMORY
PL II
EFFECT
VOLUME
LSM
V-H/P
MOVIEMUSIC
SUPER5.1
BAND
MO/ST
TV/VIDEO MODE
DIMMER
V I D E O
COMPACT
DIGITAL AUDIO
COMPACT
DIGITAL VIDEO
HT-DB390
HT-DB390
SWA-1000, PSFA390E,
PSRA390E,PSCA390E,PSWA390E)

1
CLASS 1
LASSER)
:
:
CLASS 1 LASER
KLASSE 1 LASER
PRODUKT
LUOKAN 1 LASER LAITE
KLASS 1 LASER
:

2
Phones

3
& AM/FM
HT-DB390 DVD, VCD,
CD, MP3-CD, CD-R/RW, DVD-R/RW , AM/FM
DiMagic Co., Ltd.
(, , ) ,
5.1
HT-DB390 5.1
,
HT-DB390 20
TV
HT-DB390 2 3
HT-DB390 20
HT-DB390 JPEG, DVD, VCD

4
.............................................................................................................................................................................1
.....................................................................................................................................................................2
....................................................................................................................................................................................3
..............................................................................................................................................................5
....................................................................................................................................................................................7
.............................................................................................................................................................................11
FM AM ..............................................................................................................................15
..............................................................................................................................................................16
.....................................................................................................................................................................17
P.SCAN ................................................................................................................................................18
DVD ..........................................................................................................................................19
............................................................................................................................................................................21
.....................................................................................................................................................................22
/ ....................................................................................................................................................................23
/ ....................................................................................................................................................................24
.............................................................................................................................................................................25
A-B ......................................................................................................................................................................26
.............................................................................................................................................................................27
.............................................................................................................................................................................28
/ ..................................................................................................................................................29
/ ............................................................................................................................................................30
.....................................................................................................................................................................31
.....................................................................................................................................................................32
.............................................................................................................................................................................33
..............................................................................................................................................................35
.............................................................................................................................................................................37
.............................................................................................................................................................................39
.............................................................................................................................................................................41
.....................................................................................................................................................................43
..............................................................................................................................................................44
.....................................................................................................................................................................45
.....................................................................................................................................................................47
DRC ................................................................................................................................................49
..............................................................................................................................................................51
..............................................................................................................................................................53
II ..........................................................................................................................................................55
II ..........................................................................................................................................................56
.........................................................................................................................................................................57
............................................................................................................................................................................58
.............................................................................................................................................................................59
.......................................................................................................................................................61
.............................................................................................................................................................................63
...................................................................................................................................................65
....................................................................................................................................................................................66
....................................................................................................................................................................................67
.............................................................................................................................................................................68

DVD ( )
MPEG-2
V I D E O
DVD
(DVD DVD )
1 6
~
5
COMPACT
DIGITAL VIDEO
V I D E O
COMPACT
DIGITAL AUDIO
(Logo)
+
DVD
VIDEO-CD
AUDIO-CD
12
Approx. 240 ( )
Approx. 480 (
Approx. 80 . ( )
Approx. 160 (
74
20
74
20
8
12
8
12
8
+
•
LD, CD-G, CD-I, CD-ROM DVD-ROM
, "WRONG DISC FORMAT"
•
DVD
, "WRONG REGION CODE"
•
DVD , DVD VCR
VCR from copy-protected DVD discs.
•

6
CD-R
•
(CD PC ) , CD-R
•
650MB/74 CD-R CD-R .
•
CD-RW ( )
•
CD-Rs "closed"
CD-R JPEG
•
".jpeg" and ".JPEG"
•
•
ISO 9660 Joliet JPEG CD-R
•
JPEG 8
•
•
CD 9,999
•
Kodak/Fuji CD JPEG
•
Kodak/Fuji CD
CD-R MP3
•
ISO 9660 Joliet MP3 CD-R .
•
MP3 8
•
128Kbps .
•
".mp3" ".MP3"
•
.
•
•
Bit Rate (VBR) bit rate bit rate ( 32Kbps ~ 320Kbps),
•
CD 500 ,500
•
CD 300 300
MP3?
MP3 MPEG1 Layer 3 3 ,
10

ASC LSM V-H/P
— —
II
7
( )
/ ( )
& ( )
& ( )
( )
/
P.SCAN

8
— —
FM
*
AM
(VIDEO IN)
VIDEO OUT
S-Video
S-Video S-Video IN)
S-Video
FM
AM
5.1

TV DVD RECEIVER
OPEN/CLOSE
DVD TUNER AUX
EZ VIEW
NTSC/PAL
SLOW SUB TITLE
ASC
TUNING/CH
PL II
RETURN
MENU
INFO
MUTE
MODE
ENTER
SOUND EDIT
TEST TONE
SLEEP
LOGO REPEAT
CANCEL ZOOM
WIRELESS
TUNER
MEMORY
PL II
EFFECT
VOLUME
LSM
V-H/P
MOVIEMUSIC
SUPER5.1
BAND
MO/ST
TV/VIDEO MODE
DIMMER
/
DVD
5.1 /
(0~9)
TV
DVD
/
/
, /
— —
DVD
/
/CD
AUX
9

10
7-10
11.5V AAA
7
(+
–).
2 3
• :(+) (+) (–) (–).
•
•
•
Caution

RSLS
C
L
SW
R
11
•
•
•
60 90 (2 3 )
*
•
•
•
(45°)
•
•
•
•
DVD
2.5~3
32" TVs 2~2.4 (6~8
55" TVs 3.5~4 (11~13 )
R
L
C
RS
LS
SW

•
•
(+ –) .
•
(–)
(+)
•
(+ –)
1 2 DVD
3
12
VOLTAGE
SELECTOR
(SWA-1000)
( )
1
2

1,
POWER
•
•
POWER
2
•
•
•
1 2
•
•
•
•
LAN (2.4GHz)
•
33
13

•
DVD 5.1 Dolby Pro Logic II
.
•
"REAR CHK"
(SWA-1000)
WIRELESS
•
. (
1 )
RESET 2 3
2
1
POWER
•
1COLOR MODE
•
:
fi fi fi fi fi fi
2
.
•
•
1~3
3
RESET
•
ON/OFF
•
POWER
POWER
14

15
•
•
( )
FM AM
1. FM FM 75 Ω
2.
•
75 Ω
FM
1. AM AM
2. AM AM
AM
ANTENNA
123
FM
FM
FM
AM
AM
AM

16
Composite
Video Component
Video
S-Video
TV
• VIDEO S-VIDEO
* DVD
VIDEO OUT VIDEO IN
S-Video ( )
S S
S S
PR PB Y

17
DIGITAL OUT
LR
VIDEO IN
VIDEO OUT
: CD , MD ( ) D/A
:
VIDEO IN
VIDEO OUT
TV
•
AUX DIGITAL IN, AUX1 AUX2.
Function DIGITAL IN, AUX1 AUX2.
• : FM fiAM fiDVD fiDIGITAL IN fiAUX 1 fiAUX 2.
AC AC
AC

18
P.SCAN( )
P.SCAN 1
• "P.SCAN" "I.SCAN"
•
(1 = 2 )( )
• (Y, Pr, Pb)
•
•

19
DVD
DVD,VCD,CD,MP3 JPEG
•
, "PAL".
•
, "NTSC" and "PAL" .
•
.
•
,
NTSC/PAL.
1
AC
4
TV/VIDEO
VIDEO

20
•
, TV () DVD Receiver () .
•
TV TV DVD DVD
•
TV : POWER, CHANNEL, VOLUME, TV/VIDEO, (0-9) .
•
, Samsung . 61
MODE
TV DVD
23
MODE TV
TV
DVD RECEIVER
TV
DVD RECEIVER
POWER TV.
56
MODE DVD RECEIVER
DVD DVD/CD
CONNECTIONS

21
•
•MP3-CD
•MPEG DVD
•
PLAY/PAUSE
1
Open/Close
2
•
3
Open/Close
PLAY/PAUSE
DVD VCD CD
•
MP3 JPEG
•
•CD
MP3
Something like you
Back for good
Love of my life
More than words
I need you
My love
Uptown girl
DVD RECEIVER SMART NAVI
•
“PRESS PLAY”
PLAY/PAUSE
( ) ENTER
(DVD )
•
"STOP"
PLAY/PAUSE ( )
STOP

22
INFO
•
DVD
VCD CD
Something like you
Back for good
Love of my life
More than words
DVD RECEIVER SMART NAVI
MP3 JPEG
•
DVD
•
?
DVD "chapters".
•
TV !
TV ,
•
()?
VCD, CD, MP3-CD .
•
•
, DTS, DOLBY
DIGITAL, PRO LOGIC
DVD
VCD
CD
MP3 CD

DVD VCD CD MP3
.
•
SLOW
•
DVD VCD
23
•
VCD

24
DVD VCD MP3
DVD VCD MP3
.
•
•
•
CD MP3-CD, 2x
•
•
VCD
TITLE 01/05 CHAPTER 002/040
TITLE 01/05 CHAPTER 004/040
Something like you
Back for good
Love of my life
More than words
I need you
My love
Uptown girl
DVD RECEIVER SMART NAVI
Something like you
Back for good
Love of my life
More than words
I need you
My love
Uptown girl
DVD RECEIVER SMART NAVI
Something like you
Back for good
Love of my life
More than words
I need you
My love
Uptown girl
DVD RECEIVER SMART NAVI

25
•
Repeat
•
,
DVD
VCD CD
MP3 JPEG
•
PBC
VCD 2.0
PBC
PBC OFF (
31 )
(
.
INFO
1
REPEAT PLAYBACK
2
Repeat Playback
.
3
DVD
VCD CD
*
MP3 JPEG
ENTER
4
DVD VCD CD MP3 JPEG

A-B
26
A-B MP3 JPEG
2REPEAT PLAYBACK
.
•
VCD CD , INFO
1
INFO
A -
A -?
REPEAT : A—
A - B
REPEAT : A—B
•
4
ENTER
•ENTER
3
,
‘A-’ ENTER
, ,
OFF
DVD VCD CD

27
DVD
21
INFO
1/3
•
3
,
2/3
3/3
1/3
1/3
•

28
()
DVD VCD
DVD
2
, ,
,
1
ZOOM .
•
3
ENTER
EZ VIEW
•
,
•
, EZ VIEW
•
DVD
•
DVD
OPERATION
EZ VIEW OFFEZ VIEW
ENTER SELECT

29
/
•
2,
1
INFO
EN 2/3
JA 3/3
DVD
DVD
KO 1/3 KO 01/ 03
OFF
EN 02/ 03
JA 03/ 03
OFF / 03
2
SUBTITLE .
1
INFO
3
•
SUBTITLE
•

30
•
•
MP3 JPEG
•
MP3 JPG
,
()
DVD VCD CD
MP3 JPEG
2
ENTER
.
1
INFO .
01/05
001/040 0:00:37 1/1
03/05
001/002 0:00:01 1/1
01/05
001/040 0:00:01 1/1
4
,
ENTER .
01/05
025/040 0:00:01 1/1
6
ENTER
01/05
028/040 1:30:00 1/1
3
,
01/05
025/040 1:17:30 1/1
5
,
•
•

DVD
31
2
•
VCD 2.0 , PBC ON
OFF
•
,
"This menu is not supported"
1
MENU .
,
'DISC MENU'
ENTER
4
ENTER
3
, ,
,
PBC ( )
VCD ( 2.0 ),
PBC ON: VCD 2.0 "PBC OFF"
PBC OFF: VCD 1.1 CD

DVD ,
2
,
‘Title Menu’.
DVD
1
MENU .
3
ENTER
•
32
MENU

33
OSD
21
MENU .
‘Setup’
ENTER .
RETURN
MENU

34
OSD
4
•
, ODS
3
ENTER .
5
,
ENTER .
,
ENTER
*
( ) ( ) ( )

35
21
43
MENU .‘Setup’
ENTER .
‘TV DISPLAY’
ENTER .
,
ENTER .
RETURN
MENU
•
,

36
4:3LB
(4:3 Letterbox)
WIDE
4:3PS
(4:3 Pan&Scan)
( )
4:3 16:9
DVD
16:9
16:9
• 4:3 DVD
• DVD

37
( )
21
MENU
‘Setup’
ENTER

38
•
DVD
4
•
,
7DVD
•
3 5
‘PARENTAL’
ENTER
,
ENTER .
ENTER .
•
"7890"
•
,
RETURN
MENU

21
MENU .
‘Setup’
ENTER
39

40
4
•
,
•
3 5
‘PASSWORD’
ENTER .
ENTER .ENTER .
RETURN
MENU

41
DVD, VCD, JPEG CD ,
•
"LOGO COPIED" "LOGO COPYING"
21
76
PLAY/PAUSE
LOGO
DVD VCDJPEG
PAUSE
LOGO COPYING
PAUSE
MENU
‘USER’
ENTER .
Samsung Logo

42
43 5
8
DVD VCDJPEG
PAUSE
LOGO COPYING
PAUSE
MENU .
‘Setup’
ENTER .
‘LOGO’
ENTER .
OPEN/CLOSE
1,
PLAY/PAUSE 23OPEN/CLOSE
•
RETURN
MENU
LOGO
•
"LOGO COPIED"
"LOGO COPYING"

21
43
MENU .
‘Audio’
ENTER
.
ENTER ENTER .
•
C, LS, RS , ,
: SMALL
›
NONE.
•
L R , SMALL.
•
(Dolby Pro Logic II) ,
•
PRO LOGIC STEREO,
43
SMALL
:
NONE :

3‘TEST TONE’
ENTER .
2
‘Audio’
ENTER
.
44
1
TEST TONE
L: (L) C: SW:
R: (R) LS: (L) RS: (R)
MENU .
•
L
›
C
›
R
›
RS
›
LS
›
SW
TEST TONE .
•
Test tone :
DVD CD , Stop
•
TEST TONE
RETURN
MENU

45
•5.1
2
1
MENU .
‘Audio’
ENTER
.
•
AC-3 DTS , 00 15

46
5.3 ms
10.6 ms
15.9 ms
Df Dc
1.3 ms
2.6 ms
3.9 ms
5.3 ms
Ds Dc
50
100
150
200
200
400
600
•
C
00 05 LS RS
00 15
43 5
‘DELAY TIME’
ENTER .
ENTER .
,
•
0ms.
•
0ms
.
RETURN
MENU
Dc:
Df:
Ds:

47
21
43
MENU .
‘Audio’
ENTER
.
‘SOUND EDIT’
ENTER .
, , ,
ENTER .
1
RETURN
MENU

3
SOUND EDIT
, .
2
SOUND EDIT
21
4 5
48
TITLE
CHAP
PRGM RDS RT
ST
TUNED
kHz
MHz
TITLE
CHAP
PRGM RDS RT
ST
TUNED
kHz
MHz
TITLE
CHAP
PRGM RDS RT
ST
TUNED
kHz
MHz
TITLE
CHAP
PRGM RDS RT
ST
TUNED
kHz
MHz
TITLE
CHAP
PRGM RDS RT
ST
TUNED
kHz
MHz
•
00 –06 OFF
•
–6
•
+6dB –6dB
•
+6dB
SOUND EDIT
, .
SOUND EDIT
, .
SOUND EDIT
, .
SOUND EDIT
, .

49
DRC ( )
12
MENU .
‘Audio’
ENTER .

50
34
•
,
•
‘DRC’
ENTER .
, ‘DRC’.
RETURN
MENU

51
,
L: (L) R: (R)
C: SW:
LS: (L) RS: (R)
* DVD/CD
•
Auto Sound Calibration "PLEASE
SET ASC FUNCTION FIRST"
•
•
*
•
"S.LOGO ON" "S.LOGO OFF"
• S.LOGO ON S.LOGO OFF
• "S.LOGO ON",
"S.LOGO OFF",
ASC .
ASC .
1
2
•
"ASC CHECK"
•
ASC
1
2
,

52
ASC
( 1 4 )
•
ASC ON ASC OFF
•
"ASC ON",
"ASC OFF",
1
2
4
5
ASC .
"REMOVE MIC",
•
(L › C › R › RS › LS › SW) ,5.1-
•
3
:
•
5 : 25
•
3 5 : 25
•
3 : 15
, ASC .
•, "CANCEL ASC" "REMOVE MIC" , .

53
DSP
CMX
LINEAR PCM
MPEG-2 AAC MPEG
L C R
SW
LS RS
TITLE
PBC CHAP PRGM RDS RT TA
TUNED
kHz
MHz
ST
DSP
CMX
LINEAR PCM
MPEG-2 AAC MPEG
L C R
SW
LS RS
RT
TA TUNED
kHz
MHz
ST
DSP
CMX
LINEAR PCM
MPEG-2 AAC MPEG
L C R
SW
LS RS
TITLE PBC
CHAP
PRGM RDS RT
TA TUNED
kHz
MHz
ST
DSP
CMX
LINEAR PCM
MPEG-2 AAC MPEG
L C R
SW
LS RS
TITLE PBC
CHAP
PRGM RDS RT
TA TUNED
kHz
MHz
ST
DSP
CMX
LINEAR PCM
MPEG-2 AAC MPEG
L C R
SW
LS RS
TITLE PBC
CHAP
PRGM RDS RT
TA TUNED
kHz
MHz
ST
DSP
CMX
LINEAR PCM
MPEG-2 AAC MPEG
L C R
SW
LS RS
TITLE PBC
CHAP
PRGM RDS RT
TA TUNED
kHz
MHz
ST
DSP
CMX
LINEAR PCM
MPEG-2 AAC MPEG
LCR
SW
LS RS
TITLE PBC
CHAP
PRGM RDS RT
TA TUNED
kHz
MHz
ST
DSP
CMX
LINEAR PCM
MPEG-2 AAC MPEG
L C R
SW
LS RS
TITLE
PBC CHAP PRGM TA
TUNED
kHz
MHz
ST
DSP
CMX
LINEAR PCM
MPEG-2 AAC MPEG
L C R
SW
LS RS
TITLE
PBC CHAP PRGM RDS RT TA
TUNED
kHz
MHz
ST
DSP
CMX
LINEAR PCM
MPEG-2 AAC MPEG
L C R
SW
LS RS
TITLE
PBC CHAP PRGM RDS RT TA
TUNED
kHz
MHz
ST
CMX
LINEAR PCM
MPEG-2 AAC MPEG
LCR
SW
LS RS
TITLE PBC
CHAP
PRGM RDS RT
TA TUNED
kHz
MHz
ST
25.1
VCD CD
5.1
• SUPER 5.1
SUPER OFF
• "SUPER 5.1" 5.1
2
SUPER5.1 .
DSP
CMX
LINEAR PCM
MPEG-2 AAC MPEG
L C R
SW
LS RS
TITLE
PBC CHAP PRGM RDS RT TA
TUNED
kHz
MHz
ST
DSP
CMX
LINEAR PCM
MPEG-2 AAC MPEG
LCR
SW
LS RS
TITLE PBC
CHAP
PRGM RDS RT
TA TUNED
kHz
MHz
ST
2
5.1
•
,
MUSIC .
3
•
,
MOVIE .
•
DVD SUPER 5.1 ,
"THIS FUNCTION APPLIES ONLY 2CH SOURCE"

54
5.1
ASC LSM V-H/P
•
12
•
VIRTUAL
ON VIRTUAL OFF
V-H/P
•
VIRTUAL ON: 5.1
•
VIRTUAL OFF: 2
•

55
II
II
PL II MODE
DSP
CMX
LINEAR PCM
MPEG-2 AAC MPEG
L C R
SW
LS RS
TITLE PBC
CHAP
PRGM RDS RT
TA TUNED
kHz
MHz
ST
DSP
CMX
LINEAR PCM
MPEG-2 AAC MPEG
L C R
SW
LS RS
TITLE PBC
CHAP
PRGM RDS RT
TA TUNED
kHz
MHz
ST
DSP
CMX
LINEAR PCM
MPEG-2 AAC MPEG
L C R
SW
LS RS
TITLE PBC
CHAP
PRGM RDS RT
TA TUNED
kHz
MHz
ST
DSP
CMX
LINEAR PCM
MPEG-2 AAC MPEG
L C R
SW
LS RS
TITLE PBC
CHAP
PRGM RDS RT
TA TUNED
kHz
MHz
ST
DSP
CMX
LINEAR PCM
MPEG-2 AAC MPEG
L C R
SW
LS RS
TITLE PBC
CHAP
PRGM RDS RT
TA TUNED
kHz
MHz
ST
DSP
CMX
LINEAR PCM
MPEG-2 AAC MPEG
LCR
SW
LS RS
TITLE PBC
CHAP
PRGM RDS RT
TA TUNED
kHz
MHz
ST
S
PRO LOGIC II
• MUSIC:
• CINEMA:
• PRO LOGIC:
•MATRIX: 5.1
STEREO:
•
Pro Logic II
• , AUDIO INPUT ( )
(), 5.1

56
II
12
•
0 7 .
•
0 6 .
34
•
• :
•
•
DVD
DOLBY PRO LOGIC II
•
PL II MODE
‘MUSIC’
PL II EFFECT
,
DSP
CMX
LINEAR PCM
MPEG-2 AAC MPEG
L C R
SW
LS RS
TITLE PBC
CHAP
PRGM RDS RT
TA TUNED
kHz
MHz
ST
DSP
CMX
LINEAR PCM
MPEG-2 AAC MPEG
L C R
SW
LS RS
TITLE PBC
CHAP
PRGM RDS RT
TA TUNED
kHz
MHz
ST
DSP
CMX
LINEAR PCM
MPEG-2 AAC MPEG
L C R
SW
LS RS
TITLE PBC
CHAP
PRGM RDS RT
TA TUNED
kHz
MHz
ST
DSP
CMX
LINEAR PCM
MPEG-2 AAC MPEG
L C R
SW
LS RS
TITLE PBC
CHAP
PRGM RDS RT
TA TUNED
kHz
MHz
ST
PL II EFFECT
,
PL II EFFECT

57
(FM AM
21
• TUNER(Band)
"FM" "AM"
TUNER ( )
Automatic Tuning 2
Manual Tuning
21
.
PRESET
Automatic Tuning 1
Function
(FM,
AM).
Stop ( )
MANUAL)
Automatic Tuning 2
Stop ( )
MANUAL)
Manual Tuning
•
MO/ST "STEREO" "MONO"
•
Mono
MO/ST /(FM )
Automatic Tuning 1

58
•
57 2
21
TUNER(Band)
“FM” “AM”
TITLE
CHAP
PRGM RDS RT
ST
TUNED
kHz
MHz
TITLE
CHAP
PRGM RDS RT
ST
TUNED
kHz
MHz
TITLE
RDS RT
ST
TUNED
kHz
MHz
•
“PRGM”
3
: FM 89.1
89.10
•
TUNER(Band)
FM
•
‘PRGM’
TUNE
R
MEMORY
•
‘PRGM’
54
•
1 15
TITLE
RDS RT
ST
TUNED
kHz
MHz
TITLE
CHAP
RDS RT
ST
TUNED
kHz
MHz
TUNER
MEMORY .
TUNER
MEMORY .
6
2~5
:
15 FM
15 AM
• FM
• AM(MW)

59
• DVD
•
SLEEP .
• 10
›
20
›
30
›
60
›
90
›
120
›
150
›
OFF
TITLE
CHAP
PRGM RDS RT
ST
TUNED
kHz
MHz
Sleep
DVD
, SLEEP OFF

60
•
,
‘SLIGHTLY DARK
›
DARK
›
BRIGHT’.
TITLE
CHAP
PRGM RDS RT
ST
TUNED
kHz
MHz
.
DIMMER .
•
‘MUTE’ .
•
(), MUTE VOLUME
Mute
MUTE .

61
•
•
1
MODE TV
2
POWER
3
4
POWER
•
•
:
POWER 00, 01, 02, 03, 04, 05.
•
(0~9)
5
TV POWER
TV
DVD RECEIVER

62
1
2
3
4
5
6
7
8
9
10
11
12
13
14
15
16
17
18
19
20
21
22
23
24
25
26
27
28
29
SAMSUNG
ANAM
DAEWOO
LG
HITACHI
JVC
SHARP
SONY
TOSHIBA
SANYO
MITSUBISHI
MATSUSHITA
TELEFUNKEN
RCA
PANASONIC
SABA
PHILIPS
GRUNDIG
ZENITH
MIVAL
NOBLEX
EMERSON
MAGNAVOX
LOEWE
THOMSON
NORDMENDE
LOEWE OPTA
BLAUPUNKT
SIEMENS
No.
Brand
Code
00(Initial Value), 01, 02, 03, 04, 05, 73
06~11, 59
12~18, 20, 21
05, 20, 21, 22, 53
23, 40, 41, 49
24, 55
27, 33, 34, 35, 54
27, 36
27, 37, 42, 43, 44, 46
27, 30, 31, 32
05, 27, 28
09, 26
41, 49, 51, 57
29, 61
07, 09, 26, 48, 49, 50
40, 41, 47, 48, 49
05, 45, 47, 64, 65, 66, 67, 68, 69
39, 42, 46, 70, 71, 72
38
52
56
19
25
05, 60
40, 41, 49, 62, 63
40, 41, 49
36, 47, 05
39
39
30
31
32
33
34
35
36
37
38
39
40
41
42
43
44
45
46
47
48
49
50
51
52
53
54
55
56
57
BRANDT
FERGUSON
PIONEER
TELEAVA
FINLUX
FISHER
AKAI
YOKO
PHONOLA
RADIOLA
SCHNEIDER
NEWSAN
CONTINENTAL EDISON
SALORA
SELECO
NOKIA
REX
MIVAR
IMPERIAL
CGE
BANG & OLUFSEN
BRIONVEGA
FORMENTI
METZ
WEGA
RADIOMARELLI
SINGER
SINUDYNE
No.
Brand
Code
41
41
41, 48, 74
41
05, 42, 47
31
31
05
05, 45, 47
05, 45
05
58
49
48
48
48
48
46
46
46
47
47
47
47
47
47
47
47

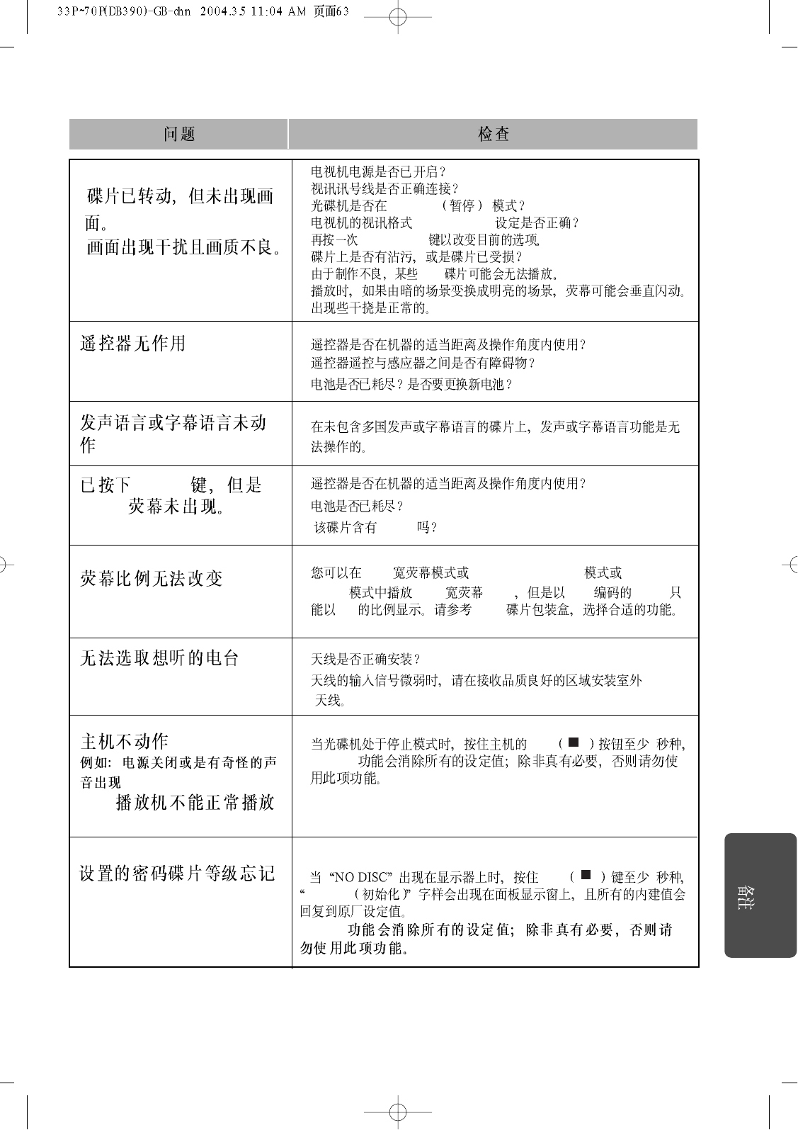
63
•
•
• Power ( )
• DVD
• DVD
• CD-ROM DVD-ROM
• DVD
•
•
/
•
•
•
•
•
1 2
( )
2-5
• CD
“PRO LOGIC” Pro Logic"
• 5.1
•
• “Dolby Digital 5.1CH”
5.1 5.1
• DVD
Dolby Digital 5.1

• Stop 5
RESET
64
•
•
• PAUSE
• (NTSC/PAL)
NTSC/PAL
•
•
DVD
•
•
•
•
•
•
•
•
•
•Menu
Menu
Menu
DVD
•
• FM
• 16:9 4:3 LETTER BOX 4:3 PAN-
SCAN 16:9 DVD 4:3 DVD
4:3 DVD
• Stop 5
INITIAL
RESET

65
•
•
•

66
S
(W x H x D)
F
M
AM
3Ω
40Hz~250Hz
86dB/W/M
100W
200W
245 x 405 x 333 mm
6.6 Kg
/
95 x 110 x 95 mm
110 x 105 x 95 mm
0.73 Kg
0.76 Kg
/
/ /
8Ωx 5
120Hz~20KHz
84dB/W/M
60W
120W
160W
7.2Kg
360 x 65 x 368 mm
+5°C~+35°C
10%~75%
10dB
55dB
1%
54dB
35dB
4%
1.0Vp-p(75Ω)
Y:1.0Vp-p(75Ω)
Pr:0.7Vp-p(75Ω)
Pb:0.7Vp-p(75Ω)
: 1.0 Vp-p(75 Ω)
: 0.286 Vp-p(75 Ω)
60W(8Ω)/CH
60W(8Ω)
60W(8Ω)/CH
100W(3Ω)
20Hz~20kHz
75dB
60dB
(AUX)500mV
1.0Vp-p(75Ω)

67
DVD
angles
ANGLE
DVD
MPEG-2
DVD 0.6 mm
VCD ( 2.0 )
DVD DVD
DVD DVD
DVD 32
DVD
1, 2,
VCD CD
(2.0 )VCD
DVD CD 5.1 ( 6)
DTS
DVD LD 5.1 ( 6)
CHAPTER
NUMBER
DVD
PCM
PBC
(PLAYBACK
CONTROL)
REGION NUMBER
SUBTITLES
TITLE NUMBER
TRACK NUMBER
VIDEO CD
LD 4

68
MISCELLANEOUS

AH68-01445