Samsung SV DVD440 20040407081644281 00374N XEO PL
User Manual: Samsung SV-DVD440 Samsung SV-DVD440 user manual - User Manual (ver.1.0) - RUSSIAN (RUSSIAN FED.)
Open the PDF directly: View PDF
.
Page Count: 24

PAL
www.samsungvcr.com
AUX
OPEN/CLOSE
STANDBY/ON
OK
Magnetowid - DVD
SV-DVD440
SV-DVD540
SV-DVD545
Instrukcja obs∏ugi

POL-3
Spis treÊci
Wst¢p
Typy p∏yt i ich charakterystyki . . . . . . . . . . . . . .
4
Zewn¢trzny opis Magnetowidu-DVD
Magnetowid-DVD - widok z przodu . . . . . . . . . .
5
Magnetowid-DVD - widok z ty∏u . . . . . . . . . . . . .
6
Akcesoria . . . . . . . . . . . . . . . . . . . . . . . . . . . . .
6
Wskaêniki wyÊwietlacza . . . . . . . . . . . . . . . . . . .
7
Wk∏adanie baterii do pilota zdalnego sterowania .
7
Pod¸Ñczenie Twojego Magnetowidu-DVD
Pod∏àczanie magnetowidu-DVD do telewizora z
u˝yciem kabla koncentrycznego . . . . . . . . . . . .
7
Pod∏àczanie magnetowidu-DVD do telewizora
z u˝yciem kabla SCART . . . . . . . . . . . . . . . . . .
8
Pod∏àczanie magnetowidu-DVD do odbiornika
satelitarnego lub innego urzàdzenia . . . . . . . . .
8
Funkcja Plug & Auto Setup . . . . . . . . . . . . . . . .
9
Dostrajanie Twojego telewizora do
magnetowidu-DVD . . . . . . . . . . . . . . . . . . . . . .
10
Ustawianie daty i czasu . . . . . . . . . . . . . . . . . . .
10
Umieszczenie Menu J´zyka . . . . . . . . . . . . . . .
11
Ustawienia Twojego Magnetowidu-DVD
Automatyczne strojenie kana∏ów . . . . . . . . . . . .
11
Manualne strojenie kana∏ów . . . . . . . . . . . . . . .
12
Usuwanie zapisanej stacji . . . . . . . . . . . . . . . . .
13
Zmiany w kolejnoÊci zestrojonych kana∏ów . . . .
14
Wybór trybu dêwi´ku sygna∏u wyjÊciowego
RF OUT (B/G-D/K) . . . . . . . . . . . . . . . . . . . . . .
14
Ustawianie kana∏u wyjÊciowego
magnetowidu-DVD . . . . . . . . . . . . . . . . . . . . . .
15
Wybór systemu kolorów . . . . . . . . . . . . . . . . . .
15
NICAM . . . . . . . . . . . . . . . . . . . . . . . . . . . . . . .
16
Inteligentna kontrola obrazu (IPC) . . . . . . . . . . .
16
Rozszerzenie funkcji Show View
★
(SV-DVD540/SV-DVD545) . . . . . . . . . . . . . . . . . .
17
Automatyczne wy∏àczanie urzàdzenia . . . . . . . .
17
Zlecenia Ekranu . . . . . . . . . . . . . . . . . . . . . . . .
17
Wybór rodzaju kasety . . . . . . . . . . . . . . . . . . . .
18
Automatyczne powtarzanie odtwarzania taÊmy . .
18
Nagrywanie programÓw telewizyjnych
Wybór pr´dkoÊci nagrywania . . . . . . . . . . . . . .
18
Zabezpieczenie nagranej kasety . . . . . . . . . . . .
18
Nagrywanie z natychmiastowym startem . . . . . .
19
Nagrywanie z u˝yciem funkcji automatycznego
wy∏àczenia . . . . . . . . . . . . . . . . . . . . . . . . . . . .
19
U˝ywanie funkcji ShowView
★
(SV-DVD540/SV-DVD545)) . . . . . . . . . . . . . . . . .
20
Modyfikowanie programowania ShowView
★
(SV-DVD540/SV-DVD545) . . . . . . . . . . . . . . . . . .
21
U˝ywanie funkcji timera programowania . . . . . .
22
Sprawdzanie zaprogramowanego nagrywania . .
22
Kasowanie zaprogramowanego nagrywania . . .
23
Odtwarzanie
Odtwarzanie kasety . . . . . . . . . . . . . . . . . . . . . .
23
Manualna regulacja obrazu . . . . . . . . . . . . . . . .
23
Wybór trybu sygna∏ów wyjÊciowych audio . . . . .
23
Odtwarzanie kasety w zwolnionym tempie . . . . .
24
Odtwarzanie poklatkowe sekwencji nagrania . . .
24
Odtwarzanie sekwencji w ró˝nych pr´dkoÊciach . .
24
Wyszukiwanie konkretnej sekwencji nagrania . .
25
Wyszukiwanie konkretnej sekwencji nagrania . .
26
U˝ywanie licznika taÊmy . . . . . . . . . . . . . . . . . .
26
Pod∏àczanie kabla wejÊciowego RCA
Audio/Video
★
(SV-DVD440/SV-DVD540) . . . . . . . .
27
U˝ywanie funkcji z∏o˝enia monta˝owego . . . . . .
27
Nagrywanie z innego magnetowidu lub kamery .
28
U˝ywanie przycisków TV na pilocie zdalnego
sterowania
★
(SV-DVD540/SV-DVD545) . . . . . . . .
28
Funkcje DVD
Wybór metody pod∏àczenia . . . . . . . . . . . . . . . .
29
Ustawianie funkcji j´zykowych . . . . . . . . . . . . . .
29
Ustawianie opcji Audio . . . . . . . . . . . . . . . . . . .
31
Ustawianie opcji wyÊwietleƒ . . . . . . . . . . . . . . .
32
Ustawianie funkcji blokady dost´pu . . . . . . . . . .
33
Pod∏àczenia odbiornika A/V . . . . . . . . . . . . . . . .
34
Specjalne funkcje odtwarzania . . . . . . . . . . . . .
34
Regulowanie wspó∏czynnika
proporcji (EZ View) . . . . . . . . . . . . . . . . . . . . . .
35
U˝ywanie funkcji wyÊwietlania
informacji (Display) . . . . . . . . . . . . . . . . . . . . . .
36
Zmiana kàta widzenia kamery . . . . . . . . . . . . . .
37
Wybór j´zyka napisów . . . . . . . . . . . . . . . . . . . .
37
Odtwarzanie powtarzalne (funkcja Repeat) . . . .
38
Wybór j´zyka Êcie˝ki d´wi´kowej . . . . . . . . . . .
38
U˝ywanie funkcji Mark . . . . . . . . . . . . . . . . . . . .
39
Odtwarzanie plików MP3/WMA . . . . . . . . . . . . .
40
Programowanie kolejnoÊci odtwarzania
i funkcja Random . . . . . . . . . . . . . . . . . . . . . . .
41
Odtwarzanie obrazów CD (JPEG) . . . . . . . . . . .
41
RozwiÑzywanie problemÓw
Dane techniczne . . . . . . . . . . . . . . . . . . . . . . . .
43
Problemy i ich rozwiàzywanie (MAGNETOWID) . . .
44
Problemy i ich rozwiàzywanie (odtwarzacz DVD) . .
45
POL-2
Instrukcje bezpieczeƒstwa
Poni˝sze ilustracje prezentujà ostrze˝enia
Trójkàt z wrysowanà b∏yskawicà jest znakiem ostrzegajàcym o istnieniu
niebezpiecznego napi´cia wewnàtrz urzàdzenia.
NIE OTWIERAJ MAGNETOWIDU-DVD. Zg∏oÊ si´ do personelu punktu serwisowego.
HH
5°C
40°C
10% 75%
NIE nara˝aj magnetowidu-DVD
na ekstremalne warunki
temperatury (poni˝ej 50C i
powy˝ej 400C) ani te˝ na
ekstremalne warunki wilgotnoÊci
(poni˝ej 10% i powy˝ej 75%).
NIE wystawiaj magnetowidu
-DVD na bezpoÊrednie dzia∏anie
promieni s∏onecznych.
NIE nara˝aj magnetowidu
-DVD na dzia∏anie jakichkolwiek
p∏ynów.
Nie ustawiaj ˝adnych przedmiotów
na magnetowidzie
-DVD i pilocie zdalnego
sterowania.
W czasie burzy i/lub wy∏adowaƒ
atmosferycznych od∏àcz anten´ i
zasilanie magnetowidu-DVD.
Je˝eli pilot zdalnego sterowania
nie jest u˝ywany przez d∏u˝szy
czas wyjmij z niego baterie i
przechowuj w suchym, ch∏odnym
miejscu.
URZÑDZENIE NIE JEST PRZEZNACZONE DO
WYKORZYSTYWANIA W WARUNKACH
PRZEMYS¸OWYCH
Niniejszy produkt zawiera technologi´ obj´tà prawami autorskimi i chronionà metodami
wyszczególnionymi w patentach Stanów Zjednoczonych i innymi prawami w∏asnoÊci dóbr
intelektualnych nale˝àcymi do Macrovision Corporation i innych podmiotów. U˝ywanie ochrony tych praw
autorskich musi byç autoryzowane przez Macrovision Corporized i jest przeznaczone tylko do u˝ytku
domowego i innych ograniczonych zastosowaƒ w zale˝noÊci od autoryzacji Macrovision Corporation.
Prace monta˝owe i demonta˝ sà zakazane.
Pilot zdalnego sterowania
OPEN/CLOSE
STANDBY/ON
OK
OPEN/CLOSE
STANDBY/ON
OK
(SV-DVD440)(SV-DVD540/SV-DVD545)

POL-4
Typy p∏yt i ich charakterystyki
Oznaczenia p∏ytya Numer strefy odtwarzania
~
DIGITAL
SOUND
STEREO
NTSC
•Nr strefy odtwarzania
•System sygna∏u telewizyjnego w Stanach
Zjednoczonych etc.
PAL •System sygna∏u telewizyjnego PAL w Wielkiej
Brytanii, Francji etc.
•P∏yta Dolby Digital
•P∏yta Stereo
•P∏yta Digital Audio
•P∏yta DTS
Odtwarzacze i p∏yty DVD posiadajà kody odpowiada-
jàce ró˝nym regionom Êwiata. Kody te muszà byç
zgodne aby mo˝na by∏o odtwarzaç p∏yt´. Je˝eli kody
nie pasujà, p∏yta nie b´dzie odtwarzana.
Numer strefy odtwarzania niniejszego odtwarzacza
jest oznaczony na tylnym panelu obudowy.
Typy p∏yt (Logo))
Typy zapisu
Rozmiar p∏yty Rozmiar p∏yty Charakterystyka
12 Cm
8 Cm
Jednostronna 240 min.
Dwustronna 480 min.
Jednostronna 80 min.
Dwustronna 160 min.
Audio
+
Video
AUDIO-CD
DVD •
DVD zawiera doskona∏ej jakoÊci dêwi´k i
obraz dzi´ki Dolby Digital i systemowi
zapisu MPEG-2.
•
Ró˝ne formaty ekranów i funkcje
dêwi´kowe mogà byç z ∏atwoÊcià wybierane
za pomocà menu ekranowego
74 min.
20 min.
12 Cm
8 Cm
Audio
•
P∏yta LP jest nagrywana jako sygna∏ analo-
gowy z wi´kszymi zak∏óceniami. P∏yta CD
jest nagrywana jako Sygna∏ Cyfrowy ze
znacznie wy˝szà jakoÊcià, mniejszymi
zak∏óceniami i zniekszta∏ceniami jakoÊci
dêwi´ku.
* Niniejsze urzàdzenie NIE ODTWARZA p∏yt CD-ROM, CD-I, CD-R, i DVD-ROM!
(odtwarza tylko audio CD-G, bez obrazu.)
* W zale˝noÊci od typu dysku i warunków nagrywania, odtworzenie dysków CD-R,CD-RW i
DVD-R mo˝e si´ w niektórych przypadkach okazaç niemo˝liwe.
Niniejszy odtwarzacz DVD mo˝e odtwarzaç:
POL-5
Magnetowid-DVD - widok z przodu
12 3 4
5 6 7 8 9 10 11 12 13 14
1ODTWARZACZ DVD
2PRZYCISK OTWIERANIA /
ZAMYKANIA KIESZENI
P¸YTY (OPEN/CLOSE)
3KIESZE¡ KASETY
MAGNETOWIDUCOMPARTMENT
4PRZYCISK WYJMOWANIA
KASETY (EJECT)
5PRZYCISK STANDBY/ON
CZUWANIE/ W¸ÑCZENIE
6PRZYCISK PRZEWIJANIA DO
TY∏U REW/SKIP BACK
7PRZYCISK STOP
8PRZYCISK ODTWARZANIA
/PAUZY PLAY/STILL
9PRZYCISK PRZEWIJANIA DO
PRZODU F.F/SKIP NEXT
10PRZYCISK NAGRYWANIA
(RECORD)
11 PRZYCISK EZ View
12PRZYCISKI WYBORU
PROGRAMU
13PRZYCISK PRZE¸ÑCZANIA DVD
14PRZYCISK PRZE¸ÑCZANIA
MAGNETOWID (VCR)
15GNIAZDO WEJÂCIOWE VIDEO
URZÑDZENIA ZEWNETRZNEGO
(AUX)
16GNIAZDA WEJÂCIOWE AUDIO
LEWE I PRAWE
1ODTWARZACZ DVD
2PRZYCISK OTWIERANIA /
ZAMYKANIA KIESZENI
P¸YTY (OPEN/CLOSE)
3KIESZE¡ KASETY
MAGNETOWIDUCOMPARTMENT
4PRZYCISK WYJMOWANIA
KASETY (EJECT)
5PRZYCISK STANDBY/ON
CZUWANIE/ W¸ÑCZENIE
6PRZYCISK PRZEWIJANIA DO
TY∏U REW/SKIP BACK
7PRZYCISK STOP
8PRZYCISK ODTWARZANIA
/PAUZY PLAY/STILL
9PRZYCISK PRZEWIJANIA DO
PRZODU F.F/SKIP NEXT
10PRZYCISK NAGRYWANIA
(RECORD)
11 PRZYCISK EZ View
12PRZYCISKI WYBORU
PROGRAMU
13PRZYCISK PRZE¸ÑCZANIA DVD
14PRZYCISK PRZE¸ÑCZANIA
MAGNETOWID (VCR)
AUX
12 3 4
5 6 7 8 9 10 11 12 13 14 15 16
(SV-DVD545)
(SV-DVD440/SV-DVD540)

POL-7POL-6
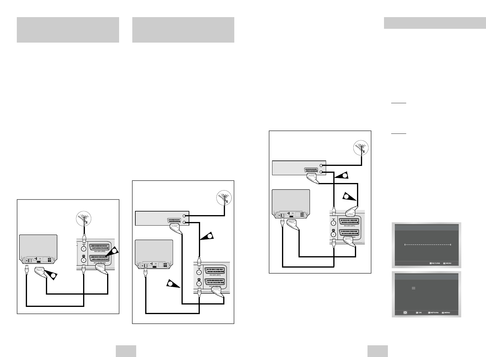
Pod∏àczanie magnetowidu-DVD
do telewizora z u˝yciem kabla
koncentrycznego
ygna∏ programów telewizyjnych, by móg∏ byç
odbierany, musi pochodziç z jednego poni˝szych
êróde∏:
◆
Anteny zewn´trznej
◆
Anteny wewn´trznej
◆
Telewizyjnej sieci kablowej
◆
Odbiornika satelitarnego
☛
Upewnij si´, ˝e magnetowid-DVD i telewizor
sà wy∏àczone przed pod∏àczeniem kabli
1Od∏àcz anten´ lub kabel wejÊciowy sieci kablowej.
2Pod∏àcz ten kabel do gniazda antenowego 75Ω
oznaczonego z ty∏u Twojego magnetowidu-
DVD.
3Pod∏àcz kabel koncentryczny dostarczony z
urzàdzeniem do gniazda z ty∏u Twojego
magnetowidu-DVD.
4Pod∏àcz drugi koniec kabla koncentrycznego do
gniazda poprzednio u˝ywanego dla anteny na
telewizorze.
5Je˝eli telewizor jest wyposa˝ony w odpowiedni typ
z∏àcza, to w celu uzyskania lepszej jakoÊci obrazów
i dêwi´ku, mo˝na pod∏àczyç DVD-VCR do
telewizora poprzez kabel SCART (patrz nast´pna
strona).
Wk∏adanie baterii do pilota
zdalnego sterowania
Nale˝y w∏o˝yç lub wymieniç baterie w pilocie
zdalnego sterowania kiedy:
◆
W∏aÊnie kupi∏eÊ magnetowid-DVD
◆
Pilot zdalnego sterowania nie dzia∏a
prawid∏owo
1WciÊnij klapk´ w kierunku pokazanym strza∏kà aby
zwolniç pokryw´ przedzia∏u baterii w pilocie
zdalnego sterowania.
2Wstaw dwa AAA, RO3 lub równowa˝ne baterie,
uwa˝ajàc na pozycj´ biegunowe.
◆
+ na baterii z + w pilocie zdalnego sterowania
◆
- na baterii z - w pilocie zdalnego sterowania
3Zamknij przedzia∏ baterii pilota ustawiajàc pokryw´
w jednej linii z podstawà obudowy pilota i wciskajàc
na miejsce a˝ do klikni´cia.
➢
Nie mieszaj ró˝nych typów baterii (na
przyk∏ad manganowych z alkalicznymi).
1
Magnetowid-DVD - widok z ty∏u
W∏aÊnie kupiliÊcie Paƒstwo magnetowid z odtwarzaczem DVD SAMSUNGA. Razem
z magnetowidem-DVD w pude∏ku znajdujà si´ nast´pujàce akcesoria.
Akcesoria
OPEN/CLOSE
STANDBY/ON
PILOT ZDALNEGO
STEROWANIA I
BATERIE
KABEL AUDIO I
VIDEO INSTRUKCJA
OBS¸UGI
U˚YTKOWNIKA
KABEL
KONCENTRYCZNY
(SV-DVD540/SV-DVD545)
1
GNIAZDA WYJÂCIOWE AUDIO L, R
2GNIAZDO WEJÂCIOWE ANTENY
3GNIAZDO AV2 (DEC./EXT)
Z¸ÑCZA (EURO 21) SCART
4GNIAZDA WYJÂCIOWE AUDIO L,
R (Tylko DVD)
5GNIAZDO WYJÂCIOWE DIGITAL
VIDEO OUT (KONCENTRYCZNE)
6WYJÂCIE DLA TELEWIZORA
7GNIAZDO AV1 (IN/OUT)
(EURO 21) SCART
8GNIAZDO WYJÂCIOWE DIGITAL
AUDIO OUT (KONCENTRYCZNE)
9GNIAZDO WYJÂCIOWE DIGITAL
AUDIO OUT (OPTYCZNE)
★(SV-DVD540/SV-DVD545)
10S-VIDEO OUT JACKGNIAZDO
WYJÂCIOWE S-VIDEO
AUDIO
LINE OUT
COAXIAL
DIGITAL
AUDIO OUT
OPTICAL
S-VIDEO OUT
5 6 7 8 9 10
1 2 3 4
(SV-DVD440)
1
GNIAZDA WYJÂCIOWE AUDIO L, R
2GNIAZDO WEJÂCIOWE ANTENY
3GNIAZDO AV2 (DEC./EXT)
Z¸ÑCZA (EURO 21) SCART
4GNIAZDA WYJÂCIOWE AUDIO L,
R (Tylko DVD)
5GNIAZDO WYJÂCIOWE DIGITAL
ViDEO OUT (KONCENTRYCZNE)
6WYJÂCIE DLA TELEWIZORA
7GNIAZDO AV1 (IN/OUT)
(EURO 21) SCART
8GNIAZDO WYJÂCIOWE DIGITAL
AUDIO OUT (KONCENTRYCZNE)
9S-VIDEO OUT JACKGNIAZDO
WYJÂCIOWE S-VIDEO
5 6 7 8 9
1 2 3 4
Wskaêniki wyÊwietlacza
6
1Dzia∏anie odtwarzacza DVD.
2W odtwarzaczu znajduje si´ p∏yta DVD, CD lub
SVCD
3WyÊwietlenie aktualnego czasu, stanu licznika,
pozosta∏ego do koƒca p∏yty czasu lub statusu
odtwarzacza
4Do odtwarzacza zosta∏a w∏àczona kaseta VHS
5Magnetowid jest w∏àczony
6Wskazanie programowania timera nagrywania
lub nagrywania.
1 2 3 4 5
TV
2
43
TV

POL-9POL-8
Funkcja Plug & Auto Setup
Twój magnetowid-DVD automatycznie ustawi si´ po
pod∏àczeniu do zasilania po raz pierwszy. Stacje
telewizyjne zostanà zapisane w pami´ci urzàdzenia.
Proces zajmie kilka minut. Wówczas Twój
magnetowid-DVD b´dzie gotowy do u˝ycia.
1Pod∏àcz kabel koncentryczny lub SCART w sposób
pokazany na str, 7.
(Pod∏àczanie magnetowidu-DVD do telewizora z
u˝yciem kabla koncentrycznego)
2Pod∏àcz magnetowid-DVD do êród∏a zasilania.
Rezultat: WyÊwietli si´ menu ustawieƒ
j´zykowych Language Set.
3Za pomocà przycisków
,
❷
wybierz ˝àdany
j´zyk.
4WciÊnij OK aby zatwierdziç wybrany j´zyk.
Rezultat: Pojawi si´ wiadomoÊç.
5WciÊnij OK.
6WciÊnij przycisk π lub † aby wybraç swój kraj.
◆
Magnetowid odnajdzie stacje telewizyjne
wed∏ug kolejnoÊci ustalonej dla wybranego
kraju.
7WciÊnij przycisk OK aby rozpoczàç automatyczne
wyszukiwanie.
◆
Liczba stacji automatycznie
zaprogramowanych w magnetowidzie zale˝y
od liczby odnalezionych stacji.
8Aktualny czas i data wyÊwietlà si´ automatycznie.
Sprawdê dat´ i godzin´. Je˝eli ustawienie jest:
◆
W∏aÊciwe, Dwukrotnie wciÊnij RETURN aby
opuÊciç menu.
◆
Niew∏aÊciwe, zajrzyj na stron´ 10.
➢
Automatyczne ustawianie stacji mo˝e byç
uruchomione poprzez wciÊni´cie i
przytrzymanie przez 5 sekund lub wi´cej
przycisku
■
na magnetowidzie bez w∏o˝onej do
niego kasety.
1AV2 IN: Za pomocà 21-pinowego kabla Scart
Pod∏àcz kabel Scart do odbiornika satelitarnego lub
innego urzàdzenia do gniazda AV2 (DEC./EXT) z
ty∏u magnetowidu-DVD.
Po pod∏àczeniu wybierz êród∏o sygna∏u AV2 za
pomocà przycisku INPUT SEL.
2Za pomocà kabla koncentrycznego RF
Po wykonaniu pod∏àczeƒ musisz ustawiç stacje
odbierane przez tuner odbiornika.
Kana∏ wyjÊcia RF powinien byç ustawiony poza
kana∏em 60, u˝ywanym przez magnetowid-DVD,
np. przestawionym na kana∏ 65.
Auto setup
Please wait 00 %
Clock Set
Time Date Year
12 : 00 1 / JAN / 2004 THU
Pod∏àczanie magnetowidu-DVD
do telewizora z u˝yciem kabla
SCART
Pod∏àczanie magnetowidu-DVD
do odbiornika satelitarnego lub
innego urzàdzenia
Mo˝esz pod∏àczyç magnetowid-DVD do telewizora z
u˝yciem kabla SCART je˝eli w danym telewizorze
znajduje si´ w∏aÊciwa iloÊç gniazd wejÊciowych.
Wówczas mo˝na:
◆
Uzyskaç lepszà jakoÊç dêwi´ku i obrazu
◆
UproÊciç procedur´ ustawiania
magnetowidu-DVD
☛
Niezale˝nie od wybranego typu pod∏àczenia
zawsze nale˝y pod∏àczyç dostarczony z
urzàdzeniem kabel koncentryczny. W innym
wypadku, na ekranie nie b´dzie widaç
˝adnego obrazu je˝eli magnetowid-DVD
b´dzie wy∏àczony.
☛
Upewnij si´, ˝e telewizor i magnetowid-DVD
sà wy∏àczone przed pod∏àczeniem kabli.
1Pod∏àcz kabel koncentryczny wed∏ug wskazówek
na stronie 7.
2Pod∏àcz jeden koniec kabla SCART do gniazda
AV1 (EURO AV) z ty∏u magnetowidu-DVD.
3Pod∏àcz drugi koniec kabla do w∏aÊciwego gniazda
telewizora.
Mo˝esz pod∏àczyç swój magnetowid-DVD do
odbiornika satelitarnego lub inny magnetowid-DVD
u˝ywajàc kabla SCART je˝eli w∏aÊciwe wyjÊcia sà
dost´pne na wybranych urzàdzeniach. Poni˝sze
ilustracje dajà kilka przyk∏adów mo˝liwoÊci
pod∏àczania.
1AV1 (EURO AV): Za pomocà 21-pinowego kabla
Scart
Pod∏àcz kabel Scart do odbiornika satelitarnego lub
innego urzàdzenia do gniazda AV1 (EURO AV) z
ty∏u magnetowidu-DVD.
Po pod∏àczeniu wybierz êród∏o sygna∏u AV1 za
pomocà przycisku INPUT SEL.
2Za pomocà kabla koncentrycznego RF
Po wykonaniu niniejszego pod∏àczenia musisz
ustawiç stacje telewizyjne poprzez tuner odbiornika
satelitarnego
Kana∏ wyjÊcia RF powinien byç ustawiony poza
kana∏em 36, u˝ywanym przez magnetowid-DVD,
np. przestawionym na kana∏ 25.
Kabel SCART
TV
Kabel koncentryczny RF
3
Antena
2
Kabel SCART
Kabel koncentryczny RF
Antena
1
2
Odbiornik satelitarny lub
inne urzàdzenie
¸àcznik antenowy
TV
1
2
TV
Odbiornik satelitarny lub
inne urzàdzenie
¸àcznik antenowy
Antena
Kabel SCART
Kabel koncentryczny RF

POL-11
Umieszczenie Menu J´zyka
Post´puj zgodnie z wytycznymi poni˝ej aby zmieniç
j´zyk menu ekranowego na angielski, francuski lub
hiszpaƒski.
1Po naciÊnieniu MENU, NaciÊnij OK albo
❿
.
2Aby sygnalizowaç "J´zyk"a, u˝ywaj przyciski
,
❷
, i potem naciÊnij OK.
3Gdy znak strza∏owy jest na miejscu twój po˝àdany
j´zyk wtedy naciÊnij OK.
4Po zakoƒczeniu wciÊnij przycisk RETURN aby
wyjÊç z menu.
Language : English
User Set
Auto Power Off : Off
Screen Messages : On
Install
Français
Deutsch
Español
Italiano
Nederlands
Language Set
English
Automatyczne strojenie kana∏ów
☛
Nie jest potrzebne strojenie kana∏ów, je˝eli
zosta∏y ju˝ zestrojone automatycznie (patrz
Funkcja Plug & Auto Set Up na stronie 9).
Paƒstwa magnetowid-DVD ma wbudowany tuner
u˝ywany do odbioru programów telewizyjnych.
Nale˝y zestroiç stacje odbierane przez tuner. Mo˝na
to zrobiç:
◆
Funkcjà Plug & Auto Set Up (strona 9)
◆
Automatycznie
◆
Manualnie (strona 12)
Mo˝na zapami´taç do 80 stacji telewizyjnych.
1Po naciÊnieniu MENU, NaciÊnij OK albo
❿
.
Rezultat: Menu ustawienia jest pokazywane.
2NaciÊnij odpowiedne
,
❷
przyciski by wybraç
opcj´ instalizacji.
3WciÊnij przycisk OK aby wybraç t´ opcj´.
Rezultat: WyÊwietli si´ menu Install.
Language : English
User Set
Auto Power Off : Off
Screen Messages : On
Install
Auto Setup
Manual Setup
TV System : K
VCR Output CH : CH 36
Install
4WciÊnij przycisk
,
❷
a˝ kursor ustawi si´
naprzeciw opcji Auto Setup. Nast´pnie wciÊnij
przycisk OK aby wybraç t´ opcj´.
Rezultat: WyÊwietli si´ MENU wyboru kraju.
5WciÊnij przycisk
,
❷
aby wybraç ˝àdany kraj.
☛
MAGNETOWID wyszuka stacje
odpowiadajàce zaprogramowanej liÊcie dla
wybranego kraju.
6WciÊnij przycisk OK.
Rezultat: Pojawi si´ informacja wskazujàca, ˝e
wszystkie wczeÊniej zapami´tane w
magnetowidzie stacje telewizyjne
zostanà usuni´te.
POL-10
Ustawianie daty i czasu
Paƒstwa magnetowid-DVD jest wyposa˝ony w 24-
godzinny zegar i kalendarz u˝ywany do:
◆
Automatycznego zatrzymywania nagrywania
programu
◆
Ustawienia magnetowidu-DVD do
automatycznego nagrywania programu
Nale˝y ustawiç dat´ i czas kiedy:
◆
W∏aÊnie kupi∏eÊ magnetowid-DVD
☛◆
Data i czas ustawià si´ automatycznie.
Je˝eli wystàpià zak∏ócenia lub kiedy
sygna∏ jest s∏aby ustawienia nie dokonajà
si´ automatycznie. W taki wypadku
konieczne jest r´czne ustawienie daty i
czasu.
◆
Nie zapomnij o przestawieniu godziny
przy zmianie czasu z letniego na zimowy i
odwrotnie.
1Po naciÊnieniu MENU, NaciÊnij OK albo
❿
.
Rezultat: Menu ustawienia jest pokazywane.
2NaciÊnij odpowiedne
,
❷
przyciski by wybraç
opcj´ Zegarkowy.
3WciÊnij przycisk OK aby wybraç t´ opcj´.
Rezultat: WyÊwietli si´ menu Clock Set.
4WciÊnij przycisk
➛
,
❿
aby ustawiç godzin´,
minuty, dzieƒ, miesiàc i rok.
Rezultat: Opcja zosta∏a wybrana podÊwietleniem.
5WciÊnij przycisk
,
❷
aby zwi´kszyç lub
zmniejszyç wartoÊç.
Rezultat: Dzieƒ tygodnia b´dzie wyÊwietlony
automatycznie.
➢
Mo˝na przytrzymaç wciÊni´te przyciski
,
❷
aby szybciej zmieniaç wartoÊci ustawieƒ.
6Po zakoƒczeniu wciÊnij przycisk RETURN aby
wyjÊç z menu.
Time Date Year
Clock Set
12 : 00 1 / JAN / 2004 THU
Language : English
User Set
Auto Power Off : Off
Screen Messages : On
Install
Dostrajanie Twojego telewizora
do magnetowidu-DVD
Musisz dostroiç telewizor do magnetowidu-DVD
je˝eli do pod∏àczenia nie u˝ywasz kabla SCART.
➢
Aby mo˝na by∏o oglàdaç obraz z
magnetowidu-DVD gdy u˝ywany jest kabel
SCART, telewizor musi byç ustawiony w
trybie audio/video (AV).
1W∏àcz telewizor.
2W∏àcz magnetowid-DVD wciskajàc przycisk
STANDBY/ON na przednim panelu urzàdzenia lub
przycisk STANDBY/ON na pilocie zdalnego
sterowania.
3Wybierz program w telewizorze zaprogramowany
do u˝ywania magnetowidu-DVD.
4W∏ó˝ kaset´ video do DVD-magnetowidu. Sprawdê
czy DVD-magnetowid rozpoczà∏ odtwarzanie
taÊmy; je˝eli nie, wciÊnij przycisk4II
❿
II
.
5Rozpocznij wyszukiwanie w telewizorze lub ustaw
telewizor na kanale 36 UHF.
6Dostrój telewizor a˝ do uzyskania czystego
obrazu..
7Je˝eli nie mo˝na znaleêç obrazu i dêwi´ku, lub
wystàpià zak∏ócenia z sàsiednich kana∏ów, mo˝e
byç konieczna zmiana ustawieƒ kana∏u
wyjÊciowego DVD-magnetowidu (patrz Ustawienia
kana∏u wyjÊciowego DVD-magnetowidu na stronie
14 i Problemy i rozwiàzania na stronie 44).
8Je˝eli obraz i dêwi´k sà czyste, zapisz ten kana∏ z
wybranym numerem programu w pami´ci
telewizora.
Rezultat: Program ten jest teraz zarezerwowany
do u˝ywania z DVD-magnetowidem.

POL-13POL-12
8WciÊnij przycisk
➛
,
❿
aby rozpoczàç
wyszukiwanie.
Rezultat: Rozpoczyna si´ skanowanie zakresu
cz´stotliwosci i wyÊwietli si´ pierwsza
odnaleziona stacja.
9WciÊnij przycisk
❷
a˝ do wyboru pozycji
DECODER.
10WciÊnij przycisk
❿
aby w zale˝noÊci od potrzeb
w∏àczyç lub wy∏àczyç u˝ywanie dekodera dla stacji
telewizyjnych.
11 WciÊnij przycisk
,
❷
a˝ do wyboru opcji NAME.
Nazwa stacji zostanie zapisana automatycznie z
sygna∏u telewizyjnego.
12Aby zmieniç nazw´ programu, wciÊnij przycisk
❿
.
Rezultat: Pierwsza litera nazwy miga.
13Aby... Wtedy...
Wybraç znak wciÊnij przycisk
,
❷
a˝
w nazwie wyÊwietli si´ ˝àdany znak
(litery, cyfry lub symbol „-”’).
PrzejÊç do WciÊnij odpowiednio przyciski
nast´pnego lub
➛
,
❿
poprzedniego znaku
14Je˝eli... Wtedy...
Chcesz zapisaç
◆
wciÊnij przycisk
,
❷
aby
wyÊwietlonà umieÊciç kursor na przeciw
stacj´ opcji MFT.
◆
wciÊnij przyciski
➛
,
❿
aby
wyregulowaç obraz w razie
koniecznoÊci.
◆
wciÊnij przycisk OK aby
zapami´taç stacj´.
Nie chcesz
◆
wciÊnij przycisk
,
❷
aby
zahisaç umieÊciç kursor na przeciw
wyÊwietlonej opcji CH.
stacji
◆
wciÊnij przyciski
➛
,
❿
aby
rozpoczàç wyszukiwanie
zakresu cz´stotliwoÊci i
wyÊwietliç nast´pnà stacj´.
◆
Powróç do poczàtku punktu
14procedury.
15Powtórz niniejszà procedur´ od kroku 6w dó∏ a˝
do zapisania wszystkich ˝àdanych stacji
telewizyjnych.
16Po zakoƒczeniu, trzykrotnie wciÊnij przycisk
RETURN aby opuÊciç menu.
Usuwanie zapisanej stacji
☛
Je˝eli zapisa∏eÊ stacj´ TV:
◆
Której nie chcesz zapami´taç
◆
Pod z∏ym numerem
to mo˝esz jà usunàç.
1Po naciÊnieniu MENU, NaciÊnij OK albo
❿
.
Rezultat: Menu ustawienia jest pokazywane.
2NaciÊnij odpowiedne
,
❷
przyciski by wybraç
opcj´ instalizacji.
3WciÊnij przycisk OK aby wybraç t´ opcj´.
Rezultat: Menu instalizacji jest pokazywane.
Auto Setup
Manual Setup
Install
TV System : K
VCR Output CH : CH 36
4WciÊnij przycisk
,
❷
a˝ do wyboru opcji Manual
Setup.
5WciÊnij przycisk OK aby wybraç t´ opcj´.
Rezultat: Pojawi si´ wskazanie menu TV STATION
TABLE.
6WciÊnij odpowiednie przyciski
,
❷
a˝ do
wyboru ˝àdanej, zapami´tanej stacji telewizyjnej.
(PR)
7WciÊnij przycisk CLEAR.
8Powtarzaj kroki 6-7 a˝ usuniesz wszystkie ˝àdane
stacje.
9Na zakoƒczeniu, naciÊnij RETURN cztery razy by
wróciç do menu.
PR CH NAME DEC
1 21
OFF
2
3
4
5
- - - -
TV STATION TABLE
SWAPPING : OK
DELETE : CLEAR RETURN
Manualne strojenie kana∏ów
☛
Nie ma potrzeby manualnego strojenia stacji
telewizyjnych je˝eli zosta∏y one zestrojone
automatycznie.
1Po naciÊnieniu MENU, NaciÊnij OK albo
❿
.
Rezultat: Menu ustawienia jest pokazywane.
2NaciÊnij odpowiedne
,
❷
przyciski by wybraç
opcj´ instalizacji.
3WciÊnij przycisk OK aby wybraç t´ opcj´.
Rezultat: Menu instalizacji jest pokazywane.
Auto Setup
Manual Setup
Install
TV System : K
VCR Output CH : CH 36
4WciÊnij przycisk
,
❷
a˝ kursor ustawi si´
naprzeciw opcji Manual Setup.
5WciÊnij przycisk OK aby wybraç opcj´ Manual
Setup.
Rezultat: Pojawi si´ wskazanie menu TV STATION
TABLE.
6WciÊnij przycisk
,
❷
aby wybraç ˝àdany numer
programu.
7WciÊnij przycisk
❿
aby ustawiç stacj´.
Rezultat: Pojawi si´ wskazanie menu MANUAL
TUNING.
TV STATION TABLE
PR CH NAME DEC
1
2
3
4
5
SWAPPING : OK
DELETE : CLEAR RETURN
MANUAL TUNING
PR :
CH : - - -
MFT : -
DECODER : OFF
NAME : - - - -
MEMORY : OK
RETURN
Rezultat:
◆
Na ekranie telewizora zacznie migaç
informacja Please Wait.
◆
Pierwszy zakres cz´stotliwoÊci b´dzie
przeszukiwany i pierwsza, wyszukana
stacja telewizyjna b´dzie wyÊwietlona i
zapami´tana.
◆
Nast´pnie magnetowid-DVD
rozpocznie wyszukiwanie drugiej stacji.
◆
Kiedy automatycznie wyszukiwanie
stacji zakoƒczy si´, magnetowid-DVD
automatycznie prze∏àczy si´ na
oglàdanie programu 1.
➢
Liczba zapami´tanych programów zale˝y do
liczby wyszukanych stacji.
8Je˝eli chcesz zatrzymaç automatyczne
wyszukiwanie stacji przed zakoƒczeniem dzia∏ania
funkcji, trzykrotnie wciÊnij przycisk RETURN aby
opuÊciç menu.
➢
◆
Czas i data sà automatycznie ustawione z
danych sygna∏u telewizyjnego. Je˝eli sygna∏
jest s∏aby lub pojawiajà si´ rozmycia obrazu,
data i czas mogà nie byç automatycznie
ustawione. W takim wypadku nale˝y ustawiç
je manualnie (patrz strona 10).
◆
Po zakoƒczeniu procedury wyszukiwania,
niektóre stacje b´dà zapami´tane wi´cej ni˝
jeden raz; wybierz stacje z najlepszà jakoÊcià
odbieranego sygna∏u i usuƒ pozosta∏e (patrz
strona 13).
Auto Setup
Your data will be lost
Press OK to continue
Menu to exit
Auto Setup
Please Wait
15%
7WciÊnij przycisk OK aby rozpoczàç automatyczne
wyszukiwanie.
Automatyczne strojenie kana∏ów

4WciÊnij przycisk
,
❷
a˝ do wyboru opcji Colour
System.
5WciÊnij przycisk ® aby wybraç jednà z
nast´pujàcych opcji:
Auto
➝
PAL
➝
MESECAM
➝
B/W.
Auto Podczas odtwarzania kasety, standard
systemu jest automatycznie wybierany
przez DVD-magnetowid
B/W Czarno-bia∏y
6Na zakoƒczeniu, naciÊnij RETURN cztery razy by
wróciç do menu.
POL-15POL-14
Kana∏ wyjÊciowy Paƒstwa magnetowidu-DVD mo˝e
wymagaç zmian kiedy pojawià si´ zak∏ócenia
obrazu lub gdy telewizor nie b´dzie w stanie
znaleêç sygna∏u z magnetowidu-DVD.
Mo˝na równie˝ zmieniç ustawienia kana∏u
wyjÊciowego magnetowidu-DVD aby wyregulowaç
cz´stotliwoÊç z jakà na ekranie telewizora b´dà
wyÊwietlane informacje.
1Po naciÊnieniu MENU, NaciÊnij OK albo
❿
.
Rezultat: Menu ustawienia jest pokazywane.
2NaciÊnij odpowiedne
,
❷
przyciski by wybraç
opcj´ instalizacji.
3WciÊnij przycisk OK aby wybraç t´ opcj´.
Rezultat: Menu instalizacji jest pokazywane.
4WciÊnij przycisk
,
❷
a˝ do wyboru opcji VCR
Output CH.
5Wybranie niezw´dne kana∏y wyprowadzone mo˝na
naciskaç przycisk OK lub
❿
.
➝
CH21
➝
.. CH36
➝
.. CH69
6Po zakoƒczeniu wciÊnij przycisk RETURN aby
wyjÊç z menu.
Nast´pnie ponownie dostrój swój telewizor (patrz
strona 10).
Przed nagraniem lub odtwarzaniem kasety, mo˝na
wybraç ˝àdany standard systemu.
Jednak˝e, je˝eli b´dzie wybrany tryb AUTO, system
automatycznie wybierze standard odbioru.
➢
◆
Podczas odtwarzania kasety standard jest
automatycznie wybierany przez
magnetowid-DVD.
◆
Je˝eli odtwarzasz kaset´ nagranà w
systemie NTSC w niniejszym
magnetowidzie-DVD, dokonaj ustawieƒ w
systemie kolorów odpowiednich dla
Twojego telewizora. Je˝eli telewizor pracuje
tylko w systemie PAL, ustaw NTPB. Je˝eli
telewizor jest multisystemowy
(kompatybilny z NTSC 4.43), ustaw NT 4.43 i
mo˝esz nagrywaç NT 4.43.
1Po naciÊnieniu MENU, NaciÊnij OK albo
❿
.
Rezultat: Menu ustawienia jest pokazywane.
2NaciÊnij odpowiedne
,
❷
przyciski by wybraç
opcj´ programowania u˝ytkownika.
3WciÊnij przycisk OK aby wybraç t´ opcj´.
Rezultat: WyÊwietli si´ menu User Set.
Ustawianie kana∏u wyjÊciowego
magnetowidu-DVD Wybór systemu kolorów
Auto Setup
Manual Setup
TV System : K
VCR Output CH : CH 36
Install
CH:21
:
CH:36
:
CH:69
Colour System : Auto
NICAM : On
IPC : On
ShowView Extend : Off
User Set
Auto
PAL
MESECAM
B/W
Colour System : Auto
NICAM : On
IPC : On
User Set
Auto
PAL
MESECAM
B/W
Mo˝na wybraç spoÊród trybów dêwi´ku (B/G lub
D/K) odpowiednich dla pod∏àczonego zestawu
telewizyjnego.
1Po naciÊnieniu MENU, NaciÊnij OK albo
❿
.
Rezultat: Menu ustawienia jest pokazywane.
2WciÊnij odpowiednie przyciski
,
❷
lub √, ® aby
wybraç opcj´ Install.
3WciÊnij przycisk OK aby
❿
wybraç t´ opcj´.
Rezultat: WyÊwietli si´ menu Install.
4WciÊnij przycisk
,
❷
a˝ do wyboru opcji TV
System.
5WciÊnij przyciski OK lub
❿
aby wybraç G lub K.
6Po zakoƒczeniu dwukrotnie wciÊnij przycisk
RETURN aby wyjÊç z menu.
Wybór trybu dêwi´ku sygna∏u
wyjÊciowego RF OUT (B/G-D/K)
Zmiany w kolejnoÊci
zestrojonych kana∏ów
Mo˝esz zmieniç kolejnoÊç zestawu programów albo
przypisaç inne numery wybranym stacjom w
zale˝noÊci od w∏asnych preferencji.
1Po naciÊnieniu MENU, NaciÊnij OK albo
❿
.
Rezultat: Menu ustawienia jest pokazywane.
2NaciÊnij odpowiedne
,
❷
przyciski by wybraç
opcj´ instalizacji.
3Aby wybraç t´ opcj´ naciÊnij przycisk OK lub
❿
.
Rezultat: Menu instalizacji jest pokazywane.
PR CH NAME DEC
1 21
OFF
2
3
4
5
- - - -
TV STATION TABLE
SWAPPING : OK
DELETE : CLEAR RETURN
PR CH NAME DEC
1
2
3 21
OFF
4
5
- - - -
TV STATION TABLE
SWAPPING : OK
DELETE : CLEAR RETURN
Auto Setup
Manual Setup
Install
TV System : K
VCR Output CH : CH 36
Auto Setup
Manual Setup
Install
TV System : K
VCR Output CH : CH 36
4WciÊnij przycisk
,
❷
a˝ do wyboru opcji Manual
Setup.
5WciÊnij przycisk OK aby wybraç t´ opcj´.
Rezultat: Pojawi si´ wskazanie menu TV
STATION TABLE.
6WciÊnij odpowiednie przyciski
,
❷
a˝ do wyboru
˝àdanej, zapami´tanej stacji telewizyjnej.
Rezultat: Na ekranie telewizora wyÊwietli si´
wybrana stacja.
7Aby zmieniç numer programu przyporzàdkowany
stacji wciÊnij przycisk OK na pilocie zdalnego
sterowania (Na przyk∏ad; aby przenieÊç stacj´
telewizyjnà z 1 na 3 numer programu).
8Powtórz tà samà procedur´ od kroku 6 w dó∏ a˝
wszystkie niechciane stacje zostanà usuni´te lub
zmienione.
9Na zakoƒczeniu, naciÊnij RETURN cztery razy by
wróciç do menu.
K
G
(SV-DVD540/SV-DVD545)
(SV-DVD440)

4WciÊnij odpowiednie ‰przyciski
,
❷
a˝ do
wyboru opcji NICAM.
5Aby wybraç... NaciÊnij OK lub
❿
,
dotychczas...
Tryb Mono WyÊwietli si´ Off.
Off: Wybierz t´ pozycje tylko w
przypadku nagrywania
standardowego dêwi´ku
mono z sygna∏u NICAM,
je˝eli dêwi´k stereo jest
zniekszta∏cony s∏abymi
warunkami odbioru.
Tryb NICAM WyÊwietli si´ On.
On: Ustawienie normalne.
6Po zakoƒczeniu dwukrotnie wciÊnij przycisk
RETURN aby opuÊciç menu.
POL-17POL-16
3NaciÊnij przycisk
❿
lub OK, a˝ wybierzysz odst´p
czasu automatycznego wy∏àczenia.
➝Off ➝1Hour ➝2Hour ➝3Hour
4Dwukrotnie wciÊnij przycisk RETURN aby opuÊciç
menu.
Automatyczne wy∏àczanie
urzàdzenia
Aby chroniç magnetowid przed opóênieniami i
przecià˝eniami wyposa˝ono go w funkcj´
ROZSZERZENIA Show View pozwalajàcà na
wyd∏u˝enie czasu nagrywania do 60 minut.
➢
U˝ywaj tylko gdy funkcja PDC nie jest dost´pna
lub wy∏àczona (Off)
1Po naciÊnieniu MENU, NaciÊnij OK albo
❿
.
2NaciÊnij odpowiedne
,
❷
przyciski by wybraç
opcj´ programowania u˝ytkownika.
3Aby wybraç t´ opcj´ naciÊnij przycisk OK lub
❿
.
Rezultat: WyÊwietli si´ menu User Set.
4WciÊnij odpowiednie przyciski
,
❷
aby wybraç
opcj´ ShowView Extend.
5WciÊnij przyciski
➛
,
❿
aby ustawiç czas
Rozszerzenia Show View w odst´pach co 10
minut.
6Do usuni´cia, naciÊnij przyciski
❿
lub OK
powtórnie a˝ okazuje si´ OFF.
Rozszerzenie funkcji Show View
★(SV-DVD540/SV-DVD545)
Colour System : Auto
NICAM : On
IPC : On
ShowView Extend : Off
User Set
Off
10
20
30
40
50
60
Language : English
User Set
Screen Messages : On
Install
Auto Power Off : Off
Off
1Hour
2Hour
3Hour
Programy NICAM podzielono na trzy typy. NICAM
Stereo, NICAM Mono i Billingual (transmisja
równolegle w innym j´zyku). Programom NICAM
zawsze towarzyszy standardowy sygna∏ mono aby
u˝ytkownik móg∏ wybraç ˝àdany rodzaj dêwi´ku.
Szczegó∏y znajdujà si´ na stronie 22.
1Po naciÊnieniu MENU, NaciÊnij OK albo
❿
.
Rezultat: Menu ustawienia jest pokazywane.
2NaciÊnij odpowiedne
,
❷
przyciski by wybraç
opcj´ programowania u˝ytkownika.
3WciÊnij przycisk OK aby wybraç t´ opcj´.
Rezultat: WyÊwietli si´ wskazanie User Set.
NICAM
Colour System : Auto
NICAM : On
IPC : On
ShowView Extend : Off
User Set
On
Off
Colour System : Auto
NICAM : On
IPC : On
User Set
On
Off
Funkcja inteligentnej kontroli obrazu pozwala na
automatycznà regulacj´ ostroÊci obrazu zgodnie z
w∏asnymi wymaganiami.
1Menu ustawienia jest pokazywane.
Rezultat: WyÊwietli si´ menu programowania.
2NaciÊnij OK lub
❿
.
3WciÊnij przycisk OK aby wybraç t´ opcj´.
Rezultat: WyÊwietli si´ menu User Set.
4Aby wybraç t´ opcj´ naciÊnij przycisk OK lub
❿
.
Inteligentna kontrola obrazu (IPC)
Colour System : Auto
NICAM : On
IPC : On
ShowView Extend : Off
User Set
On
Off
Colour System : Auto
NICAM : On
IPC : On
User Set
On
Off
(SV-DVD540/SV-DVD545)
(SV-DVD440)
(SV-DVD540/SV-DVD545)
(SV-DVD440)
5WciÊnij przycisk
❿
aby wybraç opcj´ IPC
(Inteligentna Kontrola Obrazu).
➢
Kiedy inteligentna kontrola obrazu jest w trybie
aktywnym(On), ostroÊç obrazu jest
kontrolowana automatycznie.
6Aby manualnie regulowaç ostroÊç obrazu, wciÊnij
przycisk
❷
aby ustawiç opcj´ IPC w trybie
wy∏àczonym (Off).
7WciÊnij przyciski
➛
,
❿
a˝ obraz b´dzie
wyÊwietlony wed∏ug Twoich upodobaƒ.
➢
Je˝eli nie wciÊniesz przycisku w ciàgu
dziesi´ciu sekund, menu PICTURE wy∏àczy si´
automatycznie.
8Po zakoƒczeniu, ponownie wciÊnij przycisk
RETURN.
Paƒstwa magnetowid-DVD wyÊwietla wi´kszoÊç
informacji na magnetowidzie-DVD i w telewizorze.
Mo˝na wybraç czy wyÊwietliç czy ukryç te
informacje na ekranie telewizora (oprócz Indeksu,
MENU Programowania i funkcji Timera, które
wyÊwietlajà si´ zawsze)
1Po naciÊnieniu MENU, NaciÊnij OK albo
❿
.
Rezultat: Menu ustawienia jest pokazywane.
2NaciÊnij odpowiedne
,
❷
przyciski, a˝ opcja
wiadomoÊci ekranu zostaje wybierzone.
3Aby... NaciÊnij OK lub
❿
,
dotychczas...
WyÊwietliç informacje na ekranie
WyÊwietli si´ On.
Ukryç informacje z ekranu WyÊwietli si´ Off.
4Dwukrotnie wciÊnij przycisk RETURN aby opuÊciç
menu.
Zlecenia Ekranu
Language : English
User Set
Auto Power Off : Off
Install
Screen Messages : On
On
Off
Funkcja AUTO POWER OFF automatycznie wy∏àcza
magnetowid-DVD je˝eli nie jest odbierany ˝aden
sygna∏ i nie b´dzie wciÊni´ty ˝aden z przycisków
przez wybrany czas.
1Po naciÊnieniu MENU, NaciÊnij OK albo
❿
.
Rezultat: Menu ustawienia jest pokazywane.
2Wciskaj odpowiednie przyciski
,
❷
a˝ do wyboru
opcji Auto Power Off.

POL-19
Nagrywanie z natychmiastowym
startem
Przed wykonaniem nagrania nale˝y uprzednio
ustawiç odpowiednià stacj´ (chyba, ˝e nagrywasz
sygna∏ z zewn´trznego êród∏a video). Je˝eli tego
jeszcze nie zrobi∏eÊ, przeczytaj informacje na
stronie 13 i 14.
1W∏àcz telewizor.
2Aby monitorowaç nagrywanie programu, wybierz
kana∏ telewizora przeznaczony dla magnetowidu-
DVD (lub wejÊcie AV je˝eli jest u˝ywane).
3W∏ó˝ kaset´, na którà ma byç nagrany program, z
okienkiem zwróconym ku górze i nienaruszonym
j´zyczkiem bezpieczeƒstwa lub zaklejonym taÊmà
otworem.
Rezultat: DVD-magnetowid w∏àczy si´
automatycznie.
4Wybierz:
◆
Stacj´, której program ma byç nagrywany za
pomocà przycisków PROG ( lub )
lub
◆
èród∏o AV1, AV2 lub AUX(SV-DVD440/SV-
DVD540) u˝ywajàc przycisku INPUT SEL dla
tunera satelitarnego lub zewn´trznego êród∏a
sygna∏u video
Rezultat: WyÊwietli si´ wskazanie numeru
stacji i na ekranie pojawi si´ obraz
programu.
5Wybierz ˝àdanà pr´dkoÊç taÊmy przyciskiem
SPEED na pilocie zdalnego sterowania potrzebnà
iloÊç razy (patrz strona 18).
6WciÊnij i przytrzymaj przycisk REC (
●
) w chwili
rozpocz´cia nagrywania.
Rezultat: Na ekranie telewizora i na wyÊwietlaczu
DVD-magnetowidu pojawi si´ symbol
nagrywania. Na taÊmie zostanie
nagrany indeks (patrz strona 25).
7Aby zatrzymaç nagrywanie, wciÊnij przycisk
■
.
➢
◆
Je˝eli magnetowid-DVD wyrzuci kaset´ w
chwili rozpocz´cia nagrywania, sprawdê czy
j´zyczek bezpieczeƒstwa jest nienaruszony
lub czy otwór (pozosta∏y po j´zyczku
bezpieczeƒstwa) zosta∏ zaklejony taÊmà.
◆
Je˝eli podczas nagrywania taÊma dobiegnie
koƒca, kaseta automatycznie przewinie si´ do
poczàtku.
Nagrywanie z u˝yciem funkcji
automatycznego wy∏àczenia
Funkcja ta pozwala na nagrywanie do dziewi´ciu
godzin (tryb LP) programów.
DVD-magnetowid zatrzyma si´ automatycznie po
up∏ywie zaprogramowanego czasu.
1W∏àcz telewizor.
2Aby monitorowaç nagrywanie programu, wybierz
kana∏ telewizora przeznaczony dla DVD-
magnetowidu (lub wejÊcie AV w razie u˝ywania).
3W∏ó˝ kaset´, na którà ma byç nagrany program, z
okienkiem zwróconym ku górze i nienaruszonym
j´zyczkiem bezpieczeƒstwa lub zaklejonym taÊmà
otworem.
Rezultat: DVD-magnetowid w∏àczy si´
automatycznie.
4Wybierz:
◆
Stacj´, której program ma byç nagrywany za
pomocà przycisków PROG ( lub )
lub
◆
èród∏o AV1, AV2 lub AUX(SV-DVD440/SV-
DVD540) u˝ywajàc przycisku INPUT SEL. dla
tunera satelitarnego lub zewn´trznego êród∏a
sygna∏u video
Rezultat: WyÊwietli si´ wskazanie numeru
stacji i na ekranie pojawi si´ obraz
programu.
5Wybierz ˝àdanà pr´dkoÊç taÊmy przyciskiem
SPEED na pilocie zdalnego sterowania potrzebnà
iloÊç razy (patrz strona 29).
6WciÊnij i przytrzymaj przycisk REC (
●
) do chwili
rozpocz´cia nagrywania.
Rezultat: Na ekranie telewizora i na wyÊwietlaczu
DVD-magnetowidu pojawi si´ symbol
nagrywania. Na taÊmie zostanie
nagrany indeks (patrz strona 18).
7Kilkakrotnie wciÊnij przycisk REC (
●
) aby
zwi´kszyç czas nagrywania w:
◆
30-minutowych odst´pach do czasu 4 godzin
◆
1-godzinnych odst´pach do czasu dziewi´ciu
godzin (LP)
Rezultat: D∏ugoÊç nagrywania b´dzie wyÊwietlona
na ekranie telewizora. Wybrany program
zostanie nagrany w zaprogramowanym
czasie. Po up∏ywie ustawionego czasu
DVD-magnetowid automatycznie
zatrzyma nagrywanie.
8Je˝eli chcesz skasowaç nagrywanie przed
up∏ywem ustawionego czasu, wciÊnij przycisk
STANDBY/ON.
☛
Je˝eli podczas nagrywania taÊma dojdzie do
koƒca:
◆
Nagrywanie zatrzyma si´
LENGTH 2:30
SET LENGTH :
PRESS REC ●
POL-18
Zabezpieczenie nagranej kasety
Kaseta ma j´zyczek bezpieczeƒstwa, który
zabezpiecza przed przypadkowym skasowaniem
nagrania. Po usuni´ciu tego j´zyczka, nie mo˝na nic
nagraç na taÊmie.
1Je˝eli chcesz zabezpieczyç kaset´ przed
skasowaniem nagrania, wy∏am ma∏ym Êrubokr´tem
j´zyczek bezpieczeƒstwa.
2Aby przywróciç kasecie mo˝liwoÊç ponownego
nagrywania, zaklej otwór po wy∏amanym j´zyczku
za pomocà taÊmy klejàcej.
Mo˝na nagrywaç na kaset´ w dwóch ró˝nych
pr´dkoÊciach:
◆SP (Standard Play) – pr´dkoÊç
standardowa
◆LP (Long Play) – pr´dkoÊç zwolniona
W trybach nagrywania Long Play:
◆Ka˝da kaseta jest „dwukrotnie d∏u˝sza”
ni˝ nominalnie
◆JakoÊç nagrania jest nieco gorsza
Aby nagrywaç kaset´... Wciskaj przycisk SPEED na
pilocie zdalnego sterowania, a˝....
Ze standardowà pr´dkoÊcià WyÊwietli si´ SP
W trybie long play WyÊwietli si´ LP
Wybór pr´dkoÊci nagrywania
Type Recording Time (in SP)
E-180 180 mins. or 3 hours
E-240 240 mins. or 4 hours
E-260 260 mins. or 4 hours and 20 mins.
E-300 300 mins. or 5 hours
Wybór rodzaju kasety
Automatyczne powtarzanie
odtwarzania taÊmy
Je˝eli chcesz u˝ywaç licznika taÊmy do
wyÊwietlania czasu pozosta∏ego na kasecie, musisz
wskazaç rodzaj w∏o˝onej kasety.
1Po naciÊnieniu MENU.
2NaciÊnij odpowiedne
,
❷
przyciski by wybraç
opcj´ VCR.
3Aby wybraç t´ opcj´ naciÊnij przycisk OK lub
❿
.
4WciÊnij odpowiednie przyciski
,
❷
a˝ do wyboru
opcji Tape Select.
5NaciÊnij przycisk OK lub
❿
wielokrotnie
wymagane, dopóki poprawna d∏ugoÊç taÊmy
okazuje si´
E180
E240
E 300
E260
6Dwukrotnie wciÊnij przycisk RETURN aby opuÊciç
menu.
VCR Setup
Tape Select : E180
Repeat Play : Off
Off
On
Mo˝na ustawiç wielokrotne ciàg∏e odtwarzanie
taÊmy od poczàtku do koƒca.
Aby... NaciÊnij OK lub
❿
,
dotychczas...
Odtwarzaç wielokrotnie WyÊwietli si´ On
Nie odtwarzaç wielokrotnie WyÊwietli si´ Off
Repeat Play : Off
VCR Setup
Tape Select : E180
E180
E240
E260
E300

POL-21POL-20
Modyfikowanie programowania ShowView ★(SV-DVD540/SV-DVD545)
◆
Numer programu lub czasy migajà
◆
Chcesz zmieniç program
4Je˝eli program i czas sà prawid∏owe, wciÊnij
przycisk RETURN.
5WciÊnij przycisk STANDBY/ON aby uruchomiç
timer.
6Zobacz instrukcje na stronie 22 je˝eli chcesz:
◆
Sprawdziç czy DVD-magnetowid jest
prawid∏owo zaprogramowany
◆
Skasowaç ustawienia nagrywania
☛
Cyfry nast´pujàce po ka˝dym numerze
programu sà numerami kodu ShowView, które
pozwalajà na szybkie programowanie za
pomocà pilota zdalnego sterowania. Wprowadê
kod ShowView dla programu, który chcesz
nagraç.
™ShowView jest znakiem fabrycznym Gemstar Development
Corporation. System ShowView jest wyprodukowany na
licencji Gemstar Development Corporation
U˝ywanie funkcji ShowView ★(SV-DVD540/SV-DVD545)
☛
Podczas u˝ywania funkcji ShowView po raz
pierwszy z u˝yciem zapisanych stacji, numery
programów b´dà miga∏y. Ten, jeden raz
musisz wprowadziç numer programu r´cznie
wciskajàc przyciski
,
❷
. Przeczytaj
instrukcje na nast´pnej stronie je˝eli:
Przed wykonaniem ustawieƒ magnetowidu-DVD:
◆
W∏àcz telewizor i magnetowid-DVD
◆
Sprawdê czy ustawienia daty i czasu sà
prawid∏owe
◆
W∏ó˝ kaset´, na której b´dzie nagrywany
program (nienaruszony j´zyczek
bezpieczeƒstwa)
Mo˝na tak ustawiç do szeÊciu programów.
1Aby wejÊç w menu funkcji ShowView, wciÊnij
przycisk TIMER.NaciÊnij
,
❷
i OK albo
❿
przyciski, by wybraç ShowView.
Rezultat: WyÊwietli si´ informacja pozwalajàca na
wprowadzenie kodu ShowView .
☛
Je˝eli zosta∏y zaprogramowane wszystkie
szeÊç mo˝liwych programów, wyÊwietli si´
informacja Timer is full. Na stronie 23 znajdujà
si´ informacje na temat skasowania ustawieƒ
nagrywania.
2Przyciskami numerycznymi wprowadê kod z
magazynu telewizyjnego, odpowiadajàcy
wybranemu do nagrania programowi.
➢
Je˝eli chcesz poprawiç kod ShowView, który
wprowadzi∏eÊ:
◆
WciÊnij przycisk
➛
a˝ do wykasowania
danej cyfry
◆
Wprowadê w∏aÊciwy kod
3WciÊnij przycisk OK.
Rezultat: WyÊwietli si´ informacja dotyczàca
programu.
Standard
ShowView
Timer Method
ShowView
Code
Code : 0 - 9
Correct :
Je˝eli chcesz skorygowaç program wyÊwietlony na ekranie lub zmieniç jeden z jego
elementów, takich jak pr´dkoÊç nagrywania, mo˝na tego dokonaç przed powtórnym
wciÊni´ciem przycisku SETUP dla zatwierdzenia zmian.
Je˝eli chcesz... Wówczas...
Wybraç inne ni˝ tuner êród∏o sygna∏u ◆WciÊnij przyciski
➛
lub
❿
a˝ zacznie migaç wskazanie PR.
(AV1, AV2 lub AUX) ◆WciÊnij przycisk INPUT SEL. raz lub wi´cej razy aby zmieniç
ustawienie êród∏a wejÊciowego.
Rezultat: Numer programu jest wymieniony przez:
•èród∏o AV1, AV2 lub AUX(SV-DVD540) za pomocà
przycisku INPUT SEL. dla tunera satelitarnego lub
zewn´trznego êród∏a video
➢èród∏o wejÊciowe musi byç wybrane przed modyfikowaniem
innych parametrów.
Nagrywaç program codziennie (od ponie- ◆WciÊnij przyciski
➛
lub
❿
a˝ wskazanie Day zacznie migaç.
dzia∏ku do niedzieli) o tej samej godzinie ◆WciÊnij przyciski
lub
❷
a˝ pojawi si´ wskazanie DLY
(Codziennie).
Nagrywaç program co tydzieƒ, w ten ◆WciÊnij przyciski
➛
lub
❿
a˝ wskazanie Day zacznie migaç.
sam dzieƒ , o tej samej godzinie ◆WciÊnij przyciski
lub
❷
a˝ pojawi si´ wskazanie W-
(Tydzieƒ), po nim pojawi si´ wskazanie ˝àdanego dnia.
Przyk∏ad: W-SA (Sobota co tydzieƒ)
Wyd∏u˝yç czas nagrywania ◆WciÊnij przyciski
➛
lub
❿
a˝ wskazanie Stop zacznie migaç.
◆WciÊnij przyciski
lub
❷
aby wyd∏u˝yç lub skróciç czas
zatrzymania.
Wybraç pr´dkoÊç przesuwu taÊmy ◆WciÊnij przyciski
➛
lub
❿
a˝ wskazanie pr´dkoÊci przesuwu
taÊmy zacznie migaç.
◆WciÊnij przyciski
lub
❷
wyÊwietli si´ wskazanie ˝àdanego
czasu:
•Auto (Automatyczny wybór pr´dkoÊci): zobacz stron´ 23.
•SP (Pr´dkoÊç standardowa)
•LP (Pr´dkoÊç zwolniona - Long play)
Wybraç wariant nagrywania PDC ◆WciÊnij przyciski
➛
lub
❿
a˝ wskazanie V/P. zacznie migaç.
◆WciÊnij przyciski
lub
❷
wyÊwietli si´ wskazanie „On”.
☛
Nie wybieraj trybu PDC chyba, ˝e jesteÊ pewny, ˝e
nagrywany program b´dzie nadawany z PDC, Je˝eli
w∏àczysz PDC On (wybierajàc “On” w prawej kolumnie na
ekranie), wówczas musisz ustawiç DOK¸ADNÑ godzin´
nagrywania wed∏ug publikowanego programu telewizyjnego.
Bez tego nie nastàpi programowane nagrywanie z u˝yciem
timera.

POL-23POL-22
Odtwarzanie kasety
Kasowanie zaprogramowanego
nagrywania
Mo˝na skasowaç programy, które sà:
◆
Nieprawid∏owo wprowadzone
◆
Niepotrzebne
1WciÊnij przycisk TIMER na pilocie zdalnego
sterowania.
Rezultat: WyÊwietli si´ ustawienie Timer Method.
2WciÊnij przycisk OK aby wybraç opcj´ Standard.
Rezultat: WyÊwietli si´ menu TIMER
PROGRAMMING.
3WciÊnij przyciski
,
❷
aby wybraç program do
skasowania.
4WciÊnij przycisk CLEAR aby skasowaç wybrany
program.
Rezultat: Wszystkie zapisane informacje zostanà
usuni´te i program nie b´dzie nagrany.
5Po zakoƒczeniu, dwukrotnie wciÊnij przycisk RETURN.
Wybór trybu sygna∏ów
wyjÊciowych audio
Mo˝na wybraç tryb odtwarzania dêwi´ku w
g∏oÊnikach i wyjÊciach AV. Dost´pne sà poni˝sze
opcje.
Opcja Opis
L (lewy) U˝ywany do s∏uchania lewego kana∏u
Hi-Fi.
R (prawy) U˝ywany do s∏uchania prawego kana∏u
Hi-Fi.
MIX U˝ywany do s∏uchania mieszanego
(mieszany) dêwi´ku Hi-Fi i normalnych kana∏ów.
MONO U˝ywany do s∏uchania normalnych
kana∏ów monofonicznych.
L R U˝ywany do s∏uchania dêwi´ku Hi-Fi w
prawym i lewym kanale.
➢
Podczas odtwarzania taÊm
nagranych w Hi-Fi, dêwi´k
prze∏àczy si´ na Hi-Fi po 5
sekundach odtwarzania w mono.
Aby wybraç tryb dêwi´ku, po prostu wciÊnij
odpowiednià iloÊç razy przycisk AUDIO na pilocie
zdalnego sterowania a˝ odpowiednia opcja pojawi si´
na wyÊwietlaczu.
Manualna regulacja obrazu
Funkcja manualnej, liniowej regulacji obrazu
pozwala na dopasowanie pozycji taÊmy tak, aby
uzyskaç najlepszà jakoÊç obrazu.
Kiedy w czasie odtwarzania pojawià si´ zak∏ócenia w
postaci pasków i kratek, r´cznie wyreguluj liniowoÊç
obrazu wciskajàc przycisk TRK a˝ do uzyskania
czystego i stabilnego obrazu.
Rezultat:
◆
Pojawi si´ pasek dostrajania.
◆
Obraz b´dzie regulowany.
◆
Pasek dostrajania zniknie po zwolnieniu
przycisku.
Funkcja pozwala na odtwarzanie ka˝dej nagranej
kasety.
1W∏àcz telewizor i magnetowid-DVD.
2W∏ó˝ kaset´ video, którà chcesz obejrzeç. Je˝eli
j´zyczek bezpieczeƒstwa jest nienaruszony, wciÊnij
przycisk
❿ll
.
W przeciwnym wypadku odtwarzanie rozpocznie
si´ automatycznie.
➢
Po w∏o˝eniu kasety pozycja taÊmy
dopasowuje si´ automatycznie aby
zredukowaç zak∏ócenia (funkcja Digital Auto
Tracking). Gdy kaseta dojdzie do koƒca
podczas odtwarzania, zostanie automatycznie
przewini´ta do poczàtku. Niniejsze urzàdzenie
odtwarza, natomiast nie nagrywa taÊm w
system NTSC.
3Aby... Wówczas wciÊnij...
Zatrzymaç odtwarzanie
■
(STOP).
Wyjàç kaset´ (EJECT).
L R MIX
L R MONO
U˝ywanie funkcji timera
programowania
Funkcja timera programowania pozwala na
ustawienie w magnetowidzie-DVD czasu
nagrywania programu z miesi´cznym
wyprzedzeniem jego emisji. Mo˝na w ten sposób
zaprogramowaç do szeÊciu programów
telewizyjnych.
☛
Przed wykonaniem ustawieƒ sprawdê
prawid∏owoÊç ustawieƒ daty i czasu.
1W∏ó˝ kaset´ i wciÊnij przycisk TIMER na pilocie
zdalnego sterowania.
Rezultat: WyÊwietli si´ ustawienie Timer Method.
2WciÊnij przycisk OK aby wybraç opcj´ Standard.
Rezultat: WyÊwietli si´ wskazanie menu TIMER
PROGRAMMING.
3WciÊnij przycisk
❿
aby wybraç êród∏o sygna∏u
wejÊciowego.
4Select Wybierz ˝àdanà stacj´ wciskajàc przyciski
,
❷
lub INPUT SEL. aby wybraç êród∏a AV1,
AV2 lub AUX(SV-DVD440/SV-DVD540).
5WciÊnij przycisk
❿
aby wybraç dzieƒ nagrywania.
6Wybierz ˝àdany dzieƒ wciskajàc przyciski
,
❷
.
7WciÊnij przycisk
❿
aby wybraç czas rozpocz´cia
nagrywania.
8Wybierz ˝àdanà wartoÊç godzin wciskajàc przyciski
,
❷
.
9WciÊnij przycisk
❿
aby ustawiç minuty.
10Wybierz ˝àdanà wartoÊç minut wciskajàc przyciski
,
❷
.
11 WciÊnij przycisk
❿
aby ustawiç czas zakoƒczenia
nagrywania.
12Wybierz ˝àdany czas zakoƒczenia nagrywania
wciskajàc przyciski
,
❷
, post´pujàc zgodnie z
procedurà, z którà ustawia si´ czas rozpocz´cia
nagrywania.
Mo˝na sprawdziç ustawienia nagrywania:
◆
Po zakoƒczeniu dokonywanych ustawieƒ DVD-
magnetowidu
◆
Je˝eli zapomnia∏o si´, które programy b´dà
nagrywane
1WciÊnij przycisk TIMER na pilocie zdalnego
sterowania.
Rezultat: WyÊwietli si´ ustawienie timera.
2WciÊnij przycisk OK aby wybraç opcj´ Standard.
Rezultat: WyÊwietli si´ menu TIMER
PROGRAMMING.
3WciÊnij przyciski
,
❷
aby wybraç ˝àdany
program.
4WciÊnij przyciski
➛
,
❿
aby wybraç i zmieniç
jakiekolwiek wartoÊci wed∏ug uznania. Wi´cej
informacji znajduje si´ na poprzedniej stronie.
5Po zakoƒczeniu, dwukrotnie wciÊnij przycisk
RETURN.
Standard
ShowView
Timer Method
13WciÊnij przycisk
❿
aby wybraç pr´dkoÊç przesuwu
taÊmy podczas nagrywania.
14WciÊnij przyciski
,
❷
aby wybraç SP (pr´dkoÊç
standardowa), LP (Long Play), Auto
(automatycznie wybierana pr´dkoÊç) pr´dkoÊci
nagrywania.
15WciÊnij przycisk
,
❷
aby wybraç tryb
nagrywania VPS lub PDC (oznaczone ON lub NON
VPS/PDC oznaczone -).
16WciÊnij przycisk RETURN je˝eli zakoƒczy∏eÊ
ustawienia.
17WciÊnij STANDBY/ON aby w∏àczyç Timer.
Rezultat: Trzed rozpocz´ciem nagrywania
Magnetowid-DVD porównuje czas
nagrywania timera z czasem pozosta∏ym
na kasecie.
➢
Automatyczny wybór pr´dkoÊci przesuwu
taÊmy. Funkcja „Automatyczny wybór pr´dkoÊci
przesuwu taÊmy” magnetowidu-DVD porównuje
czasy trwania nagrywania z pozosta∏ym na
w∏o˝onej kasecie czasem nagrywania. Je˝eli na
kasecie znajduje si´ czas niewystarczajàcy dla
zaprogramowanych nagraƒ w trybie AUTO,
DVD-magnetowid automatycznie prze∏àczy
pr´dkoÊç przesuwu taÊmy w tryb LP aby
nagraç ca∏y program.
Sprawdzanie zaprogramowanego
nagrywania
(SV-DVD540/SV-DVD545)

Mo˝na odtwarzaç kaset´ w zwolnionym tempie
➢
Podczas odtwarzania kasety w zwolnionym
tempie nie s∏ychaç Êcie˝ki dêwi´kowej.
1WciÊnij:
◆
❿ll
aby odtwarzaç kaset´.
◆
❿ll
o jeden raz wi´cej aby w∏àczyç tryb
JESZCZE.
◆
❿❿
aby rozpoczàç tryb odtwarzania w
zwolnionym tempie.
◆
➛➛
lub
❿❿
tyle razy ile potrzeba aby
odpowiednio zwi´kszyç lub zmniejszyç pr´dkoÊç
odtwarzania.
◆
Aby powróciç do normalnego odtwarzania,
dwukrotnie wciÊnij przycisk
❿ll
.
2Podczas odtwarzania ze zwolnionà pr´dkoÊcià,
mogà pojawiç si´ zak∏ócenia obrazu. WciÊnij
przyciski TRK aby zminimalizowaç ten efekt.
☛
Je˝eli u˝ywa∏eÊ funkcji odtwarzania w
zwolnionym tempie d∏u˝ej ni˝ pi´ç minut,
magnetowid-DVD automatycznie w∏àczy
normalne odtwarzanie aby chroniç:
◆
Kaset´
◆
G∏owice wizyjne
POL-25POL-24
Wyszukiwanie konkretnej sekwencji nagrania
➢
Magnetowid-DVD u˝ywa standardowego
systemu indeksowania (VISS). W rezultacie
b´dzie rozpoznawa∏ wszystkie indeksy
zaznaczone przez inne magnetowidy
u˝ywajàce tego samego systemu i vice versa.
Go To [0:00:00] Stop
U˝ywaj t´ cech´ kiedy potrzebujesz ˝eby szukaç
0:00:00 licznika pozycji na kasecie. Naciskaj CLEAR
guzik przy punkcie na taÊmie gdzie potrzebujesz ˝eby
umieszczaç licznika do 0:00:00.
VCR b´dzie owijaç albo szybki naprzód, szukajàc dla
0:00:00 licznika pozycji i potem automatycznie
przerywa si´ przy tej pozycji .
1Po naciskaniu SEARCH(POSZUKIWANIA),
naciskaj przekazane
,
❷
Guziki, dopóki Idzie do
[0:00:00] wybór jest dobierany.
2Naciskaj OK lub
❿
.
Za ka˝dym razem gdy nagrywasz kaset´ w
magnetowidzie-DVD, indeks zaznacza si´
automatycznie w miejscu, gdzie rozpoczyna si´
nagrywanie.
Funkcja wyszukiwania pozwala na szybkie
przewijanie w przód lub w ty∏ do okreÊlonego
miejsca oznaczonego indeksem i rozpocz´cie
odtwarzania od tego miejsca. W zale˝noÊci od
wybranego kierunku, indeksy sà ponumerowane w
nast´pujàcy sposób:
2112
➞
itp.
Poprzednia
sekwencja
Odtwarzana
sekwencja
Nast´pna
sekwencja
itp.
End Search
U˝ywaj t´ cech´ kiedy potrzebujesz ˝eby szukaç
czystej pozycji zapisywaç na kasecie.VCR b´dzie
szybki naprzód, szukajàc dla czystej pozycji, i potem
automatycznie przerywajà si´ przy takiej pozycji. Je˝eli
VCR si´ga do koƒca taÊmy podczas poszukiwaniu
koƒca, taÊma b´dzie wyrzucana z pok∏adu.
Wyszukiwanie potz tku sekwencji
1Po naciskaniu SEARCH, naciÊnij odpowiedne
guziki π albo †, dopóki Intro Scan(Wst´pne
Skanowanie) opcja jest wybrana.
2Naciskaj OK lub
❿
.
3Przycisk
➛➛
lub
❿❿
wed∏ug kierunku gdzie
znajduje si´ twój ulubiony program.
4Kied poziom indeksu jest znajdowana w DVD-VCR
b´dzie przegranie taÊmy po 5 sekund, po którym
b´dzie kontynuowana szukanie nast´pnej marki
indeksu.
5Je˝eli chcesz ˝eby obserwowaç taÊm´ od
szczególnego indeksu, po prostu naciskaj
❿
II
.
INTRO SCAN:
➛➛❿❿
Odtwarzanie kasety w
zwolnionym tempie
Odtwarzanie sekwencji w
ró˝nych pr´dkoÊciach
Mo˝esz zró˝nicowaç pr´dkoÊç odtwarzania
u˝ywajàc funkcji Shuttle (do dziewi´ciokrotnej
wartoÊci normalnej pr´dkoÊci odtwarzania).
Przyk∏ad: Chcesz przeanalizowaç technik´
sportowca, krok po kroku.
Funkcja Shuttle jest dost´pna w pilocie zdalnego
sterowania
➢
Podczas odtwarzania sekwencji z ró˝nymi
pr´dkoÊciami nie s∏ychaç Êcie˝ki dêwi´kowej.
1WciÊnij:
◆
❿ll
podczas odtwarzania kasety
◆
SHUTTLE (<<) aby odtwarzaç kaset´ w ty∏
◆
SHUTTLE (>>) aby odtwarzaç kaset´ do
przodu
2Za ka˝dym wciÊni´ciem przycisku SHUTTLE
pr´dkoÊç zmienia si´ w sposób pokazany na
rysunku poni˝ej.
Odtwarzanie poklatkowe
sekwencji nagrania
Mo˝na:
◆
Zatrzymaç kaset´ na danej klatce (obrazie)
◆
PrzejÊç o jednà klatk´
➢
Podczas odtwarzania poklatkowego nie
s∏ychaç Êcie˝ki dêwi´kowej.
1WciÊnij:
◆
❿ll
aby rozpoczàç odtwarzanie kasety
◆
❿ll
aby zatrzymaç kaset´ na danej klatce
◆F.ADV/STEP aby przejÊç do przodu o jednà klatk´
2Aby powróciç do normalnego oglàdania, wciÊnij
przycisk
❿ll
.
➢
Je˝eli u˝ywa∏eÊ funkcji odtwarzania
poklatkowego d∏u˝ej ni˝ pi´ç minut, DVD-
magnetowid automatycznie w∏àczy normalne
odtwarzanie aby chroniç: kaset´, g∏owice
wizyjne.
➢
StabilnoÊç pionowa: Podczas odtwarzania
poklatkowego na ekranie mogà byç widoczne
zak∏ócenia. WciÊnij przyciski TRK aby
zminimalizowaç ten efekt.
Odtwarzanie Odtwarzanie Odtwarzanie Odtw. w zwol. Odtw. w zwol. Odtwarzanie Odtwarzanie Odtwarzanie
do ty∏u do ty∏u do ty∏u PAUZA tempie tempie Odtwarzanie X3 X5 X9
X9 X5 X3 X1/10X1/5

POL-27POL-26
U˝ywanie funkcji z∏o˝enia
monta˝owego
Pod∏àczanie kabla wejÊciowego RCA
Audio/Video
★
(SV-DVD440/SV-DVD540)
Do magnetowidu-DVD mo˝na pod∏àczyç dodatkowe
urzàdzenia audio/video za pomocà kabli audio/video
je˝eli w tych urzàdzeniach znajdujà si´ w∏aÊciwe
gniazda wyjÊciowe.
Przyk∏ady:
◆
Chcesz wykonaç kopi´ kasety video z
u˝yciem drugiego magnetowidu (patrz
str.43)
◆
Chcesz odtworzyç lub/i skopiowaç
uj´cia z kamery video (patrz str.43)
☛
Upewnij si´, ˝e telewizor i magnetowid sà
wy∏àczone przed wykonaniem pod∏àczeƒ.
1Pod∏àcz jeden koniec kabla audio/video RCA do
gniazda VIDEO z przodu magnetowidu - DVD.
2Drugi koniec kabla audio/video pod∏àcz do
w∏aÊciwego z∏àcza wyjÊciowego drugiego
urzàdzenia (magnetowidu lub kamery).
3Pod∏àcz jeden koniec kabla audio RCA do gniazd
AUDIO z przodu magnetowidu-DVD.
➢
Uwa˝aj na zachowanie zgodnoÊci kodu
kolorów prawego i lewego kana∏u.
4Pod∏àcz drugi koniec kabla audio do w∏aÊciwego
z∏àcza wyjÊciowego w drugim urzàdzeniu
(magnetowidzie, kamerze lub systemie audio Hi-
Fi).
Funkcja ta pozwala na rozpocz´cie nowej sekwencji
nagrywania w okreÊlonym miejscu na kasecie przy
zachowaniu bardzo “mi´kkiego” przejÊcia ze sceny
na scen´.
1W∏ó˝ kaset´ przeznaczonà do edytowania do
Twojego magnetowidu-DVD.
2WciÊnij przycisk
❿ll
aby rozpoczàç odtwarzanie.
3Kiedy dojdziesz do pozycji, od której chcia∏eÊ
rozpoczàç nagrywanie nowej sekwencji, wciÊnij
przycisk
❿ll
.
4Ponownie wciskaj przycisk F.ADV/STEP tyle razy,
ile to b´dzie konieczne, by przejÊç klatka po klatce
do przodu, a˝ do w∏aÊciwego miejsca nagrywania.
5Kiedy magnetowid-DVD znajduje si´ w trybie
pauzy, wciÊnij i przytrzymaj przez chwil´ przycisk
REC (
●
) aby uruchomiç funkcj´ z∏o˝enia
monta˝owego.
Rezultat: Symbol nagrywania miga na
wyÊwietlaczu.
6Wybierz êród∏o, z którego chcesz nagrywaç
wciskajàc:
◆
Przyciski PROG dla kana∏ów
telewizyjnych
◆
Przycisk INPUT SEL. dla êróde∏ wejÊciowych
AV1, AV2 lub AUX.(SV-DVD440/SV-DVD540)
7WciÊnij przycisk
❿ll
aby rozpoczàç nagrywanie.
8Po zakoƒczeniu nagrywania wciÊnij przycisk
■
.
Licznik taÊmy:
◆
Wskazuje czas pozosta∏y w trybach odtwarzania
i nagrywania (godziny, minuty i sekundy)
◆
Jest skasowany gdy kaseta jest w∏o˝ona do
DVD-magnetowidu
◆
Pozwala na ∏atwe znalezienie sekwencji nagrania
☛
Je˝eli czas pozosta∏y ma byç w∏aÊciwie
skalkulowany, musisz wskazaç rodzaj
u˝ywanej kasety.
1W∏ó˝ kaset´ do DVD-magnetowidu.
2Aby wyzerowaç licznik kasety na poczàtku
sekwencji:
◆
Dwukrotnie wciÊnij przycisk INFO. aby
wyÊwietliç wskazanie licznika
◆
WciÊnij przycisk CLEAR je˝eli chcesz ustawiç
licznik w pozycji zero.
3Kiedy jesteÊ gotowy,
◆
Rozpocznij odtwarzanie lub Nagrywanie.
◆
WciÊnij przycisk
■
.
◆
Aby szybko przewinàç kaset´ do przodu lub w
ty∏ do sekwencji, na której licznik zosta∏ wyzerowany,
po prostu wciÊnij przycisk
➛➛
lub
❿❿
.
➢
Niektóre informacje DVD-magnetowidu, jak stan
licznika, mogà byç wyÊwietlane na ekranie
telewizora (chyba, ˝e zosta∏a wy∏àczona funkcja
wyÊwietlacza OSD; patrz strona 18).
WciÊnij przycisk INFO. :
◆
Raz aby wyÊwietliç aktualnie dzia∏ajàcà funkcj´,
numer programu, pr´dkoÊç nagrywania, dat´,
czas i stan licznika
◆
Dwa razy aby wyÊwietliç tylko stan licznika
◆
Trzy razy aby wyÊwietliç czas pozosta∏y do
koƒca kasety
◆
Cztery razy aby wy∏àczyç wyÊwietlacz
U˝ywanie licznika taÊmy
Skoczenie poszukiwania indeksu:
Ta cecha umoêliwia szybki naprzód /powrót do
specjalnego punktu na taÊmie: np. je˝eli zapisa∏eÊ 3
róêne programy na taÊmie i masz reranà taÊm´ do
rozpocz´cia, przez u˝ywanie tej cechy mo˝esz iÊç
bezpoÊrednio do poczàtku programu 2 ∏atwo przez
naciskanie guzika SEARCH.
1Po naciskaniu SEARCH, naciÊnij odpowiedne
guziki
,
❷
dopóki Intro Scan(Wst´pne
Skanowanie) opcja jest wybrana.
2Naciskaj OK lub
❿
.
3Przycisk
➛➛
lub
❿❿
dwa razy wi´cej. To b´dzie
braç ci´ bezpoÊrednio do poczàtku po˝àdanego
programu który jest rozmieszczany.
4Te poszukiwania indeksu mogà byç wyrabiane do
przodu: (Êcisk
❿❿
) albo w ty∏: (naciskaj
➛➛
).
(
➛➛
-20
● ●
0
● ●
+20
❿❿✌
5˚eby uniewa˝niç indeks szukania po prostu
naciskaç
❿
II
lub
■
.
Wyszukiwanie konkretnej
sekwencji nagrania
0:00:00
AUX
1
AUX
3
3
INDEX SEARCH :
➛➛
-06

POL-29POL-28
Wybór metody pod∏àczenia
Pokazane poni˝ej instrukcje pod∏àczenia zazwyczaj
stosowane do po∏àczenia odtwarzacza DVD z
telewizorem i innymi urzàdzeniami. Sà one
dost´pne tylko dla DVD. Nie mo˝na oglàdaç sygna∏u
z magnetowidu za pomocà tego po∏àczenia.
Ustawianie funkcji j´zykowych
Je˝eli ustawisz menu odtwarzacza, menu p∏yty,
j´zyk Êcie˝ki d´wi´kowej i napisów, automatycznie
b´dà si´ aktywowa∏y za ka˝dym odtwarzaniem
filmu.
U˝ywanie Menu p∏yty
1Funkcja ta zmienia tylko j´zyk informacji
wyÊwietlanych w Menu p∏yty (Disc Menu).
2Wybierz DVD przyciskami
,
❷
nast´pnie naciÊnij
przycisk OK lub
❿
.
3Wybierz Language DVD przyciskami
,
❷
nast´pnie naciœnij przycisk OK lub
❿
.
4Wybierz Disc Menu przyciskami
,
❷
nast´pnie
naciÊnij przycisk OK lub
❿
.
5Przyciskiem
,
❷
wybierz 'English'.
- Wybierz “OTHERS” je˝eli ˝àdanego j´zyka nie
ma na liÊcie.
6NaciÊnij przycisk OK.
- Wybrany jest j´zyk angielski, a na ekranie
ponownie pojawia si´ menu poczàtkowe.
Language Setup
Disc Menu : English
Audio : English
Subtitle : Automatic
Disc Menu Language
Disc Menu
Setup
Setup
Setup :
Display Setup
Nagrywanie z innego
magnetowidu lub kamery
U˝ywanie przycisków TV na
pilocie zdalnego sterowania
★(SV-DVD540/SV-DVD545)
Mo˝na skopiowaç kaset´ na magnetowid-DVD z
innego êród∏a video, jak inny magnetowid czy
kamera video.
☛
Kopiowanie nagranych kaset lub ponowne ich
nagrywanie w jakiejkolwiek formie bez zezwolenia
w∏aÊciciela praw autorskich jest ∏amaniem prawa.
1Pod∏àcz magnetowid, z którego kaseta b´dzie
kopiowania do w∏aÊciwych gniazd wejÊciowych
audio i video SCART z ty∏u magnetowidu-DVD, w
sposób podany na stronie 7.
2W∏ó˝ czystà kaset´ do Twojego magnetowidu-
DVD.
3W∏ó˝ nagranà kaset´ do innego êród∏a video
(magnetowidu lub kamery).
4WciÊnij przycisk INPUT SEL. aby wybraç w∏aÊciwe
wejÊcie w magnetowidzie-DVD:
◆
WejÊcie AV1,AV2 dla wejÊcia SCART
◆
WejÊcie AUX(SV-DVD440/SV-DVD540) dla
wejÊcia RCA
5Rozpocznij odtwarzanie kasety przeznaczonej do
skopiowania.
6WciÊnij i przytrzymaj przez chwil´ przycisk REC
(
●
) aby rozpoczàç nagrywanie w Twoim
magnetowidzie-DVD.
7Je˝eli zakoƒczy∏eÊ nagrywanie, wciÊnij przycisk
■
w obu urzàdzeniach: magnetowidzie i
magnetowidzie-DVD.
3Przytrzymaç naciÊni´ty przycisk TV i za pomocà
przycisków numerycznych wprowadziç dwucyfrowy
numer odpowiadajàcy typowi telewizora.
Typ Kody Typ Kody
SAMSUNG 01 do 06 PHILIPS 02, 20, 22
AKAI 09, 23 SABA
13, 14, 22 do 24
GRUNDIG 09, 17, 21SONY 15, 16
LOEWE 02
THOMSON
13, 14, 24
PANASONIC
08, 23 do 27 TOSHIBA
07, 16 do 19, 21
Wynik: Telewizor w∏àczy si´ jeÊli jest
kompatybilny z pilotem zdalnego
sterowania. JeÊli si´ w∏àczy b´dzie
odpowiednio zaprogramowany by mo˝na
nim sterowaç przy pomocy pilota zdalnego
sterowania.
➢
JeÊli telewizor ma przypisanych kilka kodów
numerycznych, nale˝y wypróbowaç ka˝dy z
nich by znaleêç ten, który oka˝e si´
odpowiedni.
☛
Po zmianie baterii w pilocie zdalnego sterowania
nale˝y ponownie wprowadziç kod telewizora,
realizujàc wszystkie opisane wy˝ej operacje.
Mo˝na sterowaç telewizorem u˝ywajàc nast´pujàcych
przycisków.
Pryzycisk Funkcja
STANDBY/ON U˝ywany do w∏àczania i wy∏àczania
telewizora oraz DVD-VCR.
TV lub VCR U˝ywany do przestawiania odbioru
z telewizora na odbiór z
magnetowidu.
INPUT SEL. U˝ywany jest do wyboru êród∏a
zewn´trznego.
VOL + lub – U˝ywany do regulowania nat´˝enia
dêwi´ku telewizora.
PROG/TRK U˝ywany jest do wyboru
( lub ) odpowiedniego
programu.programme.
TV MUTE U˝ywany do wyciszania g∏osu
telewizora.
➢
Nie wszystkie funkcje muszà byç dost´pne w
TV przy u˝yciu pilota zdalnego sterowania
magnetowidem. JeÊli pojawià si´ problemy,
nale˝y nastawiaç telewizor bezpoÊrednio.
OPTICALCOAXIAL
COAXIAL
OPTICAL
lub
Telewizor
Pod∏àczanie
do Systemu Audio Pod∏àczanie
do Telewizora
Dekoder Dolby Digital
WejÊcie cyfrowe Audio
typu Jack
Cyfrowe wyjÊcia
Audio
Gniazdo
S-Video jack
★ SV-DVD540
/SV-DVD545
Pilot zdalnego sterowania mo˝na u˝ywaç do
nastawiania odbiornika TV jeÊli magnetowid
pod∏àczony jest do telewizora Samsung lub innego
kompatybilnego.
By sprawdziç czy telewizor jest kompatybilny nale˝y
zastosowaç si´ do poni˝szych wskazówek.
1W∏àczyç telewizor.
2Skierowaç pilot do zdalnego sterowania w kierunku
telewizora.

POL-31POL-30
Ustawianie opcji Audio
1Gdy odtwarzacz jest w trybie STOP, na pilocie
nale˝y nacisnàç przycisk MENU.
2Wybierz DVD przyciskami
,
❷
nast´pnie naciÊnij
przycisk OK lub
❿
.
3Wybierz Audio Setup przyciskami
,
❷
nast´pnie
naciÊnij przycisk OK lub
❿
.
4U˝yj przycisków
,
❷
aby wybraç wymagany
element. Nast´pnie naciÊnij przycisk OK lub
❿
.
Dolby Digital Out
1. PCM : Converts to PCM(2CH) audio.
Select PCM when using the Analog
Audio Outputs.
2. Bitstream : Converts to Dolby Digital Bitstream
(5.1CH). Select Bitstream when using
the Digital Audio Output.
➢
Upewnij si´, ˝e wybra∏eÊ w∏aÊciwe wyjÊcie cyfrowe
audio albo nie b´dzie s∏ychaç d´wi´ku.
DTS
Dolby Digital Out
MPEG-2 Digital Out
PCM Down Sampling
Setup
Setup
Setup :
Display Setup
MPEG-2 Digital Out
1. PCM : konwersja do PCM (2-kana∏owego) 28
kHz/16Bit audio.
Wybierz PCM podczas u˝ywania
analogowych wyjÊç audio.
2. Bitstream :konwersja do Dolby Digital
BITSTREAM - 5.1 kana∏owy (w
przypadku MPEG-2, 7.1 kana∏owy).
Wybierz BITSTREAM podczas
u˝ywania cyfrowych wyjÊç audio.
DTS
1. Off : Nie wyprowadza cyfrowego sygna∏u
d´wi´ku.
2. On : wyjÊcia DTS BITSTREAM poprzez
wyjÊcia cyfrowe.
Wybierz DTS podczas pod∏àczania do
dekodera DTS.
Dynamic Compression
1. On : Aby wybraç kompresj´ dynamicznà
2. Off : Aby wybraç standardowà rozpi´toÊç.
PCM Down Sampling
1. On : Wybierz jeÊli pod∏àczony do
odtwarzacza wzmacniacz nie jest
zgodny z szybkoÊià 96KHz.
W takim przypadku, sygna∏y 96KHz
b´dà konwertowane w dó∏ do
szybkoÊci 48KHZ.
2. Off : Wybierz jeÊli pod∏àczony do
odtwarzacza wzmacniacz jest zgodny
z szybkoÊià 96KHz.
W takim przypadku, wszystkie sygna∏y
b´dà wychodzi∏y bez ˝adnych zmian.
➢
•Jak wy∏àczyç SETUP MENU lub powróciç do
menu ekranowego podczas ustawiania;
NaciÊnij przycisk RETURN lub
➛
.
•Wyprodukowano na podstawie licencji firmy Dolby
Laboratories.“Dolby” i symbol podwójnego D sà
znakami handlowymi Dolby Laboratories.
•“DTS” i “DTS Digital Out” sà znakami firmowymi
Digital Theater Systems, Inc.
1Gdy odtwarzacz jest w trybie STOP, na pilocie
nale˝y nacisnàç przycisk MENU.
2Wybierz DVD przyciskami
,
❷
nast´pnie naciÊnij
przycisk OK lub
❿
.
3Wybierz Language Setup przyciskami
,
❷
nast´pnie naciÊnij przycisk OK lub
❿
.
4Wybierz Audio przyciskami
,
❷
nast´pnie naciÊnij
przycisk OK lub
❿
.
5Przyciskiem
,
❷
wybierz 'English'.
- Wybierz “Original”, je˝eli chcesz oglàdaç film w
oryginalnej wersji j´zykowej.
- Wybierz “Others” je˝eli ˝àdanego j´zyka nie ma na
liÊcie.
6NaciÊnij przycisk OK.
- Wybrany jest j´zyk angielski, a na ekranie
ponownie pojawia si´ menu poczàtkowe.
U˝ywanie j´zyka Êcie˝ki d´wi´kowej
Language Setup
Disc Menu : English
Audio : English
Subtitle : Automatic
1Gdy odtwarzacz jest w trybie STOP, na pilocie
nale˝y nacisnàç przycisk MENU.
2Wybierz DVD przyciskami
,
❷
nast´pnie naciÊnij
przycisk OK lub
❿
.
3Wybierz Language DVD przyciskami
,
❷
nast´pnie naciÊnij przycisk OK lub
❿
.
4Wybierz Subtitle przyciskami
,
❷
nast´pnie
naciÊnij przycisk OK lub
❿
.
5Przyciskiem
,
❷
wybierz 'English'.
- Wybierz “Automatic”, je˝eli chcesz aby j´zyk
napisów by∏ taki sam jak j´zyk Êcie˝ki d´wi´kowej.
- Wybierz “Others” je˝eli ˝àdanego j´zyka nie ma
na liÊcie. Niektóre p∏yty nie zawierajà j´zyka, który
wybra∏eÊ na poczàtku; w takim przypadku film
b´dzie odtwarzany w oryginalnej wersji j´zykowej.
6NaciÊnij przycisk OK.
- Wybrany jest j´zyk angielski, a na ekranie
ponownie pojawia si´ menu poczàtkowe.
U˝ywanie j´zyka napisów
Language Setup
Disc Menu : English
Audio : English
Subtitle : Automatic
Subtitle
Subtitle Language
Automatic
Ustawianie funkcji j´zykowych

POL-33POL-32
acxz
Ustawianie funkcji blokady dost´pu
Funkcja blokady dost´pu (Parental Control)
wspó∏pracuje z p∏ytami DVD, które posiadajà
oznaczenia skali pomagajàcej w kontrolowaniu
oglàdanych filmów.
Jest 8 poziomów oznaczeƒ na p∏ytach DVD.
1Gdy odtwarzacz jest w trybie STOP, na pilocie
nale˝y nacisnàç przycisk MENU.
2Wybierz Setup przyciskami
,
❷
nast´pnie naciÊnij
przycisk OK lub
❿
.
3Wybierz Parental Setup przyciskami
,
❷
nast´pnie naciÊnij przycisk OK lub
❿
.
4U˝ywajàc przycisku
❿
wybierz Yes, jeÊli chcesz
u˝ywaç has∏a zabezpieczajàcego.
Na ekranie pojawi si´ has∏o.
Na ekranie pojawi si´ wyÊwietlenie Parental Control.
Setup
Setup
Setup :
Display Setup
.
.
Use Password
Parental Setup
: No
~
Yes
No
Yes
Wi´cej informacji o blokadzie dost´pu ;
Blokady dost´pu dzia∏ajà tylko w przypadku
ustawienia opcji Use Password w pozycji Yes.
Aby odblokowaç odtwarzacz, przyciskiem OK lub
❿
wybierz No. Przyciskiem
,
❷
wybierz poziom
dost´pu (Rating level).
NaciÊnij OK.
- U˝yj przycisku
,
❷
do wyboru poziomu dost´pu
(n.p. poziomu 6) i naciÊnij OK. P∏yta oznaczona
jako poziom 7 nie b´dzie odtwarzana.
- Aby skasowaç ustawiony poziom dost´pu,
przyciskiem OK lub
❿
wybierz No w funkcji Use
Password.
Wi´cej informacji o zmianie has∏a ;
- U˝yj przycisku
,
❷
aby wybraç zmian´ has∏a
(Change Password). NaciÊnij OK.
Pojawi si´ wyÊwietlenie Change Password.
- Wprowad´ nowe has∏o. Ponownie wprowad´ nowe
has∏o.
➢
•Jak wy∏àczyç SETUP MENU lub powróciç do
menu ekranowego podczas ustawiania;
przycisk RETURN lub
➛
.
•e˝eli zapomnia∏eÊ has∏a, przeczytaj informacje w
punkcie Zapomniane has∏o w rozdziale
“Rozwiàzywanie prostych problemów”.
5Wprowad´ swoje has∏o. Nowe has∏o pojawi si´ dla
potwierdzenia. Ponownie wprowad´ swoje has∏o.
Ustawianie opcji wyÊwietleƒ
1Gdy odtwarzacz jest w trybie STOP, na pilocie
nale˝y nacisnàç \przycisk MENU.
2Wybierz DVD przyciskami
,
❷
nast´pnie naciÊnij
przycisk OK lub
❿
.
3Wybierz Display DVD przyciskami
,
❷
nast´pnie
naciÊnij przycisk OK lub
❿
.
4U˝yj przycisków
,
❷
aby wybraç wymagany
element. Nast´pnie naciÊnij przycisk OK lub
❿
.
NTSC Disc Output
DVD Out
TV Aspect
Black Level
Display Setup
: 4:3 L-Box
: PAL60
: RGB
Setup
Setup
Setup :
Display Setup
TV Aspect (format telewizora)
W zale˝noÊci od posiadanego typu telewizora
istnieje mo˝liwoÊç dostosowania ustawieƒ obrazu
(formatu obrazu).
1. 4:3 Letter Box : wybierz, je˝eli chcesz oglàdaç
pe∏ny format 16:9 oferowany
przez DVD, nawet je˝eli masz
telewizor o formacie 4:3.
Czarne pasy pojawià si´ wtedy
na górze i dole ekranu.
2. 4:3 Pan Scan : Wybierz ten konwencjonalny
format ekranu, je˝eli chcesz
oglàdaç centralnà cz´Êç obrazu
16:9. (Zewn´trzne fragmenty
obrazu po prawej i lewej stronie
zostanà obci´te).
3. 16:9 Wide : Mo˝esz oglàdaç pe∏ny format
16:9 na szerokoekranowym
telewizorze.
Black Level
Reguluje jasnoÊç ekranu telewizora.
NTSC Disc Output
Ustaw “NTSC” jeÊli ekran ma tylko jedno wyjÊcie
NTSC-video.
JeÊli jest inaczej, mo˝na pozostawiç wybór “PAL60”
bez zmian.
DVD Out
RGB : Wysy∏a sygna∏ RGB z wyjÊcia AV
JACK (SCART Terminal).
S-Video : Wysy∏a sygna∏ S-VIDEO z wyjÊcia AV
JACK (S-Video Terminal).
Video : Video: Wysy∏a sygna∏ COMPOSITE
VIDEO z wyjÊcia AV JACK (SCART
Terminal).

POL-35POL-34
Regulowanie wspó∏czynnika proporcji (EZ View)
1NaciÊnij przycisk EZ VIEW.
•Rozmiar ekranu zmieni si´ po kilkakrotnym
naciÊni´ciu przycisku.
•Tryb zoom ekranu dzia∏a inaczej, w zale˝noÊci od
ustawienia ekranu podczas poczàtkowych
ustawieƒ menu.
•Aby zapewniç prawid∏owe dzia∏anie przycisku EZ
VIEW, nale˝y ustawiç prawid∏owy wspó∏czynnik
proporcji, w poczàtkowej konfiguracji (patrz
strona 32).
JeÊli u˝ywany jest odbiornik TV 16:9
Dla dysków o wspó∏czynniku proporcji 16:9
•Wide Screen
WyÊwietla zawartoÊç tytu∏u DVD przy
wspó∏czynniku proporcji 16:9.
•Screen Fit
Górna i dolna cz´Êç ekranu jest odci´ta. Przy
odtwarzaniu dysków o wspó∏czynniku proporcji
2.35:1, w dolnej i górnej cz´Êci ekranu wyÊwietlane
sà czarne pasy.
Obraz wyglàda jakby by∏ rozciàgni´ty pionowo.
(W zale˝oÊci od typu dysku, czarne pasy mogà nie
zniknàç ca∏kiem.)
•Zoom Fit
Górna, dolna, lewa i prawa cz´Êci ekranu sà odci´te
i powi´kszona jest centralna cz´Êç ekranu.
Dla dysków o wspó∏czynniku proporcji 4:3
•Normal Wide
WyÊwietla zawartoÊç tytu∏u DVD przy
wspó∏czynniku proporcji 16:9. Obraz wyglàda jakby
by∏ rozciàgni´ty poziomo.
•Screen Fit
Odci´te sà górna i dolna cz´Êci ekranu i widoczny
jest pe∏ny ekran. Obraz wyglàda jakby by∏
rozciàgni´ty pionowo.
•Zoom Fit
Górna, dolna, lewa i prawa cz´Êci ekranu sà odci´te
i powi´kszona jest centralna cz´Êç ekranu.
•Vertical Fit
Podczas oglàdania dysków DVD 4:3 na
odbiornikach TV 16:9, po lewej i prawej stronie
ekranu wyÊwietlane sà czarne pasy, aby zapobiec
efektowi rozciàgni´cia obrazu w poziomie.
Aby odtwarzaç z u˝yciem wspó∏czynni-
ka proporcji (DVD)
Dla dysków o wspó∏czynniku proporcji 16:9
•4:3 Letter Box
WyÊwietla zawartoÊç tytu∏u DVD przy
wspó∏czynniku proporcji 16:9.
W dolnej i górnej cz´Êi ekranu wyÊwietlane sà
czarne pasy.
•4:3 Pan Scan
Odci´ta jest lewa i prawa cz´Êç ekranu i
wyÊwietlana jest centralna cz´Êç ekranu 16:9.
•Screen Fit
Odci´te sà górna i dolna cz´Êç ekranu i wyÊwietlany
jest pe∏ny ekran. Obraz wyglàda jakby by∏
rozciàgni´ty pionowo.
•Zoom Fit
Podczas oglàdania dysków DVD 4:3 na
odbiornikach TV 16:9, po lewej i prawej stronie
ekranu wyÊwietlane sà czarne pasy, aby zapobiec
efektowi rozciàgni´cia obrazu w poziomie.
Dla dysków o wspó∏czynniku proporcji 4:3
•Normal Screen
WyÊwietla zawartoÊç tytu∏u DVD przy
wspó∏czynniku proporcji 4:3.
•Screen Fit
Odci´te sà górna i dolna cz´Êç ekranu i wyÊwietlany
jest pe∏ny ekran. Obraz wyglàda jakby by∏
rozciàgni´ty pionowo.
•Zoom Fit
Górna, dolna, lewa i prawa cz´Êci ekranu sà odci´te
i powi´kszona jest centralna cz´Êç ekranu.
➢
Funkcja ta mo˝e dzia∏aç ró˝nie, w zale˝noÊci od
typu dysku.
If you are using a 4:3 TV
Pod∏àczenia odbiornika A/V
Aby uzyskaç pe∏ni´ mo˝liwoÊci oglàdania filmów w
kinie domowym oferowanà przez DVD, mo˝esz
pod∏àczyç swój magnetowid-DVD do kompletnego
systemu Surround posiadajàcego odbiornik A/V i
szeÊç g∏oÊników Systemu Surround.
Zanim rozpoczniesz...
•Je˝eli odbiornik A/V jest wyposa˝ony w dekoder
Dolby Digital, istnieje mo˝liwoÊç spi´cia z
wbudowanym dekoderem Dolby Digital
magnetowidu DVD. U˝yj po∏àczenia
CYFROWEGO WYJÂCIA AUDIO (DIGITAL AUDIO
OUT) opisanego poni˝ej.
1Cyfrowe wyjÊcie Audio
Pod∏àcz kabel optyczny LUB cyfrowy kabel
koncentryczny do gniazd DIGITAL AUDIO OUT na
tylnym panelu magnetowidu-DVD i
odpowiadajàcych im Cyfrowych Gniazd
WejÊciowych Audio Twojego Odbiornika A/V:
•Optyczny
★ (SV-DVD540/SV-DVD545)
•Koncentryczny
•U˝yj któregokolwiek dost´pnego pod∏àczenia
Twojego odbiornika A/V.
2 Odtwarzanie poklatkowe
W trybie Pauzy, wciÊnij przycisk F.ADV/STEP na
pilocie zdalnego sterowania aby przejÊç o jednà
klatk´ dalej.
•Dêwi´k w trybie odtwarzania poklatkowego jest
wyciszony.
•WciÊnij
❿ll
aby powróciç do normalnego
odtwarzania.
UWAGA: Odtwarzanie poklatkowe dzia∏a tylko przy
odtwarzaniu w przód.
3 Pomijanie do przodu/do ty∏u
Kiedy jest odtwarzana p∏yta DVD lub CD, wciÊnij
przyciski Pomijanie do przodu/do ty∏u
l➛➛ /❿❿l
na
pilocie zdalnego sterowania lub panelu przednim
aby przeskoczyç do przodu lub do ty∏u przez
rozdzia∏y/utwory.
•Pomini´cie do przodu przeskakuje do
odtwarzania nast´pnego rozdzia∏u/utworu
•Pomini´cie do ty∏u przeskakuje do odtwarzania
poczàtku bie˝àcego rozdzia∏u/utworu.
•WciÊnij ponownie Pomijanie do ty∏u aby przejÊç
do odtwarzania poczàtku poprzedniego
rozdzia∏u/utworu.
Przeszukiwanie do przodu/do ty∏u
wciÊnij i przytrzymaj wciÊni´ty przycisk
wyszukiwanie do przodu/do ty∏u
➛➛
/
❿❿
na pilocie
zdalnego sterowania lub na przednim panelu aby
przeszukiwaç z podglàdem p∏yt´ z pr´dkoscià 2X-
4X-8X-16X-32X-128X. Wcisnij przycisk
❿ll
Odtwarzanie/Jeszcze aby przywróciç normalny tryb
odtwarzania.
4 Odtwarzanie w zwolnionym tempie
Podczas odtwarzanie wciÊnij przycisk
❿ll
Odtwarzanie/Jeszcze aby zatrzymaç obraz.
Nast´pnie wciÊnij przycisk Przeszukiwania w przód
❿❿
aby odtwarzaç p∏yt´ w zwolnionych ró˝nych
tempach
•Ka˝de wciÊni´cie przycisku zmienia tempo
odtwarzania na 1/8, 1/4 lub 1/2 pr´dkoÊci
standardowej.
•Podczas takiego odtwarzania nie s∏ychaç Êcie˝ki
dêwi´kowej.
•Przyciski odtwarzania w zwolnionym tempie na
przednim panelu: wciÊnij i przytrzymaj wciÊni´ty
przycisk Pomijania/Przeszukiwania w przód aby
w∏àczyç odtwarzanie w zwolnionym tempie.
WciÊnij przycisk4ll Odtwarzanie/Jeszcze aby
przywróciç standardowe odtwarzanie.
5 Stop/Odtwarzanie od punktu zatrzymania
•WciÊnij raz przycisk Stop aby zatrzymaç
odtwarzanie. Aby rozpoczàç odtwarzanie od tego
samego miejsca, w którym zosta∏o zatrzymane,
wciÊnij przycisk
❿ll
Odtwarzanie/Jeszcze.
•WciÊnij dwukrotnie przycisk Stop
■
aby
zakoƒczyç odtwarzanie ca∏kowicie. Po
nast´pnym wcisni´ciu przycisku Odtwarzania
p∏yta b´dzie odtwarzana od poczàtku.
Specjalne funkcje odtwarzania
AUDIO
LINE OUT
COAXIAL
DIGITAL
AUDIO OUT
OPTICAL
S-VIDEO OUT
wyjÊcie cyfrowe Audio dia odbiorników
AV z dekoderem Dolby Digital
lub
W czasie odtwarzania p∏yty DVD mo˝na wybraç
spoÊród nast´pujàcych funkcji specjalnych
odtwarzania. Aby powróciç do normalnego
odtwarzania, wciÊnij przycisk
❿ll
(Odtwarzanie/Jeszcze).
1Jeszcze
WciÊnij przycisk
❿ll
na pilocie \zdalnego sterowania
w czasie odtwarzania.
•Obraz zatrzyma si´ i dêwi´k zostanie wyciszony.
•Aby powróciç do odtwarzania wciÊnij przycisk
❿ll
.
•Je˝eli odtwarzacz pozostanie w trybie pauzy
przez ponad 5 minut, zatrzyma si´
automatycznie.

POL-37POL-36
acxz
Zmiana kàta widzenia kamery
Je˝eli p∏yta DVD zawiera uj´cia tej samej sceny z
ró˝nych kàtów widzenia, mo˝na wybraç funkcj´
Angle.
Upewnij si´, ˝e w prawym, górnym rogu ekranu
znajduje si´ symbol 'ANGLE ( )’.
1Je˝eli symbol ANGLE jest widoczny, naciÊnij
przycisk ANGLE.
2U˝ywajàc przycisku
➛
,
❿
wybierz ˝àdany kàt
widzenia. Wówczas naciÊnij przycisk OK.
3Ponownie naciÊnij przycisk ANGLE, aby wy∏àczyç
wyÊwietlenie.
U˝ywanie przycisku ANGLE
acxz
Wybór j´zyka napisów
Mo˝esz szybko i ∏atwo wybraç ˝àdany j´zyk za
pomocà przycisku SUBTITLE.
U˝ywanie przycisku SUBTITLE
1NaciÊnij przycisk SUBTITLE.
2Aby wybraç j´zyk na p∏ycie DVD, wciÊnij przycisk
➛
,
❿
.
3U˝ywajàc przycisku
,
❷
zdecyduj czy napisy
majà si´ wyÊwietlaç.
•J´zyk Êcie˝ki d´wi´kowej i napisów pojawi si´ w
skrócie.
➢
•Funkcja ta zale˝y od j´zyków zakodowanych na
p∏ycie i mo˝e nie dzia∏aç ze wszystkimi p∏ytami
DVD.
•\Na p∏ycie DVD mo˝e znajdowaç si´ do trzydziestu
dwóch j´zyków napisów.
•Jak ustawiç na sta∏e j´zyk przy odtwarzaniu p∏yty
DVD; wi´cej szczegó∏ów znajduje si´ w rozdziale
“Ustawianie funkcji j´zykowych”.
ENG On
ENG Off
ENG 5.1CH
ENG
Off
ENG 5.1CH
ENG
Off
~
ENG 5.1CH
ENG
Off
Umo˝liwia uzyskanie dost´pu do okreÊlonego tytu∏u,
jeÊli na dysku znajduje si´ wi´cej ni˝ jeden tytu∏.
Przyk∏adowo, jeÊli na DVD znajduje si´ wi´cej ni˝
jeden film, zidentyfikowany zostanie ka˝dy z filmów.
Wi´kszoÊc dysków DVD jest nagrywana z u˝yciem
rozdzia∏ów, co umo˝liwia szybkie odnalezienie
okreÊlonego fragmentu.
Umo˝liwia odtwarzanie filmu w wymaganym czasie.
Konieczne jest wprowadzenie czasu rozpocz´cia
jako odniesienia.
Odnosi si´ do j´zyka Êcie˝ki dêwi´kowej filmu.
W przyk∏adzie, Êcie˝ki jest odtwarzana w j´zyku
angielskim 5.1CH. Dysk DVD mo˝e zawieraç do
oÊmiu ró˝nych Êie˝ek dŸwi´kowych.
Odnosi si´ do dost´pnych na dysku j´zyków
napisów. Mo˝liwe b´dzie wybranie j´zyka napisów
lub, jeÊli jest taka potrzeba, wy∏àczenie wyÊwietlania
napisów na ekranie. Dysk DVD mo˝e zawieraç do
32 ró˝nych j´zyków napisów.
Efekt dêwi´ku surround jest generowany z u˝yciem
tylko dwóch g∏oÊników przednich.
TITLE
CHAPTER
TIME
AUDIO
SUBTITLE
3D SOUND
acxz
U˝ywanie funkcji wyÊwietlania informacji (Display)
1Podczas odtwarzania, naciÊnij przycisk INFO. na
pilocie zdalnego sterowania.
2U˝yj przycisków
,
❷
do wybrania wymaganej
pozycji.
3U˝yj przycisków
➛
,
❿
do wykonania wymaganego
ustawienia.
•Do uzyskania bezpoÊredniego dost´pu do tytu∏u,
rozdzia∏u lub do rozpocz´cia odtwarzania w
okreÊlonym czasie, mo˝na wykorzystaç przyciski
numeryczne.
Podczas odtwarzania p∏yty DVD/CD
4Aby spowodowaç znikni´cie ekranu, naciÊnij
ponownie przycisk INFO.
➢
•Co to jest rozdzia∏?
Ka˝dy tytu∏ na dysku DVD jest zwykle podzielony
na rozdzia∏y (odpowiedniki Êcie˝ek na dysku CD
audio).
•Co to jest tytu∏?
P∏yta DVD mo˝e zawieraç kilka ró˝nych tytu∏ów.
Na przyk∏ad, je˝eli p∏yta zawiera cztery ró˝ne filmy,
ka˝dy mo˝e byç rozró˝niony jako tytu∏.

POL-39POL-38
Odtwarzanie plików MP3/WMA
Po w∏o˝eniu p∏yty MP3/WMA do odtwarzacza DVD,
zostanie wyÊwietlony katalog z folderami.
•Wybierz wymagany folder w katalogu g∏ównym.
•Przyciskiem OK lub
❿ll
wybierz wymagany
folder.
Funkcja odtwarzania plików MP3/WMA
1NaciÊnij przycisk OK lub
❿ll
, aby uruchomiç
odtwarzanie wybranego pliku muzycznego.
Jednorazowo mo˝na wyÊwietliç do 8 folderów z
muzykà. Je˝eli na p∏ycie znajduje si´ wi´cej ni˝ 8
folderów, naciÊnij przycisk
❷
, aby wyÊwietliç na
ekranie pozosta∏e foldery.
Total : 1/2
ROOT ROOT
20020822094
MP3
acxz
U˝ywanie funkcji Mark
Funkcja ta pozwala na wybranie cz´Êci DVD lub co
u∏atwia jej odnalezienie w pó´niejszym czasie.
U˝ywanie funkcji Mark (DVD)
1Podczas odtwarzania, naciÊnij przycisk MARK na
pilocie zdalnego sterowania. Zostanie wyÊwietlona
ikona mark.
Przywo∏ywanie zaznaczonej sceny
Wyczyszczenie ustawieƒ
2UU˝yj przycisku
➛
,
❿
aby przesunàç ˝àdany znak
oznaczenia.
3WciÊnij przycisk OK kiedy odtwarzanie dojdzie do
sceny, którà chcesz zaznaczyç. Ikona zmieni si´ w
numer kolejny (1, 2, lub 3).
4NaciÊnij przycisk MARK aby wy∏àczyç
wyÊwietlenie.
1Podczas odtwarzania, naciÊnij przycisk MARK na
pilocie zdalnego sterowania.
2NaciÊnij przycisk
➛
,
❿
aby wybraç zaznaczonà
scen´.
3NaciÊnij przycisk
❿ll
aby pominàç zaznaczonà
scen´.
3NaciÊnij przycisk CLEAR aby usunàç numer
zaznaczenia. Ponownie naciÊnij przycisk MARK
aby wy∏àczyç.
➢
•JednoczeÊnie mo˝na zaznaczyç do trzech scen
na p∏ycie.
•W zale˝noÊci od p∏yty, funkcja mark mo˝e nie
dzia∏aç.
CLEAR
acxz
Odtwarzanie powtarzalne
(funkcja Repeat)
Powtarza aktualny utwór, rozdzia∏, tytu∏, wybrany
fragment (A-B), lub ca∏oÊç p∏yty (dotyczy tylko CD).
Podczas odtwarzania DVD
1NaciÊnij przycisk REPEAT na pilocie zdalnego
sterowania. Pojawia si´ wyÊwietlenie powtarzania.
2U˝ywajàc przycisku
➛
,
❿
wybierz rozdzia∏, tytu∏, lub
fragment A-B.
•NaciÊnij przycisk REPEAT. Przyciskami pilota
zdalnego sterowania
➛
,
❿
wybierz na ekranie
A-B.
naciÊnij na pilocie przycisk
➛
,
❿
.
•W momencie, w którym chcesz rozpoczàç
powtarzanie naciÊnij przycisk OK (A). Punkt B
zostanie automatycznie podÊwietlony.
•W momencie, w którym chcesz zakoƒczyç
powtarzanie naciÊnij przycisk OK (B).
•Aby zakoƒczyç dzia∏anie funkcji, naciÊnij przycisk
'CLEAR'.
•A-B REPEAT nie pozwala na ustawienie punktu
(B), przed up∏ywem co najmniej 5 sekund od
momentu ustawienia punktu (A).
Off Chapter Title A - B
Off Track Disc A - B
DVD
CD
3NaciÊnij OK.
4NaciÊnij przycisk REPEAT, a nast´pnie przycisk
➛
,
❿
aby wybraç Off i powróciç do normalnego
odtwarzania.
•To jest dost´pne do nacisku CLEAR guzik na
pilocie po to, ˝eby przerywaç REPEAT gry.
(powtórzenie)
➢
•Na DVD powtarzane b´dà rozdzia∏y lub tytu∏y, na
p∏ytach CD odtwarzanie powtarzalne dotyczy
ca∏ych p∏yt lub utworów.
•\W zale˝noÊci od p∏yty, funkcja Repeat mo˝e nie
dzia∏aç.
acxz
Wybór j´zyka Êcie˝ki d´wi´kowej
Mo˝esz szybko i ∏atwo wybraç ˝àdany j´zyk za
pomocà przycisku AUDIO.
U˝ywanie przycisku AUDIO
1NaciÊnij przycisk AUDIO.
2Aby wybraç j´zyk na p∏ycie DVD, wciÊnij przycisk
➛
,
❿
.
- Lista dost´pnych j´zyków Êcie˝ki d´wi´kowej i
napisów pojawi si´ w skrótach.
3Wybierz rodzaj d´wi´ku spoÊród STEREO,
prawego kana∏u, lewego kana∏u (podczas
odtwarzania CD).
DVD
CD
➢
•Funkcja ta zale˝y od j´zyków zakodowanych na
p∏ycie i mo˝e nie dzia∏aç ze wszystkimi p∏ytami
DVD.
•Na p∏ycie DVD mo˝e znajdowaç si´ do oÊmiu
j´zyków.
•Jak ustawiç na sta∏e j´zyk przy odtwarzaniu p∏yty
DVD; wi´cej szczegó∏ów znajduje si´ w rozdziale
“Ustawianie funkcji j´zykowych”.
1Podczas odtwarzania, naciÊnij przycisk MARK na
pilocie zdalnego sterowania.
2NaciÊnij przycisk
➛
,
❿
aby wybraç scen´
przeznaczonà do usuni´cia.
2Przyciskami
,
❷
zaznacz wybrany folder z
muzykà, a nast´pnie naciÊnij OK.
Ponownie naciÊnij przyciski
,
❷
aby wybraç plik
muzyczny. NaciÊnij przycisk OK, aby rozpoczàç
odtwarzanie pliku muzycznego.
Total : 1/3
ROOT
20020822094
MP3
..
A
B
C

POL-41POL-40
Programowanie kolejnoÊci
odtwarzania i funkcja Random
1NaciÊnij przycisk MODE.
2U˝yj przycisku
,
❷
aby wybraç funkcj´
PROGRAM. NaciÊnij przycisk OK.
3U˝yj przycisku
,
❷
/
➛
,
❿
aby wybraç pierwszy
rozdzia∏ (lub utwór) do programowanej listy.
4NaciÊnij przycisk
❿ll
.
P∏yta b´dzie odtwarzana w zaprogramowanej
kolejnoÊci.
RANDOM
PROGRAM
PROGRAM 01PROGRAM 01
Track
05 06 07 08
09 10 11 12
13 14 15 16
- - - - - - - -
- - - - - - - -
- - - - - - - -
- - - - - - - -
- - - - - - - -
Program order
01 02 03 04
CLEAR
Programowanie kolejnoÊci
odtwarzania (CD/MP3/WMA)
Odtwarzanie w przypadkowej
kolejnoÊci (funkcja Random)
(CD/MP3/WMA)
1NaciÊnij przycisk MODE.
2U˝yj przycisku
➛
,
❿
aby wybraç funkcj´
RANDOM. NaciÊnij przycisk OK. P∏yta b´dzie
odtwarzana w losowo wybieranej kolejnoÊci.
PROGRAM RANDOM
Odtwarzanie obrazów CD (JPEG)
•: Powrót do ekranu Album.
•: Po ka˝dym naciÊni´ciu przycisku OK, obraz
obraca si´ o 90 stopni w kierunku ruchu
wskazówek zegara.
•: Po ka˝dym naciÊni´ciu przycisku OK, obraz
jest powi´kszany do 4X.
(Normalny
› 2X
› 4X
Normalny)
•: Urzàdzenie przechodzi do trybu pokazu
slajdów.
* NaciÊnij przycisk RETURN, aby powróciç do ekranu
albumu.
* Przed rozpocz´ciem pokazu slajdów, konieczne jest
ustawienie odst´pu czasu mi´dzy obrazami.
•: Po wybraniu tej ikony i naciÊni´ciu OK,
obrazy zmieniajà si´ automatycznie w
odst´pach oko∏o 6 sekund.
•: Obrazy zmieniajà si´ automatycznie w
odst´pach oko∏o 12 sekund.
•: Obrazy zmieniajà si´ automatycznie w
odst´pach oko∏o 18 sekund.
* W zale˝noÊci od rozmiaru pliku, ka˝dy odst´p
czasowy pomi´dzy obrazami mo˝e byç d∏u˝szy lub
krótszy od wskazanego w instrukcji.
1Otwórz tac´ dysku.
2W∏ó˝ dysk na tac´.
- W∏ó˝ dysk stronà z etykietà do góry.
3Zamknij tac´.
- Po zamkni´ciu tacy powinien si´ pojawiç ekran jak
poni˝ej.
•U˝yj przycisków
,
❷
na pilocie zdalnego
sterowania, aby wybraç obraz do oglàdania i
nast´pnie naciÊnij przycisk OK.
•Aby obejrzeç nast´pnych 6 obrazów, naciÊnij
przycisk
❿❿
l
.
•Aby obejrzeç poprzednich 6 obrazów, naciÊnij
przycisk
l
➛➛
.
Odtwarzanie plików MP3/WMA
Podczas nagrywania plików MP3 stosuj pr´dkoÊç
transferu dekompresji co najmniej 128 Kbps.
JakoÊç d˝wi´ku w przypadku plików MP3 zale˝y
g∏ównie od wybranej pr´dkoÊci
kompresji/dekompresji. Otrzymanie wysokiej
jakoÊci d˝wi´ku wymaga próbkowania analogowo -
cyfrowego, czyli konwersji do formatu MP3, o
cz´stotliwÊci co najmniej 128 Kbps, a nawet 160
Kbps. Niemniej jednak wybranie wy˝szych
cz´stotliwÊci, na przyk∏ad 192 Kbps lub wi´cej,
wyjàtkowo tylko poprawia jakoÊç d˝wi´ku.
Natomiast pliki o cz´stotliwoÊci próbkowania
ni˝szej ni˝ 128 Kbps nie b´dà odtwarzane
prawid∏owo.
Podczas nagrywania plików WMA, nale˝y u˝yç
dekompresji o szybkoÊci transferu co najmniej
64Kbps.
JakoÊç d˝wi´ku plików WMA zale˝y przede
wszystkim od wybranej szybkoÊci
kompresji/dekompresji.
Uzyskanie d˝wi´ku o jakoœci CD audio, wymaga
analogowej/cyfrowej szybkoÊci próbkowania, która
jest konwertowana do formatu WMA, co najmniej
64Kbps i wi´cej do 192Kbps. Przeciwnie, pliki z
szybkoÊcià dekompresji poni˝ej 64Kbps lub
powy˝ej 192Kbps nie b´dà prawid∏owo
odtwarzane.
Nie próbuj nagrywaç plików MP3 chronionych
prawami autorskimi.
Pewne “zabezpieczone” pliki sà zakodowane i
chronione has∏em, aby uniemo˝liwiç ich nielegalne
kopiowanie. Sà to nast´pujàce rodzaje plików:
Windows MediaTM (zarejestrowany znak handlowy
Microsoft Inc) i SDMITM (zarejestrowany znak
handlowy SDMI Foundation).
Tych plików nie mo˝na kopiowaç.
Wa˝ne:
Powy˝sze zalecenia nie powinny byç traktowane
jako gwarancja odtwarzania przez ten odtwarzacz
DVD plików MP3, lub te˝ jako gwarancja jakoÊci
odtwarzanego d´wi´ku.
PowinieneÊ pami´taç, ˝e niektóre technologie i
metody zapisu plików MP3 na p∏ytach CD-R
uniemo˝liwiajà optymalne odtworzenie tych plików
w odtwarzaczu DVD (obni˝onà jakoÊç d´wi´ku i w
pewnych przypadkach niemo˝noÊç odczytania
pliku)
Urzàdzenie to mo˝e odtworzyç maksymalnie 500
plików i 300 folderów na dysk.
Odtwarzanie programowane
(PROGRAM)/ odtwarzanie w kolejnoÊci
losowej (RANDOM)
Dyski CD-R MP3/WMA
1Naciskaj guzik MODE w trybie PRZERWY(STOP)
mi´dzy PRZYPADKOWYM(RANDOM) i trybami
PROGRAMU.
Wi´cej informacji o tych trybach odtwarzania
znajdziesz na stronie 23.
➢
•Naciskaj REPEAT w trybie ODTWARZANIE,
˝eby s∏uchaç tylko muzyka nieustannie i naciskaj
go(guzik REPEAT) znów wypuszczaç .
Podczas odtwarzania dysków CD-R/MP3 lub WMA,
nale˝y wykonaç wymienione wy˝ej zalecenia dla
CD-R, z poni˝szym komentarzem:
Pliki MP3 lub WMA powinny byç zapisane w for-
macie ISO 9660 lub JOLIET.
Pliki MP3 lub WMA w formatach ISO 9660 i Joliet
sà kompatybilne z systemami operacyjnymi
Microsoftu DOS i Windows, oraz z Mac firmy
Apple. Te dwa formaty sà stosowane najpowszech-
niej.
Podczas nadawania nazw plikom MP3 lub WMA
uwa˝aj, aby nie przekroczyç limitu 8 znaków i
wpisz ".mp3, .wma" jako rozszerzenie pliku.
Ogólna postaç nazwy: Tytu∏.mp3. lub Tytu∏.wma.
Nadajàc tytu∏, upewnij si´, ˝e u˝ytych zosta∏o 8 lub
mniej znaków, bez spacji oraz unikaj u˝ywania
znaków specjalnych takich jak: (.,/,\,=,+).
PROGRAM RANDOM
➢
•W zale˝noÊci od p∏yty, funkcja Repeat mo˝e nie
dzia∏aç.
•TWciÊnij przycisk CLEAR, aby powróciç do
normalnego odtwarzania.
•Urzàdzenie to mo˝e obsƒu˝yç maksymalnie 99
zaprogramowanych kolejek.

POL-43POL-42
Dane techniczne
Napi´cie AC 220 - 240V~, 50Hz
Zu˝ycie energii 19 Watt
Waga 3.9 Kg
Ogólne Wymiary 430mm X 282mm X 82mm
Warunki temperatury pracy +5˚C ~ +35˚C
Warunki instalacji Pozycja dzia∏ania : Pozioma
Wzgl´dna wilgotnoÊç : Poni˝ej 75%
WejÊcie WejÊcie video (Ty∏) Gniazdo Euro SCART: 1.0Vp-p, 75 Ohm
WejÊcie audio (Ty∏) Gniazdo Euro SCART: -8dBm, 47 Kohm
WyjÊcie RF UHF 21-69 (poczàtkowy CH36)
Audio (DVD, Magnetowid) jack RCA, gniazdo Euro Scart
WyjÊcie Audio (tylko DVD) WyjÊcie Digital Audio
(OPTYCZNE, KONCENTRYCZNE, jack RCA)
Video (DVD, Magnetowid) Jack RCA, gniazdo Euro Scart
Video (tylko DVD) WyjÊcie S-Video
WyjÊcie RGB : gniazdo Euro Scart
Format kasety TaÊma typu VHS,
VCR System kolorów PAL, MESECAM, NTSC 4.43, Odtwarzanie NTSC w
magnetowid telewizorze PAL,
System strojenia B/G, D/K
Stosunek sygna∏/szum video Powy˝ej 43dB (nagrywanie standardowe)
RozdzielczoÊç Powy˝ej 240 linii (nagrywanie standardowe)
Stosunek sygna∏/szum audio Powy˝ej 68dB (Hi-Fi), 39dB (Mono)
Zakres cz´stotliwoÊci dêwi´ku 20Hz - 20KHz (Hi-Fi)
P∏yty DVD, CD (12cm), CD (8cm)
DVD Stosunek sygna∏/szum audio 95dB
Zakres dynamiki dêwi´ku 105dB
Total : 1/3
ROOT ROOT
20020822094
JPEG
MP3
Album Photo : 1 /215
Timer :
Photo : 1 /215
•Mogà byç odtwarzane wy∏àcznie dyski z
rozszerzeniami ".jpg" oraz ".JPG".
•JeÊli dysk nie jest zamkni´ty, d∏u˝ej zajmie
rozpocz´cie odtwarzania i nie wszystkie nagrane pliki
mogà zostaç odtworzone.
•Odtworzyç mo˝na jedynie dyski CD-R z plikami JPEG
nagranymi w formacie ISO 9660 lub Joliet.
•Nazwa pliku JPEG nie mo˝e byç d∏u˝sza ni˝ 8
znaków i nie powinna zawieraç odst´pów lub
specjalnych znaków (. / = +).
•Mo˝na odtworzyç jedynie zapisane bez przerw dyski
wielosesyjne. JeÊli na dysku wielosesyjnym znajduje
si´ pusty segment, dysk b´dzie móg∏ byç odtworzony
jedynie do miejsca zawierajàcego pusty segment.
•Na pojedynczej p∏ycie CD mo˝na zapisaç
maksymalnie 500 obrazów.
•Mo˝na odtworzyç jedynie p∏yty Kodak Picture CD.
•Podczas odtwarzania p∏yty Kodak Picture CD,
odtworzone zostanà jedynie pliki JPEG z foldera
obrazów.
•Dyski z obrazami inne ni˝ Kodak Picture CD mogà
byç d∏u˝ej uruchamiane lub mogà nie odtwarzaç si´
w ogóle.
•JeÊli iloÊç plików na dysku 1 przekracza 500, b´dzie
mo˝na odtworzyç jedynie 500 plików JPEG.
•JeÊli iloÊç folderów na dysku 1 przekracza 300,
b´dzie mo˝na odtworzyç jedynie pliki JPEG z 300
folderów.
➢
•Je˝eli w ciàgu 10 sekund nie zostanie naciÊni´ty
˝aden przycisk pilota zdalnego sterowania,
zakoƒczy si´ wyÊwietlanie menu.
NaciÊnij przycisk DISC MENU (MENU P¸YTY) na
pilocie zdalnego sterowania, aby ponownie
wyÊwietliç menu.
Dyski CD-R JPEG
Odtwarzanie obrazów CD (JPEG)

POL-45POL-44
Problemy i ich rozwiàzywanie (odtwarzacz DVD)
P∏yta nie jest odtwarzana.
Nie jest przetwarzany
dêwi´k 5.1-kana∏owy
Na ekranie pojawia si´
ikona
Odtwarzanie nie odpowiada
ustawieniom w Setup Menu
Nie mo˝na zmieniç ustaw-
ieƒ ekranu
Brak dêwi´ku
Zapomniane has∏o
Je˝eli napotkasz inne prob-
lemy
◆Upewnij si´, ˝e p∏yta zosta∏a umieszczona w kieszeni etykietà do
góry.
◆Sprawdê numer strefy p∏yty DVD.
◆Odtwarzacz nie odtwarza p∏yt CD-ROM, DVD-ROM, CD-R itp.
Wk∏adaj p∏yty DVD, lub CD.
◆Dêwi´k 5.1-kanalowy jest przetwarzany gdy sà spe∏nione
nast´pujàce warunki:
1) Odtwarzacz jest pod∏àczony do odpowiedniego wzmacniacza.
2) P∏yta jest nagrana z dêwi´kiem 5.1-kana∏owym.
◆Sprawdê czy na p∏ycie znajduje si´ symbol „5.1 ch”.
◆Sprawdê pod∏àczenie i ustawienia systemu audio.
◆Funkcja lub proces nie mo˝e byç realizowana z powodu:
1. Oprogramowanie DVD ogranicza jà.
2. Oprogramowanie DVD nie wspomaga funkcji (np. kàty
widzenia).
3. Funkcja jest w tej chwili niedost´pna.
4. Wybra∏eÊ tytu∏, rozdzia∏, lub czas wyszukiwania, który jest poza
zasi´giem.
◆Niektóre funkcje wybrane w Setup Menu mogà nie dzia∏aç
poprawnie je˝eli na p∏ycie znajdujà si´ odpowiednie zapisy.
◆Format ekranu jest zapisany na sta∏e na p∏ycie DVD.
◆Upewnij si´, ˝e wybra∏eÊ w∏aÊciwe wyjÊcie cyfrowe Menu Audio.
◆Wybierz przycisk power on gdy urzàdzenie jest wy∏àczone i nie
znajduje si´ w nim ˝adna p∏yta. Przyciskaj równczeÊnie ®® oraz
√√ na g∏ównym panelu przez 5 sekund. Do wy∏àczania/ w∏àczania
urzàdzenia(DVD-VCR) u˝yj przycisku STANDBY/ON. Ochrona
dost´pu (The Parental Mode) zosta∏a odblokowana i oznaczona
na wyÊwetlaczu. Mo˝esz teraz ustawiç poziom swoich ustawieƒ i
zmieniç has∏o na nowy numer.
◆Poszukaj informacji dotyczàcych problemu w odpowiednim
rozdziale instrukcji i ponownie przeprowadê procedur´.
◆Je˝eli to nie poskutkuje, skontaktuj si´ z najbli˝szym punktem
serwisowym.
Problem Dzia∏anie Strona
Przed skontaktowaniem si´ z serwisem zastosuj si´ do poni˝szych wskazówek.
P5
P29
P31
P29-42
P29-33
P32
P31
P33
Problemy i ich rozwiàzywanie (MAGNETOWID)
Przed skontaktowaniem si´ z serwisem zastosuj si´ do poni˝szych wskazówek.
Problem WyjaÊnienie/Rozwiàzanie
Brak zasilania ◆Sprawdê pod∏àczenie przewodu zasilajàcego do gniazda
Êciennego.
◆Czy nie zosta∏ wciÊni´ty przycisk STANDBY/ON?
Nie mo˝na w∏o˝yç kasety video ◆Kaset´ mo˝na w∏o˝yç tylko okienkiem zwróconym do góry i
j´zyczkiem bezpieczeƒstwa zwróconym do Ciebie.
Nie nagra∏ si´ program ◆Sprawdê pod∏àczenia anteny z magnetowidem-DVD.
◆Czy tuner DVD-magnetowidu jest w∏aÊciwie ustawiony?
◆Sprawdê czy j´zyczek bezpieczeƒstwa w kasecie jest
nienaruszony.
Nie zadzia∏a∏ timer nagrywania ◆Czy aby w∏àczyç timer wciÊni´ty zosta∏ przycisk
STANDBY/ON?.
◆Ponownie sprawdê timer i ustawienia rozpocz´cia i
zatrzymania nagrywania.
◆Je˝eli w trakcie dzia∏ania timera wydarzy si´ przerwa w
zasilaniu, nagrywanie zostanie skasowane.
Nie jest odtwarzany ˝aden obraz lub ◆Sprawdê czy u˝ywasz nagranej wczeÊniej taÊmy.
obraz jest zniekszta∏cony
Nie mo˝na oglàdaç normalnych programów ◆Sprawdê ustawienia opcji TUNER/EXTERNAL. Powinna byç
ustawiona na TUNER.
◆Sprawdê pod∏àczenie anteny telewizyjnej/magnetowidu.
Zak∏ócenia w postaci kwadratów ◆WciÊnij przycisk TRK ( lub ) aby zminimalizowaç
i pasków w czasie odtwarzania ten efekt.
Je˝eli podczas odtwarzania ◆Zatrzymany obraz mo˝e mieç „kwadraty i paski”, w
wciÊniesz przycisk ®II na zatrzymanym zale˝noÊci od stanu kasety. WciÊnij przycisk TRK ( lub )
kadrze pojawià si´ „kwadraty i paski” podczas odtwarzania w zwolnionym tempie aby
zminimalizowaç ten efekt.
Czyszczenie g∏owic wizyjnych ◆Je˝eli na kilku kasetach pojawi si´ spadek jakoÊci, mo˝e byç
konieczne wyczyszczenie g∏owic wizyjnych. Nie jest to
zwyczajny problem i dopóki si´ nie pojawi, g∏owice nie
wymagajà czyszczenia. Podczas czyszczenia g∏owic przeczytaj
wszystkie instrukcje dostarczone z kasetà czyszczàcà g∏owice.
Niew∏aÊciwie przeprowadzone czyszczenie mo˝e spowodowaç
uszkodzenie g∏owic.
Je˝eli podczas dostrajania telewizora do 1.Od∏àcz wejÊciowà wtyczk´ antenowà od gniazda oznaczonego
DVD-magnetowidu szablon testowy Twojego (symbolem anteny) z ty∏u DVD-magnetowidu.
telewizora nie odnajduje szablonu lub ulega 2. Przestrzegaj instrukcji „Dostrajanie Twojego telewizora do
zak∏óceniom, mo˝e to byç spowodowane DVD-magnetowidu” (patrz strona 10).
konfliktem pomi´dzy kana∏em DVD-mag- 3. Przestrzegaj instrukcji „Ustawianie kana∏u wyjÊciowego DVD-
netowidu i normalnà transmisjà telewizyjnà magne- towidu” (patrz strona 15), zmieƒ numer kana∏u o kilka
w danym regionie. Aby tego uniknàç kana∏ów ni˝ej od ustawieƒ oryginalnych. (przyk∏ad: od 36 do
potrzebne b´dzie przestrojenie kana∏u 39).
wyjÊciowego DVD-magnetowidu 4. Pod∏àcz wtyczk´ antenowà do gniazda antenowego z ty∏u
w nast´pujàcy sposób. DVD-magnetowidu.
5. Ponownie dostrój telewizor do DVD-magnetowidu wg instrukcji
Dostrajanie Twojego telewizora do DVD-magnetowidu” (strona
10).
6. Je˝eli problemy b´dà nadal istnia∏y powtórz kroki od 1 do 5
przenoszàc kana∏y o kilka dalej wzgl´dem ustawieƒ
oryginalnych.
Je˝eli po przeczytaniu powy˝szych instrukcji nie potrafisz rozwiàzaç zaistnia∏ego problemu, zapisz:
◆Model i numer seryjny z ty∏u magnetowidu-DVD
◆Informacje o gwarancji
◆Przejrzyste wyjaÊnienie problemu
Nast´pnie skontaktuj si´ ze swoim najbli˝szym punktem serwisowym SAMSUNG.

ELECTRONICS
NINIEJSZE URZÑDZENIE JEST DYSTRYBUOWANE PRZEZ
www.samsung.com AK68-00374N