Samsung Cover_E638(CH) SGH E638 20050811144907281 UG CHN Rev.1.2 050712
User Manual: Samsung SGH-E638 Samsung SGH-E638 user manual - User Manual (ver.1.1) - CHINESE(Traditional) (TAIWAN)
Open the PDF directly: View PDF
.
Page Count: 198 [warning: Documents this large are best viewed by clicking the View PDF Link!]

*
GPRS
SGH-E638
Printed in China
Code No. GH68-06132A
China 07/2005. Rev. 1.2
World Wide Web
http://www.samsungmobile.com
2004CP1472
(CMII ID)
02-5827-042538

....................................................7
....................................................9
..................................................10
...................................................10
.........................................................13
.........................................................16
.........................................................16
...................................................17
......................................................17
..................................................18
/SIM ............................................18
/ / ..................................19
...................................................23
.............................................24
..........................................26
..................................................27
......................................................27
......................................................30
......................................................30
......................................................30
......................................................31
.............................................31
......................................................41
.............................................41
..................................................42
.............................................43
.............................................44
.............................................46
.............................................49
.............................................51
.............................................53
...................................................53
...............................................54
...................................................54
.........................................................55
3

............................................61
(1-1)
..........................................61
(1-2)
....................................64
(1-3)
....................................65
(1-4)
....................................66
(1-5)
............................68
(1-6)
.........................68
(1-7)
....................................71
(2-1)
....................................71
(2-2)
....................................72
(2-3)
.................................73
(3-1)
....................................73
SIM-AT SIM ................74
..................................................75
(2-1)
......................................75
(2-2)
......................................75
(2-3)
......................................76
(2-4)
......................................76
(2-5)
......................................77
(2-6)
......................................77
..................................................79
(3-1)
......................................79
(3-2)
......................................81
(3-3)
......................................84
(3-4)
......................................85
(3-5)
......................................86
(3-6)
......................................86
(3-7)
......................................87
..................................................88
(4-1)
............................................88
(4-2)
............................................89
/
(4-3)
........................................90
(4-4)
....................................90
(4-5)
.........................................91
(4-6)
....................................91
(4-7)
......................................91
(4-8)
......................................92
(4-9)
......................................92
(4-10)
..................................92
4

........................................................93
(5-1)
.........................................93
(5-2)
..................................100
WAP
(5-3)
....................................112
(5-4)
...............................113
(5-5)
.....................................113
(5-6)
.....................................114
(5-7)
..........................................116
(5-8)
..................................119
................................................120
WAP
(6-1)
.................................120
(6-2)
.....................................126
(6-3)
.....................................127
JAVA
(6-4)
...................................131
(6-5)
..................................135
................................................139
(7-1)
.....................................139
(7-2)
..........................................141
(7-3)
........................................144
(7-4)
..........................................145
(7-5
) ..........................................147
(7-6)
........................................149
(7-7)
........................................151
(7-8)
..........................................152
(7-9)
........................................154
(7-10)
.........................................155
...................................................156
(8-1)
..........................................156
(8-2)
.....................................161
(8-3)
.....................................162
(8-4)
.....................................162
(8-5)
..........................................163
(8-6)
..................................164
................................................165
(9-1)
..................................165
(9-2)
........................................166
(9-3)
..........................................167
(9-4)
.....................................167
(9-5)
.....................................171
(9-6)
.....................................171
5

(9-7)
.....................................171
(9-8)
..................................172
(9-9)
..................................172
(9-10)
...................................173
ALS ......................................174
................................................176
................................................179
....................................................179
PIN ........................................................179
PIN2 ......................................................180
PUK .......................................................180
PUK2 .....................................................180
..............................................181
.......................................182
....................................................182
......................................183
....................................................185
....................................................185
....................................................186
......................................188
....................................................188
........................................189
.................................................191
................................................193
................................................197
6

7

182
8

•
•
•
9

10
WAP / /
/
/ /
/ / /

WAP
SIM
11

12
~

3
14
13

14
SIM ALS
172

GPRS
SIM
SIM
ALS
89
15

166
156
16

17

18
SIM
SIM
PIN
•SIM
•SIM
•SIM
SIM
120
2SIM SIM
SIM

SIM
SIM SIM
SIM
130
1
19

2
1
2
20

1
2
21

3
22

1
2PIN PIN
179
167
•
•
23
621
12:53

24
621
12:53

/
/
1
2
•
•
C
PIN
25

WAP
171
171
26

10
171
C
|
C
C1
27

10+
2
SIM
SIM
61
20
1
2
•
•
•
28

3
75
1
2
3
75
66
29

171
30

1
2 /
31

/
1
2
1
2
1
32

2
3
4
5
61
DTMF
DTMF
33

DTMF
1
2DTMF
3
DTMF
1
2
3
4
93
34

1
2
1
2
3
4
5
35

SIM-AT SIM
SIM-AT SIM-
AT SIM
/
1
2
1
2
36

84
1
2
3
37

1
2
6
1
2
3
4
38

1
2
3
36
1
2
1
2
39

3
4
1
2
3
40

41

•
•
•T9 *
•
•
•
•
•
•
*Tegic 5,818,
437/5,953,541/6,011,554
42

43
1
2
T9
49
3
4

1
2
3
44
5 4 li

45
41
1 5
1 5
•
•C
9
3

C
C
1 5
46

47
1
5
3

2
6
3
7 0
7 0
C
C
48

1
hello 4
3 5 5 6
2
3
0
of me 6 3
4
T9
1
49

251
T9
3
1T9
1
•
•
0
C
50
le t‘ s eat.

-
-
-
2C
5K
51

52

C
53

54
1
2
3
4
3
4
5
6

1
25
35
SIM
161
1.
2.
3.
4.
5.
6.
7.
271
1.
2.
3.
373
1.
55

1SIM-AT SIM *74
275
1.
2.
3.
4.
5.
1.
2.
3.
4.
6. *
1.
2.
3.
4.
5.
6. /
379
1.
1.
2.
3.
4.
5.
2.
1.
2.
3.
4.
5.
6.
7.
*SIM
56

3.
4.
5.
6.
7. *
488
1.
1.
2.
3.
4.
2.
1.
2.
3. /
4.
5.
6.
7.
8.
9.
10.
593
1.
1.
2.
3.
4.
5.
2.
1.
2.
3.
4.
5.
6.
*SIM
57

3. WAP
1.
2.
3.
4.
5.
1.
2.
6.
1.
2.
3.
4.
7.
1.
2.
8.
1.
2.
6120
1. WAP *
1.
2.
3. URL
4.
5.
6.
2.
1.
2.
3.
1.
2.
3.
4.
5.
*
58

4. JAVA
1.
2.
3.
5.
1.
2.
7139
1.
2.
3.
4.
1.
2.
3.
4.
5.
6.
1.
2.
3.
4.
5.
7.
8.
1.
2.
3.
4.
5.
9.
10.
8156
1.
2.
3.
4.
5.
6.
59

9165
1.
1.
2.
3.
4.
2.
3.
4.
1. PIN
2. PIN
3.
4.
5.
6. SIM
7. *
8. PIN2 *
5.
6.
7.
1.
2.
8.
9.
10.
1.
2.
3.
*SIM
60

•
•
•SIM
1-1
1
42
2
3
4
62
61

63
SIM
SIM
62

C
42
94
SIM
63

1-2
SIM
1000
1
•C
27
•
P
2
3SIM
SIM
4 3 SIM 5
3
5
42
64

6
7 3 8
3SIM
8
62
64 1
1-3
1
2
3
65

4
62
1-4
1
2
3
SIM
4
66

1
2
•
•
•
3
2 9
1
SIM
SIM
SIM
1SIM
67

2
3
1-5
SIM
1
SIM
2
1-6
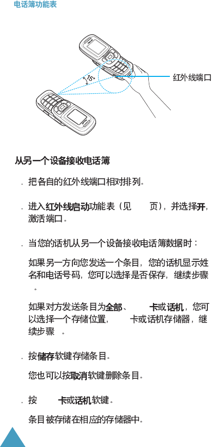
IrDA
1
68

2
•SIM
•SIM SIM
•
3
SIM
4
69

1
2172
3
4
SIM
SIM
5
4
5SIM
70

1-7
1
2 1
3
4
00000000
169
2-1
1
2
71

3
4
5
6
1
2
3
4
2-2
1
2
•
72

•
42
•
3
4 2 3
2-3
SIM
3-1
SIM
73

74
SIM-AT SIM
SIM-AT SIM-
AT SIM
SIM

•
•
•
20
2-1
20
•
•
•
2-2
20
75

•
•
•
2-3
20
•
•
•
2-4
76

2-5
•SIM ALS
•
2-6
SIM
•
• AOC
SIM
77

PIN2 180
PIN2 180
PIN2 180
78

3-1
SIM
•
• 2
79

1
2
3
4
0+
5
80

1
2
3
3-2
81

•
• 2
1
2
3
4
82

1
2
3
4
1
2
3
4
83

3-3
•
• 2
1
2
1
2
84

3-4
1
2
2
85

3-5
3-6
• GSM 900/1800
• GSM 1900
•
86

1
2
GSM900/1800 GSM1900
3-7
SIM SIM
87

88
•
•
•
4-1
•
•SIM ALS
WAP
EasyStudio PC

4-2
89

4-3
4-4
90

4-5
4-6
4-7
91

4-8
4-9
4-10
92

SMS
EMS
MMS
5-1
SMS
EMS
89
93

SIM
99
1
42
2
•
•
/ /
94

/ /
/
/
/ /
•
/
127
•
•
URL
•
113
•
3
4
95

10
C C
5 5
4
6
96

SMS SIM SIM
•
•
•
•SIM
•
97

URL
EMS
95
SIM SIM
116
•
•
•
•SIM
•
98

URL
SIM SIM
SIM
1
2 1
3
4
99

1
2
3 1
4
5
5-2
MMS SMS
100

MMS
MMS
MMS
89
•WAP
131
•
117
101

111
•150
•
102

1
1
42
2
C
1
2
156
103

3
3
4
1
2
3
1
2
3
4
104

1
2
3
1
1
1•
1•
2
C
2
•
4
•
105

•
•
•
•
•110
111
C
3
4
106

C C
520
4
6
109
•
•
107

117
•
•
URL
108

•
•
117
109

110

URL
1
111

2 1
3
4
WAP 5-3
WAP
WAP
WAP
WAP
WAP
WAP
WAP
WAP
112

5-4
9
1
2
42
3
5-5
•
•1
•
113

5-6
•
•
•
114

URL
115

5-7
ERMES X400
10
116

117

•
•URL
• GSM GSM
-IP IP
-ISDN
-
-
-
• GPRS GPRS
-IP IP
-GPRS
-GPRS
-GPRS
118

•
-GPRS GPRS
-GSM GSM
5-8
SIM
119

120
• WAP
•
•
• JAVA
•
WAP 6-1
WAP
WAP
WAP

WAP
WAP
WAP
C
122
42
WAP
121

1WAP
2
3
4
WAP
WAP
WAP
URL WAP URL
...
URL URL
122

93
127
15
URL
URL
1
2
3
42
123

URL
URL
URL
URL
42
5
HTTP
GSM GSM
124

IP IP
ISDN
PPP
PPP
PPP
GPRS GPRS
IP IP
GPRS
GPRS
GPRS
URL
C
53
GPRS GPRS
GSM
GPRS GPRS
GSM GSM
125

WAP
6-2
•WAP 4
•WAP 64
•
WAP
WAP
126

6-3
WAP EasyStudio PC
1/ 2
127

WAP
EasyStudio PC
WAP EasyStudio PC
128

1
2 1
3
4
129

1
2 1
3
4
130

JAVA 6-4
WAP MIDlet
Java MIDlet
Java
MIDlet Java Java
MIDlet WAP MIDlet
SnowBallFight
131

Play
Instructions
Configuration
1 5
Quit
4/6 /
2 5
8
3 2 5
132

1
2 8
3
10
BubbleSmile
BubbleSmile
START GAME TIMED MODE
SKILLED MODE
• TIMED MODE
• SKILLED MODE 4
3
CONTINUE
HIGH SCORE
HOW TO PLAY
OPTION
133

3
2468
1
3
Java
GPRS
GPRS
GPRS
DNS DNS
Java DNS
134

Java
6-5
Do
10
1
2
3
135

4 1 3
5
6
7
136

1
2
•
•
•
•
•
137

•
•
3
4
138

•
•
•
•
7-1
C
1100
42
2
•
•
•
139

•
25
100
3
4
6
512 146
AM PM
6
10
7
812 146
AM PM
9
10
140

•
•
•
•
•
11
7-2
141

1141
2
42
3
•
•
•
•
4140 4
142

•
•
•
•
139
143

7-3
1
42
2141
3140 4
139
144

7-4
GMT 22
146
146
22
•
•
•
145

1
2
3
/
4
24
12
/ /
/ /
146

7-5
1
1 2
2
3
4
•
•
•
•
1 2
5 4
147

6
1
2
3
4
•
•
148

7-6
1
2
3
4
•
•
•
149

•
5
150

2
7-7
151

1
C
2
+ - /
%
3
4 2 3
5
6
6
7-8
1
2
.
-
152

3
4
5
6
mm cm m
km in ft
yard mile
g kg ton
grain oz pound
cm
3
m
3
l
in
3
ft
3
yd
3
gal
cm
2
m
2
a
in
2
ft
2
yd
2
acre
°C°F
153

7-9
1
2
3
•
•
154

7-10
4
10
1
2
3
4C
155

156
JPEG
•
•
•
8-1
1

2
1
2
3
4
5
6
7
8
9
0
160
163
157

159
3
161
4
C
100
161
158

Mobile
128*120
Mobile
128*120
159

163
VGA
640*480 QVGA 320*240 QQVGA
160*120 Mobile 128*120
•
0
160

•
8-2
161

8-3
161
8-4
1
2 1
3
4
162

8-5
VGA
640*480 QVGA 320*240 QQVGA
160*120 Mobile 128*120
0
163

8-6
164

9-1
WAP EasyStudio PC
165

1
2
9-2
166

C
42
9-3
9-4
179-181
167

PIN
PIN
PIN PIN
PIN
PIN
PIN
PIN PIN
PIN
PIN
PIN PIN PIN
PIN
PIN
PIN
4-8
00000000
168

00000000
SIM
SIM SIM
SIM
169

SIM
SIM
SIM
SIM FDN
PIN2
SIM PIN2 SIM
PIN2
PIN2 PIN2
PIN2
PIN2 PIN2
PIN2 PIN2
PIN2
PIN2
PIN2
SIM PIN2 SIM
PIN2
170

9-5
10
9-6
9-7
171

9-8
9-9
172

9-10
1
2
00000000
169
173

174
ALS
ALS SIM
87
1
271
88

87
77
175
ALS

176
SIM
SIM
PIN
•SIM
PIN
•PIN
PIN PIN
168
PUK
3PIN
PUK

•
•
•
•
•
• 1
•
•
•
•
177

•
•
•
•
178
•
•
•

SIM
167
168
00000000
169
PIN
PIN SIM
SIM PIN PIN
168 PIN
PIN PUK
PIN
PIN
179

PIN2
SIM PIN2
PIN2 SIM
PIN2 PUK2
PIN2
PIN2
PUK
PUK PIN
PUK SIM
PUK
PUK SIM
SIM
PUK PUK
PUK2
PUK2 SIM
PIN2
PUK2 PIN2
180

PUK2 PUK2
4
83
181

182
•
•
•
•
•
•
800 mAh
4.5
190

•
•
•
•
/
•
183

•
•
•
0°C (32°F)
•
+ -
•
184

/
185

15cm 6
•15cm 6
•
•
186

187

188

1
2112
3
•
189

•
•
•
•
•
190

•
•
•
•
•
•
•
•
191

•
•
•
•
192

ALS
ALS SIM
193

EMS
GPRS
GPRS
GSM
SMS
GSM
GSM
IrDA
MMS
MMS WAP
194

MMS SMS
MMS MMS
MMS MMS
SMS
MMS
PIN
/SIM PIN SIM
4 8
PUK
3PIN
8SIM
195

SDN
SIM
SIM
SIM
SMS
•
•
196

197
SGH-E638 GPRS
/

198
SIM
2 9
2 9
SIM
SIM
1