Samsung Le32C653 Users Manual
LE32C653 to the manual 77bf1d84-39bb-426a-a86c-285fb8ebcce1
2015-01-23
: Samsung Samsung-Le32C653-Users-Manual-278855 samsung-le32c653-users-manual-278855 samsung pdf
Open the PDF directly: View PDF
.
Page Count: 326 [warning: Documents this large are best viewed by clicking the View PDF Link!]

Contact SAMSUNG WORLDWIDE
If you have any questions or comments relating to Samsung products, please contact the SAMSUNG customer care centre.
Country Customer Care Centre Web Site
ARMENIA 0-800-05-555 -
AUSTRIA 0810 - SAMSUNG (7267864, € 0.07/min) www.samsung.com/at
AZERBAIJAN 088-55-55-555 -
BELARUS 810-800-500-55-500 -
BELGIUM 02-201-24-18 www.samsung.com/be (Dutch)
www.samsung.com/be_fr (French)
CZECH 800 - SAMSUNG (800-726786) www.samsung.com/cz
DENMARK
800-7267 www.samsung.com
FINLAND
FRANCE www.samsung.com/fr
GERMANY 01805 - SAMSUNG(726-7864 € 0,14/Min) www.samsung.com/de
8-800-555-555 -
HUNGARY 06-80-SAMSUNG(726-7864) www.samsung.com/hu
EIRE 0818 717100 www.samsung.com/ie
ITALIA 800-SAMSUNG(726-7864) www.samsung.com/it
KAZAKHSTAN 8-10-800-500-55-500 -
KYRGYZSTAN 00-800-500-55-500 www.samsung.com
LATVIA 8000-7267 www.samsung.com
LITHUANIA 8-800-77777 www.samsung.com
LUXEMBURG www.samsung.com/lu
00-800-500-55-500 -
NETHERLANDS www.samsung.com/nl
815-56 480 www.samsung.com/no
0 801 1SAMSUNG(172678)
www.samsung.com/pl
80820-SAMSUNG(726-7864) www.samsung.com/pt
RUSSIA 8-800-555-55-55 www.samsung.com
0800-SAMSUNG(726-7864)
www.samsung.com/es
0771 726 7864 (SAMSUNG) www.samsung.com/se
0848 - SAMSUNG(7267864, CHF 0.08/min) www.samsung.com/ch
www.samsung.com/ch_fr/(French)
TADJIKISTAN 8-10-800-500-55-500 www.samsung.com
U.K 0845 SAMSUNG (7267864)
UKRAINE 0-800-502-000 www.samsung.ua
www.samsung.com/ua_ru
UZBEKISTAN 8-10-800-500-55-500 www.samsung.com
© 2010 Samsung Electronics Co., Ltd. All rights reserved.
LCD TV user manual
LCD TV
user manual
imagine the possibilities
Thank you for purchasing this Samsung product.
To receive more complete service, please register
your product at
www.samsung.com/register
Model _____________ Serial No. _____________
BN68-02558A-00
BN68-02558A_Eng_Cover.indd 1 2010-02-17 �� 7:22:18

2
English
Figures and illustrations in this User Manual are provided for reference only and may differ from actual product appearance.
Product design and specifications may be changed without notice.
Digital TV notice
1. Functionalities related to Digital TV (DVB) are only available in countries/areas where DVB-T (MPEG2 and MPEG4 AVC) digital terrestrial signals are
broadcasted or where you are able to access to a compatible DVB-C (MPEG2 and MPEG4 AAC) cable-TV service. Please check with your local
dealer the possibility to receive DVB-T or DVB-C signal.
2. DVB-T is the DVB European consortium standard for the broadcast transmission of digital terrestrial television and DVB-C is that for the broadcast
transmission of digital TV over cable. However, some differentiated features like EPG (Electric Programme Guide), VOD (Video On Demand) and so
on, are not included in this specification. So, they cannot be workable at this moment.
3. Although this TV set meets the latest DVB-T and DVB-C standards, as of [August, 2008], the compatibility with future DVB-T digital terrestrial and
DVB-C digital cable broadcasts cannot be guaranteed.
4. Depending on the countries/areas where this TV set is used some cable-TV providers may charge an additional fee for such a service and you may
be required to agree to terms and conditions of their business.
5. Some Digital TV functions might be unavailable in some countries or regions and DVB-C might not work correctly with some cable service providers.
6. For more information, please contact your local Samsung customer care centre.
The reception quality of TV may be affected due to differences in broadcasting method between the countries. Please check the TV performance in
✎
the local SAMSUNG Authorized Dealer, or the Samsung Call Centre whether it can be improved by reconfiguring TV setting or not.
Still image warning
Avoid displaying still images (like jpeg picture files) or still image element (like TV programme logo, panorama or 4:3 image format, stock or news bar
at screen bottom etc.) on the screen. Constant displaying of still picture can cause uneven wear of screen phosphor, which will affect image quality. To
reduce risk of this effect, please follow below recommendations:
Avoid displaying the same TV channel for long periods.•
Always try do display any image on full screen, use TV set picture format menu for best possible match.•
Reduce brightness and contrast values to minimum required to achieve desired picture quality, exceeded values may speed up the burnout process.•
Frequently use all TV features designed to reduce image retention and screen burnout, refer to proper user manual section for details.•
Securing the Installation Space
Keep the required distances between the product and other objects (e.g. walls) to ensure proper ventilation.
Failing to do so may result in fire or a problem with the product due to an increase in the internal temperature of the product.
When using a stand or wall-mount, use parts provided by Samsung Electronics only.
✎
If you use parts provided by another manufacturer, it may result in a problem with the product or an injury due to the product falling.
x
The appearance may differ depending on the product.
✎
Installation with a stand. Installation with a wall-mount.
10 cm
10 cm
10 cm 10 cm
10 cm
10 cm
10 cm
Correct Disposal of This Product (Waste Electrical & Electronic Equipment)
(Applicable in the European Union and other European countries with separate collection systems)
This marking on the product, accessories or literature indicates that the product and its electronic accessories (e.g. charger,
headset, USB cable) should not be disposed of with other household waste at the end of their working life. To prevent possible
harm to the environment or human health from uncontrolled waste disposal, please separate these items from other types of waste
and recycle them responsibly to promote the sustainable reuse of material resources. Household users should contact either the
retailer where they purchased this product, or their local government office, for details of where and how they can take these items
for environmentally safe recycling. Business users should contact their supplier and check the terms and conditions of the purchase
contract. This product and its electronic accessories should not be mixed with other commercial wastes for disposal.
Correct disposal of batteries in this product
(Applicable in the European Union and other European countries with separate battery return systems)
This marking on the battery, manual or packaging indicates that the batteries in this product should not be disposed of with other
household waste at the end of their working life. Where marked, the chemical symbols Hg, Cd or Pb indicate that the battery
contains mercury, cadmium or lead above the reference levels in EC Directive 2006/66. If batteries are not properly disposed of,
these substances can cause harm to human health or the environment. To protect natural resources and to promote material
reuse, please separate batteries from other types of waste and recycle them through your local, free battery return system.
BN68-02558A.indb 2 2010-02-17 �� 1:38:51

3
English
Contents
Getting Started
4
4 Accessories
4 Viewing the Control Panel
5 Viewing the Remote Control
6 Connecting to an Antenna
6 Plug & Play (Initial Setup)
Connections
7
7 Connecting to an AV Device
8 Connecting to an Audio Device
9 Changing the Input Source
Basic Features
9 How to Navigate Menus
10 Using the INFO button (Now & Next guide)
10 Planning Your Viewing
12 Channel Menu
13 Picture Menu
16 Sound Menu
18 Setup Menu
20 Support Menu
Advanced Features
22
22 Connecting to a PC
23 Network Connection
29 Media Play
36 Anynet
+
39 Internet@TV
44 AllShare
Other Information
46
46 Analogue Channel Teletext Feature
47 Installing the Wall Mount
48 Assembling the Cables
49 Anti-Theft Kensington Lock
49 Securing the TV to the Wall
50 Troubleshooting
53 Specifications
54 Index
Check the Symbol!
tO
This function can be used by
pressing the TOOLS button on the
remote control.
Note One-Touch Button
BN68-02558A.indb 3 2010-02-17 �� 1:38:52

4
English
Getting Started
Accessories
Please make sure the following items are included with your LCD TV. If any items are missing, contact your dealer.
✎
The items’ colours and shapes may vary depending on the models.
✎
Remote Control & Batteries (AAA x 2) y
Owner’s Instructions y
Warranty Card / Safety Guide (Not available in some locations) y
Cleaning Cloth y
Power Cord y
(46 ~ 55 inch TVs)
Blanking Bracket yCable tie yHolder-Ring (4ea) y
See separate guide for installing the stand.
or (M4 X L12)
Stand (1EA) yGuide Stand (1EA) yScrews (9EA) y
(32 inch model only: 8EA)
Viewing the Control Panel
The product colour and shape may vary depending on the model.
✎
P
(Power) Turns the TV on or off.
Power Indicator Blinks and turns off when the power is on and lights up in standby mode.
SOURCE
E
Toggles between all the available input sources. In the on-screen menu, use this
button as you would use the ENTER
E
button on the remote control.
MENU Displays an on-screen menu, the OSD (on screen display), of your TV’s features.
Y
Adjusts the volume. In the OSD, use the Y buttons as you would use the
and buttons on the remote control.
z
Changes the channels. In the OSD, use the z buttons as you would use the
and buttons on the remote control.
Remote control sensor Aim the remote control towards this spot on the TV.
Standby mode
Do not leave your TV in standby mode for long periods of time (when you are away on a holiday, for example). A small amount
of electric power is still consumed even when the power button is turned off. It is best to unplug the power code.
Speakers
Power IndicatorRemote control sensor
BN68-02558A.indb 4 2010-02-17 �� 1:38:54

5
01 Getting Started
English
Viewing the Remote Control
This is a special remote control for the visually impaired persons and has Braille points on the Power, Channel, and
✎
Volume buttons.
Installing batteries (Battery size: AAA)
NOTE
✎
Use the remote control within 23 feet from the TV.
x
Bright light may affect the performance of the remote
x
control. Avoid using nearby special fluorescent light or neon
signs.
The colour and shape may vary depending on the model.
x
ABCD
Displays and selects the available video
sources. (P. 9)
When the ON/OFF light button is set to ON and a
certain button is pressed, the remote control buttons
will be lit for a moment.
(Using the remote control with this button set to On
will reduce the battery usage time.)
Turns the TV on and off. (P. 6)
Press to directly access to channels.
Displays the EPG (Electronic Programme Guide).
(P. 10)
Changes channels.
Quickly selects frequently used functions. Displays information on the TV screen. (P. 10)
Displays the main on-screen menu.
(P. 9)
Adjusts the volume.
Returns to the previous channel.
Buttons in the Channel Manager, Internet@
TV, Media Play menu, etc.
Use these buttons in the Media Play and
Anynet+ modes. (P. 29, 36)
(: controls recording on Samsung recorders
with the Anynet+ feature)
Cuts off the sound temporarily.
Returns to the previous menu.
Selects on-screen menu items and change
menu values.
Exits the menu.
MEDIA.P: Views the Media play. (P. 29)
INTERNET: Links to various internet services.
(P. 39)
DUAL I-II: Selects sound mode. (P. 17)
AD: Audio Description selection. (Not available in
some locations) (P. 17)
P.SIZE: Choose the picture size. (P. 15)
SUBT.: Digital subtitle display (P. 19)
Displays the Content View, which includes
Guide, Internet@TV, Media Play, and AllShare.
Alternately selects Teletext, Double
or MiX.
Displays channel list on the screen. (P. 13)
BN68-02558A.indb 5 2010-02-17 �� 1:38:56

6
Getting Started
English
Connecting to an Antenna
When the TV is initially powered on, basic settings proceed automatically.
Preset: Connecting the mains and antenna.
✎
Plug & Play (Initial Setup)
When the TV is initially powered on, a sequence of on-screen prompts will assist in configuring basic settings. Press the
POWER
P
button. Plug & Play is available only when the Input source is set to TV.
To return to the previous step, press the red button.
✎
1Selecting a language Press the or button, then press the ENTER
E
button.
Select the desired OSD (On Screen Display) language.
2Selecting Store Demo
or Home Use
Press the or button, then press the ENTER
E
button.
Select the yHome Use mode. Store Demo Mode is for retail
environments.
Return the unit’s settings from yStore Demo to Home Use
(standard): Press the volume button on the TV. When the OSD
volume is displayed, press and hold MENU for 5 sec.
3Selecting a country Press the or button, then press the ENTER
E
button.
Select the appropriate country. If the desired country does not exist on the menu, select
Others.
After selecting the country in the
✎
Country menu, some models may proceed with an
additional option to setup the pin number.
When you input the PIN number,
✎
0-0-0-0 is not available.
4Selecting an antenna Press the or button, then press the ENTER
E
button.
Select Air or Cable.
5Selecting a channel Press the or button, then press the ENTER
E
button.
Select the channel source to memorise. When setting the antenna source to Cable, a step
appears allowing you to assign numerical values (channel frequencies) to the channels.
For more information, refer to Channel Auto Store (P. 12).
Press the
✎
ENTER
E
button at any time to interrupt the memorization process.
6Setting the Clock
Mode
Set the Clock Mode automatically or manually.
If you select the
✎
Auto, select the time zone which you live.
7Viewing the HD
Connection Guide.
The connection method for the best HD screen quality is displayed.
8Enjoy your TV. Press the ENTER
E
button.
If You Want to Reset This Feature...
Select Setup - Plug & Play (Initial Setup). Enter your 4 digit PIN number. The default PIN number is “0-0-0-0.” If you want to
change the PIN number, use the Change PIN function.
or
Power Input
VHF/UHF Antenna
Cable
R-AUDIO-L PRPBY
ANT OUT
BN68-02558A.indb 6 2010-02-17 �� 1:38:57

7
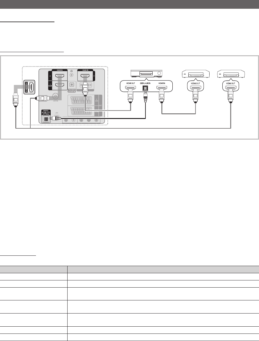
English
02 Connections
Connections
Connecting to an AV Device
Using an HDMI / DVI Cable: HD connection (up to 1080p)
Available devices: DVD, Blu-ray player, HD cable box, HD STB (Set-Top-Box) satellite receiver, cable box, satellite receiver (STB)
HDMI IN 1(DVI), 2, 3, 4 / PC/DVI
✎
AUDIO IN
When using an HDMI/DVI cable connection, you must use the
x
HDMI IN 1(DVI) jack. For the DVI cable
connection, use a DVI to HDMI cable or DVI-HDMI (DVI to HDMI) adapter for video connection and the DVI
AUDIO IN jacks for audio.
If an external device such as a DVD / Blu-ray player / cable box /
x
STB satellite receiver supporting a HDMI
versions older than 1.3 is connected, the TV may operate abnormally (e.g. no screen display / no sound /
annoying flicker / abnormal colour).
If there is no sound after connecting an HDMI cable, check the HDMI version of the external device. If you
x
suspect the version is older than 1.3, contact the provider of the device to confirm the HDMI version and
request an upgrade.
It
x
is recommended you purchase an HDMI-certified cable. Otherwise, the screen may appear blank or a
connection error may occur.
Using a Component (up to 1080p) or Audio / Video (480i only) Cable and Using a Scart Cable
Available devices: VCR, DVD, Blu-ray player, cable box, STB satellite receiver
In
✎
Ext. mode, DTV Out supports MPEG SD Video and Audio only.
To obtain the best picture quality, the Component connection is recommended over the A/V connection.
✎
R-AUDIO-L PRPBY
DVI OUT
R-AUDIO-L PRPBY
HDMI OUT
W R
R
G
B W R
WR G
R
W R
B
R W Y
Y
R-AUDIO-L PRPBY
COMPONENT OUT
R-AUDIO-L PRPBY
AUDIO OUT
R-AUDIO-L PRPBY
EXT
R-AUDIO-L PRPBY
AUDIO OUT
R-AUDIO-L PRPBY
VIDEO OUT
W W BG
RR
W
Y
Yellow Red White
W W BG
RR
W
Y
Red Blue Green
Red White
W W BG
RR
W
Y
R-AUDIO-L PRPBY
AUDIO OUT
DVD
Blu-ray player DVDVCR
BN68-02558A.indb 7 2010-02-17 �� 1:39:05

8
English
Connections
Connecting to an Audio Device
Using an Optical or Audio Cable Connection
Available devices: digital audio system, amplifier, DVD home theatre
✎
DIGITAL AUDIO OUT (OPTICAL)
When a digital audio system is connected to the
x
DIGITAL AUDIO OUT (OPTICAL) jack, decrease the volume
of both the TV and the system.
5.1 CH (channel) audio is available when the TV is connected to an external device supporting 5.1 CH.
x
When the receiver (home theatre) is set to on, you can hear sound output from the TV’s
x
optical jack. When the
TV is receiving a DTV signal, the TV will send 5.1 CH sound to the home theatre receiver. When the source is
a digital component such as a DVD / Blu-ray player / cable box / STB (Set-Top-Box) satellite receiver and is
connected to the TV via HDMI, only 2 CH audio will be heard from the home theatre receiver. If you want to
hear 5.1 CH audio, connect the digital audio out jack from your DVD / Blu-ray player / cable box / STB satellite
receiver directly to an amplifier or home theatre.
Headphones
✎H
: You can connect your headphones to the headphones output on your set. While the
headphones are connected, the sound from the built-in speakers will be disabled.
Sound function may be restricted when connecting headphones to the TV.
x
Headphone volume and TV volume are adjusted separately.
x
CONNECTIONS COMMON INTERFACE Slot
To watch paid channels, the “CI or CI+ CARD” must be inserted.
If you don’t insert the “CI or CI+ CARD,” some channels will y
display the message “Scrambled Signal”.
The pairing information containing a telephone number, the “CI or y
CI+ CARD” ID the Host ID and other information will be displayed
in about 2~3 minutes. If an error message is displayed, please
contact your service provider.
When the configuration of channel information has finished, the y
message “Updating Completed” is displayed, indicating the
channel list is updated.
NOTE
✎
You must obtain a “CI or CI+ CARD” from a local cable service provider.
x
When removing the “CI or CI+ CARD”, carefully pull it out with your hands since dropping the “CI or CI+ CARD” may
x
cause damage to it.
Insert the “CI or CI+ CARD” in the direction marked on the card.
x
The location of the
x
COMMON INTERFACE slot may be different depending on the model.
“CI or CI+ CARD” is not supported in some countries and regions; check with your authorized dealer.
x
If you have any problems, please contact a service provider.
x
Headphone
R-AUDIO-L PRPBY
OPTICAL
Digital Audio
System
BN68-02558A.indb 8 2010-02-17 �� 1:39:09

9
English
02 Connections
Changing the Input Source
Source List
Use to select TV or other external input
sources such as DVD / Blu-ray players /
cable box / STB satellite receiver connected
to the TV.
TV / Ext.1 / Ext.2 / AV / Component / ■
PC / HDMI1/DVI / HDMI2 / HDMI3 /
HDMI4 / USB
In the
✎
Source List, connected
inputs will be highlighted.
Ext.1
✎
and Ext.2 always stay activated.
Edit Name
VCR / DVD / Cable STB / Satellite STB / PVR STB / ■
AV Receiver / Game / Camcorder / PC / DVI PC / DVI
Devices / TV / IPTV / Blu-ray / HD DVD / DMA: Name
the device connected to the input jacks to make your
input source selection easier.
When a PC with a resolution of 1920 x 1080 @
✎
60Hz is connected to the HDMI IN 1(DVI) port,
you should set to DVI PC mode under Edit Name.
When connecting an HDMI/DVI cable to the
✎
HDMI
IN 1(DVI) port, you should set to DVI PC or DVI
Devices mode under Edit Name.
Basic Features
How to Navigate Menus
Before using the TV, follow the steps below to learn how to
navigate the menu and select and adjust different functions.
1 MENU button: Displays the main on-screen menu.
2 ENTER
E
/ Direction button: Move the cursor and
select an item. Confirm the setting.
3 RETURN button: Returns to the previous menu.
4 EXIT button: Exits the on-screen menu.
How to Operate the OSD (On Screen Display)
The access step may differ depending on the selected menu.
1MENU
m
The main menu options appears on
the screen:
Picture, Sound, Channel, Setup,
Input, Application, Support.
2 / Select an icon with the or
button.
3ENTER
E
Press ENTER
E
to access the sub-
menu.
4 / Select the desired submenu with
the or button.
5 / Adjust the value of an item with the
or button. The adjustment in
the OSD may differ depending on
the selected menu.
6ENTER
E
Press ENTER
E
to complete the
configuration.
7EXIT
e
Press EXIT.
A
B
C
D
4
1
2
3
BN68-02558A.indb 9 2010-02-17 �� 1:39:11

10
English
Basic Features
Using the INFO button (Now & Next guide)
The display identifies the current channel
and the status of certain audio-video
settings.
The Now & Next guide shows daily TV
programme information for each channel
according to the broadcasting time.
Scroll y, to view information for a
desired programme while watching the
current channel.
Scroll y, to view information for other channels. If you
want to move to the currently selected channel, press
the ENTER
E
button.
Planning Your Viewing
Guide
The EPG (Electronic Programme Guide)
information is provided by broadcasters.
Using programme schedules provided
by broadcasters, you can specify
programmes you want to watch in
advance so that the channel automatically
changes to the selected programme
channel at the specified time. Programme
entries may appear blank or out of date depending on a
channel status.
Using Channel View
Using Scheduled View
1
Red (View Mode): View the list of programmes that
are playing now or coming up.
2
Yellow (+24 hours): Viewing the list of programmes to
be broadcasted after 24 hours.
3
Blue (Ch.Mode): Select the type of channels you want
to display on the Channel View window.
The Ch. Mode differs according to the antenna source. –
4 (Information): Displays details of the selected
programme.
5 (Page): Moves to the previous / next page.
6 ENTER
E
button
When selecting the current programme, you can –
watch the selected programme.
When selecting the future programme, you can –
reserve to watch the selected programme. To cancel
the schedule, press the ENTER
E
button again and
select Cancel Schedules.
DTV Air
15
abc1
18:00 ~ 6:00
Unclassified
No Detaild Information
E
' Information
DTV Air 800 five
Family Affairs
18:00 - 18:30
Drama
Tanya confesses all to a stunned Babs. Conrad is anxious to hear...
18:30
19:15
Today
Today
)
Family Affairs
)
Dark Angel
800
800
five
five
800 five
View Mode
Information
E
Cancel
2:10 Tue 1 Jun
Guide
Scheduled View
1 4 6
DTV Air 800 five
Home and Away
18:00 - 18:30
Drama
Dani is devastated when scott makes clear his views on marriage...
27
28
800
24
16
6
Discovery
DiscoveryH&L
five
price-drop.tv
QVC
R4DTT
American Chopper
Programmes resume at 06:00
Home and...
No Information
QVC Selection
No Information
Tine Team
Fiv...
Today 18:00 - 19:00 19:00 - 20:00
)
Family Affairs
)
Dark Angel
800 five
View Mode
+24 Hours Ch. Mode
Information
k
E
2:10 Tue 1 Jun
Guide
Channel View - TV
1 2 3 4 5 6
18:11 Thu 6 Jan
BN68-02558A.indb 10 2010-02-17 �� 1:39:14

11
English
03 Basic Features
Channel Manager
Delete or set favourites channels and use the programme
guide for digital broadcasts. Select a channel in the
Channels, My Channels or Scheduled screen.
■ Channels: Shows the channel list according to
channel type.
*
■
My Channels: Shows the group of the channel.
■Scheduled: Shows all the currently reserved
programmes.
Using the colour buttons with the
✎
Channel Manager
x
Red (Antenna): Toggle among Air or Cable.
B
x
Green (Zoom): Enlarges or shrinks a channel
number.
x
Yellow (Select): Select desired channels and press
the Yellow button to set all the selected channels at
the same time. The
c
mark appears to the left of
the selected channels.
x
(Page): Move to next or previous page.
T
x
(Tools): Displays the Channel Manager option
menu. (The Options menus may differ depending on
the situation.)
Channel Status Display Icons
Icons Operations
A
An Analogue channel.
c
A channel selected.
*
A channel set as a Favourite.
(
A programme currently being broadcast.
\
A locked channel.
)
A reserved programme.
Using ¦Favourite Channels
*
My Channels
(in Channel Manager)
Shows all favourite channels.
Edit My Channels ■
t
: You can set the selected
channels to desired my channels group.
The “
✎*
” symbol will be displayed and the channel will
be set as a my channel.
1. Select a channel and press the TOOLS button.
2. Add or delete a channel in the my channel groups
you want among 1, 2, 3 and 4.
One or more groups can be selected.
x
3. After you have changed the settings, the channel list
for each group can be viewed in My Channels.
c 1 1futech
c 2 * 24ore.tv
15 abc1
3 BBC World
23 bid-up.tv
33 Boonerang
32 Cartoon Nwk
5 Class News
4 \ Coming Soon
27 Discovery
All
TV
Radio
Data/Other
Analogue
r
Air Antena
B
Zoom Select
k
T
Tools
Channels
c 1 1futech
c 2 * 24ore.tv
15 abc1
3 BBC World
23 bid-up.tv
33 Boonerang
32 Cartoon Nwk
5 Class News
4 \ Coming Soon
27 Discovery
All
TV
Radio
Data/Other
Analogue
r
Air Antena
B
Zoom Select
k
T
Tools
Channels
Edit My Channels
Delete
Deselect All
Select All
d
BN68-02558A.indb 11 2010-02-17 �� 1:39:17

12
English
Basic Features
Channel Menu
¦Retuning channels
Antenna (Air / Cable)
t
Before your television can begin memorizing the available
channels, you must specify the type of signal source that is
connected to the TV (i.e. an Air or a Cable system).
Country
The PIN input screen appears. Enter your 4 digit PIN number.
Digital Channel ■: Change the country for digital
channels.
Analogue Channel ■: Change the country for analogue
channels.
Auto Store
Scans for a channel automatically and stores in the TV.
Automatically allocated programme numbers may not
✎
correspond to actual or desired programme numbers. If
a channel is locked using the Child Lock function, the
PIN input window appears.
Antenna Source (Air / Cable) ■: Select the antenna
source to memorise.
Channel Source (Digital & Analogue / Digital / ■
Analogue): Select the channel source to memorise.
When selecting Cable Digital & Analogue or Digital:
Provide a value to scan for cable channels.
Search Mode (Full / Network / Quick): Scans for all
channels with active broadcast stations and stores them
in the TV.
If you set
✎
Quick, you can set up Network,
Network ID, Frequency, Modulation, Symbol
Rate manually by press the button on the remote
control.
Network (Auto / Manual): Selects the Network ID
setting mode among Auto or Manual.
Network ID: When Network is Manual, you can set up
Network ID using the numeric buttons.
Frequency: Displays the frequency for the channel.
(differs in each country)
Modulation: Displays available modulation values.
Symbol Rate: Displays available symbol rates.
Manual Store
Scans for a channel manually and stores in the TV.
If a channel is locked using the
✎
Child Lock function,
the PIN input window appears.
Digital Channel ■: When scanning has finished, channels
are updated in the channel list.
When selecting
✎
Antenna Air: Channel, Frequency,
Bandwidth.
When selecting
✎
Antenna Cable: Frequency,
Modulation, Symbol Rate.
Analogue Channel (Programme, Colour System, ■
Sound System, Channel, Search, Store): If there
is abnormal sound or no sound, reselect the sound
standard required.
Channel mode
✎
P
x
(programme mode): When tuning is complete,
the broadcasting stations in your area have been
assigned to position numbers from P0 to P99. You
can select a channel by entering the position number
in this mode.
C
x
(aerial channel mode) / S (cable channel mode):
These two modes allow you to select a channel
by entering the assigned number for each aerial
broadcasting station or cable channel.
¦Editing channels
Channel Manager Option Menu
(in Channel Manager)
1. Select a channel and press the TOOLS button.
2. Edit the channel name or number using the Edit
Channel Name or Edit Channel Number menu.
Edit Channel Name ■ (analogue channels only): Assign
your own channel name.
Edit Channel Number ■ (digital channels only): Edit the
number by pressing the number buttons desired.
Other Features ¦
Cable Search Option
(depending on the country)
Sets additional search options such as the frequency and
symbol rate for a cable network search.
Freq.Start / Freq.Stop ■: Set the start or stop frequency
(differs in each country)
Modulation ■: Displays available modulation values.
Symbol Rate ■: Displays available symbol rates.
BN68-02558A.indb 12 2010-02-17 �� 1:39:17

13
English
03 Basic Features
Channel Manager Option Menu
(in Channel Manager)
Set each channel using the Channel Manager menu options
(Lock / Unlock, Timer Viewing, Sort, Delete, Select All /
Deselect All). Option menu items may differ depending on
the channel status.
1. Select a channel and press the TOOLS button.
2. Select a function and change its settings.
Lock / Unlock ■: Lock a channel so that the channel
cannot be selected and viewed.
NOTE
✎
This function is available only when the
x
Child Lock
is set to On.
The PIN input screen appears. Enter your 4-digit PIN,
x
the default of which is “0-0-0-0”. Change the PIN
using the Change PIN option.
Timer Viewing ■: You can set a desired channel to be
displayed automatically at the intended time. Set the
current time first to use this function.
When a digital channel is selected, press the
✎
button to view the digital Programme.
Sort ■(analogue channels only): This operation allows
you to change the programme numbers of the stored
channels. This operation may be necessary after using
the auto store.
Delete ■: You can delete a channel to display the channels
you want.
Select All / Deselect All ■: Select all the channels
or deselect all the selected channels in the channel
manager.
Scheduled
(in Channel Manager)
You can view, modify or delete a a show you have reserved
to watch.
Change Info ■: Change a a show you have reserved to
watch.
Cancel Schedules ■: Cancel a show you have reserved
to watch.
Information ■: Display a show you have reserved
to watch. (You can also change the reservation
information.)
Select All / Deselect All ■: Select or deselect all reserved
programmes.
Channel List
You can see all the channels searched.
Channel List Transfer
Imports or exports the channel map. You should connect a
USB storage to use this function.
The PIN number input screen appears. Enter your
✎
4
digit PIN number.
The default PIN number of a new TV set is ‘0-0-0-0’.
✎
Import from USB ■: Import channel list from USB.
Export to USB ■: Export channel list to USB.
Fine Tune
(analogue channels only)
If the signal is weak or distorted, fine tune the channel
manually.
Fine tuned channels are marked with an asterisk “*”.
✎
To reset the fine-tuning, select
✎
Reset.
Picture Menu
Changing the Preset Picture Mode ¦
Mode
t
Select your preferred picture type.
Dynamic ■: Suitable for a bright room.
Standard ■: Suitable for a normal environment.
Natural ■: Suitable for reducing eye strain.
Natural
✎
is not available in PC mode.
Movie ■: Suitable for watching movies in a dark room.
Adjusting picture settings ¦
Backlight / Contrast / Brightness /
Sharpness / Colour / Tint (G/R)
Your television has several setting options for picture quality
control.
NOTE
✎
In analogue
x
TV, Ext., AV modes of the PAL system,
the Tint (G/R) function is not available.
In PC mode, you can only make changes to
x
Backlight, Contrast and Brightness.
Settings can be adjusted and stored for each
x
external device connected to the TV.
Lowering picture brightness reduces power
x
consumption.
BN68-02558A.indb 13 2010-02-17 �� 1:39:18

14
English
Basic Features
Economical Solutions ¦
ECO Solution
■Energy Saving (Off / Low / Medium / High / Picture
Off / Auto)
t
: Adjust the brightness of the TV
in order to reduce power consumption. If you select
Picture Off, the screen is turned off, but the sound
remains on. Press any button except volume button to
turn on the screen.
ECO Sensor (Off / On) ■: To enhance your power
savings; the picture settings will automatically adapt to
the light in the room.
If you adjust the
✎
Backlight, the Eco Sensor will
be set to Off.
Min Backlight: When ECO sensor is On, the minimum
screen brightness can be adjusted manually.
If
✎
Eco Sensor is On, the display brightness
may change (become slightly darker or brighter)
depending on the surrounding light intensity.
No Signal Power Off (Off / 15 min / 30 min / 60 min) ■:
Activates the Stand-by mode, in the case of “No Signal”
or “Check Signal Cable” status for a certain period of
time defined by the user.
Disabled when the PC is in power saving mode.
✎
Changing the Picture Options ¦
Advanced Settings
(available in Standard / Movie mode)
You can adjust the detailed setting for the screen including
colour and contrast.
In PC mode, you can only make changes to
✎
Dynamic
Contrast, Gamma and White Balance.
Black Tone (Off / Dark / Darker / Darkest) ■: Select the
black level to adjust the screen depth.
Dynamic Contrast (Off / Low / Medium / High) ■: Adjust
the screen contrast.
Shadow Detail (-2~+2) ■: Increase the brightness of dark
images.
Disabled under PC mode.
✎
Gamma ■: Adjust the primary colour intensity.
Expert Pattern (Off / Pattern 1 / Pattern 2) ■: By
running the Expert Pattern function, the picture can be
calibrated without a generator or filter. If the OSD menu
disappears or a menu other than the Picture menu is
opened, the calibration is saved and the Expert Pattern
window disappears.
While the
✎
Expert Pattern is running, sound is not
outputted.
Only enabled in DTV, Component and HDMI
✎
modes.
■RGB Only Mode (Off / Red / Green / Blue): You can
adjust Colour or Tint of Red, Green or Blue for the
picture from an external device (DVD player, home
theatre, etc.).
Colour Space (Auto / Native / Custom) ■: Adjust the
range of colours available to create the image. To adjust
Colour, Red, Green, Blue and Reset, set Colour
Space to Custom.
White Balance ■: Adjust the colour temperature for a
more natural picture.
R-Offset / G-Offset / B-Offset: Adjust each colour’s
(red, green, blue) darkness.
R-Gain/G-Gain/B-Gain: Adjust each colour’s
(red, green, blue) brightness.
Reset: Resets the White Balance to it’s default settings.
10p White Balance (Off / On) ■: Controls the white
balance in 10 point interval by adjusting the red, green,
and blue brightness.
Available when the picture mode is set to
✎
Movie
and when the external input is set to HDMI or
Component.
Some external devices may not support this
✎
function.
Interval: Select interval to adjust.
Red: Adjust the red level.
Green: Adjust the green level.
Blue: Adjust the blue level.
Reset: Resets the 10p White Balance to its default
settings.
Flesh Tone ■: Emphasize pink “Flesh Tone.”
Edge Enhancement (Off / On) ■: Emphasize object
boundaries.
xvYCC (Off / On) ■: Setting the xvYCC mode on
increases detail and colour space when watching movies
from an external device (e.g. DVD player) connected to
the HDMI or Component IN jacks.
Available when the picture mode is set to
✎
Movie
and when the external input is set to HDMI or
Component.
Some external devices may not support this
✎
function.
Advanced Settings
Dynamic Contrast : Medium
Shadow Detail : 0
Gamma : 0
Colour Space : Native
U Move E Enter R Return
BN68-02558A.indb 14 2010-02-17 �� 1:39:18

15
English
03 Basic Features
Picture Options
In PC mode, you can only make changes to the
✎
Colour
Tone, Size, Digital Noise Filter and Auto Protection
Time.
Colour Tone (Cool / Normal / Warm1 / Warm2) ■
Warm1
✎
or Warm2 will be deactivated when the
picture mode is Dynamic.
Settings can be adjusted and stored for each
✎
external device connected to an input on the TV.
Size ■: Your cable box/satellite receiver
may have its own set of screen
sizes as well. However, we highly
recommend you use 16:9 mode most
of the time.
Auto Wide: Automatically adjusts the
picture size to the 16:9 aspect ratio.
16:9 : Adjusts the picture size to 16:9 for DVDs or wide
broadcasting.
Wide Zoom: Magnifies the picture size more than 4:3.
Adjusts the Position by using
✎
, buttons.
Zoom: Magnifies the 16:9 wide pictures vertically to fit
the screen size.
Adjusts the Position or Size by using
✎
, button.
4:3 : The default setting for a movie or normal
broadcasting.
Do not watch in 4:3 format for a long time. Traces
✎
of borders displayed on the left, right and centre
of the screen may cause image retention(screen
burn) which are not covered by the warranty.
Screen Fit: Displays the full image without any cut-off
when HDMI (720p / 1080i / 1080p) or Component
(1080i / 1080p) signals are inputted.
NOTE
✎
After selecting
x
Screen Fit in HDMI (1080i / 1080p) or
Component (1080i / 1080p) mode, you may need to
center the picture:
1. Press the or button to select Position.
2. Press the ENTER
E
button.
3. Press the or button to move the
picture.
Depending on the input source, the picture size
x
options may vary.
The available items may differ depending on the
x
selected mode.
In PC mode, only
x
16:9 and 4:3 modes can be
adjusted.
Settings can be adjusted and stored for each
x
external device connected to an input of the TV.
If you use the
x
Screen Fit function with HDMI 720p
input, 1 line will be cut at the top, bottom, left and
right as in the overscan function.
■Screen Mode (16:9 / Wide Zoom / Zoom / 4:3):
Available only when picture size is set to Auto Wide.
You can determine the desired picture size at the 4:3
WSS (Wide Screen Service) size or the original size.
Each European country requires different picture size.
Not available in PC, Component or HDMI mode.
✎
Digital Noise Filter (Off / Low / Medium / High / Auto ■
/ Auto Visualisation): When the broadcast signal is
weak, some static and ghosting may appear. Select one
of the options until the best picture is displayed.
Auto Visualisation: When changing analogue channels,
displays signal strength.
Only available for analogue channels.
✎
When
✎
bar is green, you are receiving the best
possible signal.
MPEG Noise Filter (Off / Low / Medium / High / ■
Auto): Reduces MPEG noise to provide an improved
picture quality.
Disabled under PC mode.
✎
HDMI Black Level (Normal / Low) ■: Selects the black
level on the screen to adjust the screen depth.
Available only in HDMI mode (RGB signals).
✎
Film Mode (Off / Auto1 / Auto2) ■: Sets the TV to
automatically sense and process film signals from all
sources and adjust the picture for optimum quality.
Available in TV, AV, COMPONENT (480i / 1080i)
✎
and HDMI (480i / 1080i).
100Hz Motion Plus (Off / Clear / Standard / Smooth / ■
Custom / Demo) : Removes drag from fast scenes with
a lot of movement to provide a clearer picture.
If you enable
✎
100Hz Motion Plus, noise may
appear on the screen. If this occurs, set 100Hz
Motion Plus to Off.
Blur Reduction: Adjusts the blur reduction level from
video sources.
Judder Reduction: Adjusts the judder reduction level
from video sources when playing films.
Reset: Reset the custom settings.
Auto Protection Time (2 hours/4 hours/8 hours/10 ■
hours/ Off) : If the same image remains on the screen,
Auto Screen Burn Protector will work.
Picture Reset (OK / Cancel)
Resets your current picture mode to its default settings.
Picture Options
Digital Noise Filter : Auto
U Move E Enter R Return
BN68-02558A.indb 15 2010-02-17 �� 1:39:19

16
English
Basic Features
Setting up the TV with Your PC ¦
Set the input source to PC.
Auto Adjustment
t
Adjust frequency values/positions and fine tune the settings
automatically.
Not available when connecting through HDMI/DVI
✎
cable.
Screen
Coarse / Fine ■: Removes or reduces picture noise. If the
noise is not removed by Fine-tuning alone, then adjust
the frequency as best as possible (Coarse) and Fine-
tune again. After the noise has been reduced, readjust
the picture so that it is aligned to the centre of screen.
Position ■: Adjust the PC screen position with direction
button ( / / / ).
Image Reset ■: Resets the image to default settings.
Using Your TV as a Computer (PC) Display
Setting Up Your PC Software (Based on Windows XP)
Depending on the version of Windows and the video card,
the actual screens on your PC may differ in which case the
same basic set-up information will almost always be applied.
(If not, contact your computer manufacturer or Samsung
Dealer.)
1. Click on “Control Panel” on the Windows start menu.
2. Click on “Appearance and Themes” in the “Control
Panel” window and a display dialog-box will appear.
3. Click on “Display” and a display dialog box will appear.
4. Navigate to the “Settings” tab on the display dialog-box.
The correct size setting (resolution) [Optimum: 1920 X y
1080 pixels]
If a vertical-frequency option exists on your display y
settings dialog box, the correct value is “60” or “60 Hz”.
Otherwise, just click “OK” and exit the dialog box.
Sound Menu
Changing the Preset Sound Mode ¦
SRS TheaterSound
t
Standard ■: Selects the normal sound mode.
Music ■: Emphasizes music over voices.
Movie ■: Provides the best sound for movies.
Clear Voice ■: Emphasizes voices over other sounds.
Amplify ■: Increase the intensity of high-frequency sound
to allow a better listening experience for the hearing
impaired.
Adjusting sound settings ¦
Equalizer
Adjusts the sound mode.
■Balance L/R: Adjusts the balance between the right and
left speaker.
100Hz / 300Hz / 1kHz / 3kHz / 10kHz ■ (Bandwidth
Adjustment): Adjusts the level of specific bandwidth
frequencies.
Reset ■: Resets the equalizer to its default settings.
Sound Systems, Etc. ¦
SRS TruSurround HD (Off / On)
t
(standard sound mode only)
This function provides a virtual 5.1 channel surround sound
experience through a pair of speakers or headphones using
HRTF (Head Related Transfer Function) technology.
SRS TruDialog (Off / On)
(standard sound mode only)
This function allows you to increase the intensity of a voice
over background music or sound effects so that dialog can
be heard more clearly when viewing a show.
Audio Language
(digital channels only)
Change the default value for audio languages.
The available language may differ depending on the
✎
broadcast.
Audio Format (MPEG / Dolby Digital 5.1)
(digital channels only)
When sound is emitted from both the main speaker and the
audio receiver, a sound echo may occur due to the decoding
speed difference between the main speaker and the audio
receiver. In this case, use the TV Speaker function.
Audio Format
✎
option may differ depending on the
broadcast. 5.1ch Dolby digital sound is only available
when connecting an external speaker through an
optical cable.
BN68-02558A.indb 16 2010-02-17 �� 1:39:19

17
English
03 Basic Features
Audio Description
(not available in all locations)
(digital channels only)
This function handles the Audio Stream
for the AD (Audio Description) which is
sent along with the Main audio from the
broadcaster.
Audio Description (Off / On) ■: Turn the audio description
function on or off.
Volume ■: Adjust the audio description volume.
Auto Volume (Off / Normal / Night)
To equalize the volume level on each channel, set to Normal.
Night ■: This mode provides an improved sound
experience compared to Normal mode, making almost
no noise. It is useful at night.
Speaker Select (External speaker /
TV speaker)
A sound echo may occur due to a difference in decoding
speed between the main speaker and the audio receiver. In
this case, set the TV to External Speaker.
When
✎
Speaker Select is set to External Speaker, the
volume and MUTE buttons will not operate and the
sound settings will be limited.
When
✎
Speaker Select is set to External Speaker, you
should use these settings.
TV
x
Speaker: Off , External Speaker: On
When
✎
Speaker Select is set to TV Speaker, you
should use these settings.
TV
x
Speaker: On , External Speaker: On
If there is no video signal, both speakers will be mute.
✎
Additional Setting
(digital channels only)
DTV Audio Level (MPEG / HE-AAC) ■: This function
allows you to reduce the disparity of a voice signal
(which is one of the signals received during a digital TV
broadcast) to a desired level.
According to the type of broadcast signal,
✎
MPEG
/ HE-AAC can be adjusted between -10dB and
0dB.
To increase or decrease the volume, adjust
✎
between the range 0 and -10 respectively.
SPDIF Output ■: SPDIF (Sony Philips Digital InterFace)
is used to provide digital sound, reducing interference
going to speakers and various digital devices such as a
DVD player.
Audio Format: During the reception of a digital TV
broadcast, you can select the Digital Audio output
(SPDIF) format from the options PCM or Dolby Digital.
By connecting to 5.1ch speakers in a Dolby
✎
Digital setup, maximize your interactive 3D sound
experience.
Audio Delay: Correct audio-video mismatch, when
watching TV or video, and listening to digital audio
output using an external device such as an AV receiver.
Dolby Digital Comp (Line / RF) ■: This function minimizes
signal disparity between a dolby digital signal and a
voice signal (i.e. MPEG Audio, HE-AAC, ATV Sound).
Select
✎
Line to obtain dynamic sound, and RF
to reduce the difference between loud and soft
sounds at night time.
Line: Set the output level for signals greater or less than
-31dB (reference) to either -20dB or -31dB.
RF: Set the output level for signals greater or less than
-20dB (reference) to either -10dB or -20dB.
Sound Reset (OK / Cancel)
Reset all sound settings to the factory defaults.
Selecting the Sound Mode ¦
When you set to Dual l-ll, the current
sound mode is displayed on the screen.
Audio
Type Dual I-II Default
A2
Stereo
Mono Mono Automatic
change
Stereo Stereo Mono
Dual Dual I Dual II Dual I
NICAM
Stereo
Mono Mono Automatic
change
Stereo Mono Stereo
Dual Mono Dual I
Dual II -Dual I
If the stereo signal is weak and an automatic switching,
✎
occurs, then switch to the mono.
Only activated in stereo sound signal.
✎
Only available when the
✎
Input source is set to TV.
BN68-02558A.indb 17 2010-02-17 �� 1:39:19

18
English
Basic Features
Setup Menu
Setting the Time ¦
Time
Clock ■: Setting the clock is for using various timer
features of the TV.
The current time will appear every time you press
O
the INFO button.
If you disconnect the power cord, you have to set
✎
the clock again.
Clock Mode (Auto / Manual)
Depending on the broadcast station and signal,
✎
the auto time set up may not be correct. In this
case, set the time manually.
The antenna must be connected in order to set
✎
the time automatically.
Clock Set: Set the Day, Month, Year, Hour and Minute
manually.
Available only when
✎
Clock Mode is set to
Manual.
Time Zone: You can select your time zone.
This function is only available when
✎
Clock Mode
is set to Auto.
Depending on the broadcast station and signal,
✎
the auto time may not be set correctly. If this
occurs, set the time manually.
Using the ¦Sleep Timer
Sleep Timer ■
t
: Automatically shuts off the TV
after a preset period of time. (30, 60, 90, 120, 150 and
180 minutes).
To cancel
✎
Sleep Timer, select Off.
Setting the On / Off ¦Timer
Timer 1 / Timer 2 / Timer 3 ■: Three different on / off
timer settings can be made. You must set the clock first.
On Time / Off Time: Set the hour, minute, and activate
/ inactivate. (To activate timer with the setting you’ve
chosen, set to Activate.)
Volume: Set the desired volume level.
Source: Select TV or USB content to be played when
the TV is turned on automatically. (USB can be selected
only when a USB device is connected to the TV)
Antenna (when the Source is set to TV): Select ATV or
DTV.
Channel (when the Source is set to TV): Select the
desired channel.
Contents (when the Source is set to USB): Select a
folder in the USB device containing music or photo files
to be played when the TV is turned on automatically.
If there is no music file on the USB device or the
✎
folder containing a music file is not selected, the
Timer function does not operate correctly.
When there is only one photo file in the USB
✎
device, the Slide Show will not play.
If a folder name is too long, the folder cannot be
✎
selected.
Each USB you use is assigned its own folder.
✎
When using more than one of the same type of
USB, make sure the folders assigned to each USB
have different names.
Repeat: Select Once, Everyday, Mon~Fri, Mon~Sat,
Sat~Sun or Manual to set at you convenience. If you
select Manual, you can set up the day you want to
activate the timer.
The
✎c
mark indicates the day is selected.
Auto Power Off (available only when the TV is turned on
✎
by Timer): The TV will be automatically turned off after 3
hours of being left idle to prevent overheating.
Locking Programs ¦
Security
The PIN input screen appears before the setup screen.
✎
Enter your 4-digit PIN, the default of which is “0-0-0-0”.
✎
Change the PIN using the Change PIN option.
■Child Lock (Off / On): Lock channels in Channel
Manager, to prevent unauthorized users, such as
children, from watching unsuitable programme.
Available only when the
✎
Input source is set to TV.
Parental Lock (Parental Rating) ■: Prevent unauthorized
users, such as children, from watching unsuitable
programme with a user-defined 4-digit PIN code.
Allow All: Unlock all TV ratings.
The items of
✎
Parental Lock differs depending on
the country.
10 TV ATV0
00 00
▲
▼
00 00
▲
▼
Timer 1
Volume
Inactivate
Inactivate
Sun Mon Tue Thu Fri Sat
Source Antenna Channel
Repeat
L
Move
U Adjust E
Enter
R
Return
BN68-02558A.indb 18 2010-02-17 �� 1:39:20

19
English
03 Basic Features
■Change PIN: Change your personal ID number required
to set up the TV.
If you forget the PIN code, press the remote
✎
control buttons in the following sequence, which
resets the PIN to “0-0-0-0”: POWER (off)
MUTE 8 2 4 POWER (on).
Other Features ¦
Language
Menu Language ■: Set the menu language.
Teletext Language ■: Set a desired language for teletext.
English is the default in cases where the selected
✎
language is unavailable in the broadcast.
Preference (Primary Audio Language / Secondary ■
Audio Language / Primary Subtitle Language /
Secondary Subtitle Language / Primary Teletext
Language / Secondary Teletext Language): Select
a language, which will be the default language when a
channel is selected.
Subtitle
Use this menu to set the Subtitle mode.
The subtitle feature doesn’t work in
✎
Component or HDMI modes.
Subtitle (Off / On) ■: Switches subtitles
on or off.
Mode (Normal / Hearing Impaired) ■:
Sets the subtitle mode.
Subtitle Language ■: Sets the subtitle language.
If the programme you are watching does not
✎
support the Hearing Impaired function, Normal
automatically activates even if the Hearing
Impaired mode is selected.
English is the default in cases where the selected
✎
language is unavailable in the broadcast.
Digital Text (Disable / Enable) (UK only)
If the programme broadcasts with digital text, this feature is
enabled.
Network (Network Type / Network Setup
/ Network Test / Samsung Wireless Link /
SWL connect)
For details on setting up options, refer to the “Network
Connection” instructions. (P. 23)
General
Game Mode (Off / On) ■: When connecting to a game
console such as PlayStation™ or Xbox™, you can enjoy
a more realistic gaming experience by selecting game
mode.
NOTE
✎
Precautions and limitations for
x
game mode
To disconnect the game console and connect –
another external device, set Game Mode to Off in
the setup menu.
If you display the TV menu in Game Mode, the –
screen shakes slightly.
Game Mode
x
is not available in TV and TV mode.
After connecting
x
the game console, set Game Mode
to On to prevent poor picture quality.
If
x
Game Mode is On: Picture mode is set to
Standard and Sound mode is set to Custom.
BD Wise (Off / On) ■: Provides the optimal picture quality
for Samsung DVD, Blu-ray and Home Theatre products
which support BD Wise. When BD Wise is turned On,
the picture mode is automatically changed to the optimal
resolution.
Available when connecting Samsung products
✎
that support BD Wise through a HDMI cable.
Menu Transparency (Bright / Dark) ■: Se t the
Transparency of the menu.
■Melody (Off / Low / Medium / High): Set so that a
melody plays when the TV is turned on or off.
Common Interface
CI Menu ■: This enables the user to select from the CAM-
provided menu. Select the CI Menu based on the menu
PC Card.
Application Info. ■: View information on the CAM inserted
into the CI slot and on the “CI or CI+ CARD” which is
inserted into the CAM. You can install the CAM anytime
whether the TV is on or off.
1. Purchase a CI CAM module at your nearest dealer or by
phone.
2. Firmly insert the “CI or CI+ CARD” into the CAM in the
direction of the arrow.
3. Insert the CAM with the “CI or CI+ CARD” into the
common interface slot, in the direction of the arrow so
that it aligns parallel with the slot.
4. Check if you can see a picture on a scrambled signal
channel.
Wireless Remote Control (On / Off)
Turn wireless remote controls on or off or give permission to
wireless remote controls.
BN68-02558A.indb 19 2010-02-17 �� 1:39:21

20
English
Basic Features
Picture In Picture ( ¦PIP)
PIP
t
Watches simultaneously the TV tuner and one external video
source. PIP (Picture-in-Picture) does not function in the same
mode.
NOTE
✎
If you turn the TV off while watching in
x
PIP mode, the
PIP window will disappear.
You may notice that the picture in the PIP window
x
becomes slightly unnatural when you use the main
screen to view a game or karaoke.
While
x
Internet@TV is in operation, the PIP function
cannot be used.
PIP settings
x
Main picture Sub picture
Component, HDMI1/DVI,
HDMI2, HDMI3, HDMI4,
PC
TV
PIP (Off / On) ■: Activate or deactivate the PIP function.
Channel ■: Select the channel for the sub-screen.
Size ( ■
Õ
/
Ã
): Select a size for the sub-picture.
Position ( ■
Ã
/
–
/
—
/
œ
): Select a position for the
sub-picture.
Sound Select (Main / Sub) ■: You can choose the
desired sound (Main / Sub) in PIP mode.
Support Menu
Self Diagnosis
Picture Test (Yes / No) ■: Use to check for picture
problems and if the problem continues to occur check
the colour pattern.
Sound Test (Yes / No) ■: Use the built-in melody sound to
check for sound problems.
If you hear no sound from the TV’s speakers,
✎
before performing the sound test, make sure
Speaker Select is set to TV speaker in the
Sound menu.
The melody will be heard during the test even if
✎
Speaker Select is set to External Speaker or the
sound is muted by pressing the MUTE button.
Signal Information ■: (digital channels only) HDTV
channel’s reception quality is either perfect or the
channels are unavailable. Adjust your antenna to
increase signal strength.
Troubleshooting ■: If the TV seems to have a problem,
refer to this description.
If none of these troubleshooting tips apply, contact
✎
the Samsung customer service centre.
Software Upgrade
Software Upgrade can be performed via a broadcasting
signal or by downloading the latest firmware from samsung.
com to a USB memory device.
Current Version the software already installed in the TV.
Software is represented as “Year/Month/Day_Version”.
✎
Installing the Latsted Version
By ■USB: Insert a USB drive
containing the firmware
upgrade file, downloaded
from www.samsung.com,
into the TV. Please be careful
not to disconnect the power
or remove the USB drive
until upgrades are complete.
The TV will be turned off
and on automatically after
completing the firmware
upgrade. When software is upgraded, video and audio
settings you have made will return to their default
settings. We advise you to to write down your settings
so that you can easily reset them after the upgrade.
Software Upgrade
Current Version 2010/01/18_000001
U Move E Enter R Return
By Channel
Standby Mode Upgrade : 2 hours later
Alternative Software ----/--/--/--_------
TV Side Panel
or
USB Drive
BN68-02558A.indb 20 2010-02-17 �� 1:39:21

21
English
03 Basic Features
By Online ■: Upgrade the software using the Internet.
First, configure your network. For detailed
✎
procedures on using the Network Setup, refer to
the “Network Connection” instructions.
If the internet connection doesn’t operate properly,
✎
the connection may be broken. Please retry
downloading. If the problem persists, download by
USB and upgrade.
By Channel ■: Upgrade the software using the
broadcasting signal.
If the function is selected during the software
✎
transmission period, software will be automatically
searched and downloaded.
The time required to download the software is
✎
determined by the signal status.
Standby Mode Upgrade ■: A manual upgrade will be
automatically performed at selected time. Since the
power of the unit is turned on internally, the screen
may be turned on slightly for the LCD product. This
phenomenon may continue for more than 1 hour until
the software upgrade is complete.
Alternative ■Software (backup): Displays the Software
version downloaded through By Online. During the
software upgrading, When the Upgrade will discontinue
from last step, this function be activated.
HD Connection Guide
Refer to this information when connecting external devices
to the TV.
Contact Samsung
View this information when your TV does not work properly
or when you want to upgrade the software. You can find
information regarding our call centres, and how to download
products and software.
BN68-02558A.indb 21 2010-02-17 �� 1:39:21

22
English
Advanced Features
Display Modes (D-Sub and HDMI/DVI Input)
Optimal resolution is 1920 X 1080 @ 60 Hz
Mode Resolution Horizontal Frequency
(KHz) Vertical Frequency (Hz) Pixel Clock Frequency (MHz) Sync Polarity (H / V)
IBM 640 x 350 31.469 70.086 25.175 +/-
720 x 400 31.469 70.087 28.322 -/+
MAC 640 x 480 35.000 66.667 30.240 -/-
832 x 624 49.726 74.551 57.284 -/-
1152 x 870 68.681 75.062 100.000 -/-
VESA CVT
720 x 576 35.910 59.950 32.750 -/+
1152 x 864 53.783 59.959 81.750 -/+
1280 x 720 56.456 74.777 95.750 -/+
1280 x 960 75.231 74.857 130.000 -/+
VESA DMT
640 x 480 31.469 59.940 25.175 -/-
640 x 480 37.861 72.809 31.500 -/-
640 x 480 37.500 75.000 31.500 -/-
800 x 600 37.879 60.317 40.000 +/+
800 x 600 48.077 72.188 50.000 +/+
800 x 600 46.875 75.000 49.500 +/+
1024 x 768 48.363 60.004 65.000 -/-
1024 x 768 56.476 70.069 75.000 -/-
1024 x 768 60.023 75.029 78.750 +/+
1152 x 864 67.500 75.000 108.000 +/+
1280 x 1024 63.981 60.020 108.000 +/+
1280 x 1024 79.976 75.025 135.000 +/+
1280 x 800 49.702 59.810 83.500 -/+
1280 x 800 62.795 74.934 106.500 -/+
1280 x 960 60.000 60.000 108.000 +/+
1280 x 720 45.000 60.000 74.250 +/+
1360 x 768 47.712 60.015 85.500 +/+
1440 x 900 55.935 59.887 106.500 -/+
1440 x 900 70.635 74.984 136.750 -/+
1600 x 1200 75.000 60.000 162.000 +/+
1680 x 1050 65.290 59.954 146.250 -/+
VESA GTF 1280 x 720 52.500 70.000 89.040 -/+
1280 x 1024 74.620 70.000 128.943 -/-
VESA DMT / DTV CEA 1920 x 1080p 67.500 60.000 148.500 +/+
NOTE
✎
For HDMI/DVI cable connection, you must use the
x
HDMI IN 1(DVI) jack.
The interlace mode is not supported.
x
The set might operate abnormally if a non-standard video format is selected.
x
Separate and Composite modes are supported. SOG(Sync On Green) is not supported.
x
Connecting to a PC
Using an HDMI/DVI Cable / a D-sub Cable
R-AUDIO-L PRPBY
AUDIO OUT
R-AUDIO-L PRPBY
AUDIO OUT
R-AUDIO-L PRPBY
DVI OUT
R-AUDIO-L PRPBY
PC OUT
BN68-02558A.indb 22 2010-02-17 �� 1:39:25

23
English
04 Advanced Features
Network Connection
You can set up your TV so that it can access the Internet through your local area network (LAN) using a wired or wireless
connection.
Connecting to a Wired Network ¦
You can attach your TV to your LAN using cable in three ways:
You can attach your TV to your LAN by connecting the LAN port on the back of your TV to an external modem using a Cat y
5 cable. See the diagram below.
You can attach your TV to your LAN by connecting the LAN port on the back of your TV to a IP Sharer which is connected y
to an external modem. Use Cat 5 cable for the connection. See the diagram below.
Depending on how your network is configured, you may be able to attach your TV to your LAN by connecting the LAN y
port on the back of your TV directly to a network wall outlet using a Cat 5 cable. See the diagram below. Note that the wall
outlet is attached to a modem or router elsewhere in your house.
If you have a Dynamic Network, you should use an ADSL modem or router that supports Dynamic Host Configuration
Protocol (DHCP). Modems and routers that support DHCP automatically provide the IP address, subnet mask, gateway,
and DNS values your TV needs to access the Internet so you don’t have to enter them manually. Most home networks
are Dynamic Networks.
Some networks require a Static IP address. If your network requires a Static IP address, you must enter the IP address,
subnet mask, gateway, and DNS values manually on your TV’s Cable Setup Screen when you set up the network
connection. To get the IP address, subnet mask, gateway, and DNS values, contact your Internet Service Provider (ISP).
If you have a Windows computer, you can also get these values through your computer.
You can use ADSL modems that support DHCP if your network requires a Static IP address. ADSL modems that
✎
support DHCP also let you use Static IP addresses.
The Modem Port on the Wall External Modem
(ADSL / VDSL / Cable TV)
TV Rear Panel
LAN CableModem Cable
The Modem Port on the Wall External Modem
(ADSL / VDSL / Cable TV)
TV Rear Panel
LAN Cable
Modem Cable
The Modem Port on the Wall TV Rear Panel
LAN Cable
LAN Cable
IP Sharer
(having DHCP server)
BN68-02558A.indb 23 2010-02-17 �� 1:39:27

24
English
Advanced Features
Network Setup (Auto)
Use the Automatic Network Setup when connecting your
TV to a network that supports DHCP. To set up your TV’s
cable network connection automatically, follow these steps:
How to set up automatically
1. Connect your TV to your LAN as described in the
previous section.
2. Turn on your TV, press the MENU button on your
remote, use the orbutton to select Setup, and then
press the ENTER
E
button.
3. Use the or button to select Network in the Setup
menu, and then press the ENTER
E
button. The
Network screen appears.
4. On the Network screen, select Network Type.
5. Set Network Type to Wired.
6. Select Network Setup. The Network Setup screen
appears.
7. Set Internet Protocol Setup to Auto.
8. Auto acquires and enters the needed Internet values
automatically.
9. Wait two minutes, and then press the RETURN button
on your remote.
10. If the Network Function has not acquired the network
connection values, go to the directions for Manual.
Network Setup (Manual)
Use the Manual Network Setup when connecting your TV to
a network that requires a Static IP address.
Getting the Network Connection Values
To get the Network connection values on most Windows
computers, follow these steps:
1. Right click the Network icon on the bottom right of the
screen.
2. In the pop-up menu that appears, click Status.
3. On the dialog that appears, click the Support tab.
4. On the Support Tab, click the Details button. The
Network connection values are displayed.
How to set up manually
To set up your TV’s cable network connection manually,
follow these steps:
1. Follow Steps 1 through 6 in the “How to set up
automatically” procedure.
2. Set Internet Protocol Setup to Manual.
3. Press the button on your remote to go to the first
entry field.
4. Enter the IP Address, Subnet Mask, Gateway, and
DNS Server values. Use the number buttons on your
remote to enter numbers and the arrow buttons to move
from one entry field to another.
5. When done, press the RETURN button on your remote.
6. Select Network Test to check the Internet connectivity.
Network
:
U Move E Enter R Return
Network Setup
Gateway :
DNS : Auto
DNS Server :
U Move E Enter R Return
BN68-02558A.indb 24 2010-02-17 �� 1:39:28

25
English
04 Advanced Features
Connecting Wireless Network ¦
To connect your TV to your network wirelessly, you need a wireless router or modem and a Samsung Wireless LAN Adapter
(WIS09ABGN), which you connect to your TV’s back or side panel USB jack. See the illustration below.
Samsung’s Wireless LAN adapter is sold separately and is offered by select retailers, Ecommerce sites and Samsungparts.
com. Samsung’s Wireless LAN adapter supports the IEEE 802.11A/B/G and N communication protocols. Samsung
recommends using IEEE 802.11N. When you play video over a IEEE 802.11B/G connection, the video may not play smoothly.
NOTE
✎
You must use the “Samsung Wireless LAN Adapter” (WIS09ABGN) to use a wireless network.
x
Samsung’s Wireless LAN adapter is sold separately. The WIS09ABGN Wireless LAN adapter is offered by select
x
retailers, Ecommerce sites and Samsungparts.com.
To use a wireless network, your TV must be connected to a wireless IP sharer. If the wireless IP sharer supports
x
DHCP, your TV can use a DHCP or static IP address to connect to the wireless network.
Select a channel for the wireless IP sharer that is not currently being used. If the channel set for the wireless IP sharer
x
is currently being used by another device nearby, this will result in interference and communication failure.
If you apply a security system other than the systems listed blow, it will not work with the TV.
x
If Pure High-throughput (Greenfield) 802.11n mode is selected and the Encryption type is set to WEP, TKIP or
x
TKIPAES (WPS2Mixed) for your AP, Samsung TVs will not support a connection in compliance with new Wi-Fi
certification specifications.
If your AP supports WPS (Wi-Fi Protected Setup), you can connect to the network via PBC (Push Button
x
Configuration) or PIN (Personal Identification Number). WPS will automatically configure the SSID and WPA key in
either mode.
Keep the Samsung Wireless LAN Adaptor at a distance from the TV. If you watch the TV with the adaptor connected
x
nearby, images may appear corrupted for some channels.
If your router, modem, or device isn’t, it may not connect to the TV via the “Samsung Wireless LAN Adapter.”
x
Connection Methods
x
: You can setup the wireless network connection six ways.
Samsung Auto Configuration –
PBC (WPS) –
Auto Setup (Using the Auto Network Search function) –
Manual Setup –
SWL (Samsung Wireless Link) –
Ad-Hoc –
All of Samsung Wireless LAN Adapter shoud be connected directly to the TV's USB port. USB HUB are not
x
supported.
or
The LAN Port on
the Wall
LAN Cable
Wireless IP sharer
Samsung Wireless
LAN Adapter
TV Side Panel
To use the SWL(Samsung Wireless Link) function, connect to the
✎
USB 1 (HDD) port.
BN68-02558A.indb 25 2010-02-17 �� 1:39:30

26
English
Advanced Features
Network Setup
(Samsung Auto Configuration)
This function is available in APs (Access Points) that support
Samsung Auto Configuration. If there is no such AP, you can
connect through PBC (WPS) or manually.
This function is available when
✎
SWL(Samsung
Wireless Link) set to Off.
You can check for equipment that supports Samsung
✎
Auto Configuration on www.samsung.com.
How to set up using Samsung Auto Configuration
1. Place the AP and TV next to each other and turn them on.
Because the booting times of applications differ,
✎
you may have to wait for approximately 2 minutes.
If the LAN cable connected the WAN port of AP
✎
during Samsung Auto Configuration, you are able
to complete until internet connection test. If you
do not connect, Samsung Auto configuration will
check only device connecting of AP (Not check
internet).
2. After 2 minutes, connect the Samsung Wireless LAN
Adaptor to the TV. When the Samsung Wireless LAN
Adaptor is established, the pop-up window appears.
3. As soon as a connection is established, place the AP in
parallel with the Samsung Wireless LAN Adaptor giving a
gap no larger than 25cm.
4. Wait until the connection is automatically established.
If the connection fails, reset the AP and then try
✎
again.
If Samsung Auto Configuration does not connect
✎
your TV to your AP, a pop-up window appears
on the screen notifying you of the failure. Reset
the AP, and then try again. If the connection fails
again, choose one of the other connection setup
methods, PBC (WPS), auto, or manual.
5. After the connection is established, locate the sharer at
the desired location.
If the AP settings have been changed or it is the
✎
first time you use the new AP after purchase, you
need to set up again beginning from Step 1.
Network Setup (PBC (WPS))
How to set up using PBC (WPS)
If your router has a PBC (WPS) button, follow these steps:
1. Connect your TV to your LAN as described in the
previous section.
2. Turn on your TV, press the MENU button on your
remote, use the or button to select Setup, and then
press the ENTER
E
button.
3. Use the or button to select Network in the Setup
menu, and then press the ENTER
E
button.
4. On the Network screen, select Network Type.
5. Set Network Type to Wireless.
6. Select Network Setup. The Network Setup screen
appears.
7. Press the Red button on your remote.
8. Press the PBC (WPS) button on your router within 2
minutes. Your TV player automatically acquires all the
network setting values it needs and connects to your
network.
9. After the network connection is set up, press the
RETURN button to exit the Network Setup screen.
Network Setup (Auto)
Most wireless networks have an optional security system
that requires devices that access the network to transmit
an encrypted security code called an Access or Security
Key. The Security Key is based on a Pass Phrase, typically
a word or a series of letters and numbers of a specified
length you were asked to enter when you set up security for
your wireless network. If you use this method of setting up
the network connection, and have a Security Key for your
wireless network, you will have to enter the Pass Phrase
during the setup process.
How to set up automatically
To set up the wireless connection automatically, follow these
steps:
1. Follow Steps 1 through 6 in the “How to set up PBC
(WPS)” above.
2. Press the button to select Internet Protocol Setup,
and then press the ENTERE button. Press the or
button to select Auto, and then press the ENTERE
button.
Network Setup
Gateway :
DNS : Auto
DNS Server :
U Move E Enter R Return
BN68-02558A.indb 26 2010-02-17 �� 1:39:30

27
English
04 Advanced Features
3. Press the button to go to Select a Network, and
then press the ENTER
E
button. The Network function
searches for available wireless networks. When done, it
displays a list of the available networks.
4. In the list of networks, press the or button to select
a network, and then press the ENTER
E
button.
If the AP is set to Hidden (Invisible), you have
✎
to select Add Network and enter the correct
Network Na me (SSID) and Security Key to
establish the connection.
5. If the Security/PIN pop-up appears, go to Step 6. If the
Network Connecting Screen appears, go to Step 10.
6. Press the or button to select Security or PIN. For
most home networks, you would select Security (for
Security Key). The Security Screen appears.
7. On the Security screen, enter your network’s Pass
Phrase.
You should be able to find the Pass Phrase on
✎
one of the set up screens you used to set up your
router or modem.
8. To enter the Pass Phrase, follow these general
directions:
Press the number buttons on your remote to enter –
numbers.
Use the direction buttons on your remote to move –
from button to button on the Security Key screen.
Press the Red button to change case or display –
symbols/characters.
To a enter letter or symbol, move to the letter or –
symbol, and then press the ENTER
E
button.
To delete the last letter or number you entered, –
press the Green button on your remote.
9. When done, press the Blue button on your remote. The
Network Connecting screen appears.
10. Wait until the connection confirmation message is
displayed, and then press the ENTER
E
button. The
Network Setup screen re-appears.
11. To test the connection, press the RETURN button to
select Network Test, and then press the ENTER
E
button.
Network Setup (Ad-Hoc)
You can connect to a mobile device without an access point
through the “Samsung Wireless LAN Adapter” by using a
peer to peer network.
This function is available when
✎
SWL(Samsung
Wireless Link) is set to Off.
How to connect to new Ad-hoc
1. Follow Steps 1 through 6 in the “How to set up using
PBC (WPS)”. (P. 26)
2. Choose Select a network. A list of devices/networks
appears.
3. While in the device list, press the Blue button on the
remote.
The message
✎
Ad-hoc is a direct WI-Fi
connection with cellphone or PC. The existing
network system may have limited functionality.
Do you want to change the network
connection? is displayed.
4. Input the generated Network Name (SSID) and
Security Key into the device you want to connect.
How to connect an existing Ad-hoc device
1. Follow Steps 1 through 6 in the “How to set up using
PBC (WPS)”. (P. 26)
2. Choose Select a network. Then, the device list will be
displayed.
3. Select the device you want in the Device list.
4. If security key was applied, input the security key.
If network doesn’t operate normally, check
✎
the Network Name (SSID) and Security Key
again. An incorrect Security Key may cause a
malfunction.
Network Setup (Manual)
If the other methods do not work, you need to enter the
Network setting values manually.
Getting the Network Connection Values
To get the Network setting values on most Windows
computers, follow these steps:
1. Right click the Network icon on the bottom right of the
screen.
2. In the pop-up menu, click Status.
3. On the dialog that appears, click the Support tab.
4. On the Support tab, click the Details button. The
Network settings are displayed.
A B C D E F G
H I J K L M N
O P Q R S T U
V W X Y Z
0~9
Security Key
0 entered
Number
Lower case
B
Delete
Space
C
Network Setup
n Move E Enter R Return
BN68-02558A.indb 27 2010-02-17 �� 1:39:31

28
English
Advanced Features
How to set up manually
To enter the Network settings into your TV, follow these
steps:
1. Follow Steps 1 through 6 in the “How to set up using
PBC (WPS)”. (P. 26)
2. Press the button to select Internet Protocol Setup,
and then press ENTER
E
button. Press the or
button to select Manual, and then press ENTER
E
button.
3. Press the button to go to the first entry field (IP
Address).
4. Use the number buttons to enter numbers.
5. When done with each field, use the button to move
successively to the next field. You can also use the other
arrow buttons to move up, down, and back.
6. Enter the IP Address, Subnet Mask, and Gateway
values.
7. Press the or button to go to DNS.
8. Press the button to go to the first DNS entry field.
Enter the numbers as above.
9. When done, press the button to go to Select
a Network. Select your network, and then press
ENTER
E
button.
10. Go to Step 4 in the "How to set up automatically" (P. 26),
and follow the directions from that point on.
Network Setup
(SWL (Samsung Wireless Link))
This function lets you connect a Samsung device that
supports the PBC (WPS) to your TV. You can connect
devices to the TV even if a sharer is not connected to the TV.
To use the Internet@TV, the AP (access point) must be
✎
connected to the wireless network.
If a Samsung Wireless Lan Adapter is connected to the
✎
USB 2 port, the network may not operate normally. We
recommend to connect to USB 1 (HDD) port.
Only sharers using the 2.4 Ghz band are supported.
✎
Sharers using the 5 Ghz band are not supported.
SWL connect
You can directly connect a device that supports the PBC
(WPS) to the TV.
This function is available when
✎
SWL(Samsung
Wireless Link) is set to On.
How to connect Samsung Wireless link
For the procedures to establish a connection, refer to the
following:
1. Follow Steps 1 through 5 in the “How to set up using
PBC (WPS)”. (P. 26)
2. Select Samsung Wireless Link by using the button
and press the ENTER
E
button to turn it On.
3. Select SWL connect by using the button and press
the ENTER
E
button.
4. If the “Press the PBC button on the device which
supports PBC button to connect within 120
seconds” message appears, press the PBC button on
the device to connect.
For more information, refer to the wireless network
✎
setup manual of the device to be connected.
5. If the device is connected properly to the TV after
starting count on message box then message box will
be disappeared automatically.
If the connection fails, please retry after 2 minutes.
✎
If Your TV Fails to Connect to the Internet
Your TV may not be able to connect to the Internet
because your ISP has permanently registered the
MAC address (a unique identifying number) of your
PC or modem, which it then authenticates each time
you connect to the Internet as a way of preventing
unauthorized access. As your TV has a different MAC
address, your ISP can not authenticate its MAC address,
and your TV can not connect.
To resolve this problem, ask your ISP about the procedures
required to connect devices other than a PC (such as your
TV) to the Internet.
If your Internet service provider requires an ID or assword
to connect to the Internet, your TV may not be able to
connect to the Internet. If this is the case, you must enter
your ID or password when connecting to the Internet.
The internet connection may fail because of a firewall
problem. If this is the case, contact your Internet service
provider.
If you cannot connect to the Internet even after you have
followed the procedures of your Internet service provider,
please contact Samsung Electronics at 1-800-SAMSUNG.
BN68-02558A.indb 28 2010-02-17 �� 1:39:31

29
English
04 Advanced Features
Media Play
Connecting a ¦USB Device
1. Turn on your TV.
2. Connect a USB device containing photo, music and/or movie files to the USB 1
(HDD) or USB 2 jack on the side of the TV.
3. When USB is connected to the TV, popup window appears. Then you can select
Media Play.
¦Connecting to the PC through network
You can play pictures, music and videos saved on your PC or on your TV through a network connection in the Media Play
mode.
If you use
✎
Media Play through saved file on your PC, you should download “PC Share Manager” and users manual from
“www.samsung.com.”
1. For more information on how to configure your network, refer to ‘Network Connection’.
You are recommended to locate both TV and PC in same subnet. The first 3 parts of the subnet address of the TV and –
the PC IP addresses should be the same and only the last part (the host address) should be changed. (e.g. IP Address:
123.456.789.**)
2. Using a LAN cable, connect between the external modem and the PC onto which the Samsung PC Share Manager
program will be installed.
You can connect the TV to the PC directly without connecting it through a Sharer (Router). –
Enjoy photos, music and/or movie files saved on
a USB Mass Storage Class (MSC) device and/or
your PC.
External Modem
(ADSL/VDSL/Cable TV)
LAN Cable
Wireless IP
sharer
PC
TV Side Panel
Samsung
Wireless
LAN
Adapter
LAN
or
SUM
Change Device View Devices
E
Enter
R
Return
Videos
USB Drive
TV Side Panel
or
BN68-02558A.indb 29 2010-02-17 �� 1:39:35
30
English
Advanced Features
Functions that are not supported when connecting to a PC through a network:
✎
The
x
Background Music and Background Music Setting functions.
Sorting files by preference in the
x
Photo, Music, and Movie folders.
The
x
(REW) or µ (FF) button while a movie is playing.
The Divx DRM, Multi-audio, embedded caption does not supported.
✎
Samsung PC Share manager should be permitted by the firewall program on your PC.
✎
When you use
✎
Media Play mode through a network connection, According to functions of the provided server:
The sorting method may vary.
x
The scene search function may not be supported.
x
The
x
Play Continuously function, which resumes playing of a video, may not be supported.
The – Play Continuously function does not support multiple users. (It will have only memorized the point where the
most recent user stopped playing.)
The
x
(REW),
µ
(FF) or
(Pause) buttons may not work depending on the content information.
If you experience any file stuttering issue while playing a video over a wireless network, we recommend using a wired
✎
network.
It might not work properly with unlicensed multimedia files.
✎
Need-to-Know List before using
✎
Media Play
MTP (Media Transfer Protocol) is not supported.
x
The file system supports FAT16, FAT32 and NTFS.
x
Certain types of USB Digital camera and audio devices may not be compatible with this TV.
x
Media Play only supports USB Mass Storage Class (MSC) devices. MSC is a Mass Storage Class Bulk-Only
x
Transport device. Examples of MSC are Thumb drives, Flash Card Readers and USB HDD (USB HUB are not
supported). Devices should be connected directly to the TV’s USB port.
Before connecting your device to the TV, please back up your files to prevent them from damage or loss of data.
x
SAMSUNG is not responsible for any data file damage or data loss.
Connect a USB HDD to the dedicated port,
x
USB1 (HDD) port.
Do not disconnect the USB device while it is loading.
x
MSC supports MP3 and JPEG files, while a PTP device supports JPEG files only.
x
The higher the resolution of the image, the longer it takes to display on the screen.
x
The maximum supported JPEG resolution is 15360X8640 pixels.
x
For unsupported or corrupted files, the “Not Supported File Format” message is displayed.
x
If the files are sorted by Basic View, up to 1000 files can be displayed in each folder.
x
MP3 files with DRM that have been downloaded from a non-free site cannot be played. Digital Rights Management
x
(DRM) is a technology that supports the creation of content, the distribution and management of the content in an
integrated and comprehensive way, including the protection of the rights and interests of the content providers, the
prevention of the illegal copying of contents, as well as managing billings and settlements.
If more than 2 PTP devices are connected, you can only use one at a time.
x
If more than two MSC devices are connected, some of them may not be recognized. A USB device that requires high
x
power (more than 500mA or 5V) may not be supported.
If an over-power warning message is displayed while you are connecting or using a USB device, the device may not
x
be recognized or may malfunction.
If the TV has been no input during time set in
x
Auto Protection Time, the Screensaver will run.
The power-saving mode of some external hard disk drives may be released automatically when connected to the TV.
x
If a USB extension cable is used, the USB device may not be recognized or the files on the device may not be read.
x
If a USB device connected to the TV is not recognized, the list of files on the device is corrupted or a file in the list is
x
not played, connect the USB device to the PC, format the device and check the connection.
If a file deleted from the PC is still found when Media Play is run, use the “Empty the Recycle Bin” function on the PC
x
to permanently delete the file.
BN68-02558A.indb 30 2010-02-17 �� 1:39:36

31
English
04 Advanced Features
Screen Display ¦
Move to the file you desired using the up/down/right/left buttons and then press the ENTER
E
or
(Play) button. The file is
played.
Supports the
✎
Device Mode and Contents Mode in Media Play homepage.
Videos
Playing a Video
1. Press the or button to select Videos, then press the ENTER
E
button in the Media Play menu.
2. Press the button to select the desired video in the file list.
3. Press the ENTER
E
button or
(Play) button.
The selected file is displayed on the top with its playing time. –
If video time information is unknown, play time and pregress bar are not displayed. –
During video playback, you can search using – and button.
In this mode, you can enjoy movie clips contained on a Game, but
✎
you cannot play the Game itself.
Supported Subtitle Formats y
Name File extension Format
MPEG-4 time-based text .ttxt XML
SAMI .smi HTML
SubRip .srt string-based
SubViewer .sub string-based
Micro DVD .sub or .txt string-based
Operation Buttons
Red (Change Device): Selects a connected device.
B
Green (Preference): Sets the file preference. (not supported in Basic view)
Yellow (Select): Selects multiple files from file list. Selected files are marked
with a symbol.
Blue (Sorting): Selects the sort list.
T
Tools: Displays the option menu.
Using the
✎
or
µ
button, file list can move to next or previous page.
File List Section :
You can confirm the files and
groups that is sorted by each
category.
Information :
You can ascertain the selected file
name and the number of files and
page.
Sort List Section :
Displays sorting standard.
Sorting standard is
✎
different depending on the
contents.
Jan.10.2010
Jan.10.2010
Jan.10.2010
Jan.10.2010
Jan.10.2010
Jan.10.2010
Jan.10.2010
Jan.10.2010
Jan.10.2010
Jan.10.2010
/Movie 01.avi 1/1
Movie 01.avi
SUM
Movie 03.avi
Movie 05.avi
Movie 07.avi
Movie 09.avi
Movie 02.avi
Movie 04.avi
Movie 06.avi
Movie 08.avi
Movie 10.avi
Select
Sorting
T
Tools
Videos
A
Change Device
Movie 01.avi
00:04:03 / 00:07:38 1/1
SUM
EL Jump T Tools R Return
BN68-02558A.indb 31 2010-02-17 �� 1:39:44

32
English
Advanced Features
Supported Video Formats y
File Extention Container Video Codec Resolution Frame rate
(fps)
Bit rate
(Mbsp) Audio Codec
*.avi
*.mkv
AVI
MKV
Divx 3.11 / 4.x / 5.1 / 6.0 1920 x 1080 6 ~ 30 8
MP3 / AC3 / LPCM /
ADPCM /DTS Core
XviD 1920 x 1080 6 ~ 30 8
H.264 BP / MP / HP 1920 x 1080 6 ~ 30 25
MPEG4 SP / ASP 1920 x 1080 6 ~ 30 8
Motion JPEG 800 x 600 6 ~ 30 8
*.asf ASF
Divx 3.11 / 4.x / 5.1 / 6.0 1920 x 1080 6 ~ 30 8
MP3 / AC3 / LPCM /
ADPCM / WMA
XviD 1920 x 1080 6 ~ 30 8
H.264 BP / MP / HP 1920 x 1080 6 ~ 30 25
MPEG4 SP / ASP 1920 x 1080 6 ~ 30 8
Motion JPEG 800 x 600 6 ~ 30 8
*.wmv ASF Window Media Video v9 1920 x 1080 6 ~ 30 25 WMA
*.mp4 MP4
H.264 BP / MP / HP 1920 x 1080 6 ~ 30 25
MP3 / ADPCM / AACMPEG4 SP / ASP 1920 x 1080 6 ~ 30 8
XVID 1920 x 1080 6 ~ 30 8
*.3gp 3GPP H.264 BP / MP / HP 1920 x 1080 6 ~ 30 25 ADPCM / AAC / HE-AAC
MPEG4 SP / ASP 1920 x 1080 6 ~ 30 8
*.vro VRO
VOB
MPEG1 1920 x 1080 24 / 25 / 30 30 AC3 / MPEG / LPCM
MPEG2 1920 x 1080 24 / 25 / 30 30
*.mpg
*.mpeg PS
MPEG1 1920 x 1080 24 / 25 / 30 30
AC3 / MPEG / LPCM / AACMPEG2 1920 x 1080 24 / 25 / 30 30
H.264 1920 x 1080 6 ~ 30 25
*.ts
*.tp
*.trp
TS
MPEG2 1920 x 1080 24 / 25 / 30 30
AC3 / AAC / MP3 / DD+ /
HE-AAC
H.264 1920 x 1080 6 ~ 30 25
VC1 1920 x 1080 6 ~ 30 25
Other Restrictions
NOTE
✎
If there are problems with the contents of a codec, the codec will not be supported.
x
If the information for a Container is incorrect and the file is in error, the Container will not be able to play
x
correctly.
Sound or video may not work if the contents have a standard bitrate/frame rate above the compatible Fram/sec
x
listed in the table above.
If the Index Table is in error, the Seek (Jump) function is not supported.
x
Video Decoder Audio Decoder
Supports up to H.264, Level 4.1•
H.264 FMO / ASO / RS, VC1 SP / MP / AP L4 and AVCHD are not •
supported.
XVID, MPEG4 SP, ASP :•
Below 1280 x 720: 60 frame max –
Above 1280 x 720: 30 frame max –
GMC 2 over is not support. •
H.263 is not supported.•
Only Samsung Techwin MJEPG is supported.•
Supports up to WMA 7, 8, 9, STD•
WMA 9 PRO does not support 2 channel excess multi channel or •
lossless audio.
WMA sampling rate 22050Hz mono is not supported.•
BN68-02558A.indb 32 2010-02-17 �� 1:39:45

33
English
04 Advanced Features
Movie 01.avi
00:04:03 / 00:07:38 1/1
SUM
Play continuously
E
Chaptering
L
Jump
T
Tools
R
Return
Resumes playing from the last viewed
scene.
Playing movie file continuously (Resume Play)
If you exit the playing Videos function, it can be played later from the point where it was stopped.
If you will press the
✎
ENTER
E
button during playing the file, you can explore scene divided into 5 chapters you want.
1. Select the movie file you want to play continuously by pressing
the or button to select it from the file list section.
2. Press the
(Play) / ENTER
E
button.
3. Select Play Continuously (Resume Play) by pressing the Blue
button. The Movie will begin to play from where it was stopped.
The Blue button is available when resuming play.
✎
If the
✎
Cont. movie play help function is set to On in the
Settings menu, a pop-up message will appear when you
resume play a movie file.
Music
Playing a Music
1. Press the or button to select Music, then press the ENTER
E
button in the Media Play menu.
2. Press the button to select the desired file in the file list.
3. Press the ENTER
E
button or
(Play) button.
During music playback, you can search using – and button.
– (REW) and µ buttons do not function during play.
Only displays the files with MP3 and PCM file extension. Other file
✎
extensions are not displayed, even if they are saved on the same
USB device.
If the sound is abnormal when playing MP3 files, adjust the
✎
Equalizer in the Sound menu. (An over-modulated MP3 file may
cause a sound problem.)
Creating My Playlist
1. Press the ///button to select the tracks you want to add and press the TOOLS button.
2. Select Add My Playlist.
3. When the Add My Playlist menu appears, select New My Playlist.
To add to an old play list, simply select the play list you want to add music to.
✎
4. The newly created or updated playlist will be in the main Music page.
Playing MyPlaylist
Select the My Playlist folder and it will play automatically.
Press the or button to select a different music file within the play list.
3/15
I Love you
Jhon
Music 1
No Singer
Music 2
No Singer
Music 3
No Singer
Music 4
No Singer
Music 5
No Singer
I Love You
Jhon
1st Album
Pop
2010
4.2MB
01:10 / 04:02
SUM
E
L
Jump
T
Tools
R
Return
BN68-02558A.indb 33 2010-02-17 �� 1:39:56

34
English
Advanced Features
Photos
Viewing a Photo (or Slide Show)
1. Press the or button to select Photos, then press the
ENTER
E
button in the Media Play menu.
2. Press the button to select the desired photo in the file list.
3. Press the ENTER
E
button or
(Play) button.
While a photo list is displayed, press the –
(Play) / ENTER
E
button on the remote control to start slide show.
All files in the file list section will be displayed in the slide show. –
During the slide show, files are displayed in order from currently –
being shown.
Music files can be automatically played during the Slide Show if the
✎
Background Music is set to On.
The
✎
BGM Mode cannot be changed until the BGM has finished
loading.
Playing the multiple files ¦
Playing the selected video / music / photo files
1. Press the Yellow button in the file list to select the desired file.
2. Repeat the above operation to select multiple files.
NOTE
✎
The (
xc
) mark appears to the left of the selected files.
To cancel a selection, press the yellow button again.
x
To deselect all selected files, press the
x
TOOLS button and
select Deselect All.
3. Press the TOOLS button and select Play Selected Contents.
Playing the video / music / photo file group
1. While a file list is displayed, move to the any file in desired group.
2. Press the TOOLS button and select Play Current Group.
Media Play Additional Function ¦
Sorting the file list
Press the blue button in the file list to sort the files.
Category Operations Videos Music Photos
Basic View
It shows whole folder. You can view the photo by selecting the folder.
✓ ✓ ✓
Title
It sorts and displays the file title in Symbol/Number/Alphabet/Special order.
✓ ✓ ✓
Preference
It sorts and displays the file by preference. You can change the file preference in
the file list section using the green button
✓ ✓ ✓
Latest Date
It sorts and shows files by latest date.
✓ ✓
Earliest Date
It sorts and shows files by earliest date.
✓ ✓
Artist
It sorts the music file by artist in alphabetical
✓
Album
It sorts the music file by album in alphabetical order.
✓
Genre
It sorts music files by the genre.
✓
Mood
It sorts music files by the mood. You can change the music mood information.
✓
Monthly
It sorts and shows photo files by month. It sorts only by month (from January to
December) regardless of year.
✓
1/1
/Movie 01.avi
SUM
Movie 01.avi
Jan.10.2010
Jan.10.2010
Jan.10.2010
Jan.10.2010
Jan.10.2010
Jan.10.2010
Jan.10.2010
Jan.10.2010
Jan.10.2010
Jan.10.2010
Movie 03.avi
Movie 05.avi
Movie 07.avi
Movie 09.avi
Movie 02.avi
Movie 04.avi
Movie 06.avi
Movie 08.avi
Movie 10.avi
Change Device
Select Sorting
T
Tools
Videos
Image1024.jpg 1024x768 2010/2/1 3/15
SUM
E
L
T
Tools
R
Return
Normal
BN68-02558A.indb 34 2010-02-17 �� 1:40:05

35
English
04 Advanced Features
Videos / Music / Photos Play Option menu
During playing a file, press the TOOLS button.
Option menu Operations Videos Music Photos
Title You can move the other file directly. ✓
Repeat Mode You can play movie and music files repeatedly. ✓ ✓
Picture Size (Mode1 /
Mode2 / Original) You can adjust the picture size for preference. ✓
Picture Setting You can adjust the picture setting. (P. 13, 14, 15, 16) ✓ ✓
Sound Setting You can adjust the sound setting. (P. 16, 17) ✓✓✓
Subtitle Setting You can play the video file with Subtitle. This function only works if
the subtitles are the same file name as the video file. ✓
Audio
You can enjoy video in one of supported language as required.
The function is only enabled when steam-type files which support
multiple audio formats are played.
✓
Stop Slide Show / Start
Slide Show You can start or stop a Slide Show. ✓
Slide Show Speed You can select the slide show speed during the slide show. ✓
Slide Show Effect You can set variously the slide show effect. ✓
Background Music You can set and select background music when watching a Slide
Show. ✓
Zoom You can zoom into images in full screen mode. ✓
Rotate You can rotate images in full screen mode. ✓
Home Background You can move the file to the Media Play desktop. ✓
Information You can see detailed information about the played file. ✓✓✓
Settings
Using the Setup Menu
Background Setting ■: Select to display the background you want.
Cont. movie play help (resume play) Help (On / Off) ■: Select to display the help pop-up message for continuous movie
playback.
Get the DivX ■® VOD registration code: Shows the registration code authorized for the TV. If you connect to the DivX web
site and register the registration code with a personal account, you can download VOD registration file. If you play the VOD
registration using Media Play, the registration is completed.
For more information on DivX
✎
® VOD, visit www.DivX.com.
Get the DivX ■® VOD deactivation code: When DivX® VOD is not registered, the registration deactivation code is
displayed. If you execute this function when DivX® VOD is registered, the current DivX® VOD registration is deactivated.
Information ■: Select to view information about the connected device.
BN68-02558A.indb 35 2010-02-17 �� 1:40:06

36
English
Advanced Features
Anynet
+
What is Anynet+?
t
Anynet+ is a function that enables you to control all connected Samsung devices that support Anynet+ with your Samsung TV’s
remote. The Anynet+ system can be used only with Samsung devices that have the Anynet+ feature. To be sure your Samsung
device has this feature, check if there is an Anynet+ logo on it.
To connect to Home Theatre
1. Connect the HDMI IN (1(DVI), 2, 3 or 4) jack on the TV and the HDMI OUT jack of the corresponding Anynet+ device using
an HDMI cable.
2. Connect the HDMI IN jack of the home theatre and the HDMI OUT jack of the corresponding Anynet+ device using an
HDMI cable.
NOTE
✎
Connect the Optical cable between the
x
DIGITAL AUDIO OUT (OPTICAL) jack on your TV and the Digital Audio Input
on the Home Theatre.
When following the connection above, the Optical jack only outputs 2 channel audio. You will only hear sound
x
from the Home Theatre’s Front Left and Right speakers and the subwoofer. If you want to hear 5.1 channel audio,
connect the DIGITAL AUDIO OUT (OPTICAL) jack on the DVD / satellite box (i.e. Anynet Device 1 or 2) directly to the
Amplifier or Home Theatre, not the TV.
Connect only one Home Theatre.
x
You can connect an Anynet
x
+ device using the HDMI cable. Some HDMI cables may not support Anynet+ functions.
Anynet
x
+ works when the AV device supporting Anynet+ is in the standby or on status.
Anynet
x
+ supports up to 12 AV devices in total. Note that you can connect up to 3 devices of the same type.
Anynet+ Menu
The Anynet+ menu changes depending on the type and status of the Anynet+ devices connected to the TV.
Anynet+ Menu Description
View TV Changes Anynet+ mode to TV broadcast mode.
Device List Shows the Anynet+ device list.
Recording: (*recorder) Starts recording immediately using the recorder. (This is only available for devices that
support the recording function.)
(device_name) MENU Shows the connected device menus. E.g. If a DVD recorder is connected, the disc menu of
the DVD recorder will appear.
(device_name) INFO Shows the play menu of the connected device. E.g. If a DVD recorder is connected, the
play menu of the DVD recorder will appear.
Stop Recording: (*recorder) Stops recording.
Receiver Sound is played through the receiver.
If more than one recording device is connected, they are displayed as (*recorder) and if only one recording device is
connected, it will be represented as (*device_name).
Anynet+ Device 1
HDMI 1.3 Cable
HDMI 1.3 Cable
TV
Optical Cable
Home Theatre Anynet+ Device 2, 3, 4
BN68-02558A.indb 36 2010-02-17 �� 1:40:07

37
English
04 Advanced Features
Setting Up Anynet ¦+
Setup ■
Anynet+ (HDMI-CEC) (Off / On): To use the Anynet+ Function, Anynet+ (HDMI-CEC) must be set to On.
When the
✎
Anynet+ (HDMI-CEC) function is disabled, all the Anynet+ related operations are deactivated.
Auto Turn Off (No / Yes): Setting an Anynet+ Device to turn off automatically when the TV is turned off.
The active source on the TV must be set to TV to use the Anynet+ function.
✎
Even if an external device is still recording, it may turn off.
✎
Switching between Anynet ¦+ Devices
1. Anynet+ devices connected to the TV are listed.
If you cannot find a device you want, press the red button to refresh the list.
✎
2. Select a device and press the ENTER
E
button. You can switch to the selected device.
Only when you set
✎
Anynet+ (HDMI-CEC) to On in the Application menu, the Device List menu appears.
Switching to the selected device may take up to 2 minutes. You cannot cancel the operation during the switching
x
operation.
If you have selected external input mode by pressing the
x
SOURCE button, you cannot use the Anynet+ function.
Make sure to switch to an Anynet+ device by using the Device List.
Recording ¦
You can make a recording of a TV programme using a Samsung recorder.
1. Select Recording.
When there are more than two recording devices
✎
When multiple recording devices are connected, the recording devices are listed. Select one recording device in
x
the Device List.
When the recording device is not displayed, select
✎
Device List and press the Red button to search devices.
2. Press the EXIT button to exit.
You can record the source streams by selecting
✎
Recording: (device_name).
Pressing the
✎
(REC) button will record whatever you are currently watching. If you are watching video from
another device, the video from the device is recorded.
Before recording, check whether the antenna jack is properly connected to the recording device. To properly
✎
connect an antenna to a recording device, refer to the recording device’s users manual.
BN68-02558A.indb 37 2010-02-17 �� 1:40:07

38
English
Advanced Features
Listening through a Receiver ¦
You can listen to sound through a receiver (i.e Home Theatre) instead of the TV speaker.
1. Select Receiver and set to On.
2. Press the EXIT button to exit.
If your receiver supports audio only, it may not appear in the device list.
✎
The receiver will work when you have properly connected the optical in jack of the receiver to the
✎
DIGITAL AUDIO
OUT (OPTICAL) jack of the TV.
When the receiver (i.e Home Theatre) is set to On, you can hear sound output from the TV’s Optical jack. When the
✎
TV is displaying a DTV (aerial) signal, the TV will send out 5.1 channel sound to the receiver. When the source is a
digital component such as a DVD and is connected to the TV via HDMI, only 2 channel sound will be heard from
the receiver.
NOTE
✎
You can only control Anynet
x
+ devices using the TV remote control, not the buttons on the TV.
The TV remote control may not work under certain conditions. If this occurs, reselect the Anynet
x
+ device.
The Anynet
x
+ functions do not operate with other manufacturers’ products.
Troubleshooting for Anynet ¦+
Problem Possible Solution
Anynet+ does not work. Check if the device is an Anynet• + device. The Anynet+ system supports Anynet+ devices only.
Connect only one receiver (home theatre).•
Check if the Anynet• + device power cord is properly connected.
Check the Anynet• + device’s Video/Audio/HDMI Cable connections.
Check whether Anynet• + (HDMI-CEC) is set to On in the Anynet+ setup menu.
Check whether the TV remote control is in TV mode.•
Check whether it is Anynet• + exclusive remote control.
Anynet• + doesn’t work in certain situations. (Searching channels, operating Media Play or Plug & Play (Initial
setup), etc.)
When connecting or removing the HDMI cable, please make sure to search devices again or turn your TV off •
and on again.
Check if the Anynet• + Function of Anynet+ device is set on.
I want to start Anynet+.Check if the Anynet• + device is properly connected to the TV and check if the Anynet+ (HDMI-CEC) is set to On
in the Anynet+ Setup menu.
Presshe • TOOLS button to display the Anynet+ menu and select a menu you want.
I want to exit Anynet+.Select • View TV in the Anynet+ menu.
Press the • SOURCE button on the TV remote control and select a device other than Anynet+ devices.
Press • P
>
/
<
, PRE-CH, and FAV.CH to change the TV mode. (Note that the channel button operates only
when a tuner-embedded Anynet+ device is not connected.)
The message “Connecting to
Anynet+ device...” appears on the
screen.
You cannot use the remote control when you are configuring Anynet• + or switching to a view mode.
Use the remote control when the Anynet• + setting or switching to view mode is complete.
The Anynet+ device does not play. You cannot use the play function when • Plug & Play (Initial setup) is in progress.
The connected device is not
displayed.
Check whether or not the device supports Anynet• + functions.
Check whether or not the HDMI Cable is properly connected.•
Check whether • Anynet+ (HDMI-CEC) is set to On in the Anynet+ setup menu.
Search Anynet• + devices again.
You can connect an Anynet• + device using the HDMI Cable only. Some HDMI cables may not support Anynet+
functions.
If it is terminated by an abnormal situation such as disconnecting the HDMI cable or power cord or a power •
failure, please repeat the device scan.
The TV programme cannot be
recorded.
Check whether the antenna jack on the recording device is properly connected.•
The TV sound is not output
through the receiver.
Connect the optical cable between TV and the receiver.•
BN68-02558A.indb 38 2010-02-17 �� 1:40:08

39
English
04 Advanced Features
Internet@TV
Getting Started with Internet@TV ¦
NOTE
✎
Configure the network settings before using
x
Internet@TV. For more information, refer to “Network Connection” (P. 23).
Unsupported fonts within the provider’s content will not display normally.
x
Slow responses and/or interruptions may occur, depending on your network conditions.
x
English may be only supported in application service depending on region.
x
This feature is not available in all locations
x
If you experience a problem using a application, please contact the content provider.
x
According
x
to circumstances of the contents provider, an application’s updates or the application it self may be discontinued.
Depending on your country’s regulations, some application may have limited service or not be supported.
x
Screen Display
Internet@TV brings useful and entertaining
contents and services directly from the web to
your TV.
Recommended
My Applications
A
Login
B
D
Sort by
R
Return
by Date 1/1
Samsung Apps Settings
Recommended Applications:
Displays the recommended service by
Samsung. You are not able to add or
delete a service in this list.
Downloaded Applications:
Displays the downloaded applications
through the Samsung Apps.
TV Screen:
Displays the current channel.
Information:
Displays notices, new
applications, and advertisemevnts
brought to you by Samsung
product introductions.
Application service:
You can experience
various service by provided
samsung.
Internet@TV Settings:
Edit and configure
application and
Internet@TV settings.
Controls :
• Red (Login): To log in to to Internet@TV.
B
• Green (Mark as Favorite): To mark the application as a favorite.
• Blue (Sort by): To sort the application.
R
• Return: To return to the previous menu.
The Color buttons may work differently depending on the application.
✎
Recommended
My Applications
A
Login
B
D
Sort by
R
Return
by Date 1/1
Samsung Apps Settings
BN68-02558A.indb 39 2010-02-17 �� 1:40:10

40
English
Advanced Features
Account Login
For a application with multiple categories, use and to
access the different categories.
For a more enjoyable application experience, register
✎
and log in to your account.
For instructions on creating an account, refer to
✎
Setting
up Internet@TV Internet@TV ID Create.
1. Press the Red button in Internet@TV home page.
2. Select desired User account, then press the ENTER
E
button.
If you want create account, press Red button then
✎
create account OSD window appear.
3. Enter the Password.
When login succeeds, User account will be
✎
displayed on the screen.
Setting up Internet@TV ¦
Settings
Create IDs and configure Internet@TV settings from this
screen. Highlight Settings using and buttons and press
the ENTER
E
button.
System Setup ■
Ticker Autorun
✎
may not be supported depending
on country.
Ticker Autorun (Off / On): Enable/disable ticker autorun
upon powering on the TV.
Channel Bound Service (Off / On): Some channels
support application as an Internet data service, allowing
you to access the Internet service while watching TV.
Only available if supported by the broadcaster.
✎
Reset: Resets Internet@TV settings to factory default
settings.
Change the Service Lock password
The default password set is "0-0-0-0."
✎
If you forget the password, press the following
✎
sequence of remote control buttons to reset the
password to “0-0-0-0”: POWER (off) MUTE
9 2 8 POWER (on).
Internet@TV ID ■
You can use this menu when creating, deleting the
account. You can control your account including
contents site’s account information.
Account is only for internet@TV.
✎
Create: Create an account and link it with desired
service application.
NOTE
✎
Account will be made less than 10.
x
Maximum number of characters is 10.
x
R Return
Settings
Reset
Login
A
R Cancel
User account :
adgjm
BN68-02558A.indb 40 2010-02-17 �� 1:40:11

41
English
04 Advanced Features
How to create Internet@TV ID
Before create User account, you should download the
application first on the Samsung Apps.
1. Using the /// button, select Settings. Then
press the ENTER
E
button.
2. Press the button to select Internet@TV ID, then
press the ENTER
E
or button.
3. Select Create. The Keypad screen will appear.
4. The keypad OSD will be displayed on the screen.
Using the Keypad
Pressing the – button on the remote while you are
using the Screen Keypad enables you to change the
text fields to lower case, upper case, numbers and
icons.
You can use this Screen Keypad in a several
Internet@ TV applications.
Here is how to input characters.
4-1. For example, suppose that you want to input
“105Chang”.
4-2. Press the – button on the remote twice to
change the input mode from lower case to
numbers.
4-3. Press the 1, 0 and 5 button in numerical order.
4-4. Press the – button on the remote 3 times to
change the input mode from numbers to upper
case.
4-5. Press the 2 button on the remote 3 times to
input C.
4-6. Press the – button on the remote 3 times to
change the input mode from upper case to
lower case.
4-7. Press buttons on the remote to input the rest
of “Chang”. When done, press the ENTER
E
button.
5. Using the number buttons, enter the User account
and Password.
Password must be numbers only.
x
Using the
x
– button, you can change the text
fields to lower case, upper case, numbers and
icons.
You can delete the entered character using the
x
PRE-CH button.
Using the
x
(REW) or µ (FF) button, you can
select icon you want to enter in icon keypad
screen.
6. Account created. You can use the services provided
by all users of your Samsung TV with a single
login by linking the users’ account to the TV ID. If
you want to register a service site ID, select Yes.
Service Site list will appear on the screen.
7. Select Register of the Service Site you want, then
press the ENTER
E
button.
8. Using number buttons, enter your application site ID
and password. Then press the ENTER
E
button.
9. Registered successfully. If you add another service
site, select Yes. then press the ENTER
E
button,
go to step 5.
10. When completed, select OK. Then press the
ENTER
E
button.
Manager
Service Site – : Register login information for service
sites such as YouTube.
Change Password – : Change account password.
Delete – : Delete the account.
If you forget the password, press the following
✎
sequence of remote control buttons to reset the
password to “0-0-0-0”: POWER (off) MUTE
9 2 8 POWER (on).
Service Manager ■: Delete and lock application installed
to Internet@TV.
Lock : Lock the application
Accessing a locked widget requires the password.
✎
Delete : Delete the application
Properties ■: Display information about Internet@TV. Use
the Check the speed of your internet connection
option to test your network connection.
BN68-02558A.indb 41 2010-02-17 �� 1:40:12

42
English
Advanced Features
Samsung AppS
Featured
Travel
Most downloaded
Most recent Name
Free
What’s New!
Games
Sports
Lifestyle
Information
Other
My Page
Help
Video
A
Login
B
Thumbnail View
D
Sort By
R
Return
Using the Internet@TV service ¦
Samsung Apps
Samsung Apps is a store for downloading applications to be
used on Samsung TV/AV equipment.
Users can enjoy a variety of contents like videos, music,
photos, games, useful information etc. using the downloaded
applications.
Additional applications will be available hereafter.
Using the colour buttons with the
✎
Samsung Apps.
x
Red (Login): To log in to the internet service.
B
x
Green (Thumbnail View): To change the view
mode.
x
Blue (Sort By): To sort the application by
Featured, Most Downloaded, Most Recent or
Name.
R
x
Return: Moves to previous menu.
Using the Samsung Apps by category
The following categories are available:
What’s New y: Displays newly registered applications.
Video y: Displays various video media such as movies, TV
shows and short length videos.
Games y: Displays various games such as sudoku and
chess.
Sports y: Displays various sports media such as match
information, images and short length video.
Lifestyle y: Includes various lifestyle media services such
as music, personal photo management tools and social
networking such as Facebook and Twitter.
Information y: Includes various information services such
as news, stocks and weather.
Others y: Includes other miscellaneous services.
My Page y: Displays the application list and your cyber
cash balance.
Starting in the middle of 2010 (US and Korea
✎
only), you can purchase cyber-cash for buying
applications through tv.samsung.com.
Help y: If you have questions about Internet@TV, check
this section first.
BN68-02558A.indb 42 2010-02-17 �� 1:40:13

43
English
04 Advanced Features
Troubleshooting ¦ for internet@TV
Problem Possible Solution
Some application contents only
have English. How can I change the
language?
The application content language may be different from widget user interface
language. It depends on service provider.
Some application services do not work. Check with that service provider.
Refer to help website for widget service provider information.
When a network error occurred, I can’t
use other menus except setting menu.
If network connection doesn’t work, your service might be limited.
Because all of function except setting menu are needed to connect internet.
Is there any possibility to show adult
movies on YouTube?
Basically, at the list on the menu it is filtered out. But by using search function, It
can be shown. In this case, using the Widget Gallery lock the widget service.
Help ¦ Website
Approaching step may be changed later on.
✎
It can be different links for special countries.
✎
Country Website
Austria www.samsung.com Produkte Fernseher Internet@TV
Belgium www.samsung.com Producten televisies Internet@TV
www.samsung.com Produits téléviseurs Internet@TV
Czech www.samsung.com Produkty televizory Internet@TV
Denmark www.samsung.com Produkter stue & soveværelse Internet@TV
Finland www.samsung.com Tuotteet kodinelektroniikka Internet@TV
France www.samsung.com Produits télévisions Internet@TV
Germany www.samsung.com Privatkunden Fernseher Internet@TV
Greece www.samsung.com Internet@TV
Hungary www.samsung.com Termékek televíziók Internet@TV
Ireland www.samsung.com Products Television Internet@TV
Italy www.samsung.com Prodotti TV Internet@TV
Netherlands www.samsung.com Producten televisies Internet@TV
Norway www.samsung.com Produkter hverdagsrom & soverom Internet@TV
Poland www.samsung.com Produkty telewizory Internet@TV
Portugal www.samsung.com Produtos para Consumidores televisores Internet@TV
Slovakia www.samsung.com Produkty televízory Internet@TV
Spain www.samsung.com Productos televisores Internet@TV
Sweden www.samsung.com Produkter vardagsrum & sovrum Internet@TV
Switzerland www.samsung.com Produits télévisions Internet@TV
www.samsung.com Produkte Fernseher Internet@TV
United Kingdom www.samsung.com Products Television Internet@TV
Turkey www.samsung.com Tüketici Ürünleri televizyon Internet@TV
Estonia www.samsung.com Klientidele Televiisorid Internet@TV
Latvia www.samsung.com Klientiem Televizori Internet@TV
Lithuania www.samsung.com Namams Televizoriai Internet@TV
Russia www.samsung.com Internet@TV
Ukraine www.samsung.com Internet@TV
BN68-02558A.indb 43 2010-02-17 �� 1:40:13

44
English
Advanced Features
AllShare
About AllShare ¦
AllShare connects your TV and compatible Samsung mobile
phones / devices through a network. On your TV, you can
view call arrivals, SMS messages and schedules set on your
mobile phones. In addition, you can play media contents
including videos, photos and music saved on your mobile
phones or the other devices (such as your PC) by controlling
them on the TV via the network. Additionally, you can use
your TV for browsing web pages in your mobile phones.
For more information, visit “www.samsung.com” or
✎
contact the Samsung call center. Mobile devices may
need additional software installation. For details, refer to
each user’s guide.
Setting Up the AllShare ¦
Setup
Message (On / Off) ■: Enables or disables the message
function (for call arrivals SMS messages and schedules
set on your mobile phones).
Media (On / Off) ■: Enables or disables the media
function. When the media function is on, it plays videos,
photos and music from a mobile phone or other device
that supports ScreenShare.
ScreenShare (On / Off) ■: Enables or disables
ScreenShare accesses various contents from mobile
phones or other ScreenShare supporting devices.
TV name ■: Sets the TV name so you can find it easily on
a mobile device.
If you select
✎
User Input, you can type on the TV
using the OSK (On Screen Keyboard).
Message / Media / ScreenShare
Shows a list of mobile phones or connected devices which
have been set up with this TV for using the Message,
Media, or ScreenShare function.
The
✎
Media function is available in all mobile devices
which support AllShare.
Allowed / Denied ■: Allows/Blocks the mobile phone.
Delete ■: Deletes the mobile phone from the list.
This function only deletes the name of the mobile
✎
from the list. If the deleted mobile device is turned
on or trieds to connect to the TV, it may appear on
the list again.
Using the Message Function
Using this function, you view call arrivals, SMS messages
and schedules set on the mobile phone through the alarm
window while watching TV.
NOTE
✎
To disable the alarm window, set
x
Message to Off in
Setup of AllShare.
If
x
OK is selected, or if OK is not selected after the
message has appeared three times, the message
will be deleted. The message is not deleted from the
mobile phone.
The alarm window can be displayed while using
x
some applications such as Media Play etc. To view
the contents of a message, switch to TV viewing
mode.
When a message from an unknown mobile phone is
x
displayed, select the mobile phone on the message
menu in AllShare and select Denied to block the
phone.
Message View
If a new SMS message arrives while you are watching
TV, the alarm window appears. If you click the OK
button, the contents of the message are displayed.
You can configure the viewing settings for SMS
✎
messages on your mobile phones. For the
procedures, refer to the mobile phone manual.
Some types of characters may be displayed as
✎
blank or broken characters.
AllShare
3/7
E
Select
R
Return
e
Exit
'
Setup
R
Return
Setup
Messange
Media
ScreenShare
TV name : Home TV
BN68-02558A.indb 44 2010-02-17 �� 1:40:15

45
English
04 Advanced Features
Call Arrival Alarm
If a call arrives while you are watching TV, the alarm
window appears.
Schedule Alarm
While you are watching TV, the alarm window appears to
display the registered event.
You can configure viewing settings for schedule
✎
contents on your mobile phones. For the
procedures, refer to the mobile phone manual.
Some special characters may be displayed as
✎
blank or broken characters.
Using the Media Function
An alarm window appears informing the user that the media
contents (videos, photos, music) sent from a mobile phone
will be displayed on your TV. The contents are played
automatically 3 seconds after the alarm window appears.
If you press the RETURN or EXIT button when the alarm
window appears, the media contents are not played.
NOTE
✎
If the media function executes for the first time, the
x
warning popup window appears. Press Allow button,
then you can use Media function on that device.
To turn off the media contents transmission from
x
the mobile phone, set Media to Off in the AllShare
setup.
Contents may not be played on your TV depending
x
on their resolution and format.
The
x
ENTER
E
and / buttons may not work
depending on the type of media content.
Using the mobile device, you can control the media
x
playing. For details, refer to each mobile’s user’s
guide.
When you want to play media contents from
x
your PC, select the PC icon on the main display
of AllShare. Then the TV’s Media Play menu
automatically changes. For more detail information,
refer to “Media Play”.
Using ScreenShare Function
Using ScreenShare, you can browse various web contents
provided by the mobile phone. For example, the image
below displays an access page for contents on a mobile.
You can read the mobile’s files and view the phone book and
calendar on the TV. Also, in the phone book, you can make a
call to another person, or send to SMS.
NOTE
✎
You must have ScreenShare installed on your
x
Samsung Mobile phone/device to use this feature.
Doc Viewer
x
can read files in doc format, but cannot
modify them.
The screen display may differ depending on the
x
connected device.
Using your Samsung Phone to Operate Your TV
Before you can use this feature, you must connect to
a Samsung mobile phone that supports ScreenShare
functions. When operating the TV with your mobile phone,
only the POWER,
y
,
z
and MUTE buttons
are supported.
Even if you keep pressing down on a control button
✎
(channel or volume) on the mobile phone the value will
only go up or down by one unit.
"Unknown Device 0" is requesting that the media file be allowed to play.
If you wish to allow the media file to be played at your device, please press
"Allow", otherwise press "Deny".
You can also change the setting (or resetting) of this feature at "AllShare
Setup".
Warning: Please note that if your device is connected to unsecured or
unfamiliar network, unwanted or inappropriate contents might be played.
If you are not sure about the network's identity or content's
appropriateness, we strongly recommend that you do not "Allow" the
request to play.
Allow Deny
My Mobile
Contacts Calendar Doc viewer
E Select
C
Return
BN68-02558A.indb 45 2010-02-17 �� 1:40:16

46
English
Other Information
Analogue Channel Teletext Feature
The index page of the Teletext service gives you information on how to use the service. For Teletext information to be displayed
correctly, channel reception must be stable. Otherwise, information may be missing or some pages may not be displayed.
You can change Teletext pages by pressing the numeric buttons on the remote control.
✎
Other Information
The Teletext pages are organized according to six categories:
Part Contents Part Contents
ASelected page number. DDate and time.
BBroadcasting channel identity. EText.
CCurrent page number or
search indications. FStatus information. FASTEXT
information.
ABCD
1
3
4
5
2
7
8
9
0
!
@
6
1/ (Teletext on/mix):
Activate the Teletext mode after
selecting the channel providing the
Teletext service. Press it twice to
overlap the Teletext mode with the
current broadcasting screen.
28 (store): Store the Teletext
pages.
34 (size): Display the double-
size letters on the upper half of the
screen. For the lower half of the
screen, press it again. To display
the normal screen, press it once
again.
49 (hold): Hold the display
on a given page if the selected
page is linked with several
secondary pages which follow on
automatically. To resume, press it
again
50 (mode): Select the Teletext
mode (LIST/ FLOF).
If you press this button in the LIST
mode, the mode is switched into
the List save mode. In the List save
mode, you can save a Teletext
page into list using the 8(store)
button.
61 (sub-page): Display the
available sub-page.
2 (page up): Display the next
Teletext page.
7
3 (page down): Display the
previous Teletext page.
8
6 (index): Display the index
(contents) page at any time while
you are viewing Teletext.
9
5 (reveal): Display the hidden
text (answers to quiz games, for
example). To display the normal
screen, press it again.
0
7 (cancel): Display the current
broadcast when searching for a
page.
!
Colour buttons (red/green/
yellow/blue): If the FASTEXT
system is used by a broadcasting
company, the different topics
covered on a Teletext page are
colour-coded and can be selected
by pressing the coloured buttons.
Press one of them corresponding
to the required. The page is
displayed with other coloured
information that can be selected
in the same way. To display the
previous or next page, press the
corresponding coloured button.
@
BN68-02558A.indb 46 2010-02-17 �� 1:40:17

47
English
05 Other Information
Installing the Wall Mount
Assembling the ¦Blanking Bracket
When installing the TV onto a wall, attach the Blanking Bracket into the part
that connects to the stand as shown in the picture.
Preparing before installing Wall-Mount (46 ~ 55 inch TVs) ¦
To install a wall-mount from another manufacturer, use the Holder-Ring.
Installing the Wall Mount Kit ¦
Wall mount items (sold separately) allow you to mount the TV on the wall.
For detailed information on installing the wall mount, see the instructions provided with the Wall Mount items. Contact a
technician for assistance when installing the wall mount bracket.
Samsung Electronics is not responsible for any damage to the product or injury to yourself or others if you elect to install the
TV on your own.
Blanking bracket
BN68-02558A.indb 47 2010-02-17 �� 1:40:18

48
English
Other Information
Wall Mount Kit Specifications (VESA) ¦
Wall mount kit is not supplied but sold separately.
✎
Install your wall mount on a solid wall perpendicular to the floor. When attaching to other building materials, please contact
your nearest dealer. If installed on a ceiling or slanted wall, it may fall and result in severe personal injury.
NOTE
✎
Samsung is not liable for product damage or personal injury when a non-VESA or non-specified wall mount is used or
x
the consumer fails to follow the product installation instructions.
Standard dimensions for wall mount kits are shown in the table below.
x
When purchasing our wall mount kit, a detailed installation manual and all parts necessary for assembly are provided.
x
Do not use screws longer than the standard dimension, as they may cause damage to the inside of the TV set.
x
For wall mounts that do not comply with the VESA standard screw specifications, the length of the screws may differ
x
depending on their specifications.
Do not use screws that do not comply with the VESA standard screw specifications.
x
Do not fasten the screws too strongly, this may damage the product or cause the product to fall, leading to personal
x
injury. Samsung is not liable for these kinds of accidents.
Samsung is not liable for product damage or personal injury when a non-VESA or non-specified wall mount is used or
x
the consumer fails to follow the product installation instructions.
Do not exceed 15 degrees tilt when mounting this TV.
x
Product
Family inches VESA Spec. (A * B) Standard Screw Quantity
LCD-TV
19~22 75 X 75
100 X 100 M4
4
23~29 200 X 100
30~40 200 X 200 M6
46~55 400 X 400
M8
57~65 600 X 400
70~80 800 X 400
80~ 1400 X 800
Do not install your Wall Mount Kit while your TV is turned on. It may result in personal injury due to electric
shock.
Assembling the Cables
Enclose the cables in the Cable tie so that the cables are not visible through the
transparent stand.
Cable tie
BN68-02558A.indb 48 2010-02-17 �� 1:40:20

49
English
05 Other Information
Anti-Theft Kensington Lock
The Kensington Lock is a device used to physically fix the system
when using it in a public place. The appearance and locking method
may differ from the illustration depending on the manufacturer. Refer to
the manual provided with the Kensington Lock for proper use.
Please find a “
✎
K” icon on the rear of the TV.
A kensington slot is beside the “K” icon.
1. Insert the locking device into the Kensington slot on the LCD TV
1 and turn it in the locking direction 2.
2. Connect the Kensington Lock cable 3.
3. Fix the Kensington Lock to a desk or a heavy stationary object.
The locking device has to be purchased separately.
✎
The location of the Kensington Lock may be different depending
✎
on its model.
Securing the TV to the Wall
Caution: Pulling, pushing, or climbing onto the TV may cause the TV to fall. In particular, ensure that your
children do not hang over or destabilize the TV; doing so may cause the TV to tip over, resulting in serious
injuries or death. Follow all safety precautions provided on the included Safety Flyer. For added stability, install
the anti-fall device for safety purposes, as follows.
To avoid the TV from falling ¦
Since the necessary clamps, screws, and string are not supplied,
✎
please purchase these additionally.
1. Drive the screws into the clamps and firmly fasten them onto the
wall. Make sure the screws are firmly fixed into the wall.
Screw Specifications
✎
For a 32 ~ 40 Inch LCD TV: M6
x
For a 46 ~ 55 Inch LCD TV: M8
x
2. Remove the screws from the centre back of the TV, put the
screws into the clamps, and then fasten the screws onto the TV
again.
3. Connect the clamps fixed onto the TV and the clamps fixed onto
the wall with a strong string and then tie the string tightly.
Verify all connections are properly secured. Periodically check
✎
connections for any sign of fatigue for failure. If you have
any doubt about the security of your connections, contact a
professional installer.
Install the TV near to the wall so that it does not fall backwards.
✎
It is safe to connect the string so that the clamps fixed on the wall are equal to or lower than the clamps fixed on the TV.
✎
Untie the string before moving the TV.
✎
1
2
3
<Optional>
Wall
BN68-02558A.indb 49 2010-02-17 �� 1:40:21

50
English
Other Information
Troubleshooting
If you have any questions about the TV, first refer to this list. If none of these troubleshooting tips apply, please visit
“www.samsung.com,” then click on Support, or contact the call centre listed on the back-cover of this manual.
Issues Solutions and Explanations
Picture Quality First of all, please perform the Picture Test and confirm that your TV is properly displaying test image.
(go to MENU - Support - Self Diagnosis - Picture Test) (P. 20)
If the test image is properly displayed, the poor picture may caused by the source or signal.
The TV image does not look as good as it
did in the store.
If you have an analogue cable/set top box, upgrade to a digital set top box. Use HDMI or Component •
cables to deliver HD (high definition) picture quality.
Cable/Satellite subscribers: Try HD stations from the channel line up.•
Antenna connection: Try HD stations after performing Auto programme.•
Many HD channels are upscaled from SD(Standard Definition) contents.
✎
Adjust the Cable/Set top box video output resolution to 1080i or 720p.•
Make sure you are watching the TV at the minimum recommended distance based on the size and •
definition of the signal.
The picture is distorted: macroblock error,
small block, dots, pixelization
Compression of video contents may cause picture distortion especially in fast moving pictures such •
as sports and action movies.
Low signal level or bad quality can cause picture distortion. This is not a TV issue.•
Colour is wrong or missing. If you’re using a component connection, make sure the component cables are connected to the •
correct jacks. Incorrect or loose connections may cause colour problems or a blank screen.
There is poor colour or brightness. Adjust the • Picture options in the TV menu. (go to Picture mode / Colour / Brightness / Sharpness)
Adjust • Energy Saving option in the TV menu. (go to MENU - Picture - ECO solution - Energy
Saving) (P.14)
Try resetting the picture to view the default picture settings. (go to • MENU - Picture - Picture Reset)
There is a dotted line on the edge of the
screen.
If the picture size is set to • Screen Fit, change it to 16:9. (P. 15)
Change cable/set top box resolution.•
The picture is black and white. If you are using an AV composite input, connect the video cable (yellow) to the Green jack of •
component input 1 on the TV.
When changing channels, the picture
freezes or is distorted or delayed.
If connected with a cable box, please try to reset the cable box. Reconnect the AC cord and wait until •
the cable box reboots. It may take up to 20 minutes.
Set the output resolution of the cable box to 1080i or 720p.•
Sound Quality First of all, please perform the Sound Test to confirm that your TV audio is properly operating.
(go to MENU - Support - Self Diagnosis - Sound Test) (P. 20)
If the audio is OK, the sound problem may caused by the source or signal.
There is no sound or the sound is too low
at maximum volume.
Please check the volume the of external device connected to your TV.•
The picture is good but there is no sound. Set the • Speaker Select option to TV speaker in the sound menu. (P. 17)
If you are using an external device, make sure the audio cables are connected to the correct audio •
input jacks on the TV.
If you are using an external device, check the device’s audio output option (ex. you may need to •
change your cable box’s audio option to HDMI when you have a HDMI connected to your TV).
If you are using a DVI to HDMI cable, a separate audio cable is required.•
If your TV has a headphone jack, make sure there is nothing plugged into it.•
The speakers are making an inappropriate
noise.
Check the cable connections. Make sure a video cable is not connected to an audio input.•
For antenna or cable connections, check the signal strength. Low signal level may cause sound •
distortion.
BN68-02558A.indb 50 2010-02-17 �� 1:40:22

51
English
05 Other Information
Issues Solutions and Explanations
No Picture, No Video
The TV won’t turn on. Make sure the AC power cord is securely plugged in to the wall outlet and the TV.•
Make sure the wall outlet is working.•
Try pressing the • POWER button on the TV to make sure the problem is not the remote. If the TV turns
on, refer to “The remote control does not work” below.
The TV turns off automatically. Ensure the • Sleep Timer is set to Off in the Setup menu. (P. 18)
If your PC is connected to the TV, check your PC power settings.•
Make sure the AC power cord is plugged in securely to the wall outlet and the TV.•
When watching TV from an antenna or cable connection, the TV will turn off after 10 ~ 15 minutes if •
there is no signal.
There is picture/Video. Check cable connections (remove and reconnect all cables connected to the TV and external •
devices).
Set your external devices’ (Cable/Set top Box, DVD, Blu-ray etc) video outputs to match the •
connections to the TV input. For example, if an external device’s output is HDMI, it should be connect
to an HDMI input on the TV.
Make sure your connected devices are powered on.•
Be sure to select the TV’s correct source by pressing the • SOURCE button on the TV remote.
RF(Cable/Antenna) Connection
The TV is not receiving all channels. Make sure the Antenna cable is connected securely.•
Please try • Plug & Play (Initial setup) to add available channels to the channel list. Go to MENU -
Setup - Plug & Play (Initial setup) and wait for all available channels to be stored.
Verify the Antenna is positioned correctly.•
The picture is distorted: macroblock error
small block, dots, pixelization
Compression of video contents may cause picture distortion, especially with fast moving pictures •
such as sports and action movies.
A low signal can cause picture distortion. This is not a TV issue.•
PC Connection
A “Not Supported Mode” message
appears.
Set your PC’s output resolution and frequency so they matche the resolutions supported by the TV. •
(P. 20)
“PC” is always shown on the source list,
even if a PC is not connected.
This is normal; “PC” is always shown on the source list, regardless of whether a PC is connected.•
The video is OK but there is no audio. If you are using a HDMI connection, check the audio output setting on your PC.•
Network Connection (Depending on Models)
Wireless network connection failed. Samsung Wireless USB dongle is required to use a wireless network.•
Make sure the Network Connection is set to Wireless.•
Make sure the TV is be connected to a wireless IP sharer (router).•
Others
The picture won’t display in full screen. HD channels will have black bars on either side of the screen when displaying upscaled SD (4:3) •
contents.
Black bars on the top and bottom will appear during movies that have aspect ratios different from •
your TV.
Adjust the picture size options on your external device or TV to full screen.•
The remote control does not work. Replace the remote control batteries with the poles (+/–) in the right direction.•
Clean the sensor’s transmission window on the remote.•
Try pointing the remote directly at the TV from 5~6 feet away.•
The cable/set top box remote control
doesn’t turn the TV on or off, or adjust the
volume.
Programme the Cable/Set top box remote control to operate the TV. Refer to the Cable/Set user •
manual for the SAMSUNG TV code.
A “Not Supported Mode” message
appears.
Check the supported resolution of the TV, and adjust the external device’s output resolution •
accordingly. Refer to the resolution settings on page 20 of this manual.
There is a plastic smell from the TV. This smell is normal and will dissipate over time.•
The TV Signal Information is unavailable
in the Self Diagnosis Test menu.
This function is only available with digital channels from an Antenna / RF/Coax connection. (P. 20)•
The TV is tilted to the side. Remove the base stand from the TV and reassemble it.•
There are difficulties assembling the stand
base.
Make sure the TV is placed on a flat surface. If you can not remove the screws from the TV, please •
use a magnetized screw driver.
The channel menu is greyed out.
(unavailable)
The • Channel menu is only available when the TV source is selected.
BN68-02558A.indb 51 2010-02-17 �� 1:40:22

52
English
Other Information
Issues Solutions and Explanations
Your settings are lost after 30 minutes or
every time the TV is turned off.
If the TV is in the • Store Demo mode, it will reset audio and picture settings every 30 minutes. Change
the settings from Store Demo mode to Home Use mode in the Plug & Play (Initial setup) procedure.
Press the SOURCE button to select TV mode, and go to MENU Setup Plug & Play (Initial
setup) ENTER
E
.
You have intermittent loss of audio or
video.
Check the cable connections and reconnect them. •
Loss of audio or video can be caused by using overly rigid or thick cables. Make sure the cables are •
flexible enough for long term use. If mounting the TV to the wall, we recommend using cables with 90
degree connectors.
You see small particles when you look
closely at the edge of the frame of the TV.
This is part of the product’s design and is not a defect.•
The PIP menu is not available. PIP• functionality is only available when you are using a HDMI, PC or components source.
The message “Scramble signal” or “Weak
Signal/No Signal” appears.
If you are using a CAM CARD (CI/CI+), check that it is installed into the common interface slot.•
If there is still a problem, pull the CAM CARD out of the TV and insert it into the slot again.•
You turned the TV off 45 minutes ago, and
it turned on again.
It is normal. The TV operates the OTA (Over The Aerial) function itself to upgrade firmware •
downloaded whilst your watching TV.
There are recurrent picture/sound issues. Check and change the signal/source.•
A reaction may occur between the rubber
cushion pads on the base stand and the
top finish of some furniture.
To prevent this, use felt pads on any surface of the TV that comes in direct contact with furniture.•
This TFT LCD panel uses a panel consisting of sub pixels which require sophisticated technology to produce. However,
✎
there may be a few bright or dark pixels on the screen. These pixels will have no impact on the performance of the
product.
¦Licence
Manufactured under licence from Dolby Laboratories. Dolby and the double-D symbol are
trademarks of Dolby Laboratories.
Manufactured under license under U.S. Patent #’s: 5,451,942; 5,956,674; 5,974,380; 5,978,762;
6,487,535 & other U.S. and worldwide patents issued & pending. DTS and the Symbol are
registered trademarks. & DTS 2.0+ Digital Out and the DTS logos are trademarks of DTS, Inc.
Product Includes software. © DTS, Inc. All Rights Reserved.
DivX Certified to play DivX video up to HD 1080p, including premium content.
ABOUT DIVX VIDEO: DivX® is a digital video format created by DivX,Inc. This is an official DivX Certified device that
plays DivX video. Visit www.divx.com for more information and software tools to convert your files into DivX video.
ABOUT DIVX VIDEO-ON-DEMAND: This DivX Certified® device must be registered in order to play DivX Video-on-
Demand (VOD) content. To generate the registration code, locate the DivX VOD section in the device setup menu.
Go to vod.divx.com with this code to complete the registration process and learn more about DivX VOD.
Pat. 7,295,673;7,460,688; 7,519,274
TheaterSound, SRS and the symbol are trademarks of SRS Labs, Inc.
TheaterSound technology is incorporated under license form SRS Lab, Inc.
BN68-02558A.indb 52 2010-02-17 �� 1:40:24

53
English
05 Other Information
Specifications
Panel native 1920 x 1080 @ 60 Hz
Environmental Considerations
Operating Temperature
Operating Humidity
Storage Temperature
Storage Humidity
10°C to 40°C (50°F to 104°F)
10% to 80%, non-condensing
-20°C to 45°C (-4°F to 113°F)
5% to 95%, non-condensing
TV System Analogue : Depending on your country selection
Digital : DVB-T/DVB-C
Colour/video system Analogue: PAL, SECAM, NTSC-4.43, NTSC-3.58, PAL60
Digital: MPEG-2 MP@ML, MPEG-4, H.264/AVC MP@L3, MP@L4.0, HP@L4.0
Sound System BG. OK NICAM. MPEGl
HDMI IN 1 ~ 4 Video : 1080/24p, 1080p, 1080i, 720p, 576p, 576i, 480p, 480i
Audio : Two Channel Linear PCM 32/44.1/48 kHz, 16/20/24bits
Analogue audio input (HDMI IN1 only)
PC Input
Stand Swivel
(Left / Right) -20˚ ~ 20˚
Model Name LE32C650
LE32C652 LE37C650 LE40C650
LE40C652
LE46C650
LE46C652 LE55B650
Screen Size
(Diagonal) 32 inch 37 inch 40 inch 46 inch 55 inch
Sound
Output 10W X 2 15W X 2
Dimensions (WxDxH)
Body
With stand
789.2 X 77.8 X 509.9 mm
789.2 X 240 X 555.9 mm
907.6 X 78.5 X 574.4 mm
907.6 X 255 X 621.2 mm
976.2 X 80.4 X 614.9 mm
976.2 X 255 X 659.3 mm
1108.6 X 80.3 X 689.7 mm
1108.6 X 275 X 734.5 mm
1301.6 X 85.3 X 801.2 mm
1301.6 X 305 X 845.3 mm
Weight
Body
With Stand
9.1 kg
11.8 kg
11.6 kg
15 kg
14.3 kg
17.7 kg
18.1 kg
21.9 kg
28.1 kg
32.7 kg
Model Name LE32C653
LE32C654
LE40C653
LE40C654
LE46C653
LE46C654
Screen Size
(Diagonal) 32 inch 40 inch 46 inch
Sound
Output 10W X 2
Dimensions (WxDxH)
Body
With stand
794.5 X 77.8 X 495.4 mm
794.5 X 240 X 558.6 mm
981.5 X 80.4 X 598.5 mm
981.5 X 255 X 661.9 mm
1113.9 X 80.3 X 674.1 mm
1113.9 X 275 X 737.1 mm
Weight
Body
With Stand
9.3 kg
12 kg
13.5 kg
16.9 kg
18.1 kg
21.9 kg
Design and specifications are subject to change without prior notice.
✎
For the power supply and power consumption, refer to the label attached to the product.
✎
BN68-02558A_Eng(26-).indd 53 2010-02-17 �� 6:09:23

54
English
Other Information
Index
A
AllShare 44
Amplify 16
Antenna 12
Anynet+ 36
Audio Out 8, 36
Auto Adjustment 16
Auto Volume 17
B
Background Music 35
Balance L/R 16
Basic View 34
Batteries 5
Black Tone 14
Blanking Bracket 47
Brightness 13
C
Cable Tie 48
Change PIN 6, 19
Channel Manager 11
Clock 18
Colour Tone 15
Component 7
Connecting to a PC 22
Connecting to an Audio Device 8
D
Digital Audio Out 8, 36
DivX® VOD 35
D-sub 22
Dynamic 13
Dynamic Contrast 14
E
Eco Sensor 14
Edit Name 9
Editing Channels 12
Energy Saving 14
Equalizer 16
External Speaker 17
EPG 10
F
Favourites Channel 11
Film Mode 15
Fine Tune 13
Flesh Tone 14
Frequency 12
H
HDMI 7, 36
Headphones 8
Home Theatre 8, 36
I
Installation Space 2
Internet@TV 39
L
Language 19
Licence 52
Lock 13
M
Media Play 29
Melody 19
Menu Transparency 19
Music 33
N
Navigate 9
Network Connection 23
Network Setup 24, 26
Now & Next guide 10
O
ON/OFF button 5
Optimal resolution 22
P
Password 40
Photos 34
Picture Size 15, 35
PIP (Picture in Picture) 20
Plug & Play 6
Power Indicator 4
R
Receiver 38
Recording 37
Remote Control 5
Repeat Mode 35
RGB Only Mode 14
Rotate 35
S
Select All 13
Self Diagnosis 20
Sharpness 13
Signal Information 20
Sleep Timer 18
Slide Show 34
Software Upgrade 20
Source List 9
Speaker Select 17
Specifications 53
Standby mode 4
Subtitle 19
Symbol 3
T
Timer 18
Title 34
Tools 3
Troubleshooting 50
TV Speaker 17
U
USB 20, 29
Using Channel View 10
Using Scheduled View 10
Using the Favourite Channels 11
V
VCR 9
Video Formats 32
Videos 31
Volume 4, 5, 17
W
Wall Mount 47
Warm 15
White Balance 14
BN68-02558A.indb 54 2010-02-17 �� 1:40:24
This page is intention-
ally left blank.
BN68-02558A.indb 55 2010-02-17 �� 1:40:24

2
Français
Les figures et illustrations contenues dans ce mode d’emploi sont fournies pour référence uniquement. Elles peuvent différer
de l’aspect réel du produit. La conception et les spécifications du produit sont susceptibles d’être modifiées sans préavis.
Avis concernant le téléviseur numérique
1. Les fonctions relatives à la télévision numérique (DVB) ne sont disponibles que dans les pays ou régions où des signaux terrestres numériques de
type DVB-T (MPEG2 et MPEG4 AVC) sont diffusés ou dans lesquels vous avez accès à un service de télévision par câble compatible DVB-C (MPEG2
et MPEG4 AAC). Consultez votre distributeur local pour connaître les possibilités en matière de réception des signaux DVB-T ou DVB-C.
2. DVB-T est la norme du consortium européen DVB pour la diffusion de signaux terrestres de télévision numérique. La norme DVB-C est, quant à
elle, prévue pour la diffusion des signaux de télévision numérique par câble. Certaines fonctions particulières, telles que le guide électronique des
programmes (Electric Program Guide - EPG) ou encore la vidéo à la demande (Video On Demand - VOD), ne sont toutefois pas incluses dans cette
spécification. Dès lors, elles ne seront pas traitées pour l’instant.
3. Bien que ce téléviseur soit conforme aux dernières normes DVB-T et DVB-C (août 2008), il n’est pas garanti qu’il soit compatible avec les futures
diffusions de signaux numériques terrestres DVB-T et par câble DVB-C.
4. En fonction du pays ou de la région où vous vous trouvez, certains opérateurs de télévision par câble peuvent facturer des frais supplémentaires pour
un tel service. Il se peut également que vous deviez accepter les termes et conditions de ces sociétés.
5. Il se peut que certaines fonctions de TV numérique ne soient pas disponibles dans certains pays ou certaines régions et que la réception des signaux
DVB-C ne soit pas correcte avec tous les opérateurs.
6. Pour plus d’informations, contactez votre service client Samsung.
Les différentes méthodes de diffusion adoptées en fonction des pays peuvent affecter la qualité de réception du téléviseur. Vérifiez le fonctionnement
✎
du téléviseur chez votre revendeur agréé SAMSUNG ou contactez le centre d’appel de Samsung pour savoir s’il est possible d’en améliorer les
performances en reconfigurant les réglages.
Avertissement d’image fixe
Evitez d’afficher sur l’écran des images fixes (telles que des photos au format JPEG) ou des éléments d’images fixes (tels que des logos de programmes
TV, un format d’image 4:3 ou panoramique, bandeaux d’actualités ou d’informations boursières au bas de l’écran, etc.). L’affichage permanent d’images
fixes risque, en effet, d’entraîner une usure irrégulière du phosphore d’écran, ce qui peut se traduire par une dégradation de la qualité d’image. Pour
atténuer les risques, suivez scrupuleusement les recommandations suivantes :
Evitez d’afficher le même canal de télévision pendant de longues périodes.•
Essayez toujours d’afficher l’image en plein écran ; pour obtenir une correspondance optimale, utilisez le menu de format d’image du téléviseur.•
Réduisez les valeurs de luminosité et de contraste sur le minimum requis pour obtenir la qualité d’image souhaitée. L’utilisation de valeurs trop •
élevées risque d’accélérer le processus de brûlure.
Utilisez fréquemment toutes les fonctions du téléviseur conçues pour réduire le phénomène de rémanence et la brûlure d’écran. Pour plus •
d’informations à ce sujet, consultez la section appropriée du mode d’emploi.
Sécurisation de l’espace d’installation
Maintenez les distances requises entre le produit et les autres objets (par exemple, les murs) afin de garantir une ventilation adaptée.
Le non-respect de ces distances peut provoquer un incendie ou un problème au produit en raison d’une augmentation de la température interne de celui-ci.
Lors de l’utilisation d’un pied ou d’un support mural, utilisez uniquement les pièces fournies par Samsung Electronics.
✎
L’utilisation de pièces fournies par un autre fabricant peut occasionner un problème au niveau du produit ou la chute de celui-ci, ce qui pourrait
x
vous blesser.
L’aspect peut varier en fonction du produit.
✎
Installation avec un pied. Installation avec un support de montage mural.
10 cm
10 cm
10 cm 10 cm
10 cm
10 cm
10 cm
Instructions de mise au rebut de ce produit (Déchets d'équipements électriques et électroniques)
(
Applicable dans les pays de l'Union Européenne et dans d'autres pays européens pratiquant la collecte sélective de déchets)
Ce symbole sur le produit, ses accessoires ou sa documentation indique que ni le produit, ni ses accessoires électroniques usagés
(chargeur, casque audio, câble USB, etc.) ne peuvent être jetés avec les autres déchets ménagers. La mise au rebut incontrôlée
des déchets présentant des risques pour l'environnement et la santé publique, veuillez séparer vos produits et accessoires usagés
des autres déchets. Vous favoriserez ainsi le recyclage de la matière qui les compose dans le cadre d'un développement durable.
Les particuliers sont invités à contacter le magasin leur ayant vendu le produit ou à se renseigner auprès des autorités locales pour
connaître les procédures et les points de collecte de ces produits en vue de leur recyclage. Les utilisateurs professionnels doivent
contacter leur fournisseur et consulter les conditions générales du contrat d'achat. Ce produit et ses accessoires ne peuvent être
jetés avec les autres déchets professionnels et commerciaux.
Élimination des batteries de ce produit
(Applicable aux pays de l'Union européenne et aux autres pays européens dans lesquels des systèmes de collecte
sélective sont mis en place.)
Le symbole sur la pile, le manuel ou l'emballage indique que les batteries de ce produit ne doivent pas être éliminées en fin
de vie avec les autres déchets ménagers. L'indication éventuelle des symboles chimiques Hg, Cd ou Pb signifie que la pile ou
l'accumulateur contient des quantités de mercure, de cadmium ou de plomb supérieures aux niveaux de référence stipulés dans la
directive CE 2006/66. Si les piles ne sont pas correctement éliminées, ces substances peuvent porter préjudice à la santé humaine
ou à l'environnement. Afin de protéger les ressources naturelles et de favoriser la réutilisation du matériel, veillez à séparer les
batteries des autres types de déchets et à les recycler via votre système local de collecte gratuite des piles et accumulateurs.
BN68-02558ABE-PRFre.indb 2 2/17/2010 1:21:11 PM

3
Français
Sommaire
Mise en route
4
4 Accessoires
4 Présentation du panneau de commande
5 Présentation de la télécommande
6 Raccordement à une antenne
6 Plug & Play (configuration initiale)
Connexions
7
7 Connexion à un périphérique AV
8 Connexion à un système audio
9 Changement de la source d’entrée
Fonctions de base
9
9 Navigation dans les menus
10 Utilisation du bouton INFO (Guide Now & Next)
10 Planification des émissions à regarder
12 Menus Chaîne
13 Menu Image
16 Menu Son
18 Menu Configuration
20 Menu Assistance
Fonctions avancées
22
22 Connexion à un ordinateur
23 Connexion réseau
29 Media Play
36 Anynet
+
39 Internet@TV
44 AllShare
Informations supplémentaires
46
46 Fonction Télétexte de chaîne analogique
47 Installation du support mural
48 Assemblage des câbles
49 Verrou antivol Kensington
49 Fixation du téléviseur au mur
50 Dépannage
53 Caractéristiques techniques
54 Index
Vérifiez la présence du symbole !
tO
Vous pouvez utiliser cette fonction en
appuyant sur le bouton TOOLS de la
télécommande.
Remarque Guide étape par étape
BN68-02558ABE-PRFre.indb 3 2/17/2010 1:21:12 PM

4
Français
Mise en route
Accessories
Vérifiez que les éléments suivants sont inclus avec votre téléviseur LCD. S’il manque des éléments, contactez votre
✎
revendeur.
La couleur et la forme des éléments peuvent varier en fonction du modèle.
✎
Télécommande et piles (AAA x 2) y
Instructions d’utilisation y
Carte de garantie / Manuel de sécurité (non disponible dans certains pays) y
Chiffon de nettoyage y
Câble d’alimentation y
(46 ~ 55
pouces
TVs)
Cache yAttache de câble yHolder-Ring (4ea) y
Pour installer le pied, consultez le guide approprié.
ou (M4 X L12)
Pied (1EA) ySupport de guidage (1EA) yVis (9EA) y
(modèle 32 pouces uniquement : 8EA)
Présentation du panneau de commande
La couleur et la forme du produit peuvent varier en fonction du modèle.
✎
P
(Alimentation) Permet d’allumer ou d’éteindre le téléviseur.
Témoin d’alimentation Clignote, puis s'arrête lorsque le téléviseur est allumé. S'allume en mode Veille.
SOURCE
E
Bascule entre toutes les sources d'entrée disponibles. Dans le menu à l'écran, utilisez
ce bouton de la même façon que le bouton ENTER
E
de la télécommande.
MENU Affiche un menu à l'écran (ou OSD) reprenant les fonctions de votre téléviseur.
Y
Règle le volume. Dans le menu à l'écran, utilisez les boutons Y de la même
façon que les boutons ◄ et ► de la télécommande.
z
Permet de modifier les chaînes. Dans le menu à l'écran, utilisez les boutons z
de la même façon que les boutons ▼ et ▲ de la télécommande.
Capteur de la télécommande Dirigez la télécommande vers ce point du téléviseur.
Mode Veille
Ne laissez pas le téléviseur en mode Veille pendant de longues périodes (lorsque vous partez en vacances, par exemple).
L’appareil consomme toujours une petite quantité d’énergie, même lorsque le bouton marche/arrêt est en position Off. Il est
préférable de débrancher le cordon d’alimentation.
Haut-parleurs
Témoin d’alimentationCapteur de la télécommande
BN68-02558ABE-PRFre.indb 4 2/17/2010 1:21:15 PM

5
01 Mise en route
Français
Présentation de la télécommande
Ceci est une télécommande spéciale destinée aux malvoyants. Elle dispose de points Braille sur les boutons Power,
✎
Channel et Volume.
Installation des piles (type de pile : AAA)
REMARQUE
✎
Utilisez la télécommande à une distance maximale de
x
7 mètres du téléviseur.
Une lumière intense peut affecter le bon fonctionnement de
x
la télécommande. Evitez de l’utiliser à proximité d’une lampe
fluorescente spéciale ou d’une enseigne au néon.
La couleur et la forme peuvent varier en fonction du modèle.
x
ABCD
Permet d’afficher et de sélectionner les sources
vidéo disponibles. (P. 9)
Lorsque le bouton ON/OFF représentant une
ampoule est en position ON et qu’un bouton est
enfoncé, les boutons de la télécommande restent
allumés pendant un certain temps.
(Utiliser la télécommande lorsque ce bouton est
réglé sur ON réduit la durée de vie de la pile.)
Permet d’allumer et éteindre la télévision. (P. 6)
Appuyez pour atteindre les chaînes directement.
Permet d’afficher le Guide électronique des
programmes (EPG). (P. 10)
Permet de changer de chaîne.
Permet de sélectionner rapidement les
fonctions fréquemment utilisées. Permet d’afficher des informations sur l’écran
du téléviseur. (P. 10)
Permet d’afficher le menu principal à l’écran.
(P. 9)
Permet de régler le volume.
Permet de revenir à la chaîne précédente.
Boutons des menus Gestion chaînes,
Internet@TV, Media Play, etc.
Utilisez ces boutons avec les modes Media Play
et Anynet+. (P. 29, 36)
(� : permet de contrôler les enregistreurs
Samsung avec la fonction Anynet+)
Permet de couper temporairement le son.
Permet de revenir au menu précédent.
Permettent de sélectionner des éléments de
menu à l’écran et de modifier les valeurs des
menus.
Permet de quitter le menu.
MEDIA.P: permet d’afficher l’application Media Play.
(P. 29)
INTERNET: permet d’accéder à divers services
Internet. (P. 39)
DUAL I-II: sélection du mode son Dual. (P. 17)
AD: sélection de la description audio.
(Non disponible dans certains pays) (P. 17)
P.SIZE: permet de choisir la taille d’image. (P. 15)
SUBT.: affichage numérique des sous-titres (P. 19)
Affiche le menu Aff. contenu, ce qui comprend
Guide, Internet@TV, Media Play et AllShare.
Permet de choisir Télétexte,
Double ou Mixte.
Affiche la liste des chaînes à l’écran. (P. 13)
BN68-02558ABE-PRFre.indb 5 2/17/2010 1:21:17 PM

6
Mise en route
Français
Raccordement à une antenne
Lorsque vous allumez le téléviseur pour la première fois, des réglages de base s’effectuent de manière automatique.
Préréglage : connexion du câble d’alimentation et de l’antenne.
✎
Plug & Play (configuration initiale)
Lorsque le téléviseur est allumé pour la première fois, plusieurs invites s’affichent pour vous aider à configurer les réglages de
base. Appuyez sur le bouton POWER
P
. Plug & Play est disponible uniquement si la source Entrée est définie sur TV.
Pour revenir à l'étape précédente, appuyez sur le bouton rouge.
✎
1Choix d’une langue Appuyez sur le bouton ▲ ou ▼, puis sur ENTER
E
.
Sélectionnez la langue de votre choix pour le menu à l'écran.
2Sélection du mode
Démo. magasin ou
Util. domicile
Appuyez sur le bouton ◄ ou ►, puis sur ENTER
E
.
Sélectionnez le mode yUtil. domicile. Le mode Démo. magasin est
prévu pour un usage en magasin.
Rétablissez les paramètres du téléviseur de yDémo. magasin
sur Util. domicile (standard) : appuyez sur le bouton Volume du
téléviseur. Lorsque le menu du volume s'affiche, appuyez pendant
5 secondes sur le bouton MENU.
3Sélection d'un pays Appuyez sur le bouton ▲ ou ▼, puis sur ENTER
E
.
Sélectionnez le pays de votre choix. Si le pays ne figure pas dans le menu, sélectionnez
Autre.
Après la sélection du pays dans le menu
✎
Pays, certains modèles peuvent demander, en
plus, le code PIN.
Lors de l'entrée du code PIN,
✎
0-0-0-0 n'est pas disponible.
4Sélection d'une antenne Appuyez sur le bouton ▲ ou ▼, puis sur ENTER
E
.
Sélectionnez Hertzien ou Câble.
5Sélection d'une chaîne Appuyez sur le bouton ▲ ou ▼, puis sur ENTER
E
.
Sélectionnez la source de la chaîne à mémoriser. Lors du réglage de la source d'antenne
sur Câble, une fenêtre s'affiche pour vous permettre d'attribuer des valeurs numériques
(fréquences de station) aux chaînes. Pour plus d'informations, reportez-vous au menu
Chaîne → Mémorisation Auto (P. 12).
Appuyez sur le bouton
✎
ENTER
E
à tout moment pour interrompre la mémorisation.
6Réglage du Mode
Horloge
Réglez le Mode Horloge automatiquement ou manuellement.
Si vous choisissez l'option
✎
Auto., sélectionnez votre fuseau horaire.
7Affichage du Guide de
connexion HD
La méthode de connexion assurant la meilleure qualité d'image en HD s'affiche à l'écran.
8Profitez de votre
téléviseur.
Appuyez sur le bouton ENTER
E
.
Si vous souhaitez réinitialiser cette fonction...
Sélectionnez Configuration - Plug & Play (Configuration initiale). Entrez votre code PIN à quatre chiffres. Le code PIN par
défaut est "0-0-0-0". Si vous souhaitez modifier le code PIN, utilisez la fonction Modifier PIN.
R-AUDIO-L PRPBY
ANT OUT
P
POWER
Prise D'alimentation
Antenne VHF/UHF
ou
Câble
BN68-02558ABE-PRFre.indb 6 2/17/2010 1:21:19 PM

7
Français
02 Connexions
Connexions
Connexion à un périphérique AV
Utilisation d’un câble HDMI/DVI : connexion HD (jusqu’à 1080p)
Périphériques disponibles : lecteur DVD, lecteur Blu-ray, décodeur câble HD, décodeur HD, récepteur satellite, décodeur
câble, récepteur satellite (décodeur)
HDMI IN 1(DVI), 2, 3, 4 / PC/DVI AUDIO IN
✎
Lorsque vous utilisez une connexion avec câble HDMI/DVI, vous devez utiliser la prise
x
HDMI IN 1(DVI). Dans
le cas d’une connexion avec câble DVI, utilisez un câble DVI vers HDMI ou un adaptateur DVI-HDMI (DVI vers
HDMI) pour la connexion vidéo et les prises DVI AUDIO IN pour le son.
Si vous connectez un dispositif externe, tel qu’un lecteur DVD / un lecteur Blu-ray / un décodeur câble / un
x
décodeur satellite prenant en charge une version HDMI antérieure à 1.3, il se peut que le téléviseur ne fonctionne
pas correctement (par exemple : absence d’image / absence de son / scintillement / couleurs anormales).
Si aucun son n’est émis après la connexion d’un câble HDMI, vérifiez la version HDMI du dispositif externe.
x
Si vous pensez qu’il utilise peut-être une version HDMI antérieure à 1.3, contactez le fabricant pour en avoir la
confirmation et demander une mise à niveau.
Il est conseillé d'acheter un câble certifié HDMI. Dans le cas contraire, il se peut que l'écran n'affiche aucune
x
image ou qu'une erreur de connexion se produise.
Utilisation d’un câble Composante (jusqu’à 1080p) ou Audio / Vidéo (480i uniquement) et utilisation d’un câble Péritel
Périphériques disponibles : magnétoscope, lecteur DVD, lecteur Blu-ray, décodeur câble, récepteur décodeur
En mode
✎
Ext., la sortie DTV prend uniquement en charge les signaux audio et vidéo MPEG SD.
Pour obtenir une qualité d’image optimale, il est préférable d’opter pour la connexion Composante (plutôt que la
✎
connexion A/V).
W W BG
RR
W
Y
R
G
B W R
WR G
R
W R
B
R W Y
Y
R-AUDIO-L PRPBY
COMPONENT OUT
R-AUDIO-L PRPBY
AUDIO OUT
R-AUDIO-L PRPBY
EXT
R-AUDIO-L PRPBY
AUDIO OUT
R-AUDIO-L PRPBY
VIDEO OUT
Yellow Red White
W W BG
RR
W
Y
Red Blue Green
R-AUDIO-L PRPBY
DVI OUT
R-AUDIO-L PRPBY
HDMI OUT
W R
Red White
W W BG
RR
W
Y
R-AUDIO-L PRPBY
AUDIO OUT
DVD
Lecteur Blu-ray DVDMagnétoscope
BN68-02558ABE-PRFre.indb 7 2/17/2010 1:21:30 PM

8
Français
Connexions
Connexion à un système audio
Utilisation d’une connexion par câble audio ou optique
Périphériques disponibles : système audio numérique, amplificateur, système home cinéma DVD
DIGITAL AUDIO OUT (OPTICAL)
✎
Lorsqu’un système audio numérique est connecté à la prise
x
DIGITAL AUDIO OUT (OPTICAL), diminuez le
volume du téléviseur et du système.
Le mode audio 5.1 est disponible uniquement si le téléviseur est relié à un dispositif externe prenant en charge
x
ce mode.
Lorsque le récepteur (home cinéma) est activé, vous pouvez écouter le son sortant de la prise
x
optique du
téléviseur. Lorsque le téléviseur reçoit un signal DTV, il envoie du son 5.1 canaux au récepteur du système
home cinéma. Si la source est un composant numérique (par exemple, un lecteur DVD, un lecteur Blu-ray, un
décodeur câble ou un récepteur satellite) connecté au téléviseur en HDMI, le récepteur home cinéma émet
uniquement du son sur 2 canaux. Pour obtenir du son en mode 5.1 canaux, connectez directement la prise de
sortie audio numérique du lecteur DVD, du lecteur Blu-Ray, du décodeur câble ou du décodeur satellite à un
amplificateur ou un système home cinéma.
Ecouteurs
✎H
: vous pouvez brancher vos écouteurs sur la prise casque du téléviseur. Lorsque le casque est
branché, les enceintes intégrées n’émettent plus de son.
La fonction Son peut être limitée lorsque des écouteurs sont connectés au téléviseur.
x
Le volume des écouteurs et celui du téléviseur sont réglés séparément.
x
Emplacement COMMON INTERFACE pour les connexions
Pour regarder des chaînes cryptées, vous devez insérer la "CARTE CI
ou CI+".
Si vous n’insérez pas la "CARTE CI ou CI+", le message "Signal y
brouillé’’ sera affiché pour certaines chaînes.
Les informations de pairage contenant un numéro de téléphone, y
l’ID de la "CARTE CI ou CI+", l’ID hôte, ainsi que d’autres
informations, s’afficheront après environ 2 ou 3 minutes. Si un
message d’erreur s’affiche, contactez votre prestataire de service.
Lorsque la configuration des informations sur les canaux est y
terminée, le message "Mise à jour terminée" s’affiche, indiquant
que la liste des chaînes est désormais à jour.
REMARQUE
✎
Vous devez vous procurer une "Carte CI ou CI+" auprès d’un câblo-opérateur local.
x
Lorsque vous sortez la "Carte CI ou CI+", tirez-la délicatement avec vos doigts. Une chute pourrait l’endommager.
x
Insérez la "Carte CI ou CI+" dans le sens indiqué sur celle-ci.
x
L’emplacement de la fente
x
COMMON INTERFACE peut varier en fonction du modèle.
La "Carte CI ou CI+" n’est pas prise en charge dans certains pays et certaines régions ; vérifiez auprès de votre
x
revendeur agréé.
Si vous rencontrez des problèmes, contactez le prestataire de service.
x
Ecouteurs
R-AUDIO-L PRPBY
OPTICAL
Système audio
numérique
BN68-02558ABE-PRFre.indb 8 2/17/2010 1:21:34 PM

9
Français
02 Connexions
Changement de la source d’entrée
Liste Source
Permet de sélectionner le téléviseur ou
d’autres sources d’entrée externes (telles
qu’un lecteur DVD, un lecteur Blu-ray, un
décodeur câble ou un récepteur décodeur)
connectées au téléviseur.
TV / Ext.1 / Ext.2 / AV / Composant / ■
PC / HDMI1/DVI / HDMI2 / HDMI3 /
HDMI4 / USB
Les entrées connectées sont mises en surbrillance
✎
dans la Liste Source.
Ext.1
✎
et Ext.2 restent toujours activés.
Modif. nom
VCR / DVD / Décodeur Câble / Décodeur satellite / ■
Décodeur PVR / Récepteur AV / Jeux / Caméscope /
PC / DVI PC / DVI Devices / TV / IPTV / Blu-ray / HD
DVD / DMA Nommez le périphérique connecté aux
prises d’entrée pour faciliter la sélection de la source
d’entrée.
Si un PC d'une résolution de 1 920 x 1 080 à 60 Hz
✎
est connecté au port HDMI IN 1(DVI), vous devez
passer en mode DVI PC sous Modif. Nom.
Lorsque vous connectez un câble HDMI/DVI au
✎
port HDMI IN 1(DVI), vous devez régler le port en
mode DVI PC ou Périph. DVI sous Modif. Nom.
Fonctions de base
Navigation dans les menus
Avant d’utiliser le téléviseur, procédez comme suit pour
apprendre à naviguer dans le menu afin de sélectionner et de
régler les différentes fonctions.
1 Bouton MENU : affiche le menu principal à l’écran.
2 Bouton ENTER
E
/ Bouton directionnel : déplacez
le curseur pour sélectionner un élément. Confirmez le
réglage.
3 Bouton RETURN : revient au menu précédent.
4 Bouton EXIT : ferme le menu affiché à l’écran.
Utilisation de l’affichage à l’écran (OSD)
La méthode d’accès peut varier en fonction du menu
sélectionné.
1MENU
m
Les options du menu principal
s'affichent sur l'écran :
Image, Son, Chaîne,
Configuration, Entrée,
Application et Assistance.
2▲ / ▼Sélectionnez une icône à l'aide du
bouton ▲ ou ▼.
3ENTER
E
Appuyez sur ENTER
E
pour
accéder au sous-menu.
4▲ / ▼Sélectionnez le sous-menu de votre
choix à l'aide du bouton ▲ ou ▼.
5◄ / ►Réglez la valeur d'un élément à
l'aide du bouton ◄ ou ►. Les
informations de réglage affichées à
l'écran peuvent varier en fonction
du menu sélectionné.
6ENTER
E
Appuyez sur le bouton ENTER
E
pour terminer la configuration.
7EXIT
e
Appuyez sur EXIT.
A
B
C
D
4
1
2
3
BN68-02558ABE-PRFre.indb 9 2/17/2010 1:21:36 PM

10
Français
Utilisation du bouton INFO (Guide Now & Next)
L’affichage identifie la chaîne en cours et
l’état de certains paramètres audio et vidéo.
Le Guide Now & Next affiche des
informations quotidiennes sur les
programmes de télévision en fonction de
l’heure de diffusion.
Faites défiler à l’aide des boutons y◄, ►
pour afficher des informations sur le
programme de votre choix, tout en regardant la chaîne
actuelle.
Faites défiler à l’aide des boutons y▲, ▼ pour afficher
des informations sur d’autres chaînes. Pour accéder à la
chaîne actuellement sélectionnée, appuyez sur le bouton
ENTER
E
.
Planification des émissions à regarder
Guide
Les informations du Guide électronique
des programmes (EPG) sont fournies par
les diffuseurs. Les programmes planifiés
fournis par les diffuseurs vous permettent
de planifier les émissions que vous
souhaitez regarder, de telle sorte que le
téléviseur change automatiquement de
chaîne à l’heure indiquée. Des entrées
de programmes peuvent être vides ou ne pas être à jour en
raison de l’état d’une chaîne.
Utilisation de la Vue chaînes
Utilisation de l’option Diffusion programmée
1
Rouge (Mode aff.) : affiche la liste des programmes en
cours de diffusion ou à venir.
2
Jaune (+24 heures) : affiche la liste des programmes
qui seront diffusés dans plus de 24 heures.
3
Bleu (
Mode Ch.
): Sélectionnez le type des chaînes à
afficher dans la fenêtre Vue chaînes.
Le Mode CH varie en fonction de la source d'antenne. –
4 (Information) : affiche des détails sur le programme
sélectionné.
5 (Seite) : permet d’accéder à la page
précédente / suivante.
6 Bouton ENTER
E
Si vous sélectionnez le programme en cours, vous –
pouvez le regarder.
Si vous sélectionnez un programme à venir, vous –
pouvez le réserver. Pour annuler la programmation,
appuyez à nouveau sur la touche ENTER
E
et
sélectionnez Annuler progr..
Fonctions de base
P
POWER
DTV Air
15
abc1
18:00 ~ 6:00
Life On Venus Avenue
Unclassified
No Detaild Information
EWatch
' Information
DTV Air 800 five
Family Affairs
18:00 - 18:30
Drama
Tanya confesses all to a stunned Babs. Conrad is anxious to hear...
18:30
19:15
Today
Today
)
Family Affairs
)
Dark Angel
800
800
five
five
800 five
Mode aff.
Information
E
Annuler
2:10 Mar 1 Jui
Guide
Diffusion programmée
1 4 6
DTV Air 800 five
Home and Away
18:00 - 18:30
Drama
Dani is devastated when scott makes clear his views on marriage...
27
28
800
24
16
6
Discovery
DiscoveryH&L
five
price-drop.tv
QVC
R4DTT
American Chopper
Programmes resume at 06:00
Home and...
No Information
QVC Selection
No Information
Tine Team
Fiv...
Today 18:00 - 19:00 19:00 - 20:00
)
Family Affairs
)
Dark Angel
800 five
Mode aff.
+24 heures Mode Ch.
Information
k
Seite
E
Regarder
2:10 Mar 1 Jui
Guide
Vue chaînes - TV
1 2 3 4 5 6
18:11 Thu 6 Jan
BN68-02558ABE-PRFre.indb 10 2/17/2010 1:21:40 PM

11
Français
03 Fonctions de base
Gestionnaire de chaînes
Supprimez ou définissez des chaînes favorites et utilisez
le guide des programmes pour les émissions numériques.
Sélectionnez une chaîne dans l’écran Chaînes, Mes
chaînes ou Programmé.
■ Chaînes : affiche la liste des chaînes selon le type
de chaîne.
*
■
Mes chaînes : affiche le groupe de la chaîne.
■Programmé : affiche tous les programmes réservés
actuellement.
Utilisation des boutons de couleur avec la fonction
✎
Gestion chaînes
x
Rouge (Antenne) : permet de basculer entre
Hertzien et Câble.
B
x
Vert (Zoom) : agrandit ou réduit un numéro de
chaîne.
x
Jaune (Sélectionner) : Sélectionnez les chaînes
voulues, puis appuyez sur le bouton jaune pour
traiter toutes les chaînes sélectionnées en même
temps. La marque
c
s’affiche à gauche des
chaînes sélectionnées.
k
x
(Page) : Permet d’accéder à la page suivante /
précédente.
T
x
(Outils) : affiche le menu d’options Gestion
chaînes. (Les menus Options peuvent varier en
fonction de la situation.)
Icônes d’état des chaînes
Icônes Opération
A
Chaîne analogique.
c
Chaîne sélectionnée.
*
Chaîne définie comme favorite.
(
Programme en cours de diffusion.
\
Chaîne verrouillée.
)
Programme réservé.
Utilisation des chaînes favorites ¦
*
Mes chaînes
(dans Gestion chaînes)
Affiche toutes les chaînes favorites.
Modifier mes chaînes ■
t
: vous pouvez définir
les chaînes sélectionnées dans le groupe Mes chaînes
souhaité.
Le symbole "
✎*
" s’affiche et la chaîne est définie en tant
que Ma chaîne.
1. Sélectionnez une chaîne et appuyez sur le bouton
TOOLS.
2. Ajoutez ou supprimez une chaîne dans les groupes
Ma chaîne de votre choix : 1, 2, 3 ou 4.
Vous pouvez sélectionner un ou plusieurs
x
groupes.
3. Après avoir modifié les réglages, vous pouvez
afficher la liste des chaînes de chaque groupe dans
Mes chaînes.
c 1 1futech
c 2 * 24ore.tv
15 abc1
3 BBC World
23 bid-up.tv
33 Boonerang
32 Cartoon Nwk
5 Class News
4 \ Coming Soon
27 Discovery
All
TV
Radio
Data/Other
Analogue
r
Hertzien
Antenne
B
Zoom
Sélectionner
k
Seite
T
Outils
Chaînes
c 1 1futech
c 2 * 24ore.tv
15 abc1
3 BBC World
23 bid-up.tv
33 Boonerang
32 Cartoon Nwk
5 Class News
4 \ Coming Soon
27 Discovery
All
TV
Radio
Data/Other
Analogue
r
Hertzien
Antenne
B
Zoom
Sélectionner
k
Seite
T
Outils
Chaînes
Modier mes chaînes
Verrouil.
Supprimer
Désélectionner tout
Choisir tout
d
BN68-02558ABE-PRFre.indb 11 2/17/2010 1:21:44 PM

12
Français
Fonctions de base
Menu Chaîne
Nouvelle syntonisation des chaînes ¦
Antenne (Hertzien / Câble)
t
Avant que votre téléviseur ne puisse commencer à
mémoriser les chaînes disponibles, vous devez spécifier le
type de la source du signal reliée au téléviseur (c’est-à-dire :
soit une antenne, soit le câble).
Pays
L’écran de saisie du code PIN apparaît. Entrez votre code
PIN à quatre chiffres.
Chaîne numérique ■: permet de changer de pays pour
les chaînes numériques.
Chaîne analogique ■: permet de changer de pays pour
les chaînes analogiques.
Mémorisation Auto
Recherche automatiquement une chaîne et la mémorise
dans le téléviseur.
Il est possible que les numéros de programme attribués
✎
automatiquement ne correspondent pas aux numéros
de programme souhaités ou réels. Si une chaîne est
verrouillée par la fonction Verrouillage Parental, la
fenêtre de saisie du code PIN s’affiche.
Antennes Source (Hertzien / Câble) ■: Sélectionnez la
source d’antenne à mémoriser.
Source des chaînes (Numérique et Analogique / ■
Numérique / Analogique) : sélectionnez la source des
chaînes à mémoriser.
Lors de la sélection de Câble → Numérique et
Analogique ou Numérique : Fournissez une valeur à
rechercher pour les chaînes câblées.
Mode de recherche (Complet / Réseau / Rapide) :
recherche toutes les chaînes avec des stations de diffusion
actives et les enregistre dans la mémoire du téléviseur.
Si vous choisissez le mode
✎
Rapide, vous pouvez
configurer Réseau, ID réseau, Fréquence,
Modulation, Taux de symbole manuellement en
appuyant sur le bouton de la télécommande.
Réseau (Auto / Manuel) : sélectionnez le mode de
réglage NID réseau Auto ou Manuel.
ID réseau : si Réseau est défini sur Manuel, vous
pouvez configurer un ID réseau à l’aide des boutons
numériques.
Fréquence : affiche la fréquence correspondant à la
chaîne (varie d’un pays à l’autre).
Modulation : affiche les valeurs de modulation disponibles.
Taux de symbole : affiche les taux de symboles disponibles.
Mémorisation Manuelle
Recherche manuellement une chaîne et la mémorise dans le
téléviseur.
Si une chaîne est verrouillée par la fonction
✎
Verrouillage
Parental, la fenêtre de saisie du code PIN s’affiche.
Chaîne numérique ■: Une fois la recherche terminée, les
chaînes de la liste sont mises à jour.
Lorsque vous sélectionnez
✎
Antenne → Hertzien :
Chaîne, Fréquence, Bande passante
.
Lorsque vous sélectionnez
✎
Antenne → Câble :
Fréquence, Modulation, Taux de symbole
.
Chaîne analogique (Programme, Système de Couleur, ■
Système Sonore, Chaîne, Rechercher, Mémoriser) :
Si aucun son ne sort ou si le son produit est anormal,
sélectionnez de nouveau la norme son requise.
Mode Canal
✎
P
x
(mode Programme) : à la fin du réglage, des
numéros de position compris entre P00 et P99 sont
attribués aux stations de radiodiffusion de votre
région. Dans ce mode, vous pouvez sélectionner une
chaîne en saisissant son numéro de position.
C
x
(Mode canal Hertzien) / S (Mode canal Câble) : ces
deux modes vous permettent de sélectionner une
chaîne en entrant le numéro attribué à chaque chaîne
câblée ou station de radiodiffusion hertzienne.
Modification des chaînes ¦
Menu d’options Gestion chaînes
(dans Gestion chaînes)
1.
Sélectionnez une chaîne et appuyez sur le bouton TOOLS.
2. Modifiez le nom ou le numéro de la chaîne à l’aide du
menu Modif. nom chaîne ou Modif. num. chaîne.
Modif. nom chaîne ■ (chaînes analogiques uniquement) :
attribuez le nom de votre choix à la chaîne.
Modif. num. chaîne ■ (chaînes numériques uniquement) :
modifiez le numéro en appuyant sur les boutons
numériques appropriés.
Autres fonctionnalités ¦
Option de recherche du câble
(en fonction du pays)
Définit des options de recherche supplémentaires, telles que
la fréquence et le taux de symbole pour une recherche sur
un réseau câblé.
Fréq. début / Fréq. fin ■: définit la fréquence dé début
ou de fin (différente dans chaque pays).
Modulation ■: affiche les valeurs de modulation disponibles.
Taux de symbole ■: affiche les taux de symboles disponibles.
BN68-02558ABE-PRFre.indb 12 2/17/2010 1:21:44 PM

13
Français
03 Fonctions de base
Menu d’options Gestion chaînes
(dans Gestion chaînes)
Définissez chaque chaîne à l’aide des options du menu Gestion
chaînes (Verrouiller / Déverrouiller, Rappel programme, Tri des
canaux, Supprimer / Sélectionner tout / Désélectionner tout).
Les options de menu peuvent varier selon l’état de la chaîne.
1.
Sélectionnez une chaîne et appuyez sur le bouton TOOLS.
2. Sélectionnez une fonction et modifiez ses réglages.
Verrouiller / Déverrouiller ■: vous pouvez verrouiller une
chaîne afin qu’elle ne puisse pas être sélectionnée ni
visualisée.
REMARQUE
✎
Cette fonction n’est disponible que si l’option
x
Verrouillage Parental est définie sur Activé
L’écran de saisie du code PIN apparaît. Entrez votre
x
code PIN à 4 chiffres ; "par défaut "0-0-0-0". Modifiez le
code PIN à l’aide de l’option Modifier PIN.
Rappel programme ■: vous pouvez programmer l’affichage
automatique d’une chaîne déterminée à l’heure prévue.
Avant d’utiliser cette fonction, vous devez régler l’heure.
Lorsqu’une chaîne numérique est sélectionnée,
✎
appuyez sur le bouton ► pour afficher le
programme numérique.
Tri des canaux ■(chaînes analogiques uniquement) :
cette opération vous permet de changer les numéros de
programme des chaînes mémorisées. Cela peut s’avérer
nécessaire après avoir utilisé la mémorisation automatique.
Supprimer ■: Vous pouvez supprimer une chaîne afin
d'afficher les chaînes de votre choix.
Sélectionner tout / Désélectionner tout ■: permet de
sélectionner toutes les chaînes ou de désélectionner
celles sélectionnées dans le gestionnaire de chaînes.
Programmé
(dans Gestion chaînes)
Vous pouvez visualiser, modifier ou supprimer une émission
dont vous avez réservé l’affichage.
Infos modif. ■: permet de modifier une émission dont
vous avez réservé l’affichage.
Annuler progr. ■: permet d’annuler une émission dont
vous avez réservé l’affichage.
Information ■: permet d’afficher une émission dont vous
avez réservé l’affichage (et d’en modifier les informations
de réservation).
Sélectionner tout / Désélectionner tout ■: sélectionne
ou désélectionne tous les programmes réservés.
Liste des chaînes
Vous pouvez afficher toutes les chaînes
recherchées.
Transfert liste chaînes
Importe ou exporte la carte des chaînes. Vous devez
connecter un périphérique de stockage USB pour utiliser
cette fonction.
L'écran de saisie du code PIN apparaît. Entrez votre
✎
code PIN à quatre chiffres.
Le code PIN par défaut d'un nouveau téléviseur est
✎
"0-0-0-0".
Importer depuis le périphérique USB ■: permet d'importer
une liste de chaînes depuis un périphérique USB.
Exporter vers le périphérique USB ■: permet d'exporter
une liste de chaînes vers un périphérique USB.
Réglage fin
(Chaînes analogiques uniquement)
Si le signal est faible ou déformé, vous pouvez effectuer
manuellement un réglage fin du canal.
Les chaînes qui ont fait l’objet d’un réglage fin sont
✎
indiquées par un astérisque "*".
Pour réinitialiser le réglage précis, sélectionnez
✎
Réinit.
Menu Image
Changement du mode Image prédéfini ¦
Mode
t
Sélectionnez le type d’image que vous préférez.
Dynamique ■: adapté à un environnement lumineux.
Standard ■: adapté à un environnement normal.
Naturel ■: permet de réduire la fatigue oculaire.
L’option Naturel
✎
n’est pas disponible en mode PC.
Cinéma ■: convient au visionnage de films dans une
pièce sombre.
Réglages des paramètres de l’image ¦
Rétroéclairage / Contraste / Luminosité /
Netteté / Couleur / Teinte (V/R)
Votre téléviseur dispose de plusieurs options de réglage pour
le contrôle de la qualité d’image.
REMARQUE
✎
La fonction
x
Teinte (V/R) n’est pas disponible dans les
modes TV, Ext., AV analogiques du système PAL.
En mode PC, vous ne pouvez modifier que les
x
options Rétroéclairage, Contraste et Luminosité.
Les paramètres peuvent être réglés et mémorisés pour
x
chaque dispositif externe connecté au téléviseur.
La réduction de la luminosité de l’image se traduit
x
par une consommation d’énergie moindre.
BN68-02558ABE-PRFre.indb 13 2/17/2010 1:21:45 PM

14
Français
Fonctions de base
Solutions économiques ¦
Solution Eco
Mode éco. (Arrêt / Bas / Moyen / Elevé / Image ■
désactivée / Auto.)
t
: permet de régler la
luminosité du téléviseur afin de réduire la consommation
d’énergie. Si vous sélectionnez Image désactivée,
l’écran est éteint, mais le son reste actif. Appuyez sur
n'importe quel bouton, excepté celui du volume, pour
allumer l'écran.
Capteur ■ECO (Arrêt / Activé) : cette fonction permet
d’optimiser vos économies d’énergie ; les réglages de
l’image s’adaptent automatiquement en fonction de la
luminosité de la pièce.
L'
✎
Capteur Eco se coupe lors du réglage du
Rétroéclairage.
Rétro-écl. min : lorsque Capteur ECO est défini sur
Activé, la luminosité d’écran minimale peut être réglée
manuellement.
Si
✎
Capteur Eco est Activé, la luminosité de
l'écran peut changer (il devient plus ou moins
lumineux) en fonction de l'intensité de la lumière
environnante.
Pas signal veille (Arrêt / 15 min / 30 min / 60 min) ■:
active le mode Veille si l’état "Absence de signal" ou
"Vérifier le signal du câble" reste actif pendant une
période définie par l’utilisateur.
Il est désactivé lorsque le PC est en mode
✎
d’économie d’énergie.
Modification des options d’image ¦
Paramètres avancés
(Disponible en mode Standard / Cinéma)
Vous pouvez régler les paramètres avancés de votre écran,
notamment la couleur et le contraste.
En mode PC, vous ne pouvez modifier que les options
✎
Contraste Dynamique, Gamma et Balance blancs.
Nuance de noir (Arrêt / Sombre / Plus sombre / ■
Le plus sombre) : sélectionnez le niveau de noir afin de
régler la profondeur d’écran.
Contraste Dynamique (Arrêt / Bas / Moyen / Elevé) ■:
permet de régler le contraste de l’écran.
Réglage Luminosité (-2~+2) ■: permet d’augmenter la
luminosité des images sombres.
Désactivé en mode PC.
✎
Gamma ■: permet de régler l’intensité des couleurs
primaires.
Figure Expert (Arrêt / Figure 1 / Figure 2) ■: A l'aide de
la fonction Figure Expert, l'image peut être calibrée sans
générateur ni filtre. Si le menu à l'écran disparaît ou si un
autre menu que le menu Image s'ouvre, la calibration est
enregistrée et la fenêtre Figure Expert se ferme.
Pendant l'exécution de
✎
Figure Expert, aucun son
n'est émis.
Activé uniquement en mode DTV, Composant et
✎
HDMI.
RVB uniquement (Arrêt / Rouge / Vert / Bleu) ■: vous
pouvez régler la Couleur ou la Teinte du Rouge, Vert ou
Bleu pour l’image d’un dispositif externe (lecteur DVD,
système home cinéma, etc.).
Espace de couleur (Auto / Natif / Personnalisé) ■: Permet
de régler la gamme des couleurs disponibles pour créer
l'image. Pour régler Couleur, Red, Green, Blue et Reset,
définissez l'option Espace de couleur sur Custom.
Balance blancs ■: permet de régler la température des
couleurs afin d’obtenir une image plus naturelle.
Aj. Rouge / Aj. Vert / Aj. Bleu : permet de régler la
profondeur de chaque couleur (rouge, vert, bleu).
Régl. Rouge / Régl. vert / Régl. bleu : permet de régler
la luminosité de chaque couleur (rouge, vert, bleu).
Réinit. : rétablit les paramètres par défaut de l’option
Balance blancs.
Balance Blancs 10p (Arrêt / Activé) ■: contrôle la
balance des blancs par intervalle de 10 points en réglant
la luminosité des couleurs rouge, verte et bleue.
Ce mode est disponible lorsque le mode d'image
✎
est réglé sur Cinéma et lorsque l'entrée externe est
définie sur HDMI ou Composant.
Cette fonction n'est pas prise en charge par tous
✎
les dispositifs externes
Intervalle: permet de sélectionner l'intervalle à ajuster.
Rouge: permet de régler le niveau de rouge.
Vert: permet de régler le niveau de vert.
Bleu: permet de régler le niveau de bleu.
Réinit.: rétablit les paramètres Balance Blancs 10p par
défaut.
Ton chair ■: accentue le "Ton chair" rose.
Netteté des contours (Arrêt / Activé) ■: fait ressortir les
contours des objets.
xvYCC (Arrêt / Activé) ■: l’activation du mode xvYCC
augmente les détails et agrandit l’espace colorimétrique
lors de l’affichage de films à partir d’un appareil externe
(lecteur de DVD, etc.) connecté à la prise Entrée
Composant ou HDMI.
Ce mode est disponible lorsque le mode d’image
✎
est réglé sur Cinéma et lorsque l’entrée externe
est définie sur HDMI ou Composant.
Cette fonction n’est pas prise en charge par tous
✎
les dispositifs externes.
Paramètres avancés
Nuance de noir : Arrêt ►
Contraste Dynamique : Moyen
Réglage Luminosité : 0
Gamma : 0
Figure Expert : Arrêt
RVB uniquement : Arrêt
Espace de couleur : Natif
▼
U Déplacer E Entrer R Retour
BN68-02558ABE-PRFre.indb 14 2/17/2010 1:21:46 PM

15
Français
03 Fonctions de base
Options d’image
En mode PC, vous pouvez uniquement apporter des
✎
modifications aux options Nuance Coul., Taille,
Filtre Bruit num. et Temps Protection auto.
Options d’image
Nuance Coul. : Normal ►
Taille : 16:9
Mode écran : 16:9 Auto
Filtre Bruit num. : Auto.
Filtre Bruit MPEG : Auto.
Niv. noir HDMI : Normal
Mode Film : Arrêt
▼
U Déplacer E Entrer R Retour
Nuance Coul. (Froide / Normal / Chaude1 / Chaude2) ■
Les options
✎
Chaude1 ou Chaude2 sont désactivées
lorsque le mode d’image est Dynamique.
Les paramètres peuvent être réglés et mémorisés
✎
pour chaque dispositif externe connecté à une
entrée du téléviseur.
Taille ■: il se peut que votre décodeur
câble / récepteur satellite dispose de
son propre jeu de tailles d’écran. Il est
toutefois vivement conseillé d’utiliser le
mode 16:9.
16:9 Auto : règle automatiquement la
taille de l’image sur le format 16:9.
16:9 : règle la taille de l’image sur 16:9 pour les DVD ou
la diffusion au format grand écran.
Zoom large : agrandit l’image à une taille supérieure à 4:3.
Réglez la position à l’aide des boutons
✎
▲, ▼.
Zoom : agrandit l’image en 16:9 (dans le sens vertical)
pour l’adapter à la taille de l’écran.
Réglez la position ou la taille à l’aide des boutons
✎
▲, ▼.
4:3 : il s’agit du paramètre par défaut pour un film ou
une diffusion normale.
Ne regardez pas un film au format 4:3 pendant une
✎
période prolongée. Les traces de bordures situées
sur la gauche, sur la droite et au centre de l’écran
peuvent donner lieu au phénomène de rémanence
(brûlure d’écran) non couvert par la garantie.
Adapter écran : affiche l’intégralité de l’image sans
coupure lors de l’entrée de signaux HDMI (720p / 1080i
/ 1080p) ou Composant (1080i / 1080p).
REMARQUE
✎
Après avoir sélectionné
x
Adapter écran en mode HDMI
(1080i / 1080p) ou Composant (1080i / 1080p), il se
peut que vous deviez centrer l’image :
1. Appuyez sur le bouton ◄ ou ► pour sélectionner
Position.
2. Appuyez sur le bouton ENTER
E
.
3. Appuyez sur le bouton ▲, ▼, ◄ ou ► pour
déplacer l’image.
Les options de taille de l’image peuvent varier en
x
fonction de la source d’entrée.
Les options disponibles peuvent varier en fonction
x
du mode sélectionné.
En mode PC, seuls les modes
x
16:9 et 4:3 peuvent
être réglés.
Les paramètres peuvent être réglés et mémorisés
x
pour chaque dispositif externe connecté à une
entrée du téléviseur.
Si vous utilisez la fonction
x
Adapter écran avec
l’entrée HDMI 720p, une ligne sera coupée en haut,
en bas, à gauche et à droite, comme c’est le cas
avec la fonction Overscan.
Mode écran (16:9 / Zoom large / Zoom / 4:3) ■ :
disponible uniquement lorsque la taille d’image est
définie sur 16:9 Auto. Vous pouvez déterminer la taille
d’image souhaitée sur 4:3 WSS (Wide Screen Service)
ou sur la taille d’origine. Chaque pays européen impose
une taille d’image différente.
Non disponible en mode PC, Composant et HDMI.
✎
Filtre Bruit num. (Arrêt / Bas / Moyen / Elevé / ■
Visualisation auto. / Auto Plus) : lorsque le signal
de diffusion est faible, des bruits parasites ou une
impression fantôme peuvent apparaître. Sélectionnez
l’une des options jusqu’à l’obtention d’une image de
qualité optimale.
Visualisation auto. : Lors du changement des chaînes
analogiques, il affiche l'intensité du signal.
Disponible uniquement pour les chaînes analogiques.
✎
Lorsque la barre est verte, vous recevez le meilleur
✎
signal possible.
Filtre Bruit MPEG (Arrêt / Bas / Moyen / Elevé / ■
Auto.) : réduit le bruit MPEG afin d’offrir une meilleure
qualité d’image.
Désactivé en mode PC.
✎
Niv. noir HDMI (Normal / Bas) ■: permet de choisir le
niveau de noir pour régler la profondeur de l’écran.
Disponible uniquement en mode HDMI (signaux
✎
RVB).
Mode Film (Arrêt / Auto.1 / Auto.2) ■: règle le téléviseur
de sorte qu’il détecte et traite automatiquement les
signaux de cinéma en provenance de toutes les sources
et adapte l’image afin d’obtenir une qualité optimale.
Disponible en modes TV, AV, COMPOSANT (480i
✎
/ 1080i) et HDMI (480i / 1080i).
100Hz Motion Plus (Arrêt / Clair / Standard / Lisse ■
/ Personnalisé / Démo) : supprime les traînées des
scènes rapides avec beaucoup de mouvements, ce qui
rend l’image plus claire.
Si vous activez le mode
✎
100Hz Motion Plus, des
parasites peuvent apparaître sur l’écran. Si cela ce
produit, définissez la fonction 100Hz Motion Plus
sur Arrêt.
Réduction de flou : règle le niveau de réduction du flou
à partir des sources vidéo.
Réduc. vibrations : règle le niveau de réduction des
vibrations à partir des sources vidéo lors de la lecture de
films.
Réinit. : restaure les paramètres par défaut.
Temps protection auto (2 heures / 4 heures / ■
8 heures / 10 heures / Arrêt) : si la même image reste
affichée à l'écran, le dispositif de protection automatique
contre les brûlures d'écran sera activé.
Réinitialisation de l’image (OK / Annuler)
Rétablit les paramètres par défaut du mode d’image actuel.
BN68-02558ABE-PRFre.indb 15 2/17/2010 1:21:46 PM

16
Français
Fonctions de base
Configuration du téléviseur avec le PC ¦
Réglez le mode d’entrée sur PC.
Réglage Automatique
t
Cette option permet de régler les positions/valeurs de
fréquence et d’affiner automatiquement les paramètres.
Non disponible en cas de connexion à l’aide d’un câble
✎
HDMI/DVI.
Ecran
Régl. Base / Regl. Préc ■: élimine ou réduit les parasites
visuels. Si vous ne pouvez pas éliminer ces parasites
au moyen d’un réglage précis uniquement, réglez la
fréquence (Régl. Base) au mieux, puis effectuez de
nouveau un réglage précis. Une fois les parasites réduits,
effectuez un nouveau réglage de l’image pour l’aligner
au centre de l’écran.
Position ■: réglez la position de l’écran du PC à l’aide
des boutons directionnels (▲ / ▼ / ◄ / ►).
Réinitialiser Image ■: rétablit les paramètres d’image par
défaut.
Utilisation de votre téléviseur comme écran d’ordinateur (PC)
Configuration de votre logiciel PC (instructions basées sur
Windows XP)
En fonction de la version de Windows et de la carte
graphique utilisées, les écrans affichés sur votre PC peuvent
être différents. Cependant, les mêmes informations de
configuration de base seront généralement appliquées. Dans
le cas contraire, contactez le fabricant de votre ordinateur ou
votre revendeur Samsung.
1. Cliquez sur "Panneau de configuration" dans le menu
Démarrer de Windows.
2. Cliquez sur "Apparence et thèmes" dans la fenêtre
"Panneau de configuration". Une boîte de dialogue
s’ouvre alors.
3. Cliquez sur "Affichage" pour ouvrir une autre boîte de
dialogue.
4. Accédez à l’onglet "Paramètres" dans la boîte de
dialogue Propriétés de l’Affichage.
Réglage correct de la taille (résolution) [Optimal : y
1920 x 1080 pixels]
S’il existe une option de fréquence verticale dans la y
boîte de dialogue des paramètres d’affichage, la valeur
correcte est "60" ou "60 Hz". Sinon, cliquez sur "OK" et
quittez la boîte de dialogue.
Menu Son
Changement du mode Son prédéfini ¦
SRS TheaterSound
t
Standard ■: sélectionne le mode son normal.
Musique ■: accentue la musique par rapport aux voix.
Cinéma ■: offre le meilleur son pour les films.
Voix claire ■: accentue les voix par rapport aux autres
sons.
Amplifier ■: augmente l’intensité du son aigu pour
garantir une meilleure écoute aux personnes
malentendantes.
Réglage des paramètres sonores ¦
Egaliseur
Règle le mode Son.
Balance G/D ■: règle la balance entre les haut-parleurs
droit et gauche.
100Hz / 300Hz / 1kHz / 3kHz / 10kHz ■ (Réglage de la
bande passante) : règle le niveau des fréquences de
bande passante spécifiques.
Réinit. ■: rétablit les paramètres par défaut de l’égaliseur.
Systèmes sonores, etc. ¦
SRS TheaterSound (Arrêt / Activé)
t
(mode de son standard uniquement)
Cette fonction garantit un son surround virtuel 5.1 canaux
par le biais de deux haut-parleurs ou d’un casque grâce
à la technologie HRTF (Head Related Transfer Function -
Fonction de transfert asservie aux mouvements de la tête).
SRS TruDialog (Arrêt / Activé)
(mode de son standard uniquement)
Cette fonction permet d’accentuer l’intensité d’une voix par
rapport au fond musical ou aux effets sonores, de manière
à rendre les dialogues plus clairs lorsque vous regardez une
émission.
Langue Audio
(chaînes numériques uniquement)
Permet de modifier la valeur par défaut des langues audio.
La langue disponible peut varier en fonction de
✎
l’émission.
Format Audio (MPEG / Dolby Digital 5.1)
(chaînes numériques uniquement)
Lorsque le son est émis à la fois par le haut-parleur principal
et le récepteur audio, un effet d’écho peut se produire en
raison de la différence de vitesse de décodage entre le haut-
parleur principal et le récepteur audio. Dans ce cas, utilisez la
fonction Haut-parleur TV.
L’option
✎
Audio Format peut varier en fonction de
l’émission. Le son Dolby Digital 5.1 est disponible
uniquement en cas de connexion d’un haut parleur
externe au moyen d’un câble optique.
BN68-02558ABE-PRFre.indb 16 2/17/2010 1:21:47 PM

17
Français
03 Fonctions de base
Description audio
(non disponible dans tous les pays)
(chaînes numériques uniquement)
Cette fonction traite le flux audio relatif à la
description audio (AD) lorsqu’il est envoyé
avec le son principal par le radiodiffuseur.
Description audio (Arrêt / Activé) ■:
active ou désactive la fonction de description audio.
Volume ■: permet de régler le volume de description
audio.
Volume auto (Arrêt / Normal / Nuit)
Pour équilibrer le niveau de volume sur chaque canal,
définissez cette option sur Normal.
Nuit ■: ce mode garantit un environnement sonore
de meilleure qualité que le mode Normal, avec une
absence pratiquement totale de parasites. Il s’avère
particulièrement utile pendant la nuit.
Sélection Haut-parleur (Ht-parl ext /
Haut-parleur TV)
Un effet d’écho peut se produire en raison de la différence
de vitesse de décodage entre le haut-parleur principal et le
récepteur audio. Dans ce cas, réglez le téléviseur sur
Ht-parl ext.
Lorsque l’option
✎
Sélection Haut-parleur est définie
sur Ht-parl ext, les boutons de volume et MUTE ne
sont pas opérationnels et les paramètres sonores sont
limités.
Lorsque l’option
✎
Sélection Haut-parleur est définie
sur Ht-parl ext, vous devez utiliser les paramètres
suivants :
Haut-parleur TV : Arrêt, Ht-parl ext : Activé
x
Lorsque l’option
✎
Sélection Haut-parleur est définie
sur Haut-parleur TV, vous devez utiliser les paramètres
suivants :
Haut-parleur TV : Activé, Ht-parl ext : Activé
x
En l’absence de signal vidéo, les deux haut-parleurs
✎
sont coupés.
Paramètre supp.
(chaînes numériques uniquement)
Niveau Audio DTV (MPEG / HE-AAC) ■: cette fonction
vous permet de réduire la disparité d’un signal vocal
(à savoir l’un des signaux reçus lors d’une émission de
télévision numérique) sur le niveau souhaité.
En fonction du type de signal de radiodiffusion, les
✎
options MPEG / HE-AA) peuvent être réglées sur
une valeur comprise entre -10 dB et 0 dB.
Pour augmenter ou diminuer le volume, réglez ces
✎
valeurs entre 0 et -10, respectivement.
Sortie SPDIF ■: le format SPDIF (Sony Philips Digital
InterFace) est utilisé pour fournir du son numérique,
en réduisant les interférences vers les haut-parleurs et
divers dispositifs numériques, tels qu’un lecteur DVD.
Format Audio : lors de la réception d’une émission
de télévision numérique, vous avez le choix entre les
options PCM ou Dolby Digital pour le format de sortie
audio numérique (SPDIF).
La connexion de haut-parleurs 5.1 canaux dans un
✎
environnement Dolby Digital vous permet d’optimiser
votre environnement sonore 3D interactif.
Retard Audio : cette option permet de corriger le
décalage audio/vidéo lorsque vous regardez la télévision
ou une vidéo et diffusez la sortie audio numérique sur un
dispositif externe tel qu’un récepteur AV.
Comp Dolby Digital (Ligne / RF) ■: cette fonction réduit
la disparité entre un signal Dolby Digital et un signal
vocal (à savoir, Audio MPEG, HE-AAC, Son ATV).
Sélectionnez
✎
Ligne pour obtenir un son
dynamique et RF pour réduire la différence entre
les sons forts et faibles pendant la nuit.
Ligne : permet de définir le niveau de sortie des signaux
supérieurs ou inférieurs à -31 dB (référence) sur -20 dB
ou -31 dB.
RF : permet de définir le niveau de sortie des signaux
supérieurs ou inférieurs à -20 dB (référence) sur -10 dB
ou -20 dB.
Réinitialisation du son (OK / Annuler)
Rétablit les paramètres sonores par défaut définis en usine.
Sélection du mode Son ¦
Lorsque vous définissez Dual I-II, le mode
Son actuel est affiché à l’écran.
Type
d’audio Dual I-II Défaut
Stéréo
A2
Mono Mono
Changement
automatique
Stereo Stereo ↔ Mono
Dual Dual-II ↔ Dual-I Dual-I
NICAM
Stéréo
Mono Mono
Changement
automatique
Stereo Mono ↔ Stereo
Dual Mono → Dual I
Dual II -Dual-I
Si le signal stéréo est faible et qu’une commutation
✎
automatique se produit, passez alors en Mono.
Cette fonction n’est activée qu’avec un signal sonore
✎
stéréo.
Disponible uniquement lorsque la source
✎
Entrée est
définie sur TV.
P
POWER
BN68-02558ABE-PRFre.indb 17 2/17/2010 1:21:48 PM

18
Français
Fonctions de base
Menu Configuration
Réglage de l’heure ¦
Heure
Horloge ■: le réglage de l’heure est nécessaire pour
utiliser différentes fonctions de minuterie du téléviseur.
L’heure actuelle s’affiche à chaque fois que vous
O
appuyez sur le bouton INFO.
Si vous débranchez le cordon d’alimentation, vous
✎
devez régler de nouveau l’horloge.
Mode Horloge (Auto. / Manuel)
En fonction du signal et de la station de diffusion,
✎
il se peut que la configuration automatique de
l’heure soit incorrecte. Dans ce cas, réglez l’heure
manuellement.
L’antenne doit être connectée pour permettre le
✎
réglage automatique de l’heure.
Réglage Horloge : Définissez manuellement les
paramètres Jour, Mois, Année, Heure et Minute.
Disponible uniquement lorsque l’option
✎
Mode
Horloge est définie sur Manuel.
Fuseau Horaire: Vous pouvez sélectionner votre fuseau
horaire.
Cette fonction est uniquement disponible lorsque
✎
Mode Horloge est défini sur Auto..
En fonction de la station de diffusion et du signal
✎
diffusé, il se peut que l'heure ne soit pas réglée
correctement. Si cela se produit, réglez l'heure
manuellement.
Utilisation de la veille ¦
Veille ■
t
: éteint automatiquement le téléviseur
après une période déterminée (30, 60, 90, 120, 150 ou
180 minutes).
Pour annuler la fonction
✎
Veille, sélectionnez Arrêt.
Réglage de la minuterie de mise en
marche / arrêt
Minuteur 1 / Minuteur 2 / Minuteur 3 ■: vous pouvez
définir trois réglages de mise en marche / arrêt différents.
Vous devez, au préalable, régler l’horloge.
Période d’activation / Période de désactivation :
sélectionnez l’heure, les minutes et l’action Activer /
Désactiver. (Pour activer le minuteur selon les réglages
définis, choisissez Activer.
)
Volume : sélectionnez le niveau de volume désiré.
Source : sélectionnez le contenu TV ou USB à lire lors de la
mise sous tension automatique du téléviseur. (L’option USB
peut uniquement être sélectionnée lorsqu’un périphérique
USB est connecté au téléviseur.)
Antenne (lorsque Source est réglé sur TV) : sélectionnez
ATV ou DTV.
Chaîne (lorsque Source est réglé sur TV) : sélectionnez la
chaîne de votre choix.
Contenu (lorsque Source est réglé sur USB) : sélectionnez
un dossier de la clé USB contenant les fichiers de musique
ou les photos qui doivent être lus lors de la mise sous
tension automatique du téléviseur.
Si la clé USB ne contient aucun fichier musical ou
✎
si le dossier contenant un fichier musical n’est pas
sélectionné, la fonction de veille ne fonctionne pas
correctement.
Si le
✎
périphérique USB ne contient qu’une seule
photo, la fonction Diaporama ne démarre pas.
Les dossiers dont le nom est trop long ne peuvent
✎
pas être sélectionnés.
Chaque périphérique USB utilisé se voit attribuer son
✎
propre dossier. Si vous utilisez plusieurs périphériques
USB du même type, assurez-vous que les dossiers
affectés à chacun d’eux portent des noms différents.
Répétition : Sélectionnez Une fois, Quotid., Lun~Ven,
Lun~Sam, Sam~Dim ou Manuel pour définir l'option
suivant vos besoins. Si vous sélectionnez Manuel, vous
pouvez choisir le jour d'activation de la minuterie.
Le symbole
✎c
indique le jour sélectionné.
Mise hors tension auto. (disponible uniquement lorsque
✎
le téléviseur est allumé par le minuteur) : le téléviseur
est mis hors tension automatiquement après trois
heures d’inactivité pour éviter toute surchauffe.
Verrouillage des programmes ¦
Sécurité
L’écran de saisie du code PIN s’affiche après l’écran de
✎
configuration.
Entrez votre code PIN à 4 chiffres ; "par défaut "0-0-0-0".
✎
Modifiez le code PIN à l’aide de l’option Modifier PIN.
Verrouillage Parental (Arrêt / Activé) ■Vous pouvez
verrouiller des chaînes dans la fonction Gestion chaînes
afin d’empêcher certains utilisateurs, tels que des enfants,
de regarder des émissions qui ne leur sont pas destinées.
Disponible uniquement lorsque la source
✎
Entrée
est définie sur TV.
10 TV ATV0
00 00
▲
▼
00 00
▲
▼
Minuteur 1
Période d’activation
Période de désactivation
Volume
Désactiver
Désactiver
Dim Lun Mar Mer Jeu Ven Sam
Une fois
Source Antenne Canal
Répétition
L
Déplacer
U Régler E
Entrer
R
Retour
BN68-02558ABE-PRFre.indb 18 2/17/2010 1:21:49 PM

19
Français
03 Fonctions de base
Verrouillage parental (Niveau parental) ■: Cette fonction
permet d’empêcher certains utilisateurs, tels que des
enfants, de regarder des émissions qui ne leur sont pas
destinées, à l’aide d’un code PIN à 4 chiffres défini par
l’utilisateur.
Autor. tout : déverrouille toutes les évaluations TV.
Les options du menu
✎
Verrouillage parental
diffèrent selon les pays.
Modifier PIN ■: permet de modifier le code personnel
demandé pour pouvoir configurer le téléviseur.
Si vous avez oublié le code PIN, appuyez sur les
✎
boutons de la télécommande dans l’ordre suivant,
ce qui a pour effet de le réinitialiser sur "0-0-0-0" :
POWER (Arrêt) → MUTE → 8 → 2 → 4 → POWER
(Marche).
Autres fonctionnalités ¦
Langue
Langue des menus ■: définissez la langue des menus.
Langue du télétexte ■: sélectionnez la langue de votre
choix pour le télétexte.
L’anglais est utilisé par défaut si la langue
✎
sélectionnée n’est pas diffusée.
Préférence (Langue Audio principale / Langue Audio ■
secondaire / Langue princ. sous-titres / Langue sec.
sous-titres / Langue Télétexte principale / Langue
Télétexte secondaire) : sélectionnez la langue qui sera
utilisée par défaut lors de la sélection d’une chaîne.
Sous-titres
Utilisez ce menu pour définir le mode Sous-titres.
La fonctionnalité sous-titres n'est
✎
pas opérationnelle avec les modes
Composant, ou HDMI.
Sous-titres (Arrêt / Activé) ■: active ou
désactive les sous-titres.
Mode (Normal / Malentendant) ■: configure le mode
des sous-titres.
Langue des sous-titres ■: définit la langue des sous-titres.
Si le programme visionné ne prend pas en charge
✎
la fonction Malentendant, le mode Normal
est automatiquement activé, même si le mode
Malentendant est sélectionné.
L’anglais est utilisé par défaut si la langue
✎
sélectionnée n’est pas diffusée.
Texte numérique (Désactiver / Activer)
(Royaume-Uni uniquement)
Si le programme diffuse du texte numérique, cette fonction
est activée. (P. 23)
Réseau (Type de réseau / Config. du
réseau / Test réseau / Samsung Wireless
Link / Connexion SWL)
Pour plus d’informations sur la configuration des options,
reportez-vous à la section "Connexion réseau".
Général
Mode Jeu (Arrêt / Activé) ■: lorsque vous connectez une
console de jeux, telle qu’une PlayStation™ ou Xbox™,
vous pouvez bénéficier d’une expérience ludique encore
plus réaliste en sélectionnant le mode Jeu.
REMARQUE
✎
Précautions et restrictions
x
du mode Jeu
Pour déconnecter la console de jeux et connecter –
un autre périphérique externe, définissez Mode jeu
sur Arrêt dans le menu de configuration.
Si vous affichez le menu du téléviseur en – Mode
Jeu, l’écran tremble légèrement.
L'option
x
Mode Jeu n'est pas disponible dans les
modes TV et PC.
Après avoir connecté
x
la console de jeux, définissez
Mode Jeu sur Activé pour disposer d’une bonne
qualité d’image.
Si
x
Mode Jeu est défini sur Activé : le mode
Image est défini sur Standard et le mode Son, sur
Personnalisé.
BD Wise (Arrêt / Activé) ■: fournit une qualité d’image
optimale pour les lecteurs DVD, les lecteurs Blu-
ray et les systèmes home cinéma Samsung qui
prennent en charge BD Wise. Lorsque la fonction BD
Wise est réglée sur Activé, le mode d’image passe
automatiquement en résolution optimale.
Disponible lors de la connexion de produits
✎
Samsung prenant en charge BD Wise via un
câble HDMI.
Transparence menu (Lumineux / Sombre) ■: permet de
définir la transparence du menu.
Mélodie (Arrêt / Bas / Moyen / Elevé) ■: cette option
permet de définir la lecture d’une mélodie lors de la mise
en marche ou l’arrêt du téléviseur.
Interface commune
CI Menu ■: permet à l’utilisateur d’opérer une sélection
dans le menu du module CAM. Sélectionnez le menu CI
en fonction du menu PC Card.
Infos sur l’application ■: affiche des informations sur
le module CAM inséré dans l’emplacement CI et sur la
"CARTE CI ou CI+" insérée dans le module CAM. Vous
pouvez installer le module CAM, que le téléviseur soit
allumé ou éteint.
P
POWER
BN68-02558ABE-PRFre.indb 19 2/17/2010 1:21:50 PM

20
Français
Fonctions de base
1.
Vous pouvez acheter un module CI CAM chez le revendeur
le plus proche ou le commander par téléphone.
2. Insérez fermement la "CARTE CI ou CI+" dans le module
CAM en suivant le sens de la flèche.
3.
Insérez le module CAM avec la "CARTE CI ou CI+" dans
la fente de l’interface commune (dans le sens de la flèche),
de telle sorte qu’il soit aligné parallèlement à la fente.
4. Vérifiez si une image est visible sur une chaîne à signal
brouillé.
Télécommande sans fil (Activé / Arrêt)
Active ou désactive les commandes à distance ou donne
l’autorisation de les utiliser.
Incrustation d’image (PIP) ¦
PIP
t
Permet de regarder simultanément le tuner TV et une source
vidéo externe. PIP (Incrustation d’image) ne fonctionne pas
dans le même mode.
REMARQUE
✎
Si vous éteignez le téléviseur alors que le
x
mode PIP est
activé, la fenêtre PIP disparaît lorsque vous le rallumez.
Il est possible que l’image affichée dans la fenêtre
x
PIP semble légèrement moins naturelle lorsque vous
utilisez l’écran principal pour un jeu ou un karaoké.
Lorsque la fonction
x
Internet@TV est activée, la
fonction PIP est inaccessible.
Réglages PIP
x
Image principale Image secondaire
Composant, HDMI1/DVI,
HDMI2, HDMI3, HDMI4,
PC
TV
PIP (Arrêt / Activé) ■: active ou désactive la fonction PIP.
Chaîne ■: permet de choisir la chaîne affichée dans
l’écran secondaire.
Taille ( ■
Õ
/
Ã
) : sélectionnez la taille de l’image
secondaire.
Position ( ■
Ã
/
–
/
—
/
œ
) : sélectionnez la
position de l’image secondaire.
Sélection du son (Principal / Secondaire) ■: vous
pouvez sélectionner le mode audio de votre choix
(Principal / Secondaire) en mode PIP.
Menu Assistance
Diagnostic automatique
Test de l’image (Oui / Non) ■: utilisez cette option pour
rechercher d’éventuels problèmes d’image et, si les
problèmes persistent, vérifier la mire de couleur.
Test du son (Oui / Non) ■: utilisez la mélodie intégrée
pour rechercher d’éventuels problèmes sonores.
Si les haut-parleurs du téléviseur restent muets,
✎
avant d’effectuer le test du son, vérifiez que
l’option Sélection Haut-parleur est réglée sur
Haut-parleur TV dans le menu Son.
La mélodie est diffusée pendant le test, même si
✎
l’option Sélection Haut-parleur est réglée sur
Ht-parl ext. ou si le son a été désactivé en
appuyant sur le bouton MUTE.
Informations de signal ■: (chaînes numériques
uniquement) soit la qualité de réception des chaînes
HDTV est parfaite, soit les chaînes ne sont pas
disponibles. Réglez votre antenne afin d’augmenter
l’intensité du signal.
Résolution des problèmes ■: consultez cette description
s’il vous semble que le téléviseur rencontre un problème.
Si aucun des conseils de dépannage ne
✎
s’applique au problème rencontré, contactez le
service clientèle de Samsung.
Mise à niveau du logiciel
Une Mise à niveau du logiciel peut être effectuée
via un signal de radiodiffusion ou en téléchargeant le
microprogramme le plus récent sur une clé USB à partir du
site Web samsung.com.
Version actuelle indique que le logiciel est déjà installé sur
votre téléviseur.
Le numéro de version est affiché au format suivant :
✎
"année/mois/jour_version".
Installation de la version la plus récente
USB ■: insérez la clé USB
contenant le fichier de mise à
niveau du microprogramme
téléchargé sur www.samsung.
com dans le téléviseur. Veillez
à ne pas couper l’alimentation,
ni retirer la clé USB tant que
les mises à niveau ne sont pas
terminées. Une fois la mise à
niveau du microprogramme
terminée, le téléviseur se met
automatiquement hors tension,
puis se rallume. Lorsque la mise à niveau du logiciel est
terminée, les paramètres vidéo et audio par défaut sont
réinitialisés. Il est conseillé de prendre note des paramètres
afin de pouvoir les rétablir facilement après la mise à niveau.
Mise à niveau du logiciel
Version actuelle 2010/01/18_000001
U Déplacer E Entrer R Retour
USB ►
En ligne
Canal
Mise à niveau en mode veille : 2 h. plus tard
Autre logiciel ----/--/--/--_------
Panneau latéral du téléviseur
ou
Clé USB
BN68-02558ABE-PRFre.indb 20 2/17/2010 1:21:51 PM

21
Français
03 Fonctions de base
En ligne ■: permet de mettre le logiciel à niveau par
Internet.
Commencez par configurer votre réseau. Pour
✎
plus d’informations sur l’utilisation de la fonction
Config. du réseau, reportez-vous à la section
"Connexion réseau".
Si la connexion Internet ne fonctionne pas
✎
correctement, il se peut que la connexion soit
interrompue. Réessayez le téléchargement. Si
le problème persiste, effectuez la procédure de
téléchargement USB et procédez à la mise à niveau.
Canal ■: met à niveau le logiciel en utilisant le signal de
radiodiffusion.
Si la fonction est sélectionnée pendant la période
✎
de transmission du logiciel, ce dernier est
automatiquement recherché et téléchargé.
Le temps nécessaire au téléchargement du
✎
logiciel dépend de l’état du signal.
Mise à niveau en mode veille ■: une mise à niveau
manuelle est automatiquement effectuée à l’heure
indiquée. Etant donné que la mise sous tension
s’effectue de façon interne, il se peut que l’écran LCD
s’allume légèrement. Le phénomène peut se poursuivre
pendant plus d’une heure jusqu’à ce que la mise à jour
du logiciel soit terminée.
Autre logiciel ■ (sauvegarde) : Affiche la version du logiciel
téléchargée par le biais de l'option En ligne. Cette
fonction est activée si la procédure est interrompue au
niveau de la dernière étape du processus de mise à
niveau du logiciel.
Guide de connexion HD
Consultez ces informations lors de la connexion de
périphériques externes au téléviseur.
Contacter Samsung
Consultez ces informations si le téléviseur ne fonctionne pas
correctement ou si vous voulez mettre à niveau le logiciel.
Vous y trouverez des informations concernant nos centres
d’appel, ainsi que le téléchargement de nos produits et
logiciels.
BN68-02558ABE-PRFre.indb 21 2/17/2010 1:21:51 PM

22
Français
Fonctions avancées
Connexion à un ordinateur
Utilisation d’un câble HDMI/DVI / D-Sub
Modes d’affichage (Entrées D-Sub et HDMI/DVI)
La résolution optimale est de 1920 X 1080 à 60 Hz.
Mode Résolution Fréquence horizontale
(kHz)
Fréquence verticale
(kHz)
Fréquence d'horloge pixels
(MHz)
Polarité de
synchronisation
(H/V)
IBM 640 x 350 31.469 70.086 25.175 +/-
720 x 400 31.469 70.087 28.322 -/+
MAC 640 x 480 35.000 66.667 30.240 -/-
832 x 624 49.726 74.551 57.284 -/-
1152 x 870 68.681 75.062 100.000 -/-
VESA CVT
720 x 576 35.910 59.950 32.750 -/+
1152 x 864 53.783 59.959 81.750 -/+
1280 x 720 56.456 74.777 95.750 -/+
1280 x 960 75.231 74.857 130.000 -/+
VESA DMT
640 x 480 31.469 59.940 25.175 -/-
640 x 480 37.861 72.809 31.500 -/-
640 x 480 37.500 75.000 31.500 -/-
800 x 600 37.879 60.317 40.000 +/+
800 x 600 48.077 72.188 50.000 +/+
800 x 600 46.875 75.000 49.500 +/+
1024 x 768 48.363 60.004 65.000 -/-
1024 x 768 56.476 70.069 75.000 -/-
1024 x 768 60.023 75.029 78.750 +/+
1152 x 864 67.500 75.000 108.000 +/+
1280 x 1024 63.981 60.020 108.000 +/+
1280 x 1024 79.976 75.025 135.000 +/+
1280 x 800 49.702 59.810 83.500 -/+
1280 x 800 62.795 74.934 106.500 -/+
1280 x 960 60.000 60.000 108.000 +/+
1280 x 720 45.000 60.000 74.250 +/+
1360 x 768 47.712 60.015 85.500 +/+
1440 x 900 55.935 59.887 106.500 -/+
1440 x 900 70.635 74.984 136.750 -/+
1600 x 1200 75.000 60.000 162.000 +/+
1680 x 1050 65.290 59.954 146.250 -/+
VESA GTF 1280 x 720 52.500 70.000 89.040 -/+
1280 x 1024 74.620 70.000 128.943 -/-
VESA DMT / DTV CEA 1920 x 1080p 67.500 60.000 148.500 +/+
REMARQUE
✎
Dans le cas d’une connexion avec câble HDMI/DVI, vous devez utiliser la prise
x
HDMI IN 1(DVI).
Le mode entrelacé n’est pas pris en charge.
x
Le téléviseur peut fonctionner de façon anormale si le format vidéo sélectionné n’est pas standard.
x
Les modes Séparé et Composite sont pris en charge. Le mode SOG (Sync On Green) n’est pas pris en charge.
x
R-AUDIO-L PRPBY
AUDIO OUT
R-AUDIO-L PRPBY
AUDIO OUT
R-AUDIO-L PRPBY
DVI OUT
R-AUDIO-L PRPBY
PC OUT
BN68-02558ABE-PRFre.indb 22 2/17/2010 1:22:03 PM

23
Français
04 Fonctions avancées
Connexion réseau
Vous pouvez configurer votre téléviseur de telle sorte qu'il puisse accéder à Internet par le biais de votre réseau local (LAN) à
l'aide d'une connexion câblée ou sans fil.
Connexion à un réseau câblé ¦
Vous pouvez connecter votre téléviseur au réseau local de trois manières différentes :
En connectant le port LAN situé à l'arrière du téléviseur à un modem externe à l'aide d'un câble de catégorie 5. Voir le y
schéma ci-dessous.
En connectant le port LAN situé à l'arrière du téléviseur à un routeur IP connecté, à son tour, à un modem externe. Utilisez y
un câble de catégorie 5 pour effectuer cette connexion. Voir le schéma ci-dessous.
En fonction de la configuration de votre réseau, il se peut que vous puissiez connecter directement le port LAN situé à l'arrière du y
téléviseur à une prise réseau murale à l'aide d'un câble de catégorie 5. Voir le schéma ci-dessous. Nous attirons votre attention
sur le fait que la prise murale est connectée à un modem ou routeur situé en un autre point de la maison.
Si vous possédez un réseau dynamique, vous devez utiliser un modem ou routeur ADSL prenant en charge le protocole
DHCP (Dynamic Host Configuration Protocol). Les modems de ce type fournissent automatiquement l'adresse IP,
le masque de sous-réseau, la passerelle et les valeurs DNS dont votre téléviseur a besoin pour accéder à Internet. Aucune
saisie manuelle n'est donc requise. La plupart des réseaux domestiques sont de type dynamique.
Certains réseaux nécessitent une adresse IP statique. Si tel est votre cas, vous devez saisir manuellement l'adresse IP,
le masque de sous-réseau, la passerelle et les valeurs DNS dans l'écran de configuration câble de votre téléviseur lors de
la configuration de la connexion réseau. Pour obtenir ces données, contactez votre fournisseur d'accès Internet. Si vous
disposez d'un ordinateur Windows, vous pouvez également utiliser ce dernier pour obtenir ces paramètres.
Si votre réseau nécessite une adresse IP statique, vous pouvez utiliser un modem ADSL prenant en charge le
✎
protocole DHCP. En effet, les modems de ce type vous permettent également d'utiliser des adresses IP statiques.
Connecteur modem mural Modem externe
(ADSL / VDSL / Télédistribution)
Panneau arrière du téléviseur
Câble LANCâble modem
Connecteur modem mural Modem externe
(ADSL / VDSL / Télédistribution)
Panneau arrière du téléviseur
Câble LAN
Câble modem
Connecteur modem mural Panneau arrière du téléviseur
Câble LAN
Câble LAN
Routeur IP
(avec serveur DHCP)
BN68-02558ABE-PRFre.indb 23 2/17/2010 1:22:13 PM

24
Français
Fonctions avancées
Config. du réseau (Auto.)
Utilisez l'option Config. du réseau Auto. lors de la connexion
du téléviseur à un réseau prenant en charge le protocole
DHCP. Pour configurer automatiquement la connexion
réseau par câble de votre téléviseur, procédez comme suit :
Procédure de configuration automatique
1. Connectez votre téléviseur au réseau local en suivant la
procédure décrite à la section précédente.
2. Allumez le téléviseur, appuyez sur le bouton MENU
de la télécommande, utilisez le bouton ▲ ou ▼ pour
sélectionner Configuration, puis appuyez sur le bouton
ENTER
E
.
3. Utilisez le bouton ▲ ou ▼ pour sélectionner Réseau
dans le menu Configuration et appuyez ensuite sur le
bouton ENTER
E
. L'écran Réseau apparaît.
Réseau
Type de réseau : Câble ►
Cong. du réseau
Test réseau
SWL(Samsung Wireless Link) : Arrêt
SWL connect
U Déplacer E Entrer R Retour
4. Dans l'écran Réseau, sélectionnez Type de réseau.
5. Définissez l'option Type de réseau sur Câble.
6. Sélectionnez Config. du réseau. L'écran Config. du
réseau apparaît.
Cong. du réseau
Cong. prot. Internet : Auto. ►
Adresse IP :
Masque de sous-réseau :
Passerelle :
DNS : Auto.
Serveur DNS :
U Déplacer E Entrer R Retour
7. Définissez l’option Config. prot. Internet sur Auto..
8. L'option Auto. récupère et entre automatiquement les
valeurs Internet requises.
9. Attendez deux minutes et appuyez ensuite sur le bouton
RETURN de votre télécommande.
10. Si la fonction Réseau n'a pas récupéré les valeurs de
connexion au réseau, consultez les instructions relatives
au mode Manuel.
Config. du réseau (Manuel)
Utilisez l'option Config. du réseau Manuel lors de la
connexion du téléviseur à un réseau qui nécessite une
adresse IP statique.
Obtention des valeurs de connexion au réseau
Pour obtenir les valeurs de connexion au réseau sur la
plupart des ordinateurs Windows, procédez comme suit :
1. Cliquez avec le bouton droit de la souris sur l'icône
Réseau située dans le coin inférieur droit de l'écran.
2. Cliquez sur Etat dans le menu contextuel.
3. Cliquez sur Assistance dans la boîte de dialogue
affichée.
4. Cliquez sur le bouton Détails dans l'onglet Assistance.
Les valeurs de connexion réseau sont affichées.
Procédure de configuration manuelle
Pour configurer manuellement la connexion réseau par câble
de votre téléviseur, procédez comme suit :
1. Suivez les étapes 1 à 6 de la procédure de configuration
automatique.
2. Réglez Config. prot. Internet sur Manuel.
3. Appuyez sur le bouton ▼ de la télécommande pour
accéder au premier champ de saisie.
4. Entrez les paramètres Adresse IP, Masque de sous-
réseau, Passerelle et Serveur DNS. Utilisez les touches
numériques de votre télécommande pour saisir des
chiffres et les touches fléchées pour passer d'un champ
de saisie à un autre.
5 Une fois cette opération terminée, appuyez sur le bouton
RETURN de votre télécommande.
6. Sélectionnez Test réseau pour vérifier la connexion
Internet.
BN68-02558ABE-PRFre.indb 24 2/17/2010 1:22:15 PM

25
Français
04 Fonctions avancées
Connexion à un réseau sans fil ¦
Pour établir une connexion sans fil entre le téléviseur et le réseau, vous avez besoin d'un routeur ou d'un modem et d'un
adaptateur LAN sans fil Samsung (WIS09ABGN), que vous connectez à la prise USB située sur le panneau latéral ou arrière du
téléviseur. Voir l'illustration ci-dessous.
L'adaptateur LAN sans fil de Samsung est vendu séparément. Vous pouvez vous le procurer auprès de certains revendeurs,
sur les sites de commerce électronique et sur Samsungparts.com. Cet adaptateur prend en charge les protocoles de
communication IEEE 802.11A/B/G et N. Samsung vous conseille d'utiliser le protocole IEEE 802.11N. Si vous lisez la vidéo sur
une connexion IEEE 802.11B/G, des saccades risquent d'apparaître.
REMARQUE
✎
Vous devez employer l'adaptateur LAN sans fil Samsung (WIS09ABGN) pour utiliser un réseau sans fil.
x
L'adaptateur LAN sans fil Samsung est vendu séparément. L'adaptateur LAN sans fil WIS09ABGN est disponible
x
auprès de certains revendeurs, sur les sites de commerce électronique et sur Samsungparts.com.
Pour utiliser un réseau sans fil, vous devez connecter le téléviseur à un routeur IP sans fil. Si ce routeur prend en
x
charge le protocole DHCP, le téléviseur peut utiliser DHCP ou une adresse IP statique pour se connecter au réseau
sans fil.
Sélectionnez un canal inutilisé pour le routeur IP sans fil. Si le canal affecté au routeur IP sans fil est actuellement
x
utilisé par un autre périphérique à proximité, il y aura des interférences et des interruptions de communication.
Si vous utilisez des paramètres de sécurité différents de ceux indiqués ci-dessous, le routeur ne fonctionnera pas
x
avec le téléviseur.
Si le mode Pure High-throughput (Greenfield) 802.11n est sélectionné et que le type de cryptage est défini sur WEP,
x
TKIP ou TKIPAES (WPS2Mixed) pour votre point d'accès, les téléviseurs Samsung ne prendront pas en charge la
connexion, conformément aux nouvelles spécifications de certification Wi-Fi.
Si votre point d'accès prend en charge le WPS (Wi-Fi Protected Setup), vous pouvez vous connecter au réseau
x
via PBC (Push Button Configuration) ou à l'aide d'un code PIN (Personal Identification Number). La fonction WPS
configurera automatiquement le SSID et la clé WPA dans ces deux modes.
Tenez l'adaptateur LAN sans fil Samsung éloigné du téléviseur. Si vous regardez la télévision alors que l'adaptateur
x
est connecté à proximité, les images peuvent apparaître altérées sur certaines chaînes.
Si votre routeur, modem ou appareil n'est pas certifié, il risque de ne pas pouvoir se connecter au téléviseur via
x
l'adaptateur LAN sans fil Samsung.
Méthodes de connexion
x
: vous pouvez configurer la connexion réseau sans fil de six façons différentes.
Configuration automatique Samsung –
PBC (WPS) –
Configuration automatique (à l'aide de la fonction Recherche réseau automatique) –
Configuration manuelle –
SWL (Samsung Wireless Link) –
Ad Hoc –
L'adaptateur LAN sans fil Samsung doit être connecté directement au port USB du téléviseur. L'utilisation d'un
x
concentrateur USB n'est pas prise en charge.
ou
Connecteur LAN mural
Câble LAN
Routeur IP sans fil
Adaptateur LAN sans
fil Samsung
Panneau latéral du téléviseur
Pour utiliser la fonction SWL(Samsung Wireless Link), connectez-la au port
✎
USB 1 (HDD).
BN68-02558ABE-PRFre.indb 25 2/17/2010 1:22:23 PM

26
Français
Fonctions avancées
Config. du réseau
(Configuration automatique Samsung)
Cette fonction est disponible sur les points d'accès qui
prennent en charge la configuration automatique. Si votre
point d'accès ne prend pas en charge cette fonction,
vous pouvez établir une connexion via PBC (WPS) ou
manuellement.
Cette fonction est disponible lorsque
✎
SWL (Samsung
Wireless Link) est défini sur Arrêt.
Vous pouvez rechercher du matériel prenant en charge
✎
la fonction de configuration automatique Samsung sur
le site Web www.samsung.com.
Utilisation de la fonction de configuration automatique Samsung
1. Placez le point d'accès et le téléviseur l'un à côté de
l'autre et mettez-les sous tension.
La durée de démarrage varie d'une application à
✎
l'autre. Aussi, il se peut que vous deviez patienter
environ 2 minutes.
Si le câble réseau (LAN) est connecté au port
✎
WAN du point d'accès pendant la configuration
automatique Samsung, vous pouvez effectuer
automatiquement le test de connexion Internet.
Dans le cas contraire, la fonction de configuration
automatique Samsung vérifiera uniquement la
connexion périphérique du point d'accès (et non
la connexion Internet).
2. Attendez 2 minutes, puis connectez l'adaptateur LAN
sans fil Samsung au téléviseur. Une fois l'adaptateur
branché, la fenêtre contextuelle s'affiche.
3. Aussitôt la connexion établie, placez le point d'accès
parallèlement à l'adaptateur LAN sans fil Samsung, en
laissant un espace maximum de 25 cm.
4. Attendez que la connexion soit établie automatiquement.
Si la connexion échoue, redémarrez le point
✎
d'accès, puis réessayez.
Si la fonction de configuration automatique Samsung
✎
ne parvient pas à connecter le téléviseur à votre point
d'accès, une fenêtre contextuelle s'ouvre pour vous
informer de l'échec. Redémarrez le point d'accès,
puis réessayez. Si le problème de connexion
subsiste, sélectionnez l'une des autres options de
configuration : PBC (WPS), automatique ou manuel.
5. Une fois la connexion établie, recherchez le routeur.
Si les paramètres du point d'accès ont été
✎
modifiés ou si vous utilisez le nouveau point
d'accès pour la première fois, vous devez
procéder à une nouvelle configuration, en
commençant à l'étape 1.
PBC (WPS) Config. du réseau
Configuration à l'aide de la méthode PBC (WPS)
Si votre routeur est pourvu d'un bouton PBC (WPS), procédez
comme suit :
1. Connectez votre téléviseur au réseau local en suivant la
procédure décrite à la section précédente.
2. Allumez le téléviseur, appuyez sur le bouton MENU de la
télécommande, utilisez le bouton ▲ ou ▼ pour sélectionner
Configuration, puis appuyez sur le bouton ENTERE.
3. Utilisez le bouton ▲ ou ▼ pour sélectionner Réseau dans
le menu Configuration et appuyez ensuite sur le bouton
ENTERE.
4. Dans l'écran Réseau, sélectionnez Type de réseau.
5. Définissez l'option Type de réseau sur Sans fil.
6. Sélectionnez Config. du réseau. L'écran Config. du
réseau apparaît.
Cong. du réseau
Sélectionnez un réseau :
Non sélectionné
►
Cong. prot. Internet : Auto.
Adresse IP :
Masque de sous-réseau :
Passerelle :
DNS : Auto.
Serveur DNS :
U Déplacer E Entrer R Retour
7. Appuyez sur le bouton rouge de votre télécommande.
8. Appuyez sur le bouton PBC (WPS) de votre routeur
dans les deux minutes. Votre lecteur TV récupère
automatiquement tous les paramètres réseau dont il a
besoin et se connecte à votre réseau.
9. Une fois la connexion configurée, appuyez sur le bouton
RETURN pour quitter l'écran Config. du réseau.
Config. du réseau (Auto.)
La plupart des réseaux sans fil disposent d'un système de
sécurité en option qui oblige les périphériques qui y accèdent
à transmettre un code de sécurité chiffré, appelé Clé d'accès
ou de sécurité. Cette clé de sécurité repose sur une phrase de
passe ; il s'agit généralement d'un mot ou d'une série de lettres
et de chiffres d'une longueur donnée que vous avez été invité à
saisir lors de la configuration de la sécurité de votre réseau sans
fil. Si vous utilisez cette méthode de configuration et qu'une clé
de sécurité est définie pour votre réseau sans fil, vous devrez
saisir la phrase de phase lors de la procédure de configuration.
Procédure de configuration automatique
Pour configurer automatiquement la connexion sans fil,
procédez comme suit :
1. Suivez les étapes 1 à 6 de la section "Configuration à l'aide
de la méthode PBC (WPS)" ci-dessus.
2. Appuyez sur le bouton ▼ pour sélectionner (Config. prot.
Internet, puis sur le bouton ENTERE. Appuyez sur le
bouton ▲ ou ▼ pour sélectionner Auto., puis sur le bouton
ENTERE.
BN68-02558ABE-PRFre.indb 26 2/17/2010 1:22:27 PM

27
Français
04 Fonctions avancées
3. Appuyez sur le bouton ▲ pour accéder à l'option
Sélectionnez un réseau, puis sur le bouton ENTERE.
La fonction Réseau recherche les réseaux sans fil
disponibles. Lorsque vous avez terminé, la liste des réseaux
disponibles s'affiche.
4. Dans la liste des réseaux, appuyez sur le bouton ▲ ou ▼
pour sélectionner un réseau, puis sur le bouton ENTERE.
Si le point d'accès est caché (Invisible), vous devez
✎
sélectionner l'option Ajouter réseau et entrer les
valeurs Nom du réseau (SSID) et Code de sécurité
pour établir la connexion.
5. Si la fenêtre contextuelle PIN/Sécurité s'affiche, passez à
l'étape 6. Si l'écran de connexion réseau apparaît, passez à
l'étape 10.
6. Appuyez sur le bouton ▲ ou ▼ pour sélectionner Sécurité
ou PIN. Pour la plupart des réseaux domestiques, vous
devez choisir Sécurité (pour Code de sécurité). L'écran
Sécurité apparaît
A B C D E F G
H I J K L M N
O P Q R S T U
V W X Y Z
0~9
Security Key
0 entered
Number
Lower case
B
Delete
Space
C
Cong. du réseau
n Déplacer E Entrer R Retour
7. Dans l'écran Sécurité, entrez la phrase de passe de votre
réseau.
La phrase de passe doit normalement se trouver
✎
sur l'un des écrans de configuration que vous avez
utilisés pour configurer votre routeur ou modem.
8. Pour entrer la phrase de passe, suivez les instructions
ci-dessous :
Appuyez sur les boutons numériques de la –
télécommande pour entrer des chiffres.
Utilisez les boutons de direction de la télécommande –
pour passer d'un bouton à un autre sur l'écran Code
de sécurité.
Appuyez sur le bouton rouge pour changer la casse ou –
afficher des symboles/caractères.
Pour entrer une lettre ou un symbole, vous devez y –
accéder, puis appuyer sur le bouton ENTERE.
Pour supprimer le dernier caractère saisi (chiffre ou –
lettre), appuyez sur le bouton vert de la télécommande.
9. Une fois cette opération terminée, appuyez sur le bouton
bleu de votre télécommande. L'écran de connexion réseau
apparaît.
10. Attendez que le message de confirmation de connexion
s'affiche, puis appuyez sur le bouton ENTERE. L'écran
Config. du réseau s'affiche à nouveau.
11. Pour tester la connexion, appuyez sur le bouton RETURN,
sélectionnez Test réseau et appuyez enfin sur le bouton
ENTERE.
Config. du réseau (Ad-Hoc)
l'adaptateur LAN sans fil Samsung vous permet de vous
connecter à un périphérique mobile sans faire usage d'un point
d'accès, en utilisant un réseau point-à-point.
Cette fonction est disponible lorsque
✎
SWL (Samsung
Wireless Link) est défini sur Arrêt.
Comment établir une nouvelle connexion Ad-hoc
1. Suivez les étapes 1 à 6 de la section "Configuration à l'aide
de la méthode PBC (WPS)" ci-dessus. (P. 26)
2. Choisissez l'option Sélectionnez un réseau. La liste des
appareils/réseaux s'affiche.
3. Dans la liste des appareils, appuyez sur le bouton bleu de la
télécommande.
Le message
✎
Ad-hoc est connex. Wi-Fi directe
avec téléphone portable ou PC. La fonctionnalité
du système de réseau existant est peut-être
restreinte. Souhaitez-vous changer la connexion
réseau?) s'affiche.
4. Saisissez le Nom du réseau (SSID) généré, puis le Code
de sécurité dans le périphérique auquel vous souhaitez
vous connecter.
Comment se connecter à un périphérique ad hoc existant ?
1. Suivez les étapes 1 à 6 de la section "Configuration à l'aide
de la méthode PBC (WPS)" ci-dessus. (P. 26)
2. Choisissez l'option Sélectionnez un réseau. La liste des
périphériques s'ouvre alors.
3. Sélectionnez l'appareil de votre choix dans la liste.
4. Si une clé de sécurité est nécessaire, saisissez-la.
Si le réseau ne fonctionne pas correctement, vérifiez
✎
à nouveau les paramètres Nom du réseau (SSID) et
Code de sécurité. Un Code de sécurité incorrect
peut, en effet, provoquer un dysfonctionnement.
Config. du réseau (Manuel)
Si les autres méthodes ne fonctionnent pas, vous devez saisir
manuellement les valeurs de configuration du réseau.
Obtention des valeurs de connexion au réseau
Pour obtenir les valeurs de configuration du réseau sur la plupart
des ordinateurs Windows, procédez comme suit :
1. Cliquez avec le bouton droit de la souris sur l'icône Réseau
située dans le coin inférieur droit de l'écran.
2. Cliquez sur Etat dans le menu contextuel.
3. Cliquez sur Assistance dans la boîte de dialogue affichée.
4. Cliquez sur le bouton Détails dans l'onglet Assistance. Les
paramètres du réseau s'affichent.
BN68-02558ABE-PRFre.indb 27 2/17/2010 1:22:30 PM

28
Français
Fonctions avancées
Procédure de configuration manuelle
Pour régler les paramètres de configuration du réseau de votre
téléviseur, procédez comme suit :
1. Suivez les étapes 1 à 6 de la section "Configuration à l'aide
de la méthode PBC (WPS)" ci-dessus. (P. 26)
2. Appuyez sur le bouton ▼ pour sélectionner Config. prot.
Internet, puis sur le bouton ENTERE. Appuyez sur le
bouton ▲ ou ▼ pour sélectionner Manuel, puis sur le
bouton ENTERE.
3. Appuyez sur le bouton ▼ pour accéder au premier champ
de saisie (Adresse IP).
4. Utilisez les boutons numériques pour saisir des chiffres.
5. Après avoir renseigné un champ, utilisez le bouton ► pour
passer au champ suivant. Vous pouvez également utiliser
les autres boutons fléchés pour vous déplacer vers le haut,
vers le bas ou vers l'arrière.
6. Entrez les paramètres Adresse IP, Masque de sous-
réseau et Passerelle.
7. Appuyez sur le bouton ▲ ou ▼ pour sélectionner DNS.
8. Appuyez sur le bouton ▼ pour accéder au premier champ
de saisie DNS. Entrez les valeurs numériques comme
indiqué précédemment.
9. Une fois cette opération terminée, appuyez sur le bouton
▲ pour accéder à l'option Sélectionnez un réseau.
Sélectionnez votre réseau, puis appuyez sur le bouton
ENTERE .
10. Allez à l’étape 4 de la procédure de configuration
automatique (P. 26) et suivez les instructions à partir de ce
point.
Config. du réseau
(Samsung Wireless Link)
Cette fonction vous permet de connecter, au téléviseur, un
appareil Samsung prenant en charge PBC (WPS). Vous pouvez
connecter des appareils au téléviseur, même si ce dernier n'est
pas relié à un routeur.
Pour utiliser
✎
Internet sur le téléviseur, le point d'accès doit
être connecté au réseau sans fil.
Si un adaptateur LAN sans fil Samsung est connecté au
✎
port USB 2, il se peut que le réseau ne fonctionne pas
correctement. Il est conseillé de le connecter au port
USB 1 (HDD).
Seuls les routeurs qui utilisent la bande de fréquences de
✎
2,4 GHz sont pris en charge (les routeurs 5 GHz ne sont
pas pris en charge).
Connexion SWL
Vous pouvez connecter directement un appareil prenant en
charge la norme PBC (WPS) au téléviseur.
Cette fonction est disponible lorsque
✎
SWL (Samsung
Wireless Link) est défini sur Activé.
Procédure de connexion de Samsung Wireless Link
Pour établir une connexion, procédez comme suit :
1. Suivez les étapes 1 à 5 de la section "Configuration à
l'aide de la méthode PBC (WPS)" ci-dessus. (P. 26)
2. Sélectionnez Samsung Wireless Link à l'aide du
bouton ▼ et appuyez ensuite sur ENTER
E
pour
activer cette fonction.
3. Sélectionnez Connexion SWL à l'aide du bouton ▼ et
appuyez ensuite sur ENTER
E
.
4. Si le message "App. sur touche PBC sur appareil ds
120 proch. secondes pour vous connecter" s'affiche,
appuyez sur le bouton PBC situé sur l'appareil pour
établir une connexion.
Pour plus d'informations, consultez le manuel de
✎
configuration du réseau sans fil de l'appareil à
connecter.
5. Si le périphérique est correctement connecté au
téléviseur après le démarrage du compteur sur la boîte
de dialogue, celle-ci disparaît automatiquement.
Si la connexion échoue, réessayez après
✎
2 minutes.
Si le téléviseur ne parvient pas à se connecter à Internet
Il se peut que la connexion échoue car votre fournisseur
d'accès Internet a enregistré, de manière permanente,
l'adresse MAC (numéro d'identification unique) de votre
ordinateur ou modem et qu'il utilise cette adresse à des fins
d'authentification chaque fois que vous vous connectez
à Internet. Cela a pour but d'empêcher tout accès non
autorisé. Dans la mesure où votre téléviseur possède une
adresse MAC différente, votre fournisseur d'accès Internet
ne peut pas l'authentifier, ce qui rend impossible toute
connexion.
Pour remédier à ce problème, demandez à votre fournisseur
d’accès la procédure à suivre pour connecter des appareils
autres que votre PC (votre téléviseur, par exemple) à Internet.
Si votre fournisseur d'accès exige un identifiant (ID) ou un
mot de passe pour la connexion à Internet, votre téléviseur
ne pourra peut-être pas se connecter à Internet. Si tel est le
cas, vous devez entrer l'identifiant ou le mot de passe lors
de la connexion à Internet.
La connexion à Internet peut échouer en raison d'un
problème de pare-feu. Dans ce cas, contactez votre
fournisseur d'accès Internet.
Si vous ne parvenez toujours pas à vous connecter à
Internet après avoir suivi les procédures indiquées par votre
fournisseur d'accès, contactez Samsung Electronics au
1-800-SAMSUNG.
BN68-02558ABE-PRFre.indb 28 2/17/2010 1:22:31 PM

29
Français
04 Fonctions avancées
Media Play
Connexion d’un périphérique USB ¦
1. Allumez votre téléviseur.
2. Connectez un périphérique USB contenant des fichiers photo, de la musique et/ou
des films à la prise USB 1 (HDD) ou USB 2 située sur le côté du téléviseur.
3. Lorsqu’un périphérique USB est connecté au téléviseur, une fenêtre contextuelle
s’ouvre. Vous pouvez alors sélectionner Media Play.
Connexion à l’ordinateur par le biais du réseau ¦
Vous pouvez lire les images, la musique et les vidéos enregistrées sur votre ordinateur ou votre téléviseur à l’aide d’une
connexion réseau en mode Media Play.
Si vous utilisez
✎
Media Play par le biais d’un fichier enregistré sur votre ordinateur, vous devez télécharger “PC Share
Manager” et le manuel utilisateur sur le site Web “www.samsung.com”.
1. Pour plus d’informations sur la procédure de configuration de votre réseau, reportez-vous à la section Connexion réseau.
Nous recommandons de placer le téléviseur et l’ordinateur sur le même sous-réseau. Les 3 premières parties de –
l’adresse de sous-réseau du téléviseur et les adresses IP du PC doivent être les mêmes et seule la dernière partie
(adresse de l’hôte) doit être modifiée. (ex. adresse IP : 123.456.789.**)
2. À l’aide d’un câble réseau, connectez le modem externe et l’ordinateur sur lequel le programme Samsung PC Share
Manager sera installé.
Vous pouvez connecter directement le téléviseur à un ordinateur sans passer par un routeur. –
Vous pouvez lire les photos, la musique et/ou les
films enregistrés sur un périphérique USB de type
MSC et/ou sur votre ordinateur.
Modem externe
(ADSL / VDSL / Télédistribution)
Câble LAN
Routeur IP
sans fil
PC
Panneau latéral du téléviseur
Adaptateur
LAN sans fil
Samsung
LAN
ou
P
POWER
SUM
Changer disp. Afcher les app.
E
Entrer
R
Retour
MediaPlay
Videos
Clé USB
Panneau latéral du téléviseur
ou
BN68-02558ABE-PRFre.indb 29 2/17/2010 1:22:42 PM
30
Français
Fonctions avancées
Fonctions non prises en charge lors de la connexion à un ordinateur via un réseau :
✎
Fonctions
x
Fond musical et Paramètres de musique de fond.
Tri des fichiers par préférence dans les dossiers
x
Photo, Musique et Cinéma.
Bouton
x
(Retour arrière) ou µ (Avance rapide) pendant la lecture d’un film.
Les sous-titres intégrés multi-audio Divx DRM ne sont pas pris en charge.
✎
Samsung PC Share Manager doit être autorisé par le pare-feu de l’ordinateur.
✎
Lors de l’utilisation du mode
✎
Media Play sur une connexion réseau, selon les fonctions du serveur fourni :
La méthode de tri peut varier.
x
Il se peut que la fonction de recherche de scène ne soit pas prise en charge.
x
Il se peut que la fonction
x
Lecture en continu, qui reprend la lecture d’une vidéo interrompue, ne soit pas prise en charge.
La fonction – Lecture en continu ne prend pas en charge plusieurs utilisateurs. (Elle mémorisera uniquement l’endroit auquel
l’utilisateur le plus récent a arrêté la lecture.)
Il se peut que le bouton
x
(Retour arrière), µ (Avance rapide) ou ∑ (Pause) ne fonctionne pas suivant les informations
de contenu.
Si la vidéo saccade lors de la lecture sur un réseau sans fil, nous vous recommandons d’utiliser un réseau câblé.
✎
Il se peut que le fonctionnement ne soit pas correct avec des fichiers multimédia sans licence
✎
Ce qu’il faut savoir avant d’utiliser la fonction
✎
Media Play
Le protocole MTP (Media Transfer Protocol) n’est pas pris en charge.
x
Le système de fichiers prend en charge les formats FAT16, FAT32 et NTFS.
x
Il est possible que certains types d’appareils photo numériques et de périphériques audio USB ne soient pas compatibles
x
avec ce téléviseur.
Media Play ne prend en charge que les périphériques de stockage de masse USB de la catégorie MSC. Cette dernière
x
est dédiée aux périphériques de transport de masse uniquement. Il s’agit notamment des clés USB, lecteurs de cartes
Flash et disques durs USB (les concentrateurs USB ne sont pas pris en charge). Les périphériques doivent être connectés
directement au port USB du téléviseur.
Avant de connecter l’appareil au téléviseur, sauvegardez vos fichiers afin d’éviter qu’ils ne soient endommagés ou que des
x
données ne soient perdues. SAMSUNG ne saurait, en aucun cas, être tenue responsable de la perte de données ou de
l’endommagement d’un fichier de données.
Connectez un disque dur USB au port dédié,
x
USB1 (HDD).
Ne déconnectez pas le périphérique USB en cours de chargement.
x
MSC prend en charge les fichiers MP3 et JPEG, alors qu’un périphérique PTP prend uniquement en charge les fichiers
x
JPEG.
Plus la résolution de l’image est élevée, plus le temps d’affichage à l’écran sera long.
x
La résolution JPEG maximale prise en charge est de 15 360 x 8 640 pixels.
x
Pour les fichiers non pris en charge ou endommagés, le message "Format de fichier non compatible" s’affiche.
x
Si le critère de tri est défini sur Aff. de base, il est possible d’afficher jusqu’à 1 000 fichiers dans chaque dossier.
x
Les fichiers MP3 avec gestion des droits numériques (DRM) téléchargés à partir d’un site payant ne peuvent pas être lus.
x
La technologie gestion numérique des droits (DRM) prend en charge la création de contenu, la distribution et la gestion du
contenu de manière intégrée et complète (par exemple, la protection des droits et des intérêts des fournisseurs de contenu,
la prévention de la copie illégale du contenu), ainsi que la gestion de la facturation et des règlements.
Si plusieurs périphériques PTP sont connectés, vous ne pouvez en utiliser qu’un à la fois.
x
Si plusieurs périphériques MSC sont connectés, il se peut que certains d’entre eux ne soient pas reconnus. Un périphérique
x
USB nécessitant beaucoup de puissance (plus de 500 mA ou 5 V) ne sera peut-être pas pris en charge.
Si un message d’avertissement de surcharge s’affiche lorsque vous connectez ou utilisez un périphérique USB, il se peut
x
que le périphérique ne soit pas reconnu ou qu’il fonctionne mal.
Si aucune entrée n’a été reçue au cours de la période définie dans le paramètre
x
Temps protection auto, l’économiseur
d’écran s’active.
Le mode d’économie d’énergie de certains disques durs externes peut être désactivé automatiquement lors d’une
x
connexion au téléviseur.
Si un câble d’extension USB est utilisé, il se peut que le périphérique USB ne soit pas reconnu ou que les fichiers qui y sont
x
stockés ne soient pas lus.
Si un périphérique USB connecté au téléviseur n’est pas reconnu, si la liste des fichiers qui y sont stockés est corrompue ou
x
si un fichier de la liste est illisible, connectez le périphérique en question à l’ordinateur, formatez le périphérique et vérifiez la
connexion.
S’il s’avère qu’un fichier supprimé de l’ordinateur est encore présent lors de l’exécution de Media Play, utilisez la fonction
x
«Vider la Corbeille» de l’ordinateur pour le supprimer définitivement.
BN68-02558ABE-PRFre.indb 30 2/17/2010 1:22:42 PM

31
Français
04 Fonctions avancées
Affichage ¦
Accédez au fichier de votre choix à l’aide des boutons haut/bas/droite/gauche et appuyez ensuite sur le bouton ENTERE ou
(Lecture). La lecture du fichier commence.
Prise en charge de
✎
Mode Périphérique et Mode Contenu dans la page d’accueil Media Play.
Videos
Lecture d’une vidéo
1. Appuyez sur le bouton ◄ ou ► pour sélectionner Vidéos et appuyez ensuite sur ENTER
E
dans le menu Media Play.
2. Appuyez sur le bouton ◄/►/▲/▼ pour sélectionner la vidéo de votre choix dans la liste des fichiers.
3. Appuyez sur le bouton ENTER
E
ou
(Lecture).
Le fichier sélectionné s’affiche en haut de l’écran, avec le temps de lecture. –
Si les informations sur la durée de la vidéo sont inconnues, la durée de lecture et la barre de progression ne sont pas –
affichées.
Pendant la lecture d’une vidéo, vous pouvez effectuer une recherche à l’aide des boutons –◄ et ►.
Ce mode vous permet d’écouter la bande son d’un jeu vidéo, mais
✎
pas de jouer au jeu proprement dit.
Formats de sous-titres pris en charge y
Nom Extension de fichier Format
MPEG-4 time-based text .ttxt XML
SAMI .smi HTML
SubRip .srt chaînes
SubViewer .sub chaînes
Micro DVD .sub ou .txt chaînes
Section Liste des fichiers :
Vous pouvez vérifier les
fichiers et groupes classés par
catégorie.
Boutons d’opérations
A
Rouge (Changer périph): permet de sélectionner un appareil connecté.
B
Vert (Préférence) : définit la préférence du fichier (N’est pas pris en charge dans l’affichage de base.)
C
Jaune (Sélectionner) : permet de sélectionner plusieurs fichiers dans la liste. Les fichiers
sélectionnés sont marqués d’un symbole.
D
Bleu (Tri) : permet de sélectionner la liste de tri.
T
Outils : affiche le menu d’options.
Le bouton
✎
ou μ permet d'accéder à la page suivante ou précédente de la liste des fichiers.
Informations :
Vous pouvez vérifier le nom du
fichier sélectionné, le nombre de
fichiers, ainsi que la page.
Section Liste de tri :
Affiche l’ordre de tri standard.
Cet ordre de tri varie en
✎
fonction du contenu.
Jan.10.2010
Jan.10.2010
Jan.10.2010
Jan.10.2010
Jan.10.2010
Jan.10.2010
Jan.10.2010
Jan.10.2010
Jan.10.2010
Jan.10.2010
/Movie 01.avi 1/1
Movie 01.avi
SUM
Movie 03.avi
Movie 05.avi
Movie 07.avi
Movie 09.avi
Movie 02.avi
Movie 04.avi
Movie 06.avi
Movie 08.avi
Movie 10.avi
Videos
Page
A
Changer disp.
Appareil
Tri
T
Outils
Movie 01.avi
00:04:03 / 00:07:38 1/1
SUM
E Pause L Saut T Outils R Retour
BN68-02558ABE-PRFre.indb 31 2/17/2010 1:22:44 PM

32
Français
Fonctions avancées
Formats vidéo pris en charge•
Extension de
fichier Conteneur Codec vidéo Résolution
Fréquence
d'images
(i/s)
Débit
binaire
(Mbit/s)
Codec audio
*.avi
*.mkv
AVI
MKV
Divx 3.11 / 4.x / 5.1 / 6.0 1920 x 1080 6 ~ 30 8
MP3 / AC3 / LPCM /
ADPCM / DTS Core
XviD 1920 x 1080 6 ~ 30 8
H.264 BP / MP / HP 1920 x 1080 6 ~ 30 25
MPEG4 SP / ASP 1920 x 1080 6 ~ 30 8
Motion JPEG 800 x 600 6 ~ 30 8
*.asf ASF
Divx 3.11 / 4.x / 5.1 / 6.0 1920 x 1080 6 ~ 30 8
MP3 / AC3 / LPCM /
ADPCM / WMA
XviD 1920 x 1080 6 ~ 30 8
H.264 BP / MP / HP 1920 x 1080 6 ~ 30 25
MPEG4 SP / ASP 1920 x 1080 6 ~ 30 8
Motion JPEG 800 x 600 6 ~ 30 8
*.wmv ASF Window Media Video v9 1920 x 1080 6 ~ 30 25 WMA
*.mp4 MP4
H.264 BP / MP / HP 1920 x 1080 6 ~ 30 25
MP3 / ADPCM / AACMPEG4 SP / ASP 1920 x 1080 6 ~ 30 8
XVID 1920 x 1080 6 ~ 30 8
*.3gp 3GPP H.264 BP/MP/HP 1920 x 1080 6 ~ 30 25 ADPCM / AAC / HE-AAC
MPEG4 SP / ASP 1920 x 1080 6 ~ 30 8
*.vro VRO
VOB
MPEG1 1920 x 1080 24 / 25 / 30 30 AC3 / MPEG / LPCM
MPEG2 1920 x 1080 24 / 25 / 30 30
*.mpg
*.mpeg PS
MPEG1 1920 x 1080 24 / 25 / 30 30
AC3 / MPEG / LPCM / AACMPEG2 1920 x 1080 24 / 25 / 30 30
H.264 1920 x 1080 6 ~ 30 25
*.ts
*.tp
*.trp
TS
MPEG2 1920 x 1080 24 / 25 / 30 30
AC3 / AAC / MP3 / DD+ /
HE-AAC
H.264 1920 x 1080 6 ~ 30 25
VC1 1920 x 1080 6 ~ 30 25
Autres restrictions
REMARQUE
✎
Si le contenu d’un codec présente un problème, ce dernier ne sera pas pris en charge.
x
Si les informations concernant un conteneur sont incorrectes et que le fichier présente une erreur, le conteneur
x
ne pourra pas effectuer une lecture correcte.
Le son ou la vidéo peuvent ne pas fonctionner si le contenu a un débit binaire/une fréquence d’images standard
x
supérieur aux taux d’images par seconde repris dans le tableau ci-dessus.
Si une erreur survient dans la table d’index, la fonction de recherche (passer) n’est pas prise en charge.
x
Décodeur vidéo Décodeur audio
Prise en charge jusqu'à la norme H.264, Level 4.1•
Les normes H.264 FMO / ASO / RS, VC1 SP / MP / AP L4 et •
AVCHD ne sont pas prises en charge.
XVID, MPEG4 SP, ASP :•
Résolution inférieure à 1280 x 720 : 60 images max. –
Résolution supérieure à 1280 x 720 : 30 images max. –
Les normes GMC 2 et au-delà ne sont pas prises en charge.•
H.263 n’est pas pris en charge.•
Seul Samsung Techwin MJEPG est pris en charge. •
Prend en charge jusqu'à WMA 7, 8, 9, STD•
WMA 9 PRO ne prend pas en charge l'audio deux canaux, •
multicanaux ou sans perte.
Le taux d'échantillonnage WMA 22 050 Hz mono n'est pas pris •
en charge.
BN68-02558ABE-PRFre.indb 32 2/17/2010 1:22:45 PM

33
Français
04 Fonctions avancées
Lecture d’un fichier film en continu (Reprendre la lecture)
Si vous quittez la fonction de lecture de vidéos ou de programmes, il est possible de reprendre la lecture ultérieurement, au
point où vous l’avez arrêtée.
Si vous appuyez sur le bouton
✎
ENTER
E
pendant la lecture du fichier, vous pouvez le parcourir selon une division en
5 chapitres de votre choix.
1. Pour sélectionner le fichier film que vous souhaitez lire en continu,
appuyez sur le bouton ◄ ou ► dans la section Liste des fichiers.
2. Appuyez sur le bouton
(Lecture) / ENTER
E
.
3. Sélectionnez Aide lecture continue (Resume Play) en appuyant sur
le bouton bleu. Le film reprend à l’endroit précis où vous aviez arrêté
la lecture.
Le film reprend à l’endroit précis où vous aviez arrêté la lecture.
✎
Le bouton bleu est disponible lorsque vous relancez la lecture.
Si la fonction
✎
Aide lecture continue est définie sur Activé dans
le menu Paramètres, un message s’affiche lorsque vous
reprenez la lecture d’un film.
Musique
Lecture de musique
1. Appuyez sur le bouton ◄ ou ► pour sélectionner Musique et
appuyez ensuite sur ENTER
E
dans le menu Media Play.
2. Appuyez sur le bouton ◄/►/▲/▼ pour sélectionner le fichier
Music de votre choix dans la liste des fichiers.
3. Appuyez sur le bouton ENTER
E
ou
(Lecture).
Pendant la lecture d’un fichier audio, vous pouvez effectuer une –
recherche à l’aide des boutons ◄ et ►.
Les boutons –(Retour arrière) et µ (Avance rapide) ne
fonctionnent pas durant la lecture.
Seuls les fichiers portant l’extension MP3 sont affichés. Les
✎
fichiers portant d’autres extensions ne s’affichent pas, même
s’ils sont enregistrés sur le même périphérique USB.
Si le son est déformé lors de la lecture de fichiers MP3, réglez
✎
l’option Egaliseur dans le menu Son. (Un fichier MP3 surmodulé
peut être à l’origine d’un problème sonore.)
Création de Ma liste lect.
1. Appuyez sur les boutons ◄/►/▲/▼ pour sélectionner les pistes à ajouter, puis appuyez sur le bouton TOOLS.
2. Sélectionnez Aj. liste de lecture.
3. Lorsque le menu correspondant s’affiche, sélectionnez Nouv. liste lecture.
Pour ajouter des pistes à une ancienne liste de lecture, sélectionnez simplement la liste à laquelle les ajouter.
✎
4. La liste de lecture, nouvelle ou mise à jour, se trouve sur la page Musique principale.
Lecture de Ma liste lect.
Sélectionnez le dossier Ma liste lect. et elle se lance automatiquement.
Appuyez sur le bouton ▲ ou ▼ pour sélectionner un autre fichier audio de la liste de lecture.
Movie 01.avi
00:04:03 / 00:07:38 1/1
SUM
Lecture continue
E
Scène
L
Saut
T
Outils
R
Retour
Repr. lect. d. scène.
Lecture continue
3/15
I Love you
Jhon
Music 1
No Singer
Music 2
No Singer
Music 3
No Singer
Music 4
No Singer
Music 5
No Singer
I Love You
Jhon
1st Album
Pop
2010
4.2MB
01:10 / 04:02
SUM
E
Pause
L
Saut
T
Outils
R
Retour
Liste éc.
BN68-02558ABE-PRFre.indb 33 2/17/2010 1:22:47 PM

34
Français
Fonctions avancées
Photos
Visualisation d’une photo (ou d’un diaporama)
1. Appuyez sur le bouton ◄ ou ► pour sélectionner Photo et appuyez
ensuite sur ENTERE dans le menu Media Play.
2. Appuyez sur le bouton ◄/►/▲/▼ pour sélectionner la photo de votre
choix dans la liste des fichiers.
3. Appuyez sur le bouton ENTERE ou (Lecture).
Lorsqu’une liste de photos est affichée, appuyez sur le bouton –(Lecture) / ENTERE de la télécommande pour lancer le diaporama.
Tous les fichiers de la section Liste des fichiers seront affichés dans le –diaporama.
Pendant le diaporama, les fichiers apparaissent dans l’ordre, à partir –de celui en cours d’affichage.
Des fichiers musicaux peuvent être lus automatiquement pendant le
✎
diaporama, si l’option Fond musical est définie sur Activé.
Il n’est pas possible de changer le
✎
Mode mus. de fond tant que le
chargement de BGM n’est pas terminé.
Lecture de plusieurs fichiers ¦
Lecture des fichiers musicaux / vidéos / photos sélectionnés
1. Appuyez sur le bouton jaune dans la liste des fichiers pour sélectionner
le fichier de votre choix.
2. Répétez l’opération ci-dessus pour sélectionner plusieurs fichiers.
REMARQUE
✎
La marque (
x
c) s’affiche à gauche des fichiers sélectionnés.
Pour annuler une sélection, appuyez à nouveau sur le bouton
x
jaune.
Pour désélectionner tous les fichiers, appuyez sur le bouton
x
TOOLS et sélectionnez Désélectionner tout.
3. Appuyez sur le bouton TOOLS et sélectionnez ensuite Lire contenu
sélectionné.
Lecture du groupe de fichiers musicaux / vidéos / photos
1. Lorsqu’une liste de fichiers est affichée, vous pouvez accéder à n’importe
quel fichier dans le groupe de votre choix.
2.
Appuyez sur le bouton TOOLS et sélectionnez ensuite Lire le groupe actuel.
Fonctions supplémentaires de Media Play ¦
Tri de la liste des fichiers
Appuyez sur le bouton bleu dans la liste pour trier les fichiers.
Catégorie Opérations
Vidéos Musique Photos
Aff. de base
Affiche le dossier complet. Pour regarder les photos, sélectionnez le dossier.
✓ ✓ ✓
Titre
Les titres des fichiers sont triés et affichés par symbole / numéro / ordre
alphabétique /ordre spécial.
✓ ✓ ✓
Préférence
Les fichiers sont triés et affichés par préférence. Les préférences d'un fichier
peuvent être modifiées dans la section Liste de fichiers à l'aide du bouton vert.
✓ ✓ ✓
Date pl. réc. Trie et affiche les fichiers selon la date la plus récente.
✓ ✓
Date pl. anc. Trie et affiche les fichiers selon la date la plus ancienne.
✓ ✓
Artiste
Les fichiers musicaux sont triés par artiste dans l'ordre alphabétique.
✓
Album
Trie les fichiers musicaux par album et par ordre alphabétique.
✓
Genre
Trie les fichiers musicaux par genre.
✓
Humeur Trie les fichiers musicaux par ambiance. Vous pouvez modifier les informations
d'ambiance de la musique.
✓
P. mois Trie et affiche les photos par mois. Le tri s’effectue uniquement sur la base du
mois (de janvier à décembre), quelle que soit l’année.
✓
1/1
/Movie 01.avi
SUM
Movie 01.avi
Jan.10.2010
Jan.10.2010
Jan.10.2010
Jan.10.2010
Jan.10.2010
Jan.10.2010
Jan.10.2010
Jan.10.2010
Jan.10.2010
Jan.10.2010
Movie 03.avi
Movie 05.avi
Movie 07.avi
Movie 09.avi
Movie 02.avi
Movie 04.avi
Movie 06.avi
Movie 08.avi
Movie 10.avi
Changer disp.
Sélectionner Tri
T
Outils
Videos
2 chiers sélect. Page
Image1024.jpg 1024x768 2010/2/1 3/15
SUM
E
Pause
L
Préc./Suivant
T
Outils
R
Retour
Normal
BN68-02558ABE-PRFre.indb 34 2/17/2010 1:22:51 PM

35
Français
04 Fonctions avancées
Menu des options de lecture de vidéos / musique / photos
Pendant la lecture d’un fichier, appuyez sur le bouton TOOLS.
Catégorie Operations (Opérations) Vidéos Musiqu Photos
Titre Vous pouvez déplacer directement l'autre fichier.
✓
Mode de répétition Vous pouvez lire des fichiers musicaux, vidéo et en boucle.
✓ ✓
Format de l'image
(Mode1 / Mode2 /
Original)
Vous pouvez régler le format de l'image suivant vos préférences.
✓
Réglage de l'image Vous pouvez régler les paramètres d'image. (p. 13, 14, 15, 16)
✓ ✓
Réglage du son Vous pouvez régler les paramètres sonores. (p. 16, 17)
✓✓✓
Réglage des sous-
titres
Vous pouvez visionner le fichier vidéo avec des sous-titres. Cela fonctionne
uniquement si les sous-titres ont le même nom de fichier que le fichier vidéo.
✓
Audio
Vous pouvez regarder une vidéo avec l’une des langues prises en charge.
Cette fonction n’est active que lors de la lecture de fichiers de type streaming
prenant en charge plusieurs formats audio.
✓
Arrêter le diaporama /
Dém. Diaporama Vous pouvez lancer ou arrêter un diaporama.
✓
Vitesse du diap. Vous pouvez sélectionner la vitesse du diaporama pendant sa diffusion.
✓
Effet diaporama Vous pouvez définir l'effet utilisé lors du changement d'image dans le
diaporama.
✓
Fond musical Vous pouvez définir et sélectionner le fond musical d'un diaporama.
✓
Zoom Vous pouvez zoomer sur les images lorsque vous êtes en mode Plein écran.
✓
Rotation Vous pouvez faire pivoter les images lorsque vous êtes en mode Plein écran.
✓
Arr.-plan Acc. Vous pouvez déplacer le fichier vers le bureau de Media Play.
✓
Information Vous pouvez afficher des informations détaillées sur le fichier lu.
✓✓✓
Paramètres
Utilisation du menu Configuration
Paramètre arrière-plan ■: sélectionnez cette option pour afficher l’arrière-plan de votre choix.
Aide lecture continue (Resume Play) (Activé / Arrêt) ■: sélectionnez cette option pour afficher le message d’aide relatif à
la lecture continue des films.
Obtenir code d’enr. de DivX ■® VOD : affiche le code d’enregistrement autorisé pour le téléviseur. Connectez-vous
au site Web DivX et entrez le code d’enregistrement avec un compte personnel pour pouvoir télécharger le fichier
d’enregistrement VOD (vidéo à la demande). Si vous lisez l’enregistrement VOD à l’aide de Media Play, l’enregistrement
est terminé.
Pour plus d’informations sur DivX
✎
® VOD, rendez-vous sur le site Web www.DivX.com.
Obtenir code de désact. de DivX ■® VOD :
si DivX
®
VOD n’est pas enregistré, le code de désactivation de l’enregistrement
s’affiche. Si vous exécutez cette fonction alors que DivX
®
VOD est enregistré, l’enregistrement DivX
®
VOD en cours est
désactivé.
Information ■: sélectionnez cette option pour afficher des informations sur le périphérique connecté.
BN68-02558ABE-PRFre.indb 35 2/17/2010 1:22:53 PM

36
Français
Fonctions avancées
Anynet
+
En quoi consiste Anynet+ ?
t
Anynet+ est une fonction qui vous permet de contrôler tous les appareils Samsung connectés compatibles Anynet+ à l’aide de votre
télécommande Samsung. Le système Anynet+ peut être utilisé uniquement avec les appareils Samsung disposant de la fonction
Anynet+. Pour être sûr que votre appareil Samsung dispose de cette fonction, vérifiez qu’il comporte le logo Anynet+.
Connexion à un système home cinéma
1. A l’aide d’un câble HDMI, reliez la prise HDMI IN (1(DVI), 2, 3 ou 4) du téléviseur à la prise HDMI OUT du périphérique Anynet+
correspondant.
2. A l’aide d’un câble HDMI, reliez la prise HDMI IN du système home cinéma à la prise HDMI OUT de l’appareil Anynet+
correspondant.
REMARQUE
✎
Connectez le câble optique entre la prise
x
DIGITAL AUDIO OUT (OPTICAL) de votre téléviseur et l’entrée Audio numérique
de votre système home cinéma.
En suivant les instructions de connexion ci-dessus, la prise Optique diffuse uniquement du son sur 2 canaux. Vous
x
n’entendrez donc du son qu’au niveau des haut-parleurs avant gauche et droit et du caisson de basses de votre système
home cinéma. Pour écouter du contenu audio 5.1, branchez la prise DIGITAL AUDIO OUT (OPTICAL) du lecteur DVD ou
du décodeur satellite (c’est-à-dire, le périphérique Anynet 1 ou 2) directement sur l’amplificateur ou sur le système home
cinéma, et non sur le téléviseur.
Ne connectez qu’un seul système home cinéma.
x
Vous pouvez connecter un appareil Anynet
x
+ à l’aide du câble HDMI. Il se peut que certains câbles HDMI ne prennent pas en
charge les fonctions Anynet+.
Anynet
x
+ fonctionne lorsque l’appareil AV compatible est en veille ou en marche.
Le système Anynet
x
+ prend en charge jusqu’à 12 appareils AV. Vous pouvez connecter jusqu’à 3 appareils du même type.
Menu Anynet+
Le menu Anynet+ varie selon le type et l’état des appareils Anynet+ connectés au téléviseur.
Anynet+ Menu Description
Voir télévision Fait basculer le mode Anynet+ en mode de diffusion TV.
Liste d'appareils Affiche la liste des appareils Anynet+.
Enregistrement :
(*enregistreur)
Lance immédiatement l'enregistrement à l'aide de l'enregistreur. (Cette fonction n'est
disponible que pour les appareils prenant en charge la fonction d'enregistrement.)
(nom_appareil) MENU Affiche les menus de l'appareil connecté. Par exemple, si un graveur DVD est connecté, son
menu de disque s'affiche.
(nom_appareil) INFO Affiche le menu de lecture de l'appareil connecté. Par exemple, si un graveur DVD est
connecté, son menu de lecture s'affiche.
Arrêter l'enregistrement :
(*enregistreur)
Arrête l'enregistrement.
Récepteur Le son est diffusé par l'intermédiaire du récepteur.
Si plusieurs enregistreurs sont connectés, ils s’affichent sous la forme (*enregistreur) ; si un seul enregistreur est connecté, il
s’affiche sous la forme (*nom_appareil).
Périphérique
Anynet+ 1
Câble HDMI 1.3
Câble HDMI 1.3
TV
Câble optique
Home cinéma
Périphériques
Anynet+ 2, 3, 4
BN68-02558ABE-PRFre.indb 36 2/17/2010 1:22:58 PM

37
Français
04 Fonctions avancées
Configuration d’Anynet ¦+
Configuration ■
Anynet+ (HDMI-CEC) (Arrêt / Activé) : pour utiliser la fonction Anynet+, l’option Anynet+ (HDMI-CEC) doit être définie
sur Activé.
Lorsque la fonction
✎
Anynet+ (HDMI-CEC) est désactivée, toutes les activités qui y sont associées sont
indisponibles.
Arrêt automatique (Non / Oui) : configuration de l’arrêt automatique d’un appareil Anynet+ lorsque le téléviseur est mis
hors tension.
La source active sur le téléviseur doit être définie sur TV pour pouvoir utiliser la fonction Anynet
✎
+.
Même si un appareil externe est en train d’enregistrer, il se peut qu’il s’éteigne.
✎
Basculement entre des appareils Anynet ¦+
1. La liste des appareils Anynet+ connectés au téléviseur s’affiche.
Si l’appareil recherché est introuvable, appuyez sur le bouton rouge pour actualiser la liste.
✎
2. Sélectionnez un appareil et appuyez sur le bouton ENTER
E
. Vous pouvez basculer vers l’appareil sélectionné.
Le menu
✎
Liste d’appareils s’affiche uniquement si Anynet+ (HDMI-CEC) est défini sur Activé dans le menu
Application.
Le basculement vers l’appareil sélectionné peut prendre 2 minutes. Il est impossible d’annuler l’opération de
x
basculement.
Si vous avez choisi un mode d’entrée externe en appuyant sur le bouton
x
SOURCE, il est impossible d’utiliser la
fonction Anynet+. Veillez à basculer vers un appareil Anynet+ à l’aide de la Liste d’appareils.
Enregistrement ¦
Vous pouvez enregistrer un programme télévisé à l’aide d’un enregistreur Samsung.
1. Sélectionnez Enregistrement.
S’il existe plusieurs enregistreurs
✎
Si plusieurs enregistreurs sont connectés, la liste de ces appareils s’affiche. Sélectionnez un enregistreur dans la
x
Liste d’appareils.
Si l’enregistreur ne s’affiche pas, sélectionnez
✎
Liste d’appareils, puis appuyez sur le bouton rouge pour
rechercher des appareils.
2. Appuyez sur le bouton EXIT pour quitter le menu.
Vous pouvez effectuer un enregistrement en sélectionnant
✎
Enregistrement : (nom_appareil).
Le bouton
✎
(REC) permet d’enregistrer ce que vous regardez. Si vous regardez une vidéo provenant d’un autre
appareil, cette vidéo est enregistrée.
Avant d’enregistrer, vérifiez la connexion de la prise d’antenne à l’enregistreur. Pour connecter correctement une
✎
antenne à un enregistreur, reportez-vous à la documentation de ce dernier.
BN68-02558ABE-PRFre.indb 37 2/17/2010 1:22:59 PM

38
Français
Fonctions avancées
Ecoute via un récepteur ¦
Vous pouvez écouter du son via un récepteur (c’est-à-dire un système home cinéma) au lieu du haut-parleur du téléviseur.
1. Sélectionnez Récepteur et définissez l’option sur Activé.
2. Appuyez sur le bouton EXIT pour quitter le menu.
Si votre récepteur ne prend en charge que l’audio, il se peut qu’il ne figure pas dans la liste d’appareils.
✎
Le récepteur fonctionnera lorsque vous aurez correctement raccordé la prise d’entrée optique du récepteur à la prise
✎
DIGITAL AUDIO OUT (OPTICAL) du téléviseur.
Lorsque le récepteur (système home cinéma) est activé, vous pouvez écouter le son sortant de la prise optique du
✎
téléviseur. Lorsque le téléviseur affiche un signal DTV (antenne), il envoie un son 5.1 canaux au récepteur. Lorsque
la source est un composant numérique (un lecteur DVD, par exemple) connecté au téléviseur via HDMI, seul un son
2 canaux est diffusé par le récepteur.
REMARQUE
✎
Vous pouvez commander n’importe quel appareil Anynet
x
+ à l’aide de la télécommande, et non des boutons du téléviseur.
Il se peut que la télécommande du téléviseur ne fonctionne pas dans certaines situations. Dans ce cas, sélectionnez à
x
nouveau l’appareil Anynet+.
Les fonctions Anynet
x
+ ne sont pas opérationnelles sur les produits d’autres fabricants.
Résolution des problèmes Anynet ¦+
Problème Solution possible
Anynet+ ne fonctionne pas. Vérifiez si l'appareil est compatible Anynet• +. Le système Anynet+ ne prend en charge que les appareils
compatibles Anynet+.
Ne connectez qu'un seul récepteur (home cinéma).•
Vérifiez que le cordon d'alimentation de l'appareil Anynet• + est bien connecté.
Vérifiez la connexion des câbles vidéo / audio / HDMI de l'appareil Anynet• +.
Vérifiez que l'option Anynet• + (HDMI-CEC) est définie sur On (Activé) dans le menu de configuration d'Anynet+.
Vérifiez si la télécommande du téléviseur est en mode TV.•
Vérifiez qu'il s'agit d'une télécommande exclusive Anynet• +.
Anynet• + ne fonctionne pas dans certains cas. (Recherche de chaînes, fonctionnement de Media Play ou
Plug & Play (configuration initiale), etc.)
Lorsque vous branchez ou retirez le câble HDMI, veillez à relancer une recherche d'appareils ou à éteindre et •
rallumer votre téléviseur.
Vérifiez que la fonction Anynet• + de l'appareil Anynet+ est activée.
Je veux démarrer Anynet+.Assurez-vous que l'appareil AV est correctement connecté au téléviseur et vérifiez que la fonction Anynet• +
(HDMI-CEC) est définie sur Activé dans le menu de configuration d'Anynet+.
Appuyez sur le bouton • TOOLS pour afficher le menu Anynet+ et sélectionner le menu de votre choix.
Je veux quitter Anynet+.Sélectionnez • Affichage TV dans le menu Anynet+.
Appuyez sur le bouton • SOURCE de la télécommande et choisissez un appareil non compatible Anynet+.
Appuyez sur • P > / <, PRE-CH et FAV.CH pour changer de mode TV. Remarque : le bouton de chaîne ne
fonctionne que si aucun appareil Anynet+ à tuner incorporé n'est connecté.
Le message "Connexion à un
appareil Anynet+…" s'affiche.
Il est impossible d'utiliser la télécommande lorsque vous configurez Anynet• + ou basculez vers un mode
d'affichage.
La télécommande n'est utilisable qu'au terme de la configuration d'Anynet• + ou du passage vers un mode
d'affichage.
La lecture ne démarre pas sur
l'appareil Anynet+.
Vous ne pouvez pas utiliser la fonction de lecture lorsque • Plug & Play (configuration initiale) est en cours.
Le périphérique connecté ne
s'affiche pas.
Vérifiez si l'appareil est ou non compatible avec les fonctions Anynet+.•
Vérifiez que le câble HDMI est bien connecté.•
Vérifiez que l'option • Anynet+ (HDMI-CEC) est définie sur Activé dans le menu de configuration d'Anynet+.
Lancez une nouvelle recherche d'appareils Anynet• +.
Vous pouvez uniquement connecter un appareil Anynet• + à l'aide du câble HDMI. Il se peut que certains câbles
HDMI ne prennent pas en charge les fonctions Anynet+.
En cas d'arrêt anormal résultant d'une déconnexion du câble HDMI ou du câble d'alimentation, ou encore •
d'une panne de courant, effectuez une nouvelle recherche d'appareils.
Le programme TV ne s'enregistre
pas.
Vérifiez que la fiche d'antenne est correctement branchée sur l'enregistreur.•
Le son du téléviseur n'est pas
diffusé par le récepteur.
Reliez le téléviseur au récepteur à l'aide du câble optique.•
BN68-02558ABE-PRFre.indb 38 2/17/2010 1:23:01 PM

39
Français
04 Fonctions avancées
Internet@TV
Mise en route d’Internet@TV ¦
REMARQUE
✎
Vous devez configurer les paramètres réseau avant d’utiliser
x
Internet@TV. Pour plus d’informations, reportez-vous à
la section "Connexion réseau" (P. 23).
Si le contenu diffusé par le fournisseur comporte des polices non prises en charge, elles ne s’afficheront pas correctement.
x
Suivant les conditions du réseau, la connexion peut être lente, voire intermittente.
x
En fonction de la région, il se peut que l’anglais soit la seule langue prise en charge dans le service d’applications.
x
Cette fonction n’est pas disponible dans tous les pays.
x
Si l’utilisation d’une application vous pose problème, contactez le fournisseur de contenu.
x
En fonction des circonstances, le fournisseur de contenu peut décider d’interrompre la diffusion des mises à jour de
x
l’application, voire de l’application proprement dite.
La prise en charge ou les fonctionnalités de certaines applications peuvent être soumises à la réglementation en
x
vigueur dans le pays.
Affichage
Recommended
My Applications
A
Login
B
Mark as Favorite
D
Sort by
R
Return
by Date 1/1
Samsung Apps Settings
Applications recommandées :
Affiche le service recommandé par
Samsung. Vous ne pouvez pas ajouter ou
supprimer de services dans cette liste.
Applications téléchargées :
Affiche les applications téléchargées
via Samsung Apps.
Ecran de télévision :
affiche la chaîne actuelle.
Informations :
affiche des avis, des
nouvelles applications,
ainsi que des publicités
proposées par Samsung.
Service d’applications:
Vous pouvez bénéficier de
divers services fournis par
Samsung.
Paramètres Internet@TV :
Vous pouvez modifier et
configurer les applications et
les paramètres Internet@TV.
Commandes :
• Rouge (Login) : permet de se connecter à Internet@TV.
B
• Vert (Mark as Favorite) : permet de marquer l’application comme
favorite.
• Bleu (Sort by) : permet de trier les applications.
R
• Return : revient au menu précédent.
Le fonctionnement des boutons de couleur peut varier en fonction de
✎
l’application.
Internet@TV vous permet de disposer, sur
votre téléviseur, de contenu utile et ludique en
provenance directe du Web.
Recommended
My Applications
A
Login
B
Mark as Favorite
D
Sort by
R
Return
by Date 1/1
Samsung Apps Settings
BN68-02558ABE-PRFre.indb 39 2/17/2010 1:23:08 PM

40
Français
Fonctions avancées
Connexion au compte
Si le widget contient plusieurs catégories, utilisez les boutons
◄ et ► pour y accéder.
Pour tirer pleinement parti des widgets, enregistrez-
✎
vous et connectez-vous à votre compte.
Pour plus d’informations sur la création d’un compte,
✎
accédez au menu Setting up Internet@TV →
Internet@TV ID → Create.
1. Appuyez sur le bouton rouge dans la page d’accueil
Internet@TV.
2. Sélectionnez le User account de votre choix, puis
appuyez sur le bouton ENTER
E
.
Si vous voulez créer un compte, appuyez sur
✎
le bouton rouge et la fenêtre de création d’un
compte s’affiche.
3. Entrez le Password.
Une fois la connexion établie, le compte utilisateur
✎
s’affiche à l’écran.
Configuration d’Internet@TV ¦
Settings
Cet écran vous permet de créer des ID et de configurer les
paramètres Internet@TV. Pour sélectionner des paramètres,
utilisez les boutons ▲ et ▼, puis appuyez sur le bouton
ENTERE.
System Setup ■
Ticker Autorun
✎
n’est pas prise en charge dans
tous les pays.
Ticker Autorun (Off / On) : active / désactive l’exécution
automatique du message déroulant lors de la mise sous
tension du téléviseur.
Channel Bound Service (Off / On) : certaines chaînes
prennent en charge les applications en tant que service
de données Internet, ce qui vous permet d’accéder à
Internet tout en regardant la télévision.
Cette fonction est disponible uniquement si elle
✎
est prise en charge par le diffuseur.
Reset : rétablit les paramètres Internet@TV par défaut.
Change the Service Lock password
Le mot de passe par défaut est "0-0-0-0."
✎
Si vous avez oublié le mot de passe, appuyez
✎
sur les boutons de la télécommande dans l’ordre
suivant afin de le réinitialiser sur "0-0-0-0" :
POWER
(Arrêt) → MUTE → 9 → 2 → 8 →
POWER
(Marche).
Internet@TV ID ■
Vous pouvez utiliser ce menu lors de la création et de
la suppression du compte. Vous pouvez gérer votre
compte, y compris les informations de compte du site
de contenu.
Le compte est réservé à internet@TV.
✎
Create : cette option vous permet de créer un compte
et d’y associer les applications de service de votre choix.
REMARQUE
✎
Vous ne pouvez pas créer plus de 10 comptes.
x
Le nombre de caractères est limité à 10.
x
■
Login
A
Move [0~9] Enter PIN R Cancel
User account :
Password :
adgjm
R Return
Settings
▪ System setup
▪ Internet@TV ID
▪ Service Manager
▪ Properties
▪ Ticker Autorun : Off
▪ Channel Bound Service : Off
▪
Change the Service Lock password
▪ Reset
BN68-02558ABE-PRFre.indb 40 2/17/2010 1:23:15 PM

41
Français
04 Fonctions avancées
Création d’un Internet@TV ID
Avant la création du User account, vous devez d’abord
télécharger l’application via Samsung Apps.
1. A l’aide des boutons ▲/▼/◄/►, sélectionnez
Settings. Appuyez ensuite sur le bouton
ENTER
E
.
2. Appuyez sur le bouton ▼ pour sélectionner
Internet@TV ID, puis appuyez sur le bouton
ENTER
E
ou ►.
3. Sélectionnez Create. L’écran Keypad apparaît.
4. Le clavier s’affiche à l’écran.
Utilisation du clavier
Appuyer sur le bouton – de la télécommande
lorsque vous utilisez le clavier à l’écran vous permet
de modifier les zones de texte en minuscules,
majuscules, chiffres et symboles.
Vous pouvez utiliser ce clavier à l’écran pour plusieurs
applications Internet@ TV.
Marche à suivre pour saisir des caractères.
4-1. Supposons par exemple que vous souhaitez
saisir “105Chang”.
4-2. Appuyez deux fois sur le bouton – de la
télécommande pour changer le mode de saisie,
de minuscules en chiffres.
4-3. Appuyez sur les boutons 1, 0 et 5, dans l’ordre
numérique.
4-4. Appuyez trois fois sur le bouton – de la
télécommande pour changer le mode de saisie,
de chiffres en majuscules.
4-5. Appuyez trois fois sur le bouton 2 de la
télécommande pour saisir C.
4-6. Appuyez trois fois sur le bouton – de la
télécommande pour changer le mode de saisie,
de majuscules en minuscules.
4-7. Appuyez sur les boutons de la télécommande
pour saisir le reste de “Chang”. Lorsque c’est
fait, appuyez sur le bouton ENTER
E
.
5. A l’aide des boutons numériques, saisissez le User
account et le Password.
Le mot de passe ne peut être composé que de
x
chiffres.
A l’aide du bouton
x
–, vous pouvez modifier
les zones de texte en minuscules, majuscules,
chiffres et symboles.
Vous pouvez supprimer le caractère saisi à
x
l’aide du bouton PRE-CH.
Les boutons
x
π (REW) et µ (FF) vous
permettent de sélectionner le symbole souhaité.
6. Le compte est créé. Vous pouvez utiliser les
services fournis par tous les utilisateurs de votre
téléviseur Samsung à l’aide d’une simple connexion
en associant le compte des utilisateurs à l’ID du
téléviseur. Si vous souhaitez enregistrer l’ID du site
de service, sélectionnez Yes. Une liste des sites de
service s’affiche à l’écran.
7. Sélectionnez Register pour le site de service
souhaité, puis appuyez sur le bouton ENTER
E
.
8. A l’aide des boutons numériques, saisissez votre
ID de site d’applications et votre mot de passe.
Appuyez ensuite sur le bouton ENTER
E
.
9.
Enregistrement réalisé avec succès. Si vous ajoutez
un autre site de service, sélectionnez Yes. Appuyez
ensuite sur le bouton ENTERE et passez à l’étape 5.
10. Lorsque vous avez fini, sélectionnez OK. Appuyez
ensuite sur le bouton ENTER
E
.
Manager
Service Site – : vous pouvez enregistrer des
informations de connexion pour des sites de service
tels que YouTube.
Change Password – : permet de modifier le mot de
passe du compte.
Delete – : permet de supprimer le compte.
Si vous avez oublié le mot de passe, appuyez
✎
sur les boutons de la télécommande dans l’ordre
suivant afin de le réinitialiser sur «0-0-0-0» :
POWER (Arrêt) → MUTE → 9 → 2 → 8 →
POWER (Marche).
Service Manager ■: permet de supprimer et de verrouiller
les applications installées sur Internet@TV.
Lock : permet de verrouiller l’application.
Pour accéder à un widget verrouillé, vous devez
✎
saisir un mot de passe.
Delete : permet de supprimer l’application.
Properties ■: permet d’afficher des informations sur
Internet@TV. Utilisez l’option Check the speed of your
internet connection pour tester votre connexion réseau.
BN68-02558ABE-PRFre.indb 41 2/17/2010 1:23:16 PM

42
Français
Fonctions avancées
Utilisation du service Internet@TV ¦
Samsung Apps
Samsung Apps est un site de téléchargement d'applications
utilisables sur les appareils TV/AV de marque Samsung.
Les utilisateurs peuvent bénéficier d'un large éventail de
contenu, tel que des vidéos, de la musique, des photos, des
jeux, des informations utiles, etc., à l'aide des applications
téléchargées.
D'autres applications seront disponibles ultérieurement.
Utilisation des boutons de couleur avec
✎
Samsung
Apps.
x
Rouge (Login) : permet de se connecter au
service Internet.
B
x
Vert (Thumbnail View) : permet de modifier le
mode d'affichage.
x
Bleu (Sort by) : Permet de trier les applications
selon différents critères : Featured, Most
downloaded, Most recent ou Name.
R
x
Return : permet de revenir au menu précédent.
Utilisation de Samsung Apps par catégorie
Les catégories suivantes sont disponibles :
What’s New y : affiche les applications récemment
enregistrées.
Video y : affiche divers supports vidéo, tels que des films,
des programmes TV et des vidéos courtes.
Games y : affiche divers jeux, tels que le sudoku et les
échecs.
Sports y : affiche divers médias sportifs, tels que des
informations sur les matches, des images et des vidéos
longue durée.
Lifestyle y : comprend plusieurs services de mode de vie,
tels que la musique, des outils de gestion de photos et
des réseaux sociaux, comme Facebook et Twitter.
Information y : comprend plusieurs services
d'informations, tels que des actualités, les cours de la
Bourse et la météo.
Others y : comprend d'autres services divers.
My Page y : affiche la liste des applications, ainsi que
votre solde de caisse en ligne.
Dès le milieu de l'année 2010 (Etats-Unis et
✎
Corée uniquement), vous pourrez acheter de
l'argent en ligne afin d'acheter des applications via
tv.samsung.com.
Help y : si vous avez des questions sur Internet@TV,
consultez d'abord cette section.
Samsung AppS
Featured
Travel
Most downloaded
Most recent Name
Free
What’s New!
Games
Sports
Lifestyle
Information
Other
My Page
Help
Video
A
Login
B
Thumbnail View
D
Sort By
R
Return
BN68-02558ABE-PRFre.indb 42 2/17/2010 1:23:17 PM

43
Français
04 Fonctions avancées
Résolution des problèmes Internet@TV ¦
Problème Solution possible
Le contenu de certaines applications
est disponible uniquement en anglais.
Comment puis-je en modifier la langue ?
La langue du contenu des applications peut être différente de celle des widgets
de l’interface utilisateur. Ce paramètre dépend du fournisseur de service.
Certains services d’application ne
fonctionnent pas.
Contactez le fournisseur de service.
Consultez le site Web d'assistance pour connaître les coordonnées du
fournisseur du widget.
Lorsqu'une erreur réseau se produit,
le menu des paramètres est le seul
utilisable.
Si la connexion réseau ne fonctionne pas, il se peut que votre service soit limité.
En effet, toutes les fonctions, à l'exception du menu des paramètres, sont
nécessaires à l'établissement de la connexion Internet.
Est-il possible que des films destinés
à un public adulte soient diffusés via
YouTube ?
En principe, ce contenu est bloqué. La fonction de recherche permet toutefois
d'afficher ce type de film. Dans ce cas, utilisez la galerie de widgets pour
verrouiller le service de widget.
Site Web d’assistance ¦
L’étape d’accès peut être modifiée ultérieurement.
✎
Les liens peuvent varier dans certains pays.
✎
Pays Site Web
Autriche www.samsung.com → Produkte → Fernseher → Internet@TV
Belgique www.samsung.com → Producten → televisies → Internet@TV
www.samsung.com → Produits → téléviseurs → Internet@TV
République tchèque www.samsung.com → Produkty → televizory → Internet@TV
Danemark www.samsung.com → Produkter → stue & soveværelse → Internet@TV
Finlande www.samsung.com → Tuotteet → kodinelektroniikka → Internet@TV
France www.samsung.com → Produits → télévisions → Internet@TV
Allemagne www.samsung.com → Privatkunden → Fernseher → Internet@TV
Grèce www.samsung.com → Προϊόντα → τηλεοράσεις → Internet@TV
Hongrie www.samsung.com → Termékek → televíziók → Internet@TV
Irlande www.samsung.com → Products → Television → Internet@TV
Italie www.samsung.com → Prodotti → TV → Internet@TV
Pays-Bas www.samsung.com → Producten → televisies → Internet@TV
Norvège www.samsung.com → Produkter → hverdagsrom & soverom → Internet@TV
Pologne www.samsung.com → Produkty → televizory → Internet@TV
Portugal www.samsung.com → Produtos para Consumidores → televisores → Internet@TV
Slovaquie www.samsung.com → Produkty → televízory → Internet@TV
Espagne www.samsung.com → Productos → televisores → Internet@TV
Suède www.samsung.com → Produkter → vardagsrum & sovrum → Internet@TV
Suisse www.samsung.com → Produits → télévisions → Internet@TV
www.samsung.com → Produkte → Fernseher → Internet@TV
Royaume-Uni www.samsung.com → Products → Television → Internet@TV
Turquie www.samsung.com → Tüketici Ürünleri → televizyon → Internet@TV
Estonie www.samsung.com → Klientidele → Televiisorid → Internet@TV
Lettonie www.samsung.com → Klientiem → Televizori → Internet@TV
Lituanie www.samsung.com → Namams → Televizoriai → Internet@TV
Russie www.samsung.com → Продукты → Телевизоры → Internet@TV
Ukraine www.samsung.com → Потребительские продукты → телевизоры → Internet@TV
BN68-02558ABE-PRFre.indb 43 2/17/2010 1:23:17 PM

44
Français
Fonctions avancées
AllShare
A propos de la fonction AllShare ¦
AllShare connecte votre téléviseur et vos téléphones
portables/appareils Samsung compatibles via un réseau.
Vous pouvez ainsi être averti, sur l’écran de votre téléviseur,
de la réception d’appels, lire des messages SMS ou encore
afficher les programmes définis sur votre téléphone portable.
Vous pouvez, en outre, lire du contenu multimédia (photos,
vidéos et musique) enregistré sur votre téléphone portable ou
d’autres appareils (un PC, par exemple) en le contrôlant via le
réseau. Enfin, vous pouvez utiliser votre téléviseur pour surfer
sur le Web sur vos téléphones portables.
Pour plus d’informations, rendez-vous sur
✎
"www.samsung.com" ou contactez le centre d’appel
Samsung. Il peut s’avérer nécessaire d’installer des
logiciels supplémentaires sur l’appareil mobile. Pour
plus d’informations à ce sujet, reportez-vous au mode
d’emploi qui accompagne l’appareil mobile.
Configuration de la fonction AllShare ¦
Configuration
Message (Activé / Arrêt) ■: active ou désactive la
fonction de message (ou la réception d’appels, les
SMS ou les programmes définis sur vos téléphones
portables).
Media (Activé / Arrêt) ■: active ou désactive la fonction
multimédia. Lorsque cette fonction est activée, elle lit les
vidéos, les photos et la musique en provenance d’un
téléphone portable ou de tout autre appareil prenant en
charge ScreenShare.
ScreenShare (Activé / Arrêt) ■: active ou désactive
l’accès de ScreenShare à divers contenus en
provenance de téléphones portables ou d’autres
appareils compatibles.
Nom du téléviseur ■: définit le nom du téléviseur afin
que vous puissiez le retrouver aisément sur un appareil
mobile.
Si vous sélectionnez
✎
Entrée utilisateur, vous
pouvez entrer le nom du téléviseur à l’aide du
clavier virtuel (OSK).
Message / Média / ScreenShare
Affiche la liste des téléphones portables ou appareils
connectés qui ont été configurés avec ce téléviseur en vue
d’utiliser la fonction Message, Média ou ScreenShare.
La fonction
✎
Média est disponible sur tous les appareils
mobiles prenant en charge la fonction AllShare.
Autorisé / Refusé ■: autorise/bloque le téléphone
portable.
Supprimer ■: supprime le téléphone portable de la liste.
Cette fonction efface simplement le nom du
✎
téléphone de la liste. Si l’appareil mobile effacé
s’allume ou tente de se reconnecter au téléviseur,
il est possible qu’il s’affiche à nouveau.
Utilisation de la fonction Message
Cette fonction permet d’afficher les appels reçus, les SMS
et les programmes définis sur le téléphone portable via la
fenêtre d’alarme lorsque vous regardez la télévision.
REMARQUE
✎
Pour désactiver la fenêtre d’alarme, définissez
x
Message sur Arrêt dans le menu Configuration de
la fonction AllShare.
Si
x
OK est sélectionné, ou s’il ne l’est pas alors que
le message a été affiché à trois reprises, le message
est supprimé sans toutefois être supprimé du
téléphone portable.
La fenêtre d’alarme peut s’afficher pendant
x
l’utilisation de certaines applications telles que
Media Play, etc. Pour afficher le contenu d’un
message, basculez vers le mode d’affichage de la
télévision.
En cas d’affichage d’un message d’un téléphone
x
portable inconnu, choisissez ce dernier dans
le menu Message de la fonction AllShare, puis
sélectionnez Refusé pour le bloquer.
Affichage du message
Si un nouveau message SMS arrive alors que vous
regardez la télévision, la fenêtre d’alarme s’affiche. Si
vous cliquez sur le bouton OK, le contenu du message
s’affiche.
Vous pouvez configurer les paramètres d’affichage
✎
des SMS sur le téléphone portable. Pour plus
d’informations, reportez-vous au manuel du
téléphone portable.
Certains types de caractères spéciaux peuvent
✎
s’afficher sous la forme de caractères vides ou
altérés.
AllShare
3/7
E
Sélectionner
R
Retour
e
Quitter
'
Conguration
R
Retour
Conguration
Messange
Média
ScreenShare
Messange : Activé
Média : Activé
ScreenShare : Activé
Nom TV : TV domicile
BN68-02558ABE-PRFre.indb 44 2/17/2010 1:23:18 PM

45
Français
04 Fonctions avancées
Alarme de réception d’appel
Si vous recevez un appel alors que vous regardez la
télévision, la fenêtre d’alarme s’affiche.
Alarme des programmes
Lorsque vous regardez la télévision, la fenêtre d’alarme
s’ouvre et affiche l’événement enregistré.
Vous pouvez configurer les paramètres d’affichage
✎
du contenu du programme sur le téléphone
portable. Pour plus d’informations, reportez-vous
au manuel du téléphone portable.
Certains caractères spéciaux peuvent s’afficher
✎
sous la forme de caractères vides ou altérés.
Utilisation de la fonction Média
Une fenêtre d’alarme informe l’utilisateur que le contenu
multimédia (vidéos, photos, musique) provenant d’un
téléphone portable va s’afficher sur le téléviseur. Le contenu
est lu automatiquement 3 secondes après l’affichage de la
fenêtre d’alarme. Si vous appuyez sur le bouton RETURN
ou EXIT lorsque la fenêtre d’alarme s’affiche, le contenu
multimédia n’est pas lu.
REMARQUE
✎
S’il s’agit de la première exécution de la fonction
x
Média, la fenêtre contextuelle d’avertissement
s’affiche. Appuyez sur le bouton ENTER
E
pour
sélectionner Autor. et vous pourrez utiliser la
fonction Média sur ce dispositif.
Pour désactiver la transmission du contenu
x
multimédia en provenance du téléphone portable,
définissez l’option Média sur Arrêt dans la
configuration de la fonction AllShare.
En fonction de sa résolution et de son format, il se
x
peut que le contenu ne soit pas lu sur le téléviseur.
Il se peut que les boutons
x
ENTER
E
et ◄ / ► ne
fonctionnent pas avec certains types de contenu
multimédia.
Il est possible de contrôler la lecture de contenu
x
multimédia à l’aide de l’appareil mobile. Pour plus
d’informations, reportez-vous au mode d’emploi de
l’appareil concerné.
Si vous souhaitez lire du contenu multimédia à partir
x
de votre ordinateur, sélectionnez l’icône du PC sur
l’écran principal de la fonction AllShare. Le menu
Media Play du téléviseur change automatiquement.
Pour de plus amples informations, reportez-vous à la
section "Media Play".
Utilisation de la fonction ScreenShare
La fonction ScreenShare vous permet de naviguer dans les
différents types de contenu du téléphone portable. Ainsi,
l’image ci-dessous illustre une page d’accès au contenu
d’un téléphone portable. Vous pouvez lire les fichiers
stockés sur le téléphone portable, consulter le répertoire
téléphonique ou encore afficher le calendrier sur le téléviseur.
Vous pouvez, en outre, utiliser le répertoire pour passer un
appel ou envoyer un SMS.
REMARQUE
✎
ScreenShare doit être installé sur votre téléphone
x
portable / appareil Samsung pour utiliser cette fonction.
Doc Viewer
x
peut lire des fichiers au format DOC,
mais pas les modifier.
L’écran peut changer suivant l’appareil connecté.
x
My Mobile
Contacts Calendar Doc viewer
E Sélectionner
C
Retour
Utilisation de votre téléphone Samsung pour commander
facilement votre téléviseur
Avant de pouvoir utiliser cette fonction, vous devez établir
une connexion à un téléphone portable Samsung prenant
en charge les fonctions ScreenShare. Lorsque vous
commandez le téléviseur à l’aide du téléphone portable,
seuls les boutons POWER,
y
,
z
et MUTE
sont pris en charge.
Même si vous maintenez enfoncé un bouton de
✎
commande (chaîne ou volume) du téléphone portable,
la valeur n’augmentera ou ne diminuera que d’une seule
unité.
"Unknown Device 0" is requesting that the media file be allowed to play.
If you wish to allow the media file to be played at your device, please press
"Allow", otherwise press "Deny".
You can also change the setting (or resetting) of this feature at "AllShare
Setup".
Warning: Please note that if your device is connected to unsecured or
unfamiliar network, unwanted or inappropriate contents might be played.
If you are not sure about the network's identity or content's
appropriateness, we strongly recommend that you do not "Allow" the
request to play.
Allow Deny
BN68-02558ABE-PRFre.indb 45 2/17/2010 1:23:19 PM

46
Français
Informations supplémentaires
Fonction Télétexte de chaîne analogique
La page d’index du télétexte contient des instructions sur l’utilisation du service. Pour que les informations du télétexte
s’affichent correctement, la réception des chaînes doit être stable. Autrement, des informations pourraient manquer ou
certaines pages ne pas s’afficher.
Vous pouvez changer de page de télétexte en appuyant sur les boutons numériques de la télécommande.
✎
Informations supplémentaires
Les pages de télétexte sont organisées en six catégories :
Catégorie Contenu Catégorie Contenu
ANuméro de la page
sélectionnée. DDate et heure
BIdentité de la chaîne émettrice. ETexte.
CNuméro de la page actuelle
ou indications de recherche. FInformations sur l'état.
Informations FASTEXT.
1/ (Télétexte actif / Mixte) :
permet d'activer le mode Télétexte
après avoir choisi la chaîne
diffusant le service. Appuyez deux
fois sur ce bouton pour superposer
le mode Télétexte à l'émission en
cours de diffusion.
28 (mémoriser) : stocke les
pages du télétexte.
34 (taille) : permet d'afficher la
moitié supérieure de l'écran en
caractères deux fois plus grands.
Pour afficher la moitié inférieure de
l'écran au même format, appuyez
une nouvelle fois sur ce bouton.
Appuyez à nouveau pour rétablir
le mode d'affichage normal.
49 (maintenir) : permet de
bloquer l'affichage sur une page
précise, si celle-ci est reliée à
plusieurs pages secondaires
qui s'affichent automatiquement
les unes après les autres. Pour
reprendre l'affichage des autres
pages, appuyez à nouveau sur ce
bouton.
50 (mode) : permet de
sélectionner le mode Télétexte
(LIST/FLOF).
si vous appuyez sur ce bouton
en mode LISTE, vous accédez
au mode d'enregistrement de
liste. Dans ce mode, vous pouvez
enregistrer une page télétexte dans
une liste à l'aide du bouton 8
(mémoriser).
61 (sous-page) : affiche la sous-
page disponible.
2 (page suivante) : affiche la
page suivante du télétexte.
7
3 (page précédente) : affiche la
page précédente du télétexte.
8
6 (index) : affiche, à tout
moment, la page d'index
(sommaire) du télétexte.
9
5 (révéler) : affiche le texte
masqué (les réponses à un
questionnaire, par exemple).
Appuyez à nouveau sur ce bouton
pour rétablir le mode d'affichage
normal.
0
7 (annuler) : affiche le
programme en cours pendant la
recherche d'une page
!
Boutons de couleur (rouge /
vert / jaune / bleu) : si la société
de radiodiffusion utilise le système
FASTEXT, les différents sujets
traités dans la page télétexte
disposent d'un code couleur et
peuvent être sélectionnés à l'aide
des boutons de couleur de la
télécommande. Appuyez sur le
bouton dont la couleur correspond
à celle de la rubrique souhaitée. La
page affiche d'autres informations
en couleur que vous pouvez
sélectionner de la même manière.
Pour afficher la page précédente
ou suivante, appuyez sur le bouton
de la couleur correspondante.
@
ABCD
1
3
4
5
2
7
8
9
0
!
@
6
BN68-02558ABE-PRFre.indb 46 2/17/2010 1:23:20 PM

47
Français
05 Informations supplémentaires
Installation du support mural
Assemblage du cache ¦
Lorsque vous installez le téléviseur en position murale, insérez le cache
dans la partie qui se connecte au pied, comme illustré ci-contre.
Préparation ¦ avant l’installation d’un dispositif de fixation murale (Téléviseurs de 46 à 55 pouces)
Pour installer un support mural d’un autre fabricant, utilisez l’anneau de
support.
Installation du kit de montage mural ¦
Les éléments du support mural (vendus séparément) permettent de fixer le téléviseur au mur.
Pour plus d’informations sur l’installation du support mural, reportez-vous aux instructions fournies avec les éléments du support
mural. Faites appel à un technicien pour installer la fixation murale.
Si vous choisissez d’effectuer vous-même l’installation murale, Samsung Electronics ne saurait être tenue responsable des éventuels
dommages matériels ou des éventuelles blessures dont vous, ou d’autres personnes, pourriez être victimes.
Réglage de la minuterie de mise en marche / arrêt
Cache
BN68-02558ABE-PRFre.indb 47 2/17/2010 1:23:21 PM

48
Français
Informations supplémentaires
Assemblage des câbles
Insérez les câbles dans l’attache de câble, de telle sorte qu’ils ne soient pas visibles
à travers le pied transparent.
Attache de câble
Caractéristiques du kit de fixation murale (VESA ¦)
Le kit de fixation murale est vendu séparément.
✎
Installez votre fixation murale sur un mur solide perpendiculaire au sol. Si vous souhaitez la fixer sur d’autres matériaux de
construction, veuillez prendre contact avec votre revendeur le plus proche. Si vous l’installez au plafond ou sur un mur non droit, la
fixation risque de tomber et de provoquer de graves blessures.
REMARQUE
✎
Samsung Electronics ne saurait être tenu responsable de tout dommage sur le produit ni de toute blessure subie par vous ou
x
par d’autres personnes si vous choisissez d’effectuer l’installation murale.
Les dimensions standard pour tous les kits de fixation murale sont indiquées dans le tableau ci-dessous.
x
Le kit de fixation murale s’accompagne d’un manuel d’installation détaillé et de toutes les pièces nécessaires au montage.
x
N’utilisez pas de vis plus longues que la dimension standard, car elles pourraient endommager l’intérieur du téléviseur.
x
Pour les fixations murales non conformes aux spécifications des vis VESA standard, la longueur des vis peut varier, selon
x
leurs caractéristiques.
N’utilisez pas de vis non conformes aux spécifications des vis VESA standard.
x
Ne serrez pas trop les vis ; cela pourrait, en effet, endommager le produit ou provoquer sa chute, entraînant des blessures.
x
Samsung ne peut être tenue responsable de ce type d’accident.
Samsung ne peut être tenue responsable de tout dommage au produit ou toute blessure corporelle dans le cas de
x
l’utilisation d’une fixation murale non-VESA ou non spécifiée, ou si l’utilisateur ne suit pas les instructions d’installation du
produit.
Lors du montage, l’inclinaison du téléviseur ne doit pas dépasser 15 degrés.
x
Famille de
produits pouces Spéc. VESA (A * B) Vis standard Quantité
TELEVISEUR LCD
19~22 75 X 75
100 X 100 M4
4
23~29 200 X 100
30~40 200 X 200 M6
46~55 400 X 400
M8
57~65 600 X 400
70~80 800 X 400
80~ 1400 X 800
N’installez pas votre kit de fixation murale lorsque le téléviseur est allumé. Vous risqueriez de vous
électrocuter.
BN68-02558ABE-PRFre.indb 48 2/17/2010 1:23:22 PM

49
Français
05 Informations supplémentaires
Verrou antivol Kensington
L’antivol Kensington est un dispositif utilisé pour fixer physiquement le système
lorsqu’il est utilisé dans un endroit public. L’aspect et la méthode de verrouillage
peuvent différer de l’illustration en fonction du fabricant. Consultez le manuel
fourni avec le verrou Kensington pour obtenir des instructions d’utilisation.
Une icône “
✎
K” est présente à l’arrière du téléviseur.
Un verrou Kensington se trouve à côté de l’icône “K”.
1.
Insérez le dispositif de verrouillage dans la fente Kensington du
téléviseur LCD
1
, puis tournez-le dans le sens de verrouillage
2
.
2. Branchez le câble du verrou Kensington 3.
3. Fixez le verrou Kensington à un bureau ou tout autre objet lourd
inamovible.
Le dispositif de verrouillage est vendu séparément.
✎
L’emplacement du verrou Kensington peut varier en fonction du modèle.
✎
1
2
3
<Optionnel>
Fixation du téléviseur au mur
Attention : si vous tirez ou poussez le téléviseur ou si vous grimpez dessus, il risque de tomber. Veillez notamment
à ce que vos enfants ne se suspendent pas au téléviseur, ni ne le déséquilibrent, car cela pourrait le faire basculer et
occasionner des blessures graves, voire entraîner la mort. Respectez toutes les précautions de sécurité indiquées dans
la brochure relative à la sécurité. Pour une stabilité accrue, installez le dispositif antichute comme indiqué ci-après.
Pour éviter toute chute du téléviseur ¦
Les colliers, vis et chaînettes n’étant pas fournis, vous devez les
✎
acheter séparément.
1. Faites passer les vis dans les colliers et fixez-les fermement au
mur. Assurez-vous que les vis sont bien fixées.
Caractéristiques des vis
✎
Pour un téléviseur LCD de 32 à 40 pouces : M6
x
Pour un téléviseur LCD de 46 à 55 pouces : M8
x
2.
Retirez les vis situées sur la partie centrale arrière du téléviseur,
placez-les dans les colliers, puis fixez-les à nouveau sur le téléviseur.
3. Reliez les colliers fixés au téléviseur et ceux fixés sur le mur à
l’aide de chaînettes, puis attachez-les fermement.
Vérifiez que toutes les connexions sont fixées correctement.
✎
Vérifiez régulièrement que les connexions ne présentent aucun
signe d’usure. Si vous avez un doute quant à la sécurité des
connexions, contactez un installateur professionnel.
Placez le téléviseur à proximité du mur afin qu’il ne bascule pas
✎
vers l’arrière.
Il est recommandé de placer la chaînette de façon à ce que les colliers fixés au mur soient placés à la même hauteur ou
✎
plus bas que ceux fixés au téléviseur.
Détachez la chaînette avant de déplacer le téléviseur.
✎
Mur
BN68-02558ABE-PRFre.indb 49 2/17/2010 1:23:25 PM

50
Français
Informations supplémentaires
Resolution des problemes
Si vous avez des questions sur le téléviseur, commencez par consulter la liste ci-dessous. Si aucune de ces astuces de
dépannage ne s’applique à votre problème, rendez-vous sur le site "www.samsung.com", puis cliquez sur Service ou
contactez le centre d’appel dont les coordonnées figurent sur la couverture arrière du présent manuel.
Problèmes Solutions et explications
Qualité de l'image Exécutez tout d'abord le Test de l'image pour vérifier que votre téléviseur affiche correctement l'image de
test. (Accédez à MENU - Assistance - Diagnostic automatique - Test de l'image) (P. 20)
Si l'image de test s'affiche correctement, sa qualité médiocre peut être due à la source ou au signal.
La qualité de l'image affichée par le
téléviseur n'est pas aussi bonne que dans
le magasin.
Si vous possédez un décodeur câble / boîtier décodeur analogique, passez à un décodeur numérique. •
Utilisez des câbles HDMI ou Composant pour fournir une qualité d'image HD (haute définition).
Abonnés câble / satellite : essayez les chaînes HD dans la liste des canaux.•
Connexion de l'antenne : essayez les chaînes HD après avoir effectué une mémorisation automatique.•
De nombreuses chaînes HD sont mises à niveau par rapport à du contenu SD (définition
✎
standard).
Réglez la résolution de sortie vidéo du décodeur câble/boîtier décodeur sur 1080i ou 720p.•
Veillez à respecter la distance minimale recommandée entre vous et le téléviseur (distance basée sur •
la taille et la définition du signal).
L'image est déformée : macrobloc, petit
bloc, points, pixellisation
La compression de contenu vidéo peut engendrer une déformation de l'image, en particulier pour les •
mouvements rapides comme le sport et les films d'action.
Un niveau de signal faible ou de mauvaise qualité peut déformer l'image. Il ne s'agit pas d'un •
problème lié au téléviseur.
Couleur incorrecte ou manquante. Si vous utilisez une connexion Composant, assurez-vous que les câbles Composant sont raccordés •
aux prises appropriées. Des raccordements desserrés ou incorrects peuvent engendrer des
problèmes au niveau de la couleur ou un écran vide.
La couleur ou la luminosité est de
mauvaise qualité.
Réglez les options • Image dans le menu du téléviseur (accédez au mode Image / Couleur /
Luminosité / Netteté)
Réglez l'option • Mode éco. dans le menu du téléviseur (accédez à MENU - Image - Solution Eco -
Mode éco.) (P.13)
Essayez de réinitialiser l'image pour en afficher les paramètres par défaut (accédez à • MENU - Image
- Réinitialisation de l'image)
Il y a une ligne pointillée sur les bords de
l'écran.
Si la taille de l'image est définie sur • Adapter écran, réglez le paramètre sur 16:9. (P. 15)
Changez la résolution du décodeur câble/boîtier décodeur.•
L'image est en noir et blanc. Si vous utilisez une entrée composite AV, connectez le câble vidéo (jaune) au connecteur vert de •
l'entrée composant 1 du téléviseur.
Lors d'un changement de chaîne, l'image
se bloque, est déformée ou s'affiche avec
un léger décalage.
En cas de raccordement à un décodeur câble, essayez de réinitialiser ce dernier. Rebranchez le •
cordon d'alimentation secteur et patientez jusqu'au redémarrage du décodeur câble. Cette opération
peut prendre jusqu'à 20 minutes.
Réglez la résolution de sortie du décodeur câble sur 1080i ou 720p.•
Qualité sonore Exécutez tout d'abord le Test du son pour vérifier que le système audio de votre téléviseur fonctionne
correctement.
(Accédez à MENU - Assistance - Diagnostic automatique - Test du son) (P. 20)
Si le système audio fonctionne correctement, le problème lié au son peut provenir de la source ou du
signal.
Il n'y a aucun son ou celui-ci est trop faible
au volume maximum.
Vérifiez le volume de l'appareil externe connecté à votre téléviseur.•
La qualité d'image est bonne, mais aucun
son n'est émis.
Réglez l'option • Sélection Haut-parleur sur Haut-parleur TV dans le menu Son. (P. 17)
Si vous utilisez un appareil externe, assurez-vous que les câbles audio sont raccordés aux prises •
d'entrée audio appropriées du téléviseur.
Si vous utilisez un appareil externe, vérifiez l'option de sortie audio de l'appareil connecté (il se peut, •
par exemple, que vous deviez définir l'option audio de votre décodeur câble sur HDMI si vous utilisez
une connexion HDMI).
Si vous utilisez un câble DVI-HDMI, un câble audio distinct est requis.•
Si votre téléviseur est équipé d'une prise casque, assurez-vous que rien n'y est connecté.•
Les haut-parleurs émettent un son
inhabituel.
Vérifiez les connexions des câbles. Vérifiez qu'aucun câble vidéo n'est raccordé à une entrée audio.•
Pour les connexions de télédistribution ou antenne, vérifiez l'intensité du signal. Un niveau de signal •
faible peut provoquer une distorsion sonore.
Aucune image, aucune vidéo
Le téléviseur ne s'allume pas. Vérifiez que le cordon d'alimentation secteur est branché correctement sur la prise murale et sur le •
téléviseur.
Vérifiez que la prise murale est opérationnelle.•
Essayez d'appuyer sur le bouton • POWER du téléviseur pour vous assurer que le problème n'est pas
dû à la télécommande. Si le téléviseur s'allume, reportez-vous au problème "La télécommande ne
fonctionne pas" ci-après.
BN68-02558ABE-PRFre.indb 50 2/17/2010 1:23:25 PM

51
Français
05 Informations supplémentaires
Problèmes Solutions et explications
Le téléviseur s'éteint automatiquement. Vérifiez que la fonction • Veille est réglée sur Arrêt dans le menu Configuration. (P. 18)
Si votre PC est connecté au téléviseur, vérifiez les paramètres d'alimentation de votre PC.•
Vérifiez que le cordon d'alimentation secteur est branché correctement sur la prise murale et sur le •
téléviseur.
Lorsque vous regardez la télévision sur une connexion de télédistribution ou antenne, le téléviseur •
s'éteint après 10 à 15 minutes en l'absence de signal.
Aucune image / vidéo n’est affichée. Vérifiez le raccordement des câbles (retirez tous les câbles connectés au téléviseur et aux appareils •
externes, puis rebranchez-les).
Réglez les sorties vidéo de vos périphériques externes (décodeur câble / boîtier décodeur, lecteur •
DVD, lecteur Blu-ray, etc.) pour faire correspondre les connexions à l'entrée du téléviseur. Par
exemple, si la sortie d'un périphérique externe est HDMI, vous devez établir une connexion avec une
entrée HDMI du téléviseur.
Vérifiez que les appareils connectés sont sous tension.•
Veillez à sélectionner la source appropriée du téléviseur en appuyant sur le bouton • SOURCE de la
télécommande du téléviseur.
Connexion RF (câble / antenne)
Le téléviseur ne reçoit pas toutes les
chaînes.
Vérifiez que le câble de l'antenne est raccordé correctement.•
Essayez la fonction • Plug & Play (configuration initiale) pour ajouter des chaînes disponibles à la liste.
Accédez à MENU - Configuration - Plug & Play (configuration initiale) et attendez que toutes les
chaînes disponibles soient mémorisées.
Vérifiez que l'antenne est positionnée correctement.•
L'image est déformée : macrobloc, petit
bloc, points, pixellisation
La compression de contenu vidéo peut provoquer une déformation de l'image, en particulier pour les •
mouvements rapides comme le sport et les films d'action.
Un niveau de signal faible peut déformer l'image. Il ne s'agit pas d'un problème lié au téléviseur.•
Connexion PC
Le message "Mode non pris en charge"
est affiché.
Réglez la fréquence et la résolution de sortie de votre PC, de telle sorte que ces paramètres •
correspondent aux résolutions prises en charge par le téléviseur. (P. 20)
"PC" reste affiché dans la liste Source,
même si aucun ordinateur n'est connecté.
Cela est tout à fait normal ; la mention "PC" apparaît toujours dans la liste Source.•
La qualité de la vidéo est bonne, mais
aucun son n'est émis.
Si vous utilisez une connexion HDMI, vérifiez le paramètre de sortie audio sur votre PC.•
Connexion réseau (selon les modèles)
La connexion au réseau sans fil a échoué. La clé USB sans fil Samsung est requise pour utiliser un réseau sans fil.•
Assurez-vous que le paramètre de connexion réseau est défini sur Wireless (Sans fil).•
Assurez-vous que le téléviseur est connecté à un routeur IP sans fil.•
Autres
L'image ne s'affiche pas en mode plein
écran.
Des barres noires s'affichent de chaque côté des chaînes HD lors de l'affichage de contenu SD (4:3) •
mis à niveau.
Des barres noires s'affichent en haut et en bas des films dont le format d'image est différent de celui •
de votre téléviseur.
Définissez les options de taille de l'image de votre appareil externe ou téléviseur sur Plein écran.•
La télécommande ne fonctionne pas. Remplacez les piles de la télécommande en respectant la polarité (+/-).•
Nettoyez la lentille de la télécommande.•
Essayez de diriger directement la télécommande vers le téléviseur à une distance de 1,5 à 1,8 m.•
La télécommande du décodeur câble /
boîtier décodeur ne permet pas d'allumer
ou d'éteindre le téléviseur, ni de régler le
volume.
Programmez la télécommande du décodeur câble/boîtier décodeur de telle sorte qu'elle puisse •
commander le téléviseur. Consultez le mode d'emploi du décodeur câble/boîtier décodeur pour
obtenir le code du téléviseur SAMSUNG.
Le message "Mode non pris en charge"
est affiché.
Vérifiez la résolution prise en charge par le téléviseur et réglez la résolution de sortie du périphérique •
externe en conséquence. Reportez-vous aux paramètres de résolution à la page 20 du présent
manuel.
Une odeur de plastique se dégage du
téléviseur.
Cette odeur est normale et s'atténuera avec le temps.•
L'option Informations de signal du
téléviseur n'est pas disponible dans le
menu de test du diagnostic automatique.
Cette fonction n'est disponible qu'avec des chaînes numériques diffusées sur une connexion •
d'antenne / RF/coaxiale. (P. 20)
Le téléviseur penche sur le côté. Retirez le support de base du téléviseur et réassemblez-le.•
L'assemblage du support de base
s'effectue difficilement.
Veillez à placer le téléviseur sur une surface plane. Si vous ne parvenez pas à retirer les vis du •
téléviseur, utilisez un tournevis aimanté.
Le menu des chaînes est grisé
(indisponible).
Le menu • Chaîne n'est disponible que si la source TV est sélectionnée.
Vos paramètres sont perdus après
30 minutes ou à chaque mise hors tension
du téléviseur.
Si le téléviseur est en mode • Démo. magasin, les paramètres audio et vidéo sont réinitialisés toutes
les 30 minutes. Remplacez le mode Démo. magasin par le mode Util. domicile dans la procédure
Plug & Play (configuration initiale). Appuyez sur le bouton SOURCE pour sélectionner le mode TV et
accédez à MENU → Configuration → Plug & Play (configuration initiale) → ENTERE
BN68-02558ABE-PRFre.indb 51 2/17/2010 1:23:26 PM

52
Français
Informations supplémentaires
Problèmes Solutions et explications
Perte intermittente du signal audio ou
vidéo.
Vérifiez le raccordement des câbles ; rebranchez-les au besoin. •
Une perte de l'image ou du son peut être provoquée par l'utilisation de câbles trop rigides ou épais. •
Veillez à ce que les câbles soient suffisamment souples pour une utilisation à long terme. En cas
d'installation du téléviseur en position murale, nous vous recommandons d'utiliser des câbles avec
des connecteurs de 90 °degrés.
Des petites particules sont visibles lorsque
vous observez de près le bord du cadre
du téléviseur.
Elles font partie de la conception du produit et ne constituent pas un défaut.•
Le menu PIP n'est pas disponible. La fonctionnalité • PIP n'est disponible que lorsque vous utilisez une source HDMI, PC ou Composant.
Le message "Signal brouillé" ou "Signal
faible/Aucun signal" s'affiche.
Si vous utilisez une CARTE CAM (CI/CI+), vérifiez qu'elle est installée dans la fente de l'interface •
commune.
Si le problème persiste, retirez la CARTE CAM du téléviseur et réintroduisez-la dans la fente.•
Le téléviseur s'est rallumé 45 minutes
après sa mise hors tension.
Cela est tout à fait normal. Le téléviseur exécute, en effet, la fonction de liaison radio (OTA) pour •
mettre à niveau le microprogramme téléchargé au cours de son utilisation.
Problèmes récurrents liés à l'image/au son. Vérifiez et modifiez le signal/la source.•
Il peut y avoir une réaction entre les
coussinets en caoutchouc situés sur le
support de base et la finition de certains
meubles.
Pour éviter que cela ne se produise, utilisez des coussinets de feutre sur toute surface du téléviseur •
en contact direct avec un meuble.
Ce téléviseur LCD TFT est équipé d’un écran constitué de sous-pixels dont la fabrication nécessite une technologie
✎
sophistiquée. Il se peut toutefois que quelques points clairs ou sombres apparaissent à l’écran. Ils n’ont aucune
incidence sur la performance du produit.
Licens ¦
Manufactured under licence from Dolby Laboratories. Dolby and the double-D symbol are
trademarks of Dolby Laboratories.
Manufactured under license under U.S. Patent #’s: 5,451,942; 5,956,674; 5,974,380; 5,978,762;
6,487,535 & other U.S. and worldwide patents issued & pending. DTS and the Symbol are
registered trademarks. & DTS 2.0+ Digital Out and the DTS logos are trademarks of DTS, Inc.
Product Includes software. © DTS, Inc. All Rights Reserved.
DivX Certified to play DivX video up to HD 1080p, including premium content.
ABOUT DIVX VIDEO: DivX® is a digital video format created by DivX,Inc. This is an official DivX Certified device that
plays DivX video. Visit www.divx.com for more information and software tools to convert your files into DivX video.
ABOUT DIVX VIDEO-ON-DEMAND: This DivX Certified® device must be registered in order to play DivX Video-on-
Demand (VOD) content. To generate the registration code, locate the DivX VOD section in the device setup menu.
Go to vod.divx.com with this code to complete the registration process and learn more about DivX VOD.
Pat. 7,295,673;7,460,688; 7,519,274
TheaterSound, SRS and the symbol are trademarks of SRS Labs, Inc.
TheaterSound technology is incorporated under license form SRS Lab, Inc.
BN68-02558ABE-PRFre.indb 52 2/17/2010 1:23:27 PM

53
Français
05 Informations supplémentaires
Caractéristiques techniques
Résolution native du panneau 1920 x 1080 à 60 Hz
Conditions ambiantes
Température en service
Humidité en fonctionnement
Température de stockage
Humidité sur le lieu de stockage
10°C à 40°C (50°F à 104°F)
10% à 80%, sans condensation
-20°C à 45°C (-4°F à 113°F)
5% à 95%, sans condensation
Système TV Analogique : en fonction du pays sélectionné
Numérique : DVB-T/DVB-C
Système de couleur/vidéo Analogique : PAL, SECAM, NTSC-4.43, NTSC-3.58, PAL60
Numérique : MPEG-2 MP@ML, MPEG-4, H.264/AVC MP@L3, MP@L4.0, HP@L4.0
Système Sonore BG. OK NICAM. MPEGl
HDMI IN 1 ~ 4 Vidéo : 1080/24p, 1080p, 1080i, 720p, 576p, 576i, 480p, 480i
Audio : PCM linéaire sur deux voies 32/44.1/48 kHz, 16/20/24bits
Entrée audio analogique (HDMI IN1 uniquement)
Entrée PC
Socle orientable
(Gauche / droite) -20˚ ~ 20˚
Nom du modèle LE32C650
LE32C652 LE37C650 LE40C650
LE40C652
LE46C650
LE46C652 LE55B650
Taille de l’écran
(Diagonale) 32 pouces 37 pouces 40 pouces 46 pouces 55 pouces
Son
Sortie 10W X 2 15W X 2
Dimensions (L x P x H)
Corps
Avec socle
789.2 X 77.8 X 509.9 mm
789.2 X 240 X 555.9 mm
907.6 X 78.5 X 574.4 mm
907.6 X 255 X 621.2 mm
976.2 X 80.4 X 614.9 mm
976.2 X 255 X 659.3 mm
1108.6 X 80.3 X 689.7 mm
1108.6 X 275 X 734.5 mm
1301.6 X 85.3 X 801.2 mm
1301.6 X 305 X 845.3 mm
Poids
Corps
Avec socle
9.1 kg
11.8 kg
11.6 kg
15 kg
14.3 kg
17.7 kg
18.1 kg
21.9 kg
28.1 kg
32.7 kg
Nom du modèle LE32C653
LE32C654
LE40C653
LE40C654
LE46C653
LE46C654
Taille de l’écran
(Diagonale) 32 pouces 40 pouces 46 pouces
Son
Sortie 10W X 2
Dimensions (L x P x H)
Corps
Avec socle
794.5 X 77.8 X 495.4 mm
794.5 X 240 X 558.6 mm
981.5 X 80.4 X 598.5 mm
981.5 X 255 X 661.9 mm
1113.9 X 80.3 X 674.1 mm
1113.9 X 275 X 737.1 mm
Poids
Corps
Avec socle
9.3 kg
12 kg
13.5 kg
16.9 kg
18.1 kg
21.9 kg
La conception et les spécifications peuvent être modifiées sans préavis.
✎
Pour en savoir plus sur l’alimentation et la consommation électrique, consultez l’étiquette apposée sur le produit.
✎
BN68-02558ABE-PRFre(26-).indd 53 2/17/2010 6:13:58 PM

54
Français
Informations supplémentaires
Index
A
Aff. de base 34
AllShare 44
Amplifier 16
Antenne 12
Anynet+ 36
Attache de câble 48
Audio Out 8, 36
Arr.-plan Acc. 35
B
Balance G/D 16
Balance blancs 14
C
Cache 47
Capteur Eco 14
Caractéristiques techniques 53
Chaîne favorite 11
Chaude 15
Composant 7
Config. du réseau 24, 26
Connexion à un système audio 8
Connexion à un ordinateur 22
Connexion réseau 23
Contraste Dynamique 14
D
Diagnostic automatique 20
Diaporama 34
DivX® VOD 35
D-sub 22
Dynamique 13
E
Ecouteurs 8
Egaliseur 16
Enregistrement 37
EPG 10
G
Gestion chaînes 11
Guide Now & Next 10
F
Fond musical 35
Format de l’image 15, 35
Fréquence 12
H
Haut-parleur TV 17
HDMI 7, 36
Home cinéma 8, 36
Horloge 18
Ht-parl ext. 17
I
l’espace d’installation 2
Informations de signal 20
Internet@TV 39
L
Langue 19
Lecture Video 32
Licens 52
Liste Source 9
Luminosité 13
M
Magnétoscope 9
Media Play 29
Mélodie 19
Minuteur 18
Mise à niveau du logiciel 20
Mode éco. 14
Mode de répétition 35
Mode Film 15
Mode Veille 4
Modifier PIN 6, 19
Modif. nom 9
Mot de passe 40
Musique 33
N
Navigation 9
Netteté 13
Nouvelle syntonisation des chaînes
12
Nuance Coul. 15
Nuance de noir 14
O
ON/OFF, bouton 5
Outils 3
P
Photos 34
PIP (Picture in Picture) 20
Piles 5
Plug & Play 6
R
Récepteur 38
Réglage Automatique 16
Réglage fin 13
Résolution optimale 22
Résolution des problèmes 50
RVB 14
S
Sélectionner tout 13
Sélection Haut-parleur 17
Sortie audio numérique 8, 36
Sous-titres 19
Support mural 47
Symbole 3
T
Télécommande 5
Témoin d’alimentation 4
Titre 34
Ton chair 14
Transparence menu 19
U
USB 20, 29
Utilisation de la Vue chaînes 10
Utilisation de l’option Diffusion
programmée 10
Utilisation des chaînes favorites 11
V
Veille 18
Verrouiller 13
Videos 31
Volume 4, 5, 17
Volume auto 17
BN68-02558ABE-PRFre.indb 54 2/17/2010 1:23:27 PM
Cette page est laissée
intentionnellement
vierge.
BN68-02558ABE-PRFre.indb 55 2/17/2010 1:23:28 PM

2
Español
Las figuras y las ilustraciones de este Manual del usuario se proporcionan como referencia solamente y pueden ser diferentes
del aspecto real del producto. El diseño y las especificaciones del producto están sujetos a cambios sin previo aviso.
Nota sobre la TV digital
1. Las funciones relacionadas con la TV digital (DVB) sólo están disponibles en países o regiones donde se emitan señales terrestres digitales DVB-T
(MPEG2 y MPEG4 AVC) o donde se tenga acceso a servicios de televisión por cable compatibles con DVB-C (MPEG2 y MPEG4 AAC). Póngase en
contacto con su distribuidor para conocer si puede recibir señales DVB-T o DVB-C.
2. DVB-T es una norma del consorcio europeo para la transmisión de la televisión digital terrestre y DVB-C lo es para la transmisión de la televisión digital
por cable. Sin embargo, en esta especificación no se incluyen algunas funciones diferenciadas, como EPG (Guía electrónica de programas), VOD (Vídeo
a la carta) y otras. Por ello, en estos momentos aún no están disponibles.
3. Este equipo de televisión cumple las más actuales normas de DVB-T y DVB-C, de [agosto de 2008], pero no se garantiza la compatibilidad con futuras
emisiones de televisión digital terrestre DVB-T y por cable DVB-C.
4. Según los países o regiones donde se utilice este equipo de TV, algunos proveedores de la televisión por cable pueden cobrar un pago adicional por
este servicio y pueden exigir al usuario su aceptación de los términos y condiciones de su empresa.
5. Algunas funciones de televisión digital pueden no estar disponibles en algunos países o regiones y DVB-C puede no funcionar correctamente con
algunos proveedores del servicio de cable.
6. Para obtener más información, póngase en contacto con su centro de atención al cliente de Samsung.
La calidad de la recepción de la televisión puede resultar afectada por las diferencias de los métodos de transmisión entre los países. Compruebe el
✎
funcionamiento del televisor en un distribuidor local de SAMSUNG autorizado o el centro de llamadas de Samsung tanto si se puede mejorar volviendo a
configurar el TV como si no.
Advertencia sobre las imágenes fijas
Evite mostrar en la pantalla imágenes fijas (como archivos de imágenes jpeg) o elementos con imágenes fijas (como logotipos de los programas de televisión
o con formato de imagen 4:3, barras de cotizaciones o de noticias en la parte inferior de la pantalla, etc). Una visualización continuada de una imagen fija
puede causar un desgaste desigual del fósforo de la pantalla, lo que afectará a la calidad de la imagen. Para reducir este riesgo, siga estas recomendaciones:
Evite mostrar el mismo canal de televisión durante largos periodos de tiempo.•
Intente ver siempre las imágenes en pantalla completa, utilice el menú del formato de imagen del televisor para obtener la mejor coincidencia.•
Reduzca los valores del brillo y el contraste al mínimo necesario para conseguir la calidad de imagen deseada, ya que los valores superiores pueden •
acelerar la velocidad del proceso de quemado.
Utilice con frecuencia todas las funciones del televisor diseñadas para reducir la retención de la imagen y el desgaste de la pantalla; consulte el apartado •
adecuado del manual del usuario para obtener más información.
Seguridad en el espacio de instalación
Mantenga la distancia requerida entre el producto y otros objetos (por ejemplo, paredes) para asegurar la ventilación adecuada.
En caso contrario, se podría producir un incendio por un incremento de la temperatura interna del producto.
Cuando utilice un soporte o un montaje mural, use sólo las piezas proporcionadas por Samsung Electronics.
✎
Si utiliza piezas proporcionadas por otros fabricantes, podría tener problemas con el producto o éste se podría caer con el riesgo de causar lesiones
x
personales.
El aspecto puede variar según el producto.
✎
Instalación con un soporte Instalación con un montaje mural
10 cm
10 cm
10 cm 10 cm
10 cm
10 cm
10 cm
Correcta eliminación del producto (desechos eléctricos y electrónicos).
(Aplicable en la Unión Europea y otros países de Europa con sistemas de recogida selectiva)
Esta marca en el producto, los accesorios o la documentación indica que el producto y los accesorios electrónicos (como
cargador, auricular, cable USB) no se deben desechar junto al resto de la basura doméstica. Para prevenir posibles daños al
entorno ambiental o a las personas por una eliminación incontrolada, cuando decida desprenderse del aparato debe acudir a un
centro de reciclaje donde se promueve la reutilización sostenible de los recursos materiales. Los usuarios particulares pueden
ponerse en contacto con el centro donde adquirieron el aparato o con alguna oficina municipal donde le informarán dónde debe
depositar el electrodoméstico para su reciclaje. Los comerciantes deben ponerse en contacto con el distribuidor y comprobar los
términos y las condiciones del contrato de compra. Este producto y sus accesorios electrónicos no se deben mezclar con otros
deshechos comerciales para su eliminación.
Correcta eliminación de las pilas de este producto
(Aplicable en la Unión Europea y otros países de Europa con sistemas de recogida de pilas)
Esta marca en las pilas, el manual o el embalaje indica que las pilas de este producto no se deben desechar junto con la
basura doméstica al término de su vida útil. Cuando está indicado, los símbolos químicos Hg, Cd o Pb indican que las pilas
contienen mercurio, cadmio o plomo que superan los niveles de referencia de la directiva EC 2006/66. Si las pilas no se eliminan
adecuadamente estas sustancias pueden causar daños a la salud humana y al medio ambiente. Para proteger los recursos
naturales y promover la reutilización de los materiales, separe la pilas de otros tipos de basura doméstica y recíclelas en su sistema
local de recogida gratuita de pilas.
BN68-02558A-Spa.indb 2 2/17/2010 1:32:08 PM

3
Español
Contenido
Introducción
4
4 Accesorios
4 Aspecto general del panel de control
5 Aspecto general del mando a distancia
6 Conexión a una antena
6 Plug & Play (configuración inicial)
Conexiones
7
7 Conexión a un dispositivo AV
8 Conexión a un dispositivo de audio
9 Cambio de la fuente de entrada
Funciones básicas
9
9 Cómo desplazarse por los menús
10 Uso del botón INFO (Guía actual y próxima)
10 Planificación de la televisión
12 Menú de canales
13 Menú de la imagen
16 Menú del sonido
18 Menú de configuración
20 Menú de asistencia técnica
Funciones avanzadas
22
22 Conexión a un PC
23 Conexión de la red
29 Media Play
36 Anynet
+
39 Internet@TV
44 AllShare
Información adicional
46
46 Función de teletexto de los canales analógicos
47 Instalación del montaje en la pared
48 Montaje de los cables
49 Bloqueo antirrobo Kensington
49 Fijación del televisor a la pared
50 Solución de problemas
53 Especificaciones
54 Índice
¡Compruebe este símbolo!
tO
Esta función se puede utilizar
pulsando el botón TOOLS del
mando a distancia.
Nota Guía paso a paso
BN68-02558A-Spa.indb 3 2/17/2010 1:32:09 PM

4
Español
Introducción
Accesorios
Asegúrese de que los siguientes elementos se incluyen con el televisor de pantalla LCD. Si falta alguno, póngase en
✎
contacto con su distribuidor.
El color y la forma de los componentes pueden variar según los modelos.
✎
Mando a distancia y 2 pilas AAA y
Manual del usuario y
Tarjeta de garantía / Guía de seguridad (no disponible en algunos lugares) y
Paño de limpieza y
Cable de alimentación y
(46 ~ 55 pulgadas TVs)
Soporte de protección ySujetacables ySoporte anilla (4unid.) y
Consulte la guía para instalar el soporte.
o(M4 X L12)
Soporte (1unidades) ySoporte de la guía y (1unidades) Tornillos (9unidades) y
(Sólo modelo de 32 pulgadas: 8unidades)
Aspecto general del panel de control
El color y la forma del producto pueden variar según el modelo.
✎
Altavoces
Indicador de encendidoSensor del mando a distancia
P
(Power) Enciende y apaga el televisor.
Indicador de encendido Parpadea y se apaga cuando se enciende el aparato y se ilumina en el modo en
espera.
SOURCE
E
Cambia entre todas las fuentes de entrada disponibles. En el menú de la pantalla,
utilice este botón del mismo modo que haría con el botón ENTER
E
del mando a
distancia.
MENU Muestra un menú en pantalla , la OSD (visualización en pantalla), de las funciones del
TV.
Y
Ajusta el volumen. En la OSD, utilice estos botones Y de igual modo que los
botones ◄ y ► del mando a distancia.
z
Cambian los canales En la OSD, utilice estos botones z de igual modo que
los botones ▼ y ▲ del mando a distancia.
Sensor del mando a distancia El mando a distancia debe dirigirse hacia este punto del televisor.
Modo de espera
No deje el televisor en modo de espera durante períodos largos de tiempo (cuando está de vacaciones, por ejemplo). Aunque
esté apagado continúa consumiendo una pequeña cantidad de energía. Se recomienda desenchufar el cable de alimentación.
BN68-02558A-Spa.indb 4 2/17/2010 1:32:10 PM

5
01 Introducción
Español
Aspecto general del mando a distancia
Este mando a distancia es especial para personas con discapacidades visuales y presenta puntos Braille en los
✎
botones de encendido, de canales y del volumen.
Instalación de las pilas (tamaño de las pilas: AAA)
NOTA
✎
Utilice el mando a distancia a menos de 7 metros del televisor.
x
Una luz muy brillante puede afectar al funcionamiento del
x
mando a distancia. No lo utilice cerca de luces fluorescentes
o de neón.
El color y la forma pueden variar según el modelo.
x
ABCD
Mostrar y seleccionar las fuentes de vídeo
disponibles. (P 9)
Cuando el botón de iluminación ON/OFF está
configurado como ON y se pulsa un botón, los
botones del mando a distancia se iluminan durante
un momento.
(El uso del mando a distancia con los botones
iluminados reduce el tiempo de uso de las pilas.)
Encender y apagar el televisor. (P 6)
Pulse para acceder directamente a los canales.
Visualizar la información de la Guía electrónica de
programas (EPG). (P. 10)
Cambiar de canal.
Seleccionar rápidamente las funciones que se
usan con mayor frecuencia. Mostrar información en la pantalla del televisor.
(P. 10)
Mostrar el menú de pantalla principal.
(P. 9)
Ajustar el volumen.
Volver al canal anterior.
Botones en los menús Admin. de canales,
Internet@TV, Media Play, etc.
Use estos botones en los modos
Media Play y Anynet+. (P 29, 36)
(: controla la grabación de las grabadoras
de Samsung con la función Anynet+)
Cortar temporalmente el sonido.
Volver al menú anterior.
Seleccionar los elementos del menú en pantalla
y cambiar los valores del menú.
Salir del menú.
MEDIA.P: Ver el reproductor multimedia. (P. 29)
INTERNET: Enlazar con diferentes servicios de
Internet. (P. 39)
DUAL I-II: Seleccionar el modo de sonido dual.
(P. 17)
AD: Selección de la descripción de audio.
(No disponible en algunos lugares) (P. 17)
P.SIZE: Elegir el tamaño de imagen. (P. 15)
SUBT.: Visualizar subtítulos digitales (P. 19)
Muestra la Vista de contenido, que incluye
Guía, Internet@TV, Media Play y AllShare.
Seleccionar alternativamente
Teletext, Double o Mix.
Muestra la lista de canales en la pantalla. (P. 13)
BN68-02558A-Spa.indb 5 2/17/2010 1:32:11 PM

6
Introducción
Español
Conexión de una antena
Cuando el televisor se enciende por primera vez, los valores se inician de forma automática.
Preparación: Conexión del cable de alimentación y la antena.
✎
Plug & Play (configuración inicial)
Cuando el televisor se enciende por primera vez, una secuencia de indicaciones en pantalla permite configurar los parámetros
básicos. Pulse el botón POWERP. Plug & Play sólo está disponible cuando la fuente Entrada está configurada como TV.
Para volver al paso anterior, pulse el botón rojo.
✎
1Selección de un idioma Pulse los botones ▲ o ▼ y a continuación pulse el botón ENTER
E
.
Seleccione el idioma deseado para la OSD (presentación en pantalla).
P
POWER
2Selección de Demo
tienda o Uso
doméstico
Pulse los botones ◄ o ► y a continuación pulse el botón ENTER
E
.
Seleccione el modo yUso doméstico. El modo Demo tienda se
utiliza en los entornos comerciales.
Recupere la configuración de la unidad desde yDemo tienda a Uso
doméstico (estándar): Pulse el botón del volumen del televisor.
Cuando se muestra la OSD del volumen, mantenga pulsado el
botón MENU durante 5 segundos.
3Selección de un país Pulse los botones ▲ o ▼ y a continuación pulse el botón ENTER
E
.
Seleccione el país que desee. Si no existe el país que desea en el menú, seleccione Otros.
Después de seleccionar el país en el menú del
✎
país, algunos modelos pueden
presentar una opción adicional para configurar el código PIN.
Para introducir el código PIN,
✎
0-0-0-0 no está disponible.
4Selección de una
antena
Pulse los botones ▲ o ▼ y a continuación pulse el botón ENTER
E
.
Permite seleccionar Aérea o Cable.
5Selección de un canal Pulse los botones ▲ o ▼ y a continuación pulse el botón ENTER
E
.
Seleccione la fuente del canal que desee memorizar. Al configurar la fuente de la antena en
Cable, se muestra un paso que le permite asignar valores numéricos (frecuencias de los
canales) a los canales. Para obtener más información, consulte Canal → Almacenamiento
automático (P. 12).
Pulse el botón
✎
ENTER
E
en cualquier momento para interrumpir el proceso de
memorización.
6Configuración del
Modo de reloj
Configure el Modo de reloj automática o manualmente.
Si selecciona
✎
Auto, elija la zona horaria donde vive.
7Visualización de la Guía
de conexión HD. Se muestra el modo de conexión para obtener una mejor calidad de pantalla HD.
8Disfrute de su
televisor. Pulse el botón ENTER
E
.
Si desea reiniciar esta función...
Seleccione Configuración - Plug & Play (configuración inicial). Escriba su código PIN de 4 dígitos. El número PIN
predeterminado es “0-0-0-0.” Si desea cambiar el número PIN, utilice la función Cambiar PIN.
Entrada de Alimentación
Antena VHF/UHF
o
Cable
R-AUDIO-L PRPBY
ANT OUT
BN68-02558A-Spa.indb 6 2/17/2010 1:32:13 PM

7
Español
02 Conexiones
Conexiones
Conexión a un dispositivo AV
Uso de un cable HDMI/DVI: Conexión HD (hasta 1080p)
Dispositivos disponibles: DVD, reproductor Blu-ray, receptor por cable HD, receptor por satélite HD STB (decodificador),
decodificador, receptor por satélite (STB)
HDMI IN 1(DVI), 2, 3, 4 / PC/DVI AUDIO IN
✎
Cuando se usa una conexión de cable HDMI/DVI, se debe conectar en el terminal
x
HDMI IN 1(DVI). Para
la conexión del cable DVI, use un cable de DVI a HDMI o un adaptador de DVI-HDMI (DVI a HDMI) para la
conexión del vídeo y los terminales DVI AUDIO IN para el audio.
Si se conecta un dispositivo externo como un reproductor DVD/Blu-ray/decodificador/receptor por satélite
x
STB que admita versiones HDMI anteriores a 1.3, el televisor quizás no funcione normalmente (por ejemplo,
no se muestre la pantalla/no haya sonido/parpadeos molestos/colores anormales).
Si tras conectar un cable HMDI no hay sonido, compruebe la versión HDMI del dispositivo externo.
x
Si sospecha que es una versión anterior a 1.3, póngase en contacto con el proveedor del dispositivo
para confirmar la versión de HDMI y solicitar una actualización.
Es aconsejable adquirir un cable certificado HDMI. De lo contrario, la pantalla puede aparecer vacía o
x
producirse un error de conexión.
Uso de un cable de componentes (hasta 1080p) o audio/vídeo (sólo 480i) y de un cable euroconector (Scart)
Dispositivos disponibles: Reproductor VCR, DVD, Blu-ray, decodificador, receptor por satélite STB
En el modo
✎
Ext., la salida DTV sólo admite vídeo y audio MPEG SD.
Para obtener la mejor calidad de imagen, se recomienda la conexión de componentes antes que la conexión A/V.
✎
R
G
B W R
WR G
R
W R
B
R W Y
Y
R-AUDIO-L PRPBY
COMPONENT OUT
R-AUDIO-L PRPBY
AUDIO OUT
R-AUDIO-L PRPBY
EXT
R-AUDIO-L PRPBY
AUDIO OUT
R-AUDIO-L PRPBY
VIDEO OUT
Reproductor Blu-ray
DVD
Aparato de vídeo
W R
R-AUDIO-L PRPBY
HDMI OUT
DVD
R-AUDIO-L PRPBY
DVI OUT
R-AUDIO-L PRPBY
AUDIO OUT
Red White
W W BG
RR
W
Y
W W BG
RR
W
Y
Yellow Red White
W W BG
RR
W
Y
Red Blue Green
BN68-02558A-Spa.indb 7 2/17/2010 1:32:18 PM

8
Español
Conexiones
Conexión a un dispositivo de audio
Uso de una conexión de cable óptico o de audio
Dispositivos disponibles: sistema de audio digital, amplificador, sistema Home Theatre DVD
DIGITAL AUDIO OUT (OPTICAL)
✎
Cuando un sistema de audio digital se conecta al terminal
x
DIGITAL AUDIO OUT (OPTICAL), se reduce el
volumen del televisor y del sistema.
El audio de 5.1 canales está disponible cuando el televisor se conecta a un dispositivo externo que admite
x
audio de 5.1 canales.
Cuando el receptor (sistema Home Theatre) está activado, se puede oír la salida de sonido desde el terminal
x
óptico del televisor. Cuando el televisor recibe una señal DTV, envía el sonido de 5.1 canales al receptor del
sistema Home Theatre. Cuando la fuente es un componente digital, como un reproductor DVD / Blu-Ray /
receptor de cable o satélite (decodificador), y está conectada al televisor a través de HDMI, sólo se oye el
sonido de 2 canales del receptor del sistema Home Theatre. Si desea oír el audio de 5.1 canales, conecte el
terminal de la salida de audio digital del reproductor DVD / Blu-ray / decodificador / receptor por satélite STB
directamente al amplificador o al sistema Home Theatre.
Auriculares
✎H
: Puede conectar los auriculares a la salida de auriculares del equipo. Cuando están conectados
los auriculares, el sonido de los altavoces integrados se desconecta.
El uso de la función de sonido puede estar restringido cuando se conectan auriculares al televisor.
x
El volumen de los auriculares y el del televisor se ajustan por separado.
x
Ranura de las CONEXIONES COMMON INTERFACE
Para ver canales de pago se debe insertar una “TARJETA CI o CI+”.
Si no se inserta una “TARJETA CI o CI+” algunos canales y
mostrarán el mensaje de “Scrambled Signal (Señal codificada)”.
En 2 o 3 minutos aparecerá en la pantalla la información del y
enlace que contiene un número telefónico, un identificador
de ‘TARJETA CI o CI+’, un identificador del sistema y demás
información. Si aparece un mensaje de error, póngase en
contacto con su proveedor de servicios.
Si ha terminado la configuración de la información del canal, y
aparecerá el mensaje “Updating Completed (Actualiz. completa)”,
indicando que la lista de canales ya se ha actualizado.
NOTA
✎
Debe obtener una “TARJETA CI o CI+” en un proveedor local de servicios.
x
Para retirar la “TARJETA CI o CI+”, extráigala cuidadosamente con las manos, puesto que si cae al suelo se puede
x
dañar.
Inserte la “TARJETA CI o CI+” en la dirección marcada sobre ella.
x
La ubicación de la ranura
x
COMMON INTERFACE puede variar según los modelos.
La “TARJETA CI o CI+” no se admite en algunos países o zonas; consulte a su distribuidor local.
x
Si tiene cualquier problema, póngase en contacto con un proveedor del servicio.
x
Headphone
R-AUDIO-L PRPBY
OPTICAL
Sistema de audio
digital
BN68-02558A-Spa.indb 8 2/17/2010 1:32:21 PM

9
Español
02 Conexiones
Cambio de la fuente de entrada
Lista de fuentes
Úselo para seleccionar TV u otras fuentes
de entrada externas como reproductores
de DVD/Blu-ray/decodificadores/receptores
por satélite STB conectados al televisor.
TV / Ext.1 / Ext.2 / AV / Component / ■
PC / HDMI1/DVI / HDMI2 / HDMI3 /
HDMI4 / USB
En
✎
Fuentes, se resaltan las
entradas conectadas.
Ext.1
✎
y Ext.2 siempre están activadas.
Editar nombre
VCR / DVD / Cable STB / Satélite STB / PVR STB / ■
Receptor AV / Juego / Videocámara / PC / DVI PC
/ Dispositivos DVI / TV / IPTV / Blu-ray / HD DVD
/ DMA: Dé un nombre al dispositivo conectado en
las tomas de entrada; de esta manera será más fácil
seleccionar el dispositivo de entrada.
Cuando se conecta un ordenador con una
✎
resolución de 1920 x 1080 a 60 Hz al puerto
HDMI IN 1(DVI), se debe configurar el modo
DVI PC en el menú Editar nombre.
Cuando se conecta un cable HDMI/DVI al puerto
✎
HDMI IN 1(DVI), se debe configurar los modos
DVI PC o Dispositivos DVI en Editar nombre.
Funciones básicas
Cómo desplazarse por los menús
Antes de usar el televisor, siga los pasos siguientes para
conocer cómo explorar el menú y seleccionar y ajustar las
diversas funciones.
1 Botón MENU: Muestra el menú principal de la pantalla.
2 Botones ENTER
E
/ direccionales: Mueva el cursor y
seleccione una opción. Confirme la configuración.
3 Botón RETURN: Vuelve al menú anterior.
4 Botón EXIT: Sale del menú en pantalla.
Funcionamiento de la OSD (presentación en pantalla)
El paso de acceso puede variar según el menú
seleccionado.
1MENU
m
Las opciones del menú principal se
muestran en la pantalla:
Imagen, Sonido, Canal,
Configuración, Entrada,
Aplicación, Asistencia técnica.
2▲ / ▼Seleccione un icono con los
botones ▲ o ▼.
3ENTER
E
Pulse ENTER
E
para acceder al
menú secundario.
4▲ / ▼Seleccione un menú secundario
con los botones ▲ o ▼.
5◄ / ►Ajuste el valor de un elemento con
los botones ◄ o ►. El ajuste de
la visualización en pantalla puede
variar según el menú seleccionado.
6ENTER
E
Pulse el botón ENTER
E
para
completar la configuración.
7EXIT
e
Pulse EXIT.
A
B
C
D
4
1
2
3
BN68-02558A-Spa.indb 9 2/17/2010 1:32:21 PM

10
Español
Uso del botón INFO (Guía actual y próxima)
La pantalla identifica el canal actual y el
estado de algunos ajustes de audio-vídeo.
La Now & Next guide (Guía actual y próxima)
muestra la información de la programación
diaria de cada canal de televisión de
acuerdo con la hora de emisión.
Desplácese con y◄, ► para ver la
información de un programa mientras ve un canal.
Desplácese con y▲, ▼ para ver la información de otros
canales. Si desea ir al canal actualmente seleccionado,
pulse el botón ENTER
E
.
Planificación de la televisión
Guía
La información de la Guía electrónica
de programas (EPG) la proporcionan
las emisoras. Mediante la planificación
de la programación proporcionada por
las emisoras, se puede especificar por
adelantado el programa que se desea ver
de modo que a la hora especificada el
televisor cambie automáticamente al canal
del programa seleccionado. Las entradas de los programas
pueden aparecer vacías o desfasadas según el estado del
canal.
Uso de la vista del canal
DTV Air 800 five
Home and Away
18:00 - 18:30
Drama
Dani is devastated when scott makes clear his views on marriage...
27
28
800
24
16
6
Discovery
DiscoveryH&L
five
price-drop.tv
QVC
R4DTT
American Chopper
Programmes resume at 06:00
Home and...
No Information
QVC Selection
No Information
Tine Team
Fiv...
Today 18:00 - 19:00 19:00 - 20:00
)
Family Affairs
)
Dark Angel
800 five
Modo Vista
+24 Horas Modo can
Información
k
Página
E
Ver
2:10 Mar 1 Jun
Guía
Vista can. - TV
1 2 3 4 5 6
Uso de la vista planificada
DTV Air 800 five
Family Affairs
18:00 - 18:30
Drama
Tanya confesses all to a stunned Babs. Conrad is anxious to hear...
18:30
19:15
Today
Today
)
Family Affairs
)
Dark Angel
800
800
five
five
800 five
Modo Vista
Información
E
Cancelar
2:10 Mar 1 Jun
Guía
Vista programada
1 4 6
1
Rojo (Modo Vista): Ver la lista de programas que se
están emitiendo o se van a emitir.
2
Amarillo (+24 horas): Ver la lista de los programas que
se van a emitir al cabo de 24 horas.
3
Azul (Modo can): Seleccione el tipo de canales que
desee ver en la ventana Vista can..
El modo del canal varía según el origen de la antena. –
4 (Información): Muestra detalles del programa
seleccionado.
5 (Página): Permite ir a la página anterior/siguiente.
6 Botón ENTER
E
Cuando se selecciona el programa actual, se puede –
ver el programa seleccionado.
Cuando se selecciona un programa futuro, se puede –
reservar el programa seleccionado. Para cancelar una
programación, vuelva a pulsar el botón ENTER
E
y
seleccione Cancelar programaciones.
DTV Air
15
abc1
18:00 ~ 6:00
18:11 Thu 6 Jan
Life On Venus Avenue
Unclassified
No Detaild Information
EWatch
' Información
P
POWER
BN68-02558A-Spa.indb 10 2/17/2010 1:32:24 PM

11
Español
03 Funciones básicas
Administrador de canales
Borrar o establecer los canales favoritos y usar la guía de
programas de las emisiones digitales. Seleccione un canal
en las pantallas Canales, Mis canales o Programado.
■ Canales: Muestra la lista de canales según el tipo
de canal.
*
■
Mis canales: Muestra el grupo del canal.
■Programado: Muestra todos los programas
reservados actualmente.
Uso de los botones de colores con el
✎
Admin. de
canales
x
Rojo (Antenna): Elija entre Aérea o Cable.
B
x
Verde (Zoom): Aumenta o disminuye el número
del canal.
x
Amarillo (Seleccionar): Seleccione los canales
que desee y pulse el botón amarillo para configurar
todos los canales seleccionados al mismo tiempo.
La marca
c
aparece a la izquierda de los canales
seleccionados.
x
(Página): Vaya a la página anterior o siguiente.
T
x
(Herramientas): Muestra el menú de opciones
Admin. de canales. (Los menús de las opciones
pueden cambiar, dependiendo de la situación.)
Iconos de la pantalla de estado del canal
Iconos Función
A
Canal analógico.
c
Canal seleccionado.
*
Canal configurado como favorito.
(
Programa que se está emitiendo.
\
Canal bloqueado.
)
Programa reservado.
Uso de los canales favoritos ¦
*
Mis canales:
(Admin. de canales)
Muestra todos los canales favoritos.
Editar mis canales ■
t
: Puede establecer los
canales seleccionados que desee agrupar como canales
favoritos.
Se mostrará el símbolo “
✎*
” y el canal se configurará
como favorito.
1. Seleccione un canal y pulse el botón TOOLS.
2. Añada o borre un canal del grupo de canales que
desee entre 1, 2, 3 y 4.
Es posible seleccionar uno o más grupos.
x
3. Después de cambiar la configuración, la lista
de canales de cada grupo se puede ver en Mis
canales.
c 1 1futech
c 2 * 24ore.tv
15 abc1
3 BBC World
23 bid-up.tv
33 Boonerang
32 Cartoon Nwk
5 Class News
4 \ Coming Soon
27 Discovery
All
TV
Radio
Data/Other
Analogue
r
Aérea Antena
B
Zoom Seleccionar Pagina T Herramientas
Canales
Editar Mis canales
Bloquear
Borrar
Deseleccionar todo
Seleccionar todos
d
c 1 1futech
c 2 * 24ore.tv
15 abc1
3 BBC World
23 bid-up.tv
33 Boonerang
32 Cartoon Nwk
5 Class News
4 \ Coming Soon
27 Discovery
All
TV
Radio
Data/Other
Analogue
r
Aérea Antena
B
Zoom Seleccionar Pagina T Herramientas
Canales
BN68-02558A-Spa.indb 11 2/17/2010 1:32:26 PM

12
Español
Funciones básicas
Menú de canales
Sintonización de los canales ¦
Antena (Aérea / Cable)
t
Antes de empezar a memorizar los canales disponibles,
debe indicar el tipo de origen de la señal conectada al
televisor (es decir, aérea o sistema de cable).
País
Aparece la pantalla para la introducción del número PIN.
Escriba su código PIN de 4 dígitos.
Canal digital ■: Cambie el país de los canales digitales.
Canal analógico ■: Cambie el país de los canales
analógicos.
Almacenamiento automático
Busca un canal automáticamente y lo guarda en el televisor.
Puede que los números de programa asignados
✎
automáticamente no correspondan a los números
de programa reales o deseados. Si el canal está
bloqueado con la función Bloqueo niños aparece la
ventana para la introducción del código PIN.
Fuente de la antena (aérea / cable) ■: Seleccione la
fuente de antena que desee memorizar.
Fuente del canal (digital y analógico / digital / ■
analógico): Seleccione la fuente del canal que desea
memorizar.
Cuando seleccione Cable → Digital y Analógico o
Digital: Proporcione un valor para explorar los canales
de cable.
Modo de búsqueda (completa/red/rápida): Busca
todos los canales de las emisoras activas y los guarda
en el televisor.
Si se establece
✎
Rápida, se puede configurar
manualmente Red, ID red, Frecuencia,
Modulación, Velocidad símbolos pulsando el
botón del mando a distancia.
Red (auto / manual): Selecciona el modo de
configuración de ID red entre Auto o Manual.
ID de red: Cuando Red está establecido en Manual, se
puede configurar ID Red con los botones numéricos.
Frecuencia: Muestra la frecuencia del canal. (es
diferente en cada país)
Modulación: Muestra los valores de modulación
disponibles.
Velocidad símbolos: Muestra las velocidades de
símbolo disponibles.
Almacenamiento manual
Busca un canal manualmente y lo guarda en el televisor.
Si el canal está bloqueado con la función
✎
Bloqueo
niños aparece la ventana para la introducción del
código PIN.
Canal digital ■: Cuando la búsqueda ha finalizado, los
canales se actualizan en la lista de canales.
Al seleccionar
✎
Antena → Aérea: Canal, Frecuencia,
Ancho de banda.
Cuando se selecciona
✎
Antena → Cable: Frecuencia,
Modulación, Velocidad símbolos.
Canal analógico (programa, sistema de color, ■
sistema de sonido, canal, buscar, guardar): Si se
produce un sonido anormal o no se produce sonido,
vuelva a seleccionar el estándar de sonido adecuado.
Modo de canal
✎
P
x
(modo de programa): Al finalizar la sintonización,
las estaciones de emisión de su zona se habrán
asignado a los números de posición comprendidos
entre P0 y P99. Puede seleccionar un canal
introduciendo el número de posición en este modo.
C
x
(modo de canal aéreo)/S (modo de canal por
cable): Estos dos modos permiten seleccionar un
canal introduciendo el número asignado a cada
emisora aérea o por cable.
Edición de canales ¦
Menú de opciones del administrador de canales
(Admin. de canales)
1. Seleccione un canal y pulse el botón TOOLS.
2. Edite el nombre o el número del canal mediante los
menús Editar nombre canal o Editar número canal.
Editar nombre canal ■ (sólo canales analógicos): Asigne
un nombre de canal personal.
Editar número canal ■ (sólo canales digitales): Edite el
número pulsando los botones numéricos.
Otras funciones ¦
Opciones de búsqueda de cable
(según el país)
Establece opciones adicionales de búsqueda, como la
frecuencia y la velocidad de símbolos para la búsqueda de
red por cable.
Frecuencia inicio/Frecuencia parada ■: Configure la
frecuencia de inicio o de parada (es diferente en cada
país)
Modulación ■: Muestra los valores de modulación
disponibles.
Velocidad símbolos ■: Muestra las velocidades de
símbolo disponibles.
BN68-02558A-Spa.indb 12 2/17/2010 1:32:26 PM

13
Español
03 Funciones básicas
Menú de opciones del administrador de canales
(Admin. de canales)
Establezca cada canal mediante las opciones del menú
Admin. de canales (Bloquear / Desbloquear, Visual. con
temp, Ordenar, Borrar, Seleccionar todos / Deseleccionar
todos). Los elementos del menú de opciones pueden variar
según el estado del canal.
1. Seleccione un canal y pulse el botón TOOLS.
2. Seleccione una función y cambie la configuración.
Bloquear / Desbloquear ■: Se puede bloquear un canal
para que no se pueda seleccionar ni visualizar.
NOTA
✎
Está función está disponible sólo cuando
x
Bloqueo
niños está configurado como Activado.
Aparece la pantalla para la introducción del
x
número PIN. Escriba un número de 4 dígitos,
el predeterminado es “0-0-0-0”. Cambie el PIN
mediante la opción Cambiar PIN
Visual. con temp ■: Se puede establecer que el canal
que se desee se muestre automáticamente a una hora
determinada. Para utilizar esta función, en primer lugar
configure la hora actual.
Cuando se ha seleccionado un canal digital, pulse
✎
el botón ► para ver el programa digital.
Ordenar ■(sólo canales analógicos): Esta operación
permite cambiar los números de programa de los
canales memorizados. Puede que sea necesario
realizarla después de la memorización automática.
Borrar ■: Puede suprimir un canal para que se muestren
los canales que desee.
Seleccionar todos / Deseleccionar todos ■: Seleccione
o deseleccione todos los canales seleccionados en el
administrador de canales.
Programado
(Admin. de canales)
Puede ver, modificar o borrar un programa que haya
reservado para ver.
Cambiar información ■: Cambie un programa que haya
reservado para ver.
Cancelar programaciones ■: Cancele un programa que
haya reservado para ver.
Información ■: Muestre un programa que haya reservado
para ver. (También puede cambiar la información de la
reserva.)
Seleccionar todos / Deseleccionar todos ■: Seleccione
o deseleccione todos los programas reservados.
Lista de canales
Puede ver todos los canales encontrados.
Transfer. lista canales
Importa o exporta la asignación del canal. Para utilizar esta
función se debe conectar un dispositivo USB.
Aparece la pantalla para la introducción del número
✎
PIN. Escriba su código PIN de 4 dígitos.
El código PIN predeterminado para un televisor nuevo
✎
es ‘0-0-0-0’.
Importar de USB ■: Importar la lista de canales del USB.
Exportar a USB ■: Exportar la lista de canales a USB.
Sintonización fina
(sólo canales analógicos)
Si la señal es débil o está distorsionada, realice manualmente
la sintonización fina del canal.
Los canales bien sintonizados están marcados con un
✎
asterisco “*”.
Para reiniciar la sintonización fina, seleccione
✎
Restab..
Menú de la imagen
Cambio del modo de imagen
preseleccionado
Modo
t
Seleccione el tipo de imagen preferido.
Dinámico ■: Adecuado para un entorno iluminado.
Estándar ■: Adecuado para un entorno normal.
Natural ■: Adecuado para reducir la fatiga ocular.
Natural
✎
no está disponible en el modo PC.
Película ■: Adecuado para ver películas en un entorno
oscuro.
Ajuste de la configuración de la imagen ¦
Luz de fondo / Contraste / Brillo / Nitidez
/ Color / Matiz (V/R)
El televisor tiene diferentes opciones de configuración para
controlar la calidad de la imagen.
NOTA
✎
En los modos analógicos
x
TV, Ext., AV del sistema
PAL, no se puede usar la función Matiz (V/R).
En el modo PC, sólo se pueden realizar cambios en
x
las opciones Luz de fondo, Contraste y Brillo.
La configuración de cada dispositivo externo
x
conectado al televisor se puede ajustar y guardar.
Si se disminuye el brillo de la imagen se reduce el
x
consuno de energía.
BN68-02558A-Spa.indb 13 2/17/2010 1:32:26 PM

14
Español
Funciones básicas
Soluciones económicas ¦
Solución ECO
Ahorro de energía (Desactivado / Bajo / Medio / Alto ■
/ Imagen desact. / Automático)
t
: Ajuste el
brillo del televisor para reducir el consumo de energía.
Si se selecciona Imagen desact., la pantalla se apaga,
pero se oye el sonido. Pulse cualquier botón, excepto el
del volumen, para encender la pantalla.
Sensor económico (Activado / Desactivado) ■: Para mejorar
el ahorro de energía, la configuración de la imagen se adapta
automáticamente a la iluminación de la habitación.
Si se ajusta
✎
Luz de fondo, Sensor económico se
establecerá en Desactivado.
Luz de fondo mínima: Cuando Sensor económico está
configurado como Activado, el brillo mínimo de la pantalla
se puede ajustar manualmente.
Si el
✎
Sensor económico está configurado como
Activado, el brillo de la pantalla puede cambiar
(ligeramente más oscuro o más brillante) según la
intensidad de la iluminación del entorno.
Espera sin señal (Desactivado / 15 min / 30 min / ■
60 min): Activa el modo de espera, tras un estado
de “Sin señal” o “Comprobar cable señal” durante un
periodo de tiempo especificado por el usuario.
Deshabilitado cuando el PC está en el modo de
✎
ahorro de energía.
Cambio de las opciones de la imagen ¦
Configuración avanzada
(disponible en los modos Estándar / Película
Se puede ajustar detalladamente la configuración de la
pantalla, incluidos el color y el contraste.
En el modo PC, sólo se pueden cambiar
✎
Contraste
dinámico, Gamma y Balance de blanco.
Conguración avanzada
Tono del negro : Desactivado ►
Contraste dinámico : Medio
Detalle de sombras : 0
Gamma : 0
Patrón experto : Desactivado
Sólo modo RGB : Desactivado
Gama de colores : Original
▼
U Mover E Entrar R Volver
Tono del negro (Desactivado / Oscuro / Más oscuro ■
/ El más oscuro): Seleccione el nivel de negro para
ajustar la profundidad de la pantalla.
Contraste dinámico (Desactivado / Bajo / Medio / ■
Alto): Ajuste el contraste de la pantalla.
Detalle de sombras (-2~+2) ■: Aumente el brillo de las
imágenes oscuras.
Inhabilitado en el modo PC.
✎
Gamma ■: Ajuste la intensidad del color primario.
Patrón experto (Desactivado/Patrón1/Patrón2) ■:
Si ejecuta la función Patrón experto, se puede calibrar
la imagen sin generador ni filtro. Si desaparece el menú
OSD o si se abre un menú diferente de Imagen, se
guarda la calibración y desaparece la ventana Patrón
experto.
Mientras se ejecuta
✎
Patrón experto, no hay salida
de sonido.
Sólo se activa en los modos DTV, Componente y
✎
HDMI.
Sólo modo RGB (Desactivado / Rojo / Verde / Azul) ■:
Se puede ajustar Color o Matiz del Rojo, Verde o Azul
de la imagen de un dispositivo externo (reproductor
DVD, sistema Home Theatre, etc.).
Gama de colores (Automático / Original / Personal) ■:
Ajuste la gama de colores disponibles para crear
la imagen. Para ajustar Color, Rojo, Verde, Azul y
Restab., configure Gama de colores como Personal.
Balance de blanco ■: Ajuste la temperatura del color
para obtener una imagen más natural.
Rojo - / Verde - / Azul -: Ajuste la intensidad de cada
color (rojo, verde, azul).
Rojo + / Verde + / Azul +: Ajuste la luminosidad de
cada color (rojo, verde, azul).
Restab.: Restablece los valores predeterminados de
Balance de blanco.
Balance blanco 10p (Desactivado / Activado): ■
Controla el balance de blancos en intervalos de 10
puntos mediante el ajuste del brillo de los colores rojo,
verde y azul.
Disponible cuando el modo de imagen está
✎
configurado en Película y la entrada externa está
establecida en los modos HDMI o Componente.
Algunos dispositivos externos no admiten esta
✎
función.
Intervalo: Seleccione el intervalo que ajustar.
Rojo: Ajuste el nivel de rojo.
Verde: Ajuste el nivel de verde.
Azul: Ajuste el nivel de azul.
Restab.: Restablece los valores predeterminados de
Balance blanco 10p.
Tono de piel ■: Mejore el tono rosado de “Tono de piel.”
Mejora del borde (Desactivado / Activado) ■: Mejora los
bordes del objeto.
xvYCC (Desactivado / Activado) ■: La activación del
modo xvYCC mejora el detalle y la gama del color
cuando se ven películas de un dispositivo externo (por
ejemplo, reproductor DVD) conectado a los terminales
HDMI o Component IN.
Disponible cuando el modo de imagen está
✎
configurado en Película y la entrada externa está
establecida en los modos HDMI o Component.
Algunos dispositivos externos no admiten esta
✎
función.
BN68-02558A-Spa.indb 14 2/17/2010 1:32:27 PM

15
Español
03 Funciones básicas
Opciones de imagen
En el modo PC sólo se pueden cambiar
✎
Tono color,
Tamaño, Filtro ruido digit. y Tiempo protec. autom.
Opciones de imagen
Tono color : Normal ►
Tamaño : Ancho automático
Modo Pantalla : 16:9
Filtro ruido digit. : Automático
Filtro ruido MPEG : Automático
N.neg HDMI : Normal
Modo de película : Desactivado
▼
U Mover E Entrar R Volver
Tono color (Frío / Normal / Cálido1 / Cálido2) ■
Cálido1
✎
o Cálido2 se desactivan cuando el modo
de imagen es Dinámico.
La configuración de cada dispositivo externo
✎
conectado a una entrada del televisor se puede
ajustar y guardar.
Tamaño ■: Es posible que el receptor de
satélite o cable tenga también su propia
gama de tamaños de pantalla. Sin
embargo, es muy aconsejable utilizar el
modo 16:9 la mayoría de las veces.
Ancho automático: Ajusta
automáticamente el tamaño de la
imagen a la relación de aspecto de la pantalla 16:9.
16:9 : Ajusta el tamaño de la imagen a 16:9, para ver los
DVD o las emisiones en formato ancho.
Zoom ancho: Aumenta el tamaño de la imagen más que
4:3.
Ajusta la posición mediante los botones
✎
▲, ▼.
Zoom: Amplía la imagen ancha de 16:9 en sentido vertical
para que la imagen ocupe el tamaño de la pantalla.
Ajusta la posición o el tamaño mediante los botones
✎
▲, ▼.
4:3 : Configuración predeterminada para una película o
una emisión normal.
No vea la televisión en formato 4:3 durante largos
✎
periodos de tiempo. Los rastros de bordes a la
izquierda, derecha o centro de la pantalla pueden
provocar un desgaste de la pantalla por la retención
de la imagen que no está cubierto por la garantía.
Ajuste pantalla: Muestra la imagen completa sin cortes
cuando la entrada de la señal es HDMI (720p / 1080i /
1080p) o Componente (1080i / 1080p).
NOTA
✎
Después de seleccionar
x
Ajuste pantalla en HDMI
(1080i / 1080p) o Componente (1080i / 1080p) quizás
deba centrar la imagen:
1. Pulse los botones ◄ o ► para seleccionar Posición.
2. Pulse el botón ENTERE.
3. Pulse los botones ▲, ▼, ◄ o ► para mover la imagen.
Según la fuente de entrada, las opciones de tamaño
x
de la imagen pueden variar.
Los elementos disponibles pueden diferir según el
x
modelo seleccionado.
En el modo PC sólo se pueden ajustar los modos
x
16:9
y 4:3.
La configuración de cada dispositivo externo
x
conectado a una entrada del televisor se puede ajustar
y guardar.
Si se usa la función
x
Ajuste pantalla con la entrada
HDMI 720p, en los laterales superior, inferior, derecho
e izquierdo de la pantalla se cortará 1 línea como en la
función de sobreexploración.
Modo Pantalla (16:9 / Zoom ancho / Zoom / 4:3) ■:
Sólo disponible cuando la imagen está configurada como
Ancho automático. Se puede determinar el tamaño de
imagen deseado en el tamaño de imagen panorámica 4:3
WSS o el original. Cada país europeo requiere un tamaño
de imagen diferente.
No disponible en los modos PC, Componente o
✎
HDMI.
Filtro ruido digit. (Desactivado / Bajo / Medio / Alto ■
/ Automático / Visualización automática ): Cuando
la señal de emisión es débil pueden aparecer imágenes
fantasmas o estáticas. Seleccione una de estas opciones
hasta que vea la imagen de mejor calidad.
Visualización automática: Cuando se cambian los
canales analógicos, muestra la intensidad de la señal.
Sólo disponible en los canales analógicos.
✎
Una barra verde indica que se está recibiendo la
✎
mejor señal posible.
Filtro ruido MPEG (Desactivado / Bajo / Medio / Alto ■
/ Automático): Reduce el ruido MPEG para proporcionar
una mejor calidad de imagen.
Inhabilitado en el modo PC.
✎
N.neg HDMI (Normal / Bajo) ■: Selecciona el nivel de
negro en la pantalla para ajustar la profundidad de ésta.
Disponible sólo en el modo HDMI (señales RGB).
✎
Modo de película (Desactivado / Auto1 / Auto2) ■:
Configura el televisor para detectar automáticamente
y procesar las señales de las películas procedentes de
todas las fuentes y ajustar la imagen para conseguir una
calidad óptima.
Disponible en TV, AV, COMPONENT (480i / 1080i) y
✎
HDMI (480i / 1080i).
100Hz Motion Plus (Desactivado / Borrar / Estándar ■
/ Suave / Personal / Demo): Elimina los retrasos de las
escenas rápidas con mucho movimiento para conseguir
imágenes más claras.
Si se habilita
✎
100Hz Motion Plus, se puede
producir ruido en la pantalla. Si esto ocurre,
establezca 100Hz Motion Plus como
Desactivado.
Reducc. desenfoque: Ajusta el nivel de reducción de
desenfoque en las fuentes de vídeo.
Reducc. vibración: Ajusta el nivel de reducción de la
vibración en las fuentes de vídeo al reproducir películas.
Restab.: Reinicia la configuración personalizada.
Tiempo protec. autom. (2 horas / 4 horas / 8 horas ■
/ 10 horas / Desactivado) : Si la misma imagen se
mantiene en la pantalla, actuará el protector automático
de desgaste de pantalla.
BN68-02558A-Spa.indb 15 2/17/2010 1:32:27 PM

16
Español
Funciones básicas
Reinicio de la imagen (Aceptar / Cancelar)
Restablece la configuración predeterminada del modo de la
imagen actual.
Ajuste del televisor con el ordenador ¦
Defina la fuente de entrada al PC.
Ajuste automático t
Ajusta automáticamente los valores y las posiciones de la
frecuencia y afina la configuración.
No disponible en las conexiones a través del cable
✎
HDMI/DVI.
Pantalla
Grueso / Fino ■: Elimina o reduce el ruido de la imagen.
Si el ruido no desaparece sólo con la sintonización
fina, realice los ajustes de frecuencia hasta el máximo
(Grueso) y vuelva a realizar la sintonización fina.
Después de reducir el ruido, vuelva a ajustar la imagen
para que quede alineada en el centro de la pantalla.
Position ■: Ajuste la posición de la pantalla del PC con los
botones direccionales (▲ / ▼ / ◄ / ►).
Restablecer imagen ■: Restablece la configuración
predeterminada de la imagen.
Uso del televisor como una pantalla de ordenador (PC)
Configuración del software del PC (basado en Windows XP)
Según la versión de Windows y la tarjeta de vídeo, las
pantallas reales del PC pueden ser diferentes, en cuyo
caso se aplicará casi siempre la misma información de
configuración básica (En caso contrario, póngase en
contacto con el fabricante del ordenador o con el distribuidor
de Samsung.)
1. Haga clic en “Panel de control” en el menú de inicio de
Windows.
2. Haga clic en “Apariencia y temas” en la ventana “Panel
de control” y aparecerá un cuadro de diálogo.
3. Haga clic en “Pantalla” y aparecerá una cuadro de
diálogo sobre la pantalla.
4. Vaya a la pestaña “Configuración” en el cuadro de
diálogo.
Configuración correcta del tamaño (resolución) [Óptima: y
1920 X 1080 píxeles]
Si existe una opción de frecuencia vertical en el cuadro y
de diálogo de configuración de la pantalla, el valor
correcto es “60” o “60 Hz”. Si no, haga clic en “Aceptar”
y salga del cuadro de diálogo.
Menú del sonido
Cambio del modo de sonido preseleccionado ¦
SRS TheaterSound
t
Estándar ■: Selecciona el modo de sonido normal.
Música ■: Refuerza la música por encima de las voces.
Película ■: Ofrece el mejor sonido para películas.
Voz clara ■: Realza las voces respecto de los sonidos.
Amplificar ■: Aumenta la intensidad del sonido de
alta frecuencia para permitir una mejor audición a las
personas con problemas de audición.
Ajuste de la configuración del sonido ¦
Ecualizador
Ajusta el modo de sonido.
Balance I/D ■: Ajusta el balance entre los altavoces
izquierdo y derecho.
100Hz / 300Hz / 1kHz / 3kHz / 10kHz ■ (Ajuste de ancho
de banda): Ajusta el nivel de frecuencias específicas de
ancho de banda.
Restab. ■: Restablece la configuración del ecualizador.
Sistemas de sonido, etc. ¦
SRS TruSurround HD (Desactivado /
Activado)
t
(sólo modo de sonido estándar)
Esta función proporciona una sensación de sonido surround
virtual de 5.1 canales a través del par de altavoces o de
los auriculares mediante la tecnología HRTF (función de
transferencia relativa a la cabeza).
SRS TruDialog
(Desactivado / Activado)
(sólo modo de sonido estándar)
Esta función permite aumentar la intensidad de las voces por
encima de la música de fondo y los efectos de sonido a fin
de que el diálogo se pueda oír más claramente durante la
visualización de un programa.
Idioma de audio
(sólo canales digitales)
Cambie los valores predeterminados para los idiomas del
audio.
El idioma disponible puede variar según la emisión.
✎
Formato de audio (MPEG / Dolby
Digital 5.1)
(sólo canales digitales)
Cuando el sonido se emite desde un altavoz principal y
un receptor de audio, se puede originar un sonido de eco
debido a las diferencias en la velocidad de decodificación
entre el altavoz principal y el receptor de audio. En tales
casos, use la función Altavoz de TV.
La opción del
✎
Formato de Audio puede variar según
la emisora. El sonido Dolby Digital de 5.1 canales sólo
está disponible cuando se conecta un altavoz externo
mediante un cable óptico.
BN68-02558A-Spa.indb 16 2/17/2010 1:32:28 PM

17
Español
03 Funciones básicas
Descripción de audio
(no está disponible en todas las
localidades) (sólo canales digitales)
Esta función maneja el flujo de audio de
AD (Descripción de audio) cuando ésta
se envía desde el emisor con el audio
Principal.
Descripción de audio (Desactivado / Activado) ■:
Activa y desactiva la función de descripción de audio.
Volumen ■: Ajuste el volumen de la descripción del audio.
Volumen automático (Desactivado /
Normal / Nocturno)
Para equilibrar el nivel del volumen de cada canal, se ha de
configurar como Normal.
Nocturno ■: Este modo proporciona una sensación de
sonido mejorada en comparación al modo Normal, ya
que casi no se produce ruido. Es útil por la noche.
Seleccionar altavoz (Altavoz externo /
Altavoz TV)
Debido a las diferencias en la velocidad de decodificación
entre el altavoz principal y el receptor de audio se puede
originar un eco. En tales casos, establezca TV como Altavoz
externo.
Cuando
✎
Seleccionar altavoz está establecido como
Altavoz externo, los botones de volumen y MUTE no
funcionan y se limita la configuración del sonido.
Cuando
✎
Seleccionar altavoz está establecido como
Altavoz externo, se debe utilizar esta configuración.
Altavoz TV: Desactivado, Altavoz externo:
x
Activado
Cuando
✎
Seleccionar altavoz está establecido como
Altavoz de TV, se debe utilizar esta configuración.
Altavoz TV: Activado, Altavoz externo: Activado
x
Si no hay señal de vídeo, ambos altavoces se silencian.
✎
Configuración adicional
(sólo canales digitales)
Nivel de audio DTV (MPEG/HE-AAC) ■: Esta función
permite reducir la disparidad de una señal de voz (que
es una de las señales recibidas durante las emisiones de
TV digital) al nivel deseado.
Según el tipo de señal de emisión,
✎
MPEG /
HE-AAC se pueden ajustar entre -10dB y 0dB.
Para subir o bajar el volumen, ajuste entre un
✎
rango de 0 y -10 respectivamente.
Salida SPDIF ■: SPDIF (Interfaz digital de Sony Philips)
se utiliza para proporcionar sonido digital, reduciendo
las interferencias entre los altavoces y los distintos
dispositivos digitales, como un reproductor DVD.
Formato audio: Durante la recepción de una emisión de
TV digital se puede seleccionar el formato de salida de
audio digital (SPDIF) entre las opciones PCM o Dolby
Digital.
Si se conectan altavoces de 5.1 canales en una
✎
configuración Doby Digital, se mejora la sensación
de sonido 3D interactivo.
Retardo de audio: Corrija las discordancias entre audio
y vídeo, cuando vea la televisión o un vídeo, y escuche
un salida de audio digital mediante un dispositivo
externo, como un receptor AV.
Dolby Digital Comp (Line/RF) ■: Este función minimiza
la disparidad de señal entre una señal Doby Digital y
una de voz (por ejemplo, audio MPEG, HE-AAC, sonido
ATV).
Seleccione
✎
Line para obtener un sonido dinámico
y RF para reducir la diferencia entre los sonidos
fuertes y suaves durante la noche.
Line: Establezca el nivel de salida de las señales
superiores o inferiores a -31dB (referencia) en -20dB o
-31dB.
RF: Establezca el nivel de salida de las señales
superiores o inferiores a -20dB (referencia) en -10dB o
-20dB.
Reinicio del sonido (OK / Cancelar)
Restablece todas las configuraciones de sonido
predeterminadas de fábrica.
Selección del modo de sonido ¦
Cuando se configura Dual l-ll, el modo de
sonido actual se muestra en la pantalla.
Tipo de
audio Dual I-II Predeterminado
A2
estéreo
Mono Mono Cambio
automático
Estéreo Estéreo ↔ Mono
Dual Dual I ↔ Dual II Dual I
NICAM
Estéreo
Mono Mono Cambio
automático
Estéreo Mono ↔ Estéreo
Dual Mono → Dual I
Dual II -Dual I
Si la señal de estéreo es débil y el modo cambia de
✎
forma automática, cambie a mono.
Sólo se activa en la señal de sonido estéreo.
✎
Sólo disponible cuando la fuente de
✎
Entrada se
configura como TV.
P
POWER
BN68-02558A-Spa.indb 17 2/17/2010 1:32:28 PM

18
Español
Funciones básicas
Menú de configuración
Configuración de la hora ¦
Hora
Reloj ■: La configuración del reloj se utiliza en diferentes
funciones del temporizador del televisor.
La hora actual aparecerá siempre que se pulse el
O
botón INFO.
Si desconecta el cable de alimentación, debe
✎
configurar el reloj de nuevo.
Modo de reloj (automático / manual)
Según la emisora y la señal, la hora automática
✎
no se puede ajustar correctamente. En este caso,
ajuste la hora manualmente.
La antena debe estar conectada para poder
✎
ajustar la hora automáticamente.
Ajustar hora: Establezca Día, Mes, Año, Hora y
Minuto manualmente.
Sólo disponible si
✎
Modo de reloj está configurado
como Manual.
Zona horaria: Puede seleccionar su zona horaria.
Esta función sólo está disponible si
✎
Modo del reloj
está establecido como Automático.
Según la emisora y la señal, la hora automática no
✎
se puede ajustar correctamente. En tal caso, debe
hacerlo manualmente.
Uso del temporizador de desconexión ¦
Temp. de desc. ■
t
: Apaga automáticamente el
televisor tras un periodo de tiempo establecido. (30, 60,
90, 120, 150 y 180 minutos).
Para cancelar
✎
Temp. de desc. seleccione
Desactivado.
Activación y desactivación del temporizador ¦
Temporizador 1 / Temporizador 2 / Temporizador 3 ■:
La activación y desactivación del temporizador se puede
configurar de tres maneras. Debe ajustar el reloj en
primer lugar.
10 TV ATV0
00 00
▲
▼
00 00
▲
▼
Temporizador 1
Hora encendido
Hora apagado
Volumen
Desactivar
Desactivar
Dom Lun Mar Mié Jue Vie Sáb
Una vez
Fuente Antena Canal
Repetir
L
Mover
U
Ajustar
E
Entrar
R
Volver
Hora encendido / Hora apagado: Puede configurar la
hora y los minutos y activar o desactivar el temporizador.
(Para activar el temporizador con la configuración
elegida, establézcalo en Activar.)
Volumen: Configure el nivel de volumen deseado.
Fuente: Seleccione el contenido TV o USB que se
ha de reproducir cuando el televisor se encienda
automáticamente. (USB se puede seleccionar sólo
cuando el dispositivo USB está conectado al televisor)
Antena (cuando Fuente está configurado como TV):
Seleccione ATV o DTV.
Canal (cuando Fuente está configurado como TV):
Permite seleccionar el canal deseado.
Contenido (cuando Fuente está configurado como
USB): Seleccione una carpeta en el dispositivo USB
que contenga archivos de música o de fotos que se
han de reproducir cuando el televisor se encienda
automáticamente.
Si no hay archivos de música en el dispositivo
✎
USB o no se ha seleccionado la carpeta que
contenga los archivos de música, el temporizador
no funciona correctamente.
Si sólo hay un archivo de fotos en el dispositivo
✎
USB, la presentación no se reproducirá.
Si el nombre de la carpeta es demasiado largo,
✎
ésta no se seleccionará.
Cada USB que se utiliza está asignado a su propia
✎
carpeta. Cuando se utiliza más de un mismo tipo
de USB, asegúrese de que la carpeta asignada a
cada dispositivo USB tenga un nombre diferente.
Repetir: Seleccione Una vez, Todos, Lun~Vie, Lun~Sáb,
Sáb~Dom o Manual para configurarlo como más le
convenga. Si selecciona Manual, puede configurar el día
en que desee activar el temporizador.
La marca
✎c
indica que se ha seleccionado el día.
Apagado automático (sólo disponible cuando el
✎
televisor se ha encendido con el temporizador):
El televisor se apagará automáticamente 3 horas
después de que se haya dejado inactivo para prevenir
un sobrecalentamiento.
Programas de bloqueo ¦
Seguridad
La pantalla de la entrada del PIN aparece antes que la
✎
pantalla de configuración.
Escriba un número de 4 dígitos, el predeterminado es
✎
“0-0-0-0”. Cambie el PIN mediante la opción Cambiar PIN.
Bloqueo niños (Desactivado / Activado) ■: Bloquee los
canales en el Admin. de canales para impedir que los
usuarios no autorizados, como los niños, accedan a
programas inadecuados para ellos.
Sólo disponible cuando la fuente de
✎
Entrada se
configura como TV.
Bloqueo paterno (clasificación paterna) ■: Impida que
los usuarios no autorizados, como los niños, accedan a
programas inadecuados para ellos con un código PIN de
4 dígitos establecido por el usuario.
Perm. todo: Desbloquea todas las clasificaciones de TV.
Los elementos de
✎
Bloqueo paterno difieren
según el país.
BN68-02558A-Spa.indb 18 2/17/2010 1:32:29 PM

19
Español
03 Funciones básicas
Cambiar código ■: Cambie su número ID personal
necesario para configurar el televisor.
Si ha olvidado el código PIN, pulse los botones del
✎
mando a distancia en la siguiente secuencia para
reiniciar el PIN a “0-0-0-0”: POWER (desactivar)
→ MUTE → 8 → 2 → 4 → POWER (activar).
Otras funciones ¦
Idioma
Idioma del menú ■: Ajuste el idioma de los menús.
Idioma del teletexto ■: Establezca el idioma que desee
para el teletexto.
El inglés es el idioma predeterminado cuando en
✎
una emisión no está disponible la selección de
idiomas.
Preferencias (Idioma principal audio / Idioma ■
secundario audio / Idioma princ. subtítulos / Idioma
sec. subtítulos / Idioma principal del teletexto
/ Idioma secundario del teletexto): Seleccione
un idioma, que será el predeterminado cuando se
seleccione un canal.
Subtítulos
Use este menú para configurar el modo de
Subtítulos.
La función de subtítulos no
✎
está disponible en los modos
Componente o HDMI.
Subtítulos (Desactivado / Activado) ■:
Activa o desactiva los subtítulos.
Modo (Normal / Discap. auditivos) ■: Ajusta el modo de
la función de subtítulos.
Idioma de los subtítulos ■: Establece el idioma de los
subtítulos.
Si el programa que se está viendo no admite la
✎
opción Discap. auditivos, automáticamente se
activa Normal aunque se seleccione Discap.
auditivos.
El inglés es el idioma predeterminado cuando en
✎
una emisión no está disponible la selección de
idiomas.
Texto digital (Inhabilitar / Habilitar)
(sólo RU)
Si el programa se emite con texto digital, esta opción está
activada.
Red (Tipo de red / Configuración de red /
Prueba de red / SWL (Samsung Wireless
Link) / Conexión SWL)
Para obtener más información sobre las opciones de
configuración, consulte las instrucciones de conexión de la
red. (P. 23)
General
Modo Juego (Desactivado / Activado) ■: Cuando
se conecta una videoconsola como PlayStation™ o
Xbox™, se puede experimentar una sensación más
realista al seleccionar el modo de juegos.
NOTA
✎
Precauciones y limitaciones del
x
modo de juego
Si desea desconectarse de la consola de –
videojuegos y conectarse a otro dispositivo
externo, ajuste la opción Modo Juego como
Desactivado en el menú de configuración.
Si visualiza el menú de TV en el – Modo Juego,
la pantalla tiembla ligeramente.
Modo Juego
x
no está disponible en el modo TV y PC.
Tras conectar
x
la consola de videojuegos, configure
Modo Juego como Activado para prevenir una
mala calidad de imagen.
Si
x
Modo Juego se configura como Activado: El
modo Imagen se configura como Estándar y el de
Sonido como Personal.
BD Wise (Desactivado / Activado) ■: Proporciona una
calidad óptima de imagen para los productos DVD,
Blu-ray y Home Theatre de Samsung compatibles con
BD Wise. Si BD Wise está Activado, el modo de imagen
se cambia automáticamente a la resolución óptima.
Disponible cuando se conectan productos
✎
Samsung que admiten BD Wise mediante un
cable HDMI.
Transpar. de menú (Brillo / Oscuro) ■: Establezca la
transparencia del menú.
Melodía (Desactivado / Bajo / Medio / Alto) ■:
Establezca que una melodía se oiga cuando el televisor
se encienda o se apague.
Interfaz común
Menú CI ■: Permite al usuario realizar selecciones en
el menú CAM proporcionado. Seleccione el menú CI
según el menú de la tarjeta PC.
Info. sobre la aplicación ■: Vea la información sobre el
CAM insertado en la ranura CI y sobre la “TARJETA CI o
CI+” insertada en el CAM. La instalación del CAM puede
efectuarse con el televisor encendido o apagado.
1. Puede adquirir el módulo del CAM de CI por teléfono o
en el distribuidor más cercano a su domicilio.
2. Inserte firmemente la “TARJETA CI o CI+” en el CAM en
la dirección de la flecha.
3. Inserte el CAM con la “TARJETA CI o CI+” en la ranura
de la interfaz común en la dirección de la flecha de
modo que quede paralela a la ranura.
4. Compruebe si se ven imágenes en un canal de señal
codificada.
Mando a distancia inalámbrico
(Activado / Desactivado)
Apague o encienda el mando a distancia inalámbrico o dé
permisos a los mandos a distancia inalámbricos.
P
POWER
BN68-02558A-Spa.indb 19 2/17/2010 1:32:29 PM

20
Español
Funciones básicas
Imagen sobre imagen (PIP) ¦
PIP
t
Vea simultáneamente el sintonizador de televisión y otra
fuente de vídeo externa. PIP (imagen dentro de imagen) no
se admite en el mismo modo.
NOTA
✎
Si apaga el televisor mientras mira la televisión en el
x
modo PIP, la ventana PIP desaparecerá.
Puede notar que la imagen de la ventana PIP llega
x
a ser ligeramente artificial cuando utiliza la pantalla
principal para visualizar juegos o karaoke.
Con la opción
x
Internet@TV activada, la función PIP
no se puede usar.
Configuración de PIP
x
Imagen principal Imagen secundaria
Componente, HDMI1
/ DVI, HDMI2, HDMI3,
HDMI4, PC
Televisor
PIP (Desactivado / Activado) ■: Active o desactive la
función PIP.
Canal ■: Seleccione el canal de la pantalla secundaria.
Tamaño ( ■
Õ
/
Ã
): Seleccione un tamaño para la
imagen secundaria.
Posición ( ■
Ã
/
–
/
—
/
œ
): Seleccione una
posición para la imagen secundaria.
Selección de sonido (Principal / Secundario) ■: Puede
elegir el sonido que desee (Principal / Secundario) en
el modo PIP.
Menu de asistencia tecnica
Autodiagnóstico
Prueba de imagen (Sí / No) ■: Se utiliza para comprobar
si hay problemas con la imagen y si éstos continúan tras
comprobar el patrón de color.
Prueba de sonido (Sí / No) ■: Utilice el sonido de la
melodía incorporada para comprobar si hay problemas
con el sonido.
Si no oye sonido en los altavoces del televisor,
✎
antes de realizar la prueba de sonido, asegúrese
de que Seleccionar altavoz esté configurado
como Altavoz de TV en el menú Sonido.
La melodía se oirá durante la prueba aunque
✎
Seleccionar altavoz esté establecido como
Altavoz externo o se haya silenciado el sonido con
el botón MUTE.
Información de señal ■: (sólo canales digitales) La
calidad de la recepción del canal HDTV es perfecta o
los canales no están disponibles. Ajuste la antena para
aumentar la intensidad de la señal.
Solución de problemas ■: Si parece que hay problemas
en el televisor, consulte este apartado.
Si no se puede aplicar ninguno de los consejos
✎
para solucionar los errores, póngase en contacto
con un centro de asistencia de Samsung.
Actualización del software
La Actualización del software se puede realizar a través
de una señal de emisión o descargando el último firmware
desde samsung.com en el dispositivo de memoria USB.
Versión actual es el software ya instalado en el televisor.
El software se representa como “Año/Mes/Fecha_
✎
Versión”.
Actualización del software
Versión actual 2010/01/18_000001
U Mover E Entrar R Volver
Por USB ►
En línea
Por canal
Modo suspensión : 2 h. después
Software alternativo ----/--/--/--_------
Instalación de la versión más actual
Por USB ■: Inserte la unidad
USB que contenga el archivo
de la actualización del
firmware descargado desde
www.samsung.com, en le
televisor. No desconecte
la alimentación ni extraiga
la unidad USB antes de
finalizar las actualizaciones.
El televisor se apagará y se
encenderá automáticamente
después de completar la actualización del firmware.
Cuando se actualiza el software, la configuración del
vídeo y del audio que se haya efectuado vuelve a la
configuración predeterminada. Le aconsejamos que
anote la configuración para recuperarla fácilmente
después de la actualización.
Panel lateral del TV
o
Unidad USB
BN68-02558A-Spa.indb 20 2/17/2010 1:32:30 PM

21
Español
03 Funciones básicas
En línea ■: Actualice el software a través de Internet.
Primero, configure la red. Para conocer el
✎
procedimiento detallado sobre cómo configurar la
red, consulte las instrucciones de “Conexion de
la red”.
Si la conexión de Internet no funciona
✎
adecuadamente, se puede interrumpir. Vuelva
a intentar la descarga. Si el problema persiste,
haga la descarga mediante USB y lleve a cabo la
actualización.
Por canal ■: Actualice el software a través de una señal
de emisión.
Si selecciona esta función durante la fase
✎
de transmisión del software, éste se busca
automáticamente y se descarga.
El tiempo necesario para la descarga del software
✎
lo determina el estado de la señal.
Actualización del modo de suspensión ■: A la
hora seleccionada se ejecuta automáticamente una
actualización manual. Dado que la alimentación de la
unidad está activada internamente, la pantalla LCD
puede encenderse ligeramente. Este fenómeno puede
durar más de 1 hora mientras la actualización del
software se completa.
Software alternativo ■ (copia de seguridad): Muestra la
versión de software descargada a través de En línea.
Durante la actualización del software, cuando ésta se
interrumpa en el último paso, se activará esta función.
Guía de conexión HD
Consulte esta información cuando conecte dispositivos
externos al televisor.
Contacto con Samsung
Consulte esta información si el televisor no funciona
adecuadamente o si desea actualizar el software. Puede
buscar información relacionada con nuestro centro de
llamadas, para descargar los productos y el software.
BN68-02558A-Spa.indb 21 2/17/2010 1:32:30 PM

22
Español
Funciones avanzadas
Conexión a un PC
Uso de cables HDMI/DVI/D-sub
R-AUDIO-L PRPBY
AUDIO OUT
R-AUDIO-L PRPBY
AUDIO OUT
R-AUDIO-L PRPBY
DVI OUT
R-AUDIO-L PRPBY
PC OUT
Modos de visualización (entradas D-Sub y HDMI/DVI)
La resolución óptima es 1920 x 1080 a 60 Hz.
Mode Resolución Frecuencia horizontal (kHz) Frecuencia vertical (Hz) Frecuencia de reloj de
píxeles (MHz)
Polaridad de
sincronización
(H / V)
IBM 640 x 350 31.469 70.086 25.175 +/-
720 x 400 31.469 70.087 28.322 -/+
MAC 640 x 480 35.000 66.667 30.240 -/-
832 x 624 49.726 74.551 57.284 -/-
1152 x 870 68.681 75.062 100.000 -/-
VESA CVT
720 x 576 35.910 59.950 32.750 -/+
1152 x 864 53.783 59.959 81.750 -/+
1280 x 720 56.456 74.777 95.750 -/+
1280 x 960 75.231 74.857 130.000 -/+
VESA DMT
640 x 480 31.469 59.940 25.175 -/-
640 x 480 37.861 72.809 31.500 -/-
640 x 480 37.500 75.000 31.500 -/-
800 x 600 37.879 60.317 40.000 +/+
800 x 600 48.077 72.188 50.000 +/+
800 x 600 46.875 75.000 49.500 +/+
1024 x 768 48.363 60.004 65.000 -/-
1024 x 768 56.476 70.069 75.000 -/-
1024 x 768 60.023 75.029 78.750 +/+
1152 x 864 67.500 75.000 108.000 +/+
1280 x 1024 63.981 60.020 108.000 +/+
1280 x 1024 79.976 75.025 135.000 +/+
1280 x 800 49.702 59.810 83.500 -/+
1280 x 800 62.795 74.934 106.500 -/+
1280 x 960 60.000 60.000 108.000 +/+
1280 x 720 45.000 60.000 74.250 +/+
1360 x 768 47.712 60.015 85.500 +/+
1440 x 900 55.935 59.887 106.500 -/+
1440 x 900 70.635 74.984 136.750 -/+
1600 X 1200 75.000 60.000 162.000 +/+
1680 x 1050 65.290 59.954 146.250 -/+
VESA GTF 1280 x 720 52.500 70.000 89.040 -/+
1280 x 1024 74.620 70.000 128.943 -/-
VESA DMT / DTV CEA 1920 x 1080p 67.500 60.000 148.500 +/+
NOTA
✎✎
En una conexión de cable HDMI/DVI, se debe conectar en el terminal
x
HDMI IN 1(DVI).
No se admite el modo entrelazado.
x
El aparato puede funcionar incorrectamente si se selecciona un formato de vídeo que no sea estándar.
x
Los modos Independiente y Compuesto no se admiten. SOG (Sincr. en verde) no se admite.
x
BN68-02558A-Spa.indb 22 2/17/2010 1:32:32 PM

23
Español
04 Funciones avanzadas
Conexion de la red
Puede configurar el televisor de forma que se pueda acceder a Internet a través de la red de área local (LAN) mediante una
conexión con o sin cable.
Conexión a una red por cable ¦
Puede conectar el televisor o la red LAN mediante un cable de tres modos:
Puede conectar el televisor a la red LAN si conecta el puerto LAN de la parte posterior del televisor con un módem y
externo, mediante un cable Cat 5. Véase el siguiente diagrama.
Puerto de módem en la pared Módem externo
(ADSL / VDSL / TV por cable)
Panel posterior del TV
Cable LANCable del módem
Puede conectar el televisor a la red LAN si conecta el puerto LAN de la parte posterior del televisor con un compartidor y
IP que esté conectado con un módem externo. Para la conexión, utilice un cable Cat 5. Véase el siguiente diagrama.
Puerto de módem en la pared Módem externo
(ADSL / VDSL / TV por cable)
Panel posterior del TV
Cable LAN
Cable del módem Cable LAN
Compartidor IP
(servidor con DHCP)
Según cómo esté configurada la red, puede conectar el televisor a la red LAN si conecta el puerto LAN de la parte y
posterior del televisor directamente a una toma de red de pared mediante un cable Cat 5. Véase el siguiente diagrama.
La toma de pared está conectada a un módem o enrutador en cualquier lugar de su casa.
Puerto de módem en la pared Panel posterior del TV
Cable LAN
Si dispone de red dinámica, debe usar un enrutador o módem ADSL que admita el protocolo de configuración dinámica
de host (DHCP). Los módems y los enrutadores compatibles con DHCP proporcionan automáticamente la dirección IP,
la máscara de subred, la puerta de enlace y los valores de DNS que el televisor necesita para acceder a Internet,
de manera que no es necesario especificarlos manualmente. La mayoría de las redes domésticas son dinámicas.
Algunas redes necesitan una dirección IP estática. Si la red necesita una dirección IP estática, debe especificar
manualmente en la pantalla de configuración de cable del televisor la dirección IP, la máscara de subred, la puerta
de enlace y los valores DNS cuando configure la conexión de red. Para conocer la dirección IP, la máscara de subred,
la puerta de enlace y los valores DNS, póngase en contacto con el proveedor de servicios de Internet (ISP). Si tiene un
ordenador con Windows, también puede conseguir estos valores a través del ordenador.
También puede usar módems ADSL compatibles con DHCP si la red necesita una dirección IP estática.
✎
Los módems ADSL compatibles con DHCP también permiten el uso de direcciones IP estáticas.
BN68-02558A-Spa.indb 23 2/17/2010 1:32:34 PM

24
Español
Funciones avanzadas
Configuración de red (automática)
Utilice la Configuración de red automática cuando conecte
el televisor a una red que sea compatible con DHCP. Para
configurar automáticamente la conexión de red con cable del
televisor, siga estos pasos:
Configuración automática
1. Conecte el televisor a la red LAN, tal como se indica en
la sección anterior.
2. Encienda el televisor, pulse el botón MENU del mando
a distancia, utilice los botones ▲ o ▼ para seleccionar
Configuración y, a continuación, pulse el botón
ENTERE.
3. Utilice los botones ▲ o ▼ para seleccionar Red en el
menú Configuración y, a continuación, pulse el botón
ENTERE. Aparece la pantalla de la red.
Red
Tipo de red : Cable ►
Conguración de red
Prueba de red
SWL(Samsung Wireless Link) : Desactivado
SWL connect
U Mover E Entrar R Volver
4. En la pantalla Red, seleccione Tipo de red.
5. Establezca Tipo de red como Cable.
6. Seleccione Configuración de red. Aparece la pantalla
Configuración de red.
Conguración de red
Cong. protocolo Internet : Automático ►
Dirección IP :
Máscara de subred :
Puerta de enlace :
DNS : Automático
Servidor DNS :
U Mover E Entrar R Volver
7. Establezca Config. protocolo Internet como
Automático.
8. Automático obtiene y especifica automáticamente los
valores necesarios para Internet.
9. Espere dos minutos y pulse el botón RETURN en el
mando a distancia.
10. Si la función Red no ha conseguido los valores de
conexión de red, consulte las instrucciones que se
indican a continuación para Manual.
Configuración de red (manual)
Utilice la Configuración de red manual cuando conecte el
televisor a una red que necesite una dirección IP estática.
Obtención de los valores de conexión de red
Para obtener los valores de conexión de red en la mayoría de
ordenadores con Windows, siga estos pasos:
1. Haga clic con el botón derecho en el icono de Red,
en la esquina inferior derecha de la pantalla.
2. En el menú emergente que aparece, haga clic en
Estado.
3. En el cuadro de diálogo que aparece, haga clic en la
ficha Soporte.
4. En la ficha Soporte, haga clic en el botón Detalles.
Se muestran los valores de la conexión de red.
Configuración manual
Para configurar manualmente la conexión de red con cable
del televisor, siga estos pasos:
1. Siga los pasos del 1 al 6 del procedimiento
“Configuración automática”.
2. Configure Config. protocolo Internet como Manual.
3. Pulse el botón ▼ del mando a distancia para ir al primer
campo de entrada.
4. Introduzca los parámetros de Dirección IP, Máscara
de subred, Puerta de enlace y Servidor DNS. Utilice
los botones numéricos del mando a distancia para
especificar los números, y los botones de flecha para ir
de un campo de entrada a otro.
5. Cuando haya terminado, pulse el botón RETURN del
mando a distancia.
6. Seleccione Prueba de red para comprobar la
conectividad de Internet.
BN68-02558A-Spa.indb 24 2/17/2010 1:32:35 PM

25
Español
04 Funciones avanzadas
Conexión de la red inalámbrica ¦
Si desea conectar sin cables el televisor a la red, necesita un módem o enrutador inalámbrico y un adaptador LAN inalámbrico
de Samsung (WIS09ABGN), que debe conectar al terminal USB del panel lateral o posterior del televisor. Véase la siguiente
ilustración.
o
Puerto LAN en
la pared
Cable LAN
Compartidor IP inalámbrico
Adaptador de LAN
inalámbrica de Samsung
Panel lateral del TV
Para utilizar la función SWL (Samsung Wireless Link), conecte el puerto
✎
USB 1 (HDD).
El adaptador LAN inalámbrico de Samsung se vende por separado y se ofrece en distribuidores seleccionados, sitios
de comercio electrónico y Samsungparts.com. El adaptador LAN inalámbrico de Samsung admite los protocolos de
comunicación IEEE 802.11A/B/G y N. Samsung recomienda el uso de IEEE 802.11N. Si reproduce un vídeo en una conexión
IEEE 802.11B/G, es posible que el vídeo no se reproduzca correctamente.
NOTA
✎
Para utilizar una red inalámbrica necesita el “adaptador de LAN inalámbrica de Samsung” (WIS09ABGN).
x
El adaptador de LAN inalámbrica de Samsung se vende por separado. El adaptador de LAN inalámbrica WIS09ABGN
x
se ofrece a través de distribuidores seleccionados, sitios web de comercio electrónico y Samsungparts.com.
Para utilizar una red inalámbrica, el televisor debe estar conectado a un compartidor IP inalámbrico. Si el compartidor
x
IP inalámbrico admite DHCP, el televisor puede utilizar DHCP o una dirección IP estática para conectarse a la red
inalámbrica.
Seleccione un canal para el compartidor IP inalámbrico que no se esté usando en ese momento. Si el canal
x
ajustado para el compartidor IP inalámbrico lo está usando en ese momento otro dispositivo cercano, se producirán
interferencias y la comunicación se interrumpirá.
Si se aplica un sistema de seguridad distinto de los sistemas que se muestran a continuación, no funcionará con el
x
televisor.
Si se selecciona el modo 802.11n (Greenfield) puro de gran procesamiento y se configura el tipo de codificación
x
WEP, TKIP o TKIPAES (WPS2Mixed) para el PA, los televisores Samsung no admitirán una conexión con las nuevas
especificaciones de la certificación Wi-Fi.
Si el punto de acceso admite WPS (Configuración protegida Wi-Fi), puede conectarse a la red vía PBC (Configuración
x
del botón) o PIN (Número de identificación personal). De cualquier modo, WPS configurará automáticamente las
claves SSID y WPA.
Aparte el adaptador LAN inalámbrico de Samsung del televisor. Si ve la televisión con el adaptador conectado muy
x
cerca del televisor, las imágenes de algunos canales se pueden ver dañadas.
Si el enrutador, el módem o el dispositivo no están certificados, puede que no se conecte al televisor mediante el
x
“adaptador de LAN inalámbrica de Samsung”.
Métodos de conexión
x
: Puede configurar la conexión de red inalámbrica de seis formas.
Configuración automática de Samsung –
PBC (WPS) –
Configuración automática (mediante la función de búsqueda de red automática) –
Configuración manual –
SWL (Samsung Wireless Link) –
Ad-Hoc –
Todos los adaptadores LAN inalámbricos de Samsung se deben conectar directamente al puerto USB del televisor.
x
Los concentradores (hub) USB no se admiten.
BN68-02558A-Spa.indb 25 2/17/2010 1:32:36 PM

26
Español
Funciones avanzadas
Configuración de red
(configuración automática de Samsung)
Esta función está disponible en un punto de acceso (PA) que
admita la configuración automática de Samsung. Si no hay
un PA, se puede establecer la conexión a través de PBC
(WPS) o manualmente.
Esta función está disponible cuando
✎
SWL(Samsung
Wireless Link) está establecido en Desactivado.
Puede comprobar si el equipo admite la configuración
✎
automática de Samsung en www.samsung.com.
Cómo ejecutar la configuración automática de Samsung
1. Coloque el PA y el televisor uno junto al otro y encienda
ambos.
Ya que los tiempos de arranque de las
✎
aplicaciones son distintos, tal vez deba esperar
unos 2 minutos.
Si se conecta el cable LAN a un puerto WAN
✎
del PA durante la configuración automática
de Samsung, podrá completar la prueba de
conexión de Internet automáticamente. Si no
está conectado, la configuración automática
de Samsung sólo verificará la conexión del
dispositivo del PA (sin comprobación de Internet).
2. Pasados 2 minutos, conecte el adaptador LAN
inalámbrico de Samsung al televisor. Una vez
establecido el adaptador LAN inalámbrico de Samsung,
aparece una ventana emergente.
3. Una vez establecida la conexión, coloque el PA paralelo
al adaptador LAN inalámbrico de Samsung a una
distancia inferior a 25 cm.
4. Espere hasta que la conexión se establezca
automáticamente.
Si falla la conexión, reinicie el PA y vuelva a
✎
intentarlo.
Si la configuración automática de Samsung no
✎
conecta el televisor al PA, aparece una ventana
emergente donde se avisa del fallo. Reinicie el PA
y vuelva a intentarlo. Si la conexión vuelve a fallar,
elija otro método de configuración de la conexión,
PBC (WPS), automático o manual.
5. Una vez establecida la conexión, coloque el compartidor
en la ubicación que desee.
Si se cambia la configuración del PA o es
✎
la primera vez que se utiliza éste tras su
adquisición, se debe volver a configurar según las
instrucciones a partir del paso 1.
Configuración de red (PBC (WPS))
Cómo realizar la configuración mediante PBC (WPS)
Si el enrutador tiene un botón de PBC (WPS), siga estos
pasos:
1. Conecte el televisor a la red LAN, tal como se indica en
la sección anterior.
2. Encienda el televisor, pulse el botón MENU del mando
a distancia, utilice los botones ▲ o ▼ para seleccionar
Configuración y, a continuación, pulse el botón
ENTER
E
.
3. Utilice los botones ▲ o ▼ para seleccionar Red en el
menú Configuración y, a continuación, pulse el botón
ENTER
E
.
4. En la pantalla Red, seleccione Tipo de red.
5. Establezca Tipo de red como Inalámbr..
6. Seleccione Configuración de red. Aparece la pantalla
Configuración de red.
Conguración de red
Seleccionar una red :
No seleccionado
►
Cong. protocolo Internet :
Automático
Dirección IP :
Máscara de subred :
Puerta de enlace :
DNS :
Automático
Servidor DNS :
U Mover E Entrar R Volver
7. Pulse el botón rojo del mando a distancia.
8. Pulse el botón PBC (WPS) del enrutador antes de que
transcurran 2 minutos. El reproductor de televisión
obtiene automáticamente todos los valores de
configuración de la red que necesita y se conecta a la
red.
9. Después de configurar la conexión de red, pulse el
botón RETURN para salir de la pantalla Configuración
de red.
Configuración de red (automática)
La mayoría de las redes inalámbricas disponen de un
sistema de seguridad opcional que precisa dispositivos
que accedan a la red, con el fin de transmitir un código de
seguridad cifrado llamado clave de seguridad o de acceso.
Esta clave de seguridad se basa en una contraseña,
normalmente una palabra o una serie de letras y números
con una longitud determinada que se le pidió especificar
cuando configuró la seguridad de la red inalámbrica. Si
utiliza este método para configurar la conexión de red, y
dispone de una clave de seguridad para la red inalámbrica,
deberá especificar la contraseña durante el proceso de
configuración.
Configuración automática
Para establecer una conexión inalámbrica automáticamente,
siga estos pasos:
1. Siga los pasos del 1 al 6 de la sección anterior
“Configuración de PBC (WPS)”.
2. Pulse el botón ▼ para seleccionar Config. protocolo
Internet y, a continuación, pulse el botón ENTER
E
.
Pulse los botones ▲ o ▼ para seleccionar Automático)
y, a continuación, pulse el botón ENTER
E
.
BN68-02558A-Spa.indb 26 2/17/2010 1:32:36 PM

27
Español
04 Funciones avanzadas
3. Pulse el botón ▲ para ir a Seleccionar una red y,
a continuación, pulse el botón ENTER
E
. La función
Red busca redes inalámbricas disponibles. Cuando
termina, muestra una lista de las redes disponibles.
4. En la lista de redes, pulse los botones ▲ o ▼ para
seleccionar una red y, a continuación, pulse el botón
ENTER
E
.
Si el PA está configurado como oculto (invisible),
✎
se debe seleccionar Agregar red e introducir el
Nombre de la red (SSID) y la Clave seguridad
correctos para establecer la conexión.
5. Si aparece la ventana emergente de Seguridad/PIN,
vaya al paso 6. Si aparece la pantalla de conexión de
red, vaya al paso 10.
6. Pulse los botones ▲ o ▼ para seleccionar Seguridad
o PIN. En la mayoría de las redes domésticas,
seleccionaría Seguridad (para Clave seguridad).
Aparece la pantalla Seguridad.
A B C D E F G
H I J K L M N
O P Q R S T U
V W X Y Z
0~9
Security Key
0 entered
Number
Lower case
B
Delete
Space
C
Conguración de red
n Mover E Entrar R Volver
7. En la pantalla Seguridad, especifique la contraseña de
la red.
Busque la contraseña en una de las pantallas
✎
de configuración que utilizó para configurar el
módem o el enrutador.
8. Para especificar la contraseña, siga estas indicaciones
generales:
Pulse los botones numéricos del mando a distancia –
para especificar los números.
Use los botones de dirección del mando a distancia –
para ir de un botón a otro en la pantalla Clave
seguridad.
Pulse el botón rojo para cambiar entre mayúsculas y –
minúsculas o mostrar símbolos/caracteres.
Para especificar una letra o un símbolo, selecciónelo –
y pulse el botón ENTER
E
.
Para eliminar la última letra o el último número que –
haya especificado, pulse el botón verde del mando
a distancia.
9. Cuando haya terminado, pulse el botón azul del mando
a distancia. Aparece la pantalla de conexión de red.
10. Espere a que aparezca el mensaje de confirmación de la
conexión y, a continuación, pulse el botón ENTER
E
.
Vuelve a aparecer la pantalla Configuración de red.
11. Para probar la conexión, pulse el botón RETURN para
seleccionar Prueba de red y, a continuación, pulse el
botón ENTER
E
.
Configuración de red (Ad-hoc)
Puede conectarse a un dispositivo móvil sin punto de acceso
a través del “adaptador de LAN inalámbrica de Samsung”
mediante una red par a par.
Está función está disponible cuando
✎
SWL(Samsung
Wireless Link) está establecido en Desactivado.
Cómo conectarse al nuevo Ad-hoc
1. Siga los pasos del 1 al 6 de “Cómo realizar la
configuración mediante PBC (WPS)”. (Pág. 26)
2. Elija Seleccionar una red. Se muestra una lista de
dispositivos/redes.
3. En la lista de dispositivos, pulse el botón azul del mando
a distancia.
Se muestra el mensaje
✎
Ad-hoc es una conexión
Wi-Fi directa con el teléfono móvil o el PC.
El sistema de red existente puede tener una
funcionalidad limitada. ¿Desea cambiar la
conexión de la red?
4. Introduzca el Nombre de la red (SSID) y la Clave
seguridad generados en el dispositivo con el que se
desea conectar.
Cómo conectarse a un dispositivo Ad-hoc existente
1. Siga los pasos del 1 al 6 de “Cómo realizar la
configuración mediante PBC (WPS)”. (Pág. 26)
2. Elija Seleccionar una red. Aparece la lista de
dispositivos.
3. Seleccione el dispositivo que desee en la lista.
4. Si se ha aplicado la clave de seguridad, introdúzcala.
Si la red no funciona normalmente, compruebe
✎
de nuevo Nombre de la red (SSID) y Clave
seguridad. Una Clave seguridad incorrecta
puede causar un mal funcionamiento.
Configuración de red (manual)
Si los otros métodos no funcionan, debe especificar
manualmente los valores de configuración de la red.
Obtención de los valores de conexión de red
Para obtener los valores de configuración de la red en la
mayoría de los ordenadores con Windows, siga estos pasos:
1. Haga clic con el botón derecho en el icono de Red, en la
esquina inferior derecha de la pantalla.
2. En el menú emergente, haga clic en Estado.
3. En el cuadro de diálogo que aparece, haga clic en la
ficha Soporte.
4. En la ficha Soporte, haga clic en el botón Detalles.
Se muestra la configuración de la red.
BN68-02558A-Spa.indb 27 2/17/2010 1:32:37 PM

28
Español
Funciones avanzadas
Configuración manual
Siga estos pasos para especificar la configuración de la red
en el televisor:
1. Siga los pasos del 1 al 6 de “Cómo realizar la
configuración mediante PBC (WPS)”. (Pág. 26)
2. Pulse el botón ▼ para seleccionar Config. protocolo
Internet y, a continuación, pulse el botón ENTER
E
.
Pulse los botones ▲ o ▼ para seleccionar Manual y,
a continuación, pulse el botón ENTER
E
.
3. Pulse el botón ▼ para ir al primer campo de entrada
(Dirección IP).
4. Utilice los botones numéricos para introducir los
números.
5. Cuando acabe con cada campo, utilice el botón ► para
ir sucesivamente al campo siguiente. También puede
usar los otros botones de flecha para subir, bajar e ir
hacia atrás.
6. Especifique los valores de Dirección IP, Máscara de
subred y Puerta de enlace.
7. Pulse los botones ▲ o ▼ para ir a DNS (DNS).
8. Pulse el botón ▼ para ir al primer campo de entrada
de DNS. Escriba los números como se ha indicado
anteriormente.
9. Cuando termine, pulse el botón ▲ para ir a Seleccionar
una red. Seleccione la red y pulse el botón ENTER
E
.
10. Vaya al paso 4 del procedimiento “Configuración
automática” (pág. 26) y siga las indicaciones a partir de
ese punto.
Configuración de red
(SWL (Samsung Wireless Link))
Esta función permite conectar un dispositivo Samsung
que admita PBC (WPS) al televisor. Se pueden conectar
dispositivos al televisor aunque el compartidor no esté
conectado al televisor.
Para utilizar Internet en el televisor, el PA (punto de
✎
acceso) debe estar conectado a la red inalámbrica.
Si un adaptador LAN inalámbrico de Samsung está
✎
conectado al puerto USB 2, quizás la red no funcione
adecuadamente. Recomendamos establecer la
conexión en el puerto USB 1 (HDD).
Sólo se admiten compartidores que utilicen la banda
✎
de 2,4 Ghz. No se admiten compartidores que utilicen
la banda de 5 Ghz.
Conexión SWL
Se puede conectar directamente al televisor un dispositivo
que admita PBC (WPS).
Está función está disponible cuando
✎
SWL(Samsung
Wireless Link) está establecido en Activado.
Cómo conectar el enlace inalámbrico de Samsung
Para conocer los procedimientos para establecer una
conexión:
1. Siga los pasos del 1 al 5 de “Cómo realizar la
configuración mediante PBC (WPS)”. (Pág. 26)
2. Seleccione Samsung Wireless Link con el botón ▼ y
pulse el botón ENTER
E
para activarlo.
3. Seleccione SWL connect con el botón ▼ y pulse el
botón ENTER
E
.
4. Si aparece el mensaje “Pulse botón PBC en
dispositivo compatible con PBC para conectarse
en 120 segundos.”, pulse el botón PBC del dispositivo
para establecer la conexión.
Para obtener más información, consulte el
✎
manual de configuración de la red inalámbrica del
dispositivo conectado.
5. Si el dispositivo está conectado correctamente al
televisor tras iniciar el recuento en la caja del mensaje,
ésta desaparecerá automáticamente.
Si falla la conexión, vuelva a intentarlo después de
✎
2 minutos.
Si el televisor no se conecta a Internet
Es posible que el televisor no pueda conectarse a
Internet porque su proveedor de servicios de Internet
haya registrado permanentemente la dirección MAC (un
número de identificación exclusivo) del ordenador o del
módem, el cual se autentica cada vez que se conecta a
Internet como forma de impedir accesos no autorizados.
Puesto que el televisor tiene una dirección MAC diferente,
su proveedor de servicios de Internet no puede autenticar
su dirección MAC, y el televisor no puede conectarse.
Para solucionar este problema, solicite a su proveedor
de servicios de Internet que le explique el procedimiento
necesario para conectar dispositivos que no sean un
ordenador (por ejemplo su televisor) a Internet.
Si su proveedor de servicios de Internet necesita un ID o
una contraseña para conectarse a Internet, su televisor
quizá no pueda conectarse a Internet. Si éste fuera
el caso, debe escribir su ID o contraseña cuando se
conecte a Internet.
La conexión de Internet puede fallar por problemas del
servidor de seguridad. Si éste fuera el caso, póngase en
contacto con el proveedor de servicios de Internet.
Si no puede conectarse a Internet aunque haya seguido
el procedimiento de su proveedor de servicios de
Internet, debe ponerse en contacto con el centro de
servicio técnico de Samsung Electronics a través del
número 1-800-SAMSUNG.
BN68-02558A-Spa.indb 28 2/17/2010 1:32:37 PM

29
Español
04 Funciones avanzadas
Media Play
Conexión de un dispositivo USB ¦
1. Encienda el televisor.
2. Conecte un dispositivo USB que contenga archivos de fotos, música o películas al
terminal USB 1 (HDD) o USB 2 del lateral del televisor.
3. Cuando el USB está conectado al televisor, aparece una ventana emergente.
A continuación puede seleccionar Media Play.
Conexión al PC a través de la red ¦
Puede reproducir imágenes, música y vídeos guardados en el ordenador o en el televisor a través de una conexión de red en
modo Media Play.
Si utiliza
✎
Media Play a través de un archivo guardado en el PC, deberá descargar “PC Share Manager” y el manual del
usuario desde “www.samsung.com”.
Módem externo
(ADSL / VDSL / TV por cable)
Cable LAN
Compartidor
IP inalámbrico
PC
Panel posterior del TV
Adaptador de
LAN inalámbrica
de Samsung
LAN
o
1. Para obtener más información sobre cómo configurar la red, consulte “Conexión de la red”.
Se le recomienda que ubique el televisor y el PC en la misma subred. Las 3 primeras partes de la dirección de la –
subred del televisor y las direcciones IP del PC deben ser iguales; sólo la última parte (la dirección host) se debe
cambiar. (Por ejemplo, dirección IP: 123.456.789.**)
2. Conecte el ordenador en el que se instalará el programa Samsung PC Share Manager y el módem externo con un
cable LAN.
Se puede conectar el televisor al ordenador directamente sin usar compartidor (enrutador). –
Disfrute de archivos de fotos, música y películas
almacenados en un dispositivo de clase de
almacenamiento masivo (MSC) USB o en su PC.
SUM
Camb. dispos. Ver dispositivos
E
Entrar
R
Volver
MediaPlay
Videos
Unidad USB
Panel lateral del TV
o
BN68-02558A-Spa.indb 29 2/17/2010 1:32:39 PM
30
Español
Funciones avanzadas
Funciones que no se admiten cuando se conecta un PC a través de una red:
✎
Las funciones
x
Música de fondo y Configuración de la música de fondo.
La clasificación de archivos por preferencias en las carpetas
x
Foto, Música y Película.
Los botones
x
(REW) o µ (FF) durante la reproducción de una película.
No se admite el subtítulo incorporado, Multi-audio ni DivX DRM.
✎
Samsung PC Share Manager debe ser compatible con el programa cortafuegos del ordenador.
✎
Cuando utilice el modo
✎
Media Play a través de una conexión de red, de acuerdo con las funciones del servidor
proporcionado:
El método de clasificación puede variar.
x
Es posible que la función de búsqueda de escenas no sea compatible.
x
Es posible que la función
x
Contin., que reanuda la reproducción de un vídeo, no sea compatible.
La función – Contin. no admite varios usuarios. (Sólo habrá memorizado el punto donde detuvo la reproducción el
usuario más reciente.)
Es posible que los botones
x
(REW), µ (FF) o (Pausa) no funcionen, según la información del contenido.
Si durante la reproducción de un vídeo en una red inalámbrica se advierte cualquier vacilación, es aconsejable utilizar
✎
una red por cable.
Puede que no funcione correctamente con archivos multimedia sin licencia.
✎
Lista de lo que debe saber antes de utilizar
✎
Media Play.
MTP (Protocolo de transferencia de recursos) no se admite.
x
El sistema de archivos admite FAT16, FAT32 y NTFS.
x
Ciertos tipos de cámara digital USB y dispositivos de audio quizás no sean compatibles con este televisor.
x
Media Play (Media Play) sólo admite dispositivos USB de clase de almacenamiento masivo (MSC). MSC es un
x
dispositivo de clase de almacenamiento masivo sólo de transporte de gran capacidad. Ejemplos de MSC son las
unidades de almacenamiento en miniatura, los lectores de tarjetas Flash y las unidades de disco duro de USB (no se
admiten concentradores de USB). Los dispositivos se deben conectar directamente al puerto USB del televisor.
Antes de conectar el dispositivo al televisor, haga una copia de seguridad de sus archivos para evitar daños o
x
pérdidas de datos. SAMSUNG no se hace responsable por cualquier daño en los archivos o pérdida de datos.
Conecte un disco duro USB al puerto reservado, el puerto
x
USB 1 (HDD).
No desconecte el dispositivo USB mientras se esté cargando.
x
MSC admite archivos MP3 y JPEG, mientras que un dispositivo PTP sólo admite archivos JPEG.
x
Cuanto mayor sea la resolución de la imagen, más tiempo tardará en visualizarse en la pantalla.
x
La resolución JPEG máxima admitida es 15360 x 8640 píxeles.
x
Con archivos dañados o que no se admiten, se muestra el mensaje “Formato de archivo no admitido”.
x
Si los archivos están ordenados por la vista básica, se pueden mostrar hasta 1000 archivos en cada carpeta.
x
Los archivos MP3 con DRM descargados desde un sitio de pago no se pueden reproducir. La tecnología Gestión
x
de derechos digitales (DRM) admite la creación de contenidos, la distribución y gestión de éstos de modo integrado
y general, incluida la protección de los derechos e intereses de los proveedores de los contenidos, la prevención de
copias ilegales de los contenidos, así como la gestión de cobros y acuerdos.
Si hay más de 2 dispositivos PTP conectados, sólo se puede utilizar uno al mismo tiempo.
x
Si se ha conectado más dos dispositivos MSC, alguno de ellos puede que no se reconozca. Un dispositivo que exija
x
mucha energía (más de 500mA o 5 V), quizás no se admita.
Si se muestra un mensaje de advertencia de sobrealimentación al conectar o usar un dispositivo USB, es posible
x
que el dispositivo no se reconozca o que funcione incorrectamente.
Si el televisor no recibe señal de entrada durante el tiempo establecido en
x
Tiempo protec. autom., se iniciará el
salvapantallas.
El modo de ahorro de energía de algunas unidades de disco duro externas se puede desactivar automáticamente
x
cuando éstas se conectan al televisor.
Si se utiliza un cable de extensión USB, es posible que el dispositivo USB no se reconozca o que los archivos del
x
dispositivo no se puedan leer.
Si no se reconoce un dispositivo USB conectado al televisor, la lista de archivos del dispositivo está dañada o un
x
archivo de la lista no se reproduce, conecte el dispositivo USB al ordenador, formatee el dispositivo y compruebe la
conexión.
Si un archivo eliminado del ordenador se puede encontrar todavía cuando se ejecuta Media Play, utilice la función
x
“Vaciar papelera de reciclaje” del ordenador para eliminarlo permanentemente.
BN68-02558A-Spa.indb 30 2/17/2010 1:32:40 PM

31
Español
04 Funciones avanzadas
Pantalla de visualización ¦
Vaya al archivo que desee mediante los botones arriba/abajo/derecha/izquierda y, a continuación, pulse los botones
ENTER
E
o
(reproducir). El archivo se reproduce.
Es compatible con el
✎
Modo dispositivo y Método contenido en la página de inicio de Media Play.
Funcionamiento de los botones
A
Rojo (Cambiar disp.): Selecciona un dispositivo conectado.
B
Verde (Preferencia): Establece la preferencia del archivo (no se admite en la
vista básica)
C
Amarillo (Se leccionar): Selecciona varios archivos de la lista de archivos. Los
archivos seleccionados se marcan con un símbolo.
D
Azul (Clasif.): Seleccione la lista de clasificación.
T
Herramientas: Muestra el menú de opciones.
Gracias a los botones
✎
o
µ
, la lista de archivos se puede mover a la
página siguiente o anterior.
Sección de la lista de
archivos:
Puede confirmar los
archivos y grupos que se
han ordenado por cada
categoría.
Información:
Puede confirmar el nombre del
archivo seleccionado y el número de
archivos y páginas.
Sección de la lista de clasificación:
Muestra la norma de clasificación.
La norma de clasificación es
✎
diferente según los contenidos.
Jan.10.2010
Jan.10.2010
Jan.10.2010
Jan.10.2010
Jan.10.2010
Jan.10.2010
Jan.10.2010
Jan.10.2010
Jan.10.2010
Jan.10.2010
/Movie 01.avi 1/1
Movie 01.avi
SUM
Movie 03.avi
Movie 05.avi
Movie 07.avi
Movie 09.avi
Movie 02.avi
Movie 04.avi
Movie 06.avi
Movie 08.avi
Movie 10.avi
Seleccionar
Organiz.
T
Herramientas
Videos
Pagina
A
Camb. dispos.
Vídeos
Reproducción de vídeo
1. Pulse los botones ◄ o ► para seleccionar Vídeos y, a continuación, pulse el botón ENTER
E
en el menú Media Play.
2. Pulse los botones ◄/►/▲/▼ para seleccionar el archivo que desee en la lista.
3. Pulse los botones ENTER
E
o
(reproducir).
El archivo seleccionado se visualiza en la parte superior con su tiempo de reproducción. –
Si se desconoce la información de la hora del vídeo, el tiempo y el progreso de la reproducción no se muestran. –
Durante la reproducción de vídeo, puede realizar búsquedas con los botones –◄ y ►.
En este modo, se pueden ver clips de películas contenidos en un
✎
juego, pero no se puede reproducir éste.
Formatos de subtítulo admitidos y
Nombre Extensión del
archivo Formato
Texto basado en tiempo MPEG-4 .ttxt XML
SAMI .smi HTML
SubRip .srt basado en cadenas
SubViewer .sub basado en cadenas
Micro DVD .sub o .txt basado en cadenas
Movie 01.avi
00:04:03 / 00:07:38 1/1
SUM
E Pausa L Saltar T Herramientas R Volver
BN68-02558A-Spa.indb 31 2/17/2010 1:32:42 PM

32
Español
Funciones avanzadas
Formatos de vídeo admitidos y
Extensión del
archivo Contenedor Códec de vídeo Resolución
Velocidad de
transferencia
(fps)
Velocidad
en bits
(Mbsp)
Códec de audio
*.avi
*.mkv
AVI
MKV
Divx 3.11 / 4.x / 5.1 / 6.0 1920 x 1080 6 ~ 30 8
MP3 / AC3 / LPCM /
ADPCM /DTS Core
XviD 1920 x 1080 6 ~ 30 8
H.264 BP / MP / HP 1920 x 1080 6 ~ 30 25
MPEG4 SP / ASP 1920 x 1080 6 ~ 30 8
JPEG de movimiento 800 x 600 6 ~ 30 8
*.asf ASF
Divx 3.11 / 4.x / 5.1 / 6.0 1920 x 1080 6 ~ 30 8
MP3 / AC3 / LPCM /
ADPCM / WMA
XviD 1920 x 1080 6 ~ 30 8
H.264 BP / MP / HP 1920 x 1080 6 ~ 30 25
MPEG4 SP / ASP 1920 x 1080 6 ~ 30 8
JPEG de movimiento 800 x 600 6 ~ 30 8
*.wmv ASF Window Media Video v9 1920 x 1080 6 ~ 30 25 WMA
*.mp4 MP4
H.264 BP / MP / HP 1920 x 1080 6 ~ 30 25
MP3 / ADPCM / AACMPEG4 SP / ASP 1920 x 1080 6 ~ 30 8
XVID 1920 x 1080 6 ~ 30 8
*.3gp 3GPP H.264 BP / MP / HP 1920 x 1080 6 ~ 30 25 ADPCM / AAC / HE-AAC
MPEG4 SP / ASP 1920 x 1080 6 ~ 30 8
*.vro VRO
VOB
MPEG1 1920 x 1080 24 / 25 / 30 30 AC3 / MPEG / LPCM
MPEG2 1920 x 1080 24 / 25 / 30 30
*.mpg
*.mpeg PS
MPEG1 1920 x 1080 24 / 25 / 30 30
AC3 / MPEG / LPCM / AACMPEG2 1920 x 1080 24 / 25 / 30 30
H.264 1920 x 1080 6 ~ 30 25
*.ts
*.tp
*.trp
TS
MPEG2 1920 x 1080 24 / 25 / 30 30
AC3 / AAC / MP3 / DD+ /
HE-AAC
H.264 1920 x 1080 6 ~ 30 25
VC1 1920 x 1080 6 ~ 30 25
Otras restricciones
NOTA
✎
Si hay problemas con el contenido de un códec, éste no será compatible.
x
Si la información de un contenedor es incorrecta y el archivo presenta errores, no se podrá reproducir
x
correctamente el contenedor.
El sonido y el vídeo pueden no funcionar si el contenido tiene una velocidad de bits y de transferencia superior a
x
la de marco/segundo relacionada en la tabla anterior.
Si hay un error en la tabla de índice, la función de búsqueda (omitir) no se admite.
x
Decodificador de vídeo Decodificador de audio
Admite hasta H.264, nivel 4.1•
H.264 FMO/ASO/RS, VC1 SP/MP/AP L4 y AVCHD no se admiten.•
XVID, MPEG4 SP, ASP:•
Inferior a 1280 x 720: 60 fotogramas máx.•
Superior a 1280 x 720: 30 fotogramas máx. –
Superior a GMC 2 no se admite.•
H.263 no se admite.•
Sólo se admite Samsung Techwin MJEPG. •
Admite hasta WMA 7, 8, 9, STD•
WMA 9 PRO no admite multicanal superior a 2 canales o audio •
sin pérdida.
La frecuencia de muestreo de WMA de 22050 Hz mono no se •
admite.
BN68-02558A-Spa.indb 32 2/17/2010 1:32:42 PM

33
Español
04 Funciones avanzadas
Reproducción continua de un archivo de película (reanudar reproducción)
Si sale de la función de reproducción de Videos, ésta se puede reproducir posteriormente desde el punto en que se detuvo.
Si pulsa el botón
✎
ENTER
E
durante la reproducción del archivo, puede explorar la escena dividida en los 5 capítulos
que desee.
1. Seleccione el archivo de película que desee seguir reproduciendo
pulsando los botones ◄ o ► en la sección de la lista de archivos.
2. Pulse los botones
(reproducir) / ENTER
E
.
3. Seleccione Contin. (reanudar reproducción) con el botón azul.
La película se reproducirá desde el punto en que se detuvo.
El botón azul está disponible al reanudar la reproducción.
✎
Si la función
✎
Recordar contin. pelíc. está configurada
como Activado en el menú Config., aparecerá un mensaje
emergente cuando se reanude la reproducción de un archivo
de película.
Movie 01.avi
00:04:03 / 00:07:38 1/1
SUM
Contin.
E
Capítulos
L
Saltar
T
Herramientas
R
Volver
Reanuda últ. escena
Contin.
Música
Reproducción de música
1. Pulse los botones ◄ o ► para seleccionar Música y, a continuación,
pulse el botón ENTER
E
en el menú Media Play.
2. Pulse los botones ◄/►/▲/▼ para seleccionar el archivo que desee
en la lista.
3. Pulse los botones ENTER
E
o
(reproducir).
Durante la reproducción de música, puede realizar búsquedas con –
los botones ◄ y ►.
Los botones –(REW) y µ (FF) no funcionan durante la
reproducción.
Sólo se muestran los archivos con la extensión MP3 y PCM. Los
✎
archivos con otras extensiones no se muestran, aunque se hayan
guardado en el mismo dispositivo USB.
Si, al reproducir archivos MP3, el sonido no se oye correctamente,
✎
ajuste Ecualizador en el menú Sonido. (Un archivo MP3
demasiado modulado puede ocasionar problemas de sonido.)
3/15
I Love you
Jhon
Music 1
No Singer
Music 2
No Singer
Music 3
No Singer
Music 4
No Singer
Music 5
No Singer
I Love You
Jhon
1st Album
Pop
2010
4.2MB
01:10 / 04:02
SUM
E
Pausa
L
Saltar
T
Herramientas
R
Volver
Lis. rep.
Creación de mi lista de reproducción
1. Pulse los botones ◄/►/▲/▼ para seleccionar las pistas que desee añadir y pulse el botón TOOLS.
2. Seleccione Agregar Mi lista.
3. Cuando aparece el menú Agregar Mi lista, seleccione Mi lista nueva.
Para añadir a una lista de reproducción antigua, seleccione la lista en la que desee añadir la música.
✎
4. La lista de reproducción nuevamente creada o actualizada se guardará en la página principal de Música.
Reproducción de mi lista de reproducción
Seleccione la carpeta Mi lista y ésta se reproducirá automáticamente.
Pulse los botones ▲ o ▼ para seleccionar un archivo de música diferente en la lista de reproducción.
BN68-02558A-Spa.indb 33 2/17/2010 1:32:44 PM

34
Español
Funciones avanzadas
Fotos
Visualización de una foto (o una presentación)
1. Pulse los botones ◄ o ► para seleccionar Fotos y, a continuación, pulse el
botón ENTERE en el menú Media Play.
2. Pulse los botones ◄/►/▲/▼ para seleccionar el archivo que desee en la
lista.
3. Pulse los botones ENTERE o (reproducir).
Mientras se muestra una lista de fotos, pulse los botones –
(reproducir) / ENTERE del mando a distancia para iniciar
la presentación.
En la presentación se usan todos los archivos de la sección de la lista de –archivos.
Durante la presentación, los archivos se muestran en orden a partir del –archivo que se muestra en este momento.
Los archivos de música se pueden reproducir automáticamente durante la
✎
presentación si Música de fondo está configurado como Activado.
El
✎
Modo BGM
no se puede cambiar hasta que no haya finalizado la
carga de BGM.
Image1024.jpg 1024x768 2010/2/1 3/15
SUM
E
Pausa
L
Anterior/Siguiente
T
Herramientas
R
Volver
Normal
Reproducción de varios archivos ¦
Reproducción de archivos grabados / vídeo / música / fotos seleccionados
1. Pulse el botón amarillo en la lista de archivos para seleccionar el archivo
que desee.
2. Repita el proceso anterior para seleccionar varios archivos.
NOTA
✎
La marca (
x
c) aparece a la izquierda de los archivos seleccionados.
Para cancelar la selección, pulse de nuevo el botón amarillo.
x
Para cancelar la selección de los archivos, pulse el botón
x
TOOLS
y seleccione Deseleccionar todo.
3. Pulse el botón TOOLS y seleccione Reproducir conten. selec..
1/1
/Movie 01.avi
SUM
Movie 01.avi
Jan.10.2010
Jan.10.2010
Jan.10.2010
Jan.10.2010
Jan.10.2010
Jan.10.2010
Jan.10.2010
Jan.10.2010
Jan.10.2010
Jan.10.2010
Movie 03.avi
Movie 05.avi
Movie 07.avi
Movie 09.avi
Movie 02.avi
Movie 04.avi
Movie 06.avi
Movie 08.avi
Movie 10.avi
Cambiar disp.
Seleccionar Clasif.
T
Herramientas
Videos
2 archivo sel. Pagina
Reproducción de grupos de archivos vídeo / música / fotos
1. Cuando se muestre una lista de archivos, vaya a cualquier archivo del grupo deseado.
2. Pulse el botón TOOLS y seleccione Rep. gr. act..
Funciones adicionales del reproductor multimedia ¦
Clasificación de la lista de archivos
Pulse el botón azul en la lista de archivos para ordenarlos.
Categorías Función Vídeos Música Fotos
Vista básica Muestra toda la carpeta. Puede ver una foto seleccionando la carpeta.
✓✓✓
Título Ordena y muestra los títulos de archivos por símbolo / número / orden alfabético
/ especial.
✓✓✓
Preferencia Ordena y muestra los archivos por preferencias. Puede cambiar la preferencia del
archivo en la sección de la lista de archivos con el botón verde.
✓✓✓
Fecha última Ordena y muestra los archivos por la fecha más reciente.
✓ ✓
Fecha primera Ordena y muestra los archivos por la fecha más antigua.
✓ ✓
Artista Ordena los archivos de música por artista y en orden alfabético.
✓
Álbum Ordena los archivos de música por álbum y en orden alfabético.
✓
Género Ordena los archivos de música por género.
✓
Ánimo Ordena los archivos de música por el tipo de estado de ánimo. Puede cambiar la
información del tipo de música.
✓
Mensual Ordena y muestra los archivos de fotos por meses. Ordena sólo por meses (de
enero a diciembre) sin tener en cuenta el año.
✓
BN68-02558A-Spa.indb 34 2/17/2010 1:32:46 PM

35
Español
04 Funciones avanzadas
Menú de opciones de reproducción vídeos / música / fotos
Pulse el botón TOOLS durante la reproducción de un archivo.
Categorías Función Vídeos Música Fotos
Título Puede ir a otro archivo directamente.
✓
Modo de repetición Puede reproducir archivos de películas o de música repetidamente.
✓ ✓
Tamaño de imagen
(Modo1 / Modo2 /
Original)
Puede ajustar el tamaño de la imagen según las preferencias.
✓
Configuración de la
imagen Puede ajustar la configuración de la imagen. (pág. 13, 14, 15, 16)
✓ ✓
Configuración del
sonido Puede ajustar la configuración del sonido. (pág. 16, 17)
✓✓✓
Config. de subtítulos Puede reproducir los archivos de vídeo con subtítulos. Esta función sólo se activa si
los subtítulos tienen el mismo nombre de archivo que el vídeo.
✓
Audio
Puede disfrutar de los vídeos en cualquiera de los idiomas admitidos que desee.
Esta función sólo está habilitada cuando se reproducen archivos de flujo que
admiten varios formatos de audio.
✓
Detener presentación /
Iniciar visionado
automático
Se puede iniciar o detener una presentación.
✓
Vel. secuencia Puede seleccionar la velocidad de presentación durante la misma.
✓
Efecto de secuencia Puede establecer varios efectos de presentación.
✓
Música de fondo Puede seleccionar una música de fondo para la presentación.
✓
Zoom Puede ampliar las imágenes en el modo de pantalla completa.
✓
Girar Puede girar las imágenes en el modo de pantalla completa.
✓
Fondo de inicio Puede mover el archivo al escritorio de Media Play.
✓
Información Puede ver información detallada acerca del archivo reproducido.
✓✓✓
Config.
Uso del menú de configuración
Configuración de fondo ■: Seleccione esta opción para que se muestre el fondo que desee.
Recordar contin. pelíc. (reanudar reproducción.) (Activado / Desactivado) ■: Seleccionar para mostrar el mensaje de
ayuda emergente para la reproducción de una película desde el punto en que se dejó de ver anteriormente.
Obtener código de registro de DivX ■® VOD: Muestra el código de registro autorizado para el televisor. Si se conecta al
sitio web de DivX y registra el código de registro con una cuenta personal, puede descargar el archivo de registro VOD.
Si reproduce el registro VOD mediante el reproductor multimedia, el registro se ha terminado.
Para obtener más información sobre DivX
✎
® VOD, visite “www.DivX.com”.
Obtener código desactivación DivX ■® VOD: Si DivX® VOD no está registrado, aparece el código de desactivación de
registro. Si ejecuta esta función cuando DivX® VOD se ha registrado, el registro actual de DivX® VOD se desactiva.
Información ■: Seleccione esta opción para ver la información del dispositivo conectado.
BN68-02558A-Spa.indb 35 2/17/2010 1:32:46 PM

36
Español
Funciones avanzadas
Anynet
+
¿Qué es Anynet+?
t
Anynet+ es una función que permite controlar con el mando a distancia del televisor Samsung todos los dispositivos de
Samsung conectados que sean compatibles con Anynet+. El sistema Anynet+ sólo se puede usar con dispositivos de
Samsung que tengan la función Anynet+. Para asegurarse de que el dispositivo de Samsung tenga dicha función, compruebe
si lleva el logotipo Anynet+.
Para conectar al sistema Home Theatre
1. Conecte los terminales HDMI IN (1(DVI), 2, 3 o 4) del televisor y el terminal HDMI OUT del dispositivo Anynet+
correspondiente mediante un cable HDMI.
2. Conecte el terminal HDMI IN del sistema Home Theatre y el terminal HDMI OUT del dispositivo Anynet+ correspondiente
mediante un cable HDMI.
NOTA
✎
Conecte el cable óptico entre el terminal
x
DIGITAL AUDIO OUT (OPTICAL) del televisor y la entrada de audio digital
del sistema Home Theatre.
Si se sigue la conexión anterior, el terminal Optical sólo produce la salida de 2 canales de audio. Sólo oirá sonido
x
de los altavoces frontales izquierdo y derecho y del subwoofer del sistema Home Theatre. Para escuchar el canal
de audio 5.1, conecte el terminal DIGITAL AUDIO OUT (OPTICAL) del DVD/decodificador de satélite (es decir,
dispositivo Anynet+ 1 o 2) directamente al amplificador o al sistema Home Theatre, no al televisor.
Conecte sólo un sistema Home Theatre.
x
Puede conectar un dispositivo Anynet
x
+ mediante el cable HDMI. Algunos cables HDMI pueden no admitir las
funciones Anynet+.
Anynet
x
+ funciona cuando el dispositivo de AV que admite Anynet+ se encuentra en estado de espera o de encendido.
Anynet
x
+ admite hasta 12 dispositivos de AV en total. Tenga en cuenta que puede conectar hasta 3 dispositivos del
mismo tipo.
Menú Anynet+
El menú Anynet+ cambia según el tipo y el estado de los dispositivos Anynet+ conectados al televisor..
Menú Anynet+Descripción
Ver TV Cambia el modo Anynet+ al modo de emisión de TV.
Lista de dispositivos Muestra la lista de dispositivos de Anynet+.
Grabación: (*grabador) Inicia inmediatamente la grabación en el grabador. (Sólo está disponible en los dispositivos
que admiten la función de grabación.)
MENU (nombre_dispositivo) Muestra los menús del dispositivo conectado. Por ejemplo, si se ha conectado un grabador de
DVD, se muestra el menú del disco del grabador de DVD.
INFO (nombre_dispositivo) Muestra el menú de reproducción del dispositivo conectado. Por ejemplo, si se ha conectado
un grabador de DVD, se muestra el menú de reproducción del grabador de DVD.
Detener grabación:
(*grabador) Detiene la grabación.
Receptor La reproducción del sonido se efectúa a través del receptor.
Cuando hay conectados varios dispositivos de grabación, éstos se muestran como (*grabador), pero si sólo hay conectado un
dispositivo, éste se muestra como (*nombre_dispositivo).
Dispositivo
Anynet+ 1
Cable HDMI 1.3
Cable HDMI 1.3
Televisor
Cable óptico
Home Theatre
Dispositivo
Anynet+ 2, 3, 4
BN68-02558A-Spa.indb 36 2/17/2010 1:32:47 PM

37
Español
04 Funciones avanzadas
Configuración de Anynet ¦+
Configuración ■
Anynet+ (HDMI-CEC) (Activado / Desactivado): Para usar la función Anynet+, Anynet+ (HDMI-CEC) debe estar
configurado como Activado.
Cuando la función
✎
Anynet+ (HDMI-CEC) está desactivada, todas las operaciones relacionadas con Anynet+ se
desactivan.
Apagado automático (No / Sí): Configuración de un dispositivo Anynet+ para que se desactive automáticamente cuando
el televisor se apaga
La fuente activa del televisor se debe configurar para que éste utilice la función Anynet
✎
+.
Aunque un dispositivo externo aún esté grabando, se puede apagar.
✎
Conmutación entre dispositivos Anynet ¦+
1. Se muestran todos los dispositivos Anynet+ conectados al televisor.
Si no encuentra el dispositivo que desea, pulse el botón rojo para actualizar la lista.
✎
2. Seleccione un dispositivo y pulse el botón ENTER
E
. Puede cambiar al dispositivo seleccionado.
Sólo cuando
✎
Anynet+ (HDMI-CEC) se configura como Activado en el menú Aplicación, aparece el menú Lista
de dispositivos.
El cambio al dispositivo seleccionado puede tardar unos 2 minutos. No se puede cancelar la operación de cambio
x
de dispositivo mientras ésta se está efectuando.
Si ha seleccionado el modo de entrada externa pulsando el botón
x
SOURCE, no podrá usar la función Anynet+.
Asegúrese de cambiar al dispositivo Anynet+ mediante la Lista de dispositivos.
Grabación ¦
La grabadora de Samsung permite efectuar una grabación de un programa de televisión.
1. Seleccione Grabación.
Cuando hay más de dos dispositivos de grabación
✎
Cuando hay varios dispositivos de grabación conectados, éstos se muestran en una lista. Seleccione un
x
dispositivo de grabación en Lista de dispositivos.
Si no se muestra el dispositivo de grabación, seleccione
✎
Lista de dispositivos y pulse el botón rojo para buscar
los dispositivos.
2. Pulse el botón EXIT para salir.
Se pueden grabar las transmisiones de la fuente seleccionando
✎
Grabación: (nombre_dispositivo).
Si pulsa el botón
✎
(REC), grabará lo que está viendo en ese momento. Si está viendo un vídeo desde otro
dispositivo, se graba el vídeo de éste.
Antes de grabar, compruebe si la toma de antena está conectada correctamente al dispositivo de grabación. Para
✎
conectar correctamente una antena a un dispositivo de grabación, consulte el manual del usuario del dispositivo
de grabación.
BN68-02558A-Spa.indb 37 2/17/2010 1:32:47 PM

38
Español
Funciones avanzadas
Escucha a través de un receptor ¦
Se puede escuchar sonido a través de un receptor (como Home Theatre) en lugar de hacerlo mediante el altavoz del televisor.
1. Seleccione Receptor y configure como Activado.
2. Pulse el botón EXIT para salir.
Si el receptor sólo admite audio, quizás no se muestre la lista de dispositivos.
✎
El receptor no funcionará si no se ha conectado correctamente el terminal de entrada óptico del receptor con el
✎
terminal DIGITAL AUDIO OUT (OPTICAL) del televisor.
Cuando el receptor (sistema Home Theatre) está establecido en Activado, se puede oír la salida de sonido del
✎
terminal Optical del televisor. Cuando se ve la televisión a través de un DTV (aéreo), el televisor envía el sonido de
5.1 canales al receptor. Cuando la fuente es un componente digital, como un DVD, y está conectada al televisor a
través de HDMI, sólo se oye el sonido de 2 canales del receptor.
NOTA
✎
Sólo puede controlar los dispositivos Anynet
x
+ mediante el mando a distancia del televisor, no con los botones de
éste.
El mando a distancia del televisor puede no funcionar en determinadas circunstancias. En ese caso, vuelva a
x
seleccionar el dispositivo Anynet+.
Las funciones Anynet
x
+ no funcionan con los productos de otros fabricantes.
Solución de problemas de Anynet ¦+
Problema Posible Solución
Anynet+ no funciona. Compruebe si el dispositivo es un dispositivo Anynet• +. El sistema Anynet+ sólo admite dispositivos Anynet+.
Conecte sólo un receptor (sistema Home Theatre).•
Compruebe si el cable de alimentación de Anynet• + está debidamente conectado.
Compruebe las conexiones de los cables de Video/Audio/HDMI del dispositivo Anynet• +.
Compruebe si Anynet• + (HDMI-CEC) está establecido en Activado en el menú de configuración de Anynet+.
Compruebe si el mando a distancia del televisor está en modo TV.•
Compruebe si es un mando a distancia exclusivo para Anynet• +.
Anynet• + no funciona en algunas situaciones. (Búsqueda de canales, funcionamiento de Media Play o
Plug & Play, (configuración inicial), etc.)
Cuando se conecta o se desconecta el cable HDMI, se han de buscar de nuevo los dispositivos o volver a •
apagar y encender el televisor.
Compruebe si la función Anynet• + del dispositivo Anynet+ está activada.
Deseo iniciar Anynet+.Compruebe si el dispositivo Anynet• + está debidamente conectado al TV y si la opción Anynet+ (HDMI-CEC)
del menú Configuración está establecida en Activado.
A continuación pulse el botón • TOOLS para visualizar el menú Anynet+ y seleccione el menú que desee.
Deseo salir de Anynet+.Seleccione • Ver TV en el menú Anynet+.
Pulse el botón • SOURCE del mando a distancia del televisor y seleccione un dispositivo que no sea Anynet+.
Pulse • P >/<, PRE-CH y FAV.CH para cambiar el modo TV. (Tenga en cuenta que el botón de canal sólo
funciona cuando no hay ningún dispositivo Anynet+ con sintonizador incorporado conectado.)
En la pantalla aparece el mensaje
“Conectando al dispositivo
Anynet+...”.
El mando a distancia no se puede utilizar cuando se está configurando Anynet• + o cambiando a un modo de
visualización.
Utilice el mando a distancia cuando haya terminado la configuración de Anynet• + o el cambio al modo de
visualización.
El dispositivo Anynet+ no funciona. No se puede utilizar la función de reproducción si se está ejecutando • Configuración inicial.
El dispositivo conectado no se
muestra.
Compruebe si el dispositivo admite las funciones Anynet• +.
Compruebe si el cable HDMI está debidamente conectado.•
Compruebe si • Anynet+ (HDMI-CEC) está establecido en Activado en el menú de configuración de Anynet+.
Vuelva a efectuar una búsqueda de dispositivos Anynet• +.
Sólo puede conectar un dispositivo Anynet• + mediante el cable HDMI. Algunos cables HDMI pueden no admitir
las funciones Anynet+.
Si se ha interrumpido por una situación anormal como la desconexión del cable HDMI o el de alimentación o •
por un fallo en la corriente eléctrica, deberá repetir la búsqueda del dispositivo.
El programa de televisión no se
puede grabar.
Compruebe la conexión de la toma de antena del dispositivo de grabación.•
El sonido del televisor no sale a
través del receptor.
Conecte el cable óptico entre el televisor y el receptor.•
BN68-02558A-Spa.indb 38 2/17/2010 1:32:48 PM

39
Español
04 Funciones avanzadas
Internet@TV
Primeros pasos con Internet@TV ¦
NOTA
✎
Configure la red mediante
x
Internet@TV. Para obtener más información, consulte “Conexión de la red” (P. 23).
Las fuentes no admitidas del contenido del proveedor no se mostrarán correctamente.
x
Puede haber respuestas lentas e interrupciones según el estado de la red.
x
Según la región puede que en el servicio de la aplicación sólo se admita el inglés.
x
Esta función no está disponible en algunos lugares.
x
Si tiene problemas al utilizar una aplicación, póngase en contacto con el proveedor de contenidos.
x
De acuerdo con las circunstancias del proveedor de contenidos, las actualizaciones de una aplicación o la propia
x
aplicación pueden quedar interrumpidas.
Según las regulaciones vigentes en su país, es posible que algunas aplicaciones tengan servicios limitados o que no
x
los admitan.
Pantalla de visualización
Recommended
My Applications
A
Login
B
Mark as Favorite
D
Sort by
R
Return
by Date 1/1
Samsung Apps Settings
Aplicaciones recomendadas:
Muestra el servicio recomendado por
Samsung. No puede añadir ni borrar
ningún servicio en esta lista.
Aplicaciones descargadas:
Muestra las aplicaciones descargadas
mediante Samsung Apps.
Pantalla del televisor:
Muestra el canal actual.
Información:
Muestra noticias, nuevas
aplicaciones y anuncios que
le ofrece la introducción de
productos de Samsung.
Servicio de aplicación:
Puede probar diferentes
servicios proporcionados
por Samsung.
Configuración de
Internet@TV:
Edite y configure aplicaciones
y la configuración de
Internet@TV.
Controles :
• Rojo (Login): Para iniciar Internet@TV.
B
• Verde (Mark as Favorite): Para marcar la aplicación
como favorita.
• Azul (Sort by): Para clasificar las aplicaciones.
R• Return: Para volver al menú anterior.
Los botones de colores pueden funcionar de forma diferente, según
✎
la aplicación.
Internet@TV proporciona útiles servicios y
contenidos de entretenimiento directamente
desde la web al televisor.
Recommended
My Applications
A
Login
B
Mark as Favorite
D
Sort by
R
Return
by Date 1/1
Samsung Apps Settings
BN68-02558A-Spa.indb 39 2/17/2010 1:32:49 PM

40
Español
Funciones avanzadas
Registro de la cuenta
En un widget con varias categorías, utilice ◄ y ► para
acceder a ellas.
Para utilizar más satisfactoriamente un widget,
✎
debe registrarse e iniciar la sesión en su cuenta.
Para obtener instrucciones sobre cómo crear una
✎
cuenta, consulte Setting up Internet@TV →
Internet@TV ID → Create.
1. Pulse el botón rojo en la página de inicio
de Internet@ TV
2. Seleccione la User account deseada y,
a continuación, pulse el botón ENTER
E
.
Si desea crear una cuenta, pulse el botón rojo;
✎
cree una cuenta y aparecerá la ventana OSD
3. Escriba la Password.
Una vez registrada la cuenta del usuario,
✎
ésta se mostrará en la pantalla.
Configuración de Internet@TV ¦
Settings
Cree los ID y configure Internet@TV desde esta pantalla.
Resalte los parámetros con los botones ▲ y ▼ y pulse el
botón ENTER
E
.
R Return
Settings
▪ System setup
▪ Internet@TV ID
▪ Service Manager
▪ Properties
▪ Ticker Autorun : Off
▪ Channel Bound Service : Off
▪ Change the Service Lock password
▪ Reset
System Setup ■
Ticker Autorun
✎
puede que no se admitan según
el país.
Ticker Autorun (Off / On): Habilita/inhabilita la ejecución
automática del teletipo al encender el televisor.
Channel Bound Service (Off / On): Algunos canales
admiten aplicaciones como servicios de datos de
Internet, lo que permite al usuario acceder al servicio de
Internet mientras ve la televisión.
Sólo está disponible si lo admite la emisora.
✎
Reset: Restablece la configuración predeterminada de
fábrica de Internet@TV.
Change the Service Lock password
La contraseña predeterminada es “0-0-0-0.”
✎
Si olvida la contraseña, pulse los botones del
✎
mando a distancia en la siguiente secuencia para
reiniciar la contraseña como “0-0-0-0”: POWER
(apagar) → MUTE → 9 → 2 → 8 → POWER
(encender).
Internet@TV ID ■
Puede utilizar este menú para crear o borrar la cuenta.
Puede controlar su cuenta, incluida la información de la
cuenta del sitio de los contenidos.
La cuenta sólo es para internet@TV.
✎
Create: Cree una cuenta y enlácela con los widgets de
servicio que desee.
NOTA
✎
Puede crear hasta 10 cuentas.
x
El número máximo de caracteres es 10.
x
Login
A
Move [0~9] Enter PIN R Cancel
User account :
Password :
adgjm
BN68-02558A-Spa.indb 40 2/17/2010 1:32:50 PM

41
Español
04 Funciones avanzadas
Cómo crear ID de Internet@TV
Antes de crear la User account, debe descargar la
aplicación mediante Samsung Apps.
1. Mediante los botones ▲/▼/◄/►, seleccione
Config. Después pulse el botón ENTER
E
.
2. Pulse el botón ▼ para seleccionar Internet@TV ID
y a continuación pulse los botones ENTER
E
o ►.
3. Seleccione Create. Aparecerá la pantalla del
teclado.
4. En la pantalla aparecerá la OSD del teclado.
Uso del teclado
Si se pulsa el botón – del mando a distancia mientras
se está utilizando el teclado de la pantalla se
puede cambiar los campos de texto a minúsculas,
mayúsculas, números e iconos.
El teclado de la pantalla se puede utilizar en diferentes
aplicaciones de Internet@TV.
Cómo introducir caracteres.
4-1. Por ejemplo, suponga que debe escribir
“105Chang”.
4-2. Pulse el botón – del mando a distancia para
cambiar el modo de entrada de minúsculas a
números.
4-3. Pulse los botones 1, 0 y 5 por este orden.
4-4. Pulse el botón – el mando a distancia 3 veces
para cambiar el modo de entrada de números a
mayúsculas.
4-5. Pulse el botón 2 del mando a distancia 3 veces
para introducir C.
4-6. Pulse el botón – del mando a distancia 3
veces para cambiar el modo de entrada de
mayúsculas a minúsculas.
4-7. Pulse los botones del mando a distancia para
escribir el resto de “Chang”. Una vez haya
terminado, pulse el botón ENTER
E
.
5. Mediante los botones numéricos escriba la User
account y la Password.
La contraseña sólo debe incluir números.
x
Mediante el botón
x
–, se pueden cambiar los
campos de texto a minúsculas, mayúsculas,
números e iconos.
Mediante el botón
x
PRE-CH se pueden borrar
los caracteres escritos.
Mediante los botones
x
(REW) o µ (FF),
se puede seleccionar el icono que se desea
introducir en la pantalla del teclado de iconos.
6. Una vez creada la cuenta Se puede utilizar los
servicios proporcionados por todos los usuarios del
TV Samsung en un único inicio de sesión gracias
a la vinculación de la cuenta de los usuarios al ID
del TV. Si desea registrar un ID del sitio del servicio
seleccione Y e s . En la pantalla aparecerá la lista de
los Service Site.
7. Seleccione Register del Service Site que desee y
pulse el botón ENTER
E
.
8. Mediante los botones numéricos, escriba la
contraseña y el ID del sitio de la aplicación. Después
pulse el botón ENTERE.
9. Registro satisfactorio. Si ha añadido otro sitio de
servicio, seleccione Yes, a continuación pulse el
botón ENTER
E
, y vaya al paso 5.
10. Una vez completado el proceso, seleccione OK.
Después pulse el botón ENTER
E
.
Manager
Service Site – : Registre la información del inicio de
sesión de los sitios de servicio, como YouTube.
Change Password – : Cambie la contraseña de la
cuenta.
Delete – : Borre la cuenta.
Si olvida la contraseña, pulse los botones del
✎
mando a distancia en la siguiente secuencia
para reiniciar la contraseña como “0-0-0-0”:
POWER (apagar) → MUTE → 9 → 2 → 8 →
POWER (encender).
Service Manager ■: Borre y bloquee las aplicaciones
instaladas en Internet@TV.
Lock: Bloquee la aplicación.
El acceso a una aplicación bloqueada exige una
✎
contraseña.
Delete: Borre la aplicación.
Properties ■: Mostrar la información de Internet@TV.
Utilice la opción Check the speed of your internet
connection para comprobar la conexión de la red.
BN68-02558A-Spa.indb 41 2/17/2010 1:32:51 PM

42
Español
Funciones avanzadas
Uso del servicio Internet@TV ¦
Samsung Apps
Samsung Apps es un almacén para descargar aplicaciones
que se pueden usar en equipos de TV/AV de Samsung.
Los usuarios pueden disfrutar de una gran variedad de
contenidos como vídeo, música, fotos, juegos, información
útil, etc., mediante las aplicaciones que se pueden
descargar.
En el futuro habrá más aplicaciones disponibles.
Samsung AppS
Featured
Travel
Most downloaded
Most recent Name
Free
What’s New!
Games
Sports
Lifestyle
Information
Other
My Page
Help
Video
A
Login
B
Thumbnail View
D
Sort By
R
Return
Uso de los botones de colores con
✎
Samsung Apps.
x
Rojo (Login): Para iniciar el servicio de Internet.
B
x
Verde (Thumbnail View): Para cambiar el modo
de visualización.
x
Azul (Sort By): Para clasificar las aplicaciones
por Featured, Most Downloaded, Most Recent o
Name.
R
x
Return: Vuelve al menú anterior.
Uso de las Samsung Apps por categoría
Las categorías disponibles son los siguientes:
What’s New y: Muestra las aplicaciones registradas más
recientes.
Video y: Muestra varios medios de vídeo como películas,
programas de televisión y vídeos de corta duración.
Games y: Muestra varios juegos, como el sudoku o el
ajedrez.
Sports y: Muestra varios medios de deportes como
información sobre partidos, imágenes y vídeos de corta
duración.
Lifestyle y: Incluye varios servicios de medios de estilo
de vida, como música, herramientas de gestión de fotos
personales y redes sociales como Facebook y Twitter.
Information y: Incluye varios servicios de información
como noticias, la bolsa y el tiempo.
Others y: Incluye otros servicios diversos.
My Page y: Muestra la lista de aplicaciones y el balance
de caja electrónico.
A partir de mediados de 2010 (sólo EE. UU.
✎
y Corea), puede adquirir balance de caja
electrónico, con el fin de comprar aplicaciones a
través de tv.samsung.com.
Help y: Si tiene preguntas sobre Internet@TV, consulte
esta sección en primer lugar.
BN68-02558A-Spa.indb 42 2/17/2010 1:32:52 PM

43
Español
04 Funciones avanzadas
Solución de problemas de internet@TV ¦
Problema Posible Solución
Algunos contenidos de las aplicaciones
sólo están en inglés. ¿Cómo puedo
cambiar el idioma?
El idioma del contenido de la aplicación puede ser diferente del idioma de la
interfaz del usuario. Esto depende del proveedor del servicio.
Esto depende del proveedor del servicio.
Algunos servicios de aplicaciones no
funcionan.
Compruebe con su proveedor del servicio.
Consulte la página web de la ayuda para obtener información del proveedor del
servicio.
Cuando hay un error de red, no puedo
utilizar otros menús que no sean el de
configuración.
Si hay un error de conexión de la red, el servicio puede quedar limitado.
Porque todas las funciones excepto el menú de configuración necesitan la
conexión a Internet.
¿Se pueden mostrar películas para
adultos en YouTube?
Básicamente, en la lista del menú, éstas se filtran. Sin embargo, con la función
de búsqueda se pueden mostrar. En este caso, utilice la galería de widgets para
bloquear el servicio del widget.
Página web de la ayuda ¦
Los datos de contacto pueden cambiar posteriormente.
✎
Puede haber enlaces diferentes para algunos países.
✎
País Página web
Austria www.samsung.com → Produkte → Fernseher → Internet@TV
Bélgica www.samsung.com → Producten → televisies → Internet@TV
www.samsung.com → Produits → téléviseurs → Internet@TV
República Checa www.samsung.com → Produkty → televizory → Internet@TV
Dinamarca www.samsung.com → Produkter → stue & soveværelse → Internet@TV
Finlandia www.samsung.com → Tuotteet → kodinelektroniikka → Internet@TV
Francia www.samsung.com → Produits → télévisions → Internet@TV
Alemania www.samsung.com → Privatkunden → Fernseher → Internet@TV
Grecia www.samsung.com → Προϊόντα → τηλεοράσεις → Internet@TV
Hungría www.samsung.com → Termékek → televíziók → Internet@TV
Irlanda www.samsung.com → Products → Television → Internet@TV
Italia www.samsung.com → Prodotti → TV → Internet@TV
Países Bajos www.samsung.com → Producten → televisies → Internet@TV
Noruega www.samsung.com → Produkter → hverdagsrom & soverom → Internet@TV
Polonia www.samsung.com → Produkty → telewizory → Internet@TV
Portugal www.samsung.com → Produtos para Consumidores → televisores → Internet@TV
Eslovaquia www.samsung.com → Produkty → televízory → Internet@TV
España www.samsung.com → Productos → televisores → Internet@TV
Suecia www.samsung.com → Produkter → vardagsrum & sovrum → Internet@TV
Suiza www.samsung.com → Produits → télévisions → Internet@TV
www.samsung.com → Produkte → Fernseher → Internet@TV
Reino Unido www.samsung.com → Products → Television → Internet@TV
Turquía www.samsung.com → Tüketici Ürünleri → televizyon → Internet@TV
Estonia www.samsung.com → Klientidele → Televiisorid → Internet@TV
Letonia www.samsung.com → Klientiem → Televizori → Internet@TV
Lituania www.samsung.com → Namams → Televizoriai → Internet@TV
Rusia www.samsung.com → Продукты → Телевизоры → Internet@TV
Ucrania www.samsung.com → Потребительские продукты → телевизоры → Internet@TV
BN68-02558A-Spa.indb 43 2/17/2010 1:32:52 PM

44
Español
Funciones avanzadas
AllShare
Acerca de AllShare ¦
AllShare conecta el televisor y los dispositivos/teléfonos
móviles compatibles de Samsung a través de una red. En el
televisor se pueden ver las llamadas entrantes, los mensajes
de SMS y las planificaciones de los teléfonos móviles.
Asimismo, se puede reproducir el contenido multimedia
guardado en los móviles y otros dispositivos (por ejemplo,
un PC), como vídeos, fotos y música controlándolo en el
televisor a través de la red. Además, se puede utilizar el
televisor para examinar páginas web en los teléfonos móviles.
Para obtener más información, visite
✎
“www.samsung.com” o póngase en contacto con
el centro de llamadas de Samsung. Es posible que
los dispositivos móviles requieran la instalación de
software adicional. Para obtener más información,
consulte la guía del usuario correspondiente.
Configuración de AllShare ¦
Configuración
Mensaje (Activado / Desactivado) ■: Habilita o inhabilita
la función de mensajes (para llamadas entrantes,
mensajes de SMS y las planificaciones de los teléfonos
móviles).
Multimedia (Activado / Desactivado) ■: Habilita o
inhabilita la función multimedia. Cuando ésta está
habilitada, se pueden reproducir vídeos, fotos y música
desde el teléfono móvil u otro dispositivo que admitan la
compartición de pantalla.
Compartición de pantalla (Activado / Desactivado) ■:
Habilita o inhabilita la compartición de pantalla para
acceder a diferentes contenidos desde el teléfono
móvil u otro dispositivo que admitan la compartición de
pantalla.
Nombre TV ■: Establece el nombre del televisor para que
resulte más fácil buscarlo en el teléfono móvil.
Si selecciona
✎
Entrada usuario, puede escribir
el nombre del televisor mediante el teclado en
pantalla (OSK).
AllShare
3/7
E
Seleccionar R Volver e Salir
'
Conguración R Volver
Conguración
Mensaje
Multim.
ScreenShare
Mensaje :
Activado
Multim. :
Activado
ScreenShare :
Activado
Nombre TV :
TV doméstico
Mensaje / Multimedia / Compartición de
pantalla
Muestra una lista de teléfonos móviles o dispositivos
conectados que se han configurado en el televisor para
utilizar las funciones Mensaje, Multimedia o Compartición
de pantalla.
La función
✎
Multimedia está disponible en todos los
teléfonos móviles que admiten AllShare.
Permitido / Denegado ■: Permite/bloquea el teléfono
móvil.
Borrar ■: Elimina el teléfono móvil de la lista.
Esta función sólo borra de la lista el nombre del
✎
teléfono móvil. Si el dispositivo móvil borrado se
enciende o intenta conectarse con el televisor,
puede que aparezca de nuevo en la lista.
Uso de la función de mensajería
Mediante esta función puede ver las llamadas entrantes, los
mensajes de SMS y las planificaciones programadas en el
teléfono móvil a través de la ventana de alarma mientras ve
la televisión.
NOTA
✎
Para inhabilitar la ventana de la alarma, establezca
x
Mensaje como Desactivado en Configuración de
AllShare.
Si se selecciona
x
Aceptar, o bien si no se ha
seleccionado Aceptar mientras el mensaje aparecía
tres veces, el mensaje se borrará. El mensaje no se
elimina del teléfono móvil.
La ventana de alarma se puede ver mientras se usan
x
algunas aplicaciones como Media Play etc. Para
ver el contenido del mensaje, cambie al modo de
visualización de televisión.
Cuando se muestre un mensaje de un teléfono
x
móvil desconocido, seleccione el teléfono móvil en
el menú del mensajes en AllShare y seleccione
Denegado para bloquear el teléfono.
Visualización de mensajes
Si llega un nuevo mensaje de SMS mientras ve la
televisión, aparece la ventana de alarma. Si hace clic en
el botón OK, aparecerá el contenido del mensaje.
Puede configurar la visualización de los mensajes
✎
de SMS de su teléfono móvil. Para conocer el
procedimiento, consulte el manual del teléfono
móvil.
Es posible que algunos caracteres se muestren en
✎
blanco o dañados.
BN68-02558A-Spa.indb 44 2/17/2010 1:32:53 PM

45
Español
04 Funciones avanzadas
Alarma de llamada entrante
Si se produce una llamada mientras mira la televisión,
aparece la ventana de alarma.
Alarma de planificación
Mientras mira la televisión, aparece la ventana de alarma
para mostrar el evento registrado.
Puede configurar la visualización de los
✎
contenidos planificados de su teléfono móvil. Para
conocer el procedimiento, consulte el manual del
teléfono móvil.
Es posible que algunos caracteres especiales se
✎
muestren en blanco o dañados.
Uso de la función multimedia
Aparece una ventana de alarma para informar al usuario
de que el contenido multimedia (vídeos, fotos, música)
enviado desde un teléfono móvil aparecerá en el televisor.
El contenido se reproduce automáticamente 3 segundos
después de que aparezca la ventana de alarma. Si pulsa
el botón RETURN o EXIT cuando aparece la ventana de
alarma, no se reproduce el contenido multimedia.
NOTA
✎
Si la función de multimedia se ejecuta por primera
x
vez, se muestra una ventana emergente de aviso.
Pulse el botón ENTER
E
para seleccionar Permitir,
a continuación podrá utilizar la función Multimedia en
dicho dispositivo.
Para desactivar la transmisión del contenido
x
multimedia desde el teléfono móvil, configure
Multimedia como Desactivado en la configuración
de AllShare.
Es posible que el contenido no se reproduzca en el
x
televisor, según la resolución y el formato.
Los botones
x
ENTER
E
y ◄/► puede que no
funcionen, según el tipo de contenido multimedia.
Mediante el dispositivo móvil se puede controlar la
x
reproducción de archivos multimedia. Para obtener
más información, consulte la guía del usuario del
teléfono móvil.
Cuando desee reproducir contenido multimedia
x
en el PC, seleccione el icono del PC en la pantalla
principal de AllShare. El menú Media Play del
televisor cambia automáticamente. Para obtener
más información, consulte “Media Play”.
Uso de la función ScreenShare
Mediante ScreenShare, se pueden examinar diferentes
contenidos web proporcionados por el teléfono móvil.
Por ejemplo, la imagen siguiente muestra una página de
acceso a los contenidos en un teléfono móvil.
Puede leer archivos del teléfono móvil y ver la agenda y el
calendario en el televisor. Asimismo, en la agenda, puede
hacer una llamada a otra persona o enviarle un SMS.
NOTA
✎
Se debe tener instalado ScreenShare en el
x
dispositivo/teléfono móvil de Samsung para utilizar
esta función.
Visor de documentos
x
puede leer archivos con
formato .doc pero no puede modificarlos.
La pantalla puede variar según el dispositivo
x
conectado.
My Mobile
Contacts Calendar Doc viewer
E Seleccionar
C
Volver
Uso del teléfono móvil de Samsung para hacer funcionar
el televisor
Antes de utilizar esta función, se debe establecer una
conexión con un teléfono móvil de Samsung que admita
las funciones ScreenShare. Cuando se hace funcionar el
televisor con el teléfono móvil sólo se admiten los botones
POWER,
y
,
z
y MUTE.
Aunque siga pulsando un botón de control (canal o
✎
volumen) en el teléfono móvil, el valor sólo subirá o
bajara una unidad.
"Unknown Device 0" is requesting that the media file be allowed to play.
If you wish to allow the media file to be played at your device, please press
"Allow", otherwise press "Deny".
You can also change the setting (or resetting) of this feature at "AllShare
Setup".
Warning: Please note that if your device is connected to unsecured or
unfamiliar network, unwanted or inappropriate contents might be played.
If you are not sure about the network's identity or content's
appropriateness, we strongly recommend that you do not "Allow" the
request to play.
Allow Deny
BN68-02558A-Spa.indb 45 2/17/2010 1:32:53 PM

46
Español
Información adicional
Función de teletexto de los canales analógicos
La página de índice de dicho servicio proporciona información sobre el uso de éste. Para que la información del teletexto se
visualice correctamente, la recepción del canal debe ser estable. En caso contrario, puede perderse información o algunas
páginas pueden no visualizarse.
Puede cambiar páginas de teletexto pulsando los botones numéricos del mando a distancia.
✎
Las páginas de teletexto se organizan en seis categorías:
Parte Contenido Parte Contenido
ANúmero de página
seleccionado. DFecha y hora.
BIdentidad del canal. ETexto.
CNúmero de página actual o
indicaciones de la búsqueda. FInformación de estado.
Información FASTEXT.
ABCD
1
3
4
5
2
7
8
9
0
!
@
6
1/ (activar teletexto/
mezcla): Active el modo de
teletexto tras seleccionar el canal
que proporciona el servicio de
teletexto. Pulse dos veces para
superponer el modo de teletexto a
la pantalla de emisión actual.
28 (guardar): Guarde las páginas
del teletexto.
34 (tamaño): Se utiliza para
mostrar caracteres de doble
tamaño en la parte superior de
la pantalla. Si desea mostrarlos
también en la parte inferior, vuelva
a pulsar el botón. Púlselo de
nuevo una vez para volver a la
presentación normal.
49 (retener) Retenga la
presentación en una página
determinada si ésta está enlazada
con varias páginas secundarias
que se muestran automáticamente.
Para reanudar, vuelva a pulsar el
botón.
50 (modo): Seleccione el modo
de teletexto (LIST/FLOF).
Si lo pulsa en el modo LIST,
cambia al modo de guardar lista.
En dicho modo se puede guardar
la página de teletexto en la lista
mediante el botón 8 (guardar).
61 (página secundaria): Muestre
la página secundaria disponible.
2 (avanzar página): Muestre la
siguiente página del teletexto.
7
3 (retroceder página): Muestre
la página anterior del teletexto.
8
6 (índice): Muestre la página
de índice (contenido) en cualquier
momento durante la visualización
de teletexto.
9
5 (mostrar): Muestre el texto
oculto (respuestas a juegos, por
ejemplo). Púlselo de nuevo para
volver a la presentación normal.
0
7 (cancelar): Muestre la emisión
actual mientras se está buscando
una página.
!
Botones de colores (rojo/verde/
amarillo/azul): Si una emisora
utiliza el sistema FASTEXT, los
distintos temas cubiertos en una
página de teletexto se codificarán
en color y podrá seleccionarlos
pulsando los botones de color.
Pulse el correspondiente al tema
deseado. La página muestra otra
información con código de color
que se puede seleccionar de la
misma forma. Pulse el botón del
color correspondiente para ver la
página anterior o la siguiente.
@
BN68-02558A-Spa.indb 46 2/17/2010 1:32:54 PM

47
Español
05 Información adicional
Instalación del montaje en la pared
Montaje del soporte de protección ¦
Cuando instale el televisor en una pared, monte el soporte de protección en la
zona vacía donde va el pie, como se muestra en la ilustración.
Preparación para instalar el montaje mural (televisor de 46 ~ 55 pulgadas) ¦
Para instalar un montaje mural de otro fabricante, utilice el soporte de anilla.
Instalación del equipo de montaje mural ¦
Los elementos del montaje mural (se venden por separado) permiten instalar el televisor en una pared.
Si desea más información sobre la instalación de los componentes para el montaje mural, consulte las instrucciones que se
facilitan con dichos elementos. Si necesita ayuda con la instalación del soporte mural, póngase en contacto con un técnico.
Samsung Electronics no se hace responsable de los daños causados al producto o al usuario si éste ha efectuado la
instalación del televisor.
Soporte de
protección
BN68-02558A-Spa.indb 47 2/17/2010 1:32:55 PM

48
Español
Información adicional
Especificaciones del equipo de montaje mural (VESA) ¦
El montaje mural se vende por separado.
✎
Instale el montaje mural en una pared sólida, perpendicular al suelo. Para colocarlo en otros materiales de construcción,
póngase en contacto con el distribuidor más cercano. Si se instala en el techo o en una pared inclinada, puede caerse y
causar graves lesiones personales.
NOTA
✎
Samsung Electronics no se hace responsable de los daños causados al producto o al usuario si éste ha efectuado la
x
instalación del televisor.
Las dimensiones estándar de los equipos de montaje mural se muestran en la tabla siguiente.
x
Al adquirir el equipo de montaje en la pared, también se distribuye un manual de instalación detallado y todas las
x
piezas necesarias para el montaje.
No use tornillos con un tamaño superior al estándar, ya que pueden causar daños en el interior del televisor.
x
Para montajes murales que no cumplen las especificaciones de tornillos estándar VESA, la longitud de éstos puede
x
variar dependiendo de las especificaciones.
No use tornillos que no cumplan las especificaciones de tornillos estándar VESA.
x
No apriete excesivamente los tornillos, ya que podría dañar el producto o provocar la caída de éste con riesgo de
x
causar lesiones personales. Samsung no se hace responsable de este tipo de accidentes.
Samsung no se hace responsable de daños o lesiones personales cuando se usa un montaje mural que no cumple
x
las especificaciones VESA o si el cliente no sigue las instrucciones de instalación del producto.
No supere los 15 grados de inclinación cuando monte este televisor.
x
Familia de
producto pulgadas Especificaciones VESA
(A * B) Tornillo estándar Cantidad
LCD-TV
19~22 75 X 75
100 x 100 M4
4
23~29 200 x 100
30~40 200 x 200 M6
46~55 400 x 400
M857~70 800 x 400
80~ 1400 x 800
No instale el equipo de montaje mural mientras el televisor está encendido. Se podría producir una
descarga eléctrica con riesgo de causar lesiones personales.
Montaje de los cables
Sujete los cables con el sujetacables para que éstos no sean visibles a través del
soporte transparente.
Sujetacables
BN68-02558A-Spa.indb 48 2/17/2010 1:32:55 PM

49
Español
05 Información adicional
Bloqueo antirrobo Kensington
El bloqueo Kensington es un dispositivo que se utiliza para fijar
físicamente el sistema cuando se utiliza en un sitio público. El aspecto
y el método de bloqueo pueden ser diferentes a los que se muestran
en la ilustración según el fabricante. Consulte el manual proporcionado
con el bloqueo Kensington para utilizarlo correctamente.
Busque el icono “
✎
K” en la parte posterior del televisor. Junto al
icono “K” hay una ranura Kensington.
1. Introduzca el dispositivo de bloqueo en la ranura Kensington del
TV LCD 1 y gírelo en la dirección de bloqueo 2.
2. Conecte el cable del bloqueo Kensington 3.
3. Fije el bloqueo Kensington a la mesa o a un objeto estático
pesado.
El dispositivo de bloqueo debe adquirirse por separado.
✎
La ubicación del bloqueo Kensington puede variar según los
✎
modelos.
1
2
3
<Opcional>
Fijación del televisor a la pared
Precaución: Tirar del televisor, empujarlo o colgarse de él puede provocar su caída. En especial, procure que
los niños no se cuelguen del televisor ni lo desestabilicen; éste podría caerse sobre ellos y causarles lesiones
graves o incluso la muerte. Siga las precauciones de seguridad del folleto de seguridad incluido con el producto.
Para mejorar la estabilidad instale un dispositivo antivuelco, como se explica a continuación.
Para impedir que el televisor se caiga ¦
Las grapas, los tornillos y la cadena no se suministran con el
✎
producto; deberá adquirirlos por separado.
1. Apriete firmemente las grapas sobre la pared con los tornillos.
Asegúrese de que los tornillos estén bien fijados en la pared.
Especificaciones de los tornillos
✎
Televisores LCD de 32~40 pulgadas: M6
x
Televisores LCD de 45~55 pulgadas: M8
x
2. Quite los tornillos de la parte central posterior del televisor y con
ellos monte las grapas en el televisor.
3. Monte una cadena fuerte entre las grapas del televisor y de la
pared de manera que quede bien tensada.
Compruebe que todas las conexiones estén bien aseguradas.
✎
Compruébelas periódicamente para detectar cualquier signo
de fatiga o de fallo. Si tiene dudas sobre la seguridad de la
instalación, póngase en contacto con un instalador profesional.
Instale el televisor cerca de la pared para evitar que caiga hacia
✎
atrás.
Las grapas de la pared han de estar a la misma o a menor altura que las grapas del televisor.
✎
Cuando desee mover el televisor deberá aflojar la cadena.
✎
Pared
BN68-02558A-Spa.indb 49 2/17/2010 1:32:57 PM

50
Español
Información adicional
Solución de problemas
Si tiene algún problema con el televisor, consulte esta lista en primer lugar. Si ninguno de los consejos funciona, visite
“www.samsung.com” y haga clic en Asistencia técnica o llame al centro de atención al cliente que encontrará en la lista
de la última página
Problemas Soluciones y explicaciones
Calidad de la imagen
En primer lugar, ejecute la Prueba de imagen para confirmar que el televisor muestra correctamente la
imagen de prueba.
(Vaya a MENU - Asistencia técnica - Autodiagnóstico- Prueba de imagen) (P. 20)
Si la imagen de la prueba se muestra correctamente, la imagen deficiente puede provenir de la fuente o la
señal.
La imagen del televisor no se ve tan bien
como en la tienda.
Si tiene un decodificador por cable analógico, actualícelo a digital. Utilice un cable HDMI o de •
componentes para conseguir una calidad de imagen de alta definición (HD).
Suscriptores de cable/satélite: Pruebe con estaciones de alta definición (HD) en la oferta de canales.•
Conexión de antena: Pruebe con emisoras de alta definición (HD) después de ejecutar la •
programación automática.
Muchos canales de alta definición (HD) mejoran los contenidos SD (definición estándar).
✎
Ajuste la resolución de la salida de vídeo del receptor de cable/decodificador en 1080i o 720p.•
Compruebe que está viendo la televisión a la distancia mínima recomendada según el tamaño y la •
definición de la señal.
La imagen se ve distorsionada: error de
macrobloques, microbloques, puntos,
pixelización
La compresión de los contenidos de vídeo puede causar imágenes distorsionadas especialmente en •
las escenas de movimiento rápido, como en los deportes y las películas de acción.
Un nivel de señal débil o de mala calidad puede causar imágenes distorsionadas. No es un problema •
del televisor.
El color es de mala calidad o falta.
Si utiliza una conexión de componentes, compruebe que los cables de los componentes estén •
conectados en los terminales correctos. Las conexiones incorrectas o sueltas pueden originar
problemas en el color o que la pantalla se quede en blanco.
El color o el brillo es de mala calidad.
Ajuste las opciones de • Imagen en el menú del TV. (vaya a los modos Imagen / Color / Brillo /
Nitidez)
Ajuste las opciones de • Ahorro de energía en el menú del TV. (vaya a MENU - Imagen - Solución
económica - Ahorro de energía) (P.14)
Intente reiniciar la imagen para ver la configuración de imagen predeterminada. (vaya a • MENU -
Imagen - Reinicio de la imagen)
Hay una línea de puntos en el borde la
pantalla.
Si el tamaño de la imagen está establecido en • Ajuste pantalla, cámbielo a 16:9. (P.15)
Cambie la resolución del receptor de cable/decodificador.•
La imagen se ve sólo en blanco y negro. Si está utilizando una entrada compuesta AV, conecte el cable de vídeo (amarillo) en el terminal verde •
de la entrada 1 de componentes del televisor.
Al cambiar de canal, la imagen se congela,
se ve distorsionada o aparece con retraso.
Si está conectado al receptor de cable, reinicie éste Vuelva a conectar el cable de alimentación y •
espere a que el decodificador se reinicie. Puede tardar hasta 20 minutos.
Establezca la resolución de salida del decodificador de cable en 1080i o 720p.•
Calidad del sonido
En primer lugar, ejecute la Prueba de sonido para confirmar que el audio del televisor funciona
correctamente.
(vaya a MENU - Asistencia técnica - Autodiagnóstico - Prueba de sonido) (P. 20)
Si el audio es correcto, el problema del sonido puede provenir de la fuente o la señal.
No hay sonido o se oye demasiado bajo
con el volumen al máximo. Compruebe el volumen del dispositivo externo conectado al televisor.•
La imagen es buena pero no hay sonido.
Configure la opción • Plug & Play (Seleccionar altavoz) como Altavoz de TV en el menú de sonido.
(P.17)
Si utiliza un dispositivo externo, compruebe que los cables de audio estén conectados a los •
terminales de entrada de audio correctos del televisor.
Si utiliza un dispositivo externo, compruebe que la opción de salida de audio del dispositivo (por •
ejemplo, quizás deba cambiar la opción de audio del decodificador de cable a HDMI si tiene
conectado HDMI al televisor).
Si se utiliza un cable DVI a HDMI, se necesita un cable de audio independiente.•
Si el televisor tiene un terminal de auriculares, asegúrese de que éstos no estén conectados.•
Los altavoces hacen un ruido inapropiado.
Compruebe las conexiones de los cables. Compruebe que no haya un cable de vídeo conectado a •
una entrada de audio.
Para la conexión antena/cable, compruebe la potencia de señal. Un nivel de señal débil puede causar •
distorsiones en el sonido.
BN68-02558A-Spa.indb 50 2/17/2010 1:32:57 PM

51
Español
05 Información adicional
Problemas Soluciones y explicaciones
No hay imagen, no hay vídeo
El televisor no se enciende.
Compruebe que el cable de alimentación esté bien conectado en la toma de la pared y en el televisor.•
Compruebe que la toma de la pared funciona.•
Intente pulsar el botón • POWER del televisor para asegurarse de que el problema no está en el
mando a distancia. Si el televisor se enciende, consulte “El mando a distancia no funciona” a
continuación.
El televisor se apaga automáticamente.
Compruebe si la opción • Temp. de desc. está establecida en Desactivado en el menú
Configuración. (P.18)
Si el televisor está conectado a un PC, compruebe la configuración de la alimentación de éste.•
Compruebe que el cable de alimentación esté bien conectado en la toma de la pared y en el televisor.•
Cuando se ve la televisión con una conexión de antena o cable, el televisor se apaga tras 10~15 si •
no hay señal.
No hay imagen/vídeo.
Compruebe las conexiones de los cables (desconecte y vuelva a conectar todos los cables del •
televisor y de los dispositivos externos).
Establezca la salida de vídeo de los dispositivos externos (receptor de cable/decodificador, DVD, •
Blu-ray, etc.) de modo que coincida con las conexiones de la entrada de TV. Por ejemplo, si la salida
de un dispositivo externo es HDMI, se debe conectar a una entrada HDMI en el televisor.
Compruebe que los dispositivos externos estén encendidos.•
Asegúrese de seleccionar la fuente correcta del TV pulsando el botón • SOURCE del mando a
distancia del televisor.
Conexión RF (Cable/Antena)
El televisor no recibe todos los canales.
Compruebe que el cable de antena esté firmemente conectado.•
Ejecute • Plug & Play (configuración inicial) para añadir los canales disponibles a la lista de canales.
Vaya a MENU - Configuración - Plug & Play (configuración inicial) y espere a que todos los canales
disponibles se guarden.
Compruebe la posición de la antena.•
La imagen se ve distorsionada: error de
macrobloques, microbloques, puntos,
pixelización
La compresión de los contenidos de vídeo puede causar imágenes distorsionadas especialmente en •
las escenas de movimiento rápido, como en los deportes y las películas de acción.
Un nivel de señal débil puede causar imágenes distorsionadas. No es un problema del televisor.•
Conexión de PC
Aparece un mensaje de "Modo no
compatible".
Establezca la frecuencia y la resolución de salida del PC de modo que coincida con la resolución •
admitida por el televisor. (P.20)
“PC” siempre aparece en la lista de fuentes
aunque el PC no esté conectado. Esto es normal; “PC” siempre aparece en la lista de fuentes aunque no haya ningún PC conectado.•
La imagen es buena pero no hay sonido. Si utiliza una conexión HDMI, compruebe la configuración del audio del PC.•
Conexión de la red (según los modelos)
Error en la conexión de la red inalámbrica.
Para utilizar la red inalámbrica se requiere la mochila USB inalámbrica Samsung.•
Compruebe que la conexión de la red esté establecida como Inalámbrica.•
Compruebe que el televisor esté conectado a un compartidor (enrutador) IP inalámbrico.•
Otros
La imagen no se muestra en pantalla
completa.
En cada lado se muestran barras negras en los canales de alta definición (HD) cuando se muestran •
contenidos SD mejorados (4:3).
Barras negras en las partes inferior y superior cuando se ven películas que tienen diferentes formatos •
que el televisor.
Ajuste la opción del tamaño de imagen del dispositivo externo o del televisor al modo de pantalla •
completa.
El mando a distancia no funciona.
Cambie las pilas del mando a distancia; haga coincidir los polos (+/–).•
Limpie la ventana de transmisión del sensor del mando a distancia.•
Apunte con el mando a distancia directamente al televisor desde una distancia de 1,5 -2 metros.•
El mando a distancia del cable/
decodificador no enciende ni apaga el
televisor ni ajusta el volumen.
Programe el mando a distancia del mando a distancia de cable/decodificador para que haga •
funcionar el televisor. Consulte el manual del decodificador de cable/satélite para conocer el código
del TV SAMSUNG.
Aparece un mensaje de “Modo no
compatible”.
Compruebe la resolución que admite el televisor y ajuste en consecuencia la resolución de salida del •
dispositivo externo. Consulte cómo configurar la resolución en la página 20 de este manual.
Se advierte un olor a plástico que proviene
del televisor. Este olor es normal y desaparece con el tiempo.•
La Información de señal del televisor no
está disponible en el menú de prueba de
autodiagnóstico.
Esta función sólo está disponible en los canales digitales con las conexiones de antena (RF/coaxial). •
(P.20)
El televisor está inclinado hacia un lado. Retire la base del soporte de televisor y vuelva a montarla.•
Cuesta montar la base del soporte. Compruebe que el televisor esté instalado sobre una superficie plana. Si no puede quitar los tornillos •
del televisor, utilice un destornillador magnetizado.
BN68-02558A-Spa.indb 51 2/17/2010 1:32:57 PM

52
Español
Información adicional
Problemas Soluciones y explicaciones
El menú del canal se ve de color gris (no
disponible) El menú • Canal sólo está disponible cuando está seleccionada la fuente TV.
La configuración se pierde después de
30 minutos o cada vez que se apaga el
televisor.
Si el televisor está en el modo • Demo tienda, la configuración del audio y la imagen se restablecerá
cada 30 minutos. Cambie el modo de la configuración de Demo tienda a Uso doméstico en el
procedimiento Plug & Play (configuración inicial). Pulse el botón SOURCE para seleccionar el modo
TV, vaya a MENU → Configuración → Plug & Play (configuración inicial) → ENTER
E
.
Pérdida intermitente de audio o vídeo.
Compruebe las conexiones de los cables y vuelva a conectarlos. •
La pérdida de audio o vídeo se puede deber a que los cables son demasiado rígidos o gruesos. •
Debe asegurarse de que los cables sean lo suficientemente flexibles para un largo periodo de uso. En
un montaje mural del televisor, es aconsejable utilizar cables con conectores de 90 grados.
Puede ver pequeñas partículas si mira de
cerca el borde del marco del televisor Esto es una particularidad del diseño del producto y no es un defecto.•
El menú PIP no está disponible. La función• PIP sólo está disponible cuando se utiliza una fuente HDMI, PC o de componentes.
Aparece el mensaje “Señal codificada” o
“No hay señal/Señal débil”.
Si utiliza una TARJETA (CI/CI+) en CAM compruebe que esté correctamente insertada en la ranura.•
Si persiste el problema, saque la TARJETA CAM del televisor y vuelva a insertarla.•
Ha apagado el televisor hace 45 minutos y
se ha vuelto a encender.
Esto es normal. El televisor ejecuta la función OTA (en el aire) por sí solo a fin de actualizar el firmware •
descargado mientras se veía la televisión.
Hay problemas de imagen/sonido
recurrentes. Compruebe y cambie la señal/fuente.•
Puede haber una reacción entre las
almohadillas de amortiguación de caucho
de la base del soporte y el acabado del
mueble.
Para prevenir esto, utilice almohadillas de fieltro en cualquier superficie del televisor que entre en •
contacto con el mueble.
El panel LCD TFT utiliza un panel que consta de píxeles de ínfimo tamaño que requieren de una tecnología altamente
✎
sofisticada para su fabricación. No obstante, puede que existan unos cuantos píxeles brillantes u oscuros en la pantalla.
Estos píxeles no influirán en el rendimiento del aparato.
Licencia ¦
Manufactured under licence from Dolby Laboratories. Dolby and the double-D symbol are
trademarks of Dolby Laboratories.
Manufactured under license under U.S. Patent #’s: 5,451,942; 5,956,674; 5,974,380; 5,978,762;
6,487,535 & other U.S. and worldwide patents issued & pending. DTS and the Symbol are
registered trademarks. & DTS 2.0+ Digital Out and the DTS logos are trademarks of DTS, Inc.
Product Includes software. © DTS, Inc. All Rights Reserved.
DivX Certified to play DivX video up to HD 1080p, including premium content.
ABOUT DIVX VIDEO: DivX® is a digital video format created by DivX,Inc. This is an official DivX Certified device that
plays DivX video. Visit www.divx.com for more information and software tools to convert your files into DivX video.
ABOUT DIVX VIDEO-ON-DEMAND: This DivX Certified® device must be registered in order to play DivX Video-on-
Demand (VOD) content. To generate the registration code, locate the DivX VOD section in the device setup menu.
Go to vod.divx.com with this code to complete the registration process and learn more about DivX VOD.
Pat. 7,295,673;7,460,688; 7,519,274
TheaterSound, SRS and the symbol are trademarks of SRS Labs, Inc.
TheaterSound technology is incorporated under license form SRS Lab, Inc.
BN68-02558A-Spa.indb 52 2/17/2010 1:32:58 PM

53
Español
05 Información adicional
Especificaciones
Panel nativo 1920 x 1080 @ 60 Hz
Consideraciones medioambientales
Temperatura de funcionamiento
Humedad de funcionamiento
Temperatura de almacenamiento
Humedad de almacenamiento
10°C a 40°C (50°F a 104°F)
10% al 80%, sin condensación
-20°C a 45°C (-4°F a 113 °F)
5% al 95%, sin condensación
Sistema de televisión Analógico: Según la selección del país
Digital: DVB-T/DVB-C
Sistema de color/vídeo Analógico: PAL, SECAM, NTSC-4.43, NTSC-3.58, PAL60
Digital: MPEG-2 MP@ML, MPEG-4, H.264/AVC MP@L3, MP@L4.0, HP@L4.0
Sistema de sonido BG. OK NICAM. MPEGl
HDMI IN 1 ~ 4 Vídeo: 1080/24p, 1080p, 1080i, 720p, 576p, 576i, 480p, 480i
Audio: Lineal de dos canales PCM 32/44.1/48 kHz, 16/20/24bits
Entrada de audio analógico (sólo HDMI IN1)
Entrada de PC
Soporte giratorio
(Izquierda/derecha) -20˚ ~ 20˚
Nombre del modelo LE32C650
LE32C652 LE37C650 LE40C650
LE40C652
LE46C650
LE46C652 LE55B650
Tamaño de pantalla
(Diagonal) 32 pulgadas 37 pulgadas 40 pulgadas 46 pulgadas 55 pulgadas
Sonido
Salida 10W X 2 15W X 2
Dimensiones (An x Pr x Al)
Cuerpo principal
Con el soporte
789.2 X 77.8 X 509.9 mm
789.2 X 240 X 555.9 mm
907.6 X 78.5 X 574.4 mm
907.6 X 255 X 621.2 mm
976.2 X 80.4 X 614.9 mm
976.2 X 255 X 659.3 mm
1108.6 X 80.3 X 689.7 mm
1108.6 X 275 X 734.5 mm
1301.6 X 85.3 X 801.2 mm
1301.6 X 305 X 845.3 mm
Peso
Cuerpo principal
Con el soporte
9.1 kg
11.8 kg
11.6 kg
15 kg
14.3 kg
17.7 kg
18.1 kg
21.9 kg
28.1 kg
32.7 kg
Nombre del modelo LE32C653
LE32C654
LE40C653
LE40C654
LE46C653
LE46C654
Tamaño de pantalla
(Diagonal) 32 pulgadas 40 pulgadas 46 pulgadas
Sonido
Salida 10W X 2
Dimensiones (An x Pr x Al)
Cuerpo principal
Con el soporte
794.5 X 77.8 X 495.4 mm
794.5 X 240 X 558.6 mm
981.5 X 80.4 X 598.5 mm
981.5 X 255 X 661.9 mm
1113.9 X 80.3 X 674.1 mm
1113.9 X 275 X 737.1 mm
Peso
Cuerpo principal
Con el soporte
9.3 kg
12 kg
13.5 kg
16.9 kg
18.1 kg
21.9 kg
El diseño y las especificaciones pueden cambiar sin previo aviso.
✎
Para conocer la fuente de alimentación y el consumo de energía, consulte la etiqueta adherida al producto.
✎
BN68-02558A-Spa_(26-).indd 53 2/17/2010 6:08:26 PM

54
Español
Información adicional
Índice
A
Actualización del software 20
Administrador de canales 11
Ahorro de energia 14
Ajuste automático 16
AllShare 44
Altavoz de TV 17
Altavoz externo 17
Amplificar 16
Antena 12
Anynet+ 36
Audio Out 8, 36
Auriculares 8
Autodiagnóstico 20
B
Balance 16
Balance de blanco 14
Bloquear 13
Botón ON/OFF 5
Brillo 13
C
Conexión de la red 23
Cálido 15
Cambiar código 6, 18
Canal favorito 11
Componente 7
Conexión a un dispositivo de audio 8
Conexión a un PC 22
Configuración de red 24, 26
Contraseña 40
Contraste dinámico 14
D
Dinámico 13
DivX® VOD 35
D-sub 22
E
Ecualizador 16
Edición de canales 12
Editar nombre 9
EPG 10
Especificaciones 53
F
Formatos de video 32
Fotos 34
Frecuencia 12
G
Girar 35
Guía actual y próxima 10
Grabación 37
H
Herramientas 3
HDMI 7, 36
Home Theatre 8, 36
I
Idioma 19
Indicador de encendido 4
Información de señal 20
Installation Space 2
Internet@TV 39
L
Licencia 52
Lista de fuentes 9
M
Mando a distancia 5
Media Play 29
Melodía 19
Modo de espera 4
Modo de película 15
Modo de repetición 35
Montaje mural 47
Música 33
Música de fondo 35
N
Navigate 9
Nitidez 13
P
Pilas 5
PIP 20
Plug & Play 6
Presentación 34
R
Receptor 38
Reloj 18
Reproductor VCR 9
Resolución óptima 22
RGB 14
S
Salida de audio digital 8, 36
Seleccionar altavoz 17
Seleccionar todos 13
Sensor económico 14
Símbolo 3
Sintonización fina 13
Solución de problemas 50
Soporte de protección 47
Subtítulos 19
Sujetacables 48
T
Tamaño de imagen 15, 35
Temporizador 18
Temporizador de desconexión 18
Título 34
Tono color 15
Tono de piel 14
Tono del negro 14
Transpar. de menú 19
U
USB 20, 29
Uso de la vista del canal 10
Uso de la vista planificada 10
Uso de los canales favoritos 11
V
Videos 31
Vista básica 34
Volumen 4, 5, 17
Volumen automático 17
BN68-02558A-Spa.indb 54 2/17/2010 1:32:58 PM
Esta página se ha
dejado en blanco
expresamente
BN68-02558A-Spa.indb 55 2/17/2010 1:32:59 PM

2
Português
As imagens e ilustrações neste Manual do utilizador servem apenas de referência e podem ser diferentes do produto real. O
design e as características técnicas do produto podem ser alterados sem aviso prévio.
Aviso sobre a televisão digital
1. As funcionalidades relacionadas com a televisão digital (DVB) só estão disponíveis em países/áreas onde os sinais digitais terrestres DVB-T (MPEG2
e MPEG4 AVC) sejam transmitidos, ou onde consiga aceder a um serviço de televisão por cabo compatível com DVB-C (MPEG2 e MPEG4 AAC).
Verifique com o revendedor local a possibilidade de receber sinais DVB-T ou DVB-C.
2. DVB-T é o consórcio padrão europeu para a transmissão de emissão de televisão digital terrestre, enquanto DVB-C é o de transmissão de emissão
de televisão digital por cabo. Existem, contudo, algumas funcionalidades diferenciadas, como o EPG (Electric Programme Guide - Guia electrónico
de programação), o VOD (Video On Demand - Vídeo a pedido), entre outras, que não estão incluídas nesta especificação. Por esse motivo, não são
suportadas de momento.
3. Embora este televisor cumpra as mais recentes normas DVB-T e DVB-C [Agosto de 2008], não é possível garantir a compatibilidade com as futuras
transmissões digitais terrestres DVB-T e transmissões digitais por cabo DVB-C.
4. Consoante o país/área onde este televisor é utilizado, alguns fornecedores de televisão por cabo podem cobrar uma taxa adicional por esses
serviços e poderá ser necessário concordar com os termos e condições dos seus negócios.
5. Algumas funções da televisão digital podem estar indisponíveis em alguns países ou regiões e o DVB-C poderá não funcionar correctamente com
alguns fornecedores de serviços por cabo.
6. Para obter mais informações, contacte o centro local de apoio ao cliente da Samsung.
A qualidade da recepção do televisor pode ser afectada devido a diferenças no método de emissão entre países. Pergunte ao revendedor
✎
autorizado local da SAMSUNG ou ao centro de atendimento da Samsung se o desempenho do televisor pode ser melhorado através da respectiva
reconfiguração.
Aviso de imagem fixa
Evite visualizar imagens fixas (como ficheiros de imagem jpeg) ou elementos de imagens fixas (como logótipos de programas televisivos, imagens
panorâmicas ou imagens de formato 4:3, barras de notícias ou de informações sobre a bolsa na parte inferior do ecrã, etc.) no ecrã. A visualização
constante de imagens fixas pode levar a um desgaste desigual do fósforo do ecrã, o que afecta a qualidade da imagem. Para reduzir o risco de
ocorrência deste efeito, siga as recomendações abaixo:
Evite visualizar o mesmo canal de televisão durante longos períodos.•
Tente sempre visualizar as imagens em ecrã inteiro, utilize o menu de formatos de imagem do televisor para escolher o mais adequado.•
Reduza os valores do brilho e do contraste para o mínimo necessário para alcançar a qualidade de imagem pretendida; os valores muito elevados •
podem acelerar o processo de desgaste.
Utilize com frequência todas as funcionalidades do televisor destinadas a reduzir a retenção da imagem e o desgaste do ecrã; consulte a secção que •
trata este assunto no manual do utilizador para obter mais informações.
Manutenção de um espaço de instalação seguro
Mantenha as distâncias recomendadas entre o produto e outros objectos (por exemplo, uma parede) para garantir a ventilação adequada.
Caso contrário, pode provocar um incêndio ou danificar o produto devido ao aumento de temperatura no interior do mesmo.
Se utilizar uma base ou suporte de montagem na parede, utilize apenas as peças fornecidas pela Samsung Electronics.
✎
Se utilizar peças fornecidas por outro fabricante, pode provocar danos materiais ou ferimentos em caso de queda do produto.
x
O aspecto exterior pode variar consoante o produto.
✎
Instalação com uma base. Instalação com um suporte de montagem na parede.
10 cm
10 cm
10 cm 10 cm
10 cm
10 cm
10 cm
Eliminação correcta deste produto (Resíduo de equipamentos eléctricos e electrónicos)
(Aplicável na União Europeia e noutros países da Europa, com sistemas de recolha separada)
Esta marca, quando presente no produto, acessórios ou literatura, indica que o produto e os respectivos acessórios electrónicos
(por exemplo, carregador, auscultadores, cabo USB) não devem ser eliminados juntamente com os resíduos domésticos no fim da
sua vida útil. Para impedir possíveis danos ao ambiente e à saúde humana causados pela eliminação não controlada de resíduos,
deverá separar estes itens de outros tipos de resíduos e reciclá-los de forma responsável, para promover uma reutilização
sustentável dos recursos materiais. Os utilizadores domésticos devem entrar em contacto com o retalhista onde adquiriram o
produto, ou com as entidades governamentais locais, para se informarem sobre onde e como podem entregar estes itens para
uma reciclagem segura. Os utilizadores profissionais deverão contactar o seu fornecedor e consultar os termos e condições do
contrato de compra. Este produto e os respectivos acessórios electrónicos não devem ser eliminados juntamente com outros
resíduos comerciais.
Eliminação correcta das pilhas deste produto
(Aplicável na União Europeia e noutros países da Europa, com sistemas de devolução separada de pilhas)
Este símbolo numa pilha, manual ou embalagem indica que as pilhas deste produto não podem ser eliminadas com os resíduos
domésticos no final da sua vida útil. No mesmo local onde se encontra o símbolo, os símbolos químico Hg, Cd ou Pb indicam
que a pilha contém mercúrio, cádmio ou chumbo acima dos níveis de referência na Directiva CE 2006/66. Se as pilhas não forem
eliminadas de modo adequado, estas substâncias podem prejudicar a saúde humana ou o ambiente. De modo a proteger os
recursos naturais e a promover a reutilização dos materiais, separe as pilhas de outros tipos de resíduos e recicle-as através do
seu sistema gratuito de devolução de pilhas local.
BN68-02558A_POR.indb 2 2010-02-17 �� 1:19:32

3
Português
Índice
Introdução
4
4 Acessórios
4 Apresentação do painel de controlo
5 Apresentação do telecomando
6 Ligação a uma antena
6 Plug & Play (Configuração inicial)
Ligações
7
7 Ligação a um dispositivo AV
8 Ligação a um dispositivo de áudio
9 Alteracao da fonte de entrada
Funcionalidades básicas
9
9 Como percorrer os menus
10 Utilização do botão INFO (Guia actual e seguinte)
10 Planeamento de visualizações
12 Canal
13 Imagem
16 Som
18 Configuracao
20 Suporte
Funcionalidades avançadas
22
22 Ligação a um PC
23 Ligação de rede
29 Media Play
36 Anynet
+
39 Internet@TV
44 AllShare
Outras informações
46
46 Funcionalidade de teletexto de canais analógicos
47 Instalação do suporte de montagem na parede
48 Montagem dos cabos
49 Dispositivo anti-roubo Kensington
49 Fixacao do televisor a parede
50 Resolucao de problemas
53 Caracteristicas tecnicas
54 Índice remissivo
Verifique o símbolo!
tO
Esta função pode ser utilizada
carregando no botão TOOLS do
telecomando.
Nota Manual passo a passo
P
POWER
BN68-02558A_POR.indb 3 2010-02-17 �� 1:19:33

4
Português
Introdução
Acessórios
Certifique-se de que os itens seguintes são fornecidos com o seu televisor LCD. Se faltar algum acessório, contacte o
✎
seu revendedor.
A cor e a forma dos itens podem variar consoante os modelos.
✎
Telecomando e pilhas (2 pilhas AAA) y
Manual do utilizador y
Cartão de garantia / Manual de segurança (não estão disponíveis em y
alguns locais)
Pano de limpeza y
Cabo de alimentação y
(46 ~ 55 inch TVs)
Tampa yBraçadeira de cabos yAnel de suporte (4ea) y
Consulte o manual fornecido em separado para instalar a base.
ou (M4 X L12)
Base (1EA) yBase guia (1EA) y
Parafusos (9EA) y
(apenas para modelos de 32 polegadas: 8EA)
Apresentação do painel de controlo
A cor e a forma do produto podem variar consoante o modelo.
✎
P
Alimentação Liga ou desliga o televisor.
Indicador de corrente Pisca e apaga-se quando o televisor está ligado; acende-se quando está no modo
de espera.
SOURCE
E
Alterna entre todas as fontes de entrada disponíveis. No menu no ecrã, utilize este
botão tal como utiliza o botão ENTER
E
do telecomando.
MENU Apresenta um menu no ecrã, o OSD (on screen display - indicações no ecrã), das
funcionalidades do seu televisor.
Y
Regula o volume. No OSD, utilize os botões Y tal como utiliza os botões
◄ e ► do telecomando.
z
Muda de canal. No OSD, utilize os botões z tal como utiliza os botões
▼ e ▲ do telecomando.
Sensor do telecomando Aponte o telecomando para este ponto no televisor.
Modo de espera
Não deixe o televisor no modo de espera durante longos períodos de tempo (por exemplo, quando vai de férias). O televisor
continua a consumir uma pequena quantidade de energia eléctrica mesmo quando o botão de alimentação está desligado.
É aconselhável desligar o cabo de alimentação.
Altifalantes
Indicador de correnteSensor do telecomando
BN68-02558A_POR.indb 4 2010-02-17 �� 1:19:36

5
01 Introdução
Português
Apresentação do telecomando
Este é um telecomando especial para pessoas invisuais e tem pontos de Braille no botão de alimentação, nos botões
✎
de canais e nos botões de volume.
Introdução das pilhas (Tamanho da pilha: AAA)
NOTA
✎
Utilize o telecomando a uma distância máxima de
x
23 metros
do televisor.
A incidência de luzes fortes pode afectar o desempenho do
x
telecomando. Evite utilizar lâmpadas fluorescentes especiais
ou luzes de néon por perto.
A cor e a forma podem variar consoante o modelo.
x
ABCD
Apresenta e selecciona as fontes de vídeo
disponíveis. (P. 9)
Se o botão de luz ON/OFF estiver activado e
carregar num determinado botão, os botões do
telecomando acendem-se durante alguns instantes.
(Se utilizar o telecomando com este botão activado,
reduz o tempo de utilização das pilhas.)
Liga e desliga o televisor. (P. 6)
Carregue para aceder directamente aos canais.
Apresenta o EPG (Electronic Programme Guide -
Guia de programação electrónico). (P. 10)
Muda de canal.
Selecciona rapidamente as funções mais
utilizadas. Apresenta informações sobre o ecrã do
televisor. (P. 10)
Apresenta o menu principal no ecrã.
(P. 9)
Regula o volume.
Volta ao canal anterior.
Botões do menu Gestor de Canais, Internet@
TV, Media Play, etc.
Utilize estes botões nos modos Media Play e
Anynet+ (P. 29, 36).
(�: controla a gravação em gravadores
da Samsung que tenham a funcionalidade
Anynet+)
Corta o som temporariamente.
Volta ao menu anterior.
Selecciona as opções de menu no ecrã e altera
os respectivos valores.
Sai do menu.
MEDIA.P: Apresenta o menu Media Play. (P. 29)
INTERNET: Estabelece a ligação com vários
serviços da Internet. (P. 39)
DUALI-II: selecciona o modo de som dual. (P. 17)
AD: Selecção da descrição de áudio. (Não
disponível em alguns locais) (P. 17)
P.SIZE: Escolhe o tamanho da imagem. (P. 15)
SUBT.: Apresentação de legendas digitais (P. 19)
Apresenta a Visual. Conteúdos, que inclui Guia,
Internet@TV, Media Play e AllShare.
Também selecciona Teletexto,
Duplo Sobrepor.
Apresenta a lista de canais no ecrã. (P. 13)
BN68-02558A_POR.indb 5 2010-02-17 �� 1:19:37

6
Introdução
Português
Ligação a uma antena
Quando ligar o televisor pela primeira vez, as definições básicas são utilizadas de forma automática.
Predefinição: ligação à corrente eléctrica e à antena.
✎
Plug & Play (Configuração inicial)
Quando ligar o televisor pela primeira vez, uma sequência de avisos no ecrã ajuda-o a configurar as definições básicas.
Carregue no botão POWER
P
. A função Plug & Play só está disponível se a fonte de Entrada estiver definida para TV.
Para regressar ao passo anterior, carregue no botão vermelho.
✎
1Selecção de um idioma Carregue no botão ▲ ou ▼ e, em seguida, no botão ENTER
E
.
Seleccione o idioma pretendido para o OSD (On Screen Display -
Indicações no ecrã).
2Selecção de
Demonstração de
Loja ou Utilização
Doméstica
Carregue no botão ◄ ou ► e, em seguida, no botão ENTER
E
.
Seleccione o modo yUtilização Doméstica. O modo
Demonstração de Loja destina-se a locais de venda a retalho.
Reponha as definições da unidade de yDemonstração de Loja
para Utilização Doméstica (padrão): carregue no botão de volume
do televisor. Quando aparecer o OSD de volume, carregue sem
soltar MENU durante 5 seg.
3Selecção de um país Carregue no botão ▲ ou ▼ e, em seguida, no botão ENTER
E
.
Seleccione o país pretendido. Se o país pretendido não existir no menu, seleccione Outros.
Depois de seleccionar o país no menu
✎
País alguns modelos permitem avançar para
uma opção adicional para definir o número PIN.
Quando introduz o número PIN,
✎
0-0-0-0 não está disponível.
4Selecção de uma
antena
Carregue no botão ▲ ou ▼ e, em seguida, no botão ENTER
E
.
Seleccione Antena ou Cabo.
5Selecção de um canal Carregue no botão ▲ ou ▼ e, em seguida, no botão ENTER
E
.
Seleccione a origem do canal que pretende memorizar. Se definir a origem da antena para
Cabo, torna-se possível atribuir valores numéricos (frequências de canal) aos canais. Para
obter mais informações, consulte Canal → Memor. Auto. (P. 12).
Carregue no botão
✎
ENTER
E
em qualquer altura para interromper o processo de
memorização.
6Definição de Modo
Relógio
Defina Modo Relógio automática ou manualmente.
Se seleccionar
✎
Auto., seleccione o fuso horário do local onde se encontra.
7Apresentação do Guia
de Ligação HD
É apresentado o método de ligação que permite obter a melhor qualidade com o ecrã HD.
8Desfrute do seu
televisor.
Carregue no botão ENTER
E
.
Se pretender repor esta funcionalidade...
Seleccione Configuração - Plug & Play (Configuração inicial). Introduza o número PIN de 4 dígitos. O número PIN predefinido
é “0-0-0-0”. Se pretender alterar o número PIN, utilize a função Alterar PIN.
Entrada De Energia
Antena VHF/UHF
ou
Cabo
R-AUDIO-L PRPBY
ANT OUT
P
POWER
BN68-02558A_POR.indb 6 2010-02-17 �� 1:19:40

7
Português
02 Ligações
Ligações
Ligação a um dispositivo AV
Com um cabo HDMI/DVI: ligação HD (até 1080p)
Dispositivos disponíveis: leitor de DVD, leitor de Blu-ray, caixa de televisão por cabo HD, receptor de satélite HD STB (Set-Top
Box), caixa de televisão por cabo, receptor de satélite (STB)
HDMI IN 1(DVI), 2, 3, 4 / PC / DVI AUDIO IN
✎
Se efectuar uma ligação através de um cabo HDMI/DVI, tem de utilizar a tomada
x
HDMI IN 1(DVI) . Em caso
de ligação através de um cabo DVI, utilize um adaptador de cabo DVI a HDMI ou DVI-HDMI (DVI a HDMI) para
uma ligação de vídeo e as tomadas DVI AUDIO IN para áudio.
Se ligar um dispositivo externo, como um leitor de DVD/leitor de Blu-ray/caixa de televisão por cabo/
x
receptor
de satélite STB que suporte versões HDMI anteriores à 1.3, o televisor pode não funcionar correctamente (por
exemplo, pode não emitir imagem/pode não emitir som/imagens tremidas/cores estranhas).
Se o televisor não emitir som após ligar um cabo HDMI, verifique a versão HDMI do dispositivo externo. Se
x
suspeitar que a versão é anterior à 1.3, contacte o fornecedor do dispositivo para confirmar a versão HDMI e
solicitar uma actualização.
Recomenda-se que adquira um cabo HDMI certificado. Caso contrário, o ecrã pode aparecer em branco ou
x
pode ocorrer um erro de ligação.
Com um cabo de componente (até 1080p) ou de áudio/vídeo (apenas 480i) e um cabo Scart
Dispositivos disponíveis: videogravador, leitor de DVD, leitor de Blu-ray, caixa de televisão por cabo, receptor de satélite STB
No modo
✎
Ext., DTV Out só suporta áudio e vídeo MPEG SD.
Para obter a melhor qualidade de imagem, é aconselhável uma ligação de componente (em detrimento da
✎
ligação A/V).
R-AUDIO-L PRPBY
HDMI OUT
DVD
R
G
B W R
WR G
R
W R
B
R W Y
Y
R-AUDIO-L PRPBY
COMPONENT OUT
R-AUDIO-L PRPBY
AUDIO OUT
R-AUDIO-L PRPBY
EXT
R-AUDIO-L PRPBY
AUDIO OUT
R-AUDIO-L PRPBY
VIDEO OUT Leitor de Blu-ray DVDVideogravador
R-AUDIO-L PRPBY
DVI OUT
W R
R-AUDIO-L PRPBY
AUDIO OUT
Red White
W W BG
RR
W
Y
W W BG
RR
W
Y
Yellow Red White
W W BG
RR
W
Y
Red Blue Green
BN68-02558A_POR.indb 7 2010-02-17 �� 1:19:50

8
Português
Ligações
Ligação a um dispositivo de áudio
Com uma ligação através de um cabo óptico ou áudio
Dispositivos disponíveis: sistema de áudio digital, amplificador, sistema home theatre DVD
DIGITAL AUDIO OUT (OPTICAL)
✎
Se um sistema de áudio digital estiver ligado à tomada
x
DIGITAL AUDIO OUT (OPTICAL), diminua o volume do
televisor e do sistema.
Poderá usufruir de áudio de 5.1 canais se o televisor estiver ligado a um dispositivo externo que suporte 5.1 canais.
x
Se o receptor (sistema home theatre) estiver activado, o som é reproduzido a partir da tomada
x
óptica do televisor.
Se o televisor receber um sinal DTV, envia som de 5.1 canais para o receptor do sistema home theatre. Se a fonte
for um componente digital, como um leitor de DVD/leitor de Blu-ray/caixa de televisão por cabo/receptor de satélite
STB (Set-Top Box), e estiver ligada ao televisor através de um cabo HDMI, o receptor do sistema home theatre só
reproduz áudio de 2 canais. Se pretender ouvir áudio de 5.1 canais, ligue a tomada de saída de áudio digital do seu
leitor de DVD/leitor de Blu-ray/caixa de televisão por cabo/receptor de satélite STB directamente a um amplificador
ou a um sistema home theatre.
Auscultadores
✎H
: Pode ligar os auscultadores à respectiva saída existente no televisor. Quando os
auscultadores estão ligados, o som dos altifalantes incorporados é desactivado.
A função de som pode ser limitada quando liga os auscultadores ao televisor.
x
O volume dos auscultadores e o volume do televisor são reguláveis em separado.
x
LIGACOES Ranhura COMMON INTERFACE
Para poder ver canais pagos, tem de introduzir o “CI ou CI+ CARD”.
Se não introduzir o “CI ou CI+ CARD”, alguns canais apresentam a y
mensagem “Sinal Codificado”.
As informações de emparelhamento, incluindo um número de y
telefone, a ID do “CI ou CI+ CARD”, a ID do anfitrião e outras
informações são apresentadas cerca de 2 a 3 minutos depois. Se
aparecer uma mensagem de erro, contacte o seu fornecedor de
serviços.
Assim que concluir a configuração das informações dos canais, a y
mensagem “Actualizacao concluida” é apresentada, indicando que a
lista de canais já está actualizada.
NOTA
✎
Tem de solicitar um “CI ou CI+ CARD” ao fornecedor de serviços por cabo local.
x
Para retirar o “CI ou CI+ CARD”, puxe-o cuidadosamente para fora com as mãos para não o deixar cair e danificá-lo.
x
Introduza o “CI ou CI+ CARD” na direcção indicada no mesmo.
x
A localização da ranhura
x
COMMON INTERFACE pode variar consoante o modelo.
Uma vez que o “CI ou CI+ CARD” não é suportado em alguns países e regiões, consulte o seu revendedor autorizado.
x
Se detectar problemas, contacte o fornecedor de serviços.
x
R-AUDIO-L PRPBY
OPTICAL
Sistema de áudio
digital
Auscultadores
BN68-02558A_POR.indb 8 2010-02-17 �� 1:19:54

9
Português
02 Ligações
Alteração da fonte de entrada
Lista de Fontes
Utilize esta opção para seleccionar o
televisor ou outras fontes de entrada
externa, como leitores de DVD/leitores
de Blu-ray/caixa de televisão por cabo/
receptor de satélite STB, ligadas ao
televisor.
TV / Ext.1 / Ext.2 / AV / Component / ■
PC / HDMI1 / DVI / HDMI2 / HDMI3 /
HDMI4 / USB
Em
✎
Lista de Fontes, as entradas ligadas são
realçadas.
As opções Ext.1
✎
e Ext.2 permanecem sempre
activadas.
Editar Nome
Videogravador / DVD / STB cabo / STB satélite / ■
PVR STB / Receptor AV / Jogos / Câmara de vídeo /
PC / DVI PC / Dispositivos DVI / TV / IPTV / Blu-ray /
HD DVD / DMA: Atribua um nome ao dispositivo ligado
às tomadas de entrada para facilitar a selecção da fonte
de entrada.
Se houver um PC com uma resolução de 1920 x
✎
1080 a 60 Hz ligado à porta HDMI IN 1(DVI), deve
definir o modo DVI PC em Editar Nome.
Se ligar um cabo HDMI/DVI à porta
✎
HDMI IN
1(DVI), deve definir para os modos DVI PC ou
Dispositivos DVI em Editar Nome.
Funcionalidades básicas
Como percorrer os menus
Antes de utilizar o televisor, siga os passos abaixo para saber
como navegar no menu e seleccionar e ajustar diferentes
funções.
1 Botão MENU: apresenta o menu principal no ecrã.
2 Botão ENTER
E
/ Direcção: move o cursor e
selecciona um item. Confirma a definição.
3 Botão RETURN: volta ao menu anterior.
4 Botão EXIT: sai do menu no ecrã.
Como utilizar o OSD (Indicações no ecrã)
O passo de acesso pode variar consoante o menu
seleccionado.
1MENU
m
As opções do menu principal
aparecem no ecrã:
Imagem, Som, Canal,
Configuração, Entrada,
Aplicação, Suporte.
2▲ / ▼Seleccione um ícone com o botão
▲ ou ▼.
3ENTER
E
Carregue em ENTER
E
para
aceder ao submenu.
4▲ / ▼Seleccione o submenu pretendido
com o botão ▲ ou ▼.
5◄ / ►Regule o valor de um item com o
botão ◄ ou ►. O ajuste no OSD
pode variar consoante o menu
seleccionado.
6ENTER
E
Carregue em ENTER
E
para
concluir a configuração.
7EXIT
e
Carregue em EXIT.
A
B
C
D
4
1
2
3
BN68-02558A_POR.indb 9 2010-02-17 �� 1:19:56

10
Português
Funcionalidades básicas
P
POWER
Utilização do botão INFO (Guia actual e seguinte)
O ecrã identifica o canal actual e o estado
de determinadas definições de áudio-vídeo.
O Guia actual e seguinte apresenta as
informações sobre programas televisivos de
cada canal consoante a hora de emissão.
Desloque-se através de y◄, ► para ver
as informações sobre um determinado
programa enquanto vê o canal actual.
Desloque-se através de y▲, ▼ para ver as informações
sobre outros canais. Se pretender mudar para o
canal actualmente seleccionado, carregue no botão
ENTER
E
.
Planeamento de visualizações
Guia
As informações do EPG (Electronic
Programme Guide - Guia de programação
electrónico) são fornecidas pelas estações
emissoras. Se utilizar as grelhas de
programação fornecidas pelas emissoras,
pode especificar antecipadamente os
programas que pretende ver, de forma a
que o televisor mude automaticamente
para o canal do programa seleccionado à hora especificada.
As entradas dos programas podem aparecer em branco ou
desactualizadas consoante o estado do canal.
Utilização da função Vis. Canal
Utilização da função Vista Programada
1 Vermelho (Modo Vis.): apresenta a lista de programas
que se seguem ou que estão actualmente em
reprodução.
2 Amarelo (+24 horas): apresenta a lista de programas
que serão emitidos após 24 horas.
3
Azul
(Modo CH): Seleccione o tipo de canais que
pretende ver na janela Vis. Canal.
O Modo CH difere consoante a origem da antena. –
4 (Informação): apresenta os detalhes do programa
seleccionado.
5 (Página): passa para a página anterior/seguinte.
6 Botão ENTER
E
Se escolher o programa actual, pode ver o programa –
seleccionado.
Se escolher o programa seguinte, pode reservar –
o programa seleccionado. Para cancelar a
programação, carregue novamente no botão
ENTER
E
e seleccione Cancelar Planos.
DTV Air
15
abc1
18:00 ~ 6:00
Life On Venus Avenue
Unclassified
No Detaild Information
EWatch
' Informação
DTV Air 800 five
Family Affairs
18:00 - 18:30
Drama
Tanya confesses all to a stunned Babs. Conrad is anxious to hear...
18:30
19:15
Today
Today
)
Family Affairs
)
Dark Angel
800
800
five
five
800 five
Modo Vis.
Informação
E
Cancelar
2:10 Ter 1 Jun
Guia
Vista Programada
1 4 6
DTV Air 800 five
Home and Away
18:00 - 18:30
Drama
Dani is devastated when scott makes clear his views on marriage...
27
28
800
24
16
6
Discovery
DiscoveryH&L
five
price-drop.tv
QVC
R4DTT
American Chopper
Programmes resume at 06:00
Home and...
No Information
QVC Selection
No Information
Tine Team
Fiv...
Today 18:00 - 19:00 19:00 - 20:00
)
Family Affairs
)
Dark Angel
800 five
Modo Vis.
+24 horas Modo CH
Informação
k
Página
E
Ver
2:10 Ter 1 Jun
Guia
Vis. Canal - TV
1 2 3 4 5 6
18:11 Thu 6 Jan
BN68-02558A_POR.indb 10 2010-02-17 �� 1:20:01

11
Português
03 Funcionalidades básicas
Gestor de Canais
Elimine ou defina os canais favoritos e utilize o guia de
programação para emissões digitais. Seleccione um canal
no ecrã Canais, Os Meus Canais ou Planeado.
■ Canais: apresenta a lista de canais consoante o tipo
de canal.
*
■
Os Meus Canais: apresenta o grupo do canal.
■Planeado: apresenta todos os programas
actualmente reservados.
Utilização dos botões coloridos com o
✎
Gestor de
Canais
x
Vermelho (Antena): alterna entre Antena ou Cabo.
B
x
Verde (Zoom): aumenta ou diminui o número de
um canal.
x
Amarelo (Seleccionar): escolha os canais
pretendidos e carregue no botão amarelo para
definir todos os canais seleccionados ao mesmo
tempo. A marca
c
aparece à esquerda dos canais
seleccionados.
x
(Página): Passa para a página seguinte ou anterior.
T
x
(Ferramentas): apresenta o menu da opção
Gestor de Canais. (Os menus de opções podem
variar consoante a situação.)
Ícones do ecrã de estado do canal
Ícones Operações
A
Um canal analógico.
c
Um canal seleccionado.
*
Um canal definido como Favorito.
(
Um programa que está a ser transmitido.
\
Um canal bloqueado.
)
Um programa reservado.
Utilização de canais favoritos ¦
*
Os Meus Canais
(em Gestor de Canais)
Mostra todos os canais favoritos.
Editar Os Meus Canais ■
t
: pode definir os
canais seleccionados para o grupo de Os Meus Canais
pretendido.
O símbolo
✎
“
*
” é apresentado e o canal é definido
como pertencendo ao grupo Os Meus Canais.
1. Seleccione um canal e carregue no botão TOOLS.
2. Adicione ou elimine um canal do grupo Os Meus
Canais pretendido (entre 1, 2, 3 e 4).
Pode seleccionar um ou mais grupos.
x
3. Após alterar as definições, pode visualizar a lista de
canais de cada grupo em Os Meus Canais.
c 1 1futech
c 2 * 24ore.tv
15 abc1
3 BBC World
23 bid-up.tv
33 Boonerang
32 Cartoon Nwk
5 Class News
4 \ Coming Soon
27 Discovery
All
TV
Radio
Data/Other
Analogue
r
Antena Antena
B
Zoom Seleccionar
Página
T
Ferramentas
Canais
c 1 1futech
c 2 * 24ore.tv
15 abc1
3 BBC World
23 bid-up.tv
33 Boonerang
32 Cartoon Nwk
5 Class News
4 \ Coming Soon
27 Discovery
All
TV
Radio
Data/Other
Analogue
r
Canais
Editar Os Meus Canais
Bloquear
Eliminar
Anular Selec. Tudo
Selec. Todos
d
Antena
Antena
B
Zoom Seleccionar
Página
T
Ferramentas
BN68-02558A_POR.indb 11 2010-02-17 �� 1:20:04

12
Português
Funcionalidades básicas
Canal
Sintonizar novamente os canais ¦
Antena (Antena / Cabo)
t
Antes de o televisor poder começar a memorizar os canais
disponíveis, tem de especificar o tipo de fonte do sinal ligado
ao televisor (ou seja, um sistema de antena ou cabo).
País
Aparece o ecrã de introdução do PIN. Introduza o número
PIN de 4 dígitos.
Canal Digital ■: altera o país para canais digitais.
Canal Analógico ■: altera o país para canais analógicos.
Memor. Auto.
Procura um canal automaticamente e memoriza-o no
televisor.
Os números de programas atribuídos automaticamente
✎
podem não corresponder aos números de programas
existentes ou pretendidos. Se um canal tiver sido
bloqueado utilizando a função Bloq. Crianças,
aparece a janela de introdução do PIN.
Origem da Antena (Antena / Cabo) ■: seleccione a
origem da antena que pretende memorizar.
Origem do Canal (Digital e Analógico / Digital / ■
Analógico): seleccione a origem do canal que pretende
memorizar.
Se seleccionar Cabo → Digital e Analógico ou Digital:
introduza um valor para procurar canais de cabo.
Modo Search (Procurar) (Total/Rede/Rápido): procura
todos os canais com estações de transmissão activas e
guarda-os no televisor.
Se definir
✎
Rápido, pode configurar Rede, ID
de rede, Frequência, Modulação, Taxa de
Símbolos manualmente carregando no botão do
telecomando.
Rede (Auto./Manual): selecciona o modo de definição
de ID de rede entre Auto. ou Manual.
ID de rede: Se Rede estiver definido para Manual,
pode configurar ID de rede utilizado os botões
numéricos.
Frequência: apresenta a frequência para o canal. (varia
consoante o país)
Modulação: apresenta os valores de modulação
disponíveis.
Taxa de Símbolos: apresenta as taxas de símbolos
disponíveis.
Armaz. Manual
Procura um canal manualmente e memoriza-o no televisor.
Se um canal tiver sido bloqueado utilizando a função
✎
Bloq. Crianças, aparece a janela de introdução do
PIN.
Canal Digital ■: quando a procura terminar, os canais são
actualizados na lista de canais.
Se seleccionar
✎
Antena → Antena: Canal, Frequência,
Largura banda
Se seleccionar
✎
Antena → Cabo: Frequência,
Modulação, Taxa de Símbolos
Canal Analógico (Programa, Sistema Cores, Sistema ■
de Som, Canal, Procurar, Memorizar): se não ouvir
som ou se este não estiver em condições, volte a
seleccionar o padrão de som pretendido.
Canal
✎
P
x
(Modo Programme (Programa)): quando a
sintonização terminar, já terão sido atribuídos
números de posição (de P00 a P99) às estações
emissoras da sua área. Pode seleccionar um canal,
introduzindo o número da posição neste modo.
C
x
(modo de canal de antena) / S (modo de canal de
cabo): Estes dois modos permitem-lhe seleccionar
um canal introduzindo o número atribuído para cada
estação emissora de antena ou canal de cabo.
Edição de canais ¦
Menu de opções do Gestor de Canais
(em Gestor de Canais)
1. Seleccione um canal e carregue no botão TOOLS.
2. Edite o nome ou número do canal utilizando o menu
Editar Nome Canal ou Editar Número Canal.
Editar Nome Canal ■ (apenas canais analógicos): atribua
um nome ao canal.
Editar Número Canal ■ (apenas canais digitais): edite o
número carregando nos botões numéricos pretendidos.
Outras funcionalidades ¦
Opção de Procura por Cabo
(consoante o país)
Define opções de procura adicionais, como a frequência e a
taxa de símbolos, para procuras de rede por cabo.
Início Frequência/Paragem Frequência ■: define a
frequência de início ou de paragem (varia consoante o
país)
Modulação ■: apresenta os valores de modulação
disponíveis.
Taxa de Símbolos ■: apresenta as taxas de símbolos
disponíveis.
BN68-02558A_POR.indb 12 2010-02-17 �� 1:20:05

13
Português
03 Funcionalidades básicas
Channel Manager Option Menu
(em Gestor de Canais)
Defina cada canal utilizando as opções do menu Gestor de
Canais (Bloquear / Desbloq., Visual. Tempor., Ordenar,
Eliminar, Selec. Todos / Anular selecção todos). O menu
de opções pode variar consoante o estado do canal.
1. Seleccione um canal e carregue no botão TOOLS.
2. Seleccione uma função e altere as respectivas
definições.
Bloquear / Desbloq. ■: bloqueia um canal para que este
não possa ser seleccionado nem visto.
NOTA
✎
Esta função só está disponível quando
x
Bloq.
Crianças está definido para Ligado.
Aparece o ecrã de introdução do PIN. Introduza o
x
PIN de 4 dígitos; a predefinição é “0-0-0-0”. Altere o
PIN utilizando a opção Alterar PIN.
Visual. Tempor. ■: pode definir a visualização automática
de um determinado canal à hora pretendida. Acerte a
hora antes de utilizar esta função.
Se seleccionar um canal digital, carregue no
✎
botão ► para ver o programa digital.
Ordenar ■(apenas canais analógicos): esta operação
permite alterar os números de programa dos canais
memorizados. Esta operação pode ser necessária
depois de utilizar a memorização automática.
Eliminar ■: pode eliminar um canal para poder ver os
canais pretendidos.
Selec. Todos/Anular selecção todos ■: selecciona
todos os canais ou anula a selecção de todos os canais
escolhidos no Gestor de Canais.
Planeado
(em Gestor de Canais)
Pode ver, modificar ou eliminar um programa que esteja
reservado.
Alterar Informações ■: altera um programa que esteja
reservado.
Cancelar Planos ■: cancela um programa que esteja
reservado.
Informação ■: apresenta um programa que esteja
reservado. (Também pode alterar as informações de
reserva.)
Selec. Todos/Anular selecção todos ■: selecciona ou
anula a selecção de todos os programas reservados.
Lista de Canais
Pode ver todos os canais procurados.
Transfer. Lista Canais
Importa ou exporta o mapa de canais. Deve ligar um
dispositivo de armazenamento USB para utilizar esta função.
É apresentado o ecrã para a introdução do número
✎
PIN. Introduza o número PIN de 4 dígitos.
O número PIN predefinido de um televisor novo é
✎
‘0-0-0-0’.
Importar do USB ■: importar a lista de canais a partir do
USB.
Exportar para USB ■: exportar a lista de canais para o
USB.
Sintonia Fina
(apenas canais analógicos)
Se o sinal estiver fraco ou distorcido, efectue a sintonização
fina do canal manualmente.
Os canais onde foi efectuada uma sintonização fina
✎
são assinalados com um asterisco “*”.
Para repor a sintonização fina, seleccione
✎
Repor.
Imagem
Alteração do modo de imagem
predefinido
Modo
t
Seleccione o seu tipo de imagem preferido.
Dinâmico ■: ideal para divisões iluminadas.
Padrão ■: ideal para um ambiente normal.
Natural ■: ideal para reduzir a fadiga ocular.
Natural
✎
não está disponível no modo PC.
Filme ■: ideal para ver filmes numa divisão escura.
Ajuste das definições da imagem ¦
Retroiluminação / Contraste / Brilho /
Nitidez / Cor / Matiz (Vd / Vm)
O seu televisor tem várias opções de definição para controlar
a qualidade da imagem.
NOTA
✎
Nos modos analógicos
x
TV, Ext., AV do sistema PAL,
a função Matiz (Vd/Vm) não está disponível.
No modo PC, só pode efectuar alterações a
x
Retroiluminação, Contraste e Brilho.
Pode ajustar e guardar as definições de cada
x
dispositivo externo ligado ao televisor.
Se diminuir o brilho da imagem, reduz o consumo
x
de energia.
BN68-02558A_POR.indb 13 2010-02-17 �� 1:20:05

14
Português
Funcionalidades básicas
Soluções económicas ¦
Solução ECO
Poupança Energ. (Desligado / Baixo / Médio / Alto / ■
Imagem Desligada / Auto.)
t
: ajusta o brilho
do televisor para reduzir o consumo de energia. Se
seleccionar Imagem Desligada, o ecrã é desligado,
mas o som continua a ser emitido. Para ligar o ecrã,
carregue em qualquer um dos botões à excepção do
botão de controlo do volume.
Sensor ECO (Desligado / Ligado) ■: para aumentar
a poupança de energia, as definições da imagem
adaptam-se automaticamente à luz da divisão.
Se ajustar a
✎
Retroil., Sensor Eco é definido para
Desligado.
Retroilum Mín: se Sensor ECO estiver definido para
Ligado, pode ajustar manualmente o brilho mínimo do
ecrã.
Se
✎
Sensor Eco estiver definido para Ligado,
o brilho do ecrã pode sofrer alterações (ficar
ligeiramente mais escuro ou mais claro) consoante
a intensidade da luz circundante.
Nenhum Sinal Esp. (Desligado / 15 min. / 30 min. / ■
60 min.): activa o modo de espera caso “Sem Sinal”
ou “Verifique o cabo de sinal” seja activado durante um
determinado período de tempo definido pelo utilizador.
Desactivado quando o PC se encontra no modo
✎
de poupança de energia.
Alterar as opções da imagem ¦
Definições Avançadas
(disponível no modo Padrão / Filme)
Pode ajustar as definições detalhadas do ecrã, incluindo a
cor e o contraste.
No modo PC, só pode efectuar alterações às opções
✎
Contraste Dinâmico, Gama e Equilíb. Branco.
Tonalidade de Preto (Desligado / Escuro / Mais ■
escuro / Muito escuro): seleccione o nível de preto
para ajustar a intensidade.
Contraste Dinâmico (Desligado / Baixo / Médio / ■
Alto): ajusta o contraste do ecrã.
Detalhe da Sombra (-2~+2) ■: aumenta o brilho das
imagens escuras.
Desactivado no modo PC.
✎
Gama ■: ajusta a intensidade das cores primárias.
Padrão Avançado (Desligado / Padrão 1 / Padrão ■
2): Ao executar a função Padrão Avançado, a imagem
pode ser calibrada sem a utilização de um gerador
ou filtro. Se o menu OSD desaparecer ou um outro
menu que não o menu Imagem for apresentado, a
calibração é guardada e a janela do Padrão Avançado
desaparece.
Enquanto a função
✎
Padrão Avançado estiver a ser
executada, não é emitido som.
Esta função apenas pode ser activada nos modos
✎
DTV, Component e HDMI.
Só Modo RGB (Desligado / Vermelho / Verde / Azul) ■:
Pode ajustar as opções Cor ou Matiz de Vermelho,
Verde ou Azul da imagem a partir de um dispositivo
externo (leitor de DVD, sistema home theatre, etc.).
Espaço de Cores (Auto. / Nativo / Personalizado) ■:
ajusta a gama de cores disponível para criar a imagem.
Para ajustar Cor, Vermelho, Verde, Azul e Repor,
defina Espaço de Cores para Personalizado.
Equilíb. Branco ■: ajusta a temperatura da cor de forma a
obter uma imagem mais natural.
Vrm-Offset / Verde-Offset / Azul-Offset: ajusta a
intensidade de cada uma das cores (vermelho, verde,
azul).
Vrm-Gain / Verde-Gain / Azul-Gain: ajusta o brilho de
cada uma das cores (vermelho, verde, azul).
Repor: repõe as predefinições de Equilíb. Branco.
Equil. Branco 10p (Desligado / Ligado) ■: Controla
o equilíbrio do branco em intervalos de 10 pontos,
ajustando o brilho das cores vermelha, verde e azul.
Disponível quando o modo de imagem está
✎
definido para Filme e quando a entrada externa
está definida para HDMI ou Component.
Alguns dispositivos externos podem não suportar
✎
esta função.
Intervalo: seleccionar intervalo para ajustar.
Vermelho: ajustar o nível de vermelho.
Verde: ajustar o nível de verde.
Azul: ajustar o nível de azul.
Repor: repor as predefinições de Equil. Branco 10p.
Tom de Pele ■: realça o “Tom de Pele” rosado.
Melhor. Extremid. (Desligado / Ligado) ■: realça os
contornos dos objectos.
xvYCC (Desligado / Ligado) ■: se activar o modo
xvYCC, aumenta o detalhe e o espaço de cores
quando vir filmes a partir de um dispositivo externo (por
exemplo, leitor de DVD) ligado às tomadas HDMI ou
Component IN.
Disponível quando o modo de imagem está
✎
definido para Filme e quando a entrada externa
está definida para HDMI ou Componente.
Alguns dispositivos externos podem não suportar
✎
esta função.
Denições Avançadas
Tonalidade de Preto : Desligado ►
Contraste Dinâmico : Médio
Detalhe da Sombra : 0
Gama : 0
Padrão Avançado : Desligado
Só Modo RGB : Desligado
Espaço de Cores : Nativo
▼
U Mover E Enter R Regressar
BN68-02558A_POR.indb 14 2010-02-17 �� 1:20:06

15
Português
03 Funcionalidades básicas
Opções de Imagem
No modo PC, só pode efectuar alterações a
✎
Colour
Tonalidade, Tamanho, Filtro Ruído Digital e Tempo
Protecção Aut..
Opções de Imagem
Tonalidade : Normal ►
Tamanho : Panorâm. Autom.
Modo de Ecrã : 16:9
Filtro Ruído Digital : Auto.
Filtro Ruído MPEG : Auto.
Nv.pr.HDMI : Normal
Modo Filme : Desligado
▼
U Mover E Enter R Regressar
Tonalidade (Cores frias / Normal / C. quentes1 / ■
C. quentes2)
C. quentes1
✎
ou C. quentes2 é desactivado se o
modo de imagem for Dinâmico.
Pode ajustar e guardar as definições de cada
✎
dispositivo externo ligado a uma entrada do
televisor.
Tamanho ■: a sua caixa de televisão
por cabo/receptor de satélite pode
ter os seus próprios tamanhos de
ecrã. No entanto, recomendamos a
utilização do modo 16:9 na maioria
das vezes.
Panorâm. Autom.: ajusta
automaticamente o tamanho da
imagem para o formato 16:9.
16:9 : ajusta o tamanho da imagem para 16:9 no caso
de DVD ou de uma emissão em formato panorâmico.
Zoom amplo: amplia o tamanho da imagem para mais
de 4:3.
Ajusta a posição utilizando os botões
✎
▲, ▼.
Zoom: amplia as imagens de formato 16:9 na vertical
para se ajustarem ao tamanho do ecrã.
Ajusta a posição ou o tamanho utilizando o botão
✎
▲, ▼.
4:3 : a predefinição para um filme ou para uma emissão
normal.
Não veja televisão no formato 4:3 durante
✎
muito tempo. Vestígios dos contornos visíveis
à esquerda, direita e centro do ecrã podem
provocar a retenção da imagem, situação que não
é coberta pela garantia.
Ajustar ao Ecrã: apresenta a imagem inteira sem cortes
durante a recepção dos sinais HDMI (720p / 1080i / 1080p)
ou Componente (1080i / 1080p).
NOTA
✎
Após seleccionar
x
Ajustar ao Ecrã em HDMI
(1080i / 1080p) ou Componente (1080i / 1080p),
pode ser necessário centrar a imagem:
1. Carregue no botão ◄ ou ► para seleccionar
Posição.
2. Carregue no botão ENTER
E
.
3. Carregue no botão ▲, ▼, ◄ ou ► para mover a
imagem.
As opções de tamanho da imagem podem variar
x
consoante a fonte de entrada.
As opções disponíveis podem variar consoante o
x
modo seleccionado.
No modo PC, só pode ajustar os modos
x
16:9 e 4:3.
Pode ajustar e guardar as definições de cada
x
dispositivo externo ligado a uma entrada do televisor.
Se utilizar a função
x
Ajustar ao Ecrã com uma
entrada HDMI 720p, é cortada uma linha na parte de
cima, na parte de baixo, à esquerda e à direita como
na função de procura.
Modo de Ecrã (16:9 / Zoom amplo / Zoom / 4:3) ■:
disponível apenas quando o modo de imagem está
definido para Panorâm. Autom.. Pode determinar o
tamanho de imagem pretendido em 4:3 WSS (Wide
Screen Service) ou no tamanho original. Cada país
europeu requer um tamanho de imagem diferente.
Não disponível no modo PC, Componente ou
✎
HDMI.
Filtro Ruído Digital (Desligado / Baixo / Médio / ■
Alt) /Auto. / Visual. Auto.): Se o sinal de transmissão
for fraco, podem aparecer alguns efeitos fantasma e
interferências. Seleccione uma das opções até obter a
melhor qualidade de imagem.
Visual. Auto.: Apresenta a intensidade do sinal, quando
mudar de canais analógicos.
Disponível apenas para canais analógicos.
✎
Quando a barra estiver verde, significa que está a
✎
receber o melhor sinal possível.
Filtro Ruído MPEG (Desligado / Baixo / Médio / Alto / ■
Auto.): reduz o ruído MPEG para proporcionar uma
melhor qualidade de imagem.
Desactivado no modo PC.
✎
HDMI Black Level (Nv.pr.HDMI) (Normal/Baixo) ■:
selecciona o nível de preto do ecrã para ajustar a
intensidade.
Disponível apenas no modo HDMI (sinais RGB).
✎
Modo Filme (Desligado / Auto.1 / Auto.2) ■: define o
televisor para detectar e processar automaticamente
sinais de filme de todas as fontes, e ajustar a imagem de
forma a obter uma qualidade ideal.
Disponível nos modos TV, AV, COMPONENT
✎
(Componente) (480i/1080i) e HDMI (480i/1080i).
100Hz Motion Plus (Desligado / Claro / Padrão / ■
Suave / Personalizado / Demonstração): elimina o
arrastamento em cenas rápidas com muito movimento
para obter uma imagem mais nítida.
Se activar
✎
100Hz Motion Plus, pode aparecer
ruído no ecrã. Se tal ocorrer, defina 100Hz
Motion Plus para Desligado.
Red. Desfocagem: ajusta o nível de redução da
desfocagem das fontes de vídeo.
Redução vibração: ajusta o nível de redução da
trepidação das fontes de vídeo quando reproduz filmes.
Repor: repõe as definições personalizadas.
Tempo Protecção Aut. (2 horas / 4 horas / 8 horas / ■
10 horas / Desligado): Se a mesma imagem
permanecer no ecrã, a opção Protecção de ecrã
automática é activada.
Reposicao da Imagem (OK / Cancelar)
Repõe as predefinições do modo de imagem actual.
P
POWER
BN68-02558A_POR.indb 15 2010-02-17 �� 1:20:06

16
Português
Funcionalidades básicas
Configurar o televisor com o PC ¦
Defina a fonte de entrada para PC.
Ajuste auto.
t
Ajusta os valores/posições da frequência e efectua
automaticamente a sintonização fina das definições.
Não disponível quando efectua uma ligação através de
✎
um cabo HDMI/DVI.
Ecrã
Grosso/Fino ■: remove ou reduz o ruído da imagem.
Se não conseguir remover o ruído efectuando apenas a
sintonização fina, ajuste a frequência o melhor possível
(Grosso) e volte a efectuar a sintonização fina. Depois
de reduzido o ruído, volte a ajustar a imagem de forma a
ficar alinhada no centro do ecrã.
Posição ■: ajusta a posição do ecrã do PC com o botão
de direcção (▲ / ▼ / ◄ / ►).
Repor Imagem ■: repõe as predefinições da imagem.
Utilização do televisor como monitor de computador (PC)
Configuração do software do PC (com base no Windows XP)
Consoante a versão do Windows e a placa de vídeo, os
ecrãs apresentados no seu PC podem variar, embora sejam
quase sempre aplicadas as mesmas informações básicas de
configuração. (Se tal não acontecer, contacte o fabricante
do computador ou um revendedor da Samsung.)
1. Clique em “Painel de controlo” no Iniciar do Windows.
2. Clique em “Aspecto e temas” na janela “Painel
de controlo” e aparece uma caixa de diálogo de
visualização.
3. Clique em “Visualização” e aparece uma caixa de
diálogo de visualização.
4. Aceda ao separador “Definições” da caixa de diálogo de
visualização.
A definição correcta do tamanho (resolução) [Ideal: y
1920 X 1080 pixels]
Se existir uma opção de frequência vertical na janela de y
diálogo das definições de visualização, o valor correcto
é “60” ou “60 Hz”. Se não for o caso, basta clicar em
“OK” e sair da caixa de diálogo.
Som
Alteração do modo de som predefinido ¦
SRS TheaterSound
t
Padrão ■: selecciona o modo de som normal.
Música ■: realça a música em detrimento das vozes.
Filme ■: proporciona a melhor qualidade de som para
filmes.
Voz Nítida ■: realça a voz em detrimento de outros sons.
Amplificar ■: aumenta a intensidade dos sons de alta
frequência para permitir uma melhor experiência de
áudio para indivíduos com deficiências auditivas.
Ajuste das definições de som ¦
Equalizador
ajusta o modo de som.
Balanço E/D ■: ajusta o equilíbrio entre os altifalantes
esquerdo e direito.
100Hz / 300Hz / 1kHz / 3kHz / 10kHz ■ (Ajuste da
largura da banda): ajusta o nível de frequências de
larguras de banda específicas.
Repor ■: repõe as predefinições do equalizador.
Sistemas de som, etc. ¦
SRS TruSurround HD
(Desligado / Ligado)
t
(apenas modo de som padrão)
Esta função proporciona uma experiência de som surrond
virtual de 5.1 canais através de dois altifalantes ou
auscultadores que utilizem a tecnologia HRTF (Head Related
Transfer Function).
SRS TruDialog (Desligado / Ligado)
(apenas modo de som padrão)
Esta função permite aumentar a intensidade da voz em
detrimento da música de fundo ou de efeitos de som, de
forma a ouvir o diálogo com maior nitidez quando assistir a
um espectáculo.
Idioma de Áudio
(apenas canais digitais)
Altera o valor predefinido dos idiomas de áudio.
O idioma disponível pode variar consoante a emissão.
✎
Formato de Áudio (MPEG / Dolby Digital 5.1)
(apenas canais digitais)
Se o som for emitido tanto pelo altifalante principal como
pelo receptor de áudio, pode ouvir-se um eco devido à
diferença na velocidade de descodificação entre o altifalante
principal e o receptor de áudio. Neste caso, utilize a função
Altifalante da TV.
Formato de Áudio
✎
pode variar consoante a emissão.
O som digital Dolby de 5.1 canais só está disponível se
ligar um altifalante externo através de um cabo óptico.
BN68-02558A_POR.indb 16 2010-02-17 �� 1:20:07

17
Português
03 Funcionalidades básicas
Descrição de Áudio
(não disponível em todos os locais)
(apenas canais digitais)
Esta função gere o fluxo de áudio para o
AD (Descrição de áudio), que é enviado
pela emissora juntamente com o áudio
principal.
Descrição de Áudio (Desligado/Ligado) ■: activa e
desactiva a função de descrição de áudio.
Volume ■: regula o volume da descrição de áudio.
Volume Auto. (Desligado / Normal /
Nocturno)
Para equalizar o nível de volume em cada canal, defina esta
função para Normal.
Nocturno ■: este modo proporciona uma melhor
experiência de áudio em comparação com o modo
Normal, sendo o ruído quase imperceptível. É útil à
noite.
Seleccionar Altifalante (Altifalante Exter. /
Altifalante da TV)
Pode ouvir-se um eco devido à diferença na velocidade de
descodificação entre o altifalante principal e o receptor de
áudio. Neste caso, defina o televisor para Altifalante Exter..
Se
✎
Seleccionar Altifalante estiver definido para
Altifalante Exter., os botões MUTE e do volume não
funcionam e as definições de som são limitadas.
Se
✎
Seleccionar Altifalante estiver definido para
Altifalante Exter., utilize estas definições.
Altifalante da TV: Desligado, Altifalante Exter.:
x
Ligado
Se
✎
Seleccionar Altifalante estiver definido para
Altifalante da TV, utilize estas definições.
Altifalante da TV: Ligado, Altifalante Exter.:
x
Ligado
Se não houver sinal de vídeo, o som de ambos os
✎
altifalantes é cortado.
Definição Adic.
(apenas canais digitais)
Nível de Áudio DTV (MPEG / HE-AAC) ■: esta função
permite reduzir a disparidade de um sinal de voz (que
é um dos sinais recebidos durante uma emissão de
televisão digital) para o nível pretendido.
Consoante o tipo de sinal de transmissão, as
✎
opções MPEG / HE-AAC podem ser ajustadas
entre -10dB e 0dB.
Para aumentar ou diminuir o volume, ajuste entre
✎
0 e -10, respectivamente.
Saída de SPDIF ■: SPDIF (Sony Philips Digital InterFace)
é utilizado para proporcionar som digital, reduzindo a
interferência transmitida para os altifalantes e vários
dispositivos digitais, como um leitor de DVD.
Formato de Áudio: durante a recepção de uma
emissão de televisão digital, pode seleccionar o formato
de saída de áudio digital (SPDIF) de entre as opções
PCM ou Dolby Digital.
Se estabelecer a ligação com altifalantes de 5.1
✎
canais numa configuração Dolby Digital, maximiza
a sua experiência de som 3D interactivo.
Atraso de Áudio: contraste áudio-vídeo correcto
quando pretender ver televisão ou vídeo e ouvir áudio
digital utilizando um dispositivo externo, como um
receptor AV.
Comp Dolby Digital (Line / RF) ■: esta função minimiza
a disparidade entre um sinal digital Dolby e um sinal de
voz (ou seja, áudio MPEG, HE-AAC, som ATV).
Seleccione
✎
Line para obter som dinâmico, e RF
para reduzir a diferença entre os sons altos e
suaves à noite.
Line: defina o nível de saída para sinais superiores ou
inferiores a -31dB (referência) para -20dB ou -31dB.
RF: defina o nível de saída para sinais superiores ou
inferiores a -20dB (referência) para -10dB ou -20dB.
Reposição de Som (OK / Cancelar)
Repõe todas as predefinições de som.
Selecção do modo de som ¦
Se definir esta função para Dual l-ll, o
modo de som actual é apresentado no
ecrã.
Tipo de
áudio Dual I-II
Predefinição
A2
Stereo
Mono Mono Automatic
change
Stereo Stereo ↔ Mono
Dual Dual I ↔ Dual II Dual I
NICAM
Stereo
Mono Mono Automatic
change
Stereo Mono ↔ Stereo
Dual Mono → Dual I
Dual II -Dual I
Se o sinal de estéreo for fraco e ocorrer uma mudança
✎
automática, mude para o modo mono.
Activado apenas com sinais de som estéreo.
✎
Disponível apenas se a fonte de
✎
Entrada estiver
definida para TV.
P
POWER
BN68-02558A_POR.indb 17 2010-02-17 �� 1:20:07

18
Português
Funcionalidades básicas
Configuração
Acertar a hora ¦
Tempo
Relógio ■: acertar o relógio permite utilizar várias
funcionalidades do temporizador do televisor.
A hora actual é apresentada sempre que carregar
O
no botão INFO.
Se desligar o cabo de alimentação, tem de acertar
✎
novamente o relógio.
Modo Relógio (Auto / Manual)
Consoante a estação de transmissão e o sinal, a
✎
hora actual pode não estar correcta. Neste caso,
acerte a hora manualmente.
A antena deve estar ligada para que a hora seja
✎
acertada automaticamente.
Definição do Relógio: define Dia, Mês, Ano, Hora e
Minuto manualmente.
Disponível apenas se
✎
Modo Relógio estiver
definido para Manual.
Fuso Horário: Pode seleccionar o fuso horário do local
onde se encontra.
Esta função apenas está disponível quando a
✎
opção Modo Relógio está definida para Auto..
Consoante a estação emissora e o sinal, o acerto
✎
automático da hora pode não ser funcionar
correctamente. Se tal acontecer, acerte a hora
manualmente.
Utilização do temporizador ¦
Temporizador ■
t
: desliga automaticamente o
televisor após um período de tempo predefinido. (30,
60, 90, 120, 150 e 180 minutos.)
Para cancelar
✎
Temporizador, seleccione Desligado.
Definição do temporizador ¦
Temporizador 1 / Temporizador 2 / Temporizador 3 ■:
pode configurar três definições diferentes para ligar /
desligar através do temporizador. Deve acertar o relógio
primeiro.
10 TV ATV0
00 00
▲
▼
00 00
▲
▼
Temporizador 1
Ligar à hora denida
Desligar à hora denida
Volume
Desactivar
Desactivar
Dom Seg Ter Qua Qui Sex Sáb
Uma vez
Fonte Antena Canal
Repetir
L
Mover
U Ajustar E
Enter
R
Regressar
Ligar à hora definida / Desligar à hora definida:
define a hora, os minutos e activa/desactiva. (Para
activar o temporizador com a definição escolhida, defina
Activar.)
Volume: selecciona o nível de volume pretendido.
Fonte: selecciona o conteúdo de TV ou USB que
pretende reproduzir quando o televisor se ligar
automaticamente. (Só pode seleccionar USB se houver
um dispositivo USB ligado ao televisor)
Antena (se Fonte estiver definido para TV): seleccione
ATV ou DTV.
Canal (se Fonte estiver definido para TV): seleccione o
canal pretendido.
Conteúdos (se Fonte estiver definido para USB):
seleccione uma pasta do dispositivo USB que contenha
os ficheiros de música ou de fotografia que pretende
reproduzir quando o televisor se ligar automaticamente.
Se não houver ficheiros de música no dispositivo
✎
USB ou se a pasta que contém ficheiros de
música não tiver sido seleccionada, a função de
temporizador não funciona correctamente.
Se só houver um ficheiro de fotografia no
✎
dispositivo USB, a apresentação de diapositivos
não é reproduzida.
Se o nome da pasta for demasiado comprido, não
✎
pode seleccionar a pasta.
É atribuída uma pasta a cada dispositivo USB que
✎
utilizar. Se utilizar mais do que um dispositivo USB
do mesmo tipo, certifique-se de que as pastas
atribuídas a cada dispositivo USB têm nomes
diferentes.
Repetir: seleccione Uma vez, Tod dias, Seg~Sex,
Seg~Sáb, Sáb~Dom ou Manual para personalizar
consoante a sua preferência. Se seleccionar Manual,
pode definir o dia em que pretende activar o
temporizador.
A marca
✎c
indica que o dia se encontra
seleccionado.
Desligar automático (disponível apenas se o televisor
✎
for ligado através do temporizador): o televisor desliga-
se automaticamente após 3 horas de inactividade, de
forma a evitar o seu sobreaquecimento.
Bloqueio de programas ¦
Segurança
O ecrã de introdução do PIN aparece antes do ecrã de
✎
configuração.
Introduza o PIN de 4 dígitos; a predefinição é “0-0-0-
✎
0”. Altere o PIN utilizando a opção Alterar PIN.
Bloq. Crianças (Desligado / Ligado) ■: bloqueia
canais no Gestor de Canais, de forma a impedir que
utilizadores não autorizados (como as crianças) vejam
programas inadequados.
Disponível apenas se a fonte de
✎
Entrada estiver
definida para TV.
Bloqueio para Crianças (Classificação) ■: impede que
utilizadores não autorizados (como as crianças) vejam
programas inadequados, através de um código PIN de
4 dígitos definido pelo utilizador.
Perm. Tudo: desbloqueia todas as classificações do
televisor.
As opções de
✎
Bloqueio para Crianças variam
consoante o país.
BN68-02558A_POR.indb 18 2010-02-17 �� 1:20:08

19
Português
03 Funcionalidades básicas
Alterar PIN ■: altera o seu número de ID pessoal necessário
para configurar o televisor.
Caso se esqueça do código PIN, carregue nos
✎
botões do telecomando pela seguinte sequência,
repondo o PIN para “0-0-0-0”: POWER (desligar) →
MUTE → 8 → 2 → 4 → POWER (ligar).
Outras funcionalidades ¦
Idioma
Idioma do Menu ■: define o idioma do menu.
Idioma do Teletexto ■: defina o idioma pretendido para o
teletexto.
O inglês é a predefinição para os casos em que
✎
o idioma seleccionado não esteja disponível na
transmissão.
Preferência (Idioma de Áudio Principal/Idioma de Áudio ■
Secundário/Idioma de Legendas Principal/Idioma
Legendas Secund./Idioma de Teletexto Principal/Idioma
Teletexto Secund.): selecciona um idioma, que se torna o
idioma predefinido quando um canal é seleccionado.
Legenda
Utilize este menu para definir o modo Legenda.
A função de legendas não funciona
✎
nos modos Componente ou HDMI.
Legenda (Desligado / Ligado) ■: activa ou
desactiva as legendas.
Modo (Normal / Defic. Auditiva) ■: define o modo da
legenda.
Idioma da Legenda ■: define o idioma da legenda.
Se o programa que está a ver não suportar a função
✎
Defic. Auditiva, a opção Normal é automaticamente
activada, mesmo que o modo Defic. Auditiva esteja
seleccionado.
O inglês é a predefinição para os casos em que
✎
o idioma seleccionado não esteja disponível na
transmissão.
Texto Digital (Desactivar / Activar) (apenas
Reino Unido)
Se o programa for transmitido com texto digital, esta função é
activada.
Rede (Tipo de Rede / Configurar Rede /
Teste de Rede / SWL(Samsung Wireless
Link) / Ligação SWL)
Para obter mais informações sobre como configurar opções,
consulte as instruções da secção “Ligação de rede”. (P. 23)
Geral
Modo Jogo (Desligado / Ligado) ■: quando ligar uma
consola de jogos, como a PlayStation™ ou a Xbox™,
pode tirar partido de uma experiência de jogo mais realista
seleccionando o modo de jogo.
NOTA
✎
Precauções e limitações para o modo de jogo
x
Para desligar a consola de jogos e ligar outro –
dispositivo externo, defina Modo Jogo para
Desligado no menu de configuração.
Se visualizar o menu TV no – Modo Jogo, o ecrã treme
ligeiramente.
Modo Jogo
x
não está disponível nos modos TV e PC.
Após ligar a consola de jogos, defina
x
Modo Jogo para
Ligado para evitar uma má qualidade de imagem.
Se
x
Modo Jogo estiver definido para Ligado: o modo
Imagem é definido para Padrão e o modo Som é
definido para Personalizado.
BD Wise (Desligado / Ligado) ■: proporciona a qualidade
de imagem ideal para produtos DVD, Blu-ray e sistemas
home theatre da Samsung que suportem a opção BD
Wise. Se a opção BD Wise estiver definida para Ligado, o
modo de imagem muda automaticamente para a resolução
ideal.
Disponível quando liga produtos da Samsung que
✎
suportem a opção BD Wise através de um cabo
HDMI.
Transparên. Menu (Brilhante / Escuro) ■: define a
transparência do menu.
Melodia (Desligado / Baixo / Médio / Alto) ■: define uma
melodia que é reproduzida quando o televisor se liga ou
desliga.
Interface Comum
Menu CI ■: permite ao utilizador seleccionar a partir do
menu fornecido pelo CAM. Seleccione o Menu CI com
base no menu do PC Card.
Informação da Aplicação ■: apresenta as informações no
CAM introduzido na ranhura CI e no “CI ou CI+ CARD”
introduzido no CAM. Pode instalar o CAM a qualquer
altura, independentemente de o televisor estar ligado ou
desligado.
1. Adquira um módulo CI CAM no revendedor mais próximo
ou por telefone.
2. Introduza o “CI ou CI+ CARD” no CAM com firmeza, na
direcção indicada pela seta.
3. Introduza o CAM com o “CI ou CI+ CARD” na ranhura da
interface comum, na direcção indicada pela seta, de forma
a que este fique paralelo à ranhura.
4. Verifique se consegue ver uma imagem num canal de sinal
codificado.
Telecomando sem fios (Ligado / Desligado)
Activa ou desactiva ou dá permissão aos telecomandos sem fios.
P
POWER
BN68-02558A_POR.indb 19 2010-02-17 �� 1:20:08

20
Português
Funcionalidades básicas
Imagem na imagem (PIP) ¦
PIP
t
Reproduz, em simultâneo, o sintonizador do televisor e uma
fonte de vídeo externa. A função PIP (Picture in Picture -
Imagem na imagem) não funciona no mesmo modo.
NOTA
✎
Se desligar o televisor enquanto vê imagens no
x
modo PIP , a janela PIP desaparece.
A imagem na janela PIP pode ficar pouco natural
x
se utilizar o ecrã principal para ver um jogo ou um
programa de karaoke.
Durante a operação da opção
x
Internet@TV, não
pode utilizar a função PIP.
Definições da opção PIP
x
Imagem principal Imagem secundária
Componente, HDMI1/DVI,
HDMI2, HDMI3, HDMI4,
PC
TV
PIP (Desligado / Ligado) ■: Activa ou desactiva a função
PIP.
Canal ■: Selecciona o canal para o ecrã secundário.
Tamanho ■ (
Õ
/
Ã
): Selecciona um tamanho para a
imagem secundária.
Posição ■ (
Ã
/
–
/
—
/
œ
): Selecciona uma
posição para a imagem secundária.
Seleção do Som (Principal / Sub) ■: Pode escolher o
som pretendido (Principal / Sub) no modo PIP.
Suporte
Auto-diagnóstico
Teste de Imagem (Sim / Não) ■: Utilize esta opção para
verificar se há problemas na imagem e, se o problema
persistir, verificar o padrão de cores.
Teste de Som (Sim / Não) ■: Utilize o som da melodia
incorporada para verificar se há problemas no som.
Se os altifalantes do televisor não emitirem som,
✎
antes de realizar um teste de som, verifique se a
opção Seleccionar Altifalante está definida para
Altifalante da TV no menu Som.
A melodia é emitida durante o teste, mesmo que
✎
a opção Seleccionar Altifalante esteja definida
para Altifalante Exter. ou mesmo que tenha
cortado o som, carregando no botão MUTE.
Informações do Sinal ■: (apenas canais digitais) a
qualidade da recepção dos canais HDTV é perfeita ou
os canais não estão disponíveis. Ajuste a antena para
aumentar a força do sinal.
Resolução de Problemas ■: se achar que o televisor tem
um problema, consulte esta descrição.
Se nenhuma destas sugestões de resolução de
✎
problemas se aplicarem, contacte o centro de
assistência ao cliente da Samsung.
Actualização do Software
A operação Actualização do Software pode ser realizada
através de um sinal de transmissão ou transferindo o
firmware mais recente do site samsung.com para um
dispositivo de memória USB.
Versão Actual o software actualmente instalado no televisor.
O software é apresentado como “Ano/Mês/Dia_
✎
Versão”.
Instalação da versão mais recente
By USB (Por USB) ■: introduza
no televisor a unidade USB
que contém o ficheiro de
actualização do firmware,
transferido do site
www.samsung.com. Tenha
cuidado para não desligar a
corrente nem retirar a unidade
USB antes de as actualizações
estarem concluídas.
O televisor desliga-se e volta
a ligar automaticamente após terminar a actualização
do firmware. Quando o software é actualizado, as
predefinições de áudio e de vídeo são repostas.
Recomendamos que anote as suas definições para que
possa repô-las facilmente depois da actualização.
Actualização do Software
Versão Actual 2010/01/18_000001
U Mover E Enter R Regressar
Por USB ►
Pela Internet
Por Canal
Actual. no Modo de Espera : 2 horas depois
Software Alternativo ----/--/--/--_------
Painel lateral do televisor
ou
Unidade USB
BN68-02558A_POR.indb 20 2010-02-17 �� 1:20:09

21
Português
03 Funcionalidades básicas
Pela Internet ■: actualiza o software utilizando a Internet.
Antes de efectuar esta operação, configure a sua
✎
rede. Para obter mais informações sobre como
utilizar a função Configurar Rede, consulte as
instruções na secção “Ligação de rede”.
Se a ligação à Internet não funcionar
✎
correctamente, a ligação pode estar com
problemas. Tente transferir novamente. Se o
problema persistir, efectue a transferência por
USB e faça a actualização.
Por Canal ■: actualiza o software através do sinal de
transmissão.
Se seleccionar a função durante o período de
✎
transmissão do software, é iniciada a procura e a
transferência automáticas do software.
O tempo necessário para transferir o software é
✎
determinado pelo estado do sinal.
Actual. no Modo de Espera ■: é automaticamente
efectuada uma actualização manual à hora
seleccionada. Dado que o aparelho está ligado
internamente, o LCD pode ficar aceso durante algum
tempo. Este fenómeno pode persistir durante mais de 1
hora até a actualização do software ficar concluída.
Software Alternativo ■ (cópia de segurança): apresenta
a versão do software transferida através da opção Pela
Internet. Durante a actualização do software, esta
função é activada quando a actualização é interrompida
no último passo.
Guia de Ligação HD
Consulte estas informações quando ligar dispositivos
externos ao televisor.
Contactar a Samsung
Leia estas informações se o televisor não funcionar
correctamente ou caso queira actualizar o software. Pode
encontrar informações relativas aos nossos centros de
atendimento e sobre como transferir produtos e software.
BN68-02558A_POR.indb 21 2010-02-17 �� 1:20:10

22
Português
Funcionalidades avançadas
Ligação a um PC
Com um cabo HDMI/DVI/cabo D-sub
R-AUDIO-L PRPBY
AUDIO OUT
R-AUDIO-L PRPBY
AUDIO OUT
R-AUDIO-L PRPBY
DVI OUT
R-AUDIO-L PRPBY
PC OUT
Modos de visualização (entrada D-Sub e HDMI/DVI)
A resolução ideal é 1920 X 1080 @ 60 Hz.
Modo Resolução Frequência horizontal
(KHz) Frequência vertical (Hz) Frequência do relógio em
pixels (MHz)
Polaridade de
sincronização (H/V)
IBM 640 x 350 31,469 70,086 25,175 +/-
720 x 400 31,469 70,087 28,322 -/+
MAC 640 x 480 35,000 66,667 30,240 -/-
832 x 624 49,726 74,551 57,284 -/-
1152 x 870 68,681 75,062 100,000 -/-
VESA CVT
720 x 576 35,910 59,950 32,750 -/+
1152 x 864 53,783 59,959 81,750 -/+
1280 x 720 56,456 74,777 95,750 -/+
1280 x 960 75,231 74,857 130,000 -/+
VESA DMT
640 x 480 31,469 59,940 25,175 -/-
640 x 480 37,861 72,809 31,500 -/-
640 x 480 37,500 75,000 31,500 -/-
800 x 600 37,879 60,317 40,000 +/+
800 x 600 48,077 72,188 50,000 +/+
800 x 600 46,875 75,000 49,500 +/+
1024 x 768 48,363 60,004 65,000 -/-
1024 x 768 56,476 70,069 75,000 -/-
1024 x 768 60,023 75,029 78,750 +/+
1152 x 864 67,500 75,000 108,000 +/+
1280 x 1024 63,981 60,020 108,000 +/+
1280 x 1024 79,976 75,025 135,000 +/+
1280 x 800 49,702 59,810 83,500 -/+
1280 x 800 62,795 74,934 106,500 -/+
1280 x 960 60,000 60,000 108,000 +/+
1280 x 720 45,000 60,000 74,250 +/+
1360 x 768 47,712 60,015 85,500 +/+
1440 x 900 55,935 59,887 106,500 -/+
1440 x 900 70,635 74,984 136,750 -/+
1600 X 1200 75.000 60.000 162.000 +/+
1680 x 1050 65,290 59,954 146,250 -/+
VESA GTF 1280 x 720 52,500 70,000 89,040 -/+
1280 x 1024 74,620 70,000 128,943 -/-
VESA DMT/DTV CEA 1920 x 1080p 67,500 60,000 148,500 +/+
NOTA
✎✎
Se efectuar uma ligação através de um cabo HDMI/DVI, tem de utilizar a tomada
x
HDMI IN 1(DVI).
O modo entrelaçado não é suportado.
x
O televisor pode não funcionar correctamente se for seleccionado um formato de vídeo não padrão.
x
São suportados os modos Separado e Composto. SOG (Sync On Green) não é suportado.
x
BN68-02558A_POR.indb 22 2010-02-17 �� 1:20:13

23
Português
04 Funcionalidades avançadas
Ligação de rede
Pode configurar o televisor de forma a que este possa aceder à Internet através da rede local (LAN), utilizando uma ligação
com ou sem fios.
Ligação a uma rede com fios ¦
Pode ligar o televisor à LAN utilizando o cabo de três formas diferentes:
Pode ligar o televisor à LAN estabelecendo a ligação entre a porta LAN, existente atrás do televisor, e um modem externo y
utilizando um cabo Cat 5. Consulte o diagrama abaixo.
Pode ligar o televisor à LAN estabelecendo a ligação entre a porta LAN, existente atrás do televisor, e um router IP que y
esteja ligado a um modem externo. Utilize um cabo Cat 5 para efectuar esta ligação. Consulte o diagrama abaixo.
Consoante a configuração da rede, poderá ligar o televisor à LAN, estabelecendo a ligação directa entre a porta LAN, y
existente atrás do televisor, e uma tomada de rede, utilizando um cabo Cat 5. Consulte o diagrama abaixo. Lembre-se de
que a tomada está ligada a um modem ou a um router existente noutro local da sua casa.
Se tiver uma rede dinâmica, deve utilizar um modem ADSL ou um router que suporte o protocolo de configuração
de servidor dinâmico (DHCP - Dynamic Host Configuration Protocol). Os modems e os routers que suportam DHCP
fornecem automaticamente o endereço IP, a máscara de sub-rede, a gateway e o DNS que o seu televisor necessita para
aceder à Internet, não sendo necessário introduzir estes dados manualmente. A maioria das redes domésticas são redes
dinâmicas.
Algumas redes necessitam de um endereço IP estático. Se a sua rede necessitar de um endereço IP estático, tem de
introduzir manualmente o endereço IP, a máscara de sub-rede, a gateway e o DNS no ecrã de configuração de ligação
por cabo do televisor, quando configurar a ligação de rede. Para obter o endereço IP, a máscara de sub-rede, a gateway
e o DNS, contacte o seu fornecedor de serviços Internet (ISP - Internet Service Provider). Se tiver um computador com o
Windows, também pode obter estes dados através do seu computador.
Pode utilizar um modem ADSL que suporte DHCP se a sua rede necessitar de um endereço IP estático. Um
✎
modem ADSL que suporte DHCP também permite utilizar endereços IP estáticos.
Porta do modem na parede Modem externo
(ADSL / VDSL / Televisão por cabo)
Painel posterior do televisor
Cabo LANCabo do modem
Porta do modem na parede Modem externo
(ADSL / VDSL / Televisão por cabo)
Painel posterior do televisor
Cabo LAN
Cabo do modem
Porta do modem na parede Painel posterior do televisor
Cabo LAN
Cabo LAN
Router IP
(com servidor DHCP)
BN68-02558A_POR.indb 23 2010-02-17 �� 1:20:16

24
Português
Funcionalidades avançadas
Configurar Rede (Auto.)
Utilize a opção Configurar Rede automaticamente quando
ligar o televisor a uma rede que suporte DHCP. Para
configurar automaticamente a ligação de rede por cabo do
seu televisor, siga estes passos:
Como configurar automaticamente
1. Ligue o televisor à LAN conforme está descrito na
secção anterior.
2. Ligue o televisor, carregue no botão MENU do
telecomando, utilize o botão ▲ou▼ para seleccionar
Configurar e, em seguida, carregue no botão
ENTER
E
.
3. Utilize o botão ▲ou▼ para seleccionar Rede no
menu Configurar e, em seguida, carregue no botão
ENTER
E
. Aparece o ecrã Rede.
Rede
Tipo de Rede : Cabo ►
Congurar Rede
Teste de Rede
SWL(Samsung Wireless Link) : Desligado
SWL connect
U Mover E Enter R Regressar
4. No ecrã Rede, seleccione Tipo de Rede.
5. Defina Tipo de Rede para Com Fios.
6. Seleccione Configurar Rede. Aparece o ecrã
Configurar Rede.
Congurar Rede
Cong. Protoc. Internet : Auto. ►
Endereço IP :
Máscara de Sub-rede :
Gateway :
DNS : Auto.
Servidor DNS :
U Mover E Enter R Regressar
7. Defina Config. Protoc. Internet para Auto..
8. Auto. recebe e introduz automaticamente os dados de
Internet necessários.
9. Aguarde dois minutos e, em seguida, carregue no botão
RETURN do telecomando.
10. Se a função Rede não tiver recebido os dados
de ligação de rede, siga as instruções sobre o
procedimento Manual.
Configurar Rede (Manual)
Utilize a opção Configurar Rede manual quando ligar o
televisor a uma rede que solicite um endereço IP estático.
Obter os dados de ligação de rede
Para obter os dados de ligação de rede na maioria dos
computadores com Windows, siga estes passos:
1. Clique com o botão direito no ícone de rede existente no
canto inferior direito do ecrã.
2. No menu de contexto que aparece, clique em Estado.
3. Na caixa de diálogo que aparece, clique no separador
Assistência.
4. No separador Assistência, clique no botão Detalhes.
O dados de ligação de rede são apresentados.
Como configurar manualmente
Para configurar manualmente a ligação de rede por cabo do
seu televisor, siga estes passos:
1. Siga os passos 1 a 6 do procedimento “Como
configurar automaticamente”.
2. Defina Config. Protoc. Internet para Manual.
3. Carregue no botão ▼ do telecomando para aceder ao
primeiro campo de entrada.
4. Introduza os dados de Endereço IP, Máscara de
Sub-rede, Gateway e Servidor DNS. Utilize os botões
numéricos do telecomando para introduzir números, e
os botões de seta para passar de um campo de entrada
para outro.
5. Quando terminar, carregue no botão RETURN do
telecomando.
6. Seleccione Teste de Rede para verificar a conectividade
da Internet.
BN68-02558A_POR.indb 24 2010-02-17 �� 1:20:16

25
Português
04 Funcionalidades avançadas
Ligação a uma rede sem fios ¦
Para ligar o televisor à rede sem fios, é necessário um modem ou um router sem fios e um adaptador de LAN sem fios da
Samsung (WIS09ABGN), que deve ser ligado à tomada USB existente no painel posterior ou lateral do televisor. Consulte a
ilustração abaixo.
Porta LAN na parede
Cabo LAN
Router IP sem fios
Adaptador de LAN sem
fios da Samsung
Painel lateral do televisor
To use the SWL(Samsung Wireless Link) function, connect to the
✎
USB 1 (HDD) port.
ou
O adaptador de LAN sem fios da Samsung é vendido em separado e é disponibilizado por revendedores seleccionados,
sites de e-commerce e no site Samsungparts.com. O adaptador de LAN sem fios da Samsung suporta os protocolos de
comunicações IEEE 802.11A/B/G e N. A Samsung recomenda a utilização da norma IEEE 802.11N. Se reproduzir um vídeo
com uma ligação IEEE 802.11B/G, o vídeo pode não ser reproduzido normalmente.
NOTA
✎
Tem de utilizar o “adaptador de LAN sem fios da Samsung” (WIS09ABGN) para poder utilizar uma rede sem fios.
x
O adaptador de LAN sem fios da Samsung é vendido em separado. O adaptador de LAN sem fios WIS09ABGN é
x
disponibilizado por revendedores seleccionados, sites de e-commerce e no site Samsungparts.com.
Para utilizar uma rede sem fios, o seu televisor deve estar ligado a um router IP sem fios. Se o router IP sem fios
x
suportar DHCP, o seu televisor pode utilizar DHCP ou um endereço IP estático para estabelecer a ligação com a
rede sem fios.
Seleccione um canal para o router IP sem fios que não esteja a ser utilizado actualmente. Se o canal definido para o
x
router IP sem fios estiver a ser utilizado por outro dispositivo nas proximidades, irão ocorrer interferências e falhas de
comunicação.
Se aplicar um sistema de segurança diferente dos sistemas listados abaixo, não irá funcionar com o televisor.
x
Se tiver seleccionado o modo Pure High-throughput (Greenfield) 802.11n e o tipo de codificação estiver definido para
x
WEP, TKIP ou TKIPAES (WPS2Mixed) para o seu AP (acess point - ponto de acesso), os televisores Samsung não
suportam uma ligação que esteja em conformidade com as novas especificações de certificação Wi-Fi.
Se o seu AP suportar WPS (Wi-Fi Protected Setup - Configuração Wi-Fi protegida), pode estabelecer a ligação
x
com a rede através de PBC (Push Button Configuration - Configuração de botão de comando) ou PIN (Personal
Indentification Number - Número de identificação pessoal). WPS configura automaticamente a chave SSID e WPA
em qualquer um dos modos.
Mantenha o Adaptador de LAN sem fios da Samsung afastado do televisor. Se vir televisão e o adaptador estiver
x
ligado próximo do mesmo, as imagens de alguns canais podem aparecer danificadas.
Se o router, o modem ou o dispositivo não estiverem certificados, não pode estabelecer a ligação ao televisor
x
através do “adaptador de LAN sem fios da Samsung”.
Métodos de ligação
x
: Pode configurar a ligação de rede sem fios de seis formas diferentes.
Configuração automática da Samsung –
PBC (WPS) –
Configuração automática (utilizando a função de procura de rede automática) –
Configuração manual –
SWL (Samsung Wireless Link) –
Ad-hoc –
Todos os adaptadores de LAN sem fios da Samsung devem estar directamente ligados à porta USB do televisor.
x
Não suporta HUB USB.
BN68-02558A_POR.indb 25 2010-02-17 �� 1:20:19

26
Português
Funcionalidades avançadas
Configurar Rede
(Configuração automática da Samsung)
Esta função encontra-se disponível em AP que suportem
a configuração automática da Samsung. Se não existir
nenhum AP, pode estabelecer a ligação, manualmente,
através da função PBC (WPS).
Esta função encontra-se disponível se a função
✎
SWL(Samsung Wireless Link) estiver definida para
Desligado.
Para obter mais informações sobre os equipamentos
✎
que suportam a Configuração automática da Samsung,
visite o site www.samsung.com.
Como configurar utilizando a configuração automática
da Samsung
1. Coloque o AP e o televisor perto um do outro e ligue-os.
Uma vez que ambas as aplicações têm tempos de
✎
arranque diferentes, pode ter de aguardar cerca
de 2 minutos.
Se o cabo LAN tiver sido ligado à porta WAN
✎
do AP durante a configuração automática da
Samsung, pode concluir automaticamente o
teste de ligação à Internet. Caso contrário, a
configuração automática da Samsung verifica
apenas a ligação do dispositivo ao AP (não verifica
a ligação à Internet).
2. Após 2 minutos, ligue o Adaptador de LAN sem fios
da Samsung ao televisor. Quando o Adaptador de LAN
sem fios da Samsung estiver ligado, aparece a janela de
contexto.
3. Quando a ligação estiver estabelecida, posicione o AP
de forma a que este fique paralelo ao adaptador de LAN
sem fios da Samsung, a uma distância nunca superior a
25 cm.
4. Aguarde até a ligação ter sido automaticamente
estabelecida.
Se a ligação não for bem-sucedida, reinicie o AP e
✎
tente novamente.
Se a configuração automática da Samsung não
✎
estabelecer a ligação entre o televisor e o AP,
aparece uma janela de contexto no ecrã a notificar
o utilizador. Reinicie o AP e tente novamente.
Se a ligação falhar novamente, escolha outros
métodos de configuração da ligação, PBC (WPS),
automático ou manual.
5. Estabelecida a ligação, coloque o router no local
pretendido.
Se as definições do AP sofrerem alterações ou se
✎
estiver a utilizar o novo AP pela primeira vez após
a compra, terá de recomeçar a configuração a
partir do passo 1.
Configurar Rede - PBC (WPS)
Como configurar utilizando a opção PBC (WPS)
Se existir um botão PBC (WPS) no router, siga estes passos:
1. Ligue o televisor à LAN conforme está descrito na
secção anterior.
2. Ligue o televisor, carregue no botão MENU do
telecomando, utilize o botão ▲ou▼ para seleccionar
Configurar e, em seguida, carregue no botão
ENTERE.
3. Utilize o botão ▲ou▼ para seleccionar Rede no
menu Configurar e, em seguida, carregue no botão
ENTERE.
4. No ecrã Rede, seleccione Tipo de Rede.
5. Defina Tipo de Rede para Sem fios.
6. Seleccione Configurar Rede. Aparece o ecrã
Configurar Rede.
Congurar Rede
Seleccionar uma rede : Não Selec. ►
Cong. Protoc. Internet : Auto
Endereço IP :
Máscara de Sub-rede :
Gateway :
DNS : Auto
Servidor DNS :
U Mover E Enter R Regressar
7. Carregue no botão vermelho do telecomando.
8. Carregue no botão PBC (WPS) do router no espaço de
2 minutos. O televisor recebe automaticamente todos os
dados de definição da rede necessários e estabelece a
ligação à rede.
9. Configurada a ligação de rede, carregue no botão
RETURN para sair do ecrã Configurar Rede.
Configurar Rede (Auto.)
A maioria das redes sem fios possui um sistema de
segurança opcional que requer dispositivos que acedam à
rede para transmitir um código de segurança codificado,
ou seja, uma chave de acesso ou de segurança. A chave
de segurança baseia-se numa frase de acesso, geralmente
uma palavra ou um conjunto de letras e números com um
comprimento especificado que deve introduzir durante a
configuração das definições de segurança da rede sem fios.
Se utilizar este método de configuração de ligação de rede
e possuir uma chave de segurança para a rede sem fios,
terá de introduzir a frase de acesso durante o processo de
configuração.
Como configurar automaticamente
Para configurar automaticamente a ligação sem fios, siga
estes passos:
1. Siga os passos 1 a 6 de “Como configurar PBC (WPS)”
acima.
2. Carregue no botão ▼ para seleccionar Internet
Config. Protoc. Internet e, em seguida, carregue no
botão ENTERE. Carregue no botão ▲ ou ▼ para
seleccionar Auto. e, em seguida, carregue no botão
ENTERE.
BN68-02558A_POR.indb 26 2010-02-17 �� 1:20:20

27
Português
04 Funcionalidades avançadas
3. Carregue no botão ▲ para aceder a Seleccionar uma
rede e, em seguida, carregue no botão ENTER
E
. A
função Rede procura as redes sem fios disponíveis.
Quando terminar, é apresentada uma lista das redes
disponíveis.
4. Na lista de redes, carregue no botão ▲ ou ▼ para
seleccionar uma rede e, em seguida, carregue no botão
ENTER
E
.
Se o AP estiver oculto (invisível), tem de
✎
seleccionar Adicionar Rede e introduzir os dados
correctos de (SSID) Nome de Rede e Chave
Segurança para poder estabelecer a ligação.
5. Se aparecer a janela de contexto de segurança/PIN, vá
para o passo 6. Se aparecer o ecrã de ligação à rede, vá
para o passo 10.
6. Carregue no botão ▲ ou ▼ para seleccionar
Segurança ou PIN. Para a maioria das redes
domésticas, deveria ser seleccionado Segurança (para
Chave Segurança). Aparece o ecrã Segurança.
A B C D E F G
H I J K L M N
O P Q R S T U
V W X Y Z
0~9
Security Key
0 entered
Number
Lower case
B
Delete
Space
C
Congurar Rede
n Mover E Enter R Regressar
7. No ecrã Segurança, introduza a frase de acesso à sua
rede.
Deverá encontrar a frase de acesso num dos
✎
ecrãs de configuração utilizados para configurar o
router ou o modem.
8. Para introduzir a frase de acesso, siga estas instruções
gerais:
Carregue nos botões numéricos do telecomando – para introduzir números.
Utilize os botões de direcção do telecomando para – alternar entre os botões apresentados no ecrã
Chave Segurança.
Carregue no botão vermelho para alternar entre – minúsculas e maiúsculas ou para apresentar
símbolos/caracteres.
Para introduzir uma letra ou um símbolo, aceda à – respectiva letra ou símbolo e, em seguida, carregue
no botão ENTER
E
.
Para eliminar a última letra ou número introduzido, – carregue no botão verde do telecomando.
9. Quando terminar, carregue no botão azul do
telecomando. Aparece o ecrã de ligação à rede.
10. Aguarde até ser apresentada a mensagem de
confirmação da ligação e, em seguida, carregue no
botão ENTER
E
. O ecrã Configurar Rede volta a
aparecer.
11. Para testar a ligação, carregue no botão RETURN para
seleccionar Teste de Rede e, em seguida, carregue no
botão ENTER
E
.
Configurar Rede (Ad-hoc)
Pode estabelecer a ligação com um dispositivo móvel sem
um ponto de acesso através do “adaptador de LAN sem fios
da Samsung”, utilizando uma rede ponto-a-ponto.
Esta função encontra-se disponível se a função
✎
SWL(Samsung Wireless Link) estiver definida para
Desligado.
Como estabelecer a ligação a uma nova rede Ad-hoc
1. Siga os passos 1 a 6 de “Como configurar utilizando a
opção PBC (WPS)”. (P. 26)
2. Escolha Seleccionar uma rede. Aparece uma lista de
dispositivos/redes.
3. Na lista de dispositivos, carregue no botão azul do
telecomando.
Aparece a mensagem
✎
Ad-hoc é uma ligação Wi-
Fi directa com o telemóvel ou PC. O sistema
de rede existente pode ter funcionalidade
limitada. Deseja alterar a ligação de rede?
4. Introduza o Nome de Rede (SSID) e a Chave
Segurança que criou no dispositivo com o qual
pretende estabelecer a ligação.
Como estabelecer a ligação com um dispositivo Ad hoc
existente
1. Siga os passos 1 a 6 de “Como configurar utilizando a
opção PBC (WPS)”. (P. 26)
2. Escolha Seleccionar uma rede. Depois, é apresentada
a lista de dispositivos.
3. Seleccione o dispositivo pretendido da lista de
dispositivos.
4. Se a chave de segurança tiver sido aplicada,
introduza-a.
Se a rede não funcionar normalmente, confirme
✎
novamente (SSID) Nome de Rede e Chave
Segurança. Se a Chave Segurança estiver
incorrecta, pode provocar uma avaria.
Configurar Rede (Manual)
Se os restantes métodos não funcionarem, tem de introduzir
manualmente os dados de definição da rede.
Obter os dados de ligação de rede
Para obter os dados de definição de rede na maioria dos
computadores com Windows, siga estes passos:
1. Clique com o botão direito no ícone de rede existente no
canto inferior direito do ecrã.
2. No menu de contexto, clique em Estado.
3. Na caixa de diálogo que aparece, clique no separador
Assistência.
4. No separador Assistência, clique no botão Detalhes.
As definições de rede são apresentadas.
BN68-02558A_POR.indb 27 2010-02-17 �� 1:20:21

28
Português
Funcionalidades avançadas
Como configurar manualmente
Para introduzir as definições de rede no televisor, siga estes
passos:
1. Siga os passos 1 a 6 de “Como configurar utilizando a
opção PBC (WPS)”. (P. 26)
2. Carregue no botão ▼ para seleccionar Config. Protoc.
Internet e, em seguida, carregue no botão ENTER
E
.
Carregue no botão ▲ ou ▼ para seleccionar Manual e,
em seguida, carregue no botão ENTER
E
.
3. Carregue no botão ▼ para aceder ao primeiro campo
de entrada (Endereço IP).
4. Utilize os botões numéricos para introduzir números.
5. Quando terminar cada um dos campos, utilize o
botão ► para avançar sucessivamente para o campo
seguinte. Também pode utilizar os outros botões de
seta para ir para cima, para baixo e para trás.
6. Introduza os dados de Endereço IP, Máscara de Sub-
rede e Gateway.
7. Carregue no botão ▲ ou ▼ para aceder a DNS.
8. Carregue no botão ▼ para aceder ao primeiro campo
de entrada de DNS. Introduza os números, conforme
está descrito acima.
9. Quando terminar, carregue no botão ▲ para aceder
a Seleccionar uma rede. Seleccione a rede e, de
seguida, carregue no botão ENTER
E
.
10. Vá para o passo 4, "Como configurar automaticamente",
(p. 26), e siga as restantes instruções.
Configurar Rede
SWL (Samsung Wireless Link)
Esta função permite-lhe ligar ao seu televisor um dispositivo
Samsung que suporte PBC (WPS). Pode ligar dispositivos
ao televisor, mesmo que não haja um router ligado ao
mesmo.
Para utilizar a
✎
Internet no televisor, o AP tem de estar
ligado à rede sem fios.
Se existir um adaptador LAN sem fios da Samsung
✎
ligado à porta USB 2, a rede poderá não funcionar
normalmente. Recomenda-se a ligação do mesmo à
porta USB 1 (HDD).
Só são suportados routers que utilizem a banda de 2,4
✎
Ghz. Não são suportados routers que utilizem a banda
de 5 Ghz.
Ligação SWL
Pode ligar directamente ao televisor um dispositivo que
suporte o PBC (WPS).
Esta função encontra-se disponível se a função
✎
SWL(Samsung Wireless Link) estiver definida para
Ligado.
Como ligar o Samsung Wireless Link
Para obter informações sobre os procedimentos necessários
para estabelecer uma ligação, consulte os seguintes pontos:
1. Siga os passos 1 a 5 de “Como configurar utilizando a
opção PBC (WPS)”. (P. 26)
2. Seleccione Samsung Wireless Link utilizando o botão
▼ e carregue no botão ENTER
E
para o activar.
3. Seleccione Ligação SWL utilizando o botão ▼ e
carregue no botão ENTER
E
.
4. Se aparecer a mensagem “Carregue no botão PBC
do dispositivo que suporta o botão PBC, para
estabelecer a ligação dentro de 120 segundos”,
carregue no botão PBC do dispositivo para estabelecer
a ligação.
Para obter mais informações, consulte o manual
✎
de configuração de rede sem fios do dispositivo
que pretende ligar.
5. Se o equipamento estiver correctamente ligado ao
televisor após o início da contagem da caixa de
mensagem, então a caixa de mensagem desaparecerá
automaticamente.
Se a ligação não for bem-sucedida, tente
✎
novamente após 2 minutos.
Se o televisor não conseguir estabelecer a ligação à
Internet
O televisor pode não conseguir estabelecer a ligação à
Internet, porque o seu ISP registou de forma permanente
o endereço MAC (um número de identificação único)
do PC ou modem, que é autenticado sempre que
estabelecer a ligação à Internet como forma de impedir o
acesso não autorizado. Uma vez que o seu televisor tem
um endereço MAC diferente, o ISP não pode autenticar o
respectivo endereço MAC e o seu televisor não consegue
estabelecer a ligação.
Para resolver este problema, contacte o seu ISP para
saber quais os procedimentos necessários para ligar
outros dispositivos além do PC (como por exemplo o
televisor) à Internet.
Se o seu fornecedor de serviços Internet solicitar uma
ID ou uma palavra-passe para estabelecer a ligação à
Internet, o seu televisor pode não conseguir estabelecer
a ligação. Neste caso, tem de introduzir a sua ID ou
palavra-passe quando estabelecer a ligação à Internet.
A ligação à Internet pode falhar, devido a um problema
na firewall. Neste caso, contacte o seu fornecedor de
serviços
Internet.
Se não conseguir estabelecer a ligação à Internet,
mesmo que tenha seguido os procedimentos
indicados pelo seu fornecedor de serviços Internet,
contacte a Samsung Electronics através do número
1-800-SAMSUNG.
BN68-02558A_POR.indb 28 2010-02-17 �� 1:20:21

29
Português
04 Funcionalidades avançadas
Media Play
Ligação de um dispositivo USB ¦
1. Ligue o televisor.
2. Ligue um dispositivo USB que contenha ficheiros de fotografia, música e/ou filme à
tomada USB 1 (HDD) ou USB 2 existente na parte lateral do televisor.
3. Quando o dispositivo USB estiver ligado ao televisor, aparece uma janela de
contexto. Em seguida, pode seleccionar Media Play.
Ligar a um PC através de rede ¦
Pode reproduzir fotografias, músicas e vídeos guardados no PC ou no televisor através de uma ligação à rede no modo
Media Play.
Se utilizar o modo
✎
Media Play no ficheiro guardado no PC, deve transferir o “PC Share Manager” e o manual do
utilizador a partir de “www.samsung.com”.
1. Para obter mais informações sobre como configurar a rede, consulte “Ligação à rede”.
Recomenda-se que localize o televisor e o PC na mesma sub-rede. As 3 primeiras partes do endereço de sub-rede –
do televisor e dos endereços IP do computador devem ser iguais e só a última parte (o endereço do anfitrião) deve ser
alterada. (p.ex., Endereço IP: 123.456.789.**)
2. Utilize um cabo LAN para ligar o modem externo ao PC no qual será instalado o programa Samsung PC Share Manager.
Pode ligar o televisor directamente ao PC sem utilizar um router. –
Reproduza ficheiros de fotografia, música e/ou
filme gravados num dispositivo USB de classe de
armazenamento de massa (MSC) e/ou no seu PC.
Modem externo
(ADSL / VDSL / Televisão por cabo)
Cabo LAN
Router IP sem
fios
PC
Painel lateral do televisor
Adaptador
de LAN
sem fios da
Samsung
LAN
ou
SUM
Alt. Disposit. Ver Dispositivos
E
Enter
R
Regressar
MediaPlay
Videos
P
POWER
Unidade USB
Painel lateral do televisor
ou
BN68-02558A_POR.indb 29 2010-02-17 �� 1:20:26
30
Português
Funcionalidades avançadas
Funções que não são suportadas quando estabelece ligação ao PC através da rede:
✎
As funções
x
Música de Fundo e Definição da Música de Fundo.
A ordenação de ficheiros por preferência nas pastas
x
Fotografia, Música e Filme.
O botão
x
(REW) ou µ (FF) durante a reprodução de um filme.
O Divx DRM, o áudio múltiplo e as legendas incorporadas não são suportados.
✎
O Samsung PC Share Manager deve ser autorizado pelo programa de firewall instalado no PC.
✎
Se utilizar o modo
✎
Media Play através de uma ligação à rede, consoante as funções do servidor fornecido:
O método de ordenação pode variar.
x
A função de procura de cenas pode não ser suportada.
x
A função
x
Reproduzir Continuamente, que permite retomar a reprodução de um vídeo, pode não ser suportada.
A função – Reproduzir Continuamente não suporta vários utilizadores. (Só memoriza o ponto em que o utilizador
mais recente parou a reprodução.)
O botão
x
(REW), µ (FF) ou ∑ (Pausa) pode não funcionar consoante a informação do conteúdo.
Se sentir problemas na transmissão do ficheiro durante a reprodução de um vídeo através de uma rede sem fios,
✎
recomendamos a utilização de uma rede com fios.
O equipamento pode não funcionar correctamente com ficheiros multimédia não licenciados.
✎
Segue-se uma lista de itens que deve saber antes de utilizar o
✎
Media Play
O MTP (Media Transfer Protocol - Protocolo de transferência multimédia) não é suportado.
x
O sistema de ficheiros suporta FAT16, FAT32 e NTFS.
x
Determinados tipos de câmaras digitais e dispositivos áudio USB podem não ser compatíveis com este televisor.
x
O Media Play só suporta dispositivos USB de classe de armazenamento de massa (MSC). MSC é um dispositivo
x
de transporte em volume de classe de armazenamento de massa. São exemplos de MSC as mini-unidades
USB, leitores de cartões flash e USB HDD (os USB HUB não são suportados). Os dispositivos devem ser ligados
directamente à porta USB do televisor.
Antes de ligar o dispositivo ao televisor, efectue uma cópia de segurança dos seus ficheiros de modo a prevenir
x
danos ou perda de dados. A SAMSUNG não se responsabiliza por quaisquer danos ou perda de dados.
Ligue um USB HDD à porta dedicada, a porta
x
USB1 (HDD).
Não desligue o dispositivo USB enquanto este estiver a carregar.
x
A MSC suporta ficheiros MP3 e JPEG, enquanto um dispositivo PTP só suporta ficheiros JPEG.
x
Quanto maior for a resolução da imagem, mais tempo leva a ser apresentada no ecrã.
x
A resolução JPEG máxima suportada é de 15 360 x 8640 pixels.
x
Em caso de ficheiros não suportados ou danificados, é apresentada a mensagem “Not Supported File Format”
x
(Formato de ficheiro não suportado).
Se os ficheiros estiverem ordenados por Basic View (Visual. Básica), pode ver até 1000 ficheiros por pasta.
x
Não é possível reproduzir ficheiros MP3 com DRM que tenham sido transferidos através de um website pago. A
x
Gestão de direitos digitais (DRM - Digital Rights Management) é uma tecnologia que suporta a criação, distribuição
e gestão de conteúdos, de forma integrada e abrangente, incluindo a protecção de direitos e interesses dos
fornecedores do conteúdo, a prevenção de cópias ilegais do conteúdo e, também, a gestão de cobranças e de
contratos.
Se houver mais de 2 dispositivos PTP ligados, só pode utilizar um de cada vez.
x
Se houver mais de dois dispositivos MSC ligados, alguns deles podem não ser reconhecidos. Os dispositivos USB
x
que necessitem de um nível elevado de potência (mais de 500 mA ou 5 V) podem não ser suportados.
Se surgir uma mensagem de aviso relativa ao excesso de potência quando ligar ou utilizar um dispositivo USB, este
x
pode não ser reconhecido ou pode não funcionar correctamente.
Se não tiver efectuado nenhuma operação no televisor durante o tempo definido em
x
Tempo Protecção Aut.,
a protecção de ecrã é activada.
O modo de poupança de energia de determinadas unidades de disco rígido externas pode ser automaticamente
x
desactivado quando as ligar ao televisor.
Se utilizar uma extensão USB, o dispositivo USB pode não ser reconhecido ou os ficheiros existentes no mesmo
x
podem não ser lidos.
Se um dispositivo USB ligado ao televisor não for reconhecido, a lista de ficheiros existentes no dispositivo é
x
adulterada ou não é reproduzido um ficheiro da lista. Ligue o dispositivo USB ao PC, formate o dispositivo e verifique
a ligação.
Se durante a execução do Media Play encontrar ainda um ficheiro eliminado através do PC, utilize a função “Esvaziar
x
a Reciclagem” no PC para eliminar definitivamente o ficheiro.
BN68-02558A_POR.indb 30 2010-02-17 �� 1:20:27

31
Português
04 Funcionalidades avançadas
Apresentação do ecrã ¦
Vá para o ficheiro pretendido com os botões para cima/baixo/direita/esquerda e carregue no botão ENTER
E
ou
(Reproduzir). O ficheiro é reproduzido.
Suporta o
✎
Modo Dispositivo e Modo de Conteúdo na página principal do Media Play.
Vídeos
Reproduzir vídeo
1. Carregue no botão ◄ ou ► para seleccionar Vídeos e depois no botão ENTER
E
, no menu Media Play.
2. Carregue no botão ◄/►/▲/▼ para seleccionar o ficheiro pretendido da lista de ficheiros.
3. Carregue no botão ENTER
E
ou no botão
(Reproduzir).
O ficheiro seleccionado é apresentado na parte superior, com o respectivo tempo de reprodução. –
Se não houver informações sobre o tempo do vídeo, o tempo de reprodução e a barra de progresso não aparecem. –
Durante a reprodução de um vídeo, pode efectuar uma procura utilizando os botões –◄ e ►.
Neste modo, pode ver clips de filme incluídos num jogo, mas
✎
não pode jogá-lo.
Formatos de legenda suportados y
Nome Extensão do ficheiro Formato
MPEG-4 (texto baseado
no tempo)
.ttxt XML
SAMI .smi HTML
SubRip .srt baseado em cadeias
de texto
SubViewer .sub baseado em cadeias
de texto
Micro DVD .sub ou .txt baseado em cadeias
de texto
Movie 01.avi
00:04:03 / 00:07:38 1/1
SUM
E Pausa L Saltar T Ferramentas R Regressar
Botões de operação
Vermelho (Alt. Disposit.): selecciona um dispositivo ligado.
B
Verde (Preferência): define as preferências do ficheiro. (não suportado na
opção Visual. Básica)
Amarelo (Seleccionar): selecciona vários ficheiros da lista de ficheiros. Os
ficheiros seleccionados são marcados com um símbolo.
Azul (Ordenar): selecciona a lista de ordenação.
T
Ferramentas: apresenta o menu de opções.
Se utilizar o botão
✎
ou
µ
, a lista de ficheiros pode passar para a
página seguinte ou anterior.
Secção da lista de ficheiros:
Pode confirmar os ficheiros
e os grupos que estão
ordenados por categoria.
Informação:
Pode verificar o nome do ficheiro
seleccionado e o número de
ficheiros e páginas.
Secção da lista de ordenação:
Apresenta o padrão de
ordenação.
O padrão de ordenação
✎
varia consoante os
conteúdos.
Jan.10.2010
Jan.10.2010
Jan.10.2010
Jan.10.2010
Jan.10.2010
Jan.10.2010
Jan.10.2010
Jan.10.2010
Jan.10.2010
Jan.10.2010
/Movie 01.avi 1/1
Movie 01.avi
SUM
Movie 03.avi
Movie 05.avi
Movie 07.avi
Movie 09.avi
Movie 02.avi
Movie 04.avi
Movie 06.avi
Movie 08.avi
Movie 10.avi
Seleccionar
Ordenação
T
Ferramentas
Videos
Page
A
Alt. Dispos.
BN68-02558A_POR.indb 31 2010-02-17 �� 1:20:34

32
Português
Funcionalidades avançadas
Formatos de vídeo suportados y
Extensão do
ficheiro Contentor Codec de vídeo Resolução Velocidade de
fotogramas
(fps)
Velocidade
de
transmissão
(Mbsp)
Codec de áudio
*.avi
*.mkv
AVI
MKV
Divx 3.11 / 4.x / 5.1 / 6.0 1920 x 1080 6 ~ 30 8
MP3 / AC3 / LPCM /
ADPCM /DTS Core
XviD 1920 x 1080 6 ~ 30 8
H.264 BP / MP / HP 1920 x 1080 6 ~ 30 25
MPEG4 SP / ASP 1920 x 1080 6 ~ 30 8
Motion JPEG 800 x 600 6 ~ 30 8
*.asf ASF
Divx 3.11 / 4.x / 5.1 / 6.0 1920 x 1080 6 ~ 30 8
MP3 / AC3 / LPCM /
ADPCM / WMA
XviD 1920 x 1080 6 ~ 30 8
H.264 BP / MP / HP 1920 x 1080 6 ~ 30 25
MPEG4 SP / ASP 1920 x 1080 6 ~ 30 8
Motion JPEG 800 x 600 6 ~ 30 8
*.wmv ASF Window Media Video v9 1920 x 1080 6 ~ 30 25 WMA
*.mp4 MP4
H.264 BP / MP / HP 1920 x 1080 6 ~ 30 25
MP3 / ADPCM / AACMPEG4 SP / ASP 1920 x 1080 6 ~ 30 8
XVID 1920 x 1080 6 ~ 30 8
*.3gp 3GPP H.264 BP / MP / HP 1920 x 1080 6 ~ 30 25 ADPCM / AAC / HE-AAC
MPEG4 SP / ASP 1920 x 1080 6 ~ 30 8
*.vro VRO
VOB
MPEG1 1920 x 1080 24 / 25 / 30 30 AC3 / MPEG / LPCM
MPEG2 1920 x 1080 24 / 25 / 30 30
*.mpg
*.mpeg PS
MPEG1 1920 x 1080 24 / 25 / 30 30
AC3 / MPEG / LPCM / AACMPEG2 1920 x 1080 24 / 25 / 30 30
H.264 1920 x 1080 6 ~ 30 25
*.ts
*.tp
*.trp
TS
MPEG2 1920 x 1080 24 / 25 / 30 30
AC3 / AAC / MP3 / DD+ /
HE-AAC
H.264 1920 x 1080 6 ~ 30 25
VC1 1920 x 1080 6 ~ 30 25
Outras restrições
NOTA
✎
Se houver problemas no conteúdo de um codec, o codec não é suportado.
x
Se as informações relativas a um contentor estiverem incorrectas e o ficheiro der erro, o contentor não
x
consegue efectuar correctamente a reprodução.
O som ou o vídeo pode não funcionar se o conteúdo tiver uma velocidade de transmissão/fotogramas padrão
x
superior ao valor de fotogramas/seg indicado na tabela acima.
Se o índice der erro, a função de procura Saltar não é suportada.
x
Descodificador de vídeo Descodificador de áudio
Suporta até ao H.264, nível 4.1•
H.264 FMO/ASO/RS, VC1 SP/MP/AP L4 e AVCHD não são •
suportados.
XVID, MPEG4 SP, ASP:•
Inferior a 1280 x 720 – : 60 fotogramas máx.
Superior a 1280 x 720 – : 30 fotogramas máx.
A GMC superior a 2 não é suportada. •
H.263 não é suportada.•
Só é suportado o Samsung Techwin MJEPG. •
Suporta até ao WMA 7, 8, 9, STD•
O WMA 9 PRO não suporta multi-canal com excesso de 2 canais •
nem áudio sem perdas.
A frequência de amostragem do WMA de 22050 Hz mono não •
é suportada.
BN68-02558A_POR.indb 32 2010-02-17 �� 1:20:35

33
Português
04 Funcionalidades avançadas
Reproduzir continuamente uma um ficheiro de filme Retomar Reprodução
Se sair da função de reprodução de vídeos ou programas de, pode reproduzi-los posteriormente a partir do ponto em que
pararam.
Se carregar no botão
✎
ENTER
E
durante a reprodução do ficheiro, pode explorar a cena dividida em 5 capítulos.
1. Na secção da lista de ficheiros, seleccione o ficheiro de filme que
pretende reproduzir continuamente carregando no botão
◄ ou ►.
2. Carregue no botão
(Reproduzir) / ENTER
E
.
3. Seleccione Reproduzir Continuamente (Retomar Reprodução)
carregando no botão azul. O filme começa a ser reproduzido a
partir do ponto em que parou.
O botão azul fica disponível quando retomar a
✎
reprodução.
Se a função
✎
Ajuda para reprodução contínua de
filme estiver definida para Ligado no menu Definições,
aparece uma mensagem de contexto quando retoma a
reprodução de um ficheiro de filme.
Música
Reproduzir música
1. Carregue no botão ◄ ou ► para seleccionar Música e depois
no botão ENTER
E
, no menu Media Play.
2. Carregue no botão ◄/►/▲/▼ para seleccionar o Música
pretendido da lista de ficheiros.
3. Carregue no botão ENTER
E
ou no botão
(Reproduzir).
Durante a reprodução de música, pode efectuar uma procura –
utilizando os botões ◄ e ►.
Os botões –(REW) e µ (FF) não funcionam durante a
reprodução.
Só são apresentados os ficheiros com extensões MP3 e PCM.
✎
Os ficheiros com outras extensões não são apresentados,
mesmo que estejam guardados no mesmo dispositivo USB.
Se o som emitido for estranho quando reproduzir ficheiros
✎
MP3, ajuste o Equalizador no menu Som. (Um ficheiro MP3
com muita modulação pode causar um problema no som.)
Criar a Min. Lista Repr
1. Carregue no botão ◄/►/▲/▼ para seleccionar as faixas que pretende adicionar e carregue no botão TOOLS.
2. Seleccione Ad. Minha Lista Repr..
3. Quando o menu Ad. Minha Lista Repr. aparecer, seleccione Minha Lista Repr. Nova.
Para adicionar a uma lista de reprodução antiga, basta seleccionar a lista de reprodução a que pretende adicionar
✎
a música.
4. A lista de reprodução recém-criada ou actualizada é colocada na página principal de Música.
Reproduzir a Min. Lista Repr
Seleccione a pasta Min. Lista Repr e esta começa a reproduzir automaticamente.
Carregue no botão ▲ ou ▼ para seleccionar um ficheiro de música diferente da lista de reprodução.
Movie 01.avi
00:04:03 / 00:07:38 1/1
SUM
Reproduzir Continuamente E Capítulos L Saltar T Ferramentas R Regressar
Retom.repro.últ.cena vis.
Reproduzir Continuamente
3/15
I Love you
Jhon
Music 1
No Singer
Music 2
No Singer
Music 3
No Singer
Music 4
No Singer
Music 5
No Singer
I Love You
Jhon
1st Album
Pop
2010
4.2MB
01:10 / 04:02
SUM
E
Pausa
L
Saltar
T
Ferramentas
R
Regressar
Lista Rep.
BN68-02558A_POR.indb 33 2010-02-17 �� 1:20:46

34
Português
Funcionalidades avançadas
Fotografia
Ver uma fotografia (ou apresentação de diapositivos)
1. Carregue no botão ◄ ou ► para seleccionar Fotografia e depois no
botão ENTERE, no menu Media Play.
2. Carregue no botão ◄/►/▲/▼ para seleccionar o ficheiro pretendido
da lista de ficheiros.
3. Carregue no botão ENTERE ou no botão (Reproduzir).
Durante a apresentação de uma lista de fotografias, carregue no –botão (Reproduzir) / ENTERE do telecomando para iniciar a
apresentação de diapositivos.
Todos os ficheiros na secção da lista de ficheiros serão utilizados na –apresentação de diapositivos.
Durante a apresentação de diapositivos, os ficheiros aparecem por –ordem a partir do ficheiro actualmente mostrado.
Os ficheiros de música podem ser automaticamente reproduzidos
✎
durante a apresentação de diapositivos se a opção Música de Fundo
estiver definida para Ligado.
Não é possível alterar o
✎
Modo BGM antes de a música de fundo ser
totalmente carregada.
Reproduzir vários ficheiros ¦
Reproduzir os ficheiros gravados/de vídeo/de música/de fotografia
seleccionados
1. Carregue no botão amarelo na lista de ficheiros para seleccionar o
ficheiro pretendido.
2. Repita a operação acima descrita para seleccionar vários ficheiros.
NOTA
✎
A marca
x
c aparece à esquerda dos ficheiros seleccionados.
Para cancelar uma selecção, carregue novamente no botão
x
amarelo.
Para anular a selecção de todos os ficheiros seleccionados,
x
carregue no botão TOOLS e seleccione Anular Selec. Tudo.
3. Carregue no botão TOOLS e seleccione Reprod. Conteúdos Selecs..
Reproduzir o grupo de ficheiros de vídeo / de música / de fotografia
1. Durante a apresentação de uma lista de ficheiros, vá para qualquer
ficheiro do grupo pretendido.
2. Carregue no botão TOOLS e seleccione Reproduzir Grupo Actual.
Função adicional do Media Play ¦
Ordenação da lista de ficheiros
Carregue no botão azul na lista de ficheiros para ordenar os ficheiros.
Categoria Operações Vídeos Música Fotografia
Visual. Básica Mostra a pasta completa. Pode ver a fotografia seleccionando a pasta.
✓✓✓
Título Ordena e apresenta o título do ficheiro por ordem de Símbolo/Número/
Alfabeto/Especial.
✓✓✓
Preferência Ordena e apresenta os ficheiros por ordem de preferência. Pode alterar a
preferência dos ficheiros na secção da lista de ficheiros com o botão verde.
✓✓✓
Última Data Ordena e mostra os ficheiros pela última data.
✓ ✓
Primeira Data Ordena e mostra os ficheiros pela primeira data.
✓ ✓
Artista Ordena os ficheiros de música por artista e por ordem alfabética.
✓
Álbum Ordena os ficheiros de música por álbum e por ordem alfabética.
✓
Género Ordena os ficheiros de música por género.
✓
Disposição Ordena os ficheiros de música por disposição. Pode alterar as informações
sobre a disposição da música.
✓
Mensal Ordena e mostra os ficheiros de fotografia por mês. Ordena apenas por mês
(de Janeiro a Dezembro) independentemente do ano.
✓
1/1
/Movie 01.avi
SUM
Movie 01.avi
Jan.10.2010
Jan.10.2010
Jan.10.2010
Jan.10.2010
Jan.10.2010
Jan.10.2010
Jan.10.2010
Jan.10.2010
Jan.10.2010
Jan.10.2010
Movie 03.avi
Movie 05.avi
Movie 07.avi
Movie 09.avi
Movie 02.avi
Movie 04.avi
Movie 06.avi
Movie 08.avi
Movie 10.avi
Alt. Disposit.
Seleccionar Ordenação
T
Ferramentas
Videos
2 chs. selec. Página
Image1024.jpg 1024x768 2010/2/1 3/15
SUM
E
Pausa
L
Anterior/Seguinte
T
Ferramentas
R
Regressar
Normal
BN68-02558A_POR.indb 34 2010-02-17 �� 1:20:54

35
Português
04 Funcionalidades avançadas
Menu de opções de Reproduzir para Vídeos / Música / Fotografia
Durante a reprodução de um ficheiro, carregue no botão TOOLS.
Categoria Operações Vídeos Música Fotografia
Título Pode passar directamente para o outro ficheiro.
✓
Modo Repetir Pode reproduzir ficheiros, de filme e de música repetidamente.
✓ ✓
Tamaho Imagem
(Modo1 / Modo2 /
Original)
Pode ajustar o tamanho da imagem de acordo com a sua preferência.
✓
Definição de Imagem Pode ajustar a definição da imagem. (p. 13, 14, 15, 16)
✓ ✓
Definição de Som Pode ajustar a definição do som. (p. 16, 17)
✓✓✓
Definição de Legenda Pode reproduzir o ficheiro de vídeo com legendas. Só pode utilizar este
função se as legendas tiverem o mesmo nome de ficheiro do que o ficheiro
de vídeo.
✓
Áudio Conforme necessário, pode visualizar um vídeo utilizando um dos idiomas
suportados. Esta função está disponível apenas quando são reproduzidos
ficheiros de tipo stream que suportem múltiplos formatos de áudio.
✓
Velocidade de
Apresentação de
Diapositivos
Pode seleccionar a velocidade da apresentação de diapositivos durante a
mesma.
✓
Efeito Apresentação
Diapositivos
Pode definir vários efeitos para a apresentação de diapositivos.
✓
Música de Fundo Pode definir e seleccionar a música de fundo durante a visualização de uma
apresentação de diapositivos.
✓
Zoom Pode fazer zoom de imagens no modo de ecrã inteiro.
✓
Rodar Pode rodar imagens no modo de ecrã inteiro.
✓
Fundo ecrã prin Pode mover o ficheiro para o ambiente de trabalho do Media Play.
✓
Informação Pode ver informações detalhadas sobre o ficheiro reproduzido.
✓✓✓
Definições
Utilizar o menu Configurar
Definição de Fundo ■: seleccione esta opção para apresentar o fundo pretendido.
Ajuda para reprodução contínua de filme (Retomar Reprodução) (Ligado/Desligado) ■: seleccione esta opção para
apresentar a mensagem de contexto de ajuda relativamente à reprodução contínua de filmes.
Obtenha o código de registo do DivX ■® VOD: mostra o código de registo autorizado para o televisor. Se aceder ao
website do DivX e registar o código de registo com uma conta pessoal, pode transferir o ficheiro de registo VOD. Se
reproduzir o registo VOD com o Media Play, o registo fica concluído.
Para obter mais informações sobre o DivX
✎
® VOD, visite o site “www.DivX.com”.
Obtenha código desactivação do DivX ■® VOD: se o DivX® VOD não estiver registado, aparece o código de desactivação
do registo. Se executar esta função com o DivX® VOD registado, o registo do DivX® VOD actual é desactivado.
Informação ■: seleccione esta opção para ver informações sobre o dispositivo ligado.
BN68-02558A_POR.indb 35 2010-02-17 �� 1:20:55

36
Português
Funcionalidades avançadas
Anynet
+
O que é o Anynet+?
t
Anynet+ é uma função que permite controlar, a partir do telecomando do televisor, todos os dispositivos Samsung ligados
que suportam Anynet+. O sistema Anynet+ só pode ser utilizado com os dispositivos Samsung que tenham a funcionalidade
Anynet+. Para se certificar de que o dispositivo Samsung dispõe desta funcionalidade, verifique se existe um logótipo Anynet+.
Ligação ao sistema home theatre
1. Ligue a tomada HDMI IN (1(DVI), 2, 3 ou 4) do televisor e a tomada HDMI OUT do dispositivo Anynet+ correspondente
utilizando um cabo HDMI.
2. Ligue a tomada HDMI IN do sistema home theatre e a tomada HDMI OUT do dispositivo Anynet+ correspondente,
utilizando um cabo HDMI.
NOTA
✎
Ligue o cabo óptico entre a tomada
x
DIGITAL AUDIO OUT (OPTICAL) do televisor e a entrada de áudio digital do
sistema home theatre.
Se seguir a ligação acima descrita, a tomada óptica só emite áudio de 2 canais. O som só é emitido no subwoofer
x
e nos altifalantes frontais esquerdo e direito do sistema home theatre. Para ouvir áudio de 5.1 canais, ligue
directamente a tomada DIGITAL AUDIO OUT (OPTICAL) do leitor de DVD/caixa de satélite (ou seja, o dispositivo
Anynet 1 ou 2) ao amplificador ou ao sistema home theatre, e não ao televisor.
Ligue apenas um sistema home theatre.
x
Pode ligar um dispositivo Anynet
x
+ utilizando o cabo HDMI. Alguns cabos HDMI podem não suportar funções Anynet+.
O Anynet
x
+ funciona quando o dispositivo AV que suporta Anynet+ está no estado de espera ou ligado.
O sistema Anynet
x
+ suporta até 12 dispositivos AV. Pode ligar até 3 dispositivos do mesmo tipo.
Menu Anynet+
O menu Anynet+ muda consoante o tipo e o estado dos dispositivos Anynet+ ligados ao televisor.
Menu Anynet+Descrição
Ver TV Muda o modo Anynet+ para o modo de transmissão de TV.
Lista Dispos. Apresenta a lista de dispositivos Anynet+.
Gravação: (*gravador) Começa imediatamente a gravar, utilizando o gravador. (Esta função só está disponível para
dispositivos que suportem a função de gravação.)
(nome_dispositivo) MENU Apresenta os menus dos dispositivos ligados. Por exemplo, se está ligado um gravador de
DVD, é apresentado o menu do disco do gravador de DVD.
(nome_dispositivo) INFO Apresenta o menu de reprodução do dispositivo ligado. Por exemplo, se está ligado um
gravador de DVD, é apresentado o menu de reprodução do gravador de DVD.
Parar a gravação: (*gravador) Pára a gravação.
Receptor O som é reproduzido através do receptor.
Se mais do que um dispositivo estiver ligado, são apresentados como (*gravador) e se só estiver ligado um dispositivo de
gravação, é apresentado como (*nome_dispositivo).
Dispositivo Anynet+ 1
Cabo HDMI 1.3
Cabo HDMI 1.3
TV
Cabo óptico
Sistema home theatre Dispositivo Anynet+ 2, 3, 4
BN68-02558A_POR.indb 36 2010-02-17 �� 1:20:56

37
Português
04 Funcionalidades avançadas
Configuração do Anynet ¦+
Configuração ■
Anynet+ (HDMI-CEC) (Desligado / Ligado): Para utilizar a função Anynet+, Anynet+ (HDMI-CEC) tem de estar definido
para Ligado.
Quando a função
✎
Anynet+ (HDMI-CEC) está desactivada, todas as operações relacionadas com o Anynet+ são
igualmente desactivadas.
Desligar Automat. (Não / Sim): Configuração de um dispositivo Anynet+ para se desligar automaticamente quando o
televisor é desligado.
A fonte activa do televisor deve estar definida para TV de modo a poder utilizar a função Anynet
✎
+.
Se um dispositivo externo ainda estiver a gravar, este pode desligar-se.
✎
Comutação entre os dispositivos Anynet ¦+
1. Aparece uma lista dos dispositivos Anynet+ ligados ao televisor.
Se não encontrar o dispositivo que pretende, carregue no botão vermelho para actualizar a lista.
✎
2. Seleccione um dispositivo e carregue no botão ENTER
E
. Pode mudar para o dispositivo seleccionado.
Só quando define
✎
Anynet+ (HDMI-CEC) para Ligado no menu Aplicação, o menu Lista Dispos. aparece.
Mudar para o dispositivo seleccionado pode demorar até 2 minutos. Não pode cancelar a operação durante o
x
processo de comutação.
Se tiver seleccionado o modo de entrada externa carregando no botão
x
SOURCE, não pode utilizar a função Anynet+.
Mude para um dispositivo Anynet+ utilizando a opção Lista Dispos..
Gravação ¦
Pode gravar um programa televisivo utilizando um gravador da Samsung.
1. Seleccione Gravação.
Se houver mais de dois dispositivos de gravação
✎
Se estiverem ligados vários dispositivos, são listados os dispositivos de gravação. Seleccione um dispositivo de
x
gravação em Lista Dispos..
Se o dispositivo de gravação não for apresentado, seleccione
✎
Lista Dispos. e carregue no botão vermelho para
procurar dispositivos.
2. Carregue no botão EXIT para sair.
Pode gravar as transmissões da fonte seleccionando
✎
Gravação: (nome_dispositivo).
Se carregar no botão
✎
(REC), grava o que estiver a ver no momento. Se estiver a ver um vídeo de outro
dispositivo, essas imagens são gravadas.
Antes de gravar, verifique se a tomada da antena está devidamente ligada ao dispositivo de gravação. Para ligar
✎
correctamente uma antena a um dispositivo de gravação, consulte o respectivo manual do utilizador.
BN68-02558A_POR.indb 37 2010-02-17 �� 1:20:56

38
Português
Funcionalidades avançadas
Ouvir através de um receptor ¦
Pode ouvir o som através de um receptor (ou seja, sistema home theatre) em vez do altifalante do televisor.
1. Seleccione Receptor e defina esta opção para Ligado.
2. Carregue no botão EXIT para sair.
Se o receptor só suportar áudio, pode não aparecer na lista de dispositivos.
✎
O receptor funciona quando tiver ligado correctamente a tomada óptica do receptor à tomada
✎
DIGITAL AUDIO
OUT (OPTICAL) do televisor.
Se o receptor (ou seja, sistema home theatre) estiver definido para Ligado, o som é emitido a partir da tomada
✎
óptica do televisor. Se o televisor apresentar um sinal DTV (antena), envia som de 5.1 canais para o receptor. Se a
fonte for um componente digital, como um leitor de DVD, e estiver ligada ao televisor através de um cabo HDMI,
só pode ouvir som de 2 canais a partir do receptor.
NOTA
✎
Só pode controlar os dispositivos Anynet
x
+ utilizando o telecomando do televisor, não os botões do televisor.
O telecomando do televisor pode não funcionar sob determinadas condições. Neste caso, volte a seleccionar o
x
dispositivo Anynet+.
As funções Anynet
x
+ não funcionam com produtos de outros fabricantes.
Resolução de problemas para o Anynet ¦+
Problema Solução possível
O Anynet+ não funciona. Verifique se o dispositivo é um dispositivo Anynet• +. O sistema Anynet+ só suporta dispositivos Anynet+.
Ligue apenas um receptor (sistema home theatre).•
Verifique se o cabo de alimentação do dispositivo Anynet• + está ligado correctamente.
Verifique as ligações por cabo de vídeo/áudio/HDMI do dispositivo Anynet• +.
Verifique se a opção Anynet• + (HDMI-CEC) está definida para On (Ligado) no menu de configuração Anynet+.
Verifique se o telecomando do televisor está no modo TV.•
Verifique se é um telecomando exclusivo Anynet• +.
O Anynet• + não funciona em determinadas situações. (Pesquisa de canais, utilização do Media Play ou Plug
& Play (Configuração inicial), etc.)
Quando ligar ou retirar o cabo HDMI, certifique-se de que procura novamente dispositivos ou que desliga e •
volta a ligar o televisor.
Certifique-se de que a função Anynet• + do dispositivo Anynet+ está activada.
Quero iniciar o Anynet+.Verifique se o dispositivo Anynet• + está correctamente ligado ao televisor e se o Anynet+ (HDMI-CEC) está
definido para On (Ligado) no menu de configuração Anynet+.
Carregue no botão • TOOLS para ver o menu Anynet+ e seleccione o menu pretendido.
Quero sair do Anynet+.Seleccione • Ver TV no menu Anynet+.
Carregue no botão • SOURCE do telecomando do televisor e seleccione um dispositivo que não seja Anynet+.
Carregue em • P
>
/
<
, PRE-CH e FAV.CH para mudar o modo TV. (O botão de canal só funciona quando
não estiver ligado um dispositivo Anynet+ com sintonizador incorporado.)
A mensagem “A ligar ao
dispositivo Anynet+...” aparece
no ecrã.
Não pode utilizar o telecomando quando estiver a configurar o Anynet• + ou a mudar para um modo de
visualização.
Utilize o telecomando quando a configuração do Anynet• + ou a comutação para o modo de visualização
estiverem concluídos.
O dispositivo Anynet+ não
reproduz.
Não pode utilizar a função de reprodução se • Plug & Play (Configuração inicial) estiver em curso.
O dispositivo ligado não é
apresentado.
Verifique se o dispositivo suporta as funções Anynet• +.
Verifique se o cabo HDMI está correctamente ligado.•
Verifique se a opção • Anynet+ (HDMI-CEC) está definida para Ligado no menu de configuração Anynet+.
Procure novamente dispositivos Anynet• +.
Pode ligar um dispositivo Anynet• + utilizando apenas o cabo HDMI. Alguns cabos HDMI podem não suportar
funções Anynet+.
Se for interrompido por uma situação anómala, tal como a desconexão do cabo HDMI ou do cabo de •
alimentação, ou por uma falha na corrente, repita a procura de dispositivos.
Não consigo gravar um programa
televisivo.
Verifique se a tomada da antena do dispositivo de gravação está ligada correctamente.•
O som do televisor não é
reproduzido através do receptor.
Ligue o cabo óptico entre o televisor e o receptor.•
BN68-02558A_POR.indb 38 2010-02-17 �� 1:20:57

39
Português
04 Funcionalidades avançadas
Internet@TV
Introdução ao Internet@TV ¦
NOTA
✎
Configure as definições de rede antes de utilizar o
x
Internet@TV. Para obter mais informações, consulte “Ligação à
rede”. (P. 23)
Os tipos de letra que não sejam suportados no conteúdo do fornecedor não são correctamente apresentados.
x
A velocidade de resposta pode ser lenta e/ou podem ocorrer interrupções, consoante as condições da rede.
x
Consoante a região, pode ser suportado apenas o inglês no serviço de aplicações.
x
Esta funcionalidade não está disponível em determinados locais.
x
Se ocorrer algum problema quando utilizar uma aplicação, contacte o fornecedor de conteúdos.
x
Consoante o fornecedor de conteúdos, as actualizações de uma aplicação ou a própria aplicação podem ser
x
suspensas.
Consoante os regulamentos do seu país, determinadas aplicações podem ser de serviço limitado ou não ser
x
suportadas.
Apresentação do ecrã
O Internet@TV fornece conteúdos úteis e de
entretenimento e serviços directamente a partir da
Web para o seu televisor.
Recommended
My Applications
A
Login
B
Mark as Favorite
D
Sort by
R
Return
by Date 1/1
Samsung Apps Settings
Recommended
My Applications
A
Login
B
Mark as Favorite
D
Sort by
R
Return
by Date 1/1
Samsung Apps Settings
Aplicações recomendadas:
Apresenta o serviço recomendado
pela Samsung. Não pode adicionar
nem eliminar serviços desta lista.
Aplicações transferidas:
Apresenta as aplicações transferidas
através da Samsung Apps.
Ecrã do televisor:
Mostra o canal actual.
Informação:
mostra avisos, novas
aplicações e anúncios da
Samsung.
Serviço de aplicações:
Pode aceder a vários
serviços fornecidos pela
Samsung.
Internet@TV:
edita e configura
aplicações
e
as definições de Internet@TV.
Controls :
• Vermelho (Login): para iniciar sessão no Internet@TV.
B
• Verde (Mark as Favorite): para marcar o aplicações como favorito.
• Azul (Sort by): para ordenar os aplicações.
R
• Return: para voltar ao menu anterior.
Os botões coloridos podem funcionar de forma diferente consoante a
✎
aplicação.
BN68-02558A_POR.indb 39 2010-02-17 �� 1:20:59

40
Português
Funcionalidades avançadas
Início de sessão da conta
No caso de um aplicações com várias categorias, utilize
◄ e ► para aceder às diferentes categorias.
Login
A
Move [0~9] Enter PIN R Cancel
User account :
Password :
adgjm
Para desfrutar de uma experiência satisfatória com
✎
aplicações, registe e inicie sessão na sua conta.
Para saber como criar uma conta, consulte
✎
Setting up
Internet@TV → Internet@TV ID → Create.
1. Carregue no botão vermelho na página principal do
Internet@TV.
2. Seleccione a User account pretendida e, em seguida,
carregue no botão ENTER
E
.
Se pretende criar uma conta, carregue no botão
✎
vermelho, a janela com o OSD de criação de conta
aparece em seguida.
3. Introduza a Password.
Quando iniciar sessão, a conta de utilizador é
✎
apresentada no ecrã.
Configuração do Internet@TV ¦
Settings
Crie as ID e configure as definições do Internet@TV a partir
deste ecrã. Realce as definições utilizando os botões
▲ e ▼, e carregue no botão ENTER
E
.
R Return
Settings
▪ System setup
▪ Internet@TV ID
▪ Service Manager
▪ Properties
▪ Ticker Autorun : Off
▪ Channel Bound Service : Off
▪
Change the Service Lock password
▪ Reset
System Setup ■
Ticker Autorun
✎
pode não ser suportado
consoante o país.
Ticker Autorun (Off / On): Active/desactive a função de
execução automática do relógio quando ligar o televisor.
Channel Bound Service (Off / On): alguns canais
suportam aplicações, como um serviço de dados da
Internet, permitindo-lhe aceder ao serviço de Internet
enquanto vê televisão.
Disponível apenas se for suportado pela emissora.
✎
Reset: repõe as predefinições do Internet@TV.
Change the Service Lock password
A palavra-passe predefinida é “0-0-0-0.”
✎
Se se esquecer da palavra-passe, carregue na
✎
seguinte sequência de botões do telecomando
para repor a palavra-passe para “0-0-0-0”:
POWER (desligar) → MUTE → 9 → 2 → 8 →
POWER (ligar).
ID do Internet@TV ■
Pode utilizar este menu para criar ou eliminar a conta.
Pode controlar a sua conta, incluindo as informações da
conta no site dos conteúdos.
A conta é apenas para o Internet@TV.
✎
Create: crie uma conta e ligue-a aos aplicações do
serviço pretendido.
NOTA
✎
Poderá ter até 10 contas.
x
Dispõe de um máximo de 10 caracteres.
x
BN68-02558A_POR.indb 40 2010-02-17 �� 1:21:00

41
Português
04 Funcionalidades avançadas
Como criar uma ID do Internet@TV
Antes de criar uma User account, deve transferir a
aplicação em Samsung Apps.
1. Utilizando o botão ▲/▼/◄/►, seleccione Settings.
Depois carregue no botão ENTER
E
.
2. Carregue no botão ▼ para seleccionar Internet@TV
ID e, em seguida, carregue no botão ENTER
E
ou ►.
3. Seleccione Create. Aparece o ecrã com o teclado.
4. O OSD do teclado é apresentado no ecrã.
Utilizando o teclado
Se carregar no botão – do telecomando, enquanto
estiver a utilizar o teclado no ecrã, pode alterar os
campos de texto para minúsculas, maiúsculas,
números e ícones.
Pode utilizar este teclado no ecrã para as várias
aplicações Internet@ TV.
Como introduzir caracteres.
4-1. Por exemplo, se quiser introduzir “105Chang”.
4-2. Carregue duas vezes no botão – do
telecomando para alterar o modo de entrada de
minúsculas para números.
4-3. Carregue nos botões 1, 0 e 5 por ordem
numérica.
4-4. Carregue três vezes no botão – do telecomando
para alterar o modo de entrada de números
para maiúsculas.
4-5. Carregue três vezes no botão 2 do
telecomando para introduzir a letra C.
4-6. Carregue três vezes no botão – do telecomando
para alterar o modo de entrada de maiúsculas
para minúsculas.
4-7. Carregue nos botões do telecomando para
introduzir as restantes letras até formar a
palavra “Chang”. Quando terminar, carregue no
botão ENTER
E
.
5. Utilizando os botões numéricos, introduza a User
account e Password.
A palavra-passe só pode conter números.
x
Com o botão
x
–, pode alterar os campos de
texto para minúsculas, maiúsculas, números e
ícones.
Pode apagar o carácter introduzido com o
x
botão PRE-CH.
Utilizando o botão
x
π (REW) ou µ (FF), pode
seleccionar o ícone que pretende introduzir no
ecrã com o teclado de ícones
6. Conta criada. Pode utilizar os serviços fornecidos
por todos os utilizadores do seu televisor Samsung
com um único início de sessão, ligando a conta de
utilizador à ID do televisor. Se pretender efectuar
o registo de uma ID do site de serviço, seleccione
Yes. A lista de sites de serviço aparece no ecrã.
7. Seleccione Register do Service Site que pretender
e, em seguida, carregue no botão ENTER
E
.
8. Utilizando os botões numéricos, introduza a ID e a
palavra-passe do site da aplicação. Depois carregue
no botão ENTER
E
.
9. Registado com sucesso. Se adicionar outro site de
serviço, seleccione Yes, em seguida, carregue no
botão ENTER
E
e vá para o passo 5.
10. Quando terminar, seleccione OK. Depois carregue
no botão ENTER
E
.
Manager
Service Site – : registe as informações de início de
sessão para sites de serviços, como o YouTube.
Change Password – : altera a palavra-passe da conta.
Delete – : elimina a conta.
Se se esquecer da palavra-passe, carregue na
✎
seguinte sequência de botões do telecomando
para repor a palavra-passe para “0-0-0-0”:
POWER (desligar) → MUTE → 9 → 2 → 8 →
POWER (ligar).
Service Manager ■: elimina e bloqueia aplicações
instalados no Internet@TV.
Lock: bloqueia o widget
Para poder aceder a um
✎
aplicações bloqueado, é
necessária uma palavra-passe.
Delete: elimina o aplicações
Properties ■: apresenta as informações sobre o Internet@
TV. Utilize a opção Check the speed of your internet
connection para testar a sua ligação de rede.
BN68-02558A_POR.indb 41 2010-02-17 �� 1:21:01

42
Português
Funcionalidades avançadas
Utilização do serviço Internet@TV ¦
Samsung Apps
Samsung Apps é uma loja que permite transferir aplicações
a utilizar em equipamento TV/AV Samsung.
Graças às aplicações transferidas, os utilizadores podem
aceder a uma série de conteúdos como vídeos, música,
fotografias, jogos, informações úteis, etc.
Posteriormente, estarão disponíveis mais aplicações.
Samsung AppS
Featured
Travel
Most downloaded
Most recent Name
Free
What’s New!
Games
Sports
Lifestyle
Information
Other
My Page
Help
Video
A
Login
B
Thumbnail View
D
Sort By
R
Return
Utilização dos botões coloridos com o
✎
Samsung
Apps.
x
Vermelho (Login): para iniciar sessão no serviço
de Internet.
B
x
Verde (Thumbnail View): para alterar o modo de
visualização.
x
Azul (Sort by): para ordenar as aplicações por
Featured, Most downloaded, Most recent ou
Name.
R
x
Return: volta ao menu anterior.
Utilizar o Samsung Apps por categoria
Estão disponíveis as seguintes categorias:
What’s New y: apresenta as aplicações recentemente
registadas.
Video y: apresenta vários suportes de vídeo como filmes,
programas de televisão e vídeos de curta duração.
Games y: apresenta vários jogos como sudoku e xadrez.
Sports y: apresenta vários suportes de desporto como
informações, imagens e vídeos de curta duração
relativos a jogos.
Lifestyle y: inclui vários serviços relacionados com o
estilo de vida como música, ferramentas de gestão
de fotografias pessoais e redes sociais tais como o
Facebook e o Twitter.
Information y: inclui vários serviços de informações
como notícias, acções e meteorologia.
Others y: inclui outros serviços variados.
My Page y: apresenta a lista de aplicações e o seu saldo
em termos de dinheiro electrónico.
A partir de meados de 2010 (EUA e Coreia
✎
apenas), poderá adquirir dinheiro electrónico para
comprar aplicações através de tv.samsung.com.
Help y: se tiver dúvidas relativamente ao Internet@TV,
consulte primeiro esta secção.
BN68-02558A_POR.indb 42 2010-02-17 �� 1:21:02

43
Português
04 Funcionalidades avançadas
Resolução de problemas para o Internet@TV ¦
Problema Solução possível
Alguns conteúdos da aplicação são
apenas em Inglês. Como posso mudar
o idioma?
O idioma do conteúdo da aplicação pode ser diferente do idioma da interface de
utilizador do widget. Depende do fornecedor de serviços.
Alguns serviços da aplicação não
funcionam.
Consulte o fornecedor de serviços.
Consulte o website de ajuda para obter informações do fornecedor do serviço
widget.
Quando ocorre um erro na rede, não
posso utilizar outros menus para além
do menu de definições.
Se a ligação à rede não funcionar, o seu serviço pode estar limitado.
Tal deve-se ao facto de todas as funções, excepto o menu de definições, serem
necessárias para ligar à Internet.
É possível ver filmes para adultos no
YouTube?
Geralmente, estes encontram-se excluídos da lista do menu. Mas, se utilizar
a função de procura, pode vê-los. Neste caso, se utilizar o Widget Gallery,
bloqueia o serviço widget.
Website de ajuda ¦
O passo pode ser alterado posteriormente.
✎
As ligações podem ser diferentes para países com estatuto especial.
✎
País Website
Áustria www.samsung.com → Produkte → Fernseher → Internet@TV
Bélgica www.samsung.com → Producten → televisies → Internet@TV
www.samsung.com → Produits → téléviseurs → Internet@TV
República Checa www.samsung.com → Produkty → televizory → Internet@TV
Dinamarca www.samsung.com → Produkter → stue & soveværelse → Internet@TV
Finlândia www.samsung.com → Tuotteet → kodinelektroniikka → Internet@TV
França www.samsung.com → Produits → télévisions → Internet@TV
Alemanha www.samsung.com → Privatkunden → Fernseher → Internet@TV
Grécia www.samsung.com → Προϊόντα → τηλεοράσεις → Internet@TV
Hungria www.samsung.com → Termékek → televíziók → Internet@TV
Irlanda www.samsung.com → Products → Television → Internet@TV
Itália www.samsung.com → Prodotti → TV → Internet@TV
Países Baixos www.samsung.com → Producten → televisies → Internet@TV
Noruega www.samsung.com → Produkter → hverdagsrom & soverom → Internet@TV
Polónia www.samsung.com → Produkty → telewizory → Internet@TV
Portugal www.samsung.com → Produtos para Consumidores → televisores → Internet@TV
Eslováquia www.samsung.com → Produkty → televízory → Internet@TV
Espanha www.samsung.com → Productos → televisores → Internet@TV
Suécia www.samsung.com → Produkter → vardagsrum & sovrum → Internet@TV
Suíça www.samsung.com → Produits → télévisions → Internet@TV
www.samsung.com → Produkte → Fernseher → Internet@TV
Reino Unido www.samsung.com → Products → Television → Internet@TV
Turquia www.samsung.com → Tüketici Ürünleri → televizyon → Internet@TV
Estónia www.samsung.com → Klientidele → Televiisorid → Internet@TV
Letónia www.samsung.com → Klientiem → Televizori → Internet@TV
Lituânia www.samsung.com → Namams → Televizoriai → Internet@TV
Rússia www.samsung.com → Продукты → Телевизоры → Internet@TV
Ucrânia www.samsung.com → Потребительские продукты → телевизоры → Internet@TV
BN68-02558A_POR.indb 43 2010-02-17 �� 1:21:02

44
Português
Funcionalidades avançadas
AllShare
O AllShare ¦
AllShare estabelece a ligação de rede entre o televisor e
telemóveis/dispositivos móveis compatíveis da Samsung.
No televisor, pode ver as chamadas recebidas, mensagens
SMS e compromissos definidos nos seus telemóveis.
Além disso, pode reproduzir conteúdos multimédia, incluindo
vídeos, fotografias e música, gravados nos seus telemóveis
ou noutros dispositivos (como o PC) controlando-os no
televisor através da rede. Adicionalmente, pode utilizar o
televisor para pesquisar páginas da Web no telemóvel.
Para obter mais informações, visite o site “www.
✎
samsung.com” ou contacte o centro de atendimento
da Samsung. Pode ser necessário instalar software
adicional nos dispositivos móveis. Para obter mais
informações, consulte os respectivos manuais do
utilizador.
Configuração do AllShare ¦
Configuração
Mensag. (Ligado / Desligado) ■: activa ou desactiva
a função de mensagens (para chamadas recebidas,
mensagens SMS e compromissos definidos nos seus
telemóveis).
Suporte (Ligado / Desligado) ■: activa ou desactiva
a função de suporte. Se a função de suporte estiver
activada, reproduz vídeos, fotografias e música a partir
de um telemóvel ou de outro dispositivo que suporte o
ScreenShare.
Screen Share (Ligado / Desligado) ■: activa ou
desactiva o ScreenShare, acede a vários conteúdos
a partir de telemóveis ou de outros dispositivos que
suportem o ScreenShare.
Nome do televisor ■: define o nome do televisor para que
este seja mais fácil de localizar num dispositivo móvel.
Se seleccionar
✎
Entrada do utilizador, pode
escrever no televisor utilizando o OSK (Teclado
no ecrã).
Mensag. / Suporte / ScreenShare
Apresenta uma lista de telemóveis ou dispositivos ligados
que tenham sido configurados com este televisor para
utilizar a função Mensag., Suporte ou ScreenShare.
A função
✎
Suporte está disponível em todos os
dispositivos móveis que suportem AllShare.
Permitido/Proibido ■: autoriza/bloqueia o telemóvel.
Eliminar ■: elimina o telemóvel da lista.
Esta função só elimina o nome do telemóvel da
✎
lista. Se o dispositivo móvel eliminado for ligado
ou tentar estabelecer uma ligação com o televisor,
pode aparecer novamente na lista.
Utilização da função Mensag.
Com esta função, pode ver as chamadas recebidas,
mensagens SMS e os compromissos definidos no telemóvel
através da janela de alarme enquanto vê televisão.
NOTA
✎
Para desactivar a janela de alarme, defina
x
Mensag.
para Desligado em Configuração de AllShare.
Se seleccionar
x
OK ou se OK não for seleccionado
após a mensagem ter aparecido três vezes, esta
é eliminada. A mensagem não é eliminada do
telemóvel.
A janela de alarme pode ser apresentada enquanto
x
utiliza algumas aplicações, como Media Play, etc.
Para ver o conteúdo de uma mensagem, mude para
o modo de visualização TV.
Quando for apresentada uma mensagem de um
x
telemóvel desconhecido, seleccione o telemóvel
no menu de mensagens em AllShare e seleccione
Proibido para bloquear o telemóvel.
Visualização da mensagem
Se receber uma nova mensagem SMS enquanto vê
televisão, aparece a janela de alarme. Se clicar no botão
OK, o conteúdo da mensagem é apresentado.
Pode configurar as definições de visualização
✎
para mensagens SMS nos seus telemóveis. Para
obter mais informações sobre os procedimentos,
consulte o manual do telemóvel.
Alguns tipos de caracteres podem aparecer em
✎
branco ou corrompidos.
AllShare
3/7
E
Seleccionar R Regressar e Sair
'
Congurar R Regressar
Congurar
Mensag.
Suporte
ScreenShare
Mensag. : Ativ.
Suporte : Ativ.
ScreenShare : Ativ.
Nome de TV : TV Principal
BN68-02558A_POR.indb 44 2010-02-17 �� 1:21:04

45
Português
04 Funcionalidades avançadas
Alarme de chamada recebida
Se receber uma chamada enquanto vê televisão,
aparece a janela de alarme.
Alarme de compromisso
Enquanto vê televisão, a janela de alarme aparece e
apresenta o evento registado.
Pode configurar as definições de visualização
✎
para conteúdos de compromissos nos seus
telemóveis. Para obter mais informações sobre os
procedimentos, consulte o manual do telemóvel.
Alguns caracteres especiais podem aparecer em
✎
branco ou corrompidos.
Utilização da função Suporte
Aparece uma janela de alarme a informar o utilizador de
que os conteúdos multimédia (vídeos, fotografias, música)
enviados do telemóvel serão apresentados no televisor. Os
conteúdos são reproduzidos automaticamente 3 segundos
após a janela de alarme aparecer. Se carregar no botão
RETURN ou EXIT quando a janela de alarme aparece, os
conteúdos multimédia não são reproduzidos.
NOTA
✎
Quando executar pela primeira vez a função de
x
suporte, aparece a janela de contexto de aviso.
Carregue no botão ENTER
E
para seleccionar
Allow., depois pode utilizar a função de multimédia
no dispositivo.
"Unknown Device 0" is requesting that the media file be allowed to play.
If you wish to allow the media file to be played at your device, please press
"Allow", otherwise press "Deny".
You can also change the setting (or resetting) of this feature at "AllShare
Setup".
Warning: Please note that if your device is connected to unsecured or
unfamiliar network, unwanted or inappropriate contents might be played.
If you are not sure about the network's identity or content's
appropriateness, we strongly recommend that you do not "Allow" the
request to play.
Allow Deny
Para desactivar a transmissão de conteúdos
x
multimédia do telemóvel, defina Suporte para
Desligado na configuração AllShare.
Os conteúdos podem não ser reproduzidos no
x
televisor consoante a sua resolução e formato.
Os botões
x
ENTER
E
e ◄ / ► podem não funcionar
consoante o tipo de conteúdo multimédia.
Se utilizar o dispositivo móvel, pode controlar a
x
reprodução dos dados multimédia. Para obter mais
informações, consulte os respectivos manuais do
utilizador.
Se pretender reproduzir conteúdos multimédia do
x
seu PC, seleccione o ícone do PC no ecrã principal
do AllShare. Em seguida, o menu Media Play do
televisor muda automaticamente. Para obter mais
informações, consulte a secção “Media Play”.
Utilização da função ScreenShare
Utilizando o ScreenShare, pode pesquisar vários conteúdos
da Web através do telemóvel. Por exemplo, a imagem
abaixo apresenta uma página de acesso aos conteúdos de
um telemóvel. Pode ler os ficheiros do telemóvel e ver a lista
telefónica e o calendário no televisor. Além disso, na lista
telefónica, pode efectuar uma chamada para outra pessoa
ou enviar uma mensagem SMS.
NOTA
✎
Para utilizar esta função, tem de ter o ScreenShare
x
instalado no telemóvel/dispositivo móvel da
Samsung.
O Doc Viewer
x
consegue ler ficheiros de formato
doc, mas não consegue modificá-los.
O ecrã apresentado pode variar consoante o
x
dispositivo ligado.
My Mobile
Contacts Calendar Doc viewer
E Seleccionar
C
Regressar
Utilização do telemóvel da Samsung para controlar o
televisor
Antes de utilizar esta funcionalidade, tem de se ligar a um
telemóvel Samsung que suporte as funções ScreenShare.
Quando estiver a controlar o televisor com o telemóvel,
apenas funcionam os botões POWER,
y
,
z
e MUTE.
Mesmo que carregue continuamente num botão de
✎
controlo (canal ou volume) do telemóvel, o valor só
aumenta ou diminui uma unidade.
BN68-02558A_POR.indb 45 2010-02-17 �� 1:21:04

46
Português
Outras informações
Funcionalidade de teletexto de canais analógicos
A página de índice do serviço de teletexto fornece informações sobre como utilizar o serviço. Para que as informações de
teletexto sejam apresentadas correctamente, é preciso que a recepção dos canais se processe em boas condições. Caso
contrário, podem faltar informações ou podem não aparecer algumas páginas.
Pode mudar as páginas do teletexto com os botões numéricos do telecomando.
✎
Outras informações
As páginas do teletexto estão divididas em seis categorias:
Parte Conteúdos Parte Conteúdos
ANúmero da página
seleccionada. DData e hora.
BNome da estação emissora. ETexto.
CNúmero da página actual ou
indicações da procura. FInformações sobre o estado.
Informações FASTEXT.
ABCD
1
3
4
5
2
7
8
9
0
!
@
6
1/ (activar teletexto/
sobrepor): activa o modo de
teletexto depois de seleccionar o
canal com o serviço de teletexto.
Carregue duas vezes neste
botão para sobrepor o ecrã de
transmissão actual ao teletexto.
28 (memorizar): memoriza as
páginas de teletexto.
34 (tamanho): apresenta as
letras com o dobro do tamanho na
metade superior do ecrã. Para que
seja apresentada a metade inferior
do ecrã, carregue novamente. Para
visualizar o ecrã normal, carregue
novamente no botão.
49 (modo de espera): mantém
o ecrã numa determinada
página; se a página seleccionada
estiver ligada as várias páginas
secundárias, estas são
automaticamente apresentadas em
sequência. Para retomar, carregue
novamente neste botão.
50 (modo): selecciona o modo
de teletexto (LIST/FLOF).
Se carregar neste botão no modo
LIST, muda para o modo de
memorização de lista. No modo de
memorização de lista, pode gravar
uma página de teletexto na lista
utilizando o botão 8 (memorizar).
61 (página secundária):
apresenta a página secundária
disponível.
2 (página para cima): apresenta
a página de teletexto seguinte.
7
3 (página para baixo):
apresenta a página de teletexto
anterior.
8
6 (índice): apresenta a página
de índice (conteúdos) a qualquer
momento, enquanto está a
visualizar o teletexto
9
5 (mostrar): apresenta o
texto oculto (respostas a jogos
de perguntas e respostas, por
exemplo). Para ver o ecrã normal,
carregue novamente neste botão.
0
7 (cancelar): apresenta a
emissão actual enquanto procura
uma página.
!
Botões coloridos (vermelho/
verde/amarelo/azul): Se a
estação emissora utilizar o
sistema FASTEXT, os diferentes
tópicos apresentados na
página de teletexto aparecem
codificados com cores. Para os
seleccionar, carregue nos botões
coloridos. Carregue no botão que
corresponde à cor pretendida. A
página inclui outras informações
a cores que podem ser
seleccionadas da mesma forma.
Para visualizar a página anterior
ou a página seguinte, carregue no
botão colorido correspondente.
@
BN68-02558A_POR.indb 46 2010-02-17 �� 1:21:06

47
Português
05 Outras informações
Instalação do suporte de montagem na parede
Montagem da tampa ¦
Quando instalar o televisor numa parede, coloque a tampa na zona de ligação
à base, conforme ilustrado na imagem.
A preparar antes de instalar o suporte de montagem na parede (Televisores com 46 a
55 polegadas)
Para instalar um suporte de montagem na parede de outro fabricante, utilize o
anel de suporte.
Instalação do kit de montagem na parede ¦
Os acessórios de montagem na parede (vendidos em separado) permitem montar o televisor na parede.
Para obter mais informações sobre este tipo de montagem, consulte as instruções fornecidas com os acessórios de
montagem na parede. A instalação do suporte para montagem na parede tem de ser feita por um técnico.
Se a instalação do televisor for feita pelo cliente, a Samsung Electronics não se responsabiliza por quaisquer danos no
produto nem por ferimentos sofridos pelo cliente ou por outras pessoas.
Tampa
BN68-02558A_POR.indb 47 2010-02-17 �� 1:21:07

48
Português
Outras informações
Especificações do kit de montagem na parede (VESA) ¦
O kit de montagem na parede não é fornecido, mas sim vendido em separado.
✎
Instale o suporte de montagem na parede numa parede sólida perpendicular ao chão. Se montar noutros materiais, contacte
o revendedor mais próximo. Se efectuar a instalação no tecto ou numa parede inclinada, o aparelho pode cair e provocar
lesões graves.
NOTA
✎
Se a instalacao for feita pelo cliente, a Samsung Electronics nao se responsabiliza por quaisquer danos no produto
x
nem por ferimentos sofridos pelo cliente ou por outras pessoas.
As dimensões padrão para kits de montagem na parede são apresentadas na tabela abaixo.
x
Quando adquirir o nosso kit de montagem na parede, são fornecidos um manual de instalação detalhado e todas as
x
peças necessárias para a montagem.
Não utilize parafusos com uma medida superior à padrão, pois podem danificar o interior do televisor.
x
No que se refere aos suportes de montagem na parede que não respeitem as especificações VESA para parafusos
x
padrão, o comprimento dos parafusos pode variar consoante as respectivas especificações.
Não utilize parafusos que não respeitem as especificações VESA para parafusos padrão.
x
Não aperte de mais os parafusos, pois pode danificar o monitor ou fazer com que caia e provocar ferimentos em
x
alguém. A Samsung não se responsabiliza por este tipo de acidentes.
A Samsung não se responsabiliza por danos no produto ou ferimentos, no caso de ser utilizado um suporte de
x
montagem na parede que não seja VESA ou de um tipo não especificado, ou se o consumidor não respeitar as
instruções de instalação do produto.
Não exceda uma inclinação de 15 graus quando montar este televisor.
x
Família de
produtos polegadas Espec. VESA (A * B) Parafuso padrão Quantidade
Televisor LCD
19~22 75 X 75
100 X 100 M4
4
23~29 200 X 100
30~40 200 X 200 M6
46~55 400 X 400
M8
57~65 600 X 400
70~80 800 X 400
80~ 1400 X 800
Não instale o kit de montagem na parede com o televisor ligado. Pode resultar em ferimentos pessoais
devido a choques eléctricos.
Montagem dos cabos
Envolva os cabos com a braçadeira de cabos, para que estes não sejam visíveis
através da base transparente.
Braçadeira de cabos
BN68-02558A_POR.indb 48 2010-02-17 �� 1:21:09

49
Português
05 Outras informações
Dispositivo anti-roubo Kensington
O dispositivo de bloqueio Kensington serve para fixar fisicamente o
sistema quando o utilizar num local público. O aspecto e o método
de bloqueio podem ser diferentes da ilustração, consoante o
fabricante. Consulte o manual fornecido com o dispositivo de bloqueio
Kensington para uma utilização correcta.
Localize o ícone “
✎
K” na parte de trás do televisor. Existe uma
ranhura Kensington ao lado do ícone “K”.
1. Introduza o dispositivo de bloqueio na ranhura Kensington do LCD
1 e rode-o na direcção de bloqueio 2.
2. Ligue o cabo do dispositivo de bloqueio Kensington 3.
3. Fixe o dispositivo de bloqueio Kensington a uma secretária ou a
um objecto estacionário pesado.
O dispositivo de bloqueio tem de ser adquirido separadamente.
✎
A localização do dispositivo de bloqueio Kensington pode variar
✎
consoante o modelo.
1
2
3
Fixação do televisor à parede
Cuidado: puxar, empurrar ou subir para cima do televisor pode provocar a queda do mesmo. Em especial,
certifique-se de que as crianças não se penduram nem desestabilizam o televisor, o que poderia provocar a
queda do mesmo e resultar em acidentes graves ou morte. Siga todas as precauções de segurança fornecidas
no folheto de segurança incluído. Para uma maior estabilidade, instale o dispositivo antiqueda por razões de
segurança, como descrito em seguida.
Para evitar a queda do televisor ¦
Uma vez que os grampos, parafusos e fios necessários não
✎
são fornecidos, adquira-os em separado.
1. Introduza os parafusos nos grampos e aparafuse-os com
firmeza à parede. Certifique-se de que os parafusos estão bem
fixos na parede.
Especificações dos parafusos
✎
Para um LCD de 32 a 40 polegadas: M6
x
Para um LCD de
x
46 a 55 polegadas: M8
2. Retire os parafusos da parte central traseira do televisor,
introduza os parafusos nos grampos e, em seguida, aparafuse
os parafusos ao televisor novamente.
3. Ligue os grampos fixados ao televisor e os grampos fixados à
parede com um fio forte e, em seguida, aperte bem o fio.
Verifique se todas as ligações estão devidamente presas.
✎
Verifique regularmente as ligações para evitar qualquer sinal de
gasto ou falha. Se tiver alguma dúvida sobre a segurança das
suas ligações, contacte um instalador profissional.
Instale o televisor perto da parede para que este não caia para
✎
trás.
É mais seguro ligar o fio de modo a que os grampos fixados à parede estejam ao
✎
mesmo nível ou abaixo dos grampos fixados ao televisor.
Desaperte o fio antes de transportar o televisor.
✎
Parede
<Opcional>
BN68-02558A_POR.indb 49 2010-02-17 �� 1:21:10

50
Português
Outras informações
Resolução de problemas
Se tiver alguma dúvida sobre o televisor, consulte primeiro esta lista. Se nenhuma destas sugestões de resolução de
problemas se aplicar, visite o site “www.samsung.com” e, em seguida, clique em Support (Suporte) ou contacte o centro de
atendimento na lista da contracapa deste manual.
Problemas Soluções e explicações
Qualidade da imagem Primeiro, execute o Teste de Imagem e confirme se o televisor está a apresentar a imagem de teste
correctamente.
(aceda a MENU - Suporte - Auto-diagnóstico - Teste de Imagem) (P. 20)
Se a imagem de teste for apresentada correctamente, a imagem de má qualidade pode ser provocada
pela fonte ou sinal.
A imagem do televisor não parece ser de
tão boa qualidade como na loja.
Se tiver uma caixa de televisão por cabo analógica/set-top box, adquira uma set-top box digital. •
Utilize cabos HDMI ou de componente para obter uma qualidade de imagem HD (Alta definição).
Subscritores de cabo/satélite: experimente as estações HD da grelha de canais.•
Ligação de antena: experimente as estações HD após executar a programação automática.•
Muitos canais HD são actualizados a partir de conteúdos SD (Definição padrão).
✎
Ajuste a resolução de saída de vídeo da caixa de televisão por cabo/set-top box para 1080i ou 720p.•
Certifique-se de que está a ver televisão à distância mínima recomendada, com base no tamanho e •
na definição do sinal.
A imagem está distorcida: erro de
macrobloco, bloco pequeno, pontos,
pixelização
A compressão de conteúdos de vídeo pode causar uma distorção na imagem, especialmente nas •
imagens de movimentos rápidos, como no desporto e filmes de acção.
Um nível de sinal baixo ou uma má qualidade pode causar distorção de imagem. Isto não é um •
problema do televisor.
Cor errada ou inexistente. Se estiver a utilizar uma ligação de componente, certifique-se de que os cabos de componente estão •
ligados às tomadas correctas. Ligações incorrectas ou soltas podem provocar problemas na cor ou
o ecrã pode ficar em branco.
A cor ou o brilho são pouco nítidos. Ajuste as opções de • Imagem no menu TV. (aceda ao modo Imagem / Cor / Brilho / Nitidez)
Ajuste a opção • Poupança Energ. no menu TV. (aceda a MENU - Imagem - Solução ECO -
Poupança Energ.) (P.14)
Experimente repor a imagem para visualizar as predefinições da imagem. (aceda a • MENU - Imagem
- Reposição da imagem)
Aparece uma linha com pontos na
extremidade do ecrã.
Se o tamanho da imagem estiver definido para • Ajustar ao Ecrã, altere-o para 16:9. (P. 15)
Altere a resolução da caixa de televisão por cabo/set-top box.•
A imagem é apresentada a preto e branco. Se utilizar uma entrada AV composta, ligue o cabo de vídeo (amarelo) à tomada verde da entrada de •
componente 1 no televisor.
Quando mudar de canal, a imagem pára,
fica distorcida ou com atraso.
Se estiver ligado a uma caixa de televisão por cabo, tente reiniciar esta última. Ligue novamente o •
cabo de CA e espere até que a caixa de televisão por cabo reinicie. Pode demorar até 20 minutos.
Defina a resolução de saída da caixa de televisão por cabo para 1080i ou 720p.•
Qualidade do som Primeiro, execute o Teste de Som para confirmar se o áudio do televisor está a funcionar correctamente.
(aceda a MENU - Suporte - Auto-diagnóstico - Teste de Som) (P. 20)
Se o áudio estiver a funcionar correctamente, o problema de som pode ser provocado pela fonte ou sinal.
Não se ouve som ou o som é demasiado
baixo mesmo com o volume no máximo.
Verifique o volume do dispositivo externo ligado ao televisor.•
A imagem tem uma boa qualidade, mas
não é emitido som.
Defina a opção • Seleccionar Altifalante para Altifalante da TV no menu do som. (P. 17)
Se estiver a utilizar um dispositivo externo, certifique-se de que os cabos de áudio estão ligados às •
tomadas de entrada de áudio correctas do televisor.
Se estiver a utilizar um dispositivo externo, verifique a opção de saída de áudio do dispositivo (por •
exemplo, pode ser necessário alterar a opção de áudio da caixa de televisão por cabo para HDMI se
houver um cabo HDMI ligado ao televisor).
Se estiver a utilizar um cabo DVI para HDMI, é necessário um cabo de áudio suplementar.•
Se o televisor tiver uma tomada para auscultadores, certifique-se de que não há nada ligado a essa •
entrada.
Os altifalantes fazem um ruído estranho. Verifique as ligações dos cabos. Certifique-se de que não há nenhum cabo de vídeo ligado à entrada •
de áudio.
Em caso de ligações por antena ou cabo, verifique a força do sinal. Um nível de sinal baixo pode •
causar distorção da imagem.
Sem imagem, sem vídeo
O televisor não liga. Certifique-se de que o cabo de alimentação de CA está ligado correctamente à tomada de parede e •
ao televisor.
Verifique se a tomada de parede está a funcionar devidamente.•
Experimente carregar no botão • POWER do televisor para se certificar de que o problema não é
causado pelo telecomando. Se o televisor se ligar, consulte a secção “O telecomando não funciona”
abaixo.
BN68-02558A_POR.indb 50 2010-02-17 �� 1:21:11

51
Português
05 Outras informações
Problemas Soluções e explicações
O televisor desliga-se automaticamente. Certifique-se de que • Temporizador está definido para Desligado no menu Configuração. (P. 18)
Se ligar o PC ao televisor, verifique as definições de alimentação do PC.•
Certifique-se de que o cabo de alimentação de CA está ligado correctamente à tomada de parede e •
ao televisor.
Quando estiver a ver televisão a partir de uma ligação por antena ou cabo, o televisor desliga-se após •
10 ~ 15 minutos, se não for detectado sinal.
Não se vê imagem/vídeo. Verifique as ligações dos cabos (retire e ligue novamente todos os cabos do televisor e dispositivos •
externos).
Defina as saídas de vídeo dos dispositivos externos (caixa de televisão por cabo/set-top box, DVD, •
Blu-ray, etc.) para corresponder às ligações de entrada do televisor. Por exemplo, se a saída de um
dispositivo externo for HDMI, deve ligá-lo a uma entrada HDMI no televisor.
Certifique-se de que os dispositivos estão ligados.•
Certifique-se de que selecciona a fonte correcta do televisor, carregando no botão • SOURCE do
telecomando.
Ligação RF (cabo/antena)
O televisor não recebe todos os canais. Certifique-se de que o cabo de antena está correctamente ligado.•
Experimente • Plug & Play (Configuração inicial) para adicionar canais disponíveis à lista de canais.
Aceda a MENU - Configuração - Plug & Play (Configuração inicial) e aguarde até todos os canais
disponíveis serem memorizados.
Verifique se a antena está na posição correcta.•
A imagem está distorcida: erro de
macrobloco, bloco pequeno, pontos,
pixelização
A compressão de conteúdos de vídeo pode causar uma distorção na imagem, especialmente nas •
imagens de movimentos rápidos como no desporto e filmes de acção.
Um sinal baixo pode causar distorção de imagem. Isto não é um problema do televisor.•
Ligação ao PC
Aparece a mensagem “Not Supported
Mode” (Modo não suportado).
Defina a resolução de saída do PC e a frequência para que corresponda às resoluções suportadas •
pelo televisor. (P. 20)
“PC” é sempre apresentado na lista de
fontes, mesmo que não haja um PC
ligado.
Isto é normal; “PC” é sempre apresentado na lista de fontes, mesmo que não haja um PC ligado.•
O vídeo tem uma boa qualidade, mas não
é emitido áudio.
Se estiver a utilizar uma ligação HDMI, verifique a definição da saída de áudio no seu PC.•
Ligação de rede (consoante os modelos)
A ligação da rede sem fios falhou. É necessária uma chave anticópia USB sem fios da Samsung para utilizar uma rede sem fios.•
Certifique-se de que a ligação de rede está definida para Sem fios.•
Certifique-se de que o televisor pode ser ligado a um router IP sem fios.•
Outros
A imagem não é apresentada no modo de
ecrã inteiro.
Os canais HD apresentam barras pretas em ambos os lados do ecrã sempre que forem exibidos •
conteúdos SD (4:3) actualizados.
Aparecem barras pretas na parte superior e inferior dos filmes que tenham um formato diferente do •
do seu televisor.
Ajuste as opções de tamanho da imagem no dispositivo externo ou no televisor para o modo de ecrã •
inteiro.
O telecomando não funciona. Substitua as pilhas do telecomando com os pólos (+/–) na direcção correcta.•
Limpe a janela de transmissão do sensor do telecomando.•
Experimente apontar o telecomando directamente para o televisor a uma distância de 1,5 a 1,8 m.•
O telecomando da caixa de televisão por
cabo/set-top box não liga nem desliga o
televisor, nem regula o volume.
Programe o telecomando da caixa de televisão por cabo/set-top box para funcionar com o televisor. •
Consulte o manual do utilizador da caixa de televisão por cabo/set-top box para identificar o código
do televisor SAMSUNG.
Aparece a mensagem “Modo não
suportado”.
Verifique a resolução suportada pelo televisor e ajuste a resolução de saída do dispositivo externo em •
conformidade. Consulte as definições de resolução na página 20 deste manual.
O televisor exala um cheiro a plástico. Este cheiro é normal e dissipa-se com o passar do tempo.•
A opção Informações do Sinal do televisor
não está disponível no menu Teste de auto-
diagnóstico.
Esta função só está disponível para canais digitais com uma ligação de antena/RF/coaxial. (P. 20)•
O televisor está inclinado. Remova a base do suporte do televisor e monte-a novamente.•
Há dificuldades na montagem da base do
suporte.
Certifique-se de que o televisor se encontra sobre uma superfície plana. Se não conseguir retirar os •
parafusos do televisor, utilize uma chave de parafusos magnetizada.
O menu do canal aparece esbatido.
(indisponível)
O menu • Canal só está disponível quando seleccionar a fonte de TV.
Perde as suas definições após 30 minutos ou
sempre que o televisor for desligado.
Se o televisor estiver no modo • Demonstração de Loja, são repostas as predefinições de áudio e
de imagem a cada 30 minutos. Altere as definições do modo Demonstração de Loja para o modo
Utilização Doméstica no procedimento Plug & Play (Configuração inicial). Carregue no botão SOURCE
para seleccionar o modo TV e aceda a MENU → Configuração → Plug & Play (Configuração inicial) →
ENTERE.
BN68-02558A_POR.indb 51 2010-02-17 �� 1:21:11

52
Português
Outras informações
Problemas Soluções e explicações
Verifica-se uma perda intermitente de áudio
ou de vídeo.
Verifique as ligações dos cabos e ligue-os novamente. •
A perda de áudio ou de vídeo pode ser provocada pela utilização de cabos excessivamente rígidos ou •
grossos. Certifique-se de que os cabos são suficientemente flexíveis para uma utilização a longo prazo.
Caso pretenda montar o televisor na parede, recomenda-se a utilização de cabos com conectores de 90
graus.
São visíveis pequenas partículas se olhar
de perto para a extremidade da moldura do
televisor.
Essa característica faz parte do design do produto e não constitui um defeito.•
O menu PIP não está disponível. PIP• só está disponível quando utilizar uma fonte de HDMI, PC ou componentes.
Aparece a mensagem “Sinal Codificado” ou
“Sinal Fraco/Sem Sinal”.
Se estiver a utilizar um CAM CARD (CI/CI+), certifique-se de que este se encontra colocado na ranhura da •
interface comum.
Se o problema persistir, puxe o CAM CARD para fora do televisor e introduza-o novamente na ranhura.•
Após ter desligado o televisor há 45 minutos,
este voltou a ligar-se.
Isto é normal. O televisor utiliza a função OTA (Over The Aerial) para actualizar o firmware transferido •
enquanto vê televisão.
São detectados problemas frequentes
relacionados com a imagem/som.
Verifique e altere o sinal/fonte.•
Pode ocorrer uma reacção entre as
borrachas existentes na base do suporte
e o acabamento da superfície de algumas
mobílias.
Para evitar esta situação, utilize almofadas de feltro nas superfícies do televisor que estejam em contacto •
directo com a mobília.
O LCD TFT utiliza um painel composto por pixels secundários que requerem tecnologia sofisticada para serem reproduzidos.
✎
No entanto, podem existir alguns pixels brilhantes ou escuros no ecrã. Estes pixels não afectam o desempenho do produto.
Licença ¦
Manufactured under licence from Dolby Laboratories. Dolby and the double-D symbol are trademarks of
Dolby Laboratories.
Manufactured under license under U.S. Patent #’s: 5,451,942; 5,956,674; 5,974,380; 5,978,762;
6,487,535 & other U.S. and worldwide patents issued & pending. DTS and the Symbol are
registered trademarks. & DTS 2.0+ Digital Out and the DTS logos are trademarks of DTS, Inc.
Product Includes software. © DTS, Inc. All Rights Reserved.
DivX Certified to play DivX video up to HD 1080p, including premium content.
ABOUT DIVX VIDEO: DivX® is a digital video format created by DivX,Inc. This is an official DivX Certified device that
plays DivX video. Visit www.divx.com for more information and software tools to convert your files into DivX video.
ABOUT DIVX VIDEO-ON-DEMAND: This DivX Certified® device must be registered in order to play DivX Video-on-
Demand (VOD) content. To generate the registration code, locate the DivX VOD section in the device setup menu. Go
to vod.divx.com with this code to complete the registration process and learn more about DivX VOD.
Pat. 7,295,673;7,460,688; 7,519,274
TheaterSound, SRS and the symbol are trademarks of SRS Labs, Inc.
TheaterSound technology is incorporated under license form SRS Lab, Inc.
BN68-02558A_POR.indb 52 2010-02-17 �� 1:21:13

53
Português
05 Outras informações
Características técnicas
Painel nativo 1920 x 1080 @ 60 Hz
Considerações ambientais
Temperatura de funcionamento
Humidade de funcionamento
Temperatura de armazenamento
Humidade de armazenamento
10°C a 40°C (50°F a 104°F)
10% a 80%, sem condensação
-20°C a 45°C (-4°F a 113°F)
5% a 95%, sem condensação
Sistema de televisão Analógico: consoante a selecção do país
Digital: DVB-T/DVB-C
Sistema de cores/vídeo Analógico: PAL, SECAM, NTSC-4.43, NTSC-3.58, PAL60
Digital: MPEG-2 MP@ML, MPEG-4, H.264/AVC MP@L3, MP@L4.0, HP@L4.0
Sistema de som BG. OK NICAM. MPEGl
HDMI IN 1 ~ 4 Vídeo: 1080/24p, 1080p, 1080i, 720p, 576p, 576i, 480p, 480i
Áudio: PCM linear de dois canais 32/44.1/48 kHz, 16/20/24bits
Entrada de áudio analógico (apenas HDMI IN1)
Entrada PC
Rotação da base
(esquerda/direita) -20˚ ~ 20˚
Nome do modelo LE32C650
LE32C652 LE37C650 LE40C650
LE40C652
LE46C650
LE46C652 LE55B650
Tamanho do ecrã
(Diagonal) 32 inch 37 inch 40 inch 46 inch 55 inch
Som
Saída 10W X 2 15W X 2
Dimensões (L x P x A)
Caixa
Com base
789.2 X 77.8 X 509.9 mm
789.2 X 240 X 555.9 mm
907.6 X 78.5 X 574.4 mm
907.6 X 255 X 621.2 mm
976.2 X 80.4 X 614.9 mm
976.2 X 255 X 659.3 mm
1108.6 X 80.3 X 689.7 mm
1108.6 X 275 X 734.5 mm
1301.6 X 85.3 X 801.2 mm
1301.6 X 305 X 845.3 mm
Peso
Caixa
Com base
9.1 kg
11.8 kg
11.6 kg
15 kg
14.3 kg
17.7 kg
18.1 kg
21.9 kg
28.1 kg
32.7 kg
Nome do modelo LE32C653
LE32C654
LE40C653
LE40C654
LE46C653
LE46C654
Tamanho do ecrã
(Diagonal) 32 inch 40 inch 46 inch
Som
Saída 10W X 2
Dimensões (L x P x A)
Caixa
Com base
794.5 X 77.8 X 495.4 mm
794.5 X 240 X 558.6 mm
981.5 X 80.4 X 598.5 mm
981.5 X 255 X 661.9 mm
1113.9 X 80.3 X 674.1 mm
1113.9 X 275 X 737.1 mm
Peso
Caixa
Com base
9.3 kg
12 kg
13.5 kg
16.9 kg
18.1 kg
21.9 kg
O design e as características técnicas estão sujeitos a alterações sem aviso prévio.
✎
Para obter informações sobre a fonte de alimentação e o consumo de energia, consulte a etiqueta colada ao produto.
✎
BN68-02558A_POR(26-).indd 53 2010-02-17 �� 6:11:03

54
Português
Outras informações
Índice remissivo
A
Actualização do software 20
Ajuste auto. 16
AllShare 44
Alterar PIN 6, 19
Altifalante da TV 17
Altifalante Exter. 17
Amplificar 16
Antena 12
Anynet+ 36
Apresentação de diapositivos 34
Audio Out 8, 36
Auscultadores 8
Auto-diagnóstico 20
B
Balanço 16
Bloquear 13
Bloqueio para crianças 18
Botão ON/OFF 5
Braçadeira de cabos 48
Brilho 13
C
C. quentes 15
Canal 11
Canal Favorito 11
Características técnicas 53
Colour Tonalidade 15
Componente 7
Configuracao da rede 24, 26
Contraste Dinâmico 14
D
Digital Audio Out 8, 36
Dinâmico 13
DivX® VOD 35
D-sub 22
E
Edição de canais 12
Editar Nome 9
EPG 10
Equalizador 16
Equilíb. Branco 14
F
Ferramentas 3
Fotografia 34
Frequência 12
Fundo ecrã prin 35
G
Guia actual e seguinte 10
Gravação 37
H
HDMI 7, 36
I
Idioma 19
Indicador de corrente 4
Informações do Sinal 20
Instalação seguro 2
Internet@TV 39
L
Legenda 19
Licença 52
Ligação a um dispositivo de áudio 8
Ligação a um PC 22
Lista de fontes 9
M
Media Play 29
Melodia 19
Memorização automática 23
Modo de espera 4
Modo Filme 15
Modo Repetir 35
Montagem na parede 47
Música 33
Música de Fundo 35
N
Nitidez 13
P
Palavra-passe 40
Percorrer 9
Pilhas 5
PIP 20
Plug & Play 6
Poupança Energ. 14
R
Receptor 38
Relógio 18
Reprodução de vídeo 32
Resolucao de problemas 50
Resolução ideal 22
RGB 14
S
Selec. Todos 13
Seleccionar altifalante 17
Sensor ECO 14
símbolo 3
Sintonia Fina 13
Sistema home theatre 8, 36
T
Tamaho Imagem 15, 35
Tampa 33
Telecomando 5
Temporizador 18
Título 27
Tom de Pele 14
Tonalidade de Preto 14
Transparên. Menu 19
U
USB 20, 36
Utilização da função Vis. Canal 10
Utilização da função Vista
Programada 10
Utilização de canais favoritos 11
V
Videogravador 9
Vídeos 31
Visual. Básica 34
Volume 4, 5, 17
Volume Auto. 17
BN68-02558A_POR.indb 54 2010-02-17 �� 1:21:13
Esta página foi deixa-
da em branco inten-
cionalmente.
BN68-02558A_POR.indb 55 2010-02-17 �� 1:21:14

2
Slovenščina
Slike in ilustracije v tem uporabniškem priročniku so samo za referenco. Dejanski izdelek je lahko videti drugačen. Obliko in
tehnične lastnosti lahko spremenimo brez predhodnega obvestila.
Obvestilo o digitalni televiziji
1. 1. Funkcije, ki so povezane z digitalnim televizijskim signalom (DVB), so na voljo samo v državah/na območjih, kjer se oddajajo digitalni prizemni signali
(MPEG2 in MPEG4 AVC) ali kjer je mogoč dostop do združljive storitve kabelske televizije DVB-C (MPEG2 in MPEG4 AAC). Pri lokalnem trgovcu
preverite, ali imate dostop do signala DVB-T ali DVB-C.
2. DVB-T je standard DVB evropskega konzorcija za oddajanje digitalne prizemne televizije, DVB-C pa je standard za oddajanje digitalne televizije prek
kabla. V tej specifikaciji pa niso vključene nekatere funkcije, kot so EPG (elektronski programski vodnik), VOD (video na zahtevo) itd. Torej jih zaenkrat
še ni mogoče uporabljati.
3. Čeprav je televizor v skladu z najnovejšima standardoma DVB-T in DVB-C [avgust 2008], ni mogoče jamčiti združljivosti s prihodnjimi sistemi digitalne
prizemne televizije in digitalne kabelske televizije.
4. Nekateri ponudniki kabelske televizije morda takšno storitev dodatno zaračunavajo in se boste zato morda morali strinjati z določbami in pogoji
njihovega poslovanja. Odvisno od države/območja, kjer uporabljate televizor.
5. V nekaterih državah ali regijah nekatere funkcije digitalne televizije morda niso na voljo in digitalna kabelska televizija morda ne bo delovala pravilno pri
nekaterih ponudnikih kabelskih storitev.
6. Za dodatne informacije se obrnite na lokalni Samsungov center za pomoč strankam.
Na sprejem televizijskih signalov lahko vplivajo razlike v načinu oddajanja v državah. Pri pooblaščenem zastopniku za SAMSUNG ali Samsungovem
✎
klicnem cetru preverite, ali je delovanje televizije mogoče izboljšati s ponovno konfiguracijo nastavitev televzije.
Opozorilo o mirujočih slikah
Izogibajte se prikazovanju mirujočih slik (npr. slikovnih datotek jpeg) ali mirujočih slikovnih elementov (npr. logotip televizijskega programa, panorama,
slikovna oblika zapisa 4:3, vrstica za borzne novice ali novice na dnu zaslona itd.) na zaslonu. Nenehno prikazovanje mirujoče slike lahko povzroči
neenakomerno izrabo fosforja na zaslonu, kar vpliva na kakovost slike. Da preprečite nevarnost takega učinka, sledite spodnjim priporočilom:
Izogibajte se daljšemu prikazovanju istega televizijskega kanala.•
Slike vedno skušajte prikazati celozaslonsko, uporabljajte meni televizijskega slikovnega formata za najboljše ujemanje.•
Zmanjšajte vrednosti svetlosti in kontrasta na najnižjo potrebno stopnjo, da dosežete želeno kakovost slike, pretirane vrednosti lahko namreč •
pospešijo nastajanje vžgane slike.
Redno uporabljajte vse funkcije televizije, ki so zasnovane za zmanjševanje zadrževanja slike in vžganih slik; za podrobnosti si oglejte ustrezne •
razdelke uporabniškega priročnika.
Zaščita prostora za namestitev
Izdelek mora biti ustrezno oddaljen od ostalih predmetov (npr. sten), da zagotovite ustrezno prezračevanje.
Sicer lahko pride do požara ali težave z izdelkom zaradi povišanja notranje temperature izdelka.
Če želite uporabiti stojalo ali opremo za pritrditev na steno, uporabite samo dele, ki jih nudi podjetje Samsung Electronics.
✎
Če uporabite dele drugih proizvajalcev, lahko pride do težav z izdelkom ali do telesnih poškodb zaradi padca izdelka.
x
Videz se lahko razlikuje glede na izdelek.
✎
Namestitev s stojalom. Namestitev z opremo za pritrditev na steno.
10 cm
10 cm
10 cm 10 cm
10 cm
10 cm
10 cm
Ustrezno odstranjevanje tega izdelka (odpadna električna in elektronska oprema)
(Velja za Evropsko unijo in druge evropske države s sistemi za ločeno zbiranje.)
Ta oznaka na izdelku, dodatni opremi ali dokumentaciji pomeni, da izdelka in dodatne elektronske opreme (npr. polnilnika, slušalk,
USB-kabla) po koncu njihove življenjske dobe ni dovoljeno odlagati skupaj z drugimi gospodinjskimi odpadki. Da bi preprečili
morebitno tveganje za okolje ali človeško zdravje zaradi nenadzorovanega odstranjevanja odpadkov, te izdelke ločite od drugih
vrst odpadkov in jih odgovorno reciklirajte ter tako spodbudite trajnostno ponovno uporabo materialnih virov. Uporabniki v
gospodinjstvih naj za podrobnosti o tem, kam in kako lahko odnesejo te izdelke na okolju varno recikliranje, pokličejo trgovino,
kjer so izdelek kupili, ali lokalni vladni urad. Podjetja se morajo obrniti na dobavitelja in preveriti določbe in pogoje kupne pogodbe.
Izdelka in elektronske dodatne opreme ni dovoljeno mešati z drugimi komunalnimi odpadki.
Ustrezno odstranjevanje baterij v tem izdelku
(Veljavno v Evropski uniji in drugih evropskih državah s sistemi za ločeno vračilo baterij.)
Ta oznaka na bateriji, priročniku ali embalaži pomeni, da baterij v tem izdelku po koncu njihove življenjske dobe ni dovoljeno odlagati
skupaj z drugimi gospodinjskimi odpadki. Če so navedeni kemični simboli Hg, Cd ali Pb, to pomeni, da količina živega srebra,
kadmija ali svinca v bateriji presega količino, ki je priporočena v direktivi ES 2006/66. Če baterije niso pravilno odstranjene, lahko te
snovi škodujejo človekovemu zdravju ali okolju. Da pripomorete k varovanju naravnih virov in ponovni uporabi materialov, baterije
ločite od drugih odpadkov in jih reciklirajte prek brezplačnega lokalnega sistema za vračilo baterij.
BN68-02558A-PRSln.indb 2 2/17/2010 2:15:55 PM

3
Slovenščina
Vsebina
Začetek uporabe
4
4 Dodatna oprema
4 Ogled nadzorne plošče
5 Ogled daljinskega upravljalnika
6 Povezava antene
6 Plug & Play (Začetna nastavitev)
Povezave
7
7 Povezava z napravo AV
8 Povezava z avdio napravo
9 Spreminjanje vhodnega vira
Osnovne funkcije
9
9 Pomikanje po menijih
10 Uporaba gumba INFO (Now & Next guide)
10 Načrtovanje gledanja
12 Meni kanala
13 Meni slike
16 Meni zvoka
18 Meni nastavitev
20 Meni podpore
Napredne funkcije
22
22 Povezava z računalnikom
23 Omrežna povezava
29 Media Play
36 Anynet
+
39 Internet@TV
44 AllShare
Druge informacije
46
46 Funkcija teleteksta analognega kanala
47 Namestitev opreme za pritrditev na steno
48 Združitev kablov
49 Ključavnica Kensington proti kraji
49 Pritrditev televizorja na steno
50 Odpravljanje težav
53 Specifikacije
54 Kazalo
Preverite simbol!
tO
To funkcijo lahko izberete s pritiskom
gumba TOOLS na daljinskem
upravljalniku.
Opomba Navodila po korakih
BN68-02558A-PRSln.indb 3 2/17/2010 2:15:56 PM

4
Slovenščina
Začetek uporabe
Dodatna oprema
Preverite, ali so televizorju LCD priloženi naslednji predmeti. Če kateri predmet manjka, se obrnite na prodajalca.
✎
Barva in oblika predmetov sta odvisni od modelov.
✎
Daljinski upravljalnik in bateriji (AAA x 2) y
Uporabniška navodila y
Garancijska kartica / varnostni priročnik y
(ni na voljo na nekaterih mestih)
Čistilna krpa y
Napajalni kabel y
(46 ~ 55 palčni TVs)
Pokrovček za stojalo yKabelska vezica yDržalni obroč (4ea) y
Za namestitev stojala si oglejte ločena navodila.
ali
Stojalo (1EA) yVodilo stojala (1EA) yScrews (9EA) y
(samo 32-palčni model: 8)
Ogled nadzorne plošče
Barva in oblika izdelka sta odvisni od modela.
✎
P
(napajanje) Za vklop ali izklop televizorja.
Indikator napajanja Utripa in se izklopi, ko je napajanje vklopljeno, in začne svetiti v stanju pripravljenosti.
SOURCE
E
Za preklapljanje med vsemi razpoložljivimi vhodnimi viri. Ta gumb v meniju na zaslonu
uporabljajte kot gumb ENTER
E
na daljinskem upravljalniku.
MENU Za prikaz menija na zaslonu, prikaza na zaslonu, s funkcijami televizorja.
Y
Za prilagajanje glasnosti. V prikazu na zaslonu uporabljajte gumba
Y
kot
uporabljate gumba ◄ in ► na daljinskem upravljalniku.
z
Za spreminjanje kanalov. V prikazu na zaslonu uporabljajte gumba z, kot uporabljate
gumba
z
kot uporabljate gumba ▼ in ▲ na daljinskem upravljalniku.
Senzor daljinskega upravljalnika Daljinski upravljalnik usmerite proti tej točki na televizorju.
Stanje pripravljenosti
Televizorja ne puščajte v stanju pripravljenosti dlje časa (na primer, ko greste na dopust). Tudi ko je gumb za napajanje
izklopljen, se porablja manjša količina električne energije. Priporočamo, da izklopite napajalni kabel.
(M4 X L12)
Zvočniki
Indikator napajanja
Senzor daljinskega upravljalnika
BN68-02558A-PRSln.indb 4 2/17/2010 2:15:58 PM

5
01 Začetek uporabe
Slovenščina
Ogled daljinskega upravljalnika
To je poseben daljinski upravljalnik za slabovidne; gumbi Power, Channel in Volume so opremljeni z Braillovo pisavo.
✎
Vstavljanje baterij (velikost baterije: AAA)
OPOMBA
✎
Daljinski upravljalnik uporabljajte v oddaljenosti do približno 7
x
m od televizorja.
Na delovanje daljinskega upravljalnika lahko vpliva močna
x
svetloba. Izogibajte se uporabi upravljalnika v bližini posebnih
fluorescentnih luči ali neonskih tabel.
Barva in oblika sta odvisni od modela.
x
ABCD
Za prikaz in izbiro razpoložljivih video virov.
(str. 9)
Če je gumb osvetlitve ON / OFF nastavljen na ON
in pritisnete določen gumb, se za trenutek vklopi
osvetlitev gumbov.
(Če je ta gumb na daljinskem upravljalniku
nastavljen na On, se čas uporabe baterije skrajša.)
Za vklop in izklop televizorja. (str. 6)
Pritisnite za neposreden dostop do kanalov.
Za prikaz EPG (elektronski programski vodnik).
(str. 10)
Za menjavo kanalov.
Za hitro izbiro pogosto uporabljenih funkcij. Za prikaz informacij na televizijskem zaslonu.
(str. 10)
Za prikaz glavnega menija na zaslonu. (str. 9)
Za prilagoditev glasnosti.
Za vrnitev na prejšnji kanal.
Gumbi v menijih Channel Manager, Internet@
TV, Media Play itd.
Te gumbe uporabljajte v načinih Media Play in
Anynet+. (str. 29, 36)
(: za upravljanje snemanja na Samsungovih
snemalnikih s funkcijo Anynet+)
Za začasen izklop zvoka.
Za vrnitev v prejšnji meni.
Za izbiro elementov menija na zaslonu in
spreminjanje vrednosti menija
Za izhod iz menija. )
MEDIA.P: za ogled funkcije Media Play. (str. 29)
INTERNET: za povezavo z različnimi internetnimi
storitvami. (str. 39)
DUAL I-II: za izbiro zvočnega načina. (str. 17)
AD: za izbiro zvočnega opisa. (Ni na voljo na
nekaterih mestih.) (str. 17)
P.SIZE: za izbiro velikosti slike. (str. 15)
SUBT.: za prikaz digitalnih podnapisov (str. 19)
Za prikaz Content View, ki zajema možnosti
Guide, Internet@TV, Media Play in AllShare.
Za izmenično izbiro možnosti
Teletext, Double ali MiX.
Za prikaz seznama kanalov na zaslonu. (str. 13)
BN68-02558A-PRSln.indb 5 2/17/2010 2:15:58 PM

6
Začetek uporabe
Slovenščina
Povezava antene
Pri prvem vklopu televizorja se samodejno prikažejo osnovne nastavitve.
Prednastavitev: priključitev napajanja in antene.
✎
Plug & Play (Začetna nastavitev)
Pri prvem vklopu televizorja si lahko pri konfiguraciji osnovnih nastavitev pomagate z zaporedjem pozivov. Pritisnite gumb
POWER
P
. Funkcija Plug & Play je na voljo samo, če je vir Input nastavljen na TV.
Za vrnitev na prejšnji korak pritisnite rdeči gumb.
✎
1Izbira jezika Pritisnite gumb ▲ ali ▼ in nato pritisnite gumb ENTER
E
.
Izberite želeni jezik prikaza na zaslonu.
2Izbira možnosti Store
Demo ali Home Use
Pritisnite gumb ◄ ali ► in nato pritisnite gumb ENTER
E
.
Izberite način yHome Use. Način Store Demo je namenjen uporabi
v trgovinah.
Za vrnitev nastavitev enote iz načina yStore Demo v način Home
Use (standardno): na televizorju pritisnite gumb za glasnost. Ko je
na zaslonu prikaz glasnosti, pritisnite gumb MENU in ga držite 5
sekund.
3Izbira države Pritisnite gumb ▲ ali ▼ in nato pritisnite gumb ENTER
E
.
Izberite ustrezno državo. Če želene države ni v meniju, izberite možnost Others.
Ko uporabnik izbere državo v meniju
✎
Country, se pri nekaterih modelih prikaže dodatna
možnost za nastavitev številke PIN.
Ko vnašate številko PIN,
✎
0-0-0-0 ni na voljo.
4Izbira antene Pritisnite gumb ▲ ali ▼ in nato pritisnite gumb ENTER
E
.
Izberite Air ali Cable.
5Izbira kanala Pritisnite gumb ▲ ali ▼ in nato pritisnite gumb ENTER
E
.
Izberite kanal, ki ga želite shraniti. Ko vir antene nastavljate na Cable, pridete do koraka, pri
katerem lahko kanalom dodelite številčne vrednosti (frekvence kanalov). Za več informacij si
oglejte Channel → Auto Store
(str. 12)
.
Če želite shranjevanje kadarkoli prekiniti, pritisnite gumb
✎
ENTER
E
.
6Nastavitev načina Clock
Mode
Način Clock Mode je mogoče nastaviti samodejno ali ročno.
Če izberete Auto, izberite časovni pas, v katerem se nahajate.
✎
7Ogled navodil HD
Connection Guide.
Prikaže se način povezave za najboljšo kakovost zaslona v visoki ločljivosti.
8Enjoy your TV. Pritisnite gumb ENTER
E
.
Za ponastavitev te funkcije ...
Izberite Setup – Plug & Play (Začetna nastavitev). Vnesite 4-mestno kodo PIN. Privzeta koda PIN je “0-0-0-0”. Če želite
spremeniti številko PIN, uporabite funkcijo Change PIN.
P
POWER
VHOD ZA NAPAJANJE
Antena VHF / UHF
Kabel
R-AUDIO-L PRPBY
ANT OUT
ali
BN68-02558A-PRSln.indb 6 2/17/2010 2:16:00 PM

7
Slovenščina
02 Povezave
Povezave
Povezava z napravo AV
Uporaba kabla HDMI / DVI: povezava HD (do 1080p)
Razpoložljive naprave: predvajalnik DVD, Blu-ray, kabelski sprejemnik HD, satelitski sprejemnik HD, kabelski sprejemnik,
satelitski sprejemnik (STB)
HDMI IN 1(DVI), 2, 3, 4 / PC/DVI AUDIO IN
✎
Če uporabljate kabel HDMI/DVI, uporabite vtičnico
x
HDMI IN 1(DVI). Če uporabljate kabel DVI, uporabite za
video povezavo kabel za povezavo vrat DVI in HDMI ali adapter DVI-HDMI (povezava vrat DVI in HDMI), za
avdio povezavo pa uporabite vtičnici DVI AUDIO IN.
Če je priključena zunanja naprava, kot je predvajalnik DVD / Blu-ray / kabelski sprejemnik /
x
satelitski
sprejemnik, ki podpira različice HDMI, starejše od različice 1.3, televizor morda ne bo deloval pravilno (npr. ni
prikaza na zaslonu / ni zvoka / moteče migljanje / nepravilne barve).
Če po povezavi s kablom HDMI ne slišite zvoka, preverite različico HDMI zunanje naprave. Če sumite, da je
x
različica HDMI starejša od 1.3, jo preverite pri ponudniku, ki je dobavil napravo, in zahtevajte nadgradnjo.
Priporočamo nakup kabla HDMI. Sicer je lahko zaslon prazen ali pa lahko pride do napake pri povezavi.
x
Uporaba komponentnega kabla (do 1080p) ali avdio/video kabla (samo 480i only) in uporaba kabla Scart
Razpoložljive naprave: videorekorder, predvajalnik DVD, Blu-ray, kabelski sprejemnik, satelitski sprejemnik (STB)
V načinu
✎
Ext. izhod digitalne televizije podpira samo vido in avdio MPEG SD.
Za najboljšo kakovost slike je priporočljiva povezava komponente namesto povezave A/V.
✎
R-AUDIO-L PRPBY
HDMI OUT
W R
R
G
B W R
WR G
R
W R
B
R W Y
Y
R-AUDIO-L PRPBY
COMPONENT OUT
R-AUDIO-L PRPBY
AUDIO OUT
R-AUDIO-L PRPBY
EXT
R-AUDIO-L PRPBY
AUDIO OUT
R-AUDIO-L PRPBY
VIDEO OUT
W W BG
RR
W
Y
Yellow Red White
W W BG
RR
W
Y
Red Blue Green
R-AUDIO-L PRPBY
DVI OUT
R-AUDIO-L PRPBY
AUDIO OUT
Red White
W W BG
RR
W
Y
DVD
Predvajalnik Blu-ray
DVDVideorekorder
BN68-02558A-PRSln.indb 7 2/17/2010 2:16:07 PM

8
Slovenščina
Povezave
Povezava z avdio napravo
Uporaba optičnega ali avdio kabla
Razpoložljive naprave: digitalni avdio sistem, ojačevalnik, domači kino DVD
DIGITAL AUDIO OUT (OPTICAL)
✎
Če je digitalni avdio sistem povezan z vtičnico
x
DIGITAL AUDIO OUT (OPTICAL), znižajte glasnost televizorja
in sistema.
5.1-kanalni zvok je podprt, če je televizor povezan z zunanjo napravo, ki podpira 5.1-kanalni zvok.
x
Če je sprejemnik (domači kino) nastavljen na On, zvok prihaja iz
x
optične vtičnice na televizorju. Kadar televizor
sprejema signal DTV, pošilja 5.1-kanalni zvok v sprejemnik domačega kina. Če je vir digitalna komponenta,
kot je predvajalnik DVD / Blu-Ray / kabelski sprejemnik / satelitski sprejemnik, in je s televizorjem povezan
prek vhoda HDMI, bo sprejemnik domačega kina predvajal samo 2-kanalni zvok. Za 5.1-kanalni zvok povežite
vtičnico za digitalni avdio izhod na predvajalniku DVD / Blu-ray / kabelskem sprejemniku / satelitskem
sprejemniku neposredno z ojačevalnikom ali domačim kinom.
Slušalke
✎H
: slušalke lahko povežete z izhodom za slušalke na televizorju. Ko so priključene slušalke, je zvok iz
vgrajenih zvočnikov onemogočen.
Če imate na televizor priključene slušalke, je uporaba funkcije zvoka lahko omejena.
x
Glasnost slušalk se nastavlja ločeno od glasnosti televizorja.
x
Reža povezav COMMON INTERFACE
Za ogled plačljivih kanalov mora biti vstavljena kartica “CI ali CI+
CARD”.
Če ne vstavite kartice “CI ali CI+ CARD”, se na zaslonu prikaže y
sporočilo “Scrambled Signal”.
V 2–3 minutah se prikažejo informacije o združitvi s telefonsko y
številko, ID-jem kartice “CI ali CI+ CARD”, ID-jem gostitelja in
druge informacije. Če se prikaže sporočilo o napaki, se obrnite na
ponudnika storitev.
Ko je konfiguracija informacij o kanalih dokončana, se prikaže y
sporočilo “Updating Completed”, kar pomeni, da je seznam
kanalov zdaj posodobljen.
OPOMBA
✎
Kartico “CI ali CI+ CARD” dobite pri lokalnem ponudniku kabelske televizije.
x
Kartico “CI ali CI+ CARD” odstranite tako, da jo previdno izvlečete z rokami, saj se pri padcu lahko poškoduje.
x
Kartico “CI ali CI+ CARD” vstavite v smeri, ki je označena na njej.
x
Kje se nahaja reža
x
COMMON INTERFACE, je odvisno od modela.
Kartica “CI ali CI+ CARD” v nekaterih državah in regijah ni podprta. Preverite pri pooblaščenem prodajalcu.
x
Če ste naleteli na kakršnekoli težave, se obrnite na ponudnika storitev.
x
R-AUDIO-L PRPBY
OPTICAL
Headphone
Digitalni avdio
sistem
BN68-02558A-PRSln.indb 8 2/17/2010 2:16:10 PM

9
Slovenščina
02 Povezave
Spreminjanje vhodnega vira
Source List
Za izbiro televizorja ali drugih zunanjih
vhodnih virov, ki so povezani s televizorjem,
na primer predvajalnikov DVD / Blu-Ray /
satelitskih sprejemnikov.
TV / Ext.1 / Ext.2 / AV / Component / ■
PC / HDMI1 / DVI / HDMI2 / HDMI3 /
HDMI4 / USB
Na seznamu virov
✎
Source List
bodo povezani vhodi označeni.
Možnosti Ext.1
✎
in Ext.2 so vedno aktivirane.
Edit Name
VCR / DVD / Cable STB / Satellite STB / PVR STB ■
/ AV Receiver / Game / Camcorder / PC / DVI PC /
DVI Devices / TV / IPTV / Blu-ray / HD DVD / DMA:
poimenujte napravo, ki je priključena na vhodne vtičnice,
da boste lažje izbrali vhodne vire.
Če je na vrata
✎
HDMI IN 1(DVI) povezan računalnik
z ločljivostjo 1920 x 1080 pri 60 Hz, nastavite
način DVI PC v možnosti Edit Name
Pri povezavi kabla HDMI/DVI z vrati
✎
HDMI IN
1(DVI) nastavite na način DVI PC ali DVI Devices
v možnosti Edit Name
Osnovne funkcije
Pomikanje po menijih
Pred uporabo televizorja sledite spodnjim korakom, da se
naučite krmariti po meniju in izbrati in prilagoditi različne funkcije.
1 Gumb MENU: za prikaz glavnega menija na zaslonu.
2 ENTER
E
/ smerni gumb: za premikanje kazalca in
izbiro elementa. Za potrditev nastavitve.
3 Gumb RETURN: za vrnitev na prejšnji meni.
4 Gumb EXIT: za izhod iz menija na zaslonu.
Uporaba prikaza na zaslonu
Korak za dostop se lahko razlikuje glede na izbrani meni.
1MENU
m
Na zaslonu se prikažejo možnosti
glavnega menija:
Picture, Sound, Channel, Setup,
Input, Application, Support.
2▲ / ▼Za izbiro ikone pritisnite gumb
▲ ali ▼.
3ENTER
E
Za dostop do podmenija pritisnite
ENTER
E
.
4▲ / ▼Za izbiro želenega podmenija
pritisnite gumb ▲ ali ▼.
5◄ / ►Za nastavitev glasnosti elementa
pritisnite gumb ◄ ali ►. Nastavitev
prikaza na zaslonu se lahko razlikuje
glede na izbrani meni.
6ENTER
E
Pritisnite gumb ENTER
E
, da
dokončate konfiguracijo.
7EXIT
e
Pritisnite EXIT.
A
B
C
D
4
1
2
3
BN68-02558A-PRSln.indb 9 2/17/2010 2:16:11 PM

10
Slovenščina
Uporaba gumba INFO (Now & Next guide)
Prikaz označuje trenutni kanal in stanje
določenih zvočnih in slikovnih nastavitev.
Vodnik Now & Next Guide prikazuje dnevne
informacije o programu za vsak kanal glede
na čas oddajanja.
Za ogled informacij za želeni program y
med gledanjem trenutnega kanala se
pomikajte z gumboma ◄, ►.
Za ogled informacij za druge kanale se pomikajte z y
gumboma ▲, ▼. Če se želite pomakniti na trenutno
izbran kanal, pritisnite gumb ENTER
E
.
Načrtovanje gledanja
Guide
Informacije EPG (elektronski programski
vodnik) posredujejo izdajatelji televizijskega
programa. Z razporedi programov, ki
jih posredujejo izdajatelji televizijskega
programa, lahko predhodno izberete
programe, ki si jih želite ogledati, in
kanal se ob določenem času samodejno
preklopi na kanal z izbranim programom.
Informacije o programu so lahko zastarele
ali jih ni, odvisno od stanja kanala.
Uporaba možnosti Channel View
Uporaba možnosti Scheduled View
1 Rdeče (View Mode): za ogled seznama programov, ki
se ali se bodo predvajali.
2 Rumeno (+24 hours): za ogled seznama programov,
ki se bodo predvajali po 24. urah.
3
Modri
(Ch.Mode): Za izbiro vrste kanalov, za katere
želite, da se prikažejo v oknu Channel View.
Način kanala se razlikuje glede na vir antene. –
4 (Information): za prikaz podrobnosti izbranega
programa.
5 (Page): za pomik na prejšnjo / naslednjo stran.
6 Gumb ENTER
E
Med izbiranjem trenutnega programa lahko gledate –
izbrani program.
Med izbiranjem prihodnjega programa lahko –
rezervirate ogled izbranega programa. Za preklic
razporeda znova pritisnite gumb ENTER
E
in izberite
možnost Cancel Schedules.
Osnovne funkcije
P
POWER
DTV Air
15
abc1
18:00 ~ 6:00
Life On Venus Avenue
Unclassified
No Detaild Information
E Watch
' Information
DTV Air 800 five
Family Affairs
18:00 - 18:30
Drama
Tanya confesses all to a stunned Babs. Conrad is anxious to hear...
18:30
19:15
Today
Today
)
Family Affairs
)
Dark Angel
800
800
five
five
800 five
View Mode
Information
E
Cancel
2:10 Tue 1 Jun
Guide
Scheduled View
1 4 6
DTV Air 800 five
Home and Away
18:00 - 18:30
Drama
Dani is devastated when scott makes clear his views on marriage...
27
28
800
24
16
6
Discovery
DiscoveryH&L
five
price-drop.tv
QVC
R4DTT
American Chopper
Programmes resume at 06:00
Home and...
No Information
QVC Selection
No Information
Tine Team
Fiv...
Today 18:00 - 19:00 19:00 - 20:00
)
Family Affairs
)
Dark Angel
800 five
View Mode
+24 Hours Ch. Mode
Information
k
Page
E
Watch
2:10 Tue 1 Jun
Guide
Channel View - TV
1 2 3 4 5 6
18:11 Thu 6 Jan
BN68-02558A-PRSln.indb 10 2/17/2010 2:16:14 PM

11
Slovenščina
03 Osnovne funkcije
Channel Manager
Za brisanje ali nastavitev priljubljenih kanalov in za uporabo
programskega vodnika za digitalne prenose. Izberite kanal na
zaslonu Channels, My Channels ali Scheduled.
■ Channels: za prikaz seznama kanalov glede na
vrsto kanala.
*
■
My Channels: za prikaz skupine kanalov.
■Scheduled: za prikaz vseh trenutno rezerviranih
programov.
Uporaba barvnih gumbov z možnostjo
✎
Channel
Manager
x
Rdeči (Antenna): za preklapljanje med možnostma
Air ali Cable.
B
x
Zeleni (Zoom): za povečanje ali pomanjšanje
številke kanala.
x
Rumeni (Select): če želite istočasno nastaviti vse
izbrane kanale, izberite želene kanale in pritisnite
rumeni gumb. Levo od izbranih kanalov se prikaže
znak
c
.
x
(Page): Za pomik na naslednjo ali prejšnjo stran.
T
x
(Tools): za prikaz menija z možnostjo Channel
Manager. (Meniji možnosti so lahko drugačni,
odvisno od okoliščin.)
Ikone stanja kanala
Ikona Delovanje
A
Analogni kanal.
c
Izbrani kanal.
*
Kanal, ki je nastavljen kot priljubljeni.
(
Program, ki se trenutno predvaja.
\
Zaklenjen kanal.
)
Rezerviran program.
Uporaba priljubljenih kanalov ¦
*
My Channels
(v možnosti Channel Manager)
Prikaz vseh priljubljenih kanalov.
Edit My Channels ■
t
: izbrane kanale lahko
nastavite na želeno skupino My Channels.
Prikaže se simbol
✎
“
*
” in kanal bo nastavljen kot
priljubljeni.
1. Izberite kanal in pritisnite gumb TOOLS.
2. Dodajte ali izbrišite kanal v želeni skupini priljubljenih
kanalov 1, 2, 3 in 4.
Izberete lahko eno ali več skupin.
x
3. Ko spremenite nastavitve, si lahko ogledate seznam
kanalov za vsako skupino v možnosti My Channels.
c 1 1futech
c 2 * 24ore.tv
15 abc1
3 BBC World
23 bid-up.tv
33 Boonerang
32 Cartoon Nwk
5 Class News
4 \ Coming Soon
27 Discovery
All
TV
Radio
Data/Other
Analogue
r
Air Antena
B
Zoom Select Page
T
Tools
Channels
c 1 1futech
c 2 * 24ore.tv
15 abc1
3 BBC World
23 bid-up.tv
33 Boonerang
32 Cartoon Nwk
5 Class News
4 \ Coming Soon
27 Discovery
All
TV
Radio
Data/Other
Analogue
r
Air Antena
B
Zoom Select Page
T
Tools
Channels
Edit My Channels
Lock
Delete
Deselect All
Select All
d
BN68-02558A-PRSln.indb 11 2/17/2010 2:16:16 PM

12
Slovenščina
Osnovne funkcije
Meni kanala
Ponovna naravnava kanalov ¦
Antenna (Air / Cable)
t
Preden začnete s shranjevanjem kanalov, ki so na voljo, v
vaš televizor, morate določiti vrsto vira signala, ki je priključen
na televizor (npr. zračni ali kabelski sistem).
Country
Prikaže se zaslon za vnos kode PIN. Vnesite 4-mestno kodo
PIN.
Digital Channel ■: za spremembo države digitalnih
kanalov.
Analogue Channel za spremembo države analognih ■
kanalov.
Auto Store
Za samodejno iskanje kanalov in shranjevanje v televizorju.
Samodejno dodeljene številke programov mogoče ne
✎
ustrezajo dejanskim ali želenim številkam programov.
Če je kanal zaklenjen s funkcijo Child Lock, se prikaže
okno za vnos kode PIN.
Antenna Source (Air / Cable) ■: za izbiro vira antene, ki
ga želite shraniti.
Channel Source (Digital & Analogue / Digital / ■
Analogue): za izbiro kanala, ki ga želite shraniti.
Če izberete Cable → Digital & Analogue ali Digital:
vnesite vrednost za iskanje kabelskih kanalov.
Search Mode (Full / Network / Quick): s to možnostjo
poiščete vse kanale aktivnih televizijskih postaj in jih
shranite v televizor.
Če nastavite na
✎
Quick, lahko ročno nastavite
možnosti Network, Network ID, Frequency,
Modulation, Symbol Rate tako, da pritisnete
gumb na daljinskem upravljalniku.
Network (Auto / Manual): za izbiro načina nastavitve
Network ID med Auto ali Manual.
Network ID: če je možnost Network nastavljena na
Manual, lahko nastavite Network ID s številskimi gumbi.
Frequency: za prikaz frekvence kanala. (Razlikuje se od
države do države.)
Modulation: za prikaz razpoložljivih vrednosti
modulacije.
Symbol Rate: za prikaz razpoložljivih simbolnih hitrosti.
Manual Store
Za ročno iskanje kanalov in shranjevanje v televizorju.
Če je kanal zaklenjen s funkcijo
✎
Child Lock, se prikaže
okno za vnos kode PIN.
Digital Channel ■: ko se iskanje zaključi, so posodobljeni
kanali v seznamu kanalov.
Če izberete možnost
✎
Antenna → Air: Channel,
Frequency, Bandwidth Channel, Frequency,
Bandwidth.
Če izberete možnost
✎
Antenna → Cable: Frequency,
Modulation, Symbol Rate Frequency, Modulation,
Symbol Rate.
Analogue Channel (Programme, Colour System, ■
Sound System, Channel, Search, Store): če ni zvoka
ali ta ni normalen, znova izberite zahtevani zvočni
standard.
Kanalni način
✎
P
x
(programski način): po končani naravnavi so
oddajnim postajam na vašem območju dodeljene
številke položajev od P0 do P99. Kanal lahko izberete
z vnosom številke položaja v tem načinu.
C
x
(način zunanje antene) / S (način kabelskega
kanala): ta dva načina omogočata izbiro kanala z
vnosom dodeljene številke za posamezno oddajno
postajo ali kabelski kanal.
Urejanje kanalov ¦
Meni z možnostmi Channel Manager
(v možnosti Channel Manager)
1. Izberite kanal in pritisnite gumb TOOLS.
2. Uredite ime ali številko kanala z menijem Edit Channel
Name ali Edit Channel Number.
Edit Channel Name ■ (samo pri analognih kanalih): za
dodelitev lastnega imena kanala.
Edit Channel Number ■ (samo pri digitalnih kanalih): za
urejanje številke s pritiskanjem želenih številskih gumbov.
Druge funkcije ¦
Cable Search Option
(odvisno od države)
Za nastavitev dodatnih možnosti iskanja za kabelsko
omrežje, kot sta frekvenca in hitrost simbolov.
Freq.Start / Freq.Stop ■: za nastavitev končne frekvence
(razlikuje se od države do države).
Modulation ■: za prikaz razpoložljivih vrednosti
modulacije.
Symbol Rate ■: za prikaz razpoložljivih simbolnih hitrosti.
BN68-02558A-PRSln.indb 12 2/17/2010 2:16:16 PM

13
Slovenščina
03 Osnovne funkcije
Meni z možnostmi Channel Manager
(v možnosti Channel Manager)
Za nastavitev vsakega kanala z možnostmi menija Channel
Manager (Lock / Unlock, Timer Viewing, Sort, Delete,
Select All / Deselect All). Elementi menija z možnostmi se
lahko razlikujejo, odvisno od stanja kanala.
1. Izberite kanal in pritisnite gumb TOOLS.
2. Izberite funkcijo in spremenite njene nastavitve.
Lock / Unlock ■: kanal lahko zaklenete, tako da ga ni
mogoče izbrati in gledati.
OPOMBA
✎
Ta funkcija je na voljo samo, če je možnost
x
Child
Lock nastavljena na On.
Prikaže se zaslon za vnos kode PIN. Vnesite
x
4-mestno kodo PIN. Privzeta koda PIN je “0-0-0-0”.
Kodo PIN spremenite z možnostjo Change PIN.
Timer Viewing ■: želeni kanal lahko nastavite tako, da se
začne samodejno predvajati ob določenem času. Za
uporabo te funkcije mora biti najprej nastavljen trenutni
čas.
Če je izbran digitalni kanal, pritisnite gumb
✎
►, da si
ogledate digitalni program.
Sort ■ (samo pri analognih kanalih): ta postopek omogoča
spreminjanje številk programov shranjenih kanalov. Ta
postopek boste morda morali izvesti po uporabi funkcije
samodejnega shranjevanja.
Delete ■: lahko izbrišete kanal, da prikažete želene kanale
Select All / Deselect All ■: za izbiro ali preklic izbire vseh
izbranih kanalov v možnosti Channel Manager.
Scheduled
(v možnosti Channel Manager)
Za ogled, spremembo ali brisanje oddaje, ki ste si jo
rezervirali za ogled.
Change Info ■: za spremembo oddaje, ki ste si jo
rezervirali za ogled.
Cancel Schedules ■: za preklic oddaje, ki ste si jo
rezervirali za ogled.
Information ■: za prikaz oddaje, ki ste si jo rezervirali za
ogled. (Lahko spremenite tudi podatke o rezervaciji.)
Select All / Deselect All ■: izbira ali preklic izbire vseh
rezerviranih programov.
Channel List
Za ogled vseh iskanih kanalov.
Channel List Transfer
Za uvoz ali izvoz sheme kanalov. Za uporabo te funkcije
priključite pomnilnik USB.
Prikaže se zaslon za vnos kode PIN. Vnesite 4-mestno
✎
kodo PIN
Privzeta koda PIN novega televizorja je »0-0-0-0«.
✎
Import from USB ■: za uvoz seznama kanalov s
pomnilnika USB
Export to USB ■: za izvoz seznama kanalov na pomnilnik
USB
Fine Tune
(samo pri analognih kanalih)
Če je signal šibak ali popačen, boste morda morali kanal
ročno fino naravnati.
Fino naravnani kanali so označeni z zvezdico “*”.
✎
Če želite ponastaviti fino naravnavo, izberite
✎
Reset.
Meni slike
Spreminjanje prednastavljenega
slikovnega načina
Mode
t
Izberite želeno vrsto slike.
Dynamic ■: primerno za svetel prostor.
Standard ■: primerno za običajno okolje.
Natural ■: primerno za zmanjšanje naprezanja oči.
Natural
✎
ni na voljo v načinu PC.
Movie ■: primerno za gledanje filmov v temnem prostoru.
Prilagoditev slikovnih nastavitev ¦
Backlight / Contrast / Brightness /
Sharpness / Colour / Tint (G/R)
Televizor ima na voljo več nastavitev za nadzor kakovosti
slike.
OPOMBA
✎
Funkcija
x
Tint (G/R) ni na voljo v analognih načinih
TV, Ext., AV sistema PAL.
V načinu računalnika je mogoče spreminjati samo
x
možnosti Backlight, Contrast in Brightness.
Prilagodite in shranite lahko nastavitve za vse
x
zunanje naprave, ki so povezane s televizorjem.
Z nižjo ravnjo svetlosti slike zmanjšate porabo
x
energije.
BN68-02558A-PRSln.indb 13 2/17/2010 2:16:17 PM

14
Slovenščina
Osnovne funkcije
Varčne rešitve ¦
ECO Solution
Energy Saving (Off / Low / Medium / High / Picture ■
Off/Auto)
t
: za prilagoditev svetlosti televizorja,
tako da se zmanjša poraba energije. Če izberete
možnost Picture Off, se zaslon izklopi, zvok pa ostane
vklopljen. Za vklop zaslona pritisnite kateri koli gumb
razen gumba za glasnost.
ECO Sensor (Off / On) ■: za varčnejšo porabo energije;
nastavitve slike bodo samodejno prilagojene svetlosti
prostora.
Če prilagajate
✎
Backlight, se možnost Eco Sensor
nastavi na Off.
Min Backlight: ko je ECO sensor nastavljen na On,
lahko ročno prilagajate najmanjšo svetlost zaslona.
Če je možnost
✎
Eco Sensor nastavljena na On, se
lahko spremeni svetlost zaslona (rahlo se zniža ali
zviša), odvisno od intenzivnosti okoliške svetlobe
No Signal Stand by (Off / 15 min / 30 min / 60 min) ■:
aktiviranje stanja pripravljenosti v primeru stanja “No
Signal” ali “Check Signal Cable” za čas, ki ga določi
uporabnik.
Funkcija je onemogočena, ko je računalnik v
✎
načinu varčevanja z energijo.
Sprememba možnosti slike ¦
Advanced Settings
(na voljo v načinu Standard / Movie)
Za prilagajanje podrobnih nastavitev zaslona, vključno z
barvo in kontrastom.
V načinu računalnika je mogoče spreminjati samo
✎
možnosti Dynamic Contrast, Gamma in White
Balance.
Advanced Settings
Black Tone : Off ►
Dynamic Contrast : Medium
Shadow Detail : 0
Gamma : 0
Expert Pattern : Off
RGB Only Mode : Off
Colour Space : Native
▼
U Move E Enter R Return
Black Tone (Off / Dark / Darker / Darkest) ■: izbira ravni
črne za prilagoditev globine zaslona.
Dynamic Contrast (Off / Low / Medium / High) ■: za
nastavitev kontrasta zaslona.
Shadow Detail (-2~+2) ■: za povečanje svetlosti temnih slik.
Funkcija je onemogočena v načinu računalnika.
✎
Gamma ■: za prilagoditev intenzivnosti primarnih barv.
Expert Pattern ■ (Off/Pattern 1/Pattern 2):
z zagonom funkcije Expert Pattern se slika umeri brez
generatorja ali filtra. Če meni prikaza na zaslonu izgine ali
se prikaže meni, ki ni Picture, se je umerjanje shranilo in
okno Expert Pattern izgine.
Med izvajanjem funkcije
✎
Expert Pattern se zvok
ne predvaja
Omogočeno samo v načinih DTV, komponente in
✎
HDMI.
RGB Only Mode (Off / Red / Green / Blue) ■: za
prilagoditev možnosti Colour ali Tint barv Red, Green
ali Blue slike pri gledanju iz zunanje naprave (predvajalnik
DVD, domači kino itd.).
Colour Space (Auto / Native / Custom) ■: Za
prilagoditev razpona barv, ki so na voljo za ustvarjenje
slike. Če želite prilagoditi nastavitve Color, Red, Green,
Blue ali Reset, nastavite Color Space na Custom.
White Balance ■: prilagoditev barvne temperature za
naravnejšo sliko.
R-Offset / G-Offset / B-Offset: za prilagoditev temnosti
posamezne barve (rdeča, zelena, modra).
R-Gain / G-Gain / B-Gain: za prilagoditev svetlosti
posamezne barve (rdeča, zelena, modra).
Reset: ponastavitev možnosti White Balance na
privzete nastavitve.
10p White Balance ■ (Off/On): za upravljanje izravnave
belin v intervalih po 10 pik, s prilagajanjem svetlosti
rdeče, zelene in modre.
Na voljo je, če je slikovni način nastavljen na Movie
✎
in če je zunanji vhod nastavljen na način HDMI ali
komponente.
Nekatere zunanje naprave te funkcije morda ne
✎
podpirajo
Interval: za izbiro intervala, ki ga želite prilagoditi.
Red: za prilagoditev ravni rdeče.
Green: za prilagoditev ravni zelene.
Blue: za prilagoditev ravni modre.
Reset: za ponastavitev možnosti izravnave belin v
intervalih po 10 pik na privzete nastavitve.
Flesh Tone ■: za poudarjanje rožnatega kožnega tona
“Flesh Tone.”
Edge Enhancement (Off / On) ■: za poudarjanje robov
predmetov.
xvYCC (Off / On) ■: nastavitev načina xvYCC na On
poveča količino podrobnosti in barvni prostor pri
gledanju filmov iz zunanje naprave (npr. iz predvajalnika
DVD), ki je priključen na vtičnico HDMI ali Component IN.
Ta način je na voljo, če je slikovni način nastavljen
✎
na Movie in če je zunanji vhod nastavljen na način
HDMI ali Component.
Nekatere zunanje naprave te funkcije morda ne
✎
podpirajo.
BN68-02558A-PRSln.indb 14 2/17/2010 2:16:17 PM

15
Slovenščina
03 Osnovne funkcije
Picture Options
V načinu računalnika je mogoče spreminjati samo
✎
možnosti Colour Tone, Size , Digital Noise Filter in
Čas Samodejne Zaščite.
Picture Options
Colour Tone : Normal ►
Size : Auto Wide
Screen Mode : 16:9
Digital Noise Filter : Auto
MPEG Nosie Filter : Auto
HDMI Black Level : Normal
Film Mode : Off
▼
U Move E Enter R Return
Colour Tone (Cool / Normal / Warm1 / Warm2) ■
Možnosti Warm1
✎
ali Warm2 bosta deaktivirani,
če je slikovni način nastavljen na Dynamic.
Prilagodite in shranite lahko nastavitve za vse
✎
zunanje naprave, ki so povezane s televizorjem.
Size ■: tudi kabelski / satelitski
sprejemnik ima lahko na voljo več
možnosti velikosti zaslona. Vendar je
priporočljivo, da večinoma uporabljate
način 16:9.
Auto Wide: velikost slike se
samodejno prilagodi razmerju stranic 16:9.
16:9 : velikost slike se prilagodi razmerju stranic 16:9 za
DVD-je in širokozaslonsko oddajanje.
Wide Zoom: povečava slike nad 4:3.
Prilagoditev položaja z gumboma
✎
▲, ▼.
Zoom: povečava slike, široke 16:9, da se navpično
prilagodi velikosti zaslona.
Prilagoditev položaja ali velikosti z gumboma
✎
▲, ▼.
4:3 : privzeta nastavitev za film ali običajne prenose.
Dolgoročno gledanje televizorja pri razmerju stranic
✎
4:3 ni priporočljivo. Sledi okvirja na levi in desni strani
ter na sredini zaslona lahko povzročijo zadrževanje
slike (vžgano sliko), česar garancija ne krije.
Screen Fit: za prikaz celotne slike brez prirezovanja
pri vhodnem signalu HDMI (720p / 1080i / 1080p) ali
Component (1080i / 1080p).
OPOMBA
✎
Po izbiri možnosti Screen Fit v načinu HDMI (1080i /
x
1080p) ali načinu Component (1080i / 1080p)boste
morali morda poravnati sliko na sredino:
1. Pritisnite gumb ◄ ali ► da izberete možnost
Position.
2. Pritisnite gumb ENTER
E
.
3. Sliko premikate z gumbi ▲, ▼, ◄ ali ►
Možnosti velikosti slike se lahko razlikujejo glede na
x
vhodni vir.
Razpoložljivi elementi se lahko razlikujejo glede na
x
izbrani način.
V načinu računalnika lahko prilagodite samo načina
x
16:9 in 4:3.
Prilagodite in shranite lahko nastavitve za vse
x
zunanje naprave, ki so povezane s televizorjem.
Če funkcijo
x
Screen Fit uporabite pri vhodu HDMI
720p, bo odrezana po 1 vrstica zgoraj, spodaj, levo
in desno, kot pri funkciji zmanjšanja prevelike slike.
Screen Mode (16:9 / Wide Zoom / Zoom / 4:3) ■:
na voljo samo, če je velikost slike nastavljena na Auto
Wide. Želeno velikost slike lahko določite v velikosti
4:3 WSS (Wide Screen Service) ali izvirni velikosti. V
posameznih evropskih državah so zahtevane različne
velikosti slike.
Ni na voljo v načinu PC, Component ali HDMI.
✎
Digital Noise Filter (Off / Low / Medium / High / ■
Auto / Auto Visualisation): če je signal prenosa šibak,
lahko pride do statičnih motenj in odsevov. Izberite
eno od možnosti, tako da je slika prikazana z največjo
kakovostjo.
Auto Visualisation: za prikaz moči signala pri preklapljanju
analognih kanalov.
Na voljo samo pri analognih kanalih.
✎
Če je stolpec zelen, je signal optimalen.
✎
MPEG Noise Filter (Off / Low / Medium / High / ■
Auto): zmanjša šum MPEG za zagotovitev izboljšane
kakovosti slike.
Funkcija je onemogočena v načinu računalnika.
✎
HDMI Black Level (Normal / Low) ■: za izbiro ravni črne
na zaslonu, da prilagodite globino zaslona.
Na voljo samo v načinu HDMI (signali RGB).
✎
Film Mode (Off / Auto1 / Auto2) ■: za nastavitev
televizorja tako, da samodejno zazna in obdela filmske
signale iz vseh virov in prilagodi sliko na optimalno
kakovost.
Na voljo v načinih TV, AV, COMPONENT (480i /
✎
1080i) in HDMI (480i / 1080i).
100Hz Motion Plus (Off / Clear / Standard / Smooth ■
/ Custom / Demo): odstrani nejasnost, ki nastane pri
hitrih prizorih z veliko gibanja, tako da je slika jasnejša.
Če omogočite
✎
100Hz Motion Plus, se lahko na
zaslonu pojavijo šumi. V tem primeru nastavite
100Hz Motion Plus na Off.
Blur Reduction: za prilagoditev ravni zmanjšanja
zamegljenosti signalov iz video virov.
Judder Reduction: za prilagoditev ravni zmanjšanja
tresenja signalov iz video virov, ko gledate filme.
Reset: za ponastavitev nastavitev po meri.
Čas samodejne zaščite (2 uri / 4 ure / 8 ur / 10 ur ■
/ Izklopljeno): Če je na zaslonu dalj časa prikazana
ista slika, se vklopi funkcija za samodejno zaščito pred
vžgano sliko.
Picture Reset (OK / Cancel)
Ponastavitev trenutnega slikovnega načina na privzete
nastavitve.
P
POWER
BN68-02558A-PRSln.indb 15 2/17/2010 2:16:18 PM

16
Slovenščina
Osnovne funkcije
Nastavitev televizorja z računalnikom ¦
Za nastavitev vhodnega vira na računalnik.
Auto Adjustment
t
Samodejna prilagoditev vrednosti/položajev frekvence in fina
naravnava nastavitev.
Ni na voljo pri povezavi s kablom HDMI/DVI.
✎
Screen
Coarse / Fine ■: odpravi ali zmanjša šume slike. Če šum
ni odstranjen s fino naravnavo, čim bolje prilagodite
frekvenco (Coarse) in znova fino naravnajte. Po
zmanjšanju šumov znova nastavite sliko tako, da bo
poravnana na sredino zaslona.
Position ■: prilagoditev položaja računalniškega zaslona s
smernim gumbom (▲ / ▼ / ◄ / ►).
Image Reset ■: ponastavitev slike na privzete nastavitve.
Uporaba televizorja kot računalniškega zaslona
Nastavitev programske opreme računalnika (v okolju
Windows XP)
Dejanski prikazi na računalniškem zaslonu so lahko drugačni,
odvisno od različice operacijskega sistema Windows in
grafične kartice. V tem primeru skoraj vedno veljajo iste
osnovne nastavitvene informacije. (Sicer se obrnite na
proizvajalca računalnika ali Samsungovega trgovca.)
1. Najprej kliknite možnost “Nadzorna plošča” v meniju
Start v operacijskem sistemu Windows.
2. Kliknite “Videz in teme” v oknu “Nadzorna plošča” in
prikazalo se bo pogovorno okno zaslona.
3. Kliknite “Zaslon” in odprlo se bo pogovorno okno
zaslona.
4. Pomaknite se na zavihek “Nastavitve” v pogovornem
oknu zaslona.
Ustrezna nastavitev velikosti (ločljivost) [optimalna: 1920 y
x 1080 slikovnih pik]
Če je v pogovornem oknu nastavitev zaslona na voljo y
možnost za navpično frekvenco, je njena ustrezna
vrednost “60” ali “60 Hz”. Sicer samo kliknite “V redu” in
zaprite pogovorno okno.
Meni zvoka
Spreminjanje prednastavljenega načina
zvoka
SRS TheaterSound
t
Standard ■: za izbiro običajnega zvočnega načina.
Music ■: glasba je bolj poudarjena kot glasovi.
Movie ■: za najboljši zvok za filme.
Clear Voice ■: glasovi so bolj poudarjeni kot drugi zvoki.
Amplify ■: povečanje intenzivnosti visoko frekvenčnega
zvoka za boljše zvočno doživetje za osebe z okvaro
sluha.
Prilagoditev zvočnih nastavitev ¦
Equalizer
Prilagoditev načina zvoka.
Balance L/R ■: za prilagoditev ravnovesja med desnim in
levim zvočnikom.
100Hz / 300Hz / 1kHz / 3kHz / 10kHz ■ (nastavitev
pasovne širine): za nastavitev stopnje frekvenc določenih
pasovnih širin.
Reset ■: ponastavitev izenačevalnika na privzete
nastavitve.
Zvočni sistemi itd. ¦
SRS TruSurround HD (Off / On)
t
(samo standardni zvočni način)
Ta funkcija omogoča 5.1-kanalni navidezni prostorski zvok
prek para zvočnikov ali slušalk s tehnologijo HRTF (Head
Related Transfer Function).
SRS TruDialog (Off / On)
(samo standardni zvočni način)
S to funkcijo lahko povečate intenzivnosti glasu v primerjavi z
glasbo ali zvočnimi učinki v ozadju, da boste med gledanjem
oddaja razločneje slišali pogovore.
Audio Language
(samo pri digitalnih kanalih)
Sprememba privzete vrednosti za jezik avdia.
Razpoložljivi jezik je lahko drugačen, odvisno od
✎
prenosa.
Audio Format (MPEG / Dolby Digital 5.1)
(samo pri digitalnih kanalih)
Pri istočasnem oddajanju zvoka iz glavnega zvočnika in avdio
sprejemnika lahko pride do odmeva zaradi različne hitrosti
dekodiranja za glavni zvočnik in avdio sprejemnik. V tem
primeru uporabite funkcijo zvočnika televizorja.
Možnost
✎
Audio Format je lahko drugačna, odvisno od
prenosa. 5.1-kanalni zvok Dolby digital je na voljo samo
pri povezavi zunanjega zvočnika z optičnim kablom.
BN68-02558A-PRSln.indb 16 2/17/2010 2:16:18 PM

17
Slovenščina
03 Osnovne funkcije
Audio Description
(ni na voljo povsod)
(samo pri digitalnih kanalih)
Ta funkcija je namenjena zvočnemu toku
za AD (Audio Description), ki ga ponudnik
signalov pošilja skupaj z glavnim zvokom.
Audio Description (Off / On) ■: vklop ali
izklop funkcije zvočnega opisa.
Volume ■: za nastavitev glasnosti zvočnega opisa.
Auto Volume (Off / Normal / Night)
Za izenačitev glasnosti na vseh kanalih nastavite na Normal.
Night ■: ta način zagotavlja boljši zvok, v primerjavi z
načinom Normal, skoraj brez šumov. Uporaben je zlasti
ponoči.
Speaker Select (External speaker / TV
speaker)
Lahko pride do odmeva zaradi različne hitrosti dekodiranja
med glavnim zvočnikom in avdio sprejemnikom. V tem
primeru televizor nastavite na External Speaker.
Če je možnost
✎
Speaker Select nastavljena na
External Speaker, glasnost in gumbi MUTE ne bodo
delovali in zvočne nastavitve bodo omejene.
Če je možnost
✎
Speaker Select nastavljena na External
Speaker, morate uporabljati te nastavitve.
TV Speaker: Off, External Speaker: On
x
TV Speaker
✎
, morate uporabljati te nastavitve.
TV Speaker: On, External Speaker: On
x
Če ni video signala, sta oba zvočnika izklopljena.
✎
Additional Setting
(samo pri digitalnih kanalih)
DTV Audio Level (MPEG / HE-AAC) ■: ta funkcija
omogoča zmanjšanje neenakosti zvočnega signala (ki
je eden od signalov, prejetih med digitalnim televizijskim
oddajanjem) na želeno raven.
Možnost
✎
MPEG / HE-AAC je mogoče nastaviti
med –10 in 0 dB, odvisno od vrste signala
prenosa.
Za zvišanje ali znižanje glasnosti nastavite med 0
✎
in -10.
SPDIF Output ■: SPDIF (Sony Philips Digital InterFace)
se uporablja za digitalni zvok z zmanjšanjem motenj
v zvočnikih in različnih digitalnih napravah, kot je
predvajalnik DVD.
Audio Format: med sprejemanjem digitalnega
televizijskega prenosa lahko izberete format izhoda
digitalnega avdia (SPDIF) v možnostih PCM ali Dolby
Digital.
S povezavo 5.1-kanalnih zvočnikov v nastavitvi
✎
Dolby Digital se poveča interaktivni 3D-zvok.
Audio Delay: za popravek neskladnosti med zvočnimi in
video signali med gledanjem televizijskega programa ali
videoposnetkov in poslušanjem zvoka digitalnega avdio
izhoda iz zunanje naprave, kot je sprejemnik AV.
Dolby Digital Comp (Line / RF) ■: ta funkcija zmanjša
neskladnosti med signalom Dolby Digital in glasovnim
signalom (npr. MPEG Audio, HE-AAC, ATV Sound).
Za dinamični zvok izberite možnost
✎
Line, za
zmanjšanje razlik med glasnimi in tihimi zvoki
ponoči pa izberite možnost RF.
Line: za nastavitev ravni izhoda signalov, ki so višji ali
nižji kot -31 dB (referenca), na -20 dB ali -31 dB.
RF: za nastavitev ravni izhoda signalov, ki so višji ali nižji
kot -20 dB (referenca), na -10 dB ali -20 dB.
Sound Reset (OK / Cancel)
ponastavitev vseh zvočnih nastavitev na tovarniško
privzetevrednosti.
Izbira načina zvoka ¦
Če nastavite na Dual l-ll, se na zaslonu
prikaže trenutni zvočni način.
Vrsta
zvoka Dual I-II Privzeto
A2
Stereo
Mono Mono Samodejen
preklop
Stereo Stereo ↔ Mono
Dual Dual-II ↔ Dual-I Dual-I
NICAM
Stereo
Mono Mono Samodejen
preklop
Stereo Mono ↔ Stereo
Dual Mono → Dual I
Dual-II -Dual-I
Če je stereo signal šibak in pride do samodejnega
✎
preklopa, preklopite na Mono.
Aktivirano samo v stereo zvočnem signalu.
✎
Na voljo samo, če je vhodni vir
✎
Input nastavljen na TV.
P
POWER
BN68-02558A-PRSln.indb 17 2/17/2010 2:16:19 PM

18
Slovenščina
Osnovne funkcije
Meni nastavitev
Nastavitev časa ¦
Time
Clock ■: uro morate nastaviti, da lahko uporabljate
različne funkcije časovnika televizorja.
Ob vsakem pritisku gumba
O
INFO se prikaže
trenutni čas.
Če izključite napajalni kabel, morate uro znova
✎
nastaviti.
Clock Mode (Auto / Manual)
Samodejni čas morda ne bo pravilen, odvisno
✎
od oddajne postaje in signala. V tem primeru čas
nastavite ročno.
Da je mogoča samodejna nastavitev časa, mora
✎
biti povezana antena.
Clock Set: za ročno nastavitev možnosti Day, Month,
Year, Hour in Minute.
Na voljo samo, če je možnost
✎
Clock Mode
nastavljena na Manual.
Time Zone: Za izbiro časovnega pasa.
Ta funkcija je na voljo samo, če je način
✎
Clock
Mode nastavljen na Auto.
Samodejni čas morda ne bo pravilen, odvisno
✎
od oddajne postaje in signala. V tem primeru čas
nastavite ročno.
Uporaba izklopnega časovnika ¦
Sleep Timer ■
t
: samodejno izklopi televizor
po prednastavljenem času (30, 60, 90, 120, 150 in 180
minut).
Če želite preklicati delovanje funkcije
✎
Sleep Timer,
izberite Off.
Nastavitev vklopa/izklopa časovnika ¦
Timer 1 / Timer 2 / Timer 3 ■: opravite lahko tri različne
nastavitve vklopa / izklopa časovnika. Najprej morate
nastaviti uro.
10 TV ATV0
00 00
▲
▼
00 00
▲
▼
Timer 1
On Time
Off Time
Volume
Inactivate
Inactivate
Sun Mon Tue Wed Thu Fri Sat
Once
Source Antenna Channel
Repeat
L
Move
U Adjust E
Enter
R
Return
On Time / Off Time: nastavitev ure, minut in aktiviranje
/ deaktiviranje. (Če želite aktivirati časovnik z izbrano
nastavitvijo, nastavite na možnost Activate.)
Volume: za nastavitev želene glasnosti.
Source: izberite vsebino TV ali USB za predvajanje
ob samodejnem vklopu televizorja. (Možnost USB
lahko izberete samo, če je naprava USB povezana s
televizorjem.)
Antenna (če je možnost Source nastavljena na TV): za
izbiro možnosti ATV ali DTV.
Channel (če je možnost Source nastavljena na TV): za
izbiro želenega kanala.
Contents (če je možnost Source nastavljena na USB):
izbira mape v napravi USB, ki vsebuje glasbene ali
slikovne datoteke za predvajanje ob samodejnem vklopu
televizorja.
Če v napravi USB ni glasbene datoteke ali če
✎
mapa z glasbeno datoteko ni izbrana, funkcija
časovnika ne deluje pravilno.
Če je v napravi USB samo ena slikovna datoteka,
✎
se diaprojekcija ne predvaja.
Če je ime mape predolgo, mape ni mogoče izbrati.
✎
Vsaka naprava USB, ki jo uporabljate, ima
✎
dodeljeno svojo mapo. Če uporabljate več naprav
USB iste vrste, morajo imeti vsaka naprava mapo
s svojim imenom.
Repeat: Izberite Once, Everyday, Mon–Fri, Mon–Sat,
Sat–Sun ali Manual za nastavitev po meri. Če izberete
možnost Manual, lahko nastavite dan, ko naj se
časovnik vklopi.
Oznaka
✎c
označuje, da je bil izbran dan.
Auto Power Off (na voljo samo, če je časovnik izklopil
✎
televizor): televizor se samodejno izklopi po 3 urah
nedejavnosti, da se prepreči pregrevanje.
Zaklep programov ¦
Security
Preden se pojavi nastavitveni zaslon, se prikaže zaslon
✎
za vnos kode PIN.
Vnesite 4-mestno kodo PIN. Privzeta koda PIN je “0-0-
✎
0-0”. Kodo PIN spremenite z možnostjo Change PIN.
Child Lock (Off / On) ■: za zaklep kanalov v možnosti
Channel Manager, s čimer lahko nepooblaščenim
uporabnikom, na primer otrokom, preprečite gledanje
neprimernih programov.
Na voljo samo, če je vhodni vir
✎
Input nastavljen
na TV.
Parental Lock (Parental Rating) ■: funkcija
nepooblaščenim uporabnikom, na primer otrokom,
preprečuje gledanje neprimernega programa, in sicer s
4-mestno kodo PIN, ki jo določi uporabnik.
Allow All: za odklepanje vseh oznak televizorja.
Element
✎
Parental Lock se razlikuje od države do
države.
BN68-02558A-PRSln.indb 18 2/17/2010 2:16:19 PM

19
Slovenščina
03 Osnovne funkcije
Change PIN ■: sprememba osebne identifikacijske
številke, ki je potrebna za nastavitev televizorja.
Če PIN pozabite, pritisnite gumbe na daljinskem
✎
upravljalniku v naslednjem zaporedju, s čimer PIN
ponastavite na “0-0-0-0”: POWER (Off) → MUTE
→ 8 → 2 → 4 → POWER (On).
Druge funkcije ¦
Language
Menu Language ■: za nastavitev jezika menija.
Teletext Language ■: za nastavitev želenega jezika
teleteksta.
Če program ne omogoča izbranega jezika, je
✎
privzeti jezik angleščina.
Preference (Primary Audio Language / Secondary ■
Audio Language / Primary Subtitle Language /
Secondary Subtitle Language / Primary Teletext
Language / Secondary Teletext Language): za izbiro
jezika, ki bo privzeti jezik ob izbiri kanala.
Subtitle
S tem menijem nastavite način podnapisov
Subtitle.
Funkcija podnapisov ne deluje v
✎
načinih Component in HDMI.
Subtitle (Off / On) ■: za vklop ali izklop
podnapisov.
Mode (Normal / Hearing Impaired) ■: za nastavitev
načina podnapisov.
Subtitle Language ■: za nastavitev jezika podnapisov.
Če program, ki ga gledate, ne podpira funkcije
✎
Hearing Impaired, se samodejno vklopi način
Normal, čeprav je izbran način Hearing Impaired.
Če program ne omogoča izbranega jezika, je
✎
privzeti jezik angleščina.
Digital Text (Disable / Enable) (samo v
VB)
Ta funkcija je omogočena, če je program oddajan z digitalnim
besedilom.
Network (Network Type/Network Setup /
Network Test/Samsung Wireless Link/
SWL connect)
Za podrobnosti o nastavitvi možnosti si oglejte navodila za
omrežno povezavo. (P. 23)
General
Game Mode (Off / On) ■: če priključite igralno konzolo,
kot je PlayStation™ ali Xbox™, lahko uživate v bolj
realistični izkušnji igre, če izberete način iger.
OPOMBA
✎
Varnostni ukrepi in omejitve za
x
način iger
Da izklopite igralno konzolo in povežete drugo –
zunanjo napravo, v meniju nastavitve nastavite
Game Mode na Off.
Če meni televizorja prikažete v načinu – Game
Mode, zaslon rahlo miglja.
Način
x
Game Mode ni na voljo v načinu televizorja in
računalnika.
Ko priključite
x
igralno konzolo, nastavite način Game
Mode na On, da preprečite slabo kakovost slike.
Če je možnost
x
Game Mode nastavljena na On:
način Picture je nastavljen na Standard in način
Sound je nastavljen na Custom.
BD Wise (Off / On) ■: za optimalno kakovost slike za
predvajalnike DVD, Blu-Ray in sisteme za domači
kino Samsung, ki podpirajo funkcijo BD Wise. Če je
možnost BD Wise nastavljena na On, se slikovni način
samodejno preklopi na optimalno ločljivost.
Na voljo pri povezavi Samsungovih izdelkov, ki
✎
podpirajo BD Wise prek kabla HDMI.
Menu Transparency (Bright / Dark) ■: za nastavitev
prosojnosti menija.
Melody (Off / Low / Medium / High) ■: za nastavitev
predvajanja melodije ob vklopu ali izklopu televizorja.
Common Interface
CI Menu ■: uporabniku omogoča izbiro možnosti iz
menija, ki ga omogoča CAM. Meni splošnega vmesnika
izberite glede na računalniško kartico.
Application Info. ■: ogled informacij na CAM-u, ki je
vstavljen v režo za splošni vmesnik in informacij na
kartici “CI ali CI+ CARD”, ki je vstavljena v CAM. CAM
lahko namestite kadarkoli, ne glede na to, ali je televizor
vklopljen ali izklopljen.
1. Modul CI CAM kupite pri najbližjem trgovcu ali po
telefonu.
2. Kartico “CI ali CI+ CARD” trdno vstavite v CAM v smeri
puščice.
3. CAM s kartico “CI ali CI+ CARD” vstavite v režo za
splošni vmesnik v smeri puščice tako, da je poravnan
vzporedno z režo.
4. Preverite, ali na kanalu z motenim signalom vidite sliko.
Brezžični daljinski upravljalnik (vklopljen /
izklopljen)
Vklopite, izklopite ali omogočite brezžično daljinsko
upravljanje.
P
POWER
BN68-02558A-PRSln.indb 19 2/17/2010 2:16:20 PM

20
Slovenščina
Osnovne funkcije
Slika v sliki (PIP) ¦
PIP
t
Za istočasno gledanje slike iz televizijskega sprejemnika in
enega zunanjega video vira. PIP (slika v sliki) ne deluje v
enakem načinu.
OPOMBA
✎
Če televizor izklopite, ko je v načinu
x
PIP, okno PIP
izgine.
Ko na glavnem zaslonu gledate igro ali karaoke,
x
lahko slika v oknu PIP postane malce nenaravna.
Medtem ko uporabljate storitev
x
Internet@TV,
funkcije PIP ni mogoče uporabljati.
Nastavitve funkcije PIP
x
Glavna slika Podslika
Component, HDMI1/DVI,
HDMI2, HDMI3, HDMI4,
PC
Televizor
PIP (Off / On) ■: za aktiviranje ali deaktiviranje funkcije PIP.
Channel ■: za izbiro kanala za podzaslon.
Size ( ■
Õ
/
Ã
): za izbiro velikosti podslike.
Position ( ■
Ã
/
–
/
—
/
œ
): za izbiro položaja
podslike.
Sound Select (Main / Sub) ■: za izbiro želenega zvoka
(Main / Sub) v načinu PIP.
Meni podpore
Self Diagnosis
Picture Test (Yes / No) ■: za ogled težav s sliko. Če
težava ni odpravljena, lahko tukaj preverite barvni vzorec.
Sound Test (Yes / No) ■: težave z zvokom lahko preverite
s predvajanjem melodije.
Če iz zvočnikov televizorja ne prihaja zvok, pred
✎
preizkušanjem zvoka preverite, ali je možnost
Speaker Select nastavljena na TV speaker v
meniju Sound.
Med preskusom se melodija predvaja tudi, če je
✎
možnost Speaker Select nastavljena na External
Speaker ali če je bil zvok izklopljen s pritiskom
gumba MUTE.
Signal Information ■: (samo pri digitalnih kanalih)
kakovost sprejetega signala HDTV je popolna ali pa
kanali niso na voljo. Nastavite anteno, da povečate moč
signala.
Troubleshooting ■: če ima televizor težave, si oglejte ta
opis.
Če noben od nasvetov za odpravljanje težav ni
✎
ustrezen, se obrnite na Samsungov center za
pomoč strankam.
Nadgradnja programske opreme
Nadgradnja programske opreme lahko opravite prek
oddajnega signala ali s prenosom najnovejše vdelane
programske opreme s spletnega mesta samsung.com v
pomnilniško napravo USB.
Current Version je programska oprema, ki je že nameščena
v televizorju.
Programska oprema je zapisana v obliki “leto/mesec/
✎
dan_različica”.
Namestitev najnovejše različice
By USB ■: V televizor vstavite
napravo USB, na kateri
je datoteka z nadgradnjo
vdelane programske opreme,
ki ste jo prenesli s spletnega
mesta www.samsung.com,
Pazite, da med posodobitvijo
ne odklopite napajanja ali
odstranite pogona USB.
Ko bo posodobitev vdelane
programske opreme
končana, se bo televizor samodejno izklopil in znova
vklopil. Ko je programska oprema nadgrajena, se
uporabniške nastavitve videa in zvoka vrnejo na privzete
vrednosti. Priporočamo, da si svoje nastavitve zapišete,
tako da jih boste po nadgradnji brez težav ponastavili.
Software Upgrade
Current Version 2010/01/18_000001
U Move E Enter R Return
By USB ►
By Online
By Channel
Standby Mode Upgrade : 2 hours later
Alternative Software ----/--/--/--_------
Stranska plošča televizorja
Pogon USB
ali
BN68-02558A-PRSln.indb 20 2/17/2010 2:16:20 PM

21
Slovenščina
03 Osnovne funkcije
By Online ■: posodobitev programske opreme prek
interneta.
Najprej konfigurirajte omrežje. Za podrobne
✎
postopke o uporabi možnosti za nastavitev
omrežja si oglejte navodila “Omrežna povezava”.
Če internetna povezava ne deluje pravilno, je
✎
povezava lahko prekinjena. Znova poskusite
prenesti. Če je težava še vedno prisotna,
posodobitve prenesite na USB in nadgradite.
By Channel ■: nadgradnja programske opreme z
oddajnim signalom.
Če med obdobjem prenosa programske opreme
✎
izberete to funkcijo, zaženete samodejno iskanje in
prenos programske opreme.
Čas prenosa programske opreme je odvisen od
✎
stanja signala.
Standby Mode Upgrade ■: ob izbranem času se
samodejno izvede ročna posodobitev. Ker je napajanje
enote vklopljeno notranje, lahko zaslon izdelka LCD
rahlo sveti. Ta pojav lahko traja več kot 1 uro, dokler se
nadgradnja programske opreme ne dokonča.
Alternative ■Software (varnostna kopija): za prikaz
različice programske opreme, prenesene z možnostjo By
Online. Če se prekine postopek nadgradnje programske
opreme v prejšnjem koraku, se aktivira ta funkcija.
HD Connection Guide
Te informacije si oglejte, če na televizor povezujete zunanje
naprave.
Contact Samsung
Te informacije si oglejte, če televizor ne deluje pravilno ali
če želite nadgraditi programsko opremo. Tu lahko najdete
informacije o naših klicnih centrih in o prenosu izdelkov in
programske opreme.
BN68-02558A-PRSln.indb 21 2/17/2010 2:16:21 PM

22
Slovenščina
Napredne funkcije
Načini prikaza (vhod D-Sub in HDMI/DVI)
Optimalna ločljivost je 1920 X 1080 pri 60 Hz.
Način Ločljivost Vodoravna frekvenca (kHz) Navpična frekvenca (Hz) Točkovna ura (MHz) Polariteta sinhr.
(V/N)
IBM 640 x 350 31.469 70.086 25.175 +/-
720 x 400 31.469 70.087 28.322 -/+
MAC 640 x 480 35.000 66.667 30.240 -/-
832 x 624 49.726 74.551 57.284 -/-
1152 x 870 68.681 75.062 100.000 -/-
VESA CVT
720 x 576 35.910 59.950 32.750 -/+
1152 x 864 53.783 59.959 81.750 -/+
1280 x 720 56.456 74.777 95.750 -/+
1280 x 960 75.231 74.857 130.000 -/+
VESA DMT
640 x 480 31.469 59.940 25.175 -/-
640 x 480 37.861 72.809 31.500 -/-
640 x 480 37.500 75.000 31.500 -/-
800 x 600 37.879 60.317 40.000 +/+
800 x 600 48.077 72.188 50.000 +/+
800 x 600 46.875 75.000 49.500 +/+
1024 x 768 48.363 60.004 65.000 -/-
1024 x 768 56.476 70.069 75.000 -/-
1024 x 768 60.023 75.029 78.750 +/+
1152 x 864 67.500 75.000 108.000 +/+
1280 x 1024 63.981 60.020 108.000 +/+
1280 x 1024 79.976 75.025 135.000 +/+
1280 x 800 49.702 59.810 83.500 -/+
1280 x 800 62.795 74.934 106.500 -/+
1280 x 960 60.000 60.000 108.000 +/+
1280 x 720 45.000 60.000 74.250 +/+
1360 x 768 47.712 60.015 85.500 +/+
1440 x 900 55.935 59.887 106.500 -/+
1440 x 900
1600 X 1200
70.635
75.000
74.984
60.000
136.750
162.000
-/+
+/+
1680 x 1050 65.290 59.954 146.250 -/+
VESA GTF 1280 x 720 52.500 70.000 89.040 -/+
1280 x 1024 74.620 70.000 128.943 -/-
VESA DMT/DTV CEA 1920 x 1080p 67.500 60.000 148.500 +/+
OPOMBA
✎✎
Če uporabljate kabel HDMI/DVI, uporabite vtičnico
x
HDMI IN 1(DVI).
Način prepletanja ni podprt.
x
Če izberete nestandardno obliko video zapisa, televizor morda ne bo deloval pravilno.
x
Podprta sta načina za ločeno in kompozitno. SOG (sinhr. z zelenim) ni podprto.
x
R-AUDIO-L PRPBY
AUDIO OUT
R-AUDIO-L PRPBY
AUDIO OUT
R-AUDIO-L PRPBY
DVI OUT
R-AUDIO-L PRPBY
PC OUT
Povezava z računalnikom
Uporaba kabla HDMI/DVI/D-sub
BN68-02558A-PRSln.indb 22 2/17/2010 2:16:23 PM

23
Slovenščina
04 Napredne funkcije
Omrežna povezava
Televizor lahko nastavite tako, da lahko dostopa do interneta prek lokalnega omrežja (LAN-a) z ožičeno ali brezžično povezavo.
Povezava z ožičenim omrežjem ¦
Televizor lahko s kablom povežete v omrežje LAN na tri načine:
Televizor lahko v omrežje LAN povežete tako, da s kablom Cat.5 povežete vrata LAN na hrbtni strani televizorja in zunanji y
modem. Oglejte si spodnji diagram.
Televizor lahko v omrežje LAN povežete tako, da povežete vrata LAN na hrbtni strani televizorja in delilnik IP, ki je povezan y
z zunanjim modemom. Uporabite kabel Cat.5. Oglejte si spodnji diagram.
Morda je omrežje konfigurirano tako, da lahko televizor v omrežje LAN povežete tako, da neposredno povežete vrata LAN y
na hrbtni strani televizorja in stensko omrežno vtičnico s kablom Cat.5. Oglejte si spodnji diagram. Stenska vtičnica je
priključena na modem ali usmerjevalnik nekje drugje v stavbi.
Če imate dinamično omrežje, uporabite modem ADSL ali usmerjevalnik, ki podpira protokol za dinamično konfiguracijo
gostitelja (DHCP). Modemi in usmerjevalniki, ki podpirajo DHCP, samodejno zagotovijo vrednosti za naslov IP, masko
podomrežja, prehod in DNS, ki jih televizor potrebuje za dostop do interneta, zato vam jih ni treba ročno vnesti. Večina
domačih omrežij je dinamičnih.
Nekatere omrežja zahtevajo statični naslov IP. Če vaše omrežje zahteva statični naslov IP, ročno vnesite vrednosti za naslov
IP, masko podomrežja, prehod in DNS na televizijskem zaslonu za nastavitev kabelske povezave, ko nastavljate omrežno
povezavo. Za vrednosti naslova IP, maske podomrežja, prehoda in DNS-a se obrnite na ponudnika internetnih storitev. Če
imate računalnik s sistemom Windows, lahko vrednosti pridobite prek njega.
Če omrežje zahteva statični naslov IP, lahko uporabite modeme ADSL, ki podpirajo DHCP. Modemi ADSL, ki
✎
podpirajo DHCP, omogočajo uporabo statičnih naslovov IP.
Vrata za modem na steni Zunanji modem
(ADSL / VDSL / kabelska televizija)
Hrbtna plošča televizorja
Kabel LANKabel za modem
Vrata za modem na steni Hrbtna plošča televizorja
Kabel LAN
Vrata za modem na steni Zunanji modem
(ADSL / VDSL / kabelska televizija)
Hrbtna plošča televizorja
Kabel LAN
Kabel za modem Kabel LAN
Delilnik IP
(s strežnikom DHCP)
BN68-02558A-PRSln.indb 23 2/17/2010 2:16:25 PM

24
Slovenščina
Napredne funkcije
Nastavitev v omrežje (samodejna)
Samodejno možnost Network Setup uporabite, če televizor
povezujete v omrežje, ki podpira DHCP. Za samodejno
nastavitev povezave televizorja v kabelsko omrežje sledite
naslednjim korakom:
Samodejna nastavitev
1. Povežite televizor v omrežje LAN, kot je opisano v
prejšnjem razdelku.
2. Vklopite televizor, pritisnite gumb MENU na daljinskem
upravljalniku, z gumbom ▲ali▼ izberite Setup in nato
pritisnite gumb ENTER
E
.
3. Z gumbom ▲ ali ▼ izberite Network v meniju Setup
in nato pritisnite gumb ENTER
E
. Prikaže se zaslon
omrežja.
Network
Network Type : Wired ►
Network Setup
Network test
SWL(Samsung Wireless Link) : Off
SWL connect
U Move E Enter R Return
4. Na zaslonu Network izberite Network Type.
5. Nastavite Network Type na Wired.
6. Izberite možnost Network Setup. Prikaže se zaslon
Network Setup.
Network Setup
Internet Protocol Setup : Auto ►
IP Address :
Subnet Mask :
Gateway :
DNS : Auto
DNS Server :
U Move E Enter R Return
7. Nastavite Internet Protocol Setup na Auto.
8. Možnost Auto samodejno pridobi in vnese potrebne
vrednosti interneta.
9. Počakajte dve minuti in pritisnite gumb RETURN na
daljinskem upravljalniku.
10. Če funkcija Network ni pridobila vrednosti omrežne
povezave, si oglejte navodila za ročno možnost.
Nastavitev v omrežje (ročna)
Ročno možnost Network Setup uporabite, če televizor
povezujete v omrežje, ki zahteva statični naslov IP.
Pridobivanje vrednosti omrežne povezave
Pri večini računalnikov s sistemom Windows vrednosti
omrežne povezave pridobite po naslednjem postopku:
1. Z desno tipko miške kliknite ikono omrežja na spodnjem
desnem delu zaslona.
2. V pojavnem meniju kliknite Stanje.
3. V prikazanem pogovornem oknu izberite zavihek
Podpora.
4. Na zavihku Podpora kliknite gumb Podrobnosti.
Prikažejo se vrednosti omrežne povezave.
Ročna nastavitev
Za ročno nastavitev povezave televizorja v kabelsko omrežje
sledite naslednjim korakom:
1. Sledite korakom od 1. do 6. v postopku »Samodejna
nastavitev«.
2. Nastavite Internet Protocol Setup na Manual.
3. Pritisnite gumb ▼ na daljinskem upravljalniku, da se
pomaknete na prvo vnosno polje.
4. Vnesite vrednosti za IP Address, Subnet Mask,
Gateway in DNS Server. S številskimi gumbi na
daljinskem upravljalniku vnesite številke, med polji pa se
pomikajte s smernimi gumbi.
5. Ko končate, pritisnite gumb RETURN na daljinskem
upravljalniku.
6. Izberite Network Test, da preverite povezljivost
interneta..
BN68-02558A-PRSln.indb 24 2/17/2010 2:16:26 PM

25
Slovenščina
04 Napredne funkcije
Povezava v brezžično omrežje ¦
Za povezavo televizorja v brezžično omrežje potrebujete brezžični usmerjevalnik ali modem in Samsungovo kartico za brezžični
LAN (WIS09ABGN), ki jo vstavite v vtičnico USB na hrbtni ali stranski plošči televizorja. Oglejte si spodnjo sliko.
Samsungova kartica za brezžični LAN je na prodaj posebej. Na voljo je pri izbranih trgovcih, v spletnih trgovinah in na spletnem
mestu Samsungparts.com. Samsungova kartica za brezžični LAN podpira komunikacijske protokole IEEE 802.11A, B, G in N.
Samsung priporoča uporabo IEEE 802.11N. Pri predvajanju videa prek povezave IEEE 802.11B/G lahko pride do motenj.
OPOMBA
✎
Če želite uporabljati brezžično omrežje, uporabite “Samsungovo kartico za brezžični LAN” (WIS09ABGN).
x
Samsungova kartica za brezžični LAN je naprodaj posebej. Kartica za brezžični LAN WIS09ABGN je na voljo pri
x
izbranih trgovcih, v spletnih trgovinah in na spletnem mestu Samsungparts.com.
Da lahko uporabljate brezžično omrežje, mora biti televizor povezan z brezžičnim usmerjevalnikom IP. Če brezžični
x
usmerjevalnik IP podpira DHCP, se lahko televizor poveže z brezžičnim omrežjem prek DHCP-ja ali statičnega naslova
IP.
Za brezžični usmerjevalnik IP izberite kanal, ki trenutno ni v uporabi. Če kanal, nastavljen za brezžični delilnik IP,
x
uporablja druga naprava v bližini, lahko pride do motenj in komunikacija morda ne bo uspešna.
Če uporabite varnostni sistem, ki ni naveden zgoraj, ne bo deloval pri televizorju.
x
Če je za AP izbran način čiste visoke prepustnosti (Greenfield) 802.11n in je način šifriranja nastavljen na WEP, TKIP
x
ali TKIPAES (WPS2 mešano), Samsungov televizor ne bo podpiral povezave, ki je v skladu z novimi specifikacijami
povezave Wi-Fi.
Če AP podpira podpira WPS (zaščiteno nastavitev omrežja Wi-Fi), se lahko v omrežje povežete prek PBC-ja
x
(konfiguracije s pritiskom gumba) ali PIN-a (osebne identifikacijske številke). WPS bo samodejno konfiguriral ključa
SSID in WPA v ustreznem načinu.
Samsungovo kartico za brezžični LAN hranite stran od televizorja. Če je kartica priključena v bližini televizorja, so
x
lahko slike pri nekaterih kanalih televizorja poškodovane.
Če usmerjevalnik, modem ali naprava ni potrjena, je s televizorjem ni mogoče povezati prek “Samsungove kartice za
x
brezžični LAN”.
Connection Methods
x
: brezžično omrežno povezavo lahko nastavite na šest načinov.
Samsungova samodejna konfiguracija –
PBC (WPS) –
Samodejna nastavitev (uporaba funkcije samodejnega iskanja omrežja) –
Ročna nastavitev –
SWL (Samsung Wireless Link) –
Ad-Hoc –
Samsungove kartice za brezžični LAN se priključijo neposredno na vrata USB na televizorju. Zvezdišča USB niso
x
podprta.
ali
Samsungova kartica za
brezžični LAN
Stranska plošča
televizorja
Za uporabo funkcije SWL (Samsung Wireless Link) priključite na vrata
✎
USB 1 (HDD).
Brezžični delilnik IP
Vrata LAN na steni
Kabel LAN
BN68-02558A-PRSln.indb 25 2/17/2010 2:16:28 PM

26
Slovenščina
Napredne funkcije
Nastavitev v omrežje
(Samsungova samodejna konfiguracija)
Ta funkcija je na voljo pri AP-jih (dostopnih točkah), ki
podpirajo Samsungovo samodejno konfiguracijo. Če takega
AP-ja ni na voljo, lahko povezavo nastavite z možnostjo PBC
(WPS) ali ročno.
Ta funkcija je na voljo, če je možnost
✎
SWL(Samsung
Wireless Link) nastavljena na Off.
Za informacije o opremi, ki podpira Samsungovo
✎
samodejno konfiguracijo, obiščite spletno mesto
www.samsung.com.
Nastavitev s Samsungovo samodejno konfiguracijo
1. AP in televizor postavite drug ob drugega in ju vklopite.
Ker se aplikacije zaganjajo različno dolgo, boste
✎
morda morali počakati do približno dve minuti.
Če med Samsungovo samodejno konfiguracijo
✎
priključite kabel LAN na vrata WAN na AP-ju, lahko
samodejno izvedete preskus povezave interneta,
sicer bo preverjena samo povezava naprave AP-ja
(ne internet). Če ga ne priključite, bo Samsungova
samodejna konfiguracija preverila samo napravo,
ki je povezana z AP-jem (ne pa interneta).
2. Po dveh minutah priključite Samsungovo kartico za
brezžični LAN na televizor. Ko se vzpostavi povezava
s Samsungovo kartico za brezžični LAN, se prikaže
pojavno okno.
3. Takoj ko je vzpostavljena povezava, postavite AP
vzporedno s Samsungovo kartico za brezžični LAN na
razdalji do 25 cm.
4. Počakajte, da se samodejno vzpostavi povezava.
Če se povezava ne vzpostavi, ponastavite AP in
✎
poskusite znova.
Če Samsungova samodejna konfiguracija ne
✎
poveže televizorja z AP-jem, se na zaslonu
prikaže pojavno okno s sporočilom o neuspeli
povezavi. Ponastavite AP in poskusite znova.
Če se povezava znova ne vzpostavi, uporabite
katerega od ostalih načinov povezave: PBC (WPS),
samodejni ali ročni način.
5. Ko je povezava vzpostavljena, poiščite delilnik na želeni
lokaciji.
Če so bile nastavite AP-ja spremenjene ali nov
✎
AP uporabljate prvič, odkar ste ga kupili, znova
izvedite nastavitev; začnite s 1. korakom.
Nastavitev v omrežje (PBC (WPS))
Nastavitev z možnostjo PBC (WPS)
Če je usmerjevalnik opremljen z gumbom PBC (WPS), sledite
tem korakom:
1. Povežite televizor v omrežje LAN, kot je opisano v
prejšnjem razdelku.
2. Vklopite televizor, pritisnite gumb MENU na daljinskem
upravljalniku, z gumbom ▲ali▼ izberite Setup in nato
pritisnite gumb ENTER
E
.
3. Z gumbom ▲ ali ▼ izberite možnost Network v meniju
Setup in nato pritisnite gumb ENTER
E
.
4. Na zaslonu Network izberite Network Type.
5. Nastavite Network Type na Wireless.
6. Izberite možnost Network Setup. Prikaže se zaslon
Network Setup.
Network Setup
Select a network : Not Selected ►
Internet Protocol Setup : Auto
IP Address :
Subnet Mask :
Gateway :
DNS : Auto
DNS Server :
U Move E Enter R Return
7. Pritisnite rdeči gumb na daljinskem upravljalniku.
8. V dveh minutah pritisnite gumb PBC (WPS) na
usmerjevalniku. Televizor samodejno pridobi vse
potrebne vrednosti za nastavitev omrežja in se poveže v
omrežje.
9. Ko je omrežna povezava nastavljena, pritisnite gumb
RETURN, da zapustite zaslon Network Setup.
Nastavitev v omrežje (samodejna)
Večina brezžičnih omrežij je opremljenih z izbirnim varnostnim
sistemom, tako da morajo naprave za dostop do omrežja
oddati šifrirano varnostno kodo, imenovano ključ za dostop
ali varnostni ključ. Varnostni ključ temelji na geslu, običajno
je to beseda ali zaporedje črk in številk določene dolžine, ki
ste ga morali vnesti, ko ste nastavljali varnost brezžičnega
omrežja. Če uporabite ta način nastavitve omrežne povezave
in imate varnostni ključ za brezžično omrežje, boste morali
med nastavitvijo vnesti to geslo.
Samodejna nastavitev
Za samodejno nastavitev brezžične povezave sledite
naslednjim korakom:
1. Sledite korakom od 1. do 6. v zgornjem razdelku
»Nastavitev z možnostjo PBC (WPS)«.
2. S pritiskanjem gumba ▼ izberite Internet Protocol
Setup in nato pritisnite gumb ENTER
E
. S pritiskanjem
gumba ▲ ali ▼ izberite Auto in nato pritisnite gumb
ENTER
E
.
BN68-02558A-PRSln.indb 26 2/17/2010 2:16:28 PM

27
Slovenščina
04 Napredne funkcije
3. S pritiskanjem gumba ▲ se pomaknite na Select a
Network in nato pritisnite gumb ENTER
E
. Funkcija
Network poišče brezžična omrežja, ki so na voljo. Ko je
postopek končan, se prikaže seznam omrežij, ki so na
voljo.
4. Na seznamu omrežij s pritiskanjem gumba ▲ ali ▼
izberite omrežje in nato pritisnite gumb ENTER
E
.
Če je AP nastavljen na skrito (nevidno), izberite
✎
Add Network in vnesite ustrezno vrednost za
Network Name (SSID) in Security Key, da
vzpostavite povezavo.
5. Če se prikaže pojavno okno za varnost/PIN, pojdite na
6. korak. Če se prikaže zaslon povezovanja v omrežje,
pojdite na 10. korak.
6. S pritiskanjem gumba ▲ ali ▼ izberite Security ali PIN.
Pri večini domačih omrežij je treba izbrati izbrati možnost
varnosti (za Security Key). Prikaže se zaslon Security.
A B C D E F G
H I J K L M N
O P Q R S T U
V W X Y Z
0~9
Security Key
0 entered
Number
Lower case
B
Delete
Space
C
Network Setup
n Move E Enter R Return
7. Na zaslonu Security vnesite omrežno geslo.
Geslo bi morali najti na enem od nastavitvenih
✎
zaslonov, s katerimi ste nastavili usmerjevalnik ali
modem.
8. Pri vnašanju gesla sledite naslednjim splošnim
navodilom:
Številke vnesite s številskimi gumbi na daljinskem –
upravljalniku.
Med gumbi na zaslonu – Security Key se pomikajte s
smernimi gumbi na daljinskem upravljalniku.
Za velike/male črke ali prikaz simbolov/črk pritisnite –
rdeči gumb.
Za vnos črke ali simbola, se pomaknite na to črko ali –
simbol in nato pritisnite gumb ENTER
E
.
Za brisanje nazadnje vnesene črke ali številke –
pritisnite zeleni gumb na daljinskem upravljalniku.
9. Ko končate, pritisnite modri gumb na daljinskem
upravljalniku. Prikaže se zaslon povezovanja v omrežje.
10. Počakajte, da se prikaže sporočilo s potrditvijo
povezave, in pritisnite gumb ENTER
E
. Znova se
prikaže zaslon Network Setup.
11. Za preskus povezave s pritiskanjem gumba RETURN
izberete Network Test in nato pritisnite gumb
ENTER
E
.
Nastavitev v omrežje (začasna)
Z mobilno napravo se lahko povežete neposredno brez
dostopne točke s “Samsungovo kartico za brezžični LAN” z
uporabo enakovrednega omrežja.
Ta funkcija je na voljo, če je možnost
✎
SWL (Samsung
Wireless Link) nastavljena na Off.
Povezava nove začasne naprave
1. Sledite korakom od 1. do 6. v razdelku »Nastavitev z
možnostjo PBC (WPS)« (26. str.).
2. Izberite Select a network. Prikaže se seznam naprav/
omrežij.
3. Ko je prikazan seznam naprav, pritisnite modri gumb na
daljinskem upravljalniku.
Prikaže se sporočilo
✎
Ad-hoc is a direct WI-Fi
connection with cellphone or PC. The existing
network system may have limited functionality.
Do you want to change the network
connection?.
4. V napravo, ki jo želite povezati, vnesite generirani
Network Name (SSID) in Security Key.
Povezava obstoječe začasne naprave
1. Sledite korakom od 1. do 6. v razdelku »Nastavitev z
možnostjo PBC (WPS)« (26. str.).
2. Izberite Select a network. Nato se prikaže seznam
naprav.
3. Na seznamu naprav izberite želeno napravo.
4. Če je bil uporabljen varnostni ključ, ga vnesite.
Če omrežje ne deluje normalno, znova preverite
✎
Network Name (SSID) in Security Key. Napačen
Security Key lahko povzroči napako.
Nastavitev v omrežje (ročna)
Če drugi načini ne delujejo, vrednosti za nastavitev omrežja
vnesite ročno.
Pridobivanje vrednosti omrežne povezave
Pri večini računalnikov s sistemom Windows vrednosti
omrežne nastavitve pridobite po naslednjem postopku:
1. Z desno tipko miške kliknite ikono omrežja na spodnjem
desnem delu zaslona.
2. V pojavnem meniju kliknite Stanje.
3. V prikazanem pogovornem oknu izberite zavihek
Podpora.
4. Na zavihku Podpora kliknite gumb Podrobnosti.
Prikažejo se nastavitve omrežja.
BN68-02558A-PRSln.indb 27 2/17/2010 2:16:29 PM

28
Slovenščina
Napredne funkcije
Ročna nastavitev
Omrežne nastavitve vnesete v televizor po naslednjem
postopku:
1. Sledite korakom od 1. do 6. v razdelku »Nastavitev z
možnostjo PBC (WPS)« (26. str.).
2. S pritiskanjem gumba ▼ izberite Internet Protocol
Setup in nato pritisnite gumb ENTER
E
. S pritiskanjem
gumba ▲ ali ▼ izberite Manual in nato pritisnite gumb
ENTER
E
.
3. S pritiskanjem gumba ▼ se pomaknite na prvo vnosno
polje (za naslov IP).
4. S številskimi gumbi vnesite številke.
5. Ko izpolnite posamezno polje, se z gumbom ►
pomaknite na naslednje polje. Uporabite lahko tudi
ostale smerne gumbe in se pomikate navzgor, navzdol in
nazaj.
6. Vnesite vrednosti za IP Address, Subnet Mask in
Gateway.
7. S pritiskanjem gumba ▲ ali ▼ se pomaknite na DNS.
8. S pritiskanjem gumba ▼ se pomaknite na prvo vnosno
polje za DNS. Vnesite številke po zgornjem postopku.
9. Ko končate, se s pritiskanjem gumba ▲ pomaknite na
Select a Network. Izberite omrežje in pritisnite gumb
ENTER
E
.
10. Pojdite na 4. korak v razdelku »Samodejna nastavitev«
(26. str.) in sledite navodilom od tega koraka naprej.
Nastavitev v omrežje
(SWL (Samsung Wireless Link))
Ta funkcija omogoča, da televizor povežete s Samsungovo
napravo, ki podpira PBC (WPS). Televizor lahko povežete z
napravami tudi, če ni povezan z delilnikom.
Za uporabo storitve
✎
interneta na televizorju mora biti v
brezžično omrežje povezan AP (dostopna točka).
Če Samsungovo kartico za brezžični LAN priključite na
✎
vrata USB 2, omrežje morda ne bo delovalo pravilno.
Priporočamo, da jo priključite na vrata USB 1 (HDD).
Podprti so samo delilniki, ki uporabljajo pasovno
✎
povezavo 2,4 GHz. Delilniki, ki uporabljajo pasovno
povezavo 5 GHz, niso podprti.
Povezava z možnostjo SWL
Televizor lahko neposredno povežete z napravo, ki podpira
PBC (WPS).
Ta funkcija je na voljo, če je možnost
✎
SWL (Samsung
Wireless Link) nastavljena na On.
Uporaba Samsungove brezžične povezave
Za postopke vzpostavitve povezave si oglejte naslednje:
1. Sledite korakom od 1. do 5. v razdelku »Nastavitev z
možnostjo PBC (WPS)« (26. str.).
2. Izberite Samsung Wireless Link z gumbom ▼ in
pritisnite gumb ENTER
E
, da vklopite funkcijo.
3. Izberite SWL connect z gumbom ▼ in nato pritisnite
gumb ENTER
E
.
4. Če se prikaže sporočilo “Press the PBC button on the
device which supports PBC button to connect within
120 seconds”, pritisnite gumb PBC na napravi, da
vzpostavite povezavo.
Za več informacij si oglejte priročnik za nastavitev
✎
brezžičnega omrežja za napravo, ki jo želite
povezati.
5. Če se naprava po začetku štetja v sporočilnem oknu
pravilno poveže s televizorjem, sporočilno okno
samodejno izgine.
Če se povezava ne vzpostavi, poskusite znova čez
✎
dve minuti.
Če se televizor ne poveže z internetom
Televizor se morda ne more povezati z internetom, ker je
ponudnik internetnih storitev trajno registriral naslov MAC
(enolični ID) vašega računalnika ali modema, pristnost
katerega se zato preverja ob vsaki povezavi z internetom,
s čimer se želi preprečiti nepooblaščen dostop. Ker ima
televizor drugačen naslov MAC, ponudnik internetnih
storitev ne more preveriti pristnosti naslova MAC
televizorja, in ta se ne more povezati.
Da odpravite težavo, ponudnika internetnih storitev
povprašajte po postopkih povezave naprave, ki ni
računalnik (na primer televizorja), z internetom.
Če ponudnik internetnih storitev za povezavo z
internetom zahteva ID ali geslo, se televizor morda ne bo
mogel povezati z internetom. V tem primeru morate pri
povezovanju z internetom vnesti vaš ID ali geslo.
Internetna povezava morda ne bo uspela zaradi
požarnega zida. V tem primeru se obrnite na ponudnika
internetnih
storitev.
Če se z internetom ne uspete povezati, čeprav ste izvedli
postopke, ki jih je navedel ponudnik internetnih storitev,
se obrnite na družbo Samsung Electronics na telefonski
številki 1-800-SAMSUNG.
BN68-02558A-PRSln.indb 28 2/17/2010 2:16:29 PM

29
Slovenščina
04 Napredne funkcije
Media Play
Priključitev naprave USB ¦
1. Vklopite televizor.
2. Napravo USB, na kateri so slikovne, glasbene in/ali filmske datoteke, priključite na
vtičnico USB 1 (HDD) ali USB 2 ob strani televizorja.
3. Ko je USB priključen na televizor, se prikaže pojavno okno. Nato lahko izberete
Media Play.
Povezava z računalnikom prek omrežja ¦
Slike, glasbo in videe, shranjene v računalniku ali televizorju, si lahko ogledate prek omrežne povezave v načinu Media Play.
Če funkcijo
✎
Media Play uporabljate prek datoteke, shranjene v računalniku, prenesite program “PC Share Manager” in
uporabniški priročnik s spletnega mesta “www.samsung.com”.
1. Za več informacij o konfiguriranju omrežja si oglejte razdelek “Omrežna povezava”.
Priporočamo, da televizor in računalnik namestite v istem podomrežju. Prvi 3 deli naslova podomrežja televizorja in –
naslova IP računalnika morajo biti enaki, spremenite samo zadnji del (naslov gostitelja) (npr. naslov IP: 123.456.789.**)
2. S kablom LAN povežite zunanji modem in računalnik, v katerega nameravate namestiti program Samsung PC Share
Manager.
Televizor lahko z računalnikom povežete neposredno, ne prek usmerjevalnika. –
Uživajte v slikovnih, glasbenih in/ali filmskih
datotekah, ki so shranjene v napravi USB MSC
(Mass Storage Class) in/ali v računalniku.
PC
LAN
PC
LAN
ali
Hrbtna plošča televizorja
Brezžični
delilnik IP
Samsungova
kartica za
brezžični LAN
Zunanji modem
(ADSL / VDSL / kabelska televizija)
Kabel LAN
SUM
Change Device View Devices
E
Enter
R
Return
MediaPlay
Videos
Stranska plošča televizorja
Pogon USB
ali
BN68-02558A-PRSln.indb 29 2/17/2010 2:16:32 PM
30
Slovenščina
Napredne funkcije
Pri povezavi z računalnikom v omrežju niso na voljo naslednje funkcije.
✎
Funkciji
x
Background Music in Background Music Setting.
Razvrščanje datotek po pomembnosti v mapah
x
Photo, Music in Movie.
Gumba
x
(REW) in μ (FF) med predvajanjem filma.
Divx DRM, večkanalni zvok in vdelani napisi niso podprti.
✎
Program Samsung PC Share Manager mora biti dovoljen s strani požarnega zida računalnika.
✎
Pri uporabi načina
✎
Media Play prek omrežne povezave morda velja spodaj navedeno, odvisno od funkcij uporabljenega
strežnika:
Način razvrščanja se lahko razlikuje.
x
Funkcija iskanja prizora morda ni podprta.
x
Funkcija
x
Play Continuously za nadaljevanje predvajanja videa morda ni podprta.
Funkcija – Play Continuously ne podpira več uporabnikov istočasno. (Zapomni pa si, na kateri točki je nehal igrati
zadnji igralec.)
Gumba
x
(REW), μ (FF) in (Premor) morda ne bosta delovala, odvisno od informacij o vsebini.
Če se video v brezžičnem omrežju ne predvaja gladko, uporabite ožičeno omrežje.
✎
Morda ne bo mogoče predvajati večpredstavnostnih datotek brez veljavnih licenc.
✎
Seznam informacij, ki jih morate poznati pred uporabo funkcije
✎
Media Play
Protokol MTP (Media Transfer Protocol) ni podprt.
x
Datotečni sistem podpira FAT16, FAT32 in NTFS.
x
Nekatere vrste digitalnih fotoaparatov in avdio naprav z USB morda ne bodo združljive s tem televizorjem.
x
Media Play podpira samo naprave USB MSC (Mass Storage Class). MSC je samo masovna prenosna naprava. MSC-
x
ji so ključi, bralniki pomnilniških kartic, trdi diski USB itd. (zvezdišča USB niso podprta). Naprave morajo biti povezane
neposredno z vrati USB televizorja.
Preden napravo priključite na televizor, naredite varnostno kopijo datotek, da se ne poškodujejo ali izgubijo. Podjetje
x
SAMSUNG ne odgovarja za poškodbe ali izgubo datotek.
Priključite trdi disk USB na namenska vrata
x
USB1 (HDD).
Med nalaganjem naprave USB ne izključite.
x
Naprava MSC podpira datoteke MP3 in JPEG, naprava PTP pa samo datoteke JPEG.
x
Višja kot je ločljivost slike, dalj časa se bo slika nalagala na zaslon.
x
Največja podprta ločljivost datotek JPEG je 15360 x 8640 slikovnih pik.
x
Pri nepodprtih ali poškodovanih datotekah se prikaže sporočilo “Not Supported File Format”.
x
Če so datoteke razvrščene po standardu Basic View, je v posamezni mapi mogoče prikazati do 1000 datotek.
x
Datotek MP3 z DRM-jem, prenesenih z mesta, ki ni brezplačno, ni mogoče predvajati. Upravljanje digitalnih pravic
x
(DRM) je tehnologija, ki omogoča ustvarjanje, posredovanje in upravljanje vsebine v neokrnjeni in celoviti obliki,
vključno z zaščito pravic in interesov ponudnikov vsebine, preprečevanjem nezakonitega kopiranja ter upravljanjem
zaračunavanja in obračunavanja.
Če je povezanih več kot 2 napravi PTP, je mogoče naenkrat uporabljati samo eno.
x
Če sta povezani več kot dve napravi MSC, nekatere od njih morda ne bodo prepoznane. Naprava USB, ki potrebuje
x
veliko energije (več kot 500 mA ali 5 V), morda ne bo podrta.
Če se med priključevanjem ali uporabo naprave USB prikaže opozorilo o previsoki moči, naprava morda ne bo
x
prepoznana ali ne bo delovala pravilno.
Če prikaz na televizorju miruje toliko časa, kot je nastavljeno v možnosti
x
Auto Protection Time, se zažene
ohranjevalnik zaslona.
Pri povezavi nekaterih zunanjih trdih diskov na televizor se lahko samodejno sprosti način varčevanja z energijo.
x
Če boste uporabili podaljšek kabla USB, naprava USB morda ne po prepoznana ali pa datoteke v napravi ne bodo
x
prebrane.
Če naprava USB, povezana s televizorjem, ni prepoznana, če je seznam datotek v napravi poškodovan ali če se
x
datoteka s seznama ne predvaja, priključite napravo USB na računalnik, formatirajte napravo in preverite povezavo.
Če je datoteka, ki ste jo izbrisali iz računalnika, vseeno najdena ob zagonu funkcije predvajanja predstavnosti,
x
datoteko trajno izbrišite s funkcijo računalnika ““Izpraznite koš«”.
BN68-02558A-PRSln.indb 30 2/17/2010 2:16:33 PM

31
Slovenščina
04 Napredne funkcije
Prikaz na zaslonu ¦
Pomaknite se na želeno datoteko z gumbi navzgor/navzdol/desno/levo in nato pritisnite gumb ENTER
E
ali gumb
(Predvajanje). Datoteka se začne predvajati.
Na domači strani
✎
Media Play podpira Device Mode in Contents Mode.
Video
Predvajanje videa
1. Pritisnite gumb ◄ ali ► in izberite možnost Videos, nato pa pritisnite gumb ENTER
E
v meniju Media Play.
2. S pritiskanjem gumba ◄/►/▲/▼ izberite želeno datoteko na seznamu datotek.
3. Pritisnite gumb ENTER
E
ali gumb
(Predvajanje).
Izbrana datoteka je prikazana na vrhu, skupaj s časom predvajanja. –
Če dolžina videa ni znana, čas predvajanja in vrstica napredovanja nista prikazana. –
Med predvajanjem videa lahko iščete z gumboma –◄ in ►.
V tem načinu lahko uživate v filmskih izrezkih, ki so na voljo v
✎
možnosti igre, ni pa mogoče predvajati same igre.
Podprte oblike zapisa podnapisov y
Ime Končnica datoteke Oblika zapisa
časovno določeno besedilo
MPEG-4
.ttxt XML
SAMI .smi HTML
SubRip .srt Na osnovi niza
SubViewer .sub Na osnovi niza
Mikro DVD .sub ali .txt Na osnovi niza
Movie 01.avi
00:04:03 / 00:07:38 1/1
SUM
E Pause L Jump T Tools R Return
Razdelek s seznamom datotek:
potrdite lahko datoteke in
skupine, ki so razvrščene po
posameznih kategorijah.
Gumbi za upravljanje
A
Rdeči (Change Device): za izbiro priključene naprave.
B
Zeleni (Preference): za nastavitev pomembnosti datotek. (ni podprto v
možnosti Basic view)
C
Rumeni (Select): za izbiro več datotek s seznama datotek. Izbrane
datoteke so označene s simbolom
D
Modri (Sorting): za izbiro seznama razvrščanja.
T
Tools: za prikaz menija z možnostmi.
Z gumbom
✎
ali μ se po seznamu datotek lahko premaknete na
naslednjo ali prejšnjo stran.
Informacije:
preverite lahko ime izbrane
datoteke, število datotek in stran.
Razdelek s seznamom razvrščanja:
prikaz standarda razvrščanja.
Standard razvrščanja je lahko
✎
drugačen, odvisno od vsebine.
Jan.10.2010
Jan.10.2010
Jan.10.2010
Jan.10.2010
Jan.10.2010
Jan.10.2010
Jan.10.2010
Jan.10.2010
Jan.10.2010
Jan.10.2010
/Movie 01.avi 1/1
Movie 01.avi
SUM
Movie 03.avi
Movie 05.avi
Movie 07.avi
Movie 09.avi
Movie 02.avi
Movie 04.avi
Movie 06.avi
Movie 08.avi
Movie 10.avi
Select
Sorting
T
Tools
Videos
Page
A
Change Device
BN68-02558A-PRSln.indb 31 2/17/2010 2:16:34 PM

32
Slovenščina
Napredne funkcije
Podprte oblike video zapisa y
Datotečna
pripona Vsebnik Video kodek Ločljivost Hitrost sličic
(sličic/s)
Bitna hitrost
(Mb/s) Zvočni kodek
*.avi
*.mkv
AVI
MKV
Divx 3.11 / 4.x / 5.1 / 6.0 1920 x 1080 6 ~ 30 8
MP3 / AC3 / LPCM /
ADPCM /DTS Core
XviD 1920 x 1080 6 ~ 30 8
H.264 BP / MP / HP 1920 x 1080 6 ~ 30 25
MPEG4 SP / ASP 1920 x 1080 6 ~ 30 8
Motion JPEG 800 x 600 6 ~ 30 8
*.asf ASF
Divx 3.11 / 4.x / 5.1 / 6.0 1920 x 1080 6 ~ 30 8
MP3 / AC3 / LPCM /
ADPCM / WMA
XviD 1920 x 1080 6 ~ 30 8
H.264 BP / MP / HP 1920 x 1080 6 ~ 30 25
MPEG4 SP / ASP 1920 x 1080 6 ~ 30 8
Motion JPEG 800 x 600 6 ~ 30 8
*.wmv ASF Window Media Video v9 1920 x 1080 6 ~ 30 25 WMA
*.mp4 MP4
H.264 BP / MP / HP 1920 x 1080 6 ~ 30 25
MP3 / ADPCM / AACMPEG4 SP / ASP 1920 x 1080 6 ~ 30 8
XVID 1920 x 1080 6 ~ 30 8
*.3gp 3GPP H.264 BP / MP / HP 1920 x 1080 6 ~ 30 25 ADPCM / AAC / HE-AAC /
MPEG4 SP / ASP 1920 x 1080 6 ~ 30 8
*.vro VRO
VOB
MPEG1 1920 x 1080 24 / 25 / 30 30 AC3 / MPEG / LPCM
MPEG2 1920 x 1080 24 / 25 / 30 30
*.mpg
*.mpeg PS
MPEG1 1920 x 1080 24 / 25 / 30 30
AC3 / MPEG / LPCM / AACMPEG2 1920 x 1080 24 / 25 / 30 30
H.264 1920 x 1080 6 ~ 30 25
*.ts
*.tp
*.trp
TS
MPEG2 1920 x 1080 24 / 25 / 30 30
AC3 / AAC / MP3 / DD+ /
HE-AAC
H.264 1920 x 1080 6 ~ 30 25
VC1 1920 x 1080 6 ~ 30 25
Druge omejitve
OPOMBA
✎
Če se pojavijo težave z vsebino kodeka, ta ne bo podprt.
x
Če so informacije za vsebnik nepravilne in je datoteka poškodovana, se vsebnik ne bo mogel pravilno predvajati.
x
Zvok in slika morda ne bosta delovala, če je standardna bitna hitrost/hitrost sličic vsebina višja od podprte
x
hitrosti sličic/s, ki je navedena v zgornji tabeli.
Če je kazalo poškodovano, funkcija iskanja (skoka) ni podprta.
x
Video dekoder Avdio dekoder
Podpira do H.264, raven 4.1•
H.264 FMO/ASO/RS, VC1 SP/MP/AP L4 in AVCHD niso podprti.•
XVID, MPEG4 SP, ASP:•
Manj kot 1280 x 720: največ 60 sličic –
Več kot 1280 x 720: največ 30 sličic –
GMC, višji od 2, ni podprt.•
H.263 ni podprt.•
Podprt je samo Samsung Techwin MJEPG. •
Podpira do WMA 7, 8, 9, STD•
WMA 9 PRO podpira do 2-kanalni zvok in ne podpira zvoka brez •
izgub.
Frekvenca vzorčenja WMA 22050 Hz mono ni podprta.•
BN68-02558A-PRSln.indb 32 2/17/2010 2:16:35 PM

33
Slovenščina
04 Napredne funkcije
Neprekinjeno predvajanje filmske datoteke (nadaljevanje predvajanja)
Če zapustite funkcijo predvajanja filma, je film mogoče pozneje predvajati od mesta, kjer ste ga zaustavili.
Če med predvajanjem datoteke pritisnete gumb
✎
ENTER
E
, lahko prizor raziščete razdeljen na 5 želenih poglavij.
1. S pritiskanjem gumba ◄ ali ► v razdelku s seznamom datotek
izberite film, ki ga želite neprekinjeno predvajati.
2. Pritisnite gumb
(Predvajanje) / ENTER
E
.
3. S pritiskanjem modrega gumba izberite možnost Play
Continuously (nadaljevanje predvajanja). Film se začne
predvajati na mestu, kjer ste ga ustavili.
Modri gumb je na voljo, ko nadaljujete s predvajanjem.
✎
Če je funkcija
✎
Cont. movie play help nastavljena na
On v meniju Settings, se prikaže pojavno sporočilo, ko
nadaljujete predvajanje filmske datoteke.
Movie 01.avi
00:04:03 / 00:07:38 1/1
SUM
Play continuously
E
Chaptering
L
Jump
T
Tools
R
Return
Resumes playing from the last viewed
scene.
Play continuously
Glasba
Predvajanje glasbe
1. Pritisnite gumb ◄ ali ► in izberite možnost Music, nato pa
pritisnite gumb ENTER
E
v meniju Media Play.
2. S pritiskanjem gumba ◄/►/▲/▼ izberite želeno datoteko na
seznamu datotek.
3. Pritisnite gumb ENTER
E
ali gumb
(Predvajanje).
Med predvajanjem glasbe lahko iščete z gumboma –◄ in ►.
Gumba –(REW) in µ (FF) med predvajanjem ne delujeta.
Prikazane so samo datoteke s priponama MP3 in PCM.
✎
Datoteke z drugimi priponami niso prikazane, tudi če so
shranjene v isti napravi USB.
Če imajo datoteke MP3 med predvajanjem nenavaden zvok,
✎
prilagodite možnost Equalizer v meniju Sound. (Preveč
modulirana datoteka MP3 lahko povzroči težave z zvokom.)
Only you
Jason
1st Album
Pop
2010
4.2MB
3/15
Only you
Jason
Music 1
No Singer
Music 2
No Singer
Music 3
No Singer
Music 4
No Singer
Music 5
No Singer
01:10 / 04:02
Playlist
E Pause L Jump T Tools R Return
Devicename
Ustvarjanje priljubljenega seznama predvajanja
1. S pritiskanjem gumba ◄/►/▲/▼ izberite skladbe, ki jih želite dodati, in nato pritisnite gumb TOOLS.
2. Izberite Add My Playlist.
3. Ko se prikaže meni za New My Playlist, izberite možnost novega priljubljenega seznama predvajanja.
Če želite glasbo dodati na star seznam predvajanja, ga izberite.
✎
4. Na novo ustvarjeni ali posodobljeni seznam predvajanja bo prikazan na glavni strani Music.
Predvajanje priljubljenega seznama predvajanja
Izberite mapo My Playlist, da se začne glasba samodejno predvajati.
S pritiskanjem gumba ▲ ali ▼ lahko na seznamu predvajanja izberete drugo glasbeno datoteko.
BN68-02558A-PRSln.indb 33 2/17/2010 2:16:37 PM

34
Slovenščina
Napredne funkcije
Photos
Ogled fotografije (ali diaprojekcije)
1. Pritisnite gumb ◄ ali ► in izberite možnost Photos, nato pa pritisnite
gumb ENTER
E
v meniju Media Play.
2. Pritisnite gumb ◄/►/▲/▼, da iz seznama datotek izberete želeno
fotografijo.
3. Pritisnite gumb ENTER
E
ali gumb
(predvajanje).
Ko je prikazan seznam fotografij, za začetek diaprojekcije pritisnite –
gumb (predvajanje) / ENTER
E
na daljinskem upravljalniku.
V diaprojekcijo bodo vključene vse datoteke iz razdelka s –
seznamom datotek.
Med diaprojekcijo so datoteke prikazane v zaporedju od trenutno –
prikazane datoteke naprej.
Med diaprojekcijo se lahko samodejno predvajajo glasbene
✎
datoteke, če je možnost Background Music nastavljena na On.
Načina
✎
BGM Mode ni mogoče spremeniti, dokler se glasba za
ozadje ne naloži.
Image1024.jpg 1024x768 2010/2/1 3/15
SUM
E
Pause
L
Previous/Next
T
Tools
R
Return
Normal
Predvajanje več datotek ¦
Predvajanje izbranih video/glasbenih/slikovnih datotek
1. Na seznamu datotek pritisnite rumeni gumb, da izberete želeno
datoteko.
2. Če želite izbrati več datotek, ponovite zgornji postopek.
OPOMBA
✎
Levo od izbranih datotek se prikaže znak (
xc
).
Za preklic izbire znova pritisnite rumeni gumb.
x
Če želite preklicati izbiro vseh izbranih datotek, pritisnite
x
gumb TOOLS in izberite možnost Deselect All.
3. Pritisnite gumb
(predvajanje) / ENTER
E
.
Predvajanje glasbenih/slikovnih datotek
1. Ko je prikazan seznam datotek, se pomaknite na katero koli datoteko
v želeni skupini.
2. Pritisnite gumb TOOLS in izberite Play Current Group.
1/1
/Movie 01.avi
SUM
Movie 01.avi
Jan.10.2010
Jan.10.2010
Jan.10.2010
Jan.10.2010
Jan.10.2010
Jan.10.2010
Jan.10.2010
Jan.10.2010
Jan.10.2010
Jan.10.2010
Movie 03.avi
Movie 05.avi
Movie 07.avi
Movie 09.avi
Movie 02.avi
Movie 04.avi
Movie 06.avi
Movie 08.avi
Movie 10.avi
Change Device
Select Sorting
T
Tools
Videos
2 les selected Page
Dodatna funkcija možnosti Media Play ¦
Razvrščanje seznama datotek
V seznamu datotek pritisnite modri gumb, da razvrstite datoteke.
Kategorija Delovanje Video Glasba Slike
Basic View
Za prikaz cele mape. Fotografijo si lahko ogledate tako, da izberete mapo.
✓ ✓ ✓
Title Razvrstitev in prikaz naslovov datotek po simbolih/številkah/abecedi/v
posebnem vrstnem redu. ✓ ✓ ✓
Preference
Razvrstitev in prikaz datoteke po pomembnosti. Pomembnost datotek lahko
spremenite v razdelku s seznamom datotek z uporabo zelenega gumba.
✓ ✓ ✓
Latest Date Razvrsti in prikaže datoteke glede na najnovejši datum. ✓ ✓
Earliest Date Razvrsti in prikaže datoteke glede na najstarejši datum. ✓ ✓
Artist Za razvrstitev glasbenih datotek po abecednem redu izvajalcev. ✓
Album Razvrstitev glasbenih datotek po abecednem redu albumov. ✓
Genre Za razvrstitev glasbenih datotek po žanru. ✓
BN68-02558A-PRSln.indb 34 2/17/2010 2:16:39 PM

35
Slovenščina
04 Napredne funkcije
Kategorija Delovanje Video Glasba Slike
Mood Za razvrstitev glasbenih datotek po vzdušju. Informacije o glasbenem
vzdušju lahko spremenite. ✓
Monthly Razvrsti in prikaže slikovne datoteke po mesecih. Razvrsti jih le po mesecih
(od januarja do decembra), ne glede na leto. ✓
Meni z možnostmi za predvajanje videov/glasbe/fotografij
Med predvajanjem datoteke pritisnite gumb TOOLS.
Kategorija Delovanje Videi Glasba Fotografije
Title Za neposredno premikanje druge datoteke.
✓
Repeat Mode Za ponavljajoče se predvajanje, filmskih in glasbenih datotek.
✓ ✓
Picture Size (Mode1 /
Mode2 / Original)
Za prilagoditev velikosti slike po vaših željah.
✓
Picture Setting Za prilagoditev nastavitev slike (str. 13, 14, 15, 16).
✓ ✓
Sound Setting Za prilagoditev nastavitev zvoka (str. 16, 17).
✓ ✓ ✓
Subtitle Setting Za predvajanje video datoteke s podnapisi. Ta funkcija deluje samo, če ima
datoteka s podnapisi enak naslov kot video datoteka.
✓
Audio Zvok videa lahko predvajate v želenem podprtem jeziku.
Funkcija je omogočena samo pri predvajanju pretočnih datotek, ki podpirajo
več oblik avdio zapisa.
✓
Stop Slide Show/
Start Slide Show
Za zagon ali zaustavitev diaprojekcije.
✓
Slide Show Speed Za izbiro hitrosti diaprojekcije med ogledom diaprojekcije.
✓
Slide Show Effect Za nastavitev različnih učinkov diaprojekcije.
✓
Background Music Za nastavitev in izbiro glasbe za ozadje med ogledom diaprojekcije.
✓
Zoom Za povečavo slik v celozaslonskem načinu.
✓
Rotate Za zasuk slik v celozaslonskem načinu.
✓
Home Background Datoteko lahko premaknete na namizje funkcije Media Play.
✓
Information Za ogled podrobnih informacij o predvajani datoteki.
✓ ✓ ✓
Settings
Uporaba menija Setup
Background Setting ■: za prikaz želenega ozadja.
Cont. movie play help (nadaljevanje predvajanja) (On / Off) ■: za prikaz pojavnih sporočil s pomočjo za neprekinjeno
predvajanje filmov.
Get the DivX ■® VOD registration code: za prikaz registracijske kode, ki je dodeljena televizorju. Če se povežete s spletnim
mestom podjetja DivX in prek osebnega računa registrirate registracijsko kodo, lahko prenesete registracijsko datoteko
za video na zahtevo. Če zaženete registracijo videa na zahtevo z uporabo funkcije predvajanja predstavnosti, se izvede
registracija.
Za več informacij o videu na zahtevo DivX
✎
® obiščite “www.DivX.com”.
Get the DivX ■® VOD deactivation code: če video na zahtevo DivX® ni registriran, se prikaže koda za deaktiviranje
registracije. Če to funkcijo izvedete, ko je video na zahtevo DivX® registriran, se trenutna registracija videa na zahtevo DivX®
deaktivira.
Information ■: za ogled informacij o priključeni napravi.
BN68-02558A-PRSln.indb 35 2/17/2010 2:16:39 PM

36
Slovenščina
Napredne funkcije
Anynet
+
Kaj je Anynet+?
t
Anynet+ je funkcija, ki omogoča upravljanje vseh povezanih Samsungovih naprav, ki podpirajo Anynet+, z daljinskim
upravljalnikom Samsungovega televizorja. Sistem Anynet+ lahko uporabljate pri Samsungovih napravah, ki imajo funkcijo
Anynet+. Prepričajte se, da ima vaša Samsungova naprava to funkcijo, in sicer tako, da preverite, ali je na njej logotip Anynet+
Povezava z domačim kinom
1. Vtičnico HDMI IN (1(DVI), 2, 3 ali 4) na televizorju in vtičnico HDMI OUT na ustrezni napravi, ki podpira Anynet+, povežite s
kablom HDMI.
2. Vtičnico HDMI IN na domačem kinu in vtičnico HDMI OUT na ustrezni napravi v sistemu Anynet+ povežite s kablom HDMI.
OPOMBA
✎
Z optičnim kablom povežite vtičnico
x
DIGITAL AUDIO OUT (OPTICAL) na televizorju in digitalni avdio vhod na
domačem kinu.
Če uporabite zgornjo povezavo, omogoča optična vtičnica samo izhod 2-kanalnega zvoka. Slišali boste samo zvok
x
iz sprednjega levega in desnega zvočnika domačega kina in globokotonca. Za 5.1-kanalni zvok povežite vtičnico
DIGITAL AUDIO OUT (OPTICAL) na predvajalniku DVD/satelitskem sprejemniku (npr. naprava, ki podpira Anynet+, 1
ali 2) neposredno z ojačevalnikom ali domačim kinom in ne s televizorjem.
Povežite samo en domači kino.
x
Napravo, ki podpira Anynet
x
+, lahko povežete s kablom HDMI. Nekateri kabli HDMI morda ne podpirajo funkcij sistema
Anynet+.
Anynet
x
+ deluje, če je naprava AV, ki podpira Anynet+, v stanju pripravljenosti ali je vklopljena.
Anynet
x
+ podpira skupno največ 12 naprav AV. Povežete lahko do 3 naprave iste vrste.
Meni Anynet+
Vsebina menija Anynet+ je odvisna od vrste in stanja naprav, ki podpirajo Anynet+ in ki so povezane s televizorjem.
Meni Anynet+Opis
View TV Način Anynet+ se preklopi v način televizijskega oddajanja.
Device List Prikaže seznam naprav, ki podpirajo Anynet+.
Recording: (*snemalnik) Za takojšen začetek snemanja s snemalnikom. (Na voljo samo za naprave, ki podpirajo
snemanje.)
(ime_naprave) MENU Za prikaz menijev povezane naprave. Npr. če je priključen snemalnik DVD, se prikaže meni
diska snemalnika DVD.
(ime_naprave) INFO Za prikaz menija predvajanja povezane naprave. Npr. če je priključen snemalnik DVD, se
prikaže meni predvajanja snemalnika DVD.
Stop Recording: (*snemalnik) Za ustavitev snemanja.
Receiver Zvok se predvaja prek sprejemnika.
Če je povezanih več snemalnih naprav, so prikazane kot (*snemalnik), če pa je povezana samo ena snemalna naprava, je
prikazana kot (*ime_naprave).
Naprava, ki podpira
Anynet+, 1
Kabel HDMI 1.3
Kabel HDMI 1.3
Televizor
Optični kabel
Domači kino
Naprava, ki podpira
Anynet+, 2, 3, 4
BN68-02558A-PRSln.indb 36 2/17/2010 2:16:41 PM

37
Slovenščina
04 Napredne funkcije
Nastavitev sistema Anynet ¦+
Setup ■
Anynet+ (HDMI-CEC) (Off / On): če želite uporabljati funkcijo sistema Anynet+, mora biti možnost Anynet+ (HDMI-CEC)
nastavljena na On.
Ko je funkcija
✎
Anynet+ (HDMI-CEC) onemogočena, so deaktivirane vse možnosti, povezane s sistemom Anynet+.
Auto Turn Off (No / Yes): nastavitev samodejnega izklopa naprave, ki podpira Anynet+, ob izklopu televizorja.
Da lahko uporabljate funkcijo Anynet
✎
+, mora biti aktivni vir na televizorju nastavljen na TV.
Tudi če zunanja naprava še snema, se bo morda izklopila.
✎
Preklapljanje med napravami, ki podpirajo Anynet ¦+
1. 1. Prikaže se seznam naprav v sistemu Anynet+, ki so povezane s televizorjem.
Če ne najdete želene naprave, pritisnite rdeči gumb za osvežitev seznama.
✎
2. Izberite napravo in pritisnite gumb ENTER
E
. Preklopite lahko na želeno napravo.
Meni
✎
Device List se prikaže samo, če nastavite Anynet+ (HDMI-CEC) na On v meniju Application.
Preklop na izbrano napravo lahko traja največ 2 minuti. Operacije ni mogoče preklicati, ko je preklop v teku.
x
Če ste način zunanjega vhoda izbrali z gumbom
x
SOURCE, ne morete uporabiti funkcije Anynet+. Ne pozabite
preklopiti na napravo, ki podpira Anynet+, z uporabo možnosti Device List.
Snemanje ¦
S Samsungovim snemalnikom lahko posnamete televizijski program.
1. Izberite Recording.
Če obstajata več kot dve snemalni napravi
✎
Če je povezanih več snemalnih naprav, so navedene. Izberite snemalno napravo na seznamu
x
Device List.
Če snemalna naprava ni prikazana, izberite
✎
Device List in pritisnite rdeči gumb za iskanje naprav.
2. Za izhod pritisnite gumb EXIT.
Tokove vira lahko posnamete tako, da izberete možnost
✎
Recording: (ime_naprave).
S pritiskom gumba
✎
(REC) posnamete, kar trenutno gledate. Če gledate video vsebino iz druge naprave, se
posname ta vsebina.
Pred snemanjem preverite, ali je vtičnica za anteno ustrezno povezana s snemalno napravo. Da anteno pravilno
✎
povežete s snemalno napravo, si oglejte uporabniški priročnik za snemalno napravo.
BN68-02558A-PRSln.indb 37 2/17/2010 2:16:41 PM

38
Slovenščina
Napredne funkcije
Poslušanje prek sprejemnika ¦
Zvok lahko poslušate prek sprejemnika (npr. domačega kina) namesto prek zvočnikov televizorja.
1. Izberite Receiver in nastavite na On.
2. Za izhod pritisnite gumb EXIT.
Če snemalnik podpira samo zvok, morda ni prikazan na seznamu naprav.
✎
Sprejemnik bo deloval, če ste ustrezno povezali optično vhodno vtičnico sprejemnika in vtičnico
✎
DIGITAL AUDIO
OUT (OPTICAL) na televizorju.
Če je sprejemnik (npr. domači kino) nastavljen na On, zvok prihaja iz optične vtičnice na televizorju. Kadar televizor
✎
prikazuje običajne signale DTV (antena), pošilja 5.1-kanalni zvok v sprejemnik. Če je vir digitalna komponenta, kot je
predvajalnik DVD, in je s televizorjem povezana prek vhoda HDMI, bo sprejemnik predvajal samo 2-kanalni zvok.
OPOMBA
✎
Naprave, ki podpirajo Anynet
x
+, lahko nadzorujete samo z daljinskim upravljalnikom televizorja in ne z gumbi na
televizorju.
Daljinski upravljalnik televizorja v določenih razmerah morda ne bo deloval. V tem primeru znova izberite napravo, ki
x
podpira Anynet+.
Funkcije sistema Anynet
x
+ niso združljive z izdelki drugih proizvajalcev.
Odpravljanje težav s funkcijo Anynet ¦+
Težava Možna rešitev
Anynet+ ne deluje. Preverite, ali naprava podpira Anynet• +. Sistem Anynet+ podpira samo naprave, ki podpirajo Anynet+.
Povežite samo en sprejemnik (domači kino).•
Preverite, ali je napajalni kabel naprave, ki podpira Anynet• +, pravilno nameščen.
Preverite, ali je video/avdio kabel/kabel HDMI naprave, ki podpira Anynet• +, pravilno povezan.
Preverite, ali je v meniju nastavitve sistema Anynet• + možnost Anynet+ (HDMI-CEC) nastavljena na On.
Preverite, ali je daljinski upravljalnik televizorja nastavljen na način televizorja.•
Preverite, ali daljinski upravljalnik podpira Anynet• +.
V določenih razmerah Anynet• + ne deluje. (Iskanje kanalov, uporaba načina Media Play ali Plug & Play
(Začetna nastavitev) itd.)
Ko povezujete ali odstranjujete kabel HDMI, znova poiščite naprave ali izklopite in znova vklopite televizor.•
Preverite, ali je funkcija Anynet• + naprave, ki podpira Anynet+, vklopljena.
Želim zagnati Anynet+.Preverite, ali sta naprava, ki podpira Anynet• +, in televizor pravilno povezana in ali je funkcija Anynet+ (HDMI-
CEC) v meniju za nastavitev sistema Anynet+ nastavljena na On.
Pritisnite gumb • TOOLS, da se prikaže meni Anynet+, in izberite želeni meni.
Želim zapreti Anynet+.V meniju Anynet• + izberite View TV.
Na televizijskem daljinskem upravljalniku pritisnite gumb • SOURCE in izberite napravo, ki ne podpira sistema
Anynet+.
Pritisnite • P
>
/
<
, PRE-CH in FAV.CH, da zamenjate način televizorja. (Upoštevajte, da gumb za kanale
deluje samo, če naprava v sistemu Anynet+, ki je vdelana v kanalnik, ni priključena.)
Na zaslonu se prikaže sporočilo
“Connecting to Anynet+ device ...”.
Med konfiguriranjem sistema Anynet• + ali preklapljanjem na način gledanja ne morete uporabljati daljinskega
upravljalnika.
Daljinski upravljalnik lahko uporabite potem, ko nastavite sistem Anynet• + ali preklopite na način gledanja.
Naprava, ki podpira Anynet+, ne
predvaja.
Funkcije predvajanja ne morete uporabljati, ko se izvaja funkcija • Plug & Play (Začetna nastavitev).
Povezana naprava ni prikazana. Preverite, ali naprava podpira funkcije Anynet• +.
Preverite, ali je kabel HDMI pravilno povezan.•
Preverite, ali je v meniju nastavitve sistema Anynet• + možnost Anynet+ (HDMI-CEC) nastavljena na On.
Ponovite iskanje naprav, ki podpirajo Anynet• +.
Napravo, ki podpira Anynet• +, lahko povežete samo s kablom HDMI. Nekateri kabli HDMI morda ne podpirajo
funkcij sistema Anynet+.
Če pride do prekinitve zaradi nepredvidljivih okoliščin, kot je izključitev kabla HDMI, napajalnega kabla ali •
okvare napajanja, ponovite iskanje naprav.
Televizijskega programa ni mogoče
posneti.
Preverite, ali je vtičnica za anteno na snemalni napravi pravilno povezana.•
Zvok televizorja ne prihaja iz
sprejemnika.
Televizor in sprejemnik povežite z optičnim kablom.•
BN68-02558A-PRSln.indb 38 2/17/2010 2:16:41 PM

39
Slovenščina
04 Napredne funkcije
Internet@TV
Začetek uporabe storitve Internet@TV ¦
OPOMBA
✎
Pred uporabo storitve
x
Internet@TV konfigurirajte omrežne nastavitve. Za dodatne informacije si oglejte poglavje
“Omrežna povezava” (str. 23).
Nepodprte pisave ponudnika vsebine ne bodo prikazane pravilno.
x
Lahko pride do počasnih odzivov in/ali prekinitev, odvisno od stanja omrežja.
x
Storitev aplikacije morda podpira samo angleščino, odvisno od regije.
x
Ta funkcija ni na voljo povsod.
x
Če med uporabo aplikacije pride do težav, se obrnite na ponudnika vsebine.
x
Posodobitve aplikacije ali sama aplikacija je morda ukinjena, odvisno od ponudnika vsebine.
x
Nekatere aplikacije imajo morda omejene storitve ali niso podprte, odvisno od državnih predpisov.
x
Prikaz na zaslonu
Storitev Internet@TV prinaša koristne in razvedrilne
vsebine ter storitve neposredno s spleta v
televizor.
Recommended
My Applications
A
Login
B
Mark as Favorite
D
Sort by
R
Return
by Date 1/1
Samsung Apps Settings
Recommended
My Applications
A
Login
B
Mark as Favorite
D
Sort by
R
Return
by Date 1/1
Samsung Apps Settings
Application service:
različne storitve, ki jih nudi
podjetje Samsung.
Informacije:
prikaz obvestil, novih aplikacij
in oglasov za predstavitev
novih Samsungovih izdelkov.
Zaslon televizorja:
prikaz trenutnega kanala
Upravljalniki:
• Rdeči (Login): za prijavo v Internet@TV.
B
• Zeleni (Mark as Favorite): za označitev aplikacije kot priljubljenega.
• Modri (Sort by): za razvrstitev aplikacije.
R
• Return: za vrnitev na prejšnji meni.
Barvni gumbi lahko delujejo drugače, odvisno od aplikacije.
✎
Recommended Applications:
za prikaz storitve, ki jo priporoča
Samsung. Na ta seznam ni mogoče
dodati storitev ali jih brisati z njega.
Downloaded Applications:
za prikaz aplikacij, prenesenih z
možnostjo Samsung Apps.
Nastavitve storitve Internet@TV:
urejanje in konfi guriranje aplikacij in
nastavitev storitve Internet@TV.
BN68-02558A-PRSln.indb 39 2/17/2010 2:16:43 PM

40
Slovenščina
Napredne funkcije
Prijava v račun
Pri aplikacije z več kategorijami uporabite ◄ in ► za dostop
do različnih kategorij.
Login
A
Move [0~9] Enter PIN R Cancel
User account :
Password :
adgjm
Za zabavnejšo uporabo
✎
aplikacije, se registrirajte in
prijavite v račun.
Za navodila o ustvarjanju računa si oglejte
✎
Setting up
Internet@TV → Internet@TV ID → Create.
1. Na domači strani storitve Internet@TV pritisnite rdeči
gumb.
2. Izberite želeni uporabniški račun pri User account in
nato pritisnite gumb ENTER
E
.
Če želite ustvariti račun, pritisnite rdeči gumb. Na
✎
zaslonu se bo prikazalo okno za ustvarjanje računa
3. Vnesite geslo pod Password.
Ko prijava uspe, se na zaslonu prikaže uporabniški račun.
✎
Nastavitev Internet@TV ¦
Settings
Na tem zaslonu lahko ustvarjate ID-je in konfigurirate
nastavitve Internet@TV. Nastavitve označite z gumboma
▲ in ▼ in pritisnite gumb ENTER
E
.
R Return
Settings
▪ System setup
▪ Internet@TV ID
▪ Service Manager
▪ Properties
▪ Ticker Autorun : Off
▪ Channel Bound Service : Off
▪
Change the Service Lock password
▪ Reset
System Setup ■
Ticker Autorun
✎
morda ni podprta, odvisno od
države.
Ticker Autorun (Off / On): omogočanje / onemogočanje
samodejnega zagona traku ob vklopu televizorja.
Channel Bound Service (Off / On): nekateri kanali
podpirajo aplikacije kot storitev internetnih podatkov
in tako omogočajo dostop do internetnih storitev med
gledanjem televizorja.
Funkcija je na voljo samo, če jo podpira oddajnik.
✎
Reset: za ponastavitev nastavitev Internet@TV na
tovarniško privzete nastavitve.
Change the Service Lock password
Privzeto geslo je »0-0-0-0«.
✎
Če pozabite geslo, pritisnite gumbe na daljinskem
✎
upravljalniku v tem zaporedju, da ponastavite
geslo na »0-0-0-0«: POWER (off) → MUTE →
9 → 2 → 8 → POWER (on).
Internet@TV ID ■
Ta meni uporabite za ustvarjanje in brisanje računa.
Nadzirate lahko račun in informacije o računu na
spletnem mestu vsebine.
Račun velja samo za internet@TV.
✎
Create: za ustvarjanje računa in povezavo z želenimi
aplikacije storitve.
NOTE
✎
Ustvariti je mogoče do 10 računov.
x
Dovoljenih je največ 10 znakov.
x
BN68-02558A-PRSln.indb 40 2/17/2010 2:16:44 PM

41
Slovenščina
04 Napredne funkcije
Ustvarjanje ID-ja storitve interneta na televizorju
Pred ustvarjanjem računa User account prenesite
aplikacijo z možnostjo Samsung Apps.
1. Z gumbom ▲/▼/◄/► izberite nastavitve. Nato
pritisnite gumb ENTER
E
2. S pritiskanjem gumba izberite Internet@TV ID, nato
pritisnite gumb ENTER
E
ali ►
3. Izberite Create. Prikazal se bo zaslon s tipkovnico.
4. Na zaslonu bo prikazana tipkovnica.
Uporaba tipkovnice
S pritiskanjem gumba – na daljinskem upravljalniku,
ko je prikazan zaslon s tipkovnico, lahko besedilna
polja spremenita na male ali velike črke, številke ali
ikone.
Tipkovnico na zaslonu lahko uporabljate v več
aplikacijah interneta na televizorju.
Znake vnesete po naslednjem postopku.
4-1. Primer: vnesti želite “105Chang”.
4-2. Dvakrat pritisnite gumb– na daljinskem
upravljalniku, da preklopite način vnosa iz malih
črk v številke.
4-3. Pritisnite gumbe 1, 0 in 5 v tem zaporedju.
4-4. Trikrat pritisnite gumb – na daljinskem
upravljalniku, da preklopite način vnosa iz številk
v velike črke.
4-5. Trikrat pritisnite gumb 2 na daljinskem
upravljalniku, da vnesete črko C.
4-6. Trikrat pritisnite gumb – na daljinskem
upravljalniku, da preklopite način vnosa iz velikih
črk v male.
4-7. S pritiskanjem gumbov na daljinskem
upravljalniku vnesite preostanek niza “Chang”.
Ko končate, pritisnite gumb ENTER
E
5. S številskimi gumbi vnesite User account and
Password.
Geslo mora biti sestavljeno samo iz števk.
x
Z gumbom
x
– lahko besedilna polja spremenite
na male ali velike črke, številke ali ikone.
Vneseni znak izbrišete z gumbom
x
PRE-CH.
Z gumbom
x
(REW) ali µ (FF) na zaslonu s
tipkovnico z ikonami izberete ikono, ki jo želite
vnesti.
6. Račun je ustvarjen. Vsi uporabniki Samsungovega
televizorja lahko razpoložljive storitve uporabljajo
z vnosom enakih podatkov za prijavo, če njihove
račune povežete z ID-jem televizorja. Če želite
registrirati ID mesta storitve, izberite Yes. Na zaslonu
se bo prikazal seznam mest storitev.
7. Izberite registracijo za želeno mesto storitve in nato
pritisnite gumb ENTER
E
.
8. S številskimi gumbi vnesite ID in geslo za mesto
aplikacije. Nato pritisnite gumb ENTER
E
.
9. Registracija je uspešno izvedena. Če želite dodati še
kakšno mesto storitve, izberite Yes. Nato pritisnite
gumb ENTER in pojdite na 5. korak.
10. Ko končate, izberite OK. Nato pritisnite gumb
ENTER
E
.
Manager
Service Site – : registracija informacij prijave za mesta
storitev, kot je YouTube.
Change Password – : za spremembo gesla računa.
Delete – : za brisanje računa.
Če pozabite geslo, pritisnite gumbe na
✎
daljinskem upravljalniku v tem zaporedju, da
ponastavite geslo na »0-0-0-0«: POWER (off)
→ MUTE → 9 → 2 → 8 → POWER (on).
Service Manager ■: brisanje in zaklepanje aplikacije,
nameščenih v Internet@TV.
Lock: zaklep gradnika.
Za dostop do zaklenjenega
✎
aplikacije potrebujete
geslo.
Delete: brisanje aplikacije.
Properties ■: prikaz informacij o storitvi Internet@TV.
Za preverjanje omrežne povezave uporabite možnost
Check the speed of your internet connection.
BN68-02558A-PRSln.indb 41 2/17/2010 2:16:45 PM

42
Slovenščina
Napredne funkcije
Uporaba storitve Internet@TV ¦
Samsung Apps
Samsung Apps je trgovina za prenos aplikacij za
Samsungovo TV- in AV-opremo.
Prenesene aplikacije omogočajo predvajanje raznolike
vsebine: videov, glasbe, fotografij, koristnih informacijah itd.
V prihodnosti bodo na voljo še dodatne aplikacije.
Samsung AppS
Featured
Travel
Most downloaded
Most recent Name
Free
What’s New!
Games
Sports
Lifestyle
Information
Other
My Page
Help
Video
A
Login
B
Thumbnail View
D
Sort By
R
Return
Uporaba barvnih gumbov skupaj v storitvi
✎
Samsung
Apps.
x
Rdeči (Login): za prijavo v internetno storitev.
B
x
Zeleni (Thumbnail View): za spremembo načina
gledanja.
x
Modri (Sort By): za razvrstitev aplikacij glede
na možnost Featured, Most downloaded, Most
recent ali Name.
R
x
Return: za pomik na prejšnji meni.
Uporaba storitve Samsung Apps po kategorijah
Na voljo so naslednje kategorije:
What’s New y: za prikaz novo registriranih aplikacij.
Video y: za prikaz različnih video vsebin, kot so filmi,
televizijske oddaje in kratki videi.
Games y: za prikaz različnih iger, kot sta na primer sudoku
in šah.
Sports y: za prikaz različnih športnih vsebin, kot so
informacije o tekmah, slike in kratki videi.
Lifestyle y: vključuje različne vsebine o življenjskih slogih,
kot so glasba, orodja za upravljanje fotografij in družabna
omrežja, kot sta Facebook in Twitter.
Information y: vključuje različne informativne storitve, kot
so novice, borzne novice in vremenska napoved.
Others y: druge storitve.
My Page y: za prikaz seznama aplikacij in stanja
elektronskega denarja.
Od srede leta 2010 (samo v ZDA in Južni Koreji)
✎
je mogoče kupiti elektronski denar za kupovanje
aplikacij na spletnem mestu tv.samsung.com.
Help y: v primeru vprašanj o storitvi interneta na televizorju
si najprej oglejte ta razdelek.
BN68-02558A-PRSln.indb 42 2/17/2010 2:16:46 PM

43
Slovenščina
04 Napredne funkcije
Odpravljanje težav s storitvijo internet@TV ¦
Težava Možna rešitev
Nekatere vsebine aplikacje so na voljo
samo v angleškem jeziku. Kako lahko
spremenim jezikovno nastavitev?
Jezikovna vsebina aplikacje se lahko razlikuje glede na jezik uporabniškega
vmesnika gradnika.
Odvisna je od ponudnika storitve.
Nekatere storitve aplikacje ne delujejo. Preverite pri ponudniku storitev.
Na spletnem mestu s pomočjo poiščite podatke o ponudniku storitev gradnikov.
Če se pojavi napaka omrežja, lahko
uporabljam samo meni nastavitve,
drugih menijev pa ne.
Če omrežna povezava ni vzpostavljena, je lahko storitev omejena.
Ker je za vse funkcije, razen za meni nastavitve, potrebna povezava z
internetom.
Ali so na spletnem mestu YouTube
prikazovani filmi za odrasle?
Na seznamu v meniju so filtrirani. Vendar jih lahko prikažete s funkcijo iskanja. V
tem primeru lahko z možnostjo Widget Gallery zaklenete storitev gradnikov.
Spletno mesto s pomočjo ¦
Način dostopa se lahko pozneje spremeni.
✎
Za posamezne države so lahko povezave drugačne.
✎
Država Spletno mesto
Avstrija www.samsung.com → Produkte → Fernseher → Internet@TV
Belgija www.samsung.com → Producten → televisies → Internet@TV
www.samsung.com → Produits → téléviseurs → Internet@TV
Češka www.samsung.com → Produkty → televizory → Internet@TV
Danska www.samsung.com → Produkter → stue & soveværelse → Internet@TV
Finska www.samsung.com → Tuotteet → kodinelektroniikka → Internet@TV
Francija www.samsung.com → Produits → télévisions → Internet@TV
Nemčija www.samsung.com → Privatkunden → Fernseher → Internet@TV
Grčija www.samsung.com → Προϊόντα → τηλεοράσεις → Internet@TV
Madžarska www.samsung.com → Termékek → televíziók → Internet@TV
Irska www.samsung.com → Products → Television → Internet@TV
Italija www.samsung.com → Prodotti → TV → Internet@TV
Nizozemska www.samsung.com → Producten → televisies → Internet@TV
Norveška www.samsung.com → Produkter → hverdagsrom & soverom → Internet@TV
Poljska www.samsung.com → Produkty → telewizory → Internet@TV
Portugalska www.samsung.com → Produtos para Consumidores → televisores → Internet@TV
Slovaška www.samsung.com → Produkty → televízory → Internet@TV
Španija www.samsung.com → Productos → televisores → Internet@TV
Švedska www.samsung.com → Produkter → vardagsrum & sovrum → Internet@TV
Švica www.samsung.com → Produits → télévisions → Internet@TV
www.samsung.com → Produkte → Fernseher → Internet@TV
Združeno kraljestvo www.samsung.com → Products → Television → Internet@TV
Turčija www.samsung.com → Tüketici Ürünleri → televizyon → Internet@TV
Estonija www.samsung.com → Klientidele → Televiisorid → Internet@TV
Latvija www.samsung.com → Klientiem → Televizori → Internet@TV
Litva www.samsung.com → Namams → Televizoriai → Internet@TV
Rusija www.samsung.com → Продукты → Телевизоры → Internet@TV
Ukrajina www.samsung.com → Потребительские продукты → телевизоры → Internet@TV
BN68-02558A-PRSln.indb 43 2/17/2010 2:16:46 PM

44
Slovenščina
Napredne funkcije
AllShare
AllShare ¦
Funkcija AllShare poveže televizor z združljivimi
Samsungovimi mobilnimi telefoni/napravami v omrežju. Na
televizorju si lahko ogledate prejeme klicev, sporočila SMS
in razporede, nastavljene v mobilnih telefonih. Poleg tega
lahko predvajate predstavnostno vsebino, vključno z videi,
fotografijami in glasbo, ki je shranjena v mobilnih telefonih in
drugih napravah (npr. v računalniku), tako, da jo upravljate
v televizorju prek omrežja. Poleg tega lahko na televizorju
brskate po spletnih straneh, do katerih dostopate prek
mobilnega telefona.
Za dodatne informacije obiščite “www.samsung.com”
✎
ali se obrnite na Samsungov klicni center. V mobilne
naprave bo morda treba namestiti dodatno programsko
opremo. Za podrobnosti si oglejte posamezni
uporabniški priročnik.
Nastavitev funkcije AllShare ¦
Setup
Message (On / Off) ■: omogoči ali onemogoči funkcijo
sporočil (za prejeme klicev, sporočila SMS in razporede,
ki so nastavljeni v mobilnih telefonih).
Media (On / Off) ■: omogoči ali onemogoči funkcijo
predstavnosti. Če je funkcija Media nastavljena na On,
se predvajajo videi, fotografije in glasba z mobilnega
telefona ali druge naprave, ki podpira ScreenShare.
ScreenShare (On / Off) ■: omogoči ali onemogoči dostop
ScreenShare do razne vsebine z mobilnih telefonov ali
drugih naprav, ki podpirajo funkcijo ScreenShare.
TV name ■: za nastavitev imena televizorja tako, da ga je
mogoče preprosto najti v mobilni napravi.
Če izberete
✎
User Input, lahko tipkate v televizor s
tipkovnico na zaslonu.
Message / Media/ScreenShare
Za prikaz seznama mobilnih telefonov ali povezanih naprav,
ki so nastavljeni s televizorjem za uporabo funkcije Message,
Media ali ScreenShare.
Funkcija
✎
Media je na voljo na vseh mobilnih napravah,
ki podpirajo funkcijo AllShare.
Allowed / Denied ■: za omogočanje/blokiranje mobilnega
telefona.
Delete ■: za brisanje mobilnega telefona s seznama.
Ta funkcija izbriše samo ime mobilnega telefona s
✎
seznama. Če se izbrisana mobilna naprava vklopi
ali poskuša vzpostaviti povezavo s televizorjem, se
lahko znova prikaže na seznamu.
Uporaba funkcije Message
S to funkcijo si lahko med gledanjem televizorja prek okna
alarma ogledate prejeme klicev, sporočila SMS in razporede,
nastavljene v mobilnem telefonu.
OPOMBA
✎
Da onemogočite okno alarma, nastavite
x
Message
na Off v možnosti Setup funkcije AllShare.
Če med trikratnim prikazom sporočila, izberete
x
OK
ali ne, se sporočilo izbriše. Sporočilo se ne izbriše iz
mobilnega telefona.
Okno alarma se lahko prikaže med uporabo
x
nekaterih aplikacij, kot je Media Play itd. Za
ogled vsebine sporočil preklopite v način gledanja
televizorja.
Če se prikaže sporočilo iz neznanega telefona,
x
izberite mobilni telefon v meniju sporočil funkcije
AllShare in izberite Denied, da blokirate telefon.
Ogled sporočila
Če med gledanjem televizije, prejmete novo sporočilo
SMS, se prikaže okno alarma. Če kliknete gumb OK, se
prikaže vsebina sporočila.
Konfigurirate lahko nastavitve ogleda sporočil
✎
SMS v mobilnih telefonih. Za postopke si oglejte
priročnik mobilnega telefona.
Nekatere vrste znakov so lahko prikazane kot
✎
manjkajoči ali okvarjeni znaki.
AllShare
3/7
E
Select R Return e Exit
'
Setup R Return
Setup
Messange
Media
ScreenShare
Messange : On
Media : On
ScreenShare : On
TV name : Home TV
BN68-02558A-PRSln.indb 44 2/17/2010 2:16:47 PM

45
Slovenščina
04 Napredne funkcije
Alarm prejema klica
Če klic prejmete med gledanjem televizorja, se prikaže
okno alarma.
Alarm razporeda
Med gledanjem televizorja se prikaže okno alarma, v
katerem je prikazan registriran dogodek.
Konfigurirate lahko nastavitve ogleda vsebine
✎
razporedov v mobilnih telefonih. Za postopke si
oglejte priročnik mobilnega telefona.
Posebni znaki so lahko prikazani kot manjkajoči ali
✎
okvarjeni.
Uporaba funkcije Media
Prikaže se okno alarma, ki sporoča, da bodo na televizorju
prikazane predstavnostne vsebine (videi, fotografije, glasba),
poslane iz mobilnega telefona. Vsebine se samodejno
predvajajo 3 sekunde po prikazu okna alarma. Če ob
prikazu okna alarma pritisnete gumb RETURN ali EXIT, se
predstavnostne vsebine ne predvajajo.
OPOMBA
✎
Ob prvem zagonu predstavnostne funkcije se
x
prikaže pojavno okno. Pritisnite gumb ENTER
E
, da
izberete Allow in tako v napravi omogočite uporabo
funkcije večpredstavnosti.
"Unknown Device 0" is requesting that the media file be allowed to play.
If you wish to allow the media file to be played at your device, please press
"Allow", otherwise press "Deny".
You can also change the setting (or resetting) of this feature at "AllShare
Setup".
Warning: Please note that if your device is connected to unsecured or
unfamiliar network, unwanted or inappropriate contents might be played.
If you are not sure about the network's identity or content's
appropriateness, we strongly recommend that you do not "Allow" the
request to play.
Allow Deny
Če želite izklopiti prenos predstavnostne vsebine
x
iz mobilnega telefona, nastavite Media na Off v
nastavitvi AllShare™ .
Vsebina se morda ne bo predvajala na televizorju,
x
odvisno od ločljivosti in oblike zapisa.
Gumba
x
ENTER
E
in ◄ / ► morda ne bosta
delovala, odvisno od predstavnostne vsebine.
Z mobilno napravo lahko upravljate predvajanje
x
predstavnosti. Za podrobnosti si oglejte posamezni
uporabniški priročnik mobilnega telefona.
Če želite predvajati predstavnostno vsebino z
x
računalnika, izberite ikono računalnika na glavnem
zaslonu funkcije AllShare. Meni televizorja
Media Play se samodejno spremeni. Za dodatne
informacije si oglejte poglavje “Media Play”.
Uporaba funkcije ScreenShare
S funkcijo SreenShare lahko brskate po različnih spletnih
vsebinah, ki so na voljo prek mobilnega telefona.
Spodnja slika na primer prikazuje stran dostopa do vsebine v
mobilnem telefonu.
Na televizorju lahko berete datoteke ali si ogledate imenik in
koledar v mobilnem telefonu.
Iz imenika lahko tudi opravite klic ali pošljete sporočilo SMS.
OPOMBA
✎
Za uporabo te naprave mora biti v Samsungovem
x
mobilnem telefonu/mobilni napravi nameščen
ScreenShare
Doc Viewer
x
lahko uporabljate za branje datotek v
obliki .doc, ne pa tudi za njihovo urejanje.
Prikaz na zaslonu se lahko razlikuje, odvisno od
x
povezane naprave.
My Mobile
Contacts Calendar Doc viewer
E Select
C
Return
Upravljanje televizorja s Samsungovim telefonom
Za uporabo te funkcije se morate povezati s Samsungovim
mobilnim telefonom, ki podpira funkcijo ScreenShare. Ko
upravljate televizor z mobilnim telefonom, so podprti samo
gumbi POWER,
y
,
z
in MUTE.
Tudi ob dolgem pritisku gumba za upravljanje (kanalov
✎
ali glasnosti) na mobilnem telefonu, se bo vrednost
premaknila samo za eno enoto navzgor ali navzdol.
BN68-02558A-PRSln.indb 45 2/17/2010 2:16:48 PM

46
Slovenščina
Druge informacije
Funkcija teleteksta analognega kanala
Na začetni stran teleteksta boste dobili informacije o tem, kako uporabljati storitev. Za pravilen prikaz informacij teleteksta mora
biti sprejem kanala stabilen. Sicer lahko manjkajo informacije ali pa nekatere strani ne morejo biti prikazane.
Strani teleteksta lahko spremenite s pritiskom številskih gumbov na daljinskem upravljalniku.
✎
Druge informacije
Strani teleteksta so organizirane v šestih kategorijah:
Del Vsebina Del Vsebina
AŠtevilka izbrane strani. DDatum in čas.
BIdentiteta televizijskega kanala. EBesedilo.
CŠtevilka trenutne strani ali
indikatorji iskanja. FInformacije o stanju.
Informacije FASTEXT.
ABCD
1
3
4
5
2
7
8
9
0
!
@
6
1/ (teletekst vklopljen/
mešano): za aktiviranje načina
teleteksta, potem ko ste izbrali
kanal, ki omogoča storitev
teleteksta. Pritisnite dvakrat,
da način teleteksta prekrijete s
trenutnim zaslonom.
28 (shrani): za shranjevanje strani
teleteksta.
34 (velikost): za prikaz črk
dvojne velikosti na zgornji polovici
zaslona. Za spodnjo polovico
zaslona pritisnite znova. Za prikaz
običajnega zaslona pritisnite še
enkrat.
49 (zadrži): za zadržanje
prikazane strani, če je izbrana stran
povezana z več drugimi stranmi, ki
sledijo samodejno. Za nadaljevanje
znova pritisnite gumb.
50 (način): za izbiro načina
teleteksta (LIST/FLOF)
Če gumb pritisnete v načinu
LIST, bo način preklopljen v način
shranjevanja seznama List save. V
načinu List save lahko z gumbom
8(shrani) shranite stran teleteksta
na seznam.
61 (podstran): za prikaz
razpoložljive podstrani.
2 (stran gor): za prikaz
naslednje strani teleteksta.
7
3 (stran dol): za prikaz prejšnje
strani teleteksta.
8
6 (kazalo): za prikaz strani s
kazalom kadar koli, ko gledate
teletekst.
9
5 (razkrij): za prikaz skritega
besedila (na primer odgovori
na vprašanja iz kviza). Za prikaz
običajnega zaslona pritisnite znova.
0
7 (prekliči): za prikaz oddaje
med iskanjem strani.
!
Barvni gumbi (rde i/zeleni/
rumeni/modri): če televizijska
postaja uporablja sistem FASTEXT,
so različne teme na strani
teleteksta označene z različnimi
barvami, izberete pa jih lahko
s pritiskom barvnih gumbov.
Pritisnite enega od njih, odvisno
od vaših želja. Prikaže se stran z
ostalimi obarvanimi informacijami,
ki jih lahko izberete na enak način.
Za prikaz prejšnje ali naslednje
strani pritisnite ustrezni barvni
gumb.
@
BN68-02558A-PRSln.indb 46 2/17/2010 2:16:49 PM

47
Slovenščina
05 Druge informacije
Namestitev opreme za pritrditev na steno
Namestitev pokrovčka v odprtino za stojalo ¦
Pri namestitvi televizorja na steno vstavite pokrovček v del za
namestitev stojala, kot je prikazano na sliki.
Priprava na namestitev opreme za pritrditev na steno (46 ~ 55-palčni televizor) ¦
Če želite namestiti opremo za pritrditev na steno drugega proizvajalca, uporabite držalni obroč.
Namestitev opreme za pritrditev na steno ¦
Z elementi za pritrditev na steno (naprodaj posebej) lahko televizor pritrdite na steno.
Za podrobne informacije o pritrditvi na steno si oglejte navodila, ki so priložena elementom za pritrditev na steno. Če
nameščate nosilec za pritrditev na steno, se za pomoč obrnite na tehnika.
Samsung Electronics ne odgovarja za poškodovanje izdelka ali telesne poškodbe, če se odločite, da boste sami namestiti
televizor.
Pokrovček za stojalo
BN68-02558A-PRSln.indb 47 2/17/2010 2:16:49 PM

48
Slovenščina
Druge informacije
Specifikacije ¦ opreme za pritrditev na steno (VESA)
Oprema za pritrditev na steno ni priložena, ampak jo je treba kupiti ločeno.
✎
Opremo za pritrditev na steno namestite na trdno steno, pravokotno na tla. Pri pritrjevanju na druge gradbene materiale se
obrnite na najbližjega prodajalca. Če jo namestite na strop ali poševno steno, lahko pade in povzroči hude telesne poškodbe.
OPOMBA
✎
Samsung Electronics ne odgovarja za poškodovanje izdelka ali telesne poškodbe, če se odločite, da boste sami
x
namestiti televizor.
Standardne dimenzije opreme za pritrditev na steno so navedene v spodnji tabeli.
x
Pri nakupu naše opreme za pritrditev na steno so priložena podrobna navodila za namestitev in vsi potrebni deli.
x
Ne uporabljajte vijakov, katerih dimenzije so daljše od standardnih, saj lahko poškodujejo notranjost televizorja.
x
Pri opremi za pritrditev na steno, ki ne ustreza specifikacijam za vijake standarda VESA, se lahko dolžina vijakov
x
razlikuje glede na njene specifikacije.
Ne uporabljajte vijakov, ki ne ustrezajo specifikacijam za vijake standarda VESA.
x
Vijakov ne privijajte premočno, saj lahko poškodujete izdelek ali povzročite, da ta pade, in tako poškodujete sebe ali
x
druge. Samsung ni odgovoren za take nesreče.
Samsung ni odgovoren za poškodovanje izdelka ali telesne poškodbe, če stranka uporablja opremo za pritrditev na
x
steno, ki ni VESA, ali ki ni odobrena, ali če ne upošteva navodil za namestitev izdelka.
Pri nameščanju televizorja ga ne nagnite za več kot 15 stopinj.
x
Družina
izdelkov Palci Spec. VESA (A * B) Standardni vijak Koli ina
LCD-TV
19~22 75 X 75
100 x 100
M4
4
23~29 200 x 100
30~40 200 x 200
M6
46~55 400 x 400
M8
57~70 800 x 400
80~ 1400 x 800
80~ 1400 X 800
Opreme za pritrditev na steno ne nameščajte, ko je televizor vklopljen. To lahko povzroči telesne poškodbe
zaradi električnega šoka.
Združitev kablov
Kable ovijte s kabelsko vezico, tako da jih ni mogoče videti skozi prozorno stojalo.
Kabelska vezica
BN68-02558A-PRSln.indb 48 2/17/2010 2:16:50 PM

49
Slovenščina
05 Druge informacije
Ključavnica Kensington proti kraji
Ključavnica Kensington je naprava, ki se uporablja za fizično pritrditev
sistema, ko se ta uporablja na javnem mestu. Videz in način zaklepanja
se lahko razlikujeta od slike, odvisno od proizvajalca. Za pravilno
uporabo si oglejte priročnik, ki je priložen ključavnici Kensington.
Poiščite ikono “
✎
K” na hrbtni strani televizorja. Reža Kensington je
poleg ikone “K”.
1. Napravo za zaklepanje vstavite v režo Kensington na televizorju
LCD 1 in jo obrnite v smeri zaklepanja 2.
2. Povežite kabel ključavnice Kensington 3.
3. Ključavnico Kensington pritrdite na mizo ali težak nepremičen
predmet.
Napravo za zaklep je treba kupiti posebej.
✎
Mesto namestitve ključavnice Kensington je odvisno od modela.
✎
Pritrditev televizorja na steno
Pozor: televizorja ni dovoljeno vleči, potiskati ali nanj plezati, saj lahko pade. Posebno bodite pozorni na to, da
se na televizor ne nagibajo ali ga premikajo otroci, saj se lahko prevrne, kar lahko povzroči težje poškodbe ali
smrt. Upoštevajte varnostne ukrepe, navedene na priloženem letaku z varnostnimi ukrepi. Da zagotovite več
stabilnosti, namestite varnostni pripomoček za preprečevanje padcev, kot je opisano v nadaljevanju.
Da preprečite padec televizorja ¦
Ker potrebna vijaka, objemki in vrvica niso priloženi, jih kupite
✎
posebej.
1. Namestite vijaka v objemki in ju trdno privijte na steno.
Zagotovite, da sta vijaka trdno privita v steno.
Specifikacije vijakov
✎
Za 32–40-palčni televizor LCD: M6
x
Za 46
x
–55-palčni televizor LCD: M8
2. Odstranite vijaka iz osrednjega dela hrbtne strani televizorja,
namestite ju v objemki in privijte nazaj na televizor.
3. Objemki, nameščeni na televizorju, in objemki, pritrjeni na steno,
povežite z močno vrvico in jo zavežite.
Preverite, ali so vsi spoji trdni. Redno preverjajte, ali so spoji
✎
poškodovani. Če niste prepričani o varni namestitvi, se obrnite
na strokovnjaka za namestitev.
Televizor namestite blizu stene, tako da ne more pasti nazaj.
✎
Vrvico je varno privezati tako, da sta objemki na steni v višini
✎
objemk na televizorju ali nižje.
Preden televizor premaknete, odvežite vrvico.
✎
1
2
3
<Dodatno>
Stena
BN68-02558A-PRSln.indb 49 2/17/2010 2:16:52 PM

50
Slovenščina
Druge informacije
Odpravljanje težav
Če imate vprašanja glede televizorja, si najprej oglejte ta seznam. Če noben od nasvetov za odpravljanje težav ni ustrezen,
obiščite spletno mesto “www.samsung.com” in nato kliknite Support ali pa pokličite klicni center, ki je naveden na hrbtni strani
tega priročnika.
Težava Rešitve in razlaga
Kakovost slike Najprej izvedite Picture Test, da preverite, ali televizor pravilno prikazuje preskusno sliko.
(Pojdite na MENU – Support – Self Diagnosis – Picture Test.) (str. 20)
Če je preskusna slika pravilno prikazana, je slika morda slabe kakovosti zaradi vira ali signala.
Televizijska slika ni videti tako dobro kot
v trgovini.
Če imate analogni kabelski/običajni sprejemnik, ga nadgradite na digitalni sprejemnik. Za sliko visoke •
ločljivosti (HD) uporabite kabel HDMI ali komponentni kabel.
Naročniki na kabelsko/satelitsko televizijo: poskusite s postajami visoke ločljivosti od kanala navzgor.•
Povezava antene: izvedite samodejni program in nato poskusite s postajami visoke ločljivosti.•
Številni kanali visoke ločljivosti prikazujejo izboljšano vsebino standardne ločljivosti.
✎
Prilagodite ločljivost video izhoda kabelskega/običajnega sprejemnika na 1080i ali 720p.•
Prepričajte se, da televizijo gledate vsaj z najmanjše priporočene razdalje glede velikost in ločljivost •
signala.
Slika je popačena: napake velikih blokov,
majhni bloki, slikovne pike
Pri stiskanju video vsebine lahko pride so popačenja slike, še posebej pri hitro gibljivih slikah, kot so •
pri športu ali akcijskih filmih.
Slika je lahko popačena zaradi nizke stopnje signala ali slabe kakovosti. Ne gre za okvaro televizorja.•
Barva je napačna ali je ni. Če uporabljate povezavo komponent, se prepričajte, da so komponentni kabli povezani z ustreznimi •
vtičnicami. Nepravilna ali slaba povezava lahko povzroči težave z barvami ali prazen zaslon.
Blede barve ali šibka svetlost. V meniju televizorja prilagodite možnosti • Picture. (Pojdite na način Picture/Colour/Brightness/
Sharpness.)
V meniju televizorja prilagodite možnost • Energy Saving. (Pojdite na MENU – Picture – ECO solution
– Energy Saving.) (str. 14)
Poskusite ponastaviti sliko, da si ogledate privzete nastavitve slike. (Pojdite na • MENU – Picture –
Picture Reset.)
Na robu zaslona je pikčasta črta. Če je velikost slike nastavljena na • Screen Fit, jo spremenite na 16:9. (str. 15)
Spremenite ločljivost kabelskega/običajnega sprejemnika.•
Slika je črno-bela. Če uporabljate kompozitni vhod AV, povežite video kabel (rumeni) z zelenimi vrati komponentnega •
vhoda 1 na televizorju.
Pri preklapljanju kanalov slika zamrzne ali je
popačena ali pa je zakasnjena.
Če je priključen kabelski sprejemnik, ga ponastavite. Znova povežite kabel za izmenični tok in •
počakajte, da se kabelski sprejemnik znova zažene. To lahko traja do 20 minut.
Nastavite ločljivost izhoda kabelskega sprejemnika na 1080i ali 720p.•
Kakovost zvoka Najprej izvedite Sound Test, da preverite, ali zvok televizorja pravilno deluje.
(Pojdite na MENU – Support – Self Diagnosis – Sound Test.) (str. 20)
Če je zvok v redu, težavo z zvokom morda povzroča vir ali signal.
Ni zvoka ali zvok je pri največji glasnosti
pretih.
Preverite glasnost zunanje naprave, ki je povezana s televizorjem.•
Slika je dobra, vendar ni zvoka. V meniju zvoka nastavite možnost • Speaker Select na TV speaker. (str. 17)
Če uporabljate zunanjo napravo, se prepričajte, da so avdio kabli priključeni na ustrezne avdio vtičnice •
na televizorju.
Če uporabljate zunanjo napravo, preverite možnost avdio izhoda naprave (če imate na primer na •
televizor priključen HDMI, je potrebno možnost zvoka kabelskega sprejemnika spremeniti na HDMI).
Če uporabljate kabel za povezavo vrat DVI in HDMI, potrebujete ločeni avdio kabel.•
Če ima televizor vtičnico za slušalke, se prepričajte, da vanjo ni priključena nobena naprava.•
Zvočniki oddajajo nenavaden šum. Preverite, ali so kabli ustrezno povezani. Prepričajte se, da video kabel ni priključen na avdio vhod.•
Pri povezavi antene ali kabelske televizije preverite moč signala. Zaradi nizke stopnje signala je lahko •
popačen zvok.
BN68-02558A-PRSln.indb 50 2/17/2010 2:16:52 PM

51
Slovenščina
05 Druge informacije
Težava Rešitve in razlaga
Ni slike, ni videa
Televizorja ni mogoče vklopiti. Poskrbite, da je napajalni kabel za izmenični tok trdno priključen na stensko vtičnico in televizor.•
Preverite, ali stenska vtičnica deluje.•
Pritisnite gumb • POWER na televizorju, da preverite, da težave ne povzroča daljinski upravljalnik. Če
se televizor vklopi, si oglejte spodnjo težavo “Daljinski upravljalnik ne deluje.”.
Televizor se samodejno izklopi. Preverite, ali je možnost• Sleep Timer nastavljena na Off v meniju Setup. (str. 18)
Če je je računalnik povezan s televizorjem, preverite nastavitve napajanja v računalniku.•
Poskrbite, da je napajalni kabel za izmenični tok trdno priključen na stensko vtičnico in televizor.•
Pri gledanju televizorja prek antene ali kabelske povezave se televizor izklopi po 10–15 minutah, če ni •
signala.
Ni slike/videa. Preverite povezavo kablov (izključite in znova priključite vse kable, povezane s televizorjem in zunanjimi •
napravami).
Nastavite video izhode zunanjih naprav (kabelskega/običajnega sprejemnika, predvajalnika DVD, Blu-•
ray itd.) tako, da ustrezajo povezavam vhoda televizorja. Če je na primer izhod zunanje naprave HDMI,
mora biti povezan z vhodom HDMI na televizorju.
Preverite, ali se povezane naprave napajajo.•
S pritiskom gumba • SOURCE na daljinskem upravljalniku izberite ustrezen vir televizorja.
Povezava RF (kabelska televizija/antena)
Televizor ne sprejema vseh kanalov. Poskrbite, da je kabel antene ustrezno priključen.•
Uporabite funkcijo • Plug & Play (Začetna nastavitev), da dodate razpoložljive kanale na seznam
kanalov. Pojdite na MENU – Setup – Plug & Play (Začetna nastavitev) in počakajte, da se vsi
razpoložljivi kanali shranijo.
Preverite, ali je antena ustrezno postavljena.•
Slika je popačena: napake velikih blokov,
majhni bloki, slikovne pike
Pri stiskanju video vsebine lahko pride so popačenja slike, še posebej pri hitro gibljivih slikah, kot so •
pri športu ali akcijskih filmih.
Zaradi šibkega signala je lahko slika popačena. Ne gre za okvaro televizorja.•
Povezava računalnika
Prikaže se sporočilo “Not Supported
Mode”.
Nastavite ločljivost in frekvenco izhoda računalnika tako, da ustrezata ločljivostim, ki jih podpira •
televizor. (str. 20)
“Računalnik” je ves čas prikazan na
seznamu virov, tudi če ni povezan.
To je normalno; “računalnik” je ves čas prikazan na seznamu virov, tudi če ni povezan.•
Video je v redu, vendar ni zvoka. Če uporabljate povezavo HDMI, preverite nastavitev avdio izhoda v računalniku.•
Omrežna povezava (odvisno od modelov)
Napaka povezave z brezžičnim omrežjem. Za uporabo brezžičnega omrežja potrebujete Samsungov zaščitni ključ USB za brezžično omrežje.•
Prepričajte se, da je omrežna povezava nastavljena na Wireless.•
Prepričajte se, da je televizor povezan z brezžičnim delilnikom (usmerjevalnikom) IP.•
Drugo
Slika se noče prikazati v celozaslonskem
načinu.
Na kanalih visoke ločljivosti je pri prikazu izboljšane vsebine standardne ločljivosti (4:3) na obeh •
straneh zaslona črna obroba.
Pri filmih z drugačnim razmerjem stranic slike, kot je razmerje na televizorju, je nad sliko in pod njo •
prikazana črna obroba.
Prilagodite možnosti velikosti slike na zunanji napravi ali televizorju na celozaslonsko.•
Daljinski upravljalnik ne deluje. Zamenjajte baterije daljinskega upravljalnika in pri tem bodite pozorni na pravilno polarnost (+/–).•
Očistite oddajno okno senzorja na daljinskem upravljalniku.•
Poskusite z usmeritvijo daljinskega upravljalnika neposredno v televizor na oddaljenosti 1,5–1,8 metra.•
Daljinski upravljalnik kabelskega/običajnega
sprejemnika ne vklopi ali izklopi televizorja
ali prilagodi glasnosti.
Daljinski upravljalnik kabelskega/običajnega sprejemnika programirajte tako, da bo z njim mogoče •
upravljati televizor. V uporabniškem priročniku kabelskega/običajnega sprejemnika poiščite kodo
televizorja SAMSUNG.
Prikaže se sporočilo “Not Supported
Mode”.
Preverite, katere ločljivosti podpira televizor, in ustrezno prilagodite ločljivost izhoda zunanje naprave. V •
tem priročniku si na strani 20 oglejte nastavitve ločljivosti.
Televizor oddaja vonj po plastiki. Ta vonj je normalen in bo sčasoma izginil.•
Možnost televizorja Signal Information ni
na voljo v meniju Self Diagnostic Test.
Ta funkcija je na voljo samo pri digitalnih kanalih s povezavo antene/RF/koaksialni kabel. (str. 20)•
Televizor je nagnjen vstran. Odstranite osnovno stojalo s televizorja in ga znova sestavite.•
Težave pri namestitvi stojala. Zagotovite, da je televizor na ravni površini. Če ne morete odstraniti vijakov s televizorja, uporabite •
magnetni izvijač.
Meni kanalov je siv (ni na voljo). Meni • Channel je na voljo samo, če je izbran vir televizorja.
Nastavitve se izbrišejo po 30 minutah ali ob
vsakem izklopu televizorja.
Če je televizor v načinu • Store Demo, se bodo nastavitve zvoka in slike ponastavile vsakih 30 minut.
Način Store Demo preklopite v Home Use v postopku Plug & Play (Začetna nastavitev). Pritisnite
gumb SOURCE in izberite način TV, nato pa pojdite na MENU → Setup → Plug & Play (Začetna
nastavitev) → ENTER
E
.
BN68-02558A-PRSln.indb 51 2/17/2010 2:16:53 PM

52
Slovenščina
Druge informacije
Težava Rešitve in razlaga
Ponavljajoča se izguba avdio ali video
signala.
Preverite, ali so kabli ustrezno povezani, in jih znova povežite. •
Razlog za zgubo avdio ali video signala so lahko premalo upogljivi ali predebeli kabli. Zagotovite, da so •
kabli dovolj upogljivi za dolgotrajno uporabo. Pri stenski namestitvi televizorja je priporočljiva uporaba
kablov z 90-stopinjskimi priključki.
Če od blizu pogledate rob okvirja
televizorja, se vidijo delci.
To je del zasnove izdelka in ni napaka.•
Meni PIP ni na voljo. Funkcija• PIP je na voljo samo pri uporabi vira HDMI, računalnika ali komponente.
Prikaže se sporočilo “Scramble signal” ali
“Weak Signal/No Signal”.
Če uporabljate kartico CAM CARD (CI/CI+), preverite, ali je vstavljena v režo za splošni vmesnik.•
Če je težava še vedno prisotna, kartico CAM CARD izvlecite iz televizorja in jo znova vstavite v režo.•
Televizor se 45 minut po izklopu znova
vklopi.
To je običajen pojav. Televizor sam upravlja funkcijo OTA (Over The Aerial), da nadgradi vgrajeno •
programsko opremo, ki se je prenesla med gledanjem.
Ponavljajoča se težava s sliko/zvokom. Preverite in spremenite signal/vir.•
Med gumijasto podlago stojala in zgornjo
plastjo nekaterega pohištva lahko pride
do trenja.
To se prepreči z uporabo klobučevinastih podstavkov na kateri koli površini televizorja, ki pride v stik •
s pohištvom.
Ta plošča TFT LCD uporablja ploščo, ki je sestavljena iz osnovnih slikovnih pik, za izdelavo katerih je potrebna posebna
✎
tehnologija. Kljub temu je lahko na zaslonu nekaj svetlih ali temnih slikovnih pik. Te svetlobne pike ne bodo vplivale na
delovanje izdelka.
Licenca ¦
Manufactured under licence from Dolby Laboratories. Dolby and the double-D symbol are
trademarks of Dolby Laboratories.
Manufactured under license under U.S. Patent #’s: 5,451,942; 5,956,674; 5,974,380; 5,978,762;
6,487,535 & other U.S. and worldwide patents issued & pending. DTS and the Symbol are
registered trademarks. & DTS 2.0+ Digital Out and the DTS logos are trademarks of DTS, Inc.
Product Includes software. © DTS, Inc. All Rights Reserved.
DivX Certified to play DivX video up to HD 1080p, including premium content.
ABOUT DIVX VIDEO: DivX® is a digital video format created by DivX,Inc. This is an official DivX Certified device that
plays DivX video. Visit www.divx.com for more information and software tools to convert your files into DivX video.
ABOUT DIVX VIDEO-ON-DEMAND: This DivX Certified® device must be registered in order to play DivX Video-
on-Demand (VOD) content. To generate the registration code, locate the DivX VOD section in the device setup
menu. Go to vod.divx.com with this code to complete the registration process and learn more about DivX VOD.
Pat. 7,295,673;7,460,688; 7,519,274
TheaterSound, SRS and the symbol are trademarks of SRS Labs, Inc.
TheaterSound technology is incorporated under license form SRS Lab, Inc.
BN68-02558A-PRSln.indb 52 2/17/2010 2:16:53 PM

53
Slovenščina
05 Druge informacije
Specifikacije
Osnovna plošča 1920 x 1080 pri 60 Hz
Okoljski vidiki
Delovna temperatura
Delovna vlažnost
Temperatura shranjevanja
Vlažnost pri shranjevanju
10°C do 40°C (50°F do 104°F)
10% do 80%, brez kondenzacije
-20°C do 45°C (-4°F do 113°F)
5 % do 95 %, brez kondenzacije
Televizijski sistem Analogni: odvisno od izbire države
Digitalni: DVB-T/DVB-C
Barvni/video sistem Analogni: PAL, SECAM, NTSC-4.43, NTSC-3.58, PAL60
Digitalni: MPEG-2 MP@ML, MPEG-4, H.264/AVC MP@L3, MP@L4.0, HP@L4.0
Zvočni sistem BG, OK NICAM, MPEGl
HDMI IN 1–4 Video: 1080/24p, 1080p, 1080i, 720p, 576p, 576i, 480p, 480i
Avdio: dvokanalni linearni PCM 32/44.1/48 kHz, 16/20/24bits
Analogni avdio vhod (samo HDMI IN1)
Vhod PC
Vrtenje stojala
(levo/desno) -20˚ ~ 20˚
Ime modela LE32C650
LE32C652 LE37C650 LE40C650
LE40C652
LE46C650
LE46C652 LE55B650
Velikost zaslona
(diagonala) 32 inch 37 inch 40 inch 46 inch 55 inch
Zvok
Izhod 10W X 2 15W X 2
Dimenzije (Š x G x V)
Osrednji del
S stojalom
789.2 X 77.8 X 509.9 mm
789.2 X 240 X 555.9 mm
907.6 X 78.5 X 574.4 mm
907.6 X 255 X 621.2 mm
976.2 X 80.4 X 614.9 mm
976.2 X 255 X 659.3 mm
1108.6 X 80.3 X 689.7 mm
1108.6 X 275 X 734.5 mm
1301.6 X 85.3 X 801.2 mm
1301.6 X 305 X 845.3 mm
Teža
Osrednji del
S stojalom
9.1 kg
11.8 kg
11.6 kg
15 kg
14.3 kg
17.7 kg
18.1 kg
21.9 kg
28.1 kg
32.7 kg
Ime modela LE32C653
LE32C654
LE40C653
LE40C654
LE46C653
LE46C654
Velikost zaslona
(diagonala) 32 inch 40 inch 46 inch
Zvok
Izhod 10W X 2
Dimenzije (Š x G x V)
Osrednji del
S stojalom
794.5 X 77.8 X 495.4 mm
794.5 X 240 X 558.6 mm
981.5 X 80.4 X 598.5 mm
981.5 X 255 X 661.9 mm
1113.9 X 80.3 X 674.1 mm
1113.9 X 275 X 737.1 mm
Teža
Osrednji del
S stojalom
9.3 kg
12 kg
13.5 kg
16.9 kg
18.1 kg
21.9 kg
Zasnova in specifikacije se lahko spremenijo brez predhodnega obvestila.
✎
Za napajanje in porabo energije si oglejte nalepko na izdelku.
✎
BN68-02558A-PRSln_(26-51)_122409.indd 53 2/17/2010 6:08:01 PM

54
Slovenščina
Druge informacije
Kazalo
A
AllShare 44
Amplify 16
Antenna 12
Anynet+ 36
Audio Out 8, 36
Auto Adjustment 16
Auto Volume 17
B
Background Music 35
Balance 16
Basic View 34
Baterij 5
Black Tone 14
Brightness 13
C
Change PIN 6, 19
Channel Manager 11
Clock 18
Colour Tone 15
Component 7
D
Digital Audio Out 8, 36
Daljinski upravljalnik 5
Diaprojekcije 34
DivX® VOD 35
Domači kino 8, 36
D-sub 22
Dynamic 13
Dynamic Contrast 14
E
ECO Sensor 14
Edit Name 9
Energy Saving 14
EPG 10
Equalizer 16
External Speaker 17
F
Film Mode 15
Fine Tune 13
Flesh Tone 14
Frequency 12
G
Geslo 40
Glasba 33
Glasnost 4, 5, 17
H
HDMI 7, 36
I
Indikator napajanja 4
Installation Space 2
Internet@TV 39
K
Kabelska vezica 48
L
Language 19
Licence 52
Lock 13
M
Media Play 29
Melody 19
Menu Transparency 19
N
Pomikanje 9
Nadgradnja programske opreme 20
Nastavitev v omrežje 24, 26
Now & Next guide 10
O
Omrežna povezava 23
ON/OFF button 5
Oprema za pritrditev na steno 47
Optimalna ločljivost 22
P
Photos 34
Picture Size 15, 35
PIP 20
Plug & Play 6
Pokrovček za stojalo 47
Povezava z avdio napravo 8
Povezava z računalnikom 22
Predvajanje videa 31
Priljubljeni kanalov 11
R
Receiver 38
Recording 37
Repeat Mode 35
RGB 14
Rotate 35
S
Select All 13
Self Diagnosis 20
Sharpness 13
Signal Information 20
Simbol 3
Sleep Timer 18
Slušalke 8
Source List 9
Speaker Select 17
Specifikacije 53
Stanje pripravljenosti 4
Subtitle 19
T
Timer 18
Title 34
Tools 3
Odpravljanje težav 50
TV Speaker 17
U
Urejanje kanalov 12
Uporaba možnosti Channel View 10
Uporaba možnosti Scheduled
View 10
Uporaba priljubljenih kanalov 11
USB 20, 29
V
Video 31
Videorekorder 7
W
Warm 15
White Balance 14
BN68-02558A-PRSln.indb 54 2/17/2010 2:16:54 PM
Ta stran je namerno
puščena prazna.
BN68-02558A-PRSln.indb 55 2/17/2010 2:16:54 PM

2
Türkçe
Bu Kullanıcı Kılavuzundaki şekiller ve resimler yalnızca referans amaçlı verilmiştir ve gerçek ürünün görünümünden farklı
olabilir. Ürün tasarımı ve teknik özelikler bildirim yapılmaksızın değiştirilebilir.
Dijital TV uyarıları
1. Digital TV(DVB) ile ilgili olan işlevler, yalnız DVB-T (MPEG2 ve MPEG4 AVC) dijital yer üstü sinyallerinin yayınlandığı ya da uyumlu bir DVB-C(MPEG2
ve MPEG4 AAC) kablolu TV servisine erişiminizin olduğu ülkelerde/alanlarda kullanılabilir. Lütfen bölgenizdeki DVB-T ya da DVB-C sinyallerinin alınma
olasılığı hakkında yerel bayiiniz ile görüşünüz.
2. DVB-T; dijital yer üstü televizyonların yayını için bir DVB Avrupa Birliği standardıdır ve DVB-C ise, kablolu dijital TV’lerin yayını içindir. Ancak, EPG
(Elektrikli Program Kılavuzu), VOD (Talep üzerine video) ve diğerleri gibi bazı ayrıştırılmış özellikler, bu spesifikasyona dahil edilmemiştir. Bu nedenle, şu
anda desteklenmemektedirler.
3. Bu TV seti [Ağustos, 2008] itibarıyla geçerli DVB-T ve DVB-C standartlarını karşılasa bile, gelecekteki DVB-T dijital karasal yayın ve DVB-C dijital kablo
yayınları ile uyumluluğu garanti edilemez.
4. Bu TV setinin kullanıldığı ülkelere bağlı olarak bazı kablolu TV sağlayıcıları, bu tür bir hizmet için ek ödeme talep edebilirler ve onların koşullarına ve
durumlarına uymanız gerekebilir.
5. Tüm Dijital TV işlevleri, bazı ülkelerde ya da bölgelerde kullanımda olmayabilir ve DVB-C, kablolu hizmet sağlayıcılarından bazıları ile doğru şekilde
çalışmayabilir.
6. Daha fazla bilgi için lütfen yerel Samsung müşteri hizmetleri merkeziniz ile iletişim kurun.
TV’den sağlanan kalite ülkeler arasındaki yayın yöntemlerinin farklılığından etkilenebilir. Lütfen TV performansının TV ayarınızı yeniden yapılandırarak
✎
iyileştirilip iyileştirilmeyeceğini görmek için, yerel SAMSUNG Yetkili Bayinizle veya SAMSUNG Çağrı Merkezinden kontrol edin.
Sabit görüntü uyarısı
Ekranda sabit görüntü (jpeg resim dosyaları gibi) veya sabit görüntü öğesi (TV programı logosu, panorama veya 4:3 görüntü formatı, ekran düğmesindeki
stok veya haber çubuğu) görüntülemekten kaçının. Sabit görüntünün sürekli görüntülenmesi ekran fosforunun aniden aşınmasına neden olarak görüntü
kalitesini etkiler. Bu etkinin gerçekleşme riskini azaltmak için, lütfen aşağıdaki önerileri izleyin:
Uzun süre aynı TV kanalını görüntülemekten kaçının.•
Herhangi bir görüntüyü her zaman tam ekran görüntülemeye çalışın, mümkün en iyi eşleme için TV’de ayarlanmış resim formatını kullanın.•
İstediğiniz resim kalitesini elde etmek için, parlaklık ve kontrast değerlerini en düşük düzeye indirin, çok yüksek değerler yanma sürecini hızlandırabilir.•
Görüntü alıkonmasını ve ekran yanmasını azaltmak için sık sık tüm TV özelliklerini kullanın, ayrıntılı bilgi için uygun kullanım kılavuzu bölümüne bakın.•
Kurulum Alanının Sabitlenmesi
Uygun havalandırma için, ürün ve diğer nesneler (duvar gibi) arasında gerekli mesafeyi bırakın.
Buna dikkat edilmemesi ürünün dahili sıcaklığında gerçekleşecek artış nedeniyle yangına veya üründe bir soruna neden olabilir.
Bir stand veya duvar montajı kullanırken, yalnızca Samsung Electronics tarafından sağlanan parçaları kullanın.
✎
Başka bir üretici tarafından sağlanan parçaların kullanılması, ürünün düşmesi nedeniyle üründe bir soruna veya yaralanmaya neden olabilir.
x
Görünüm ürüne bağlı olarak değişiklik gösterebilir.
✎
Bir standla monte etme. Bir duvar montajıyla monte etme.
10 cm
10 cm
10 cm 10 cm
10 cm
10 cm
10 cm
BN68-02558A-PRTur.indb 2 2/17/2010 1:24:56 PM

3
Türkçe
İçindekiler
Başlarken
4
4 Aksesuarlar
4 Kontrol Paneline Bakış
5 Uzaktan Kumandaya Bakış
6 Bir Anten bağlama
6 Plug & Play (Başlangıç Kurulumu)
Bağlantılar
7
7 AV Cihazına Bağlanma
8 Bir Ses Cihazına Bağlama
9 Giriş kaynağını değiştirme
Temel Özellikler
9
9 Menülerde Nasıl Gezilir
10 INFO düğmesini kullanma (Şimdiki ve Sonraki kılavuz)
10 İzlemenizi Planlama
12 Kanal Menüsü
13 Resim Menüsü
16 Ses Menüsü
18 Kurulum Menüsü
20 Destek Menüsü
Gelişmiş Özellikler
22
22 Bir PC’ye bağlama
23 Ağ Bağlantısı
29 Media Play
36 Anynet
+
39 Internet@TV
44 AllShare
Diğer Bilgiler
46
46 Analog Kanal Teletekst Özelliği
47 Duvara Montajının Takılması
48 Kabloların Montajı
49 Hırsıza Karşı Kensington Kilidi
49 TV'yi Duvara Sabitleme
50 Sorun Giderme
53 Teknik Özellikler
54 Dizin
Sembolü Kontrol Edin!
tO
Bu işlev uzaktan kumanda üzerindeki
TOOLS düğmesine basılarak
kullanılabilir.
Not Adım Adım kılavuzu
BN68-02558A-PRTur.indb 3 2/17/2010 1:24:58 PM

4
Türkçe
Başlarken
Aksesuarlar
LCD TV’nizle birlikte aşağıdaki öğelerin verildiğinden emin olun. Öğelerden herhangi biri eksikse bayinizle görüşün.
✎
Öğelerin rengi ve şekli modele bağlı olarak farklılık gösterebilir.
✎
Uzaktan Kumanda ve Piller (AAA x 2) y
Kullanım Talimatları y
Garanti Kartı / Güvenlik Kılavuzu (Bazı yerlerde yoktur) y
Temizleme Bezi y
Güç Kablosu y
(46 ~ 55
inç
TVs)
Kapatma Braketi yKablo bağı yTutucu-Halka (4ea) y
Standı monte etmek için, ayrı kılavuza bakın.
veya (M4 X L12)
Stand y (1EA) Kılavuz Stand y (1EA) Vidalar y (9EA)
(yalnızca 22 inç modeli: 8EA)
Kontrol Paneline Bakış
Ürünün rengi ve şekli, modele bağlı olarak farklılık gösterebilir.
✎
P
(Güç) TV'yi açar veya kapatır.
Güç Göstergesi Güç açıkken yanıp söner ve kapanır ve bekleme modunda sürekli yanar.
SOURCE
E
Mevcut tüm giriş kaynakları arasında geçiş yapar. Ekran menüsünde, bu düğmeyi
uzaktan kumanda üzerindeki ENTER
E
düğmesini kullandığınız gibi kullanın.
MENU TV özelliklerinizin ekran menüsünü yani OSD'yi (ekran menüsü) görüntüler.
Y
Ses düzeyini ayarlar. OSD’de, uzaktan kumandada ◄ ve ► düğmelerini kullandığınız
gibi Y düğmelerini kullanın.
z
Kanalları değiştirir. OSD'de, uzaktan kumandada ▼ ve ▲ düğmelerini kullandığınız gibi
z düğmelerini kullanın.
Uzaktan kumanda sensörü Uzaktan kumandayı TV üzerinde bu noktaya doğru tutun.
Bekleme modu
TV’nizi uzun süre (örneğin, tatile gittiğinizde) bekleme modunda bırakmayın. Güç düğmesi kapatılsa bile, az miktarda güç
tüketimi hala devam eder. Fişi prizden çıkarmak en iyi yoldur.
Hoparlörler
Güç GöstergesiUzaktan kumanda sensörü
BN68-02558A-PRTur.indb 4 2/17/2010 1:25:01 PM

5
01 Başlarken
Türkçe
Uzaktan Kumandaya Bakış
Bu uzaktan kumanda, görme sorunu olan kişiler için özel olarak tasarlanmıştır.
✎
Güç, Kanal ve Ses seviyesi
düğmelerinin üzerinde Braille noktaları bulunmaktadır.
Pillerin takılması (Pil boyutu: AAA)
NOT
✎
Uzaktan kumandayı TV’den en fazla 7 m uzaklıkta kullanın.
x
Parlak ışık uzaktan kumandanın performansını etkileyebilir.
x
Yakınlarda özel flüoresan lambası veya neon işaretleri
kullanmaktan kaçının.
Renk ve şekil, modele bağlı olarak farklılık gösterebilir.
x
ABCD
Kullanılabilir video kaynaklarını görüntüleyin ve
seçin. (S. 9)
ON/OFF ışıklı düğmesi ON olarak ayarlanmışsa ve
belirli bir düğmeye basılmışsa, uzaktan kumanda
düğmeleri bir an yanar.
(Uzaktan kumandayı bu düğme Açık olarak
ayarlanmış şekilde kullanmanız, pil kullanım süresini
azaltacaktır.)
TV’yi açın ve kapatın. (S. 6)
Kanallara doğrudan erişmek için basın.
EPG’yi (Elektronik Program Kılavuzu) görüntüleyin.
(S. 10)
Kanalları değiştirin.
Sık kullanılan işlevleri hızlıca seçin. TV ekranında bilgi görüntüleyin. (S. 10)
Ana ekran menüsünü görüntüleyin.
(S. 9)
Ses düzeyini ayarlayın.
Önceki kanala geri dönün.
Kanal Yöneticisi, Internet@TV, Media Play
menüsündeki vb. düğmeler
Bu düğmeleri Media Play ve Anynet+
modlarında kullanın. (S. 29, 36)
(: Anynet+ özelliğine sahip Samsung kayıt
cihazlarındaki kayıtları kontrol eder.
Sesi geçici olarak kapatın.
Önceki menüye geri dönün.
Ekran üzerindeki menü öğelerini seçin ve menü
değerlerini değiştirin.
Menüden çıkın.
MEDIA.P: Media play menüsünü görüntüleyin. (S. 29)
INTERNET: Çeşitli internet hizmetlerine bağlanır.
(S. 39)
DUALI-II: Ses modunu seçin. (S. 17)
AD: Ses Açıklaması seçimi. (Bazı yerlerde yoktur)
(S. 17)
P.SIZE: Resim boyutunu seçin. (S. 15)
SUBT.: Dijital altyazı görünümü (S. 19)
Kılavuz Internet@TV, Media Play ve AllShare’i
içeren İçerik Görüntüleme öğesini gösterir.
Alternatif olarak, Teletekst, Çift veya MiX
(Karışık) seçeneğini seçin.
Ekranda i Kanal Listesi görüntüler. (S. 13)
BN68-02558A-PRTur.indb 5 2/17/2010 1:25:02 PM

6
Başlarken
Türkçe
Bir Antene bağlanma
TV ilk kez açıldığında, temel ayarlar otomatik olarak devam eder.
Ön ayar: Elektrik kabloları ve anten bağlama.
✎
Plug & Play (Başlangıç Kurulumu)
TV ilk kez açıldığında, sıralı ekran uyarıları temel ayarların yapılandırılmasına yardımcı olur. POWER
P
düğmesine basın.
Plug & Play yalnızca Giriş kaynağı TV olarak ayarlandığında kullanılabilir.
Önceki adıma geri dönmek için, kırmızı düğmeye basın.
✎
1Bir dil seçin. ▲ veya ▼ düğmesine basın, ardından ENTER
E
düğmesine basın.
İstediğiniz OSD (Ekran Menüsü) dilini seçin.
2Store Demo veya Evde
Kullanım modunu
seçme
◄ veya ► düğmesine basın, ardından ENTER
E
düğmesine basın.
Evde Kullanım y modunu seçin. Store Demo Modu yalnızca satış
ortamları içindir.
Cihazın ayarlarını yStore Demo modundan Evde Kullanım (standart)
moduna geri getirin: TV'deki ses düğmesine basın. OSD ses
görüntülendiğinde MENU düğmesine basın ve 5 saniye boyunca
basılı tutun.
3Bir ülke seçin. ▲ veya ▼ düğmesine basın, ardından ENTER
E
düğmesine basın.
Uygun ülkeyi seçin. İstediğiniz ülke menüde yoksa, Diğer seçeneğini seçin.
Ülke
✎
menüsünden ülkeyi seçtikten sonra, bazı modeller pin numarasını ayarlamak için
ek bir seçenek içerebilir.
PIN numarasını girdiğinizde,
✎
0-0-0-0 henüz kullanılabilir değildir.
4Bir anten seçme ▲ veya ▼ düğmesine basın, ardından ENTER
E
düğmesine basın.
Dış Anten veya Kablo seçeneğini seçin.
5Bir kanal seçme ▲ veya ▼ düğmesine basın, ardından ENTER
E
düğmesine basın.
Hatırlanacak kanal kaynağını seçin. Anten kaynağını Kablo olarak ayarladığınızda, kanallara
sayısal bir değer (kanal frekansları) atamanızı sağlayan bir adım görüntülenir. Daha fazla bilgi
için, Kanal → Otomatik kayıt kısmına bakın (S. 12).
Kayda alma işlemini herhangi bir anda kesmek için,
✎
ENTER
E
düğmesine basın.
6Saat Modu seçeneğini
ayarlama
Saat Modu seçeneğini otomatik veya manuel olarak ayarlayın.
Otomatik
✎
seçeneğini seçerseniz, yaşadığınız zaman dilimini de seçin.
7HD Bağlantısı
Kılavuzu'nu
Görüntüleme
En iyi HD ekran kalitesi için bağlantı yöntemi görüntülenir.
8TV'nizin tadını çıkarın. ENTER
E
düğmesine basın.
Bu Özelliği Sıfırlamak İstiyorsanız...
Kurulum - Plug & Play (Başlangıç Kurulumu) seçeneğini seçin. 4 basamaklı PIN numaranızı girin. (Varsayılan PIN numarası
“0-0-0-0”dır. PIN numarasını değiştirmek istiyorsanız, PIN Değiştir işlevini kullanın.
P
POWER
Elektrik Girişi
or
R-AUDIO-L PRPBY
ANT OUT
VHF/UHF Anteni
ya da
Kablo
BN68-02558A-PRTur.indb 6 2/17/2010 1:25:05 PM

7
Türkçe
02 Bağlantılar
Bağlantılar
AV Cihazına Bağlanma
Bir HDMI/DVI Kablosu kullanma: HD bağlantısı (1080p’ye kadar)
Kullanılabilir cihazlar: DVD, Blu-ray oynatıcısı, HD kablo kutusu, HD STB (Set Üstü Cihazı) uydu alıcısı, kablo kutusu, uydu alıcısı (STB)
HDMI IN 1(DVI), 2, 3, 4 / PC / DVI AUDIO IN
✎
HDMI / DVI kablo bağlantısı kullanırken
x
HDMI IN 1(DVI) jakını kullanmalısınız. DVI kablo bağlantısı için, bir
DVI - HDMI kablosu veya video bağlantısı ve sesin DVI AUDIO IN jakları için DVI-HDMI (DVI - HDMI) adaptörü
kullanın.
1.3’ten eski HDMI sürümlerini destekleyen DVD / Blu-ray oynatıcısı / kablo kutusu /
x
STB uydu alıcısı gibi harici
cihazlar bağlıysa, TV anormal şekilde çalışabilir (örn. ekran görüntüsü olmaması / ses olmaması / sinir bozucu
yanıp sönmeler / anormal renk).
HDMI kablosu bağlandıktan sonra ses yoksa, harici cihazın HDMI sürümünü kontrol edin. Sürümün 1.3’ten
x
eski olduğundan şüpheleniyorsanız, HDMI sürümünü onaylamak ve bir yükseltme istemek için cihaz
sağlayıcınıza başvurun.
HDMI onaylı bir kablo satın almanız önerilir. Aksi takdirde, ekran boş olarak görüntülenebilir veya bir bağlantı
x
hatası meydana gelebilir.
Bir Komponent (1080p’ye kadar) veya Ses/Video (yalnızca 480i) Kablosu Kullanma ve bir Scart Kablosu Kullanma
Kullanılabilir cihazlar: VCR, DVD, Blu-ray oynatıcısı, kablo kutusu, STB uydu alıcısı
Ext.
✎
modunda, DTV Out yalnızca MPEG SD Video ve Sesi destekler.
En iyi resim kalitesi elde etmek için, Komponent bağlantısının A/V bağlantısı üzerinden olması önerilir.
✎
W W BG
RR
W
Y
R
G
B W R
WR G
R
W R
B
R W Y
Y
R-AUDIO-L PRPBY
COMPONENT OUT
R-AUDIO-L PRPBY
AUDIO OUT
R-AUDIO-L PRPBY
EXT
R-AUDIO-L PRPBY
AUDIO OUT
R-AUDIO-L PRPBY
VIDEO OUT
Yellow Red White
W W BG
RR
W
Y
Red Blue Green
R-AUDIO-L PRPBY
DVI OUT
R-AUDIO-L PRPBY
HDMI OUT
W R
Red White
W W BG
RR
W
Y
R-AUDIO-L PRPBY
AUDIO OUT
DVD
Blu-ray oynatıcısı DVDVideo
BN68-02558A-PRTur.indb 7 2/17/2010 1:25:15 PM

8
Türkçe
Bağlantılar
Bir Ses Cihazına Bağlama
Optik veya Ses Kablo Bağlantısı Kullanma
Kullanılabilir cihazlar: dijital ses sistemi, amplifikatör, DVD ev sineması
DIGITAL AUDIO OUT (OPTICAL)
✎
Bir dijital ses sistemi
x
DIGITAL AUDIO OUT (OPTICAL) jakına bağlandığında, hem TV’nin hem de sistemin
sesini azaltın.
5.1 CH (kanal) sesi, TV 5.1 CH’yi destekleyen bir harici cihaza bağlandığında kullanılabilir.
x
Alıcı (ev sineması) Açık olarak ayarlandığında, TV’nin
x
optik jakından çıkan sesi duyabilirsiniz. TV bir DTV sinyali
aldığında, TV, 5.1 CH sesi ev sineması alıcısına gönderir. Kaynak, DVD / Blu-ray oynatıcısı / kablo kutusu /
STB (Set Üstü Kutusu) uydu alıcısı olduğunda ve HDMI ile TV’ye bağlandığında, yalnızca 2 CH ses ev sineması
alıcısından duyulur. 5.1 CH ses dinlemek istiyorsanız, DVD / Blu-ray oynatıcısı / kablo kutusu / STB uydu
alıcısındaki dijital ses çıkış jakını doğrudan bir amplifikatöre ya da ev sinemasına bağlayın.
Kulaklıklar
✎H
: Kulaklıklarınızı cihazınızdaki kulaklık çıkışına bağlayabilirsiniz. Kulaklıklar takılıyken, dahili
hoparlörlerden gelen ses kapatılacaktır.
Kulaklıklar TV’ye bağlandığında ses işlevi kısıtlanabilir.
x
Kulaklık ses düzeyi ve TV ses düzeyi ayrı olarak ayarlanır.
x
BAĞLANTILAR COMMON INTERFACE Yuvası
Ücretli kanallar izlemek için, “CI veya CI+ CARD” takılı olmalıdır.
“CI veya CI+ CARD” kartı takmazsanız, bazı kanallar “Karışmış y
Sinyal” mesajıyla birlikte görüntülenir.
Bir telefon numarası, “CI veya CI+ CARD” Kimliği, Ana Makine y
Kimliği ve diğer bilgileri içeren eşleştirme bilgileri yaklaşık 2~3
dakika içinde görüntülenecektir. Bir hata iletisi görüntülenirse,
lütfen servis sağlayıcınızla görüşün.
Kanal bilgileri yapılandırması tamamlandığında, kanal listesinin y
güncelleştirildiğini belirten “Güncelleme Tamamlandı” mesajı
görüntülenir.
NOT
✎
Yerel bir kablo hizmet sağlayıcısından bir “CI veya CI+ CARD” edinmeniz gerekir.
x
“CI veya CI+ CARD”ı çıkarırken, “CI veya CI+ CARD” kartının düşmesi hasar görmesine neden olabileceği için
x
ellerinizle dikkatli bir şekilde çekin.
“CI veya CI+ CARD”ı kart üzerinde işaretli yönde takın.
x
COMMON INTERFACE
x
yuvasının konumu, modele bağlı olarak farklılık gösterebilir.
“CI veya CI+ CARD” bazı ülkelerde ve bölgelerde desteklenmez, yetkili bayinize danışın.
x
Herhangi bir sorun yaşarsanız, lütfen servis sağlayıcınız ile irtibat kurun.
x
Kulaklıklar
R-AUDIO-L PRPBY
OPTICAL
Dijital Ses Sistemi
BN68-02558A-PRTur.indb 8 2/17/2010 1:25:19 PM

9
Türkçe
02 Bağlantılar
Giriş Kaynağını değiştirme
Kaynak Listesi
TV’yi veya TV’ye bağlı DVD / Blu-ray
oynatıcısı / kablo kutusu / STB uydu alıcısı
gibi diğer harici giriş kaynaklarını kullanın.
TV / Ext.1 / Ext.2 / AV / Komponent / ■
PC / HDMI1/DVI / HDMI2 / HDMI3 /
HDMI4 / USB
“
✎
Kaynak Listesi” öğesinde, bağlı
girişler vurgulanır.
Ext.1
✎
ve Ext.2 her zaman etkin olarak kalır.
İsim Değiştir
VCR / DVD / Kablo STB / Uydu STB / PVR STB / AV ■
Alıcısı / Oyun / Video Kamera / PC / DVI PC /
DVI Cihazları / TV / IPTV / Blu-ray / HD DVD / DMA:
Giriş kaynağı seçiminizi kolaylaştırmak için giriş jaklarına
bağlı cihazlara isim verin.
Çözünürlüğü 1920 x 1080 @ 60Hz olan bir PC
✎
HDMI IN 1(DVI) bağlantı noktasına bağlıysa, bağlantı
noktasını Edit Name İsim Değiştir kısmında DVI PC
moduna ayarlamalısınız.
Bir HDMI/DVI kablosunu
✎
HDMI IN 1(DVI) bağlantı
noktasına bağlarken, bağlantı noktasını İsim Değiştir
kısmında DVI PC veya DVI Cihazları moduna
ayarlamalısınız.
Temel Özellikler
Menülerde Nasıl Gezilir
TV’yi kullanmadan önce, menüde nasıl dolaşılabileceğini ve
değişik fonksiyonların nasıl seçileceğini ve ayarlanacağını
öğrenmek amacıyla aşağıdaki adımları izleyin.
1 MENU düğmesi: Ana ekran menüsünü görüntüler.
2 ENTER
E
/ Direction düğmesi: İmleci hareket ettirir ve
öğeyi seçer. Ayarları onaylar.
3 RETURN düğmesi: Önceki menüye geri döner.
4 EXIT düğmesi: Ekran menüsünden çıkar.
OSD (Ekran Menüsü) Nasıl Çalışır
Erişim adımı seçilen menüye göre farklılık gösterebilir.
1MENU
m
Ekranda ana menü seçenekleri
görünür:
Resim, Ses, Kanal, Kurulum,
Giriş, Uygulama, Destek.
2▲ / ▼ ▲ veya ▼ düğmesiyle bir simge
seçin.
3ENTER
E
Alt menüye erişmek için, ENTER
E
düğmesine basın.
4▲ / ▼ ▲ veya ▼ düğmesiyle istediğiniz alt
menüyü seçin.
5◄ / ► ◄ veya ► düğmesiyle bir öğenin
değerini ayarlayın. OSD ayarlama
işlemi seçilen menüye göre farklılık
gösterebilir.
6ENTER
E
Yapılandırmayı tamamlamak için,
ENTER
E
düğmesine basın.
7EXIT
e
EXIT düğmesine basın.
A
B
C
D
4
1
2
3
BN68-02558A-PRTur.indb 9 2/17/2010 1:25:21 PM

10
Türkçe
INFO düğmesini kullanma (Şimdiki ve Sonraki kılavuz)
Ekran, geçerli kanalı ve bazı belirli ses-video
ayarlarının durumunu tanımlar.
Şimdiki ve Sonraki kılavuz yayın süresine
göre günlük TV program bilgilerini
görüntüler.
Mevcut kanalı izlerken istediğiniz y
programa ait bilgileri görüntülemek için,
◄, ► düğmelerini kaydırın.
Diğer kanalların bilgilerini görüntülemek için, y▲, ▼
düğmelerini kaydırın. Geçerli durumda seçili kanala
gitmek istediğinizde, ENTER
E
düğmesine basın.
İzlemenizi Planlama
Kılavuz
EPG (Elektronik Program Kılavuzu)
bilgileri yayıncılar tarafından sağlanır.
Yayıncılar tarafından sağlanan programı
kullanarak izlemek istediğiniz programları
belirtebilirsiniz, böylece kanal belirtilen
sürede otomatik olarak seçili programa
geçer. Program girişleri kanal durumuna
bağlı olarak boş veya günü geçmiş olarak
görüntülenebilir.
Kanal Görünümünü Kullanma
Program Görünümünü Kullanma
1
Kırmızı (Görüntüleme Modu): Şu anda oynatılan veya
gelecekte oynatılacak programların listesini görüntüler.
2
Sarı (+24 saat): 24 saat sonra yayınlanacak
programların listesini görüntüler.
3
Mavi
(Ch. Modu ): Kanal Görünümü penceresinde
görüntülemek istediğiniz kanalların türünü seçin.
Ch. Modu anten kaynağına göre farklılık gösterir. –
4 (Bilgi): Seçilen programın ayrıntılarını görüntüler.
5 (Sayfa): Önceki / sonraki sayfaya gider.
6 ENTER
E
düğmesi
Mevcut programı seçerken, seçili programı –
izleyebilirsiniz.
Gelecekteki programı seçerken, seçili programı –
izlemeyi rezerve edebilirsiniz. Programı iptal etmek için,
tekrar ENTER
E
düğmesine basın ve Programları
Değiştirme seçeneğini seçin.
Temel Özellikler
P
POWER
DTV Air 800 five
Family Affairs
18:00 - 18:30
Drama
Tanya confesses all to a stunned Babs. Conrad is anxious to hear...
18:30
19:15
Today
Today
)
Family Affairs
)
Dark Angel
800
800
five
five
800 five
Grnt Modu
Bilgi
E
İptal
2:10 Sal 1 Haz
Kılavuz
Programlanmış Görünüm
1 4 6
DTV Air 800 five
Home and Away
18:00 - 18:30
Drama
Dani is devastated when scott makes clear his views on marriage...
27
28
800
24
16
6
Discovery
DiscoveryH&L
five
price-drop.tv
QVC
R4DTT
American Chopper
Programmes resume at 06:00
Home and...
No Information
QVC Selection
No Information
Tine Team
Fiv...
Today 18:00 - 19:00 19:00 - 20:00
)
Family Affairs
)
Dark Angel
800 five
Grnt Modu
+24 Saat Ch. Modu
Bilgi
k
Sayfa
E
İzle
2:10 Sal 1 Haz
Kılavuz
Kanal Grnm - TV
1 2 3 4 5 6
DTV Air
15
abc1
18:00 ~ 6:00
Life On Venus Avenue
Unclassified
No Detaild Information
' Bilgi
18:11 Thu 6 Jan
E
Watch
BN68-02558A-PRTur.indb 10 2/17/2010 1:25:25 PM

11
Türkçe
03 Temel Özellikler
Kanal Yöneticisi
Sık kullanılan kanalları silebilir ya da ayarlayabilir ve dijital
yayınlar için program kılavuzunu kullanabilirsiniz. Kanallar,
Kanallarım veya Program ekranında bir kanal seçin.
■ Kanallar: Kanal türüne göre kanal listesini görüntüler.
*
■
Kanallarım: Kanal grubunu görüntüler.
■Program: Mevcut durumda rezerv edilmiş tüm
kanalları gösterir.
Kanal Yöneticisi
✎
öğesiyle renkli düğmelerinin
kullanılması
x
Kırmızı (Anten): Karasal veya Kablolu arasında
geçiş yapar.
B
x
Yeşil (Zoom): Bir kanal numarasını büyütür ya da
küçültür.
x
Sarı (Seç): Tüm seçilmiş kanalları aynı anda
ayarlamak için istediğiniz kanalı seçin ve Sarı
düğmeye basın. Seçilen kanalların solunda
c
işareti
görünür.
x
(Sayfa): Önceki veya sonraki sayfaya gider.
T
x
(Araçlar): Kanal Yöneticisi seçenek menüsünü
görüntüler. (Seçenekler menüsü duruma göre
değişebilir.)
Kanal Durum Ekranı Simgeleri
Simgeler İşlemler
A
Bir Analog kanal.
c
Seçili bir kanal.
*
Favori olarak ayarlanmış bir kanal.
(
O anda yayınlanmakta olan bir kanal.
\
Kilitlenmiş bir kanal.
)
Rezerv edilmiş bir program.
Sık Kullanılan Kanallar’ı Kullanma ¦
*
Kanallarım
(Kanal Yöneticisi öğesinde)
Tüm favori kanalları gösterir.
Kanallarımı Düzenle ■
t
: Seçilen kanalları
istediğiniz kanallarım grubuna ayarlayabilirsiniz.
“
✎*
” sembolü görüntülenir ve kanal bir kanalım olarak
ayarlanır.
1. Bir kanal seçin ve TOOLS düğmesine basın.
2. 1, 2, 3 ve 4 arasında istediğiniz kanal grubuna bir
kanal ekleyin veya gruptaki bir kanalı silin.
Bir ya da daha fazla grup seçilebilir.
x
3. Ayarları değiştirdikten sonra, her bir grubun kanal
listesi Kanallarım öğesinde görüntülenir.
c 1 1futech
c 2 * 24ore.tv
15 abc1
3 BBC World
23 bid-up.tv
33 Boonerang
32 Cartoon Nwk
5 Class News
4 \ Coming Soon
27 Discovery
All
TV
Radio
Data/Other
Analogue
r
Dış Anten
Anten Tipi
B
Zoom
Seçim
Sayfa
T
Araçlar
Kanallar
c 1 1futech
c 2 * 24ore.tv
15 abc1
3 BBC World
23 bid-up.tv
33 Boonerang
32 Cartoon Nwk
5 Class News
4 \ Coming Soon
27 Discovery
All
TV
Radio
Data/Other
Analogue
r
Dış Anten
Anten Tipi
B
Zoom
Seçim
Sayfa
T
Araçlar
Kanallar
Kanallarımı Düzenle
Kilit
Sil
Tüm seçimleri kaldır
Tümünü Seç
d
BN68-02558A-PRTur.indb 11 2/17/2010 1:25:35 PM

12
Türkçe
Temel Özellikler
Kanal Menüsü
Kanalların yeniden ayarlanması ¦
Anten (Dış Anten / Kablo)
t
Televizyonunuz mevcut kanalları belleğe almadan önce, TV’ye
bağlanan sinyal kaynağı türünü (örn. Dış Anten veya bir Kablo
Sistemi) belirtmelisiniz.
Ülke
PIN giriş ekranı görünür. 4 basamaklı PIN numaranızı girin.
Dijital Kanal ■: Dijital kanallar için ülkeyi değiştirir.
Analog Kanal ■: Analog kanallar için ülkeyi değiştirir.
Otomatik Kayıt
Bir kanalı otomatik olarak tarar ve bunu TV’ye kaydeder.
Otomatik olarak yerleştirilen program numaraları,
✎
gerçek ya da istenen program numaralarına uymayabilir.
Bir kanal Çocuk Kilidi işlevi kullanılarak kilitlenmişse,
PIN giriş penceresi görünür.
Anten Kaynağı Anten / Kablo ■: Hatırlanacak anten
kaynağını seçin.
Kanal Kaynağı ( Dijital / Analog) ■: Hatırlanacak kanal
kaynağını seçin.
Kablo → Dijital & Analog veya Dijital seçildiğinde:
Kablo kanallarını taramak için bir değer girin.
Arama Modu (Tam / Ağ / Hızlı): Etkin yayın istasyonları
olan tüm kanalları tarar ve bunları TV’ye kaydeder.
Hızlı
✎
olarak ayarladıysanız, uzaktan kumandadaki
düğmeye basarak Ağ, Şebeke Kimliği, Frekans,
Modülasyon, Simge Hızı öğelerini manuel olarak
ayarlayabilirsiniz.
Ağ (Otomatik / Manuel): Otomatik veya Manuel
arasında Şebeke Kimliği ayar modunu seçer.
Şebeke Kimliği: Ağ Manuel olduğunda, sayısal
düğmeleri kullanarak Şebeke Kimliği öğesini
ayarlayabilirsiniz.
Frekans: Kanalın frekansını görüntüler. (her ülkede
farklılık gösterir)
Modülasyon: Kullanılabilir modülasyon değerlerini
görüntüler.
Simge Hızı: Kullanılabilir simge hızlarını görüntüler.
Elden Kayıt
Bir kanalı manuel olarak tarar ve bunu TV’ye kaydeder.
Bir kanal
✎
Çocuk Kilidi işlevi ile kilitlenmişse, PIN giriş
penceresi görünür.
Dijital Kanal ■: Tarama sona erdiğinde, kanallar kanal
listesinde güncellenir.
Anten
✎
→ Dış Anten seçeneğini seçerken: Kanal,
Frekans, Bant Genişliği.
Anten
✎
→ Kablo seçeneğini seçerken: Frekans,
Modülasyon, Simge Hızı.
Analog Kanal (Program, Renk Sistemi, Ses Sistemi, ■
Kanal, Arama, Kaydetme): Normal olmayan bir ses
varsa veya ses yoksa, gerekli ses standardını yeniden
seçin.
Kanal modu
✎
P
x
(program modu): Ayarlama tamamlanırken,
bölgenizdeki yayın istasyonları, P0 ile P99 arasındaki
konum numaralarına atanırlar. Bu modda iken konum
numarasını girerek bir kanalı seçebilirsiniz.
C
x
(anten kanalı modu) / S (kablolu kanal modu): Bu iki
mod, her bir anten yayın istasyonu veya kablolu kanal
için atanmış bir numarayı girerek kanal seçmenizi
sağlar.
Kanalların düzenlenmesi ¦
Kanal Yöneticisi Seçeneği Menüsü
(Kanal Yöneticisi öğesinde)
1. Bir kanal seçin ve TOOLS düğmesine basın.
2. Kanal Adını Düzenle veya Kanal Numarasını Düzenle
menüsünü kullanarak kanal adını veya numarasını
düzenleyin.
Kanal Adını Düzenle ■ (yalnızca analog kanallar): Kendi
kanal adınızı atayın.
Kanal Numarasını Düzenle ■ (yalnızca dijital kanallar):
İstediğiniz sayı düğmelerine basarak numarayı
düzenleyin.
Diğer Özellikler ¦
Kablolu Arama Seçeneği
(ülkeye bağlı olarak)
Bir kablolu şebeke araması için frekans ve simge hızı gibi ek
arama seçeneklerini ayarlar.
Başlangıç Sıklığı / Bitiş Sıklığı ■: Başlangıç veya bitiş
sıklığını ayarlar (her ülkede farklılık gösterir)
Modülasyon ■: Kullanılabilir modülasyon değerlerini
görüntüler.
Simge Hızı ■: Kullanılabilir simge hızlarını görüntüler.
BN68-02558A-PRTur.indb 12 2/17/2010 1:25:36 PM

13
Türkçe
03 Temel Özellikler
Kanal Yöneticisi Seçeneği Menüsü
(Kanal Yöneticisi öğesinde)
Kanal Yöneticisi menü seçeneklerini kullanarak herbir kanalı
ayarlar (Kilit / Kilit aç, Zamanlayıcıyla Seyretme, Sırala,
Sil, Tümünü Seç / Tüm seçimleri kaldır). Seçenek menüsü
öğeleri kanal durumuna göre değişebilir.
1. Bir kanal seçin ve TOOLS düğmesine basın.
2. Bir işlev seçin ve ayarlarını değiştirin.
Kilit / Kilit aç ■: Bir kanalı kilitler, böylece kanal seçilemez
ve izlenemez.
NOT
✎
Bu işlev yalnızca
x
Çocuk Kilidi öğesi Açık olarak
ayarlandığında kullanılabilir.
PIN giriş ekranı görünür. 4 haneli PIN’inizi girin,
x
varsayılan PIN numarası “0-0-0-0”dır. PIN Değiştir
seçeneğini kullanarak PIN’i değiştirin.
Zamanlayıcıyla Seyretme ■: Planlanan zamanda
otomatik olarak görüntülenmesi için istediğiniz kanalı
ayarlayabilirsiniz. Bu işlevi kullanmak için önce geçerli
saati ayarlayın.
Dijital bir kanal ayarlandığında, dijital Programı
✎
görüntülemek için ► düğmesine basın.
Sırala ■(yalnızca analog kanallar): Bu işlem, kayıtlı
kanalların program numarasını değiştirmenizi sağlar. Bu
işlem otomatik kaydetme kullanıldıktan sonra gerekli
olabilir.
Sil ■: İstediğiniz kanalları görüntülemek için bir kanalı
silebilirsiniz.
Tümünü Seç / Tüm seçimleri kaldır ■: Kanal
yöneticisindeki tüm kanalları seçer veya seçili tüm
kanalların seçimini kaldırır.
Zamanlanmış
(Kanal Yöneticisi öğesinde)
İzlemek için rezerv ettiğiniz bir şovu görüntüleyebilir,
değiştirebilir ya da silebilirsiniz.
Bilgileri Değiştirme ■: İzlemek için rezerv ettiğiniz bir şovu
değiştirir.
Programları Değiştirme ■: İzlemek için rezerv ettiğiniz bir
şovu iptal eder.
Bilgi ■: İzlemek için rezerv ettiğiniz bir şovu görüntüler.
(Ayrıca rezervasyon bilgisini de değiştirebilirsiniz.)
Tümünü Seç / Tüm seçimleri kaldır ■: Tüm rezerv edilmiş
programları seçer veya seçimlerini kaldırır.
Kanal Listesi
Aranmış tüm kanalları seçebilirsiniz.
Kanal Listesi Transferi
Kanal eşlemesini alır veya verir. Bu işlevi kullanmak için bir
USB depolama aygıtı bağlamalısınız.
PIN numarası giriş ekranı görünür. 4 basamaklı PIN
✎
numaranızı girin.
Yeni bir TV’nin varsayılan PIN numarası ‘0-0-0-0’ dır.
✎
USB’den alın ■: Kanal listesini USB’den alın.
USB’ye gönder ■: Kanal listesini USB’ye gönderin.
İnce Ayar
(yalnızca analog kanallar)
Sinyal zayıf ya da bozuksa, kanala manuel olarak ince ayar
yapın.
İnce ayar yapılan kanallar bir yıldız işaretiyle “*”
✎
işaretlenir.
İnce ayarı sıfırlamak için,
✎
Sıfırla seçeneğini seçin.
Resim Menüsü
Önceden Ayar Resim Modunun Değiştirilmesi ¦
Mod
t
Tercih ettiğiniz resim modunu seçin.
Dinamik ■: Aydınlık bir oda için uygundur.
Standart ■: Normal bir ortam için uygundur.
Doğal ■: Göz zorlanmasını azaltmak için uygundur.
Doğal
✎
PC modunda kullanılamaz.
Sinema ■: Karanlık bir odada film izlemek için uygundur.
Resim ayarlarının yapılması ¦
Arka Işık / Kontrast / Parlaklık / Netlik /
Renk / Ton (G/R)
Televizyonunuzda, resim kalitesi kontrolü için çeşitli ayar
seçenekleri bulunmaktadır.
NOT
✎
PAL sisteminin analog
x
TV, Ext., AV modlarında Ton
(G/R) İşlevi kullanılamaz.
PC modunda, yalnızca
x
Arka Aydınlatma, Kontrast
ve Parlaklık ayarlarında değişiklik yapabilirsiniz.
Ayarlar, TV’ye bağlı herbir harici cihaz için
x
ayarlanabilir ve kaydedilebilir.
Resim parlaklığının azaltılması güç tüketimini azaltır.
x
BN68-02558A-PRTur.indb 13 2/17/2010 1:25:39 PM

14
Türkçe
Temel Özellikler
Ekonomik Çözümler ¦
EKO Çözümü
Enerji Tasarrufu (Kapalı / Düşük / Orta / Yüksek / ■
Resim Kapatma / Otomatik)
t
: Güç tüketimini
azaltmak için TV’nin parlaklığını ayarlar. Resim Kapatma
seçeneğini seçerseniz, ekran kapanır ve yalnızca sesi
duyabilirsiniz. Ekranı açmak için ses düğmesi hariç
herhangi bir düğmeye basın.
EKO Sensör (Açma / Kapama) ■: Güç tasarrufunuzu
arttırmak için, resim ayarları odanın parlaklığına göre
otomatik olarak ayarlanır.
Arka Aydınlatma
✎
özelliğini ayarlarsanız,
Eko Sensör, Kapalı olarak ayarlanacaktır
Min Arka Işık: EKO sensör Açık durumunda olduğunda,
minimum ekran parlaklığı manuel olarak ayarlanabilir.
Eko sensör Açık
✎
durumdaysa, ekran parlaklığı
ortam ışık yoğunluğuna bağlı olarak değişebilir
(hafif daha açık veya koyu olabilir).
Sinyal Yok Askıda (Kapalı / 15 dak / 30 dak / 60 dak) ■:
Kullanıcı tarafından tanımlanan belirli bir süre boyunca
“Sinyal Yok” veya “Sinyal Kablosunu Kontrol Et” durumu
olursa, Bekleme modunu etkinleştirir.
PC düç tasarrufu modunda olduğunda devre dışı
✎
bırakılır.
Resim Seçeneklerinin Değiştirilmesi ¦
Gelişmiş Ayarlar
(Standart / Film modunda kullanılabilir)
Ekranda renk ve kontrast da dahil olmak üzere ayrıntılı ayar
yapabilirsiniz.
PC modunda, yalnızca
✎
Dinamik Kontrast, Gamma ve
Beyaz Dengesi ayarlarında değişiklik yapabilirsiniz.
Gelişmiş Ayarlar
Siyah Tonu : Kapalı ►
Dinamik Kontrast : Orta
Gölge Ayrıntıları : 0
Gamma : 0
Uzman Şablonu : Kapalı
Salt RGB Modu : Kapalı
Renk Alanı : Doğal
▼
U Taşı E Giriş R Geri
Siyah Tonu (Kapalı / Koyu / Daha Koyu / En Koyu) ■:
Ekran derinliğini ayarlamak için siyah düzeyini ayarlar.
Dinamik Kontrast (Kapalı / Düşük / Orta / Yüksek) ■:
Ekran kontrastını ayarlar.
Gölge Ayrıntıları (-2~+2) ■: Koyu görüntülerin parlaklığını
arttırır
PC modunda devre dışı bırakılır.
✎
Gamma ■: Öncelikli renk yoğunluğunu ayarlar.
Uzman Şablonu (Kapalı / Şablon 1 / Şablon 2) ■:
Uzman Şablonu işlevini çalıştırarak, görüntü bir jeneratör
veya filtre olmadan ayarlanabilir. OSD menüsü kaybolursa
veya Görüntü menüsü dışında bir menü açılırsa, ayar
kaydedilir ve Uzman Şablonu penceresi kaybolur.
Uzman Şablonu
✎
çalışırken, dışarı ses verilmez.
Yalnızca DTV, Komponent ve HDMI modlarında
✎
etkinleştirilir.
Salt RGB Modu (Kapalı / Kırmızı / Yeşil / Mavi) ■: Harici
bir cihazdan alınan resim için Kırmızı, Yeşil veya Mavi
renklerinin Renk veya Ton öğelerini ayarlayabilirsiniz.
Renk Alanı (Otomatik / Doğal / Özel) ■: Görüntü oluşturmak
için mevcut renklerin aralığını ayarlar.
Renk, Kırmızı, Yeşil,
Mavi ve Sıfırla seçeneklerini ayarlamak için, Renk Alanı
seçeneğini Özel olarak ayarlayın.
Beyaz Dengesi ■: Daha doğal bir resim için renk sıcaklığını
ayarlar.
R-Ofseti / G-Ofseti / B-Ofseti: Herbir rengin (kırmızı,
yeşil, mavi) koyuluğunu ayarlar.
R-Kazanımı / G-Kazanımı / B-Kazanımı: Herbir rengin
(kırmızı, yeşil, mavi) parlaklığını ayarlar.
Sıfırla: Beyaz Dengesini varsayılan ayarlarına sıfırlar.
Beyaz Dengesi (Kapama / Açma) ■: Kırmızı, yeşil ve mavi
parlaklığını ayarlayarak beyaz dengesini 10 birimlik bir
aralıkta kontrol eder.
Resim modu
✎
Film olarak ayarlandığında ve harici
giriş HDMI ya da Komponent olarak ayarlandığında
kullanılabilir.
Bazı harici cihazlar bu işlevi desteklemeyebilir.
✎
Aralık: Ayarlamak için aralık seçin.
Kırmızı: Kırmızı düzeyini ayarlar.
Yeşil: Yeşil düzeyini ayarlar.
Mavi: Mavi düzeyini ayarlar.
Sıfırla: Beyaz Dengesi seçeneğini varsayılan ayarlarına
sıfırlar.
Ten Tonu ■: Pembe “Ten Tonu”öğesini vurgular.
Kenar Geliştirme (Açma / Kapama) ■: Nesne sınırlarını
vurgular.
xvYCC (Açma / Kapama) ■: xvYCC modunun açık
ayarına getirilmesi, HDMI ya da Component IN jaklarına
bağlı harici bir cihazdan (örn. DVD oynatıcı) film
seyrederken ayrıntı ve renk alanını artırır.
Resim modu
✎
Film olarak ayarlandığında ve harici
giriş HDMI ya da Komponent olarak ayarlandığında
kullanılabilir.
Bazı harici cihazlar bu işlevi desteklemeyebilir.
✎
BN68-02558A-PRTur.indb 14 2/17/2010 1:25:42 PM

15
Türkçe
03 Temel Özellikler
Resim Seçenekleri
PC modunda, yalnızca
✎
Renk, Tonu Boyut, Diji Parazit
Filtre ve Oto Koruma Süresi ayarlarında değişiklik
yapabilirsiniz.
Resim Seçenekleri
Renk Tonu : Normal ►
Boyut : Oto Geniş
Ekran Modu : 16:9
Diji Parazit Filtre : Otomatik
MPEG Przt Filtresi : Otomatik
HDMI Siyahlık Düzeyi : Normal
Film modu : Kapalı
▼
U Taşı E Giriş R Geri
Renk Tonu (Mavi / Normal / Kırmızı1 / Kırmızı2) ■
Kırmızı1
✎
veya Kırmızı2 resim modu Dinamik
olarak ayarlandığında devre dışı bırakılır.
Ayarlar, TV’deki bir girişe bağlı herbir harici cihaz
✎
için ayarlanabilir ve kaydedilebilir.
Boyut ■: Kablo TV alıcınız/uydu alıcınızın
da kendi ekran boyutu ayarları olabilir.
Ancak, çoğu zaman 16:9 modunu
kullanmanızı öneririz.
Oto Geniş: Resim boyutunu otomatik
olarak 16:9 en-boy oranına ayarlar.
16:9 : Resim boyutunu, DVD’ler ya da geniş yayınlar için
16:9 oranına getirir.
Geniş Zoom: Resmin boyutunu 4:3’ten daha fazla büyütür.
▲
✎
, ▼ düğmelerini kullanarak Konumu ayarlar.
Zoom: 16:9 genişliğindeki resmi dikey olarak büyüterek
ekran boyutuna sığdırır.
▲
✎
, ▼ düğmelerini kullanarak Konumu veya Boyutu
ayarlar.
4:3 : Film ya da normal yayın için varsayılan ayardır.
Uzun bir süre 4:3 formatında izlemeyin. Ekranın
✎
solunda, sağında ve ortasında görüntülenen çizgi
şeklindeki izler garanti kapsamında olmayan görüntü
alıkoymasına (ekran yanması) neden olabilir.
Ekrana Sığdır: HDMI (720p / 1080i / 1080p) veya Parça
(1080i / 1080p) sinyalleri girilirken herhangi bir yerini
kesmeden tam görüntüyü görüntüler.
NOT
✎
HDMI (1080i / 1080p) veya
x
Komponent (1080i
/1080p) modunda Ekrana Sığdır seçildikten sonra,
resmi ortalamanız gerekebilir:
1. Konum menüsünü seçmek için, ◄ veya ►
düğmesine basın.
2. ENTER
E
düğmesine basın.
3. Resmi hareket ettirmek için, ▲, ▼, ◄ veya ►
düğmesine basın.
Giriş kaynağına bağlı olarak, resim boyutu farklılık
x
gösterebilir.
Kullanılabilir öğeler, seçilen moda bağlı olarak farklı
x
olabilir.
PC modunda, yalnızca
x
16:9 ve 4:3 modu
ayarlanabilir.
Ayarlar, TV’deki bir girişe bağlı herbir harici cihaz için
x
ayarlanabilir ve kaydedilebilir.
HDMI 720p girişiyle
x
Ekrana Sığdır işlevini
kullanırsanız, aşırı tarama işlevinde olduğu gibi 1 satır
üstten, alttan, soldan ve sağdan kesilir.
Ekran Modu (16:9 / Geniş Zoom / Zoom / 4:3) ■:
Yalnızca resim boyutu Oto Geniş olarak ayarlandığında
kullanılabilir. İstediğiniz resim boyutunu 4:3 WSS
(Geniş Ekran Hizmeti) boyutunda veya orijinal boyutta
belirleyebilirsiniz. Herbir Avrupa ülkesi farklı bir resim
boyutu gerektirir.
PC, Komponent veya HDMI modunda kullanılamaz.
✎
Diji Parazit Filtre (Kapalı / Düşük / Orta / Yüksek / ■
Otomatik / Otomatik Görselleştirme): Yayın sinyali
güçsüz olduğunda, bazı parazit ya da gölgeler görülebilir.
En iyi resmi görüntüleninceye kadar diğer seçenekleri
deneyin.
Otomatik Görselleştirme:
Analog kanalları değiştirirken,
sinyal gücünü görüntüler.
Yalnızca analog kanallar için kullanılabilir.
✎
Çubuk yeşilse, olası en iyi sinyali alıyorsunuz
✎
demektir.
MPEG Przt Filtresi (Kapalı / Düşük / Orta / Yüksek / ■
Otomatik): Gelişmiş resim kalitesi sağlamak için MPEG
parazitini azaltır.
PC modunda devre dışı bırakılır.
✎
HDMI Siyah Seviyesi (Normal / Düşük) ■: Ekran derinliğini
ayarlamak için ekrandaki siyahlık düzeyini seçer.
Yalnızca HDMI modunda kullanılabilir (RGB sinyalleri).
✎
Film Modu (Kapalı / Oto1 / Oto2) ■: TV’yi tüm kaynaklardan
film sinyallerini otomatik olarak algılayacak ve işleyecek ve
en iyi kalite için resmi ayarlayacak şekilde ayarlar.
TV, AV, COMPONENT (480i / 1080i) ve HDMI (480i
✎
/ 1080i) modlarında kullanılabilir.
100Hz Motion Plus (Kapalı / Net / Standart / ■
Yumuşak / Özel / Demo): Daha net resimler elde
etmek için birçok hareket içeren hızlı sahnelerden yavaş
hareketleri kaldırır.
100Hz Motion Plus
✎
özelliğini etkinleştirirseniz,
ekranda parazit olabilir. Bu olursa 100Hz Motion
Plus öğesini Kapalı olarak ayarlayın.
Bulanıklık Azaltma: Video kaynaklarındaki bulanıklık
azaltma düzeyini ayarlar.
Titreme Azaltma: Filmleri oynatırken video kaynaklarının
titreme azaltma düzeyini ayarlar.
Sıfırla: Özel ayarları sıfırlar.
Oto Koruma Süresi (2 saat / 4 saat / 8 saat / 10 saat / ■
Kapalı) : Ekranda aynı görüntü kalırsa Oto Ekran Yanma
Koruması etkinleşir.
Resim Sıfırlama (Tamam / İptal)
Mevcut resim modunu varsayılan ayarlarına sıfırlar.
P
POWER
BN68-02558A-PRTur.indb 15 2/17/2010 1:25:44 PM

16
Türkçe
Temel Özellikler
TV’nizin PC’nizle Ayarlanması ¦
Giriş kaynağını PC olarak ayarlayın.
Otomatik Ayarlama
t
Frekans değerlerini/konumlarını ve ince ayarları otomatik
olarak ayarlar.
HDMI/DVI kablosuyla bağlandığında kullanılamaz.
✎
Ekran
Kaba / İnce ■: Resim parazitini kaldırır veya azaltır.
Parazitler yalnızca İnce ayarla ortadan kaldırılamaz, bu
nedenle frekans ayarlarını en iyi şekilde ayarlayın (Kaba)
ve yeniden İnce ayar işlemi yapın. Parazit azaldığında,
resmi ekranın ortasına gelecek şekilde yeniden ayarlayın.
Konum ■: Yön düğmeleriyle (▲ / ▼ / ◄ / ►) PC ekran
konumunu ayarlayın.
Görüntü Sıfırlaması ■: Görüntüyü varsayılan ayarlarına
sıfırlar.
TV’nizi Bilgisayar (PC) Ekranı Olarak Kullanma
PC Yazılımınızın Ayarlanması (Windows XP’ye göre)
Windows ve video kartı sürümüne bağlı olarak, PC’nizdeki
gerçek ekran her zaman uygulanan aynı temel kurulum
bilgisinden farklılık gösterebilir. (Değilse, bilgisayar üreticinize
ya da Samsung Bayine başvurun.)
1. Windows başlat menüsünde “Denetim Masası”
düğmesini tıklatın.
2. “Denetim Masası” penceresinde “Görünüm ve Temalar”
düğmesini tıklatın, bir ekran iletişim kutusu görüntülenir.
3. “Ekran” üzerine tıklatın, böylece bir ekran iletişim kutusu
açılır.
4. Diyalog kutusunda “Ayarlar” seçeneğine gidin.
Doğru boyut ayarı (çözünürlük) [En iyi: 1920 x 1080 y
piksel]
Ekran ayarları diyalog kutusunda dikey frekans seçeneği y
varsa, doğru değer “60” veya “60 Hz”dir. Yoksa,
“Tamam”ı tıklatın ve iletişim kutusundan çıkın.
Ses Menüsü
Önceden Ayar Ses Modunun Değiştirilmesi ¦
SRS TheaterSound
t
Standart ■: Normal ses modunu seçer.
Müzik ■: Müziği diğer seslerin üstünde vurgular.
Sinema ■: Filmler için en iyi sesi sağlar.
Sesi Netleştir ■: Konuşma seslerini, diğer seslere göre
güçlendirir.
Yüksek ■: İşitme engelli kişilere daha iyi bir dinleme deneyimi
sunmak için yüksek frekanslı ses yoğunluğunu arttırır.
Ses ayarlarının yapılması ¦
Ekolayzer
Ses modunu ayarlar.
Balans Sol / Sağ ■: Sağ ve sol hoparlör arasındaki
dengeyi ayarlar.
100Hz / 300Hz / 1kHz / 3kHz / 10kHz ■ (Bant Genişliği
Ayarı): Belirli bant genişliği frekanslarının seviyelerini
ayarlar.
Sıfırla ■: Ekolayzırı varsayılan ayarlara sıfırlar.
Ses Sistemi Vb. ¦
SRS TruSurround HD (Açma / Kapama)
t
(yalnızca standart ses modu)
Bu işlev HRTF (Başla İlgili Aktarım İşlevi) teknolojisi kullanan
bir çift hoparlör veya kulaklıkla sanal 5.1 kanal surround ses
deneyimi sunar
SRS TruDialog (Açma / Kapama)
(yalnızca standart ses modu)
Bu işlev fon müziğindeki ses yoğunluğunu ve ses efektlerini
arttırmanızı sağlar, böylece bir gösteri görüntülerken konuşma
daha net duyulabilir.
Ses Dili
(yalnızca dijital kanallar)
Ses dillerinin varsayılan ayarını değiştirir.
Kullanılabilir dil yayına göre değişebilir.
✎
Ses Biçimi (MPEG / Dolby Digital 5.1)
(yalnızca dijital kanallar)
Hem ana hoparlörden hem ses alıcısından ses verildiğinde,
ana hoparlör ve ses alıcısı arasındaki şifre çözme hızı
farkından dolayı ses yankısı oluşabilir. Bu durumda, TV
Hoparlörü işlevini kullanın.
Ses Biçimi
✎
seçeneği yayına göre değişebilir. 5.1ch
Dolby dijital ses yalnızca optik bir kabloyla harici bir
hoparlöre bağlanıldığında kullanılabilir.
BN68-02558A-PRTur.indb 16 2/17/2010 1:25:45 PM

17
Türkçe
03 Temel Özellikler
Ses Açıklaması
(her yerde yoktur) (yalnızca dijital kanallar)
Bu işlev AD (Ses Açıklaması) için, yayıncıdan
gelen ana sesle birlikte gönderildiğinde Ses
Akışı seçeneğini kullanır.
Ses Açıklaması (Açma / Kapama) ■:
Ses açıklaması işlevini açar ya da
kapatır.
Ses Düzeyi ■: Ses açıklaması düzeyini ayarlar.
Otomatik Ses Seviyesi (Kapalı / Normal /
Gece)
Her kanaldaki ses düzeyini eşitlemek için, Normal seçeneğini
seçin.
Gece ■: Bu mod Normal moduna kıyasla gelişmiş bir ses
deneyimi sunarak neredeyse hiç ses çıkarmaz. Geceleri
uygundur.
Hoparlör Seçimi (Harici Hoparlör /
TV Hoparlörü)
Ana hoparlör ve ses alıcısı arasındaki şifre çözme hızı
farkından dolayı ses yankısı oluşabilir. Bu durumda, TV’yi
Harici Hoparlör olarak ayarlayın.
Hoparlör Seçimi
✎
öğesi Harici Hoparlör olarak
ayarlandığında, ses ve MUTE düğmeleri çalışmaz ve
ses ayarları sınırlandırılır.
Hoparlör Seçimi
✎
öğesi Harici Hoparlör olarak
ayarlandığında, bu ayarları kullanmalısınız.
TV Hoparlörü: Kapalı, Harici hoparlör: Açık
x
Hoparlör Seçimi
✎
öğesi TV Hoparlörü olarak
ayarlandığında, bu ayarları kullanmalısınız.
TV Hoparlörü: Açık, Harici Hoparlör: Açık
x
Hiç video sinyali yoksa, her iki hoparlör de sessizdir.
✎
Ek Ayar
(yalnızca dijital kanallar)
DTV Ses Düzeyi (MPEG / HE-AAC) ■: Bu işlev bir ses
sinyalinin (bir dijital TV yayını sırasında alınan sinyallerin
biri) istenen düzeye azaltılmasını sağlar.
Yayın sinyalinin türüne göre,
✎
MPEG / HE-AAC
-10dB ve 0dB arasında ayarlanabilir.
Ses düzeyini arttırmak veya azaltmak için, sırasıyla
✎
0 ve -10 aralığında bir değer ayarlayın.
SPDIF Çıkışı ■: SPDIF (Sony Philips Dijital Arayüz) dijital
ses sağlayarak hoparlörlere ve DVD oynatıcı gibi çeşitli
dijital cihazlara giden paraziti azaltır.
Ses Formatı: Dijital TV yayını alınırken, PCM veya Dolby
Digital seçeneklerinden Dijital Ses çıkışı (SPDIF) biçimini
seçebilirsiniz.
Bir Dolby Digital kurulumundaki 5.1ch hoparlörleri
✎
bağlayarak, etkileşimli 3D ses deneyimini
maksimum düzeye çıkarın.
Ses Gecikmesi: TV veya video izlerken ve AV alıcısı gibi
harici bir cihaz kullanarak dijital ses çıkışı dinlerken, ses-
video yanlış eşleşmesini düzeltin.
Dolby Digital Comp (Line / RF) ■: Bu işlev bir dolby dijital
sinyal ve bir ses sinyali arasındaki sinyal farkını en düşük
düzeye indirir (örn. MPEG Audio, HE-AAC, ATV Sound).
Dinamik ses elde etmek için
✎
Line seçeneğini ve
gece gürültü ve yumuşak sesler arasındaki farkı
azaltmak için RF seçeneğini seçin.
Line: -31dB’den (referans) daha büyük veya daha küçük
sinyallerin çıkış düzeyini -20dB veya -31dB’ye ayarlar.
RF: -20dB’den (referans) daha büyük veya daha küçük
sinyallerin çıkış düzeyini -10dB veya -20dB’ye ayarlar.
Ses Sıfırlama (Tamam / İptal)
Tüm ses ayarlarını fabrika varsayılanlarına sıfırlar.
Ses Modunun Seçilmesi ¦
DUAL l-ll ayarını yaptığınızda, geçerli ses
modu ekranda görüntülenir.
Ses Türü Dual l-ll Varsayılan
A2
Stereo
Mono Mono Otomatik
değiştirme
Stereo Stereo ↔ Mono
Dual Dual I ↔ Dual II Dual I
NICAM
Stereo
Mono Mono Otomatik
değiştirme
Stereo Mono ↔ Stereo
Dual Mono → Dual I
Dual II -Dual I
Stereo sinyali zayıfsa ve otomatik geçiş meydana
✎
geliyorsa mono moduna geçin.
Yalnızca stereo ses sinyalinde etkinleştirilir.
✎
Yalnızca
✎
Giriş kaynağı TV olarak ayarlandığında
kullanılabilir.
P
POWER
BN68-02558A-PRTur.indb 17 2/17/2010 1:25:48 PM

18
Türkçe
Temel Özellikler
Kurulum Menüsü
Saati Ayarlama ¦
Zaman
Saat ■: Saatin ayarlanması TV’nin çeşitli saat özelliklerini
kullanabilmek içindir.
Geçerli saat her
O
INFO düğmesine basışınızda
görüntülenir.
Elektrik kablosunun bağlantısını keserseniz, saati
✎
yeniden ayarlamanız gerekir.
Saat Modu (Otomatik / Manuel)
Yayın istasyonuna ve sinyale bağlı olarak, otomatik
✎
saat doğru ayarlanmayabilir. Bu durumda, saati
manuel olarak ayarlayın.
Saati otomatik olarak ayarlamak için anten bağlı
✎
olmalıdır.
Saat Ayarı: Gün / Ay / Yıl / Saat ve Dakika öğelerini
manuel olarak ayarlayın.
Yalnızca
✎
Saat Modu Manuel olarak
ayarlandığında kullanılabilir.
Saat Dilimi: Saat diliminizi seçebilirsiniz.
Bu işlev yalnızca
✎
Saat Modu öğesi Otomatik
olarak ayarlandığında kullanılabilir.
Yayın istasyonuna ve sinyale bağlı olarak, otomatik
✎
saat doğru olarak ayarlanabilir. Bu durumda saati
elle ayarlayın.
Uyku Zamanlayıcısının Kullanılması ¦
Uyku Zamanlayıcısı ■
t
: Önceden ayarlanmış
bir sürenin sonunda, TV’yi otomatik olarak kapatır. (30,
60, 90, 120, 150 ve 180 dakika).
Kapanış Ayarı
✎
öğesini iptal etmek için, Kapalı
seçeneğini seçin.
Açma/Kapama Zamanlayıcısını Ayarlama ¦
Zamanlayıcı 1 / Zamanlayıcı 2 / Zamanlayıcı 3 ■:
Üç farklı açık/kapalı zamanlayıcı ayarı yapılabilir. Önce
saati ayarlamanız gerekir.
Açılış Zamanı / Kapanış Zamanı: Saati, dakikayı ve
etkinleştir/devre dışı bırak ayarını yapın. (Zamanlayıcıyı
seçtiğiniz ayara göre etkinleştirmek için Etkinleştir
ayarına getirin.)
Ses: İstenilen ses seviyesini seçin.
Kaynak: TV otomatik olarak açıldığında oynatılacak TV
veya USB içeriğini seçin. (USB yalnızca bir USB aygıtı
TV’ye bağlı olduğunda seçilebilir)
Anten (Kanyak TV olarak ayarlandığında): ATV veya
DTV seçeneğini seçin.
Kanal (Kanyak TV olarak ayarlandığında): İstediğiniz
kanalı seçin.
İçerikler (Kanyak USB olarak ayarlandığında): TV
otomatik olarak açıldığında oynatılacak müzik veya
fotoğraf dosyalarını içeren USB aygıtında bir klasör seçin.
USB aygıtında hiç müzik dosyası veya bir müzik
✎
dosyası içeren klasör yoksa, Zamanlayıcı işlevi
düzgün şekilde çalışmaz.
USB
✎
aygıtında yalnız bir görüntü dosyası varsa,
Slayt Gösterisi yürütülmez.
Klasör adı çok uzunsa, seçilemeyebilir.
✎
Kullandığınız herbir USB kendi klasörüne atanır.
✎
Aynı türde birden fazla USB kullanıyorsanız, herbir
USB’ye atanan klasörlerin farklı adlara sahip
olduğundan emin olun.
Tekrarla: Size en uygun olacak şekilde, Bir Kez, Her gün,
Pts~Cum, Pts~Cts, Cts~Paz veya Manuel seçeneğini
seçin. Manuel seçeneğini seçerseniz, zamanlayıcıyı
etkinleştirmek istediğiniz günü ayarlayabilirsiniz.
c ✎
işareti günün seçildiğini gösterir.
Otomatik Güç Kapatma (yalnızca TV Zamanlayıcı ile
✎
açıldığında kullanılabilir): TV aşırı ısınmayı önlemek için,
hiç kullanılmadığı süre 3 saati doldurunca otomatik
olarak kapatılır.
Programları Kilitleme ¦
Güvenlik
Kurulum ekranından önce, PIN giriş ekranı görünür.
✎
4 haneli PIN’inizi girin, varsayılan PIN numarası “0-0-0-0”dır.
✎
PIN Değiştir seçeneğini kullanarak PIN’i değiştirin.
Çocuk Kilidi (Açma / Kapama) ■: Çocuklar gibi
istenmeyen kullanıcıların uygun olmayan programları
izlemesini engellemek için, Kanal Yöneticisi öğesindeki
kanalları kilitler.
Yalnızca
✎
Giriş kaynağı TV olarak ayarlandığında
kullanılabilir.
Ebeveyn Kilidi (Ebeveyn Derecelendirmesi) ■: Kullanıcı
tanımlı 4 haneli PIN koduyla çocuklar gibi istenmeyen
kullanıcıların uygun olmayan programları izlemesini önler.
Tümüne İzin Ver: Tüm TV derecelendirmelerinin kilidini
kaldırır.
Ebeveyn Kilidi
✎
ülkeye bağlı olarak farklılık gösterir.
10 TV ATV0
00 00
▲
▼
00 00
▲
▼
Zamanlayıcı 1
Açılış Zamanı
Kapanış Zamanı
Ses Düzeyi
D. Dış Brk
D. Dış Brk
Paz Pzt Sal Çar Per Cum Cmt
Bir Kez
Kaynak Anten Tipi Canale
Tekrarla
L
Taşı
U Ayarla E
Giriş
R
Geri
BN68-02558A-PRTur.indb 18 2/17/2010 1:25:51 PM

19
Türkçe
03 Temel Özellikler
PIN Değiştir ■: TV’nin kurulumu için gereken kişisel kimlik
numaranızı değiştirir.
PIN kodunu unutursanız, PIN’in ‘0-0-0-0’ olarak
✎
sıfırlanması için uzaktan kumanda düğmelerine
aşağıdaki sırayla basın: POWER (off) → MUTE →
8 → 2 → 4 → POWER (on).
Diğer Özellikler ¦
Dil
Menü Dili ■: Menü dilini ayarlar.
Teletekst Dili ■: Teletekst için istenen dili ayarlar.
Seçilen dilin yayında kullanılabilir olmaması
✎
durumunda İngilizce varsayılan dildir.
Tercih (Birinci Yayın Dili / İkinci Yayın Dili / Birinci ■
Altyazı Dili / İkinci Altyazı Dili / Birinci Teletekst Dili
/ İkinci Teletekst Dili): Kanal seçildiğinde varsayılan dil
olması için bir dil seçer.
Altyazı
Altyazı modunu ayarlamak için bu menüyü
kullanın.
Altyazı özelliği,
✎
Komponent veya
HDMI modlarında çalışmaz.
Altyazı (Açma / Kapama) ■: Altyazıları
açar ya da kapatır.
Mod (Normal / İşitme Engelli) ■: Altyazı işlevi modunu
ayarlar.
Altyazı Dili ■: Altyazı dilini ayarlar.
Seyrettiğiniz program
✎
İşitme Engelli işlevini
desteklemiyorsa, İşitme Engelli modu seçilse bile
otomatik olarak Normal ayarı etkinleşir.
Seçilen dilin yayında kullanılabilir olmaması
✎
durumunda İngilizce varsayılan dildir.
Dijital Metin (Devre Dışı Bırak / Etkinleştir)
(Yalnızca İngiltere)
Program dijital metinle yayınlanırsa bu özellik etkinleştirilir.
Ağ (Ağ Türü / Ağ Kurulumu / Ağ Testi
/ Samsung Kablosuz Bağlantı / SWL
bağlantısı)
Seçeneklerin ayarlanması hakkındaki ayrıntılı bilgi için,
“Ağ Bağlantısı” yönergelerine bakın (S. 23).
Genel
Oyun Modu (Kapama / Açma) ■: PlayStation™ ya da
Xbox™ gibi bir oyun konsoluna bağladığınızda, oyun
modunu seçerek daha gerçekçi bir oyun deneyiminin
keyfini çıkartabilirsiniz.
NOT
✎
Oyun modu için
x
önlemler ve sınırlamalar
Oyun konsolunun bağlantısını kesmek ve başka bir –
harici cihaz bağlamak için ayar menüsünde Oyun
Modu öğesini Kapalı olarak ayarlayın.
Oyun Modu – öğesinde TV menüsünü
görüntülediğinizde ekranda hafif bir titreme
meydana gelir.
Oyun Modu
x
, TV modunda kullanılamaz.
Oyun konsoluna
x
bağlandıktan sonra, yetersiz resim
kalitesini önlemek için Oyun Modu öğesini Açık
olarak ayarlayın.
Oyun Modu
x
öğesi Açık durumda ise: Resim modu
Standart olarak ve Ses modu Özel olarak ayarlanır.
BD Wise (Kapama / Açma) ■: Samsung DVD, Blu-ray
ve BD Wise’ı destekleyen Ev Sineması ürünleri için en
iyi resim kalitesini sağlar. BD Wise öğesi Açık olarak
ayarlandığında, resim modu otomatik olarak optimum
çözünürlüğe getirilir.
Bir HDMI kablosuyla
✎
BD Wise özelliğini destekleyen
Samsung ürünlerini bağlarken kullanılabilir.
Menü Şeffaflığı (Parlak / Karanlık) ■: Menünün şeffaflığını
ayarlar.
Melodi (Kapalı / Düşük / Orta / Yüksek) ■: TV açıldığında
veya kapatıldığında, bir melodi çalacak şekilde ayarlar.
Genel Arayüz
CI Menüsü ■: Bu, kullanıcının CAM ile sağlanan menüden
seçim yapmasına olanak sağlar. Menü PC Kartına göre
CI Menü’yü seçin.
Uygulama Bilgisi ■: CI yuvasına takılmış CAM’a ve CAM’a
takılmış “CI veya CI+ CARD”’a ilişkin bilgileri görüntüler.
TV açık ya da kapalı da olsa istediğiniz zaman CAM
öğesini yükleyebilirsiniz.
1. EN yakın bayinizden veya telefonla arayarak CI CAM
modülü satın alın.
2. “CI veya CI+ CARD”’ı ok CAM’a yönünde sıkıca takın.
3. “CI veya CI+ CARD”’a sahip CAM’ı genel arayüz
yuvasına ok yönünde takın, böylece yuvayla paralel
şekilde hizalanır.
4. Karışmış sinyal kanalında bir resim görüp göremediğinizi
kontrol edin.
Kablosuz Uzaktan Kumanda (Açma /
Kapatma)
Kablosuz uzaktan kumandaları açın veya kapatın veya
kablosuz uzaktan kumandalara izin verin.
BN68-02558A-PRTur.indb 19 2/17/2010 1:25:53 PM

20
Türkçe
Temel Özellikler
Resim İçinde Resim (PIP) ¦
PIP
t
TV ayarcısını ve bir harici video kaynağını eşzamanlı izler. PIP
(Resim İçinde Resim) aynı modda çalışmaz.
NOT
✎
TV’yi
x
PIP modunda izlerken kapatırsanız, PIP
penceresi kaybolur.
Ana ekranı bir oyun veya karaoke için kullandığınızda
x
PIP penceresindeki görüntünün biraz bozulduğunu
fark edebilirsiniz.
Internet@TV
x
özelliği çalışıyorken, PIP işlevi
kullanılamaz.
PIP ayarları
x
Ana resim Alt resim
Komponent, HDMI1/DVI,
HDMI2, HDMI3, HDMI4,
PC
TV
PIP (Kapama / Açma) ■: PIP işlevini etkinleştirir ya da
devre dışı bırakır.
Kanal ■: Alt ekran için kanal seçer.
Boyut ( ■
Õ
/
Ã
): Alt resim için bir boyut seçer.
Konum ( ■
Ã
/
–
/
—
/
œ
): Alt resim için bir konum
seçer.
Ses Seçimi (Ana / Alt) ■: PIP modunda istediğiniz sesi
(Ana / Alt) seçebilirsiniz.
Destek Menüsü
Kendi Kendini Tanıma
Görüntü Testi (Evet / Hayır) ■: Resim sorunlarını kontrol
etmek için kullanın ve sorun devam ederse renk desenini
kontrol edin.
Ses Testi (Evet / Hayır) ■: Ses sorunlarını kontrol etmek
için, yerleşik melodi sesi kullanın.
Ses testini gerçekleştirmeden önce TV
✎
hoparlörlerinden ses işitmezseniz, Ses
menüsündeki Hoparlör Seçimi değerinin TV
hoparlörü olduğundan emin olun.
Hoparlör Seçimi
✎
, Harici Hoparlör olarak
ayarlansa veya MUTE düğmesine basılarak ses
kapatılsa bile melodi test sırasında duyulacaktır.
Sinyal Bilgisi ■: (yalnızca dijital kanallar) HDTV
kanalının alım kalitesi ya mükemmeldir ya da kanallar
kullanılamıyordur. Sinyal kuvvetini arttırmak için anteninizi
ayarlayın.
Sorun Giderme ■: TV’de bir sorun var gibi görünüyorsa,
bu açıklamaya bakın.
Sorun giderme ipuçlarından hiçbirisi işe
✎
yaramıyorsa, Samsung müşteri hizmetleri
merkeziyle temasa geçin.
Yazılım Yükseltme
Yazılım Yükseltme yayınlanan bir sinyal aracılığıyla veya en
son yerleşik bellek samsung.com adresinden bir USB bellek
aygıtına yüklenerek gerçekleştirilebilir.
Geçerli Sürüm, TV’nizde yüklü olarak gelen yazılımdır.
Yazılım “Yıl / Ay / Gün_Sürüm” olarak görüntülenir.
✎
En Son Sürümü Yükleme
USB ile ■: www.samsung.com
adresinden TV’ye indirilmiş
yerleşik bellek yükseltme
dosyasını içeren bir USB
sürücüsü takın. Yükseltmeler
tamamlanıncaya kadar, lütfen
güç bağlantısını kesmemeye
ya da USB sürücüsünü
çıkarmamaya dikkat edin.
Yerleşik bellek yükseltmesi
tamamlandıktan sonra TV
otomatik olarak kapanıp açılır. Yazılım yükseltildiğinde
yaptığınız görüntü ve ses ayarları varsayılan ayarlarına
geri dönecektir. Ayarlarınızı bir yere yazmanızı öneririz, bu
sayede yükseltmeden sonra kolayca sıfırlayabilirsiniz.
Yazılım Yükseltme
Geçerli Sürüm 2010/01/18_000001
U Taşı E Giriş R Geri
Çevrimiçi olarak ►
Çevrimiçi olarak
Kanal yoluyla
Bekleme Modunda Yükseltme
: 2 saat sonra
Alternatif Yazılım ----/--/--/--_------
TV Yan Paneli
ya da
USB Sürücüsü
BN68-02558A-PRTur.indb 20 2/17/2010 1:25:56 PM

21
Türkçe
03 Temel Özellikler
Çevrimiçi olarak ■: Yazılımı Internet kullanarak yükseltin.
Ağ Kurulumu kullanımına ilişkin ayrıntılı yordamlar
✎
için “Ağ Bağlantısı” yönergelerine bakın.
Internet bağlantısı düzgün çalışmıyorsa, bağlantı
✎
düşmüş olabilir. Lütfen tekrar yüklemeye çalışın.
Sorun devam ederse, USB ile indirin ve yükseltin.
Kanal ile ■: Yazılımı yayın sinyalini kullanarak yükseltin.
İşlev yazılım iletimi süresinde seçilirse, yazılım
✎
otomatik olarak aranır ve yüklenir.
Yazılımın indirilmesi için gereken süre sinyal
✎
durumuna göre belirlenir.
Bekleme Modu Yükseltme ■: Seçilen saatte manuel bir
yükseltme otomatik olarak gerçekleştirilir. Cihazın gücü
içerden açıldığı için, LCD ürünün ekranı hafifçe açılabilir.
Yazılım yükseltmesi tamamlanıncaya kadar, 1 saatten
uzun süre bu durum devam edebilir.
Alternatif Yazılım ■(yedekleme): Çevrimiçi Olarak
indirilen Yazılım sürümünü gösterir. Yazılım yükseltme
sırasında, Yükseltme son adımda yarım bırakılacaksa, bu
işlev etkinleştirilir.
HD Bağlantısı Kılavuzu
TV’ye harici cihazlar bağlarken buradaki bilgilere başvurun.
Samsung’a Başvurun
TV’niz doğru çalışmadığında ya da yazılım yükseltmesi
istediğinizde bu bilgilere göz atın. Çağrı merkezlerimize
ve ürünlerin ve yazılımın nasıl yükleneceğine ilişkin bilgileri
bulabilirsiniz.
BN68-02558A-PRTur.indb 21 2/17/2010 1:25:57 PM

22
Türkçe
Gelişmiş Özellikler
Bir PC’ye bağlama
Bir HDMI/DVI Kablosu / D-sub Kablosu kullanma
Görüntü Modları (D-Sub ve HDMI/DVI Girişi)
Optimal çözünürlük 1920 X 1080 @ 60 Hz.
Mod Çözünürlük Yatay Frekans (KHz) Dikey Frekans (Hz) Piksel Saati Frekansı (MHz) Senkronizasyon
Polaritesi (Y/D)
IBM 640 x 350 31.469 70.086 25.175 +/-
720 x 400 31.469 70.087 28.322 -/+
MAC 640 x 480 35.000 66.667 30.240 -/-
832 x 624 49.726 74.551 57.284 -/-
1152 x 870 68.681 75.062 100.000 -/-
VESA CVT
720 x 576 35.910 59.950 32.750 -/+
1152 x 864 53.783 59.959 81.750 -/+
1280 x 720 56.456 74.777 95.750 -/+
1280 x 960 75.231 74.857 130.000 -/+
VESA DMT
640 x 480 31.469 59.940 25.175 -/-
640 x 480 37.861 72.809 31.500 -/-
640 x 480 37.500 75.000 31.500 -/-
800 x 600 37.879 60.317 40.000 +/+
800 x 600 48.077 72.188 50.000 +/+
800 x 600 46.875 75.000 49.500 +/+
1024 x 768 48.363 60.004 65.000 -/-
1024 x 768 56.476 70.069 75.000 -/-
1024 x 768 60.023 75.029 78.750 +/+
1152 x 864 67.500 75.000 108.000 +/+
1280 x 1024 63.981 60.020 108.000 +/+
1280 x 1024 79.976 75.025 135.000 +/+
1280 x 800 49.702 59.810 83.500 -/+
1280 x 800 62.795 74.934 106.500 -/+
1280 x 960 60.000 60.000 108.000 +/+
1280 x 720 45.000 60.000 74.250 +/+
1360 x 768 47.712 60.015 85.500 +/+
1440 x 900 55.935 59.887 106.500 -/+
1440 x 900 70.635 74.984 136.750 -/+
1600 X 1200 75.000 60.000 162.000 +/+
1680 x 1050 65.290 59.954 146.250 -/+
VESA GTF 1280 x 720 52.500 70.000 89.040 -/+
1280 x 1024 74.620 70.000 128.943 -/-
VESA DMT / DTV CEA 1920 x 1080p 67.500 60.000 148.500 +/+
NOT
✎
HDMI / DVI kablo bağlantısı için,
x
HDMI IN 1(DVI) jakını kullanmalısınız.
Geçmeli tarama modu desteklenmemektedir.
x
Standartlara uymayan bir video biçimi seçilirse, cihaz normal olarak çalışmayabilir.
x
Ayrı ve Kompozit modlar desteklenir. SOG (Senk. yeşil) desteklenmez.
x
R-AUDIO-L PRPBY
AUDIO OUT
R-AUDIO-L PRPBY
AUDIO OUT
R-AUDIO-L PRPBY
DVI OUT
R-AUDIO-L PRPBY
PC OUT
BN68-02558A-PRTur.indb 22 2/17/2010 1:26:04 PM

23
Türkçe
04 Gelişmiş Özellikler
Ağ Bağlantısı
TV’nizi kablolu veya kablosuz bağlantı kullanarak yerel alan ağı (LAN) ile Internete erişecek şekilde ayarlayabilirsiniz.
Kablolu bir Ağa Bağlanma ¦
TV’nizi üç yol kullanarak LAN’ınıza bağlayabilirsiniz:
TV’nizin arkasındaki LAN bağlantı noktasını Cat 5 kablo ile harici bir modeme bağlayarak TV’nizi LAN’a bağlayabilirsiniz. y
Aşağıdaki şekle bakın.
TV’nizin arkasındaki LAN bağlantı noktasını harici bir modeme bağlı IP Paylaştırıcıya bağlayarak TV’nizi LAN’a y
bağlayabilirsiniz. Bağlantı için Cat 5 kablo kullanın. Aşağıdaki şekle bakın.
Ağınızın nasıl yapılandırıldığına bağlı olarak, TV’nizin arkasındaki LAN bağlantı noktasını Cat 5 kablo ile ağ duvar çıkışına y
doğrudan bağlayarak TV’nizi LAN’ınıza bağlayabilirsiniz. Aşağıdaki şekle bakın. Duvar çıkışının evinizin herhangi bir yerinde
bir modeme veya yönlendiriciye bağlı olduğunu unutmayın.
Dinamik Ağa sahipseniz, Dinamik Ana Bilgisayar Yapılandırma Protokolünü (DHCP) destekleyen bir ADSL modem
kullanmalısınız. DHCP’yi destekleyen modemler ve yönlendiriciler IP adresini, alt ağ maskesini, ağ geçidini ve TV’nizin
Internet’e erişmek için gereksinim duyduğu DNS değerlerini otomatik olarak destekler, böylece bunları elle girmeniz
gerekmez. Pek çok ev ağı Dinamik Ağdır.
Bazı ağlar Statik IP adresi gerektirir. Ağınız Statik bir IP adresi gerektiriyorsa, IP adresini, alt ağ maskesini, ağ geçidini
ve DNS değerlerini ağ bağlantısı kurulduğunda TV’nizin Kablo Kurulum Ekranına manuel olarak girmelisiniz. IP adresi,
alt ağ maskesi, ağ geçidi ve DNS değerleri almak için, Internet Hizmet Sağlayıcınızla (ISP) iletişime geçin. Bir Windows
bilgisayarınız varsa, bu değerleri bilgisayarla da alabilirsiniz.
Ağınız Statik IP adresi gerektiriyorsa, DHCP’yi destekleyen ADSL modemleri kullanabilirsiniz. DHCP’yi destekleyen
✎
ADSL modemleri de Statik IP adresi kullanmanıza izin verir.
Duvardaki Modem Bağlantı Noktası Harici Modem
(ADSL / VDSL / Kablo TV)
TV Arka Paneli
LAN KablosuModem Kablosu
Duvardaki Modem Bağlantı Noktası TV Arka Paneli
LAN Kablosu
Duvardaki Modem Bağlantı Noktası Harici Modem
(ADSL / VDSL / Kablo TV)
TV Arka Paneli
LAN Kablosu
Modem Kablosu LAN Kablosu
IP Sharer
(having DHCP server)
BN68-02558A-PRTur.indb 23 2/17/2010 1:26:07 PM

24
Türkçe
Gelişmiş Özellikler
Ağ Kurulumu (Otomatik)
TV'nizi DHCP'yi destekleyen bir ağa bağlarken, Otomatik Ağ
Kurulumu kullanın. TV’nizin kablo ağ bağlantısını otomatik
olarak kurarken, şu adımları izleyin:
Otomatik olarak nasıl kurulur
1. TV'nizi LAN'ınıza önceki bölümde açıklandığı gibi
bağlayın.
2. TV'nizi açın, uzaktan kumandanızdaki MENU düğmesine
basın, Kurulum seçeneğini seçmek için ▲ veya ▼
düğmelerini kullanın ve ardından ENTER
E
düğmesine
basın.
3. Kurulum menüsünde Ağ seçeneğini seçmek için
▲ veya ▼ düğmelerini kullanın ve ardından ENTER
E
düğmesine basın. Ağ ekranı görünür.
Ağ
Ağ Türü : Kablo ►
Ağ Kurulumu
Ağ Testi
SWL(Samsung Kablosuz Bağlantı) : Kapama
SWL bağlantısı
U Taşı E Giriş R Geri
4. Ağ ekranında, Ağ Türü seçeneğini seçin.
5. Ağ Türü öğesini Kablo olarak ayarlayın.
6. Ağ Kurulumu seçeneğini seçin. Ağ Kurulumu ekranı
görüntülenir.
Ağ Kurulumu
Internet Protokolü Ayarları : Oto ►
IP Adresi :
Alt Ağ Maskesi :
Ağ Geçidi :
DNS : Oto
DNS Sunucusu :
U Taşı E Giriş R Geri
7. Internet Protokolü Ayarları öğesini Otomatik olarak
ayarlayın.
8. Otomatik elde edilir ve Internet değerlerinin otomatik
olarak girilmesini gerektirir.
9. İki dakika bekleyin ve ardından uzaktan kumandanızda
RETURN düğmesine basın.
10. Ağ İşlevi ağ bağlantı değerlerini alamazsa, Manuel
yönergelerine gidin.
Ağ Kurulumu (Manuel)
TV'nizi Statik IP adresi gerektiren bir ağa bağlarken, Manuel
Ağ Kurulumu öğesini kullanın.
Ağ Bağlantı Değerlerini Alma
Ağ bağlantı değerlerini pek çok Windows bilgisayarda almak
için, şu adımları izleyin:
1. Ekranın sağ alt kısmındaki Ağ simgesini sağ tıklatın.
2. Görüntülenen açılır menüde, Durum öğesini tıklatın.
3. Görüntülenen iletişim kutusunda, Destek sekmesini
tıklatın.
4. Destek Sekmesinde, Ayrıntılar düğmesini tıklatın. Ağ
bağlantı değerleri görüntülenir.
Manuel olarak nasıl kurulur
TV’nizin kablo ağ bağlantısını manuel olarak kurarken, şu
adımları izleyin:
1. "Otomatik olarak nasıl kurulur" yordamında bulunan 1 - 6
arasındaki Adımları izleyin.
2. Internet Protokolü Ayarları öğesini Manuel olarak
ayarlayın.
3. İlk giriş alanına gitmek için, uzaktan kumandanızda ▼
düğmesine basın.
4. IP Adresi, Alt Ağ Maskesi, Ağ Geçidi ve DNS
Sunucusu değerlerini girin. Numaraları girmek için
uzaktan kumandadaki sayı düğmelerini, bir giriş
alanından diğerine geçmek için ok düğmelerini kullanın.
5. Bitince, uzaktan kumandanızdaki RETURN düğmesine
basın.
6. Internet bağlanılabilirliğini kontrol etmek için Ağ Testi
öğesini seçin.
BN68-02558A-PRTur.indb 24 2/17/2010 1:26:08 PM

25
Türkçe
04 Gelişmiş Özellikler
Kablosuz Ağ Kurulumuna Bağlanma ¦
TV'nizi kablosuz olarak ağa bağlamak için, bir kablosuz yönlendirici veya modem ve TV'nizin arkasına veya yan panel USB
jakına bağlamış olduğunuz bir Samsung Kablosuz LAN Adaptörü (WIS09ABGN) gerekir. Aşağıdaki şekle bakın.
Samsung'un Kablosuz LAN adaptörü ayrı olarak satılır ve seçkin bayiler, E-ticaret siteleri ve Samsungparts.com sitesi tarafından
sağlanır. Samsung'un Kablosuz LAN adaptörü IEEE 802.11A/B/G ve N iletişim protokollerini destekler. Samsung IEEE 802.11N
kullanmanızı önerir. IEEE 802.11B/G bağlantısı üzerinden video oynattığınızda video düzgün bir şekilde oynatılamayabilir.
NOT
✎
Bir kablosuz ağ kullanmak için "Samsung Kablosuz LAN Adaptörü" (WIS09ABGN) kullanmanız gerekir.
x
Samsung Kablosuz LAN Adaptörü ayrı satılır. WIS09ABGN Kablosuz LAN adaptörü seçkin bayiler, E-ticaret siteleri ve
x
Samsungparts.com tarafından sunulmaktadır.
Bir kablosuz ağ kullanmak için TV'nizin bir kablosuz IP paylaştırıcısına bağlanmış olması gerekir. Kablosuz IP
x
paylaştırıcı DHCP'yi destekliyorsa, TV'niz kablosuz ağa bağlanmak için bir DHCP ya da statik IP adresi kullanabilir.
Kablosuz IP paylaştırıcısı için o anda kullanılmayan bir kanal seçin. Kablosuz IP paylaştırıcı için seçilen kanal o anda
x
yakındaki başka bir cihaz tarafından kullanılıyorsa, bu parazite ve bağlantı sorununa neden olur.
Aşağıda listelenenler dışında bir güvenlik sistemi uygularsanız, TV ile çalışmayacaktır.
x
Tamamen Yüksek yayılma (Greenfield) 802.11n modu seçiliyse ve Şifreleme türü AP'niz için WEP, TKIP veya TKIPAES
x
(WPS2Mixed) olarak ayarlanmışsa, Samsung TV'ler yeni Wi-Fi onay özelliklerine uygun bir bağlantıyı desteklemez.
AP’niz WPS (Wi-Fi Korumalı Kurulum) özelliğini destekliyorsa, PBC (Push Düğmesi Yapılandırılması) veya PIN (Kişisel
x
Kimlik Numarası) aracılığıyla ağa bağlanabilirsiniz. WPS; SSID ve WPA anahtarlarını her modda otomatik olarak
yapılandırır.
Samsung Kablosuz LAN Adaptörü TV'nizden uzak tutun. TV'yi adaptör hemen yanında bağlanmış olarak izlerseniz,
x
görüntüler bazı kanallarda düzgün görünmeyebilir.
Yönlendiriciniz, modem veya aygıt onaylı değilse, TV'ye "Samsung Kablosuz LAN Adaptörü" üzerinden
x
bağlanamayabilir.
Bağlantı Yöntemleri
x
: Kablosuz ağ bağlantınızı altı şekilde kurabilirsiniz.
Samsung Otomatik Yapılandırma –
PBC (WPS) –
Otomatik Kurulum (Otomatik Ağ Arama işlevi kullanarak) –
Manuel Kurulum –
SWL (Samsung Kablosuz Bağlantı) –
Ad-Hoc –
Tüm Samsung Kablosuz LAN Adaptörleri TV'niz USB bağlantı noktasına doğrudan bağlanmalıdır. USB HUB
x
desteklenmez.
SWL (Samsung Kablosuz Bağlantı) işlevini kullanmak için,
✎
USB 1 (HDD) bağlantı noktasına bağlayın.
ya da
Duvardaki LAN Bağlantı
Noktası
LAN Kablosu
Kablosuz IP paylaştırıcı
Samsung Kablosuz
LAN Adaptörü
TV Yan Paneli
BN68-02558A-PRTur.indb 25 2/17/2010 1:26:10 PM

26
Türkçe
Gelişmiş Özellikler
Ağ Kurulumu
(Samsung Otomatik Yapılandırma)
Bu işlev Samsung Otomatik Yapılandırmayı destekleyen
AP'lerde (Erişim Noktaları) kullanılabilir. Böyle bir AP yoksa,
PBC (WPS) ile veya manuel olarak bağlanabilirsiniz.
Bu işlev
✎
SWL (Samsung Kablosuz Bağlantı) Kapalı
olarak ayarlandığında kullanılabilir.
Samsung Otomatik Yapılandırmayı destekleyen
✎
donanımı www.samsung.com adresinden kontrol
edebilirsiniz.
Samsung Otomatik Yapılandırma kullanılarak nasıl kurulur
1. AP ve TV'yi yan yana koyun ve bunları açın.
Uygulamaların başlatma sayıları farklı olduğu için,
✎
yaklaşık 2 dakika beklemeniz gerekebilir.
Samsung Otomatik Yapılandırma sırasında
✎
LAN kablosu AP'nin WAN bağlantı noktasına
bağlıysa, internet bağlantı testini otomatik olarak
tamamlayabilirsiniz. Bağlamadıysanız, Samsung
Otomatik yapılandırma yalnızca AP'ye bağlı aygıtı
(interneti kontrol etmez) kontrol eder.
2. 2 dakika sonra, Samsung Kablosuz LAN Adaptörünü
TV'ye bağlayın. Samsung Kablosuz LAN Adaptörü
kurulduğunda, açılır pencere görüntülenir.
3. Bağlantı oluşturulur oluşturulmaz, AP'yi en fazla 25
cm uzakta olacak şekilde Samsung Kablosuz LAN
Adaptörüyle paralel bir yere yerleştirin.
4. Bağlantı otomatik olarak kuruluncaya kadar bekleyin.
Bağlantı başarısız olursa, AP'yi sıfırlayın ve yeniden
✎
deneyin.
Samsung Otomatik Yapılandırma TV'nizi AP'nize
✎
bağlamazsa, ekranda size hatayı bildirilen bir açılır
pencere görüntülenir. AP'yi sıfırlayın ve yeniden
deneyin. Bağlantı tekrar başarısız olursa, PBC
(WPS), otomatik veya manuel olmak üzere diğer
bağlantı kurulum yöntemlerinden birini deneyin.
5. Bağlantı tesis edildikten sonra, paylaştırıcıyı istediğiniz
konuma yerleştirin.
AP ayarları değiştirilmişse veya satın aldıktan
✎
sonra yeni AP'yi ilk kez kullanıyorsanız, Adım 1'den
başlayarak tekrar kurmanız gerekebilir.
Ağ Kurulumu (PBC (WPS))
PBC (WPS) kullanılarak nasıl kurulur
Yönlendiriciniz bir PBC (WPS) düğmesine sahipse, şu adımları
izleyin:
1. TV'nizi LAN'ınıza önceki bölümde açıklandığı gibi
bağlayın.
2. TV'nizi açın, uzaktan kumandanızdaki MENU düğmesine
basın, Kurulum seçeneğini seçmek için ▲ veya ▼
düğmelerini kullanın ve ardından ENTER
E
düğmesine
basın.
3.
Kurulum menüsünde Ağ seçeneğini seçmek için ▲ veya ▼
düğmelerini kullanın ve ardından ENTERE düğmesine basın.
4. Ağ ekranında, Ağ Türü seçeneğini seçin.
5. Ağ Türü öğesini Kablosuz olarak ayarlayın.
6. Ağ Kurulumu seçeneğini seçin. Ağ Kurulumu ekranı
görüntülenir.
Ağ Kurulumu
Bir ağ seçin : Seçili Değil ►
Internet Protokolü Ayarları : Oto
IP Adresi :
Alt Ağ Maskesi :
Ağ Geçidi :
DNS : Oto
DNS Sunucusu :
U Taşı E Giriş R Geri
7. Uzaktan kumandadaki kırmızı düğmeye basın.
8. 2 dakika içinde uzaktan kumandanın PBC (WPS)
düğmesine basın. TV oynatıcınız gerek duyduğu ağ ayar
değerlerini otomatik olarak alır ve ağınıza bağlar.
9. Ağ bağlantınız tamamlandıktan sonra, Ağ Kurulumu
ekranından çıkmak için RETURN düğmesine basın.
Ağ Kurulumu (Otomatik)
Pek çok kablosuz ağ Erişim veya Güvenlik Anahtarı adı verilen
şifrelenmiş güvenlik kodunu iletmek için ağa erişen aygıtlar
gerektiren isteğe bağlı bir güvenlik sistemine sahiptir. Güvenlik
Sistemi, genel olarak kablosuz ağınız için güvenliği kurarken
girmeniz istenen bir kelime veya belirli uzunlukta harflerden ve
rakamlardan oluşan bir kombinasyon olan Geçiş İfadesidir. Ağ
bağlantınızı kurarken bu yöntemi kullanırsanız ve kablosuz ağınız
için Güvenlik Anahtarınız varsa, kurulum işlemi sırasında Geçiş
İfadesini girmeniz gerekir.
Otomatik olarak nasıl kurulur
Kablosuz ağ bağlantısını otomatik olarak kurarken, şu
adımları izleyin:
1. Yukarıdaki "PBC (WPS) kullanılarak nasıl kurulur"
bölümünde bulunan 1 - 6 arasındaki Adımları izleyin.
2.
Internet Protokolü Ayarları öğesini seçmek için ▼
düğmesine basın ve ardından ENTERE düğmesine basın.
Otomatik seçeneğini seçmek için ▲ veya ▼ düğmesine
basın ve ardından ENTERE düğmesine basın.
BN68-02558A-PRTur.indb 26 2/17/2010 1:26:11 PM

27
Türkçe
04 Gelişmiş Özellikler
3. Bir Ağ Seç öğesine gitmek için ▲ düğmesine basın
ve ardından ENTER
E
düğmesine basın. Ağ işlevi
kullanılabilir kablosuz ağları arar. Tamamlandığında,
kullanılabilir ağların bir listesini görüntüler.
4. Ağ listesinde bir ağ seçmek için ▲ veya ▼ düğmesine
basın ve ardından ENTER
E
düğmesine basın.
AP Gizli (Görünmez) olarak ayarlanmışsa,
✎
Ağ
Ekle seçeneğini girmeniz ve bağlantıyı kurmak
için doğru (SSID) Ağ Adı ve Güvenlik anahtarı
girmeniz gerekir.
5. Güvenlik/PIN açılır penceresi görüntülenirse, Adım 6'ya
gidin. Ağ Bağlantı Ekranı görüntülenirse, Adım 10'a gidin.
6.
Güvenlik veya PIN seçeneğini seçmek için ▲ veya ▼
düğmesine basın. Pek çok ev ağı için, Güvenlik Anahtarı
için Güvenlik seçeneğini seçersiniz. Güvenlik Ekranı
görüntülenir.
A B C D E F G
H I J K L M N
O P Q R S T U
V W X Y Z
0~9
Security Key
0 entered
Number
Lower case
B
Delete
Space
C
Network Setup
n Move E Enter R Return
7. Güvenlik ekranında, ağınızın Geçiş İfadesini girin.
Yönlendiriciyi veya modemi kurmak için
✎
kullandığınız kurulum ekranlarının birinde Geçiş
İfadesini bulabilirsiniz.
8. Geçiş İfadesini girmek için, aşağıdaki genel yordamları
izleyin:
Sayıları girmek için, uzaktan kumandanın sayı –
düğmesine basın.
Güvenlik Anahtarı – ekranında düğmeden düğmeye
hareket etmek için, uzaktan kumandadaki yön
düğmelerini kullanın.
Büyük/küçük harfi değiştirmek veya sembolleri/ –
karakterleri görüntülemek için, Kırmızı düğmeye
basın.
Bir harf veya sembol girmek için, harfe veya sembole –
geçin ve ardından ENTER
E
düğmesine basın.
Girdiğiniz son harfi veya sayıyı silmek için, uzaktan –
kumandadaki Yeşil düğmeye basın.
9. Bitince, uzaktan kumandanızdaki Mavi düğmeye basın.
Ağ Bağlantı ekranı görünür.
10. Bağlantı onay mesajı görüntüleninceye kadar bekleyin ve
ardından ENTER
E
düğmesine basın. Ağ Kurulumu
ekranı yeniden görüntülenir.
11. Bağlantıyı test etmek üzere Ağ Testi seçeneğini seçmek
için, RETURN düğmesine basın ve ardından ENTER
E
düğmesine basın.
Ağ Kurulumu (Ad-Hoc)
Bir mobil aygıtı bir erişim noktası olmadan, "Samsung
Kablosuz LAN Adaptörü" üzerinden, eşler arası bir ağ
kullanarak bağlayabilirsiniz.
Bu işlev
✎
SWL (Samsung Kablosuz Bağlantı) Kapalı
olarak ayarlandığında kullanılabilir.
Yeni Ad-hoc'a nasıl bağlanılır
1. "PBC (WPS) kullanılarak nasıl kurulur" bölümünde
bulunan 1 - 6 arasındaki Adımları izleyin. (S. 26)
2. Bir ağ seçin seçeneğini seçin. Aygıtların/ağların bir listesi
görüntülenir.
3. Cihaz listesi içerisinde iken kumanda üzerinden Mavi
düğmeye basın.
Ad-hoc, cep telefonuyla veya PC'ye doğrudan
✎
bir WI-Fi bağlantısıdır. Varolan ağ sistemi
sınırlı işlevselliğe sahip olabilir. Ağ bağlantısını
değiştirmek istiyor musunuz? mesajı
görüntülenir.
4. Oluşturulan Ağ Adı (SSID) ve Güvenlik Anahtarı
öğelerini bağlanmak istediğiniz cihaza girin.
Mevcut Ad-hoc cihazına nasıl bağlanılır
1. "PBC (WPS) kullanılarak nasıl kurulur" bölümünde
bulunan 1 - 6 arasındaki Adımları izleyin. (S. 26)
2. Bir ağ seçin seçeneğini seçin. Ardından, cihaz listesi
görüntülenir.
3. Cihaz listesinden tercih ettiğiniz cihazı seçin.
4. Güvenlik anahtarı uygulanmış ise, güvenlik anahtarı girin.
Ağ normal şekilde çalışmazsa,
✎
Ağ Adı (SSID) ve
Güvenlik Anahtarı öğelerini tekrar kontrol edin.
Yanlış bir Güvenlik Anahtarı bir arızaya neden
olabilir.
Ağ Kurulumu (Manuel)
Diğer yöntemler işe yaramazsa, Ağ ayar değerlerini manuel
olarak girmeniz gerekebilir.
Ağ Bağlantı Değerlerini Alma
Ağ ayarı değerlerini pek çok Windows bilgisayarda almak için,
şu adımları izleyin:
1. Ekranın sağ alt kısmındaki Ağ simgesini sağ tıklatın.
2. Açılır menüde, Durum öğesini tıklatın.
3. Görüntülenen iletişim kutusunda, Destek sekmesini
tıklatın.
4. Destek sekmesinde, Ayrıntılar düğmesini tıklatın. Ağ
ayarları görüntülenir.
BN68-02558A-PRTur.indb 27 2/17/2010 1:26:12 PM

28
Türkçe
Gelişmiş Özellikler
Manuel olarak nasıl kurulur
Ağ ayarlarını TV'nize girmek için, şu adımları izleyin:
1. "PBC (WPS) kullanılarak nasıl kurulur" bölümünde
bulunan 1 - 6 arasındaki Adımları izleyin. (S. 26)
2.
Internet Protokolü Ayarları öğesini seçmek için ▼
düğmesine basın ve ardından ENTERE düğmesine basın.
Manuel seçeneğini seçmek için ▲ veya ▼ düğmesine
basın ve ardından ENTERE düğmesine basın.
3. İlk giriş alanına (IP Adresi) gitmek için, ▼ düğmesine
basın.
4. Numaraları girmek için sayı düğmelerini kullanın.
5. Her bir alan tamamlandığında, hemen bir sonraki alana
geçmek için ► düğmesine basın. Yukarı, aşağı ve geri
gitmek için diğer ok düğmelerini de kullanabilirsiniz.
6. IP Adresi, Alt Ağ Maskesi ve Ağ Geçidi değerlerini
girin.
7. DNS'ye gitmek için ▲ veya ▼ düğmelerine basın.
8. İlk DNS giriş alanına gitmek için, ▼ düğmesine basın.
Yukarıdaki gibi sayıları girin.
9. Tamamlandığında, Bir Ağ Seç seçeneğine gitmek için ▲
düğmesine basın. Ağınızı seçin ve ardından ENTER
E
düğmesine basın.
10. "Otomatik olarak nasıl kurulur" (S. 26) kısmındaki Adım
4'e gidin ve o noktadan itibaren yönergeleri izleyin.
Ağ Kurulumu
(SWL (Samsung Kablosuz Bağlantı))
Bu işlev PBC (WPS) özelliğini destekleyen bir Samsung
aygıtını TV'nize bağlar. Bir paylaştırıcı TV'nize bağlı olmasa
bile, aygıtları TV'ye bağlayabilirsiniz.
TV üzerinde Internet'i kullanmak için, AP (erişim noktası)
✎
kablosuz ağa bağlı olmalıdır.
USB 2
✎
bağlantı noktasına bir Samsung Kablosuz LAN
Adaptörü bağlanmışsa, ağ normal şekilde çalışmayabilir.
USB 1 (HDD) bağlantı noktasına bağlamanızı öneririz.
Yalnızca 2.4 Ghz bant kullanan paylaştırıcılar
✎
desteklenir. 5 Ghz bant kullanan paylaştırıcılar
desteklenmez.
SWL bağlantısı
PBC (WPS) özelliğini destekleyen bir aygıtı TV'nize doğrudan
bağlayabilirsiniz.
Bu işlev
✎
SWL (Samsung Kablosuz Bağlantı) Açık
olarak ayarlandığında kullanılabilir.
Samsung Kablosuz Bağlantı nasıl bağlanır
Bir bağlantı oluşturma yordamları için, aşağıya bakın:
1. "PBC (WPS) kullanılarak nasıl kurulur" bölümünde
bulunan 1 - 5 arasındaki Adımları izleyin. (S. 26)
2. ▼ düğmesini kullanarak Samsung Kablosuz Bağlantı
seçeneğini seçin ve Açık duruma getirmek için
ENTER
E
düğmesine basın.
3. ▼ düğmesini kullanarak SWL bağlantısı seçeneğini
seçin ve ENTER
E
düğmesine basın.
4. “120 saniye içinde bağlanmak için PBC düğmesini
destekleyen aygıttaki PBC düğmesine basın” mesajı
görüntülenirse, bağlanmak için aygıt üzerindeki PBC
düğmesine basın.
Daha fazla bilgi için, bağlanacak aygıtın kablosuz
✎
ağ kurulum kılavuzuna bakın.
5. Mesaj kutusundaki sayım başlatıldıktan sonra, cihaz
TV'ye düzgün şekilde bağlanırsa, mesaj kutusu otomatik
olarak kaybolur.
Bağlantı başarısız olursa, lütfen 2 dakika sonra
✎
tekrar deneyin.
TV'niz Internete Bağlanamazsa
TV'niz Internete bağlanamamış olabilir, çünkü ISP'niz PC
veya modeminizin MAC adresini (benzersiz bir tanımlama
numarası) kalıcı olarak kaydetmiş olabilir, bu daha sonra
yetkisiz erişimi önlemenin bir yolu olarak siz Internete her
bağlandığınızda kimlik doğrulaması yapar. TV'niz farklı bir
MAC adresine sahip olduğu için, ISP MAC adresinin kimlik
doğrulamasını yapamaz ve TV'niz bağlanamaz.
Bu sorunu çözmek için, ISP'nize PC'niz dışındaki cihazları
(TV'niz gibi) Internet'e bağlamak için gerekli yordamları sorun.
Internet servis sağlayıcınız Internet bağlantısı için bir kullanıcı
adı ve parola istiyorsa, TV'niz Internet'e bağlanamayabilir.
Bu durumda, Internete bağlanırken kimliğinizi veya parolanızı
girmeniz gerekir.
Internet bağlantısı bir güvenlik duvarı sorunu nedeniyle
başarısız olabilir. Bu durumda, Internet servisi sağlayıcısıyla
iletişim kurun.
Internet servis sağlayıcınızın yordamlarını izledikten sonra hala
Internet'e bağlanamıyorsanız, lütfen 1-800-SAMSUNG'dan
Samsung Electronics ile iletişim kurun.
BN68-02558A-PRTur.indb 28 2/17/2010 1:26:12 PM

29
Türkçe
04 Gelişmiş Özellikler
Media Play
Bir USB Aygıtını Bağlama ¦
1. Televizyonunuzu açın.
2. Fotoğraf, müzik ve/veya film dosyalarını içeren bir USB aygıtını TV’nin yan
tarafındaki USB 1 (HDD) veya USB 2 jakına bağlayın.
3. USB TV’ye bağlandıktan sonra, açılır pencere görüntülenir. Ardından, Media Play
seçeneğini seçebilirsiniz.
PC’ye Ağ üzerinden Bağlanma ¦
Media Play modunda bir ağ bağlantısı aracılığıyla, PC’nizde veya TV’nizde kayıtlı resim, müzik ve videoları oynatabilirsiniz.
Media Play
✎
seçeneğini PC’nizde kayıtlı bir dosya aracılığıyla kullanıyorsanız, “www.samsung.com” adresinden “PC
Share Manager” programını ve kullanıcı kılavuzunu yüklemelisiniz.
1. Ağınızı yapılandırma hakkında daha fazla bilgi için ‘Ağ Bağlantısı’ bölümüne bakın.
TV ve PC’yi aynı alt ağda bulundurmanız tavsiye edilir. TV ve PC IP alt ağ adresinin ilk 3 bölümü aynı olmalıdır ve yalnızca –
son bölümü (ana makine adresi) değiştirilmelidir. (örnek; IP Adresi: 123.456.789.**)
2. Bir LAN kablosu kullanarak, PC Share Manager programının yükleneceği harici modem ve PC arasında bağlantı kurun.
TV’yi bir Paylaştırıcı (Yönlendirici) üzerinden bağlamadan doğrudan PC’ye bağlayabilirsiniz. –
Bir USB Yığın Depolama Sınıfı (MSC) aygıtında ve/
veya PC’nizde kayıtlı fotoğraf, müzik ve/veya film
dosyalarının tadını çıkarın.
Harici Modem
(ADSL / VDSL / Kablo TV)
LAN Kablosu
Kablosuz IP
paylaştırıcı
PC
TV Yan Paneli
Samsung
Kablosuz
LAN
Adaptörü
LAN
ya da
SUM
Cihaz Değiştir Cihazları Göster
E
Giriş
R
Geri
MediaPlay
Videos
P
POWER
USB Sürücüsü
TV Yan Paneli
ya da
BN68-02558A-PRTur.indb 29 2/17/2010 1:26:17 PM
30
Türkçe
Gelişmiş Özellikler
Bir ağ işe PC’ye bağlanıldığında desteklenmeyen işlevler:
✎
Fon Müziği
x
ve Fon Müziği Ayarı işlevleri.
Fotoğraf
x
, Müzik ve Film klasörlerdeki dosyaları tercihe göre sıralama.
Film oynatılırken
x
(REW) veya µ (FF) düğmesi.
Divx DRM, Çoklu ses, katıştırılmış altyazı desteklenmez.
✎
PC’nizdeki güvenlik duvarı programı, Samsung PC Share manager’a izin verir.
✎
Media Play
✎
modunu bir ağ bağlantısı aracılığıyla kullanıyorsanız, sağlanan sunucunun işlevlerine göre:
Sıralama yöntemi değişebilir.
x
Sahne arama işlevi desteklenmeyebilir.
x
Bir videonun oynatılmasını devam ettiren
x
Play Continuously (Srkl oyn) işlevi desteklenmeyebilir.
Srkl oyn – işlevi birden fazla kullanıcıyı desteklemez. (Yalnızca en son kullanıcının oynatmayı durdurduğu noktayı
belleğine alabilir.)
İçerik bilgisine bağlı olarak,
x
(REW),
µ
(FF) veya
(Duraklat) düğmesi çalışmayabilir.
Kablosuz bir ağ üzerinde bir video oynatırken dosya kesintisi sorunu yaşarsanız, kablolu bir ağ kullanmanızı öneririz.
✎
Lisanslı olmayan multimedya dosyaları ile düzgün çalışmayabilir.
✎
Media Play
✎
’ı kullanmadan önce Bilinmesi Gerekenler Listesi
MTP (Media Transfer Protocol) desteklenmez.
x
Dosya sistemi FAT16, FAT32 ve NTFS’yi destekler.
x
Bazı USB Dijital fotoğraf makinesi ve ses aygıtları bu TV ile uyumlu olmayabilir.
x
Media Play yalnızca USB Yığın Depolama Sınıfı (MSC) aygıtlarını destekler. MSC, bir Yığın Depolama Sınıfı Salt
x
Yığın Aktarma aygıtıdır. MSC’ye örnek olarak, Thumb sürücüler, Flash Kart Okuyucular ve USB HDD (USB HUB
desteklenmemektedir) verilebilir. Aygıtlar doğrudan TV’nin USB bağlantı noktasına bağlanmalıdır.
Aygıtınızı TV’nize bağlamadan önce, verilerin hasar görmesini ya da kaybolmasını önlemek için lütfen verilerinizi
x
yedekleyin. SAMSUNG, veri dosyası hasarı ve veri kaybından sorumlu değildir.
USB HDD’yi özel bir bağlantı noktası olan
x
USB1 (HDD) bağlantı noktasına bağlayın.
Yükleme işlemi devam ederken, USB aygıtını çıkarmayın.
x
MSC, MP3 ve JPEG dosyalarını desteklerken, PTP aygıtı yalnızca JPEG dosyalarını destekler.
x
Görüntünün çözünürlüğü arttıkça ekranda görüntülenme süresi de artacaktır.
x
Desteklenen maksimum JPEG çözünürlüğü 15360X8640 pikseldir.
x
Desteklenmeyen ya da bozuk dosyalar için, “Desteklenemeyen Dosya Formatı” mesajı görüntülenir.
x
Dosyalar Temel Görünüm olarak sıralandıysa, her bir klasörde 1000 adede kadar dosya görüntülenebilir.
x
Ücretli bir siteden indirilen DRM’li MP3 dosyaları yürütülemez. Dijital Haklar Yönetimi (DRM) faturalandırma ve
x
ödemeleri yönetmenin yanı sıra içerik sağlayıcıların hak ve çıkarlarının korunması ve içeriklerin yasa dışı yollarla
kopyalanmasının engellenmesi ile birlikte içeriğin tümleşik ve kapsamlı bir şekilde oluşturulmasını, dağıtılmasını ve
yönetilmesini destekleyen bir teknolojidir.
2’den fazla PTP aygıtı bağlıysa, aynı anda yalnızca birini kullanabilirsiniz.
x
İkiden fazla MSC aygıtı bağlıysa, bazıları tanınmayabilir. Yüksek güç gerektiren bir USB aygıtı (500mA veya 5V’den
x
fazla) desteklenmeyebilir.
Bir USB aygıtı bağlanırken veya kullanılırken aşırı güç uyarı mesajı görüntülenirse, aygıt tanınmayabilir veya yanlış
x
çalışabilir.
Oto Koruma Süresi
x
öğesinde zaman ayarlanırken TV’ye hiç giriş yapılmazsa, Ekran Koruyucu çalışır.
Bazı harici sabit disk sürücülerin güç tasarruf modu TV’ye bağlandığında otomatik olarak açılabilir.
x
Bir USB uzatma kablosu kullanılıyorsa, USB aygıtı tanınmayabilir veya aygıttaki dosyalar okunamayabilir.
x
TV’ye bağlanan bir USB aygıtı tanınmazsa, aygıttaki dosyaların listesi bozulur veya listedeki bir dosya oynatılmaz, USB
x
aygıtını PC’ye bağlayın, aygıtı biçimlendirin ve bağlantıyı kontrol edin.
PC’den silinen dosya Media Play çalıştırılırken hala mevcutsa, dosyayı kalıcı olmak silmek için PC’deki “Geri Dönüşüm
x
Kutusunu Boşalt” işlevini kullanın.
BN68-02558A-PRTur.indb 30 2/17/2010 1:26:19 PM

31
Türkçe
04 Gelişmiş Özellikler
Ekran Görünümü ¦
Yukarı/aşağı/sağ/sol düğmelerini kullanarak istediğiniz dosyaya gidin ve ardından ENTERE veya (Oynat) düğmesine basın.
Dosya oynatılır.
Media Play
✎
ana sayfasındaki Cihaz Modu ve İçindekiler Modu özelliklerini destekler.
Videolar
Bir Video oynatma
1. Videolar seçeneğini seçmek için ◄ veya ► düğmesine basın, ardından Media Play menüsünde ENTER
E
düğmesine
basın.
2. Dosya listesinde istediğiniz videoyu seçmek için, ◄/►/▲/▼ düğmesine basın.
3. ENTER
E
düğmesine veya
(Oynat) düğmesine basın.
Seçili dosya çalma zamanıyla birlikte en üstte görüntülenir. –
Video süresi bilgisi bilinmiyorsa, oynatma süresi ve ilerleme çubuğu görüntülenmez. –
Bir video oynatması sırasında, –◄ ve ► düğmesini kullanarak arama yapabilirsiniz.
Bu modda bir Oyun içinde yer alan film kliplerinin keyfini
✎
çıkarabilirsiniz, ancak Oyunun kendisini oynayamazsınız.
Desteklenen Altyazı Biçimleri y
Name Dosya uzantısı Biçim
MPEG-4 zaman tabanlı metin .ttxt XML
SAMI .smi HTML
SubRip .srt dize-tabanlı
SubViewer .sub dize-tabanlı
Micro DVD .sub ya da .txt dize-tabanlı
Dosya Listesi Bölümü :
Her bir kategoriye göre
sıralanmış dosyaları veya
grupları onaylayabilirsiniz.
Çalıştırma Düğmesi
A
Kırmızı (Aygıtı Değiştir): Bağlı bir aygıtı seçer.
B
Yeşil (Tercih): Dosya tercihini ayarlar. (Temel görünüm desteklenmez)
C
Sarı (Seç): Dosya listesinden birden fazla dosya seçer. Seçilen dosyalar a
sembolü ile işaretlenir.
D
Mavi (Sıralama): Sıralama listesini seçer
T
Tools: Seçenek menüsünü görüntüler.
✎
veya µ düğmesini kullanarak dosya listesi sonraki veya önceki
sayfaya taşınabilir.
Bilgi:
Seçilen dosya adını ve dosya sayısını
ve sayfayı öğrenebilirsiniz.
Listeyi Sırala Bölümü :
Sıralama standardını görüntüler.
Sıralama standardı içeriğe bağlı
✎
olarak farklılık gösterebilir.
Jan.10.2010
Jan.10.2010
Jan.10.2010
Jan.10.2010
Jan.10.2010
Jan.10.2010
Jan.10.2010
Jan.10.2010
Jan.10.2010
Jan.10.2010
/Movie 01.avi 1/1
Movie 01.avi
SUM
Movie 03.avi
Movie 05.avi
Movie 07.avi
Movie 09.avi
Movie 02.avi
Movie 04.avi
Movie 06.avi
Movie 08.avi
Movie 10.avi
Videos
Sayfa
A
Cihaz Değiştir
Seçim
Sıralama
T
Araçlar
Movie 01.avi
00:04:03 / 00:07:38 1/1
SUM
E Duraklat L Atla T Araçlar R Geri
BN68-02558A-PRTur.indb 31 2/17/2010 1:26:28 PM

32
Türkçe
Gelişmiş Özellikler
Desteklenen Video Formatları y
Dosya
Uzantısı Kapsayıcı Video Codec'i Çözünürlük Çerçeve hızı
(f/s)
Bit hızı
(Mb/s) Ses Codec'i
*.avi
*.mkv
AVI
MKV
Divx 3.11 / 4.x / 5.1 / 6.0 1920x1080 6 ~ 30 8
MP3 / AC3 / LPCM /
ADPCM / DTS Core
XviD 1920x1080 6 ~ 30 8
H.264 BP / MP / HP 1920x1080 6 ~ 30 25
MPEG4 SP / ASP 1920x1080 6 ~ 30 8
Motion JPEG 800x600 6 ~ 30 8
*.asf ASF
Divx 3.11 / 4.x / 5.1 / 6.0 1920x1080 6 ~ 30 8
MP3 / AC3 / LPCM /
ADPCM / WMA
XviD 1920x1080 6 ~ 30 8
H.264 BP / MP / HP 1920x1080 6 ~ 30 25
MPEG4 SP / ASP 1920x1080 6 ~ 30 8
Motion JPEG 800x600 6 ~ 30 8
*.wmv ASF Window Media Video v9 1920x1080 6 ~ 30 25 WMA
*.mp4 MP4
H.264 BP / MP / HP 1920x1080 6 ~ 30 25
MP3 / ADPCM / AACMPEG4 SP / ASP 1920x1080 6 ~ 30 8
XVID 1920x1080 6 ~ 30 8
*.3gp 3GPP H.264 BP / MP / HP 1920x1080 6 ~ 30 25 ADPCM / AAC / HE-AAC
MPEG4 SP / ASP 1920x1080 6 ~ 30 8
*.vro VRO
VOB
MPEG1 1920x1080 24 / 25 / 30 30 AC3 / MPEG / LPCM
MPEG2 1920x1080 24 / 25 / 30 30
*.mpg
*.mpeg PS
MPEG1 1920x1080 24 / 25 / 30 30
AC3 / MPEG / LPCM / AACMPEG2 1920x1080 24 / 25 / 30 30
H.264 1920x1080 6 ~ 30 25
*.ts
*.tp
*.trp
TS
MPEG2 1920x1080 24 / 25 / 30 30
AC3 / AAC / MP3 / DD+ /
HE-AAC
H.264 1920x1080 6 ~ 30 25
VC1 1920x1080 6 ~ 30 25
Diğer Kısıtlamalar
NOT
✎
Bir codec’in içeriğiyle ilgili bir sorun olduğunda, codec desteklenmez.
x
Bir Kapsayıcının bilgileri yanlışsa ve dosya hatalıysa, Kapsayıcı düzgün şekilde oynatılmaz.
x
İçerik yukarıdaki tabloda listelenen uyumlu Çerçeve/saniyenin üzerinde standart bir bit hızına/çerçeve hızına
x
sahipse, ses veya video çalışmayabilir.
Dizin Tablosu hatalıysa, Seek (Jump) işlevi desteklenmez.
x
Video Dekoderi Ses Dekoderi
H.264, Düzey 4.1'e kadar destekler•
H.264 FMO / ASO / RS, VC1 SP / MP / AP L4 ve AVCHD •
desteklenmez.
XVID, MPEG4 SP, ASP :•
1280 x 720 Altı: Maks. 60 çerçeve –
1280 x 720 Üstü: Maks. 30 çerçeve –
GMC 2 üstü desteklenmez.•
H.263 desteklenmemektedir.•
Yalnızca Samsung Techwin MJEPG desteklenir. •
WMA 7, 8, 9, STD'ye kadar destekler•
WMA 9 PRO 2 kanal aşırı çoklu kanal veya yitimsiz ses özelliklerini •
desteklemez.
WMA örnek alma hızı 22050Hz mono desteklenmez.•
BN68-02558A-PRTur.indb 32 2/17/2010 1:26:30 PM

33
Türkçe
04 Gelişmiş Özellikler
TV’yi veya film dosyasını kaldığı yerden oynatma (Çalmayı Sürdür)
Video oynatma işlevinden çıkarsanız, daha sonra durdurulduğu yerden oynatılabilir.
Dosyayı oynatırken
✎
ENTER
E
düğmesine basarsanız, sahneyi istediğiniz şekilde 5’ya bölünmüş halde araştırabilirsiniz.
1. Dosya Listesi Bölümü'nden seçmek için, ◄ veya ► düğmesine
basarak sürekli oynatmak istediğiniz film dosyasını seçin.
2.
(Oynat) / ENTER
E
düğmesine basın.
3. Mavi düğmeye basarak Srkl oyn (Çalmayı Sürdür) seçeneğini
seçin. Film durdurulduğu yerden itibaren oynatılmaya başlar.
Mavi düğme oynatma devam ederken kullanılabilir.
✎
Filmi dvml oyntm hatrltcs
✎
işlevi Ayarlar menüsünde
Açık olarak ayarlanırsa, bir film dosyasını oynatmayı
sürdürdüğünüzde bir açılır mesaj görüntülenecektir.
Movie 01.avi
00:04:03 / 00:07:38 1/1
SUM
Srkl oyn E Bölümleme L Atla T Araçlar R Geri
Son shn oyntmy dvm edr.
Srkl oyn
Müzik
Müzik Çalma
1. Müzik seçeneğini seçmek için ◄ veya ► düğmesine basın,
ardından Media Play menüsünde ENTER
E
düğmesine basın.
2. Dosya listesinde istediğiniz dosyayı seçmek için, ◄ / ► / ▲ / ▼
düğmesine basın.
3. ENTER
E
düğmesine veya
(Oynat) düğmesine basın.
Bir müzik oynatma sırasında, –◄ ve ► düğmesini kullanarak
arama yapabilirsiniz.
–(REW) ve µ (FF) düğmeleri, oynatma işlemi sırasında
çalışmaz.
Yalnızca MP3 ve PCM dosya uzantılı dosyaları görüntüler. Diğer
✎
dosya uzantıları, aynı USB aygıtına kaydedilmiş olsalar bile
görüntülenmez.
MP3 dosyalarını çalarken ses garip geliyorsa,
✎
Ses menüsünde
Ekolayzer ayarını yapın. (Aşırı değiştirilmiş MP3 dosyalarında ses
sorunu olabilir.)
3/15
I Love you
Jhon
Music 1
No Singer
Music 2
No Singer
Music 3
No Singer
Music 4
No Singer
Music 5
No Singer
I Love You
Jhon
1st Album
Pop
2010
4.2MB
01:10 / 04:02
SUM
E
Duraklat
L
Atla
T
Araçlar
R
Geri
Oynt Lstsi
Çalma Listemi Oluşturma
1. Eklemek istediğiniz şarkıları seçmek için, ◄ / ► / ▲ / ▼düğmesine basın ve TOOLS düğmesine basın.
2. Playlistime Ekle seçeneğini seçin
3. Çalma Listeme Ekle menüsü görüntülendiğinde, Yeni Çalma Listem seçeneğini seçin.
Eski bir çalma listesi eklemek için, müzik eklemek istediğiniz çalma listesini seçin.
✎
4. Yeni oluşturulan veya güncellenen çalma listesi ana Müzik sayfası olur.
Çalma Listesi Oynatma
Çalma Listem klasörünü seçin, otomatik olarak oynatılacaktır.
Çalma listesi dahilinde farklı bir müzik dosyası seçmek için, ▲ veya ▼ düğmesine basın.
BN68-02558A-PRTur.indb 33 2/17/2010 1:26:37 PM

34
Türkçe
Gelişmiş Özellikler
Fotoğraf
Fotoğraf (ya da Slayt Gösterisi) İzleme
1.
Fotoğraf seçeneğini seçmek için ◄ veya ► düğmesine basın, ardından
Media Play menüsünde ENTERE düğmesine basın.
2. Dosya listesinde istediğiniz dosyayı seçmek için, ◄ / ► / ▲ / ▼
düğmesine basın.
3. ENTER
E
düğmesine veya
(Oynat) düğmesine basın.
Bir fotoğraf listesi görüntülenirken, slayt gösterisini başlatmak için –
uzaktan kumandadaki
(Oynat) / ENTER
E
düğmesine basın.
Slayt gösterisi için dosya listesi bölümündeki tüm dosyalar –
kullanılır
.
Slayt gösterisi sırasında, dosyalar geçerli olarak gösterilenden –
başlayarak sıra ile görüntülenir.
Fon Müziği
✎
ayarı Açık olarak ayarlandıysa, Slayt Gösterisi sırasında
müzik dosyaları otomatik olarak oynatılır.
BGM Modu
✎
, BGM yüklemeyi bitirene kadar değiştirilemez.
Image1024.jpg 1024x768 2010/2/1 3/15
SUM
E
Duraklat
L
Önceki/İleri
T
Araçlar
R
Geri
Normal
Birden fazla dosyayı oynatma ¦
Seçili video / müzik / fotoğraf dosyalarını oynatma
1. Dosya listesinde ilstediğiniz dosyayı seçmek için, Sarı düğmeye basın.
2. Birden çok dosya seçmek için yukarıdaki işlemi tekrar edin.
NOT
✎
Seçilen dosyaların solunda (
xc
) işareti görünür.
Bir seçimi iptal etmek için, tekrar sarı düğmeye basın.
x
Tüm dosya seçimlerini iptal etmek için,
x
TOOLS düğmesine
basın ve Tüm seçimleri kaldır öğesini seçin.
3.
TOOLS düğmesine basın ve Seçilen İçerikleri Oynat seçeneğini seçin
.
Seçili video / müzik / fotoğraf dosya grubunu oynatma
1. Bir dosya listesi görüntülendiğinde, istediğiniz grupta herhangi bir
dosyaya gidin.
2. TOOLS düğmesine basın ve Geçerli Grubu Oynat seçeneğini seçin.
1/1
/Movie 01.avi
SUM
Movie 01.avi
Jan.10.2010
Jan.10.2010
Jan.10.2010
Jan.10.2010
Jan.10.2010
Jan.10.2010
Jan.10.2010
Jan.10.2010
Jan.10.2010
Jan.10.2010
Movie 03.avi
Movie 05.avi
Movie 07.avi
Movie 09.avi
Movie 02.avi
Movie 04.avi
Movie 06.avi
Movie 08.avi
Movie 10.avi
Cihaz Değiştir
Seçim Sıralama
T
Araçlar
Videos
2 dsyrı seçildi Sayfa
Media Play Ek İşlevi ¦
Dosya listesini sıralama
Dosyaları sıralamak için dosya listesindeki mavi düğmeye basın.
Kategori İşlemler
Videolar Müzik Fotoğraflar
Temel Görünüm
Tüm klasörü gösterir. Fotoğrafı, klasörü seçerek görüntüleyebilirsiniz. ✓✓✓
Başlık
Simge / Numara / Alfabetik / Özel sıraya göre dosya başlığını sıralar ve görüntüler.
✓✓✓
Tercih Dosyayı tercihe göre sıralar ve görüntüler. Yeşil düğmeyi kullanarak dosya listesi
bölümündeki dosya tercihini değiştirebilirsiniz ✓✓✓
En Geç Tarih Dosyaları en geç tarihe göre sıralar ve görüntüler.
✓ ✓
En Erken Tarih Dosyaları en erken tarihe göre sıralar ve görüntüler.
✓ ✓
Sanatçı
Müzik dosyalarını sanatçıya göre alfabetik sırada sıralar.
✓
Albüm
Müzik dosyalarını albüme göre alfabetik sırada sıralar.
✓
Tür
Müzik dosyalarını türe göre sıralar.
✓
Atmosfer
Müzik dosyalarını atmosfere göre sıralar. Müzik atmosfer bilgilerini değiştirebilirsiniz.
✓
Aylık
Fotoğraf dosyalarını aya göre sıralar ve görüntüler. Yıldan bağımsız olarak yalnızca aya
(Ocaktan Aralığa) göre sıralar.
✓
BN68-02558A-PRTur.indb 34 2/17/2010 1:26:40 PM

35
Türkçe
04 Gelişmiş Özellikler
Video / Müzik / Fotoğraf Oynatma Seçeneği menüsü
Bir dosya oynatırken, TOOLS düğmesine basın.
Kategori
İşlemler
Videolar Müzik Fotoğraflar
Başlık
Doğrudan diğer dosyaya gidebilirsiniz.
✓
Tekrar Modu
Film ve müzik dosyalarını tekrar tekrar çalabilirsiniz.
✓ ✓
Resim Boyutu (Mod1 / Mod2
/ Orijinal) Resim boyutunu tercihe göre ayarlayabilirsiniz.
✓
Resim Ayarı
Görüntü ayarını ayarlayabilirsiniz. (S. 13,14,15,16) ✓ ✓
Ses Ayarları Ses ayarını yapabilirsiniz
. (S. 16, 17) ✓✓✓
Altyazı Ayarı
Video dosyasını Altyazıyla oynatabilirsiniz. Bu işlev yalnızca altyazılar video
dosyasıyla aynı dosya adına sahip olduğunda kullanılabilir.
✓
Ses
Gerektiği şekilde desteklenen dillerden biriyle videonun tadını çıkarabilirsiniz.
İşlev yalnızca çoklu ses biçimlerini destekleyen akış türü dosyalar
oynatıldığında etkinleştirilir.
✓
Slayt Gösterisini Durdur /
Slayt Gösterisini Başlat
Bir Slayt Gösterisini başlatabilir ya da durdurabilirsiniz.
✓
Slayt Gösterisi Hızı
Slayt gösterisi sırasında slayt gösterisi hızını seçebilirsiniz.
✓
Slayt Gösterisi Efekti
Çeşitli slayt gösterisi efektleri seçebilirsiniz.
✓
Fon Müziği
Bir Slayt Gösterisini izlerken, fon müziğini ayarlayabilir ve seçebilirsiniz.
✓
Zoom
Resimleri tam ekran modunda yakınlaştırabilirsiniz.
✓
Döndür
Resimleri tam ekran modunda döndürebilirsiniz.
✓
Ana Arkaplan
Dosyayı doğrudan Media Play masaüstüne taşıyabilirsiniz.
✓
Bilgi
Oynatılan dosya hakkında ayrıntılı bilgileri görebilirsiniz.
✓✓✓
Ayarlar
Kurulum Menüsünü Kullanma
Arkaplan Ayarı ■: İstediğiniz arkaplanı görüntülemek için seçin.
Filmi dvml oyntm hatrltcs (Yürütme Devam) (Açma / Kapama) ■: Filmi kaldığı yerden oynatma işlevi için açılan yardım
mesajını görüntülemek için seçin.
DivX ■® VOD kayıt kodunu alın: TV’nin onaylı kayıt kodunu gösterir. DivX web sitesine bağlanır ve kişisel bir hesapla
kayıt kodunu kaydederseniz, VOD kayıt dosyasını indirebilirsiniz. Media Play’i kullanarak VOD kaydını oynatırsanız kayıt
tamamlanır.
DivX
✎
® VOD hakkında daha fazla bilgi için “www.DivX.com” adresini ziyaret edin.
DivX ■® VOD devre dışı bırakma kodunu alın: DivX® VOD kayıtlı değilken, kayıt devre dışı bırakma kodu görüntülenir.
DivX® VOD kaydedildiğinde bu işlevi yürütürseniz, geçerli DivX® VOD kaydı devre dışı bırakılır.
Bilgi ■: Bağlı aygıta ilişkin bilgileri görüntülemek için seçin.
BN68-02558A-PRTur.indb 35 2/17/2010 1:26:40 PM

36
Türkçe
Gelişmiş Özellikler
Anynet
+
Anynet+ nedir?
t
Anynet+, Anynet+ özelliğini destekleyen bağlı tüm Samsung cihazlarını Samsung TV’nizin uzaktan kumandası ile kumanda
etmenizi sağlar. Anynet+ sistemi yalnızca Anynet+ özelliği olan Samsung cihazları ile kullanılabilir. Samsung cihazınızda bu
özelliğin olup olmadığından emin olmak için üstünde bir Anynet+ logosu olup olmadığını kontrol edin.
Ev Sinemasına bağlamak için
1. Bir HDMI kablosu kullanarak TV’nin HDMI IN (1(DVI), 2, 3 veya 4) jakını ve karşılık gelen Anynet+ cihazının HDMI OUT jakını
bağlayın.
2. HDMI kablosunu kullanarak ev sinemasının HDMI IN jakını ve karşılık gelen Anynet+ cihazının HDMI OUT jakını bağlayın.
NOT
✎
TV’nizdeki
x
DIGITAL AUDIO OUT (OPTICAL) jakı ile Ev Sinemasındaki Dijital Ses Girişi arasına optik kablo bağlayın.
Yukarıdaki bağlantıyı izlerken Optik jak yalnızca 2 kanal ses çıkışı verir. Yalnızca Ev Sineması’nın Ön Sol ve Sağ
x
hoparlörleri ile subwoofer’dan ses duyacaksınız. 5.1 kanal ses dinlemek istiyorsanız, DVD / uydu alıcısındaki (örn.
Anynet Cihazı 1 ya da 2) DIGITAL AUDIO OUT (OPTICAL) jakını TV’ye değil, doğrudan Amplifikatör ya da Ev
Sinemasına bağlayın.
Yalnızca bir Ev Sineması bağlayın.
x
HDMI kablosunu kullanarak bir Anynet
x
+ cihazını bağlayabilirsiniz. Bazı HDMI kabloları Anynet+ işlevlerini
desteklemeyebilir.
Anynet
x
+ sistemini destekleyen AV aygıtı, beklemede veya açık durumundayken Anynet+ çalışır.
Anynet
x
+ toplamda en fazla 12 AV cihazı destekler. Aynı türden en fazla 3 aygıtı bağlayabileceğinizi unutmayın.
Anynet+ Menüsü
Anynet+ menüsü, TV’ye bağlı Anynet+ cihazının türüne ve durumuna bağlı olarak değişiklik gösterir.
Anynet+ Menüsü Açıklama
TV'yi görüntüle Anynet+ modunu TV yayın modu olarak değiştirir.
Cihaz Listesi Anynet+ cihaz listesini görüntüler.
Kayıt: (*kaydedici) Hemen kaydediciyi kullanarak kaydı başlatır. (Bu yalnızca kayıt işlevini destekleyen cihazlar
için geçerlidir.)
(cihaz_adı) MENU Bağlı cihaz menülerini gösterir. Örn, bir DVD kaydedici bağlanmışsa DVD kaydedicinin disk
menüsü görünecektir.
(cihaz_adı) INFO Bağlı cihazın oynatma menüsünü gösterir. Örn, bir DVD kaydedici bağlanmışsa DVD
kaydedicinin oynatma menüsü görünecektir.
Kaydı Durdur: (*kaydedici) Kaydı durdurur.
Alıcı Ses alıcıdan çalınır.
Birden fazla kayıt cihazı bağlı ise, bunlar (*kaydedici) olarak gösterilir ve yalnızca bir kayıt cihazı bağlıysa (*cihaz_adı) şeklinde
temsil edilir.
Anynet+ Aygıt 1
HDMI 1.3 Kablosu
HDMI 1.3 Kablosu
TV
Optik Kablo
Ev Sineması Anynet+ Aygıt 2, 3, 4
BN68-02558A-PRTur.indb 36 2/17/2010 1:26:41 PM

37
Türkçe
04 Gelişmiş Özellikler
Anynet ¦+ Kurulumu
Kurulum ■
Anynet+ (HDMI-CEC) (Açma / Kapama): Anynet+ İşlevini kullanmak için, Anynet+ (HDMI-CEC) Açık ayarında olmalıdır.
Anynet
✎
+ (HDMI-CEC) işlevi devre dışı bırakıldığında, tüm Anynet+ ile ilgili işlemler devre dışı kalır.
Otomatik Kapat (Hayır / Evet): Anynet+ Cihazını TV kapandığında otomatik olarak kapanmaya ayarlar.
Anynet
✎
+ işlevinin kullanılması için TV’deki etkin kaynağın TV olarak ayarlanması gerekir.
Bir harici cihaz kayıt yapmaya devam etse bile, kapanabilir.
✎
Anynet ¦+ Cihazları arasında geçiş yapma
1. TV’ye bağlı Anynet+ cihazları listelenir.
İstediğiniz bir cihazı bulamıyorsanız, listeyi yenilemek için kırmızı düğmeye basın.
✎
2. Bir cihaz seçin ve ENTER
E
düğmesine basın. Seçilen cihaza geçiş yapabilirsiniz.
Uygulama
✎
menüsünde yalnızca Anynet+ (HDMI-CEC) Açık olarak ayarlandığında, Cihaz Listesi menüsü
görüntülenir.
Seçilen cihaza geçiş yapılması 2 dakika kadar sürebilir. Geçiş işlemi sırasında işlemi iptal edemezsiniz.
x
SOURCE
x
düğmesine basarak harici giriş modu seçtiyseniz, Anynet+ işlevini kullanamazsınız. Cihaz Listesi seçeneğini
kullanarak bir Anynet+ cihazına geçiş yaptığınızdan emin olun.
Kaydediliyor ¦
Bir Samsung kaydedici kullanarak bir TV programının kaydını yapabilirsiniz.
1. Kayıt seçeneğini seçin.
İkiden fazla kayıt cihazı olduğunda
✎
Birden çok kayıt cihazı bağlandığında, kayıt cihazları listelenir.
x
Cihaz Listesi seçeneğinde bir kayıt listesini seçin.
Kayıt cihazı görüntülenmediğinde
✎
Cihaz Listesi seçeneğini seçin ve cihazları aramak için Kırmızı düğmeye basın.
2. Çıkmak için EXIT düğmesine basın.
Kayıt akışlarını
✎
Kayıt: (cihaz_adı) seçimini yaparak kaydedebilirsiniz.
✎
(REC) düğmesine bastığınızda o anda izlediğiniz program kaydedilecektir. Başka bir cihazdan video izliyorsanız
cihazdaki video kaydedilir.
Kaydetmeden önce anten jakının kayıt cihazına düzgün bağlanıp bağlanmadığını kontrol edin. Bir anteni bir kayıt
✎
cihazına doğru şekilde bağlamak için kayıt cihazının kullanıcı kılavuzuna başvurun.
BN68-02558A-PRTur.indb 37 2/17/2010 1:26:42 PM

38
Türkçe
Gelişmiş Özellikler
Bir Alıcı yoluyla dinleme ¦
TV hoparlörü yerine bir alıcı (örn. Ev Sineması) yoluyla ses dinleyebilirsiniz.
1. Alıcı seçeneğini seçin ve Açık olarak ayarlayın.
2. Çıkmak için EXIT düğmesine basın.
Alıcınız yalnızca sesi destekliyorsa cihaz listesinde görünmeyebilir.
✎
Alıcı, alıcının optik giriş jakını TV’nin
✎
DIGITAL AUDIO OUT (OPTICAL) jakına doğru şekilde bağladığınızda çalışır.
Alıcı (örn. Ev Sineması) Açık olarak ayarlandığında, TV’nin Optik jakından verilen sesi duyabilirsiniz. TV bir DTV
✎
(anten) sinyali görüntülediğinde, TV, 5.1 kanal sesini alıcıya gönderir. Kaynak, DVD gibi bir dijital bileşen olduğunda
ve TV’ye HDMI aracılığıyla bağlandığında, alıcıdan yalnızca 2 kanal ses duyulur.
NOT
✎
Anynet
x
+ cihazlarını, TV üzerindeki düğmelerle değil, yalnızca TV uzaktan kumandasını kullanarak kontrol edebilirsiniz.
TV uzaktan kumandası belli koşullar altında çalışmayabilir. Bu durumda, Anynet
x
+ cihazını yeniden seçin.
Anynet
x
+ işlevleri, diğer üreticilerin ürünleri için çalışmaz.
Anynet ¦+ için Sorun Giderme
Sorun Olası Çözüm
Anynet+ çalışmıyor. Cihazın bir Anynet• + cihazı olup olmadığını kontrol edin. Anynet+ sistemi, yalnızca Anynet+ cihazlarını destekler.
Yalnızca bir alıcı (ev sineması) bağlayın.•
Anynet• + cihazının güç kablosunun düzgün takılıp takılmadığını kontrol edin.
Anynet• + cihazının Video/Ses/HDMI Kablo bağlantılarını kontrol edin.
Anynet• + (HDMI-CEC) seçeneğinin Anynet+ kurulum menüsünde Açık ayarında olup olmadığını kontrol edin.
TV uzaktan kumandasının TV modunda olup olmadığını kontrol edin.•
Bunun özel Anynet• + uzaktan kumandası olup olmadığını kontrol edin.
Anynet• + belirli koşullarda çalışmaz. (Kanallar aranırken, Media Play veya Plug & Play (Başlangıç kurulumu) vb.)
HDMI kablosunu takarken veya çıkarırken, cihazları tekrar arattığınızdan emin olun veya TV'nizi yeniden •
başlatın.
Anynet• + cihazının Anynet+ İşlevinin açık olduğunu kontrol edin.
Anynet+ sistemini başlatmak
istiyorum.
Anynet• + cihazının TV'ye düzgün bağlanıp bağlanmadığını ve Anynet+ (HDMI-CEC)'nin Anynet+ Kurulum
menüsünde Açık ayarında olup olmadığını kontrol edin.
Anynet• + menüsünü görüntülemek ve dilediğiniz menüyü seçmek için TOOLS düğmesine basın.
Anynet+ sisteminden çıkmak
istiyorum.
Anynet• + menüsünde TV İzle seçeneğini seçin.
TV uzaktan kumandasında • SOURCE düğmesine basın ve Anynet+ cihazlarından başka bir cihaz seçin.
TV modunu değiştirmek için, • P
>
/
<
, PRE-CH ve FAV.CH düğmesine basın. (Channel düğmesinin yalnızca
kanal ayarcısı gömülü Anynet+ cihazı bağlı olmadığında çalıştığını unutmayın.)
Ekranda "Anynet+ cihazına
bağlanıyor..." mesajı görünür.
Anynet• + yapılandırılırken ya da izleme moduna geçiş yaparken uzaktan kumandayı kullanamazsınız.
Anynet• + ayarı ya da izleme moduna geçiş tamamlandığında uzaktan kumandayı kullanın.
Anynet+ cihazı oynatmıyor. Plug & Play• (Başlangıç kurulumu) yürütülüyorken oynatma işlevini kullanamazsınız.
Bağlanmış cihaz görüntülenmiyor. Cihazın Anynet• + işlevlerini destekleyip desteklemediğini kontrol edin.
HDMI Kablosunun düzgün bağlanıp bağlanmadığını kontrol edin.•
Anynet• + (HDMI-CEC) seçeneğinin Anynet+ kurulum menüsünde Açık ayarında olup olmadığını kontrol edin.
Anynet• + cihazlarını yeniden arayın.
Yalnızca HDMI Kablosunu kullanarak bir Anynet• + cihazını bağlayabilirsiniz. Bazı HDMI kabloları Anynet+
işlevlerini desteklemeyebilir.
HDMI kablosu veya güç kablosu bağlantısının kesilmesi veya elektrik kesintisi gibi normal olmayan bir durumla •
sonlanmışsa, lütfen cihaz taramasını tekrarlayın.
TV programı kaydedilemiyor. Kayıt cihazındaki anten jakının düzgün bağlanıp bağlanmadığını kontrol edin.•
TV sesi alıcıdan çıkmıyor. TV ve alıcı arasına optik kabloyu bağlayın.•
BN68-02558A-PRTur.indb 38 2/17/2010 1:26:42 PM

39
Türkçe
04 Gelişmiş Özellikler
Internet@TV
Internet@TV’ye Başlarken ¦
NOT
✎
Internet@TV
x
’yi kullanmadan önce ağ ayarlarını yapılandırın. Daha fazla bilgi için, bkz. “Ağ Bağlantısı” bölümüne bakın
(S. 23).
Sağlayıcının içeriği dahilinde desteklenmeyen yazı tipleri normal olarak görüntülenmez.
x
Ağ durumunuza bağlı olarak, yavaş yanıtlar ve / veya kesintiler gerçekleşebilir.
x
Bölgeye bağlı olarak pencere öğesi hizmeti için yalnızca İngilizce destekleniyor olabilir.
x
Bu özellik tüm konumlarda kullanılamaz.
x
Bir uygulamayı kullanırken sorun yaşarsanız, içerik sağlayıcısıyla iletişime geçin.
x
İçerik sağlayıcısının durumuna göre, bir uygulamanın güncellemeleri veya uygulamanın kesintisi kesintiye uğrayabilir.
x
Ülkenizin yönetmeliklerine bağlı olarak, bazı uygulamalar sınırlı hizmete sahip olabilir veya desteklenmeyebilir.
x
Ekran Görünümü
Internet@TV faydalı ve eğlenceli içerikleri webden
TV’nize doğrudan taşır.
Recommended
My Applications
A
Login
B
Mark as Favorite
D
Sort by
R
Return
by Date 1/1
Samsung Apps Settings
Recommended
My Applications
A
Login
B
Mark as Favorite
D
Sort by
R
Return
by Date 1/1
Samsung Apps Settings
Önerilen Uygulamalar:
Samsung tarafından önerilen hizmeti
görüntüler. Bu listeye bir hizmet
ekleyemezsiniz veya mevcut bir hizmeti
silemezsiniz.
Yüklenen Uygulamalar:
Samsung Apps ile yüklenen
uygulamaları görüntüler.
TV Ekranı:
Geçerli kanalı gösterir.
Bilgi:
Samsung ürün tanıtımları ile
size sunulan bildirimleri, yeni
uygulamaları ve reklamları
görüntüler.
Uygulama hizmeti:
Samsung tarafından
sağlanan çeşitli hizmetleri
kullanabilirsiniz.
Internet@TV Ayarları:
Uygulamaları ve Internet@
TV ayarlarını düzenleyin ve
yapılandırın.
Denetimler :
• Kırmızı (Login): Internet@TV’de oturum açar.
B
• Yeşil (Mark as Favorite): Uygulamaları favori olarak işaretlemek için
kullanılır.
• Mavi (Sort by): Uygulamaları sıralamak için kullanılır.
R
• Return : Önceki menüye geri döner.
Renk düğmeleri uygulamaya bağlı olarak farklı çalışabilir.
✎
BN68-02558A-PRTur.indb 39 2/17/2010 1:26:44 PM

40
Türkçe
Gelişmiş Özellikler
Hesap Girişi
Birden fazla hesaba sahip bir uygulamada, farklı hesaba
erişmek için, ◄ ve ► düğmelerini kullanın.
Keyifli bir uygulama deneyimi için, hesabınızı kaydedin
✎
ve oturum açın.
Bir hesap oluşturmaya ilişkin yönergeler için,
✎
Setting up
Internet@TV → Internet@TV ID → Create bölümüne
bakın.
1. Internet@TV ana sayfasındaki kırmızı düğmeye basın.
2.
İstenilen User account seçin, ardından ENTERE
düğmesine basın.
Bir hesap oluşturmak istiyorsanız, Kırmızı
✎
düğmeye basın ve ardından görüntülenen OSD
penceresinde bir hesap oluşturun.
3. Password girin.
Giriş başarılıysa, Kullanıcı hesabı ekranda
✎
görüntülenecektir.
Internet@TV’yi Ayarlama ¦
Settings
Kimlikleri oluşturun ve bu ekrandan Internet@TV ayarlarını
yapılandırın. ▲ ve ▼ düğmelerini kullanarak Ayarları
vurgulayın ve ENTER
E
düğmesine basın.
System Setup ■
Ticker Autorun
✎
ülkeye bağlı olarak
desteklenmeyebilir.
Ticker Autorun (Off / On): TV’yi açtıktan sonra ticker
autorun (kayan yazı bandı oto çalıştırma) özelliğini
etkinleştirin / devre dışı bırakın.
Channel Bound Service (Off / On): Bazı kanallar
uygulamaları Internet veri hizmeti olarak destekleyerek siz
TV izlerken Internet hizmetlerine erişmenizi sağlar.
Yalnızca yayın tarafından destekleniyorsa
✎
kullanılabilir.
Reset: Internet@TV ayarlarını fabrika varsayılan ayarlarına
sıfırlar.
Change the Service Lock password.
Varsayılan şifre “0-0-0-0” olarak ayarlanır.
✎
Parolayı unutursanız, parolayı “0-0-0-0” olarak
✎
sıfırlamak için uzaktan kumanda düğmelerine
aşağıdaki sırada basın: POWER (off) → MUTE →
9 → 2 → 8 → POWER (on).
Internet@TV ID ■
Bu menüyü, hesap yaratırken ya da silerken
kullanabilirsiniz. İçerik sitesinin hesap bilgilerini içeren
hesabınızı kontrol edebilirsiniz.
Hesap, yalnız internet@TV içindir.
✎
Create: Bir hesap oluşturun ve istediğiniz hizmet
uygulamasına bağlayın.
NOT
✎
Hesap sayısı, 10’dan az olmalıdır.
x
Maksimum karakter sayısı 10’dur.
x
R Return
Settings
▪ System setup
▪ Internet@TV ID
▪ Service Manager
▪ Properties
▪ Ticker Autorun : Off
▪ Channel Bound Service : Off
▪
Change the Service Lock password
▪
Reset
Login
A
Move [0~9] Enter PIN R Cancel
User account :
Password :
adgjm
BN68-02558A-PRTur.indb 40 2/17/2010 1:26:46 PM

41
Türkçe
04 Gelişmiş Özellikler
Internet@TV ID Nasıl Oluşturulur
User account oluşturmadan önce, ilk olarak uygulamayı
Samsung Apps öğesine yüklemeniz gerekir.
1. ▲/▼/◄/► düğmesini kullanarak, Ayarlar seçeneğini
seçin. Ardından ENTER
E
düğmesine basın.
2.
Internet@TV ID seçeneğini seçmek için ▼ düğmesine
basın, ardından, ENTERE veya ► düğmesine basın.
3.
Create seçeneğini seçin. Tuş takımı ekranı görüntülenir.
4. Tuş takımı OSD’si ekranda görüntülenir.
Tuş Takımını Kullanma
Ekran Tuş Takımını kullanırken uzaktan kumanda üzerinde
– düğmesine basmanız metin alanlarını küçük harf, büyük
harf, sayılar ve simgeler olarak değiştirmenizi sağlar.
Bu Ekran Tuş Takımını çeşitli Internet@ TV
uygulamalarında kullanabilirsiniz.
Burada karakterlerin nasıl girileceği gösterilmektedir.
4-1. Örneğin, “105Chang” girmek istiyorsunuz.
4-2. Giriş modunu küçük harften sayılara değiştirmek
istiyorsanız, uzaktan kumanda üzerinde –
düğmesine iki kez basın.
4-3. Sayısal sırada 1, 0 ve 5 düğmelerine basın.
4-4. Giriş modunu sayılardan büyük harflere
değiştirmek istiyorsanız, uzaktan kumanda
üzerinde – düğmesine üç kez basın.
4-5. C girmek için uzaktan kumanda üzerinde 2
düğmesine üç kez basın.
4-6. Giriş modunu küçük harflerden büyük harflere
değiştirmek istiyorsanız, uzaktan kumanda
üzerinde – düğmesine üç kez basın.
4-7. “Chang” ifadesinin devamını girmek için
uzaktan kumandadaki düğmelere basın.
Tamamlandığında, ENTER
E
düğmesine basın.
5. Sayı düğmelerini kullanarak, User account ve
Password öğelerini girin.
Şifre yalnızca sayı olmalıdır.
x
–
x
düğmesini kullanarak metin alanlarını küçük
harf, büyük harf, sayılar ve simgeler olarak
değiştirmenizi sağlar.
PRE-CH
x
düğmesini kullanarak girilen karakteri
silebilirsiniz.
π
x
(REW) veya µ (FF) düğmesini kullanarak,
simge tuş takımı ekranına istediğiniz simgeyi
seçebilirsiniz.
6. Hesap oluşturuldu TV Kimliğinin kullanıcılar hesabı
bağlantısını tıklatarak, tek bir oturum açma ile
Samsung TV’nizin tüm kullanıcıları tarafından
sunulan hizmetleri kullanabilirsiniz. Bir hizmet sitesi
kimliğine kaydolmak istiyorsanzı, Yes seçeneğini
seçin. Servis Site ekranı görüntülenir.
7. İstediğiniz Service Site Register seçin ve ardından
ENTER
E
düğmesine basın.
8. Sayı düğmelerini kullanarak, uygulamanızın site
kimliğini ve şifresini girin. Ardından ENTER
E
düğmesine basın.
9. Başarılı bir şekilde kaydedildi. Başka bir servis
sitesi eklerseniz, Yes’i seçin, ardından ENTER
E
düğmesine basıp adım 5’e geçin.
10. Tamamlandığında, OK seçeneğini seçin. Ardından
ENTER
E
düğmesine basın.
Manager
Service Site – : YouTube gibi servis sitelerinin oturum
açma bilgilerini kaydeder.
Change Password – : Hesap parolasını değiştirir.
Delete – : Hesabı siler.
Parolayı unutursanız, parolayı “0-0-0-0” olarak
✎
sıfırlamak için uzaktan kumanda düğmelerine
aşağıdaki sırada basın: POWER (off) → MUTE
→ 9 → 2 → 8 → POWER (on).
Service Manager ■: Internet@TV’de yüklü uygulamaları
siler ve kilitler.
Lock: Uygulamayı kilitleyin.
Kilitli bir pencere öğesine erişim parola gerektirir.
✎
Delete: Uygulamayı silin.
Properties ■: Internet@TV’ye ait bilgileri görüntüler. Ağ
bağlantınızı kontrol etmek için, Check the speed of
your internet connection seçeneğini kullanın.
BN68-02558A-PRTur.indb 41 2/17/2010 1:26:47 PM

42
Türkçe
Gelişmiş Özellikler
Internet@TV hizmetini kullanma ¦
Samsung Apps
Samsung Apps Samsung TV/AV cihazı üzerinde kullanılacak
uygulamaların indirildiği bir depodur.
Kullanıcılar yüklenen uygulamaları kullanarak video, müzik,
fotoğraf, oyun, faydalı bilgiler vb. gibi çeşitli içeriklerin keyfini
çıkarabilir.
Ek uygulamalar bundan sonra kullanılabilir olacaktır.
Samsung Apps
✎
öğesiyle renkli düğmelerin kullanılması.
x
Kırmızı
(Login): Internet hizmetinde oturum açmak
için kullanılır.
B
x
Yeşil
(Thumbnail View): Görünüm modunu
değiştirmek için kullanılır.
x
Mavi
(Sort by): Uygulamaları Featured, Most
downloaded, Most recent veya Name durumuna
göre sıralamak için kullanılır.
R
x
Return: Önceki menüye gider.
Samsung Apps'ı kategoriye göre kullanma
Seçilebilir kategoriler aşağıda gösterilmiştir:
What’s New y: Yeni kaydedilmiş uygulamaları görüntüler.
Video y: Film, TV şov ve kısa uzunlukta video gibi çeşitli
video ortamlarını görüntüler.
Games y: Sudoku ve satranç gibi çeşitli oyunlar
görüntüler.
Sports y: Maç bilgisi, görüntüler ve kısa uzunlukta video
gibi çeşitli spor ortamlarını görüntüler.
Lifestyle y: Müzik, kişisel fotoğraf yönetim araçları ve
Facebook ve Twitter gibi sosyal ağ gibi yaşam tarzı ortam
hizmetlerini içerir.
Information y: Haberler, hisse senetleri ve hava durumu
gibi çeşitli bilgi hizmetlerini içerir.
Others y: Diğer çeşitli hizmetleri içerir.
My Page y: Uygulama listesini ve sanal nakit bakiyenizi
görüntüler.
2010'un ortalarından itibaren (yalnızca ABD ve
✎
Kore), tv.samsung.com aracılığıyla uygulamaları
satın almak için sanal nakit satın alabileceksiniz.
Help y: Internet@TV'e ilişkin herhangi bir sorunuz olursa,
önce bu bölümü kontrol edin.
Samsung AppS
Featured
Travel
Most downloaded
Most recent Name
Free
What’s New!
Games
Sports
Lifestyle
Information
Other
My Page
Help
Video
A
Login
B
Thumbnail View
D
Sort By
R
Return
BN68-02558A-PRTur.indb 42 2/17/2010 1:26:47 PM

43
Türkçe
04 Gelişmiş Özellikler
Internet@TV için Sorun Giderme ¦
Sorun Olası Çözüm
Bazı uygulama içerikleri yalnızca İngilizce.
Dili nasıl değiştirebilirim?
Uygulama içerik dili pencere öğesi kullanıcı arayüzü dilinden farklı olabilir. Bu
hizmet sağlayıcısına bağlıdır.
Bazı uygulama hizmetleri çalışmaz. Servis sağlayıcısıyla kontrol edin.
Pencere öğesi hizmet sağlayacısına ilişkin bilgi için, yardım web sitesine bakın.
Bir ağ hatası meydana geldiğinde,
ayar menüsü hariç hiçbir menüyü
kullanamıyorum.
Ağ bağlantısı çalışmıyorsa, hizmetiniz sınırlandırılmış olabilir.
Çünkü ayar menüsü hariç diğer tüm işlevlerin internete bağlı olması gerekir.
YouTube'ta yetişkinlere yönelik filmleri
göstermek için herhangi bir olasılık var
mı?
Genel olarak, menüdeki listede filtrelenmiştir. Ancak, arama işlevini kullanarak
gösterilebilir. Bu durumda, Pencere Öğesi Galerisi'ni kullanarak pencere öğesi
hizmetini kilitleyin.
Yardım Web Sitesi ¦
Yaklaşma adımı daha sonra değiştirilebilir.
✎
Özel ülkeler için farklı bağlantılar olabilir.
✎
Ülke Web sitesi
Avusturya www.samsung.com → Produkte → Fernseher → Internet@TV
Belçika www.samsung.com → Producten → televisies → Internet@TV
www.samsung.com → Produits → téléviseurs → Internet@TV
Çek www.samsung.com → Produkty → televizory → Internet@TV
Danimarka www.samsung.com → Produkter → stue & soveværelse → Internet@TV
Finlandiya www.samsung.com → Tuotteet → kodinelektroniikka → Internet@TV
Fransa www.samsung.com → Produits → télévisions → Internet@TV
Almanya www.samsung.com → Privatkunden → Fernseher → Internet@TV
Yunanistan www.samsung.com → Προϊόντα → τηλεοράσεις → Internet@TV
Macaristan www.samsung.com → Termékek → televíziók → Internet@TV
İrlanda www.samsung.com → Products → Television → Internet@TV
İtalya www.samsung.com → Prodotti → TV → Internet@TV
Hollanda www.samsung.com → Producten → televisies → Internet@TV
Norveç www.samsung.com → Produkter → hverdagsrom & soverom → Internet@TV
Polonya www.samsung.com → Produkty → telewizory → Internet@TV
Portekiz www.samsung.com → Produtos para Consumidores → televisores → Internet@TV
Slovakya www.samsung.com → Produkty → televízory → Internet@TV
İspanya www.samsung.com → Productos → televisores → Internet@TV
İsveç www.samsung.com → Produkter → vardagsrum & sovrum → Internet@TV
İsviçre www.samsung.com → Produits → télévisions → Internet@TV
www.samsung.com → Produkte → Fernseher → Internet@TV
İngiltere www.samsung.com → Products → Television → Internet@TV
Türkiye www.samsung.com → Tüketici Ürünleri → televizyon → Internet@TV
Estonya www.samsung.com → Klientidele → Televiisorid → Internet@TV
Letonya www.samsung.com → Klientiem → Televizori → Internet@TV
Litvanya www.samsung.com → Namams → Televizoriai → Internet@TV
Rusya www.samsung.com → Продукты → Телевизоры → Internet@TV
Ukrayna www.samsung.com → Потребительские продукты → телевизоры → Internet@TV
BN68-02558A-PRTur.indb 43 2/17/2010 1:26:48 PM

44
Türkçe
Gelişmiş Özellikler
AllShare
AllShare Hakkında ¦
AllShare, TV’nizi ve uygun Samsung mobil telefonunuzu /
cihazlarınızı, birt ağ vasıtası ile bağlar. TV’nizde, tüm aramaları,
SMS mesajlarını ve cep telefonlarınızda ayarlanmış tüm
programları görüntüleyebilirsiniz. Ayrıca, video, fotoğraf ve
müzik de dahil olmak üzere cep telefonunuzda veya diğer
aygıtlarda (PC’niz gibi) kayıtlı ortam içeriklerini ağ aracılığıyla
TV’de kontrol ederek oynatabilirsiniz. Aynı zamanda TV’nizi,
mobil telefonlarınızdan web sayfalarına göz atmak için
kullanabilirsiniz.
Daha fazla bilgi için, “www.samsung.com” adresini
✎
ziyaret edin veya Samsung Çağrı Merkezi ile iletişime
geçin. Mobil aygıtlar için ek yazılık yüklemesi gerekebilir.
Daha detaylı bilgi için, her birinin kullanıcı kılavuzuna
bakın.
AllShare’ın ayarlanması ¦
Kurulum
Mesaj (Açma / Kapama) ■: Mesaj işlevini etkinleştirir veya
devre dışı bırakır (gelen aramalar, SMS mesajları ve cep
telefonunuzda ayarlanmış zamanlamalar için).
Medya (Açma / Kapama) ■: Ortam işlevini etkinleştirir
veya devre dışı bırakır. Ortam işlevi açık olduğunda, cep
telefonundan veya ScreenShare özelliğini destekleyen
diğer cihazlardan video, fotoğraf veya müzik oynatır.
ScreenShare (Açma / Kapama) ■: Çeşitli içeriklere cep
telefonlarından ve ScreenShare’ı destekleyen diğer
cihazlardan gerçekleştirilen ScreenShare erişimlerini
etkinleştirir veya devre dışı bırakır.
TV adı ■: TV adını ayarlar, böylece mobil aygıtta kolayca
bulabilirsiniz.
Kullanıcı Girişi
✎
seçeneğini seçerseniz, OSK (On
Screen Keyboard) kullanarak TV’ye yazabilirsiniz.
Mesaj / Medya / ScreenShare
Mesaj, Medya veya ScreenShare işlevini kullanmak için
bu TV ile ayarlanmış cep telefonlarının ve bağlı cihazların bir
listesini görüntüler.
Medya
✎
işlevi, AllShare özelliğini destekleyen tüm cep
telefonlarında da mevcuttur.
İzin Verildi / Reddedildi ■: Cep telefonuna izin verir /
engeller.
Sil ■: Cep telefonunu listeden siler.
Bu işlev yalnızca listedeki cep telefonu adını
✎
siler. Silinen mobil cihaz açıldığında veya TV’ye
bağlanmaya çalışıldığında, listede tekrar görülebilir.
Mesaj İşlevini Kullanma
Bu işlevi kullanarak, TV izlerken gelen aramaları, SMS
mesajlarını ve cep telefonunda ayarlı zamanlamaları alarm
penceresinden görürsünüz.
NOT
✎
Alarm penceresini devre dışı bırakmak için,
x
AllShare
özelliğinin Kurulum öğesinde Mesaj seçeneğini
Kapalı olarak ayarlayın.
OK
x
(Tamam) seçildiyse veya mesaj üç kez
görüntülendikten sonra OK (Tamam) seçilmezse,
mesaj silinir. Mesaj cep telefonundan silinmez.
Media Play
x
, Contents Library, vb. bazı uygulamaları
kullanırken bir alarm penceresi görüntülenebilir.
Mesajın içeriğini görüntülemek için, TV görüntüleme
moduna geçin.
Bilinmeyen bir cep telefonundan bir mesaj
x
görüntülenirken, AllShare’daki bir mesaj
menüsünden cep telefonu seçin ve telefonu
engellemek için Reddedildi seçeneğini seçin.
Mesaj Görünümü
TV seyrederken yeni bir SMS mesajı gelirse alarm
penceresi görünür. OK düğmesini tıklatırsanız, mesajın
içeriği görüntülenir.
Cep telefonunuzdaki SMS mesajlarının
✎
görüntülenme ayarlarını yapılandırabilirsiniz.
Yöntemler için, cep telefonunuzun kılavuzuna
bakın.
Bazı karakterler türleri boş olarak veya bozuk
✎
olarak görüntülenebilir.
AllShare
3/7
E
Seçim
R
Geri
e
Çıkış
'
Kurulum
R
Geri
Kurulum
Mesaj
Medya
ScreenShare
Mesaj : Açık
Medya : Açık
ScreenShare : Açık
TV adı : Ev TV’si
BN68-02558A-PRTur.indb 44 2/17/2010 1:26:49 PM

45
Türkçe
04 Gelişmiş Özellikler
Arama Geldi Alarmı
TV seyrederken aranırsanız, alarm penceresi görünür.
Alarmı Zamanla
TV seyrederken, alarm penceresi kayıtlı olayı göstermek
için görünür.
Cep telefonunuzdaki zamanlama içeriklerinin
✎
görüntülenme ayarlarını yapılandırabilirsiniz.
Yöntemler için, cep telefonunuzun kılavuzuna
bakın.
Bazı özel karakterler boş olarak veya bozuk olarak
✎
görüntülenebilir.
Ortam İşlevini Kullanma
Cep telefonundan gönderilen ortam içeriğinin (videolar,
fotoğraflar, müzik) TV’nizde görüntüleneceğini kullanıcıya
bildiren bir alarm penceresi görünür. İçerik alarm penceresi
göründükten 3 saniye sonra otomatik olarak oynatılır. Alarm
penceresi görünürken RETURN veya EXIT düğmesine
basarsanız, ortam içerikleri oynatılmaz.
NOT
✎
Ortam işlevi ilk kez çalıştırılıyorsa, uyarı açılır
x
penceresi görüntülenir. İzin ver seçeneğini seçmek
için ENTER
E
düğmesine basın, ardından bu aygıt
üzerinde Ortam işlevini kullanabilirsiniz.
Cep telefonundan ortam içeriği aktarımını kapatmak
x
için, Medya öğesini AllShare öğesinde Kapalı
olarak ayarlayın.
İçerik çözünürlüğe ve formata bağlı olarak TV’nizde
x
oynatılamayabilir.
ENTER
xE
ve ◄ / ► düğmeleri ortam içeriğine bağlı
olarak çalışmayabilir.
Mobil cihazı kullanarak ortam oynatmayı kontrol
x
edebilirsiniz. Daha detaylı bilgi için, her bir mobil
aygıtın kullanıcı kılavuzuna bakın.
Ortam içeriklerini PC’nizden oynatmak istediğinizde,
x
ana AllShare ekranında PC simgesini seçin.
Böylece, TV’nin Media Play menüsü otomatik
olarak değişir. Daha ayrıntılı bilgi için, “Media Play”
bölümüne bakın.
ScreenShare İşlevinin Kullanılması
ScreenShare işlevini kullanarak, bir cep telefonu ile sağlanan
çeşitli web içeriklerine gözatabilirsiniz. Örneğim, aşağıdaki
görüntü bir cep telefonu üzerinde içeriklere erişim sayfasını
görüntüler. Cep telefonunun dosyalarını okuyabilir, rehberi ve
takvimi TV üzerinde görüntüleyebilirsiniz. Ayrıca, rehberde bir
kişiyi arayabilir veya SMS gönderebilirsiniz.
✎
NOT
Bu özelliği kullanmak için, ScreenShare yüklü bir
x
Samsung Cep Telefonuna/Mobil aygıta sahip olmalısınız.
Doc Viewer
x
doc formatındaki dosyaları okuyabilir,
ancak değiştiremez.
Ekran görüntüsü bağlı cihaza göre değişiklik
x
gösterebilir.
My Mobile
Contacts Calendar Doc viewer
E Seçim
C
Geri
TV’nizi Çalıştırmak için Samsung Telefonunuzu Kullanma
Bu özelliği kullanmadan önce, ScreenShare işlevlerini
destekleyen bir Samsung cep telefonu bağlamalısınız. TV’yi
cep telefonunuzla çalıştırırken, yalnızca POWER,
y
,
z
ve MUTE düğmeleri desteklenir.
Cep telefonunda herhangi bir kumada düğmesine
✎
(kanal veya ses düzeyi) basılı tutsanız bile, değer bir
birim yukarı veya aşağı gider.
"Unknown Device 0" is requesting that the media file be allowed to play.
If you wish to allow the media file to be played at your device, please press
"Allow", otherwise press "Deny".
You can also change the setting (or resetting) of this feature at "AllShare
Setup".
Warning: Please note that if your device is connected to unsecured or
unfamiliar network, unwanted or inappropriate contents might be played.
If you are not sure about the network's identity or content's
appropriateness, we strongly recommend that you do not "Allow" the
request to play.
Allow Deny
BN68-02558A-PRTur.indb 45 2/17/2010 1:26:49 PM

46
Türkçe
Diğer Bilgiler
Analog Kanal Teletekst Özelliği
Teletekst hizmetinin dizin sayfasında nasıl kullanılacağıyla ilgili bilgiler bulunur. Teletekst bilgilerinin doğru görünmesi için kanal
alışının düzenli olması gerekir. Aksi takdirde bilgiler eksik olabilir ya da bazı sayfalar görüntülenmeyebilir.
Uzaktan kumandanın sayısal tuşlarına basarak Teletekst sayfalarını değiştirebilirsiniz.
✎
Diğer Bilgiler
Teletekst sayfaları altı kategoriye göre düzenlenmiştir:
Bölüm İçindekiler Bölüm İçindekiler
ASeçilen sayfa numarası. DTarih ve saat.
BYayın yapan kanalın adı. EMetin.
CGeçerli sayfa numarası ya da
arama göstergeleri. FDurum bilgileri. FASTEKST
bilgileri.
1/ (Teletekst açık / karışık):
Teletekst hizmeti sağlayan kanalı
seçtikten sonra Teletekst modunu
etkinleştirin. Teletekst modunu,
normal yayın ekranının üzerine
bindirmek için iki kez basın.
28 (kaydet): Teletekst Sayfalarını
kaydeder.
34 (boyut): Ekranın üst yarısında
çift boyutlu harfleri görüntüler.
Ekranın alt yarısı için, yeniden
basın. Normal ekranı görüntülemek
için, bir kez daha basın.
49 (tut): Seçilen sayfada,
otomatik olarak takip eden başka
sayfalar bağlıysa, bulunduğunuz
sayfayı tutar. Devam ettirmek için,
yeniden basın.
50 (mod): Teletekst modunu
(LIST/FLOF) seçer.
Bu düğmeye LIST modundayken
basarsanız, mod Liste kaydetme
moduna geçer. Liste kaydetme
modunda, 8 (kaydet) düğmesini
kullanarak Teletekst sayfasını listeye
kaydedebilirsiniz.
61 (alt sayfa): Varsa alt sayfayı
görüntüler.
2 (sayfa yukarı): Bir sonraki
Teletekst sayfasını görüntüler.
7
3 (sayfa aşağı): Bir önceki
Teletekst sayfasını görüntüler.
8
6 (dizin): Teleteksti
görüntülerken istediğiniz zaman
dizin (içindekiler) sayfasını
görüntüler.
9
5 (göster): Gizli metinleri
(örneğin yarışma oyunları yanıtlarını)
görüntüler. Normal ekranı
görüntülemek için, yeniden basın.
0
7 (iptal): Sayfa aranırken geçerli
yayını görüntüler.
!
Renkli düğmeler (kırmızı / yeşil /
sarı / mavi): Yayın şirketi FASTEXT
sistemini kullanıyorsa, Teletekst
sayfasında yer alan çeşitli konuların
renkleri farklıdır ve bu konular renkli
düğmelere basılarak seçilebilir.
İstediğiniz sayfaya karşılık gelen
renk düğmesine basın. Görünen
sayfa, aynı biçimde seçilebilecek
diğer renklere ayrılmış bilgiler
içerir. Önceki ya da sonraki
sayfayı görüntülemek için ilgili renk
düğmesine basın.
@
ABCD
1
3
4
5
2
7
8
9
0
!
@
6
BN68-02558A-PRTur.indb 46 2/17/2010 1:26:50 PM

47
Türkçe
05 Diğer Bilgiler
Duvara Montajının Takılması
Kapatma Braketinin Takılması ¦
TV’yi bir duvara monte ederken, Kapatma Braketini standa aşağıdaki
resimde olduğu bağlanan parçaya takın.
Duvara Montaj kitini takmadan önceki hazırlık (46 ~ 55 inç TV’ler) ¦
Başka bir üreticinin duvara montaj kitini takıyorsanız, Tutucu Halkayı kullanın.
Duvara Montaj Kitinin Takılması ¦
Duvara montaj öğeleri (ayrı satılır) ile TV’yi duvara monte edebilirsiniz.
Duvara montaj kitinin takılmasıyla ilgili daha fazla bilgi için, Duvara Montaj öğeleriyle birlikte verilen talimatlara bakın. Duvara
montaj braketini takarken yardım için bir teknisyenle görüşün.
Samsung Electronics, TV’yi kendiniz monte etmeyi seçtiğinizde kendinize ya da başkalarına vereceğiniz hasarlardan sorumlu
değildir.
Kapatma Braketi
BN68-02558A-PRTur.indb 47 2/17/2010 1:26:52 PM

48
Türkçe
Diğer Bilgiler
Duvara Montaj Kitinin Özellikleri (VESA) ¦
Duvar montaj kiti birlikte verilmez, ayrı olarak satılır.
✎
Duvar montajınızı düz bir duvara zemine dik olarak takın. Diğer bina malzemelerine takarken lütfen size en yakın bayi ile
görüşün. Tavana veya eğik duvara takılırsa düşebilir ve ciddi yaralanmalara neden olabilir.
NOT
✎
Samsung Electronics är inte ansvariga för skador på produkten eller personlig skada på dig själv eller andra om du
x
väljer att montera TV:n själv.
Duvara montaj kitlerinin standart boyutları aşağıdaki tabloda gösterilmiştir.
x
Duvara montaj kitimizi satın alırken ayrıntılı bir montaj kılavuzu ve montaj için gerekli tüm parçalar ürünle verilir.
x
Standart boyuttan daha uzun vidalar kullanmayın, aksi takdirde TV setinin iç kısmına zarar verebilirsiniz.
x
VESA standardı vida özelliklerine uymayan duvar montajı için, vidaların uzunluğu özelliklere bağlı olarak değişebilir.
x
VESA standardı vida özelliklerine uymayan vidalar kullanmayın.
x
Ürüne zarar verebileceğinden veya ürünün düşmesine, böylece yaralanmalara neden olabileceğinden vidaları çok
x
fazla sıkıştırmayın. Samsung bu tür kazalardan sorumlu değildir.
VESA olmayan veya belirtilmemiş duvar montajı kullanıldığında veya müşteri yükleme yönergelerine uymadığında,
x
Samsung, ürünün zarar görmesinden veya yaralanmalardan sorumlu değildir.
Bu TV’yi takarken 15 derecelik eğimi aşmayın.
x
Ürün Ailesi inç
VESA
Özellik
(A * B)
Standart Vida Miktar
LCD-TV
19~22 75 X 75
100 X 100 M4
4
23~29 200 X 100
30~40 200 X 200 M6
46~55 400 X 400
M8
57~65 600 X 400
70~80 800 X 400
80~ 1400 X 800
Duvara Montaj Kitinizi TV’niz açıkken kurmayın. Elektrik çarpması sonucunda kişisel yaralanmaya neden olabilir.
Kabloların Montajı
Kablo bağı içindeki kabloları, saydam standdan görülmeyecek şekilde sarın.
Kablo bağı
BN68-02558A-PRTur.indb 48 2/17/2010 1:26:55 PM

49
Türkçe
05 Diğer Bilgiler
Hırsıza Karşı Kensington Kilidi
Kensington Kilidi, televizyonu halka açık bir ortamda kullanıyorsanız,
sistemi fiziksel olarak sabitlemek için kullanılan bir aygıttır. Üreticiye bağlı
olarak, görünüm ve kilitleme yöntemi resimde gösterilenden farklı olabilir.
Doğru kullanım için Kensington Kilidiyle birlikte verilen kılavuza başvurun.
Lütfen TV’nin arkasındaki “
✎
K” simgesini bulun.
Kensington yuvası “K” simgesinin yanındadır.
1. Kilitleme cihazını LCD TV LCD TV 1’deki Kensington yuvasına
takın ve 2 kilitleme yönünde döndürün.
2. Kensington Kilidi kablosunu 3 takın.
3. Kensington Kilidini masa veya ağır bir sabit nesneye sabitleyin.
Kilitleme cihazının ayrıca satın alınması gerekmektedir.
✎
Kensington Kilidinin konumu, modeline bağlı olarak farklılık
✎
gösterebilir.
1
2
3
<İsteğe bağlı>
TV’yi Duvara Sabitleme
Dikkat : TV’yi çekme, itme veya üzerine çıkma TV’yi düşürebilir. Özellikle çocuklarınızın TV’ye asılmamasına
veya TV’nin dengesini bozmamasına özen gösterin; böyle bir durumda, TV devrilebilir ve ciddi yaralanmalara
veya ölüme neden olabilir. Güvenlik Notundaki tüm güvenlik önlemlerine uyun. Birimin daha dengeli durması için,
güvenlik amacıyla aşağıdaki talimatları uygulayarak düşmeyi önleyici cihazı takın.
TV’nin düşmesini önlemek için ¦
Gerekli sıkıştırıcı parçalar, vidalar ve bağ ürünle birlikte
✎
sağlanmadığı için, lütfen bunları ayrı olarak satın alın.
1.
Vidaları sıkıştırıcı parçalara takın ve duvara sıkı bir şekilde sabitleyin.
Vidaların duvara sıkı bir şekilde sabitlendiğinden emin olun.
Vida Özellikleri
✎
32 ~ 40 İnç LCD TV için: M6
x
46 ~ 55 İnç LCD TV için: M8
x
2. TV’nin arkasında ortadaki vidaları çıkarın, sıkıştırıcı parçaların
içinden geçirin ve daha sonra, yeniden TV’ye takıp sıkın.
3. TV’ye ve duvara sabitlenmiş sıkıştırıcı parçaları sağlam bir bağ ile
birleştirin ve daha sonra bağı sıkı bir şekilde bağlayın.
Tüm bağlantıların uygun şekilde sabitlendiğini doğrulayın.
✎
Belirli aralıklarla bağlantılarda yorgunluk belirtisi olup olmadığını
kontrol edin. Bağlantılarınızın güvenliğiyle ilgili herhangi bir
şüpheniz varsa, bir kurulum uzmanıyla görüşün.
TV’yi arkaya doğru düşmemesi için duvara yakın bir yere yerleştirin.
✎
Bağı, duvardaki sıkıştırıcı parçalar, TV’ye sabitlenen sıkıştırıcı parçalarla aynı hizada veya daha aşağıda olacak şekilde
✎
bağlayabilirsiniz.
TV’yi taşımadan önce bağı çözün.
✎
Duvar
BN68-02558A-PRTur.indb 49 2/17/2010 1:27:03 PM

50
Türkçe
Diğer Bilgiler
Sorun Giderme
TV’ye ilişkin herhangi bir sorunuz varsa, öncelikle bu listeye başvurun. Bu sorun giderme ipuçlarının hiçbiri işe yaramazsa, lütfen
‘www.samsung.com’ sitesini ziyaret edin ve ardından Destek düğmesini tıklatın veya bu kılavuzun arka sayfasında listelenen
çağrı merkezi ile iletişime geçin.
Sorunlar Çözümler ve Açıklamalar
Görüntü Kalitesi Öncelikle, lütfen TV'nizin test görüntüyü düzgün bir şekilde görüntülediğini onaylamak için, Görüntü Testi
işlemini gerçekleştirin.
(MENU - Destek - Kendi Kendini Tanıma - Görüntü Testi bölümüne gidin) (S. 20)
Test görüntü düzgün bir şekilde görüntüleniyorsa, bozuk resmin nedeni kaynak veya sinyal olabilir.
TV görüntüsü mağazada olduğu kadar iyi
görünmüyor.
Bir analog kablo / set üstü kutunuz varsa, dijital set üstü kutu olarak yükseltin. HD (yüksek tanımlı) •
görüntü kalitesi almak için, HDMI veya Komponent kablolar kullanın.
Kablolu TV / Uydu abonelikleri: Kanal hattındaki HD istasyonlarını deneyin.•
Anten bağlantısı: Otomatik program işlemi gerçekleştirdikten sonra HD istasyonlarını deneyin.•
Pek çok HD kanalı SD (Standart Tanımlı) içeriğinden daha yüksek kalitededir.
✎
Kablo / Set üstü kutu video çıkış çözünürlüğünü 1080i veya 720p olarak ayarlayın.•
TV'yi sinyalin boyutuna ve tanımına bağlı olarak önerilen minimum mesafede izlediğinizden emin olun.•
Resim bozuk: makroblok hatası, küçük
blok, noktaralar, piksellenme
Video içeriklerinin sıkıştırılması özellikle de spor programları ve aksiyon filmleri gibi hızlı hareket eden •
görüntüler üzerinde resim bozulmasına yol açabilir.
Düşük sinyal düzeyi veya kötü kalite, resim bozulmasına yol açabilir. Bu TV'yle ilgili bir sorun değildir.•
Renk yanlış veya kayıp renk. Bir komponent bağlantısı kullanıyorsanız, komponent kabloların doğru jaklara bağlandığından emin •
olun. Yanlış veya gevşek bağlantılar renk sorunlarına veya boş ekrana yol açabilir.
Bozuk renk veya parlaklık var. TV menüsünde • Resim seçeneklerini ayarlayın. (Resim modu / Renk / Parlaklık / Keskinlik
bölümüne gidin)
TV menüsünde • Enerji Tasarrufu seçeneklerini ayarlayın. (MENU - Resim - EKO çözünürlüğü -
Enerji Tasarrufu bölümüne bakın) (S. 14)
Varsayılan resim ayarını görüntülemek için resmi sıfırlamayı deneyin. (• MENU - Resim - Resim
Sıfırlama bölümüne gidin)
Ekranın kenarında noktalı satır var. Resim boyutu • Ekrana Sığdır olarak ayarlandıysa, 16:9 olarak değiştirin. (S. 15)
Kablo/set üstü kutu çözünürlüğünü değiştirin.•
Görüntü siyah beyaz. Bir AV komposit girişi kullanırken, video kablosunu (sarı) TV'deki bileşen girişi 1'in Yeşil Jakı olarak •
ayarlayın.
Kanalları değiştirirken, resim donuyor,
bozuluyor veya gecikiyor.
Kablo kutusuyla birlikte bağlandıysa, lütfen kablo kutusunu sıfırlamayı deneyin. AC kablosunu tekrar •
bağlayın ve kablo kutusu yeniden yükleninceye kadar bekleyin. Bu 20 dakika kadar sürebilir.
Kablo kutusunun çıkış çözünürlüğünü 1080i veya 720p olarak ayarlayın.•
Ses Kalitesi Öncelikle, lütfen TV'nizin ses seviyesinin düzgün bir şekilde çalıştığını onaylamak için, Ses Testi işlemini
gerçekleştirin.
(MENU - Destek - Kendi Kendini Tanıma - Ses Testi bölümüne gidin) (S. 20)
Ses seviyesi Tamamsa, ses sorunu kaynaktan veya sinyalden kaynaklanıyor olabilir.
Hiç ses yok veya ses maksimum ses
düzeyinde çok düşük.
Lütfen TV'nize bağlı harici cihazın ses düzeyini kontrol edin.•
Resim iyi, ancak hiç ses yok. Hoparlörü Seçin• seçeneğini ses menüsünde TV Hoparlörü olarak ayarlayın. (S. 17)
Harici bir cihaz kullanıyorsanız, ses kablolarının TV'deki doğru ses giriş jaklarına bağlandığından emin •
olun.
Harici bir cihaz kullanıyorsanız, cihazın ses çıkış seçeneğini kontrol edin (örn. TV'nize bağlı bir HDMI'ye •
sahipseniz, kablo kutunuzun ses seçeneğini HDMI olarak değiştirmeniz gerekebilir).
DVI - HDMI kablosu kullanıyorsanız, ayrı bir ses kablosu gerekir.•
TV'niz bir kulaklık jakına sahipse, hiçbir şey takılı olmadığından emin olun.•
Hoparlörlerden garip sesler geliyor. Kablo bağlantılarını kontrol edin. Ses girişine bir video kablosu bağlanmadığından emin olun.•
Anten ve kablo bağlantıları için, sinyal kuvvetini kontrol edin. Düşük sinyal seviyesi ses bozukluğuna •
yol açabilir.
BN68-02558A-PRTur.indb 50 2/17/2010 1:27:05 PM

51
Türkçe
05 Diğer Bilgiler
Sorunlar Çözümler ve Açıklamalar
Resim Yok, Video Yok
TV açılmıyor. AC güç kablosu fişinin duvardaki prize ve TV'ye düzgün bir şekilde takıldığından emin olun.•
Prizin çalıştığından emin olun.•
Sorunun uzaktan kumandayla ilgili olmadığından emin için, TV'deki • POWER düğmesine basmayı
deneyin. TV açılırsa, aşağıdaki 'Uzaktan kumanda çalışmıyor' bölümüne bakın.
TV otomatik olarak kapanıyor. Kapanış Ayarı• öğesinin Kurulum menüsünde Kapalı olarak ayarlandığından emin olun. (S. 18)
PC'niz TV'ye bağlıysa, PC güç ayarlarınızı kontrol edin.•
AC güç kablosu fişinin duvardaki prize ve TV'ye düzgün bir şekilde takıldığından emin olun.•
Bir antenden veya kablo bağlantısından TV izlerken, herhangi bir sinyal olmadığında TV 10 ~ 15 dakika •
sonra kapanır.
Resim / Video yok. Kablo bağlantılarını kontrol edin (TV'ye ve harici cihazlara bağlı tüm kabloları çıkarın ve tekrar takın).•
Harici cihazınızın (Kablo/Set Üstü Kutu, DVD, Blu-ray vb.) video çıkışını TV girişine yapılan bağlantılarla •
eşleşecek şekilde ayarlayın. Örneğin, bir harici cihaz çıkışı HDMI ise, TV'deki bir HDMI girişine bağlı
olmalıdır.
Bağlanan cihazlarınızın açık olduğundan emin olun.•
TV uzaktan kumandasının • SOURCE düğmesine basarak TV'nin doğru kaynağını seçtiğinizden emin
olun.
RF (Kablo / Anten) Bağlantısı
TV tüm kanalları almıyor. Anten kablosunun doğru bir şekilde bağlandığından emin olun.•
Kanal listesine mevcut kanalları eklemek için, lütfen • Plug & Play (Başlangıç kurulumu) işlemini deneyin.
MENU - Kurulum - Plug & Play (Başlangıç kurulumu) bölümüne gidin ve kayıtlı mevcut tüm kanalları
bekleyin.
Antenin düzgün bir şekilde konumlandırıldığını onaylayın.•
Resim bozuk: makroblok hatası, küçük
blok, noktaralar, piksellenme
Video içeriklerinin sıkıştırılması özellikle de spor programları ve aksiyon filmleri gibi hızlı hareket eden •
görüntüler üzerinde resim bozulmasına yol açabilir.
Düşük sinyal resim bozukluğuna yol açabilir. Bu TV'yle ilgili bir sorun değildir.•
PC Bağlantısı
“Desteklenmeyen Mod!” mesajı
görüntüleniyor.
PC'nizin çıkış çözünürlüğünü ve frekansını TV tarafından desteklenen çözünürlüklere uygun olacak •
şekilde ayarlayın. (S. 20)
PC, bir PC bağlı olmasa bile her zaman
kaynak listesinde gösterilir.
Bu normaldir; "PC", bir PC'nin bağlı olup olmamasından bağımsız olarak her zaman kaynak listesinde •
gösterilir.
Video iyi, ancak hiç ses yok. Bir HDMI bağlantısı kullanıyorsanız, PC'nizdeki ses çıkış ayarını kontrol edin.•
Ağ Bağlantısı (Modellere Bağlı Olarak)
Kablosuz ağ bağlanamadı. Kablosuz ağı kullanmak için, Samsung Kablosuz USB güvenlik cihazı gerekiyor.•
Ağ Bağlantısının Wireless olarak ayarlandığından emin olun.•
TV'nin kablosuz bir IP paylaştırıcısıyla (Yönlendirici) bağlandığından emin olun.•
Diğerleri
Resim tam ekranda görüntülenmiyor. Yüksek kalitede SD (4:3) içerikleri görüntülenirken, HD kanalları ekranın her iki tarafında siyah •
çubuklara sahip olur.
TV'nizden farklı açı oranlarına sahip filmlerde üst ve alt kısımda siyah çubuklar görüntülenir.•
Harici cihazınızdaki ve TV'nizdeki resim boyutu seçeneklerini tam ekran olarak ayarlayın. •
Uzaktan kumanda çalışmıyor. Uzaktan kumanda pillerini kutuplar (+/–) doğru yönde olacak şekilde değiştirin.•
Sensörün iletim penceresini uzaktan kumanda üzerinde temizleyin.•
Uzaktan kumandayı TV'den 1,5-2 m uzaktayken kullanmayı deneyin.•
Kablo / set üstü kutu uzaktan kumandası
TV'yi açıp kapatmıyor veya ses düzeyini
ayarlamıyor.
Kablo / Set üstü kutusu uzaktan kumandasını TV'yi çalıştıracak şekilde programlayın. SAMSUNG TV •
kodu için, Kablolu TV / Uydu kullanıcı kılavuzuna bakın.
“Desteklenmeyen Mod!” mesajı
görüntüleniyor.
TV'nin desteklenen çözünürlüğünü kontrol edin ve harici cihazın çıktı çözünürlüğünü uygun şekilde •
ayarlayın. Bu kılavuzun 20. sayfasındaki çözünürlük ayarlarına bakın.
TV'den plastik kokusu geliyor. Bu koku normaldir ve zaman içinde geçecektir.•
TV Sinyal Bilgisi, Kendinden Teşhis Testi
menüsünde mevcut değil.
Bu işlev yalnızca Anten / RF / Koaks bağlantılı dijital kanallar için mevcuttur. (S. 20)•
TV yana eğiliyor. Taban standını TV'den çıkarın ve tekrar takın.•
Stand tabanı zor takılıyor. TV’nin düzgün bir yüzeyde konumlandırıldığından emin olun. Vidaları TV’den çıkaramıyorsanız, lütfen •
mıknatıslı tornavida kullanın.
Kanal menüsü gri. (mevcut değil) Kanal• menüsü yalnızca TV kaynağı seçili olduğunda mevcuttur.
BN68-02558A-PRTur.indb 51 2/17/2010 1:27:06 PM

52
Türkçe
Diğer Bilgiler
Sorunlar Çözümler ve Açıklamalar
Ayarlarınız her 30 dakikada bir veya her TV
kapatıldığında kaybolur.
TV • Store Demo modundaysa, ses ve resim ayarlarını her 30 dakikada bir sıfırlar. Store Demo
modunu, Plug & Play (Başlangıç kurulum) yordamındaki Home Use moduyla değiştirin. TV modunu
seçmek için SOURCE düğmesini kullanın ve MENU → Kurulum → Plug & Play (Başlangıç kurulum)
→ ENTER
E
bölümüne gidin.
Geçici ses veya görüntü kaybınız var. Kablo bağlantılarını kontrol edin ve tekrar bağlayın. •
Ses veya video kaybı çok sıkı veya ince kablo kullanımından kaynaklanabilir. Kabloların uzun süreli •
kullanım için yeterince esnek olduğundan emin olun. TV duvara monte edilmişse, 90 derecelik
konektörlere sahip kablolar kullanmanızı öneririz.
TV çerçevesinin kenarlarına yakından
baktığınızda küçük partiküller
görüyorsunuz.
Bu ürün tasarımının bir parçasıdır ve kusur değildir.•
PIP menüsü mevcut değil. PIP• işlevi, yalnızca bir HDMI, PC veya komponentler kaynağı kullanıyorsanız mevcuttur.
“Karışmış sinyal” veya “Sinyal yok / Güçsüz
sinyal” mesajı görüntüleniyor.
bir CAM CARD (CI/CI+) kullanıyorsanız, genel arayüz yuvasına takılı olduğunu kontrol edin.•
Hala bir sorun varsa, CAM CARD'ı TV'den çıkarın ve yuvaya tekrar takın.•
TV'yi 45 dakika önce kapattınız ve tekrar
açıldı.
Bu normaldir. Siz TV izlerken, yüklenen güvenlik duvarını güncellemek için TV OTA (Over The Aerial) •
işlevini kendiliğinden çalıştırır.
Tekrarlanan resim / ses sorunu var. Sinyali/kaynağı kontrol edin ve değiştirin.•
Taban standındaki lastik minder pedleri ve
bazı eşyaların üst ucu arasında bir tepkime
meydana gelebilir.
Bunu önlemek için, doğrudan eşyalarla temas eden herhangi bir TV yüzeyinde keçe pedler kullanın.•
TFT LCD paneli, karmaşık bir üretim teknolojisi gerektiren iç piksellerden oluşan bir panel kullanmaktadır. Bununla
✎
birlikte, ekranda birkaç parlak veya karanlık piksel bulunabilir. Bu piksellerin, ürünün performansına olumsuz etkisi olmaz.
Lisans ¦
Manufactured under licence from Dolby Laboratories. Dolby and the double-D symbol are
trademarks of Dolby Laboratories.
Manufactured under license under U.S. Patent #’s: 5,451,942; 5,956,674; 5,974,380; 5,978,762;
6,487,535 & other U.S. and worldwide patents issued & pending. DTS and the Symbol are
registered trademarks. & DTS 2.0+ Digital Out and the DTS logos are trademarks of DTS, Inc.
Product Includes software. © DTS, Inc. All Rights Reserved.
DivX Certified to play DivX video up to HD 1080p, including premium content.
ABOUT DIVX VIDEO: DivX® is a digital video format created by DivX,Inc. This is an official DivX Certified device that
plays DivX video. Visit www.divx.com for more information and software tools to convert your files into DivX video.
ABOUT DIVX VIDEO-ON-DEMAND: This DivX Certified® device must be registered in order to play DivX Video-on-
Demand (VOD) content. To generate the registration code, locate the DivX VOD section in the device setup menu.
Go to vod.divx.com with this code to complete the registration process and learn more about DivX VOD.
Pat. 7,295,673;7,460,688; 7,519,274
TheaterSound, SRS and the symbol are trademarks of SRS Labs, Inc.
TheaterSound technology is incorporated under license form SRS Lab, Inc.
BN68-02558A-PRTur.indb 52 2/17/2010 1:27:10 PM

53
Türkçe
05 Diğer Bilgiler
Teknik Özellikler
Panel native 1920 x 1080 @ 60 Hz
Çevre Koşulları
Çalışma Sıcaklığı
Çalışma Nem Oranı
Saklama Sıcaklığı
Saklama Nem Oranı
10°C - 40°C (50°C - 104°C)
%10 ile %80 arası, yoğunlaşmayan
-20°C - 45°C (-4°F - 113°F)
%5 ile %95 arası, yoğunlaşmayan
TV Sistemi Analog: Ülke seçiminize bağlı olarak
Dijital : DVB-T/DVB-C
Colour/video sistemi Analog: PAL, SECAM, NTSC-4.43, NTSC-3.58, PAL60
Dijital : MPEG-2 MP@ML, MPEG-4, H.264/AVC MP@L3, MP@L4.0, HP@L4.0
Ses Sistemi BG. OK NICAM. MPEGl
HDMI IN 1 ~ 4 Video : 1080/24p, 1080p, 1080i, 720p, 576p, 576i, 480p, 480i
Ses : İki Kanal Doğrusal PCM 32/44.1/48 kHz, 16/20/24bits
Analog ses girişi (yalnızca HDMI IN1)
PC Girişi
Döner Stand
(Sol / Sağ) -20˚ ~ 20˚
Model Adı LE32C650L1WXXC
LE32C652L2WXXC LE37C650L1WXXC LE40C650L1WXXC
LE40C652L2WXXC
LE46C650L1WXXC
LE46C652L2WXXC LE55B650L1WXXC
Ekran Boyutu
(Çapraz) 32 inç 37 inç 40 inç 46 inç 55 inç
Ses
Çıkış 10W X 2 15W X 2
Boyutlar (GxDxY)
Gövde
Standla
789.2 X 77.8 X 509.9 mm
789.2 X 240 X 555.9 mm
907.6 X 78.5 X 574.4 mm
907.6 X 255 X 621.2 mm
976.2 X 80.4 X 614.9 mm
976.2 X 255 X 659.3 mm
1108.6 X 80.3 X 689.7 mm
1108.6 X 275 X 734.5 mm
1301.6 X 85.3 X 801.2 mm
1301.6 X 305 X 845.3 mm
Ağırlık
Gövde
Standla 9.1 kg
11.8 kg
11.6 kg
15 kg
14.3 kg
17.7 kg
18.1 kg
21.9 kg
28.1 kg
32.7 kg
Model Adı LE32C653M2WXXC
LE32C654M1WXXC
LE40C653M2WXXC
LE40C654M1WXXC
LE46C653M2WXXC
LE46C654M1WXXC
Ekran Boyutu
(Çapraz) 32 inç 40 inç 46 inç
Ses
Çıkış 10W X 2
Boyutlar (GxDxY)
Gövde
Standla
794.5 X 77.8 X 495.4 mm
794.5 X 240 X 558.6 mm
981.5 X 80.4 X 598.5 mm
981.5 X 255 X 661.9 mm
1113.9 X 80.3 X 674.1 mm
1113.9 X 275 X 737.1 mm
Ağırlık
Gövde
Standla 9.3 kg
12 kg
13.5 kg
16.9 kg
18.1 kg
21.9 kg
Tasarım ve özellikler önceden haber verilmeden değiştirilebilir.
✎
Güç kaynağı ve güç tüketimi için ürün üzerindeki etikete bakın.
✎
BN68-02558A-PRTur(26-).indd 53 2/17/2010 6:45:09 PM

54
Türkçe
Diğer Bilgiler
Dizin
A
Ağ Bağlantısı 23
Ağ Kurulumu 24, 26
Alıcı 38
AllShare 44
Altyazı 19
Anten 12
Anynet+ 36
Araçlar 3
Audio Out 8, 36
B
Balans Sol / Sağ 16
Başlık 34
Beyaz Dengesi 14
Bir PC’ye bağlama 22
Bir Ses Cihazına Bağlama 8
D
Dıgıtal Audıo Out 8, 36
Dil 19
Dinamik 13
Dinamik Kontrast 14
DivX® VOD 35
Döndür 35
D-sub 22
Duvar Montajı 47
E
Eko Sensör 14
Ekolayzer 16
Enerji Tasarrufu 14
Ev Sineması 8, 36
EPG 10
F
Film Modu 15
Fon Müziği 35
Fotoğraf 34
Frekans 12
G
Güç Göstergesi 4
H
Harici Hoparlör 17
Hoparlör Seçimi 17
HDMI 7, 36
I
İnce Ayar 13
İsim Değiştir 9
Installation Space 2
Internet@TV 39
K
Kablo bağı 48
Kanal Yöneticisi 11
Kanal Görünümünü Kullanma 10
Kanalların düzenlenmesi 12
Kapatma Braketi 47
Kapanış Ayarı 34
Kayıt 37
Kendi Kendini Tanıma 20
Kırmızı 15
Komponent 7
Kulaklıklar 8
L
Lisans 52
Kilit 13
M
Media Play 29
Melodi 19
Menü Şeffaflığı 19
Müzik 33
N
Nasıl 9
Netlik 13
O
ON/OFF düğmesi 5
Optimal çözünürlük 22
Otomatik Ayarlama 16
Otomatik Ses Seviyesi 17
P
Parlaklık 13
Parola 40
Pillerin 5
PIN Değiştir 6, 19
PIP 20
Plug & Play 6
Program Görünümünü Kullanma 10
R
Renk Tonu 15
Resim Boyutu 15, 35
RGB 14
S
Saat 18
Sembolü 3
Ses 5, 17
Sık Kullanılan Kanallar 11
Sık Kullanılan Kanallar’ı Kullanma 11
Şimdiki ve Sonraki kılavuz 10
Sinyal Bilgisi 20
Siyah Tonu 14
Slayt Gosterisini 9
Sorun Giderme 50
T
Teknik Özellikler 53
Tekrar Modu 35
Temel Görünüm 34
Ten Tonu 14
Tümünü Seç 13
TV hoparlörü 17
U
USB 20, 29
Uyku Zamanlayıcısı 18
Uzaktan Kumanda 5
V
VCR 9
Vıdeo oynatma 32
Videolar 31
Y
Yazılım Yükseltme 20
Yüksek 16
Z
Zamanlayıcı 18
BN68-02558A-PRTur(26-).indd 54 2/17/2010 6:55:38 PM

EEE Yönetmeliğine
Uygundur.
SAMSUNG Electronics İstanbul Pazarlama ve Ticaret LTD.ŞTİ.
Flatofis İstanbul İş Merkezi,Otakçılar Cad. Bina
No: 78, Kat:3, No: B3, 34050, Eyüp, İstanbul /Türkiye
Tel : (0212) 467 06 00
İthalatçı Firma
Bu ürünün ortalama yaşam süresi 10 yıldır.
SAMSUNG ELECTRONICS CO., LTD.
LVD
EMC
DIGITAL EMC CO., LTD.
SAMSUNG ELECTRONICS CO., LTD.
DIGITAL EMC CO., LTD.
SAMSUNG ELECTRONICS
CO., LTD.
BN68-02558A-PRTur(26-).indd 55 2/17/2010 6:55:38 PM
Bu sayfa kasıtlı olarak
boş bırakılmıştır.
BN68-02558A-PRTur.indb 56 2/17/2010 1:27:14 PM