Samsung Ln22A450C1 Users Manual
LNA0C to the manual 3058be0a-e2d9-40a7-8f26-e01800970ddf
2015-01-23
: Samsung Samsung-Ln22A450C1-Users-Manual-279049 samsung-ln22a450c1-users-manual-279049 samsung pdf
Open the PDF directly: View PDF
.
Page Count: 101 [warning: Documents this large are best viewed by clicking the View PDF Link!]
- Cover
- Eng
- General Information
- Connections
- Connecting VHF and UHF Antennas
- Connecting Cable TV
- Connecting a DVD Player or Cable Box/Satellite receiver (Set-Top Box) via HDMI
- Connecting a DVD Player or Cable Box/Satellite receiver (Set-Top Box) via DVI
- Connecting a DVD Player or Cable Box/Satellite receiver (Set-Top Box) via Component cables
- Connecting a Camcorder
- Connecting a VCR
- Connecting a PC
- Operation
- Picture Control
- Sound ControlMove
- Channel Control
- PC Display
- Time Setting
- Function Description
- Appendix
- Spa

Contact SAMSUNG WORLDWIDE
If you have any questions or comments relating to Samsung products,
please contact the SAMSUNG customer care center.
Contacte con SAMSUNG WORLDWIDE
Si tiene alguna pregunta o comentario referente a nuestros productos,
por favor contacte con nuestro Servicio de Atención al Cliente.
Country Customer Care Center Web Site
ARGENTINE 0800-333-3733 www.samsung.com/ar
BRAZIL 0800-124-421
4004-0000 www.samsung.com
CHILE 800-SAMSUNG(726-7864) www.samsung.com/cl
COLOMBIA 01-8000112112 www.samsung.com.co
COSTA RICA 0-800-507-7267 www.samsung.com/latin
ECUADOR 1-800-10-7267 www.samsung.com/latin
EL SALVADOR 800-6225 www.samsung.com/latin
GUATEMALA 1-800-299-0013 www.samsung.com/latin
HONDURAS 800-7919267 -
JAMAICA 1-800-234-7267 www.samsung.com/latin
PANAMA 800-7267 www.samsung.com/latin
PUERTO RICO 1-800-682-3180 www.samsung.com/latin
REP. DOMINICA 1-800-751-2676 www.samsung.com/latin
NICARAGUA 00-1800-5077267 -
MEXICO 01-800-SAMSUNG(726-7864) www.samsung.com
TRINIDAD & TOBAGO 1-800-SAMSUNG(726-7864) www.samsung.com/latin
VENEZUELA 0-800-100-5303 www.samsung.com/latin
IMPORTADO POR:
AV. PRESIDENTE MASARIK #111 INT701
COL. CHAPULTEPEC MORALES C.P.11570
DELEGACION MIGUEL HIDALGO MEXICO. DISTRITO FEDERAL
Tel: 01-55-5747-5100 / 01-800-726-7864
LCD TV
user manual
imagine the possibilities
Thank you for purchasing this Samsung product.
To receive more complete service, please register
your product at
www.samsung.com/global/register
Model Serial No.
BN68-01395F-00
BN68-01395F-Cover.indd 1 2008-03-24 ¿ÀÀü 11:43:16

Precautions When Displaying a Still Image
A still image may cause permanent damage to the TV screen
• Do not display a still image on the LCD panel for more than 2 hours as it can cause screen image retention. This image retention is also
known as "screen burn". To avoid such image retention, reduce the degree of brightness and contrast of the screen when displaying a still
image.
• Watching the LCD TV in 4:3 format for a long period of time may leave traces of borders displayed on the left, right and
center of the screen caused by the difference of light emission on the screen.
Playing a DVD or a game console may cause a similar effect to the screen.
Damages caused by the above effect are not covered by the Warranty.
• Displaying still images from Video games and PC for longer than a certain period of time may produce partial after-images.
To prevent this effect, reduce the ‘brightness’ and ‘contrast’ when displaying still images.
© 2008 Samsung Electronics Co., Ltd. All rights reserved.
Contact SAMSUNG WORLDWIDE
If you have any questions or comments relating to Samsung products, please contact the SAMSUNG customer care center.
(See back cover for more informations.)
BN68-01395F-Eng-0325.indd 1 2008-03-25 ¿ÀÈÄ 2:29:41

Contents
English
English - 1
Symbol Press Note One-Touch
Button
GENERAL INFORMATION
List of Features ............................................................................. 2
Accessories ..................................................................................2
Viewing the Control Panel ............................................................3
Viewing the Connection Panel .................................................... 4
Remote Control ............................................................................ 5
Installing Batteries in the Remote Control ....................................6
CONNECTIONS
Connecting VHF and UHF Antennas ............................................ 6
Connecting Cable TV ................................................................... 7
Connecting a DVD Player or Cable Box/Satellite receiver
(Set-Top Box) via HDMI ................................................................ 8
Connecting a DVD Player or Cable Box/Satellite receiver
(Set-Top Box) via DVI ................................................................... 8
Connecting a DVD Player or Cable Box/Satellite receiver
(Set-Top Box) via Component cables ........................................... 9
Connecting a Camcorder ............................................................ 9
Connecting a VCR ...................................................................... 10
Connecting a PC ........................................................................ 11
OPERATION
Turning the TV On and Off ......................................................... 12
Plug & Play Feature ................................................................... 12
Changing Channels ....................................................................13
Adjusting the Volume .................................................................. 13
Viewing the Display ....................................................................14
Viewing the Menus .....................................................................14
Using the TOOLS Button ............................................................14
Memorizing the Channels ........................................................... 15
To Select the Source .................................................................. 16
To Edit the Input Source Name ..................................................16
PICTURE CONTROL
Changing the Picture Standard .................................................. 17
Customizing the Picture Settings ............................................... 17
Adjusting the Detailed Settings .................................................. 18
Conguring Picture Options ....................................................... 21
Resetting the Picture Settings to the Factory Defaults ............... 24
Viewing Picture-in-Picture .......................................................... 25
SOUND CONTROL
Changing the Sound Standard ................................................... 27
Customizing the Sound .............................................................. 27
Setting the TruSurround XT (SRS TS XT) ..................................28
Choosing a Multi-Channel Sound (MTS) track .......................... 29
Automatic Volume Control ..........................................................29
Listening to the Sound of the Sub (PIP) Picture .........................30
Connecting Headphones (Sold separately) ................................ 30
■
■
■
■
■
■
■
■
■
■
■
■
■
■
■
■
■
■
■
■
■
■
■
■
■
■
■
■
■
■
■
■
■
■
■
■
■
CHANNEL CONTROL
Adding and Erasing Channels ....................................................31
Activating the Child Lock ............................................................ 32
Fine Tuning Analog Channels .................................................... 33
Using the Color System Feature ................................................ 33
PC DISPLAY
Using Your TV as a Computer (PC) Display ............................... 34
Display Modes ............................................................................34
Setting up the TV with your PC .................................................. 35
TIME SETTING
Setting the Clock ........................................................................ 37
FUNCTION DESCRIPTION
Selecting a Menu Language ....................................................... 39
Viewing Closed Captions (On-Screen Text Messages) .............. 40
Adjusting the TV On/Off Melody Sound...................................... 41
Setting the Entertainment mode .................................................41
Using the Energy Saving Feature .............................................. 42
Using the AV Color System Feature ........................................... 42
APPENDIX
Troubleshooting ..........................................................................43
Installing the Stand .....................................................................45
Disconnecting the Stand ............................................................ 45
Wall Mount Kit Specications (VESA) ........................................ 46
Using the Anti-Theft Kensington Lock
(depending on the model) .......................................................... 47
Specications ............................................................................. 48
■
■
■
■
■
■
■
■
■
■
■
■
■
■
■
■
■
■
■
■
BN68-01395F-Eng-0325.indd 1 2008-03-25 ¿ÀÈÄ 2:29:41

English - 2
Accessories
Please make sure the following items are included with your LCD TV.
If any items are missing, contact your dealer.
Remote Control & Batteries (AAA x 2)
(Not available in all locations) Power Cord Cleaning Cloth
Cover-Bottom Owner’s Instructions
Warranty Card / Registration Card /
Safety Guide Manual
(Not available in all locations)
Stand Stand Screw (M4 X L16)
The items color and shape may vary depending on the model.
General Information
List of Features
Adjustable picture settings that can be stored in the TV’s memory.
Automatic timer to turn the TV on and off.
A special sleep timer.
HDMI/DVI connection of your PC to this TV.
Excellent Picture Quality
- DNIe technology provides life-like clear images.
SRS TruSurround XT
- SRS TruSurround XT provides a virtual surround system.
BN68-01395F-Eng-0325.indd 2 2008-03-25 ¿ÀÈÄ 2:29:43

Viewing the Control Panel
1
SOURCE
Toggles between all the available input sources
(TV, AV, S-Video, Component1, Component2, PC,
HDMI).
In the on-screen menu, use this button as you would
use the ENTER button on the remote control.
2
MENU
Press to see an on-screen menu of your TV’s features.
3
+ VOL -
Press to increase or decrease the volume.
In the on-screen menu, use the + VOL - buttons as you
would use the ◄ and ► buttons on the remote control.
4 < CH >
Press to change channels.
In the on-screen menu, use the
<
CH
>
buttons as you
would use the ▲ and ▼ buttons on the remote control.
5
(POWER)
Press to turn the TV on and off.
6
REMOTE CONTROL SENSOR
Aim the remote control towards this spot on the TV.
7
POWER INDICATOR
Blinks and turns off when the power is on and
lights up in stand-by mode.
8
SPEAKERS
Buttons on the Lower-Right Part of the Panel
The buttons on the lower-right panel control your TV’s basic features, including the on-screen menu.
To use the more advanced features, you must use the remote control.
English - 3
1
2
3
4
5
6
788
The product color and shape may vary depending on the model.
Side Panel buttons
BN68-01395F-Eng-0325.indd 3 2008-03-25 ¿ÀÈÄ 2:29:44

Use the connection panel jacks to connect A/V components that will be connected continuously, such as DVD players or a VCR.
For more information on connecting equipment, see pages 6~11.
The product color and shape may vary depending on the model.
1 2 3 4
6
5
789
[TV Rear Panel]
1
HDMI IN/DVI IN / DVI IN [R-AUDIO-L]
Connects to the HDMI jack of a device with an HDMI
output.
- No sound connection is needed for an HDMI to HDMI
connection.
Use the HDMI IN/DVI IN jack for DVI connection to an
external device. Use a DVI to HDMI cable or DVI-HDMI
adapter (DVI to HDMI) for video connection and the DVI IN
[R-AUDIO-L] jacks for audio.
- When using an HDMI/DVI cable connection, you must use
the HDMI IN/DVI IN jack.
2
PC IN [PC] / [AUDIO]
Connects to the video and audio output jacks on your
PC.
3
ANT IN
Connects to an antenna or cable TV system.
4
(HEADPHONE)
Connects a set of external headphones for private listening.
5
KENSINGTON LOCK(depending on the model)
The Kensington lock (optional) is a device used to
physically fix the system when used in a public place. If you
want to use a locking device, contact the dealer where you
purchased the TV.
The location of the kensington lock may be different
depending on its model.
➣
6
AV IN
Video and audio inputs for external devices, such as a
camcorder or VCR.
S-VIDEO
Connects an S-Video signal from a camcorder or VCR.
7
SERVICE
Connector for SERVICE only.
8
COMPONENT IN 1, 2
Connects Component video/audio.
9
POWER INPUT
Connects the supplied power cord
English - 4
Viewing the Connection Panel
BN68-01395F-Eng-0325.indd 4 2008-03-25 ¿ÀÈÄ 2:29:44

English - 5
Remote Control
You can use the remote control up to a distance of about 23 feet from the TV.
The performance of the remote control may be affected by bright light.
1
POWER
Turns the TV on and off.
2
TV
Selects the TV mode directly.
3
NUMERIC BUTTONS
Press to change the channel.
4
Use to select a channel over 100.
For example, for channel 122,
press “ ”, then “2”, then “2”.
5 (
MUTE)
Press to temporarily cut off the
sound.
6
VOL
/ VOL
Press to increase or decrease
the volume.
7
TOOLS
Use to quickly select frequently
used functions.
8
UP▲ / DOWN▼ / LEFT◄ /
RIGHT► / ENTER
Use to select on-screen menu
items and change menu values.
9
INFO
Press to display information on
the TV screen.
0
COLOR BUTTONS
Use these buttons in the
Channel list, etc.
!
CC
Controls the caption decoder.
@
MTS
Press to choose stereo, mono
or Separate Audio Program
(SAP broadcast).
#
SOURCE
Press to display and select the
available video sources.
$
PRE-CH
Tunes to the previous channel.
%
CH
/ CH
Press to change channels.
^
RETURN
Returns to the previous menu.
&
EXIT
Press to exit the menu.
*
SRS
Selects SRS TruSurround XT
mode.
(
MENU
Displays the main on-screen
menu.
)
FAV.CH
Not Available
a
P.SIZE
Picture size selection.
BN68-01395F-Eng-0325.indd 5 2008-03-25 ¿ÀÈÄ 2:29:44

English - 6
1. Lift the cover at the back of the remote control upward as shown in the figure.
2. Install two AAA size batteries.
Make sure to match the "+" and "–" ends of the batteries with the diagram inside the compartment.
3. Replace the cover.
Remove the batteries and store them in a cool, dry place if you won’t be using the remote control for a
long time.
If the remote control doesn’t work, check the following:
1. Is the TV power on?
2. Are the plus and minus ends of the batteries reversed?
3. Are the batteries drained?
4. Is there a power outage or is the power cord unplugged?
5. Is there a special fluorescent light or neon sign nearby?
Installing Batteries in the Remote Control
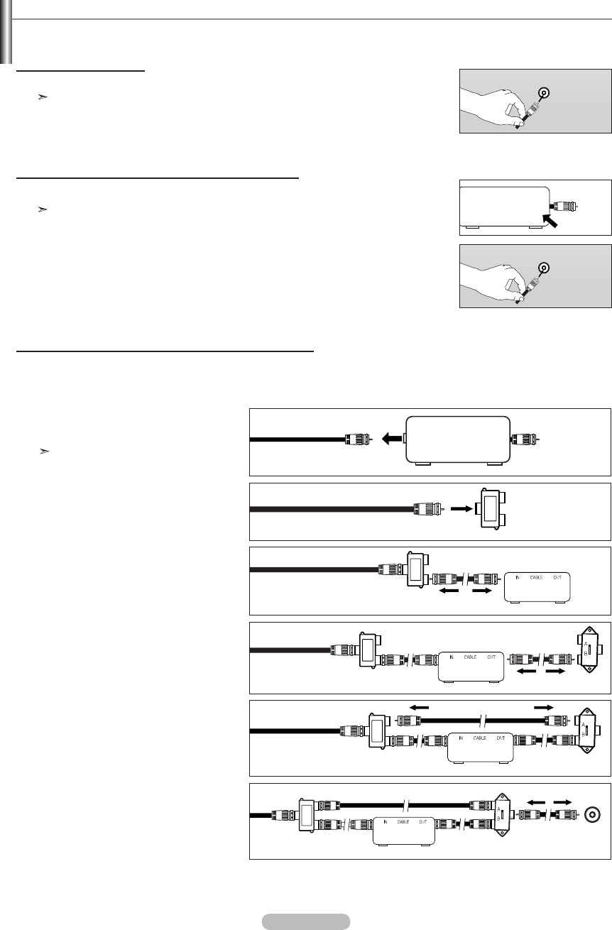
Connecting VHF and UHF Antennas
If your antenna has a set of leads that look like the diagram to the right, see "Antennas with
300 Ω Flat Twin Leads" below.
If your antenna has one lead that looks like the diagram to the right, see "Antennas with 75
Ω Round Leads".
If you have two antennas, see "Separate VHF and UHF Antennas".
1. Place the wires from the twin leads under the screws on a 300-75 Ω adapter
(not supplied).
Use a screwdriver to tighten the screws.
2. Plug the adaptor into the ANT IN terminal on the back of the TV.
ANT IN
Antennas with 300 Ω Flat Twin Leads
If you are using an off-air antenna (such as a roof antenna or "rabbit ears") that has 300 Ω twin at leads, follow the directions
below.
1. Plug the antenna lead into the ANT IN terminal on the back of the TV.
Antennas with 75 Ω Round Leads
ANT IN
Separate VHF and UHF Antennas
If you have two separate antennas for your TV (one VHF and one UHF), you must combine the two antenna signals before
connecting the antennas to the TV. This procedure requires an optional combiner-adaptor (available at most electronics shops).
1. Connect both antenna leads to the combiner.
2. Plug the combiner into the ANT IN terminal on the bottom of the rear panel.
UHF
VHF
ANT IN
UHF
VHF
Connections
BN68-01395F-Eng-0325.indd 6 2008-03-25 ¿ÀÈÄ 2:29:45

English - 7
After you have made this connection, set the A/B switch to the "A" position for normal viewing. Set the A/B switch to the "B" position to
view scrambled channels. (When you set the A/B switch to "B", you will need to tune your TV to the cable box’s output channel, which is
usually channel 3 or 4.)
Connecting to a Cable Box that Descrambles Some Channels
If your cable box descrambles only some channels (such as premium channels), follow the instructions below. You will need a two-
way splitter, an RF (A/B) switch and four lengths of RF cable. (These items are available at most electronics stores.)
1. Find and disconnect the cable that is
connected to the ANT IN terminal on your
cable box.
This terminal might be labeled "ANT IN",
"VHF IN" or simply, "IN".
2. Connect this cable to a two-way splitter.
3. Connect an RF cable between the OUTPUT
terminal on the splitter and the IN terminal on
the cable box.
4. Connect an RF cable between the ANT
OUT terminal on the cable box and the B–IN
terminal on the RF(A/B) switch.
5. Connect another cable between the other
OUT terminal on the splitter and the A–IN
terminal on the RF (A/B) switch.
6. Connect the last RF cable between the
OUT terminal on the RF (A/B) switch and
the ANT IN terminal on the rear of the TV.
Splitter
Incoming
cable
Splitter
Cable Box
Incoming
cable
Splitter
Cable Box
RF (A/B)
Switch
Incoming
cable
ANT IN
Splitter
Cable Box
Incoming
cable
RF (A/B)
Switch
Splitter
Cable Box
Incoming
cable TV Rear
RF (A/B)
Switch
ANT IN
Connecting Cable TV
To connect to a cable TV system, follow the instructions below.
Cable without a Cable Box
1. Plug the incoming cable into the ANT IN terminal on the back of the TV.
Because this TV is cable-ready, you do not need a cable box to view unscrambled cable channels.
Connecting to a Cable Box that Descrambles All Channels
1. Find the cable that is connected to the ANT OUT terminal on your cable box.
This terminal might be labeled "ANT OUT", "VHF OUT" or simply, "OUT".
2. Connect the other end of this cable to the ANT IN terminal on the back of the TV.
ANT OUT
ANT IN
ANT IN
ANT IN
BN68-01395F-Eng-0325.indd 7 2008-03-25 ¿ÀÈÄ 3:16:58

English - 8
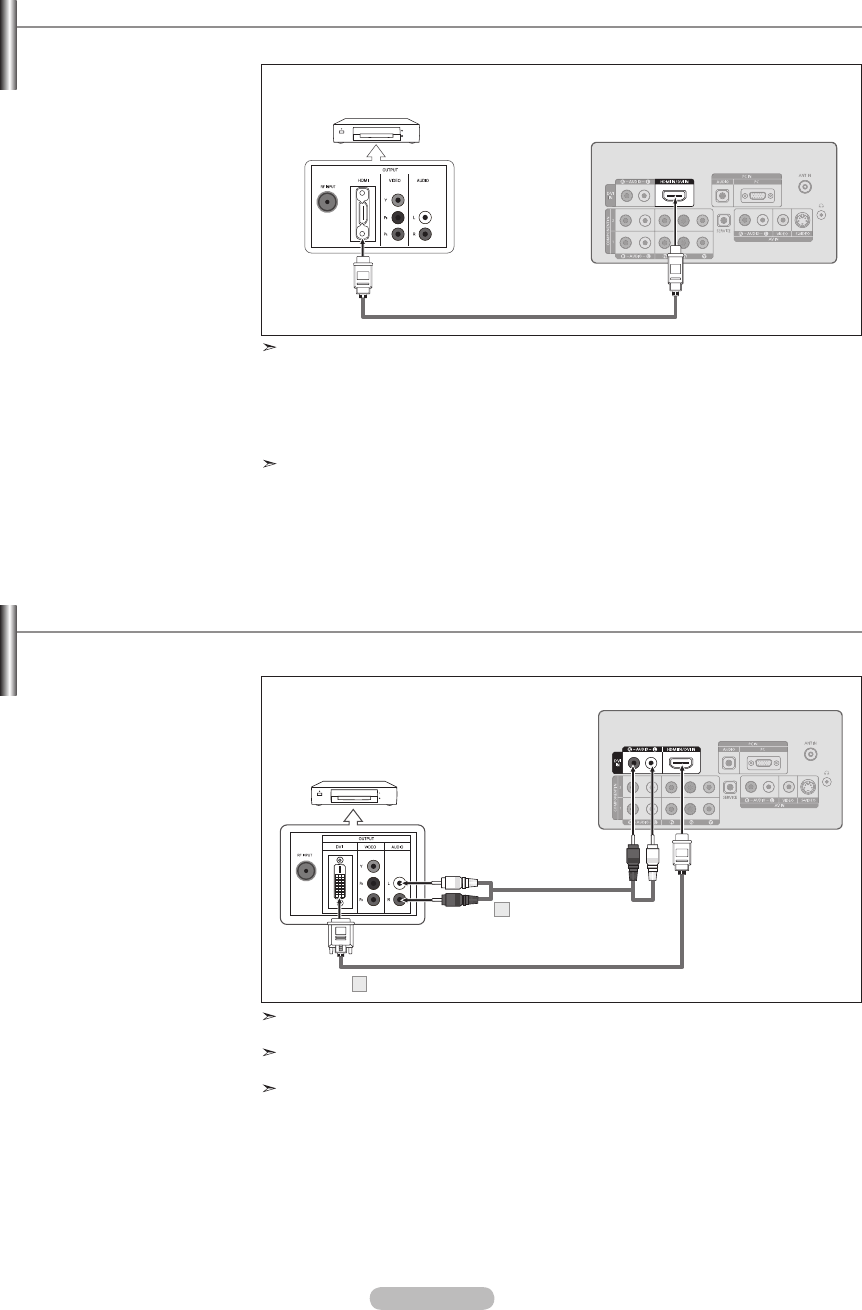
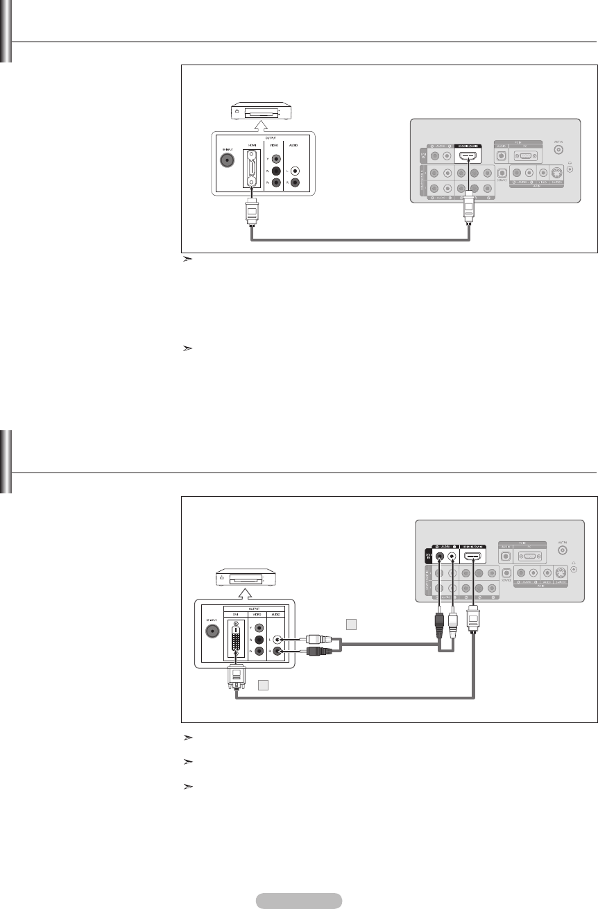
Connecting a DVD Player or Cable Box/Satellite receiver (Set-Top Box) via HDMI
This connection can only be made if there is an HDMI Output connector on the external device.
DVD Player or Cable Box/Satellite receiver
(Set-Top Box) Rear Panel
HDMI Cable (Not supplied)
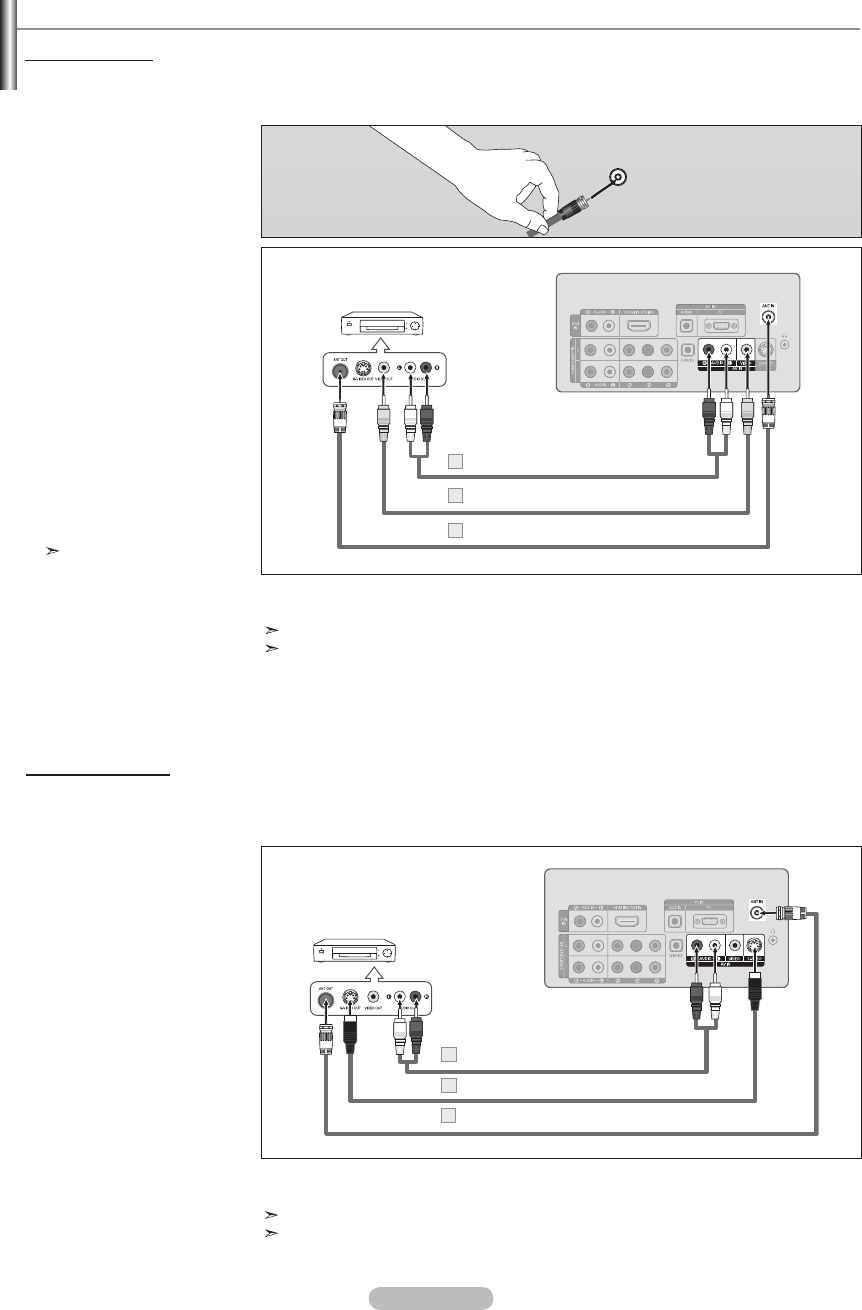
Connecting a DVD Player or Cable Box/Satellite receiver (Set-Top Box) via DVI
This connection can only be made if there is a DVI Output connector on the external device.
Each DVD Player or Cable Box/Satellite receiver (Set-Top Box) has a different back
panel configuration.
When connecting a DVD Player or Cable Box/Satellite receiver (Set-Top Box), match
the color of the connection terminal to the cable.
When using an HDMI/DVI cable connection, you must use the HDMI IN/DVI IN jack.
DVD Player or Cable Box/
Satellite receiver (Set-Top Box)
Audio Cable (Not supplied)
2
DVI to HDMI Cable (Not supplied)1
1. Connect an HDMI Cable
between the HDMI IN/DVI IN
jack on the TV and the HDMI
jack on the DVD Player or
Cable Box/Satellite receiver
(Set-Top Box).
1. Connect a DVI to HDMI Cable
or DVI-HDMI Adapter between
the HDMI IN/DVI IN jack on
the TV and the DVI jack on
the DVD Player or Cable
Box/Satellite receiver (Set-Top
Box).
2. Connect Audio Cables
between the DVI IN
[R-AUDIO-L] jack on the TV
and the DVD Player or Cable
Box/Satellite receiver (Set-Top
Box).
What is HDMI?
• HDMI(High-Definition Multimedia Interface), is an interface that enables the
transmission of digital audio and video signals using a single cable.
• The difference between HDMI and DVI is that the HDMI device is smaller in
size and has the HDCP (High Bandwidth Digital Copy Protection) coding feature
installed.
Each DVD Player or Cable Box/Satellite receiver (Set-Top Box) has a different back
panel configuration.
BN68-01395F-Eng-0325.indd 8 2008-03-25 ¿ÀÈÄ 3:16:58

English - 9
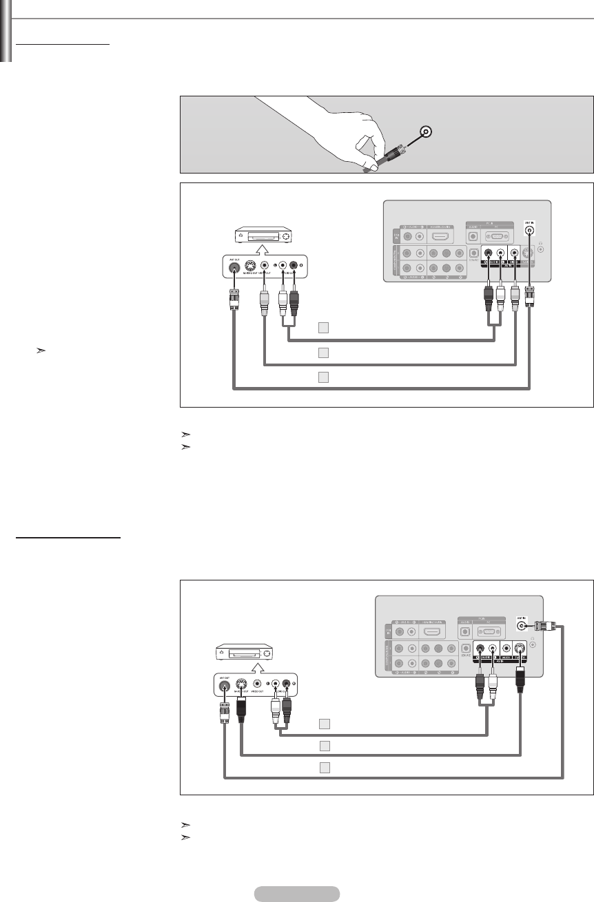
Connecting a DVD Player or Cable Box/Satellite receiver (Set-Top Box) via Component cables
The rear panel jacks on your TV make it easy to connect a DVD Player or Cable Box/Satellite receiver (Set-Top Box) to your TV.
1. Connect a Component Cable
between the COMPONENT
IN (1 or 2) [Y, PB, PR] jacks on
the TV and the COMPONENT
[Y, PB, PR] jacks on the DVD
Player or Cable Box/Satellite
receiver (Set-Top Box).
2. Connect Audio Cables between
the COMPONENT IN(1 or 2)
[R-AUDIO-L] jacks on the TV
and the AUDIO OUT jacks
on the DVD Player or Cable
Box/Satellite receiver (Set-Top
Box).
Component video separates the video into Y (Luminance (brightness)), Pb (Blue) and
Pr (Red) for enhanced video quality.
Be sure to match the component video and audio connections.
For example, if connecting the video cable to COMPONENT IN 1, connect the audio cable
to COMPONENT IN 1 also.
Each DVD Player or Cable Box/Satellite receiver (Set-Top Box) has a different back panel
configuration.
When connecting a DVD Player or Cable Box/Satellite receiver (Set-Top Box), match the
color of the connection terminal to the cable.
DVD Player or Cable Box /
Satellite receiver (Set-Top Box)
Component Cable (Not supplied)
1
Audio Cable (Not supplied)
2
Connecting a Camcorder
The side panel jacks on your TV make it easy to connect a camcorder to your TV.
They allow you to view the camcorder tapes without using a VCR.
1. Connect a Video Cable
(or S-Video Cable) between
the AV IN [VIDEO] (or
S-VIDEO) jack on the TV
and the VIDEO OUT jack on
the camcorder.
2. Connect Audio Cables
between the AV IN
[R-AUDIO-L] jacks on the TV
and the AUDIO OUT jacks
on the camcorder.
Each Camcorder has a different back panel configuration.
When connecting a Camcorder, match the color of the connection terminal to the cable.
Camcorder
S-Video Cable (Not supplied)
1
Audio Cable (Not supplied)
2
Video Cable (Not supplied)
1
or
BN68-01395F-Eng-0325.indd 9 2008-03-25 ¿ÀÈÄ 2:29:47

English - 10
Connecting a VCR
These instructions assume that you have already connected your TV to an antenna or a cable TV system (according to the
instructions on pages 6~7). Skip step 1 if you have not yet connected to an antenna or a cable system.
1. Unplug the cable or antenna
from the back of the TV.
2. Connect the cable or antenna to
the ANT IN terminal on the back
of the VCR.
3. Connect an RF Cable between
the ANT OUT terminal on the
VCR and the ANT IN terminal
on the TV.
4. Connect a Video Cable
between the VIDEO OUT jack
on the VCR and the AV IN
[VIDEO] jack on the TV.
5. Connect Audio Cables
between the AUDIO OUT
jacks on the VCR and the AV
IN [R-AUDIO-L] jacks on the
TV.
If you have a “mono”
(non-stereo) VCR, use a
Y-connector (not supplied)
to hook up to the right and
left audio input jacks of the
TV. If your VCR is stereo,
you must connect two
cables.
Follow the instructions in “Viewing a VCR or Camcorder Tape” to view your VCR tape.
Each VCR has a different back panel configuration.
When connecting a VCR, match the color of the connection terminal to the cable.
VCR Rear Panel
Video Cable (Not supplied)4
Audio Cable (Not supplied)
5
Your Samsung TV can be connected to an S-Video jack on a VCR.
(This connection delivers a better picture as compared to a standard VCR.)
1. To begin, follow steps 1–3
in the previous section to
connect the antenna or
cable to your VCR and your
TV.
2. Connect an S-Video Cable
between the S-VIDEO OUT
jack on the VCR and the
AV IN jack on the TV.
3. Connect Audio Cables
between the AUDIO OUT
jacks on the VCR and the
AV IN jacks on the TV.
An S-Video cable may be included with a VCR. (If not, check your local electronics store.)
Each VCR has a different back panel configuration.
When connecting a VCR, match the color of the connection terminal to the cable.
VCR Rear Panel
RF Cable (Not supplied)1
Audio Cable (Not supplied)
3
S-Video Cable (Not supplied)2
Video Connection
S-Video Connection
ANT IN
RF Cable (Not supplied)
3
BN68-01395F-Eng-0325.indd 10 2008-03-25 ¿ÀÈÄ 2:29:47

English - 11
Connecting a PC
PC
D-Sub Cable (Not supplied)1
PC Audio Cable (Not supplied)2
1. Connect a D-Sub Cable
between PC IN [PC]
connector on the TV and
the PC output connector
on your computer.
2. Connect a PC Audio
Cable between the PC IN
[AUDIO] jack on the TV
and the Audio Out jack of
the sound card on your
computer.
Each PC has a different back panel configuration.
When connecting a PC, match the color of the connection terminal to the cable.
When using an HDMI/DVI cable connection, you must use the HDMI IN/DVI IN jack.
3.5 mm Stereo mini-plug/2RCA
Cable (Not supplied)
2
HDMI/DVI Cable (Not supplied)
1
Using the D-Sub Cable
Using the HDMI/DVI Cable
Using the D-Sub Cable
1. Connect a HDMI/DVI cable
between the HDMI IN/DVI
IN jack on the TV and the
PC output jack on your
computer.
2. Connect a 3.5 mm Stereo
mini-plug/2RCA Cable
between the DVI IN
[R-AUDIO-L] jack on the
TV and the Audio Out jack
of the sound card on your
computer.
Using the HDMI/DVI Cable
PC
BN68-01395F-Eng-0325.indd 11 2008-03-25 ¿ÀÈÄ 2:29:48

English - 12
Turning the TV On and Off
Press the POWER
P
button on the remote control.
You can also use the POWER
P
button on the TV.
Operation
Plug & Play Feature
When the TV is initially powered on, basic settings proceed automatically and subsequently :
1. Press the POWER button on the remote control.
The message "Start Plug & Play." is displayed with "OK" selected.
2. Press the ENTER button to enter the language.
Press the ▲ or ▼ button to select language, then press the ENTER button.
The message “Select ‘Home Use’ when installing this TV in your home.” menu is
automatically displayed.
3.
Press the ◄ or ► button to select “Store Demo” or “Home Use ”, then, press the
ENTER button.
We recommend setting the TV to “Home Use” mode for the best picture in your
home environment.
“Store Demo” mode is only intended for use in retail environments.
If the unit is accidentally set to “Store Demo” mode and you want to return to
“Home Use” (Standard): Press the Volume button on the TV. When the volume
OSD is displayed, press and hold the MENU button on the TV for 5 seconds.
4. The message "Check antenna input." is displayed with "OK" selected.
Press the ENTER button.
5. Press the ▲ or ▼ button to select "Air", "STD", "HRC", or "IRC", then press the
ENTER button.
6.
Press the ENTER button to select "Start". The TV will begin memorizing all of the
available channels.
To stop the search before it has finished, press the ENTER button with
"Stop" selected.
7.
The Clock Set menu is displayed. Press the ◄ or ► button to move to the "Month",
"Day", "Year", "Hour", "Minute" or "am/pm".
Set the "Month", "Day", "Year", "Hour", "Minute" or "am/pm" by pressing the ▲ or ▼
button. Press the ENTER button. (Refer to "Setting the Clock"on page 37)
You can set the month, day, year, hour, and minute directly by pressing the
number buttons on the remote control.
8. The message "Enjoy your watching" is displayed.
When you have finished, press the ENTER button.
Language
Plug & Play
Move Enter
Check antenna input.
Plug & Play
Enter Skip
OK
Plug & Play
Air/Cable
Move Enter Skip
Plug & Play
Start Plug & Play.
OK
Enter
Plug & Play
Air 50
Stop
Enter Skip
Select ‘Home Use’
when installing this TV in your home.
Plug & Play
Store Demo
Home Use
Move Enter
Plug & Play
Clock Set
Month Day Year Hour Minute am/pm
01
Move Adjust Enter
01 2008 12 00 am
English
Français
Español
Português
Air
STD
HRC
IRC
Enjoy your watching
OK
Auto Program
BN68-01395F-Eng-0325.indd 12 2008-03-25 ¿ÀÈÄ 2:29:49

English - 13
Changing Channels
Using the Channel Buttons
1. Press the CH< or CH> button to change channels.
When you press the CH< or CH> button, the TV changes channels in
sequence.
You will see all the channels that the TV has memorized. (The TV must have
memorized at least three channels.) You will not see channels that were either
erased or not memorized. See page 15 to memorize channels.
Using the Number Buttons
1. Press the number buttons to go directly to a channel. For example, to select
channel 27, press 2, then 7.
For quick channel change, press the number buttons, then press the ENTER
button.
Using the PRE-CH Button to select the Previous Channel
1. Press the PRE-CH button.
The TV will switch to the last channel viewed.
To quickly switch between two channels that are far apart, tune to one
channel, then use the number button to select the second channel. Then
use the PRE-CH button to quickly alternate between them.
If you want to reset this feature...
1. Press the MENU button to display the menu.
Press the ▲ or ▼ button to select "Setup", then press the ENTER button.
2. Press the ENTER button again to select “Plug & Play”.
For further details on setting up options, refer to the pages 12.
The “Plug & Play” feature is only available in the TV mode.
Adjusting the Volume
Using the Volume Buttons
1. Press the
VOL
-
or VOL
+
button to increase or decrease the volume.
Using the MUTE button
At any time, you can cut off the sound using the MUTE button.
1. Press MUTE button and the sound cuts off.
" " is displayed on the screen.
2. To turn mute off, press the MUTE button again or simply press the
VOL
-
or VOL
+
button.
Setup
Plug & Play ►
Language : English ►
Time ►
Caption ►
Melody : Off ►
Entertainment : Off ►
Energy Saving : Off ►
AV Color System : Auto ►
PIP ►
TV
Move Enter Return
BN68-01395F-Eng-0325.indd 13 2008-03-25 ¿ÀÈÄ 2:29:50

English - 14
Viewing the Display
1. Press the INFO button on the remote control.
The TV will display the channel, the type of sound,
and the status of certain picture and sound settings.
Press the INFO button once more or wait approximately 10 seconds and the
display disappears automatically.
➣
The display identies the current channel and the status of certain audio-video settings.
Viewing the Menus
1. With the power on, press the MENU button.
The main menu appears on the screen. The menu’s left side has icons:
Picture, Sound, Channel, Setup, Input.
2. Press the ▲ or ▼ button to select one of the icons.
Then press the ENTER button to access the icon’s sub-menu.
3. Press the EXIT button to exit.
The on-screen menus disappear from the screen after about one minute.
Air 7
Mono
Picture : Standard
Sound : Custom
MTS : Stereo
SRS TS XT : Off
05 : 54 pm
Move Enter Exit
Mode : Standard ►
Backlight 7
Contrast 95
Brightness 45
Sharpness 40
Color 50
Tint G 50 R 50
Detailed Settings ►
Picture Options ►
Reset : OK ►
PictureTV
Using the TOOLS Button
You can use the TOOLS button to select your frequently used functions quickly and easily.
The “Tools” menu changes depending on which external input mode you are viewing.
1. Press the TOOLS button.
The “Tools” menu will appear.
2. Press the ▲ or ▼ button to select a menu.
3. Press the ▲/▼/◄/►/ENTER buttons to display, change, or use the selected items.
For a more detailed description of each function, refer to the corresponding page.
• Picture mode: see page 17
• Sound mode: see page 27
• Sleep Timer: see page 38
• SRS TS XT: see page 28
• Energy Saving: see page 42
• MTS: see page 29
• PIP: see page 26
• Auto Adjustment: see page 35
Picture Mode ◄ Standard ►
Sound Mode : Custom
Sleep Timer : Off
SRS TS XT : Off
Energy Saving : Off
MTS : Mono
Tools
Move Adjust Exit
BN68-01395F-Eng-0325.indd 14 2008-03-25 ¿ÀÈÄ 2:29:51

English - 15
Memorizing the Channels
Your TV can memorize and store all of the available channels for both "off-air" (Air) and "Cable" channels. After the available
channels are memorized, use the CH< or CH> button to scan through the channels. This eliminates the need to change
channels by entering the channel digits. There are three steps for memorizing channels: selecting a broadcast source, memorizing
the channels (automatic) and adding or deleting channels (Channel Manager).
Selecting the Video Signal-source
Before your television can begin memorizing the available channels, you must specify the
type of signal source that is connected to the TV (i.e. an Air or a Cable system).
1. Press the MENU button to display the menu.
Press the ▲ or ▼ button to select "Channel", then press the ENTER button.
2. Press the ENTER button. Repeatedly press the ▲ or ▼ button to cycle through
these choices: "Air", "STD", "HRC", or "IRC" (all cable TV).
Press the ENTER button.
STD, HRC and IRC identify various types of cable TV systems.
Contact your local cable company to identify the type of cable system that
exists in your particular area.
At this point, the signal source has been selected.
Storing Channels in Memory (Automatic Method)
1. First, select the correct signal source (Air, STD, HRC, or IRC).
2. Press the ▲ or ▼ button to select "Auto Program", then press the ENTER button.
3. Press the ENTER button to select "Start".
The TV will begin memorizing all of the available channels.
The TV automatically cycles through all of the available channels and stores
them in memory. This takes about one to two minutes. Press the ENTER
button at any time to interrupt the memorization process and return to the
"Channel" menu.
4. After all the available channels are stored, the "Channel" menu reappears.
Press the EXIT button to exit.
To stop the search before it has finished, press the ENTER button with "Stop"
selected.
Move Enter Return
Air / Cable : Air
Auto Program
Channel Manager
Fine Tune
Color System : Auto
ChannelTV
Air
STD
HRC
IRC
Move Enter Return
Air / Cable : Air ►
Auto Program ►
Channel Manager ►
Fine Tune ►
Color System : Auto ►
ChannelTV
Move Enter Return
Air / Cable : Air ►
Auto Program ►
Channel Manager ►
Fine Tune ►
Color System : Auto ►
ChannelTV
Auto Program
Air 40
Stop
Enter Return
BN68-01395F-Eng-0325.indd 15 2008-03-25 ¿ÀÈÄ 2:29:52

English - 16
To Select the Source
Use to select TV or other external input sources such as DVD players or Cable Box/
Satellite receivers (Set-Top Box) connected to the TV. Use to select the input source
of your choice.
1. Press the MENU button to display the menu.
Press the▲ or ▼ button to select “Input”, then press the ENTER button.
2. Press the ENTER button to select "Source List".
Press the ▲ or ▼ button to select signal source, then press the ENTER button.
Available signal sources: “TV”, “AV”, “S-Video”, “Component1”, “Component2”,
“PC”, “HDMI”
You can choose only those external devices that are connected to the TV.
Press the SOURCE button on the remote control to view an external signal source.
To Edit the Input Source Name
Name the device connected to the input jacks to make your input source selection easier.
1. Press the MENU button to display the menu.
Press the ▲ or ▼ button to select “Input”, then press the ENTER button.
Press the ▲ or ▼ button to select "Edit Name", then press the ENTER button.
2. Press the ▲ or ▼ button to select "AV", "S-Video", "Component1", "Component2",
"PC" or "HDMI" input jack, then press the ENTER button.
3. Press the ▲ or ▼ button to select "VCR", "DVD", "Cable STB", "Satellite STB",
"PVR STB", "AV Receiver", "Game", "Camcorder", "PC", "TV", "IPTV", "Blu-Ray",
"HD DVD", "DMA" input source, then press the ENTER button.
Press the EXIT button to exit.
Move Enter Return
Source List : TV ►
Edit Name ►
InputTV
Move Enter Return
TV
AV : ----
S-Video : ----
Component1 : ----
Component2 : ----
PC : ----
HDMI : ----
Source ListTV
Move Enter Return
Source List : TV ►
Edit Name ►
InputTV
Move Enter Return
AV : ------ ►
S-Video : ------ ►
Component1 : ------ ►
Component2 : ------ ►
PC : ------ ►
HDMI : ------ ►
Edit NameTV
Move Enter Return
AV : ------
S-Video : ------
Component1 : ------
Component2 : ------
PC : ------
HDMI : ------
Edit NameTV
-----
VCR
DVD
Cable STB
Satellite STB
PVR STB
AV Receiver
Game
▼
BN68-01395F-Eng-0325.indd 16 2008-03-25 ¿ÀÈÄ 2:29:53

English - 17
Changing the Picture Standard
You can activate either Dynamic, Standard, Movie by making a selection from the menu.
1. Press the MENU button to display the menu.
Press the ENTER button, to select “Picture”.
2. Press the ENTER button to select "Mode".
Press the ▲ or ▼ button to select the “Dynamic”, “Standard” or “Movie”.
Dynamic: Selects the picture for high-denition in a bright room.
Standard: Selects the picture for the optimum display in a normal environment.
Movie: Selects the picture for viewing movies in a dark room.
3. Press the EXIT button to exit.
Easy Setting
1. Press the TOOLS button on the remote control.
2. Press the ▲ or ▼ button to select “Picture mode”.
3. Press the ◄ or ► button to select the desired picture mode.
4. Press the EXIT or TOOLS button to exit.
Picture Control
Customizing the Picture Settings
Your television has several setting options that allow you to control the picture quality.
1. Press the MENU button to display the menu.
Press the ENTER button, to select “Picture”.
2. Press the ▲ or ▼ button to select “Backlight”, “Contrast”, “Brightness”,
“Sharpness”, “Color” or “Tint”, then press the ENTER button.
3. Press the ◄ or ► button to decrease or increase the value of a particular item.
Press the ENTER button.
Press the EXIT button to exit.
When you make changes to “Backlight”, “Contrast”, “Brightness”, “Sharpness”,
“Color” or “Tint”, the OSD will be adjusted accordingly.
In PC mode, you can only make changes to “Backlight”, “Contrast”, and
“Brightness”.
Settings can be adjusted and stored for each external device you have
connected to an input of the TV.
The energy consumed during use can be significantly reduced if the level of
brightness of the picture is reduced, and that this will reduce the overall running
cost.
Backlight: Adjusts the brightness of LCD back light.
Contrast: Adjusts the contrast level of the picture.
Brightness: Adjusts the brightness level of the picture.
Sharpness: Adjusts the edge definition of the picture.
Color: Adjusts color saturation of the picture.
Tint: Adjusts the color tint of the picture.
•
•
•
•
•
•
➣
➣
➣
➣
7
▲
Backlight
▼
Move Adjust Return
Picture Mode ◄ Standard ►
Sound Mode : Custom
Sleep Timer : Off
SRS TS XT : Off
Energy Saving : Off
MTS : Mono
Tools
Move Adjust Exit
Move Enter Return
PictureTV
Mode : Standard ►
Backlight 7
Contrast 95
Brightness 45
Sharpness 40
Color 50
Tint G 50 R 50
Detailed Settings ►
Picture Options ►
Reset : OK ►
Move Enter Return
Mode : Standard
Backlight 7
Contrast 95
Brightness 45
Sharpness 40
Color 50
Tint G 50 R 50
Detailed Settings
Picture Options
Reset : OK
PictureTV
Dynamic
Standard
Movie
Move Enter Return
Mode : Standard ►
Backlight 7
Contrast 95
Brightness 45
Sharpness 40
Color 50
Tint G 50 R 50
Detailed Settings ►
Picture Options ►
Reset : OK ►
PictureTV
BN68-01395F-Eng-0325.indd 17 2008-03-25 ¿ÀÈÄ 2:29:54

English - 18
Samsung's new TVs allow you to make even more precise picture settings than previous models. See below to adjust detailed
picture settings.
Activating Detailed Settings
1. Press the MENU button to display the menu.
Press the ENTER button to select “Picture”.
2. Press the ENTER button to select “Mode”
Press the ▲ or ▼ button to select "Standard" or "Movie", then press the ENTER
button.
"Detailed Settings" is available in "Standard" or "Movie" mode.
3. Press the ▲ or ▼ button to select “Detailed Settings”, then press the
ENTER button.
In PC mode, you can only make changes to “Dynamic Contrast”, “Gamma” and
“White Balance” from among the “Detailed Settings” items.
Activating Black adjust
You can select the black level on the screen to adjust the screen depth.
4. Press the ▲ or ▼ button to select “Black adjust”, then press the ENTER button.
5. Press the ▲ or ▼ button to select “Off”, “Low”, “Medium” or “High”.
Press the ENTER button.
Off: Turns off the black adjustment function.
Low: Sets the black color depth to low.
Medium: Sets the black color depth to medium.
High: Sets the black color depth to high.
Activating Dynamic Contrast
You can adjust the screen contrast so that the optimal contrast is provided.
6. Press the ▲ or ▼ button to select “Dynamic Contrast”, then press the
ENTER button.
7. Press the ▲ or ▼ button to select “Off”, “Low”, “Medium” or “High”.
Press the ENTER button.
Off: Turns off the dynamic contrast adjustment function.
Low: Sets the dynamic contrast to low.
Medium: Sets the dynamic contrast to medium.
High: Sets the dynamic contrast to high.
Adjusting the Detailed Settings
Move Enter Return
Black Adjust : Off ►
Dynamic Contrast : Medium ►
Gamma : 0 ►
Color Space : Native ►
White Balance ►
Flesh Tone : 0 ►
Edge Enhancement : On ►
Detailed SettingsTV
Move Enter Return
Black Adjust : Off
Dynamic Contrast : Medium
Gamma : 0
Color Space : Native
White Balance
Flesh Tone : 0
Edge Enhancement : On
Detailed SettingsTV
Off
Low
Medium
High
Move Enter Return
Black Adjust : Off ►
Dynamic Contrast : Medium ►
Gamma : 0 ►
Color Space : Native ►
White Balance ►
Flesh Tone : 0 ►
Edge Enhancement : On ►
Detailed SettingsTV
Move Enter Return
Black Adjust : Off
Dynamic Contrast : Medium
Gamma : 0
Color Space : Native
White Balance
Flesh Tone : 0
Edge Enhancement : On
Detailed SettingsTV
Off
Low
Medium
High
Move Enter Return
Mode : Standard ►
Backlight 7
Contrast 95
Brightness 45
Sharpness 40
Color 50
Tint G 50 R 50
Detailed Settings ►
Picture Options ►
Reset : OK ►
PictureTV
BN68-01395F-Eng-0325.indd 18 2008-03-25 ¿ÀÈÄ 2:29:56

English - 19
Activating Gamma
You can adjust the Primary Color (Red, Green, Blue) Intensity. (-3 ~ +3)
8. Press the ▲ or ▼ button to select “Gamma”, then press the ENTER button.
9. Press the ◄ or ► button to decrease or increase the value.
Press the ENTER button.
Changing the Color Space
Color space is a color matrix composed of “Red”, “Green” and “Blue” colors.
Select your favorite color space to experience the most natural color.
10. Press the ▲ or ▼ button to select “Color Space”, then press the ENTER button.
11. Press the ENTER button again to select “Color Space”.
12. Press the ▲ or ▼ button to select “Auto”, “Native” or “Custom”.
Press the ENTER button.
Auto: Auto Color Space automatically adjusts to the most natural color
tone based on program sources.
Native: Native Color Space offers deep and rich color tone.
Custom: Adjusts the color range to suit your preference.
(see “Customizing the Color Space”)
•
•
•
Customizing the Color Space
13. Press the ▲ or ▼ button to select “Color”, then press the ENTER button.
“Color” is available when “Color Space” is set to “Custom”.
14. Press the ▲ or ▼ button to select “Red”, “Green”, “Blue”, “Yellow”, “Cyan” or
“Magenta”. Press the ENTER button.
15. Press the ▲ or ▼ button to select “Red”, “Green” or “Blue” to change it.
Press the ENTER button.
16. Press the ◄ or ► button to decrease or increase the value of a particular item.
Press the ENTER button.
In “Color”, you can adjust the RGB values for the selected color.
To reset the adjusted RGB value, select Reset.
Red: Adjusts the red saturation level.
Green: Adjusts the green saturation level.
Blue: Adjusts the blue saturation level.
Reset: Resets the color space to the default values.
•
•
•
•
Changing the adjustment value will refresh the adjusted screen.
Settings can be adjusted and stored for each external device you have
connected to an input of the TV.
➣
➣
➣
➣
➣
0
Adjust Return
Gamma
50
Move Adjust Return
▲
Red
▼
Move Enter Return
Black Adjust : Off ►
Dynamic Contrast : Medium ►
Gamma : 0 ►
Color Space : Native ►
White Balance ►
Flesh Tone : 0 ►
Edge Enhancement : On ►
Detailed SettingsTV
Move Enter Return
Black Adjust : Off ►
Dynamic Contrast : Medium ►
Gamma : 0 ►
Color Space : Native ►
White Balance ►
Flesh Tone : 0 ►
Edge Enhancement : On ►
Detailed SettingsTV
Move Enter Return
Color Space : Auto
Color : Red
Red 50
Green 0
Blue 0
Reset
Color SpaceTV
Auto
Native
Custom
Move Enter Return
Color Space : Custom ►
Color : Red ►
Red 50
Green 0
Blue 0
Reset
Color SpaceTV
Move Enter Return
Color Space : Custom
Color : Red
Red 50
Green 0
Blue 0
Reset
Color SpaceTV
Red
Green
Blue
Yellow
Cyan
Magenta
BN68-01395F-Eng-0325.indd 19 2008-03-25 ¿ÀÈÄ 2:29:57

English - 20
Activating Edge Enhancement
You can emphasize object boundaries in the picture.
22. Press the ▲ or ▼ button to select “Edge Enhancement”, then press the
ENTER button.
23. Press the ▲ or ▼ button to select “Off” or “On”.
Press the ENTER button.
Move Enter Return
R-Offset 25
G-Offset 25
B-Offset 25
R-Gain 25
G-Gain 25
B-Gain 25
Reset
White BalanceTV
25
Move Adjust Return
▲
R-Offset
▼
Activating White Balance
You can adjust the color temperature for more natural picture colors.
17. Press the ▲ or ▼ button to select “White Balance”, then press the ENTER
button.
18. Select the required option by pressing the ▲ or ▼ button, then press the
ENTER button.
19. Press the ◄ or ► button to decrease or increase the value of a particular item.
Press the ENTER button.
R-Offset: Adjusts the red color darkness.
G-Offset: Adjusts the green color darkness.
B-Offset: Adjusts the blue color darkness.
R-Gain: Adjusts the red color brightness.
G-Gain: Adjusts the green color brightness.
B-Gain: Adjusts the blue color brightness.
Reset: The previously adjusted white balance will be reset to the factory
defaults.
Changing the adjustment value will refresh the adjusted screen.
Flesh Tone
You can emphasize the pink ‘flesh tone’ in the picture.
20. Press the ▲ or ▼ button to select “Flesh Tone”, then press the ENTER
button.
21. Press the ◄ or ► button to decrease or increase the value.
Press the ENTER button.
Changing the adjustment value will refresh the adjusted screen.
0
Adjust Return
Flesh Tone
Move Enter Return
Black Adjust : Off ►
Dynamic Contrast : Medium ►
Gamma : 0 ►
Color Space : Native ►
White Balance ►
Flesh Tone : 0 ►
Edge Enhancement : On ►
Detailed SettingsTV
Move Enter Return
Black Adjust : Off ►
Dynamic Contrast : Medium ►
Gamma : 0 ►
Color Space : Native ►
White Balance ►
Flesh Tone : 0 ►
Edge Enhancement : On ►
Detailed SettingsTV
Move Enter Return
Black Adjust : Off ►
Dynamic Contrast : Medium ►
Gamma : 0 ►
Color Space : Native ►
White Balance ►
Flesh Tone : 0 ►
Edge Enhancement : On ►
Detailed SettingsTV
Move Enter Return
Black Adjust : Off
Dynamic Contrast : Medium
Gamma : 0
Color Space : Native
White Balance
Flesh Tone : 0
Edge Enhancement : On
Detailed SettingsTV
Off
On
BN68-01395F-Eng-0325.indd 20 2008-03-25 ¿ÀÈÄ 2:29:58

English - 21
Activating Picture Options
1. Press the MENU button to display the menu.
Press the ENTER button, to select “Picture”.
2. Press the ▲ or ▼ button to select "Picture Options", then press the ENTER
button.
Press the ▲ or ▼ button to select a particular item. Press the ENTER button.
When you are satisfied with your setting, press the ENTER button.
In PC mode, you can only make changes to the “Color Tone” and “Size” from
among the items in “Picture Options”.
Conguring Picture Options
Adjusting the Color Tone
1. Follow the “Activating Picture Options” instructions numbers 1 and 2.
2. Press the ▲ or ▼ button to select “Color Tone”, then press the ENTER button.
3. Press the ▲ or ▼ button to select “Cool2”, “Cool1”, “Normal”, “Warm1” or “Warm2”.
Press the ENTER button.
“Warm1” or “Warm2” is only activated when the picture mode is “Movie”.
Settings can be adjusted and stored for each external device you have connected
to an input of the TV.
Changing the Screen Size
Occasionally, you may want to change the size of the image on your screen. Your TV
comes with various screen size options, each designed to work best with specific types of
video input. Your cable box or satellite receiver may have its own set of screen sizes as
well. In general, though, you should view the TV in 16:9 mode as much as possible.
1. Follow the “Activating Picture Options” instructions numbers 1 and 2.
2. Press the ▲ or ▼ button to select “Size”, then press the ENTER button.
3. Press the ▲ or ▼ button to select the screen format you want.
Press the ENTER button.
Press the EXIT button to exit.
Wide: Adjusts the picture size to Wide appropriate for DVDs or wide
broadcasting.
16:9 : Sets the picture to 16:9 wide mode.
Wide Zoom: Magnify the size of the picture more than 4:3.
Zoom: Magnifies the size of the picture on the screen.
4:3 : Sets the picture to 4:3 normal mode.
Just Scan: Use the function to see the full image without any cutoff when
HDMI (720p/1080i), Component (1080i) signals are input.
•
•
•
•
•
•
Move Enter Return
Color Tone : Normal ►
Size : Wide ►
Digital NR : Auto ►
DNle : Off ►
HDMI Black Level : Normal ►
Blue Only Mode : Off ►
Picture OptionsTV
Move Enter Return
Color Tone : Normal
Size : Wide
Digital NR : Auto
DNle : Off ►
HDMI Black Level : Normal
Blue Only Mode : Off
Picture OptionsTV
Cool2
Cool1
Normal
Warm1
Warm2
Move Enter Return
Color Tone : Normal ►
Size : Wide ►
Digital NR : Auto ►
DNle : Off ►
HDMI Black Level : Normal ►
Blue Only Mode : Off ►
Picture OptionsTV
Move Enter Return
Wide
16:9
Wide Zoom
Zoom
4:3
Just Scan
SizeTV
Move Enter Return
Mode : Standard ►
Backlight 7
Contrast 95
Brightness 45
Sharpness 40
Color 50
Tint G 50 R 50
Detailed Settings ►
Picture Options ►
Reset : OK ►
PictureTV
BN68-01395F-Eng-0325.indd 21 2008-03-25 ¿ÀÈÄ 2:30:00

English - 22
Temporary image retention may occur when viewing a static image on the set
for more than two hours.
After selecting “Zoom” mode: Select by pressing the ◄ or ► button.
Use the ▲ or ▼ button to move the picture up and down. After selecting ,
use the ▲ or ▼ button to magnify or reduce the picture size in the vertical
direction.
“Wide Zoom”: Move the screen up/down using the ▲ or ▼ button after
selecting the by pressing the ► or ENTER button.
After selecting “Just Scan” in HDMI (1080i) or Component (1080i) mode:
Select by pressing the ◄ or ►button. Press the ENTER button. Use the
▲, ▼, ◄ or ► button to move the picture. Press the ENTER button.
Reset: Press the ◄ or ► button to select “Reset”, then press the ENTER
button. You can initialize the setting.
HD (High Definition)
16:9 - 1080i (1920x1080), 720p (1280x720)
Settings can be adjusted and stored for each external device you have
connected to an input of the TV.
Input Source Picture Size
TV, AV, S-Video,Component (480i,480p) Wide, 16:9, Wide Zoom, Zoom, 4:3
Component(1080i), HDMI (1080i) Wide, 16:9, Wide Zoom, Zoom, 4:3, Just Scan
PC Wide, 4:3
Alternately, you can press the P.SIZE button on the remote control repeatedly to
change the picture size.
Wide
Wide
Adjusts the picture size to Wide
appropriate for DVDs or wide
broadcasting.
16:9
Sets the picture to 16:9 wide mode.
Wide Zoom
Magnify the size of the picture more
than 4:3.
Zoom
The screen size when Wide screen is
vertically enlarged.
4:3
Sets the picture to 4:3 normal mode.
Just Scan
Use the function to see the full
image without any cutoff when HDMI
(720p/1080i), Component (1080i)
signals are input.
➣
➣
➣
➣
➣
➣
O
Move Enter Return
Wide
16:9
Wide Zoom
Zoom
4:3
Just Scan
SizeTV
Reset
▲
▲
▲
▲
Move Enter Return
Wide
16:9
Wide Zoom
Zoom
4:3
Just Scan
SizeTV
BN68-01395F-Eng-0325.indd 22 2008-03-25 ¿ÀÈÄ 2:30:01

English - 23
DNIe (Digital Natural Image engine)
This TV includes the DNIe function to provide high visual quality. If you set DNIe to on,
you can view the screen with the DNIe feature activated. If you set the DNIe to Demo,
you can view the applied DNIe and normal pictures on the screen, for demonstration
purposes. Using this function, you can view the difference in the visual quality.
1. Follow the “Activating Picture Options” instructions numbers 1 and 2.
(Refer to page 21)
2. Press the ▲ or ▼ button to select "DNIe", then press the ENTER button.
3. Press the ▲ or ▼ button to select "Off", "Demo" or "On", then press the ENTER
button.
• Off: Switches off the "DNIe" mode.
• Demo: The screen before applying DNIe appears on the right screen after
applying DNIe appears on the left.
• On: Switches on the "DNIe" mode.
Press the EXIT button to exit.
DNIe™ (Digital Natural Image engine)
This feature brings you a more detailed image with 3D noise reduction and detailed, contrast and white enhancement.
“DNIe” is only available in “Dynamic” mode.
➣
➣
Digital Noise Reduction
If the broadcast signal received by your TV is weak, you can activate the Digital Noise
Reduction feature to help reduce any static and ghosting that may appear on the screen.
1. Follow the “Activating Picture Options” instructions numbers 1 and 2.
(Refer to page 21)
2. Press the ▲ or ▼ button to select "Digital NR", then press the ENTER button.
3. Press the ▲ or ▼ button to select "Off", "Low", "Medium", "High" or "Auto".
Press the ENTER button.
Off: Turns the screen noise reduction function off.
Low: Reduces screen noise at a low level.
Medium: Reduces screen noise at a medium level.
High: Reduces screen noise at a high level.
Auto: Automatically recognizes and reduces screen noise.
Press the EXIT button to exit.
Setting the HDMI Black Level
You can select the black level on the screen to adjust the screen depth.
1. Follow the “Activating Picture Options” instructions numbers 1 and 2.
(Refer to page 21)
2. Press the
▲ or ▼
button to select “HDMI Black Level”, then
press the ENTER button.
3. Press the
▲ or ▼
button to select “Normal” or “Low”, then press
the ENTER button.
• Normal: The screen gets brighter.
• Low: The screen gets darker.
This function is active only when the external input connects to HDMI
(RGB signals). “HDMI Black Level” function may not be compatible with or
external devices.
Press the EXIT button to exit.
➣
Move Enter Return
Color Tone : Normal ►
Size : Wide ►
Digital NR : Auto ►
DNle : Off ►
HDMI Black Level : Normal ►
Blue Only Mode : Off ►
Picture OptionsTV
Move Enter Return
Color Tone : Normal
Size : Wide
Digital NR : Auto
DNle : Off
HDMI Black Level : Normal
Blue Only Mode : Off
Picture OptionsTV
Off
Low
Medium
High
Auto
Move Enter Return
Color Tone : Cool1 ►
Size : Wide ►
Digital NR : Auto ►
DNle : On ►
HDMI Black Level : Normal ►
Blue Only Mode : Off ►
Picture OptionsTV
Move Enter Return
Color Tone : Cool1
Size : Wide
Digital NR : Auto
DNle : On
HDMI Black Level : Low
Blue Only Mode : Off
Picture OptionsTV
Off
Demo
On
Move Enter Return
Color Tone : Normal ►
Size : Wide ►
Digital NR : Auto ►
DNle : Off ►
HDMI Black Level : Normal ►
Blue Only Mode : Off ►
Picture OptionsTV
Move Enter Return
Color Tone : Normal
Size : Wide
Digital NR : Auto
DNle : On
HDMI Black Level : Low
Blue Only Mode : Off
Picture OptionsTV
Normal
Low
BN68-01395F-Eng-0325.indd 23 2008-03-25 ¿ÀÈÄ 2:30:02

English - 24
Setting the Blue Only Mode
This function is for AV device measurement experts. This function displays the blue signal
only by removing the red and green signals from the video signal so as to provide a Blue
Filter effect that is used to adjust the Color and Tint of video equipment such as DVD
players, Home Theaters, etc.
Using this function, you can adjust the Color and Tint to preferred values appropriate to
the signal level of each video device using the Red/Green/Blue/Cyan/Magenta/Yellow
Color Bar Patterns, without using an additional Blue Filter.
1. Follow the “Activating Picture Options” instructions numbers 1 and 2.
(Refer to page 21).
2. Press the ▲ or ▼ button to select "Blue Only Mode", then press the ENTER button.
3. Press the ▲ or ▼ button to select "Off" or "On", then press the ENTER button.
Press the EXIT button to exit.
“Blue Only Mode” is available when the picture mode is set to “Movie” or
“Standard”.
Resetting the Picture Settings to the Factory Defaults
1. Press the MENU button to display the menu.
Press the ENTER button, to select “Picture”.
2. Press the ▲ or ▼ button to select "Reset", then press the ENTER button.
Press the ▲ or ▼ button to select “OK” or “Cancel” then press the ENTER
button.
Press the EXIT button to exit.
Each mode can be reset.
Move Enter Return
Color Tone : Normal ►
Size : Wide ►
Digital NR : Auto ►
DNle : Off ►
HDMI Black Level : Normal ►
Blue Only Mode : Off ►
Picture OptionsTV
Move Enter Return
Color Tone : Normal
Size : Wide
Digital NR : Auto
DNle : Off
HDMI Black Level : Normal
Blue Only Mode : Off
Picture OptionsTV
Off
On
Move Enter Return
Mode : Standard
Backlight 7
Contrast 95
Brightness 45
Sharpness 40
Color 50
Tint G 50 R 50
Detailed Settings
Picture Options
Reset : OK
PictureTV
OK
Cancel
BN68-01395F-Eng-0325.indd 24 2008-03-25 ¿ÀÈÄ 2:30:03

English - 25
You can use the PIP feature to simultaneously watch two video sources. (See page 30 to select the PIP picture sound.)
This product has one built-in tuner, which does not allow PIP to function in the same mode. Please see ‘PIP Settings’ below for
details.
Activating Picture-in-Picture
1. Press the MENU button to display the menu.
Press the ▲ or ▼ button to select “Setup”, then press the ENTER button.
Press the ▲ or ▼ button to select “PIP”, then press the ENTER button.
2. Press the ENTER button again.
Press the ▲ or ▼ button to select “On”, then press the ENTER button.
If you turn the TV off while watching in PIP mode and turn it on again, the PIP
window will disappear.
You can view Analog TV broadcasts on the PIP screen (sub-picture) when the
main picture is from an external device connected to HDMI, Component1, 2 or
PC.
PIP Settings
Main picture Sub picture
Component 1, 2
HDMI, PC TV, AV
Selecting a Signal Source (External A/V) for PIP
3. Press the ▲ or ▼ button to select “Source”, then press the ENTER button.
Select the source of the sub picture (PIP) by pressing the ▲ or ▼ button and press
the ENTER button.
The sub picture can serve different source selections based on what the main
picture is set to.
Changing the Position of the PIP Window
4. Press the ▲ or ▼ button to select “Position”, then press the ENTER button.
Press the ▲ or ▼ button to select the required option, then press the ENTER
button.
➣
➣
➣
➣
Viewing Picture-in-Picture
Move Enter Return
PIP : Off
Source : TV
Position :
Channel : Air 4
PIPTV
Off
On
Move Enter Return
PIP : On
Source : TV
Position :
Channel : Air 4
PIPTV
TV
AV
Setup
Plug & Play ►
Language : English ►
Time ►
Caption ►
Melody : Off ►
Entertainment : Off ►
Energy Saving : Off ►
AV Color System : Auto ►
PIP ►
TV
Move Enter Return
Move Enter Return
PIP : On
Source : TV
Position :
Channel : Air 4
PIPTV
BN68-01395F-Eng-0325.indd 25 2008-03-25 ¿ÀÈÄ 2:30:04

English - 26
Changing the PIP Channel
5. Press the ▲ or ▼ button to select “Channel”, then press the ENTER button.
Press the ▲ or ▼ button to select the desired channel in the PIP window.
Press the EXIT button to exit.
The channel can be active when the sub picture is set to TV.
Easy Setting
1. Press the TOOLS button on the remote control.
2. Press the ▲ or ▼ button to select “PIP”, then press the ENTER button.
3. Press the ▲ or ▼ button to select a particular item.
4. Press the ◄ or ► button to select the required option.
5. Press the EXIT or TOOLS button to exit.
➣
PIP
PIP ◄ On ►
Source : TV
Position :
Channel : Air 24
Move Adjust Return
Picture Mode : Standard
Sound Mode : Custom
Sleep Timer : Off
SRS TS XT : Off
Energy Saving : Off
PIP
Move Enter Exit
Tools
Move Enter Return
PIP : On
Source : TV
Position :
Channel : Air 4
PIPTV
BN68-01395F-Eng-0325.indd 26 2008-03-25 ¿ÀÈÄ 2:30:04

English - 27
Customizing the Sound
The sound settings can be adjusted to suit your personal preference.
1. Press the MENU button to display the menu.
Press the ▲ or ▼ button to select "Sound", then press the ENTER button.
2. Press the ▲ or ▼ button to select "Equalizer", then press the ENTER button.
3. Press the ◄ or ► button to select a particular frequency to adjust.
Press the ▲ or ▼ button to increase or decrease the level of the particular frequency.
Press the EXIT button to exit.
• L/R Sound Balance Adjustment: To adjust the sound balance of the L/R
speakers.
• Bandwidth Adjustment (100Hz, 300Hz, 1kHz, 3kHz, 10kHz): To adjust the
level of different bandwidth frequencies.
If you make any changes to the "Equalizer" settings, the sound mode is
automatically switched to the "Custom" mode.
Changing the Sound Standard
You can select the sound mode to best suit the programming you’re watching.
1. Press the MENU button to display the menu.
Press the
▲ or ▼
button to select "Sound", then press the ENTER button.
2. Press the ENTER button to select "Mode".
Press the ▲ or ▼ button to select “Standard”, “Music”, “Movie”, “Speech”, or
“Custom” sound setting, then press the ENTER button.
Press the EXIT button to exit.
• Standard: selects the normal sound mode.
• Music: emphasizes music over voices.
• Movie: provides the best sound for movies.
• Speech: emphasizes voice over other sounds.
• Custom: recalls your customized sound settings.
(see “Customizing the Sound”)
Easy Setting
1. Press the TOOLS button on the remote control.
2. Press the ▲ or ▼ button to select “Sound mode”.
3. Press the ◄ or ► button to select the desired sound mode.
4. Press the EXIT or TOOLS button to exit.
Sound Control
Move Enter Return
Mode : Custom ►
Equalizer ►
SRS TS XT : Off ►
MTS : Stereo ►
Auto Volume : Off ►
Sound Select : Main ►
SoundTV
Move Enter Return
Mode : Custom
Equalizer
SRS TS XT : Off
MTS : Stereo
Auto Volume : Off
Sound Select : Main
SoundTV
Standard
Music
Movie
Speech
Custom
Move Enter Return
Mode : Custom ►
Equalizer ►
SRS TS XT : Off ►
MTS : Stereo ►
Auto Volume : Off ►
Sound Select : Main ►
SoundTV
Picture Mode : Standard
Sound Mode ◄ Custom ►
Sleep Timer : Off
SRS TS XT : Off
Energy Saving : Off
MTS : Mono
Tools
Move Adjust Exit
Move Adjust Return
EqualizerTV
R
L
100Hz
+
-
0
300Hz 1kHz 3kHz 10kHzBalance
+
-
0
BN68-01395F-Eng-0325.indd 27 2008-03-25 ¿ÀÈÄ 2:30:06

English - 28
Setting the TruSurround XT (SRS TS XT)
TruSurround XT is a patented SRS technology that solves the problem of playing 5.1 multichannel content over two speakers.
TruSurround delivers a compelling, virtual surround sound experience through any two-speaker playback system, including internal
television speakers. It is fully compatible with all multichannel formats.
1. Press the MENU button to display the menu.
Press the ▲ or ▼ button to select "Sound", then press the ENTER button.
2. Press the ▲ or ▼ button to select "SRS TS XT", then press the
ENTER button.
3. Press the ▲ or ▼ button to select "Off" or "On", then press the ENTER button.
Press the EXIT button to exit.
TruSurround XT, SRS and Symbol are trademarks of
SRS Labs, Inc.
TruSurround XT technology is incorporated under license
from SRS Labs, Inc.
Move Enter Return
Mode : Custom ►
Equalizer ►
SRS TS XT : Off ►
MTS : Stereo ►
Auto Volume : Off ►
Sound Select : Main ►
SoundTV
Move Enter Return
Mode : Custom
Equalizer
SRS TS XT : Off
MTS : Stereo
Auto Volume : Off
Sound Select : Main
SoundTV
Off
On
Press the SRS button on the remote control to select “Off” or “On”.
Easy Setting
1. Press the TOOLS button on the remote control.
2. Press the ▲ or ▼ button to select “SRS TS XT”.
3. Press the ◄ or ► button to select the “Off” or “On”.
4. Press the EXIT or TOOLS button to exit.
Picture Mode : Standard
Sound Mode : Custom
Sleep Timer : Off
SRS TS XT ◄ Off ►
Energy Saving : Off
MTS : Mono
Tools
Move Adjust Exit
BN68-01395F-Eng-0325.indd 28 2008-03-25 ¿ÀÈÄ 2:30:06

English - 29
Move Enter Return
Mode : Custom ►
Equalizer ►
SRS TS XT : Off ►
MTS : Stereo ►
Auto Volume : Off ►
Sound Select : Main ►
SoundTV
Move Enter Return
Mode : Custom
Equalizer
SRS TS XT : Off
MTS : Stereo
Auto Volume : Off
Sound Select : Main
SoundTV
Mono
Stereo
SAP
1. Press the MENU button to display the menu.
Press the ▲ or ▼ button to select "Sound", then press the ENTER button.
2. Press the ▲ or ▼ button to select "MTS", then press the ENTER button.
3. Press the ▲ or ▼ button to select a setting you want, then press the ENTER button.
Press the EXIT button to exit.
• Mono: Choose for channels that are broadcasting in mono or if you are having
difficulty receiving a stereo signal.
• Stereo: Choose for channels that are broadcasting in stereo.
• SAP: Choose to listen to the Separate Audio Program, which is usually a
foreign-language translation.
“MTS” is available only in TV mode.
Depending on the particular program being broadcast, you can listen to “Mono”,
“Stereo” or “SAP”.
Press the MTS button on the remote control repeatedly to select “Mono”,
“Stereo” or “SAP”.
Depending on the particular program being broadcast, you can listen to “Mono”, “Stereo” or “SAP”.
Choosing a Multi-Channel Sound (MTS) track
Easy Setting
1. Press the TOOLS button on the remote control.
2. Press the ▲ or ▼ button to select “MTS”.
3. Press the ◄ or ► button to select the “Stereo”, “SAP” or “Mono”.
4. Press the EXIT or TOOLS button to exit.
Picture Mode : Standard
Sound Mode : Custom
Sleep Timer : Off
SRS TS XT : Off
Energy Saving : Off
MTS ◄ Mono ►
Tools
Move Adjust Exit
Automatic Volume Control
1. Press the MENU button to display the menu.
Press the ▲ or ▼ button to select "Sound", then press the ENTER button.
2. Press the ▲ or ▼ button to select "Auto Volume", then press the ENTER button.
3. Press the ▲ or ▼ button to set Auto Volume "Off" or "On" then press the
ENTER button.
Press the EXIT button to exit.
Reduces the differences in volume level among broadcasters.
Move Enter Return
Mode : Custom ►
Equalizer ►
SRS TS XT : Off ►
MTS : Stereo ►
Auto Volume : Off ►
Sound Select : Main ►
SoundTV
Move Enter Return
Mode : Custom
Equalizer
SRS TS XT : Off
MTS : Stereo
Auto Volume : Off
Sound Select : Main
SoundTV
Off
On
BN68-01395F-Eng-0325.indd 29 2008-03-25 ¿ÀÈÄ 2:30:08

English - 30
Listening to the Sound of the Sub (PIP) Picture
1. Press the MENU button to display the menu.
Press the ▲ or ▼ button to select "Sound", then press the ENTER button.
2. Press the ▲ or ▼ button to select “Sound Select”, then press the ENTER button.
3. Press the ▲ or ▼ button to select “Main” or “Sub”, then press the ENTER
button.
Press the EXIT button to exit.
• Main: Used to listen to the sound of the main picture.
• Sub: Used to listen to the sound of the sub picture.
You can select this option when “PIP” is set to “On”. (See page 25~26)
When the PIP feature is activated, you can listen to the sound of the sub (PIP) picture.
You can connect a set of headphones to your set if you wish to watch a TV program without disturbing other people in the room.
Connecting Headphones (Sold separately)
When you insert the headphone’s plug into the headphone jack, you can operate
“Auto Volume” ,“MTS” (in TV mode) and “Sound Select”(in PIP mode) in Sound
menu.
Prolonged use of headphones at a high volume may damage your hearing.
You will not hear sound from the speakers when you connect headphones to the TV.
The headphone volume and TV volume are adjusted separately.
TV Rear Panel
Move Enter Return
Mode : Custom ►
Equalizer ►
SRS TS XT : Off ►
MTS : Stereo ►
Auto Volume : Off ►
Sound Select : Main ►
SoundTV
Move Enter Return
Mode : Custom
Equalizer
SRS TS XT : Off
MTS : Stereo
Auto Volume : Off
Sound Select : Main
SoundTV
Mian
Sub
BN68-01395F-Eng-0325.indd 30 2008-03-25 ¿ÀÈÄ 2:30:08

English - 31
Channel Control
Adding and Erasing Channels
1. Press the MENU button to display the menu.
Press the ▲ or ▼ button to select "Channel", then press the ENTER button.
2. Press the ▲ or ▼ button to select "Channel Manager", then press the ENTER
button.
3. Press the ENTER button again, to select "Channel List".
4. Press the ► button to select " " line.
5. Press the ▲ or ▼ button to select a channel, then press the ENTER button to
add the channel.
If you press the ENTER button again, the ( ) symbol next to the channel
disappears and the channel is not added.
6. Repeat steps 5 for each channel to be selected or canceled.
Press the EXIT button to exit.
" " is active when "Child Lock" is selected to "On".
You can add or delete a channel so only channels you want are displayed.
Move Enter Return
Air / Cable : Air ►
Auto Program ►
Channel Manager ►
Fine Tune ►
Color System : Auto ►
ChannelTV
Move Enter Return
Channel List ►
Child Lock : Off ►
Channel Manager TV
Channel List
Air 2
Air 3
Air 4
Air 5
Air 6
Air 7
Air 8
Air 9
Air 10
Air 11
Air 6
1 / 7
Ch.
Add Lock
Move Enter
Page Return
▲
▼
BN68-01395F-Eng-0325.indd 31 2008-03-25 ¿ÀÈÄ 2:30:09

English - 32
Activating the Child Lock
1. Press the MENU button to display the menu.
Press the ▲ or ▼ button to select "Channel", then press the ENTER button.
2. Press the ▲ or ▼ button to select "Channel Manager", then press the ENTER
button.
3. Press the ▲ or ▼ button to select "Child Lock", then press the ENTER button.
4. Press the ▲ or ▼ button to select "On". Press the ENTER button.
5. Press the ▲ or ▼ button to select "Channel List", then press the ENTER
button.
6. Press the ► button to select " " line.
7. Press the ▲ or ▼ button to select the channels you want to lock, then press the
ENTER button.
If you press the ENTER button again, the ( ) symbol next to the channel
disappears and the channel lock is cancelled.
8. Repeat steps 7 for each channel to be locked or unlocked.
Press the EXIT button to exit.
Select "On" or "Off" in "Child Lock" to easily turn the channels which
selected on " " to be active or inactive.
A blue screen is displayed when “Child Lock” is activated.
This feature allows you to prevent unauthorized users, such as children, from watching unsuitable programmes by muting out video
and audio. Child Lock cannot be released using the buttons on the side. Only the remote control can release the Child Lock setting,
so keep the remote control away from children.
Move Enter Return
Air / Cable : Air ►
Auto Program ►
Channel Manager ►
Fine Tune ►
Color System : Auto ►
ChannelTV
Move Enter Return
Channel List ►
Child Lock : Off ►
Channel Manager TV
Channel List
Air 2
Air 3
Air 4
Air 5
Air 6
Air 7
Air 8
Air 9
Air 10
Air 11
Air 6
1 / 7
Ch.
Add Lock
Move Enter
Page Return
▲
▼
BN68-01395F-Eng-0325.indd 32 2008-03-25 ¿ÀÈÄ 2:30:10

English - 33
Fine Tuning Analog Channels
1. Press the MENU button to display the menu.
Press the ▲ or ▼ button to select "Channel", then press the ENTER button.
2. Press the ▲ or ▼ button to select "Fine Tune", then press the ENTER button.
3. Press the ◄ or ► button to adjust the fine tuning.
To store the fine tuning setting in the TV’s memory, press the ENTER button.
If you do not store the fine-tuned channel in memory, adjustments are not
saved.
4. To reset the fine tuning setting, press the ▼ button to select "Reset",
then press the ENTER button.
Press the EXIT button to exit.
" * " will appear next to the name of fine-tuned channels.
Use ne tuning to manually adjust a particular channel for optimal reception.
Move Enter Return
Air / Cable : Air ►
Auto Program ►
Channel Manager ►
Fine Tune ►
Color System : Auto ►
ChannelTV
Move Enter Return
Fine Tune
Air 24
0
Reset
Adjust Save Return
Fine Tune
Air 24*
+10
Reset
Adjust Save Return
Fine Tune
Air 24
+10
Reset
Using the Color System Feature
1. Press the MENU button to display the menu.
Press the
▲ or ▼
button to select "Channel", then press the ENTER
button.
2. Press the
▲ or ▼
button to select "Color System", then press the ENTER
button. Select the required option (Auto, PAL-M, PAL-N, NTSC) by pressing
▲ or ▼
button. Press the ENTER button.
Press the EXIT button to exit.
Normally the TV can receive image and sound with good quality when in the mode AUTO. This mode detects the signal color
system automatically. In case of some signal reception with color unsatisfactory, select the Color System Mode to PAL-M,
PAL-N or NTSC.
Move Enter Return
Air / Cable : Air ►
Auto Program ►
Channel Manager ►
Fine Tune ►
Color System : Auto ►
ChannelTV
Move Enter Return
Air / Cable : Air
Auto Program
Channel Manager
Fine Tune
Color System : Auto
ChannelTV
Auto
PAL-M
PAL-N
NTSC
BN68-01395F-Eng-0325.indd 33 2008-03-25 ¿ÀÈÄ 2:30:11

English - 34
Setting Up Your PC Software (Based on Windows XP)
The Windows display-settings for a typical computer are shown below. The actual screens on your PC will probably be different,
depending upon your particular version of Windows and your particular video card. However, even if your actual screens look dif-
ferent, the same basic set-up information will apply in almost all cases. (If not, contact your computer manufacturer or Samsung
Dealer.)
1. First, click on “Control Panel” on the Windows start menu.
2. When the control panel window appears, click on “Appearance and Themes” and a
display dialog-box will appear.
3. When the control panel window appears, click on “Display” and a display dialog-box
will appear.
4. Navigate to the “Settings” tab on the display dialog-box.
The correct size setting (resolution)
Optimum: 1680 X 1050 pixels
If a vertical-frequency option exists on your display settings dialog box, the correct
value is “60” or “60 Hz”. Otherwise, just click “OK” and exit the dialog box.
PC Display
If the signal from the system equals the standard signal mode, the screen is adjusted automatically. If the signal from the system
doesn’t equal the standard signal mode, adjust the mode by referring to your videocard user guide; otherwise there may be no
video. For the display modes listed below, the screen image has been optimized during manufacturing.
D-Sub Input
Mode Resolution Horizontal
Frequency (kHz)
Vertical
Frequency (Hz)
Pixel Clock
Frequency (MHz)
Sync Polarity
(H/V)
IBM 640x350
720×400
31.469
31.469
70.086
70.087
25.175
28.322
+/-
-/+
VESA
640 x 480
640 x 480
640 x 480
800 x 600
800 x 600
800 x 600
1024 x 768
1024 x 768
1024 x 768
1280 x 1024
1280 x 1024
1360 x 768
1680 x 1050RB
31.469
37.861
37.500
37.879
48.077
46.875
48.363
56.476
60.023
63.981
79.976
47.712
64.674
59.940
72.809
75.000
60.317
72.188
75.000
60.004
70.069
75.029
60.020
75.025
60.015
59.883
25.175
31.500
31.500
40.000
50.000
49.500
65.000
75.000
78.750
108.000
135.000
85.500
119.000
-/-
-/-
-/-
+/+
+/+
+/+
-/-
-/-
+/+
+/+
+/+
+/+
+/-
HDMI/DVI Input
Mode Resolution Horizontal
Frequency (kHz) Vertical
Frequency (Hz) Pixel Clock
Frequency (MHz)
Sync Polarity
(H/V)
VESA
640 x 480
800 x 600
1024 x 768
1280 x 1024
1360 x 768
1680 x 1050RB
31.469
37.879
48.363
63.981
47.712
64.674
59.940
60.317
60.004
60.020
60.015
59.883
25.175
40.000
65.000
108.000
85.500
119.000
-/-
+/+
-/-
+/+
+/+
+/-
Using Your TV as a Computer (PC) Display
Display Modes
BN68-01395F-Eng-0325.indd 34 2008-03-25 ¿ÀÈÄ 2:30:12

English - 35
How to Auto Adjust
Use the Auto Adjust function to have the TV set automatically adjust the video signals it receives.
The function also automatically ne-tunes the settings and adjusts the frequency values and positions.
This function does not work in DVI-Digital mode.
Preset: Press the SOURCE button to select PC mode.
1. Press the MENU button to display the menu.
Press the ▲ or ▼ button to select “Picture”, then press the ENTER button.
2. Press the ▲ or ▼ button to select "Auto Adjustment", then press the ENTER button.
Press the EXIT button to exit.
Setting up the TV with your PC
Adjusting the Screen Quality
The purpose of the picture quality adjustment is to remove or reduce picture noise. If the noise is not removed by fine tuning
alone, then make the vertical frequency adjustments on your PC and fine tune again. After the noise has been reduced,
re-adjust the picture so that it is aligned on the center of the screen.
Preset: Press the SOURCE button to select PC mode.
1. Press the MENU button to display the menu.
Press the ▲ or ▼ button to select "Picture", then press the ENTER button.
Press the ▲ or ▼ button to select "Screen", then press the ENTER button.
2. Press the ▲ or ▼ button to select "Coarse" or "Fine", then press the ENTER button.
Press the ◄ or ► button to adjust the screen quality.
Vertical stripes may appear or the picture may be blurry.
Press the ENTER button.
Press the EXIT button to exit.
50
▲
Coarse
▼
Move Adjust Return
Auto Adjustment in Progress
Please wait.
Move Enter Return
Coarse 50
Fine 0
Position ►
Image Reset ►
ScreenTV
Easy Setting
1. Press the TOOLS button on the remote control.
2. Press the ▲ or ▼ button to select “Auto Adjustment”, then press the ENTER
button.
Picture Mode : Standard
Sound Mode : Custom
Sleep Timer : Off
SRS TS XT : Off
Energy Saving : Off
PIP
Auto Adjustment
Move Enter Exit
Tools
Move Enter Return
Mode : Standard ►
Backlight 7
Contrast 95
Brightness 45
Sharpness 40
Auto Adjustment ►
Screen ►
Detailed Settings ►
Picture Options ►
Reset : OK ►
PictureTV
Move Enter Return
Mode : Standard ►
Backlight 7
Contrast 95
Brightness 45
Sharpness 40
Auto Adjustment ►
Screen ►
Detailed Settings ►
Picture Options ►
Reset : OK ►
PictureTV
BN68-01395F-Eng-0325.indd 35 2008-03-25 ¿ÀÈÄ 2:30:13

English - 36
Changing the Screen Position
Adjust the PC’s screen positioning if it does not fit the TV screen.
Preset: Press the SOURCE button to select PC mode.
1. Press the MENU button to display the menu.
Press the ▲ or ▼ button to select "Picture", then press the ENTER button.
Press the ▲ or ▼ button to select "Screen", then press the ENTER button.
2. Press the ▲ or ▼ button to select "Position", then press the ENTER button.
3. Press the ▲ or ▼ button to adjust the V-Position.
Press the ◄ or ► button to adjust the H-Position.
Press the ENTER button.
Press the EXIT button to exit.
Initializing the Screen Position or Color Settings
You can replace all image settings with the factory default values.
Preset: Press the SOURCE button to select PC mode.
1. Press the MENU button to display the menu.
Press the ▲ or ▼ button to select "Picture", then press the ENTER button.
Press the ▲ or ▼ button to select "Screen", then press the ENTER button.
2. Press the ▲ or ▼ button to select "Image Reset", then press the ENTER button.
Press the EXIT button to exit.
Image Reset is completed.
TV
Move Enter Return
Position
Move Enter Return
Coarse 50
Fine 0
Position ►
Image Reset ►
ScreenTV
Move Enter Return
Coarse 50
Fine 0
Position ►
Image Reset ►
ScreenTV
BN68-01395F-Eng-0325.indd 36 2008-03-25 ¿ÀÈÄ 2:30:14

English - 37
Setting the Clock
Setting the clock is necessary in order to use the various timer features of the TV.
Also, you can check the time while watching the TV. (Just press the INFO button.)
1. Press the MENU button to display the menu.
Press the
▲ or ▼
button to select "Setup", then press the ENTER button.
Press the
▲ or ▼
button to select "Time", then press the ENTER button.
2. Press the ENTER button to select “Clock Set".
3. Press the ◄ or ► button to move to “Month”, “Day”, “Year”, “Hour”, “Minute”,
or “am/pm”. Set the date and time you want by pressing the
▲ or ▼
button,
then press the ENTER button.
Press the EXIT button to exit.
The current time will appear every time you press the INFO button.
You can set the month, day, year, hour and minute directly by pressing the
number buttons on the remote control.
Time Setting
Setup
Plug & Play ►
Language : English ►
Time ►
Caption ►
Melody : Off ►
Entertainment : Off ►
Energy Saving : Off ►
AV Color System : Auto ►
PIP ►
TV
Move Enter Return
Time
Clock Set : -- : -- am ►
Sleep Timer : Off ►
Timer 1 : Off ►
Timer 2 : Off ►
Timer 3 : Off ►
TV
Move Enter Return
Clock SetTV
Move Adjust Return
Month Day Year
▲
01
▼
01 2008
Hour Minute am/pm
0012 am
BN68-01395F-Eng-0325.indd 37 2008-03-25 ¿ÀÈÄ 2:30:15

English - 38
Setting the Sleep Timer
The sleep timer automatically shuts off the TV after a preset time (30, 60, 90, 120, 150 and 180 minutes).
1. Press the MENU button to display the menu.
Press the ▲ or ▼ button to select "Setup", then press the ENTER button.
Press the ▲ or ▼ button to select "Time", then press the ENTER button.
2. Press the ▲ or ▼ button to select "Sleep Timer", then press the ENTER button.
3. Press the ▲ or ▼ button to select the minute, then press the ENTER button.
To cancel the set sleep timer:
Press the ▲ or ▼ button to select “Off”, then press the ENTER button.
4. Press the EXIT button to exit.
Easy Setting
1. Press the TOOLS button on the remote control.
2. Press the ▲ or ▼ button to select “Sleep Timer”.
3. Press the ◄ or ► button to select the minute.
4. Press the EXIT or TOOLS button to exit.
Setup
Plug & Play ►
Language : English ►
Time ►
Caption ►
Melody : Off ►
Entertainment : Off ►
Energy Saving : Off ►
AV Color System : Auto ►
PIP ►
TV
Move Enter Return
Time
Clock Set : 12 : 00 am
Sleep Timer : Off
Timer 1 : Inactivated
Timer 2 : Inactivated
Timer 3 : Inactivated
TV
Move Enter Return
Off
30
60
90
120
150
180
Picture Mode : Standard
Sound Mode : Custom
Sleep Timer ◄ Off ►
SRS TS XT : Off
Energy Saving : Off
MTS : Mono
Tools
Move Adjust Exit
BN68-01395F-Eng-0325.indd 38 2008-03-25 ¿ÀÈÄ 2:30:15

English - 39
1. Press the MENU button to display the menu.
Press the ▲ or ▼ button to select "Setup", then press the ENTER button.
Press the ▲ or ▼ button to select "Time", then press the ENTER button.
2. Press the ▲ or ▼ button to select "Timer 1", "Timer 2" or "Timer 3", then press the
ENTER button.
Three different On/Off Timer Settings can be made.
3. Press the ◄ or ► button to select the desired item below.
Press the ▲ or ▼ button to adjust the setting.
On Time: Set the Hour, Minute, am/pm, and “On”/”Off”.
(To activate timer with the setting satisfied, set to “On”.)
Off Time: Set the Hour, Minute, am/pm, and “On”/”Off”.
(To activate timer with the setting satisfied, set to “On”.)
Repeat: Select “Once”, “Everyday”, “Mon~Fri”, “Mon~Sat” or “Sat~Sun”.
Volume: Set the required volume level.
Channel : Select the desired channel.
•
•
•
•
•
Press the EXIT button to exit.
You can set the hour, minute and channel by pressing the number buttons on
the remote control.
Auto Power Off
When you set the timer On, the television will eventually turn off, if no controls
are operated for 3 hours after the TV was turned on by the timer. This function
is only available in timer On mode and prevents overheating, which may occur
if a TV is on for too long time.
➣
➣
➣
Setting the On/Off Timer
Selecting a Menu Language
1. Press the MENU button to display the menu.
Press the ▲ or ▼ button to select "Setup", then press the ENTER button.
Press the ▲ or ▼ button to select "Language", then press the ENTER button.
2. Press the ▲ or ▼ button to select “English”, “Français”, “Español” or “Português”.
Press the ENTER button.
Press the EXIT button to exit.
Function Description
Time
Clock Set : 12 : 00 am ►
Sleep Timer : Off ►
Timer 1 : Off ►
Timer 2 : Off ►
Timer 3 : Off ►
TV
Move Enter Return
Setup
Plug & Play ►
Language : English ►
Time ►
Caption ►
Melody : Off ►
Entertainment : Off ►
Energy Saving : Off ►
AV Color System : Auto ►
PIP ►
TV
Move Enter Return
Setup
Plug & Play
Language : English
Time
Caption
Melody : Off
Entertainment : Off
Energy Saving : Off
AV Color System : Auto
PIP
TV
Move Enter Return
English
Français
Español
Português
Timer1TV
Move Adjust Return
10
On Time
Repeat
Once
Volume
00 00 am
:
Off Time
00 00 am
:
6
5
Off
Off
Channel
03
Air
BN68-01395F-Eng-0325.indd 39 2008-03-25 ¿ÀÈÄ 2:30:16

English - 40
The Analog Caption function operates when watching regular analog channels or when you have an analog external component
(such as a VCR) connected.
1. Press the MENU button to display the menu.
Press the ▲ or ▼ button to select "Setup", then press the ENTER button.
Press the ▲ or ▼ button to select "Caption", then press the
ENTER button.
The Caption feature doesn’t work in “Component”, “PC”, “HDMI” modes.
2. Press the ENTER button to select "Caption".
Press the ▲ or ▼ button to set the Caption "On", then press the
ENTER button.
3. Press the ▲ or ▼ button to select "Mode", then press the ENTER button.
Press the ▲ or ▼ button to set "Caption" or "Text", then press the
ENTER button.
Depending on the particular broadcast, it might be necessary to alter the
settings to "Channel" and "Field".
Different channels and fields display different information: Field 2 carries
additional information that supplements the information in Field 1.
(For example, Channel 1 may have subtitles in English, while Channel 2 has
subtitles in Spanish)
4. Press the ▲ or ▼ button to select "Channel" or "Field", then press the
ENTER button.
Press the ▲ or ▼ button to select "1" or "2", then press the ENTER button.
Press the EXIT button to exit.
Press thePress the CC button on the remote control to select "On" or " Off".
Viewing Closed Captions (On-Screen Text Messages)
Caption
Caption : Off
Mode : Caption
Channel : 1
Field : 1
TV
Move Enter Return
Off
On
Caption
Caption : Off ►
Mode : Caption ►
Channel : 1 ►
Field : 1 ►
TV
Move Enter Return
Caption
Caption : On ►
Mode : Caption ►
Channel : 1 ►
Field : 1 ►
TV
Move Enter Return
Setup
Plug & Play ►
Language : English ►
Time ►
Caption ►
Melody : Off ►
Entertainment : Off ►
Energy Saving : Off ►
AV Color System : Auto ►
PIP ►
TV
Move Enter Return
Caption
Caption : On
Mode : Caption
Channel : 1
Field : 1
TV
Move Enter Return
Caption
Text
BN68-01395F-Eng-0325.indd 40 2008-03-25 ¿ÀÈÄ 2:30:17

English - 41
Setting the Entertainment mode
The “Entertainment” mode enables you to select the optimal display and sound for sports, cinema and games.
1. Press the MENU button to display the menu.
Press the ▲ or ▼ button to select “Setup”, then press the ENTER button.
2. Press the ▲ or ▼ button to select “Entertainment”, then press the ENTER button.
3. Press the ▲ or ▼ button to select “Off”, “Sports”, “Cinema” or “Game”, then press
the ENTER button.
Off: Switches the “Entertainment” function off.
Sports: Provides the optimal picture and sound quality for sports.
You can enjoy more thrilling color and sound.
Cinema: Provides the optimal picture and sound quality for movie
watching. You can experience a richer picture and enhanced
sound.
Game: Provides the optimal picture and sound quality for games. This
mode accelerates the playing speed when using an external game
console connected to the TV.
•
•
•
•
Press the EXIT button to exit.
If you set any of the three “Entertainment” modes to “On”, the settings will be locked and can not be adjusted. If you want to
make Picture and Sound mode adjustments, the “Entertainment” mode must be turned off.
If you set any of the three “Entertainment” modes to On, “SRS TS XT” function is not available.
The “Entertainment” settings are saved for each input source.
➣
➣
➣
Adjusting the TV On/Off Melody Sound
1. Press the MENU button to display the menu.
Press the ▲ or ▼ button to select "Setup", then press the ENTER button.
2. Press the ▲ or ▼ button to select "Melody", then press the ENTER button.
3. Press the ▲ or ▼ button to select “Off”, “Low”, “Medium” or “High”, then press
the ENTER button.
• Off : Turns off the melody function.
• Low : Sets the melody volume to low.
• Medium : Sets the melody volume to medium.
• High : Sets the melody volume to high.
Press the EXIT button to exit.
The Melody does not play
- When no sound is output from the TV because the MUTE button has been
pressed.
- When no sound is output from the TV because the VOL- button has been
pressed.
- When the TV is turned off by Sleep Timer function.
➣
A melody sound can be set to come on when the TV is powered On or Off.
Setup
Plug & Play
Language : English
Time
Caption
Melody : Off
Entertainment : Off
Energy Saving : Off
AV Color System : Auto
PIP
TV
Move Enter Return
Off
Low
Medium
High
Setup
Plug & Play ►
Language : English ►
Time ►
Caption ►
Melody : Off ►
Entertainment : Off ►
Energy Saving : Off ►
AV Color System : Auto ►
PIP ►
TV
Move Enter Return
Setup
Plug & Play ►
Language : English ►
Time ►
Caption ►
Melody : Off ►
Entertainment : Off ►
Energy Saving : Off ►
AV Color System : Auto ►
PIP ►
TV
Move Enter Return
Setup
Plug & Play
Language : English
Time
Caption
Melody : Off
Entertainment : Off
Energy Saving : Off
AV Color System : Auto
PIP
TV
Move Enter Return
Off
Sports
Cinema
Game
BN68-01395F-Eng-0325.indd 41 2008-03-25 ¿ÀÈÄ 2:30:18

English - 42
Using the Energy Saving Feature
This feature adjusts the brightness of the TV in order to reduce power consumption. When watching TV at night, set the
"Energy Saving" mode option to "High" to reduce eye fatigue as well as power consumption.
1. Press the MENU button to display the menu.
Press the ▲ or ▼ button to select "Setup", then press the ENTER button.
2. Press the ▲ or ▼ button to select "Energy Saving", then press the ENTER button.
Select the required option (Off, Low, Medium, High, Auto) by pressing the
▲ or ▼ button.
Press the ENTER button.
• Off: Turns off the energy saving function.
• Low: Sets the TV to low energy saving mode.
• Medium: Sets the TV to medium energy saving mode.
• High: Sets the TV to high energy saving mode.
• Auto: Automatically adjusts the brightness of the TV screen in accordance
with the scenes.
Press the EXIT button to exit.
Setup
Plug & Play ►
Language : English ►
Time ►
Caption ►
Melody : Off ►
Entertainment : Off ►
Energy Saving : Off ►
AV Color System : Auto ►
PIP ►
TV
Move Enter Return
Setup
Plug & Play
Language : English
Time
Caption
Melody : Off
Entertainment : Off
Energy Saving : Off
AV Color System : Auto
PIP
TV
Move Enter Return
Off
Low
Medium
High
Auto
Using the AV Color System Feature
Normally the TV can receive image and sound with good quality when in the mode Auto. This mode detects the signal color
system automatically. In case of some signal reception with color unsatisfactory, select the AV Color System Mode to PAL-M,
PAL-N or NTSC.
1.
Press the MENU button to display the menu.
Press the ▲ or ▼ button to select "Setup", then press the ENTER button.
2.
Press the ▲ or ▼ button to select "AV Color System", then press the ENTER
button. Select the required option (Auto, PAL-M, PAL-N, NTSC) by pressing
▲ or ▼ button. Press the ENTER button.
Press the EXIT button to exit.
Setup
Plug & Play ►
Language : English ►
Time ►
Caption ►
Melody : Off ►
Entertainment : Off ►
Energy Saving : Off ►
AV Color System : Auto ►
PIP ►
TV
Move Enter Return
Setup
Plug & Play
Language : English
Time
Caption
Melody : Off
Entertainment : Off
Energy Saving : Off
AV Color System : Auto
PIP
TV
Move Enter Return
Auto
PAL-M
PAL-N
NTSC
Easy Setting
1. Press the TOOLS button on the remote control.
2. Press the ▲ or ▼ button to select “Energy Saving”.
3. Press the ◄ or ► button to select the “Off”, “Low”, “Medium”, “High” or “Auto”.
4. Press the EXIT or TOOLS button to exit.
Picture Mode : Standard
Sound Mode : Custom
Sleep Timer : Off
SRS TS XT : Off
Energy Saving ◄ Off ►
MTS : Mono
Tools
Move Adjust Exit
BN68-01395F-Eng-0325.indd 42 2008-03-25 ¿ÀÈÄ 2:30:19

English - 43
Troubleshooting
If the TV seems to have a problem, rst try this list of possible problems and solutions.
If none of these troubleshooting tips apply, call your nearest Samsung service center.
Problem Possible Solution
Poor picture. Try another channel.
Adjust the antenna.
Check all wire connections.
Poor sound quality. Try another channel.
Adjust the antenna.
No picture or sound. Try another channel.
Press the SOURCE button.
Make sure the TV is plugged in.
Check the antenna connections.
No sound or sound is too low at
maximum volume. First, check the volume of units connected to your TV (digital broadcasting receiver, DVD,
cable broadcasting receiver, VCR, etc.). Then, adjust the TV volume accordingly.
Picture rolls vertically. Check all wire connections.
The TV operates erratically. Unplug the TV for 30 seconds, then try operating it again.
The TV won’t turn on. Make sure the wall outlet is working.
Remote control malfunctions. Replace the remote control batteries.
Clean the upper edge of the remote control (transmission window).
Check the battery terminals.
‘Check signal cable’ message. Ensure that the signal cable is firmly connected to the PC source.
‘Not Supported Mode’ message. Check the maximum resolution and connected device’s Video frequency.
Compare these values with the data in the Display Modes.
The image is too light or too dark. Adjust the Brightness and Contrast.
Adjust the Fine tuning.
Black bars on the screen. Make sure the broadcast you’re receiving is High Definition (HD).
HD channels sometimes broadcast Standard Definition (SD) programming, which can
cause black bars.
Set your cable/satellite box to stretch or widescreen mode to eliminate the bars.
Picture has a Red/Green or
Pink tint. Make sure the Component cables are connected to the correct jacks.
Closed Captioning not working. If you are using a Cable/Satellite box, you must set Closed Captioning on the box,
not your TV.
Snowy picture. Your cable box may need a firmware upgrade. Please contact your Cable company.
Ghosting on picture. This is sometimes caused by compatibility issues with your cable box.
Try connecting Component cables instead.
Appendix
BN68-01395F-Eng-0325.indd 43 2008-03-25 ¿ÀÈÄ 2:30:19

English - 44
Problem Possible Solution
Horizontal bars appear to flicker,
jitter or shimmer on the image. Adjust the Coarse tuning and then adjust the Fine tuning.
Vertical bars appear to flicker,
jitter or shimmer on the image. Adjust the Coarse tuning and then adjust the Fine tuning.
Screen is black and power
indicator light blinks steadily. On your computer check: Power, Signal Cable.
The TV is using its power management system.
Move the computer's mouse or press any key on the keyboard.
Image is not stable and may
appear to vibrate when you have
a computer connected to the PC
input.
If the setting is not correct, use your computer utility program to change the display settings.
Your TV supports multiscan display functions within the following frequency domain:
Horizontal frequency (kHz)
30~60
Vertical frequency (Hz) 60~75
PC Maximum refresh rate
(at 60 Hz) 1680 X1050
Image is not centered on the
screen. Adjust the horizontal and vertical position.
The screen position must be adjusted on the output source (i.e. STB) with a digital signal.
The picture appears distorted in
the corner of the screen.
If "Just Scan" is selected with some external devices, the picture may appear distorted in the
corner of the screen. This symptom is caused by the external devices, not TV.
The ‘Resets all settings to the
default values’ message appears.
This appears when you press and hold the EXIT button for a while.
The product settings are reset to the factory defaults.
This TFT LCD panel uses a panel consisting of sub pixels (5 292 000) which require sophisticated technology to produce.
However, there may be few bright or dark pixels on the screen. These pixels will have no impact on the performance of the
product.
BN68-01395F-Eng-0325.indd 44 2008-03-25 ¿ÀÈÄ 2:30:19

English - 45
Installing the Stand
Disconnecting the Stand
1. Attach your LCD TV to the stand.
Two or more people should carry the TV.
Make sure to distinguish between the front and back of the stand when attaching it.
To make sure the TV is installed on the stand at a proper level, do not apply excess downward pressure to the upper left
of right sides of the TV.
2. Fasten two screws at position 1 and then fasten two screws at position 2.
Stand the product up and fasten the screws. If you fasten the screws with the LCD TV placed down, it may lean to one
side.
➣
➣
➣
➣
1. Remove four screws from the back of the TV.
2. Separate the stand from the TV.
Two or more people should carry the TV.
3. Cover the bottom hole with the cover.
➣
1
2
BN68-01395F-Eng-0325.indd 45 2008-03-25 ¿ÀÈÄ 2:30:20

English - 46
Wall Mount Kit Specifications (VESA)
Install your wall mount on a solid wall perpendicular to the oor.
When attaching to other building materials, please contact your nearest dealer.
If installed on a ceiling or slanted wall, it may fall and result in severe personal injury.
Product Family
inches VESA Spec. (A * B) Standard Screw Quantity
LCD-TV
23~ 26 200 * 100 M4
4
32 ~ 40 200 * 200 M6
46 ~ 52 600 * 400
M8
57 700 * 400
(No VESA)
57 ~ 70 800 * 400
80 ~ 1400 * 800
PDP-TV
42 ~ 50 600 * 400
M8
4
55 ~ 70 800 * 400
63 No VESA 6
80 ~ 1400 * 800 4
Standard dimensions for wall mount kits are shown in the table above.
When purchasing our wall mount kit, a detailed installation manual and all parts necessary for assembly are provided.
Do not use screws longer than the standard dimension, as they may cause damage to the inside of the TV set.
For wall mounts that do not comply with the VESA standard screw specifications, the length of the screws may differ
depending on their specifications.
Do not use screws that do not comply with the VESA standard screw specifications.
D
o not use fasten the screws too strongly, this may damage the product or cause the product to fall, leading to personal injury.
Samsung is not liable for these kinds of accidents.
Samsung is not liable for product damage or personal injury when a non-VESA or non-specified wall mount is used or the
consumer fails to follow the product installation instructions.
Our 57" and 63" models do not comply with VESA Specifications. Therefore, you should use our dedicated wall mount kit
for this model.
Do not exceed 15 degrees tilt when mounting this TV.
Do not install your Wall Mount Kit while your TV is turned on.
It may result in personal injury due to electric shock.
BN68-01395F-Eng-0325.indd 46 2008-03-25 ¿ÀÈÄ 2:30:20

English - 47
1. Insert the locking device into the Kensington slot on the LCD TV (Figure 1) and turn it in the locking direction (Figure 2).
2. Connect the Kensington lock cable.
3. Fix the Kensington lock to a desk or a heavy stationary object.
Using the Anti-Theft Kensington Lock (depending on the model)
The Kensington Lock is a device used to physically x the system when using it in a public place. The appearance and
locking method may differ from the illustration depending on the manufacturer. Refer to the manual provided with the
Kensington Lock for proper use. The locking device has to be purchased separately.
Cable
Figure 1
Figure 2
<Optional>
The location of the Kensington Lock may be different depending on its model.
BN68-01395F-Eng-0325.indd 47 2008-03-25 ¿ÀÈÄ 2:30:20

English - 48
Specications
Model Name LN22A450C1
Screen Size (Diagonal) 22 inches
PC Resolution 1680 x 1050 @ 60 Hz
Sound
Output
3W x 2
Dimensions (WxDxH)
Body
With stand
22.0 X 2.6 X 16.0 inches
(557.8 X 66.5 X 406.9 mm)
22.0 X 8.5 X 17.8 inches
(557.8 X 216 X 452.9 mm)
Weight
With Stand
Without stand
16.1lbs (7.3 kg)
13.0lbs (5.9 kg)
Environmental
Considerations
Operating Temperature
Operating Humidity
Storage Temperature
Storage Humidity
50 °F to 104 °F (10 °C to 40 °C)
10% to 80%, non-condensing
-4 °F to 113 °F (-20 °C to 45 °C)
5% to 95%, non-condensing
Stand Swivel
(Left / Right)
-0˚ ~ 0˚
Design and specifications are subject to change without prior notice.
This device is a Class B digital apparatus.
For the power supply and Power Consumption, refer to the label attached to the product.
BN68-01395F-Eng-0325.indd 48 2008-03-25 ¿ÀÈÄ 2:30:21

This page is intentionally
left blank.
BN68-01395F-Eng-0325.indd 49 2008-03-25 ¿ÀÈÄ 2:30:21

Precauciones al mostrar en la pantalla una imagen fija
La imagen fija puede causar daños permanentes en la pantalla del televisor.
• No deje una imagen fija en la pantalla LCD durante más de dos horas ya que se podría producir una retención de la imagen en la pantalla.
Este fenómeno de retención de imágenes también se denomina "quemadura de pantalla".
Para evitar que se produzca esa persistencia de la imagen, reduzca el nivel de luminosidad y de contraste de la pantalla cuando muestre imágenes fijas.
• El uso del televisor LCD en formato 4:3 durante un tiempo prolongado puede dejar rastros de bordes en las partes izquierda,
derecha y central de la pantalla debido a las diferencias en la emisión lumínica de la pantalla.
La reproducción de un DVD o el uso de una consola de videojuegos pueden provocar un efecto similar en la pantalla.
Reproducir un DVD o una videoconsola puede causar un efecto similar en la pantalla. La garantía no cubre estos daños.
• Ver imágenes fijas de videojuegos y PC durante más tiempo del indicado puede producir restos de imágenes parciales.
Para evitar este efecto, reduzca el 'brillo' y el 'contraste' cuando vea imágenes fijas.
© 2008 Samsung Electronics Co., Ltd. All rights reserved.
Contacte con SAMSUNG WORLDWIDE
Si tiene alguna pregunta o comentario referente a nuestros productos, por favor contacte con nuestro Servicio de Atención al
Cliente (Consulte la cubierta posterior para obtener más información.)
BN68-01395F-Spa-0325.indd 50 2008-03-25 ¿ÀÈÄ 2:33:09

Español - 1
Español
Contenido
Símbolo
Pulse Nota Botón de una
pulsación
Información General
Listado de características ................................................2
Accesorios .......................................................................2
Aspecto general del panel de control .............................3
Aspecto general del panel de conexiones ......................4
Mando a distancia ...........................................................5
Instalación de las pilas en el mando a distancia .............6
Conexiones
Conexión de antenas de VHF y UHF ..............................6
Conexión de TV por cable ...............................................7
Conexión de un reproductor de DVD o receptores de
televisión por cable/satélite (decodificadores) a
través de HDMI ...............................................................8
Conexión de un reproductor de DVD o receptores de
televisión por cable/satélite (decodificadores) a
través de DVI ...................................................................8
Conexión de un reproductor de DVD o receptores de
televisión por cable/satélite (decodificadores) a
través de los cables de componente...............................9
Conexión de una videocámara........................................9
Conexión de un reproductor de vídeo ...........................10
Conexión a una PC .......................................................11
Funcionamiento
Encendido o apagado del TV ........................................12
Función Plug & Play ......................................................12
Cambio de canales ........................................................13
Ajuste del volumen ........................................................13
Visualización de la pantalla ...........................................14
Visualización de los menús ...........................................14
Uso del botón TOOLS ...................................................14
Memorización de los canales ........................................15
Para seleccionar la fuente .............................................16
Edición del Nombre de la Fuente de entrada ...............16
Control de la Imagen
Cambio del formato de la imagen .................................17
Personalización de la configuración de la imagen ........17
Ajuste de la configuración detallada .............................18
Activación de las opciones de la imagen ......................21
Reajuste de valores de la imagen a los valores
predefinidos de fábrica ..................................................24
Visualización Imagen en imagen ...................................25
Control de Sonido
Cambio del estándar de sonido ....................................27
Personalización del sonido ............................................27
Configuración del TruSurround XT (SRS TS XT)..........28
Selección de una pista de sonido multicanal (MTS) ....29
Control automático de volumen.....................................29
Escuchar el sonido de la sub imagen del PIP ..............30
Conexión de los auriculares (se vende por separado) 30
Control de los Canales
Adición y supresión de canales .....................................31
Activación del bloqueo infantil .......................................32
Sintonización fina de los canales analógicos ................33
Uso de la función Sistema Color ...................................33
Pantalla de PC
Uso del TV como pantalla de ordenador (PC) ..............34
Modos de visualización .................................................34
Ajuste del televisor con el ordenador ............................35
Ajuste de la Hora
Configuración del Reloj .................................................37
Descripción de las Funciones
Selección del idioma de menú ......................................39
Visualización de subtítulos (mensajes de texto en
pantalla) .........................................................................40
Ajuste de la melodía de encendido y apagado del
televisor .........................................................................41
Configuración del modo Entretenimiento ......................41
Uso de la función de ahorro de energía .......................42
Uso de la función Sistema de color AV .........................42
Apéndice
Identificación de problemas ...........................................43
Instalación del soporte ..................................................45
Desconexión del soporte ...............................................45
Especificaciones del equipo de montaje en la pared
(VESA) ...........................................................................46
Uso del cierre antirrobo kensington (dependiendo del
modelo) ..........................................................................47
Especificaciones ............................................................48
Antes de usar el equipo lea este manual para evitar
fallas y guarde para futuras referencias.
BN68-01395F-Spa-0325.indd 1 2008-03-25 ¿ÀÈÄ 2:33:09

Español - 2
Accesorios
Información General
Listado de características
Valores ajustables de la imagen que se pueden almacenar en la memoria del televisor.
Temporizador automático para encender o apagar el televisor.
Temporizador de desconexión especial.
Conexión HDMI/DVI del PC con este televisor.
Calidad excelente de la imagen
- La tecnología DNIe proporciona imágenes completamente reales.
SRS TruSurround XT
- SRS TruSurround XT proporciona un sistema surround Dolby virtual.
Compruebe que las opciones siguientes se incluyen con su TV LCD.
Si falta alguna opción, póngase en contacto con el proveedor.
Mando A Distancia y Pilas (AAA x 2)
(no esta disponible en todas las
localidades)
Cable de alimentación Paño de limpieza
Cubierta inferior Manual de Instrucciones
Tarjeta de garantía / Tarjetas de
registro / Guía de seguridad
(no esta disponible en todas las
localidades)
Soporte Tornillo del soporte (M4 X L16)
El color y la forma de los elementos puede variar según el modelo.
BN68-01395F-Spa-0325.indd 2 2008-03-25 ¿ÀÈÄ 2:33:11

Español - 3
Aspecto general del panel de control
Botones de la parte inferior derecha del panel
Los botones del panel inferior derecho controlan las funciones básicas del televisor, incluido el menú en pantalla.
Para usar las funciones más avanzadas, debe usar el mando a distancia.
1
SOURCE
Cambia entre todas las fuentes de entrada disponibles
(TV, AV, S-Video, Componente1, Componente2, PC,
HDMI).
En el menú de la pantalla, utilice este botón del mismo
modo que el botón ENTER del mando a distancia.
2
MENU
Pulse para ver en pantalla un menú con las
características del TV.
3
+ VOL -
Pulse para aumentar o reducir el volumen.
En el menú de la pantalla, utilice los botónes + VOL -
del mismo modo que los botónes ◄ y ► del mando a
distancia.
4 < CH >
Pulse para cambiar de canal.
En el menú de la pantalla, utilice estos botónes
<
CH
>
del mismo modo que los botónes ▼ y ▲ del mando a
distancia.
5
(ENCENDIDO)
Pulse para encender o apagar el TV.
6
SENSOR DEL MANDO A DISTANCIA
Dirija el mando a distancia hacia este punto del TV.
7
INDICADOR DE ALIMENTACIÓN
Parpadea y se apaga cuando se enciende el aparato y
se ilumina en el modo en espera.
8
ALTAVOCES
El color y la forma del producto pueden variar según el modelo.
Botones del panel lateral
1
2
3
4
5
6
7
88
BN68-01395F-Spa-0325.indd 3 2008-03-25 ¿ÀÈÄ 2:33:12

Español - 4
Aspecto general del panel de conexiones
Se pueden usar para conectar componentes de A/V que estarán conectados permanentemente, como reproductores de
vídeo o de DVD. Si precisa información sobre la conexión de equipos, consulte las páginas 6 a 11.
El color y la forma del producto pueden variar según el modelo.
1
HDMI IN/DVI IN / DVI IN [R-AUDIO-L]
Permite conectar a la toma HDMI de un dispositivo que
tenga salida HDMI.
- No se necesita ninguna conexión de sonido para una
conexión de HDMI a HDMI.
Use el terminal HDMI IN/DVI IN para conectar el DVI a
un dispositivo externo. Use un cable de DVI a HDMI o un
adaptador de DVI-HDMI (DVI a HDMI) para la conexión del
vídeo, y las tomas [R-AUDIO-L] de DVI IN para el audio.
- Cuando se usa una conexión de cable HDMI/DVI, se
debe conectar en el terminal HDMI IN/DVI IN.
2
PC IN [PC] / [AUDIO]
Permite conectar a las tomas de salida de audio y de
vídeo de su PC.
3
ANT IN
Permite conectar a una antena o un sistema de TV por
cable.
4
(AURICULARES)
Permite conectar unos auriculares externos para
audiciones privadas.
5
BLOQUEO KENSINGTON (dependiendo del modelo)
El bloqueo Kensington (opcional) es un dispositivo que se
utiliza para fijar físicamente el sistema cuando se utiliza en
un sitio público. Si desea usar un dispositivo de bloqueo,
póngase en contacto con el distribuidor donde adquirió el
televisor.
La ubicación del Bloqueo Kensington puede variar
según el modelo.
6
AV IN
Entradas de vídeo y audio para dispositivos externos,
como una videocámara o un reproductor de vídeo.
S-VIDEO
Permite conectar la señal de S-Vídeo de una cámara o de
un vídeo.
7
SERVICE
Conector solamente para servicio.
8
COMPONENT IN 1, 2
Permite conectar el vídeo/audio de componente.
9
ENTRADA DE ALIMENTACIÓN
Permite conectar el cable de alimentación suministrado.
1 2 3 4
6
5
789
[Panel posterior del TV]
BN68-01395F-Spa-0325.indd 4 2008-03-25 ¿ÀÈÄ 2:33:12

Español - 5
Mando a distancia
Puede usar el mando a distancia desde una distancia máxima de alrededor de 7 metros desde el TV.
El exceso de luz puede influir en el rendimiento del mando a distancia.
1 POWER
Enciende o apaga el TV.
2 TV
Selecciona directamente el modo
TV.
3 BOTONES NUMÉRICOS
Pulsar para cambiar el canal.
4
Se pulsa para seleccionar
un canal superior al 100. Por
ejemplo, para seleccionar
el canal 122, pulse “ ” y, a
continuación, “2” y “2”.
5 (MUTE)
Pulse para desactivar
momentáneamente el sonido.
6 VOL / VOL
Pulse para au mentar o reducir el
volumen.
7 TOOLS
Se usa para seleccionar
rápidamente las funciones que
se usan con mayor frecuencia.
8 ARRIBA▲ / ABAJO▼ /
IZQUIERDA◄ / DERECHA► /
ENTER
Sirve para seleccionar los
elementos del menú en pantalla
y cambiar los valores del menú.
9 INFO
Púlselo para mostrar información
en la pantalla del televisor.
0 Botones de colores
Use estos botones en la lista de
canales, etc.
! CC
Controla el decodificador de
subtítulos.
@ MTS
Pulse para elegir estéreo,
mono o pro grama de audio
independiente (emisión SAP).
# SOURCE
Pulse este botón para ver y
seleccionar las fuentes de vídeo
disponibles.
$ PRE-CH
Sintoniza el canal anterior.
%
CH
/ CH
Permiten cambiar de canal.
^ RETURN
Vuelve al menú anterior.
& EXIT
Pulse el botón para salir.
* SRS
Selecciona el modo SRS
TruSurround XT.
( MENU
Muestra el menú de pantalla
principal.
) FAV.CH
No disponible.
a P.SIZE
Selección del tamaño de la
imagen.
BN68-01395F-Spa-0325.indd 5 2008-03-25 ¿ÀÈÄ 2:33:12

Español - 6
1.
Levante la tapa de la parte posterior del mando a distancia, como se muestra en la ilustración.
2.
Coloque dos pilas de tamaño AAA.
Compruebe que los extremos “+” y “-” de las pilas concuerdan con el diagrama del interior del
compartimiento.
3.
Vuelva a colocar la tapa.
Si no va a usar el mando a distancia durante un largo período de tiempo, extraiga las pilas y
guárdelas en un lugar fresco y seco.
Si el mando a distancia no funciona, haga estas comprobaciones:
1. ¿Está encendido el TV?
2. ¿Están invertidos los polos positivo y negativo de la batería?
3. ¿Se han agotado las baterías?
4. ¿Ha habido un corte de luz o el cable está desconectado?
5. ¿Hay cerca una luz fluorescente o un letrero de neón?
Instalación de las pilas en el mando a distancia
Conexión de antenas de VHF y UHF
Si su antena tiene un juego de cables como el que se muestra en el diagrama de la derecha,
consulte "Antenas de par de cables planos de 300 Ω", a continuación.
Si la antena tiene un cable como el que se muestra en el diagrama de la derecha, consulte
"Antenas de cable coaxial de 75 Ω".
Si tiene dos antenas, consulte "Antenas de VHF y UHF independientes".
1.
Coloque los conductores del par de cables bajo los tornillos del adaptador de 300-75 Ω(no
incluido).
Utilice un destornillador para apretar los tornillos.
2.
Conecte el adaptador en la terminal ANT IN en la parte posterior del televisor.
ANT IN
Antenas de par de cables planos de 300 Ω
Si utiliza una antena externa (de techo o de “orejas de conejo”) de par de cables planos de 300 Ω, siga las indicaciones siguientes.
1.
Conecte el cable de la antena en la terminal ANT IN de la parte inferior del panel posterior.
Antenas de cable coaxial de 75 Ω
ANT IN
Antenas de VHF y UHF independientes
Si dispone de dos antenas independientes para el TV (una de VHF y otra de UHF), debe combinar ambas señales de la antena
antes de conectarlas al TV. Este procedimiento precisa un adaptador-combinador especial (disponible en la mayoría de tiendas de
electrónica).
1.
Conecte ambos cables de antena al combinador.
2.
Conecte el combinador en la terminal ANT IN de la parte inferior del panel posterior.
UHF
VHF
ANT IN
UHF
VHF
Conexiones
BN68-01395F-Spa-0325.indd 6 2008-03-25 ¿ÀÈÄ 2:33:13

Español - 7
Una vez hecha esta conexión, coloque el conmutador A/B en la posición “A” para la visualización normal.
Coloque el conmutador A/B en la posición “B” para ver los canales codificados.
(Cuando sitúe el conmutador A/B en “B”, deberá sintonizar el TV al canal de salida del decodificador, que normalmente es el
canal 3 o 4).
Conexión a un decodicador que decodica algunos canales
Si su decodificador sólo decodifica algunos canales (como los canales de pago), siga las instrucciones siguientes. Necesitará un
divisor de dos vías, un conmutador de RF (A/B) y cuatro largos de cable RF. (Estas opciones se encuentran en la mayoría de
tiendas de electrónica.)
2.
Conecte este cable al divisor de dos vías.
3.
Conecte el cable RF entre una terminal
OUTPUT del divisor y la terminal IN del
decodificador.
4.
Conecte el cable RF entre la terminal ANT
OUT del decodificador y la terminal B-IN del
conmutador RF (A/B).
1.
Busque y desconecte el cable que está
conectado a la terminal ANT IN (entrada de
antena) del decodificador.
Esta terminal puede estar indicado como
“ANT IN”, “VHF IN” o “IN”.
5.
Conecte otro cable RF entre la otra terminal
OUT del divisor y la terminal A-IN del
conmutador de RF (A/B).
6.
Conecte el último cable RF entre la terminal
OUT del conmutador RF (A/B) y la terminal
ANT IN en la parte posterior del televisor.
Divisor
Cable
entrante
Divisor
Servicio de Cable
Cable entrante
Divisor
Servicio de Cable
RF (A/B)
Conmutador
Cable
entrante
ANT IN
Divisor
Servicio de Cable
Cable entrante
RF (A/B)
Conmutador
Divisor
Servicio de Cable
Cable
entrante Parte posterior
del Televisor
RF (A/B)
Conmutador
ANT IN
Conexión de TV por cable
Para conectar a un sistema de TV por cable, siga estas instrucciones.
TV por cable sin decodicador
1.
Conecte el cable de entrada en la terminal de la antena ANT IN de la parte posterior del
TV.
Dado que el TV está preparado para la televisión por cable, no se necesita un
decodificador para ver canales de cable no codificados.
Conexión al decodicador que decodica todos los canales
1.
Busque el cable conectado a la terminal ANT OUT del decodificador.
Esta terminal puede estar indicada como “ANT OUT”, “VHF OUT” o “OUT”.
2.
Conecte el otro extremo del cable en la terminal ANT IN de la parte posterior del TV.
ANT OUT
ANT IN
ANT IN
ANT IN
BN68-01395F-Spa-0325.indd 7 2008-03-25 ¿ÀÈÄ 2:33:14

Español - 8
Conexión de un reproductor de DVD o receptores de televisión por cable/
satélite (decodicadores) a través de DVI
Solo es aplicable si hay un conector de salida de DVI en el dispositivo externo.
1. Conecte un cable de DVI
a HDMI o un adaptador de
HDMI/DVI entre el conector
de HDMI IN/DVI IN del
televisor y la toma DVI
del reproductor de DVD o
receptor de televisión por
cable/satélite (decodificador).
2. Conecte un cable de audio
entre la toma de entrada
de DVI IN [R-AUDIOL] del
televisor y las tomas AUDIO
OUT del reproductor de DVD
o receptor de televisión por
cable/satélite (decodificador).
Cada reproductor de DVD o receptor de televisión por cable/satélite (decodificador)
tiene una configuración diferente del panel posterior.
Cuando conecte un reproductor de DVD o receptor de televisión por cable/satélite
(decodificador), debe hacer coincidir los colores del terminal de conexión y del cable.
Cuando se usa una conexión de cable HDMI/DVI, se debe conectar en el terminal
HDMI IN/DVI IN
.
Conexión de un reproductor de DVD o receptores de televisión por cable/
satélite (decodicadores) a través de HDMI
Solo es aplicable si hay un conector de salida de HDMI en el dispositivo externo.
1. Conecte un cable de HDMI
entre el conector de HDMI
IN/DVI IN del televisor
y el conector HDMI del
reproductor de DVD o
receptor de televisión por
cable/satélite (decodificador).
¿Qué es HDMI?
• HDMI, o interfaz multimedia de alta definición, es una interfaz de la siguiente
generación que permite la transmisión de señales digitales de audio y de vídeo
mediante un cable simple sin compresión.
• La diferencia entre los dispositivos HDMI y DVI es que el HDMI es más pequeño y
tiene instalada la función de codificación HDCP (protección alta de la copia digital
del ancho de banda).
Cada reproductor de DVD o receptor de televisión por cable/satélite (decodificador)
tiene una configuración diferente del panel posterior.
Reproductor de DVD/
receptor de cable/satélite
(decodicador)
Cable de Audio
(No incluido)
2
Cable DVI a HDMI (No incluido)1
Cable de HDMI (No incluido)
Reproductor de DVD/
receptor de cable/satélite
(decodicador)
BN68-01395F-Spa-0325.indd 8 2008-03-25 ¿ÀÈÄ 2:33:14

Español - 9
Conexión de un reproductor de DVD o receptores de televisión por cable/
satélite (decodicadores) a través de los cables de componente
Las tomas del panel posterior del televisor facilitan la conexión de un reproductor de DVD o un receptor de televisión por cable/
satélite (decodificador) al TV.
1.
Conecte un cable de
componente entre las tomas
COMPONENT IN (1 o 2)
[Y, PB, PR] del televisor y las
tomas COMPONENT
[Y, PB, PR] del reproductor
de DVD o receptor de
televisión por cable/satélite
(decodificador).
2.
Conecte cables de audio entre
las tomas COMPONENT IN
(1 o 2) [R-AUDIO-L] del
televisor y las tomas AUDIO
OUT del reproductor de DVD
o receptor de televisión por
cable/satélite (decodificador).
El vídeo Componente separa el vídeo en Y(Luminancia (brillo), el Pb (azul) y el Pr (rojo)
para realzar la calidad del video. Las conexiones de audio y vídeo componente deben
coincidir. Por ejemplo, si se conecta el cable de vídeo a COMPONENT IN 1, conecte
también el cable de audio a la misma entrada.
Cada reproductor de DVD o receptor de televisión por cable/satélite (decodificador)
tiene una configuración diferente del panel posterior.
Cuando conecte un reproductor de DVD o receptor de televisión por cable/satélite
(decodificador), debe hacer coincidir los colores de la terminal de conexión y del cable.
Conexión de una videocámara
Las tomas del panel lateral del televisor facilitan la conexión de la videocámara.
Permiten ver las cintas de la videocámara sin utilizar un aparato de vídeo.
1.
Conecte un cable de vídeo
entre la toma AV IN [VIDEO]
(o S-VIDEO) del televisor
y las tomas VIDEO OUT
(Salida de vídeo) de la
videocámara.
2.
Conecte un cable de audio
entre las tomas AV IN
[R-AUDIO-L] del televisor
y las tomas AUDIO OUT
(Salida de audio) de la
videocámara.
Cada videocamara tiene una configuración distinta en el panel posterior.
Cuando conecte un dispositivo externo, debe hacer coincidir los colores de la terminal
de conexión y del cable.
o
Videocámara
Cable de S-Video (No incluido)
1
Cable de Audio (No incluido)
2
Cable de Video (No incluido)
1
Reproductor de DVD o receptor de
televisión por cable/
satélite (decodicador)
Cable de Component (No incluido)
1
Cable de Audio (No incluido)
2
BN68-01395F-Spa-0325.indd 9 2008-03-25 ¿ÀÈÄ 2:33:15

Español - 10
Conexión de un reproductor de vídeo
Estas instrucciones presuponen que ya ha conectado el TV a una antena o sistema de TV por cable (siguiendo las instrucciones
de las páginas 6~7). Si aún no ha conectado el TV a una antena o un sistema de cable, sáltese el paso 1.
1.
Desconecte el cable o la
antena de la parte posterior
del TV.
2.
Conecte el cable o la
antena en la terminal ANT
IN de la parte posterior del
reproductor de vídeo.
3.
Conecte el cable RF entre
el terminal ANT OUT del
reproductor de vídeo y el
terminal ANT IN del televisor.
4.
Conecte un cable de vídeo
entre la toma VIDEO OUT
del reproductor de vídeo y
la toma AV IN [VIDEO] del
televisor.
5.
Conecte un juego de cables
de audio entre los conectores
AUDIO OUT del reproductor
de VCR y los conectores AV
IN [R-AUDIO-L] del TV.
Si tiene un reproductor de
vídeo “mono” (sin estéreo),
use el conector Y (No
incluido) para conectar los
conectores de entrada de
audio izquierdo o derecho
del TV. Si el vídeo es
estéreo, tendrá que
conectar dos cables.
Siga las instrucciones de “Visualización de una cinta de vídeo o de cámara de vídeo” para
ver sus cintas.
Cada aparato de vídeo tiene una configuración diferente del panel posterior.
Cuando conecte un dispositivo externo, debe hacer coincidir los colores de la terminal
de conexión y del cable.
ANT IN
Conexión de S-Vídeo
Este televisor Samsung se puede conectar a una señal S-Vídeo procedente de un reproductor de vídeo S-VHS.
(Esta conexión ofrece mejor calidad de imagen con relación a un reproductor de vídeo VHS normal.)
1. Para empezar, siga los
pasos 1 a 3 del apartado
anterior para conectar la
antena o el sistema de
cable al reproductor de
VCR y al TV.
2.
Conecte un cable de S-Vídeo
entre la toma de salida de
S-Vídeo del reproductor y la
toma de entrada de AV IN
[S-VIDEO] del televisor.
3.
Conecte un juego de cables
de audio entre los conectores
AUDIO OUT del reproductor
de VCR y los conectores AV
IN [R-AUDIO-L] del TV.
Normalmente se incluye un cable S-Video con los reproductores de vídeo S-VHS.
(En caso contrario, consulte en la tienda de electrónica.)
Cada aparato de vídeo tiene una configuración diferente del panel posterior.
Cuando conecte un dispositivo externo, debe hacer coincidir los colores de la terminal
de conexión y del cable.
Conexión de vídeo
Panel posterior del VCR
Cable de vídeo (No incluido)4
Cable de Audio (No incluido)
5
Cable RF (No incluido)3
Panel posterior del VCR
Cable RF (No incluido)1
Cable de Audio (No incluido)
3
Cable de S-Video (No incluido)2
BN68-01395F-Spa-0325.indd 10 2008-03-25 ¿ÀÈÄ 2:33:16

Español - 11
Conexión a una PC
Uso del cable D-Sub
1.
Conecte un cable D-Sub
entre la toma PC IN [PC]
del televisor y la toma de
salida PC del ordenador.
2.
Conecte un cable
de audio PC entre la
toma de entrada PC IN
[AUDIO] del televisor y la
toma de salida de audio
de la tarjeta de sonido del
ordenador.
Uso del cable HDMI/DVI
1.
Conecte un cable HDMI
IN/DVI IN del televisor y
la toma de salida PC del
ordenador.
2.
Conecte un cable estéreo
miniclavija/2 RCA de 3,5
mm entre la toma DVI
IN(HDMI2) [R-AUDIO-L]
del televisor y la toma
de salida de audio de
la tarjeta de sonido del
ordenador.
Cada PC tiene una configuración distinta en el panel posterior.
Cuando conecte una PC, debe hacer coincidir los colores de la terminal de conexión y
del cable.
Cuando se usa una conexión de cable HDMI/DVI, se debe conectar en la terminal
HDMI IN/DVI IN.
Cable de D-Sub (No incluido)1
Cable de Audio de PC (No incluido)
2
Cable estéreo miniclavija/
2 RCA de 3,5 mm (No incluido)
2
Cable HDMI/DVI (No incluido)1
PC Uso del cable D-Sub
Uso del cable HDMI/DVI
PC
PC
BN68-01395F-Spa-0325.indd 11 2008-03-25 ¿ÀÈÄ 2:33:16

Español - 12
Función Plug & Play
Cuando se enciende el televisor por primera vez, se configuran seguidos y automáticamente dos ajustes básicos del usuario.
1.
Pulse el botón
POWER
en el mando a distancia.
Aparece el mensaje “Start Plug & Play.”, con el “OK” seleccionado.
2.
Pulse el botón
ENTER
para introducir el idioma.
Pulse el botón o para seleccionar el idioma y, a continuación, pulse el botón
ENTER
. Aparece automáticamente el mensaje “Seleccione 'Uso Domiciliario'
para instalar este TV en su casa.”.
3.
Pulse los botones ◄ o ► para seleccionar “Demo comercio” o “Uso domiciliario”
después,
pulse el botón ENTER .
Es recomendable configurar el televisor en el modo “Uso domiciliario” para
obtener la mejor imagen en un entorno doméstico.
El modo “Demo comercio” sólo es necesario en los entornos comerciales.
Si la unidad accidentalmente se configura en el modo “Demo comercio” y se
desea volver a “Use domiciliario” (Normal): Pulse el botón del volumen del
televisor. Cuando se muestra la OSD del volumen, mantenga pulsado el botón
MENU del televisor durante 5 segundos.
4.
Aparece el mensaje “Verif.entrada de antena”, con el “Aceptar” seleccionado.
Pulse el botón
ENTER
.
5.
Pulse los botones o para seleccionar “Aire”, “STD”, “HRC”, o “IRC”, después,
pulse el botón
ENTER
.
6.
Pulse el botón
ENTER
para seleccionar “Iniciar”.
El televisor empezará a memorizar todos los canales disponibles.
Para detener la búsqueda antes de que finalice, pulse el botón
ENTER
con
“Detener” seleccionado.
7.
Se muestra el menú de configuración del reloj.
Pulse los botones o para desplazarse a la “Mes”, “Dia”, "Año", "Hora"
"Minuto" o “am/pm”.
Defina el valor de “Mes”, “Dia”, "Año", "Hora" "Minuto" o “am/pm”. pulsando los
botones o Pulse el botón
ENTER
.
(Consulte “Configuración del Reloj” en la página 37)
Puede ajustar la hora y los minutos directamente pulsando los botones numericos
del mando a distancia.
8.
Aparece el mensaje “Disfrutar su visión.”.
Cuando termine, pulse el botón ENTER .
Encendido o apagado del TV
Pulse el botón
POWER
P
del mando a distancia.
También puede usar el botón
POWER
P
del panel delantero.
Funcionamiento
Verif. entrada de antena
Plug & Play
Ingresar Omitir
Aceptar
Plug & Play
Start Plug & Play.
OK
Enter
Seleccione Uso Domiciliario
para instalar este TV en su casa.
Plug & Play
Demo comercio Uso domiciliario
Mover Ingresar
Plug & Play
Config. Reloj
Mes Día Año Hora Minuto am/pm
01
Mover Ajustar Ingresar
01 2008 12 00 am
Disfrutar su vision.
Aceptar
Idioma
Plug & Play
English
Français
Español
Português
Mover Ingresar
Plug & Play
Aire/Cable
Aire
STD
HRC
IRC
Mover Ingresar Omitir
Plug & Play
Aire 50
Detener
Prog. Auto
Ingresar Omitir
BN68-01395F-Spa-0325.indd 12 2008-03-25 ¿ÀÈÄ 2:33:17

Español - 13
Cambio de canales
Si quiere volver a ajustar esta característica...
1.
Pulse el botón
MENU
para ver el menú.
Pulse los botones o para seleccionar “Configuración” y pulse el botón
ENTER
.
2.
Pulse de nuevo el botón
ENTER
para seleccionar “Plug & Play”.
Si desea más detalles sobre las opciones de configuración, consulte la página 12.
La función “Plug & Play” está disponible sólo en el modo TV.
Ajuste del volumen
Utilización de los botones de volumen
1.
Pulse los botones VOL
-
y VOL
+
para bajar o subir el volumen.
Mediante Silencio
Puede anular el sonido en cualquier momento pulsando el botón
MUTE
.
1.
Pulse el botón
MUTE
y el sonido se desconectará.
En la esquina inferior izquierda de la pantalla aparecerá la palabra " Silencio ".
2.
Para recuperar el sonido vuelva a pulsar
MUTE
o, simplemente,
pulse los botones VOL
-
y VOL
+
.
Mediante los botones de canal
1.
Pulse los botones CH< o CH> para cambiar los canales.
Cuando pulse los botones CH< o CH> el TV cambiará los canales por
orden. Verá todos los canales que ha memorizado el TV (El TV deberá haber
memorizado como mínimo tres canales.) No verá los canales borrados o no
memorizados. Consulte la página 15 para la memorización de los canales.
Utilización de los botones numéricos
1.
Utilice los botones numéricos para ir directamente a un canal. Por ejemplo, para
seleccionar el canal 27, pulse 2 y luego 7.
Pulse los botones numéricos y después el botón ENTER para cambiar
rápidamente de canal.
Utilización del botón PRE-CH para seleccionar el canal anterior
1. Pulse el botón PRE-CH.
El TV volverá al último canal visualizado.
Para conmutar rápidamente entre dos canales bastante distantes, sintonice
un canal y use los botones numéricos para seleccionar el segundo.
Después use el botón PRE-CH para conmutar rápidamente entre ellos.
Configuración
Plug & Play ►
Idioma : Español ►
Tiempo ►
Subtítulo ►
Melodía : Apagado ►
Entretenimiento : Apagado ►
Ahorro energía : Apagado ►
Sistema de color AV : Auto ►
PIP ►
TV
Mover Ingresar Regresar
BN68-01395F-Spa-0325.indd 13 2008-03-25 ¿ÀÈÄ 2:33:18

Español - 14
Visualización de la pantalla
1.
Pulse el botón
INFO
del mando a distancia.
El TV visualizará el canal, el tipo de sonido y el estado de determinados ajustes de
sonido e imagen.
Pulse el botón
INFO
otra vez o espere unos 10 segundos y la pantalla
desaparecerá automáticamente.
La pantalla identifica el canal actual y el estado de algunos ajustes de audio-vídeo.
Visualización de los menús
1.
Con el aparato encendido, pulse el botón
MENU
.
En la pantalla aparece el menú principal.
En el lado izquierdo hay cinco iconos: Imagen, Sonido, Canal, Configuración,
Entrada.
2.
Utilice los botones o para seleccionar uno de los 5 iconos.
A continuación, pulse
ENTER
para acceder al submenú del icono.
3.
Pulse el botón
EXIT
para salir.
Pasado aproximadamente un minuto, los menús de la pantalla desaparecen de
ésta.
Uso del botón TOOLS
Se puede usar el botón TOOLS para seleccionar rápida y fácilmente las funciones que
se usan con más frecuencia.
El menú “Herramientas” cambia según el modo de entrada externo que se está viendo.
1.
Pulse el botón TOOLS.
Aparece el menú “Herramientas”.
2.
Pulse los botones ▲ o ▼ para seleccionar un menú.
3.
Pulse los botones ▲/▼/◄/►/ENTER para ver, cambiar o usar las opciones
seleccionadas. Para ver una descripción más detallada de cada función, consulte
la página correspondiente.
• Modo de Imagen: página 17
• Modo sonido: página 27
• Temporizador: página 38
• SRS TS XT: página 28
• Ahorro energía: página 42
• MTS: página 29
• PIP: página 26
• Ajuste automático: página 35
Aire 7
Mono
Imagen : Normal
Sonido : Favorito
MTS : Estéreo
SRS TS XT : Apagado
05 : 54 pm
Mover Ingresar Salir
Modo : Normal ►
Luz de fondo 7
Contraste 95
Brillo 45
Definición 40
Color 50
Tinte V 50 R 50
Configuración detallada ►
Opciones de imagen ►
Reiniciar : Aceptar ►
ImagenTV
Modo de Imagen ◄ Normal ►
Modo sonido : Favorito
Temporizador : Apagado
SRS TS XT : Apagado
Ahorro energía : Apagado
MTS : Mono
Herramientas
Mover Ajustar Salir
BN68-01395F-Spa-0325.indd 14 2008-03-25 ¿ÀÈÄ 2:33:19

Español - 15
Almacenamiento de los canales en la memoria (método automático)
1.
En primer lugar seleccione el origen de señal correcto (Aire, STD, HRC, o IRC).
2.
Pulse los botones o para seleccionar “Prog. Auto”. Pulse el botón
ENTER
.
3.
Pulse el botón
ENTER
para seleccionar “Iniciar”.
El TV comenzará a memorizar todos los canales disponibles.
El TV conmutará automáticamente entre todos los canales disponibles y los
guardará en la memoria. El proceso dura un par de minutos. Pulse el botón
ENTER
en cualquier momento si desea interrumpir el proceso de
memorización y volver al menú “Canal”.
4.
Una vez memorizados todos los canales disponibles, el menú “Canal”, volverá a
aparecer. Pulse el botón
EXIT
para salir.
Para detener la búsqueda antes de que finalice, pulse el botón
ENTER
con
“Detener” seleccionado.
Memorización de los canales
El televisor puede memorizar y almacenar todos los canales disponibles, tanto de “aire” (antena) como de “cable”. Una vez
memorizados los canales disponibles, use los botones CH< o CH> para explorarlos. De este modo, no es necesario introducir
dígitos para cambiar los canales. La memorización de canales implica tres pasos: seleccionar una emisora de origen, memorizar
los canales (automático) y añadir o borrar canales (Gestor de canales).
Selección del origen de la señal de vídeo
Antes de empezar a memorizar los canales disponibles, debe indicar el tipo de origen de la señal conectada al TV (es decir,
antena o sistema de cable).
1.
Pulse el botón
MENU
para visualizar el menú.
Pulse los botones o para seleccionar “Canal” y, después, pulse el botón
ENTER
.
2.
Pulse el botón
ENTER
. Pulse varias veces el botón o para pasar por
estas opciones: “Aire”, “STD”, “HRC”, o “IRC” (todas las TV por cable).
Pulse el botón
ENTER
.
STD, HRC e IRC identifican los distintos tipos de sistemas de TV por cable.
Póngase en contacto con su proveedor de cable para averiguar el tipo de
sistema de cable existente en su zona.
En este momento ya se ha seleccionado el origen de la señal.
Mover Ingresar Regresar
Aire/Cable : Aire
Prog. Auto
Gestor de canales
Sintonia Fina
Sistema Color : Auto
CanalTV
Aire
STD
HRC
IRC
Mover Ingresar Regresar
Aire/Cable : Aire ►
Prog. Auto ►
Gestor de canales ►
Sintonia Fina ►
Sistema Color : Auto ►
CanalTV
Mover Ingresar Regresar
Aire/Cable : Aire ►
Prog. Auto ►
Gestor de canales ►
Sintonia Fina ►
Sistema Color : Auto ►
CanalTV
Prog. Auto
Aire 40
Detener
Ingresar Regresar
BN68-01395F-Spa-0325.indd 15 2008-03-25 ¿ÀÈÄ 2:33:19

Español - 16
Para seleccionar la fuente
Úselo para seleccionar TV u otras fuentes de entrada externas como reproductores de DVD o receptores de cable y satélite
(decodicadores), conectados al televisor. Permite seleccionar la fuente de entrada que se preera.
1.
Pulse el botón
MENU
para ver el menú en pantalla.
Pulse los botones o para seleccionar "Entrada" y pulse el botón ENTER .
2.
Pulse el botón
ENTER
para seleccionar “Lista de Origen”.
Pulse los botones o para seleccionar una fuente de señal y pulse el botón
ENTER .
Orígenes de señal disponibles: “TV”, “AV”, “S-Video”, “Componente1”,
“Componente2”, “PC”, “HDMI”.
Puede elegir solamente los dispositivos externos que estén conectados al
televisor.
Pulse el botón
SOURCE
del mando a distancia para ver una fuente de señal
externa.
Edición del Nombre de la Fuente de entrada
Nombre al dispositivo de entrada de información conectado con las tomas de entrada para facilitar la selección de fuente de
entrada.
1.
Pulse el botón
MENU
para ver el menú en pantalla.
Pulse los botones o para seleccionar “Entrada” y pulse el botón
ENTER
.
Pulse los botones o para seleccionar “Editar Nombre” y, después, pulse el
botón
ENTER
.
2.
Pulse los botones o para seleccionar la toma de entrada “AV”, “S-Video”,
“Componente1”, “Componente2”, “PC” o "HDMI" y, a continuación pulse el botón
ENTER
.
3.
Pulse los botones o para seleccionar la fuente de entrada “Vídeo”, “DVD”,
“Cable STB”, “Satélite STB”, “PVR STB”, “Receptor AV”, “Juego”, “Filmadora”,
“PC”, “TV”, “IPTV”, “Blu-ray”, “HD DVD” o “DMA” y, a continuación pulse el botón
ENTER
.
Pulse el botón
EXIT
para salir.
Mover Ingresar Regresar
Lista de Origen : TV ►
Editar Nombre ►
EntradaTV
Mover Ingresar Regresar
TV
AV : ----
S-Video : ----
Componente 1 : ----
Componente 2 : ----
PC : ----
HDMI : ----
Lista de OrigenTV
Mover Ingresar Regresar
Lista de Origen : TV ►
Editar Nombre ►
EntradaTV
Mover Ingresar Regresar
AV : ------ ►
S-Video : ------ ►
Componente 1 : ------ ►
Componente 2 : ------ ►
PC : ------ ►
HDMI : ------ ►
Editar NombreTV
Mover Ingresar Regresar
AV : ------
S-Video : ------
Componente 1 : ------
Componente 2 : ------
PC : ------
HDMI : ------
Editar NombreTV
-----
Vídeo
DVD
Cable STB
Satélite STB
PVR STB
Receptor AV
Juego
▼
BN68-01395F-Spa-0325.indd 16 2008-03-25 ¿ÀÈÄ 2:33:21

Español - 17
Control de la Imagen
Cambio del formato de la imagen
Puede activar el ajuste Dinámico, Normal o Cine seleccionándolo en el menú.
1. Pulse el botón MENU para ver el menú en pantalla.
Pulse el botón ENTER para seleccionar “Imagen”.
2. Pulse el botón ENTER para seleccionar “Modo”.
Pulse los botones ▲ o ▼ para seleccionar el ajuste de imagen “Dinámico”,
“Normal”, o “Cine”.
Dinámico: Selecciona la alta denición en la imagen, en una habitación
luminosa.
Normal: Selecciona la visualización óptima de la imagen, en un entorno
normal.
Cine: Selecciona la visualización para ver películas en una sala oscura.
3. Pulse el botón
EXIT
para salir.
Configuración sencilla
1. Pulse el botón TOOLS del mando a distancia.
2. Pulse los botones ▲ o ▼ para seleccionar “Modo de Imagen”.
3. Pulse los botones ◄ o ► para seleccionar la opción deseada.
4. Pulse los botones EXIT o TOOLS para salir.
Personalización de la conguración de la imagen
El televisor tiene varias opciones de configuración que permiten controlar la calidad de
la imagen.
1. Pulse el botón MENU para ver el menú en pantalla.
Pulse el botón ENTER para seleccionar “Imagen”.
2. Pulse los botones o para seleccionar “Luz de fondo”, “Contraste”, “Brillo”,
“Definición”, “Color”, y “Tinte” después, pulse el botón
ENTER
.
3. Pulse los botones o para aumentar o reducir el valor de una opción concreta.
Pulse el botón
ENTER
.
Pulse el botón
EXIT
para salir.
Cuando haga cambios en “Luz de fondo”, “Contraste”, “Brillo”, “Definición”,
“Color” y “Tinte”, el color del OSD también se ajustará.
En el modo PC, sólo se pueden realizar cambios en las opciones “Luz de
fondo”, “Contraste” y “Brillo”.
La configuración de cada dispositivo externo conectado a la entrada del
televisor se puede ajustar y guardar.
La energía consumida durante el uso se puede reducir significativamente si se
disminuye el nivel del brillo de la imagen, ya que así se reduce el costo total
de funcionamiento.
Luz de fondo: Ajusta el brillo de la luz de fondo de la pantalla LCD.
Contraste: Ajusta el nivel del contraste de la imagen.
Brillo: Ajusta el nivel del brillo de la imagen.
Definición: Ajusta la definición de los bordes de la imagen.
Color: Ajusta la saturación del color de la imagen.
Tinte : Ajusta el matiz del color de la imagen.
•
•
•
•
•
•
7
▲
Luz de fondo
▼
Mover Ajustar Regresar
Modo de Imagen ◄ Normal ►
Modo sonido : Favorito
Temporizador : Apagado
SRS TS XT : Apagado
Ahorro energía : Apagado
MTS : Mono
Herramientas
Mover Ajustar Salir
Mover Ingresar Regresar
ImagenTV
Modo : Normal ►
Luz de fondo 7
Contraste 95
Brillo 45
Definición 40
Color 50
Tinte V 50 R 50
Configuración detallada ►
Opciones de imagen ►
Reiniciar : Aceptar ►
Mover Ingresar Regresar
Modo : Normal
Luz de fondo 7
Contraste 95
Brillo 45
Definición 40
Color 50
Tinte V 50 R 50
Configuración detallada
Opciones de imagen
Reiniciar : Aceptar
ImagenTV
Dinámico
Normal
Película
Mover Ingresar Regresar
Modo : Normal ►
Luz de fondo 7
Contraste 95
Brillo 45
Definición 40
Color 50
Tinte V 50 R 50
Configuración detallada ►
Opciones de imagen ►
Reiniciar : Aceptar ►
ImagenTV
BN68-01395F-Spa-0325.indd 17 2008-03-25 ¿ÀÈÄ 2:33:22

Español - 18
Ajuste de la conguración detallada
Los nuevos televisores Samsung permiten una configuración más precisa de la imagen que los modelos anteriores. Consulte
más adelante cómo realizar una configuración detallada.
1.
Pulse el botón
MENU
para ver el menú en pantalla.
Pulse el botón
ENTER
para seleccionar “Imagen”.
2.
Pulse el botón
ENTER
para seleccionar “Modo”.
Pulse los botones ▲ o ▼ para seleccionar “Normal” o “Cine” y, a continuación,
pulse el botón
ENTER
.
El modo "Configuració detallada" sólo está disponible con el modo “Normal” o
“Cine”.
3.
Pulse los botones ▲ o ▼ para seleccionar “Configuración detallada” y pulse el
botón
ENTER
.
En el modo PC, sólo se pueden cambiar “Contraste Dinám.”, “Gamma” y
“Bal. blanco” entre los elementos de “Configuración detallada”.
Activación de la conguración detallada
Activación de Ajuste del negro
Se puede seleccionar el nivel de negro en la pantalla para ajustar la profundidad de ésta.
4.
Pulse los botones ▲ o ▼ para seleccionar “Ajuste del negro” y, a continuación,
pulse el botón
ENTER
.
5.
Pulse los botones ▲ o ▼ para seleccionar “Apagado”, “Bajo”, “Medio” o “Alto”.
Pulse el botón
ENTER
.
•
Apagado:
Apaga la función de ajuste del negro.
•
Bajo:
Establece la profundidad del color negro en un nivel bajo.
•
Medio:
Establece la profundidad del color negro en un nivel medio.
•
Alto:
Establece la profundidad del color negro en un nivel alto.
Activación de Contraste Dinám.
Se puede ajustar el contraste de la pantalla para conseguir un contraste óptimo.
6.
Pulse los botones ▲ o ▼ para seleccionar “Contraste Dinám.” y, a continuación,
pulse el botón
ENTER
.
7.
Pulse los botones ▲ o ▼ para seleccionar “Apagado”, “Bajo”, “Medio” o “Alto”.
Pulse el botón
ENTER
.
•
Apagado:
Apaga la función de ajuste del contraste dinámico.
•
Bajo:
Establece el contraste dinámico en un nivel bajo.
•
Medio:
Establece el contraste dinámico en un nivel medio.
•
Alto:
Establece el contraste dinámico en un nivel alto.
Mover Ingresar Regresar
Ajuste del negro : Apagado ►
Contraste Dinám. : Medio ►
Gamma : 0 ►
Espacio de color : Nativo ►
Balanceo de blanco ►
Tono Piel : 0 ►
Mejora de perfiles : Encendido ►
Configuración detalladaTV
Mover Ingresar Regresar
Ajuste del negro : Apagado
Contraste Dinám. : Medio
Gamma : 0
Espacio de color : Nativo
Balanceo de blanco
Tono Piel : 0
Mejora de perfiles : Encendido
Configuración detalladaTV
Apagado
Bajo
Medio
Alto
Mover Ingresar Regresar
Ajuste del negro : Apagado ►
Contraste Dinám. : Medio ►
Gamma : 0 ►
Espacio de color : Nativo ►
Balanceo de blanco ►
Tono Piel : 0 ►
Mejora de perfiles : Encendido ►
Configuración detalladaTV
Mover Ingresar Regresar
Ajuste del negro : Apagado
Contraste Dinám. : Medio
Gamma : 0
Espacio de color : Nativo
Balanceo de blanco
Tono Piel : 0
Mejora de perfiles : Encendido
Configuración detalladaTV
Apagado
Bajo
Medio
Alto
Mover Ingresar Regresar
Modo : Normal ►
Luz de fondo 7
Contraste 95
Brillo 45
Definición 40
Color 50
Tinte V 50 R 50
Configuración detallada ►
Opciones de imagen ►
Reiniciar : Aceptar ►
ImagenTV
BN68-01395F-Spa-0325.indd 18 2008-03-25 ¿ÀÈÄ 2:33:23

Español - 19
Activación de Gamma
Se puede ajustar la intensidad de los colores primarios (rojo, verde y azul). (-3 ~ +3)
8.
Pulse los botones ▲ o ▼ para seleccionar “Gamma” y pulse el botón
ENTER
.
9.
Pulse los botones ◄ o ► para disminuir o aumentar el valor.
Pulse el botón
ENTER
.
Conguración del Espacio de color
El espacio de color es una matriz compuesta por los colores rojo, verde y azul.
Seleccione su espacio de color favorito y disfrute de unos colores auténticamente
naturales.
10.
Pulse los botones ▲ o ▼ para seleccionar “Espacio de color” y pulse el botón
ENTER .
11.
Pulse de nuevo el botón ENTER para seleccionar “Espacio de color”.
12.
Pulse los botones ▲ o ▼ para seleccionar “Auto”, “Nativo” o “Favorito”.
Pulse el botón ENTER .
• Auto: El espacio de color automático ajusta el tono de color natural de
acuerdo con las fuentes del programa.
• Nativo: El espacio de color nativo proporciona tonos de color profundos y
ricos.
• Favorito: Ajusta la gama del color según las preferencias del usuario. (vea
“Personalización del espacio de color”)
Personalización del espacio de color
13.
Pulse los botones ▲ o ▼ para seleccionar “Color” y, a continuación, pulse el botón
ENTER .
“Color” está disponible cuando “Espacio de color” está configurado en
“Favorito”.
14.
Pulse los botones ▲ o ▼ para seleccionar “Rojo”, “Verde”, “Azul”, “Amarillo”,
“Cyan” o “Magenta”. Pulse el botón ENTER .
15.
Pulse los botones ▲ o ▼ para seleccionar “Rojo”, “Verde” o “Azul” a fin de
cambiarlos. Pulse el botón ENTER .
16.
Pulse los botones ◄ o ► para reducir o aumentar el valor de un elemento
concreto. Pulse el botón ENTER .
En “Color”, se pueden ajustar los valores RGB del color seleccionado.
Para restablecer el valor RGB ajustado, seleccione “Reiniciar”.
• Rojo: Ajusta el nivel de saturación del rojo.
• Verde : Ajusta el nivel de saturación del verde.
• Azul : Ajusta el nivel de saturación del azul.
• Reiniciar: Restablece el espacio de color en los valores predeterminados.
El cambio del valor de ajuste actualizará la pantalla ajustada.
La configuración de cada dispositivo externo conectado a la entrada del
televisor se puede ajustar y guardar.
0
Ajustar Regresar
Gamma
50
Mover Ajustar Regresar
▲
Rojo
▼
Mover Ingresar Regresar
Ajuste del negro : Apagado ►
Contraste Dinám. : Medio ►
Gamma : 0 ►
Espacio de color : Nativo ►
Balanceo de blanco ►
Tono Piel : 0 ►
Mejora de perfiles : Encendido ►
Configuración detalladaTV
Mover Ingresar Regresar
Ajuste del negro : Apagado ►
Contraste Dinám. : Medio ►
Gamma : 0 ►
Espacio de color : Nativo ►
Balanceo de blanco ►
Tono Piel : 0 ►
Mejora de perfiles : Encendido ►
Configuración detalladaTV
Mover Ingresar Regresar
Espacio de color : Auto
Color : Rojo
Rojo 50
Verde 0
Azul 0
Reiniciar
Espacio de colorTV
Auto
Nativo
Favorito
Mover Ingresar Regresar
Espacio de color : Favorito ►
Color : Rojo ►
Rojo 50
Verde 0
Azul 0
Reiniciar
Espacio de colorTV
Mover Ingresar Regresar
Espacio de color : Favorito
Color : Rojo
Rojo 50
Verde 0
Azul 0
Reiniciar
Espacio de colorTV
Rojo
Verde
Azul
Amarillo
Cian
Magenta
BN68-01395F-Spa-0325.indd 19 2008-03-25 ¿ÀÈÄ 2:33:24

Español - 20
Activación de Mejora de perles
Permite acentuar los bordes de los objetos en las imágenes.
22.
Pulse los botones ▲ o ▼ para seleccionar “Mejora de perfiles” y, a continuación,
pulse el botón
ENTER
.
23.
Pulse los botones ▲ o ▼ para seleccionar “Apagado” o “Encendido”.
Pulse el botón
ENTER
.
Activación de Balance de blanco
Se puede ajustar la temperatura del color para conseguir colores más naturales.
17.
Pulse los botones ▲ o ▼ para seleccionar “Bal. blanco” y, a continuación, pulse el
botón
ENTER
.
18.
Seleccione la opción necesaria pulsando los botones ▲ o ▼ y, a continuación,
pulse el botón
ENTER
.
19.
Pulse los botones ◄ o ► para reducir o aumentar el valor de un elemento
concreto.
Pulse el botón
ENTER
.
•
Balance de Rojo
: Ajusta la intensidad del color rojo.
•
Bal. Verde
: Ajusta la intensidad del color verde.
•
Bal. Azul
: Ajusta la intensidad del color azul.
•
Gan. Rojo
: Ajusta el brillo del color rojo.
•
Gan. Verde
: Ajusta el brillo del color verde.
•
Gan. Azul
: Ajusta el componente azul en las áreas claras.
•
Reiniciar
: El balance de blanco anteriormente ajustado se restablecerá con
los valores predefinidos de fábrica.
El cambio del valor de ajuste renovará la pantalla ajustada.
Tono Piel
Permite acentuar el tono rosa de la opción 'Tono piel' en las imágenes.
20.
Pulse los botones ▲ o ▼ para seleccionar “Tono piel” y, a continuación, pulse el
botón ENTER .
21.
Pulse los botones ◄ o ► para disminuir o aumentar el valor.
Pulse el botón ENTER .
El cambio del valor de ajuste actualizará la pantalla ajustada.
Mover Ingresar Regresar
Balance de Rojo 25
Bal. Verde 25
Bal. Azul 25
Gan. Rojo 25
Gan. Verde 25
Gan. Azul 25
Reiniciar
Balanceo de blancoTV
25
Mover Ajustar Regresar
▲
Balance de Rojo
▼
0
Ajustar Regresar
Tono Piel
Mover Ingresar Regresar
Ajuste del negro : Apagado ►
Contraste Dinám. : Medio ►
Gamma : 0 ►
Espacio de color : Nativo ►
Balanceo de blanco ►
Tono Piel : 0 ►
Mejora de perfiles : Encendido ►
Configuración detalladaTV
Mover Ingresar Regresar
Ajuste del negro : Apagado ►
Contraste Dinám. : Medio ►
Gamma : 0 ►
Espacio de color : Nativo ►
Balanceo de blanco ►
Tono Piel : 0 ►
Mejora de perfiles : Encendido ►
Configuración detalladaTV
Mover Ingresar Regresar
Ajuste del negro : Apagado ►
Contraste Dinám. : Medio ►
Gamma : 0 ►
Espacio de color : Nativo ►
Balanceo de blanco ►
Tono Piel : 0 ►
Mejora de perfiles : Encendido ►
Configuración detalladaTV
Mover Ingresar Regresar
Ajuste del negro : Apagado
Contraste Dinám. : Medio
Gamma : 0
Espacio de color : Nativo
Balanceo de blanco
Tono Piel : 0
Mejora de perfiles : Encendido
Configuración detalladaTV
Apagado
Encendido
BN68-01395F-Spa-0325.indd 20 2008-03-25 ¿ÀÈÄ 2:33:26

Español - 21
Activación de las opciones de la imagen
1.
Pulse el botón
MENU
para ver el menú en pantalla.
Pulse el botón
ENTER
para seleccionar “Imagen”.
2.
Pulse los botones ▲ o ▼ para seleccionar “Opciones de imagen” y, a continuación,
pulse el botón ENTER .
Pulse los botones ▲ o ▼ para seleccionar una opción concreta.
Pulse el botón ENTER .
Cuando esté satisfecho con los ajustes, pulse el botón ENTER .
En el modo PC sólo se pueden hacer cambios en los elementos “Tono Color” y
“Tamaño” del menú “Opciones de imagen”.
Activación de las opciones de la imagen
Ajuste del tono color
1.
Sigas las instrucciones 1 y 2 de “Activación de las opciones de la imagen”.
2.
Pulse los botones o para seleccionar “Tono Color” y, después, pulse el
botón
ENTER
.
3.
Pulse los botones o para selecciona “Frío2”, “Frío1”, “Normal”, “Tibio1”, o
“Tibio2”.
Pulse el botón
ENTER
.
“Tibio1” o “Tibio2” sólo están disponibles cuando el modo de imagen está
configurado en “Cine”.
La configuración de cada dispositivo externo conectado a la entrada del
televisor se puede ajustar y guardar.
Conguración del tamaño de la pantalla
Es posible que alguna vez desee cambiar el tamaño de la imagen en la pantalla.
El televisor se suministra con cinco opciones de tamaño de la pantalla, cada una
diseñada para que funcione lo mejor posible con tipos específicos de entrada de
vídeo. Es posible que el receptor de cable o satélite tenga también su propia gama de
tamaños de pantalla. Sin embargo, en general, debe ver el televisor en el modo 16:9
tanto como sea posible.
1.
Sigas las instrucciones 1 y 2 de “Activación de las opciones de la imagen”.
2.
Pulse los botones ▲ o ▼ para seleccionar “Tamaño” y, después, pulse el botón
ENTER .
3.
Pulse los botones ▲ o ▼ para seleccionar el formato de pantalla que desee.
Pulse el botón ENTER .
Pulse el botón EXIT para salir.
•
Ancho: Ajusta el tamaño de la imagen al ancho adecuado para ver los
DVD o las emisiones en formato ancho.
•
16:9: Establece la imagen en modo panorámico 16:9.
•
Zoom ancho: Aumenta el tamaño de la imagen más que 4:3.
•
Zoom: Aumenta el tamaño de la imagen en la pantalla.
•
4:3: Establece la imagen en modo normal 4:3.
•
Sólo buscar
: Use esta función para ver toda la imagen sin cortes cuando se
reciban señales de HDMI (720p/1080i), Componente (1080i).
Mover Ingresar Regresar
Tono Color : Normal ►
Tamaño : Ancho ►
Digital NR : Auto ►
DNle : Apagado ►
N.neg HDMI : Normal ►
Sólo modo azul : Apagado ►
Opciones de imagenTV
Mover Ingresar Regresar
Tono Color : Normal
Tamaño : Ancho
Digital NR : Auto
DNle : Apagado ►
N.neg HDMI : Normal
Sólo modo azul : Apagado
Opciones de imagenTV
Frío2
Frío1
Normal
Tibio1
Tibio2
Mover Ingresar Regresar
Tono Color : Normal ►
Tamaño : Ancho ►
Digital NR : Auto ►
DNle : Apagado ►
N.neg HDMI : Normal ►
Sólo modo azul : Apagado ►
Opciones de imagenTV
Mover Ingresar Regresar
Ancho
16:9
Zoom ancho
Zoom
4:3
Sólo buscar
TamañoTV
Mover Ingresar Regresar
Modo : Normal ►
Luz de fondo 7
Contraste 95
Brillo 45
Definición 40
Color 50
Tinte V 50 R 50
Configuración detallada ►
Opciones de imagen ►
Reiniciar : Aceptar ►
ImagenTV
BN68-01395F-Spa-0325.indd 21 2008-03-25 ¿ÀÈÄ 2:33:27

Español - 22
Puede producirse una retención temporal de imagen cuando se ve una imagen
estática durante más de dos horas.
Después de seleccionar “Zoom”: Seleccione pulsando los botones
◄ o ►. Utilice los botones ▲ o ▼ para desplazar la imagen hacia arriba o
abajo. Tras seleccionar , utilice los botones ▲ o ▼ para ampliar o reducir el
tamaño de la imagen en sentido vertical.
“Zoom ancho”: Mueva la pantalla hacia arriba o hacia abajo mediante los botones
▲ o ▼ después de seleccionar pulsando los botones ► opulsando los botones ► o ENTER .
Después de seleccionar “Sólo buscar” en los modos HDMI (1080i) o
Component (1080i): Seleccione pulsando los botones ◄ o ►. Pulse elPulse el
botón
ENTER
. Use los botones ▲, ▼, ◄ o ► para mover la imagen. PulseUse los botones ▲, ▼, ◄ o ► para mover la imagen. PulsePulse
el botón ENTER .
Reiniciar: Pulse los botones ◄ o ► para seleccionar “Reiniciar” y, a
continuación, pulse el botón ENTER . Puede inicializar la configuración.
HD (alta definición)
16:9 - 1080i (1920x1080), 720p (1280x720)
La configuración de cada dispositivo externo conectado a la entrada del
televisor se puede ajustar y guardar.
Fuente entrada Tamaño imagen
TV, AV, S-Video, Componente (480i,480p) Ancho, 16:9, Zoom ancho, Zoom, 4:3
Componente(1080i), HDMI (1080i) Ancho, 16:9, Zoom ancho, Zoom, 4:3, Sólo buscar
PC Ancho, 4:3
Alternativo, pulse el boton
P.SIZE
del mando a distancia de forma repetida para
seleccionar uno de los ajustes de tamaño de imagen.
Ancho
Zoom ancho
Ancho
Ajusta el tamaño de la imagen al ancho
adecuado para ver los DVD o las
emisiones en formato ancho.
16:9
Establece la imagen en modo
panorámico 16:9.
Zoom ancho
Aumenta el tamaño de la imagen más
que 4:3.
Sólo buscar
Zoom
Tamaño de pantalla cuando se amplía
verticalmente el formato amplio.
4:3
Establece la imagen en modo normal
4:3.
Sólo buscar
Use esta función para ver toda la
imagen sin cortes cuando se reciban
señales de HDMI (720p/1080i),
Componente (1080i).
Mover Ingresar Regresar
Ancho
16:9
Zoom ancho
Zoom
4:3
Sólo buscar
TamañoTV
Reiniciar
▲
▲
▲
▲
Mover Ingresar Regresar
Ancho
16:9
Zoom ancho
Zoom
4:3
Sólo buscar
TamañoTV
BN68-01395F-Spa-0325.indd 22 2008-03-25 ¿ÀÈÄ 2:33:28

Español - 23
DNIe (Motor de imagen natural digital)
Este televisor incluye la función DNIe con el n de conseguir una gran calidad visual.
Si ajusta DNIe en Encendido, se puede ver la pantalla con la función DNIe activada. Si
ajusta DNIe en Demo, podrá ver en la pantalla una imagen normal y con el modo DNIe
aplicado para realizar la demostración. Mediante esta función podrá ver la diferencia en
la calidad visual.
1. Sigas las instrucciones 1 y 2 de “Activación de las opciones de la imagen”.
(Consulte la página 21)
2. Pulse los botones ▲ o ▼ para seleccionar “Demo DNIe” y, después, pulse el botón
ENTER .
3. Pulse los botones ▲ o ▼ para seleccionar “Apagado”, “Demo” o "Encendido" y,
después, pulse el botón ENTER .
•
Apagado
: Desactiva el modo "DNIe".
•
Demo
: La pantalla aparece a la izquierda antes de aplicar DNIe y la de
derecha tras aplicar "DNIe".
•
Encendido
: Activa el modo "DNIe".
Pulse el botón EXIT para salir.
DNIeTM (Digital Natural Image engine, Motor de imagen digital natural)
Esta función proporciona una imagen más detallada con reducción de
interferencias 3D, ampliación de los detalles, mejora del contraste y de los
blancos.
“DNIe” sólo está disponible en el modo “Dinámico”.
Reducción digital de ruido
Si la señal de emisión que recibe el televisor es débil, puede activarse la función
de reducción digital de ruido (Digital Noise Reduction) para reducir la estática y las
imágenes superpuestas que pueden aparecer en la pantalla.
1. Siga las instrucciones 1 y 2 de “Activación de las opciones de la imagen”.
(Consulte la página 21)
2. Pulse los botones ▲ o ▼ para seleccionar “Digital NR” y, después, pulse el botón
ENTER .
3. Pulse los botones ▲ o ▼ para seleccionar el ajuste de imagen “Apagado”, “Bajo”,
“Medio”, “Alto” o "Auto”.
Pulse el botón
ENTER
.
Apagado: Apaga la función de la reducción del ruido de la pantalla.
Bajo: Reduce el ruido de la pantalla a un nivel bajo.
Medio: Reduce el ruido de la pantalla a un nivel medio.
Alto: Reduce el ruido de la pantalla a un nivel alto.
Auto: Reconoce y reduce el ruido de la pantalla automáticamente.
Pulse el botón EXIT para salir.
Configuración del nivel de negro HDMI
Se puede seleccionar el nivel de negro en la pantalla para ajustar la profundidad de
ésta.
1. Siga las instrucciones 1 y 2 de “Activación de las opciones de la imagen”.
(Consulte la página 21)
2.
Pulse los botones ▲ o ▼ para seleccionar “N.neg HDMI” y, a continuación, pulse el
botón ENTER .
3.
Pulse los botones ▲ o ▼ para seleccionar “Normal” o “ Bajo” y, a continuación, pulse
el botón ENTER .
• Normal: La pantalla adquiere más brillo.
• Bajo: La pantalla se oscurece.
Esta función sólo está activa cuando un dispositivo externo está conectado al
televisor a través de HDMI (señales RGB). La función “N. neg HDMI” puede
que no sea compatible con dispositivos externos.
Pulse el botón EXIT para salir.
Mover Ingresar Regresar
Tono Color : Normal ►
Tamaño : Ancho ►
Digital NR : Auto ►
DNle : Apagado ►
N.neg HDMI : Normal ►
Sólo modo azul : Apagado ►
Opciones de imagenTV
Mover Ingresar Regresar
Tono Color : Normal
Tamaño : Ancho
Digital NR : Auto
DNle : Apagado
N.neg HDMI : Normal
Sólo modo azul : Apagado
Opciones de imagenTV
Apagado
Bajo
Medio
Alto
Auto
Mover Ingresar Regresar
Tono Color : Frío1 ►
Tamaño : Ancho ►
Digital NR : Auto ►
DNle : Encendido ►
N.neg HDMI : Normal ►
Sólo modo azul : Apagado ►
Opciones de imagenTV
Mover Ingresar Regresar
Tono Color : Frío1
Tamaño : Ancho
Digital NR : Auto
DNle : Encendido
N.neg HDMI : Bajo
Sólo modo azul : Apagado
Opciones de imagenTV
Apagado
Demo
Encendido
Mover Ingresar Regresar
Tono Color : Normal ►
Tamaño : Ancho ►
Digital NR : Auto ►
DNle : Apagado ►
N.neg HDMI : Normal ►
Sólo modo azul : Apagado ►
Opciones de imagenTV
Mover Ingresar Regresar
Tono Color : Normal
Tamaño : Ancho
Digital NR : Auto
DNle : Encendido
N.neg HDMI : Bajo
Sólo modo azul : Apagado
Opciones de imagenTV
Normal
Bajo
BN68-01395F-Spa-0325.indd 23 2008-03-25 ¿ÀÈÄ 2:33:29

Español - 24
Configuración del modo sólo azul
Esta función es para expertos en la medición de dispositivos AV. Esta función muestra
sólo una señal azul ya que se eliminan las señales rojas y verdes de la señal de vídeo a
n de proporcionar un efecto de ltro azul que se usa para ajustar el color y el matiz de
los equipos de vídeo, como reproductores DVD, sistemas de cine en casa, etc.
Con esta función, se puede ajustar el color y el matiz de acuerdo con los valores
preferidos adecuados al nivel de la señal de cada dispositivo de vídeo mediante los
patrones de barras de colores rojo/verde/azul/cián/magenta/amarillo, sin usar un ltro
azul adicional.
1. Sigas las instrucciones 1 y 2 de “Activación de las opciones de la imagen”.
(Consulte la página 21)
2. Pulse los botones ▲ o ▼ para seleccionar "Sólo modo azul" y, a continuación, pulse
el botón ENTER .
3. Pulse los botones ▲ o ▼ para seleccionar “Apagado” o “ Encendido” y, a
continuación, pulse el botón ENTER .
Pulse el botón EXIT para salir.
“Sólo modo azul” está disponible cuando el modo de imagen está configurado
como “Cine” o “Normal”.
Reajuste de valores de la imagen a los valores predenidos de fábrica
1. Pulse el botón
MENU
para ver el menú en pantalla.
Pulse el botón
ENTER
para seleccionar “Imagen”.
2. Pulse los botón ▲ o ▼ para seleccionar “Reiniciar” y, después, pulse el botón
ENTER
.
Pulse los botones ▲ o ▼ para selecciona “Aceptar” o “Cancelar”.
Pulse el botón ENTER .
Pulse el botón EXIT para salir.
Se puede reajustar cada modo de imagen.
Mover Ingresar Regresar
Tono Color : Normal ►
Tamaño : Ancho ►
Digital NR : Auto ►
DNle : Apagado ►
N.neg HDMI : Normal ►
Sólo modo azul : Apagado ►
Opciones de imagenTV
Mover Ingresar Regresar
Tono Color : Normal
Tamaño : Ancho
Digital NR : Auto
DNle : Apagado
N.neg HDMI : Normal
Sólo modo azul : Apagado
Opciones de imagenTV
Apagado
Encendido
Mover Ingresar Regresar
Modo : Normal
Luz de fondo 7
Contraste 95
Brillo 45
Definición 40
Color 50
Tinte V 50 R 50
Configuración detallada
Opciones de imagen
Reiniciar : Aceptar
ImagenTV
Aceptar
Cancelar
BN68-01395F-Spa-0325.indd 24 2008-03-25 ¿ÀÈÄ 2:33:30

Español - 25
Visualización Imagen en imagen
Para mirar dos fuentes simultáneamente, puede utilizar la función PIP. (Consulte la página 30 para seleccionar el sonido de la
imagen PIP.) Este producto lleva un sintonizador incorporado que no permite la función PIP en el mismo modo. En el apartado
‘Configuración de PIP’ encontrará más detalles.
Activación de Imagen en imagen
1.
Pulse el botón
MENU
para ver el menú en pantalla.
Pulse los botones o para seleccionar “Configuración” y, después, pulse el
botón
ENTER
.
Pulse los botones o para seleccionar “PIP” y, después, pulse el botón
ENTER
.
2.
Pulse de nuevo el botón
ENTER
.
Pulse los botones o para seleccionar “Encendido” y, después, pulse el botón
ENTER
.
Si mientras mira la televisión en el modo PIP, apaga el televisor y vuelve a
encenderlo, la ventana PIP desaparecerá.
Puede ver emisiones de televisión analógicas en la pantalla PIP (imagen
secundaria) cuando la imagen principal proviene de un dispositivo externo
conectado a los modos HDMI, Componente1, 2 o PC.
Ajustes de PIP
Imagen principal Imagen Secundaria
Componente1, 2
HDMI, PC TV, AV
Selección de una fuente de señal (A/V externo) para el modo PIP
3.
Pulse los botones o para seleccionar “Origen” y, después, pulse el botón
ENTER
. Seleccione la fuente de la imagen secundaria (PIP) pulsando los botones
o y
ENTER
.
La imagen secundaria puede servir a diferentes selecciones de fuente basadas
en cómo esté configurada la imagen principal.
Cambio de la posición de la ventana PIP
5.
Pulse los botones o para seleccionar “Posición” y, después, pulse el botón
ENTER
. Pulse los botones ▲ o ▼ para seleccionar la opción necesaria y, a
continuación, pulse ENTER .
Mover Ingresar Regresar
PIP : Encendido
Origen : TV
Posición :
Canal : Aire 4
PIPTV
Mover Ingresar Regresar
PIP : Apagado
Origen : TV
Posición :
Canal : Aire 4
PIPTV
Apagado
Encendido
Mover Ingresar Regresar
PIP : Encendido
Origen : TV
Tamaño :
Canal : Aire 4
PIPTV
TV
AV
Configuración
Plug & Play ►
Idioma : Español ►
Tiempo ►
Subtítulo ►
Melodía : Apagado ►
Entretenimiento : Apagado ►
Ahorro energía : Apagado ►
Sistema de color AV : Auto ►
PIP ►
TV
Mover Ingresar Regresar
BN68-01395F-Spa-0325.indd 25 2008-03-25 ¿ÀÈÄ 2:33:31

Español - 26
Intercambio del contenido de PIP y la imagen principal
6.
Pulse los botones o para seleccionar “Canal” y, después, pulse el botón
ENTER
. Pulse los botones o para seleccionar el canal deseado en la
ventana PIP.
Pulse el botón EXIT para salir.
El canal puede estar activo cuando la imagen secundaria esté configurada
como TV.
Configuración sencilla
1. Pulse el botón TOOLS del mando a distancia.
2. Pulse los botones ▲ o ▼ para seleccionar “PIP” y, a continuación, pulse el botón
ENTER .
3. Pulse los botones ▲ o ▼ para seleccionar una opción concreta.
4. Pulse los botones ◄ o ► para seleccionar la opción deseada.
5. Pulse los botones EXIT o TOOLS para salir.
PIP
PIP ◄ Encendido ►
Origen : TV
Posición :
Canal : Aire 24
Mover Ajustar Regresar
Modo de Imagen : Normal
Modo sonido : Favorito
Temporizador : Apagado
SRS TS XT : Apagado
Ahorro energía : Apagado
PIP
Mover Ingresar Salir
Herramientas
Mover Ingresar Regresar
PIP : Encendido
Origen : TV
Posición :
Canal : Aire 4
PIPTV
BN68-01395F-Spa-0325.indd 26 2008-03-25 ¿ÀÈÄ 2:33:32

Español - 27
Personalización del sonido
Es posible ajustar los parámetros del sonido según sus preferencias personales.
1. Pulse el botón
MENU
para ver el menú en pantalla.
Pulse los botones o para seleccionar “Sonido” y, después, pulse el botón
ENTER
.
2. Pulse los botones o para seleccionar “Ecualizador” y, después, pulse el botón
ENTER
.
3. Pulse los botones o para seleccionar una frecuencia determinada con el fin
de ajustarla. Pulse los botones o para aumentar o reducir el nivel de una
frecuencia concreta.
Pulse el botón
EXIT
para salir.
• Ajuste de balance de sonido I/D: Para ajustar el balance de sonido de los
altavoces I/D.
• Ajuste del ancho de banda (100Hz, 300Hz, 1kHz, 3kHz, 10kHz):
Para ajustar el nivel de las diferentes frecuencias de ancho de banda.
Si realiza cambios en los valores de "Ecualizador", el modo de sonido
cambiará automáticamente al modo “Favorito".
Cambio del estándar de sonido
Puede seleccionar el modo de sonido que mejor se ajuste al programa que está viendo.
1.
Pulse el botón
MENU
para ver el menú en pantalla. Pulse los botones o
para seleccionar “Sonido” y, después, pulse el botón
ENTER
.
2.
Pulse el botón
ENTER
para seleccionar “Modo”.
Pulse los botones o para seleccionar el ajuste de sonido "Normal", "Música",
"Cine", "Diálogo", o "Favorito" y pulse el botón
ENTER
.
Pulse el botón
EXIT
para salir.
• Normal: Selecciona el modo de sonido normal.
• Música: Realza la música respecto de las voces.
• Cine: Proporciona el mejor sonido para ver películas.
• Diálogo: Realza las voces respecto de los sonidos.
• Favorito: Recupera la configuración de sonido personalizada.
(vea “Personalización del sonido”)
Configuración sencilla
1. Pulse el botón TOOLS del mando a distancia.
2. Pulse los botones ▲ o ▼ para seleccionar “Modo sonido”.
3. Pulse los botones ◄ o ► para seleccionar la opción deseada.
4. Pulse los botones EXIT o TOOLS para salir.
Control de Sonido
Mover Ingresar Regresar
Modo : Favorito ►
Ecualizador ►
SRS TS XT : Apagado ►
MTS : Estéreo ►
Vol.Auto : Apagado ►
Sel. Sonido : Principal ►
SonidoTV
Mover Ingresar Regresar
Modo : Favorito
Ecualizador
SRS TS XT : Apagado
MTS : Estéreo
Vol.Auto : Apagado
Sel. Sonido : Principal
SonidoTV
Normal
Música
Película
Diálogo
Favorito
Mover Ingresar Regresar
Modo : Favorito ►
Ecualizador ►
SRS TS XT : Apagado ►
MTS : Estéreo ►
Vol.Auto : Apagado ►
Sel. Sonido : Principal ►
SonidoTV
Modo de Imagen : Normal
Modo sonido ◄ Favorito ►
Temporizador : Apagado
SRS TS XT : Apagado
Ahorro energía : Apagado
MTS : Mono
Herramientas
Mover Ajustar Salir
Mover Ajustar Regresar
EcualizadorTV
D
I
100Hz
+
-
0
300Hz 1kHz 3kHz 10kHzBalance
+
-
0
BN68-01395F-Spa-0325.indd 27 2008-03-25 ¿ÀÈÄ 2:33:33

Español - 28
Conguración del TruSurround XT (SRS TS XT)
TruSurround XT es una tecnología SRS patentada que solventa el problema de reproducir audio multicanal 5,1 en dos altavoces.
Trusurround proporciona una experiencia de sonido virtual convincente a través de cualquier sistema de reproducción con dos
altavoces. Es totalmente compatible con todos los formatos multicanal.
1.
Pulse el botón
MENU
para ver el menú en pantalla.
Pulse los botones ▲ o ▼ para seleccionar “Sonido” y, después, pulse el botón
ENTER
.
2.
Pulse los botones ▲ o ▼ para seleccionar “SRS TS XT” y, después, pulse el
botón
ENTER
.
3.
Pulse los botones ▲ o ▼ para seleccionar “Encendido” o “Apagado” y, después,
pulse el botón
ENTER
.
Pulse el botón
EXIT
para salir.
TruSurround XT, SRS y el símbolo son marcas
comerciales de SRS Labs,Inc.
La tecnología TruSurround XT está incorporada bajo
licencia de SRS Labs,Inc.
Pulse el botón SRS del mando a distancia para seleccionar “Apagado” o
“Encendido”.
Configuración sencilla
1. Pulse el botón TOOLS del mando a distancia.
2. Pulse los botones ▲ o ▼ para seleccionar “SRS TS XT”.
3. Pulse los botones ◄ o ► para seleccionar “Apagado” o “Encendido”.
4. Pulse los botones EXIT o TOOLS para salir.
Mover Ingresar Regresar
Modo : Favorito ►
Ecualizador ►
SRS TS XT : Apagado ►
MTS : Estéreo ►
Vol.Auto : Apagado ►
Sel. Sonido : Principal ►
SonidoTV
Mover Ingresar Regresar
Modo : Favorito
Ecualizador
SRS TS XT : Apagado
MTS : Estéreo
Vol.Auto : Apagado
Sel. Sonido : Principal
SonidoTV
Apagado
Encendido
Modo de Imagen : Normal
Modo sonido : Favorito
Temporizador : Apagado
SRS TS XT ◄ Apagado ►
Ahorro energía : Apagado
MTS : Mono
Herramientas
Mover Ajustar Salir
BN68-01395F-Spa-0325.indd 28 2008-03-25 ¿ÀÈÄ 2:33:34

Español - 29
Según el programa concreto emitido, puede escuchar en “Mono”, “Estéreo” o “SAP”.
1.
Pulse el botón
MENU
para ver el menú en pantalla.
Pulse los botones ▲ o ▼ para seleccionar “Sonido” y, después, pulse el botón
ENTER
.
2.
Pulse los botones ▲ o ▼ para seleccionar “MTS” y, después, pulse el botón
ENTER
.
3.
Pulse los botones ▲ o ▼ para seleccionar una configuración que desee; pulse
después el botón
ENTER
.
Pulse el botón
EXIT
para salir.
•
Mono:
Elija para canales que emiten en monoaural o si tiene dificultades con
la recepción de señales estereofónicas.
•
Estéreo:
Elija para canales que emiten en estéreo.
•
SAP:
Elija para escuchar el Programa de audio independiente, que
normalmente es la versión en otro idioma.
“MTS” está disponible sólo en el modo de televisión.
Según el programa concreto emitido, puede escuchar en “Mono”, “Estéreo” o
“SAP”.
Pulse varias veces el boton
MTS
del mando a distancia para seleccionar ”Mono”,
“Estéreo” o “SAP”.
Configuración sencilla
1. Pulse el botón TOOLS del mando a distancia.
2. Pulse los botones ▲ o ▼ para seleccionar “MTS”.
3. Pulse los botones ◄ o ► para seleccionar “Mono”, “Estéreo” o “SAP”.
4. Pulse los botones EXIT o TOOLS para salir.
Selección de una pista de sonido multicanal (MTS)
Control automático de volumen
Reduce las diferencias en el nivel de volumen entre las emisoras.
1.
Pulse el botón
MENU
para ver el menú en pantalla.
Pulse los botones o para seleccionar “Sonido” y, después, pulse el botón
ENTER
.
2.
Pulse los botones o para seleccionar “Vol. Auto” y, después, pulse el botón
ENTER
.
3.
Pulse los botones o para seleccionar “Apagado” o “Encendido” y, después,
pulse el botón
ENTER
.
Pulse el botón
EXIT
para salir.
Mover Ingresar Regresar
Modo : Favorito ►
Ecualizador ►
SRS TS XT : Apagado ►
MTS : Estéreo ►
Vol.Auto : Apagado ►
Altavoz TV : Encendido ►
Sel. Sonido : Principal ►
SonidoTV
Mover Ingresar Regresar
Modo : Favorito
Ecualizador
SRS TS XT : Apagado
MTS : Estéreo
Vol.Auto : Apagado
Altavoz TV : Encendido
Sel. Sonido : Principal
SonidoTV
Mono
Estéreo
SAP
Modo de Imagen : Normal
Modo sonido : Favorito
Temporizador : Apagado
SRS TS XT : Apagado
Ahorro energía : Apagado
MTS ◄ Mono ►
Herramientas
Mover Ajustar Salir
Mover Ingresar Regresar
Modo : Favorito ►
Ecualizador ►
SRS TS XT : Apagado ►
MTS : Estéreo ►
Vol.Auto : Apagado ►
Sel. Sonido : Principal ►
SonidoTV
Mover Ingresar Regresar
Modo : Favorito
Ecualizador
SRS TS XT : Apagado
MTS : Estéreo
Vol.Auto : Apagado
Sel. Sonido : Principal
SonidoTV
Apagado
Encendido
BN68-01395F-Spa-0325.indd 29 2008-03-25 ¿ÀÈÄ 2:33:35

Español - 30
Conexión de los auriculares (se vende por separado)
Puede conectar unos auriculares al equipo si desea ver un programa de televisión sin
molestar a las personas que están en la misma habitación.
Cuando se inserta el enchufe del auricular en la toma de auriculares, solo se puede
utilizar las opciones “Vol.Auto”, “MTS” (en el modo de TV) y "Sel. Sonido" (en el
modo PIP) del menú de sonido.
El uso continúo de auriculares a un volumen elevado puede dañar la capacidad
auditiva.
No recibirá sonido de los altavoces cuando conecte los auriculares al televisor.
El volumen de los auriculares y el del televisor se ajustan de manera distinta.
Escuchar el sonido de la sub imagen del PIP
Cuando la opción PIP esta activada, usted puede escuchar el sonido de la sub imagen
del PIP.
1.
Pulse el botón
MENU
para ver el menú en pantalla.
Pulse los botones ▲ o ▼ para seleccionar “Sonido” y, después, pulse el botón
ENTER
.
2.
Pulse los botones ▲ o ▼ para seleccionar “Sel. Sonido” y, después, pulse el
botón
ENTER
.
3.
Pulse los botones ▲ o ▼ para seleccionar “Principal” o “Sub” y, después, pulse el
botón
ENTER
.
Pulse el botón
EXIT
para salir.
•
Principal
: Se usa para escuchar el sonido de la imagen principal.
•
Sub
: Se usa para escuchar el sonido de la imagen secundaria.
Puede seleccionar esta opción cuando “PIP” está ajustado como “Encendido”.
(Consulte la página 25~26)
Panel posterior del TV
Mover Ingresar Regresar
Modo : Favorito ►
Ecualizador ►
SRS TS XT : Apagado ►
MTS : Estéreo ►
Vol.Auto : Apagado ►
Sel. Sonido : Principal ►
SonidoTV
Mover Ingresar Regresar
Modo : Favorito
Ecualizador
SRS TS XT : Apagado
MTS : Estéreo
Vol.Auto : Apagado
Sel. Sonido : Principal
SonidoTV
Principal
Sub
BN68-01395F-Spa-0325.indd 30 2008-03-25 ¿ÀÈÄ 2:33:36

Español - 31
Adición y supresión de canales
1.
Pulse el botón
MENU
para ver el menú en pantalla.
Pulse los botones o para seleccionar "Canal” y, a continuación, pulse el
botón
ENTER
.
2.
Pulse los botones o para seleccionar “Gestor de canales” y, a continuación,
pulse el botón
ENTER
.
3.
Pulse de nuevo el botón
ENTER
, para seleccionar "Lista de canales”.
4.
Pulse el botón para seleccionar la línea " ".
5.
Pulse los botones ▲ o ▼ para seleccionar el canal, pulse el botón ENTER
para añadir el canal.
Si vuelve a pulsar el botón ENTER el símbolo ( ) que aparece junto al
canal desaparece y el bloqueo del canal se cancela.
6.
Repita el paso 5 con cada canal que desee seleccionar o cancelar.
Pulse el botón
EXIT
para salir.
" " está activo cuando "Bloqueo" está seleccionado en "Encendido".
Puede agregar o suprimir un canal de manera que sólo se visualicen los canales que desee.
Control de los Canales
Mover Ingresar Regresar
Aire/Cable : Aire ►
Prog. Auto ►
Gestor de canales ►
Sintonia Fina ►
Sistema Color : Auto ►
CanalTV
Mover Ingresar Regresar
Lista de canales ►
Bloqueo : Apagado ►
Gestor de canales TV
Lista de canales
Aire 2
Aire 3
Aire 4
Aire 5
Aire 6
Aire 7
Aire 8
Aire 9
Aire 10
Aire 11
Aire 6
1 / 7
Canal
Agregar Blocage
Mover Ingresar
Página Regresar
▲
▼
BN68-01395F-Spa-0325.indd 31 2008-03-25 ¿ÀÈÄ 2:33:36

Español - 32
Activación del bloqueo infantil
1.
Pulse el botón MENU para visualizar el menú.
Pulse los botones o para seleccionar "Canal” y, a continuación, pulse el
botón
ENTER
.
2.
Pulse los botones o para seleccionar "Gestor de canales” y, a continuación,
pulse el botón
ENTER
.
3.
Pulse los botones o para seleccionar "Bloqueo" y, a continuación, pulse el
botón
ENTER
.
4.
Pulse los botones o para seleccionar "Encendido". Pulse el botón
ENTER
.
5.
Pulse los botones o para seleccionar “Lista de canales” y, a continuación,
pulse el botón
ENTER
.
6.
Pulse el botón para seleccionar la línea " ".
7.
Pulse los botones o para seleccionar los canales que desea bloquear y, a
continuación, pulse el botón
ENTER
.
Si vuelve a pulsar el botón ENTER el símbolo ( ) que aparece junto al
canal desaparece y el bloqueo del canal se cancela.
8.
Repita el paso 7 con cada canal que desee bloquear o desbloquear.
Pulse el botón
EXIT
para salir.
Seleccione "Encendido” o "Apagado” en "Bloqueo” para activar o desactivar
fácilmente los canales que estén marcados con" "
Aparece una pantalla azul cuando se activa la función Seguridad para niños.
Esta función permite bloquear el vídeo y el audio para evitar que los usuarios no autorizados (por ejemplo, los niños) puedan ver
programas poco recomendables. El bloqueo infantil no se puede desactivar mediante los botones del panel lateral. Mantenga el
mando a distancia alejado de los niños, puesto que sólo mediante éste se puede desactivar el bloqueo infantil.
Mover Ingresar Regresar
Aire/Cable : Aire ►
Prog. Auto ►
Gestor de canales ►
Sintonia Fina ►
Sistema Color : Auto ►
CanalTV
Mover Ingresar Regresar
Lista de canales ►
Bloqueo : Apagado ►
Gestor de canales TV
Lista de canales
Aire 2
Aire 3
Aire 4
Aire 5
Aire 6
Aire 7
Aire 8
Aire 9
Aire 10
Aire 11
Aire 6
1 / 7
Canal
Agregar Blocage
Mover Ingresar
Página Regresar
▲
▼
BN68-01395F-Spa-0325.indd 32 2008-03-25 ¿ÀÈÄ 2:33:37

Español - 33
Sintonización na de los canales analógicos
1.
Pulse el botón MENU para visualizar el menú.
Pulse los botones o para seleccionar “Canal” y, después, pulse el botón
ENTER
.
2.
Pulse los botones o para seleccionar “Sintonia Fina” y, después, pulse el
botón
ENTER
.
3.
Pulse los botones o para ajustar la sintonización fina.
Para guardar el ajuste preciso en la memoria del TV, pulse el botón
ENTER
.
Si no guarda en la memoria el canal ajustado con precisión, los ajustes se
perderán.
4.
Para reiniciar la sintonización fina, pulse el botón para seleccionar "Reiniciar" y
pulse el botón
ENTER
.
Pulse el botón
EXIT
para salir.
El simbolo "*" aparecera junto al nombre de los canales cuya sintonizacion se
haya ajustado.
Utilice el ajuste preciso para sintonizar manualmente un canal concreto para que la recepción sea óptima.
1.
Pulse el botón MENU para visualizar el menú.
Pulse los botones ▲ o ▼ para seleccionar “Canal” y, a continuación, pulse el
botón
ENTER
.
2.
Pulse los botones ▲ o ▼ para seleccionar “Sistema Color” y, a continuación, pulse
el botón
ENTER
. Seleccione la opción deseada (Auto, PAL - M, PAL - N, NTSC)
pulsando los botones ▲ o ▼. Pulse el botón
ENTER
.
Pulse el botón
EXIT
para salir.
Uso de la función Sistema Color
Normalmente el televisor puede recibir imagen y sonido de buena calidad en el modo AUTO. Este modo detecta
automáticamente el sistema de color de la señal. Si recibe un sistema de señal con un color insatisfactorio, seleccione un modo
del sistema de color como PAL-M, PAL-N o NTSC.
Mover Ingresar Regresar
Aire/Cable : Aire ►
Prog. Auto ►
Gestor de canales ►
Sintonia Fina ►
Sistema Color : Auto ►
CanalTV
Mover Ingresar Regresar
Sintonia Fina
Aire 24
0
Reiniciar
Ajustar Guardar Regresar
Sintonia Fina
Aire 24*
+10
Reiniciar
Ajustar Guardar Regresar
Sintonia Fina
Aire 24
+10
Reiniciar
Mover Ingresar Regresar
Aire/Cable : Aire ►
Prog. Auto ►
Gestor de canales ►
Sintonia Fina ►
Sistema Color : Auto ►
CanalTV
Mover Ingresar Regresar
Aire/Cable : Aire
Prog. Auto
Gestor de canales
Sintonia Fina
Sistema Color : Auto
CanalTV
Auto
PAL-M
PAL-N
NTSC
BN68-01395F-Spa-0325.indd 33 2008-03-25 ¿ÀÈÄ 2:33:38

Español - 34
Uso del TV como pantalla de ordenador (PC)
Instalación del software en el equipo (según Windows XP)
A continuación se muestra una pantalla de configuración normal en un ordenador con Windows. No obstante, las pantallas reales
en su PC probablemente serán diferentes, en función de su versión concreta de Windows y de su tarjeta de vídeo. Pero aunque
las pantallas reales tengan un aspecto diferente, se aplicarán los mismos ajustes básicos e información en la mayoría de los
casos. (Si no es así, póngase en contacto con el fabricante del ordenador o con un concesionario Samsung.)
1.
Primero, haga clic en “Panel de control” en el menú Inicio de Windows.
2.
Cuando aparezca la pantalla del Panel de control, haga clic en “Apariencia y Temas” y
aparecerá un cuadro de diálogo.
3.
Cuando aparezca la pantalla del Panel de control, haga clic en “Pantalla” y aparecerá un
cuadro de diálogo.
4.
Seleccione la ficha “Configuración” en el cuadro de diálogo.
La configuración de tamaño correcto (resolución)
Modo óptimo: 1680 X 1050 pixels
Si existe una opción de frecuencia vertical en el cuadro de diálogo de configuración de la
pantalla, el valor correcto es “60” o “60 Hz”.
Si no, haga clic en “Aceptar” y salga del cuadro de diálogo.
Modos de visualización
Pantalla de PC
Si la señal del sistema es igual al modo de señal estándar, la pantalla se ajusta automáticamente. Si la señal del sistema
no es igual al modo de señal estándar, ajuste el modo consultando la guía del usuario de la tarjeta de vídeo; de lo contrario,
puede no haber señal de vídeo. La imagen de pantalla se ha optimizado durante la fabricación para los modos de visualización
enumerados a continuación.
D-Sub Entrada
Mode Resolución Frecuencia
horizontal (kHz)
Frecuencia
vertical (Hz)
Frecuencia del reloj
de píxeles (MHz)
Polaridad de
sincronización (H/V)
IBM 640x350
720×400 31,469
31,469 70,086
70,087 25,175
28,322 +/-
-/+
VESA
640 x 480
640 x 480
640 x 480
800 x 600
800 x 600
800 x 600
1024 x 768
1024 x 768
1024 x 768
1280 x 1024
1280 x 1024
1360 x 768
1680 x 1050RB
31,469
37,861
37,500
37,879
48,077
46,875
48,363
56,476
60,023
63,981
79,976
47,712
64,674
59,940
72,809
75,000
60,317
72,188
75,000
60,004
70,069
75,029
60,020
75,025
60,015
59,883
25,175
31,500
31,500
40,000
50,000
49,500
65,000
75,000
78,750
108,000
135,000
85,500
119,000
-/-
-/-
-/-
+/+
+/+
+/+
-/-
-/-
+/+
+/+
+/+
+/+
+/-
HDMI/DVI Entrada
Mode Resolución Frecuencia
horizontal (kHz)
Frecuencia
vertical (Hz)
Frecuencia del reloj
de píxeles (MHz)
Polaridad de
sincronización (H/V)
VESA
640 x 480
800 x 600
1024 x 768
1280 x 1024
1360 x 768
1680 x 1050RB
31,469
37,879
48,363
63,981
47,712
64,674
59,940
60,317
60,004
60,020
60,015
59,883
25,175
40,000
65,000
108,000
85,500
119,000
-/-
+/+
-/-
+/+
+/+
+/-
BN68-01395F-Spa-0325.indd 34 2008-03-25 ¿ÀÈÄ 2:33:39

Español - 35
1.
Pulse el botón
MENU
para ver el menú en pantalla.
Pulse los botones
▲ o ▼
para seleccionar “Imagen” y, después, pulse el botón
ENTER
.
2.
Pulse los botones
▲ o ▼
para seleccionar “Ajuste Automático” y, después,
pulse el botón
ENTER
.
Pulse el botón
EXIT
para salir.
Configuración sencilla
1. Pulse el botón TOOLS del mando a distancia.
2. Pulse los botones ▲ o ▼ para seleccionar “Ajuste Automático”,
pulse el botón ENTER .
Cómo realizar el Ajuste automático
Utilice la función de Ajuste automático para que el aparato de TV ajuste automáticamente las señales de vídeo que el monitor
recibe. La función también ajusta automáticamente con más configuración y ajusta los valores y las posiciones de la frecuencia.
Esta función no está disponible en el modo DVI-Digital.
Preselección: Pulse el botón SOURCE para seleccionar el modo PC.
Ajuste del televisor con el ordenador
1.
Pulse el botón
MENU
para ver el menú en pantalla.
Pulse los botones
▲ o ▼
para seleccionar “Imagen” y, después, pulse el botón
ENTER
.
Pulse los botones
▲ o ▼
para seleccionar “Pantalla” y, después, pulse el botón
ENTER
.
2.
Pulse los botones ▲ o ▼ para seleccionar “Grueso” o “Fino” y, después, pulse el
botón
ENTER
.
Pulse los botones ◄ o ► para ajustar la calidad de la pantalla.
Es posible que aparezcan rayas verticales en la imagen o que ésta aparezca
borrosa.
Pulse el botón
ENTER
.
Pulse el botón
EXIT
para salir.
Ajuste de la calidad de la pantalla
El objetivo del ajuste de la calidad de imagen es eliminar o reducir las interferencias. Si el ruido no desaparece sólo con la
sintonización fina, realice los ajustes de frecuencia hasta el máximo y vuelva a realizar la sintonización fina. Cuando se hayan
reducido las interferencias, vuelva a ajustar la imagen de forma que esté centrada en la pantalla.
Preselección: Pulse el botón SOURCE para seleccionar el modo PC.
50
▲
Grueso
▼
Mover Ajustar Regresar
Ajuste Autom. en Progreso
Espere por favor
Mover Ingresar Regresar
Grueso 50
Fino 0
Posición ►
Reiniciar Imagen ►
PantallaTV
Modo de Imagen : Normal
Modo sonido : Favorito
Temporizador : Apagado
SRS TS XT : Apagado
Ahorro energía : Apagado
PIP
Ajuste Automático
Mover Ingresar Salir
Herramientas
Mover Ingresar Regresar
Modo : Normal ►
Luz de fondo 7
Contraste 95
Brillo 45
Definición 40
Ajuste Automático ►
Pantalla ►
Configuración detallada ►
Opciones de imagen ►
Reset : Aceptar ►
ImagenTV
Mover Ingresar Regresar
Modo : Normal ►
Luz de fondo 7
Contraste 95
Brillo 45
Definición 40
Ajuste Automático ►
Pantalla ►
Configuración detallada ►
Opciones de imagen ►
Reiniciar : Aceptar ►
ImagenTV
BN68-01395F-Spa-0325.indd 35 2008-03-25 ¿ÀÈÄ 2:33:40

Español - 36
Cambio de la posición de la pantalla
Ajuste la posición de la pantalla del PC si no se acopla a la pantalla del TV.
Preselección: Pulse el botón SOURCE para seleccionar el modo PC.
1.
Pulse el botón
MENU
para ver el menú en pantalla.
Pulse los botones o
para seleccionar “
Imagen
” y, después, pulse el botón
ENTER
.
Pulse los botones o
para seleccionar “
Pantalla
” y, después, pulse el botón
ENTER
.
2.
Pulse los botones o para seleccionar “Posición” y, después, pulse el botón
ENTER
.
3.
Pulse los botones o para ajustar Posición V.
Pulse los botones o para ajustar Posición H.
Pulse el botón
ENTER
.
Pulse el botón
EXIT
para salir.
Inicio de la conguración de Posición de la pantalla o del Color
Puede recuperar todos los ajustes de imagen predeterminados de fábrica.
Preselección: Pulse el botón SOURCE para seleccionar el modo PC.
1.
Pulse el botón
MENU
para ver el menú en pantalla.
Pulse los botones o
para seleccionar “
Imagen
” y, después, pulse el botón
ENTER
.
Pulse los botones o
para seleccionar “
Pantalla
” y, después, pulse el botón
ENTER
.
2.
Pulse los botones o para seleccionar “Reiniciar Imagen” y, después, pulse el
botón
ENTER
.
Pulse el botón
EXIT
para salir.
Reinicio imagen completado.
Mover Ingresar Regresar
Grueso 50
Fino 0
Posición ►
Reiniciar Imagen ►
PantallaTV
Mover Ingresar Regresar
Grueso 50
Fino 0
Posición ►
Reiniciar Imagen ►
PantallaTV
TV
Mover Ingresar Regresar
Posición
BN68-01395F-Spa-0325.indd 36 2008-03-25 ¿ÀÈÄ 2:33:41

Español - 37
Conguración del Reloj
1. Pulse el botón MENU para ver el menú en pantalla.
Pulse los botones ▲ o ▼ para seleccionar “Configuración” y, después, pulse
el botón ENTER .
Pulse los botones ▲ o ▼ para seleccionar “Tiempo” y, después, pulse el
botón ENTER .
2. Pulse el botón ENTER para seleccionar “Config. Reloj”.
3.
Pulse los botones
◄
o ► para desplazarse a “Mes”, “Dia”, “Año”, “Hora”, “Minuto”
o “am/pm”.
Seleccione la fecha y la hora que desee pulsando los botones
▲ o ▼, pulse después el botón ENTER .
Pulse el botón
EXIT
para salir.
La hora actual aparecerá siempre que se pulse el botón INFO.
Puede ajustar el mes, el día, el año, la hora y el minuto directamente
pulsando
los botones numéricos del mando a distancia.
Ajuste de la Hora
Establecer el reloj es necesario para usar las distintas características de temporizador del TV. Además, puede comprobar la hora
mientras está viendo el TV. (Simplemente pulse INFO.)
Configuración
Plug & Play ►
Idioma : Español ►
Tiempo ►
Subtítulo ►
Melodía : Apagado ►
Entretenimiento : Apagado ►
Ahorro energía : Apagado ►
Sistema de color AV : Auto ►
PIP ►
TV
Mover Ingresar Regresar
Tiempo
Config. Reloj : -- : -- am ►
Temporizador : Apagado ►
Temporizador 1 : Apagado ►
Temporizador 2 : Apagado ►
Temporizador 3 : Apagado ►
TV
Mover Ingresar Regresar
Config. RelojTV
Mover Ajustar Regresar
Mes Día Año
▲
01
▼
01 2008
Hora Minuto am/pm
0012 am
BN68-01395F-Spa-0325.indd 37 2008-03-25 ¿ÀÈÄ 2:33:41

Español - 38
Conguración del Temporizador de sueño
El temporizador de desconexión apaga automáticamente el televisor después de un período prefijado
(entre 30, 60, 90, 120, 150, 180 minutos).
1.
Pulse el botón
MENU
para ver el menú en pantalla.
Pulse los botones o para seleccionar “Configuración” y, después, pulse el
botón
ENTER
.
Pulse los botones o para seleccionar “Tiempo” y, después, pulse el botón
ENTER
.
2.
Pulse los botones o para seleccionar “Temporizador” y, después, pulse el
botón
ENTER
.
3.
Pulse los botones ▲ o ▼ para seleccionar los minutos y, a continuación, pulse el
botón ENTER .
Para cancelar el temporizador:
Pulse los botones ▲ o ▼ para seleccionar “Apagado” y, a continuación, pulse el
botón ENTER .
4.
Pulse el botón
EXIT
para salir.
Configuración sencilla
1. Pulse el botón TOOLS del mando a distancia.
2. Pulse los botones ▲ o ▼ para seleccionar “Temporizador”.
3. Pulse los botones ◄ o ► para seleccionar los minutos.
4. Pulse los botones EXIT o TOOLS para salir.
Configuración
Plug & Play ►
Idioma : Español ►
Tiempo ►
Subtítulo ►
Melodía : Apagado ►
Entretenimiento : Apagado ►
Ahorro energía : Apagado ►
Sistema de color AV : Auto ►
PIP ►
TV
Mover Ingresar Regresar
Tiempo
Config. Reloj : 12 : 00 am
Temporizador : Apagado
Temporizador 1 : Inactivated
Temporizador 2 : Inactivated
Temporizador 3 : Inactivated
TV
Mover Ingresar Regresar
Apagado
30
60
90
120
150
180
Modo de Imagen : Normal
Modo sonido : Favorito
Temporizador ◄ Apagado ►
SRS TS XT : Apagado
Ahorro energía : Apagado
MTS : Mono
Herramientas
Mover Ajustar Salir
BN68-01395F-Spa-0325.indd 38 2008-03-25 ¿ÀÈÄ 2:33:42

Español - 39
1. Pulse el botón MENU para ver el menú.
Pulse los botones ▲ o ▼ para seleccionar “Configuración” y, a continuación, pulse
el botón ENTER .
Pulse los botones ▲ o ▼ para seleccionar “Tiempo” y pulse el botón ENTER .
2. Pulse los botones ▲ o ▼ para seleccionar “Temporizador 1”,
“Temporizador 2” o “Temporizador 3” y, a continuación, pulse el botón ENTER .
La activación y desactivación del temporizador se puede configurar de tres
maneras.
3. Pulse los botones ◄ o ► para seleccionar el elemento deseado.
Pulse los botones ▲ o ▼ para ajustar la configuración.
Hora enc.: Ajuste la hora, los minutos, am/pm y “Encendido”/“Apagado”.
(Para activar el temporizador con la configuración deseada,
establézcalo en “Encendido”.)
Hora apag.: Ajuste la hora, los minutos, am/pm y “Encendido”/“Apagado”.
(Para activar el temporizador con la configuración deseada,
establézcalo en “Encendido”.)
Repetir: Seleccione “Una vez”, “Cada día”, “Lun~Vie”, “Lun~Sáb” o
“Sáb~Dom”.
Volumen: Seleccione el nivel de volumen deseado.
Canal : Seleccione el canal deseado.
•
•
•
•
•
Pulse el botón EXIT para salir.
Puede ajustar la hora, los minutos y el canal pulsando los botones numéricos
del mando a distancia.
Apagado automático
Si activa el temporizador, el televisor se apagará si no se pulsa ningún botón
durante 3 horas, después que el temporizador lo haya puesto en marcha.
Esta función sólo está disponible en el modo Activar del temporizador y evita el
recalentamiento que se puede producir si el televisor está encendido durante
demasiado tiempo.
Activación y desactivación del temporizador
Selección del idioma de menú
1.
Pulse el botón
MENU
para ver el menú en pantalla.
Pulse los botones o para seleccionar “Configuración” y, después, pulse el
botón
ENTER
.
Pulse los botones o para seleccionar “Idioma” y, después, pulse el botón
ENTER
.
2.
Pulse los botones o para seleccionar el idioma apropiado "English",
"Français", "Español" o "Português".
Pulse el botón
ENTER
.
Pulse el botón
EXIT
para salir.
Descripción de las Funciones
Tiempo
Config. Reloj : 12 : 00 am ►
Temporizador : Apagado ►
Temporizador 1 : Apagado ►
Temporizador 2 : Apagado ►
Temporizador 3 : Apagado ►
TV
Mover Ingresar Regresar
Configuración
Plug & Play ►
Idioma : Español ►
Tiempo ►
Subtítulo ►
Melodía : Apagado ►
Entretenimiento : Apagado ►
Ahorro energía : Apagado ►
Sistema de color AV : Auto ►
PIP ►
TV
Mover Ingresar Regresar
Configuración
Plug & Play
Idioma : Español
Tiempo
Subtítulo
Melodía : Apagado
Entretenimiento : Apagado
Ahorro energía : Apagado
Sistema de color AV : Auto
PIP
TV
Mover Ingresar Regresar
English
Français
Español
Português
Temporizador 1TV
Mover Ajustar Regresar
10
Hora enc.
Repetir
Una vez
Volumen
00 00 am
:
Hora apag.
00 00 am
:
6
5
Apagado
Apagado
Canal
03
Aire
BN68-01395F-Spa-0325.indd 39 2008-03-25 ¿ÀÈÄ 2:33:43

Español - 40
Visualización de subtítulos (mensajes de texto en pantalla)
La función Subtítulo está activa cuando se ven canales analógicos normales o cuando se ha conectado un componente
análogico externo, por ejemplo, un aparato de vídeo.
1.
Pulse el botón
MENU
para ver el menú en pantalla.
Pulse los botones o para seleccionar "Configuración" y, a continuación, pulse
el botón
ENTER
.
Pulse los botones o para seleccionar "Subtítulo” y, a continuación, pulse el
botón
ENTER
.
La función Subtítulo no está disponible en los modos "Componente", "PC" o
"HDMI"
2.
Pulse el botón
ENTER
para seleccionar “Subtítulo”.
Pulse los botones o para seleccionar “Encendido” y, después, pulse el botón
ENTER
.
3.
Pulse los botones o para seleccionar "Modo” y, a continuación, pulse el
botón
ENTER
.
Pulse los botones o para establecer "Subtítulo” o "Texto” y, a continuación,
pulse el botón
ENTER
.
Según la emisión, puede ser necesario realizar cambios en "Canal” y "Campo”.
Los distintos canales y campos muestran información diferente: El campo 2
lleva información adicional que complementa la información del campo 1
(por ejemplo, el canal 1 puede tener subtítulos en inglés y el canal 2 en
español).
4.
Pulse los botones o para seleccionar "Canal” o "Campo” y, a continuación,
pulse el botón
ENTER
.
Pulse los botones o para seleccionar "1" o "2" y, a continuación, pulse el
botón
ENTER
.
Pulse el botón
EXIT
para salir.
Pulse el botón CC del mando a distancia para seleccionar “Encendido” o “Apagado”
Subtítulo
Subtítulo : Apagado
Modo : Subtítulo
Canal : 1
Campo : 1
TV
Mover Ingresar Regresar
Apagado
Encendido
Subtítulo
Subtítulo : Apagado ►
Modo : Subtítulo ►
Canal : 1 ►
Campo : 1 ►
TV
Mover Ingresar Regresar
Subtítulo
Subtítulo : Encendido ►
Modo : Subtítulo ►
Canal : 1 ►
Campo : 1 ►
TV
Mover Ingresar Regresar
Configuración
Plug & Play ►
Idioma : Español ►
Tiempo ►
Subtítulo ►
Melodía : Apagado ►
Entretenimiento : Apagado ►
Ahorro energía : Apagado ►
Sistema de color AV : Auto ►
PIP ►
TV
Mover Ingresar Regresar
Subtítulo
Subtítulo : Encendido
Modo : Subtítulo
Canal : 1
Campo : 1
TV
Mover Ingresar Regresar
Subtítulo
Texto
BN68-01395F-Spa-0325.indd 40 2008-03-25 ¿ÀÈÄ 2:33:44

Español - 41
Ajuste de la melodía de encendido y apagado del televisor
Puede oír la melodía cuando la televisión se enciende o se apaga.
1.
Pulse el botón
MENU
para ver el menú en pantalla.
Pulse los botones o para seleccionar “Configuración” y, después, pulse el
botón
ENTER
.
2.
Pulse los botones o para seleccionar “Melodía” y, después, pulse el botón
ENTER
.
3.
Pulse los botones ▲ o ▼ para seleccionar “Apagado”, “Bajo”, “Medio”, “Alto” y,
después, pulse el botón ENTER .
• Apagado : Apaga la función de la melodía.
• Bajo : Establece el volumen de la melodía en un nivel bajo.
• Medio : Establece el volumen de la melodía en un nivel medio.
• Alto : Establece el volumen de la melodía en un nivel alto.
Pulse el botón
EXIT
para salir.
La melodía no se reproduce
- Cuando no hay salida de sonido desde el televisor porque se ha activado el
botón MUTE.
- Cuando no hay salida de sonido desde el televisor porque se ha activado el
botón VOL-
- Cuando la función de temporizador ha apagado el televisor.
Conguración del modo Entretenimiento
El modo “Entretenimiento” permite seleccionar una visualización y un sonido óptimos en los deportes, películas y juegos.
1.
Pulse el botón
MENU
para ver el menú en pantalla.
Pulse los botones o para seleccionar “Configuración” y, después, pulse el
botón
ENTER
.
2.
Pulse los botones o para seleccionar “Entretenimiento” y, después, pulse el
botón
ENTER
.
3.
Pulse los botones ▲ o ▼ para seleccionar “Apagado”, “Deportes”, “Cine”, “Juego” y,
después, pulse el botón ENTER .
Apagado: Desactiva la función “Entretenimiento”.
Deportes: Proporciona una calidad óptima de imagen para los deportes.
Cine: Proporciona una calidad óptima de imagen para ver películas. Se
obtienen mejores imágenes y se resalta el sonido.
Juego: Proporciona una calidad óptima de imagen para los juegos. Este
modo acelera la velocidad de reproducción de los juegos cuando
se usa una consola de juegos externa conectada al televisor.
•
•
•
•
Pulse el botón
EXIT
para salir.
Si configura cualquiera de los tres modos de “Entretenimiento” como Encendido, la configuración se bloquea y no se
uede ajustar. Si se desea configurar los modos Imagen y Sonido, debe desactivar el modo “Entretenimiento”.
Si establece cualquiera de los tres modos de “Entretenimiento” como Encendido, la función “SRS TS XT” no está
disponible.
La configuración de “Entretenimiento” se guarda para cada fuente de entrada.
Configuración
Plug & Play
Idioma : Español
Tiempo
Subtítulo
Melodía : Apagado
Entretenimiento : Apagado
Ahorro energía : Apagado
Sistema de color AV : Auto
PIP
TV
Mover Ingresar Regresar
Apagado
Bajo
Medio
Alto
Configuración
Plug & Play ►
Idioma : Español ►
Tiempo ►
Subtítulo ►
Melodía : Apagado ►
Entretenimiento : Apagado ►
Ahorro energía : Apagado ►
Sistema de color AV : Auto ►
PIP ►
TV
Mover Ingresar Regresar
Configuración
Plug & Play ►
Idioma : Español ►
Tiempo ►
Subtítulo ►
Melodía : Apagado ►
Entretenimiento : Apagado ►
Ahorro energía : Apagado ►
Sistema de color AV : Auto ►
PIP ►
TV
Mover Ingresar Regresar
Configuración
Plug & Play
Idioma : Español
Tiempo
Subtítulo
Melodía : Apagado
Entretenimiento : Apagado
Ahorro energía : Apagado
Sistema de color AV : Auto
PIP
TV
Mover Ingresar Regresar
Apagado
Deportes
Cine
Juego
BN68-01395F-Spa-0325.indd 41 2008-03-25 ¿ÀÈÄ 2:33:45

Español - 42
1.
Pulse el botón
MENU
para ver el menú en pantalla.
Pulse los botones o para seleccionar “Configuración” y, a continuación, pulse
el botón
ENTER
.
2. Pulse los botones o para seleccionar “Sistema de color AV” y, a continuación,
pulse el botón
ENTER
. Seleccione la opción deseada ("Auto", "PAL - M", "PAL
- N", "NTSC") pulsando los botones o .
Pulse el botón
ENTER
.
Pulse el botón
EXIT
para salir.
Uso de la función Sistema de color AV
Normalmente el televisor puede recibir imagen y sonido de buena calidad en el modo Auto. Este modo detecta automáticamente
el sistema de color de la señal. Si recibe un sistema de señal con un color insatisfactorio, seleccione el modo Sistema de color
AV como PAL - M, PAL - N o NTSC.
Uso de la función de ahorro de energía
Esta función ajusta el brillo del televisor, lo cual reduce el consumo de energía. Si desea ver la televisión por la noche, ajuste la
opción del modo “Ahorro energía” en “Alto” sus ojos se lo agradecerán y, además, reducirá el consumo de energía.
1.
Pulse el botón
MENU
para ver el menú en pantalla.
Pulse los botones o para seleccionar “Configuración” y, después, pulse el
botón
ENTER
.
2.
Pulse los botones o para seleccionar “Ahorro energía” y, después, pulse el
botón
ENTER
.
Seleccione la opción deseada (Apagado, Bajo, Medio, Alto, Auto) pulsando los
botones o .
Pulse el botón
ENTER
.
• Apagado: Apaga la función de ahorro de energía.
• Bajo: Configura el televisor en el modo de ahorro de energía bajo.
• Medio: Configura el televisor en el modo de ahorro de energía medio.
• Alto: Configura el televisor en el modo de ahorro de energía alto.
• Auto: Ajusta automáticamente el brillo de la pantalla del televisor según las
escenas.
Pulse el botón
EXIT
para salir.
Configuración sencilla
1. Pulse el botón TOOLS del mando a distancia.
2. Pulse los botones ▲ o ▼ para seleccionar “Ahorro energía”.
3. Pulse los botones ◄ o ► para seleccionar “Apagado”, “Bajo”, “Medio”, “Alto” o
“Auto”.
4. Pulse los botones EXIT o TOOLS para salir.
Configuración
Plug & Play ►
Idioma : Español ►
Tiempo ►
Subtítulo ►
Melodía : Apagado ►
Entretenimiento : Apagado ►
Ahorro energía : Apagado ►
Sistema de color AV : Auto ►
PIP ►
TV
Mover Ingresar Regresar
Configuración
Plug & Play
Idioma : Español
Tiempo
Subtítulo
Melodía : Apagado
Entretenimiento : Apagado
Ahorro energía : Apagado
Sistema de color AV : Auto
PIP
TV
Mover Ingresar Regresar
Apagado
Bajo
Medio
Alto
Auto
Configuración
Plug & Play ►
Idioma : Español ►
Tiempo ►
Subtítulo ►
Melodía : Apagado ►
Entretenimiento : Apagado ►
Ahorro energía : Apagado ►
Sistema de color AV : Auto ►
PIP ►
TV
Mover Ingresar Regresar
Configuración
Plug & Play
Idioma : Español
Tiempo
Subtítulo
Melodía : Apagado
Entretenimiento : Apagado
Ahorro energía : Apagado
Sistema de color AV : Auto
PIP
TV
Mover Ingresar Regresar
Auto
PAL-M
PAL-N
NTSC
Modo de Imagen : Normal
Modo sonido : Favorito
Temporizador : Apagado
SRS TS XT : Apagado
Ahorro energía ◄ Apagado ►
MTS : Mono
Herramientas
Mover Ajustar Salir
BN68-01395F-Spa-0325.indd 42 2008-03-25 ¿ÀÈÄ 2:33:46

Español - 43
Identicación de problemas
Apéndice
Si parece que el TV no funciona correctamente, en primer lugar compruebe esta lista de posibles problemas y soluciones.
Si no funciona ninguno de estos consejos, llame al centro de servicio más cercano.
Problema Posible Solución
Imagen deficiente Intente sintonizar otro canal.
Ajuste la antena.
Compruebe las conexiones de todos los cables.
Calidad de sonido deficiente. Intente sintonizar otro canal.
Ajuste la antena.
No hay imagen o sonido. Intente sintonizar otro canal.
Pulse el botón SOURCE.
Compruebe que el TV esté conectado.
Compruebe las conexiones de la antena.
No se percibe ningún sonido,
o muy bajo, con el volumen al
máximo.
Primero, compruebe el volumen de los aparatos conectados al TV (por ejemplo, un
receptor digital, DVD, receptor de cable, VCR, etc.). A continuación, ajuste el volumen del
TV según sea más conveniente.
La imagen rueda verticalmente. Compruebe todas las conexiones de cable.
El TV funciona de forma irregular. Desconecte el TV durante 30 segundos y, después, conectelo de nuevo.
El televisor no se enciende. Compruebe que la toma de la pared funciona.
Anomalías del mando a distancia. Remplace las pilas del mando a distancia.
Limpie el borde superior del mando a distancia (ventana de transmisión).
Compruebe los terminales de la pila.
Mensaje 'Verificar cable señal.'. Compruebe que el cable de señal esté conectado firmemente con las fuentes del PC.
Mensaje 'Modo no compatible'. Compruebe la resolución máxima y la frecuencia del adaptador de vídeo.
Compare estos valores con los datos de los modos de Pantalla.
La imagen es demasiado clara o
demasiado oscura.
Ajuste Luminos. y Contraste.
Ajuste la función Fino.
Barras negras en la pantalla. Compruebe que la emisión que se está recibiendo es de alta definición (HD).
Los canales HD en ocasiones emiten una programación en SD (definición estándar) que
puede dar lugar a la aparición de barras negras.
Para eliminar las barras configure el decodificador de cable o satélite en los modos
Alargar o Panorámica.
Las imágenes tienen un tono rojo-
verde o rosa.
Compruebe que los cables de los componentes estén conectados en las terminales
correctos.
Los subtítulos para sordos no
funcionan.
Cuando se usa un decodificador de cable o satélite, la opción de los subtítulos para
sordos se debe configurar en el decodificador, no en el televisor.
Las imágenes se ven con nieve. Quizás se necesite actualizar el firmware. Póngase en contacto con el proveedor de
cable.
Se ven imágenes superpuestas. Quizás haya problemas de compatibilidad con el decodificador de cable.
Intente conectarse a través de los cables de los componentes.
BN68-01395F-Spa-0325.indd 43 2008-03-25 ¿ÀÈÄ 2:33:46

Español - 44
Problema Posible Solución
Unas barras horizontales
parpadean, tiemblan u oscilan en
la imagen.
Ajuste la función Grueso y después ajuste la función Fino.
Unas barras verticales parpadean,
tiemblan u oscilan en la imagen.
Ajuste la función Grueso y después ajuste la función Fino.
Unas barras verticales parpadean,
tiemblan u oscilan en la imagen.
Compruebe lo siguiente en el equipo: Alimentación, Cable de señal.
El TV utiliza su sistema de gestión de energía.
Mueva el ratón del equipo o pulse una tecla del teclado.
La imagen no es estable y parece
vibrar cuando se conecta el
ordenador en la entrada de PC.
Si el ajuste no es correcto, use la utilidad del ordenador para cambiar los ajustes de pantalla.
El televisor admite funciones de visualización multiscan dentro del siguiente rango de
frecuencias:
Frecuencia horizontal (kHz)
30~60
Frecuencia vertical (Hz) 60~75
Índice de barrido máximo (a 60 Hz) 1680 X1050
La imagen no está centrada en la
pantalla.
Ajuste la posición horizontal y vertical.
La posición de la pantalla se debe ajustar respecto a la fuente de salida (por ejemplo, STB)
con una señal digital.
La imagen aparece distorsionada
en la esquina de la pantalla.
Si “Sólo buscar” está seleccionado en algún dispositivo externo, la imagen puede aparecer
distorsionada en la esquina de la pantalla. Este síntoma se origina en los dispositivos
externos, no en el televisor.
Se muestra el mensaje
'Restablece todos los ajustes
predeterminados de fábrica'.
Aparece cuando el botón EXIT se mantiene pulsado durante unos momentos. La
configuración del producto se restablece con los ajustes predeterminados de fábrica.
El panel LCD TFT utiliza un panel que consta de sub pixeles de (5 292 000) que requieren de una tecnología altamente
sofisticada para su fabricación. Sin embargo, pueden haber unos pocos píxeles poco iluminados u obscuros en pantalla.
Estos píxeles no suponen una anomalia en el funcionamiento del producto.
BN68-01395F-Spa-0325.indd 44 2008-03-25 ¿ÀÈÄ 2:33:46

Español - 45
Instalación del soporte
Desconexión del soporte
1. Acople el TV LCD al soporte.
El televisor lo deben transportar dos o más personas.
Cuando monte el soporte debe distinguir entre la parte frontal y la posterior del soporte.
Para asegurarse de que instala el televisor en el soporte al nivel adecuado, no aplique una presión excesiva en la parte
superior izquierda y derecha del televisor.
2. Apriete dos tornillos en la posición 1 y, a continuación, apriete dos en la posición 2.
Levante el producto y apriete los tornillos. Si aprieta los tornillos con el TV LCD tumbado, éste se puede inclinar hacia
un lado.
1. Desmonte los 4 tornillos de la parte posterior del TV.
2. Separe el soporte del TV.
El televisor lo deben transportar dos o más personas.
3. Cubra el orificio inferior con la tapa.
1
2
BN68-01395F-Spa-0325.indd 45 2008-03-25 ¿ÀÈÄ 2:33:47

Español - 46
No instale el equipo de montaje mural mientras el televisor está encendido.
Se podría producir una descarga eléctrica con riesgo de causar lesiones personales.
Especicaciones del equipo de montaje en la pared (VESA)
Instale el montaje mural en una pared sólida, perpendicular al suelo.
Para colocarlo en otros materiales de construcción, póngase en contacto con el distribuidor más cercano.
Si se instala en el techo o en una pared inclinada, puede caerse y causar graves lesiones personales.
Familia de
producto
Pulgadas Especificaciones VESA
(A * B) Tornillo estándar Cantidad
Televisor LCD
23~ 26 200 * 100 M4
4
32 ~ 40 200 * 200 M6
46 ~ 52 600 * 400
M8
57 700 * 400
(No VESA)
57 ~ 70 800 * 400
80 ~ 1400 * 800
Televisor PDP
42 ~ 50 600 * 400
M8
4
55 ~ 70 800 * 400
63 No VESA 6
80 ~ 1400 * 800 4
Se ofrecen las dimensiones estándar para los equipos de montaje en la pared, como se muestra en la tabla anterior.
Al adquirir el equipo de montaje en la pared, también se distribuye un manual de instalación detallado y todas las piezas
necesarias para el montaje.
No use tornillos con un tamaño superior al estándar, ya que pueden causar daños en el interior del televisor.
Para montajes murales que no cumplen las especificaciones de tornillos estándar VESA, la longitud de éstos puede variar
dependiendo de las especificaciones.
No use tornillos que no cumplan las especificaciones de tornillos estándar VESA.
No apriete excesivamente los tornillos, ya que podría dañar el producto o provocar la caída de éste con riesgo de causar
lesiones personales.
Samsung no se hace responsable de este tipo de accidentes.
Samsung no se hace responsable de daños o lesiones personales cuando se usa un montaje mural que no cumple las
especificaciones VESA o si el cliente no sigue las instrucciones de instalación del producto.
Nuestros modelos de 57" y 63” no son compatibles con las especificaciones VESA. Por ello, debe usar un equipo de montaje
en la pared exclusivo para este modelo.
No supere los 15 grados de inclinación cuando monte este televisor.
BN68-01395F-Spa-0325.indd 46 2008-03-25 ¿ÀÈÄ 2:33:47

Español - 47
1.
Inserte el dispositivo de bloqueo en la ranura Kensington del TV LCD (Figura 1) y gírelo en el sentido del bloqueo (Figura 2).
2.
Conecte el cable del bloqueo Kensington.
3.
Fije el bloqueo Kensington a un mueble o a un objeto pesado que no se mueva.
Uso del cierre antirrobo kensington (dependiendo del modelo)
El bloqueo Kensington es un dispositivo que se usa para jar físicamente el sistema cuando se usa en un lugar público.
La apariencia y el método de bloqueo pueden diferir de la ilustración según los fabricantes. Consulte el manual que
acompaña al bloqueo Kensington para utilizarlo correctamente. El dispositivo de bloqueo debe adquirirse por separado.
Cable
Figura 1
Figura 2
<Opcional>
La ubicación del Bloqueo Kensington puede variar según el modelo.
BN68-01395F-Spa-0325.indd 47 2008-03-25 ¿ÀÈÄ 2:33:47

Español - 48
Especicaciones
Nombre del Modelo LN22A450C1
Tamaño de pantalla (Diagonal)
22 pulg.
PC Resolución
1680 x 1050 @ 60 Hz
Sonido
Salida
3W x 2
Dimensiones (An x Pr x Al)
Cuerpo principal
Con soporte
22,0 X 2,6 X 16,0 pulgadas
(557,8 X 66,5 X 406,9 mm)
22,0 X 8,5 X 17,8 pulgadas
(557,8 X 216 X 452,9 mm)
Peso
Con el soporte
Después sw plegar la base
16,1lbs (7,3 kg)
13,0lbs (5,9 kg)
Factores medioambientales
Temperatura de funcionamiento
Humedad de funcionamiento
Temperatura de almacenamiento
Humedad de almacenamiento
Entre 10 °C y 40 °C (50 °F a 104 °F)
Del 10 % al 80 %, sin condensación
Entre -20 °C y 45 °C (-4 °F a 113 °F)
Del 5 % al 95 %, sin condensación
Giro del soporte
(izquierda/derecha) -0˚ ~ 0˚
El diseño y las especificaciones están sujetos a cambios sin previo aviso.
Este dispositivo es un aparato digital de la Clase B.
Para conocer la fuente de alimentación y el consumo de energía, consulte la etiqueta adherida al producto.
BN68-01395F-Spa-0325.indd 48 2008-03-25 ¿ÀÈÄ 2:33:47

Esta pagina se ha dejado en
blanco expresamente.
BN68-01395F-Spa-0325.indd 49 2008-03-25 ¿ÀÈÄ 2:33:48