Samsung Dvr 1650D Users Manual
1670 to the manual 5d3396bf-4286-42b8-b304-991737faed70
2015-01-23
: Samsung Samsung-Samsung-Dvr-1650D-Users-Manual-278249 samsung-samsung-dvr-1650d-users-manual-278249 samsung pdf
Open the PDF directly: View PDF
.
Page Count: 130 [warning: Documents this large are best viewed by clicking the View PDF Link!]

8 Channel/16 Channel DVR
User Manual
imagine the possibilities
Thanks you for purchasing this Samsung product.
To receive a more complete service, please visit
our website
www.samsungsecurity.com
SRD-830/830D/1610/1610D/1630/1630D
SRD-850/850D/1650/1650D
SRD-870/870D/1670/1670D

2_ overview
FEATURES
The SRD DVR (Digital Video Recorder) employs H.264 video encoding for 8 or 16 channel inputs and G.723 audio
encoding for 4 or 16 channels while simultaneously supports hard disc recording and playback.
These DVRs also supports network connectivity, providing remote monitoring from a remote PC transferring video
and audio data.
Provides convenient User Interface
8/16 CH Composite Input Connectors
Supports CIF(S)/2CIF(M)/4CIF(L) recording formats
With the network specific codec, network transfer enabled regardless of the recording conditions
De-interlacing processor for better picture quality
HDMI enabling superior picture output quality
Display of HDD information and status by using HDD SMART
4CIF Size (NTSC: 704*480, PAL: 704*576) Recording in 480 (NTSC)/400 (PAL) IPS speed (SRD-870/870D/1670/
1670D)
CIF(S) Size (NTSC: 352*240, PAL: 352*288) Recording in 480 (NTSC)/400 (PAL) IPS speed (SRD-850/850D/
1650/1650D)
CIF(S) Size (NTSC: 352*240, PAL: 352*288) Recording in 240 (NTSC)/200 (PAL) IPS speed (SRD-1630/1630D)
CIF(S) Size (NTSC: 352*240, PAL: 352*288) Recording in 120 (NTSC)/100 (PAL) IPS speed
(SRD-830/830D/1610/1610D)
8/16-channel Loop Through Video port connection
Hard Disk overwrite function
Mass storage hard disk backup through high-speed USB 2.0
Mass storage hard disk backup through eSATA (SRD-850/850D/870/870D/1650/1650D/1670/1670D)
Backup function using USB 2.0 flash memory and external CD/DVD writer
(Internal DVD writer is not available for SRD-830/850/870/1610/1630/1650/1670)
Simultaneous Record and Playback of 8/16-channel video data
Various Search Modes (Search by Time, Event, Backup, POS and Motion Detection)
Various Recording Modes (Time Lapse, Event, Scheduled Recording)
Extended Hard Disk Connection (USB 2.0, eSATA) (SRD-850/850D/870/870D/1650/1650D/1670/1670D)
Alarm Interface (Input: 8/16, Output: 4, Reset: 1)
Remote Monitoring function by Windows Network Viewer
~
~
~
~
~
~
~
~
~
~
~
~
~
~
~
~
~
~
~
~
~
~
overview

English _3
! OVERVIEW
IMPORTANT SAFETY INSTRUCTIONS
Read these operating instructions carefully before using the unit.
Follow all the safety instructions listed below.
Keep these operating instructions handy for future reference.
Read these instructions.
Keep these instructions.
Heed all warnings.
Follow all instructions.
Do not use this apparatus near water.
Clean only with dry cloth.
Do not block any ventilation openings, Install in accordance with the manufacturer’s
instructions.
Do not install near any heat sources such as radiators, heat registers, stoves, or other
apparatus (including amplifiers) that produce heat.
Do not defeat the safety purpose of the polarized or grounding- type plug. A polarized plug has
two blades with one wider than the other. A grounding type plug has two blades and a third
grounding prong. The wide blade or the third prong are provided for your safety. if the provided
plug does not fit into your outlet, consult an electrician for replacement of the obsolete outlet.
Protect the power cord from being walked on or pinched particularly at plugs, convenience
receptacles, and the point where they exit from the apparatus.
Only use attachments/accessories specified by the manufacturer.
Use only with the cart, stand, tripod, bracket, or table specified by the
manufacturer, or sold with the apparatus. When a cart is used, use
caution when moving the cart/apparatus combination to avoid injury from
tip-over.
Unplug this apparatus during lightning storms or when unused for long
periods of time.
Refer all servicing to qualified service personnel. Servicing is required when the apparatus has
been damaged in any way, such as power-supply cord or plug is damaged, liquid has been
spilled or objects have fallen into the apparatus, the apparatus has been exposed to rain or
moisture, does not operate normally, or has been dropped.
1)
2)
3)
4)
5)
6)
7)
8)
9)
10)
11)
12)
13)
14)

4_ overview
overview
BEFORE START
This user manual provides Information for using the DVR such as brief introduction, part names, functions, connection
to other equipment, menu setup, etc.
You have to keep in mind the following notices :
SAMSUNG retains the copyright on this manual.
This manual cannot be copied without SAMSUNG’s prior written approval.
We are not liable for any or all losses to the product incurred by your use of non-standard product or violation of
instructions mentioned in this manual.
Prior to opening the case, please consult a qualified technician first. Whenever this is needed power must be
removed from the unit.
Before installing an additional HDD or connecting an external storage device (USB memory or USB HDD) to this
DVR, check the compatibility. Consult your provider for the compatibility list.
Warning
Battery
It is essential that when changing the battery in the unit, the replacement battery must be of the same type
otherwise there may be a possibility of an explosion.
The following are the specifications of the battery you are using now.
Normal voltage : 3V
Normal capacity : 170mAh
Continuous standard load : 0.2mA
Operating temperature : -20°C ~ +85°C
(-4°F ~ +185°F)
Connect the power cord into a grounded outlet.
The Mains plug is used as a disconnect device and shall stay readily operable at any time.
Batteries shall not be exposed to excessive heat such as sunshine, fire or the like.
System Shutdown
Turning off the power while the product is in operation, or undertaking improper actions may cause damage
or malfunction to the hard drive or the product.
Please turn off the power using the Power button on the front of your DVR.
After selecting <OK> in the pop-up menu, you can pull off the power cord.
You may want to install a UPS system for safe operation in order to prevent damage caused by an
unexpected power stoppage. (Any questions concerning UPS, consult your UPS retailer.)
Operating Temperature
The guaranteed operating temperature range of this product is 0°C ~ 40°C (32°F ~ 104°F).
This product may not work properly if you run right after a long period of storage at a temperature below the
guaranteed one.
Prior to using a device that has been stored for a long period in low temperatures, allow the product to stand
at room temperature for a period.
Especially for the built-in HDD in the product, its guaranteed temperature range is 5°C ~ 55°C (41°F ~ 131°F).
Likewise, the hard drive may not work at a temperature below the guaranteed one.
Ethernet Port
This equipment is in door use and all the communication wirings are limited to inside of the building.
~
~
~
~
~
❖
~
~
~
~
J`
`
`
❖
❖
❖
CALIFORNIA USA ONLY
This Perchlorate warning applies only to primary CR (Manganese Dioxide)
Lithium coin cells in the product sold or distributed ONLY in California USA.
“Perchlorate Material - special handling may apply,
See www.dtsc.ca.gov/hazardouswaste/perchlorate.”

English _5
! OVERVIEW
Standards Approvals
This equipment has been tested and found to comply with the limits for a Class A digital device, pursuant to part 15
of the FCC Rules. These limits are designed to provide reasonable protection against harmful interference when the
equipment is operated in a commercial environment.
This equipment generates, uses, and can radiate radio frequency energy and, if not installed and used in accordance
with the instruction manual, may cause harmful interference to radio communications. Operation of this equipment
in a residential area is likely to cause harmful interference in which case the user will be required to correct the
interference at his own expense.
Package Contents
Please unwrap the product, and place the product on a flat place or in the place to be installed.
Please check the following contents are included in addition to the main unit.
Remote Control Mouse Power Cable
Network Viewer Software /
User Manual CD User Manual Remote Control Battery (AAA)
SATA Cable
(SRD-830D/850D/870D/1610D/
1630D/1650D/1670D : 4EA)
(SRD-830/850/870/1610/1630/
1650/1670 : 5EA)
Audio Extension Cable (optional)
(SRD-850/850D/870/870D/
1650/1650D/1670/1670D)
HDD Fixing Screw
(SRD-830D/850D/870D/1610D/1630D/
1650D/1670D : 16EA)
(SRD-830/850/870/1610/1630/1650/
1670 : 20EA)
Bracket Fixing Screw(4EA) Bracket Rack
For models that are not equipped with the HDD, one SATA cable is provided for HDD installation.
M`
M`

6_ overview
overview
CONTENTS
OVERVIEW
2
2 Features
3 Important Safety Instructions
4 Before Start
8 Part Names and Functions (Front)
10 Part Names and Functions (Rear)
13 Remote Control
INSTALLATION
15
15 Checking the installation environment
16 Rack Installation
16 HDD Addition
CONNECTING WITH OTHER DEVICE
20
20 Connecting the Video, Audio, and Monitor
20 Connecting the USB
21 Connecting External SATA HDD
21 Connecting POS Device
21 Connecting the Alarm Input/Output
22 Connecting the RS-485 Device
23 Connecting the Network
LIVE
25
25 Getting Started
27 Live Screen Configuration
31 Live Mode
33 Spot Out
34 Zoom
34 Audio ON/OFF
34 Freeze
35 Event Monitoring
USING THE DVR
36
36 System Setup
46 Setting the Device
54 Setting the Recording
57 Setting the Event
60 Backup
61 Network Configuration
68 Controlling a PTZ device

English _7
! OVERVIEW
SEARCH & PLAY
70
70 Search
73 Playback
WEB VIEWER
74
74 Introducing Web Viewer
75 Connecting Web Viewer
77 Using Live Viewer
83 Using Search Viewer
87 Viewer Setup
97 About
BACKUP VIEWER
98
98 SEC Backup Viewer
APPENDIX
100
100 Product Specification (SRD-830/830D/1610/
1610D/1630/1630D)
103 Product Specification (SRD-850/850D/870/
870D/1650/1650D/1670/1670D)
106 Product Overview
107 Default Setting
110 Troubleshooting

8_ overview
overview
PART NAMES AND FUNCTIONS (FRONT)
830/850/870
1610/1630/1650/1670
830D/850D/870D
1610D/1630D/1650D/1670D
1 2 3 4
5 6 7 8
9 0
ALARM HDD NETWORK BACKUP REC
REC
ZOOM
MODE
FREEZE
AUDIO
BACKUP
ALRAM
SEARCH
TELE WIDE VIEW PRESET
MENU
RETURN
SHR-6080/7080/8080
USB
1 3 4
7
10
6 5
2
8
1 2 3 4
5 6 7 8
9 10 11 12
13 14 15 16
ALARM HDD NETWORK BACKUP REC
REC
ZOOM
MODE
FREEZE
AUDIO
BACKUP
ALRAM
SEARCH
TELE WIDE VIEW PRESET
MENU
RETURN
SHR-6160/6163/7160/8160
USB
1 3 4
7 6 5
2
8
10
SHR-6082/7082/8082
1 2 3 4
5 6 7 8
9 0
ALARM HDD NETWORK BACKUP REC
DVD RECORDER
REC
ZOOM
MODE
FREEZE
AUDIO
BACKUP
ALRAM
SEARCH
TELE WIDE VIEW PRESET
MENU
RETURN
USB
OPEN/CLOSE
1 3 4
7
10
6 5
2
9 8
1 2 3 4
5 6 7 8
9 10 11 12
13 14 15 16
ALARM HDD NETWORK BACKUP REC
DVD RECORDER
REC
ZOOM
MODE
FREEZE
AUDIO
BACKUP
ALRAM
SEARCH
TELE WIDE VIEW PRESET
MENU
RETURN
SHR-6162/6164/7162/8162
USB
OPEN/CLOSE
1 3 4
7 6 5
2
9 8
10

English _9
! OVERVIEW
Part Names Functions
LED Indicator
ALARM : Lights on when an event occurs.
HDD : Displays the normal access to HDD.
Upon access to HDD, LED repeats on and off.
NETWORK : Displays both network connection and data transfer status.
BACKUP : Displays when Backup is in progress.
REC : Lights on when recording is in progress.
Camera Control
PTZ : Sets PTZ Mode ON/OFF.
ZOOM(TELE) : Sets the screen to the x2 digital zoom.
Runs the TELE function in the PTZ Mode.
FREEZE(WIDE) : Runs the FREEZE function in the Live Mode.
Runs the WIDE function in the PTZ Mode.
BACKUP(VIEW) : Runs the BACKUP function.
Runs the Preset View function in the PTZ Mode.
SEARCH(PRESET) : Goes to the search screen.
Runs the Preset Setup function in the PTZ Mode.
REC Starts or ends the recording.
&/(
Step Rewind (&
) : Used for backward frame-by-frame search while in PAUSE.
Fast Rewind (() : Used for quick backward search while in Play.
(-x2, -x4, -x8, -x16, -x32, -x64)
@Stop : Used to stop the playback.
+/#Play/Pause : Used to pause or resume the screen.
)/*Fast Forward ()) : Used for quick forward playback. (x2, x4, x8, x16, x32, x64)
Step Forward (
*) : Used for forward frame-by-frame search while in PAUSE.
Direction /
Select Button
Used to change a value or move the cursor up/down/left/right (▲▼_ +).
Selects a menu item or executes the selected menu.
USB Port 1 / 2 Connects the USB devices.
MODE
Each button press in the Live Mode switches the screen to 16-, 9-, 4-, 6-, 8-, 13- split screen,
PIP, and auto sequence mode in order.
In play mode, each press of the button will switch the screen mode to 13-, 1-, 4-, 9-, and
16-split in order. (1 live channel + (N-1) live channel)
AUDIO Sets Audio ON/OFF.
ALARM Cancels the ALARM LED and the audible alarm when the alarm is going off, and to remove the
icon.
MENU/RETURN Either goes to the system menu screen or moves to the upper menu from the lower menu.
Channel Used to select channel numbers directly in the Live Mode, or numbers in the numeric input
mode.
Jog shuttle
When a scroll bar appears in each menu, acts as a scrolling.
In Play mode, - Jog : Pauses the playback and steps backward or forward.
- Shuttle : Fast playback forward or backward.
OPEN/CLOSE
Used to open and close the DVR-RW disc tray. (available for SRD-830D/850D/870D/1610D/
1630D/1650D/1670D only)
Power Power LED : Displays the power ON/OFF status.
Power Button : Used to turn the DVR ON/OFF.

10_ overview
overview
PART NAMES AND FUNCTIONS (REAR)
830/830D
1610/1610D/1630/1630D
850/850D
1650/1650D
13
24 5 6 9 10 11 12 1413
13
24 5 6 9 10 11 12 1413
13
24 5 6 7 8 9 10 11 12 1413
13
24 5 6 7 8 9 10 11 12 1413

English _11
! OVERVIEW
870/870D
1670/1670D
13
24 5 6 7 8 9 10 11 12 1413
13
24 5 6 7 8 9 10 11 12 1413

12_ overview
overview
Part Names Functions
AUDIO IN
Audio input signal port (RCA jack) and port for optional audio extension cable.
SRD-1650/1650D/1670/1670D (Audio 5~16CH)
SRD-850/850D/870/870D (Audio 5~8CH)
AUDIO OUT Audio Signal Output Port (RCA jack).
VIDEO IN Composite Video Signal Input Port (BNC type connector).
LOOP OUT Used to transfer a video signal to other video devices.
VIDEO OUT Composite Video Signal Output Port (BNC type connector).
VGA VGA Video Signal Output Port.
HDMI HDMI connector port.
eSATA 1/2 Ports used for external storage device connections. (SATA HDD)
NETWORK NETWORK connector port.
USB USB connector port.
RS-485 Used for RS-485 communication. (TX+, TX-, RX+, RX-)
ALARM
- ALARM IN 1~16(SRD-1610/1610D/1630/1630D/1650/1650D/1670/1670D) :
Alarm Input port.
- ALARM IN 1~8(SRD-830/830D/850/850D/870/870D) : Alarm Input port.
- ALARM RESET IN : Alarm Reset port.
- ALARM OUT 1~4 : Alarm Output port.
SPOT
A live screen output port, separate from the VIDEO OUT.
SPOT 1 : Supports Single, 4-, 9-, 16-split, and Auto Sequence modes
SPOT 2 : Supports Single, 4-split, and Auto Sequence modes (only for 5 ~ 8 CH).
SPOT 3 : Supports Single, 4-split, and Auto Sequence modes (only for 9 ~ 12 CH).
SPOT 4 : Supports Single, 4-split, and Auto Sequence modes (only for 13 ~ 16 CH).
SRD-1670D/1670 : SPOT 1, 2, 3, 4
SRD-870D/870 : SPOT 1, 2
SRD-830/830D/850/850D/1610/1610D/1630/1630D/1650/1650D : SPOT 1
AC 100-240V~ IN AC 100 ~ 230V (PAL)
AC 110 ~ 220V (NTSC)

English _13
! OVERVIEW
REMOTE CONTROL
DVR
Available after switching to DVR mode by pressing the [DVR] button on the remote control.
Using the numeric buttons
CHANNEL 1–9 Press each button between 1 to 9.
CHANNEL 10 Press the [+10] button first, then press the 0 button again within 3 seconds.
CHANNEL 11–16 Press the [+10] button first, then press any number between 1 to 6 within 3 seconds.
SEARCH
Displays the search menu.
POWER
Displays the Exit pop up screen.
NUMBER [0~+10]
Used as the numeric input keys, or displays a single
channel.
T/W
Zooms in or out.
BACKUP
Displays the Backup Menu.
MODE
Changes the screen mode.
MENU
Goes to the system menu screen.
Up/Down/Left/Right($%_ +)/ENTER
Moves the cursor up/down/left/right, and runs the
Select Menu.
FREEZE
Freezes the screen temporarily.
ZOOM
Runs the digital zoom (x2) function.
VIEW
Runs the View function in the PTZ mode.
OPEN/CLOSE
Opens or closes the CD tray.
DVR
Activates the DVR function.
ID
Sets the ID of the system.
Select 2 digits from 0 ~ 9 while pressing the ID Key.
PTZ
Displays or ends PTZ.
SCROLL ,.
Moves the menu scroll.
RETURN
Returns to the previous screen.
AUDIO
Turns Audio on/off.
ALARM
Cancels the Alarm.
REC LOCK
Selects the recording lock function.
PRESET
Displays the Preset Setup.
REC
Starts or ends the live recording.
Skip Backward (by unit time),
Slow Rewind, Slow Forward,
Skip Forward (by unit time) Move Frame
While paused, moves to the previous/next frame.
FR, STOP, PLAY/PAUSE, FF

14_ overview
overview
MONITOR
Available after switching to Monitor mode by pressing the [MONITOR] button on the remote control.
Using the Numeric buttons
CHANNEL 1–9 Press any button among 1 to 9.
Changing the Remote Control ID
Press the ID button of the remote control and check the ID displayed on the DVR screen.
The factory default ID of the remote control is 00.
Enter 2 digits of your selection in order, while pressing the system [ID] button.
When ID input is done, press the system [ID] button again to check the setting.
If you want to change the remote control ID to 08: Press 0 and 8 in order while the system [ID] button is pressed.
Remote control's ID and DVR’s ID should be matched for proper operation. Refer to “Remote Devices”. (Page 50)
1.
2.
3.
M`
AUTO
Selects the screen status automatically.
POWER
Turns the monitor power on/off.
NUMBER [0~9]
Changes the system ID.
+/–
Adjusts the audio volume.
ID RESET
Initializes the ID value to 00.
P.MODE
Selects the screen mode.
MENU
Displays the Setup Menu.
Up/Down/Left/Right($%_ +)/ENTER
Moves the cursor up/down/left/right, and runs the
Select Menu.
FREEZE
Screen Freeze.
UNDER SCAN
Displays the video screen within a screen.
MONITOR
Activates the monitor function.
ID
Sets the ID.
Select 2 digits from 0 ~ 9 while pressing the ID Key.
MUTE
Mutes the audio out.
SOURCE
Selects the input signal source.
PIP
Selects or deselects the PIP function.

English _15
! INSTALLATION
Please take note of the followings before using this product.
Do not use the product outdoor.
Do not spill water or liquid in the connection part of the product.
Do not impose the system to excessive shock or force.
Do not pull out the power plug forcefully.
Do not disassemble the product on your own.
Do not exceed the rated input/output range.
Use a certified power cord only.
For the product with an input ground, use a grounded power plug.
CHECKING THE INSTALLATION ENVIRONMENT
Samsung Digital Video Recorder (“DVR” hereinafter) is a
state-of-art security device, and contains mass storage hard
disk(s) and critical circuits inside.
When the temperature rises inside the product, the product
may breakdown and the product life be shortened. Please
pay attention to the following recommendations before
installation.
The followings are the recommendations when Samsung DVR is installed on a rack.
Please ensure that the rack inside is not sealed.
Please ensure the air is circulated through the inlet/outlet as shown in the picture.
If the DVR or other devices on a rack is to be stacked as in the picture, provide a
suitable space or install a ventilating opening for air circulation.
For natural air convection, place the inlet at the bottom of the rack and the outlet on
top.
It is strongly recommended that a fan motor is installed at the inlet and the outlet for air
circulation. (Please fit a filter at the inlet to screen dust or foreign substances.)
Please maintain the temperature inside the rack or surrounding areas between 0°C ~
40°C (32°F ~ 104°F) as shown in the figure 1.
Rack Mount Instructions - The following or similar rack-mount instructions are
included with the installation instructions :
A) Elevated Operating Ambient - If installed in a closed or multi-unit rack assembly, the
operating ambient temperature of the rack environment may be greater than room
ambient. Therefore, consideration should be given to installing the equipment in an
environment compatible with the maximum ambient temperature (Tma) specified by
the manufacturer.
B) Reduced Air Flow - Installation of the equipment in a rack should be such that the
amount of air flow required for safe operation of the equipment is not compromised.
C) Mechanical Loading - Mounting of the equipment in the rack should be such that a hazardous condition is
not achieved due to uneven mechanical loading.
D) Circuit Overloading - Consideration should be given to the connection of the equipment to the supply circuit
and the effect that overloading of the circuits might have on overcurrent protection and supply wiring.
Appropriate consideration of equipment nameplate ratings should be used when addressing this concern.
E) Reliable Earthing - Reliable earthing of rack-mounted equipment should be maintained. Particular attention should
be given to supply connections other than direct connections to the branch circuit (e.g. use of power strips).
~
~
~
~
~
~
~
~
1.
2.
3.
4.
5.
6.
One Year: 24HR X 365 DAY =8,760 HR
Temperature
Unit: ºC
Life (Unit: HOURS)
[Figure 1]
[Figure 2]
installation

16_ installation
installation
RACK INSTALLATION
Install the Bracket-Rack as shown in the figure, and then fasten the
screws on both sides (2 screws on each side).
Fix the screws not to be loosened by vibrations.
HDD ADDITION
You can install additional HDDs.
Make sure to unplug the power cord from the wall outlet to prevent possible electric shock, injury or product
damage.
Please consult your provider for further information on HDD installation since improper installation or settings may
damage the product.
Number of HDDs supported : SRD-830D/850D/870D/1610D/1630D/1650D/1670D : Default 1 HDD + Up to 4 HDDs added
SRD-830/850/870/1610/1630/1650/1670 : Default 1 HDD + Up to 5 HDDs added
Make sure to unplug the power cord from the wall outlet before proceeding with the installation.
By factory default, the unit is equipped with one HDD.
Cautions for data loss (HDD care)
Please pay attention so that the data inside the HDD is not damaged.
Before adding a HDD, please check the compatibility with this DVR product.
HDD is vulnerable to malfunction due to its sensitive nature especially against shock when operating.
Please ensure that the HDD is free from such shock.
We are not liable for any damage to the HDD incurred by user’s carelessness or miss use..
Cases might cause damage to HDD or recorded data
To minimize the risk of data loss from a damaged HDD, please backup data as often as possible.
Data may be lost due to external impacts during disassembly or installation of the DVR.
HDD may be damaged if the DVR is suddenly stopped by a power cut or power off during operation.
HDD or files stored inside may be damaged if the main body is moved or impacted during the HDD operation.
Cautions when adding a HDD
When adding a HDD, ensure that the cable does not get caught or the insulation does not come off.
Pay attention so as not to lose the disassembly screws or accessories.
If the screws or accessories are not put together correctly, the product may breakdown or not operate properly.
Please check the HDD compatibility before adding a HDD.
Please contact your nearest dealer to obtain the list of compatible devices.
`
`
`
`
J`
`
1.
2.
`
3.
`

English _17
! INSTALLATION
If adding HDDs to SRD-830/850/870/1610/1630/1650/1670
First, loosen the screws on both sides and remove
the cover.
Disconnect the power and HDD Signal cable from
the existing HDDs, then loosen the screws (x4) in the
left/right and upper sides and remove the upper
brackets.
Install HDDs (x2) on the lower bracket and fix them
with screws.
Firmly secure the screw so that it does not become loose
from vibration.
Install HDDs (x3) on the upper bracket and fix them
with screws.
When the installation of additional HDDs is done,
insert the lower and upper brackets into the DVR
and fix them with the provided screws.
1.
2.
3.
`
4.
5.
Cover
Upper Bracket
Lower Bracket
Upper Bracket
Lower
Bracket

18_ installation
installation
When the installation of additional HDDs is done,
connect the power cable and connect the HDD
signal cables (SATA Cable) to connectors ~ on
the main board.
You can check the HDD map directly on the DVR.
Refer to “Storage Device > HDD Map”. (Page 48)
Note that the order the HDD data cable is connected will
not affect the operation. The only consideration is the
length of each cable.
SRD-830/1610/1630 do not support DVD media.
If adding HDDs to SRD-830D/850D/870D/1610D/1630D/1650D/1670D
First, loosen the screws on both sides and remove
the cover.
Disconnect the power and HDD Signal cable from
the existing HDDs, then loosen the screws (x4) in
the left/right and upper sides and remove the upper
brackets.
6.
`
`
`
1.
2.
Upper Bracket
Lower Bracket
Cover

English _19
! INSTALLATION
Install a HDD (x1) on the lower bracket and fix it with
screws.
Firmly secure the screw so that it does not become
loose from vibration.
Install HDDs (x3) on the upper bracket and fix them
with screws.
When the installation of additional HDDs is done,
insert the lower and upper brackets into the DVR
and fix them with the provided screws.
When the installation of additional HDDs is done,
connect the power cable and connect the HDD
data cables (SATA Cable) to connectors ~ on
the main board.
Note that the number of a HDD data calbe is nothing to
do with operation of the HDD. Just make arrangements
of the connectors considering the length of each
connector.
Check if the connectors are properly connected and
there is no problem with wiring, and close the cover
and fix it with screws.
3.
4.
5.
6.
`
7.
Upper Bracket
Lower
Bracket
Cover

20_ connecting with other device
The following figures are based on Model SRD-1670D.
CONNECTING THE VIDEO, AUDIO, AND MONITOR
CONNECTING THE USB
There are two USB ports at the front and one at the back of the product.
You can connect a USB HDD, USB CD/DVD player, USB memory or mouse to the USB port.
If a USB HDD is connected to the system, recognition and settings are available in “Menu > Setting the Device >
Storage Device”. (Page 48)
This product supports hot-plugging, which connects/removes the USB device during the system operation.
If you use the USB device for Backup purposes, format it with FAT32 on PC if it is not formatted on the DVR.
M`
1.
2.
3.
4.
J`
connecting with other device
VIDEO IN
AUDIO IN
SPOT AC 100-240V~IN
VIDEO OUT
(VGA)
VIDEO OUT
(composite)
AUDIO OUT
HDMI
VIDEO IN

English _21
! CONNECTING WITH OTHER DEVICE
CONNECTING EXTERNAL SATA HDD
SRD-830/830D/1610/1610D/1630/1630D does not support a port for SATA connection.
There are two external SATA ports on the rear side of the product.
If an external SATA HDD is connected to the system, recognition and settings are available in “Menu > Device >
Storage Device”.
The DVR supports Hot Plug function to allow connection and disconnection of SATA HDD devices while the
system is in use.
Only one SATA HDD can be connected to an external SATA port.
Use a cable shorter than 1 m for the external SATA HDD connections.
CONNECTING POS DEVICE
You can connect a POS device to the RS-232C port on the product’s rear side when you connect it directly with
a RS-232C cable.
Connection setup for the RS-232C port is available in “Menu > Device > POS Devices”, press the
<POS Device Setup> button and set <Baudrate, Parity, Data, Stop bit and Transfer Type>. (Page 51)
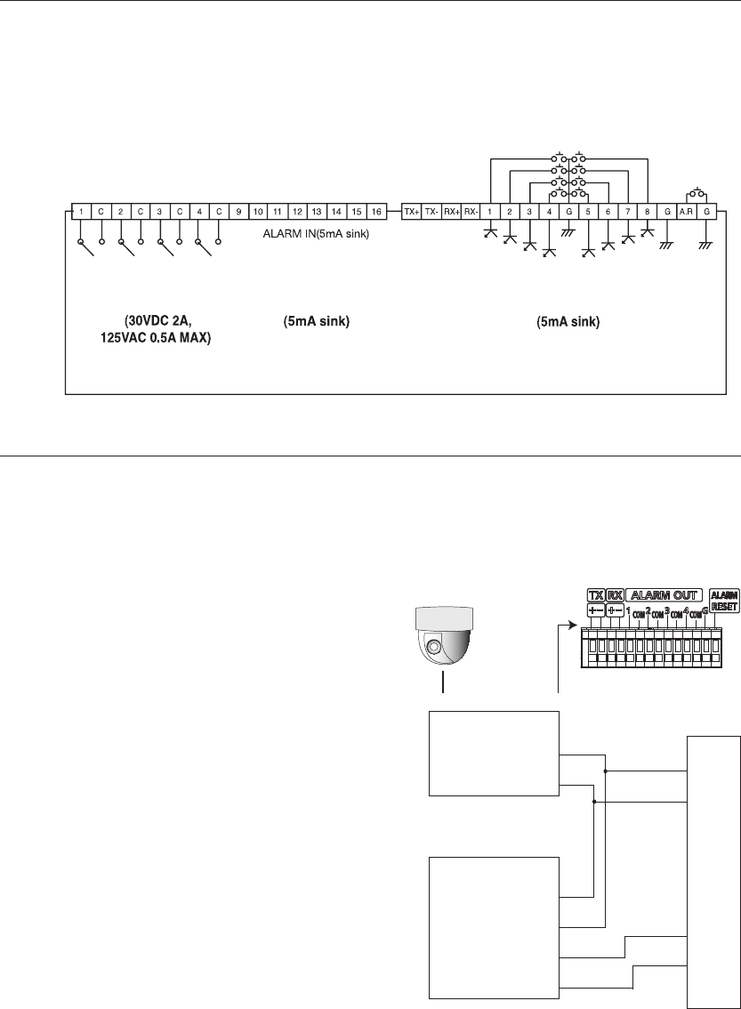
CONNECTING THE ALARM INPUT/OUTPUT
The Alarm In/Out port at the back is composed of the following.
Alarm In Port for SRD-830/830D/850/850D/870/870D
Alarm In Port for SRD-1610/1610D/1630/1630D/1650/1650D/
1670/1670D
Alarm Out Port
M`
1.
2.
3.
J`
`
1.
2.
1.
2.
3.

22_ connecting with other device
connecting with other device
ALARM IN 1 ~ 8 (SRD-830/830D/850/850D/870/870D) : Alarm Input Port
ALARM IN 1 ~ 16 (SRD-1610/1610D/1630/1630D/1650/1650D/1670/1670D) : Alarm Input Port
ALARM RESET : On receiving an Alarm Reset signal, the system cancels the current Alarm Input and resumes
sensing.
ALARM OUT 1 ~ 4 : Alarm Output Port
CONNECTING THE RS-485 DEVICE
Connect the RS-485 device through the back port.
For example, you can connect and control the PTZ camera which supports the RS-485 communication.
Transfer Type : You may select either Half Duplex or
Full Duplex as the data transfer type.
Baud Rate : Supported Baud rates are 600/1200/
2400/4800/9600/19200/38400.
Check if the RS-485 device is compatible with the
product first.
Pay attention not to change the polarity (+/–) of the
RS-485 device when connecting it.
Depending on camera’s type, connection polarity can be
different.
For further information, refer to the respective PTZ
Camera’s documentation.
Ex : DVR(TX+/–) SCC-C6433,35(RX+/–)
DVR(TX+/–) SCC-C6403,07(TX+/–)
~
~
~
~
M`
~
~
M`
`
`
`
ALARM OUT ALARM IN ALARM IN
PTZ device
Half Duplex Type
Data (–)
Data (+)
Full Duplex Type
Rx(+)
Rx(–)
Tx(–)
Tx(+)
Rear
Tx(–)
Tx(+)
Rx(–)
Rx(+)

English _23
! CONNECTING WITH OTHER DEVICE
CONNECTING THE NETWORK
Connecting to Internet through Ethernet (10/100/1000BaseT)
Connecting to the Internet using the router
Router
xDSL or Cable
Modem
xDSL or Cable
Modem
External Remote
PC
DDNS Server
(Data Center)
INTERNET
Windows
Network Viewer
Back Bone
Hub/Switcher
Hub/Switcher
RJ-45 Ethernet Cable
(Direct Cable)
INTERNET

24_ connecting with other device
connecting with other device
Connecting to Internet through ADSL
Hub/Switcher
Phone(ADSL) Line ADSL MODEM
RJ-45 Ethernet Cable
(Direct Cable)
Windows
Network Viewer
INTERNET

English _25
! LIVE
GETTING STARTED
Starting the system
Connect the power cable of the DVR to the wall outlet.
Press the Power button on the front panel.
You will see the initialization screen.
The initialization process will last about 1 minute.
If a new HDD is installed, the initialization process may take
longer.
The live screen appears with a beep.
Shutting Down the System
You can shut down the system only if you have logged in to the DVR.
You require permission to shut down the system if you are not logged in as admin.
Press the [POWER] button on the remote control or the
front panel, or right-click to display the context sensitive
menu and select <Shutdown>.
The “Shutdown” confirmation window appears.
Use the arrow keys on the remote control or the front panel
to move to <OK> and press the [ENTER] button or click
<OK>.
The system will shut down.
For the permission management, refer to “Permission
Management > Setting Permissions”. (Page 41)
1.
2.
3.
4.
1.
2.
3.
M`
live
REC
REC
Shutdown
Are you sure to shutdown?
OK Cancel

26_ live
live
Login
To access a DVR or restricted menu, you should have logged in to the DVR.
In live mode, right-click any area of the screen.
You will see the context sensitive menu as in the right
figure.
Click <Login>.
The login dialog appears.
You can also see the login dialog to access a desired menu
by pressing the [MENU] button on the remote control or
the front panel.
The login dialog will also appear if you press a menu button on
the remote control or the front panel of the DVR when the
corresponding menu requires logging in.
By default, initial ID and password are set to “admin”, and
“4321”.
For the restricted permission, refer to “Permission Management > Setting Permissions”. (Page 41)
Locking All Buttons
This will restrict access to all buttons available in the DVR.
In Live mode, press buttons in the order of [STOP]
[FREEZE]
[STOP]
[FREEZE]
[MENU].
All buttons will be locked.
In the lock condition, press any button to display a dialog
where you are prompted to enter the password for
unlocking the buttons.
The button lock will be released if you enter the admin
password.
1.
2.
`
`
M`
1.
2.
Login
ID admin
Password
OK Cancel
Scene Mode
Audio Off
Freeze
Stop Alarm
Record
Play
Search
Backup
Main Menu
Shutdown
Hide Launcher
Login
Key Lock Password
ID admin
Password
OK Cancel

English _27
! LIVE
LIVE SCREEN CONFIGURATION
Icons on the Live Screen
You can check the status or operation of the DVR with the icons on the live screen.
Name Description
Current Date, Time
Displays the current time and date.
Login Information
When you are logged in, the “LOG ON” icon will be displayed.
Screen Mode
Displayed if the zoom function is activated.
Displayed if you press the Pause button.
Displayed in Auto Sequence mode where all channels are switched at the
specific time interval.
Displayed if the recording is in process.
M To cancel the recording, enter the password.
System Operation
Displayed if there is a problem with the cooling fan.
Displayed if the HDD is full and the DVR has an insufficient space to record.
Displayed if no HDD is installed or the existing HDD should be replaced.
Displayed if the HDD needs a technical examination.
Displayed if a new firmware is found from the network.
Video Input Status
Displayed if no input is entered in the condition that the camera is set to <ON>.
Nothing will be displayed on the screen if the camera is set to <OFF>.
Camera Name/ Channel
Displays the camera name and the changed channel, if any.
Camera Operation
Displays the resolution of the recording screen. (Page 56)
Displayed in PTZ setting, and highlighted yellow if PTZ is in operation.
Displays AUDIO ON/MUTE.
Not displayed in video mode if deactivated.
If the sensor is set to <ON>, the input signal will be displayed on the screen of
the connected channel.
Displayed if a motion detected in the condition that the motion detection is set to
<ON>.
Displays the current record mode from Record/Event/Schedule.
2010-01-01 00:00:01
CAM 01

28_ live
live
Error Information
If you turn on the system when the internal HDD is not connected or an error occurs, the “HDD FAIL” icon
( ) will be displayed on the top left corner. In this case, make sure you contact the service center for
assistance as this may cause a failure of recording, playback or backup.
If the cooling fan does not work properly or has a problem, the <Fan Information> window will appear and
the fan error icon ( ) will be displayed on the top left corner. In this case, check to see if the internal fan
works.
As a fan error can shorten the product life, make sure you contact the service center for assistance.
If you see the fan error icon or No HDD, HDD FAIL icons on the screen, contact the service center for more details.
Live Screen Menu
In addition to the buttons on the front panel or the remote control, you can access a desired menu by right-
clicking the mouse any area in live mode.
The context sensitive menu that appears by right-clicking the screen may differ, depending on the login/
logout, screen split mode and DVD operation mode.
Menu items of Search, Record, Backup, Shutdown and PTZ can be deactivated, depending on the user permission.
Split Mode Menu
The context sensitive menu in split mode differs, depending on the login/logout status.
~
~
M`
M`
Scene Mode
Audio Off
Freeze
Stop Alarm
Record
Play
Search
Backup
Main Menu
Shutdown
Hide Launcher
Login
< Split Mode Menu > < Single Mode Menu >
PTZ Alarm Freeze
Scene Mode
PTZ Control
ZOOM
Audio
Freeze
Stop Alarm
Record
Play
Search
Backup
Main Menu
Shutdown
Hide Launcher
Login
Scene Mode
Spot Out
Audio Off
Freeze
Stop Alarm
Record
Play
Search
Backup
Main Menu
Shutdown
Hide Launcher
Logout
2
13 12 11 10
9876543
1

English _29
! LIVE
Menu Description
Scene Mode Refer to “Live Mode”. (Page 31)
Spot Out Refer to “Spot Out”. (Page 33)
Audio On/Off Refer to “Audio ON/OFF”. (Page 34)
Freeze Refer to “Freeze”. (Page 34)
Stop Alarm Stops the alarm output and the event monitoring. Refer to “Event Monitoring”.
(Page 35)
Record/Stop Starts/stops the standard recording.
Play Plays the search result (data). Refer to “Search & Play > Play”. (Page 73)
Search Refer to “Search & Play > Search”. (Page 70)
Backup Refer to “Using the DVR > Setting the Backup”. (Page 60)
Main Menu Accesses the main menu. Refer to the Using the DVR section. (Page 36)
Shutdown
Turns down the DVR.
Show/Hide Launcher
Shows or hides the launcher. Refer to “View the Launcher Menu”. (Page 30)
Login/Logout You can log in or out.
Single Mode Menu
The single mode menu is available only in Single Mode.
The context sensitive menu for the One Channel mode, in Split mode is different from that of the Single mode.
Menu Description
Full Screen Select and click a desired channel in Split mode to switch to the full screen of the selected
channel.
PTZ Control
Accesses the PTZ Control menu. The PTZ menu is activated only in One-Channel Live mode.
(Page 68)
ZOOM Enlarges the selected image. (Page 34)
PTZ Alarm Freeze
Full Screen
Spot Out
PTZ Control
ZOOM
Audio
Freeze
Stop Alarm
Record
Play
Shutdown
Hide Launcher
Logout
2
3
1

30_ live
live
View the Launcher Menu
The Launcher menu appears on the bottom of the live screen.
In Live mode, right-click to display the context menu and
select <Show Launcher>.
Move the cursor to the bottom and click a desired item in
the Launcher menu.
If no input is entered for 10 seconds, the menu will disappear.
The Launcher menu can be accessed only by using the mouse.
SRD-830/830D/850/850D/870/870D do not support the
16-split screen mode.
Menu Description
Date/Time
Displays the current time and date.
The indication of AM/PM is displayed if you set 12 hours for the time format in
“System > Date/Time/Language > Time”. (Page 36)
Screen Mode Displays in the sequence of 16-, 9-, 4-, 6-, 8-, 13-split, PIP and Auto Sequence.
The current mode is highlighted in white.
Menu Expansion Button Click to display the hidden menu to the right.
Audio Turns ON/OFF the sound of the selected channel.
Zoom Enlarges the selected area. This is available only in Single Live mode.
PTZ Runs the PTZ Control launcher. This is available only in Single Live mode.
Alarm Stops the alarm if it's activated.
Freeze Freezes the Live screen temporarily.
Play Enters Play mode if a file to play exist, and if not, enters Search mode.
Record Start/End recording the Live screen.
1.
2.
M`
`
`
PTZ
Alarm Freeze

English _31
! LIVE
LIVE MODE
SRD-1610/1610D/1630/1630D/1650/1650D/1670/1670D display Live images from 16 channels in a total of 8
layout of split screens.
Switching the screen mode
To switch the split mode, select a screen mode in the launcher menu, or right-click to select a screen mode in
the context menu.
Press the [MODE] button on the front panel or the remote control to switch the mode in the sequence of the
launcher menu items.
SRD-830/830D/850/850D/870/870D do not support the 16-split screen mode.
Switching the split mode
SRD-1610/1610D/1630/1630D/1650/1650D/1670/1670D display 16 Live images in the sequence of Single,
4-split and 9-split modes.
Auto Sequence
In Single mode, If you have set <SEQ-Dwell Time> in “Setting the Device > Camera”, Auto Sequence will be
conducted at the set interval. (Page 46)
In a split mode, If you have set <Multi CH SEQ Time> in “Setting the Device > Monitor”, Auto Sequence will be
conducted at the set interval. (Page 52)
M`
M`
`
CH1
CH1
CH1
CH1
CH2
CH1
CH2
CH6
CH8
CH10 CH11 CH12 CH13
CH3 CH4 CH5
CH7
CH9
CH1
CH5 CH6 CH7 CH8
CH2
CH3
CH4
CH2
CH3
CH2
CH3 CH4
CH2 CH3
CH4 CH5 CH6
CH4 CH5 CH6
CH7 CH8 CH9
CH1 CH2 CH3 CH4
CH5 CH6 CH7 CH8
CH9 CH10 CH11 CH12
CH13 CH14 CH15 CH16
CH1
CH1
CH1
CH1 CH2
CH3 CH4
CH2 CH3
CH4 CH5 CH6
CH7 CH8 CH9
CH5 CH6
CH7 CH8
CH9 CH10
CH11 CH12
CH13 CH14
CH15 CH16
CH10 CH11 CH12
CH13 CH14 CH15
CH16
CH7 CH2 CH3 CH4
CH5 CH6 CH1 CH8
CH9 CH10 CH11 CH12
CH13 CH14 CH15 CH16 CH3 CH1
CH1 CH2
CH1
CH1
CH1
CH1
CH2
CH1
CH2
CH6
CH8
CH10 CH11 CH12 CH13
CH3 CH4 CH5
CH7
CH9
CH1
CH5 CH6 CH7 CH8
CH2
CH3
CH4
CH2
CH3
CH2
CH3 CH4
CH2 CH3
CH4 CH5 CH6
CH4 CH5 CH6
CH7 CH8 CH9
CH1 CH2 CH3 CH4
CH5 CH6 CH7 CH8
CH9 CH10 CH11 CH12
CH13 CH14 CH15 CH16
CH1
CH1
CH1
CH1 CH2
CH3 CH4
CH2 CH3
CH4 CH5 CH6
CH7 CH8 CH9
CH5 CH6
CH7 CH8
CH9 CH10
CH11 CH12
CH13 CH14
CH15 CH16
CH10 CH11 CH12
CH13 CH14 CH15
CH16
CH7 CH2 CH3 CH4
CH5 CH6 CH1 CH8
CH9 CH10 CH11 CH12
CH13 CH14 CH15 CH16 CH3 CH1
CH1 CH2
16-split mode 9-split mode 4-split mode 6-split mode
8-split mode 13-split mode PIP
Auto Sequence
16
CH1
CH1
CH1
CH1
CH2
CH1
CH2
CH6
CH8
CH10 CH11 CH12 CH13
CH3 CH4 CH5
CH7
CH9
CH1
CH5 CH6 CH7 CH8
CH2
CH3
CH4
CH2
CH3
CH2
CH3 CH4
CH2 CH3
CH4 CH5 CH6
CH4 CH5 CH6
CH7 CH8 CH9
CH1 CH2 CH3 CH4
CH5 CH6 CH7 CH8
CH9 CH10 CH11 CH12
CH13 CH14 CH15 CH16
CH1
CH1
CH1
CH1 CH2
CH3 CH4
CH2 CH3
CH4 CH5 CH6
CH7 CH8 CH9
CH5 CH6
CH7 CH8
CH9 CH10
CH11 CH12
CH13 CH14
CH15 CH16
CH10 CH11 CH12
CH13 CH14 CH15
CH16
CH7 CH2 CH3 CH4
CH5 CH6 CH1 CH8
CH9 CH10 CH11 CH12
CH13 CH14 CH15 CH16 CH3 CH1
CH1 CH2
CH1
CH1
CH1
CH1
CH2
CH1
CH2
CH6
CH8
CH10 CH11 CH12 CH13
CH3 CH4 CH5
CH7
CH9
CH1
CH5 CH6 CH7 CH8
CH2
CH3
CH4
CH2
CH3
CH2
CH3 CH4
CH2 CH3
CH4 CH5 CH6
CH4 CH5 CH6
CH7 CH8 CH9
CH1 CH2 CH3 CH4
CH5 CH6 CH7 CH8
CH9 CH10 CH11 CH12
CH13 CH14 CH15 CH16
CH1
CH1
CH1
CH1 CH2
CH3 CH4
CH2 CH3
CH4 CH5 CH6
CH7 CH8 CH9
CH5 CH6
CH7 CH8
CH9 CH10
CH11 CH12
CH13 CH14
CH15 CH16
CH10 CH11 CH12
CH13 CH14 CH15
CH16
CH7 CH2 CH3 CH4
CH5 CH6 CH1 CH8
CH9 CH10 CH11 CH12
CH13 CH14 CH15 CH16 CH3 CH1
CH1 CH2
CH1
CH1
CH1
CH1
CH2
CH1
CH2
CH6
CH8
CH10 CH11 CH12 CH13
CH3 CH4 CH5
CH7
CH9
CH1
CH5 CH6 CH7 CH8
CH2
CH3
CH4
CH2
CH3
CH2
CH3 CH4
CH2 CH3
CH4 CH5 CH6
CH4 CH5 CH6
CH7 CH8 CH9
CH1 CH2 CH3 CH4
CH5 CH6 CH7 CH8
CH9 CH10 CH11 CH12
CH13 CH14 CH15 CH16
CH1
CH1
CH1
CH1 CH2
CH3 CH4
CH2 CH3
CH4 CH5 CH6
CH7 CH8 CH9
CH5 CH6
CH7 CH8
CH9 CH10
CH11 CH12
CH13 CH14
CH15 CH16
CH10 CH11 CH12
CH13 CH14 CH15
CH16
CH7 CH2 CH3 CH4
CH5 CH6 CH1 CH8
CH9 CH10 CH11 CH12
CH13 CH14 CH15 CH16 CH3 CH1
CH1 CH2
CH1
CH1
CH1
CH1
CH2
CH1
CH2
CH6
CH8
CH10 CH11 CH12 CH13
CH3 CH4 CH5
CH7
CH9
CH1
CH5 CH6 CH7 CH8
CH2
CH3
CH4
CH2
CH3
CH2
CH3 CH4
CH2 CH3
CH4 CH5 CH6
CH4 CH5 CH6
CH7 CH8 CH9
CH1 CH2 CH3 CH4
CH5 CH6 CH7 CH8
CH9 CH10 CH11 CH12
CH13 CH14 CH15 CH16
CH1
CH1
CH1
CH1 CH2
CH3 CH4
CH2 CH3
CH4 CH5 CH6
CH7 CH8 CH9
CH5 CH6
CH7 CH8
CH9 CH10
CH11 CH12
CH13 CH14
CH15 CH16
CH10 CH11 CH12
CH13 CH14 CH15
CH16
CH7 CH2 CH3 CH4
CH5 CH6 CH1 CH8
CH9 CH10 CH11 CH12
CH13 CH14 CH15 CH16 CH3 CH1
CH1 CH2
CH1
CH1
CH1
CH1
CH2
CH1
CH2
CH6
CH8
CH10 CH11 CH12 CH13
CH3 CH4 CH5
CH7
CH9
CH1
CH5 CH6 CH7 CH8
CH2
CH3
CH4
CH2
CH3
CH2
CH3 CH4
CH2 CH3
CH4 CH5 CH6
CH4 CH5 CH6
CH7 CH8 CH9
CH1 CH2 CH3 CH4
CH5 CH6 CH7 CH8
CH9 CH10 CH11 CH12
CH13 CH14 CH15 CH16
CH1
CH1
CH1
CH1 CH2
CH3 CH4
CH2 CH3
CH4 CH5 CH6
CH7 CH8 CH9
CH5 CH6
CH7 CH8
CH9 CH10
CH11 CH12
CH13 CH14
CH15 CH16
CH10 CH11 CH12
CH13 CH14 CH15
CH16
CH7 CH2 CH3 CH4
CH5 CH6 CH1 CH8
CH9 CH10 CH11 CH12
CH13 CH14 CH15 CH16 CH3 CH1
CH1 CH2
CH1
CH1
CH1
CH1
CH2
CH1
CH2
CH6
CH8
CH10 CH11 CH12 CH13
CH3 CH4 CH5
CH7
CH9
CH1
CH5 CH6 CH7 CH8
CH2
CH3
CH4
CH2
CH3
CH2
CH3 CH4
CH2 CH3
CH4 CH5 CH6
CH4 CH5 CH6
CH7 CH8 CH9
CH1 CH2 CH3 CH4
CH5 CH6 CH7 CH8
CH9 CH10 CH11 CH12
CH13 CH14 CH15 CH16
CH1
CH1
CH1
CH1 CH2
CH3 CH4
CH2 CH3
CH4 CH5 CH6
CH7 CH8 CH9
CH5 CH6
CH7 CH8
CH9 CH10
CH11 CH12
CH13 CH14
CH15 CH16
CH10 CH11 CH12
CH13 CH14 CH15
CH16
CH7 CH2 CH3 CH4
CH5 CH6 CH1 CH8
CH9 CH10 CH11 CH12
CH13 CH14 CH15 CH16 CH3 CH1
CH1 CH2
CH1
CH1
CH1
CH1
CH2
CH1
CH2
CH6
CH8
CH10 CH11 CH12 CH13
CH3 CH4 CH5
CH7
CH9
CH1
CH5 CH6 CH7 CH8
CH2
CH3
CH4
CH2
CH3
CH2
CH3 CH4
CH2 CH3
CH4 CH5 CH6
CH4 CH5 CH6
CH7 CH8 CH9
CH1 CH2 CH3 CH4
CH5 CH6 CH7 CH8
CH9 CH10 CH11 CH12
CH13 CH14 CH15 CH16
CH1
CH1
CH1
CH1 CH2
CH3 CH4
CH2 CH3
CH4 CH5 CH6
CH7 CH8 CH9
CH5 CH6
CH7 CH8
CH9 CH10
CH11 CH12
CH13 CH14
CH15 CH16
CH10 CH11 CH12
CH13 CH14 CH15
CH16
CH7 CH2 CH3 CH4
CH5 CH6 CH1 CH8
CH9 CH10 CH11 CH12
CH13 CH14 CH15 CH16 CH3 CH1
CH1 CH2
CH1
CH1
CH1
CH1
CH2
CH1
CH2
CH6
CH8
CH10 CH11 CH12 CH13
CH3 CH4 CH5
CH7
CH9
CH1
CH5 CH6 CH7 CH8
CH2
CH3
CH4
CH2
CH3
CH2
CH3 CH4
CH2 CH3
CH4 CH5 CH6
CH4 CH5 CH6
CH7 CH8 CH9
CH1 CH2 CH3 CH4
CH5 CH6 CH7 CH8
CH9 CH10 CH11 CH12
CH13 CH14 CH15 CH16
CH1
CH1
CH1
CH1 CH2
CH3 CH4
CH2 CH3
CH4 CH5 CH6
CH7 CH8 CH9
CH5 CH6
CH7 CH8
CH9 CH10
CH11 CH12
CH13 CH14
CH15 CH16
CH10 CH11 CH12
CH13 CH14 CH15
CH16
CH7 CH2 CH3 CH4
CH5 CH6 CH1 CH8
CH9 CH10 CH11 CH12
CH13 CH14 CH15 CH16 CH3 CH1
CH1 CH2
CH1
CH1
CH1
CH1
CH2
CH1
CH2
CH6
CH8
CH10 CH11 CH12 CH13
CH3 CH4 CH5
CH7
CH9
CH1
CH5 CH6 CH7 CH8
CH2
CH3
CH4
CH2
CH3
CH2
CH3 CH4
CH2 CH3
CH4 CH5 CH6
CH4 CH5 CH6
CH7 CH8 CH9
CH1 CH2 CH3 CH4
CH5 CH6 CH7 CH8
CH9 CH10 CH11 CH12
CH13 CH14 CH15 CH16
CH1
CH1
CH1
CH1 CH2
CH3 CH4
CH2 CH3
CH4 CH5 CH6
CH7 CH8 CH9
CH5 CH6
CH7 CH8
CH9 CH10
CH11 CH12
CH13 CH14
CH15 CH16
CH10 CH11 CH12
CH13 CH14 CH15
CH16
CH7 CH2 CH3 CH4
CH5 CH6 CH1 CH8
CH9 CH10 CH11 CH12
CH13 CH14 CH15 CH16 CH3 CH1
CH1 CH2
CH1
CH1
CH1
CH1
CH2
CH1
CH2
CH6
CH8
CH10 CH11 CH12 CH13
CH3 CH4 CH5
CH7
CH9
CH1
CH5 CH6 CH7 CH8
CH2
CH3
CH4
CH2
CH3
CH2
CH3 CH4
CH2 CH3
CH4 CH5 CH6
CH4 CH5 CH6
CH7 CH8 CH9
CH1 CH2 CH3 CH4
CH5 CH6 CH7 CH8
CH9 CH10 CH11 CH12
CH13 CH14 CH15 CH16
CH1
CH1
CH1
CH1 CH2
CH3 CH4
CH2 CH3
CH4 CH5 CH6
CH7 CH8 CH9
CH5 CH6
CH7 CH8
CH9 CH10
CH11 CH12
CH13 CH14
CH15 CH16
CH10 CH11 CH12
CH13 CH14 CH15
CH16
CH7 CH2 CH3 CH4
CH5 CH6 CH1 CH8
CH9 CH10 CH11 CH12
CH13 CH14 CH15 CH16 CH3 CH1
CH1 CH2
CH1
CH1
CH1
CH1
CH2
CH1
CH2
CH6
CH8
CH10 CH11 CH12 CH13
CH3 CH4 CH5
CH7
CH9
CH1
CH5 CH6 CH7 CH8
CH2
CH3
CH4
CH2
CH3
CH2
CH3 CH4
CH2 CH3
CH4 CH5 CH6
CH4 CH5 CH6
CH7 CH8 CH9
CH1 CH2 CH3 CH4
CH5 CH6 CH7 CH8
CH9 CH10 CH11 CH12
CH13 CH14 CH15 CH16
CH1
CH1
CH1
CH1 CH2
CH3 CH4
CH2 CH3
CH4 CH5 CH6
CH7 CH8 CH9
CH5 CH6
CH7 CH8
CH9 CH10
CH11 CH12
CH13 CH14
CH15 CH16
CH10 CH11 CH12
CH13 CH14 CH15
CH16
CH7 CH2 CH3 CH4
CH5 CH6 CH1 CH8
CH9 CH10 CH11 CH12
CH13 CH14 CH15 CH16 CH3 CH1
CH1 CH2
CH1
CH1
CH1
CH1
CH2
CH1
CH2
CH6
CH8
CH10 CH11 CH12 CH13
CH3 CH4 CH5
CH7
CH9
CH1
CH5 CH6 CH7 CH8
CH2
CH3
CH4
CH2
CH3
CH2
CH3 CH4
CH2 CH3
CH4 CH5 CH6
CH4 CH5 CH6
CH7 CH8 CH9
CH1 CH2 CH3 CH4
CH5 CH6 CH7 CH8
CH9 CH10 CH11 CH12
CH13 CH14 CH15 CH16
CH1
CH1
CH1
CH1 CH2
CH3 CH4
CH2 CH3
CH4 CH5 CH6
CH7 CH8 CH9
CH5 CH6
CH7 CH8
CH9 CH10
CH11 CH12
CH13 CH14
CH15 CH16
CH10 CH11 CH12
CH13 CH14 CH15
CH16
CH7 CH2 CH3 CH4
CH5 CH6 CH1 CH8
CH9 CH10 CH11 CH12
CH13 CH14 CH15 CH16 CH3 CH1
CH1 CH2
CH1
CH1
CH1
CH1
CH2
CH1
CH2
CH6
CH8
CH10 CH11 CH12 CH13
CH3 CH4 CH5
CH7
CH9
CH1
CH5 CH6 CH7 CH8
CH2
CH3
CH4
CH2
CH3
CH2
CH3 CH4
CH2 CH3
CH4 CH5 CH6
CH4 CH5 CH6
CH7 CH8 CH9
CH1 CH2 CH3 CH4
CH5 CH6 CH7 CH8
CH9 CH10 CH11 CH12
CH13 CH14 CH15 CH16
CH1
CH1
CH1
CH1 CH2
CH3 CH4
CH2 CH3
CH4 CH5 CH6
CH7 CH8 CH9
CH5 CH6
CH7 CH8
CH9 CH10
CH11 CH12
CH13 CH14
CH15 CH16
CH10 CH11 CH12
CH13 CH14 CH15
CH16
CH7 CH2 CH3 CH4
CH5 CH6 CH1 CH8
CH9 CH10 CH11 CH12
CH13 CH14 CH15 CH16 CH3 CH1
CH1 CH2
CH1
CH1
CH1
CH1
CH2
CH1
CH2
CH6
CH8
CH10 CH11 CH12 CH13
CH3 CH4 CH5
CH7
CH9
CH1
CH5 CH6 CH7 CH8
CH2
CH3
CH4
CH2
CH3
CH2
CH3 CH4
CH2 CH3
CH4 CH5 CH6
CH4 CH5 CH6
CH7 CH8 CH9
CH1 CH2 CH3 CH4
CH5 CH6 CH7 CH8
CH9 CH10 CH11 CH12
CH13 CH14 CH15 CH16
CH1
CH1
CH1
CH1 CH2
CH3 CH4
CH2 CH3
CH4 CH5 CH6
CH7 CH8 CH9
CH5 CH6
CH7 CH8
CH9 CH10
CH11 CH12
CH13 CH14
CH15 CH16
CH10 CH11 CH12
CH13 CH14 CH15
CH16
CH7 CH2 CH3 CH4
CH5 CH6 CH1 CH8
CH9 CH10 CH11 CH12
CH13 CH14 CH15 CH16 CH3 CH1
CH1 CH2
CH1
CH1
CH1
CH1
CH2
CH1
CH2
CH6
CH8
CH10 CH11 CH12 CH13
CH3 CH4 CH5
CH7
CH9
CH1
CH5 CH6 CH7 CH8
CH2
CH3
CH4
CH2
CH3
CH2
CH3 CH4
CH2 CH3
CH4 CH5 CH6
CH4 CH5 CH6
CH7 CH8 CH9
CH1 CH2 CH3 CH4
CH5 CH6 CH7 CH8
CH9 CH10 CH11 CH12
CH13 CH14 CH15 CH16
CH1
CH1
CH1
CH1 CH2
CH3 CH4
CH2 CH3
CH4 CH5 CH6
CH7 CH8 CH9
CH5 CH6
CH7 CH8
CH9 CH10
CH11 CH12
CH13 CH14
CH15 CH16
CH10 CH11 CH12
CH13 CH14 CH15
CH16
CH7 CH2 CH3 CH4
CH5 CH6 CH1 CH8
CH9 CH10 CH11 CH12
CH13 CH14 CH15 CH16 CH3 CH1
CH1 CH2
CH1
CH1
CH1
CH1
CH2
CH1
CH2
CH6
CH8
CH10 CH11 CH12 CH13
CH3 CH4 CH5
CH7
CH9
CH1
CH5 CH6 CH7 CH8
CH2
CH3
CH4
CH2
CH3
CH2
CH3 CH4
CH2 CH3
CH4 CH5 CH6
CH4 CH5 CH6
CH7 CH8 CH9
CH1 CH2 CH3 CH4
CH5 CH6 CH7 CH8
CH9 CH10 CH11 CH12
CH13 CH14 CH15 CH16
CH1
CH1
CH1
CH1 CH2
CH3 CH4
CH2 CH3
CH4 CH5 CH6
CH7 CH8 CH9
CH5 CH6
CH7 CH8
CH9 CH10
CH11 CH12
CH13 CH14
CH15 CH16
CH10 CH11 CH12
CH13 CH14 CH15
CH16
CH7 CH2 CH3 CH4
CH5 CH6 CH1 CH8
CH9 CH10 CH11 CH12
CH13 CH14 CH15 CH16 CH3 CH1
CH1 CH2
1
Single mode
CH1
CH1
CH1
CH1
CH2
CH1
CH2
CH6
CH8
CH10 CH11 CH12 CH13
CH3 CH4 CH5
CH7
CH9
CH1
CH5 CH6 CH7 CH8
CH2
CH3
CH4
CH2
CH3
CH2
CH3 CH4
CH2 CH3
CH4 CH5 CH6
CH4 CH5 CH6
CH7 CH8 CH9
CH1 CH2 CH3 CH4
CH5 CH6 CH7 CH8
CH9 CH10 CH11 CH12
CH13 CH14 CH15 CH16
CH1
CH1
CH1
CH1 CH2
CH3 CH4
CH2 CH3
CH4 CH5 CH6
CH7 CH8 CH9
CH5 CH6
CH7 CH8
CH9 CH10
CH11 CH12
CH13 CH14
CH15 CH16
CH10 CH11 CH12
CH13 CH14 CH15
CH16
CH7 CH2 CH3 CH4
CH5 CH6 CH1 CH8
CH9 CH10 CH11 CH12
CH13 CH14 CH15 CH16 CH3 CH1
CH1 CH2
CH1
CH1
CH1
CH1
CH2
CH1
CH2
CH6
CH8
CH10 CH11 CH12 CH13
CH3 CH4 CH5
CH7
CH9
CH1
CH5 CH6 CH7 CH8
CH2
CH3
CH4
CH2
CH3
CH2
CH3 CH4
CH2 CH3
CH4 CH5 CH6
CH4 CH5 CH6
CH7 CH8 CH9
CH1 CH2 CH3 CH4
CH5 CH6 CH7 CH8
CH9 CH10 CH11 CH12
CH13 CH14 CH15 CH16
CH1
CH1
CH1
CH1 CH2
CH3 CH4
CH2 CH3
CH4 CH5 CH6
CH7 CH8 CH9
CH5 CH6
CH7 CH8
CH9 CH10
CH11 CH12
CH13 CH14
CH15 CH16
CH10 CH11 CH12
CH13 CH14 CH15
CH16
CH7 CH2 CH3 CH4
CH5 CH6 CH1 CH8
CH9 CH10 CH11 CH12
CH13 CH14 CH15 CH16 CH3 CH1
CH1 CH2
CH1
CH1
CH1
CH1
CH2
CH1
CH2
CH6
CH8
CH10 CH11 CH12 CH13
CH3 CH4 CH5
CH7
CH9
CH1
CH5 CH6 CH7 CH8
CH2
CH3
CH4
CH2
CH3
CH2
CH3 CH4
CH2 CH3
CH4 CH5 CH6
CH4 CH5 CH6
CH7 CH8 CH9
CH1 CH2 CH3 CH4
CH5 CH6 CH7 CH8
CH9 CH10 CH11 CH12
CH13 CH14 CH15 CH16
CH1
CH1
CH1
CH1 CH2
CH3 CH4
CH2 CH3
CH4 CH5 CH6
CH7 CH8 CH9
CH5 CH6
CH7 CH8
CH9 CH10
CH11 CH12
CH13 CH14
CH15 CH16
CH10 CH11 CH12
CH13 CH14 CH15
CH16
CH7 CH2 CH3 CH4
CH5 CH6 CH1 CH8
CH9 CH10 CH11 CH12
CH13 CH14 CH15 CH16 CH3 CH1
CH1 CH2
CH1
CH1
CH1
CH1
CH2
CH1
CH2
CH6
CH8
CH10 CH11 CH12 CH13
CH3 CH4 CH5
CH7
CH9
CH1
CH5 CH6 CH7 CH8
CH2
CH3
CH4
CH2
CH3
CH2
CH3 CH4
CH2 CH3
CH4 CH5 CH6
CH4 CH5 CH6
CH7 CH8 CH9
CH1 CH2 CH3 CH4
CH5 CH6 CH7 CH8
CH9 CH10 CH11 CH12
CH13 CH14 CH15 CH16
CH1
CH1
CH1
CH1 CH2
CH3 CH4
CH2 CH3
CH4 CH5 CH6
CH7 CH8 CH9
CH5 CH6
CH7 CH8
CH9 CH10
CH11 CH12
CH13 CH14
CH15 CH16
CH10 CH11 CH12
CH13 CH14 CH15
CH16
CH7 CH2 CH3 CH4
CH5 CH6 CH1 CH8
CH9 CH10 CH11 CH12
CH13 CH14 CH15 CH16 CH3 CH1
CH1 CH2
13-16
9-12
5-8
1-4
4-split mode
CH1
CH1
CH1
CH1
CH2
CH1
CH2
CH6
CH8
CH10 CH11 CH12 CH13
CH3 CH4 CH5
CH7
CH9
CH1
CH5 CH6 CH7 CH8
CH2
CH3
CH4
CH2
CH3
CH2
CH3 CH4
CH2 CH3
CH4 CH5 CH6
CH4 CH5 CH6
CH7 CH8 CH9
CH1 CH2 CH3 CH4
CH5 CH6 CH7 CH8
CH9 CH10 CH11 CH12
CH13 CH14 CH15 CH16
CH1
CH1
CH1
CH1 CH2
CH3 CH4
CH2 CH3
CH4 CH5 CH6
CH7 CH8 CH9
CH5 CH6
CH7 CH8
CH9 CH10
CH11 CH12
CH13 CH14
CH15 CH16
CH10 CH11 CH12
CH13 CH14 CH15
CH16
CH7 CH2 CH3 CH4
CH5 CH6 CH1 CH8
CH9 CH10 CH11 CH12
CH13 CH14 CH15 CH16 CH3 CH1
CH1 CH2
CH1
CH1
CH1
CH1
CH2
CH1
CH2
CH6
CH8
CH10 CH11 CH12 CH13
CH3 CH4 CH5
CH7
CH9
CH1
CH5 CH6 CH7 CH8
CH2
CH3
CH4
CH2
CH3
CH2
CH3 CH4
CH2 CH3
CH4 CH5 CH6
CH4 CH5 CH6
CH7 CH8 CH9
CH1 CH2 CH3 CH4
CH5 CH6 CH7 CH8
CH9 CH10 CH11 CH12
CH13 CH14 CH15 CH16
CH1
CH1
CH1
CH1 CH2
CH3 CH4
CH2 CH3
CH4 CH5 CH6
CH7 CH8 CH9
CH5 CH6
CH7 CH8
CH9 CH10
CH11 CH12
CH13 CH14
CH15 CH16
CH10 CH11 CH12
CH13 CH14 CH15
CH16
CH7 CH2 CH3 CH4
CH5 CH6 CH1 CH8
CH9 CH10 CH11 CH12
CH13 CH14 CH15 CH16 CH3 CH1
CH1 CH2
10-16
1-9
9-split mode

32_ live
live
Manual Switching
Press the left/right button on the front panel or the remote control, or click the arrow <
_
/
+
> key to move to
the next split mode.
If pressing the right [
+
] button in 9-split mode :
9-split (CH 1~9) mode 9-split (CH 10~16) mode Auto Sequence
If pressing the right [
+
] button in 4-split mode :
Channel (CH 1~4) Channel (CH 5~8) Channel (CH 9~12) Channel (CH 13~16) Auto Sequence
Channel Setting
You can display the channel in a desired area of a split screen.
Place the cursor over the camera name of each channel to display the <
%
> key to the right on the screen.
Click a camera name to display a channel list where you can select a different channel.
Select a desired channel and click it.
The current channel will be switched to the selected one.
Use the cursor to select a channel to move, and drag and drop it to a desired channel; this can also
change the channel position.
Ex : if switching CH 1 to CH 7
~
~
1.
2.
3.
`
CH1
CH1
CH1
CH1
CH2
CH1
CH2
CH6
CH8
CH10 CH11 CH12 CH13
CH3 CH4 CH5
CH7
CH9
CH1
CH5 CH6 CH7 CH8
CH2
CH3
CH4
CH2
CH3
CH2
CH3 CH4
CH2 CH3
CH4 CH5 CH6
CH4 CH5 CH6
CH7 CH8 CH9
CH1 CH2 CH3 CH4
CH5 CH6 CH7 CH8
CH9 CH10 CH11 CH12
CH13 CH14 CH15 CH16
CH1
CH1
CH1
CH1 CH2
CH3 CH4
CH2 CH3
CH4 CH5 CH6
CH7 CH8 CH9
CH5 CH6
CH7 CH8
CH9 CH10
CH11 CH12
CH13 CH14
CH15 CH16
CH10 CH11 CH12
CH13 CH14 CH15
CH16
CH7 CH2 CH3 CH4
CH5 CH6 CH1 CH8
CH9 CH10 CH11 CH12
CH13 CH14 CH15 CH16 CH3 CH1
CH1 CH2
CH1
CH1
CH1
CH1
CH2
CH1
CH2
CH6
CH8
CH10 CH11 CH12 CH13
CH3 CH4 CH5
CH7
CH9
CH1
CH5 CH6 CH7 CH8
CH2
CH3
CH4
CH2
CH3
CH2
CH3 CH4
CH2 CH3
CH4 CH5 CH6
CH4 CH5 CH6
CH7 CH8 CH9
CH1 CH2 CH3 CH4
CH5 CH6 CH7 CH8
CH9 CH10 CH11 CH12
CH13 CH14 CH15 CH16
CH1
CH1
CH1
CH1 CH2
CH3 CH4
CH2 CH3
CH4 CH5 CH6
CH7 CH8 CH9
CH5 CH6
CH7 CH8
CH9 CH10
CH11 CH12
CH13 CH14
CH15 CH16
CH10 CH11 CH12
CH13 CH14 CH15
CH16
CH7 CH2 CH3 CH4
CH5 CH6 CH1 CH8
CH9 CH10 CH11 CH12
CH13 CH14 CH15 CH16 CH3 CH1
CH1 CH2
CH1
CH1
CH1
CH1
CH2
CH1
CH2
CH6
CH8
CH10 CH11 CH12 CH13
CH3 CH4 CH5
CH7
CH9
CH1
CH5 CH6 CH7 CH8
CH2
CH3
CH4
CH2
CH3
CH2
CH3 CH4
CH2 CH3
CH4 CH5 CH6
CH4 CH5 CH6
CH7 CH8 CH9
CH1 CH2 CH3 CH4
CH5 CH6 CH7 CH8
CH9 CH10 CH11 CH12
CH13 CH14 CH15 CH16
CH1
CH1
CH1
CH1 CH2
CH3 CH4
CH2 CH3
CH4 CH5 CH6
CH7 CH8 CH9
CH5 CH6
CH7 CH8
CH9 CH10
CH11 CH12
CH13 CH14
CH15 CH16
CH10 CH11 CH12
CH13 CH14 CH15
CH16
CH7 CH2 CH3 CH4
CH5 CH6 CH1 CH8
CH9 CH10 CH11 CH12
CH13 CH14 CH15 CH16 CH3 CH1
CH1 CH2
CH1
CH1
CH1
CH1
CH2
CH1
CH2
CH6
CH8
CH10 CH11 CH12 CH13
CH3 CH4 CH5
CH7
CH9
CH1
CH5 CH6 CH7 CH8
CH2
CH3
CH4
CH2
CH3
CH2
CH3 CH4
CH2 CH3
CH4 CH5 CH6
CH4 CH5 CH6
CH7 CH8 CH9
CH1 CH2 CH3 CH4
CH5 CH6 CH7 CH8
CH9 CH10 CH11 CH12
CH13 CH14 CH15 CH16
CH1
CH1
CH1
CH1 CH2
CH3 CH4
CH2 CH3
CH4 CH5 CH6
CH7 CH8 CH9
CH5 CH6
CH7 CH8
CH9 CH10
CH11 CH12
CH13 CH14
CH15 CH16
CH10 CH11 CH12
CH13 CH14 CH15
CH16
CH7 CH2 CH3 CH4
CH5 CH6 CH1 CH8
CH9 CH10 CH11 CH12
CH13 CH14 CH15 CH16 CH3 CH1
CH1 CH2
;;;
;
CH1
CH1
CH1
CH1
CH2
CH1
CH2
CH6
CH8
CH10 CH11 CH12 CH13
CH3 CH4 CH5
CH7
CH9
CH1
CH5 CH6 CH7 CH8
CH2
CH3
CH4
CH2
CH3
CH2
CH3 CH4
CH2 CH3
CH4 CH5 CH6
CH4 CH5 CH6
CH7 CH8 CH9
CH1 CH2 CH3 CH4
CH5 CH6 CH7 CH8
CH9 CH10 CH11 CH12
CH13 CH14 CH15 CH16
CH1
CH1
CH1
CH1 CH2
CH3 CH4
CH2 CH3
CH4 CH5 CH6
CH7 CH8 CH9
CH5 CH6
CH7 CH8
CH9 CH10
CH11 CH12
CH13 CH14
CH15 CH16
CH10 CH11 CH12
CH13 CH14 CH15
CH16
CH7 CH2 CH3 CH4
CH5 CH6 CH1 CH8
CH9 CH10 CH11 CH12
CH13 CH14 CH15 CH16 CH3 CH1
CH1 CH2
CH1
CH1
CH1
CH1
CH2
CH1
CH2
CH6
CH8
CH10 CH11 CH12 CH13
CH3 CH4 CH5
CH7
CH9
CH1
CH5 CH6 CH7 CH8
CH2
CH3
CH4
CH2
CH3
CH2
CH3 CH4
CH2 CH3
CH4 CH5 CH6
CH4 CH5 CH6
CH7 CH8 CH9
CH1 CH2 CH3 CH4
CH5 CH6 CH7 CH8
CH9 CH10 CH11 CH12
CH13 CH14 CH15 CH16
CH1
CH1
CH1
CH1 CH2
CH3 CH4
CH2 CH3
CH4 CH5 CH6
CH7 CH8 CH9
CH5 CH6
CH7 CH8
CH9 CH10
CH11 CH12
CH13 CH14
CH15 CH16
CH10 CH11 CH12
CH13 CH14 CH15
CH16
CH7 CH2 CH3 CH4
CH5 CH6 CH1 CH8
CH9 CH10 CH11 CH12
CH13 CH14 CH15 CH16 CH3 CH1
CH1 CH2
CH1
CH1
CH1
CH1
CH2
CH1
CH2
CH6
CH8
CH10 CH11 CH12 CH13
CH3 CH4 CH5
CH7
CH9
CH1
CH5 CH6 CH7 CH8
CH2
CH3
CH4
CH2
CH3
CH2
CH3 CH4
CH2 CH3
CH4 CH5 CH6
CH4 CH5 CH6
CH7 CH8 CH9
CH1 CH2 CH3 CH4
CH5 CH6 CH7 CH8
CH9 CH10 CH11 CH12
CH13 CH14 CH15 CH16
CH1
CH1
CH1
CH1 CH2
CH3 CH4
CH2 CH3
CH4 CH5 CH6
CH7 CH8 CH9
CH5 CH6
CH7 CH8
CH9 CH10
CH11 CH12
CH13 CH14
CH15 CH16
CH10 CH11 CH12
CH13 CH14 CH15
CH16
CH7 CH2 CH3 CH4
CH5 CH6 CH1 CH8
CH9 CH10 CH11 CH12
CH13 CH14 CH15 CH16 CH3 CH1
CH1 CH2
CH1
CH1
CH1
CH1
CH2
CH1
CH2
CH6
CH8
CH10 CH11 CH12 CH13
CH3 CH4 CH5
CH7
CH9
CH1
CH5 CH6 CH7 CH8
CH2
CH3
CH4
CH2
CH3
CH2
CH3 CH4
CH2 CH3
CH4 CH5 CH6
CH4 CH5 CH6
CH7 CH8 CH9
CH1 CH2 CH3 CH4
CH5 CH6 CH7 CH8
CH9 CH10 CH11 CH12
CH13 CH14 CH15 CH16
CH1
CH1
CH1
CH1 CH2
CH3 CH4
CH2 CH3
CH4 CH5 CH6
CH7 CH8 CH9
CH5 CH6
CH7 CH8
CH9 CH10
CH11 CH12
CH13 CH14
CH15 CH16
CH10 CH11 CH12
CH13 CH14 CH15
CH16
CH7 CH2 CH3 CH4
CH5 CH6 CH1 CH8
CH9 CH10 CH11 CH12
CH13 CH14 CH15 CH16 CH3 CH1
CH1 CH2
13-16
9-12
5-8
1-4
CH1
CH1
CH1
CH1
CH2
CH1
CH2
CH6
CH8
CH10 CH11 CH12 CH13
CH3 CH4 CH5
CH7
CH9
CH1
CH5 CH6 CH7 CH8
CH2
CH3
CH4
CH2
CH3
CH2
CH3 CH4
CH2 CH3
CH4 CH5 CH6
CH4 CH5 CH6
CH7 CH8 CH9
CH1 CH2 CH3 CH4
CH5 CH6 CH7 CH8
CH9 CH10 CH11 CH12
CH13 CH14 CH15 CH16
CH1
CH1
CH1
CH1 CH2
CH3 CH4
CH2 CH3
CH4 CH5 CH6
CH7 CH8 CH9
CH5 CH6
CH7 CH8
CH9 CH10
CH11 CH12
CH13 CH14
CH15 CH16
CH10 CH11 CH12
CH13 CH14 CH15
CH16
CH7 CH2 CH3 CH4
CH5 CH6 CH1 CH8
CH9 CH10 CH11 CH12
CH13 CH14 CH15 CH16 CH3 CH1
CH1 CH2
CH1
CH1
CH1
CH1
CH2
CH1
CH2
CH6
CH8
CH10 CH11 CH12 CH13
CH3 CH4 CH5
CH7
CH9
CH1
CH5 CH6 CH7 CH8
CH2
CH3
CH4
CH2
CH3
CH2
CH3 CH4
CH2 CH3
CH4 CH5 CH6
CH4 CH5 CH6
CH7 CH8 CH9
CH1 CH2 CH3 CH4
CH5 CH6 CH7 CH8
CH9 CH10 CH11 CH12
CH13 CH14 CH15 CH16
CH1
CH1
CH1
CH1 CH2
CH3 CH4
CH2 CH3
CH4 CH5 CH6
CH7 CH8 CH9
CH5 CH6
CH7 CH8
CH9 CH10
CH11 CH12
CH13 CH14
CH15 CH16
CH10 CH11 CH12
CH13 CH14 CH15
CH16
CH7 CH2 CH3 CH4
CH5 CH6 CH1 CH8
CH9 CH10 CH11 CH12
CH13 CH14 CH15 CH16 CH3 CH1
CH1 CH2
; ;
CH1
CH1
CH1
CH1
CH2
CH1
CH2
CH6
CH8
CH10 CH11 CH12 CH13
CH3 CH4 CH5
CH7
CH9
CH1
CH5 CH6 CH7 CH8
CH2
CH3
CH4
CH2
CH3
CH2
CH3 CH4
CH2 CH3
CH4 CH5 CH6
CH4 CH5 CH6
CH7 CH8 CH9
CH1 CH2 CH3 CH4
CH5 CH6 CH7 CH8
CH9 CH10 CH11 CH12
CH13 CH14 CH15 CH16
CH1
CH1
CH1
CH1 CH2
CH3 CH4
CH2 CH3
CH4 CH5 CH6
CH7 CH8 CH9
CH5 CH6
CH7 CH8
CH9 CH10
CH11 CH12
CH13 CH14
CH15 CH16
CH10 CH11 CH12
CH13 CH14 CH15
CH16
CH7 CH2 CH3 CH4
CH5 CH6 CH1 CH8
CH9 CH10 CH11 CH12
CH13 CH14 CH15 CH16 CH3 CH1
CH1 CH2
CH1
CH1
CH1
CH1
CH2
CH1
CH2
CH6
CH8
CH10 CH11 CH12 CH13
CH3 CH4 CH5
CH7
CH9
CH1
CH5 CH6 CH7 CH8
CH2
CH3
CH4
CH2
CH3
CH2
CH3 CH4
CH2 CH3
CH4 CH5 CH6
CH4 CH5 CH6
CH7 CH8 CH9
CH1 CH2 CH3 CH4
CH5 CH6 CH7 CH8
CH9 CH10 CH11 CH12
CH13 CH14 CH15 CH16
CH1
CH1
CH1
CH1 CH2
CH3 CH4
CH2 CH3
CH4 CH5 CH6
CH7 CH8 CH9
CH5 CH6
CH7 CH8
CH9 CH10
CH11 CH12
CH13 CH14
CH15 CH16
CH10 CH11 CH12
CH13 CH14 CH15
CH16
CH7 CH2 CH3 CH4
CH5 CH6 CH1 CH8
CH9 CH10 CH11 CH12
CH13 CH14 CH15 CH16 CH3 CH1
CH1 CH2
10-16
1-9
CH1
CH1
CH1
CH1
CH2
CH1
CH2
CH6
CH8
CH10 CH11 CH12 CH13
CH3 CH4 CH5
CH7
CH9
CH1
CH5 CH6 CH7 CH8
CH2
CH3
CH4
CH2
CH3
CH2
CH3 CH4
CH2 CH3
CH4 CH5 CH6
CH4 CH5 CH6
CH7 CH8 CH9
CH1 CH2 CH3 CH4
CH5 CH6 CH7 CH8
CH9 CH10 CH11 CH12
CH13 CH14 CH15 CH16
CH1
CH1
CH1
CH1 CH2
CH3 CH4
CH2 CH3
CH4 CH5 CH6
CH7 CH8 CH9
CH5 CH6
CH7 CH8
CH9 CH10
CH11 CH12
CH13 CH14
CH15 CH16
CH10 CH11 CH12
CH13 CH14 CH15
CH16
CH7 CH2 CH3 CH4
CH5 CH6 CH1 CH8
CH9 CH10 CH11 CH12
CH13 CH14 CH15 CH16 CH3 CH1
CH1 CH2
CH1
CH1
CH1
CH1
CH2
CH1
CH2
CH6
CH8
CH10 CH11 CH12 CH13
CH3 CH4 CH5
CH7
CH9
CH1
CH5 CH6 CH7 CH8
CH2
CH3
CH4
CH2
CH3
CH2
CH3 CH4
CH2 CH3
CH4 CH5 CH6
CH4 CH5 CH6
CH7 CH8 CH9
CH1 CH2 CH3 CH4
CH5 CH6 CH7 CH8
CH9 CH10 CH11 CH12
CH13 CH14 CH15 CH16
CH1
CH1
CH1
CH1 CH2
CH3 CH4
CH2 CH3
CH4 CH5 CH6
CH7 CH8 CH9
CH5 CH6
CH7 CH8
CH9 CH10
CH11 CH12
CH13 CH14
CH15 CH16
CH10 CH11 CH12
CH13 CH14 CH15
CH16
CH7 CH2 CH3 CH4
CH5 CH6 CH1 CH8
CH9 CH10 CH11 CH12
CH13 CH14 CH15 CH16 CH3 CH1
CH1 CH2
;

English _33
! LIVE
Switching to Single Mode
When in split mode, select and double-click a desired channel to switch to its Single mode.
Press the number corresponding to a desired channel on the front panel or the remote control to switch to its
Single mode.
Refer to “Remote Control > Using the numeric buttons”. (Page 13)
Ex : If double-clicking CH 3 or pressing the number “3” on the remote control or the front panel.
SPOT OUT
The Spot Out monitoring is independent of the Live mode, which monitors a specific channel through the Spot Out
port.
Selecting a Spot Out mode
If an event occurs such as sensor, motion or alarm from the Spot Out port in connection with a monitor, you
can select a output screen mode.
In Live mode, right-click any area on the screen.
The Live menu appears.
Click Spot Out.
The split screen appears according to the Spot Out source.
(Page 53)
Spot Out 1 : Supports 16-, 9-, 4-split, Auto Sequence and Single
modes.
Spot Out 2, 3, 4 : Supports 4-split, Auto Sequence and Single
modes.
The number of Spot Out terminals differs according to the model.
For the Spot Out port of a model, refer to “Part Names and
Functions (Rear)”. (Page 10)
`
1.
2.
`
`
`
CH1
CH1
CH1
CH1
CH2
CH1
CH2
CH6
CH8
CH10 CH11 CH12 CH13
CH3 CH4 CH5
CH7
CH9
CH1
CH5 CH6 CH7 CH8
CH2
CH3
CH4
CH2
CH3
CH2
CH3 CH4
CH2 CH3
CH4 CH5 CH6
CH4 CH5 CH6
CH7 CH8 CH9
CH1 CH2 CH3 CH4
CH5 CH6 CH7 CH8
CH9 CH10 CH11 CH12
CH13 CH14 CH15 CH16
CH1
CH1
CH1
CH1 CH2
CH3 CH4
CH2 CH3
CH4 CH5 CH6
CH7 CH8 CH9
CH5 CH6
CH7 CH8
CH9 CH10
CH11 CH12
CH13 CH14
CH15 CH16
CH10 CH11 CH12
CH13 CH14 CH15
CH16
CH7 CH2 CH3 CH4
CH5 CH6 CH1 CH8
CH9 CH10 CH11 CH12
CH13 CH14 CH15 CH16 CH3 CH1
CH1 CH2
CH1
CH1
CH1
CH1
CH2
CH1
CH2
CH6
CH8
CH10 CH11 CH12 CH13
CH3 CH4 CH5
CH7
CH9
CH1
CH5 CH6 CH7 CH8
CH2
CH3
CH4
CH2
CH3
CH2
CH3 CH4
CH2 CH3
CH4 CH5 CH6
CH4 CH5 CH6
CH7 CH8 CH9
CH1 CH2 CH3 CH4
CH5 CH6 CH7 CH8
CH9 CH10 CH11 CH12
CH13 CH14 CH15 CH16
CH1
CH1
CH1
CH1 CH2
CH3 CH4
CH2 CH3
CH4 CH5 CH6
CH7 CH8 CH9
CH5 CH6
CH7 CH8
CH9 CH10
CH11 CH12
CH13 CH14
CH15 CH16
CH10 CH11 CH12
CH13 CH14 CH15
CH16
CH7 CH2 CH3 CH4
CH5 CH6 CH1 CH8
CH9 CH10 CH11 CH12
CH13 CH14 CH15 CH16 CH3 CH1
CH1 CH2
;
Spot Out 1
Spot Out 2
Spot Out 3
Spot Out 4
Scene Mode
Spot Out
Audio Off
Freeze
Stop Alarm
Record
Play
Search
Backup
Main Menu
Shutdown
Hide Launcher
Logout
16-split
9-split
4-split
Auto Sequence
Single
CH1
CH2
CH3
CH4
CH5
CH6
CH7
CH8
CH9
CH10
CH11
CH12
CH13
CH14
CH15
CH16
< Multichannel Live Menu >

34_ live
live
ZOOM
This is available only in Single Live mode. In Single mode, select a desired area and use the Zoom function to
enlarge it twice.
Select <ZOOM> in the right-click menu.
Press the [ZOOM] button on the front panel or the remote control, or simply click < > in the launcher
menu. The zoom box appears.
Use the direction keys, or drag and drop to specify an area to enlarge.
Press the [ENTER] button, or double-click the selected area to enlarge it twice.
In the enlarged image, use the direction buttons (▲▼_ +) on the remote control or the front panel to move the
enlarged area.
Press the [ZOOM] button on the front panel or the remote control, or simply click < > in the launcher
menu to release the zoom.
AUDIO ON/OFF
You can turn the sound on/off corresponding to the channel in Live mode.
AUDIO ON/OFF in Single mode
Click the audio icon ( ) on the screen, or press the [AUDIO] button on the front panel or the remote control
to turn it on/off.
Only the channel where <AUDIO> is set to <ON> in “Device > Camera” displays the audio icon ( ) in Live
mode that you can use to turn the sound on/off.
FREEZE
This is available only in Live mode, this pauses playing the Live image temporarily.
Press the [FREEZE] button on the front panel or the remote control, or click <
Freeze
> in the launcher
menu.
The playback of the image is stopped temporarily.
Press the [FREEZE] button again, or click <
Freeze
>.
This will release the freeze.
1.
2.
3.
`
4.
M`
1.
2.
;

English _35
! LIVE
EVENT MONITORING
This will display the channel in sync with a specific event (Sensor/Motion/Video Loss) if it occurs.
In “Monitor > Event Display”, set the event monitoring to ON/OFF and specify the event display time. (Page 52)
If multiple events occur simultaneously, the screen will switch to a split mode.
- 2~4 events : 4-split mode
- 5~9 events : 9-split mode
- 10~16 events : 16-split mode
If the second event occurs within the set time of <Event Display>, the first event will last until the second
one is terminated. (Page 52)
Ex : If you set <Event Display> to 5 seconds, and only one event occurs in CH 1.
Ex : If you set <Event Display> to 5 seconds, and the second event occurs in CH 2 within the set time after the first
event occurred in CH 1.
Press the [ALARM] button to reset the alarm settings and to release the event mode.
If an alarm activates in the condition you have set the event record, and pre/post alarm times, the event record will
be performed.
This will also apply to the Spot Out monitor.
~
~
`
`
M`
`
`
CH1
CH1
CH1
CH1
CH2
CH1
CH2
CH6
CH8
CH10 CH11 CH12 CH13
CH3 CH4 CH5
CH7
CH9
CH1
CH5 CH6 CH7 CH8
CH2
CH3
CH4
CH2
CH3
CH2
CH3 CH4
CH2 CH3
CH4 CH5 CH6
CH4 CH5 CH6
CH7 CH8 CH9
CH1 CH2 CH3 CH4
CH5 CH6 CH7 CH8
CH9 CH10 CH11 CH12
CH13 CH14 CH15 CH16
CH1
CH1
CH1
CH1 CH2
CH3 CH4
CH2 CH3
CH4 CH5 CH6
CH7 CH8 CH9
CH5 CH6
CH7 CH8
CH9 CH10
CH11 CH12
CH13 CH14
CH15 CH16
CH10 CH11 CH12
CH13 CH14 CH15
CH16
CH7 CH2 CH3 CH4
CH5 CH6 CH1 CH8
CH9 CH10 CH11 CH12
CH13 CH14 CH15 CH16 CH3 CH1
CH1 CH2
Event occurrence 5 seconds
Stop alarm
CH1
CH1
CH1
CH1
CH2
CH1
CH2
CH6
CH8
CH10 CH11 CH12 CH13
CH3 CH4 CH5
CH7
CH9
CH1
CH5 CH6 CH7 CH8
CH2
CH3
CH4
CH2
CH3
CH2
CH3 CH4
CH2 CH3
CH4 CH5 CH6
CH4 CH5 CH6
CH7 CH8 CH9
CH1 CH2 CH3 CH4
CH5 CH6 CH7 CH8
CH9 CH10 CH11 CH12
CH13 CH14 CH15 CH16
CH1
CH1
CH1
CH1 CH2
CH3 CH4
CH2 CH3
CH4 CH5 CH6
CH7 CH8 CH9
CH5 CH6
CH7 CH8
CH9 CH10
CH11 CH12
CH13 CH14
CH15 CH16
CH10 CH11 CH12
CH13 CH14 CH15
CH16
CH7 CH2 CH3 CH4
CH5 CH6 CH1 CH8
CH9 CH10 CH11 CH12
CH13 CH14 CH15 CH16 CH3 CH1
CH1 CH2
CH1
CH1
CH1
CH1
CH2
CH1
CH2
CH6
CH8
CH10 CH11 CH12 CH13
CH3 CH4 CH5
CH7
CH9
CH1
CH5 CH6 CH7 CH8
CH2
CH3
CH4
CH2
CH3
CH2
CH3 CH4
CH2 CH3
CH4 CH5 CH6
CH4 CH5 CH6
CH7 CH8 CH9
CH1 CH2 CH3 CH4
CH5 CH6 CH7 CH8
CH9 CH10 CH11 CH12
CH13 CH14 CH15 CH16
CH1
CH1
CH1
CH1 CH2
CH3 CH4
CH2 CH3
CH4 CH5 CH6
CH7 CH8 CH9
CH5 CH6
CH7 CH8
CH9 CH10
CH11 CH12
CH13 CH14
CH15 CH16
CH10 CH11 CH12
CH13 CH14 CH15
CH16
CH7 CH2 CH3 CH4
CH5 CH6 CH1 CH8
CH9 CH10 CH11 CH12
CH13 CH14 CH15 CH16 CH3 CH1
CH1 CH2
Event occurrence 4 seconds 9 seconds
Stop alarm

36_ using the DVR
You can setup the system properties, devices, and options for recording, event,
backup and network.
SYSTEM SETUP
You can setup Date/Time/Language, Permission, System Properties and Log.
Date/Time/Language
You can check and setup the current Date/Time and time related properties, as well as the language used for
the interface on the screen.
Setting the Date/Time/Language
Set the Date/Time/Language
Using the mouse may help make setup easier.
Press the [MENU] button on the remote control or on the
front panel.
If not logged in, it prompts with login window.
Refer to “Login”. (Page 26)
Use the left/right buttons (
_ +
) to select the <System>.
System property setup menu is selected.
Use the up/down buttons (
▲▼
) to select <Date/Time/
Language> and press the [ENTER] button.
Select <Date/Time/Language>.
A dialog to setup Date, Time and Language.
Use direction buttons (
▲▼_ +
) to select an item to set
and make your changes.
Date : Sets the date that will appear on the screen.
You can select the date format.
Time : Sets the time and its format that will appear on the
screen.
Select either one from <24 Hours, 12 Hours (AM/PM)>.
Time Zone : Sets the time zone of your area based on the
Greenwich Mean Time (GMT).
GMT (Greenwich Mean Time) is standard World Time and the basis
of world time zone.
Time Sync. : You can set the DVR’s current time
synchronized to a selected <Time Server> regularly if you select to use <Time Server>.
In this case, <Date/Time/Language> setup does not allow time adjustment.
1.
`
2.
3.
4.
5.
~
~
~
`
~
using the DVR
System
Logout Exit
Date/Time/Language
Permission Management
System Management
Log Information
Date/Time/Language
Date/Time/Language
Holiday
Date 2010-01-01 YYYY-MM-DD
Time 08:14:24 24 Hours
Time Zone GMT+09:00
Time Sync. Setup
DST Dec First (Sun) 0 Dec First (Sun) 0
Language English
OK Cancel

English _37
! USING THE DVR
- Time Server : Enter an IP or URL address of the time
server.
- Last Sync Time : Displays the most recent
synchronization time from the selected time server.
- Activate as Server : Set to <Use> to allow the DVR to act
as a Time Server for other DVRs.
DST : Set up Daylight Saving Time with its period to make
the time earlier than the GMT of its time zone by 1 hour
during the set period.
Language : Select your language. Sets the language for the
interface.
English, French, German, Spanish, Italian, Chinese, Russian, Korean, Polish, Japanese, Dutch, Portuguese,
Turkish, Czech, Danish, and Swedish are available.
When the Date/Time/Language setup is done, press <OK>.
You can also use numeric buttons on the remote control or front panel to enter values for Date, Time and other
numeric fields.
Setting Holiday
You can set specific dates to Holidays according to your preferences.
Holidays are applied to <Recording Schedule> and <Alarm Schedule> too.
Using the mouse may help make setup easier.
Use the up/down buttons (
▲▼
) in <Date/Time/Language> window to select <Date/Time/Language>, and
press the [ENTER] button.
Select <Holiday>.
A calendar for Holiday setup appears.
Use the left/right < > buttons to select year or month,
and press the [ENTER] button.
Use direction buttons (
▲▼_ +
) to select a desired date,
and press the [ENTER] button.
You will see the “Setting Holiday” screen.
Ex : Select January 11th and check on <1/11> only to make
every January 11th a holiday. Check both on <1/11> and <Jan
2nd Mon> to make every January 11th and 2nd Monday of
January holidays.
When the Holiday setup is done, press <OK>.
Using the Calendar
Using the mouse may help make setup easier.
Select year and month.
Select the left/right < > key on the left/right side of year/month and press [ENTER] button to
adjust by 1 year/month.
Use direction buttons to select a date and press [ENTER] button.
A date with recorded data to be searched will appear in yellow in the System Log, Event Log, Time Search and Event
Search.
`
~
~
6.
M`
3.
4.
5.
6.
`
7.
Date/Time/Language
Date/Time/Language
Holiday
Date 2010 -01-01 YYYY-MM-DD
Time 08:14:24 24 Hours
Time Zone GMT+08:00
Time Sync. Setup Not Used
DST Dec First (Sun) 0H Dec First (Sun) 0H
Language English
OK Cancel
Time Synchronization Setup
OK Cancel
Synchronization Use
Time Server 203.248.240.103
Last Sync Time Fail
Activate as Server Use
OK Cancel
Date/Time/Language
Date/Time/Language Holiday
2010 Jan
Sun Mon Tue Wed Thu Fri Sat
1 2
3 4 5 6 7 8 9
10 11 12 13 14 15 16
17 18 19 20 21 22 23
24 25 26 27 28 29 30
31
OK Cancel
Date/Time/Language
Date/Time/Language Holiday
2010 Jan
Sun Mon Tue Wed Thu Fri Sat
1 2
3 4 5 6 7 8 9
10 11 12 13 14 15 16
17 18 19 20 21 22 23
24 25 26 27 28 29 30
31
Setting Holiday
OK Cancel
1 / 11
Jan 2nd Mon

38_ using the DVR
using the DVR
Permission Management
You can set permissions of each user over the DVR's specific function and settings.
Setting the Administrator
You can set and change Administrator’s ID and password.
The administrator can use and set all menu items and functions.
Using the mouse may help make setup easier.
Use the up/down buttons (
▲▼
) in <System> window to
move to <Permission Management>, and press
[ENTER] button.
Select <Admin>.
A dialog for Admin ID and Password input appears.
Use direction buttons (
▲▼_ +
) to move to a desired
item, and set the ID and password.
By default, initial ID and password are set to “admin”, and
“4321”.
When the administrator setup is done, press <OK>.
Using Virtual Keyboard
For alphanumeric inputs, the virtual keyboard window
appears.
Use direction buttons (
▲▼_ +
) to move to a desired
character, and press the [ENTER] button.
In the upper text input box of the virtual keyboard, there
displays a list of candidate words containing the selected
character.
Select a word from the list, or use the keyboard to enter the
whole word.
OK Cancel
` 1 2 3 4 5 6 7 8 9 0 - =
q w e r t y u i o p [ ] \
Del
a s d f g h j k l ; ‘
Caps Lock
z x c v b n m , . /
Shift
Space Ctrl
If there are many of candidate words, use < , > buttons to move between them forward and backward.
You can use mouse wheel and jog shuttle button too.
Select <OK>.
Entered word is applied.
For upper case letters, use <Caps Lock> button.
For special characters, use <Shift> button.
Using the virtual keyboard is the same to a normal keyboard use in your region.
You can enter only lower-case alphabets and numeric values for the user ID.
For the password, use alphabets and special characters excluding < \ > and <“>.
You can use number buttons on the remote control or front panel.
`
`
`
`
`
`
`
`
3.
4.
5.
M`
6.
ID admin
Password ********
Conrm P/W ********
Permission Management
Admin Group
OK Cancel
User Setup

English _39
! USING THE DVR
Setting the Group
You can create user groups and setup permissions for those user groups.
You can register a user for each group in <User>.
Using the mouse may help make setup easier.
Use the up/down buttons (
▲▼
) in <System> window to
move to <Permission Management>, and press
[ENTER] button.
Select <Group>.
A window for <Add>, <Delete>, <Rename>, and
<Group Authority> setup appears.
Use direction buttons (
▲▼_ +
) to move to a desired
item, and set the value.
Add, Delete, Rename : You can add, delete, rename a
group or modify the permissions given to the group.
The virtual keyboard appears when <Add> or <Rename> was selected.
You can add up to 10 groups.
-
Add : When you first run the DVR with the admin account, only the admin account exists. Add has already
been deactivated. Select to display the virtual keyboard. Enter a group name. You can add up to 10
groups.
- Delete : Deletes a user group that is already registered. Selecting Delete will delete all user accounts
belonging to that group.
- Rename : Renames a group that is already registered. Select <Rename> to display the virtual keyboard.
For entering a group name, refer to “Using Virtual Keyboard”. (Page 38)
Group Authority : Sets permissions to access menu items of each group.
Users of a group can access checked functions.
When the group setup is done, press <OK>.
To set the group authority
You can set the permissions of the group users to access the menu according to the channel.
Select a menu to which the group permission is assigned.
The menu where the group permission is assigned will be
displayed in the Live menu when a group user logs in.
Live View : You can set the permission to access the Live
screen according to the channel.
Search : You can set the permission to access the Search
menu according to the channel.
Backup : You can set the permission to access the Backup
menu according to the channel.
Menu : You can set menus accessible with a specific
permission.
Group users can access the permitted menus only.
Select a menu to display the Menu Permission screen.
Record Lock, PTZ, Remote Alarm Out, Shutdown : Select
an item so that the item will be added to the permissions.
Select <OK>.
Select and assign a group user so that the user can
access the specified menu.
3.
4.
5.
~
`
~
6.
1.
~
~
~
~
~
2.
Permission Management
Group
Admin
OK Cancel
User
Add Delete Rename
Group
Group Authority
Live View
Search
Backup
Menu
Record Lock PTZ Remote Alarm Out Shutdown
Setup
Setup
Setup
Setup
Setup
Permission Management
Group
Admin
OK Cancel
User
Add Delete Rename
Group ABC
Group Authority
Live View
Search
Backup
Menu
Record Lock PTZ Remote Alarm Out Shutdown
Setup
Setup
Setup
Setup
Setup
Channel Setup
OK Cancel
1 2 3 4
5 6 7 8
9 10 11 12
13 14 15 16
All
Permission Management
Group
Admin
OK Cancel
User
Add Delete Rename
Group ABC
Group Authority
Live View
Search
Backup
Menu
Record Lock PTZ Remote Alarm Out Shutdown
Setup
Setup
Setup
Setup
Setup
Menu Permission
OK Cancel
Date/Time/Language
Date/Time/Language Holiday
System Management
System Information Settings
Log Information
System Log Event Log Backup Log
All
System Device Record Event Backup Network

40_ using the DVR
using the DVR
To restrict the user permissions
If the admin restricts all permissions of an added group, the users belonging to that group can access only
the default minimum menus and can change the user’s own password only.
Start the DVR.
If all permissions are restricted, only the Login dialog should
appear.
Log in with a registered user ID.
Right-click any area on the screen.
If all permissions are restricted, only the accessible context
menus should appear.
To change the user password
If you log in with a user account that is restricted to access the menu, you can change your own password
only.
Log in with your account.
Select <User Menu>.
The Permission Management setup screen appears.
Select <Permission Management>.
The Password setup dialog appears.
Enter a new password.
Select <OK>.
You change to the password will be applied.
1.
2.
3.
1.
2.
3.
4.
5.
ID abc
Password ********
Conrm P/W ********
Permission Management
User
OK Cancel
Scene Mode
Audio Off
Freeze
Stop Alarm
User Menu
Hide Launcher
Logout
Login
ID abc
Password
OK Cancel

English _41
! USING THE DVR
Setting the User
Users can be added only if a group was created in <Group> menu.
Using the mouse may help make setup easier.
Use the up/down buttons (
▲▼
) in <System> window to
move to <Permission Management>, and press
[ENTER] button.
Select <User>.
A window for Add User appears.
Use direction buttons (
▲▼_ +
) to select <Add> from the
window.
A window for “Add User” appears.
You can configure the Network Viewer settings including
name, ID, viewer, Select Group and password.
Result of the user setup appears in the <User> window.
To change the user property, use “Edit User”.
The “Edit User” window appears when you select a
desired item to be changed in the <User> window.
Viewer : If you select <Use>, you will be given access to the
Web Viewer and Network Viewer.
Refer to “Connecting Web Viewer”. (Page 75)
For more information about use of Network Viewer, refer to the
Network Viewer's user guide. (Page 5)
When the user setup is done, press <OK>.
Setting Permissions
You can set restricted access for all general users.
Items with restrictions will require logging in for use.
Using the mouse may help make setup easier.
Use the up/down buttons (
▲▼
) in <System> window to
move to <Permission Management>, and press
[ENTER] button.
Select <Setup>.
The Restricted Access, Restriction on Network Access,
Auto Log out, Manual Input of ID setup screen appear.
Use direction buttons (
▲▼_ +
) to move to a desired
item, and set the value.
Restricted Access : All menu items allowed for a user can
be set with restricted access.
- Checked ( ) : Restricted
- Not checked ( ) : Accessible
If it is not checked ( ) in <Restricted Access>, any user can access the item no matter what the <Group Authority>
setting.
If it is checked ( ) in <Restricted Access>, a user can access the item only if the user has permission in <Group
Authority> setting.
Restriction on Network Access : Restricts remote access from a <Restricted Access> network.
- All Network : Restricts all access instances via Network Viewer and Web Viewer.
- Web Viewer : Restricts access via the Web Viewer.
Auto Log out : A user will be automatically logged out if there is no operation on DVR for over set period of
time.
3.
4.
5.
~
`
`
6.
3.
4.
5.
~
`
`
~
~
Group Name ID Viewer Delete
Permission Management
User
Admin
OK Cancel
Setup
Add
Group
Group All Group
Previous/Next Page
Group Name ID Viewer Delete
Permission Management
User
Admin
OK Cancel
Setup
Add
Group
Group All Group
Previous/Next Page
Add User
OK Cancel
Name Kim
ID ksh
Viewer Not Used
Select Group ABC
Password ********
Conrm ********
Permission Management
Setup
Admin
OK Cancel
Group
Restricted Access
Live View Backup Record Lock Search
PTZ Remote Alarm Out Shutdown All
Auto Log out 3 min
Manual Input of ID ON
User
Restriction on Network Access
All Network Web Viewer

42_ using the DVR
using the DVR
Manual Input of ID : Prompts you to enter the user ID
manually for the login process.
- Checked ( ) : Encloses the registered user IDs with the
[] symbols.
Use the virtual keyboard to enter the user ID.
When the permission setup is done, press <OK>.
System Management
You can check the system version, update to a newer version, as well as data backup and initialization.
Checking the System Information
You can check the current system version, broadcasting system, MAC address. You can update the system.
Using the mouse may help make setup easier.
Use the up/down buttons (
▲▼
) in <System> window to
move to <System Management>, and press [ENTER]
button.
Check the Version, Broadcast Format, and MAC Address.
System Information : Shows the current system’s
information.
The values can not be changed by a user.
S/W Upgrade : Updates the DVR’s software up to date.
~
6.
3.
4.
~
~
Software Version V1.00h_100315180929
Broadcast Format NTSC
MAC Address 00:00:F0:54:FF:FF
System Management
System Information Settings
Previous
System Information
Upgrade
Device USB2FlashStorage
Version V1.00h_100315180929
S/W Upgrade
Login
ID *****
Password
OK Cancel

English _43
! USING THE DVR
Updating the Software
Connect a device storing the software to be updated.
(It may take about 10 seconds to recognize the device.)
Upgradeable devices include USB memory, CD/DVD and
network device.
To update the network, the current DVR should have been
connected to the network.
Upgrade via the proxy server may not be enabled due to the
restricted access.
Select <System Management> from <System> window.
Select <System Information>.
When the recognized device appears, select <Upgrade>.
The <Upgrade> button will be activated only if the current <Software Version> of the <System Information> is
same to or older than that of <S/W Upgrade>.
Press <OK> in the “System Upgrade” window.
While updating, it shows the progress.
Updating progresses with 3 steps as shown in the figure.
When the updating is done, it automatically restarts.
Do not turn the power off until it finishes restarting.
If “Upgrade Failed” appears, retry from the step 4.
When you experience continued failure, consult the service
center for assistance.
~
1.
`
`
2.
3.
4.
`
5.
`
~
6.
M`
Software Version V1.00h_100315180929
Broadcast Format NTSC
MAC Address 00:00:F0:54:FF:FF
System Management
System Information Settings
Previous
System Information
Upgrade
Device USB2FlashStorage
Version V1.08_090731170402
S/W Upgrade
System Upgrade
OK Cancel
Current Version V1.00h_100315180929
New Version V1.00h_100320180929
Do you want to upgrade?
Software Version V1.00h_100315180929
Broadcast Format NTSC
MAC Address 00:00:F0:54:FF:FF
System Management
System Information Settings
Previous
System Information
Upgrade
Device USB2FlashStorage
Version V1.08_090731170402
S/W Upgrade
S/W Upgrade
Software upgrading...
Software Version V1.00h_100315180929
Broadcast Format NTSC
MAC Address 00:00:F0:54:FF:FF
System Management
System Information Settings
Previous
System Information
Upgrade
Device USB2FlashStorage
Version V1.08_090731170402
S/W Upgrade
S/W Upgrade
Software upgrading...
S/W Upgrade
Software upgrading...
Do not turn off during the upgrade.

44_ using the DVR
using the DVR
Settings
You can copy and import the DVR settings by using a storage media.
Using the mouse may help make setup easier.
Use the up/down buttons (
▲▼
) in <System> window to
move to <System Management>, and press [ENTER]
button.
Select <Settings>.
A window of storage device and load factory default
appears.
Use direction buttons (
▲▼_ +
) to move to a desired
item, and export or import settings data to a storage
device.
Storage Device : Shows the connected storage device.
Export : Exports DVR settings to the connected storage device.
Import : Imports DVR settings from the storage device and applies to the DVR.
If <Include Network Settings> is checked, the network settings will be imported too.
Load Factory Default : If <Default> is selected, a
confirmation dialog for “Load Factory Default” prompts.
Press <OK> to initialize the system to the factory default.
To move to the previous menu, press <Previous>.
Log Information
You can browse logs on the system and events.
System Log
System Log shows log and timestamp on every system start up, system shutdown, and changes on system
settings.
Using the mouse may help make setup easier.
Use the up/down buttons (
▲▼
) in <System> window to
move to <Log Information>, and press [ENTER] button.
Select <System Log>.
Refer to “Using the Calendar”. (Page 37)
Click on the calendar < > to display the calendar window.
Type : When there are too many logs, you can display logs of
the desired format by selecting the type.
Use direction buttons (
▲▼_ +
) to move to a desired item,
and press <Search>.
3.
4.
5.
~
~
~
`
~
6.
3.
4.
`
~
5.
Storage Device 1932 MB (Remained Capacity)
DVRUSB 38010100
USBDVR
Include Network Settings
Settings
System Information
Previous
Load Factory Default Default
Export
Import
System Management
Load Factory Default
OK Cancel
Sure to Default Setting?
Storage Device 1932 MB (Remained Capacity)
DVRUSB 38010100
USBDVR
Include Network Settings
Settings
System Information
Previous
Load Factory Default Default
Export
Import
System Management
No. Log List Date/Time
Log Information
System Log Event Log
First Page
Search Day 2010-01-01
Previous
Previous/Next Page
Type View all
Search
Last Page
Backup Log

English _45
! USING THE DVR
Event Log
Event log shows recorded events on alarms, motion detections and video loss.
It also shows the log and its timestamp.
Using the mouse may help make setup easier.
Use the up/down buttons (
▲▼
) in <System> window to
move to <Log Information>, and press [ENTER] button.
Select <Event Log>.
Use direction buttons (
▲▼_ +
) to move to the desired
item.
Set Search Day, Channel and Type and the press
<Search>.
Refer to “Using the Calendar”. (Page 37)
Click on the calendar < > to display the calendar window.
Backup Log
You can find out who backed up and the details (backup time, channel, device to use, file format, etc.).
Using the mouse may help make setup easier.
In the <System> window, press the up/down (
▲▼
) button
to move to <Log Information> and press the [ENTER]
button.
Select <Backup Log>.
Use the four direction buttons (
▲▼_ +
) to move to a
desired item.
Specify a search term and select <Search> in the right
corner.
Backup details for the search term will be listed.
3.
4.
5.
6.
`
3.
4.
5.
6.
No. Log List Date/Time
7 Motion Detection [CH 7] 2010-01-01 00:02:18
6 Motion Detection [CH 6] 2010-01-01 00:02:18
5 Motion Detection [CH 5] 2010-01-01 00:02:18
4 Motion Detection [CH 4] 2010-01-01 00:02:18
3 Motion Detection [CH 3] 2010-01-01 00:02:18
2 Motion Detection [CH 2] 2010-01-01 00:02:18
1 Motion Detection [CH 1] 2010-01-01 00:02:18
Log Information
Event Log
System Log
First Page
Search Day 2010-01-01
Previous
Previous/Next Page
CH All CHs Type View all
Search
Last Page
Backup Log
No. User Date/Time
Log Information
Backup Log
System Log
First Page
Search Day 2010-01-01 ~ 2010-01-02
Previous
Previous/Next Page
Search
Last Page
Event Log

46_ using the DVR
using the DVR
SETTING THE DEVICE
You can setup Camera, Storage Device, Remote Device, POS Device and Monitor.
Camera
Setting the Camera
You can set Video, Audio, Channel Name and Dwell Time of a Camera.
Using the mouse may help make setup easier.
Press the [MENU] button on the remote control or front
panel.
Use the left/right button (
_ +
) to select <Device>.
Device setting menu is selected.
Use the up/down buttons (
▲▼
) to move to <Camera>,
and press [ENTER] button.
Select <Camera>.
You will see a window where you can configure the
camera settings including Video, Audio, Channel Name,
Dwell Time and Progressive.
Use direction buttons (
▲▼_ +
) to move to a desired
item, and set the value.
Video
- <ON/OFF> : You can turn ON/OFF the selected
channel’s camera.
- <Covert1> : Shows information other than the video of the selected channel.
For privacy protection, it does not display the video while the recording continues.
- <Covert2> : Shows nothing but an empty screen while the recording continues.
Audio
- If set to <ON>, you can turn the audio of the channel ON/OFF on the Live screen.
- If set to <OFF>, the channel’s audio is off on the Live screen and not recorded.
Audio output is available for only 1 channel.
SRD-830/830D/1610/1610D/1630/1630D supports 1~4 channels of sound inputs.
CH Name : Up to 15 characters including blanks are allowed.
Refer to “Using Virtual Keyboard”. (Page 38)
SEQ-Dwell Time : You can set the dwell time between channels for the Live screen and Spot Out.
If set to <OFF>, the channel is not listed in the Auto Sequence mode.
1.
2.
3.
4.
5.
~
`
~
`
M`
~
`
~
`
Device
Logout Exit
Camera
Storage Device
Remote Device
POS Device
Monitor
CH Video Audio CH Name SEQ-Dwell Time Progressive
1 ON OFF CAM 01 5 sec OFF
2 ON OFF CAM 02 5 sec OFF
3 ON OFF CAM 03 5 sec OFF
4 ON OFF CAM 04 5 sec OFF
5 ON OFF CAM 05 5 sec OFF
6 ON OFF CAM 06 5 sec OFF
7 ON OFF CAM 07 5 sec OFF
8 ON OFF CAM 08 5 sec OFF
Camera
Camera PTZ
Previous/Next Page
Screen Setup
OK Cancel

English _47
! USING THE DVR
Progressive : You can set the progressive camera to ON/OFF.
If you set it to <ON> for the progressive camera, screen flickering will be reduced.
Screen Setup : The video appeared on the screen may vary
depending on the channel’s camera, configure the DVR
display to your preferences.
Select a channel and adjust the
<
(Brightness)>,
<
(Contrast)>, and
<
(Color)> of the selected channel.
Press the <Init> to initialize settings back to the default 50.
When the camera setup is done, press <OK>.
Setting the PTZ
To use Camera’s PTZ functions, ID and protocols of each camera and DVR should be matched.
For other settings, refer to the “Remote Devices” settings. (Page 50)
Using the mouse may help make setup easier.
Use the up/down buttons (
▲▼
) in <Device> window to
move to <Camera>, and press [ENTER] button.
Select <PTZ>.
A window of PTZ settings appears.
Use direction buttons (
▲▼_ +
) to move to a desired
item, and select it.
ID : Set the ID of the connected camera of each channel.
You can easily setup by using the numeric buttons on the
remote control or front panel.
Protocol : Set the protocol of the connected camera of each
channel.
You can check the camera’s ID and protocol if you turn the camera off and on after connecting it to the DVR.
(Page 69)
When the PTZ setup is done, press <OK>.
~
J`
~
~
6.
3.
4.
5.
~
~
M`
6.
CH ID Protocol
1 0 > None
2 1 > None
3 2 > None
4 3 > None
5 4 > None
6 5 > None
7 6 > None
8 7 > None
Camera
PTZ
Camera
Previous/Next Page
OK Cancel
Screen Setup
Init Apply to All CH
CH1 50 50 50
OK Cancel

48_ using the DVR
using the DVR
Storage Device
You can check information on storage devices.
Confirming Devices
You can check storage devices and their free space, usage as well as status.
Devices available are HDD, and USB devices (Memory, HDD, CD/DVD).
Refer to “Product Specifications > Backup”. (Page 100)
Using the mouse may help make setup easier.
Use the up/down buttons (
▲▼
) in <Device> window to
move to <Storage Device>, and press [ENTER] button.
Select <Device>.
No. : Shows the assigned number of the internal HDD.
To see the detailed positioning of the HDD according to the
number, refer to <HDD Map>.
Used/Total : Shows the used/total capacity of the storage
device.
Usage : Sets the storage device’s usage.
- USB memory is used only for backups.
External USB HDD, SATA HDD are used for extension and backup.
SRD-830/830D/1610/1610D/1630/1630D does not support a port for SATA connection.
Status/Management : Shows the current status of the HDD, as in Normal/Check/Replace.
- Normal : Available to use
- Check : Available to use but recommended to replace
- Replace : Requires immediate replacement.
HDD Map : Shows the internal HDD’s locations according to
assigned numbers.
Refer to this for servicing or additional HDD installation.
To move to the previous menu, press <OK>.
3.
4.
~
`
~
~
`
`
~
~
`
5.
Storage Device
Device Format
OK Cancel
HDD Alarm
HDD Map
Device No. Used/Total Usage Status/Management
HDD 1 12.28G/499.37G Internal Normal
<SRD-830/830D/1610/1610D/1630/1630D>
HDD Map
OK
<SRD-850/850D/870/870D/1650/1650D/1670/1670D>
HDD Map
OK

English _49
! USING THE DVR
Formatting
You can format a storage device.
Using the mouse may help make setup easier.
Use the up/down buttons (
▲▼
) in <Device> window to
move to <Storage Device>, and press [ENTER] button.
Select <Format>.
A window for selection of device for formatting appears.
Use direction buttons (
▲▼_ +
) to select a device to be
formatted.
Select <Format> on the bottom of the screen.
Press <OK> on the “Manage” confirmation window will
start formatting the selected device.
When the formatting is done, press <OK>.
HDD Alarm
You can set alarm settings for HDD defects such as Check Alarm Output Port, Replace Alarm Output Port,
and its duration.
Using the mouse may help make setup easier.
Use the up/down buttons (
▲▼
) in <Device> window to
move to <Storage Device>, and press [ENTER] button.
Select <HDD Alarm>.
A window for setting HDD check and replace output ports
and their durations appears.
Use direction buttons (
▲▼_ +
) to move to the desired
item.
Alarm
- Alarm signal will output through the alarm out port on the
rear side when selected <1>, <2>, <3>, and <4>.
- If <BEEP> was selected, a beep will sound.
- If <All> was selected, both beep sound and alarm signal through rear side ports will output.
Check Alarm Output Port : If HDD generates check alarm, the alarm signal will output to the specified alarm
output port.
Replace Alarm Output Port : If HDD generates replace alarm, the alarm signal will output to the specified
alarm output port.
3.
4.
5.
6.
7.
3.
4.
5.
~
~
~
Storage Device
Device
OK Cancel
HDD Alarm
Format
Device Select Used/Total Usage
HDD 1 12.28G/499.37G Internal
Format
Storage Device
Format
OK Cancel
Device HDD Alarm
Check Alarm Output Port
Duration OFF
1 2 3
4 BEEP All
Replace Alarm Output Port
Duration OFF
1 2 3
4 BEEP All
Storage Device
Device
OK Cancel
HDD Alarm
Format
Device Select Used/Total Usage
HDD 1 12.28G/499.37G Internal
Format
Manage
Formatting deletes all recordings.
Proceed formatting?
OK Cancel

50_ using the DVR
using the DVR
Duration : Sets the alarm duration for the alarm signal and beep sound.
- Check Alarm, Replace Alarm signals will output through the selected alarm out ports (1, 2, 3, and 4).
- If <BEEP> was selected, a beep will sound.
- If <All> was selected, both beep sound and alarm signal through rear side ports will output.
<Check> status means that the HDD is operating but it has problems that require technical examination.
( ) appears on the Live screen.
<Replace> status means that the HDD has defect and requires immediate replacement.
( ) appears on the Live screen.
When the HDD Alarm setup is done, press <OK>.
Remote Devices
You can set the RS-485 communication for use of PTZ Camera and system keyboard with the DVR.
Using the mouse may help make setup easier.
Use the up/down buttons (
▲▼
) in <Device> window to
move to <Remote Device>, and press [ENTER] button.
Use direction buttons (
▲▼_ +
) to move to the desired
item, and press [ENTER] button.
Set the values of each communication setup of the remote
device.
Baudrate : Baud rate settings of the DVR, PTZ camera and
system keyboard should be matched for proper operations.
Make sure to match IDs of the DVR, System Keyboard
and Remote Control, and press <OK>.
For changing the remote control’s ID, refer to “Changing the Remote Control ID”. (Page 14)
POS Devices
You can set properties of POS devices connected to the DVR.
A POS device connection requires channel, preset, and Port/Ethernet settings.
Using the mouse may help make setup easier.
Use the up/down buttons (
▲▼
) in <Device> window to
move to <POS Device>, and press [ENTER] button.
Use direction buttons (
▲▼_ +
) to move to a desired
item, and set the value.
POS USE : When selected <POS USE>, DVR and POS will
be connected.
If you change settings for the device and press <OK> while
the <POS USE> is not checked, the changes for POS device
will not be saved.
~
M`
`
6.
3.
4.
5.
~
6.
M`
3.
4.
~
J`
System Keyboard OFF ID 00
Remote Control ON ID 00
Baudrate Parity Data Stop Bit Transfer type
9600 None 8 1 Half Duplex
Remote Device
OK Cancel
POS USE
POS CH Preset Port/Ethernet
1 None No preset None
2 None No preset None
3 None No preset None
4 None No preset None
5 None No preset None
6 None No preset None
7 None No preset None
8 None No preset None
POS Device
OK Cancel
Previous/Next Page
POS Device Setup

English _51
! USING THE DVR
POS Device Setup : Sets the communication setups for the
POS device and DVR.
It is independent to the Remote Device setup.
CH : Select the camera to be synchronized to the POS
device.
If selected a channel input field, “Sync Channel Setup” window
appears.
One POS device can be synchronized to up to 16 cameras
(channels), however one channel cannot be synchronized to
multiple POS devices.
Channels to be synchronized to a POS device should be set to
“Event” in “Main Menu > Record > Recording Schedule”.
(Page 54)
Preset : Sets the name, start and end strings of the receipt
for the preset.
Preset name should be unique.
Use <Add> button to display “Add Preset” window, and set its
name, start string, and end string.
Port/Ethernet : Sets the port number for the DVR and POS
device connection.
COM1 : For RS-232C connections
7001~7016 : For Ethernet connections
When the POS Device setup is done, press <OK>.
~
`
~
`
`
`
~
`
`
~
`
`
5.
POS USE
POS CH Preset Port/Ethernet
1 None No preset None
2 None No preset None
3 None No preset None
4 None No preset None
5 None No preset None
6 None No preset None
7 None No preset None
8 None No preset None
POS Device
OK Cancel
Previous/Next Page
POS Device Setup
POS Device Setup
OK Cancel
Baudrate Parity Data Stop bit Transfer type
9600 None 8 1 Half Duplex
POS USE
POS CH Preset Port/Ethernet
1 None No preset None
2 None No preset None
3 None No preset None
4 None No preset None
5 None No preset None
6 None No preset None
7 None No preset None
8 None No preset None
POS Device
OK Cancel
Previous/Next Page
POS Device Setup
Sync Channel Setup
OK Cancel
1 2 3 4 5 6 7 8
9 10 11 12 13 14 15 16
CH
POS USE
POS CH Preset Port/Ethernet
1 None No preset None
2 None No preset None
3 None No preset None
4 None No preset None
5 None No preset None
6 None No preset None
7 None No preset None
8 None No preset None
POS Device
OK Cancel
Previous/Next Page
POS Device Setup
Preset Setup
OK Cancel
Add
No. Name Start End Input char. Set Del
Add Preset
OK Cancel
Name
Start Keyword
End Keyword

52_ using the DVR
using the DVR
Monitor
You can configure information to be displayed and its format for Spot Out monitor.
Setting the Monitor
Using the mouse may help make setup easier.
Use the up/down buttons (
▲▼
) in <Device> window to
move to <Monitor>, and press [ENTER] button.
Select <Monitor>.
Use direction buttons (
▲▼_ +
) to move to a desired
item, and set the value.
Event Display : Sets the dwell time of the event channel
display on the monitor when an event occurs.
If selected <Continuous>, it displays the channel until you
press [ALARM] button to release it.
Display : Displays only checked items on the monitor
screen.
Multi CH SEQ Time : Sets the interval between automatic display switching in 4-split and 9-split mode of
the Live screen.
VGA, HDMI : Select between <VGA> and <HDMI> for screen output.
Outputs either one of <VGA> and <HDMI>.
If the output setting of <VGA> or <HDMI> does not match to the monitor, video may not be produced.
In this case, press and hold the [MODE] and [ZOOM] buttons simultaneously for around 5 seconds to
change the video output.
SRD-830/830D/1610/1610D/1630/1630D does not support the HDMI signal.
Sharpness : You can adjust the sharpness of the video output signal.
When the monitor setup is done, press <OK>.
Screen Setup
Some monitors many not display information (camera name, icon, time information, etc.) about the DVR,
depending on the condition. Then, you can change the display position of the data.
In the <Device> window, press the up/down (
▲▼
) button to move to <Monitor> and press the [ENTER]
button.
Select the <Monitor> item.
Select <Display Position Setup> in the bottom.
You will move to the <Display Position Setup> window.
Use the four direction buttons or the number buttons on
the front panel or the remote control to adjust the data
position.
3.
4.
5.
~
~
~
~
`
~
6.
3.
4.
5.
6.
Display Position Setup
OK Cancel
30 30
30
30
Monitor
Monitor Spot Out
Event Display OFF
Display Date Time CH Name Icon
Multi CH SEQ Time
5 sec
VGA 800x600 HDMI 480p
Sharpness
Level1 (Low)
Mode
OK Cancel
Display Position Setup

English _53
! USING THE DVR
Setting the Spot Out
You can set the DVR to output information / video apart from the monitor out.
Using the mouse may help make setup easier.
Use the up/down buttons (
▲▼
) in <Device> window to
move to <Monitor>, and press [ENTER] button.
Select <Spot Out>.
The number of Spot Out terminals differs according to the
model.
Use direction buttons (
▲▼_ +
) to move to a desired
item, and set the value.
Spot Out 1 : You can select between 16-, 9-, 4-split, Auto
Sequence, and Single.
Spot Out 2~4 : Only supports 4 channels, with 4-split, Auto
Sequence, and Single mode.
Set Mode : A window for “Set Spot Out” appears and you
can set the channel for it.
You can set the dwell time between the screen switching in
“Setting the Device > Camera > SEQ-Dwell Time”.
(Page 46)
Event Display : Sets the duration for the Spot Out on an
event.
If selected <OFF>, an event will not output to the Spot Out.
You can setup using the mouse right button in Live screen.
Refer to “Spot Out”. (Page 33)
When the Spot Out is done, press <OK>.
Setting the Screen Mode
You can configure the Live screen and Split Screens.
Using the mouse may help make setup easier.
Use the up/down buttons (
▲▼
) in <Device> window to
move to <Monitor>, and press [ENTER] button.
Select <Mode>.
Use direction buttons (
▲▼_ +
) to move to a desired
item, and set the value.
Live Screen : Select split modes for the Live screen.
16-, 9-, and 4-split screens are included by default.
Play Screen : Select split modes for the playback screen.
Only the 13-split screen is optional.
Black shows the playback while white shows the Live
screen.
When the screen mode setup is done, press <OK>.
3.
4.
`
5.
~
~
~
~
M`
6.
3.
4.
5.
~
~
6.
Monitor
Spot Out
Monitor
Spot Out 1 4-split
Spot Out 2 4-split
Spot Out 3 4-split
Spot Out 4 4-split
Event Display OFF
Mode
OK Cancel
Set Mode
Set Mode
Set Mode
Set Mode
CH 1,2,3,4
CH 5,6,7,8
CH 9,10,11,12
CH 13,14,15,16
Monitor
Mode
Monitor Spot Out
OK Cancel
Live Play
Live Screen
Play Screen
Monitor
Spot Out
Monitor
Spot Out 1 16-split
Spot Out 2 4-split
Spot Out 3 4-split
Spot Out 4 4-split
Event Display OFF
Mode
OK Cancel
Set Mode
Set Mode
Set Mode
Set Mode
ALL CH
CH 5,6,7,8
CH 9,10,11,12
CH 13,14,15,16
Set Spot Out
OK
1 2 3 4
5 6 7 8
9 10 11 12
13 14 15 16

54_ using the DVR
using the DVR
SETTING THE RECORDING
You can setup scheduled recording, event recording and other recording related settings.
Recording Schedule
Make your reservation on a date and time to schedule the recording on specified time.
Using the mouse may help make setup easier.
Press the [MENU] button on the remote control or front
panel.
Use the left/right button (
_ +
) to select <Record>.
Record menu is selected.
Use the up/down buttons (
▲▼
) to move to <Recording
Schedule>, and press [ENTER] button.
Select <Recording Schedule>.
A window of scheduled recording setup appears.
Use direction buttons (
▲▼_ +
) to move to a desired
item, and set the value.
Apply to All CH : If selected <Apply to All CH>, “Apply to
All CH” window appears.
Press <OK> to apply the setup to all channels.
When the recording schedule setup is done, press <OK>.
1.
2.
3.
4.
5.
~
6.
Record
Logout Exit
Recording Schedule
Event Record Duration
REC Quality & Resolution
Record Option
All 0 1 2 3 4 5 6 7 8 9 10 11 12 13 14 15 16 17 18 19 20 21 22 23
Sun
Mon
Tue
Wed
Thu
Fri
Sat
Hol
No Recording Continuous Event Both(Cont&Evnt)
Apply to All CH
OK Cancel
Recording Schedule
CH1
All 0 1 2 3 4 5 6 7 8 9 10 11 12 13 14 15 16 17 18 19 20 21 22 23
Sun
Mon
Tue
Wed
Thu
Fri
Sat
Hol
No Recording Continuous Event Both(Cont&Evnt)
Apply to All CH
OK Cancel
Recording Schedule
CH1
Apply to All CH
OK Cancel
Apply recording schedule to all channels?

English _55
! USING THE DVR
Recording Color Tags
Color Function Description
White No Recording No schedule / event recording
Orange Continuous Scheduled recording only
Blue Event Event recording only
Green Both(Cont&Evnt) Both scheduled / event recordings
Each press of a selected cell will cycle through <No Recording>-<Continuous>-<Event>-
<Both(Cont&Evnt)>.
Event Record Duration
You can set the beginning and ending point of a recording on an event.
Using the mouse may help make setup easier.
Use the up/down buttons (
▲▼
) in <Record> window to
move to <Event Record Duration>, and press [ENTER]
button.
Use direction buttons (
▲▼_ +
) to move to a desired
item, and set the value.
Pre Event : The recording of an event will start at a
pre-determined time prior to the actual occurrence of the event.
If it is set to 5 seconds, the recording begins from 5
seconds before the event.
POST Event : The recording will continue for a
pre-determined time after the actual end of an event.
If it is set to 5 seconds, the recording ends in 5 seconds after an event.
When the event recording duration setup is done, press <OK>.
REC Quality / Resolution
You can set resolution, IPS, and quality of recordings by channel, and by recording type of standard / event.
Setting Standard Recording Properties
You can set each channel’s resolution, quality and IPS for normal recordings.
Using the mouse may help make setup easier.
Use the up/down buttons (
▲▼
) in <Record> window to
move to <REC Quality & Resolution>, and press
[ENTER] button.
Select <Standard>.
When the recording setup is done, press <OK>.
Remaining count : If you change the settings of the
resolution and the remaining rate, the frame rate available for
each resolution will be recalculated.
The <Remaining count> will be displayed only for SRD-830/
830D/850/850D/1610/1610D/1630/1630D/1650/1650D
models.
SRD-870/870D/1670/1670D models have no limitations on the remaining rate.
3.
4.
~
~
5.
3.
4.
5.
~
`
`
Event Record Duration
OK Cancel
Previous/Next Page
CH Pre Event POST Event
1 OFF 1 min
2 OFF 1 min
3 OFF 1 min
4 OFF 1 min
5 OFF 1 min
6 OFF 1 min
7 OFF 1 min
8 OFF 1 min
CH Resolution Record Rate Record Quality
1 CIF(S) 7.5ips Level4
2 CIF(S) 7.5ips Level4
3 CIF(S) 7.5ips Level4
4 CIF(S) 7.5ips Level4
5 CIF(S) 7.5ips Level4
6 CIF(S) 7.5ips Level4
7 CIF(S) 7.5ips Level4
8 CIF(S) 7.5ips Level4
REC Quality & Resolution
Standard Event
Previous/Next Page
OK Cancel
Remaining count : 4CIF(L) : 90 2CIF(M) : 180 CIF(S) : 360

56_ using the DVR
using the DVR
Setting Event Recording Properties
You can set each channel’s resolution, quality and IPS for event recordings.
Using the mouse may help make setup easier.
Use the up/down buttons (
▲▼
) in <Record> window to
move to <REC Quality & Resolution>, and press
[ENTER] button.
Select <Event>.
Event recording setup window appears.
Use direction buttons (
▲▼_ +
) to move to a desired
item, and select it.
Resolution : Sets the resolution of the recorded screen.
If you set the resolution to <4CIF(L)>, SRD-850/850D/1650/
1650D support up to 4 channels while SRD-1630/1630D support
up to 2 channels and SRD-830/830D/1610/1610D support just one channel.
Resolution
Name Resolution Description
CIF(S) NTSC: 352 X 240, PAL: 352 X 288 Samples each half of horizontal and
vertical screen.
2CIF(M) NTSC: 704 X 240, PAL: 704 X 288 Samples half of the horizontal screen.
4CIF(L) NTSC: 704 X 480, PAL: 704 X 576 Samples original screen size.
Record Rate : Image Per Second, means the frames recorded per a second.
Record Quality : Sets the recording quality.
The estimated total remaining count for SRD-830/830D/850/850D/1610/1610D/1630/1630D/1650/1650D means
the total number of remaining recordings for both standard and event recordings.
You cannot increase the remaining count if the current remaining count has reached zero or there is no available
remaining count from any other page. If this is the case, reduce the remaining count for the current page, or do so
for the same channel on any other page.
When the Event recording setup is done, press <OK>.
Record Option
You can set the recording to stop or overwrite when the HDD is full.
Using the mouse may help make setup easier.
Use the up/down buttons (
▲▼
) in <Record> window to
move to <Record Option>, and press [ENTER] button.
Use direction buttons (
▲▼_ +
) to move to a desired
item, and set the value.
3.
4.
5.
~
`
~
~
M`
`
6.
3.
4.
Record Option
OK Cancel
Disk End Mode Overwrite
Disk End Beep
Auto Delete 99 day
CH Resolution Record Rate Record Quality
1 CIF(S) 7.5ips Level4
2 CIF(S) 7.5ips Level4
3 CIF(S) 7.5ips Level4
4 CIF(S) 7.5ips Level4
5 CIF(S) 7.5ips Level4
6 CIF(S) 7.5ips Level4
7 CIF(S) 7.5ips Level4
8 CIF(S) 7.5ips Level4
REC Quality & Resolution
Standard Event
Previous/Next Page
OK Cancel
Remaining count : 4CIF(L) : 90 2CIF(M) : 180 CIF(S) : 360

English _57
! USING THE DVR
Disk End Mode : If selected <Overwrite>, recording will continue despite the HDD full while overwriting the
oldest.
If selected <Stop>, the recording will stop when the HDD is full.
Disk End Beep : If selected <Stop>, the button is activated.
If you check it, the beep will sound on the disk full and the recording stops.
Auto Delete : If you check it, Record Period setup is activated.
If you setup the auto delete, recorded data only in the configured period are searchable.
When the recording option setup is done, press <OK>.
SETTING THE EVENT
You can set recording options for sensor, motion, and video loss event.
Sensor Detection
You can set the sensor’s operating condition and connected camera, as well as alarm output and its duration.
Using the mouse may help make setup easier.
Press the [MENU] button on the remote control or front
panel.
Use the left/right button (
_ +
) to select <Event>.
Event setting menu is selected.
Use the up/down buttons (
▲▼
) to move to <Sensor
Detection>, and press [ENTER] button.
A window of sensor detection setup appears.
Use direction buttons (
▲▼_ +
) to move to a desired
item, and set the value.
Sensor Operation : Sets the operation mode of sensors.
- <OFF> : Sensor does not operate.
- <N.O (Normal Open)> : Sensor is opened.
If the sensor is closed, it generates alarm.
- <N.C (Normal Close)> : Sensor is closed.
If the sensor is open by interruption, it generates alarm.
Cam : Select a channel to be connected to the sensor.
If selected camera, “Cam Preset setup” window appears.
Select a channel and setup the preset.
Preset setup can be done in PTZ mode.
~
~
~
5.
1.
2.
3.
4.
~
~
`
Event
Logout Exit
Sensor Detection
Motion Detection
Video Loss Detection
Alarm Schedule
Sensor Detection
OK Cancel
Previous/Next Page
Sensor
Sensor Operation Cam Alarm Duration
1 OFF 1 None 10 sec
2 OFF 2 None 10 sec
3 OFF 3 None 10 sec
4 OFF 4 None 10 sec
5 OFF 5 None 10 sec
6 OFF 6 None 10 sec
7 OFF 7 None 10 sec
8 OFF 8 None 10 sec
Sensor Detection
OK Cancel
Previous/Next Page
Sensor
Sensor Operation Cam Alarm Duration
1 OFF 1 None 10 sec
2 OFF 2 None 10 sec
3 OFF 3 None 10 sec
4 OFF 4 None 10 sec
5 OFF 5 None 10 sec
6 OFF 6 None 10 sec
7 OFF 7 None 10 sec
8 OFF 8 None 10 sec
Cam Preset setup
OK Cancel
CH
Preset
1 None
2 None
3 None
4 None
5 None
6 None
7 None
8 None
CH
Preset
9 None
10 None
11 None
12 None
13 None
14 None
15 None
16 None

58_ using the DVR
using the DVR
Alarm : Sets the alarm output method.
For further information on alarm output, refer to “HDD Alarm >
Alarm”. (Page 49)
Duration : Sets the duration of alarm signal and alarm
sound.
When the sensor detection setup is done, press <OK>.
Motion Detection
You can set target detection region and motion, as well as the alarm signal output.
When the motion detection region is set, it detects motion within the area.
Using the mouse may help make setup easier.
Use the up/down buttons (
▲▼
) in <Event> window to
move to <Motion Detection>, and press [ENTER] button.
A window of motion detection area setup appears.
Use direction buttons (
▲▼_ +
) to move to a desired
item, and set the value.
Mode : Sets whether to activate motion detection.
Sensitivity : Sets the sensitivity level of the motion detection.
Alarm : Sets the alarm output method.
For further information on alarm output, refer to “HDD Alarm >
Alarm”. (Page 49)
Alarm Duration : Sets the duration of alarm signal and alarm
sound.
When the motion detection setup is done, press <OK>.
Setting the Motion Detection Area
Select <Motion Region>.
When “Motion Region” window appears, select a
channel for detection and set the area of motion
detection.
To set the area in “Motion Region” window
In the “Motion Region” window, select desired region
from < >.
To set the area using <Individual> selection
In the “Motion Region” window, you can select cells
individually by using <Individual>.
~
~
Motion Region
OK Cancel
Apply to All CH
1 CH
Individual
When selected <Individual>, “Motion Region” window disappears and you can select cells one by one.
When the motion area setup is done, press the <Menu> on the screen or the [MENU] button on the
remote control or front panel to display the “Motion Region” window again.
- Select : Selected cell is set to be a part of motion detection area.
- Unselect : Selected cell is removed from the motion detection area.
- Inverse : Unselected cells are set to be the motion detection area.
- Menu : After selecting individual motion areas, move to the “Motion Region” window.
If selected <Apply to All CH>, selected motion area is applied to all channels.
When the motion detection setup is done, press <OK>.
`
~
`
~
5.
3.
4.
~
~
~
`
~
5.
Sensor Detection
OK Cancel
Previous/Next Page
Sensor
Sensor Operation Cam Alarm Duration
1 OFF 1 None 10 sec
2 OFF 2 None 10 sec
3 OFF 3 None 10 sec
4 OFF 4 None 10 sec
5 OFF 5 None 10 sec
6 OFF 6 None 10 sec
7 OFF 7 None 10 sec
8 OFF 8 None 10 sec
Alarm Setup
OK Cancel
1 2 3
4 BEEP All
Motion Detection
OK Cancel
Previous/Next Page
CH Mode Sensitivity Alarm Alarm Duration
1 OFF Very High None 10 sec
2 OFF Very High None 10 sec
3 OFF Very High None 10 sec
4 OFF Very High None 10 sec
5 OFF Very High None 10 sec
6 OFF Very High None 10 sec
7 OFF Very High None 10 sec
8 OFF Very High None 10 sec
Motion Region
Select
Unselect
Inverse
Menu

English _59
! USING THE DVR
Video Loss Detection
You can set the alarm to be generated on a camera disconnection, which causes a video loss.
Using the mouse may help make setup easier.
Use the up/down buttons (
▲▼
) in <Event> window to
move to <Video Loss Detection>, and press [ENTER]
button.
A window of video loss detection area setup appears.
Use direction buttons (
▲▼_ +
) to move to a desired
item, and set the value.
Video Loss State : Sets whether to activate video loss
detection.
Alarm : Sets the alarm output method.
For further information on alarm output, refer to “HDD Alarm >
Alarm”. (Page 49)
Alarm Duration : Sets the duration of alarm signal and alarm sound.
When the video loss detection setup is done, press <OK>.
Alarm Schedule
You can set the conditions and operating hours for scheduled alarms.
Using the mouse may help make setup easier.
Use the up/down buttons (
▲▼
) in <Event> window to
move to <Alarm Schedule>, and press [ENTER] button.
A window of <Alarm Schedule> settings appears.
Alarm : Sets the alarm output method.
For further information on alarm output, refer to “HDD Alarm >
Alarm”. (Page 49)
<ON> : Marked in orange, and always generates alarm on
scheduled time.
<OFF> : Marked in white, no alarm is generated even if an
event occurs.
Event Sync : Marked in Blue, generates alarm only when an event occurs.
Apply to All Alarm : Applies the configured schedule to all
alarms.
When the alarm is generated on the scheduled time, you can
stop the alarm by canceling the schedule.
When the Alarm Schedule setup is done, press <OK>.
3.
4.
~
~
`
~
5.
3.
4.
5.
`
~
~
~
~
M`
6.
All 0 1 2 3 4 5 6 7 8 9 10 11 12 13 14 15 16 17 18 19 20 21 22 23
Sun
Mon
Tue
Wed
Thu
Fri
Sat
Hol
OFF ON Event Sync Apply to All Alarm
OK Cancel
Alarm Schedule
Alarm1
Video Loss Detection
OK Cancel
Previous/Next Page
CH Video Loss State Alarm Alarm Duration
1 OFF None 10 sec
2 OFF None 10 sec
3 OFF None 10 sec
4 OFF None 10 sec
5 OFF None 10 sec
6 OFF None 10 sec
7 OFF None 10 sec
8 OFF None 10 sec
All 0 1 2 3 4 5 6 7 8 9 10 11 12 13 14 15 16 17 18 19 20 21 22 23
Sun
Mon
Tue
Wed
Thu
Fri
Sat
Hol
OFF ON Event Sync Apply to All Alarm
OK Cancel
Alarm Schedule
Alarm1
Apply to All Alarm
OK Cancel
Apply the alarm scheduling to all?

60_ using the DVR
using the DVR
BACKUP
You can check the backup device and set the backup schedule by channel or by time.
The product only supports external HDD of USB memory/DVD and USB/SATA type. (Page 100)
Setting the Backup
You can backup the desired data to a connected device.
Using the mouse may help make setup easier.
Press the [MENU] button on the remote control or front
panel.
Use the left/right button (
_ +
) to select <Backup>.
Backup menu is selected.
Press the [ENTER] button.
A backup window appears.
You can directly access it from the “Live screen menu”.
(Page 28)
Use direction buttons (
▲▼_ +
) to move to a desired
item, and set the value.
Backup Range : Sets the <Start> and <End> time for the
backup.
Channel : Sets the channel to backup.
You can select multiple channels.
Device : Select a backup device from the recognized devices.
If the built-in internal CD/DVD or external USB CD/DVD is used for the backup, you can select the format of
recording between AVI and SEC.
Since SRD-830/850/870/1610/1630/1650/1670 models do not have built-in internal DVD Writer, internal CD/DVD
backup is not available.
Type : Sets the backup data format.
- AVI : Saves the CODEC information provided by the DVR with the recording data, and saved data can be
played back by using external viewers (such as Windows Media Player) on a PC.
- DVR : Saved data can be played back only by the DVR.
- SEC : Saves data in the Samsung’s proprietary format with built-in viewer, which supports immediate
playback on a PC.
Filename : You can set the back file name.
Refer to “Using Virtual Keyboard”. (Page 38)
Check capacity : Shows the size of the selected backup data, used and available capacity of the selected
backup device.
Overlap : Shows a list of overlapping data on a same time according to the number of data.
It appears when one channel has multiple data on a certain time point due to changing of time or time zone
settings, etc.
Refer to time and time zone of “Setting the Date/Time/Language”. (Page 36)
1.
2.
3.
4.
~
~
~
`
~
~
`
~
~
`
Backup
Logout Exit
Backup
Backup
Used
Free
Check capacity
OK Cancel
Backup
Start End
2010-01-01 00:01:06 ~ 2010-01-01 08:25:45
Overlap List0
Device USB-Storage Type AVI
Folder \20100101\ Filename 0001
1 2 3 4 5 6 7 8
9 10 11 12 13 14 15 16
ALL
Change

English _61
! USING THE DVR
When the backup setup is done, press <OK>.
If no available device is recognized for backup, <OK> button is not activated.
The application may slow down during the backup.
You can switch to the menu screen during the backup in operation, but playback of data is not available.
When a CD/DVD or memory device is used for backup, it is not available to use the full capacity of the media since
the system consumes a part of its capacity.
If a CD or DVD media causes errors, the disc tray opens and closes a several times, and eventually backup process
will fail. In this case, replace the CD/DVD media and try again.
Pressing the <Exit> during the backup will return to the previous menu, while the backup progresses.
NETWORK CONFIGURATION
It provides networked monitoring of Live screen from a remote place, and supports mail forwarding function with
events. You can configure the network environment which enables such functions.
Connection Mode
You can set the network connection route and protocol.
Setting the Connection
Sets the protocol and environment of the network.
Using the mouse may help make setup easier.
Press the [MENU] button on the remote control or front
panel.
Use the left/right button (
_ +
) to select <Network>.
Network menu is selected.
Use the up/down buttons (
▲▼
) to move to <Connection
Mode>, and press [ENTER] button.
Select <Connection>.
A window of connection mode setup appears.
Use direction buttons (
▲▼_ +
) to move to a desired
item, and set the value.
Connection Mode : Sets the network connection mode.
Bandwidth : Sets the maximum data flow to be transferred.
(Upload speed)
Options will vary depending on the selected connection
mode.
- For <Static IP>, <Dynamic IP> : Select one from 50
kbps ~ 2Mbps, and Unlimited.
- For <ADSL>, select one from 50 kbps ~ 600 kbps.
5.
`
J`
`
`
`
M`
1.
2.
3.
4.
5.
~
~
Network
Logout Exit
Connection Mode
DDNS
Live Transfer
Mailing Service
Connection Mode
Connection Protocol
Connection Mode Static IP
Bandwidth 2Mbps
OK Cancel
IP 192.168. 1.200
Gateway 192.168. 1. 1
Subnet Mask 255.255.255. 0
DNS Manual 168.126. 63. 1

62_ using the DVR
using the DVR
IP, Gateway, Subnet Mask, and DNS
- For <Static IP> : You can directly input IP address,
Gateway, Subnet Mask and DNS.
- For <Dynamic IP> : IP address, Gateway, and Subnet
Mask are set automatically.
- For <ADSL> : IP address, Gateway, and Subnet Mask
are set automatically.
User ID, Password : In case you selected ADSL, provide the
“User ID” and its “Password”.
DNS server for <Dynamic IP> and <ADSL> can be set by user only if you selected <Manual>.
When the connection setup is done, press <OK>.
Setting the Protocol
Use the up/down buttons (
▲▼
) in <Network> window to
move to <Connection Mode>, and press [ENTER]
button.
Select <Protocol>.
Use direction buttons (
▲▼_ +
) to move to a desired
item, and set the value.
Protocol Type : Select the protocol type between TCP and
UDP.
If selected UDP, selections of Port (TCP), Port (UDP), and Unicast/
Multicast are activated.
Port (TCP) : Initially, <554~557> is set. It increases / decreases by 4.
- TCP: It has better stability and lower speed when compared to UDP, and recommended for internet
environments.
Port (UDP) : Initially, <8000~8159> is set. It increases / decreases by 160.
- UDP : It has less stability and faster speed when compared to TCP, and recommended for local area
network (LAN) environments.
Unicast/Multicast : Select one between Unicast and Multicast.
If selected Multicast, Multicast IP and TTL are activated.
- Unicast : Transfers data (UDP, TCP) individually to each connecting client.
- Multicast : Multiple client can receive the data (only in UDP) without putting additional traffic load to the
network.
Multicast IP : User can directly input.
TTL : Select from 0 ~ 255. Initial value for the TTL is set to <5>.
Webviewer Port : Enter the port number for the Web Viewer. Initially, it is set to <80>.
When the protocol setup is done, press <OK>.
~
~
M`
6.
3.
4.
5.
~
`
~
~
~
~
~
~
6.
Connection Mode
Connection Protocol
Connection Mode ADSL
Bandwidth 600kbps
OK Cancel
IP 192.168. 1.200
Gateway 192.168. 1. 1
Subnet Mask 255.255.255. 0
DNS Manual 168.126. 63. 1
User ID ID
Password ********
Connection Mode
Protocol
Connection
Protocol Type TCP
Port(TCP) 554 ~ 557
Port(UDP) 8000 ~ 8159
Unicast/Multicast Unicast
Multicast IP 224.126. 63. 1
TTL 5
Webviewer Port 80
OK Cancel

English _63
! USING THE DVR
DDNS
You can set the DDNS site for a remote user’s network connection.
Using the mouse may help make setup easier.
Use the up/down buttons (
▲▼
) in <Network> window to
move to <DDNS>, and press [ENTER] button.
Use virtual keyboard to enter user inputs.
Refer to “Using Virtual Keyboard”. (Page 38)
If selected <OFF> or <Samsung DDNS>, input fields are
deactivated.
When the DDNS setup is done, press <OK>.
Refer to <DDNS Setting>. (Page 65)
Connecting and Setting the Network
Networking may differ from the connection method, check your environment before setting the connection
mode.
When no router is used
Static IP mode
- Internet connection : Static IP ADSL, leased line, and LAN environments allows connection between the
DVR and remote user.
- DVR Network Settings : Set the <Connection Mode> in
<Connection> menu of the connected DVR to <Static IP>.
Consult your network manager for IP, Gateway and Subnet Mask.
Dynamic IP (DHCP) mode
- Internet connection : Connect the DVR directly to a cable modem, DHCP ADSL modem or FTTH network.
- DVR Network Settings : Set the <Connection Mode> in <Connection> menu of the connected DVR to
<Dynamic IP>.
ADSL (PPPoE: ID and password certification)
- Internet connection : An ADSL modem is directly connected to the DVR, where the ADSL connection
requires user ID and password.
- DVR Network Settings : Set the <Connection Mode> in
<Connection> menu of the connected DVR to <ADSL>.
ADSL <User ID> and <Password> should be the same to the
ADSL user information.
If you don’t know the ID and password, consult your ADSL service
provider.
3.
4.
`
`
5.
M`
~
`
~
~
`
OK Cancel
DDNS
DDNS Site OFF
Host Name
User Name
User Password ********
Connection Mode
Connection Protocol
Connection Mode Static IP
Bandwidth 2Mbps
OK Cancel
IP 192.168. 1.200
Gateway 192.168. 1. 1
Subnet Mask 255.255.255. 0
DNS Manual 168.126. 63. 1
Connection Mode
Connection Protocol
Connection Mode ADSL
Bandwidth 600kbps
OK Cancel
IP 192.168. 1.200
Gateway 192.168. 1. 1
Subnet Mask 255.255.255. 0
DNS Manual 168.126. 63. 1
User ID ID
Password ********

64_ using the DVR
using the DVR
When a router is used
To avoid IP address conflict with the DVR's static IP, check followings :
Setting the DVR with a static IP
- Internet connection : You can connect the DVR to a router which is connected to an ADSL/Cable modem or
a router in a Local Area Network (LAN) environment.
Setting the DVR Network
Set the <Connection Mode> in <Connection> menu of the connected DVR to <Static IP>.
Check whether the set IP address is in the static IP range provided by the IP router.
IP, Gateway, and Subnet Mask : Consult your network manager.
Check whether the set IP address is in the static IP range provided by the IP router.
If a DHCP server is configured with starting address (192.168.0.100) and end address (192.168.0.200), you should
set the IP address out of the configured DHCP range (192.168.0.2 ~ 192.168.0.99 and 192.168.0.201 ~
192.168.0.254).
Check the Gateway address and subnet mask are equal to those set in the IP router.
Setting the DHCP IP Address of the IP router
To access the IP router’s configurations, open a web browser on the local PC that is connected to the IP
router and enter the router’s address (ex : http://192.168.1.1).
At this stage, make the local PC's windows network configurations to the below example :
Ex) IP : 192.168.1.2
Subnet Mask : 255.255.255.0
Gateway : 192.168.1.1
- Once connected to the IP router, it prompts with password. While entering nothing to the User Name field,
enter “admin” into the password field and press <OK> to access the router configurations.
- Access the router’s DHCP configuration menu and set its DHCP server activation, and provide the start and
end address.
Set the start address (192.168.0.100) and end address (192.168.0.200).
Above steps may differ from the router devices depending on the manufacturer.
Setting Router’s Port Forwarding
Set the protocol to <TCP>.
External Port Range : Enter the TCP Port set in the
<Port(TCP)> in <Protocol> menu of the connected DVR.
If more than one DVRs are connected to the router, the
TCP port can be different.
Internal PC IP Address : Enter the IP address set to the
<IP> in <Connection> menu of the connected DVR.
Internal Port Range : Set the same to the “External Port
Range”.
Above steps may differ from the router devices depending on the manufacturer.
Port forwarding is required when you want to access the DVR connected to the router from outside of the router’s
network.
J`
~
~
1.
2.
`
J`
3.
~
1.
2.
M`
~
1.
2.
3.
4.
M`
Connection Mode
Protocol
Connection
Protocol Type TCP
Port(TCP) 554 ~ 557
Port(UDP) 8000 ~ 8159
Unicast/Multicast Unicast
Multicast IP 224.126. 63. 1
TTL 5
Webviewer Port 80
OK Cancel

English _65
! USING THE DVR
DDNS Setting
DDNS is a short form of Dynamic Domain Naming System.
DNS (Domain Name System) is a service that routes a domain name consisting of user friendly characters
(ex : www.google.com) to an IP address consisting of numbers (64.233.189.104).
DDNS (Dynamic DNS) is a service that registers a domain name and the floating IP address with the DDNS
server so that the domain name can be routed to the IP address even if the IP is changed in a dynamic IP
system.
Setting DDNS in the DVR
Set <Protocol Type> in the <Protocol> menu of the connected DVR to the following :
Ex) Protocol Type : TCP
Port (TCP) : 0554,0555,0556,0557
DDNS Site : Samsung DDNS
DDNS Settings of the Router
Select the corresponding menu for the network transfer protocol of the router.
Live Transfer
Sets the quality of the image that is transferred from the DVR to the network.
Using the mouse may help make setup easier.
In the <Network> setting window, press the up/down
(
▲▼
) button to move to <Live Transfer> and press the
[ENTER] button.
The Live Transfer window appears.
Use the direction buttons (
▲▼_ +
) to move to a desired
item and set the value.
When the live transfer is done, press <OK>.
For the resolution of the live transfer, refer to “Resolution”.
(Page 56)
~
~
3.
4.
5.
`
Live Transfer
Resolution CIF(S)
Quality Low
OK Cancel

66_ using the DVR
using the DVR
Mailing Service
You can send an e-mail to a DVR-registered user at a specific time interval, or if an event occurs.
If an event occurs with a channel where the camera’s video is set to <OFF> or the remaining recording count is set
to <OFF>, only the text notification will be sent to the applicable email address.
SMTP Setting
Sets the SMTP mail server.
Using the mouse may help make setup easier.
In the <Network> setting window, press the up/down
(
▲▼
) button to move to <Mailing Service> and press the
[ENTER] button.
Select <SMTP>.
You will see the SMTP setting window.
Use direction buttons (
▲▼_ +
) to move to a desired item
and set the value.
ServerType : Displays the connected server type.
Server : Enter a server to connect to.
Port : Sets the communication port.
Use Authentication : Check this if the SMTP server uses user authentication.
The account input box will be activated.
User : Enter a user to use authentication when connecting to the SMTP server.
Password : Enter the password of the SMTP server user.
Secure Transfer : Select one from <Never> and <TLS (if available)>.
Sender : Use the virtual keyboard to enter the sender’s e-mail address.
Refer to “Using Virtual Keyboard”. (Page 38)
TEST : Conducts the test on the server settings.
When the SMTP setting is done, press <OK>.
Event Setting
You can set the interval and type of the event that will be sent to the user.
Using the mouse may help make setup easier.
In the <Network> setting window, press the up/down
(
▲▼
) button to move to <Mailing Service> and press the
[ENTER] button.
Select <Event>.
Use direction buttons (
▲▼_ +
) to move to a desired item
and set the value.
Event Interval : Set the event interval.
If a series of events occurs, the e-mail will be sent at the specified
interval, not on each event.
Use Event Transfer : Select an event type to send if an event occurs.
If the selected event occurs, the e-mail will be sent to the group that has the recipient authority.
When the event setting is done, press <OK>.
M`
3.
4.
5.
~
~
~
~
~
~
~
~
`
~
6.
3.
4.
5.
~
`
~
6.
Mailing Service
SMTP Event
OK Cancel
Use Authentication
Group Recipient
ServerType SMTP mail Server
Server
Port 25
User
Password ********
Secure Transfer Never
Sender ex. user@example.net
TEST
Mailing Service
SMTP
OK Cancel
Recipient
Event Interval 10 min
Use Event Transfer
Sensor Motion
Change P/W HDD Info Video Loss
Power On/Off Manual Record
Event Group

English _67
! USING THE DVR
Group Setting
You can set the group to whom the e-mail is sent, and specify the permission for each group.
You can add recipients for each group in the <Recipient> menu item.
The recipient is set separately from the DVR user group.
Using the mouse may help make setup easier.
In the <Network> setting window, press the up/down
(
▲▼
) button to move to <Mailing Service> and press the
[ENTER] button.
Select <Group>.
Use direction buttons (
▲▼_ +
) to move to a desired item
and set the value.
Add : Select <Add> and use the virtual keyboard to add a
group.
Refer to “Using Virtual Keyboard”. (Page 38)
Delete : Deletes the selected group.
Rename : You can reset the recipient permission of an existing group.
Recipient Permission : Set the permission of the recipient group.
When the group setting is done, press <OK>.
Recipient Setting
You can add a user to the group or delete him/her from the group, or change the group.
Using the mouse may help make setup easier.
In the <Network> setting window, press the up/down
(
▲▼
) button to move to <Mailing Service> and press the
[ENTER] button.
Select <Recipient>.
Use direction buttons (
▲▼_ +
) to move to a desired item
and set the value.
Add : You can select a recipient name, e-mail address or
group.
You should have created a group in the <Group> menu
item before you can add a user to the group.
Refer to “Using Virtual Keyboard” for input of the user name and
the e-mail address. (Page 38)
When the recipient setting is done, press <OK>.
3.
4.
5.
~
`
~
~
~
6.
3.
4.
5.
~
`
6.
Mailing Service
SMTP
OK Cancel
Event Group Recipient
Group Name e-Mail Address Delete
Add
Group All Group
Previous/Next Page
Mailing Service
Group
SMTP
OK Cancel
Recipient
Group
Recipient Permission
Sensor Motion
Change P/W HDD Info Video Loss
Power On/Off Manual Record
Event
Add Delete Rename
Mailing Service
SMTP
OK Cancel
Event Group Recipient
Group Name e-Mail Address Delete
Add
Group ABC
Previous/Next Page
Add recipient
OK Cancel
Name
Email
Select Group ABC

68_ using the DVR
using the DVR
CONTROLLING A PTZ DEVICE
The DVR enables you to adjust the settings of a PTZ camera as well as an ordinary one to your preference.
PTZ Device
The PTZ device can be activated only if a channel in connection with the PTZ camera is selected.
Getting started with PTZ
The PTZ camera is available, only if a channel is selected, in the following way :
Using the button on the remote control or the front panel
Select the [PTZ] button on the remote control or the front panel.
Using the launcher menu
Click PTZ <
PTZ
> to display the live launcher.
Using the right-click menu in Live mode
Right-click any area on the screen to display the context menu, and
select <PTZ Control>.
Using icons on the live screen
Click the PTZ < > icon on the live screen.
The PTZ function is available only if the PTZ camera is
connected so that the PTZ icon is displayed on the screen.
Using the PTZ camera
You can use one camera to perform all functions of PAN, TILT and ZOOM for monitoring multiple places and
set the preset to your preference in a desired mode.
Launch the <PTZ Control> menu.
As the PTZ < > icon on the bottom right corner turns
yellow, you access the “PTZ Control” mode to display the
“PTZ Control” menu.
Use direction keys in the launcher menu or use direction
buttons (
▲▼_ +
) on the remote control or the front panel
to move the target area to record.
PTZ Wheel : Clicking a nearer point to the center will move
in that direction slowly; clicking a farther point from the
center will move fast.
Keep clicking left to rotate the lens counter clockwise; keep clicking right to rotate the lens clockwise.
Zoom : You can use the Zoom function of the PTZ camera.
IRIS : Adjusts the intensity of radiation incoming to the iris.
`
`
`
`
M`
1.
2.
~
`
~
~
PTZ Alarm Freeze
Scene Mode
Spot Out
PTZ Control
ZOOM
Audio
Freeze
Stop Alarm
Record
Play
Search
Backup
Main Menu
Shutdown
Hide Launcher
Logout
PTZ Control CAM01
Select Preset
Save
Rename
Camera Setup
Exit
Auto Pan
Select
Scan
Select
Pattern
Select
Preset
Select
Delete
Delete All

English _69
! USING THE DVR
Focus : Enables you to adjust the focus manually.
Auto Pan : The camera automatically runs between the two points that you selected.
Scan : The camera moves to the preset points in the specified sequence.
If multiple presets are specified, the PTZ camera will automatically move to all of the preset points one at a
time.
Pattern : Makes the PTZ camera remember and follow the past route.
The functions of Auto Pan, Scan and Pattern are supported in the protocols of Samsung, Panasonic and Pelco, and are
different in terms of the name and setting, depending on the protocols of Samsung, Panasonic and Pelco.
(Panasonic : Auto Pan, Sequence, Sort / Pelco : Auto Pan, Frame Scan, Pattern)
Before entering the PTZ device control mode, set the values of the PTZ device in the <Setting the PTZ> menu.
(Page 47)
Preset Setting
A preset is a set of specific target points of a PTZ camera, and up to 20 presets per a camera can be stored.
Using the mouse may help make setup easier.
In PTZ Control mode, use the direction buttons to adjust the camera in a desired direction.
Select the <Save> key.
The virtual keyboard for inputting the preset will appear.
Refer to “Using Virtual Keyboard”. (Page 38)
Save : You can add and save the preset.
Rename : You can change the settings of the existing presets.
Delete : Deletes the selected preset.
Delete All : Deletes all existing presets.
If you replace the camera of the channel that stores the preset list with a new one, you should reset the preset
accordingly.
Press <OK>.
The preset will be saved as a name that you entered.
Camera Setting
A PTZ camera has its own menu system. Optimize the PTZ camera according to the DVR.
Using the mouse may help make setup easier.
Connect the PTZ camera to the DVR and run the PTZ
camera again to display the camera’s protocol setting
window.
Check the protocol ID of the camera.
In “Device > Setting the PTZ”, enter the PTZ camera ID in the
ID input box of the channel that is connected to the PTZ camera.
(Page 47)
Select <Camera Setup> in the PTZ Control menu.
The camera-specific menu appears.
You can configure the settings of only those cameras that support
the protocols of Samsung, Pelco D/P, AD and Panasonic.
If you are setting Auto Pan or Pattern in the camera menu, press
and hold the appropriate button for a certain time so that the button
operation can be different from that in normal PTZ setting.
~
~
~
~
`
M`
1.
2.
`
~
~
~
~
M`
3.
1.
2.
`
3.
`
`
SAMSUNG PROTOCOL
ADDR 0
TYPE RS-485,HALF
BAUD 9600
LENS OK!
TILT OK!
PAN OK!
** MAIN MENU **
CAMERA SET...
VIDEO SET...
PRESET...
ZONE SET...
AUTO SET...
ALARM SET...
OTHER SET...
CLOCK SET...
SYSTEM INFO...
Camera Setup
Exit

70_ search & play
SEARCH
You can perform the search for recorded data by the time or by the search criteria such as an event.
You can access the <Search> menu directly in Live mode.
In Live mode, right-click any area of the screen.
The Live menu appears.
Select <Search>.
Or, press the [SEARCH] button on the remote control or
the front panel.
The Search menu appears.
If you have not checked “POS USE” in the “Main Menu >
Device > POS Device” menu, the Search menu does not
include the “POS Search” item. (Page 50)
The search can be restricted by the Auto Delete function.
Refer to “Setting the Recording > Record Option”.
(Page 56)
Overlapped data : It only appears if there exists overlapped
data on a certain time, produced due to the change of DVR’s
time setup. The latest data comes first, from <List0>.
It does not appear in <Backup Search>.
Time Search
You can search for recorded data of a desired time.
As the time to display may be different depending on the time zone and the DST standard time, the time of
data recorded in the same time can be displayed differently depending on time zone and DST settings.
Using the mouse may help make setup easier.
Select <Time Search> in the <Search> menu.
Select a date to search.
Refer to “Using the Calendar”. (Page 37)
The record data on the specific date will be listed.
The display bar is different according to the data type.
So check the data type for the color in the left pane.
Use direction buttons (
▲▼_ +
) to set the search criteria
and press the [ENTER] button.
Go to First : Moves to the earliest date.
Go to Last : Moves to the most recent date.
Time : Enter a time to perform the search or use the up/down button <
>
> to select one.
1.
2.
3.
`
4.
M`
4.
5.
`
6.
7.
~
~
~
search & play
Scene Mode
Spot Out
Audio Off
Freeze
Stop Alarm
Record
Play
Search
Backup
Main Menu
Shutdown
Hide Launcher
Logout
Time Search
2010-01-01
Play Return
2010/01/01 00:01:17
Standard Schedule
Motion Sensor
V.Loss Etc
Go to First Go to Last
Zoom In Zoom Out
All Data
CAM 01
CAM 02
CAM 03
CAM 04
CAM 05
CAM 06
CAM 07
Previous/Next Page
00:01
Overlapped Data List1
Time Search
Event Search
Backup Search
POS Search
Motion Search
Return

English _71
! SEARCH & PLAY
Zoom In : The map enlarges in detail.
It will switch in the sequence of 24 hours - 4 hours - 1 hour
- 5 minutes.
Zoom Out : The map will switch in the reverse order of the
detailed mode above.
It will switch in the sequence of 5 minutes - 1 hour - 4 hours
- 24 hours.
Double-click a desired time to zoom it in/out.
Preview : Click <Channel> and select (click, drag) a time in
<Duration> to display a still image for the portion.
- If the selected channel does not contain any recorded data, it will be marked black.
Select a data item and click <Play>.
The screen switches to the data playback mode.
Event Search
You can search for events by the channel and play them.
Using the mouse may help make setup easier.
Select <Event Search> in the <Search> menu.
Use direction buttons (
▲▼_ +
) to set the search criteria
and press the [ENTER] button.
All record events on a specific date will be found. (Normal/
Schedule recording included)
Date/Time Preview : If you select a data item in the list, the
still image of the selected data will be displayed in the left
preview pane.
Event : Displays the type of the event that occurred.
Select a data item and click <Play>.
The screen switches to the event data playback mode.
Backup Search
Searches for backup data in the connected backup device.
Only data in the format of DVR is included in the search.
Refer to <Type> in “Backup > Setting the Backup”. (Page 60)
Using the mouse may help make setup easier.
Select <Backup Search> in the <Search> menu.
Use direction buttons (
▲▼_ +
) to set the search criteria
and press the [ENTER] button.
Record Period : Displays the record period.
Channel : Displays the recorded channel.
Play Start Time : Select a time that you start playing.
Select a data item and click <Play>.
The screen switches to the backup data playback mode.
~
~
M`
~
8.
4.
5.
`
~
~
6.
4.
5.
~
~
~
6.
Backup Search
Play Return
No. Folder Name File Name
1 20100101 16190000
Previous/Next Page
File Name 16190000 Channel 1
Record Period 2010-01-01 01:01:01 - 2010-01-01 01:01:10
Play Start Time 2010-01-01 16:30:52
USB:USB2FlashStorage
Time Search
2010-01-01
Play Return
2010/01/01 00:01:17
Standard Schedule
Motion Sensor
V.Loss Etc
Go to First Go to Last
Zoom In Zoom Out
All Data
CAM 01
CAM 02
CAM 03
CAM 04
CAM 05
CAM 06
CAM 07
Previous/Next Page
00:01
Overlapped Data List1
Event Search
CAM 01
2010-01-01
Play Return
Previous/Next Page
2010/01/01 00:01:22
No. Date/Time Preview Event
3 02:47:54 ~ 02:48:59 Motion
2 00:39:06 ~ 00:40:30 Motion
1 00:01:22 ~ 00:02:28 Motion
Go to First Go to Last
Overlapped Data List1

72_ search & play
search & play
POS Search
You can search for data in the POS device that is connected to the DVR.
You can use the mouse to select the related items.
Select <POS Search> in the <Search> menu.
Use direction buttons (
▲▼_ +
) to set the search criteria
and press the [ENTER] button.
You can enter specific text to refine your search.
Keyword : Use the virtual keyboard to enter a keyword.
Search Criteria :
- <Case Sensitive> : If selected, search will be performed
case-sensitively.
- <Whole Word> : If selected, only the exact matches with
the keyword will be found.
Preview : Select a data item in the list to display the preview image.
Information about the image will be displayed on the bottom of the screen.
: You can use these buttons to accelerate your search if you have a huge list of search results.
Select a data item and click <Play>.
The screen switches to the POS data playback mode.
Motion Search
If a motion is detected in each channel, you can set a desired area to perform the search.
You can use the mouse to select the related items.
Select <Motion Search> in the <Search> menu.
Use direction buttons (
▲▼_ +
) to set the search criteria
and press the [ENTER] button.
If you set the motion area to <Manual Area>, the <Setup>
button will be activated.
Motion Region : Select an area to perform the search.
- All Area : Searches for all areas of the selected channel.
- Current Area : Searches for the motion area for each
channel specified in “Motion Detection >
Setting the Motion Detection Area”. (Page 58)
- Manual Area : You can set the motion area manually.
Setup : The Setup button will be activated only if you have
set the motion area to Manual. Press this button to display
the area setting window.
Date/Time : The Date/Time will be automatically set by the
hour, and the end time will be automatically set to one hour
later than the start time if it is set.
Preview : Select a data item in the list to display the still
image of the item.
Select a data item and click <Play>.
The screen switches to the motion data playback mode.
4.
5.
`
~
~
~
~
6.
4.
5.
`
~
~
~
~
6.
Motion Region
OK Cancel
Apply to All CH
1 CH
Individual
Motion Search
Date/Time 2010-01-01 03:41:18 2010-01-01 05:11:44
Play Return
No. Start Time
7 01:01:30
6 01:01:25
5 01:01:20
4 01:01:15
3 01:01:10
2 01:01:05
1 01:01:01
Previous/Next Page
Search
Channel CAM 01 Motion Region All Area Setup
2010/01/01 01:01:30
Go to First Go to LastOverlapped Data List1
POS Search
Date/Time 2009-12-25 03:41:18 2010-01-01 03:41:18
Play Return
POS CH Start Date/Time Keyword
1 1 2010-01-01 03:41:15 CHANGE _
1 1 2010-01-01 03:41:15 CASH _
1 1 2010-01-01 03:41:10 CASH _
Previous/Next Page
Search
Keyword Case Sensitive Whole Word
Go to First Go to Last
CHANGE
5.95
2010/01/01 03:41:15
Overlapped Data List1

English _73
! SEARCH & PLAY
PLAYBACK
Play
You can play data stored in the HDD and backup a desired portion of the data.
Using the mouse may help make setup easier.
In Live mode, click <Play> in the right-click menu or
< > in the launcher menu, or press the Play button on
the remote control or the front panel.
Use the up/down button (
▲▼
) to select a menu.
For data search, refer to <Search>. (Page 70)
Select a data item and click <Play> in the Search menu.
The selected data is played and the play launcher appears
on the screen.
If there is an existing data, <Play> will start immediately without
performing the search.
: You can play up to 4 channels in real time.
- In a split mode, the real time playback may not be
supported, depending on the record quality, resolution
and number of channels. And some frame rates may be
supported.
Playback Information : Displays the date and time of the current data in the top corner.
Mode Switch : Select a desired play mode or press the [MODE] button to switch the mode in the sequence
of 1-split, 4-split, 9-split, 16-split and 13-split.
The grey area in the center of the 13-split mode plays the Live channel.
The default channel of the Live mode is CH1, which can be changed later.
: Switches to Live mode.
REC : Records all channels in Live mode.
Play Time : Displays the time and date of the current video.
Play Bar : Displays the time of recorded data in the selected channel for the past 24 hours; the red gridline
indicates the current play time.
Speed : Supports various speed options of x1, x2(-2), x4(-4), x8(-8), x16(-16), x32(-32) and x64(-64).
Slow : Supports slow speed options of x1/2(-1/2), x1/4(-1/4) and x1/8(-1/8).
Backup : Click < > to set the current time to the start
time of backup; you can specify a backup area using the
mouse (yellow triangle).
Click < > again to set the current time to the end time of
the backup and the “Backup Range” window appears.
- Type : Supports formats of DVR, AVI and SEC.
Refer to a list of formats in “Setting the Backup”.
(Page 60)
- Device : Select a backup device.
- Check Capacity : Enables you to check the capacity of the
selected storage device.
If you want to return to the Live screen in Play mode, click <
> in the launcher menu or press the
[
@
] button on the remote control or the front panel.
1.
2.
`
3.
`
~
~
~
`
~
~
~
~
M`
`
~
4.
PTZ Alarm Freeze
Scene Mode
Spot Out
Audio Off
Freeze
Stop Alarm
Record
Play
Search
Backup
Main Menu
Shutdown
Hide Launcher
Logout
Backup
Used
Free
Check capacity
Backup Cancel
Backup Range
Start End
2010-01-01 00:01:06 2010-01-01 08:25:45
Device USB-Storage Type DVR
Folder \20100101\ Filename 0001 Change
REC

74_ web viewer
INTRODUCING WEB VIEWER
What is Web Viewer?
Web Viewer allows remote access to your DVRs. You have
access to live video, archived video, PTZ control (if configured),
etc.
PRODUCT FEATURES
Remote access from a standard browser
Supports PTZ camera controls
Supports 1, 4, 8, 16 camera viewing formats (maximum of
16 cameras in the list).
Gets JPEG format images to print and save to “Print or Save
JPEG format images”.
Record video in AVI format-compatible with popular media players. (needed the Xvid codec)
SYSTEM REQUIREMENTS
The following lists the minimum suggested hardware and operating system requirements needed to run the
Web Viewer.
OS
Windows XP Professional
Windows 2000
Windows Vista Home Basic /Premium
Windows 7
Web Browser Internet Explorer 6.0.2900.2180 or higher
CPU Intel Pentium 4. 2 GHz
Memory 512 MB
Monitor High Color 16-bit 1024 x 768
HDD
50 MB(Installation space required)
* Additional HDD space required for recording.
Recorded file size will vary depending on recording quality settings.
~
~
~
~
~
web viewer

English _75
! WEB VIEWER
CONNECTING WEB VIEWER
Open your web browser and type the IP address or URL
of DVR into the URL address box.
The basic URL of the DVR is as following in case of MAC
address :
00-00-F0-ab-cd-ef : nabcdef.websamsung.net
00-16-6c-ab-cd-ef : mabcdef.websamsung.net
00-68-36-ab-cd-ef : pabcdef.websamsung.net
You can also use registered URL which setups up in the Setup menu of your DVR.
Set the Admin ID and password same to those of the DVR
Admin.
For general users, enter the DVR user ID and password.
It allows up to 10 simultaneous access including the Admin
and general users.
It does not allow multiple login of the Admin user.
Initial password of the Admin user is set to “4321”.
Password of the Admin and general users can be changed in <Permission Management> menu of the DVR.
Normal users should have set <Viewer> under <Permission Management> to “Use” before connecting to the
Web Viewer. (Page 41)
All settings are applied by the DVR’s settings.
Click <Install ActiveX Control…>.
Click <Install>.
Click <Install>.
1.
M
`
`
`
`
2.
M`
`
`
`
`
`
3.
4.
5.

76_ web viewer
web viewer
You may have “Windows Security Alert” that attempts to
block this with the Windows Firewall. In that case, click
<Unblock> to start Web Viewer.
Installation is complete.
Now you can see the main screen of Live Viewer.
6.
7.

English _77
! WEB VIEWER
USING LIVE VIEWER
The Live Viewer screen consists of following :
This displays the IP address and the model name of the connected DVR.
These menus consist of <LIVE>, <SEARCH>, <SETUP>, <ABOUT>.
These buttons are used for the screen split and full screen mode.
Shows the IP address and model name of the connected DVR.
Select <DVR Time> or <PC Time> for the OSD time information display setting of the Live Viewer.
These buttons are used for sequence and changing the screen channel.
These buttons are used for capture, print, and save the image.
Shows the channel of the connected DVR.
These buttons are used for PTZ related functions.
This displays the screen for connected camera with DVR.
The resolution is set to 1024X768 pixels.
The initial split-screen mode is set according to the number of channels connected to DVR. You can change the
split-screen mode by clicking buttons for split-screen modes.
M`
`

78_ web viewer
web viewer
OSD INFORMATION DISPLAY
The channel number, video size, and IP address of the connected
DVR are displayed.
The current date and time will be displayed according to the
selected time information display setting <DVR Time> or <PC
Time>.
Alarm icon appears when alarm is issued.
It disappears when pressed the [ALARM] button of the DVR.
Motion icon appears when motion is detected.
It disappears when pressed the [ALARM] button of the DVR.
It displays whether the PTZ controls are active.
If you have set PTZ cameras for the DVR, “PTZ” is displayed on the
screen. Select a PTZ camera channel and use the [PTZ] button for camera control.
SPLIT-SCREEN
You can change the split mode by clicking each number icon.
Click < > button.
The screen displays the selected camera connected to the DVR in
“SINGLE MODE”.
Click < > button.
The screen displays the selected camera connected to the DVR in
“QUAD MODE”.
Click < > button.
The screen displays the selected camera connected to the DVR in
“NINE MODE”.
Click < > button.
The screen displays the selected camera connected to the DVR in
“SIXTEEN MODE”.
Click < > button.
The screen displays the selected camera connected to the DVR in
“FULL SCREEN MODE”.
Double clicking on the screen or pressing any button of the keyboard
returns to the previous mode.
M`
~
~
~
~
~
SINGLE MODE QUAD MODE NINE MODE SIXTEEN MODE

English _79
! WEB VIEWER
CONNECTED DVR
This displays the IP address and the status of the connecting DVR.
Connection failure message
No Response : Appears when the DVR does not respond.
Access Denied : Appears when the maximum number of users is exceeded.
The number of simultaneous connections are limited to 10.
Setting the display of the OSD time information
Select <DVR Time> or <PC Time> for the OSD time information display
setting.
DVR Time : Based on the time of the connected DVR
PC Time : Based on the time of the PC currently running the Web Viewer.
CHANGING THE LIVE SCREEN MODE
16-split mode does not support “SEQUENCE”, “PREVIOUS” and “NEXT”.
SEQUENCE : When this button is clicked, screens are switched at a
preset interval.
In SINGLE MODE, the channel numbers are sequentially switched from
1 to 16.
In QUAD MODE, the screens are changed like 1st 4 channels (1~4)
2nd 4 channels (5~8) 3rd 4 channels (9~12) 4th 4 channels
(13~16).
In NINE MODE, the screens are changed from 9 channels (1~9) to 7
channels (10~16).
In SIXTEEN MODE, the screen refreshes at the preset interval.
Preset interval (10 seconds)
PREVIOUS : When this button is clicked, the previous screen appears.
In SINGLE MODE, the channel numbers are switched in reverse order.
In QUAD MODE, the screens are changed like 1st 4 channels (1~4)
2nd 4 channels (13~16) 3rd 4 channels (9~12) 4th 4 channels (5~8).
In NINE MODE, the screens are changed from 9 channels (1~9) to
7 channels (10~16).
In SIXTEEN MODE, the screen is refreshed.
M`
`
~
~
`
~
`
~

80_ web viewer
web viewer
NEXT : When this button is clicked, the next screen appears.
In SINGLE MODE, the channel numbers are sequentially switched from 1 to 16.
In QUAD MODE, the screens are changed like 1st 4 channels (1~4) 2nd 4 channels (5~8)
3rd 4 channels (9~12) 4th 4 channels (13~16).
In NINE MODE, the screens are changed from 9 channels (1~9) to 7 channels (10~16).
In SIXTEEN MODE, the screen is refreshed.
If 16-channel DVR is connected, clicking “NEXT” in QUAD MODE is to change the screen as shown in the picture.
SAVING THE LIVE SCREEN ON THE PC
CAPTURE : Saves the current screen into a BMP or JPEG
file.
The default saving path is “C:\Program Files\Samsung\Dvr
Web Viewer\SnapShot\Live”. To change the saving path, click
<SAVE PATH ( )> button and then select the path you
want. For Windows Vista or 7, the saving path is “C:\users\
(user ID)\AppData\LocalLow\Samsung\DVR Web Viewer\
Snapshot\” by default, which cannot be modified.
The file is automatically named as following : “IP address_Port number_YYYYMMDD_camera number_index”
Ex) 192.168.1.200_554_20100101_134132_01_00
PRINT : Prints out the selected screen out of the currently
displayed live screens. It also prints the IP address, time,
camera number and the current event status together.
~
`
~
M`
`
~
(CH1 to CH4)
16-channel DVR
(CH5 to CH8) (CH9 to CH12) (CH13 to CH16)

English _81
! WEB VIEWER
RECORD : Saves the current image on the screen and
saves it as a avi video file.
To record it, it is required at least 1GB of available space.
The default saving path is “C:\Program Files\Samsung\Dvr
Web Viewer\VideoClip\Live”. To change the saving path, click
<SAVE PATH ( )> button and then select the path you
want. For Windows Vista or 7, the saving path is “C:\users\
(user ID)\AppData\Local-Low\Samsung\DVR Web Viewer\VideoClip\”
and it cannot be modified.
The file is automatically named as following : “IP address_Port number_YYYYMMDD_camera number_index”
Ex) 192.168.1.200_554_20100101_135105_01_00
For AVI Save, you need the Xvid codec for playing saved files.
HDD Minimum Free Size : During the recording, if there is no more capacity available in the HDD than set free space
will prompt with a popup message : “Cannot record due to insufficient disc space in the HDD”.
CHANGING THE LIVE SCREEN CHANNEL
Blue numbers : Indicates that the current channel is
connected to a camera.
Gray numbers : Indicates that the current channel is not
connected to any camera.
USING PTZ CAMERA
Click the direction buttons to control the camera.
< >
You can zoom in or out an image by using the ZOOM button.
< >
You can adjust the entering light amount by using the IRIS button.
< >
You can adjust the focus by using the FOCUS button.
~
M`
`
`
`
`
~
~
~
~
~

82_ web viewer
web viewer
MENU : Appears the camera menu screen.
PRESET : Moves the lens direction to a preset direction.
If you click a preset, the camera moves to the selected
preset's position.
You can delete the selected preset or all presets.
You can save a new preset number and name.
You can save presets up to 20.
AUTOPAN : Moves the camera lens direction between
2 points set for the camera.
SCAN : Moves the camera lens direction between 2 preset
points of the camera.
PATTERN : You can set camera various movement patterns
such as zoom, move, etc. so that a camera automatically
moves according to the pattern.
While the DVR controls a PTZ camera, Web Viewer cannot
control the camera.
Camera menu setup is only available for camera supporting
the function.
Each function of PTZ is same to that of the DVR.
Pan/Tilt of the Smart dome camera is manipulated
automatically to center the camera to the mouse clicked
point.
If you drag the mouse using the left button on a certain point,
Pan/Tilt of the Smart dome camera is manipulated
automatically to center the camera to the middle point between the dragging start and end position.
Upward dragging will zoom out, while downward dragging will zoom in.
Tilt of Power PTZ operates properly within 45°.
Power and Pan Tilt functions are only available for camera supporting the functions.
Ex : Samsung SCC-C6475
~
~
1.
2.
3.
M`
~
~
~
M`
`
`
`
`
`
`

English _83
! WEB VIEWER
USING SEARCH VIEWER
The Search Viewer screen consists of following :
This displays the IP address and the model name of the connected DVR.
These menus consist of <LIVE>, <SEARCH>, <SETUP>, <ABOUT>.
These buttons are used for the screen split and full screen mode.
Shows the IP address and model name of the connected DVR.
These buttons are used for capture, print, and save the image.
This displays a calendar at which you can search the recorded video.
This displays a timeline at which you can search the recorded video by the time.
These buttons are used for controlling playback.
This displays the screen for playback of recorded video.
<SEQUENCE>, <PREVIOUS>, <NEXT> buttons are not available in SEARCH menu.
M`

84_ web viewer
web viewer
SPLIT-SCREEN
You can change the split mode by clicking each number icon.
Click < > button.
The screen displays the selected camera connected to the DVR in
“SINGLE MODE”.
Click < > button.
The screen displays the selected camera connected to the DVR in
“QUAD MODE”.
Only SINGLE and QUAD MODE are available in SEARCH menu.
If 16 channel DVR is connected, you can select a mode from SINGLE to
SIXTEEN MODE.
CONNECTED DVR
This displays the IP address and the status of the connecting DVR.
Connection failure message
No Response : Appears when the DVR does not respond.
Access Denied : Appears when the maximum number of users is exceeded.
The number of simultaneous connection is limited to 3.
~
~
M`
`
M`
`
SINGLE MODE QUAD MODE

English _85
! WEB VIEWER
SAVING THE LIVE SCREEN ON THE PC
CAPTURE : Saves the current screen into a BMP or JPEG
file.
The default saving path is “C:\Program Files\Samsung\Dvr
Web Viewer\SnapShot\Search”. To change the saving path,
click <SAVE PATH ( )> button and then select the path
you want. For Windows Vista or 7, the saving path is “C:\
users\(user ID)\AppData\LocalLow\Samsung\DVR Web
Viewer\Snapshot\”and it cannot be modified.
The file is automatically named as following : “IP address_Port number_YYYYMMDD_camera number_index”
Ex) 192.168.1.200_554_20100101_134132_01_00
PRINT : Prints the playback screen that is now being
displayed. It also prints IP address, time, camera number,
and current event state.
RECORD : If you select a channel and click this button
during playback (only play), the video data is saved in a DVR
file. (It is saved in the designated folder on your PC.)
To stop recording, click this button again.
To record it, it is required at least 1GB of available space.
The default saving path is “C:\Program Files\Samsung\Dvr
Web Viewer\VideoClip\Search”. To change the saving path,
click <SAVE PATH ( )> button and then select the path you want. For Windows Vista or 7, the saving path is
“C:\users\(user ID)\AppData\LocalLow\Samsung\DVR Web Viewer\VideoClip\” and it cannot be modified.
The file is automatically named as following : “IP address_Port number_YYYYMMDD_camera number_index”
Ex) 192.168.1.200_554_20100101_135105_01_00
For AVI save, you need the Xvid codec for playing saved files.
~
M`
`
~
~
M`
`
`
`

86_ web viewer
web viewer
SEARCHING THE RECORDED VIDEO IN THE CALENDAR
If the video data has been recorded on a date, the date is
distinguished in green. If you click the date, the recorded video
information is displayed in the time line. When you click
<Today>, it is changed to today’s date.
SEARCHING THE RECORDED VIDEO IN THE TIMELINE
It displays the recorded video data status on the DVR after a date is
selected. The normal mode displays the time ranging from 0 to 24 Hours
while the extension mode displays the time every 2 hours.
[Normal Mode]
If you click < > button, it changes to the extension mode.
Each time line represents 1 hour.
[Extension Mode]
If you click < > button, it changes to the normal mode.
Each time line represents 5 minutes.
The channels are ranging from CH01 to CH16.
~
~
~
~
M`

English _87
! WEB VIEWER
CONTROLLING PLAYBACK
Fast Backward : Reverse-plays faster(2x).
Reverse Play : Performs Reverse Play.
Play : Performs playback.
Fast Forward : Plays faster(2x).
Go to First :
Moves the beginning time of recorded video in the time line.
Step Backward : Performs one step reverseplay by one frame.
Stop : Stops playing.
Step Forward : Performs one step forward by one frame.
Go to Last : Moves the last time of recorded video in the time line.
VIEWER SETUP
You can configure the DVR settings remotely on the network.
To configure the DVR settings, click <Setup>.
System
You can configure the various settings of the DVR system.
Date/Time/Language
For more information, refer to <Date/Time/Language> in the <System Setup> menu. (Page 36)
Select <Date/Time/Language> in the System menu.
Configure the DVR settings according to your system
environment.
Date/Time
Set the date and time.
1.
2.
~

88_ web viewer
web viewer
Time Synchronization Setup
Set the time synchronization.
Display
Date Format : Set the date type.
Time : Select a time format to display on the screen.
DST (Daylight Saving Time)
DST is displayed an hour ahead of the standard time of the
time zone.
Language
Select a preferred language for the DVR.
Holiday
You can set specific dates to Holidays according to your
preferences.
For more information, refer to <Setting Holiday> in the
<System Setup> menu. (Page 37)
Permission Management
For more information, refer to <Permission Management> in the <System Setup> menu. (Page 38)
Admin
You can change the admin ID or the password.
~
~
~
~
~

English _89
! WEB VIEWER
Group
Users are classified into groups and the permission can be
set according to the group.
First of all, add a group.
User
You can add, change or remove a user or users.
Setup
You can set the user permission.
System Management
For more information, refer to <System Management> in the <System Setup> menu. (Page 42)
System Information
You can see information of the current system.
Check the software version, broadcast format and
MAC address.
~
`
~
~
~

90_ web viewer
web viewer
Device
You can check a list of devices that are connected to the DVR and configure the necessary settings.
Click <Device> in the menu screen.
For more information, refer to “Setting the Device”. (Page 46)
Camera
Camera
You can configure the settings of the camera that is
connected to the DVR.
SRD-830/830D/1610/1610D/1630/1630D supports
1~4 channels of sound inputs.
PTZ
You can configure the settings of the PTZ camera that is
connected to the DVR.
Set the ID and protocol.
Storage Device
You can check and change the settings of the storage device.
Device
You will see a list of storage devices that are connected to the
DVR.
You can check the type, used/total, usage and status of the
device.
~
M`
~
~

English _91
! WEB VIEWER
HDD Alarm
You can set the alarm output channel and the alarm duration
for an error.
Remote Device
You can see a list of remote devices including PTZ cameras
and system keyboards that are connected to the RS-485 port
of the DVR and configure the necessary settings.
POS Device
You can set the channel, preset and communication port of
the POS device that is connected to the DVR.
You cannot set to use the POS device remotely.
Monitor
Monitor
You can configure the monitoring screen settings and set the
output system.
SRD-830/830D/1610/1610D/1630/1630D does not support
the HDMI signal.
~
M`
~
M`

92_ web viewer
web viewer
Spot Out
The registered user can view the event screen for the duration
set in <Event Display> if an event occurs from the appropriate
channel.
The number of Spot Out terminals differs according to the
model.
Mode
You can switch between live mode and play mode.
Record
For more information, refer to <Setting the Recording>. (Page 54)
Recording Schedule
If you set a recording schedule for a specific date and time,
the recording will start at that specific time.
- Apply to All CH : Click <Apply to All CH> to display the
confirmation window.
~
M`
~

English _93
! WEB VIEWER
Event Record Duration
You can set the start and end times of recording that will be
activated if an event occurs.
REC Quality & Resolution
Standard/Event
You can set the resolution, frame rate and recording quality for
each channel.
Record Option
You can set the Disk End Mode.
Event
For more information, refer to <Setting the Event>. (Page 57)
Sensor Detection
You can set the sensor operation mode and the synchronized
camera as well as the alarm output type and the duration.
~

94_ web viewer
web viewer
Motion Detection
You can set the motion detection mode and the sensitivity
as well as the alarm output type and the duration.
Motion Region
Set the target motion detection area
Video Loss Detection
You can set the alarm output time if a video loss occurs.
Alarm Schedule
You can schedule the alarm output according to the day of
the week and the time.
The default setting is Event Sync, which activates the alarm
only if an event occurs.
~

English _95
! WEB VIEWER
Network
For more information, refer to <Network Configuration>. (Page 61)
Connection
A remote user can access the DVR via the network to check
the current mode and the IP address.
Connection
You can set the network connection route.
Protocol
You can configure the protocol related settings.
DDNS
You can check the DDNS settings.
Live Transfer
A remote user can set the images of the DVR.
Live Transfer
A remote user can set the image resolution of the transferred
data.
~
~
~

96_ web viewer
web viewer
Mailing Service
You can specify the SMTP server that sends a mail if an event
occurs and set the recipient group and users.
SMTP
You can set the server that sends mails and specify if you use
the authentication process.
Event
You can set the event interval and specify which events the
server sends mails for.
Group
You can add a group to receive the mail if an event occurs
and set the permission to receive the event mail for each
group.
Recipient
You can add a user or users who will receive the mail.
~
~
~
~

English _97
! WEB VIEWER
ABOUT
Click <ABOUT>.
Displays the model name of connected DVR and the version
of Web Viewer.

98_ backup viewer
SEC BACKUP VIEWER
You can play a file that is backed up in the format of SEC.
Backup in the format of SEC will involve in generating two files: one for the backup data and one for the viewer.
If you run the backup file viewer, the backup data file will be automatically played.
Recommended System Requirements
PCs with a lower specification than the recommended below may not fully support forward/backward and
high-speed playback.
OS : Windows XP professional, Windows Vista, Windows 7
CPU : Intel Core2-Duo 2.4GHz or higher
RAM : DDR PC-3200 1G or more
VGA : Geforce 6200 or higher
~
~
~
~
backup viewer

English _99
! BACKUP VIEWER
Name Description
Audio
/
A toggle button. Each time you press this button, the audio output will toggle
between activated and deactivated.
You can adjust the volume level from 0 to 100.
Screen Printout
Saves the current screen as an image file. Supported file formats include
BMP and JPEG.
Prints out the current screen. You should have installed the appropriate printer
driver before you can print out the screen.
File Tamper
Detection /
A toggle button. Each time you press this button, it will toggle between
activated and deactivated. The closed lock icon indicates activation of the file
tamper detection, which will blink the screen three times and stop playing if
an unauthorized manipulation of a data file is detected.
A message of "The file is forged” will display in the menu bar. `
Zoom In/Out
Collapses the time range that is displayed on the range bar of the storage
time. You can collapse the range bar until the overall range is shortened to 24
hours.
Enlarges the time range that is displayed on the range bar of the storage
time. You can enlarge the range bar until the overall range is extended to 1
minute.
Display of storage time range Displays the time range of a stored video file.
You can move the gridline of the range bar to select a time point to play.
Speed
A toggle button; each time you press this button, the "Slow Playback " icon
changes its color to display it’s activated/deactivated. If it is activated, you can
use the play speed control to adjust the play speed up to x1/32 forward and
backward respectively, whereas if deactivated, you can adjust up to x32
forward and backward.
A toggle button; each time you press this button, the "Lock Speed" icon
changes its color to display it’s activated/deactivated.
If activated, the adjusted speed will be kept even if you release the mouse on
the speed bar. If deactivated, the adjusted speed will be applied only while
you use the mouse to hold the adjusted speed, and if you release the mouse,
the speed will restore to x1.
You can adjust the play speed up to x32 forward and backward respectively,
which varies according to the frame rate per second of the source.
If the frame rate per second is between 20 and 30, the maximum speed is
limited to x4, if the FPS is between 11 and 19, it is limited to x16, and if the
FPS is 6 or less, it supports up to x32.
Play
Displays the next frame. This is available only if the playback is stopped.
A toggle button. Press it once to start playing the video and switch the button
mode to 'Pause', and press it again to switch the button mode to Play and
stop playing temporarily.
Displays the previous frame. This is available only if the playback is stopped.

100_ appendix
PRODUCT SPECIFICATION (SRD-830/830D/1610/1610D/1630/1630D)
Item Details Note
Operating System Embedded OS
Broadcast Format NTSC/PAL System
Input Voltage AC 100~240V
Power Consumption SRD-830/830D/1610/1610D/1630/1630D : 55W
Video
Video In
Composite 16(8) Channel
- 1.0Vp-p
- 75Ω Hi Z Termination
BNC Type
Loop Through Out 16(8) Channel
- Auto Termination
Video Out
Composite 2 Channel
- Normal Video Output 1 Channel
- Spot Output 1
- BNC Type
VGA 1 Channel
Audio
Audio In
Mono 4 Channel
4 Channel : RCA Type
- 5dBm, 600Ω
Audio Out
Mono 1 Channel
- 6dBm
RCA Type
Live Screen
Resolution & Frame
Rate
NTSC PAL
Resolution 704x480 704x576
Frame Rate 480ips(16Ch)/
240ips(8Ch)
400ips(16Ch)/
200ips(8Ch)
Display Mode
Single
Split Modes:
16CH : 4-, 6-, 8-, 9-, 13-, 16- splits
8CH : 4-, 6-, 8-, 9-, 13- splits
PIP
Mode sequence
Freeze
2 X Zoom
appendix

English _101
! APPENDIX
Item Details Note
Record
Compression
Method
Video : H.264
Audio : G.723
Resolution & Quality
Resolution Spec. (Quality) Max Recording Rate
CIF(S)
352X240(NTSC)
/352X288(PAL)
Level8 (high)
~ Level1 (low)
240(120)ips(NTSC)/
200(100)ips(PAL)
2CIF(M)
704x240(NTSC)
/704x288(PAL)
Level8 (high)
~ Level1 (low)
120(60)ips(NTSC)/
100(50)ips(PAL)
4CIF(L)
704x480(NTSC)
/704x576(PAL)
Level8 (high)
~ Level1 (low)
60(30)ips(NTSC)/
50(25)ips(PAL)
SRD-1630/D
(SRD-1610/D
830/D)
SRD-1630/D
(SRD-1610/D
830/D)
SRD-1630/D
(SRD-1610/D
830/D)
Record Mode
Normal Recording REC button
Scheduled Recording Schedule Table
Event Recording
- Alarm Detection
- Motion Detection
- Video Loss
- Pre & Post Recording
Frame Rate NTSC : 0.9, 1.9, 3.8, 7.5, 15, 30ips
PAL : 0.8, 1.6, 3.1, 6.2, 12.5, 25ips
Storage Internal
SRD-830D/1610D/1630D : SATA HDDx5(MAX)
MAX HDD size : 1TB x 5 = 5TB
SRD-830/1610/1630 : SATA HDDx6(MAX)
MAX HDD size : 1TB x 6 = 6TB
If you want to
add an internal
HDD, please
refer to
“Adding a
HDD”.
(Page 16)
Play
Search Mode
Calendar Search
Event Search
- Alarm, Motion, Video Loss
Time/Date Search
Go to First
Go to Last
Backup Search
Text Search(for POS)
Motion Search
Preview
Resolution &
Specification
Resolution Specification
CIF(S)
352X240(NTSC)
/352X288(PAL)
240(120)ips(NTSC)/
200(100)ips(PAL)
2CIF(M)
704x240(NTSC)
/704x288(PAL)
120(60)ips(NTSC)/
100(50)ips(PAL)
4CIF(L)
704x480(NTSC)
/704x576(PAL)
60(30)ips(NTSC)/
50(25)ips(PAL)
SRD-1630/D
(SRD-1610/D
830/D)
SRD-1630/D
(SRD-1610/D
830/D)
SRD-1630/D
(SRD-1610/D
830/D)

102_ appendix
appendix
Item Details Note
Play
Display Mode
Single /4-/9-/13-/16-splits
SRD-1610/D
SRD-1630/D
Single /4-/9-/13-splits
SRD-830/D
Play Mode
Play, Pause, Stop, 2xDigital Zoom
Fast Forward/Fast Reverse
- 2x, 4x, 8x,16x, 32x, 64x
Backup
USB External HDD
USB CD/DVD Writer, Internal DVD(SRD-830D/1610D/1630D only)
USB Memory
USB HDD-MAX 1(USB hub not supported)
Network Ethernet : 10/100/1000 BaseT, ADSL(PPPoE), DHCP
Serial Communication
RS-485 PTZ Device Control
Remote Control Device
RS-232C POS
Alarm Input : SRD-1610/1610D/1630/1630D : 16 channels
SRD-830/830D : 8 channels
Remote Viewer
PC Requirements
CPU : Intel Core 2 Quad 2.5GHz or higher
RAM : 2G
VGA : 32M RAM(64M or more)
DirectX 8.1
Operating
Systems
Windows XP(Pro),
Windows-2000(Pro)
Windows Vista(Home Basic/Premium)
Windows 7
Features
Live Image Monitoring Mode
Local File Search & Play Back Mode
Remote File Search & Play Back Mode
Temperature (Operation) 0°C ~ 40°C (32°F ~ 104°F)
Temperature (Storage) -20°C ~ 60°C (-4°F ~ 140°F)
Humidity (Operation) 20% to 85% RH
Humidity (Storage) 20% to 85% RH
Dimension (W x H x D) 440 x 88 x 430mm (17.32 x 3.46 x 16.92 inch)
H (leg not included)
Weight
SRD-830 : ~6.57Kg(14.48lb)
SRD-830D : ~7.42Kg(16.35lb)
SRD-1610/1630 : ~6.70kg(14.77lb)
SRD-1610D/1630D : ~7.55Kg(16.64lb)
It needs extra H/W to support ATM/POS function. So please contact your vendor to obtain H/W.

English _103
! APPENDIX
PRODUCT SPECIFICATION (SRD-850/850D/870/870D/1650/1650D/
1670/1670D)
Item Details Note
Operating System Embedded OS
Broadcast Format NTSC/PAL System
Input Voltage AC 100~230V (PAL)
AC 110~220V (NTSC)
Power Consumption
SRD-1670/1670D : 60W
SRD-870/870D : 56W
SRD-850/850D/1650/1650D : 55W
Video
Video In
Composite 16(8) Channel
- 1.0Vp-p
- 75Ω Hi Z Termination
BNC Type
Loop Through Out 16(8) Channel
- Auto Termination
Video Out
Composite 5 Channel(SRD-1670/1670D)
3 Channel(SRD-870/870D)
2 Channel(SRD-850/850D/1650/1650D)
- Normal Video Output 1 Channel
- Spot Output 4 (SRD-1670/1670D), 2 (SRD-870/870D)
1 (SRD-850/850D/1650/1650D)
- BNC Type
VGA 1 Channel
HDMI 1 Channel
Audio
Audio In
Mono 16(8) Channel
- 5dBm, 600Ω
4 Channel : RCA Type
12 Channel : d-sub Accessory (Optional)
Audio Out
Mono 1 Channel
- 6dBm
RCA Type
Live Screen
Resolution & Frame
Rate
NTSC PAL
Resolution 704x480 704x576
Frame Rate 480ips(16Ch)/
240ips(8Ch)
400ips(16Ch)/
200ips(8Ch)
Display Mode
Single
Split Modes : 16CH : 4-, 6-, 8-, 9-, 13-, 16- splits
8CH : 4-, 6-, 8-, 9-, 13- splits
PIP
Mode sequence
Freeze
2 X Zoom

104_ appendix
appendix
Item Details Note
Record
Compression
Method
Video : H.264
Audio : G.723
Resolution & Quality
Resolution Spec. (Quality) Max Recording Rate
CIF(S)
352X240(NTSC)
/352X288(PAL)
Level8 (high)
~ Level1 (low)
480(240)ips(NTSC)/
400(200)ips(PAL)
2CIF(M)
704x240(NTSC)
/704x288(PAL)
Level8 (high)
~ Level1 (low)
240(120)ips(NTSC)/
200(100)ips(PAL)
4CIF(L)
704x480(NTSC)
/704x576(PAL)
Level8 (high)
~ Level1 (low)
120(60)ips(NTSC)/
100(50)ips(PAL)
CIF(S)
/2CIF(M)
/4CIF(L)
Level8 (high)
~ Level1 (low)
480(240)ips(NTSC)/
400(200)ips(PAL)
SRD-1650/D
(SRD-850/D)
SRD-1650/D
(SRD-850/D)
SRD-1650/D
(SRD-850/D)
SRD-1670/D
(SRD-870/D)
Record Mode
Normal Recording REC button
Scheduled Recording Schedule Table
Event Recording
- Alarm Detection
- Motion Detection
- Video Loss
- Pre & Post Recording
Frame Rate NTSC : 0.9, 1.9, 3.8, 7.5, 15, 30ips
PAL : 0.8, 1.6, 3.1, 6.2, 12.5, 25ips
Storage
Internal
SRD-850D/870D/1650D/1670D : SATA HDDx5(MAX)
MAX HDD size : 1TB x 5 = 5TB
SRD-850/870/1650/1670 : SATA HDDx6(MAX)
MAX HDD size : 1TB x 6 = 6TB
If you want to
add an internal
HDD, please
refer to
“Adding a
HDD”.
(Page 16)
External
USB HDD
- MAX 1 (USB hub not supported)
- MAX HDD Size : 500GB
SATA HDD
- 2 Port
- MAX 1HDD/port
- MAX HDD Size : 500GB
Play Search Mode
Calendar Search
Event Search
- Alarm, Motion, Video Loss
Time/Date Search
Go to First
Go to Last
Backup Search
Text Search(for POS)
Motion Search
Preview

English _105
! APPENDIX
Item Details Note
Play
Resolution &
Specification
Resolution Specification
CIF(S)
352X240(NTSC)
/352X288(PAL)
480(240)ips(NTSC)/
400(200)ips(PAL)
2CIF(M)
704x240(NTSC)
/704x288(PAL)
240(120)ips(NTSC)/
200(100)ips(PAL)
4CIF(L)
704x480(NTSC)
/704x576(PAL)
120(60)ips(NTSC)/
100(50)ips(PAL)
CIF(S)
/2CIF(M)
/4CIF(L)
480(240)ips(NTSC)/
400(200)ips(PAL)
SRD-1650/D
(SRD-850/D)
SRD-1650/D
(SRD-850/D)
SRD-1650/D
(SRD-850/D)
SRD-1670/D
(SRD-870/D)
Display Mode Single /4-/9-/13-/16-splits
Play Mode Play, Pause, Stop, 2xDigital Zoom
Fast Forward/Fast Reverse - 2x, 4x, 8x,16x, 32x, 64x
Backup
USB External HDD
USB CD/DVD Writer,Internal DVD (SRD-850D/870D/1650D/1670D only)
USB Memory
USB HDD-MAX 1(USB hub not supported)
SATA HDD-MAX 1
Network Ethernet : 10/100/1000 BaseT, ADSL(PPPoE), DHCP
Serial Communication
RS-485 PTZ Device Control
Remote Control Device
RS-232C POS
Alarm Input : SRD-1650/1650D/1670/1670D : 16 channels
SRD-850/850D/870/870D : 8 channels
Remote
Viewer
PC Requirements
CPU : Intel Core 2 Quad 2.5GHz or higher
RAM : 2G
VGA : 32M RAM(64M or more)
DirectX 8.1
Operating Systems
Windows XP(Pro),
Windows-2000(Pro)
Windows Vista(Home Basic/Premium)
Windows 7
Features
Live Image Monitoring Mode
Local File Search & Play Back Mode
Remote File Search & Play Back Mode
Temperature (Operation) 0°C ~ 40°C (32°F ~ 104°F)
Temperature (Storage) -20°C ~ 60°C (-4°F ~ 140°F)
Humidity (Operation) 20% to 85% RH
Humidity (Storage) 20% to 85% RH
Dimension (W x H x D) 440 x 88 x 430mm (17.32 x 3.46 x 16.92 inch)
H (leg not included)
Weight
SRD-850/870 : ~6.57Kg(14.48lb)
SRD-850D/870D : ~7.42Kg(16.35lb)
SRD-1650/1670 : ~6.70kg(14.77lb)
SRD-1650D/1670D : ~7.55Kg(16.64lb)
It needs extra H/W to support ATM/POS function. So please contact your vendor to obtain H/W.

106_ appendix
appendix
PRODUCT OVERVIEW
SRD-1670D
~
USB

English _107
! APPENDIX
DEFAULT SETTING
This returns the factory default settings.
The settings are made as follows;
Use System/Load Factory Default in MENU
The default settings are based on SRD-1670D.
Category
Details Factory Default
System Settings
Date/Time/Language Date/Time/Language
Date YYYY-MM-DD
Time Format 24 hours
Time Zone GMT
Time Synchronize OFF
DST OFF
Language English
Permission
Management
Admin ID admin
New Password 4321
Setting Restricted Access All
Auto Logout 3 Min
System Management System Information Broadcast Format NTSC/PAL
Device
Camera
Camera
Video ON
Audio OFF
CH Name CAM 01 ~ CAM 16
SEQ-Dwell Time 5sec
PTZ ID Camera No.
Protocol None
Screen Setup
Brightness 50
Contrast 50
Color 50
Storage Device HDD Alarm
Check Alarm Output Port OFF
Duration OFF
Replace Alarm Output Port OFF
Duration OFF
Remote Device
Baudrate 9600
Parity None
Data 8
Stop bit 1
Transfer Type Half Duplex
System Keyboard OFF
Remote Control ON(00)
~
`

108_ appendix
appendix
Category
Details Factory Default
Device
POS Device OFF
Monitor
Monitor
Display All
Switch to Split Screen 5 sec
VGA 800x600
HDMI 480p
Sharpness Level1(Low)
Display Position Setup 30
Spot Out
Spot Out 1 CH1 ~ CH4
Spot Out 2 CH5 ~ CH8
Spot Out 3 CH9 ~ CH12
Spot Out 4 CH13 ~ CH16
Event Display OFF
Mode Live Mode ALL
Play Mode ALL
Recording
Recording Schedule Channel 1 Event
Event Record
Duration
PRE Event OFF
POST Event 1 min
REC Quality/
Resolution
Normal Recording
Resolution CIF(S)
Frame Rate 7.5 ips
Record Quality Level 4
Event
Resolution 4CIF(L)
Frame Rate 30 ips
Record Quality Level 4
Record Option Disk End Mode Setup Overwrite
Disk End Beep OFF
Auto Delete OFF
Event
Sensor Detection
Sensor Operation OFF
Camera Camera No.
Alarm None
Duration 10 sec
Motion Detection
Mode OFF
Sensitivity Very High
Alarm None
Duration 10 sec
Motion Region All Area

English _109
! APPENDIX
Category
Details Factory Default
Recording
Event Video Loss Detection
Video Loss State OFF
Alarm None
Duration 10 sec
Network
Connection Mode
Connection
Connection Mode Static IP
Bandwidth 2Mbps
IP 192.168.1.200
Gateway 192.168.1.1
Subnet Mask 255.255.255.0
DNS 168.126.63.1
Protocol
Protocol Type TCP
Port (TCP) 554~557
Webviewer Port 80
DDNS DDNS Site OFF
Live Transfer Resolution CIF(S)
Quality Low
Mailing Service
SMTP
Server OFF
Port 25
Use Authentication OFF
Secure Transfer Never
Group Group OFF
Recipient Permission OFF
Event Event Interval 10 min
Use Event Transfer OFF

110_ appendix
appendix
TROUBLESHOOTING
Symptom Countermeasures
The system does not turn on and the indicator on the
front panel does not work at all.
Check if the power supply system is properly connected.
Check the system for the input voltage from the power source.
If the problem persists even after you have taken the above actions,
check the power supplier and replace it with a new one if neccessary.
Some channels display just a black screen even if
they receive video sources.
Check if the camera connected to the system properly displays the
image. Sometimes, this problem may occur on a camera that is not
properly connected to the video source.
Check if the camera is properly supplied with power.
Sometimes, this problem may occur on a channel with weak video
signal from a video distributor that is connected to multiple systems. In
this case, input the video source of the camera directly into the DVR.
This may find the cause and solve the problem.
If I press the [REC] button on the front panel, the
REC indicator does not flash, nor the player start
recording.
Check if there is a free space on the HDD for the recording.
Check if the record mode is set to ON in the record mode setting.
The screen displays the logo image repeatedly. This may occur from a problem with the main board, or the related
software is corrupt.
Contact the nearest service center for more information.
The Channel button does not work on the Live
screen.
The Channel button does not work if the current screen is in the event
monitoring mode.
In the event monitoring screen, press the [ALARM] button to exit the
screen and select a channel.
The cursor will not move to the Start button when I
start the calendar search.
Check if the channel and the date that you want to play are marked
with the V symbol.
Both channel and date should be checked before you can start playing
with the Start button.
When the alarm sounds, I press the [ALARM] button
on the front panel to release the alarm but it does
not work. The alarm persists and I could not set it off
in any way.
Press the [MENU] button on the front panel to release the alarm in the
following way:
To release the event monitoring mode : Monitoring Mode – set the
duration of the event monitoring to Off.
To release the alarm sound : Event Record Mode - Alarm (Motion
Detection/Video Loss) – deactivate the alarm sound.
To release the event : Event Record Mode - Alarm (Motion Detection/
Video Loss) – set the mode to Off.
1)
2)
3)
No response is made even if I press the [PTZ] button
on the Live screen.
Menu Camera Check if the current protocols and other settings
in the PTZ device are properly configured according to the PTZ camera.

English _111
! APPENDIX
Symptom Countermeasures
I've found that the DVR does not recognize as many
disks as installed when I have connected multiple
external HDDs to the DVR.
It takes time for the DVR to recognize multiple external HDDs. Try again
in a moment and if the problem (of failure to recognize as many HDDs
as connected) persists, it may occur due to a mechanical error of the
HDD installed. Try again with a different HDD.
A message of “Need to reset date/time.” Is displayed
on the screen.
This message is displayed if there occurs a problem with the time
setting of the internal clock or an error in the clock itself.
Contact the retailer or the service center for more information.
The time bar is not displayed in Search mode. The timeline can switch between normal and extension mode.
In extension mode, the time bar may not be displayed in the current
timeline. Switch to normal mode or use the left or right button to
navigate through the time bar.
The “NO HDD” icon and an error message are
displayed.
Check the HDD for connection. If the problem persists in a normal
condition, contact the nearest service center to have the HDD checked
by the service personnel.
I have installed an additional HDD on the DVR but it
does not recognize the HDD.
See the compatibilty list to check if the additional HDD is supported by
the DVR. For the compatibility list, contact the retailer where you
purchased the DVR.
I have connected an external storage device (external
SATA HDD) to the DVR but the DVR seems not to
recognize it.
See the compatibility list of external storage devices to check if the
connected device is supported by the DVR.
For the compatibility list, contact the retailer where you purchased the
DVR.
If I press the ESC key in full screen mode of the
WebViewer, the system does not switch to a normal
split mode.
Press the ALT+TAB keys to select ‘ACTIVE MOVIE’ and press the ESC
key again. The system will switch to a normal split mode.
I found it difficult to configure the network settings if
using the default search, backup and router settings.
For more information, refer to the user manual.
If you want to check the basics of the product for a quick start, refer to
the quick start guide (backup, search).
If you use the router for network connection, refer to the “Connecting
to the Internet using the router” section in this manual.
I forgot the password. Contact the DVR administrator for help.
Backup data is just not played by the PC or DVR. When you are backing up data, you have choices about the player
either: PC or DVR. Make your selection before proceeding.
If you are using the PC to play the data, the format of the backup file
should be either AVI or SEC.
If you are using the DVR for this purpose, formatting backup files should
be done by the DVR.
My player does not switch to Live mode while in
playback.
Press the Stop [@] button on the DVR or the remote control, or click the
[ ] icon on the launcher to switch to Live mode.

112_ appendix
appendix
Symptom Countermeasures
Recording does not work. If your player does not display a Live image at all, that indicates
recording does not work so first check if you see an image on the
screen.
Recording does not work if the recording settings are not properly
configured.
Manual Record: Press the [REC] button on the front panel of the DVR
or on the remote control to start recording.
Scheduled Record: Specify a desired time in Menu – Record -
Recording Schedule. Recording will start at the specified time.
<Continuous> Record: Recording will proceed in any conditions
at the specified time.
<Event> Record: When an event occurs, recording will perform
only if the event is of alarm, motion detection and video loss.
If there is no event found, recording will not perform.
<Continuous / Event> Record: If there is no event found,
Continuous recording will perform. Whereas, if an event occurs,
Event recording will perform.
1)
2)
-
-
-
The image quality of the recording data is not good. Increase the resolution and quality level in Menu – Record – Quality /
Resolution.
Resolution: Select a bigger size when specifying the recording size.
(4CIF>2CIF>CIF)
The recording image in the CIF format shows a deteriorated quality
as it is enlarged from a small-sized image.
Record Quality: Specify a bigger level for the recording quality.
If you increase the resolution and the recording quality, the data size
increases accordingly. So the HDD will be filled faster. Overwriting will
overwrite the existing data so recording will proceed at a shorter
interval.
1)
2)

GNU GENERAL PUBLIC LICENSE
Version 2, June 1991
Copyright (C) 1989, 1991 Free Software Foundation, Inc.
51 Franklin Street, Fifth Floor, Boston, MA 02110-1301,
USA
Everyone is permitted to copy and distribute verbatim
copies of this license document, but changing it is not
allowed.
Preamble
The licenses for most software are designed to take
away your freedom to share and change it. By contrast,
the GNU General Public License is intended to
guarantee your freedom to share and change free
software to make sure the software is free for all its
users. This General Public License applies to most of
the Free Software Foundation’s software and to any
other program whose authors commit to using it.
(Some other Free Software Foundation software is
covered by the GNU Lesser General Public License
instead.) You can apply it to your programs, too.
When we speak of free software, we are referring to
freedom, not price. Our General Public Licenses are
designed to make sure that you have the freedom to
distribute copies of free software (and charge for this
service if you wish), that you receive source code or can
get it if you want it, that you can change the software or
use pieces of it in new free programs; and that you
know you can do these things.
To protect your rights, we need to make restrictions
that forbid anyone to deny you these rights or to ask
you to surrender the rights. These restrictions translate
to certain responsibilities for you if you distribute copies
of the software, or if you modify it.
For example, if you distribute copies of such a program,
whether gratis or for a fee, you must give the recipients
all the rights that you have. You must make sure that
they, too, receive or can get the source code. And you
must show them these terms so they know their rights.
We protect your rights with two steps:
(1) copyright the software, and (2) offer you this license
which gives you legal permission to copy, distribute
and/or modify the software.
Also, for each author’s protection and ours, we want to
make certain that everyone understands that there is no
warranty for this free software. If the software is
OPEN SOURCE LICENSE REPORT ON THE PRODUCT
The software included in this product contains copyrighted software that is licensed under the GPL/LGPL. You may
obtain the complete Corresponding Source code from us for a period of three years after our last shipment of this
product by sending email to help.cctv@samsung.com
If you want to obtain the complete Corresponding Source code in the physical medium such as CD-ROM, the cost
of physically performing source distribution might be charged.
GPL Software : linux kernel, Sysvinit, dosfstools, wget, msmtp, busybox, cdrtools, dvd+rw-tools, iconv, smartctl,
uboot, minicom, openssl, bash, lm_sensors
LGPL Software : glibc, vmstat, inetutils
OpenSSL License : OpenSSL
~
~
~
modified by someone else and passed on, we want its
recipients to know that what they have is not the
original, so that any problems introduced by others will
not reflect on the original authors’ reputations.
Finally, any free program is threatened constantly by
software patents. We wish to avoid the danger that
redistributors of a free program will individually obtain
patent licenses, in effect making the program
proprietary. To prevent this, we have made it clear that
any patent must be licensed for everyone’s free use or
not licensed at all. The precise terms and conditions for
copying, distribution and modification follow.
TERMS AND CONDITIONS FOR
COPYING, DISTRIBUTION AND
MODIFICATION
Version 2, June 1991
Copyright (C) 1989, 1991 Free Software Foundation, Inc.
51 Franklin S
0. This License applies to any program or other work
which contains a notice placed by the copyright holder
saying it may be distributed under the terms of this
General Public License. The “Program”, below, refers to
any such program or work, and a “work based on the
Program” means either the Program or any derivative
work under copyright law: that is to say, a work
containing the Program or a portion of it, either verbatim
or with modifications and/or translated into another
language. (Hereinafter, translation is included without
limitation in the term “modification”.) Each licensee is
addressed as “you”.
Activities other than copying, distribution and
modification are not covered by this License; they are
outside its scope. The act of running the Program is not
restricted, and the output from the Program is covered
only if its contents constitute a work based on the
Program (independent of having been made by running
the Program). Whether that is true depends on what the
Program does.
1. You may copy and distribute verbatim copies of the
Program’s source code as you receive it, in any
medium, provided that you conspicuously and
appropriately publish on each copy an appropriate
copyright notice and disclaimer of warranty; keep intact
all the notices that refer to this License and to the
absence of any warranty; and give any other recipients
of the Program a copy of this License along with the
Program.
You may charge a fee for the physical act of transferring
a copy, and you may at your option offer warranty
protection in exchange for a fee.
2. You may modify your copy or copies of the Program
or any portion of it, thus forming a work based on the
Program, and copy and distribute such modifications or
work under the terms of Section 1 above, provided that
you also meet all of these conditions:
You must cause the modified files to carry
prominent notices stating that you changed the
files and the date of any change.
You must cause any work that you distribute or
publish, that in whole or in part contains or is
derived from the Program or any part thereof, to
be licensed as a whole at no charge to all third
parties under the terms of this License.
If the modified program normally reads commands
interactively when run, you must cause it, when
started running for such interactive use in the
most ordinary way, to print or display an
announcement including an appropriate copyright
notice and a notice that there is no warranty (or
else, saying that you provide a warranty) and that
users may redistribute the program under these
conditions, and telling the user how to view a copy
of this License. (Exception: if the Program itself is
interactive but does not normally print such an
announcement, your work based on the Program
is not required to print an announcement.)
These requirements apply to the modified work as a
whole. If identifiable sections of that work are not
derived from the Program, and can be reasonably
considered independent and separate works in
themselves, then this License, and its terms, do not
apply to those sections when you distribute them as
separate works. But when you distribute the same
sections as part of a whole which is a work based on
the Program, the distribution of the whole must be on
the terms of this License, whose permissions for other
licensees extend to the entire whole, and thus to each
and every part regardless of who wrote it.
Thus, it is not the intent of this section to claim rights or
contest your rights to work written entirely by you; rather,
the intent is to exercise the right to control the distribution
of derivative or collective works based on the Program.
In addition, mere aggregation of another work not
based on the Program with the Program (or with a work
based on the Program) on a volume of a storage or
distribution medium does not bring the other work
under the scope of this License.
3. You may copy and distribute the Program (or a work
based on it, under Section 2) in object code or
executable form under the terms of Sections 1 and 2
above provided that you also do one of the following:
Accompany it with the complete corresponding
machine-readable source code, which must be
distributed under the terms of Sections 1 and 2
above on a medium customarily used for software
interchange; or,
a)
b)
c)
a)
Accompany it with a written offer, valid for at least
three years, to give any third party, for a charge no
more than your cost of physically performing
source distribution, a complete machine-readable
copy of the corresponding source code, to be
distributed under the terms of Sections 1 and 2
above on a medium customarily used for software
interchange; or,
Accompany it with the information you received as
to the offer to distribute corresponding source
code. (This alternative is allowed only for
noncommercial distribution and only if you
received the program in object code or executable
form with such an offer, in accord with Subsection
b above.)
The source code for a work means the preferred form
of the work for making modifications to it. For an
executable work, complete source code means all the
source code for all modules it contains, plus any
associated interface definition files, plus the scripts used
to control compilation and installation of the executable.
However, as a special exception, the source code
distributed need not include anything that is normally
distributed (in either source or binary form) with the
major components (compiler, kernel, and so on) of the
operating system on which the executable runs, unless
that component itself accompanies the executable.
If distribution of executable or object code is made by
offering access to copy from a designated place, then
offering equivalent access to copy the source code
from the same place counts as distribution of the
source code, even though third parties are not
compelled to copy the source along with the object
code.
4. You may not copy, modify, sublicense, or distribute
the Program except as expressly provided under this
License. Any attempt otherwise to copy, modify,
sublicense or distribute the Program is void, and will
automatically terminate your rights under this License.
However, parties who have received copies, or rights,
from you under this License will not have their licenses
terminated so long as such parties remain in full
compliance.
5. You are not required to accept this License, since
you have not signed it. However, nothing else grants
you permission to modify or distribute the Program or
its derivative works. These actions are prohibited by law
if you do not accept this License. Therefore, by
modifying or distributing the Program (or any work
based on the Program), you indicate your acceptance
of this License to do so, and all its terms and conditions
for copying, distributing or modifying the Program or
works based on it.
6. Each time you redistribute the Program (or any work
based on the Program), the recipient automatically
receives a license from the original licensor to copy,
distribute or modify the Program subject to these terms
and conditions. You may not impose any further
restrictions on the recipients’ exercise of the rights
granted herein. You are not responsible for enforcing
compliance by third parties to this License.
b)
c)
7. If, as a consequence of a court judgment or
allegation of patent infringement or for any other reason
(not limited to patent issues), conditions are imposed on
you (whether by court order, agreement or otherwise)
that contradict the conditions of this License, they do
not excuse you from the conditions of this License. If
you cannot distribute so as to satisfy simultaneously
your obligations under this License and any other
pertinent obligations, then as a consequence you may
not distribute the Program at all. For example, if a
patent license would not permit royalty-free
redistribution of the Program by all those who receive
copies directly or indirectly through you, then the only
way you could satisfy both it and this License would be
to refrain entirely from distribution of the Program.
If any portion of this section is held invalid or
unenforceable under any particular circumstance, the
balance of the section is intended to apply and the
section as a whole is intended to apply in other
circumstances.
It is not the purpose of this section to induce you to
infringe any patents or other property right claims or to
contest validity of any such claims; this section has the
sole purpose of protecting the integrity of the free
software distribution system, which is implemented by
public license practices. Many people have made
generous contributions to the wide range of software
distributed through that system in reliance on consistent
application of that system; it is up to the author/donor
to decide if he or she is willing to distribute software
through any other system and a licensee cannot
impose that choice.
This section is intended to make thoroughly clear what
is believed to be a consequence of the rest of this
License.
8. If the distribution and/or use of the Program is
restricted in certain countries either by patents or by
copyrighted interfaces, the original copyright holder who
places the Program under this License may add an
explicit geographical distribution limitation excluding
those countries, so that distribution is permitted only in
or among countries not thus excluded. In such case,
this License incorporates the limitation as if written in
the body of this License.
9. The Free Software Foundation may publish revised
and/or new versions of the General Public License from
time to time. Such new versions will be similar in spirit to
the present version, but may differ in detail to address
new problems or concerns.
Each version is given a distinguishing version number. If
the Program specifies a version number of this License
which applies to it and “any later version”, you have the
option of following the terms and conditions either of
that version or of any later version published by the Free
Software Foundation. If the Program does not specify a
version number of this License, you may choose any
version ever published by the Free Software
Foundation.
10. If you wish to incorporate parts of the Program into
other free programs whose distribution conditions are
different, write to the author to ask for permission. For
software which is copyrighted by the Free Software
Foundation, write to the Free Software Foundation; we
sometimes make exceptions for this. Our decision will
be guided by the two goals of preserving the free status
of all derivatives of our free software and of promoting
the sharing and reuse of software generally.
NO WARRANTY
11. BECAUSE THE PROGRAM IS LICENSED FREE OF
CHARGE, THERE IS NO WARRANTY FOR THE
PROGRAM, TO THE EXTENT PERMITTED BY
APPLICABLE LAW. EXCEPT WHEN OTHERWISE
STATED IN WRITING THE COPYRIGHT HOLDERS
AND/OR OTHER PARTIES PROVIDE THE PROGRAM
“AS IS” WITHOUT WARRANTY OF ANY KIND, EITHER
EXPRESSED OR IMPLIED, INCLUDING, BUT NOT
LIMITED TO, THE IMPLIED WARRANTIES OF
MERCHANTABILITY AND FITNESS FOR A
PARTICULAR PURPOSE. THE ENTIRE RISK AS TO
THE QUALITY AND PERFORMANCE OF THE
PROGRAM IS WITH YOU. SHOULD THE PROGRAM
PROVE DEFECTIVE, YOU ASSUME THE COST OF
ALL NECESSARY SERVICING, REPAIR OR
CORRECTION.
12. IN NO EVENT UNLESS REQUIRED BY
APPLICABLE LAW OR AGREED TO IN WRITING WILL
ANY COPYRIGHT HOLDER, OR ANY OTHER PARTY
WHO MAY MODIFY AND/OR REDISTRIBUTE THE
PROGRAM AS PERMITTED ABOVE, BE LIABLE TO
YOU FOR DAMAGES, INCLUDING ANY GENERAL,
SPECIAL, INCIDENTAL OR CONSEQUENTIAL
DAMAGES ARISING OUT OF THE USE OR INABILITY
TO USE THE PROGRAM (INCLUDING BUT NOT
LIMITED TO LOSS OF DATA OR DATA BEING
RENDERED INACCURATE OR LOSSES SUSTAINED
BY YOU OR THIRD PARTIES OR A FAILURE OF THE
PROGRAM TO OPERATE WITH ANY OTHER
PROGRAMS), EVEN IF SUCH HOLDER OR OTHER
PARTY HAS BEEN ADVISED OF THE POSSIBILITY OF
SUCH DAMAGES.
END OF TERMS AND CONDITIONS
How to Apply These Terms to Your
New Programs
If you develop a new program, and you want it to be of
the greatest possible use to the public, the best way to
achieve this is to make it free software which everyone
can redistribute and change under these terms.
To do so, attach the following notices to the program. It
is safest to attach them to the start of each source file
to most effectively convey the exclusion of warranty;
and each file should have at least the “copyright” line
and a pointer to where the full notice is found.
one line to give the program’s name and an idea of
what it does.
Copyright (C) yyyy name of author
This program is free software; you can redistribute it
and/or modify it under the terms of the GNU General
Public License as published by the Free Software
Foundation; either version 2 of the License, or (at your
option) any later version.
This program is distributed in the hope that it will be
useful, but WITHOUT ANY WARRANTY; without even
the implied warranty of MERCHANTABILITY or
FITNESS FOR A PARTICULAR PURPOSE. See the
GNU General Public License for more details.
You should have received a copy of the GNU General
Public License along with this program; if not, write to
the Free Software Foundation, Inc., 51 Franklin Street,
Fifth Floor, Boston, MA 02110-1301, USA.
Also add information on how to contact you by
electronic and paper mail. If the program is interactive,
make it output a short notice like this when it starts in
an interactive mode:
Gnomovision version 69, Copyright (C) year name of
author Gnomovision comes with ABSOLUTELY NO
WARRANTY; for details type ‘show w’. This is free
software, and you are welcome to redistribute it under
certain conditions; type ‘show c’ for details.
The hypothetical commands ‘show w’ and ‘show c’
should show the appropriate parts of the General Public
License. Of course, the commands you use may be
called something other than ‘show w’ and ‘show c’;
they could even be mouse-clicks or menu items--
whatever suits your program.
You should also get your employer (if you work as a
programmer) or your school, if any, to sign a “copyright
disclaimer” for the program, if necessary. Here is a
sample; alter the names:
Yoyodyne, Inc., hereby disclaims all copyright interest in
the program ‘Gnomovision’ (which makes passes at
compilers) written by James Hacker.
signature of Ty Coon, 1 April 1989 Ty Coon, President
of Vice This General Public License does not permit
incorporating your program into proprietary programs. If
your program is a subroutine library, you may consider
it more useful to permit linking proprietary applications
with the library. If this is what you want to do, use the
GNU Lesser General Public License instead of this
License.
GNU GENERAL PUBLIC LICENSE
Version 3, 29 June 2007
Copyright © 2007 Free Software Foundation, Inc.
<http://fsf.org/>
Everyone is permitted to copy and distribute verbatim
copies of this license document, but changing it is not
allowed.
Preamble
The GNU General Public License is a free, copyleft
license for software and other kinds of works.
The licenses for most software and other practical
works are designed to take away your freedom to share
and change the works. By contrast, the GNU General
Public License is intended to guarantee your freedom to
share and change all versions of a program--to make
sure it remains free software for all its users. We, the
Free Software Foundation, use the GNU General Public
License for most of our software; it applies also to any
other work released this way by its authors. You can
apply it to your programs, too.
When we speak of free software, we are referring to
freedom, not price. Our General Public Licenses are
designed to make sure that you have the freedom to
distribute copies of free software (and charge for them if
you wish), that you receive source code or can get it if
you want it, that you can change the software or use
pieces of it in new free programs, and that you know
you can do these things.
To protect your rights, we need to prevent others from
denying you these rights or asking you to surrender the
rights. Therefore, you have certain responsibilities if you
distribute copies of the software, or if you modify it:
responsibilities to respect the freedom of others.
For example, if you distribute copies of such a program,
whether gratis or for a fee, you must pass on to the
recipients the same freedoms that you received. You
must make sure that they, too, receive or can get the
source code. And you must show them these terms so
they know their rights.
Developers that use the GNU GPL protect your rights
with two steps: (1) assert copyright on the software,
and (2) offer you this License giving you legal permission
to copy, distribute and/or modify it.
For the developers' and authors' protection, the GPL
clearly explains that there is no warranty for this free
software. For both users' and authors' sake, the GPL
requires that modified versions be marked as changed,
so that their problems will not be attributed erroneously
to authors of previous versions.
Some devices are designed to deny users access to
install or run modified versions of the software inside
them, although the manufacturer can do so. This is
fundamentally incompatible with the aim of protecting
users' freedom to change the software. The systematic
pattern of such abuse occurs in the area of products for
individuals to use, which is precisely where it is most
unacceptable. Therefore, we have designed this version
of the GPL to prohibit the practice for those products. If
such problems arise substantially in other domains, we
stand ready to extend this provision to those domains in
future versions of the GPL, as needed to protect the
freedom of users.
Finally, every program is threatened constantly by
software patents. States should not allow patents to
restrict development and use of software on general-
purpose computers, but in those that do, we wish to
avoid the special danger that patents applied to a free
program could make it effectively proprietary. To
prevent this, the GPL assures that patents cannot be
used to render the program non-free.
The precise terms and conditions for copying,
distribution and modification follow.
TERMS AND CONDITIONS
0. Definitions.
“This License” refers to version 3 of the GNU General
Public License.
“Copyright” also means copyright-like laws that apply to
other kinds of works, such as semiconductor masks.
“The Program” refers to any copyrightable work
licensed under this License. Each licensee is addressed
as “you”. “Licensees” and “recipients” may be
individuals or organizations.
To “modify” a work means to copy from or adapt all or
part of the work in a fashion requiring copyright
permission, other than the making of an exact copy.
The resulting work is called a “modified version” of the
earlier work or a work “based on” the earlier work.
A “covered work” means either the unmodified Program
or a work based on the Program.
To “propagate” a work means to do anything with it
that, without permission, would make you directly or
secondarily liable for infringement under applicable
copyright law, except executing it on a computer or
modifying a private copy. Propagation includes copying,
distribution (with or without modification), making
available to the public, and in some countries other
activities as well.
To “convey” a work means any kind of propagation that
enables other parties to make or receive copies. Mere
interaction with a user through a computer network,
with no transfer of a copy, is not conveying.
An interactive user interface displays “Appropriate Legal
Notices” to the extent that it includes a convenient and
prominently visible feature that (1) displays an
appropriate copyright notice, and (2) tells the user that
there is no warranty for the work (except to the extent
that warranties are provided), that licensees may convey
the work under this License, and how to view a copy of
this License. If the interface presents a list of user
commands or options, such as a menu, a prominent
item in the list meets this criterion.
1. Source Code.
The “source code” for a work means the preferred form
of the work for making modifications to it. “Object code”
means any non-source form of a work.
A “Standard Interface” means an interface that either is
an official standard defined by a recognized standards
body, or, in the case of interfaces specified for a
particular programming language, one that is widely
used among developers working in that language.
The “System Libraries” of an executable work include
anything, other than the work as a whole, that (a) is
included in the normal form of packaging a Major
Component, but which is not part of that Major
Component, and (b) serves only to enable use of the
work with that Major Component, or to implement a
Standard Interface for which an implementation is
available to the public in source code form. A “Major
Component”, in this context, means a major essential
component (kernel, window system, and so on) of the
specific operating system (if any) on which the
executable work runs, or a compiler used to produce
the work, or an object code interpreter used to run it.
The “Corresponding Source” for a work in object code
form means all the source code needed to generate,
install, and (for an executable work) run the object code
and to modify the work, including scripts to control
those activities. However, it does not include the work's
System Libraries, or general-purpose tools or generally
available free programs which are used unmodified in
performing those activities but which are not part of the
work. For example, Corresponding Source includes
interface definition files associated with source files for
the work, and the source code for shared libraries and
dynamically linked subprograms that the work is
specifically designed to require, such as by intimate
data communication or control flow between those
subprograms and other parts of the work.
The Corresponding Source need not include anything
that users can regenerate automatically from other parts
of the Corresponding Source.
The Corresponding Source for a work in source code
form is that same work.
2. Basic Permissions.
All rights granted under this License are granted for the
term of copyright on the Program, and are irrevocable
provided the stated conditions are met. This License
explicitly affirms your unlimited permission to run the
unmodified Program. The output from running a
covered work is covered by this License only if the
output, given its content, constitutes a covered work.
This License acknowledges your rights of fair use or
other equivalent, as provided by copyright law.
You may make, run and propagate covered works that
you do not convey, without conditions so long as your
license otherwise remains in force. You may convey
covered works to others for the sole purpose of having
them make modifications exclusively for you, or provide
you with facilities for running those works, provided that
you comply with the terms of this License in conveying
all material for which you do not control copyright.
Those thus making or running the covered works for
you must do so exclusively on your behalf, under your
direction and control, on terms that prohibit them from
making any copies of your copyrighted material outside
their relationship with you.
Conveying under any other circumstances is permitted
solely under the conditions stated below. Sublicensing
is not allowed; section 10 makes it unnecessary.
3. Protecting Users' Legal Rights From Anti-
Circumvention Law.
No covered work shall be deemed part of an effective
technological measure under any applicable law fulfilling
obligations under article 11 of the WIPO copyright treaty
adopted on 20 December 1996, or similar laws
prohibiting or restricting circumvention of such
measures.
When you convey a covered work, you waive any legal
power to forbid circumvention of technological
measures to the extent such circumvention is effected
by exercising rights under this License with respect to
the covered work, and you disclaim any intention to limit
operation or modification of the work as a means of
enforcing, against the work's users, your or third
parties' legal rights to forbid circumvention of
technological measures.
4. Conveying Verbatim Copies.
You may convey verbatim copies of the Program's
source code as you receive it, in any medium, provided
that you conspicuously and appropriately publish on
each copy an appropriate copyright notice; keep intact
all notices stating that this License and any non-
permissive terms added in accord with section 7 apply
to the code; keep intact all notices of the absence of
any warranty; and give all recipients a copy of this
License along with the Program.
You may charge any price or no price for each copy
that you convey, and you may offer support or warranty
protection for a fee.
5. Conveying Modified Source Versions.
You may convey a work based on the Program, or the
modifications to produce it from the Program, in the
form of source code under the terms of section 4,
provided that you also meet all of these conditions:
The work must carry prominent notices stating
that you modified it, and giving a relevant date.
The work must carry prominent notices stating that
it is released under this License and any conditions
added under section 7. This requirement modifies
the requirement in section 4 to “keep intact all
notices”.
You must license the entire work, as a whole,
under this License to anyone who comes into
possession of a copy. This License will therefore
apply, along with any applicable section 7
additional terms, to the whole of the work, and all
its parts, regardless of how they are packaged.
This License gives no permission to license the
work in any other way, but it does not invalidate
such permission if you have separately received it.
If the work has interactive user interfaces, each
must display Appropriate Legal Notices; however,
if the Program has interactive interfaces that do
not display Appropriate Legal Notices, your work
need not make them do so.
A compilation of a covered work with other separate
and independent works, which are not by their nature
extensions of the covered work, and which are not
combined with it such as to form a larger program, in or
on a volume of a storage or distribution medium, is
called an “aggregate” if the compilation and its resulting
copyright are not used to limit the access or legal rights
of the compilation's users beyond what the individual
works permit. Inclusion of a covered work in an
aggregate does not cause this License to apply to the
other parts of the aggregate.
6. Conveying Non-Source Forms.
You may convey a covered work in object code form
under the terms of sections 4 and 5, provided that you
also convey the machine-readable Corresponding
Source under the terms of this License, in one of these
ways:
Convey the object code in, or embodied in, a
physical product (including a physical distribution
medium), accompanied by the Corresponding
Source fixed on a durable physical medium
customarily used for software interchange.
Convey the object code in, or embodied in, a
physical product (including a physical distribution
medium), accompanied by a written offer, valid for
at least three years and valid for as long as you
a)
b)
c)
d)
a)
b)
offer spare parts or customer support for that
product model, to give anyone who possesses
the object code either (1) a copy of the
Corresponding Source for all the software in the
product that is covered by this License, on a
durable physical medium customarily used for
software interchange, for a price no more than
your reasonable cost of physically performing this
conveying of source, or (2) access to copy the
Corresponding Source from a network server at
no charge.
Convey individual copies of the object code with a
copy of the written offer to provide the
Corresponding Source. This alternative is allowed
only occasionally and noncommercially, and only if
you received the object code with such an offer, in
accord with subsection 6b.
Convey the object code by offering access from a
designated place (gratis or for a charge), and offer
equivalent access to the Corresponding Source in
the same way through the same place at no
further charge. You need not require recipients to
copy the Corresponding Source along with the
object code. If the place to copy the object code
is a network server, the Corresponding Source
may be on a different server (operated by you or a
third party) that supports equivalent copying
facilities, provided you maintain clear directions
next to the object code saying where to find the
Corresponding Source. Regardless of what server
hosts the Corresponding Source, you remain
obligated to ensure that it is available for as long
as needed to satisfy these requirements.
Convey the object code using peer-to-peer
transmission, provided you inform other peers
where the object code and Corresponding Source
of the work are being offered to the general public
at no charge under subsection 6d.
A separable portion of the object code, whose source
code is excluded from the Corresponding Source as a
System Library, need not be included in conveying the
object code work.
A “User Product” is either (1) a “consumer product”,
which means any tangible personal property which is
normally used for personal, family, or household
purposes, or (2) anything designed or sold for
incorporation into a dwelling. In determining whether a
product is a consumer product, doubtful cases shall be
resolved in favor of coverage. For a particular product
received by a particular user, “normally used” refers to a
typical or common use of that class of product,
regardless of the status of the particular user or of the
way in which the particular user actually uses, or
expects or is expected to use, the product. A product is
a consumer product regardless of whether the product
has substantial commercial, industrial or non-consumer
uses, unless such uses represent the only significant
mode of use of the product.
c)
d)
e)
“Installation Information” for a User Product means any
methods, procedures, authorization keys, or other
information required to install and execute modified
versions of a covered work in that User Product from a
modified version of its Corresponding Source. The
information must suffice to ensure that the continued
functioning of the modified object code is in no case
prevented or interfered with solely because modification
has been made.
If you convey an object code work under this section in,
or with, or specifically for use in, a User Product, and
the conveying occurs as part of a transaction in which
the right of possession and use of the User Product is
transferred to the recipient in perpetuity or for a fixed
term (regardless of how the transaction is
characterized), the Corresponding Source conveyed
under this section must be accompanied by the
Installation Information. But this requirement does not
apply if neither you nor any third party retains the ability
to install modified object code on the User Product (for
example, the work has been installed in ROM).
The requirement to provide Installation Information does
not include a requirement to continue to provide
support service, warranty, or updates for a work that
has been modified or installed by the recipient, or for
the User Product in which it has been modified or
installed. Access to a network may be denied when the
modification itself materially and adversely affects the
operation of the network or violates the rules and
protocols for communication across the network.
Corresponding Source conveyed, and Installation
Information provided, in accord with this section must
be in a format that is publicly documented (and with an
implementation available to the public in source code
form), and must require no special password or key for
unpacking, reading or copying.
7. Additional Terms.
“Additional permissions” are terms that supplement the
terms of this License by making exceptions from one or
more of its conditions. Additional permissions that are
applicable to the entire Program shall be treated as
though they were included in this License, to the extent
that they are valid under applicable law. If additional
permissions apply only to part of the Program, that part
may be used separately under those permissions, but
the entire Program remains governed by this License
without regard to the additional permissions.
When you convey a copy of a covered work, you may
at your option remove any additional permissions from
that copy, or from any part of it. (Additional permissions
may be written to require their own removal in certain
cases when you modify the work.) You may place
additional permissions on material, added by you to a
covered work, for which you have or can give
appropriate copyright permission.
Notwithstanding any other provision of this License, for
material you add to a covered work, you may (if
authorized by the copyright holders of that material)
supplement the terms of this License with terms:
Disclaiming warranty or limiting liability differently
from the terms of sections 15 and 16 of this
License; or
Requiring preservation of specified reasonable
legal notices or author attributions in that material
or in the Appropriate Legal Notices displayed by
works containing it; or
Prohibiting misrepresentation of the origin of that
material, or requiring that modified versions of
such material be marked in reasonable ways as
different from the original version; or
Limiting the use for publicity purposes of names of
licensors or authors of the material; or
Declining to grant rights under trademark law for
use of some trade names, trademarks, or service
marks; or
Requiring indemnification of licensors and authors
of that material by anyone who conveys the
material (or modified versions of it) with contractual
assumptions of liability to the recipient, for any
liability that these contractual assumptions directly
impose on those licensors and authors.
All other non-permissive additional terms are
considered “further restrictions” within the meaning of
section 10. If the Program as you received it, or any part
of it, contains a notice stating that it is governed by this
License along with a term that is a further restriction,
you may remove that term. If a license document
contains a further restriction but permits relicensing or
conveying under this License, you may add to a
covered work material governed by the terms of that
license document, provided that the further restriction
does not survive such relicensing or conveying.
If you add terms to a covered work in accord with this
section, you must place, in the relevant source files, a
statement of the additional terms that apply to those
files, or a notice indicating where to find the applicable
terms.
Additional terms, permissive or non-permissive, may be
stated in the form of a separately written license, or
stated as exceptions; the above requirements apply
either way.
8. Termination.
You may not propagate or modify a covered work
except as expressly provided under this License. Any
attempt otherwise to propagate or modify it is void, and
will automatically terminate your rights under this
License (including any patent licenses granted under
the third paragraph of section 11).
a)
b)
c)
d)
e)
f)
However, if you cease all violation of this License, then
your license from a particular copyright holder is
reinstated (a) provisionally, unless and until the copyright
holder explicitly and finally terminates your license, and
(b) permanently, if the copyright holder fails to notify you
of the violation by some reasonable means prior to 60
days after the cessation.
Moreover, your license from a particular copyright
holder is reinstated permanently if the copyright holder
notifies you of the violation by some reasonable means,
this is the first time you have received notice of violation
of this License (for any work) from that copyright holder,
and you cure the violation prior to 30 days after your
receipt of the notice.
Termination of your rights under this section does not
terminate the licenses of parties who have received
copies or rights from you under this License. If your
rights have been terminated and not permanently
reinstated, you do not qualify to receive new licenses for
the same material under section 10.
9. Acceptance Not Required for Having Copies.
You are not required to accept this License in order to
receive or run a copy of the Program. Ancillary
propagation of a covered work occurring solely as a
consequence of using peer-to-peer transmission to
receive a copy likewise does not require acceptance.
However, nothing other than this License grants you
permission to propagate or modify any covered work.
These actions infringe copyright if you do not accept
this License. Therefore, by modifying or propagating a
covered work, you indicate your acceptance of this
License to do so.
10. Automatic Licensing of Downstream Recipients.
Each time you convey a covered work, the recipient
automatically receives a license from the original
licensors, to run, modify and propagate that work,
subject to this License. You are not responsible for
enforcing compliance by third parties with this License.
An “entity transaction” is a transaction transferring
control of an organization, or substantially all assets of
one, or subdividing an organization, or merging
organizations. If propagation of a covered work results
from an entity transaction, each party to that transaction
who receives a copy of the work also receives whatever
licenses to the work the party's predecessor in interest
had or could give under the previous paragraph, plus a
right to possession of the Corresponding Source of the
work from the predecessor in interest, if the
predecessor has it or can get it with reasonable efforts.
You may not impose any further restrictions on the
exercise of the rights granted or affirmed under this
License. For example, you may not impose a license
fee, royalty, or other charge for exercise of rights
granted under this License, and you may not initiate
litigation (including a cross-claim or counterclaim in a
lawsuit) alleging that any patent claim is infringed by
making, using, selling, offering for sale, or importing the
Program or any portion of it.
11. Patents.
A “contributor” is a copyright holder who authorizes use
under this License of the Program or a work on which
the Program is based. The work thus licensed is called
the contributor's “contributor version”.
A contributor's “essential patent claims” are all patent
claims owned or controlled by the contributor, whether
already acquired or hereafter acquired, that would be
infringed by some manner, permitted by this License, of
making, using, or selling its contributor version, but do
not include claims that would be infringed only as a
consequence of further modification of the contributor
version. For purposes of this definition, “control” includes
the right to grant patent sublicenses in a manner
consistent with the requirements of this License.
Each contributor grants you a non-exclusive,
worldwide, royalty-free patent license under the
contributor's essential patent claims, to make, use, sell,
offer for sale, import and otherwise run, modify and
propagate the contents of its contributor version.
In the following three paragraphs, a “patent license” is
any express agreement or commitment, however
denominated, not to enforce a patent (such as an
express permission to practice a patent or covenant not
to sue for patent infringement). To “grant” such a patent
license to a party means to make such an agreement or
commitment not to enforce a patent against the party.
If you convey a covered work, knowingly relying on a
patent license, and the Corresponding Source of the
work is not available for anyone to copy, free of charge
and under the terms of this License, through a publicly
available network server or other readily accessible
means, then you must either (1) cause the Corresponding
Source to be so available, or (2) arrange to deprive
yourself of the benefit of the patent license for this
particular work, or (3) arrange, in a manner consistent
with the requirements of this License, to extend the
patent license to downstream recipients. “Knowingly
relying” means you have actual knowledge that, but for
the patent license, your conveying the covered work in a
country, or your recipient's use of the covered work in a
country, would infringe one or more identifiable patents in
that country that you have reason to believe are valid.
If, pursuant to or in connection with a single transaction
or arrangement, you convey, or propagate by procuring
conveyance of, a covered work, and grant a patent
license to some of the parties receiving the covered
work authorizing them to use, propagate, modify or
convey a specific copy of the covered work, then the
patent license you grant is automatically extended to all
recipients of the covered work and works based on it.
A patent license is “discriminatory” if it does not include
within the scope of its coverage, prohibits the exercise
of, or is conditioned on the non-exercise of one or more
of the rights that are specifically granted under this
License. You may not convey a covered work if you are
a party to an arrangement with a third party that is in the
business of distributing software, under which you make
payment to the third party based on the extent of your
activity of conveying the work, and under which the third
party grants, to any of the parties who would receive the
covered work from you, a discriminatory patent license
(a) in connection with copies of the covered work
conveyed by you (or copies made from those copies), or
(b) primarily for and in connection with specific products
or compilations that contain the covered work, unless
you entered into that arrangement, or that patent license
was granted, prior to 28 March 2007.
Nothing in this License shall be construed as excluding
or limiting any implied license or other defenses to
infringement that may otherwise be available to you
under applicable patent law.
12. No Surrender of Others' Freedom.
If conditions are imposed on you (whether by court
order, agreement or otherwise) that contradict the
conditions of this License, they do not excuse you from
the conditions of this License. If you cannot convey a
covered work so as to satisfy simultaneously your
obligations under this License and any other pertinent
obligations, then as a consequence you may not
convey it at all. For example, if you agree to terms that
obligate you to collect a royalty for further conveying
from those to whom you convey the Program, the only
way you could satisfy both those terms and this License
would be to refrain entirely from conveying the Program.
13. Use with the GNU Affero General Public
License.
Notwithstanding any other provision of this License, you
have permission to link or combine any covered work
with a work licensed under version 3 of the GNU Affero
General Public License into a single combined work,
and to convey the resulting work. The terms of this
License will continue to apply to the part which is the
covered work, but the special requirements of the GNU
Affero General Public License, section 13, concerning
interaction through a network will apply to the
combination as such.
14. Revised Versions of this License.
The Free Software Foundation may publish revised and/
or new versions of the GNU General Public License
from time to time. Such new versions will be similar in
spirit to the present version, but may differ in detail to
address new problems or concerns.
Each version is given a distinguishing version number. If
the Program specifies that a certain numbered version
of the GNU General Public License “or any later version”
applies to it, you have the option of following the terms
and conditions either of that numbered version or of any
later version published by the Free Software
Foundation. If the Program does not specify a version
number of the GNU General Public License, you may
choose any version ever published by the Free Software
Foundation.
If the Program specifies that a proxy can decide which
future versions of the GNU General Public License can
be used, that proxy's public statement of acceptance of
a version permanently authorizes you to choose that
version for the Program.
Later license versions may give you additional or
different permissions. However, no additional
obligations are imposed on any author or copyright
holder as a result of your choosing to follow a later
version.
15. Disclaimer of Warranty.
THERE IS NO WARRANTY FOR THE PROGRAM, TO
THE EXTENT PERMITTED BY APPLICABLE LAW.
EXCEPT WHEN OTHERWISE STATED IN WRITING
THE COPYRIGHT HOLDERS AND/OR OTHER
PARTIES PROVIDE THE PROGRAM “AS IS” WITHOUT
WARRANTY OF ANY KIND, EITHER EXPRESSED OR
IMPLIED, INCLUDING, BUT NOT LIMITED TO, THE
IMPLIED WARRANTIES OF MERCHANTABILITY AND
FITNESS FOR A PARTICULAR PURPOSE. THE
ENTIRE RISK AS TO THE QUALITY AND
PERFORMANCE OF THE PROGRAM IS WITH YOU.
SHOULD THE PROGRAM PROVE DEFECTIVE, YOU
ASSUME THE COST OF ALL NECESSARY
SERVICING, REPAIR OR CORRECTION.
16. Limitation of Liability.
IN NO EVENT UNLESS REQUIRED BY APPLICABLE
LAW OR AGREED TO IN WRITING WILL ANY
COPYRIGHT HOLDER, OR ANY OTHER PARTY WHO
MODIFIES AND/OR CONVEYS THE PROGRAM AS
PERMITTED ABOVE, BE LIABLE TO YOU FOR
DAMAGES, INCLUDING ANY GENERAL, SPECIAL,
INCIDENTAL OR CONSEQUENTIAL DAMAGES
ARISING OUT OF THE USE OR INABILITY TO USE
THE PROGRAM (INCLUDING BUT NOT LIMITED TO
LOSS OF DATA OR DATA BEING RENDERED
INACCURATE OR LOSSES SUSTAINED BY YOU OR
THIRD PARTIES OR A FAILURE OF THE PROGRAM
TO OPERATE WITH ANY OTHER PROGRAMS), EVEN
IF SUCH HOLDER OR OTHER PARTY HAS BEEN
ADVISED OF THE POSSIBILITY OF SUCH DAMAGES.
17. Interpretation of Sections 15 and 16.
If the disclaimer of warranty and limitation of liability
provided above cannot be given local legal effect
according to their terms, reviewing courts shall apply
local law that most closely approximates an absolute
waiver of all civil liability in connection with the Program,
unless a warranty or assumption of liability accompanies
a copy of the Program in return for a fee.
END OF TERMS AND CONDITIONS
GNU LESSER GENERAL PUBLIC
LICENSE
Version 2.1, February 1999
Copyright (C) 1991, 1999 Free Software Foundation,
Inc.
51 Franklin Street, Fifth Floor, Boston, MA 02110-1301
USA
Everyone is permitted to copy and distribute verbatim
copies of this license document, but changing it is not
allowed.
[This is the first released version of the Lesser GPL.
It also counts as the successor of the GNU Library Public
License, version 2, hence the version number 2.1.]
Preamble
The licenses for most software are designed to take
away your freedom to share and change it. By contrast,
the GNU General Public Licenses are intended to
guarantee your freedom to share and change free
software to make sure the software is free for all its
users.
This license, the Lesser General Public License, applies
to some specially designated software packages--
typically libraries--of the Free Software Foundation and
other authors who decide to use it. You can use it too,
but we suggest you first think carefully about whether
this license or the ordinary General Public License is the
better strategy to use in any particular case, based on
the explanations below.
When we speak of free software, we are referring to
freedom of use, not price. Our General Public Licenses
are designed to make sure that you have the freedom
to distribute copies of free software (and charge for this
service if you wish); that you receive source code or can
get it if you want it; that you can change the software
and use pieces of it in new free programs; and that you
are informed that you can do these things.
To protect your rights, we need to make restrictions
that forbid distributors to deny you these rights or to ask
you to surrender these rights. These restrictions
translate to certain responsibilities for you if you
distribute copies of the library or if you modify it.
For example, if you distribute copies of the library,
whether gratis or for a fee, you must give the recipients
all the rights that we gave you. You must make sure
that they, too, receive or can get the source code. If you
link other code with the library, you must provide
complete object files to the recipients, so that they can
relink them with the library after making changes to the
library and recompiling it. And you must show them
these terms so they know their rights.
We protect your rights with a two-step method: (1) we
copyright the library, and (2) we offer you this license,
which gives you legal permission to copy, distribute
and/or modify the library.
To protect each distributor, we want to make it very
clear that there is no warranty for the free library. Also, if
the library is modified by someone else and passed on,
the recipients should know that what they have is not
the original version, so that the original author’s
reputation will not be affected by problems that might
be introduced by others.
Finally, software patents pose a constant threat to the
existence of any free program. We wish to make sure
that a company cannot effectively restrict the users of a
free program by obtaining a restrictive license from a
patent holder. Therefore, we insist that any patent
license obtained for a version of the library must be
consistent with the full freedom of use specified in this
license.
Most GNU software, including some libraries, is covered
by the ordinary GNU General Public License. This
license, the GNU Lesser General Public License, applies
to certain designated libraries, and is quite different from
the ordinary General Public License. We use this license
for certain libraries in order to permit linking those
libraries into non-free programs.
When a program is linked with a library, whether
statically or using a shared library, the combination of
the two is legally speaking a combined work, a
derivative of the original library. The ordinary General
Public License therefore permits such linking only if the
entire combination fits its criteria of freedom. The Lesser
General Public License permits more lax criteria for
linking other code with the library.
We call this license the “Lesser” General Public License
because it does Less to protect the user’s freedom
than the ordinary General Public License. It also
provides other free software developers Less of an
advantage over competing non-free programs. These
disadvantages are the reason we use the ordinary
General Public License for many libraries. However, the
Lesser license provides advantages in certain special
circumstances.
For example, on rare occasions, there may be a special
need to encourage the widest possible use of a certain
library, so that it becomes a de-facto standard. To
achieve this, non-free programs must be allowed to use
the library. A more frequent case is that a free library
does the same job as widely used non-free libraries. In
this case, there is little to gain by limiting the free library
to free software only, so we use the Lesser General
Public License.
In other cases, permission to use a particular library in
non-free programs enables a greater number of people
to use a large body of free software. For example,
permission to use the GNU C Library in non-free
programs enables many more people to use the whole
GNU operating system, as well as its variant, the GNU/
Linux operating system.
Although the Lesser General Public License is Less
protective of the users’ freedom, it does ensure that the
user of a program that is linked with the Library has the
freedom and the wherewithal to run that program using
a modified version of the Library.
The precise terms and conditions for copying,
distribution and modification follow. Pay close attention
to the difference between a “work based on the library”
and a “work that uses the library”. The former contains
code derived from the library, whereas the latter must
be combined with the library in order to run.
TERMS AND CONDITIONS FOR
COPYING, DISTRIBUTION AND
MODIFICATION
0. This License Agreement applies to any software
library or other program which contains a notice placed
by the copyright holder or other authorized party saying
it may be distributed under the terms of this Lesser
General Public License (also called “this License”). Each
licensee is addressed as “you”.
A “library” means a collection of software functions and/
or data prepared so as to be conveniently linked with
application programs (which use some of those
functions and data) to form executables.
The “Library”, below, refers to any such software library
or work which has been distributed under these terms.
A “work based on the Library” means either the Library
or any derivative work under copyright law: that is to
say, a work containing the Library or a portion of it,
either verbatim or with modifications and/or translated
straightforwardly into another language. (Hereinafter,
translation is included without limitation in the term
“modification”.)
“Source code” for a work means the preferred form of
the work for making modifications to it. For a library,
complete source code means all the source code for all
modules it contains, plus any associated interface
definition files, plus the scripts used to control
compilation and installation of the library.
Activities other than copying, distribution and
modification are not covered by this License; they are
outside its scope. The act of running a program using
the Library is not restricted, and output from such a
program is covered only if its contents constitute a work
based on the Library (independent of the use of the
Library in a tool for writing it). Whether that is true
depends on what the Library does and what the
program that uses the Library does.
1. You may copy and distribute verbatim copies of the
Library’s complete source code as you receive it, in any
medium, provided that you conspicuously and
appropriately publish on each copy an appropriate
copyright notice and disclaimer of warranty; keep intact
all the notices that refer to this License and to the
absence of any warranty; and distribute a copy of this
License along with the Library.
You may charge a fee for the physical act of transferring
a copy, and you may at your option offer warranty
protection in exchange for a fee.
2. You may modify your copy or copies of the Library or
any portion of it, thus forming a work based on the
Library, and copy and distribute such modifications or
work under the terms of Section 1 above, provided that
you also meet all of these conditions:
The modified work must itself be a software
library.
You must cause the files modified to carry
prominent notices stating that you changed the
files and the date of any change.
You must cause the whole of the work to be
licensed at no charge to all third parties under the
terms of this License.
If a facility in the modified Library refers to a
function or a table of data to be supplied by an
application program that uses the facility, other
than as an argument passed when the facility is
invoked, then you must make a good faith effort to
ensure that, in the event an application does not
supply such function or table, the facility still
operates, and performs whatever part of its
purpose remains meaningful.
(For example, a function in a library to compute square
roots has a purpose that is entirely well-defined
independent of the application. Therefore, Subsection
2d requires that any application-supplied function or
table used by this function must be optional: if the
application does not supply it, the square root function
must still compute square roots.)
These requirements apply to the modified work as a
whole. If identifiable sections of that work are not
derived from the Library, and can be reasonably
considered independent and separate works in
themselves, then this License, and its terms, do not
apply to those sections when you distribute them as
separate works. But when you distribute the same
sections as part of a whole which is a work based on
the Library, the distribution of the whole must be on the
terms of this License, whose permissions for other
licensees extend to the entire whole, and thus to each
and every part regardless of who wrote it.
Thus, it is not the intent of this section to claim rights or
contest your rights to work written entirely by you;
rather, the intent is to exercise the right to control the
distribution of derivative or collective works based on
the Library.
In addition, mere aggregation of another work not
based on the Library with the Library (or with a work
based on the Library) on a volume of a storage or
distribution medium does not bring the other work
under the scope of this License.
3. You may opt to apply the terms of the ordinary GNU
General Public License instead of this License to a given
copy of the Library. To do this, you must alter all the
notices that refer to this License, so that they refer to
the ordinary GNU General Public License, version 2,
instead of to this License. (If a newer version than
version 2 of the ordinary GNU General Public License
has appeared, then you can specify that version instead
if you wish.) Do not make any other change in these
notices.
a)
b)
c)
d)
Once this change is made in a given copy, it is
irreversible for that copy, so the ordinary GNU General
Public License applies to all subsequent copies and
derivative works made from that copy.
This option is useful when you wish to copy part of the
code of the Library into a program that is not a library.
4. You may copy and distribute the Library (or a portion
or derivative of it, under Section 2) in object code or
executable form under the terms of Sections 1 and 2
above provided that you accompany it with the
complete corresponding machine-readable source
code, which must be distributed under the terms of
Sections 1 and 2 above on a medium customarily used
for software interchange.
If distribution of object code is made by offering access
to copy from a designated place, then offering
equivalent access to copy the source code from the
same place satisfies the requirement to distribute the
source code, even though third parties are not
compelled to copy the source along with the object
code.
5. A program that contains no derivative of any portion
of the Library, but is designed to work with the Library
by being compiled or linked with it, is called a “work that
uses the Library”. Such a work, in isolation, is not a
derivative work of the Library, and therefore falls outside
the scope of this License.
However, linking a “work that uses the Library” with the
Library creates an executable that is a derivative of the
Library (because it contains portions of the Library),
rather than a “work that uses the library”. The
executable is therefore covered by this License. Section
6 states terms for distribution of such executables.
When a “work that uses the Library” uses material from
a header file that is part of the Library, the object code
for the work may be a derivative work of the Library
even though the source code is not. Whether this is true
is especially significant if the work can be linked without
the Library, or if the work is itself a library. The threshold
for this to be true is not precisely defined by law.
If such an object file uses only numerical parameters,
data structure layouts and accessors, and small macros
and small inline functions (ten lines or less in length),
then the use of the object file is unrestricted, regardless
of whether it is legally a derivative work. (Executables
containing this object code plus portions of the Library
will still fall under Section 6.)
Otherwise, if the work is a derivative of the Library, you
may distribute the object code for the work under the
terms of Section 6. Any executables containing that
work also fall under Section 6, whether or not they are
linked directly with the Library itself.
6. As an exception to the Sections above, you may also
combine or link a “work that uses the Library” with the
Library to produce a work containing portions of the
Library, and distribute that work under terms of your
choice, provided that the terms permit modification of
the work for the customer’s own use and reverse
engineering for debugging such modifications.
You must give prominent notice with each copy of the
work that the Library is used in it and that the Library
and its use are covered by this License. You must
supply a copy of this License. If the work during
execution displays copyright notices, you must include
the copyright notice for the Library among them, as well
as a reference directing the user to the copy of this
License. Also, you must do one of these things:
Accompany the work with the complete
corresponding machine-readable source code for
the Library including whatever changes were used
in the work (which must be distributed under
Sections 1 and 2 above); and, if the work is an
executable linked with the Library, with the
complete machine readable “work that uses the
Library”, as object code and/or source code, so
that the user can modify the Library and then
relink to produce a modified executable containing
the modified Library. (It is understood that the user
who changes the contents of definitions files in the
Library will not necessarily be able to recompile
the application to use the modified definitions.)
Use a suitable shared library mechanism for linking
with the Library. A suitable mechanism is one that
(1) uses at run time a copy of the library already
present on the user’s computer system, rather
than copying library functions into the executable,
and (2) will operate properly with a modified
version of the library, if the user installs one, as
long as the modified version is interface-
compatible with the version that the work was
made with.
Accompany the work with a written offer, valid for
at least three years, to give the same user the
materials specified in Subsection 6a, above, for a
charge no more than the cost of performing this
distribution.
If distribution of the work is made by offering
access to copy from a designated place, offer
equivalent access to copy the above specified
materials from the same place.
Verify that the user has already received a copy of
these materials or that you have already sent this
user a copy.
For an executable, the required form of the “work that
uses the Library” must include any data and utility
programs needed for reproducing the executable from
it. However, as a special exception, the materials to be
distributed need not include anything that is normally
distributed (in either source or binary form) with the
major components (compiler, kernel, and so on) of the
operating system on which the executable runs, unless
that component itself accompanies the executable.
It may happen that this requirement contradicts the
license restrictions of other proprietary libraries that do
not normally accompany the operating system. Such a
contradiction means you cannot use both them and the
Library together in an executable that you distribute.
a)
b)
c)
d)
e)
7. You may place library facilities that are a work based
on the Library side-by-side in a single library together
with other library facilities not covered by this License,
and distribute such a combined library, provided that
the separate distribution of the work based on the
Library and of the other library facilities is otherwise
permitted, and provided that you do these two things:
Accompany the combined library with a copy of
the same work based on the Library, uncombined
with any other library facilities. This must be
distributed under the terms of the Sections above.
Give prominent notice with the combined library of
the fact that part of it is a work based on the
Library, and explaining where to find the
accompanying uncombined form of the same work.
8. You may not copy, modify, sublicense, link with, or
distribute the Library except as expressly provided
under this License. Any attempt otherwise to copy,
modify, sublicense, link with, or distribute the Library is
void, and will automatically terminate your rights under
this License. However, parties who have received
copies, or rights, from you under this License will not
have their licenses terminated so long as such parties
remain in full compliance.
9.
You are not required to accept this License, since you
have not signed it. However, nothing else grants you
permission to modify or distribute the Library or its
derivative works. These actions are prohibited by law if
you do not accept this License. Therefore, by modifying
or distributing the Library (or any work based on the
Library), you indicate your acceptance of this License to
do so, and all its terms and conditions for copying,
distributing or modifying the Library or works based on it.
10. Each time you redistribute the Library (or any work
based on the Library), the recipient automatically
receives a license from the original licensor to copy,
distribute, link with or modify the Library subject to
these terms and conditions. You may not impose any
further restrictions on the recipients’ exercise of the
rights granted herein. You are not responsible for
enforcing compliance by third parties with this License.
11. If, as a consequence of a court judgment or
allegation of patent infringement or for any other reason
(not limited to patent issues), conditions are imposed on
you (whether by court order, agreement or otherwise)
that contradict the conditions of this License, they do
not excuse you from the conditions of this License. If
you cannot distribute so as to satisfy simultaneously
your obligations under this License and any other
pertinent obligations, then as a consequence you may
not distribute the Library at all. For example, if a patent
license would not permit royalty free redistribution of the
Library by all those who receive copies directly or
indirectly through you, then the only way you could
satisfy both it and this License would be to refrain
entirely from distribution of the Library.
a)
b)
If any portion of this section is held invalid or unenforceable
under any particular circumstance, the balance of the
section is intended to apply, and the section as a whole is
intended to apply in other circumstances.
It is not the purpose of this section to induce you to
infringe any patents or other property right claims or to
contest validity of any such claims; this section has the
sole purpose of protecting the integrity of the free software
distribution system which is implemented by public license
practices. Many people have made generous
contributions to the wide range of software distributed
through that system in reliance on consistent application
of that system; it is up to the author/donor to decide if he
or she is willing to distribute software through any other
system and a licensee cannot impose that choice.
This section is intended to make thoroughly clear what is
believed to be a consequence of the rest of this License.
12. If the distribution and/or use of the Library is
restricted in certain countries either by patents or by
copyrighted interfaces, the original copyright holder who
places the Library under this License may add an
explicit geographical distribution limitation excluding
those countries, so that distribution is permitted only in
or among countries not thus excluded. In such case,
this License incorporates the limitation as if written in
the body of this License.
13. The Free Software Foundation may publish revised
and/or new versions of the Lesser General Public
License from time to time. Such new versions will be
similar in spirit to the present version, but may differ in
detail to address new problems or concerns.
Each version is given a distinguishing version number. If
the Library specifies a version number of this License
which applies to it and “any later version”, you have the
option of following the terms and conditions either of
that version or of any later version published by the Free
Software Foundation. If the Library does not specify a
license version number, you may choose any version
ever published by the Free Software Foundation.
14. If you wish to incorporate parts of the Library into
other free programs whose distribution conditions are
incompatible with these, write to the author to ask for
permission. For software which is copyrighted by the
Free Software Foundation, write to the Free Software
Foundation; we sometimes make exceptions for this.
Our decision will be guided by the two goals of
preserving the free status of all derivatives of our free
software and of promoting the sharing and reuse of
software generally.
NO WARRANTY
15. BECAUSE THE LIBRARY IS LICENSED FREE OF
CHARGE, THERE IS NO WARRANTY FOR THE
LIBRARY, TO THE EXTENT PERMITTED BY
APPLICABLE LAW. EXCEPT WHEN OTHERWISE
STATED IN WRITING THE COPYRIGHT HOLDERS
AND/OR OTHER PARTIES PROVIDE THE LIBRARY
“AS IS” WITHOUT WARRANTY OF ANY KIND, EITHER
EXPRESSED OR IMPLIED, INCLUDING, BUT NOT
LIMITED TO, THE IMPLIED WARRANTIES OF
MERCHANTABILITY AND FITNESS FOR A
PARTICULAR PURPOSE. THE ENTIRE RISK AS TO
THE QUALITY AND PERFORMANCE OF THE LIBRARY
IS WITH YOU. SHOULD THE LIBRARY PROVE
DEFECTIVE, YOU ASSUME THE COST OF ALL
NECESSARY SERVICING, REPAIR OR CORRECTION.
16. IN NO EVENT UNLESS REQUIRED BY
APPLICABLE LAW OR AGREED TO IN WRITING WILL
ANY COPYRIGHT HOLDER, OR ANY OTHER PARTY
WHO MAY MODIFY AND/OR REDISTRIBUTE THE
LIBRARY AS PERMITTED ABOVE, BE LIABLE TO YOU
FOR DAMAGES, INCLUDING ANY GENERAL,
SPECIAL, INCIDENTAL OR CONSEQUENTIAL
DAMAGES ARISING OUT OF THE USE OR INABILITY
TO USE THE LIBRARY (INCLUDING BUT NOT LIMITED
TO LOSS OF DATA OR DATA BEING RENDERED
INACCURATE OR LOSSES SUSTAINED BY YOU OR
THIRD PARTIES OR A FAILURE OF THE LIBRARY TO
OPERATE WITH ANY OTHER SOFTWARE), EVEN IF
SUCH HOLDER OR OTHER PARTY HAS BEEN
ADVISED OF THE POSSIBILITY OF SUCH DAMAGES.
END OF TERMS AND CONDITIONS
How to Apply These Terms to Your
New Libraries
If you develop a new library, and you want it to be of the
greatest possible use to the public, we recommend
making it free software that everyone can redistribute
and change. You can do so by permitting redistribution
under these terms (or, alternatively, under the terms of
the ordinary General Public License).
To apply these terms, attach the following notices to the
library. It is safest to attach them to the start of each
source file to most effectively convey the exclusion of
warranty; and each file should have at least the
“copyright” line and a pointer to where the full notice is
found. one line to give the library’s name and an idea of
what it does.
Copyright (C) year name of author
This library is free software; you can redistribute it and/
or modify it under the terms of the GNU Lesser General
Public License as published by the Free Software
Foundation; either version 2.1 of the License, or (at your
option) any later version.
This library is distributed in the hope that it will be useful,
but WITHOUT ANY WARRANTY; without even the
implied warranty of MERCHANTABILITY or FITNESS
FOR A PARTICULAR PURPOSE. See the GNU Lesser
General Public License for more details.
You should have received a copy of the GNU Lesser
General Public License along with this library; if not,
write to the Free Software Foundation, Inc., 51 Franklin
Street, Fifth Floor, Boston, MA 02110-1301 USA Also
add information on how to contact you by electronic
and paper mail.
You should also get your employer (if you work as a
programmer) or your school, if any, to sign a “copyright
disclaimer” for the library, if necessary. Here is a
sample; alter the names:
Yoyodyne, Inc., hereby disclaims all copyright interest in
the library ‘Frob’ (a library for tweaking knobs) written by
James Random Hacker.
signature of Ty Coon, 1 April 1990 Ty Coon, President
of Vice.
OpenSSL LICENSE
Copyright (c) 1998-2006 The OpenSSL Project. All
rights reserved. Redistribution and use in source and
binary forms, with or without modification, are permitted
provided that the following conditions are met:
1. Redistributions of source code must retain the above
copyright notice, this list of conditions and the following
disclaimer.
2. Redistributions in binary form must reproduce the
above copyright notice, this list of conditions and the
following disclaimer in the documentation and/or other
materials provided with the distribution.
3. All advertising materials mentioning features or use of
this software must display the following
acknowledgment: “This product includes software
developed by the OpenSSL Project for use in the
OpenSSL Toolkit. (http://www.openssl.org/)”
4. The names “OpenSSL Toolkit” and “OpenSSL
Project” must not be used to endorse or promote
products derived from this software without prior written
permission. For written permission, please contact
openssl-core@openssl.org.
5. Products derived from this software may not be
called “OpenSSL” nor may “OpenSSL” appear in their
names without prior written permission of the OpenSSL
Project.
6. Redistributions of any form whatsoever must retain
the following acknowledgment: “This product includes
software developed by the OpenSSL Project for use in
the OpenSSL Toolkit (http://www.openssl.org/)”
THIS SOFTWARE IS PROVIDED BY THE OpenSSL
PROJECT ‘‘AS IS’’ AND ANY EXPRESSED OR
IMPLIED WARRANTIES, INCLUDING, BUT NOT
LIMITED TO, THE IMPLIED WARRANTIES OF
MERCHANTABILITY AND FITNESS FOR A
PARTICULAR PURPOSE ARE DISCLAIMED. IN NO
EVENT SHALL THE OpenSSL PROJECT OR ITS
CONTRIBUTORS BE LIABLE FOR ANY DIRECT,
INDIRECT, INCIDENTAL, SPECIAL, EXEMPLARY, OR
CONSEQUENTIAL DAMAGES (INCLUDING, BUT NOT
LIMITED TO, PROCUREMENT OF SUBSTITUTE
GOODS OR SERVICES; LOSS OF USE, DATA, OR
PROFITS; OR BUSINESS INTERRUPTION) HOWEVER
CAUSED AND ON ANY THEORY OF LIABILITY,
WHETHER IN CONTRACT, STRICT LIABILITY, OR
TORT (INCLUDING NEGLIGENCE OR OTHERWISE)
ARISING IN ANY WAY OUT OF THE USE OF THIS
SOFTWARE, EVEN IF ADVISED OF THE POSSIBILITY
OF SUCH DAMAGE.This product includes
cryptographic software written by Eric Young (eay@
cryptsoft.com). This product includes software written
by Tim Hudson (tjh@cryptsoft.com).
Original SSLeay License
Copyright (C) 1995-1998 Eric Young (eay@cryptsoft.
com) All rights reserved. This package is an SSL
implementation written by Eric Young (eay@cryptsoft.
com). The implementation was written so as to conform
with Netscapes SSL. This library is free for commercial
and non-commercial use as long as the following
conditions are aheared to. The following conditions
apply to all code found in this distribution, be it the RC4,
RSA, lhash, DES, etc., code; not just the SSL code.
The SSL documentation included with this distribution is
covered by the same copyright terms except that the
holder is Tim Hudson (tjh@cryptsoft.com).
Copyright remains Eric Young’s, and as such any
Copyright notices in the code are not to be removed.
If this package is used in a product, Eric Young should
be given attribution as the author of the parts of the
library used. This can be in the form of a textual
message at program startup or in documentation
(online or textual) provided with the package.
Redistribution and use in source and binary forms, with
or without modification, are permitted provided that the
following conditions are met:
1. Redistributions of source code must retain the
copyright notice, this list of conditions and the following
disclaimer.
2. Redistributions in binary form must reproduce the
above copyright notice, this list of conditions and the
following disclaimer in the documentation and/or other
materials provided with the distribution.
3. All advertising materials mentioning features or use of
this software must display the following
acknowledgement: “This product includes
cryptographic software written by Eric Young (eay@
cryptsoft.com)” The word ‘cryptographic’ can be left out
if the rouines from the library being used are not
cryptographic related :-).
4. If you include any Windows specific code (or a
derivative thereof) from the apps directory (application
code) you must include an acknowledgement: “This
product includes software written by Tim Hudson (tjh@
cryptsoft.com)”
THIS SOFTWARE IS PROVIDED BY ERIC YOUNG ‘‘AS
IS’’ AND ANY EXPRESS OR IMPLIED WARRANTIES,
INCLUDING, BUT NOT LIMITED TO, THE IMPLIED
WARRANTIES OF MERCHANTABILITY AND FITNESS
FOR A PARTICULAR PURPOSE ARE DISCLAIMED. IN
NO EVENT SHALL THE AUTHOR OR CONTRIBUTORS
BE LIABLE FOR ANY DIRECT, INDIRECT,
INCIDENTAL, SPECIAL, EXEMPLARY, OR
CONSEQUENTIAL DAMAGES (INCLUDING, BUT NOT
LIMITED TO, PROCUREMENT OF SUBSTITUTE
GOODS OR SERVICES; LOSS OF USE, DATA, OR
PROFITS; OR BUSINESS INTERRUPTION) HOWEVER
CAUSED AND ON ANY THEORY OF LIABILITY,
WHETHER IN CONTRACT, STRICT LIABILITY, OR
TORT (INCLUDING NEGLIGENCE OR OTHERWISE)
ARISING IN ANY WAY OUT OF THE USE OF THIS
SOFTWARE, EVEN IF ADVISED OF THE POSSIBILITY
OF SUCH DAMAGE.The licence and distribution terms
for any publically available version or derivative of this
code cannot be changed. i.e. this code cannot simply
be copied and put under another distribution licence
[including the GNU Public Licence.

Correct Disposal of This Product (Waste Electrical & Electronic Equipment)
(Applicable in the European Union and other European countries with separate collection systems)
This marking on the product, accessories or literature indicates that the product and its electronic accessories (e.g. charger, headset, USB
cable) should not be disposed of with other household waste at the end of their working life. To prevent possible harm to the environment
or human health from uncontrolled waste disposal, please separate these items from other types of waste and recycle them responsibly
to promote the sustainable reuse of material resources.
Household users should contact either the retailer where they purchased this product, or their local government office, for details of
where and how they can take these items for environmentally safe recycling.
Business users should contact their supplier and check the terms and conditions of the purchase contract. This product and its electronic
accessories should not be mixed with other commercial wastes for disposal.
Correct disposal of batteries in this product
(Applicable in the European Union and other European countries with separate battery return systems.)
This marking on the battery, manual or packaging indicates that the batteries in this product should not be disposed of with other household waste at the end of their
working life. Where marked, the chemical symbols Hg, Cd or Pb indicate that the battery contains mercury, cadmium or lead above the reference levels in EC Directive
2006/66. If batteries are not properly disposed of, these substances can cause harm to human health or the environment.
To protect natural resources and to promote material reuse, please separate batteries from other types of waste and recycle them through your local, free battery
return system.

SALES NETWORK
SAMSUNG TECHWIN CO., LTD.
Samsungtechwin R&D Center, 701, Sampyeong-dong, Bundang-gu, Seongnam-si, Gyeonggi-do, Korea, 463-400
TEL : +82-70-7147-8740~60 FAX : +82-31-8018-3745
SAMSUNG TECHWIN AMERICA Inc.
1480 Charles Willard St, Carson, CA 90746, UNITED STATES
Tol Free : +1-877-213-1222 FAX : +1-310-632-2195
www.samsungcctvusa.com
SAMSUNG TECHWIN EUROPE LTD.
Samsung House, 1000 Hillswood Drive, Hillswood Business
Park Chertsey, Surrey, UNITED KINGDOM KT16 OPS
TEL : +44-1932-45-5300 FAX : +44-1932-45-5325
www.samsungtechwin.com
www.samsungsecurity.com
www.samsungipolis.comZ6809128901A-00