Sanyo Dp26670 Owner S Manual 54H0521A_eng
2014-07-06
: Sanyo Sanyo-Dp26670-Owner-S-Manual sanyo-dp26670-owner-s-manual sanyo pdf
Open the PDF directly: View PDF
.
Page Count: 41

ESPAÑOL ENGLISH
© 2010 Sanyo Manufacturing Corporation J54H0521B
Part No. / No. de parte / Nº de piece:
26-Z5AE
Owner’s Manual
Manual del usuario
Manuel d’instructions
Model No. / No. de Modelo / Nº de modèle
D
DP32670
P26670
HDTV LCD / DVD Combo
Combo TVHD de LCD / DVD
TVHD Combine ACL / DVD
diagonal / diagonale 80cm
diagonal / diagonale 66cm
31.5
54H0521B_eng.indd 154H0521B_eng.indd 1 3/25/10 4:39:01 PM3/25/10 4:39:01 PM

2
Your Sanyo HDTV is registered at the time of purchase, please keep sales receipt for
future reference.
For your protection in the event of theft or loss of this product, please fill in the informa-
tion requested below and KEEP IN A SAFE PLACE FOR YOUR OWN PERSONAL RECORDS.
Model No. _________________________ Date of Purchase ____________________
Serial No ._________________________ Purchase Price ______________________
Where Purchased ____________________
ONE-YEAR LIMITED PARTS AND LABOR WARRANTY
THIS LIMITED PARTS AND LABOR WARRANTY IS VALID ONLY ON SANYO TELEVISIONS PUR-
CHASED AND USED IN THE UNITED STATES OF AMERICA, CANADA, AND PUERTO RICO,
EXCLUDING ALL OTHER U.S. TERRITORIES AND PROTECTORATES. THIS LIMITED WARRANTY
APPLIES ONLY TO THE ORIGINAL RETAIL PURCHASER, AND DOES NOT APPLY TO PRODUCTS
USED FOR INDUSTRIAL OR COMMERCIAL PURPOSES.
WARRANTY APPLICATION
FOR ONE YEAR from the date of original retail purchase Sanyo Manufacturing Corporation (SMC)
warrants this TV to be free from manufacturing defects in materials and workmanship under nor-
mal use and conditions for parts and labor.
For the FIRST 90 DAYS from the date of original retail purchase, Sanyo Manufacturing Corporation
will replace any defective TV via exchange at the retailer. To ensure proper warranty application,
keep the original-dated-sales receipt for evidence of purchase. Return the defective TV to the
retailer along with the receipt and the included accessories, such as the remote control. The
defective TV will be exchanged for the same model, or a replacement model of equal value, if nec-
essary. Replacement model will be contingent on availability and at the sole discretion of Sanyo
Manufacturing Corporation.
THE FOREGOING WARRANTY IS EXCLUSIVE AND IN LIEU OF ALL OTHER WARRANTIES OF MER-
CHANTABILITY OR FITNESS FOR A PARTICULAR PURPOSE.
OBLIGATIONS
For one year from the date of purchase, Sanyo Manufacturing Corporation warrants this product
to be free from defects in material and workmanship under normal use and conditions. During the
first 90 days under this warranty for any manufacturing defect or malfunction Sanyo
Manufacturing Corporation will provide a new TV via exchange at the retailer.
HOW TO MAKE A CLAIM UNDER THIS WARRANTY
Please call 1-800-877-5032. Please be prepared to give us the television’s model number and seri-
al number when you call. The model number and serial number are printed on a label attached to
the back of the unit.
For customer assistance, call toll free 1-800-877-5032.
This warranty expresses specific contractual rights; retail purchasers may have additional statuto-
ry rights which vary from state to state.
(EFFECTIVE: March 1, 2007)
Sanyo Manufacturing Corp.
3333 Sanyo Road, Forrest City, AR 72335
ENGLISH
54H0521A_eng.indd 254H0521A_eng.indd 2 3/17/10 4:27:44 PM3/17/10 4:27:44 PM

3
ENGLISH
TRADEMARKS
HDMI, the HDMI Logo, and High-Definition Multimedia Interface are trademarks or registered
trademarks of HDMI Licensing LLC in the United States and other countries.
“As an Energy Star® Partner, Sanyo Manufacturing Corporation has determined that this
product meets the EnergyStar® guidelines for energy efficiency.”
This symbol on the nameplate means the product is Listed by Underwriter’s Laboratories Inc.
It is designed and manufactured to meet rigid U.L. safety standards against risk of fire,
casualty and electrical hazards.
Manufactured under license from Dolby Laboratories. Dolby and the double-D symbol are trademarks of Dolby
Laboratories.
This product incorporates copy protection technology that is protected by U.S. and other intellectual property
rights. The use of Rovi Corporation’s copy protection technology in the product must be authorized by Rovi
Corporation. Reverse engineering or disassembly is prohibited.
is a trademark of DVD Format/Logo Licensing Corporation.
Manufactured under license under U.S.Patent#: 5,451,942 & other U.S. and worldwide
patents issued & pending. DTS and the Symbol are registered trademarks and DTS Digital
Out and the DTS logos are trademarks of DTS, Inc. Product includes software. © DTS, Inc. All
Rights Reserved.
SANYO recommends keeping the TV set at its factory settings or moving Energy Saver settings from “Level
1” to “Level 2” or “Level 3” to further reduce power requirements and increase energy savings. Doing so
contributes to the sustainability of our resources and environment.
For more information visit www.energystar.gov
54H0521A_eng.indd 354H0521A_eng.indd 3 3/20/10 9:49:21 AM3/20/10 9:49:21 AM

4
CAUTION:
THIS DIGITAL VIDEO PLAYER EMPLOYS A LASER SYSTEM.
TO ENSURE PROPER USE OF THIS PRODUCT, PLEASE
READ THIS OWNER'S MANUAL CAREFULLY AND RETAIN
FOR FUTURE REFERENCE. SHOULD THE UNIT REQUIRE
MAINTENANCE, CONTACT AN AUTHORIZED SERVICE
LOCATION-SEE SERVICE PROCEDURE.
USE OF CONTROLS, ADJUSTMENTS OR THE
PERFORMANCE OF PROCEDURES OTHER THAN THOSE
SPECIFIED HEREIN MAY RESULT IN HAZARDOUS
RADIATION EXPOSURE.
TO PREVENT DIRECT EXPOSURE TO THE LASER BEAM,
DO NOT TRY TO OPEN THE ENCLOSURE. RADIATION MAY
BE PRESENT WHEN THE ENCLOSURE IS OPENED. DO
NOT STARE INTO THE BEAM.
Location of the required Marking
The rating sheet and the safety caution are
on the rear of the unit.
CERTIFICATION: COMPLIES WITH FDA
RADIATION PERFORMANCE STANDARDS, 21
CFR SUBCHAPTER J.
Complies with FDA performance standards
for laser products except for deviations
pursuant to Laser Notice No. 50, dated
June 24, 2007.
The lightning flash with arrowhead
symbol, within an equilateral triangle
is intended to alert the user to the
presence of uninsulated dangerous
voltage within the product's enclosure
that may be of sufficient magnitude to
constitute a risk of electric shock.
The exclamation point within an
equilateral triangle is intended to
alert the user to the presence of
important operating and maintenance
(servicing) instructions in the literature
accompanying the appliance.
CAUTION: TO REDUCE THE RISK OF ELECTRIC
SHOCK, DO NOT REMOVE COVER
(OR BACK). NO USER-SERVICEABLE
PARTS INSIDE. REFER SERVICING TO
QUALIFIED SERVICE PERSONNEL.
WARNING: TO PREVENT FIRE OR SHOCK HAZARD, DO NOT EXPOSE THIS APPLIANCE TO RAIN
OR MOISTURE.
TO PREVENT THE SPREAD OF FIRE, KEEP CANDLES OR OPEN FLAMES AWAY
FROM THIS PRODUCT AT TIMES.
CAUTION: TO PREVENT ELECTRIC SHOCK, DO NOT USE THIS POLARIZED PLUG WITH AN
EXTENSION CORD, RECEPTACLE OR OTHER OUTLET UNLESS THE BLADES CAN
BE FULLY INSERTED TO PREVENT BLADE EXPOSURE.
The lamp(s) within this product contain mercury.
Disposal should be in compliance with local, state or federal laws.
WARNING: This equipment has been tested and found to comply with the limits for a Class B digital device, pursuant
to Part 15 of the FCC Rules. These limits are designed to provide reasonable protection against harmful
interference in a residential installation. This equipment generates, uses and can radiate radio frequency
energy and, if not installed and used in accordance with the instructions, may cause harmful interference to
radio communications.
However, there is no guarantee that interference will not occur in a particular installation. If this equipment does
cause harmful interference to radio or television reception, which can be determined by turning the equipment
off and on, the user is encouraged to try to correct the interference by one or more of the following measures:
- Reorient or relocate the receiving antenna.
- Increase the separation between the equipment and receiver.
- Connect the equipment into an outlet on a circuit different from that to which the receiver is connected.
- Consult the dealer or an experienced radio/TV technician for help.
CAUTION: Changes or modifications not expressly approved by the partly responsible for compliance with the FCC Rules
could void the user’s authority to operate this equipment.
ENGLISH
CLASS 1
LASER PRODUCT
54H0521A_eng.indd 454H0521A_eng.indd 4 3/17/10 4:27:44 PM3/17/10 4:27:44 PM

5
15) Apparatus should not be exposed to dripping or splashing, and objects filled with liquids, such
as vases, should not be placed on the apparatus.
16) An outside antenna system should not be located in the vicinity of overhead power lines or
other electric light or power circuits, or where it can fall into such power lines or circuits. When
installing an outside antenna system, extreme care should be taken to keep from touching such
power lines or circuits, as contact with them might be fatal.
17) Do not overload wall outlets and extension cords, as this can result in a risk of fire or electric
shock.
18) Do not push objects through any openings in this unit, as they may touch dangerous voltage
points or short out parts that could result in fire or electric shock. Never spill or spray any type of
liquid into the unit.
19) If an outside antenna or cable system is
connected to the unit, be sure the antenna or
cable system is grounded to provide some
protection against voltage surges and built-up
static charges, Section 810 of the National
Electrical Code, ANSI/NFPA 70, provides
information with respect to proper grounding of
the mast and supporting structure, grounding
of the lead-in wire to an antenna discharge
unit, size of grounding conductors, location
of antenna discharge unit, connection to
grounding electrodes, and requirements for the grounding electrode.
20) When replacement parts are required, be sure the service technician uses replacement parts
specified by the manufacturer or those that have the same characteristics as the original part.
Unauthorized substitutions may result in fire, electric shock or other hazards.
21) Upon completion of any service or repairs to this unit, ask the service technician to perform
safety checks to determine that the unit is in proper operating condition.
22) Keep your fingers clear of the disc slot as it is closing. It may cause injury.
ANTENNA
DISCHARGE UNIT
(NEC SECTION 810-20)
ANTENNA
LEAD IN WIRE
GROUNDING CONDUCTORS
(NEC SECTION 810-21)
GROUND CLAMPS
POWER SERVICE GROUNDING
ELECTRODE SYSTEM
(NEC ART 250, PART H)
GROUND
CLAMP
ELECTRIC SERVICE
EQUIPMENT
NEC
-
NATIONAL
ELECTRICAL CODE
S2898A
EXAMPLE OF ANTENNA GROUNDING AS PER THE
NATIONAL ELECTRICAL CODE
ENGLISH
54H0521A_eng.indd 554H0521A_eng.indd 5 3/17/10 4:27:45 PM3/17/10 4:27:45 PM

6
IMPORTANT SAFETY INSTRUCTIONS (continued)
23) When you connect the product to other equipment, turn off the power and unplug all of the equipment from
the wall outlet. Failure to do so may cause an electric shock and serious personal injury. Read the owner's
manual of the other equipment carefully and follow the instructions when making any connections.
24) Reduce the volume to the minimum level before you turn on the product. Otherwise, sudden high volume
sound may cause hearing or speaker damage.
25) Do not allow the product to output distorted sound for an extended period of time. It may cause speaker
overheating and fire.
26) When you use the headphones, keep the volume at a moderate level. If you use the headphones
continuously with high volume sound, it may cause hearing damage.
27) Do not look into the opening of the disc slot or ventilation opening of the product to see the source of the
laser beam. It may cause eye damage.
28) Do not use a cracked, deformed, or repaired disc. These discs are easily broken and may cause serious
personal injury and product malfunction.
29) This reminder is provided to call the cable TV system installer’s attention to Article 820-40 of the NEC
that provides guidelines for proper grounding and, in particular, specifies that the cable ground shall be
connected to the grounding system of the building, as close to the point of cable entry as practical.
30) The socket-outlet must be installed near the unit and easily accessible.
CONDENSATION
Moisture will form in the operating section of the player if the player is brought from cool surroundings into a warm
room or if the temperature of the room rises suddenly. When this happens, player's performance will be impaired.
To prevent this, let the player stand in its new surroundings for about an hour before switching it on, or make sure
that the room temperature rises gradually.
Condensation may also form during the summer if the player is exposed to the breeze from an air conditioner. In
such cases, change the location of the player.
HOW TO HANDLE THE LCD PANEL
Do not press hard or jolt the LCD panel. It may cause the LCD panel glass to break and injury may occur.
If the LCD panel is broken, make absolutely sure that you do not touch the liquid in the panel. This may cause
skin inflammation.
If the liquid gets in your mouth, immediately gargle and consult with your doctor. Also, if the liquid gets in your
eyes or touches your skin, consult with your doctor after rinsing for at least 15 minutes or longer in clean water.
•
•
CHILD SAFETY:
It Makes A Difference How and Where You Use Your Flat Panel Display
Congratulations on your purchase! As you enjoy your new product, please keep these safety tips in mind:
THE ISSUE
The home theater entertainment experience is a growing trend and larger flat panel displays are popular
purchases. However, flat panel displays are not always supported on the proper stands or installed
according to the manufacturer’s recommendations.
Flat panel displays that are inappropriately situated on dressers, bookcases, shelves, desks, speakers,
chests or carts may fall over and cause injury.
THIS MANUFACTURER CARES!
The consumer electronics industry is committed to making home entertainment enjoyable and safe.
TUNE INTO SAFETY
One size does NOT fit all. Follow the manufacturer’s recommendations for the safe installation and use of
your flat panel display.
Carefully read and understand all enclosed instructions for proper use of this product.
Don’t allow children to climb on or play with furniture and television sets.
Don’t place flat panel displays on furniture that can easily be used as steps, such as a chest of drawers.
Remember that children can become excited while watching a program, especially on a “larger than life” flat
panel display. Care should be taken to place or install the display where it cannot be pushed, pulled over, or
knocked down.
Care should be taken to route all cords and cables connected to the flat panel display so that they cannot be
pulled or grabbed by curious children.
WALL MOUNTING: IF YOU DECIDE TO WALL MOUNT YOUR FLAT PANEL DISPLAY, ALWAYS:
Use a mount that has been recommended by the display manufacturer and/or listed by an independent
laboratory (such as UL, CSA, ETL).
Follow all instructions supplied by the display and wall mount manufacturers.
If you have any doubts about your ability to safely install your flat panel display, contact your retailer about
professional installation.
Make sure that the wall where you are mounting the display is appropriate to support the weight of the unit/
product and wall mount. If you are unsure, contact a professional installer.
A minimum of two people are required for installation. Flat panel displays can be heavy.
54H0521A_eng.indd 654H0521A_eng.indd 6 3/17/10 4:27:45 PM3/17/10 4:27:45 PM

7
ENGLISH
The unit emits heat when in operation. Do not place any covers or blankets on the unit, this may cause
overheating. Do not block ventilation holes, or set up near radiators. Do not place in direct sunshine. When
placing on a shelf leave 10 cm (4 inches) free space around the entire unit.
10cm
10cm
Notes when mounting the LCD TV/DVD on a wall
If the unit is to be mounted on the wall, contact the retailer where you purchased the LCD TV/DVD for advice,
and have the equipment professionally installed. Incomplete or improper installation may cause injury to you,
and/or damage to the LCD TV/DVD.
IMPORTANT NOTICE
Possible Adverse Effects on LCD Panel: If a fixed (non-moving) pattern remains on the LCD Panel for
long periods of time, the image can become permanently engrained in the LCD Panel and cause subtle but
permanent ghost images. This type of damage is NOT COVERED BY YOUR WARRANTY. Never leave your
LCD Panel on for long periods of time while it is displaying the following formats or images:
Fixed Images, such as stock tickers, video game patterns, TV station logos, and websites.
Special Formats that do not use the entire screen. For example, viewing letterbox style (16:9) media on
a normal (4:3) display (black bars at top and bottom of screen); or viewing normal style (4:3) media on a
widescreen (16:9) display (black bars on left and right sides of screen).
The following symptoms are not signs of malfunction but technical limitation. Therefore we disclaim
any responsibility for these symptoms.
LCD Panels are manufactured using an extremely high level of precision technology, however sometimes
parts of the screen may be missing picture elements or have luminous spots.
This is not a sign of a malfunction.
Do not install the LCD Panel near electronic equipment that produces electromagnetic waves. Some
equipment placed too near this unit may cause interference.
Effect on infrared devices – There may be interference while using infrared devices such as infrared cordless
headphones.
•
•
•
•
•
SAFETY PRECAUTIONS
54H0521A_eng.indd 754H0521A_eng.indd 7 3/17/10 4:27:45 PM3/17/10 4:27:45 PM

8
Features
LCD color TV With DVD/CD player
Unique space saving design combines a 26/32 LCD color TV and a DVD/CD player.
A DVD disc has much more capacity, but is the same size as an audio CD disc. The Picture/Audio quality of a
DVD exceeds other software. The picture quality is higher than Super VHS video cassettes. The audio quality
is higher than an audio CD. The DVD also has special options; audio language selection, subtitle language
selection, or multi-angle, etc.
The DVD PLAYER can play back both audio CDs and MP3/WMA/JPEG CDs.
Compatible with a wide range of DVD audio outputs
Digital Audio Jack (Coaxial)
When a component with a built-in Dolby Digital decoder is connected, Dolby Digital sound can produce the
effect of being in a movie theater or a concert hall.
Surround standard is different from Dolby Digital. This format is already in use in many theaters. By connecting
this unit to a DTS decoder or an AV amplifier with a built-in DTS decoder, the DTS audio of DVD discs
recorded in this format can be enjoyed. However, audio will not be output from the analog audio output jacks.
By connecting this unit to an AV amplifier with a built-in MPEG decoder, the MPEG audio of DVD discs
recorded in this format can be enjoyed.
The Linear PCM sound of a 48 kHz/24 bit through 96 kHz/24 bit exceeds audio CD sound.
Convenience Features
Direct selection of your desired scenes using Title/Chapter/Time/Track - You can play back from the
desired scene.
Recalling Up to 12 Scenes -
You can program up to 12 scenes in memory and recall the marked scenes.
Frame Advance - The PAUSE moves one frame at a time.
Slow Motion - The SLOW moves you back and forth through the program by 4 steps of 1/16-1/2 times.
Repeat Playback - You can repeat chapter, track, title, sides or material between two selected points.
Program Playback (Audio CD/MP3/WMA/JPEG CD) - You can play back tracks in programmed sequences.
Zoom - You can zoom in the selected subject on the screen during playback.
Note: Make sure that discs are suitable for the following functions.
Multi-Language - Maximum 32 language subtitles and maximum 8 language soundtracks can be played back
for movies or programs.
Multi-Angle - Pictures of Sports or a Live Concert are recorded with many cameras. When you play such a disc,
you can change the angles during playback.
Parental Control - You can limit the play back of scenes or sounds of DVD discs that have a rating level
encoded on the disc.
Video Aspect Ratio - You can change the aspect ratio of the screen for your monitor.
TV Features
Integrated Digital Tuner - You can view digital broadcasts without using a Digital TV Set-Top Box.
Closed Caption Decoder With Full Text Mode - Displays text captions or full screen text on the screen for
hearing impaired viewers.
Picture Adjustments Using The Remote Control - The On-Screen display allows precise remote control
adjustment of BRIGHTNESS, CONTRAST, COLOR, TINT and SHARPNESS.
Programmable TV Sleep Timer - Operable from the remote control, the TV can be programmed for up to 120
minutes to turn off automatically.
On-Screen 3 Language Display - You can select one of 3 languages, English, Spanish or French for on-
screen programming.
V-Chip - The V-Chip function can read the rating of a TV program or movie content if the program is encoded
with this information. V-chip will allow you to set a restriction level.
•
•
•
•
54H0521A_eng.indd 854H0521A_eng.indd 8 3/20/10 9:49:23 AM3/20/10 9:49:23 AM

9
ENGLISH
Contents
Before using your unit
WARRANTY .....................................................2
TRADEMARKS .................................................3
IMPORTANT SAFETY INSTRUCTIONS ...........5
SAFETY PRECAUTIONS .................................7
IMPORTANT NOTICE .......................................7
Features ............................................................8
Contents ...........................................................9
Disc.................................................................10
Location of controls .........................................11
How to attach the stand ..................................12
How to remove the stand ................................12
Remote control ...............................................13
Power source ..................................................14
Antenna connections ......................................15
Cable TV connections .....................................16
TV operation
Starting setup .................................................17
TV operation ...................................................17
Quick guide for menu operation ......................18
Convenience functions ...................................19
Memorizing channels ......................................20
Checking the digital signal strength ................21
Labeling channels ...........................................21
Labeling video inputs ......................................21
Setting the V-Chip ...........................................22
Closed Caption ...............................................23
CC advanced ..................................................23
Setting the picture size ....................................24
DVD operation
Preparation .....................................................25
Status display of disc ......................................25
Playback procedure ........................................25
Special playback .............................................26
Zooming ..........................................................26
Locating desired scene ...................................26
A-B Repeat playback ......................................26
Marking desired scenes ..................................27
Changing angles .............................................27
Changing soundtrack language ......................27
Subtitles .......................................................... 27
Using HOME MENU .......................................28
Play mode .......................................................28
Audio Settings menu .......................................29
Video Adjust menu ..........................................30
Quick guide for DVD menu operation ..............30
Function Setup ................................................31
Parental Control ..............................................32
Additional information
Language Code List ........................................33
Country/Area Code List ..................................33
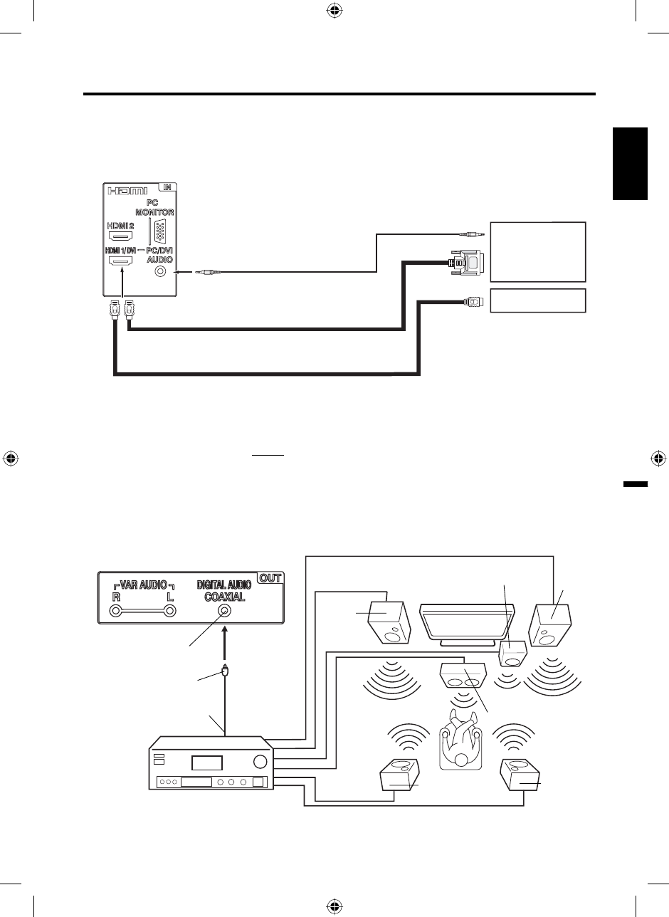
Connections to other equipment .....................34
Reception disturbances ..................................38
Problems and troubleshooting ........................39
Specifications ................................................41
54H0521A_eng.indd 954H0521A_eng.indd 9 3/17/10 4:27:46 PM3/17/10 4:27:46 PM

10
Playable discs
Disc type and logo mark content
DVD Video
Audio
+
Video
(moving
pictures)
CD-DA Audio
The following discs are also available.
DVD-R/RW discs of DVD video format.
CD-R/RW discs of MP3/WMA/JPEG.
•
•
Disc
CAUTION:
Only the left types of discs can be played on this
unit. DVD-ROM, CD-ROM, SVCD, CVD, VCD, etc.
cannot be played.
8cm discs can be played directly. If an 8cm disc
adapter is used it will cause errors.
If you insert an irregular shaped disc, it may get
stuck and cause a malfunction.
The use of a ring protector or other disc
accessories will cause errors.
This unit is to be used exclusively with the NTSC
color system. PAL and SECAM system discs cannot
be used with this unit.
Some CD-R/RWs and DVD-R/RW cannot be played
back depending on the recording conditions.
•
•
•
•
•
•
Region Number
Region number (Regional restriction code) is built-in to the unit and DVD video discs.
Region number “1” or “ALL” of DVD video discs can be used on this unit.
Title
When two or more movies are recorded on a disc, the disc
is divided into two or more sections. Each section is called
a “TITLE”.
Chapter
The titles can be subdivided into many sections.
Each section is called a “CHAPTER”.
Track
An Audio CD can contain several items.
These are assigned to the tracks.
Removing Disc from Case
Be sure to hold the edge of disc. Do not touch the surface of the disc.
Pick up the disc gently from the case.
Do not scratch the disc.
Do not get dirt on the surface of the disc.
Do not stick a label or adhesive tape on the disc.
Do not drop or bend the disc.
Storing Disc
Store the disc in the case to avoid risk of scratches, dirt or damage.
Do not leave disc exposed to direct sunlight or in hot or humid places.
Cleaning Disc
Wipe the disc with a clean, dry cloth from center to edge.
Do not wipe the disc in a circular motion.
Do not use liquid or aerosol cleaners.
•
•
•
•
•
•
•
•
1ALL
CHAPTER 1
TITLE 1 TITLE 2
DVD DISC
CHAPTER 2 CHAPTER 2 CHAPTER 3CHAPTER 1
TRACK 1 TRACK 2 TRACK 3 TRACK 4 TRACK 5
Audio - CD
54H0521A_eng.indd 1054H0521A_eng.indd 10 3/17/10 4:27:46 PM3/17/10 4:27:46 PM

11
ENGLISH
Location of controls
Front
To display the menu screen.
Press MENU button to display the
menu screen.
CHANNEL / buttons, VOLUME
+/– buttons and INPUT/ENTER button
can be used to select the desired
setting during the menu screen
operations.
POWER button
INPUT/ENTER button
VOLUME +/– buttons
CHANNEL /1
(PLAY) button
MENU button
POWER indicator
EJECT button
Left side
CHANNEL /3
(STOP) button
DISC slot
AC INPUT jack HDMI 2 IN jack
HDMI 1/DVI IN jack
PC/DVI AUDIO IN jack
AUDIO (L/R) jacks
(for COMPONENT IN and LINE2 VIDEO IN)
LINE 1 IN jacks (VIDEO/S-VIDEO/AUDIO (L/R))
LINE 2 VIDEO IN jack
COMPONENT IN jacks
RF (ANT.) IN jack
DIGITAL AUDIO COAXIAL OUT jack
VAR (VARIABLE) AUDIO OUT jack
PC MONITOR IN jack
Remote sensor
Rear side
54H0521A_eng.indd 1154H0521A_eng.indd 11 3/17/10 4:27:47 PM3/17/10 4:27:47 PM

12
How to attach the stand
NOTE:
• Unplug the AC cord from the AC INPUT terminal.
• Before beginning this process, assure that TV is laid on a clean, safe, and cushioned space to avoid any
damage to the unit.
• Do not touch or press the LCD-screen, glass might break under pressure.
Place the TV on its front onto a table.
Align the stand’s bottom-plate (supplied) as seen here.
It will fi t in only one direction.
Hold the unit and attach the stand slowly.
How to remove the stand
When you transport this product, remove the stand and pack fl at against the back of the unit in the carton. To
remove the stand, perform these steps in reverse order.
For wall mounting, the stand must be removed (see page 7).
Finally secure the bottom-plate with 2 screws (supplied).
Be sure to follow the instructions. Incorrect installation of the stand may result in the TV falling over.•
54H0521A_eng.indd 1254H0521A_eng.indd 12 3/17/10 4:27:50 PM3/17/10 4:27:50 PM

13
ENGLISH
Remote control
POWER Power On/Off
DISPLAY Call TV information
Call DVD information
TV/DVD Switch between TV and DVD
(EJECT) Eject a disc
0-9 Direct channel selection of TV
Input setting
Enter a password
– Input “–” for digital channels
SLEEP Sleep timer
SETUP/
TV MENU
TV mode - Display menu of TV
DVD mode - Call up initial setup mode
PICTURE SIZE Display PICTURE SIZE menu
▲▼◀▶ Cursor buttons
ENTER Enter information in the menu
MUTE Switch off the sound
EXIT/
CANCEL
Exit from On-Screen menu
Reset information in the menu
VOL +/– Adjust volume of TV
INPUT SELECT Display source selection menu
RECALL/
ZOOM
Switch between present/last channel
Zoom
CH /Select channel of TV
DVD MENU Display DVD menu
TOP MENU Select title
CCD/
JUMP
Closed Caption
Locating desired scene
RETURN Remove DVD setup menu
AUDIO Change sound track language
SUBTITLE Set subtitle
ANGLE Change playback angle
PLAY MODE Select playback mode
SLOW Forward/Reverse- slow motion
MARKER Index
REPEAT A-B Repeat playback between A and B
SEARCH Fast Forward/Review playback
PLAY Playback
SKIP Skip chapter to forward or reverse direction
PAUSE Pause CD sound
Still picture of DVD
STOP Stop
54H0521A_eng.indd 1354H0521A_eng.indd 13 3/17/10 4:27:52 PM3/17/10 4:27:52 PM

14
Approximately 15 feet
Inserting Batteries
1Open the battery compartment
cover in the direction of the arrow. 2Install two “AA” batteries, paying
attention to the polarity diagram
in the battery compartment.
3Replace the compartment cover.
Operation
Aim the remote control at the remote sensor and press control
buttons to operate.
Operate the remote control within a 30° angle on either side of
the remote sensor, up to a distance of approximately 15 feet.
•
•
Remote control (continued)
NOTE:
Do not leave the remote control unit exposed to direct sunlight or in hot or humid places.
The remote control unit uses infrared beams to transmit signals, so sunlight or fluorescent light on the remote
sensor may shorten operating distance.
Incorrect use of batteries may cause them to leak or burst. Read the battery warnings and use the batteries
properly.
Do not mix old and new batteries.
Do not mix alkaline, standard (carbon-zinc), or rechargeable, (ni-cad, ni-mh, etc) batteries.
Remove batteries if the remote control will not be operated for an extended period of time.
•
•
•
•
•
•
Power source
TO USE AC POWER
Connect the AC cord plug into this unit’s AC IN jack.
Connect the AC cord into an AC outlet.
1.
2.
NOTE:
Please make sure to insert the cord securely at both the LCD TV/DVD and the wall outlet.
The AC Cord has a polarized type AC line plug. If the supplied AC cord does not match your AC outlet,
contact a qualified electrician.
WARNING:
DO NOT CONNECT THIS UNIT TO THE POWER USING ANY DEVICE OTHER THAN THE SUPPLIED AC
CORD. THIS COULD CAUSE FIRE, ELECTRICAL SHOCK, OR DAMAGE.
DO NOT USE WITH A VOLTAGE OTHER THAN THE POWER VOLTAGE SPECIFIED. THIS COULD CAUSE
FIRE, ELECTRICAL SHOCK, OR DAMAGE.
CAUTION:
WHEN THIS UNIT IS NOT USED FOR A LONG TIME, (E.G., AWAY ON A TRIP) IN THE INTEREST OF
SAFETY, BE SURE TO UNPLUG IT FROM THE AC OUTLET.
DO NOT PLUG/UNPLUG THE AC CORD WHEN YOUR HANDS ARE WET. THIS MAY CAUSE ELECTRICAL
SHOCK.
IF YOU NEED TO REPLACE THE SUPPLIED AC ADAPTER OR AC CORD, THE SPECIFIED ONE IS
RECOMMENDED. CONTACT CUSTOMER SERVICE AT 1-800-877-5032.
•
•
•
•
•
•
•
AC cord (supplied)
AC 120V, 60Hz
Wider Hole
and Blade
AC Outlet
54H0521A_eng.indd 1454H0521A_eng.indd 14 3/17/10 4:27:53 PM3/17/10 4:27:53 PM

15
ENGLISH
Antenna connections
If you are using an indoor or outdoor antenna, follow the instructions below that correspond to your
antenna system. If you are using a Cable TV service, see page 16 for Cable TV connections.
Combination VHF/UHF Antenna (Single 75 ohm cable or 300 ohm twin-lead wire)
Combination VHF/UHF Antenna (Separate VHF and UHF 300 ohm twin-lead wires)
Separate VHF/UHF Antennas (75 ohm VHF cable and 300 ohm UHF twin-lead wires)
Connect the 75 ohm cable from the combination
VHF/UHF antenna to the antenna jack.
If your combination VHF/UHF antenna has a 300
ohm twin-lead wire, the use of the 300-75 ohm
matching transformer may be necessary.
Connect the UHF 300 ohm twin-lead wire to
the Combiner (not supplied). Connect the VHF
300 ohm twin-lead wire to the 300-75 ohm
Matching Transformer. Attach the Transformer to
the Combiner, then attach the Combiner to the
Antenna Jack.
Connect the VHF 75 ohm cable and UHF 300 ohm
twin-lead wire to the Combiner (not supplied).
Attach the Combiner to the Antenna Jack.
75 ohm
Coaxial
Cable
300-75 ohm
Matching
Transformer
Antenna
Jack
Antenna
Jack
300-75 ohm Matching Transformer
UHF 300 ohm VHF 300 ohm
Antenna
Jack
Combiner
VHF 75 ohm
Antenna
Jack
Combiner
UHF 300 ohm
54H0521A_eng.indd 1554H0521A_eng.indd 15 3/17/10 4:27:54 PM3/17/10 4:27:54 PM

16
Cable TV connections
For basic Cable TV service not requiring a Converter/
Descrambler box, connect the 75 ohm Coaxial Cable directly
to the Antenna Jack on the back of the TV.
For subscribers to scrambled Cable TV service
If you subscribe to a Cable TV service which requires the use of a Converter/Descrambler box, connect
the incoming 75 ohm Coaxial Cable to the Converter/Descrambler box. Using another 75 ohm Coaxial
Cable, connect the output jack of the Converter/Descrambler box to the Antenna Jack on the TV. Follow the
connections shown below. Set the TV to the output channel of the Converter/Descrambler box (usually channel
3 or 4) and use the Converter/Descrambler box to select channels.
For subscribers to unscrambled Cable TV service with scrambled premium
channels
If you subscribe to a Cable TV service in which basic channels are unscrambled and premium channels require
the use of a Converter/Descrambler box, you may wish to use a signal Splitter and an A/B Switch box (available
from the Cable TV company or an electronics supply store). Follow the connections shown below. With the
switch in the “B” position, you can directly tune any nonscrambled channels on your TV. With the switch in the
“A” position, tune your TV to the output of the Converter/Descrambler box (usually channel 3 or 4) and use the
Converter/Descrambler box to tune scrambled channels.
This TV has an extended tuning range and can tune most cable channels without using a Cable TV
Converter box. Some cable companies offer “premium pay channels” where the signal is scrambled.
Descrambling these signals for normal viewing requires the use of a descrambler device which is
generally provided by the Cable TV company.
For subscribers to basic Cable TV service
Incoming
75 ohm
Cable TV
Cable 75 ohm Cable to TV
Antenna
Jack
Converter/
Descrambler
Splitter B
A
Incoming
75 ohm
Cable TV
Cable A/B Switch 75 ohm Cable to TV
Converter/
Descrambler Antenna
Jack
75 ohm
Coaxial Cable
Antenna
Jack
54H0521A_eng.indd 1654H0521A_eng.indd 16 3/17/10 4:27:54 PM3/17/10 4:27:54 PM

17
ENGLISH
Starting setup
The Starting Setup menu appears the first time
you turn on the TV, and assists you to specify the
Air/Cable setting, and program your channels
automatically.
IMPORTANT: Make sure that the antenna or cable
TV system connection is made!
1
To turn on the TV, press POWER (POWER indicator
on the front of the unit changes green. It may take
approx. 10 seconds for a picture to appear on
screen.). The starting setup function begins.
Automatic Search Start
This unit has been preset to STORE brightness
This setting does not qualify under Energy
Star V4.0. To reduce brightness and energy
consumption, change setting to ‘HOME’. This
setting does qualify under Energy Star V4.0.
Auto Setup
TV Location Store
: Adjust
: Select
Signal Type Cable
2Press ▲/▼ to select “TV Location”, then press
◀/▶ to select “Home” or “Store”. This product
qualifies for ENERGY STAR In Home mode
default setting.
NOTE:
This unit has been preset to STORE brightness.
This setting does not qualify under Energy
Star V4.0. To reduce brightness and energy
consumption, change setting to ‘HOME’. This
setting does qualify under Energy Star V4.0.
The device may not conform to the Energy Star
4.0 standard after Reset is performed or the
Backlight is adjusted.
•
•
3Press ▲ or ▼ to select “Signal Type”, then press
◀ or ▶ to select “Cable” or “Air”.
4Press ▲ or ▼ to select “Automatic Search”, then
press ▶ or ENTER.
5Now the “Auto Setup” starts. After the starting
setup is completed, the TV channel appears on
the screen.
•
Depending on the reception condition, it may
take from 15 minutes to 30 minutes to complete
memorizing digital cable channels. Please be patient.
NOTE:
If you press ENTER in the process of “Auto Setup”,
the Starting Setup stops and changes to the normal
screen.
When you make a menu selection, your changes
occur immediately. You do not have to press EXIT/
CANCEL to see your changes.
TV operation
1To turn on the TV, press POWER.
(POWER indicator on the front of the unit
changes green. It may take approx. 10 seconds
for a picture to appear on screen.)
2Adjust the volume level by pressing VOL + or – .
The volume level will be indicated on the screen
by blue bars. As the volume level increases, so do
the number of bars. If the volume decreases, the
number of blue bars also decreases.
3Set the Signal Type option to the appropriate
position (see “Air/Cable selection” on page 20).
•
•
4Press the Direct Channel Selection (0-9, –)
buttons to select the channel.
(If you press only channel number, channel
selection will be delayed for a few seconds.)
TO SELECT ANALOG CHANNELS
1-9: Press 1-9 as needed. Example, to
select channel 2, press 2, then press
ENTER.
10-99: Press the 2 digits in order. Example,
to select channel 12, press 1, 2, then
press ENTER.
100-135: Press the 3 digits in order. Example, to
select channel 120, press 1, 2, 0, then
press ENTER.
TO SELECT DIGITAL CHANNELS
Press the first 1-3 digits, then press the – button,
followed by the remaining number.
Example, to select channel 15-1, press 1, 5, –, 1,
then press ENTER.
If a channel is selected with only audio content,
“Audio only” will be displayed on the screen.
If a channel is selected with a weak digital signal,
“Digital channel signal strength is low” will be
displayed on the screen.
The same program may be available on either an
analog channel or a digital channel. You may choose
to watch either format.
If a channel is selected to which you have not
subscribed,
“Digital channel is encrypted” will be
displayed on the screen.
•
•
•
VHF/UHF/CABLE CHANNELS
Air Cable
VHF
2-13
VHF
2-13
UHF
14-69
STD/HRC/IRC
14-36 (A) (W)
37-59 (AA) (WW)
60-85 (AAA) (ZZZ)
86-94 (86) (94)
95-99 (A-5) (A-1)
100-135 (100) (135)
01 (4A)
NOTE:
If a channel with no broadcast is selected, the
sound will automatically be muted.
It may take a few seconds for a digital channel
picture to appear on screen after being selected.
To select the video input source
To view a signal from another device connected to
your LCD TV, such as a VCR player, press INPUT
SELECT, then press ▲/▼ or corresponding Number
buttons (0-7), then press ENTER. You can select
TV, Video1, Video2, Component, HDMI1, HDMI2, PC
or DVD depending on which input jacks you used to
connect your devices.
Input Select
[0-7]:Select
0.TV
1.Video1
2.Video2
3.Component
4.HDMI1
5.HDMI2
6.PC
7.DVD
CH /
Press and release CH / . The channel automatically
stops at the next channel set into memory.
For proper operation, before selecting channels, they
should be set into the memory. See “Memorizing
channels” on page 20.
DISPLAY
Press DISPLAY to display the current information on
the screen.
•
•
54H0521A_eng.indd 1754H0521A_eng.indd 17 3/17/10 4:27:55 PM3/17/10 4:27:55 PM

18
When the TV receives a digital signal, the digital
information will appear.
62-1 HDTV Moving Picture1
CH-1
Digital
No Program Information is available
Sleep Timer
Off
English
Full
1080i
Air
TV-MA
Channel number• Station name•
Channel label (if preset)•
Broadcast program name
•
V-Chip rating• Signal type•
Sleep timer• Audio language•
Program guide• Picture size•
Resolution•
When the TV receives an analog signal, the analog
information will appear.
14
Analog Cable
Sleep Timer
Off
Mono
Full
480i
X
Channel number• Channel label (if preset)•
V-Chip rating• Signal type•
Sleep timer• Picture size•
Audio information
(Stereo, SAP or Mono)
• Resolution
Broadcast program name
•
•
Press DISPLAY again to clear the call display.
NOTE:
After a few seconds, DISPLAY screen will return to
normal TV-operation automatically.
RECALL
This button allows you to go back to the last channel
selected by pressing RECALL. Press RECALL again to
return to the last channel you were watching.
MUTE
Press MUTE to switch off the sound. The TV’s sound
will be silenced and “Mute” will appear on the screen.
The sound can be switched back on by pressing this
button again or the VOL + or –.
SLEEP
To set the TV to turn off after a preset amount of time,
press SLEEP on the remote control. The clock will
count up 10 minutes for each press of the SLEEP but-
ton (Off, 0h 10m, 0h 20m, ..., 2h 0m). After the sleep
time is programmed, the display will appear briefly
every ten minutes to remind you that the sleep timer
is operating. To confirm the sleep timer setting, press
SLEEP and the remaining time will be displayed for a
few seconds. To cancel the sleep timer, press SLEEP
repeatedly until the display turns to Off.
•
Quick guide for menu
operation
Call menu and for example: Select Language.
1Press INPUT SELECT to select TV mode.
2Press SETUP/TV MENU. The TV menu screen
will appear.
Audio
Channel
Lock
Setup
Main Menu
Picture >>
: Select ENTER:Set
3Press ▲ or ▼ to select “Setup”, then press ▶ or
ENTER.
4Press ▲ or ▼ to select “Language”, then press
◀/▶ to select the desired language.
…on the following pages the menu can be called
in the same way as here.
5Press EXIT to return to the normal screen.
NOTE:
If no buttons are pressed for more than about 60
seconds, the menu screen will return to normal
operation automatically.
•
54H0521A_eng.indd 1854H0521A_eng.indd 18 3/17/10 4:27:55 PM3/17/10 4:27:55 PM

19
ENGLISH
Convenience functions
You can change the default settings by pressing the Menu button on your remote, then select the one of the
icons at the top of the menu - follow the On-Screen prompts to set your preferences.
Icon Selected Items Setup hint
Picture Picture
Setting
Brightness / Contrast
/ Sharpness / Color
/ Tint
You can adjust the picture quality to your preference.
Color Temperature Bluish (Cool) / Neutral (Standard) / Reddish (Warm)
Backlight
*
2
The Backlight feature adjusts the screen brightness for improved picture clarity.
Dynamic
Gamma
On/Off The Dynamic Gamma feature produces greater picture detail in dark or
bright scene areas.
Picture
Preference
Sports Bright and dynamic picture (factory-set)
Standard Standard picture quality (factory-set)
Movie Movie-like picture setting (factory-set)
Memory Your personal preferences (set by you; see “Picture Setting”).
Picture Size See page 24.
Film Mode On/Off A smoother motion may be obtained by setting the Film Mode to “On”
when you view a DVD from the DVD player connected with the component
or HDMI input.
PC Setting Hor Position / Ver
Position
To adjust the horizontal / vertical position of the image on the PC Monitor
screen. Each video standard will require a different value for this setting.
Clock To minimize any vertical bars or stripes visible on the screen background.
Phase
This must be adjusted after the frequency has been set optimize picture quality.
Auto Adjust To adjust the all PC settings automatically.
DNR On/Off DNR (Digital Noise Reduction) can reduce the roughness of the picture.
Audio Bass / Treble / Balance You can adjust the sound quality to your preference.
MTS Stereo / SAP / Mono The multi-channel TV sound (MTS) feature provides high-fidelity stereo
sound. MTS also can transmit a second audio program (SAP) containing a
second language or other audio information.
When the TV receives a stereo or SAP broadcast, the word “Stereo” or
“SAP” displays on-screen every time you press DISPLAY.
Surround On/Off The dynamic presence and sound created offers a thoroughly enjoyable
listening experience.
Audio Language When two or more audio languages are included in a digital signal, you
can select one of the audio languages. (This function is available only for
digital broadcast.)
HDMI1 Audio HDMI When you connect the HDMI device to the TV, select this setting.
DVI When you connect the DVI device to the TV with analog audio cords,
select this setting.
Speakers On/Off
Use this feature to turn the TV speakers off when you connect an audio system.
Channel Add / Delete See page 20.
DTV Signal See page 21.
Auto Ch Memory See page 20.
Ch Label See page 21.
Lock See page 22.
Setup Closed Caption See page 23.
Language You can choose from three different languages (English, Français (French)
and Español (Spanish)) for the on-screen displays.
Select the language you prefer first, then proceed with the other menu
options.
Video Label See page 21.
On Timer Off / 0h30m / 1h00m
/ 1h30m / 2h00m
/ 3h00m⋅⋅⋅12h00m
You can set the On Timer to automatically turn on the TV. To cancel the On
Timer select “Off”.
Auto Shut Off
*
1
On/Off If the Auto Shut Off feature is On, a station being viewed stops
broadcasting and the TV is not operated, the TV will automatically shut
itself off after 15 minutes.
Auto Setup See page 15.
Reset
*
2
The Reset function returns your settings to the factory settings.
“Picture Size”, “MTS”, “Audio Language”, “HDMI1 Audio” and “Speakers”
cannot be reset by this function.
NOTE:
*
1
If there is no input signal in the HDMI or PC mode, after 1 minute Auto Shut Off will be activated.
*
2
The device may not conform to the Energy Star 4.0 standard after Reset is performed or the Backlight is adjusted.
54H0521A_eng.indd 1954H0521A_eng.indd 19 3/17/10 4:27:56 PM3/17/10 4:27:56 PM

20
Memorizing channels
This TV is equipped with a channel memory
feature which allows channels to skip up or down
to the next channel set into memory, skipping
over unwanted channels. Before selecting
channels, they must be programmed into the
TV’s memory. To use this TV with an antenna, set
the Signal Type option to the Air mode. When
shipped from the factory, this menu option is in
the Cable mode.
Air/Cable selection
1Select “Channel”, then press ▶ or ENTER.
2Press ▲ or ▼ to select “Auto Ch Memory”, then
press ▶ or ENTER.
3Press ▲ or ▼ to select “Signal Type”.
4Press ◀ or ▶ to select “Air” or “Cable”.
Air - VHF/UHF channels
Cable - CABLE TV channels
Automatic Search Start
Auto Ch Memory
Signal Type Cable
: Adjust
: Select
CABLE CHART
The chart below is typical of many cable system
channel allocations.
NOTE:
It may take a few seconds for a digital channel
picture to appear on screen after being selected.
Automatic Search
1Select “Channel”, then press ▶ or ENTER.
2Press ▲ or ▼ to select
“Auto Ch Memory”, then
press ▶ or ENTER.
3Press ▲ or ▼ to select “Automatic Search”, then
press ▶ or ENTER.
Auto Ch Memory
Signal Type Cable
Digital Channel Found : 5
Analog Channel Found : 7
Programming Now
: Select ENTER:Cancel
Automatic Search Stop
•
4The TV will begin memorizing all the channels
available in your area.
It may take from 15 minutes to 30 minutes to
complete memorizing digital cable channels.
Depending on the reception condition, a bar
display may not advance for several minutes,
please be patient.
•
NOTE:
Memorizing channels is best accomplished during
evening “PRIMETIME” hours, as more stations are
broadcasting digital signals. Memorizing channels can
only be accomplished while a station is broadcasting
a digital signal to set that channel into memory.
If you are unsure of the digital channels available
in your area, you may visit www.antennaweb.org to
receive a list based on your address or zip code.
Should you require further assistance you may call
our toll-free customer service line at 1-800-877-5032.
New digital channels may be added to your area
periodically, it is recommended to perform the
“Automatic Search” procedure regularly.
Adding Channel
If you find a new digital channel unregistered, you can
add the new channel into the channel memory.
1Tune in the new channel.
2Select “Channel”, then press ▶ or ENTER.
3Press ▲ or ▼ to select “Add/Delete”, then press ▶
or ENTER.
Add/Delete >>
Clear All >>
Add/Delete
Adding Channel >>
: Select ENTER:Set
4Press ▲ or ▼ to select “Adding Channel”, then
press ▶ or ENTER. The new channel will be
added into the channel memory.
Add/Delete channel
You can select the channel that you want to skip.
1Select “Channel”, then press ▶ or ENTER.
2Press ▲ or ▼ to select “Add/Delete”, then press
▶ or ENTER.
3Press ▲ or ▼ to select “Add/Delete”, then press
▶ or ENTER.
4Press ▲ or ▼ to select the channel that you want
to skip.
CH Signal
2 Analog
3 Analog Add
3-1 Digital Delete
3-2 Digital Add
4 Analog Delete
Add/Delete
: Adjust
Add
: Select
5Press ◀ or ▶ to select “Add” or “Delete”,
whichever function you want to perform.
6Repeat steps 4 - 5 for other channels you want to
add or delete.
•
•
•
54H0521A_eng.indd 2054H0521A_eng.indd 20 3/17/10 4:27:56 PM3/17/10 4:27:56 PM

21
ENGLISH
Clear All
All channels are deleted from the channel memory.
1Select “Channel”, then press ▶ or ENTER.
2Press ▲ or ▼ to select “Add/Delete”, then press ▶
or ENTER.
3Press ▲ or ▼ to select “Clear All”, then press ▶ or
ENTER.
Add/Delete >>
Add/Delete
Adding Channel >>
: Select ENTER:Set
Clear All >>
Checking the digital-
signal strength
This TV will allow you to view the digital signal
meter for digital channels.
1Select “Channel”, then press ▶ or ENTER.
2Press ▲ or ▼ to select “DTV Signal”.
3Press ▶ or ENTER to check the Digital-signal
strength. The Digital-Signal strength screen will
appear. If necessary, adjust the direction of the
antenna to obtain the maximum signal strength.
Signal Level
0 50 100
DTV Signal
NOTE:
Signal meter feature is not available for analog
channels.
After 240 seconds, DTV Signal screen will return to
normal TV-operation automatically.
•
•
Labeling channels
Channel label appear with the channel number
display each time you turn on the TV, select a
channel, or press DISPLAY.
You can choose any four characters to identify a
channel.
To create channel labels
1Select “Channel”, then press ▶ or ENTER.
2Press ▲ or ▼ to select “Ch Label”, then press ▶
or ENTER.
The “Ch Label” menu will appear.
3Press ◀ or ▶ to select a channel you want to
label, then press ▼.
Ch Label CH-1
Label Clear >>
: Adjust
Ch Label
Channel Number 15-1
: Select
4Press ◀ or ▶ repeatedly until the character you
want appears in the first space.
Label Clear >>
: Adjust
Ch Label
Channel Number 15-1
: Select
Ch Label A
ENTER:Set
The characters rotation as follows:
SPACE
-
, () @ / + =
-
If the character which you desire appears, press
ENTER.
Repeat this step to enter the rest of the characters.
If you would like a blank space in the label name,
you must choose the empty space from the list of
characters.
5Repeat steps 3-4 for other channel. You can
assign a label to each channel.
6When you finish inputting the label name, press
EXIT to return to the normal screen.
To clear a Ch Label
After step 3 above, press ▲ or ▼ to select “Label
Clear”, then press ▶ or ENTER.
NOTE:
The channel labels will be reset after “Automatic
Search” on page 20.
Labeling video inputs
The Video Label feature allows you to label each
input source for your TV.
1Select “Setup”, then press ▶ or ENTER.
2Press ▲ or ▼ to select “Video Label”, then press
▶ or ENTER.
3Press ▲ or ▼ to select an input which you want to
label.
4Press ◀ or ▶ to select the desired label for that
input source.
Video Label
: Adjust
: Select
-
Video2
Component
HDMI1
HDMI2
Video1
-
-
-
-
– : Uses the default label name
VCR : Video cassette recorder
DVD : DVD video
DTV : Digital TV set-top box
SAT : Satellite box
CBL : Cable box
HD : HDMI device (only for HDMI inputs)
•
54H0521A_eng.indd 2154H0521A_eng.indd 21 3/17/10 4:27:57 PM3/17/10 4:27:57 PM

22
Setting the V-Chip
An age limitation can be set to restrict children from
viewing or hearing violent scenes or pictures that you
may choose to exclude. The restriction applies to “TV
Rating” and “Movie Rating” if this data is transmitted.
You may set this restriction separately. To use the
V-Chip function, you must register a password.
To register a password
1Select “Lock”, then press ▶ or ENTER.
2Select and enter your password (4 digits) using
Number buttons (0-9), then press ENTER.
[0-9]
Lock
New Password * * *_
: Select ENTER:Set
“ ” appears instead of the number.
3Enter the same password again to confirm, then
press ENTER.
The password is now registered.
NOTE:
If you forget the password, contact Customer
Service at 1-800-877-5032 for assistance.
Your original remote control will be required.
To avoid forgetting the password, write it down and
keep in a safe place.
To set the V-Chip
1Select “Lock” menu, then press ▶ or ENTER.
2Use Number buttons (0-9) to enter your
password, then press ENTER. Then Lock menu
will appear.
3Press ◀ or ▶ to set “V-Chip” to “On” .
4Press ▲ or ▼ to select “V-Chip Set”, then press
▶ or ENTER.
The V-Chip Set Menu appears.
5Press ▲ or ▼ to select which rating will be used,
then press ▶ or ENTER. Each rating below will
appear.
TV Rating
ALL D L S V FV
TV-Y
TV-Y7
TV-G
TV-PG
TV-14
TV-MA
ENTER:Set
TV Rating
: Select
You can set the rating using age level and genre.
Age:
TV-Y : All children
TV-Y7 : 7 years old and above
TV-G : General audience
TV-PG : Parental guidance
TV-14 : 14 years old and above
TV-MA : 17 years old and above
•
•
Genre:
ALL : All
D : Dialogue
L : Language
S : Sex
V : Violence
FV : Fantasy Violence
Movie Rating
G
PG
PG-13
R
NC-17
X
ENTER:Set
Movie Rating
: Select
G : All ages
PG : Parental guidance
PG-13 : Parental guidance
less than 13 years old
R : Under 17 years old parental guidance
suggested
NC-17 : 17 years old and above
X : Adult only
6Press ▲/▼/◀/▶ to select the desired rating, then
press ENTER.
7
Press EXIT to return to the normal screen.
V-Chip function is activated now.
To use the TV after the TV is protected.
When a program is received that is blocked by the V-
Chip, press MUTE, then enter your password.
The protection will be temporarily overridden. If the
TV is turned off or the channel is changed, the V-Chip
restriction will be reactivated.
NOTE:
The V-Chip function is activated only on programs
and input sources that include a rating signal.
To change the password
1Select “Lock”, then press ▶ or ENTER.
2
Use Number buttons (0-9) to enter your password,
then press ENTER. The Lock menu will appear.
3Press ▲ or ▼ to select “Change Password”, then
press ▶ or ENTER.
The Change Password screen will appear.
4Enter a new password using Number buttons
(0-9), then press ENTER.
5Enter the same password again to confirm, then
press ENTER.
The password is now registered.
Downloading the additional V-Chip rating system
As a supplement to the standard V-Chip rating
system, your television will be able to download an
additional rating system, if such a system becomes
available in the future.
To download the additional V-Chip rating system
(when available)
1Select “Lock”, then press ▶ or ENTER.
2
Use Number buttons (0-9) to enter your password,
then press ENTER. The Lock menu will appear.
•
54H0521A_eng.indd 2254H0521A_eng.indd 22 3/17/10 4:27:57 PM3/17/10 4:27:57 PM

23
ENGLISH
3Press ◀ or ▶ to set “V-Chip” to “On”.
4Press ▲ or ▼ to select “V-Chip Set (DTV)”, then
press ▶ or ENTER.
5If the TV is not storing the additional rating
system, the TV will begin downloading it, which
may take some time to be completed.
6Set your preferred content rating limits for the
additional rating system.
7You also need “Update” procedure to update
rating information.
NOTE:
You can only download the additional V-Chip rating
system when your TV is receiving a digital signal.
When you download the additional rating system, it
may take some time for the download to occur.
The V-Chip rating information and system are not
determined or controlled by the TV.
The standard V-Chip rating system is available
whether your TV is receiving a digital signal or not,
and will block both analog and digital programs. To
set the restriction level using the standard V-Chip
rating system, select V-Chip Set in step 4.
The downloadable V-Chip rating system is an
evolving technology, and availability, content, and
format may vary.
You cannot select this feature if the TV is not
receiving a digital signal for the current station.
To clear the all V-Chip settings
1Select “Lock”, then press ▶ or ENTER.
2
Use Number buttons (0-9) to enter your password,
then press ENTER. The Lock menu will appear.
3Press ▲ or ▼ to select “V-Chip Clear”, then press
▶ or ENTER.
The “V-Chip Clear” screen will appear.
4Use Number buttons (0-9) to enter your
password, then press ENTER. All your settings
return to the factory settings.
Closed Caption
WHAT IS CLOSED CAPTIONING?
This television has the capability to decode and
display Closed Captioned television programs. Closed
Captioning will display text on the screen for hearing
impaired viewers or it will translate and display text in
another language.
Captions: This Closed Caption Mode will display
text on the screen in English or another language.
Generally, Closed Captions in English are transmitted
on C1 and Closed Captions in other languages are
transmitted on C2.
Text: The Text Closed Caption Mode will usually fill
1/2 of the screen with a programming schedule or
other information.
1Select “Setup”, then press ▶ or ENTER.
•
•
•
•
•
•
2Press ▲ or ▼ to select “Closed Caption”, then
press ▶ or ENTER.
The Closed Caption menu will appear.
3Press ◀ or ▶ to set “CC Setting” to “On”.
On: Captions will be displayed on the screen.
Off: Captions will not be displayed on the screen.
4Press ▲ or ▼ to select “Analog Caption” or “Digital
Caption”.
When you select “Analog Caption”, you can
choose from C1, C2, C3, C4, T1, T2, T3 and T4.
When you select “Digital Caption”, you can
choose from CS1, CS2, CS3, CS4, CS5 and CS6.
5Press ◀ or ▶ to select the desired Closed
Caption mode for both Digital and Analog Caption.
6Press ▲ or ▼ to select “CC Priority”, then press
◀ or ▶ to select “Digital CC” or “Analog CC”.
NOTE:
Depending on the broadcast signal, some
Analog Captions will function with a Digital
broadcast signal. This step prevents two types
of captions from overlapping.
•
NOTE:
If the program or video you selected is not closed-
captioned, no captions will display on-screen.
If text is not available in your viewing area, a black
rectangle may appear on-screen. If this happens,
set the CC Setting to “Off”.
When selecting Closed Captions, the captioning will
be delayed approx. 10 seconds.
If no caption signal is received, no captions will
appear, but the television will remain in the Caption
Mode.
Misspellings or unusual characters may
occasionally appear during Closed Captioning.
This is normal with Closed Captioning, especially
with live programs. This is because during live
programs, captions are also entered live. These
transmissions do not allow time for editing.
When Captions are being displayed, on-screen
displays, such as volume and mute may be seen
but may interfere with Closed Captions.
Some cable systems and copy protection systems
may interfere with the Closed Captioned signal.
If using an indoor antenna or if TV reception is
very poor, the Closed Caption Decoder may not
appear or may appear with strange characters or
misspelled words. In this case, adjust the antenna
for better reception or use an outdoor antenna.
CC advanced
When you have selected Custom as the display
method, you can adjust the various setting listed
below as follows:
This feature is designed to customize Digital Captions
only.
1Select “Setup”, then press ▶ or ENTER.
2Press ▲ or ▼ to select “Closed Caption”, then
press ▶ or ENTER.
The Closed Caption menu will appear.
3Press ◀ or ▶ to set “CC Setting” to “On”.
•
•
•
•
•
•
•
•
54H0521A_eng.indd 2354H0521A_eng.indd 23 3/17/10 4:27:58 PM3/17/10 4:27:58 PM

24
4Press ▲ or ▼ to select “Digital CC Preset”, then
press ◀ or ▶ to select “Custom”.
5Press ▲ or ▼ to select “CC Advanced”, then
press ▶ or ENTER.
The CC Advanced menu will appear.
6Press ▲ or ▼ to select the desired item, then
press ◀ or ▶ to change the setting.
CC Advanced
Text Size Auto
Text Type Auto
Text Edge Auto
Text Color Auto
Text Opacity Auto
Background Color Auto
Background Opacity Auto
: Adjust
: Select
You can select from among the following items
and parameters.
Text Size: Auto, Small, Standard, Large
Text Type: Auto, Style1, Style2, Style3, Style4,
Style5, Style6, Style7
Text Edge: Auto, None, Raised, Depressed,
Uniform, Left Shadow, Right
Shadow
Text Color: Auto, Black, White, Red, Green,
Blue, Yellow, Magenta, Cyan
Text Opacity: Auto, Solid, Transparent,
Translucent, Flashing
Background
Color: Auto, Black, White, Red, Green,
Blue, Yellow, Magenta, Cyan
Background
Opacity: Auto, Solid, Transparent,
Translucent, Flashing
NOTE:
You cannot set both “Text Color” and “Background
Color” as a same color.
You cannot set both “Text Opacity” and “Background
Opacity” to “Transparent”.
Setting the picture size
You can view 480i and 480p format programs in a
variety of picture sizes— Natural, Cinema Wide1,
Cinema Wide2, Cinema Wide3, Full and Native.
Selecting the picture size
1Select “Picture”, then press ▶ or ENTER.
2Press ▲ or ▼ to select “Picture Size”, then press
▶ or ENTER to display Picture Size menu. Press
▲/▼ or corresponding Number buttons (0-4)
to
select the desired picture size, as described below.
Picture Size
1.Cinema Wide1
2.Cinema Wide2
[0-4]:Select
0.Natural
4.Full
3.Cinema Wide3
NOTE:
Selectable picture sizes may vary depending on the
input source or broadcast signal.
Picture Size menu also can be displayed by
pressing PICTURE SIZE on the remote control.
•
•
•
•
Natural
In some cases, this image will display the size of
standard 4:3 with a black side bar.
Cinema Wide1 (for 4:3 format programs)
To fill the screen, the right and left edges are
extended, however; the center of the picture remains
near its former ratio.
The top and bottom edges of the picture may be hidden.
Cinema Wide2 (for letter box programs)
The entire picture is uniformly enlarged—it is
stretched the same amount both wider and taller
(retains its original proportion).
The top and bottom edges of the picture may be hidden.
Cinema Wide3 (for letter box programs with
subtitles)
To fill the width of the screen, it is extended
horizontally. However; it is only slightly extended at the
top and the bottom.
The top and bottom edges of the picture may be hidden.
A B C D E F G - - - - - - - - - - - - - - - -
A B C D E F G - - - - - - - - - - - - - - - - - - - - - - - - - -
Full (for 16:9 source programs)
Full will display the picture at the maximum size.
Native (for PC mode only)
Detects the resolution of the signal of the image and it
will be shown on the screen with same amount of pixels.
NOTE:
Some High Definition and/or Digital broadcasts may not
allow you to change the picture size.
In HDMI or COMPONENT mode with a scanning rate
of 720p, 1080i or 1080p (only HDMI) only the Cinema
Wide2 and Full picture size feature is available.
In PC Mode, only the Natural, Full and Native picture size
features are available. In PC Mode (WXGA), only the Full
and Native picture size features are available.
•
•
•
54H0521A_eng.indd 2454H0521A_eng.indd 24 3/17/10 4:27:58 PM3/17/10 4:27:58 PM

25
ENGLISH
Playback procedure
1Press TV/DVD to select DVD mode.
2Place the disc in the
disc slot with the label
side facing forward. (If
the disc has a label.)
Hold the disc without
touching either of its
surfaces, align it with
the guides, and place it
in position.
3On the screen, “ ” changes to “Loading” and then
playback will commence.
A menu screen may appear on the TV screen,
if the disc has a menu feature. In this case,
press ▲, ▼, ◀, ▶ or ENTER to operate a menu
feature.
•
4Press STOP to end playback.
The unit can record where you stop a video, but
it depends on a disc you are using. Press PLAY
to resume a playback point. The unit can store
a memory of stopped point of last five discs
that you have played. When one of these discs
is next loaded, you can resume playback from
where you stopped playing last time.
If you press STOP again (“Resume off” appears on
the screen) the unit will clear the stopped point.
You cannot save a stopped point for some
discs. If a number of discs played and stored
in the unit exceeds five, a new memory will
overwrite the old stored memory.
•
•
•
5Press (EJECT).
Remove the disc and then press POWER.
The unit turns off.
When you eject the disc, you may hear
mechanism noise, but it is not malfunction.
•
NOTE:
If a non-compatible disc is loaded, “Can’t play disc”
or “Incompatible disc region number Can’t play
disc” will appear on the TV screen according to the
type of loaded disc. In this case, check your disc
again (see pages 10 and 32).
Some discs may take a minute or so to start
playback.
If an 8 cm disc is placed into the disc slot and
picture playback or menu display does not begin
automatically, press PLAY.
A prohibition message “Depending on the disc, this
operation may be prohibited” or “This operation
can’t be performed” may appear at the screen. This
message means either the feature you tried is not
available on the disc, or the unit cannot access
the feature at this time. This does not indicate a
problem with the unit.
When you set a single-faced disc label downwards
(i.e. the wrong way up) “Loading” will appear on the
display and then “Can’t play disc” will be displayed.
Some playback operations of DVDs may be
intentionally fixed by software producers. Since
this unit plays DVDs according to the disc content
recorded, some playback features may not be
available. Also refer to the instructions supplied with
the DVDs.
•
•
•
•
•
•
Preparation
The following pages describe the setup/
operation in DVD mode.
Preparation
Before DVD/CD operation, please make the following
preparations.
1Insert the AC cord plug into a standard 120V
60Hz polarized AC outlet.
If the AC cord plug is plugged in for the first
time, wait for about 5 seconds before pressing
POWER.
NOTE:
When connecting to other equipment, unplug
the unit from the AC outlet.
•
•
2Press POWER on the unit or on the remote
control to turn on the unit. The POWER indicator
will change to green.
Each time you turn the unit ON, the TV/DVD
starts from the TV mode.
When using an amplifier, switch on the amplifier.
•
•
3Press TV/DVD to select DVD mode.
The DVD startup screen will appear on the screen.
NOTE:
If the unit does not operate properly:
Static electricity, etc., may affect the player’s
operation. Disconnect the AC power cord once,
then connect it again.
About inserting disc:
If the unit is slanted or moved while inserting disc,
the disc may get damage.
Status display of disc
Press DISPLAY. The status display of the disc will
appear on the screen
Display messages may change at every time when
you press DISPLAY for some discs or files.
To make the status display screen disappear, press
DISPLAY again.
•
•
•
54H0521A_eng.indd 2554H0521A_eng.indd 25 3/17/10 4:27:59 PM3/17/10 4:27:59 PM

26
Special playback
Fast Forward Playback
Press SEARCH (XX ) during normal playback.
Each press of SEARCH (XX ) will increase the speed of
the search.
• To resume normal playback, press PLAY.
Review Playback
Press SEARCH (WW ) during normal playback.
Each press of SEARCH (WW ) will increase the speed of
the search.
• To resume normal playback, press PLAY.
Still Playback
Press PAUSE during normal playback to pause
playback.
• To resume normal playback, press PLAY or
PAUSE.
Frame Advance
Press PAUSE during still playback.
One frame is advanced each time you press SEARCH
(WW ) or SEARCH (XX ).
• To resume normal playback, press PLAY.
Slow-motion Playback
Press SLOW () or SLOW ( ) during normal
playback or still playback.
Each press of SLOW will change the speed of the
slow.
• To resume normal playback, press PLAY.
• To resume the still playback, press PAUSE.
Locating a chapter or track
Press SKIP() Forward or SKIP() Reverse
during playback to locate a chapter that you want to
watch.
Each time you press the button, a chapter or track is
skipped.
NOTE:
The TV/DVD is capable of holding a still video image
or On screen display image on your television screen
indefinitely. If you leave the still video image or On
screen display image displayed on your TV for an
extended period of time, you risk permanent damage
to your television screen.
Zooming
This TV/DVD will allow you to zoom in on the frame
image. You can then make selections by switching the
position of the frame.
1Press ZOOM during playback.
The center part of the image will be zoomed in.
Each press of ZOOM will change the ZOOM
magnification Zoom 2× and Zoom 4×.
2Press ▲/▼/◀/▶ to view a different part of the
frame.
You may move the frame from the center position
UP, DOWN, LEFT or RIGHT.
•
3In the zoom mode press ZOOM repeatedly to
return to a 1:1 view.
NOTE:
You can select the Still Playback or Fast Forward
(Review) Playback in the zoom mode.
Some discs may not respond to zoom feature.
Locating desired scene
Use the title, chapter and time recorded on the disc to
locate the desired point to play back.
1Press JUMP during playback.
2Press ▲/▼ to select the “Title Search”, “Chapter
Search” or “Time Search”. Then press ▶ or
ENTER.
3
Press Number buttons (0–9) to input the number.
If you input a wrong number, press CANCEL.
Refer to the package supplied with the disc to
check the numbers.
•
•
4Press ENTER.
Playback starts.
When you change the title, playback starts from
Chapter 1 of the selected title.
Some discs may not work in the above
operation.
•
•
•
A-B Repeat playback
A-B repeat playback allows you to repeat material
between two selected points.
1Press REPEAT A-B during playback.
The start point is selected.
2Press REPEAT A-B again.
The end point is selected.
Playback starts at the point that you selected.
Playback stops at the end point, returns to Point A
automatically, then starts again.
To resume normal playback press REPEAT A-B
again.
•
NOTE:
In A-B Repeat mode, subtitles near the A or B
locations may not be displayed.
You may not be able to set A-B Repeat during
certain scenes of the DVD.
A-B Repeat does not work with an interactive DVD,
MP3/WMA/JPEG-CD.
•
•
•
•
•
54H0521A_eng.indd 2654H0521A_eng.indd 26 3/17/10 4:27:59 PM3/17/10 4:27:59 PM

27
ENGLISH
Marking desired scenes
The TV/DVD stores the points that you want to watch
again up to 12 points.
You can resume playback from each scene.
Marking the scenes
1Press MARKER during playback.
2Select the blank Marker using ▲/▼/◀/▶, then
press ENTER at the desired scene.
• Up to 12 scenes can be selected.
• Repeat this procedure to set the other 11
scenes.
3Press MARKER to return to the normal screen.
Returning to the scenes
1Press MARKER during playback or stop mode.
2Press ▲/▼/◀/▶ to select the Marker 1-12.
3Press ENTER.
Playback starts from the marked scene.
To cancel the Marker
Follow the above steps 1~2, then press CANCEL.
NOTE:
Some discs may not work with the marking
operation.
The marking is cancelled when you eject the disc or
turn the power off.
Some subtitles recorded around the marker may fail
to appear.
Changing angles
When playing back a disc recorded with multi-angle
facility, you can change the view angle.
1Press ANGLE during playback.
The current angle will appear.
Current/Total
Angle 1/2
2Press ANGLE repeatedly until the desired angle is
selected.
NOTE:
In case of JPEG-playback, the JPEG-image is
rotated 90 degrees to the right.
Depending on the DVD, you may not be able
to change the angles even if multi-angles are
recorded on the DVD.
•
•
•
•
•
Changing soundtrack
language
You can select the language when you play a
multilingual disc.
1Press AUDIO during playback.
The current soundtrack language will appear.
Current/Total
Audio 1/2 English Dolby Digital 2/0CH
2Press AUDIO repeatedly until the desired
language is selected.
The on-screen display will disappear after a few
seconds.
Current/Total
Audio 2/2 French Dolby Digital 2/0CH
NOTE:
If the desired language is not heard after pressing
AUDIO several times, the language is not recorded
on the disc.
Changing soundtrack language is cancelled when
you eject the disc.
The initial default language or available language
will be heard if the disc is played back again.
Subtitles
Changing the subtitle language
You can select the language when playing back a disc
recorded with multilingual subtitles.
1Press SUBTITLE repeatedly during playback until
your desired language appears.
The on-screen display will disappear after a few
seconds.
Current/Total
Subtitle 1/2 English
Turning the subtitles off
Press SUBTITLE during playback until “Off” appears.
NOTE:
• Changing subtitle language is cancelled when you
eject the disc.
• Some functions may not work on some DVDs. You
may not be able to turn subtitles on or off or change
subtitles.
While playing the DVD, the subtitle may change
when:
- you eject or insert the disc.
- you change the title.
• In some cases, the subtitle language is not changed
to the selected one immediately.
•
•
•
54H0521A_eng.indd 2754H0521A_eng.indd 27 3/17/10 4:28:00 PM3/17/10 4:28:00 PM

28
Using HOME MENU
Playing a disc
1Press SETUP during stop mode.
HOME MENU will appear.
2Press ▲/▼/◀/▶
to select “Disc
Navigator”, then
press ENTER.
Audio Settings Video Adjust
Disc Navigator
Play Mode
Initial Settings
HOME MENU
DVD
3Press
▲/▼
to select
desired option, then
press ENTER.
Disc Navigator
Title
Chapter
Some discs may not work Disc Navigator.
Depending on a disc, you can select Title,
Chapter, or both.
•
•
4Press
▲/▼/◀/▶
or Number Buttons (0–9) to
select Title or Chapter, then press ENTER.
Press SKIP or to move next/previous
page.
Press RETURN to return to HOME MENU
screen.
•
•
Playing a file
1Press SETUP during stop mode.
HOME MENU will appear.
2Press
▲/▼/◀/▶
to select “Disc Navigator”, then
press ENTER.
3Press
▲/▼
to select
folder, then press
ENTER.Folder1
Folder2
Folder3
Folder4
00:00/ 00:00 0kbps
4Press
▲/▼
to select file, then press ENTER.
If you select JPEG file, unit shows the pictures
one after another automatically.
Press RETURN to clear HOME MENU screen.
Press SETUP to go to previous step.
NOTE:
When music files and JPEG files are recorded
in one disc, you can play simultaneously. Please
select the music file then select the JPEG file.
•
•
•
•
Play mode
A-B repeat playback
A-B repeat playback allows you to repeat selection
between two selected points.
1Press PLAY MODE
during playback.
Play Mode screen
will appear.
A(Start Point)
B(End Point)
Off
A-B Repeat
Repeat
Random
Program
Search Mode
Play Mode
2
Press ▲/▼ to select “A-B Repeat”, then press ▶ or
ENTER.
3Press
▲/▼
to select “A(Start Point)”, then press
ENTER. The start point is selected.
4Press
▲/▼
to select “B(End Point)”, then press
ENTER.
The end point is selected. Playback starts at the
point that you selected. Playback stops at the end
point and returns to Point A automatically, then
starts again.
To resume normal playback
Select “Off” in step 3.
NOTE:
Some discs may not work Play mode function.
A-B Repeat playback does not work with MP3/WMA
CD.
•
•
Repeat playback
1Press PLAY MODE during playback.
Play Mode screen will appear.
2Press
▲/▼
to select “Repeat”, then press
▶
or
ENTER
.
3Press
▲/▼
to select desired repeat option, then
press ENTER.
The unit automatically starts repeat playback after
finishing the current title or chapter.
To resume normal playback
Select “Repeat Off” in step 3.
Random playback
1Press PLAY MODE during playback or stop mode.
Play Mode screen will appear.
2Press
▲/▼
to select “Random”, then press
▶
or
ENTER
.
3Press
▲/▼
to select desired random playback
option, then press ENTER.
The unit automatically starts random playback.
To resume normal playback
Select “Random Off” in step 3.
NOTE:
You cannot play Random for programmed contents
(Random play is not permitted during Program
playback).
During Random playback, it may repeat the same
title, chapter or track.
In stop mode, you can also enter Play Mode screen
by selecting “Play Mode” in HOME MENU.
Random playback does not work with MP3/WMA CD.
•
•
•
•
54H0521A_eng.indd 2854H0521A_eng.indd 28 3/17/10 4:28:00 PM3/17/10 4:28:00 PM

29
ENGLISH
Program playback
1Press PLAY MODE during playback or stop mode.
Play Mode screen will appear.
2Press
▲/▼
to select “Program”, then press or
ENTER.
3Press
▲/▼
to select
“Create/Edit”, then
press ENTER.
“Create/Edit” display
differs, depending on
discs or files.
Program Step
01. 01
02.
03.
04.
05.
06.
07.
08.
Title 1-38
Title 01
Title 02
Title 03
Title 04
Title 05
Title 06
Title 07
Title 08
Chapter 1-004
Chapter 001
Chapter 002
Chapter 003
Chapter 004
Program Current Title:02 Chapter:001
4Press
▲/▼/◀/▶
to select Title, Chapter, Track or
File, then press ENTER.
When you add a program, find where you
want to add it (Program Step) and select Title,
Chapter or Track then press ENTER. (It will be
added to the left if File is added.)
To go to previous step, press RETURN.
If RETURN is pressed while programming, the
content will be deleted.
To delete a program, select Program Step that
you want to delete and press CANCEL.
•
•
•
•
5Press PLAY ( ).
To play existing programmed contents, select
“Playback Start” from Play Mode screen and
press ENTER.
To resume normal playback, select “Playback
Stop” in Play Mode screen and press ENTER.
Your programmed contents are saved.
To delete all programmed contents, select
“Program Delete” in Play Mode screen and
press ENTER.
NOTE:
You can repeat the programmed contents. Select
“Program Repeat” from “Repeat” in the Play Mode
screen during Program playback.
You cannot play Random for programmed
contents (Random play is not permitted during
Program playback).
In stop mode, you can also enter Play Mode
screen by selecting “Play Mode” in HOME MENU.
•
•
•
•
•
•
Locating desired scene
1Press PLAY MODE during playback or stop mode.
Play Mode screen will appear.
2Press ▲/▼ to select “Search Mode”, then press ▶
or ENTER.
3Press ▲/▼ to select desired search mode option,
then press ▶ or ENTER.
Search Mode options differs, depending on
discs or files.
•
4Input Title, Chapter,
Track or Folder number
or Time by using
Number buttons
(0–9) and press
ENTER.
0 0 1
Title Search
Chapter Search
Time Search
Input Chapter
A-B Repeat
Repeat
Random
Program
Search Mode
Play Mode
For instance, if you want to enter 1hr 4min
(64:00), input 6, 4, 0, 0.
•
NOTE:
You can locate desired scene in Menu screen
for some DVD video.
In stop mode, you can also enter Play Mode
screen by selecting “Play Mode” in HOME
MENU.
•
•
Audio Settings menu
The Audio Settings menu offers features for adjusting
the way discs sound.
1Press SETUP during stop mode.
HOME MENU will appear.
2Press
▲/▼/◀
/▶
to select “Audio
Settings”, then press
ENTER.
Audio Settings Video Adjust
Disc Navigator
Play Mode
Initial Settings
HOME MENU
DVD
3Press
▲/▼/◀/▶
to
setting the option,
then press ENTER.
Audio Settings
Equalizer
Audio DRC
Dialog
Off
Rock
Pop
Live
Dance
Techno
Classic
Soft
4Press SETUP to save the setting.
Equalizer
Select the most suitable setting to match a
category of music that you are listening to.
Audio DRC
Loud sound level goes down and quiet sound
level goes up while playing. This is useful, for
instance, when you watch a film in the late
night.
It only works with Dolby Digital Sound.
The effect depends on your AV amplifier and
speakers volume. Adjust the sound as you wish
and find the most effective setting.
Dialog
Adjust setting when you cannot hear dialogs very
well.
NOTE:
It may not be very effective for some discs or
files.
•
•
•
•
29
54H0521A_eng.indd 2954H0521A_eng.indd 29 3/23/10 11:04:42 AM3/23/10 11:04:42 AM

30
Video Adjust menu
From the Video Adjust menu you can adjust various
settings that affect how the picture is presented.
1Press SETUP during stop mode.
HOME MENU will appear.
2Press
▲/▼/◀/▶
to
select “Video Adjust”,
then press ENTER.
Audio Settings Video Adjust
Disc Navigator
Play Mode
Initial Settings
HOME MENU
DVD
3Press
▲/▼/◀/▶
to
setting the option,
then press ENTER.
Sharpness
Brightness
Contrast
Gamma
Hue
Chroma Level
Fine
Standard
Soft
Video Adjust
4Press SETUP to save the setting.
Sharpness
Adjust sharpness of images.
Brightness
Adjust brightness of images.
Contrast
Adjust a ratio of brightness between the brightest part
and the darkest part.
Gamma
Emphasize dark part of images.
Hue
Adjust a balance between green and red.
Chroma Level
Adjust color density. It is effective with animation or
something with high color density.
NOTE:
It may not be very effective for some discs or files.•
Quick guide for DVD menu
operation
You can change the default settings to customize
performance to your preference.
Setting procedure
1Press SETUP in stop mode.
HOME MENU will appear.
2Press
▲/▼/◀/▶
to
select “Initial Settings”,
then press ENTER.
Audio Settings Video Adjust
Disc Navigator
Play Mode
Initial Settings
HOME MENU
DVD
3Press
▲/▼/◀/▶
to select the desired option, then
press ENTER.
4Change the selection using
▲/▼/◀/▶
or ENTER,
by referring to the corresponding page 31.
Repeat steps 3 and 4 to change other option.•
5To clear HOME MENU screen, press SETUP.
54H0521A_eng.indd 3054H0521A_eng.indd 30 3/17/10 4:28:03 PM3/17/10 4:28:03 PM

31
ENGLISH
Setting Option
Digital Audio Out settings
Digital Out On Digital audio is output from the digital outputs.
Off No digital audio output.
Dolby Digital Out Dolby Digital Dolby Digital encoded digital audio is output when playing a
Dolby Digital DVD disc.
Dolby Digital > PCM Dolby Digital audio is converted to PCM audio before being
output.
DTS Out DTS DTS encoded digital audio is output when playing a DTS disc.
(Noise will be output if your amplifier/receiver is not compatible
with DTS audio.)
Off No digital audio is output.
96kHz PCM Out 96kHz > 48kHz 96 kHz digital audio is converted to 48 kHz for digital output.
96kHz 96 kHz digital audio is output as is at 96 kHz.
MPEG Out MPEG MPEG encoded digital audio is output as is.
MPEG > PCM MPEG encoded digital audio is converted to PCM audio for
digital output.
Video Output settings
TV Screen 4:3 (Letter Box) Set if you have a conventional 4:3 TV. Widescreen movies are
shown with black bars top and bottom.
4:3 (Pan & Scan) Set if you have a conventional 4:3 TV. Widescreen movies are
shown with the sides cropped so that the image fills the screen.
16:9 (Wide) Set if you have a widescreen TV.
Language settings
Audio Language English/French/Spanish If there is an English, French or Spanish soundtrack on the
disc, then it will be played.
Other Language Select to choose a language other than the ones displayed.
(See Language Code List on page 33.)
Subtitle Language English/French/Spanish If there is an English, French or Spanish subtitle on the disc,
then it will be displayed.
Other Language Select to choose a language other than the ones displayed. (see
Language Code List on page 33.)
DVD Menu Lang. w/Subtitle Lang. DVD disc menus will be displayed in the same language as
your selected subtitle language, if possible.
English/French/Spanish If there is an English, French or Spanish DVD menu language
on the disc, then it will be displayed.
Other Language Select to choose a language other than the ones displayed. (see
Language Code List on page 33.)
Subtitle Display On Subtitles are displayed according to your selected subtitle
language (see above).
Off Subtitles are always off by default when you play a DVD disc
(note that some discs override this setting).
Display settings
Angle Indicator On A camera icon is displayed on-screen during multi-angle
scenes on a DVD disc.
Off No multi-angle indication is shown.
Options settings
Parental Lock See page 32.
Function Setup
54H0521A_eng.indd 3154H0521A_eng.indd 31 3/17/10 4:28:04 PM3/17/10 4:28:04 PM

32
Parental Control
Some discs are specified as not suitable for children.
Such discs can be limited not to playback with the
unit.
How to into the Parental menu
1Press SETUP in stop mode.
HOME MENU will appear.
2Press
▲/▼/◀
/▶
to select “Initial
Settings”, then press
ENTER.
Audio Settings Video Adjust
Disc Navigator
Play Mode
Initial Settings
HOME MENU
DVD
3Press
▲/▼
to select “Options”, then press
▶ or
ENTER
.
Then press
▶
or ENTER
to enter the Parental
Lock menu.
Change Password
1Press
▲
or
▼
to
select “Password
Change”, then press
ENTER.
Parental LockDigital Audio Out
Video Output
Language
Display
Options
Initial Settings
Password Change
Level Change
Country Code
2Press Number
buttons (0–9) to
input the current
password, then press
ENTER.
Digital Audio Out
Video Output
Language
Display
Options
Initial Settings
Parental Lock: Password Change
Password
New Password
3Press Number
buttons (0–9)
to input the new
password. Press
ENTER. Now your
new password has
been set. Be sure
to
remember this
number!
Parental Lock: Password Change
Password
New Password
Digital Audio Out
Video Output
Language
Display
Options
Initial Settings
Level Change
1Press
▲
or
▼
to select
“Level Change”, then
press ENTER.
Parental LockDigital Audio Out
Video Output
Language
Display
Options
Initial Settings
Password Change
Level Change
Country Code
2Press Number
buttons (0–9) to
input the current
password, then press
ENTER.
Digital Audio Out
Video Output
Language
Display
Options
12345678Off
Initial Settings
Parental Lock: Level Change
Password
3Press
◀
or
▶
to
select from the level
1 to level 8.
The limitation will
be
more severe as the
level number is lower.
Then press ENTER.
Digital Audio Out
Video Output
Language
Display
Options
1234 678Off
Initial Settings
Parental Lock: Level Change
Password
5
Level 1: DVD software for adults cannot be
played back.
Level 8: Virtually all DVD software can be
played back.
Level Off: The parental control setting does not
function.
Country Code
1Press
▲
or
▼
to select
“Country Code”, then
press ENTER.
Parental LockDigital Audio Out
Video Output
Language
Display
Options
Initial Settings
Password Change
Level Change
Country Code
2Press Number
buttons (0–9) to
input the current
password, then press
ENTER.
Digital Audio Out
Video Output
Language
Display
Options
Initial Settings
Parental Lock: Change Country Code
Password
Country Code List Code
us 2119
3Press
▲
or
▼
to
select the input mode
from “Country Code
List” or “Code”.
Digital Audio Out
Video Output
Language
Display
Options
Initial Settings
Parental Lock: Change Country Code
Password
Country Code List Code
2119
us
When you selected “Country Code List”: Press
▲ or ▼ to select Country Code, then press
ENTER.
When you selected “Code”: Press ▶ then use
the Number buttons (0-9) to enter the 4-digit
Country Code. (see Country/Area Code List on
page 33)
•
•
NOTE:
Depending on the discs, the unit cannot limit
playback.
Some discs may not be encoded with specific
rating level information though its disc jacket
says “adult.” For those discs, the age restriction
will not work.
If you input a wrong number, press ◀, then input
correct number.
•
•
•
54H0521A_eng.indd 3254H0521A_eng.indd 32 3/17/10 4:28:04 PM3/17/10 4:28:04 PM

33
ENGLISH
Language Code List
Language (Language code letter), Language code
Japanese (ja), 1001
English (en), 0514
French (fr), 0618
German (de), 0405
Italian (it), 0920
Spanish (es), 0519
Chinese (zh), 2608
Dutch (nl), 1412
Portuguese (pt), 1620
Swedish (sv), 1922
Russian (ru), 1821
Korean (ko), 1115
Greek (el), 0512
Afar (aa), 0101
Abkhazian (ab), 0102
Afrikaans (af), 0106
Amharic (am), 0113
Arabic (ar), 0118
Assamese (as), 0119
Aymara (ay), 0125
Azerbaijani (az), 0126
Bashkir (ba), 0201
Byelorussian (be), 0205
Bulgarian (bg), 0207
Bihari (bh), 0208
Bislama (bi), 0209
Bengali (bn), 0214
Tibetan (bo), 0215
Breton (br), 0218
Catalan (ca), 0301
Corsican (co), 0315
Czech (cs), 0319
Welsh (cy), 0325
Danish (da), 0401
Bhutani (dz), 0426
Esperanto (eo), 0515
Estonian (et), 0520
Basque (eu), 0521
Persian (fa), 0601
Finnish (fi), 0609
Fiji (fj), 0610
Faroese (fo), 0615
Frisian (fy), 0625
Irish (ga), 0701
Scots-Gaelic (gd), 0704
Galician (gl), 0712
Guarani (gn), 0714
Gujarati (gu), 0721
Hausa (ha), 0801
Hindi (hi), 0809
Croatian (hr), 0818
Hungarian (hu), 0821
Armenian (hy), 0825
Interlingua (ia), 0901
Interlingue (ie), 0905
Inupiak (ik), 0911
Indonesian (in), 0914
Icelandic (is), 0919
Hebrew (iw), 0923
Yiddish (ji), 1009
Javanese (jw), 1023
Georgian (ka), 1101
Kazakh (kk), 1111
Greenlandic (kl), 1112
Cambodian (km), 1113
Kannada (kn), 1114
Kashmiri (ks), 1119
Kurdish (ku), 1121
Kirghiz (ky), 1125
Latin (la), 1201
Lingala (ln), 1214
Laothian (lo), 1215
Lithuanian (lt), 1220
Latvian (lv), 1222
Malagasy (mg), 1307
Maori (mi), 1309
Macedonian (mk), 1311
Malayalam (ml), 1312
Mongolian (mn), 1314
Moldavian (mo), 1315
Marathi (mr), 1318
Malay (ms), 1319
Maltese (mt), 1320
Burmese (my), 1325
Nauru (na), 1401
Nepali (ne), 1405
Norwegian (no), 1415
Occitan (oc), 1503
Oromo (om), 1513
Oriya (or), 1518
Panjabi (pa), 1601
Polish (pl), 1612
Pashto, Pushto (ps),
1619
Quechua (qu), 1721
Rhaeto-Romance (rm),
1813
Kirundi (rn), 1814
Romanian (ro), 1815
Kinyarwanda (rw), 1823
Sanskrit (sa), 1901
Sindhi (sd), 1904
Sangho (sg), 1907
Serbo-Croatian (sh),
1908
Sinhalese (si), 1909
Slovak (sk), 1911
Slovenian (sl), 1912
Samoan (sm), 1913
Shona (sn), 1914
Somali (so), 1915
Albanian (sq), 1917
Serbian (sr), 1918
Siswati (ss), 1919
Sesotho (st), 1920
Sundanese (su), 1921
Swahili (sw), 1923
Tamil (ta), 2001
Telugu (te), 2005
Tajik (tg), 2007
Thai (th), 2008
Tigrinya (ti), 2009
Turkmen (tk), 2011
Tagalog (tl), 2012
Setswana (tn), 2014
Tonga (to), 2015
Turkish (tr), 2018
Tsonga (ts), 2019
Tatar (tt), 2020
Twi (tw), 2023
Ukrainian (uk), 2111
Urdu (ur), 2118
Uzbek (uz), 2126
Vietnamese (vi), 2209
Volapük (vo), 2215
Wolof (wo), 2315
Xhosa (xh), 2408
Yoruba (yo), 2515
Zulu (zu), 2621
Country/Area Code List
Country/Area, Country/Area code, Country/Area code letter
Argentina, 0118, ar
Australia, 0121, au
Austria, 0120, at
Belgium, 0205, be
Brazil, 0218, br
Canada, 0301, ca
Chile, 0312, cl
China, 0314, cn
Denmark, 0411, dk
Finland, 0609, fi
France, 0618, fr
Germany, 0405, de
Hong Kong, 0811, hk
India, 0914, in
Indonesia, 0904, id
Italy, 0920, it
Japan, 1016, jp
Republic of Korea,
1118, kr
Malaysia, 1325, my
Mexico, 1324, mx
Netherlands, 1412, nl
New Zealand, 1426, nz
Norway, 1415, no
Pakistan, 1611, pk
Philippines, 1608, ph
Portugal, 1620, pt
Russian Federation,
1821, ru
Singapore, 1907, sg
Spain, 0519, es
Sweden, 1905, se
Switzerland, 0308, ch
Taiwan, 2023, tw
Thailand, 2008, th
United Kingdom, 0702, gb
USA, 2119, us
54H0521A_eng.indd 3354H0521A_eng.indd 33 3/17/10 4:28:06 PM3/17/10 4:28:06 PM

34
Y
Pb
Pr
To connect the LCD TV/DVD to a VCR with an S-Video cord
If you connect a VCR with a S-Video cable to the S-VIDEO IN jack on the rear side of the unit, you must also
connect the audio cables to the AUDIO IN jacks on the rear side of the unit.
The S-Video cable only carries the video signal. The audio signal is separate.
NOTE:
When the S-Video cable and the standard video cable are connected at the same time, the S-Video cable
takes precedence.
•
The exact arrangement you use to interconnect various video and audio components to this unit is dependent
on the model and features of each component. Check the Owner’s Manual provided with each component for
the location of video and audio inputs and outputs.
To connect the LCD TV/DVD to a VCR
Connections to other equipment
To connect to a DVD player with Component Video Input
You can enjoy a high quality picture by connecting the unit’s COMPONENT VIDEO OUT jacks of your DVD
player with the COMPONENT video cables (not supplied).
Rear of the unit
To Audio/Video OUT
Audio/Video cord (not supplied)
To VIDEO/AUDIO IN
To S-Video OUT
To Audio OUT
Audio cord (not supplied)
S-Video cord (not supplied)
To
S-VIDEO
IN
To AUDIO IN
Rear of the unit
To Component OUT
Audio cord (not supplied)
Component video cord (not supplied)
To LINE 2 AUDIO IN
Rear of the unit
To COMPONENT IN
To Audio OUT
NOTE:
Component Video input of the unit are for use with a device which output 480i/1080i interlaced signals and
480p/720p progressive signals.
•
VCR
VCR
DVD
54H0521A_eng.indd 3454H0521A_eng.indd 34 3/17/10 4:28:07 PM3/17/10 4:28:07 PM

35
ENGLISH
To connect a HDMI or a DVI device to the unit
The HDMI 1 input receives digital audio and uncompressed video from a HDMI device or uncompressed digital
video from a DVI device.
When you connect to a DVI device with a HDMI-to-DVI adapter cable, it transfers only video signal. Separate
analog audio cords required.
Connections to other equipment (continued)
Using an AV Amplifier with built-in digital surround
If you are using an Amplifier with built-in digital surround sound, you can enjoy various audio systems including
Dolby Digital Surround audio that sounds just like the movie.
Connect an AV amplifier with built-in Dolby Digital decoder, DTS decoder, or MPEG decoder etc. as
shown below.
Rear of the unit
Coaxial digital cable
(not supplied)
AV Amplifier with built-in digital surround
decoder as listed above
Center Speaker
Coaxial Digital
Audio Output
To Coaxial
Digital Audio Input
Rear of the unit
Front
Speaker
(Left)
Front
Speaker
(Right)
Subwoofer
Surround
Speaker (Left)
Surround
Speaker
(Right)
TV/DVD
NOTE:
When you are viewing digital broadcast, this unit will not work in conjunction with DTS audio or MPEG audio.
There will be no sound output if connected to an AV amplifier with a built-in DTS decoder or MPEG decoder.
•
HDMI - to - DVI adapter cable
(HDMI type A connector)
(not supplied)
Audio cord (not supplied)
HDMI cable (type A connector)
(not supplied)
To DVI output
To HDMI out
HDMI device
DVI device
To
HDMI1/DVI
IN
To PC/DVI
AUDIO IN
NOTE:
When using HDMI 1/DVI to connect your HDMI or DVI devices, you must select the corresponding
audio input source (HDMI or DVI) on the menu screen (see page 19). Otherwise you will only see the
image with no sound.
If you connect an external component (cable box, satellite receiver, etc.) to this LCD TV using an HDMI cable
or a DVI to HDMI cable, the image will not display if the output resolution of the component is set to 480i. To
receive the picture you must change the output resolution on the external component.
Should you require further instruction, please contact the manufacturer of the external component.
•
•
or
54H0521A_eng.indd 3554H0521A_eng.indd 35 3/17/10 4:28:07 PM3/17/10 4:28:07 PM

36
or
Connections to other equipment (continued)
To connect the TV/DVD to a camcorder, or a TV Game
To playback from a camcorder, connect the camcorder to the unit as shown.
This unit can also be used as a display device for many video games. However, due to the wide variety of
signals generated by these devices and subsequent hook-up variations required, they have not all been
included in the suggested connection diagrams. You’ll need to consult each component’s Owner’s Manual for
additional information.
Rear of the unit
Audio/Video cord
(not supplied)
To VIDEO/AUDIO IN
To Audio/Video OUT
To Audio (L) Input To Audio (R) Input
Audio cord (not supplied)
Amplifier
Rear of the unit
To connect an audio system
This connection allows you to use an audio amplifier and external speakers, and adjust the audio level using the
TV’s remote control.
To control the audio, turn on the TV and the stereo amplifier, and turn off the TV’s built-in speakers
(see “Speakers” on page 19).
NOTE:
To hear sound when using an external audio amplifier, the volume of both the TV and the amplifier must be set
above 0 (zero).
For example, if the volume of the TV is set to 0, you will not be able to hear any sound, even if the volume of the
amplifier is at its highest level.
54H0521A_eng.indd 3654H0521A_eng.indd 36 3/17/10 4:28:07 PM3/17/10 4:28:07 PM

37
ENGLISH
To connect the TV to a PC (Personal Computer)
NOTE: Before connecting any cables, disconnect
the AC Power Cords of both the TV and Personal
Computer from the AC outlets.
1Connect an RGB cable from the monitor output (a)
on your PC to the RGB connector on the TV and
tighten the screws. (Monitor Cable not supplied.)
NOTE:
If Computer has only DVI Output (b), a DVI to RGB
converter will be required (converter not included).
2Insert one end of a Stereo Mini-Audio cable into
the PC Audio Out jack and the other end into the
TV PC/HDMI AUDIO Input jack. (Stereo Mini-
Audio Cable not supplied.)
HINT:
Volume can be adjusted both from the PC and the TV
VOL +/–.
3Press the INPUT SELECT on your Remote
Control to step through signal inputs to select PC.
4Press the SETUP/TV MENU to display the TV’s
PC Setup Menu. Select Auto Adjustment.
NOTE:
Power on the TV and any other peripheral
equipment before powering on the computer.
NOTE:
Save and close all documents, in case computer might need to be restarted.
Before connecting your computer to your TV, please refer to the following chart to set to a compatible
resolution.
A Refresh Rate value of 60 Hz on your computer is recommended for your TV.
•
•
•
Rear of the unit
RGB DVI JACK
(a) (b)
VGA cable (not supplied)
Audio cord (not supplied)
RESOLUTION ASPECT RATIO REFRESH RATE
(Hz) HORIZONTAL
FREQUENCY
(kHz)
VERTICAL
FREQUENCY (Hz)
640 x 480 4:3
60 31.47 59.94
72 37.86 72.81
75 37.50 75.00
720 x 400 18:10 70 31.47 70.00
800 x 600 4:3
56 35.16 56.25
60 37.88 60.32
72 48.08 72.19
75 46.88 75.00
1024 x 768 4:3 60 48.36 60.00
1280 x 768 15:9 60 47.78 59.87
1280 x 720 16:9 60 45.00 60.00
1360 x 768 16:9 60 47.71 60.00
Connections to other equipment
54H0521A_eng.indd 3754H0521A_eng.indd 37 3/17/10 4:28:08 PM3/17/10 4:28:08 PM

38
GHOSTS
Ghosts are caused by the television signal following two paths. One is the
direct path and the other is reflected by tall buildings, hills or other large
objects. Changing the direction or position of the antenna may improve
the reception.
SNOW
If the TV is located far from the TV station, in a fringe reception area where
the signal is weak, small dots may appear in the picture.
If the signal is extremely weak, the installation of a larger external antenna
may be necessary.
RADIO FREQUENCY INTERFERENCE (RFI)
Caused by two-way radios, this type of interference produces moving
ripples or diagonal streaks in the picture. Some cases may cause a loss of
contrast in the picture. Changing the direction and position of the antenna
or installing an RFI filter may improve the picture.
PICTURE SIZE VARIATION
A slight picture size variation is normal when you adjust the CONTRAST or
BRIGHTNESS settings.
Most types of television interference can be remedied by adjusting the height and position of the VHF/
UHF antenna. Outdoor antennas are recommended for best results. The most common types of television
interference are shown below. If one of these symptoms appear when the TV is connected to a Cable TV
system, the disturbance may be caused by the local Cable TV company broadcast.
CARE AND MAINTENANCE
To prevent fire or shock hazard, disconnect the TV from the power source before cleaning.
The finish on the cabinet may be cleaned with mild soap and a soft, damp cloth and cared for as other furniture.
Use caution when cleaning or wiping the plastic parts.
IGNITION
Black spots or horizontal streaks may appear, the picture may flutter or
drift. Usually caused by interference from automobile ignition systems,
neon lamps or AC powered tools and appliances such as drills or hair
dryers.
Reception disturbances
54H0521A_eng.indd 3854H0521A_eng.indd 38 3/17/10 4:28:08 PM3/17/10 4:28:08 PM

39
ENGLISH
Problems and troubleshooting
Use the following check list for troubleshooting when you have problems with your TV/DVD. Consult your local
dealer or service outlet if problems persist.
Be sure all connections are properly made when using with other units.
SYMPTOMS POSSIBLE SOLUTIONS PAGE
POWER
TV/DVD does not operate.
Make sure the power cord is plugged in.
Power is off, check fuse or circuit breaker.
Unplug unit, then plug it back in.
•
•
•
14
TV BROADCAST RECEPTION
Poor sound or no sound.
Station or Cable TV experiencing problems, tune to another station.
Check Volume adjustments or muting.
Check for sources of possible interference.
•
•
•
17
17, 18
38
Poor picture or no picture.
Station or
Cable TV
experiencing problems, tune to another station.
Check antenna or Cable TV connections, reorient antenna.
Check for sources of possible interference.
Check picture control adjustments.
•
•
•
•
17
15, 16
38
19
Poor reception on some
channels.
Station or Cable TV experiencing problems, tune to another station.
Station signal is weak, reorient antenna to receive stronger station.
Check for sources of possible interference.
•
•
•
17
15
38
Poor color or no color.
Station or
Cable TV
experiencing problems, tune to another station.
Make sure channels are set into memory.
Check picture control adjustments.
Check antenna or Cable TV connections, reorient antenna.
Check for sources of possible interference.
•
•
•
•
•
17
20
19
15, 16
38
Picture wobbles or drifts.
Station or Cable TV experiencing problems, tune to another station.
Make sure channels are set into memory.
Cable TV company is scrambling signal.
Check antenna orientation.
•
•
•
•
17
20
–
15
No Cable TV reception.
Check all Cable TV connections.
Set Signal Type option to the “Cable” mode.
Station or Cable TV system problems, try another station.
•
•
•
16
20
17
Horizontal or diagonal
bars on screen.
Check antenna connections, reorient antenna.
Check for sources of possible interference.
•
•
15
38
No reception above
channel 13.
Make sure Signal Type option is in the appropriate mode.
If using antenna, check UHF antenna connections.
•
•
20
15
TV shuts off.
No broadcast on station tuned.
Sleep Timer is set.
Power interrupted.
•
•
•
17
18
–
Closed - Caption is not
activated.
TV station experiencing problems or program tuned is not closed
captioned. Try another channel.
Check Cable TV connection or VHF/UHF antenna, reposition or
rotate antenna.
Set Closed caption in the menu.
•
•
•
17
15, 16
23
Display is not shown in
your language. Select proper language in the menu options.• 19
REMOTE CONTROL
The remote control does
not function.
Aim at the remote control at the remote sensor.
Operate within Approx. 15 feet or reduce the light in the room.
Clear the path of the beam.
The batteries are weak. Replace the batteries.
Check the batteries are inserted correctly.
•
•
•
•
•
14
The LCD panel is a very high technology product, giving you fine picture details. Occasionally, a few non-
active pixels may appear on the screen as a fixed point of blue, green or red. Please note that this does not
affect the performance of your product.
•
54H0521A_eng.indd 3954H0521A_eng.indd 39 3/17/10 4:28:08 PM3/17/10 4:28:08 PM

40
SYMPTOMS POSSIBLE SOLUTIONS PAGE
DVD
Playback doesn’t start.
No disc is inserted.
The disc may be dirty. Clean up the disc.
The unit cannot play CD-ROMs, etc.
•
•
•
25
10
10
No picture. TV/DVD selector is not set correctly.• 25
No sound.
Check the input selector of the amplifier is set properly.
The unit is in the Special playback mode.
Select the correct Audio Output position on AV amplifier.
•
•
•
–
26
35
Picture is distorted during
CUE or REVIEW. The picture will be distorted occasionally.• –
Stopping playback,
search, slow-motion play,
repeat play, or program
play, etc. cannot be
performed.
Some discs may not allow some functions.• –
No surround sound. The setup does not match your stereo system.• 35
The unit or remote
operation key is not
functioning.
Turn off the unit and unplug the AC power cord for several minutes,
then replug it.
•14
Playback does not start
when the title is selected. Check the Parental setup.• 32
Audio soundtrack and/or
subtitle language is not
changed when you play
back a DVD.
Multilingual language is not recorded on the DVD disc.• 27
No subtitle. Some discs have no subtitles.
Subtitles are cleared. Press SUBTITLE.
•
•27
Angle cannot be changed. Multi-angles are not recorded on the DVD disc.• 27
“This operation can’t be
performed” appears on the
screen.
The function is prohibited with the unit or the disc.• 25
Problems and troubleshooting (continued)
54H0521A_eng.indd 4054H0521A_eng.indd 40 3/17/10 4:28:09 PM3/17/10 4:28:09 PM

41
ENGLISH
Specifications
Model DP26670 DP32670
GENERAL
Power supply: AC 120V 60Hz
Power consumption: Operation: 61W
Stand by: 0.3W
Operation: 108W
Stand by: 0.3W
Weight: 8.3 kg (18.3 lbs) 9.9 kg (21.8 lbs)
Dimensions: Width: 663 mm (26-1/8 inches)
Height: 498 mm (19-5/8 inches)
Depth: 214 mm (8-7/16 inches)
Width: 796.5 mm (31-3/8 inches)
Height: 581 mm (22-7/8 inches)
Depth: 214 mm (8-7/16 inches)
Operating temperature: 5˚C - 40˚C
Operating humidity: Less than 80%
TELEVISION
Type: 66.05 cm (26” class/26.01” diagonal) 80.04 cm (32” class/31.51” diagonal)
Display method: Transmission TFT color LCD panel
Number of Pixels: 1366 (H) x 768 (V)
Tuner type: NTSC standard
ATSC standard (8VSB), QAM
Receiving channels: VHF 2-13
UHF 14-69
CATV 14-36 (A)-(W)
37-59 (AA)-(WW)
60-85 (AAA)-(ZZZ)
86-94 (86)-(94)
95-99 (A-5)-(A-1)
100-135 (100)-(135)
01 (4A)
Inputs: S-Video: Y-Input:1.0 V (p-p), 75 ohms
C-Input:0.3 V (p-p), 75 ohms
Video: (RCA) 1 V p-p/75 ohms
Audio: (RCA) –8 dBm/50K ohms
Component video: (Y) 1 V (p-p), 75 ohms
(Pb)/(Pr) 0.7 V (p-p), 75 ohms
HDMI: HDMI compliant (type A connector)
HDCP compliant
E-EDID compliant
Suggested scan rates: 480p, 480i, 720p,1080i,1080p
HDMI Audio: 2-channel PCM
32/44.1/48 kHz sampling frequency
16/20/24 bits per sample
PC Monitor: Mini-Dsub 15pin x 1
Antenna: VHF/UHF In 75 ohms coaxial
Outputs: Digital audio out: 0.5 Vp-p 75 ohms terminated
Audio: 0-600 mV/1k ohm
Speaker: 40.6 mm x 121.9 mm (1-5/8 inches x 4-13/16 inches), 8 ohms x 2
Audio output power: 5.0W + 5.0W
DVD/CD player
Signal system: NTSC
Applicable disc: 1.DVD (12 cm, 8 cm)
2.CD (12 cm, 8 cm)
Pickup: CD: Wavelength: 790 nm
Maximum output power: 7 mW
DVD: Wavelength: 655 nm
Maximum output power: 5 mW
ACCESSORIES Remote control
AC Cord
Stand
Screws x 2
Designs and specifications are subject to change without notice.
54H0521B_eng.indd 4154H0521B_eng.indd 41 10.3.24 4:16:51 PM10.3.24 4:16:51 PM