Sanyo Dvd Player Dc Ts760 Users Manual TS 760 Cinema Home Theatre System User Guide Operating Instruction
DC-TS760 to the manual 0b835d3a-723b-4225-8fb5-2f9dc77a6648
2015-01-26
: Sanyo Sanyo-Dvd-Player-Dc-Ts760-Users-Manual-337236 sanyo-dvd-player-dc-ts760-users-manual-337236 sanyo pdf
Open the PDF directly: View PDF
.
Page Count: 28

INSTRUCTION MANUAL
DVD Home Theatre System
DC-TS760
REMOTE CONTROLLER RB-TS760ST

1
PRECAUTIONS
CAUTION
THIS PRODUCT CONTAINS A LOW POWER LASER DEVICE, TO ENSURE CONTINUED SAFETY DO NOT REMOVE ANY COVERS OR
ATTEMPT TO GAIN ACCESS TO THE INSIDE OF THE PRODUCT. REFER ALL SERVICING TO QUALIFIED PERSONNEL.
- The apparatus shall not be exposed to dripping or splashing.
- No objects filled with liquids, such as vases, shall be placed on the
apparatus.
- Do not use where there are extremes of temperature (below 5°C or
exceeding 35°C) or where direct sunlight may strike it.
- Because of the DVD player’s extremely low noise and wide dynamic
range, there might be a tendency to set the volume on the amplifier
unnecessarily high. Doing so may produce an excessively large
output from the amplifier which could damage your speakers.
- Sudden changes in the ambient temperature may cause condensation
to form on the optical lens inside the unit. If this happens, take out the
disc, leave the unit for about 1 hour, and then proceed to operate.
- When carrying the unit, be sure to remove any disc which may be
inside and turn the power off. Wait at least 10 seconds, then unplug
the mains lead from the AC outlet. Carrying the unit with a disc inside
may damage the disc and/or the unit.
- Do not install this equipment in a confined space, such as a book case
or built in cabinet.
- The unit is automatically set to the screen saver mode after
approximately 15 minutes have elapsed under the stop or pause
mode.
- Placing the unit in a well ventilated area is strongly recommended.
Do not place any object on the top of the unit.
Do not block ventilation holes.
The cabinet of the unit warms up when it is used for a long time, but
it is not a malfunction.
Important Information:
To connect this unit to a TV, TV must have a Video input socket or an
EURO-AV/SCART socket. You cannot use an RF input socket or aerial
terminal to connect this unit.
This product incorporates copyright protection technology that is protected
by method claims of certain U.S. patents and other intellectual property
rights owned by Macrovision Corporation and other rights owners. Use of
this copyright protection technology must be authorized by Macrovision
Corporation, and is intended for home and other limited viewing uses only
unless otherwise authorized by Macrovision Corporation. Reverse
engineering or disassembly is prohibited.
TABLE OF CONTENTS
PRECAUTIONS .......................................... 1
CONTROLS ................................................ 2
REMOTE CONTROL .................................. 3
BASIC CONNECTIONS .............................. 4
ADDITIONAL CONNECTIONS EXAMPLES .......
7
SYSTEM CONNECTIONS EXAMPLES ...... 8
BEFORE OPERATION ..............................10
VARIOUS ADJUSTING ............................. 11
PLAYABLE DISCS .................................... 12
DISC PLAY ............................................... 13
VARIOUS DISC PLAYING FUNCTIONS .... 14
MP3/WMA CD OPERATION ....................... 18
PICTURE CD OPERATION ........................ 19
INITIAL SETTINGS FOR DVD ................... 20
The unit is not disconnected from the mains unless it is unplugged from the AC outlet.
IMPORTANT
If the plug supplied with this equipment is not suitable for the socket
outlets in your home it should be cut off and replaced with the correct
type.
Disposal of Plug
If the non rewireable plug is to be cut off, the removed plug should be
disposed of carefully as there is a shock hazard should the plug be
inserted into a live socket.
Replacing Fuse
The detachable fuse cover must be replaced after changing the fuse.
Only a 3A fuse should be used and should comply with BS1362 and
should carry the ASTA mark .
The wires in the mains lead are coloured in accordance with the following
code;
Blue Neutral
Brown Live
The wires in the mains lead must be connected to the terminals in the
plug as follows;
Wire colour Plug terminal marking
Blue N or Black or Blue
Brown L or Red or Brown
Do not connect either wire to the earth terminal.
If the mains plug contains a fuse this should be 3A, if a plug without a fuse
is used the distribution board fuse should not be greater than 5A.
LANGUAGE CODE LIST ........................... 22
LISTENING TO OTHER SOURCES ........ 22
LISTENING TO THE RADIO .................... 23
SLEEP TIMER OPERATION .................... 24
MAINTENANCE ....................................... 24
TROUBLESHOOTING GUIDE ................. 25
SPECIFICATIONS .................................... 26

2
CONTROLS
1. Disc tray
2. Open/Close button (q)
3. Function button (FUNCTION)
4. Preset tuning, Skip/Next/Previous buttons (f – PRESET + e)
5. Display
6. Stop button (n)
7. Play button (a)
8. Power button (z/ON)
9. Headphones socket (PHONES)
10. Volume control (VOLUME)
11. Remote sensor (IR)
1. Dolby Digital indicator (s D)
2. DTS indicator (dts)
3. Play indicator (a)
4. Last memory indicator (L.M.)
5. Pause indicator (k)
6. MP3 indicator (MP3)
7. WMA indicator (WMA)
8. Title and Track indicator (T)
9. Message or number indicators
(Title, chapter, track, playing time or other information)
10. Sleep indicator (SLEEP)
11. RDS indicator (RDS)
12. FM mono indicator (MONO)
13. FM stereo indicator (ST)
14. Chapter indicator (C)
15. Random play indicator (RND)
16. Audio channel indicator (L, R)
17. Repeat mode indicators (ALL, REP., 1, A-B)
18. Programme indicator (PGM)
19. Dolby Pro Logic indicator (s PL)
Front panel
Display
ACCESSORIES
RB-TS760ST remote control
R6 (HP 7) battery x 2
AM loop aerial
FM aerial wire
Video lead
Front right speaker lead (Black and Red)
Front left speaker lead (Black and White)
Centre speaker lead (Black and Green)
Surround right speaker lead (Black and Gray)
Surround left speaker lead (Black and Blue)
Subwoofer lead (Black and Violet)
Screw kit
2 3 6 7 84 51
11 10 9
SLEEP
RDS
MONO
ST
D
L.M. MP3
PL
WMA
PGM ALL REP.
1A
-
B
L R RND
T
C
1 102 8 94 6
3 75
121314
17 15
18
19 11
16

3
REMOTE CONTROL
Note:
In this instruction manual, any operation of
pressing any button while pressing the SHIFT
button is as shown below.
Example: “Press the SHIFT + 1 ANGLE
buttons.”
Controls
1. Power button (z/ON)
2. Number and other function buttons
Number buttons (1 - 9, 0)
Angle button (ANGLE)
Angle replay button (A.REPLAY)
Zoom button (ZOOM)
Audio button (AUDIO)
Sleep button (SLEEP)
3. TV control buttons
Note:
- Only SANYO TVs can be operated
using this remote control.
- There may be some TV models that
cannot be operated with this remote
control. If this is the case, use the original
remote control supplied with the TV.
Power button (TV POWER)
TV/Video select button (TV/VIDEO)
Channel scanning buttons (TV CH)
4. Tuner controls
Radio data system mode
button (
RDS
)
Tuner function/Band select button (TUNE/
BAND)
Tuning/Programme type select buttons
(TUNE/PTY)
Preset tuning/Programme type check
buttons (PRESET/PTY CHK)
5. Amplifier controls
Surround button (SURROUND)
Muting button (MUTE)
Bass button (BASS)
Sound preset button (SOUND)
Function button (FUNCTION)
Volume buttons (VOLUME)
6. Shift button (SHIFT)
7. Open/Close button (OPEN/CLOSE)
Remote sensor
Inserting batteries
Install two “R6 (HP 7)” batteries. Remote control range
Note:
Remove the batteries if the remote control is not to be used for a month
or more. Batteries left in the unit may leak and cause damage.
Within approx.
6 meters
8. Return button (RETURN)
9. Clear/Trim button (CLEAR/TRIM)
10. Test tone button (TEST)
11. Menu button (MENU)
12. Directional arrow buttons (4, a, 5, b)
13. On-screen display button (ON SCREEN)
14. Play button (a)
15. Stop button (n)
16. Skip/Next/Previous buttons (f, e)
17. Subtitle on/off button (S.T.ON/OFF)
18. Subtitle change button (S.T.CH)
19. Repeat button (REPEAT)
20. A-B repeat button (A-B REP)
21. Last memory button (L.MEMO)
22. Picture mode/Search mode button
(PICTURE MODE/SEARCH MODE)
23. Forward slow button (F.SLOW )
24. Reverse slow button (R.SLOW )
25. Fast forward/Fast reverse buttons (d, c)
26. Pause/Step button (k)
27. Top menu button (TOP MENU)
28. Enter button (ENTER)
29. Setup button (SETUP)
30. Programme/Random play button
(PROGRAM/RANDOM)
REMOTE CONTROLLER RB-TS760ST
1
5
6
2
3
4
REMOTE CONTROLLER RB-TS760ST
30
22
2425
29
27
26
28
23
21
7
10
12
8
9
1415
17
19
18
11
13
16
20
30°30°

4
INPUT
BASIC CONNECTIONS
After all connections have been made, connect the mains lead to an AC outlet .
Note:
- Do not connect the mains lead to an AC outlet until all connections have been made.
- The system is not completely disconnected from the mains when the z/ON button is set to the z position.
Speaker connections
To achieve proper stereo reproduction, connect the speaker wires without shorting to adjacent wires as shown in figure.
Speaker wire colour Use
Black and Red Front right speaker
Black and White Front left speaker
Black and Green Centre speaker
Black and Gray Surround right speaker
Black and Blue Surround left speaker
Black and Violet Subwoofer
Note:
The SPEAKERS sockets are designed for use only with the supplied
speakers. Do not use with other speakers. Connecting other speaker may
damage the speaker and/or the unit.
If using other speakers, check their impedance/input power.
FRONT/CENTER/SURROUND: 8 Ω or more/50 W or more
SUBWOOFER: 4 Ω or more/80 W or more
Front right speaker Front left speaker Centre speaker
Surround right speaker Surround left speaker
Subwoofer
White Green
Gray Blue
Violet
JCX-TS760
Black Red Black Black
Black Black
Black
Black Red
Black Red
Black Red Black Red Black Red
Black Red

5
120°
30°30°
Speaker placement
Example: To hang the speaker on a wall Example: To mount the speaker with a stand
Approx. 3 mm
Stand (not supplied)
Screw (supplied)
Built-in special nut, 3/16 inch
diameter
Round head screw
(not supplied)
Surround right speaker
Surround left speaker
Subwoofer
Front right speaker
Front left speaker
Centre speaker The supplied speakers have built-in magnetic stray
field compensation. They may be placed close to a
TV without affecting the colour purity.
The five speakers are all the same and can be used
for front left, centre, front right, surround left and
surround right speakers.
Note: Take care when installing the speakers. They may cause damage or serious injury should they fall from their mountings.
Front left speaker Front right speaker
Centre speaker
Surround left
speaker
Surround right
speaker
Subwoofer
The front, centre, and surround speakers should be placed at
approximately the same distance from the listening position.
Place the front left and right speakers either side of the TV.
Place the centre speaker directly above the TV.
Place the surround speakers either sides of the listening
position, or slightly to the rear, approximately 60 cm ~ 1 meter
higher than ear level.
The subwoofer can be placed near the front speaker and not
too far from the TV.
Note:
- The angles in the diagramme are approximate.
- Please refer to “Setting audio” on Page 21.

6
R-AUDIO-L VIDEO
AUDIO
VIDEO
INPUT
1
Connecting to a TV with the video lead
Connect the video lead between the MONITOR OUT VIDEO socket of the unit and the video input socket of the TV.
TV
Notes on connections
- Please refer to the instruction manuals for the components that you are connecting (TV, VCR, etc.).
- When you connect the unit to your TV and other equipment, be sure to turn off the power and disconnect all of the equipments from the AC outlet until
all the connections have been made.
- Do not connect the MONITOR OUT (S-VIDEO/VIDEO) and AV EURO/TV (AUDIO) IN (RGB OUT) sockets of the unit to a VCR directly. The
playback picture will be distorted because DVD discs are copy protected.
- Please consult your local audio/video dealer for more details.
Aerial connections
AM loop aerial
In areas close to a transmitter the simple indoor aerial is sufficient to
receive broadcasts. Extend the aerial wire as straight as possible and,
while listening to the sound from the system, secure it in a position which
yields minimal distortion and noise.
In fringe areas or where reception is distorted or noisy, an FM external
aerial (not supplied) should be connected instead of the simple indoor
aerial. Consult your dealer.
12
1
2
3
Screws (not supplied)
Aerial wire
FM external aerial
AM loop aerial
Assemble the loop aerial.
Unwind the aerial wires, then connect the plug to the AM LOOP terminal.
If you have difficulty inserting the plug, turn it over and reinsert it. Place the
loop aerial in a position which yields the best AM reception, or attach it to
a wall or other surface.
Note:
To minimize noise, the speaker, mains and any other leads should not
come close to the indoor or external aerial lead and AM loop aerial. Do not
place the aerial leads close to the system.
Video lead
JCX-TS760
JCX-TS760

7
AUDIO OUT
R
L
S-VIDEO IN 1
1
2
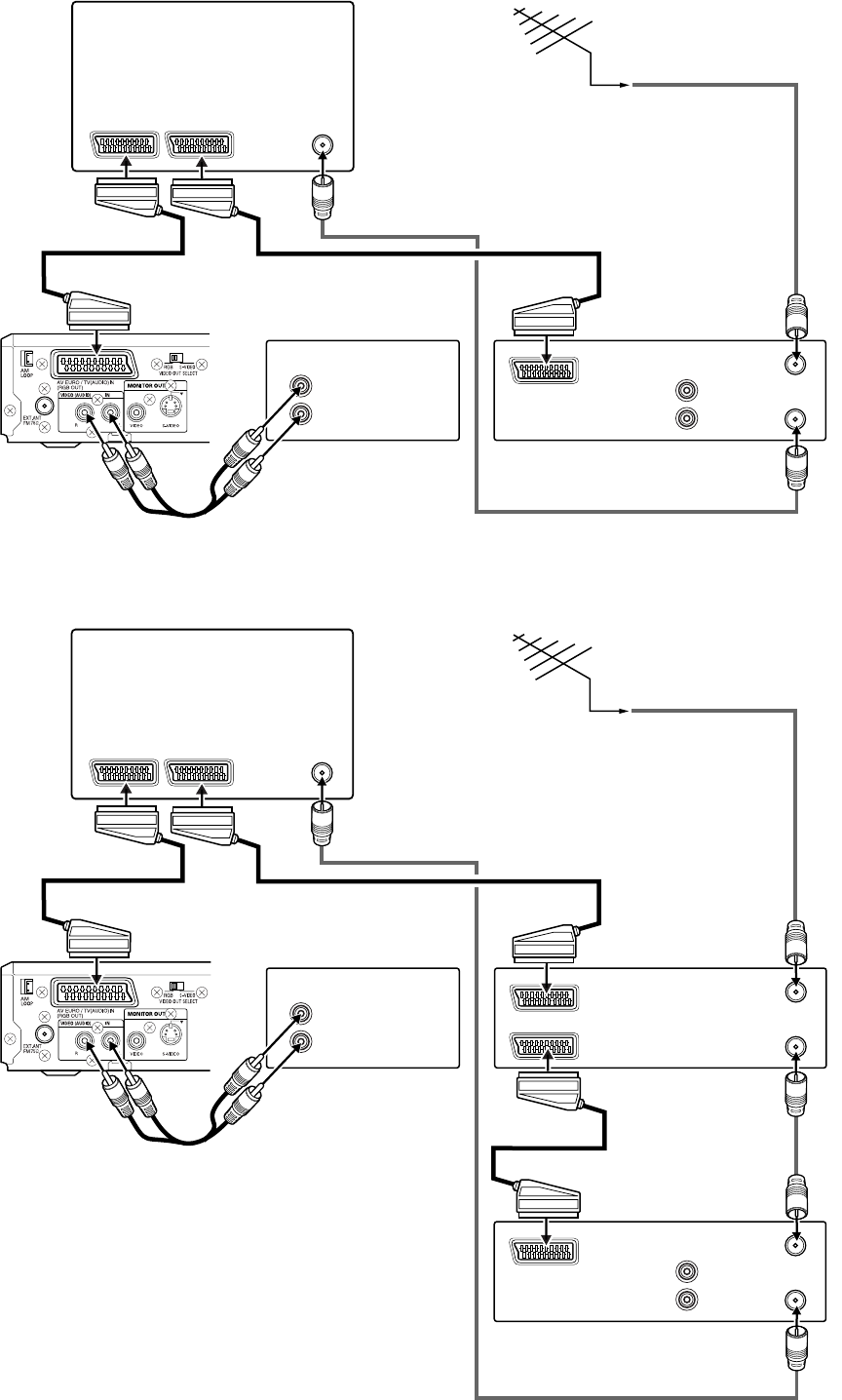
ADDITIONAL CONNECTIONS EXAMPLES
Connecting to a TV with an EURO-AV/SCART lead
Please follow the steps below before turning on the power.
1. If your TV has an EURO-AV/SCART socket, connect the unit as shown. (Do not connect the video lead to the MONITOR OUT VIDEO socket.) You
can enjoy high quality picture playback.
2. Set the VIDEO OUT SELECT switch to RGB.
2
1
TV
TV
TV or Audio equipment connections
Connect an audio lead between the VIDEO (AUDIO) IN sockets of the unit and the audio output sockets of the TV or audio equipment.
S-Video lead (not supplied)
Headphones
Connect stereo headphones (not supplied) to the PHONES socket for monitoring or for private listening. The speakers are automatically disconnected
when headphones are connected.
Manufactured under license from Dolby Laboratories.
“Dolby”, “Pro Logic” and the double-D symbol are trademarks of Dolby Laboratories.
“DTS” and “DTS Digital Surround” are registered trademarks of Digital Theater Systems, Inc.
Connecting to a TV with an S-video lead
Please follow these steps before turning on the power.
1. If your TV has an S-video input socket, connect the unit as shown. (The MONITOR OUT VIDEO socket connection is not necessary.) You can enjoy
clearer picture playback.
2. Set the VIDEO OUT SELECT switch to S-VIDEO.
EURO-AV/SCART lead (not supplied)
JCX-TS760
JCX-TS760
JCX-TS760
Audio lead (not supplied)
TV or Audio equipment
(such as MD deck etc.)
EURO-AV/SCART
(RGB input facility)

8
SYSTEM CONNECTIONS EXAMPLES
AUDIO OUT
R
L
IN
OUT
AV
AERIAL
AERIAL
IN
AUDIO OUT
R
L
AERIAL
IN
JCX-TS760, TV and Audio equipment
JCX-TS760, TV and VCR
TV
EURO-AV/SCART lead (not supplied)
Audio lead (not supplied)
Aerial
Aerial lead (not supplied)
JCX-TS760
TV
Aerial
Aerial lead (not supplied)
EURO-AV/SCART lead
(not supplied)
EURO-AV/SCART lead (not supplied)
Aerial lead (not supplied)
JCX-TS760
VCR
Audio lead (not supplied)
EURO-AV/SCART
(RGB input facility)
EURO-AV/SCART
(Audio monitor out)
Audio equipment
(such as MD deck etc.)

9
AUDIO OUT
R
L
IN
OUT
OUT
IN/OUT
AUDIO OUT
R
L
IN
OUT
AV
AERIAL
AERIAL
AV
AERIAL
IN
AUDIO OUT
R
L
AUDIO OUT
R
L
IN
OUT
AV
AERIAL
AERIAL
IN
JCX-TS760, TV, VCR and Audio equipment
JCX-TS760, TV, VCR, STB and Audio equipment
TV
EURO-AV/SCART leads (not supplied)
Audio lead (not supplied)
Aerial
Aerial lead (not supplied)
JCX-TS760
TV Aerial
EURO-AV/SCART
lead (not supplied)
Aerial lead (not supplied)
JCX-TS760
Audio lead (not supplied)
Aerial lead (not supplied)
VCR
VCR
Set Top Box
(not supplied)
Aerial lead (not supplied)
Aerial lead
(not supplied)
EURO-AV/SCART
(Audio monitor out)
Audio equipment
(such as MD deck etc.)
EURO-AV/SCART
(Audio monitor out)
Audio equipment
(such as MD deck etc.)
EURO-AV/SCART leads (not supplied)

10
BEFORE OPERATION
Turning the power on and off
Press the z/ON button. “HELLO” appears briefly on the display. (After
connecting the mains lead, when you press the z/ON button for the first
time, the volume-reset feature automatically sets the initial volume level.)
To turn the power off, press the z/ON button again. “GOOD-BYE” appears
briefly.
- When the mains lead is connected to the AC outlet, the unit will
respond to commands from the remote control.
Direct start function
If the following buttons are pressed when the unit is in standby, the unit
turns on automatically and the selected function is activated.
Remote control a (Play), TUNE/BAND, OPEN/CLOSE
Main unit a, q
Selecting the function
Press the FUNCTION button to select the desired function. Each time the
button is pressed, the display changes as follows:
DVD/CD
v
TV
v
VIDEO
v
FM TUNER
v
AM TUNER
v
. . .
- When the function selection is changed, disc play is automatically
stopped.
Adjusting the volume
Press the “+” or “–” VOLUME button (or turn the VOLUME control on the
main unit). The volume level appears on the display (VOL 0 ~ VOL MAX).
To reduce the volume temporarily
Press the MUTE button. “MUTE” blinks on the display. To restore the
previous volume setting, press the MUTE button again.
Selecting the sound mode
1. Press the SOUND button repeatedly to select the desired sound mode
(“BASS”, “TREBLE”, “CINE”:Cinema or “QS”:Q-Surround).
2. Press the button as desired.
Sound mode Press Display change
BASS 4 or 5“+5” ~ “–5”
TREBLE 4 or 5“+5” ~ “–5”
CINE ENTER “ON” or “OFF”
QS ENTER “LOW” or “HI”
Note for “CINE”:
When enjoying a DVD disc with the volume set low at night, select this
mode. It enhances spoken lines making speech clearer.
3. Repeat steps 1 - 2 for another sound mode.
4. Press the SOUND button repeatedly to close the display.
Bass boost system
Press the BASS button to select the desired bass boost effect.
BOOST
v
BASS OFF
v
NORMAL . . .
Adjusting the display brightness
While pressing the n button on the main unit, press the ON SCREEN
button on the remote control.
DIMMER 1
v
DIMMER 2
v
DIMMER 0 . . .
This instruction manual explains the various functions of this unit using the remote control.
The buttons on the main unit perform similar functions to similarly marked buttons on the remote control.

11
Selecting surround mode
Press the SURROUND button to select the surround mode. Each time the
button is pressed, the surround mode changes as follows:
AUTO
v
QS 5.1 ST
v
QS 5.1 MN
v
2.1ch . . .
When “DVD/CD” function is selected
AUTO
The unit selects the surround mode automatically depending on the
disc.
- If a DVD disc is encoded with Dolby Digital, “s D” appears on the
display, and it is played back with Dolby Digital 5.1 channel
surround sound.
Not all DVD discs are encoded with Dolby Digital 5.1 channel
surround sound.
- If a DVD disc is encoded with Dolby Digital 2-channel or mono,
both “s D” and “s PL” appear on the display. The surround
mode is set to Dolby Pro Logic mode.
- If a DVD disc is encoded with 2-channel Liner PCM, “s PL”
appears on the display. The surround mode is set to Dolby Pro
Logic mode.
- If a DVD disc is encoded with DTS Surround, “dts” appears on the
display, and it is played back with DTS surround sound.
- VCD, Audio CD, MP3 and WMA discs are played back with Q-
Surround 5.1 channel surround sound.
QS 5.1 ST
Disc is played back with Q-Surround 5.1 channel surround sound.
For 2-channel source, it uses Virtual 5.1 channel surround sound.
QS 5.1 MN
When using a monaural source, select this mode. It uses Virtual 5.1
channel surround sound.
2.1ch
The surround mode is set to 2.1 channel (Front left and right speakers,
and Subwoofer).
When “TV”, “VIDEO”, “FM TUNER” or “AM TUNER” function is
selected
AUTO
The surround mode is set to Q-Surround 5.1 channel surround sound.
QS 5.1 ST
The surround mode is set to Q-Surround 5.1 channel surround sound.
For 2-channel source, it uses Virtual 5.1 channel surround sound.
QS 5.1 MN
When using a monaural source, select this mode. It uses Virtual 5.1
channel surround sound.
2.1ch
The surround mode is set to 2.1 channel (Front left and right speakers,
and Subwoofer).
When headphones are connected while any of the surround modes are
selected, the surround mode changes as follows:
AUTO HP
v
QS HP ST
v
QS HP MN
v
2ch HP . . .
AUTO HP/QS HP ST
Q-Surround effect.
QS HP MN
Surround effect when monaural programme material used.
2ch HP
Normal 2-channel sound.
Note:
When receiving weak FM broadcasts, set the mode to “2.1ch”. The sound
quality may improve.
VARIOUS ADJUSTING
Adjusting the speaker volume balance
This unit is set to the standard level before shipping from the factory. You
may not need adjustment.
But, depending on the size of the room and the placement of the speakers,
you may need a fine adjustment.
In this case, follow the steps below. Please use the remote control at the
listening point.
1. Press the FUNCTION button to select “DVD/CD”.
2. Press the n button to stop play completely.
3. Press the TEST button. The speaker screen appears.
“FNT-L 0” appears on the display.
The test tone will be heard from each speaker sequentially as follows:
TV screen Display Speaker
Front-L FNT-L 0 Front left speaker
Center CENT 0 Centre speaker
Front-R FNT-R 0 Front right speaker
Surround-R SUR-R 0 Surround right speaker
Surround-L SUR-L 0 Surround left speaker
4. Press the “+” or “–” VOLUME button until the test tone is at a
comfortable level.
5. If the test tone level is not the same from each speaker, press the 5
or 4 button to adjust it while the speaker is active. The level appears.
Front-L/Front-R: “0” ~ “–10”
Center/Surround-R/Surround-L: “+10” ~ “–10”
If necessary, repeat this step again.
6. Press the TEST button to turn the test tone off.
Note:
If no adjustments are made, the original display returns after the test
tone has cycled round 5 times.
Adjusting the subwoofer level
1. Press the SHIFT + TRIM buttons. “FNT-L 0” appears on the display.
Note: No test tone.
2. Press the ENTER button repeatedly to select “SUB.W”.
Each time the button is pressed, the display shows the selected
speaker and tone level.
3. Press the 5 or 4 button to adjust the level as desired.
SUB.W: “+10” ~ “–10”
Note:
If another speaker is selected, the level also can be changed as
above.
4. Press the SHIFT + TRIM buttons to turn it off.
Note:
If no adjustments are made, the original display returns after
approximately 10 seconds.
Set the delay time for your centre and surround speakers. See “Setting
audio” on Page 21.
Speaker
Front-L
0
Surround-L
Center Front-R
Surround-R

12
PLAYABLE DISCS
The following types of discs can be played on this unit.
Region number
Region number (Regional restriction code) is built-in to the unit and DVD
discs.
There is a region number on the rear of the unit.
The same region number or region number “ALL” of DVD discs can be
used on this unit.
DVD disc
There are the marks on some DVD disc packages.
Example:
Multiple languages Multi-aspect
Multi-language subtitles Region number
Multi-angle Closed caption
DVD discs are divided into titles, and the titles are sub-divided into
chapters.
Video CD/Audio CD disc
Video CD/Audio CD discs are divided into tracks.
Note:
- Only the above types of discs can be played on this unit.
DVD-ROM, CD-ROM, SVCD, CVD, etc. cannot be played.
- This unit can play back the Video CD (VCD).
- This unit can play back the DVD-R that has recorded movie data.
However, some DVD-Rs cannot be played back depending on the
recording conditions.
- The DVD-R that has no movie data cannot be played back.
- This unit is to be used exclusively with the PAL (or NTSC) colour
system discs. SECAM system discs cannot be used with this unit.
- For DVD discs: The video output signal format can be selected (“PAL
60” or “NTSC”) when playing back the NTSC DVD discs.
- For MP3/WMA CD, please see Page 18.
- For Picture/JPEG CD, please see Page 19.
Notes on handling discs
- Do not expose the disc to direct sunlight, high humidity or high
temperatures for extended periods of time.
- Discs should be returned to their cases after use.
- Do not apply paper or write anything on the disc surface.
- Handle the disc by its edge. Do not touch the playing surface (glossy
side).
- Fingerprints and dust should be carefully wiped off the playing surface
of the disc with a soft cloth.
Wipe in a straight motion from the centre to the outside of the disc.
- Never use chemicals such as record cleaning sprays, antistatic
sprays or fluids, benzene or thinner to clean discs.
Disc type and logo mark
DVD Video
Audio CD
Title 1
Chapter 1 Chapter 2
Title 2
Chapter 1 Chapter 2 Chapter 3
Track 1 Track 2 Track 3 Track 4 Track 5
LB16:9
3
2
3
2

13
Preparations
- Turn on the TV and select the video input for this unit.
To use the remote control for TV
The remote control must be pointed toward your TV.
1. Press the TV POWER button to turn on the power.
2. Press the TV/VIDEO button to select the video input source.
Select the playback picture size according to the aspect ratio of the
TV. (See “Setting display” on Page 20.)
- Select the desired language for the on-screen menus if required. The
following languages can be selected.
English (default), Spanish, French, German, Portuguese
(See “Setting language” on Page 20.)
Note:
- Do not touch the disc tray while it is moving.
- Never place anything except a disc on the disc tray. Foreign objects
can damage the unit.
- Do not apply excessive force to the disc tray.
- Only one disc must be placed on the disc tray at a time.
- To open or close the disc tray, be sure to use the OPEN/CLOSE (or
q on the main unit) button. Do not press the disc tray with your hand.
When operation buttons are pressed, that operation is displayed
on the TV screen for several seconds.
1. Press the OPEN/CLOSE button. “OPEN” appears on the display and
the disc tray opens. “SANYO” logo appears on the TV screen.
- When using the main unit, use the q button.
2. Place the disc with the label facing up on the disc tray.
3. Press the OPEN/CLOSE button again. The disc tray closes and
“READING” appears on the display.
Note:
Some discs may start play automatically.
Starting play
Press the a (Play) button. The DVD/CD function is selected and play
starts automatically.
Example of display:
Note:
If “NO DISC” appears on the display, load the disc.
- If the disc is loaded with the label side downward (and it is a single
sided disc), or if a badly scratched disc is loaded, “NO DISC” (or “NO
PLAY”) appears. If this occurs, load the disc correctly or replace the
disc.
DISC PLAY
D
C
Important note:
- This “DISC PLAY” explains the basic instruction of the DVD player section.
- Some DVD or VCD discs have different functions that may not be explained in this instruction manual. You may need extra instructions. In this
case, please follow the instructions displayed on the TV screen or jacket or case of the disc.
-“ ” may appear on the TV screen during operation. This icon means that the function is not available on the disc now.
8 cm disc
If a menu appears on the TV screen...
Press the 4, a, 5 or b button (or the number buttons),
then press the ENTER button to select the desired
menu. Playback of the selected menu starts.
Note:
For more details, please refer to the jacket or case of the disc.
Stopping play
[DVD] [VCD]
- Press the n button once.
When you press the a (Play) button, play starts automatically from the
point where you stopped.
Note:
Some discs may not resume play.
- Press the n button twice. The unit stops completely.
When you press the a (Play) button, play starts from the beginning of
the disc.
[CD]
- Press the n button. The unit stops completely.
Continuing play from where you stopped watching (Last memory
play) [DVD]
1. During play, press the L.MEMO button at the point from which you
want to resume play later. “L.M. STOP” appears on the display. Play
stops automatically.
2. Remove the disc or turn off the power.
3. Load the disc (and press the a (Play) button), or turn on the power.
“Last Memo Play?” screen appears.
4. Press the 4 button to select “Yes”.
5. Press the ENTER button. Play resumes from the point where you
stopped. (If desired, press the L.MEMO button again.)
Note:
- Points on up to 3 discs can be memorized.
- The Last Memory Play mode may not work correctly with some discs.
What is “PBC”?
“PBC” is an abbreviation for “Playback Control” that refers to control codes
prerecorded on Video CDs.
During playback of Video CD with PBC, “PBC” appears on the display.
To lock the disc tray
You can lock the disc tray to prevent misuse by young children.
While the disc tray is opened, press the OPEN/CLOSE button until
“LOCKED” appears on the display. (The disc tray closes.)
- The OPEN/CLOSE (or q on the main unit) button will not function.
To release this mode, press the OPEN/CLOSE button until
“UNLOCKED” appears on the display.
12 cm disc
(The memory is released.)
Last Memo Play?
Yes
No
Clear
Chapter number Elapsed playing time

14
VARIOUS DISC PLAYING FUNCTIONS
“ ” may appear on the TV screen during operation. This icon means that the function is not available on the disc now.
Selecting a DVD menu [DVD]
1. Press the MENU button. The main menu screen appears.
Note:
Press the MENU button again to resume play.
2. Press the 4, 5, b or a button (or the number buttons) to select the
desired menu, then press the ENTER button. The selected menu play
starts.
Selecting a top menu [DVD]
1. Press the TOP MENU button. The top menu appears.
2. Press the 4, 5, b or a button (or the number buttons) to select the
desired menu, then press the ENTER button. The selected menu play
starts.
Note:
Selecting a menu operation may differ depending on the disc used and
may not be possible on some discs.
Return button (RETURN) for Video CD
Normally, it returns to the previous menu when the RETURN button is
pressed during play.
Note:
The operation differs according to the content of the Video CD.
Chapter (Track) skip
Skipping forward
Press the e button during play to skip to the next chapter (or track). A
chapter (or track) is skipped each time the button is pressed.
Skipping backward
Press the f button during play to skip back to the beginning of the
chapter (or track) currently play. Press the button again immediately to
skip back to the beginning of the previous chapter (or track).
Note:
You can skip only through the chapters, not over the title on the DVD disc.
Title search [DVD]
1. Press the SHIFT + SEARCH MODE buttons once during play or in the
stop mode. The title search screen appears.
Example:
2. Press the number buttons to enter the title number.
Example:
To select No. 3, press 0, then 3 (or press 3).
To select No. 10, press 1, then 0.
To select No. 24, press 2, then 4.
- If you make a mistake, press the CLEAR button.
3. Press the a (Play) button. Play starts from the selected title.
Chapter search [DVD]
1. Press the SHIFT + SEARCH MODE buttons twice during play. The
chapter search screen appears.
Example:
2. Press the number buttons to enter the chapter number.
3. Press the a (Play) button. Play starts from the selected chapter.
Track search [VCD] [CD]
Press the number buttons during play or in the stop mode, then press the
a (Play) button. Play starts from the selected track.
Time search
[DVD]
1. Press the SHIFT + SEARCH MODE buttons three times during play.
The time search screen appears.
Example:
2. Press the number buttons to enter the time.
Example:
20 minutes 5 seconds Press 2, 0, 0 then 5.
1 hour 4 minutes 35 seconds Press 1, 0, 4, 3 then 5.
- If you make a mistake, press the CLEAR button.
3. Press the a (Play) button. Play starts from the searched time.
[VCD] [CD]
1. Press the SHIFT + SEARCH MODE buttons once during play. The
time search screen appears.
2. Press the number buttons to enter the time.
3. Press the a (Play) button. Play starts from the searched time in the
track.
Fast play
Press the c or d button repeatedly to select the fast speed forward or
reverse play.
[DVD] [VCD]
“c 1”, “c 2”, “c 3”, “c 4” or “d 1”, “d 2”, “d 3”, “d 4”
[CD]
“c 1”, “c 2” or “d 1”, “d 2”
Press the a (Play) button to return to normal play.
Slow-motion play
[DVD]: Forward/Reverse slow play, [VCD]: Forward slow play only
Press the F.SLOW or R.SLOW button repeatedly to select the
forward or reverse slow speed play.
“ 1”, “ 2”, “ 3”, “ 4” or “ 1”, “ 2”, “ 3”, “ 4”
Press the a (Play) button to return to normal play.
Note:
The sound is muted during fast play or slow-motion play in DVD/VCD.
Still picture (Pause)
[DVD] [VCD]: Still picture mode, [CD]: Pause mode
Press the kbutton during play.
Press the a (Play) button to return to normal play.
Note: The sound is muted.
Frame by frame advance play [DVD] [VCD]
Press the kbutton during still play. Each time the button is pressed, the
picture advances one frame.
Press the a (Play) button to return to normal play.
Note:
- The sound is muted.
- Frame play is operative in forward mode only.
Title Search -- /28
Title 01 Chapter Search -- /35
Time Search --:--:--

15
Picture zoom (Pin point zoom) [DVD]
1. Press the SHIFT + 3 ZOOM buttons during normal, slow or still play.
The pin point guide screen appears.
- If you quit the screen, press the SHIFT + 3 ZOOM buttons.
2. Press the 4, a, 5 or b button, then the ENTER, or press the number
button to select the zoom point.
The screen is magnified. “ 1” appears briefly on the screen.
If necessary, press the 4, a, 5 or b button repeatedly to move the
screen.
3. Press the SHIFT + 3 ZOOM buttons again. The screen is magnified
more than “ 1”. “ 2” appears briefly.
4. Press the SHIFT + 3 ZOOM buttons to return to the original screen.
Note:
Picture zoom may not work on some discs.
Viewing from a desired camera angle (Multi-Angle)
[DVD]
Some DVD discs may contain scenes which have been shot simultaneously
from a number of different camera angles. The jacket or case of discs that
are recorded with angles will be marked.
Example:
Note: The recorded angles differ depending on the disc used.
1. Play the disc that is recorded with angles.
2. Press the SHIFT + 1 ANGLE buttons repeatedly until the desired
angle appears.
Example:
Angle replay [DVD]
During Multi-angle play screen, press the SHIFT + 2 A.REPLAY buttons.
The unit skips back to last approximately 10 seconds, changes it to the
next camera angle and plays it, and continues play. (If desired, press the
buttons again.)
Repeat play
Press the REPEAT button during play of the title (or track) you want to
repeat. Each time the button is pressed, the repeat mode changes as
follows.
TV screen Display Operation
[DVD]
Chapter REP. 1 Repeat of chapter being played
Title ALL REP. Repeat of title being played
Off Repeat off mode
[VCD] [CD]
1 REP. 1 Repeat of track being played
All ALL REP. Repeat all tracks
Off Repeat off mode
During programmed play [VCD] [CD]
Program 1 REP. 1 Repeat of track being played
Program All ALL REP. Repeat all programmed tracks
Off Repeat off mode
Designated range repeat play (A-B Repeat)
1. Press the A-B REP button during play at the beginning of the section
you want to repeat (Point A). “ A-” appears on the screen. “REP.
A-” appears and “A-” blinks on the display.
2. Press the A-B REP button again at the end of the section (Point B).
“REP. A-B” remains lit on the display.
The section between points A and B is played repeatedly.
3. To return to normal play, press the A-B REP button again.
Note:
Repeat play or A-B repeat play mode may not work correctly with some
discs.
Notes on using Video CD with PBC
To use the repeat play or A-B repeat play mode, select PBC off play mode
as follows.
In the stop mode, press the number buttons to select the track number
then press the a (Play) button.
Random play [CD]
1. Press the PROGRAM/RANDOM button once in the stop mode.
“Random” appears on the screen and “RND” blinks on the display.
2. Press the a (Play) button to begin random play. “RND” remains lit. The
unit will automatically select tracks at random.
Note:
The A-B REP and SEARCH MODE buttons do not work during random
play.
123
456
789
3
3/5

16
Programmed play [VCD] [CD]
Up to 20 selections can be programmed.
Programming procedure
1. Press the PROGRAM/RANDOM button once (VCD) or twice (CD) in
the stop mode. The programme mode screen appears and “PGM”
blinks on the display.
2. Press the number buttons to select the track number.
Example:
To select track No.3, press 0, then 3.
To select track No.10, press 1, then 0.
To select track No.24, press 2, then 4.
- If you make a mistake, press the CLEAR button.
3. Press the 5 button to move the highlighted box down.
Example:
4. Repeat step 2 - 3 above to select another track.
5. Press the a (Play) button to start play. “PGM” remains lit.
When all programmed selections have played, the unit stops
automatically.
- The programme contents are retained in memory.
Note:
To play the programme again, press the PROGRAM/RANDOM button
once (VCD) or twice (CD) to call up the programme mode screen, then
press the a (Play) button.
To clear the programme one by one
In the programme mode, press the 4 or 5 button to select the track
number. Then press the CLEAR button.
To clear all the programmes
In the programme mode, press the 4 button to select “All Clear”. Then
press the ENTER button.
To change the programme
1. In the programme mode, press the 4 or 5 button to select the track
number.
2. Press the number buttons to select the track number to be replaced.
Press the PROGRAM/RANDOM button to quit the programme mode
screen.
Selecting subtitle language [DVD]
This operation works only with discs on which multiple subtitle languages
are recorded.
1. Press the S.T.ON/OFF button during play. The subtitle language mark
appears on the screen (Example: 1/3 en). If “ Off” appears,
press the button again.
2. Press the S.T.CH button repeatedly until the desired subtitle language
appears on the screen.
Example:
After few seconds, “ ” disappears.
Note:
- In some cases, the subtitle language is not changed to the selected
one.
- When a disc supporting closed caption is played, the subtitle and the
closed caption may overlap each other on the TV screen. In this case,
turn the subtitle off.
- When the desired language is not selected even if the button is
pressed, the language is not available on the disc.
- When the power is turned on or the disc is replaced, select the subtitle
language again.
- If the subtitle language is not necessary, press the S.T.ON/OFF
button to select “ Off”.
Selecting audio soundtrack language (Multi-
Language) [DVD]
This operation works only with discs on which multiple audio soundtrack
languages are recorded.
1. Press the SHIFT + 5 AUDIO buttons during play.
2. Press the SHIFT + 5 AUDIO buttons repeatedly until the desired
language appears on the screen.
Example:
Note:
- When the desired language is not selected even if the button is
pressed, the language is not available on the disc.
- When the power is turned on or the disc is replaced, select the
language again.
- If the language is not recorded on the disc, only the available language
on the disc will be heard.
Changing the audio channel output [VCD]
During VCD play, press the SHIFT + 5 AUDIO buttons to select an audio
channel.
Left Mono (L)
v
Right Mono (R)
v
Stereo
v
...
Hello!
French
Holà! ¡Hola!
French
DTS sound
Program Mode
All Clear
1 03 6 -- 11 -- 16 --
2 -- 7 -- 12 -- 17 --
3 -- 8 -- 13 -- 18 --
4 -- 9 -- 14 -- 19 --
5 -- 10 -- 15 -- 20 --
3/3 fr
1/4 fr
1/3 DTS

17
Example for VCD:
1. Press the ON SCREEN button during play.
2. Press the ON SCREEN button again.
3. Press the ON SCREEN button again to close the disc information.
Note:
For Audio CD, please refer to “Example for VCD” as above.
Selecting picture mode
Press the PICTURE MODE button. Each time the button is pressed, the
picture mode changes as follows:
Standard Mild Black and White . . .
vv v
Selecting on-screen information
Press the ON SCREEN button repeatedly to show the disc information
(Title, Chapter, Title elapsed playing time, Language, etc.).
Example for DVD:
1. Press the ON SCREEN button during play.
2. Press the ON SCREEN button again.
3. Press the ON SCREEN button again to close the disc information.
Chapter remaining playing time
Title elapsed playing time
Title elapsed playing time
Subtitle language
Camera angle
Chapter remaining playing time
A kind of audio
Audio language
Title number
Chapter number
Track elapsed playing time
Track elapsed playing time
Track number
00:08:20 00:01:45
DVD
Title 1/2 Chapter 3/35 1/3
Audio 1/4 Dolby D 5.1 Ch en
Subtitle 2/3 fr
00:08:40 00:00:23
02:29
VCD
Track 2/22 02:29

18
MP3/WMA CD OPERATION
Before starting
This unit can play back the CD that has recorded music data, MP3 or WMA
(Windows Media Audio) files.
- The file system is ISO9660 level 1 and level 2.
- If the CD has both audio CD tracks and MP3/WMA files, only audio CD
tracks are played.
- It would take 30 seconds or more for this unit to read MP3/WMA files
depending on its structure.
- This unit can recognize up to 256 files or folders per disc. The CD with
257 files or folders and over is not available to this unit.
- MP3/WMA CDs may not be played in the recorded order.
1. Please use the MP3 or WMA software with the function that can
record data alphabetically or numerically.
2. Please refrain from making many sub-folders by preference.
However, some CD-R/RWs and MP3/WMA CDs cannot be played back
depending on the recording conditions.
Before playing back MP3 or WMA files, please read the following.
MP3 CD
- MP3 files must have the extension letters, “.MP3” or “.mp3”.
- Standard, sampling frequency, and the bit rate:
MPEG-1 Audio
32kHz, 44.1kHz, 48kHz
32kbps ~ 320kbps (constant bit rate or variable bit rate)
- The recommend recording setting for a high-quality sound is 44.1kHz
of sampling frequency and 128kbps of constant bit rate.
WMA CD
- When creating a WMA disc, be sure the copyright function is off. DRM
files cannot be played back.
- WMA files must have the extension letters, “.WMA” or “.wma”.
- Standard, sampling frequency, and the bit rate:
WMA version 7, and 8
32kHz, 48kbps ~ 64kbps
44.1kHz, 48kbps ~ 192kbps
48kHz, 128kbps ~ 192kbps
Microsoft, Windows Media, and Windows Logo are trademarks or registered
trademarks of Microsoft Corporation in both the United States and other
countries.
Limitations on display
- Available letters for display are the following: capital or small alphabets
of A through Z, and numbers of 0 through 9.
- Other letters than those above are replaced in “-” (hyphen).
Note:
The CD has no music data or non-MP3/WMA files cannot be played back.
MP3/WMA CD play
1. Load the MP3/WMA CD.
“FILE” appears on the display and a table of contents in the first
directory appears on the screen.
Example:
2. Press the 4, a, 5 or b button to move the highlighted box to the
desired file.
- To go on to the next or previous directory, press the 4, a, 5 or b
button.
- To go back to the previous directory, press the RETURN button.
- In some discs, if the MENU button is pressed, it goes back to the
first directory.
3. Press the ENTER or a (Play) button to start play.
The letter’s colour in the highlighted box turns green. “MP3” or “WMA”
appears on the display.
Example: (the second directory)
To stop play, press the n button.
If the disc is mixed with MP3, WMA and JPEG files…
- If you start from the MP3 or WMA file, the unit plays both MP3 and
WMA files. But the unit skips the JPEG files automatically.
- If you start from the JPEG file, the unit plays the JPEG files. But the
unit skips both MP3 and WMA files automatically.
Current file elapsed playing time
Total file number
Current file number
File
1
2
3
4
5
6
7
MUSIC001
MUSIC002
MUSIC003
MUSIC004
MUSIC005
MUSIC006
MUSIC007
8
9
10
11
12
MUSIC008
MUSIC009
MUSIC010
MUSIC011
MUSIC012
-/24 00:00:00
HYPER-EURO-MAX
File: MUSIC001
File information
File
13
14
15
16
17
18
19
MUSIC013
MUSIC014
MUSIC015
MUSIC016
MUSIC017
MUSIC018
MUSIC019
20
21
22
23
24
MUSIC020
MUSIC021
MUSIC022
MUSIC023
MUSIC024
13/24 00:00:08
MAX2
Song: MUSIC013

19
If you press the MENU button, the file list appears.
Example:
To start the slide show from the file list:
1. Press the 4, a, 5 or b button to select the desired file.
2. Press the ENTER or a (Play) button to start the slide show.
The file list appears after the last picture has displayed.
Note:
- FUJICOLOR CD can be used.
- Some discs cannot be played back depending on the recording
conditions.
KODAK and Picture CD are registered trademarks of Eastman Kodak
Company.
JPEG CD play
You can also view digital images from JPEG files on disc created by your
PC.
- Some JPEG files cannot be played back depending on the recording
conditions.
1. Load the JPEG CD.
“FILE” appears on the display and the file list appears on the screen.
Example:
2. Press the 4, a, 5 or b button to select the desired file.
3. Press the ENTER or a (Play) button to start the slide show from the
selected file. “PHOTO” appears on the display.
The file list appears after the last file has displayed.
- To stop the slide show, press the n button. The file list appears.
Picture zoom
1. Press the k button at the desired picture (KODAK Picture CD and
JPEG CD).
2. Press the SHIFT + 3 ZOOM buttons.
3. Press the 4, a, 5 or b button, then the ENTER, or press the number
button. The picture is magnified.
4. Press the a (Play) button to resume the slide show.
PICTURE CD OPERATION
You can view digital images from KODAK Picture/JPEG files.
- The file system is ISO9660 level 1 and level 2.
- If the CD has both audio CD tracks and JPEG files, only audio CD
tracks are played.
- It would take 30 seconds or more for this unit to read JPEG files
depending on its structure.
- This unit can recognize up to 256 files or folders per disc. The CD with
257 files or folders and over is not available to this unit.
- JPEG CDs may not be played in the recorded order.
- JPEG files must have the extension letters, “.JPG” or “.jpg”.
- JPEG resolution up to 5760 x 3840.
KODAK Picture CD play
With KODAK Picture CD, it is easy to turn film into pictures you can email
from your PC and view on the unit.
Just bring your film in for processing, and check the box for KODAK Picture
CD. You will get back your prints and negatives as usual - plus you will get
a special CD that contains your pictures along with software that lets you
view, enhance, share, and print your pictures from your PC and view them
on the unit.
1. Load the KODAK Picture CD.
“PHOTO” appears on the display and the first thumbnail pictures
(maximum 9-picture) appear on the screen.
Example:
2. Press the 4, a, 5 or b button to move the cursor to the desired picture.
- To go to the next or previous thumbnail pictures, press the e or
f button.
3. Press the ENTER or a (Play) button to start the slide show from the
selected picture.
Press the k button during the slide show to pause. Press the a (Play)
(or k) button to continue.
If the picture appears upside down or sideways,
1) Press the k button, if necessary.
2) Press the SHIFT + 1 ANGLE buttons repeatedly until it’s right side
up. “ ”, “ ”, “ ” or “Normal” appears briefly on the
screen.
3) Press the a (Play) (or k) button to skip to the next picture and
continue the slide show.
If you press the e or f button during the slide show, it skips to the
next picture or previous picture.
After the last picture has displayed, the last thumbnail pictures appear.
- To stop the slide show, press the n button. The thumbnail pictures
appear.
- If the TOP MENU button is pressed during the slide show, the
thumbnail pictures appear.
Picture CD
1
2
3
4
5
6
7
001-1A
002-2A
003-3A
004-4A
005-5A
006-6A
007-7A
8
9
10
11
12
13
14
008-8A
009-9A
010-10A
011-11A
012-12A
013-13A
014-14A
-/37 00:00:00
PICTURES
File: 001-1A
File
1
2
3
4
5
6
7
001
002
003
004
005
006
007
8
9
10
11
12
13
14
008
009
010
011
012
013
014
-/43 00:00:00
Root
File: 001

20
Setting display
1. Press the SETUP button in the stop mode. The setup screen appears.
2. Press the a (Directional arrow) button to select “Display”, then press
the ENTER button. “Display” screen appears.
3. Press the 5 or 4 button to select the item (highlighted), then press the
ENTER button. The submenu appears.
Example: To set “TV Type”
4. Press the 5 or 4 button to select the submenu (highlighted).
Example: To select “TV Type: 4:3 PS”
5. Press the ENTER button. (In this example, “TV Type: 4:3 PS”
remains.)
6. Repeat steps 3 - 5 for other items.
7. Press the 4 button to skip back to the setup screen (or press the
SETUP button).
TV Type:
Select the appropriate setting for your TV screen size.
4:3 LB (Letterbox):
Select when a conventional TV set is connected.
When the wide screen disc is played, the black
bands appear at the top and bottom of screen.
4:3 PS (Panscan):
Select when a conventional TV set is connected.
When the wide screen disc is played, it displays
pictures cropped to fill your TV screen. The left
and right edges are cut off.
16:9 :
Select when a wide screen TV set is connected.
Played in “FULL” size. (Setting the wide screen
TV to “FULL” mode is also necessary.)
Note:
- The screen size may differ depending on the DVD discs.
- If you select “16:9” to get rid of the black bands on screen when wide
screen disc is played, picture may be slightly distorted.
- In some discs, even if “4:3 PS” is selected, the black bands may
remain on the screen.
NTSC Disc:
Select the video output signal format to “PAL 60” or “NTSC” when playing
back the NTSC discs.
Language Display Audio Parental
TV Type
NTSC Disc
4:3 LB
PAL 60
TV Type
NTSC Disc
4:3 LB
PAL 60
4:3 LB
4:3 PS
16:9
TV Type
NTSC Disc
4:3 LB
PAL 60
4:3 LB
4:3 PS
16:9
Cut off
Language Display Audio Parental
INITIAL SETTINGS FOR DVD
Once the initial settings have been completed, the unit can always be
operated under the same conditions.
The settings will be retained in the memory until they are changed, even
if the power is turned off.
Setting language
1. Press the SETUP button in the stop mode. The setup screen appears
and “Language” is highlighted.
2. Press the ENTER button. “Language” screen appears.
3. Press the 5 or 4 button to select the item (highlighted).
Example: To set “OSD” (On screen display)
“OSD” setting is applied also to VCD and CD.
4. Press the ENTER button. The submenu appears.
Example:
5. Press the 5 or 4 button to select the language (highlighted).
6. Press the ENTER button. The selected language remains.
7. Repeat steps 3 - 6 for other items.
Note:
If “Others” is selected, enter the language code. (See “LANGUAGE
CODE LIST” on Page 22.)
8. Press the 4 button to skip back to the setup screen (or press the
SETUP button to quit the setup screen).
Note:
- You cannot switch audio sound track languages if there is only one
language recorded on the disc.
- When you play a DVD disc, the unit automatically displays the pre-
selected subtitle language if it is included on the disc.
For improvement, on-screen displays subject to change without
notice.
Language Display Audio Parental
Language Display Audio Parental
OSD
Audio
Subtitle
DVD Menu
English
Disc
Disc
Disc
Language Display Audio Parental
OSD
Audio
Subtitle
DVD Menu
English
Disc
Disc
Disc
English
Español
Français
Deutsch
Portugues

21
Setting parental
1. Press the SETUP button in the stop mode. The setup screen appears.
2. Press the a (Directional arrow) button to select “Parental”, then press
the ENTER button. “Parental” screen appears.
3. Press the 5 button to skip “Password: ----” and select “Level”.
4. Press the ENTER button repeatedly to select the parental lock level
(“Level: Off, 1 ~ 8”).
Example: To set “Level 1”
5. Press the 4 button to return to “Password: ----”.
6. Enter a number in 4 digits.
Note:
If you make a mistake, press the CLEAR button.
7. Press the ENTER button. The password is now set.
Note:
If you do not set it, Parental control does not work, and it returns to the
initial settings.
8. Press the SETUP button. The setup screen disappears.
Parental control
MPAA (Motion Picture Association of America) guideline is a rating
system that provides advanced cautionary information to parents about
the content of movie programmes.
The parental lock level is equivalent to the following MPAA rating system.
Level 7: NC-17 (No one 17 and under admitted)
Level 6: R (Restricted)
Level 4: PG-13 (Parents strongly cautioned)
Level 3: PG (Parental guidance suggested)
Level 1: G (General audiences)
Some DVD discs contain a restriction level which enables parents to
prevent playback of discs by children. This unit is equipped with a
password designed to prevent children changing the level.
You cannot play DVD discs rated higher than the level you selected unless
you cancel the parental lock function.
For example, when you select level “5”, the unit will not play discs with
ratings of “6”, “7” or “8”. The information will appear on the TV screen.
If you forget the password…
Enter “788444” even if 4 digits “----” appears, then press the ENTER button
to clear the current password. Enter a new password and set the parental
lock level again.
Note:
DVD discs may or may not respond to the parental lock settings. Make
sure this function works with your DVD discs.
Language Display Audio Parental
Password
Level
----
Off
Password
Level 1
****
Password
Level 1
----
Password
Level
----
Off
Password
Level
----
1
Language Display Audio Parental
Setting audio
The sound from speakers can reach the listening position at different times
depending on the speaker placements. You can allow for this difference
by changing the delay time of the centre and surround speakers.
You also can change the dynamic range control (DRC).
1. Press the SETUP button in the stop mode. The setup screen appears.
2. Press the a (Directional arrow) button to select “Audio”, then press the
ENTER button. “Audio” screen appears.
Example:
3. Press the ENTER button to select “Audio DRC”. The submenu
appears.
4. Press the 5 or 4 button to select “On” or “Off” as desired.
On: It will compress the dynamic range. It may have no effect with
some discs.
Off: Sound with a wide dynamic range.
5. Press the ENTER button. “Audio DRC: On” or “Audio DRC: Off”
remains.
6. Press the 5 button to select “Center Delay”, then press the ENTER
button. The submenu appears.
7. Press the 5 or 4 button to select the centre speaker delay time.
Centre speaker delay time
If D1 D2, set the delay time to “0ms”.
If D1>D2, set the delay time as follows:
Difference between D1 and D2 Delay time
Approx. 30cm 1ms
Approx. 60cm 2ms
Approx. 90cm 3ms
Approx. 120cm 4ms
Approx. 150cm 5ms
8. Press the ENTER button. “Center Delay” and the selected delay time
remain.
9. Press the 5 button to select “Surr. Delay”, then press the ENTER
button. The submenu appears.
10. Press the 5 or 4 button to select the surround speaker delay time.
Surround speaker delay time
If D1 D3, set the delay time to “0ms”.
If D1>D3, set the delay time as follows:
Difference between D1 and D3 Delay time
Approx. 150cm 5ms
Approx. 300cm 10ms
Approx. 450cm 15ms
11. Press the ENTER button. “Surr. Delay” and the selected delay time
remain.
12. Press the 4 button to skip back to the setup screen (or press the
SETUP button).
Front left speaker Front right speaker
Centre speaker
Surround left
speaker
Surround right
speaker
Language Display Audio Parental
Audio DRC
Center Delay
Surr. Delay
Off
0ms
5ms
D1
D1 D2
D3
D3

22
LANGUAGE CODE LIST
6565 aa Afar
6566 ab Abkhazian
6570 af Afrikaans
6577 am Amharic
6582 ar Arabic
6583 as Assamese
6589 ay Aymara
6590 az Azerbaijani
6665 ba Bashkir
6669 be Byelorussian
6671 bg Bulgarian
6672 bh Bihari
6673 bi Bislama
6678 bn Bengali; Bangla
6679 bo Tibetan
6682 br Breton
6765 ca Catalan
6779 co Corsican
6783 cs Czech
6789 cy Welsh
6865 da Danish
6869 de German
6890 dz Bhutani
6976 el Greek
6978 en English
6979 eo Esperanto
6983 es Spanish
6984 et Estonian
6985 eu Basque
7065 fa Persian
7073 fi Finnish
7074 fj Fiji
7079 fo Faeroese
7082 fr French
7089 fy Frisian
7165 ga Irish
7168 gd Scots Gaelic
7176 gl Galician
7178 gn Guarani
7185 gu Gujarati
7265 ha Hausa
7273 hi Hindi
7282 hr Croatian
7285 hu Hungarian
7289 hy Armenian
7365 ia Interlingua
7369 ie Interlingue
7375 ik Inupiak
7378 in Indonesian
7383 is Icelandic
7384 it Italian
7387 iw Hebrew
7465 ja Japanese
7473 ji Yiddish
7487 jw Javanese
7565 ka Georgian
7575 kk Kazakh
7576 kl Greenlandic
7577 km Cambodian
7578 kn Kannada
7579 ko Korean
7583 ks Kashmiri
7585 ku Kurdish
7589 ky Kirghiz
7665 la Latin
7678 ln Lingala
7679 lo Laothian
7684 lt Lithuanian
7686 lv Latvian, Lettish
7771 mg Malagasy
7773 mi Maori
7775 mk Macedonian
7776 ml Malayalam
7778 mn Mongolian
7779 mo Moldavian
7782 mr Marathi
7783 ms Malay
7784 mt Maltese
7789 my Burmese
7865 na Nauru
7869 ne Nepali
7876 nl Dutch
7879 no Norwegian
7967 oc Occitan
7977 om (Afan) Oromo
7982 or Oriya
8065 pa Punjabi
8076 pl Polish
8083 ps Pashto, Pushto
8084 pt Portuguese
8185 qu Quechua
8277 rm Rhaeto-Romance
8278 rn Kirundi
8279 ro Romanian
8285 ru Russian
8287 rw Kinyarwanda
8365 sa Sanskrit
8368 sd Sindhi
8371 sg Sangro
8372 sh Serbo-Croatian
8373 si Singhalese
8375 sk Slovak
8376 sl Slovenian
8377 sm Samoan
8378 sn Shona
8379 so Somali
8381 sq Albanian
8382 sr Serbian
8383 ss Siswati
8384 st Sesotho
8385 su Sundanese
8386 sv Swedish
8387 sw Swahili
8465 ta Tamil
8469 te Telugu
8471 tg Tajik
8472 th Thai
8473 ti Tigrinya
8475 tk Turkmen
8476 tl Tagalog
8478 tn Setswana
8479 to Tonga
8482 tr Turkish
8483 ts Tsonga
8484 tt Tatar
8487 tw Twi
8575 uk Ukrainian
8582 ur Urdu
8590 uz Uzbek
8673 vi Vietnamese
8679 vo Volapük
8779 wo Wolof
8872 xh Xhosa
8979 yo Yoruba
9072 zh Chinese
9085 zu Zulu
Code Language
Abbreviation of
the language
Code Language
Abbreviation of
the language
Code Language
Abbreviation of
the language
Enter the appropriate code number for the initial settings “Audio”, “Subtitle” and “DVD Menu”.
LISTENING TO OTHER SOURCES
Listening to the TV connected to the AV EURO/TV (AUDIO) IN (RGB
OUT) socket
1. Press the FUNCTION button to select “TV”.
2. Follow the instructions supplied with the TV.
Listening to the video equipment connected to the VIDEO (AUDIO) IN
sockets
1. Press the FUNCTION button to select “VIDEO”.
2. Follow the instructions supplied with the video equipment.

23
To turn the unit on and listen to the last received station, press the
TUNE/BAND button.
Automatic/Manual tuning
1. Press the TUNE/BAND button to select FM or AM.
2. Automatic tuning
Press the TUNE/PTY “+” or “–” button for at least 1 second to tune in
a station. The unit will scan up or down the band and receive the next
receivable station. Press the button again to continue.
Manual tuning
Press the TUNE/PTY “+” or “–” button briefly until the desired frequency
is displayed.
To preset stations
Up to 24 FM and 12 AM stations can be preset.
Automatic presetting (APT)
1. Press the TUNE/BAND button to select FM or AM.
2. Press the PROGRAM/RANDOM button for at least 3 seconds. “PGM”
blinks.
The automatic tuning mode is set and automatic presetting begins
from the low end of the band.
When 24 FM or 12 AM stations have been preset or the high end of
the band is reached, automatic presetting stops. “PGM” disappears
and the station memorized on channel 1 will be heard.
3. To preset stations on the other band, follow steps above.
Note:
If APT is activated, all previously programmed stations of the band will be
cleared and new stations will be programmed.
Manual presetting
1. Tune in the station to be preset as described in “Automatic/Manual
tuning”.
2. Press the PROGRAM/RANDOM button.
3. While “PGM” is blinking, press the PRESET “+” or “–” button to select
the channel to be preset.
- The number button(s) can also be used. Example: Press 9.
4. While “PGM” is blinking, press the ENTER button.
- In this example, “103.25 MHz” FM station is preset on FM channel
9.
5. Repeat steps above to add more preset stations.
- When presetting a new station, the previous preset station is cleared.
LISTENING TO THE RADIO
Listening to preset stations
1. Press the TUNE/BAND button to select FM or AM.
2. Press the PRESET “+” or “–” button briefly to select the desired
channel.
- The number button(s) can also be used. Example: Press 9 then
ENTER.
Preset scan tuning
1. Press the TUNE/BAND button to select FM or AM.
2. Press the PRESET “+” (e) button for at least 1 second. The channel
number appears. Each of the preset stations is tuned in for 5 seconds.
3. When the desired station has been tuned in, press the PRESET “+”
(e) button again to keep the reception locked at that station.
When beat interference is heard
A high-pitched noise called “beat” is sometimes heard during reception of
radio broadcasts. If this occurs,
While pressing the n button on the main unit, press the TEST button on the
remote control to select “bc-A” or “bc-B”. Select the setting that gives the
best results.
To receive FM stereo broadcasts
Make sure that “MONO” is not displayed. If “MONO” appears, press the
SHIFT + RDS buttons to turn the “MONO” indication off.
“ST” appears when an FM stereo broadcast is received.
- If the signal from an FM stereo station is weak and reception is poor,
press the SHIFT + RDS buttons to change to the MONO mode. The
reception may be improved, but the sound will be monaural.
Changing the AM reception frequencies
It is not necessary to perform this procedure in the Europe.
1. Press the TUNE/BAND button to select “AM”.
2. While pressing the n button on the main unit, press the PROGRAM/
RANDOM button on the remote control.
522 - 1611 kHz (9 kHz steps)
wv
520 - 1610 kHz (10 kHz steps)
Listening to FM stations with RDS
RDS (Radio Data System) permits FM stations to send additional signals
with the regular programme signals. For example, the stations send their
station names and information about what type of broadcast programmes,
such as sports or music, etc.
When tuned in FM broadcast which provides the RDS service, the “PS”
RDS mode is set automatically and the station name appears on the
display.
Note:
- Some FM broadcasts do not provide RDS service.
- RDS may not work correctly if the signal strength is weak.
- RDS is not available for AM broadcasts.
Selecting the RDS mode
Press the RDS button while listening to an FM station. Each time the
button is pressed, the display mode changes as follows.
PS v PTY v RT v Frequency
PS (Programme Service)
The station name is displayed. If no PS signal is received, “NO PS”
appears, then station frequency is displayed.
PTY (Programme Type)
The broadcast programme type is displayed. If no PTY signal is
received, “NO PTY” appears, then station name or station frequency
is displayed.
RT (Radio Text)
Text messages the station sends will be displayed. If no RT signal is
received, “NO RT” appears.
Frequency
Station frequency (non-RDS service)
After several seconds, the PS mode returns if RDS signal is received.
ST
ST
PGM
ST
PGM
ST
PGM
ST

24
SLEEP TIMER OPERATION
The sleep timer automatically switches off the power after a preset time
has elapsed. The volume will gradually be reduced (fade-out) during the
1-minute period before the unit turns off. There are 4 time periods
available: 30, 60, 90 and 120 minutes.
Press the SHIFT + 6 SLEEP buttons repeatedly to select the desired sleep
time. “SLEEP” and the selected time blink on the display. After several
seconds, the original display returns and the brightness of the display
reduces. “SLEEP” blinks.
To check the remaining sleep time
Press the SHIFT + 6 SLEEP buttons once. After several seconds, the
original display returns.
To release the sleep timer while in operation
Press the SHIFT + 6 SLEEP buttons until “SLEEPOFF” appears. The
timer is also released if the power is switched off.
To search a preset station by PTY codes
A particular programme type broadcast can be located by specifying the
PTY codes.
1. Press the RDS button to select “PTY” while listening to an FM
broadcast.
2. Press the TUNE/PTY “+” or “–” button within 2 seconds to select the
desired PTY code. The PTY code changes as shown below;
NEWS
v
AFFAIRS
v
INFO
v
SPORT
v
EDUCATE
v
DRAMA
v
CULTURE
v
SCIENCE
v
VARIED
v
POP M
v
ROCK M
v
EASY M
v
LIGHT M
v
CLASSICS
v
OTHER M
v
WEATHER
v
FINANCE
v
CHILDREN
v
SOCIAL
v
RELIGION
v
PHONE IN
v
TRAVEL
v
LEISURE
v
JAZZ
v
COUNTRY
v
NATION M
v
OLDIES
v
FOLK M
v
DOCUMENT
v
TEST
v
ALARM
(or in the reverse sequence)
3. Press the PTY CHK (e) button within 10 seconds.
The unit searches 24 preset stations and stops when it finds a
broadcast of the PTY code you have selected, then tunes into that
station.
- To continue searching after the first stop, repeat steps 1 - 3 above.
- If no broadcast is found, the original station is heard.
To cancel searching, press the n button.
MAINTENANCE
Cleaning the unit
Clean the outside of the unit with a clean soft cloth moistened with lukewarm water. Do not use benzene, thinner or alcohol since they will mar the finish
of the surfaces.

25
TROUBLESHOOTING GUIDE
If you have followed the instructions and are having difficulty operation the unit, locate the SYMPTOM in the left column below. Check the corresponding
POSSIBLE CAUSE and CORRECTIVE ACTION columns to locate and remedy the problem.
SYMPTOM
No picture.
No sound.
The playback picture is poor.
“ ” appears on the TV screen.
The unit does not start play.
The operation or display is not normal.
The remote control does not work
properly.
POSSIBLE CAUSE
The wrong function is selected.
No disc is loaded or an unplayable disc is loaded.
The TV is not set to receive signal from the unit.
The wrong function is selected.
Volume control is set to minimum.
An unplayable disc is loaded.
The selected function does not operate on the disc
now.
No disc is loaded.
An unplayable disc is loaded.
The disc is loaded with the label side down.
The disc is dirty.
“Parental” is set.
The memory must be reset.
The batteries in the remote control are weak, or
installed incorrectly.
The remote control is not aimed at the remote
sensor window.
CORRECTIVE ACTION
Select the correct function.
Load a disc or load a playable disc. (Check the disc
logo, type, colour system and regional code.)
Select the correct input function on the TV.
Select the correct function.
Turn up the volume.
Load a playable disc. (Check the disc logo, type,
colour system and regional code.)
The feature or action cannot be completed at this time
because:
- The feature is not available at the moment.
- The DVD software restricts it.
- The DVD software does not support the feature
(e.g., angles).
Load a disc.
Load a playable disc. (Check the disc logo, type,
colour system and regional code.)
Load the disc on the disc tray correctly.
Clean the disc or replace it.
Cancel the parental lock function or change the
rating level. Reset it after play.
1. Disconnect the mains lead.
2. Reconnect the mains lead.
3. Resume operation.
Check the battery polarity (+ or –).
Replace the batteries.
Aim the remote control at the remote sensor
window.

26
SPECIFICATIONS
Amplifier
Main amplifier
Stereo mode
33 W x 2 (at 8 ohms, 10% distortion)
Dolby Digital mode
33 W x 2 (at 8 ohms, 10% distortion, with Centre/Surround/
Subwoofer amplifier off)
Centre amplifier
33 W (at 8 ohms, 10% distortion, with Main/Surround/Subwoofer
amplifier off)
Surround amplifier
33 W x 2 (at 8 ohms, 10% distortion, with Main/Centre/Subwoofer
amplifier off)
Subwoofer amplifier
55 W (at 4 ohms, 10% distortion, with Main/Centre/Surround
amplifier off)
Input:
VIDEO (AUDIO) IN: 500 mV/50 kΩ
Input/Output:
AV EURO/TV (AUDIO) IN (RGB OUT): For Euro-AV/Scart lead
Outputs:
SPEAKERS:
FRONT (L/R): 8 Ω
CENTER: 8 Ω
SURROUND (L/R): 8 Ω
SUBWOOFER: 4 Ω
MONITOR OUT:
S-VIDEO:
Y: 1.0 Vp-p (75 Ω)
C: 0.3 Vp-p (75 Ω) PAL, 0.286 Vp-p (75 Ω) NTSC
VIDEO: 1.0 Vp-p (75 Ω)
DVD Player
Type:
DVD video player
Playback standard:
PAL or NTSC
Laser:
Semiconductor laser, wavelength: 650/790 nm
Laser output (Continuous wave max.):
1 mW (DVD)
0.5 mW (CD)
Signal to noise ratio:
More than 105 dB
Wow and flutter:
Below measurable level
Tuner
Reception frequency:
FM: 87.5 - 108 MHz
AM: 522 - 1611 kHz
General
Power requirements:
AC 230 V, 50 Hz
Power consumption:
120 W
1.5 W (standby mode)
Dimensions:
435(W) x 65(H) x 378(D) mm
Weight:
6.3 kg
Speaker system
Front left, Front right, Centre, Surround left and Surround right
speakers (SX-TS760S, magnetic shield)
Unit used:
8 cm cone type, full range
Maximum power handling capacity:
50 W (peak)
Nominal impedance:
8 Ω
Dimensions:
125(W) x 105(H) x 112(D) mm
Weight:
0.72 kg/speaker
Subwoofer (SX-TS760W)
Unit used:
13 cm cone type
Maximum power handling capacity:
80 W (peak)
Nominal impedance:
4 Ω
Dimensions:
170(W) x 412(H) x 310(D) mm
Weight:
4.6 kg
IMPORTANT INFORMATION
Because its products are subject to continuous improvement, SANYO
reserves the right to modify product designs and specifications without
notice and without incurring any obligation.

(UK) 1AD6P1P1839-BA SANYO Electric Co., Ltd.
GUARANTEE TO CUSTOMER
Sanyo Europe Ltd. (the Company) guarantees to the initial retail
purchaser that if this equipment is or becomes defective and that,
in the opinion of the Company, the defect is due to faulty material
or workmanship the Company will, for a period of 12 calendar
months from the date of sale to the original purchaser repair or
replace, at its sole option, free of charge, any such defective
component part of the equipment, always provided that: -
1. The equipment has at all times been used in accordance with
the operating instructions issued by the Company, and has not
been connected to an electrical mains supply for which it has not
been adjusted.
2. Accidental damage, or damage caused by negligence or
misuse by the user, including leakage from exhausted batteries, is
specifically excluded.
3. Unauthorised repairs, or any modification to the equipment
which has not been expressly approved by the Company, shall
render this guarantee null and void.
4. Failure due to fair wear and tear of any item, such as batteries,
record playing styli, and tape recording, playback and erase heads
is specifically excluded.
This guarantee is not transferable and is only applicable within the
United Kingdom (and the Republic of Ireland). Nothing in this
express guarantee affects the statutory rights available to the
purchaser of this equipment.
Note: This guarantee supersedes any other form of guarantee
that may inadvertently have been enclosed with or attached to the
product. (August 1978).
Thank you for buying Sanyo. This equipment should give you
many years of pleasure and faithful service but in the event that a
fault occurs, the following notes for your guidance may be helpful:-
1. PLEASE RETAIN YOUR PURCHASE RECEIPT WHICH WILL
BE REQUIRED FOR SERVICE DURING GUARANTEE.
2. If your Sanyo equipment proves faulty during the period of
guarantee, take it or send it back to the dealer who originally
supplied it together with this guarantee and the proof of purchase.
We have made arrangements with our approved dealers under
which they will carry out in-guarantee service repairs on our behalf.
In this way, we hope to reduce to a minimum the amount of time
you will be without your equipment.
3. If for some reason it is impossible to return the equipment to the
original supplies, please contact our Consumer Relations Depart-
ment at the address below for further advice.
4. Should the equipment require servicing after the expiry of the
guarantee period, take or send it to the original supplier or any
other Sanyo dealer. He will be pleased to give you a quotation for
the repair. If you are in any doubt about what to do, write to us at
the address below or telephone:
Consumer Relations Department,
Sanyo Europe Ltd.,
Sanyo House
Otterspool Way, Watford,
Hertfordshire WD2 8JX
Tel: Watford 246363
R5