Sanyo Ks3082 Users Manual 01_KS3682_EN
2015-01-26
: Sanyo Sanyo-Ks3082-Users-Manual-336257 sanyo-ks3082-users-manual-336257 sanyo pdf
Open the PDF directly: View PDF
.
Page Count: 36

KS3082
KS3682
COOL/DRY Model
© SANYO 2010
Pub. OI-85264181150000
INSTRUCTION MANUAL
Inverter-Controlled Split System Air Conditioner
MODE D’EMPLOI
Climatiseur de type séparé contrôlé par inverseur
This air conditioner uses
the new refrigerant R410A.
Save These Instructions!
Conserver ce mode d’emploi
00_KHS3682_Cover.fm Page 1 Tuesday, December 15, 2009 10:33 AM

2
FEATURES
This air conditioner is an inverter type unit that automatically adjusts capability as appropriate. Details on these functions are provided below;
refer to these descriptions when using the air conditioner.
• Microprocessor Controlled Operation
The interior compartment of the remote control unit
contains several features to facilitate automatic operation,
easy logically displayed for easy use.
• Simple One-touch Wireless Remote Control
The remote control unit has several features to facilitate
automatic operation.
• 24-Hour ON or OFF Timer
This timer can be set to automatically turn the unit on or off
at any time within a 24 hour period.
• 1-Hour OFF Timer
This timer can be set to automatically turn off the unit at
any time after one hour.
•Night Setback
This function saves energy by controlling operation to
provide a quieter operating sound than normal.
• Automatic and 3-step Fan Speed
Auto/High/Medium/Low
• Air Sweep Control
This function moves a flap up and down in the air outlet,
directing air in a sweeping motion around the room and
providing comfort in every corner.
• Auto. Flap Control
This automatically sets the flap to the optimum position
during cooling and drying operation.
• Automatic Restart Function for Power Failure
Even when power failure occurs, preset programmed
operation can be reactivated once power resumes.
• High Power Operation
The unit operates at maximum output for 30 minutes,
regardless of the desired temperature.
The fan speed is 1 step above “High”.
• Quiet Operation
The fan rotates slower than the fan speed setting to provide
a quieter operating sound.
• LED Clean Operation
During operation, the UV anti-bacteria unit is activated for
30 minutes and cleans the air blown from the air
conditioner.
• Anti-Mold Filter
This unit is equipped with an anti-mold filter that inhibits the
growth of mold and bacteria.
• Air Clean Filter
An air filter that eliminates unpleasant odors and cleans the
air is available.
Purchase a replacement filter at your local dealer.
(model STK-FDXB)
• Unoccupied
This function prevents the room temperature from
increasing too much when no one is in the room, and
operate automatically to save energy.
CONTENTS
Page Page
FEATURES................................................................................. 2
PRODUCT INFORMATION........................................................ 3
ALERT SYMBOLS...................................................................... 3
INSTALLATION LOCATION........................................................ 3
ELECTRICAL REQUIREMENTS ............................................... 3
SAFETY INSTRUCTIONS.......................................................... 3
NAMES OF PARTS .................................................................... 4
USING THE REMOTE CONTROL UNIT.................................... 8
OPERATION WITH THE REMOTE CONTROL UNIT ................ 9
1. Operation .................................................................... 9
2. Adjusting the Fan Speed............................................. 9
3. Fan Only...................................................................... 9
4. Night Setback Mode.................................................. 10
5. QUIET Mode ............................................................. 10
6. HIGH POWER Mode................................................. 10
7. LED CLEAN Mode .................................................... 11
8. UNOCCUPIED Mode................................................ 11
SPECIAL REMARKS ................................................................12
SETTING THE TIMER ..............................................................12
USING THE 1-HOUR OFF TIMER ...........................................14
TIPS FOR ENERGY SAVING ...................................................14
ADJUSTING THE AIRFLOW DIRECTION ...............................14
OPERATION WITHOUT THE REMOTE CONTROL UNIT .......15
CARE AND CLEANING ............................................................15
TROUBLESHOOTING ..............................................................17
OPERATING RANGE................................................................17
WIRED REMOTE CONTROLLER ............................................17
OI-150-2-EG
01_KS3682_EN.fm Page 2 Friday, February 12, 2010 12:26 PM

3
PRODUCT INFORMATION
If you have problems or questions concerning your Air
Conditioner, you will need the following information. Model
and serial numbers are on the nameplate on the bottom of
the cabinet.
Model No. __________________________________
Serial No. ___________________________________
Date of purchase _____________________________
Dealer’s address _____________________________
Phone number________________
ALERT SYMBOLS
The following symbols used in this manual, alert you
to potentially dangerous conditions to users, service
personnel or the appliance:
INSTALLATION LOCATION
• We recommend that this air conditioner be installed
properly by qualified installation technicians in
accordance with the Installation Instructions
provided with the unit.
• Before installation, check that the voltage of the electric
supply in your home or office is the same as the voltage
shown on the nameplate.
Avoid:
To protect the air conditioner from heavy corrosion, avoid installing
the outdoor unit where salty sea water can splash directly onto it or
in sulphurous air near a spa.
ELECTRICAL
REQUIREMENTS
1. All wiring must conform to the local electrical codes.
Consult your dealer or a qualified electrician for details.
2. Each unit must be properly grounded with a ground (or
earth) wire or through the supply wiring.
3. Wiring must be done by a qualified electrician.
SAFETY INSTRUCTIONS
• Read this Instruction Manual carefully before using
this air conditioner. If you still have any difficulties
or problems, consult your dealer for help.
• This air conditioner is designed to give you
comfortable room conditions. Use this only for its
intended purpose as described in this Instruction
Manual.
This symbol refers to a hazard or unsafe
practice which can result in severe
personal injury or death.
This symbol refers to a hazard or unsafe
practice which can result in personal
injury or product or property damage.
• Do not install this air conditioner
where there are fumes or flammable
gases, or in an extremely humid space
such as a greenhouse.
• Do not install the air conditioner where
excessively high heat-generating
objects are placed.
CAUTION
• Never use or store gasoline or other
flammable vapor or liquid near the air
conditioner — it is very dangerous.
• This air conditioner has no ventilator
for intaking fresh air from outdoors.
You must open doors or windows
frequently when you use gas or oil
heating appliances in the same room,
which consume a lot of oxygen from
the air. Otherwise there is a risk of
suffocation in an extreme case.
• Do not turn the air conditioner on and
off from the power mains switch. Use
the ON/OFF operation button.
• Do not stick anything into the air outlet
of the outdoor unit. This is dangerous
because the fan is rotating at high
speed.
• Do not let children play with the air
conditioner.
• Do not cool the room too much if
babies or invalids are present.
CAUTION
OI-150-3-EG
01_KS3682_EN.fm Page 3 Friday, February 12, 2010 12:26 PM

4
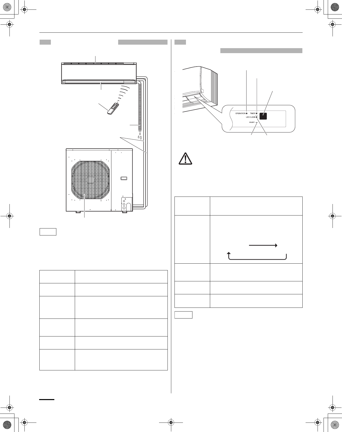
NAMES OF PARTS
This illustration is based on the external view of a standard model.
Consequently, the shape may differ from that of the air conditioner
which you have selected.
This air conditioner consists of an indoor unit and an outdoor unit.
You can control the air conditioner with the remote control unit.
UNIT DISPLAY AND OPERATION
BUTTON
Avoid using radio equipment such as mobile phone near (within
4 ft. (1.2 m)) the remote control receiver. Some radio equipment
may cause malfunction of the unit.
If the trouble happens, disconnect power and restart the air
conditioner after a few minutes.
The unit’s display lamps are dimmed during operation in the NIGHT
SETBACK mode.
Air Intake Air from the room is drawn into this section and
passes through air filters which remove dust.
Air Outlet Conditioned air is blown out of the air
conditioner through the air outlet.
Remote
Control Unit
The wireless remote control unit controls power
ON/OFF, operation mode selection,
temperature, fan speed, timer setting, and air
sweeping.
Refrigerant
Tubes
The indoor and outdoor units are connected by
copper tubes through which refrigerant gas
flows.
Drain Hose Moisture in the room condenses and drains off
through this hose.
Outdoor
(Condensing)
Unit
The outdoor unit contains the compressor, fan
motor, heat exchanger coil, and other electrical
components.
INDOOR UNIT
Air intakes
Remote control unit
Refrigerant tubes
Drain hose
OUTDOOR UNIT
Air outlet
Air outlet
NOTE
REMOTE
CONTROL
receiver
This section picks up infrared signals from the
remote control unit (transmitter).
OPERATION
button
When the remote control unit cannot be used,
pressing this button enables cooling operation.
Each time this button is pressed, the operation
mode changes cyclically.
OPERATION
lamp
This lamp lights when the system is in the
continuous DRY (orange), COOL (green) and
FAN (green) mode.
TIMER lamp This lamp lights when the system is being
controlled by the timer.
LED CLEAN
lamp
This lamp lights during operation in the UV anti-
bacterial mode.
REMOTE CONTROL
receiver
TIMER lamp
OPERATION lamp
OPERATION button
(ON/OFF)
INDOOR UNIT
LED CLEAN lamp
IMPORTANT
Cooling operation Stop
NOTE
OI-150-4-EG
01_KS3682_EN.fm Page 4 Friday, February 12, 2010 12:26 PM

5
REMOTE CONTROL UNIT (DISPLAY)
(1) Operation mode
MILD DRY ..............................
COOL.....................................
FAN ........................................
(2) Fan speed
Automatic operation ...............
HIGH .....................................
MEDIUM.................................
LOW .......................................
(3) Temperature setting
60–86°F
When set to 80 °F
temperature indication............
(4) Timer
24-hour clock with ON/OFF
program Timer .......................
ON Timer. ..............................
OFF Timer. ............................
1-hour OFF Timer. .................
(5) NIGHT SETBACK..................
(6) Confirmation of transmission.......
(7) Auto. flap indication................
Flap angle indication..............
Sweep indication....................
(8) High power operation.............
(9) UNOCCUPIED ......................
(10) Quiet operation ....................
(11) LED CLEAN operation.........
Displayed when setting timer
Displayed when transmitting data
Displayed when indoor unit sensor is
in use
Displayed when setting temperature
Displayed when temperature is shown
Symbols
OI-150-5-EG
01_KS3682_EN.fm Page 5 Friday, February 12, 2010 12:26 PM

6
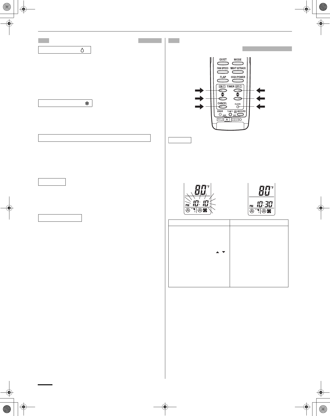
REMOTE CONTROL UNIT
Transmitter
When you press the buttons on the remote control unit, the mark appears in
the display to transmit the setting changes to the receiver in the air conditioner.
Display
Information on the operating conditions is displayed while the remote control unit
is switched on. If the unit is turned off, FLAP setting and FAN SPEED setting are
not displayed.
FAN SPEED selector button
: The air conditioner automatically decides the fan speeds.
: High fan speed
: Medium fan speed
: Low fan speed
FLAP button
Press this button either to select the setting of the airflow direction to the
auto. flap in each mode or one of the six possible positions manually or to
select the sweep function which moves the flap up and down automatically.
: Auto flap setting: If selected in a cooling or dry operation, the flap is
set at position (7) in the following chart.
: The airflow direction can be set manually. (six positions)
: The flap moves up and down automatically.
When you press the FLAP button, the air flow direction will be changed one
by one as follows.
NOTE
SWEEP
CANCEL button
SENSOR button
When you press this button (use a small-tipped object such as a ballpoint pen), the
mark will appear at the display. And the room temperature is detected by the
sensor which is built into the indoor unit and the air conditioner is controlled
accordingly.
If the remote control unit is located near a heat source, such as a space heater or in
direct sunlight, press the SENSOR button to switch to the sensor on the indoor unit.
NOTE
LED CLEAN button
: If this button is pressed during DRY, COOL or FAN operation, the UV
anti-bacterial unit is activated for 30 minutes and cleans the air blown
from the air conditioner.
ADDRESS switch
• The address switch changes to prevent mixing of signals from remote control units when two
air conditioners are installed next to each other. Normally, the address switch is set to A. For
more information, please contact the dealer where you made the purchase.
• Normally, the tabs on the remote control unit should not be bent.
Temperature display selector button
This switches the temperature display
between °C and °F.
QUIET button
: When you press this button, the fan rotates slower than the fan speed
setting to provide a quieter operating sound.
ON TIME/OFF TIME setting buttons
Advance button
Return button
No display: The timer does not operate.
: The air conditioner starts at the set time.
: The air conditioner stops at the set time.
: The air conditioner stops and starts, or starts
and stops, at the set times every day. For
details, see “SETTING THE TIMER”.
OI-150-6-EG
01_KS3682_EN.fm Page 6 Friday, February 12, 2010 12:26 PM

7
Sensor
A temperature sensor inside the remote control unit senses the room
temperature.
(Cover closed)
CLOCK button
ACL button (ALL CLEAR)
Puts the remote control unit into pre-operation status. Always press this button
after replacing the batteries.
ON/OFF operation button
This button is for turning the air conditioner on and off.
1 HR. TIMER button (1-HOUR OFF TIMER)
: When you press this button, regardless of whether the unit is operating
or stopping, the unit operates for one hour and then shuts down.
Temperature setting buttons (TEMP.)
Press the button to increase the set temperature.
Press the button to reduce the set temperature.
The temperature setting changes by 1 °C or 2 °F each time one of the TEMP.
buttons is pressed.
MODE selector button
Use this button to select DRY, COOL or FAN mode.
(DRY) : The air conditioner reduces the humidity in the room.
(COOL) : The air conditioner makes the room cooler.
(FAN) : The air conditioner works only as a circulation fan.
NIGHT SETBACK button
For details, see “4. Night Setback Mode”. When you press this button in the
DRY or COOL mode, the mark appears in the display, and the remote
control unit will automatically adjust the set temperature to save energy.
HIGH POWER button
: If this button is pressed during DRY, COOL or FAN operation, the unit
operates at maximum output for 30 minutes, regardless of the desired
temperature.
The fan speed is 1step above ‘‘HIGH’’.
UNOCCUPIED button
For details, see “8. UNOCCUPIED Mode”. When you press this button, the
mark appears in the display. And the remote control unit will automatically
prevent the room temperature from increasing too much when no one is in the
room.
• The illustration above pictures the remote control unit after the cover has been opened.
• The remote control unit sends the temperature signal to the air conditioner regularly at five minute intervals. If the signal from the
remote control unit stops for more than 15 minutes due to the loss of the remote control unit or other trouble, the air conditioner will
switch to the temperature sensor which is built into the indoor unit and control the room temperature. In these cases, the
temperature around the remote control unit may differ from the temperature detected at the air conditioner’s position.
• The indoor fan runs continuously when the system is in normal operation. It does not turn off when the desired room temperature is
reached. If Night Set Back mode is selected, the fan will turn off intermittently during cooling operation in order to control air flow.
NOTE
OI-150-7-EG
01_KS3682_EN.fm Page 7 Friday, February 12, 2010 12:26 PM

8
USING THE REMOTE CONTROL UNIT
HOW TO INSTALL BATTERIES
1. Slide the cover in the direction indicated by the arrow and remove
it.
2. Install two AAA alkaline batteries. Make sure the batteries point in
the direction marked in the battery compartment.
3. Use a thin object such as the tip of a pen to press the ACL button.
• The batteries last about six months, depending on how much
you use the remote control unit. Replace the batteries when
the remote control unit’s display fails to light, or when the
remote control unit cannot be used to change the air
conditioner’s settings.
• Use two fresh leak-proof type-AAA alkaline batteries.
• In replacing batteries, follow the instructions as mentioned in
the sub-section “HOW TO INSTALL BATTERIES”.
• If you do not use the remote control unit more than 1 month,
take out the batteries.
• Dispose of the used batteries at the designated location in
compliance with the applicable local ordinances.
HOW TO USE THE REMOTE CONTROL UNIT
When using the remote control unit, always point the unit’s
transmitter head directly at the air conditioner’s receiver.
REMOTE CONTROL UNIT INSTALLATION
POSITION
The remote control unit may be operated either from a non-fixed
position or from a wall-mounted position. To ensure that the air
conditioner operates correctly, DO NOT install the remote control
unit in the following places:
DO NOT
• In direct sunlight
• Behind a curtain or other places where it is covered
• More than 26 ft.(8 m) away from the air conditioner
• In the path of the air conditioner’s airstream
• Where it may become extremely hot or cold
• Where it may be subject to electrical or magnetic noise
• Where there is an obstacle between the remote control unit and air
conditioner (since a check signal is sent from the remote control
unit every 5 minutes)
MOUNTING THE REMOTE CONTROL UNIT
Before mounting the remote control unit, press the ON/OFF
operation button at the mounting location to make sure that the air
conditioner operates from that location. The indoor unit should make
a beeping sound to indicate that it has received the signal.
To take out the remote control unit, pull it forward.
WHEN HOLDING THE REMOTE CONTROL UNIT
• When using the remote control unit and during air conditioner
operation, the transmitter on the remote control unit should be
pointed towards the receiver on the indoor unit.
• Make sure that there are no objects between the remote control
unit and receiver which could block the signal.
ACL button
NOTE
Air conditioner
(Indoor unit)
Receiver
Remote control unit (Transmitter head)
• To prevent loss of the remote control
unit, you can connect the remote
control unit to the mount by passing
a string through the remote control
unit and attachment hole.
Remote control unit mount
Mounting screws
5/32 x 5/8"
(4 x 16 mm)
(included)
Rear side
Hole
Press
Set in
place
OI-150-8-EG
01_KS3682_EN.fm Page 8 Friday, February 12, 2010 12:26 PM

9
OPERATION WITH THE REMOTE CONTROL UNIT
1. Operation 2. Adjusting the Fan Speed
A. Automatic fan speed
Simply set the FAN SPEED selector button to the
position.
This automatically sets the best fan speed for the room
temperature.
B. Manual fan speed
If you want to adjust fan speed manually during operation,
just set the FAN SPEED selector button as desired. [ ,
, or ]
3. Fan Only
Check that the circuit breaker on the power panel is
turned on.
Press the setting buttons as described below and
change the settings as desired.
STEP 1 Press the MODE selector button
and select the desired mode.
For dehumidifying operation
For cooling operation
For fan only operation
→
→
→
STEP 2 To start the air conditioner, press the ON/
OFF operation button.
STEP 3 Press the TEMP. setting buttons to change
the temperature setting to the desired
temperature.
Adjustable temperature range:
STEP 4 Set the FAN SPEED selector button to the
setting you want.
STEP 5 Press the FLAP button and set the airflow
direction as desired.
(Refer to “ADJUSTING THE AIRFLOW
DIRECTION” on page 14.)
To stop the air conditioner, press the ON/OFF
operation button again.
• Choose the best position in the room for the remote
control unit, which also acts as the sensor for room
comfort and transmits the operating instructions.
Once you’ve found this best position, always keep the
remote control unit there.
• This appliance has a built-in 5-minute time delay
circuit to ensure reliable operation. When the
operation button is pressed, the compressor will start
running within three minutes. In the event of power
failure, the unit will stop.
STEP 2
STEP 1
STEP 3
STEP 4
STEP 5
NOTE
30 °C max.
16 °C min. or 86 °F max.
60 °F min.
NOTE
If you want to circulate air without any temperature
control, follow these steps:
STEP 1 Press the MODE selector button to switch to
the fan mode .
STEP 2 Press the ON/OFF operation button.
STEP 3 Press the FAN SPEED selector button to
select the fan speed of your choice ( ,
or ).
STEP 2
STEP 1
STEP 3
OI-150-9-EG
01_KS3682_EN.fm Page 9 Friday, February 12, 2010 12:26 PM

10
4. Night Setback Mode
Night Setback Mode is used for saving energy.
Press the NIGHT SETBACK button while operation. (except FAN
mode)
The mark appears in the display.
To release the night setback function, press the NIGHT SETBACK
button again.
Pressing the MODE selector button cancels Night Setback mode.
In Cooling and DRY Mode: ( and )
5. QUIET Mode
QUIET Mode is used to reduce the fan sound of the indoor unit.
Press the QUIET button.
The mark appears in the display.
To cancel, press QUIET button again.
• In QUIET Mode, the fan rotates at a slower speed than the fan
speed setting.
• If the unit is already operating with a very low airflow, the fan sound
may not change even if the QUIET button is pressed.
6. HIGH POWER Mode
HIGH POWER mode can be used to increase the output of the
indoor unit for all operation modes.
Press the HIGH POWER button while operation.
The mark appears in the display.
To cancel, press HIGH POWER button again.
• When the HIGH POWER button is pressed, the unit operates at
maximum output for 30 minutes, regardless of the desired
temperature. The fan speed is 1 step above “High”.
• QUIET Mode and HIGH POWER Mode cannot be used at the
same time.
• Pressing the MODE selector button cancels HIGH POWER mode.
• Depending on the operating conditions, the fan speed may be
increased by a small amount only.
NOTE
When the night setback mode is selected, the air conditioner
automatically raises the temperature setting 2 °F when 30 minutes
have passed after the selection was made, and then another 2 °F
after another 30 minutes have passed, regardless of the indoor
temperature when night setback was selected. This enables you
to save energy without sacrificing comfort. This function is
convenient when gentle cooling is needed.
Setting
temperature
Press the NIGHT
SETBACK button
30 min. 30 min. Time
2°F
2°F
NOTE
OI-150-10-EG
01_KS3682_EN.fm Page 10 Friday, February 12, 2010 12:26 PM

11
7. LED CLEAN Mode
In LED CLEAN mode, a UV anti-bacterial unit (including a LED
CLEAN lamp and anti-bacterial filter) in the indoor unit is used during
DRY, COOL, or FAN operation to remove bacteria from air blown
from the air conditioner.
Press the LED CLEAN button while operation.
The mark appears in the display.
To cancel, press the LED CLEAN button again.
• When the LED CLEAN button is pressed, the UV anti-bacterial unit
operates for one hour and cleans air blown from the air conditioner.
• Pressing the MODE selector button cancels LED CLEAN mode.
• Do not open the front panel while the LED CLEAN lamp on the
display is on.
• Depending on the room brightness, light from the LED CLEAN
lamp may reflect inside the air conditioner and be visible. This is
not a malfunction.
8. UNOCCUPIED Mode
Unoccupied mode is used to prevent the room temperature from
increasing too much when no one is in the room, and operate
automatically to save energy.
Press the UNOCCUPIED button.
The mark appears in the display.
To release the unoccupied function, press the UNOCCUPIED button
again.
Unoccupied Indication
Even if Unoccupied Mode is ON, it will be disabled if the air
conditioner is in operation.
• Unoccupied Function can be set and released through all
operational modes, regardless of whether the air conditioner is
operating or not.
• If the Unoccupied Function is ON and the remote control unit is
used to turn the air conditioner OFF (including OFF TIMER), the air
conditioner will turn off, but depending on the room temperature,
Cooling Operation will automatically begin.
• When the Unoccupied Function is in operation and the ON/OFF
operation button is pressed, operation will restart based on the
settings input before the air conditioner was turned off.
In Cooling Mode: ( )
• Unoccupied Mode triggers Cooling Operation in response to the
room temperature, but when this happens, the remote control unit
will continue to display the Operation mode set by the user.
• If the room temperature rapidly changes, the room temperature
may get over the upper or lower limit when the unoccupied function
is activated.
• The remote control unit should be used in the location specified in
“REMOTE CONTROL UNIT INSTALLATION POSITION” on
page 8.
• The air conditioner’s stop order (stated in (2) / above) is valid only
when the unoccupied function is operated.
NOTE
Unoccupied
Function Unoccupied
Indication
Status
OFF no display The unoccupied function is not set.
ON flashing
The unoccupied function is now
being set, and under Cooling
operation.
lighting
Although the unoccupied function is
set, not under Cooling operation.
NOTE
(1)
89
86
82 (2)
Room
Temperature (°F)
Cooling
starts
Time
Cooling
stops
(1) When the room temperature rises above 89°F, Cooling
Operation will begin.
(2) When the room temperature drops below 82°F, Cooling
Operation will stop.
The above actions will repeat so that the room temperature is
maintained at about 86°F.
NOTE
OI-150-11-EG
01_KS3682_EN.fm Page 11 Friday, February 12, 2010 12:26 PM

12
SPECIAL REMARKS
How it works?
• Once the room temperature reaches the level that was set, the
unit’s operation frequency is changed automatically.
• During DRY operation, the fan speed automatically runs at lower
speed for providing a comfortable breeze.
• ‘‘DRY’’ operation is not possible if the indoor temperature is 59 °F
or less.
• Sometimes the indoor unit may not get to the set fan speed such as
LOW under cool operation at very low outdoor temperatures due to
the indoor unit being protected from ice or frost.
• In the event of power failure, the unit will stop. When the power is
resumed, the unit will restart automatically in approximately
5 minutes by the remote control unit.
If the remote control unit is on and left in a location where the unit
can receive a signal, then the unit will automatically restart in
approximately 5 minutes of power being restored.
Clicking sound is heard from the air conditioner
• In cooling operation, any plastic parts may shrink due to a sudden
temperature change. In this event, a clicking sound may occur. This
is normal, and the sound will soon disappear.
• The remote control unit sends the setting condition to the air
conditioner regularly at five minute intervals.
SETTING THE TIMER
In the descriptions below, the following settings are used for the
temperature and time indicator selector button on the bottom front
section of the remote control unit.
• Temperature: °F
• Time: AM, PM
1. How to set the present time
(Example) To set to 10:30 pm.
‘‘DRY’’ ( ) Operation
Cooling ( ) operation
Power failure during operation
Clicking Sound
Remote Control Unit
Operation Indication
1. Press the CLOCK button
once if the time indicator is
not flashing.
The time indication alone
flashes.
2. Press the Advance, Return
( , ) button until PM 10:30
is displayed.
The time can be set in 1-minute
increments. Holding down the
button advances the time rapidly
in 10-minute increments.
3. Press the CLOCK button
again. This completes the setting of the
current time.
NOTE
OI-150-12-EG
01_KS3682_EN.fm Page 12 Friday, February 12, 2010 12:26 PM

13
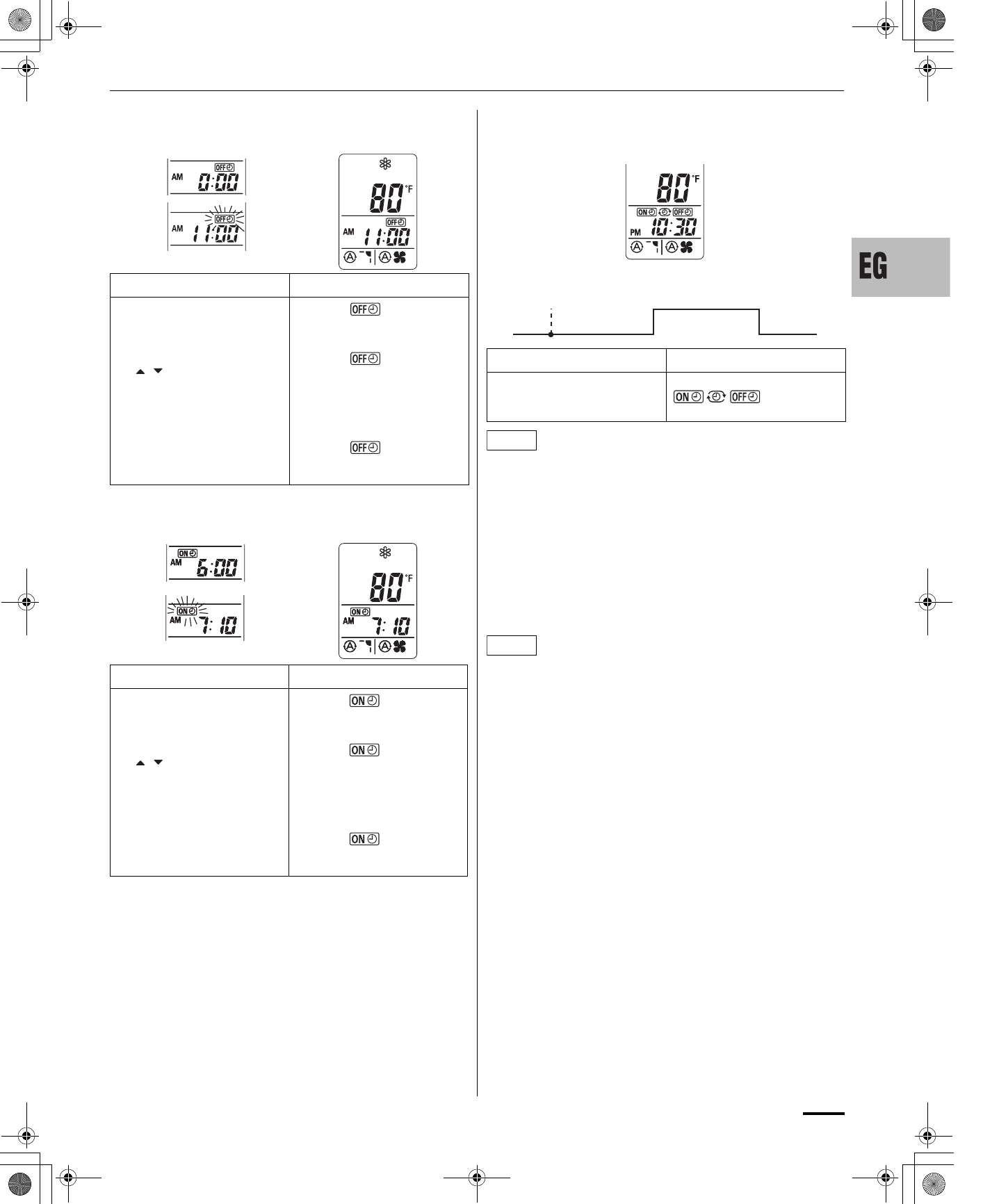
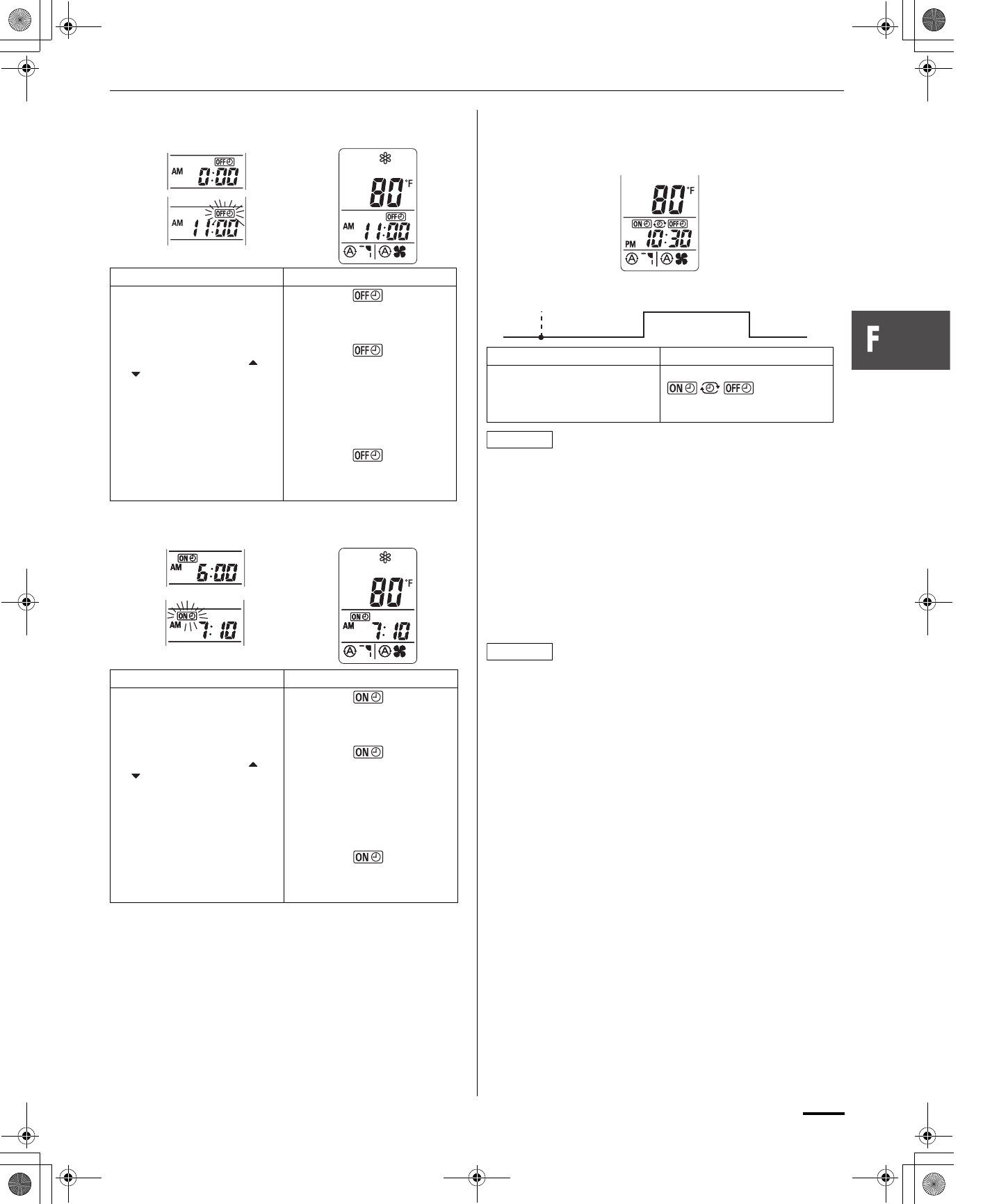
2. How to set the OFF time
(Example) To stop the air conditioner at 11:00 am.
3. How to set the ON time
(Example) To start operation at 7:10 am.
4. How to set daily ON/OFF repeat timer
(Example) To start operation at 7:10 am. and stop the air conditioner
at 11:00 am.
• The ON/OFF combination timer uses the current time as the
reference, and it is activated starting from whichever set time
comes first.
• With the ON/OFF combination timer, the settings are repeated
every day.
• You can check the timer ON/OFF times after you have set them by
pressing the ON TIME and OFF TIME setting buttons.
To cancel a timer program
• Press the CANCEL button.
• When either an ON or OFF timer is to be canceled, press the
button corresponding to the timer whose program is to be
canceled, and then press the CANCEL button.
• The airflow direction, fan speed and temperature setting can be
changed after a timer program has been set even when the unit is
stopped. Even when operation is stopped during an ON timer
program, the unit will start operating when the set time is reached
provided that the program is not canceled.
• When the ON timer and OFF timer are set to the same time, the
timer operates as if it is turned off.
Operation Indication
1. Press the OFF TIME setting
button once. The timer indication is
displayed, and the present OFF
time is shown.
2. Press the Advance, Return
( , ) button until AM 11:00
is displayed.
The timer indication
blinks.
The time can be set in 10-minute
increments. Holding down the
button advances the time rapidly
in 10-minute increments.
3. Wait a few seconds, and then
the setting is complete. The timer indication
stops blinking and the present
time is displayed.
Operation Indication
1. Press the ON TIME setting
button once. The timer indication is
displayed, and the present ON
time is shown.
2. Press the Advance, Return
( , ) button until AM 7:10
is displayed.
The timer indication
blinks.
The time can be set in 10-minute
increments. Holding down the
button advances the time rapidly
in 10-minute increments.
3. Wait a few seconds, and then
the setting is complete. The timer indication
stops blinking and the present
time is displayed.
Operation Indication
1. Set the timer ON/OFF times
as shown in 2-1, 2, 3 and 3-1,
2, 3.
The present time 10:30 pm. and
are displayed.
7:10 am.
ON
11:00 am.
OFF
10:30 pm.
Present time
NOTE
NOTE
OI-150-13-EG
01_KS3682_EN.fm Page 13 Friday, February 12, 2010 12:26 PM

14
USING THE 1-HOUR OFF
TIMER
1. 1-Hour OFF Timer
This function causes the unit to operate for one hour and then
stop, regardless of whether the unit is on or off when this
button is pressed.
The indicator in the display indicates that this function is
operating.
Setting procedure:
Regardless of whether the unit is operating or stopped, press the 1
HR. TIMER button.
appears in the display.
Cancellation procedure:
Press the ON/OFF operation button to turn the unit off, wait for the
unit to stop operating, and then press the ON/OFF operation button
again.
The 1-Hour Timer function is now cancelled and the unit operates
normally.
• If, while the 1-Hour Timer function is operating, the 1HR. TIMER
button is pressed once to cancel the function and then again, the
unit continues to operate for one hour from that point in time and
then stops.
• It is not possible to use the OFF Timer and 1-Hour OFF Timer
together. Whichever function is set last takes precedence. If the 1
HR. TIMER button is pressed while the TIMER OFF function
operates, the OFF Timer is cancelled and the unit will stop
operating one hour later.
2. Operation together with the daily ON/OFF
repeat timer
The 1-Hour OFF Timer setting is given priority over the DAILY ON/
OFF REPEAT setting.
TIPS FOR ENERGY SAVING
Do not
• Block the air intake and outlet of the unit. If they are
obstructed, the unit will not work well, and may be damaged.
• Let direct sunlight into the room. Use sunshades, blinds or curtains.
If the walls and ceiling of the room are warmed by the sun, it will
take longer to cool the room.
Do
• Always try to keep the air filter clean. (Refer to “CARE AND
CLEANING”.) A clogged filter will impair the performance of the
unit.
• To prevent conditioned air from escaping, keep windows, doors and
any other openings closed.
ADJUSTING THE AIRFLOW
DIRECTION
1. Horizontal
The horizontal airflow can be adjusted by moving the vertical vanes
with your hands to the left or right.
When the humidity is high, the vertical vanes should be in the
front position during the cooling or dehumidifying operation. If
the vertical vanes are positioned all of the way to the right or
left, condensation may begin to form around the air vent and
drip down.
2. Vertical
The vertical airflow can be adjusted by moving the flap with the
remote control unit. Do not move the flap with your hands. Confirm
that the remote control unit has been turned on. Use the FLAP
button to set either the sweep function or one of the six airflow
direction settings.
• The flap automatically closes when the unit is off.
NOTE
CAUTION
FAN
SWEEP
SWEEP
A. Sweep function
The flap starts moving
up and down to deliver
air over the sweep
range.
B. Setting the airflow manually
Referring to the above
illustration, use the
FLAP button to set the
airflow direction within
the range used during
cooling or
dehumidifying
operation.
C. Auto flap function
The flap is set
to the
recommended
position.
COOL
DRY
NOTE
OI-150-14-EG
01_KS3682_EN.fm Page 14 Friday, February 12, 2010 12:26 PM

15
• Use the FLAP button on the remote control to adjust the
position of the flap. If you move the flap by hand, the flap
position according to the remote control and the actual flap
position may no longer match. If this should happen, shut off
the unit, wait for the flap to close, and then turn on the unit
again; the flap position will now be normal again.
• Do not have the flap pointed down during cooling operation.
Condensation may begin to form around the air vent and drip
down.
OPERATION WITHOUT THE
REMOTE CONTROL UNIT
If you have lost the remote control unit or it has trouble, follow the
steps below.
When the air conditioner is not running
Each time the OPERATION button is pressed, the operation mode
changes cyclically.
The temperature is set to the room temperature minus 4°F during
the cooling operation, and the fan speed and flap are set to Auto.
CARE AND CLEANING
Casing and Grille (Indoor Unit)
Clean the casing and grille of the indoor unit with a vacuum cleaner
brush, or wipe them with a clean, soft cloth.
If these parts are stained, use a clean cloth moistened with a mild
liquid detergent. When cleaning the grille, be careful not to force the
vanes out of place.
Anti-Mold Filter
The anti-mold filter behind the front panel should be checked and
cleaned at least once every two weeks.
How to remove the anti-mold filter
1. Grasp both ends of the front panel and pull forward and up to
open the front panel.
2. Lift the anti-mold filter up slightly to disengage it from the
protrusions on the unit.
3. Pull downward to remove the filter from the unit.
Cleaning
Use a vacuum cleaner to remove light dust. If there is sticky dust on
the filter, wash the filter in lukewarm, soapy water, rinse it in clean
water, and dry it.
How to replace the anti-mold filter
1. Insert the top of the anti-mold filter, and then secure the bottom of
the filter with the protrusions on the unit.
2. Close the front panel by pushing the center of the front panel and
then pressing both edges until the panel clicks into place.
Air Clean Filter
The air clean filter removes dust and dirt from the air, and reduces
odors and smoke from tobacco.
1. For safety, be sure to turn the air
conditioner off and also to
disconnect the power before
cleaning.
2. Do not pour water on the indoor unit
to clean it. This will damage the
internal components and cause an
electric shock hazard.
CAUTION
INDOOR UNIT
OPERATION button (ON/OFF)
OPERATION lamp
Cooling operation Stop
NOTE
1. Never use solvents, or harsh
chemicals when cleaning the indoor
unit. Do not wipe the plastic casing
using very hot water.
2. Some metal edges and the fins are
sharp and may cause injury if
handled improperly; be especially
careful when you clean these parts.
3. The internal coil and other
components of the outdoor unit
must be cleaned every year. Consult
your dealer or service center.
CAUTION
Protrusions
Front panel
Anti-mold filter
12
2
OI-150-15-EG
01_KS3682_EN.fm Page 15 Friday, February 12, 2010 12:26 PM

16
How to install the air clean filter
The air clean filter needs to be installed behind the anti-mold filter.
1. Open the front panel and remove the anti-mold filter.
2. Remove the air filter holder from the anti-mold filter.
3. Install the air clean filter in the air filter holder.
4. Install the air filter holder to the anti-mold filter, remount the anti-
mold filter, and close the front panel.
How to clean the air clean filter
• In general, the filter should be sucked to remove dust in low fan
speed of a vacuum cleaner once every three months.
• If there is heavily grime on the filter, soak the filter in lukewarm
water with neutral detergent diluted 1:500 for 1 to 2 minutes then
wash it.
• Rinse the filter in clean water, then let it dry on the towel in room
temperature.
• Do not bend nor give excessive force onto the air clean filter.
• If the filter surface is heavily blocked with dirt or damaged, replace
it with new one. Purchase a replacement filter at your local dealer.
(model STK-FDXB)
Cleaning the main unit and remote control unit
• Wipe clean using a soft, dry cloth.
• To remove stubborn dirt, moisten a cloth in warm water no hotter
than 104 °F, wring thoroughly, and then wipe.
• The front panel can be removed in order to wash it with water.
Removing and remounting the front panel
Removing
Open the front panel until it is nearly horizontal, grasp the sections
near the front panel arms on both sides, and then remove the panel
by pushing the arms towards the outside while pulling the panel
towards you.
If the front panel is difficult to remove, grasp both ends of it and lift it
up slightly.
Move it to the left and disengage the left arm, then move it to the
right and disengage the right arm.
Remounting
Grasp the sections near the front panel arms on both sides, and
hold the front panel so that it is nearly horizontal. Push the arm
shafts towards the outside so that they come into contact with the
top of the indentations on the right and left sides of the air
conditioner. Then push firmly until the arm shafts click into place.
After closing the front panel, press firmly on the parts indicated by
the arrows to securely fasten the panel in place.
Also refer to the figure that shows “How to replace the anti-mold
filter”.
Washing the front panel with water
• Clean the front panel gently using a soft sponge, or the like. Then
wipe away any remaining moisture.
• Neutral detergent may be used to remove stubborn dirt. Then rinse
thoroughly with water and wipe away any remaining moisture.
This air clean filter cannot remove
harmful gases or vapors nor ventilate
air in the room. You must open doors
or windows frequently when you use
gas or oil heating appliances.
Otherwise there is a risk of suffocation
in extreme cases.
Air filter holder
Anti-mold filter
Air clean filter
NOTE
Front panel Arm
When using a footstool or the like, be
careful not to let it tip over.
CAUTION
OI-150-16-EG
01_KS3682_EN.fm Page 16 Friday, February 12, 2010 12:26 PM

17
TROUBLESHOOTING
If your air conditioner does not work properly, first check the following
points before requesting service. If it still does not work properly,
contact your dealer or service center.
OPERATING RANGE
The air conditioner is operable within the temperature ranges as
listed below:
WIRED REMOTE CONTROLLER
A separately sold wired remote controller (STK-RCS-
7TWSUA) used with this air conditioner is also available. If
you wish to use the wired remote control function, you will
need to purchase both the optional wired remote controller
and its connection kit (STK-KCW2).
Trouble Possible Cause Remedy
Air conditioner does
not run at all. 1. Power failure. 1. Restore power.
2. Leakage circuit
breaker tripped. 2. Contact service
center.
3. Line voltage is too
low. 3. Consult your
electrician or
dealer.
4. Batteries in remote
control unit have
run down.
4. Replace batteries.
OPERATION lamp
blinks and air
conditioner does not
operate.
Trouble in system. Contact service
center.
Compressor runs but
soon stops. Obstruction in front of
condenser coil. Remove obstruction.
Poor cooling
performance. 1. Dirty or clogged air
filter. 1. Clean air filter to
improve airflow.
2. Heat source or
many people in
room.
2. Eliminate heat
source if possible.
3. Doors and/or
windows are open. 3. Shut them to keep
the heat out.
4. Obstacle near air
intake or air
discharge port.
4. Remove it to
ensure good
airflow.
5. Thermostat is set
too high for
cooling.
5. Set the
temperature lower.
Clicking sound is
heard from the air
conditioner.
In cooling operation,
any plastic parts may
shrink due to a
sudden temperature
change. In this event,
a clicking sound may
occur.
This is normal, and
the sound will soon
disappear.
OPERATION lamp
lights but outdoor unit
will not run.
The use of cellular
phones near the air
conditioner may
cause disturbance to
its normal operation.
1. Turn off the power
then restart the air
conditioner after a
while.
2. Consult your
dealer.
Temperature Indoor air
temperature Outdoor air
temperature
COOLING Max. 95 °F DB /
71 °F WB 115 °F DB
Min. 67 °F DB /
57 °F WB 0 °F DB
OI-150-17-EG
01_KS3682_EN.fm Page 17 Friday, February 12, 2010 12:26 PM

18
CARACTÉRISTIQUES
Ce climatiseur est un appareil de type inverseur qui règle lui-même sa puissance en fonction des conditions environnantes. Des détails sur
ces fonctions sont fournis ci-dessous ; se référer à ces descriptions lors de l’utilisation du climatiseur.
• Fonctionnement contrôlé par microprocesseur
Le logement interne de la télécommande procure diverses
fonctions qui facilitent le fonctionnement automatique et
elles sont clairement affichées pour simplifier les
démarches.
• Simplificité d’une télécommande à infrarouge
Cette télécommande comporte plusieurs atouts qui
facilitent le fonctionnement automatique.
• Marche/arrêt par temporisateur sur 24 heures
Ce temporisateur peut être programmé pour commander
automatiquement la mise en marche et l’arrêt à tout
moment pendant une période de 24 heures.
• Temporisateur 1 heure
Ce temporisateur peut être programmé pour commander
automatiquement la mise à l’arrêt après une heure de
fonctionnement.
• Economie nocturne
Cette fonction permet d’économiser l’énergie en contrôlant
le fonctionnement de sorte que le bruit de fonctionnement
de l’appareil soit plus faible qu’en temps normal.
• Vitesse de ventilation automatique et à 3 paliers
Automatique/Vitesse élevée/Vitesse moyenne/Vitesse
faible
• Contrôle du balayage d’air
Cette fonction déplace un volet dans la sortie d’air vers le
haut et le bas afin de diriger l’air dans toute la pièce selon
un mouvement de balayage et assurer ainsi le confort dans
chaque coin.
• Commande de volet automatique
Elle règle automatiquement le volet sur la position optimum
pendant le refroidissement et le séchage.
• Fonction de remise en marche automatique après une panne
de courant
Les programmations sont remises en service lorsque le
courant est rétabli.
• Fonctionnement à haute puissance
Si elle n’est pas réglée sur le fonctionnement automatique,
l’appareil opère à sortie maximale pendant 30 minutes,
indépendamment de la température désirée.
La vitesse du ventilateur est un palier supérieur à
«Élevée».
• Fonctionnement silencieux
Le ventilateur tourne plus lentement que la vitesse sur
laquelle est réglé le ventilateur pour fournir un son de
fonctionnement plus doux.
• Fonctionnement du voyant de nettoyage (LED Clean)
Pendant l’utilisation, le dispositif antibactérien UV est
activé pendant 30 minutes et nettoie l’air soufflé par le
climatiseur.
• Filtre anti-moisissure
Cet appareil est muni d’un filtre anti-moisissure qui retarde
la croissance de toute moisissure ou bactérie.
• Filtre de nettoyage d’air
Un filtre à air qui élimine les odeurs désagréables et purifie
l’air est disponible.
Acheter un filtre de remplacement auprès du dépositaire
local. (modèle STK-FDXB)
• Pièce inoccupée
Cette fonction évite que la température de la pièce
n’augmente trop lorsque personne ne se trouve dans la
pièce, et elle s’active automatiquement pour économiser
l’énergie.
TABLE DES MATIÈRES
Page Page
CARACTÉRISTIQUES ............................................................. 18
INFORMATIONS SUR LE PRODUIT ....................................... 19
SYMBOLES D’AVERTISSEMENT ........................................... 19
EMPLACEMENT D’INSTALLATION ......................................... 19
INSTRUCTIONS RELATIVES À L’ALIMENTATION.................. 19
CONSEILS DE SÉCURITÉ ...................................................... 19
NOM DES PIÈCES .................................................................. 20
UTILISATION DE LA TÉLÉCOMMANDE................................. 24
FONCTIONNEMENT AVEC TÉLÉCOMMANDE...................... 25
1. Fonctionnement ........................................................ 25
2. Réglage de la vitesse du ventilateur ......................... 25
3. Ventilateur uniquement ............................................. 25
4. Mode économie nocturne ......................................... 26
5. Mode de silencieux (QUIET)..................................... 26
6. Mode de fonctionnement à haute puissance
(HIGH POWER)......................................................... 26
7. Mode de voyant de nettoyage (LED CLEAN)............ 27
8. Mode Pièce inoccupée (UNOCCUPIED) .................. 27
REMARQUES SPÉCIALES......................................................28
RÉGLAGE DU TEMPORISATEUR ...........................................28
EMPLOI DU TEMPORISATEUR 1 HEURE ..............................30
CONSEILS POUR ÉCONOMISER L’ÉNERGIE........................30
RÉGLAGE DU FLUX D’AIR ......................................................30
FONCTIONNEMENT SANS TÉLÉCOMMANDE......................31
ENTRETIEN ET NETTOYAGE..................................................31
GUIDE DE DÉPANNAGE..........................................................33
PLAGE DE TEMPÉRATURES DE FONCTIONNEMENT .........33
TÉLÉCOMMANDE FILAIRE .....................................................33
OI-150-2-FR
02_KS3682_FR.fm Page 18 Friday, February 12, 2010 12:29 PM

19
INFORMATIONS SUR LE
PRODUIT
Pour tout problème ou toute question relatifs au
climatiseur, il faudra les informations ci-dessous. Les
numéros de série et de modèle figurent sur la plaque
signalétique placée sur le fond du coffret.
No. de modèle _______________________________
No. de série _________________________________
Date d’achat_________________________________
Adresse du concessionnaire ____________________
Numéro de téléphone __________
SYMBOLES
D’AVERTISSEMENT
Les symboles suivants utilisés dans ce manuel
avertissent d’un danger potentiel pour l’utilisateur, le
personnel d’entretien ou l’appareil :
EMPLACEMENT
D’INSTALLATION
• Il est recommandé de faire installer l’appareil par un
technicien qualifié et conformément aux
instructions fournies avec l’appareil.
• Avant de procéder à l’installation, vérifier que la tension secteur du
local d’utilisation (bureau ou habitation) est la même que celle
indiquée sur la plaque signalétique.
À éviter :
Pour protéger le climatiseur de toute corrosion, éviter d’installer
l’élément extérieur dans un endroit qui risque d’être aspergé d’eau
de mer ou dans un environnement sulfureux, par exemple à
proximité d’une source thermale.
INSTRUCTIONS RELATIVES À
L’ALIM E N TATI O N
1. Tous les câbles doivent respecter les codes électriques
locaux. Pour les détails, consulter son magasin ou un
électricien qualifié.
2. Chaque élément doit être correctement mis à la terre
avec un fil de terre (ou de masse) ou au moyen d’un
câblage d’alimentation.
3. Les raccordements devront être confiés à un électricien
qualifié.
CONSEILS DE SÉCURITÉ
• Lire attentivement ce mode d’emploi avant de faire
fonctionner le climatiseur. Si l’on rencontre des
difficultés ou des problèmes, consulter son
concessionnaire.
• Le climatiseur est conçu pour créer un
environnement confortable chez soi. Ne l’utiliser
qu’aux fins pour lesquelles il a été prévu, en suivant
les instructions de ce manuel.
Ce symbole signale un danger ou des
opérations dangereuses qui risquent
d’entraîner des blessures physiques
graves, ou mortelles.
Ce symbole signale un danger ou des
opérations dangereuses qui risquent
d’entraîner des blessures physiques ou
des dommages matériels, notamment de
l’appareil.
• Ne pas installer le climatiseur dans un
endroit où existent des émanations
gazeuses ou des gaz inflammables ou
dans un endroit très humide comme
une serre.
• Ne pas installer le climatiseur où se
trouvent des objets dégageant une
très forte chaleur.
AVERTISSEMENT
ATTENTION
AVERTISSEMENT
• Ne jamais utiliser ni entreposer
d’essence ni aucune autre vapeur ou
liquides inflammables près du
climatiseur — cela serait extrêmement
dangereux.
• Le climatiseur ne possède pas de
ventilateur d’admission d’air frais
extérieur. Il faudra donc ouvrir
fréquemment les portes ou les
fenêtres si l’on utilise dans la même
pièce des appareils de chauffage à gaz
ou au mazout, qui consomment
beaucoup d’oxygène. Sinon, il y aurait
risque d’asphyxie dans les cas
extrêmes.
• Ne pas mettre le climatiseur sous et
hors tension en le branchant et en le
débranchant. Utiliser le bouton de
marche/arrêt de fonctionnement (ON/
OFF).
• Ne rien introduire dans la sortie d’air
de l’élément extérieur. Cela est très
dangereux car le ventilateur marche à
grande vitesse.
• Ne pas laisser les enfants jouer avec le
climatiseur.
• Ne pas trop refroidir une pièce où se
trouvent des bébés ou des malades.
AVERTISSEMENT
ATTENTION
OI-150-3-FR
02_KS3682_FR.fm Page 19 Friday, February 12, 2010 12:29 PM

20
NOM DES PIÈCES
Le schéma s’appuie sur la vue externe du modèle standard.
En conséquence, la forme risque de différer de celle du climatiseur
sur lequel on a arrêté son choix.
Le climatiseur se compose d’un élément intérieur et d’un élément
extérieur. On pourra le piloter avec la télécommande.
AFFICHEUR DE L’APPAREIL ET
BOUTON DE FONCTIONNEMENT
Éviter d’utiliser un équipement radio tel qu’un téléphone mobile
près (à moins de 4 pieds (1,2 mètres)) du récepteur de
télécommande. Cela pourrait causer un mauvais
fonctionnement de l’appareil.
Si une défaillance se produit, débrancher l’appareil et le
remettre en service après quelques minutes.
Les voyants d’affichage de l’appareil sont atténués pendant le
fonctionnement en mode économie nocturne (NIGHT SETBACK).
Arrivée d’air L’air dans la pièce entre dans cette section
et il passe à travers des filtres à air qui
éliminent la poussière.
Sortie d’air L’air climatisé est soufflé du climatiseur par
la sortie d’air.
Télécommande La télécommande sans fil commande la
mise sous/hors tension (ON/ OFF), la
sélection du mode de fonctionnement, la
température, la vitesse du ventilateur, le
réglage du temporisateur et le balayage
d’air.
Tuyaux de fluide
frigorigène
Les éléments intérieur et extérieur sont
reliés par des tuyaux de cuivre par lesquels
circule le fluide frigorigène.
Tube de vidange L’humidité de la pièce se condense et est
éliminée par ce tube.
Élément
extérieur
(condensation)
L’élément extérieur se compose d’un
compresseur, d’un moteur de ventilateur,
d’une bobine d’échangeur de chaleur et
d’autres composants électriques.
ÉLÉMENT INTÉRIEUR
Arrivée d’air
Télécommande
Tuyaux de fluide frigorigène
Tube de vidange
ÉLÉMENT EXTÉRIEUR
Sortie d’air
Sortie d’air
REMARQUE
Récepteur de
télécommande
Cette section capte les signaux infrarouges
envoyés par la télécommande (émetteur).
Bouton de
fonctionnement
Lorsque la télécommande ne peut pas être
utilisée, appuyer sur ce bouton permet un
refroidissement.
Chaque fois que ce bouton est activé, le mode
de fonctionnement change de façon cyclique.
Voyant de
fonctionnement
Ce voyant s’allume lorsque le système est en
mode DRY (séchage) (orange), COOL
(refroidissement) (vert) et FAN (ventilateur)
(vert).
Voyant de
temporisateur
Ce voyant s’allume quand le système
fonctionne avec le temporisateur.
Voyant de
nettoyage
(LED CLEAN)
Ce voyant s’allume pendant l’utilisation en
mode antibactérien UV.
Récepteur de
télécommande
Voyant de
temporisateur (TIMER)
Voyant de fonctionnement
(OPERATION)
Bouton de fonctionnement
(ON/OFF)
ÉLÉMENT INTÉRIEUR
Voyant de
nettoyage
(LED CLEAN)
IMPORTANT
Refroidissement Arrêt
REMARQUE
OI-150-4-FR
02_KS3682_FR.fm Page 20 Friday, February 12, 2010 12:29 PM

21
TÉLÉCOMMANDE (AFFICHAGE)
(1) Mode de fonctionnement
MILD DRY (séchage) .............
COOL (refroidissement).........
FAN (ventilation).....................
(2) Vitesse de ventilation
Fonctionnement
automatique ...........................
Vitesse élevée .......................
Vitesse moyenne....................
Vitesse faible..........................
(3) Réglage de la température
60–86°F
Indication lors d’un réglage
de température de 80° F ........
(4) Temporisateur
Horloge à affichage sur 24
heures avec programmateur
de marche/arrêt .....................
Programmation de la
mise en marche (ON). ...........
Programmation de
l’arrêt (OFF). ..........................
Temporisateur 1 heure...........
(5) Mode d’économie
nocturne.................................
(6) Confirmation
de transmission......................
(7) Volet automatique..................
Indication d’angle du volet .....
Indication de balayage
d’air........................................
(8) Mode de fonctionnement
à haute puissance .................
(9) Pièce inoccupée ....................
(10) Fonctionnement silencieux ..
(11) Fonctionnement du
voyant de nettoyage
(LED CLEAN) ......................
Affiché lors du réglage du temporisateur
Affiché lors de la transmission de données
Affiché lorsque le capteur de l’élément
intérieur est actif
Affiché lors du réglage de température
Affiché quand la température est indiquée
Symboles
OI-150-5-FR
02_KS3682_FR.fm Page 21 Friday, February 12, 2010 12:29 PM

22
TÉLÉCOMMANDE
Émetteur
Quand on appuie sur les boutons de la télécommande, le voyant apparaît sur
l’afficheur pour signaler la transmission des réglages au récepteur du climatiseur.
Afficheur
Les informations sur le mode de fonctionnement s’affichent lorsque la
télécommande est allumée. Les réglages FLAP (Volet) et FAN SPEED (Vitesse
de ventilation) ne sont pas affichés.
Sélecteur de vitesse du ventilateur (FAN SPEED)
: Le climatiseur règle automatiquement la vitesse du ventilateur.
: Vitesse élevée
: Vitesse moyenne
: Vitesse faible
Bouton de volet (FLAP)
Appuyer sur ce bouton pour soit régler la direction du flux d’air sur le volet
automatique dans chaque mode ou sur l’une des six positions possibles
manuellement, soit pour sélectionner la fonction de balayage qui fait
monter ou descendre le volet automatiquement.
: Réglage de volet automatique : Si sélectionné durant le
refroidissement ou le séchage, le volet est réglé sur la position (7)
dans l’illustration suivante.
: La direction du flux d’air peut être réglée manuellement. (six positions)
: Le volet se déplace automatiquement vers le haut et vers le bas.
Lorsque vous appuyez sur le bouton de volet (FLAP), la direction du flux
d’air est modifiée comme suit.
REMARQUE
Balayage
Bouton d’annulation (CANCEL)
Bouton de capteur de climatiseur (SENSOR)
Lorsqu’on appuie sur ce bouton (utiliser une pointe fine telle que stylo bille), le pictogramme
s’affiche. La température de la pièce est alors détectée par le capteur intégré à l’élément
intérieur et le climatiseur fonctionne selon les informations fournies par ce capteur.
Si la télécommande se trouve près d’une source de chaleur telle qu’un radiateur ou
en plein soleil, appuyer sur le bouton SENSOR pour que la détection de température
soit effectuée par le capteur de l’élément intérieur.
REMARQUE
Bouton du voyant de nettoyage (LED CLEAN)
: Que l’appareil soit en mode DRY, COOL ou FAN, quand on appuie sur
ce bouton le dispositif antibactérien UV est activé pendant 30 minutes et
nettoie l’air soufflé par le climatiseur.
Commutateur d’adresse (ADDRESS)
• Le commutateur d’adresse change pour empêcher le mélange des signaux provenant des télécommandes
lorsque deux climatiseurs sont installés l’un à côté de l’autre. En principe, le commutateur d’adresse est réglé
sur A. Pour de plus amples informations, contacter le revendeur où vous avez acheté l’appareil.
• En principe, les languettes de la télécommande ne sont pas pliées.
Bouton de sélection de
l’affichage de la température
L’affichage de la température
bascule entre °C et °F.
Bouton de silencieux (QUIET)
: Lorsque vous appuyez sur ce bouton, le ventilateur tourne plus
lentement que la vitesse sur laquelle est réglé le ventilateur pour fournir
un son de fonctionnement plus doux.
Boutons de réglage de l’heure de mise en marche/arrêt
(ON TIME/OFF TIME)
Bouton Suivant
Bouton Précédent
Aucun affichage : Le temporisateur ne fonctionne pas.
: Le climatiseur se met en marche à l’heure programmée.
: Le climatiseur s’arrête à l’heure programmée.
: Le climatiseur s’arrête et se met en marche,
ou se met en marche et s’arrête chaque jour
aux mêmes heures. Pour les détails, voir
« RÉGLAGE DU TEMPORISATEUR ».
OI-150-6-FR
02_KS3682_FR.fm Page 22 Friday, February 12, 2010 12:29 PM

23
Capteur
Le capteur de température incorporé à la télécommande détecte la température
de la pièce.
Bouton de l’horloge (CLOCK)
Bouton de réinitialisation (ACL)
Elle ramène la télécommande à son état original. Appuyer sur ce bouton après
le remplacement des piles.
Bouton de marche/arrêt de fonctionnement (ON/OFF)
Ce bouton permet de mettre le climatiseur en marche et de l’arrêter.
Bouton de temporisateur 1 heure (1 HR. TIMER)
: Qu’il soit en service ou non, quand ce bouton est actionné l’appareil
fonctionne pendant une heure puis il s’arrête.
Boutons de réglage de la température (TEMP.)
Appuyer sur le bouton pour augmenter la température réglée.
Appuyer sur le bouton pour réduire la température réglée.
Le réglage de la température change de 1 °C ou 2 °F chaque fois qu’un des
boutons TEMP. est enfoncé.
Sélecteur de mode (MODE)
Utiliser ce bouton pour sélectionner le mode DRY (séchage), COOL
(refroidissement) ou FAN (ventilateur).
(DRY) : Le climatiseur réduit l’humidité de la pièce.
(COOL) : Le climatiseur refroidit la pièce.
(FAN) : Le climatiseur fait office de ventilateur.
Bouton d’économie nocturne (NIGHT SETBACK)
Pour les détails, voir « 4. Mode économie nocturne ». Quand on appuie sur ce
bouton en mode DRY (séchage) ou COOL (refroidissement), apparaît sur
l’afficheur, et la télécommande règle automatiquement la température de façon
à économiser l’énergie.
Bouton de haute puissance (HIGH POWER)
: Si ce bouton est activé durant le fonctionnement en mode DRY
(séchage), COOL (refroidissement) et FAN (ventilateur), l’appareil
opère à sortie maximale pendant 30 minutes, indépendamment de la
température désirée.
La vitesse du ventilateur est un palier supérieur à « Élevée ».
Bouton Pièce inoccupée (UNOCCUPIED)
Pour les détails, voir « 8. Mode Pièce inoccupée (UNOCCUPIED) ». Lorsque
on appuie sur ce bouton, le pictogramme apparaît sur l’affichage. Et la
télécommande évitera automatiquement que la température de la pièce
n’augmente trop lorsque personne ne se trouve dans la pièce.
• L’illustration ci-dessus montre la télécommande lorsque le couvercle est ouvert.
• La télécommande envoie le signal de température au climatiseur toutes les cinq minutes. Si le climatiseur ne reçoit pas de signal de
la télécommande pendant plus de 15 minutes (en raison d’une défaillance de celle-ci ou pour une autre raison), il utilise le capteur
de température intégré à l’élément intérieur pour régler la température de la pièce. Il se peut alors que la température au niveau de
la télécommande soit différente de la température détectée au niveau du climatiseur.
• Le ventilateur intérieur fonctionne constamment lorsque le système est mode d’opération normale. Il ne s’éteint pas lorsque la
température ambiante désirée est atteinte. Si le mode d’économie nocturne est sélectionné, le ventilateur s’éteindra par
intermittence pendant l’opération de refroidissement afin de contrôler le flux d’air.
REMARQUE (Couvercle
refermé)
OI-150-7-FR
02_KS3682_FR.fm Page 23 Friday, February 12, 2010 12:29 PM

24
UTILISATION DE LA TÉLÉCOMMANDE
INSTALLATION DES PILES
1. Glisser le couvercle dans le sens indiqué par la flèche et le retirer.
2. Insérer deux piles alcalines de format AAA. Bien vérifier que les
piles sont installées suivant les repères inscrits dans le logement
des piles.
3. A l’aide d’un objet comme la pointe d’un crayon, appuyer sur le
bouton de réinitialisation (ACL).
• Les piles ont une autonomie de six mois environ, en fonction
de la fréquence d’utilisation de la télécommande. Remplacer
les piles si le voyant de l’affichage ne s’allume plus, ou si la
télécommande ne permet plus de modifier les réglages du
climatiseur.
• Utiliser deux piles alcalines neuves et étanches de format
AAA.
• Pour le remplacement des piles, suivre les instructions du
paragraphe « INSTALLATION DES PILES ».
• Si l’on ne se sert pas de la télécommande pendant plus d’un
mois, retirer les piles.
• Jeter les piles usées dans les emplacements désignés, en
respectant la réglementation locale qui s’y applique.
UTILISATION DE LA TÉLÉCOMMANDE
Quand on utilise la télécommande, toujours diriger la tête de
l’émetteur droit sur le récepteur du climatiseur.
EMPLACEMENT D’INSTALLATION DE LA
TÉLÉCOMMANDE
La télécommande pourra être utilisée en position mobile ou en
position fixe (montage mural). Pour garantir un bon fonctionnement
du climatiseur, NE PAS installer la télécommande dans les endroits
suivants :
NE PAS
• En plein soleil
• Derrière un rideau ou tout autre endroit où elle serait cachée
• À plus de 26 pieds (8 mètres) du climatiseur
• Sur le trajet du flux d’air du climatiseur
• Dans un endroit qui risque de devenir extrêmement chaud ou froid
• Dans un endroit soumis à des parasites électriques ou
magnétiques
• Là où un obstacle s’interpose entre la télécommande et le
climatiseur (en effet, un signal de vérification est envoyé par la
télécommande toutes les 5 minutes)
INSTALLATION DE LA TÉLÉCOMMANDE
Avant de monter la télécommande, appuyer sur le bouton de
marche/arrêt de fonctionnement (ON/OFF) à l’endroit du montage
pour s’assurer que le climatiseur pourra fonctionner à partir de cet
endroit. L’élément intérieur devrait émettre un bip sonore pour
indiquer qu’elle a reçu le signal.
Pour retirer la télécommande, tirer vers l’avant.
MANIPULATION DE LA TÉLÉCOMMANDE
• Lors de l’utilisation de la télécommande et du climatiseur,
l’émetteur de la télécommande devrait être pointé vers le récepteur
de l’unité intérieure.
• S’assurer qu’aucun objet susceptible de bloquer le signal ne se
trouve entre le récepteur et la télécommande.
Bouton ACL
REMARQUE
Climatiseur
(élément intérieur)
Récepteur
Télécommande (Tête de l’émetteur)
• Pour empêcher la perte de la
télécommande, vous pouvez
connecter celle-ci au boîtier en
passant une ficelle à travers la
télécommande et à travers le trou
d’attachement.
Boîtier de la télécommande
Vis de montage
5/32 x 5/8" (4 x 16 mm)
(fournies)
Partie arrière
Trou
Appuyer
Mis en
place
OI-150-8-FR
02_KS3682_FR.fm Page 24 Friday, February 12, 2010 12:29 PM

25
FONCTIONNEMENT AVEC TÉLÉCOMMANDE
1. Fonctionnement 2. Réglage de la vitesse du ventilateur
A. Vitesse automatique du ventilateur
Il suffit de mettre le sélecteur de vitesse du ventilateur (FAN
SPEED) sur la position .
Elle règle automatiquement la meilleure vitesse du
ventilateur pour la température de la pièce.
B. Vitesse manuelle du ventilateur
Pour régler la vitesse du ventilateur manuellement pendant le
fonctionnement, il suffit de mettre le sélecteur de vitesse du
ventilateur (FAN SPEED) sur la position voulue. [ , , ou ]
3. Ventilateur uniquement
Vérifier que le disjoncteur se trouvant sur le panneau
de contrôle électrique est en position de marche.
Appuyer sur les boutons comme expliqué ci-dessous
et changer les réglages selon les besoins.
ÉTAPE 1 Appuyer sur le sélecteur de
mode (MODE) et choisir le
mode souhaité.
Pour le séchage
Pour le refroidissement
Pour la ventilation seulement
→
→
→
ÉTAPE 2 Pour mettre le climatiseur en marche,
appuyer sur le bouton de marche/arrêt
de fonctionnement (ON/OFF).
ÉTAPE 3
Appuyer sur les boutons de réglage de la
température (TEMP.) pour changer le réglage
de la température à la valeur souhaitée.
Plage des températures réglables :
ÉTAPE 4
Régler le sélecteur du vitesse de ventilation
(FAN SPEED) à la valeur souhaitée.
ÉTAPE 5 Appuyer sur le bouton de volet (FLAP) et
ajuster la direction du flux d’air selon ses
préférences.
(Voir « RÉGLAGE DU FLUX D’AIR » en
page 30.)
Pour arrêter le climatiseur, appuyer à nouveau sur le
bouton de marche/arrêt de fonctionnement (ON/OFF).
• Rechercher le meilleur emplacement possible
dans la pièce pour la télécommande, qui fait
également fonction de détecteur de confort et qui
transmet les instructions de fonctionnement. Une
fois que l’on a trouvé l’emplacement idéal, y laisser
la télécommande en permanence.
• L’appareil possède un circuit à retardement
incorporé de 5 minutes afin de garantir un
fonctionnement en toute sécurité. Quand on
appuie sur le bouton de fonctionnement, le
compresseur ne commencera à fonctionner que 3
minutes plus tard. En cas d’une panne de courant,
l’appareil s’arrête.
ÉTAPE 2
ÉTAPE 1
ÉTAPE 3
ÉTAPE 4
ÉTAPE 5
REMARQUE
30 °C (max.)
16 °C (min.) ou 86 °F (max.)
60 °F (min.)
REMARQUE
Pour faire circuler l’air sans modifier la température,
suivez la procédure suivante :
ÉTAPE 1 Appuyer sur le bouton de sélection du mode
(MODE) pour passer en mode ventilateur
.
ÉTAPE 2 Appuyer sur le bouton de marche/arrêt de
fonctionnement (ON/OFF).
ÉTAPE 3 Appuyer sur le sélecteur de la vitesse du
ventilateur (FAN SPEED) pour sélectionner
la vitesse voulue ( , ou ).
ÉTAPE 2
ÉTAPE 1
ÉTAPE 3
OI-150-9-FR
02_KS3682_FR.fm Page 25 Friday, February 12, 2010 12:29 PM

26
4. Mode économie nocturne
Ce mode permet de réduire la consommation d’énergie.
Appuyer sur le bouton d’économie nocturne (NIGHT SETBACK)
pendant le fonctionnement. (sauf mode FAN)
apparaît sur l’afficheur.
Pour libérer la fonction d’économie nocturne, appuyer à nouveau sur
le bouton d’économie nocturne (NIGHT SETBACK).
La pression sur le sélecteur de mode (MODE) annule le mode
d’économie nocturne (NIGHT SETBACK).
En mode de refroidissement et séchage : ( et )
5. Mode de silencieux (QUIET)
Le mode de silencieux (QUIET) est utilisé pour réduire le son du
ventilateur de l’appareil.
Appuyez sur le bouton de silencieux (QUIET).
apparaît sur l’afficheur.
Pour annuler, appuyez de nouveau sur le bouton de silencieux
(QUIET).
• En mode de silencieux, le ventilateur tourne à une vitesse plus
faible que celle sur laquelle est réglé le ventilateur.
• Si l’appareil fonctionne déjà avec un flux d’air très faible, le bruit du
ventilateur peut ne pas changer même si le bouton de silencieux
(QUIET) est enfoncé.
6. Mode de fonctionnement à haute puissance
(HIGH POWER)
Le mode de fonctionnement à haute puissance (HIGH POWER)
peut être utilisé pour augmenter la sortie de l’unité intérieure pour
tous les modes de fonctionnement.
Appuyez sur le bouton de haute puissance (HIGH POWER) pendant
le fonctionnement.
apparaît sur l’afficheur.
Pour annuler, appuyez de nouveau sur le bouton de haute puissance
(HIGH POWER).
• Lorsque le bouton de haute puissance (HIGH POWER) est activé,
l’unité opère à sortie maximale pendant 30 minutes,
indépendamment de la température désirée. La vitesse du
ventilateur est un palier supérieur à « Élevée ».
• Les modes de silencieux (QUIET) et de fonctionnement à haute
puissance (HIGH POWER) ne peuvent pas être utilisés en même
temps.
• La pression sur le sélecteur de mode (MODE) annule le mode de
fonctionnement à haute puissance (HIGH POWER).
• En fonction des conditions de fonctionnement, la vitesse du
ventilateur peut être légèrement accélérée uniquement.
REMARQUE
Quand le mode d’économie nocturne est sélectionné, le
climatiseur élève automatiquement de 2 °F le réglage de la
température quand 30 minutes se sont écoulées après que la
sélection a été faite, puis à nouveau de 2 °F après 30 minutes,
quelle que soit la température intérieure quand le mode
d’économie nocturne a été sélectionné. Ceci permet
d’économiser l’énergie sans sacrifier le confort. Cette fonction est
pratique lorsqu’on désire un refroidissement modéré.
Température
réglée
Appuyez sur le bouton
d’économie nocturne
(NIGHT SETBACK).
30 minutes 30 minutes Temps
2°F
2°F
REMARQUE
OI-150-10-FR
02_KS3682_FR.fm Page 26 Friday, February 12, 2010 12:29 PM

27
7. Mode de voyant de nettoyage (LED CLEAN)
En mode de voyant de nettoyage (LED CLEAN), le dispositif
antibactérien UV (comprenant un voyant de nettoyage (LED CLEAN)
et un filtre antibactérien) qui se trouve dans l’élément intérieur est
utilisé lors du fonctionnement en mode DRY, COOL ou FAN pour
éliminer les bactéries présentes dans l’air soufflé par le climatiseur.
Appuyer sur le bouton de voyant de nettoyage (LED CLEAN)
pendant le fonctionnement.
Le symbole apparaît sur l’afficheur.
Pour annuler, appuyer à nouveau sur le bouton de voyant de
nettoyage (LED CLEAN).
• Quand on appuie sur le bouton de voyant de nettoyage (LED
CLEAN), le dispositif antibactérien UV s’active pendant une heure
et nettoie l’air soufflé par le climatiseur.
• La pression sur le sélecteur de mode (MODE) annule le mode de
voyant de nettoyage (LED CLEAN).
• Ne pas ouvrir le panneau avant pendant que le voyant de
nettoyage (LED CLEAN) est allumé sur l’afficheur.
• Suivant la luminosité de la pièce, la lumière du voyant de nettoyage
(LED CLEAN) peut être réfléchie à l’intérieur du climatiseur et être
visible. Cela n’est pas un dysfonctionnement.
8. Mode Pièce inoccupée (UNOCCUPIED)
Le mode Pièce inoccupée est utilisé pour éviter que la température
de la pièce n’augmente trop lorsque personne ne se trouve dans la
pièce, et il s’active automatiquement pour économiser l’énergie.
Appuyer sur le bouton Pièce inoccupée (UNOCCUPIED).
Le pictogramme apparaît sur l’affichage.
Pour annuler la fonction Pièce inoccupée, appuyer de nouveau sur le
bouton Pièce inoccupée (UNOCCUPIED).
Indication de pièce inoccupée
Même si le mode Pièce inoccupée est activé (ON), il est invalidé si le
climatiseur fonctionne.
• La fonction Pièce inoccupée peut être réglée et annulée par tous les
modes de fonctionnement, que le climatiseur fonctionne ou non.
• Si la fonction Pièce inoccupée est activée (ON) et que la
télécommande est utilisée pour arrêter (OFF) le climatiseur (y
compris le temporisateur d’arrêt (OFF TIMER)), le climatiseur
s’arrêtera, mais, selon la température de la pièce, l’opération de
refroidissement commencera automatiquement.
• Lorsque la fonction Pièce inoccupée est en opération et que le
bouton de marche/arrêt de fonctionnement (ON/OFF) est enfoncé,
le fonctionnement redémarrera sur la base des réglages effectués
avant que le climatiseur soit arrêté.
En mode de refroidissement : ( )
• Le mode Pièce inoccupée déclenche l’opération de
refroidissement en réponse à la température de la pièce, mais
lorsque cela se produit, la télécommande continue à afficher le
mode de fonctionnement réglé par l’utilisateur.
• Si la température de la pièce change rapidement, la température
de la pièce peut dépasser la limite supérieure ou inférieure lorsque
la fonction Pièce inoccupée est activée.
• La télécommande doit être utilisée à l’emplacement spécifié dans
« EMPLACEMENT D’INSTALLATION DE LA TÉLÉCOMMANDE »
en page 24.
• L’ordre d’arrêt du climatiseur (indiqué en (2) / ci-dessus) n’est
valide que lorsque la fonction Pièce inoccupée est en opération.
REMARQUE
Fonction Pièce
inoccupée Indication de
pièce inoccupée
Etat
Arrêt (OFF) pas d’affichage La fonction Pièce inoccupée
n’est pas réglée.
Marche (ON) clignotant
La fonction Pièce inoccupée
est réglée, et opération de
refroidissement.
allumé
Bien que la fonction Pièce
inoccupée est réglée, pas
d’opération de refroidissement.
REMARQUE
(1)
89
86
82 (2)
Température
de la pièce ( °F)
Le refroidissement
démarre
Temps
Le refroidissement
s’arrête
(1) Lorsque la température de la pièce s’élève à plus de 89 °F,
l’opération de refroidissement commencera.
(2) Lorsque la température de la pièce descend en dessous de
82 °F, l’opération de refroidissement s’arrêtera.
Les actions ci-dessus se répéteront de sorte que la température
de la pièce est maintenue à environ 86 °F.
REMARQUE
OI-150-11-FR
02_KS3682_FR.fm Page 27 Friday, February 12, 2010 12:29 PM

28
REMARQUES SPÉCIALES
Comment agit-il ?
• Une fois que la température de la pièce atteint le niveau réglé, la
vitesse de fonctionnement de l’appareil est modifiée
automatiquement.
• Pendant le séchage (DRY), la vitesse du ventilateur est réglée
automatiquement à une vitesse plus faible afin de fournir une brise
confortable.
• Un fonctionnement du séchage (DRY) n’est pas possible si la
température intérieure est de 59 °F ou moins.
• Il peut arriver parfois que l’élément intérieur ne fasse pas tourner le
ventilateur à la vitesse spécifiée (par exemple LOW) lors du
fonctionnement à froid alors que la température extérieure est très
basse, afin de protéger l’élément intérieur contre la glace ou le
givre.
• En cas d’une panne de courant, l’appareil s’arrête. Lorsque le
courant est rétabli, l’appareil se remet en marche automatiquement
en environ 5 minutes par la télécommande.
Si la télécommande est allumée et laissée dans un emplacement
où l’appareil peut recevoir un signal, l’appareil se remettra alors en
marche automatiquement en environ 5 minutes après que le
courant est rétabli.
Le climatiseur produit un cliquetis
• À la suite d’un changement de température provoqué par
refroidissement, les pièces en plastique de l’appareil se
rétrécissent, ce qui provoque un léger cliquetis. C’est normal et le
son disparaîtra après quelques instants.
• La télécommande envoie régulièrement des signaux de conditions
de réglage au climatiseur, à cinq minutes d’intervalle.
RÉGLAGE DU
TEMPORISATEUR
Dans les descriptions ci-dessous, les réglages suivants sont utilisés
pour le bouton de sélection de l’affichage de température et d’heure
sur la partie avant inférieure de la télécommande.
• Température: °F
• Heure: AM, PM
1. Réglage à l’heure actuelle
(Exemple) pour régler l’horloge à 10:30 p.m.
Séchage (DRY ( ))
Refroidissement ( )
Panne de courant pendant le fonctionnement
Cliquetis
Télécommande Démarche Affichage
1. Appuyer sur ce bouton de
l’horloge (CLOCK) si
l’indicateur de l’heure ne
clignote pas.
Seule l’affichage de l’heure
clignote.
2. Appuyer sur les boutons
Suivant et Précédent ( , )
jusqu’à ce que PM 10:30
apparaisse.
L’heure peut être réglée en
incréments de 1 minute. Si
vous maintenez le bouton
enfoncé, l’heure change
rapidement en incréments de
10 minutes.
3. Appuyer à nouveau sur le
bouton de l’horloge
(CLOCK).
Ceci achève le réglage de
l’heure actuelle.
REMARQUE
OI-150-12-FR
02_KS3682_FR.fm Page 28 Friday, February 12, 2010 12:29 PM

29
2. Réglage du moment de mise à l’arrêt
(Exemple) pour programmer l’arrêt du climatiseur à 11:00 a.m.
3. Réglage du moment de mise en marche
(Exemple) pour mettre le climatiseur en marche à 7:10 a.m.
4. Comment programmer l’heure de mise en
marche/arrêt quotidienne
(Exemple) pour mettre le climatiseur en marche à 7:10 a.m. et
l’arrêter à 11:00 a.m.
• La programmation marche/arrêt combinée utilise l’heure actuelle
comme référence, et elle est activée à l’heure programmé en
premier.
• Avec la programmation marche/arrêt combinée, les réglages se
répètent quotidiennement.
• Vous pouvez vérifier les heures de mise en marche et d’arrêt (ON/
OFF) du temporisateur une fois programmées en appuyant sur les
boutons de réglage de l’heure de mise en marche/arrêt.
Pour annuler une programmation
• Appuyez sur le bouton d’annulation (CANCEL).
• Pour annuler une programmation quelconque (mise en marche ou
arrêt), appuyer sur le bouton correspondant au temporisateur dont
le programme doit être annulé, puis appuyez sur le bouton
d’annulation (CANCEL).
• Le réglage de la température, la direction du flux d’air et la vitesse
de ventilateur peuvent être changées après une programmation du
temporisateur, même si le climatiseur est arrêté. Même lorsqu’une
opération est interrompue durant une programmation de mise en
marche (ON), le climatiseur démarre lorsque l’heure programmée
est atteinte, dans la mesure où le programme n’a pas été annulé.
• Lorsque la programmation ON (Marche) et la programmation OFF
(Arrêt) sont réglées sur la même heure, la programmation
fonctionne comme si elle était arrêtée.
Démarche Affichage
1. Appuyer sur le bouton de
réglage de l’heure d’arrêt
(OFF TIME).
L’indicateur du
temporisateur apparaît et
l’heure d’arrêt (OFF) actuelle
est affichée.
2. Appuyer sur les boutons
Suivant et Précédent ( ,
) jusqu’à ce que AM 11:00
apparaisse.
L’indicateur du
temporisateur clignote.
L’heure peut être réglée en
incréments de 10 minutes. Si
vous maintenez le bouton
enfoncé, l’heure change
rapidement en incréments de
10 minutes.
3. Patienter quelques
secondes pour que le
réglage soit terminé.
L’indicateur du
temporisateur cesse de
clignoter et l’heure actuelle
s’affiche.
Démarche Affichage
1. Appuyer sur le bouton de
réglage de l’heure de mise
en marche (ON TIME).
L’indicateur du
temporisateur apparaît et
l’heure de mise en marche
(ON) actuelle est affichée.
2. Appuyer sur les boutons
Suivant et Précédent ( ,
) jusqu’à ce que AM 7:10
apparaisse.
L’indicateur du
temporisateur clignote.
L’heure peut être réglée en
incréments de 10 minutes. Si
vous maintenez le bouton
enfoncé, l’heure change
rapidement en incréments de
10 minutes.
3. Patienter quelques
secondes pour que le
réglage soit terminé.
L’indicateur du
temporisateur cesse de
clignoter et l’heure actuelle
s’affiche.
Démarche Affichage
1. Programmer les heures de
marche et d’arrêt (ON/OFF)
comme indiqué sur 2-1, 2, 3
et 3-1, 2, 3.
L’heure actuelle, 10:30 p.m., et
sont affichés.
7:10 a.m.
Marche
11:00 a.m.
Arrêt
10:30 p.m.
L’heure actuelle
REMARQUE
REMARQUE
OI-150-13-FR
02_KS3682_FR.fm Page 29 Friday, February 12, 2010 12:29 PM

30
EMPLOI DU TEMPORISATEUR
1HEURE
1. Temporisateur 1 heure (1 Hour OFF Timer)
Cette fonction fait en sorte que l’appareil fonctionne pendant
une heure, puis qu’il s’arrête indépendamment qu’il soit en
service ou hors service au moment où le bouton est actionné.
L’indicateur de l’afficheur indique que cette fonction est en
service.
Démarches de réglage :
Que l’appareil soit en service ou à l’arrêt, appuyer sur le bouton de
temporisateur 1 heure (1 HR. TIMER).
L’indicateur apparaît sur l’afficheur.
Démarche d’annulation :
Appuyer sur le bouton de marche/arrêt de fonctionnement (ON/OFF)
pour mettre l’appareil hors service, attendre qu’il s’arrête et appuyer
une nouvelle fois sur le bouton de marche/arrêt de fonctionnement
(ON/OFF).
La fonction de temporisation 1 heure est alors mise hors service et
l’appareil fonctionne normalement.
• Pendant que fonctionne le temporisateur 1 heure, si on appuie une fois
sur le bouton de temporisateur 1 heure (1 HR. TIMER) afin de
l’annuler, puis qu’on y appuie à nouveau, l’appareil continuera à
fonctionner pendant une heure à partir de cet instant, puis il s’arrêtera.
• Il n’est pas possible d’utiliser ensemble le temporisateur d’arrêt et
le temporisateur 1 heure. La fonction programmée en dernier a
priorité. Si l’on appuie sur le bouton de temporisateur 1 heure (1
HR. TIMER) alors que la fonction de temporisateur d’arrêt (TIMER
OFF) est active, le temporisateur d’arrêt est désactivé et le
climatiseur s’arrête de fonctionner une heure plus tard.
2. Fonctionnement combiné avec le
temporisateur de mise en marche/arrêt
quotidienne
Le réglage du temporisateur 1 heure (1- Hour OFF Timer) a priorité
sur le réglage de programme quotidien.
CONSEILS POUR ÉCONOMISER
L’ÉNERGIE
Choses à ne pas faire
• Obstruer les arrivées et les sorties d’air de l’appareil. Si elles
sont bouchées, l’appareil ne fonctionnera pas de façon
satisfaisante et il risque d’être endommagé.
• Laisser le soleil pénétrer à plein dans la pièce. Utiliser des
persiennes ou des rideaux. Si les murs et le plafond de la pièce
sont chauds sous l’action du soleil, il faudra plus longtemps pour
refroidir la pièce.
Choses à faire
• Toujours maintenir le filtre à air propre. (Voir la section
« ENTRETIEN ET NETTOYAGE ».) Un filtre colmaté amoindrira
les performances de l’appareil.
• Pour éviter que l’air réfrigéré ne s’échappe, maintenir toutes les
fenêtres, portes et autres ouvertures fermées.
RÉGLAGE DU FLUX D’AIR
1. Horizontalement
Le flux horizontal de l’air se règle en déplaçant avec les mains les
ailettes verticales vers la gauche ou vers la droite.
Lorsque l’humidité est élevée, les ailettes verticales doivent se
trouver à la position avant pendant le refroidissement ou le
séchage. Si elles sont placées à fond vers la gauche ou la
droite, une condensation risque de se produire autour de la
sortie d’air et de s’égoutter.
2. Verticalement
Le flux vertical de l’air peut se régler en déplaçant le volet à l’aide de
la télécommande. Ne pas déplacer ce volet de la main. Vérifier que
la télécommande est allumée et se servir du bouton de volet (FLAP)
pour régler le volet sur la fonction de balayage ou sur une des six
positions du flux d’air.
• Le volet se referme automatiquement quand l’appareil est mis hors
tension.
REMARQUE
ATTENTION
A. Balayage
Le volet commence à se
déplacer de haut en bas pour
fournir l’air dans la plage de
balayage.
B. Réglage manuel du flux d’air
En observant l’illustration ci-dessus, se servir du
bouton de volet (FLAP) pour régler la direction du flux
d’air dans la plage utilisée pendant le refroidissement
ou le séchage.
C. Fonction de volet automatique
Le volet est réglé sur la position
recommandée.
FAN
(ventilateur)
SWEEP
(Balayage)
COOL (refroidissement)
DRY (séchage)
SWEEP
(Balayage)
REMARQUE
OI-150-14-FR
02_KS3682_FR.fm Page 30 Friday, February 12, 2010 12:29 PM

31
• Utiliser bouton de volet (FLAP) de la télécommande pour ajuster
la position du volet. Si l’on déplace le volet de la main, il y aura
un décalage entre la position réglée par la télécommande et la
position réelle. Dans ce cas, mettre l’appareil hors tension,
attendre que le volet se referme, puis remettre l’appareil sous
tension. La position du volet sera à nouveau normale.
• Ne pas diriger le volet vers le bas pendant le refroidissement
car une condensation risque de se produire autour de la
sortie d’air et de s’égoutter.
FONCTIONNEMENT SANS
TÉLÉCOMMANDE
Si l’on a égaré la télécommande ou qu’elle ne fonctionne pas
correctement, procéder comme suit.
Si le climatiseur ne fonctionne pas
Chaque fois que le bouton de fonctionnement est activé, le mode de
fonctionnement change de façon cyclique.
La température est réglée sur 4 °F en dessous de la température
ambiante pendant le refroidissement ; la vitesse et le volet du
ventilateur sont réglés sur Auto.
ENTRETIEN ET NETTOYAGE
Boîtier et grille (élément intérieur)
Nettoyer le boîtier et la grille de l’élément intérieur avec la brosse
d’un aspirateur ou les essuyer avec un chiffon propre et doux.
Si ces parties sont sales, les nettoyer avec un chiffon propre
humecté d’un détergent liquide doux. Quand on nettoie la grille, faire
attention de ne pas modifier la place des ailettes en frottant.
Filtre anti-moisissure
Le filtre anti-moisissure situé derrière le panneau avant doit être
vérifié et nettoyé au moins une fois toutes les deux semaines.
Retrait du filtre anti-moisissure
1. Saisir le panneau avant par ses deux extrémités, et tirer vers
l’avant et vers le haut pour l’ouvrir.
2. Soulever légèrement le filtre anti-moisissure pour le dégager des
saillies sur l’appareil.
3. Tirer vers le bas pour retirer le filtre de l’appareil.
Nettoyage
Se servir d’un aspirateur pour enlever la poussière légère. Si de la
poussière adhère au filtre, laver celui-ci dans de l’eau tiède et
savonneuse, puis le rincer dans de l’eau propre et le sécher.
Remplacement du filtre anti-moisissure
1. Insérer la partie supérieure du filtre anti-moisissure, puis fixer le
bas du filtre avec les saillies sur l’appareil.
2. Fermer le panneau avant en poussant le centre du panneau
avant et en appuyant ensuite sur les deux bords jusqu’à ce que le
panneau se mette en place avec un déclic.
Filtre de nettoyage d’air
Le filtre de nettoyage d’air élimine les poussières et saletés
contenues dans l’air et il réduit les odeurs et la fumée de tabac.
1. Pour toute sécurité, éteindre le
climatiseur et le débrancher de la
prise secteur avant de nettoyer.
2. Ne pas verser d’eau sur l’élément
intérieur pour le nettoyer. Cela
pourrait abîmer les composants
internes et provoquer des
décharges électriques.
ATTENTION
ÉLÉMENT INTÉRIEUR
Bouton de fonctionnement (ON/OFF)
Voyant de fonctionnement
Refroidissement Arrêt
REMARQUE
AVERTISSEMENT
1. Ne jamais utiliser de dissolvants ni de
produits chimiques puissants lors du
nettoyage de l’élément intérieur. Ne pas
essuyer le boîtier en plastique avec de
l’eau très chaude.
2. Certains bords métalliques et les ailettes
étant coupants, ils doivent être
manipulés avec précaution lors du
nettoyage sous peine de provoquer des
blessures.
3. La bobine interne et les autres
composants de l’élément extérieur
doivent être nettoyés tous les ans.
Consulter le concessionnaire ou un
service après-vente.
ATTENTION
Saillies
Panneau avant
Filtre anti-moisissure
12
2
OI-150-15-FR
02_KS3682_FR.fm Page 31 Friday, February 12, 2010 12:29 PM

32
Installation du filtre de nettoyage d’air
Le filtre de nettoyage d’air doit être installé derrière le filtre anti-
moisissure.
1. Ouvrir le panneau avant et retirer les filtres anti-moisissure.
2. Retirer le support de filtre à air du filtre anti-moisissure.
3. Installer le filtre de nettoyage d’air dans le support de filtre à air.
4. Installer le support de filtre à air sur le filtre anti-moisissure,
remonter le filtre anti-moisissure et fermer le panneau avant.
Nettoyage du filtre de nettoyage d’air
• En général, il faut utiliser un aspirateur réglé à faible puissance
pour nettoyer le filtre, une fois tous les trois mois.
• Si le filtre est très encrassé, le tremper 1 ou 2 minutes dans une
solution savonneuse tiède (1 partie de détergent pour 500 parties
d’eau), puis le laver.
• Rincer le filtre à l’eau claire, puis le laisser sécher à la température
de la pièce en le posant sur une serviette.
• Ne pas plier le filtre de nettoyage d’air, ni appliquer une force
excessive dessus.
• Si la surface du filtre est très encrassée ou endommagée,
remplacer le filtre par un neuf. Acheter un filtre de remplacement
auprès du concessionnaire local. (modèle STK-FDXB)
Nettoyage de l’appareil principale et de la
télécommande
• Frotter avec un chiffon doux et sec.
• Pour enlever les souillures tenaces, tremper le chiffon dans de
l’eau pas plus chaude que 104 °F, tordre fortement le linge et
frotter.
• Le panneau avant peut être enlevé pour le nettoyer à l’eau.
Dépose et remise en place du panneau avant
Dépose
Ouvrez le panneau avant jusqu’à ce qu’il soit presque horizontal,
saisissez les sections proches sur les deux côtés des bras du
panneau avant, puis déposez le panneau en poussant les bras
vers l’extérieur tout en tirant le panneau vers soi.
Si le panneau avant est difficile à enlever, saisissez ses deux
extrémités, et soulevez-le légèrement.
Déplacez-le vers la gauche, et désengagez le bras gauche, puis
déplacez-le vers la droite, et désengagez le bras droit.
Remise en place
Saisissez les sections proches sur les deux côtés des bras du
panneau avant, et maintenez le panneau avant pour qu’il soit
presque horizontal. Poussez les axes des bras vers l’extérieur pour
qu’ils viennent en contact avec le haut des indentations situées sur
les côtés droit et gauche du climatiseur. Poussez fermement
jusqu’à ce que les axes des bras cliquent en position. Après avoir
refermé le panneau avant, appuyez fermement sur les parties
repérées par des flèches pour fixer le panneau en place. Aussi voir
à la figure qui montre « Remplacement du filtre anti-moisissure ».
Nettoyage du panneau avant à l’eau
• Nettoyer le panneau avant délicatement avec une éponge douce,
par exemple, et enlever ensuite toute trace d’humidité.
• L’emploi d’un détergent neutre n’est pas interdit pour enlever les
souillures tenaces. Rincer ensuite convenablement avec de l’eau et
essuyer toute trace d’humidité.
Ce filtre de nettoyage d’air ne permet ni
d’éliminer les vapeurs et les gaz nocifs
ni de ventiler l’air de la salle. Il faut
donc ouvrir fréquemment les portes ou
les fenêtres si l’on utilise des appareils
de chauffage au gaz ou au pétrole.
Faute de quoi, on s’exposerait dans les
cas extrêmes à un risque d’asphyxie.
AVERTISSEMENT
Support de filtre à air
Filtre anti-moisissure
Filtre de nettoyage d’air
REMARQUE
Panneau avant Bras
A l’emploi d’un tabouret ou d’un
escabeau, faire attention à ce qu’il ne
se renverse pas.
ATTENTION
OI-150-16-FR
02_KS3682_FR.fm Page 32 Friday, February 12, 2010 12:29 PM

33
GUIDE DE DÉPANNAGE
Si le climatiseur ne fonctionne pas correctement, effectuer les
vérifications suivantes avant de faire appel à un réparateur. Si le
problème persiste, prendre contact avec son concessionnaire ou
avec un service après-vente.
PLAGE DE TEMPÉRATURES DE
FONCTIONNEMENT
Le climatiseur peut fonctionner dans la plage de températures
indiquée ci-dessous :
TÉLÉCOMMANDE FILAIRE
Une télécommande filaire (STK-RCS-7TWSUA) vendue
séparément est également disponible pour ce climatiseur.
Si vous souhaitez utiliser la fonction de télécommande
filaire, vous avez besoin d’acheter la télécommande filaire
ainsi que son kit de connexion (STK-KCW2) en option.
Panne Cause possible Remède
Le climatiseur ne
fonctionne pas du tout. 1. Panne de courant. 1. Rétablir
l’alimentation.
2. Le disjoncteur a
fonctionné. 2. Prendre contact
avec un service
après-vente.
3. Tension de ligne
trop basse. 3. Consulter un
électricien ou le
concessionnaire.
4. Les piles de la
télécommande sont
usées.
4. Remplacer les piles.
Le voyant de
fonctionnement
(OPERATION) clignote
et le climatiseur ne
fonctionne pas.
Problème dans
l’appareil. Prendre contact avec
un service après-
vente.
Le compresseur se
met en marche mais il
s’arrête aussitôt.
Il y a un obstacle
devant la bobine du
condensateur.
Retirer ce qui fait
obstruction.
Refroidissement
insuffisant. 1. Filtre à air sale ou
obstrué.
2. Source de chaleur
ou trop de monde
dans la pièce.
3. Portes et/ou
fenêtres ouvertes.
4. Obstacle devant
l’arrivée ou la sortie
d’air.
5. Le thermostat est
réglé sur une
température trop
élevée pour le
refroidissement.
1. Nettoyer le filtre à air
afin d’améliorer le
flux d’air.
2. Si possible, éliminer
la source de
chaleur.
3. Les fermer pour
empêcher la
pénétration d’air
chaud.
4. Retirer l’obstacle
pour assurer un bon
flux d’air.
5. Régler la
température plus
bas.
Le climatiseur produit
un cliquetis. À la suite d’un
changement de
température provoqué
par refroidissement,
les pièces en plastique
de l’appareil se
rétrécissent, ce qui
provoque un léger
cliquetis.
C’est normal et le son
disparaîtra après
quelques instants.
Le voyant de
fonctionnement
(OPERATION)
s’allume, mais
l’élément extérieur ne
fonctionne pas.
L’emploi de téléphones
cellulaires près du
climatiseur peut
perturber son
fonctionnement
normal.
1. Couper
l’alimentation puis
remettre le
climatiseur en
marche après un
moment.
2. Consulter le
concessionnaire.
Température Température
de l’air
intérieur
Température
de l’air
extérieur
REFROIDISSEMENT Max. 95 °F DB /
71 °F WB 115 °F DB
Min. 67 °F DB /
57 °F WB 0 °F DB
OI-150-17-FR
02_KS3682_FR.fm Page 33 Friday, February 12, 2010 12:29 PM

2009.6.1 ISHIDA Make up USレター 白ページ

2009.6.1 ISHIDA Make up USレター 白ページ

SANYO North America Corporation
Commercial Solutions Division
2055 Sanyo Ave., San Diego
CA 92154, U.S.A.
In Canada
SANYO Canada Inc.
201 Creditview Road, Woodbridge
Ontario, L4L 9T1, Canada
End.fm Page 32 Tuesday, December 15, 2009 2:18 PM