Sharp HT SB602 HTSB602 User Manual To The C5be09d7 A559 445c A30c 5670c02fd45f
c5be09d7-a559-445c-a.. c5be09d7-a559-445c-a30c-5670c02fd45f
User Manual: Sharp HT-SB602 to the manual
Open the PDF directly: View PDF
.
Page Count: 22
- HT-SB602
- Accessories
- Special Notes
- Precautions
- Controls and indicators
- Sound bar preparation
- Falling prevention
- Placing the system
- System connections
- Audio connections to TVs, DVD players, VCRs, etc.
- Remote control
- General control
- To turn the power on
- Standby mode
- Connecting the wireless Subwoofer
- Display brightness control
- Volume auto fade-in
- Volume control
- Muting
- Sound Mode
- Bass and Treble Control
- Subwoofer level control
- AV SYNC level control
- Speaker output selection (HDMI connection)
- Function
- APC (Auto Power Off Control)
- Auto detect signal
- Auto power off function
- Audio Return Channel (ARC)(Audio Return Channel submenu)
- 3D sound mode
- Bluetooth one touch connection via NFC
- Listening to Bluetooth enabled devices
- Operating the TV with the remote control
- Troubleshooting chart
- Maintenance
- Error indicators and warnings
- Specifications

ENGLISH
MODEL
HT-SB602
SOUND BAR HOME THEATRE SYSTEM
OPERATION MANUAL
Thank you for purchasing this SHARP product. To obtain the best performance from this product, please
read this manual carefully. It will guide you in operating your SHARP product.
Note:
This product is recommended for 60" or larger fl at panel TV (LED, LCD and Plasma).
HT-SB602 Sound Bar Home Theatre system consisting of HT-SB602 (sound bar system) and CP-SW602
(active subwoofer system).
14F R AS 1
TINSEA467AWZZ

E-1
Accessories
The following accessories are included.
Remote Control
(RRMCGA331AWSA) Subwoofer Stand x 2 Audio Cable x 1 HDMI Cable x 1 IR Transmitter x 1
Wall Mount Angle x 2 Pattern Paper NFC tag x 1 Velcro tape (hook type) x 1 Velcro tape (loop type) x 2
“AAA” size battery (UM-4,
R03, HP-16 or similar) x 2
Special Notes
For DTS patents, see http://patents.dts.com. Manufactured
under license from DTS Licensing Limited. DTS, the
Symbol, & DTS and the Symbol together are registered
trademarks, and DTS Digital Surround is a trademark of
DTS, Inc. © DTS, Inc. All Rights Reserved.
Manufactured under license from Dolby Laboratories.
Dolby and the double-D symbol are trademarks of Dolby
Laboratories.
HDMI, the HDMI Logo, and High-Defi nition Multimedia
Interface are trademarks or registered trademarks of
HDMI Licensing LLC in the United States and other
countries.
Warning:
-When the ON/STANDBY button is set at STANDBY
position, mains voltage is still present inside the unit.
When the ON/STANDBY button is set at STANDBY
position, the unit may be brought into operation by the
timer mode or remote control.
-This unit contains no user serviceable parts. Never
remove covers unless qualifi ed to do so. This unit
contains dangerous voltages, always remove mains
plug from the socket before any service operation and
when not in use for a long period.
-To prevent fi re or shock hazard, do not expose this
appliance to dripping or splashing. No objects fi lled
with liquids, such as vases, shall be placed on the
apparatus.
The Bluetooth
®
word mark and logos are registered trademarks owned by Bluetooth SIG, Inc. and any use of such marks
by SHARP is under license. Other trademarks and trade names are those of their respective owners.
The N Mark is a trademark or registered trademark of NFC Forum, Inc. in the United States and in other countries.

E-2
Precautions
General
-Keep your equipment at least 10 cm of free space
along the sides, top and back for proper ventilation.
10 cm
10 cm
10 cm
10 cm
10 cm
10 cm10 cm
-Use the unit on a fi rm, level surface free from vibration.
-Keep the unit away from direct sunlight, strong
magnetic fi elds, excessive dust, humidity and
electronic/electrical equipment (home computers,
facsimiles, etc.) which generate electrical noise.
-Do not place anything on top of the unit.
-Do not expose the unit to moisture, to temperatures
higher than 60°C (140°F) or to extremely low
temperatures.
-If the unit does not work properly, unplug and plug it in
again. Than turn on the unit.
-In case of an electrical storm, unplug the unit for
safety.
-Hold the AC power plug by the head when removing it
from the wall socket, as pulling the lead can damage
internal wires.
-The AC power plug is used as a disconnect device
and shall always remain readily operable.
-Do not remove the outer cover, as this may result
in electric shock. Refer internal service to your
local SHARP service facility.
-The ventilation should not be impeded by covering the
ventilation openings with items, such as newspapers,
tablecloths, curtains, etc.
-No naked fl ame sources, such as lighted candles,
should be placed on the apparatus.
-Attention should be drawn to the environmental
aspects of battery disposal.
-This unit should only be used within the range of 5°C -
35°C (41°F - 95°F).
-SHARP is not responsible for damage due to improper
use. Refer all servicing to a SHARP authorised
service centre.
Warnings:
-The voltage used must be the same as that specifi ed
on this unit. Using a higher voltage is dangerous and
may result in a fi re or other type of accident causing
damage. SHARP will not be held responsible for any
damage resulting from such usage.
-In case of repairing, please bring the entire system set
to the service centre.
Volume control
The sound level at a given volume setting depends on
speaker effi ciency, location and various other factors.
It is advisable to avoid exposure to high volume levels,
which occurs whilst turning the unit on with the volume
control setting up high, or whilst continually listening at
high volumes.
Controls and indicators
Sound Bar Front Panel
1
34 5 76 8 9
2
1. Left Channel Speakers
2. Right Channel Speakers
3. On/Standby Button
4. INPUT Button
5. Pairing Button
6. Remote Sensor
7. Sound Mode Button
8. Volume Down Button
9. Volume Up Button

E-3
Controls and indicators (continued)
Display
DIGITAL
DIGITAL
12
3
1. Dolby Digital Indicator
2. DTS Indicator
3. Muting Indicator
Subwoofer
5
3
4
2
6
1
FRONT VIEW REAR VIEW
1. NFC detection area
2. Power/Pairing Indicator
3. Bass Refl ect Duct
4. Woofer
5. SW LINK (Subwoofer Link) button
6. AC Power Lead
Sound Bar Rear Panel
7
6
5
4
3
2
1
1. IR OUT Terminal
2. HDMI OUT (TV ARC) Socket
3. HDMI IN 1 Socket
4. HDMI IN 2 Socket
5. Optical IN Socket
6. Audio IN Terminal
7. AC Power Lead

E-4
Controls and indicators (continued)
1
2
4
5
7
8
9
12
16
17
18
19
13
15
14
3
6
11
10
20
22
23
24
26
27
29
30
33
34
35
31
32
21
25
28
Remote Control
1. Remote Control Transmitter
2. ON/STANDBY Button
3. HDMI 2 Button
4. HDMI 1 Button
5. OPTICAL Button
6. MUSIC (Sound Mode) Button
7. CINEMA (Sound Mode) Button
8. SPORT (Sound Mode) Button
9. BYPASS Button
10. 3D AUDIO Button
11.
Bluetooth
Skip Down Button
12.
Bluetooth
Pairing Button
13. Volume Up Button
14. AV SYNC Up Button
15. BASS Button
16. Volume Down Button
17. MUTE Button
18. APC Button
19. TV Operation Button
20. ( ) Speaker Select Button
21. ARC Button
22. (
Bluetooth
) Button
23. AUDIO IN Button
24. GAME (Sound Mode) Button
25. NEWS (Sound Mode) Button
26. NIGHT (Sound Mode) Button
27. DIMMER Button
28.
Bluetooth
Play/Pause Button
29.
Bluetooth
Skip Up Button
30. SW (Subwoofer) Level Up Button
31. TREBLE Button
32. AV SYNC Down Button
33. SW (Subwoofer) Level Down Button
34. SW (Subwoofer) LINK Button
35. ECO MODE Button
TV Operation Buttons (Only SHARP TV):
On/Standby
Button
Sets the
TV power
to “ON” or
“STANDBY”.
Input Select
Button (TV)
Press the
button to
switch the
input source.
Channel Up
and Down
Buttons
Switch up/
down the TV
channels.
Volume Up
and Down
Buttons
Turn up/
down the TV
volume.
AV Mode
Button
Press the
button to
switch AV
mode.
MUTE Button
Press the
button to
mute the TV
volume.
Note:
Some models of SHARP TV may not be operable.

E-5
Sound bar preparation
To mount the sound bar on the wall
Caution:
-
Be very careful to prevent the sound bar 3.7 kg from falling
when mounting on the wall.
-
Before mounting, check the wall strength. (Do not put on
the veneer plaster or whitewashed wall. The sound bar
may fall.) If unsure, consult a qualifi ed service technician.
-
Mounting screws are not supplied. Use appropriate ones.
-
Check all wall mount angle screws for looseness.
-
Select a good location. If not, accidents may occur or the
sound bar may get damaged.
-
SHARP is not responsible for accidents resulting
from improper installation.
Driving screws
SHARP designed the sound bar so you may hang them
on the wall. Use proper screws (not supplied). See below
for size and type.
3.2 mm
5 mm
Min. 22 mm
9 mm
Fixing wall mount angle
(Horizontal position)
1 Fix the pattern paper to the wall in horizontal
position as below.
Wall surface
Pattern paper
44 mm
44 mm
29 mm
29 mm
926 mm
2 Make a hole on the wall following the screw
point marks on the pattern paper by using a
drill.
Wall surface
32 mm
8-9 mm
3 Fix a wall mount plug (not supplied) into the
hole using a hammer, until it is fl ush with the
wall surface.
Wall surface
32 mm
8-9 mm
4 Screw the wall mount angle to the wall as shown
in the illustration. (Total screw is 8 pieces)
Wall mount angle
Wall mount
angle Wall
mount
angle
(screws x 4)
(screws x 4)
Wall surface
Wall surface
Wall
surface
Note:
Make sure all screws are fully tightened. (screws are not
supplied)
Installing the sound bar
1 Align the wall mount slot at the sound bar to the
wall mount angle.
2 Slot the sound bar into the wall mount angle.
3 Fix them securely.
Wall surface

E-6
Falling prevention
-Safety wires (not supplied) are useful to prevent the sound bar from falling off.
-2 persons are required to perform this procedure.
When mounting on the wall
1 Loop the safety wires (not supplied) into each
hole of the wall mount angle as shown.
Wall surface
2 Loop the safety wires from wall mount angle
into each hole of sound bar as shown.
Wall surface
3 Align and fi x the sound bar to wall mount angle.
Wall surface
4 Tie the safety wires tightly.
Wall surface
When placing on the shelf/table
Loop the safety wires (not supplied) into each hole as shown
and tie the safety wires to the LCD TV stand.

E-7
Placing the system
Installation image:
TV
VCR DVD player Subwoofer
Sound Bar
Place the system as shown.
Remove the protective fi lm covering the sound bar and
subwoofer before turn on the system.
Notes:
-The front panel of the sound bar is not removable.
-The transmission distance of the wireless signal
between the subwoofer and sound bar is about
10 m
(32 feet)
, but may vary depending on your operating
environment. If a steel-concrete or metallic wall is
between the subwoofer and the sound bar, the system
may not operate at all, because the wireless signal
cannot penetrate metal.
Caution:
-Do not change the installation direction when the
sound bar is turned on.
-Do not stand or sit on the sound bar and subwoofer as
you may be injured.
-Do not allow any objects to fall into or to be placed in
the bass refl ex duct.
Placing the stand
Place the stand as shown.
Stand
System connections
Make sure to unplug the AC power lead before making any connections.
Subwoofer
Sound Bar
Wall socket
AC 220 - 240 V ~ 50/60 Hz
Wall socket
AC 220 - 240 V ~ 50/60 Hz

E-8
System connections (continued)
IR (Infrared) transmitter connection
If the TV’s remote sensor is blocked by the sound bar, use the IR transmitter to relay the signal to the TV.
1. Connect the IR transmitter to IR out terminal to allow the TV’s remote signal to pass through.
2. Place the infrared emitter near TV’s remote sensor (refer the operation manual of the TV for the location of the
sensor ).
Point the TV’s remote control at the sound bar remote sensor and operate the TV.
You may need to move the IR transmitter until the TV operates correctly.
Then secure the IR transmitter onto the sound bar using the double sided tape provided.
Note:
-Do not use the IR transmitter if the TV’s remote control sensor is not blocked by the sound bar.
TV remote sensor
Infrared emitter
TV
remote
control
Double sided tape
(Peel off the double sided
tape separator before fi xing)
Rear view
TV
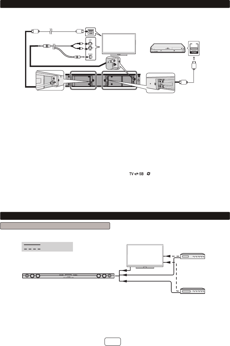
HDMI Connection
Caution:
Turn off all other equipment before making this connection.
The illustration below shows the fl ows of the signals.
Audio and Video signal
TV
TV
DVD/Blu-ray
1. Method 1
This connection is for HDMI TV with ARC (Audio Return Channel).
To HDMI input terminal
Sound Bar
To HDMI output
terminal
To HDMI (TV ARC) input terminal
To HDMI OUT (TV ARC) output terminal
DVD, Blu-ray disc
player or similar
Digital tuner
Sound Bar

E-9
System connections (continued)
TV
To HDMI input terminal
To audio output terminal
To Headphone
terminal
2. Method 2
This connection is for HDMI TV without ARC (Audio Return Channel).
To HDMI input terminal
Sound Bar
To HDMI output
terminal
To HDMI OUT (TV ARC) output terminal
DVD, Blu-ray disc
player or similar
To select HDMI 1, 2 or TV ARC function (Source):
Sound bar operation: Press INPUT button repeatedly until “HDMI 1”, “HDMI 2” or “TV ARC” appears on the display.
Remote control operation: Press the desired HDMI button to select.
Notes:
-
This sound bar supports HDMI which enables ARC (Audio Return Channel).
-
To enable ARC make sure to use High Speed HDMI™ cable (with ARC).
-
This ARC feature requires TV that supports ARC. Refer the operation manual of the TV to determine which terminal supports ARC.
-
To listen to the sound from a non-ARC-compatible TV, connect the audio output from TV to this system’s. (refer this page)
-
This sound bar can be operated (power on/off or volume up/down) via a TV or similar component which supports HDMI CEC
(Consumer Electronics Control). If this does not work, it does not mean this system is faulty. Refer to the operation manual of the
respective component on how to activate the CEC.
Example: Go to the Menu of the component to search and enable the CEC. Different brands may have different naming for the CEC.
For SHARP LCD TV, it is named as AQUOS LINK.
-
The system will automatically power off if TV or similar component which supports HDMI CEC, is turned off.
-
CEC is not available during Low power consumption mode.
-
To listen to the sound from this system, you will need to press the
( )
button (refer page 12) or adjust the
speaker output settings within the TV menu.
For details, refer to the operation manual of the TV.
-
If you are unable to select external speaker setting from the TV menu (E.g. For SHARP LCD TV, it is named as AQUOS
AUDIO SP), turn the CEC OFF and ON again.
-
To enjoy 3D images, this system must be connected to a 3D-compatible TV and components (3D BD player, etc.) via High Speed
HDMI cables. Put on the 3D glasses, otherwise 3D images may not be viewed properly.
-
If you want to use HDMI IN 1 socket, please use the supplied HDMI cable.
Audio connections to TVs, DVD players, VCRs, etc.
Other connection (without HDMI)
The illustration below shows the fl ows of audio and video signals.
DVD/Blu-ray
Disc Player
Digital tuner, etc.
TV
Audio signal
Video signal
Notes:
-Refer to the operation manual of the equipment to be connected.
-Fully insert the plugs to avoid fuzzy pictures or noises.
-Connecting via this method may disable TV internal speakers.
-In some cases, a small background noise could emit from the sound bar, when you use the RCA audio output
terminal connection from a TV-Set/DVD/Blu-ray Disc Player. In such case, please change the connection to the
HDMI/ARC or headphone terminal connection. This effect depends on the used TV/DVD/Blu-ray Disc Player-
Brand, model and age, and it is not a quality matter from the sound bar.

E-10
Audio connections to TVs, DVD players, VCRs, etc. (continued)
Connecting a TV, or DVD player, etc.
Connect to the TV using an optical digital cable or an audio cable.
To audio output terminals
Sound Bar
TV
or
Audio cable
(commercially
available)
To AUDIO IN
input terminals
To OPTICAL
IN (optical)
input terminal
Blu-Ray/
DVD player/Digital
Tuner
Optical digital
audio cable
(commercially
available)
To
HEADPHONE
terminal
To optical
digital audio
output
terminal
Audio signal
To select OPTICAL function:
Sound bar operation: Press INPUT button repeatedly until “OPTICAL” appears on the display.
Remote control operation: Press the “OPTICAL” button.
To select AUDIO IN function:
Sound bar operation:Press INPUT button repeatedly until “AUDIO IN” appears on the display.
Remote control operation: Press the “AUDIO IN” button.
Remote control
Battery installation
1 Open the battery cover.
2 Insert the batteries according to the direction
indicated in the battery compartment.
When inserting or removing the battery, push them
towards the battery terminals.
3 Close the battery cover.
Caution:
-Remove the battery if the sound bar will not be used
for a long period of time. This will prevent potential
damage due to battery leakage.
-Do not use rechargeable battery (nickel-cadmium
battery, etc.).
-Installing the battery incorrectly may cause the sound
bar to malfunction.
-Batteries (battery pack or battery installed) shall not
be exposed to excessive heat such as sunshine, fi re
or the like.
Notes concerning use:
-Replace the battery if the operating distance is reduced
or if the operation becomes erratic. Purchase 2 “AAA”
size battery (UM-4, R03, HP-16 or similar).
-Periodically clean the transmitter on the remote control
and the sensor on the sound bar with a soft cloth.
-Exposing the sensor on the sound bar to strong light
may interfere with operation. Change the lighting or the
direction of the sound bar.
-Keep the remote control away from moisture, heat,
shock, and vibrations.
Note:
Make sure that the
audio cable with ferrite
core is connected to the
sound bar AUDIO IN
terminal.

E-11
Remote control (continued)
Test of the remote control
Point the remote control directly at the remote sensor on
the sound bar.
The remote control can be used within the range
shown below:
15°15°
Remote sensor
0.2 m - 6 m
General control
Make sure to enable the HDMI CEC when making
HDMI connection. For details, refer to the operation
manual of the TV.
To turn the power on
Press the ON/STANDBY button on the sound bar or the
remote control.
-The power turns on and the subwoofer indicator turns
blue. If the power does not turn on, check whether the
AC power lead is plugged in properly.
-The system will automatically power on if TV or similar
component which supports HDMI CEC, is turned on.
To set the sound bar to standby mode:
Press the ON/STANDBY button again on the sound bar or
the remote control and the subwoofer indicator turns red.
Notes:
-A slight audio delay after TV is turned ON does not
mean that the system is faulty. This is normal.
-“AQUOS speaker is enabled” message will be
displayed if SHARP LCD TV does not detect HT-SB602
during power on. However the message “AQUOS
audio with AQUOS LINK is enabled” will be displayed
soon as HT-SB602 is detected. These messages may
vary for other TV model.
Standby mode
-The fi rst time the unit is plugged in, it will enter the
STANDBY mode.
-To cancel the STANDBY mode, press and hold the ECO
MODE button (remote control) during power standby
mode. The unit will enter the low power consumption
mode.
-To return to the STANDBY mode, press the ECO MODE
button again.
-During STANDBY condition, NFC function is activated
once your device touches the supplied NFC tag when
there is no HDMI connection.
Connecting the wireless Subwoofer
The sound bar and subwoofer will link automatically
(wirelessly) when turned on as it is already pre-linked at
the factory. If the link cannot be established, please set the
connection by the following method.
1. Press and hold the PAIRING button on the sound bar
or SW LINK on the remote control for more than 3
seconds.
2. Within 2 minutes, press and hold the SW LINK button
on the subwoofer for more than 3 seconds.
-During pairing process:
On sound bar: “SW LINK” will blink.
On subwoofer: indicator will blink in blue.
-When pairing is successful:
On sound bar: “SW LINK” disappears.
On subwoofer: indicator turns blue.
SW LINK
SW LINK
Subwoofer
Sound Bar Remote
Control
Notes:
-If a device such as microwave oven, wireless LAN card,
Bluetooth device or any other device that uses the
same 2.4GHz frequency near the system, some sound
interruption may be heard due to interference.
-The transmission distance of the wireless signal between
the subwoofer and sound bar is about 10m (32 feet), but
may vary depending on your operating environment. If a
steel-concrete or metallic wall is between the subwoofer
and the sound bar, the system may not operate at all,
because the wireless signal cannot penetrate metal.
Caution:
-Keep the subwoofer away from water and moisture.
-To get the optimum listening performance, make sure
the area around the sound bar and subwoofer is clear
of any obstacles.

E-12
General control (continued)
Display brightness control
Press the DIMMER button to adjust the brightness of the
display.
DIMMER 1
DIMMER 2
DIMMER OFF
(Display is dim)
(Display gets dimmer)
(Display is bright)
Volume auto fade-in
If you turn off and on the sound bar with the volume set
to 80 or higher, the volume starts at 40 and fades in to
the last set level.
Volume control
Sound bar operation:
Press the VOLUME +
button to increase the
volume and the VOLUME –
button for decreasing.
MIN MAX
2 99
.....
1
Remote control operation:
Press the VOL + button to increase the volume and the
VOL – button to decrease the volume.
Muting
The volume is muted temporarily when pressing the
(MUTE) button on the remote control. Press again to
restore the volume.
Note:
When the sound bar is turned off and back on again,
muting is cancelled.
Sound Mode
Sound bar operation:
To change to a different mode, press the SOUND MODE
button repeatedly until the desired sound mode is
displayed.
Remote control operation:
Press the desired sound mode button.
CINEMA (for cinema sound effect)
MUSIC (for standard sound effect)
GAME (for game sound effect)
SPORT (for sport broadcasting)
NEWS (for news)
NIGHT (for night)
BYPASS (for fl at sound effect)
Bass and Treble Control
Bass and Treble control is applicable during BYPASS
mode only.
Bass Control
1. Press the BASS button.
2. Within 5 seconds, press the VOL (+ or –) button to
adjust the bass.
Treble Control
1. Press the TREBLE button.
2. Within 5 seconds, press the VOL (+ or –) button to
adjust the treble.
Subwoofer level control
The subwoofer level can be
adjusted.
To increase the level, press
the SW LEVEL button.
+5–5 –4 +4
.....
To decrease the level, press the SW LEVEL button.
Notes:
-When sound from the speaker is distorted, decrease
the subwoofer level.
-When changing the subwoofer level, the output level
of the subwoofer is also changed.
AV SYNC level control
The AV SYNC level can be
adjusted.
To increase the level, press
the AV SYNC + button. 0+1 +3
.....
To decrease the level, press the AV SYNC – button.
Speaker output selection (HDMI connection)
Press button on the remote control until “TV
SPEAKER” or “SB SPEAKER” appears on the display to
toggle sound output between this sound bar or TV.
Function
TV ARCHDMI 2 OPTICAL AUDIO IN
HDMI 1 BLUETOOTH
Sound bar operation:
Press the INPUT button repeatedly to select the desired
input source.
Remote control operation:
Press the desired function button.
Note:
The backup function will protect the memorised function
mode for a few hours should there be a power failure or
the AC power lead becomes disconnected.

E-13
General control (continued)
APC (Auto Power Off Control)
This sound bar can be set to turn off automatically if no
signal is detected. (Except Bluetooth function)
1. Press the APC button repeatedly to select the time.
APC 15 MIN
A
PC 20 MIN
APC 10 MINAPC 5 MIN
2. The sound bar will enter the power standby mode
automatically if no signal is detected after the preset
time has elapsed.
Auto detect signal
During standby mode, the unit will automatically power
on if it detects audio signal from AUDIO IN or OPTICAL
IN terminal.
Auto power off function
The unit will enter standby mode if:
BLUETOOTH:
-No connection after approximately 1 minute.
-In the pause or stop mode and no incoming signal
from device after approximately 1 minute.
Audio Return Channel (ARC)
(Audio Return Channel submenu)
The audio return channel (ARC) function enables an
HDMI ARC-capable TV to send the audio stream to the
HDMI OUT socket of the receiver. To use this function,
you must select the TV ARC input and your TV must
supports the ARC.
3D sound mode
S+ 3D technology creates 3D sound through speakers
regardless of the type of sound source, whether it is
monaural, stereo or multichannel. It simulates sound
transmission characteristics using digital signal
processing to create a widening effect on the sound in
the ambient space around the sound source.
By using this technology, multichannel surround sound
can be produced from 2.1ch source.
Press the 3D AUDIO button repeatedly to select:
– No connection after approximately 1 minute.
– In the pause or stop mode and no incoming signal
from device after approximately 1 minute.
3D AUDIO 1 :
3D AUDIO 2 :
3D AUDIO OFF :
Sound effect that emphasizes 3D
sound.
Sound effect that maintains the 3D
sound and improve vocal clarity.
3D sound effect off.
This product incorporates decoders supporting the
Dolby Digital system and DTS system.
DTS (Digital
Theatre
Systems)
One of the digital audio systems for
theatrical use. As the sound quality
is emphasised, you can enjoy the
realistic sound effect in the home
theatre system.
Lights up when detecting DTS signal.
Dolby Digital One of the digital audio systems for
theatrical use. You can also enjoy
the stereophonic effect in the home
theatre system.
Lights up when detecting Dolby Digital
signal.
PCM
(Pulse Code
Modulation)
This is a general term for digitally
encoded audio signals on a CD or
DVD.
This sound bar lets you enjoy playback
of digital signals from sources such as
CD or DVD.

E-14
Bluetooth
one touch connection via NFC
About NFC technology
Near Field Communication (NFC) is a set of standards for
devices (smartphones/tablets) to establish radio communi -
cation with each other by touching/tapping them together or
bringing them into close proximity.
Using NFC in this product simplifi es the pairing method of
Bluetooth connectivity.
-This audio system supports NFC-enabled device
with Android 4.1, Jelly Bean and higher.
-For device with a lower Android version, refer the
operation manual of the device for recommended
app (application).
Unlike other wireless technology, NFC requires no
discovery or pairing.
Simply tap the source device to the NFC detection area
on the subwoofer or NFC tag to instantly enjoy seamless
connectivity between your smart device and the audio
system.
NFC detection area
NFC detection area location may vary depending on the
device (smartphone / tablet). Refer operation manual of the
device for detail.
A Bluetooth audio
source device
(smartphone /
tablet).
Switch ‘ON’
Bluetooth
Search /
scan
Pairing
Connect
M
a
n
u
a
l
B
l
u
e
t
o
o
t
h
s
e
t
t
i
n
g
NFC
detection area
NFC tag
(during standby mode)
Or
NFC tag set up
The NFC tags can be placed anywhere convenient to you.
The velcro tapes supplied will help to secure the tags onto
the desired location.
Caution :
-
Make sure that the NFC tag is placed on a fl at and level
surface.
-
If you choose not to use the velcro tape, do not place
the NFC tag near metal surface to avoid connection
interference during tagging.
Important:
-
NFC tag provided has unique ID for each sound bar.
-
SHARP will not be held liable for the damages caused
by rewriting the tags.
Keep all small parts away from children as they may be
accidentally swallowed.
1 Peel the separator off the velcro tape (loop type)
and stick it on a desired surface.
Separator
Velcro
tape (loop
type)
2 Peel the separator off the velcro tape (hook type)
and stick it to the rear of the NFC tag. Then place
the tag onto the desired location.
Separator Velcro tape
(hook type)
Rear view of the
NFC tag

E-15
Bluetooth
one touch connection via NFC (continued)
NFC connection for audio playback
Check that:
-
Your device (smartphone / tablet) has an NFC function.
-
NFC function on your device is turned on.
-
Screen lock function of the device is off.
-
This unit is not in Eco mode.
1 Touch your device to the NFC detection area on the
subwoofer or supplied NFC tag.
NFC detection area
NFC tag
Or
2 A pop-up window asking whether to proceed with the
Bluetooth connection appears on the device. Select
<YES>.
-The ‘connected’ message appears when the connec-
tion is complete.
3 Playback will start automatically. Otherwise, press
play (on remote control or source device).
-Sound will be heard from the speakers of this unit via
audio streaming.
-Your device must be within 10 meters from the sound
bar.
Bluetooth
operation buttons (remote control only)
Press the button to play or pause.
Press the button to skip up.
Press and hold to fast forward.
Press the button to skip down.
Press and hold to fast reverse.
Notes:
-
To disconnect, simply touch your device to the NFC
detection area on the subwoofer or NFC tag again.
-
To listen to audio via Bluetooth connectivity without
NFC tag - refer “Pairing with other
Bluetooth
source
devices” on page 16.
-
It takes about 6-8 seconds for a Bluetooth enabled device
(eg. smartphone) to establish Bluetooth connection with
this unit via NFC or manual connection.
Listening to
Bluetooth
enabled devices
Bluetooth
Bluetooth wireless technology is a short-range radio
technology that enables wireless communication between
various types of digital devices, such as mobile phone or
computer. It operates within a range of about 10 meters (30
feet) without the hassle of having to use cables to connect
these devices.
This unit supports the following:
Communication System: Bluetooth Specifi cation version
2.1 Bluetooth + Enhanced Data Rate (EDR).
Support Profi le : A2DP (Advanced Audio Distribution Profi le)
and AVRCP (Audio/Video Remote Control Profi le)
Notes when using unit with a mobile phone
-
This unit cannot be used to talk over the telephone even
when there is a Bluetooth connection made to a mobile
phone.
-
Please refer to the operating manual supplied with the
mobile phone for details on operation of your mobile
phone whilst transmitting the sound using a Bluetooth
connection.
Pairing
Bluetooth
devices
Bluetooth devices need to be initially paired fi rst before they
can exchange data. Once paired, it is not necessary to pair
them again unless:
-
Pairing is made with more than 8 devices. Pairing can
only be made one device at a time. This unit can be
paired to a maximum of 8 devices. If subsequent device
is paired, the oldest device paired, will be deleted and
replaced with the new one.
-
This unit is reset. All pairing information is deleted when
unit is reset.
-
Pairing information is deleted whilst re-pairing, etc.

E-16
Listening to
Bluetooth
enabled devices (continued)
Indicators:
Indicator Condition
Bluetooth
status
Blinks In waiting or pairing mode
Lights up Connected
No indication Unconnected
However, the indication status is not displayed during
standby mode.
Pairing with other
Bluetooth
source devices
1 Press the POWER ON/STANDBY button to turn the
power on.
2 Press the INPUT button (sound bar) repeatedly or
(Bluetooth) button (remote control) to select Bluetooth
function. “BLUETOOTH” appears on the display.
3 Sound bar operation: Press
PAIRING
button.
Remote control operation: Press
and hold the
PAIRING button for 3 seconds or more.
“START PAIRING” appears on the display. The unit is
now in pairing mode and is ready to be paired with
other Bluetooth source device.
4 Perform pairing procedure on the source device to
detect this unit. “HT-SB602 SHARP” will appear in
the detected devices list (if available) in the source
device. (Refer the source device operating manual for
details).
Notes:
-Place the devices to be paired within 1 meter (3 feet)
of each other when pairing.
-Some source devices are unable to display lists of
detected devices. To pair this unit with the source
device, refer to the source device operating manual
for details.
5 Select “
HT-SB602
SHARP” from the source list. If
Passcode* is required, enter “0000”.
* Passcode may be called PIN Code, Passkey, PIN
number or Password.
6 “CONNECTED” appears on the display once the
unit is successfully paired with the source device.
(Pairing information is now memorised in the unit.)
Some audio source devices may connect with the unit
automatically after pairing is completed, otherwise
follow the instructions in the source device operating
manual to start connection.
7 Press the play button on sound bar, remote control or
source device to start Bluetooth streaming playback.
Notes:
-If a device such as microwave oven, wireless LAN card,
Bluetooth device or any other device that uses the
same 2.4 GHz frequency near the system some sound
interruption may be heard.
-The transmission distance of the wireless signal
between the device and the sound bar is about 10 m
(32 feet), but may vary depending on your operating
environment. If a steel concrete or metallic wall is
between the device and the sound bar, the system may
not operate at all, because the wireless signal cannot
penetrate metal.
-If this unit or the source device is turned off before
Bluetooth connection is completed, pairing will not
be completed and the pairing information will not be
memorised. Repeat step 1 onwards to start pairing again.
-To pair with other devices, repeat steps 1 - 5 for each
device. This unit can be paired to a maximum of 8
devices. If subsequent device is paired, the oldest device
paired, will be deleted and replaced with the new one.
-Once a device is ousted or deleted from the pairing list,
the pairing information for the device is also deleted. To
listen to the sound from the device again, it needs to be
re-paired. Perform steps 1 - 5 to pair the device again.
Listening to the sound
Check that:
-The source device Bluetooth functionality is ON.
-Pairing of this unit and the source device is completed.
-Unit is in connected mode.
1 Press the POWER ON/STANDBY button to turn the
power on.
2 Press the INPUT button (sound bar) repeatedly or
(Bluetooth) button (remote control) to select Bluetooth
function.
3 Start the Bluetooth connection from the Bluetooth
stereo audio source device.
4 Press the Bluetooth / button.
Notes:
-For various Bluetooth operations, refer “NFC
connection for audio playback” on page 15.
-If the source device has an extra bass function or
equalizer function, set them to off to avoid sound
distortion.
Note:
-Make the Bluetooth connection again if the source device
is not turned on, or its Bluetooth functionality is off or is
in sleep mode.
To disconnect the
Bluetooth
device
Perform any of the followings.
– Disconnect the Bluetooth connection on the audio source
device. Refer the operating manual supplied with the
device.
– Turn off the Bluetooth stereo audio source device.
– Turn off this unit.
Note:
The volume of this unit may not be controlled as intended
depending on the device.
Auto power on
During Standby mode, when music is played from your
device, the unit will automatically power on when the
Bluetooth connection has been set up between the sound
bar and your device. They remain connected if there is no
HDMI connection.
Note:
This function is not applicable during ECO mode.

E-17
Operating the TV with the remote
control
You can operate Sharp TVs with this system’s remote
control.
Watching TV
Point the remote control at the TV.
1 Press the TV ( ) ON/STANDBY button to turn
on the TV.
2 Pressing the TV CH + or – button enables TV
channel switching.
3 Press the TV VOL + or – button to adjust the TV
volume.
Other operable button
Input Select Button
Mute (TV)
AV mode
Troubleshooting chart
Many potential problems can be resolved by the owner without
calling a service technician.
If something is wrong with this product, check the following
before calling your authorized SHARP dealer or service centre.
General
Symptom Possible cause
-
No sound is heard.
-
Is the input signal (selection) set
properly?
-
Is the volume level set to “MIN”?
-
Is muting activated?
-
Is HDMI compliant equipment
being used?
-
Is the HDMI cable connected
correctly?
Connect the HDMI cable correctly
and then perform the reset
procedure. (refer page 18)
-
Do not connect or disconnect
an HDMI cable whilst power is
on. This may lead to operation
problems.
-
The sound from
subwoofer is not
well balanced.
-
Is the subwoofer level set to the
minimum or maximum level?
-
Power turns off
suddenly.
-
Is the HDMI cable connected
correctly? Connect the HDMI
cable correctly and then perform
the reset procedure.
-
Noise is heard
during playback.
-
Move the speaker away from any
computers or mobile phones.
-
When a button
is pressed, the
sound bar does not
respond.
-
Set the sound bar to the standby
mode and then turn it back on.
-
The power is not
turned on.
-
Is the sound bar unplugged?
-
The protection circuit may be
activated. Unplug and plug in the
power lead again after 5 minutes
or more.
-
3D images not
displayed on the
TV.
-
Depending on the TV and Video
component, 3D images may not
be displayed.
Check the operation manual of the
respective component.
-
HDMI cable not support 3D image.
-
Background noise
appears when
connecting with
RCA audio output
terminal connection
from a TV-set/
DVD/Blu-ray Disc
Player.
-
Please change to HDMI/ARC or
headphone terminal from TV-Set/
DVD/Blu-ray Disc Player. This
effect may occur depending on
TV/DVD/Blu-ray Disc Player-
Brand, model and age, and it is
not the sound bar problem.
-
Wireless
connection cannot
be established.
-
Check the distance between the
sound bar and subwoofer (less
than 10m (32 feet)).
-
Make sure there is no other
wireless devices near the unit.

E-18
Troubleshooting chart (continued)
Symptom Possible cause
-
Wireless
connection cannot
be established.
-
Make sure there is no obstacles
(especially metal) blocking
between the sound bar and
subwoofer.
-
Manually re-link the sound bar and
subwoofer (refer page 11).
NFC /
Bluetooth
Symptom Possible cause
-
No sound is heard.
-
The unit is too far from the
Bluetooth stereo audio source
device.
-
The unit is not paired with the
Bluetooth stereo audio source
device.
-
Bluetooth sound
is interrupted or
distorted.
-
The unit is too near to a device
that generates electromagnetic
radiation.
-
There is an obstacle between
the unit and the Bluetooth stereo
audio source device.
-
NFC-enabled
device cannot
connect to
Bluetooth via NFC
tag.
-
Sound bar is not in Bluetooth
pairing mode. Perform “NFC
connection for audio playback”.
(Refer page 15.)
Remote control
Symptom Possible cause
-
The remote control
does not operate
properly.
-
Is the battery polarity correct?
-
Is the battery dead?
-
Is the distance or angle incorrect?
-
Are there any obstructions in front
of the sound bar?
-
Is there a strong light shining on
the remote sensor?
-
Is the remote control for another
equipment used simultaneously?
-
The sound bar
cannot be turned
on with the remote
control.
-
Is the AC power lead of the sound
bar plugged in?
-
Is the battery inserted?
Condensation
Sudden temperature changes, storage or operation in an
extremely humid environment may cause condensation
inside the cabinet or on the transmitter on the remote
control. Condensation can cause the sound bar to
malfunction. If this happens, leave the power on until
normal playback is possible (about 1 hour). Wipe off any
condensation on the transmitter with a soft cloth before
operating the sound bar.
If problem occurs during operation
When this product is subject to strong external interference
(mechanical shock, excessive static electricity, abnormal
supply voltage due to lightning, etc.) or if it is operated
incorrectly, it may malfunction.
If such a problem occurs, do the following:
1. Set the sound bar to the standby mode and turn the
power on again.
2. If the sound bar is not restored in the previous operation,
unplug and plug in the sound bar again, and then turn
the power on.
Factory reset, clearing all memory
Make sure to disconnect all output and input cables attached
to the sound bar before performing the factory reset.
1. Press the ON/STANDBY button to enter the power
standby mode.
2. Whilst pressing the SOUND MODE button, press and
hold the ON/STANDBY button until “RESET” appears.
Caution:
This operation will erase all data stored in memory.

E-19
Maintenance
Cleaning the cabinet
Periodically wipe the cabinet with a soft cloth.
Caution:
-Do not use chemicals for cleaning (petrol, paint
thinner, etc.). It may damage the cabinet fi nish.
-Do not apply oil to the inside of each component. It
may cause malfunctions.
Error indicators and warnings
When you fail to perform operations properly, the
following messages are displayed on the sound bar.
Display Meaning
(Display blinks)
-When there is no input signal.
Play back the connected
equipment.
-Nonstandard signal. Cannot
be recognized.
-Signals other than DOLBY
DIGITAL, DTS, Linear PCM
cannot be recognized.
-Poor connection of the digital
audio input terminal.
-Turn off the sound bar
and check if the cable is
connected properly.
Error indicator
(blinks red)
-When the protection circuit is
activated.
(*): Should the same message appear even if the
speaker is unplugged and plugged in, or is set to
the standby mode and on again, contact your local
dealer where you purchased the sound bar.
Specifi cations
As part of our policy of continuous improvement, SHARP
reserves the right to make design and specifi cation
changes for product improvement without prior notice.
The performance specifi cation fi gures indicated are
nominal values of production unit. There maybe some
deviations from these values in individual unit.
Sound Bar
Power source AC 220 - 240 V ~ 50/60 Hz
Power
consumption
Power on: 38 W
Power standby: 0.4 W (*1)
Power standby: < 6 W (*2)
Dimension Width: 1386 mm
Height: 74 mm
Depth: 68 mm
Weight 3.7 kg
Output power MPO:
160W (80W + 80W) (10% T.H.D.)
RMS: Total 160 watts
RMS:
160 W (80 W + 80 W) (10% T.H.D.)
RMS:
120 W (60 W + 60 W) (1% T.H.D.)
Output
terminal
HDMI™ output: (audio/video support
up to 1080p) x 1
Input terminal 500 mV / 47 kohms
Optical digital input (OPTICAL):
Square type x 1
HDMI input: (audio/video support up
to 1080p) x 2
Type 2 Way speaker system
5.7 cm woofer
2.5 cm Soft Dome
Bluetooth
Frequency
band
2.400GHz - 2.480GHz
Compatible
Bluetooth
Profi le
A2DP (Advanced Audio Distribution
Profi le), AVRCP (Audio/Video
Remote Control Profi le)
Bluetooth 2.1 +EDR
Maximum
input power
160 W
Rated input
power
80 W
Impedance 4 ohms
(*1): This power consumption value is obtained when
the sound bar is in low power consumption mode.
(*2): This power consumption value is obtained in the
STANDBY mode.
Subwoofer
Power source AC 220 - 240 V ~ 50/60 Hz
Power
consumption
Power on: 33 W
Power standby: 0.4 W (*1)
Power standby: 0.4 W (*2)
Output power MPO: 150W (10% T.H.D.)
RMS: 150 W (10% T.H.D.)
RMS: 120 W (1% T.H.D.)
Type Subwoofer system
16 cm woofer
Maximum
input power
300 W
Rated input
power
150 W
Impedance 3 ohms
Dimensions Width: 144 mm
Height: 432 mm
Depth: 306 mm
Weight 6.1 kg

For Australia and New Zealand customers
FOR LOCATION ENQUIRIES WITHIN
NEW ZEALAND
REGARDING YOUR LOCAL
SHARP CORPORATION OF NEW ZEALAND LIMITED
VISIT OUR WEBSITE AT
SHARP CUSTOMER SERVICES
TELEPHONE: 09 573 0111
FACSIMILE: 09 573 0113
FOR LOCATION ENQUIRIES WITHIN
AUSTRALIA
REGARDING YOUR LOCAL
SHARP APPROVED SERVICE CENTRE
VISIT OUR WEBSITE AT
www.sharp.net.au
OR CALL SHARP CUSTOMER CARE
1300 135 022
SHARP CORPORATION OF AUSTRALIA PTY LTD
SPform019(AUGUST 2011)
(LOCAL CALL COSTS APPLY WITHIN AUSTRALIA)
SHARP APPROVED SERVICE CENTRE
www.sharp.net.nz
CONTACT YOUR SELLING DEALER/RETAILER
OR CALL

SHARP CORPORATION
Congratulations on Your Purchase!
This Sharp product is warranted against faults in material and manufacture for the
period as stated in the table below.
If service is required during the warranty period, please contact your nearest Sharp
Approved Service Centre. These repairs would be carried out at no charge to the
owner, subject to the conditions specified herein.
This warranty does not extend to defects or injuries caused by or resulting from causes
not attributable to faulty parts or the manufacture of the product, including but not
limited to, defect or injury caused by or resulting from misuse, abuse, neglect, lack of
maintenance, accidental damage, improper voltage, liquid spillage, vermin infestation,
software, or any alterations made to the product which are not authorised by Sharp.
Please retain your sales documentation, as this should be produced to validate a
warranty claim. This warranty is in addition to and in no way limits, varies or excludes
any implied rights and remedies under any relevant legislation in the country of sale.
WARRANTY PERIODS
Home Theatre Projector 12 months
Audio/Home Theatre 12 months
Microwave Oven 12 months
Steam Oven 12 months
Refrigerator 24 months
DVD/Blu-ray 12 months
Air Conditioner 60 months
Portable Air Conditioner 12 months
LCD Television 12 months
Air Purifier 12 months
Vacuum Cleaner 24 months
IMPORTANT NOTICE: This warranty applies only to products sold in Australia & New Zealand
SHARP CORPORATION OF
AUSTRALIA PTY. LIMITED
ABN 40 003 039 405
1 Huntingwood Drive
Huntingwood NSW 2148
SHARP CORPORATION OF
NEW ZEALAND LIMITED
59 Hugo Johnston Drive
Penrose, Auckland
WARRANTY
Consumer Electronic Products
SPform 040 (JUNE 2012)
Australian customers: Our goods come with guarantees that cannot be excluded
under the Australian Consumer Law. You are entitled to a replacement or refund
for a major failure and for compensation for any other reasonably foreseeable
loss or damage. You are also entitled to have the goods repaired or replaced
if the goods fail to be of acceptable quality and the failure does not amount
to a major failure. The criteria of a major failure is defined in the Australian
Consumer Law. Should you require any assistance with a major failure please
contact Sharp Customer Care.
This warranty does not cover transportation to and from the Sharp Approved Service
Centre. Goods presented for repair may be replaced by refurbished goods of the same
type rather than being repaired. Refurbished parts may be used to repair the goods.
The repair of your goods may result in the loss of user generated data, please ensure
that you have saved this data elsewhere prior to repair.
(excluding lamps and air filters)